Compaq 21264 Users Manual
21264 to the manual 615b7092-278f-4959-9e48-c78f7bf66f21
2015-02-03
: Compaq Compaq-21264-Users-Manual-468233 compaq-21264-users-manual-468233 compaq pdf
Open the PDF directly: View PDF
.
Page Count: 356 [warning: Documents this large are best viewed by clicking the View PDF Link!]
- Table of Contents
- Figures
- Tables
- Preface
- Introduction
- Internal Architecture
- 2.1 21264/EV67 Microarchitecture
- 2.2 Pipeline Organization
- 2.3 Instruction Issue Rules
- 2.4 Instruction Retire Rules
- 2.5 Retire of Operate Instructions into R31/F31
- 2.6 Load Instructions to R31 and F31
- 2.7 Special Cases of Alpha Instruction Execution
- 2.8 Memory and I/O Address Space Instructions
- 2.9 MAF Memory Address Space Merging Rules
- 2.10 Instruction Ordering
- 2.11 Replay Traps
- 2.12 I/O Write Buffer and the WMB Instruction
- 2.13 Performance Measurement Support—Performance Counters
- 2.14 Floating-Point Control Register
- 2.15 AMASK and IMPLVER Instruction Values
- 2.16 Design Examples
- Hardware Interface
- Cache and External Interfaces
- 4.1 Introduction to the External Interfaces
- 4.2 Physical Address Considerations
- 4.3 Bcache Structure
- 4.4 Victim Data Buffer
- 4.5 Cache Coherency
- 4.6 Lock Mechanism
- 4.7 System Port
- 4.7.1 System Port Pins
- 4.7.2 Programming the System Interface Clocks
- 4.7.3 21264/EV67-to-System Commands
- 4.7.4 21264/EV67-to-System Commands Descriptions
- 4.7.5 ProbeResponse Commands (Command[4:0] = 00001)
- 4.7.6 SysAck and 21264/EV67-to-System Commands Flow Control
- 4.7.7 System-to-21264/EV67 Commands
- 4.7.8 Data Movement In and Out of the 21264/EV67
- 4.7.9 Nonexistent Memory Processing
- 4.7.10 Ordering of System Port Transactions
- 4.8 Bcache Port
- 4.9 Interrupts
- Internal Processor Registers
- 5.1 Ebox IPRs
- 5.2 Ibox IPRs
- 5.2.1 ITB Tag Array Write Register – ITB_TAG
- 5.2.2 ITB PTE Array Write Register – ITB_PTE
- 5.2.3 ITB Invalidate All Process (ASM=0) Register – ITB_IAP
- 5.2.4 ITB Invalidate All Register – ITB_IA
- 5.2.5 ITB Invalidate Single Register – ITB_IS
- 5.2.6 ProfileMe PC Register – PMPC
- 5.2.7 Exception Address Register – EXC_ADDR
- 5.2.8 Instruction Virtual Address Format Register — IVA_FORM
- 5.2.9 Interrupt Enable and Current Processor Mode Register – IER_CM
- 5.2.10 Software Interrupt Request Register – SIRR
- 5.2.11 Interrupt Summary Register – ISUM
- 5.2.12 Hardware Interrupt Clear Register – HW_INT_CLR
- 5.2.13 Exception Summary Register – EXC_SUM
- 5.2.14 PAL Base Register – PAL_BASE
- 5.2.15 Ibox Control Register – I_CTL
- 5.2.16 Ibox Status Register – I_STAT
- 5.2.17 Icache Flush Register – IC_FLUSH
- 5.2.18 Icache Flush ASM Register – IC_FLUSH_ASM
- 5.2.19 Clear Virtual-to-Physical Map Register – CLR_MAP
- 5.2.20 Sleep Mode Register – SLEEP
- 5.2.21 Process Context Register – PCTX
- 5.2.22 Performance Counter Control Register – PCTR_CTL
- 5.3 Mbox IPRs
- 5.3.1 DTB Tag Array Write Registers 0 and 1 – DTB_TAG0, DTB_TAG1
- 5.3.2 DTB PTE Array Write Registers 0 and 1 – DTB_PTE0, DTB_PTE1
- 5.3.3 DTB Alternate Processor Mode Register – DTB_ALTMODE
- 5.3.4 Dstream TB Invalidate All Process (ASM=0) Register – DTB_IAP
- 5.3.5 Dstream TB Invalidate All Register – DTB_IA
- 5.3.6 Dstream TB Invalidate Single Registers 0 and 1 – DTB_IS0,1
- 5.3.7 Dstream TB Address Space Number Registers 0 and 1 – DTB_ASN0,1
- 5.3.8 Memory Management Status Register – MM_STAT
- 5.3.9 Mbox Control Register – M_CTL
- 5.3.10 Dcache Control Register – DC_CTL
- 5.3.11 Dcache Status Register – DC_STAT
- 5.4 Cbox CSRs and IPRs
- Privileged Architecture Library Code
- 6.1 PALcode Description
- 6.2 PALmode Environment
- 6.3 Required PALcode Function Codes
- 6.4 Opcodes Reserved for PALcode
- 6.5 Internal Processor Register Access Mechanisms
- 6.6 PALshadow Registers
- 6.7 PALcode Emulation of the FPCR
- 6.8 PALcode Entry Points
- 6.9 Translation Buffer (TB) Fill Flows
- 6.10 Performance Counter Support
- Initialization and Configuration
- 7.1 Power-Up Reset Flow and the Reset_L and DCOK_H Pins
- 7.2 Fault Reset Flow
- 7.3 Energy Star Certification and Sleep Mode Flow
- 7.4 Warm Reset Flow
- 7.5 Array Initialization
- 7.6 Initialization Mode Processing
- 7.7 External Interface Initialization
- 7.8 Internal Processor Register Power-Up Reset State
- 7.9 IEEE 1149.1 Test Port Reset
- 7.10 Reset State Machine
- 7.11 Phase-Lock Loop (PLL) Functional Description
- Error Detection and Error Handling
- 8.1 Data Error Correction Code
- 8.2 Icache Data or Tag Parity Error
- 8.3 Dcache Tag Parity Error
- 8.4 Dcache Data Single-Bit Correctable ECC Error
- 8.5 Dcache Store Second Error
- 8.6 Dcache Duplicate Tag Parity Error
- 8.7 Bcache Tag Parity Error
- 8.8 Bcache Data Single-Bit Correctable ECC Error
- 8.9 Memory/System Port Single-Bit Data Correctable ECC Error
- 8.10 Bcache Data Single-Bit Correctable ECC Error on a Probe
- 8.11 Double-Bit Fill Errors
- 8.12 Error Case Summary
- Electrical Data
- Thermal Management
- Testability and Diagnostics
- Alpha Instruction Set
- 21264/EV67 Boundary-Scan Register
- Serial Icache Load Predecode Values
- PALcode Restrictions and Guidelines
- D.1 Restriction 1 : Reset Sequence Required by Retire Logic and Mapper
- D.2 Restriction 2 : No Multiple Writers to IPRs in Same Scoreboard Group
- D.3 Restriction 4 : No Writers and Readers to IPRs in Same Scoreboard Group
- D.4 Guideline 6 : Avoid Consecutive Read-Modify-Write-Read- Modify-Write
- D.5 Restriction 7 : Replay Trap, Interrupt Code Sequence, and STF/ ITOF
- D.6 Restriction 9 : PALmode Istream Address Ranges
- D.7 Restriction 10: Duplicate IPR Mode Bits
- D.8 Restriction 11: Ibox IPR Update Synchronization
- D.9 Restriction 12: MFPR of Implicitly-Written IPRs EXC_ADDR, IVA_FORM, and EXC_SUM
- D.10 Restriction 13 : DTB Fill Flow Collision
- D.11 Restriction 14 : HW_RET
- D.12 Guideline 16 : JSR-BAD VA
- D.13 Restriction 17: MTPR to DTB_TAG0/DTB_PTE0/DTB_TAG1/ DTB_PTE1
- D.14 Restriction 18: No FP Operates, FP Conditional Branches, FTOI, or STF in Same Fetch Block a...
- D.15 Restriction 19: HW_RET/STALL After Updating the FPCR by way of MT_FPCR in PALmode
- D.16 Guideline 20 : I_CTL[SBE] Stream Buffer Enable
- D.17 Restriction 21: HW_RET/STALL After HW_MTPR ASN0/ASN1
- D.18 Restriction 22: HW_RET/STALL After HW_MTPR IS0/IS1
- D.19 Restriction 23: HW_ST/P/CONDITIONAL Does Not Clear the Lock Flag
- D.20 Restriction 24: HW_RET/STALL After HW_MTPR IC_FLUSH, IC_FLUSH_ASM, CLEAR_MAP
- D.21 Restriction 25: HW_MTPR ITB_IA After Reset
- D.22 Guideline 26: Conditional Branches in PALcode
- D.23 Restriction 27: Reset of ‘Force-Fail Lock Flag’ State in PALcode
- D.24 Restriction 28: Enforce Ordering Between IPRs Implicitly Written by Loads and Subsequent Loads
- D.25 Guideline 29 : JSR, JMP, RET, and JSR_COR in PALcode
- D.26 Restriction 30 : HW_MTPR and HW_MFPR to the Cbox CSR
- D.27 Restriction 31 : I_CTL[VA_48] Update
- D.28 Restriction 32 : PCTR_CTL Update
- D.29 Restriction 33 : HW_LD Physical/Lock Use
- D.30 Restriction 34 : Writing Multiple ITB Entries in the Same PALcode Flow
- D.31 Guideline 35 : HW_INT_CLR Update
- D.32 Restriction 36 : Updating I_CTL[SDE]
- D.33 Restriction 37 : Updating VA_CTL[VA_48]
- D.34 Restriction 38 : Updating PCTR_CTL
- D.35 Guideline 39: Writing Multiple DTB Entries in the Same PAL Flow
- D.36 Restriction 40: Scrubbing a Single-Bit Error
- D.37 Restriction 41: MTPR ITB_TAG, MTPR ITB_PTE Must Be in the Same Fetch Block
- D.38 Restriction 42: Updating VA_CTL, CC_CTL, or CC IPRs
- D.39 Restriction 43: No Trappable Instructions Along with HW_MTPR
- D.40 Restriction 44: Not Applicable to the 21264/EV67
- D.41 Restriction 45: No HW_JMP or JMP Instructions in PALcode
- D.42 Restriction 46: Avoiding Live locks in Speculative Load CRD Handlers
- D.43 Restriction 47: Cache Eviction for Single-Bit Cache Errors
- D.44 Restriction 48: MB Bracketing of Dcache Writes to Force Bad Data ECC and Force Bad Tag Parity
- 21264/EV67-to-Bcache Pin Interconnections
- Glossary
- Index

Compaq Computer Corporation
Shrewsbury, Massachusetts
Alpha 21264/EV67
Microprocessor Hardware
Reference Manual
Order Number: DS–0028B–TE
This manual is directly derived from the internal 21264/EV67 Specifications, Revi-
sion 1.4. You can access this hardware reference manual in PDF format from the
following site:
ftp://ftp.compaq.com/pub/products/alphaCPUdocs
Revision/Update Information: This is a revised document. It supercedes
the Alpha 21264A Microprocessor
Hardware Reference Manual
(DS–0028A–TE).

September 2000
The information in this publication is subject to change without notice.
COMPAQ COMPUTER CORPORATION SHALL NOT BE LIABLE FOR TECHNICAL OR EDITORIAL
ERRORS OR OMISSIONS CONTAINED HEREIN, NOR FOR INCIDENTAL OR CONSEQUENTIAL DAM-
AGES RESULTING FROM THE FURNISHING, PERFORMANCE, OR USE OF THIS MATERIAL. THIS
INFORMATION IS PROVIDED “AS IS” AND COMPAQ COMPUTER CORPORATION DISCLAIMS ANY
WARRANTIES, EXPRESS, IMPLIED OR STATUTORY AND EXPRESSLY DISCLAIMS THE IMPLIED WAR-
RANTIES OF MERCHANTABILITY, FITNESS FOR PARTICULAR PURPOSE, GOOD TITLE AND AGAINST
INFRINGEMENT.
This publication contains information protected by copyright. No part of this publication may be photocopied or
reproduced in any form without prior written consent from Compaq Computer Corporation.
© Compaq Computer Corporation 2000.
All rights reserved. Printed in the U.S.A.
Alpha 21264/EV67 Hardware Reference Manual
COMPAQ, the Compaq logo, the Digital logo, and VAX Registered in United States Patent and Trademark Office.
Pentium is a registered trademark of Intel Corporation.
Other product names mentioned herein may be trademarks and/or registered trademarks of their respective compa-
nies.

Alpha 21264/EV67 Hardware Reference Manual
iii
Table of Contents
Preface
1 Introduction
1.1 The Architecture . . . . . . . . . . . . . . . . . . . . . . . . . . . . . . . . . . . . . . . . . . . . . . . . . . . . . . . . . . 1–1
1.1.1 Addressing . . . . . . . . . . . . . . . . . . . . . . . . . . . . . . . . . . . . . . . . . . . . . . . . . . . . . . . . . . . 1–2
1.1.2 Integer Data Types. . . . . . . . . . . . . . . . . . . . . . . . . . . . . . . . . . . . . . . . . . . . . . . . . . . . . 1–2
1.1.3 Floating-Point Data Types . . . . . . . . . . . . . . . . . . . . . . . . . . . . . . . . . . . . . . . . . . . . . . . 1–2
1.2 21264/EV67 Microprocessor Features . . . . . . . . . . . . . . . . . . . . . . . . . . . . . . . . . . . . . . . . . 1–3
2 Internal Architecture
2.1 21264/EV67 Microarchitecture . . . . . . . . . . . . . . . . . . . . . . . . . . . . . . . . . . . . . . . . . . . . . . . 2–1
2.1.1 Instruction Fetch, Issue, and Retire Unit . . . . . . . . . . . . . . . . . . . . . . . . . . . . . . . . . . . . 2–2
2.1.1.1 Virtual Program Counter Logic . . . . . . . . . . . . . . . . . . . . . . . . . . . . . . . . . . . . . . . . 2–2
2.1.1.2 Branch Predictor . . . . . . . . . . . . . . . . . . . . . . . . . . . . . . . . . . . . . . . . . . . . . . . . . . . 2–3
2.1.1.3 Instruction-Stream Translation Buffer . . . . . . . . . . . . . . . . . . . . . . . . . . . . . . . . . . . 2–5
2.1.1.4 Instruction Fetch Logic . . . . . . . . . . . . . . . . . . . . . . . . . . . . . . . . . . . . . . . . . . . . . . 2–6
2.1.1.5 Register Rename Maps . . . . . . . . . . . . . . . . . . . . . . . . . . . . . . . . . . . . . . . . . . . . . 2–6
2.1.1.6 Integer Issue Queue . . . . . . . . . . . . . . . . . . . . . . . . . . . . . . . . . . . . . . . . . . . . . . . . 2–6
2.1.1.7 Floating-Point Issue Queue . . . . . . . . . . . . . . . . . . . . . . . . . . . . . . . . . . . . . . . . . . 2–7
2.1.1.8 Exception and Interrupt Logic . . . . . . . . . . . . . . . . . . . . . . . . . . . . . . . . . . . . . . . . . 2–8
2.1.1.9 Retire Logic. . . . . . . . . . . . . . . . . . . . . . . . . . . . . . . . . . . . . . . . . . . . . . . . . . . . . . . 2–8
2.1.2 Integer Execution Unit . . . . . . . . . . . . . . . . . . . . . . . . . . . . . . . . . . . . . . . . . . . . . . . . . . 2–8
2.1.3 Floating-Point Execution Unit. . . . . . . . . . . . . . . . . . . . . . . . . . . . . . . . . . . . . . . . . . . . . 2–10
2.1.4 External Cache and System Interface Unit . . . . . . . . . . . . . . . . . . . . . . . . . . . . . . . . . . 2–11
2.1.4.1 Victim Address File and Victim Data File . . . . . . . . . . . . . . . . . . . . . . . . . . . . . . . . 2–11
2.1.4.2 I/O Write Buffer . . . . . . . . . . . . . . . . . . . . . . . . . . . . . . . . . . . . . . . . . . . . . . . . . . . . 2–11
2.1.4.3 Probe Queue. . . . . . . . . . . . . . . . . . . . . . . . . . . . . . . . . . . . . . . . . . . . . . . . . . . . . . 2–11
2.1.4.4 Duplicate Dcache Tag Array . . . . . . . . . . . . . . . . . . . . . . . . . . . . . . . . . . . . . . . . . . 2–11
2.1.5 Onchip Caches. . . . . . . . . . . . . . . . . . . . . . . . . . . . . . . . . . . . . . . . . . . . . . . . . . . . . . . . 2–11
2.1.5.1 Instruction Cache . . . . . . . . . . . . . . . . . . . . . . . . . . . . . . . . . . . . . . . . . . . . . . . . . . 2–11
2.1.5.2 Data Cache. . . . . . . . . . . . . . . . . . . . . . . . . . . . . . . . . . . . . . . . . . . . . . . . . . . . . . . 2–12
2.1.6 Memory Reference Unit . . . . . . . . . . . . . . . . . . . . . . . . . . . . . . . . . . . . . . . . . . . . . . . . . 2–12
2.1.6.1 Load Queue . . . . . . . . . . . . . . . . . . . . . . . . . . . . . . . . . . . . . . . . . . . . . . . . . . . . . . 2–13
2.1.6.2 Store Queue . . . . . . . . . . . . . . . . . . . . . . . . . . . . . . . . . . . . . . . . . . . . . . . . . . . . . . 2–13
2.1.6.3 Miss Address File . . . . . . . . . . . . . . . . . . . . . . . . . . . . . . . . . . . . . . . . . . . . . . . . . . 2–13
2.1.6.4 Dstream Translation Buffer. . . . . . . . . . . . . . . . . . . . . . . . . . . . . . . . . . . . . . . . . . . 2–13
2.1.7 SROM Interface . . . . . . . . . . . . . . . . . . . . . . . . . . . . . . . . . . . . . . . . . . . . . . . . . . . . . . . 2–13
2.2 Pipeline Organization . . . . . . . . . . . . . . . . . . . . . . . . . . . . . . . . . . . . . . . . . . . . . . . . . . . . . . 2–13
2.2.1 Pipeline Aborts . . . . . . . . . . . . . . . . . . . . . . . . . . . . . . . . . . . . . . . . . . . . . . . . . . . . . . . . 2–16
2.3 Instruction Issue Rules . . . . . . . . . . . . . . . . . . . . . . . . . . . . . . . . . . . . . . . . . . . . . . . . . . . . . 2–16
iv
Alpha 21264/EV67 Hardware Reference Manual
2.3.1 Instruction Group Definitions . . . . . . . . . . . . . . . . . . . . . . . . . . . . . . . . . . . . . . . . . . . . . 2–17
2.3.2 Ebox Slotting . . . . . . . . . . . . . . . . . . . . . . . . . . . . . . . . . . . . . . . . . . . . . . . . . . . . . . . . . 2–18
2.3.3 Instruction Latencies . . . . . . . . . . . . . . . . . . . . . . . . . . . . . . . . . . . . . . . . . . . . . . . . . . . 2–20
2.4 Instruction Retire Rules. . . . . . . . . . . . . . . . . . . . . . . . . . . . . . . . . . . . . . . . . . . . . . . . . . . . . 2–21
2.4.1 Floating-Point Divide/Square Root Early Retire . . . . . . . . . . . . . . . . . . . . . . . . . . . . . . . 2–22
2.5 Retire of Operate Instructions into R31/F31 . . . . . . . . . . . . . . . . . . . . . . . . . . . . . . . . . . . . . 2–22
2.6 Load Instructions to R31 and F31 . . . . . . . . . . . . . . . . . . . . . . . . . . . . . . . . . . . . . . . . . . . . . 2–23
2.6.1 Normal Prefetch: LDBU, LDF, LDG, LDL, LDT, LDWU, HW_LDL Instructions . . . . . . . 2–23
2.6.2 Prefetch with Modify Intent: LDS Instruction . . . . . . . . . . . . . . . . . . . . . . . . . . . . . . . . . 2–23
2.6.3 Prefetch, Evict Next: LDQ and HW_LDQ Instructions . . . . . . . . . . . . . . . . . . . . . . . . . . 2–24
2.6.4 Prefetch with the LDx_L / STx_C Instruction Sequence . . . . . . . . . . . . . . . . . . . . . . . . 2–24
2.7 Special Cases of Alpha Instruction Execution. . . . . . . . . . . . . . . . . . . . . . . . . . . . . . . . . . . . 2–24
2.7.1 Load Hit Speculation . . . . . . . . . . . . . . . . . . . . . . . . . . . . . . . . . . . . . . . . . . . . . . . . . . . 2–24
2.7.2 Floating-Point Store Instructions . . . . . . . . . . . . . . . . . . . . . . . . . . . . . . . . . . . . . . . . . . 2–26
2.7.3 CMOV Instruction. . . . . . . . . . . . . . . . . . . . . . . . . . . . . . . . . . . . . . . . . . . . . . . . . . . . . . 2–26
2.8 Memory and I/O Address Space Instructions . . . . . . . . . . . . . . . . . . . . . . . . . . . . . . . . . . . . 2–27
2.8.1 Memory Address Space Load Instructions . . . . . . . . . . . . . . . . . . . . . . . . . . . . . . . . . . 2–27
2.8.2 I/O Address Space Load Instructions. . . . . . . . . . . . . . . . . . . . . . . . . . . . . . . . . . . . . . . 2–28
2.8.3 Memory Address Space Store Instructions . . . . . . . . . . . . . . . . . . . . . . . . . . . . . . . . . . 2–29
2.8.4 I/O Address Space Store Instructions . . . . . . . . . . . . . . . . . . . . . . . . . . . . . . . . . . . . . . 2–29
2.9 MAF Memory Address Space Merging Rules . . . . . . . . . . . . . . . . . . . . . . . . . . . . . . . . . . . . 2–30
2.10 Instruction Ordering. . . . . . . . . . . . . . . . . . . . . . . . . . . . . . . . . . . . . . . . . . . . . . . . . . . . . . . . 2–30
2.11 Replay Traps. . . . . . . . . . . . . . . . . . . . . . . . . . . . . . . . . . . . . . . . . . . . . . . . . . . . . . . . . . . . . 2–31
2.11.1 Mbox Order Traps . . . . . . . . . . . . . . . . . . . . . . . . . . . . . . . . . . . . . . . . . . . . . . . . . . . . . 2–31
2.11.1.1 Load-Load Order Trap . . . . . . . . . . . . . . . . . . . . . . . . . . . . . . . . . . . . . . . . . . . . . . 2–32
2.11.1.2 Store-Load Order Trap . . . . . . . . . . . . . . . . . . . . . . . . . . . . . . . . . . . . . . . . . . . . . . 2–32
2.11.2 Other Mbox Replay Traps . . . . . . . . . . . . . . . . . . . . . . . . . . . . . . . . . . . . . . . . . . . . . . . 2–32
2.12 I/O Write Buffer and the WMB Instruction . . . . . . . . . . . . . . . . . . . . . . . . . . . . . . . . . . . . . . . 2–32
2.12.1 Memory Barrier (MB/WMB/TB Fill Flow) . . . . . . . . . . . . . . . . . . . . . . . . . . . . . . . . . . . . 2–32
2.12.1.1 MB Instruction Processing . . . . . . . . . . . . . . . . . . . . . . . . . . . . . . . . . . . . . . . . . . . 2–33
2.12.1.2 WMB Instruction Processing. . . . . . . . . . . . . . . . . . . . . . . . . . . . . . . . . . . . . . . . . . 2–34
2.12.1.3 TB Fill Flow . . . . . . . . . . . . . . . . . . . . . . . . . . . . . . . . . . . . . . . . . . . . . . . . . . . . . . . 2–34
2.13 Performance Measurement Support—Performance Counters . . . . . . . . . . . . . . . . . . . . . . . 2–36
2.14 Floating-Point Control Register . . . . . . . . . . . . . . . . . . . . . . . . . . . . . . . . . . . . . . . . . . . . . . . 2–36
2.15 AMASK and IMPLVER Instruction Values . . . . . . . . . . . . . . . . . . . . . . . . . . . . . . . . . . . . . . 2–38
2.15.1 AMASK. . . . . . . . . . . . . . . . . . . . . . . . . . . . . . . . . . . . . . . . . . . . . . . . . . . . . . . . . . . . . . 2–38
2.15.2 IMPLVER . . . . . . . . . . . . . . . . . . . . . . . . . . . . . . . . . . . . . . . . . . . . . . . . . . . . . . . . . . . . 2–38
2.16 Design Examples . . . . . . . . . . . . . . . . . . . . . . . . . . . . . . . . . . . . . . . . . . . . . . . . . . . . . . . . . 2–39
3 Hardware Interface
3.1 21264/EV67 Microprocessor Logic Symbol . . . . . . . . . . . . . . . . . . . . . . . . . . . . . . . . . . . . . 3–1
3.2 21264/EV67 Signal Names and Functions . . . . . . . . . . . . . . . . . . . . . . . . . . . . . . . . . . . . . . 3–3
3.3 Pin Assignments . . . . . . . . . . . . . . . . . . . . . . . . . . . . . . . . . . . . . . . . . . . . . . . . . . . . . . . . . . 3–8
3.4 Mechanical Specifications . . . . . . . . . . . . . . . . . . . . . . . . . . . . . . . . . . . . . . . . . . . . . . . . . . . 3–17
3.5 21264/EV67 Packaging. . . . . . . . . . . . . . . . . . . . . . . . . . . . . . . . . . . . . . . . . . . . . . . . . . . . . 3–18
4 Cache and External Interfaces
4.1 Introduction to the External Interfaces. . . . . . . . . . . . . . . . . . . . . . . . . . . . . . . . . . . . . . . . . . 4–1
4.1.1 System Interface . . . . . . . . . . . . . . . . . . . . . . . . . . . . . . . . . . . . . . . . . . . . . . . . . . . . . . 4–3
4.1.1.1 Commands and Addresses. . . . . . . . . . . . . . . . . . . . . . . . . . . . . . . . . . . . . . . . . . . 4–4
4.1.2 Second-Level Cache (Bcache) Interface . . . . . . . . . . . . . . . . . . . . . . . . . . . . . . . . . . . . 4–4
4.2 Physical Address Considerations . . . . . . . . . . . . . . . . . . . . . . . . . . . . . . . . . . . . . . . . . . . . . 4–4
4.3 Bcache Structure. . . . . . . . . . . . . . . . . . . . . . . . . . . . . . . . . . . . . . . . . . . . . . . . . . . . . . . . . . 4–7
4.3.1 Bcache Interface Signals . . . . . . . . . . . . . . . . . . . . . . . . . . . . . . . . . . . . . . . . . . . . . . . . 4–7
Alpha 21264/EV67 Hardware Reference Manual
v
4.3.2 System Duplicate Tag Stores. . . . . . . . . . . . . . . . . . . . . . . . . . . . . . . . . . . . . . . . . . . . . 4–7
4.4 Victim Data Buffer . . . . . . . . . . . . . . . . . . . . . . . . . . . . . . . . . . . . . . . . . . . . . . . . . . . . . . . . . 4–8
4.5 Cache Coherency . . . . . . . . . . . . . . . . . . . . . . . . . . . . . . . . . . . . . . . . . . . . . . . . . . . . . . . . . 4–8
4.5.1 Cache Coherency Basics. . . . . . . . . . . . . . . . . . . . . . . . . . . . . . . . . . . . . . . . . . . . . . . . 4–8
4.5.2 Cache Block States . . . . . . . . . . . . . . . . . . . . . . . . . . . . . . . . . . . . . . . . . . . . . . . . . . . . 4–9
4.5.3 Cache Block State Transitions. . . . . . . . . . . . . . . . . . . . . . . . . . . . . . . . . . . . . . . . . . . . 4–10
4.5.4 Using SysDc Commands . . . . . . . . . . . . . . . . . . . . . . . . . . . . . . . . . . . . . . . . . . . . . . . . 4–11
4.5.5 Dcache States and Duplicate Tags. . . . . . . . . . . . . . . . . . . . . . . . . . . . . . . . . . . . . . . . 4–13
4.6 Lock Mechanism . . . . . . . . . . . . . . . . . . . . . . . . . . . . . . . . . . . . . . . . . . . . . . . . . . . . . . . . . . 4–14
4.6.1 In-Order Processing of LDx_L/STx_C Instructions . . . . . . . . . . . . . . . . . . . . . . . . . . . . 4–15
4.6.2 Internal Eviction of LDx_L Blocks. . . . . . . . . . . . . . . . . . . . . . . . . . . . . . . . . . . . . . . . . . 4–15
4.6.3 Liveness and Fairness . . . . . . . . . . . . . . . . . . . . . . . . . . . . . . . . . . . . . . . . . . . . . . . . . . 4–15
4.6.4 Managing Speculative Store Issues with Multiprocessor Systems . . . . . . . . . . . . . . . . 4–16
4.7 System Port. . . . . . . . . . . . . . . . . . . . . . . . . . . . . . . . . . . . . . . . . . . . . . . . . . . . . . . . . . . . . . 4–16
4.7.1 System Port Pins . . . . . . . . . . . . . . . . . . . . . . . . . . . . . . . . . . . . . . . . . . . . . . . . . . . . . . 4–17
4.7.2 Programming the System Interface Clocks . . . . . . . . . . . . . . . . . . . . . . . . . . . . . . . . . . 4–18
4.7.3 21264/EV67-to-System Commands. . . . . . . . . . . . . . . . . . . . . . . . . . . . . . . . . . . . . . . . 4–19
4.7.3.1 Bank Interleave on Cache Block Boundary Mode . . . . . . . . . . . . . . . . . . . . . . . . . 4–19
4.7.3.2 Page Hit Mode . . . . . . . . . . . . . . . . . . . . . . . . . . . . . . . . . . . . . . . . . . . . . . . . . . . . 4–20
4.7.4 21264/EV67-to-System Commands Descriptions . . . . . . . . . . . . . . . . . . . . . . . . . . . . . 4–21
4.7.5 ProbeResponse Commands (Command[4:0] = 00001). . . . . . . . . . . . . . . . . . . . . . . . . 4–24
4.7.6 SysAck and 21264/EV67-to-System Commands Flow Control . . . . . . . . . . . . . . . . . . . 4–25
4.7.7 System-to-21264/EV67 Commands. . . . . . . . . . . . . . . . . . . . . . . . . . . . . . . . . . . . . . . . 4–26
4.7.7.1 Probe Commands (Four Cycles) . . . . . . . . . . . . . . . . . . . . . . . . . . . . . . . . . . . . . . 4–26
4.7.7.2 Data Transfer Commands (Two Cycles). . . . . . . . . . . . . . . . . . . . . . . . . . . . . . . . . 4–28
4.7.8 Data Movement In and Out of the 21264/EV67 . . . . . . . . . . . . . . . . . . . . . . . . . . . . . . . 4–30
4.7.8.1 21264/EV67 Clock Basics. . . . . . . . . . . . . . . . . . . . . . . . . . . . . . . . . . . . . . . . . . . . 4–30
4.7.8.2 Fast Data Mode . . . . . . . . . . . . . . . . . . . . . . . . . . . . . . . . . . . . . . . . . . . . . . . . . . . 4–31
4.7.8.3 Fast Data Disable Mode . . . . . . . . . . . . . . . . . . . . . . . . . . . . . . . . . . . . . . . . . . . . . 4–33
4.7.8.4 SysDataInValid_L and SysDataOutValid_L . . . . . . . . . . . . . . . . . . . . . . . . . . . . . . 4–34
4.7.8.5 SysFillValid_L . . . . . . . . . . . . . . . . . . . . . . . . . . . . . . . . . . . . . . . . . . . . . . . . . . . . . 4–35
4.7.8.6 Data Wrapping . . . . . . . . . . . . . . . . . . . . . . . . . . . . . . . . . . . . . . . . . . . . . . . . . . . . 4–36
4.7.9 Nonexistent Memory Processing . . . . . . . . . . . . . . . . . . . . . . . . . . . . . . . . . . . . . . . . . . 4–38
4.7.10 Ordering of System Port Transactions. . . . . . . . . . . . . . . . . . . . . . . . . . . . . . . . . . . . . . 4–40
4.7.10.1 21264/EV67 Commands and System Probes . . . . . . . . . . . . . . . . . . . . . . . . . . . . 4–40
4.7.10.2 System Probes and SysDc Commands . . . . . . . . . . . . . . . . . . . . . . . . . . . . . . . . . 4–42
4.8 Bcache Port. . . . . . . . . . . . . . . . . . . . . . . . . . . . . . . . . . . . . . . . . . . . . . . . . . . . . . . . . . . . . . 4–42
4.8.1 Bcache Port Pins . . . . . . . . . . . . . . . . . . . . . . . . . . . . . . . . . . . . . . . . . . . . . . . . . . . . . . 4–43
4.8.2 Bcache Clocking . . . . . . . . . . . . . . . . . . . . . . . . . . . . . . . . . . . . . . . . . . . . . . . . . . . . . . 4–44
4.8.2.1 Setting the Period of the Cache Clock . . . . . . . . . . . . . . . . . . . . . . . . . . . . . . . . . . 4–45
4.8.3 Bcache Transactions . . . . . . . . . . . . . . . . . . . . . . . . . . . . . . . . . . . . . . . . . . . . . . . . . . . 4–47
4.8.3.1 Bcache Data Read and Tag Read Transactions . . . . . . . . . . . . . . . . . . . . . . . . . . 4–47
4.8.3.2 Bcache Data Write Transactions . . . . . . . . . . . . . . . . . . . . . . . . . . . . . . . . . . . . . . 4–48
4.8.3.3 Bubbles on the Bcache Data Bus . . . . . . . . . . . . . . . . . . . . . . . . . . . . . . . . . . . . . . 4–49
4.8.4 Pin Descriptions . . . . . . . . . . . . . . . . . . . . . . . . . . . . . . . . . . . . . . . . . . . . . . . . . . . . . . . 4–51
4.8.4.1 BcAdd_H[23:4] . . . . . . . . . . . . . . . . . . . . . . . . . . . . . . . . . . . . . . . . . . . . . . . . . . . . 4–51
4.8.4.2 Bcache Control Pins . . . . . . . . . . . . . . . . . . . . . . . . . . . . . . . . . . . . . . . . . . . . . . . . 4–52
4.8.4.3 BcDataInClk_H and BcTagInClk_H . . . . . . . . . . . . . . . . . . . . . . . . . . . . . . . . . . . . 4–53
4.8.5 Bcache Banking . . . . . . . . . . . . . . . . . . . . . . . . . . . . . . . . . . . . . . . . . . . . . . . . . . . . . . . 4–54
4.8.6 Disabling the Bcache for Debugging . . . . . . . . . . . . . . . . . . . . . . . . . . . . . . . . . . . . . . . 4–54
4.9 Interrupts . . . . . . . . . . . . . . . . . . . . . . . . . . . . . . . . . . . . . . . . . . . . . . . . . . . . . . . . . . . . . . . . 4–54
5 Internal Processor Registers
5.1 Ebox IPRs . . . . . . . . . . . . . . . . . . . . . . . . . . . . . . . . . . . . . . . . . . . . . . . . . . . . . . . . . . . . . . . 5–3
5.1.1 Cycle Counter Register – CC. . . . . . . . . . . . . . . . . . . . . . . . . . . . . . . . . . . . . . . . . . . . . 5–3
5.1.2 Cycle Counter Control Register – CC_CTL . . . . . . . . . . . . . . . . . . . . . . . . . . . . . . . . . . 5–3
vi
Alpha 21264/EV67 Hardware Reference Manual
5.1.3 Virtual Address Register – VA . . . . . . . . . . . . . . . . . . . . . . . . . . . . . . . . . . . . . . . . . . . . 5–4
5.1.4 Virtual Address Control Register – VA_CTL . . . . . . . . . . . . . . . . . . . . . . . . . . . . . . . . . 5–4
5.1.5 Virtual Address Format Register – VA_FORM. . . . . . . . . . . . . . . . . . . . . . . . . . . . . . . . 5–5
5.2 Ibox IPRs. . . . . . . . . . . . . . . . . . . . . . . . . . . . . . . . . . . . . . . . . . . . . . . . . . . . . . . . . . . . . . . . 5–6
5.2.1 ITB Tag Array Write Register – ITB_TAG . . . . . . . . . . . . . . . . . . . . . . . . . . . . . . . . . . . 5–6
5.2.2 ITB PTE Array Write Register – ITB_PTE . . . . . . . . . . . . . . . . . . . . . . . . . . . . . . . . . . . 5–6
5.2.3 ITB Invalidate All Process (ASM=0) Register – ITB_IAP . . . . . . . . . . . . . . . . . . . . . . . . 5–7
5.2.4 ITB Invalidate All Register – ITB_IA. . . . . . . . . . . . . . . . . . . . . . . . . . . . . . . . . . . . . . . . 5–7
5.2.5 ITB Invalidate Single Register – ITB_IS. . . . . . . . . . . . . . . . . . . . . . . . . . . . . . . . . . . . . 5–7
5.2.6 ProfileMe PC Register – PMPC . . . . . . . . . . . . . . . . . . . . . . . . . . . . . . . . . . . . . . . . . . . 5–8
5.2.7 Exception Address Register – EXC_ADDR . . . . . . . . . . . . . . . . . . . . . . . . . . . . . . . . . . 5–8
5.2.8 Instruction Virtual Address Format Register — IVA_FORM. . . . . . . . . . . . . . . . . . . . . . 5–9
5.2.9 Interrupt Enable and Current Processor Mode Register – IER_CM. . . . . . . . . . . . . . . . 5–9
5.2.10 Software Interrupt Request Register – SIRR . . . . . . . . . . . . . . . . . . . . . . . . . . . . . . . . . 5–10
5.2.11 Interrupt Summary Register – ISUM . . . . . . . . . . . . . . . . . . . . . . . . . . . . . . . . . . . . . . . 5–11
5.2.12 Hardware Interrupt Clear Register – HW_INT_CLR . . . . . . . . . . . . . . . . . . . . . . . . . . . 5–12
5.2.13 Exception Summary Register – EXC_SUM . . . . . . . . . . . . . . . . . . . . . . . . . . . . . . . . . . 5–13
5.2.14 PAL Base Register – PAL_BASE . . . . . . . . . . . . . . . . . . . . . . . . . . . . . . . . . . . . . . . . . 5–15
5.2.15 Ibox Control Register – I_CTL . . . . . . . . . . . . . . . . . . . . . . . . . . . . . . . . . . . . . . . . . . . . 5–15
5.2.16 Ibox Status Register – I_STAT. . . . . . . . . . . . . . . . . . . . . . . . . . . . . . . . . . . . . . . . . . . . 5–18
5.2.17 Icache Flush Register – IC_FLUSH . . . . . . . . . . . . . . . . . . . . . . . . . . . . . . . . . . . . . . . . 5–21
5.2.18 Icache Flush ASM Register – IC_FLUSH_ASM . . . . . . . . . . . . . . . . . . . . . . . . . . . . . . 5–21
5.2.19 Clear Virtual-to-Physical Map Register – CLR_MAP . . . . . . . . . . . . . . . . . . . . . . . . . . . 5–21
5.2.20 Sleep Mode Register – SLEEP . . . . . . . . . . . . . . . . . . . . . . . . . . . . . . . . . . . . . . . . . . . 5–21
5.2.21 Process Context Register – PCTX. . . . . . . . . . . . . . . . . . . . . . . . . . . . . . . . . . . . . . . . . 5–21
5.2.22 Performance Counter Control Register – PCTR_CTL . . . . . . . . . . . . . . . . . . . . . . . . . . 5–23
5.3 Mbox IPRs. . . . . . . . . . . . . . . . . . . . . . . . . . . . . . . . . . . . . . . . . . . . . . . . . . . . . . . . . . . . . . . 5–25
5.3.1 DTB Tag Array Write Registers 0 and 1 – DTB_TAG0, DTB_TAG1 . . . . . . . . . . . . . . . 5–25
5.3.2 DTB PTE Array Write Registers 0 and 1 – DTB_PTE0, DTB_PTE1 . . . . . . . . . . . . . . . 5–26
5.3.3 DTB Alternate Processor Mode Register – DTB_ALTMODE. . . . . . . . . . . . . . . . . . . . . 5–26
5.3.4 Dstream TB Invalidate All Process (ASM=0) Register – DTB_IAP . . . . . . . . . . . . . . . . 5–27
5.3.5 Dstream TB Invalidate All Register – DTB_IA . . . . . . . . . . . . . . . . . . . . . . . . . . . . . . . . 5–27
5.3.6 Dstream TB Invalidate Single Registers 0 and 1 – DTB_IS0,1 . . . . . . . . . . . . . . . . . . . 5–27
5.3.7 Dstream TB Address Space Number Registers 0 and 1 – DTB_ASN0,1 . . . . . . . . . . . 5–28
5.3.8 Memory Management Status Register – MM_STAT . . . . . . . . . . . . . . . . . . . . . . . . . . . 5–28
5.3.9 Mbox Control Register – M_CTL . . . . . . . . . . . . . . . . . . . . . . . . . . . . . . . . . . . . . . . . . . 5–29
5.3.10 Dcache Control Register – DC_CTL . . . . . . . . . . . . . . . . . . . . . . . . . . . . . . . . . . . . . . . 5–30
5.3.11 Dcache Status Register – DC_STAT. . . . . . . . . . . . . . . . . . . . . . . . . . . . . . . . . . . . . . . 5–31
5.4 Cbox CSRs and IPRs . . . . . . . . . . . . . . . . . . . . . . . . . . . . . . . . . . . . . . . . . . . . . . . . . . . . . . 5–32
5.4.1 Cbox Data Register – C_DATA . . . . . . . . . . . . . . . . . . . . . . . . . . . . . . . . . . . . . . . . . . . 5–33
5.4.2 Cbox Shift Register – C_SHFT . . . . . . . . . . . . . . . . . . . . . . . . . . . . . . . . . . . . . . . . . . . 5–33
5.4.3 Cbox WRITE_ONCE Chain Description . . . . . . . . . . . . . . . . . . . . . . . . . . . . . . . . . . . . 5–33
5.4.4 Cbox WRITE_MANY Chain Description . . . . . . . . . . . . . . . . . . . . . . . . . . . . . . . . . . . . 5–38
5.4.5 Cbox Read Register (IPR) Description . . . . . . . . . . . . . . . . . . . . . . . . . . . . . . . . . . . . . 5–41
6 Privileged Architecture Library Code
6.1 PALcode Description. . . . . . . . . . . . . . . . . . . . . . . . . . . . . . . . . . . . . . . . . . . . . . . . . . . . . . . 6–1
6.2 PALmode Environment . . . . . . . . . . . . . . . . . . . . . . . . . . . . . . . . . . . . . . . . . . . . . . . . . . . . . 6–2
6.3 Required PALcode Function Codes . . . . . . . . . . . . . . . . . . . . . . . . . . . . . . . . . . . . . . . . . . . 6–3
6.4 Opcodes Reserved for PALcode. . . . . . . . . . . . . . . . . . . . . . . . . . . . . . . . . . . . . . . . . . . . . . 6–3
6.4.1 HW_LD Instruction . . . . . . . . . . . . . . . . . . . . . . . . . . . . . . . . . . . . . . . . . . . . . . . . . . . . . 6–3
6.4.2 HW_ST Instruction . . . . . . . . . . . . . . . . . . . . . . . . . . . . . . . . . . . . . . . . . . . . . . . . . . . . . 6–4
6.4.3 HW_RET Instruction . . . . . . . . . . . . . . . . . . . . . . . . . . . . . . . . . . . . . . . . . . . . . . . . . . . 6–5
6.4.4 HW_MFPR and HW_MTPR Instructions . . . . . . . . . . . . . . . . . . . . . . . . . . . . . . . . . . . . 6–6
6.5 Internal Processor Register Access Mechanisms . . . . . . . . . . . . . . . . . . . . . . . . . . . . . . . . . 6–7
6.5.1 IPR Scoreboard Bits. . . . . . . . . . . . . . . . . . . . . . . . . . . . . . . . . . . . . . . . . . . . . . . . . . . . 6–8
Alpha 21264/EV67 Hardware Reference Manual
vii
6.5.2 Hardware Structure of Explicitly Written IPRs . . . . . . . . . . . . . . . . . . . . . . . . . . . . . . . . 6–8
6.5.3 Hardware Structure of Implicitly Written IPRs . . . . . . . . . . . . . . . . . . . . . . . . . . . . . . . . 6–9
6.5.4 IPR Access Ordering . . . . . . . . . . . . . . . . . . . . . . . . . . . . . . . . . . . . . . . . . . . . . . . . . . . 6–9
6.5.5 Correct Ordering of Explicit Writers Followed by Implicit Readers. . . . . . . . . . . . . . . . . 6–10
6.5.6 Correct Ordering of Explicit Readers Followed by Implicit Writers. . . . . . . . . . . . . . . . . 6–11
6.6 PALshadow Registers . . . . . . . . . . . . . . . . . . . . . . . . . . . . . . . . . . . . . . . . . . . . . . . . . . . . . . 6–11
6.7 PALcode Emulation of the FPCR . . . . . . . . . . . . . . . . . . . . . . . . . . . . . . . . . . . . . . . . . . . . . 6–11
6.7.1 Status Flags . . . . . . . . . . . . . . . . . . . . . . . . . . . . . . . . . . . . . . . . . . . . . . . . . . . . . . . . . . 6–12
6.7.2 MF_FPCR . . . . . . . . . . . . . . . . . . . . . . . . . . . . . . . . . . . . . . . . . . . . . . . . . . . . . . . . . . . 6–12
6.7.3 MT_FPCR . . . . . . . . . . . . . . . . . . . . . . . . . . . . . . . . . . . . . . . . . . . . . . . . . . . . . . . . . . . 6–12
6.8 PALcode Entry Points . . . . . . . . . . . . . . . . . . . . . . . . . . . . . . . . . . . . . . . . . . . . . . . . . . . . . . 6–12
6.8.1 CALL_PAL Entry Points . . . . . . . . . . . . . . . . . . . . . . . . . . . . . . . . . . . . . . . . . . . . . . . . . 6–12
6.8.2 PALcode Exception Entry Points . . . . . . . . . . . . . . . . . . . . . . . . . . . . . . . . . . . . . . . . . . 6–13
6.9 Translation Buffer (TB) Fill Flows . . . . . . . . . . . . . . . . . . . . . . . . . . . . . . . . . . . . . . . . . . . . . 6–14
6.9.1 DTB Fill . . . . . . . . . . . . . . . . . . . . . . . . . . . . . . . . . . . . . . . . . . . . . . . . . . . . . . . . . . . . . 6–14
6.9.2 ITB Fill . . . . . . . . . . . . . . . . . . . . . . . . . . . . . . . . . . . . . . . . . . . . . . . . . . . . . . . . . . . . . . 6–16
6.10 Performance Counter Support . . . . . . . . . . . . . . . . . . . . . . . . . . . . . . . . . . . . . . . . . . . . . . . 6–17
6.10.1 General Precautions . . . . . . . . . . . . . . . . . . . . . . . . . . . . . . . . . . . . . . . . . . . . . . . . . . . 6–18
6.10.2 Aggregate Mode Programming Guidelines . . . . . . . . . . . . . . . . . . . . . . . . . . . . . . . . . . 6–18
6.10.2.1 Aggregate Mode Precautions . . . . . . . . . . . . . . . . . . . . . . . . . . . . . . . . . . . . . . . . . 6–18
6.10.2.2 Operation . . . . . . . . . . . . . . . . . . . . . . . . . . . . . . . . . . . . . . . . . . . . . . . . . . . . . . . . 6–19
6.10.2.3 Aggregate Counting Mode Description . . . . . . . . . . . . . . . . . . . . . . . . . . . . . . . . . . 6–20
6.10.2.3.1 Cycle counting . . . . . . . . . . . . . . . . . . . . . . . . . . . . . . . . . . . . . . . . . . . . . . . . . 6–20
6.10.2.3.2 Retired instructions cycles. . . . . . . . . . . . . . . . . . . . . . . . . . . . . . . . . . . . . . . . 6–20
6.10.2.3.3 Bcache miss or long latency probes cycles. . . . . . . . . . . . . . . . . . . . . . . . . . . 6–20
6.10.2.3.4 Mbox replay traps cycles . . . . . . . . . . . . . . . . . . . . . . . . . . . . . . . . . . . . . . . . . 6–20
6.10.2.4 Counter Modes for Aggregate Mode. . . . . . . . . . . . . . . . . . . . . . . . . . . . . . . . . . . . 6–20
6.10.3 ProfileMe Mode Programming Guidelines . . . . . . . . . . . . . . . . . . . . . . . . . . . . . . . . . . . 6–20
6.10.3.1 ProfileMe Mode Precautions. . . . . . . . . . . . . . . . . . . . . . . . . . . . . . . . . . . . . . . . . . 6–20
6.10.3.2 Operation . . . . . . . . . . . . . . . . . . . . . . . . . . . . . . . . . . . . . . . . . . . . . . . . . . . . . . . . 6–21
6.10.3.3 ProfileMe Counting Mode Description . . . . . . . . . . . . . . . . . . . . . . . . . . . . . . . . . . 6–23
6.10.3.3.1 Cycle counting . . . . . . . . . . . . . . . . . . . . . . . . . . . . . . . . . . . . . . . . . . . . . . . . . 6–23
6.10.3.3.2 Inum retire delay cycles . . . . . . . . . . . . . . . . . . . . . . . . . . . . . . . . . . . . . . . . . . 6–23
6.10.3.3.3 Retired instructions cycles. . . . . . . . . . . . . . . . . . . . . . . . . . . . . . . . . . . . . . . . 6–23
6.10.3.3.4 Bcache miss or long latency probes cycles. . . . . . . . . . . . . . . . . . . . . . . . . . . 6–23
6.10.3.3.5 Mbox replay traps cycles . . . . . . . . . . . . . . . . . . . . . . . . . . . . . . . . . . . . . . . . . 6–23
6.10.3.4 Counter Modes for ProfileMe Mode . . . . . . . . . . . . . . . . . . . . . . . . . . . . . . . . . . . . 6–24
7 Initialization and Configuration
7.1 Power-Up Reset Flow and the Reset_L and DCOK_H Pins. . . . . . . . . . . . . . . . . . . . . . . . . 7–1
7.1.1 Power Sequencing and Reset State for Signal Pins . . . . . . . . . . . . . . . . . . . . . . . . . . . 7–3
7.1.2 Clock Forwarding and System Clock Ratio Configuration . . . . . . . . . . . . . . . . . . . . . . . 7–4
7.1.3 PLL Ramp Up. . . . . . . . . . . . . . . . . . . . . . . . . . . . . . . . . . . . . . . . . . . . . . . . . . . . . . . . . 7–6
7.1.4 BiST and SROM Load and the TestStat_H Pin . . . . . . . . . . . . . . . . . . . . . . . . . . . . . . . 7–6
7.1.5 Clock Forward Reset and System Interface Initialization. . . . . . . . . . . . . . . . . . . . . . . . 7–7
7.2 Fault Reset Flow . . . . . . . . . . . . . . . . . . . . . . . . . . . . . . . . . . . . . . . . . . . . . . . . . . . . . . . . . . 7–8
7.3 Energy Star Certification and Sleep Mode Flow . . . . . . . . . . . . . . . . . . . . . . . . . . . . . . . . . . 7–9
7.4 Warm Reset Flow . . . . . . . . . . . . . . . . . . . . . . . . . . . . . . . . . . . . . . . . . . . . . . . . . . . . . . . . . 7–11
7.5 Array Initialization . . . . . . . . . . . . . . . . . . . . . . . . . . . . . . . . . . . . . . . . . . . . . . . . . . . . . . . . . 7–12
7.6 Initialization Mode Processing. . . . . . . . . . . . . . . . . . . . . . . . . . . . . . . . . . . . . . . . . . . . . . . . 7–12
7.7 External Interface Initialization . . . . . . . . . . . . . . . . . . . . . . . . . . . . . . . . . . . . . . . . . . . . . . . 7–14
7.8 Internal Processor Register Power-Up Reset State . . . . . . . . . . . . . . . . . . . . . . . . . . . . . . . 7–14
7.9 IEEE 1149.1 Test Port Reset . . . . . . . . . . . . . . . . . . . . . . . . . . . . . . . . . . . . . . . . . . . . . . . . 7–16
7.10 Reset State Machine . . . . . . . . . . . . . . . . . . . . . . . . . . . . . . . . . . . . . . . . . . . . . . . . . . . . . . . 7–16
7.11 Phase-Lock Loop (PLL) Functional Description . . . . . . . . . . . . . . . . . . . . . . . . . . . . . . . . . . 7–19
7.11.1 Differential Reference Clocks. . . . . . . . . . . . . . . . . . . . . . . . . . . . . . . . . . . . . . . . . . . . . 7–19
viii
Alpha 21264/EV67 Hardware Reference Manual
7.11.2 PLL Output Clocks . . . . . . . . . . . . . . . . . . . . . . . . . . . . . . . . . . . . . . . . . . . . . . . . . . . . . 7–19
7.11.2.1 GCLK . . . . . . . . . . . . . . . . . . . . . . . . . . . . . . . . . . . . . . . . . . . . . . . . . . . . . . . . . . . 7–19
7.11.2.2 Differential 21264/EV67 Clocks . . . . . . . . . . . . . . . . . . . . . . . . . . . . . . . . . . . . . . . 7–19
7.11.2.3 Nominal Operating Frequency . . . . . . . . . . . . . . . . . . . . . . . . . . . . . . . . . . . . . . . . 7–19
7.11.2.4 Power-Up/Reset Clocking. . . . . . . . . . . . . . . . . . . . . . . . . . . . . . . . . . . . . . . . . . . . 7–20
8 Error Detection and Error Handling
8.1 Data Error Correction Code. . . . . . . . . . . . . . . . . . . . . . . . . . . . . . . . . . . . . . . . . . . . . . . . . . 8–2
8.2 Icache Data or Tag Parity Error. . . . . . . . . . . . . . . . . . . . . . . . . . . . . . . . . . . . . . . . . . . . . . . 8–2
8.3 Dcache Tag Parity Error . . . . . . . . . . . . . . . . . . . . . . . . . . . . . . . . . . . . . . . . . . . . . . . . . . . . 8–2
8.4 Dcache Data Single-Bit Correctable ECC Error . . . . . . . . . . . . . . . . . . . . . . . . . . . . . . . . . . 8–3
8.4.1 Load Instruction . . . . . . . . . . . . . . . . . . . . . . . . . . . . . . . . . . . . . . . . . . . . . . . . . . . . . . . 8–3
8.4.2 Store Instruction (Quadword or Smaller) . . . . . . . . . . . . . . . . . . . . . . . . . . . . . . . . . . . . 8–4
8.4.3 Dcache Victim Extracts . . . . . . . . . . . . . . . . . . . . . . . . . . . . . . . . . . . . . . . . . . . . . . . . . 8–4
8.5 Dcache Store Second Error . . . . . . . . . . . . . . . . . . . . . . . . . . . . . . . . . . . . . . . . . . . . . . . . . 8–4
8.6 Dcache Duplicate Tag Parity Error . . . . . . . . . . . . . . . . . . . . . . . . . . . . . . . . . . . . . . . . . . . . 8–4
8.7 Bcache Tag Parity Error . . . . . . . . . . . . . . . . . . . . . . . . . . . . . . . . . . . . . . . . . . . . . . . . . . . . 8–5
8.8 Bcache Data Single-Bit Correctable ECC Error . . . . . . . . . . . . . . . . . . . . . . . . . . . . . . . . . . 8–5
8.8.1 Icache Fill from Bcache . . . . . . . . . . . . . . . . . . . . . . . . . . . . . . . . . . . . . . . . . . . . . . . . . 8–5
8.8.2 Dcache Fill from Bcache . . . . . . . . . . . . . . . . . . . . . . . . . . . . . . . . . . . . . . . . . . . . . . . . 8–6
8.8.3 Bcache Victim Read. . . . . . . . . . . . . . . . . . . . . . . . . . . . . . . . . . . . . . . . . . . . . . . . . . . . 8–6
8.8.3.1 Bcache Victim Read During a Dcache/Bcache Miss . . . . . . . . . . . . . . . . . . . . . . . 8–6
8.8.3.2 Bcache Victim Read During an ECB Instruction . . . . . . . . . . . . . . . . . . . . . . . . . . . 8–7
8.9 Memory/System Port Single-Bit Data Correctable ECC Error. . . . . . . . . . . . . . . . . . . . . . . . 8–7
8.9.1 Icache Fill from Memory. . . . . . . . . . . . . . . . . . . . . . . . . . . . . . . . . . . . . . . . . . . . . . . . . 8–7
8.9.2 Dcache Fill from Memory . . . . . . . . . . . . . . . . . . . . . . . . . . . . . . . . . . . . . . . . . . . . . . . . 8–7
8.10 Bcache Data Single-Bit Correctable ECC Error on a Probe . . . . . . . . . . . . . . . . . . . . . . . . . 8–8
8.11 Double-Bit Fill Errors . . . . . . . . . . . . . . . . . . . . . . . . . . . . . . . . . . . . . . . . . . . . . . . . . . . . . . . 8–9
8.12 Error Case Summary. . . . . . . . . . . . . . . . . . . . . . . . . . . . . . . . . . . . . . . . . . . . . . . . . . . . . . . 8–9
9 Electrical Data
9.1 Electrical Characteristics. . . . . . . . . . . . . . . . . . . . . . . . . . . . . . . . . . . . . . . . . . . . . . . . . . . . 9–1
9.2 DC Characteristics . . . . . . . . . . . . . . . . . . . . . . . . . . . . . . . . . . . . . . . . . . . . . . . . . . . . . . . . 9–2
9.3 Power Supply Sequencing and Avoiding Potential Failure Mechanisms . . . . . . . . . . . . . . . 9–5
9.4 AC Characteristics. . . . . . . . . . . . . . . . . . . . . . . . . . . . . . . . . . . . . . . . . . . . . . . . . . . . . . . . . 9–6
10 Thermal Management
10.1 Operating Temperature. . . . . . . . . . . . . . . . . . . . . . . . . . . . . . . . . . . . . . . . . . . . . . . . . . . . . 10–1
10.2 Heat Sink Specifications . . . . . . . . . . . . . . . . . . . . . . . . . . . . . . . . . . . . . . . . . . . . . . . . . . . . 10–3
10.3 Thermal Design Considerations . . . . . . . . . . . . . . . . . . . . . . . . . . . . . . . . . . . . . . . . . . . . . . 10–7
11 Testability and Diagnostics
11.1 Test Pins . . . . . . . . . . . . . . . . . . . . . . . . . . . . . . . . . . . . . . . . . . . . . . . . . . . . . . . . . . . . . . . . 11–1
11.2 SROM/Serial Diagnostic Terminal Port . . . . . . . . . . . . . . . . . . . . . . . . . . . . . . . . . . . . . . . . . 11–2
11.2.1 SROM Load Operation. . . . . . . . . . . . . . . . . . . . . . . . . . . . . . . . . . . . . . . . . . . . . . . . . . 11–2
11.2.2 Serial Terminal Port . . . . . . . . . . . . . . . . . . . . . . . . . . . . . . . . . . . . . . . . . . . . . . . . . . . . 11–2
11.3 IEEE 1149.1 Port. . . . . . . . . . . . . . . . . . . . . . . . . . . . . . . . . . . . . . . . . . . . . . . . . . . . . . . . . . 11–3
11.4 TestStat_H Pin . . . . . . . . . . . . . . . . . . . . . . . . . . . . . . . . . . . . . . . . . . . . . . . . . . . . . . . . . . . 11–4
11.5 Power-Up Self-Test and Initialization . . . . . . . . . . . . . . . . . . . . . . . . . . . . . . . . . . . . . . . . . . 11–5
11.5.1 Built-in Self-Test. . . . . . . . . . . . . . . . . . . . . . . . . . . . . . . . . . . . . . . . . . . . . . . . . . . . . . . 11–5
Alpha 21264/EV67 Hardware Reference Manual
ix
11.5.2 SROM Initialization. . . . . . . . . . . . . . . . . . . . . . . . . . . . . . . . . . . . . . . . . . . . . . . . . . . . . 11–5
11.5.2.1 Serial Instruction Cache Load Operation . . . . . . . . . . . . . . . . . . . . . . . . . . . . . . . . 11–6
11.6 Notes on IEEE 1149.1 Operation and Compliance . . . . . . . . . . . . . . . . . . . . . . . . . . . . . . . 11–7
A Alpha Instruction Set
A.1 Alpha Instruction Summary . . . . . . . . . . . . . . . . . . . . . . . . . . . . . . . . . . . . . . . . . . . . . . . . . . A–1
A.2 Reserved Opcodes . . . . . . . . . . . . . . . . . . . . . . . . . . . . . . . . . . . . . . . . . . . . . . . . . . . . . . . . A–8
A.2.1 Opcodes Reserved for Compaq. . . . . . . . . . . . . . . . . . . . . . . . . . . . . . . . . . . . . . . . . . . A–8
A.2.2 Opcodes Reserved for PALcode . . . . . . . . . . . . . . . . . . . . . . . . . . . . . . . . . . . . . . . . . . A–9
A.3 IEEE Floating-Point Instructions . . . . . . . . . . . . . . . . . . . . . . . . . . . . . . . . . . . . . . . . . . . . . . A–9
A.4 VAX Floating-Point Instructions. . . . . . . . . . . . . . . . . . . . . . . . . . . . . . . . . . . . . . . . . . . . . . . A–11
A.5 Independent Floating-Point Instructions . . . . . . . . . . . . . . . . . . . . . . . . . . . . . . . . . . . . . . . . A–11
A.6 Opcode Summary . . . . . . . . . . . . . . . . . . . . . . . . . . . . . . . . . . . . . . . . . . . . . . . . . . . . . . . . . A–12
A.7 Required PALcode Function Codes . . . . . . . . . . . . . . . . . . . . . . . . . . . . . . . . . . . . . . . . . . . A–13
A.8 IEEE Floating-Point Conformance . . . . . . . . . . . . . . . . . . . . . . . . . . . . . . . . . . . . . . . . . . . . A–14
B 21264/EV67 Boundary-Scan Register
B.1 Boundary-Scan Register . . . . . . . . . . . . . . . . . . . . . . . . . . . . . . . . . . . . . . . . . . . . . . . . . . . . B–1
B.1.1 BSDL Description of the Alpha 21264/EV67 Boundary-Scan Register . . . . . . . . . . . . . B–1
C Serial Icache Load Predecode Values
D PALcode Restrictions and Guidelines
D.1 Restriction 1 : Reset Sequence Required by Retire Logic and Mapper . . . . . . . . . . . . . . . D–1
D.2 Restriction 2 : No Multiple Writers to IPRs in Same Scoreboard Group . . . . . . . . . . . . . . . D–8
D.3 Restriction 4 : No Writers and Readers to IPRs in Same Scoreboard Group . . . . . . . . . . D–8
D.4 Guideline 6 : Avoid Consecutive Read-Modify-Write-Read-Modify-Write . . . . . . . . . . . . D–9
D.5 Restriction 7 : Replay Trap, Interrupt Code Sequence, and STF/ITOF . . . . . . . . . . . . . . . D–9
D.6 Restriction 9 : PALmode Istream Address Ranges . . . . . . . . . . . . . . . . . . . . . . . . . . . . . . D–10
D.7 Restriction 10: Duplicate IPR Mode Bits . . . . . . . . . . . . . . . . . . . . . . . . . . . . . . . . . . . . . . . D–10
D.8 Restriction 11: Ibox IPR Update Synchronization . . . . . . . . . . . . . . . . . . . . . . . . . . . . . . . . D–11
D.9 Restriction 12: MFPR of Implicitly-Written IPRs EXC_ADDR, IVA_FORM, and EXC_SUM D–11
D.10 Restriction 13 : DTB Fill Flow Collision . . . . . . . . . . . . . . . . . . . . . . . . . . . . . . . . . . . . . . . . . D–11
D.11 Restriction 14 : HW_RET . . . . . . . . . . . . . . . . . . . . . . . . . . . . . . . . . . . . . . . . . . . . . . . . . . . D–11
D.12 Guideline 16 : JSR-BAD VA . . . . . . . . . . . . . . . . . . . . . . . . . . . . . . . . . . . . . . . . . . . . . . . . . D–12
D.13 Restriction 17: MTPR to DTB_TAG0/DTB_PTE0/DTB_TAG1/DTB_PTE1 . . . . . . . . . . . . . D–12
D.14 Restriction 18: No FP Operates, FP Conditional Branches, FTOI, or STF in Same Fetch Block as
HW_MTPR . . . . . . . . . . . . . . . . . . . . . . . . . . . . . . . . . . . . . . . . . . . . . . . . . . . . . . . . . .D–12
D.15 Restriction 19: HW_RET/STALL After Updating the FPCR by way of MT_FPCR in PALmode D–12
D.16 Guideline 20 : I_CTL[SBE] Stream Buffer Enable. . . . . . . . . . . . . . . . . . . . . . . . . . . . . . . . D–12
D.17 Restriction 21: HW_RET/STALL After HW_MTPR ASN0/ASN1. . . . . . . . . . . . . . . . . . . . . . D–12
D.18 Restriction 22: HW_RET/STALL After HW_MTPR IS0/IS1. . . . . . . . . . . . . . . . . . . . . . . . . . D–13
D.19 Restriction 23: HW_ST/P/CONDITIONAL Does Not Clear the Lock Flag. . . . . . . . . . . . . . . D–13
D.20 Restriction 24: HW_RET/STALL After HW_MTPR IC_FLUSH, IC_FLUSH_ASM, CLEAR_MAP D–
14
D.21 Restriction 25: HW_MTPR ITB_IA After Reset . . . . . . . . . . . . . . . . . . . . . . . . . . . . . . . . . . . D–14
D.22 Guideline 26: Conditional Branches in PALcode . . . . . . . . . . . . . . . . . . . . . . . . . . . . . . . . . D–14
D.23 Restriction 27: Reset of ‘Force-Fail Lock Flag’ State in PALcode. . . . . . . . . . . . . . . . . . . . . D–15
D.24 Restriction 28: Enforce Ordering Between IPRs Implicitly Written by Loads and Subsequent Loads
D–15
D.25 Guideline 29 : JSR, JMP, RET, and JSR_COR in PALcode. . . . . . . . . . . . . . . . . . . . . . . . . D–15
x
Alpha 21264/EV67 Hardware Reference Manual
D.26 Restriction 30 : HW_MTPR and HW_MFPR to the Cbox CSR . . . . . . . . . . . . . . . . . . . . . . . D–15
D.27 Restriction 31 : I_CTL[VA_48] Update . . . . . . . . . . . . . . . . . . . . . . . . . . . . . . . . . . . . . . . . . D–17
D.28 Restriction 32 : PCTR_CTL Update . . . . . . . . . . . . . . . . . . . . . . . . . . . . . . . . . . . . . . . . . . . D–17
D.29 Restriction 33 : HW_LD Physical/Lock Use. . . . . . . . . . . . . . . . . . . . . . . . . . . . . . . . . . . . . . D–18
D.30 Restriction 34 : Writing Multiple ITB Entries in the Same PALcode Flow . . . . . . . . . . . . . . . D–18
D.31 Guideline 35 : HW_INT_CLR Update . . . . . . . . . . . . . . . . . . . . . . . . . . . . . . . . . . . . . . . . . D–18
D.32 Restriction 36 : Updating I_CTL[SDE]. . . . . . . . . . . . . . . . . . . . . . . . . . . . . . . . . . . . . . . . . . D–18
D.33 Restriction 37 : Updating VA_CTL[VA_48] . . . . . . . . . . . . . . . . . . . . . . . . . . . . . . . . . . . . . . D–18
D.34 Restriction 38 : Updating PCTR_CTL . . . . . . . . . . . . . . . . . . . . . . . . . . . . . . . . . . . . . . . . . . D–18
D.35 Guideline 39: Writing Multiple DTB Entries in the Same PAL Flow. . . . . . . . . . . . . . . . . . . . D–19
D.36 Restriction 40: Scrubbing a Single-Bit Error . . . . . . . . . . . . . . . . . . . . . . . . . . . . . . . . . . . . . D–19
D.37 Restriction 41: MTPR ITB_TAG, MTPR ITB_PTE Must Be in the Same Fetch Block . . . . . D–21
D.38 Restriction 42: Updating VA_CTL, CC_CTL, or CC IPRs . . . . . . . . . . . . . . . . . . . . . . . . . . . D–21
D.39 Restriction 43: No Trappable Instructions Along with HW_MTPR. . . . . . . . . . . . . . . . . . . . . D–21
D.40 Restriction 44: Not Applicable to the 21264/EV67 . . . . . . . . . . . . . . . . . . . . . . . . . . . . . . . . D–21
D.41 Restriction 45: No HW_JMP or JMP Instructions in PALcode . . . . . . . . . . . . . . . . . . . . . . . D–21
D.42 Restriction 46: Avoiding Live locks in Speculative Load CRD Handlers . . . . . . . . . . . . . . . D–22
D.43 Restriction 47: Cache Eviction for Single-Bit Cache Errors . . . . . . . . . . . . . . . . . . . . . . . . . D–22
D.44 Restriction 48: MB Bracketing of Dcache Writes to Force Bad Data ECC and Force Bad Tag Parity
D–24
E 21264/EV67-to-Bcache Pin Interconnections
E.1 Forwarding Clock Pin Groupings. . . . . . . . . . . . . . . . . . . . . . . . . . . . . . . . . . . . . . . . . . . . . . E–1
E.2 Late-Write Non-Bursting SSRAMs . . . . . . . . . . . . . . . . . . . . . . . . . . . . . . . . . . . . . . . . . . . . E–2
E.3 Dual-Data Rate SSRAMs . . . . . . . . . . . . . . . . . . . . . . . . . . . . . . . . . . . . . . . . . . . . . . . . . . . E–3
Glossary
Index
Alpha 21264/EV67 Hardware Reference Manual
xi
Figures
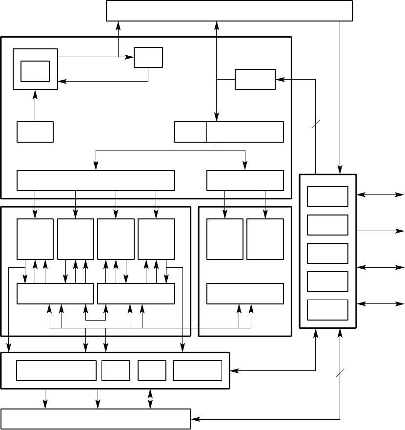
2–1 21264/EV67 Block Diagram . . . . . . . . . . . . . . . . . . . . . . . . . . . . . . . . . . . . . . . . . . . . . . . . . 2–3
2–2 Branch Predictor . . . . . . . . . . . . . . . . . . . . . . . . . . . . . . . . . . . . . . . . . . . . . . . . . . . . . . . . . . 2–4
2–3 Local Predictor . . . . . . . . . . . . . . . . . . . . . . . . . . . . . . . . . . . . . . . . . . . . . . . . . . . . . . . . . . . 2–4
2–4 Global Predictor. . . . . . . . . . . . . . . . . . . . . . . . . . . . . . . . . . . . . . . . . . . . . . . . . . . . . . . . . . . 2–5
2–5 Choice Predictor . . . . . . . . . . . . . . . . . . . . . . . . . . . . . . . . . . . . . . . . . . . . . . . . . . . . . . . . . . 2–5
2–6 Integer Execution Unit—Clusters 0 and 1 . . . . . . . . . . . . . . . . . . . . . . . . . . . . . . . . . . . . . . . 2–9
2–7 Floating-Point Execution Units . . . . . . . . . . . . . . . . . . . . . . . . . . . . . . . . . . . . . . . . . . . . . . . 2–10
2–8 Pipeline Organization . . . . . . . . . . . . . . . . . . . . . . . . . . . . . . . . . . . . . . . . . . . . . . . . . . . . . . 2–14
2–9 Pipeline Timing for Integer Load Instructions . . . . . . . . . . . . . . . . . . . . . . . . . . . . . . . . . . . . 2–25
2–10 Pipeline Timing for Floating-Point Load Instructions . . . . . . . . . . . . . . . . . . . . . . . . . . . . . . . 2–26
2–11 Floating-Point Control Register . . . . . . . . . . . . . . . . . . . . . . . . . . . . . . . . . . . . . . . . . . . . . . . 2–36
2–12 Typical Uniprocessor Configuration . . . . . . . . . . . . . . . . . . . . . . . . . . . . . . . . . . . . . . . . . . . 2–39
2–13 Typical Multiprocessor Configuration . . . . . . . . . . . . . . . . . . . . . . . . . . . . . . . . . . . . . . . . . . 2–40
3–1 21264/EV67 Microprocessor Logic Symbol . . . . . . . . . . . . . . . . . . . . . . . . . . . . . . . . . . . . . 3–2
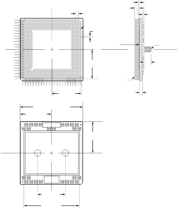
3–2 Package Dimensions. . . . . . . . . . . . . . . . . . . . . . . . . . . . . . . . . . . . . . . . . . . . . . . . . . . . . . . 3–17
3–3 21264/EV67 Top View (Pin Down) . . . . . . . . . . . . . . . . . . . . . . . . . . . . . . . . . . . . . . . . . . . . 3–18
3–4 21264/EV67 Bottom View (Pin Up) . . . . . . . . . . . . . . . . . . . . . . . . . . . . . . . . . . . . . . . . . . . . 3–19
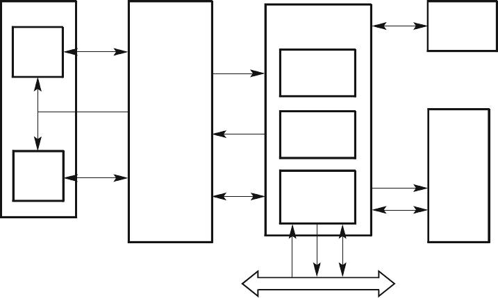
4–1 21264/EV67 System and Bcache Interfaces. . . . . . . . . . . . . . . . . . . . . . . . . . . . . . . . . . . . . 4–3
4–2 21264/EV67 Bcache Interface Signals . . . . . . . . . . . . . . . . . . . . . . . . . . . . . . . . . . . . . . . . . 4–7
4–3 Cache Subset Hierarchy . . . . . . . . . . . . . . . . . . . . . . . . . . . . . . . . . . . . . . . . . . . . . . . . . . . . 4–9
4–4 System Interface Signals. . . . . . . . . . . . . . . . . . . . . . . . . . . . . . . . . . . . . . . . . . . . . . . . . . . . 4–17
4–5 Fast Transfer Timing Example . . . . . . . . . . . . . . . . . . . . . . . . . . . . . . . . . . . . . . . . . . . . . . . 4–32
4–6 SysFillValid_L Timing . . . . . . . . . . . . . . . . . . . . . . . . . . . . . . . . . . . . . . . . . . . . . . . . . . . . . . 4–36
5–1 Cycle Counter Register . . . . . . . . . . . . . . . . . . . . . . . . . . . . . . . . . . . . . . . . . . . . . . . . . . . . . 5–3
5–2 Cycle Counter Control Register. . . . . . . . . . . . . . . . . . . . . . . . . . . . . . . . . . . . . . . . . . . . . . . 5–3
5–3 Virtual Address Register . . . . . . . . . . . . . . . . . . . . . . . . . . . . . . . . . . . . . . . . . . . . . . . . . . . . 5–4
5–4 Virtual Address Control Register . . . . . . . . . . . . . . . . . . . . . . . . . . . . . . . . . . . . . . . . . . . . . . 5–4
5–5 Virtual Address Format Register (VA_48 = 0, VA_FORM_32 = 0) . . . . . . . . . . . . . . . . . . . . 5–5
5–6 Virtual Address Format Register (VA_48 = 1, VA_FORM_32 = 0) . . . . . . . . . . . . . . . . . . . . 5–6
5–7 Virtual Address Format Register (VA_48 = 0, VA_FORM_32 = 1) . . . . . . . . . . . . . . . . . . . . 5–6
5–8 ITB Tag Array Write Register . . . . . . . . . . . . . . . . . . . . . . . . . . . . . . . . . . . . . . . . . . . . . . . . 5–6
5–9 ITB PTE Array Write Register . . . . . . . . . . . . . . . . . . . . . . . . . . . . . . . . . . . . . . . . . . . . . . . . 5–7
5–10 ITB Invalidate Single Register. . . . . . . . . . . . . . . . . . . . . . . . . . . . . . . . . . . . . . . . . . . . . . . . 5–7
5–11 ProfileMe PC Register. . . . . . . . . . . . . . . . . . . . . . . . . . . . . . . . . . . . . . . . . . . . . . . . . . . . . . 5–8
5–12 Exception Address Register . . . . . . . . . . . . . . . . . . . . . . . . . . . . . . . . . . . . . . . . . . . . . . . . . 5–8
5–13 Instruction Virtual Address Format Register (VA_48 = 0, VA_FORM_32 = 0) . . . . . . . . . . . 5–9
5–14 Instruction Virtual Address Format Register (VA_48 = 1, VA_FORM_32 = 0) . . . . . . . . . . . 5–9
5–15 Instruction Virtual Address Format Register (VA_48 = 0, VA_FORM_32 = 1) . . . . . . . . . . . 5–9
5–16 Interrupt Enable and Current Processor Mode Register . . . . . . . . . . . . . . . . . . . . . . . . . . . . 5–10
5–17 Software Interrupt Request Register . . . . . . . . . . . . . . . . . . . . . . . . . . . . . . . . . . . . . . . . . . . 5–11
5–18 Interrupt Summary Register . . . . . . . . . . . . . . . . . . . . . . . . . . . . . . . . . . . . . . . . . . . . . . . . . 5–11
5–19 Hardware Interrupt Clear Register . . . . . . . . . . . . . . . . . . . . . . . . . . . . . . . . . . . . . . . . . . . . 5–12
5–20 Exception Summary Register . . . . . . . . . . . . . . . . . . . . . . . . . . . . . . . . . . . . . . . . . . . . . . . . 5–14
5–21 PAL Base Register . . . . . . . . . . . . . . . . . . . . . . . . . . . . . . . . . . . . . . . . . . . . . . . . . . . . . . . . 5–15
5–22 Ibox Control Register. . . . . . . . . . . . . . . . . . . . . . . . . . . . . . . . . . . . . . . . . . . . . . . . . . . . . . . 5–16
5–23 Ibox Status Register . . . . . . . . . . . . . . . . . . . . . . . . . . . . . . . . . . . . . . . . . . . . . . . . . . . . . . . 5–19
5–24 Process Context Register . . . . . . . . . . . . . . . . . . . . . . . . . . . . . . . . . . . . . . . . . . . . . . . . . . . 5–22
5–25 Performance Counter Control Register . . . . . . . . . . . . . . . . . . . . . . . . . . . . . . . . . . . . . . . . . 5–23
5–26 DTB Tag Array Write Registers 0 and 1 . . . . . . . . . . . . . . . . . . . . . . . . . . . . . . . . . . . . . . . . 5–25
5–27 DTB PTE Array Write Registers 0 and 1. . . . . . . . . . . . . . . . . . . . . . . . . . . . . . . . . . . . . . . . 5–26
5–28 DTB Alternate Processor Mode Register . . . . . . . . . . . . . . . . . . . . . . . . . . . . . . . . . . . . . . . 5–26
5–29 Dstream Translation Buffer Invalidate Single Registers . . . . . . . . . . . . . . . . . . . . . . . . . . . . 5–27
5–30 Dstream Translation Buffer Address Space Number Registers 0 and 1 . . . . . . . . . . . . . . . . 5–28
5–31 Memory Management Status Register . . . . . . . . . . . . . . . . . . . . . . . . . . . . . . . . . . . . . . . . . 5–28
5–32 Mbox Control Register. . . . . . . . . . . . . . . . . . . . . . . . . . . . . . . . . . . . . . . . . . . . . . . . . . . . . . 5–29
5–33 Dcache Control Register . . . . . . . . . . . . . . . . . . . . . . . . . . . . . . . . . . . . . . . . . . . . . . . . . . . . 5–31
xii
Alpha 21264/EV67 Hardware Reference Manual
5–34 Dcache Status Register. . . . . . . . . . . . . . . . . . . . . . . . . . . . . . . . . . . . . . . . . . . . . . . . . . . . . 5–32
5–35 Cbox Data Register . . . . . . . . . . . . . . . . . . . . . . . . . . . . . . . . . . . . . . . . . . . . . . . . . . . . . . . . 5–33
5–36 Cbox Shift Register . . . . . . . . . . . . . . . . . . . . . . . . . . . . . . . . . . . . . . . . . . . . . . . . . . . . . . . . 5–33
5–37 WRITE_MANY Chain Write Transaction Example . . . . . . . . . . . . . . . . . . . . . . . . . . . . . . . . 5–39
6–1 HW_LD Instruction Format . . . . . . . . . . . . . . . . . . . . . . . . . . . . . . . . . . . . . . . . . . . . . . . . . . 6–4
6–2 HW_ST Instruction Format . . . . . . . . . . . . . . . . . . . . . . . . . . . . . . . . . . . . . . . . . . . . . . . . . . 6–4
6–3 HW_RET Instruction Format . . . . . . . . . . . . . . . . . . . . . . . . . . . . . . . . . . . . . . . . . . . . . . . . . 6–6
6–4 HW_MFPR and HW_MTPR Instructions Format . . . . . . . . . . . . . . . . . . . . . . . . . . . . . . . . . 6–6
6–5 Single-Miss DTB Instructions Flow Example. . . . . . . . . . . . . . . . . . . . . . . . . . . . . . . . . . . . . 6–14
6–6 ITB Miss Instructions Flow Example . . . . . . . . . . . . . . . . . . . . . . . . . . . . . . . . . . . . . . . . . . . 6–16
7–1 Power-Up Timing Sequence . . . . . . . . . . . . . . . . . . . . . . . . . . . . . . . . . . . . . . . . . . . . . . . . . 7–3
7–2 Fault Reset Sequence of Operation . . . . . . . . . . . . . . . . . . . . . . . . . . . . . . . . . . . . . . . . . . . 7–9
7–3 Sleep Mode Sequence of Operation . . . . . . . . . . . . . . . . . . . . . . . . . . . . . . . . . . . . . . . . . . 7–11
7–4 Example for Initializing Bcache . . . . . . . . . . . . . . . . . . . . . . . . . . . . . . . . . . . . . . . . . . . . . . . 7–13
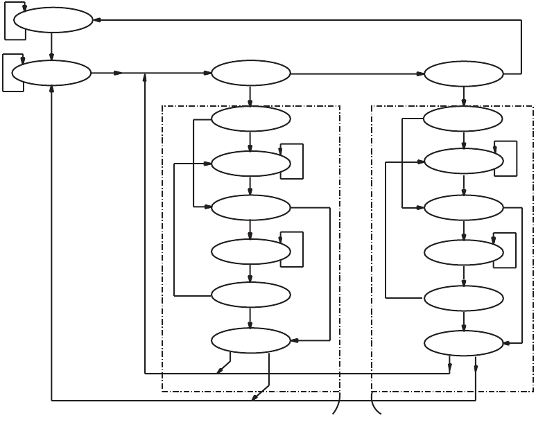
7–5 21264/EV67 Reset State Machine State Diagram . . . . . . . . . . . . . . . . . . . . . . . . . . . . . . . . 7–17
10–1 Type 1 Heat Sink. . . . . . . . . . . . . . . . . . . . . . . . . . . . . . . . . . . . . . . . . . . . . . . . . . . . . . . . . . 10–4
10–2 Type 2 Heat Sink. . . . . . . . . . . . . . . . . . . . . . . . . . . . . . . . . . . . . . . . . . . . . . . . . . . . . . . . . . 10–5
10–3 Type 3 Heat Sink. . . . . . . . . . . . . . . . . . . . . . . . . . . . . . . . . . . . . . . . . . . . . . . . . . . . . . . . . . 10–6
11–1 TAP Controller State Machine. . . . . . . . . . . . . . . . . . . . . . . . . . . . . . . . . . . . . . . . . . . . . . . . 11–4
11–2 TestStat_H Pin Timing During Power-Up Built-In Self-Test (BiST) . . . . . . . . . . . . . . . . . . . 11–5
11–3 TestStat_H Pin Timing During Built-In Self-Initialization (BiSI) . . . . . . . . . . . . . . . . . . . . . . . 11–5
11–4 SROM Content Map . . . . . . . . . . . . . . . . . . . . . . . . . . . . . . . . . . . . . . . . . . . . . . . . . . . . . . . 11–6
Alpha 21264/EV67 Hardware Reference Manual
xiii
Tables
1–1 Integer Data Types . . . . . . . . . . . . . . . . . . . . . . . . . . . . . . . . . . . . . . . . . . . . . . . . . . . . . . . . 1–2
2–1 Pipeline Abort Delay (GCLK Cycles). . . . . . . . . . . . . . . . . . . . . . . . . . . . . . . . . . . . . . . . . . . 2–16
2–2 Instruction Name, Pipeline, and Types . . . . . . . . . . . . . . . . . . . . . . . . . . . . . . . . . . . . . . . . . 2–17
2–3 Instruction Group Definitions and Pipeline Unit. . . . . . . . . . . . . . . . . . . . . . . . . . . . . . . . . . . 2–18
2–4 Instruction Class Latency in Cycles. . . . . . . . . . . . . . . . . . . . . . . . . . . . . . . . . . . . . . . . . . . . 2–20
2–5 Minimum Retire Latencies for Instruction Classes . . . . . . . . . . . . . . . . . . . . . . . . . . . . . . . . 2–21
2–6 Instructions Retired Without Execution . . . . . . . . . . . . . . . . . . . . . . . . . . . . . . . . . . . . . . . . . 2–23
2–7 Rules for I/O Address Space Load Instruction Data Merging . . . . . . . . . . . . . . . . . . . . . . . . 2–28
2–8 Rules for I/O Address Space Store Instruction Data Merging. . . . . . . . . . . . . . . . . . . . . . . . 2–29
2–9 MAF Merging Rules. . . . . . . . . . . . . . . . . . . . . . . . . . . . . . . . . . . . . . . . . . . . . . . . . . . . . . . . 2–30
2–10 Memory Reference Ordering. . . . . . . . . . . . . . . . . . . . . . . . . . . . . . . . . . . . . . . . . . . . . . . . . 2–31
2–11 I/O Reference Ordering . . . . . . . . . . . . . . . . . . . . . . . . . . . . . . . . . . . . . . . . . . . . . . . . . . . . . 2–31
2–12 TB Fill Flow Example Sequence 1 . . . . . . . . . . . . . . . . . . . . . . . . . . . . . . . . . . . . . . . . . . . . 2–34
2–13 TB Fill Flow Example Sequence 2 . . . . . . . . . . . . . . . . . . . . . . . . . . . . . . . . . . . . . . . . . . . . 2–35
2–14 Floating-Point Control Register Fields. . . . . . . . . . . . . . . . . . . . . . . . . . . . . . . . . . . . . . . . . . 2–36
2–15 21264/EV67 AMASK Values. . . . . . . . . . . . . . . . . . . . . . . . . . . . . . . . . . . . . . . . . . . . . . . . . 2–38
2–16 AMASK Bit Assignments . . . . . . . . . . . . . . . . . . . . . . . . . . . . . . . . . . . . . . . . . . . . . . . . . . . . 2–38
3–1 Signal Pin Types Definitions . . . . . . . . . . . . . . . . . . . . . . . . . . . . . . . . . . . . . . . . . . . . . . . . . 3–3
3–2 21264/EV67 Signal Descriptions. . . . . . . . . . . . . . . . . . . . . . . . . . . . . . . . . . . . . . . . . . . . . . 3–3
3–3 21264/EV67 Signal Descriptions by Function . . . . . . . . . . . . . . . . . . . . . . . . . . . . . . . . . . . . 3–6
3–4 Pin List Sorted by Signal Name. . . . . . . . . . . . . . . . . . . . . . . . . . . . . . . . . . . . . . . . . . . . . . . 3–8
3–5 Pin List Sorted by PGA Location . . . . . . . . . . . . . . . . . . . . . . . . . . . . . . . . . . . . . . . . . . . . . . 3–12
3–6 Ground and Power (VSS and VDD) Pin List . . . . . . . . . . . . . . . . . . . . . . . . . . . . . . . . . . . . 3–16
4–1 Translation of Internal References to External Interface Reference . . . . . . . . . . . . . . . . . . . 4–5
4–2 21264/EV67-Supported Cache Block States . . . . . . . . . . . . . . . . . . . . . . . . . . . . . . . . . . . . 4–9
4–3 Cache Block State Transitions . . . . . . . . . . . . . . . . . . . . . . . . . . . . . . . . . . . . . . . . . . . . . . . 4–10
4–4 System Responses to 21264/EV67 Commands . . . . . . . . . . . . . . . . . . . . . . . . . . . . . . . . . . 4–10
4–5 System Responses to 21264/EV67 Commands and 21264/EV67 Reactions. . . . . . . . . . . . 4–11
4–6 System Port Pins. . . . . . . . . . . . . . . . . . . . . . . . . . . . . . . . . . . . . . . . . . . . . . . . . . . . . . . . . . 4–17
4–7 Programming Values for System Interface Clocks . . . . . . . . . . . . . . . . . . . . . . . . . . . . . . . . 4–18
4–8 Program Values for Data-Sample/Drive CSRs . . . . . . . . . . . . . . . . . . . . . . . . . . . . . . . . . . . 4–18
4–9 Forwarded Clocks and Frame Clock Ratio . . . . . . . . . . . . . . . . . . . . . . . . . . . . . . . . . . . . . . 4–19
4–10 Bank Interleave on Cache Block Boundary Mode of Operation . . . . . . . . . . . . . . . . . . . . . . 4–19
4–11 Page Hit Mode of Operation . . . . . . . . . . . . . . . . . . . . . . . . . . . . . . . . . . . . . . . . . . . . . . . . . 4–20
4–12 21264/EV67-to-System Command Fields Definitions . . . . . . . . . . . . . . . . . . . . . . . . . . . . . . 4–20
4–13 Maximum Physical Address for Short Bus Format . . . . . . . . . . . . . . . . . . . . . . . . . . . . . . . . 4–21
4–14 21264/EV67-to-System Commands Descriptions . . . . . . . . . . . . . . . . . . . . . . . . . . . . . . . . . 4–21
4–15 Programming INVAL_TO_DIRTY_ENABLE[1:0]. . . . . . . . . . . . . . . . . . . . . . . . . . . . . . . . . . 4–23
4–16 Programming SET_DIRTY_ENABLE[2:0]. . . . . . . . . . . . . . . . . . . . . . . . . . . . . . . . . . . . . . . 4–24
4–17 21264/EV67 ProbeResponse Command . . . . . . . . . . . . . . . . . . . . . . . . . . . . . . . . . . . . . . . 4–24
4–18 ProbeResponse Fields Descriptions . . . . . . . . . . . . . . . . . . . . . . . . . . . . . . . . . . . . . . . . . . . 4–25
4–19 System-to-21264/EV67 Probe Commands . . . . . . . . . . . . . . . . . . . . . . . . . . . . . . . . . . . . . . 4–26
4–20 System-to-21264/EV67 Probe Commands Fields Descriptions . . . . . . . . . . . . . . . . . . . . . . 4–27
4–21 Data Movement Selection by Probe[4:3]. . . . . . . . . . . . . . . . . . . . . . . . . . . . . . . . . . . . . . . . 4–27
4–22 Next Cache Block State Selection by Probe[2:0] . . . . . . . . . . . . . . . . . . . . . . . . . . . . . . . . . 4–27
4–23 Data Transfer Command Format . . . . . . . . . . . . . . . . . . . . . . . . . . . . . . . . . . . . . . . . . . . . . 4–28
4–24 SysDc[4:0] Field Description . . . . . . . . . . . . . . . . . . . . . . . . . . . . . . . . . . . . . . . . . . . . . . . . . 4–29
4–25 SYSCLK Cycles Between SysAddOut and SysData. . . . . . . . . . . . . . . . . . . . . . . . . . . . . . . 4–32
4–26 Cbox CSR SYSDC_DELAY[4:0] Examples . . . . . . . . . . . . . . . . . . . . . . . . . . . . . . . . . . . . . 4–33
4–27 Four Timing Examples . . . . . . . . . . . . . . . . . . . . . . . . . . . . . . . . . . . . . . . . . . . . . . . . . . . . . 4–34
4–28 Data Wrapping Rules . . . . . . . . . . . . . . . . . . . . . . . . . . . . . . . . . . . . . . . . . . . . . . . . . . . . . . 4–36
4–29 System Wrap and Deliver Data. . . . . . . . . . . . . . . . . . . . . . . . . . . . . . . . . . . . . . . . . . . . . . . 4–37
4–30 Wrap Interleave Order. . . . . . . . . . . . . . . . . . . . . . . . . . . . . . . . . . . . . . . . . . . . . . . . . . . . . . 4–37
4–31 Wrap Order for Double-Pumped Data Transfers. . . . . . . . . . . . . . . . . . . . . . . . . . . . . . . . . . 4–38
4–32 21264/EV67 Commands with NXM Addresses and System Response . . . . . . . . . . . . . . . . 4–39
4–33 21264/EV67 Response to System Probe and In-Flight Command Interaction . . . . . . . . . . . 4–41
xiv
Alpha 21264/EV67 Hardware Reference Manual
4–34 Rules for System Control of Cache Status Update Order. . . . . . . . . . . . . . . . . . . . . . . . . . . 4–42
4–35 Range of Maximum Bcache Clock Ratios . . . . . . . . . . . . . . . . . . . . . . . . . . . . . . . . . . . . . . . 4–43
4–36 Bcache Port Pins. . . . . . . . . . . . . . . . . . . . . . . . . . . . . . . . . . . . . . . . . . . . . . . . . . . . . . . . . . 4–43
4–37 BC_CPU_CLK_DELAY[1:0] Values . . . . . . . . . . . . . . . . . . . . . . . . . . . . . . . . . . . . . . . . . . . 4–45
4–38 BC_CLK_DELAY[1:0] Values . . . . . . . . . . . . . . . . . . . . . . . . . . . . . . . . . . . . . . . . . . . . . . . . 4–45
4–39 Program Values to Set the Cache Clock Period (Single-Data) . . . . . . . . . . . . . . . . . . . . . . . 4–46
4–40 Program Values to Set the Cache Clock Period (Dual-Data Rate) . . . . . . . . . . . . . . . . . . . . 4–46
4–41 Data-Sample/Drive Cbox CSRs . . . . . . . . . . . . . . . . . . . . . . . . . . . . . . . . . . . . . . . . . . . . . . 4–47
4–42 Programming the Bcache to Support Each Size of the Bcache . . . . . . . . . . . . . . . . . . . . . . 4–51
4–43 Programming the Bcache Control Pins . . . . . . . . . . . . . . . . . . . . . . . . . . . . . . . . . . . . . . . . . 4–52
4–44 Control Pin Assertion for RAM_TYPE A . . . . . . . . . . . . . . . . . . . . . . . . . . . . . . . . . . . . . . . . 4–52
4–45 Control Pin Assertion for RAM_TYPE B . . . . . . . . . . . . . . . . . . . . . . . . . . . . . . . . . . . . . . . . 4–52
4–46 Control Pin Assertion for RAM_TYPE C . . . . . . . . . . . . . . . . . . . . . . . . . . . . . . . . . . . . . . . . 4–53
4–47 Control Pin Assertion for RAM_TYPE D . . . . . . . . . . . . . . . . . . . . . . . . . . . . . . . . . . . . . . . . 4–53
5–1 Internal Processor Registers . . . . . . . . . . . . . . . . . . . . . . . . . . . . . . . . . . . . . . . . . . . . . . . . . 5–1
5–2 Cycle Counter Control Register Fields Description. . . . . . . . . . . . . . . . . . . . . . . . . . . . . . . . 5–4
5–3 Virtual Address Control Register Fields Description . . . . . . . . . . . . . . . . . . . . . . . . . . . . . . . 5–5
5–4 ProfileMe PC Fields Description . . . . . . . . . . . . . . . . . . . . . . . . . . . . . . . . . . . . . . . . . . . . . . 5–8
5–5 IER_CM Register Fields Description. . . . . . . . . . . . . . . . . . . . . . . . . . . . . . . . . . . . . . . . . . . 5–10
5–6 Software Interrupt Request Register Fields Description . . . . . . . . . . . . . . . . . . . . . . . . . . . . 5–11
5–7 Interrupt Summary Register Fields Description. . . . . . . . . . . . . . . . . . . . . . . . . . . . . . . . . . . 5–12
5–8 Hardware Interrupt Clear Register Fields Description. . . . . . . . . . . . . . . . . . . . . . . . . . . . . . 5–13
5–9 Exception Summary Register Fields Description . . . . . . . . . . . . . . . . . . . . . . . . . . . . . . . . . 5–14
5–10 PAL Base Register Fields Description . . . . . . . . . . . . . . . . . . . . . . . . . . . . . . . . . . . . . . . . . 5–15
5–11 Ibox Control Register Fields Description. . . . . . . . . . . . . . . . . . . . . . . . . . . . . . . . . . . . . . . . 5–16
5–12 Ibox Status Register Fields Description . . . . . . . . . . . . . . . . . . . . . . . . . . . . . . . . . . . . . . . . 5–19
5–13 IPR Index Bits and Register Fields . . . . . . . . . . . . . . . . . . . . . . . . . . . . . . . . . . . . . . . . . . . . 5–21
5–14 Process Context Register Fields Description . . . . . . . . . . . . . . . . . . . . . . . . . . . . . . . . . . . . 5–22
5–15 Performance Counter Control Register Fields Description . . . . . . . . . . . . . . . . . . . . . . . . . . 5–24
5–16 Performance Counter Control Register Input Select Fields. . . . . . . . . . . . . . . . . . . . . . . . . . 5–25
5–17 DTB Alternate Processor Mode Register Fields Description. . . . . . . . . . . . . . . . . . . . . . . . . 5–27
5–18 Memory Management Status Register Fields Description . . . . . . . . . . . . . . . . . . . . . . . . . . 5–28
5–19 Mbox Control Register Fields Description . . . . . . . . . . . . . . . . . . . . . . . . . . . . . . . . . . . . . . . 5–30
5–20 Dcache Control Register Fields Description . . . . . . . . . . . . . . . . . . . . . . . . . . . . . . . . . . . . . 5–31
5–21 Dcache Status Register Fields Description . . . . . . . . . . . . . . . . . . . . . . . . . . . . . . . . . . . . . . 5–32
5–22 Cbox Data Register Fields Description . . . . . . . . . . . . . . . . . . . . . . . . . . . . . . . . . . . . . . . . . 5–33
5–23 Cbox Shift Register Fields Description . . . . . . . . . . . . . . . . . . . . . . . . . . . . . . . . . . . . . . . . . 5–33
5–24 Cbox WRITE_ONCE Chain Order . . . . . . . . . . . . . . . . . . . . . . . . . . . . . . . . . . . . . . . . . . . . 5–34
5–25 Cbox WRITE_MANY Chain Order . . . . . . . . . . . . . . . . . . . . . . . . . . . . . . . . . . . . . . . . . . . . 5–39
5–26 Cbox Read IPR Fields Description . . . . . . . . . . . . . . . . . . . . . . . . . . . . . . . . . . . . . . . . . . . . 5–41
6–1 Required PALcode Function Codes . . . . . . . . . . . . . . . . . . . . . . . . . . . . . . . . . . . . . . . . . . . 6–3
6–2 Opcodes Reserved for PALcode. . . . . . . . . . . . . . . . . . . . . . . . . . . . . . . . . . . . . . . . . . . . . . 6–3
6–3 HW_LD Instruction Fields Descriptions. . . . . . . . . . . . . . . . . . . . . . . . . . . . . . . . . . . . . . . . . 6–4
6–4 HW_ST Instruction Fields Descriptions. . . . . . . . . . . . . . . . . . . . . . . . . . . . . . . . . . . . . . . . . 6–5
6–5 HW_RET Instruction Fields Descriptions . . . . . . . . . . . . . . . . . . . . . . . . . . . . . . . . . . . . . . . 6–6
6–6 HW_MFPR and HW_MTPR Instructions Fields Descriptions . . . . . . . . . . . . . . . . . . . . . . . . 6–7
6–7 Paired Instruction Fetch Order . . . . . . . . . . . . . . . . . . . . . . . . . . . . . . . . . . . . . . . . . . . . . . . 6–9
6–8 PALcode Exception Entry Locations . . . . . . . . . . . . . . . . . . . . . . . . . . . . . . . . . . . . . . . . . . . 6–13
6–9 IPRs Used for Performance Counter Support. . . . . . . . . . . . . . . . . . . . . . . . . . . . . . . . . . . . 6–18
6–10 Aggregate Mode Returned IPR Contents . . . . . . . . . . . . . . . . . . . . . . . . . . . . . . . . . . . . . . . 6–19
6–11 Aggregate Mode Performance Counter IPR Input Select Fields. . . . . . . . . . . . . . . . . . . . . . 6–20
6–12 CMOV Decomposed . . . . . . . . . . . . . . . . . . . . . . . . . . . . . . . . . . . . . . . . . . . . . . . . . . . . . . . 6–21
6–13 ProfileMe Mode Returned IPR Contents . . . . . . . . . . . . . . . . . . . . . . . . . . . . . . . . . . . . . . . . 6–22
6–14 ProfileMe Mode PCTR_CTL Input Select Fields. . . . . . . . . . . . . . . . . . . . . . . . . . . . . . . . . . 6–24
7–1 21264/EV67 Reset State Machine Major Operations . . . . . . . . . . . . . . . . . . . . . . . . . . . . . . 7–1
7–2 Signal Pin Reset State . . . . . . . . . . . . . . . . . . . . . . . . . . . . . . . . . . . . . . . . . . . . . . . . . . . . . 7–3
7–3 Pin Signal Names and Initialization State . . . . . . . . . . . . . . . . . . . . . . . . . . . . . . . . . . . . . . . 7–5
7–4 Power-Up Flow Signals and Their Constraints . . . . . . . . . . . . . . . . . . . . . . . . . . . . . . . . . . 7–7
7–5 Effect on IPRs After Fault Reset . . . . . . . . . . . . . . . . . . . . . . . . . . . . . . . . . . . . . . . . . . . . . . 7–8
Alpha 21264/EV67 Hardware Reference Manual
xv
7–6 Effect on IPRs After Transition Through Sleep Mode . . . . . . . . . . . . . . . . . . . . . . . . . . . . . . 7–10
7–7 Signals and Constraints for the Sleep Mode Sequence . . . . . . . . . . . . . . . . . . . . . . . . . . . . 7–11
7–8 Effect on IPRs After Warm Reset . . . . . . . . . . . . . . . . . . . . . . . . . . . . . . . . . . . . . . . . . . . . . 7–11
7–9 WRITE_MANY Chain CSR Values for Bcache Initialization . . . . . . . . . . . . . . . . . . . . . . . . . 7–12
7–10 Internal Processor Registers at Power-Up Reset State . . . . . . . . . . . . . . . . . . . . . . . . . . . . 7–14
7–11 21264/EV67 Reset State Machine State Descriptions . . . . . . . . . . . . . . . . . . . . . . . . . . . . . 7–17
7–12 Differential Reference Clock Frequencies in Full-Speed Lock . . . . . . . . . . . . . . . . . . . . . . . 7–20
8–1 21264/EV67 Error Detection Mechanisms . . . . . . . . . . . . . . . . . . . . . . . . . . . . . . . . . . . . . . 8–1
8–2 64-Bit Data and Check Bit ECC Code. . . . . . . . . . . . . . . . . . . . . . . . . . . . . . . . . . . . . . . . . . 8–2
8–3 Error Case Summary. . . . . . . . . . . . . . . . . . . . . . . . . . . . . . . . . . . . . . . . . . . . . . . . . . . . . . . 8–9
9–1 Maximum Electrical Ratings . . . . . . . . . . . . . . . . . . . . . . . . . . . . . . . . . . . . . . . . . . . . . . . . . 9–1
9–2 Signal Types . . . . . . . . . . . . . . . . . . . . . . . . . . . . . . . . . . . . . . . . . . . . . . . . . . . . . . . . . . . . . 9–2
9–3 VDD (I_DC_POWER) . . . . . . . . . . . . . . . . . . . . . . . . . . . . . . . . . . . . . . . . . . . . . . . . . . . . . . 9–3
9–4 Input DC Reference Pin (I_DC_REF) . . . . . . . . . . . . . . . . . . . . . . . . . . . . . . . . . . . . . . . . . . 9–3
9–5 Input Differential Amplifier Receiver (I_DA). . . . . . . . . . . . . . . . . . . . . . . . . . . . . . . . . . . . . . 9–3
9–6 Input Differential Amplifier Clock Receiver (I_DA_CLK) . . . . . . . . . . . . . . . . . . . . . . . . . . . . 9–3
9–7 Pin Type: Open-Drain Output Driver (O_OD) . . . . . . . . . . . . . . . . . . . . . . . . . . . . . . . . . . . . 9–4
9–8 Bidirectional, Differential Amplifier Receiver, Open-Drain Output Driver (B_DA_OD) . . . . . 9–4
9–9 Pin Type: Open-Drain Driver for Test Pins (O_OD_TP) . . . . . . . . . . . . . . . . . . . . . . . . . . . . 9–4
9–10 Bidirectional, Differential Amplifier Receiver, Push-Pull Output Driver (B_DA_PP) . . . . . . . 9–4
9–11 Push-Pull Output Driver (O_PP) . . . . . . . . . . . . . . . . . . . . . . . . . . . . . . . . . . . . . . . . . . . . . . 9–5
9–12 Push-Pull Output Clock Driver (O_PP_CLK). . . . . . . . . . . . . . . . . . . . . . . . . . . . . . . . . . . . . 9–5
9–13 AC Specifications . . . . . . . . . . . . . . . . . . . . . . . . . . . . . . . . . . . . . . . . . . . . . . . . . . . . . . . . . 9–7
10–1 Operating Temperature at Heat Sink Center (Tc) . . . . . . . . . . . . . . . . . . . . . . . . . . . . . . . . . 10–1
10–2 qca at Various Airflows for 21264/EV67 . . . . . . . . . . . . . . . . . . . . . . . . . . . . . . . . . . . . . . . . 10–2
10–3 Maximum Ta for 21264/EV67 @ 600 MHz and @ 2.0 V with Various Airflows . . . . . . . . . . 10–2
10–4 Maximum Ta for 21264/EV67 @ 667 MHz and @ 2.0 V with Various Airflows . . . . . . . . . . 10–2
10–5 Maximum Ta for 21264/EV67 @ 700 MHz and @ 2.0 V with Various Airflows . . . . . . . . . . 10–2
10–6 Maximum Ta for 21264/EV67 @ 733 MHz and @ 2.0 V with Various Airflows . . . . . . . . . . 10–2
10–7 Maximum Ta for 21264/EV67 @ 750 MHz and @ 2.0 V with Various Airflows . . . . . . . . . . 10–3
10–8 Maximum Ta for 21264/EV67 @ 833 MHz and @ 2.0 V with Various Airflows . . . . . . . . . . 10–3
11–1 Dedicated Test Port Pins. . . . . . . . . . . . . . . . . . . . . . . . . . . . . . . . . . . . . . . . . . . . . . . . . . . . 11–1
11–2 IEEE 1149.1 Instructions and Opcodes . . . . . . . . . . . . . . . . . . . . . . . . . . . . . . . . . . . . . . . . 11–3
11–3 Icache Bit Fields in an SROM Line . . . . . . . . . . . . . . . . . . . . . . . . . . . . . . . . . . . . . . . . . . . . 11–7
A–1 Instruction Format and Opcode Notation . . . . . . . . . . . . . . . . . . . . . . . . . . . . . . . . . . . . . . . A–1
A–2 Architecture Instructions . . . . . . . . . . . . . . . . . . . . . . . . . . . . . . . . . . . . . . . . . . . . . . . . . . . . A–2
A–3 Opcodes Reserved for Compaq . . . . . . . . . . . . . . . . . . . . . . . . . . . . . . . . . . . . . . . . . . . . . . A–8
A–4 Opcodes Reserved for PALcode. . . . . . . . . . . . . . . . . . . . . . . . . . . . . . . . . . . . . . . . . . . . . . A–9
A–5 IEEE Floating-Point Instruction Function Codes . . . . . . . . . . . . . . . . . . . . . . . . . . . . . . . . . . A–9
A–6 VAX Floating-Point Instruction Function Codes . . . . . . . . . . . . . . . . . . . . . . . . . . . . . . . . . . A–11
A–7 Independent Floating-Point Instruction Function Codes . . . . . . . . . . . . . . . . . . . . . . . . . . . . A–12
A–8 Opcode Summary . . . . . . . . . . . . . . . . . . . . . . . . . . . . . . . . . . . . . . . . . . . . . . . . . . . . . . . . . A–12
A–9 Key to Opcode Summary Used in Table A–8 . . . . . . . . . . . . . . . . . . . . . . . . . . . . . . . . . . . . A–13
A–10 Required PALcode Function Codes . . . . . . . . . . . . . . . . . . . . . . . . . . . . . . . . . . . . . . . . . . . A–13
A–11 Exceptional Input and Output Conditions . . . . . . . . . . . . . . . . . . . . . . . . . . . . . . . . . . . . . . A–15
E–1 Bcache Forwarding Clock Pin Groupings . . . . . . . . . . . . . . . . . . . . . . . . . . . . . . . . . . . . . . E–1
E–2 Late-Write Non-Bursting SSRAMs Data Pin Usage . . . . . . . . . . . . . . . . . . . . . . . . . . . . . . . E–2
E–3 Late-Write Non-Bursting SSRAMs Tag Pin Usage . . . . . . . . . . . . . . . . . . . . . . . . . . . . . . . . E–2
E–4 Dual-Data Rate SSRAM Data Pin Usage . . . . . . . . . . . . . . . . . . . . . . . . . . . . . . . . . . . . . . . E–3
E–5 Dual-Data Rate SSRAM Tag Pin Usage . . . . . . . . . . . . . . . . . . . . . . . . . . . . . . . . . . . . . . . . E–4

Alpha 21264/EV67 Hardware Reference Manual
xvii
Preface
Audience
This manual is for system designers and programmers who use the Alpha 21264/EV67
microprocessor (referred to as the 21264/EV67).
Content
This manual contains the following chapters and appendixes:
Chapter 1, Introduction, introduces the 21264/EV67 and provides an overview of the
Alpha architecture.
Chapter 2, Internal Architecture, describes the major hardware functions and the inter-
nal chip architecture. It describes performance measurement facilities, coding rules, and
design examples.
Chapter 3, Hardware Interface, lists and describes the internal hardware interface sig-
nals, and provides mechanical data and packaging information, including signal pin
lists.
Chapter 4, Cache and External Interfaces, describes the external bus functions and
transactions, lists bus commands, and describes the clock functions.
Chapter 5, Internal Processor Registers, lists and describes the internal processor regis-
ter set.
Chapter 6, Privileged Architecture Library Code, describes the privileged architecture
library code (PALcode).
Chapter 7, Initialization and Configuration, describes the initialization and configura-
tion sequence.
Chapter 8, Error Detection and Error Handling, describes error detection and error han-
dling.
Chapter 9, Electrical Data, provides electrical data and describes signal integrity issues.
Chapter 10, Thermal Management, provides information about thermal management.
Chapter 11, Testability and Diagnostics, describes chip and system testability features.
Appendix A, Alpha Instruction Set, summarizes the Alpha instruction set.
Appendix B, 21264/EV67 Boundary-Scan Register, presents the BSDL description of
the 21264/EV67 boundary-scan register.
xviii
Alpha 21264/EV67 Hardware Reference Manual
Appendix C, Serial Icache Load Predecode Values, provides a pointer to the Alpha
Motherboards Software Developer’s Kit (SDK), which contains this information.
Appendix D, PALcode Restrictions and Guidelines, lists restrictions and guidelines
that must be adhered to when generating PALcode.
Appendix E, 21264/EV67-to-Bcache Pin Interconnections, provides the pin interface
between the 21264/EV67 and Bcache SSRAMs.
The Glossary lists and defines terms associated with the 21264/EV67.
An Index is provided at the end of the document.
Documentation Included by Reference
The companion volume to this manual, the Alpha Architecture Handbook, Version 4, con-
tains the instruction set architecture. You can access this document from the following
website: ftp.digital.com/pub/Digital/info/semiconductor/lit-
erature/dsc-library.html
Also available is the Alpha Architecture Reference Manual, Third Edition, which con-
tains the complete architecture information. That manual is available at bookstores
from the Digital Press as EQ-W938E-DP.

Alpha 21264/EV67 Hardware Reference Manual
xix
Terminology and Conventions
This section defines the abbreviations, terminology, and other conventions used
throughout this document.
Abbreviations
•Binary Multiples
The abbreviations K, M, and G (kilo, mega, and giga) represent binary multiples
and have the following values.
For example:
•Register Access
The abbreviations used to indicate the type of access to register fields and bits have
the following definitions:
K=2
10 (1024)
M=2
20 (1,048,576)
G=2
30 (1,073,741,824)
2KB = 2 kilobytes =2 × 210 bytes
4MB = 4 megabytes =4 × 220 bytes
8GB = 8 gigabytes =8 × 230 bytes
2K pixels = 2 kilopixels =2 × 210 pixels
4M pixels = 4 megapixels =4 × 220 pixels
Abbreviation Meaning
IGN Ignore
Bits and fields specified are ignored on writes.
MBZ Must Be Zero
Software must never place a nonzero value in bits and fields specified as
MBZ. A nonzero read produces an Illegal Operand exception. Also, MBZ
fields are reserved for future use.
RAZ Read As Zero
Bits and fields return a zero when read.
RC Read Clears
Bits and fields are cleared when read. Unless otherwise specified, such bits
cannot be written.
RES Reserved
Bits and fields are reserved by Compaq and should not be used; however,
zeros can be written to reserved fields that cannot be masked.
RO Read Only
The value may be read by software. It is written by hardware. Software write
operations are ignored.
RO,nRead Only, and takes the value n at power-on reset.
The value may be read by software. It is written by hardware. Software write
operations are ignored.

xx
Alpha 21264/EV67 Hardware Reference Manual
•Sign extension
SEXT(x) means x is sign-extended to the required size.
Addresses
Unless otherwise noted, all addresses and offsets are hexadecimal.
Aligned and Unaligned
The terms aligned and naturally aligned are interchangeable and refer to data objects
that are powers of two in size. An aligned datum of size 2n is stored in memory at a
byte address that is a multiple of 2n; that is, one that has n low-order zeros. For ex-
ample, an aligned 64-byte stack frame has a memory address that is a multiple of 64.
A datum of size 2n is unaligned if it is stored in a byte address that is not a multiple of
2n.
Bit Notation
Multiple-bit fields can include contiguous and noncontiguous bits contained in square
brackets ([]). Multiple contiguous bits are indicated by a pair of numbers separated by a
colon [:]. For example, [9:7,5,2:0] specifies bits 9,8,7,5,2,1, and 0. Similarly, single bits
are frequently indicated with square brackets. For example, [27] specifies bit 27. See
also Field Notation.
Caution
Cautions indicate potential damage to equipment or loss of data.
RW Read/Write
Bits and fields can be read and written.
RW,nRead/Write, and takes the value n at power-on reset.
Bits and fields can be read and written.
W1C Write One to Clear
If read operations are allowed to the register, then the value may be read by
software. If it is a write-only register, then a read operation by software
returns an UNPREDICTABLE result. Software write operations of a 1 cause
the bit to be cleared by hardware. Software write operations of a 0 do not
modify the state of the bit.
W1S Write One to Set
If read operations are allowed to the register, then the value may be read by
software. If it is a write-only register, then a read operation by software
returns an UNPREDICTABLE result. Software write operations of a 1 cause
the bit to be set by hardware. Software write operations of a 0 do not modify
the state of the bit.
WO Write Only
Bits and fields can be written but not read.
WO,nWrite Only, and takes the value n at power-on reset.
Bits and fields can be written but not read.
Abbreviation Meaning

Alpha 21264/EV67 Hardware Reference Manual
xxi
Data Units
The following data unit terminology is used throughout this manual.
Do Not Care (X)
A capital X represents any valid value.
External
Unless otherwise stated, external means not contained in the chip.
Field Notation
The names of single-bit and multiple-bit fields can be used rather than the actual bit
numbers (see Bit Notation). When the field name is used, it is contained in square
brackets ([]). For example, RegisterName[LowByte] specifies RegisterName[7:0].
Note
Notes emphasize particularly important information.
Numbering
All numbers are decimal or hexadecimal unless otherwise indicated. The prefix 0x indi-
cates a hexadecimal number. For example, 19 is decimal, but 0x19 and 0x19A are hexa-
decimal (also see Addresses). Otherwise, the base is indicated by a subscript; for
example, 1002 is a binary number.
Ranges and Extents
Ranges are specified by a pair of numbers separated by two periods (..) and are inclu-
sive. For example, a range of integers 0..4 includes the integers 0, 1, 2, 3, and 4.
Extents are specified by a pair of numbers in square brackets ([]) separated by a colon
(:) and are inclusive. Bit fields are often specified as extents. For example, bits [7:3]
specifies bits 7, 6, 5, 4, and 3.
Register Figures
The gray areas in register figures indicate reserved or unused bits and fields.
Bit ranges that are coupled with the field name specify the bits of the named field that
are included in the register. The bit range may, but need not necessarily, correspond to
the bit Extent in the register. See the explanation above Table 5–1 for more information.
Signal Names
The following examples describe signal-name conventions used in this document.
Term Words Bytes Bits Other
Byte ½1 8—
Word1216—
Longword 2 4 32 Dword
Quadword 4 8 64 2 longword
xxii
Alpha 21264/EV67 Hardware Reference Manual
AlphaSignal[n:n] Boldface, mixed-case type denotes signal names that are
assigned internal and external to the 21264/EV67 (that is,
the signal traverses a chip interface pin).
AlphaSignal_x[n:n] When a signal has high and low assertion states, a lower-
case italic x represents the assertion states. For example,
SignalName_x[3:0] represents SignalName_H[3:0] and
SignalName_L[3:0].
UNDEFINED
Operations specified as UNDEFINED may vary from moment to moment, implementa-
tion to implementation, and instruction to instruction within implementations. The
operation may vary in effect from nothing to stopping system operation.
UNDEFINED operations may halt the processor or cause it to lose information. How-
ever, UNDEFINED operations must not cause the processor to hang, that is, reach an
unhalted state from which there is no transition to a normal state in which the machine
executes instructions.
UNPREDICTABLE
UNPREDICTABLE results or occurrences do not disrupt the basic operation of the pro-
cessor; it continues to execute instructions in its normal manner. Further:
•Results or occurrences specified as UNPREDICTABLE may vary from moment to
moment, implementation to implementation, and instruction to instruction within
implementations. Software can never depend on results specified as UNPREDICT-
ABLE.
•An UNPREDICTABLE result may acquire an arbitrary value subject to a few con-
straints. Such a result may be an arbitrary function of the input operands or of any
state information that is accessible to the process in its current access mode.
UNPREDICTABLE results may be unchanged from their previous values.
Operations that produce UNPREDICTABLE results may also produce exceptions.
•An occurrence specified as UNPREDICTABLE may happen or not based on an
arbitrary choice function. The choice function is subject to the same constraints as
are UNPREDICTABLE results and, in particular, must not constitute a security
hole.
Specifically, UNPREDICTABLE results must not depend upon, or be a function of,
the contents of memory locations or registers that are inaccessible to the current
process in the current access mode.
Also, operations that may produce UNPREDICTABLE results must not:
– Write or modify the contents of memory locations or registers to which the cur-
rent process in the current access mode does not have access, or
– Halt or hang the system or any of its components.
For example, a security hole would exist if some UNPREDICTABLE result
depended on the value of a register in another process, on the contents of processor
temporary registers left behind by some previously running process, or on a
sequence of actions of different processes.
Alpha 21264/EV67 Hardware Reference Manual
xxiii
X
Do not care. A capital X represents any valid value.

Alpha 21264/EV67 Hardware Reference Manual
Introduction 1–1
1
Introduction
This chapter provides a brief introduction to the Alpha architecture, Compaq’s RISC
(reduced instruction set computing) architecture designed for high performance. The
chapter then summarizes the specific features of the Alpha 21264/EV67 microproces-
sor (hereafter called the 21264/EV67) that implements the Alpha architecture. Appen-
dix A provides a list of Alpha instructions.
The companion volume to this manual, the Alpha Architecture Handbook, Version 4,
contains the instruction set architecture. Also available is the Alpha Architecture Refer-
ence Manual, Third Edition, which contains the complete architecture information.
1.1 The Architecture
The Alpha architecture is a 64-bit load and store RISC architecture designed with par-
ticular emphasis on speed, multiple instruction issue, multiple processors, and software
migration from many operating systems.
All registers are 64 bits long and all operations are performed between 64-bit registers.
All instructions are 32 bits long. Memory operations are either load or store operations.
All data manipulation is done between registers.
The Alpha architecture supports the following data types:
•8-, 16-, 32-, and 64-bit integers
•IEEE 32-bit and 64-bit floating-point formats
•VAX architecture 32-bit and 64-bit floating-point formats
In the Alpha architecture, instructions interact with each other only by one instruction
writing to a register or memory location and another instruction reading from that regis-
ter or memory location. This use of resources makes it easy to build implementations
that issue multiple instructions every CPU cycle.
The 21264/EV67 uses a set of subroutines, called privileged architecture library code
(PALcode), that is specific to a particular Alpha operating system implementation and
hardware platform. These subroutines provide operating system primitives for context
switching, interrupts, exceptions, and memory management. These subroutines can be
invoked by hardware or CALL_PAL instructions. CALL_PAL instructions use the
function field of the instruction to vector to a specified subroutine. PALcode is written
in standard machine code with some implementation-specific extensions to provide

1–2 Introduction
Alpha 21264/EV67 Hardware Reference Manual
The Architecture
direct access to low-level hardware functions. PALcode supports optimizations for mul-
tiple operating systems, flexible memory-management implementations, and multi-
instruction atomic sequences.
The Alpha architecture performs byte shifting and masking with normal 64-bit, regis-
ter-to-register instructions. The 21264/EV67 performs single-byte and single-word load
and store instructions.
1.1.1 Addressing
The basic addressable unit in the Alpha architecture is the 8-bit byte. The 21264/EV67
supports a 48-bit or 43-bit virtual address (selectable under IPR control).
Virtual addresses as seen by the program are translated into physical memory addresses
by the memory-management mechanism. The 21264/EV67 supports a 44-bit physical
address.
1.1.2 Integer Data Types
Alpha architecture supports the four integer data types listed in Table 1–1.
Note: Alpha implementations may impose a significant performance penalty
when accessing operands that are not naturally aligned. Refer to the Alpha
Architecture Handbook, Version 4 for details.
1.1.3 Floating-Point Data Types
The 21264/EV67 supports the following floating-point data types:
•Longword integer format in floating-point unit
•Quadword integer format in floating-point unit
•IEEE floating-point formats
– S_floating
– T_floating
•VAX floating-point formats
– F_floating
–G_floating
– D_floating (limited support)
Table 1–1 Integer Data Types
Data Type Description
Byte A byte is 8 contiguous bits that start at an addressable byte boundary.
A byte is an 8-bit value.
Word A word is 2 contiguous bytes that start at an arbitrary byte boundary.
A word is a 16-bit value.
Longword A longword is 4 contiguous bytes that start at an arbitrary byte boundary. A
longword is a 32-bit value.
Quadword A quadword is 8 contiguous bytes that start at an arbitrary byte boundary.
Alpha 21264/EV67 Hardware Reference Manual
Introduction 1–3
21264/EV67 Microprocessor Features
1.2 21264/EV67 Microprocessor Features
The 21264/EV67 microprocessor is a superscalar pipelined processor. It is packaged in
a 587-pin PGA carrier and has removable application-specific heat sinks. A number of
configuration options allow its use in a range of system designs ranging from extremely
simple uniprocessor systems with minimum component count to high-performance
multiprocessor systems with very high cache and memory bandwidth.
The 21264/EV67 can issue four Alpha instructions in a single cycle, thereby minimiz-
ing the average cycles per instruction (CPI). A number of low-latency and/or high-
throughput features in the instruction issue unit and the onchip components of the mem-
ory subsystem further reduce the average CPI.
The 21264/EV67 and associated PALcode implements IEEE single-precision and dou-
ble-precision, VAX F_floating and G_floating data types, and supports longword
(32-bit) and quadword (64-bit) integers. Byte (8-bit) and word (16-bit) support is pro-
vided by byte-manipulation instructions. Limited hardware support is provided for the
VAX D_floating data type.
Other 21264/EV67 features include:
•The ability to issue up to four instructions during each CPU clock cycle.
•A peak instruction execution rate of four times the CPU clock frequency.
•An onchip, demand-paged memory-management unit with translation buffer, which,
when used with PALcode, can implement a variety of page table structures and trans-
lation algorithms. The unit consists of a 128-entry, fully-associative data translation
buffer (DTB) and a 128-entry, fully-associative instruction translation buffer (ITB),
with each entry able to map a single 8KB page or a group of 8, 64, or 512 8KB
pages. The allocation scheme for the ITB and DTB is round-robin. The size of each
translation buffer entry’s group is specified by hint bits stored in the entry. The
DTB and ITB implement 8-bit address space numbers (ASN), MAX_ASN=255.
•Two onchip, high-throughput pipelined floating-point units, capable of executing
both VAX and IEEE floating-point data types.
•An onchip, 64KB virtually-addressed instruction cache with 8-bit ASNs
(MAX_ASN=255).
•An onchip, virtually-indexed, physically-tagged dual-read-ported, 64KB data
cache.
•Supports a 48-bit or 43-bit virtual address (program selectable).
•Supports a 44-bit physical address.
•An onchip I/O write buffer with four 64-byte entries for I/O write transactions.
•An onchip, 8-entry victim data buffer.
•An onchip, 32-entry load queue.
•An onchip, 32-entry store queue.
•An onchip, 8-entry miss address file for cache fill requests and I/O read
transactions.
•An onchip, 8-entry probe queue, holding pending system port probe commands.
1–4 Introduction
Alpha 21264/EV67 Hardware Reference Manual
21264/EV67 Microprocessor Features
•An onchip, duplicate tag array used to maintain level 2 cache coherency.
•A 64-bit data bus with onchip parity and error correction code (ECC) support.
•Support for an external second-level (Bcache) cache. The size and some timing
parameters of the Bcache are programmable.
•An internal clock generator providing a high-speed clock used by the 21264/EV67,
and two clocks for use by the CPU module.
•Onchip performance counters to measure and analyze CPU and system perfor-
mance.
•Chip and module level test support, including an instruction cache test interface to
support chip and module level testing.
•A 2.0-V external interface.
Refer to Chapter 9 for 21264/EV67 dc and ac electrical characteristics. Refer to the
Alpha Architecture Handbook, Version 4, Appendix E, for waivers and any other
implementation-dependent information.

Alpha 21264/EV67 Hardware Reference Manual
Internal Architecture 2–1
2
Internal Architecture
This chapter provides both an overview of the 21264/EV67 microarchitecture and a sys-
tem designer’s view of the 21264/EV67 implementation of the Alpha architecture. The
combination of the 21264/EV67 microarchitecture and privileged architecture library
code (PALcode) defines the chip’s implementation of the Alpha architecture. If a certain
piece of hardware seems to be “architecturally incomplete,” the missing functionality is
implemented in PALcode. Chapter 6 provides more information on PALcode.
This chapter describes the major functional hardware units and is not intended to be a
detailed hardware description of the chip. It is organized as follows:
•21264/EV67 microarchitecture
•Pipeline organization
•Instruction issue and retire rules
•Load instructions to R31/F31 (software-directed instruction prefetch)
•Special cases of Alpha instruction execution
•Memory and I/O address space
•Miss address file (MAF) and load-merging rules
•Instruction ordering
•Replay traps
•I/O write buffer and the WMB instruction
•Performance measurement support
•Floating-point control register
•AMASK and IMPLVER instruction values
•Design examples
2.1 21264/EV67 Microarchitecture
The 21264/EV67 microprocessor is a high-performance third-generation implementa-
tion of the Compaq Alpha architecture. The 21264/EV67 consists of the following sec-
tions, as shown in Figure 2–1:
•Instruction fetch, issue, and retire unit (Ibox)
•Integer execution unit (Ebox)
2–2 Internal Architecture
Alpha 21264/EV67 Hardware Reference Manual
21264/EV67 Microarchitecture
•Floating-point execution unit (Fbox)
•Onchip caches (Icache and Dcache)
•Memory reference unit (Mbox)
•External cache and system interface unit (Cbox)
•Pipeline operation sequence
2.1.1 Instruction Fetch, Issue, and Retire Unit
The instruction fetch, issue, and retire unit (Ibox) consists of the following subsections:
•Virtual program counter logic
•Branch predictor
•Instruction-stream translation buffer (ITB)
•Instruction fetch logic
•Register rename maps
•Integer and floating-point issue queues
•Exception and interrupt logic
•Retire logic
2.1.1.1 Virtual Program Counter Logic
The virtual program counter (VPC) logic maintains the virtual addresses for instruc-
tions that are in flight. There can be up to 80 instructions, in 20 successive fetch slots, in
flight between the register rename mappers and the end of the pipeline. The VPC logic
contains a 20-entry table to store these fetched VPC addresses.

Alpha 21264/EV67 Hardware Reference Manual
Internal Architecture 2–3
21264/EV67 Microarchitecture
Figure 2–1 21264/EV67 Block Diagram
2.1.1.2 Branch Predictor
The branch predictor is composed of three units: the local, global, and choice predic-
tors. Figure 2–2 shows how the branch predictor generates the predicted branch
address.
INT
UNIT
1
(U1)
Address
ALU 1
(L1)
Address
ALU 0
(L0)
Branch
Predictor
VPC
Queue
INT
UNIT
0
(U0)
Integer Registers 1
(80 Registers)
Integer Registers 0
(80 Registers)
Ebox
FP
ADD
DIV
SQRT
FP
MUL
FP Registers
(72 Re
g
isters)
Fbox
Dual-Ported Data Cache
Physical
Address
Mbox DTB
(Dual-ported, 128-entry) Load
Queue
Store
Queue Miss Address
File
Arbiter
Victim
Buffer
IOWB
Duplicate
Tag Store
Probe
Queue
Cache
Data
128
Cache
Index
20
System
Bus
64
System
Address
15
128
Cbox
FP Issue Queue
(15 Entries)
Integer Issue Queue
(20 Entries)
Ibox
Decode and
Rename Registers
Retire
Unit
ITB
Predecode
Fetch Unit
Next Address
Virtual Address Four
Instructions
Instruction Cache
128
Physical
Address
Data
Data
FM-
056
42-AI4

2–4 Internal Architecture
Alpha 21264/EV67 Hardware Reference Manual
21264/EV67 Microarchitecture
Figure 2–2 Branch Predictor
Local Predictor
The local predictor uses a 2-level table that holds the history of individual branches.
The 2-level table design approaches the prediction accuracy of a larger single-level
table while requiring fewer total bits of storage. Figure 2–3 shows how the local pre-
dictor generates a prediction. Bits [11:2] of the VPC of the current branch are used as
the index to a 1K entry table in which each entry is a 10-bit value. This 10-bit value is
used as the index to a 1K entry table of 3-bit saturating counters. The value of the satu-
rating counter determines the predication, taken/not-taken, of the current branch.
Figure 2–3 Local Predictor
Global Predictor
The global predictor is indexed by a global history of all recent branches. The global
predictor correlates the local history of the current branch with all recent branches. Fig-
ure 2–4 shows how the global predictor generates a prediction. The global path history
is comprised of the taken/not-taken state of the 12 most-recent branches. These 12
states are used to form an index into a 4K entry table of 2-bit saturating counters. The
value of the saturating counter determines the predication, taken/not-taken, of the cur-
rent branch.
Local
Predictor Global
Predictor Choice
Predictor
Predicted
Branch
Address
FM-05810.AI4
Local
History
Table
1K x 10
FM-05811.AI4
Local
Predictor
1K x 3 +/-
10 Index
VPC[11:2]
Local Branch Prediction
1
3
10
3

Alpha 21264/EV67 Hardware Reference Manual
Internal Architecture 2–5
21264/EV67 Microarchitecture
Figure 2–4 Global Predictor
Choice Predictor
The choice predictor monitors the history of the local and global predictors and chooses
the best of the two predictors for a particular branch. Figure 2–5 shows how the choice
predictor generates its choice of the result of the local or global prediction. The 12-bit
global path history (see Figure 2–4) is used to index a 4K entry table of 2-bit saturating
counters. The value of the saturating counter determines the choice between the outputs
of the local and global predictors.
Figure 2–5 Choice Predictor
2.1.1.3 Instruction-Stream Translation Buffer
The Ibox includes a 128-entry, fully-associative instruction-stream translation buffer
(ITB) that is used to store recently used instruction-stream (Istream) address transla-
tions and page protection information. Each of the entries in the ITB can map 1, 8, 64,
or 512 contiguous 8KB pages. The allocation scheme is round-robin.
The ITB supports an 8-bit ASN and contains an ASM bit. The Icache is virtually
addressed and contains the access-check information, so the ITB is accessed only for
Istream references that miss in the Icache.
Istream transactions to I/O address space are UNDEFINED.
Global
Path
History
FM-05812.AI4
Global
Predictor
4K x 2 +/-
12
Index
Global Branch Prediction
1
2
2
Global
Path
History
FM-05813.AI4
Choice
Predictor
4K x 2
12
Choice Prediction
12
2
2–6 Internal Architecture
Alpha 21264/EV67 Hardware Reference Manual
21264/EV67 Microarchitecture
2.1.1.4 Instruction Fetch Logic
The instruction prefetcher (predecode) reads an octaword, containing up to four natu-
rally aligned instructions per cycle, from the Icache. Branch prediction and line predic-
tion bits accompany the four instructions. The branch prediction scheme operates most
efficiently when only one branch instruction is contained among the four fetched
instructions. The line prediction scheme attempts to predict the Icache line that the
branch predictor will generate, and is described in Section 2.2.
An entry from the subroutine return prediction stack, together with set prediction bits
for use by the Icache stream controller, are fetched along with the octaword. The Icache
stream controller generates fetch requests for additional Icache lines and stores the
Istream data in the Icache. There is no separate buffer to hold Istream requests.
2.1.1.5 Register Rename Maps
The instruction prefetcher forwards instructions to the integer and floating-point regis-
ter rename maps. The rename maps perform the two functions listed here:
•Eliminate register write-after-read (WAR) and write-after-write (WAW) data
dependencies while preserving true read-after-write (RAW) data dependencies, in
order to allow instructions to be dynamically rescheduled.
•Provide a means of speculatively executing instructions before the control flow
previous to those instructions is resolved. Both exceptions and branch
mispredictions represent deviations from the control flow predicted by the
instruction prefetcher.
The map logic translates each instruction’s operand register specifiers from the virtual
register numbers in the instruction to the physical register numbers that hold the corre-
sponding architecturally-correct values. The map logic also renames each instruction’s
destination register specifier from the virtual number in the instruction to a physical
register number chosen from a list of free physical registers, and updates the register
maps.
The map logic can process four instructions per cycle. It does not return the physical
register, which holds the old value of an instruction’s virtual destination register, to the
free list until the instruction has been retired, indicating that the control flow up to that
instruction has been resolved.
If a branch mispredict or exception occurs, the map logic backs up the contents of the
integer and floating-point register rename maps to the state associated with the instruc-
tion that triggered the condition, and the prefetcher restarts at the appropriate VPC. At
most, 20 valid fetch slots containing up to 80 instructions can be in flight between the
register maps and the end of the machine’s pipeline, where the control flow is finally
resolved. The map logic is capable of backing up the contents of the maps to the state
associated with any of these 80 instructions in a single cycle.
The register rename logic places instructions into an integer or floating-point issue
queue, from which they are later issued to functional units for execution.
2.1.1.6 Integer Issue Queue
The 20-entry integer issue queue (IQ), associated with the integer execution units
(Ebox), issues the following types of instructions at a maximum rate of four per cycle:
Alpha 21264/EV67 Hardware Reference Manual
Internal Architecture 2–7
21264/EV67 Microarchitecture
•Integer operate
•Integer conditional branch
•Unconditional branch – both displacement and memory format
•Integer and floating-point load and store
•PAL-reserved instructions: HW_MTPR, HW_MFPR, HW_LD, HW_ST,
HW_RET
•Integer-to-floating-point (ITOFx) and floating-point-to-integer (FTOIx)
Each queue entry asserts four request signals—one for each of the Ebox subclusters. A
queue entry asserts a request when it contains an instruction that can be executed by the
subcluster, if the instruction’s operand register values are available within the subclus-
ter.
There are two arbiters—one for the upper subclusters and one for the lower subclusters.
(Subclusters are described in Section 2.1.2.) Each arbiter picks two of the possible 20
requesters for service each cycle. A given instruction only requests upper subclusters or
lower subclusters, but because many instructions can only be executed in one type or
another this is not too limiting.
For example, load and store instructions can only go to lower subclusters and shift
instructions can only go to upper subclusters. Other instructions, such as addition and
logic operations, can execute in either upper or lower subclusters and are statically
assigned before being placed in the IQ.
The IQ arbiters choose between simultaneous requesters of a subcluster based on the
age of the request—older requests are given priority over newer requests. If a given
instruction requests both lower subclusters, and no older instruction requests a lower
subcluster, then the arbiter assigns subcluster L0 to the instruction. If a given instruction
requests both upper subclusters, and no older instruction requests an upper subcluster,
then the arbiter assigns subcluster U1 to the instruction. This asymmetry between the
upper and lower subcluster arbiters is a circuit implementation optimization with negli-
gible overall performance effect.
2.1.1.7 Floating-Point Issue Queue
The 15-entry floating-point issue queue (FQ) associated with the Fbox issues the fol-
lowing instruction types:
•Floating-point operates
•Floating-point conditional branches
•Floating-point stores
•Floating-point register to integer register transfers (FTOIx)
Each queue entry has three request lines—one for the add pipeline, one for the multiply
pipeline, and one for the two store pipelines. There are three arbiters—one for each of
the add, multiply, and store pipelines. The add and multiply arbiters pick one requester
per cycle, while the store pipeline arbiter picks two requesters per cycle, one for each
store pipeline.
2–8 Internal Architecture
Alpha 21264/EV67 Hardware Reference Manual
21264/EV67 Microarchitecture
The FQ arbiters pick between simultaneous requesters of a pipeline based on the age of
the request—older requests are given priority over newer requests. Floating-point store
instructions and FTOIx instructions in even-numbered queue entries arbitrate for one
store port. Floating-point store instructions and FTOIx instructions in odd-numbered
queue entries arbitrate for the second store port.
Floating-point store instructions and FTOIx instructions are queued in both the integer
and floating-point queues. They wait in the floating-point queue until their operand reg-
ister values are available. They subsequently request service from the store arbiter.
Upon being issued from the floating-point queue, they signal the corresponding entry in
the integer queue to request service. Upon being issued from the integer queue, the
operation is completed.
2.1.1.8 Exception and Interrupt Logic
There are two types of exceptions: faults and synchronous traps. Arithmetic exceptions
are precise and are reported as synchronous traps.
The four sources of interrupts are listed as follows:
•Level-sensitive hardware interrupts sourced by the IRQ_H[5:0] pins
•Edge-sensitive hardware interrupts generated by the serial line receive pin,
performance counter overflows, and hardware corrected read errors
•Software interrupts sourced by the software interrupt request (SIRR) register
•Asynchronous system traps (ASTs)
Interrupt sources can be individually masked. In addition, AST interrupts are qualified
by the current processor mode.
2.1.1.9 Retire Logic
The Ibox fetches instructions in program order, executes them out of order, and then
retires them in order. The Ibox retire logic maintains the architectural state of the
machine by retiring an instruction only if all previous instructions have executed with-
out generating exceptions or branch mispredictions. Retiring an instruction commits the
machine to any changes the instruction may have made to the software-visible state.
The three software-visible states are listed as follows:
•Integer and floating-point registers
•Memory
•Internal processor registers (including control/status registers and translation
buffers)
The retire logic can sustain a maximum retire rate of eight instructions per cycle, and
can retire up to as many as 11 instructions in a single cycle.
2.1.2 Integer Execution Unit
The integer execution unit (Ebox) is a 4-path integer execution unit that is implemented
as two functional-unit “clusters” labeled 0 and 1. Each cluster contains a copy of an 80-
entry, physical-register file and two “subclusters”, named upper (U) and lower (L). Fig-
ure 2–6 shows the integer execution unit. In the figure, iop_wr is the cross-cluster bus
for moving integer result values between clusters.

Alpha 21264/EV67 Hardware Reference Manual
Internal Architecture 2–9
21264/EV67 Microarchitecture
Figure 2–6 Integer Execution Unit—Clusters 0 and 1
Most instructions have 1-cycle latency for consumers that execute within the same clus-
ter. Also, there is another 1-cycle delay associated with producing a value in one cluster
and consuming the value in the other cluster. The instruction issue queue minimizes the
performance effect of this cross-cluster delay. The Ebox contains the following
resources:
•Four 64-bit adders that are used to calculate results for integer add instructions
(located in U0, U1, L0, and L1)
•The adders in the lower subclusters that are used to generate the effective virtual
address for load and store instructions (located in L0 and L1)
•Four logic units
•Two barrel shifters and associated byte logic (located in U0 and U1)
•Two sets of conditional branch logic (located in U0 and U1)
•Two copies of an 80-entry register file
•One pipelined multiplier (located in U1) with 7-cycle latency for all integer multiply
operations
•One fully-pipelined unit (located in U0), with 3-cycle latency, that executes the fol-
lowing instructions:
– CTLZ, CTPOP, CTTZ
– PERR, MINxxx, MAXxxx, UNPKxx, PKxx
L0
Register
U0
Load/Store Data
L1
Register
U1
Load/Store Data
iop_wr
iop_wr
eff_VA eff_VA
iop_wr
iop_wr
FM-05643.AI4

2–10 Internal Architecture
Alpha 21264/EV67 Hardware Reference Manual
21264/EV67 Microarchitecture
The Ebox has 80 register-file entries that contain storage for the values of the 31 Alpha
integer registers (the value of R31 is not stored), the values of 8 PALshadow registers,
and 41 results written by instructions that have not yet been retired.
Ignoring cross-cluster delay, the two copies of the Ebox register file contain identical
values. Each copy of the Ebox register file contains four read ports and six write ports.
The four read ports are used to source operands to each of the two subclusters within a
cluster. The six write ports are used as follows:
•Two write ports are used to write results generated within the cluster.
•Two write ports are used to write results generated by the other cluster.
•Two write ports are used to write results from load instructions. These two ports
are also used for FTOIx instructions.
2.1.3 Floating-Point Execution Unit
The floating-point execution unit (Fbox) has two paths. The Fbox executes both VAX
and IEEE floating-point instructions. It support IEEE S_floating-point and T_floating-
point data types and all rounding modes. It also supports VAX F_floating-point and
G_floating-point data types, and provides limited support for D_floating-point format.
The basic structure of the floating-point execution unit is shown in Figure 2–7.
Figure 2–7 Floating-Point Execution Units
The Fbox contains the following resources:
•72-entry physical register file
•Fully-pipelined multiplier with 4-cycle latency
•Fully-pipelined adder with 4-cycle latency
•Nonpipelined divide unit associated with the adder pipeline
•Nonpipelined square root unit associated with the adder pipeline
The 72 Fbox register file entries contain storage for the values of the 31 Alpha floating-
point registers (F31 is not stored) and 41 values written by instructions that have not
been retired.
LK98-0004A
FP Mul
Reg
FP Add
FP Div
SQRT
Floating-Point
Execution Units
Alpha 21264/EV67 Hardware Reference Manual
Internal Architecture 2–11
21264/EV67 Microarchitecture
The Fbox register file contains six reads ports and four write ports. Four read ports are
used to source operands to the add and multiply pipelines, and two read ports are used
to source data for store instructions. Two write ports are used to write results generated
by the add and multiply pipelines, and two write ports are used to write results from
floating-point load instructions.
2.1.4 External Cache and System Interface Unit
The interface for the system and external cache (Cbox) controls the Bcache and system
ports. It contains the following structures:
•Victim address file (VAF)
•Victim data file (VDF)
•I/O write buffer (IOWB)
•Probe queue (PQ)
•Duplicate Dcache tag (DTAG)
2.1.4.1 Victim Address File and Victim Data File
The victim address file (VAF) and victim data file (VDF) together form an 8-entry vic-
tim buffer used for holding:
•Dcache blocks to be written to the Bcache
•Istream cache blocks from memory to be written to the Bcache
•Bcache blocks to be written to memory
•Cache blocks sent to the system in response to probe commands
2.1.4.2 I/O Write Buffer
The I/O write buffer (IOWB) consists of four 64-byte entries and associated address
and control logic used for buffering I/O write data between the store queue and the sys-
tem port.
2.1.4.3 Probe Queue
The probe queue (PQ) is an 8-entry queue that holds pending system port cache probe
commands and addresses.
2.1.4.4 Duplicate Dcache Tag Array
The duplicate Dcache tag (DTAG) array holds a duplicate copy of the Dcache tags and
is used by the Cbox when processing Dcache fills, Icache fills, and system port probes.
2.1.5 Onchip Caches
The 21264/EV67 contains two onchip primary-level caches.
2.1.5.1 Instruction Cache
The instruction cache (Icache) is a 64KB virtual-addressed, 2-way set-predict cache.
Set prediction is used to approximate the performance of a 2-set cache without slowing
the cache access time. Each Icache block contains:
•16 Alpha instructions (64 bytes)
2–12 Internal Architecture
Alpha 21264/EV67 Hardware Reference Manual
21264/EV67 Microarchitecture
•Virtual tag bits [47:15]
•8-bit address space number (ASN) field
•1-bit address space match (ASM) bit
•1-bit PALcode bit to indicate physical addressing
•Valid bit
•Data and tag parity bits
•Four access-check bits for the following modes: kernel, executive, supervisor, and
user (KESU)
•Additional predecoded information to assist with instruction processing and fetch
control
2.1.5.2 Data Cache
The data cache (Dcache) is a 64KB, 2-way set-associative, virtually indexed, physically
tagged, write-back, read/write allocate cache with 64-byte blocks. During each cycle
the Dcache can perform one of the following transactions:
•Two quadword (or shorter) read transactions to arbitrary addresses
•Two quadword write transactions to the same aligned octaword
•Two non-overlapping less-than-quadword writes to the same aligned quadword
•One sequential read and write transaction from and to the same aligned octaword
Each Dcache block contains:
•64 data bytes and associated quadword ECC bits
•Physical tag bits
•Valid, dirty, shared, and modified bits
•Tag parity bit calculated across the tag, dirty, shared, and modified bits
•One bit to control round-robin set allocation (one bit per two cache blocks)
The Dcache contains two sets, each with 512 rows containing 64-byte blocks per row
(that is, 32K bytes of data per set). The 21264/EV67 requires two additional bits of vir-
tual address beyond the bits that specify an 8KB page, in order to specify a Dcache row
index. A given virtual address might be found in four unique locations in the Dcache,
depending on the virtual-to-physical translation for those two bits. The 21264/EV67
prevents this aliasing by keeping only one of the four possible translated addresses in
the cache at any time.
2.1.6 Memory Reference Unit
The memory reference unit (Mbox) controls the Dcache and ensures architecturally
correct behavior for load and store instructions. The Mbox contains the following struc-
tures:
•Load queue (LQ)
•Store queue (SQ)
Alpha 21264/EV67 Hardware Reference Manual
Internal Architecture 2–13
Pipeline Organization
•Miss address file (MAF)
•Dstream translation buffer (DTB)
2.1.6.1 Load Queue
The load queue (LQ) is a reorder buffer for load instructions. It contains 32 entries and
maintains the state associated with load instructions that have been issued to the Mbox,
but for which results have not been delivered to the processor and the instructions
retired. The Mbox assigns load instructions to LQ slots based on the order in which
they were fetched from the Icache, then places them into the LQ after they are issued by
the IQ. The LQ helps ensure correct Alpha memory reference behavior.
2.1.6.2 Store Queue
The store queue (SQ) is a reorder buffer and graduation unit for store instructions. It
contains 32 entries and maintains the state associated with store instructions that have
been issued to the Mbox, but for which data has not been written to the Dcache and the
instruction retired. The Mbox assigns store instructions to SQ slots based on the order
in which they were fetched from the Icache and places them into the SQ after they are
issued by the IQ. The SQ holds data associated with store instructions issued from the
IQ until they are retired, at which point the store can be allowed to update the Dcache.
The SQ also helps ensure correct Alpha memory reference behavior.
2.1.6.3 Miss Address File
The 8-entry miss address file (MAF) holds physical addresses associated with pending
Icache and Dcache fill requests and pending I/O space read transactions.
2.1.6.4 Dstream Translation Buffer
The Mbox includes a 128-entry, fully associative Dstream translation buffer (DTB) used
to store Dstream address translations and page protection information. Each of the entries
in the DTB can map 1, 8, 64, or 512 contiguous 8KB pages. The allocation scheme is
round-robin. The DTB supports an 8-bit ASN and contains an ASM bit.
2.1.7 SROM Interface
The serial read-only memory (SROM) interface provides the initialization data load
path from a system SROM to the Icache. Refer to Chapter 7 for more information.
2.2 Pipeline Organization
The 7-stage pipeline provides an optimized environment for executing Alpha instruc-
tions. The pipeline stages (0 to 6) are shown in Figure 2–8 and described in the follow-
ing paragraphs.

2–14 Internal Architecture
Alpha 21264/EV67 Hardware Reference Manual
Pipeline Organization
Figure 2–8 Pipeline Organization
Stage 0 — Instruction Fetch
The branch predictor uses a branch history algorithm to predict a branch instruction tar-
get address.
Up to four aligned instructions are fetched from the Icache, in program order. The
branch prediction tables are also accessed in this cycle. The branch predictor uses tables
and a branch history algorithm to predict a branch instruction target address for one
branch or memory format JSR instruction per cycle. Therefore, the prefetcher is limited
to fetching through one branch per cycle. If there is more than one branch within the
fetch line, and the branch predictor predicts that the first branch will not be taken, it will
predict through subsequent branches at the rate of one per cycle, until it predicts a taken
branch or predicts through the last branch in the fetch line.
The Icache array also contains a line prediction field, the contents of which are applied
to the Icache in the next cycle. The purpose of the line predictor is to remove the pipe-
line bubble which would otherwise be created when the branch predictor predicts a
branch to be taken. In effect, the line predictor attempts to predict the Icache line which
the branch predictor will generate. On fills, the line predictor value at each fetch line is
initialized with the index of the next sequential fetch line, and later retrained by the
branch predictor if necessary.
Stage 1 — Instruction Slot
The Ibox maps four instructions per cycle from the 64KB 2-way set-predict Icache.
Instructions are mapped in order, executed dynamically, but are retired in order.
Branch
Predictor
Instruction
Cache
(64KB)
(2-Set)
Integer
Register
Rename
Map
Floating-
Point
Register
Rename
Map
Integer
Issue
Queue
(20)
Integer
Register
File
Floating-
Point
Issue
Queue
(15)
Floating-
Point
Register
File
ALU
Shifter
ALU Shifter
Multiplier
ALU Address
Address
ALU
Floating-Point
Add, Divide,
and Square Root
Floating-Point
Multiply
64KB
Data
Cache
Bus
Interface
Unit
System
Bus
(64 Bits)
Cache
Bus
(128 Bits)
Physical
Address
(44 Bits)
Four
Instructions
FM-05575.AI4
0213456
Alpha 21264/EV67 Hardware Reference Manual
Internal Architecture 2–15
Pipeline Organization
In the slot stage, the branch predictor compares the next Icache index that it generates to
the index that was generated by the line predictor. If there is a mismatch, the branch
predictor wins—the instructions fetched during that cycle are aborted, and the index
predicted by the branch predictor is applied to the Icache during the next cycle. Line
mispredictions result in one pipeline bubble.
The line predictor takes precedence over the branch predictor during memory format
calls or jumps. If the line predictor was trained with a true (as opposed to predicted)
memory format call or jump target, then its contents take precedence over the target
hint field associated with these instructions. This allows dynamic calls or jumps to be
correctly predicted.
The instruction fetcher produces the full VPC address during the fetch stage of the pipe-
line. The Icache produces the tags for both Icache sets 0 and 1 each time it is accessed.
That enables the fetcher to separate set mispredictions from true Icache misses. If the
access was caused by a set misprediction, the instruction fetcher aborts the last two
fetched slots and refetches the slot in the next cycle. It also retrains the appropriate set
prediction bits.
The instruction data is transferred from the Icache to the integer and floating-point reg-
ister map hardware during this stage. When the integer instruction is fetched from the
Icache and slotted into the IQ, the slot logic determines whether the instruction is for
the upper or lower subclusters. The slot logic makes the decision based on the
resources needed by the (up to four) integer instructions in the fetch block. Although all
four instructions need not be issued simultaneously, distributing their resource usage
improves instruction loading across the units. For example, if a fetch block contains
two instructions that can be placed in either cluster followed by two instructions that
must execute in the lower cluster, the slot logic would designate that combination as
EELL and slot them as UULL. Slot combinations are described in Section 2.3.2 and
Table 2–3.
Stage 2 — Map
Instructions are sent from the Icache to the integer and floating-point register maps dur-
ing the slot stage and register renaming is performed during the map stage. Also, each
instruction is assigned a unique 8-bit number, called an inum, which is used to identify
the instruction and its program order with respect to other instructions during the time
that it is in flight. Instructions are considered to be in flight between the time they are
mapped and the time they are retired.
Mapped instructions and their associated inums are placed in the integer and floating-
point queues by the end of the map stage.
Stage 3 — Issue
The 20-entry integer issue queue (IQ) issues instructions at the rate of four per cycle.
The 15-entry floating-point issue queue (FQ) issues floating-point operate instructions,
conditional branch instructions, and store instructions, at the rate of two per cycle. Nor-
mally, instructions are deleted from the IQ or FQ two cycles after they are issued. For
example, if an instruction is issued in cycle n, it remains in the FQ or IQ in cycle n+1
but does not request service, and is deleted in cycle n+2.

2–16 Internal Architecture
Alpha 21264/EV67 Hardware Reference Manual
Instruction Issue Rules
Stage 4 — Register Read
Instructions issued from the issue queues read their operands from the integer and float-
ing-point register files and receive bypass data.
Stage 5 — Execute
The Ebox and Fbox pipelines begin execution.
Stage 6 — Dcache Access
Memory reference instructions access the Dcache and data translation buffers. Nor-
mally load instructions access the tag and data arrays while store instructions only
access the tag arrays. Store data is written to the store queue where it is held until the
store instruction is retired. Most integer operate instructions write their register results
in this cycle.
2.2.1 Pipeline Aborts
The abort penalty as given is measured from the cycle after the fetch stage of the
instruction which triggers the abort to the fetch stage of the new target, ignoring any
Ibox pipeline stalls or queuing delay that the triggering instruction might experience.
Table 2–1 lists the timing associated with each common source of pipeline abort.
2.3 Instruction Issue Rules
This section defines instruction classes, the functional unit pipelines to which they are
issued, and their associated latencies.
Table 2–1 Pipeline Abort Delay (GCLK Cycles)
Abort Condition Penalty
(Cycles) Comments
Branch misprediction 7 Integer or floating-point conditional branch
misprediction.
JSR misprediction 8 Memory format JSR or HW_RET.
Mbox order trap 14 Load-load order or store-load order.
Other Mbox replay traps 13 —
DTB miss 13 —
ITB miss 7 —
Integer arithmetic trap 12 —
Floating-point arithmetic
trap 13+latency Add latency of instruction. See Section 2.3.3 for
instruction latencies.

Alpha 21264/EV67 Hardware Reference Manual
Internal Architecture 2–17
Instruction Issue Rules
2.3.1 Instruction Group Definitions
Table 2–2 lists the instruction class, the pipeline assignments, and the instructions
included in the class.
Table 2–2 Instruction Name, Pipeline, and Types
Class
Name Pipeline Instruction Type
ild L0, L1 All integer load instructions
fld L0, L1 All floating-point load instructions
ist L0, L1 All integer store instructions
fst FST0, FST1, L0, L1 All floating-point store instructions
lda L0, L1, U0, U1 LDA, LDAH
mem_misc L1 WH64, ECB, WMB
rpcc L1 RPCC
rx L1 RS, RC
mxpr L0, L1
(depends on IPR) HW_MTPR, HW_MFPR
ibr U0, U1 Integer conditional branch instructions
jsr L0 BR, BSR, JMP, CALL, RET, COR, HW_RET,
CALL_PAL
iadd L0, U0, L1, U1 Instructions with opcode 1016, except CMPBGE
ilog L0, U0, L1, U1 AND, BIC, BIS, ORNOT, XOR, EQV, CMPBGE
ishf U0, U1 Instructions with opcode 1216
cmov L0, U0, L1, U1 Integer CMOV — either cluster
imul U1 Integer multiply instructions
imisc U0 CTLZ, CTPOP, CTTZ, PERR, MINxxx, MAXxxx, PKxx,
UNPKxx
fbr FA Floating-point conditional branch instructions
fadd FA All floating-point operate instructions except multiply,
divide, square root, and conditional move instructions
fmul FM Floating-point multiply instruction
fcmov1 FA Floating-point CMOV—first half
fcmov2 FA Floating-point CMOV— second half
fdiv FA Floating-point divide instruction
fsqrt FA Floating-point square root instruction
nop None TRAP, EXCB, UNOP - LDQ_U R31, 0(Rx)

2–18 Internal Architecture
Alpha 21264/EV67 Hardware Reference Manual
Instruction Issue Rules
2.3.2 Ebox Slotting
Instructions that are issued from the IQ, and could execute in either upper or lower
Ebox subclusters, are slotted to one pair or the other during the pipeline mapping stage
based on the instruction mixture in the fetch line. The codes that are used in Table 2–3
are as follows:
•U—The instruction only executes in an upper subcluster.
•L—The instruction only executes in a lower subcluster.
•E—The instruction could execute in either an upper or lower subcluster.
Table 2–3 defines the slotting rules. The table field Instruction Class 3, 2, 1 and 0 iden-
tifies each instruction’s location in the fetch line by the value of bits [3:2] in its PC.
ftoi FST0, FST1, L0, L1 FTOIS, FTOIT
itof L0, L1 ITOFS, ITOFF, ITOFT
mx_fpcr FM Instructions that move data from the floating-point
control register
Table 2–3 Instruction Group Definitions and Pipeline Unit
Instruction Class
3 2 1 0 Slotting
3 2 1 0 Instruction Class
3 2 1 0 Slotting
3 2 1 0
E E E E U L U L L L L L L L L L
E E E L U L U L L L L U L L L U
E E E U U L L U L L U E L L U U
E E L E U L L U L L U L L L U L
E E L L U U L L L L U U L L U U
E E L U U L L U L U E E L U L U
E E U E U L U L L U E L L U U L
E E U L U L U L L U E U L U L U
E E U U L L U U L U L E L U L U
E L E E U L U L L U L L L U L L
E L E L U L U L L U L U L U L U
E L E U U L L U L U U E L U U L
E L L E U L L U L U U L L U U L
E L L L U L L L L U U U L U U U
E L L U U L L U U E E E U L U L
E L U E U L U L U E E L U L U L
E L U L U L U L U E E U U L L U
Table 2–2 Instruction Name, Pipeline, and Types (Continued)
Class
Name Pipeline Instruction Type

Alpha 21264/EV67 Hardware Reference Manual
Internal Architecture 2–19
Instruction Issue Rules
E L U U L L U U U E L E U L L U
E U E E L U L U U E L L U U L L
E U E L L U U L U E L U U L L U
E U E U L U L U U E U E U L U L
E U L E L U L U U E U L U L U L
E U L L U U L L U E U U U L U U
E U L U L U L U U L E E U L U L
E U U E L U U L U L E L U L U L
E U U L L U U L U L E U U L L U
E U U U L U U U U L L E U L L U
L E E E L U L U U L L L U L LL
L E E L L U U L U L L U U L L U
L E E U L U L U U L U E U L U L
L E L E L U L U U L U L U L U L
L E L L L U L L U L U U U L U U
L E L U L U L U U U E E U U L L
L E U E L U U L U U E L U U L L
L E U L L U U L U U E U U U L U
L E U U L L U U U U L E U U L L
L L E E L L U U U U L L U U L L
L L E L L L U L U U L U U U L U
L L E U L L U U U U U E U U U L
L L L E L L L U U U U L U U U L
— — U U U U U U U U
Table 2–3 Instruction Group Definitions and Pipeline Unit (Continued)
Instruction Class
3 2 1 0 Slotting
3 2 1 0 Instruction Class
3 2 1 0 Slotting
3 2 1 0

2–20 Internal Architecture
Alpha 21264/EV67 Hardware Reference Manual
Instruction Issue Rules
2.3.3 Instruction Latencies
After an instruction is placed in the IQ or FQ, its issue point is determined by the avail-
ability of its register operands, functional unit(s), and relationship to other instructions
in the queue. There are register producer-consumer dependencies and dynamic func-
tional unit availability dependencies that affect instruction issue. The mapper removes
register producer-producer dependencies.
The latency to produce a register result is generally fixed. The one exception is for load
instructions that miss the Dcache. Table 2–4 lists the latency, in cycles, for each
instruction class.
Table 2–4 Instruction Class Latency in Cycles
Class Latency Comments
ild 3
13+ Dcache hit.
Dcache miss, latency with 6-cycle Bcache. Add additional Bcache loop latency if
Bcache latency is greater than 6 cycles.
fld 4
14+ Dcache hit.
Dcache miss, latency with 6-cycle Bcache. Add additional Bcache loop latency if
Bcache latency is greater than 6 cycles.
ist — Does not produce register value.
fst — Does not produce register value.
rpcc 1 Possible 1-cycle cross-cluster delay.
rx 1 —
mxpr 1 or 3 HW_MFPR: Ebox IPRs = 1.
Ibox and Mbox IPRs = 3.
HW_MTPR does not produce a register value.
icbr — Conditional branch. Does not produce register value.
ubr 3 Unconditional branch. Does not produce register value.
jsr 3 —
iadd 1 Possible 1-cycle Ebox cross-cluster delay.
ilog 1 Possible 1-cycle Ebox cross-cluster delay.
ishf 1 Possible 1-cycle Ebox cross-cluster delay.
cmov1 1 Only consumer is cmov2. Possible 1-cycle Ebox cross-cluster delay.
cmov2 1 Possible 1-cycle Ebox cross-cluster delay.
imul 7 Possible 1-cycle Ebox cross-cluster delay.
imisc 3 Possible 1-cycle Ebox cross-cluster delay.
fcbr — Does not produce register value.
fadd 4
6Consumer other than fst or ftoi.
Consumer fst or ftoi.
Measured from when an fadd is issued from the FQ to when an fst or ftoi is issued
from the IQ.

Alpha 21264/EV67 Hardware Reference Manual
Internal Architecture 2–21
Instruction Retire Rules
2.4 Instruction Retire Rules
An instruction is retired when it has been executed to completion, and all previous
instructions have been retired. The execution pipeline stage in which an instruction
becomes eligible to be retired depends upon the instruction’s class.
Table 2–5 gives the minimum retire latencies (assuming that all previous instructions
have been retired) for various classes of instructions.
fmul 4
6Consumer other than fst or ftoi.
Consumer fst or ftoi.
Measured from when an fmul is issued from the FQ to when an fst or ftoi is issued
from the IQ.
fcmov1 4 Only consumer is fcmov2.
fcmov2 4
6Consumer other than fst.
Consumer fst or ftoi.
Measured from when an fcmov2 is issued from the FQ to when an fst or ftoi is issued
from the IQ.
fdiv 12
9
15
12
Single precision - latency to consumer of result value.
Single precision - latency to using divider again.
Double precision - latency to consumer of result value.
Double precision - latency to using divider again.
fsqrt 18
15
33
30
Single precision - latency to consumer of result value.
Single precision - latency to using unit again.
Double precision - latency to consumer of result value.
Double precision - latency to using unit again.
ftoi 3 —
itof 4 —
nop — Does not produce register value.
Table 2–5 Minimum Retire Latencies for Instruction Classes
Instruction Class Retire Stage Comments
Integer conditional branch 7 —
Integer multiply 7/13 Latency is 13 cycles for the MUL/V instruction.
Integer operate 7 —
Memory 10 —
Floating-point add 11 —
Floating-point multiply 11 —
Table 2–4 Instruction Class Latency in Cycles (Continued)
Class Latency Comments

2–22 Internal Architecture
Alpha 21264/EV67 Hardware Reference Manual
Retire of Operate Instructions into R31/F31
2.4.1 Floating-Point Divide/Square Root Early Retire
The floating-point divider and square root unit can detect that, for many combinations
of source operand values, no exception can be generated. Instructions with these oper-
ands can be retired before the result is generated. When detected, they are retired with
the same latency as the FP add class. Early retirement is not possible for the following
instruction/operand/architecture state conditions:
•Instruction is not a DIV or SQRT.
•SQRT source operand is negative.
•Divide operand exponent_a is 0.
•Either operand is NaN or INF.
•Divide operand exponent_b is 0.
•Trapping mode is /I (inexact).
•INE status bit is 0.
Early retirement is also not possible for divide instructions if the resulting exponent has
any of the following characteristics (EXP is the result exponent):
•DIVT, DIVG: (EXP >= 3FF16) OR (EXP <= 216)
•DIVS, DIVF: (EXP >= 7F16) OR (EXP <= 38216)
2.5 Retire of Operate Instructions into R31/F31
Many instructions that have R31 or F31 as their destination are retired immediately
upon decode (stage 3). These instructions do not produce a result and are removed from
the pipeline as well. They do not occupy a slot in the issue queues and do not occupy a
functional unit. Table 2–6 lists these instructions and some of their characteristics. The
instruction type in Table 2–6 is from Table C-6 in Appendix C of the Alpha Architecture
Handbook, Version 4.
Floating-point DIV/SQRT 11 + latency Add latency of unit reuse for the instruction indicated in Table
2–4. For example, latency for a single-precision fdiv would be
11 plus 9 from Table 2–4. Latency is 11 if hardware detects that
no exception is possible (see Section 2.4.1).
Floating-point conditional
branch 11 Branch instruction mispredict is reported in stage 7.
BSR/JSR 10 JSR instruction mispredict is reported in stage 8.
Table 2–5 Minimum Retire Latencies for Instruction Classes (Continued)
Instruction Class Retire Stage Comments

Alpha 21264/EV67 Hardware Reference Manual
Internal Architecture 2–23
Load Instructions to R31 and F31
2.6 Load Instructions to R31 and F31
This section describes how the 21264/EV67 processes software-directed prefetch trans-
actions and load instructions with a destination of R31 and F31.
Prefetches allocate a MAF entry. How the MAF entry is allocated is what distinguishes
the type of prefetch. A normal prefetch is equivalent to a normal load MAF (that is, a
MAF entry that puts the block into the Dcache in a readable state). A prefetch with
modify intent is equivalent to a normal store MAF (that is, a MAF entry that puts the
block into the Dcache in a writeable state). A prefetch, evict next, is equivalent to a nor-
mal load MAF, with the additional behavior described in Section 2.6.3, below.
A prefetch is not performed if the prefetch hits in the Dcache (as if it were a normal
load).
Load operations to R31 and F31 may generate exceptions. These exceptions must be
dismissed by PALcode.
The following sections describe the operational prefetch behavior of these instructions.
2.6.1 Normal Prefetch: LDBU, LDF, LDG, LDL, LDT, LDWU, HW_LDL Instructions
The 21264/EV67 processes these instructions as normal cache line prefetches. If the
load instruction hits the Dcache, the instruction is dismissed, otherwise the addressed
cache block is allocated into the Dcache.
The HW_LDL instruction construct equates to the HW_LD instruction with the LEN
field clear. See Table 6–3.
2.6.2 Prefetch with Modify Intent: LDS Instruction
The 21264/EV67 processes an LDS instruction, with F31 as the destination, as a
prefetch with modify intent transaction (ReadBlkMod command). If the transaction hits
a dirty Dcache block, the instruction is dismissed. Otherwise, the addressed cache block
is allocated into the Dcache for write access, with its dirty and modified bits set.
Table 2–6 Instructions Retired Without Execution
Instruction Type Notes
INTA, INTL, INTM, INTS All with R31 as destination.
FLTI, FLTL, FLTV All with F31 as destination. MT_FPCR is not included
because it has no destination—it is never removed from the
pipeline.
LDQ_U All with R31 as destination.
MISC TRAPB and EXCB are always removed. Others are never
removed.
FLTS All (SQRT, ITOF) with F31 as destination.
2–24 Internal Architecture
Alpha 21264/EV67 Hardware Reference Manual
Special Cases of Alpha Instruction Execution
2.6.3 Prefetch, Evict Next: LDQ and HW_LDQ Instructions
The 21264/EV67 processes this instruction like a normal prefetch transaction (Read-
BlkSpec command), with one exception—if the load misses the Dcache, the addressed
cache block is allocated into the Dcache, but the Dcache set allocation pointer is left
pointing to this block. The next miss to the same Dcache line will evict the block. For
example, this instruction might be used when software is reading an array that is known
to fit in the offchip Bcache, but will not fit into the onchip Dcache. In this case, the
instruction ensures that the hardware provides the desired prefetch function without dis-
placing useful cache blocks stored in the other set within the Dcache.
The HW_LDQ instruction construct equates to the HW_LD instruction with the LEN
field set. See Table 6–3.
2.6.4 Prefetch with the LDx_L / STx_C Instruction Sequence
A prefetch within a dynamic 80-instruction window of a LDx_L instruction can cause
the subsequent STx_C to incorrectly succeed when all three references are to the same
64-byte cache block. Within that 80-instruction window, the proximity of the prefetch
to the LDx_L instruction directly affects the possibility of the incorrect behavior. Fur-
ther, if the prefetch issues before the LDx_L, the error cannot occur, and if the prefetch
issues after the LDx_L, the error can only occur when another processor is simulta-
neously acquiring the same lock.
2.7 Special Cases of Alpha Instruction Execution
This section describes the mechanisms that the 21264/EV67 uses to process irregular
instructions in the Alpha instruction set, and cases in which the 21264/EV67 processes
instructions in a non-intuitive way.
2.7.1 Load Hit Speculation
The latency of integer load instructions that hit in the Dcache is three cycles. Figure 2–
9 shows the pipeline timing for these integer load instructions. In Figure 2–9:
Symbol Meaning
Q Issue queue
R Register file read
E Execute
D Dcache access
B Data bus active

Alpha 21264/EV67 Hardware Reference Manual
Internal Architecture 2–25
Special Cases of Alpha Instruction Execution
Figure 2–9 Pipeline Timing for Integer Load Instructions
There are two cycles in which the IQ may speculatively issue instructions that use load
data before Dcache hit information is known. Any instructions that are issued by the IQ
within this 2-cycle speculative window are kept in the IQ with their requests inhibited
until the load instruction’s hit condition is known, even if they are not dependent on the
load operation. If the load instruction hits, then these instructions are removed from the
queue. If the load instruction misses, then the execution of these instructions is aborted
and the instructions are allowed to request service again.
For example, in Figure 2–9, instruction 1 and instruction 2 are issued within the specu-
lative window of the load instruction. If the load instruction hits, then both instructions
will be deleted from the queue by the start of cycle 7—one cycle later than normal for
instruction 1 and at the normal time for instruction 2. If the load instruction misses, both
instructions are aborted from the execution pipelines and may request service again in
cycle 6.
IQ-issued instructions are aborted if issued within the speculative window of an integer
load instruction that missed in the Dcache, even if they are not dependent on the load
data. However, if software misses are likely, the 21264/EV67 can still benefit from
scheduling the instruction stream for Dcache miss latency. The 21264/EV67 includes a
saturating counter that is incremented when load instructions hit and is decremented
when load instructions miss. When the upper bit of the counter equals zero, the integer
load latency is increased to five cycles and the speculative window is removed. The
counter is 4 bits wide and is incremented by 1 on a hit and is decremented by two on a
miss.
Since load instructions to R31 do not produce a result, they do not create a speculative
window when they execute and, therefore, never waste IQ-issue cycles if they miss.
Floating-point load instructions that hit in the Dcache have a latency of four cycles. Fig-
ure 2–10 shows the pipeline timing for floating-point load instructions. In Figure 2–10:
Symbol Meaning
Q Issue queue
R Register file read
E Execute
D Dcache access
B Data bus active
1Cycle Number
ILD
Instruction 1
Instruction 2
2 3 4 5 6 7 8
QREDB
QR
Q
Hit
FM-05814.AI4

2–26 Internal Architecture
Alpha 21264/EV67 Hardware Reference Manual
Special Cases of Alpha Instruction Execution
Figure 2–10 Pipeline Timing for Floating-Point Load Instructions
The speculative window for floating-point load instructions is one cycle wide.
FQ-issued instructions that are issued within the speculative window of a floating-point
load instruction that has missed, are only aborted if they depend on the load being suc-
cessful.
For example, in Figure 2–10 instruction 1 is issued in the speculative window of the
load instruction.
If instruction 1 is not a user of the data returned by the load instruction, then it is
removed from the queue at its normal time (at the start of cycle 7).
If instruction 1 is dependent on the load instruction data and the load instruction hits,
instruction 1 is removed from the queue one cycle later (at the start of cycle 8). If the
load instruction misses, then instruction 1 is aborted from the Fbox pipeline and may
request service again in cycle 7.
2.7.2 Floating-Point Store Instructions
Floating-point store instructions are duplicated and loaded into both the IQ and the FQ
from the mapper. Each IQ entry contains a control bit, fpWait, that when set prevents
that entry from asserting its requests. This bit is initially set for each floating-point store
instruction that enters the IQ, unless it was the target of a replay trap. The instruction’s
FQ clone is issued when its Ra register is about to become clean, resulting in its IQ
clone’s fpWait bit being cleared and allowing the IQ clone to issue and be executed by
the Mbox. This mechanism ensures that floating-point store instructions are always
issued to the Mbox, along with the associated data, without requiring the floating-point
register dirty bits to be available within the IQ.
2.7.3 CMOV Instruction
For the 21264/EV67, the Alpha CMOV instruction has three operands, and so presents
a special case. The required operation is to move either the value in register Rb or the
value from the old physical destination register into the new destination register, based
upon the value in Ra. Since neither the mapper nor the Ebox and Fbox data paths are
otherwise required to handle three operand instructions, the CMOV instruction is
decomposed by the Ibox pipeline into two 2-operand instructions:
The Alpha architecture instruction CMOV Ra, Rb ⇒ Rc
Becomes the 21264/EV67 instructions CMOV1 Ra, oldRc ⇒ newRc1
CMOV2 newRc1, Rb ⇒ newRc2
1Cycle Number
FLD
Instruction 1
Instruction 2
2 3 4 5 6 7 8
QREDB
QR
Q
Hit
FM-05815.AI4
Alpha 21264/EV67 Hardware Reference Manual
Internal Architecture 2–27
Memory and I/O Address Space Instructions
The first instruction, CMOV1, tests the value of Ra and records the result of this test in
a 65th bit of its destination register, newRc1. It also copies the value of the old physical
destination register, oldRc, to newRc1.
The second instruction, CMOV2, then copies either the value in newRc1 or the value in
Rb into a second physical destination register, newRc2, based on the CMOV predicate
bit stored in newRc1.
In summary, the original CMOV instruction is decomposed into two dependent instruc-
tions that each use a physical register from the free list.
To further simplify this operation, the two component instructions of a CMOV instruc-
tion are driven through the mappers in successive cycles. Hence, if a fetch line contains
n CMOV instructions, it takes n+1 cycles to run that fetch line through the mappers.
For example, the following fetch line:
ADD CMOVx SUB CMOVy
Results in the following three map cycles:
ADD CMOVx1
CMOVx2 SUB CMOVy1
CMOVy2
The Ebox executes integer CMOV instructions as two distinct 1-cycle latency opera-
tions. The Fbox add pipeline executes floating-point CMOV instructions as two distinct
4-cycle latency operations.
2.8 Memory and I/O Address Space Instructions
This section provides an overview of the way the 21264/EV67 processes memory and I/
O address space instructions.
The 21264/EV67 supports, and internally recognizes, a 44-bit physical address space
that is divided equally between memory address space and I/O address space. Memory
address space resides in the lower half of the physical address space (PA[43]=0)
and I/O address space resides in the upper half of the physical address space
(PA[43]=1).
The IQ can issue any combination of load and store instructions to the Mbox at the rate
of two per cycle. The two lower Ebox subclusters, L0 and L1, generate the
48-bit effective virtual address for these instructions.
An instruction is defined to be newer than another instruction if it follows that instruc-
tion in program order and is older if it precedes that instruction in program order.
2.8.1 Memory Address Space Load Instructions
The Mbox begins execution of a load instruction by translating its virtual address to a
physical address using the DTB and by accessing the Dcache. The Dcache is virtually
indexed, allowing these two operations to be done in parallel. The Mbox puts informa-
tion about the load instruction, including its physical address, destination register, and
data format, into the LQ.

2–28 Internal Architecture
Alpha 21264/EV67 Hardware Reference Manual
Memory and I/O Address Space Instructions
If the requested physical location is found in the Dcache (a hit), the data is formatted
and written into the appropriate integer or floating-point register. If the location is not in
the Dcache (a miss), the physical address is placed in the miss address file (MAF) for
processing by the Cbox. The MAF performs a merging function in which a new miss
address is compared to miss addresses already held in the MAF. If the new miss address
points to the same Dcache block as a miss address in the MAF, then the new miss
address is discarded.
When Dcache fill data is returned to the Dcache by the Cbox, the Mbox satisfies the
requesting load instructions in the LQ.
2.8.2 I/O Address Space Load Instructions
Because I/O space load instructions may have side effects, they cannot be performed
speculatively. When the Mbox receives an I/O space load instruction, the Mbox places
the load instruction in the LQ, where it is held until it retires. The Mbox replays retired
I/O space load instructions from the LQ to the MAF in program order, at a rate of one
per GCLK cycle.
The Mbox allocates a new MAF entry to an I/O load instruction and increases I/O band-
width by attempting to merge I/O load instructions in a merge register. Table 2–7 shows
the rules for merging data. The columns represent the load instructions replayed to the
MAF while the rows represent the size of the load in the merge register.
In summary, Table 2–7 shows some of the following rules:
•Byte/word load instructions and different size load instructions are not allowed to
merge.
•A stream of ascending non-overlapping, but not necessarily consecutive, longword
load instructions are allowed to merge into naturally aligned 32-byte blocks.
•A stream of ascending non-overlapping, but not necessarily consecutive, quadword
load instructions are allowed to merge into naturally aligned 64-byte blocks.
•Merging of quadwords can be limited to naturally-aligned 32-byte blocks based on
the Cbox WRITE_ONCE chain 32_BYTE_IO field.
•Issued MB, WMB, and I/O load instructions close the I/O register merge window.
To minimize latency, the merge window is also closed when a timer detects no I/O
store instruction activity for 1024 cycles.
After the Mbox I/O register has closed its merge window, the Cbox sends I/O read
requests offchip in the order that they were received from the Mbox.
Table 2–7 Rules for I/O Address Space Load Instruction Data Merging
Merge Register/
Replayed Instruction Load Byte/Word Load Longword Load Quadword
Byte/Word No merge No merge No merge
Longword No merge Merge up to 32 bytes No merge
Quadword No merge No merge Merge up to 64 bytes

Alpha 21264/EV67 Hardware Reference Manual
Internal Architecture 2–29
Memory and I/O Address Space Instructions
2.8.3 Memory Address Space Store Instructions
The Mbox begins execution of a store instruction by translating its virtual address to a
physical address using the DTB and by probing the Dcache. The Mbox puts informa-
tion about the store instruction, including its physical address, its data and the results of
the Dcache probe, into the store queue (SQ).
If the Mbox does not find the addressed location in the Dcache, it places the address
into the MAF for processing by the Cbox. If the Mbox finds the addressed location in a
Dcache block that is not dirty, then it places a ChangeToDirty request into the MAF.
A store instruction can write its data into the Dcache when it is retired, and when the
Dcache block containing its address is dirty and not shared. SQ entries that meet these
two conditions can be placed into the writable state. These SQ entries are placed into
the writable state in program order at a maximum rate of two entries per cycle. The
Mbox transfers writable store queue entry data from the SQ to the Dcache in program
order at a maximum rate of two entries per cycle. Dcache lines associated with writable
store queue entries are locked by the Mbox. System port probe commands cannot evict
these blocks until their associated writable SQ entries have been transferred into the
Dcache. This restriction assists in STx_C instruction and Dcache ECC processing.
SQ entry data that has not been transferred to the Dcache may source data to newer load
instructions. The Mbox compares the virtual Dcache index bits of incoming load
instructions to queued SQ entries, and sources the data from the SQ, bypassing the
Dcache, when necessary.
2.8.4 I/O Address Space Store Instructions
The Mbox begins processing I/O space store instructions, like memory space store
instructions, by translating the virtual address and placing the state associated with the
store instruction into the SQ.
The Mbox replays retired I/O space store entries from the SQ to the IOWB in program
order at a rate of one per GCLK cycle. The Mbox never allows queued I/O space store
instructions to source data to subsequent load instructions.
The Cbox maximizes I/O bandwidth when it allocates a new IOWB entry to an I/O
store instruction by attempting to merge I/O store instructions in a merge register. Table
2–8 shows the rules for I/O space store instruction data merging. The columns represent
the load instructions replayed to the IOWB while the rows represent the size of the store
in the merge register.
Table 2–8 shows some of the following rules:
Table 2–8 Rules for I/O Address Space Store Instruction Data Merging
Merge Register/
Replayed Instruction Store
Byte/Word Store Longword Store Quadword
Byte/Word No merge No merge No merge
Longword No merge Merge up to 32 bytes No merge
Quadword No merge No merge Merge up to 64 bytes

2–30 Internal Architecture
Alpha 21264/EV67 Hardware Reference Manual
MAF Memory Address Space Merging Rules
•Byte/word store instructions and different size store instructions are not allowed to
merge.
•A stream of ascending non-overlapping, but not necessarily consecutive, longword
store instructions are allowed to merge into naturally aligned 32-byte blocks.
•A stream of ascending non-overlapping, but not necessarily consecutive, quadword
store instructions are allowed to merge into naturally aligned 64-byte blocks.
•Merging of quadwords can be limited to naturally-aligned 32-byte blocks based on
the Cbox WRITE_ONCE chain 32_BYTE_IO field.
•Issued MB, WMB, and I/O load instructions close the I/O register merge window.
To minimize latency, the merge window is also closed when a timer detects no I/O
store instruction activity for 1024 cycles.
After the IOWB merge register has closed its merge window, the Cbox sends I/O space
store requests offchip in the order that they were received from the Mbox.
2.9 MAF Memory Address Space Merging Rules
Because all memory transactions are to 64-byte blocks, efficiency is improved by merg-
ing several small data transactions into a single larger data transaction. Table 2–9 lists
the rules the 21264/EV67 uses when merging memory transactions into 64-byte natu-
rally aligned data block transactions. Rows represent the merged instruction in the
MAF and columns represent the new issued transaction.
In summary, Table 2–9 shows that only like instruction types, with the exception of
load instructions merging with store instructions, are merged.
2.10 Instruction Ordering
In the absence of explicit instruction ordering, such as with MB or WMB instructions,
the 21264/EV67 maintains a default instruction ordering relationship between pairs of
load and store instructions.
Table 2–9 MAF Merging Rules
MAF/New LDx STx STx_C WH64 ECB Istream
LDx Merge —————
STxMergeMerge————
STx_C——Merge———
WH64———Merge——
ECB————Merge—
Istream—————Merge

Alpha 21264/EV67 Hardware Reference Manual
Internal Architecture 2–31
Replay Traps
The 21264/EV67 maintains the default memory data instruction ordering as shown in
Table 2–10 (assume address X and address Y are different).
The 21264/EV67 maintains the default I/O instruction ordering as shown in Table 2–11
(assume address X and address Y are different).
2.11 Replay Traps
There are some situations in which a load or store instruction cannot be executed due to
a condition that occurs after that instruction issues from the IQ or FQ. The instruction is
aborted (along with all newer instructions) and restarted from the fetch stage of the
pipeline. This mechanism is called a replay trap.
2.11.1 Mbox Order Traps
Load and store instructions may be issued from the IQ in a different order than they
were fetched from the Icache, while the architecture dictates that Dstream memory
transactions to the same physical bytes must be completed in order. Usually, the Mbox
manages the memory reference stream by itself to achieve architecturally correct
behavior, but the two cases in which the Mbox uses replay traps to manage the memory
stream are load-load and store-load order traps.
Table 2–10 Memory Reference Ordering
First Instruction in Pair Second Instruction In Pair Reference Order
Load memory to address X Load memory to address X Maintained (litmus test 1)
Load memory to address X Load memory to address Y Not maintained
Store memory to address X Store memory to address X Maintained
Store memory to address X Store memory to address Y Maintained
Load memory to address X Store memory to address X Maintained
Load memory to address X Store memory to address Y Not maintained
Store memory to address X Load memory to address X Maintained
Store memory to address X Load memory to address Y Not maintained
Table 2–11 I/O Reference Ordering
First Instruction in Pair Second Instruction in Pair Reference Order
Load I/O to address X Load I/O to address X Maintained
Load I/O to address X Load I/O to address Y Maintained
Store I/O to address X Store I/O to address X Maintained
Store I/O to address X Store I/O to address Y Maintained
Load I/O to address X Store I/O to address X Maintained
Load I/O to address X Store I/O to address Y Not maintained
Store I/O to address X Load I/O to address X Maintained
Store I/O to address X Load I/O to address Y Not maintained
2–32 Internal Architecture
Alpha 21264/EV67 Hardware Reference Manual
I/O Write Buffer and the WMB Instruction
2.11.1.1 Load-Load Order Trap
The Mbox ensures that load instructions that read the same physical byte(s) ultimately
issue in correct order by using the load-load order trap. The Mbox compares the
address of each load instruction, as it is issued, to the address of all load instructions in
the load queue. If the Mbox finds a newer load instruction in the load queue, it invokes
a load-load order trap on the newer instruction. This is a replay trap that aborts the tar-
get of the trap and all newer instructions from the machine and refetches instructions
starting at the target of the trap.
2.11.1.2 Store-Load Order Trap
The Mbox ensures that a load instruction ultimately issues after an older store instruc-
tion that writes some portion of its memory operand by using the store-load order trap.
The Mbox compares the address of each store instruction, as it is issued, to the address
of all load instructions in the load queue. If the Mbox finds a newer load instruction in
the load queue, it invokes a store-load order trap on the load instruction. This is a replay
trap. It functions like the load-load order trap.
The Ibox contains extra hardware to reduce the frequency of the store-load trap. There
is a 1-bit by 1024-entry VPC-indexed table in the Ibox called the stWait table. When an
Icache instruction is fetched, the associated stWait table entry is fetched along with the
Icache instruction. The stWait table produces 1 bit for each instruction accessed from
the Icache. When a load instruction gets a store-load order replay trap, its associated bit
in the stWait table is set during the cycle that the load is refetched. Hence, the trapping
load instruction’s stWait bit will be set the next time it is fetched.
The IQ will not issue load instructions whose stWait bit is set while there are older unis-
sued store instructions in the queue. A load instruction whose stWait bit is set can be
issued the cycle immediately after the last older store instruction is issued from the
queue. All the bits in the stWait table are unconditionally cleared every 16384 cycles, or
every 65536 cycles if I_CTL[ST_WAIT_64K] is set.
2.11.2 Other Mbox Replay Traps
The Mbox also uses replay traps to control the flow of the load queue and store queue,
and to ensure that there are never multiple outstanding misses to different physical
addresses that map to the same Dcache or Bcache line. Unlike the order traps, however,
these replay traps are invoked on the incoming instruction that triggered the condition.
2.12 I/O Write Buffer and the WMB Instruction
The I/O write buffer (IOWB) consists of four 64-byte entries with the associated
address and control logic used to buffer I/O write data between the store queue (SQ)
and the system port.
2.12.1 Memory Barrier (MB/WMB/TB Fill Flow)
The Cbox CSR SYSBUS_MB_ENABLE bit determines if MB instructions produce
external system port transactions. When the SYSBUS_MB_ENABLE bit equals 0, the
Cbox CSR MB_CNT[3:0] field contains the number of pending uncommitted transac-
tions. The counter will increment for each of the following commands:
•RdBlk, RdBlkMod, RdBlkI
Alpha 21264/EV67 Hardware Reference Manual
Internal Architecture 2–33
I/O Write Buffer and the WMB Instruction
•RdBlkSpec (valid), RdBlkModSpec (valid), RdBlkSpecI (valid)
•RdBlkVic, RdBlkModVic, RdBlkVicI
•CleanToDirty, SharedToDirty, STChangeToDirty, InvalToDirty
•FetchBlk, FetchBlkSpec (valid), Evict
•RdByte, RdLw, RdQw, WrByte, WrLW, WrQW
The counter is decremented with the C (commit) bit in the Probe and SysDc commands
(see Section 4.7.7). Systems can assert the C bit in the SysDc fill response to the com-
mands that originally incremented the counter, or attached to the last probe seen by that
command when it reached the system serialization point. If the number of uncommitted
transactions reaches 15 (saturating the counter), the Cbox will stall MAF and IOWB
processing until at least one of the pending transactions has been committed. Probe pro-
cessing is not interrupted by the state of this counter.
2.12.1.1 MB Instruction Processing
When an MB instruction is fetched in the predicted instruction execution path, it stalls
in the map stage of the pipeline. This also stalls all instructions after the MB, and con-
trol of instruction flow is based upon the value in Cbox CSR SYSBUS_MB_ENABLE
as follows:
•If Cbox CSR SYSBUS_MB_ENABLE is clear, the Cbox waits until the IQ is
empty and then performs the following actions:
a. Sends all pending MAF and IOWB entries to the system port.
b. Monitors Cbox CSR MB_CNT[3:0], a 4-bit counter of outstanding committed
events. When the counter decrements from one to zero, the Cbox marks the
youngest probe queue entry.
c. Waits until the MAF contains no more Dstream references and the SQ, LQ, and
IOWB are empty.
When all of the above have occurred and a probe response has been sent to the sys-
tem for the marked probe queue entry, instruction execution continues with the
instruction after the MB.
•If Cbox CSR SYSBUS_MB_ENABLE is set, the Cbox waits until the IQ is empty
and then performs the following actions:
a. Sends all pending MAF and IOWB entries to the system port
b. Sends the MB command to the system port
c. Waits until the MB command is acknowledged, then marks the youngest entry
in the probe queue
d. Waits until the MAF contains no more Dstream references and the SQ, LQ, and
IOWB are empty
When all of the above have occurred and a probe response has been sent to the sys-
tem for the marked probe queue entry, instruction execution continues with the
instruction after the MB.

2–34 Internal Architecture
Alpha 21264/EV67 Hardware Reference Manual
I/O Write Buffer and the WMB Instruction
Because the MB instruction is executed speculatively, MB processing can begin
and the original MB can be killed. In the internal acknowledge case, the MB may
have already been sent to the system interface, and the system is still expected to
respond to the MB.
2.12.1.2 WMB Instruction Processing
Write memory barrier (WMB) instructions are issued into the Mbox store-queue, where
they wait until they are retired and all prior store instructions become writable. The
Mbox then stalls the writable pointer and informs the Cbox. The Cbox closes the IOWB
merge register and responds in one of the following two ways:
•If Cbox CSR SYSBUS_MB_ENABLE is clear, the Cbox performs the following
actions:
a. Stalls further MAF and IOWB processing.
b. Monitors Cbox CSR MB_CNT[3:0], a 4-bit counter of outstanding committed
events. When the counter decrements from one to zero, the Cbox marks the
youngest probe queue entry.
c. When a probe response has been sent to the system for the marked probe queue
entry, the Cbox considers the WMB to be satisfied.
•If Cbox CSR SYSBUS_MB_ENABLE is set, the Cbox performs the following
actions:
a. Stalls further MAF and IOWB processing.
b. Sends the MB command to the system port.
c. Waits until the MB command is acknowledged by the system with a SysDc
MBDone command, then sends acknowledge and marks the youngest entry in
the probe queue.
d. When a probe response has been sent to the system for the marked probe queue
entry, the Cbox considers the WMB to be satisfied.
2.12.1.3 TB Fill Flow
Load instructions (HW_LDs) to a virtual page table entry (VPTE) are processed by the
21264/EV67 to avoid litmus test problems associated with the ordering of memory
transactions from another processor against loading of a page table entry and the subse-
quent virtual-mode load from this processor.
Consider the sequence shown in Table 2–12. The data could be in the Bcache. Pj should
fetch datai if it is using PTEi.
Table 2–12 TB Fill Flow Example Sequence 1
Pi Pj
Write Datai Load/Store datai
MB <TB miss>
Write PTEi Load-PTE
<write TB>
Load/Store (restart)

Alpha 21264/EV67 Hardware Reference Manual
Internal Architecture 2–35
I/O Write Buffer and the WMB Instruction
Also consider the related sequence shown in Table 2–13. In this case, the data could be
cached in the Bcache; Pj should fetch datai if it is using PTEi.
The 21264/EV67 processes Dstream loads to the PTE by injecting, in hardware, some
memory barrier processing between the PTE transaction and any subsequent load or
store instruction. This is accomplished by the following mechanism:
1. The integer queue issues a HW_LD instruction with VPTE.
2. The integer queue issues a HW_MTPR instruction with a DTB_PTE0, that is data-
dependent on the HW_LD instruction with a VPTE, and is required in order to fill
the DTBs. The HW_MTPR instruction, when queued, sets IPR scoreboard bits [4]
and [0].
3. When a HW_MTPR instruction with a DTB_PTE0 is issued, the Ibox signals the
Cbox indicating that a HW_LD instruction with a VPTE has been processed. This
causes the Cbox to begin processing the MB instruction. The Ibox prevents any
subsequent memory operations being issued by not clearing the IPR scoreboard bit
[0]. IPR scoreboard bit [0] is one of the scoreboard bits associated with the
HW_MTPR instruction with DTB_PTE0.
4. When the Cbox completes processing the MB instruction (using one of the above
sequences, depending upon the state of SYSBUS_MB_ENABLE), the Cbox sig-
nals the Ibox to clear IPR scoreboard bit [0].
The 21264/EV67 uses a similar mechanism to process Istream TB misses and fills to
the PTE for the Istream.
1. The integer queue issues a HW_LD instruction with VPTE.
2. The IQ issues a HW_MTPR instruction with an ITB_PTE that is data-dependent
upon the HW_LD instruction with VPTE. This is required in order to fill the ITB.
The HW_MTPR instruction, when queued, sets IPR scoreboard bits [4] and [0].
3. The Cbox issues a HW_MTPR instruction for the ITB_PTE and signals the Ibox
that a HW_LD/VPTE instruction has been processed, causing the Cbox to start pro-
cessing the MB instruction. The Mbox stalls Ibox fetching from when the HW_LD/
VPTE instruction finishes until the probe queue is drained.
4. When the 21264/EV67 is finished (SYS_MB selects one of the above sequences),
the Cbox directs the Ibox to clear IPR scoreboard bit [0]. Also, the Mbox directs the
Ibox to start prefetching.
Inserting MB instruction processing within the TB fill flow is only required for multi-
processor systems. Uniprocessor systems can disable MB instruction processing by
deasserting Ibox CSR I_CTL[TB_MB_EN].
Table 2–13 TB Fill Flow Example Sequence 2
Pi Pj
Write Datai Istream read datai
MB <TB miss>
Write PTEi Load-PTE
<write TB>
Istream read (restart) - will miss the Icache

2–36 Internal Architecture
Alpha 21264/EV67 Hardware Reference Manual
Performance Measurement Support—Performance Counters
2.13 Performance Measurement Support—Performance Counters
The 21264/EV67 provides hardware support for two methods of obtaining program
performance feedback information. The two methods do not require program modifica-
tion. The first method offers similar capabilities to earlier microprocessor performance
counters. The second method supports the new ProfileMe way of statistically sampling
individual instructions during program execution to develop a model of program execu-
tion. Both methods use the same hardware registers.
See Section 6.10 for information about counter control.
2.14 Floating-Point Control Register
The floating-point control register (FPCR) is shown in Figure 2–11.
Figure 2–11 Floating-Point Control Register
The floating-point control register fields are described in Table 2–14.
Table 2–14 Floating-Point Control Register Fields
Name Extent Type Description
SUM [63] RW Summary bit. Records bit-wise OR of FPCR exception bits.
INED [62] RW Inexact Disable. If this bit is set and a floating-point instruction that enables
trapping on inexact results generates an inexact value, the result is placed in the
destination register and the trap is suppressed.
63 62 61 60 59 4958 4857 4756 55 54 53 52 51 50 0
SUM
INED
UNFD
UNDZ
DYN
IOV
INE
UNF
OVF
DZE
INV
OVFD
DZED
INVD
DNZ
LK
99
-
0050
A

Alpha 21264/EV67 Hardware Reference Manual
Internal Architecture 2–37
Floating-Point Control Register
UNFD [61] RW Underflow Disable. The 21264/EV67 hardware cannot generate IEEE compli-
ant denormal results. UNFD is used in conjunction with UNDZ as follows:
UNDZ [60] RW Underflow to zero. When UNDZ is set together with UNFD, underflow traps
are disabled and the 21264/EV67 places a true zero in the destination register.
See UNFD, above.
DYN [59:58] RW Dynamic rounding mode. Indicates the rounding mode to be used by an IEEE
floating-point instruction when the instruction specifies dynamic rounding
mode:
IOV [57] RW Integer overflow. An integer arithmetic operation or a conversion from float-
ing-point to integer overflowed the destination precision.
INE [56] RW Inexact result. A floating-point arithmetic or conversion operation gave a result
that differed from the mathematically exact result.
UNF [55] RW Underflow. A floating-point arithmetic or conversion operation gave a result
that underflowed the destination exponent.
OVF [54] RW Overflow. A floating-point arithmetic or conversion operation gave a result that
overflowed the destination exponent.
DZE [53] RW Divide by zero. An attempt was made to perform a floating-point divide with a
divisor of zero.
INV [52] RW Invalid operation. An attempt was made to perform a floating-point arithmetic
operation and one or more of its operand values were illegal.
OVFD [51] RW Overflow disable. If this bit is set and a floating-point arithmetic operation gen-
erates an overflow condition, then the appropriate IEEE nontrapping result is
placed in the destination register and the trap is suppressed.
DZED [50] RW Division by zero disable. If this bit is set and a floating-point divide by zero is
detected, the appropriate IEEE nontrapping result is placed in the destination
register and the trap is suppressed.
INVD [49] RW Invalid operation disable. If this bit is set and a floating-point operate generates
an invalid operation condition and 21264/EV67 is capable of producing the
correct IEEE nontrapping result, that result is placed in the destination register
and the trap is suppressed.
Table 2–14 Floating-Point Control Register Fields (Continued)
Name Extent Type Description
UNFD UNDZ Result
0 X Underflow trap.
1 0 Trap to supply a possible denormal result.
1 1 Underflow trap suppressed. Destination is written with a
true zero (+0.0).
Bits Meaning
00 Chopped
01 Minus infinity
10 Normal
11 Plus infinity

2–38 Internal Architecture
Alpha 21264/EV67 Hardware Reference Manual
AMASK and IMPLVER Instruction Values
2.15 AMASK and IMPLVER Instruction Values
The AMASK and IMPLVER instructions return processor type and supported architec-
ture extensions, respectively.
2.15.1 AMASK
The 21264/EV67 returns the AMASK instruction values provided in Table 2–15. The
I_CTL register reports the 21264/EV67 pass level (see I_CTL[CHIP_ID], Section
5.2.15).
The AMASK bit definitions provided in Table 2–15 are defined in Table 2–16.
2.15.2 IMPLVER
For the 21264/EV67, the IMPLVER instruction returns the value 2.
DNZ [48] RW Denormal operands to zero. If this bit is set, treat all Denormal operands as a
signed zero value with the same sign as the Denormal operand.
Reserved [47:0]1——
1Alpha architecture FPCR bit 47 (DNOD) is not implemented by the 21264/EV67.
Table 2–15 21264/EV67 AMASK Values
21264/EV67 Pass Level AMASK Feature Mask Value
See I_CTL[CHIP_ID], Table 5–11 30716
Table 2–16 AMASK Bit Assignments
Bit Meaning
0 Support for the byte/word extension (BWX)
The instructions that comprise the BWX extension are LDBU, LDWU, SEXTB,
SEXTW, STB, and STW.
1 Support for the square-root and floating-point convert extension (FIX)
The instructions that comprise the FIX extension are FTOIS, FTOIT, ITOFF, ITOFS,
ITOFT, SQRTF, SQRTG, SQRTS, and SQRTT.
2 Support for the count extension (CIX)
The instructions that comprise the CIX extension are CTLZ, CTPOP, and CTTZ.
8 Support for the multimedia extension (MVI)
The instructions that comprise the MVI extension are MAXSB8, MAXSW4,
MAXUB8, MAXUW4, MINSB8, MINSW4, MINUB8, MINUW4, PERR, PKLB,
PKWB, UNPKBL, and UNPKBW.
9 Support for precise arithmetic trap reporting in hardware. The trap PC is the same as
the instruction PC after the trapping instruction is executed.
Table 2–14 Floating-Point Control Register Fields (Continued)
Name Extent Type Description

Alpha 21264/EV67 Hardware Reference Manual
Internal Architecture 2–39
Design Examples
2.16 Design Examples
The 21264/EV67 can be designed into many different uniprocessor and multiprocessor
system configurations. Figures 2–12 and 2–13 illustrate two possible configurations.
These configurations employ additional system/memory controller chipsets.
Figure 2–12 shows a typical uniprocessor system with a second-level cache. This sys-
tem configuration could be used in standalone or networked workstations.
Figure 2–12 Typical Uniprocessor Configuration
Figure 2–13 shows a typical multiprocessor system, each processor with a second-level
cache. Each interface controller must employ a duplicate tag store to maintain cache
coherency. This system configuration could be used in a networked database server
application.
21264
Tag
Address
Out
Address
Address
In
Data
Data
L2 Cache
Tag
Store
Data
Store
21272 Core
Logic Chipset
Data Slice
Chips
Control
Chips
Host PCI
Bridge Chip
Duplicate
Tag Store
(Optional)
DRAM
Arrays
Address
Data
64-bit PCI Bus
FM-05573-EV67

2–40 Internal Architecture
Alpha 21264/EV67 Hardware Reference Manual
Design Examples
Figure 2–13 Typical Multiprocessor Configuration
64-bit PCI Bus
64-bit PCI Bus
21264
L2
Cache
21264
L2
Cache
21272 Core
Logic Chipset
Control
Chip
Data Slice
Chips
Host PCI
Bridge Chip Host PCI
Bridge Chip
DRAM
Arrays
Address
Data
DRAM
Arrays
Address
Data
FM-05574-EV67

Alpha 21264/EV67 Hardware Reference Manual
Hardware Interface 3–1
3
Hardware Interface
This chapter contains the 21264/EV67 microprocessor logic symbol and provides infor-
mation about signal names, their function, and their location. This chapter also
describes the mechanical specifications of the 21264/EV67. It is organized as follows:
•The 21264/EV67 logic symbol
•The 21264/EV67 signal names and functions
•Lists of the signal pins, sorted by name and PGA location
•The specifications for the 21264/EV67 mechanical package
•The top and bottom views of the 21264/EV67 pinouts
3.1 21264/EV67 Microprocessor Logic Symbol
Figure 3–1 show the logic symbol for the 21264/EV67 chip.

3–2 Hardware Interface
Alpha 21264/EV67 Hardware Reference Manual
21264/EV67 Microprocessor Logic Symbol
Figure 3–1 21264/EV67 Microprocessor Logic Symbol
21264
System Interface Bcache Interface
SysAddIn_L[14:0]
SysAddInClk_L
SysAddOut_L[14:0]
SysAddOutClk_L
SysVref
SysData_L[63:0]
SysCheck_L[7:0]
SysDataInClk_H[7:0]
SysDataOutClk_L[7:0]
SysDataInValid_L
SysDataOutValid_L
SysFillValid_L
BcAdd_H[23:4]
BcData_H[127:0]
BcCheck_H[15:0]
BcDataInClk_H[7:0]
BcDataOutClk_[3:0]
BcDataOE_L
BcDataWr_L
BcTag_H[42:20]
BcTagInClk_H
BcTagOutClk_x
BcVref
BcTagDirty_H
BcTagParity_H
BcTagShared_H
BcTagValid_H
BcTagOE_L
BcTagWr_L
BcLoad_L
x
Clocks
ClkIn_x
FrameClk_x
EV6Clk_x
PLL_VDD
Miscellaneous
IRQ_H[5:0]
ClkFwdRst_H
SromData_H
Tms_H
Trst_L
Tck_H
Tdi_H
PllBypass_H
MiscVref
Reset_L
DCOK_H
SromClk_H
SromOE_L
TestStat_H
Tdo_H
LK99-0051A
3.3 V

Alpha 21264/EV67 Hardware Reference Manual
Hardware Interface 3–3
21264/EV67 Signal Names and Functions
3.2 21264/EV67 Signal Names and Functions
Table 3–1 defines the 21264/EV67 signal types referred to in this section.
Table 3–2 lists all signal pins in alphabetic order and provides a full functional descrip-
tion of the pins. Table 3–4 lists the signal pins and their corresponding pin grid array
(PGA) locations in alphabetic order for the signal type. Table 3–5 lists the pin grid array
locations in alphabetical order.
Table 3–1 Signal Pin Types Definitions
Signal Type Definition
Inputs
I_DC_REF Input DC reference pin
I_DA Input differential amplifier receiver
I_DA_CLK Input clock pin
Outputs
O_OD Open drain output driver
O_OD_TP Open drain driver for test pins
O_PP Push/pull output driver
O_PP_CLK Push/pull output clock driver
Bidirectional
B_DA_OD Bidirectional differential amplifier receiver with open drain output
B_DA_PP Bidirectional differential amplifier receiver with push/pull output
Other
Spare Reserved to Compaq1
1All Spare connections are Reserved to Compaq to maintain compatibility between
passes of the chip. Designers should not use these pins.
NoConnect No connection — Do not connect to these pins for any revision of the
21264/EV67. These pins must float.
Table 3–2 21264/EV67 Signal Descriptions
Signal Type Count Description
BcAdd_H[23:4] O_PP 20 These signals provide the index to the Bcache.
BcCheck_H[15:0] B_DA_PP 16 ECC check bits for BcData_H[127:0].
BcData_H[127:0] B_DA_PP 128 Bcache data signals.
BcDataInClk_H[7:0] I_DA 8 Bcache data input clocks. These clocks are used with high
speed SDRAMs, such as DDRs, that provide a clock-out with
data-output pins to optimize Bcache read bandwidths. The
21264/EV67 internally synchronizes the data to its logic with
clock forward receive circuits similar to the system interface.
BcDataOE_L O_PP 1 Bcache data output enable. The 21264/EV67 asserts this signal
during Bcache read operations.

3–4 Hardware Interface
Alpha 21264/EV67 Hardware Reference Manual
21264/EV67 Signal Names and Functions
BcDataOutClk_H[3:0]
BcDataOutClk_L[3:0] O_PP 8 Bcache data output clocks. These free-running clocks are dif-
ferential copies of the Bcache clock and are derived from the
21264/EV67 GCLK. Their period is a multiple of the GCLK
and is fixed for all operations. They can be configured so that
their rising edge lags BcAdd_H[23:4] by 0 to 2 GCLK cycles.
The 21264/EV67 synchronizes tag output information with
these clocks.
BcDataWr_L O_PP 1 Bcache data write enable. The 21264/EV67 asserts this signal
when writing data to the Bcache data arrays.
BcLoad_L O_PP 1 Bcache burst enable.
BcTag_H[42:20] B_DA_PP 23 Bcache tag bits.
BcTagDirty_H B_DA_PP 1 Tag dirty state bit. During cache write operations, the 21264/
EV67 will assert this signal if the Bcache data has been modi-
fied.
BcTagInClk_H I_DA 1 Bcache tag input clock. The 21264/EV67 uses this input clock
to latch the tag information on Bcache read operations. This
clock is used with high-speed SDRAMs, such as DDRs, that
provide a clock-out with data-output pins to optimize Bcache
read bandwidths. The 21264/EV67 internally synchronizes the
data to its logic with clock forward receive circuits similar to
the system interface.
BcTagOE_L O_PP 1 Bcache tag output enable. This signal is asserted by the 21264/
EV67 for Bcache read operations.
BcTagOutClk_H
BcTagOutClk_L O_PP 2 Bcache tag output clock. These clocks “echo” the clock-for-
warded BcDataOutClk_x[3:0] clocks.
BcTagParity_H B_DA_PP 1 Tag parity state bit.
BcTagShared_H B_DA_PP 1 Tag shared state bit. The 21264/EV67 will write a 1 on this sig-
nal line if another agent has a copy of the cache line.
BcTagValid_H B_DA_PP 1 Tag valid state bit. If set, this line indicates that the cache line
is valid.
BcTagWr_L O_PP 1 Tag RAM write enable. The 21264/EV67 asserts this signal
when writing a tag to the Bcache tag arrays.
BcVref I_DC_REF 1 Bcache tag reference voltage.
ClkFwdRst_H I_DA 1 Systems assert this synchronous signal to wake up a powered-
down 21264/EV67. The ClkFwdRst_H signal is clocked into
a 21264/EV67 register by the captured FrameClk_x signals.
Systems must ensure that the timing of this signal meets
21264/EV67 requirements (see Section 4.7.2).
ClkIn_H
ClkIn_L I_DA_CLK 2 Differential input signals provided by the system.
DCOK_H I_DA 1 dc voltage OK. Must be deasserted until dc voltage reaches
proper operating level. After that, DCOK_H is asserted.
EV6Clk_H
EV6Clk_L O_PP_CLK 2 Provides an external test point to measure phase alignment of
the PLL.
Table 3–2 21264/EV67 Signal Descriptions (Continued)
Signal Type Count Description

Alpha 21264/EV67 Hardware Reference Manual
Hardware Interface 3–5
21264/EV67 Signal Names and Functions
FrameClk_H
FrameClk_L I_DA_CLK 2 A skew-controlled differential 50% duty cycle copy of the sys-
tem clock. It is used by the 21264/EV67 as a reference, or
framing, clock.
IRQ_H[5:0] I_DA 6 These six interrupt signal lines may be asserted by the system.
The response of the 21264/EV67 is determined by the system
software.
MiscVref I_DC_REF 1 Voltage reference for the miscellaneous pins
(see Table 3–3).
PllBypass_H I_DA 1 When asserted, this signal will cause the two input clocks
(ClkIn_x) to be applied to the 21264/EV67 internal circuits,
instead of the 21264/EV67 global clock (GCLK).
PLL_VDD 3.3 V 1 3.3-V dedicated power supply for the 21264/EV67 PLL.
Reset_L I_DA 1 System reset. This signal protects the 21264/EV67 from dam-
age during initial power-up. It must be asserted until
DCOK_H is asserted. After that, it is deasserted and the
21264/EV67 begins its reset sequence.
SromClk_H O_OD_TP 1 Serial ROM clock. Supplies the clock that causes the SROM to
advance to the next bit. The cycle time for this clock is 256
times the cycle time of the GCLK (internal 21264/EV67
clock).
SromData_H I_DA 1 Serial ROM data. Input data line from the SROM.
SromOE_L O_OD_TP 1 Serial ROM enable. Supplies the output enable to the SROM.
SysAddIn_L[14:0] I_DA 15 Time-multiplexed command/address/ID/Ack from system to
the 21264/EV67.
SysAddInClk_L I_DA 1 Single-ended forwarded clock from system for
SysAddIn_L[14:0] and SysFillValid_L.
SysAddOut_L[14:0] O_OD 15 Time-multiplexed command/address/ID/mask from the 21264/
EV67 to the system bus.
SysAddOutClk_L O_OD 1 Single-ended forwarded clock output for
SysAddOut_L[14:0].
SysCheck_L[7:0] B_DA_OD 8 Quadword ECC check bits for SysData_L[63:0].
SysData_L[63:0] B_DA_OD 64 Data bus for memory and I/O data.
SysDataInClk_H[7:0] I_DA 8 Single-ended system-generated clocks for clock forwarded
input system data.
SysDataInValid_L I_DA 1 When asserted, marks a valid data cycle for data transfers to
the 21264/EV67.
SysDataOutClk_L[7:0] O_OD 8 Single-ended 21264/EV67-generated clocks for clock for-
warded output system data.
SysDataOutValid_L I_DA 1 When asserted, marks a valid data cycle for data transfers from
the 21264/EV67.
SysFillValid_L I_DA 1 When asserted, this bit indicates validation for the cache fill
delivered in the previous system SysDc command.
Table 3–2 21264/EV67 Signal Descriptions (Continued)
Signal Type Count Description

3–6 Hardware Interface
Alpha 21264/EV67 Hardware Reference Manual
21264/EV67 Signal Names and Functions
Table 3–3 lists signals by function and provides an abbreviated description.
SysVref I_DC_REF 1 System interface reference voltage.
Tck_H I_DA 1 IEEE 1149.1 test clock.
Tdi_H I_DA 1 IEEE 1149.1 test data-in signal.
Tdo_H O_OD_TP 1 IEEE 1149.1 test data-out signal.
TestStat_H O_OD_TP 1 Test status pin. System reset drives the test status pin low.
The TestStat_H pin is forced high at the start of the Icache
BiST. If the Icache BiST passes, the pin is deasserted at the end
of the BiST operation; otherwise, it remains high.
The 21264/EV67 generates a timeout reset signal if an instruc-
tion is not retired within one billion cycles.
The 21264/EV67 signals the timeout reset event by outputting
a 256 GCLK cycle wide pulse on TestStat_H.
Tms_H I_DA 1 IEEE 1149.1 test mode select signal.
Trst_L I_DA 1 IEEE 1149.1 test access port (TAP) reset signal.
Table 3–3 21264/EV67 Signal Descriptions by Function
Signal Type Count Description
BcVref Domain
BcAdd_H[23:4] O_PP 20 Bcache index.
BcCheck_H[15:0] B_DA_PP 16 ECC check bits for BcData_H[127:0].
BcData_H[127:0] B_DA_PP 128 Bcache data.
BcDataInClk_H[7:0] I_DA 8 Bcache data input clocks.
BcDataOE_L O_PP 1 Bcache data output enable.
BcDataOutClk_H[3:0]
BcDataOutClk_L[3:0] O_PP 8 Bcache data output clocks.
BcDataWr_L O_PP 1 Bcache data write enable.
BcLoad_L O_PP 1 Bcache burst enable.
BcTag_H[42:20] B_DA_PP 23 Bcache tag bits.
BcTagDirty_H B_DA_PP 1 Tag dirty state bit.
BcTagInClk_H I_DA 1 Bcache tag input clock.
BcTagOE_L O_PP 1 Bcache tag output enable.
BcTagOutClk_H
BcTagOutClk_L O_PP 2 Bcache tag output clocks.
BcTagParity_H B_DA_PP 1 Tag parity state bit.
BcTagShared_H B_DA_PP 1 Tag shared state bit.
BcTagValid_H B_DA_PP 1 Tag valid state bit.
BcTagWr_L O_PP 1 Tag RAM write enable.
Table 3–2 21264/EV67 Signal Descriptions (Continued)
Signal Type Count Description

Alpha 21264/EV67 Hardware Reference Manual
Hardware Interface 3–7
21264/EV67 Signal Names and Functions
BcVref I_DC_REF 1 Tag data input reference voltage.
SysVref Domain
SysAddIn_L[14:0] I_DA 15 Time-multiplexed SysAddIn, system-to-21264/EV67.
SysAddInClk_L I_DA 1 Single-ended forwarded clock from system for
SysAddIn_L[14:0] and SysFillValid_L.
SysAddOut_L[14:0] O_OD 15 Time-multiplexed SysAddOut, 21264/EV67-to-system.
SysAddOutClk_L O_OD 1 Single-ended forwarded-clock.
SysCheck_L[7:0] B_DA_OD 8 Quadword ECC check bits for SysData_L[63:0].
SysData_L[63:0] B_DA_OD 64 Data bus for memory and I/O data.
SysDataInClk_H[7:0] I_DA 8 Single-ended system-generated clocks for clock forwarded
input system data.
SysDataInValid_L I_DA 1 When asserted, marks a valid data cycle for data transfers to
the 21264/EV67.
SysDataOutClk_L[7:0] O_OD 8 Single-ended 21264/EV67-generated clocks for clock for-
warded output system data.
SysDataOutValid_L I_DA 1 When asserted, marks a valid data cycle for data transfers
from the 21264/EV67.
SysFillValid_L I_DA 1 Validation for fill given in previous SysDC command.
SysVref I_DC_REF 1 System interface reference voltage.
Clocks and PLL
ClkIn_H
ClkIn_L I_DA_CLK 2 Differential input signals provided by the system.
EV6Clk_H
EV6Clk_L O_PP_CLK 2 Provides an external test point to measure phase alignment of
the PLL.
FrameClk_H
FrameClk_L I_DA_CLK 2 A skew-controlled differential 50% duty cycle copy of the
system clock. It is used by the 21264/EV67 as a reference, or
framing, clock.
PLL_VDD 3.3 V 1 3.3-V dedicated power supply for the 21264/EV67 PLL.
MiscVref Domain
ClkFwdRst_H I_DA 1 Systems assert this synchronous signal to wake up a powered-
down 21264/EV67. The ClkFwdRst_H signal is clocked into
a 21264/EV67 register by the captured FrameClk_x signals.
DCOK_H I_DA 1 dc voltage OK. Must be deasserted until dc voltage reaches
proper operating level. After that, DCOK_H is asserted.
IRQ_H[5:0] I_DA 6 These six interrupt signal lines may be asserted by the system.
MiscVref I_DC_REF 1 Reference voltage for miscellaneous pins.
PllBypass_H I_DA 1 When asserted, this signal will cause the input clocks
(ClkIn_x) to be applied to the 21264/EV67 internal circuits,
instead of the 21264/EV67’s global clock (GCLK).
Table 3–3 21264/EV67 Signal Descriptions by Function (Continued)
Signal Type Count Description

3–8 Hardware Interface
Alpha 21264/EV67 Hardware Reference Manual
Pin Assignments
3.3 Pin Assignments
The 21264/EV67 package has 587 pins aligned in a pin grid array (PGA) design. There
are 380 functional signal pins, 1 dedicated 3.3-V pin for the PLL, 112 ground VSS pins,
and 94 VDD pins. Table 3–4 lists the signal pins and their corresponding pin grid array
(PGA) locations in alphabetical order for the signal type. Table 3–5 lists the pin grid
array locations in alphabetical order
Reset_L I_DA 1 System reset. This signal protects the 21264/EV67 from dam-
age during initial power-up. It must be asserted until
DCOK_H is asserted. After that, it is deasserted and the
21264/EV67 begins its reset sequence.
SromClk_H O_OD_TP 1 Serial ROM clock.
SromData_H I_DA 1 Serial ROM data.
SromOE_L O_OD_TP 1 Serial ROM enable.
Tck_H I_DA 1 IEEE 1149.1 test clock.
Tdi_H I_DA 1 IEEE 1149.1 test data-in signal.
Tdo_H O_OD_TP 1 IEEE 1149.1 test data-out signal.
TestStat_H O_OD_TP 1 Test status pin.
Tms_H I_DA 1 IEEE 1149.1 test mode select signal.
Trst_L I_DA 1 IEEE 1149.1 test access port (TAP) reset signal.
Table 3–4 Pin List Sorted by Signal Name
Signal Name PGA Location Signal Name PGA Location Signal Name PGA Location
BcAdd_H_10 B30 BcAdd_H_11 D30 BcAdd_H_12 C31
BcAdd_H_13 H28 BcAdd_H_14 G29 BcAdd_H_15 A33
BcAdd_H_16 E31 BcAdd_H_17 D32 BcAdd_H_18 B34
BcAdd_H_19 A35 BcAdd_H_20 B36 BcAdd_H_21 H30
BcAdd_H_22 C35 BcAdd_H_23 E33 BcAdd_H_4 B28
BcAdd_H_5 E27 BcAdd_H_6 A29 BcAdd_H_7 G27
BcAdd_H_8 C29 BcAdd_H_9 F28 BcCheck_H_0 F2
BcCheck_H_1 AB4 BcCheck_H_10 AW1 BcCheck_H_11 BD10
BcCheck_H_12 E45 BcCheck_H_13 AC45 BcCheck_H_14 AT4 4
BcCheck_H_15 BB36 BcCheck_H_2 AT2 BcCheck_H_3 BC11
BcCheck_H_4 M38 BcCheck_H_5 AB42 BcCheck_H_6 AU43
BcCheck_H_7 BC37 BcCheck_H_8 M8 BcCheck_H_9 AA3
BcData_H_0 B10 BcData_H_1 D10 BcData_H_10 L3
BcData_H_100 D42 BcData_H_101 D44 BcData_H_102 H40
BcData_H_103 H42 BcData_H_104 G45 BcData_H_105 L43
Table 3–3 21264/EV67 Signal Descriptions by Function (Continued)
Signal Type Count Description

Alpha 21264/EV67 Hardware Reference Manual
Hardware Interface 3–9
Pin Assignments
BcData_H_106 L45 BcData_H_107 N45 BcData_H_108 T44
BcData_H_109 U45 BcData_H_11 M2 BcData_H_110 W45
BcData_H_111 AA43 BcData_H_112 AC43 BcData_H_113 AD44
BcData_H_114 AE41 BcData_H_115 AG45 BcData_H_116 AK44
BcData_H_117 AL43 BcData_H_118 AM42 BcData_H_119 AR45
BcData_H_12 T2 BcData_H_120 AP40 BcData_H_121 BA45
BcData_H_122 AV 4 2 BcData_H_123 BB44 BcData_H_124 BB42
BcData_H_125 BC41 BcData_H_126 BA37 BcData_H_127 BD40
BcData_H_13 U1 BcData_H_14 V2 BcData_H_15 Y4
BcData_H_16 AC1 BcData_H_17 AD2 BcData_H_18 AE3
BcData_H_19 AG1 BcData_H_2 A5 BcData_H_20 AK2
BcData_H_21 AL3 BcData_H_22 AR1 BcData_H_23 AP2
BcData_H_24 AY2 BcData_H_25 BB2 BcData_H_26 AW5
BcData_H_27 BB4 BcData_H_28 BB8 BcData_H_29 BE5
BcData_H_3 C5 BcData_H_30 BB10 BcData_H_31 BE7
BcData_H_32 G33 BcData_H_33 C37 BcData_H_34 B40
BcData_H_35 C41 BcData_H_36 C43 BcData_H_37 E43
BcData_H_38 G41 BcData_H_39 F44 BcData_H_4 C3
BcData_H_40 K44 BcData_H_41 N41 BcData_H_42 M44
BcData_H_43 P42 BcData_H_44 U43 BcData_H_45 V44
BcData_H_46 Y42 BcData_H_47 AB44 BcData_H_48 AD42
BcData_H_49 AE43 BcData_H_5 E3 BcData_H_50 AF42
BcData_H_51 AJ45 BcData_H_52 AK42 BcData_H_53 AN45
BcData_H_54 AP44 BcData_H_55 AN41 BcData_H_56 AW45
BcData_H_57 AU41 BcData_H_58 AY44 BcData_H_59 BA43
BcData_H_6 H6 BcData_H_60 BC43 BcData_H_61 BD42
BcData_H_62 BB38 BcData_H_63 BE41 BcData_H_64 C11
BcData_H_65 A7 BcData_H_66 C9 BcData_H_67 B6
BcData_H_68 B4 BcData_H_69 D4 BcData_H_7 E1
BcData_H_70 G5 BcData_H_71 D2 BcData_H_72 H4
BcData_H_73 G1 BcData_H_74 N5 BcData_H_75 L1
BcData_H_76 N1 BcData_H_77 U3 BcData_H_78 W5
BcData_H_79 W1 BcData_H_8 J3 BcData_H_80 AB2
BcData_H_81 AC3 BcData_H_82 AD4 BcData_H_83 AF4
BcData_H_84 AJ3 BcData_H_85 AK4 BcData_H_86 AN1
BcData_H_87 AM4 BcData_H_88 AU5 BcData_H_89 BA1
Table 3–4 Pin List Sorted by Signal Name (Continued)
Signal Name PGA Location Signal Name PGA Location Signal Name PGA Location

3–10 Hardware Interface
Alpha 21264/EV67 Hardware Reference Manual
Pin Assignments
BcData_H_9 K2 BcData_H_90 BA3 BcData_H_91 BC3
BcData_H_92 BD6 BcData_H_93 BA9 BcData_H_94 BC9
BcData_H_95 AY12 BcData_H_96 A39 BcData_H_97 D36
BcData_H_98 A41 BcData_H_99 B42 BcDataInClk_H_0 E7
BcDataInClk_H_1 R3 BcDataInClk_H_2 AH2 BcDataInClk_H_3 BC5
BcDataInClk_H_4 F38 BcDataInClk_H_5 U39 BcDataInClk_H_6 AH44
BcDataInClk_H_7 AY40 BcDataOE_L A27 BcDataOutClk_H_0 J5
BcDataOutClk_H_1 AU3 BcDataOutClk_H_2 J43 BcDataOutClk_H_3 AR43
BcDataOutClk_L_0 K4 BcDataOutClk_L_1 AV4 BcDataOutClk_L_2 K42
BcDataOutClk_L_3 AT42 BcDataWr_L D26 BcLoad_L F26
BcTag_H_20 E13 BcTag_H_21 H16 BcTag_H_22 A11
BcTag_H_23 B12 BcTag_H_24 D14 BcTag_H_25 E15
BcTag_H_26 A13 BcTag_H_27 G17 BcTag_H_28 C15
BcTag_H_29 H18 BcTag_H_30 D16 BcTag_H_31 B16
BcTag_H_32 C17 BcTag_H_33 A17 BcTag_H_34 E19
BcTag_H_35 B18 BcTag_H_36 A19 BcTag_H_37 F20
BcTag_H_38 D20 BcTag_H_39 E21 BcTag_H_40 C21
BcTag_H_41 D22 BcTag_H_42 H22 BcTagDirty_H C23
BcTagInClk_H G19 BcTagOE_L H24 BcTagOutClk_H C25
BcTagOutClk_L D24 BcTagParity_H B22 BcTagShared_H G23
BcTagValid_H B24 BcTagWr_L E25 BcVref F18
ClkFwdRst_H BE11 ClkIn_H AM8 ClkIn_L AN7
DCOK_H AY18 EV6Clk_H AM6 EV6Clk_L AL7
FrameClk_H AV16 FrameClk_L AW15 IRQ_H_0 BA15
IRQ_H_1 BE13 IRQ_H_2 AW17 IRQ_H_3 AV 1 8
IRQ_H_4 BC15 IRQ_H_5 BB16 MiscVref AV22
NoConnect BB14 NoConnect BD2 PLL_VDD AV8
PllBypass_H BD12 Reset_L BD16 Spare AJ1
Spare V38 Spare AT4 Spare BE9
Spare F8 Spare BD4 Spare AJ43
Spare AR3 Spare T4 Spare E39
Spare BA39 Spare BC21 SromClk_H AW19
SromData_H BC17 SromOE_L BE17 SysAddIn_L_0 BD30
SysAddIn_L_1 BC29 SysAddIn_L_10 BB24 SysAddIn_L_11 AV 2 4
SysAddIn_L_12 BD24 SysAddIn_L_13 BE23 SysAddIn_L_14 AW23
SysAddIn_L_2 AY28 SysAddIn_L_3 BE29 SysAddIn_L_4 AW27
Table 3–4 Pin List Sorted by Signal Name (Continued)
Signal Name PGA Location Signal Name PGA Location Signal Name PGA Location

Alpha 21264/EV67 Hardware Reference Manual
Hardware Interface 3–11
Pin Assignments
SysAddIn_L_5 BA27 SysAddIn_L_6 BD28 SysAddIn_L_7 BE27
SysAddIn_L_8 AY26 SysAddIn_L_9 BC25 SysAddInClk_L BB26
SysAddOut_L_0 AW33 SysAddOut_L_1 BE39 SysAddOut_L_10 BE33
SysAddOut_L_11 AW29 SysAddOut_L_12 BC31 SysAddOut_L_13 AV28
SysAddOut_L_14 BB30 SysAddOut_L_2 BD36 SysAddOut_L_3 BC35
SysAddOut_L_4 BA33 SysAddOut_L_5 AY32 SysAddOut_L_6 BE35
SysAddOut_L_7 AV3 0 SysAddOut_L_8 BB32 SysAddOut_L_9 BA31
SysAddOutClk_L BD34 SysCheck_L_0 L7 SysCheck_L_1 AA5
SysCheck_L_2 AK8 SysCheck_L_3 BA13 SysCheck_L_4 L39
SysCheck_L_5 AA41 SysCheck_L_6 AM40 SysCheck_L_7 AY34
SysData_L_0 F14 SysData_L_1 G13 SysData_L_10 P6
SysData_L_11 T8 SysData_L_12 V8 SysData_L_13 V6
SysData_L_14 W7 SysData_L_15 Y6 SysData_L_16 AB8
SysData_L_17 AC7 SysData_L_18 AD8 SysData_L_19 AE5
SysData_L_2 F12 SysData_L_20 AH6 SysData_L_21 AH8
SysData_L_22 AJ7 SysData_L_23 AL5 SysData_L_24 AP8
SysData_L_25 AR7 SysData_L_26 AT8 SysData_L_27 AV6
SysData_L_28 AV 1 0 SysData_L_29 AW11 SysData_L_3 H12
SysData_L_30 AV 1 2 SysData_L_31 AW13 SysData_L_32 F32
SysData_L_33 F34 SysData_L_34 H34 SysData_L_35 G35
SysData_L_36 F40 SysData_L_37 G39 SysData_L_38 K38
SysData_L_39 J41 SysData_L_4 H10 SysData_L_40 M40
SysData_L_41 N39 SysData_L_42 P40 SysData_L_43 T38
SysData_L_44 V40 SysData_L_45 W41 SysData_L_46 W39
SysData_L_47 Y40 SysData_L_48 AB38 SysData_L_49 AC39
SysData_L_5 G7 SysData_L_50 AD38 SysData_L_51 AF40
SysData_L_52 AH38 SysData_L_53 AJ39 SysData_L_54 AL41
SysData_L_55 AK38 SysData_L_56 AN39 SysData_L_57 AP38
SysData_L_58 AR39 SysData_L_59 AT38 SysData_L_6 F6
SysData_L_60 AY38 SysData_L_61 AV36 SysData_L_62 AW35
SysData_L_63 AV 3 4 SysData_L_7 K8 SysData_L_8 M6
SysData_L_9 N7 SysDataInClk_H_0 D8 SysDataInClk_H_1 P4
SysDataInClk_H_2 AF6 SysDataInClk_H_3 AY6 SysDataInClk_H_4 E37
SysDataInClk_H_5 R43 SysDataInClk_H_6 AG41 SysDataInClk_H_7 AV 4 0
SysDataInValid_L BD22 SysDataOutClk_L_0 G11 SysDataOutClk_L_1 U7
SysDataOutClk_L_2 AG7 SysDataOutClk_L_3 AY8 SysDataOutClk_L_4 H36
Table 3–4 Pin List Sorted by Signal Name (Continued)
Signal Name PGA Location Signal Name PGA Location Signal Name PGA Location

3–12 Hardware Interface
Alpha 21264/EV67 Hardware Reference Manual
Pin Assignments
SysDataOutClk_L_5 R41 SysDataOutClk_L_6 AH40 SysDataOutClk_L_7 AW39
SysDataOutValid_L BB22 SysFillValid_L BC23 SysVref BA25
Tck_H BE19 Tdi_H BA21 Tdo_H BB20
TestStat_H BA19 Tms_H BD18 Trst_L AY20
Table 3–5 Pin List Sorted by PGA Location
PGA Location Signal Name PGA Location Signal Name PGA Location Signal Name
A11 BcTag_H_22 A13 BcTag_H_26 A17 BcTag_H_33
A19 BcTag_H_36 A27 BcDataOE_L A29 BcAdd_H_6
A33 BcAdd_H_15 A35 BcAdd_H_19 A39 BcData_H_96
A41 BcData_H_98 A5 BcData_H_2 A7 BcData_H_65
AA3 BcCheck_H_9 AA41 SysCheck_L_5 AA43 BcData_H_111
AA5 SysCheck_L_1 AB2 BcData_H_80 AB38 SysData_L_48
AB4 BcCheck_H_1 AB42 BcCheck_H_5 AB44 BcData_H_47
AB8 SysData_L_16 AC1 BcData_H_16 AC3 BcData_H_81
AC39 SysData_L_49 AC43 BcData_H_112 AC45 BcCheck_H_13
AC7 SysData_L_17 AD2 BcData_H_17 AD38 SysData_L_50
AD4 BcData_H_82 AD42 BcData_H_48 AD44 BcData_H_113
AD8 SysData_L_18 AE3 BcData_H_18 AE41 BcData_H_114
AE43 BcData_H_49 AE5 SysData_L_19 AF4 BcData_H_83
AF40 SysData_L_51 AF42 BcData_H_50 AF6 SysDataInClk_H_2
AG1 BcData_H_19 AG41 SysDataInClk_H_6 AG45 BcData_H_115
AG7 SysDataOutClk_L_2 AH2 BcDataInClk_H_2 AH38 SysData_L_52
AH40 SysDataOutClk_L_6 AH44 BcDataInClk_H_6 AH6 SysData_L_20
AH8 SysData_L_21 AJ1 Spare AJ3 BcData_H_84
AJ39 SysData_L_53 AJ43 Spare AJ45 BcData_H_51
AJ7 SysData_L_22 AK2 BcData_H_20 AK38 SysData_L_55
AK4 BcData_H_85 AK42 BcData_H_52 AK44 BcData_H_116
AK8 SysCheck_L_2 AL3 BcData_H_21 AL41 SysData_L_54
AL43 BcData_H_117 AL5 SysData_L_23 AL7 EV6Clk_L
AM4 BcData_H_87 AM40 SysCheck_L_6 AM42 BcData_H_118
AM6 EV6Clk_H AM8 ClkIn_H AN1 BcData_H_86
AN39 SysData_L_56 AN41 BcData_H_55 AN45 BcData_H_53
AN7 ClkIn_L AP2 BcData_H_23 AP38 SysData_L_57
AP40 BcData_H_120 AP44 BcData_H_54 AP8 SysData_L_24
Table 3–4 Pin List Sorted by Signal Name (Continued)
Signal Name PGA Location Signal Name PGA Location Signal Name PGA Location

Alpha 21264/EV67 Hardware Reference Manual
Hardware Interface 3–13
Pin Assignments
AR1 BcData_H_22 AR3 Spare AR39 SysData_L_58
AR43 BcDataOutClk_H_3 AR45 BcData_H_119 AR7 SysData_L_25
AT2 BcCheck_H_2 AT38 SysData_L_59 AT4 Spare
AT42 BcDataOutClk_L_3 AT44 BcCheck_H_14 AT8 SysData_L_26
AU3 BcDataOutClk_H_1 AU41 BcData_H_57 AU43 BcCheck_H_6
AU5 BcData_H_88 AV10 SysData_L_28 AV1 2 SysData_L_30
AV1 6 FrameClk_H AV1 8 IRQ_H_3 AV22 MiscVref
AV2 4 SysAddIn_L_11 AV 2 8 SysAddOut_L_13 AV30 SysAddOut_L_7
AV3 4 SysData_L_63 AV36 SysData_L_61 AV4 BcDataOutClk_L_1
AV4 0 SysDataInClk_H_7 AV 4 2 BcData_H_122 AV6 SysData_L_27
AV8 PLL_VDD AW1 BcCheck_H_10 AW11 SysData_L_29
AW13 SysData_L_31 AW15 FrameClk_L AW17 IRQ_H_2
AW19 SromClk_H AW23 SysAddIn_L_14 AW27 SysAddIn_L_4
AW29 SysAddOut_L_11 AW33 SysAddOut_L_0 AW35 SysData_L_62
AW39 SysDataOutClk_L_7 AW45 BcData_H_56 AW5 BcData_H_26
AY12 BcData_H_95 AY18 DCOK_H AY2 BcData_H_24
AY20 Trst_L AY26 SysAddIn_L_8 AY28 SysAddIn_L_2
AY32 SysAddOut_L_5 AY34 SysCheck_L_7 AY38 SysData_L_60
AY40 BcDataInClk_H_7 AY44 BcData_H_58 AY6 SysDataInClk_H_3
AY8 SysDataOutClk_L_3 B10 BcData_H_0 B12 BcTag_H_23
B16 BcTag_H_31 B18 BcTag_H_35 B22 BcTagParity_H
B24 BcTagValid_H B28 BcAdd_H_4 B30 BcAdd_H_10
B34 BcAdd_H_18 B36 BcAdd_H_20 B4 BcData_H_68
B40 BcData_H_34 B42 BcData_H_99 B6 BcData_H_67
BA1 BcData_H_89 BA13 SysCheck_L_3 BA15 IRQ_H_0
BA19 TestStat_H BA21 Tdi_H BA25 SysVref
BA27 SysAddIn_L_5 BA3 BcData_H_90 BA31 SysAddOut_L_9
BA33 SysAddOut_L_4 BA37 BcData_H_126 BA39 Spare
BA43 BcData_H_59 BA45 BcData_H_121 BA9 BcData_H_93
BB10 BcData_H_30 BB14 NoConnect BB16 IRQ_H_5
BB2 BcData_H_25 BB20 Tdo_H BB22 SysDataOutValid_L
BB24 SysAddIn_L_10 BB26 SysAddInClk_L BB30 SysAddOut_L_14
BB32 SysAddOut_L_8 BB36 BcCheck_H_15 BB38 BcData_H_62
BB4 BcData_H_27 BB42 BcData_H_124 BB44 BcData_H_123
BB8 BcData_H_28 BC11 BcCheck_H_3 BC15 IRQ_H_4
BC17 SromData_H BC21 Spare BC23 SysFillValid_L
Table 3–5 Pin List Sorted by PGA Location (Continued)
PGA Location Signal Name PGA Location Signal Name PGA Location Signal Name

3–14 Hardware Interface
Alpha 21264/EV67 Hardware Reference Manual
Pin Assignments
BC25 SysAddIn_L_9 BC29 SysAddIn_L_1 BC3 BcData_H_91
BC31 SysAddOut_L_12 BC35 SysAddOut_L_3 BC37 BcCheck_H_7
BC41 BcData_H_125 BC43 BcData_H_60 BC5 BcDataInClk_H_3
BC9 BcData_H_94 BD10 BcCheck_H_11 BD12 PllBypass_H
BD16 Reset_L BD18 Tms_H BD2 NoConnect
BD22 SysDataInValid_L BD24 SysAddIn_L_12 BD28 SysAddIn_L_6
BD30 SysAddIn_L_0 BD34 SysAddOutClk_L BD36 SysAddOut_L_2
BD4 Spare BD40 BcData_H_127 BD42 BcData_H_61
BD6 BcData_H_92 BE11 ClkFwdRst_H BE13 IRQ_H_1
BE17 SromOE_L BE19 Tck_H BE23 SysAddIn_L_13
BE27 SysAddIn_L_7 BE29 SysAddIn_L_3 BE33 SysAddOut_L_10
BE35 SysAddOut_L_6 BE39 SysAddOut_L_1 BE41 BcData_H_63
BE5 BcData_H_29 BE7 BcData_H_31 BE9 Spare
C11 BcData_H_64 C15 BcTag_H_28 C17 BcTag_H_32
C21 BcTag_H_40 C23 BcTagDirty_H C25 BcTagOutClk_H
C29 BcAdd_H_8 C3 BcData_H_4 C31 BcAdd_H_12
C35 BcAdd_H_22 C37 BcData_H_33 C41 BcData_H_35
C43 BcData_H_36 C5 BcData_H_3 C9 BcData_H_66
D10 BcData_H_1 D14 BcTag_H_24 D16 BcTag_H_30
D2 BcData_H_71 D20 BcTag_H_38 D22 BcTag_H_41
D24 BcTagOutClk_L D26 BcDataWr_L D30 BcAdd_H_11
D32 BcAdd_H_17 D36 BcData_H_97 D4 BcData_H_69
D42 BcData_H_100 D44 BcData_H_101 D8 SysDataInClk_H_0
E1 BcData_H_7 E13 BcTag_H_20 E15 BcTag_H_25
E19 BcTag_H_34 E21 BcTag_H_39 E25 BcTagWr_L
E27 BcAdd_H_5 E3 BcData_H_5 E31 BcAdd_H_16
E33 BcAdd_H_23 E37 SysDataInClk_H_4 E39 Spare
E43 BcData_H_37 E45 BcCheck_H_12 E7 BcDataInClk_H_0
F12 SysData_L_2 F14 SysData_L_0 F18 BcVref
F2 BcCheck_H_0 F20 BcTag_H_37 F26 BcLoad_L
F28 BcAdd_H_9 F32 SysData_L_32 F34 SysData_L_33
F38 BcDataInClk_H_4 F40 SysData_L_36 F44 BcData_H_39
F6 SysData_L_6 F8 Spare G1 BcData_H_73
G11 SysDataOutClk_L_0 G13 SysData_L_1 G17 BcTag_H_27
G19 BcTagInClk_H G23 BcTagShared_H G27 BcAdd_H_7
G29 BcAdd_H_14 G33 BcData_H_32 G35 SysData_L_35
Table 3–5 Pin List Sorted by PGA Location (Continued)
PGA Location Signal Name PGA Location Signal Name PGA Location Signal Name

Alpha 21264/EV67 Hardware Reference Manual
Hardware Interface 3–15
Pin Assignments
G39 SysData_L_37 G41 BcData_H_38 G45 BcData_H_104
G5 BcData_H_70 G7 SysData_L_5 H10 SysData_L_4
H12 SysData_L_3 H16 BcTag_H_21 H18 BcTag_H_29
H22 BcTag_H_42 H24 BcTagOE_L H28 BcAdd_H_13
H30 BcAdd_H_21 H34 SysData_L_34 H36 SysDataOutClk_L_4
H4 BcData_H_72 H40 BcData_H_102 H42 BcData_H_103
H6 BcData_H_6 J3 BcData_H_8 J41 SysData_L_39
J43 BcDataOutClk_H_2 J5 BcDataOutClk_H_0 K2 BcData_H_9
K38 SysData_L_38 K4 BcDataOutClk_L_0 K42 BcDataOutClk_L_2
K44 BcData_H_40 K8 SysData_L_7 L1 BcData_H_75
L3 BcData_H_10 L39 SysCheck_L_4 L43 BcData_H_105
L45 BcData_H_106 L7 SysCheck_L_0 M2 BcData_H_11
M38 BcCheck_H_4 M40 SysData_L_40 M44 BcData_H_42
M6 SysData_L_8 M8 BcCheck_H_8 N1 BcData_H_76
N39 SysData_L_41 N41 BcData_H_41 N45 BcData_H_107
N5 BcData_H_74 N7 SysData_L_9 P4 SysDataInClk_H_1
P40 SysData_L_42 P42 BcData_H_43 P6 SysData_L_10
R3 BcDataInClk_H_1 R41 SysDataOutClk_L_5 R43 SysDataInClk_H_5
T2 BcData_H_12 T38 SysData_L_43 T4 Spare
T44 BcData_H_108 T8 SysData_L_11 U1 BcData_H_13
U3 BcData_H_77 U39 BcDataInClk_H_5 U43 BcData_H_44
U45 BcData_H_109 U7 SysDataOutClk_L_1 V2 BcData_H_14
V38 Spare V40 SysData_L_44 V44 BcData_H_45
V6 SysData_L_13 V8 SysData_L_12 W1 BcData_H_79
W39 SysData_L_46 W41 SysData_L_45 W45 BcData_H_110
W5 BcData_H_78 W7 SysData_L_14 Y4 BcData_H_15
Y40 SysData_L_47 Y42 BcData_H_46 Y6 SysData_L_15
Table 3–5 Pin List Sorted by PGA Location (Continued)
PGA Location Signal Name PGA Location Signal Name PGA Location Signal Name

3–16 Hardware Interface
Alpha 21264/EV67 Hardware Reference Manual
Pin Assignments
Table 3–6 lists the 21264/EV67 ground and power (VSS and VDD, respectively) pin
list.
Table 3–6 Ground and Power (VSS and VDD) Pin List
Signal PGA Location
VSS A15 A21 A25 A3 A31 A37 A43 A9 AA1 AA39
AA45 AA7 AC41 AC5 AE1 AE39 AE45 AE7 AG3 AG39
AG43 AG5 AJ41 AJ5 AL1 AL39 AL45 AN3 AN43 AN5
AR41 AR5 AU1 AU39 AU45 AU7 AW21 AW25 AW3 AW31
AW37 AW41 AW43 AW7 AW9 AY14 BA11 BA17 BA23 BA29
BA35 BA41 BA5 BA7 BC1 BC13 BC19 BC27 BC33 BC39
BC45 BC7 BE15 BE21 BE25 BE3 BE31 BE37 BE43 C1
C13 C19 C27 C33 C39 C45 C7 DS8 E11 E17
E23 E29 E35 E41 E5 E9 G15 G21 G25 G3
G31 G37 G43 G9 J1 J39 J45 J7 L41 L5
N3N43R1R39R45R5R7T42U41U5
W3 W43 ————————
VDD A23 AB40 AB6 AD40 AD6 AF2 AF38 AF44 AF8 AH4
AH42 AK40 AK6 AM2 AM38 AM44 AP4 AP42 AP6 AT40
AT6 AV14 AV2 AV20 AV26 AV32 AV38 AV44 AY10 AY16
AY22 AY24 AY30 AY36 AY4 AY42 B14 B2 B20 B26
B32 B38 B44 B8 BB12 BB18 BB28 BB34 BB40 BB6
BD14 BD20 BD26 BD32 BD38 BD44 BD8 D12 D18 D28
D34D40D6 F10F16F22F24F30F36F4
F42 H14 H2 H20 H26 H32 H38 H44 K40 K6
M4 M42 P2 P38 P44 P8 T40 T6 V4 V42
Y2Y38Y44Y8 ——————

Alpha 21264/EV67 Hardware Reference Manual
Hardware Interface 3–17
Mechanical Specifications
3.4 Mechanical Specifications
This section shows the 21264/EV67 mechanical package dimensions without a heat
sink. For heat sink information and dimensions, refer to Chapter 10.
Figure 3–2 shows the package physical dimensions without a heat sink.
Figure 3–2 Package Dimensions
1/4-20 Stud (2x)
Standoff (4x)
Lid
FM-05662.AI4
2.54 mm (.100 in) Typ
587x 1.40 mm (.055 in) Typ
1.27 mm (.050 in) Typ
27.94 mm
(1.100 in)
27.94 mm
(1.100 in)
59.94 mm (2.360 in) Typ
29.62 mm
(1.180 in) Typ
25.40 mm
(1.000 in) Typ
53.85 mm
(2.120 in) Typ
1.27 mm (.050 in) Typ
4.32 mm (.170 in) Typ
1.377 mm (.055 in) Typ
.13 mm
(.005 in) R
7.62 mm (.300 in) Typ
1.905 mm (.075 in) Typ
29.62 mm
(1.180 in) Typ
BC BB
BA AY
AW AV
AU AT
AR AP
AN AM
AL AK
AJ AH
AG AF
AE AD
AC AB
AA Y
WV
UT
RP
NM
LK
JH
GF
ED
CB
A
45434139373533312927252321191715131109070503
04 06 08 10 12 14 16 18 20 22 24 26 28 30 32 34 36 38 40 42 44
BC
01
02
BE BD
B

3–18 Hardware Interface
Alpha 21264/EV67 Hardware Reference Manual
21264/EV67 Packaging
3.5 21264/EV67 Packaging
Figure 3–3 shows the 21264/EV67 pinout from the top view with pins facing down.
Figure 3–3 21264/EV67 Top View (Pin Down)
FM-05644-EV6
7
BC BB
BA AY
AW AV
AU AT
AR AP
AN AM
AL AK
AJ AH
AG AF
AE AD
AC AB
AA Y
WV
UT
RP
NM
LK
JH
GF
ED
CB
A
01030507091113151719212325272931333537394143
42 40 38 36 34 32 30 28 26 24 22 20 18 16 14 12 10 08 06 04 02
21264/
EV
67
Top
View
(PinDown)
BC
45
44
BE BD
B

Alpha 21264/EV67 Hardware Reference Manual
Hardware Interface 3–19
21264/EV67 Packaging
Figure 3–4 shows the 21264/EV67 pinout from the bottom view with pins facing up.
Figure 3–4 21264/EV67 Bottom View (Pin Up)
FM-05645-EV6
7
BC BB
BA AY
AW AV
AU AT
AR AP
AN AM
AL AK
AJ AH
AG AF
AE AD
AC AB
AA Y
WV
UT
RP
NM
LK
JH
GF
ED
CB
A
45434139373533312927252321191715131109070503
04 06 08 10 12 14 16 18 20 22 24 26 28 30 32 34 36 38 40 42 44
21264/
EV
67
Bottom
View
(PinUp)
BC
01
02
BE BD
B

Alpha 21264/EV67 Hardware Reference Manual
Cache and External Interfaces 4–1
4
Cache and External Interfaces
This chapter describes the 21264/EV67 cache and external interface, which includes the
second-level cache (Bcache) interface and the system interface. It also describes locks,
interrupt signals, and ECC/parity generation. It is organized as follows:
•Introduction to the external interfaces
•Physical address considerations
•Bcache structure
•Victim data buffer
•Cache coherency
•Lock mechanism
•System port
•Bcache port
•Interrupts
Chapter 3 lists and defines all 21264/EV67 hardware interface signal pins. Chapter 9
describes the 21264/EV67 hardware interface electrical requirements.
4.1 Introduction to the External Interfaces
A 21264/EV67-based system can be divided into three major sections:
•21264/EV67 microprocessor
•Second-level Bcache
•System interface logic
– Optional duplicate tag store
– Optional lock register
– Optional victim buffers
The 21264/EV67 external interface is flexible and mandates few design rules, allowing
a wide range of prospective systems. The external interface is composed of the Bcache
interface and the system interface.
•Input clocks must have the same frequency as their corresponding output clock. For
example, the frequency of SysAddInClk_L must be the same as
SysAddOutClk_L.
4–2 Cache and External Interfaces
Alpha 21264/EV67 Hardware Reference Manual
Introduction to the External Interfaces
•The Bcache interface includes a 128-bit bidirectional data bus, a 20-bit unidirec-
tional address bus, and several control signals.
–The BcDataOutClk_x[3:0] clocks are free-running and are derived from the
internal GCLK. The period of BcDataOutClk_x[3:0] is a programmable mul-
tiple of GCLK.
– The Bcache turns the BcDataOutClk_x[3:0] clocks around and returns them
to the 21264/EV67 as BcDataInClk_H[7:0]. Likewise, BcTagOutClk_x
returns as BcTagInClk_H.
– The Bcache interface supports a 64-byte block size.
•The system interface includes a 64-bit bidirectional data bus, two 15-bit
unidirectional address buses, and several control signals.
–The SysAddOutClk_L clock is free-running and is derived from the internal
GCLK. The period of SysAddOutClk_L is a programmable multiple of
GCLK.
–The SysAddInClk_L clock is a turned-around copy of SysAddOutClk_L.
Figure 4–1 shows a simplified view of the external interface. The function and purpose
of each signal is described in Chapter 3.

Alpha 21264/EV67 Hardware Reference Manual
Cache and External Interfaces 4–3
Introduction to the External Interfaces
Figure 4–1 21264/EV67 System and Bcache Interfaces
4.1.1 System Interface
This section introduces the system (external) bus interface. The system interface is
made up of two unidirectional 15-bit address buses, 64 bidirectional data lines, eight
bidirectional check bits, two single-ended unidirectional clocks, and a few control pins.
The 15-bit address buses provide time-shared address/command/ID in two or four
GCLK cycles. The Cbox controls the system interface.
BcData_H[127:0]
BcAdd_H[23:4]
BcCheck_H[15:0]
BcDataInClk_H[7:0]
BcDataOutClk_
x
[3:0]
BcDataOE_L
BcDataWr_L
21264
SysAddOut_L[14:0]
SysAddInClk_L
SysAddIn_L[14:0]
SysAddOutClk_L
SysVref
FM-05818B-EV67
SysDataInClk_H[7:0]
SysCheck_L[7:0]
SysData_L[63:0]
SysDataOutClk_L[7:0]
SysDataInValid_L
SysFillValid_L
SysDataOutValid_L
BcTag_H[42:20]
BcTagInClk_H
BcTagOutClk_
x
BcVref
BcTagParity_H
BcTagWr_L
BcTagOE_L
BcTagValid_H
BcTagDir ty_H
BcTagShared_H
BcLoad_L
Data Tag Status
System
IRQ_H[5:0]
[23:4] [23:6] [23:6]
4–4 Cache and External Interfaces
Alpha 21264/EV67 Hardware Reference Manual
Physical Address Considerations
4.1.1.1 Commands and Addresses
The system sends probe and data movement commands to the 21264/EV67. The 21264/
EV67 can hold up to eight probe commands from the system. The system controls the
number of outstanding probe commands and must ensure that the 21264/EV67 8-entry
probe queue does not overflow.
The Cbox contains an 8-entry miss buffer (MAF) and an 8-entry victim buffer (VAF).
A miss occurs when the 21264/EV67 probes the Bcache but does not find the addressed
block. The 21264/EV67 can queue eight cache misses to the system in its MAF.
4.1.2 Second-Level Cache (Bcache) Interface
The 21264/EV67 Cbox provides control signals and an interface for a second-level
cache, the Bcache. The 21264/EV67 supports a Bcache from 1MB to 16MB, with 64-
byte blocks. A 128-bit data bus is used for transfers between the 21264/EV67 and the
Bcache. The Bcache must be comprised of synchronous static RAMs (SSRAMs) and
must contain either one, two, or three internal registers. All Bcache control and address
pins are clocked synchronously on Bcache cycle boundaries. The Bcache clock rate
varies as a multiple of the CPU clock cycle in half-cycle increments from 1.5 to 4.0,
and in full-cycle increments of 5, 6, 7, and 8 times the CPU clock cycle. The 1.5 multi-
ple is only available in dual-data mode.
4.2 Physical Address Considerations
The 21264/EV67 supports a 44-bit physical address space that is divided equally
between memory space and I/O space. Memory space resides in the lower half of the
physical address space (PA[43] = 0) and I/O space resides in the upper half of the phys-
ical address space (PA[43] = 1). The 21264/EV67 recognizes these spaces internally.
The 21264/EV67-generated external references to memory space are always of a fixed
64-byte size, though the internal access granularity is byte, word, longword, or quad-
word. All 21264/EV67-generated external references to memory or I/O space are phys-
ical addresses that are either successfully translated from a virtual address or produced
by PALcode. Speculative execution may cause a reference to nonexistent memory. Sys-
tems must check the range of all addresses and report nonexistent addresses to the
21264/EV67.
Table 4–1 describes the translation of internal references to external interface refer-
ences. The first column lists the instructions used by the programmer, including load
(LDx) and store (STx) instructions of several sizes. The column headings are described
here:
•DcHit (block was found in the Dcache)
•DcW (block was found in a writable state in the Dcache)
•BcHit (block was found in the Bcache)
•BcW (block was found in a writable state in the Bcache)
•Status and Action (status at end of instruction and action performed by the 21264/
EV67)

Alpha 21264/EV67 Hardware Reference Manual
Cache and External Interfaces 4–5
Physical Address Considerations
Prefetches (LDL, LDF, LDG, LDT, LDBU, LDWU) to R31 use the LDx flow, and
prefetch with modify intent (LDS) uses the STx flow. If the prefetch target is addressed
to I/O space, the upper address bit is cleared, converting the address to memory space
(PA[42:6] ). Notes follow the table.
Table 4–1 Translation of Internal References to External Interface Reference
Instruction DcHit DcW BcHit BcW Status and Action
LDx Memory 1 X X X Dcache hit, done.
LDx Memory 0 X 1 X Bcache hit, done.
LDx Memory 0 X 0 X Miss, generate RdBlk command.
LDx I/O X X X X RdBytes, RdLWs, or RdQWs based on size.
Istream Memory 1 X X X Dcache hit, Istream serviced from Dcache.
Istream Memory 0 X 1 X Bcache hit, Istream serviced from Bcache.
Istream Memory 0 X 0 X Miss, generate RdBlkI command.
STx Memory 1 1 X X Store Dcache hit and writable, done.
STx Memory 1 0 X X Store hit and not writable, set dirty flow (note 1).
STx Memory 0 X 1 1 Store Bcache hit and writable, done.
STx Memory 0 X 1 0 Store hit and not writable, set-dirty flow (note 1).
STx Memory 0 X 0 X Miss, generate RdBlkMod command.
STx I/O X X X X WrBytes, WrLWs, or WrQWs based on size.
STx_C Memory 0 X X X Fail STx_C.
STx_C Memory 1 0 X X STx_C hit and not writable, set dirty flow (note 1).
STx_C I/O X X X X Always succeed and WrQws or WrLws are generated,
based on the size.
WH64 Memory 1 1 X X Hit, done.
WH64 Memory 1 0 X X WH64 hit not writable, set dirty flow (note 1).
WH64 Memory 0 X 1 1 WH64 hit dirty, done.
WH64 Memory 0 X 1 0 WH64 hit not writable, set dirty flow (note 1).
WH64 Memory 0 X 0 X Miss, generate InvalToDirty command (note 2).
WH64 I/O X X X X NOP the instruction. WH64 is UNDEFINED for I/O
space.
ECB Memory X X X X Generate evict command (note 3).
ECB I/O X X X X NOP the instruction. ECB instruction is UNDEFINED
for I/O space.
MB/WMB
TB Fill Flows X X X X Generate MB command (note 4). See Section 2.12.1.
4–6 Cache and External Interfaces
Alpha 21264/EV67 Hardware Reference Manual
Physical Address Considerations
Table 4–1 notes:
1. Set Dirty Flow: Based on the Cbox CSR SET_DIRTY_ENABLE[2:0], SetDirty
requests can be either internally acknowledged (called a SetModify) or sent to the
system environment for processing. When externally acknowledged, the shared sta-
tus information for the cache block is also broadcast. The commands sent exter-
nally are SharedToDirty or CleanToDirty. Based on the Cbox CSR
ENABLE_STC_COMMAND[0], the external system can be informed of a STx_C
generating a SetDirty using the STCChangeToDirty command. See Table 4–16 for
more information.
2. InvalToDirty: Based on the Cbox CSR INVAL_TO_DIRTY_ENABLE[1:0], Inval-
ToDirty requests can be either internally acknowledged or sent to the system envi-
ronment as InvalToDirty commands. This Cbox CSR provides the ability to convert
WH64 instructions to RdModx operations. See Table 4–15 for more information.
3. Evict: There are two aspects to the commands that are generated by an ECB
instruction: first, those commands that are generated to notify the system of an evict
being performed; second, those commands that are generated by any victim that is
created by servicing the ECB.
– If Cbox CSR ENABLE_EVICT[0] is clear, no command is issued by the
21264/EV67 on the external interface to notify the system of an evict being
performed. If Cbox CSR ENABLE_EVICT[0] is set, the 21264/EV67 issues an
Evict command on the system interface only if a Bcache index match to the
ECB address is found in the 21264/EV67 cache system.
Note that whenever ENABLE_EVICT[0] is true (in the write-many chain),
BC_CLEAN_VICTIM must also be true (in the write-once chain). Otherwise,
the 21264/EV67 could respond miss to a probe, rather than hit, before an Evict
command has been sent off chip, but after the Evict command has removed a
(clean) block from the internal caches and the Bcache. That behavior might
cause systems that maintain an external duplicate copy of the Bcache tags to
become confused, because the system could receive the probe response indicat-
ing the miss before it receives the Evict command.
– The 21264/EV67 can issue the commands CleanVictimBlk and WrVictimBlk
for a victim that is created by an ECB. CleanVictimBlk is issued only if Cbox
CSR BC_CLEAN_VICTIM is set and there is a Bcache index match valid but
not dirty in the 21264/EV67 cache system. WrVictimBlk is issued for any
Bcache match of the ECB address that is dirty in the 21264/EV67 cache sys-
tem.
4. MB: Based on the Cbox CSR SYSBUS_MB_ENABLE, the MB command can be
sent to the pins.
Each of these CSRs is programmed appropriately, based on the cache coherence proto-
col used by the system environment. For example, uniprocessor systems would prefer
to internally acknowledge most of these transactions. In contrast, multiprocessor sys-
tems may require notification and control of any change in cache state. The 21264/
EV67 and the external system must cooperate to maintain cache coherence. Section 4.5
explains the 21264/EV67 part of the cache coherency protocol.

Alpha 21264/EV67 Hardware Reference Manual
Cache and External Interfaces 4–7
Bcache Structure
4.3 Bcache Structure
The 21264/EV67 Cbox provides control signals and an interface for a second-level
cache (Bcache).
The 21264/EV67 supports a Bcache from 1MB to 16MB, with 64-byte blocks. A 128-
bit bidirectional data bus is used for transfers between the 21264/EV67 and the Bcache.
The Bcache is fully synchronous and the synchronous static RAMs (SSRAMs) must
contain either one, two, or three internal registers. All Bcache control and address pins
are clocked synchronously on Bcache cycle boundaries. The Bcache clock rate varies as
a multiple of the CPU clock cycle in half-cycle increments from 1.5 to 4.0, and in full-
cycle increments of 5, 6, 7, and 8 times the CPU clock cycle. The 1.5 multiple is only
available in dual-data mode.
4.3.1 Bcache Interface Signals
Figure 4–2 shows the 21264/EV67 system interface signals.
Figure 4–2 21264/EV67 Bcache Interface Signals
4.3.2 System Duplicate Tag Stores
The 21264/EV67 provides Bcache state support for systems with and without duplicate
tag stores, and will take different actions on this basis. The system sets the Cbox CSR
DUP_TAG_ENA[0], indicating that it has a duplicate tag store for the Bcache. Systems
using the DUP_TAG_ENA[0] bit must also use the Cbox CSR
BC_CLEAN_VICTIM[0] bit to avoid deadlock situations.
Systems using a Bcache duplicate tag store can accelerate system performance by:
21264
BcData_H[127:0]
FM-05650-EV6
7
BcCheck_H[15:0]
BcDataInClk_H[7:0]
BcDataOutClk_[3:0]
x
BcDataOE_L
BcDataWr_L
BcAdd_H[23:4]
BcTag_H[42:20]
BcTagInClk_H
BcTagOutClk_
x
BcVref
BcTagDirty_H
BcTagParity_H
BcTagShared_H
BcTagValid_H
BcTagOE_L
BcTagWr_L
BcLoad_L
4–8 Cache and External Interfaces
Alpha 21264/EV67 Hardware Reference Manual
Victim Data Buffer
•Issuing probes and SysDc fill commands to the 21264/EV67 out-of-order with
respect to their order at the system serialization point
•Filtering out all probe misses from the 21264/EV67 cache system
If a probe misses in the 21264/EV67 cache system (Bcache miss and VAF miss), the
21264/EV67 stalls probe processing with the expectation that a SysDc fill will allocate
this block. Because of this, in duplicate tag mode, the 21264/EV67 can never generate a
probe miss response.
When Cbox CSR DUP_TAG_ENA[0] equals 0, the 21264/EV67 delivers a miss
response for probes that do not hit in its cache system.
4.4 Victim Data Buffer
The 21264/EV67 has eight victim data buffers (VDBs). They have the following prop-
erties:
•The VDBs are used for both victims (fills that are replacing dirty cache blocks) and
for system probes that require data movement. The CleanVictimBlk command
(optional) assigns and uses a VDB.
•Each VDB has two valid bits that indicate the buffer is valid for a victim or valid
for a probe or valid for both a victim and a probe. Probe commands that match the
address of a victim address file (VAF) entry with an asserted probe-valid bit (P)
will stall the 21264/EV67 probe queue. No ProbeResponses will be returned until
the P bit is clear.
•The release victim buffer (RVB) bit, when asserted, causes the victim valid bit, on
the victim data buffer (VDB) specified in the ID field, to be cleared. The RVB bit
will also clear the IOWB when systems move data on I/O write transactions. In this
case, ID[3] equals one.
•The release probe buffer (RPB) bit, when asserted (with a WriteData or Release-
Buffer SysDc command), clears the P bit in the victim buffer entry specified in the
ID field.
•Read data commands and victim write commands use IDs 0-7, while IDs 8-11 are
used to address the four I/O write buffers.
4.5 Cache Coherency
This section describes the basics and protocols of the 21264/EV67 cache coherency
scheme.
4.5.1 Cache Coherency Basics
The 21264/EV67 systems maintain the cache hierarchy shown in Figure 4–3.

Alpha 21264/EV67 Hardware Reference Manual
Cache and External Interfaces 4–9
Cache Coherency
Figure 4–3 Cache Subset Hierarchy
The following tasks must be performed to maintain cache coherency:
•Istream data from memory spaces may be cached in the Icache and Bcache. Icache
coherence is not maintained by hardware—it must be maintained by software using
the CALL_PAL IMB instruction.
•The 21264/EV67 maintains the Dcache as a subset of the Bcache. The Dcache is
set-associative but is kept a subset of the larger externally implemented direct-
mapped Bcache.
•System logic must help the 21264/EV67 to keep the Bcache coherent with main
memory and other caches in the system.
•The 21264/EV67 requires the system to allow only one change to a block at a time.
This means that if the 21264/EV67 gains the bus to read or write a block, no other
node on the bus should be allowed to access that block until the data has been
moved.
•The 21264/EV67 provides hardware mechanisms to support several cache coher-
ency protocols. The protocols can be separated into two classes: write invalidate
cache coherency protocol and flush cache coherency protocol.
4.5.2 Cache Block States
Table 4–2 lists the cache block states supported by the 21264/EV67.
Table 4–2 21264/EV67-Supported Cache Block States
(Sheet 1 of 2)
State Name Description
Invalid The 21264/EV67 does not have a copy of the block.
Clean This 21264/EV67 holds a read-only copy of the block, and no other agent in the system holds
a copy. Upon eviction, the block is not written to memory.
System Main Memory
Icache
Bcache
Dcache
FM-05824.AI4

4–10 Cache and External Interfaces
Alpha 21264/EV67 Hardware Reference Manual
Cache Coherency
4.5.3 Cache Block State Transitions
Cache block state transitions are reflected by 21264/EV67-generated commands to the
system. Cache block state transitions can also be caused by system-generated com-
mands to the 21264/EV67 (probes). Probes control the next state for the cache block.
The next state can be based on the previous state of the cache block. Table 4–3 lists the
next state for the cache block.
The cache state transitions caused by 21264/EV67-generated commands are under the
full control of the system environment using the SysDc (system data control) com-
mands. Table 4–4 lists these commands.
Clean/Shared This 21264/EV67 holds a read-only copy of the block, and at least one other agent in the sys-
tem may hold a copy of the block. Upon eviction, the block is not written to memory.
Dirty This 21264/EV67 holds a read-write copy of the block, and must write it to memory after it is
evicted from the cache. No other agent in the system holds a copy of the block.
Dirty/Shared This 21264/EV67 holds a read-only copy of the dirty block, which may be shared with
another agent. The block must be written back to memory when it is evicted.
Table 4–3 Cache Block State Transitions
Next State Action Based on Probe Hit
No change Do not update cache state. Useful for DMA transactions that sample data but
do not want to update tag state.
Clean Independent of previous state, update next state to Clean.
Clean/Shared Independent of previous state, update next state to Clean/Shared. This transac-
tion is useful for systems that update memory on probe hits.
T1:
Clean ⇒ Clean/Shared
Dirty ⇒ Dirty/Shared
Based on the dirty bit, make the block clean or dirty shared. This transaction
is useful for systems that do not update memory on probe hits.
T3:
Clean ⇒ Clean/Shared
Dirty ⇒ Invalid
Dirty/Shared ⇒ Clean/Shared
If the block is Clean or Dirty/Shared, change to Clean/Shared. If the block is
Dirty, change to Invalid. This transaction is useful for systems that use the
Dirty/Shared state as an exclusive state.
Table 4–4 System Responses to 21264/EV67 Commands
Response Type 21264/EV67 Action
SysDc ReadData Fill block with the associated data and update tag with clean cache status.
SysDc ReadDataDirty Fill block with the associated data and update tag with dirty cache status.
SysDc ReadDataShared Fill block with the associated data and update tag with shared cache status.
SysDc ReadDataShared/Dirty Fill block with the associated data and update tag with dirty/shared status.
SysDc ReadDataError Fill block with all-ones reference pattern and update tag with invalid status.
SysDc ChangeToDirtySuccess Unconditionally update block with dirty cache status.
SysDc ChangeToDirtyFail Do not update cache status and fail any associated STx_C instructions.
Table 4–2 21264/EV67-Supported Cache Block States
(Sheet 2 of 2)
State Name Description

Alpha 21264/EV67 Hardware Reference Manual
Cache and External Interfaces 4–11
Cache Coherency
4.5.4 Using SysDc Commands
Note the following:
•The conventional response for RdBlk commands is SysDc ReadData or ReadD-
ataShared.
•The conventional response for a RdBlkMod command is SysDc ReadDataDirty.
•The conventional response for ChangeToDirty commands is
ChangeToDirtySuccess or ChangeToDirtyFail.
However, the system environment is not limited to these responses. Table 4–5 shows all
21264/EV67 commands, system responses, and the 21264/EV67 reaction. The 21264/
EV67 commands are described in the following list:
•Rdx commands are generated by load or Istream references.
•RdBlkModx commands are generated by store references.
•The ChxToDirty command group includes CleanToDirty, SharedToDirty, and STC-
ChangeToDirty commands, which are generated by store references that hit in the
21264/EV67 cache system.
•InvalToDirty commands are generated by WH64 instructions that miss in the
21264/EV67 cache system.
•FetchBlk and FetchBlkSpec are noncached references to memory space that have
missed in the 21264/EV67 cache system.
•Rdiox commands are noncached references to I/O address space.
•Evict and STCChangeToDirty commands are generated by ECB and STx_C
instructions, respectively.
Table 4–5 shows the system responses to 21264/EV67 commands and 21264/EV67
reactions.
Table 4–5 System Responses to 21264/EV67 Commands and 21264/EV67 Reactions
21264/EV67
CMD SysDc 21264/EV67 Action
Rdx ReadData
ReadDataShared This is a normal fill. The cache block is filled and marked clean or
shared based on SysDc.
Rdx ReadDataShared/Dirty The cache block is filled and marked dirty/shared. Succeeding store
commands cannot update the block without external reference.
Rdx ReadDataDirty The cache block is filled and marked dirty.
Rdx ReadDataError The cache block access was to NXM address space. The 21264/EV67
delivers an all-ones pattern to any load command and evicts the block
from the cache (with associated victim processing). The cache block
is marked invalid.
Rdx ChangeToDirtySuccess
ChangeToDirtyFail Both SysDc responses are illegal for read commands.

4–12 Cache and External Interfaces
Alpha 21264/EV67 Hardware Reference Manual
Cache Coherency
RdBlkModx ReadData
ReadDataShared
ReadDataShared/Dirty
The cache block is filled and marked with a nonwritable status. If the
store instruction that generated the RdBlkModx command is still
active (not killed), the 21264/EV67 will retry the instruction, generat-
ing the appropriate ChangeToDirty command. Succeeding store com-
mands cannot update the block without external reference.
RdBlkModx ReadDataDirty The 21264/EV67 performs a normal fill response, and the cache block
becomes writable.
RdBlkModx ChangeToDirtySuccess
ChangeToDirtyFail Both SysDc responses are illegal for read/modify commands.
RdBlkModx ReadDataError The cache block command was to NXM address space. The 21264/
EV67 delivers an all-ones pattern to any dependent load command,
forces a fail action on any pending store commands to this block, and
any store to this block is not retried. The Cbox evicts the cache block
from the cache system (with associated victim processing). The cache
block is marked invalid.
ChxToDirty ReadData
ReadDataShared
ReadDataShared/Dirty
The original data in the Dcache is replaced with the filled data. The
block is not writable, so the 21264/EV67 will retry the store instruc-
tion and generate another ChxToDirty class command. To avoid a
potential livelock situation, the STC_ENABLE CSR bit must be set.
Any STx_C instruction to this block is forced to fail. In addition, a
Shared/Dirty response causes the 21264/EV67 to generate a victim
for this block upon eviction.
ChxToDirty ReadDataDirty The data in the Dcache is replaced with the filled data. The block is
writable, so the store instruction that generated the original command
can update this block. Any STx_C instruction to this block is forced
to fail. In addition, the 21264/EV67 generates a victim for this block
upon eviction.
ChxToDirty ReadDataError Impossible situation. The block must be cached to generate a ChxTo-
Dirty command. Caching the block is not possible because all NXM
fills are filled noncached.
ChToDirty ChangeToDirtySuccess Normal response. ChangeToDirtySuccess makes the block writable.
The 21264/EV67 retries the store instruction and updates the Dcache.
Any STx_C instruction associated with this block is allowed to suc-
ceed.
ChxToDirty ChangeToDirtyFail The MAF entry is retired. Any STx_C instruction associated with the
block is forced to fail. If a STx instruction generated this block, the
21264/EV67 retries and generates either a RdBlkModx (because the
reference that failed the ChangeToDirty also invalidated the cache by
way of an invalidating probe) or another ChxToDirty command.
InvalToDirty ReadData
ReadDataShared
ReadDataShared/Dirty
The block is not writable, so the 21264/EV67 will retry the WH64
instruction and generate a ChxToDirty command.
InvalToDirty ReadDataError The 21264/EV67 doesn’t send InvalToDirty commands offchip spec-
ulatively. This NXM condition is a hard error. Systems should per-
form a machine check.
InvalToDirty ReadDataDirty
ChangeToDirtySuccess The block is writable. Done.
Table 4–5 System Responses to 21264/EV67 Commands and 21264/EV67 Reactions (Continued)
21264/EV67
CMD SysDc 21264/EV67 Action

Alpha 21264/EV67 Hardware Reference Manual
Cache and External Interfaces 4–13
Cache Coherency
The 21264/EV67 sends a WrVictimBlk command to the system when it evicts a Dirty
or Dirty/Shared cache block. The 21264/EV67 may be configured to send a CleanVic-
timBlk to the system (by way of the Cbox CSR BC_CLEAN_VICTIM[0]) when evict-
ing a clean or shared block. Both commands allocate buffers in the VAF (victim address
file). This buffer is a coherent part of the 21264/EV67 cache system. Write data control
and deallocation of the VAF can be directly controlled by using the SysDc WriteData
and ReleaseBuffer commands.
4.5.5 Dcache States and Duplicate Tags
Each Dcache block contains an extra state bit (modified bit), beyond those required to
support the cache protocol. If set, this bit indicates that the associated block should be
written to the Bcache when it is evicted from the Dcache. The modified bit is set in two
cases:
1. When a block is filled into the Dcache from memory its modified bit is set, ensur-
ing that it also gets written back into the Bcache at some future time.
2. When the processor writes to a dirty Dcache block the modified bit is set, indicating
it should be written to the Bcache when evicted.
The contents of the modified bit are functionally invisible to the external cache environ-
ment, but knowledge of the bits function is useful to programmers optimizing the
scheduling of the Bcache data bus.
The Cbox contains a duplicate copy of the Dcache tag array. In contrast to the Dcache
tag array (DTAG), which is virtually indexed, the Cbox copy of the Dcache tag array
(CTAG) is physically-indexed. The Cbox uses the CTAG array entries in the following
situations.
InvalToDirty ChangeToDirtyFail Illegal. InvalToDirty instructions must provide a cache block.
Fetchx
Rdiox ReadData
ReadDataShared
ReadDataShared/Dirty
ReadDataDirty
The 21264/EV67 delivers the data block, independent of its
status, to waiting load instructions and does not cache the block in the
21264/EV67 cache system.
Fetchx ReadDataError The cache block address was to an NXM address space. The 21264/
EV67 delivers the all-ones patterns to any dependent load instructions
and does not cache the block in the 21264/EV67 cache system.
Rdiox ReadDataError The cache block access was to NXM address space. The 21264/EV67
delivers an all-ones pattern to any load command and does not cache
the block in the 21264/EV67 cache system.
Evict ChangeToDirtyFail Retiring the MAF entry is the only legal response.
STCChangeTo
Dirty ReadDataX
ChangeToDirtyFail All fill and ChangeToDirtyFail responses will fail the STx_C require-
ments.
STCChangeTo
Dirty ChangeToDirtySuccess The STx_C instruction succeeds.
MB MBDone Acknowledgment for MB.
Table 4–5 System Responses to 21264/EV67 Commands and 21264/EV67 Reactions (Continued)
21264/EV67
CMD SysDc 21264/EV67 Action
4–14 Cache and External Interfaces
Alpha 21264/EV67 Hardware Reference Manual
Lock Mechanism
1. When the Mbox requests a Dcache fill, the Cbox uses the CTAG array entry to find
if the Dcache already contains the requested physical address in another virtually-
indexed Dcache line. If it does, the Cbox invalidates that cache line after first writ-
ing the data back to the Bcache if it was in the modified state. The Cbox also checks
to see if the Dcache contains an address different from the requested address, but
maps to the same Bcache line. If it does, the Dcache line is evicted in order to keep
the Dcache a subset of the Bcache.
2. When the Ibox requests an Icache fill, the Cbox uses the CTAG array entries to find
if the Dcache contains the requested physical address in the modified state. If it
does, the Cbox forces the line to be written back to the Bcache before servicing the
Icache fill request. The Cbox also checks to see if the Dcache contains an address
different from the requested address but which maps to the same Bcache line. In
this case the Istream request will miss the Bcache, and the Cbox will
service the request by launching a noncached Fetch command to the system port
and will not put the Istream block into the Bcache. This mechanism allows the
21264/EV67 to use a cache resident lock flag for LDx_L/STx_C instructions.
3. The Cbox uses the CTAG array entries to find whether probe addresses are held in
the Dcache without interrupting load/store instruction processing in the processor
core.
4.6 Lock Mechanism
The 21264/EV67 does not contain a dedicated lock register, nor are system components
required to do so.
When a load-lock (LDx_L) instruction executes, data is accessed from the Dcache or
Bcache. If there is a cache miss, data is accessed from memory with a RdBlk command.
Its associated cache line is filled into the Dcache in the clean state, if it is not already
there.
When the store-conditional (STx_C) instruction executes, it is allowed to succeed if its
associated cache line is still present in the Dcache and can be made writable; otherwise,
it fails.
This algorithm is successful because another agent in the system writing to the cache
line between the load-lock and the store-conditional cache line would make the cache
line invalid. This mechanism’s coherence is based on the following four items:
1. LDx_L instructions are processed in-order in relation to the associated STx_C.
2. Once a block is locked by way of an LDx_L instruction, no internal agent can evict
the block from the Dcache as a side-effect of its processing.
3. Any external agent that intends to update the contents of the stored block must use
an invalidating probe command to inform the 21264/EV67.
4. The system is the only agent with sufficient information to manage the tasks of fair-
ness and liveness. However, to enable these tasks, the 21264/EV67 only generates
external commands for nonspeculative STx_C instructions, and once given a suc-
cess indication from the system, must faithfully update the Dcache with the STx_C
value.
The system is entirely responsible for item number three. The 21264/EV67 plays an
active role in items one, two, and four.
Alpha 21264/EV67 Hardware Reference Manual
Cache and External Interfaces 4–15
Lock Mechanism
4.6.1 In-Order Processing of LDx_L/STx_C Instructions
The 21264/EV67 uses the stWait logic in the IQ to ensure that LDx_L/STx_C pairs are
issued in order. The stWait logic treats an Ldx_L instruction like Stx instructions.
STx_C instructions are always loaded into the IQ with their associate stWait bit set.
Thus, a STx_C instruction is not issued until the older LDx_L is out of the IQ.
4.6.2 Internal Eviction of LDx_L Blocks
The 21264/EV67 prevents the eviction of cache blocks in the Dcache due to either of
the following references:
•Istream references with a Bcache index that matches the Dcache block and a
Bcache tag that mismatches the Dcache block.
To avoid evictions of LDx_L blocks, Istream references that match the index of a
block in the Dcache are converted to noncached references.
•Ldx or Stx references with a Dcache index that matches the block.
In the Alpha architecture, Dstream references between a LDx_L/STx_C pair force
the value of the STx_C success flag to be UNPREDICTABLE. The 21264/EV67
forces all STx_C instructions that interrupt an LDx_L/STx_C pair to fail in pro-
gram order.
There should be no Dstream references between LDx_L/STx_C pairs; however, the
out-of-order nature of the 21264/EV67 can introduce Dstream references between
LDx_L/STx_C pairs. To prevent load or store instructions older than the LDx_L
from evicting the LDx_L cache block, the Mbox invokes a replay trap on the
incoming load or store instruction, which also aborts the LDx_L. These instructions
are issued in program order in the next iteration of the trap retry down the pipeline.
To prevent newer load or store instructions from evicting the locked cache line, the
Ibox ensures that a STx_C is issued before any newer load or store instruction by
placing the STx_C into the IQ and stalling all subsequent instructions in the map
stage of the pipe until the IQ is empty.
Branch instructions between the LDx_L/STx_C pair may be mispredicted, intro-
ducing load and store instructions that evict the locked cache block. To prevent that
from happening, there is a bit in the instruction fetcher that is set for a LDx_L refer-
ence and cleared on any other memory reference. When this bit is set, the branch
predictor predicts all branches to fall through.
4.6.3 Liveness and Fairness
To prevent a livelock condition, the 21264/EV67 processes the STx_C as follows:
1. If a STx_C misses the Dcache, then no system port transaction is started and the
STx_C fails.
2. If a STx_C hits a block that is not dirty, then a ChangeToDirty (Shared or Clean) is
launched after the STx_C retires and all older store queue entries are in the writable
state. This ensures that once the ChangeToDirty command is launched on behalf of
the STx_C, the STx_C will be executed to completion if the ChangeToDirty com-
mand succeeds.
4–16 Cache and External Interfaces
Alpha 21264/EV67 Hardware Reference Manual
System Port
If the ChangeToDirty command succeeds, the STx_C enters the writable state, and the
Mbox locks the Dcache line. The Mbox does not release the Dcache line until the
STx_C data is transferred to the Dcache. This ensures that no other agent, by way of a
probe, can take the block before the STx_C can update the locked block.
4.6.4 Managing Speculative Store Issues with Multiprocessor Systems
The 21264/EV67 provides two mechanisms to manage an inherent potential side effect
of speculative execution with multiprocessor systems — a livelock condition caused by
a speculative store that misses in one processor affecting the execution of a LDx_L/
STx_C pair in another processor. The potential livelock condition in multiprocessor
systems can be effectively controlled by placing processors in a conservative mode,
where speculative store MAFs are blocked. The 21264/EV67 manages conservative
mode with the Mbox IPR, M_CTL[SMC], described in Table 5–19.
•M_CTL[SMC] can be set to place the 21264/EV67 in full-time conservative mode.
•M_CTL[SMC] can be set to place the 21264/EV67 in periodic conservative mode,
timed by two counters: an 8-bit primary counter that tracks branch mispredicts and
conditional branch retires, and a backup counter that places the 21264/EV67 in
conservative mode for a period of 16K cycles every 2 million cycles.
The 8-bit counter is enabled by placing M_CTL[SMC] in periodic conservative
mode. The backup counter takes effect whenever the 8-bit counter is enabled. Fur-
ther, the backup counter can be reset to 0 by clearing a previously set
M_CTL[SMC], allowing synchronization between processors.
4.7 System Port
The system port is the 21264/EV67’s connection to either a memory or I/O controller or
to a shared multiprocessor system controller. System port interface signals are shown in
Figure 4–4.
The system port supports transactions between the 21264/EV67 and the system. Sys-
tems must receive and drive signals that are asserted low. Transaction commands are
communicated on signal lines SysAddOut_L[14:0] (21264/EV67-to-system) and
SysAddIn_L[14:0] (system-to-21264/EV67). Transaction data is transferred on a bidi-
rectional data bus over pins SysData_L[63:0] with ECC on pins SysCheck_L[7:0].

Alpha 21264/EV67 Hardware Reference Manual
Cache and External Interfaces 4–17
System Port
Figure 4–4 System Interface Signals
4.7.1 System Port Pins
Table 3–1 defines the 21264/EV67 signal types referred to in this section. Table 4–6
lists the system port pin groups along with their type, number, and functional descrip-
tion.
Table 4–6 System Port Pins
Pin Name Type Count Description
IRQ_H[5:0] I_DA 6 These six interrupt signal lines may be asserted by the sys-
tem.
SysAddIn_L[14:0] I_DA 15 Time-multiplexed SysAddIn, system-to-21264/EV67.
SysAddInClk_L I_DA 1 Single-ended forwarded clock from system for
SysAddIn_L[14:0] and SysFillValid_L.
SysAddOut_L[14:0] O_OD 15 Time-multiplexed SysAddOut, 21264/EV67-to-system.
SysAddOutClk_L O_OD 1 Single-ended forwarded clock.
SysVref I_DC_REF 1 System interface reference voltage.
SysCheck_L[7:0] B_DA_OD 8 Quadword ECC check bits for SysData_L[63:0].
SysData_L[63:0] B_DA_OD 64 Data bus for memory and I/O data.
SysDataInClk_H[7:0] I_DA 8 Single-ended system-generated clocks for clock forwarded
input system data.
SysDataInValid_L I_DA 1 When asserted, marks a valid data cycle for data transfers to
the 21264/EV67.
SysDataOutClk_L[7:0] O_OD 8 Single-ended 21264/EV67-generated clocks for clock for-
warded output system data.
SysDataOutValid_L I_DA 1 When asserted, marks a valid data cycle for data transfers
from the 21264/EV67.
SysFillValid_L I_DA 1 Validation for fill given in previous SysDc command.
21264
SysAddIn_L[14:0]
FM-05652-EV6
7
SysAddInClk_L
SysAddOut_L[14:0]
SysAddOutClk_L
SysVref
SysData_L[63:0]
SysCheck_L[7:0]
SysDataInClk_H[7:0]
SysDataOutClk_L[7:0]
SysDataInValid_L
SysDataOutValid_L
SysFillValid_L
IRQ_H[5:0]

4–18 Cache and External Interfaces
Alpha 21264/EV67 Hardware Reference Manual
System Port
4.7.2 Programming the System Interface Clocks
The system forwarded clocks are free running and derived from the 21264/EV67
GCLK. The period of the system forwarded clocks is controlled by three Cbox CSRs,
based on the bit-rate ratio (similar to the Bcache bit-rate ratio) except that all transfers
are dual-data.
•SYS_CLK_LD_VECTOR[15:0]
•SYS_BPHASE_LD_VECTOR[3:0]
•SYS_FDBK_EN[7:0]
Table 4–7 lists the programming values used to program the system interface clocks.
In addition to programming of the clock CSRs, the data-sample/drive Cbox CSRs at the
pads have to be set appropriately. Table 4–8 shows the programmed values for these
system CSRs. In Table 4–8, each system forwarded clock is the inversion of the low-
assertion signal at the corresponding pin.
Table 4–7 Programming Values for System Interface Clocks
System Transfer SYS_CLK_LD_VECTOR1
1These are hexadecimal values.
SYS_BPHASE_LD_VECTOR1SYS_FDBK_EN1
1.5X-DD 9249 5 02
2.0X-DD 3333 0 01
2.5X-DD 8C63 5 02
3.0X-DD 71C7 0 10
3.5X-DD C387 A 04
4.0X-DD 0F0F 0 01
5.0X-DD 7C1F 0 40
6.0X-DD F03F 0 10
7.0X-DD C07F 0 04
8.0X-DD 00FF 0 01
Table 4–8 Program Values for Data-Sample/Drive CSRs
CBOX CSR Description
SYS_DDM_FALL_EN[0] Enables the update of 21264/EV67 system outputs based on the falling edge
of the system forwarded clock. (Always asserted)
SYS_DDM_RISE_EN[0] Enables the update of 21264/EV67 system outputs based on the rising edge
of the system forwarded clock. (Always asserted)
SYS_DDM_RD_FALL_EN[0] Enables the sampling of incoming data on the falling edge of the incoming
forwarded clock. (Always asserted)

Alpha 21264/EV67 Hardware Reference Manual
Cache and External Interfaces 4–19
System Port
Table 4–9 lists the program values for CSR SYS_FRAME_LD_VECTOR[4:0] that set
the ratio between the forwarded clocks and the frame clock.
4.7.3 21264/EV67-to-System Commands
This section describes the 21264/EV67-to-system commands format and operation. The
command, address, ID, and mask bits are transmitted in four consecutive cycles on
SysAddOut_L[14:0]. The 21264/EV67 sends the command information in one of the
two following modes as selected by the Cbox CSR bit.
•Bank interleave on cache block boundary mode—SYSBUS_FORMAT[0] = 0
•Page hit mode—SYSBUS_FORMAT[0] = 1
The physical address (PA) bits arrangements for the two modes is shown in Tables 4–10
and 4–11. The purpose of the two modes is to give the system the PA bits that allow it to
select the memory bank and drive the RAS address as soon as possible.
4.7.3.1 Bank Interleave on Cache Block Boundary Mode
Table 4–10 shows the command format for the bank interleave on cache block bound-
ary mode of operation (21264/EV67-to-system).
SYS_DDM_RD_RISE_EN[0] Enables the sampling of incoming data on the rising edge of the incoming
forwarded clock. (Always asserted)
SYS_DDMF_ENABLE Enables the falling edge of the system forwarded clock. (Always asserted)
SYS_DDMR_ENABLE Enables the rising edge of the system forwarded clock. (Always asserted)
Table 4–9 Forwarded Clocks and Frame Clock Ratio
Clock Ratio Transfer Mode Value1
1These are hexadecimal values.
1:1 All 00
2:1 3.0X, 3.5X, 8.0X 1E
2:1 1.5X, 2.0X, 2.5X 4.0X, 5.0X, 6.0X 7.0X 1F
4:1 8X 15
4:1 1.5X, 4.0X, 5.0X, 6.0X, 7.0X 0B
4:1 3.0X, 3.5X 14
4:1 2.0X, 2.5X 0A
Table 4–10 Bank Interleave on Cache Block Boundary Mode of Operation
SysAddOut_L[14:2] SysAddOut_L[1] SysAddOut_L[0]
Cycle 1 M1 Command[4:0] PA[34:28] PA[36] PA[38]
Table 4–8 Program Values for Data-Sample/Drive CSRs (Continued)
CBOX CSR Description

4–20 Cache and External Interfaces
Alpha 21264/EV67 Hardware Reference Manual
System Port
4.7.3.2 Page Hit Mode
Table 4–11 shows the command format for page hit mode (21264/EV67-to-system).
Table 4–12 describes the field definitions for Tables 4–10 and 4–11.
Cycle 2 PA[27:22], PA[12:6] PA[35] PA[37]
Cycle 3 M2 Mask[7:0] CH ID[2:0] PA[40] PA[42]
Cycle 4 RV PA[21:13], PA[5:3] PA[39] PA[41]
Table 4–11 Page Hit Mode of Operation
SysAddOut_L[14:2] SysAddOut_L[1] SysAddOut_L[0]
Cycle 1 M1 Command[4:0] PA[31:25] PA[32] PA[33]
Cycle 2 PA[24:12] PA[11] PA[34]
Cycle 3 M2 Mask[7:0] CH ID[2:0] PA[35] PA[37]
Cycle 4 RV PA[34:32], PA[11:3] PA[36] PA[38]
Table 4–12 21264/EV67-to-System Command Fields Definitions
SysAddOut Field Definition
M1 When set, reports a miss to the system for the oldest probe.
When clear, has no meaning.
Command[4:0] The 5-bit command field is defined in Table 4–14.
SysAddOut[1:0] This field is needed for systems with greater than 32GB of memory, up to a maximum of 8
Terabyte (8TB). Cost-focused systems can tie these bits high and use a 13-bit command/
address field.
M2 When set, reports that the oldest probe has missed in cache. Also, this bit is set for system-
to-21264/EV67 probe commands that hit but have no data movement (see the CH bit,
below).
When clear, has no meaning.
M1 and M2 are not asserted simultaneously. Reporting probe results as soon as possible is
critical to high-speed operation, so when a result is known the 21264/EV67 uses the earli-
est opportunity to send an M signal to the system. M bit assertion can occur either in a
valid command or a NZNOP.
ID[2:0] The ID number for the MAF, VDB, or WIOB associated with the command.
RV If set, validates this command.
In speculative read mode (optional), RV = 1 validates the command and RV = 0 indicates
a NOP.
For all nonspeculative commands RV = 1.
Mask[7:0] The byte, LW, or QW mask field for the corresponding I/O commands.
CH The cache hit bit is asserted, along with M2, when probes with no data movement hit in
the Dcache or Bcache. This response can be generated by a probe that explicitly indicates
no data movement or a ReadIfDirty command that hits on a valid but clean or shared
block.
Table 4–10 Bank Interleave on Cache Block Boundary Mode of Operation (Continued)
SysAddOut_L[14:2] SysAddOut_L[1] SysAddOut_L[0]

Alpha 21264/EV67 Hardware Reference Manual
Cache and External Interfaces 4–21
System Port
System designers can minimize pin count for systems with a small memory by config-
uring both the bank interleave on cache block boundary mode and the page hit mode
formats into a short bus format. The pin SysAddOut_L[1] and/or SysAddOut_L[0]
are not used (selected by Cbox CSR SYS_BUS_SIZE[1:0]). Table 4–13 lists the values
for SYSBUS_FORMAT and SYS_BUS_SIZE[1:0] and shows the maximum physical
memory size.
Because addresses above the maximum PA are not visible to the external system, any
memory transaction generated to addresses above the maximum PA are detected and
converted to transactions to NXM (nonexistent memory) and processed internally by
the 21264/EV67.
4.7.4 21264/EV67-to-System Commands Descriptions
Table 4–14 describes the 21264/EV67-to-system commands.
Table 4–13 Maximum Physical Address for Short Bus Format
SYSBUS_
FORMAT SYSBUS_
SIZE[1:0] Maximum PA Comment
0 00 42 Bank interleave + full address
0 01 36 Bank interleave + SysAddOut_L[0] unused
0 10 Illegal Illegal combination
0 11 34 Bank interleave + both SysAddOut_L[1:0] are used for I/O
1 00 38 Page hit mode + full address
1 01 36 Page hit mode + SysAddOut_L[0] unused
1 10 Illegal Illegal combination
1 11 34 Page hit mode + both SysAddOut_L[1:0] are unused
Table 4–14 21264/EV67-to-System Commands Descriptions
Command Command
[4:0] Function
NOP 00000 The 21264/EV67 drives this command on idle cycles during reset. After
the clock forward reset period, the first NZNOP is generated and this
command is no longer generated.
ProbeResponse 00001 Returns probe status and ID number of the VDB entry holding the
requested cache block.
NZNOP 00010 This nonzero NOP helps to parse the command packet.
VDBFlushRequest 00011 VDB flush request. The 21264/EV67 sends this command to the system
when an internally generated transaction Bcache index matches a Bcache
victim or probe in the VDB. The system should flush VDB entries
associated with all probe and WrVictimBlk transactions that occurred
before this command.
MB100111 Indicates an MB was issued, optional when Cbox CSR
SYSBUS_MB_ENA[0] is set.
ReadBlk 10000 Memory read.

4–22 Cache and External Interfaces
Alpha 21264/EV67 Hardware Reference Manual
System Port
ReadBlkMod 10001 Memory read with modify intent.
ReadBlkI 10010 Memory read for Istream.
FetchBlk 10011 Noncached memory read.
ReadBlkSpec210100 Speculative memory read (optional).
ReadBlkModSpec210101 Speculative memory read with modify intent (optional).
ReadBlkSpecI210110 Memory read for Istream (optional).
FetchBlkSpec210111 Speculative memory noncached ReadBlk (optional).
ReadBlkVic311000 Memory read with a victim (optional).
ReadBlkModVic311001 Memory read with modify intent, with a victim (optional).
ReadBlkVicI311010 Memory read for Istream with a victim (optional).
WrVictimBlk 00100 Write-back of dirty block.
CleanVictimBlk 00101 Address of a clean victim (optional).
Evict400110 Invalidate evicted block at the given Bcache index (optional).
ReadBytes 01000 I/O read, byte mask.
ReadLWs 01001 I/O read, longword mask.
ReadQWs 01010 I/O read, quadword mask.
WrBytes 01100 I/O write, byte mask.
WrLWs 01101 I/O write, longword mask.
WrQWs 01110 I/O write, quadword mask.
CleanToDirty611100 Sets a block dirty that was previously clean (optional for duplicate tags).
SharedToDirty611101 Sets a block dirty that was previously shared (optional for multiprocessor
systems).
STCChangeToDirty611110 Sets a block dirty that was previously clean or shared for a STx_C
instruction (optional for multiprocessor systems).
InvalToDirtyVic3,5 11011 Invalid to dirty with a victim (optional).
InvalToDirty511111 WH64 Acts like a ReadBlkMod without the fill cycles (optional).
Table 4–14 21264/EV67-to-System Commands Descriptions (Continued)
Command Command
[4:0] Function

Alpha 21264/EV67 Hardware Reference Manual
Cache and External Interfaces 4–23
System Port
Table 4–14 footnotes:
1. Systems can optionally enable MB instructions to the external system by asserting
Cbox CSR SYSBUS_MB_ENABLE. This mode is described in Section 2.12.1.
2. To minimize load-to-use memory latency, systems can optionally enable specula-
tive transactions to memory space by asserting the Cbox CSR
SPEC_READ_ENABLE[0]. If the Cbox system command queue is empty, a
bypass between the Bcache interface and the system interface is enabled (in combi-
nation with this mode). When the next new transaction is delivered by the Mbox,
the Cbox starts MAF memory references to the system interface before the results
of Bcache hit is known. The RV bit is deasserted on a Bcache hit, or in
BC_RDVICTIM[0] mode (see footnote 3, below), and for Bcache miss transactions
that generate a victim (clean or dirty). Otherwise, the RV bit is asserted.
3. Systems can optionally enable RdBlkVic, RdBlkModVic, and InvalToDirtyVic
commands using Cbox CSR BC_RDVICTIM[0]. In this mode of operation
RdBlkxVic command cycles are always followed immediately by the WrVictimBlk
commands. Also, when CleanVictimBlk commands are enabled, they
immediately follow RdBlkVic, RdBlkModVic, and InvalToDirtyVic commands.
4. Systems can optionally enable Evict commands by asserting the Cbox CSR
ENABLE_EVICT. In this mode, all ECB instructions will generate an Evict com-
mand, and in combination with BC_RDVICTIM[0] mode, the WriteVictim or
CleanVictim (when Cbox CSR BC_CLEAN_VICTIM[0] is asserted) is associated
with the Evict command is atomically sent after the Evict command.
5. Optionally, systems can enable InvalToDirty commands by programming Cbox
CSR INVAL_TO_DIRTY_ENABLE[1:0]. Table 4–15 shows how to program
INVAL_TO_DIRTY_ENABLE[1:0].
6. Optionally, systems can enable CleanToDirty or SharedToDirty commands by
using Cbox CSR SET_DIRTY_ENABLE[2:0]. These three bits control the Cbox
action upon a block that was hit in the Dcache with a status of dirty/shared, clean/
shared, or clean respectively.
Table 4–15 Programming INVAL_TO_DIRTY_ENABLE[1:0]
INVAL_TO_DIRTY_ENABLE[1:0] Cbox Action
X0 WH64 instructions are converted to RdModx commands at the interface.
Beyond this point, no other agent sees the WH64 instruction. This mode is
useful for microprocessors that do not want to support InvalToDirty transac-
tions.
01 WH64 instructions are enabled, but they are acknowledged within the
21264/EV67.
11 WH64 instructions are enabled, and generate InvalToDirty transactions at
the 21264/EV67 pins.

4–24 Cache and External Interfaces
Alpha 21264/EV67 Hardware Reference Manual
System Port
Systems that require an explicit indication of ChangeToDirty status changes initi-
ated by STx_C instructions can assert Cbox CSR STC_ENABLE[0]. When this
register field = 000, CleanToDirty and SharedToDirty commands are used. The dis-
tinction between a ChangeToDirty command generated by a STx_C instruction and
one generated by a STx instruction is important to systems that want to service
ChangeToDirty commands with dirty data from a source processor. In this case, the
distinction between a locked exclusive instruction and a normal instruction is criti-
cal to avoid livelock for a LDx_L/STx_C sequence.
4.7.5 ProbeResponse Commands (Command[4:0] = 00001)
The 21264/EV67 responds to system probes that did not miss with a 4-cycle transfer on
SysAddOut_L[14:0]. As shown in Table 4–14, the Command[4:0] field for a ProbeRe-
sponse command equals 00001. Table 4–17 shows the format of the 21264/EV67 Prob-
eResponse command.
Table 4–16 Programming SET_DIRTY_ENABLE[2:0]
SET_DIRTY_ENABLE
[2,0] (DS,CS,C) Cbox Action
000 Everything acknowledged internally (uniprocessor).
001 Only clean blocks generate external acknowledge (CleanToDirty commands only).
010 Only clean/shared blocks generate external acknowledge (SharedToDirty command
only).
011 Clean and clean/shared blocks generate external acknowledge.
100 Only dirty/shared blocks generate external acknowledge (SharedToDirty commands
only).
101 Only dirty/shared and clean blocks generate external acknowledge.
110 Only dirty/shared and clean/shared blocks generate external acknowledge.
111 All transactions generate external acknowledge.
Table 4–17 21264/EV67 ProbeResponse Command
SysAddOut_L[14:2] SysAddOut_L[1] SysAddOut_L[0]
Cycle 1 0 00001 Status[1:0] DM VS VDB
[2:0] XX
Cycle 2 0 MS MAF
[2:0] XX
Cycle 3 0 X X X
Cycle 4 X X X

Alpha 21264/EV67 Hardware Reference Manual
Cache and External Interfaces 4–25
System Port
Table 4–18 describes the ProbeResponse command fields.
The system uses the SysDc signal lines to retrieve data for probes that requested a cache
block from the 21264/EV67. See Section 4.7.7.2 for more information about 2-cycle
data transfer commands. Probes that respond with M1, M2, or CH=1 will not be
reported to the system in a probe response command.
4.7.6 SysAck and 21264/EV67-to-System Commands Flow Control
Controlling the flow of 21264/EV67-to-system commands is a joint task of the 21264/
EV67 and the system. The flow is controlled using the A bit, which is asserted by the
system, and the Cbox CSR SYSBUS_ACK_LIMIT[4:0] counter. The counter has the
following properties:
•The 21264/EV67 increments its command-outstanding counter when it sends a
command to the system. The 21264/EV67 decrements the counter by one each time
the A bit (SysAddIn_L[14]) is asserted in a system-to-21264/EV67 command. The
A bit is transmitted during cycle four of a probe mode command or during cycle
two of a SysDc command.
•The 21264/EV67 stops sending new commands when the counter hits the maxi-
mum count specified by Cbox CSR SYSBUS_ACK_LIMIT[4:0]. When this
counter is programmed to zero, the CMD_ACK count is ignored (unlimited com-
mands are allowed in-flight).
•Because RdBlkxVic and WrVictimBlk commands are atomic when the CSR
BC_RDVICTIM[0] is set, the 21264/EV67 does not send a RdBlkxVic command if
the SYSBUS_ACK_LIMIT[4:0] is equal to one less than the maximum outstanding
count. The limit cannot be programmed with a value of one when RdBlkxVic com-
mands are enabled unless the Cbox CSR RDVIC_ACK_INHIBIT command is also
asserted (see Table 5–24).
Table 4–18 ProbeResponse Fields Descriptions
ProbeResponse Field Description
Command[4:0] The value 00001 identifies the command as a ProbeResponse.
DM Indicates that data movement should occur (copy of probe valid bit). See Section 4.4.
VS Write victim sent bit.
VDB[2:0] ID number of the VDB entry containing the requested cache block. This field is valid
when either the DM bit or the VS bit equals 1.
MS MAF address sent.
MAF[2:0] This field indicates the SharedToDirty, CleanToDirty, or
STCChangetoDirty MAF entry that matched the full probe address.
Status[1:0] Result of probe:
Status[1:0] Probe state
00 HitClean
01 HitShared
10 HitDirty
11 HitSharedDirty

4–26 Cache and External Interfaces
Alpha 21264/EV67 Hardware Reference Manual
System Port
•There is no mechanism for the system to reject a 21264/EV67-to-system command.
ProbeResponse, VDBFlushReq, NOP, NZNOP, and RdBlkxSpec (with a clear RV
bit) commands do not require a response from the system. Systems must provide
adequate resources for responses to all probes sent to the 21264/EV67.
•Systems that program the Cbox CSR BC_RDVICTIM[0] to immediately follow
victim write transactions with read transactions and allocate combined resources
for the pair, may find it useful to increment the SYSBUS_ACK_LIMIT[4:0]
counter only once for the pair. These systems may assert Cbox CSR
RDVIC_ACK_INHIBIT, which does not increment the
SYSBUS_ACK_LIMIT[4:0] count for RdBlkVic, RdBlkModVic, and RdBlkVicI
commands.
•Systems that maintain victim data buffers may find it useful to limit the number of
outstanding WrVictimBlk commands. This can be accomplished by using the Cbox
CSR SYSBUS_VIC_LIMIT[2:0]. When the number of outstanding WrVictim
commands or CleanVictim commands reaches this programmed limit, the Cbox
stops generating victim commands on the system port. Because victim and read
commands are atomic when BC_RDVICTIM[0] = 1, the RdBlkxVic commands are
stalled when the victim limit is reached. Programming the
SYSBUS_VIC_LIMIT[2:0] to zero disables this limit.
4.7.7 System-to-21264/EV67 Commands
The system can send either probes (4-cycle) or data movement (2-cycle) commands to
the 21264/EV67. Signal pin SysAddIn_L[14] in the first command cycle indicates the
type of command being sent (1 = probe, 0 = data transfer). Sections 4.7.7.1 and 4.7.7.2
describe the formats of the two types of commands.
4.7.7.1 Probe Commands (Four Cycles)
Probes are always 4-cycle commands that contain a field to indicate a valid SysDc com-
mand. The format of the 4-cycle command is shown below.
Note: The SysAddIn_L[1:0] signal lines are optional and are used for memory
designs greater than 32GB. The position of the address bits matches the
selected format of the SysAddOut bus. The example below shows the bank
interleave format.
Table 4–19 shows the format of the system-to-21264/EV67 probe commands.
Table 4–19 System-to-21264/EV67 Probe Commands
SysAddIn_L[14:2] SysAddIn_L[1] SysAddIn_L[0]
Cycle 1 1 Probe[4:0] PA[34:28] PA[36] PA[38]
Cycle 2 PA[27:22], PA[12:6] PA[35] PA[37]
Cycle 3 0 SysDc[4:0] RVB RPB A ID[3:0] PA[40] PA[42]
Cycle 4 C PA[21:13], PA[5:3] PA[39] PA[41]

Alpha 21264/EV67 Hardware Reference Manual
Cache and External Interfaces 4–27
System Port
Table 4–20 describes the system-to-21264/EV67 probe commands fields descriptions.
The probe command field Probe[4:0] has two sections, Probe[4:3] and Probe[2:0].
Table 4–21 lists the data movement selected by Probe[4:3].
Table 4–22 lists the next cache block state selected by Probe[2:0].
Table 4–20 System-to-21264/EV67 Probe Commands Fields Descriptions
SysAddIn_L[14:0]
Field Description
Probe[4:0] Probe type and next tag state (see Tables 4–21 and 4–22).
SysDc[4:0] Controls data movement in and out of the 21264/EV67. See Table 4–24 for a list of data
movement types.
RVB Clears the victim or I/O write buffer (IOWB) valid bit specified in ID[3:0].
RPB Clears probe valid bit specified in ID[2:0].
A Command acknowledge. When set, the 21264/EV67 decrements its command outstand-
ing counter (SYSBUS_ACK_LIMIT[4:0]).
ID[3:0] Identifies the victim data buffer (VDB) number or the I/O write buffer (IOWB) number.
Bit [3] is only asserted for the IOWB.
C Commit bit. This bit decrements the uncommitted event counter (MB_CNTR) used for
MB acknowledge.
Table 4–21 Data Movement Selection by Probe[4:3]
Probe[4:3] Data Movement Function
00 NOP
01 Read if hit, supply data to system if block is valid.
10 Read if dirty, supply data to system if block is valid/dirty.
11 Read anyway, supply data to the system at index of probe.
Table 4–22 Next Cache Block State Selection by Probe[2:0]
Probe[2:0] Next Tag State
000 NOP
001 Clean
010 Clean/Shared
011 Transition31: Clean ⇒ Clean/Shared
Dirty ⇒ Invalid
Dirty/Shared ⇒ Clean/Shared
100 Dirty/Shared

4–28 Cache and External Interfaces
Alpha 21264/EV67 Hardware Reference Manual
System Port
The 21264/EV67 holds pending probe commands in a 8-entry deep probe queue. The
system must count the number of probes that have been sent and ensure that the probes
do not overrun the 21264/EV67 queue. The 21264/EV67 removes probes from the
internal probe queue when the probe response is sent.
The 21264/EV67 expects to hit in cache on a probe response, so it always fetches a
cache block from the Bcache on system probes. This can become a performance prob-
lem for systems that do not monitor the Bcache tags, so the 21264/EV67 provides Cbox
CSR PRB_TAG_ONLY[0], which only accesses Bcache tags for system probes. For a
Bcache hit, the 21264/EV67 retries the probe reference to get the associated data. In
this mode, the 21264/EV67 has a cache-hit counter that maintains some history of past
cache hits in order to fetch the data with the tag in the cases where streamed transac-
tions are being performed to the host processor.
4.7.7.2 Data Transfer Commands (Two Cycles)
Data transfer commands use a 2-cycle format on SysAddIn_L[14:0]. The SysDc[4:0]
field indicates success or failure for ChangeToDirty and MB commands, and error con-
ditions as shown in Table 4–24.
The pattern of data is controlled by the SysDataInValid_L and SysDataOutValid_L
signals. These signals are valid each cycle of data transfer, indicating any gaps in the
data cycle pattern. The SysDataInValid_L and SysDataOutValid_L signals are
described in Section 4.7.8.4. Table 4–23 shows the format of the data transfer com-
mand.
101 Invalid
110 Transition12: Clean ⇒ Clean/Shared
Dirty ⇒ Dirty/Shared
111 Reserved
1Transition3 is useful in nonduplicate tag systems that want to give writable status to the reader and do
not know if the block is clean or dirty.
2Transition1 is useful in nonduplicate tag systems that do not update memory on ReadBlk hits to a
dirty block in another processor.
Table 4–23 Data Transfer Command Format
SysAddIn_L[14:2] SysAddIn_L[1] SysAddIn_L[0]
Cycle 1 0 SysDc[4:0] RVB RPB A ID[3:0] X X
Cycle 2 C X X X
Table 4–22 Next Cache Block State Selection by Probe[2:0] (Continued)
Probe[2:0] Next Tag State

Alpha 21264/EV67 Hardware Reference Manual
Cache and External Interfaces 4–29
System Port
Table 4–24 describes the SysDc[4:0] field.
The A bit in the first cycle indicates that the command is acknowledged. When A = 1, the
21264/EV67 decrements its command outstanding counter, but the A bit is not neces-
sarily related to the current SysDc command.
Probe commands can combine a SysDc command along with MBDone. In that event,
the probe is considered ahead of the SysDc command. If the SysDc command allows
the 21264/EV67 to retire an instruction before an MB, or allows the 21264/EV67 itself
to retire an MB (SysDc is MBDone), that MB will not complete until the probe is exe-
cuted.
The system can select the ending cache status for a cache fill operation by specifying
the status in one of the following SysDc commands:
ReadData (Clean) ReadDataShared (Clean/Shared)
ReadDataDirty (Dirty) ReadDataShared/Dirty (Shared/Dirty)
The system returns ReadDataShared or ReadData for ReadBlk commands, and ReadD-
ataDirty for a ReadMod command. However, other combinations are possible, but
should be used only after a careful study of the situation.
Table 4–24 SysDc[4:0] Field Description
SysDc[4:0] Command SysDc[4:0] Description
NOP 00000 NOP, SysData is ignored by the 21264/EV67.
ReadDataError 00001 Data is returned for read commands. The system drives the SysData
bus, I/O, or memory NXM.
ChangeToDirtySuccess 00100 No data. SysData is ignored by the 21264/EV67. This command is
also used for the InvalToDirty response.
ChangeToDirtyFail 00101 No data. SysData is ignored by the 21264/EV67. This command is
also used for the Evict response.
MBDone 00110 Memory barrier operation completed.
ReleaseBuffer 00111 Command to alert the 21264/EV67 that the RVB, RPB, and ID field
are valid.
ReadData
(System Wrap) 100xx Data returned for read commands. The system drives SysData. The
system uses SysDc[1:0] to control the wrap order. See Section
4.7.8.6 for a description of the data wrapping scheme.
ReadDataDirty
(System Wrap) 101xx Data is returned for Rdx and RdModx commands. The ending tag
status is dirty. The system uses SysDc[1:0] to define the wrap order.
ReadDataShared
(System Wrap) 110xx Data is returned for read commands. The system drives the data. The
tag is marked shared. The system uses SysDc[1:0] to control the
wrap order.
ReadDataShared/Dirty
(System Wrap) 111xx Data is returned for the RdBlk command. The ending tag status is
Shared/Dirty. The system uses SysDc[1:0] to control the wrap order.
WriteData 010xx Data is sent for 21264/EV67 write commands or system probes. The
21264/EV67 drives during the SysData cycles. The lower two bits of
the command specify the octaword address around which the 21264/
EV67 wraps the data.
4–30 Cache and External Interfaces
Alpha 21264/EV67 Hardware Reference Manual
System Port
The ChangeToDirtySuccess and ChangeToDirtyFail commands cannot be issued in the
shadow of SysDc cache fill commands (ReadDataError, ReadData, ReadDataDirty,
ReadDataShared, and ReadDataShared/Dirty). Each cache fill command allocates eight
cycles on the SysData bus. Systems are required to ensure that any future SysDc com-
mands do not cause conflicts with those eight SysData bus cycles. In addition, the sys-
tem must not issue ChangeToDirtySuccess or ChangeToDirtyFail commands in the six
SysAddrIn cycles after any of the ReadDatax commands because doing so will over-
load internal MAF resources in the 21264/EV67.
Because of an internal 21264/EV67 constraint, a minimum memory latency of
4 × BCACHE_CLK_PERIOD is imposed. This latency is measured from A3 of the out-
going command (the last cycle) to the delivery of the SysDc command to the processor.
4.7.8 Data Movement In and Out of the 21264/EV67
There are two modes of operation for data movement in and out of the 21264/EV67:
fast mode and fast mode disable. The data movement mode is selected using Cbox CSR
FAST_MODE_DISABLE[0]. Fast data mode allows movement of data from the
21264/EV67 to bypass protocol and achieve the lowest possible latency for probe’s
data, write victim data, and I/O write data. Rules and conditions for the two modes are
listed and described in Sections 4.7.8.2 and 4.7.8.3. Before discussing data movement
operation, 21264/EV67 clock basics are described in Section 4.7.8.1.
4.7.8.1 21264/EV67 Clock Basics
The 21264/EV67 uses a clock forwarding technique to achieve very high bandwidth on
its pin interfaces. The clock forwarding technique has three main principles:
1. Local point-to-point transfers can be made safely, and at very high bandwidth, if the
sender can provide the receiver with a forward clock (FWD_CLK) to latch the
transmitted data at the receiver.
–The SysAddOutClk_L and SysDataOutClk_L[7:0] pins provide the forward-
ing clocks for transfers out of the 21264/EV67.
–The SysAddInClk_L and SysDataInClk_H[7:0] pins provide the forwarding
clocks for transfers into the 21264/EV67.
2. If only one state element was used to capture the transmitted data, and the skew
between the two clock systems was greater then the bit-rate of the transfer, the data
valid time of the transmitted data would not be sufficient to safely transfer the
latched data into the receivers clock domain. In order to avoid this problem, the
receiver provides a queue that is manipulated in the transmitter’s time domain.
Using this queue, the data valid window of the transmitted data is extended (to an
arbitrary size based on the queue size), and the transfer to the receiver’s clock
domain can be safely made by delaying the unloading of this queue element beyond
the skew between the two clock domains. The internal clock that unloads this queue
is labelled INT_FWD_CLK. INT_FWD_CLK is timed at both the rising and fall-
ing edges of the external clock, thus appearing to run at twice the external clock’s
frequency.
3. The first two points provide the steady state basis for clock forwarded transfers;
however, both the sender and receiver must be correctly initialized to enable coher-
ent and predictable transfers. This clock initialization is performed during system
initialization using the ClkFwdRst_H and FrameClk_H signals.

Alpha 21264/EV67 Hardware Reference Manual
Cache and External Interfaces 4–31
System Port
If both the sender and the receiver are sampling at the same rate, these three principles
are sufficient to safely make point-to-point transfers using clock forwarding. However,
it is often desirable for systems to align clock-forwarded transactions on a slower
SYSCLK that is the basis of all non-processor system transactions.
The 21264/EV67 supports three ratios for SYSCLK to INT_FWD_CLK:
one-to-one (1-1), two-to-one (2-1), and four-to-one (4-1). Using one of these ratios, the
21264/EV67 starts transactions on SYSCLK boundaries. This ratio is programmed into
the 21264/EV67 using the Cbox CSR SYS_FRAME_LD_VECTOR[4:0]. This ratio is
independent of the frequency of FrameClk_H.
For data movement, the 21264/EV67 reacts to SysDc commands when they are
resolved into the 21264/EV67’s clock domain. This occurs when the 21264/EV67’s
INT_FWD_CLK unloads the SysDc command from the clock forwarding queue. This
moment is determined by the amount of delay programmed into the clock forwarding
silo (by way of Cbox CSR SYS_RCV_MUX_CNT_PRESET[1:0]). Thus, all the tim-
ing relationships are relative to this unload point in time, which will be referred to as
the point the command is perceived by 21264/EV67.
4.7.8.2 Fast Data Mode
The 21264/EV67 is the default driver of the bidirectional SysData bus1. As the 21264/
EV67 is processing WrVictim, ProbeResponse (only the hit case), and IOWB com-
mands to the system, accompanying data is made available at the clock-forwarded bus.
Because there is a bandwidth difference between address (4 cycles) and data (8 cycles)
transfers, the 21264/EV67 tries to fully use fast data mode by delaying the next
SysAddOut write command until a fast data mode slot is available on the SysDataOut
bus.
SysDc commands (cache fill or explicit write commands) that collide with the fast data
on the SysData bus have higher priority, and so may interrupt the successful completion
of the fast transfer. Systems are responsible for detecting and replaying all interrupted
fast transfers. There are no gaps in a fast transfer and no data wrapping (the first cycle
contains QW0, addressed by PA[5:3] = 000).
The system must release victim buffers, and probe buffers and IOWB entries by send-
ing a SysDc command with the appropriate RVB/RPB bit for both successful fast data
transfers and for transfers that have been replayed. Fast data transfers have two parts:
1. SysAddOut command with the probe response, WrVictim, or Wr(I/O)
2. Data
1 The SysData bus contains SysData_L[63:0] and SysCheck_L[7:0].

4–32 Cache and External Interfaces
Alpha 21264/EV67 Hardware Reference Manual
System Port
The command precedes data by at least one SYSCLK period. Table 4–25 shows the
number of SYSCLK cycles between SysAddOut and SysData for all system clock
ratios (clock forwarded bit times) and system framing clock multiples.
Figure 4–5 show a simple example of a fast transfer. The data rate ratio is 1.5X with a
4:1 SYSCLK to INT_FWD_CLK ratio.
Figure 4–5 Fast Transfer Timing Example
In fast data mode, movement of data into the 21264/EV67 requires turning around the
SysData bus that is being actively driven by the 21264/EV67. Given a SysDc fill com-
mand (ReadDataError, ReadData, ReadDataShared, ReadDataShared/Dirty, ReadData-
Dirty), the 21264/EV67 responds as follows:
1. Three GCLK cycles after perceiving the SysDc fill command, the 21264/EV67
turns off its drivers, interrupting any ongoing fast data write transactions.
2. The 21264/EV67 drivers stay off until the last piece of fill data is received, or a new
SysDc write command overrides the current SysDc fill command. It is the responsi-
bility of the external system to schedule SysDc fill or write commands so that there
is no conflict on the SysData bus.
3. The 21264/EV67 samples fill data in the GCLK clock domain, 10 +
SYSDC_DELAY GCLK cycles after perceiving the SysDc fill command. The
Cbox CSR SYSDC_DELAY[4:0] provides GCLK granularity for precisely placing
fills into the processor pipeline discussed in Section 2.2.
Table 4–25 SYSCLK Cycles Between SysAddOut and SysData
GCLK/INT_FWD_CLK (Data Rate Ratio)
System framing clock ratio 1.5X 2.0X 2.5X 3.0X 3.5X 4.0X 5.0X 6.0X 7.0X 8.0X
1 4 32 2 2 21111
2 2 21 1 1 11111
4 1 11 1 1 11111
FM05822B.AI4
SysData_L[63:0]
SYSCLK
Probe
SysAddOut_L[14:0]
SysAddOutClk_L
D0
Response
D1 D2 D3 D4 D5 D6
INT_FWD_CLK
GCLK

Alpha 21264/EV67 Hardware Reference Manual
Cache and External Interfaces 4–33
System Port
Table 4–26 shows four example configurations and shows their use of the
SYSDC_DELAY[4:0].
System 1 has six GCLKs to every SYSCLK and only sends 4-cycle commands to the
21264/EV67. Thus, a period of three SYSCLKs between the SysDc command and data
leaves a period of 15 GCLKs between SysDc and data (SysDc is in the middle of the 4-
cycle command). A SYSDC_DELAY[4:0] of five would align sampling and receipt of
SysData.
System 2 has four GCLKs in every SYSCLK, so leading data by three SYSCLK cycles,
and programming the SYSDC_DELAY[4:0] to two, aligns sampling and receiving.
Timing for systems 3 and 4 is derived in a similar manner.
Note: The maximum valid value for SYSDC_DELAY must be less than the min-
imum number of GCLK cycles between two consecutive SYSDC com-
mands to the 21264/EV67.
If a fast data transfer is interrupted and fails to complete, the system must use the con-
ventional protocol to send a SysDc WriteData command to the 21264/EV67, removing
the desired data buffer. Section 4.7.8.3 describes the timing events for transferring data
from the 21264/EV67 to the system.
4.7.8.3 Fast Data Disable Mode
The system controls all data movement to and from the 21264/EV67. Movement of data
into and out of the 21264/EV67 is preceded by a SysDc command. The 21264/EV67
drivers are only enabled for the duration of an 8-cycle transfer of data from the 21264/
EV67 to the system. Systems must ensure that there is no overlap of enabled drivers
and that there is adequate settle time on the SysData bus.
Given a SysDc fill command, the 21264/EV67 samples data 10 + SYSDC_DELAY
GCLK cycles after the command is perceived within the 21264/EV67 clock domain.
Because there is no linkage with the output driver, fills into the 21264/EV67 are not
affected by the SYS_RCV_MUX_PRESET[1:0] value.
In both modes, given a SysDc write command, the 21264/EV67 looks for the next
SYSCLK edge 8.5 cycles after perceiving the SysDc write command in its clock
domain. Because the SysDc write command must be perceived before its use, SysDc
write commands are dependent upon the amount of delay introduced by Cbox CSR
SYS_RCV_MUX_CNT_PRESET[1:0].
Table 4–26 Cbox CSR SYSDC_DELAY[4:0] Examples
System Bit Rate System Framing Clock Ratio1
1The system framing clock ratio is the number of INT_FWD_CLK cycles per
SYSCLK cycles.
SYSDC_DELAY
System 1 1.5X 4:1 5 (3 SYSCLK cycles)
System 2 2.0X 2:1 2 (3 SYSCLK cycles)
System 3 2.5X 2:1 0 (2 SYSCLK cycles)
System 4 4X 2:1 6 (2 SYSCLK cycles)

4–34 Cache and External Interfaces
Alpha 21264/EV67 Hardware Reference Manual
System Port
Table 4–27 lists information for the four timing examples. In Table 4–27, note the fol-
lowing:
•SysDc write commands are not affected by the SYSDC_DELAY parameter.
•The SYS_RCV_MUX_PRESET adds delay at the rate of one INT_FWD_CLK at a
time. For example, adding the delay of one bit time to system 1 adds 1.5 GCLK
cycles to the delay and drives the SysDc write command-to-data relationship from
one to two SYSCLKs.
•For write transfers, the 21264/EV67 drivers are enabled on the preceding GCLK
BPHASE, before the start of a write transfer, and disabled on the succeeding GCLK
BPHASE at the end of the write transfer. The write data is enveloped by the 21264/
EV67 drivers to guarantee that every data transfer has the same data valid window.
The four examples described here assume no skew for the 2.0X and 4.0X cases and one
bit time of skew for the 1.5X and 2.5X cases.
For system 1, the distance between SysDc and the first SYSCLK is nine GCLK cycles
but the additional delay of one bit time (1.5 GCLKs) puts the actual delay after perceiv-
ing the SysDc command to 7.5 GCLKS, which misses the 8.5 cycle constraint. There-
fore, the 21264/EV67 drives data two SYSCLKs after receiving the SysDc write
command.
For system 2, the distance between SysDc and the second SYSCLK is eight GCLK
cycles, which also misses the 8.5 cycle constraint, so the 21264/EV67 drives data three
SYSCLK cycles after receiving the SysDc write command (12 cycles).
The other two cases are derived in a similar manner.
4.7.8.4 SysDataInValid_L and SysDataOutValid_L
The SysDataValid signals (SysDataInValid_L and SysDataOutValid_L) are driven by
the system and control the rate of data delivery to and from the 21264/EV67.
SysDataInValid_L
The SysDataInValid_L signal controls the flow of data into the 21264/EV67, and may
be used to introduce an arbitrary number of cycles between octaword transfers into the
21264/EV67. The rules for using SysDataInValid_L follow:
Table 4–27 Four Timing Examples
System Bit Rate System Framing Clock Ratio1
1The system framing clock ratio is the number of INT_FWD_CLK cycles per
SYSCLK cycles.
Write Data
System 1 1.5X 4:1 2 SYSCLKs
System 2 2.0X 2:1 3 SYSCLKs
System 3 2.5X 2:1 2 SYSCLKs
System 4 4X 2:1 2 SYSCLKs
Alpha 21264/EV67 Hardware Reference Manual
Cache and External Interfaces 4–35
System Port
1. The SysDataInValid_L signal must be asserted for both cycles of a SysDc fill
command, and two quadwords of data must be delivered to the 21264/EV67 in suc-
ceeding bit-clock cycles with the appropriate timing in reference to the SysDc fill
command (SYSDC_DELAY + 10 CPU cycles).
2. Any number of bubble cycles can be introduced within the fill by deasserting
SysDataInValid_L between octaword transfers.
3. The transfer of fill data can continue by asserting SysDataInValid_L for at least
two bit-clock cycles, and delivering data SYSDC_DELAY + 10 CPU cycles after
the assertion of SysDataInValid_L.
4. The 21264/EV67 must see SysDataInValid_L asserted for eight data cycles in
order to complete a fill. When the eighth cycle of an asserted SysDataInValid_L is
perceived by the 21264/EV67, the transfer is complete.
5. Systems that do not use SysDataInValid_L may tie the pin to the asserted state.
If SYSDC_DELAY is greater than the bit-time of a transfer, the SysDataInValid_L
signal must be internally pipelined. To enable the correct sampling of
SysDataInValid_L, the 21264/EV67 provides a delay, with Cbox CSR
DATA_VALID_DELAY[1:0], that is equal to SYSDC_DELAY[4:0]/bit-time. For
example, consider system 1 in Table 4–26, which has a SYSDC_DELAY of five
GCLKs. Running at a bit-time of 1.5X, the DATA_VALID_DELAY[1,0] is pro-
grammed with a value of three.
SysDataOutValid_L
Systems that use a ratio of 1:1 for SYSCLK:INT_FWD_CLK may control the flow of
data out of the 21264/EV67 by using SysDataOutValid_L as follows:
1. The SysDataOutValid_L pin must be asserted for at least the first cycle of the
SysDc write command that initiates a write transfer.
2. Any number of bubble cycles may be introduced between quadword transfers by
deasserting SysDataOutValid_L.
3. The 21264/EV67 must see the SysDataOutValid_L signal asserted for eight data
cycles to complete a write transaction, and when the eighth cycle of an asserted
SysDataOutValid_L is perceived by the 21264/EV67, the transfer is complete.
4.7.8.5 SysFillValid_L
The SysFillValid_L pin, when asserted, validates the current memory and I/O data
transfer into the 21264/EV67. The system designer may tie this pin to the asserted state
(validating all fills), or use it to enable or cancel fills as they progress. The 21264/EV67
samples SysFillValid_L at D1 time (when the 21264/EV67 samples the second data
cycle).
If SysFillValid_L is asserted at D1 time, the fill will continue uninterrupted. If it is not
asserted, the 21264/EV67 cancels the fill, but expects all eight QWs of data to arrive at
its system bus before continuing to the next fill. Also, the 21264/EV67 maintains the
state of the MAF, expecting another valid fill to the same MAF entry. Figure 4–6 illus-
trates SysFillValid_L timing.

4–36 Cache and External Interfaces
Alpha 21264/EV67 Hardware Reference Manual
System Port
Figure 4–6 SysFillValid_L Timing
4.7.8.6 Data Wrapping
All data movement between the 21264/EV67 and the system is composed of 64 bytes in
eight cycles on the data bus. All 64 bytes of memory data are valid. This applies to
memory read transactions, memory write transactions, and system probe read transac-
tions. The wrap order is interleaved. The internal data bus, which delivers data to the
functional units and the Dcache, is 16 bytes wide, and so, no transfers happen until two
data cycles occur on the interface.
Table 4–28 lists the rules for data wrapping. I/O read and write addresses on the
SysAddOut bus point to the desired byte, word, LW, or QW, with a combination of
SysAddOut_L[5:3] and the mask field [7:0].
The order in which data is provided to the 21264/EV67 (for a memory or I/O fill) or
moved from the 21264/EV67 (write victims or probe reads) can be determined by the
system. The system chooses to reflect back the same low-order address bits and the cor-
responding octaword found in the SysAddOut field or the system chooses any other
starting point within the block.
SysDc commands for the ReadData, ReadDataShared, and WriteData groups require
that systems define the position of the first QW by inserting the appropriate value of
SysAddOut_L[5:3] into bits [1:0] of the command field. The recommended starting
Table 4–28 Data Wrapping Rules
Command Significant Address
Bits Mask
Type Rules
ReadQW and
WrQW SysAddOut_L[5:3] QW SysAddOut_L[5:3] contains the exact PA bits of the first
LDQ or STQ to the block. The mask bits point to the valid
QWs merged in ascending order.
ReadLW and
WrLW SysAddOut_L[5:3] LW SysAddOut_L[5:3] contain the exact PA bits of the first
LDL or STL to the block. The mask bits point to the valid
LWs merged in ascending order within one hexword.
LDByte/Word
and
STByte/Word
SysAddOut_L[5:3] Byte SysAddOut_L[5:3] contain the exact QW PA bits of the
LDByte/Word or STByte/Word instruction. The mask bits
point to the valid byte in the QW.
FM-05823B.FH8
Command Receiver
SysFillValid_L
SysDc
SysAddIn_L[14:0]
SysData_L[63:0] D0 D1 D2 D3 D4
T3
Transport Delay on Address

Alpha 21264/EV67 Hardware Reference Manual
Cache and External Interfaces 4–37
System Port
point is the QW pointed to by the 21264/EV67; however, some systems may find it
more beneficial to begin the transfer elsewhere. The system must always indicate the
starting point to the 21264/EV67. The wrap order for subsequent QWs is interleaved.
Table 4–29 defines the method for systems to specify wrap and deliver data.
Note 1: Transfers to and from the 21264/EV67 have eight data cycles for a total of
eight quadwords. The starting point is defined by the system. The preferred
starting point is the one pointed to by SysAddOut_L[5:4]. Systems can
insert the SysAddOut_L[5:4] into the SysDc[1:0] field of the command.
See Table 4–30 for the wrap order.
Note 2: LW and byte/word read transfers differ from all other transfers. The system
unloads only four QWs of data into eight data cycles by sending each QW
twice (referred to as double-pumped data transfer). The first QW returned
is determined by SysAddOut_L[4:3]. The system again may elect to
choose its own starting point for the transfer and insert that value into
SysDc[1:0]. See Table 4–31 for the wrap order.
Table 4–30 defines the interleaved scheme for the wrap order.
Table 4–29 System Wrap and Deliver Data
Source/
Destination SysDc[4:2] SysDc[1:0] Size Rules
Memory 100 (ReadData) SysAddOut_L[5:4] Block (64 Bytes) See Note 1
Memory 101(ReadDataDirty) SysAddOut_L[5:4] Block (64 Bytes) See Note 1
Memory 110 (ReadDataShared) SysAddOut_L[5:4] Block (64 Bytes) See Note 1
Memory 111(Read DataShared/Dirty) SysAddOut_L[5:4] Block (64 Bytes) See Note 1
Memory 010 (WriteData) SysAddOut_L[5:4] Block (64 Bytes) See Note 1
I/O 100 (ReadData) SysAddOut_L[5:4] QW (8-64 Bytes) See Note 1
I/O 100 (ReadData) SysAddOut_L[4:3] LW(4-32 Bytes) See Note 2
I/O 100 (ReadData) SysAddOut_L[4:3] Byte/Word See Note 2
I/O 010 (WriteData) SysAddOut_L[5:4] QW (8-64 Bytes) See Note 1
I/O 010 (WriteData) SysAddOut_L[5:4] LW(4-32 Bytes) See Note 1
I/O 010 (WriteData) SysAddOut_L[5:4] Byte/Word See Note 1
Table 4–30 Wrap Interleave Order
PA Bits [5:3] of Transferred QW
First quadword 000 010 100 110
Second quadword 001 011 101 111
Third quadword 010 000 110 100
Fourth quadword 011 001 111 101
Fifth quadword 100 110 000 010

4–38 Cache and External Interfaces
Alpha 21264/EV67 Hardware Reference Manual
System Port
Table 4–31 defines the wrap order for double-pumped data transfers.
4.7.9 Nonexistent Memory Processing
Like its predecessors, the 21264/EV67 can generate references to nonexistent (NXM)
memory or I/O space. However, unlike the earlier Alpha microprocessor implementa-
tions, the 21264/EV67 can generate speculative references to memory space. To accom-
modate the speculative nature of the 21264/EV67, the system must not generate or lock
error registers because of speculative references. The 21264/EV67 translates all mem-
ory references through the translation lookaside buffer (TLB) and, in some cases, the
21264/EV67 may generate speculative references (instruction execution down mispre-
dicted paths) to NXM space. In these cases, the system sends a SysDc ReadDataError
and the 21264/EV67 does the following:
•Delivers an all-ones pattern to all load instructions to the NXM address
•Force-fails all store instructions to the NXM address (much like a STx_C
failure)
•Invalidates the cache block at the same index by way of an atomic Evict
command
Sixth quadword 101 111 001 011
Seventh quadword 110 100 010 000
Eighth quadword 111 101 011 001
Table 4–31 Wrap Order for Double-Pumped Data Transfers
PA [5:3] of Transferred QW
First quadword x00 x01 x10 x11
Second quadword x00 x01 x10 x11
Third quadword x01 x00 x11 x10
Fourth quadword x01 x00 x11 x10
Fifth quadword x10 x11 x00 x01
Sixth quadword x10 x11 x00 x01
Seventh quadword x11 x10 x01 x00
Eighth quadword x11 x10 x01 x00
Table 4–30 Wrap Interleave Order (Continued)
PA Bits [5:3] of Transferred QW

Alpha 21264/EV67 Hardware Reference Manual
Cache and External Interfaces 4–39
System Port
Table 4–32 shows each 21264/EV67 command, with NXM addresses, and the appropri-
ate system response.
Table 4–32 21264/EV67 Commands with NXM Addresses and System Response
21264/EV67
Command NXM
Address System/21264/EV67 Response
ProbeResponse Probe responses for addresses to NXM space are of UNPREDICTABLE status. Although
the final status of a ReadDataError is Invalid, the 21264/EV67 fills the block Valid/Clean
and uses an atomic Evict command to invalidate the block. Systems that send probes to
NXM space to the 21264/EV67 must disregard the probe result.
RdBlk
RdBlkSpec
RdBlkVic
Load references to NXM space can be speculative. In this case, systems should respond
with a SysDc ReadDataError fill that the 21264/EV67 uses to service the original load/
Istream command. If the original load command was speculative, the 21264/EV67 will
remove the load instruction that generated the NXM command, and start processing
instructions down the correctly predicted path. If the command was not speculative, there
must be an error in the operating system mapping of a virtual address to an illegal physi-
cal address, and the 21264/EV67 provides an all ones pattern as a signature for this bug.
The NXM block is not cached in the Dcache or Bcache.
RdBlkI
RdBlkSpecI
RdBlkVicI
Istream references to NXM space can be speculative. In this case, systems should respond
with a SysDc ReadDataError fill, which the 21264/EV67 will use to service and execute
the original Istream reference. If the original Istream reference was speculative, the
21264/EV67 will remove the instructions started after the mispredicted instruction that
generated the NXM reference, and start instruction processing down the correctly pre-
dicted path. If the reference was not speculative, there must be an error in the operating
system mapping of a virtual address to an illegal physical address, and the 21264/EV67
provides an all ones pattern as a signature for this bug. The NXM block is not cached in
the Bcache, but can be cached in the Icache.
RdBlkMod
RdBlkModSpec
RdBlkModVic
Store instructions to NXM space initiate RdBlkMod commands. Again, speculative store
instructions are removed. Nonspeculative store instructions are forced to fail, much like
STx_C instructions that fail. The NXM block is not cached in the Dcache or Bcache.
WrVictimBlk Dirty Victims to NXM space are illegal. Systems should perform a machine check, with
the 21264/EV67 indicating a severe error.
CleanVictimBlk The 21264/EV67 can generate CleanVictimBlk commands to NXM space if the Cbox
CSR BC_CLEAN_VICTIM[0] bit is asserted and a SysDc ReadDataError has been gen-
erated. Systems that use clean victims must faithfully deallocate the CleanVictim VAF
entry.
Evict If the Cbox CSR ENABLE_EVICT is asserted, the 21264/EV67 will generate Evict com-
mands to NXM space. Systems may use this command to invalidate their duplicate tags.
Systems must respond with SysDc ChangeToDirtyFail to retire the NXM MAF entry.
RdBytes
RdLWs
RdQWs
Load instructions to I/O space are not speculative, so an I/O reference to NXM space is
an error. Systems must respond with ReadDataError and should generate a machine
check to indicate an operating system error.
WrBytes
WrLWs
WrQWs
Store instructions to I/O space are not speculative, so an I/O reference to NXM space is
an error. Systems must respond by deallocating the appropriate IOWB entries, and should
generate a machine check to indicate an operating system error.
FetchBlk
FetchBlkSpec Loads to noncached memory in NXM space may be speculative. Systems must respond
with a SysDc ReadDataError to retire the MAF entry.

4–40 Cache and External Interfaces
Alpha 21264/EV67 Hardware Reference Manual
System Port
4.7.10 Ordering of System Port Transactions
This section describes ordering of system port transactions. The two classes of transac-
tions are listed here:
•21264/EV67 commands and system probes
•System probes and SysDc transfers
4.7.10.1 21264/EV67 Commands and System Probes
This section describes the interaction of 21264/EV67-generated commands and system-
generated probes that reference the same cache block. Some definitions are presented
here:
•ProbeResponses generated by the 21264/EV67 respond to all system-generated
probe commands. System-generated data transfer commands respond to all 21264/
EV67-generated data transfer commands.
•The victim address file (VAF) and victim data buffer (VDB) entries each have inde-
pendent valid bits for both a victim and a probe.
•Probe results indicate a hit on a VAF/VDB and when a WrVictim command has
been sent to the system. Systems can decide whether to move the buffer once or
twice.
•ProbeResponses are issued in the order that the system-generated probes were
received; however, there is no requirement for the system to retain order when issu-
ing release buffer commands.
•Probe processing can stall inside the 21264/EV67 when the probe entry index
matches PA[19:6] of a previous probe entry in the VAF.
•The 21264/EV67 reserves one VAF entry for probe processing, so that VAF-full
conditions cannot stall the processing of probes at the head of the queue.
Table 4–33 lists all interactions between pending internal 21264/EV67 commands and
the Probe[2:0] command field, Next Cache Block State, described in Table 4–22.
Table 4–33 shows the 21264/EV67 response to system probe and in-flight command
interaction. In the table, note the following:
•ReadBlkVic and ReadBlkModVic commands do not appear in Table 4–33. If there
is interaction between the probe and the victim, it is the same as a WrVictimBlk
command.
CleanToDirty
SharedToDirty
STCChangeToDirty
ChangeToDirty commands to NXM space are impossible in the 21264/EV67 because all
NXM references to memory space are atomically filled with an Invalid cache status.
InvalToDirty
InvalToDirtyVic InvalToDirty commands are not speculative, so InvalToDirty commands to NXM space
indicate an operating system error. Systems should respond with a SysDc ReadDataError,
and should generate a machine check to indicate error.
Table 4–32 21264/EV67 Commands with NXM Addresses and System Response (Continued)
21264/EV67
Command NXM
Address System/21264/EV67 Response

Alpha 21264/EV67 Hardware Reference Manual
Cache and External Interfaces 4–41
System Port
•Probes that invalidate locked blocks do not generate a ReadBlkMod command. The
21264/EV67 fails the STx_C instruction as defined in the Alpha Architecture
Handbook, Version 4.
•All read commands (RdBlk, RdBlkMod, Fetch, InvalToDirty) do not interact
because the 21264/EV67 does not yet own the block.
Table 4–33 21264/EV67 Response to System Probe and In-Flight Command Interaction
Pending Internal
21264/EV67
Command 21264/EV67 Response to System Probe and In-Flight Command Interaction
ReadBlk
ReadBlkMod
FetchBlk
InvalToDirty
WrVictimBlk
This case assumes that a WrVictimBlk command has been sent to the system and another
agent has performed a load/store instruction to the same address. The 21264/EV67 pro-
vides VAF hit information with the probe response so that the system can manage the race
condition between the WrVictimBlk command from this processor and a possible WrVic-
timBlk command from the probing processor. This race condition can be managed by
either forcing the completion of the WrVictimBlk command to memory before allowing
the progress by the probing processor, or by killing the WrVictimBlk command in this
processor.
CleanToDirty
SharedToDirty This case assumes that a SetDirty command has been sent to the system environment
because of a store instruction that hit in the 21264/EV67 caches and that another processor
has performed a load/store instruction to the same address. The 21264/EV67 provides
MAF hit information so that the system can correctly respond to the Set/Dirty command.
If the next state of the probe was Invalid (the other processor performed a store instruc-
tion), and the probe reached the system serialization point before the Set/Dirty command,
the system must either fail the Set/Dirty command or provide the updated data from the
other processor.
STCChangeToDirty This case is similar to case 2, except that the initiating instruction for the Set/Dirty com-
mand is a STx_C. An address match with an invalidating probe must fail the Set/Dirty
command. Delivering the updated data from the other processor is not an option because
of the requirements of the LDx_L/STx_C instruction pair.

4–42 Cache and External Interfaces
Alpha 21264/EV67 Hardware Reference Manual
Bcache Port
4.7.10.2 System Probes and SysDc Commands
Ordering of cache transactions at the system serialization point must be reflected in the
21264/EV67 cache system. Table 4–34 shows the rules that a system must follow to
control the order of cache status update within the 21264/EV67 cache structures
(including the VAF) at the 21264/EV67 pins.
4.8 Bcache Port
The 21264/EV67 supports a second-level cache (Bcache) with 64-byte blocks. The
Bcache size can be 1MB, 2MB, 4MB, 8MB, or 16MB. The Bcache port has a 144-bit
data bus that is used for data transfers between the 21264/EV67 and the Bcache. All
Bcache control and address signal lines are clocked synchronously on Bcache clock cycle
boundaries.
Table 4–34 Rules for System Control of Cache Status Update Order
First Second Rule
Probe Probe To control the sequence of cache status updates between probes, systems
can present the probes in order to the 21264/EV67, and the 21264/EV67
will update the appropriate cache state (including the VAF) in order.
Probe SysDc MAF To ensure that a probe updates the internal cache status before a SysDc
MAF transaction (including fills and ChangeToDirtySuccess commands),
systems must wait for the probe response before presenting the SysDc
MAF command to the 21264/EV67. To ensure that a probe updates a VAF
entry before a SysDc VAF (release buffer), systems must wait for the
probe response.
Probe SysDc VAF Same as Probe/SysDc MAF, above.
SysDc MAF Probe To ensure that a SysDc MAF command updates the 21264/EV67 cache
system before a probe to the same address, systems must deliver the D1
(the second QW of data delivered to the 21264/EV67) before or in the
same cycle as the A3 of the probe (the last cycle of the 4-cycle probe com-
mand). This rule also applies to ChangeToDirtySuccess commands that
have a virtual D0 and D1 transaction.
SysDc MAF SysDc MAF SysDc MAF transactions can be ordered into the 21264/EV67 by ordering
them appropriately at the 21264/EV67 interface.
SysDc MAF SysDc VAF SysDc MAF transactions and SysDc VAF transactions cannot interact
within the 21264/EV67 because the 21264/EV67 does not generate MAF
transactions to the same address as existing VAF transactions.
SysDc VAF Probe To ensure that a SysDc VAF invalidates a VAF entry before a probe to the
same address, the SysDc VAF command must precede the first cycle of the
4-cycle probe command.
SysDc VAF SysDc MAF SysDc MAF transactions and SysDc VAF transactions cannot interact
within the 21264/EV67 because the 21264/EV67 does not generate MAF
transactions to the same address as existing VAF transactions.
SysD c VAF Sy sDc VA F SysDc VAF transactions can be ordered into the 21264/EV67 by ordering
them appropriately at the 21264/EV67 interface.

Alpha 21264/EV67 Hardware Reference Manual
Cache and External Interfaces 4–43
Bcache Port
The Bcache supports the following multiples of the GCLK period: 1.5X (dual-data
mode only), 2X, 2.5X, 3X, 3.5X, 4X, 5X, 6X, 7X, and 8X. However, the 21264/EV67
imposes a maximum Bcache clock period based on the SYSCLK ratio. Table 4–35 lists
the range of maximum Bcache clock periods. Section 4.7.8.2 describes fast mode.
The 21264/EV67 provides a range of programmable Cbox CSRs to manipulate the
Bcache port pins so that a variety of industry-standard SSRAMs can communicate effi-
ciently with the 21264/EV67. The following SSRAMs can be used:.
•Nonburst mode Reg/Reg late-write SSRAMs
•Burst mode Reg/Reg late-write dual-data SSRAMs
4.8.1 Bcache Port Pins
Table 3–1 defines the 21264/EV67 signal types referred to in this section. Table 4–36
lists the Bcache port pin groups along with their type, number, reference clock, and
functional description.
Table 4–35 Range of Maximum Bcache Clock Ratios
SYSCLK Ratio Bcache Clock Ratio with Fast Mode
Enabled Bcache Clock Ratio with Fast Mode
Disabled
1.5X 4.0X 7.0X
2.0X 4.0X 7.0X
2.5X 5.0X 8.0X
3.0X 6.0X 8.0X
3.5X 7.0X 8.0X
4.0X 7.0X 8.0X
5.0X 8.0X 8.0X
6.0X 8.0X 8.0X
7.0X 8.0X 8.0X
8.0X 8.0X 8.0X
Table 4–36 Bcache Port Pins
Pin Name Type Count Reference Clock Description
BcAdd_H[23:4] O_PP 20 Int_Index_BcClk Bcache index
BcCheck_H[15:0] B_DA_PP 16 Int_Data_BcClk ⇒ output
BcDataInClk_H ⇒ input ECC check bits for BcData
BcData_H[127:0] B_DA_PP 128 Int_Data_BcClk ⇒ output
BcDataInClk_H ⇒ input Bcache data
BcDataInClk_H[7:0] I_DA 8 NA Bcache data input clocks
BcDataOE_L O_PP 1 Int_Index_BcClk Bcache data output enable/chip
select
BcDataOutClk_H[3:0]
BcDataOutClk_L[3:0] O_PP 8 NA Bcache data clocks— high and low
version

4–44 Cache and External Interfaces
Alpha 21264/EV67 Hardware Reference Manual
Bcache Port
4.8.2 Bcache Clocking
For clocking, the Bcache port pins can be divided into three groups.
1. The Bcache index pins (address and control) are referenced to Int_Add_BcClk, an
internal version of the Bcache forwarded clock. The index pins are valid for the
whole period of the Int_Add_BcClk. The index pins are:
BcAdd_H[23:4]
BcDataOE_L
BcDataWr_L
BcLoad_L
BcTagOE_L
BcTagWr_L
2. The data pins, when driven as outputs, are referenced to Int_Data_BcClk, another
internal version of the Bcache forwarded clock. The data pins, when used as inputs,
can be referenced to the incoming Bcache clocks, BcDataInClk_H[7:0] and
BcTagInClk_H. Int_Data_BcClk can be delayed relative to Int_Add_BcClk from
0 to 3 GCLK cycles by using Cbox CSR BC_CPU_CLK_DELAY[1:0]. The data
pins are:
BcCheck_H[15:0]
BcData_H[127:0]
BcTag_H[42:20]
BcTagDirty_H
BcTagParity_H
BcDataWr_L O_PP 1 Int_Index_BcClk Bcache data write enable
BcLoad_L O_PP 1 Int_Index_BcClk Bcache burst enable
BcTag_H[42:20] B_DA_PP 23 Int_Data_BcClk ⇒ output
BcTagInClk_H ⇒ input Bcache tag data
BcTagDirty_H B_DA_PP 1 Int_Data_BcClk ⇒ output
BcTagInClk_H ⇒ input Bcache tag dirty bit
BcTagInClk_H I_DA 1 NA Tag input data reference clock
BcTagOE_L O_PP 1 Int_Index_BcClk Bcache tag output enable/chip
select
BcTagOutClk_H
BcTagOutClk_L O_PP 2 NA Bcache tag clock— high and low
versions
BcTagParity_H B_DA_PP 1 Int_Data_BcClk ⇒ output
BcTagInClk_H ⇒ input Bcache tag parity bit
BcTagShared_H B_DA_PP 1 Int_Data_BcClk ⇒ output
BcTagInClk_H ⇒ input Bcache tag shared bit
BcTagValid_H B_DA_PP 1 Int_Data_BcClk ⇒ output
BcTagInClk_H ⇒ input Bcache tag valid bit
BcVref I_DC_REF 1 NA Input reference voltage for tag data
BcTagWr_L O_PP 1 Int_Index_BcClk Bcache data write enable
Table 4–36 Bcache Port Pins (Continued)
Pin Name Type Count Reference Clock Description

Alpha 21264/EV67 Hardware Reference Manual
Cache and External Interfaces 4–45
Bcache Port
BcTagShared_H
BcTagValid_H
3. The Bcache clock pins (BcDataOutClk_
x
[3:0] and BcTagOutClk_
x
) clock the
index and data pins at the SSRAMs. These clocks can be delayed from
Int_Data_BcClk from 0 to 2 GCLK phases (half cycles) using Cbox CSR
BC_CPU_CLK_DELAY[1:0].
Table 4–37 provides the BC_CPU_CLK_DELAY[1:0] values, which is the delay
from BC_ADDRESS to BC_WRITE_DATA (and BC_CLOCK_OUT) in GCLK
cycles.
In the 21264/EV67 topology, the index pins are loaded by all the SSRAMs, while the
clock and data pins see a limit load. This arrangement requires a relatively large amount
of delay between the index pins and the Bcache clock pins to meet the setup constraints
at the SSRAMs. The 21264/EV67 Cbox CSRs can provide a programmable amount of
delay between the index and clock pins by using Cbox CSRs
BC_CPU_CLK_DELAY[1:0] and BC_CLK_DELAY[1:0].
Table 4–38 provides the BC_CLK_DELAY[1:0] values, which is the delay from
BC_WRITE_DATA to BC_CLOCK_OUT, in GCLK phases.
With BC_CPU_CLK_DELAY[1:0] and BC_CLK_DELAY[1:0], a 500-MHz 21264/
EV67 can provide up to 8 ns (3 × 2 + 2) of delay between the index and the outgoing
forwarded clocks. The relative loading difference between the data and the clock is
minimal, so Cbox CSR BC_CLK_DELAY[1:0] alone is sufficient to provide the delay
needed for the setup constraint at the Bcache data register.
4.8.2.1 Setting the Period of the Cache Clock
The free running Bcache clocks are derived from the 21264/EV67 GCLK. The period
of the Bcache clocks is programmed using the following three Cbox CSRs:
1. BC_CLK_LD_VECTOR[15:0]
2. BC_BPHASE_LD_VECTOR[3:0]
Table 4–37 BC_CPU_CLK_DELAY[1:0] Values
BC_CPU_CLK_DELAY[1:0] Value GCLK Cycles of Delay
00
11
22
33
Table 4–38 BC_CLK_DELAY[1:0] Values
BC_CLK_DELAY[1:0] Value GCLK Phases
0 Invalid (turns off BC_CLOCK_OUT)
10
21
32

4–46 Cache and External Interfaces
Alpha 21264/EV67 Hardware Reference Manual
Bcache Port
3. BC_FDBK_EN[7:0]
To program these three CSRs, the programmer must know the bit-rate of the Bcache
data, and whether only the rising edge or both edges of the clock are used to latch data.
For example, a 200-MHz late-write SSRAM has a data period of 5 ns. For a 2-ns
GCLK, the READCLK_RATIO must be set to 2.5X. This part is called a 2.5X SD (sin-
gle-data part).
Table 4–39 shows how the three CSRs are programmed for single-data devices.
With the exception of the 2.5X-SD and 3.5X-SD cases, the clock waveform generated
by the 21264/EV67 for the forwarded clocks has a 50-50 duty cycle. In the 2.5X-SD
case, the 21264/EV67 produces an asymmetric clock that is high for two GCLK phases
and low for three phases. Likewise, for the 3.5X-SD case, the 21264/EV67 produces an
asymmetric clock that is high for three GCLK phases and low for four GCLK phases.
Also, for both of these cases, the 21264/EV67 will only start transactions on the rising
edge of the GCLK and the Bcache clock. The 1.5X-SD case is not supported.
A dual-data rate (DDR) SSRAM’s data rate is derived in a similar manner, except that
because both edges of the clock are used, the SSRAM clock generated is 2X the period
of the data. This part is called a 2.5X DDR SSRAM.
Table 4–40 shows how the three CSRs are programmed for dual-data devices.
Table 4–39 Program Values to Set the Cache Clock Period (Single-Data)
Bcache Transfer BC_CLK_LD_VECTOR1
1These are hexadecimal values.
BC_BPHASE_LD_VECTOR1BC_FDBK_EN1
2.0X-SD 5555 0 01
2.5X-SD 94A5 3 02
3.0X-SD 9249 A 02
3.5X-SD 4C99 C 04
4.0X-SD 3333 0 01
5.0X-SD 8C63 5 02
6.0X-SD 71C7 0 10
7.0X-SD C387 A 04
8.0X-SD 0F0F 0 01
Table 4–40 Program Values to Set the Cache Clock Period (Dual-Data Rate)
Bcache
Transfer BC_CLK_LD_VECTOR1BC_BPHASE_LD_VECTOR1BC_FDBK_EN1
1.5X-DD 9249 A 02
2.0X-DD 3333 0 01
2.5X-DD 8C63 5 02
3.0X-DD 71C7 0 10
3.5X-DD C387 A 04

Alpha 21264/EV67 Hardware Reference Manual
Cache and External Interfaces 4–47
Bcache Port
In addition to programming the clock CSRs, the data-sample/drive Cbox CSRs, at the
pads, must be set appropriately. Table 4–41 lists these CSRs and provides their pro-
grammed value.
4.8.3 Bcache Transactions
The Cbox uses the programmed clock values to start data read, tag read, data write, and
tag write transactions on the rising edge of a Bcache clock. The Cbox can also be con-
figured to introduce a programmable number of bubbles when changing between write
and read commands. The following three sections describe these Bcache transactions.
4.8.3.1 Bcache Data Read and Tag Read Transactions
The 21264/EV67 always reads four pieces of data (64 bytes) from the Bcache during a
data read transaction, and always interrogates the tag array on the first cycle. Once
started, data read transactions are never cancelled. Assuming that the appropriate values
4.0X-DD 0F0F 0 01
5.0X-DD 7C1F 0 40
6.0X-DD F03F 0 10
7.0X-DD C07F 0 04
8.0X-DD 00FF 0 01
1These are hexadecimal values.
Table 4–41 Data-Sample/Drive Cbox CSRs
CBOX CSR Description
BC_DDM_FALL_EN[0] Enables the update of the 21264/EV67’s Bcache outputs referenced to the
falling edge of the Bcache forwarded clock. Dual-data RAMs assert this
CSR.
BC_TAG_DDM_FALL_EN[0] Enables the update of the 21264/EV67’s Bcache tag outputs referenced to the
falling edge of the Bcache forwarded clock. Alway deasserted.
BC_DDM_RISE_EN[0] Enables the update of the 21264/EV67’s Bcache outputs referenced to the ris-
ing edge of the Bcache forwarded clock. Always asserted.
BC_TAG_DDM_RISE_EN[0] Enables the update of the 21264/EV67’s Bcache tag outputs referenced to the
rising edge of the Bcache forwarded clock. Always asserted.
BC_DDMF_ENABLE[0] Enables the rising edge of the Bcache forwarded clock. Always asserted.
BC_DDMR_ENABLE[0] Enables the falling edge of the Bcache forwarded clock. Always asserted.
BC_FRM_CLK[0] Forces the 21264/EV67 to only start Bcache transactions on the rising edge
of Bcache clocks that also coincide with the rising edge of GCLK. Must be
asserted for all dual-data parts and single-data parts at 2.5X and 3.5X.
BC_CLKFWD_ENABLE[0] Enables clock forward enable. Always asserted.
Table 4–40 Program Values to Set the Cache Clock Period (Dual-Data Rate) (Continued)
Bcache
Transfer BC_CLK_LD_VECTOR1BC_BPHASE_LD_VECTOR1BC_FDBK_EN1
4–48 Cache and External Interfaces
Alpha 21264/EV67 Hardware Reference Manual
Bcache Port
have been programmed for the Bcache clock period, and with satisfactory delay param-
eters for the SSRAM setup/hold Bcache address latch requirements, a Bcache read
command proceeds through the 21264/EV67 Cbox as follows:
1. When the 21264/EV67 clocks out the first address value on the Bcache index pins
with the appropriate Int_Add_BcClk value, the Cbox loads the values of Cbox CSR
BC_LAT_DATA_PATTERN[31:0] and Cbox CSR
BC_LAT_TAG_PATTERN[23:0] into two shift registers, which shift during every
GCLK cycle.
2. The address and control pins are latched into the SSRAMs. During the next cycle,
the SSRAMs provide data and tag information to the 21264/EV67.
3. Using the returning forwarded clocks (BcDataInClk_H[7:0], BcTagInClk_H), the
data/tag information is loaded into the 21264/EV67 clock forwarding queue for the
Bcache.
4. Based on the value of BC_RCV_MUX_PRESET_CNT[1,0] (the unload pointer),
the result of a Bcache write command is loaded into a 21264/EV67 GCLK
(BPHASE) register.
5. The Cbox CSR BC_LAT_DATA_PATTERN[31:0] and
BC_LAT_TAG_PATTERN[23:0] contain the GCLK frequency at which the output
of the clock forward FIFO can be consumed by the processor. This provides GCLK
granularity for the Bcache interface, so that the 21264/EV67 can minimize latency
to the Bcache. When the values based on these Cbox CSRs are shifted down to the
bottom of the shift register, the processor samples the Bcache data and delivers it to
the consumers of load data in the 21264/EV67 functional units.
For example, when a 2.5X-SD SSRAM has a latency of eight GCLK cycles from
BcAdd_H[23:4] to the output of Bcache FIFO, Cbox CSR
BC_LAT_DATA_PATTERN[31:0] is programmed to 94816 and Cbox CSR
BC_LAT_TAG_PATTERN[23:0] is programmed to 816. The data pattern contains the
placement for four pieces of data and the aggregate rate of the data is 2.5X. In addition,
bit one of the BC_LAT_DATA_PATTERN is placed at a GCLK latency of six GCLK
cycles, which is the minimum latency supported by the 21264/EV67. The
BC_LAT_TAG_PATTERN contains the placement of the tag data to the 21264/EV67.
A shift of one to the left increases the latency of the Bcache transfer to nine GCLK
cycles, and a shift to the right reduces the latency of the Bcache transfer to seven GCLK
cycles.
The Cbox performs isolated tag read transactions in response to system probe com-
mands. In addition, when using burst-mode SSRAMs, the Cbox can combine a separate
tag read transaction with the tail end of a data read transaction, thus optimizing Bcache
bandwidth. A Bcache tag read transaction proceeds exactly like a Bcache data read
transaction, except that only the BC_LAT_TAG PATTERN is used to update the tag
shift register.
4.8.3.2 Bcache Data Write Transactions
During a data write transaction, the 21264/EV67 always writes four pieces of data (64
bytes of data and 8 bytes of ECC) to the Bcache, and always writes the tag array during
the first cycle. Once started, data write operations are never cancelled. Given the appro-

Alpha 21264/EV67 Hardware Reference Manual
Cache and External Interfaces 4–49
Bcache Port
priate programming of the Bcache clock period and delay parameters to satisfy SSRAM
setup/hold requirements of the Bcache address latch, a Bcache write transaction pro-
ceeds through the Cbox as follows:
1. The Cbox transmits the index and write control signals during an Int_Adr_BcClk
edge.
2. The data is placed on Bcache data, tag, and tag status pins on the appropriate
Int_Data_BcClk edge from 0 to 7 Bcache bit-times later, based on the Cbox CSR
BC_LATE_WRITE_NUM[2:0]. The BC_LATE_WRITE_NUM[2:0] supports the
late-write SSRAM, which optimize Bcache data bus bandwidth by minimizing
bubbles between read and write transactions. For example, single-data late-write
SSRAMs would need this CSR programmed to a value of one, and dual-data late-
write SSRAMs would need this CSR programmed to a value of two.
3. The difference between the data delivery (Int_Data_BcClk) and forwarded clocks
out provides the setup for the data at the Bcache data flip-flop.
4. For Bcache writes, the 21264/EV67 drivers are enabled on the GCLK BPHASE
preceding the start of a write transfer, and disabled on the succeeding GCLK
BPHASE at the end of a write transfer. Thus, the write data is enveloped by the
21264/EV67 drivers to guarantee that every data transfer has the same data-valid
window.
4.8.3.3 Bubbles on the Bcache Data Bus
When changing between read and write transactions on the bidirectional bus, it is often
necessary to introduce NOP cycles (bubbles) to allow the bus to settle and to drain the
Bcache read pipeline. The Cbox provides two CSRS, BC_RD_WR_BUBBLES[5:0]
and BC_WR_RD_BUBBLES[3:0], to help control the bubbles between read and write
transactions.
The optimum parameters for these CSRs are determined by formulas that include the
following terms:
Term Description
bcfrm Bcache frame clock.
•In dual-data mode, bcfrm is twice the ratio.
•In single-data mode, the value for bcfrm is determined by whether
the ratio is even or odd:
– When the ratio is even, bcfrm is equal to the ratio.
– When the ratio is odd, bcfrm is twice the ratio.
For example, in single-data mode:
GCLK The processor clock.
Ratio Bcfrm
22
2.5 5

4–50 Cache and External Interfaces
Alpha 21264/EV67 Hardware Reference Manual
Bcache Port
Ratio The number of GCLK cycles per peak Bcache bandwidth transfer. For example, a
ratio of 2.5 means the peak Bcache bandwidth is 16 bytes for every 2.5 GCLK
cycles.
rd_wr The minimum spacing required between the read and write indices at the data/tag
pins, expressed as GCLK cycles.
wr_rd The minimum spacing required between the write and read indices at the data/tag
pins, expressed as GCLK cycles.
Term Description

Alpha 21264/EV67 Hardware Reference Manual
Cache and External Interfaces 4–51
Bcache Port
The Relationship Between Write-to-Read — BC_WR_RD_BUBBLES and wr_rd
The following formulas calculate the relationship between the Cbox CSR
BC_WR_RD_BUBBLES and wr_rd:
wr_rd = (BC_WR_RD_BUBBLES – 1) * bcfrm
or
BC_WR_RD_BUBBLES = ((wr_rd + bcfrm – 1) / bcfrm) + 1
There is never a need to use a value of 0 or 1 for BC_WR_RD_BUBBLES.
If wr_rd = 4*ratio, then value 3 would be the minimum
BC_WR_RD_BUBBLES value when bcfrm = 2*ratio, and value 5 would be the
minimum BC_WR_RD_BUBBLES value when bcfrm = ratio.
There is a special case for ratio = 2.0 in single-data mode. In this case, the for-
mula is:
wr_rd = (BC_WR_RD_BUBBLES – 2) * bcfrm
The Relationship Between Read-to-Write — BC_RD_WR_BUBBLES and rd_wr
Use the following formula to calculate the value for the Cbox CSR
BC_RD_WR_BUBBLES that produces the minimum rd_wr restriction:
BC_RD_WR_BUBBLES = rd_wr – 6
Note that a value for BC_RD_WR_BUBBLES of zero really means 64 GCLK cycles.
In that case, amend the formula. For example, it is impossible to have rd_wr = 6 in
the 1.5x dual-data rate mode case.
4.8.4 Pin Descriptions
This section describes the characteristics of the Bcache interface pins.
4.8.4.1 BcAdd_H[23:4]
The BcAdd_H[23:4] pins are high drive outputs that provides the index for the Bcache.
The 21264/EV67 supports Bcache sizes of 1MB, 2MB, 4MB, 8MB, and 16MB. Table
4–42 lists the values to be programmed into Cbox CSRs BC_ENABLE[0] and
BC_SIZE[3:0] to support each size of the Bcache.
Table 4–42 Programming the Bcache to Support Each Size of the Bcache
BC_ENABLE[0] BC_SIZE[3:0] Bcache Size
1 0000 1MB
1 0001 2MB
1 0011 4MB
101118MB
1 1111 16MB

4–52 Cache and External Interfaces
Alpha 21264/EV67 Hardware Reference Manual
Bcache Port
When the Cbox CSR BC_BANK_ENABLE[0] is not set, the unused BcAdd_H[23:4]
pins are tied to zero. For example, when configured as a 4MB cache, the 21264/EV67
never changes BcAdd_H[23:22] from logic zero, and when BC_BANK_ENABLE[0]
is asserted, the 21264/EV67 drives the complement of the MSB index on the next
higher BcAdd_H pin.
4.8.4.2 Bcache Control Pins
The Bcache control pins (BcLoad_L, BcDataWr_L, BcDataOE_L, BcTagWr_L,
BcTagOE_L) are controlled using Cbox CSRs BC_BURST_MODE_ENABLE[0] and
BC_PENTIUM_MODE[0].
Table 4–43 shows the four combinations of Bcache control pin behavior obtained using
the two CSRs.
Table 4–44 lists the combination of control pin assertion for RAM_TYPE A.
Table 4–45 lists the combination of control pin assertion for RAM_TYPE B.
Table 4–43 Programming the Bcache Control Pins
BC_PENTIUM_MODE BC_BURST_MODE_ENABLE RAM_TYPE
0 0 RAM_TYPE A
0 1 RAM_TYPE B
1 0 Unsupported
1 1 Unsupported
Table 4–44 Control Pin Assertion for RAM_TYPE A
TYPE_A NOP RA0 RA1 RA2 RA3 NOP NOP WA0 WA1 WA2 WA3 NOP
BcLoad_L HHHHHHHHH H H H
BcDataOE_L HLLLLHHLL L L H
BcDataWr_L HHHHHHHLL L L H
BcTagOE_L HLHHHHHLH H H H
BcTagWr_L HHHHHHHLH H H H
Table 4–45 Control Pin Assertion for RAM_TYPE B
TYPE_B NOP RA0 RA1 RA2 RA3 NOP NOP WA0 WA1 WA2 WA3 NOP
BcLoad_L HLHHHHHLHHHH
BcDataOE_L HLLLLHHLLLLH
BcDataWr_L LHHHHLLLLLLL
BcTagOE_L HLHHHHHLHHHH
BcTagWr_L HHHHHHHLHHHH

Alpha 21264/EV67 Hardware Reference Manual
Cache and External Interfaces 4–53
Bcache Port
Table 4–46 lists the combination of control pin assertion for RAM_TYPE C.
Table 4–47 lists the combination of control pin assertion for RAM_TYPE D.
Notes:
1. The NOP condition for RAM_TYPE B is consistent with bursting nonPentium
style SSRAMs.
2. In both RAM_TYPE A and RAM_TYPE B, the pins BcDataOE_L and BcTagOE_L
function changes from output-enable control to chip-select control.
3. In both RAM_TYPE C and RAM_TYPE D SSRAMs, the pins BcDataOE_L and
BcTagOE_L function as an asynchronous output enable that envelopes the Bcache
read data by providing an extra cycle of output enable.
Using these Cbox CSRs, late-write nonbursting and dual-data rate SSRAMs can be
connected to the 21264/EV67 as described in Appendix E.
4.8.4.3 BcDataInClk_H and BcTagInClk_H
The BcDataInClk_H[7:0] and BcTagInClk_H pins are used to capture tag data and
data from the Bcache data and tag RAMs respectively. Dual-data rate SSRAMs provide
a clock output with the data output pins to minimize skew between the data and clock,
thus allowing maximum bandwidth. The 21264/EV67 internally synchronizes the data
to its GCLK with clock forward receive circuitry similar to that in the system interface.
For nonDDR SSRAMs, systems can connect the Bcache data and tag output clock pins
to the Bcache data and tag input clock pins.
Table 4–46 Control Pin Assertion for RAM_TYPE C
TYPE_C NOP RA0 RA1 RA2 RA3 NOP NOP WA0 WA1 WA2 WA3 NOP
BcLoad_L HHHHH H HHHHHH
BcDataOE_L HHLLLLLHHHHH
BcDataWr_L HHHHH H HLLLLH
BcTagOE_L HLLHHHHHHHHH
BcTagWr_L HHHHH H HLHHHH
Table 4–47 Control Pin Assertion for RAM_TYPE D
TYPE_D NOP RA0 RA1 RA2 RA3 NOP NOP WA0 WA1 WA2 WA3 NOP
BcLoad_L HL HHHHHLHHHH
BcDataOE_L HHL LLLLHHHHH
BcDataWr_L HHHHHHHLLLLH
BcTagOE_L HHL LHHHHHHHH
BcTagWr_L HHHHHHHLHHHH
4–54 Cache and External Interfaces
Alpha 21264/EV67 Hardware Reference Manual
Interrupts
4.8.5 Bcache Banking
Bcache banking is possible by decoding the index MSB (as determined by Cbox CSR
BC_SIZE[3:0]) and asserting Cbox CSR BC_BANK_ENABLE[0]. To facilitate bank-
ing, the 21264/EV67 provides the complement of the MSB bit in the next higher
unused index bit. For example, when configured as an 8MB cache with banking
enabled, the 21264/EV67 drives the inversion of PA[22] on BcAdd_H[23] for use as a
chip enable in a banked configuration. Because there is no higher index bit available for
16MB caches, this scheme only works for cache sizes of 1MB, 2MB, 4MB, and 8MB.
Setting BC_RD_RD_BUBBLE to 1 introduces one Bcache clock cycle of delay
between consecutive read transactions, regardless of whether or not they are read trans-
actions to the same bank.
Setting BC_WR_WR_BUBBLE to 1 introduces one Bcache clock cycle of delay
between consecutive write transactions, regardless of whether or not they are write
transactions to the same bank.
Setting BC_SJ_BANK_ENABLE to 1 introduces one Bcache clock cycle of delay
between consecutive read transactions to a different bank (based on the MSB of the
index), even if BC_RD_RD_BUBBLE is set to 0. No additional delay is inserted
between consecutive read transactions to the same bank or between consecutive write
transactions.
4.8.6 Disabling the Bcache for Debugging
The Bcache is a required component for a 21264/EV67-based system. However, for
debug purposes, the 21264/EV67 can be operated with the Bcache disabled. The
Bcache can be disabled by clearing all of the BC_ENABLE bits in the Cbox
WRITE_MANY CSR. When disabling the Bcache, the following additional steps must
be taken:
1. The various Bcache control bits in the Cbox WRITE_ONCE chain must be pro-
grammed to a valid combination (normally the same settings that would be used if
the Bcache were enabled).
2. The Bcache must still be initialized (using BC_INIT mode) during the reset PAL
flow, after which the Bcache should be left disabled.
3. Error Detection and Correction should be disabled by clearing DC_DAT_ERR_EN
(bit 7 of the DC_CTL IPR), or the following bits in the Cbox WRITE_ONCE chain
must be programmed to the indicated values:
BC_CLK_DELAY[1:0] = 0x1
BC_CPU_CLK_DELAY[1:0] = 0x1
BC_CPU_LATE_WRITE_NUM[1:0] = 0x1
BC_LATE_WRITE_NUM[2:0] = 0x0
BC_LATE_WRITE_UPPER = 0
DUP_TAG_ENABLE = 0
4.9 Interrupts
The system may request interrupts by way of the IRQ_H[5:0] pins. These six interrupt
sources are identical. They may be asynchronous, are level sensitive, and can be indi-
vidually masked by way of the EIE field of the CM_IER IPR. The system designer
determines how these signals are used and selects their relative priority.

Alpha 21264/EV67 Hardware Reference Manual
Internal Processor Registers 5–1
5
Internal Processor Registers
This chapter describes 21264/EV67 internal processor registers (IPRs). They are sepa-
rated into the following circuit logic groups: Ebox, Ibox, Mbox, and Cbox.
The gray areas in register figures indicate reserved fields. Bit ranges that are coupled
with the field name specify those bits in that named field that are included in the IPR.
For example, in Figure 5–2, the field named COUNTER[31:4] contains bits 31 through
4 of the COUNTER field from Section 5.1.1. The bit range of COUNTER[31:4] in the
IPR is also listed in the column Extent in Table 5–2. In many cases, such as this one, the
bit ranges correspond. However, the bit range of the named field need not always corre-
spond to the Extent in the IPR. For example, in Figure 5–14, the field VA[47:13] resides
in IPR IVA_FORM[37:3] under the stated conditions.
The register contents after initialization are listed in Section 7.8.
Table 5–1 lists the 21264/EV67 internal processor registers.
Table 5–1 Internal Processor Registers
Register Name Mnemonic Index
(Binary)
Score-
Board
Bit Access
MT/MF
Issued
from Ebox
Pipe
Latency
for
MFPR
(Cycles)
Ebox IPRs
Cycle counter CC 1100 0000 5 RW 1L 1
Cycle counter control CC_CTL 1100 0001 5 W0 1L —
Virtual address VA 1100 0010 4, 5, 6, 7 RO 1L 1
Virtual address control VA_CTL 1100 0100 5 WO 1L —
Virtual address format VA_FORM 1100 0011 4, 5, 6, 7 RO 1L 1
Ibox IPRs
ITB tag array write ITB_TAG 0000 0000 6 WO 0L —
ITB PTE array write ITB_PTE 0000 0001 4, 0 WO 0L —
ITB invalidate all process (ASM=0) ITB_IAP 0000 0010 4 WO 0L —
ITB invalidate all ITB_IA 0000 0011 4 WO 0L —
ITB invalidate single ITB_IS 0000 0100 4, 6 WO 0L —
ProfileMePC PMPC 0000 0101 — RO — —
Exception address EXC_ADDR 0000 0110 — RO 0L 3

5–2 Internal Processor Registers
Alpha 21264/EV67 Hardware Reference Manual
Instruction VA format IVA_FORM 0000 0111 5 RO 0L 3
Current mode CM 0000 1001 4 RW 0L 3
Interrupt enable IER 0000 1010 4 RW 0L 3
Interrupt enable and current mode IER_CM 0000 10xx 4 RW 0L 3
Software interrupt request SIRR 0000 1100 4 RW 0L 3
Interrupt summary ISUM 0000 1101 —RO— —
Hardware interrupt clear HW_INT_CLR 0000 1110 4 WO 0L —
Exception summary EXC_SUM 0000 1111 — RO 0L 3
PAL base address PAL_BASE 0001 0000 4 RW 0L 3
Ibox control I_CTL 0001 0001 4 RW 0L 3
Ibox status I_STAT 0001 0110 4 RW 0L 3
Icache flush IC_FLUSH 0001 0011 4 W 0L —
Icache flush ASM IC_FLUSH_ASM 0001 0010 4 WO 0L —
Clear virtual-to-physical map CLR_MAP 0001 0101 4, 5, 6, 7 WO 0L —
Sleep mode SLEEP 0001 0111 4, 5, 6, 7 WO 0L —
Process context register PCTX 01xn nnnn14W0L3
Process context register PCTX 01xx xxxx 4 R 0L 3
Performance counter control PCTR_CTL 0001 0100 4 RW 0L 3
Mbox IPRs
DTB tag array write 0 DTB_TAG0 0010 0000 2, 6 WO 0L —
DTB tag array write 1 DTB_TAG1 1010 0000 1, 5 WO 1L —
DTB PTE array write 0 DTB_PTE0 0010 0001 0, 4 WO 0L —
DTB PTE array write 1 DTB_PTE1 1010 0001 3, 7 WO 0L —
DTB alternate processor mode DTB_ALTMODE 0010 0110 6 WO 1L —
DTB invalidate all process (ASM = 0) DTB_IAP 1010 0010 7 WO 1L —
DTB invalidate all DTB_IA 1010 0011 7 WO 1L —
DTB invalidate single (array 0) DTB_IS0 0010 0100 6 WO 0L —
DTB invalidate single (array 1) DTB_IS1 1010 0100 7 WO 1L —
DTB address space number 0 DTB_ASN0 0010 0101 4 WO 0L —
DTB address space number 1 DTB_ASN1 1010 0101 7 WO 1L —
Memory management status MM_STAT 0010 0111 — RO 0L 3
Mbox control M_CTL 0010 1000 6 WO 0L —
Dcache control DC_CTL 0010 1001 6 WO 0L —
Dcache status DC_STAT 0010 1010 6 RW 0L 3
Table 5–1 Internal Processor Registers (Continued)
Register Name Mnemonic Index
(Binary)
Score-
Board
Bit Access
MT/MF
Issued
from Ebox
Pipe
Latency
for
MFPR
(Cycles)

Alpha 21264/EV67 Hardware Reference Manual
Internal Processor Registers 5–3
Ebox IPRs
5.1 Ebox IPRs
This section describes the internal processor registers that control Ebox functions.
5.1.1 Cycle Counter Register – CC
The cycle counter register (CC) is a read-write register. The lower half of CC is a
counter that, when enabled by way of CC_CTL[32], increments once each CPU cycle.
The upper half of the register is 32 bits of register storage that may be used as a counter
offset as described in the Alpha Architecture Handbook, Version 4 under Processor Cycle
Counter (PCC) Register.
A HW_MTPR instruction to the CC writes the upper half of the register and leaves the
lower half unchanged. The RPCC instruction returns the full 64-bit value of the register.
Figure 5–1 shows the cycle counter register.
Figure 5–1 Cycle Counter Register
5.1.2 Cycle Counter Control Register – CC_CTL
The cycle counter control register (CC_CTL) is a write-only register through which the
lower half of the CC register may be written and its associated counter enabled and dis-
abled. Figure 5–2 shows the cycle counter control register.
Figure 5–2 Cycle Counter Control Register
Cbox IPRs
Cbox data C_DATA 0010 1011 6 RW 0L 3
Cbox shift control C_SHFT 0010 1100 6 WO 0L Ò
1When n equals 1, that process context field is selected (FPE, PPCE, ASTRR, ASTER, ASN).
Table 5–1 Internal Processor Registers (Continued)
Register Name Mnemonic Index
(Binary)
Score-
Board
Bit Access
MT/MF
Issued
from Ebox
Pipe
Latency
for
MFPR
(Cycles)
OFFSET
COUNTER
63 32 31 0
LK99-0008A
CC_ENA
COUNTER[31:4]
63 433 332 31 0
LK99-0009A

5–4 Internal Processor Registers
Alpha 21264/EV67 Hardware Reference Manual
Ebox IPRs
Table 5–2 describes the CC_CTL register fields.
5.1.3 Virtual Address Register – VA
The virtual address register (VA) is a read-only register. When a DTB miss or fault
occurs, the associated effective virtual address is written into the VA register. VA is not
written when a LD_VPTE gets a DTB miss or Dstream fault. Figure 5–3 shows the vir-
tual address register.
Figure 5–3 Virtual Address Register
5.1.4 Virtual Address Control Register – VA_CTL
The virtual address control register (VA_CTL) is a write-only register that controls the
way in which the faulting virtual address stored in the VA register is formatted when it
is read by way of the VA_FORM register. It also contains control bits that affect the
behavior of the memory pipe virtual address sign extension checkers and the behavior
of the Ebox extract, insert, and mask instructions. Figure 5–4 shows the virtual address
control register.
Figure 5–4 Virtual Address Control Register
Table 5–2 Cycle Counter Control Register Fields Description
Name Extent Type Description
Reserved [63:33] ——
CC_ENA [32] WO Counter Enable.
When set, this bit allows the cycle counter to increment.
COUNTER[31:4] [31:4] WO CC[31:4] may be written by way of this field. Write transactions
to CC_CTL result in CC[3:0] being cleared.
Reserved [3:0] — —
VA[63:0]
63 0
LK99-0010A
63 29 32130 0
VPTB[63:30]
VA_FORM_32
VA_48
B_ENDIAN
LK
99
-
00
14A

Alpha 21264/EV67 Hardware Reference Manual
Internal Processor Registers 5–5
Ebox IPRs
Table 5–3 describes the virtual address control register fields.
5.1.5 Virtual Address Format Register – VA_FORM
The virtual address format register (VA_FORM) is a read-only register. It contains the
virtual page table entry address derived from the faulting virtual address stored in the
VA register. It also contains the virtual page table base and associated control bits stored
in the VA_CTL register.
Figure 5–5 shows VA_FORM when VA_CTL(VA_48) equals 0 and
VA_CTL(VA_FORM_32) equals 0.
Figure 5–5 Virtual Address Format Register (VA_48 = 0, VA_FORM_32 = 0)
Figure 5–6 shows VA_FORM when VA_CTL(VA_48) equals 1 and
VA_CTL(VA_FORM_32) equals 0.
Table 5–3 Virtual Address Control Register Fields Description
Name Extent Type Description
VPTB[63:30] [63:30] WO Virtual Page Table Base.
See the VA_FORM register section for details.
Reserved [29:3] ——
VA_FORM_32 [2] WO,0 This bit is used to control address formatting when reading the
VA_FORM register. See the section on the VA_FORM register for
details.
VA_48 [1] WO,0 This bit controls the format applied to effective virtual addresses
by the VA_FORM register and the memory pipe virtual address
sign extension checkers. When VA_48 is clear, the 43-bit virtual
address format is used, and when VA_48 is set, the 48-bit virtual
address format is used.
When VA_48 is set, the sign extension checkers generate an
access control violation (ACV) if VA[63:0] ≠ SEXT (VA[47:0]).
When VA_48 is clear, the sign extension checkers generate an
ACV if VA[63:0] ≠ SEXT(VA[42:0]).
B_ENDIAN [0] WO,0 Big Endian Mode.
When set, the shift amount (Rbv[2:0]) is inverted for EXTxx,
INSxx, and MSKxx instructions. The lower bits of the physical
address for Dstream accesses are inverted based upon the length
of the reference as follows:
Byte: Invert bits [2:0]
Word: Invert bits [2:1]
Longword: Inverts bit [2]
VPTB[63:33]
VA[42:13]
63 33 332 20
LK99-0011A

5–6 Internal Processor Registers
Alpha 21264/EV67 Hardware Reference Manual
Ibox IPRs
Figure 5–6 Virtual Address Format Register (VA_48 = 1, VA_FORM_32 = 0)
Figure 5–7 shows VA_FORM when VA_CTL(VA_48) equals 0 and
VA_CTL(VA_FORM_32) equals 1.
Figure 5–7 Virtual Address Format Register (VA_48 = 0, VA_FORM_32 = 1)
5.2 Ibox IPRs
This section describes the internal processor registers that control Ibox functions.
5.2.1 ITB Tag Array Write Register – ITB_TAG
The ITB tag array write register (ITB_TAG) is a write-only register. The ITB tag array
is written by way of this register. A write transaction to ITB_TAG writes a register out-
side the ITB array. When a write to the ITB_PTE register is retired, the contents of both
the ITB_TAG and ITB_PTE registers are written into the ITB entry. The specific ITB
entry that is written is determined by a round-robin algorithm; the algorithm writes to
entry number 0 as the first entry after the 21264/EV67 is reset. Figure 5–8 shows the
ITB tag array write register.
Figure 5–8 ITB Tag Array Write Register
5.2.2 ITB PTE Array Write Register – ITB_PTE
The ITB PTE array write register (ITB_PTE) is a write-only register through which the
ITB PTE array is written. A round-robin allocation algorithm is used. A write to the
ITB_PTE array, when retired, results in both the ITB_TAG and ITB_PTE arrays being
written. The specific entry that is written is chosen by the round-robin algorithm
described above. Figure 5–9 shows the ITB PTE array write register.
63 38 3743 342 20
VPTB[63:43]
SEXT(VA[47])
VA[47:13]
LK99-0012A
63 29 322 22130 0
VPTB[63:30]
VA[31:13]
LK99-0013A
63 48 47 13 12 0
VA[47:13]
LK99-0015A

Alpha 21264/EV67 Hardware Reference Manual
Internal Processor Registers 5–7
Ibox IPRs
Figure 5–9 ITB PTE Array Write Register
5.2.3 ITB Invalidate All Process (ASM=0) Register – ITB_IAP
The ITB invalidate all process register (ITB_IAP) is a pseudo register that, when writ-
ten to, invalidates all ITB entries whose ASM bit is clear. An explicit write to
IC_FLUSH_ASM is required to flush the Icache of blocks with ASM equal to zero.
5.2.4 ITB Invalidate All Register – ITB_IA
The ITB invalidate all register (ITB_IA) is a pseudo register that, when written to,
invalidates all ITB entries and resets the allocation pointer to its initial state. An
explicit write to IC_FLUSH is required to flush the Icache.
5.2.5 ITB Invalidate Single Register – ITB_IS
The ITB invalidate single register (ITB_IS) is a write-only register. Writing a virtual
page number to this register invalidates any ITB entry that meets one of the following
criteria:
•The ITB entry’s virtual page number matches ITB_IS[47:13] (or fewer bits if gran-
ularity hint bits are set in the ITB entry) and its ASN field matches the address
space number supplied in PCTX[46:39].
•The ITB entry’s virtual page number matches ITB_IS[47:13] and its ASM bit is set.
Figure 5–10 shows the ITB invalidate single register.
Figure 5–10 ITB Invalidate Single Register
Note: Because the Icache is virtually indexed and tagged, it is normally not nec-
essary to flush the Icache when paging. Therefore, a write to ITB_IS will
not flush the Icache.
63 9876544 443 13 312 11 10 0
PFN[43:13]
URE
SRE
ERE
KRE
GH[1:0]
ASM
LK
99
-
00
1
6
A
63 48 47 13 12 0
INVAL_ITB[47:13]
LK99-0017A

5–8 Internal Processor Registers
Alpha 21264/EV67 Hardware Reference Manual
Ibox IPRs
5.2.6 ProfileMe PC Register – PMPC
The ProfileMe PC register (PMPC) is a read-only register that contains the PC of the
last profiled instruction. Additional information is available in the I_STAT and
PCTR_CTL register descriptions.
Usage of PMPC in performance monitoring is described in Section 6.10.
Figure 5–11 shows the ProfileMe PC register.
Figure 5–11 ProfileMe PC Register
Table 5–4 describes the ProfileMe PC register fields.
5.2.7 Exception Address Register – EXC_ADDR
The exception address register (EXC_ADDR) is a read-only register that is updated by
hardware when it encounters an exception or interrupt.
EXC_ADDR[0] is set if the associated exception occurred in PALmode. The exception
actions are listed here:
•If the exception was a fault or a synchronous trap, EXC_ADDR contains the PC of
the instruction that triggered the fault or trap.
•If the exception was an interrupt, EXC_ADDR contains the PC of the next instruc-
tion that would have executed if the interrupt had not occurred.
Figure 5–12 shows the exception address register.
Figure 5–12 Exception Address Register
Table 5–4 ProfileMe PC Fields Description
Name Extent Type Description
PC[63:2] [63:2] RO Address of the profiled instruction
Reserved [1] RO Read as zero
PAL [0] RO Indicates that the PC field contains a physical-mode PALmode
address
63 210
PC[63:2]
PAL
LK
99
-
00
1
8
A
63 210
PC[63:2]
PAL
LK
99
-
00
1
8
A

Alpha 21264/EV67 Hardware Reference Manual
Internal Processor Registers 5–9
Ibox IPRs
5.2.8 Instruction Virtual Address Format Register — IVA_FORM
The instruction virtual address format register (IVA_FORM) is a read-only register. It
contains the virtual PTE address derived from the faulting virtual address stored in the
EXC_ADDR register, and from the virtual page table base, VA_48 and VA_FORM_32
bits, stored in the I_CTL register.
Figure 5–13 shows IVA_FORM when I_CTL(VA_48) equals 0 and
I_CTL(VA_FORM_32) equals 0.
Figure 5–13 Instruction Virtual Address Format Register (VA_48 = 0, VA_FORM_32 = 0)
Figure 5–14 shows IVA_FORM when I_CTL(VA_48) equals 1 and
I_CTL(VA_FORM_32) equals 0.
Figure 5–14 Instruction Virtual Address Format Register (VA_48 = 1, VA_FORM_32 = 0)
Figure 5–15 shows IVA_FORM when I_CTL(VA_48) equals 0 and
I_CTL(VA_FORM_32) equals 1.
Figure 5–15 Instruction Virtual Address Format Register (VA_48 = 0, VA_FORM_32 = 1)
5.2.9 Interrupt Enable and Current Processor Mode Register – IER_CM
The interrupt enable and current processor mode register (IER_CM) contains the inter-
rupt enable and current processor mode bit fields. These bit fields can be written either
individually or together with a single HW_MTPR instruction. When bits [7:2] of the
IPR index field of a HW_MTPR instruction contain the value 0000102, this register is
selected. Bits [1:0] of the IPR index indicate which bit fields are to be written: bit[1]
corresponds to the IER field and bit[0] corresponds to the processor mode field. A
HW_MFPR instruction to this register returns the values in both fields. Figure 5–16
shows the interrupt enable and current processor mode register.
63 33 332 20
VPTB[63:33]
VA[42:13]
LK
99
-
00
1
9
A
63 38 3743 342 20
VPTB[63:43]
SEXT(VA[47])
VA[47:13]
LK
99
-
00
2
0
A
63 29 322 22130 0
VPTB[63:30]
VA[31:13]
LK
99
-
00
21A

5–10 Internal Processor Registers
Alpha 21264/EV67 Hardware Reference Manual
Ibox IPRs
Figure 5–16 Interrupt Enable and Current Processor Mode Register
Table 5–5 describes the interrupt enable and current processor mode register fields.
5.2.10 Software Interrupt Request Register – SIRR
The software interrupt request register (SIRR) is a read-write register containing bits to
request software interrupts. To generate a particular software interrupt, its correspond-
ing bits in SIRR and IER[SIER] must both be set. Figure 5–17 shows the software
interrupt request register.
Table 5–5 IER_CM Register Fields Description
Name Extent Type Description
Reserved [63:39] ——
EIEN[5:0] [38:33] RW External Interrupt Enable
SLEN [32] RW Serial Line Interrupt Enable
CREN [31] RW Corrected Read Error Interrupt Enable
PCEN[1:0] [30:29] RW Performance Counter Interrupt Enables
SIEN[15:1] [28:14] RW Software Interrupt Enables
ASTEN [13] RW AST Interrupt Enable
When set, enables those AST interrupt requests that are also
enabled by the value in ASTER.
Reserved [12:5] — —
CM[1:0] [4:3] RW Current Mode
00 Kernel
01 Executive
10 Supervisor
11 User
Reserved [2:0] — —
63 39 2938 28 514 433 13 332 12 231 30 0
EIEN[5:0]
SLEN
CREN
PCEN[1:0]
SIEN[15:1]
ASTEN
CM[1:0]
LK
99
-
00
22A

Alpha 21264/EV67 Hardware Reference Manual
Internal Processor Registers 5–11
Ibox IPRs
Figure 5–17 Software Interrupt Request Register
Table 5–6 describes the software interrupt request register fields.
5.2.11 Interrupt Summary Register – ISUM
The interrupt summary register (ISUM) is a read-only register that records all pending
hardware, software, and AST interrupt requests that have their corresponding enable bit
set.
If a new interrupt (hardware, serial line, crd, or performance counters) occurs simulta-
neously with an ISUM read, the ISUM read returns zeros. That condition is normally
assumed to be a passive release condition. The interrupt is signaled again when the
PALcode returns to native mode. The effects of this condition can be minimized by
reading ISUM twice and ORing the results.
Usage of ISUM in performance monitoring is described in Section 6.10. Figure 5–18
shows the interrupt summary register.
Figure 5–18 Interrupt Summary Register
Table 5–6 Software Interrupt Request Register Fields Description
Name Extent Type Description
Reserved [63:29] ——
SIR[15:1] [28:14] RW Software Interrupt Requests
Reserved [13:0] — —
63 29 28 14 13 0
SIR[15:1]
LK99-0023A
63 39 29 938 28 8 514 433 13 332 231 11 10 0
EI[5:0]
SL
CR
PC[1:0]
SI[15:1]
ASTU
ASTS
ASTE
ASTK
LK
99
-
00
24A
30

5–12 Internal Processor Registers
Alpha 21264/EV67 Hardware Reference Manual
Ibox IPRs
Table 5–7 describes the interrupt summary register fields.
5.2.12 Hardware Interrupt Clear Register – HW_INT_CLR
The hardware interrupt clear register (HW_INT_CLR) is a write-only register used to
clear edge-sensitive interrupt requests. See Section D.31 for more information about the
PALcode restriction concerning this register. Figure 5–19 shows the hardware interrupt
clear register.
Figure 5–19 Hardware Interrupt Clear Register
Table 5–7 Interrupt Summary Register Fields Description
Name Extent Type Description
Reserved [63:39] ——
EI[5:0] [38:33] RO External Interrupts
SL [32] RO Serial Line Interrupt
CR [31] RO Corrected Read Error Interrupts
PC[1:0] [30:29] RO Performance Counter Interrupts
PC0 when PC[0] is set.
PC1 when PC[1] is set.
SI[15:1] [28:14] RO Software Interrupts
Reserved [13:11] — —
ASTU, ASTS [10],[9] RO AST Interrupts
For each processor mode, the bit is set if an associated AST
interrupt is pending. This includes the mode’s ASTER and
ASTRR bits and whether the processor mode value held in the
IER_CM register is greater than or equal to the value for the
mode.
Reserved [8:5] — —
ASTE, ASTK [4],[3] RO AST Interrupts
For each processor mode, the bit is set if an associated AST
interrupt is pending. This includes the mode’s ASTER and
ASTRR bits and whether the processor mode value held in the
IER_CM register is greater than or equal to the value for the
mode.
Reserved [2:0] — —
63 29 28 27 26 2533 32 31 30 0
SL
CR
PC[1:0]
MCHK_D
FBTP
LK
99
-
00
2
5
A

Alpha 21264/EV67 Hardware Reference Manual
Internal Processor Registers 5–13
Ibox IPRs
Table 5–8 describes the hardware interrupt clear register fields.
5.2.13 Exception Summary Register – EXC_SUM
The exception summary register (EXC_SUM) is a read-only register that contains
information about instructions that have triggered traps. The register is updated at trap
delivery time. Its contents are valid only if it is read (by way of a HW_MFPR) in the
first fetch block of the exception handler. There are three types of traps for which this
register captures related information:
•Arithmetic traps: The instruction generated an exceptional condition that should be
reported to the operating system, and/or the FPCR status bit associated with this
condition is clear and should be set by PALcode. Additionally, the REG field con-
tains the register number of the destination specifier for the instruction that trig-
gered the trap.
•Istream ACV: The BAD_IVA bit of this register indicates whether the offending
Istream virtual address is latched into the EXC_ADDR register or the VA register.
•Dstream exceptions: The REG field contains the register number of either the
source specifier (for stores) or the destination specifier (for loads) of the instruction
that triggered the trap.
Figure 5–20 shows the exception summary register.
Table 5–8 Hardware Interrupt Clear Register Fields Description
Name Extent Type Description
Reserved [63:33] ——
SL [32] W1C Clears serial line interrupt request
CR [31] W1C Clears corrected read error interrupt request
PC[1:0] [30:29] W1C Clears performance counter interrupt requests
MCHK_D [28] W1C Clears Dstream machine check interrupt request
Reserved [27] — —
FBTP [26] W1S Forces the next Bcache hit that fills the Icache to generate bad
Icache fill parity
Reserved [25:0] — —

5–14 Internal Processor Registers
Alpha 21264/EV67 Hardware Reference Manual
Ibox IPRs
Figure 5–20 Exception Summary Register
Table 5–9 describes the exception summary register fields.
Table 5–9 Exception Summary Register Fields Description
Name Extent Type Description
SEXT(SET_IOV) [63:48] RO, 0 Sign-extended value of bit 47, SET_IOV.
SET_IOV [47] RO PALcode should set FPCR[IOV].
SET_INE [46] RO PALcode should set FPCR[INE].
SET_UNF [45] RO PALcode should set FPCR[UNF].
SET_OVF [44] RO PALcode should set FPCR[OVF].
SET_DZE [43] RO PALcode should set FPCR[DZE].
SET_INV [42] RO PALcode should set FPCR[INV].
PC_OVFL [41] RO Indicates that EXC_ADDR was improperly sign extended for 48-
bit mode over/underflow IACV.
Reserved [40:14] RO, 0 Reserved for Compaq.
BAD_IVA [13] RO Bad Istream VA.
This bit should be used by the IACV PALcode routine to deter-
mine whether the offending I-stream virtual address is latched in
the EXC_ADDR register or the VA register. If BAD_IVA is clear,
EXC_ADDR contains the address; if BAD_IVA is set, VA con-
tains the address.
63 48 847 746 645 544 14 443 13 342 12 241 140 0
SEXT(SET_IOV)
SET_IOV
SET_INE
SET_UNF
SET_OVF
SET_DZE
SET_INV
PC_OVFL
BAD_IVA
REG[4:0]
INT
IOV
INE
UNF
FOV
DZE
INV
SWC
LK
99
-
00
2
6
A

Alpha 21264/EV67 Hardware Reference Manual
Internal Processor Registers 5–15
Ibox IPRs
5.2.14 PAL Base Register – PAL_BASE
The PAL base register (PAL_BASE) is a read-write register that contains the base phys-
ical address for PALcode. Its contents are cleared by chip reset but are not cleared after
waking up from sleep mode or from fault reset. Figure 5–21 shows the PAL base regis-
ter.
Figure 5–21 PAL Base Register
Table 5–10 describes the PAL base register fields.
5.2.15 Ibox Control Register – I_CTL
The Ibox control register (I_CTL) is a read-write register that controls various Ibox
functions. Its contents are cleared by chip reset. Figure 5–22 shows the Ibox control
register.
REG[4:0] [12:8] RO Destination register of load or operate instruction that triggered
the trap OR source register of store that triggered the trap. These
bits may contain the Rc field of an operate instruction or the Ra
field of a load or store instruction. The value is UNPREDICTABLE
if the trap was triggered by an ITB miss, interrupt, OPCDEC, or
other non load/st/operate.
INT [7] RO Set to indicate Ebox integer overflow trap, clear to indicate Fbox
trap condition.
IOV [6] RO Indicates Fbox convert-to-integer overflow or Ebox integer over-
flow trap.
INE [5] RO Indicates floating-point inexact error trap.
UNF [4] RO Indicates floating-point underflow trap.
FOV [3] RO Indicates floating-point overflow trap.
DZE [2] RO Indicates divide by zero trap.
INV [1] RO Indicates invalid operation trap.
SWC [0] RO Indicates software completion possible. This bit is set if the
instruction that triggered the trap contained the /S modifier.
Table 5–10 PAL Base Register Fields Description
Name Extent Type Description
Reserved [63:44] RO, 0 Reserved for Compaq.
PAL_BASE[43:15] [43:15] RW Base physical address for PALcode.
Reserved [14:0] RO, 0 Reserved for Compaq.
Table 5–9 Exception Summary Register Fields Description (Continued)
Name Extent Type Description
63 1544 1443 0
PAL_BASE[43:15]
LK99-0027A

5–16 Internal Processor Registers
Alpha 21264/EV67 Hardware Reference Manual
Ibox IPRs
Figure 5–22 Ibox Control Register
Table 5–11 describes the Ibox control register fields.
Table 5–11 Ibox Control Register Fields Description
Name Extent Type Description
SEXT(VPTB[47]) [63:48] RW,0 Sign extended VPTB[47].
VPTB[47:30] [47:30] RW,0 Virtual Page Table Base. See Section 5.1.5 for details.
CHIP_ID[5:0] [29:24] RO This is a read-only field that supplies the revision ID number
for the 21264/EV67 part.
21264/EV67 pass 2.2.2 ID is 0011102.
21264/EV67 pass 2.2.3 ID is 0011112.
21264/EV67 pass 2.4 ID is 0011002.
21264/EV67 pass 2.5 ID is 0001112.
BIST_FAIL [23] RO,0 Indicates the status of BiST (clear = pass, set = fail),
described in Section 11.5.1.
TB_MB_EN [22] RW,0 When set, the hardware ensures that the virtual-mode loads
in DTB and ITB fill flows that access the page table and the
subsequent virtual mode load or store that is being retried are
‘ordered’ relative to another processor’s stores. This must be
set for multiprocessor systems in which no MB instruction is
present in the TB fill flow, unless there are other mecha-
nisms present that ensure coherency.
SEXT(VPTB[47])
VPTB[47:30]
CHIP_ID[5:0]
BIST_FAIL
TB_MB_EN
MCHK_EN
ST_WAIT_64K
PCT1_EN
PCT0_EN
SINGLE_ISSUE_H
VA_FORM_32
VA_48
SL_RCV
HWE
BP_MODE[1:0]
SBE[1:0]
SDE[1:0]
SPE[2:0]
IC_EN[1:0]
SPCE
SL_XMIT
63 29 19 948 18 847 17 716 615 524 1423 13 322 12 221 11 130 20 10 0
LK
99
-
00
2
9
A

Alpha 21264/EV67 Hardware Reference Manual
Internal Processor Registers 5–17
Ibox IPRs
MCHK_EN [21] RW,0 Machine check enable — set to enable machine checks.
ST_WAIT_64K [20] RW,0 The stWait table is used to reduce load/store order traps.
When set, the stWait table is cleared after 64K cycles. When
clear, the stWait table is cleared after 16K cycles. See Sec-
tion 2.11.
PCT1_EN [19] RW,0 Enable performance counter #1. If this bit is one, the perfor-
mance counter will count if either the system (SPCE) or pro-
cess (PPCE) performance counter enable is asserted.
PCT0_EN [18] RW,0 Enable performance counter #0. If this bit is one, the perfor-
mance counter will count if EITHER the system (SPCE) or
process (PPCE) performance counter enable is set.
SINGLE_ISSUE_H [17] RW,0 When set, this bit forces instructions to issue only from the
bottom-most entries of the IQ and FQ.
VA_FORM_32 [16] RW,0 This bit controls address formatting on a read of the
IVA_FORM register.
VA_48 [15] RW,0 This bit controls the format applied to effective virtual
addresses by the IVA_FORM register and the Ibox virtual
address sign extension checkers. When VA_48 is clear, 43-
bit virtual address format is used, and when VA_48 is set,
48-bit virtual address format is used. The effect of this bit on
the IVA_FORM register is identical to the effect of
VA_CTL[VA_48] on the VA_FORM register. See Section
5.1.5.
When VA_48 is set, the sign extension checkers generate an
ACV if va[63:0] ≠ SEXT(va[47:0]). When VA_48 is clear,
the sign extension checkers generate an ACV if va[63:0] ≠
SEXT(va[42:0]).
This bit also affects DTB_DOUBLE traps. If set, the DTB
double miss traps vector to the DTB_DOUBLE_4 entry
point.
DTB_DOUBLE PALcode flow selection is not affected by
VA_CTL[VA_48].
SL_RCV [14] RO See Section 11.2.
SL_XMIT [13] WO When set, drives a value on SromClk_H. See Section 11.2.
HWE [12] RW,0 If set, allow PALRES intructions to be executed in kernel
mode. Note that modification of the ITB while in kernel
mode/native mode may cause UNPREDICTABLE behavior.
BP_MODE[1:0] [11:10] RW,0 Branch Prediction Mode Selection.
BP_MODE[1], if set, forces all branches to be predicted to
fall through. If clear, the dynamic branch predictor is chosen.
BP_MODE[0]. If set, the dynamic branch predictor chooses
local history prediction. If clear, the dynamic branch predic-
tor chooses local or global prediction based on the state of
the chooser.
Table 5–11 Ibox Control Register Fields Description (Continued)
Name Extent Type Description

5–18 Internal Processor Registers
Alpha 21264/EV67 Hardware Reference Manual
Ibox IPRs
5.2.16 Ibox Status Register – I_STAT
The Ibox status register (I_STAT) is a read/write-1-to-clear register that contains Ibox
status information.
Usage of I_STAT in performance monitoring is described in Section 6.10.
Figure 5–23 shows the Ibox status register.
SBE[1:0] [9:8] RW,0 Stream Buffer Enable.
The value in this bit field specifies the number of Istream
buffer prefetches (besides the demand-fill) that are launched
after an Icache miss. If the value is zero, only demand
requests are launched.
SDE[1:0] [7:6] RW,0 PALshadow Register Enable.
Enables access to the PALshadow registers. If SDE[1] is set,
R4-R7 and R20-R23 are used as PALshadow registers.
SDE[0] does not affect 21264/EV67 operation.
SPE[2:0] [5:3] RW,0 Super Page Mode Enable.
Identical to the SPE bits in the Mbox M_CTL SPE[2:0]. See
Section 5.3.9.
IC_EN[1:0] [2:1] RW,3 Icache Set Enable.
At least one set must be enabled. The entire cache may be
enabled by setting both bits. Zero, one, or two Icache sets
can be enabled.
This bit does not clear the Icache, but only disables fills to
the affected set.
SPCE [0] RW,0 System Performance Counting Enable.
Enables performance counting for the entire system if indi-
vidual counters (PCTR0 or PCTR1) are enabled by setting
PCT0_EN or PCT1_EN, respectively.
Performance counting for individual processes can be
enabled by setting PCTX[PPCE]. See Section 5.2.21 for
more information.
See Section 6.10 for information about performance count-
ing.
Table 5–11 Ibox Control Register Fields Description (Continued)
Name Extent Type Description

Alpha 21264/EV67 Hardware Reference Manual
Internal Processor Registers 5–19
Ibox IPRs
Figure 5–23 Ibox Status Register
Table 5–12 describes the Ibox status register fields.
Table 5–12 Ibox Status Register Fields Description
Name Extent Type Description
Reserved [63:41] RO Reserved for Compaq.
MIS [40] RO ProfileMe Mispredict Trap.
If the I_STAT[TRP] bit is set, this bit indicates that the profiled instruc-
tion caused a mispredict trap. JSR/JMP/RET/COR or HW_JSR/
HW_JMP/HW_RET/HW_COR mispredicts do not set this bit but can be
recognized by the presence of one of these instructions at the PMPC loca-
tion with the I_STAT[TRP] bit set. This identification is exact in all cases
except error condition traps. Hardware corrected Icache parity or Dcache
ECC errors, and machine check traps can occur on any instruction in the
pipeline.
TRP [39] RO ProfileMe Trap.
This bit indicates that the profiled instruction caused a trap. The trap type
field, PMPC register, and instruction at the PMPC location are needed to
distinguish all trap types.
LS0 [38] RO ProfileMe Load-Store Order Trap.
If the profiled instruction caused a replay trap, this bit indicates that the
precise trap cause was an Mbox load-store order replay trap.
If clear, this bit indicates that the replay trap was any one of the follow-
ing:
Mbox load-load order
Mbox load queue full
Mbox store queue full
Mbox wrong size trap (such as, STL → LDQ)
Mbox Bcache alias (2 physical addresses map to same Bcache line)
Mbox Dcache alias (2 physical addresses map to same Dcache line)
Icache parity error
Dcache ECC error
63 39 2938 2837 34 33 3241 40 30 0
MIS
TRP
LS0
TRAP TYPE[3:0]
ICM
OVR[2:0]
PAR
LK
99
-
003
1A

5–20 Internal Processor Registers
Alpha 21264/EV67 Hardware Reference Manual
Ibox IPRs
TRAP
TYPE[3:0] [37:34] RO ProfileMe Trap Types.
If the profiled instruction caused a trap (indicated by I_STAT[TRP]), this
field indicates the trap type as listed here:
Value Trap Type
0Replay
1 Invalid (unused)
2 DTB Double miss (3 level page tables)
3 DTB Double miss (4 level page tables)
4 Floating point disabled
5 Unaligned Load/Store
6 DTB Single miss
7 Dstream Fault
8OPCDEC
9 Invalid (use PMPC, described below)
10 Machine Check
11 Invalid (use PMPC, described below)
12 Arithmetic
13 Invalid (use PMPC, described below)
14 MT_FPCR
15 Reset
Traps due to ITB miss, Istream access violation, or interrupts are not
reported in the trap type field because they do not cause pipeline aborts.
Instead, these traps cause pipeline redirection and can be distinguished by
examining the PMPC value for the presence of the corresponding PAL-
code entry offset addresses indicated below. In these cases, the ProfileMe
interrupt will normally be delivered when exiting the trap PALcode flow
and the EXC_ADDR register will contain the original PC that encoun-
tered the redirect trap.
PMPC[14:0] Trap
0581 ITB miss
0481 Istream Access Violation
0681 Interrupt
ICM [33] RO ProfileMe Icache Miss.
This bit indicates that the profiled instruction was contained in an aligned
4-instruction Icache fetch block that requested a new Icache fill stream.
OVR[2:0] [32:30] RO ProfileMe Counter 0 Overcount.
This bit indicates a value (0-7) that must be subtracted from the counter 0
result to obtain an accurate count of the number of instructions retired in
the interval beginning three cycles after the profiled instruction reaches
pipeline stage 2 and ending four cycles after the profiled instruction is
retired.
PAR [29] W1C Icache Parity Error.
This bit indicates that the Icache encountered a parity error on instruction
fetch. When a parity error is detected, the Icache is flushed, a replay trap
back to the address of the error instruction is generated, and a correctable
read interrupt is requested.
Reserved [28:0] RO Reserved for Compaq.
Table 5–12 Ibox Status Register Fields Description (Continued)
Name Extent Type Description

Alpha 21264/EV67 Hardware Reference Manual
Internal Processor Registers 5–21
Ibox IPRs
5.2.17 Icache Flush Register – IC_FLUSH
The Icache flush register (IC_FLUSH) is a pseudo register. Writing to this register
invalidates all Icache blocks. The cache is flushed when the next HW_RET/STALL
instruction is retired. See Section D.20 for more information.
5.2.18 Icache Flush ASM Register – IC_FLUSH_ASM
The Icache flush ASM register (IC_FLUSH_ASM) is a pseudo register. Writing to this
register invalidates all Icache blocks with their ASM bit clear.
5.2.19 Clear Virtual-to-Physical Map Register – CLR_MAP
The clear virtual-to-physical map register (CLR_MAP) is a pseudo register that, when
written, results in the clearing of the current map of virtual to physical registers. This
register must only be written after there are no register-borne dependencies present and
there are no unretired instructions. See an example in the PALcode restrictions.
5.2.20 Sleep Mode Register – SLEEP
The sleep mode register (SLEEP) is a pseudo register that, when written, results in the
PLL speed being reduced and the chip entering a low-power mode. This register must
only be written after a sequence of code has been run which saves all necessary state to
DRAM, flushes the caches, and unmasks certain interrupts so the chip can be woken up.
See Section 7.3 for details.
5.2.21 Process Context Register – PCTX
The process context register (PCTX) contains information associated with the context
of a process. Any combination of the bit fields within this register may be written with
a single HW_MTPR instruction. When bits [7:6] of the IPR index field of a
HW_MTPR instruction contain the value 012, this register is selected. Bits [4:0] of the
IPR index indicate which bit fields are to be written. Usage of PCTX in performance
monitoring is described in Section 6.10.
Table 5–13 lists the correspondence between IPR index bits and register fields.
A HW_MFPR from this register returns the values in all of its component bit fields.
Figure 5–24 shows the process context register.
Table 5–13 IPR Index Bits and Register Fields
IPR Index Bit Register Field
0ASN
1 ASTER
2ASTRR
3 PPCE
4 FPE

5–22 Internal Processor Registers
Alpha 21264/EV67 Hardware Reference Manual
Ibox IPRs
Figure 5–24 Process Context Register
Table 5–14 describes the process context register fields.
Table 5–14 Process Context Register Fields Description
Name Extent Type Description
Reserved [63:47] ——
ASN[7:0] [46:39] RW Address space number.
Reserved [38:13] — —
ASTRR[3:0] [12:9] RW AST request register—used to request AST interrupts in
each of the four processor modes.
To generate a particular AST interrupt, its corresponding
bits in ASTRR and ASTER must be set, along with the
ASTE bit in IER.
Further, the value of the current mode bits in the PS register
must be equal to or higher than the value of the mode associ-
ated with the AST request.
The bit order with this field is:
User Mode 12
Supervisor Mode 11
Executive Mode 10
Kernel Mode 9
ASTER[3:0] [8:5] RW AST enable register—used to individually enable each of
the four AST interrupt requests.
The bit order with this field is:
User Mode 8
Supervisor Mode 7
Executive Mode 6
Kernel Mode 5
Reserved [4:3] — —
63 39 938 847 46 5413 312 2 1 0
ASN[7:0]
ASTRR[3:0]
ASTER[3:0]
FPE
PPCE
LK
99
-
003
2A

Alpha 21264/EV67 Hardware Reference Manual
Internal Processor Registers 5–23
Ibox IPRs
5.2.22 Performance Counter Control Register – PCTR_CTL
The performance counter control register (PCTR_CTL) is a read-write register that
controls the function of the performance counters for either aggregate counting or Pro-
fileMe sampling counting.
Usage of PCTR_CTL in performance monitoring is described in Section 6.10.
Figure 5–25 shows the performance counter control register.
Figure 5–25 Performance Counter Control Register
FPE [2] RW,1 Floating-point enable—if clear, floating-point instructions
generate FEN exceptions. This bit is set by hardware on
reset.
PPCE [1] RW Process performance counting enable.
Enables performance counting for an individual process
with counters PCTR0 or PCTR1, which are enabled by set-
ting PCT0_EN or PCT1_EN, respectively.
Performance counting for the entire system can be enabled
by setting I_CTL[SPCE]. See Section 5.2.15 for more infor-
mation.
See Section 6.10 for information about performance count-
ing.
Reserved [0] — —
Table 5–14 Process Context Register Fields Description (Continued)
Name Extent Type Description
63 48 2847 27 26 625 543210
SEXT(PCTR0_CTL[47])
PCTR0[19:0]
PM_STALLED
PM_KILLED_BM
PCTR1[19:0]
SL0
SL1[1:0]
VAL
TAK
LK
99
-
003
4A

5–24 Internal Processor Registers
Alpha 21264/EV67 Hardware Reference Manual
Ibox IPRs
Table 5–15 describes the performance counter control register fields.
Table 5–15 Performance Counter Control Register Fields Description
Name Extent Type Description
SEXT(PCTR0_CTL[47]) [63:48] RO When read, this field is sign extended from PCTR_CTL[47]. Writes
to this field are ignored.
PCTR0[19:0] [47:28] RW Performance counter 0.
PCTR0 is enabled by I_CTL[PCT0_EN] and either I_CTL[SPCE] or
PCTX[PPCE].
In Aggregate mode:
When enabled, PCTR0 is incremented at each cycle by the selected
input. (See Section 6.10.2 for more information.)
On overflow, if enabled by IER_CM[PCEN0],
ISUM[PC0] is set and an interrupt is triggered.
In ProfileMe mode:
On overflow, a count window is opened and PCTR0 is incremented
as described in Section 6.10.3. When the count window overflows, if
enabled by IER_CM[PCEN0], ISUM[PC0] is set and an interrupt is
triggered.
See Table 5–16 for counter modes.
PM_STALLED [27] RO The profiled instruction stalled for at least one cycle between the
fetch and map stages of the pipeline.
PM_KILLED_BM [26] RO The profiled instruction was killed during or before the cycle in
which it was mapped.
PCTR1[19:0] [25:6] RW Performance counter 1.
PCTR1 is enabled by I_CTL[PCT1_EN] and either I_CTL[SPCE] or
PCTX[PPCE].
In Aggregate mode:
When enabled, PCTR1 is incremented at each cycle by the selected
input. (See Section 6.10.2 for more information.)
On overflow, if enabled by IER_CM[PCEN1], ISUM[PC1] is set and
an interrupt is triggered.
In ProfileMe mode, how PCTR1 is incremented is described in Sec-
tion 6.10.3.
In either case, PCTR1 is incremented no more than 1 per cycle.
See Table 5–16 for counter modes.
Reserved [5] RO Reads to this field return zero. Writes to this field are ignored.
SL0 [4] RW Selector 0.
0 = Aggregate counting mode
1 = ProfileMe mode
See Table 5–16 for more information.
SL1[1:0] [3:2] RW Selector 1.
Selects counter PCTR0 and PCTR1 modes. See Table 5–16 for more
information.

Alpha 21264/EV67 Hardware Reference Manual
Internal Processor Registers 5–25
Mbox IPRs
5.3 Mbox IPRs
This section describes the internal processor registers that control Mbox functions.
5.3.1 DTB Tag Array Write Registers 0 and 1 – DTB_TAG0, DTB_TAG1
The DTB tag array write registers 0 and 1 (DTB_TAG0 and DTB_TAG1) are write-
only registers through which the two memory pipe DTB tag arrays are written. Write
transactions to DTB_TAG0 and DTB_TAG1 write data to registers outside the DTB
arrays. When write transactions to the corresponding DTB_PTE registers are retired,
the contents of both the DTB_TAG and DTB_PTE registers are written into their
respective DTB arrays, at locations determined by the round-robin allocation algorithm.
Figure 5–26 shows the DTB tag array write registers 0 and 1.
Figure 5–26 DTB Tag Array Write Registers 0 and 1
VAL [1] RO Profiled instruction valid.
When set, indicates a nontrapping profiled instruction retired valid.
When clear, indicates that a nontrapping profiled instruction was
killed after the cycle in which it was mapped. Valid retire/abort status
for a trapping profiled instruction is determined by the trap type (see
I_STAT[TRAP_TYPE]).
TAK [0] RO ProfileMe conditional branch taken.
Indicates program branch direction, if the profiled instruction is a
conditional branch.
Table 5–16 Performance Counter Control Register Input Select Fields
SL0[4] SL1[3:2] Mode PCTR0 PCTR1
0 00 Aggregate Retired instructions Cycle counting
0 01 Aggregate Cycle counting Not defined
0 10 Aggregate Retired instructions Bcache miss or long latency probes
0 11 Aggregate Cycle counting Mbox replay traps
1 00 ProfileMe Retired instructions Cycle counting
1 01 ProfileMe Cycle counting Inum retire delay
1 10 ProfileMe Retired instructions Bcache miss or long latency probes
1 11 ProfileMe Cycle counting Mbox replay traps
Table 5–15 Performance Counter Control Register Fields Description (Continued)
Name Extent Type Description
63 48 47 13 12 0
VA[47:13]
LK
99
-
0035
A

5–26 Internal Processor Registers
Alpha 21264/EV67 Hardware Reference Manual
Mbox IPRs
5.3.2 DTB PTE Array Write Registers 0 and 1 – DTB_PTE0, DTB_PTE1
The DTB PTE array write registers 0 and 1 (DTB_PTE0 and DTB_PTE1) are registers
through which the DTB PTE arrays are written. The entries to be written are chosen by
a round-robin allocation scheme. Write transactions to the DTB_PTE registers, when
retired, result in both the DTB_TAG and DTB_PTE arrays being written. Figure 5–27
shows the DTB PTE array write registers 0 and 1.
Figure 5–27 DTB PTE Array Write Registers 0 and 1
5.3.3 DTB Alternate Processor Mode Register – DTB_ALTMODE
The DTB alternate processor mode register (DTB_ALTMODE) is a write-only register
whose contents specify the alternate processor mode used by some HW_LD and
HW_ST instructions. Figure 5–28 shows the DTB alternate processor mode register.
Figure 5–28 DTB Alternate Processor Mode Register
63 62 98716 615 514 413 332 12 231 11 110 0
PA[43:13]
UWE
SWE
EWE
KWE
URE
SRE
ERE
KRE
GH[1:0]
ASM
FOW
FOR
LK
99
-
0036
A
63 210
ALT_MODE[1:0]
LK
99
-
003
7A

Alpha 21264/EV67 Hardware Reference Manual
Internal Processor Registers 5–27
Mbox IPRs
Table 5–17 describes the DTB_ALTMODE register fields.
5.3.4 Dstream TB Invalidate All Process (ASM=0) Register – DTB_IAP
The Dstream translation buffer invalidate all process (ASM=0) register (DTB_IAP) is a
write-only pseudo register. Write transactions to this register invalidate all DTB entries
in which the address space match (ASM) bit is clear.
5.3.5 Dstream TB Invalidate All Register – DTB_IA
The Dstream translation buffer invalidate all register (DTB_IA) is a write-only pseudo
register. Write transactions to this register invalidate all DTB entries and reset the DTB
not-last-used pointer to its initial state.
5.3.6 Dstream TB Invalidate Single Registers 0 and 1 – DTB_IS0,1
The Dstream translation buffer invalidate single registers (DTB_IS0 and DTB_IS1) are
write-only pseudo registers through which software may invalidate a single entry in the
DTB arrays. Writing a virtual page number to one of these registers invalidates any
DTB entry in the corresponding memory pipeline which meets one of the following cri-
teria:
•The DTB entry’s virtual page number matches DTB_IS[47:13] and its ASN field
matches DTB_ASN[63:56].
•The DTB entry’s virtual page number matches DTB_IS[47:13] and its ASM bit is
set.
Figure 5–29 shows the Dstream translation buffer invalidate single registers.
Figure 5–29 Dstream Translation Buffer Invalidate Single Registers
Table 5–17 DTB Alternate Processor Mode Register Fields Description
Name Extent Type Description
Reserved [63:2] ——
ALT_MODE[1:0] [1:0] WO Alt_Mode:
ALT_MODE[1:0] Mode
00 Kernel
01 Executive
10 Supervisor
11 User
63 48 47 13 12 0
VA[47:13]
LK99-0015A

5–28 Internal Processor Registers
Alpha 21264/EV67 Hardware Reference Manual
Mbox IPRs
5.3.7 Dstream TB Address Space Number Registers 0 and 1 – DTB_ASN0,1
The Dstream translation buffer address space number registers (DTB_ASN0 and
DTB_ASN1) are write-only registers that should be written with the address space
number (ASN) of the current process. Figure 5–30 shows the Dstream translation buffer
address space number registers 0 and 1.
Figure 5–30 Dstream Translation Buffer Address Space Number Registers 0 and 1
5.3.8 Memory Management Status Register – MM_STAT
The memory management status register (MM_STAT) is a read-only register.
When a Dstream TB miss or fault occurs, information about the error is latched in
MM_STAT. MM_STAT is not updated when a LD_VPTE gets a DTB miss instruction.
Figure 5–31 shows the memory management status register.
Figure 5–31 Memory Management Status Register
Table 5–18 describes the memory management status register fields.
Table 5–18 Memory Management Status Register Fields Description
Name Extent Type Description
Reserved [63:11] ——
DC_TAG_PERR [10] RO This bit is set when a Dcache tag parity error occurred during the
initial tag probe of a load or store instruction. The error created a
synchronous fault to the D_FAULT PALcode entry point and is
correctable. The virtual address associated with the error is avail-
able in the VA register.
OPCODE[5:0] [9:4] RO Opcode of the instruction that caused the error.
HW_LD is displayed as 3 and HW_ST is displayed as 7.
FOW [3] RO This bit is set when a fault-on-write error occurs during a write
transaction and PTE[FOW] was set.
63 56 55 0
ASN[7:0]
LK
99
-
0038
A
63 943211 110 0
DC_TAG_PERR
OPCODE[5:0]
FOW
FOR
ACV
WR
LK
99
-
0039
A

Alpha 21264/EV67 Hardware Reference Manual
Internal Processor Registers 5–29
Mbox IPRs
Note: The Ra field of the instruction that triggered the error can be obtained from
the Ibox EXC_SUM register.
5.3.9 Mbox Control Register – M_CTL
The Mbox control register (M_CTL) is a write-only register. Its contents are cleared by
chip reset. Figure 5–32 shows the Mbox control register.
Figure 5–32 Mbox Control Register
FOR [2] RO This bit is set when a fault-on-read error occurs during a read
transaction and PTE[FOR] was set.
ACV [1] RO This bit is set when an access violation occurs during a transac-
tion. Access violations include a bad virtual address.
WR [0] RO This bit is set when an error occurs during a write transaction.
Table 5–18 Memory Management Status Register Fields Description (Continued)
Name Extent Type Description
63 645310
SMC[1:0]
SPE[2:0]
LK
99
-
00
4
0
A

5–30 Internal Processor Registers
Alpha 21264/EV67 Hardware Reference Manual
Mbox IPRs
Table 5–19 describes the Mbox control register fields.
Note: Superpage accesses are only allowed in kernel mode. Non-kernel mode ref-
erences to superpages result in access violations.
5.3.10 Dcache Control Register – DC_CTL
The Dcache control register (DC_CTL) is a write-only register that controls Dcache
activity. The contents of DC_CTL are initialized by chip reset as indicated. Figure 5–33
shows the Dcache control register.
Table 5–19 Mbox Control Register Fields Description
Name Extent Type Description
Reserved [63:6] ——
SMC[1:0] [5:4] WO,0 Speculative miss control (see Section 4.6.4).
SPE[2:0] [3:1] WO,0 Superpage mode enables.
SPE[2], when set, enables superpage mapping when VA[47:46] = 2. In this
mode, VA[43:13] are mapped directly to PA[43:13] and VA[45:44] are
ignored.
SPE[1], when set, enables superpage mapping when VA[47:41] = 7E16. In
this mode, VA[40:13] are mapped directly to PA[40:13] and PA[43:41] are
copies of PA[40] (sign extension).
SPE[0], when set, enables superpage mapping when VA[47:30] = 3FFFE16.
In this mode, VA[29:13] are mapped directly to PA[29:13] and PA[43:30] are
cleared.
Reserved [0] — —
Bits Meaning When Set
00 Allow full-time speculation.
01 Force full-time conservative mode. Make retries wait until retire,
force all new stores that do not hit dirty to retry, and cause prefetches
with modify intent (see Section 2.6.2) to behave like normal
prefetches.
10 Place 21264/EV67 in periodic conservative mode by using an 8-bit
counter to add by 4 each time a branch mispredict happens and sub-
tract by one each time a conditional branch retires. Enter conserva-
tive mode if the MSB of the counter is set.
11 Place 21264/EV67 in periodic conservative mode by using an 8-bit
countner to add by 8 each time a branch mispredict happens and sub-
tract by one each time a conditional branch retires. Enter conserva-
tive mode if the MSB of the counter is set.

Alpha 21264/EV67 Hardware Reference Manual
Internal Processor Registers 5–31
Mbox IPRs
Figure 5–33 Dcache Control Register
Table 5–20 describes the Dcache control register fields.
5.3.11 Dcache Status Register – DC_STAT
The Dcache status register (DC_STAT) is a read-write register. If a Dcache tag parity
error or data ECC error occurs, information about the error is latched in this register.
Figure 5–34 shows the Dcache status register.
Table 5–20 Dcache Control Register Fields Description
Name Extent Type Description
Reserved [63:8] ——
DCDAT_ERR_EN [7] WO,0 Dcache data ECC and parity error enable.
DCTAG_PAR_EN [6] WO,0 Dcache tag parity enable.
F_BAD_DECC [5] WO,0 Force Bad Data ECC. When set, ECC data is not written into
the cache along with the block that is loaded by a fill or store.
Writing data that is different from that already in the block will
cause bad ECC to be present. Since the old ECC value will
remain, the ECC will be bad.
F_BAD_TPAR [4] WO,0 Force Bad Tag Parity. When set, this bit causes bad tag parity to
be put into the Dcache tag array during Dcache fill operations.
Reserved [3] — —
F_HIT [2] WO,0 Force Hit. When set, this bit causes all memory space load and
store instructions to hit in the Dcache, independent of the
Dcache tag address compare. F_HIT does not force the status of
the block to register as DIRTY (the tag status bits are still con-
sulted), so stores may still generate offchip activity.
In this mode, only one of the two sets may be enabled, and tag
parity checking must be disabled (set DCTAG_PER_EN to
zero).
SET_EN[1:0] [1:0] WO,3 Dcache Set Enable. At least one set must be enabled.
63 876543210
DCDAT_ERR_EN
DCTAG_PAR_EN
F_BAD_DECC
F_BAD_TPAR
F_HIT
SET_EN[1:0]
LK
99
-
00
41A

5–32 Internal Processor Registers
Alpha 21264/EV67 Hardware Reference Manual
Cbox CSRs and IPRs
Figure 5–34 Dcache Status Register
Table 5–21 describes the Dcache status register fields.
5.4 Cbox CSRs and IPRs
This section describes the Cbox CSRs and IPRs.
The Cbox configuration registers are split into three shift register chains:
•The hardware allocates 367 bits for the WRITE_ONCE chain, of which the 21264/
EV67 uses 304 bits. During hardware reset (after BiST), 367 bits are always
shifted into the WRITE_ONCE chain from the SROM, MSB first, so that the
unused bits are shifted out the end of the WRITE_ONCE chain.
•A 36-bit WRITE_MANY chain that is loaded using MTPR instructions to the Cbox
data register. Six bits of information are shifted into the WRITE_MANY chain dur-
ing each write transaction to the Cbox data register.
•A 60-bit Cbox ERROR_REG chain that is read by using MFFR instructions from
the Cbox data register in combination with MTPR instructions to the Cbox shift
register. Each write transaction to the Cbox shift register destructively shifts six bits
of information out of the Cbox error register.
Table 5–21 Dcache Status Register Fields Description
Name Extent Type Description
Reserved [63:5] ——
SEO [4] W1C Second error occurred. When set, this bit indicates that a second
Dcache store ECC error occurred within 6 cycles of the previous
Dcache store ECC error.
ECC_ERR_LD [3] W1C ECC error on load. When set, this bit indicates that a single-bit ECC
error occurred while processing a load from the Dcache or any fill.
ECC_ERR_ST [2] W1C ECC error on store. When set, this bit indicates that an ECC error
occurred while processing a store.
TPERR_P1 [1] W1C Tag parity error — pipe 1. When set, this bit indicates that a Dcache
tag probe from pipe 1 resulted in a tag parity error. The error is uncor-
rectable and results in a machine check.
TPERR_P0 [0] W1C Tag parity error — pipe 0. When set, this bit indicates that a Dcache
tag probe from pipe 0 resulted in a tag parity error. The error is uncor-
rectable and results in a machine check.
63 543210
SEO
ECC_ERR_LD
ECC_ERR_ST
TPERR_P1
TPERR_P0
LK
99
-
00
42A

Alpha 21264/EV67 Hardware Reference Manual
Internal Processor Registers 5–33
Cbox CSRs and IPRs
5.4.1 Cbox Data Register – C_DATA
Figure 5–35 shows the Cbox data register.
Figure 5–35 Cbox Data Register
Table 5–22 describes the Cbox data register fields.
5.4.2 Cbox Shift Register – C_SHFT
Figure 5–36 shows the Cbox shift register.
Figure 5–36 Cbox Shift Register
Table 5–23 describes the Cbox shift register fields.
5.4.3 Cbox WRITE_ONCE Chain Description
The WRITE_ONCE chain order is contained in Table 5–24. In the table:
•Many CSRs are duplicated for ease of hardware implementation. These CSRs are
indicated in italics. They must be written with values that are identical to the values
written to the original CSRs.
Table 5–22 Cbox Data Register Fields Description
Name Extent Type Description
Reserved [63:6] ——
C_DATA[5:0] [5:0] RW Cbox data register. A HW_MTPR instruction to this register causes six
bits of data to be placed into a serial shift register. When the
HW_MTPR instruction is retired, the data is shifted into the Cbox. After
the Cbox shift register has been accessed, performing a HW_MFPR
instruction to this register will return six bits of data.
Table 5–23 Cbox Shift Register Fields Description
Name Extent Type Description
Reserved [63:1] ——
C_SHIFT [0] W1 Writing a 1 to this register bit causes six bits of Cbox IPR data to shift into
the Cbox data register. Software can then use a HW_MFPR read operation
to the Cbox data register to read the six bits of data.
63 65 0
C_DATA[5:0]
LK
99
-
00
4
3
A
63 10
C_SHIFT
LK
99
-
00
44A

5–34 Internal Processor Registers
Alpha 21264/EV67 Hardware Reference Manual
Cbox CSRs and IPRs
•Only a brief description of each CSR is given. The functional description of these
CSRs is contained in Chapter 4.
•The order of multibit vectors is [MSB:LSB], so the LSB is first bit in the Cbox
chain.
Table 5–24 describes the Cbox WRITE_ONCE chain order from LSB to MSB.
Table 5–24 Cbox WRITE_ONCE Chain Order
Cbox WRITE_ONCE Chain Description
32_BYTE_IO[0] Enable 32_BYTE I/O mode.
SKEWED_FILL_MODE[0] Asserted when Bcache is at 1.5X ratio.
SKEWED_FILL_MODE[0] Duplicate of prior bit.
DCVIC_THRESHOLD[7:0] Threshold of the number of Dcache victims that will accumulate
before streamed write transactions to the Bcache are initiated. The
Cbox can accumulate up to six victims for streamed Dcache pro-
cessing. This register is programmed with the decoded value of the
threshold count.
BC_CLEAN_VICTIM[0] Enable clean victims to the system interface.
SYS_BUS_SIZE[1:0] Size of SysAddOut and SysAddOut buses.
SYS_BUS_FORMAT[0] Indicates system bus format.
SYS_CLK_RATIO[4:1] Speed of system bus.
Code Multiplier
0001 1.5X
0010 2.0X
0100 2.5X
1000 3.0X
DUP_TAG_ENABLE[0] Enable duplicate tag mode in the 21264/EV67.
PRB_TAG_ONLY[0] Enable probe-tag only mode in the 21264/EV67.
FAST_MODE_DISABLE[0] When asserted, disables fast data movement mode.
BC_RDVICTIM[0] Enables RdVictim mode on the pins.
BC_CLEAN_VICTIM[0] Duplicate CSR.
RDVIC_ACK_INHIBIT Enable inhibition of incrementing acknowledge counter for RdVic
commands.
SYSBUS_MB_ENABLE Enable MB commands offchip.
SYSBUS_ACK_LIMIT[0:4] Sysbus acknowledge limit CSR.
SYSBUS_VIC_LIMIT[0:2] Limit for victims.
BC_CLEAN_VICTIM[0] Duplicate CSR.
BC_WR_WR_BUBBLE[0] Write to write GCLK bubble.
BC_RD_WR_BUBBLES[0:5] Read to write GCLK bubbles for the Bcache interface.
BC_RD_RD_BUBBLE[0] Read to read GCLK bubble for banked Bcaches.
BC_SJ_BANK_ENABLE Enable bank mode for Bcache.
BC_WR_RD_BUBBLES[0:3] Write to read GCLK bubbles.

Alpha 21264/EV67 Hardware Reference Manual
Internal Processor Registers 5–35
Cbox CSRs and IPRs
DUP_TAG_ENABLE Duplicate CSR.
SKEWED_FILL_MODE Duplicate CSR.
BC_RDVICTIM Duplicate CSR.
SKEWED_FILL_MODE Duplicate CSR.
BC_RDVICTIM Duplicate CSR.
BC_CLEAN_VICTIM Duplicate CSR.
DUP_TAG_MODE Duplicate CSR.
SKEWED_FILL_MODE Duplicate CSR.
ENABLE_PROBE_CHECK Enable error checking during probe processing.
SPEC_READ_ENABLE[0] Enable speculative references to the system port.
SKEWED_FILL_MODE Duplicate CSR.
SKEWED_FILL_MODE Duplicate CSR.
MBOX_BC_PRB_STALL Must be asserted when BC_RATIO = 4.0X, 5.0X, 6.0X, 7.0X, or
8.0X.
BC_LAT_DATA_PATTERN[0:31] Bcache data latency pattern.
BC_LAT_TAG_PATTERN[0:23] Bcache tag latency pattern.
BC_RDVICTIM Duplicate CSR.
ENABLE_STC_COMMAND[0] Enable STx_C instructions to the pins.
BC_LATE_WRITE_NUM[0:2] Number of Bcache clocks to delay the data for Bcache write com-
mands.
BC_CPU_LATE_WRITE_NUM[0:1] Number of GCLK cycles to delay the Bcache clock/data from
index.
BC_BURST_MODE_ENABLE[0] Burst mode enable signal.
BC_PENTIUM_MODE[0] Enable Pentium mode RAM behavior.
SKEWED_FILL_MODE Duplicate CSR.
BC_FRM_CLK[0] Force all Bcache transactions to start on rising edges of the A phase
of a GCLK.
BC_CLK_DELAY[0:1] Delay of Bcache clock for 0,0,1,2 GCLK phases.
BC_DDMR_ENABLE[0] Enables the rising edge of the Bcache forwarded clock (always
enabled).
BC_DDMF_ENABLE[0] Enable the falling edge of the Bcache forwarded clock. (always
enabled).
BC_LATE_WRITE_UPPER[0] Asserted when (BC_LATE_WRITE_NUM > 3) or
((BC_LATE_WRITE_NUM = 3) and
(BC_CPU_LATE_WRITE_NUM > 1)).
BC_TAG_DDM_FALL_EN[0] Enables the update of the 21264/EV67 Bcache tag outputs based on
the falling edge of the forwarded clock.
Table 5–24 Cbox WRITE_ONCE Chain Order (Continued)
Cbox WRITE_ONCE Chain Description

5–36 Internal Processor Registers
Alpha 21264/EV67 Hardware Reference Manual
Cbox CSRs and IPRs
BC_TAG_DDM_RISE_EN[0] Enables the update of the 21264/EV67 Bcache tag outputs based on
the rising edge of the forwarded clock.
BC_CLKFWD_ENABLE[0] Enable clock forwarding on the Bcache interface.
BC_RCV_MUX_CNT_PRESET[0:1] Initial value for the Bcache clock forwarding unload pointer FIFO.
BC_LATE_WRITE_UPPER[0] Duplicate CSR.
SYS_DDM_FALL_EN[0] Enables the update of the 21264/EV67 system outputs based on the
falling edge of the system forwarded clock.
SYS_DDM_RISE_EN[0] Enables the update of the 21264/EV67 system outputs based on the
rising edge of the system forwarded clock.
SYS_CLKFWD_ENABLE[0] Enables clock forwarding on the system interface.
SYS_RCV_MUX_CNT_PRESET[0:1] Initial value for the system clock forwarding unload pointer FIFO.
SYS_CLK_DELAY[0:1] Delay of 0 to 2 phases between the forwarded clock out and
address/data.
SYS_DDMR_ENABLE[0] Enables the rising edge of the system forwarded clock (always
enabled).
SYS_DDMF_ENABLE[0] Enables the falling edge of the system forwarded clock (always
enabled).
BC_DDM_FALL_EN[0] Enables update of data/address on the rising edge of the system for-
warded clock.
BC_DDM_RISE_EN[0] Enables the update of data/address on the falling edge of the system
forwarded clock.
BC_CLKFWD_ENABLE Duplicate CSR.
BC_RCV_MUX_CNT_PRESET[0:1] Duplicate CSR.
BC_CLK_DELAY[0:1] Duplicate CSR.
BC_DDMR_ENABLE Duplicate CSR.
BC_DDMF_ENABLE Duplicate CSR.
SYS_DDM_FALL_EN Duplicate CSR.
SYS_DDM_RISE_EN Duplicate CSR.
SYS_CLKFWD_ENABLE Duplicate CSR.
SYS_RCV_MUX_CNT_PRESET[0:1] Duplicate CSR.
SYS_CLK_DELAY[0:1] Duplicate CSR.
SYS_DDMR_ENABLE Duplicate CSR.
SYS_DDMF_ENABLE Duplicate CSR.
BC_DDM_FALL_EN Duplicate CSR.
BC_DDM_RISE_EN Duplicate CSR.
BC_CLKFWD_ENABLE Duplicate CSR.
BC_RCV_MUX_CNT_PRESET[0:1] Duplicate CSR.
Table 5–24 Cbox WRITE_ONCE Chain Order (Continued)
Cbox WRITE_ONCE Chain Description

Alpha 21264/EV67 Hardware Reference Manual
Internal Processor Registers 5–37
Cbox CSRs and IPRs
SYS_DDM_FALL_EN Duplicate CSR.
SYS_DDM_RISE_EN Duplicate CSR.
SYS_CLKFWD_ENABLE Duplicate CSR.
SYS_RCV_MUX_CNT_PRESET[0:1] Duplicate CSR.
SYS_CLK_DELAY[0:1] Duplicate CSR.
SYS_DDMR_ENABLE Duplicate CSR.
SYS_DDMF_ENABLE Duplicate CSR.
BC_DDM_FALL_EN Duplicate CSR.
BC_DDM_RISE_EN Duplicate CSR.
BC_CLKFWD_ENABLE Duplicate CSR.
BC_RCV_MUX_CNT_PRESET[0:1] Duplicate CSR.
BC_CLK_DELAY[0:1] Duplicate CSR.
BC_DDMR_ENABLE Duplicate CSR.
BC_DDMF_ENABLE Duplicate CSR.
SYS_DDM_FALL_EN Duplicate CSR.
SYS_DDM_RISE_EN Duplicate CSR.
SYS_CLKFWD_ENABLE Duplicate CSR.
SYS_RCV_MUX_CNT_PRESET[0:1] Duplicate CSR.
SYS_CLK_DELAY[1:0] Duplicate CSR.
SYS_DDMR_ENABLE Duplicate CSR.
SYS_DDMF_ENABLE Duplicate CSR.
BC_DDM_FALL_EN Duplicate CSR.
BC_DDM_RISE_EN Duplicate CSR.
BC_CLKFWD_ENABLE Duplicate CSR.
BC_RCV_MUX_CNT_PRESET[1:0] Duplicate CSR.
SYS_CLK_DELAY[0:1] Duplicate CSR.
SYS_DDMR_ENABLE Duplicate CSR.
SYS_DDMF_ENABLE Duplicate CSR.
SYS_DDM_FALL_EN Duplicate CSR.
SYS_DDM_RISE_EN Duplicate CSR.
SYS_CLKFWD_ENABLE Duplicate CSR.
SYS_RCV_MUX_CNT_PRESET[0:1] Duplicate CSR.
CFR_GCLK_DELAY[0:3] Number of GCLK cycles to delay internal ClkFwdRst.
CFR_EV6CLK_DELAY[0:2] Number of EV6Clk_x cycles to delay internal ClkFwdRst.
Table 5–24 Cbox WRITE_ONCE Chain Order (Continued)
Cbox WRITE_ONCE Chain Description

5–38 Internal Processor Registers
Alpha 21264/EV67 Hardware Reference Manual
Cbox CSRs and IPRs
5.4.4 Cbox WRITE_MANY Chain Description
The WRITE_MANY chain order is contained in Table 5–25. Note the following:
•Many CSRs are duplicated for ease of hardware implementation. These CSR names
are indicated in italics and have two leading asterisks.
•Only a brief description of each CSR is given. The functional description of these
CSRs is contained in Chapter 3.
•The order of multibit vectors is [MSB:LSB], so the LSB is first bit in the Cbox
chain.
CFR_FRMCLK_DELAY[0:1] Number of FrameClk_x cycles to delay internal ClkFwdRst.
BC_LATE_WRITE_NUM[0:2] Duplicate CSR.
BC_CPU_LATE_WRITE_NUM[1:0] Duplicate CSR.
JITTER_CMD[0] Add one GCLK cycle to the SYSDC write path.
FAST_MODE_DISABLE[0] Duplicate CSR.
SYSDC_DELAY[3:0] Number of GCLK cycles to delay SysDc fill commands before
action by the Cbox.
DATA_VALID_DLY[1:0] Number of Bcache clock cycles to delay signal SysDataInValid
before sample by the Cbox.
BC_DDM_FALL_EN Duplicate CSR.
BC_DDM_RISE_EN Duplicate CSR.
BC_CPU_CLK_DELAY[0:1] Delay of Bcache clock for 0, 1, 2, 3 GCLK cycles.
BC_FDBK_EN[0:7] CSR to program the Bcache forwarded clock shift register feedback
points.
BC_CLK_LD_VECTOR[0:15] CSR to program the Bcache forwarded clock shift register load val-
ues.
BC_BPHASE_LD_VECTOR[0:3] CSR to program the Bcache forwarded clock b-phase enables.
SYS_DDM_FALL_EN Duplicate CSR.
SYS_DDM_RISE_EN Duplicate CSR.
SYS_CPU_CLK_DELAY[0:1] Delay of 0..3 GCLK cycles between the forwarded clock out and
address/data.
SYS_FDBK_EN[0:7] CSR to program the system forwarded clock shift register feedback
points.
SYS_CLK_LD_VECTOR[0:15] CSR to program the system forwarded clock shift register load val-
ues.
SYS_BPHASE_LD_VECTOR[0:3] CSR to program the system forwarded clock b-phase enables.
SYS_FRAME_LD_VECTOR[0:4] CSR to program the ratio between frame clock and system for-
warded clock.
SYSDC_DELAY[4] Fifth SYSDC_DELAY bit.
Table 5–24 Cbox WRITE_ONCE Chain Order (Continued)
Cbox WRITE_ONCE Chain Description

Alpha 21264/EV67 Hardware Reference Manual
Internal Processor Registers 5–39
Cbox CSRs and IPRs
Table 5–25 describes the Cbox WRITE_MANY chain order from LSB to MSB.
Figure 5–37 shows an example of PALcode used to write to the WRITE_MANY chain.
Figure 5–37 WRITE_MANY Chain Write Transaction Example
;
; Initialize the Bcache configuration in the Cbox
;
; BC_ENABLE = 1
; INIT_MODE = 0
; BC_SIZE = 0xF
; INVALID_TO_DIRTY_ENABLE = 3
; ENABLE_EVICT = 1
Table 5–25 Cbox WRITE_MANY Chain Order
Cbox WRITE_MANY Chain Description For Information:
BC_ENABLE[0] Enable the Bcache Table 4–42
INIT_MODE[0] Enable initialize mode Section 7.6
BC_SIZE[3:0] Bcache size Table 4–42
BC_ENABLE Duplicate CSR Table 4–42
BC_ENABLE Duplicate CSR Table 4–42
BC_SIZE[0:3] Duplicate CSR Table 4–42
BC_ENABLE1
1MBZ during initialization mode; see Section 7.6 for information.
Duplicate CSR Table 4–42
BC_ENABLE1Duplicate CSR Table 4–42
BC_ENABLE1Duplicate CSR Table 4–42
INVAL_TO_DIRTY_ENABLE[1] WH64 acknowledges Table 4–15
ENABLE_EVICT Enable issue evict Table 4–1
BC_ENABLE Duplicate CSR Table 4–42
INVAL_TO_DIRTY_ENABLE[0] WH64 acknowledges Table 4–15
BC_ENABLE Duplicate CSR Table 4–42
BC_ENABLE Duplicate CSR Table 4–42
BC_ENABLE Duplicate CSR Table 4–42
SET_DIRTY_ENABLE[0] SetDirty acknowledge programming Table 4–16
INVAL_TO_DIRTY_ENABLE[0] Duplicate CSR Table 4–15
SET_DIRTY_ENABLE[2:1] SetDirty acknowledge programming Table 4–16
BC_BANK_ENABLE[0] Enable bank mode for Bcache Section 4.8.5
BC_SIZE[0:3] Duplicate CSR Table 4–42
INIT_MODE Duplicate CSR Section 7.6
BC_WRT_STS[0:3] Write status for Bcache in initialize-mode
(Valid, Dirty, Shared, Parity) Section 7.6
5–40 Internal Processor Registers
Alpha 21264/EV67 Hardware Reference Manual
Cbox CSRs and IPRs
; SET_DIRTY_ENABLE = 6
; BC_BANK_ENABLE = 1
; BC_WRT_STS = 0
;
; The value for the write_many chain is based on Table 5–25.
;
; The value is sampled from MSB, 6 bits at a time, as it is written
; to EV6__DATA. Therefore, before the value can be shifted in, it must be
; inverted on a by 6 basis. The code then writes out 6 bits at a time,
; shifting right by 6 after each write.
;
; So the following transformation is done on the write_many value:
;
; [35:30]|[29:24]|[23:18]|[17:12]|[11:06]|[05:00] =>
; [05:00]|[11:06]|[17:12]|[23:18]|[29:24]|[35:30]
;
; WRITE_MANY chain = 0x07FBFFFFD
; value to be shifted in = 0xF7FFEFFC1
;
; Before the chain can be written, I_CTL[SBE] must be disabled,
; and the code must be forced into the Icache.
;
ALIGN_CACHE_BLOCK <^x47FF041F>; align with nops
mb ; wait for MEM-OP’s to complete
lda r0, ^x0086(r31) ; load I_CTL.....
hw_mtpr r0, EV6__I_CTL ; .....SDE=2, IC_EN=3, SBE=0
br r0, . ; create dest address
addq r0, #17, r0 ; finish computing dest address
hw_mtpr r31, EV6__IC_FLUSH ; flush the Icache
bne r31, . ; separate retires
hw_jmp_stall (r0) ; force flush
ALIGN_CACHE_BLOCK <^x47FF041F> ; align with nops
bc_config:
mb ; pull this block in Icache
lda r1, ^xFFC1(r31) ; data[15:00] = 0xFFC1
ldah r0, ^x7FFE(r31) ; data[31:16] = 0x7FFE
zap r1, #^x0c, r1 ; clear out bits [31:16]
bis r1, r0, r1 ; or in bits [31:16]
addq r31, #6, r0 ; shift in 6 x 6 bits
bc_config_shift_in:
hw_mtpr r1, EV6__DATA ; shift in 6 bits
subq r0, #1, r0 ; decrement R0
beq r0, bc_config_done ; done if R0 is zero
srl r1, #6, r1 ; align next 6 bits
br r31, bc_config_shift_in ; continue shifting
bc_config_done:
hw_mtpr r31, <EV6__MM_STAT ! 64> ; wait until last shift
beq r31, bc_config_end ; predicts fall thru
br r31, .-4 ; predict infinite loop
bis r31, r31, r31 ; nop
bis r31, r31, r31 ; nop
bc_config_end:

Alpha 21264/EV67 Hardware Reference Manual
Internal Processor Registers 5–41
Cbox CSRs and IPRs
5.4.5 Cbox Read Register (IPR) Description
The Cbox read register is read 6 bits at a time. Table 5–26 shows the ordering from LSB
to MSB.
Table 5–26 Cbox Read IPR Fields Description
Name Description
C_SYNDROME_1[7:0] If CMD is ChxToDirty, then C_SYNDROME_1 is X; otherwise, is syndrome for
upper QW in OW of victim that was scrubbed.
C_SYNDROME_0[7:0] If CMD is ChxToDirty, then C_SYNDROME_0 is X; otherwise, is syndrome for
lower QW in OW of victim that was scrubbed.
C_STAT[4:0]
1 Error status as specified only when Cbox WRITE_ONCE chain bit
SKEWED_ FILL_MODE[0] is clear; otherwise, error status is
generic DOUBLE_BIT_ERROR (1XXXX).
C_STS[3:0] If C_STAT equals xxx_MEM_ERR or xxx_BC_ERR, then C_STS contains the
status of the block as follows; otherwise, the value of C_STS is X:
C_ADDR[6:42] Address of last reported ECC or parity error. If C_STAT value is
DSTREAM_DC_ERR, only bits 6:19 are valid. If C_STAT value is
DOUBLE_BIT_ERROR and SKEWED_FILL_MODE[0] is set, then C_ADDR
is X.
Bits Error Status
0 0 0 0 0 Either no error, or error on a speculative load, or a Bcache vic-
tim read due to a Dcache/Bcache miss
0 0 0 0 1 BC_PERR (Bcache tag parity error)
0 0 0 1 0 DC_PERR (duplicate tag parity error)
0 0 0 1 1 DSTREAM_MEM_ERR
0 0 1 0 0 DSTREAM_BC_ERR
0 0 1 0 1 DSTREAM_DC_ERR
0 0 1 1 X PROBE_BC_ERR
0 1 0 0 0 Reserved
0 1 0 0 1 Reserved
0 1 0 1 0 Reserved
0 1 0 1 1 ISTREAM_MEM_ERR
0 1 1 0 0 ISTREAM_BC_ERR
0 1 1 0 1 Reserved
0 1 1 1 X Reserved
1 0 0 1 1 DSTREAM_MEM_DBL1
1 0 1 0 0 DSTREAM_BC_DBL1
1 1 0 1 1 ISTREAM_MEM_DBL1
1 1 1 0 0 ISTREAM_BC_DBL1
Bit Value Status of Block
7:4 Reserved
3 Parity
2 Valid
1 Dirty
0Shared

Alpha 21264/EV67 Hardware Reference Manual
Privileged Architecture Library Code 6–1
6
Privileged Architecture Library Code
This chapter describes the 21264/EV67 privileged architecture library code (PALcode).
The chapter is organized as follows:
•PALcode description
•PALmode environment
•Required PALcode function codes
•Opcodes reserved for PALcode
•Internal processor register access mechanisms
•PALshadow registers
•PALcode emulation of FPCR
•PALcode entry points
•Translation buffer fill flows
•Performance counter support
6.1 PALcode Description
PALcode is macrocode that provides an architecturally-defined, operating-system-spe-
cific programming interface that is common across all Alpha microprocessors. The
actual implementation of PALcode differs for each operating system. PALcode runs
with privileges enabled, instruction stream (Istream) mapping disabled, and interrupts
disabled. PALcode has privilege to use five special opcodes that allow functions such as
physical data stream (Dstream) references and internal processor register (IPR) manip-
ulation.
PALcode can be invoked by the following events:
•Reset
•System hardware exceptions (MCHK, ARITH)
•Memory-management exceptions
•Interrupts
•CALL_PAL instructions
PALcode has characteristics that make it appear to be a combination of microcode,
ROM BIOS, and system service routines, though the analogy to any of these other
items is not exact. PALcode exists for several major reasons:
6–2 Privileged Architecture Library Code
Alpha 21264/EV67 Hardware Reference Manual
PALmode Environment
•There are some necessary support functions that are too complex to implement
directly in a processor chip’s hardware, but that cannot be handled by a normal
operating system software routine. Routines to fill the translation buffer (TB),
acknowledge interrupts, and dispatch exceptions are some examples. In some archi-
tectures, these functions are handled by microcode, but the Alpha architecture is
careful not to mandate the use of microcode so as to allow reasonable chip imple-
mentations.
•There are functions that must run atomically, yet involve long sequences of instruc-
tions that may need complete access to all of the underlying computer hardware.
An example of this is the sequence that returns from an exception or interrupt.
•There are some instructions that are necessary for backward compatibility or ease
of programming; however, these are not used often enough to dedicate them to
hardware, or are so complex that they would jeopardize the overall performance of
the computer. For example, an instruction that does a VAX style interlocked mem-
ory access might be familiar to someone used to programming on a CISC machine,
but is not included in the Alpha architecture. Another example is the emulation of
an instruction that has no direct hardware support in a particular chip implementa-
tion.
In each of these cases, PALcode routines are used to provide the function. The routines
are nothing more than programs invoked at specified times, and read in as Istream code
in the same way that all other Alpha code is read. Once invoked, however, PALcode
runs in a special mode called PALmode.
6.2 PALmode Environment
PALcode runs in a special environment called PALmode, defined as follows:
•Istream memory mapping is disabled. Because the PALcode is used to implement
translation buffer fill routines, Istream mapping clearly cannot be enabled. Dstream
mapping is still enabled.
•The program has privileged access to all of the computer hardware. Most of the
functions handled by PALcode are privileged and need control of the lowest
levels of the system.
•Interrupts are disabled. If a long sequence of instructions need to be executed
atomically, interrupts cannot be allowed.
An important aspect of PALcode is that it uses normal Alpha instructions for most of its
operations; that is, the same instruction set that nonprivileged Alpha programmers use.
There are a few extra instructions that are only available in PALmode, and will cause a
dispatch to the OPCDEC PALcode entry point if attempted while not in PALmode. The
Alpha architecture allows some flexibility in what these special PALmode instructions do.
In the 21264/EV67, the special PALmode-only instructions perform the following func-
tions:
•Read or write internal processor registers (HW_MFPR, HW_MTPR)
•Perform memory load or store operations without invoking the normal memory-
management routines (HW_LD, HW_ST)
•Return from an exception or interrupt (HW_RET)

Alpha 21264/EV67 Hardware Reference Manual
Privileged Architecture Library Code 6–3
Required PALcode Function Codes
When executing in PALmode, there are certain restrictions for using the privileged
instructions because PALmode gives the programmer complete access to many of the
internal details of the 21264/EV67. Refer to Section 6.4 for information on these spe-
cial PALmode instructions.
Caution: It is possible to cause unintended side effects by writing what appears to be
perfectly acceptable PALcode. As such, PALcode is not something that
many users will want to change. Before writing PALcode, at least become
familiar with the information in Appendix D.
6.3 Required PALcode Function Codes
Table 6–1 lists opcodes required for all Alpha implementations. The notation used is
oo.ffff, where oo is the hexadecimal 6-bit opcode and ffff is the hexadecimal 26-bit
function code.
6.4 Opcodes Reserved for PALcode
Table 6–2 lists the opcodes reserved by the Alpha architecture for implementation-spe-
cific use. These opcodes are privileged and are only available in PALmode.
These instructions generally produce an OPCDEC exception if executed while the pro-
cessor is not in PALmode. If I_CTL[HWE] is set, these instructions can also be exe-
cuted in kernel mode. Software that uses these instructions must adhere to the PALcode
restrictions listed in this section.
6.4.1 HW_LD Instruction
PALcode uses the HW_LD instruction to access memory outside the realm of normal
Alpha memory management and to perform special Dstream load transactions. Data
alignment traps are disabled for the HW_LD instruction.
Figure 6–1 shows the HW_LD instruction format.
Table 6–1 Required PALcode Function Codes
Mnemonic Type Function Code
DRAINA Privileged 00.0002
HALT Privileged 00.0000
IMB Unprivileged 00.0086
Table 6–2 Opcodes Reserved for PALcode
Mnemonic Opcode Architecture
Mnemonic Function
HW_LD 1B PAL1B Dstream load instruction
HW_ST 1F PAL1F Dstream store instruction
HW_RET 1E PAL1E Return from PALcode routine
HW_MFPR 19 PAL19 Copies the value of an IPR into an integer GPR
HW_MTPR 1D PAL1D Writes the value of an integer GPR into an IPR

6–4 Privileged Architecture Library Code
Alpha 21264/EV67 Hardware Reference Manual
Opcodes Reserved for PALcode
Figure 6–1 HW_LD Instruction Format
Table 6–3 describes the HW_LD instruction fields.
6.4.2 HW_ST Instruction
PALcode uses the HW_ST instruction to access memory outside the realm of normal
Alpha memory management and to do special forms of Dstream store instructions. Data
alignment traps are inhibited for HW_ST instructions. Figure 6–2 shows the HW_ST
instruction format.
Figure 6–2 HW_ST Instruction Format
Table 6–3 HW_LD Instruction Fields Descriptions
Extent Mnemonic Value Description
[31:26] OPCODE 1B16 The opcode value.
[25:21] RA — Destination register number.
[20:16] RB — Base register for memory address.
[15:13] TYPE 0002Physical — The effective address for the HW_LD instruction is physical.
0012Physical/Lock — The effective address for the HW_LD instruction is
physical. It is the load lock version of the HW_LD instruction.
0102 Virtual/VPTE — Flags a virtual PTE fetch (LD_VPTE). Used by trap logic
to distinguish a single TB miss from a double TB miss. Kernel mode access
checks are performed.
1002Virtual — The effective address for the HW_LD instruction is virtual.
1012Virtual/WrChk — The effective address for the HW_LD instruction is
virtual. Access checks for fault-on-read (FOR), fault-on-write (FOW), read
and write protection.
1102Virtual/Alt — The effective address for the HW_LD instruction is virtual.
Access checks use DTB_ALT_MODE IPR.
1112Virtual/WrChk/Alt — The effective address for the HW_LD instruction is
virtual. Access checks for FOR, FOW, read and write protection. Access
checks use DTB_ ALT_MODE IPR.
[12] LEN 0
1
Access length is longword.
Access length is quadword.
[11:0] DISP — Holds a 12-bit signed byte displacement.
31 26 25 21 20 16 15 13 1112 0
FM-05654.AI4
TYPE
LEN
DISP
RBRA
OPCODE
31 26 25 21 20 16 15 13 1112 0
FM-05654.AI4
TYPE
LEN
DISP
RBRA
OPCODE

Alpha 21264/EV67 Hardware Reference Manual
Privileged Architecture Library Code 6–5
Opcodes Reserved for PALcode
Table 6–4 describes the HW_ST instruction fields.
6.4.3 HW_RET Instruction
The HW_RET instruction is used to return instruction flow to a specified PC. The RB
field of the HW_RET instruction specifies an integer GPR, which holds the new value
of the PC. Bit [0] of this register provides the new value of PALmode after the
HW_RET instruction is executed. Bits [15:14] of the instruction determine the stack
action.
Normally the HW_RET instruction succeeds a CALL_PAL instruction, or a trap han-
dler that pushed its PC onto the prediction stack. In this mode, the HINT should be set
to ‘10’ to pop the PC and generate a predicted target address for the HW_RET instruc-
tion.
In some conditions, the HW_RET instruction is used in the middle of a PALcode flow
to cause a group of instructions to retire. In these cases, if the HW_RET instruction
does not have a corresponding instruction that pushed a PC onto the stack, the HINT
field should be set to ‘00’ to keep the stack from being modified.
In the rare circumstance that the HW_RET instruction might be used like a JSR or
JSR_COROUTINE, the stack can be managed by setting the HINT bits accordingly.
See Section D.25 for more information about the HW_RET instruction.
Figure 6–3 shows the HW_RET instruction format.
Table 6–4 HW_ST Instruction Fields Descriptions
Extent Mnemonic Value Description
[31:26] OPCODE 1F16 The opcode value.
[25:21] RA — Write data register number.
[20:16] RB — Base register for memory address.
[15:13] TYPE 0002Physical — The effective address for the HW_ST instruction is physical.
0012Physical/Cond — The effective address for the HW_ST instruction is
physical. Store conditional version of the HW_ST instruction. The lock
flag is returned in RA. Refer to PALcode restrictions for correct use of this
function.
0102Virtual — The effective address for the HW_ST instruction is virtual.
1102Virtual/Alt — The effective address for the HW_ST instruction is virtual.
Access checks use DTB_ ALT_MODE IPR.
All others Unused.
[12] LEN 0
1
Access length is longword.
Access length is quadword.
[11:0] DISP — Holds a 12-bit signed byte displacement.

6–6 Privileged Architecture Library Code
Alpha 21264/EV67 Hardware Reference Manual
Opcodes Reserved for PALcode
Figure 6–3 HW_RET Instruction Format
Table 6–5 describes the HW_RET instruction fields.
6.4.4 HW_MFPR and HW_MTPR Instructions
The HW_MFPR and HW_MTPR instructions are used to access internal processor reg-
isters. The HW_MFPR instruction reads the value from the specified IPR into the inte-
ger register specified by the RA field of the instruction. The HW_MTPR instruction
writes the value from the integer GPR, specified by the RB field of the instruction, into
the specified IPR. Figure 6–4 shows the HW_MFPR and HW_MTPR instructions for-
mat.
Figure 6–4 HW_MFPR and HW_MTPR Instructions Format
Table 6–5 HW_RET Instruction Fields Descriptions
Extent Mnemonic Value Description
[31:26] OPCODE 1E16 The opcode value.
[25:21] RA — Register number. It should be R31.
[20:16] RB — Target PC of the HW_RET instruction. Bit [0] of the register’s contents
determines the new value of PALmode.
[15:14] HINT 00
01
10
11
HW_JMP — The PC is not pushed onto the prediction stack. The predicted
target is PC + (4*DISP[12:0]).
HW_JSR — The PC is pushed onto the prediction stack. The predicted
target is PC + (4*DISP[12:0]).
HW_RET — The prediction is popped off the stack and used as the target.
HW_COROUTINE — The prediction is popped off the stack and used as
the target. The PC is pushed onto the stack.
[13] STALL — If set, the fetcher is stalled until the HW_RET instruction is retired or
aborted. The 21264/EV67 will:
•Force a mispredict
•Kill instructions that were fetched beyond the HW_RET instruction
•Refetch the target of the HW_RET instruction
•Stall until the HW_RET instruction is retired or aborted
If instructions beyond the HW_RET have been issued out of order, they
will be killed and refetched.
[12:0] DISP — Holds a 13-bit signed longword displacement.
31 26 25 21 20 16 15 13 12 0
FM-05656.AI4
HINT
STALL
14
DISP
RBRA
OPCODE
31 26 25 21 20 16 15 0
FM-05657.AI4
87
SCBD_MASK
RBRA
OPCODE INDEX

Alpha 21264/EV67 Hardware Reference Manual
Privileged Architecture Library Code 6–7
Internal Processor Register Access Mechanisms
Table 6–6 describes the HW_MFPR and HW_MTPR instructions fields.
6.5 Internal Processor Register Access Mechanisms
This section describes the hardware and software access mechanisms that are used for
the 21264s IPRs.
Because the Ibox reorders and executes instructions speculatively, extra hardware is
required to provide software with the correct view of the architecturally-defined state.
The Alpha architecture defines two classes of state: general-purpose registers and
memory. Register renaming is used to provide architecturally-correct register file
behavior. The Ibox and Mbox each have dedicated hardware that provides correct mem-
ory behavior to the programmer. Because the internal processor registers are implemen-
tation-specific, and their state is not defined by the Alpha architecture, access
mechanisms for these registers may be defined that impose restrictions and limitations
on the software that uses them.
For every IPR, each instruction type can be classified by how it affects and is affected
by the value held by that IPR.
•Explicit readers are HW_MFPR instructions that explicitly read the value of the
IPR.
•Implicit readers are instructions whose behavior is affected by the value of the IPR.
For example, each load instruction is an implicit reader of the DTB.
•Explicit writers are HW_MTPR instructions that explicitly write a value into the
IPR.
•Implicit writers are instructions that may write a value into the IPR as a side effect
of execution. For example, a load instruction that generates an access violation is
an implicit writer of the VA, MM_STAT, and EXC_ADDR IPRs. In the 21264/
EV67, only instructions that generate an exception will act as implicit IPR writers.
Only certain IPRs, such as those with write-one-to-clear bits, are both implicitly and
explicitly written. The read-write semantics of these IPRs is controlled by software.
Table 6–6 HW_MFPR and HW_MTPR Instructions Fields Descriptions
Extent Mnemonic Value Description
[31:26] OPCODE 1916
1D16
The opcode value for the HW_MFPR instruction.
The opcode value for the HW_MTPR instruction.
[25:21] RA — Destination register for the HW_MFPR instruction. It should be R31
for the HW_MTPR instruction.
[20:16] RB — Source register for the HW_MTPR instruction. It should be R31 for the
HW_MFPR instruction.
[15:8] INDEX — IPR index.
[7:0] SCBD_MASK — Specifies which IPR scoreboard bits in the IQ are to be applied to this
instruction. If a mask bit is set, it indicates that the corresponding IPR
scoreboard bit should be applied to this instruction.
6–8 Privileged Architecture Library Code
Alpha 21264/EV67 Hardware Reference Manual
Internal Processor Register Access Mechanisms
6.5.1 IPR Scoreboard Bits
In previous Alpha implementations, IPR registers were not scoreboarded in hardware.
Software was required to schedule HW_MTPR and HW_MFPR instructions for each
machine’s pipeline organization in order to ensure correct behavior. This software
scheduling task is more difficult in the 21264/EV67 because the Ibox performs
dynamic scheduling. Hence, eight extra scoreboard bits are used within the IQ to help
maintain correct IPR access order. The HW_MTPR and HW_MFPR instruction for-
mats contain an 8-bit field that is used as an IPR scoreboard bit mask to specify which
of the eight IPR scoreboard bits are to be applied to the instruction.
If any of the unmasked scoreboard bits are set when an instruction is about to enter the
IQ, then the instruction, and those behind it, are stalled outside the IQ until all the
unmasked scoreboard bits are clear and the queue does not contain any implicit or
explicit readers that were dependent on those bits when they entered the queue. When
all the unmasked scoreboard bits are clear, and the queue does not contain any of those
readers, the instruction enters the IQ and the unmasked scoreboard bits are set.
HW_MFPR instructions are stalled in the IQ until all their unmasked IPR scoreboard
bits are clear.
When scoreboard bits [3:0] and [7:4] are set, their effect on other instructions is differ-
ent, and they are cleared in a different manner.
If any of scoreboard bits [3:0] are set when a load or store instruction enters the IQ, that
load or store instruction will not be issued from the IQ until those scoreboard bits are
clear.
Scoreboard bits [3:0] are cleared when the HW_MTPR instructions that set them are
issued (or are aborted). Bits [7:4] are cleared when the HW_MTPR instructions that set
them are retired (or are aborted).
Bits [3:0] are used for the DTB_TAG and DTB_PTE register pairs within the DTB fill
flows. These bits can be used to order writes to the DTB for load and store instructions.
See Sections 5.3.1 and 6.9.1.
Bit [0] is used in both DTB and ITB fill flows to trigger, in hardware, a lightweight
memory barrier (TB-MB) to be inserted between a LD_VPTE and the corresponding
virtual-mode load instruction that missed in the TB.
6.5.2 Hardware Structure of Explicitly Written IPRs
IPRs that are written by software are physically implemented as two registers. When
the HW_MTPR instruction that writes the IPR executes, it writes its value to the first
register. When the HW_MTPR instruction is retired, the contents of the first register are
written into the second register. Instructions that either implicitly or explicitly read the
value of the IPR access the second register. Read-after-write and write-after-write
dependencies are managed using the IPR scoreboard bits. To avoid write-after-read
conflicts, the second register is not written until the writer is retired. The writer will not
be retired until the previous reader is retired, and the reader is retired after it has read its
value from the second register.
Some groups of IPRs are built using a single shared first register. To prevent write-
after-write conflicts, IPRs that share a first register also share scoreboard bits.

Alpha 21264/EV67 Hardware Reference Manual
Privileged Architecture Library Code 6–9
Internal Processor Register Access Mechanisms
6.5.3 Hardware Structure of Implicitly Written IPRs
Implicitly written IPRs are physically built using only a single level of register, how-
ever the IPR has two hardware states associated with it:
1. Default State—The contents of the register may be written when an instruction gen-
erates an exception. If an exception occurs, write a new value into the IPR and go to
state 2.
2. Locked State—The contents of the register may only be overwritten by an except-
ing instruction that is older than the instruction associated with the contents of the
IPR. If such an exception occurs, overwrite the value of the IPR. When the trigger-
ing instruction, or instruction that is older than the triggering instruction, is killed
by the Ibox, go to state 1.
6.5.4 IPR Access Ordering
IPR access mechanisms must allow values to be passed through each IPR from a pro-
ducer to its intended consumers.
Table 6–7 lists all of the paired instruction orderings between instructions of the four
IPR access types. It specifies whether access order must be maintained, and if so, the
mechanisms used to ensure correct ordering.
Table 6–7 Paired Instruction Fetch Order
Second
Instruction First Instruction
Implicit Reader Implicit Writer Explicit Reader Explicit Writer
Implicit
Reader Read transac-
tions can be
reordered.
No IPRs in this class. Read transactions can
be reordered. A variety of mechanisms are
used to ensure order:
scoreboard bits to stall issue of
reader; HW_RET_STALL to
stall reader; double write plus
buffer blocks to force retire and
allow for propagation delay.
Implicit
Writer No IPRs in this
class. The hardware struc-
ture of implicitly
written IPRs handles
this case.
IPR-specific PALcode
restrictions are
required for this case.
An interlock mecha-
nism must be placed
between the explicit
reader and the implicit
writer (a read transac-
tion).
No IPRs in this class.
Explicit
Reader Read transac-
tions can be
reordered.
If the reader is in the
PALcode routine
invoked by the
exception associated
with the writer, then
ordering is guaran-
teed.
Read transactions can
be reordered. Scoreboard bits stall issue of
reader until writer is retired.

6–10 Privileged Architecture Library Code
Alpha 21264/EV67 Hardware Reference Manual
Internal Processor Register Access Mechanisms
For convenience of implementation, there is no IPR scoreboard bit checking within the
same fetch block (octaword-aligned octaword).
•Within one fetch block, there can be only one explicit writer (HW_MTPR) to an
IPR in a particular scoreboard group.
•Within one fetch block, an explicit writer (HW_MTPR) to an IPR in a particular
scoreboard group cannot be followed by an explicit reader (HW_MFPR) to an IPR
in that same scoreboard group.
•Within one fetch block, an explicit writer (HW_MTPR) to an IPR in a particular
scoreboard group cannot be followed by an implicit reader to an IPR in that score-
board group. This case covers writes to DTB_PTE or DTB_TAG followed by a
LD, ST, or any memory operation, including HW_RETs without the ‘stall’ bit set.
6.5.5 Correct Ordering of Explicit Writers Followed by Implicit Readers
Across fetch blocks, the correct ordering of the explicit write of the DTB_PTE or
DTB_TAG followed by an implicit reader (memory operation) is guaranteed using the
IPR scoreboard bits.
However, there are cases where correct ordering of explicit writers followed by implicit
readers cannot be guaranteed using the IPR scoreboard mechanism. If the instruction
that implicitly reads the IPR does so before the issue stage of the pipeline, the score-
board mechanism is not sufficient.
For example, modification of the ITB affects instructions before the issue state of the
pipeline. In this case, PALcode must contain a HW_RET instruction, with its stall bit
set, before any instruction that implicitly reads the IPR(s) in question. This prevents
instructions that are newer than the HW_RET instruction from being successfully
fetched, issued, and retired until after the HW_RET instruction is retired (or aborted).
There are also cases when the HW_RET with the STALL bit mechanism is not suffi-
cient. There may be additional propagation delay past the retirement of the HW_RET
instruction. In these cases, instead of using a HW_RET, a suggested method of ensur-
ing the ordering is coding a group of 5 fetch blocks, where the first contains the
HW_MTPR to the IPR, the second contains a HW_MTPR to the same IPR or one in the
same scoreboard group, and where the following 3 fetch blocks each contain at least
one non-NOP instruction. See Appendix D for a listing of cases where this method is
recommended.
Explicit
Writer Reader reads
second register.
Writer cannot
write second
register until it
is retired.
Write-one-to-clear
bits, or performance
counter special case.
For example, perfor-
mance counter incre-
ments are typically
not scoreboarded
against read transac-
tions.
Reader reads second
register. Writer cannot
write second register
until it is retired.
Scoreboard bits stall second
writer in map stage until first
writer is retired.
Table 6–7 Paired Instruction Fetch Order (Continued)
Second
Instruction First Instruction
Alpha 21264/EV67 Hardware Reference Manual
Privileged Architecture Library Code 6–11
PALshadow Registers
6.5.6 Correct Ordering of Explicit Readers Followed by Implicit Writers
Certain IPRs that are updated as a result of faulting memory operations require PAL-
code assistance to maintain ordering against newer instructions. Consider the following
code sequence:
HW_MFPR IPR_MM_STAT
LDQ rx,(ry)
It is typically the case that these instructions would issue in-order:
•The MFPR is data-ready and both instructions use a lower subcluster. However, the
HW_MFPRs (and HW_MTPRs) respond to certain resource-busy indications and
do not issue when the MBOX informs the IBOX that a certain set of resources
(store bubbles) are busy.
•The LDs respond to a different set of resource-busy indications (load-bubbles) and
could issue around the HW_MFPR in the presence of the former. PALcode assis-
tance is required to enforce the issue order.
One totally reliable method is to insert an MB (memory barrier) instruction before the
first load that occurs after the HW_MFPR MM_STAT. Another method would be to
force a register dependency between the HW_MFPR and the LD.
6.6 PALshadow Registers
The 21264/EV67 contains eight extra virtual integer registers, called shadow registers,
which are available to PALcode for use as scratch space and storage for commonly used
values. These registers are made available under the control of the SDE[1] field of the
I_CTL IPR. These shadow registers overlay R4 through R7 and R20 through R23,
when the CPU is in PALmode and SDE[1] is set.
PALcode generally runs with shadow mode enabled. Any PALcode that supports
CALL_PAL instructions must run in that mode because the hardware writes a
PALshadow register with the return address of CALL_PAL instructions.
PALcode may occasionally be required to toggle shadow mode to obtain access to the
overlayed registers. See the PALcode restriction, Updating I_CTL[SDE], in Section
D.32.
6.7 PALcode Emulation of the FPCR
The FPCR register contains status and control bits. They are accessed by way of the
MT_FPCR and MF_FPCR instructions. The register is physically implemented like an
explicitly written IPR. It may be written with a value from the floating-point register
file by way of the MT_FPCR instruction. Architecturally-compliant FPCR behavior
requires PALcode assistance. The FPCR register must operate as listed here:
1. Correct operation of the status bits, which must be set when a floating-point
instruction encounters an exceptional condition, independent of whether a trap for
the condition is enabled.
2. Correct values must be returned when the FPCR is read by way of a MF_FPCR
instruction.
6–12 Privileged Architecture Library Code
Alpha 21264/EV67 Hardware Reference Manual
PALcode Entry Points
3. Correct actions must occur when the FPCR is written by way of a MT_FPCR
instruction.
6.7.1 Status Flags
The FPCR status bits in the 21264/EV67 are set with PALcode assistance. Floating-
point exceptions, for which the associated FPCR status bit is clear or for which the
associated trap is enabled, result in a hardware trap to the ARITH PALcode routine. The
EXC_SUM register contains information to allow this routine to update the FPCR
appropriately, and to decide whether to report the exception to the operating system.
6.7.2 MF_FPCR
The MF_FPCR is issued from the floating-point queue and executed by the Fbox. No
PALcode assistance is required.
6.7.3 MT_FPCR
The MT_FPCR instruction is issued from the floating-point queue. This instruction is
implemented as an explicit IPR write operation. The value is written into the first latch,
and when the instruction is retired, the value is written into the second latch. There is no
IPR scoreboarding mechanism in the floating-point queue, so PALcode assistance is
required to ensure that subsequent readers of the FPCR get the updated value.
After writing the first latch, the MT_FPCR instruction invokes a synchronous trap to
the MT_FPCR PALcode entry point. The PALcode can return using a HW_RET
instruction with its STALL bit set. This sequence ensures that the MT_FPCR instruc-
tion will be correctly ordered for subsequent readers of the FPCR.
6.8 PALcode Entry Points
PALcode is invoked at specific entry points, of which there are two classes:
CALL_PAL and exceptions.
6.8.1 CALL_PAL Entry Points
CALL_PAL entry points are used whenever the Ibox encounters a CALL_PAL instruc-
tion in the Istream. To speed the processing of CALL_PAL instructions, CALL_PAL
instructions do not invoke pipeline aborts but are processed as normal jumps to the off-
set from the contents of the PAL_BASE register, which is specified by the CALL_PAL
instruction’s function field.
The Ibox fetches a CALL_PAL instruction, bubbles one cycle, and then fetches the
instructions at the CALL_PAL entry point. For convenience of implementation, returns
from CALL_PAL are aided by a linkage register (much like JSRs). PALshadow regis-
ter R23 is used as the linkage register. The Ibox loads the PC of the instruction after the
CALL_PAL instruction, into the linkage register. Bit [0] of the linkage register is set if
the CALL_PAL instruction was executed while the processor was in PALmode.
The Ibox pushes the value of the return PC onto the return prediction stack.
CALL_PAL instructions start at the following offsets:
•Privileged CALL_PAL instructions start at offset 200016.
•Nonprivileged CALL_PAL instructions start at offset 300016.

Alpha 21264/EV67 Hardware Reference Manual
Privileged Architecture Library Code 6–13
PALcode Entry Points
Each CALL_PAL instruction includes a function field that is used to calculate the PC of
its associated PALcode entry point. The PALcode OPCDEC exception flow will be
invoked if the CALL_PAL function field satisfies any of the following requirements:
•Is in the range of 4016 to 7F16 inclusive
•Is greater than BF16
•Is between 0016 and 3F16 inclusive, and IER_CM[CM] is not equal to the kernel
mode value 0
If none of the conditions above are met, the PALcode entry point PC is as follows:
• PC[63:15] = PAL_BASE[63:15]
• PC[14] = 0
• PC[13] = 1
• PC[12] = CALL_PAL function field [7]
• PC[11:6] = CALL_PAL function field [5:0]
• PC[5:1] = 0
• PC[0] = 1 (PALmode)
6.8.2 PALcode Exception Entry Points
When hardware encounters an exception, Ibox execution jumps to a PALcode entry
point at a PC determined by the type of exception. The return PC of the instruction that
triggered the exception is placed in the EXC_ADDR register and onto the return predic-
tion stack.
Table 6–8 shows the PALcode exception entry locations and their offset from the
PAL_BASE IPR.
Table 6–8 PALcode Exception Entry Locations
Entry Name Type Offset16 Description
DTBM_DOUBLE_3 Fault 100 Dstream TB miss on virtual page table entry fetch. Use three-
level flow.
DTBM_DOUBLE_4 Fault 180 Dstream TB miss on virtual page table entry fetch. Use four-
level flow.
FEN Fault 200 Floating point disabled.
UNALIGN Fault 280 Unaligned Dstream reference.
DTBM_SINGLE Fault 300 Dstream TB miss.
DFAULT Fault 380 Dstream fault or virtual address sign check error.
OPCDEC Fault 400 Illegal opcode or function field:
• Opcode 1, 2, 3, 4, 5, 6 or 7
• Opcode 1916, 1B16, 1D16, 1E16 or 1F16 , not PALmode or
not I_CTL[HWE]
• Extended precision IEEE format
• Unimplemented function field of opcodes 1416 or 1C16
IACV Fault 480 Istream access violation or virtual address sign check error.

6–14 Privileged Architecture Library Code
Alpha 21264/EV67 Hardware Reference Manual
Translation Buffer (TB) Fill Flows
6.9 Translation Buffer (TB) Fill Flows
This section shows the expected PALcode flows for DTB miss and ITB miss. Familiar-
ity with 21264/EV67 IPRs is assumed.
6.9.1 DTB Fill
Figure 6–5 shows single-miss DTB instructions flow.
Figure 6–5 Single-Miss DTB Instructions Flow Example
Figure 6–5 shows single-miss DTB instructions flow.
hw_mfprp23, EV6__EXC_ADDR ; (0L) get exception address
hw_mfprp4, EV6__VA_FORM ; (4-7,1L) get vpte address
hw_mfprp5, EV6__MM_STAT ; (0L) get miss info
hw_mfpr p7, EV6__EXC_SUM ; (0L) get exc_sum for ra
hw_mfpr p6, EV6__VA ; (4-7,1L) get original va
bic p7, #1, p7 ; clear double miss flag
xor p4, p6, p4 ; interlock p4 and p6
xor p4, p6, p4 ; restore p4
trap__dtbm_single_vpte:
hw_ldq/v p4, (p4) ; (1L) get vpte
blt p_misc, trap__d1to1 ; (xU) <63>=1 => 1-to-1
blbcp4, trap__invalid_dpte ; (xU) invalid => branch
and p4, #^x80, p7 ; isolate mb bit
xor p7, #^x80, p7 ; flip mb bit
ALIGN_FETCH_BLOCK <^x47FF041F>
PVC_VIOLATE <2> ; ignore scoreboard violation
hw_mtprp6, EV6__DTB_TAG0 ; (2&6,0L) write tag0
hw_mtpr p6, EV6__DTB_TAG1 ; (1&5,1L) write tag1
MCHK Interrupt 500 Machine check.
ITB_MISS Fault 580 Istream TB miss.
ARITH Synch. Trap 600 Arithmetic exception or update to FPCR.
INTERRUPT Interrupt 680 Interrupts: hardware, software, and AST.
MT_FPCR Synch. Trap 700 Invoked when a MT_FPCR instruction is issued.
RESET/WAKEUP Interrupt 780 Chip reset or wake-up from sleep mode.
Table 6–8 PALcode Exception Entry Locations (Continued)
Entry Name Type Offset16 Description

Alpha 21264/EV67 Hardware Reference Manual
Privileged Architecture Library Code 6–15
Translation Buffer (TB) Fill Flows
hw_mtprp4, <EV6__DTB_PTE0 ! ^x44> ; (0,4,2,6) (0L) write pte0
hw_mtprp4, <EV6__DTB_PTE1 ! ^x22> ; (3,7,1,5) (1L) write pte1
ASSUME <tb_mb_en + pte_eco> ne 2
.if ne pte_eco
bne p7, trap__dtbm_single_mb ; branch for mb
hw_ret (p23) ; return
trap__dtbm_single_mb:
mb
hw_ret(p23) ; return
.iff
hw_ret(p23) ; return
; (assumes tb_mb_en on multi-processors)
.endc
The following list presents information about the single-miss DTB code example:
•In Figure 6–5, where (x,y) or (y) appear in the comments, x specifies the scoreboard
bits and y specifies the Ebox subcluster.
•r4 −r7 and r20 − r23 are PALshadow registers.
•PALshadow r22 contains a flag that indicates whether the native code is running
“1−to−1”, that is, running in a mode where the physical address should be mapped
1−to−1 to the virtual address, rather than being taken from a page table.
•IPR scoreboard bits [3:0] are used to order the restarted load or store instructions
for the DTB write transactions.
•MM_STAT and VA will not be overwritten if the LD_VPTE instruction misses the
DTB. There is no issue order constraint.
•The code is written to prevent a later execution of the DTB fill instruction from
being issued before a previous execution and corrupting the previous write to the
TB registers. The correct sequence of executions is accomplished by placing code
dependencies on scoreboard bits [7:4] in the path of the successive writers. This
prevents the successive writers from being issued before the previous writers are
retired.
•When I_CTL[TB_MB_EN] = 1, the issue of MTPR DTB_PTE0 triggers, in hard-
ware, a lightweight memory barrier (TB-MB). The lightweight memory barrier
enforces read-ordering of store instructions from another processor (I) to this pro-
cessor’s (J) page table and this processor’s virtual memory area such that if this
processor sees the write to the PTE from (I) it will see the new data.
Processor I Processor J
Wr Data LD/ST
MB <tb miss>
Wr PTE LD-PTE, write TB
LD/ST
6–16 Privileged Architecture Library Code
Alpha 21264/EV67 Hardware Reference Manual
Translation Buffer (TB) Fill Flows
•The conditional branch is placed in the code so that all of the MTPR instructions
are issued and retired or none of them are issued and retired. This allows the TB fill
hardware to update the TB whenever it sees the retiring of PTE1 and to ignore
writes to TAG0/TAG1/PTE0/PTE1 in the interim between the issuing of those
writes and a retire of PTE1.
•As an alternative to using I_CTL[TB_MB_EN] = 1 to enforce read ordering,
I_CTL[TB_MB_EN] can be set to 0 and the PALcode may use a bit in the PTE to
indicate whether to do an explicit MB.
The flow example in 6-5 shows the code using pte_eco and the code not using
pte_eco. It assumes the following:
– In a multi-processor configuration, if pte_eco is not enabled, it is necessary to
enable tb_mb_en.
– In a uni-processor configuration, if pte_eco is not enabled, it is not necessary to
enable tb_mb_en.
– At no time should pte_eco and tb_mb_en both be enabled.
•The value in DTB_PTEx[GH] determines whether the scoreboard mechanism alone
is sufficient to guarantee all subsequent load/store instructions (implicit readers of
the DTB) are ordered relative to the creation of a new DTB entry; whether all sub-
sequent loads and stores to the loaded address will hit in the DTB.
– If DTB_PTEx[GH] is zero, the scoreboard mechanism alone is sufficient.
– If DTB_PTEx[GH] is not zero, the scoreboard mechanism alone is not suffi-
cient (although this is not a problem). In this case, the new DTB entry is not
visible to subsequent load/store instructions until after the MTPR DTB_PTE1
retires.
Issuing a HW_RET_STALL instead of a HW_RET would guarantee ordering,
but is not necessary. Code executes correctly without the stall although execu-
tion might result in two passes through the DTB miss flow, rather than one,
because the re-execution of the memory operation after the first DTB miss
might miss again.
This behavior is functionally correct because DTB loads that tag-match an
existing DTB entry are ignored by the 21264/EV67 and the second DTB miss
execution will load exactly the same entry as the first.
6.9.2 ITB Fill
Figure 6–6 shows the ITB miss instructions flow.
Figure 6–6 ITB Miss Instructions Flow Example
hw_mfpr r4, EV6__IVA_FORM ; (0L) get vpte address
hw_mfpr r23, EV6__EXC_ADDR ; (0L) get exception address
lda r6, ^x0FFF(r31) ; (xU) create mask for prot
bis r31, r31, r31 ; (xU) fill out fetch block
trap__itb_miss_vpte:
hw_ldq/v r4, (r4) ; (xL) get vpte
and r4, r6, r5 ; (xL) get prot bits
blt p_misc, trap__i1to1 ; (xU) 1-to-1 => branch
Alpha 21264/EV67 Hardware Reference Manual
Privileged Architecture Library Code 6–17
Performance Counter Support
srl r4, #OSF_PTE__PFN__S, r6 ; (xU) shift PFN to <0>
sll r6, #EV6__ITB_PTE__PFN__S, r6 ; (xU) shift PFN into place
and r4, #<1@OSF_PTE__FOE__S>, r7 ; (xL) get FOE bit
blbc r4, trap__invalid_ipte ; (xU) invalid => branch
bne r7, trap__foe ; (xU) FOE => branch
srl r4, #7, r7 ; check for mb bit
bis r5, r6, r6 ; (xL) PTE in ITB format
hw_mtpr r23, EV6__ITB_TAG ; (6,0L) write tag
hw_mtpr r6, EV6__ITB_PTE ; (0&4,0L) write PTE
ASSUME <tb_mb_en + pte_eco> ne 2
.if ne pte_eco
blbc r7, trap__itb_miss_mb ; branch for mb
hw_ret_stall (r23); (0L)
trap__itb_miss_mb:
mb
.endc
hw_ret_stall (r23) ; (0L)
The following list presents information about the ITB miss flow code example:
•In Figure 6–6, where (x,y) or (y) appear in the comments, x specifies the scoreboard
bits and y specifies the Ebox subcluster.
•The ITB is only accessed on Icache misses.
•r4 −r7 and r20 − r23 are PALshadow registers.
•PALshadow r22 contains a flag that indicates whether the native code is running
“1−to−1”, that is, running in a mode where the physical address should be mapped
1−to−1 to the virtual address, rather than being taken from a page table.
•The HW_RET instruction should have its STALL bit set to ensure that the restarted
Istream does not read the ITB until the ITB is written.
As an alternative to using I_CTL[TB_MB_EN] = 1 to enforce read ordering,
I_CTL[TB_MB_EN] can be set to 0 and the PALcode may use a bit in the PTE to
indicate whether to do an explicit MB. The flow example in Figure 6–6 assumes
this alternative.
6.10 Performance Counter Support
The 21264/EV67 provides hardware support for two methods of obtaining program
performance feedback information. The two methods do not require program modifica-
tion. Instead, performance monitoring utilities make calls to the PALcode to set up the
counters and contain interrupt handlers that call PALcode to retrieve the collected data.
The first method, Aggregate mode, offers capabilities that are similar to earlier micro-
processor performance counters. This mode counts events when enabled, until it over-
flows, causing an interrupt that can retrieve the collected data. The second method,

6–18 Privileged Architecture Library Code
Alpha 21264/EV67 Hardware Reference Manual
Performance Counter Support
ProfileMe mode, supports a new way of statistically sampling individual instructions
during program execution. This mode counts events triggered by a targeted inflight
instruction.
Counter support uses the hardware registers listed in Table 6–9.
6.10.1 General Precautions
Initialize both counters, (PCTR_CTL[PCTR0 and PCTR1]), to zero in reset PALcode
to avoid spurious interrupts when exiting initial PALcode. Counters must be written
twice during initialization to ensure that the overflow latch has been cleared (see the
PALcode restrictions in Sections D.28 and D.34).
The counters should never be left within one cycle of overflow when disabled because
that can cause some interrupts to be blocked in anticipation of an overflow interrupt
(see PALcode restriction 32).
If a counter is at the overflow threshold and a value is written to that counter, the
counter signals an overflow interrupt upon leaving PALmode, even if that counter is
disabled. To avoid that interrupt, the PALcode should clear the interrupt by writing to
HW_INT_CLR.
Interrupts are disabled in PALmode.
As a quirk of the implementation, while counting is disabled, a read of PCTR_CTL can
yield value+some increment, where value is the actual value in PCTR_CTL, and incre-
ment for PCTR0 is in the range 0..4 (retired instructions in that cycle), and increment
for PCTR1 is dependent on SL1.
6.10.2 Aggregate Mode Programming Guidelines
Use the following information to program counters in Aggregate mode.
6.10.2.1 Aggregate Mode Precautions
Counters continue to count after overflow.
Only the counters return useful data. See Table 6–11 for counting modes.
Counters can be read by a PALcode instruction at any time to get the aggregate count.
Table 6–9 IPRs Used for Performance Counter Support
Register Name Mnemonic Relevant Fields Described in Section
ProfileMe PC PMPC All fields 5.2.6
Interrupt enable and current proces-
sor mode IER_CM PCEN[1:0] 5.2.9
Interrupt summary ISUM PC[1:0] 5.2.11
Ibox control I_CTL SPCE, PCT0_EN, PCT1_EN 5.2.15
Ibox status I_STAT OVR, ICM, TRAP-TYPE,
LSO, TRP, MIS 5.2.16
Ibox process context PCTX PPCE 5.2.21
Performance counter support PCTR_CTL All fields 5.2.22

Alpha 21264/EV67 Hardware Reference Manual
Privileged Architecture Library Code 6–19
Performance Counter Support
The legal range for PCTR0 when writing the IPR is 0:(2**20-16).
The legal range for PCTR1 when writing the IPR is 0:(2**20-4).
6.10.2.2 Operation
1. Setup
The following IPRs need to be set up by PALcode instructions.
2. Count
If PCTR0 and PCTR1 are enabled, will increment according to modes selected by
SL0 and SL1.
3. Overflow
If PCEN[1:0] is enabled, PC[1:0] is set when PCTR0 or PCTR1 overflows.
4. Hardware interrrupt
When PC[1:0] is set, the PALcode interrupt routine is entered. Interrupt is acknowl-
edged and PALcode generates an interrupt to the operating system performance
monitoring utility.
5. Operating system interrupt handler
The handler should read the IPR PCTR_CTL, as shown in Table 6–10, to note
which counter overflowed in the handler's data structures. The handler may read the
counter to see how many events have happened since the overflow.
The handler may also choose to write the counters to control the frequency of inter-
rupts.
IPR Name Relevant Fields Meaning
IER_CM PCEN[1:0] Enable Interrupts.
PCTX PPCE Enable Process Performance Counting or use I_CTL[SPCE].
PCTR_CTL SL0 Selects Aggregate or ProfileMe mode; set to 0 for Aggregate mode.
SL1 Selects PCTR0 and PCTR1 counting modes. See Table 6–11 for more infor-
mation.
PCTR0[19:0] Set counter 0 starting value [0:(2**20-16)]. See Section 6.10.1 for setup
precautions.
PCTR1[19:0] Set counter 1 starting value [0:(2**20-4)]. See Section 6.10.1 for setup pre-
cautions.
I_CTL SPCE Enable System Performance Counting or use PCTX[PPCE].
PCT0_EN Enable performance counter 0.
PCT1_EN Enable performance counter 1.
Table 6–10 Aggregate Mode Returned IPR Contents
IPR Field Contents
PCTR_CTL PCTR0[19:0] Counter #0 value
PCTR1[19:0] Counter #1 value

6–20 Privileged Architecture Library Code
Alpha 21264/EV67 Hardware Reference Manual
Performance Counter Support
6.10.2.3 Aggregate Counting Mode Description
6.10.2.3.1 Cycle counting
Counts cycles.
PCTR0 is incremented by the number of cycles counted, that is, 1.
6.10.2.3.2 Retired instructions cycles
PCTR0 is incremented by up to 8 retired instructions per cycle when enabled via
I_CTL[PCT0_EN] and either I_CTL[SPCE] or PCTX[PPCE]. On overflow, an inter-
rupt is triggered as ISUM[PC0] if enabled via IER_CM[PCEN0].
The 21264/EV67 can retire up to 11 instructions per cycle, which exceeds PCTR0’s
maximum increment of 8 per cycle. However, no retires go uncounted because the
21264/EV67 cannot sustain 11 retires per cycle, and the 21264/EV67 corrects PCTR0
in subsequent cycles.
A squashed instruction does not count as a retire.
6.10.2.3.3 Bcache miss or long latency probes cycles
This input counts the number of times the Bcache result was a miss.
Essentially, a long latency probe is a data request from other processes that cause
Bcache misses in a system.
This count is phase shifted three cycles early and thus includes events that occurred
three cycles before the start and before the end of the ProfileMe window.
6.10.2.3.4 Mbox replay traps cycles
This input counts Mbox replay traps.
6.10.2.4 Counter Modes for Aggregate Mode
Table 6–11 shows the counter modes that are used with Aggregate mode.
6.10.3 ProfileMe Mode Programming Guidelines
Use the following information to program counters in ProfileMe mode.
6.10.3.1 ProfileMe Mode Precautions
Squashed NOPs count as valid fetched instructions.
Counter 1 must be explicitly cleared in the trap handler before each data collection.
Table 6–11 Aggregate Mode Performance Counter IPR Input Select Fields
SL0[4] SL1[3:2] PCTR0 PCTR1
0 00 Retired instructions Cycle counting
0 01 Cycle counting Not defined
0 10 Retired instructions Bcache miss or long latency probes
0 11 Cycle counting Mbox replay traps

Alpha 21264/EV67 Hardware Reference Manual
Privileged Architecture Library Code 6–21
Performance Counter Support
The CMOV instruction is decomposed into two valid fetched instructions that, in the
absence of stalls, are fetched in consecutive cycles. See Table 6–12 for more informa-
tion.
6.10.3.2 Operation
1. Setup
The following IPRs need to be set up by using PALcode instructions.
2. Open window
PCTR0 accumulates up to 4 valid fetched instructions per cycle when enabled via
I_CTL[PCT0_EN] and either I_CTL[SPCE] or PCTX[PPCE].
The valid fetched instruction that causes PCTR0 to overflow opens the window and
becomes the profiled instruction and covers a period of time near to when the
instruction was in flight. The first cycle of the window is the 5th cycle after the
instruction was fetched. A residual count of up to 7 valid fetched instructions is
accumulated in PCTR0 in the two cycles between overflow and the start of the Pro-
fileMe window. This residual count is returned in I_STAT[overcount(2,0)].
3. Count
If PCTR0 and PCTR1 are enabled, they increment according to modes selected by
SL0 & SL1.
4. End window
The last cycle of the window depends on whether the instruction traps, retires,
aborts, and/or is squashed by the fetcher.
Table 6–12 CMOV Decomposed
Instruction New Instructions
CMOV Ra, Rb--> Rc CMOV1 Ra, oldRc −−> newRc1
CMOV2 newRc1, Rb −−> newRc2
IPR Name Relevant Fields Meaning
IER_CM PCEN[1:0] Enable Interrupts.
PCTX PPCE Enable Process Performance Counting or use I_CTL[SPCE].
PCTR_CTL SL0 Selects Aggregate or ProfileMe mode; set to 1 for ProfileMe mode.
SL1 Selects PCTR0 and PCTR1 counting modes. See Table 6–14 for more infor-
mation.
PCTR0[19:0] Set counter 0 value (2**20-N). This selects approximately the Nth valid
fetched instruction as the profiled instruction. Because writes to PCTR0 are
incremented by 0..4, the profiled instruction is one of the (N-4)th to Nth valid
fetched instructions. See Section 6.10.1 for more setup precautions.
PCTR1[19:0] Set counter 1 value = 0. See Section 6.10.1 for more setup precautions.
I_CTL SPCE Enable System Performance Counting or use PCTX[PPCE].
PCT0_EN Enable performance counter 0.
PCT1_EN Enable performance counter 1.

6–22 Privileged Architecture Library Code
Alpha 21264/EV67 Hardware Reference Manual
Performance Counter Support
For instructions that cause a trap, the last cycle in the window is the 2nd cycle after
the trap. Mispredicted branches are included in this category.
For nontrapping instructions that retire, the last cycle in the window is the 2nd
cycle after the instruction retires.
For instructions that abort, the last cycle in the window is the 2nd cycle after the
trap that caused the abort.
For instructions that are squashed (such as TRAPB), the last cycle in the window is
approximately the 2nd cycle after the squashed instruction would have aborted or
retired.
Every non-squashed valid fetched instruction either aborts or retires, but not both.
In either case, the instruction may also trap.
PCTR0 is disabled from counting until PCTR_CTL is next written.
5. Interrupt PALcode
When ISUM field PC[1:0] is set, execution of PCTR0’s or PCTR1’s interrupt PAL-
code is performed.
6. Operating system interrupt handler
The handler should first read the IPRs in Table 6–13 and then write PCTR_CTL to set
up the next interrupt.
Table 6–13 ProfileMe Mode Returned IPR Contents
IPR Name Relevant Fields Meaning
PMPC[63:0] All Profiled PC.
I_STAT ICM Instruction was in a new Icache fill stream.
TRP Instruction caused a trap and was not in the shadow of
a younger trapping instruction.
MIS Conditional branch mispredict.
TRAP TYPE Exception type code.
LSO Load-store order replay trap.
OVR Counter 0 overcount.
PCTR_CTL VAL Instruction retired valid.
TAK Branch direction if instruction is a conditional branch.
PM_STALLED Instruction stalled for at least one cycle between fetch
and map stages of pipeline.
PM_KILLED_BM Instruction killed during or before cycle in which it
was mapped.
PCTR0[19:0] Counter 0 value.
PCTR1[19:0] Counter 1 value.
Alpha 21264/EV67 Hardware Reference Manual
Privileged Architecture Library Code 6–23
Performance Counter Support
6.10.3.3 ProfileMe Counting Mode Description
6.10.3.3.1 Cycle counting
In ProfileMe mode, either counter counts cycles during the window of the profiled
instruction.
6.10.3.3.2 Inum retire delay cycles
This input is used to measure a lower bound on the inum retire delay of the profiled
instruction. The maximum final value of PCTR1 is the length of the ProfileMe window
minus 2.
Counts cycles that a profiled instruction delayed the retire pointer advance during the
ProfileMe window. The 21264/EV67 tracks instructions in the pipeline by allocating
them "inums" near the front of the pipeline. All inums are retired in the order in which
they were allocated at the end of the pipeline.
Inums are allocated in batches of four, so there may be more inums allocated than there
are program instructions in flight. Every inum is retired in order, including those for
aborted instructions.
The "retire pointer" points to the next inum to be retired. An inum retires in the cycle
that the retire pointer advances past the inum.
Let X and Y be consecutive inums in the allocation order. The "inum retire delay" of Y
is [(cycle in which Y retired) – (cycle in which X retired)]. A large inum retire delay
indicates a possible performance bottleneck (for example, an instruction stalled on a
data cache miss).
6.10.3.3.3 Retired instructions cycles
When counting retired instructions in ProfileMe mode, the final count in PCTR0 may
include instructions that retired before the ProfileMe window and may exclude instruc-
tions that retired near the end of the ProfileMe window. These discrepancies are caused
by a variable delay between the time that an instruction retires and the time that PCTR0
is incremented for that retire. This discrepancy is in the range of plus or minus 4 retired
instructions.
6.10.3.3.4 Bcache miss or long latency probes cycles
This input counts the number of times the Bcache result was a miss.
Essentially, a long latency probe is a data request from other processes that cause
Bcache misses in a system.
This count is phase shifted three cycles early and thus includes events that occurred
three cycles before the start and before the end of the ProfileMe window.
6.10.3.3.5 Mbox replay traps cycles
This input counts Mbox replay traps.
PCTR1 is enabled to count Mbox replay traps that occur during a window that is the
ProfileMe window phase-shifted one cycle later. The first replay trap counted would be
the 7th cycle after the instruction is fetched.

6–24 Privileged Architecture Library Code
Alpha 21264/EV67 Hardware Reference Manual
Performance Counter Support
6.10.3.4 Counter Modes for ProfileMe Mode
Table 6–14 shows the counter modes that are used with ProfileMe mode.
Table 6–14 ProfileMe Mode PCTR_CTL Input Select Fields
SL0[4] SL1[3:2] PCTR0 PCTR1
1 00 Retired instructions Cycle counting
1 01 Cycle counting Inum retire delay
1 10 Retired instructions Bcache miss or long latency probes
1 11 Cycle counting Mbox replay traps

Alpha 21264/EV67 Hardware Reference Manual
Initialization and Configuration 7–1
7
Initialization and Configuration
This chapter provides information on 21264/EV67-specific microprocessor system ini-
tialization and configuration. It is organized as follows:
•Power-up reset flow
•Fault reset flow
•Energy star certification and sleep mode flow
•Warm reset flow
•Array initialization
•Initialization mode processing
•External interface initialization
•Internal processor register (IPR) reset state
•IEEE 1149.1 test port reset
•Reset state machine state transitions
•Phase-locked loop (PLL) functional description
Initialization is controlled by the reset state machine, which is responsible for four
major operations. Table 7–1 describes the four major operations.
7.1 Power-Up Reset Flow and the Reset_L and DCOK_H Pins
The 21264/EV67 reset sequence is triggered using the two input signals Reset_L and
DCOK_H in a sequence that is described in Section 7.1.1. After Reset_L is deasserted,
the following sequence of operations takes place:
Table 7–1 21264/EV67 Reset State Machine Major Operations
Operation Function
Ramp up Sequence the PLL input and output dividers (Xdiv and Zdiv) to gradually raise the internal
GCLK frequency and generate time intervals for the PLL to re-establish lock.
BiST/SROM Receive a synchronous transfer on the ClkFwdRst_H pin in order to start built-in self-test and
SROM load at a predictable GCLK cycle.
Clock forward
interface Receive a synchronous transfer on the ClkFwdRst_H pin in order to initialize the clock for-
warding interface.
Ramp down Sequence the PLL input and output dividers (Xdiv and Zdiv) to gradually lower the internal
GCLK frequency during sleep mode.
7–2 Initialization and Configuration
Alpha 21264/EV67 Hardware Reference Manual
Power-Up Reset Flow and the Reset_L and DCOK_H Pins
1. The clock forwarding and system clock ratio configuration information is loaded
onto the 21264/EV67. See Section 7.1.2.
2. The internal PLL is ramped up to operating frequency.
3. The internal arrays built-in self-test (BiST) is run, followed by Icache initialization
using an external serial ROM (SROM) interface.
The 21264/EV67 systems, unlike the Alpha 21064 and 21164 microprocessor sys-
tems, are required to have an SROM. The SROM provides the only means to con-
figure the system port, and the SROM pins can be used as a software-controlled
UART.
The Icache must contain PALcode that starts at location 0x780. This code is used to
configure the 21264/EV67 IPRs as necessary before causing any offchip read or
write commands. This allows the 21264/EV67 to be configured to match the exter-
nal system implementation.
4. After configuring the 21264/EV67, control can be transferred to code anywhere in
memory, including the noncacheable regions. The Icache can be flushed by a write
operation to the ITB invalidate-all register after control is transferred. This transfer
of control should be to addresses not loaded in the Icache by the SROM interface or
the Icache may provide unexpected instructions.
5. Typically, any state required by the PALcode is initialized and then the console is
started (switching out of PALmode and into native mode). The console code initial-
izes and configures the system and boots an operating system from an I/O device
such as a disk or the network.
Figure 7–1 shows the sequence of events at power-up, or cold reset. In Figure 7–1, note
the following symbols for constraints and information:
Constraints:
Information:
ASetup (A0) and hold (A1) for IRQ’s to be latched by DCOK (2 ns for each).
B Enough time for Reset_L to propagate through 5 stages of RESET synchronizer (clocked by the inter-
nal framing clock, which is driven by EV6Clk_x). Worst case through Pass 3 of the 21264/EV67
would be 5x8x8 = 320 GCLK cycles, because Ydiv values above 8 are out of range.
C Min = 1 FrameClk cycle.
a 8 GCLK cycles from DCOK assertion to first “real” EV6Clk_x cycle.
b Approximately 525 GCLK cycles for external framing clock to be sampled and captured.
c1 FrameClk_x cycle.
d3 FrameClk_x cycles.
e Approximately 264 GCLK cycles to prevent first command from appearing too early.
f Approximately 700,000 GCLK cycles for BiST + approximately 100,000 GCLK cycles fixed time +
approximately 50,000 GCLK cycles per line of Icache for SROM load.
g 16 GCLK cycles.

Alpha 21264/EV67 Hardware Reference Manual
Initialization and Configuration 7–3
Power-Up Reset Flow and the Reset_L and DCOK_H Pins
Figure 7–1 Power-Up Timing Sequence
7.1.1 Power Sequencing and Reset State for Signal Pins
Power sequencing and avoiding potential failure mechanisms is described in Section
9.3.
The reset state for the signal pins is listed in Table 7–2.
Table 7–2 Signal Pin Reset State
Signal Reset State Signal Reset State
Bcache
BcAdd_H[23:4] Tristated
BcCheck_H[15:0] Tristated BcTagInClk_H NA (input)
BcData_H[127:0] Tristated BcTagOE_L Tristated
BcDataInClk_H[7:0] NA (input) BcTagOutClk_xTristated
BcDataOE_L Tristated BcTagParity_H Tristated
BcDataOutClk_x[3:0] Tristated BcTagShared_H Tristated
BcDataWr_L Tristated BcTagValid_H Tristated
BcLoad_L Tristated BcTagWr_L Tristated
BcTag_H[42:20] Tristated BcVref NA
(I_DC_REF)
BcTagDirty_H Tristated
System Interface
IRQ_H[5:0] NA (input) SysDataInClk_H[7:0] NA (input)
SysAddIn_L[14:0] NA (input) SysDataInValid_L NA (input)
SysAddInClk_L NA (input) SysDataOutClk_L[7:0] Tristated
IRQ_H
DCOK_H
state
SromOE_L
internal ClkFwdRst
TestStat_H
external Clks
valid
WAIT_NOMINALWAIT_SETTLE RAMP1 RAMP2 WAIT_ClkFwdRst0 WAIT_BiST
WAIT_ClkFwdRst1
no min no min
End of BiST
BiST Fails BiST Passes
A0
a
B
b
c
f
C
g
d
e
FM-
06
4
86
B.FH
8
A1
RUN
ClkFwdRst_H
Reset_L

7–4 Initialization and Configuration
Alpha 21264/EV67 Hardware Reference Manual
Power-Up Reset Flow and the Reset_L and DCOK_H Pins
In addition, as power is being ramped, Reset_L must be asserted — this allows the
21264/EV67 to reset internal state. Once the target voltage levels are attained, systems
should assert DCOK_H. This indicates to the 21264/EV67 that internal logic functions
can be evaluated correctly and that the power-up sequence should be continued. Prior to
DCOK_H being asserted, the logic internal to the 21264/EV67 is being reset and the
internal clock network is running (either clocked by the PLL VCO, which is at a nomi-
nal speed, or by ClkIn_H, if the PLL is bypassed).
The reset state machine is in state WAIT_SETTLE.
7.1.2 Clock Forwarding and System Clock Ratio Configuration
When DCOK_H is asserted, the 21264/EV67 samples several pins and latches in some
initialization state, including the value of the PLL Ydiv divisor, which specifies the
ratio of the system clock to the internal clock (see Section 7.11.2.3), and enables the
charge pump on the phase-locked loop.
SysAddOut_L[14:0] Initially, during power-up reset, state
is not defined. If not during power-
up, preserves previous state. Then,
after the clock forward reset period
(as the external clocks start), signal
driven to NZNOP until the reset
state machine enters RUN, when it
is driven to NOP.
SysDataOutValid_L NA (input)
SysAddOutClk_L Tristated SysFillValid_L NA (input)
SysCheck_L[7:0] Tristated SysVref NA
(I_DC_REF)
SysData_L[63:0] Tristated
Clocks
ClkFwdRst_H NA (input) FrameClk_xNA (input)
ClkIn_H
ClkIn_L NA (input) PLL_VDD NA
(I_DC_REF)
EV6Clk_H
EV6Clk_L NA (input)
Miscellaneous
DCOK_H Must be deasserted until dc voltage
reaches proper operating level. Tck_H NA (input)
PllBypass_H NA (input) Tdi_H NA (input)
Reset_L NA (input) Tdo_H Unspecified
SromClk_H Tristated TestStat_H Tristated
SromData_H NA (input) Tms_H NA (input)
SromOE_L Tristated Trst_L NA (input)
Table 7–2 Signal Pin Reset State (Continued)
Signal Reset State Signal Reset State

Alpha 21264/EV67 Hardware Reference Manual
Initialization and Configuration 7–5
Power-Up Reset Flow and the Reset_L and DCOK_H Pins
Table 7–3 summarizes the pins and the suggested/required initialization state. Most of
this information is supplied by placing (switch-selectable or hardwired) weak pull-ups
or pull-downs on the IRQ_H pins. The IRQ_H pins are sampled on the rising edge of
DCOK_H, during which time the 21264/EV67 is in reset and is not generating any sys-
tem activity. During normal operation, the IRQ_H pins supply interrupt requests to the
21264/EV67.
It is possible to disable the 21264/EV67 PLL and source GCLK directly from ClkIn_x.
This mode is selected via PllBypass_H. The 21264/EV67 still produces a divided-
down clock on EV6Clk_x; this output clock, which tracks GCLK, can be used in a
feedback loop to generate a locked input clock via an external PLL. The input clock
can be locked against a slower speed system reference clock.
Table 7–3 Pin Signal Names and Initialization State
Signal Name Sample Time Function Value
PllBypass_H Continuous input Select ClkIn_x onto GCLK instead of internal
PLL. 0 Bypass1
1Use PLL
ClkFwdRst_H Sampling method
according to
IRQ_H[4]
——
Reset_L Continuous input — —
IRQ_H[5] Rising edge of
DCOK_H Select 1:1 FrameClk mode.
Internal FrameClk can be generated two ways: 0 Sample with
FrameClk_H
1 Use a copy of
EV6Clk_H
IRQ_H[4] Rising edge of
DCOK_H Select method of sampling ClkFwdRst_H to
produce internal ClkFwdRst — either with
external or internal copy of FrameClk_x.
0 Sample with Exter-
nal FrameClk_x
1 Sample with Inter-
nal Frameclk
IRQ_H[3:0] Rising edge of
DCOK_H Select Ydiv divisor value. This is the divide-
down factor between GCLK and EV6Clk_x.
When the PLL is in use and the 21264/EV67 is
ramped-up to full speed, the VCO adjusts in
order to phase-align (and rate-match) EV6Clk_x
to ClkIn_x. When the PLL is not in use, and
ClkIn_x is bypassed onto GCLK, EV6Clk_x is
slower than ClkIn_x by the divisor Ydiv.
IRQ_H[3:0] Divisor
0011 3
0100 4
0101 5
0110 6
0111 7
0000 8
1000 9
1001 10
1010 11
1011 12
1100 13
1101 14
1110 15
1111 16
1 By sampling FrameClk_H. Used if
FrameClk_H is slower than ClkIn_H.
2 As a direct copy of EV6Clk_H. Used if
FrameClk_H is the same frequency as
ClkIn_H or is DC.

7–6 Initialization and Configuration
Alpha 21264/EV67 Hardware Reference Manual
Power-Up Reset Flow and the Reset_L and DCOK_H Pins
7.1.3 PLL Ramp Up
After the configuration is loaded through the IRQ_H pins, the next phase in the power
up flow is the internal PLL ramp up sequence. Ramping up of the PLL is required to
guarantee that the dynamic change in frequency will not cause the supply on the 21264/
EV67 to fall due to the supply loop inductance. Clock control circuitry steps GCLK
from power-up/reset clocking to 1/16th operating frequency, to ½ operating frequency,
and finally normal operating frequency.
After the assertion of DCOK_H, the 21264/EV67 waits for the deassertion of Reset_L
from the system while the PLL attempts to achieve a lock. The PLL internal ramp
dividers are set to divide down the input clock by 16 and the PLL attempts to achieve
lock against an effective input frequency of ClkIn_x/16. Once lock is achieved, the
actual internal frequency (GCLK) is ClkIn_x*(Ydiv divisor value)/16. There should be
a minimum delay of 100 ms between the assertion of DCOK_H and the deassertion of
Reset_L to allow for this locking The reset state machine is in the WAIT_NOMINAL
state.
After the deassertion of Reset_L, the reset state machine goes into the RAMP1 state.
The 21264/EV67 ramps the internal frequency, by changing the effective input fre-
quency of the PLL to ClkIn_x/2 for a sufficient lock interval (about 20 µs). The state
machine then goes into the RAMP2 state, changing the effective input frequency to
ClkIn/1 for an additional lock interval (about 20 µs). The lock periods are generated by
the internal duration counter, which is driven by GCLK. The counter counts 4108
GCLK cycles during the ClkIn_x/2 lock interval. Note that GCLK is produced by the
output of the PLL, which is locking to an input clock which is 1/2 of the operating fre-
quency — therefore, the 4108 cycle interval constitutes a 12-20 µs interval when the
operating frequency is 400–666 MHz. Then, the counter counts 8205 GCLK cycles
during the ClkIn_x/1 lock interval.
7.1.4 BiST and SROM Load and the TestStat_H Pin
The 21264/EV67 uses the deassertion of ClkFwdRst_H (which must be deasserted for
a minimum of one FrameClk_H cycle and then reasserted) to begin built-in self-test
(BiST). The reset state machine goes into the WAIT_BiST state. Details on BiST are
given in Chapter 11. The power-up BiST lasts approximately 700,000 cycles. The result
of the self-test is made available on the TestStat_H pin. The pin is forced low by the
system reset. It is then forced high during BiST.
DCOK_H Continuous input When deasserted, initializes the internal 21264/
EV67 reset state machine and keeps the PLL
internal oscillator running at a nominal speed.
Assertion, which implies power to the 21264/
EV67 is good, causes configuration information
to be sampled.
—
1The maximum permissible instantaneous change in ClkIn_x frequency is 333 MHz (to prevent cur-
rent spikes).
Table 7–3 Pin Signal Names and Initialization State (Continued)
Signal Name Sample Time Function Value

Alpha 21264/EV67 Hardware Reference Manual
Initialization and Configuration 7–7
Power-Up Reset Flow and the Reset_L and DCOK_H Pins
As BiST completes, the TestStat_H pin is held low for 16 GCLK cycles. Then, if BiST
succeeds, the pin remains low. Otherwise, it is asserted. After successfully completing
BiST, the 21264/EV67 then performs the SROM load sequence (described in Chapter
11). After the SROM load sequence is finished, the 21264/EV67 deasserts SromOE_L.
7.1.5 Clock Forward Reset and System Interface Initialization
After the deassertion of SromOE_L, the reset state machine enters the
WAIT_ClkFwdRst1 state, where the 21264/EV67 waits for the system to deassert
ClkFwdReset_H. The 21264/EV67 samples the deasserting edge of ClkFwdReset_H
to take synchronous actions. It uses this synchronous event to reset the clock forward-
ing interface, start the outgoing clocks, and deassert internal reset. The chip then waits
264 cycles before issuing commands. The reset state machine is then in RUN and the
21264/EV67 begins fetching code at address 0x780.
Table 7–4 lists signals relevant to the power-up flow, provides a short description of
each, and any relevant constraints.
Table 7–4 Power-Up Flow Signals and Their Constraints
Signal Name Description Constraint
ClkIn_x Differential clocks that are
inputs to PLL or are
bypassed onto GCLK
directly
Clocks must be running before DCOK_H is
asserted.
PLL_VDD VDD supply to PLL PLL_VDD must lead VDD.
VDD VDD supply to the 21264/
EV67 chip logic (except
PLL)
—
DCOK_H Logic signal to the 21264/
EV67 that the VDD supply
is good
—
Reset_L RESET pin asserted by
SYSTEM to the 21264/
EV67
Reset_L must be asserted prior to DCOK_H and
must remain asserted for at least 100 ms after
DCOK_H is asserted. This allows for PLL settling
time. Deassertion of Reset_L causes the 21264/
EV67 to ramp divisors to their final value and begin
BiST.
ClkFwdRst_H
Deassertion #1 Signal asserted by SYS-
TEM to synchronously
commence built-in self-test
and SROM load
ClkFwdRst_H must be deasserted after PLL has
achieved its lock in its final divisor value (about 20
µs). The deassertion causes built-in self-test to
begin on an internal clock cycle that corresponds to
one framing clock cycle after ClkFwdRst_H is
deasserted. ClkFwdRst_H can be asserted after
one frame clock cycle. See Figure 7–1.
ClkFwdRst_H
Deassertion #2 Signal asserted by SYS-
TEM to initialize and reset
clock forwarding interfaces
ClkFwdRst_H must be deasserted when the Cbox
has loaded configuration information. This occurs
as the first part of the serial ROM load, after BiST
is run. Once ClkFwdRst_H is deasserted, the
interface is initialized and can receive probe
requests from the 21264/EV67.

7–8 Initialization and Configuration
Alpha 21264/EV67 Hardware Reference Manual
Fault Reset Flow
7.2 Fault Reset Flow
The fault reset sequence of operation is triggered by the assertion of the ClkFwdRst_H
signal line. Figure 7–2 shows the fault reset sequence of operation. The reset state
machine is initially in RUN state. ClkFwdRst_H is asserted by the system, which
causes the state machine to transition to the WAIT_FAULT_RESET state.
The 21264/EV67 internally resets a minimum amount of internal state. Note the effects
of that reset on the IPRs in Table 7–5.
The 21264/EV67 then waits for ClkFwdRst_H to deassert twice:
•One deassert to transition directly to the WAIT_ClkFwdRst1 state without perform-
ing any BiST
•One deassert to initialize the clock forwarding interface
The 21264/EV67 then begins fetching code at PAL_BASE + 0x780.
Figure 7–2 shows the fault reset sequence of operation. In Figure 7–2, note the follow-
ing symbols for constraints and information:
Constraints:
Information:
Table 7–5 Effect on IPRs After Fault Reset
IPR After Reset
PAL_BASE Maintained (not reset)
I_CTL Bit value = 3 (both Icaches are enabled)
PCTX[FPE] Set
WRITE_MANY Cleared (That is, the WRITE_MANY chain is initialized and the Bcache is
turned off.)
EXC_ADDR Set to an address that is close to the PC
AMin = 1 FrameClk_x cycle
a Approximately 264 GCLK cycles
b Approximately 525 GCLK cycles for external framing clock to be sampled and captured
c1 FrameClk_x cycle plus 2 GCLK cycles
eNext FrameClk_x rising edge
f3 FrameClk_x cycles
g Approximately 264 GCLK cycles to prevent first command from appearing too early

Alpha 21264/EV67 Hardware Reference Manual
Initialization and Configuration 7–9
Energy Star Certification and Sleep Mode Flow
Figure 7–2 Fault Reset Sequence of Operation
7.3 Energy Star Certification and Sleep Mode Flow
The 21264/EV67 is Energy Star compliant. Energy Star is a program administered by
the Environmental Protection Agency to reduce energy consumption. For compliance,
a computer must automatically enter a low power sleep mode using 30 watts or less
after a specified period of inactivity. When the system is awakened, the user shall be
returned automatically to the same situation that existed prior to entering sleep mode.
During normal operation, the 21264/EV67 encounters inactive periods and enters a
mode that saves the entire active processor state to memory.
The PALcode is responsible for saving all necessary state to DRAM and flushing the
caches.
The sleep mode sequence of operations is triggered by the PALcode twice performing a
HW_MTPR to the Ibox SLEEP IPR. The first write prevents the assertion of
ClkFwdRst_H from fault-resetting the chip.
The PALcode then informs the system, in an implementation-dependent way, that it
may assert ClkFwdRst_H.
On the second HW_MTPR to the SLEEP IPR, the PLL begins to ramp down and the
21264/EV67 can then respond to the ClkFwdRst_H that was asserted by the system,
causing the outgoing clocks from the 21264/EV67 to stop.
The PLL ramp-down sequence takes exactly the same amount of time as the ramp up
sequence described in Section 7.1.3. The same internal duration counter is used and the
reset state machine transitions through the DOWN1, DOWN2, and DOWN3 states
which have similar PLL divisor ratios and clock speeds to the RAMP2, RAMP1, and
WAIT_NOMINAL states.
state
SromOE_L
ClkFwdRst_H
internal ClkFwdRst
RUN WAIT_FAULT_RESET
internal clks aligned
external Clks
WAIT_ClkFwdRst0 WAIT_ClkFwdRst1
no min no min
bc
A
e
f
g
a
FM-06488B.AI4
RUN

7–10 Initialization and Configuration
Alpha 21264/EV67 Hardware Reference Manual
Energy Star Certification and Sleep Mode Flow
After the PLL has finished ramping down, the reset state machine enters the
WAIT_INTERRUPT state. Note the effects of the entry into that state on the IPRs
listed in Table 7–6.
Note that Interrupt enables are maintained during sleep mode, enabling the 21264/
EV67 to wake up. The 21264/EV67 waits for either an unmasked clock interrupt or an
unmasked device interrupt from the system.
When an enabled interrupt occurs, the PLL ramps back to full frequency. Subsequent to
that, the 21264/EV67 performs a built-in self-initialization (BiSI), a shortened built-in
self-test, which initializes the internal arrayed structures. The SROM is not reloaded.
Instead, the 21264/EV67 begins fetching code from the system at address PAL_BASE
+ 0x780.
Figure 7–3 shows the sleep mode sequence of operations. In Figure 7–3, note the fol-
lowing constraint and informational symbols:
Constraints:
Informational symbols:
Table 7–6 Effect on IPRs After Transition Through Sleep Mode
IPR Effects After Transition Through Sleep Mode
PAL_BASE Maintained (not reset)
I_CTL Bit value = 3 (both Icaches are enabled)
PCTX[FPE] Set
WRITE_MANY Cleared (That is, the WRITE_MANY chain is initialized and the Bcache is
turned off.)
AMin = 1 FrameClk_x cycle
a Approximately 525 GCLK cycles for external framing clock to be sampled and captured
bNext FrameClk_x rising edge
c1 FrameClk_x cycle
d3 FrameClk_x cycles
e Approximately 264 GCLK cycles to prevent first command from appearing too early
f Approximately 8192 GCLK cycles for BiSI
g 16 GCLK cycles

Alpha 21264/EV67 Hardware Reference Manual
Initialization and Configuration 7–11
Warm Reset Flow
Figure 7–3 Sleep Mode Sequence of Operation
Table 7–7 describes each signal and constraint for the sleep mode sequence.
7.4 Warm Reset Flow
The warm reset sequence of operation is triggered by the assertion of the Reset_L sig-
nal line. The reset state machine is initially in RUN state. The 21264/EV67 then, by
default, ramps down the PLL (similar to the sleep flow sequence) and the reset state
machine ends up in the WAIT_RESET state.
Note the effects of entry into that state on the IPRs listed in Table 7–8.
Table 7–7 Signals and Constraints for the Sleep Mode Sequence
Signal Name Description Constraint
ClkFwdRst_H Signal asserted by the system to
initialize and reset clock forwarding
interfaces
ClkFwdRst_H must be asserted by the system
when entering sleep mode. The system deasserts
ClkFwdRst_H no sooner than one FrameClk_H
cycle after sourcing an interrupt to the 21264/
EV67.
Forwarded clocks Bit clocks forwarded to/from the
21264/EV67 Clocks stop running under ClkFwdRst_H.
System interrupt Asynchronous interrupt which
causes the 21264/EV67 to exit sleep
mode
—
Table 7–8 Effect on IPRs After Warm Reset
IPR Effects After Warm Reset
PAL_BASE Cleared
I_CTL Cleared
PCTX[FPE] Set
WRITE_MANY Cleared (That is, the WRITE_MANY chain is initialized and the Bcache is
turned off.)
state
SLEEP IPR
Wake-up interrupt
SromOE_L
ClkFwdRst_H
internal ClkFwdRst
external Clks
RUN DO
WN1
DOWN2 DOWN3 WAIT_INTR RAMP1 RAMP2
W
AIT_ClkFwdRst0
W
AIT_BiSI
W
AIT_ClkFwdRst1
internal clks
TestStat_H
no min no min
a
c
A
d
e
b
f
FM-06487A.AI4
RUN

7–12 Initialization and Configuration
Alpha 21264/EV67 Hardware Reference Manual
Array Initialization
The 21264/EV67 waits until Reset_L is deasserted before transitioning from the
WAIT_RESET state. The 21264/EV67 ramps up the PLL until the state machine enters
the WAIT_ClkFwdRst0 state. Note that the system must assert ClkFwdRst_H before
the state machine enters the WAIT_ClkFwdRst0 state. Then, similarly to the other
flows, SromOE_L is asserted and the system waits for the deassertion of
ClkFwdRst_H.
On the deassertion of ClkFwdRst_H, the 21264/EV67 performs BiST and the SROM
loading procedure.
After BiST and SROM loading have completed, SromOE_L deasserts and the 21264/
EV67 waits for ClkFwdRst_H to deassert before starting the external clocks and, like
the other flows, waits for 264 cycles before starting instructions.
7.5 Array Initialization
The following arrays are initialized by BiST:
•Icache and Icache tag
•Dcache, Dcache tag, and Duplicate Dcache tag
•Branch history table
The external second-level cache (Bcache) is disabled by Reset_L.
The Bcache must be initialized by PALcode before it is enabled.
7.6 Initialization Mode Processing
The initialization mode allows the 21264/EV67 to generate and manipulate cache
blocks before the system interface has been initialized. Within the 21264/EV67, the
Cbox configuration registers are divided into the WRITE_ONCE and the
WRITE_MANY shift register chains (see Sections 5.4.3 and 5.4.4). The
WRITE_ONCE chain is loaded from the SROM during reset processing, and contains
information such as the clock forwarding setup values. The WRITE_MANY chain can
be written many times using MTPR instructions.
The WRITE_MANY chain contains the following CSRs that are important to initializa-
tion mode, which must be set to the values in Table 7–9 to initialize the Bcache.
Table 7–9 WRITE_MANY Chain CSR Values for Bcache Initialization
WRITE_MANY Chain CSRs Required Value at Initialization Mode
BC_ENABLE 1
The duplicate bits for BC_ENABLE in [14:12] must
be 0 during initialization mode.
BC_SIZE[3:0] The exact size or maximum size of the Bcache.
INVAL_TO_DIRTY_ENABLE[1:0] 1
SET_DIRTY_ENABLE[2:0] 0
INIT_MODE 1

Alpha 21264/EV67 Hardware Reference Manual
Initialization and Configuration 7–13
Initialization Mode Processing
Except for INIT_MODE, all the CSR registers have been described in earlier sections.
When asserted, INIT_MODE has the following behavior:
• Cache block updates to the Dcache set the block to the Clean state.
• Updates to the Bcache use the BC_WRT_STS[3:0] bits.
• WrVictimBlk command generation to the system interface are squashed.
Using the INVAL_TO_DIRTY_ENABLE and INIT_MODE registers, initialization
code loaded from the SROM can generate and delete blocks inside the 21264/EV67
without system interaction. This behavior is very useful for initialization and startup
processing, when the system interfaces are not fully functional. Figure 7–4 shows a
code example for initializing Bcache.
Figure 7–4 Example for Initializing Bcache
Reset chip and load Icache with this code
set init_mode ;now all WrVictims are ignored
;bc_enable_a 1
;zeroblk_enable_a 1
;set_dirty_enable_a 0
;init_mode_a 1
;enable_evict_a 0
;bc_wrt_sts_a 0
;bc_bank_enable_a 0
;bc_size_a 15
;now all writes to Bcache actually invalidate
;the Bcache. (if space was needed for scratch
;pad, the status bits could just as
;well be Valid)
for 2 X bc_size ;This loop generates legal ECC data, and
{ WH64 address } ;invalidate tags which are written to the
;Bcache for all but the final 64KB of address.
turn_off_bcache: ;bc_enable_a 0
;init_mode_a 0
;bc_size_a 0
;zeroblk_enable_a 1
;enable_evict_a 0
;set_dirty_enable_a 0
;bc_bank_enable_a 0
;bc_wrt_sts_a 0
EVICT_ENABLE 0
BC_WRT_STS[3:0] 0
BC_BANK_ENABLE 0
Table 7–9 WRITE_MANY Chain CSR Values for Bcache Initialization
WRITE_MANY Chain CSRs Required Value at Initialization Mode

7–14 Initialization and Configuration
Alpha 21264/EV67 Hardware Reference Manual
External Interface Initialization
SweepMemory: ;Write good parity/ecc to memory by
; writing a all memory locations. This is
;done by WH64 of memory addresses
turn_on_bcache: ;bc_enable_a 0
;bc_size_a Actual Bcache size
;zeroblk_enable_a 3
;set_dirty_enable_a 6
;init_mode_a 0
;enable_evict_a 0
;bc_wrt_sts_a 0
;bc_bank_enable_a 0
for 2 X bc_size ;This loop generates legal ECC data, and
{ WH64 address } ;invalidate tags which are written to the
;Bcache for all but the final 64KB of address.
for 2 X dcache size
{ ECB address } ;and cleans up the Dcache also.
(done)
In addition to initialization, the dynamic programming ability of the WRITE_MANY
chain provides the basic tools to build various other software flows such as dynamically
changing the Bcache enable/size parameters for performance testing.
7.7 External Interface Initialization
After reset, the system interface is in the default configuration dictated by the reset state
of the IPR bits that select the configuration options.
The response to system interface commands and internally generated memory accesses
is determined by this default configuration. System environments that are not compati-
ble with the default configuration must use the SROM Icache load feature to initially
load and execute a PALcode program to configure the external system interface unit
IPRs as needed.
7.8 Internal Processor Register Power-Up Reset State
Many IPR bits are not initialized by reset. They are located in error-reporting registers
and other IPR states. They must be initialized by initialization PALcode. Tables 7–5,
7–6, and 7–8, list the effects on IPRs by fault reset, transition through sleep mode, and
warm reset, respectively. Table 7–10 lists the state of all internal processor registers
(IPRs) immediately following power-up reset. The table also specifies which registers
need to be initialized by power-up PALcode.
Table 7–10 Internal Processor Registers at Power-Up Reset State
Mnemonic Register Name Reset State Comments
Ibox IPRs
ITB_TAG ITB tag array write X —
ITB_PTE ITB PTE array write X —

Alpha 21264/EV67 Hardware Reference Manual
Initialization and Configuration 7–15
Internal Processor Register Power-Up Reset State
ITB_IAP ITB invalidate-all (ASM=0) X —
ITB_IA ITB invalidate all X Must be written to in PALcode.
ITB_IS ITB invalidate single X —
PMPC ProfileMePC X —
EXC_ADDR Exception address X —
IVA_FORM Instruction VA format X —
IER_CM Interrupt enable current mode X Must be written to in PALcode.
SIRR Software interrupt request X —
ISUM Interrupt summary X —
HW_INT_CLR Hardware interrupt clear X Must be cleared in PALcode.
EXC_SUM Exception summary X —
PAL_BASE PAL base address Cleared —
I_CTL Ibox control IC_EN = 3 All other bits are cleared on reset.
I_STAT Ibox status X Must be cleared in PALcode.
IC_FLUSH Icache flush X —
CLR_MAP Clear virtual-to-physical map X —
SLEEP Sleep mode X —
PCTX Ibox process context PCTX[FPE] is set. All other bits are cleared.
PCTR_CTL Performance counter control X Must be cleared in PALcode.
Ebox IPRs
CC Cycle counter X Must be cleared in PALcode.
CC_CTL Cycle counter control X Must be cleared in PALcode.
VA Virtual address X —
VA_FORM Virtual address format X —
VA_CTL Virtual address control X Must be cleared in PALcode.
Mbox IPRs
DTB_TAG0 DTB tag array write 0 Cleared —
DTB_TAG1 DTB tag array write 1 Cleared —
DTB_PTE0 DTB PTE array write 0 Cleared —
DTB_PTE1 DTB PTE array write 1 Cleared —
DTB_ALTMODE DTB alternate processor mode X PALcode must initialize.
DTB_IAP DTB invalidate all process
ASM = 0 X—
DTB_IA DTB invalidate all process X Must be written to in PALcode.
Table 7–10 Internal Processor Registers at Power-Up Reset State (Continued)
Mnemonic Register Name Reset State Comments

7–16 Initialization and Configuration
Alpha 21264/EV67 Hardware Reference Manual
IEEE 1149.1 Test Port Reset
7.9 IEEE 1149.1 Test Port Reset
Signal Trst_L must be asserted when powering up the 21264/EV67. Trst_L must not
be deasserted prior to assertion of DCOK_H. Trst_L can remain asserted during nor-
mal operation of the 21264/EV67.
7.10 Reset State Machine
The state diagram in Figure 7–5 summarizes how the 21264/EV67 transitions into run-
ning code. Each state is described in Table 7–11. Table 7–11 describes outputs and
approximate state transition equations. Note that there are implicit transitions from
each state to an appropriate down-ramp state when Reset_L is asserted.
DTB_IS0 DTB invalidate single (array 0) X —
DTB_IS1 DTB invalidate single (array 1) X —
DTB_ASN0 DTB address space number 0 Cleared —
DTB_ASN1 DTB address space number 1 Cleared —
MM_STAT Memory management status X —
M_CTL Mbox control Cleared —
DC_CTL Dcache control DC_CTL[7:2] are cleared at reset.
DC_CTL[1:0] are set at power up.
DC_STAT Dcache status X Must be cleared in PALcode.
Cbox IPRs
C_DATA Cbox data X Must be read in PALcode.
C_SHFT Cbox shift control X —
Table 7–10 Internal Processor Registers at Power-Up Reset State (Continued)
Mnemonic Register Name Reset State Comments

Alpha 21264/EV67 Hardware Reference Manual
Initialization and Configuration 7–17
Reset State Machine
Figure 7–5 21264/EV67 Reset State Machine State Diagram
Table 7–11 21264/EV67 Reset State Machine State Descriptions
State Name Description
COLD Chip cold. Transitioned to WAIT_SETTLE with assertion of Reset_L, PLL_VDD, and
VDD.
WAIT_SETTLE PLL_VDD asserted; PLL at minimum frequency.
WAIT_NOMINAL Triggered by assertion of DCOK_H. PLL achieves a lock at Xdiv and Zdiv divisors equal
16 and 32, respectively.
RAMP1 Triggered by Reset_L deassertion; Xdiv and Zdiv divisors are changed to 2 and 4, respec-
tively, increasing the internal GCLK frequency. An internal duration counter is initial-
ized to count 4108 GCLK cycles.
WAIT_
SETTLE
[16,32]
WAIT_
NOMINAL
[16,32]
RAMP1
[2,4]
RAMP2
[1,2]
WAIT_ClkFwd
Rst0
WAIT_ClkFwd
Rst1
RUN
FAULT_
RESET
DOWN3
[16,32] DOWN2
[2,4] DOWN1
[1,2]
COLD WAIT_
BiSI
WAIT_
BiST
BiSI
finished
Counter
finished
Reset_L
deasserted
Reset_L
asserted
DCOK_H
asserted Counter
finished
ClkFwdRst_H
deasserted
Counter
finished
*No BiST/BiSI
on recovery from Fault
Reset
BiST
finished
ClkFwdRst_H
deasserted
Counter
finished
Reset_L
deasserted
Enabled
Interrupt
ClkFwdRst_H
asserted
Sleep Mode
or Reset_L
asserted
Out of
Sleep
Mode
Out of
FAULT_
RESET*
Counter
finished
Counter
finished &
Sleep Mode
Counter
finished &
not Sleep Mode
LKG-10982A-98WF
Reset_L
asserted
PLL Ramp Up
PLL Ramp Down
WAIT_
INTERRUPT WAIT_
RESET
Numbers in "[,]" are
Xdiv and Zdiv divisors,
respectively

7–18 Initialization and Configuration
Alpha 21264/EV67 Hardware Reference Manual
Reset State Machine
RAMP2 Triggered by the duration counter reaching 4108 cycles, the Xdiv and Zdiv divisors are
changed to 1 and 2, respectively, and the frequency is increased. The duration counter is
reloaded to count 8205-cycles.
WAIT_ClkFwdRst0 Triggered by the duration counter reaching 8205 cycles (or by the deassertion of
Reset_L while in the WAIT_RESET state). 21264/EV67 asserts SromOE_L and waits
for SYSTEM to deassert ClkFwdReset_H. The deassertion must be synchronous to a
falling edge of FrameClk_H. 21264/EV67 uses this deassertion to begin BiST and
SROM load at a predictable time. 21264/EV67 samples and generates an internal,
aligned copy of FrameClk_H, and, in turn, uses this clock to sample ClkFwdReset_H.
WAIT_BiST BiST and SROM load is started. The SROM first loads the Write-once chain and then
reads the number of bits of Icache data to load.
WAIT_BiSI This state is entered when ’waking up’ from sleep mode. 21264/EV67 receives an exter-
nal interrupt, ramps the PLL, synchronously samples a transition on ClkFwdReset_H,
and runs built-in self-initialization to clear the internal caches. Built-in self-test is not
performed and the SROM is not loaded.
WAIT_ClkFwdRst1 Entered when the appropriate amount of BiST and SROM loading has been completed.
21264/EV67 deasserts SromOE_L and waits for SYSTEM to deassert
ClkFwdReset_H. The deassertion must be synchronous to a rising edge of
FrameClk_H. 21264/EV67 uses this synchronous event to reset the clock forwarding
interface and deassert internal reset. 21264/EV67 subsequently begins running code
(either preloaded in the SROM or located in memory) and begins system transactions.
RUN Chip is running software, interface is reset, and system transactions can be processed.
From power-up, the Icache sets are enabled and contain bootstrap code loaded from the
SROM; 21264/EV67 executes code from Icache. From wake-up, the Icache sets are dis-
abled and 21264/EV67 fetches and executes code from DRAM.
WAIT_RESET Triggered by duration counter reaching 264 cycles, or when Reset_L is asserted when in
WAIT_INTERRUPT state. 21264/EV67 waits in this state until Reset_L is deasserted,
at which point, the PLL starts to ramp up again.
FAULT_RESET ClkFwdReset is asserted while the 21264/EV67 is running. The 21264/EV67 internally
resets a minimum amount of internal state, waits for clock forward reset deassertion, and
begins fetching code at PAL_BASE + 0x780.
DOWN1 21264/EV67 was in a state in which GCLK was at its highest speed and Reset_L was
asserted. Internal chip functions are reset and the internal duration counter is set to 8205
cycles. The purpose of this sequence is to down-ramp the clocks in anticipation of power
being removed. If power is not removed (that is, reset is being toggled), 21264/EV67
ramps the clocks back to the original speed.
This state is also entered when software writes the I_CTL internal processor register to
sleep mode.
Table 7–11 21264/EV67 Reset State Machine State Descriptions (Continued)
State Name Description

Alpha 21264/EV67 Hardware Reference Manual
Initialization and Configuration 7–19
Phase-Lock Loop (PLL) Functional Description
7.11 Phase-Lock Loop (PLL) Functional Description
The PLL multiplies the clock frequency of a differential input reference clock and
aligns the phase of its output to that differential input clock. Thus, the 21264/EV67 can
communicate synchronously on clock boundaries with clock periods that are defined by
the system.
7.11.1 Differential Reference Clocks
A skew-controlled, ac-coupled differential clock is provided to the PLL by way of
ClkIn_x . ClkIn_x are input signals to a differential amplifier. The frequency of
ClkIn_x can range from 80 MHz to 200 MHz. ClkIn_x can be sourced by a variety of
components that include PECL fanout parts or system PLLs. ClkIn_x are also the pri-
mary clock source for the 21264/EV67 when in PLL bypass mode.
7.11.2 PLL Output Clocks
The following sections summarize the PLL output clocks.
7.11.2.1 GCLK
The PLL provides an output clock, GCLK, with a frequency that can range from 400
MHz to 833.3 MHz under full-speed conditions. GCLK is the nominal onchip clock
that is distributed to the entire 21264/EV67 chip.
7.11.2.2 Differential 21264/EV67 Clocks
The EV6Clk_x output pads provide an external test point to measure the PLL phase
alignment. They do not provide a clock source. EV6Clk_x are square-wave signals
that drive rail-to-rail continually from 0 to 2.1 volts.
7.11.2.3 Nominal Operating Frequency
Under normal operating conditions, the frequency of the PLL output clock, GCLK, is a
simple function of the Ydiv divider value.
DOWN2 Triggered by duration counter reaching 8205 cycles, the PLL ramps GCLK frequency
down by the first divider ratio (Xdiv and Zdiv equal 2 and 4, respectively). This has the
effect of halving the GCLK frequency. The duration counter is set to 4108 cycles.
DOWN3 Triggered by duration counter reaching 4108 cycles, the PLL ramps frequency down by
the second divider ratio (Xdiv and Zdiv equal 16 and 32, respectively). This has the
effect of reducing the frequency by a factor of 16 (of the original frequency). The inter-
nal counter is set to 264 cycles.
WAIT_INTERRUPT Triggered by duration counter reaching 264 cycles, the 21264/EV67 waits for either an
unmasked clock interrupt or unmasked device interrupt from system. The interrupts are
wired to the interrupt request and enable internal registers. When an enabled interrupt
occurs, the PLL ramps back to full frequency. Subsequent to that, the built-in self-init
(BiSI) initializes arrayed structures. The SROM is not reloaded; instead, the 21264/
EV67 begins fetching code from the SYSTEM.
Table 7–11 21264/EV67 Reset State Machine State Descriptions (Continued)
State Name Description

7–20 Initialization and Configuration
Alpha 21264/EV67 Hardware Reference Manual
Phase-Lock Loop (PLL) Functional Description
Table 7–12 shows the allowable ClkIn_x frequencies for a given operating frequency
of the 21264/EV67 and the Ydiv divider. For example, to set the 21264/EV67 GCLK
frequency to 500 MHz with a ClkIn_x frequency of 166.7 MHz, the system must select
a Ydiv divider of 3 by placing the value 00112 on pins IRQ_H[3:0].
Table 7–12 Differential Reference Clock Frequencies in Full-Speed Lock
7.11.2.4 Power-Up/Reset Clocking
During the power-up/reset sequence, when not in PLL bypass mode, there may be a
period of time when ClkIn_x is not yet running, but there is a voltage on PLL_VDD.
The signal DCOK_H is deasserted until power is good throughout the system. The
10% to 90% rise time of DCOK_H should be less than 2 ns. The deasserted state of
DCOK_H and the presence of PLL_VDD causes the PLL to generate a global clock
that is distributed throughout the 21264/EV67 with a frequency range of 1 MHz to 500
MHz. The presence of the global clock during this period avoids permanent damage to
the 21264/EV67.
GCLK Reference Clock Frequency (MHz) for Ydiv Dividers1
1Dividers 11 through 16 are out of range for the 21264/EV67 and reserved for future use. Valid refer-
ence clock (ClkIn_x) frequencies for the 21264/EV67 are specified in the range from 80 to 200.
Divider values that are out of that range are displayed as a dash “—”.
Period (ns) Frequency (MHz) 32
2Dividers of 1 and 2 are to be used only in a PLL test mode.
4567891011
2.5 400 133.3 100 80 — — — — — —
2.4 416.7 138.9 104.2 83.3 — — — — — —
2.3 434.8 144.9 108.7 87.0 — — — — — —
2.2 454.5 151.2 113.6 90.9 — — — — — —
2.1 476.2 158.7 119.0 95.2 — — — — — —
2.0 500 166.7 125.0 100 83.3 — — — — —
1.9 526.3 175.4 131.6 105.3 87.7 — — — — —
1.8 555.6 185.2 138.9 111.1 92.6 — — — — —
1.7 588.2 196.1 147.1 117.6 98.0 84.0 — — — —
1.6 625 — 156.3 125.0 104.2 89.3 — — — —
1.5 666.7 — 166.7 133.3 111.1 95.2 83.3 — — —
1.4 714.3 — 178.6 142.9 119.1 102.0 89.3 — — —
1.3 769.2 — 192.3 153.8 128.2 109.9 96.2 85.5 — —
1.2 833.3 — — 166.7 138.9 119.0 104.2 92.6 83.3 —

Alpha 21264/EV67 Hardware Reference Manual
Error Detection and Error Handling 8–1
8
Error Detection and Error Handling
This chapter gives an overview of the 21264/EV67 error detection and error handling
mechanisms, and is organized as follows:
•Data error correction code
•Icache data or tag parity error
•Dcache tag parity error
•Dcache data correctable ECC error
•Dcache store second error
•Dcache duplicate tag parity error
•Bcache tag parity error
•Bcache data correctable ECC error
•Memory/system port data correctable ECC error
•Bcache data correctable ECC error on a probe
•Double-bit fill errors
•Error case summary
Table 8–1 summarizes the 21264/EV67 error detection.
Table 8–1 21264/EV67 Error Detection Mechanisms
Component Error Detection Mechanism
Bcache tag Parity protected.
Bcache data array Quadword-ECC protected.
Dcache tag array Parity protected.
Dcache duplicate tag array Parity protected.
Dcache data array Quadword-ECC protected, however this mode of operation is
only supported in systems that have ECC enabled on both the
system and Bcache ports.
Icache tag array Parity protected.
Icache data array Parity protected.
System port data bus Quadword-ECC protected.

8–2 Error Detection and Error Handling
Alpha 21264/EV67 Hardware Reference Manual
Data Error Correction Code
8.1 Data Error Correction Code
The 21264/EV67 supports a quadword error correction code (ECC) for the system data
bus. ECC is generated by the 21264/EV67 for all memory write transactions
(WrVictimBlk) emitted from the 21264/EV67 and for all probe data. ECC is also
checked on every memory read transaction for single-bit correction and double-bit error
detection. Bcache data is checked for fills to the Dcache and Icache, and for Bcache-to-
system transfers that are initiated by a probe (if enabled by the CSR
ENABLE_PROBE_CHECK).
The 21264/EV67 ECC implementation corrects single-bit errors in hardware.
I/O write transaction data will not have a valid ECC (the ECC bits must be ignored by
the system). Also, ECC checking is not performed on I/O read data.
Error detection and correction can be enabled/disabled by way of Mbox IPR
DC_CTL[DCDAT_ERR_EN].
Table 8–2 shows the ECC code.
8.2 Icache Data or Tag Parity Error
The following actions are performed when an Icache data or tag parity error occurs.
1. When the hardware detects an error during an Icache read transaction, it traps and
replays the instructions that were fetched during the error, then flushes the entire
Icache so the re-fetched instructions do not come directly from the Icache.
2. I_STAT[PAR] is set.
3. A corrected read data (CRD) interrupt is posted, when enabled. (Pass 3 only)
8.3 Dcache Tag Parity Error
The primary copies of the Dcache tags are used only when servicing 21264/EV67-gener-
ated load and store instructions.There are correctable and uncorrectable forms of this
error. If an issued load or store instruction detects a Dcache tag parity error, the following
actions are performed:
1. MM_STAT[DC_TAG_PERR] is set.
2. A Dstream fault (DFAULT) is taken.
Table 8–2 64-Bit Data and Check Bit ECC Code
11 1111 1111 2222 2222 2233 3333 3333 4444 4444 4455 5555 5555 6666 CCCC CCCC
0123 4567 8901 2345 6789 0123 4567 8901 2345 6789 0123 4567 8901 2345 6789 0123 0123 4567
CB0 0111 0100 1101 0010 0111 0100 1101 0010 1000 1011 0010 1101 1000 1011 0010 1101 1000 0000
CB1 1110 1010 1010 1000 1110 1010 1010 1000 1110 1010 1010 1000 1110 1010 1010 1000 0100 0000
CB2 1001 1001 0110 0101 1001 1001 0110 0101 1001 1001 0110 0101 1001 1001 0110 0101 0010 0000
CB3 1100 0111 0001 1100 1100 0111 0001 1100 1100 0111 0001 1100 1100 0111 0001 1100 0001 0000
CB4 0011 1111 0000 0011 0011 1111 0000 0011 0011 1111 0000 0011 0011 1111 0000 0011 0000 1000
CB5 0000 0000 1111 1111 0000 0000 1111 1111 0000 0000 1111 1111 0000 0000 1111 1111 0000 0100
CB6 1111 1111 0000 0000 0000 0000 1111 1111 1111 1111 0000 0000 0000 0000 1111 1111 0000 0010
CB7 1111 1111 0000 0000 0000 0000 1111 1111 0000 0000 1111 1111 1111 1111 0000 0000 0000 0001
Alpha 21264/EV67 Hardware Reference Manual
Error Detection and Error Handling 8–3
Dcache Data Single-Bit Correctable ECC Error
3. The virtual address associated with the error is available in the VA register.
4. The PALcode flushes the error block by temporarily disabling
DC_CTL[DCTAG_PAR_EN] and evicting the block using two HW_LD instruc-
tions. The onchip duplicate tag provides the correct victim address and cache
coherence state.
If a retried load instruction detects the Dcache tag parity error, the memory reference
may have already been retired, so the EXC_ADDR is not available. In this case, the
error is uncorrectable and the Mbox performs the following actions:
•Either DC_STAT[TPERR_P0] or DC_STAT[TPERR_P1] is set, indicating the
source of the error.
•When enabled, a machine check (MCHK) is posted. The MCHK is taken when not
in PALmode.
8.4 Dcache Data Single-Bit Correctable ECC Error
The following operations may cause Dcache data ECC errors:
•Load instructions
•Stores of less than quadword length
•Dcache victim read transactions
The hardware flow used for Dcache data ECC errors depends on the event that
caused the error.
8.4.1 Load Instruction
Loads that read data from the Dcache may do so either in the same cycle as the Dcache
tag probe (typical case) or in some subsequent cycle (load-queue retry). The hardware
functional flows for these two error cases differ slightly.
When a load instruction reads the Dcache data array in the same cycle as the tag array,
if an ECC error occurs on the LSD ECC error detectors, then the Ibox stops retiring
instructions and does not resume retiring until after hardware recovers from the error.
If an ECC error occurs on the LSD ECC error detectors, when a load instruction reads
the Dcache tag array before it reads the Dcache data array, then the load instruction may
have already been retired. In either case:
•The incorrect data is written into the load instruction’s destination register;
however, the load queue retains the state associated with the load instruction.
•A consumer of the load instruction’s data may be issued before the error is
recognized; however, the Ibox will invoke a replay trap at an instruction that is
older than (or equal to) any instruction that consumes the load instruction’s data,
and then stalls the replayed Istream in the map stage of the pipeline until the error is
corrected.
•Given a READ_ERR read-type from the Mbox for the error load instruction, the
Cbox scrubs the block in the Dcache by evicting the block into the victim buffer
(thereby scrubbing it) and writing it back into the Dcache as follows:
– C_STAT[DSTREAM_DC_ERR] is set.
8–4 Error Detection and Error Handling
Alpha 21264/EV67 Hardware Reference Manual
Dcache Store Second Error
– C_ADDR contains bits [19:6] of the Dcache address of the block that contains
the error (bits [42:20] of the physical address are not updated).
– DC_STAT[ECC_ERR_LD] is set.
– The load queue retries the load and rewrites the register.
– A corrected read data (CRD) error interrupt is posted, when enabled.
Note: Errors in speculative load instructions cause a CRD error interrupt
to be posted but the data is not scrubbed by hardware. The PALcode
cannot perform a scrub because C_STAT is zero and C_ADDR does not
contain the address of the error.
8.4.2 Store Instruction (Quadword or Smaller)
A store instruction that is a quadword or smaller could invoke a Dcache ECC error,
since the original quadword must be read to calculate the new check bits.
•The Mbox scrubs the original quadword and replays the write transaction.
•DC_STAT[ECC_ERR_ST] is set.
•A corrected read data (CRD) error interrupt is posted, when enabled.
8.4.3 Dcache Victim Extracts
•Dcache victims with an ECC error are scrubbed as they are written into the
victim data buffer.
•No status is logged.
•No exception is posted.
8.5 Dcache Store Second Error
A second store instruction error is logged when it occurs close behind the first.
Neither error is corrected.
•DC_STAT[ECC_ERR_ST] is set.
•DC_STAT[SEO] is set.
•When enabled, a machine check (MCHK) is posted. The MCHK is taken when not
in PALmode.
8.6 Dcache Duplicate Tag Parity Error
The Dcache duplicate tag has the correct version of the Dcache coherence state for the
21264/EV67, allowing it to be used for correct tag/status data when the Dcache tags
generate a parity error. These tags are parity protected also; however, the Dcache dupli-
cate tag cell is designed to be much more tolerant of soft errors. The parity generators
for the duplicate tags are enabled whenever the Cbox performs a physically-indexed
read transaction of eight locations in the tag array. If an error is generated, the following
actions are taken:
•Dcache duplicate tag parity errors are not recoverable.
Alpha 21264/EV67 Hardware Reference Manual
Error Detection and Error Handling 8–5
Bcache Tag Parity Error
•C_STAT[DC_PERR] is set.
•C_ADDR contains bits [42:6] of the Dcache duplicate tag address of the block that
contains the error.
•When enabled, a machine check (MCHK) is posted. The MCHK is taken when not
in PALmode.
8.7 Bcache Tag Parity Error
The Bcache tag parity is checked on all Bcache tag references, including references
invoked by system probes. If an error is detected, the following actions are taken:
•Bcache tag parity errors are not recoverable.
•C_STAT[BC_PERR] is set.
•C_ADDR contains bits [42:6] of the Bcache address of the block that contains the
error.
•When enabled, a machine check (MCHK) is posted. The MCHK is taken when not
in PALmode.
8.8 Bcache Data Single-Bit Correctable ECC Error
The following actions may trigger Bcache data ECC errors:
•Icache fill, data possibly used by Icache
•Dcache fill, data possibly used by load instruction
•Bcache victim during an ECB instruction or during a Dcache/Bcache miss
The recovery mechanism depends on the action that triggered the error.
8.8.1 Icache Fill from Bcache
For an Icache fill, the LSD ECC checkers detect the error, and bad Icache data parity is
generated for the octaword that contains the quadword in error. If an error is detected,
the following actions are taken:
•The hardware flushes the Icache.
•C_STAT[ISTREAM_BC_ERR] is set.
•C_ADDR contains bits [42:6] of the Bcache fill address of the block that contains
the error.
•C_SYNDROME_0[7:0] and C_SYNDROME_1[7:0] contain the syndrome of
quadword 0 and 1, respectively, of the octaword subblock that contains the error.
•A machine check (MCHK) is posted and taken immediately. The PALcode machine
check handler performs a scrubbing operation as described in Section D.36 to
ensure that the origination point of the error is corrected.
Note: A corrected read data (CRD) error interrupt is also posted in case this error
is in a speculative path and the MCHK is removed. The CRD PALcode
reads the status, to detect this condition, and scrubs the block. In the normal
MCHK flow, the PALcode clears the pending CRD error.
8–6 Error Detection and Error Handling
Alpha 21264/EV67 Hardware Reference Manual
Bcache Data Single-Bit Correctable ECC Error
8.8.2 Dcache Fill from Bcache
If the quadword in error is not used to satisfy a load instruction, a hardware recovery
flow is not invoked. The quadword in error, and its associated check bits, are written
into the Dcache. However, status is logged as shown in the bulleted list below, and a
corrected read data (CRD) error interrupt is posted, when enabled. PALcode may elect
to correct the error by scrubbing the block. If the error is not corrected by PALcode
when it occurs, the error will be detected and corrected by a later load/victim operation.
If the quadword in error is used to satisfy a load instruction, then the flow is very simi-
lar to that used for a Dcache ECC error. The LSD ECC checker detects the error and the
21264/EV67 performs the following actions:
•The load instruction’s destination register is written with incorrect data; however,
the load queue will retain the state associated with the load instruction.
•A consumer of the load instruction’s data may be issued before the error is
recognized. The Ibox will invoke a replay trap at an instruction that is older than (or
equal to) any instruction that consumes the load instruction’s data. The 21264/
EV67 then stalls the replayed Istream in the map stage of the pipeline, until the
error is corrected.
•With a READ_ERR read type from the Mbox for the load instruction in error, the
Cbox scrubs the block in the Dcache by evicting the block into the victim buffer
and writing it back into the Dcache.
•C_STAT[DSTREAM_BC_ERR] is set.
•C_ADDR contains bits [42:6] of the Bcache fill address of the block that contains
the error.
•C_SYNDROME_0[7:0] and C_SYNDROME_1[7:0] contain the syndrome of
quadword 0 and 1, respectively, of the octaword subblock that contains the error.
•The load queue retries the load instruction and rewrites the register.
•DC_STAT[ECC_ERR_LD] is set.
•A corrected read data (CRD) error interrupt is posted, when enabled.
Note: Errors in speculative load instructions cause a CRD error to be posted but
the data is not scrubbed by hardware. The PALcode cannot perform a scrub
operation because C_STAT is zero and C_ADDR does not contain the
address of the block in error.
8.8.3 Bcache Victim Read
A victim from the Bcache is written directly to the system port, without correction. The
ECC parity checker on the LSD detects the error and posts a corrected read data (CRD)
error interrupt. The Cbox error register is not updated.
8.8.3.1 Bcache Victim Read During a Dcache/Bcache Miss
While the Bcache is servicing a Dcache miss and that Bcache access is also a miss, and
an error occurs during that Bcache data access, the Cbox does not latch the error infor-
mation. However, the Mbox correction state machine is activated and it invokes a CRD
error despite the fact that no correction is performed.
Alpha 21264/EV67 Hardware Reference Manual
Error Detection and Error Handling 8–7
Memory/System Port Single-Bit Data Correctable ECC Error
The Bcache access error is written out to memory and is subsequently detected and cor-
rected by the next consumer of the data.
•No correction is made.
•No status is logged (C_STAT = 0).
•A CRD error interrupt is posted, when enabled.
8.8.3.2 Bcache Victim Read During an ECB Instruction
A victim from the Bcache that occurs while an ECB instruction is being executed is
written directly to the system port without correction. No Cbox registers are set and no
exception is taken.
8.9 Memory/System Port Single-Bit Data Correctable ECC Error
The following actions may cause memory/system port data ECC errors:
•Icache fill–data possibly used by Icache
•Dcache fill–data possibly used by a load instruction
The recovery mechanism depends on the event that caused the error.
8.9.1 Icache Fill from Memory
For an Icache fill the LSD ECC generators detect the error, and bad Icache data
parity is generated for the octaword that contains the quadword in error.
•The hardware flushes the Icache.
•C_STAT[ISTREAM_MEM_ERR] is set.
•C_ADDR contains bits [42:6] of the system memory fill address of the block that
contains the error.
•C_SYNDROME_0[7:0] and C_SYNDROME_1[7:0] contain the syndrome of
quadword 0 and 1, respectively, of the octaword subblock that contains the error.
•A machine check (MCHK) is posted and taken immediately. The PALcode machine
check handler performs a scrubbing operation as described in Section D.36 to
ensure that the origination point of the error is corrected.
Note: Also, a corrected read data (CRD) error is posted, when enabled, in case
this error is in a speculative path and the MCHK is removed. The CRD
error PALcode reads the status to detect this condition and scrubs the block.
In the normal MCHK flow, the PALcode clears the pending CRD error.
8.9.2 Dcache Fill from Memory
If the quadword in error is not used to satisfy a load instruction, no hardware
recovery flow is invoked. The quadword in error, and its associated check bits, are writ-
ten into the Dcache. However, status is logged as shown in the bulleted list below and a
corrected read data (CRD) error interrupt is posted, when enabled. PALcode may
choose to correct the error by scrubbing the block. If the error is not corrected by PAL-
code at the time, the error will be detected and corrected by a load/victim operation.
8–8 Error Detection and Error Handling
Alpha 21264/EV67 Hardware Reference Manual
Bcache Data Single-Bit Correctable ECC Error on a Probe
If the quadword in error is used to satisfy a load instruction, then the flow is very simi-
lar to that used for a Dcache ECC error:
•The load instruction’s destination register is written with incorrect data; however,
the load queue will retain the state associated with the load instruction.
•A consumer of the load instruction’s data may be issued before the error is
recognized; however, the Ibox will invoke a replay trap at an instruction that is
older than (or equal to) any instruction that consumes the load instruction’s data.
The Ibox stalls the replayed Istream in the map stage of the pipeline until the error
is corrected.
•With a READ_ERR read type from the Mbox for the load instruction in error, the
Cbox scrubs the block in the Dcache by evicting the block into the victim buffer
and writing it back into the Dcache.
•C_STAT[DSTREAM_MEM_ERR] is set.
•C_ADDR contains bits [42:6] of the system memory fill address of the block that
contains the error.
•C_SYNDROME_0[7:0] and C_SYNDROME_1[7:0] contain the syndrome of
quadword 0 and 1, respectively, of the octaword subblock that contains the error.
•The load queue retries the load instruction and rewrites the register.
•DC_STAT[ECC_ERR_LD] is set.
•A corrected read data (CRD) error interrupt is posted, when enabled.
Note: Errors in speculative load instructions cause a CRD error to be posted but
the data is not scrubbed by hardware. The PALcode cannot scrub the data
because C_STAT is zero, and C_ADDR does not have the address of the
block with the error.
8.10 Bcache Data Single-Bit Correctable ECC Error on a Probe
The probed processor extracts the block from its Bcache, signaling a corrected read
data (CRD) error and latching error information. The single-bit ECC detected error data
is not corrected by the probed processor, but is forwarded to the requesting processor.
The requesting processor then detects a related system fill error as a result of this sys-
tem probe transaction.
•No hardware correction is performed.
•C_STAT[PROBE_BC_ERR] is set.
•C_ADDR contains bit [42:6] of the Bcache address of the block that contains the
error.
•C_SYNDROME_0[7:0] and C_SYNDROME_1[7:0] contain the syndrome of
quadword 0 and 1, respectively, of the octaword subblock that contains the error.
•A CRD error interrupt is posted, when enabled.
•The PALcode on the probed processor may choose to scrub the error, though it will
probably be scrubbed by the requesting processor.

Alpha 21264/EV67 Hardware Reference Manual
Error Detection and Error Handling 8–9
Double-Bit Fill Errors
8.11 Double-Bit Fill Errors
Double-bit errors for fills are detected, but not corrected, in the 21264/EV67. The fol-
lowing events may cause a double-bit fill error:
•Icache fill from Bcache
•Dcache fill from Bcache
•Icache fill from memory
•Dcache fill from memory
If an error is detected, the following actions are taken:
•C_STAT is set to one of the following:
ISTREAM_BC_DBL (Icache fill from Bcache)
DSTEAM_BC_DBL (Dcache fill from Bcache)
ISTREAM_MEM_DBL (Icache fill from memory)
DSTREAM_MEM_DBL (Dcache fill from memory)
•C_ADDR contains bits [42:6] of the system memory fill address of the block that
contains the error.
•When enabled, a machine check (MCHK) is posted. The MCHK is taken when not
in PALmode.
•A double-bit fill error from memory, marked by the data’s corresponding ECC,
when written to cache, also writes the corresponding ECC to cache. Any consumer
of that error (such as another CPU) also consumes the corresponding ECC value.
Note: C_ADDR may be inaccurate in heavy traffic conditions. C_STAT is accu-
rate.
8.12 Error Case Summary
Table 8–3 summarizes the various error cases and their ramifications.
Table 8–3 Error Case Summary
Error Exception Status Hardware
Action PALcode Action
Icache data or tag
parity error CRD ISTAT[PAR] Icache flushed Log as CRD
Dcache tag parity
error (on issue) DFAULT MM_STAT[DC_TAG_PERR]
VA[address] — Evict with two
HW_LDs and log as
CRD
Dcache tag parity
error (on retry) MCHK1DC_STAT[TPERR_P0] or
DC_STAT[TPERR_P1] — Log as MCHK
Dcache single-bit
ECC error on load CRD DC_STAT[ECC_ERR_LD]
C_STAT[DSTREAM_DC_ERR]
C_ADDR[bits [19:6] of the error
address. [42:20] not updated.]
Corrected and
scrubbed Log as CRD

8–10 Error Detection and Error Handling
Alpha 21264/EV67 Hardware Reference Manual
Error Case Summary
Dcache single-bit
ECC error on
speculative load
CRD DC_STAT[ECC_ERR_LD]
C_STAT contains zero None Log as CRD
Dcache single-bit
ECC error on small
store
CRD DC_STAT[ECC_ERR_ST] Corrected and
scrubbed Log as CRD
Dcache single-bit
ECC error on victim
read
None None Corrected and
scrubbed None
Dcache second error
on store MCHK1DC_STAT[SEO] No correction
on either store Log as MCHK
Dcache duplicate tag
parity error MCHK1C_STAT[DC_PERR]
C_ADDR[error address] Uncorrectable Log as MCHK
Bcache tag parity
error MCHK1C_STAT[BC_PERR]
C_ADDR[error address] Uncorrectable Log as MCHK
Bcache single-bit
error on Icache fill MCHK
and CRD2C_STAT[ISTREAM_BC_ERR]
C_ADDR[error address]
C_SYNDROME_0
C_SYNDROME_1
Icache flushed Scrub error as described
in Section D.36.
Log as CRD
Bcache single-bit
error on Dcache fill CRD DC_STAT[ECC_ERR_LD]
C_STAT[DSTREAM_BC_ERR]
C_ADDR[error address]
C_SYNDROME_0
C_SYNDROME_1
Corrected and
scrubbed in
Dcache3
Scrub error as described
in Section D.36.
Log as CRD
Bcache victim read
on Dcache/Bcache
miss
CRD DC_STAT[ECC_ERR_LD]
C_STAT contains 0 None Log as CRD
Bcache victim read
on ECB None None None None
Memory single-bit
error on Icache fill MCHK
and CRD2C_STAT[ISTREAM_MEM_ERR]
C_ADDR[error address]
C_SYNDROME_0
C_SYNDROME_1
Icache flushed Scrub error as described
in Section D.36.
Log as CRD
Memory single-bit
error on Dcache fill CRD DC_STAT[ECC_ERR_LD]
C_STAT[DSTREAM_MEM_ERR]
C_ADDR[error address]
C_SYNDROME_0
C_SYNDROME_1
Corrected and
scrubbed in
Dcache3
Scrub error as described
in Section D.36.
Log as CRD
Bcache single-bit
error on a probe hit CRD C_STAT[PROBE_BC_ERR]
C_ADDR[error address]4
C_SYNDROME_0
C_SYNDROME_1
None May scrub error as
described in Section
D.36.
Log as CRD
Bcache double-bit
error on Icache fill MCHK1C_STAT[ISTREAM_BC_DBL]
C_ADDR[error address]4None Log as MCHK
Table 8–3 Error Case Summary (Continued)
Error Exception Status Hardware
Action PALcode Action

Alpha 21264/EV67 Hardware Reference Manual
Error Detection and Error Handling 8–11
Error Case Summary
Bcache double-bit
error on Dcache fill MCHK1C_STAT[DSTREAM_BC_DBL]
C_ADDR[error address]4None Log as MCHK
Memory double-bit
error on Icache fill MCHK1C_STAT[ISTREAM_MEM_DBL]
C_ADDR[error address]4 None Log as MCHK
Memory double-bit
error on Dcache fill MCHK1C_STAT[DSTREAM_MEM_DBL]
C_ADDR[error address]4None Log as MCHK
1Machine check taken in native mode. It is deferred while in PALmode.
2CRD error posted in case the machine check is down a speculative path.
3For a single-bit error on a non-target quadword, the error is not corrected in hardware,
but is corrected by PALcode during the scrub operation.
4The contents of C_ADDR may not be accurate when there is heavy cache fill traffic.
Table 8–3 Error Case Summary (Continued)
Error Exception Status Hardware
Action PALcode Action

Alpha 21264/EV67 Hardware Reference Manual
Electrical Data 9–1
9
Electrical Data
This chapter describes the electrical characteristics of the 21264/EV67 and its interface
pins. The chapter contains both ac and dc electrical characteristics and power supply
considerations, and is organized as follows:
•Electrical characteristics
•DC characteristics
•Power supply sequencing
•AC characteristics
9.1 Electrical Characteristics
Table 9–1 lists the maximum electrical ratings for the 21264/EV67.
Notes: Stresses above those listed under the given maximum electrical ratings may
cause permanent device failure. Functionality at or above these
limits is not implied. Exposure to these limits for extended periods of time
may affect device reliability.
Power data is preliminary and based on measurements from a limited set of
material.
Table 9–1 Maximum Electrical Ratings
Characteristics Ratings
Storage temperature –55° C to +125° C (–67° F to 257° F)
Junction temperature 0° C to 100° C (32° F to 212° F)
Maximum dc voltage on signal pins VDD + 400 mV
Minimum dc voltage on signal pins VSS – 400 mV
Maximum power @ indicated VDD
for the following frequencies: Frequency Peak Power
600 MHz 73 W @ 2.1 V
667 MHz 80 W @ 2.1 V
700 MHz 85 W @ 2.1 V
733 MHz 88 W @ 2.1 V
750 MHz 90 W @ 2.1 V

9–2 Electrical Data
Alpha 21264/EV67 Hardware Reference Manual
DC Characteristics
9.2 DC Characteristics
This section contains the dc characteristics for the 21264/EV67. The 21264/EV67 pins
can be divided into 10 distinct electrical signal types. The mapping between these sig-
nal types and the package pins is shown in Chapter 3. Table 9–2 shows the signal types.
Tables 9–3 through 9–12 show the dc switching characteristics of each signal type.
Also, the following notes apply to Tables 9–3 to 9–12.
1. The differential voltage, Vdiff, is the absolute difference between the differential
input pins.
2. Delta VBIAS is defined as the open-circuit differential voltage on the appropriate
differential pairs. Test condition for these inputs are to let the input network self
bias and measure the open circuit voltage. The test load must be ≥ 1M ohm. In nor-
mal operation, these inputs are coupled with a 680-pF capacitor.
3. Functional operation of the 21264/EV67 with less than all VDD and VSS pins con-
nected is not implied.
4. The test load is a 50-ohm resistor to VDD/2. The resistor can be connected to the
21264/EV67 pin by a 50-ohm transmission line of any length.
5. DC test conditions set the minimum swing required. These dc limits set the trip
point precision.
6. Input pin capacitance values include 2.0 pF added for package capacitance.
Table 9–2 Signal Types
Signal Type Description
I_DC_POWER Supply voltage pins (VDD/PLL_VDD)
I_DC_REF Input dc reference pin
I_DA Input differential amplifier receiver
I_DA_CLK Input differential amplifier clock receiver
O_OD Open-drain output driver
O_OD_TP Open-drain driver for test pins
O_PP Push-pull output driver
O_PP_CLK Push-pull output clock driver
B_DA_OD Bidirectional differential amplifier receiver — open-drain
B_DA_PP Bidirectional differential amplifier receiver — push-pull

Alpha 21264/EV67 Hardware Reference Manual
Electrical Data 9–3
DC Characteristics
Note: Current out of a 21264/EV67 pin is represented by a – symbol while a +
symbol indicates current flowing into a 21264/EV67 pin.
Table 9–3 VDD (I_DC_POWER)
Parameter Symbol Description Test Conditions Minimum Maximum
VDD Processor core supply voltage — 1.9 V 2.15 V
Power (sleep) Processor power required (sleep) @ VDD = 2.1 V
Note 3 —19 W
1
1Power measured at 37.5 MHz while running the “Ebox aliveness test.”
PLL_VDD PLL supply voltage — 3.135 V 3.465 Vc
PLL_IDD PLL supply current (running) Freq = 600 MHz — 25 mA
Table 9–4 Input DC Reference Pin (I_DC_REF)
Parameter
Symbol Description Test Conditions Minimum Maximum
VREF DC input reference voltage — 600 mV VDD – 650 mV
| II | Input current VSS ≤ V ≤ VDD — 150 µA
Table 9–5 Input Differential Amplifier Receiver (I_DA)
Parameter
Symbol Description Test Conditions Minimum Maximum
VIL Low-level input voltage Note 5 — VREF – 200 mV
VIH High-level input voltage — VREF + 200 mV —
| II | Input current VSS ≤ V ≤ VDD — 150 µA
CIN Input-pin capacitance Freq =10 MHz — 5.7 pF
Note 6
Table 9–6 Input Differential Amplifier Clock Receiver (I_DA_CLK)
Parameter
Symbol Description Test Conditions Minimum Maximum
Vdiff Differential input voltage — 200 mv Note 1 —
| ∆ VBIAS | Open-circuit differential I ≤ ± 1 µA
Note 2 —50 mV
| II | Input current VSS ≤ V ≤ VDD — 150 µA
CIN Input-pin capacitance Freq =10 MHz — 5.0 pF
Note 6

9–4 Electrical Data
Alpha 21264/EV67 Hardware Reference Manual
DC Characteristics
Table 9–7 Pin Type: Open-Drain Output Driver (O_OD)
Parameter
Symbol Description Test
Conditions Minimum Maximum
VOL Low-level output voltage IOL = 70 mA —400 mV
|IOZ | High impedance output current 0 < V < VDD — 150 µA
COD Open-drain pin capacitance Freq = 10 MHz — 5.7 pF
Note 6
Table 9–8 Bidirectional, Differential Amplifier Receiver, Open-Drain Output Driver (B_DA_OD)
Parameter
Symbol Description Test Conditions Minimum Maximum
VIL Low-level input voltage Note 5 — VREF –200 mv
VIH High-level input voltage — VREF + 200 mV —
VOL Low-level output voltage IOL = 70 mA — 400 mV
| II | Input current VSS ≤ V ≤ VDD — 150 µA1
CIN Input-pin capacitance Freq =10 MHz — 5.7 pF
Note 6
1Measurement taken with output driver disabled.
Table 9–9 Pin Type: Open-Drain Driver for Test Pins (O_OD_TP)
Parameter
Symbol Description Test
Conditions Minimum Maximum
VOL Low-level output voltage IOL = 15 mA —400 mV
| IOZ | High-impedance output current 0 < V < VDD — 150 µA
COD_TP Pin capacitance Freq = 10 MHz — 5.2 pF
Note 6
Table 9–10 Bidirectional, Differential Amplifier Receiver, Push-Pull Output Driver (B_DA_PP)
Parameter
Symbol Description Test Conditions Minimum Maximum
VIL Low-level input voltage — — VREF – 200 mV
VIH High-level input voltage — VREF + 200 mV —
VOL Low-level output voltage IOL = 6 mA — 400 mV
VOH High-level output voltage IOH = –6 mA VDD – 400 mV —
| II | Input current VSS ≤ V ≤ VDD — 150 µA1
CIN Input-pin capacitance Freq =10 MHz — 6.0 pF
Note 6
1Measurement taken with output driver disabled.

Alpha 21264/EV67 Hardware Reference Manual
Electrical Data 9–5
Power Supply Sequencing and Avoiding Potential Failure Mechanisms
9.3 Power Supply Sequencing and Avoiding Potential Failure Mech-
anisms
Before the power-on sequencing can occur, systems should ensure that DCOK_H is
deasserted and Reset_L is asserted. Then, systems ramp power to the 21264/EV67
PLL_VDD @ 3.3 V and the 21264/EV67 power planes (VDD @ 2.0 V, not to exceed
2.15 V under any circumstances), with PLL_VDD leading VDD. Systems should
supply differential clocks to the 21264/EV67 on ClkIn_H and ClkIn_L. The clocks
should be running as power is supplied.
When enabling the power supply inputs in a system, three failure mechanisms must be
avoided:
1. Bidirectional signal buses must not conflict during power-up. A conflict on these
buses can generate high current conditions, which can compromise the reliability of
the associated chips.
2. Similarly, input receivers should not see intermediate voltage levels that can also
generate high current conditions, which can compromise the reliability of the
receiving chip.
3. Finally, no CMOS chip should see an input voltage that is higher than its internal
VDD. In such a condition, a reasonable level of charge can be injected into the bulk
of the die. This condition can expose the chip to a positive-feedback latchup
condition.
The 21264/EV67 addresses those three failure mechanisms by disabling all of its
outputs and bidirectional pins (with three exceptions) until the assertion of DCOK_H.
The three exceptions are Tdo_H, EV6Clk_L, and EV6Clk_H. Tdo_H is used only in
Table 9–11 Push-Pull Output Driver (O_PP)
Parameter
Symbol Description Test
Conditions Minimum Maximum
VOL Low-level output voltage IOL = 40 mA —500 mV
VOH High-level output voltage IOL = –40 mA VDD – 500 mV —
| IOZ | High-impedance output current 0 < V < VDD — 150 µA
COD Open-drain pin capacitance Freq = 10 MHz — 6.0 pF
Note 6
Table 9–12 Push-Pull Output Clock Driver (O_PP_CLK)
Parameter
Symbol Description Test
Conditions Minimum Maximum
VOL Low-level output voltage Note 4 — VDD/2 – 325 mV
VOH High-level output voltage Note 4 VDD/2 + 325 mV —
| IOZ | High-impedance output
current 0 < V < VDD — 40 mA1
1Measured value includes current from onchip termination structures.
9–6 Electrical Data
Alpha 21264/EV67 Hardware Reference Manual
AC Characteristics
the tester environment and does not need to be disabled. EV6Clk_L and EV6Clk_H
are outputs that are both generated and consumed by the 21264/EV67; thus, VDD
tracks for both the producer and consumer.
On the push-pull interfaces:
•Disabling all output drivers leaves the output signal at the DC bias point of the ter-
mination network.
•Disabling the bidirectional drivers leaves the other consumers of the bus as the bus
master.
On the open-drain interfaces:
•Disabling all output drivers leaves the output signal at the voltage of the open-drain
pull-up.
•Disabling all bidirectional drivers leaves the other consumers of the bus as the bus
master.
To avoid failure mechanism number two, systems must sequence and control external
signal flow in such a way as to avoid zero differential into the 21264/EV67 input
receivers (I_DA, I_DA_CLK, B_DA_OD, B_DA_PP, and B_DA_PP). Finally, to
avoid failure mechanism number three, systems must sequence input and bidirectional
pins (I_DA, I_DA_CLK, B_DA_OD, B_DA_PP, and I_DC_REF) such that the 21264/
EV67 does not see a voltage above its VDD.
In addition, as power is being ramped, Reset_L must be asserted — this allows the
21264/EV67 to reset internal state. Once the target voltage levels are attained, systems
should assert DCOK_H. This indicates to the 21264/EV67 that internal logic functions
can be evaluated correctly and that the power-up sequence should be continued. Prior to
DCOK_H being asserted, the logic internal to the 21264/EV67 is being reset and the
internal clock network is running (either clocked by the VCO, which is at a nominal
speed, or by ClkIn_H, if the PLL is bypassed).
The reset state machine is in state WAIT_SETTLE.
9.4 AC Characteristics
Abbreviations:
The following abbreviations apply to Table 9–13:
•TSU = Setup time
•Duty cycle = Minimum clock duty cycle
•TDH = Hold time
•Slew rate = referenced to signal edge
AC Test Conditions:
The following conditions apply to the measurements that are listed in Table 9–13:
•VDD is in the range between 1.9 V and 2.15 V.
•SysVref is VDD/2 Volts.
•BcVref is 0.75 Volts.

Alpha 21264/EV67 Hardware Reference Manual
Electrical Data 9–7
AC Characteristics
•The input voltage swing is Vref ± 0.40 Volts.
•All output skew data is based on simulation into a 50-ohm transmission line that is
terminated with 50 ohms to VDD/2 for Bcache timing, and with 50 ohms to VDD
for all other timing.
Timings are measured at the pins as follows:
– For open-drain outputs, timing is measured to (Vol + Vterm)/2. Where Vterm is
the offchip termination voltage for system signals.
– For non-open-drain outputs, timing is measured to (Vol + Voh)/2.
– For all inputs other than type I_DA_CLK, timing is measured to the point
where the input signal crosses VREF.
– For type I_DA_CLK inputs, timing is measured when the voltage on the com-
plementary inputs is equal.
Table 9–13 AC Specifications
Signal Name Type Reference Signal TSU1TDH2TSkew Duty Cycle TSlew
SysAddIn_L[14:0 I_DA SysAddInClk_L 400 ps 400 ps NA NA 1.0 V/ns
SysFillValid_L I_DA SysAddInClk_L 400 ps 400 ps NA NA 1.0 V/ns
SysDataInValid_L I_DA SysAddInClk_L 400 ps 400 ps NA NA 1.0 V/ns
SysDataOutValid_L I_DA SysAddInClk_L 400 ps 400 ps NA NA 1.0 V/ns
SysAddInClk_L I_DA NA NANANA 45–55% 1.0 V/ns
SysAddOut_L[14:0] O_OD SysAddOutClk_L NA NA ± 300 ps3NA NA
SysAddOutClk_L O_OD EV6Clk_xNA NA ± 400 ps 45-55% NA
SysData_L[63:0] B_DA_OD SysDataInClk_H[7:0] 400 ps 400 ps NA NA 1.0 V/ns
SysDataOutClk_L[7:0]4NA NA ± 300 ps3NA NA
SysCheck_L[7:0] B_DA_OD SysDataInClk_H[7:0] 400 ps 400 ps NA NA 1.0 V/ns
SysDataOutClk_L[7:0]4NA NA ± 300 ps3NA NA
SysDataInClk_H[7:0] I_DA NA NA NA NA 45-55% 1.0 V/ns
SysDataOutClk_L[7:0] O_OD EV6Clk_xNA NA ± 400 ps 45-55% NA
BcAdd_H[23:4] O_PP BcTagOutClk_xNA NA ± 300 ps5,6 NA —
BcDataOE_L O_PP BcDataOutClk_x[3:0]745-55% —
BcLoad_L O_PP 38-63%8—
BcDataWr_L O_PP 40-60%9—
BcData_H[127:0] B_DA_PP BcDataOutClk_x[3:0]10 NA NA ± 300 ps645-55% 1.0 V/ns
38-63%8NA
40-60%9NA
BcDataInClk_H[7:0] 400 ps 400 ps NA NA NA
BcDataInClk_H[7:0] I_DA NA NA NA NA 45-55%
BcDataOutClk_H[3:0] O_PP EV6Clk_xNA NA ± 400 ps
BcDataOutClk_L[3:0] O_PP EV6Clk_xNA NA ± 400 ps
BcTag_H[42:20] B_DA_PP BcTagInClk_H 400 ps 400 ps NA NA 1.0 V/ns
BcTagDirty_H B_DA_PP BcTagInClk_H 400 ps 400 ps NA NA 1.0 V/ns
BcTagParity_H B_DA_PP BcTagInClk_H 400 ps 400 ps NA NA 1.0 V/ns

9–8 Electrical Data
Alpha 21264/EV67 Hardware Reference Manual
AC Characteristics
BcTagShared_H B_DA_PP BcTagInClk_H 400 ps 400 ps NA NA 1.0 V/ns
BcTagValid_H B_DA_PP BcTagInClk_H 400 ps 400 ps NA NA 1.0 V/ns
BcTagValid_H B_DA_PP BcTagOutClk_xNA NA ± 300 ps645-55% NA
BcTagDirty_H B_DA_PP 38-63%8NA
BcTagShared_H B_DA_PP 40-60%9NA
BcTagParity_H B_DA_PP
BcTagOE_L O_PP
BcTagWr_L O_PP
BcTagInClk_H I_DA NA NA NA NA 45-55%
BcTagOutClk_xO_PP EV6Clk_xNA NA ± 400 ps
IRQ_H[5:0] I_DA DCOK_H 10 ns11 10 ns11 NA NA 100 mV/ns
Reset_L12 I_DA NANANA NA 100 mV/ns
DCOK_H13 I_DA NANANA NA 100 mV/ns
PllBypass_H14 I_DA NANANA NA 100 mV/ns
ClkIn_x15 I_DA_CLK NA NA NA 40–60%16 1.0 V/ns
FrameClk_x17 I_DA_CLK ClkIn_x400 ps 400 ps NA NA 1.0 V/ns
EV6Clk_x18 O_PP_CLK ClkIn_xNA NA ±1.0 ns YDiv±5% NA
EV6Clk_x19 Cycle Compression Specification: See Note 19
ClkFwdRst_H I_DA FrameClk_x400 ps 400 ps NA NA 1.0 V/ns
SromData_H I_DA SromClk_H 2.0 ns 2.0 ns NA 100 mV/ns
SromOE_L O_OD EV6Clk_xNA NA ± 2.0 ns
SromClk_H20 O_OD EV6Clk_xNA NA ± 7.0 ns
Tms_H I_DA Tck_H 2.0 ns 2.0 ns NA NA 100 mV/ns
Trst_L21 I_DA Tck_H NANANA NA 100 mV/ns
Tdi_H I_DA Tck_H 2.0 ns 2.0 ns NA NA 100 mV/ns
Tdo_H O_OD Tck_H NA NA ± 7.0 ns NA NA
Tck_H I_DA IEEE 1149.1 Port Freq. = 5.0
MHz Max. NA NA NA 45-55% 100 mV/ns
TestStat_H O_OD EV6Clk_xNA NA ± 4.0 ns NA NA
1The TSU specified for all clock-forwarded signal groups is with respect to the associated clock.
2The TDH specified for all clock-forwarded signal groups is with respect to the associated clock.
3The TSkew value applies only when the SYS_CLK_DELAY[0:1] entry in the Cbox WRITE_ONCE
chain (Table 5–24) is set to zero phases of delay between forwarded clock out and address/data.
4The TSkew specified for SysData_L signals is only with respect to the associated clock.
5These signals should be referenced to BcTagOutClk_x when measuring TSkew, provided that
BcTagOutClkl_x and BcDataOutClk_x have no programmed offset.
Table 9–13 AC Specifications (Continued)
Signal Name Type Reference Signal TSU1TDH2TSkew Duty Cycle TSlew
Alpha 21264/EV67 Hardware Reference Manual
Electrical Data 9–9
AC Characteristics
6The TSkew value applies only when the BC_CLK_DELAY[0:1] entry in the Cbox WRITE_ONCE
chain (Table 5–24) is set to zero phases of delay for Bcache clock.
7The TSkew specified for BcAdd_H signals is only with respect to the associated clock.
8The duty cycle for 2.5X single data mode 2 GCLK phases high and 3 GCLK phases low.
9The duty cycle for 3.5X single data mode 3 GCLK phases high and 4 GCLK phases low.
10 The TSkew specified for BcData_H signals is only with respect to the associated clock pair.
11 IRQ_H[5:0] must have their TSU and TDH times referenced to DCOK_H during power-up to ensure
the correct Y divider and resulting EV6Clk_x duty cycle. When the 21264/EV67 is executing
instructions IRQ_H[5:0] act as normal asynchronous pins to handle interrupts.
12 Reset_L is an asynchronous pin. It may be asserted asynchronously.
13 DCOK_H is an asynchronous pin. Note the minimum slew rate on the assertion edge.
14 PllBypass_H may not switch when ClkIn_x is running. This pin must either be deasserted during
power-up or the 21264/EV67 core power pin (VDD pins) indicating the 21264/EV67’s internal PLL
will be used. Note that it is illegal to use PllBypass_H asserted during power-up unless a ClkIn_x is
present.
15 See Section 7.11.2 for a discussion of ClkIn_x as it relates to operating the 21264/EV67’s internal
PLL versus running the 21264/EV67 in PLL bypass mode. ClkIn_x has specific input jitter require-
ments to ensure optimum performance of the internal 21264/EV67 PLL.
16 In PLL bypass mode, duty cycle deviation from 50%–50% directly degrades device operating fre-
quency.
17 The TSU and TDH of FrameClk_x are referenced to the deasserting edge of ClkIn_x.
18 This signal is a feedback to the internal PLL and may be monitored for overall 21264/EV67 jitter. It
can also be used as a feedback signal to an external PLL when in PLL bypass mode. Proper termina-
tion of EV6Clk_x is imperative.
19 The cycle or phase cannot be more than 5% shorter than the nominal. Do not confuse this measure-
ment with duty cycle.
20 The period for SromClk_H is 256 GCLK cycles.
21 When Trst_L is deasserted, Tms_H must not change state. Trst_L is asserted asynchronously but
may be deasserted synchronously.

Alpha 21264/EV67 Hardware Reference Manual
Thermal Management 10–1
10
Thermal Management
This chapter describes the 21264/EV67 thermal management and thermal design
considerations, and is organized as follows:
•Operating temperature
•Heat sink specifications
•Thermal design considerations
10.1 Operating Temperature
The 21264/EV67 is specified to operate when the temperature at the center of the heat
sink (Tc) is as shown in Table 10–1. Temperature Tc should be measured at the center of
the heat sink, between the two package studs. The GRAFOIL pad is the interface mate-
rial between the package and the heat sink.
Note: Compaq recommends using the heat sink because it greatly improves the
ambient temperature requirement.
Table 10–1 Operating Temperature at Heat Sink Center (Tc)
Tc Frequency
80.2° C 600 MHz
78.1° C 667 MHz
76.9° C 700 MHz
76.0° C 733 MHz
75.4° C 750 MHz
72.7° C 833 MHz

10–2 Thermal Management
Alpha 21264/EV67 Hardware Reference Manual
Operating Temperature
Table 10–2 lists the values for the center of heat-sink-to-ambient (θca) for the 21264/
EV67 587-pin PGA. Tables 10–3 through 10–8 show the allowable Ta (without
exceeding Tc) at various airflows.
Table 10–2 θca at Various Airflows for 21264/EV67
Airflow (linear ft/min) 100 200 400 800 1000
θca with heat sink type 1 (°C/W) 2.0 1.2 0.65 0.40 0.37
θca with heat sink type 2 (°C/W) 1.4 0.78 0.45 0.33 0.31
θca with heat sink type 31 (°C/W)
1Heat sink type 3 has a 80 mm × 80 mm × 15 mm fan attached.
— 0.38 —
Table 10–3 Maximum Ta for 21264/EV67 @ 600 MHz and @ 2.0 V with Various Airflows
Airflow (linear ft/min) 100 200 400 800 1000
Maximum Ta with heat sink type 1 (°C) — — 37.3 53.8 55.8
Maximum Ta with heat sink type 2 (°C) — 28.7 50.5 58.4 59.7
Maximum Ta with heat sink type 31 (°C)
1Heat sink type 3 has a 80 mm × 80 mm × 15 mm fan attached.
— 55.1 —
Table 10–4 Maximum Ta for 21264/EV67 @ 667 MHz and @ 2.0 V with Various Airflows
Airflow (linear ft/min) 100 200 400 800 1000
Maximum Ta with heat sink type 1 (°C) — — 30.7 48.9 51.1
Maximum Ta with heat sink type 2 (°C) — 21.2 45.3 54.0 55.5
Maximum Ta with heat sink type 31 (°C)
1Heat sink type 3 has a 80 mm × 80 mm × 15 mm fan attached.
— 50.4 —
Table 10–5 Maximum Ta for 21264/EV67 @ 700 MHz and @ 2.0 V with Various Airflows
Airflow (linear ft/min) 100 200 400 800 1000
Maximum Ta with heat sink type 1 (°C) — — 26.9 46.1 48.4
Maximum Ta with heat sink type 2 (°C) — — 42.2 51.5 53.0
Maximum Ta with heat sink type 31 (°C)
1Heat sink type 3 has a 80 mm × 80 mm × 15 mm fan attached.
— 47.6 —
Table 10–6 Maximum Ta for 21264/EV67 @ 733 MHz and @ 2.0 V with Various Airflows
Airflow (linear ft/min) 100 200 400 800 1000
Maximum Ta with heat sink type 1 (°C) — — 24.0 44.0 46.4
Maximum Ta with heat sink type 2 (°C) — — 40.0 49.6 51.2
Maximum Ta with heat sink type 31 (°C)
1Heat sink type 3 has a 80 mm × 80 mm × 15 mm fan attached.
— 45.6 —

Alpha 21264/EV67 Hardware Reference Manual
Thermal Management 10–3
Heat Sink Specifications
10.2 Heat Sink Specifications
Three heat sink types are specified. The mounting holes for all three are in line with the
cooling fins.
Figure 10–1 shows the heat sink type 1, along with its approximate dimensions.
Table 10–7 Maximum Ta for 21264/EV67 @ 750 MHz and @ 2.0 V with Various Airflows
Airflow (linear ft/min) 100 200 400 800 1000
Maximum Ta with heat sink type 1 (°C) — — 22.1 42.6 45.1
Maximum Ta with heat sink type 2 (°C) — — 38.5 48.4 50.0
Maximum Ta with heat sink type 31 (°C) — 44.3 —
1Heat sink type 3 has a 80 mm × 80 mm × 15 mm fan attached.
Table 10–8 Maximum Ta for 21264/EV67 @ 833 MHz and @ 2.0 V with Various Airflows
Airflow (linear ft/min) 100 200 400 800 1000
Maximum Ta with heat sink type 1 (°C) ——— 36.339.1
Maximum Ta with heat sink type 2 (°C) — — 31.8 42.7 44.5
Maximum Ta with heat sink type 31 (°C) — 33.8 —
1Heat sink type 3 has a 80 mm × 80 mm × 15 mm fan attached.

10–4 Thermal Management
Alpha 21264/EV67 Hardware Reference Manual
Heat Sink Specifications
Figure 10–1 Type 1 Heat Sink
25.4 mm
(1.0 in)
32.5 mm
(1.280 in)
80.5 mm
(3.17 in)
80.5 mm
(3.17 in)
FM-06119.AI4

10–6 Thermal Management
Alpha 21264/EV67 Hardware Reference Manual
Heat Sink Specifications
Figure 10–3 shows heat sink type 3, along with its approximate dimensions.
The cooling fins of heat sink type 3 are cross-cut. Also, an 80 mm × 80 mm × 15 mm
fan is attached to heat sink type 3.
Figure 10–3 Type 3 Heat Sink
80.0 mm
(3.15 in)
Fan Fan
15 mm
(0.59 in)
(1.62 in)
80.0 mm
(3.15 in)
71.5 mm
(2.815 in)
80.0 mm
(3.15 in)
71.5 mm
(2.815 in)
25.4 mm
(1.0 in)
70.65 mm
(2.815 in)
40.0 mm
(1.575 in)
27.3 mm
(1.075 in)
FM-06121.AI
4
Alpha 21264/EV67 Hardware Reference Manual
Thermal Management 10–7
Thermal Design Considerations
10.3 Thermal Design Considerations
Follow these guidelines for printed circuit board (PCB) component placement:
•Orient the 21264/EV67 on the PCB with the heat sink fins aligned with the airflow
direction.
•Avoid preheating ambient air. Place the 21264/EV67 on the PCB so that inlet air is
not preheated by any other PCB components.
•Do not place other high power devices in the vicinity of the 21264/EV67.
Do not restrict the airflow across the 21264/EV67 heat sink. Placement of other devices
must allow for maximum system airflow in order to maximize the performance of the
heat sink.

Alpha 21264/EV67 Hardware Reference Manual
Testability and Diagnostics 11–1
11
Testability and Diagnostics
This chapter describes the 21264/EV67 user-oriented testability and diagnostic fea-
tures. These features include automatic power-up self-test, Icache initialization from
external serial ROMs, and the serial diagnostic terminal port.
The boundary-scan register, which is another testability and diagnostic feature, is listed
in Appendix B. The boundary-scan register is compatible with IEEE Standard 1149.1.
This chapter is organized as follows:
•Test pins
•SROM/serial diagnostic terminal port
•IEEE 1149.1 port
•TestStat_H pin
•Power-up self-test and initialization
•Notes on IEEE 1149.1 operation and compliance
The 21264/EV67 has several manufacturing test features that are used only by the fac-
tory, and they are beyond the scope of this chapter.
11.1 Test Pins
The 21264/EV67 test access ports include the IEEE 1149.1 test access port, a dual-pur-
pose SROM/Serial diagnostic terminal port, and a test status output pin. Table 11–1 lists
the test access port pins.
Table 11–1 Dedicated Test Port Pins
Pin Name Type Function
Tms_H Input IEEE 1149.1 test mode select
Tdi_H Input IEEE 1149.1 test data in
Trst_L Input IEEE 1149.1 test logic reset
Tck_H Input IEEE 1149.1 test clock
Tdo_H Output IEEE 1149.1 test data output
SromData_H Input SROM data/Diagnostic terminal data input

11–2 Testability and Diagnostics
Alpha 21264/EV67 Hardware Reference Manual
SROM/Serial Diagnostic Terminal Port
11.2 SROM/Serial Diagnostic Terminal Port
This port supports two functions. During power-up, it supports automatic initialization
of the Cbox configuration registers and the Icache from the system serial ROMs. After
power-up, it supports a serial diagnostic terminal.
11.2.1 SROM Load Operation
The following actions are performed while the SROM is loaded:
•The SromOE_L pin supplies the output enable as well as the reset to the serial
ROM. (Refer to the serial ROM specifications for details.) The 21264/EV67 asserts
this signal low for the duration of the Icache load from the serial ROM. When the
load has been completed, the signal remains deasserted.
•The SromClk_H pin supplies the clock to the SROM that causes it to advance to
the next bit. Simultaneously, it causes the existing data on the SromData_H pin to
be shifted into an internal shift register. The cycle time of this clock is 256 times the
CPU clock rate. (If the FASTROM flag is set, the rate is 16 times the CPU clock
rate.) The hold time on SromData_H is 2* CPU cycle time with respect to
SromClk_H.
•The SromData_H pin reads data from the SROM.
Every data and tag bit in Icache is loaded by that sequence.
11.2.2 Serial Terminal Port
After the SROM data is loaded into the Icache, the three SROM interface signals can be
used as a software UART and the pins become parallel I/O pins that can drive a system
debug or diagnostic terminal by using an interface such as RS422.
The serial line interface is automatically enabled if the SromOE_L pin is wired to the
following pins:
•An active high enable RS422 (or 26LS32) driver, driving to SromData_H
•An active high enable RS422 (or 26LS31) receiver, driven from SromClk_H
After reset, SromClk_H is driven from the Ibox I_CTL[SL_XMIT]. This register is
cleared during reset, so it starts driving as a 0, but it can be written by software. The
data becomes available at the pin after the HW_MTPR instruction that wrote
I_CTL[SL_XMIT] is retired.
SromClk_H Output SROM clock/Diagnostic terminal data output
SromOE_L Output SROM enable/Diagnostic terminal enable
TestStat_H Output BiST status/timeout output
Table 11–1 Dedicated Test Port Pins (Continued)
Pin Name Type Function

Alpha 21264/EV67 Hardware Reference Manual
Testability and Diagnostics 11–3
IEEE 1149.1 Port
On the receive side, while in native mode, any transition on the Ibox I_CTL
[SL_RCV], driven from the SromData_H pin, results in a trap to the PALcode inter-
rupt handler. When in PALmode, all interrupts are blocked. The interrupt routine then
begins sampling I_CTL [SL_RCV] under a software timing loop to input as much data
as needed, using the chosen serial line protocol.
11.3 IEEE 1149.1 Port
The IEEE 1149.1 Test Access Port consists of the Tdi_H, Tdo_H, Tms_H, Tck_H,
and Trst_L pins. These pins access the IEEE 1149.1 mandated public test features as
well as several private chip manufacturing test features.
The port meets all requirements of the standard except that there are no pull-ups on the
Tdi_H, Tms_H, and Trst_L pins, as required by the present standard.
The scope of 1149.1 compliant features on the 21264/EV67 is limited to the board level
assembly verification test. The systems that do not intend to drive this port must termi-
nate the port pins as follows: pull-ups on Tdi_H and Tms_H, pull-downs on Tck_H
and Trst_L.
The port logic consists of the usual standard compliant components, namely, the TAP
Controller State Machine, the Instruction Register, and the Bypass Register.
The Bypass Register provides a short shift path through the chip’s IEEE 1149.1 logic. It
is generally useful at the board level testing. It consists of a 1-bit shift register.
The Instruction Register holds test instructions. On the 21264/EV67, this register is 5
bits wide. Table 11–2 describes the supported instructions. The instruction set supports
several public and private instructions. The public instructions operate and produce
behavior compliant with the standard. The private instructions are used for chip manu-
facturing test and must not be used outside of chip manufacturing.
Figure 11–1 shows the TAP controller state machine state diagram. The signal Tms_H
controls the state transitions that occur with the rising clock edge. TAP state machine
states are decoded and used for initiating various actions for testing.
Table 11–2 IEEE 1149.1 Instructions and Opcodes
Opcode Instruction Operation/Function
00xxx
01xxx
10xxx
Private These instructions are for factory test use only. The user must
not load them as they may have a harmful effect on the
21264/EV67.
11000 SAMPLE IEEE 1149.1 SAMPLE instruction.
11001 HIGHZ IEEE 1149.1 HIGHZ instruction.
11010 CLAMP IEEE 1149.1 CLAMP instruction.
11011 EXTEST IEEE 1149.1 EXTEST instruction.
11100
11101
11110
Private These instructions are for factory test use only. The user must
not load them as they may have a harmful effect on the
21264/EV67.
11111 BYPASS IEEE 1149.1 BYPASS instruction.

11–4 Testability and Diagnostics
Alpha 21264/EV67 Hardware Reference Manual
TestStat_H Pin
Figure 11–1 TAP Controller State Machine
11.4 TestStat_H Pin
The TestStat_H pin serves two purposes. During power-up, it indicates BiST pass/fail
status. After power-up, it indicates the 21264/EV67 timeout event.
The system reset forces TestStat_H to low. Tbox forces it high during the internal BiST
and array initialization operations. During result extraction (DoResult state), the Tbox
drives it low for 16 cycles. After that, the pin remains low if the BiST has passes, other-
wise, it is asserted high and remains high until chip is reset again. Figure 11–2 pictori-
ally shows the behavior of the pin during the power-up operations.
Note: A system designer may sample the TestStat_H pin on the first rising edge
of the SromClk_H pin to determine BiST results. After the power-up dur-
ing the normal chip operation, whenever the 21264/EV67 does not retire an
instruction for 2K CPU cycles, the pin is asserted high for 3 CPU cycles.
Test Logic
Reset
Run-Test/Idle Select-IR-Scan
0
0
0
0
0
0
0
0
0
0
0
0
0
0
0
1
111
1
1
1
1
1
1
1
1
1
1
1
1
0
Select-DR-Scan
Capture-DR
Shift-DR
Exit1-DR
Pause-DR
Exit2-DR
Update-DR
Capture-IR
Shift-IR
Exit1-IR
Pause-IR
Exit2-IR
Update-IR
Scan SequenceScan Sequence
Values
shown
are for
TMS.
MK145508.AI4

Alpha 21264/EV67 Hardware Reference Manual
Testability and Diagnostics 11–5
Power-Up Self-Test and Initialization
Figure 11–2 TestStat_H Pin Timing During Power-Up Built-In Self-Test (BiST)
Figure 11–3 TestStat_H Pin Timing During Built-In Self-Initialization (BiSI)
11.5 Power-Up Self-Test and Initialization
Upon powering up, the 21264/EV67 automatically performs the self-test of all major
embedded RAM arrays and then loads the Cbox configuration registers and the instruc-
tion cache from the system SROM. The chip’s internal logic is held in reset during
these operations. See Chapter 9 for sequencing of power-up operations.
11.5.1 Built-in Self-Test
The power-up self-test is performed on the instruction cache and tag arrays, the data
cache and tag arrays, the triplicate tag arrays, and the various RAM arrays located in the
branch history table logic. The power-up self-test lasts for approximately 700,000 CPU
cycles. The result of self-test is made available as Pass/Fail status on the TestStat_H
pin (see Section 11.4).
The result of self-test is also available in an IPR bit. Software can read this status
through IPR I_CTL(23) (0 = pass, 1 = fail). See Section 5.2.15.
The power-up BiST leaves all bits in all arrays initialized to zeroes. The instruction
cache and the tag are reinitialized as part of the SROM initialization step. This is
detailed in Section 11.5.2.
11.5.2 SROM Initialization
Power-up initialization on the 21264/EV67 is different from previous generation Alpha
systems in two aspects. First, in the 21264/EV67 systems, the presence of serial
ROMs is mandatory as initialization of several Cbox configuration registers depends on
them. Second, it is possible to skip or partially fill Icache from serial ROMs. Figure 11–
4 shows the map of the data in serial ROMs.
BiSTResult
ClkFwdReset_L
Tbox_Reset_A_L
TBox Reset Engine
TestStatus_H
DoBistIdle DoResult DoSROM Idle
LKG-10950A-98WF
BiSTResult OR T
TimeOut
ClkFwdRst_L1
Tbox_Rst_A_L1
TBox Reset Engine1
TestStatus_H1
DoMfgSelfinitIdle Idle
LKG-10951A-98WF

11–6 Testability and Diagnostics
Alpha 21264/EV67 Hardware Reference Manual
Power-Up Self-Test and Initialization
In the SROM represented in Figure 11–4, the length for fields Cbox Config
Data(0,n) plus MBZ(m,0) must equal 367 bits. (If Cbox Config Data(0,n) is
(0,366), MBZ would be zero.)
For the 21264/EV67, Cbox Config Data is 304 bits; the value for n is 303.
Therefore, the value MBZ field for Pass 3 is:
MBZ(m,0) = 367 minus 304 = 63 = (62,0)
Tables 11–3 and 5–24 describe the details of the Icache and Cbox bit fields, respec-
tively. Note that fetch_count(1,0) must be 3, which guarantees that the SROM never
partially loads an Icache block.
Figure 11–4 SROM Content Map
11.5.2.1 Serial Instruction Cache Load Operation
All Icache bits, including each block’s tag, address space number (ASN), address space
match (ASM), and valid and branch history bits are loaded serially from offchip serial
ROMs. Once the serial load has been invoked by the chip reset sequence, the cache is
loaded from the lower to the higher addresses.
The serial Icache fill invoked by the chip reset sequence operates internally at a fre-
quency of .
Table 11–3 lists the Icache bit fields in an SROM line. Fetch bits are listed in the order
of shift direction (to down and to right). In Table 11–3:
The load occurs at the rate of 1 bit per 256 CPU cycles. The chip outputs a 50% duty
cycle clock on the SromClk_H pin.
The serial ROMs can contain enough Alpha code to complete the configuration of the
external interface (for example, set the timing on the external cache RAMs, and diag-
nose the path between the CPU chip and the real ROM).
Bit Type Meaning
c Disp_add carry
i Instruction
iq Iqueue predecodes
tr Trouble bits
dv Destination valid
ea Ea_src
par-MBZ Must be zero
fetch [0](0,192) fetch[j-1](0,192) fetch[j](0,192) fetch_count(11,0) Cbox Config Data(0, n) MBZ(m,0)
(first block) (last block)
GCLK
256
----------------

Alpha 21264/EV67 Hardware Reference Manual
Testability and Diagnostics 11–7
Notes on IEEE 1149.1 Operation and Compliance
The instruction cache lines are loaded in the reverse order. If the fetch_count(9,0) is
zero, then, no instruction cache lines are loaded. Since the valid bits are already cleared
by the BiST operation, the first instruction fetch is missed in the instruction cache and
the chip seeks instructions from the offchip memory.
Refer to the Alpha Motherboards Software Developer’s Kit (SDK) for example C code
that calculates the predecode values of a serial Icache load.
11.6 Notes on IEEE 1149.1 Operation and Compliance
1. IEEE 1149.1 port pins on the 21264/EV67 are not pulled up or pulled down on the
chip. The necessary pull-up or pull-down function must be implemented on the
board.
2. Tms_H should not change when Trst_L is being deasserted.
References
IEEE Std. 1149.1-1993 A Test Access Port and Boundary Scan Architecture.
See Appendix B for a listing of the Boundary-Scan Register.
Table 11–3 Icache Bit Fields in an SROM Line
Fetch Bit Icache Data Fetch Bit Icache Data Fetch Bit Icache Data
0 par-MBZ 86 par-MBZ 172 lp_train
1 c[3] 87 c[0] 173:175 lp_src(2:0)
2:27 i[3](25,20,24,19,23,18,22,17
,21,16:0) 88:113 i[0](25,20,24,19,3,18,22,17,
21,16:0) 176:181 lp_idx(14:9)
28 c[2] 114 c[1] 182:186 lp_idx(8:4)
29:42 i[2](25,20,24,19,
23,18,22,17,21,16:12) 115:128 i[1] (25,20,24,19,
23,18,22,17,21,16:12) 187 lp_idx(15)
43 parity 129 parity 188:192 lp_ssp[4:0]
44:55 i[2](11:0) 130:141 i[1](11:0) ——
56 dv[3] 142 dv[0] — —
57:59 iq[3](2:0) 143:145 iq[0](2:0) — —
60:65 i[3](26:31) 146:151 i[0](26:31) — —
66,68 ea[3](2:0) 152:154 ea[0](2:0) — —
69 dv[2] 155 dv[1] — —
70,72 iq[2](2:0) 156:158 iq[1](2:0) — —
73:78 i[2](26:31) 159:164 i[1](26:31) — —
79:81 ea[2](2:0) 165:167 ea[1](2:0) — —
82:85 tr(7:4) 168:171 tr(0:3) — —

Alpha 21264/EV67 Hardware Reference Manual
Alpha Instruction Set A–1
A
Alpha Instruction Set
This appendix provides a summary of the Alpha instruction set and describes the
21264/EV67 IEEE floating-point conformance. It is organized as follows:
•Alpha instruction summary
•Reserved opcodes
•IEEE floating-point instructions
•VAX floating-point instructions
•Independent floating-point instructions
•Opcode summary
•Required PALcode function codes
•IEEE floating-point conformance
A.1 Alpha Instruction Summary
This section contains a summary of all Alpha architecture instructions. All values are in
hexadecimal radix. Table A–1 describes the contents of the Format and Opcode col-
umns that are in Table A–2.
Table A–1 Instruction Format and Opcode Notation
Instruction Format Format
Symbol Opcode
Notation Meaning
Branch Bra oo oo is the 6-bit opcode field.
Floating-point F-P oo.fff oo is the 6-bit opcode field.
fff is the 11-bit function code field.
Memory Mem oo oo is the 6-bit opcode field.
Memory/function code Mfc oo.ffff oo is the 6-bit opcode field.
ffff is the 16-bit function code in the displacement
field.

A–2 Alpha Instruction Set
Alpha 21264/EV67 Hardware Reference Manual
Alpha Instruction Summary
Qualifiers for operate instructions are shown in Table A–2. Qualifiers for IEEE and
VAX floating-point instructions are shown in Tables A–5 and A–6, respectively.
Memory/ branch Mbr oo.h oo is the 6-bit opcode field.
h is the high-order 2 bits of the displacement field.
Operate Opr oo.ff oo is the 6-bit opcode field.
ff is the 7-bit function code field.
PALcode Pcd oo oo is the 6-bit opcode field; the particular PAL-
code instruction is specified in the 26-bit function
code field.
Table A–2 Architecture Instructions
Mnemonic Format Opcode Description
ADDF F-P 15.080 Add F_floating
ADDG F-P 15.0A0 Add G_floating
ADDL Opr 10.00 Add longword
ADDL/V Opr 10.40 Add longword with integer overflow enable
ADDQ Opr 10.20 Add quadword
ADDQ/V Opr 10.60 Add quadword with integer overflow enable
ADDS F-P 16.080 Add S_floating
ADDT F-P 16.0A0 Add T_floating
AMASK Opr 11.61 Architecture mask
AND Opr 11.00 Logical product
BEQ Bra 39 Branch if = zero
BGE Bra 3E Branch if ≥ zero
BGT Bra 3F Branch if > zero
BIC Opr 11.08 Bit clear
BIS Opr 11.20 Logical sum
BLBC Bra 38 Branch if low bit clear
BLBS Bra 3C Branch if low bit set
BLE Bra 3B Branch if ≤ zero
BLT Bra 3A Branch if < zero
BNE Bra 3D Branch if ≠ zero
BR Bra 30 Unconditional branch
Table A–1 Instruction Format and Opcode Notation (Continued)
Instruction Format Format
Symbol Opcode
Notation Meaning

Alpha 21264/EV67 Hardware Reference Manual
Alpha Instruction Set A–3
Alpha Instruction Summary
BSR Mbr 34 Branch to subroutine
CALL_PAL Pcd 00 Trap to PALcode
CMOVEQ Opr 11.24 CMOVE if = zero
CMOVGE Opr 11.46 CMOVE if ≥ zero
CMOVGT Opr 11.66 CMOVE if > zero
CMOVLBC Opr 11.16 CMOVE if low bit clear
CMOVLBS Opr 11.14 CMOVE if low bit set
CMOVLE Opr 11.64 CMOVE if ≤ zero
CMOVLT Opr 11.44 CMOVE if < zero
CMOVNE Opr 11.26 CMOVE if ≠ zero
CMPBGE Opr 10.0F Compare byte
CMPEQ Opr 10.2D Compare signed quadword equal
CMPGEQ F-P 15.0A5 Compare G_floating equal
CMPGLE F-P 15.0A7 Compare G_floating less than or equal
CMPGLT F-P 15.0A6 Compare G_floating less than
CMPLE Opr 10.6D Compare signed quadword less than or equal
CMPLT Opr 10.4D Compare signed quadword less than
CMPTEQ F-P 16.0A5 Compare T_floating equal
CMPTLE F-P 16.0A7 Compare T_floating less than or equal
CMPTLT F-P 16.0A6 Compare T_floating less than
CMPTUN F-P 16.0A4 Compare T_floating unordered
CMPULE Opr 10.3D Compare unsigned quadword less than or equal
CMPULT Opr 10.1D Compare unsigned quadword less than
CPYS F-P 17.020 Copy sign
CPYSE F-P 17.022 Copy sign and exponent
CPYSN F-P 17.021 Copy sign negate
CTLZ Opr 1C.32 Count leading zero
CTPOP Opr 1C.30 Count population
CTTZ Opr 1C.33 Count trailing zero
CVTDG F-P 15.09E Convert D_floating to G_floating
CVTGD F-P 15.0AD Convert G_floating to D_floating
CVTGF F-P 15.0AC Convert G_floating to F_floating
Table A–2 Architecture Instructions (Continued)
Mnemonic Format Opcode Description

A–4 Alpha Instruction Set
Alpha 21264/EV67 Hardware Reference Manual
Alpha Instruction Summary
CVTGQ F-P 15.0AF Convert G_floating to quadword
CVTLQ F-P 17.010 Convert longword to quadword
CVTQF F-P 15.0BC Convert quadword to F_floating
CVTQG F-P 15.0BE Convert quadword to G_floating
CVTQL F-P 17.030 Convert quadword to longword
CVTQS F-P 16.0BC Convert quadword to S_floating
CVTQT F-P 16.0BE Convert quadword to T_floating
CVTST F-P 16.2AC Convert S_floating to T_floating
CVTTQ F-P 16.0AF Convert T_floating to quadword
CVTTS F-P 16.0AC Convert T_floating to S_floating
DIVF F-P 15.083 Divide F_floating
DIVG F-P 15.0A3 Divide G_floating
DIVS F-P 16.083 Divide S_floating
DIVT F-P 16.0A3 Divide T_floating
ECB Mfc 18.E800 Evict cache block
EQV Opr 11.48 Logical equivalence
EXCB Mfc 18.0400 Exception barrier
EXTBL Opr 12.06 Extract byte low
EXTLH Opr 12.6A Extract longword high
EXTLL Opr 12.26 Extract longword low
EXTQH Opr 12.7A Extract quadword high
EXTQL Opr 12.36 Extract quadword low
EXTWH Opr 12.5A Extract word high
EXTWL Opr 12.16 Extract word low
FBEQ Bra 31 Floating branch if = zero
FBGE Bra 36 Floating branch if ≥ zero
FBGT Bra 37 Floating branch if > zero
FBLE Bra 33 Floating branch if ≤ zero
FBLT Bra 32 Floating branch if < zero
FBNE Bra 35
Floating branch if ≠ zero
FCMOVEQ F-P 17.02A FCMOVE if = zero
FCMOVGE F-P 17.02D FCMOVE if ≥ zero
Table A–2 Architecture Instructions (Continued)
Mnemonic Format Opcode Description

Alpha 21264/EV67 Hardware Reference Manual
Alpha Instruction Set A–5
Alpha Instruction Summary
FCMOVGT F-P 17.02F FCMOVE if > zero
FCMOVLE F-P 17.02E FCMOVE if ≤ zero
FCMOVLT F-P 17.02C FCMOVE if < zero
FCMOVNE F-P 17.02B
FCMOVE if ≠ zero
FETCH Mfc 18.8000 Prefetch data
FETCH_M Mfc 18.A000 Prefetch data, modify intent
FTOIS F-P 1C.78 Floating to integer move, S_floating
FTOIT F-P 1C.70 Floating to integer move, T_floating
IMPLVER Opr 11.6C Implementation version
INSBL Opr 12.0B Insert byte low
INSLH Opr 12.67 Insert longword high
INSLL Opr 12.2B Insert longword low
INSQH Opr 12.77 Insert quadword high
INSQL Opr 12.3B Insert quadword low
INSWH Opr 12.57 Insert word high
INSWL Opr 12.1B Insert word low
ITOFF F-P 14.014 Integer to floating move, F_floating
ITOFS F-P 14.004 Integer to floating move, S_floating
ITOFT F-P 14.024 Integer to floating move, T_floating
JMP Mbr 1A.0 Jump
JSR Mbr 1A.1 Jump to subroutine
JSR_COROUTINE Mbr 1A.3 Jump to subroutine return
LDA Mem 08 Load address
LDAH Mem 09 Load address high
LDBU Mem 0A Load zero-extended byte
LDF Mem 20 Load F_floating
LDG Mem 21 Load G_floating
LDL Mem 28 Load sign-extended longword
LDL_L Mem 2A Load sign-extended longword locked
LDQ Mem 29 Load quadword
LDQ_L Mem 2B Load quadword locked
LDQ_U Mem 0B Load unaligned quadword
Table A–2 Architecture Instructions (Continued)
Mnemonic Format Opcode Description

A–6 Alpha Instruction Set
Alpha 21264/EV67 Hardware Reference Manual
Alpha Instruction Summary
LDS Mem 22 Load S_floating
LDT Mem 23 Load T_floating
LDWU Mem 0C Load zero-extended word
MAXSB8 Opr 1C.3E Vector signed byte maximum
MAXSW4 Opr 1C.3F Vector signed word maximum
MAXUB8 Opr 1C.3C Vector unsigned byte maximum
MAXUW4 Opr 1C.3D Vector unsigned word maximum
MB Mfc 18.4000 Memory barrier
MF_FPCR F-P 17.025 Move from FPCR
MINSB8 Opr 1C.38 Vector signed byte minimum
MINSW4 Opr 1C.39 Vector signed word minimum
MINUB8 Opr 1C.3A Vector unsigned byte minimum
MINUW4 Opr 1C.3B Vector unsigned word minimum
MSKBL Opr 12.02 Mask byte low
MSKLH Opr 12.62 Mask longword high
MSKLL Opr 12.22 Mask longword low
MSKQH Opr 12.72 Mask quadword high
MSKQL Opr 12.32 Mask quadword low
MSKWH Opr 12.52 Mask word high
MSKWL Opr 12.12 Mask word low
MT_FPCR F-P 17.024 Move to FPCR
MULF F-P 15.082 Multiply F_floating
MULG F-P 15.0A2 Multiply G_floating
MULL Opr 13.00 Multiply longword
MULL/V Opr 13.40 Multiply longword with integer overflow enable
MULQ Opr 13.20 Multiply quadword
MULQ/V Opr 13.60 Multiply quadword with integer overflow enable
MULS F-P 16.082 Multiply S_floating
MULT F-P 16.0A2 Multiply T_floating
ORNOT Opr 11.28 Logical sum with complement
PERR Opr 1C.31 Pixel error
PKLB Opr 1C.37 Pack longwords to bytes
Table A–2 Architecture Instructions (Continued)
Mnemonic Format Opcode Description

Alpha 21264/EV67 Hardware Reference Manual
Alpha Instruction Set A–7
Alpha Instruction Summary
PKWB Opr 1C.36 Pack words to bytes
RC Mfc 18.E000 Read and clear
RET Mbr 1A.2 Return from subroutine
RPCC Mfc 18.C000 Read process cycle counter
RS Mfc 18.F000 Read and set
S4ADDL Opr 10.02 Scaled add longword by 4
S4ADDQ Opr 10.22 Scaled add quadword by 4
S4SUBL Opr 10.0B Scaled subtract longword by 4
S4SUBQ Opr 10.2B Scaled subtract quadword by 4
S8ADDL Opr 10.12 Scaled add longword by 8
S8ADDQ Opr 10.32 Scaled add quadword by 8
S8SUBL Opr 10.1B Scaled subtract longword by 8
S8SUBQ Opr 10.3B Scaled subtract quadword by 8
SEXTB Opr 1C.00 Sign extend byte
SEXTW Opr 1C.01 Sign extend word
SLL Opr 12.39 Shift left logical
SQRTF F-P 14.08A Square root F_floating
SQRTG F-P 14.0AA Square root G_floating
SQRTS F-P 14.08B Square root S_floating
SQRTT F-P 14.0AB Square root T_floating
SRA Opr 12.3C Shift right arithmetic
SRL Opr 12.34 Shift right logical
STB Mem 0E Store byte
STF Mem 24 Store F_floating
STG Mem 25 Store G_floating
STL Mem 2C Store longword
STL_C Mem 2E Store longword conditional
STQ Mem 2D Store quadword
STQ_C Mem 2F Store quadword conditional
STQ_U Mem 0F Store unaligned quadword
STS Mem 26 Store S_floating
STT Mem 27 Store T_floating
Table A–2 Architecture Instructions (Continued)
Mnemonic Format Opcode Description

A–8 Alpha Instruction Set
Alpha 21264/EV67 Hardware Reference Manual
Reserved Opcodes
A.2 Reserved Opcodes
This section describes the opcodes that are reserved in the Alpha architecture. They can
be reserved for Compaq or for PALcode.
A.2.1 Opcodes Reserved for Compaq
Table A–3 lists opcodes reserved for Compaq.
STW Mem 0D Store word
SUBF F-P 15.081 Subtract F_floating
SUBG F-P 15.0A1 Subtract G_floating
SUBL Opr 10.09 Subtract longword
SUBL/V Opr 10.49 Subtract longword with integer overflow enable
SUBQ Opr 10.29 Subtract quadword
SUBQ/V Opr 10.69 Subtract quadword with integer overflow enable
SUBS F-P 16.081 Subtract S_floating
SUBT F-P 16.0A1 Subtract T_floating
TRAPB Mfc 18.0000 Trap barrier
UMULH Opr 13.30 Unsigned multiply quadword high
UNPKBL Opr 1C.35 Unpack bytes to longwords
UNPKBW Opr 1C.34 Unpack bytes to words
WH64 Mfc 18.F800 Write hint — 64 bytes
WMB Mfc 18.4400 Write memory barrier
XOR Opr 11.40 Logical difference
ZAP Opr 12.30 Zero bytes
ZAPNOT Opr 12.31 Zero bytes not
Table A–3 Opcodes Reserved for Compaq
Mnemonic Opcode Mnemonic Opcode
OPC01 01 OPC05 05
OPC02 02 OPC06 06
OPC03 03 OPC07 07
OPC04 04 ——
Table A–2 Architecture Instructions (Continued)
Mnemonic Format Opcode Description

Alpha 21264/EV67 Hardware Reference Manual
Alpha Instruction Set A–9
IEEE Floating-Point Instructions
A.2.2 Opcodes Reserved for PALcode
Table A–4 lists the 21264/EV67-specific instructions. See Chapter 2 for more
information.
A.3 IEEE Floating-Point Instructions
Table A–5 lists the hexadecimal value of the 11-bit function code field for the IEEE
floating-point instructions, with and without qualifiers. The opcode for these
instructions is 1616.
Table A–4 Opcodes Reserved for PALcode
21264/EV67
Mnemonic Opcode Architecture
Mnemonic Function
HW_LD 1B PAL1B Performs Dstream load instructions.
HW_ST 1F PAL1F Performs Dstream store instructions.
HW_REI 1E PAL1E Returns instruction flow to the program counter (PC) pointed
to by EXC_ADDR internal processor register (IPR).
HW_MFPR 19 PAL19 Accesses the Ibox, Mbox, and Dcache IPRs.
HW_MTPR 1D PAL1D Accesses the Ibox, Mbox, and Dcache IPRs.
Table A–5 IEEE Floating-Point Instruction Function Codes
Mnemonic None /C /M /D /U /UC /UM /UD
ADDS 080 000 040 0C0 180 100 140 1C0
ADDT 0A0 020 060 0E0 1A0 120 160 1E0
CMPTEQ 0A5 ————— — —
CMPTLT 0A6 ————— — —
CMPTLE 0A7 ————— — —
CMPTUN 0A4 ————— — —
CVTQS 0BC 03C 07C 0FC — — — —
CVTQT 0BE 03E 07E 0FE — — — —
CVTST
See
below ————— — —
CVTTQ
See
below ————— — —
CVTTS 0AC 02C 06C 0EC 1AC 12C 16C 1EC
DIVS 083 003 043 0C3 183 103 143 1C3
DIVT 0A3 023 063 0E3 1A3 123 163 1E3
MULS 082 002 042 0C2 182 102 142 1C2
MULT 0A2 022 062 0E2 1A2 122 162 1E2

A–10 Alpha Instruction Set
Alpha 21264/EV67 Hardware Reference Manual
IEEE Floating-Point Instructions
SQRTS 08B 00B 04B 0CB 18B 10B 14B 1CB
SQRTT 0AB 02B 06B 0EB 1AB 12B 16B 1EB
SUBS 081 001 041 0C1 181 101 141 1C1
SUBT 0A1 021 061 0E1 1A1 121 161 1E1
Mnemonic /SU /SUC /SUM /SUD /SUI /SUIC /SUIM /SUID
ADDS 580 500 540 5C0 780 700 740 7C0
ADDT 5A0 520 560 5E0 7A0 720 760 7E0
CMPTEQ 5A5
CMPTLT 5A6
CMPTLE 5A7
CMPTUN 5A4
CVTQS 7BC 73C 77C 7FC
CVTQT 7BE 73E 77E 7FE
CVTTS 5AC 52C 56C 5EC 7AC 72C 76C 7EC
DIVS 583 503 543 5C3 783 703 743 7C3
DIVT 5A3 523 563 5E3 7A3 723 763 7E3
MULS 582 502 542 5C2 782 702 742 7C2
MULT 5A2 522 562 5E2 7A2 722 762 7E2
SQRTS 58B 50B 54B 5CB 78B 70B 74B 7CB
SQRTT 5AB 52B 56B 5EB 7AB 72B 76B 7EB
SUBS 581 501 541 5C1 781 701 741 7C1
SUBT 5A1 521 561 5E1 7A1 721 761 7E1
Mnemonic None /S
CVTST 2AC 6AC
Mnemonic None /C /V /VC /SV /SVC /SVI /SVIC
CVTTQ 0AF 02F 1AF 12F 5AF 52F 7AF 72F
Mnemonic D /VD /SVD /SVID /M /VM /SVM /SVIM
CVTTQ 0EF 1EF 5EF 7EF 06F 16F 56F 76F
Table A–5 IEEE Floating-Point Instruction Function Codes (Continued)

Alpha 21264/EV67 Hardware Reference Manual
Alpha Instruction Set A–11
VAX Floating-Point Instructions
Programming Note:
In order to use CMPTxx with software completion trap handling, it is necessary to
specify the /SU IEEE trap mode, even though an underflow trap is not possible. In order
to use CVTQS or CVTQT with software completion trap handling, it is necessary to
specify the /SUI IEEE trap mode, even though an underflow trap is not possible.
A.4 VAX Floating-Point Instructions
Table A–6 lists the hexadecimal value of the 11-bit function code field for the VAX
floating-point instructions. The opcode for these instructions is 1516.
A.5 Independent Floating-Point Instructions
Table A–7 lists the hexadecimal value of the 11-bit function code field for the floating-
point instructions that are not directly tied to IEEE or VAX floating point. The opcode
for the following instructions is 1716.
Table A–6 VAX Floating-Point Instruction Function Codes
Mnemonic None /C /U /UC /S /SC /SU /SUC
ADDF 080 000 180 100 480 400 580 500
ADDG 0A0 020 1A0 120 4A0 420 5A0 520
CMPGEQ 0A5 4A5
CMPGLE 0A7 4A7
CMPGLT 0A6 4A6
CVTDG 09E 01E 19E 11E 49E 41E 59E 51E
CVTGD 0AD 02D 1AD 12D 4AD 42D 5AD 52D
CVTGF 0AC 02C 1AC 12C 4AC 42C 5AC 52C
CVTGQ See below
CVTQF 0BC 03C
CVTQG 0BE 03E
DIVF 083 003 183 103 483 403 583 503
DIVG 0A3 023 1A3 123 4A3 423 5A3 523
MULF 082 002 182 102 482 402 582 502
MULG 0A2 022 1A2 122 4A2 422 5A2 522
SQRTF 08A 00A 18A 10A 48A 40A 58A 50A
SQRTG 0AA 02A 1AA 12A 4AA 42A 5AA 52A
SUBF 081 001 181 101 481 401 581 501
SUBG 0A1 021 1A1 121 4A1 421 5A1 521
Mnemonic None /C /V /VC /S /SC /SV /SVC
CVTGQ 0AF 02F 1AF 12F 4AF 42F 5AF 52F

A–12 Alpha Instruction Set
Alpha 21264/EV67 Hardware Reference Manual
Opcode Summary
Table A–7 Independent Floating-Point Instruction Function Codes
A.6 Opcode Summary
Table A–8 lists all Alpha opcodes from 00 (CALL_PAL) through 3F (BGT). In the
table, the column headings that appear over the instructions have a granularity of 816.
The rows beneath the Offset column supply the individual hexadecimal number to
resolve that granularity.
If an instruction column has a 0 in the right (low) hexadecimal digit, replace that 0 with
the number to the left of the backslash (\) in the Offset column on the instruction’s row.
If an instruction column has an 8 in the right (low) hexadecimal digit, replace that 8
with the number to the right of the backslash in the Offset column.
For example, the third row (2/A) under the 1016 column contains the symbol INTS*,
representing the all-integer shift instructions. The opcode for those instructions would
then be 1216 because the 0 in 10 is replaced by the 2 in the Offset column. Likewise, the
third row under the 1816 column contains the symbol JSR*, representing all jump
instructions. The opcode for those instructions is 1A because the 8 in the heading is
replaced by the number to the right of the backslash in the Offset column. The
instruction format is listed under the instruction symbol.
Mnemonic None /V /SV
CPYS 020 — —
CPYSE 022 ——
CPYSN 021 ——
CVTLQ 010 ——
CVTQL 030 130 530
FCMOVEQ 02A ——
FCMOVGE 02D ——
FCMOVGT 02F ——
FCMOVLE 02E ——
FCMOVLT 02C ——
MF_FPCR 025 ——
MT_FPCR 024 ——
Table A–8 Opcode Summary
Offset 00 08 10 18 20 28 30 38
0/8 PAL*
(pal) LDA
(mem) INTA*
(op) MISC*
(mem) LDF
(mem) LDL
(mem) BR
(br) BLBC
(br)
1/9 Res LDAH
(mem) INTL*
(op) \PAL\LDG
(mem) LDQ
(mem) FBEQ
(br) BEQ
(br)
2/A LDBU Res INTS*
(op) JSR*
(mem) LDS
(mem) LDL_L
(mem) FBLT
(br) BLT
(br)

Alpha 21264/EV67 Hardware Reference Manual
Alpha Instruction Set A–13
Required PALcode Function Codes
Table A–9 explains the symbols used in Table A–8.
A.7 Required PALcode Function Codes
Table A–10 lists opcodes required for all Alpha implementations. The notation used is
oo.ffff, where oo is the hexadecimal 6-bit opcode and ffff is the hexadecimal 26-bit
function code.
3/B Res LDQ_U
(mem) INTM*
(op) \PAL\LDT
(mem) LDQ_L
(mem) FBLE
(br) BLE
(br)
4/C LDWU Res ITFP* FPTI* STF
(mem) STL
(mem) BSR
(br) BLBS
(br)
5/D Res STW FLTV*
(op) \PAL\STG
(mem) STQ
(mem) FBNE
(br) BNE
(br)
6/E Res STB FLTI*
(op) \PAL\STS
(mem) STL_C
(mem) FBGE
(br) BGE
(br)
7/F Res STQ_U
(mem) FLTL*
(op) \PAL\STT
(mem) STQ_C
(mem) FBGT
(br) BGT
(br)
Table A–9 Key to Opcode Summary Used in Table A–8
Symbol Meaning
FLTI* IEEE floating-point instruction opcodes
FLTL* Floating-point operate instruction opcodes
FLTV* VAX floating-point instruction opcodes
FPTI* Floating-point to integer register move opcodes
INTA* Integer arithmetic instruction opcodes
INTL* Integer logical instruction opcodes
INTM* Integer multiply instruction opcodes
INTS* Integer shift instruction opcodes
ITFP* Integer to floating-point register move opcodes
JSR* Jump instruction opcodes
MISC* Miscellaneous instruction opcodes
PAL* PALcode instruction (CALL_PAL) opcodes
\PAL\Reserved for PALcode
Res Reserved for Compaq
Table A–10 Required PALcode Function Codes
Mnemonic Type Function Code
DRAINA Privileged 00.0002
HALT Privileged 00.0000
IMB Unprivileged 00.0086
Table A–8 Opcode Summary (Continued)
Offset 00 08 10 18 20 28 30 38
A–14 Alpha Instruction Set
Alpha 21264/EV67 Hardware Reference Manual
IEEE Floating-Point Conformance
A.8 IEEE Floating-Point Conformance
The 21264/EV67 supports the IEEE floating-point operations defined in the Alpha Sys-
tem Reference Manual, Revision 7 and therefore also from the Alpha Architecture
Handbook, Version 4. Support for a complete implementation of the IEEE Standard for
Binary Floating-Point Arithmetic (ANSI/IEEE Standard 754 1985) is provided by a
combination of hardware and software. The 21264/EV67 provides several hardware
features to facilitate complete support of the IEEE standard.
The 21264/EV67 provides the following hardware features to facilitate complete sup-
port of the IEEE standard:
•The 21264/EV67 implements precise exception handling in hardware, as denoted
by the AMASK instruction returning bit 9 set. TRAPB instructions are treated as
NOPs and are not issued.
•The 21264/EV67 accepts both Signaling and Quiet NaNs as input operands and
propagates them as specified by the Alpha architecture. In addition, the 21264/
EV67 delivers a canonical Quiet NaN when an operation is required to produce a
NaN value and none of its inputs are NaNs. Encodings for Signaling NaN and
Quiet NaN are defined by the Alpha Architecture Handbook, Version 4.
•The 21264/EV67 accepts infinity operands and implements infinity arithmetic as
defined by the IEEE standard and the Alpha Architecture Handbook, Version 4.
•The 21264/EV67 implements SQRT for single (SQRTS) and double (SQRTT) pre-
cision in hardware.
Note: In addition, the 21264/EV67 also implements the VAX SQRTF and
SQRTG instructions.
•The 21264/EV67 implements the FPCR[DNZ] bit. When FPCR[DNZ] is set,
denormal input operand traps can be avoided for arithmetic operations that include
the /S qualifier. When FPCR[DNZ] is clear, denormal input operands for arithmetic
operations produce an unmaskable denormal trap. CPYSE/CPYSN, FCMOVxx,
and MF_FPCR/MT_FPCR are not arithmetic operations, and pass denormal values
without initiating arithmetic traps.
•The 21264/EV67 implements the following disable bits in the floating-point control
register (FPCR):
– Underflow disable (UNFD)
– Overflow disable (OVFD)
– Inexact result disable (INED)
– Division by zero disable (DZED)
– Invalid operation disable (INVD)
If one of these bits is set, and an instruction with the /S qualifier set generates the
associated exception, the 21264/EV67 produces the IEEE nontrapping result and
suppresses the trap. These nontrapping responses include correctly signed
infinity, largest finite number, and Quiet NaNs as specified by the IEEE
standard.

Alpha 21264/EV67 Hardware Reference Manual
Alpha Instruction Set A–15
IEEE Floating-Point Conformance
The 21264/EV67 does not produce a denormal result for the underflow exception.
Instead, a true zero (+0) is written to the destination register. In the 21264/EV67,
the FPCR underflow to zero (UNDZ) bit must be set if the underflow disable
(UNFD) bit is set. If desired, trapping on underflow can be enabled by the instruc-
tion and the FPCR, and software may compute the denormal value as defined in the
IEEE standard.
The 21264/EV67 records floating-point exception information in two places:
•The FPCR status bits record the occurrence of all exceptions that are detected,
whether or not the corresponding trap is enabled. The status bits are cleared only
through an explicit clear command (MT_FPCR); hence, the exception information
they record is a summary of all exceptions that have occurred since the last time
they were cleared.
•If an exception is detected and the corresponding trap is enabled by the instruction,
and is not disabled by the FPCR control bits, the 21264/EV67 will record the
condition in the EXC_SUM register and initiate an arithmetic trap.
The following items apply to Table A–11:
•The 21264/EV67 traps on a denormal input operand for all arithmetic operations
unless FPCR[DNZ] = 1.
•Input operand traps take precedence over arithmetic result traps.
•The following abbreviations are used:
Inf: Infinity
QNaN: Quiet NaN
SNaN: Signalling NaN
CQNaN: Canonical Quiet NaN
For IEEE instructions with /S, Table A–11 lists all exceptional input and output
conditions recognized by the 21264/EV67, along with the result and exception gen-
erated for each condition.
Table A–11 Exceptional Input and Output Conditions
Alpha Instructions 21264/EV67 Hardware
Supplied Result Exception
ADDx SUBx INPUT
Inf operand ±Inf (none)
QNaN operand QNaN (none)
SNaN operand QNaN Invalid Op
Effective subtract of two Inf operands CQNaN Invalid Op
ADDx SUBx OUTPUT
Exponent overflow ±Inf or ±MAX Overflow
Exponent underflow +0 Underflow
Inexact result Result Inexact

A–16 Alpha Instruction Set
Alpha 21264/EV67 Hardware Reference Manual
IEEE Floating-Point Conformance
MULx INPUT
Inf operand ±Inf (none)
QNaN operand QNaN (none)
SNaN operand QNaN Invalid Op
0 * Inf CQNaN Invalid Op
MULx OUTPUT (same as ADDx)
DIVx INPUT
QNaN operand QNaN (none)
SNaN operand QNaN Invalid Op
0/0 or Inf/Inf CQNaN Invalid Op
A/0 (A not 0) ±Inf Div Zero
A/Inf ±0 (none)
Inf/A ±Inf (none)
DIVx OUTPUT (same as ADDx)
SQRTx INPUT
+Inf operand +Inf (none)
QNaN operand QNaN (none)
SNaN operand QNaN Invalid Op
-A (A not 0) CQNaN Invalid Op
-0 -0 (none)
SQRTx OUTPUT
Inexact result root Inexact
CMPTEQ CMPTUN INPUT
Inf operand True or False (none)
QNaN operand False for EQ, True for UN (none)
SNaN operand False for EQ,True for UN Invalid Op
CMPTLT CMPTLE INPUT
Inf operand True or False (none)
QNaN operand False Invalid Op
SNaN operand False Invalid Op
CVTfi INPUT
Inf operand 0 Invalid Op
QNaN operand 0 Invalid Op
Table A–11 Exceptional Input and Output Conditions (Continued)
Alpha Instructions 21264/EV67 Hardware
Supplied Result Exception

Alpha 21264/EV67 Hardware Reference Manual
Alpha Instruction Set A–17
IEEE Floating-Point Conformance
See Section 2.14 for information about the floating-point control register (FPCR).
SNaN operand 0 Invalid Op
CVTfi OUTPUT
Inexact result Result Inexact
Integer overflow Truncated result Invalid Op
CVTif OUTPUT
Inexact result Result Inexact
CVTff INPUT
Inf operand ±Inf (none)
QNaN operand QNaN (none)
SNaN operand QNaN Invalid Op
CVTff OUTPUT (same as ADDx)
FBEQ FBNE FBLT FBLE FBGT FBGE
LDS LDT
STS STT
CPYS CPYSN
FCMOVx
Table A–11 Exceptional Input and Output Conditions (Continued)
Alpha Instructions 21264/EV67 Hardware
Supplied Result Exception

Alpha 21264/EV67 Hardware Reference Manual
21264/EV67 Boundary-Scan Register B–1
B
21264/EV67 Boundary-Scan Register
This appendix contains the BSDL description of the 21264/EV67 boundary-scan regis-
ter.
B.1 Boundary-Scan Register
The Boundary-Scan Register (BSR) on the 21264/EV67 is 367 bits long. It is accessed
by the three public (SAMPLE, EXTEST, CLAMP) instructions. The register operation
for the public instructions is compliant with the IEEE 1149.1 standard.
The boundary-scan register covers all input, output, and bidirectional pins with the
exception of the compliance enable pins and pins that are power-supply-type or analog
in nature. The BSDL for the boundary-scan register is given in Section B.1.1.
B.1.1 BSDL Description of the Alpha 21264/EV67 Boundary-Scan Register
-------------------------------------------------------------------------------
-- alpha21264/EV67.bsdl
--The BSDL Description for EV6’s IEEE 1149.1 Circuits
-------------------------------------------------------------------------------
-- Revision History
--Rev Date Description
-- 1.0 Feb 99 First external release
-------------------------------------------------------------------------------
entity Alpha_21264/EV67 is-- (ref B.8)
generic (PHYSICAL_PIN_MAP :string := "PGA_EV6");-- (ref B.8.2)
port (-- (ref B.8.3)
TestStat_H :out bit ;
SromOE_L :out bit ;
SromClk_H :out bit ;
SromData_H :in bit ;
Reset_L :in bit ;
IRQ_H :in bit_vector (0 to 5) ;
DcOk_H :linkage bit ; -- Compliance enable input
NoConnect_0 :linkage bit ; -- n/c
NoConnect_1 :linkage bit ; -- n/c
PllBypass_H :linkage bit ;
FrameClk_H :linkage bit ;
FrameClk_L :linkage bit ;
ClkFwdRst_H :in bit ;
BcCheck_H :inout bit_vector (0 to 15);
BcData_H :inout bit_vector (0 to 127);
SysData_L :inout bit_vector (0 to 63) ;
SysCheck_L :inout bit_vector (0 to 7) ;
BcDataInClk_H :in bit_vector (0 to 7) ;
SysDataOutClk_L :out bit_vector (0 to 7) ;
Spare_7 :linkage bit_vector (0 to 7) ;
B–2 21264/EV67 Boundary-Scan Register
Alpha 21264/EV67 Hardware Reference Manual
Boundary-Scan Register
SysDataInClk_H :in bit_vector (0 to 7) ;
BcDataOutClk_L :out bit_vector (0 to 3) ; -- JWB corrected
BcDataOutClk_H :out bit_vector (0 to 3) ; -- JWB corrected
ClkIn_H :linkage bit ; -- Oscillator
ClkIn_L :linkage bit ; -- Oscillator
PLL_VDD :linkage bit ;
EV6Clk_H :linkage bit ;
EV6Clk_L :linkage bit ;
Spare_4 :linkage bit ;
Spare_5 :linkage bit ;
BcTag_H :inout bit_vector (20 to 42);
BcVref :linkage bit ;
BcTagInClk_H :in bit ; -- Name in model:
BcTagClkIn_H
BcTagParity_H :inout bit ;
BcTagShared_H :inout bit ;
BcTagDirty_H :inout bit ;
BcTagValid_H :inout bit ;
BcTagOutClk_L :out bit ;
BcTagOutClk_H :out bit ;
BcTagOE_L :out bit ;
BcTagWr_L :out bit ;
BcDataWr_L :out bit ;
BcLoad_L :out bit ;
BcDataOE_L :out bit ;
BcAdd_H :out bit_vector (4 to 23) ;
SysAddOut_L :out bit_vector (0 to 14) ;
SysAddIn_L :in bit_vector (0 to 14) ;
SysAddInClk_L :in bit ;
SysAddOutClk_L :out bit ; --JWB added
SysVref :linkage bit ; --JWB added
SysFillValid_L :in bit ;
SysDataInValid_L :in bit ;
SysDataOutValid_L :in bit ;
Spare_0 :linkage bit ; -- n/c
MiscVref :linkage bit ; --
Spare_2 :linkage bit ; -- n/c
Tdi_H :in bit ;
Tdo_H :out bit ;
Trst_L :in bit ;
Tck_H :in bit ;
Tms_H :in bit ;
VSS:linkage bit_vector (0 to 103);
VDD :linkage bit_vector (0 to 93) );
use STD_1149_1_1994.all ;-- (ref B.8.4)
attribute COMPONENT_CONFORMANCE of Alpha_21264: entity is "STD_1149_1_1993";
attribute PIN_MAP of Alpha_21264 : entity is PHYSICAL_PIN_MAP ;
constant PGA_EV6 : PIN_MAP_STRING := " " &
"SysAddIn_L : (BD30, BC29, AY28, BE29, AW27, BA27, BD28, BE27, "&
" AY26, BC25, BB24, AV24, BD24, BE23, AW23), "&
"SysAddInClk_L : BB26, "&
"SysVref : BA25, "&
"SysFillValid_L : BC23, "&
"SysAddOut_L : (AW33, BE39, BD36, BC35, BA33, AY32, BE35, AV30, "&
" BB32, BA31, BE33, AW29, BC31, AV28, BB30), "&
"SysAddOutClk_L : BD34, "&
"SysData_L : (F14 , G13 , F12 , H12 , H10 , G7 , F6 , K8 , "&
" M6 , N7 , P6 , T8 , V8 , V6 , W7 , Y6 , "&
" AB8 , AC7 , AD8 , AE5 , AH6 , AH8 , AJ7 , AL5 , "&
" AP8 , AR7 , AT8 , AV6 , AV10, AW11, AV12, AW13, "&
" F32 , F34 , H34 , G35 , F40 , G39 , K38 , J41 , "&
" M40 , N39 , P40 , T38 , V40 , W41 , W39 , Y40 , "&
Alpha 21264/EV67 Hardware Reference Manual
21264/EV67 Boundary-Scan Register B–3
Boundary-Scan Register
" AB38, AC39, AD38, AF40, AH38, AJ39, AL41, AK38, "&
" AN39, AP38, AR39, AT38, AY38, AV36, AW35, AV34),"&
"SysCheck_L : (L7 , AA5 , AK8 , BA13, L39 , AA41, AM40, AY34),"&
"SysDataInClk_H : (D8 , P4 , AF6 , AY6 , E37 , R43 , AG41, AV40),"&
:
"SysDataOutClk_L : (G11 , U7 , AG7 , AY8 , H36 , R41 , AH40, AW39),"&
"SysDataInValid_L : BD22, "&
"SysDataOutValid_L : BB22, "&
"BcAdd_H : (B28 , E27 , A29 , G27 , C29 , F28 , B30 , D30 ,"&
" C31 , H28 , G29 , A33 , E31 , D32 , B34 , A35 ,"&
" B36 , H30 , C35 , E33 ), "&
"BcDataOE_L : A27 , "&
"BcLoad_L : F26 , "&
"BcDataWr_L : D26 , "&
"BcData_H : (B10 , D10 , A5 , C5 , C3 , E3 , H6 , E1 ,"&
" J3 , K2 , L3 , M2 , T2 , U1 , V2 , Y4 ,"&
" AC1 , AD2 , AE3 , AG1 , AK2 , AL3 , AR1 , AP2 ,"&
" AY2 , BB2 , AW5 , BB4 , BB8 , BE5 , BB10, BE7 ,"&
" G33 , C37 , B40 , C41 , C43 , E43 , G41 , F44 ,"&
" K44 , N41 , M44 , P42 , U43 , V44 , Y42 , AB44 ,"&
" AD42, AE43, AF42, AJ45, AK42, AN45, AP44, AN41 ,"&
" AW45, AU41, AY44, BA43, BC43, BD42, BB38, BE41 ,"&
" C11 , A7 , C9 , B6 , B4 , D4 , G5 , D2 ,"&
" H4 , G1 , N5 , L1 , N1 , U3 , W5 , W1 ,"&
" AB2 , AC3 , AD4 , AF4 , AJ3 , AK4 , AN1 , AM4 ,"&
" AU5 , BA1 , BA3 , BC3 , BD6 , BA9 , BC9 , AY12 ,"&
" A39 , D36 , A41 , B42 , D42 , D44 , H40 , H42 ,"&
" G45 , L43 , L45 , N45 , T44 , U45 , W45 , AA43 ,"&
" AC43, AD44, AE41, AG45, AK44, AL43, AM42, AR45 ,"&
" AP40, BA45, AV42, BB44, BB42, BC41, BA37, BD40),"&
"BcCheck_H : (F2 , AB4 , AT2 , BC11, M38 , AB42, AU43, BC37 ,"&
" M8 , AA3 , AW1 , BD10, E45 , AC45, AT44, BB36),"&
"BcDataInClk_H : (E7 , R3 , AH2 , BC5 , F38 , U39 , AH44, AY40),"&
"Spare_7 : (F8 , T4 , AJ1 , BD4 , E39 , V38 , AJ43, BA39),"&
"BcDataOutClk_L : (K4 , AV4 , K42 , AT42), "&
"BcDataOutClk_H : (J5 , AU3 , J43 , AR43), "&
"BcTag_H : (E13 , H16 , A11 , B12 , D14 , E15 , A13 , G17 ,"&
" C15 , H18 , D16 , B16 , C17 , A17 , E19 , B18 ,"&
" A19 , F20 , D20 , E21 , C21 , D22 , H22 ), "&
"BcTagValid_H : B24 , "&
"BcTagDirty_H : C23 , "&
"BcTagShared_H : G23 , "&
"BcTagParity_H : B22 , "&
"BcTagOE_L : H24 , "&
"BcTagWr_L : E25 , "&
"BcTagInClk_H : G19 , "&
"BcVref : F18 , "&
"BcTagOutClk_L : D24 , "&
"BcTagOutClk_H : C25 , "&
"IRQ_H : (BA15, BE13, AW17, AV18, BC15, BB16), "&
"Reset_L : BD16, "&
"SromData_H : BC17, "&
"SromCLK_H : AW19, "&
"SromOE_L : BE17, "&
"Tms_H : BD18, "&
"Tck_H : BE19, "&
"Trst_L : AY20, "&
"Tdi_H : BA21, "&
"Tdo_H : BB20, "&
"TestStat_H : BA19, "&
"ClkIn_H : AM8 , "&
"ClkIn_L : AN7 , "&
"FrameClk_H : AV16, "&
"FrameClk_L : AW15, "&
"PllBypass_H : BD12, "&
B–4 21264/EV67 Boundary-Scan Register
Alpha 21264/EV67 Hardware Reference Manual
Boundary-Scan Register
"NoConnect_0 : BB14, "&
"NoConnect_1 : BD2 , "&
"ClkFwdRst_H : BE11, "&
"EV6Clk_H : AM6 , "&
"EV6Clk_L : AL7 , "&
"Spare_4 : AT4 , "&
"Spare_5 : AR3 , "&
"PLL_VDD : AV8 , "&
"Spare_0 : BC21, "&
"MiscVref : AV22, "&
"Spare_2 : BE9 , "&
"DCOK_H : AY18, "&
"VSS: (C1 , W3 , AR5 , G9 , E17 , G25 , C33 , AA39, "&
" BA41, R45 , J1 , AG3 , BA5 , AW9 , BA17, AW25, "&
" BC33, AE39, A43 , AA45, R1 , AN3 , C7 , C19 , "&
" BE25, E35 , AL39, G43 , AE45, AA1 , AW3 , J7 , "&
" E11 , BC19, C27 , BA35, AU39, N43 , AL45, AE1 , "&
" BE3 , R7 , BA11, A21 , BC27, A37 , BC39, W43 , "&
" AU45, AL1 , E5 , AA7 , C13 , G21 , E29 , G37 , "&
" E41 , AG43, BC45, AU1 , L5 , AE7 , BC13, AW21, "&
" BA29, AW37, L41 , AN43, BC1 , U5 , AU7 , A15 , "&
" BE21, A31 , BE37, U41 , AW43, A3 , AC5 , AW7 , "&
" G15 , E23 , G31 , C39 , AC41, BE43, G3 , AJ5 , "&
" BC7 , AY14, BA23, AW31, J39 , AJ41, C45 , N3 , "&
" AN5 , A9 , BE15, A25 , BE31, R39 , AR41, J45 , "&
“ E9 , R5 , AG5 , BA7 , D38 , T42 , AG39, AW41) ,"&
"VDD : (B2 , V4 , AP6 , D12 , B20 , H26 , BD32, AM38, "&
" BB40, Y44 , H2 , AH4 , AT6 , BB12, H20 , AV26, "&
" D34 , AV38, F42 , AF44, P2 , AP4 , BB6 , B14 , "&
" AV20, BD26, BB34, BD38, M42 , AM44, Y2 , AY4 , "&
" B8 , H14 , BD20, D28 , F36 , D40 , V42 , AV44, "&
" AF2 , D6 , P8 , AV14, F22 , BB28, AY36, K40 , "&
" AH42, BD44, AM2 , K6 , Y8 , BD14, AY22, F30 , "&
" B38 , T40 , AP42, AV2 , T6 , AF8 , F16 , A23 , "&
" AY30, H38 , AB40, AY42, AB6 , BD8 , AY16, F24 , "&
" B32 , P38 , AD40, B44 , F4 , AD6 , F10 , D18 , "&
" AY24, H32 , Y38 , AK40, H44 , M4 , AK6 , AY10, "&
" BB18, B26 , AV32, AF38, AT40, P44 ) ";
constant numeric_EV6 : PIN_MAP_STRING := " " &
"SysAddIn_L : (559 , 536 , 468 , 580 , 445 , 490 , 558 , 579 , "&
" 467 , 534 , 511 , 421 , 556 , 577 , 443 ), "&
"SysAddInClk_L : 512 , "&
"SysVref : 489 , "&
"SysFillValid_L : 533 , "&
"SysAddOut_L : (448 , 585 , 562 , 539 , 493 , 470 , 583 , 424 , "&
" 515 , 492 , 582 , 446 , 537 , 423 , 514 ), "&
"SysAddOutClk_L : 561 , "&
"SysData_L : (118 , 140 , 117 , 161 , 160 , 137 , 114 , 189 , "&
" 204 , 213 , 220 , 237 , 253 , 252 , 261 , 268 , "&
" 285 , 293 , 301 , 308 , 332 , 333 , 341 , 356 , "&
" 381 , 389 , 397 , 412 , 414 , 437 , 415 , 438 , "&
" 127 , 128 , 172 , 151 , 131 , 153 , 190 , 183 , "&
" 207 , 214 , 223 , 238 , 255 , 263 , 262 , 271 , "&
" 286 , 294 , 302 , 319 , 334 , 342 , 359 , 350 , "&
" 374 , 382 , 390 , 398 , 473 , 427 , 449 , 426 ),"&
"SysCheck_L : (197 , 276 , 349 , 483 , 198 , 279 , 367 , 471 ),"&
"SysDataInClk_H : (70 , 219 , 316 , 457 , 107 , 232 , 327 , 429 ),"&
"SysDataOutClk_L : (139 , 245 , 325 , 458 , 173 , 231 , 335 , 451 ),"&
"SysDataInValid_L : 555 , "&
"SysDataOutValid_L : 510 , "&
"BcAdd_H : (35 , 102 , 14 , 147 , 58 , 125 , 36 , 81 , "&
" 59 , 169 , 148 , 16 , 104 , 82 , 38 , 17 , "&
" 39 , 170 , 61 , 105 ), "&
"BcDataOE_L : 13 , "&
Alpha 21264/EV67 Hardware Reference Manual
21264/EV67 Boundary-Scan Register B–5
Boundary-Scan Register
"BcLoad_L : 124 , "&
"BcDataWr_L : 79 , "&
"BcData_H : (26 , 71 , 2 , 46 , 45 , 90 , 159 , 89 , "&
" 179 , 186 , 195 , 202 , 234 , 242 , 250 , 267 , "&
" 290 , 298 , 307 , 322 , 346 , 355 , 386 , 378 , "&
" 455 , 500 , 434 , 501 , 503 , 568 , 504 , 569 , "&
" 150 , 62 , 41 , 64 , 65 , 110 , 154 , 133 , "&
" 193 , 215 , 209 , 224 , 248 , 257 , 272 , 289 , "&
" 304 , 312 , 320 , 345 , 352 , 377 , 385 , 375 , "&
" 454 , 407 , 476 , 498 , 543 , 565 , 518 , 586 , "&
" 49 , 3 , 48 , 24 , 23 , 68 , 136 , 67 , "&
" 158 , 134 , 212 , 194 , 210 , 243 , 260 , 258 , "&
" 282 , 291 , 299 , 315 , 339 , 347 , 370 , 363 , "&
" 404 , 477 , 478 , 523 , 547 , 481 , 526 , 460 , "&
" 19 , 84 , 20 , 42 , 87 , 88 , 175 , 176 , "&
" 156 , 200 , 201 , 217 , 241 , 249 , 265 , 280 , "&
" 296 , 305 , 311 , 329 , 353 , 360 , 368 , 393 , "&
" 383 , 499 , 430 , 521 , 520 , 542 , 495 , 564 ),"&
"BcCheck_H : (112 , 283 , 394 , 527 , 206 , 288 , 408 , 540 , "&
" 205 , 275 , 432 , 549 , 111 , 297 , 401 , 517 ),"&
"BcDataInClk_H : (92 , 227 , 330 , 524 , 130 , 246 , 337 , 474 ),"&
"Spare_7 : (115 , 235 , 338 , 546 , 108 , 254 , 344 , 496 ),"&
"BcDataOutClk_L : (187 , 411 , 192 , 400 ), "&
"BcDataOutClk_H : (180 , 403 , 184 , 392 ), "&
"BcTag_H : (95 , 163 , 5 , 27 , 73 , 96 , 6 , 142 , "&
" 51 , 164 , 74 , 29 , 52 , 8 , 98 , 30 , "&
" 9 , 121 , 76 , 99 , 54 , 77 , 166 ), "&
"BcTagValid_H : 33 , "&
"BcTagDirty_H : 55 , "&
"BcTagShared_H : 145 , "&
"BcTagParity_H : 32 , "&
"BcTagOE_L : 167 , "&
"BcTagWr_L : 101 , "&
"BcTagInClk_H : 143 , "&
"BcVref : 120 , "&
"BcTagOutClk_L : 78 , "&
"BcTagOutClk_H : 56 , "&
"IRQ_H : (484 , 572 , 440 , 418 , 529 , 507 ), "&
"Reset_L : 552 , "&
"SromData_H : 530 , "&
"SromCLK_H : 441 , "&
"SromOE_L : 574 , "&
"Tms_H : 553 , "&
"Tck_H : 575 , "&
"Trst_L : 464 , "&
"Tdi_H : 487 , "&
"Tdo_H : 509 , "&
"TestStat_H : 486 , "&
"ClkIn_H : 365 , "&
"ClkIn_L : 373 , "&
"FrameClk_H : 417 , "&
"FrameClk_L : 439 , "&
"PllBypass_H : 550 , "&
"NoConnect_0 : 506 , "&
"NoConnect_1 : 545 , "&
"ClkFwdRst_H : 571 , "&
"EV6Clk_H : 364 , "&
"EV6Clk_L : 357 , "&
"Spare_4 : 395 , "&
"Spare_5 : 387 , "&
"PLL_VDD : 413 , "&
"Spare_0 : 532 , "&
"MiscVref : 420 , "&
"Spare_2 : 570 , "&
"DCOK_H : 463 , "&
B–6 21264/EV67 Boundary-Scan Register
Alpha 21264/EV67 Hardware Reference Manual
Boundary-Scan Register
"VSS : (44 , 259 , 388 , 138 , 97 , 146 , 60 , 278 , "&
" 497 , 233 , 178 , 323 , 479 , 436 , 485 , 444 , "&
" 538 , 310 , 21 , 281 , 226 , 371 , 47 , 53 , "&
" 578 , 106 , 358 , 155 , 313 , 274 , 433 , 181 , "&
" 94 , 531 , 57 , 494 , 406 , 216 , 361 , 306 , "&
" 567 , 229 , 482 , 10 , 535 , 18 , 541 , 264 , "&
" 409 , 354 , 91 , 277 , 50 , 144 , 103 , 152 , "&
" 109 , 328 , 544 , 402 , 196 , 309 , 528 , 442 , "&
" 491 , 450 , 199 , 376 , 522 , 244 , 405 , 7 , "&
" 576 , 15 , 584 , 247 , 453 , 1 , 292 , 435 , "&
" 141 , 100 , 149 , 63 , 295 , 587 , 135 , 340 , "&
" 525 , 461 , 488 , 447 , 182 , 343 , 66 , 211 , "&
" 372 , 4 , 573 , 12 , 581 , 230 , 391 , 185 ,"&
“ 93 , 228 , 324 , 480 , 85 , 240 , 326 , 452 ),"&
"VDD : (22 , 251 , 380 , 72 , 31 , 168 , 560 , 366 , "&
" 519 , 273 , 157 , 331 , 396 , 505 , 165 , 422 , "&
" 83 , 428 , 132 , 321 , 218 , 379 , 502 , 28 , "&
" 419 , 557 , 516 , 563 , 208 , 369 , 266 , 456 , "&
" 25 , 162 , 554 , 80 , 129 , 86 , 256 , 431 , "&
" 314 , 69 , 221 , 416 , 122 , 513 , 472 , 191 , "&
" 336 , 566 , 362 , 188 , 269 , 551 , 465 , 126 , "&
" 40 , 239 , 384 , 410 , 236 , 317 , 119 , 11 , "&
" 469 , 174 , 287 , 475 , 284 , 548 , 462 , 123 , "&
" 37 , 222 , 303 , 43 , 113 , 300 , 116 , 75 , "&
" 466 , 171 , 270 , 351 , 177 , 203 , 348 , 459 , "&
" 508 , 34 , 425 , 318 , 399 , 225 ) ";
attribute PORT_GROUPING of Alpha_21264/EV67 : entity is-- (Ref B.8.8. See Note 4.
"Differential_Voltage ( (CLKIN_H), (CLKIN_L) )" ;
attribute TAP_SCAN_CLOCK of Tck_H : signal is (5.0e6, LOW);
attribute TAP_SCAN_IN of Tdi_H : signal is TRUE;
attribute TAP_SCAN_OUT of Tdo_H : signal is TRUE;
attribute TAP_SCAN_MODE of Tms_H : signal is TRUE;
attribute TAP_SCAN_RESET of Trst_L : signal is TRUE;
attribute COMPLIANCE_PATTERNS of Alpha_21264/EV67 : entity is -- (Ref B.8.10). See
Note 4.
"(DcOk_H), (1)" ;
attribute INSTRUCTION_LENGTH of Alpha_21264/EV67 : entity is 5 ;
attribute INSTRUCTION_OPCODE of Alpha_21264/EV67 : entity is
"EXTEST (11011),"&-- No longer mandated to be (00000)!
"SAMPLE (11000),"&-- JWB changed "PRELOAD" to "SAMPLE"
"CLAMP (11010),"&
"HIGHZ (11001),"&
"DIE_ID (11110),"&
"BYPASS (11111)";
attribute INSTRUCTION_CAPTURE of Alpha_21264/EV67 : entity is "00001" ;
attribute INSTRUCTION_PRIVATE of Alpha_21264/EV67 : entity is "Private"; -- See Note 4.
attribute REGISTER_ACCESS of Alpha_21264/EV67 : entity is-- (ref B.8.13)
"BOUNDARY (EXTEST, SAMPLE)," &-- Redundant. Added for completeness
"BYPASS (BYPASS, HIGHZ, CLAMP)," &-- ditto
"DIE_ID[32] (DIE_ID)";
attribute BOUNDARY_LENGTH of Alpha_21264/EV67 : entity is 367 ;
attribute BOUNDARY_REGISTER of Alpha_21264/EV67 : entity is
-----------------------------------------------------------------------------
-- scan cell safe cntrl disable disable
-- cell type port function | cell value state
----|-----|-----|-------------------|--------|---|----|------|--------------
" 366 ( BC_2, TestStat_H, OUTPUT2, x ), "& --
" 365 ( BC_2, SromOE_L, OUTPUT2, X ), "& --
Alpha 21264/EV67 Hardware Reference Manual
21264/EV67 Boundary-Scan Register B–7
Boundary-Scan Register
" 364 ( BC_2, SromClk_H, OUTPUT2, x ), "& --
" 363 ( BC_2, SromData_H, INPUT, x ), "& --
" 362 ( BC_3, reset_L, INPUT, x ), "& --
" 361 ( BC_3, IRQ_H(5), INPUT, x ), "& --
" 360 ( BC_3, IRQ_H(4), INPUT, x ), "& --
" 359 ( BC_3, IRQ_H(3), INPUT, x ), "& --
" 358 ( BC_3, IRQ_H(2), INPUT, x ), "& --
" 357 ( BC_3, IRQ_H(1), INPUT, x ), "& --
" 356 ( BC_3, IRQ_H(0), INPUT, x ), "& --
" 355 ( BC_3, ClkFwdRst_H, INPUT, x ), "& --
" 354 ( BC_2, BcCheck_H(3), BIDIR, x, 339, 0, Z ), "& --
" 353 ( BC_2, BcCheck_H(11), BIDIR, x, 339, 0, Z ), "& --
" 352 ( BC_2, SysCheck_L(3), BIDIR, x, 336, 0, WEAK1 ), "& --
" 351 ( BC_2, BcData_H(31), BIDIR, x, 339, 0, Z ), "& --
" 350 ( BC_2, BcData_H(95), BIDIR, x, 339, 0, Z ), "& --
" 349 ( BC_2, SysData_L(31), BIDIR, x, 336, 0, WEAK1 ), "& --
" 348 ( BC_2, BcData_H(30), BIDIR, x, 339, 0, Z ), "& --
" 347 ( BC_2, BcData_H(94), BIDIR, x, 339, 0, Z ), "& --
" 346 ( BC_2, SysData_L(30), BIDIR, x, 336, 0, WEAK1 ), "& --
" 345 ( BC_2, BcData_H(29), BIDIR, x, 339, 0, Z ), "& --
" 344 ( BC_2, BcData_H(93), BIDIR, x, 339, 0, Z ), "& --
" 343 ( BC_2, SysData_L(29), BIDIR, x, 336, 0, WEAK1 ), "& --
" 342 ( BC_2, BcData_H(28), BIDIR, x, 339, 0, Z ), "& --
" 341 ( BC_2, BcData_H(92), BIDIR, x, 339, 0, Z ), "& --
" 340 ( BC_2, SysData_L(28), BIDIR, x, 336, 0, WEAK1 ), "& --
" 339 ( BC_3, *, CONTROL, 0 ), "& -- bccell0
" 338 ( BC_3, BcDataInClk_H(3), INPUT, x ), "& --
" 337 ( BC_2, SysDataOutClk_L(3), OUTPUT2, x ), "& --
" 336 ( BC_3, *, CONTROL, 0 ), "& -- sccell0
" 335 ( BC_3, SysDataInClk_H(3), INPUT, x ), "& --
" 334 ( BC_2, BcData_H(27), BIDIR, x, 339, 0, Z ), "& --
" 333 ( BC_2, BcData_H(91), BIDIR, x, 339, 0, Z ), "& --
" 332 ( BC_2, SysData_L(27), BIDIR, x, 336, 0, WEAK1 ), "& --
" 331 ( BC_2, BcData_H(26), BIDIR, x, 339, 0, Z ), "& --
" 330 ( BC_2, BcData_H(90), BIDIR, x, 339, 0, Z ), "& --
" 329 ( BC_2, SysData_L(26), BIDIR, x, 336, 0, WEAK1 ), "& --
" 328 ( BC_2, BcData_H(25), BIDIR, x, 339, 0, Z ), "& --
" 327 ( BC_2, BcData_H(89), BIDIR, x, 339, 0, Z ), "& --
" 326 ( BC_2, SysData_L(25), BIDIR, x, 336, 0, WEAK1 ), "& --
" 325 ( BC_2, BcData_H(24), BIDIR, x, 339, 0, Z ), "& --
" 324 ( BC_2, BcData_H(88), BIDIR, x, 339, 0, Z ), "& --
" 323 ( BC_2, SysData_L(24), BIDIR, x, 336, 0, WEAK1 ), "& --
" 322 ( BC_2, BcDataOutClk_L(1), OUTPUT2, x ), "& --
" 321 ( BC_2, BcDataOutClk_H(1), OUTPUT2, x ), "& --
" 320 ( BC_2, BcCheck_H(2), BIDIR, x, 305, 0, Z ), "& --
" 319 ( BC_2, BcCheck_H(10), BIDIR, x, 305, 0, Z ), "& --
" 318 ( BC_2, SysCheck_L(2), BIDIR, x, 302, 0, WEAK1 ), "& --
" 317 ( BC_2, BcData_H(23), BIDIR, x, 305, 0, Z ), "& --
" 316 ( BC_2, BcData_H(87), BIDIR, x, 305, 0, Z ), "& --
" 315 ( BC_2, SysData_L(23), BIDIR, x, 302, 0, WEAK1 ), "& --
" 314 ( BC_2, BcData_H(22), BIDIR, x, 305, 0, Z ), "& --
" 313 ( BC_2, BcData_H(86), BIDIR, x, 305, 0, Z ), "& --
" 312 ( BC_2, SysData_L(22), BIDIR, x, 302, 0, WEAK1 ), "& --
" 311 ( BC_2, BcData_H(21), BIDIR, x, 305, 0, Z ), "& --
" 310 ( BC_2, BcData_H(85), BIDIR, x, 305, 0, Z ), "& --
" 309 ( BC_2, SysData_L(21), BIDIR, x, 302, 0, WEAK1 ), "& --
" 308 ( BC_2, BcData_H(20), BIDIR, x, 305, 0, Z ), "& --
" 307 ( BC_2, BcData_H(84), BIDIR, x, 305, 0, Z ), "& --
" 306 ( BC_2, SysData_L(20), BIDIR, x, 302, 0, WEAK1 ), "& --
" 305 ( BC_3, *, CONTROL, 0 ), "& -- bccell1
" 304 ( BC_3, BcDataInClk_H(2), INPUT, x ), "& --
" 303 ( BC_2, SysDataOutClk_L(2), OUTPUT2, x ), "& --
" 302 ( BC_3, *, CONTROL, 0 ), "& -- sccell1
" 301 ( BC_3, SysDataInClk_H(2), INPUT, x ), "& --
" 300 ( BC_2, BcData_H(19), BIDIR, x, 305, 0, Z ), "& --
B–8 21264/EV67 Boundary-Scan Register
Alpha 21264/EV67 Hardware Reference Manual
Boundary-Scan Register
" 299 ( BC_2, BcData_H(83), BIDIR, x, 305, 0, Z ), "& --
" 298 ( BC_2, SysData_L(19), BIDIR, x, 302, 0, WEAK1 ), "& --
" 297 ( BC_2, BcData_H(18), BIDIR, x, 305, 0, Z ), "& --
" 296 ( BC_2, BcData_H(82), BIDIR, x, 305, 0, Z ), "& --
" 295 ( BC_2, SysData_L(18), BIDIR, x, 302, 0, WEAK1 ), "& --
" 294 ( BC_2, BcData_H(17), BIDIR, x, 305, 0, Z ), "& --
" 293 ( BC_2, BcData_H(81), BIDIR, x, 305, 0, Z ), "& --
" 292 ( BC_2, SysData_L(17), BIDIR, x, 302, 0, WEAK1 ), "& --
" 291 ( BC_2, BcData_H(16), BIDIR, x, 305, 0, Z ), "& --
" 290 ( BC_2, BcData_H(80), BIDIR, x, 305, 0, Z ), "& --
" 289 ( BC_2, SysData_L(16), BIDIR, x, 302, 0, WEAK1 ), "& --
" 288 ( BC_2, BcCheck_H(1), BIDIR, x, 273, 0, Z ), "& --
" 287 ( BC_2, BcCheck_H(9), BIDIR, x, 273, 0, Z ), "& --
" 286 ( BC_2, SysCheck_L(1), BIDIR, x, 270, 0, WEAK1 ), "& --
" 285 ( BC_2, BcData_H(15), BIDIR, x, 273, 0, Z ), "& --
" 284 ( BC_2, BcData_H(79), BIDIR, x, 273, 0, Z ), "& --
" 283 ( BC_2, SysData_L(15), BIDIR, x, 270, 0, WEAK1 ), "& --
" 282 ( BC_2, BcData_H(14), BIDIR, x, 273, 0, Z ), "& --
" 281 ( BC_2, BcData_H(78), BIDIR, x, 273, 0, Z ), "& --
" 280 ( BC_2, SysData_L(14), BIDIR, x, 270, 0, WEAK1 ), "& --
" 279 ( BC_2, BcData_H(13), BIDIR, x, 273, 0, Z ), "& --
" 278 ( BC_2, BcData_H(77), BIDIR, x, 273, 0, Z ), "& --
" 277 ( BC_2, SysData_L(13), BIDIR, x, 270, 0, WEAK1 ), "& --
" 276 ( BC_2, BcData_H(12), BIDIR, x, 273, 0, Z ), "& --
" 275 ( BC_2, BcData_H(76), BIDIR, x, 273, 0, Z ), "& --
" 274 ( BC_2, SysData_L(12), BIDIR, x, 270, 0, WEAK1 ), "& --
" 273 ( BC_3, *, CONTROL, 0 ), "& -- bccell2
" 272 ( BC_3, BcDataInClk_H(1), INPUT, x ), "& --
" 271 ( BC_2, SysDataOutClk_L(1), OUTPUT2, x ), "& --
" 270 ( BC_3, *, CONTROL, 0 ), "& -- sccell2
" 269 ( BC_3, SysDataInClk_H(1), INPUT, x ), "& --
" 268 ( BC_2, BcData_H(11), BIDIR, x, 273, 0, Z ), "& --
" 267 ( BC_2, BcData_H(75), BIDIR, x, 273, 0, Z ), "& --
" 266 ( BC_2, SysData_L(11), BIDIR, x, 270, 0, WEAK1 ), "& --
" 265 ( BC_2, BcData_H(10), BIDIR, x, 273, 0, Z ), "& --
" 264 ( BC_2, BcData_H(74), BIDIR, x, 273, 0, Z ), "& --
" 263 ( BC_2, SysData_L(10), BIDIR, x, 270, 0, WEAK1 ), "& --
" 262 ( BC_2, BcData_H(9) , BIDIR, x, 273, 0, Z ), "& --
" 261 ( BC_2, BcData_H(73), BIDIR, x, 273, 0, Z ), "& --
" 260 ( BC_2, SysData_L(9), BIDIR, x, 270, 0, WEAK1 ), "& --
" 259 ( BC_2, BcData_H(8) , BIDIR, x, 273, 0, Z ), "& --
" 258 ( BC_2, BcData_H(72), BIDIR, x, 273, 0, Z ), "& --
" 257 ( BC_2, SysData_L(8), BIDIR, x, 270, 0, WEAK1 ), "& --
" 256 ( BC_2, BcDataOutClk_L(0), OUTPUT2, x ), "& --
" 255 ( BC_2, BcDataOutClk_H(0), OUTPUT2, x ), "& --
" 254 ( BC_2, BcCheck_H(0), BIDIR, x, 239, 0, Z ), "& --
" 253 ( BC_2, BcCheck_H(8), BIDIR, x, 239, 0, Z ), "& --
" 252 ( BC_2, SysCheck_L(0), BIDIR, x, 236, 0, WEAK1 ), "& --
" 251 ( BC_2, BcData_H(7) , BIDIR, x, 239, 0, Z ), "& --
" 250 ( BC_2, BcData_H(71), BIDIR, x, 239, 0, Z ), "& --
" 249 ( BC_2, SysData_L(7), BIDIR, x, 236, 0, WEAK1 ), "& --
" 248 ( BC_2, BcData_H(6) , BIDIR, x, 239, 0, Z ), "& --
" 247 ( BC_2, BcData_H(70), BIDIR, x, 239, 0, Z ), "& --
" 246 ( BC_2, SysData_L(6), BIDIR, x, 236, 0, WEAK1 ), "& --
" 245 ( BC_2, BcData_H(5) , BIDIR, x, 239, 0, Z ), "& --
" 244 ( BC_2, BcData_H(69), BIDIR, x, 239, 0, Z ), "& --
" 243 ( BC_2, SysData_L(5), BIDIR, x, 236, 0, WEAK1 ), "& --
" 242 ( BC_2, BcData_H(4) , BIDIR, x, 239, 0, Z ), "& --
" 241 ( BC_2, BcData_H(68), BIDIR, x, 239, 0, Z ), "& --
" 240 ( BC_2, SysData_L(4), BIDIR, x, 236, 0, WEAK1 ), "& --
" 239 ( BC_3, *, CONTROL, 0 ), "& -- bccell3
" 238 ( BC_3, BcDataInClk_H(0), INPUT, x ), "& --
" 237 ( BC_2, SysDataOutClk_L(0), OUTPUT2, x ), "& --
" 236 ( BC_3, *, CONTROL, 0 ), "& -- sccell3
" 235 ( BC_3, SysDataInClk_H(0), INPUT, x ), "& --
Alpha 21264/EV67 Hardware Reference Manual
21264/EV67 Boundary-Scan Register B–9
Boundary-Scan Register
" 234 ( BC_2, BcData_H(3) , BIDIR, x, 239, 0, Z ), "& --
" 233 ( BC_2, BcData_H(67), BIDIR, x, 239, 0, Z ), "& --
" 232 ( BC_2, SysData_L(3), BIDIR, x, 236, 0, WEAK1 ), "& --
" 231 ( BC_2, BcData_H(2) , BIDIR, x, 239, 0, Z ), "& --
" 230 ( BC_2, BcData_H(66), BIDIR, x, 239, 0, Z ), "& --
" 229 ( BC_2, SysData_L(2), BIDIR, x, 236, 0, WEAK1 ), "& --
" 228 ( BC_2, BcData_H(1) , BIDIR, x, 239, 0, Z ), "& --
" 227 ( BC_2, BcData_H(65), BIDIR, x, 239, 0, Z ), "& --
" 226 ( BC_2, SysData_L(1), BIDIR, x, 236, 0, WEAK1 ), "& --
" 225 ( BC_2, BcData_H(0) , BIDIR, x, 239, 0, Z ), "& --
" 224 ( BC_2, BcData_H(64), BIDIR, x, 239, 0, Z ), "& --
" 223 ( BC_2, SysData_L(0), BIDIR, x, 236, 0, WEAK1 ), "& --
" 222 ( BC_2, BcTag_H(20), BIDIR, x, 208, 0, Z ), "& --
" 221 ( BC_2, BcTag_H(21), BIDIR, x, 208, 0, Z ), "& --
" 220 ( BC_2, BcTag_H(22), BIDIR, x, 208, 0, Z ), "& --
" 219 ( BC_2, BcTag_H(23), BIDIR, x, 208, 0, Z ), "& --
" 218 ( BC_2, BcTag_H(24), BIDIR, x, 208, 0, Z ), "& --
" 217 ( BC_2, BcTag_H(25), BIDIR, x, 208, 0, Z ), "& --
" 216 ( BC_2, BcTag_H(26), BIDIR, x, 208, 0, Z ), "& --
" 215 ( BC_2, BcTag_H(27), BIDIR, x, 208, 0, Z ), "& --
" 214 ( BC_2, BcTag_H(28), BIDIR, x, 208, 0, Z ), "& --
" 213 ( BC_2, BcTag_H(29), BIDIR, x, 208, 0, Z ), "& --
" 212 ( BC_2, BcTag_H(30), BIDIR, x, 208, 0, Z ), "& --
" 211 ( BC_2, BcTag_H(31), BIDIR, x, 208, 0, Z ), "& --
" 210 ( BC_2, BcTag_H(32), BIDIR, x, 208, 0, Z ), "& --
" 209 ( BC_2, BcTag_H(33), BIDIR, x, 208, 0, Z ), "& --
" 208 ( BC_3, *, CONTROL, 0 ), "& -- tccell0
" 207 ( BC_3, BcTagInClk_H, INPUT, x ), "& --
" 206 ( BC_2, BcTag_H(34), BIDIR, x, 208, 0, Z ), "& --
" 205 ( BC_2, BcTag_H(35), BIDIR, x, 208, 0, Z ), "& --
" 204 ( BC_2, BcTag_H(36), BIDIR, x, 208, 0, Z ), "& --
" 203 ( BC_2, BcTag_H(37), BIDIR, x, 208, 0, Z ), "& --
" 202 ( BC_2, BcTag_H(38), BIDIR, x, 208, 0, Z ), "& --
" 201 ( BC_2, BcTag_H(39), BIDIR, x, 208, 0, Z ), "& --
" 200 ( BC_2, BcTag_H(40), BIDIR, x, 208, 0, Z ), "& --
" 199 ( BC_2, BcTag_H(41), BIDIR, x, 208, 0, Z ), "& --
" 198 ( BC_2, BcTag_H(42), BIDIR, x, 208, 0, Z ), "& --
" 197 ( BC_2, BcTagParity_H, BIDIR, x, 208, 0, Z ), "& --
" 196 ( BC_2, BcTagShared_H, BIDIR, x, 208, 0, Z ), "& --
" 195 ( BC_2, BcTagDirty_H, BIDIR, x, 208, 0, Z ), "& --
" 194 ( BC_2, BcTagValid_H, BIDIR, x, 208, 0, Z ), "& --
" 193 ( BC_2, BcTagOutClk_L, OUTPUT2, x ), "& --
" 192 ( BC_2, BcTagOutClk_H, OUTPUT2, x ), "& --
" 191 ( BC_2, BcTagOE_L, OUTPUT2, x ), "& --
" 190 ( BC_2, BcTagWr_L, OUTPUT2, x ), "& --
" 189 ( BC_2, BcDataWr_L, OUTPUT2, x ), "& --
" 188 ( BC_2, BcLoad_L, OUTPUT2, x ), "& --
" 187 ( BC_2, BcDataOE_L, OUTPUT2, x ), "& --
" 186 ( BC_2, BcAdd_H(4), OUTPUT2, x ), "& --
" 185 ( BC_2, BcAdd_H(5), OUTPUT2, x ), "& --
" 184 ( BC_2, BcAdd_H(6), OUTPUT2, x ), "& --
" 183 ( BC_2, BcAdd_H(7), OUTPUT2, x ), "& --
" 182 ( BC_2, BcAdd_H(8), OUTPUT2, x ), "& --
" 181 ( BC_2, BcAdd_H(9), OUTPUT2, x ), "& --
" 180 ( BC_2, BcAdd_H(10), OUTPUT2, x ), "& --
" 179 ( BC_2, BcAdd_H(11), OUTPUT2, x ), "& --
" 178 ( BC_2, BcAdd_H(12), OUTPUT2, x ), "& --
" 177 ( BC_2, BcAdd_H(13), OUTPUT2, x ), "& --
" 176 ( BC_2, BcAdd_H(14), OUTPUT2, x ), "& --
" 175 ( BC_2, BcAdd_H(15), OUTPUT2, x ), "& --
" 174 ( BC_2, BcAdd_H(16), OUTPUT2, x ), "& --
" 173 ( BC_2, BcAdd_H(17), OUTPUT2, x ), "& --
" 172 ( BC_2, BcAdd_H(18), OUTPUT2, x ), "& --
" 171 ( BC_2, BcAdd_H(19), OUTPUT2, x ), "& --
" 170 ( BC_2, BcAdd_H(20), OUTPUT2, x ), "& --
B–10 21264/EV67 Boundary-Scan Register
Alpha 21264/EV67 Hardware Reference Manual
Boundary-Scan Register
" 169 ( BC_2, BcAdd_H(21), OUTPUT2, x ), "& --
" 168 ( BC_2, BcAdd_H(22), OUTPUT2, x ), "& --
" 167 ( BC_2, BcAdd_H(23), OUTPUT2, x ), "& --
" 166 ( BC_2, SysData_L(32), BIDIR, x, 150, 0, WEAK1 ), "& --
" 165 ( BC_2, BcData_H(96), BIDIR, x, 153, 0, Z ), "& --
" 164 ( BC_2, BcData_H(32), BIDIR, x, 153, 0, Z ), "& --
" 163 ( BC_2, SysData_L(33), BIDIR, x, 150, 0, WEAK1 ), "& --
" 162 ( BC_2, BcData_H(97), BIDIR, x, 153, 0, Z ), "& --
" 161 ( BC_2, BcData_H(33), BIDIR, x, 153, 0, Z ), "& --
" 160 ( BC_2, SysData_L(34), BIDIR, x, 150, 0, WEAK1 ), "& --
" 159 ( BC_2, BcData_H(98), BIDIR, x, 153, 0, Z ), "& --
" 158 ( BC_2, BcData_H(34), BIDIR, x, 153, 0, Z ), "& --
" 157 ( BC_2, SysData_L(35), BIDIR, x, 150, 0, WEAK1 ), "& --
" 156 ( BC_2, BcData_H(99), BIDIR, x, 153, 0, Z ), "& --
" 155 ( BC_2, BcData_H(35), BIDIR, x, 153, 0, Z ), "& --
" 154 ( BC_3, SysDataInClk_H(4), INPUT, x ), "& --
" 153 ( BC_3, *, CONTROL, 0 ), "& -- sccell4
" 152 ( BC_2, SysDataOutClk_L(4), OUTPUT2, x ), "& --
" 151 ( BC_3, BcDataInClk_H(4), INPUT, x ), "& --
" 150 ( BC_3, *, CONTROL, 0 ), "& -- bccell4
" 149 ( BC_2, SysData_L(36), BIDIR, x, 150, 0, WEAK1 ), "& --
" 148 ( BC_2, BcData_H(100), BIDIR, x, 153, 0, Z ), "& --
" 147 ( BC_2, BcData_H(36), BIDIR, x, 153, 0, Z ), "& --
" 146 ( BC_2, SysData_L(37), BIDIR, x, 150, 0, WEAK1 ), "& --
" 145 ( BC_2, BcData_H(101), BIDIR, x, 153, 0, Z ), "& --
" 144 ( BC_2, BcData_H(37), BIDIR, x, 153, 0, Z ), "& --
" 143 ( BC_2, SysData_L(38), BIDIR, x, 150, 0, WEAK1 ), "& --
" 142 ( BC_2, BcData_H(102), BIDIR, x, 153, 0, Z ), "& --
" 141 ( BC_2, BcData_H(38), BIDIR, x, 153, 0, Z ), "& --
" 140 ( BC_2, SysData_L(39), BIDIR, x, 150, 0, WEAK1 ), "& --
" 139 ( BC_2, BcData_H(103), BIDIR, x, 153, 0, Z ), "& --
" 138 ( BC_2, BcData_H(39), BIDIR, x, 153, 0, Z ), "& --
" 137 ( BC_2, SysCheck_L(4), BIDIR, x, 150, 0, WEAK1 ), "& --
" 136 ( BC_2, BcCheck_H(12), BIDIR, x, 153, 0, Z ), "& --
" 135 ( BC_2, BcCheck_H(4), BIDIR, x, 153, 0, Z ), "& --
" 134 ( BC_2, BcDataOutClk_H(2), OUTPUT2, x ), "& --
" 133 ( BC_2, BcDataOutClk_L(2), OUTPUT2, x ), "& --
" 132 ( BC_2, SysData_L(40), BIDIR, x, 119, 0, WEAK1 ), "& --
" 131 ( BC_2, BcData_H(104), BIDIR, x, 116, 0, Z ), "& --
" 130 ( BC_2, BcData_H(40), BIDIR, x, 116, 0, Z ), "& --
" 129 ( BC_2, SysData_L(41), BIDIR, x, 119, 0, WEAK1 ), "& --
" 128 ( BC_2, BcData_H(105), BIDIR, x, 116, 0, Z ), "& --
" 127 ( BC_2, BcData_H(41), BIDIR, x, 116, 0, Z ), "& --
" 126 ( BC_2, SysData_L(42), BIDIR, x, 119, 0, WEAK1 ), "& --
" 125 ( BC_2, BcData_H(106), BIDIR, x, 116, 0, Z ), "& --
" 124 ( BC_2, BcData_H(42), BIDIR, x, 116, 0, Z ), "& --
" 123 ( BC_2, SysData_L(43), BIDIR, x, 119, 0, WEAK1 ), "& --
" 122 ( BC_2, BcData_H(107), BIDIR, x, 116, 0, Z ), "& --
" 121 ( BC_2, BcData_H(43), BIDIR, x, 116, 0, Z ), "& --
" 120 ( BC_3, SysDataInClk_H(5), INPUT, x ), "& --
" 119 ( BC_3, *, CONTROL, 0 ), "& -- sccell5
" 118 ( BC_2, SysDataOutClk_L(5), OUTPUT2, x ), "& --
" 117 ( BC_3, BcDataInClk_H(5), INPUT, x ), "& --
" 116 ( BC_3, *, CONTROL, 0 ), "& -- bccell5
" 115 ( BC_2, SysData_L(44), BIDIR, x, 119, 0, WEAK1 ), "& --
" 114 ( BC_2, BcData_H(108), BIDIR, x, 116, 0, Z ), "& --
" 113 ( BC_2, BcData_H(44), BIDIR, x, 116, 0, Z ), "& --
" 112 ( BC_2, SysData_L(45), BIDIR, x, 119, 0, WEAK1 ), "& --
" 111 ( BC_2, BcData_H(109), BIDIR, x, 116, 0, Z ), "& --
" 110 ( BC_2, BcData_H(45), BIDIR, x, 116, 0, Z ), "& --
" 109 ( BC_2, SysData_L(46), BIDIR, x, 119, 0, WEAK1 ), "& --
" 108 ( BC_2, BcData_H(110), BIDIR, x, 116, 0, Z ), "& --
" 107 ( BC_2, BcData_H(46), BIDIR, x, 116, 0, Z ), "& --
" 106 ( BC_2, SysData_L(47), BIDIR, x, 119, 0, WEAK1 ), "& --
" 105 ( BC_2, BcData_H(111), BIDIR, x, 116, 0, Z ), "& --
Alpha 21264/EV67 Hardware Reference Manual
21264/EV67 Boundary-Scan Register B–11
Boundary-Scan Register
" 104 ( BC_2, BcData_H(47), BIDIR, x, 116, 0, Z ), "& --
" 103 ( BC_2, SysCheck_L(5), BIDIR, x, 119, 0, WEAK1 ), "& --
" 102 ( BC_2, BcCheck_H(13), BIDIR, x, 116, 0, Z ), "& --
" 101 ( BC_2, BcCheck_H(5), BIDIR, x, 116, 0, Z ), "& --
" 100 ( BC_2, SysData_L(48), BIDIR, x, 87, 0, WEAK1 ), "& --
" 99 ( BC_2, BcData_H(112), BIDIR, x, 84, 0, Z ), "& --
" 98 ( BC_2, BcData_H(48), BIDIR, x, 84, 0, Z ), "& --
" 97 ( BC_2, SysData_L(49), BIDIR, x, 87, 0, WEAK1 ), "& --
" 96 ( BC_2, BcData_H(113), BIDIR, x, 84, 0, Z ), "& --
" 95 ( BC_2, BcData_H(49), BIDIR, x, 84, 0, Z ), "& --
" 94 ( BC_2, SysData_L(50), BIDIR, x, 87, 0, WEAK1 ), "& --
" 93 ( BC_2, BcData_H(114), BIDIR, x, 84, 0, Z ), "& --
" 92 ( BC_2, BcData_H(50), BIDIR, x, 84, 0, Z ), "& --
" 91 ( BC_2, SysData_L(51), BIDIR, x, 87, 0, WEAK1 ), "& --
" 90 ( BC_2, BcData_H(115), BIDIR, x, 84, 0, Z ), "& --
" 89 ( BC_2, BcData_H(51), BIDIR, x, 84, 0, Z ), "& --
" 88 ( BC_3, SysDataInClk_H(6), INPUT, x ), "& --
" 87 ( BC_3, *, CONTROL, 0 ), "& -- sccell6
" 86 ( BC_2, SysDataOutClk_L(6), OUTPUT2, x ), "& --
" 85 ( BC_3, BcDataInClk_H(6), INPUT, x ), "& --
" 84 ( BC_3, *, CONTROL, 0 ), "& -- bccell6
" 83 ( BC_2, SysData_L(52), BIDIR, x, 87, 0, WEAK1 ), "& --
" 82 ( BC_2, BcData_H(116), BIDIR, x, 84, 0, Z ), "& --
" 81 ( BC_2, BcData_H(52), BIDIR, x, 84, 0, Z ), "& --
" 80 ( BC_2, SysData_L(53), BIDIR, x, 87, 0, WEAK1 ), "& --
" 79 ( BC_2, BcData_H(117), BIDIR, x, 84, 0, Z ), "& --
" 78 ( BC_2, BcData_H(53), BIDIR, x, 84, 0, Z ), "& --
" 77 ( BC_2, SysData_L(54), BIDIR, x, 87, 0, WEAK1 ), "& --
" 76 ( BC_2, BcData_H(118), BIDIR, x, 84, 0, Z ), "& --
" 75 ( BC_2, BcData_H(54), BIDIR, x, 84, 0, Z ), "& --
" 74 ( BC_2, SysData_L(55), BIDIR, x, 87, 0, WEAK1 ), "& --
" 73 ( BC_2, BcData_H(119), BIDIR, x, 84, 0, Z ), "& --
" 72 ( BC_2, BcData_H(55), BIDIR, x, 84, 0, Z ), "& --
" 71 ( BC_2, SysCheck_L(6), BIDIR, x, 87, 0, WEAK1 ), "& --
" 70 ( BC_2, BcCheck_H(14), BIDIR, x, 84, 0, Z ), "& --
" 69 ( BC_2, BcCheck_H(6), BIDIR, x, 84, 0, Z ), "& --
" 68 ( BC_2, BcDataOutClk_H(3), OUTPUT2, x ), "& --
" 67 ( BC_2, BcDataOutClk_L(3), OUTPUT2, x ), "& --
" 66 ( BC_2, SysData_L(56), BIDIR, x, 53, 0, WEAK1 ), "& --
" 65 ( BC_2, BcData_H(120), BIDIR, x, 50, 0, Z ), "& --
" 64 ( BC_2, BcData_H(56), BIDIR, x, 50, 0, Z ), "& --
" 63 ( BC_2, SysData_L(57), BIDIR, x, 53, 0, WEAK1 ), "& --
" 62 ( BC_2, BcData_H(121), BIDIR, x, 50, 0, Z ), "& --
" 61 ( BC_2, BcData_H(57), BIDIR, x, 50, 0, Z ), "& --
" 60 ( BC_2, SysData_L(58), BIDIR, x, 53, 0, WEAK1 ), "& --
" 59 ( BC_2, BcData_H(122), BIDIR, x, 50, 0, Z ), "& --
" 58 ( BC_2, BcData_H(58), BIDIR, x, 50, 0, Z ), "& --
" 57 ( BC_2, SysData_L(59), BIDIR, x, 53, 0, WEAK1 ), "& --
" 56 ( BC_2, BcData_H(123), BIDIR, x, 50, 0, Z ), "& --
" 55 ( BC_2, BcData_H(59), BIDIR, x, 50, 0, Z ), "& --
" 54 ( BC_3, SysDataInClk_H(7), INPUT, x ), "& --
" 53 ( BC_3, *, CONTROL, 0 ), "& -- sccell7
" 52 ( BC_2, SysDataOutClk_L(7), OUTPUT2, x ), "& --
" 51 ( BC_3, BcDataInClk_H(7), INPUT, x ), "& --
" 50 ( BC_3, *, CONTROL, 0 ), "& -- bccell7
" 49 ( BC_2, SysData_L(60), BIDIR, x, 53, 0, WEAK1 ), "& --
" 48 ( BC_2, BcData_H(124), BIDIR, x, 50, 0, Z ), "& --
" 47 ( BC_2, BcData_H(60), BIDIR, x, 50, 0, Z ), "& --
" 46 ( BC_2, SysData_L(61), BIDIR, x, 53, 0, WEAK1 ), "& --
" 45 ( BC_2, BcData_H(125), BIDIR, x, 50, 0, Z ), "& --
" 44 ( BC_2, BcData_H(61), BIDIR, x, 50, 0, Z ), "& --
" 43 ( BC_2, SysData_L(62), BIDIR, x, 53, 0, WEAK1 ), "& --
" 42 ( BC_2, BcData_H(126), BIDIR, x, 50, 0, Z ), "& --
" 41 ( BC_2, BcData_H(62), BIDIR, x, 50, 0, Z ), "& --
" 40 ( BC_2, SysData_L(63), BIDIR, x, 53, 0, WEAK1 ), "& --
B–12 21264/EV67 Boundary-Scan Register
Alpha 21264/EV67 Hardware Reference Manual
Boundary-Scan Register
" 39 ( BC_2, BcData_H(127), BIDIR, x, 50, 0, Z ), "& --
" 38 ( BC_2, BcData_H(63), BIDIR, x, 50, 0, Z ), "& --
" 37 ( BC_2, SysCheck_L(7), BIDIR, x, 53, 0, WEAK1 ), "& --
" 36 ( BC_2, BcCheck_H(15), BIDIR, x, 50, 0, Z ), "& --
" 35 ( BC_2, BcCheck_H(7), BIDIR, x, 50, 0, Z ), "& --
" 34 ( BC_2, SysAddOut_L(0), OUTPUT2, x ), "& --
" 33 ( BC_2, SysAddOut_L(1), OUTPUT2, x ), "& --
" 32 ( BC_2, SysAddOut_L(2), OUTPUT2, x ), "& --
" 31 ( BC_2, SysAddOut_L(3), OUTPUT2, x ), "& --
" 30 ( BC_2, SysAddOut_L(4), OUTPUT2, x ), "& --
" 29 ( BC_2, SysAddOut_L(5), OUTPUT2, x ), "& --
" 28 ( BC_2, SysAddOut_L(6), OUTPUT2, x ), "& --
" 27 ( BC_2, SysAddOut_L(7), OUTPUT2, x ), "& --
" 26 ( BC_2, SysAddOutClk_L, OUTPUT2, x ), "& --
" 25 ( BC_2, SysAddOut_L(8), OUTPUT2, x ), "& --
" 24 ( BC_2, SysAddOut_L(9), OUTPUT2, x ), "& --
" 23 ( BC_2, SysAddOut_L(10), OUTPUT2, x ), "& --
" 22 ( BC_2, SysAddOut_L(11), OUTPUT2, x ), "& --
" 21 ( BC_2, SysAddOut_L(12), OUTPUT2, x ), "& --
" 20 ( BC_2, SysAddOut_L(13), OUTPUT2, x ), "& --
" 19 ( BC_2, SysAddOut_L(14), OUTPUT2, x ), "& --
" 18 ( BC_3, SysAddIn_L(0), INPUT, x ), "& --
" 17 ( BC_3, SysAddIn_L(1), INPUT, x ), "& --
" 16 ( BC_3, SysAddIn_L(2), INPUT, x ), "& --
" 15 ( BC_3, SysAddIn_L(3), INPUT, x ), "& --
" 14 ( BC_3, SysAddIn_L(4), INPUT, x ), "& --
" 13 ( BC_3, SysAddIn_L(5), INPUT, x ), "& --
" 12 ( BC_3, SysAddIn_L(6), INPUT, x ), "& --
" 11 ( BC_3, SysAddIn_L(7), INPUT, x ), "& --
" 10 ( BC_3, SysAddIn_L(8), INPUT, x ), "& --
" 9 ( BC_3, SysAddInClk_L, INPUT, x ), "& --
" 8 ( BC_3, SysAddIn_L(9), INPUT, x ), "& --
" 7 ( BC_3, SysAddIn_L(10), INPUT, x ), "& --
" 6 ( BC_3, SysAddIn_L(11), INPUT, x ), "& --
" 5 ( BC_3, SysAddIn_L(12), INPUT, x ), "& --
" 4 ( BC_3, SysAddIn_L(13), INPUT, x ), "& --
" 3 ( BC_3, SysAddIn_L(14), INPUT, x ), "& --
" 2 ( BC_3, SysFillValid_L, INPUT, x ), "& --
" 1 ( BC_3, SysDataInValid_L, INPUT, x ), "& --
" 0 ( BC_3, SysDataOutValid_L, INPUT, x ) ";
attribute DESIGN_WARNING of Alpha_21264/EV67: entity is
"1. IEEE 1149.1 circuits on Alpha 21264/EV67 are designed primarily to support "&
" testing in off-line module manufacturing environment. The SAMPLE/PRELOAD"&
" instruction support is designed primarily for supporting interconnection"&
" verification test and not for at-speed samples of pin data. "&
"2. TDO is Open-Drain signal. "&
"3. Add comment on port pin electrical characteristics: "&
"4. Comment out if compiler does not support this statement. ";
end Alpha_21264/EV67;

Alpha 21264/EV67 Hardware Reference Manual
Serial Icache Load Predecode Values C–1
C
Serial Icache Load Predecode Values
See the Alpha Motherboards Software Developer’s Kit (SDK) for information.

Alpha 21264/EV67 Hardware Reference Manual
PALcode Restrictions and Guidelines D–1
D
PALcode Restrictions and Guidelines
D.1 Restriction 1 : Reset Sequence Required by Retire Logic and
Mapper
For convenience of implementation, the Ibox retire logic done status bits are not initial-
ized during reset. Instead, as shown in the example below, the first batch of valid
instructions sweeps through inum-space and initializes these bits. The 80 status bits
(one for each inflight instruction) must be marked not done by the first 80 instructions
mapped after reset, and later marked done when those instructions are retired. There-
fore, the first 20 fetch blocks must contain four valid instructions each, and must not
contain any retire logic NOP instructions.
reset:
** (1) Initialize 80 retirator "done" status bits and
** the integer and floating mapper destinations.
** (2) Do A MTPR ITB_IA, which turns on the mapper source
** enables.
** (3) Create a map stall to complete the ITB_IA.
**
** State after execution of this code:
** retirator initialized
** destinations mapped
** source mapping enabled
** itb flushed
**
** The PALcode need not assume the following since the SROM is not
** required to do these:
** dtb flushed
** dtb_asn0 0
** dtb_asn1 0
** dtb_alt_mode 0
*/
/*
** Initialize retirator and destination map, doing 80 retires.
*/
addq r31,r31,r0 /* initialize Int. Reg. 0*/
addq r31,r31,r1 /* initialize Int. Reg. 1*/
addt f31,f31,f0 /* initialize F.P. Reg. 0*/
mult f31,f31,f1 /* initialize F.P. Reg. 1*/
addq r31,r31,r2 /* initialize Int. Reg. 2*/
addq r31,r31,r3 /* initialize Int. Reg. 3*/
D–2 PALcode Restrictions and Guidelines
Alpha 21264/EV67 Hardware Reference Manual
Restriction 1 : Reset Sequence Required by Retire Logic and Mapper
addt f31,f31,f2 /* initialize F.P. Reg. 2*/
mult f31,f31,f3 /* initialize F.P. Reg. 3*/
addq r31,r31,r4 /* initialize Int. Reg. 4*/
addq r31,r31,r5 /* initialize Int. Reg. 5*/
addt f31,f31,f4 /* initialize F.P. Reg. 4*/
mult f31,f31,f5 /* initialize F.P. Reg. 5*/
addq r31,r31,r6 /* initialize Int. Reg. 6*/
addq f31,r31,r7 /* initialize Int. Reg. 7*/
addt f31,f31,f6 /* initialize F.P. Reg. 6*/
mult f31,f31,f7 /* initialize F.P. Reg. 7*/
addq r31,r31,r8 /* initialize Int. Reg. 8*/
addq r31,r31,r9 /* initialize Int. Reg. 9*/
addt f31,f31,f8 /* initialize F.P. Reg. 8*/
mult f31,f31,f9 /* initialize F.P. Reg. 9*/
addq r31,r31,r10 /* initialize Int. Reg. 10*/
addq r31,r31,r11 /* initialize Int. Reg. 11*/
addt f31,f31,f10 /* initialize F.P. Reg. 10*/
mult f31,f31,f11 /* initialize F.P. Reg. 11*/
addq r31,r31,r12 /* initialize Int. Reg. 12*/
addq r31,r31,r13 /* initialize Int. Reg. 13*/
addt f31,f31,f12 /* initialize F.P. Reg. 12*/
mult f31,f31,f13 /* initialize F.P. Reg. 13*/
addq r31,r31,r14 /* initialize Int. Reg. 14*/
addq r31,r31,r15 /* initialize Int. Reg. 15*/
addt f31,f31,f14 /* initialize F.P. Reg. 14*/
mult f31,f31,f15 /* initialize F.P. Reg. 15*/
addq r31,r31,r16 /* initialize Int. Reg. 16*/
addq r31,r31,r17 /* initialize Int. Reg. 17*/
addt f31,f31,f16 /* initialize F.P. Reg. 16*/
mult f31,f31,f17 /* initialize F.P. Reg. 17*/
addq r31,r31,r18 /* initialize Int. Reg. 18*/
addq r31,r31,r19 /* initialize Int. Reg. 19*/
addt f31,f31,f18 /* initialize F.P. Reg. 18*/
mult f31,f31,f19 /* initialize F.P. Reg. 19*/
addq r31,r31,r20 /* initialize Int. Reg. 20*/
addq r31,r31,r21 /* initialize Int. Reg. 21*/
addt f31,f31,f20 /* initialize F.P. Reg. 20*/
mult f31,f31,f21 /* initialize F.P. Reg. 21*/
addq r31,r31,r22 /* initialize Int. Reg. 22*/
addq r31,r31,r23 /* initialize Int. Reg. 23*/
addt f31,f31,f22 /* initialize F.P. Reg. 22*/
mult f31,f31,f23 /* initialize F.P. Reg. 23*/
addq r31,r31,r24 /* initialize Int. Reg. 24*/
addq r31,r31,r25 /* initialize Int. Reg. 25*/
addt f31,f31,f24 /* initialize F.P. Reg. 24*/
mult f31,f31,f25 /* initialize F.P. Reg. 25*/
addq r31,r31,r26 /* initialize Int. Reg. 26*/
Alpha 21264/EV67 Hardware Reference Manual
PALcode Restrictions and Guidelines D–3
Restriction 1 : Reset Sequence Required by Retire Logic and Mapper
addq r31,r31,r27 /* initialize Int. Reg. 27*/
addt f31,f31,f26 /* initialize F.P. Reg. 26*/
mult f31,f31,f27 /* initialize F.P. Reg. 27*/
addq r31,r31,r28 /* initialize Int. Reg. 28*/
addq r31,r31,r29 /* initialize Int. Reg. 29*/
addt f31,f31,f28 /* initialize F.P. Reg. 28*/
mult f31,f31,f29 /* initialize F.P. Reg. 29*/
addq r31,r31,r30 /* initialize Int. Reg. 30*/
addt f31,f31,f30 /* initialize F.P. Reg. 30*/
addq r31,r31,r0 /* initialize retirator 63*/
addq r31,r31,r0 /* initialize retirator 64*/
addq r31,r31,r0 /* initialize retirator 65*/
addq r31,r31,r0 /* initialize retirator 66*/
addq r31,r31,r0 /* initialize retirator 67*/
addq r31,r31,r0 /* initialize retirator 68*/
addq r31,r31,r0 /* initialize retirator 69*/
addq r31,r31,r0 /* initialize retirator 70*/
addq r31,r31,r0 /* initialize retirator 71*/
addq r31,r31,r0 /* initialize retirator 72*/
addq r31,r31,r0 /* initialize retirator 73*/
addq r31,r31,r0 /* initialize retirator 74*/
addq r31,r31,r0 /* initialize retirator 75*/
addq r31,r31,r0 /* initialize retirator 76*/
addq r31,r31,r0 /* initialize retirator 77*/
addq r31,r31,r0 /* initialize retirator 78*/
addq r31,r31,r0 /* initialize retirator 79*/
addq r31,r31,r0 /* initialize retirator 80*/
/* stop deleting*/
mtpr r31,EV6__ITB_IA /* flush the ITB (SCRBRD=4) *** this also
turns on mapper source enables ****/
mtpr r31,EV6__DTB_IA /* flush the DTB (SCRBRD=7)*/
mtpr r31,EV6__VA_CTL /* clear VA_CTL (SCRBRD=5)*/
mtpr r31,EV6__M_CTL /* clear M_CTL (SCRBRD=6)*/
/*
** Create a stall outside the IQ until the mtpr EV6__ITB_IA retires.
** We can use DTB_ASNx even though we don’t seem to follow the restriction on
** scoreboard bits (4-7).It’s okay because there are no real dstream
** operations happening.
*/
mtpr r31,EV6__DTB_ASN0 /* clear DTB_ASN0 (SCRBRD=4) creates a map-
stall under the above mtpr to SCRBRD=4*/
mtpr r31,EV6__DTB_ASN1 /* clear DTB_ASN1 (SCRBRD=7)*/
mtpr r31,EV6__CC_CTL /* clear CC_CTL (SCRBRD=5)*/
mtpr r31,EV6__DTB_ALT_MODE/* clear DTB_ALT_MODE (SCRBRD=6)*/
/*
** MAP_SHADOW_REGISTERS
**
** The shadow registers are mapped. This code may be done by the SROM
D–4 PALcode Restrictions and Guidelines
Alpha 21264/EV67 Hardware Reference Manual
Restriction 1 : Reset Sequence Required by Retire Logic and Mapper
** or the PALcode, but it must be done in the manner and order below.
**
** It assumes that the retirator has been initialized, that the
** non-shadow registers are mapped, and that mapper source enables are on.
**
** Source enables are on. For fault-reset and wake from sleep, we need to
** ensure we are in the icache so we don’t fetch junk that touches the
** shadow sources before we write the destinations. For normal reset,
** we are already in the icache. However, so this macro is useful for
** all cases, force the code into the icache before doing the mapping.
**
** Assume for fault-reset, and wake from sleep case, the exc_addr is
** stored in r1.
*/
addq r31,r31,r0 /* nop*/
addq r31,r31,r0 /* nop*/
addq r31,r31,r0 /* nop*/
br r31, tch0 /* fetch in next block*/
.align 3
nxt0: lda r0,0x0086(r31) /* load I_CTL.....*/
mtpr r0,EV6__I_CTL /* .....SDE=2, IC_EN=3 (SCRBRD=4)*/
br r31, nxt1 /* continue executing in next block*/
tch0: br r31, tch1 /* fetch in next block*/
nxt1: mtpr r31,EV6__IER_CM /* clear IER_CM (SCRBRD=4) creates a map-stall
under the above mtpr to SCRBRD=4*/
addq r31,r31,r0 /* nop*/
br r31, nxt2 /* continue executing in next block*/
tch1: br r31, tch2 /* fetch in next block*/
nxt2: addq r31,r31,r0 /* 1st buffer fetch block for above map-
stall*/
addq r31,r31,r0 /* nop*/
br r31, nxt3 /* continue executing in next block*/
tch2: br r31, tch3 /* fetch in next block*/
nxt3: addq r31,r31,r0 /* 2nd buffer fetch block for above map-stall*/
addq r31,r31,r0 /* nop*/
br r31, nxt4 /* continue executing in next block*/
tch3: br r31, tch4 /* fetch in next block*/
nxt4: addq r31,r31,r0 /* need 3rd buffer fetch block to get correct
SDE bit for next fetch block*/
addq r31,r31,r0 /* nop*/
br r31, nxt5 /* continue executing in next block*/
tch4: br r31, tch5 /* fetch in next block*/
nxt5: addq r31,r31,r4 /* initialize Shadow Reg. 0*/
addq r31,r31,r5 /* initialize Shadow Reg. 1*/
br r31, nxt6 /* continue executing in next block*/
tch5: br r31, tch6 /* fetch in next block*/
nxt6: addq r31,r31,r6 /* initialize Shadow Reg. 2*/
addq r31,r31,r7 /* initialize Shadow Reg. 3*/
br r31, nxt7 /* continue executing in next block*/
tch6: br r31, tch7 /* fetch in next block*/
nxt7: addq r31,r31,r20 /* initialize Shadow Reg. 4*/
Alpha 21264/EV67 Hardware Reference Manual
PALcode Restrictions and Guidelines D–5
Restriction 1 : Reset Sequence Required by Retire Logic and Mapper
addq r31,r31,r21 /* initialize Shadow Reg. 5*/
br r31, nxt8 /* continue executing in next block*/
tch7: br r31, tch8 /* fetch in next block*/
nxt8: addq r31,r31,r22 /* initialize Shadow Reg. 6*/
addq r31,r31,r23 /* initialize Shadow Reg. 7*/
br r31, nxt9 /* continue executing in next block*/
tch8: br r31, nxt0 /* go back to 1st block and start executing*/
nxt9:
/*
** INIT_WRITE_MANY
**
** Write the cbox write many chain, initializing the bcache configuration.
**
** This code is on a cache block boundary,
**
** *** the bcache is initialized OFF for the burnin test ***
*/
/*
** Because we aligned on and fit into a icache block, and because sbe=0,
** and because we do an mb at the beginning (which blocks further progress
** until the entire block has been fetched in), we don’t have to
** fool with pulling this code in before executing it.
*/
#undef bc_enable_a
#undef init_mode_a
#undef bc_size_a
#undef zeroblk_enable_a
#undef enable_evict_a
#undef set_dirty_enable_a
#undef bc_bank_enable_a
#undef bc_wrt_sts_a
#define bc_enable_a 0
#define init_mode_a 0
#define bc_size_a 0
#define zeroblk_enable_a 1
#define enable_evict_a 0
#define set_dirty_enable_a 0
#define bc_bank_enable_a 0
#define bc_wrt_sts_a 0
loadwm:
lda r1, WRITE_MANY_CHAIN_H(r31)
sll r1, 32, r1 /* data<35:32> */
LDLI(r1, WRITE_MANY_CHAIN_L, r1) /* data<31:00> */
addq r31,6,r0 /* shift in 6x 6-bits*/
mb /* wait for all istream/dstream to complete*/
br r31, bccshf
.align 6
bccshf:mtpr r1,EV6__DATA /* shift in 6 bits*/
subq r0,1,r0 /* decrement R0*/
beq r0,bccend /* done if R0 is zero*/
srl r1,6,r1 /* align next 6 bits*/
D–6 PALcode Restrictions and Guidelines
Alpha 21264/EV67 Hardware Reference Manual
Restriction 1 : Reset Sequence Required by Retire Logic and Mapper
br r31,bccshf /* continue shifting*/
bccend:mtpr r31,EV6__EXC_ADDR + 16/* dummy IPR write - sets SCBD bit 4 */
addq r31,r31,r0 /* nop*/
addq r31,r31,r1 /* nop*/
mtpr r31,EV6__EXC_ADDR + 16 /* also a dummy IPR write -
/* stalls until above write
/* retires*/
beq r31, bccnxt /* predicts fall through in PALmode*/
br r31, .-4 /* fools ibox predictor into infinite loop*/
addq r31,r31,r1 /* nop*/
bccnxt:addq r31,4,r0 /* load PCTX.....*/
mtpr r0,EV6__PROCESS_CONTEXT /* ..... FPE=1 (SCRBRD=4)*/
lda r0,DC_CTL_INIT_K(r31) /* load DC_CTL.....*/
mtpr r0,EV6__DC_CTL /* .....ECC_EN=0, FHIT=0, SET_EN=3
/* (SCRBRD=6)*/
addq r31,r31,r0 /* nop*/
addq r31,r31,r1 /* nop*/
lda r0,0xff61(r31) /* R0 = ^xff61 (superpage) */
zap r0,0xfc,r0 /* PTE protection for DTB write in next
block*/
mtpr r31,EV6__DTB_TAG0 /* write DTB_TAG0 (SCRBRD=2,6)*/
mtpr r31,EV6__DTB_TAG1 /* write DTB_TAG1 (SCRBRD=1,5)*/
mtpr r0,EV6__DTB_PTE0 /* write DTB_PTE0 (SCRBRD=0,4)*/
mtpr r0,EV6__DTB_PTE1 /* write DTB_PTE1 (SCRBRD=3,7)*/
mtpr r31,EV6__SIRR /* clear SIRR (SCRBRD=4)*/
lda r0,0x08FF(r31) /* load FPCR.....*/
sll r0,52,r0 /* .....initial FPCR value*/
itoft r0, f0 /* nop itoftr0,f0; value = 0x8FF0000000000000*/
mt_fpcr f0 /* nop mt_fpcrf0,f0,f0; do the load*/
lda r0,0x2086(r31) /* load I_CTL.....*/
ldah r0,0x0050(r0) /* .....TB_MB_EN=1, CALL_PAL_R23=1, SL_XMIT=1,
/* SBE=0, SDE=2, IC_EN=3*/
mtpr r0,EV6__I_CTL /* value = 0x0000000000502086 (SCRBRD=4)*/
mtpr r31,EV6__CC /* clear CC (SCRBRD=5)*/
lda r0,0x001F(r31) /* write-one-to-clear bits in HW_INT_CLR,
/* I_STAT and DC_STAT*/
sll r0,28,r0 /* value = 0x00000001F0000000*/
mtpr r0,EV6__HW_INT_CLR/* clear bits in HW_INT_CLR (SCRBRD=4)*/
mtpr r0,EV6__I_STAT /* clear bits in I_STAT
/*(SCRBRD=4) creates a map-stall
/* under the above mtpr to SCRBRD=4*/
lda r0,0x001F(r31) /* value = 0x000000000000001F*/
mtpr r0,EV6__DC_STAT /* clear bits in DC_STAT (SCRBRD=6)*/
addq r31,r31,r0 /* nop*/
mtpr r31,EV6__PCTR_CTL /* 1st buffer fetch block for above map-stall
/* and 1st clear PCTR_CTL (SCRBRD=4)*/
bis r31,1,r0 /* set up value for demon write*/
bis r31,1,r0 /* set up value for demon write*/
mulq/v r31,r31,r0 /* nop*/
Alpha 21264/EV67 Hardware Reference Manual
PALcode Restrictions and Guidelines D–7
Restriction 1 : Reset Sequence Required by Retire Logic and Mapper
mtpr r31,EV6__PCTR_CTL /* 2nd buffer fetch block for above map-stall
/* and 2nd clear PCTR_CTL (SCRBRD=4)*/
bis r31,1,r0 /* set up value for demon write*/
bis r31,1,r0 /* set up value for demon write*/
mulq r31,r31,r0 /* nop*/
lda r0,0x780(r31) /* this is new initialization stuff to
prevent*/
mb
whint r0 /* ld/st below from going off-chip */
mb
bis r31,1,r0 /* set up value for demon write*/
ldq_p r1,0x780(r31) /* flush Pipe 0 LD logic*/
ldq_p r0,0x788(r31) /* flush Pipe 1 LD logic*/
mb /* wait for LD’s to complete*/
mb /* wait for LD’s to complete*/
stq_p r1,0x780(r31) /* flush Pipe 0 ST logic*/
stq_p r0,0x788(r31) /* flush Pipe 1 ST logic*/
bis r31, 32, r0 /* load loop count of 32*/
jsr_init_loop:
bsr r31,jsr_init_loop_nxt /* JSR to PC+4*/
jsr_init_loop_nxt:
stq_p r1,0x780(r31) /* flush Pipe 0 ST logic*/
subq r0,1,r0 /* decrement loop count*/
beq r0,jsr_init_done /* done?*/
br r31,jsr_init_loop /* continue loop*/
jsr_init_done:
lda r0,0x03FF(r31) /* create FP one..... */
sll r0,52,r0 /* .....value = 0x3FF0000000000000 */
itoft r0,f0 /* put it into F0 reg */
addq r31,r31,r1 /* nop (also clears R1) */
mult f0,f0,f0 /* flush mul-pipe */
addt f0,f0,f0 /* flush add-pipe */
divt f0,f0,f0 /* flush div-pipe */
sqrtt f0,f0 /* flush div-pipe */
cvtqt f0,f0 /* flush add-pipe (integer logic) */
perr r31,r31,r0 /* flush MVI logic */
maxuw4 r31,r31,r0 /* flush MVI logic */
pkwb r31,r0 /* flush MVI logic */
rc r0 /* clear interrupt flag*/
addq r31,r31,r1 /* nop (also clears R1)*/
addq r31,r31,r1 /* nop (also clears R1)*/
addq r31,r31,r1 /* nop (also clears R1)*/
/*
* This palbase init exists for the rare cases
* when this code is loaded into upper memory.
* That is the case when this code is loaded
* and executed in memory on a system that has
* already been initialized. This technique
* can sometimes be used to debug snippets of
* this code.
*/
D–8 PALcode Restrictions and Guidelines
Alpha 21264/EV67 Hardware Reference Manual
Restriction 2 : No Multiple Writers to IPRs in Same Scoreboard Group
br r31,palbase_init
palbase_init:
br r0, br60 /* r0 <- current location */
br60: lda r1, (EntryPoint-br60)(r0) /* r1 <- location of codebase */
mtpr r1, EV6__PAL_BASE /* set up pal_base register */
bis r31, 2, r0
mtpr r0, EV6__VA_CTL
bis r31, 8, r0
mtpr r0, EV6__M_CTL
br r0, jmp0
jmp0: addq r0, (jmp1-jmp0+1), r0
hw_rets/jmp(r0)
jmp1:
lda r1, 1(r31) /* r1 <- cc_ctl enable bit */
sll r1, 32, r1
mtpr r1, EV6__CC_CTL /* Enable/clear the cycle counter. */
/*
** Now initialize the dcache to allow the
** minidebugger so save gpr’s
*/
D.2 Restriction 2 : No Multiple Writers to IPRs in Same Scoreboard
Group
For convenience of implementation, only one explicit writer (HW_MTPR) to IPRs that
are in the same group can appear in the same fetch block (octaword-aligned octaword).
Multiple explicit writers to IPRs that are not in the same scoreboard group can appear.
If this restriction is violated, the IPR readers might not see the in-order state. Also, the
IPR might ultimately end up with a bad value.
D.3 Restriction 4 : No Writers and Readers to IPRs in Same Score-
board Group
This restriction is made for the convenience of microprocessor implementation.
An explicit reader of an IPR in a particular scoreboard group cannot follow an explicit
writer (HW_MTPR) to an IPR in that same scoreboard group within one fetch block
(octaword-aligned octaword). Also within one fetch block, an implicit reader of an IPR
in a particular scoreboard group cannot follow an explicit writer (HW_MTPR) to an
IPR in that scoreboard group. This restriction covers writes to DTB_PTE or DTB_TAG
followed by LD, ST, or any memory operation, including all types of JMP instructions
and HW_RET instructions that do not have the STALL bit set.
Alpha 21264/EV67 Hardware Reference Manual
PALcode Restrictions and Guidelines D–9
Guideline 6 : Avoid Consecutive Read-Modify-Write-Read-Modify-Write
D.4 Guideline 6 : Avoid Consecutive Read-Modify-Write-Read-
Modify-Write
Avoid consecutive read-modify-write-read-modify-write sequences to IPRs in the same
scoreboard group.
The latency between the first write and the second read is determined by the retire
latency of the IPR. For convenience of implementation, the latency between the time
when the read is issued and when the final write is issued depends on the run-time con-
tents of the issue queue. It is somewhere between four and nine cycles, even if there is
no data dependency between the read and write.
D.5 Restriction 7 : Replay Trap, Interrupt Code Sequence, and STF/
ITOF
On an Mbox replay trap, the 21264/EV67 Ibox guarantees that the refetched load or
store instruction that caused the trap is issued before any newer load or store instruc-
tions. For load and integer store instructions, this is a consequence of the natural opera-
tion of the issue queue. The refetched instruction enters the age-prioritized queue ahead
of newer load and store instructions and does not have any dependencies on dirty regis-
ters.
Because there is no overhead time for checking these register dependencies (that is, it is
known upon enqueueing that there are no dirty registers), the queue will issue the
refetched instruction in priority order. For floating-point store instructions, there is nor-
mally some overhead associated with checking the floating-point source register dirty
status, so the store instruction would normally wait before being issued. This would
have the undesired consequence of allowing newer load and store instructions to be
issued out of order. A deadlock can occur if issuing the instructions out-of-order causes
the floating-point store instruction to continually replay the trap. To avoid the deadlock
on a floating-point store instruction replay trap, the source register dirty status is not
checked (the source register is assumed to be clean because the store instruction was
issued previously).
The hardware mechanism that keeps track of replayed floating-point store instructions,
and cancels the dirty register check, requires some software restrictions to guarantee
that it is applied appropriately to the replayed instruction and not to other floating-point
store instructions. The hardware mechanism marks the position in the fetch block (low
two bits of the PC) where the replay trap occurred. This action cancels the dirty float-
ing-point source register check of the next valid instruction enqueued to the integer
queue (integer, all load and store, and ITOF instructions) that has the same position in
the fetch block (normally the replayed STF). If the PC is somehow diverted to a PAL-
code flow, this hardware might inadvertently cancel the register check of some other
STF (or ITOF) instruction. Fortunately, there are a minimal number of reasons why the
PC might be diverted during a replay trap. They are interrupts and ITB fills.
The following PALcode example shows that an STF or ITOF instruction, in a given
position in a fetch block, must be preceded by a valid instruction that is issued out of
the integer queue in the same position in an earlier fetch block. Acceptable instruction
classes include load, integer store, and integer operate instructions that do not have R31
as a destination or branch.
D–10 PALcode Restrictions and Guidelines
Alpha 21264/EV67 Hardware Reference Manual
Restriction 9 : PALmode Istream Address Ranges
Bad_interrupt_flow_entry:
ADDQ R31,R31,R0
STF Fa,(Rb) ; This STF might not undergo a dirty source register
; check and might give wrong results
ADDQ R31,R31,R0
ADDQ R31,R31,R0
................................
Good_interrupt_flow_entry:
ADDQ R31,R31,R0; Enables FP dirty source register
; check for (PC[1:0] == 00)
ADDQ R31,R31,R0; Enables FP dirty source register
; check for (PC[1:0] == 01)
ADDQ R31,R31,R0; Enables FP dirty source register
; check for (PC[1:0] == 10)
ADDQ R31,R31,R0; Enables FP dirty source register
; check for (PC[1:0] == 11)
ADDQ R31,R31,R0
STF Fa,(Rb); This STF will successfully undergo
; a dirty source register check
ADDQ R31,R31,R0
ADDQ R31,R31,R0
D.6 Restriction 9 : PALmode Istream Address Ranges
PALmode[physical] Istream addresses must ensure proper sign extension for the
selected value of I_CTL[VA_48]. When I_CTL[VA_48] is clear, indicating 43-bit vir-
tual address format, PALmode[physical] Istream addresses must sign-extend address
bits above bit 42 although the physical address range is 44 bits. An illegal address can
only be generated by a PALmode JSR-type instruction or a HW_RET instruction
returning to a PALmode address.
D.7 Restriction 10: Duplicate IPR Mode Bits
The virtual address size is selectable by programming IPR bits I_CTL[VA_48]
and VA_CTL[VA_48]. These bit values should usually be equal when operating in
native (virtual) mode. The I_CTL[VA_48] bit determines the DTB double3/double4
PALcode entry, the JSR mispredict comparison width, the VPC address generation
width, the Istream ACV limits, and the IVA_FORM format selection. The
VA_CTL[VA_48] bit determines the VA_FORM format selection and the Dstream
ACV limits. IPR mode bits I_CTL[VA_FORM_32] and VA_CTL[VA_FORM_32]
should be consistent when executing in native mode.
Alpha 21264/EV67 Hardware Reference Manual
PALcode Restrictions and Guidelines D–11
Restriction 11: Ibox IPR Update Synchronization
D.8 Restriction 11: Ibox IPR Update Synchronization
When updating any Ibox IPR, a return to native (virtual) mode should use the HW_RET
instruction with the associated STALL bit set to ensure that the updated IPR value
affects all instructions following the return path. The new IPR value takes effect only
after the associated HW_MTPR instruction is retired.
For update to some IPR fields with propagation delay, such as I_CTL[SDE] and
PCTX[FPE], synchronization as described in Section D.32 is the preferred method of
synchronization.
D.9 Restriction 12: MFPR of Implicitly-Written IPRs EXC_ADDR,
IVA_FORM, and EXC_SUM
Implicitly written IPRs are non-renamed hardware registers that must be available for
subsequent traps. After any trap to PALcode, hardware protects the values from a sec-
ond implicit write by locking these registers and delaying subsequent traps for a safe
(limited time). Their values can be read reliably by a HW_MFPR within the first four
instructions of a PALcode flow and prior to any taken branch in that PALcode flow,
whichever is earlier. These instructions should not include PALmode trapping instruc-
tions. After the delimiting instruction defined above retires, these registers are unlocked
and may change due to new exception conditions.
If a second exception occurs before the registers are unlocked, it will be either delayed
or forced to replay trap (a non-PALmode trap) until the register has been unlocked.
After being unlocked, a subsequent new path exception condition will be allowed to
reload the register and trap to PALcode. The 21264/EV67 may complete execution of
the first PALcode flow, encountering the second exception condition before the delimit-
ing instruction is retired, hence the need for the locking mechanism to ensure visibility
of the initial register value.
The VA_FORM, VA, and MM_STAT registers are not included in this list of protected
IPRS. See Section D.24 for a description of how to protect these IPRs from subsequent
implicit writers.
D.10 Restriction 13 : DTB Fill Flow Collision
Two DTB fill flows might collide such that the HW_MTPR’s in the second fill could be
issued before all of the HW_MTPR’s in the first PALcode flow are retired. This can be
prevented by putting appropriate software scoreboard barriers in the PALcode flow.
D.11 Restriction 14 : HW_RET
There can be no HW_RET in the first fetch block of a PALcode routine, other
than CALL_PAL routines. With a HW_RET in the first fetch block of a PALcode rou-
tine, the HW_RET will be mispredicted and the JSR/RETURN stack could lose its syn-
chronization.
D–12 PALcode Restrictions and Guidelines
Alpha 21264/EV67 Hardware Reference Manual
Guideline 16 : JSR-BAD VA
D.12 Guideline 16 : JSR-BAD VA
A JSR memory format instruction that generates a bad VA (IACV) trap requires PAL-
code assistance to determine the correct exception address. If the
EXC_SUM[BAD_IVA] is set, bits [63,1] of the exception address are valid in the VA
IPR and not the EXC_ADDR as usual. The PALmode bit, however, is always located in
EXC_ADDR[0] and must be combined, if necessary, by PALcode to determine the full
exception address.
D.13 Restriction 17: MTPR to DTB_TAG0/DTB_PTE0/DTB_TAG1/
DTB_PTE1
These four write operations must be executed atomically, that is, either all four must be
retired or none of them may be retired.
D.14 Restriction 18: No FP Operates, FP Conditional Branches,
FTOI, or STF in Same Fetch Block as HW_MTPR
No FP operate instructions (including Mx_FPCR), FP conditional branches, FTOI reg-
ister move instructions, or FP store instructions are allowed in the same fetch block as
any HW_MTPR instructions. This includes ADDx/MULx/DIVx/SQRTx/FPCondition-
alBranch/STx/FTOIx, where x is any applicable FP data type, but does not include
LDx/ITOFx.
D.15 Restriction 19: HW_RET/STALL After Updating the FPCR by
way of MT_FPCR in PALmode
FPCR updating occurs in hardware based on the retirement of a nontrapping version of
MT_FPCR (in PALcode). Use a HW_RET/STALL after the nontrapping MT_FPCR to
achieve minimum latency (four cycles) between the retiring of the MT_FPCR and the
first FLOP that uses the updated FPCR.
D.16 Guideline 20 : I_CTL[SBE] Stream Buffer Enable
The I_CTL[SBE] bits should not be enabled when running with the Icache disabled to
avoid potentially long fill delays. When the Icache is disabled, the only method of sup-
plying instructions is by way of a stream hit. If the fill is returned in non-sequential
wrap order, the stream will continue fetching through the entire page while waiting for
a hit. Normally the data will be found in the cache.
D.17 Restriction 21: HW_RET/STALL After HW_MTPR ASN0/ASN1
There must be a scoreboard bit-to-register dependency chain to prevent HW_MTPR
ASN0 or HW_MTPR ASN1 from being issued while any of scoreboard bits [7:4] are
set. The following example contains a code sequence that creates the dependency chain.
:Assume Ra holds value to write to ASN0/ASN1
HW_MFPR R0, VA, SCBD<7,6,5,4>
XOR R0, R0, R0
BIS R0, R9, R9
Alpha 21264/EV67 Hardware Reference Manual
PALcode Restrictions and Guidelines D–13
Restriction 22: HW_RET/STALL After HW_MTPR IS0/IS1
BIS R31, R31, R31
HW_MTPR R9, ASN0, SCBD<4>
HW_MTPR R9, ASN1, SCBD<7>
This sequence guarantees, through the register dependency on R0, that neither
HW_MTPR are issued before scoreboard bits [7:4] are cleared. In addition, there must
be a HW_RET/STALL after a HW_MTPR ASN0/HW_MTPR ASN1 pair. Finally,
these two writes must be executed atomically, that is, either both must be retired or nei-
ther may be retired.
D.18 Restriction 22: HW_RET/STALL After HW_MTPR IS0/IS1
There must be a scoreboard bit-to-register dependency chain to prevent either
HW_MTPR IS0 or HW_MTPR IS1 from issuing instructions while any of scoreboard
bits [7:4] are set. The following example contains a code sequence that creates the
dependency chain.
HW_MFPR R0, VA, SCBD<7,6,5,4>,R0
XOR R0, R0, R0
BIS R0, R9, R9
BIS R31 ,R31, R31
HW_MTPR R9, IS0, SCBD<6>
HW_MTPR R9, IS1, SCBD<7>
This sequence guarantees, through the register dependency on R0, that neither
HW_MTPR are issued before scoreboard bits [7:4] are cleared. There must be a
HW_RET/STALL after an HW_MTPR IS0/HW_MTPR IS1 pair. Also, these two
writes must be executed atomically, that is, either both must be retired or neither may be
retired.
D.19 Restriction 23: HW_ST/P/CONDITIONAL Does Not Clear the
Lock Flag
A HW_ST/P/CONDITIONAL will not clear the lock flag such that a successive store-
conditional (either STx_C or HW_ST/C) might succeed even in the absence of a load-
locked instruction. In the 21264/EV67, a store-conditional is forced to fail if there is an
intervening memory operation between the store-conditional and its address-matching
LDxL. The following example shows the memory operations.
LDL/Q/F/G/S/T
STL/Q/F/G/S/T
LDQ_U (not to R31)
STQ_U
Absent from this list are HW_LD (any type), HW_ST (any type), ECB, and WH64.
Their absence implies that they will not force a subsequent store-conditional instruction
to fail. PALcode must insert a memory operation from the above list after a HW_ST/
CONDITIONAL in order to force a future store-conditional to fail if it was not pre-
ceded by a load-locked operation:
HW_LDxL
D–14 PALcode Restrictions and Guidelines
Alpha 21264/EV67 Hardware Reference Manual
Restriction 24: HW_RET/STALL After HW_MTPR IC_FLUSH, IC_FLUSH_ASM,
xxx
HW_ST/C -> R0
Bxx R0, try_again
STQ ; Force next ST/C to fail if no preceding LDxL
HW_RET
D.20 Restriction 24: HW_RET/STALL After HW_MTPR IC_FLUSH,
IC_FLUSH_ASM, CLEAR_MAP
There must be a HW_RET/STALL after a HW_MTPR IC_FLUSH, IC_FLUSH_ASM, or
CLEAR_MAP. The Icache flush associated with these instructions will not occur until
the HW_RET/STALL occurs and all outstanding Istream fetches have been completed.
Also, there must be a guarantee that the HW_MTPR IC_FLUSH or HW_MTPR
IC_FLUSH_ASM will not be retired simultaneously with the HW_RET/STALL. This
can be ensured by inserting a conditional branch between the two (BNE R31, 0 cannot
be mispredicted in PALmode), or by ensuring at least 10 instructions between the
MTPR instruction and the HW_RET/STALL containing at least one instruction in each
quad aligned group with a valid destination. Finally, the HW_RET/STALL that is used
for CLEAR_MAP cannot trigger a cache flush. That is, if both a CLEAR_MAP and
IC_FLUSH are desired, there must be two HW_RET/STALLs, one following each
HW_MTPR.
D.21 Restriction 25: HW_MTPR ITB_IA After Reset
An HW_MTPR ITB_IA is required in the reset PALcode to initialize the ITB. It is also
required that PALcode not be exited, even via a mispredicted path until this
HW_MTPR ITB_IA has been retired. PALmode can change temporarily after fetching
a HW_RET, regardless of the STALL qualifier, down a mispredicted path leading to use
of the ITB before it is actually initialized.
Unexpected instruction fetch and execution can occur following misprediction of any
memory format control instruction (JMP, JSR, RET, JSR_CO, or HW_JMP, HW_JSR,
HW_RET, HW_JSR_CO regardless of the STALL qualifier), or after any mispredicted
conditional branch instruction. If the unexpected instruction flow contains a HW_RET
instruction, PALmode may be exited prematurely.
One way to ensure that PALmode is not exited is to place the HW_MTPR ITB_IA at
least 80 instructions before any possible HW_RET instruction can be encountered via
any fetch path. Since memory format control instructions can mispredict to any cache
location, they should also be avoided within these 80 instructions.
D.22 Guideline 26: Conditional Branches in PALcode
To avoid pollution of the branch predictors and improve overall branch prediction accu-
racy, conditional branch instructions in PALcode will be predicted to not be taken. The
only exception to this rule are conditional branches within the first cache fetch (up to
four instructions) of all PALcode flows except CALL_PAL flows. Conditional branches
should be avoided in this window.
Alpha 21264/EV67 Hardware Reference Manual
PALcode Restrictions and Guidelines D–15
Restriction 27: Reset of ‘Force-Fail Lock Flag’ State in PALcode
D.23 Restriction 27: Reset of ‘Force-Fail Lock Flag’ State in PALcode
A virtual mode load or store is required in PALcode before the execution of any load-
locked or store-conditional instructions. The virtual-mode load or store may not be a
HW_LD, HW_ST, LDx_L, ECB, or WH64.
D.24 Restriction 28: Enforce Ordering Between IPRs Implicitly Writ-
ten by Loads and Subsequent Loads
Certain IPRs, which are updated as a result of faulting memory operations, require soft-
ware assistance to maintain ordering against newer instructions. Consider the following
code sequence:
HW_MFPR IPR_MM_STAT
LDQ rx, (ry)
These instructions would typically be issued in-order. The HW_MFPR is data-ready
and both instructions use a lower subcluster. However, the HW_MFPRs (and
HW_MTPRs) respond to certain resource-busy indications and are not issued when the
Mbox informs the Ibox that a certain set of resources (store-bubbles) are busy. The LDs
respond to a different set of resource-busy indications (load-bubbles) and could be
issued around the HW_MFPR in the presence of the former. Software assistance is
required to enforce the issue order. One sure way to enforce the issue order is to insert
an MB instruction before the first load that occurs after the HW_MFPR MM_STAT.
The VA, VA_FORM, and DC_CTL registers require a similar constraint. All LOAD
instructions except HW_LD might modify any or all of these registers. HW_LD does
not modify MM_STAT.
D.25 Guideline 29 : JSR, JMP, RET, and JSR_COR in PALcode
Unprivileged JSR, JMP, RET, and JSR_COR instructions will always mispredict when
used in PALcode. In addition, HW_RET to a PALmode target will always mispredict
since the JSR stack only predicts native-mode return addresses. HW_RET to a native-
mode target uses the JSR stack for prediction and should usually be used when exiting
PALmode in order to maintain JSR stack alignment since all PALmode traps also push
the value of the EXC_ADDR on the JSR stack.
Privileged versions of the JSR type instructions (HW_JSR,HW_JMP,HW_JSR_COR)
can be used both within PALmode or to exit PALmode and generate a predicted target
based on their hint bits and the current processor PALmode state.
D.26 Restriction 30 : HW_MTPR and HW_MFPR to the Cbox CSR
External bus activity must be isolated from writes and reads to the Cbox CSR. This
requires that all Dstream and Istream fills must be avoided until after the HW_MTPR/
HW_MFPR updates are completed. An MB instruction can block Dstream activity, but
blocking all Istream fills, including prefetches, requires more extensive code. The fol-
lowing code example blocks all Istream fill requests and stalls instruction fetch until
after the desired MTPR/MFPR action is completed. This code disables Istream
prefetching by way of a HW_MTPR to I_CTL[SBE], IC_FLUSH, and
HW_RET_STALL sequence.
D–16 PALcode Restrictions and Guidelines
Alpha 21264/EV67 Hardware Reference Manual
Restriction 30 : HW_MTPR and HW_MFPR to the Cbox CSR
ALIGN_FETCH_BLOCK
sys__cbox:
mb ; quiet the dstream
hw_mfpr p6, EV6__I_CTL ; (4,0L) get i_ctl
lda p4, ^xFCFF(r31) ; mask for clearing SBE bits
and p6, p4, p4 ; clear SBE bits
sbe_off_offset = <sys__cbox_sbe_off_done - sys__cbox_sbe_off>
hw_mtpr p4, EV6__I_CTL ; (4,0L) write new i_ctl
br p6, sys__cbox_sbe_off
sys__cbox_sbe_off:
addq p6, #<sbe_off_offset+1>, p6 ; past stall in palmode
bsr r31, . ; stack push
ALIGN_FETCH_BLOCK <^x47FF041F>; align
hw_mtpr r31, EV6__IC_FLUSH ; (4,0L) eliminate prefetches
bne r31, . ; pvc #24
PVC_JSR sbe_off ; synch and flush
hw_ret_stall (p6) ; use ret, pop stack
PVC_JSR sbe_off, dest=1 ; br stops predictor
sys__cbox_sbe_off_done:
br r31, sys__cbox_touch1 ; now pull in the next block
ALIGN_CACHE_BLOCK
sys__cbox_over1: ; block 1
addq r31, #11, p6 ; initialize shift count (11x)
addq r31, r31, p7 ; initialize shift data
br r31, sys__cbox_over2 ; go to block 2
sys__cbox_touch1: ;
br r31, sys__cbox_touch2 ; touch block 2
sys__cbox_over2: ; block 2
hw_mtpr r31, EV6__SHIFT_CONTROL ; (6,0L) shift in 6 bits
subq p6, #1, p6 ; decrement shift count
br r31, sys__cbox_over3 ; go to block 3
sys__cbox_touch2: ;
br r31, sys__cbox_touch3 ; touch block 3
sys__cbox_over3: ; block 3
hw_mtpr r31, <EV6__MM_STAT ! 64 > ; (6,0L) wait for shift
bis p5, #1, p5 ; return in pal mode
br r31, sys__cbox_over4 ; go to block 4
sys__cbox_touch3: ;
br r31, sys__cbox_touch4 ; touch block 4
sys__cbox_over4: ; block 4
hw_mfpr p4, EV6__DATA ; (6,0L) read cbox data
bis r31, r31, r31 ; nop
br r31, sys__cbox_over5 ; go to block 5
sys__cbox_touch4: ;
br r31, sys__cbox_touch5 ; touch block 5
sys__cbox_over5: ; block 5
and p4, #^x3F, p4 ; clean to <5:0>
addq p4, p7, p7 ; accumulate shift data
br r31, sys__cbox_over6 ; go to block 6
sys__cbox_touch5: ;
br r31, sys__cbox_touch6 ; touch block 6
Alpha 21264/EV67 Hardware Reference Manual
PALcode Restrictions and Guidelines D–17
Restriction 31 : I_CTL[VA_48] Update
sys__cbox_over6: ; block 6
beq p6, sys__cbox_over8 ; branch if done
bis r31, r31, r31 ; nop
br r31, sys__cbox_over7 ; go to block 7
sys__cbox_touch6: ;
br r31, sys__cbox_touch7 ; touch block 7
sys__cbox_over7: ; block 7
bis p7, r31, p20 ; save before shifting
sll p7, #6, p7 ; shift data 6 bits left
br r31, sys__cbox_over2 ; do next shift
sys__cbox_touch7: ;
br r31, sys__cbox_touch8 ; touch block 8
sys__cbox_over8: ; block 8
beq r31, sys__cbox_cbox_done ; predict not taken
PVC_VIOLATE <1006>
br r31, .-4 ; predict back to infinite loop
bis r31, r31, r31 ;
sys__cbox_touch8: ;
br r31, sys__cbox_over1 ; now start executing the shifts
sys__cbox_cbox_done: ; now restore i_ctl
hw_mfpr p6, EV6__I_CTL ; (4,0L) get i_ctl
lda p4, <3@EV6__I_CTL__SBE__S>(r31) ; sbe bits
or p6, p4, p4 ; set SBE bits
bis r31, r31, r31
hw_mtpr p4, EV6__I_CTL ; (4,0L) restore i_ctl
PVC_JSR cbox, bsr=1, dest=1
hw_ret_stall (p5) ; return to caller with stall
D.27 Restriction 31 : I_CTL[VA_48] Update
The VA_48 virtual address format cannot be changed while executing a JSR, JMP,
GOTO, JSR_COROUTINE, or HW_RET instruction. A simple method of ensuring
that the address does not change is to write I_CTL twice, in two separate fetch blocks,
with the same data. The second write will stall the pipeline and ensure that the mode
cannot change, even down a mispredicted path, while a following JSR type instruction
might be using the address comparison logic.
D.28 Restriction 32 : PCTR_CTL Update
The performance counter must not be left in a state near overflow. If counting is dis-
abled, the counters may produce multiple overflow signals if the counter output is not
updated due to the counter being disabled. A repeated overflow signal with counters
disabled can block other incoming interrupt requests while the overflow state persists.
To avoid this situation, reads or writes to the counters should not leave a value near
overflow. In normal operation, with counters enabled, a counter overflow will produce
an overflow pulse, clear the counter, and produce a performance counter interrupt.
Interrupts can only be blocked for one cycle.
D–18 PALcode Restrictions and Guidelines
Alpha 21264/EV67 Hardware Reference Manual
Restriction 33 : HW_LD Physical/Lock Use
D.29 Restriction 33 : HW_LD Physical/Lock Use
The HW_LD physical/lock instruction must be one of the first three instructions in a
quad-instruction aligned fetch block. A pipeline error can occur if the HW_LD physi-
cal/lock is fetched as the fourth instruction of the fetch block.
D.30 Restriction 34 : Writing Multiple ITB Entries in the Same PAL-
code Flow
Before a PALcode flow writes multiple ITB entries, additional scoreboard bits should
be set to avoid possible corruption of the TAG IPR prior to final update in the ITB. The
addition of scoreboard bits 0 and 4 to the standard scoreboard bit 6 for ITB_TAG will
prevent subsequent HW_MTPR ITB_TAG writes from changing the staging register
TAG value prior to retirement of the HW_MTPR ITB_PTE that triggers the final ITB
update.
D.31 Guideline 35 : HW_INT_CLR Update
When writing the HW_INT_CLR IPR to clear interrupt requests, it may be necessary to
write the same value twice in distinct fetch blocks to ensure that the interrupt request is
cleared before exiting PALcode. A second write will cause a scoreboard stall until the
first write retires, creating a convenient synchronization with the PALmode exit.
D.32 Restriction 36 : Updating I_CTL[SDE]
A software interlock is required between updates of the I_CTL[SDE] and a subsequent
instruction fetch that may use any destination registers. A suggested method of ensuring
this interlock is to use two MTPR I_CTL instructions in separate fetch blocks, followed
by three more fetch blocks of non-NOP instructions.
D.33 Restriction 37 : Updating VA_CTL[VA_48]
A software interlock is required between updates of the VA_CTL[VA_48] and follow-
ing LD or ST instructions. This is necessary since the VA_CTL update will not occur
until the HW_MTPR VA_CTL instruction retires. A sufficient method of ensuring this
interlock is to write the VA_CTL with the same data in two successive fetch blocks,
causing a mapper stall. The dependant LD or ST instructions can be placed in any loca-
tion of the second fetch block.
D.34 Restriction 38 : Updating PCTR_CTL
When updating the PCTR_CTL, it may be necessary to write the update value twice. If
the counter being updated is currently disabled by way of the respective I_CTL or
PCTX bits, the value must be written twice to ensure that the counter overflow is prop-
erly cleared. The overflow bit is conditionally latched using the same write enable as
the counter update, so an additional write of the counter value will ensure that the over-
flow logic accurately reflects the addition of the new counter value plus the input condi-
tions. The new update value must not be within one cycle of overflow (within 16 for
SL0, within 4 for SL1) as required by Section D.28.
Alpha 21264/EV67 Hardware Reference Manual
PALcode Restrictions and Guidelines D–19
Guideline 39: Writing Multiple DTB Entries in the Same PAL Flow
D.35 Guideline 39: Writing Multiple DTB Entries in the Same PAL
Flow
If a PALcode flow intends to write multiple DTB entries (as would occur in a double
miss), it must take care to keep subsequent HW_MTPR DTB_TAGx writes from cor-
rupting the staging register TAG values prior to retirement of the HW_MTPR
DTB_PTEx, which triggers the final DTB update.
For example, in the double miss DTB flow, the following code could be used to hold up
the return to the single miss flow (the numbers in parentheses are the scoreboard bits):
hw_mtpr r4, EV6__DTB_TAG0 ; (2&6) write tag0
hw_mtpr r4, EV6__DTB_TAG1 ; (1&5) write tag 1
hw_mtpr r5, EV6__DTB_PTE0 ; (0&4) write pte0
hw_mtpr r5, EV6__DTB_PTE1 ; (3&7) write pte1
bis r31, r31, r31 ; force new fetch block
bis r31, r31, r31
bis r31, r31, r31
hw_mtpr r31, <EV6__MM_STAT ! ^x80> ; (7) wait for pte write
hw_ret (r6) ; return to single miss
D.36 Restriction 40: Scrubbing a Single-Bit Error
On Bcache and Memory single bit errors on Icache fills, the hardware flushes the
Icache, but the PALcode must scrub the block in the Bcache and memory. On Bcache
and Memory single bit errors on Dcache fills, the hardware scrubs the Dcache as long
as the error was on a target quadword, but the PALcode must scrub the Dcache for non-
target quadwords, and must in general scrub the block in the Bcache and memory.
The scrub consists of reading each quadword in the block, with at least one exclusive
access load/store to ensure the corrected data will be scrubbed in Bcache and memory.
The scrub itself causes a CRD to be flagged, which is cleared by the PALcode before
exiting to native mode.
; Sample code for scrubbing a single bit error.
;
; Since we only have the block address, and the hardware only corrects
; target quadwords, we read each quadword.
; In order to ensure eviction to bcache and memory, a store
; is needed to mark the block dirty. An exclusive access is
; used to ensure we scrub in main memory. Virtual access is
; used because of restrictions in use of hw_ld/hw_st lock
; instructions.
; After the scrub, read the cbox chain again.
; The scrub will cause a crd, but will get cleared with a write
; to hw_int_clr.
;
; Current state:
; r5 base of crd logout frame
;
hw_ldq/p r4, MCHK_CRD__C_ADDR(r5) ; get address back
bis r31, r31, r31
bis r31, r31, r31
bis r31, r31, r31
D–20 PALcode Restrictions and Guidelines
Alpha 21264/EV67 Hardware Reference Manual
Restriction 40: Scrubbing a Single-Bit Error
hw_mtpr r31, EV6__DTB_IA ; (7,1L) flush dtb
lda r20, ^x3301(r31) ; set WE, RE
bis r31, r31, r31
bis r31, r31, r31
hw_mtpr r31, <EV6__MM_STAT ! ^x80> ; wait for retire
srl r4, #13, r6 ; shift byte offset
sll r6, #EV6__DTB_PTE0__PFN__S, r6 ; shift into position
bis r6, r20, r6 ; produce pte
hw_mtpr r4, EV6__DTB_TAG0 ; (2&6,0L) write tag0
hw_mtpr r4, EV6__DTB_TAG1 ; (1&5,1L) write tag1
hw_mtpr r6, EV6__DTB_PTE0 ; (0&4,0L) write pte0
hw_mtpr r6, EV6__DTB_PTE1 ; (3&7,1L) write pte1
mb ; quiet before we start
bis r31, r31, r31
bis r31, r31, r31
bis r31, r31, r31
ldq r6, ^x00(r4) ; re-read the bad block QW #0
ldq r6, ^x08(r4) ; re-read the bad block QW #1
ldq r6, ^x10(r4) ; re-read the bad block QW #2
ldq r6, ^x18(r4) ; re-read the bad block QW #3
ldq r6, ^x20(r4) ; re-read the bad block QW #4
ldq r6, ^x28(r4) ; re-read the bad block QW #5
ldq r6, ^x30(r4) ; re-read the bad block QW #6
mb ; no other mem-ops till done
ldq_l r6, ^x38(r4) ; re-read the bad block QW #7
stq_c r6, ^x38(r4) ; now store it to force scrub
mb
and r6, r31, r6 ; consumer of above
beq r6, sys__crd_scrub_done ; these 2 lines......
br r31, .-4 ; .....stop pre-fetching
sys__crd_scrub_done:
bsr r7, sys__cbox ; clean the cbox error chain
bis r31, r31, r31
hw_mtpr r31, EV6__DTB_IA ; (7,1L) flush dtb
bis r31, r31, r31
bis r31, r31, r31
bis r31, r31, r31
hw_mtpr r31, <EV6__MM_STAT ! ^x80> ; wait for retire
bis r31, #1, r7 ; get a 1
sll r7, #EV6__HW_INT_CLR__CR__S, r7 ; shift into position
hw_mtpr r7, EV6__HW_INT_CLR ; (4,0L) clear crd
lda r7, EV6__DC_STAT_W1C_CRD(r31) ; W1C bits
hw_mtpr r7, EV6__DC_STAT ; (6,0L)
bis r31, r31 ,r31
bis r31, r31 ,r31
hw_mtpr r31, <EV6__MM_STAT ! ^x50> ; stall till they retire
Alpha 21264/EV67 Hardware Reference Manual
PALcode Restrictions and Guidelines D–21
Restriction 41: MTPR ITB_TAG, MTPR ITB_PTE Must Be in the Same Fetch Block
D.37 Restriction 41: MTPR ITB_TAG, MTPR ITB_PTE Must Be in the
Same Fetch Block
Write the ITB_TAG and ITB_PTE registers in the same fetch block. This avoids a
mispredict path write of invalid data to the ITB_TAG register.
D.38 Restriction 42: Updating VA_CTL, CC_CTL, or CC IPRs
When writing to the VA_CTL, CC_CTL, or CC IPRs, write the same value twice in dis-
tinct fetch blocks. This ensures that the instruction is retired before any mispredict from
a younger branch, DTB miss trap, or hw_ret_stall.
D.39 Restriction 43: No Trappable Instructions Along with
HW_MTPR
There are two parts to this restriction:
1. There cannot be any mispredictable/trappable instructions together with an
HW_MTPR in the current fetch block.
2. There cannot be any mispredictable/trappable instructions in the previous fetch
block.
D.40 Restriction 44: Not Applicable to the 21264/EV67
D.41 Restriction 45: No HW_JMP or JMP Instructions in PALcode
Do not include HW_JMP or JMP instructions in PALcode; use HW_RET instead.
HW_JMP always predicts in PALmode, and may mispredict to random cache blocks.
This may cause speculative code to begin executing in PALmode and may have unex-
pected side effects such as I/O stream references.
HW_RET always predicts in native mode, and when it mispredicts, it avoids specula-
tive execution in PALmode.
D–22 PALcode Restrictions and Guidelines
Alpha 21264/EV67 Hardware Reference Manual
Restriction 46: Avoiding Live locks in Speculative Load CRD Handlers
D.42 Restriction 46: Avoiding Live locks in Speculative Load CRD
Handlers
Speculative load CRD handlers that release from the interrupt without scrubbing a
cache block could suffer from the following live-lock condition:
1. An initial error on a speculative load forces a CRD interrupt.
2. The CRD releases without scrubbing the block. A speculative load in the shadow of
the hw_ret (or hw_ret_stall) touches a Dcache location that has the single-bit error,
forcing a CRD.
3. The CRD handler is entered again immediately.
4. Go to (2).
This problem can be avoided if all jumps in the CRD handler path for speculative loads
use the following sequence:
mb ; make sure hw_ret goes
ALIGN_FETCH_BLOCK <^x47FF041F>
mulq p6, #1, p6 ; Hold up loads
mulq p6, #1, p6 ; Hold up loads
hw_mtpr p6, <EV6__MM_STAT ! ^x44> ; Hold up loads
PVC_VIOLATE<43> ; Ignore restriction 43
hw_ret_stall (p23) ; Return
This sequence prevents speculative loads from issuing in the shadow of the
hw_ret_stall. Note that it is a violation of restriction 4 to have in the same fetch block a
MTPR that specifies scoreboard bit 2 (an explicit writer in the memory operation
group) and a HW_RET (an implicit reader in the memory operation group). Under nor-
mal circumstances, the intention would be for a HW_RET to wait until the MTPR
issues, and that can only be enforced by putting the two instructions in different fetch
blocks. In this case, the intention is for the HW_RET to issue before the MTPR. The
hardware does not enforce the scoreboarding when the two instructions are in the same
fetch block, and thus the HW_RET can issue and mispredict before any speculative
loads (which are held up by the MTPR) can issue.
D.43 Restriction 47: Cache Eviction for Single-Bit Cache Errors
A live lock can occur if issuing instructions out-of-order causes a floating-point store
instruction (with sberr) to replay trap.
A hardware mechanism exists that keeps track of replayed floating-point store instruc-
tions, and cancels the dirty register check. See Section D.5 for more details.
If the floating-point store instruction has an sberr and the CRD_HANDLER is entered/
exited before the instruction is replayed, the mechanism will lose track of the instruc-
tion. When the instruction is replayed, the dirty register check is not canceled, and a
replay trap occurs, causing the floating-point store instruction to continually replay the
trap until the sberr is evicted from cache. The sberr will not evict, because the floating-
point store instruction is killed by the replay trap. Killed instructions are not scrubbed
by the Error Recovery Machine, and CBOX_ERR[C_ADDR] may not contain the
address of the sberr. Because CBOX_ERR[C_ADDR] is not guaranteed, the
CRD_HANDLER might not evict the sberr.
Alpha 21264/EV67 Hardware Reference Manual
PALcode Restrictions and Guidelines D–23
Restriction 47: Cache Eviction for Single-Bit Cache Errors
If "CBOX_ERR[C_ADDR]" has not changed when the CRD_HANDLER is re-
entered, or "CBOX_ERR[C_STAT] == 0x0", all cache locations should be evicted to
avoid the live lock described above.
; Sample code for evicting cache.
; This method loads a 64K block, then exits the CRD_HANDLER
; to check if the sberr has been evicted. If not it loads the next 64K block.
; In the sample code below,
; sx is a shadow register
; ldi is a macro that loads a 64-bit constant into the specified register
full_scrub:
hw_ldq/p s5, 104(r31)
ldi s1, ^x200 ; Loop dec value
ldi s2, ^x1C0 ; Start offset
ldi s3, ^x10000 ; Block size (64K -> size of dcache)
ldi s4, ^x2000000 ; 2X bcache size
addq s3,s5,s5
ble s5, s4, <.+4> ; Skip next instruction if ADDR
; .le. 2X bcache
bis r31, r31, s5 ; Set ADDR = 0x0
hw_stq/p s5, 104(r31) ; Store ADDR for next pass thru
subq s5, s2, s5
mb ; Make sure no speculative loads
; happen in the CRD handler
.align 4, NOP_OPCODE ;|
blbc r31, <.+4> ;|
br r31, <.-4> ;V
.align 4, NOP_OPCODE ; Make sure no speculative loads
; happen in the CRD handler
next_reread:
; ******** four cache blocks
; Evict dcache by prefetching to all dcache indexes.
; use ’hw_ldl r31 xxxx’ Normal Prefetch
; Do not use ’hw_ldq/p r31 xxx’ Prefetch,
; Evict Next because this will always access the same set in dcache.
hw_ldl/p r31,^x1C0(s5) ; Re-read the bad block QW #0
hw_ldl/p r31,^x180(s5) ; Re-read the bad block QW #0
hw_ldl/p r31,^x140(s5) ; Re-read the bad block QW #0
hw_ldl/p r31,^x100(s5) ; Re-read the bad block QW #0
hw_ldl/p r31,^xC0(s5) ; Re-read the bad block QW #0
hw_ldl/p r31,^x80(s5) ; Re-read the bad block QW #0
hw_ldl/p r31,^x40(s5) ; Re-read the bad block QW #0
hw_ldl/p r31,^x00(s5) ; Re-read the bad block QW #0
subq s5, s1, s5 ; Decrement addr
subq s3, s1, s3 ; Decrement counter
ble s3, <.+4>
br r31, next_reread
bsr s7, sys__cbox ; Read and clean cbox error ipr
D–24 PALcode Restrictions and Guidelines
Alpha 21264/EV67 Hardware Reference Manual
Restriction 48: MB Bracketing of Dcache Writes to Force Bad Data ECC and Force
D.44 Restriction 48: MB Bracketing of Dcache Writes to Force Bad
Data ECC and Force Bad Tag Parity
Writes to DC_CTL[F_BAD_DECC] and DC_CTL[DCDAT_ERR_EN] must be brack-
eted by MB instructions to quiesce the memory system. The Istream must also be qui-
esced before and during the sequence, as described in Section D.26.

Alpha 21264/EV67 Hardware Reference Manual
21264/EV67-to-Bcache Pin Interconnections E–1
E
21264/EV67-to-Bcache Pin Interconnections
This appendix provides the pin interface between the 21264/EV67 and Bcache
SSRAMs.
E.1 Forwarding Clock Pin Groupings
Table E–1 lists the correspondance between the clock signals for the 21264/EV67 and
Bcache (late-write non-bursting and dual-data rate) SSRAMs.
Table E–1 Bcache Forwarding Clock Pin Groupings
Pad and Pin Input Clock Output Clocks
BcData_H[71:64,7:0] BcDataInClk_H[0] BcDataOutClk_x[0]
BcCheck_H[8,0] BcDataInClk_H[0] BcDataOutClk_x[0]
BcData_H[79:72,15:8] BcDataInClk_H[1] BcDataOutClk_x[0]
BcCheck_H[9,1] BcDataInClk_H[1] BcDataOutClk_x[0]
BcData_H[87:80,23:16] BcDataInClk_H[2] BcDataOutClk_x[1]
BcCheck_H[10,2] BcDataInClk_H[2] BcDataOutClk_x[1]
BcData_H[95:88,31:24] BcDataInClk_H[3] BcDataOutClk_x[1]
BcCheck_H[11,3] BcDataInClk_H[3] BcDataOutClk_x[1]
BcData_H[103:96,39:32] BcDataInClk_H[4] BcDataOutClk_x[2]
BcCheck_H[12,4] BcDataInClk_H[4] BcDataOutClk_x[2]
BcData_H[111:104,47:40] BcDataInClk_H[5] BcDataOutClk_x[2]
BcCheck_H[13,5] BcDataInClk_H[5] BcDataOutClk_x[2]
BcData_H[119:112,55:48] BcDataInClk_H[6] BcDataOutClk_x[3]
BcCheck_H[14.6] BcDataInClk_H[6] BcDataOutClk_x[3]
BcData_H[127:120,63:56] BcDataInClk_H[7] BcDataOutClk_x[3]
BcCheck_H[15,7] BcDataInClk_H[7] BcDataOutClk_x[3]
BcTag_H[42:20] BcTagInClk_H BcTagOutClk_x
BcTagParity_H BcTagInClk_H BcTagOutClk_x

E–2 21264/EV67-to-Bcache Pin Interconnections
Alpha 21264/EV67 Hardware Reference Manual
Late-Write Non-Bursting SSRAMs
E.2 Late-Write Non-Bursting SSRAMs
Table E–2 provides the data pin connections between late-write non-bursting SSRAMs
and the 21264/EV67 or the system board. Table E–3 provides the same information for
the tag pins.
Data Pin Usage
Tag Pin Usage
Unused Bcache tag pins should be pulled to ground through a 200-ohm resistor.
BcTagShared_H BcTagInClk_H BcTagOutClk_x
BcTagDirty_H BcTagInClk_H BcTagOutClk_x
BcTagValid_H BcTagInClk_H BcTagOutClk_x
Table E–2 Late-Write Non-Bursting SSRAMs Data Pin Usage
21264/EV67 Signal Name or Board Connection Late-Write SSRAM Data Pin Name
BcAdd_H[21:4] SA_H[17:0]
BcDataOutClk_H[3:0] CK_H
Set from board to 1/2 the 21264/EV67 core voltage CK_L
BcData_H[127:0]/BcCheck_H[15:0] DQx
BcDataWr_L SW_L
Unconnected Tck_H
Unconnected Tdo_H
Unconnected Tms_H
Unconnected Tdi_H
From board, pull down to VSS G_L
From board, pull down to VSS SBx_L
From board, pull down to VSS or BcDataOE_L SS_L (Vendor dependent)
Table E–3 Late-Write Non-Bursting SSRAMs Tag Pin Usage
21264/EV67 Signal Name or Board Connection Late-Write SSRAM Tag Pin Name
BcAdd_H[22:6] SA_H[16:0]
BcTag_H[42:20] DQx
BcTagOE_L or from board, pull down to VSS SS_L (Vendor dependent)
BcTagWr_L SW_L
From board, pull down to VSS SBx_L
BcTagOutClk_H CK_H
Table E–1 Bcache Forwarding Clock Pin Groupings (Continued)
Pad and Pin Input Clock Output Clocks

Alpha 21264/EV67 Hardware Reference Manual
21264/EV67-to-Bcache Pin Interconnections E–3
Dual-Data Rate SSRAMs
E.3 Dual-Data Rate SSRAMs
Table E–4 provides the data pin connections between dual-data rate SSRAMs and the
21264/EV67 or the system board. Table E–5 provides the same information for the tag
pins.
Data and Tag Pin Usage
Set from board to 1/2 the 21264/EV67 core voltage CK_L
Set from board to 1/2 the 21264/EV67 core voltage VREF1_H
VREF2_H
Set from board (implementation dependent) ZQ_H
BcTagValid_H DQx
BcTagDirty_H DQx
BcTagShared_H DQx
Unconnected TMS_H
Unconnected TDI_H
Unconnected TCK_H
Unconnected TDC_H
Table E–4 Dual-Data Rate SSRAM Data Pin Usage
21264/EV67 Signal Name or Board
Connection Dual-Data Rate SSRAM Data Pin Name
BcAdd_H[21:4] SA_H[17:0]
BcData_H[33:20]/
BcCheck_H[15:0] DQx
BcLoad_L LD_L (B1)
BcDataWr_L R/W_L(B2)
From board, pulled up to VDD LBO_L
From board, pulled down to VSS Q_L
BcDataInClk_H CQ_H
BcDataOutClk_H CK_H
BcDataOutClk_L CK_L
Set from board to 1/2 the 21264/EV67 core
voltage VREF1_H
VREF2_H
Set from board (implementation-dependent) ZQ_H
Unconnected or terminated CQ_L
From board, pulled up to VDD TCK_H
Unconnected TDO_H
Table E–3 Late-Write Non-Bursting SSRAMs Tag Pin Usage (Continued)
21264/EV67 Signal Name or Board Connection Late-Write SSRAM Tag Pin Name

E–4 21264/EV67-to-Bcache Pin Interconnections
Alpha 21264/EV67 Hardware Reference Manual
Dual-Data Rate SSRAMs
From board, pulled up to VDD TMS_H
From board, pulled up to VDD TDI_H
Unconnected or pulled down to VSS TRST_L
BcDataOE_L OE_L (G_L)
From board, pulled down to VSS SD/DD_L (B3)
Table E–5 Dual-Data Rate SSRAM Tag Pin Usage
21264/EV67 Signal Name or Board Connection Dual-Data Rate SSRAM Tag Pin Name
BcAdd_H[23:6] SA_H[17:0]
BcTag_H[33:20] DQx
BcTagOE_L LD_L (B1)
BcTagWr_L R/W_L (B2)
From board, pulled up to VDD LBO_L
From board, pulled down to VSS Q_L
SA[19:18]
BcTagInClk_H CQ_H
BcTagOutClk_H CK_H
BcTagOutClk_L CK_L
Set from board to 1/2 core voltage VREF1_H
VREF2_H
Set from board (implementation-dependent) ZQ_H
BcTagValid_H DQx
BcTagDirty_H DQx
BcTagShared_H DQx
BcTagParity_H DQx
Unconnected or terminated CQ_L
From board, pulled up to VDD TCK_H
Unconnected TDO_H
From board, pulled up to VDD TMS_H
From board, pulled up to VDD TDI_H
Unconnected TRST_L
From board, pulled down to VSS OE_L (G_L)
From board, pulled up to VDD SD/DD_L (B3)
Table E–4 Dual-Data Rate SSRAM Data Pin Usage (Continued)
21264/EV67 Signal Name or Board
Connection Dual-Data Rate SSRAM Data Pin Name

Alpha 21264/EV67 Hardware Reference Manual
Glossary–1
Glossary
This glossary provides definitions for specific terms and acronyms associated with the
Alpha 21264/EV67 microprocessor and chips in general.
abort
The unit stops the operation it is performing, without saving status, to perform some
other operation.
address space number (ASN)
An optionally implemented register used to reduce the need for invalidation of cached
address translations for process-specific addresses when a context switch occurs. ASNs
are processor specific; the hardware makes no attempt to maintain coherency across
multiple processors.
address translation
The process of mapping addresses from one address space to another.
ALIGNED
A datum of size 2**N is stored in memory at a byte address that is a multiple of 2**N
(that is, one that has N low-order zeros).
ALU
Arithmetic logic unit.
ANSI
American National Standards Institute. An organization that develops and publishes
standards for the computer industry.
ASIC
Application-specific integrated circuit.
ASM
Address space match.
ASN
See address space number.
assert
To cause a signal to change to its logical true state.
AST
See asynchronous system trap.
Glossary–2
Alpha 21264/EV67 Hardware Reference Manual
asynchronous system trap (AST)
A software-simulated interrupt to a user-defined routine. ASTs enable a user process to
be notified asynchronously, with respect to that process, of the occurrence of a specific
event. If a user process has defined an AST routine for an event, the system interrupts
the process and executes the AST routine when that event occurs. When the AST rou-
tine exits, the system resumes execution of the process at the point where it was inter-
rupted.
bandwidth
Bandwidth is often used to express the rate of data transfer in a bus or an I/O channel.
barrier transaction
A transaction on the external interface as a result of an MB (memory barrier) instruc-
tion.
Bcache
See second-level cache.
bidirectional
Flowing in two directions. The buses are bidirectional; they carry both input and output
signals.
BiSI
Built-in self-initialization.
BiST
Built-in self-test.
bit
Binary digit. The smallest unit of data in a binary notation system, designated as 0 or 1.
bit time
The total time that a signal conveys a single valid piece of information (specified in ns).
All data and commands are associated with a clock and the receiver’s latch on both the
rise and fall of the clock. Bit times are a multiple of the 21264/EV67 clocks. Systems
must produce a bit time identical to 21264/EV67’s bit time. The bit time is one-half the
period of the forwarding clock.
BIU
Bus interface unit. See Cbox.
Block exchange
Memory feature that improves bus bandwidth by paralleling a cache victim write-back
with a cache miss fill.
board-level cache
See second-level cache.
Alpha 21264/EV67 Hardware Reference Manual
Glossary–3
boot
Short for bootstrap. Loading an operating system into memory is called booting.
BSR
Boundary-scan register.
buffer
An internal memory area used for temporary storage of data records during input or
output operations.
bugcheck
A software condition, usually the response to software’s detection of an “internal incon-
sistency,” which results in the execution of the system bugcheck code.
bus
A group of signals that consists of many transmission lines or wires. It interconnects
computer system components to provide communications paths for addresses, data, and
control information.
byte
Eight contiguous bits starting on an addressable byte boundary. The bits are numbered
right to left, 0 through 7.
byte granularity
Memory systems are said to have byte granularity if adjacent bytes can be written con-
currently and independently by different processes or processors.
cache
See cache memory.
cache block
The smallest unit of storage that can be allocated or manipulated in a cache. Also
known as a cache line.
cache coherence
Maintaining cache coherence requires that when a processor accesses data cached in
another processor, it must not receive incorrect data and when cached data is modified,
all other processors that access that data receive modified data. Schemes for maintain-
ing consistency can be implemented in hardware or software. Also called cache consis-
tency.
cache fill
An operation that loads an entire cache block by using multiple read cycles from main
memory.
cache flush
An operation that marks all cache blocks as invalid.
Glossary–4
Alpha 21264/EV67 Hardware Reference Manual
cache hit
The status returned when a logic unit probes a cache memory and finds a valid cache
entry at the probed address.
cache interference
The result of an operation that adversely affects the mechanisms and procedures used to
keep frequently used items in a cache. Such interference may cause frequently used
items to be removed from a cache or incur significant overhead operations to ensure
correct results. Either action hampers performance.
cache line
See cache block.
cache line buffer
A buffer used to store a block of cache memory.
cache memory
A small, high-speed memory placed between slower main memory and the processor. A
cache increases effective memory transfer rates and processor speed. It contains copies
of data recently used by the processor and fetches several bytes of data from memory in
anticipation that the processor will access the next sequential series of bytes. The
21264/EV67 microprocessor contains two onchip internal caches. See also write-
through cache and write-back cache.
cache miss
The status returned when cache memory is probed with no valid cache entry at the
probed address.
CALL_PAL instructions
Special instructions used to invoke PALcode.
Cbox
External cache and system interface unit. Controls the Bcache and the system ports.
central processing unit (CPU)
The unit of the computer that is responsible for interpreting and executing instructions.
CISC
Complex instruction set computing. An instruction set that consists of a large number
of complex instructions. Contrast with RISC.
clean
In the cache of a system bus node, refers to a cache line that is valid but has not been
written.
clock
A signal used to synchronize the circuits in a computer.
Alpha 21264/EV67 Hardware Reference Manual
Glossary–5
clock offset (or clkoffset)
The delay intentionally added to the forwarded clock to meet the setup and hold
requirements at the Receive Flop.
CMOS
Complementary metal-oxide semiconductor. A silicon device formed by a process that
combines PMOS and NMOS semiconductor material.
conditional branch instructions
Instructions that test a register for positive/negative or for zero/nonzero. They can also
test integer registers for even/odd.
control and status register (CSR)
A device or controller register that resides in the processor’s I/O space. The CSR ini-
tiates device activity and records its status.
CPI
Cycles per instruction.
CPU
See central processing unit.
CSR
See control and status register.
cycle
One clock interval.
data bus
A group of wires that carry data.
Dcache
Data cache. A cache reserved for storage of data. The Dcache does not contain instruc-
tions.
DDR
Dual-data rate. A dual-data rate SSRAM can provide data on both the rising and falling
edges of the clock signal.
denormal
An IEEE floating-point bit pattern that represents a number whose magnitude lies
between zero and the smallest finite number.
DIP
Dual inline package.
Glossary–6
Alpha 21264/EV67 Hardware Reference Manual
direct-mapping cache
A cache organization in which only one address comparison is needed to locate any
data in the cache, because any block of main memory data can be placed in only one
possible position in the cache.
direct memory access (DMA)
Access to memory by an I/O device that does not require processor intervention.
dirty
One status item for a cache block. The cache block is valid and has been written so that
it may differ from the copy in system main memory.
dirty victim
Used in reference to a cache block in the cache of a system bus node. The cache block
is valid but is about to be replaced due to a cache block resource conflict. The data must
therefore be written to memory.
DMA
See direct memory access.
DRAM
Dynamic random-access memory. Read/write memory that must be refreshed (read
from or written to) periodically to maintain the storage of information.
DTB
Data translation buffer. Also defined as Dstream translation buffer.
DTL
Diode-transistor logic.
dual issue
Two instructions are issued, in parallel, during the same microprocessor cycle. The
instructions use different resources and so do not conflict.
ECC
Error correction code. Code and algorithms used by logic to facilitate error detection
and correction. See also ECC error.
ECC error
An error detected by ECC logic, to indicate that data (or the protected “entity”) has
been corrupted. The error may be correctable (soft error) or uncorrectable (hard error).
ECL
Emitter-coupled logic.
EEPROM
Electrically erasable programmable read-only memory. A memory device that can be
byte-erased, written to, and read from. Contrast with FEPROM.
Alpha 21264/EV67 Hardware Reference Manual
Glossary–7
external cache
See second-level cache.
FEPROM
Flash-erasable programmable read-only memory. FEPROMs can be bank- or bulk-
erased. Contrast with EEPROM.
FET
Field-effect transistor.
FEU
The unit within the 21264/EV67 microprocessor that performs floating-point calcula-
tions.
firmware
Machine instructions stored in nonvolatile memory.
floating point
A number system in which the position of the radix point is indicated by the exponent
part and another part represents the significant digits or fractional part.
flush
See cache flush.
forwarded clock
A single-ended differential signal that is aligned with its associated fields. The for-
warded clock is sourced and aligned by the sender with a period that is two times the bit
time. Forwarded clocks must be 50% duty cycle clocks whose rising and falling edges
are aligned with the changing edge of the data.
FPGA
Field-programmable gate array.
FPLA
Field-programmable logic array.
FQ
Floating-point issue queue.
framing clock
The framing clock defines the start of a transmission either from the system to the
21264/EV67 or from the 21264/EV67 to the system. The framing clock is a power-of-
2 multiple of the 21264/EV67 GCLK frequency, and is usually the system clock. The
framing clock and the input oscillator can have the same frequency. The
add_frame_select IPR sets that ratio of bit times to framing clock. The frame clock
could have a period that is four times the bit time with a add_frame_select of 2X.
Transfers begin on the rising and falling edge of the frame clock. This is useful for sys-
tems that have system clocks with a period too small to perform the synchronous reset
Glossary–8
Alpha 21264/EV67 Hardware Reference Manual
of the clock forward logic. Additionally, the framing clock can have a period that is
less than, equal to, or greater than the time it takes to send a full four cycle command/
address.
GCLK
Global clock within the 21264/EV67.
granularity
A characteristic of storage systems that defines the amount of data that can be read and/
or written with a single instruction, or read and/or written independently.
hardware interrupt request (HIR)
An interrupt generated by a peripheral device.
high-impedance state
An electrical state of high resistance to current flow, which makes the device appear not
physically connected to the circuit.
hit
See cache hit.
Icache
Instruction cache. A cache reserved for storage of instructions. One of the three areas of
primary cache (located on the 21264/EV67) used to store instructions. The Icache con-
tains 8KB of memory space. It is a direct-mapped cache. Icache blocks, or lines, con-
tain 32 bytes of instruction stream data with associated tag as well as a 6-bit ASM field
and an 8-bit branch history field per block. Icache does not contain hardware for main-
taining cache coherency with memory and is unaffected by the invalidate bus.
IDU
A logic unit within the 21264/EV67 microprocessor that fetches, decodes, and issues
instructions. It also controls the microprocessor pipeline.
IEEE Standard 754
A set of formats and operations that apply to floating-point numbers. The formats cover
32-, 64-, and 80-bit operand sizes.
IEEE Standard 1149.1
A standard for the Test Access Port and Boundary Scan Architecture used in board-
level manufacturing test procedures.
Inf
Infinity.
INT
nn
The term INTnn, where nn is one of 2, 4, 8, 16, 32, or 64, refers to a data field size of nn
contiguous NATURALLY ALIGNED bytes. For example, INT4 refers to a NATU-
RALLY ALIGNED longword.
Alpha 21264/EV67 Hardware Reference Manual
Glossary–9
interface reset
A synchronously received reset signal that is used to preset and start the clock forward-
ing circuitry. During this reset, all forwarded clocks are stopped and the presettable
count values are applied to the counters; then, some number of cycles later, the clocks
are enabled and are free running.
Internal processor register (IPR)
Special registers that are used to configure options or report status.
IOWB
I/O write buffer.
IPGA
Interstitial pin grid array.
IQ
Integer issue queue.
ITB
Instruction translation buffer.
JFET
Junction field-effect transistor.
latency
The amount of time it takes the system to respond to an event.
LCC
Leadless chip carrier.
LFSR
Linear feedback shift register.
load/store architecture
A characteristic of a machine architecture where data items are first loaded into a pro-
cessor register, operated on, and then stored back to memory. No operations on memory
other than load and store are provided by the instruction set.
longword (LW)
Four contiguous bytes starting on an arbitrary byte boundary. The bits are numbered
from right to left, 0 through 31.
LQ
Load queue.
LSB
Least significant bit.
Glossary–10
Alpha 21264/EV67 Hardware Reference Manual
machine check
An operating system action triggered by certain system hardware-detected errors that
can be fatal to system operation. Once triggered, machine check handler software ana-
lyzes the error.
MAF
Miss address file.
main memory
The large memory, external to the microprocessor, used for holding most instruction
code and data. Usually built from cost-effective DRAM memory chips. May be used in
connection with the microprocessor’s internal caches and an external cache.
masked write
A write cycle that only updates a subset of a nominal data block.
MBO
See must be one.
Mbox
This section of the processor unit performs address translation, interfaces to the
Dcache, and performs several other functions.
MBZ
See must be zero.
MESI protocol
A cache consistency protocol with full support for multiprocessing. The MESI protocol
consists of four states that define whether a block is modified (M), exclusive (E), shared
(S), or invalid (I).
MIPS
Millions of instructions per second.
miss
See cache miss.
module
A board on which logic devices (such as transistors, resistors, and memory chips) are
mounted and connected to perform a specific system function.
module-level cache
See second-level cache.
MOS
Metal-oxide semiconductor.
MOSFET
Metal-oxide semiconductor field-effect transistor.
Alpha 21264/EV67 Hardware Reference Manual
Glossary–11
MSI
Medium-scale integration.
multiprocessing
A processing method that replicates the sequential computer and interconnects the col-
lection so that each processor can execute the same or a different program at the same
time.
must be one (MBO)
A field that must be supplied as one.
must be zero (MBZ)
A field that is reserved and must be supplied as zero. If examined, it must be assumed to
be UNDEFINED.
NaN
Not-a-Number. An IEEE floating-point bit pattern that represents something other than
a number. This comes in two forms: signaling NaNs (for Alpha, those with an initial
fraction bit of 0) and quiet NaNs (for Alpha, those with an initial fraction bit of 1).
NATURALLY ALIGNED
See ALIGNED.
NATURALLY ALIGNED data
Data stored in memory such that the address of the data is evenly divisible by the size of
the data in bytes. For example, an ALIGNED longword is stored such that the address
of the longword is evenly divisible by 4.
NMOS
N-type metal-oxide semiconductor.
NVRAM
Nonvolatile random-access memory.
OBL
Observability linear feedback shift register.
octaword
Sixteen contiguous bytes starting on an arbitrary byte boundary. The bits are numbered
from right to left, 0 through 127.
OpenVMS Alpha operating system
The version of the open VMS operating system for Alpha platforms.
operand
The data or register upon which an operation is performed.
Glossary–12
Alpha 21264/EV67 Hardware Reference Manual
output mux counter
Counter used to select the output mux that drives address and data. It is reset with the
Interface Reset and incremented by a copy of the locally generated forwarded clock.
PAL
Privileged architecture library. See also PALcode. See also Programmable array logic
(hardware). A device that can be programmed by a process that blows individual fuses
to create a circuit.
PALcode
Alpha privileged architecture library code, written to support Alpha microprocessors.
PALcode implements architecturally defined behavior.
PALmode
A special environment for running PALcode routines.
parameter
A variable that is given a specific value that is passed to a program before execution.
parity
A method for checking the accuracy of data by calculating the sum of the number of
ones in a piece of binary data. Even parity requires the correct sum to be an even num-
ber, odd parity requires the correct sum to be an odd number.
PGA
Pin grid array.
pipeline
A CPU design technique whereby multiple instructions are simultaneously overlapped
in execution.
PLA
Programmable logic array.
PLCC
Plastic leadless chip carrier or plastic-leaded chip carrier.
PLD
Programmable logic device.
PLL
Phase-locked loop.
PMOS
P-type metal-oxide semiconductor.
PQ
Probe queue.
Alpha 21264/EV67 Hardware Reference Manual
Glossary–13
PQFP
Plastic quad flat pack.
primary cache
The cache that is the fastest and closest to the processor. The first-level caches, located
on the CPU chip, composed of the Dcache and Icache.
program counter
That portion of the CPU that contains the virtual address of the next instruction to be
executed. Most current CPUs implement the program counter (PC) as a register. This
register may be visible to the programmer through the instruction set.
PROM
Programmable read-only memory.
pull-down resistor
A resistor placed between a signal line and a negative voltage.
pull-up resistor
A resistor placed between a signal line to a positive voltage.
QNaN
Quiet Nan. See NaN.
quad issue
Four instructions are issued, in parallel, during the same microprocessor cycle. The
instructions use different resources and so do not conflict.
quadword
Eight contiguous bytes starting on an arbitrary byte boundary. The bits are numbered
from right to left, 0 through 63.
RAM
Random-access memory.
RAS
Row address select.
RAW
Read-after-write.
READ_BLOCK
A transaction where the 21264/EV67 requests that an external logic unit fetch read data.
read data wrapping
System feature that reduces apparent memory latency by allowing read data cycles to
differ the usual low-to-high sequence. Requires cooperation between the 21264/EV67
and external hardware.
Glossary–14
Alpha 21264/EV67 Hardware Reference Manual
read stream buffers
Arrangement whereby each memory module independently prefetches DRAM data
prior to an actual read request for that data. Reduces average memory latency while
improving total memory bandwidth.
receive counter
Counter used to enable the receive flops. It is clocked by the incoming forwarded clock
and reset by the Interface Reset.
receive mux counter
The receive mux counter is preset to a selectable starting point and incremented by the
locally generated forward clock.
register
A temporary storage or control location in hardware logic.
reliability
The probability a device or system will not fail to perform its intended functions during
a specified time interval when operated under stated conditions.
reset
An action that causes a logic unit to interrupt the task it is performing and go to its ini-
tialized state.
RISC
Reduced instruction set computing. A computer with an instruction set that is paired
down and reduced in complexity so that most can be performed in a single processor
cycle. High-level compilers synthesize the more complex, least frequently used instruc-
tions by breaking them down into simpler instructions. This approach allows the RISC
architecture to implement a small, hardware-assisted instruction set, thus eliminating
the need for microcode.
ROM
Read-only memory.
RTL
Register-transfer logic.
SAM
Serial access memory.
SBO
Should be one.
SBZ
Should be zero.
scheduling
The process of ordering instruction execution to obtain optimum performance.
Alpha 21264/EV67 Hardware Reference Manual
Glossary–15
SDRAM
Synchronous dynamic random-access memory.
second-level cache
A cache memory provided outside of the microprocessor chip, usually located on the
same module. Also called board-level, external, or module-level cache.
set-associative
A form of cache organization in which the location of a data block in main memory
constrains, but does not completely determine, its location in the cache. Set-associative
organization is a compromise between direct-mapped organization, in which data from
a given address in main memory has only one possible cache location, and fully asso-
ciative organization, in which data from anywhere in main memory can be put any-
where in the cache. An “n-way set-associative” cache allows data from a given address
in main memory to be cached in any of n locations.
SIMM
Single inline memory module.
SIP
Single inline package.
SIPP
Single inline pin package.
SMD
Surface mount device.
SNaN
Signaling NaN. See Nan.
SRAM
See SSRAM.
SROM
Serial read-only memory.
SSI
Small-scale integration.
SSRAM
Synchronous static random-access memory.
stack
An area of memory set aside for temporary data storage or for procedure and interrupt
service linkages. A stack uses the last-in/first-out concept. As items are added to
(pushed on) the stack, the stack pointer decrements. As items are retrieved from
(popped off) the stack, the stack pointer increments.
Glossary–16
Alpha 21264/EV67 Hardware Reference Manual
STRAM
Self-timed random-access memory.
superpipelined
Describes a pipelined machine that has a larger number of pipe stages and more com-
plex scheduling and control. See also pipeline.
superscalar
Describes a machine architecture that allows multiple independent instructions to be
issued in parallel during a given clock cycle.
system clock
The primary skew controlled clock used throughout the interface components to clock
transfer between ASICs, main memory, and I/O bridges.
tag
The part of a cache block that holds the address information used to determine if a
memory operation is a hit or a miss on that cache block.
target clock
Skew controlled clock that receives the output of the RECEIVE MUX.
TB
Translation buffer.
tristate
Refers to a bused line that has three states: high, low, and high-impedance.
TTL
Transistor-transistor logic.
UART
Universal asynchronous receiver-transmitter.
UNALIGNED
A datum of size 2**N stored at a byte address that is not a multiple of 2**N.
unconditional branch instructions
Instructions that change the flow of program control without regard to any condition.
Contrast with conditional branch instructions.
UNDEFINED
An operation that may halt the processor or cause it to lose information. Only privileged
software (that is, software running in kernel mode) can trigger an UNDEFINED opera-
tion. (This meaning only applies when the word is written in all upper case.)
Alpha 21264/EV67 Hardware Reference Manual
Glossary–17
UNPREDICTABLE
Results or occurrences that do not disrupt the basic operation of the processor; the pro-
cessor continues to execute instructions in its normal manner. Privileged or unprivi-
leged software can trigger UNPREDICTABLE results or occurrences. (This meaning
only applies when the word is written in all upper case.)
UVPROM
Ultraviolet (erasable) programmable read-only memory.
VAF
See victim address file.
valid
Allocated. Valid cache blocks have been loaded with data and may return cache hits
when accessed.
VDF
See victim data file.
VHSIC
Very-high-speed integrated circuit.
victim
Used in reference to a cache block in the cache of a system bus node. The cache block
is valid but is about to be replaced due to a cache block resource conflict.
victim address file
The victim address file and the victim data file, together, form an 8-entry buffer used to
hold information for transactions to the Bcache and main memory.
victim data file
The victim address file and the victim data file, together, form an 8-entry buffer used to
hold information for transactions to the Bcache and main memory.
virtual cache
A cache that is addressed with virtual addresses. The tag of the cache is a virtual
address. This process allows direct addressing of the cache without having to go
through the translation buffer making cache hit times faster.
VLSI
Very-large-scale integration.
VPC
Virtual program counter.
VRAM
Video random-access memory.
Glossary–18
Alpha 21264/EV67 Hardware Reference Manual
WAR
Write-after-read.
word
Two contiguous bytes (16 bits) starting on an arbitrary byte boundary. The bits are num-
bered from right to left, 0 through 15.
write-back
A cache management technique in which write operation data is written into cache but
is not written into main memory in the same operation. This may result in temporary
differences between cache data and main memory data. Some logic unit must maintain
coherency between cache and main memory.
write-back cache
Copies are kept of any data in the region; read and write operations may use the copies,
and write operations use additional state to determine whether there are other copies to
invalidate or update.
WRITE_BLOCK
A transaction where the 21264/EV67 requests that an external logic unit process write
data.
write data wrapping
System feature that reduces apparent memory latency by allowing write data cycles to
differ the usual low-to-high sequence. Requires cooperation between the 21264/EV67
and external hardware.
write-through cache
A cache management technique in which a write operation to cache also causes the
same data to be written in main memory during the same operation. Copies are kept of
any data in a region; read operations may use the copies, but write operations update the
actual data location and either update or invalidate all copies.

Alpha 21264/EV67 Hardware Reference Manual
Index–1
Index
Numerics
21264/EV67, features of,1–3
32_BYTE_IO Cbox CSR
defined,5–34
A
Abbreviations,xix
binary multiples,xix
register access,xix
AC characteristics,9–6
Address conventions,xx
Aggregate mode,6–18
Aligned convention,xx
Alpha instruction summary,A–1
AMASK instruction values,2–38
ARITH synchronous trap,6–14
B
B_DA_OD pin type,3–3, 9–2
values for,9–4
B_DA_PP pin type,3–3, 9–2
values for,9–4
BC_BANK_ENABLE Cbox CSR,4–52, 5–39,
7–13
BC_BPHASE_LD_VECTOR Cbox CSR,4–45
defined,5–38
BC_BURST_MODE_ENABLE Cbox CSR,4–52
defined,5–35
BC_CLEAN_VICTIM Cbox CSR,4–23
defined,5–34
BC_CLK_DELAY Cbox CSR,4–45
defined,5–35
BC_CLK_LD_VECTOR Cbox CSR,4–45
defined,5–38
BC_CLKFWD_ENABLE Cbox CSR,4–47
defined,5–36
BC_CLOCK_OUT Cbox CSR,4–45
BC_CPU_CLK_DELAY Cbox CSR,4–44, 4–45
defined,5–38
BC_CPU_LATE_WRITE_NUM Cbox CSR
defined,5–35
BC_DDM_FALL_EN Cbox CSR,4–47
defined,5–36
BC_DDM_RISE_EN Cbox CSR,4–47
defined,5–36
BC_DDMF_ENABLE Cbox CSR,4–47
defined,5–35
BC_DDMR_ENABLE Cbox CSR,4–47
defined,5–35
BC_ENABLE Cbox CSR,4–51, 5–39, 7–12
BC_FDBK_EN Cbox CSR,4–46
defined,5–38
BC_FRM_CLK Cbox CSR,4–47
defined,5–35
BC_LAT_DATA_PATTERN Cbox CSR,4–48
defined,5–35
BC_LAT_TAG_PATTERN Cbox CSR,4–48
defined,5–35
BC_LATE_WRITE_NUM Cbox CSR,4–49
defined,5–35
BC_LATE_WRITE_UPPER Cbox CSR
defined,5–35
BC_PENTIUM_MODE Cbox CSR,4–52
defined,5–35
BC_PERR error status in C_STAT,5–41
BC_RCV_MUX_CNT_PRESET Cbox CSR
defined,5–36
BC_RCV_MUX_PRESET_CNT Cbox CSR,4–48
BC_RD_RD_BUBBLE Cbox CSR
defined,5–34
BC_RD_WR_BUBBLES Cbox CSR,4–49
defined,5–34
BC_RDVICTIM Cbox CSR,4–23, 4–26
defined,5–34
BC_SIZE Cbox CSR,4–51, 5–39, 7–12

Index–2
Alpha 21264/EV67 Hardware Reference Manual
BC_SJ_BANK_ENABLE Cbox CSR
defined,5–34
BC_TAG_DDM_FALL_EN Cbox CSR,4–47
defined,5–35
BC_TAG_DDM_RISE_EN Cbox CSR,4–47
defined,5–36
BC_WR_RD_BUBBLES Cbox CSR,4–49
defined,5–34
BC_WR_WR_BUBBLE Cbox CSR,4–54
defined,5–34
BC_WRT_STS Cbox CSR,5–39, 7–13
Bcache
banking,4–54
bubbles on the data bus,4–49
clocking,4–44
control pins,4–52
data read transactions,4–47
data single-bit correctable ECC error,8–5
data single-bit correctable ECC error on a probe,
8–8
data write transactions,4–48
error case summary for,8–10
filling Dcache error,8–6
filling Icache error,8–5
forwarding clock pin groupings,E–1
maximum clock ratio,4–42
port,4–42
port pins,4–43
programming the size of,4–51
setting clock period,4–45
structure of,4–7
tag parity errors,8–5
tag read transactions,4–47
victim read during an ECB instruction error,
8–7
victim read during Dcache/Bcache miss error,
8–6
victim read error,8–6
BcAdd_H signal pins,3–3, 4–43
characteristics,4–51
BcCheck_H signal pins,3–3, 4–43
BcData_H signal pins,3–3, 4–43
BcDataInClk_H signal pins,3–3, 4–43
using,4–53
BcDataOE_L signal pin,3–3, 4–43
BcDataOutClk_x signal pins,3–4, 4–43
BcDataWr_L signal pin,3–4, 4–44
BcLoad_L signal pin,3–4, 4–44
BcTag_H signal pins,3–4, 4–44
BcTagDirty_H signal pin,3–4, 4–44
BcTagInClk_H signal pin,3–4, 4–44
using,4–53
BcTagOE_L signal pin,3–4, 4–44
BcTagOutClk_x signal pins,3–4, 4–44
BcTagParity_H signal pin,3–4, 4–44
BcTagShared_H signal pin,3–4, 4–44
BcTagValid_H signal pin,3–4, 4–44
BcTagWr_L signal pin,3–4, 4–44
BcVref signal pin,3–4, 4–44
Bidirectional differential amplifier receiver -
open-drain. See B_DA_OD
Bidirectional differential amplifier receiver -
push-pull. See B_DA_PP
Binary multiple abbreviations,xix
BiST. See Built-in self-test
Bit notation conventions,xx
Bounder-scan register,B–1
Branch history table, initialized by BiST,7–12
Branch mispredication, pipeline abort delay from,
2–16
Branch predictor,2–3
BSDL description of the boundary-scan register,
B–1
Built-in self-test,11–5
load,7–6
C
C_ADDR Cbox read register field,5–41
C_DATA Cbox data register,5–33
at power-on reset state,7–16
C_SHFT Cbox shift register,5–33
at power-on reset state,7–16
C_STAT Cbox read register field,5–41
C_STS Cbox read register field,5–41
C_SYNDROME_0 Cbox read register field,5–41
C_SYNDROME_1 Cbox read register field,5–41
Cache block states,4–9
response to 21264/EV67 commands,4–10
transitions,4–10
Cache coherency,4–8
CALL_PAL entry points,6–12
Caution convention,xx

Alpha 21264/EV67 Hardware Reference Manual
Index–3
Cbox
data register C_DATA,5–33
described,2–11, 4–3
duplicate Dcache tag array,2–11
duplicate Dcache tag array with,4–13
HW_MTPR and HW_MFPR to CSR,D–15
I/O write buffer,2–11
internal processor registers,5–3
probe queue,2–11
read register,5–41
shift register C_SHFT,5–33
victim address file,2–11
WRITE_MANY chain,5–38
WRITE_MANY chain example,5–39
WRITE_ONCE chain,5–33
CC cycle counter register,5–3
at power-on reset state,7–15
CC_CTL cycle counter control register,5–3
at power-on reset state,7–15
CFR_EV6CLK_DELAY Cbox CSR, defined,5–37
CFR_FRMCLK_DELAY Cbox CSR, defined,5–38
CFR_GCLK_DELAY Cbox CSR, defined,5–37
ChangeToDirtyFail, SysDc command,4–10, 4–11,
4–12
ChangeToDirtySuccess, SysDc command,4–10,
4–11, 4–12
Choice predictor,2–5
ChxToDirty, 21264/EV67 command,4–12
CLAMP public instruction,B–1
Clean cache block state,4–9
Clean/Shared cache block state,4–10
CleanToDirty, 21264/EV67 command,4–22, 4–40
system probes, with,4–41
CleanVictimBlk, 21264/EV67 command,4–22,
4–39
ClkFwdRst_H signal pin,3–4, 4–30
with system initialization,7–7
ClkIn_x signal pins,3–4
Clock forwarding,7–4
CLR_MAP clear virtual-to-physical map register,
5–21
at power-on reset state,7–15
CMOV instruction, special cases of,2–26
COLD reset machine state,7–17
Commands
21264/EV67 to system,4–19
system to 21264/EV67,4–26
when to NXM,4–38
Conventions,xix
abbreviations,xix
address,xx
aligned,xx
bit notation,xx
caution,xx
data units,xxi
do not care,xxi
external,xxi
field notation,xxi
note,xxi
numbering,xxi
ranges and extents,xxi
register figures,xxi
signal names,xxi
unaligned,xx
X,xxi
CTAG,4–13
D
Data cache. See Dcache
Data merging
load instructions in I/O address space,2–28
store instructions in I/O address space,2–29
Data transfer commands, system,4–28
Data types
floating point support,1–2
integer supported,1–2
supported,1–1
Data units convention,xxi
Data wrap,4–36
double-pumped,4–38
interleaved,4–37
DATA_VALID_DLY Cbox CSR, defined,5–38
dc characteristics of,9–2
input pin capacitance defined,9–2
test load defined,9–2
voltage on signal pins,9–1
DC_CTL Dcache control register,5–30
at power-on reset state,7–16
error correction and,8–2
DC_PERR error status in C_STAT,5–41
DC_STAT Dcache status register,5–31
at power-on reset state,7–16

Index–4
Alpha 21264/EV67 Hardware Reference Manual
Dcache
described,2–12
duplicate tag parity errors,8–4
duplicate tags with,4–13
error case summary for,8–9
fill from Bcache error,8–6
fill from memory errors,8–7
initialized by BiST,7–12
pipelined,2–16
single-bit correctable ECC error,8–3
store second error,8–4
tag parity errors,8–2
victim extracts,8–4
Dcache data single-bit correctable ECC errors,8–3
Dcache tag, initialized by BiST,7–12
DCOK_H signal pin,3–4
power-on reset flow,7–1
DCVIC_THRESHOLD Cbox CSR, defined,5–34
DFAULT fault,6–13
Differential 21264/EV67 clocks,7–19
Differential reference clocks,7–19
Dirty cache block state,4–10
Dirty/Shared cache block state,4–10
Do not care convention,xxi
Double-bit fill errors,8–9
DOWN1 reset machine state,7–18
DOWN2 reset machine state,7–19
DOWN3 reset machine state,7–19
Dstream translation buffer,2–13
See also DTB
DSTREAM_BC_DBL error status in C_STAT,
5–41
DSTREAM_BC_ERR error status in C_STAT,
5–41
DSTREAM_DC_ERR error status in C_STAT,
5–41
DSTREAM_MEM_DBL error status in C_STAT,
5–41
DSTREAM_MEM_ERR error status in C_STAT,
5–41
DTAG. See Duplicate Dcache tag array
DTB entries, writing multiple in same PAL flow,
D–19
DTB fill,6–14
DTB, pipeline abort delay with,2–16
DTB_ALTMODE alternate processor mode register,
5–26
at power-on reset state,7–15
DTB_ASN0 address space number register 0
at power-on reset state,7–16
DTB_ASN0 address space number registers 0,5–28
DTB_ASN1 address space number register 1,5–28
at power-on reset state,7–16
DTB_IA invalidate-all process register,5–27
at power-on reset state,7–15
DTB_IAP invalidate-all (ASM=0) process register,
5–27
at power-on reset state,7–15
DTB_IS0 invalidate single (array 0) register,5–27
at power-on reset state,7–16
DTB_IS1 invalidate single (array 1) register,5–27
at power-on reset state,7–16
DTB_PTE0 array write 0 register
at power-on reset state,7–15
MTPR to,D–12
DTB_PTE0 array write register 0,5–26
DTB_PTE1 array write 1 register,5–26
at power-on reset state,7–15
MTPR to,D–12
DTB_TAG0 array write 0 register,5–25
at power-on reset state,7–15
MTPR to,D–12
DTB_TAG1 array write 1 register,5–25
at power-on reset state,7–15
MTPR to,D–12
DTBM_DOUBLE_3 fault,6–13
DTBM_DOUBLE_4 fault,6–13
DTBM_SINGLE fault,6–13
Dual-data rate SSRAM pin assignments,E–3
DUP_TAG_ENABLE Cbox CSR, defined,5–34
Duplicate Dcache tag array,2–11
Duplicate Dcache, initialized by BiST,7–12
Duplicate tag array, Cbox copy. See CTAG
Duplicate tag stores, Bcache,4–7
E
Ebox
cycle counter control register CC_CTL,5–3
cycle counter register CC,5–3
described,2–8
executed in pipeline,2–16
internal processor registers,5–1
slotting,2–18
subclusters,2–18
virtual address control register VA_CTL,5–4
virtual address format register VA_FORM,5–5
virtual address register,5–4
ECB instruction, external interface reference,4–5

Alpha 21264/EV67 Hardware Reference Manual
Index–5
ECC64-bit data and check bit code,8–2
Dcache data single-bit correctable errors,8–3
for system data bus,8–2
memory/system port single-bit correctable
errors,8–7
store instructions,8–4
ENABLE_EVICT Cbox CSR,4–23, 5–39
ENABLE_PROBE_CHECK Cbox CSR,8–2
defined,5–35
ENABLE_STC_COMMAND Cbox CSR, defined,
5–35
Energy star certification,7–9
Error case summary,8–9
Error correction code. See ECC
Error detection mechanisms,8–1
EV6Clk_x signal pins,3–4
Evict, 21264/EV67 command,4–13, 4–22, 4–39
EVICT_ENABLE Cbox CSR,7–13
EXC_ADDR exception address register,5–8
after fault reset,7–8
at power-on reset state,7–15
EXC_SUM exception summary register,5–13
at power-on reset state,7–15
Exception and interrupt logic,2–8
Exception condition summary,A–15
External cache and system interface unit. See Cbox
External convention,xxi
External interface initialization,7–14
EXTEST public instruction,B–1
F
F31 load instructions with,2–23
retire instructions with,2–22
Fast data disable mode,4–33
Fast data mode,4–30, 4–31
FAST_MODE_DISABLE Cbox CSR,4–30
defined,5–34
Fault reset flow,7–8
Fault reset sequence of operations,7–9
FAULT_RESET reset machine state,7–18
Fbox
described,2–10
executed in pipeline,2–16
FEN fault,6–13
FetchBlk, 21264/EV67 command,4–22, 4–39
system probes, with,4–41
FetchBlkSpec, 21264/EV67 command,4–22, 4–39
Field notation convention,xxi
Floating-point arithmetic trap, pipeline abort delay
with,2–16
Floating-point control register,2–36
PALcode emulation of,6–11
Floating-point execution unit. See Fbox
Floating-point instructions
IEEE,A–9
independent,A–11
VAX,A–11
Floating-point issue queue,2–7
Forwarding clock pin groupings,E–1
FPCR. See Floating-point control register
FQ. See Floating-point issue queue
FrameClk_x signal pins,3–5, 4–30
G
GCLK,7–19
Global predictor,2–4
H
Heat sink center temperature,10–1
Heat sink specifications,10–3
HW_INT_CLR hardware interrupt clear register,
5–12
at power-on reset state,7–15
updating,D–18
HW_LD PALcode instruction,6–3, A–9, D–18
HW_MFPR PALcode instruction,6–6, A–9
HW_MTPR PALcode instruction,6–6, A–9
HW_REI PALcode instruction,A–9
HW_RET PALcode instruction,6–5
HW_ST PALcode instruction,6–4, A–9
I
I/O address space
instruction data merging,2–29
load instruction data merging,2–28
load instructions with,2–28
store instructions with,2–29
I/O write buffer,2–11
defined,2–32
Index–6
Alpha 21264/EV67 Hardware Reference Manual
I_CTL Ibox control register,5–15
after fault reset,7–8
after warm reset,7–11
at power-on reset state,7–15
PALshadow registers,6–11
through sleep mode,7–10
VA_48 field update,D–17
I_DA pin type,3–3, 9–2
values for,9–3
I_DA_CLK pin type,3–3, 9–2
values for,9–3
I_DC_POWER pin type,9–2
I_DC_REF pin type,3–3, 9–2
values for,9–3
I_STAT Ibox status register,5–18
at power-on reset state,7–15
IACV fault,6–13
Iboxbranch predictor,2–3
clear virtual-to-physical map register
CLR_MAP,5–21
exception address register EXC_ADDR,5–8
exception and interrupt logic,2–8
exception summary register EXC_SUM,5–13
floating-point issue queue,2–7
hardware interrupt clear register HW_INT_CLR,
5–12
Ibox control register I_CTL,5–15
Ibox process context register PCTX,5–21
Ibox status register I_STAT,5–18
Icache flush ASM register IC_FLUSH_ASM,
5–21
Icache flush register IC_FLUSH,5–21
instruction fetch logic,2–6
instruction virtual address format register
IVA_FORM,5–9
instruction-stream translation buffer,2–5
integer issue queue,2–6
internal processor registers,5–1
interrupt enable and current processor mode
register IER_CM,5–9
interrupt summary register ISUM,5–11
ITB invalidate single register ITB_IS,5–7
ITB invalidate-all ASM (ASM=0) register
ITB_IAP,5–7
ITB invalidate-all register ITB_IA,5–7
ITB PTE array write register ITB_PTE,5–6
ITB tag array write register ITB_TAG,5–6
PAL base register PAL_BASE,5–15
performance counter control register
PCTR_CTL,5–23
ProfileMe register PMPC,5–8
register rename maps,2–6
retire logic,2–8
retire logic and mapper, required sequence for,
D–1
sleep mode register SLEEP,5–21
software interrupt request register SIRR,5–10
subsections in,2–2
virtual program counter logic,2–2
IC_FLUSH Icache flush register
at power-on reset state,7–15
IC_FLUSH_ASM Icache flush ASM register,5–21
Icache
data errors,8–2
error case summary for,8–9
fill from Bcache error,8–5
fill from memory error,8–7
flush register IC_FLUSH,5–21
initialized by BiST,7–12
tag, initialized by BiST,7–12
IEEE 1149.1
notes for compliance to,11–7
test port reset,7–16
test port, operation of,11–3
IEEE floating-point conformance,A–14
IEEE floating-point instruction opcodes,A–9
IER_CM interrupt enable and current processor mode
register,5–9
at power-on reset state,7–15
IMPLVER instruction values,2–38
Independent floating-point function codes,A–11
INIT_MODE Cbox CSR,5–39, 7–12
Initialization mode processing,7–12
Input dc reference pin. See I_DC_REF pin type
Input differential amplifier clock receiver. See
I_DA_CLK pin type
Input differential amplifier receiver. See I_DA pin
type
Instruction fetch logic,2–6
Instruction fetch, issue, and retire unit. See Ibox
Instruction fetch, pipelined,2–14
Instruction issue rules,2–16
Instruction latencies, pipelined,2–20
Instruction ordering,2–30
Instruction retire latencies, minimum,2–21
Instruction retire rules
F31,2–22
floating-point divide,2–22
floating-point square root,2–22
pipelined,2–21
R31,2–22
Instruction slot, pipelined,2–14
Instruction-stream translation buffer,2–5
Int_Add_BcClk internal forwarded clock,4–44,
4–48
Int_Data_BcClk internal forwarded clock,4–44,
4–49
INT_FWD_CLK clock queue,4–30
Integer arithmetic trap, pipeline abort delay with,

Alpha 21264/EV67 Hardware Reference Manual
Index–7
2–16
Integer execution unit. See Ebox
Integer issue queue,2–6
pipelined,2–15
Internal processor registers,5–1
accessing,6–7
explicitly written,6–8
implicitly written,6–9
ordering access,6–9
paired fetch order,6–9
scoreboard bits for,6–8
INTERRUPT interrupt,6–14
INVAL_TO_DIRTY Cbox CSR,4–23
programming,4–23
INVAL_TO_DIRTY_ENABLE Cbox CSR,5–39,
7–12
InvalToDirty, 21264/EV67 command,4–12, 4–22,
4–40
system probes, with,4–41
InvalToDirtyVic, 21264/EV67 command,4–22,
4–40
IOWB. See I/O write buffer
IPRs. See Internal processor registers
IQ. See Integer issue queue
IRQ_H signal pins,3–5
Istream,2–5
Istream memory references
translation to external references,4–5
ISTREAM_BC_DBL error status in C_STAT,5–41
ISTREAM_BC_ERR error status in C_STAT,5–41
ISTREAM_MEM_DBL error status in C_STAT,
5–41
ISTREAM_MEM_ERR error status in C_STAT,
5–41
ISUM interrupt summary register,5–11
at power-on reset state,7–15
ITB,2–5
ITB fill,6–16
ITB miss, pipeline abort delay with,2–16
ITB_IA invalidate-all register,5–7
at power-on reset state,7–15
ITB_IAP invalidate-all (ASM=0) register,5–7
at power-on reset state,7–15
ITB_IS invalidate single register,5–7
at power-on reset state,7–15
ITB_MISS fault,6–14
ITB_PTE array write register,5–6
at power-on reset state,7–14
ITB_TAG array write register,5–6
at power-on reset state,7–14
IVA_FORM instruction virtual address format
register,5–9
at power-on reset state,7–15
J
JITTER_CMD Cbox CSR, defined,5–38
JMP misprediction, in PALcode,D–15
JSR misprediction
in PALcode,D–15
pipeline abort delay with,2–16
JSR_COR misprediction, in PALcode,D–15
Junction temperature,9–1
L
Late-write non-bursting SSRAM pin assignments,
E–2
LDBU instruction, normal prefetch with,2–23
LDF instruction, normal prefetch with,2–23
LDG instruction, normal prefetch with,2–23
LDQ instruction, prefetch with evict next,2–24
LDS instruction, prefetch with modify intent,2–23
LDT instruction, normal prefetch with,2–23
LDWU instruction, normal prefetch with,2–23
LDx_L instructions
in-order processing for,4–15
locking mechanism for,4–14
Load hit speculation,2–24
Load instructions
ECC with,8–3
I/O reference ordering,2–31
Mbox order traps,2–31
memory reference ordering,2–31
translation to external interface,4–5
Load queue, described,2–13
Load-load order trap,2–32
Local predictor,2–4
Lock mechanism,4–14
Logic symbol, the 21264/EV67,3–2
LQ. See Load queue
M
M_CTL Mbox control register,5–29
at power-on reset state,7–16
MAF. See Miss address file
MB instruction processing,2–33

Index–8
Alpha 21264/EV67 Hardware Reference Manual
MB, 21264/EV67 command,4–13, 4–21
MB_CNT Cbox CSR, operation,2–32
MBDone, SysDc command,4–13
Mbox
Dcache control register DC_CTL,5–30
Dcache status register DC_STAT,5–31
described,2–12
Dstream translation buffer,2–13
DTB address space number registers 0 and 1
DTB_ASNx,5–28
DTB alternate processor mode register
DTB_ALTMODE,5–26
DTB invalidate-all (ASM=0) process register
DTB_IAP,5–27
DTB invalidate-all process register DTB_IA,
5–27
DTB invalidate-single registers 0 and 1
DTB_ISx,5–27
DTB PTE array write registers 0 and 1
DTB_PTEx,5–26
DTB tag array write registers 0 and 1
DTB_TAGx,5–25
internal processor registers,5–2
load queue,2–13
Mbox control register M_CTL,5–29
memory management status register
MM_STAT,5–28
miss address file,2–13
order traps,2–31
pipeline abort delay with order trap,2–16
pipeline abort delays,2–16
store queue,2–13
MBOX_BC_PRB_STALL Cbox CSR, defined,
5–35
MCHK interrupt,6–14
Mechanical specifications,3–17
Memory
error case summary for,8–10
filling Dcache errors,8–7
filling Icache errors,8–7
Memory address space
load instructions with,2–27
merging rules,2–30
store instructions with,2–29
Memory barrier instructions
translation to external interface,4–5
Memory barriers,2–32
Memory reference unit. See Mbox
MF_FPCR instruction,6–12
Microarchitecture
summarized,2–1
MiscVref signal pin,3–5
Miss address file,2–13
I/O address space loads,2–28
memory address space loads,2–28
memory address space stores,2–29
MM_STAT memory management status register,
5–28
at power-on reset state,7–16
MT_FPCR instruction,6–12
MT_FPCR synchronous trap,6–14
N
NoConnect pin type,3–3
Nonexistent memory
processing,4–38
NOP, 21264/EV67 command,4–21
Note convention,xxi
Numbering convention,xxi
NXM. See Nonexistent memory
NZNOP, 21264/EV67 command,4–21
O
O_OD pin type,3–3, 9–2
values for,9–4
O_OD_TP pin type,3–3, 9–2
values for,9–4
O_PP pin type,3–3, 9–2
values for,9–5
O_PP_CLK pin type,3–3, 9–2
values for,9–5
OPCDEC fault,6–13
Opcodes
IEEE floating-point,A–9
independent floating-point,A–11
reserved for Compaq,A–8
reserved for PALcode,A–9
summary of,A–12
VAX floating-point,A–11
Open-drain driver for test pins. See O_OD_TP
Open-drain output driver. See O_OD pin type
Operating temperature,10–1
P
Packaging,3–18
Paired instruction fetch order,6–9
PAL_BASE register,5–15
after fault reset,7–8
after warm reset,7–11
at power-on reset state,7–15
through sleep mode,7–10

Alpha 21264/EV67 Hardware Reference Manual
Index–9
PALcode
conditional branches in,D–14
described,6–1
entries points for,6–12
exception entry points,6–13
guidelines for,D–1
HW_LD instruction,6–3
HW_MFPR instruction,6–6
HW_MTPR instruction,6–6
HW_RET instruction,6–5
HW_ST instruction,6–4
required function codes,6–3
reserved opcodes for,6–3
restrictions for,D–1
PALmode environment,6–2
PALshadow registers,6–11
PCTR_CTL performance counter control counter
register
updating,D–17
PCTR_CTL performance counter control register,
5–23
at power-on reset state,7–15
updating,D–18
PCTX Ibox process context register,5–21
after fault reset,7–8
after warm reset,7–11
at power-on reset state,7–15
through sleep mode,7–10
Phase-lock loop. See PLL
Physical address considerations,4–4
Pipeline
abort delay,2–16
Dcache access,2–16
Ebox execution,2–16
Ebox slotting,2–18
Fbox execution,2–16
instruction fetch,2–14
instruction group definitions,2–17
instruction issue rules,2–16
instruction latencies,2–20
instruction retire rules,2–21
instruction slot,2–14
issue queue,2–15
organization,2–13
register maps,2–15
register reads,2–16
PLLdescription,7–19
output clocks,7–19
ramp up,7–6
PLL_IDD, values for,9–3
PLL_VDD signal pin,3–5
PLL_VDD, values for,9–3
PllBypass_H signal pin,3–5
PMPC ProfileMe register,5–8
Ports
IEEE 1149.1,11–3
serial terminal,11–2
SROM load,11–2
Power
maximum,9–1
sleep defined,9–3
Power supply sequencing,9–5
Power-on
flow signals and constraints,7–7
reset flow,7–1
self-test and initialization,11–5
timing sequence,7–3
PRB_TAG_ONLY Cbox CSR,4–28
defined,5–34
Privileged architecture library code
See PALcode
Probe commands, system,4–26, 4–40
Probe queue,2–11
PROBE_BC_ERR error status in C_STAT,5–41
ProbeResponse, 21264/EV67 command,4–21,
4–24, 4–39
ProfileMe mode,6–20
Push-pull output clock driver. See O_PP_CLK
Push-pull output driver. See O_PP
R
R31 load instructions with,2–23
retire instructions with,2–22
speculative loads to,2–25
RAMP1 reset machine state,7–17
RAMP2 reset machine state,7–18
Ranges and extents convention,xxi
RdBlk, 21264/EV67 command,4–39
RdBlkI, 21264/EV67 command,4–39
RdBlkMod, 21264/EV67 command,4–39
RdBlkModSpec, 21264/EV67 command,4–39
RdBlkModVic, 21264/EV67 command,4–39
RdBlkSpec, 21264/EV67 command,4–39
RdBlkSpecI, 21264/EV67 command,4–39
RdBlkVic, 21264/EV67 command,4–39
RdBlkVicI, 21264/EV67 command,4–39
RdBytes, 21264/EV67 command,4–39
RdLWs, 21264/EV67 command,4–39
RdQWs, 21264/EV67 command,4–39
RDVIC_ACK_INHIBIT Cbox CSR,4–25, 4–26
defined,5–34

Index–10
Alpha 21264/EV67 Hardware Reference Manual
ReadBlk, 21264/EV67 command,4–21
system probes, with,4–41
ReadBlkI, 21264/EV67 command,4–22
ReadBlkMod, 21264/EV67 command,4–22
system probes, with,4–41
ReadBlkModSpec, 21264/EV67 command,4–22
ReadBlkModVic, 21264/EV67 command,4–22
ReadBlkSpec, 21264/EV67 command,4–22
ReadBlkSpecI, 21264/EV67 command,4–22
ReadBlkVic, 21264/EV67 command,4–22
ReadBlkVicI, 21264/EV67 command,4–22
ReadBytes, 21264/EV67 command,4–22
ReadData, SysDc command,4–10, 4–11, 4–12
ReadDataDirty, SysDc command,4–10, 4–11, 4–12
ReadDataError, SysDc command,4–10, 4–11,
4–12, 4–13
ReadDataShared, SysDc command,4–10, 4–11,
4–12
ReadDataShared/Dirty, SysDc command,4–10,
4–11, 4–12
ReadLWs, 21264/EV67 command,4–22
ReadQWs, 21264/EV67 command,4–22
Register access abbreviations,xix
Register figure conventions,xxi
Register maps, pipelined,2–15
Register rename maps,2–6
Replay traps,2–31
RESET interrupt,6–14
Reset state machine
major operations of,7–1
Reset_L signal pin,3–5
power-on reset flow,7–1
RET misprediction, in PALcode,D–15
Retire logic,2–8, D–1
RO,n convention,xix
RUN reset machine state,7–18
RW,n convention,xx
S
SAMPLE public instruction,B–1
Scrubbing single-bit errors,D–19
I_CTL Ibox control register
updating I_CTL,D–18
Second-level cache. See Bcache
Security holes
with UNPREDICTABLE results,xxii
Serial terminal port,11–2
SET_DIRTY_ENABLE Cbox CSR,4–23, 5–39,
7–12
programming,4–24
SharedToDirty, 21264/EV67 command,4–22, 4–40
system probes, with,4–41
Signal name convention,xxi
Signal pin types, defined,3–3
Signal pins
test,11–1
Single-bit error scribbing,D–19
Single-bit errors in hardware, correcting,8–2
SIRR software interrupt request register,5–10
at power-on reset state,7–15
SKEWED_FILL_MODE Cbox CSR
defined,5–34
Sleep mode
flow,7–9
timing sequence,7–11
SLEEP mode register,5–21
at power-on reset state,7–15
Spare pin type,3–3
SPEC_READ_ENABLE Cbox CSR,4–23
defined,5–35
SQ. See Store queue
SROM content map,11–6
SROM initialization,11–5
SROM interface, in microarchitecture,2–13
SROM line, Icache bit fields in a,11–6
SROM load,7–6
SROM load operation,11–2
SromClk_H signal pin,3–5, 11–2
SromData_H signal pin,3–5, 11–2
SromOE_L signal pin,3–5, 11–2
SSRAMs
dual-data rate pin assignments,E–3
late-write non-bursting pin assignments,E–2
STC_ENABLE Cbox CSR,4–24
STCChangeToDirty, 21264/EV67 command,4–13,
4–22, 4–40
Storage temperature,9–1

Alpha 21264/EV67 Hardware Reference Manual
Index–11
Store instructions
Dcache ECC errors with,8–4
I/O address space,2–29
I/O reference ordering,2–31
Mbox order traps,2–31
memory address space,2–29
memory reference ordering,2–31
translation to external interface,4–5
Store queue,2–13
Store-load order trap,2–32
STx_C instructions
in-order processing for,4–15
locking mechanism for,4–14
Supply voltage signal pins. See I_DC_POWER pin
type
Synchronous static random-access memory. See
SSRAMs
SYS_BPHASE_LD_VECTOR Cbox CSR,4–18
defined,5–38
SYS_BUS_FORMAT Cbox CSR, defined,5–34
SYS_BUS_SIZE Cbox CSR,4–21
defined,5–34
SYS_CLK_DELAY Cbox CSR, defined,5–36
SYS_CLK_LD_VECTOR Cbox CSR,4–18
defined,5–38
SYS_CLK_RATIO Cbox CSR, defined,5–34
SYS_CLKFWD_ENABLE Cbox CSR, defined,
5–36
SYS_CPU_CLK_DELAY Cbox CSR
defined,5–38
SYS_DDM_FALL_EN Cbox CSR,4–18
defined,5–36
SYS_DDM_RD_FALL_EN Cbox CSR,4–18
SYS_DDM_RD_RISE_EN Cbox CSR,4–19
SYS_DDM_RISE_EN Cbox CSR,4–18
defined,5–36
SYS_DDMF_ENABLE Cbox CSR,4–19
defined,5–36
SYS_DDMR_ENABLE Cbox CSR,4–19
defined,5–36
SYS_FDBK_EN Cbox CSR,4–18
defined,5–38
SYS_FRAME_LD_VECTOR Cbox CSR,4–19,
4–31
defined,5–38
SYS_RCV_MUX_CNT_PRESET Cbox CSR,4–31
defined,5–36
SYS_RCV_MUX_PRESET Cbox CSR,4–33
SysAddIn_L signal pins,3–5
SysAddInClk_L signal pin,3–5
SysAddOut_L signal pins,3–5
SysAddOutClk_L signal pin,3–5
SYSBUS_ACK_LIMIT Cbox CSR,4–25
defined,5–34
SYSBUS_FORMAT Cbox CSR,4–21
SYSBUS_MB_ENABLE Cbox CSR,4–23
defined,5–34
operation,2–32
SYSBUS_VIC_LIMIT Cbox CSR,4–26
defined,5–34
SysCheck_L signal pin,3–5
SYSCLK,4–31
SysData_L signal pin,3–5
SysDataInClk_H signal pin,3–5
SysDataInValid_L signal pin,3–5
rules for,4–34
SysDataOutClk_L signal pin,3–5
SysDataOutValid_L signal pin,3–5
rules for,4–35
SysDc commands,4–11
system probes, with,4–42
SysDc field, system to 21264/EV67 commands,
4–29
SYSDC_DELAY Cbox CSR,4–32
defined,5–38
SysFillValid_L signal pin,3–5
rules for,4–35
System clock ratio configuration,7–4
System initialization,7–7
System interface clocks, programming,4–18
System port,4–16
SysVref signal pin,3–6
T
Tag parity errors,8–2
TB fill flow,2–34, 6–14
Tck_H signal pin,3–6
Tdi_H signal pin,3–6
Tdo_H signal pin,3–6
Temperatures
maximium average per frequency,10–2
operating,10–1
Terminology,xix
TestStat_H signal pin,3–6
purpose for,11–4
with BiST and SROM load,7–6
Thermal design characteristics,10–7
Tms_H signal pin,3–6

Index–12
Alpha 21264/EV67 Hardware Reference Manual
Traps
load-load order,2–32
Mbox order,2–31
replay,2–31
store-load order,2–32
Trst_L signal pin,3–6
U
UNALIGN fault,6–13
Unaligned convention,xx
V
VA virtual address register,5–4
at power-on reset state,7–15
VA_CTL virtual address control register,5–4
at power-on reset state,7–15
updating VA_48 field,D–18
VA_FORM virtual address format register,5–5
at power-on reset state,7–15
VAF. See Victim address file
VAX floating-point instruction opcodes,A–11
VBIAS defined,9–2
VDB. See Victim data buffer
VDBFlushRequest, 21264/EV67 command,4–21
VDD signal pin list,3–16
VDD, values for,9–3
VDF. See Victim data file
Vdiff defined,9–2
Victim address file
described,2–11
Victim address file, described,2–11
Victim data buffer (VDB),4–8
Virtual address support,1–2
Virtual program counter logic,2–2
VPC. See Virtual program counter logic
VREF, values for,9–3
VSS signal pin list,3–16
W
WAIT_BiSI reset machine state,7–18
WAIT_BiST reset machine state,7–18
WAIT_ClkFwdRst0 reset machine state,7–18
WAIT_ClkFwdRst1 reset machine state,7–18
WAIT_INTERRUPT reset machine state,7–19
WAIT_NOMINAL reset machine state,7–17
WAIT_RESET reset machine state,7–18
WAIT_SETTLE reset machine state,7–17
WAKEUP interrupt,6–14
WAR, eliminating,2–6
Warm reset flow,7–11
WAW
eliminating,2–6
WMB instruction processing,2–34
WO,n convention,xx
Wrap order
double-pumped,4–38
interleaved,4–37
WrBytes, 21264/EV67 command,4–22, 4–39
Write hint instructions, translation to external
interface,4–5
WRITE_MANY chain,5–38
example,5–39
values for Bcache initialization,7–12
WRITE_MANY register
after fault reset,7–8
after warm reset,7–11
through sleep mode,7–10
WRITE_ONCE chain description,5–33
Write-after-read. See WAR
Write-after-write. See WAW
WrLWs, 21264/EV67 command,4–22, 4–39
WrQWs, 21264/EV67 command,4–22, 4–39
WrVictimBlk, 21264/EV67 command,4–22, 4–39
system probes, with,4–41
X
X convention,xxi
