DG Lab DG-150 MP Player User Manual

DG Lab Co., Ltd. MP Player Users Manual

Users Manual

 1    CONTENTS  1. Preparation  Product Details Package Contents   Name of parts LCD Display Loading the Battery    2. Windows98/SE Driver                    Install Windows98/SE Driver Install  3. Computer Connection  Connecting to a PC  Downloading Files  Disconnecting from a PC  4. Basic Operation Turning Power On/Off  Playing the Track File Navigation   Main Menu Voice-Recording Playing the FM Radio Playback the voice-recorded files Button List  5. Settings     DISPLAY     REPEAT MODE     FILE     MEMORY INFO     USER EQ     TEMPO RESUME     SLEEP TIME Menu Chart  6. Remarks  Precautions Product Specifications Trouble Shooting       Note)  Contents  of  product  manual  are  subject  to  change  due  to  improvement  of  the  product without previous notice.
 21. Preparation    PPPrrroooddduuucccttt   DDDeeetttaaaiiilllsss      ● Playing MP3, WMA files, FM Radio, Voice Recording  ● Built-in Memory(128MB/256MB/512MB)  ● GUI(Graphic User Interface) Menu Support  - Easy to use multi-functions using graphic display like icon  ● 6 Equalizers    - Normal/Jazz/Classic/Pop/Rock/User-defined  ● Navigation - Easy to search for files. ● Repeat Section“A<->B"  - Repeating any section you want to listen again for studying foreign language ● PC USB Power -  Using the PC’s USB Power when connected to a PC (no battery required for data transfer) ● NO software Required (device seen as new drive letter)  - (Note: driver needed in Windows 98/SE)  ● Long Battery Life - 10 hours with AAA type battery
 3PPPaaaccckkkaaagggeee   CCCooonnnttteeennntttsss                                                       CD                Necklace                cable                        DG-150 Battery (AAA X 1EA)        Earphones            User Guide   NNNaaammmeee   ooofff   pppaaarrrtttsss      Note) Plastic protect-cover is on LCD display at shipment
 4LLLCCCDDD   DDDiiisssppplllaaayyy                      ① Displays operations (Playback, Voice-recording, FM radio) ② Appears when sleep time is set up ③ Displays playback type (repeat type) ④ Displays when the Hold Switch is on ⑤ MP3 / WMA (File type) ⑥ Volume Level Icon ⑦ Displays the battery’s power level ⑧ Equalizer(EQ) Icon ⑨ Present file’s name or ID3 tag ⑩ Present file number / Total file numbers ⑪ Displays the volume output as the visualization of audio signal ⑫ Elapsed time of a present file / Total playing time of a present file ⑬ BIT RATE ⑭ Repeat Section Icon ⑮ Playing/Stop Icon
 5LLLoooaaadddiiinnnggg   ttthhheee   BBBaaatttttteeerrryyy        Cautions)  If you do not intend to use the battery for a long period of time, remove the battery from the product. If the battery is leaking, remove it from the product. If the battery is leaking, wipe the battery terminal clean and then loading the new battery.
 62. Windows98/SE Driver Install   WWWiiinnndddooowwwsss999888///SSSEEE   DDDrrriiivvveeerrr   IIInnnssstttaaallllll   Note) Install this on a PC that uses Windows98/SE OS, only first installation is necessary.  (1) Insert the enclosed CD into the CD-Rom Drive and then plug DG-150 into a USB port on a PC. You may see following window (“Add New Hardware Wizard”). Click “Next” button.   (2) The following window will appear.  Select the first option (“Search for the best driver for your device”) and click “Next” button
 7 (3) Select “CD-ROM drive” and click “Next” button     (4) The following window will appear. Click “Next” button.
 8(5) Click “Finish” button.   Driver Installation is completed. “Removable  Disk”  will  shown  in  “My  Computer”  folder. When  it  is  removed  from your computer, the “Removable Disk” will disappear from “My Computer”.
 93. Computer Connection     CCCooonnnnnneeeccctttiiinnnggg   tttooo   aaa   PPPCCC         (1) Remove the main body from the battery case (2) Plug the main body into a USB port on your computer (3) “Removable Disk” will shown in “My Computer” folder     The main body of DG-150 can be used like a floppy diskette or removable HDD. When it is removed from your computer, the “Removable Disk” will disappear from “My Computer”.  "USB CONNECTED” message as shown will be displayed on the main body’s LCD screen when the main body is plugged into your computer.
 10DDDooowwwnnnllloooaaadddiiinnnggg   FFFiiillleeesss    (1) Select the music files from your PC and then Press right button on you mouse and Select “copy”   (2) Paste the selected files in the “Removable Disk” in “My Computer”
 11(3) Copying the files to “Removable Disk” will be shown.   Note) Make sure that you see “Line Ready” on the LCD screen at DG-150 BEFORE removing DG-150 from you PC because files are copying even if download looks like completed on the monitor of your PC.                        <Connection into PC>        <files are being transferred>           <transfer is completed>    DDDiiissscccooonnnnnneeeccctttiiinnnggg   fffrrrooommm   aaa   PPPCCC      In Windows 2000/ME/XP, click the “Safely Remove Hardware” icon () in your system tray and Stop the device you want to unplug or eject.   In Windows 98/SE, select the “Removable Disk” and right click your mouse and select the “Eject” command before pulling DG-150 from your PC.
 124. Basic Operation  TTTuuurrrnnniiinnnggg   PPPooowwweeerrr   OOOnnn///OOOffffff   ● To Power On, press and hold the  (PLAY) button about 1 second.                 ● To Power Off, press and hold the  (PLAY)  button  about  2  seconds in playback or stop mode.            ● If no button is pressed in stop mode, power will be cut off automatically within 1 minute to preserve the battery. Note) “KEY HOLD!!”Message will be blinking if you press  (PLAY) button when Hold switch (HOLD) is on. If Hold Switch  (HOLD) is not Off within 5 seconds, power will be cut off automatically.           PPPlllaaayyyiiinnnggg   ttthhheee   TTTrrraaaccckkk      ● If you turn power on, a track will be playing right away. If there is no file, “NO TRACK” message will be displayed.                <No file>                      <file>  ● If you are in other MODE (i.e. VOICE RECORD, FM RADIO, VOICE PLAY, SETTINGS), select “MUSIC PLAY”(Playing Mode) in Main Menu.             ● Press  (PLAY) button to play a track while pause or stop. Press  (PLAY) button to pause it while playing a track.
 13                                                   ● Volume Control Press the  (VOLUME) button to adjust the volume.   ● Select & Search track - Press  (REW, FF) button to select and play the next or previous track. - Press and hold the  (REW, FF) button about 2 seconds to search a track.  ● Repeat Section (1) While a track is playing, press the  (A<->B) button to set the repeat section (starting point “A”) of a desired track. (2) Press the  (A<->B) button again to set the ending point (“B”) of the desired section of the track  and playing repeatedly. (3) To cancel a set A<->B repeat, Press  (A<->B) button again or  (REW, FF) button.                            ● Equalizer To select the EQ level, press and hold  (A<->B) button more than 1 second.  - NORMAL : Standard EQ good for all genres of music - JAZZ : EQ levels adjusted for Jazz music  - CLASSIC : EQ levels adjusted for Classical music              - POP : EQ levels adjusted for Pop music   - ROCK : EQ levels adjusted for Rock music   - USER : EQ levels a user can adjust
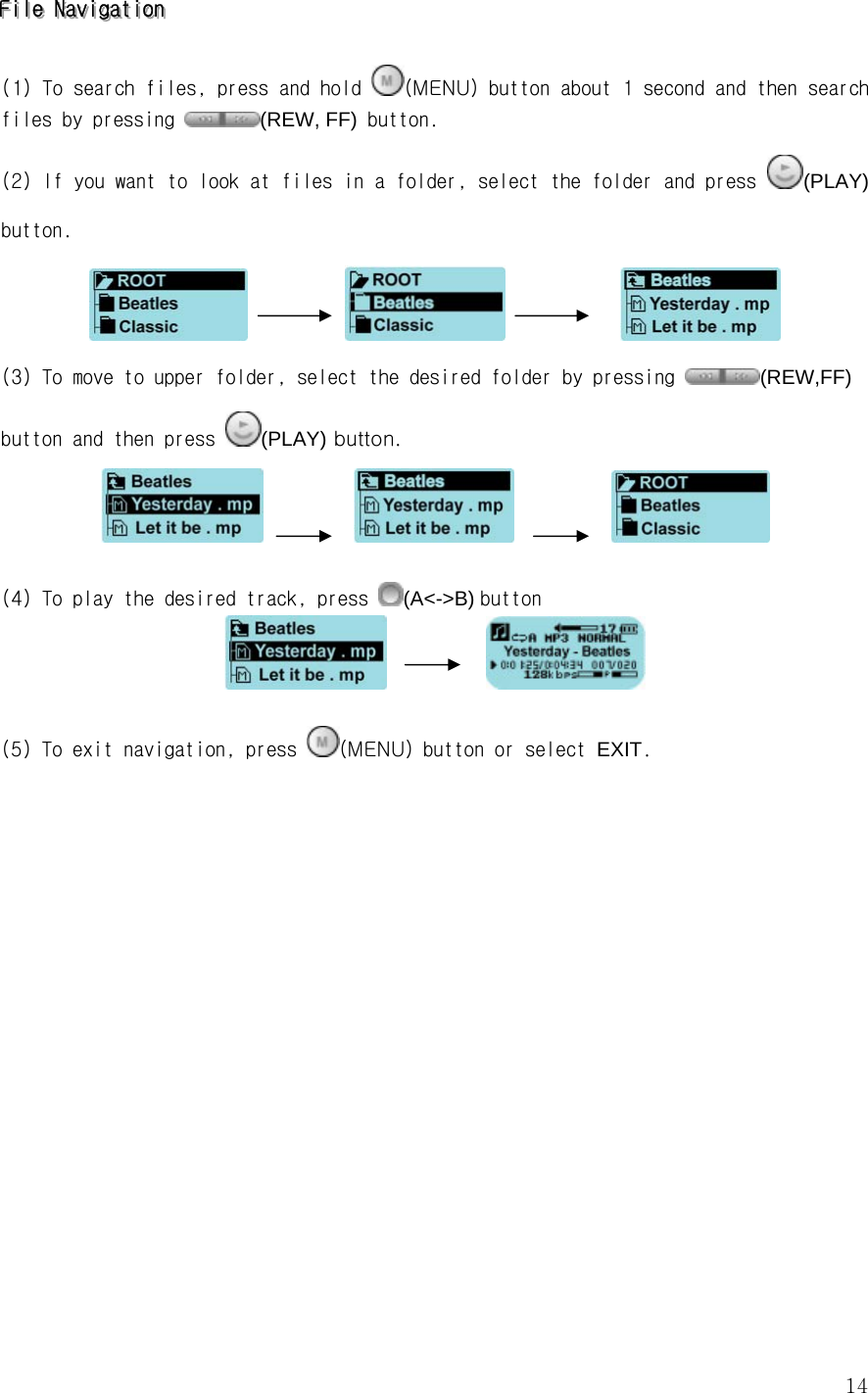
 14FFFiiillleee   NNNaaavvviiigggaaatttiiiooonnn      (1) To search files, press and hold  (MENU) button about 1 second and then search files by pressing  (REW, FF) button.   (2) If you want to look at files in a folder, select the folder and press  (PLAY) button.                  (3) To move to upper folder, select the desired folder by pressing  (REW,FF) button and then press  (PLAY) button.                       (4) To play the desired track, press  (A<->B) button             (5) To exit navigation, press  (MENU) button or select EXIT.
 15MMMaaaiiinnn   MMMeeennnuuu      There  are  5  modes  in  Main  Menu.  i.e.  MUSIC  PLAY,  FM  RADIO,  VOICE RECORD, VOICE PLAY, SETTING Mode.   ●  To enter the Main Menu, press the  (MENU) button.  ●  To move to the desired menu, use the  (REW, FF) button. ●  To move to sub-menu or select the option, press the  (PLAY) button. ●  If you press the  (MENU) button again or no button is pressed for 10 seconds, it will automatically exit from the Main Menu and return to the previous mode.  VVVoooiiiccceee---RRReeecccooorrrdddiiinnnggg   ●  When in Main Menu, select “VOICE RECORD” icon by using  (REW, FF) button and press  (PLAY) button.     ●  To start a recording, press the  (PLAY) button.  ●  To stop the recording, press the  (PLAY) button again.                    Note) A voice-recorded file is saved in VOICE Folder like VOICE000.VRF etc.   Voice-Recording is available only if there is space in memory.  PPPlllaaayyyiiinnnggg   ttthhheee   FFFMMM   RRRaaadddiiiooo      ●  To play the FM Radio, select “FM RADIO” icon by using  (REW, FF) button and press (PLAY) button in Main Menu.   ●  To change the frequency, press (REW, FF) button.  ●  If you press  (REW, FF) button about more than 1 seconds, it will move to previous or next the broadcast frequency. (AUTO SCAN)
 16[Preset Tuning] ●  Hold down the  (A<->B) button more than 1 second. ●  Tune in to a station you wish to preset using the  (REW, FF) button.  ●  Press  the (A<->B) button again more than 1 second and select the preset number using the  (REW,FF) button. ● Press the (A<->B) button again more than 1 second to preset the station number.   * Some stations may not be preset in place where transmitting sensitivity is bad.  [Tuning in to a Preset Station] To play the preset station, press the  (A<->B) button to enter the [MEMORY] Mode Press  the  (REW, FF)  button  to  select  the  desired  preset station number  PPPlllaaayyybbbaaaccckkk   ttthhheee   VVVoooiiiccceee---rrreeecccooorrrdddeeeddd   FFFiiillleeesss   When in Main Menu, select “VOICE PLAY” icon and press the  (PLAY) button. You can operate the functions  - such as playing the files, volume control  and  move between tracks - the same way as in Playing the Track.           Note) To change different repeat modes (one file repeatedly (), all files one time (), all files repeatedly ( )), press the  (MENU) button more than 1 second.
 17BBBuuuttttttooonnn   LLLiiisssttt    Button  Previous State  Press Length Operation Power Off  Long  Turn power on and playing Playing the track  Short  Stop Playing/Playback /Voice-Recording FM / Menu  Navigation Long  Turn power off Stop in Playing/Playback Short  Play the track/Playback the voice-recorded file Stop in Voice-Recording Short  Start Voice-Recording Recording the Voice Short  Stop Menu    Short  Select the (sub)mode/option      PLAY/STOP Navigation  Short  Move to upper(sub) directory Playing/Playback  Short  Playing the next track/file Playing/Playback  Long  FF and play within the track/file FM  Short  Change the frequency, Moving channels FM  Long  Auto scan FF MENU  Short  Moving MENU Playing/Playback  Short  Playing the previous track/file Playing/Playback  Long  REW and play within the track/file FM  Short  Change the frequency, Moving channels FM  Long   Auto scan REW MENU  Short  Moving MENU
 18Button  Previous State  Press Length Operation Playing/Playback/FM/ Voice-Recording Short  Increase the volume along with volume level Playing/Playback/FM/ Voice-Recording Long  Increase the volume continuously VOL + MENU  Short/Long  adjust the level in the setting Playing/Playback/FM/ Voice-Recording Short  Decrease the volume along with volume level Playing/Playback/FM/ Voice-Recording Long  Decrease the volume continuously VOL - MENU  Short/Long  adjust the level in the setting Playing/Playback  Short  Turn Repeat Mode On/Off Playing  Long  Change the EQ level FM  Short  Turn MEMORY Mode On/Off FM  Long  Preset the station(channel) Navigation  Short  Select the file REPEAT(A-B) Settings(FILE DELETE)  Short  Delete the file Playing/Playback/FM/ Voice-Recording Short  Enter the MENU Playing/Stop a track  Long  Navigation   MENU MENU  Short  Exit from the MENU
 195. Settings  To enter Settings, select “Settings” icon and press  (PLAY) button in Main Menu. There are DISPLAY, REPEAT MODE, FILE, MEMORY INFO, USER EQ, TEMPO, RESUME, and SLEEP TIME Menu and their Sub-Menu in settings.                    ●  To move between the Menu, use the  (REW, FF) button. ●  To adjust the level, use the  (VOLUME) button.  ● To exit for sub-menu, select “EXIT” and To exit for Menu Mode, press the (MENU) button. Note) The values adjusted in settings are saved only in RESUME ON. When in RESUME OFF, return to default value.  DDDIIISSSPPPLLLAAAYYY      ● LCD CONTRAST Contrast can be adjusted by using the  (VOLUME) button.   ● SCROLL SPEED Scroll speed of Tag Information/File Name on the LCD can be adjusted by using the  (VOLUME) button. (VOL- : slow, VOL+: fast) File name will be displayed and scrolled while you are adjusting the Scroll Speed so that you can confirm your setting. (If no file is saved, “SCROLL SPEED” text will be displayed)  ● BACKLIGHT TIME Backlight  time  can  be  adjusted  by  OFF  or  /3/5/10/15  sec.  using  the (REW, FF) button.
 20● TAG INFO   ON: Display track with Tag Information. OFF: Display track with file name.    RRREEEPPPEEEAAATTT   MMMOOODDDEEE      You can select and set 7 Repeat and Shuffle options in playing as follows. RPT ONE   Play a track you are listening to repeatedly. ALL FILE   Play all tracks in memory once and stop. RPT ALL   Play all tracks in memory repeatedly. FOLDER   Play all tracks in the folder and stop. RPT FOLDER   Play all tracks in the folder repeatedly. SHUFFLE   Randomly play all tracks in memory once and stop. RPT SHUFFLE   Randomly play all tracks in memory repeatedly.                      To change the options, use the  (REW, FF) button.   FFFIIILLLEEE      When in File Menu, the player will stop automatically.    There are DELETE and FORMAT options in File Menu. Files are divided into Music files and Voice-Recorded Files so that each file is deleted separately.  ● Deleting Files (1) Select DELETE in FILE Menu and then select MUSIC or VOICE.  (2) Select the file you wish to delete in Navigation using the  (REW,FF) button.  To display files in a folder, select the folder and press  (PLAY) button.
 21(3)  To delete the file, press the  (A<->B) button. Message “FILE DELETE ARE YOU SURE?” is displayed on the LCD. Select “YES” using the  (REW,FF) button and press (PLAY) button.  (4) To escape from DELETE Menu, select EXIT option and to escape from Main Menu, press  (MENU) button.                                           ● Formatting It is possible to format system/memory of a player. (All the files will be deleted) Select FORMAT and then select “YES” in File menu and the formatting is started.                     * After formatting, VOICE folder will be created automatically.   MMMEEEMMMOOORRRYYY   IIINNNFFFOOO      TOTAL : Displays the total memory size.     USED : Displays the used memory size.     FREE : Displays the available memory size.  UUUSSSEEERRR   EEEQQQ       In  addition  to  5-preset  EQs,  a  user  can  adjust  EQ  level. (Adjusting Bass/Treble values)  To Switch over between T and B, use the  (REW,FF) button and to  change the level, use the  (VOLUME) button.   TTTEEEMMMPPPOOO   You can adjust playing file’s tempo.  Moving to S is getting playing tempo slower and moving to F is getting to faster. (N is normal tempo). (VOL- : moving to S , VOL+ : moving to F)
 22RRREEESSSUUUMMMEEE   When ON, the player resumes to previous place in song after Power Off. The values adjusted in Settings mode are saved. (Only in the case normally power is turned off.) Note) After deleting files, formatting or connecting into a PC, RESUME is set to OFF automatically,   SSSLLLEEEEEEPPP   TTTIIIMMMEEE   Default value is set to DISABLE. 15, 30, 60 or 90 minutes can be set. Automatically turns power off after a fixed time even though playing music or listening to the Radio.
 23MMMeeennnuuu   CCChhhaaarrrttt
 246. Remarks   PPPrrreeecccaaauuutttiiiooonnn   ●  Do  not  drop  the  player  or  apply  any  sudden/severe  impact  (Shock  is  a  major cause of breakdown).  ● Be sure to take out the battery if the player will not be used for a long time.  ● Avoid exposure to dust, moisture, magnetic fields, direct sunlight or heat.  ● Please avoid static Electricity. If this happens, turn the player off and on again.  ● Do not disassemble the player.  ● Do not listen to the player with a high volume level for a long period of time. It may damage your hearing.  ● Do not listen to the player when driving a car, motorcycle, or bicycle.  ● Do not listen to the player with a high level volume at a crosswalk.  ● When separating the player from your PC, be sure to follow the instructions in section “Disconnecting from a PC”; especially in a Windows environment.
 25PPPrrroooddduuucccttt   SSSpppeeeccciiifffiiicccaaatttiiiooonnn    Model  DG-150  Size  28.4 * 94.2 * 26.6mm (W X L X H) Weight  38g (without battery)  Memory  (128MB/256MB/512MB) built in Memory  Battery  AAA type battery * 1EA Earphones  6.0 mW / 16Ω S/N Ratio  90 dB  Audio Output Output Frequency  20 Hz ~ 20 KHz  Earphones  6.0 mW / 16Ω S/N Ratio  50 dB   FM Output Frequency  88 MHz ~ 108 MHz Voice-Recording  Approx. 17 hrs – (256MB ,ADPCM) LCD  Graphic 3 Line with Backlight   Language  Multi-Languages (Korean, English, Chinese, Japanese) Download Speed  4 Mbps (Depending on PC) Max. Playing Time  Approx. 10 hrs (128 kbps, MP3, 20 Volume, Normal EQ)  Operating Temperature  0 ~ 40 ℃ USB  Supporting USB 1.1 (Plug & Play) OS  Wind98/SE(with driver) , WindME/2000/XP , Mac 9.0 or above
 26TTTrrrooouuubbbllleee   SSShhhooooootttiiinnnggg    If you have any problem in the player, please check the following instructions first.  ● Can not turn power on   - Check whether the battery is exhausted. - Check whether the battery is installed correctly by matching polarity to the player. ● Dose not work when pressing the button   - Check whether the Hold switch is set (Hold->).. ● Screen on LCD stops   - Turn Power On/Off.     If this problem persists, disassemble the battery case from main body and than combine two parts after several minutes. ● No Sound or Noise    - Check whether plug connected firmly or is dirty.   - Corrupted MP3 or WMA files may make a static noise and the sound may cut off. Check the sound with other files.   ● Failed download MP3 files from a PC   - Check the connection between a PC and main body of the player.   - Disconnect and connect USB port again.   - In Windows98/SE, Check whether the correct driver for Windows98/SE is installed.   -In Windows ME/2000/XP, Check Windows Update and re-booting a PC and connect again.
CAUTION: Changes or modifications not expressly approved by the manufacturer responsible for compliance could void the user’s authority to operate the equipment  WAR NI NG This device complies with part 15 of the FCC Rules. Operation is subject to the following two conditions: (1) This device may not cause harmful interference, and (2) this device must accept any interference received, including interference that may cause undesired operation.  INFORMATION TO USER: This equipment has been tested and found to comply with the limit of a Class B digital device, pursuant to Part 15 of the FCC Rules. These limits are designed to provide reasonable protection against harmful interference in a residential installation. This equipment generates, uses and can radiate radio frequency energy and, if not installed and used in accordance with the instructions, may cause harmful interference to radio communications. However, there is no guarantee that interference will not occur in a particular installation; if this equipment does cause harmful interference to radio or television reception, which can be determined by turning the equipment off and on, the user is encouraged to try to correct the interference by one or more of the following measures: 1.  Reorient / Relocate the receiving antenna. 2.  Increase the separation between the equipment and receiver. 3.  Connect the equipment into an outlet on a circuit difference from that to which the receiver is connected. 4.  Consult the dealer or an experienced radio/TV technician for help

Navigation menu