Denon Dvd 2930 Users Manual 1.DVD2930E2_ENG
DVD-2930 to the manual 3f78f317-0dcb-4fd2-9c73-85dde4ed84f8
2015-01-23
: Denon Denon-Dvd-2930-Users-Manual-221358 denon-dvd-2930-users-manual-221358 denon pdf
Open the PDF directly: View PDF
.
Page Count: 52

DVD AUDIO-VIDEO / SUPER AUDIO CD PLAYER
DVD-2930
OPERATING INSTRUCTIONS
BEDIENUNGSANLEITUNG
MODE D’EMPLOI
ISTRUZIONI PER L’USO
INSTRUCCIONES DE FUNCIONAMIENTO
GEBRUIKSAANWIJZING
BRUKSANVISNING

I
ITALIANO ESPAÑOL NEDERLANDS SVENSKAENGLISH DEUTSCH FRANCAIS
¢NOTE ON USE / HINWEISE ZUM GEBRAUCH / OBSERVATIONS RELATIVES A L’UTILISATION /
NOTE SULL’USO / NOTAS SOBRE EL USO / ALVORENS TE GEBRUIKEN / OBSERVERA
•Avoid high temperatures.
Allow for sufficient heat dispersion when
installed on a rack.
•Vermeiden Sie hohe Temperaturen.
Beachten Sie, daß eine ausreichend
Luftzirkulation gewährleistet wird, wenn das
Gerät auf ein Regal gestellt wird.
•Eviter des températures élevées
Tenir compte d’une dispersion de chaleur
suffisante lors de l’installation sur une étagère.
•Evitate di esporre l’unità a temperature alte.
Assicuratevi che ci sia un’adeguata dispersione
del calore quando installate l’unità in un mobile
per componenti audio.
•Evite altas temperaturas
Permite la suficiente dispersión del calor
cuando está instalado en la consola.
•Vermijd hoge temperaturen.
Zorg voor een degelijk hitteafvoer indien het
apparaat op een rek wordt geplaatst.
•Undvik höga temperaturer.
Se till att det finns möjlighet till god
värmeavledning vid montering i ett rack.
•Keep the set free from moisture, water, and
dust.
•Halten Sie das Gerät von Feuchtigkeit, Wasser
und Staub fern.
•Protéger l’appareil contre l’humidité, l’eau et
lapoussière.
•Tenete l’unità lontana dall’umidità, dall’acqua e
dalla polvere.
•Mantenga el equipo libre de humedad, agua y
polvo.
•Laat geen vochtigheid, water of stof in het
apparaat binnendringen.
•Utsätt inte apparaten för fukt, vatten och
damm.
•Do not let foreign objects in the set.
•Keine fremden Gegenstände in das Gerät
kommen lassen.
•Ne pas laisser des objets étrangers dans
l’appareil.
•E’ importante che nessun oggetto è inserito
all’interno dell’unità.
•No deje objetos extraños dentro del equipo.
•Laat geen vreemde voorwerpen in dit apparaat
vallen.
•Se till att främmande föremål inte tränger in i
apparaten.
•Handle the power cord carefully.
Hold the plug when unplugging the cord.
•Gehen Sie vorsichtig mit dem Netzkabel um.
Halten Sie das Kabel am Stecker, wenn Sie den
Stecker herausziehen.
•Manipuler le cordon d’alimentation avec
précaution.
Tenir la prise lors du débranchement du cordon.
•Manneggiate il filo di alimentazione con cura.
Agite per la spina quando scollegate il cavo dalla
presa.
•Maneje el cordón de energía con cuidado.
Sostenga el enchufe cuando desconecte el
cordón de energía.
•Hanteer het netsnoer voorzichtig.
Houd het snoer bij de stekker vast wanneer
deze moet worden aan- of losgekoppeld.
•Hantera nätkabeln varsamt.
Håll i kabeln när den kopplas från el-uttaget.
•Unplug the power cord when not using the set
for long periods of time.
•Wenn das Gerät eine längere Zeit nicht
verwendet werden soll, trennen Sie das
Netzkabel vom Netzstecker.
•Débrancher le cordon d’alimentation lorsque
l’appareil n’est pas utilisé pendant de longues
périodes.
•Disinnestate il filo di alimentazione quando
avete l’intenzione di non usare il filo di
alimentazione per un lungo periodo di tempo.
•Desconecte el cordón de energía cuando no
utilice el equipo por mucho tiempo.
•Neem altijd het netsnoer uit het stopkontakt
wanneer het apparaat gedurende een lange
periode niet wordt gebruikt.
•Koppla ur nätkabeln om apparaten inte kommer
att användas i lång tid.
•Do not let insecticides, benzene, and thinner
come in contact with the set.
•Lassen Sie das Gerät nicht mit Insektiziden,
Benzin oder Verdünnungsmitteln in Berührung
kommen.
•Ne pas mettre en contact des insecticides, du
benzène et un diluant avec l’appareil.
•Assicuratevvi che l’unità non venga in contatto
con insetticidi, benzolo o solventi.
•No permita el contacto de insecticidas, gasolina
y diluyentes con el equipo.
•Laat geen insektenverdelgende middelen,
benzine of verfverdunner met dit apparaat in
kontakt komen.
•Se till att inte insektsmedel på spraybruk,
bensen och thinner kommer i kontakt med
apparatens hölje.
•Never disassemble or modify the set in any
way.
•Versuchen Sie niemals das Gerät auseinander
zu nehmen oder auf jegliche Art zu verändern.
•Ne jamais démonter ou modifier l’appareil d’une
manière ou d’une autre.
•Non smontate mai, nè modificate l’unità in
nessun modo.
•Nunca desarme o modifique el equipo de
ninguna manera.
•Nooit dit apparaat demonteren of op andere
wijze modifiëren.
•Ta inte isär apparaten och försök inte bygga om
den.
•Do not obstruct the ventilation holes.
•Die Belüftungsöffnungen dürfen nicht verdeckt
werden.
•Ne pas obstruer les trous d’aération.
•Non coprite i fori di ventilazione.
•No obstruya los orificios de ventilación.
•De ventilatieopeningen mogen niet worden
beblokkeerd.
•Täpp inte till ventilationsöppningarna.
* (For sets with ventilation holes)
CAUTION
RISK OF ELECTRIC SHOCK
DO NOT OPEN
CAUTION:
TO REDUCE THE RISK OF ELECTRIC SHOCK, DO NOT
REMOVE COVER (OR BACK). NO USER-SERVICEABLE PARTS
INSIDE. REFER SERVICING TO QUALIFIED SERVICE
PERSONNEL.
The lightning flash with arrowhead symbol, within an
equilateral triangle, is intended to alert the user to the
presence of uninsulated “dangerous voltage” within the
product’s enclosure that may be of sufficient magnitude to
constitute a risk of electric shock t persons.
The exclamation point within an equilateral triangle is
intended to alert the user to the presence of important
operating and maintenance (servicing) instructions in the
literature accompanying the appliance.
WARNING:
TO REDUCE THE RISK OF FIRE OR ELECTRIC SHOCK, DO NOT
EXPOSE THIS APPLIANCE TO RAIN OR MOISTURE.
•DECLARATION OF CONFORMITY
We declare under our sole responsibility that this product, to which this declaration
relates, is in conformity with the following standards:
EN60065, EN55013, EN55020, EN61000-3-2 and EN61000-3-3.
Following the provisions of 73/23/EEC and 93/68/EEC Directive.
•ÜBEREINSTIMMUNGSERKLÄRUNG
Wir erklären unter unserer Verantwortung, daß dieses Produkt, auf das sich diese
Erklärung bezieht, den folgenden Standards entspricht:
EN60065, EN55013, EN55020, EN61000-3-2 und EN61000-3-3.
Entspricht den Verordnungen der Direktive 73/23/EEC und 93/68/EEC.
•DECLARATION DE CONFORMITE
Nous déclarons sous notre seule responsabilité que l’appareil, auquel se réfère cette
déclaration, est conforme aux standards suivants:
EN60065, EN55013, EN55020, EN61000-3-2 et EN61000-3-3.
D’après les dispositions de la Directive 73/23/EEC et 93/68/EEC.
•DICHIARAZIONE DI CONFORMITÀ
Dichiariamo con piena responsabilità che questo prodotto, al quale la nostra
dichiarazione si riferisce, è conforme alle seguenti normative:
EN60065, EN55013, EN55020, EN61000-3-2 e EN61000-3-3.
In conformità con le condizioni delle direttive 73/23/EEC e 93/68/EEC.
QUESTO PRODOTTO E’ CONFORME
AL D.M. 28/08/95 N. 548
•DECLARACIÓN DE CONFORMIDAD
Declaramos bajo nuestra exclusiva responsabilidad que este producto al que hace
referencia esta declaración, está conforme con los siguientes estándares:
EN60065, EN55013, EN55020, EN61000-3-2 y EN61000-3-3.
Siguiendo las provisiones de las Directivas 73/23/EEC y 93/68/EEC.
•EENVORMIGHEIDSVERKLARING
Wij verklaren uitsluitend op onze verantwoordelijkheid dat dit produkt, waarop deze
verklaring betrekking heeft, in overeenstemming is met de volgende normen:
EN60065, EN55013, EN55020, EN61000-3-2 en EN61000-3-3.
Volgens de bepalingen van de Richtlijnen 73/23/EEC en 93/68/EEC.
•ÖVERENSSTÄMMELSESINTYG
Härmed intygas helt på eget ansvar att denna produkt, vilken detta intyg avser,
uppfyller följande standarder:
EN60065, EN55013, EN55020, EN61000-3-2 och EN61000-3-3.
Enligt stadgarna i direktiv 73/23/EEC och 93/68/EEC.
CAUTION:
•The ventilation should not be impeded by
covering the ventilation openings with
items, such as newspapers, tablecloths,
curtains, etc.
•No naked flame sources, such as lighted
candles, should be placed on the
apparatus.
•Attention should be drawn to the
environmental aspects of battery disposal.
•Do not expose the set to dripping or
splashing fluids.
•No objects filled with liquids, such as
vases, shall be placed on the apparatus.
ACHTUNG:
•Die Belüftung sollte auf keinen Fall durch
das Abdecken der Belüftungsöffnungen
durch Gegenstände wie beispielsweise
Zeitungen, Tischtücher, Vorhänge o. Ä.
behindert werden.
•Auf dem Gerät sollten keinerlei direkten
Feuerquellen wie beispielsweise
angezündete Kerzen aufgestellt werden.
•Bitte beachten Sie bei der Entsorgung der
Batterien die geltenden
Umweltbestimmungen.
•Das Gerät sollte keinerlei Flüssigkeit, also
keinem Tropfen oder Spritzen ausgesetzt
werden.
•Auf dem Gerät sollten keinerlei mit
Flüssigkeit gefüllten Behälter wie
beispielsweise Vasen aufgestellt werden.
ATTENTION:
•La ventilation ne doit pas être gênée en
recouvrant les ouvertures de la ventilation
avec des objets tels que journaux, rideaux,
tissus, etc.
•Aucune flamme nue, par exemple une
bougie, ne doit être placée sur l’appareil.
•Veillez à respecter l’environnement lorsque
vous jetez les piles usagées.
•L’appareil ne doit pas être exposé à l’eau ou
à l’humidité.
•Aucun objet contenant du liquide, par
exemple un vase, ne doit être placé sur
l’appareil.
PRECAUZIONI:
•Le aperture di ventilazione non devono
essere ostruite coprendole con oggetti,
quali giornali, tovaglie, tende e così via.
•Non posizionare sull'apparecchiatura
fiamme libere, come ad esempio le
candele accese.
•Prestare attenzione agli aspetti legati alla
tutela dell'ambiente quando si smaltisce la
batteria.
•L’apparecchiatura non deve essere esposta
a gocciolii o spruzzi.
•Non posizionare sull'apparecchiatura
nessun oggetto contenete liquidi, come ad
esempio i vasi.
PRECAUCIÓN:
•La ventilación no debe quedar obstruida
por hacerse cubierto las aperturas con
objetos como periódicos, manteles,
cortinas, etc.
•No debe colocarse sobre el aparato
ninguna fuente inflamable sin protección,
como velas encendidas.
•A la hora de deshacerse de las pilas,
respete la normativa para el cuidado del
medio ambiente.
•No se expondrá el aparato al goteo o
salpicaduras cuando se utilice.
•No se colocarán sobre el aparato objetos
llenos de líquido, como jarros.
WAARSCHUWING:
•De ventilatie mag niet worden belemmerd
door de ventilatieopeningen af te dekken
met bijvoorbeeld kranten, een tafelkleed,
gordijnen, enz.
•Plaats geen open vlammen, bijvoorbeeld
een brandende kaars, op het apparaat.
•Houd u steeds aan de milieuvoorschriften
wanneer u gebruikte batterijen wegdoet.
•Stel het apparaat niet bloot aan druppels of
spatten.
•Plaats geen voorwerpen gevuld met water,
bijvoorbeeld een vaas, op het apparaat.
OBSERVERA:
•Ventilationen bör inte förhindras genom att
täcka för ventilationsöppningarna med
föremål såsom tidningar, bordsdukar,
gardiner osv.
•Inga blottade brandkällor, såsom tända ljus,
bör placeras på apparaten.
•Tänk på miljöaspekterna när du bortskaffar
batteri.
•Apparaten får inte utsättas för vätska.
•Inga objekt med vätskor, såsom vaser, får
placeras på apparaten.

II
ENGLISHDEUTSCHFRANCAISITALIANOESPAÑOLNEDERLANDSSVENSKA
CAUTION:
USE OF CONTROLS OR ADJUSTMENTS OR PERFORMANCE OF PROCEDURES OTHER
THAN THOSE SPECIFIED HEREIN MAY RESULT IN HAZARDOUS RADIATION
EXPOSURE.
THIS PRODUCT SHOULD NOT BE ADJUSTED OR REPAIRED BY ANYONE EXCEPT
PROPERLY QUALIFIED SERVICE PERSONNEL.
ADVARSEL: USYNLIG LASERSTRÅLING VED ÅBNING, NÅR
SIKKERHEDSAFBRYDERE ER UDE AF FUNKTION.
UNDGÅ UDSAETTELSE FOR STRÅLING.
VAROITUS! LAITTEEN KÄYTTÄMINEN MUULLA KUIN TÄSSÄ
KÄYTTÖOHJEESSA MAINITULLA TAVALLA SAATTAA
ALTISTAA KÄYTTÄJÄN TURVALLISUUSLUOKAN 1
YLITTÄVÄLLE NÄKYMÄMTTÖMÄLLE LASERSÄTEILYLLE.
VARNING: OM APPARATEN ANVÄNDS PÅ ANNAT SÄTT ÄN I DENNA
BRUKSANVISNING SPECIFICERATS, KAN ANVÄNDAREN
UTSÄTTAS FÖR OSYNLIG LASERSTRÅLNING SOM
ÖVERSKRIDER GRÄNSEN FÖR LASERKLASS 1.
CLASS 1 LASER PRODUCT
LUOKAN 1 LASERLAITE
KLASS 1 LASERAPPARAT
,
CLASS 1
LASER PRODUCT,
,,
ATTENZIONE: QUESTO APPARECCHIO E’ DOTATO DI DISPOSITIVO OTTICO CON
RAGGIO LASER.
L’USO IMPROPRIO DELL’APPARECCHIO PUO’ CAUSARE PERICOLOSE ESPOSIZIONI A
RADIAZIONI!
A NOTE ABOUT RECYCLING:
This product’s packaging materials are recyclable and can be reused. Please dispose of any
materials in accordance with the local recycling regulations.
When discarding the unit, comply with local rules or regulations.
Batteries should never be thrown away or incinerated but disposed of in accordance with the
local regulations concerning chemical waste.
This product and the accessories packed together constitute the applicable product according
to the WEEE directive except batteries.
HINWEIS ZUM RECYCLING:
Das Verpackungsmaterial dieses Produktes ist für zum Recyceln geeignet und kann wieder verwendet
werden. Bitte entsorgen Sie alle Materialien entsprechend der örtlichen Recycling-Vorschriften.
Beachten Sie bei der Entsorgung des Gerätes die örtlichen Vorschriften und Bestimmungen.
Die Batterien dürfen nicht in den Hausmüll geworfen oder verbrannt werden; bitte geben Sie die Batterien
gemäß örtlichen Bestimmungen an den Sammelstellen oder Sondermüllplätzen ab.
Dieses Produkt zusammen mit den Zubehörteilen ist das geltende Produkt der WEEE-Direktive, davon
ausgenommen sind die Batterien.
UNE REMARQUE CONCERNANT LE RECYCLAGE:
Les matériaux d’emballage de ce produit sont recyclables et peuvent être réutilisés. Veuillez disposer de tout
matériau conformément aux réglements de recylage locaux.
Lorsque vous mettez cet appareil au rebut, respectez les lois ou réglementations locales.
Les piles ne doivent jamais être jetées ou incinérées, mais mises au rebut conformément aux réglements
locaux concernant les déchets chimiques.
Ce produit et les accessoires emballés ensemble sont des produits conformes à la directive DEEE sauf pour les piles.
NOTA RELATIVA AL RICICLAGGIO:
I materiali di imballaggio di questo prodotto sono riutilizzabili e riciclabili. Smaltire i materiali conformemente
alle normative locali sul riciclaggio.
Per smaltire l’unità, osservare la normativa in vigore nel luogo di utilizzo.
Non gettare le batterie, né incenerirle, ma smaltirle conformemente alla normativa locale sui rifiuti chimici.
Questo prodotto e gli accessori inclusi nell’imballaggio sono applicabili alla direttiva RAEE, ad eccezione delle batterie.
ACERCA DEL RECICLAJE:
Los materiales de embalaje de este producto son reciclables y se pueden volver a utilizar. Disponga de estos
materiales siguiendo los reglamentos de reciclaje de su localidad.
Cuando se deshaga de la unidad, cumpla con las reglas o reglamentos locales.
Las pilas nunca deberán tirarse ni incinerarse. Deberá disponer de ellas siguiendo los reglamentos de su
localidad relacionados con los desperdicios químicos.
Este producto junto con los accesorios empaquetados es el producto aplicable a la directiva RAEE excepto pilas.
EEN AANTEKENING WAT BETREFT HET RECYCLEREN:
Het inpakmateriaal van dit product is recycleerbaar en kan opnieuw gebruikt worden. Er wordt verzocht om
zich van elk afvalmateriaal te ontdoen volgens de plaatselijke voorschriften.
Volg voor het wegdoen van de speler de voorschriften voor de verwijdering van wit- en bruingoed op.
Batterijen mogen nooit worden weggegooid of verbrand, maar moeten volgens de plaatselijke voorschriften
betreffende chemisch afval worden verwijderd.
Op dit product en de meegeleverde accessoires, m.u.v. de batterijen is de richtlijn voor afgedankte
elektrische en elektronische apparaten (WEEE) van toepassing.
EN KOMMENTAR OM ÅTERVINNING:
Produktens emballage är återvinningsbart och kan återanvändas. Kassera det enligt lokala
återvinningsbestämmelser.
När du kasserar enheten ska du göra det i överensstämmelse med lokala regler och bestämmelser.
Batterier får absolut inte kastas i soporna eller brännas. Kassera dem enligt lokala bestämmelser för kemiskt avfall.
Denna apparat och de tillbehör som levereras med den är de som uppfyller gällande WEEE-direktiv, med
undantag av batterierna.
CAUTION:
To completely disconnect this product from the mains, disconnect the plug from the wall socket outlet.
The mains plug is used to completely interrupt the power supply to the unit and must be within easy access by the user.
VORSICHT:
Um dieses Gerät vollständig von der Stromversorgung abzutrennen, trennen Sie bitte den Netzstecker von der Wandsteckdose
ab.
Die Hauptstecker werden verwendet, um die Stromversorgung zum Gerät völlig zu unterbrechen; er muss für den Benutzer gut
und einfach zu erreichen sein.
PRECAUTION:
Pour déconnecter complètement ce produit du courant secteur, débranchez la prise de la prise murale.
La prise secteur est utilisée pour couper complètement l’alimentation de l’appareil et l’utilisateur doit pouvoir y accéder
facilement.
ATTENZIONE:
Per scollegare definitivamente questo prodotto dalla rete di alimentazione elettrica, togliere la spina dalla relativa presa.
La spina di rete viene utilizzata per interrompere completamente l’alimentazione all’unità e deve essere facilmente accessibile
all’utente.
PRECAUCIÓN:
Para desconectar completamente este producto de la alimentación eléctrica, desconecte el enchufe del enchufe de la pared.
El enchufe de la alimentación se utiliza para interrumpir por completo el suministro de alimentación a la unidad y debe de
encontrarse en un lugar al que el usuario tenga fácil acceso.
VOORZICHTIGHEID:
Om de voeding van dit product volledig te onderbreken moet de stekker uit het stopcontact worden getrokken.
De netstekker wordt gebruikt om de stroomtoevoer naar het toestel volledig te onderbreken en moet voor de gebruiker
gemakkelijk bereikbaar zijn.
FÖRSIKTIHETSMÅTT:
Koppla loss stickproppen från eluttaget för att helt skilja produkten från nätet.
Stickproppen används för att helt bryta strömförsörjningen till apparaten, och den måste vara lättillgänglig för användaren.

Erste Schritte
DEUTSCH
1
DEUTSCH
Kabelkennungen ·············································································8
Anschluss an ein Fernsehgerät ·····················································9
Digital-Anschluss an einen AV-Verstärker
mit integriertem Decoder
··························································9, 10
Anschluss an ein Gerät mit zwei Kanälen von
analogen Audio-Eingängen ·························································10
Surround-Anschluss an ein Gerät mit 5.1-Kanälen von
analogen Audio-Eingängen ·························································10
DENON LINK-Anschlüsse·····························································11
Anschluss an ein Gerät mit einem HDMI-Anschluss ··········11, 12
Digitalanschluss an ein Aufnahmegerät (MD-Recorder o. Ä.)
·····12
Anschluss des Netzkabels ···························································12
Inhalt
Erste Schritte
Wir danken Ihnen herzlich für den Kauf dieses DENON DVD-Audio-Video-/Super-Audio-CD-Players. Bitte lesen Sie sich die Bedienungsanleitung
sorgfältig durch, um sich mit dem DVD-Audio-Video-/Super-Audio-CD Player vertraut zu machen und in den Genuss der bestmöglichen
Geräteleistung zu kommen.
Bewahren Sie diese Bedienungsanleitung für ein künftiges Nachschlagen bei eventuellen Fragen oder Problemen gut auf.
Zubehör····························································································3
Vor Inbetriebnahme········································································3
Wissenswertes über Discs
Mit diesem Gerät zu verwendende Discs ·································3, 4
Halten von Discs ············································································4
Einlegen von Discs·········································································4
Vorsichtshinweise zum Einlegen von Discs···································4
Vorsichtshinweise zur Handhabung ···············································4
Vorsichtshinweise zur Lagerung von Discs····································4
Reinigung von Discs·······································································4
Infos zur Fernbedienung
Einlegen der Batterien····································································5
Betriebsbereich der Fernbedienung···············································5
Bezeichnung der teile und deren Funktionen
Vorderseite ·····················································································6
Display····························································································6
Rückseite························································································7
Fernbedienungsgerät ·····································································7
Erste Schritte
Anschlüsse
Tabelle der Anfangseinstellungen·········································13, 14
Betrieb zur Durchführung der Anfangseinstellungen···············15
Spracheinstellung·········································································16
Digitalschnittstellen-Einstellungen
HDMI RGB-Bildqualitäts-Einstellungen ········································17
HDMI-Audio··················································································17
HDMI-Lautsprechereinstellungen··········································17~19
HDMI Autoformat ········································································19
DENON LINK················································································19
Video-Einstellung
TV-Bildseitenverhältnis ·································································20
TV-Gerät························································································20
Komponenten-Videoausgang ·······················································20
AV-synchronisiert··········································································21
Versatzzeit ····················································································21
Squeeze-Modus ···········································································21
Progressive-Modus ······································································21
Horizontaler Anzeigebereich ························································22
AV1-Videoausgang········································································22
Audio-Einstellungen
Audio-Kanäle·················································································22
Digitalausgang··············································································23
Heruntermischen··········································································23
Quellenausrichtung ································································23, 24
Bass-Enhancer··············································································24
Dynamikbereich-Komprimierung··················································24
Ansichtsbeschränkungs-Einstellung
Ansichtsbeschränkungs-Stufe······················································25
Passwort ······················································································25
Anzeige des Registrierungscodes··············································· 26
Spezialeinstellungen
Player-Modus ···············································································26
Untertitel ······················································································26
Hintergrundbild·············································································26
Bildschirmschoner········································································27
Display··························································································27
Automatischer Stromversorgungs-Modus ···································27
Dia-Umschaltungszeit···································································27
Durchführung der Anfangseinstellungen
Verwendung des Pure Direct-Modus··········································28
Durchführung der Einstellungen für die Bildausgabe
über den HDMI-Anschluss
Umschaltung des Signalformats ··················································29
Umschaltung des Auflösung························································29
Einstellung der Bildqualität
Ablegen der Bildqualitäts-Einstellung im Speicher·······················30
Gamma-Korrektur·········································································31
Weitere Einstellungen
Einschalten der Stromversorgung··············································32
Einlegen von Discs········································································32
Wiedergabe von Discs··································································32
Stoppen der Wiedergabe ·····························································32
Unterbrechen der Wiedergabe·····················································33
Wissenswertes über DVD-Video-Discs·······································33
Wiedergabe von DVD-Video-Discs···············································33
Verwendung des Hauptmenüs und des DVD-Menüs··················34
Umschaltung der Audio-Sprache (Mehreren Audio-Funktion)······34
Umschaltung der Untertitel-Sprache
(Mehreren Untertitel-Funktion)·····················································34
Umschaltung des Winkels (Mehreren Winkeln-Funktion)············34
Wissenswertes über DVD-Audio-Discs·······································34
Umschaltung zwischen Gruppe und Spuren································35
Wiedergabe von Bonus-Gruppen·················································35
Auswahl von Standbildern····························································35
Wissenswertes über Super-Audio-CDs ·····································35
Einstellung des zu favorisierenden Wiedergabe-Layers bei
Super-Audio-CDs ··········································································36
Wissenswertes über Video- und Musik-CDs······························36
Wiedergabe von Discs mit Wiedergabesteuerung ······················36
Wissenswertes über Dateien im MP3- und WMA-Format ····36, 37
Wissenswertes über Dateien im DivX®-Format ·······················38
Wissenswertes über Dateien mit Standbildern ························38
Wiedergabe einer Disc mit Dateien im JPEG-Format··················38
Wiedergabe von Bild-CDs und Fujicolor-CDs·······························39
Wiederholungs- und Zufallswiedergabe von
MP3, WMA, JPEG- und DivX®-Dateien·····································40
Grundlegender Betrieb

Erste Schritte
DEUTSCH
2
DEUTSCH
Schnellvorlauf/Schnellrücklauf ···················································40
Zum Anfang von Spuren······························································40
Suche unter Verwendung der NUMBER······································40
Einzelbild-Wiedergabe
(nur bei DVD-Video-Discs und Video-CDs) ································41
Slowmotion-Wiedergabe·····························································41
Wiedergabe-Wiederholung····················································41, 42
Wiederholung eines Abschnittes zwischen zwei
bestimmten Punkte (A-B-Wiedergabe-Wiederholung)···················42
Programmierte Wiedergabe ························································42
Wiedergabe in zufälliger Reihenfolge·········································42
Betrieb unter Verwendung der On-Screen-Anzeige ···········43, 44
Markierung von Szenen, die Sie später
erneut betrachten möchten·························································44
Hinzufügen von Markierungen·····················································44
Aufrufen markierter Szenen·························································44
Zoom-Wiedergabe ········································································45
Einstellung des Video-Formats ···················································45
Einstellung der Anzeige-Helligkeit··············································45
Praktische Betriebe
Wissenswertes über die DENON LINK -Funktion······················46
AL24 Processing Plus ···································································46
Kopierschutz-Technologie····························································46
Rückstellung··················································································46
Eingetragene Warenzeichen························································46
Fehlersuche ···················································································47
Technische Daten··········································································48
Andere

DivX®
WMA
Fujicolor-CD
Bild-CD
CD-RW
(*4)
CD-R
(*4)
CD
Video-CD
(*1)
Super-Audio-CD
DVD-RW
(*2) (*3)
DVD+RW (*2)
DVD-R/DVD+R
(*2)
DVD-Vidio
(*1)
DVD-Audio
(*1)
Disc-
Format
SignalinhaltvMarkierung (Logo)
Wiederzugebende
Discs
12 cm
12 cm
Erste Schritte Erste Schritte
DEUTSCH
3
DEUTSCH
Die mit dem DVD-2930 wiederzugebenden Discs sind in der Tabelle
auf der rechten Seite aufgeführt.
Verwenden Sie keine Discs mit besonderen Formen, da diese den
Player beschädigen könnten.
HINWEIS:
•DVD-Player und DVDs weisen spezielle Regionennummern auf
(die dem jeweiligen Verkaufsland entsprechen).
Die Regionennummer der Disc muss der des Players
entsprechen; anderenfalls kann die Disc nicht wiedergegeben
lassen werden.
Für euorpäische Modelle:
Die Regionnummer für diesen DVDSpieler lautet 2.
Für Übersee- und asiatische Modelle:
Die Regionnummer für diesen DVDSpieler lautet 4.
Zubehör
Stellen Sie sicher, dass die nachfolgend aufgeführten Zubehörteile
dem Hauptgerät beiliegen:
qBedienungsanleitung ...............................................................1
wKundendienstverzeichnis .........................................................1
eNetzkabel (Kabellänge: Etwa. 1,5 m).......................................1
rFernbedienungsgerät (RC-1037) ..............................................1
tR6P/AA Batterien.....................................................................2
yAudio-Videokabel (Kabellänge: 1,5 m)......................................1
u
DENON LINK-Kabel (Kabellänge: 1,5 m)
...................................1
rt
yu
e
Vor Inbetriebnahme
Beachten Sie vor der Inbetriebnahme des Gerätes die nachfolgend
aufgeführten Hinweise:
•Transport des Gerätes.
Um sowohl Kurzschlüsse als auch eine Beschädigung der Drähte in
den Anschlusskabeln zu vermeiden, müssen vor einem Transport
des Gerätes sowohl das Netzkabel als auch alle Anschlusskabel
zwischen den einzelnen Audio-Komponenten abgetrennt sein.
•Vorsichtshinweise für die Verwendung von Mobiltelefonen.
Die Verwendung eines Mobiltelefons in der Nähe dieses Gerätes
kann zu Störungen führen. Sollte dies der Fall sein, bewegen Sie das
Mobiltelefon bitte vom Gerät weg, wenn es verwendet wird.
•Kondensation (dew).
Wenn das Gerät vom Kalten ins Warme gebracht wird oder wenn
der Raum sehr schnell aufgeheizt wird, können sich unter
Umständen kleine Wassertropfen an inneren Bauteilen bilden. In
diesem Fall kann das Gerät unter Umständen nicht richtig
funktionieren.
•Falls Kondensation auftritt.
Innerhalb einer Stunde oder weniger verdunstet das Wasser und
das Gerät funktioniert wieder wie gewöhnlich.
•Vor dem Einschalten des Netzschalters.
Vergewissern Sie sich noch einmal, dass alle Anschlüsse richtig
ausgeführt worden sind und es keinerlei Probleme mit den
Anschlusskabeln gibt. Stellen Sie den Netzschalter vor dem
Anschließen bzw. Abtrennen von Anschlusskabeln stets auf die
Standby-Position.
•Bewahren Sie diese Betriebsanleitung an einem sicheren Ort
auf.
Bewahren Sie diese Betriebsanleitung nach dem Durchlesen
zusammen mit dem Kaufbeleg an einem sicheren Ort auf.
•Strom wird auch dann an einige Stellen des Kreislaufs geliefert,
wenn die Stromversorgung mit dem Netzschalter auf den
Standby-Modus gestellt ist. Wenn Sie verreisen oder für
längere Zeit Ihr Haus verlassen, stellen Sie sicher, dass das
Netzkabel an der Steckdose ausgesteckt wird.
•Beachten Sie bitte, dass die Abbildungen in dieser
Betriebsanleitung für Erklärungszwecke vom aktuellen
Gerätemodell abweichen können.
Wissenswertes über Discs
Mit diesem Gerät zu verwendende Discs
2
Digital-Audio
+
Digital-Video
(MPEG2-Format)
8 cm
Digital-Audio
+
Digital-Video
(MPEG1-Format)
12 cm
8 cm
Digital-Audio
MP3
Digital-Bilder
(JPEG-Format)
12 cm
8 cm
V
C
Recordable
ReWritable
Digital-Bilder
(JPEG-Format) 12 cm
DVD+R
DVD+ReWritable
Digital-Audio 12 cm
Stereo
Multi-
ch
Digital-Bilder
(JPEG-Format) 12 cm
Digital-Audio 12 cm
Digital-Audio
+
Digital-Video
(MPEG4-Format)
4

Erste Schritte Erste Schritte
DEUTSCH
4
DEUTSCH
*1 : Einige DVD-Audio-Discs, DVD-Video-Discs und Video-CDs
wurden vom Software-Hersteller u. U. so konziptiert, dass sie auf
ander Art und Weise funktionieren als in dieser
Bedienungsanleitung beschrieben.
*2 : Dieser Player ist in der Lage, DVD±R/DVD±RW-Discs
wiederzugeben, die im Videoformat auf DVD-Recordern
aufgenommen wurden. Je nach Aufnahmebedingungen werden
einige Discs allerdings u. U. nicht erfasst oder nicht
ordnungsgemäß wiedergegeben (in solchen Fällen ist das Bild
oder der Ton gestört o. Ä.). Nicht finalisierte Discs können nicht
wiedergegeben lassen werden.
*3 : DVD-RW-Discs könne wiedergegeben lassen werden, wenn sie im
VR-(Video Recording)-Modus aufgenommen und finalisiert wurden.
*4 : Je nach Aufnahmebedingungen werden CD-R/CD-RW-Discs u.
U. nicht ordnungsgemäß wiedergegeben.
Die unten aufgegführten Disc können nicht wiedergegeben
lassen werden:
•Für euorpäische Modelle
DVDs mit anderen Regionnummern als “2” oder “ALL”
Für Übersee- und asiatische Modelle:
DVDs mit anderen Regionnummern als “4” oder “ALL”
•DVD-ROM/RAM (Bei DVD-ROM-Discs können Dateien im DivX
3.11, 4.x, 5.x- und 6-Format wiedergegeben lassen werden.)
•CD-ROM (Dateien im MP3- JPEG-, WMA- und DivX 3.11, 4.x, 5.x-
Format sowie 6 können wiedergegeben lassen werden.)
•VSD/CVD/SVCD
•CDV (Nur der Audio-Bereich kann wiedergegeben lassen werden.)
•CD-G (Nur die Audio-Signale können ausgegeben lassen werden.)
•Foto-CDs usw.
•Falls eine Disc eingelegt wird, die nicht wiedergegeben lassen
werden kann, oder falls die Disc verkehrt herum eingelegt wird, wird
“0h00m00s” auf dem Display des Players angezeigt.
HINWEISE:
•Drücken Sie nicht mit der Hand gegen das Disc-Fach, wenn die
Stromversorgung ausgeschaltet ist. Anderenfalls könnte das
Disc-Fach beschädigt werden.
Halten von Discs
Berühren Sie bitte nicht die
Signaloberfläche.
Einlegen von Discs
•Legen Sie die Discs mit der beschrifteten Seite nach oben weisend
ein.
•Stellen Sie sicher, dass das Disc-Fach beim Einlegen der Disc
vollständig geöffnet ist.
•Legen Sie die Discs flach ein, und zwar 12-cm-Discs in das äußere
Fach (Abbildung 1) und 8-cm-Discs in das innere Fach (Abbildung 2).
•Legen Sie 8-cm-Discs ohne Verwendung eines Adapters in das
innere Fach ein.
Vorsichtshinweise zum Einlegen von Discs
•Legen Sie immer nur eine Disc ein. Das Einlegen von zwei oder
mehr Discs kann zu einer Beschädigung des Gerätes oder zu einem
Verkratzen der Discs führen.
•Verwenden Sie keine gesprungenen oder verbogenen Discs oder
Discs, die mit Klebeband o. Ä. repariert wurden.
•Verwenden Sie keine Discs mit klebrigen Stellen von Klebeband
oder Etiketten oder auf denen sich Spuren eines entfernten
Etiketten befinden. Solche Discs könnten sich im Inneren des
Players verfangen und den Player beschädigen.
Abbildung 1
Äußeres Fach
12-cm-Discs
Abbildung 2
Inneres Fach
8-cm-Discs
Vorsichtshinweise zur Handhabung
•Achten Sie darauf, dass keinerlei Fingerabdrücke, Öl oder
Verunreinigungen auf die Discs gelangen.
•Achten Sie insbesondere darauf, dass Sie die Discs beim
Entnehmen aus ihrer Hülle nicht verkratzen.
•Verbiegen oder erhitzen Sie die Discs nicht.
•Vergrößern Sie nicht das Loch in der Mitte von Discs.
•Beschriften Sie die etikettierte (bedruckte) Seite von Discs nicht mit
Kugelschreibern, Bleistiften o. Ä. und kleben Sie keine neuen
Etikette auf die Discs.
•Wenn Discs schnell von einem kalten Ort (beispielsweise von
draußen) an einen warmen Ort gebracht werden, kann sich
Kondensation auf den Discs bilden; versuchen Sie in einem solchen
Fall aber nicht, die Discs mit einem Haartrockner o. Ä. zu trocknen.
Vorsichtshinweise zur Lagerung von Discs
•Stellen Sie sicher, dass Sie die Discs nach deren Verwendung aus
dem Gerät entnehmen.
•Stellen Sie sicher, dass Sie die Discs in ihrer Hülle aufbewahren, um
sie vor Staub, Kratzern, Verformungen o. Ä. zu schützen.
•Lagern Sie Discs nicht an einem der folgenden Orte:
1. Orte, die über einen längeren Zeitraum direktem Sonnenlicht
ausgesetzt sind
2. Staubige oder feuchte Orte
3. Orte, die Wärme von Heizgeräten o. Ä. ausgesetzt sind.
Reinigung von Discs
•Falls sich Fingerabdrücke auf den Discs befinden, wischen Sie sie
bitte ab, bevor Sie sie verwenden. Anderenfalls wird die
Klangqualität reduziert und der Klang beeinträchtigt.
•Verwenden Sie ein im Handel erhältliches Disc-Reingungsset oder
ein weiches Tuch, um die Discs zu reinigen.
Wischen Sie die betreffende Disc
vorsichtig von innen nach außen ab.
Wischen Sie die Disc auf keinen Fall
mit kreisförmigen Bewegungen ab.
HINWEIS:
•Verwenden Sie keine Schallplatten-Sprays, antistatische
Reinigungsmittel oder Benzin, Verdünner oder andere
Lösungsmittel.

Erste Schritte Erste Schritte
DEUTSCH
5
DEUTSCH
Etwa. 7 m
30°
30°
Infos zur Fernbedienung
Einlegen der Batterien
qEntfernen Sie die Abdeckung. wLegen Sie zwei Batterien der
Größe R6P/AA in der
dargestellten Richtung in das
Batteriefach ein.
eSetzen Sie die Andeckung wieder auf.
Betriebsbereich der Fernbedienung
•Zeigen Sie mit der Fernbedienung auf den Fernbedienungssensor
des Geräts.
•Die Fernbedienung kann in einer Entfernung von etwa 7 Metern und
in einem horizontalen Winkel von bis zu 30° zum Sensor verwendet
werden.
HINWEIS:
•Der Betrieb des Fernbedienungsgerätes ist möglicherweise
schwierig, wenn der Fernbedienungssensor direktem
Sonnenlicht oder starkem künstlichem Licht ausgesetzt ist.
Hinweise zu Batterien:
•Tauschen Sie die Batterien durch neue aus, falls das Gerät selbst
beim Verwenden der Fernbedienung in der unmittelbaren Nähe
des Gerätes nicht mehr bedient werden kann. (Die mitgelieferten
Batterien haben nicht die Kapazität handelsüblicher Batterien und
sind in erster Linie zur Funktionsprüfung vorgesehen.)
•Achten Sie beim Einlegen der Batterien unbedingt auf die richtige
Ausrichtung der Polaritäten. Folgen Sie den “<” und “>”-
Zeichen im Batteriefach.
•Um Beschädigungen oder ein Auslaufen von Batterieflüssigkeit
zu vermeiden:
•Verwenden Sie keine neuen und alten Batterien zusammen.
•Verwenden Sie keine verschiedenen Batterietypen gleichzeitig.
•Schließen Sie Batterien nicht kurz, zerlegen und erhitzen Sie sie
nicht und werfen Sie Batterien niemals in offenes Feuer.
•Sollte einmal Batterieflüssigkeit ausgelaufen sein, so wischen
Sie das Batteriefach sorgfältig aus und legen Sie neue Batterien
ein.
•Entnehmen Sie die Batterien aus der Fernbedienung, wenn sie
über einen längeren Zeitraum hinweg nicht verwendet wird.

Erste Schritte Erste Schritte
DEUTSCH
6
DEUTSCH
q w e rt y u i o !0 !1 !2
!5 !4 !3!6!7
PROGRESSIVE
1 A-B
AUDIO VCD
SUPER DVD
GROUP TITLE TRACK CHAP ANGLE D.MIX PROG RAND TOTAL SING REM HDCD
WMA MP3 HDMI
MPEG JPEG
L.PCMP.PCM
DIGITAL
LFE
R
SR
C
S
L
SL
q w re
tyuio!0!1!2!3!5 !4
q1:Wird während der Wiedergabe angezeigt.
3:Wird im Pause- oder Einzelbild-
Wiedergabemodus angezeigt.
wWird bei der Einstellung von “COMPONENT
VIDEO OUT” auf “PROGRESSIVE” angezeigt.
eHier werden die verschiedensten Disc-
Informationen wie beispielsweise die
verstrichene Wiedergabzeiet o. Ä. angezeigt.
rWird bei der Ausgabe von HDMI-Video- oder
Audio-Signalen angezeigt.
Blinkt, wenn der Anschluss des HDMI-
Anschlusses überprüft wird.
tHier werden die wiederzugebenden Kanäle
angezeigt.
L:Vorne links
C:Center
R:Vorne rechts
LFE : Subwoofer
SL : Linken Surround
S:Surround-Mono
SR : Surround rechts
yHier wird das wiederzugebenden Format
angezeigt.
uWird bei der Wiedergabe von HDCD-
kompatiblen Discs angezeigt.
iZeigt den Zeit-Wiedergabemodus an.
oWird während der Zufallswiedergabe
angezeigt.
!0 Wird während der programmierten
Wiedergabe angezeigt.
!1 Wird während der Möglichkeit eines
Heruntermischens der Audio-Signale
angezeigt.
!2 Wird bei der Wiedergabe von Discs mit
Mehrfach-Winkeln angezeigt.
!3 Hier wird der Typ der unterschiedlichen
Bereiche der gegenwärtig wiederzugebenden
Disc angezeigt.
!4 Wird während der Wiederholungswiedergabe
angezeigt.
!5 Hier wird der Typ der gegenwärtig
wiederzugebenden Disc angezeigt.
qNetzbetriebschalter
(ON/STANDBY) .........................................(32)
wNetzanzeige...............................................(32)
eNetzschalter (¢ON/£OFF) ..............(15, 32)
rDENON LINK-Anzeige...............................(46)
tAL24 PLUS-Anzeige..................................(46)
yDisplay
uFernbedienungssensor ...............................(5)
iSTILL/PAUSE-Taste...................................(33)
oSUPER AUDIO CD SETUP-Taste..............(36)
!0 HDMI SELECT-Taste ..................................(29)
!1 HDMI FORMAT-Taste ................................(29)
!2 Langsam-/Suche-Tasten (6, 7).......(40)
!3 Überspringen-Tasten (8, 9)............(39)
!4 STOP-Taste (2)..........................................(32)
!5 PLAY-Taste (1)..........................................(32)
!6 OPEN/CLOSE-Taste (5)............................(32)
!7 Disc-Fach......................................................(4)
Bezeichnung der teile und deren Funktionen
Vorderseite
Lesen Sie hinsichtlich der hier nicht erklärten Tasten die in den Klammern ( ) angegeben Seiten.
Display

Erste Schritte Erste Schritte
DEUTSCH
7
DEUTSCH
q
!2
w e r t y u
i!0 o!1
q5.1ch AUDIO OUT-Anschlüsse.................(10)
w2ch AUDIO OUT-Anschlüsse................(9, 10)
eVIDEO OUT-Anschluss................................(9)
rS-VIDEO OUT-Anschluss ............................(9)
tCOMPONENT VIDEO OUT-Anschlüsses ...(9)
yROOM TO ROOM IN/OUT-Buchsen
Steueranschluss für eine Systemerweiterung.
uRS-232C-Eingangs-/Ausgangsanschluss
Steueranschluss für eine Systemerweiterung.
iWechselstrom............................................(12)
oAV-1-Ausgangsanschluss ...........................(9)
!0 HDMI OUT-Anschluss ...............................(11)
!1 DENON LINK-Ausgangsanschluss...........(11)
!2 DIGITAL OUT COAXIAL/
OPTICAL-Anschlüsse ............................(9, 12)
q
!9@0
@1
@2
@3
@4
@8
@9
#1
#2
#5
#0
#4
@5
#3
@6
@7
w
e
r
t
y
u
!0
!2
!1
!3
!4
!5
!6
!7
!8
o
i
qPOWER ON/OFF-Tasten ...........................(32)
wHDMI SELECT/FORMAT-Tasten ...............(29)
eZifferntasten (0 ~ 9, +10)....................(16, 34)
rDiese Taste hat keinerlei Funktion.
tANGLE-Taste .............................................(34)
yTOP MENU-Taste ......................................(34)
uCursortasten (DDHHFFGG)............................(15)
iENTER-Taste ..............................................(15)
oMENU-Taste...............................................(34)
!0 STOP-Taste ................................................(32)
!1 STILL/PAUSE-Taste...................................(33)
!2 SKIP-Tasten..........................................(39, 40)
!3 REPEAT-Taste.............................................(37)
!4 A-B-Taste....................................................(42)
!5 RANDOM-Taste .........................................(37)
!6 MARKER-Taste ..........................................(44)
!7 SETUP-Taste ..............................................(15)
!8 PICTURE ADJUST-Taste ...........................(30)
!9 OPEN/CLOSE-Taste ..................................(32)
@0 NTSC/PAL-Taste........................................(45)
@1 SUPER AUDIO CD SETUP-Taste..............(36)
@2 PROGRAM/DIRECT-Taste .........................(42)
@3 CLEAR-Taste ..............................................(35)
@4 CALL-Taste.................................................(42)
@5 SEARCH MODE-Taste ...............................(35)
@6 AUDIO-Taste ..............................................(34)
@7 SUBTITLE-Taste.........................................(34)
@8 DISPLAY-Taste .....................................(37, 43)
@9 RETURN-Taste...........................................(19)
#0 PLAY-Taste .................................................(32)
#1 SLOW/SEARCH-Tasten.............................(40)
#2 PAGE +/– -Tasten ......................................(35)
#3 ZOOM-Taste...............................................(39)
#4 DIMMER-Taste...........................................(45)
#5 PURE DIRECT MEMORY/SELECT-Tasten...(28)
Rückseite Fernbedienungsgerät

Anschlüsse
DEUTSCH
8
DEUTSCH
Video-kabelAudiokabel
Signalrichtung
Analoge Audio-Anschlüsse
A
R
L
R
L
Stiftstecker-Kabel
Analoge Audio-Anschlüsse
B
Stiftstecker-Kabel
Koaxial-Digitalanschlüsse
C
Koaxial-Digitalkabel (75 Ω/Ohm Stiftstecker)
Digital-Anschlüsse (Optisch)
D
Optisches-Kabel
Video-Anschlüsse
F
Videokabel (75 Ω/Ohm, Stiftstecker-Kabel)
S-Video-Anschlüsse
G
S-Anschlusskabel
Komponentenvideo-Anschlüsse
H
Komponentenvideo-Kabel
Audiosignal
Videosignal OUT IN
OUT IN
Audio- und Video-Kabel
HDMI-Anschlüsse
I
HDMI-Kabel
DENON LINK-Anschlüsse
E
DENON LINK-Kabel (Inklusive)
Audio-/Videokabel (Inklusive)
Analoger Audio-/Video-Anschlüsse
J
R
L
R
L
Anschlüsse
Kabelkennungen
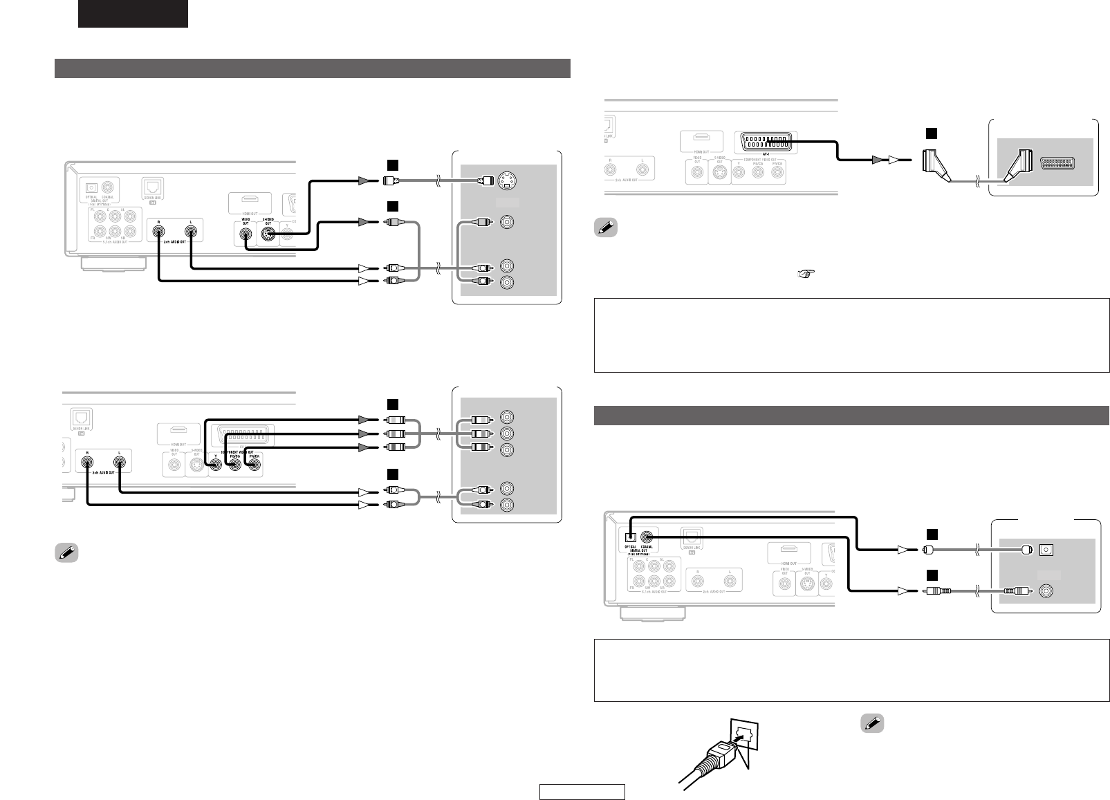
Führen Sie die Anschlüsse unter Verwendung der unten dargestellten Anschlusskabel durch.
HINWEIS:
•Schließen Sie das Netzkabel erst an, nachdem Sie alle anderen
Anschlüsse ausgeführt haben.
•Lesen Sie sich vor der Verkabelung auch die
Bedienungsanleitungen der anderen Komponenten durch.
•Achten Sie auf den richtigen Anschluß der linken und rechten
Kanäle (links an links und rechts an rechts).
•Das Durchführen von Anschlüssen bei eingeschalteter
Stromversorgung kann zu Störgeräuschen führen oder die
Lautsprecher beschädigen.
•Ein Zusammenbinden von Netzkabeln und Anschlusskabeln kann
zu einem Brummen oder Störgeräuschen führen.
•Schließen Sie nicht den PHONO-Eingangsanschluss des
Verstärkers an. Dies könnte zu einer Beschädigung führen.
•Stellen Sie den Player an einem Ort auf, an dem eine
Umgebungstemperatur von höchstens 35 °C herrscht.
21-pin SCART-Kabel
AV-1-Anschlüsse
K

Anschlüsse Anschlüsse
DEUTSCH
9
DEUTSCH
Anschluss an ein Fernsehgerät
S VIDEO
IN
R
L
AUDIO IN
VIDEO
IN
or
R
LL
R
L
J
G
R
L
AUDIO IN
COMPONENT VIDEO IN
Y
PB
PR
R
LL
R
L
A
H
¢Bei einem mit einem Video-Eingangs- oder S-Video-Eingangsanschluss
ausgestatteten Fernsehgerät
¢Bei einem mit einem Komponenten-Videoeingangs ausgestatteten
Fernsehgerät
Digital-Anschluss an einen AV-Verstärker mit integriertem Decoder
COAXIAL
IN
OPTICAL
IN
or
C
D
Bei der Wiedergabe von DVDs, die in Dolby Digital oder DTS aufgenommen wurden, wird der Dolby
Digital- oder DTS-Bitstream über den digitalen Audio-Ausgangsanschluss des DVD-2930 ausgegeben.
Durch den Anschluss des DVD-2930 an einen mit einem integrierten Dolby Digital- oder DTS-Decoder
ausgestattenen AV-Verstärker erzielen Sie einen klang, der so wirklichkeitsgetreu ist wie der in einem Kino
oder einer Konzerthalle.
Ausrichten der Formen
•Falls das an den Player anzuschließende Fernsehgerät mit Progressive Scan Video kompatibel ist,
schließen Sie bitte den Komponenten-Videoeingangsanschluss an.
•Der Progressive-Ausgang (525P/625P) des DVD-2930 ist mit dem Macrovision-Kopierschutz kompatibel.
Bei nicht mit dem DVD-2930 kompatiblen Fernsehgeräten wird das Bild u. U. beeinträchtigt. Stellen Sie
in einem solchen Fall die Option “COMPONENT VIDEO OUT” unter “VIDEO-OPTIONEN EINSTELLEN”
auf “INTERLACED”.
•Stellen Sie bei Fernsehgeräten, die nicht mit dem Progressive-Modus kompatibel sind, die Option
“COMPONENT VIDEO OUT” unter “VIDEO-OPTIONEN EINSTELLEN” auf “INTERLACED”.
•Setzen Sie bei der Verwendung eines Optisches-
Kabel (im Handel erhältlich) dessen Stecker
vollständig in der ordnungsgemäßen Richtung
ein.
HINWEIS:
•Schließen Sie die Video-Ausgang des DVD-2930 entweder direkt an das Fernsehgerät oder indirekt
über einen AV-Verstärker an. Schließen Sie es nicht über einen VCR (Video-Cassettenrekorder) an.
Einige Discs enthalten durch Kopierschutz gesperrte Signale. Falls solche Discs über einen VCR
wiedergegeben lassen werden, verursacht das Kopierschutz-System u. U. eine Störung des Bildes.
HINWEIS:
•Die Wiedergabe einer in DTS aufgenommenen DVD beim Anschluss an einen AV-Verstärker
(Decoder), der nicht DTS-kompatibel ist, könnte zu die Ohren schädigenden Störungen führen und
die Lautsprecher beschädigen.
Fernsehbildschirm
AV verstärker
Fernsehbildschirm
AV-1 IN
K
¢Bei einem mit einem AV-1-Eingangsanschluss Fernsehgerät
Fernsehbildschirm
•Um die Bildqualität zu verbessern, können Sie die Videosignal-Ausgabe von der Buchse AV-1 von
“VIDEO” auf entweder “S-VIDEO” oder “RGB” umschalten, um sie dem Typ des angeschlossenen
Fernseh gerätes optimale anzupassen ( Seite 22).
oder
oder

PCM-Ausgang
Bitstream-Ausgabe
Anschlüsse Anschlüsse
DEUTSCH
10
DEUTSCH
¢Von den digitalen Audio-Ausgangsanschlüssen des DVD-2930 ausgegebene
Audio-Signale
Audio-Aufnahmeformat
Bei “DOWN SAMPLING” als Anfangseinstellung
DVD-Audio
Lineare PCM
Video-CD MPEG1
Musik-CD 44,1 kHz / 16 Bit Linear PCM
MP3-CD
Lineare PCM
oder
Gepacktes PCM
96 kHz / 16 ~ 24 Bit
MP3 (MPEG-1 Audio Layer 3)
Keine Ausgabe *1 48 kHz / 16 Bit PCM
AUS
Mit Kopierschutz Ohne Kopierschutz EIN
Keine Ausgabe
DVD-Vidio
44,1/88,2/176,4 kHz /
16 ~ 24 Bit
48/96/192 kHz /
16 ~ 24Bit
48 kHz / 16 ~ 24 Bit PCM
96 kHz / 16 ~ 24 Bit PCM
Keine Ausgabe *2
*1 : Nur 48 kHz/16 bit-Quellen-Ausgabe
*2 : Nur 44,1 kHz/16 bit Quellen-Ausgabe
*3 : 176,4 kHz/192 kHz-Signale werden in jeweils 88,2/96 kHz-Signale konvertiert.
*4 : Bei Wiedergabe des CD-Layers Signalausgabe 44,1 kHz/16 bit linear PCM
WMA-CD WMA (Windows Media Audio)
Super-Audio-CD DSD (Direct Stream Digital)
48 kHz / 16 ~ 24 Bit
Keine Ausgabe *1
44,1/88,2 kHz / 16 ~ 24 Bit *3
48/96 kHz / 16 ~ 24Bit *3
44,1 kHz / 16 Bit PCM
48 kHz / 16 Bit PCM
32/44,1/48 kHz / 16 Bit PCM
Keine Ausgabe *4
Disc-Typ
Keine Ausgabe *4
44,1 kHz / 16 Bit PCM
32/44,1/48 kHz / 16 Bit PCM
44,1 kHz / 16 Bit PCM
Surround-Anschluss an ein Gerät mit 5.1-Kanälen von analogen Audio-
Eingängen
R
L
FRONT
R
SURROUND
L
CENTER
SUB-
WOOFER
R
L
R
L
R
LL
R
L
J
B
B
A
Die Mehrfachkanal-Audiosignale von Super-Audio-CDs und die Mehrfachkanal-Audiosignale, die im PCM-
Format gepackt wurden, können wiedergegeben lassen werden.
Anschluss an ein Gerät mit 2 Kanälen von analogen Audio-Eingängen
R
L
AUDIO IN
R
LL
R
L
J
•Bitstream:
Dies sind die Signale, die komprimiert und zu
Digital konvertiert wurden.
Je nach Decoder werden sie beispielsweise in
5.1-Kanal-Mehrfachkanal-Audiosignale decodiert.
•Lineare PCM (LPCM):
Dies sind die Audio-Signale, die ohne
Komprimierung zu Digital konvertiert wurden (Signal-
Aufnahmeformat, das für CDs verwendet wird).
Während der Aufnahme von CDs im 44,1 kHz/16
bit-Format werden DVDs beliebig im 44,1 kHz/16
bit- bis zum 192 kHz/24 bit-Format aufgenommen,
damit sie eine höhere Klangqualität liefern als
herkömmliche Musik-CDs.
•Gepackte PCM (PPCM):
Dies sind komprimierte PCM-Signale, die bei
einer Wiederherstellung der ursprünglichen
Signale eine hohe Klangqualität nahezu ohne
Klangverlust gewährleisten.
•Bei der Wiedergabe einer DVD-Quelle, die mit
Mehrfachkanal aufgenommene PCM-Signale
enthält, werden die Signale für die Ausgabe auf
zwei kanäle heruntergemischt (die “D.MIX”-
Anzeige des DVD-2930 leuchtet).
Bei Quellen, bei denen das Heruntermischen
unzulässig ist, werden nur die FL- und FR-Kanäle
ausgegeben.
•Zur Erzielung eines hochwertigen Analogsignals empfehlen wir Ihnen die Einstellung des “DIGITAL-
AUSGANG” unter “ PURE DIRECT MODUS”-Einstellung auf “ AUS” ( Seite 28). (Dadurch wird eine
Beeinträchtigung durch den digitalen Ausgangsschaltkreis minimiert.)
HINWEIS:
•Verwenden Sie beim Anschluss an ein 2-Kanal-Audio-Stereogerät die “2ch AUDIO OUT”-
Anschlüsse. Falls die “5.1ch AUDIO OUT FL/FR”-Anschlüsse verwendet werden, stellen Sie bitte die
“ AUDIO-EINSTELLUNGEN” unter “Anfangseinstellungen” auf “2CH (VSS OFF)”, “2CH (VSS ON)”
oder “2CH (VSS2 ON)” ( Seite 22). Bei mit Mehrfach-Kanal aufgenommener Software werden in
zwei Kanäle heruntergemischte Analogsignale ausgegeben. (Bei Tonquellen, bei denen das
Heruntermischen unzulässig ist, werden nur die FL- und FR-Signale ausgegeben.)
Fernsehbildschirm
AV verstärker
Audio-Aufnahmeformat
DVD-Vidio
Disc-Typ Bei “DIGITAL-AUSGANG” als Anfangseinstellung
Dolby Digital Dolby Digital-Bitstream
NORMAL PCM
DTS-BitstreamDTS
2-Kanal-PCM (48 kHz / 16 bit)
MPEG audio
2-Kanal-PCM
(48 kHz / 16 bit)

Status des Signals des
HDMI-
Ausgangsanschlusses
des DVD-2930
HDMI-Audio
Audio-AufnahmeformatDisc-Typ
Anzuschließendes Gerät HDMI-Audio-Einstellung
Anschlüsse Anschlüsse
DEUTSCH
11
DEUTSCH
DENON LINK-Anschlüsse
DENON
LINK
E
Bei Anschluss an einen DENON LINK-kompatiblen AV-Verstärker können die Mehrfachkanal-Signale von
DVD-Audio-Discs, Super-Audio-CDs o. Ä. als solche in das Digitalformat umgewandelt werden.
Anschluss an ein Gerät mit einem HDMI-Anschluss
HDMI
IN
I
Der Anschluss des DVD-2930 an ein Gerät mit einem HDMI-Anschluss unter Verwendung eines HDMI-
Kabels (separat im Handle erhältlich) ermöglicht die Digitalübertragung sowohl der digitalen Video- als
auch der Mehrfachkanal-Audiosignale.
¢
Audio-Einstellung eines mit einem HDMI-Anschluss anzuschließenden
Gerätes ( Seite 17)
2CH
MULTI
(LPCM)
MULTI
(NORMAL)
Die Mehrfachkanal-Audiosignale werden über den analogen
Audioausgang und die DENON LINK-Anschluss ausgegeben.
Heruntergemischte 2-Kanal-Audiosignale werden über den
HDMI-Ausgangsanschluss ausgegeben.
Die DTS- oder Dolby Digital-Signale können durch das
angeschlossene Fernsehgerät oder den AV-Verstärker decodiert
werden. (Die HDMI-Audio-Lautsprechereinstellung kann nicht
durchgeführt werden.)
Mehrfachkanal-Audiosignale werden über den HDMI-Anschluss
ausgegeben.
Die HDMI-Audio-Lautsprechereinstellung kann durchgeführt
werden.
Mit DTS- oder Dolby Digital-
Decodierung kompatibles Gerät
Mit 3 oder mehr
Audioeingangs-Kanälen
kompatibles Gerät (nicht DTS-
oder Dolby Digital-kompatibel)
Gerät, das nicht mit dem 2-
Kanal-Audioeingang oder nicht
mit dem Audio-Eingang
kompatibel ist
¢Bei einem Fernsehgerät, Verstärker o. Ä.
DVI-D-kompatibler
Monitor
(nicht HDCP-kompatibel)
DVI-D-kompatibler
Monitor
(HDCP-kompatibel)
HDMI-kompatibler
Monitor
¢Anschluss mit einem HDMI/DVI-D-Konvertierungskabel (Adapter)
•HDMI-Video-Streams (Videosignale) sind mit DVI-D kompatibel.
Der DVD-2930 kann mit einem DVI-D-Anschluss unter Verwendung eines HDMI/DVI-
Konvertierungskabels (Adapter) an ein Fernsehgerät angeschlossen werden, aber je nach
Kombination der Geräte wird in einigen Fällen kein Bild ausgegeben.
•Bei Verwendung eines HDMI/DVI-D-Konvertierungsadapters wird das Bild aufgrund eines
schlechten Kontaktes mit dem angeschlossenen Kabel u. U. nicht ordnungsgemäß ausgegeben.
Nur Videosignale werden
ausgegeben *
Weder Video- noch
Audiosignale werden
ausgegeben.
Sowohl Video- als auch
Audiosignale werden
ausgegeben
*Die Videosignale werden nur im RGB-Format ausgegeben.
•Eine Digital-Umwandlung bis zu 24 bit/2ch ist bei 192/176 kHz und bis zu 24 bit/6ch bei 96 kHz oder
weniger möglich.
•Stellen Sie bei Durchführung der DENON LINK-Anschlüsse sicher, dass Sie die Version des
anzuschließenden AV-Verstärkers überprüfen; führen Sie anschließend die “DENON LINK”-Einstellung unter
“Anfangseinstellungen” entsprechend durch ( Seite 19) Falls zwei DENON LINK-Anschlüsse
verschiedener Versionen angeschlossen werden, wird u. U. kein Ton oder ein Störgeräusch ausgegeben.
•Bei der Einstellung von “DENON LINK” werden heruntergemischte Audio-Signale über die analogen Audio-
Ausgangsanschlüsse des DVD-2930 (L/R, FL/FR und AV-1) ausgegeben. Stellen Sie bei Verwendung der
analogen 5.1-Kanal-Audioanschlüsse die Einstellung “DENON LINK” in den Anfangseinstellungen auf “AUS”.
•Die Lautsprecher-Einstellungen am DVD-2930 werden bei Verwendung des DENON LINK-Anschlusses
ungültig. (Nehmen Sie die Lautsprechereinstellungen am AV-Verstärker vor, an dem der DVD-2930
angeschlossen ist.)
•Beim DENON LINK 2nd Edition Anschluss werden keine Super-Audio-CD-Signale vom DENON LINK-
Anschluss ausgegeben. Bitte verwenden Sie die analogen Audioausgangs-Anschlüsse.
Fernsehbildschirm
oder AV verstärker
AV verstärker
DVD-Audio
Dolby Digital
DTS
PCM
LPCM oder PPCM
Video-CD
Musik-CD
MP3-CD
2-Kanal-PCM Mehrfach-PCM
2CH MULTI (NORMAL) Mehrfach-(LPCM)
2-Kanal-PCM Mehrfach-PCM
DVD-Video
Dolby Digital
DTS
2-Kanal-PCM
WMA-CD
Super- Audio-
CD
Mehrfach-PCM
Mehrfach-PCM
Mehrfach-PCM
MPEG Audio 2-Kanal-PCM Mehrfach-PCM Mehrfach-PCM
2-Kanal-PCM 2-Kanal-PCM 2-Kanal-PCM
2-Kanal-PCM 2-Kanal-PCM 2-Kanal-PCM
2-Kanal-PCM 2-Kanal-PCM 2-Kanal-PCM
2-Kanal-PCM 2-Kanal-PCM 2-Kanal-PCM
Keine Ausgabe Keine Ausgabe Keine Ausgabe
Keine Ausgabe Keine Ausgabe Keine Ausgabe
2-Kanal-PCM 2-Kanal-PCM 2-Kanal-PCM
Mehrfach-PCM
2-Kanal-PCM
Stereo-Bereich
Mehrfachbereich
CD-Layer

Anschlüsse Anschlüsse
DEUTSCH
12
DEUTSCH
Digitalanschluss an ein Aufnahmegerät (MD-Recorder o. Ä.)
COAXIAL
IN
OPTICAL
IN
or
C
D
Stelen Sie bei “AUDIO-EINSTELLUNGEN” den “DIGITAL-AUSGANG” auf “PCM” ( Seite 23), und
den “DOWN SAMPLING” auf “EIN” ( Seite 23).
Die Wiedergabe einer DVD ohne vorherige Durchführung der ordnungsgemäßen Einstellungen kann die
Ausgabe eines die Ohren schädigenden Störgeräusches verursachen und die Lautsprecher beschädigen.
¢Kopierschutz-System
Für die Wiedergabe von digitalen Video- und Audiosignalen von DVD-Video- und DVD-Audio-Discs
unter Verwendung von HDMI-Anschlüssen müssen sowohl der Player als auch das Fernsehgerät, der
AV-Verstärker usw. mit dem als “HDCP” (High-Bandwidth Digital Content Protection-System)
bezeichneten Kopierschutz-System kompatibel sein. HDCP ist eine Kopierschutz-Technologie, die aus
Datenverschlüsselung und einer Authentifizierung des angeschlossenen Gerätes besteht.
Der DVD-2930 ist HDCP-kompatibel.
Beim Anschluss eines Gerätes, das nicht mit HDCP-kompatibel ist, werden die Videosignale nicht
ordnungsgemäß ausgegeben. Hinsichtlich weiterer Informationen über Ihr Fernsehgerät, Ihren AV-
Verstärker usw. lesen Sie bitte die jeweilige Bedienungsanleitung.
Netzkabel
(Lieferumfang)
HINWEIS:
•Die Audio-Signale der Mehrfach- und Stereobereiche von Super-Audio-CDs werden nicht über HDMI
ausgegeben.
•DVD Audio-Discs, die durch CPPM kopiergeschützt sind, können nur mit Geräten wiedergegeben
lassen werden, die wechselseitig mit HDMI Ver. 1,1. kompatibel sind (Der DVD-2930 ist mit HDMI
Ver. 1,1 kompatibel.)
•Einige HDMI-kompatible Geräte können für die Steuerung anderer Gerät über den HDMI-Anschluss
verwendet werden, aber der DVD-2930 lässt sich nicht über den HDMI-Anschluss durch andere
Geräte steuern.
•Die Audiosignale vom HDMI-Anschluss (Abtastfrequenz, Bit-Länge usw.) werden u. U. durch das
angeschlossene Gerät begeschränkt.
•Stellen Sie die Auflösung des DVD-2930 entsprechend der Auflösung ein, die mit der des
angeschlossenen Fernsehgerätes oder Monitors kompatibel ist.
•Verwenden Sie für den Anschluss des HDMI-Anschlusses ein Kabel mit dem HDMI-Logo (HDMI-
zertifiziertes Produkt). Eine normale Wiedergabe ist u. U. nicht möglich, falls ein Kabel verwendet
wird, das nicht mit dem HDMI-Logo versehen ist (nicht HDMI-zertifiziertes Produkt).
Anschluss des Netzkabels
230 V Wechselstrom, 50 Hz
Wechselstrom-
Netzsteckdosen
HINWEIS:
•Setzen Sie die Stecker fest ein. Lose Anschlüsse können Störungen verursachen.
MD-Recorder

SeiteDer durch Sie einzustellende Punkt (* weist auf die werkseitige Einstellung hin)Beschreibung
Beschreibung SeiteDer durch Sie einzustellende Punkt (* weist auf die werkseitige Einstellung hin)
Beschreibung SeiteDer durch Sie einzustellende Punkt (* weist auf die werkseitige Einstellung hin)
22
DEUTSCH
22
DEUTSCH
Durchführung der Anfangseinstellungen
13
DIALOGE Stellen Sie die auszugebende Audio-Sprache ein. ENGLISCH* FRANZÖSISCH 16
Tabelle der Anfangseinstellungen
SPANISCH DEUTSCH ITALIENISCH SONSTIGE
ENGLISH* FRANZÖSISCH SPANISCH DEUTSCH ITALIENISCH SONSTIGE
FRANZÖSISCH SPANISCH DEUTSCH ITALIENISCH SONSTIGEUNTERTITEL Stellt die Sprache der vom Fernsehbildschirm anzuzeigenden Untertitel ein. 16
16
AUS ENGLISCH*
DISC-MENÜS Stellt die Sprache der auf der Disc aufgenommenen Menüs (Hauptmenü usw.) ein.
OSD-SPRACHE Stellt die Sprache des Anfangseinstellungs-Bildschirms und der auf dem
Fernsehbildschirm anzuzeigenden Meldungen (“Wiedergabe” usw.) ein. ENGLISH* FRANÇAIS ESPAÑOL
HDMI RGB
UMFANG 17
HDMI AUDIO-
EINSTELLUNGEN
Verwenden Sie dieses Verfahren, um den Audio-Signalausgang vom HDMI-Anschluss
einzustellen.
NORMAL* ENHANCED
HDMI
LAUTSPREC
HER SETUP
(Kann nur bei
Auswahl von
“MULTI (LPCM)”
eingestellt
werden.)
Hierdurch werden automatisch die Komponenten
und Eigenschaften der verschiedenen Kanäle
entsprechend der Kombination der verwendeten
Lautsprecher eingestellt.
Stellen Sie die Lautstärke der verschiedenen
Lautsprecher so ein, dass der von ihnen
ausgegebene Prüfton bei allen die gleiche
Lautstärke hat.
LAUTSPRECHER-
KONFIG.
PEGEL-
EINSTELLUNG
VERZÖGERUN
GSZEIT
FRONT
GROß* / KLEIN
FILTER
40 / 60 / 80* / 100 / 120Hz
TESTTON FRONT L CENTER FRONT R SURR R
ENTFERNUNG
0 ~ 18m (3.6m*)
(0 ~ 60ft (12ft*)) 0 ~ 18m (3.0m*) 0 ~ 18m
(3.6m*) EIN
HDMI AUTO
FORMAT
Verwenden Sie dieses Verfahren, um die Einstellungen für die mit der HDMI
FORMAT-Taste auf der Fernbedienung ausgewählte “AUTO”-Funktion durchzuführen.
DENON LINK
PANEL RES.* MAX RES.
AUS* 2nd 3rd
Stellen Sie den DENON LINK-Anschlussausgang entsprechend der DENON LINK-
Version des angeschlossenen AV-Verstärkers ein.
16
Verwenden Sie dieses Verfahren, um den digitalen RGB-Bildbereich (Datenbereich)-
Ausgang vom HDMI-Anschluss einzustellen.
2CH* MULTI (NORMAL) MULTI (LPCM)
AUS / AUTO /
MANUELLE 0 ~ –10dB (0dB*)
METER* / FEET
FRONT L STANDARD
Dies ist ein Parameter zur Optimierung der Zeit,
zu der der Ton von den einzelnen Lautsprechern
und vom Subwoofer entsprechend ihrer
jeweiligen Entfernung von der Hörposition
ausgegeben wird.
17, 18
18
19
19
17
TV
BILDSCHIRMFORMAT
Stellen Sie diese Option entsprechend der Bildschirm des angeschlossenen
Fernsehgerätes ein. 4:3 PS 4:3 LB 16:9*
FARBFERNSEHNORM
Stellen Sie diese Option entsprechend dem Video-Format des angeschlossenen
Fernsehgerätes ein.
NTSC-TV PAL-TV MULTINORM*
PROGRESSIVE* INTERLACED HDMI OTHERS
AUDIO / VIDEO
SYNC
Stellen Sie den Video-Ausgang zur Synchronisierung des Audio-Signals ein.
COMPONENT
VIDEO OUT
Verwenden Sie dieses Verfahren, um den Komponentenvideo-Ausgang des DVD-
2930 format einzustellen. PROGRESSIVE* INTERLACED
SQUEEZE-
MODUS
Verwenden Sie dieses Verfahren, um des Ausgangsbildes einzustellen, wenn
“16:9” unter “TV BILDSCHIRMFORMAT” ausgewählt wurde. AUS* EIN
PROGRESSIVE-
MODUS
Hierdurch wird der optimale Progressive-Modus für das wiederzugebende
Bildmaterial eingestellt. AUTO* VIDEO1 VIDEO2
PIXEL
CROPPING
Stellen Sie den horizontalen Anzeigebereich im Verhältnis zum Interlaced-Ausgang ein. AUS* EIN
20
21
21
20
21
AUTO
19
SURR L SUB
FRONT R CENTER
SURR L SURR R
SUB
20
Durchführung der Anfangseinstellungen
DEUTSCH
AV1 VIDEO-
AUSGANG
Dient zur Wahl, ob ein FBAS-, ein S-Video-Signal oder ein RGB-Signal vom Euro-AV-
Anschluß AV1 ausgegeben wird. VIDEO* S-VIDEO RGB
CENTER
GROß* / KLEIN /
(NEIN)
SURROUNDSUB
GROß* / KLEIN /
(NEIN)
0* ~ 200 msek
(Versatzzeit)
JA* / (NEIN)
Spracheinstellung
Digitalschnittstellen-Einstellungen
Video-Einstellung

SeiteDer durch Sie einzustellende Punkt (* weist auf die werkseitige Einstellung hin)Beschreibung
Beschreibung SeiteDer durch Sie einzustellende Punkt (* weist auf die werkseitige Einstellung hin)
SeiteDer durch Sie einzustellende Punkt (* weist auf die werkseitige Einstellung hin)Beschreibung
MULTI-KANAL*
DEUTSCH
DEUTSCH
Durchführung der Anfangseinstellungen Durchführung der Anfangseinstellungen
14
DIGITAL-
AUSGANG
Verwenden Sie dieses Verfahren, um das Signalformat des digitalen Audio-
Ausgangs einzustellen. NORMAL* PCM
DOWN
SAMPLING
Verwenden Sie dieses Verfahren zur Einstellung des digitalen Audio-Ausgangs für
die Wiedergabe von in linearem PCM oder gepacktem PCM aufgenommenen DVDs. AUS* EIN
SOURCE DIRECT
Verwenden Sie dieses Verfahren, um die Einstellungen für den direkten Audio-
Ausgang der Disc-Daten ohne Einstellung der “LAUTSPRECHER SETUP” unter
“LAUTSPRECHER” durchzuführen.
AUS* 50kHz 100kHz
BASS
ENHANCER
Hierdurch wird der Subwoofer-Ausgang für die Wiedergabe von 2-Kanal- oder
anderen Quellen ohne LFE-Signale eingestellt. AUS* EIN
AUS* EIN
DYNAMIKKOMP
RESSION
Verwenden Sie dieses Verfahren, um den Dynamikbereich der Ausgangssignale für
die Wiedergabe von in Dolby Digital aufgenommenen DVDs einzustellen.
LAUTSPRECHER
Stellen Sie den Audio-Ausgang ein.
LAUTSPRECHER
SETUP
Hierdurch werden automatisch die Komponenten
und Eigenschaften der verschiedenen Kanäle
entsprechend der Kombination der verwendeten
Lautsprecher eingestellt.
Stellen Sie die Lautstärke der verschiedenen
Lautsprecher so ein, dass der von ihnen
ausgegebene Prüfton bei allen die gleiche
Lautstärke aufweist.
LAUTSPRECHER-
KONFIG.
PEGEL-
EINSTELLUNG
VERZÖGERUN
GSZEIT
FRONT
GROß* / KLEIN
FILTER
40 / 60 / 80* / 100 / 120Hz
TESTTON
ENTFERNUNG
0 ~ 18m (3.6m*)
(0 ~ 60ft (12ft*)) 0 ~ 18m (3.0m*) 0 ~ 18m
(3.6m*) EIN
AUS / AUTO /
MANUELLE 0 ~ –10dB (0dB*)
METER* / FEET
FRONT L STANDARD
Dies ist ein Parameter zur Optimierung der Zeit,
zu der der Ton von den einzelnen Lautsprechern
und vom Subwoofer entsprechend ihrer
jeweiligen Entfernung von der Hörposition
ausgegeben wird.
22
22
22
22
SW+10dB
AUS* / EIN
24
24
23, 24
23
23
EINSTUFEN
Zur Sperre der Wiedergabe von nur für Erwachsene vorgesehenen DVDs kann ein
Passwort eingestellt werden, damit Kinder oder Unbefugte dieses DVDs nicht
betrachten können.
0
(SPERRT
ALLE)
1234567
8
(KEIN
LIMIT)*
DERZ.
KENNWORT
Verwenden Sie dieses Verfahren, um das unter “EINSTUFEN” eingestellte Passwort
zu ändern.
REGISTRIERUNG
Verwenden Sie dieses Verfahren, um sich den Registrierungscode für ein Ausleihen
oder Kaufen von Video-Dateien im DivX®VOD-Format unter Verwendung von
DivX®VOD (Video On Demand) anzeigen zu lassen.
CODE ZEIGEN
PLAYER-MODUS Stellen Sie den Wiedergabemodus für die Wiedergabe der auf DVD-Audio-Discs
aufgenommenen DVD-Video-Inhalte ein. AUDIO* VIDEO
BILDUNTERSCHRIFT
Verwenden Sie dieses Verfahren zur Einstellung einer Ausgabe von Untertitel-
Signalen unter Verwendung eines Untertitel-Decoders (im Handel erhältlich). AUS* EIN
HINTERGRUND
Verwenden Sie dieses Verfahren zur Einstellung des auf dem Fernsehbildschirm
anzuzeigenden Bildes, wenn sich das Gerät im Stopp-Modus befindet oder bei der
Wiedergabe von CDs.
MOTIV* SCHWARZ GRAU BLAU
BILDSCHIRMSC
HONER
Die Bildschirmschoner-Funktion schützt den Fernsehbildschirm vor einem
Einbrennen. AUS* EIN
DISPLAY Wenn die Anzeige mit der Pure Direct- oder Dimmer-Funktion ausgeschaltet wird,
können Sie sich für etwa 2 Sekunden eine Beschreibung des Betriebs anzeigen lassen. AUS* EIN
AUTO.
ABSCHALTUNG
Mit dieser Funktion wird die Stromversorgung des Players automatisch in den Standby-
Modus eingestellt, wenn der Player für etwa 30 Minuten im Stopp-Modus belassen wird. AUS* EIN
DIASHOW
Verwenden Sie dieses Verfahren, um die Zeit einzustellen, nach der bei der
Wiedergabe von Standbildern das Standbild (im JPEG-Format) umgeschaltet
werden soll.
5 ~ 15 sek (5 sek*)
ÄNDERN
25
25
26
27
26
26
26
27
27
27
FRONT R CENTER SURR L SURR R SUB
2CH (VSS OFF) 2CH (VSS1 ON) 2CH (VSS2 ON)
CENTER
GROß* / KLEIN /
NEIN
SURROUNDSUB
GROß* / KLEIN /
NEIN
FRONT L CENTER FRONT R SURR R SURR L SUB
JA* / NEIN
Audio-Einstellungen
Spezialeinstellungen
Ansichtsbeschränkungs-
Einstellung

DEUTSCH
DEUTSCH
Durchführung der Anfangseinstellungen Durchführung der Anfangseinstellungen
15
4
5
Verwenden Sie [DD HH], um den einzustellenden Punkt
auszuwählen, und drücken Sie anschließend
[ENTER].
6
Verwenden Sie [DD HH]erneut, um den einzustellenden
Punkt auszuwählen, und drücken Sie anschließend
[ENTER].
7
Drücken Sie, sobald die Einstellungen abgeschlossen
sind, [SETUP].
8
<POWER>
[
ENTER
]
[
RETURN
]
[
D
H
F
G
]
[NUMBER (0~9)]
[HDMI FORMAT]
[
SETUP
]
Stellen Sie sicher, dass sämtliche Anschlüsse
ordnungsgemäß durchgeführt wurden.
Verwenden Sie [FF GG], um den einzustellenden Punkt
auszuwählen.
Führen Sie vor dem Start der Wiedergabe die Anfangseinstellungen
entsprechend den Umgebungsbedingungen durch.
1
Drücken Sie [SETUP].
•Nun wird der Anfangseinstellungs-Bildschirm angezeigt.
4
5
¢ON: Nun leuchtet die Netzanzeige grün.
£OFF: Nun erlischt die Netzanzeige.
Schalten Sie die Stromversorgung des Fernsehgerätes
ein und aktivieren Sie den Videoeingang, damit das
Bild des DVD-2930 sichtbar wird.
2
Drücken Sie <POWER>.
36
7
Symbol
Zu ändernder Punkt
Einzustellender Punkt
Betrieb zur Durchführung der Anfangseinstellungen
•Die Anfangseinstellungen werden im Speicher abgelegt und bleiben
wirksam, bis sie geändert werden, und das selbst beim Ausschalten
der Stromversorgung.
•Einige der Punkte können während der Wiedergabe einer Disc
geändert werden.
Info zur Bezeichnung der Tasten in diesem Abschnitt
<>: Tasten am Hauptgerät
[]: Tasten auf der Fernbedienung
Nur Bezeichnung der Taste :
Tasten am Hauptgerät und auf der Fernbedienung

SpracheageCodeSpracheCodeSpracheCodeSpracheCode
DEUTSCH
DEUTSCH
Durchführung der Anfangseinstellungen Durchführung der Anfangseinstellungen
16
¢Sprachencode-Liste
Verwenden Sie [DD HH], um den einzustellenden Punkt
auszuwählen, und drücken Sie anschließend
[ENTER].
1
DIALOGE:
Stellen Sie die auszugebende Audio-Sprache ein.
UNTERTITEL:
Stellt die Sprache der vom Fernsehbildschirm anzuzeigenden
Untertitel ein.
DISC-MENÜS:
Stellt die Sprache der auf der Disc aufgenommenen Menüs
(Hauptmenü usw.) ein.
OSD-SPRACHE:
Stellt die Sprache des Anfangseinstellungs-Bildschirms und der auf
dem Fernsehbildschirm anzuzeigenden Meldungen (“Wiedergabe”
usw.) ein.
Verwenden Sie [DD HH], um die einzustellende Sprache
auszuwählen, und drücken Sie anschließend
[ENTER].
2
1
5271
5347
5350
5358
5360
5367
5447
5455
5464
5467
5471
5547
5551
5557
5560
5565
5566
5569
5647
5655
5669
5747
5757
5758
5759
5760
5761
5765
5767
5771
5847
5860
5861
5866
Afar
Abchasisch
Afrikaans
Amharisch
Arabisch
Assamesisch
Aymara
Aserbaidschanisch
Baschkiri
Weißrussisch
Bulgarisch
Biharisch
Bislama
Bengali; Bangla
Tibetanisch
Bretonisch
Katalanisch
Korsisch
Tschechisch
Walisisch
Dänisch
Deutsch
Bhutanisch
Griechisch
Englisch
Esperanto
Spanisch
Estländisch
Baskisch
Persisch
Finnisch
Fidschi
Färöisch
Französisch
4747
4748
4752
4759
4764
4765
4771
4772
4847
4851
4853
4854
4855
4860
4861
4864
4947
4961
4965
4971
5047
5051
5072
5158
5160
5161
5165
5166
5167
5247
5255
5256
5261
5264
6558
6559
6560
6561
6563
6564
6565
6566
6567
6568
6569
6647
6651
6653
6654
6655
6657
6658
6660
6661
6664
6665
6666
6669
6757
6764
6772
6855
6861
6961
7054
7161
7254
7267
Lettländisch; Lettisch
Malagassisch
Maori
Mazedonisch
Malayalam
Mongolisch
Moldawisch
Marathi
Malayisch
Maltesisch
Burmesisch
Nauru
Nepalesischi
Holländisch
Norwegisch
Okzitan
Oromo
Oriya
Pandschabi
Polnisch
Pashto; Pushto
Portugiesisch
Quechua
Rätoromanisch
Kirundi
Rumänisch
Russisch
Kinyarwanda
Sanskrit
Sindhi
Sangho
Serbo-Kroatisch
Singalesisch
Slowakisch
5868
5953
5955
5957
5958
5960
5961
5964
5965
5966
5971
6047
6051
6058
6061
6149
6159
6164
6247
6258
6265
6266
6367
6459
6460
6461
6467
6469
6547
6550
6553
6554
6555
6557
Friesisch
Irisch
Schottisch (Gälisch)
Galizisch
Guarani
Gujarati
Haussa
Hindi
Kroatisch
Ungarisch
Armenisch
Interlingua
Interlingue
Inupiak
Indonesisch
Isländisch
Italienisch
Hebräisch
Japanisch
Jiddisch
Javanesisch
Georgisch
Kasachisch
Grönländisch
Kambodschanisch
Kannada
Koreanisch
Kaschmiri
Kurdisch
Kirgisisch
Latein
Lingala
Laotisch
Litauisch
Slowenisch
Samoanisch
Shona
Somalisch
Albanisch
Serbisch
Siswati
Sesotho
Sudanesisch
Schwedisch
Suaheli
Tamil
Telugu
Tadschikisch
Thai
Tigrinya
Turkmenisch
Tagalog
Setswana
Tongan
Türkisch
Tsongan
Tatarisch
Twi
Ukrainisch
Urdu
Usbekisch
Vietnamesisch
Volapuk
Wolof
Xhosa
Yor uba
Chinesisch
Zulu
Spracheinstellung ( )
•Sehen Sie sich bei der Auswahl von “SONSTIGE” bitte das
“Sprachencode-Liste” an und verwenden Sie [NUMBER] (0 ~ 9) um
die Codenummer einzugeben.
•Wenn Sie sich keine Untertitel anzeigen lassen möchten, wählen Sie
bitte die Option “AUS” unter “UNTERTITEL”. Bei einigen Discs ist
ein Ausschalten der Untertitel nicht möglich.
(Wählen Sie unter “ENGLISCH” die Option “UNTERTITEL” aus.)
Verwenden Sie [FF GG], um “ ” auszuwählen.

DEUTSCH
DEUTSCH
Durchführung der Anfangseinstellungen Durchführung der Anfangseinstellungen
17
Verwenden Sie [DD HH], um den einzustellenden Punkt
auszuwählen, und drücken Sie anschließend
[ENTER].
2
Verwenden Sie [DD HH], um “HDMI RGB UMFANG”
auszuwählen, und drücken Sie anschließend
[ENTER].
1
NORMAL (werkseitig):
Ausgabe als “16 (schwarz)” bis “235 (weiß)”.
Verwenden Sie dieses Verfahren, um den digitalen RGB-Bildbereich
(Datenbereich)-Ausgang vom HDMI-Anschluss einzustellen.
ENHANCED:
Ausgabe als “0 (schwarz)” bis “246 (weiß)”.
Je nach dem von Ihnen verwendeten Fernsehgerät scheinen die
schwarzen Farben bei Verwendung der HDMI-Anschlüsse u. U.
hervorzustechen. Sollte dies der Falls ein, stellen Sie bitte die
Option “ENHANCED” ein.
1
Verwenden Sie dieses Verfahren, um den Audio-Signalausgang vom
HDMI-Anschluss einzustellen.
Verwenden Sie [DD HH], um den einzustellenden Punkt
auszuwählen, und drücken Sie anschließend
[ENTER].
2
Verwenden Sie [DD HH], um “HDMI AUDIO-
EINSTELLUNGEN” auszuwählen, und drücken Sie
anschließend [ENTER].
1
2CH (werkseitig):
Nun werden lineare 2-Kanal-PCM-Audiosignale ausgegeben.
MULTI (NORMAL):
Nun werden Mehrfachkanal (5.1)-Audiosignale ausgegeben.
Ausgangssignal
•Dolby Digital-/DTS-Discs:
Nun werden Bitstream-Signale ausgegeben.
•Lineare PCM/gepackte PCM-Discs:
Nun werden lineare PCM-Signale ausgegeben.
MULTI (LPCM):
Nun werden Mehrfachkanal (5.1)-Audiosignale ausgegeben.
Es ist auch möglich, die Einstellungen “LAUTSPRECHER-KONFIG.”,
“PEGEL-EINSTELLUNG” und “VERZÖGERUNGSZEIT” einzustellen
(Seit 17~19).
Ausgangssignal
•Dolby Digital-/DTS-Discs:
PCM-Signalausgang für den decodierten Bereich
•Lineare PCM/gepackte PCM-Discss:
Nun werden lineare PCM-Signale ausgegeben.d
1
2
Verwenden Sie [DD HH], um den Lautsprecher
auszuwählen, und drücken Sie anschließend [ENTER].
3
Verwenden Sie [DD HH], um “MULTI (LPCM)”
auszuwählen, und drücken Sie anschließend [ENTER].
1
GROß (werkseitig), KLEIN:
Wählen Sie die Option “GROß” aus, wenn Sie große Lautsprecher
mit einer starken Niedrigfrequenz-Wiedergabefähigkeit
angeschlossen haben, und die Option “KLEIN” beim Anschluss
kleiner Lautsprecher, die keinen starken Bass-Klang liefern.
FILTER:
Bei auf “KLEIN” eingestellten Lautsprechern wird der Klang mit einer
Frequenz unterhalb der Überschneidungsfrequenz abgeschnitten.
Dieser abgeschnittene Bass-Klang wird vom Subwoofer oder von
einem auf “GROß” eingestellten Lautsprecher ausgegeben.
•40, 60, 80 (werkseitig), 100, 120Hz:
Treffen Sie Ihre Auswahl entsprechend der Niedrigfrequenz-
Wiedergabefähigkeit des jeweils angeschlossenen Lautsprechers.
Verwenden Sie [DD HH], um
“LAUTSPRECHER-
KONFIG.”
auszuwählen, und drücken Sie
anschließend [ENTER].
2
HDMI LAUTSPRECHER SETUP:
Bei der HDMI-Lautsprecher-Einstellung ist die Auswahl von “NEIN”
nicht möglich.
Wählen Sie unter “HDMI AUDIO-EINSTELLUNGEN” die Option “MULTI
(LPCM)”. Nun wird der “HDMI LAUTSPRECHER SETUP” "-Bildschirm
angezeigt. Führen Sie die Einstellungen “LAUTSPRECHER-KONFIG.”,
“PEGEL-EINSTELLUNG” und “VERZÖGERUNGSZEIT”durch.
¢Lautsprecher-Einstellungen
Hierdurch werden automatisch die Komponenten und Eigenschaften
der verschiedenen Kanäle entsprechend der Kombination der
verwendeten Lautsprecher eingestellt.
Verwenden Sie [DD HH], um den Lautsprechertyp
auszuwählen, und drücken Sie anschließend [ENTER].
4
HDMI RGB-Bildqualitäts-Einstellungen
•Dies hat keinerlei Auswirkungen, wenn die Video-Einstellung des
HDMI-Anschlusses auf “YCbCr” eingestellt wurde ( Seite 29).
HDMI-Audio HDMI-Lautsprechereinstellungen
2
Digitalschnittstellen-Einstellungen ( )
Verwenden Sie [FF GG], um “ ” auszuwählen.

DEUTSCH
DEUTSCH
Durchführung der Anfangseinstellungen Durchführung der Anfangseinstellungen
18
1
2
3
Verwenden Sie [DD HH], um Option “TESTTON”
auszuwählen, verwenden Sie [FF GG]erneut, um
Einstellungen durchzuführen, und drücken Sie
anschließend [ENTER].
2
AUS:
Es werden keine Prüftöne ausgegeben.
Verwenden Sie im HDMI-Lautsprecher-
Einstellbildschirm [DD HH], um Option “PEGEL-
EINSTELLUNG” auszuwählen, und drücken Sie
anschließend [ENTER].
1
Bei der Auswahl von “AUTO”:
Verwenden Sie [FF GG]zur Einstellung der Lautstärke.
•Die Lautstärke kann innerhalb eines Bereiches zwischen 0 und
–10 dB eingestellt werden.
•Die Prüftöne werden automatisch in der unten dargestellten
Reihenfolge ausgegeben.
3
-1
AUTO:
Stellen Sie die jeweilige Lautstärke während der Ausgabe der
automatisch von den verschiedenen Lautsprechern auszugebenden
Prüftöne ein.
MANUELLE:
Schalten Sie während der Einstellung der Lautstärke den
Lautsprecher, von dem der Prüfton ausgegeben wird, manuell um.
Bei der Auswahl von “MANUELLE” :
Verwenden Sie [DD HH], um den Lautsprecher
auszuwählen, verwenden Sie [FF GG]zur Einstellung
der Lautstärke, und drücken Sie anschließend
[ENTER].
3
-2
¢Kanalpegel
Stellen Sie die Lautstärke der verschiedenen Lautsprecher so ein,
dass der von ihnen ausgegebene Prüfton bei allen die gleiche
Lautstärke hat.
1
2
3
-1
3
-2
4
Die Anzeige variiert
je nach
angeschlossenem
Lautsprecher
•Rückkehr zum Einstellbildschirm:
Drücken Sie [RETURN].
•Rückkehr zum Einstellbildschirm:
Drücken Sie [RETURN].
FRONT L FRONT R
SUB SURR L SURR R
CENTER

DENON LINK-EinstellungDENON LINK-Version des AV-Verstärkers
DEUTSCH
DEUTSCH
Durchführung der Anfangseinstellungen Durchführung der Anfangseinstellungen
19
Verwenden Sie [DD HH], um “ENTFERNUNG”
einzustellen, verwenden Sie [FF GG]zur Einstellung
von“METER” oder “FEET”.
2
Verwenden Sie im HDMI-Lautsprecher-
Einstellbildschirm [DD HH], um Option
“VERZÖGERUNGSZEIT” auszuwählen, und drücken
Sie anschließend [ENTER].
1
Verwenden Sie [DD HH], um den Lautsprecher
auszuwählen, und verwenden Sie anschließend [FF GG]
zur Einstellung der Entfernung.
•Die Entfernung kann innerhalb eines Bereiches zwischen 0
und 18 Metern (0 und 60 Fuß) eingestellt werden.
Wenn Sie “STANDARD” auswählen und [ENTER] drücken,
werden die Einstellungen der Verzögerungszeit auf die
werkseitigen Werte zurückgestellt.
3
¢Verzögerungszeit
Dies ist ein Parameter zur Optimierung der Zeit, zu der der Ton von
den einzelnen Lautsprechern und vom Subwoofer entsprechend ihrer
jeweiligen Entfernung von der Hörposition ausgegeben wird.
Verwenden Sie [DD HH], um den einzustellenden Punkt
auszuwählen, und drücken Sie anschließend
[ENTER].
2
Verwenden Sie [DD HH], um “HDMI AUTO FORMAT”
auszuwählen, und drücken Sie anschließend
[ENTER].
1
PANEL RES. (werkseitig):
Die Anzahl der Pixel des angeschlossenen HDMI-Gerätes wird
erfasst und die HDMI-Ausgangsauflösung automatisch ausgewählt.
Verwenden Sie dieses Verfahren, um die Einstellungen für die mit
[HDMI FORMAT] ausgewählte “AUTO”-Funktion durchzuführen (
Seite 29).
MAX RES.:
Die maximale Auflösung, die am angeschlossenen HDMI-Geräte
eingegeben werden kann, wird erfasst und die HDMI-
Ausgangsauflösung automatisch ausgewählt.
1
2
Verwenden Sie [DD HH], um den einzustellenden Punkt
auszuwählen, und drücken Sie anschließend
[ENTER].
2
Verwenden Sie [DD HH], um “DENON LINK”
auszuwählen, und drücken Sie anschließend
[ENTER].
1
AUS (werkseitig):
Über den DENON LINK-Anschluss werden keine digitalen Audio-
Signale ausgegeben.
Wählen Sie diese Option, wenn Sie den DENON LINK-Anschluss
nicht anschließen.
Stellen Sie den DENON LINK-Anschlussausgang entsprechend der
DENON LINK-Version des angeschlossenen AV-Verstärkers ein.
2nd:
Die Signale werden im DENON LINK 2nd Edition-Format
ausgegeben.
Die folgenden digitalen Audio-Signale können übertragen werden:
DVD-Audio-, DVD-Video-, Musik-CD- und Video-CD-Signale
3rd:
Die Signale werden im DENON LINK 3rd Edition-Format
ausgegeben.
Die folgenden digitalen Audio-Signale können übertragen werden:
Super-Audio-CD-, DVD-Audio-, DVD-Video, Musik-CD- und Video-CD-
Signale
1
2
2nd Edition
(Neben dem Anschluss ist “S.E.” aufgeführt.) “2nd”
3rd Edition
(Neben dem Anschluss ist “3rd” aufgeführt.) “3rd” (oder 2nd)
1
2
3
HDMI Autoformat
DENON LINK
•Stellen Sie den Unterschied zwischen der Entfernung der einzelnen
Lautsprecher auf nicht mehr als 4,5 Meter (15 Fuß) ein.
•Rückkehr zum Einstellbildschirm:
Drücken Sie [RETURN].
•Die DENON LINK-Einstellung in Bezug auf die DENON LINK-Version
des angeschlossenen AV-Verstärkers ist unten aufgeführt.

DEUTSCH
DEUTSCH
Durchführung der Anfangseinstellungen Durchführung der Anfangseinstellungen
20
Verwenden Sie [DD HH], um den einzustellenden Punkt
auszuwählen, und drücken Sie anschließend
[ENTER].
2
Verwenden Sie [DD HH], um “TV
BILDSCHIRMFORMAT” auszuwählen, und
drücken Sie anschließend [ENTER].
1
4:3 PS:
Wählen Sie diese Option, wenn das vertikal-horizontale
Bildseitenverhältnis des Bildschirms bei 4:3 liegt.
Im Breitbild-Format aufgenommene Software wird im Pan- und
Scan-Modus wiedergegeben (wobei die linke und rechte Seite des
Bildschirms abgeschnitten wird). Software, für die Pan und Scan
nicht bestimmt wurde, wird allerdings im Letterbox-Modus
wiedergegeben (mit schwarzen Rändern oben und unten am
Bildschirm).
Stellen Sie diese Option entsprechend der Bildschirm des
angeschlossenen Fernsehgerätes ein.
4:3 LB:
Wählen Sie diese Option, wenn das vertikal-horizontale
Bildseitenverhältnis des Bildschirms bei 4:3 liegt.
Im Breitbild-Format aufgenommene Software wird im Letterbox-
Modus wiedergegeben.
16:9 (werkseitig):
Wählen Sie diese Option, wenn ein Breitbild-Fernsehgerät
angeschlossen wurde.
Im Breitbild-Format aufgenommene Software wird über den
gesamten Bildschirm hinweg wiedergegeben.
1
Verwenden Sie [DD HH], um den einzustellenden Punkt
auszuwählen, und drücken Sie anschließend
[ENTER].
2
Verwenden Sie [DD HH], um “FARBFERNSEHNORM”
auszuwählen, und drücken Sie anschließend
[ENTER].
1
NTSC-TV:
Wählen Sie diese Option, wenn es sich beim angeschlossenen
Fernsehgerät um ein NTSC-Gerät handelt.
Stellen Sie diese Option entsprechend dem Video-Format des
angeschlossenen Fernsehgerätes ein.
PAL-TV:
Wählen Sie diese Option, wenn es sich beim angeschlossenen
Fernsehgerät um ein PAL-Gerät handelt.
MULTINORM (werkseitig):
Wählen Sie diese Option, wenn es sich beim angeschlossenen
Fernsehgerät sowohl um ein NTSC- als auch um ein PAL-Gerät
handelt.
1
2
Verwenden Sie [DD HH], um den einzustellenden Punkt
auszuwählen, und drücken Sie anschließend
[ENTER].
2
Verwenden Sie [DD HH], um “COMPONENT VIDEO
OUT” auszuwählen, und drücken Sie anschließend
[ENTER].
1
PROGRESSIVE (werkseitig):
Stellt das Progressive-Format ein.
In diesem Format kommt es zu weniger Flimmern als im Interlaced-
Format.
Verwenden Sie dieses Verfahren, um den Komponentenvideo-
Ausgang des DVD-2930 format einzustellen.
INTERLACED:
Stellt das Interlaced-Format ein.
1
2
TV-Bildseitenverhältnis
TV-Gerät Komponenten-Videoausgang
•Das Bild wird nicht ordnungsgemäß angezeigt, wenn ein Video-
Format eingestellt wird, das nicht dem des angeschlossenen
Fernsehgerätes entspricht.
•Wenn Videosignale vom HDMI-Anschluss ausgegeben werden, sind
die Videosignale, die von den Komponenten-Videoanschlüssen
ausgegeben werden, verflochten.
2
Video-Einstellung ( )
Verwenden Sie [FF GG], um “ ” auszuwählen.

DEUTSCH
DEUTSCH
Durchführung der Anfangseinstellungen Durchführung der Anfangseinstellungen
21
Verwenden Sie [DD HH], um den einzustellenden Punkt
auszuwählen, und drücken Sie anschließend
[ENTER].
2
PROGRESSIVE (werkseitig):
Synchronisiert den Klang mit dem Progressive-Modus.
INTERLACED:
Synchronisiert den Klang mit dem Interlaced-Modus.
HDMI:
Synchronisiert den Klang mit dem HDMI-Modus.
OTHERS:
Wählen Sie diese Option, wenn Sie gleichzeitig Progressive-,
Interlaced- und HDMI-Bilder betrachten möchten.
Die Audio-Signale werden für die jeweiligen Bilder auf ein optimales
Timing eingestellt. (Sie werden nicht synchronisiert.)
Stellen Sie zur Synchronisierung der Audio-Signale etwas
anderes als “OTHERS” ein.
1
2
Bei Einstellung von “AUDIO/VIDEO SYNC” erfolgt eine Umschaltung
zum “versatzzeit”-Einstellbildschirm.
Verwenden Sie [DD HH]zur Einstellung, und drücken Sie
anschließend di [ENTER].
•Die Zeit kann innerhalb eines Bereiches zwischen 0 und 200 msec.
eingestellt werden.
Verwenden Sie [DD HH], um “AUDIO/VIDEO SYNC”
auszuwählen, und drücken Sie anschließend
[ENTER].
1
Stellen Sie den Video-Ausgang zur Synchronisierung des Audio-
Signals ein.
1
2
Verwenden Sie [DD HH], um den einzustellenden Punkt
auszuwählen, und drücken Sie anschließend
[ENTER].
2
Verwenden Sie [DD HH], um “SQUEEZE-MODUS”
auszuwählen, und drücken Sie anschließend
[ENTER].
1
Verwenden Sie dieses Verfahren, um des Ausgangsbildes
einzustellen, wenn “16:9” unter “TV BILDSCHIRMFORMAT”
ausgewählt wurde ( Seite 20).
AUS (werkseitig):
Das Bild wird nun über den gesamten 16:9-Fernsehbildschirm
angezeigt, und das unabhängig von der ursprünglichen Bildgröße.
Verwenden Sie [DD HH], um den einzustellenden Punkt
auszuwählen, und drücken Sie anschließend
[ENTER].
2
Verwenden Sie [DD HH], um “PROGRESSIVE-
MODUS” auszuwählen, und drücken Sie
anschließend [ENTER].
1
AUTO (werkseitig):
Die Materialart (Film oder Video) der Disc wird automatisch erfasst
und der Modus dem entsprechend automatisch ausgewählt.
Hierdurch wird der optimale Progressive-Modus für das
wiederzugebende Bildmaterial eingestellt.
VIDEO1:
Dieser Modus eignet sich für die Wiedergabe von Discs mit Video-
Material.
VIDEO2:
Dieser Modus eignet sich für die Wiedergabe von Discs mit Video-
Material und 30-Einzelbild-Filmmaterial.
EIN:
Das Bild wird nun in der Mitte des 16:9-Fernsehbildschirms mit
einem Bildseitenverhältnis von 4:3 angezeigt, und das unabhängig
von der ursprünglichen Bildgröße.
AV-synchronisiert Versatzzeit
Squeeze-Modus
Progressive-Modus
•Dies hat keinerlei Auswirkungen bei Interlaced-Videoausgängen.
AUTO:
Bei der Wiedergabe von 4:3-Bildern wird das Bild in der Mitte des
16:9-Fernsehbildschirms mit einem Bildseitenverhältnis von 4:3
angezeigt.
1
2

DEUTSCH
DEUTSCH
Durchführung der Anfangseinstellungen Durchführung der Anfangseinstellungen
22
Verwenden Sie [DD HH], um den einzustellenden Punkt
auszuwählen, und drücken Sie anschließend
[ENTER].
2
Verwenden Sie [DD HH], um “PIXEL CROPPING”
auszuwählen, und drücken Sie anschließend
[ENTER].
1
AUS (werkseitig):
Wählen Sie diese Option, wenn ein im Handel erhältliches
herkömmliches Fernsehgerät angeschlossen wurde.
Stellen Sie den horizontalen Anzeigebereich im Verhältnis zum
Interlaced-Ausgang ein.
EIN:
Wählen Sie diese Option, wenn ein professioneller Monitor
angeschlossen und die Bild-Synchronisierung gestört ist.
2Verwenden Sie [DD HH], um den einzustellenden Punkt
auszuwählen, und drücken Sie anschließend
[ENTER].
Verwenden Sie [DD HH], um “LAUTSPRECHER”
auszuwählen, und drücken Sie anschließend
[ENTER].
1
MULTI-KANAL (werkseitig):
Wählen Sie diese Option bei der Verwendung von 3 oder mehr
Lautsprechern. Die Einstellbildschirme “LAUTSPRECHER-KONFIG.”,
“PEGEL-EINSTELLUNG” und “VERZÖGERUNGSZEIT” werden angezeigt.
Stellen Sie den Audio-Ausgang ein.
2CH (VSS OFF):
Wählen Sie diese Option bei der Verwendung von 2 Lautsprechern
und eines Dolby Pro Logic-Decoders (Dolby Pro Logic-kompatibler
Verstärker).
2CH (VSS1 ON):
Diese Einstellung gewährleistet einen natürlichen Surround-Effekt in
einem System mit 2 angeschlossenen Lautsprechern.
1
Horizontaler Anzeigebereich
Audio-Kanäle
•Das Verfahren zur Durchführung der Einstellungen
“LAUTSPRECHER-KONFIG.”, “PEGEL-EINSTELLUNG” und
“VERZÖGERUNGSZEIT” entspricht dem der Auswahl von “MULTI
(LPCM)” unter “HDMI AUDIO-EINSTELLUNGEN” ( Seite 17).
•Bei der Auswahl von “EIN” für die Option “SW+10dB” unter
“PEGEL-EINSTELLUNG” kann die Lautstärke des vom Subwoofer
auszugebenden Tons um 10 dB höher eingestellt werden.
2CH (VSS2 ON):
Diese Einstellungen gewährleisten einen stärkeren Surround-Effekt
in einem System mit 2 angeschlossenen Lautsprechern als bei
VSS1.
2
Audio-Einstellungen ( )
Verwenden Sie [FF GG], um “ ” auszuwählen.
¢Wissenswertes über V.S.S. (Virtual Surround Sound)
•Durch Verwendung der V.S.S.-Funktion kommen Sie selbst bei nur
2 angeschlossenen Lautsprechern (links und rechts) in den Genuss
des Surround-Effektes.
•Diese Funktion ist nur bei in Dolby Digital, DTS, MPEG oder LPCM
aufgenommenen DVDs mit 2 oder mehr Kanälen wirksam.
•Bei einigen Discs fällt die Wirkung u. U. schwach aus oder es wird
überhaupt keine Wirkung erzielt.
•Sollte dies der Falls ein, stellen Sie die V.S.S.-Funktion bitte auf
“AUS”.
•Brechen Sie die übrigen Surround-Funktionen (beispielsweise den
Surround-Modus des Fernsehgerätes) bei Verwendung dieser
Funktion ab.
•Der Effekt fällt stärker aus, wenn die Entfernung der Hörposition
etwa 3 bis 4 mal so groß ist wie der Abstand zwischen den
vorderen Lautsprechern (oder der seitlichen Breite des
Fernsehgerätes bei Verwendung der Fernsehgerät-Lautsprecher).
Verwenden Sie [DD HH], um den einzustellenden Punkt
auszuwählen, und drücken Sie anschließend
[ENTER].
2
Verwenden Sie [DD HH], um “AV1 VIDEO-AUSGANG
(SCART)” auszuwählen, und drücken Sie
anschließend [ENTER].
1
VIDEO (werkseitig):
Ein FBAS-Videosignal wird vom AV1 auschluss.
Dient zur Wahl, ob ein FBAS-, ein S-Video-Signal oder ein RGB-Signal
vom AV1 auschluss wird.
S-VIDEO:
Ein S-Video-Signal wird vom AV1 auschluss.
AV1-Videoausgang
RGB:
Ein RGB-Signal wird vom AV1 auschluss.
1
2
1
2

DEUTSCH
DEUTSCH
Durchführung der Anfangseinstellungen Durchführung der Anfangseinstellungen
23
Verwenden Sie [DD HH], um den einzustellenden Punkt
auszuwählen, und drücken Sie anschließend
[ENTER].
2
Verwenden Sie [DD HH], um “DIGITAL-AUSGANG”
auszuwählen, und drücken Sie anschließend
[ENTER].
1
NORMAL (werkseitig):
Wählen Sie diese Option, wenn ein AV-Verstärker mit integriertem
Dolby Digital- oder DTS-Decoder am digitalen Audio-
Ausgangsanschluss des DVD-2930 angeschlossen ist.
Bei der Wiedergabe von in Dolby Digital oder DTS aufgenommenen
Discs werden die entsprechenden Bitstream-Signale ausgegeben.
Verwenden Sie dieses Verfahren, um das Signalformat des digitalen
Audio-Ausgangs einzustellen.
PCM:
Bei der Wiedergabe von in Dolby Digital oder DTS aufgenommenen
Discs werden die Signale vor der Ausgabe in 48 kHz/16 bit PCM (2-
Kanal) konvertiert.
1
2
Verwenden Sie [DD HH], um den einzustellenden Punkt
auszuwählen, und drücken Sie anschließend
[ENTER].
2
Verwenden Sie [DD HH], um “DOWN SAMPLING”
auszuwählen, und drücken Sie anschließend
[ENTER].
1
AUS (werkseitig):
Bei in linearem PCM oder gepacktem PCM aufgenommenen DVDs
ohne Kopierschutz werden 2-Kanal-Audiosignale von bis zu 96 kHz
ohne Konvertierung als lineare PCM-Signale ausgegeben. (192 kHz-
und 176,4 kHz-Signale werden jeweils in 96 kHz- und 88,2 kHz-
Signale konvertiert.)
EIN:
Lineare PCM- oder gepackte PCM-Signale werden für die Ausgabe
in 48 kHz- oder weniger konvertiert.
Stellen Sie diese Option auf “EIN”, wenn Sie einen
Digitalanschluss an einen AV-Verstärker verwenden, der nicht mit
Abtastfrequenzen von 192 kHz, 176,4 kHz, 96 kHz und 88,2 kHz
kompatibel ist.
1
2
Digitalausgang
Verwenden Sie dieses Verfahren zur Einstellung des digitalen Audio-
Ausgangs für die Wiedergabe von in linearem PCM oder gepacktem
PCM aufgenommenen DVDs.
Heruntermischen
•Bei DVDs, die Mehrfachkanal-PCM-Signale enthalten werden die
Signale in 2-kanäle heruntergemischt und im Digitalformat
ausgegeben. (Bei Quellen, bei denen das Heruntermischen
unzulässig ist, werden nur die FL- und FR-Kanäle ausgegeben.)
•Bei der Wiedergabe von linearen PCM- oder gepackten PCM-DVDs
mit Kopierschutz ist eine digitale Ausgabe von Quellen mit 48
kHz/16 bit oder mehr aufgrund der Bestimmungen durch den
jeweiligen Urheberrechtsinhaber nicht möglich.
Stellen Sie entweder “EIN”, DENON LINK oder verwenden Sie analoge
Anschlüsse, um solche Quellen wiedergeben zu lassen ( Seite 9, 10).
•Bei der Wiedergabe von in linearem PCM oder gepacktem PCM
aufgenommenen Discs werden die Signale unabhängig von dieser
Einstellung im PCM-Format ausgegeben.
Verwenden Sie [DD HH], um den einzustellenden Punkt
auszuwählen, und drücken Sie anschließend
[ENTER].
2
Verwenden Sie [DD HH], um “SOURCE DIRECT”
auszuwählen, und drücken Sie anschließend
[ENTER].
1
AUS (werkseitig):
Wählen Sie diese Option, wenn Sie eine Wiedergabe unter
Verwendung der Einstellungen “LAUTSPRECHER SETUP” und
“BASS ENHANCER” durchführen.
Verwenden Sie dieses Verfahren, um die Einstellungen für den
direkten Audio-Ausgang der Disc-Daten ohne Einstellung der
“LAUTSPRECHER SETUP” unter “LAUTSPRECHER” durchzuführen.
Durch die Durchführung dieser Einstellung kommen Sie in den vollen
Genuss einer über den gesamten Frequenzbereich reichende
Wiedergabe sämtlicher Kanäle, wie für DTS empfohlen. (Beachten Sie
bitte, dass diese Einstellung die Lautstärke des Subwoofers um 5 dB
oder 15 dB bei Super-Audio-CDs erhöht.)
Durch diese Einstellung kommen Sie zudem in den Genuss einer über
den gesamten Frequenzbereich reichenden Wiedergabe sämtlicher
Kanäle von 6-Kanal-DVD-Audio-Quellen.
1
50kHz, 100kHz:
Bei der Wiedergabe von Super-Audio-CDs werden über diesen
jeweiligen Frequenzen liegende Frequenzen abgeschnitten.
Stellen Sie bei Verwendung eines mit hohen Frequenzen
kompatiblen Verstärkers die Option “100 kHz” ein.
2
Quellenausrichtung

DEUTSCH
DEUTSCH
Durchführung der Anfangseinstellungen Durchführung der Anfangseinstellungen
24
Verwenden Sie [DD HH], um den einzustellenden Punkt
auszuwählen, und drücken Sie anschließend
[ENTER].
2
Verwenden Sie [DD HH], um “BASS ENHANCER”
auszuwählen, und drücken Sie anschließend
[ENTER].
1
AUS (werkseitig):
Vom Subwoofer wird kein Ton ausgegeben.
Hierdurch wird der Subwoofer-Ausgang für die Wiedergabe von 2-
Kanal- oder anderen Quellen ohne LFE-Signale eingestellt.
EIN:
Vom Subwoofer wird ein Ton ausgegeben.
Stellen Sie “SUB” unter “LAUTSPRECHER-KONFIG.” auf “JA”.
1
2
Verwenden Sie [DD HH], um den einzustellenden Punkt
auszuwählen, und drücken Sie anschließend
[ENTER].
2
Verwenden Sie [DD HH], um
“DYNAMIKKOMPRESSION” auszuwählen, und
drücken Sie anschließend [ENTER].
1
AUS (werkseitig):
Der Ton wird mit dem Standard-Dynamikbereich wiedergegeben.
EIN:
Wählen Sie diese Option, um selbst bei geringer Lautstärke einen
kraftvollen Klang zu erzielen.
Diese Einstellung eignet sich für die Verwendung bei Nacht und
niedriger Lautstärke.
1
2
Bass-Enhancer
Verwenden Sie dieses Verfahren, um den Dynamikbereich der
Ausgangssignale für die Wiedergabe von in Dolby Digital
aufgenommenen DVDs einzustellen.
Dynamikbereich-Komprimierung
•Überprüfen Sie bei der Einstellung von “100 kHz” zuerst den
Bereich des angeschlossenen Verstärkers und der angeschlossenen
Lautsprecher, um eine Beschädigung der angeschlossenen Geräte
zu vermeiden.
•Stellen Sie bei der Einstellung von “50 kHz” oder “100 kHz”
sämtliche Lautsprecher-Größen auf “Groß” und den Subwoofer auf
“JA”. Führen Sie die analogen Anschlüsse durch, wenn Sie DVD-
Audio-Discs wiedergeben lassen möchten.
•Die Einstellungen “PEGEL-EINSTELLUNG” und
“VERZÖGERUNGSZEIT” bleiben auch bei der Einstellung von “50
kHz” oder “100 kHz” wirksam.
•Diese Einstellung wird nur bei analogen Ausgängen wirksam.
•Diese Einstellung wird wirksam, wenn die Option “SOURCE
DIRECT” auf “50kHz” oder “100kHz” gestellt wurde.
•Dynamikbereich:
Hierbei handelt es sich um das Verhältnis zwischen dem sanftesten
Ton, der ohne eine Beeinträchtigung durch die durch das Gerät
erzeugten Geräusche wiedergegeben lassen werden kann, und dem
lautesten Ton, der ohne ein Aufbrechen des Klangs erzeugt werden
kann.

DEUTSCH
DEUTSCH
Durchführung der Anfangseinstellungen Durchführung der Anfangseinstellungen
25
Verwenden Sie [DD HH], um den einzustellenden Punkt
auszuwählen, und drücken Sie anschließend
[ENTER].
2
Verwenden Sie [DD HH], um “EINSTUFEN”
auszuwählen, und drücken Sie anschließend
[ENTER].
1
0 (SPERRT ALLE):
Dadurch wird die Wiedergabe sämtlicher DVDs gesperrt.
1:
Dadurch wird die Wiedergabe von für Erwachsene vorgesehenen
und herkömmlicher DVDs gesperrt.
Wählen Sie diese Option, wenn nur DVDs für Kinder wiedergegeben
lassen werden sollen.
2 ~ 7:
Dadurch wird die Wiedergabe von für Erwachsene vorgesehenen
DVDs gesperrt.
Wählen Sie diese Option, wenn sowohl DVDs für Kinder als auch
herkömmliche DVDs wiedergegeben lassen werden sollen.
8 (KEIN LIMIT) (werkseitig):
Mit dieser Einstellung können sämtliche DVDs wiedergegeben
lassen werden.
Verwenden Sie [NUMBER]] (0 ~ 9), um ein Passwort
(4-stellig) einzugeben, und drücken Sie anschließend
[ENTER].
Die Standard-Einstellung für das Passwort lautet “0000”.
3
1
Verwenden Sie die
[NUMBER] (0 ~ 9)
,
um Passworte (4-
stellig) einzugeben (Passwort →neues Passwort →
neues Passwort (erneute Eingabe)), und drücken Sie
anschließend [ENTER]
.
Verwenden Sie [DD HH], um das “DERZ.
KENNWORT” auszuwählen, und [GG]für Auswahl
von “ÄNDERN”, und drücken Sie anschließend
[ENTER].
2
1
2
Verwenden Sie dieses Verfahren, um das unter “EINSTUFEN”
eingestellte Passwort zu ändern.
2
3
Zur Sperre der Wiedergabe von nur für Erwachsene vorgesehenen
DVDs kann ein Passwort eingestellt werden, damit Kinder oder
Unbefugte dieses DVDs nicht betrachten können.
Ansichtsbeschränkungs-Stufe
•Falls eine Disc eine Ansichtsbeschränkungs-Stufe aufweist, wird der
Passwort-Eingabebildschirm angezeigt.
•Falls eine Disc keine Ansichtsbeschränkungs-Stufe aufweist, kann
die Ansicht nicht gesperrt werden.
Passwort
1
•Achten Sie darauf, dass Sie das Passwort nicht vergessen.
Stellen Sie das Passwort anderenfalls auf das werkseitig
eingestellte Passwort zurück ( Seite 46).
Ansichtsbeschränkungs-Einstellung ( )
Verwenden Sie [FF GG], um “ ” auszuwählen.

DEUTSCH
DEUTSCH
Durchführung der Anfangseinstellungen Durchführung der Anfangseinstellungen
26
1
Verwenden Sie [DD HH]zur Auswahl des
Wiedergabemodus, und drücken Sie anschließend
[ENTER].
2
Verwenden Sie [DD HH], um “PLAYER-MODUS”
auszuwählen, und drücken Sie anschließend
[ENTER].
1
AUDIO (werkseitig):
DVD-Audio-Discs werden als solche wiedergegeben.
VIDEO:
Die auf DVD-Audio-Discs enthaltenen DVD-Video-Inhalte werden
wiedergegeben.
Verwenden Sie [DD HH], um den einzustellenden Punkt
auszuwählen, und drücken Sie anschließend
[ENTER].
2
Verwenden Sie [DD HH], um “BILDUNTERSCHRIFT”
auszuwählen, und drücken Sie anschließend
[ENTER].
1
AUS (werkseitig), EIN:
Wählen Sie die Option “AUS”, wenn Sie sich keine Untertitel auf dem
Bildschirm anzeigen lassen möchten; wählen Sie die Option “EIN”,
wenn Untertitel angezeigt werden lassen sollen.
1
2
2
Verwenden Sie [DD HH], um den einzustellenden Punkt
auszuwählen, und drücken Sie anschließend
[ENTER].
2
Verwenden Sie [DD HH], um “HINTERGRUND”
auszuwählen, und drücken Sie anschließend
[ENTER].
1
MOTIV (werkseitig), SCHWARZ, GRAU, BLAU:
Stellen Sie das Hintergrundbild auf “MOTIV”, “SCHWARZ”,
“GRAU” oder “BLAU” ein.
1
2
1
2
•Hinsichtlich weiterer Einzelheiten besuchen Sie bitte URL:
http://www.divx.com/vod.
Stellen Sie den Wiedergabemodus für die Wiedergabe der auf DVD-
Audio-Discs aufgenommenen DVD-Video-Inhalte ein.
Player-Modus
Verwenden Sie dieses Verfahren zur Einstellung einer Ausgabe von
Untertitel-Signalen unter Verwendung eines Untertitel-Decoders (im
Handel erhältlich).
Untertitel
•Zur Anzeige von Untertiteln ist ein Untertitel-Decoder erforderlich.
•Bei DVDs mit Untertitel-Signale wird die “ ”, “ ” -oder
“” -Markierung angezeigt.
Verwenden Sie dieses Verfahren zur Einstellung des auf dem
Fernsehbildschirm anzuzeigenden Bildes, wenn sich das Gerät im
Stopp-Modus befindet oder bei der Wiedergabe von CDs, usw.
Hintergrundbild
Spezialeinstellungen ( )
Verwenden Sie [FF GG], um “ ” auszuwählen.
Verwenden Sie
[GG]
, um
“CODE ZEIGEN”
auszuwählen, und drücken Sie anschließend
[ENTER]
.
•Nun wird der 8-stellige Registrierungscode angezeigt.
2
Verwenden Sie [DD HH], um das “REGISTRIERUNG”
auszuwählen.
1
Verwenden Sie dieses Verfahren, um sich den Registrierungscode für
ein Ausleihen oder Kaufen von Video-Dateien im DivX®VOD-Format
unter Verwendung von DivX®VOD (Video On Demand) anzeigen zu
lassen.
Anzeige des Registrierungscodes

DEUTSCH
DEUTSCH
Durchführung der Anfangseinstellungen Durchführung der Anfangseinstellungen
27
Verwenden Sie [DD HH], um den einzustellenden Punkt
auszuwählen, und drücken Sie anschließend
[ENTER].
2
Verwenden Sie [DD HH], um
“BILDSCHIRMSCHONER ” auszuwählen, und
drücken Sie anschließend [ENTER].
1
AUS (werkseitig):
Bei Einstellung dieser Option arbeitet die Bildschirmschoner-
Funktion nicht.
EIN:
Bei Einstellung dieser Funktion wird die Bildschirmschoner-Funktion
etwa 5 Minuten nach Aktivierung des Stopp- oder Pause-Modus
aktiviert.
Verwenden Sie [DD HH], um den einzustellenden Punkt
auszuwählen, und drücken Sie anschließend
[ENTER].
2
Verwenden Sie [DD HH], um “DISPLAY” auszuwählen,
und drücken Sie anschließend [ENTER].
1
AUS (werkseitig), EIN:
Stellen Sie die Option “AUS” ein, wenn Sie nicht möchten, dass die
Anzeige leuchtet; stellen Sie die Option “EIN” ein, wenn die
Anzeige leuchten soll.
1
1
2
2
Verwenden Sie [DD HH], um den einzustellenden Punkt
auszuwählen, und drücken Sie anschließend
[ENTER].
2
Verwenden Sie [DD HH], um “AUTO.
ABSCHALTUNG” auszuwählen, und drücken Sie
anschließend [ENTER].
1
AUS (werkseitig), EIN:
Wählen Sie die Option “AUS”, wenn Sie nicht möchten, dass die
Stromversorgung automatisch in den Standby-Modus einstellt wird;
wählen Sie die Option“EIN”, wenn der Standby-Modus automatisch
eingestellt werden soll.
1
Verwenden Sie [DD HH], um die einzustellende Zeit
auszuwählen, und drücken Sie anschließend [ENTER].
2
Verwenden Sie [DD HH], um “DIASHOW”
auszuwählen, und drücken Sie anschließend
[ENTER].
1
5 (werkseitig) ~ 15 SEK:
Nun wird das Standbild nach der ausgewählten Zeit umgeschaltet.
1
2
2
Die Bildschirmschoner-Funktion schützt den Fernsehbildschirm vor
einem Einbrennen.
Bildschirmschoner
Wenn die Anzeige mit der Pure Direct- oder Dimmer-Funktion
ausgeschaltet wird, können Sie sich für etwa 2 Sekunden eine
Beschreibung des Betriebs anzeigen lassen.
Display
Mit dieser Funktion wird die Stromversorgung des Players
automatisch in den Standby-Modus eingestellt, wenn der Player für
etwa 30 Minuten im Stopp-Modus belassen wird.
Automatischer Stromversorgungs-Modus
Verwenden Sie dieses Verfahren, um die Zeit einzustellen, nach der
bei der Wiedergabe von Standbildern das Standbild (im JPEG-Format)
umgeschaltet werden soll.
Dia-Umschaltungszeit

DEUTSCH
DEUTSCH
28
Weitere Einstellungen
[
ENTER
]
[
PURE DIRECT
SELECT]
[
D
H
]
[
PURE DIRECT
MEMORY]
Weitere Einstellungen
Drücken Sie im Stopp-Modus [PURE DIRECT
MEMORY].
•Nun wird der Pure Direct-Speicherbildschirm angezeigt.
1
Verwenden Sie [DD HH], um “MODUS1” oder
“MODUS 2” auszuwählen, und drücken Sie
anschließend [ENTER].
2
Verwenden Sie [DDHH], um den einzustellenden Punkt
auszuwählen, drücken Sie [ENTER], und verwenden Sie
anschließend erneut [DDHH], um die Einstellung
durchzuführen.
3
Drücken Sie [PURE DIRECT MEMORY].
•Die Einstellungen werden unter “MODUS1” oder “MODUS2”
gespeichert.
4
Verwendung des Pure Direct-Modus
Verwenden Sie diese Funktion, um die Ausgabe von Video-Signale o. Ä.
zu stoppen und nur die analogen Audio-Signale ausgeben zu lassen, um
einen hochwertigen Klang zu erzielen.
DIGITAL-AUSGANG:
•EIN (werkseitig), AUS:
Wählen Sie, ob Signale über die digitalen Audio-
Ausgangsanschlüsse ausgegeben lassen werden sollen oder nicht.
Der digitale DENON LINK-Ausgangsschaltkreis funktioniert nicht.
VIDEO-AUSGANG:
•EIN (werkseitig), AUS:
Wählen Sie, ob Video-Signale ausgegeben lassen werden sollen
oder nicht.
DISPLAY:
•EIN (werkseitig), AUS:
Wählen Sie, ob die Anzeige des DVD-2930 leuchten soll oder nicht.
Drücken Sie [PURE DIRECT SELECT] und wählen Sie
den Einstellmodus aus.
•Nun wird der Modus auf der Anzeige eingeblendet.
5
NORMAL:
Nun werden sämtliche Signale ausgegeben.
MODUS1:
Die Player funktioniert entsprechend den unter “MODUS1”
gespeicherten Einstellungen.
MODUS2:
Die Player funktioniert entsprechend den unter “MODUS2”
gespeicherten Einstellungen.
ALL OFF:
Nun werden nur analoge Audio-Signale ausgegeben.
2
3
Info zur Bezeichnung der Tasten in diesem Abschnitt
<>: Tasten am Hauptgerät
[]: Tasten auf der Fernbedienung
Nur Bezeichnung der Taste :
Tasten am Hauptgerät und auf der Fernbedienung
•Bei HDMI-Anschlüssen werden keine Video- oder Audio-Signale von
den HDMI-Anschlüssen ausgegeben, wenn die Option “VIDEO-
AUSGANG” unter Schritt 3auf “AUS” eingestellt oder wenn der
“ALL OFF”-Modus unter Schritt 5ausgewählt wurde.

DEUTSCH
DEUTSCH
Weitere Einstellungen Weitere Einstellungen
29
HDMI
SELECT
HDMI
FORMAT
[
D
H
F
G
]
[
PICTURE
ADJUST]
[
ENTER
]
HDMI SELECT
HDMI FORMAT
Durchführung der Einstellungen für die
Bildausgabe über den HDMI-Anschluss
Umschaltung des Signalformats
Drücken Sie HDMI SELECT und wählen Sie den
Einstellmodus aus.
•Nun wird der Modus auf der Anzeige eingeblendet.
HDMI OFF (werkseitig):
Über den HDMI-Anschluss werden keine Video- oder Audio-Signale
ausgegeben.
YCbCr:
Nun werden Video-Signale im Komponentenformat und Audio-
Signale über den HDMI-Anschluss ausgegeben.
RGB:
Nun werden Video-Signale im RGB-Format und Audio-Signale über
den HDMI-Anschluss ausgegeben.
PC RES.:
Nun werden Video-Signale im RGB-Format mit einer Auflösung für
die Verwendung mit Computern sowie Audio-Signale über den
HDMI-Anschluss ausgegeben.
Der Ausgang wird unabhängig von einer Wiedergabe der Disc im
NTSC- oder PAL-Format auf 60 Hz eingestellt.
Stellen Sie die Option “YCbCr” oder “RGB” , ein, falls das an den
HDMI-Anschluss angeschlossene Fernsehgerät oder der daran
angeschlossene Monitor nicht mit der Computer-Auflösung
kompatibel ist.
•Selbst wenn das an den HDMI-Anschluss angeschlossene
Fernsehgerät oder der daran angeschlossene Monitor mit der
Computer-Auflösung kompatibel ist, wird das Bild u. U. gestört.
•Wenn Videosignale vom HDMI-Anschluss ausgegeben werden, sind
die Videosignale, die von den Komponenten-Videoanschlüssen
ausgegeben werden, verflochten.
Drücken Sie HDMI FORMAT wählen Sie den Modus aus.
•Nun wird der Modus auf der Anzeige eingeblendet.
Umschaltung des Auflösung
¢Bei Einstellung des Signalformats auf “YCbCr”
oder “RGB”
AUTO:
Die Leistung des an den HDMI-Anschluss angeschlossenen HDMI-
Gerätes wird automatisch erfasst, und die maximal auszugebende
Auflösung für die Pixel-Anzahl seiner Anzeige oder die maximale
Auflösung wird ausgegeben.
Die Ausgangsauflösung wird bei “HDMI AUTO FORMAT” unter
“Digitalschnittstellen-Einstellungen” eingestellt ( Seite 19).
480/576i, 480/576P (werkseitig), 720P, 1080i, 1080P:
Das Video-Signal vom HDMI-Anschluss wird für die Ausgabe in die
ausgewählte Auflösung konvertiert.
Der bei der Auswahl von “480/576i” auszugebende
Videoausgang erfolgt mit 480i bei NTSC und mit 576i bei PAL.
Der bei der Auswahl von “480/576P” auszugebende Video-
Ausgang erfolgt mit 480P bei NTSC und mit 576P bei PAL.
•Die Auflösung von “YCbCr” und “RGB” ist die gleiche.
¢Bei Einstellung des Signalformats auf “PC RES".
Drücken Sie HDMI FORMAT wählen Sie den Modus aus.
•Wählen Sie die Video-Auflösung des über den HDMI-Anschluss
auszugebenden Ausgangs.
•Nun wird der Modus auf der Anzeige eingeblendet.
VGA (werkseitig):
Das Signal wird in eine Auflösung von 640 x 480 (60 Hz) konvertiert.
XGA:
Das Signal wird in eine Auflösung von 1024 x 768 (60 Hz) konvertiert.
WXGA:
Das Signal wird in eine Auflösung von 1280 x 768 (60 Hz) konvertiert.
SXGA:
Das Signal wird in eine Auflösung von 1280 x 1024 (60 Hz) konvertiert.
Info zur Bezeichnung der Tasten in diesem Abschnitt
<>: Tasten am Hauptgerät
[]: Tasten auf der Fernbedienung
Nur Bezeichnung der Taste :
Tasten am Hauptgerät und auf der Fernbedienung

Beschreibung
Punkt
Punkt Einstellbereich
(Standardwert)
Beschreibung
DEUTSCH
DEUTSCH
–6 ~ +6 (0)
ON/OFF (OFF)
Adjust 4 Feineinstellung der Helligkeit des Bildes
16 ~ 235
(G0=24/G1=32/G2=48
/G3=64/G4=80/G5=96
/G6=128/G7=160/
G8=192/G9=224)
Adjust 3
Weitere Einstellungen Weitere Einstellungen
30
Einstellung der Bildqualität
Ablegen der Bildqualitäts-Einstellung im
Speicher
Drücken Sie [PICTURE ADJUST].
Verwenden Sie [FFGG], um eine der
Speicherpositionen “M1” bis “M5” auszuwählen,
und drücken Sie anschließend [ENTER].
1
2
Verwenden Sie [FFGG], um eine der Einstellungen von
“Adjust 1” bis “Adjust 4” auszuwählen.
Hinsichtlich der Anweisungen zur Durchführung der “Adjust 4”,
lesen Sie bitte den Abschnitt “Gamma-Korrektur” ( Seite 31).
3
Drücken Sie die [HH],verwenden Sie [FFGG]aerneut, um
den einzustellenden Punkt auszuwählen, verwenden
Sie [DDHH]zur Einstellung, und drücken Sie
anschließend die [ENTER].
•Die Einstellungen werden unter der jeweiligen
Speicherposition abgelegt.
4
Verwenden Sie dieses Verfahren, um die von Ihnen durchgeführten
Bildqualitäts-Einstellungen entsprechend Ihren Vorlieben unter den
Speicherpositionen 1 bis 5 abzulegen.
1
2
3
4
¢Verlassen des Bildqualitäts-Einstellmodus:
Drücken Sie erneut [PICTURE ADJUST].
Bei der Auswahl von
"M1"
Bei der Auswahl
von ”Adjust 2”
Bei der Auswahl von “KONTRAST“
¢Verzeichnis der Bildqualitäts-Einstellmodi
0 ~ +12 (0)
–6 ~ +6 (0)
–6 ~ +6 (0)
–6 ~ +6 (0)
–5 ~ +5 (0)
–5 ~ +5 (0)
–6 ~ +6 (0)
0 ~ +11 (0)
0 ~ +3 (0)
0 IRE/7,5 IRE (0)
–7 ~ +7 (0)
–7 ~ +7 (0)
Adjust 1
Adjust 2
KONTRAST
HELLIGKEIT
SCHÄRFE (mittlerer Bereich)
SCHÄRFE (hoher Bereich)
FARBE (Farbton)
WEISSPEGEL
SCHWARZPEGEL
CHROMA LEVEL
ENHANCER
DNR (Digitale Störgeräusch-Reduktion)
MPEG NR (MPEG Noise Reduction)
SETUP-PEGEL
H-POSITION (horizontale Richtung)
V-POSITION (vertikale Richtung)
G0 ~ G9 (Gamma-Korrektur)
Stellt den Unterschied zwischen den hellen und dunklen
Bereichen des Bildes ein.
Stellt die Helligkeit des Bildes ein.
Stellt die Schärfe des Bildes für den mittleren
Frequenzbereich ein. ( 1)
Stellt die Schärfe des Bildes für den hohen Frequenzbereich
ein. ( 2)
Stellen die Balance zwischen Grün und Rot ein. ( 3)
Stellt den Weißpegel ein.
Stellt den Schwarzespegel ein. ( 2)
Stellt die Farbdichte ein.
Verstärkt die Konturen des Bildes ( 2)
Reduziert den Gesamt-Störungspegel des Bildes.
Reduziert die Störung der Konturen von Buchstaben und
anderer entsprechender Bereiche.
Korrigiert eine unnatürliche Wirkung schwarzer Farben.
Stellt die linke/rechte Position ein. ( 2)
Stellt die obere/untere Position ein. ( 2)
1: Dies hat keinerlei Auswirkungen auf den HDMI-Ausgang.
2: Dies hat eine Auswirkung auf den Progressive- und HDMI-Ausgang.
3: Dies hat keinerlei Auswirkung auf den Interlaced-Ausgang des Komponenten-
Ausgangs.
¢Speicher-Einstellverzeichnis der Bildqualitäts-Einstellung
STD
M1
M2
M3
M4
M5
STANDARD
SPEICHER1
SPEICHER2
SPEICHER3
SPEICHER4
SPEICHER5
werkseitig (Standardwert)
Die Bildqualitäts-Einstellungen können
unter “Adjust 1” bis “Adjust 4”
gespeichert werden.

DEUTSCH
DEUTSCH
Weitere Einstellungen Weitere Einstellungen
31
[
D
H
F
G
]
[
ENTER
]
Gamma-Korrektur
Führen Sie diese Einstellungen unter Verwendung der Zifferntabellen
oder Diagramme durch.
Einstellung unter Verwendung der Zifferntabellen:
Drücken Sie unter “Adjust 4”, [HH].
Einstellung unter Verwendung der Diagramme:
Drücken Sie unter “Adjust 4”, [ENTER].
Verwenden Sie [FFGG], um den einzustellenden Punkt
auszuwählen, verwenden Sie [DDHH] zur Einstellung
des Helligkeitspegels, und drücken Sie anschließend
[ENTER].
•Die Einstellungen werden unter der jeweiligen Speicherposition
abgelegt.
Eine Einstellung des Pegels des ausgewählten Punktes auf einen
Wert, der nicht mit denen der benachbarten Punkte
übereinstimmt, ist nicht möglich.
(Wenn beispielsweise G3 auf 64 und G5 auf 96 eingestellt
wurde, kann G4 auf 64 oder weniger oder 96 oder höher
eingestellt werden.)
1
2
(Zifferntabelle)
(Diagramm)
¢Rückstellung auf den Standardwert:
Drücken Sie [CLEAR].
Bezug:
Horizontal-Achse:Helligkeitspegel der auf die Disc aufgenommenen
Bilder
Vertikal-Achse: Helligkeitspegel der Bilder bei der Ausgabe
über den DVD-2930
Wenn ein heller Punkt auf der Disc-
Seite auf die “Dunkel”-Seite
eingestellt wird, können Bilder,
deren helle Bereiche für
gewöhnlich schlecht sichtbar sind,
einfacher betrachtet werden.
Wenn ein dunkler Punkt auf der
Disc-Seite auf die “Hell”-Seite
eingestellt wird, können Bilder,
deren dunkle Bereiche für
gewöhnlich schlecht sichtbar sind,
einfacher betrachtet werden.
Info zur Bezeichnung der Tasten in diesem Abschnitt
<>: Tasten am Hauptgerät
[]: Tasten auf der Fernbedienung
Nur Bezeichnung der Taste :
Tasten am Hauptgerät und auf der Fernbedienung

DEUTSCH
DEUTSCH
Grundlegender Betrieb
32
Grundlegender Betrieb
Einschalten der Stromversorgung
Drücken Sie <POWER>.
•Wenn keine Disc eingelegt wurde, wird “0h00m00s” angezeigt.
¢ON: Die Stromanzeige grün.
£OFF: Die Netzanzeige erlischt.
Die Netzanzeige leuchtet rot, wenn der Standby-Modus durch
Drücken der <ON STANDBY>- oder [POWER OFF] eingestellt wird.
[
POWER OFF
]
5
21
<POWER>
5<ON/STANDBY> 1 2
¢Das Gerät ausschalten:
Drücken Sie erneut <POWER>.
•Wenn die Stromversorgung im Standby-Modus ausgeschaltet wird,
wird beim erneuten Einschalten der Stromversorgung wieder der
Standby-Modus eingestellt.
HINWEIS:
•Im Standby-Modus wird immer eine kleine Menge Strom
verbraucht, und das selbst dann, wenn sämtliche Anzeigen
erloschen sind.
Einlegen von Discs
Drücken Sie 5.
Hinsichtlich der Anweisungen über das Einlegen von Discs lesen
Sie bitte Seite 4.
¢Schließen des Disc-Faches:
Drücken Sie erneut 5.
Wiedergabe von Discs
Drücken Sie 1.
•Die Anzeige “1” leuchtet und die Wiedergabe wird gestartet.
•Hinsichtlich weiterer Einzelheiten lesen Sie bitte die
Bedienungsanleitung der Disc.
Einige Discs wurden vom jeweiligen Software-Hersteller u. U. so
konzipiert, dass sie auf andere Art und Weise funktionieren als in
dieser Bedienungsanleitung beschrieben.
Stoppen der Wiedergabe
Drücken Sie 2.
•Nun wird die Wiedergabe gestoppt und das Hintergrundbild
angezeigt.
Wenn der “AUTO. ABSCHALTUNG” in den Anfangseinstellungen
unter “SONSTIGE EINSTELLUNGEN” auf “EIN” gestellt wurde
(Seite 27), schaltet sich die Stromversorgung automatisch
aus und in den Standby-Modus, wenn der Player für etwa 30
Minuten im Stopp-Modus belassen wird.
¢Wiedergabewiederaufnahme-Speicherfunktion
Wenn während der Wiedergabe 2gedrückt wird, wird die Position,
bei der die Disc gestoppt wurde, im Speicher abgelegt (auf der
Anzeige blinkt “1”).
Wenn nun 1gedrückt wird, wird die Wiedergabe ab dem Punkt
wieder aufgenommen, bei dem sie zuvor gestoppt wurde.
Die Wiedergabewiederaufnahme-Speicherfunktion wird abgebrochen,
wenn das Disc-Fach geöffnet oder 2erneut gedrückt wird.
•Die Wiedergabewiederaufnahme-Speicherfunktion arbeitet nur bei
Discs, bei denen die verstrichene Wiedergabezeit während der
Wiedergabe auf der Anzeige eingeblendet wird.
•Während der Menü-Wiedergabe arbeitet die
Wiedergabewiederaufnahme-Speicherfunktion nicht.
Info zur Bezeichnung der Tasten in diesem Abschnitt
<>: Tasten am Hauptgerät
[]: Tasten auf der Fernbedienung
Nur Bezeichnung der Taste :
Tasten am Hauptgerät und auf der Fernbedienung

DEUTSCH
DEUTSCH
Grundlegender Betrieb Grundlegender Betrieb
33
9
1
3
[
AUDIO
]
[
SUBTITLE
]
[
ENTER
]
[
D
H
F
G
]
[
TOP MENU
]
[
ANGLE
]
[
MENU
]
[NUMBER
(0~9, +10)]
3
1 9
Unterbrechen der Wiedergabe
Drücken Sie 3.
•Die Anzeige “3” leuchtet auf und der Pause-Modus wird
eingestellt.
¢Fortsetzen der Wiedergabe:
Drücken Sie 1.
Wissenswertes über DVD-Video-Discs
Titel und Kapitel (DVD-Video-Discs):
DVD-Video-Discs sind in verschiedene größere (Titel) und kleiner
Abschnitte (Kapitel) unterteilt. Diese Abschnitte sind durch als
Titelnummern und Kapitelnummern bezeichnete Nummern unterteilt.
Wiedergabe von DVD-Video-Discs
Einige Anzeige-Menü-Bildschirme von DVDs
Wählen Sie den gewünschten Punkt aus und starten Sie die
Wiedergabe.
Verwenden Sie [DDHHFFGG], um den anzuzeigenden
Punkt auszuwählen.
1
Drücken Sie [ENTER].
•Nun wird die Wiedergabe gestartet.
2
e
Beispiel: Wenn “Orange” angewählt ist
•Drücken Sie während der Wiedergabe einer DVD [TOP MENU] oder
[MENU], um zum Menü-Bildschirm zurückzukehren.
•Drücken Sie 9, um sich die folgende Seite des Menüs anzeigen
zu lassen.
Apfel
Orange
Pfirsich
Banane
Erdbeere
Ananas
TOP-MENÜ
Orange
Info zur Bezeichnung der Tasten in diesem Abschnitt
<>: Tasten am Hauptgerät
[]: Tasten auf der Fernbedienung
Nur Bezeichnung der Taste :
Tasten am Hauptgerät und auf der Fernbedienung
Kapitel 1 Kapitel 2 Kapitel 3 Kapitel 1 Kapitel 2
Titel 1 Titel 2
Beispiel:

DEUTSCH
DEUTSCH
Grundlegender Betrieb Grundlegender Betrieb
34
Bei DVDs mit mehreren Titeln kann der gewünschte Titel ausgewählt
und über das Hauptmenü wiedergegeben lassen werden.
Einige DVDs verfügen zudem über Spezialmenüs, die als “DVD-
menü” bezeichnet werden.
Drücken Sie während der Wiedergabe erneut [TOP
MENU] oder [MENU].
Verwenden Sie [DDHHFFGG]oder [NUMBER] (0 ~ 9,
+10), um den gewünschten Titel auszuwählen.
•Bei Verwendung der [NUMBER] (0 ~ 9, +10) kann Schritt 3
übersprungen werden.
1
2
Drücken Sie [ENTER] oder 1.
•Die Wiedergabe wird gestartet.
3
Verwendung des Hauptmenüs und des DVD-Menüs
Beispiel: Top-menü Beispiel: DVD menü
Bei der Wiedergabe von DVDs mit mehreren Audio-Sprachen kann die
Audio-Sprache umgeschaltet werden.
Drücken Sie während der Wiedergabe erneut
[AUDIO].
•Nun wird die gegenwärtig wiederzugebende Audio-Nummer
angezeigt.
Verwenden Sie [DDHH], um die gewünschte Sprache
auszuwählen.
Beim Drücken [AUDIO] schaltet sich die Anzeige aus.
1
2
Umschaltung der Audio-Sprache
(Mehreren Audio-Funktion)
Bei der Wiedergabe von DVDs mit mehreren Untertitel-Sprachen
kann die Untertitel-Sprache umgeschaltet werden.
Drücken Sie während der Wiedergabe erneut
[SUBTITLE].
•Nun wird die gegenwärtig wiederzugebende Untertitel-
Nummer angezeigt.
Verwenden Sie [DDHH], um die gewünschte Sprache
auszuwählen.
Beim Drücken [SUBTITLE] schaltet sich die Anzeige aus.
1
2
Umschaltung der Untertitel-Sprache
(Mehreren Untertitel-Funktion)
UNTERTITEL 01/03:ENGLISCH
Bei der Wiedergabe von DVDs mit mehreren Winkeln kann der Winkel
umgeschaltet werden.
Drücken Sie während der Wiedergabe erneut
[ANGLE].
•Nun wird die gegenwärtig wiederzugebende Winkel-Nummer
angezeigt.
Verwenden Sie [DDHH], um den gewünschten Winkel
auszuwählen
Beim Drücken der [ANGLE] schaltet sich die Anzeige aus.
1
2
Umschaltung des Winkels
(Mehreren Winkeln-Funktion)
Wissenswertes über DVD-Audio-Discs
Gruppen und Spuren:
DVD-Audio-Discs sind in verschiedene größere (Gruppen) und
kleiner Abschnitte (Spuren) unterteilt. Diese Abschnitte sind durch
als Gruppennummern und Spurnummern bezeichnete Nummern
unterteilt.
TOP-MENÜ DVD MENÜ
Apfel
Orange
Pfirsich
Banane
Erdbeere
Ananas
1. UNTERTITEL
2. TON
3. WINKEL
Spuren 1 Spuren 2 Spuren 3 Spuren 1 Spuren 2
Gruppen 1 Gruppen 2
Beispiel:

DEUTSCH
DEUTSCH
Grundlegender Betrieb Grundlegender Betrieb
35
1
[
SEARCH
MODE]
[
CLEAR
]
[
RETURN
]
SUPER AUDIO
CD SETUP
[
PAGE +
]
[
D
H
F
G
]
[
ENTER
]
[
PAGE –
]
[NUMBER
(0~9, +10)]
SUPER AUDIO CD SETUP
1
Umschaltung zwischen Gruppe und Spuren Auswahl von Standbildern
Drücken Sie im Stopp- oder Wiedergabemodus
[SEARCH MODE] und wählen Sie den Suchmodus aus.
•Bei jedem Drücken der Taste wird der Modus umgeschaltet
und unten links auf dem Bildschirm wie unten dargestellt
angezeigt.
Verwenden Sie [NUMBER] (0 ~ 9, +10), um die
Nummer der wiederzugebenden Gruppe oder Spur
einzugeben.
•Nun wird die Wiedergabe ab der spezifizierten Gruppe oder
Spur gestartet.
1
2
GRUPPE 1/3 TRACK 3/10
•Der durch Drücken [SEARCH MODE] eingestellte Suchmodus wird bis
zum Ausschalten der Stromversorgung im Speicher abgelegt.
Einige DVD-Audio-Discs enthalten spezielle als “Bonus-Gruppen”
bezeichnete Gruppen, die durch Eingabe eines Passwortes
wiedergegeben lassen werden können.
Drücken Sie im Stopp-Modus [SEARCH MODE] und
um die “GROUP” auszuwählen.
•Die ”GROUP”-Anzeige leuchtet.
Verwenden Sie [NUMBER] (0 ~ 9, +10), um die
Nummer der Bonus-Gruppe einzugeben.
1
2
Verwenden Sie die
[NUMBER] (0 ~ 9)
,
um die
Passworte (4-stellig) einzugeben, und drücken Sie
anschließend
[ENTER].
•Nun wird die Wiedergabe ab der ersten Spur innerhalb der
spezifizierten Gruppe gestartet.
In einigen Fällen wird das Passwort über einen Menü-Bildschirm
eingegeben. Folgen Sie dazu den Anweisungen auf dem Bildschirm.
3
Wiedergabe von Bonus-Gruppen
¢Falls Sie ein falsches Passwort eingegeben haben:
Drücken Sie [CLEAR].
Bei DVD-Audio-Discs mit Standbildern kann das gewünschte
Standbild ausgewählt werden.
Drücken Sie während der Wiedergabe erneut [PAGE +]
oder [PAGE –].
Einige Discs wurden vom Software-Hersteller u. U. so konzipiert,
dass die Auswahl eines Bildes nicht möglich ist.
Wissenswertes über Super-Audio-CDs
Es gibt drei verschiedene Typen von Super-Audio-CDs.
qEinfach-Layer-Discs
Hierbei handelt es sich um Super-Audio-CDs, die nur aus einem
einfachen HD-Layer bestehen.
wDual-Layer-Discs
Hierbei handelt es sich um Super-Audio-CDs, die aus zwei HD-
Layern bestehen und dadurch eine verlängerte Wiedergabezeit
mit hoher Klangqualität gewährleisten.
eHybrid-Discs
Hierbei handelt es sich um Super-Audio-CDs, die aus zwei HD-
Layern bestehen: einem HD-Layer und einem CD-Layer. Der
Inhalt des CD-Layers kann über einen normalen CD-Player
wiedergegeben lassen werden.
•Wissenswertes über HD-Layer
Sämtliche Super-Audio-CDs verfügen über ein HD (High Density)-
Layer mit hochgradig verdichteten Super-Audio-CD-Signalen.
Dieses Layer kann über einen Stereokanal-Bereich und/oder
einen Mehrfachkanal-Bereich verfügen.
Disc-Typen von Super-Audio-CDs
Einfach-Layer-Discs Dual-Layer-Discs Hybrid-Discs
HD-Layer HD-Layer CD-Layer HD-Layer
Info zur Bezeichnung der Tasten in diesem Abschnitt
<>: Tasten am Hauptgerät
[]: Tasten auf der Fernbedienung
Nur Bezeichnung der Taste :
Tasten am Hauptgerät und auf der Fernbedienung

DEUTSCH
DEUTSCH
Grundlegender Betrieb Grundlegender Betrieb
36
STEREO:
Der 2-kanal-Bereich des HD-Layers wird wiedergegeben.
MULTI (werkseitig):
Der Mehrfachkanal-Bereich des HD-Layers wird wiedergegeben.
Einstellung des zu favorisierenden Wiedergabe-
Layers bei Super-Audio-CDs
Verwenden Sie dieses Verfahren, um das beim Einlegen der Disc
wiederzugebende Layer einzustellen.
CD:
Das CD-Layer wird wiedergegeben.
Drücken Sie SUPER AUDIO CD SETUP wählen Sie das
Layer aus.
•Bei der Wiedergabe von Discs , die nicht über den ausgewählten
Bereich oder das ausgewählte Layer verfügen, wird die Disc in der
folgenden Prioritäts-Reihenfolge wiedergegeben: MULTI, STEREO,
CD.
Wissenswertes über Video- und Musik-CDs
Wiedergabe von Discs mit Wiedergabesteuerung
Bei den meisten Video-CDs mit Wiedergabesteuerung wird ein Menü-
Bildschirm angezeigt. Wählen Sie den anzuzeigenden Punkt aus und
starten Sie die Wiedergabe.
Verwenden Sie [NUMBER] (0 ~ 9, +10), um den
anzuzeigenden Punkt auszuwählen.
•Die Wiedergabe wird gestartet.
Beispiel:
¢Rückkehr zum Menü-Bildschirm.
Drücken Sie während der Wiedergabe erneut [RETURN].
Wissenswertes über Dateien im MP3- und WMA-
Format
¢Anhören von CDs und CD-R/CD-RW-Discs mit
MP3-Dateien
Im Internet gibt es zahlreiche Musikvertrieb-Seiten, die Ihnen das
Herunterladen von Musikdateien im MP3- oder WMA-Format
ermöglichen. Wenn Musikdateien von bestimmten Web-Seiten
unter Befolgung der auf der jeweiligen Seite aufgeführten
Anweisungen heruntergeladen und anschließend auf eine CD-
R/CD-RW-Disc gebrannt werden, können sie über den DVD-2930
wiedergegeben lassen werden.
¢Anhören von WMA und CD-R/CD-RW-Discs mit
MP3-Dateien
Der DVD-2930 ist in der Lage, auf CD-R/CD-RW-Discs
gespeicherte Musikdateien im MP3- oder WMA (Windows
Media®Audio) -Format wiederzugeben.
“Windows Media” und “Windows” sind eingetragene
Warenzeichen oder Warenzeichen der Microsoft Corporation der
Vereinigten Staaten von Amerika in den Vereinigten Staaten von
Amerika und anderen Ländern.
WMA (Windows Media®Audio)
Audio-Code der Microsoft Corporation der Vereinigten Staaten
von Amerika.
Legen Sie die Disc ein, auf die Musikdateien im MP3-
oder WMA-Format gebrannt wurden.
1
Verwenden Sie [DDHHFFGG], um den wiederzugebenden
Ordner auszuwählen, und drücken Sie anschließend
[ENTER].
Verwenden Sie [DDHHFFGG], um den wiederzugebenden
Datei auszuwählen, und drücken Sie anschließend
[ENTER] oder 1.
•Die Wiedergabe wird gestartet.
2
3
Beispiel: WMA-Bildschirm
1
2
3
Beispiel: MP3-Bildschirm
2
3
Spuren:
Video- und Musik-CDs sind in verschiedene Abschnitte (Spuren)
unterteilt. Diese Abschnitte sind durch als Spurnummern
bezeichnete Nummern unterteilt.
Wiedergabesteuerung (Video-CDs):
Bei Video-CDs, bei denen auf der Disc selbst oder auf dem Booklet
“Wiedergabesteuerung” o. Ä. aufgeführt ist, kann die gewünschte
Szene oder Information über die auf dem Fernsehgerät
angezeigten Menü-Bildschirm ausgewählt werden.
1. Öffnen
2. 1. Bewegung
3. 2. Bewegung
4. 3. Bewegung
5. Beenden
Spuren 1 Spuren 2 Spuren 3 Spuren 4 Spuren 5
Beispiel:

DEUTSCH
DEUTSCH
Grundlegender Betrieb Grundlegender Betrieb
37
1
[
RETURN
]
[
DISPLAY
]
[
D
H
F
G
]
[RANDOM]
[REPEAT]
[
ENTER
]
1
¢Umschaltung des wiederzugebenden Datei:
Verwenden Sie [DD HH FF GG], um die Datei auszuwählen, und drücken
Sie anschließend [ENTER].
¢Wiedergabe in zufälliger Reihenfolge:
Drücken Sie im Stopp-Modus [RANDOM] und drücken Sie
anschließend [ENTER]- oder 1.
¢Umschaltung des wiederzugebenden Ordners:
Drücken Sie [RETURN] und wählen Sie anschließend einen neuen
Ordner aus.
¢Wiedergabe in Wiedergabe Reihenfolge:
Drücken Sie [REPEAT].
¢Umschaltung der Zeitanzeige:
Drücken Sie während der Wiedergabe [DISPLAY].
•Brennen Sie MP3- und WMA -Dateien unter Verwendung eines auf
“ISO9660 level 1” gestellten Schreibsoftware-Formats auf CD-
R/CD-RW-Discs. Bei der Aufnahme mit anderen Formaten werden
die Dateien u. U. nicht ordnungsgemäß wiedergegeben. Bei einigen
Schreibsoftwares ist eine Aufnahme im “ISO9660”-Format nicht
möglich.
•Der DVD-2930 ist mit dem “MPEG-1 Audio Layer-3” MP3-Standard
(Abtastfrequenz (fs) von 32, 44,1 oder 48 kHz) kompatibel.
Er ist nicht kompatibel mit anderen Standards wie “MPEG-2 Audio
Layer-3”, “MPEG-2.5 Audio Layer-3”, “MP1”, “MP2”, “MP3 PRO”,
usw.
•Der DVD-2930 ist mit WMA-Dateien mit einer Abtastfrequenz (fs)
von 32, 44,1 oder 48 kHz kompatibel.
•Der DVD-2930 ist mit MP3-Dateien mit einer Bitrate zwischen 32
und 320 kbps und WMA-Dateien mit einer Bitrate zwischen 64 und
160 kbps kompatibel.
•Stellen Sie sicher, dass Sie MP3- jeweils die Erweiterung “.MP3”
oder “.mp3” hinzufügen.
Stellen Sie sicher, dass Sie WMA-Dateien jeweils die Erweiterung
“.WMA” oder “.wma” hinzufügen.
•Der DVD-2930 ist in der Lage, [Discs mit] bis zu 255 Ordner[n] und
1000 Dateien wiederzugeben.
•Bei der Wiedergabe von MP3- oder WMA-Dateien werden die
Signale für die Ausgabe über die digitalen Ausgangsanschlüsse in
PCM konvertiert.
•Der DVD-2930 ist in der Lage, Ordner- und Dateinamen wie Titel
anzuzeigen. Bis zu 11 Zeichen (Buchstaben des englischen
Alphabets, Zahlen und das “_” (Unterstrich-) Zeichen) werden
angezeigt. Zeichen, die nicht angezeigt werden können, werden mit
durch ein “✽” (Asterisk-Symbol) gekennzeichnet.
•Kopiergeschützte Dateien können nicht wiedergegeben werden.
Beachten Sie bitte, dass je nach der für das Brennen verwendeten
Software und je nach anderen Bedingungen einige Dateien u. U.
nicht ordnungsgemäß wiedergegeben oder angezeigt lassen
werden können.
•Die Positionen der Ordner oder Dateien wird beim Brennen der
MP3/WMA-Dateien auf eine CD-R/CD-RW-Disc durch die
Schreibsoftware u. U. geändert, so dass die Dateien evtl. nicht in der
erwarteten Reihenfolge wiedergegeben werden.
•Der DVD-2930 ist nicht mit der ID3-Tag-Funktion kompatibel.
•Der DVD-2930 ist nicht mit Paket-Schreibsoftware kompatibel.
•Der DVD-2930 ist nicht mit Wiedergabelisten kompatibel.
Verstrichene
Wiedergabezeit pro Spur
Verbleibende
Wiedergabezeit pro Spur
(ABGELAUF. SINGLE) (VERBLEIB. SINGLE)
Info zur Bezeichnung der Tasten in diesem Abschnitt
<>: Tasten am Hauptgerät
[]: Tasten auf der Fernbedienung
Nur Bezeichnung der Taste :
Tasten am Hauptgerät und auf der Fernbedienung
FILE
WIEDERHOLUNG ORDNER WIEDERHOL.
WIEDERHOLUNG AUS ALLE WIEDERHOLUNG

DEUTSCH
DEUTSCH
Grundlegender Betrieb Grundlegender Betrieb
38
Wissenswertes über Dateien im DivX®-Format
CD- und DVD-Discs mit im DivX®-Format aufgenommenen
Digitalbildern können wiedergegeben lassen werden.
DivX®:
Digitale Video-Komprimierungstechnologie mit DivX®-Videocodierung
durch DivX Networks Inc.
Legen Sie eine Disc mit Dateien im DivX®-Format
ein.
Verwenden Sie [DDHHFFGG], um den wiederzugebenden
Ordner auszuwählen, und drücken Sie anschließend
[ENTER].
1
2
Verwenden Sie [DDHHFFGG], um den wiederzugebenden
Datei auszuwählen, und drücken Sie anschließend
[ENTER] oder 1.
•Die Wiedergabe wird gestartet.
3
1
2
3
¢Umschaltung des wiederzugebenden Datei:
Verwenden Sie im Stopp- oder Wiedergabe-Wiederaufnahmemodus
[DD HH FF GG], um die Datei erneut auszuwählen.
¢Wiedergabe in zufälliger Reihenfolge:
Drücken Sie im Stopp-Modus [RANDOM] und drücken Sie
anschließend 1.
¢Umschaltung des wiederzugebenden Ordners:
Drücken Sie im Stopp- oder Wiedergabe-Wiederaufnahmemodus
[RETURN] und wählen Sie den Ordner erneut aus.
¢Wiedergabe in Wiedergabe Reihenfolge:
Drücken Sie [REPEAT].
¢Umschaltung der Zeitanzeige:
Drücken Sie während der Wiedergabe [DISPLAY].
•Der DVD-2930 ist in der Lage, [Discs mit] bis zu 255 Ordner[n] und
1000 Dateien wiederzugeben.
•Beachten Sie bitte, dass je nach der für das Brennen verwendeten
Software und je nach anderen Bedingungen einige Dateien u. U.
nicht ordnungsgemäß wiedergegeben oder angezeigt lassen
werden können.
•Der DVD-2930 ist mit DivX®-Audio-Abtastfrequenzen (fs) von 8 bis
48 kHz kompatibel
•Der DVD-2930 ist nicht mit der Bewegungs-
Kompensierungstechnologie (GMC) oder PCM Audio kompatibel.
Wiedergabe einer Disc mit Dateien im JPEG-
Format
Legen Sie eine Disc mit Standbild-Dateien im JPEG-
Format ein.
1
Wissenswertes über Dateien mit Standbildern
Verwenden Sie dieses Verfahren, um sich auf CD-R/CD-RW Discs
oder Bild-CDs oder Fujicolor-CDs aufgenommene Dateien im JPEG-
Format als Diashow anzeigen zu lassen.
1
2
Verwenden Sie [DDHHFFGG], um den wiederzugebenden
Ordner auszuwählen, und drücken Sie anschließend
[ENTER].
2
Verwenden Sie [DDHHFFGG], um den wiederzugebenden
Datei auszuwählen, und drücken Sie anschließend 1.
•Die Wiedergabe wird gestartet.
3
FILE
WIEDERHOLUNG ORDNER WIEDERHOL.
WIEDERHOLUNG AUS ALLE WIEDERHOLUNG
Verstrichene
Wiedergabezeit pro Spur
Verbleibende
Wiedergabezeit pro Spur
(ABGELAUF. SINGLE) (VERBLEIB. SINGLE)

DEUTSCH
DEUTSCH
Grundlegender Betrieb Grundlegender Betrieb
39
[
ENTER
]
[
D
H
F
G
]
2
8
9
[
MENU
]
1
[
ZOOM
]
3
9
83
1 2
Der DVD-2930 ist in der Lage, Kodak-Bild-CDs und Fujifilm-Fujicolor-
CDs wiederzugeben, so dass Sie darauf aufgenommene Fotografien
auf Ihrem Fernsehbildschirm betrachten können.
Bild-CDs und Fujicolor-CDs bilden einen Teil des Dienstes zur
Konvertierung von mit herkömmlichen Fotokameras
aufgenommenen Fotografien in digitale Daten und deren
Speicherung auf einer CD.
Hinsichtlich weiterer Einzelheiten über Bild-CDs und Fujicolor-CDs
konsultieren Sie bitte einen Händler, der einen Film-
Entwicklungsdienst anbietet.
Wiedergabe von Bild-CDs und Fujicolor-CDs
Legen Sie eine Disc mit Standbildern ein.
Nach dem Einlegen der Disc wird die Wiedergabe automatisch
gestartet.
Die Standbilder werden fortwährend wiedergegeben, bis 2is
gedrückt wird.
¢Auswahl des wiederzugebenden Standbildes:
Drücken Sie während der Wiedergabe 2oder [MENU], um sich
sämtliche Bilder anzeigen zu lassen, und verwenden Sie [DD HH FF GG]
zur Auswahl des gewünschten Bildes; drücken Sie anschließend
[ENTER].
¢Suchlauf zum gewünschten Standbild:
Drücken Sie während der Wiedergabe 8oder 9.
8: Das vorherige Standbild wird angezeigt.
9: Das folgende Standbild wird angezeigt.
¢Pausieren der Wiedergabe:
Drücken Sie 3.
Drücken Sie 1, um die Wiedergabe wieder aufzunehmen.
¢Drehen von Standbildern:
Verwenden Sie im Wiedergabe- oder Standbild-Modus [DD HH FF GG],
um das betreffende Standbild zu drehen.
DDHH: Das Standbild wird vertikal gedreht.
FF: Das Standbild wird um 90° entgegen dem Uhrzeigersinn
gedreht.
GG: Das Standbild wird um 90° im Uhrzeigersinn gedreht.
¢Wiedergabe eines Bildes im Zoom-Modus:
Drücken Sie im Pause-Modus [ZOOM]. (Auf dem Fernsehbildschirm
wird “ZOOM” angezeigt.)
•Bei jedem Drücken der Taste wird die Vergrößerung umgeschaltet.
150% ➝ 200% ➝ 50% ➝ 100% ➝ 150%
Drücken Sie, wenn das Standbild vergrößert ist, [ENTER] (auf dem
Fernsehbildschirm wird “MOVE” angezeigt) und verwenden Sie
anschließend [DD HH FF GG], um das vergrößerte Bild zu verschieben.
Während des fortwährenden Wiedergabe-Modus (Diashow)
können Bilder nicht gezoomt werden.
•Der DVD-2930 ist mit im JPEG-Format aufgenommenen Bilddaten
kompatibel, es kann allerdings nicht garantiert werden, dass
sämtliche Bilddaten im JPEG-Format wiedergegeben lassen werden
können.
•Dateigrößen von bis zu 30 MB können wiedergegeben lassen
werden.
•Brennen Sie JPEG-Dateien unter Verwendung einer auf “ISO9660
level 1” gestellten Schreibsoftware auf CD-R/CD-RW-Discs.
•Stellen Sie sicher, dass Sie den JPEG-Dateien die Erweiterung
“.JPG” oder “.JPE” hinzufügen. (Auf Macintosh-Computern
geschriebene JPEG-Dateien können nicht wiedergegeben lassen
werden.)
HINWEIS:
•Sie dürfen Ihre Aufnahmen nur zu privaten Zwecken und
entsprechend dem Urheberrecht nicht ohne die Zustimmung des
Urheberrecht-Inhabers verwenden.
•Lassen Sie keine Musik-CDs (CD-DA-Format) oder CD-R/CD-RW-
Discs mit anderen Dateien als Dateien im MP3, WMA, DivX®-
oder JPEG-Format wiedergeben. Der Versuch einer Wiedergabe
einiger dieser Dateien kann zu einer Fehlfunktion oder
Beschädigung des Gerätes führen.
Info zur Bezeichnung der Tasten in diesem Abschnitt
<>: Tasten am Hauptgerät
[]: Tasten auf der Fernbedienung
Nur Bezeichnung der Taste :
Tasten am Hauptgerät und auf der Fernbedienung

DEUTSCH
DEUTSCH
Grundlegender Betrieb
40
ORDNER WIEDERHOL.:
Die Wiedergabe startet ab der ausgewählten Datei, und alle übrigen
Dateien im betreffenden Ordner werden wiederholt
wiedergegeben.
FILE WIEDERHOLUNG:
Die ausgewählte Datei wird wiederholt wiedergegeben.
Wiederholungs- und Zufallswiedergabe von
MP3, WMA, JPEG- und DivX®-Dateien
ALLE WIEDERHOLUNG:
Die Wiedergabe startet ab der ausgewählten Datei, und alle übrigen
Dateien auf der Disc werden wiederholt wiedergegeben.
RND:
Die Wiedergabe startet ab der ausgewählten Datei, und die übrigen
Dateien im betreffenden Ordner werden in zufälliger Reihenfolge
wiedergegeben.
8
9
7
6
[NUMBER
(0~9, +10)]
[
SEARCH
MODE]
8 9
76
Praktische Betriebe
Drücken Sie während der Wiedergabe [SEARCH
MODE] wählen Sie den Modus aus (nur bei DVD-Video-
und DVD-Audio-Discs).
•Bei DVD-Video-Discs : TITLE CHAP
•Bei DVD-Audio-Discs : GROUP TRACK
1
Verwenden Sie [NUMBER] (0 ~ 9, +10), um die
Nummer des wiederzugebenden Kapitels/der
wiederzugebenden Spur einzugeben.
2
Schnellvorlauf/Schnellrücklauf
Drücken Sie während der Wiedergabe 6oder 7.
•Bei jedem Drücken einer dieser Tasten nimmt die Schnellvorlauf-
/Schnellrücklauf-Geschwindigkeit zu. Die Geschwindigkeit lässt
sich in 5 Stufen umschalten.
¢Rückkehr zur normalen Wiedergabe:
Drücken Sie 1.
•Der durch Drücken der [SEARCH MODE] eingestellte Suchmodus wird
bis zum Ausschalten der Stromversorgung im Speicher abgelegt.
Zum Anfang von Spuren
Drücken Sie während der Wiedergabe 8oder 9.
•Die Anzahl der Kapitel/Spuren, die der Anzahl der
Tastenbetätigungen entspricht, wird übersprungen.
•Beim einmaligen Drücken in Rückwärtsrichtung kehrt die
Wiedergabe zum Anfang des gegenwärtig wiederzugebenden
Kapitels/der gegenwärtig wiederzugebenden Spur zurück.
Suche unter Verwendung der NUMBER
Info zur Bezeichnung der Tasten in diesem Abschnitt
<>: Tasten am Hauptgerät
[]: Tasten auf der Fernbedienung
Nur Bezeichnung der Taste :
Tasten am Hauptgerät und auf der Fernbedienung

DEUTSCH
DEUTSCH
Praktische Betriebe Praktische Betriebe
41
[
ENTER
]
3
1
[
PROGRAM/
DIRECT]
[
CLEAR
]
[
CALL
]
[RANDOM]
7
6
[
A-B
]
[REPEAT]
2
[NUMBER
(0~9, +10)]
[
D
H
]
63
1 2 7
Einzelbild-Wiedergabe
(nur bei DVD-Video-Discs und Video-CDs)
¢Rückkehr zur normalen Wiedergabe:
Drücken Sie 1.
•Bei DVD-Audio-Discs ist eine Slowmotion-Wiedergabe nur beim
Video-Bereich möglich.
•Bei Video-CDs ist eine Rückwärts-Slowmotion-Wiedergabe nicht
möglich.
Slowmotion-Wiedergabe
Drücken Sie im Pause-Modus 6oder 7.
•Bei jedem Drücken einer dieser Tasten nimmt die Slowmotion-
Wiedergabegeschwindigkeit zu. Die Geschwindigkeit lässt sich in
5 Stufen umschalten.
¢Rückkehr zur normalen Wiedergabe:
Drücken Sie 1.
•Bei DVD-Audio-Discs ist eine Einzelbild-Wiedergabe nur beim Video-
Bereich möglich.
Wiedergabe-Wiederholung
Drücken Sie während der Wiedergabe [REPEAT].
•Bei jedem Drücken der Taste wird der Wiederholungsmodus
umgeschaltet und die Wiedergabe im entsprechenden
Wiederholungsmodus gestartet.
Bei DVD-Video-Discs
Normale Wiedergabe Anzeige auf
dem Display
“”
“”
Das Kapitel wird wiederholt wiedergegeben.
Das Titel wird wiederholt wiedergegeben.
Die Wiederholungswiedergabe wird gestoppt.
Bei DVD-Audio-Discs
Normale Wiedergabe
“”
“”
DasTrack wird wiederholt wiedergegeben.
DasGruppe wird wiederholt wiedergegeben.
Die Wiederholungswiedergabe wird gestoppt.
Info zur Bezeichnung der Tasten in diesem Abschnitt
<>: Tasten am Hauptgerät
[]: Tasten auf der Fernbedienung
Nur Bezeichnung der Taste :
Tasten am Hauptgerät und auf der Fernbedienung
Drücken Sie im Pause-Modus 3.
•Bei jedem Drücken der Taste wird das Bild um Einzelbild
weitergeschaltet.

DEUTSCH
DEUTSCH
Praktische Betriebe Praktische Betriebe
42
Bei Video-CDs / Super-Audio-CDs / Musik-CDs-Discs
Normale Wiedergabe
“”
“”
DasTrack wird wiederholt wiedergegeben.
Wiederholung der gesamten Disc
Die Wiederholungswiedergabe wird gestoppt.
Drücken Sie während der Wiedergabe [A-B].
•Hierdurch wird der Startpunkt A eingestellt.
•Die “ ”-Anzeige wird auf dem Display eingeblendet.
1
Drücken Sie erneut [A-B].
•Der Endpunkt B wird eingestellt und der A-B-Abschnitt wird
wiederholt wiedergegeben.
•Die “ ”-Anzeige wird auf dem Display eingeblendet.
2
•Bei einigen Discs arbeitet die Wiederholungswiedergabe- und A-B-
Wiederholungsfunktion nicht.
•Bei einigen Discs, bei denen die verstrichene Wiedergabezeit
während der Wiedergabe nicht auf der Anzeige des DVD-2930
eingeblendet wird, arbeitet die Wiederholungswiedergabe- und A-B
Wiederholungsfunktion u. U. nicht.
•Während der A-B-Wiederholungswiedergabe werden die Untertitel
direkt vor und nach dem A-B-Abschnitt u. U. nicht angezeigt.
Wiederholung eines Abschnittes zwischen zwei
bestimmten Punkten
(A-B-Wiedergabe-Wiederholung)
¢Rückkehr zur normalen Wiedergabe:
Drücken Sie [A-B], bis auf der Anzeige “A/B FREIGEBEN”
eingeblendet wird.
¢Überprüfung des Programminhalts:
Drücken Sie zweimal 2, um die Disc zu stoppen.
•Nun wird der Programm-Bildschirm angezeigt.
Zudem wird beim Drücken der [CALL] im Stopp-Modus die
programmierte Nummer auf der Anzeige eingeblendet.
¢Löschen einzelner Spuren aus dem Programm:
Video-CDs, Super-Audio-CDs und Musik-CDs:
Drücken Sie im Stopp-Modus [CLEAR].
•Bei jedem Drücken der Taste wird die letzte im Programm
eingestellte Spur gelöscht.
DVD-Audio:
Drücken Sie auf dem Programm-Bildschirm [GG], wählen Sie mit [DDHH]die
Spur, die programmiert werden soll und drücken Sie anschließend [CLEAR].
Programmierte Wiedergabe
Bei DVD-Audio-Discs, Video-CDs, Musik-CDs und Super-Audio-CDs
können die Spurnummern für eine Wiedergabe in der gewünschten
Reihenfolge programmiert werden.
Bei DVD-Video-Discs ist eine programmierte Wiedergabe nicht
möglich.
Drücken Sie im Stopp-Modus [PROGRAM/DIRECT].
•Die “PROG”-Anzeige wird auf dem Display eingeblendet.
1
Verwenden Sie [NUMBER] (0 ~ 9, +10), um die
einzustellende Nummer einzugeben.
•Es können bis zu 20 Spuren programmiert werden.
Verwenden Sie bei DVD-Audio-Discs [DDHH], um die
“Gruppennummer” und die “Spurnummer” auszuwählen, und
drücken Sie anschließend [ENTER].
2
Drücken Sie 1.
•Nun wird die Wiedergabe in der programmierten Reihenfolge
gestartet.
3
¢Löschen des gesamten Programms:
Drücken Sie [PROGRAM/DIRECT].
Drücken Sie im Stopp-Modus [RANDOM].
•Die “RAND”-Anzeige wird auf dem Display eingeblendet.
1
Drücken Sie 1.
•Nun wird die Zufallswiedergabe gestartet.
Bei DVD-Audio-Discs wird der Gruppen-Auswahlbildschirm
angezeigt. Verwenden Sie [DDHH], um die Option “ALL” oder
“GROUP-nummer” auszuwählen, und drücken Sie anschließend
[ENTER]. (Neben dem “GROUP-nummer” wird “✽” angezeigt.)
Bei der Auswahl von “ALL” werden sämtliche Gruppen in
zufälliger Reihenfolge wiedergegeben, und bei der Auswahl von
“GROUP-nummer” werden nur die Spuren innerhalb der
betreffenden Gruppe wiedergegeben.
2
•Bei einigen Discs ist eine Zufallswiedergabe u. U. nicht möglich.
¢Rückkehr zur normalen Wiedergabe:
Drücken Sie im Stopp-Modus [RANDOM].
Wiedergabe in zufälliger Reihenfolge
Bei DVD-Audio-Discs, Video-CDs, Musik-CDs und Super-Audio-CDs
können die Spuren in zufälliger Reihenfolge wiedergegeben lassen
werden.
Bei DVD-Video-Discs ist eine zufälliger Wiedergabe nicht möglich.

DEUTSCH
DEUTSCH
Praktische Betriebe Praktische Betriebe
43
Betrieb unter Verwendung der On-Screen-Anzeige
Diese Funktion ermöglicht Ihnen die Anzeige von Informationen über
die Disc (Titel, Kapitel, Zeit usw.) sowie die Bestimmung des
wiederzugebenden Abschnitts.
Drücken Sie während der Wiedergabe [DISPLAY].
•Bei jedem Drücken der Taste wird die Anzeige des
Fernsehbildschirmes umgeschaltet.
•Die angezeigten Punkte variieren von Disc zu Disc.
1
[
ENTER
]
[
DISPLAY
]
[
D
H
F
G
]
[NUMBER
(0~9, +10)]
[MARKER]
[
CLEAR
]
Bei DVD-Video-Discs
Bei DVD-Audio-Discs
Bei Video-CDs / Super-Audio-CDs / Musik-CDs-Discs
Verwenden Sie [DDHHFFGG], um den anzuzeigenden
Punkt zu ändern.
•Der ausgewählte Punkt wird in einem gelben Rahmen
angezeigt.
2
Bei Video- und Musik-CDs wird nur die verstrichene Zeit
umgeschaltet.
Einige Super-Audio-CDs enthalten Text-Informationen. In solchen
Fällen werden im Stopp-Modus auch Albumtitel und Interpreten
angezeigt; im Wiedergabemodus wird darüber hinaus der Titel
der gegenwärtig wiederzugebenden Spur angezeigt.
Bei Super-Audio-CDs mit Text-Informationen wird die gesamte
verbleibende Wiedergabezeit zweimal angezeigt.
Beim zweiten Mal wird die Text-Information auf der Anzeige des
DVD-2930 eingeblendet.
Bei einigen Discs, bei denen die verstrichene Wiedergabezeit
während der Wiedergabe nicht auf der Anzeige des DVD-2930
eingeblendet wird, ist eine Anzeige der Disc-Information u. U.
nicht möglich.
Info zur Bezeichnung der Tasten in diesem Abschnitt
<>: Tasten am Hauptgerät
[]: Tasten auf der Fernbedienung
Nur Bezeichnung der Taste :
Tasten am Hauptgerät und auf der Fernbedienung

DEUTSCH
DEUTSCH
Praktische Betriebe Praktische Betriebe
44
Verwenden Sie [NUMBER] (0 ~ 9, +10), um die Nummer
einzugeben, und drücken Sie anschließend [ENTER].
•Nun wird die Wiedergabe ab dem spezifizierten Punkt gestartet.
Bei einigen Discs ist eine Bestimmung der Zeit nicht möglich.
¢Bestimmung von Gruppen, Titeln, Spuren oder
Kapiteln
Drücken Sie während der Wiedergabe [MARKER].
•Wenn keine Markierung vorhanden ist, wird “ ”.
1
Verwenden Sie [FFGG], um die Markierung
auszuwählen, und drücken Sie anschließend bei dem
zu markierenden Punkt die [ENTER].
•Nun wird eine Nummer angezeigt.
•Es können bis zu 8 Abschnitte markiert werden.
2
Markierung von Szenen, die Sie später erneut
betrachten möchten
Hinzufügen von Markierungen
•Je nachdem, wo die Markierung eingefügt wurde, werden u. U.
keine Untertitel angezeigt.
•Die Markierungen werden bis zum Ausschalten der
Stromversorgung oder bis zur Entnahme der Disc aus dem Player im
Speicher abgelegt.
Aufrufen markierter Szenen
Verwenden Sie die [FFGG], um die Markierungsnummer
auszuwählen, und drücken Sie [ENTER].
•Nun wird die Wiedergabe ab der markierten Szene gestartet.
¢Ausschalten des Markierungs-Bildschirms:
Drücken Sie [MARKER].
Szenen, die Sie später erneut betrachten möchten, können markiert
werden, damit sie später zu jedem beliebigen Zeitpunkt
wiedergegeben lassen werden können.
1
2
¢Löschen der ausgewählten Markierungsnummer:
Verwenden Sie die [FF GG], um die Markierungsnummer
auszuwählen, und drücken Sie anschließend [CLEAR].
•“ ”wird angezeigt.
Bei DVD-Video-Discs:
Beispiel: Bestimmung von 1h32m47s
Drücken Sie [0] / [1] / [3] / [2] / [4] / [7] / [ENTER].
Bei Video-CDs / Musik-CDs-Discs:
Beispiel: Bestimmung von 1m26s
Drücken Sie [0] / [1] / [2] / [6] / [ENTER].
Bei Super-Audio-CDs:
Beispiel: Bestimmung von 1h32m47s (92m47s)
Drücken Sie [0] / [9] / [2] / [4] / [7] / [ENTER].
¢Bestimmung der verstrichenen Wiedergabezeit
Verwenden Sie [NUMBER] (0 ~ 9, +10), um die Zeit
einzugeben, und drücken Sie anschließend [ENTER].
•Nun wird die Wiedergabe ab dem spezifizierten Punkt gestartet.
Bei einigen Discs ist eine Bestimmung der Zeit nicht möglich.

DEUTSCH
DEUTSCH
Praktische Betriebe Praktische Betriebe
45
[
D
H
F
G
]
[
DIMMER
]
[
ZOOM
]
[
NTSC/PAL
]
<
1
> <
9
>
Zoom-Wiedergabe Einstellung des Video-Formats
Drücken Sie im Wiedergabe- oder Pause-Modus die
[ZOOM].
•Bei jedem Drücken der Taste wird die Vergrößerung
umgeschaltet.
1
Drücken Sie [DD HH FF GG].
•Das gezoomte Bild wird verschoben.
2
X 2.0 X 3.0 X 1.0
X 1.0 X 1.5 X 2.0 JUST
Bei DVD-Video / video-CD :
Bei DivX®:
Stellen Sie diese Option entsprechend dem Video-Format des
angeschlossenen Fernsehgerätes ein.
Drücken Sie [NTSC/PAL].
NTSC-TV PAL-TV MULTINORM
Einstellung der Anzeige-Helligkeit
Verwenden Sie dieses Verfahren, um die Anzeige-Helligkeit des DVD-
2930 einzustellen.
Die Helligkeit lässt sich in 3 Stufen umschalten. Zudem lässt sich die
Anzeige ausschalten.
Drücken Sie [DIMMER].
•Das Bild wird nicht ordnungsgemäß angezeigt, wenn ein Video-
Format eingestellt wird, das nicht dem des angeschlossenen
Fernsehgerätes entspricht.
•Bei jedem Drücken der Taste wird die Vergrößerung umgeschaltet.
•Bei einigen Szenen funktioniert das Zoomen u. U. nicht
ordnungsgemäß.
•Beim Zoomen wird die Qualität u. U. beeinträchtigt und das Bild
wirkt verwackelt.
•Bei einigen Discs funktioniert die Zoom-Wiedergabe u. U. nicht
ordnungsgemäß.
•Beim Hauptmenü oder bei anderen Menü-Bildschirmen ist eine
Zoom-Wiedergabe nicht möglich.
Info zur Bezeichnung der Tasten in diesem Abschnitt
<>: Tasten am Hauptgerät
[]: Tasten auf der Fernbedienung
Nur Bezeichnung der Taste :
Tasten am Hauptgerät und auf der Fernbedienung

DEUTSCH
DEUTSCH
Andere
46
Andere
Bei AL24 Processing Plus handelt es sich um eine
Analogwellenformen-Wiedergabetechnologie, die selbst mit den
höchsten Bitraten und Abtastfrequenzen von Medien der nächsten
Generation kompatibel ist.
AL24 Processing Plus führt eine digitale Daten-Interpolisierung auf
der Grundlage von digitalen Daten durch, die zum Erzielen analoger
Wellenformen eingegeben wird, damit ein Klang erzeugt werden
kann, der nahezu dem einer natürlichen Umgebung entspricht. Der
Klang wird in 24-bit-Qualität wiedergegeben, wodurch die Musik-
Wiedergabeleistung bei niedriger Lautstärke erhöht und ein Eindruck
erzeugt wird, der dem in einer Konzerthalle entspricht. AL24
Processing Plus ist nicht nur für die vorderen linken und rechten
Kanäle, sondern auch für die linken und rechten Surround-Kanäle, die
Center- und Subwoofer-Kanäle vorgesehen.
Während der AL24 Processing Plus-Verarbeitung leuchtet die “AL24
PLUS”-Anzeige auf dem Display.
Bei DENON LINK handelt es sich um ein Digital-Link für eine
symmetrische Übertragung unter Verwendung von
Hochgeschwindigkeits-Übertragungselementen. Durch den
Anschluss des DENON LINK-Anschlusses an einen mit einem
speziellen Anschluss ausgestatteten DENON AV-Verstärkers mit
einem Spezialkabel wird eine Hochgeschwindigkeits-Übertragung von
digitalen Audio-Signalen mit nur geringen Einbußen hinsichtlich der
Klangqualität ermöglicht, was eine Klangwiedergabe höchster Qualität
sicherstellt. DENON LINK ist eine exklusive Digital-Schnittstelle von
DENON, die die digitale Übertragung der 2 Kanäle von digitalen 192
kHz/24 bit-Signalen von DVD-Audio-Discs und von PCM-
Mehrfachkanalsignalen gewährleistet. Darüber hinaus ermöglicht
DENON LINK 3rd Edition eine vollständig den Nennleistungen
entsprechende digitale Übertragung der Audio-Inhalte von Super-
Audio-CDs.
Während der DENON LINK-Verarbeitung leuchtet die “DENON LINK”-
Anzeige auf dem Display.
Kopierschutz-TechnologieWissenswertes über die DENON LINK -Funktion
AL24 Processing Plus
Dieses Produkt beinhaltet urheberrechtlich geschützte Technologien,
die durch verschiedene U.S.-Patente und weitere intellektuelle
Eigentumsrechte von Macrovision Corporation und anderen
Rechtinhabern geschützt sind. Die Anwendung dieser
urheberrechtlich geschützten Technologien bedarf der Genehmigung
der Macrovision Corporation, und bezieht sich - ohne anderslautende
Genehmigung der Macrovision Corporation - ausschließlich auf die
private und anderweitig begrenzte Nutzung. Eine Rekonstruktion der
Technik sowie Demontage ist untersagt.
Eingetragene Warenzeichen
Der DVD-2930 wurde unter Verwendung der unten (in zufälliger
Reihenfolge) aufgeführten Technologien hergestellt.
•“NSV” ist ein Warenzeichen der Analog Devices, Inc.
•HDMI, das HDMI-Logo und High-Definition Multimedia Interface
sind Warenzeichen oder eingetragene Warenzeichen von HDMI
Licensing LLC.
•“ ®, HDCD®, High Definition Compatible Digital®und
Microsoft®sind eingetragene Warenzeichen oder Warenzeichen der
Microsoft Corporation, Inc. entweder in den Vereinigten Staaten
und/oder in anderen Ländern. Das HDCD-System wurde hergestellt
unter der Lizenz der Microsoft Corporation, Inc.-Pat.-Nr. in den USA:
5,479,168, 5,638,074, 5,640,161, 5,808,574, 5,838,274, 5,854,600,
5,864,311, 5,872,531, und in Australien: 669114. Weitere Patente
wurden angemeldet.
•Hergestellt unter der Lizenz von Dolby Laboratories. “Dolby” und
das Doppel-D-Symbol sind Warenzeichen der Dolby Laboratories.
•“DTS” und “DTS Digital Surround” sind eingetragene
Warenzeichen der Digital Theater Systems, Inc.
•“KODAK” ist ein Warenzeichen der Eastman Kodak Company.
•“FUJICOLOR CD” ist ein Warenzeichen der Fuji Photo Film Co, Ltd.
•“Windows Media™”, “Windows®”sind Warenzeichen der
Microsoft Corporation, Inc.
•DivX, DivX Certified und die zugehörigen Logos sind Marken von
DivX, Inc. und werden unter Lizenz verwendet.
Rückstellung
Falls die Anzeige fehlerhaft ist oder das Hauptgerät oder die
Fernbedienung nicht funktioniert, stellen Sie den DVD-2930 bitte
unter Verwendung des unten beschriebenen Verfahrens zurück.
Drücken Sie im Stopp-Modus gleichzeitig <1>und
<9>.
Stellen Sie sicher, dass die “WERKSEINSTELLUNG”-
Anzeige auf dem Fernsehbildschirm erlischt, und
lassen Sie die Tasten anschließend los.
•Dadurch wird das Rückstellungsverfahren abgeschlossen.
1
2
•Falls das Rückstellungsverfahren nicht abgeschlossen wird,
beginnen Sie bitte noch einmal mit Schrit 1.

SeiteÜberprüfungSymptom
SeiteÜberprüfungSymptom
DEUTSCH
DEUTSCH
Andere Andere
47
Die Stromversorgung schaltet
sich nicht ein.
•Stecken Sie den Netzstecker in die Steckdose. 12
Die Wiedergabe wird selbst
beim Drücken der 1-Taste
nicht gestartet oder startet
zwar, wieder aber sofort
wieder gestoppt.
•Liegt eine Kondensierung vor? (Lassen Sie das Gerät etwa 1 oder 2
Stunden unbenutzt.)
•Sie versuchen, weine Disc wiedergeben zu lassen, die keine der auf Seite
3 aufgeführten Markierungen aufweist.
•Wischen Sie die Disc sauber oder tauschen Sie sie aus.
3, 4
3
4
Es wird kein Bild angezeigt.
•Überprüfen Sie die Anschlüsse.
•Überprüfen Sie, ob die Option “VIDEO-AUSGANG” der Pure Direct-
Einstellungen auf “AUS” oder “ALL OFF” eingestellt ist.
•Stellen Sie den Eingang des Fernsehgerätes auf “Video”.
9 ~ 12
28
—
Es wird kein Ton ausgegeben,
oder der Ton ist kaum zu
hören.
•Überprüfen Sie die Anschlüsse.
•Stellen Sie die erforderlichen Eingänge (Fernsehgerät, Stereo usw.) ein.
•Überprüfen Sie die Einstellungen “DIGITAL-AUSGANG” und
“DYNAMIKKOMPRESSION”.
•Bei Super-Audio-CDs werden keine Digitalsignale ausgegeben.
Verwenden Sie analoge oder DENON LINK 3rd-Anschlüsse.
•Bei Einstellung der Option “VIDEO-AUSGANG” oder “DIGITAL-
AUSGANG” in den Pure Direct-Einstellungen auf “AUS” oder “ALL OFF”
werden keine Audio-Signale vom HDMI-Anschluss ausgegeben.
•Bei der Durchführung von HDMI-Anschlüssen mit einem nicht mit HDMI
Ver. 1.1 kompatiblen Gerät werden die Audio-Signale von DVD-Audio-
Discs, die durch CPPM kopiergeschützt sind, nicht ausgegeben.
9 ~ 12
—
23
10, 11
28
12
Bei Video-CDs funktioniert die
Menü-Wiedergabe nicht.
•Eine Menü-Wiedergabe ist nur bei Video-CDs mit Wiedergabe-Steuerung
möglich.
36
Beim Schnellvorlauf oder
Schnellrücklauf ist das Bild
gestört.
•Das Bild kann in einem solchen Fall leichte Störungen aufweisen. Dies ist
keine Fehlfunktion.
—
Die Tasten funktionieren
nicht.
•Bei einigen Discs sind bestimmte Betriebe u. U. gesperrt. 32
Es werden keine Untertitel
angezeigt.
•Bei DVDs ohne Untertitel werden keine Untertitel angezeigt.
•Die Untertitel wurden auf “AUS” eingestellt. Schalten Sie die Untertitel ein.
—
16
Die Audio (oder Untertitel)-
Sprache kann nicht
umgeschaltet werden.
•Die Sprache kann nur dann umgeschaltet werden, wenn die Disc mehr
als eine Sprache enthält.
•Bei einigen Discs wird die Audio (oder Untertitel)-Sprache nicht
entsprechend den in dieser Bedienungsanleitung aufgeführten
Anweisungen, sondern über den DVD-Menü-Bildschirm o. Ä. umgeschaltet.
—
34
Der Winkel kann nicht
umgeschaltet werden.
•Der Winkel kann nur dann umgeschaltet werden, wenn die DVD mehr als
einen Winkel enthält.
In einigen Fällen sind nur bei bestimmten Szenen mehrere Winkel
vorhanden.
34
Bei der Auswahl eines Titels
wird die Wiedergabe nicht
gestartet.
•Überprüfen Sie die Einstellung der Option “Ansichtsbeschränkungs-
Stufe”.
25
Sie haben das Passwort für
eine Ansichtsbeschränkung
vergessen.
Stellen Sie sämtliche
Anfangs-Einstellwerte auf die
werkseitigen Werte zurück.
•Verwenden Sie das folgende Verfahren, um sämtliche Anfangs-
Einstellwerte auf die werkseitigen Werte zurückzustellen.
Drücken Sie im Stopp-Modus gleichzeitig die 1-und 9-Taste.
(Stellen Sie sicher, dass die “WERKSEINSTELLUNG”-Anzeige auf dem
Fernsehbildschirm erlischt.)
46
Bei der Audio- oder Untertitel-
Sprache handelt es sich nicht
um die in den
Anfangseinstellungen
eingestellte Sprache.
•Die ausgewählte Sprache wird nicht eingestellt, wenn die DVD keinen
Ton oder keine Untertitel in der betreffenden Sprache enthält.
16
Das Bild wird nicht im
Bildseitenverhältnis 4:3 (16:9)
angezeigt.
•Stellen Sie das “TV BILDSCHIRMFORMAT” und die Punkte unter
“SQUEEZE-MODUS” für Ihr Fernsehgerät ordnungsgemäß ein.
20, 21
Die Menü-
Bildschirmmeldungen werden
nicht in der gewünschten
Sprache angezeigt.
•Überprüfen Sie in den Anfangseinstellungen die Einstellung “DISC-
MENÜS” unter “SPRACHE”
16
Bei HDMI-Anschlüssen wird
kein Bild angezeigt.
•Überprüfen Sie die HDMI-Anschlüsse. (Überprüfen Sie, ob die
entsprechenden HDMI-Anzeigen leuchten.)
•Überprüfen Sie, ob die kompatiblen Eingangsformate des
angeschlossenen Monitor-Gerätes mit dem Eingangsformat des DVD-
2930 (HDMI FORMAT) übereinstimmen.
•Überprüfen Sie, ob die Option “VIDEO-AUSGANG” der Pure Direct-
Einstellungen auf “AUS” oder “ALL OFF” eingestellt ist.
11, 12
11, 12
28
Das Gerät kann nicht über die
Fernbedienung betrieben
werden.
•Legen Sie die Batterien in der ordnungsgemäßen Richtung ein und
achten Sie auf die <und >-Markierungen.
•Tauschen Sie die Batterien durch neue aus.
•Richten Sie die Fernbedienung bei der Verwendung auf den Sensor.
•Verwenden Sie die Fernbedienung innerhalb eines Abstands von 7
Metern vom Fernbedienungssensor.
•Beseitigen Sie das Hindernis.
5
5
5
5
—
Fehlersuche
Überprüfen Sie bei Auftreten einer Störung zunächst die nachfolgend aufgeführten Punkte:
1. Sind alle Anschlüsse ordnungsgemäß ausgeführt worden ?
2. Wird die Anlage gemäß der Bedienungsanleitung betrieben ?
Sollte die Funktion dieses Gerätes nicht einwandfrei sein, überprüfen Sie bitte die in nachfolgender
Tabelle aufgeführten Punkte. Wenn sich die Störung nicht beseitigen läßt, liegt vermutlich eine
Fehlfunktion vor. Trennen Sie das Gerät sofort vom Netz ab und kontaktieren Sie Ihren Händler.

DEUTSCH
DEUTSCH
Andere
48
¢Audio-Leistung
Signalformat NTSC / PAL
Zu verwendende Discs: (1)DVD-Audio/DVD-Video-Discs
12 cm 1-seitig mit 1 Layer, 12 cm 1-seitig mit 2 Layern / 12 cm 2-seitig mit 2 Layern
(1-seitig mit 1 Layer)
08 cm 1-seitig mit 1 Laye, 08 cm 1-seitig mit 2 Layern / 08 cm 2-seitig mit 2 Layern
(1-seitig mit 1 Layer)
(2)Super-Audio-CDs
12 cm 1 Layer / 12 cm 2 Layer / 12 cm Hybrid
(3)Compact Disc (CD-DA / VIDEO CD) : 12 cm / 8 cm Disc
S-Video-Ausgang: Y-Ausgangspegel: 1Vp-p (75 Ω/ohm) / C-Ausgangspegel : 0,3 (PAL) / 0,286 (NTSC) Vp-p
Ausgangsanschluss: S-Video, 1 Satz / AV-1 (21-pin SCART), 1 Satz
Video-Ausgang: Ausgangspegel : 1Vp-p (75 Ω/ohm) / Ausgangsanschluss : Stiftbuchse, 1 Satz
Komponentenvideo-Ausgang: Y-Ausgangspegel : 1Vp-p (75 Ω/ohm)
PB/CB-Ausgangspegel / PR/CR-Ausgangspegel : 0,7 Vp-p (75 Ω/ohm)
Ausgangsanschlussl : Stiftbuchse, 1 Satz / AV-1 (21-pin SCART), 1 Satz
HDMI-Ausgang: Ausgangsanschlussl : HDMI (19-pin), 1 Satz
RGB output: Ausgangspegel : 0.7 Vp-p (75 Ω/ohm) / Ausgangsanschlussl : AV-1 (21-pin SCART), 1 Satz
Analoger Audio-Ausgang: Ausgangspegel : 2 Vrms (10 kΩ/kohm)
2 Kanäle (L/R) Ausgangsanschluss :Stiftbuchse, 1 Satz
Mehrkanäle (FL/FR/C/SL/SR/SW) : Stiftbuchse, 1 Satz / AV-1 (21-pin SCART), 1 Satz
Eigenschaften des Audio-Ausgangs: (1)Frequenzgang
qDVD (lineare PCM) : 2 Hz ~ 22 kHz (48 kHz Sampling)
: 2 Hz ~ 44 kHz (96 kHz Sampling)
: 2 Hz ~ 88 kHz (192 kHz Sampling)
wSuper-Audio-CD : 2 Hz ~ 100 kHz
eCD : 2 Hz ~ 20 kHz
(2)Rauschabstand : 118 dB
(3)Klirrfaktor : 0,001 %
(4)Dynamikbereich : 106 dB
Digitaler Audio-Ausgang: Ausgangsanschlussl : Optisch, 1 Satz / Koaxial, 1 Satz / DENON LINK, 1 Satz
¢Allgemeines
Netzteil: 230 V Wechselstrom, 50 Hz
Leistungsaufnahme: 45 W (Im Standby-Modus: etwa 1 W)
Max. äußere Abmessungen: 434 (B) x 102 (H) x 386 (T) mm
(inschließlich vorstehender Teile)
Gewicht: 7,6 kg
¢Fernbedienungsgerät (RC-1037)
Fernbedienungstyp: Infrarot-Takt
Batterien: R6P/AA Typ (zwei Batterien)
Äußere Abmessungen: 58 (B) x 230 (H) x35 (T) mm
Gewicht: 190 g (inklusive Batterien)
* Änderungen der technischen Daten und des Designs zum Zwecke der Verbesserung ohne Ankündigung vorbehalten.
Technische Daten

Denon Brand Company, D&M Holdings Inc.
Printed in China 00D 511 4518 001
TOKYO, JAPAN
www.denon.com