Digianswer A S BTDVK110 Bluetooth Developer Kit User Manual dev userguide
Digianswer A/S Bluetooth Developer Kit dev userguide
Users Manual

94001620000
Rev. 1.2 TR special, 2002-12-06
72000 Bluetooth Development Kit
User’s Guide

Motorola reserves the right to make changes without further notice to any products herein. Motorola makes no warranty,
representation or guarantee regarding the suitability of its products for any particular purpose, nor does Motorola assume any liability
arising out of the application or use of any product or circuit, and specifically disclaims any and all liability, including without limitation
consequential or incidental damages. “Typical” parameters which may be provided in Motorola data sheets and/or specifications can
and do vary in different applications and actual performance may vary over time. All operating parameters, including “Typicals” must
be validated for each customer application by customer’s technical experts. Motorola does not convey any license under its patent
rights nor the rights of others. Motorola products are not designed, intended, or authorized for use as components in systems
intended for surgical implant into the body, or other applications intended to support life, or for any other application in which the
failure of the Motorola product could create a situation where personal injury or death may occur. Should Buyer purchase or use
Motorola products for any such unintended or unauthorized application, Buyer shall indemnify and hold Motorola and its officers,
employees, subsidiaries, affiliates, and distributors harmless against all claims, costs, damages, and expenses, and reasonable
attorney fees arising out of, directly or indirectly, any claim of personal injury or death associated with such unintended or
unauthorized use, even if such claim alleges that Motorola was negligent regarding the design or manufacture of the part. The
Bluetooth trademarks are owned by their proprietor and used by Motorola, Inc., under license. All other product or service names are
the property of their respective owners. © Motorola, Inc. 2002.
Motorola and are registered trademarks of Motorola, Inc. Motorola, Inc. is an Equal Opportunity/Affirmative Action Employer.
How to reach us:
USA/EUROPE/Locations Not Listed: Motorola Literature Distribution; P.O. Box 5405, Denver, Colorado, 80217.
1–303–675–2140 or 1–800–441–2447
JAPAN: Motorola Japan Ltd.; SPS, Technical Information Center, 3–20–1, Minami–Azabu, Minato–ku,
Tokyo 106–8573 Japan. 81–3–3440–3569
ASIA/PACIFIC: Motorola Semiconductors H.K. Ltd., Silicon Harbour Centre, 2 Dai King Street,
Tai Po Industrial Estate, Tai Po, N.T., Hong Kong. 852–26668334
Technical Information Center: 1–800–521–6274
HOME PAGE: http://www.motorola.com/semiconductors/ © Copyright Motorola, Inc., 2002

MOTOROLA Contents iii
Preliminary
Chapter 1
Introduction
1.1 About This Guide . . . . . . . . . . . . . . . . . . . . . . . . . . . . . . . . . . . . . . . . . . . . . . . . . . . . . . 1-1
1.2 Additional Documents . . . . . . . . . . . . . . . . . . . . . . . . . . . . . . . . . . . . . . . . . . . . . . . . . . 1-2
1.3 Downloads and Support . . . . . . . . . . . . . . . . . . . . . . . . . . . . . . . . . . . . . . . . . . . . . . . . . 1-3
1.4 System Requirements . . . . . . . . . . . . . . . . . . . . . . . . . . . . . . . . . . . . . . . . . . . . . . . . . . . 1-3
1.5 Acronyms and Abbreviations . . . . . . . . . . . . . . . . . . . . . . . . . . . . . . . . . . . . . . . . . . . . . 1-4
Chapter 2
Product Overview
2.1 Block Diagram . . . . . . . . . . . . . . . . . . . . . . . . . . . . . . . . . . . . . . . . . . . . . . . . . . . . . . . . 2-5
2.2 Interfaces. . . . . . . . . . . . . . . . . . . . . . . . . . . . . . . . . . . . . . . . . . . . . . . . . . . . . . . . . . . . . 2-6
2.3 ICs. . . . . . . . . . . . . . . . . . . . . . . . . . . . . . . . . . . . . . . . . . . . . . . . . . . . . . . . . . . . . . . . . . 2-6
2.4 Software Tools . . . . . . . . . . . . . . . . . . . . . . . . . . . . . . . . . . . . . . . . . . . . . . . . . . . . . . . . 2-6
2.4.1 Bluetooth HCI Terminal . . . . . . . . . . . . . . . . . . . . . . . . . . . . . . . . . . . . . . . . . . . . . . 2-6
2.4.2 Configuration Manager. . . . . . . . . . . . . . . . . . . . . . . . . . . . . . . . . . . . . . . . . . . . . . . 2-6
2.4.3 DemoBench . . . . . . . . . . . . . . . . . . . . . . . . . . . . . . . . . . . . . . . . . . . . . . . . . . . . . . . 2-7
2.4.4 RadioTest . . . . . . . . . . . . . . . . . . . . . . . . . . . . . . . . . . . . . . . . . . . . . . . . . . . . . . . . . 2-7
Chapter 3
Setup
Chapter 4
Hardware
4.1 Signal and Connection Descriptions. . . . . . . . . . . . . . . . . . . . . . . . . . . . . . . . . . . . . . . 4-11
4.2 Environmental. . . . . . . . . . . . . . . . . . . . . . . . . . . . . . . . . . . . . . . . . . . . . . . . . . . . . . . . 4-12
4.3 Mechanical . . . . . . . . . . . . . . . . . . . . . . . . . . . . . . . . . . . . . . . . . . . . . . . . . . . . . . . . . . 4-12
4.4 Electrical . . . . . . . . . . . . . . . . . . . . . . . . . . . . . . . . . . . . . . . . . . . . . . . . . . . . . . . . . . . . 4-12
4.4.1 Power Supply . . . . . . . . . . . . . . . . . . . . . . . . . . . . . . . . . . . . . . . . . . . . . . . . . . . . . 4-13
4.4.2 Reset Circuit . . . . . . . . . . . . . . . . . . . . . . . . . . . . . . . . . . . . . . . . . . . . . . . . . . . . . . 4-13
4.4.3 Clocks . . . . . . . . . . . . . . . . . . . . . . . . . . . . . . . . . . . . . . . . . . . . . . . . . . . . . . . . . . . 4-13
4.4.4 Memory. . . . . . . . . . . . . . . . . . . . . . . . . . . . . . . . . . . . . . . . . . . . . . . . . . . . . . . . . . 4-14
4.4.5 UART Interface . . . . . . . . . . . . . . . . . . . . . . . . . . . . . . . . . . . . . . . . . . . . . . . . . . . 4-14
4.4.6 CODEC Interface . . . . . . . . . . . . . . . . . . . . . . . . . . . . . . . . . . . . . . . . . . . . . . . . . . 4-14
4.4.7 Antenna. . . . . . . . . . . . . . . . . . . . . . . . . . . . . . . . . . . . . . . . . . . . . . . . . . . . . . . . . . 4-15
4.4.8 100 mm² Module. . . . . . . . . . . . . . . . . . . . . . . . . . . . . . . . . . . . . . . . . . . . . . . . . . . 4-15
Chapter 5
Regulatory
Contents

MOTOROLA Contents iv
Preliminary
5.1 Regulatory Statements . . . . . . . . . . . . . . . . . . . . . . . . . . . . . . . . . . . . . . . . . . . . . . . . . 5-17
5.1.1 General . . . . . . . . . . . . . . . . . . . . . . . . . . . . . . . . . . . . . . . . . . . . . . . . . . . . . . . . . . 5-17
5.1.2 European Union (EU) and EFTA . . . . . . . . . . . . . . . . . . . . . . . . . . . . . . . . . . . . . . 5-17
5.1.3 France . . . . . . . . . . . . . . . . . . . . . . . . . . . . . . . . . . . . . . . . . . . . . . . . . . . . . . . . . . . 5-17
5.1.4 United States of America and Canada . . . . . . . . . . . . . . . . . . . . . . . . . . . . . . . . . . 5-18
5.1.5 Canada Compliance (Industry Canada) . . . . . . . . . . . . . . . . . . . . . . . . . . . . . . . . . 5-18
5.1.6 Taiwan . . . . . . . . . . . . . . . . . . . . . . . . . . . . . . . . . . . . . . . . . . . . . . . . . . . . . . . . . . 5-19
5.2 Development Kit Approval. . . . . . . . . . . . . . . . . . . . . . . . . . . . . . . . . . . . . . . . . . . . . . 5-19
5.2.1 Type Approval . . . . . . . . . . . . . . . . . . . . . . . . . . . . . . . . . . . . . . . . . . . . . . . . . . . . 5-19
5.2.2 Prototype Shipment. . . . . . . . . . . . . . . . . . . . . . . . . . . . . . . . . . . . . . . . . . . . . . . . . 5-20
5.3 Obtaining Type Approval . . . . . . . . . . . . . . . . . . . . . . . . . . . . . . . . . . . . . . . . . . . . . . . 5-20
5.3.1 Requirements for Bluetooth Qualification . . . . . . . . . . . . . . . . . . . . . . . . . . . . . . . 5-20
5.3.2 Requirements for Regulatory Type Approval . . . . . . . . . . . . . . . . . . . . . . . . . . . . 5-21
Appendix A
Board Diagrams
Appendix B
Bill of Material
Appendix C
100 mm² Module Diagram

MOTOROLA Introduction 1-1
Preliminary
Chapter 1
Introduction
NOTE:
You must not make changes or modify the device in any way.
The 72000 Development Kit for the Bluetooth Platform Solution from Motorola is a unique demonstration
and development tool.
This product contains all of the hardware, software, and documentation needed to evaluate the
functionality of the following Motorola Bluetooth platform solution IC’s:
• MC72000 Bluetooth Baseband Controller and Transceiver IC
• MC13181 Wireless Power Management IC
Also, you can develop software and hardware solutions around the platform chipset. The 72000
Development Kit makes it possible to easily and quickly set up and start demonstrating a Class 2 Bluetooth
solution, and it provides an efficient layout for the baseband and RF on an FR4 PCB substrate.
The primary applications of the 72000 Development Kit are:
• Evaluation of the platform chipset and its features
• Porting of a user Bluetooth stack to the Motorola Bluetooth hardware
• Prototyping of a Bluetooth-enabled host device
• Reference design for quick layout of a Bluetooth solution based on the MC71000 and MC13180
chipset
The 72000 Development Kit is Bluetooth 1.1 qualified and type approved in a great number of countries.
See Chapter 5, “Regulatory”.
For detailed information on the MC72000 and MC13181 IC’s, please refer to the technical brief for each.
These are included on the Development Kit CD.
1.1 About This Guide
This user’s guide will help you get started with the 72000 Development Kit. The guide covers a large
number of aspects of using the 72000 Development Kit, including:
• Overview of the 72000 Development Kit and accompanying documentation
• Instructions on setting up the hardware and software
• Descriptions of the various elements making up the 72000 Development Kit

1-2 72000 Development Kit User’s Guide MOTOROLA
Preliminary
Introduction
The following is an overview of the various sections of this user’s guide and a brief description of each
section:
•Chapter 1, “Introduction” contains an overview of the user’s guide and additional documents
available from the CD. The introduction is also where to find information on support, system
requirements, and a list of the acronyms used in this guide.
•Chapter 2, “Product Overview” provides an overview of the 72000 Development Kit with brief
descriptions of the various elements making up the product.
•Chapter 3, “Setup” explains how to set up the hardware and software to get the 72000 Development
Kit running.
•Chapter 4, “Hardware” describes the various aspects of the 72000 Development Kit hardware
•Chapter 5, “Regulatory” contains regulatory statements, a list of the countries where the 72000
Development Kit has obtained type approval or may be shipped as a prototype, and information on
what is needed to obtain type approval for new products.
•Appendix A, “Board Diagrams“, contains 72000 development board schematic and component
placement.
•Appendix B, “Bill of Material“, shows the BOM for the current 72000 development board.
•Appendix C, “100 mm² Module Diagram“ contains schematic of the module that serves as a
demonstration of the space efficiency of the MC72000 Bluetooth solution.
1.2 Additional Documents
In addition to this user’s guide, the documentation for the 72000 Development Kit includes the following
documents. These are all accessible from the document overview on the CD.
• User’s Guides for various elements of the 72000 Development Kit:
— Bluetooth HCI Terminal
— Configuration Manager
— DemoBench
— RadioTest
— Bluetooth Platform Solution Embedded System
• System Overview of the Bluetooth Platform Solution from Motorola providing a detailed overview
of the platform.
• Technical briefs for the various elements of Motorola’s Bluetooth platform solution:
— 72000 Bluetooth Development Kit
— MRFIC2408 External Power Amplifier IC
— MC13180 Bluetooth Low Power Wireless Data Transceiver IC
— MC13181 Wireless Power Management IC
— MC71000 Bluetooth Baseband Controller IC
— MC72000 Bluetooth Baseband Controller and Transceiver IC
— 71000 Bluetooth Development Kit

Downloads and Support
MOTOROLA Introduction 1-3
Preliminary
• Application notes for the following:
— Bluetooth Audio Signal Processor (BTASP) for High-Quality Audio Performance
— Motorola’s Bluetooth Solution to Interference Rejection and Coexistence with 802.11
— Enhancing ISM Band Performance Using Adaptive Frequency Hopping
• Data sheets and information for components on the 72000 Development Kit:
— CODEC
— UART Level Converter
— EEPROMs
— Crystals
• Bluetooth Core Specification v1.1
1.3 Downloads and Support
For Development Kit software and documentation downloads, up-to-date information, support questions,
FAQs, etc., go to the following website: http://www.btpo.net
In addition, you may find useful information on the following websites: http://www.motorola.com and
http://www.motorola.com/semiconductor/bluetooth
For additional support on your Development Kit, if necessary, please contact your local FAE.
1.4 System Requirements
To install and use the 72000 Development Kit, you will need the following:
• A PC equipped with Windows® 98/98 SE/2000
• A 600 MHz processor (or higher)

1-4 72000 Development Kit User’s Guide MOTOROLA
Preliminary
Introduction
1.5 Acronyms and Abbreviations
Throughout this guide, the following acronyms and abbreviations are used:
EEPROM Electrically Erasable/Programmable Read Only Memory
Rx Receive(r)
SEEPROM Serial Electrically Erasable/Programmable Read Only Memory
SPI Serial Peripheral Interface
The SPI Bus made by Motorola handles all serial communication with a number of
different RF front ends and SEEPROMs.
SSI Synchronous Serial Interface
Tx Transmit(ter)
UART Universal Asynchronous Receiver Transmitter

MOTOROLA Product Overview 2-5
Preliminary
Chapter 2
Product Overview
This section contains a brief overview of the 72000 Development Kit. More detailed information on the
various elements is included in later sections and in the separate user’s guides included on the CD.
2.1 Block Diagram
The following figure shows the 72000 Development Kit block diagram:
Figure 2-1. Block Diagram
RS232
DC
Power
Input
UART
RS232
Level
Shifter
CODEC
Modular Jack
MC72000
MC13181 Status LEDs Reset Switch
EEPROM
Antenna
Connector
Rx
Tx
13 MHz
32 KHz
Rx/Tx
Switch
Band
Pass
Filter

2-6 72000 Development Kit User’s Guide MOTOROLA
Preliminary
Product Overview
2.2 Interfaces
The 72000 Development Kit features the following interfaces:
• RS232 interface: Programmable baud rate from 1200 to 921 Kbit.
• UART interface: 5-pin header with RxD, CTS, RTS, and GND, 3.3 V signaling, programmable
baud rate from 1200 to 921 Kbit, HCI UART transport layer.
NOTE:
The UART and RS232 interfaces cannot operate simultaneously.
• Audio connections, with audio routed to the CODEC.
2.3 ICs
The 72000 Development Kit is supplied with the following Bluetooth ICs from Motorola:
• MC72000 Bluetooth Baseband Controller and Transceiver IC
• MC13181 Wireless Power Management IC
The 72000 Development Kit uses an Atmel SEEPROM (AT25HP512).
2.4 Software Tools
The 72000 Development Kit is accompanied by the following software tools:
• Bluetooth HCI Terminal
• Configuration manager
• DemoBench
• RadioTest
The following sections describe briefly each of the software tools. A separate user’s guide for each tool is
included on the Development Kit CD.
2.4.1 Bluetooth HCI Terminal
With the Bluetooth HCI Terminal you can interact with your Bluetooth hardware. The interface is similar
to that of an AT Terminal application when communicating with a modem. The Bluetooth HCI Terminal
makes it easy to send HCI commands from a computer to a Bluetooth device. Likewise, it is easy to
receive HCI responses from a Bluetooth device. Consequently, you can get hands-on experience with the
HCI. Or you can test your own Bluetooth hardware.
2.4.2 Configuration Manager
The Configuration Manager is an application that allows you to handle the Development Kit file system.
With this tool, you can download firmware patches and set up a number of baseband and radio parameters
to exercise the board. All parameters are restorable and default settings are stored automatically.

Software Tools
MOTOROLA Product Overview 2-7
Preliminary
2.4.3 DemoBench
The DemoBench is a demonstration tool that can be used for a number of purposes. You can send a file to
another Bluetooth device, “chat” with another Bluetooth device, and view link and packet statistics in a
real-time application.
2.4.4 RadioTest
The RadioTest application allows you to test all aspects of your Bluetooth hardware. This application lets
you control your hardware so as to carry out any test required for development purposes and when
preparing for production. Testing is both fast and simple; you can do all your testing with one and the same
program. In addition, you can create your own test system as desired without losing any of the benefits of
the Radio Test application. Finally, the application allows for simultaneous testing of several units using
the same equipment.

2-8 72000 Development Kit User’s Guide MOTOROLA
Preliminary
Product Overview

MOTOROLA Setup 3-9
Preliminary
Chapter 3
Setup
This section explains how to set up the 72000 Development Kit hardware and software. Do the following:
1. Attach external antenna to the 50 ohm connector on the development board.
2. Attach the development board to your computer using the UART (RS232) cable.
3. Attach power supply to DC connector on board and connect to main electricity supply.
4. Insert the CD in the CD-ROM drive of your computer and follow the onscreen instructions
to install the software and documentation.
5. Launch the Configuration Manager and make sure it is the only Development Kit
application running.
6. Select the "72000 - UART Application - Audio through Codec" configuration in the
Configuration Manager and click the Make Active button.
You can now use UART or RS232, however not simultaneously.
NOTE:
The first time the Configuration Manager is attached to a board, it will
advise you to make a backup of the configuration on the board. A backup
is necessary to save the board’s original settings. The backup will be called
Factory Settings for device XXXXXXXXXXXX.

3-10 72000 Development Kit User’s Guide MOTOROLA
Preliminary
Setup

MOTOROLA Hardware 4-11
Preliminary
Chapter 4
Hardware
This section provides information on various aspects of the 72000 Development Kit hardware. In addition,
Appendix A, “Board Diagrams“, contains the development board schematic and component placement,
and Appendix B, “Bill of Material“, contains the BOM.
4.1 Signal and Connection Descriptions
The 72000 Development Kit contains the following connections, switches, and indicators:
• Power supply input
• Modular jack 4/4 connector for mono-audio speaker and microphone (headset application)
• RS232 interface
• UART interface
• Antenna connector
• JTAG allowing interface to MC72000 production test
• Reset button
• Three control buttons for future applications
• On/off switch
• Status LEDs
• Software download switch
The power supplied for the 72000 Development Kit is DC with the ratings stated in the specifications.
An analog audio signal to be transmitted over the Bluetooth connection can be fed into the 72000
Development Kit via the modular jack or as streaming audio through the host interface. It will be converted
to digital data and transmitted through the Bluetooth link. A digital audio signal received from a connected
Bluetooth device will be converted to an analog audio signal and available at the modular jack or as
streaming audio through the host interface (UART, SSI, SPI). The MC72000 has a Bluetooth Audio Signal
Processor (BTASP) for superior audio performance.
The RS232/UART interfaces can be used to transfer data and audio between a host and the Bluetooth device.
The firmware of the 72000 Development Kit can be upgraded through the RS232/UART interface.
The CODEC is attached to the MC72000 via SSI interface.
The antenna connector is an SMA 50 ohm connection.
The reset button can be activated to re-initialize the entire system.

4-12 72000 Development Kit User’s Guide MOTOROLA
Preliminary
Hardware
Three buttons are provided for future embedded applications.
Four status LEDs are provided:
• One application-specific LED
• 24 MHz/32 kHz
•RX/TX
•Power on
4.2 Environmental
This section contains system level environmental information about the development board::
• Storage temperature (degrees centigrade):
—Min. -40
—Max +125
• Operating temperature (degrees centigrade):
—Min. 0
—Max +85
4.3 Mechanical
This section contains system level mechanical information:
• Length: 75mm
• Width: 50 mm
• Height (PCB with components):
— Excluding legs: 18 mm
— Including legs: 25 mm
• Layout, FR4, 4 layer: 1 mm
4.4 Electrical
This section contains electrical information:
• Input power supply requirements: 3.5-6.5 VDC
• Audio input: 65m Vpp
• Audio output: 1.6 Vpp, modular jack 4/4 connector

Electrical
MOTOROLA Hardware 4-13
Preliminary
The following table shows the current consumption measurements of the circuits of the MC72000
Bluetooth Baseband Controller and Transceiver IC.
Note that the table contains typical values.
4.4.1 Power Supply
The board is fed with power from on-board standard regulators.
The on-board power supply regulators should be fed with the supply provided, which generates the
following voltages for the board:
•1.85 V
•2.65 V
•3.0V
4.4.2 Reset Circuit
The board includes a push button for full system reset of the MC72000 and all peripherals.
4.4.3 Clocks
The clocks in the system are as follows:
• External crystal: 13 MHz
• Sleep mode clock: 32.768 kHz
• Active mode clock: 24 MHz
The MC72000 includes an internal oscillator circuit for the 32.768 kHz sleep mode clock and the 24 MHz
active mode clock. Only two external crystals and a few other components are needed.
Table 1: Current Consumption Measurements of MC72000
Type Average
Current Description
DH5 asymmetric
RX 57 mA TX rate 57.6 kbits
RX rate 723.2 kbits
DH5 asymmetric
TX 55.5 mA TX rate 723.2 kbits
RX rate 57.6 kbits
DH5 symmetric 57.5 mA TX rate 433.9 kbits
RX rate 433.9 kbits
HV1 54.8 mA
HV3 TDB
Total system in
low-power mode TDB

4-14 72000 Development Kit User’s Guide MOTOROLA
Preliminary
Hardware
4.4.4 Memory
The MC72000 has embedded memory of 256 Kbytes of ROM and 64 K of RAM. The file system and
application can be uploaded from a host system, or a low-cost serial EEPROM (four-wire connection). For
more information on the contents and structure of the MC72000 memory, please refer to the Bluetooth
Platform Solution Embedded System User’s Guide. This is accessible from the document overview on the
Development Kit CD.
4.4.5 UART Interface
The UART interface is embedded in the MC72000. However, an external level converter is needed. For
this purpose, the MAX3237 1.0 Mbit level converter is used. The level converter is connected to the
MC72000 and a female 9-pin D-sub. The connection between the level converter and the MC72000 is
passed through a jumper block in order to aid debugging, and, if ever needed, to use a different type of
level converter.
4.4.6 CODEC Interface
The audio interface consists of the Motorola MC145483 CODEC, a 4-pin header and a 4/4p amp
connector. Sampling rate is configured at 7.8125 kHz.
4.4.6.1 Codec Setup and Configuration
In the current (Motorola CODEC) configuration for the 72000 Development Kit, the CODEC can only be
configured as a slave, which is done by the application at startup. Therefore, the MC72000 IC will be
configured as the SSI master, meaning that the MC72000 IC generates all SSI control signals. In practice,
the CODEC bit clock is tied electrically to the master clock.
There are certain constraints on the available clock frequencies; specifically, the frequency can only be
integer factors of the baseband’s master clock, which is 24 MHz. The Motorola CODEC expects a 2.048
MHz master clock, but due to these limitations, none of the available integral frequencies fit the CODEC
exactly. Therefore, a slight mismatch in the order of two per cent exists. To be exact, the CODEC expects
a 2.048 MHz master clock, but gets 2.000 MHz.
The frame sync generated by the MC72000 IC can only by an integer factor of the master clock (bit clock),
and is selected as 1/256th, resulting in:
• Frame sync: 2000 kHz / 256 = 7.8125 kHz
This slight mismatch does not cause any audio degredation. Interpolation copes with the synchronization
seamlessly. The degradation of the frequency characteristic of the system from runnning on a slightly
lower sample frequency is not significant. (The pass-band upper frequency is 3.9 kHz instead of 4.0 kHz).
Figure 4-1. SSI Signals from Baseband to CODEC
STXD
SRXD
STCK
STFS
Motorola CODEC

Electrical
MOTOROLA Hardware 4-15
Preliminary
4.4.7 Antenna
The 72000 Development Kit contains an SMA 50 ohm antenna connector.
4.4.8 100 mm² Module
A six-layer HDI PCB with an area of 100mm² has been populated with an MC72000 IC and all the
necessary external components for a host-based solution, where the reference oscillator signals are
provided by the host. This serves as a demonstration of the space efficiency of the MC72000 Bluetooth
solution. This PCB has been fitted with pads to resemble a QFN package and has been mounted on the
motherboard.
For a diagram of this module, see Appendix C, “100 mm² Module Diagram“.

4-16 72000 Development Kit User’s Guide MOTOROLA
Preliminary
Hardware

MOTOROLA Regulatory 5-17
Preliminary
Chapter 5
Regulatory
This section contains regulatory statements, a list of the countries where the 72000 Development Kit has
obtained type approval or may be shipped as a prototype, and information on what is needed by developers
to obtain type approval for their products.
NOTE:
This device is intended for evaluation and development purposes by
professionals only and is NOT for re-sale.
5.1 Regulatory Statements
This section contains the regulatory statements that apply to the 72000 Development Kit.
NOTE:
Users are not permitted to make changes or modify the system in any way.
Changes or modifications not expressly approved by the party responsible
for compliance could void the user’s authority to operate the equipment.
5.1.1 General
This product complies with any mandatory product specification in any country where the product is sold.
5.1.2 European Union (EU) and EFTA
This equipment complies with the R&TTE directive 1999/5/EC and has been provided with the CE mark
accordingly.
5.1.3 France
This equipment may only be used as a Class 2 device, not as a Class 1 device. Note also that only indoor
use is allowed.

5-18 72000 Development Kit User’s Guide MOTOROLA
Preliminary
Regulatory
5.1.4 United States of America and Canada
Tested to comply with FCC Standards FOR HOME OR OFFICE USE. See FCC 47CFR part 15.19(b)(2)
This device complies with part 15 of the FCC rules and with RSS-210 / RSS-139 of the Industry Canada.
Operation is subject to the following two conditions: (1) This device may not cause harmful interference,
and (2) this device must accept any interference received, including interference that may cause undesired
operation. See FCC regulation CFR47 sec. 15.19(3).
This equipment has been tested and found to comply with the limits for a Class B digital device, pursuant
to part 15 of the FCC Rules. These limits are designed to provide reasonable protection against harmful
interference in a residential installation. This equipment generates, uses and can radiate radio frequency
energy and, if not installed and used in accordance with the instructions, may cause harmful interference to
radio communications. However, there is no guarantee that interference will not occur in a particular
installation. If this equipment does cause harmful interference to radio or television reception, which can
be determined by turning the equipment off and on, the user is encouraged to try to correct the interference
by one or more of the following measures:
• Reorient or relocate the receiving antenna
• Increase the separation between the equipment and receiver
• Connect the equipment into an outlet on a circuit different from that to which the receiver is
connected
• Consult the dealer or an experienced radio/TV technician for help
In order to comply with FCC RF Exposure requirements, a minimum separation distance of 20 cm must
always be maintained between the transmitter antenna and all persons during normal operation.
Note that any changes or modifications to this equipment not expressly approved by the manufacturer may
void the FCC authorization to operate this equipment. See FCC regulation CFR47 sec. 15.21.
5.1.5 Canada Compliance (Industry Canada)
To prevent radio interference to the licensed service, this device is intended to be operated indoors
and away from windows to provide maximum shielding. Equipment that is installed outdoors is
subject to licensing.
In French: Pour empêcher un brouillage radioélectrique au service faisant l'objet d'une licence, cet
appareil doit être utilisé à l'interieur et loin des fenêtres afin de founir un écran de blindage
maximal. Au cas aù un installation en plain air, le materiel doit faire l'objet d'une licence.
This device has been designed to operate with an antenna having a maximum gain of 5.00 dBi. Antenna
having a higher gain is strictly prohibited per regulations of Industry Canada. The required antenna
impedance is 50 ohms.
To reduce potential radio interference to other users, the antenna type and its gain should be so chosen that
the equivalent isotropically radiated power (EIRP) is not more than that required for successful
communication.
The term "IC:" before the radio certification number only signifies that Industry Canada technical
specifications were met.

Development Kit Approval
MOTOROLA Regulatory 5-19
Preliminary
5.1.6 Taiwan
5.2 Development Kit Approval
5.2.1 Type Approval
In the following countries, the 72000 Development Kit has obtained type approval:
• Europe (EU and EFTA countries)
•USA
• Canada
• Japan*
* The equipment will be tested at accredited in-country test house. However, actual application will not be submitted as the 72000
development board has no enclosure, which is requested for approval in Japan.

5-20 72000 Development Kit User’s Guide MOTOROLA
Preliminary
Regulatory
5.2.2 Prototype Shipment
In the following countries, the 72000 Development Kit has not been typed approved but prototypes may be
shipped:
• China
•Taiwan
• Israel**
• Hong Kong
• Korea (South)
• Singapore
•Brazil
•Mexico**
** Awaiting new regulations.
5.3 Obtaining Type Approval
Customers of Motorola Bluetooth chipsets will face some Bluetooth qualification and regulatory
requirements for their products. The following lists the requirements for the major markets as defined by
Motorola as tier 1 countries: Australia, Canada, Europe (15 + 4 EFTA countries), Japan, New Zealand and
the US. A number of other countries worldwide will accept the test reports made for Europe and/or US
approval; for more information, please go to: http://www.bluetooth.org/member/regulatory.
Motorola chipsets (radio/baseband) are pre-qualified as Bluetooth components; for more information,
please go to: http://qualweb.opengroup.org/Template2.cfm?LinkQualified=QualifiedProducts. Also any
variants of Motorola software stacks will be pre-qualified. The assumption of pre-qualification provides
that customers will implement the radio module (radio chip including surrounding components and print
layout) without any changes.
5.3.1 Requirements for Bluetooth Qualification
Baseband chipset will be used as a pre-qualified component and do not require re-testing.
Any incorporated variant of Motorola software stack will be used as a pre-qualified component and do not
require re-testing.
Radio will need to be re-tested in the product layout for the 8 (of 16) test cases listed in the following table.
(For more information, see “The Bluetooth Qualification Program Reference Document (BQ PRD)” on the
Bluetooth Qualification Program Website: http://qualweb.bluetooth.org/Template2.cfm.)

Obtaining Type Approval
MOTOROLA Regulatory 5-21
Preliminary
If changes are made to the 72000 Development Kit radio module BOM or layout, all 16 Bluetooth test
cases will be required to be re-tested. Depending on the nature of changes to the radio, re-testing might
only be necessary in normal temperature. This has to be decided by the BQB in each case.
5.3.2 Requirements for Regulatory Type Approval
The following regulatory testing needs to be made:
• For CE-marking: EN 300 328-2 (emission), EN 301 489-17 (EMC), EN 60950 (safety)
• For Japan approval: ARIB T-66.
• For FCC grant: CFR47 part 15.205, 15.209 and 15.247 (except 15.247e: processing gain)
NOTE:
As Motorola radios will be approved by FCC as radio modules and the
FCC testing can be avoided for regulatory purposes for radio modules,
provided no changes are made to the radio module BOM or layout, it will
still be necessary to perform the Out-of-Band Spurious
Emissions-radiated-test of part 15.209.
The product might be subject to additional product specific regulations, such as PSTN regulations and
other.
Type approval applications have to be filed to the national authorities for each product.
Documentation submitted for type approval can vary from country to country, but will in general include:
test reports, pictures, BOM, schematics, PCB layouts, product descriptions (block diagrams), antenna
information, SAR statements (see below), label/manual information (legal text) and manufacturer
information.
Both in Europe and US regulators are currently working on new sets of rules for combined radio
equipment as well as rules for SAR. Test requirements for SAR (including combined radio) will most
likely be topical within the next year.
Table 5-1.
TRM/CA/04/E TX Output Spectrum-Frequency range
TRM/CA/08/E Initial Carrier Frequency Tolerance
TRM/CA/09/E Carrier Frequency Drift
TTRC/CA/01/E Out-of-Band Spurious Emissions-radiated
RCV/CA/02/E Sensitivity-multi-slot packets
RCV/CA/03/E C/I performance
RCV/CA/04E Blocking performance
TP/PHYS/TRX/BV-05-C Symbol rate

5-22 72000 Development Kit User’s Guide MOTOROLA
Preliminary
Regulatory

MOTOROLA A-1
Preliminary
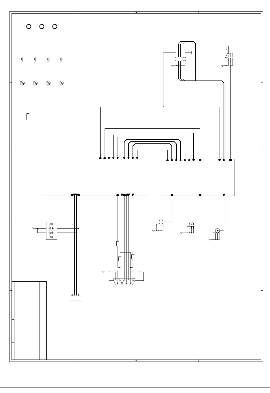
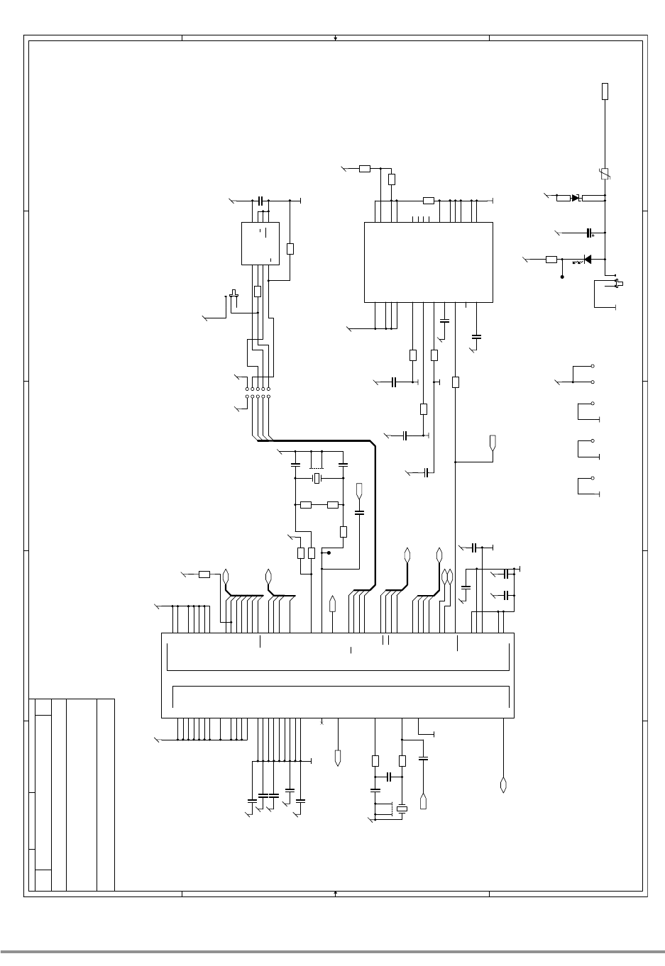
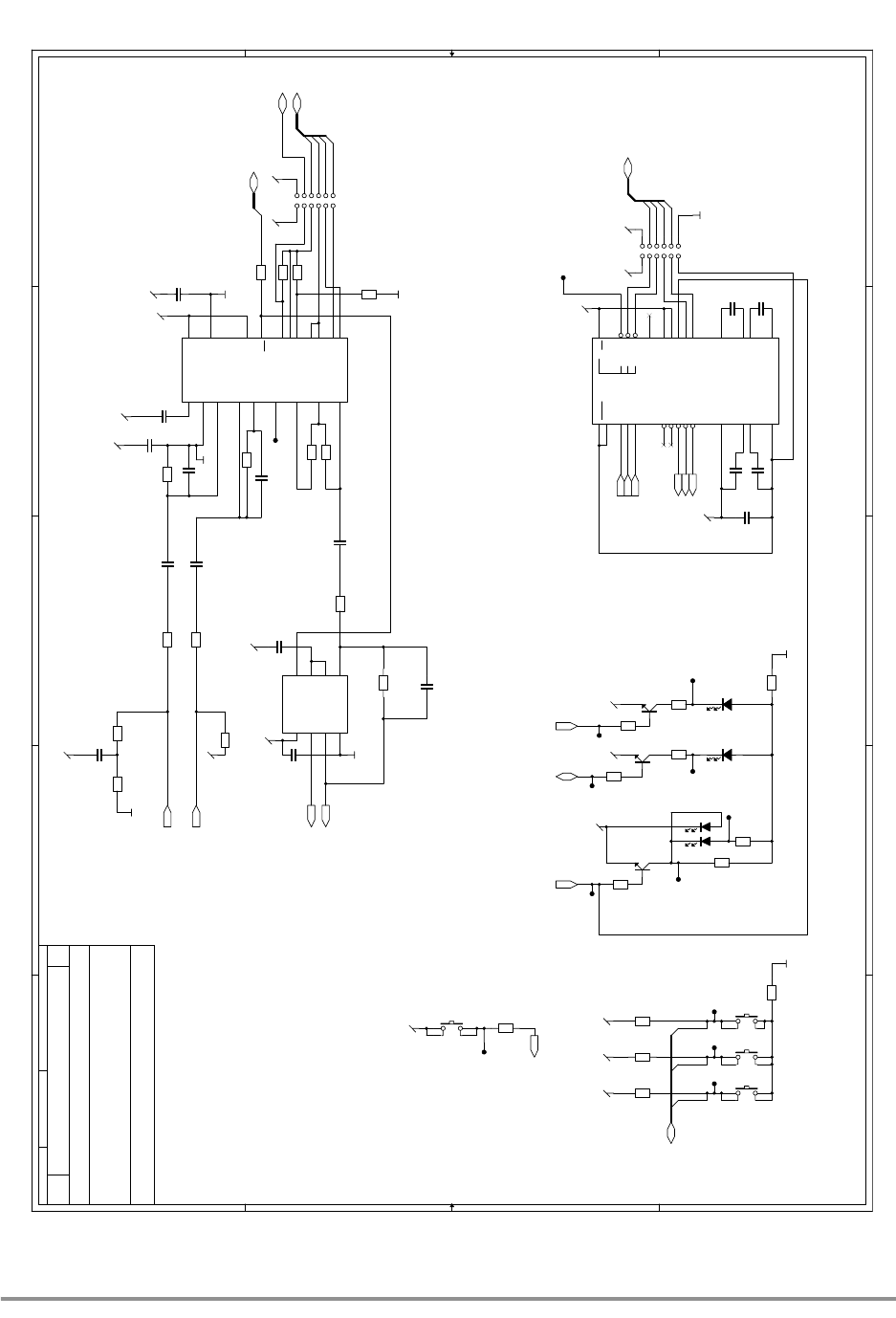
Appendix A
Board Diagrams
The following pages show the 72000 development board schematic and component placement.

A-2 72000 Development Kit User’s Guide MOTOROLA
Preliminary
5
5
4
4
3
3
2
2
1
1
D D
C C
B B
A A
MAIN+
RTS
TXD
RXD
CTS
MIC-
RFNET2
EAR-
EAR+
MIC+
UART[0..3]
RESET
SSI[0..3]
GPIO[0..3]
JTAG[0..6]
JTAG0
JTAG3
JTAG4 JTAG2
JTAG6
JTAG1
VDD1V85
Title
Size Document Number Rev
Date: Sheet of
C o n f i d e n t i a l I n fo r ma t i o n
This document contains Digianswer A/S confidential and proprietary information, which you are not
entitled to reproduce or disclose to any third party without the prior written consent of Digianswer A/S.
© Digianswer
80000504000_R0200.DSN R02.00
MC72000 Development kit (DIG504-2) : Main schematic
Digianswer A/S
Skalhuse 5
DK-9240 Nibe, Denmark
Telephone: +45 96710000 Fax: +45 98350052 http://www.digianswer.com
A3
14Thursday, August 01, 2002 CLL
2002
4- 6VDC
Power Supply
UAR T
ANT E NNA
JTAG
13M H z oscillat or
32k H z oscillat or
J107
Not Mounted
1
2
5
3
4
CO3
PCB Corner Mark
J106
Not Mounted
1
2
5
3
4
R101 0R
J101
DC
3
2
1
4
A1
Primus datum point (Compside)
HOLE1
np hole ø4.2mm
J104
9p Female Ang
5
9
4
8
3
7
2
6
1
m1 m2
Sheet3
Module Peripherals
REFCTRL
TXD
CTS
RTS
RXD
UART[0..3] BT_WAKEUP
Ri
SSI[0..3]
Speak+
Speak-
MIC+
MIC-
GPIO[0..3]
CLK0
CLK1
EPADRV
RESET
Power_ON
A2
Secundary fiducial point (Compside)
HOLE2
np hole ø4.2mm
J102
SMA Receptacle, Female
1
2
5
3
4
CO4
PCB Corner Mark
IC101
MMQA5V6T1
C1 6
A1
5C2 4
C3 3
A2
2
C4 1
R102
0R
Not Mounted
A3
Secundary fiducial point (Soldside)
HOLE3
np hole ø4.2mm
CO2
PCB Corner Mark
J105
4/4p
1
1
2
2
3
3
4
4
PCB101
DIG504-2
HOLE4
np hole ø4.2mm
J103
Not Mounted
1 2
3 4
5 6
7 8
109
CO1
PCB Corner Mark
R103 0R
Sheet 2
Module and Power
MAIN+
UART[0..3]
SSI[0..3]
JTAG[0..6] Antenna
GPIO[0..3]
CLK0
CLK1
EPADRV
REFCTRL
RESET
Power_ON 13MHz_osc
32kHz_osc

MOTOROLA A-3
Preliminary
5
5
4
4
3
3
2
2
1
1
D D
C C
B B
A A
SPI13
SPI12
SPI11
SPI10
UART1
UART2
UART0
UART3
SSI0
SSI1
SSI2
SSI3
JTAG0
JTAG1
JTAG2
JTAG3
JTAG4
JTAG6
GPIO0
GPIO1
GPIO2
RFNET1
RESET
GPIO3
JTAG5
SPI11
SPI10
SPI12
SPI13
MAIN+
UART[0..3]
SSI[0..3]
JTAG[0..6]
Antenna
GPIO[0..3]
EPADRV
REFCTRL
RESET
CLK0
CLK1
13MHz_osc
32kHz_osc
VCC
VCC_RF
VDD1V85
VDD3V
VCC
VDD1V85
VDD3V
VCC_RF
VDD3V
VCC_RF
VDD1V85 VCC_RF VDD3V
Title
Size Document Number Rev
Date: Sheet of
C o n f i d e n t i a l I n fo r ma t i o n
This document contains Digianswer A/S confidential and proprietary information, which you are not
entitled to reproduce or disclose to any third party without the prior written consent of Digianswer A/S.
© Digianswer
80000504000_R0200.DSN R02.00
MC72000 Development kit (DIG504-2) : Module and Power
Digianswer A/S
Skalhuse 5
DK-9240 Nibe, Denmark
Telephone: +45 96710000 Fax: +45 98350052 http://www.digianswer.com
A3
24Thursday, August 01, 2002 CLL
2002
Z0=50ohm Track 523µm, layer 1-2 300µm
C204
1µF
J201
2*5p
1 2
3 4
5 6
7 8
109
IC202
AT25HP512-10CI-1.8
CS 1
SO 2
WP
3
GND
4SI 5
SCK 6
HOLD
7VCC
8
C219
100nF
R208
1.5R
R213
10M
R202
1.0K
R218
0R
R209
0R
C214
100nF
C215
100nF
X202
13.000MHz
D201
BZV90C6V8
3
2
4
1
J203
1p
IC201
MC13181
VCC1
3
Vin+
24
Vin-
23
HysteresisSelect
21
DelayCap 9
Q1_b
10 S INV
6
Q2
11
S OR
12
2V65_ENABLE
17 1V85_ENABLE
18
3V0/3V3 sel
14
3V0/3V3 ENABLE
13
AGND1 4
OUT3V0/3V3 7
OUT2V65 1
OUT1V85 19
RESET_b 15
Detect 22
REFOUT 2
VCC2
8
Shutdown
16
AGND2 20
SGND 5
EP EP
R215
470R
R204 1.0K
X201
32.768KHz
TP201
R206
0.47R
C201
100µF
R219
0R
R207
0R
TP205
C222
Not Mounted
C216
100nF
R216
10K
R201
500mA
1 2
J202
1p
C208
15pF
C220
100nF
R217 0R
BASEBAND
RADIO
For DIG499-2 and DIG501-2
CON201
100mm2 Pillaris Daughter board
RESET
43
SSI_STCK_SRCK
51
SSI_STFS_SRFS
49
SSI_STD
55
SSI_SRD
54
TxD
62
RxD
57
CTS
61
RTS
56
SPI1-MOSI
2
SPI1-MISO
3
SPI1-SCK
4
SPI1-SS
5
GPIO_C9
60
XBASE 45
XEMIT 46
OSC32k
59
GPIO_B10
50
GPIO_B12
58
GND2
64
GND1
63
Antenna 38
XTAL
41 NC 42
EXTAL
40
GND3 37
GND6 33
EPADRV 22
GND5 34
GND4 39
GNDPA 24
GNDDEMO 35
GNDLNA1 20
GNDCP 7
GNDMOD 18
GNDPRE 14
GNDVCO 16
REFCTRL
11
TRST
27
TDI
28
TDO
30
TMS
26
RTCK
25
TTS
29
TCK
31
VSS_2 9
CLK0
65
GND_IO
6
GNDpb_pc
53
GND_EIM
13
GNDcore_I1
68
GNDcore_I2
48
VDDcore_I1
67
VDDcore_I2
47
VCCXTAL 44
CLK1
66
VDDpb_pc
52
VDD_EIM
12
VDD_IO
1
VCCPA 23
VCCLNA 21
VCCDEMO 36
VCCPRE 15
VDD_1 10
VCCMOD 19
VCCCP 8
VCCVCO 17
VCCDC 32
C205
1µF
R214
10K
R211
100K
D202
Green LED
J206
1p
R205
1.5R
C210
100nF
C211
10pF
C212
100nF
C217
100nF
R212
10M
C207
15pF
C218
100nF
J205
1p
S202
Switch
1
2
3
C206
1µF
C203
100nF
R210
Not Mounted
C202
100nF
R220
Not Mounted
C213
100nF
C209
10pF
C221
Not Mounted
S201
Switch
1
2
3
J204
1p

A-4 72000 Development Kit User’s Guide MOTOROLA
Preliminary
5
5
4
4
3
3
2
2
1
1
D D
C C
B B
A A
GPIO1
GPIO2
GPIO0
UART3
UART2
UART0
UART1
UART[0..3]
SSI0
SSI1
SSI2
SSI3
GPIO3
SSI[0..3]
GPIO[0..3]
CLK1
REFCTRLEPADRV
TXD
CTS
RTS
RXD
Speak+
Speak-
UART[0..3]
BT_WAKEUP
Ri
MIC+
MIC-
CLK0
RESET
GPIO[0..3]
VAG
VDD3V
VAG
VCC
VDD3VVDD3V
VDD3V
VDD3V
Title
Size Document Number Rev
Date: Sheet of
C o n f i d e n t i a l I n fo r ma t i o n
This document contains Digianswer A/S confidential and proprietary information, which you are not
entitled to reproduce or disclose to any third party without the prior written consent of Digianswer A/S.
© Digianswer
80000504000_R0200.DSN R02.00
MC72000 Development kit (DIG504-2) : Module peripherals
Digianswer A/S
Skalhuse 5
DK-9240 Nibe, Denmark
Telephone: +45 96710000 Fax: +45 98350052 http://www.digianswer.com
A3
34Thursday, August 01, 2002 CLL
2002
Keys
24MHz / 32kHz
Level shifter
Vol +Vol - BT
R320
270K
R301
0R
J302
2*6p
1 2
3 4
5 6
7 8
910
11 12
C313
100nF
TR301A
BC847BS
2
61
C301
100nF
R325
2.2K
R303
470R
C316
100nF
TP317
R307
10K
R305
470R
TP304
C303
100nF
R313
100R
S303
SPST
R324
270K
C314
330nF
R318
10K
C317
1µF
S301
SPST
TP309
R306
470R
TP316
R312
10K
C305
100nF
R327
0R
G
R
D303
Red/Green LED SMD
1
4 3
2
R308
10K
TR301B
BC847BS
5
34
TP318
C312
150pF
TP305
C307
22nF
IC302
MC145483SD
VAG-Ref 1
RO- 2
PI 3
PO- 4
PO+ 5
VDD
6
FSR
7
DR
8
BCLKR
9
PDI
10
DT
13
FST
14
VSS
15
HB
16 TG 17
TI- 18
TI+ 19
VAG 20
BCLKT
12
MCLK
11
D302
Green LED
TR302A
BC847BS
2
61
R326
1.0K
R317
43K
R331
0R
C302
100nF
R309
10K
R304
470R
C309
150pF
TP307
R311
10K
TP302
C310
1µF
C306
1.0nF
R316
43K
J301
2*6p
1 2
3 4
5 6
7 8
910
11 12
R302
0R
R328
Not Mounted
IC303
LM4878
-IN
1
+IN
7
Bypass
3
Shutdown
5
VDD 6
OUT 1 8
OUT 2 4
GND 2
TP306
TP315
R322
220R
S302
SPST
R330
0R
TP310
C315
100nF
C308
100nF
C304
100nF
S304
SPST
R321
1.0K
IC301
MAX3237EAI
C1+
28
C1-
25
C2+
1
C2-
3
T1IN
24
T2IN
23
R1OUT
21
R2OUT
20
VCC 26
V+ 27
V- 4
GND 2
T1OUT 5
T2OUT 6
R1IN 8
R2IN 9
T3IN
22
T4IN
19
T5IN
17
T3OUT 7
T4OUT 10
T5OUT 12
R1OUTB
16
R3OUT
18 R3IN 11
MBAUD 15
SHDN 14
EN
13
C311
330nF
R319
10K
D301
Red LED
R323
2.2K
TP303
R310
10K
TP308

MOTOROLA A-5
Preliminary
Physical Layer 1

A-6 72000 Development Kit User’s Guide MOTOROLA
Preliminary
Physical Layer 2

MOTOROLA B-1
Preliminary
Appendix B
Bill of Material
This appendix shows the Bill of Material for the 72000 Development Kit PIN 80000504000 Rev. R02.00.
Table B-1.
Item Value Rating Tolerance Manufacturer Manufacturer's Part
Number Part
Reference
1 100µF 10V 20% AVX TPSD107MOlOR0150 C201
2 100nF 6.3V 10% X513 Murata GRP155R60J104KA01E C202
3 100nF 6.3V 10% X513 Murata GRP155R60J104KA01E C203
4 100nF 6.3V 10% X513 Murata GRP155R60J104KA01E C210
5 100nF 6.3V 10% X513 Murata GRP155R60J104KA01E C212
6 100nF 6.3V 10% X513 Murata GRP155R60J104KA01E C213
7 100nF 6.3V 10% X513 Murata GRP155R60J104KA01E C214
8 100nF 6.3V 10% X513 Murata GRP155R60J104KA01E C215
9 100nF 6.3V 10% X513 Murata GRP155R60J104KA01E C216
10 100nF 6.3V 10% X513 Murata GRP155R60J104KA01E C217
11 100nF 6.3V 10% X513 Murata GRP155R60J104KA01E C218
12 100nF 6.3V 10% X513 Murata GRP155R60J104KA01E C219
13 100nF 6.3V 10% X513 Murata GRP155R60J104KA01E C220
14 100nF 6.3V 10% X513 Murata GRP155R60J104KA01E C301
15 100nF 6.3V 10% X513 Murata GRP155R60J104KA01E C302
16 100nF 6.3V 10% X513 Murata GRP155R60J104KA01E C303
17 100nF 6.3V 10% X513 Murata GRP155R60J104KA01E C304
18 100nF 6.3V 10% X513 Murata GRP155R60J104KA01E C305
19 100nF 6.3V 10% X513 Murata GRP155R60J104KA01E C308
20 100nF 6.3V 10% X513 Murata GRP155R60J104KA01E C313
21 100nF 6.3V 10% X513 Murata GRP155R60J104KA01E C315

B-2 72000 Development Kit User’s Guide MOTOROLA
Preliminary
22 100nF 6.3V 10% X513 Murata GRP155R60J104KA01E C316
23 1µF 6.3V 10% X513 Murata GRM188R60J105K C204
24 1µF 6.3V 10% X513 Murata GRM188R60J105K C205
25 1µF 6.3V 10% X513 Murata GRM188R60J105K C206
26 1uF 6.3V 10% X513 Murata GRM188R60J105K C310
27 1uF 6.3V 10% X513 Murata GRM188R60J105K C317
28 15pF 50V 5% NPO Murata GRM36COG15OJ50PT C207
29 15pF 50V 5% NPO Murata GRM36COG15OJ50PT C208
30 10pF 50V 5% NPO Murata GRM36COGlOOD50PT C209
31 10pF 50V 5% NPO Murata GRM36COGlOOD50PT C211
32 1.0nF 50V 5% X713 Murata GRM36X7R102K50PT263 C306
33 22nF 16V 10% X713 AVX-Kyocera 0402YC223KAT2A C307
34 150pF 50V 5% X713 Murata GRM36COG151J50PT263 C309
35 150pF 50V 5% X713 Murata GRM36COG151J50PT263 C312
36 330nF 6.3V 10% X513 AVX-Kyocera 06036D334KAT2A C311
37 330nF 6.3V 10% X513 AVX-Kyocera 06036D334KAT2A C314
38 100mm2
daughter
board
Digianswer 80000501000 CON201
39 BZV90C6V8 Philips BZV90C6V8 D201
40 Green LED Citizen CL-170G-CD-T D202
41 Green LED Citizen CL-170G-CD-T D302
42 Red LED Citizen CL-170R-CD-T D301
43 Red/Green
LED SMD Kingsbright
Electronic KPB-3025ESGC D303
44 MMQA5V6T1 5.6V/24W Motorola MMQA5V6T1 IC101
45 MC13181 Motorola PC13181 IC201
46 AT25HP512-
10CI-1.8 ATMEL AT25HP512-10CI-1.8 IC202
47 MAX3237EAI MAXIM MAX3237EAI IC301
Table B-1.
Item Value Rating Tolerance Manufacturer Manufacturer's Part
Number Part
Reference

MOTOROLA B-3
Preliminary
48 MC145483S
DMotorola MC145483SD IC302
49 LM4878 NATIONAL LM48781BP IC303
50 DC Roka 5202550 1101
51 SMA Recep-
tacle, Female Telegärtner J01151AO931 J102
52 9p Female
Ang AMP 747844-5 J104
53 4/4p AMP 215875-1 J105
54 2*5p AMP 826632-5 J201
55 1p AMP 826629-1 J202
56 1p AMP 826629-1 J203
57 1p AMP 826629-1 J204
58 1p AMP 826629-1 J205
59 1p AMP 826629-1 J206
60 2*6p AMP 1-826632-2 J301
61 2*6p AMP 1-826632-2 J302
62 DIG504-2 PCB101
63 OR 62.5mW/5
0V 5 % Phycomp 2322 705 91001 R101
64 OR 62.5mW/5
0V 5 % Phycomp 2322 705 91001 R103
65 OR 62.5mW/5
0V 5 % Phycomp 2322 705 91001 R207
66 OR 62.5mW/5
0V 5 % Phycomp 2322 705 91001 R209
67 OR 62.5mW/5
0V 5 % Phycomp 2322 705 91001 R217
68 OR 62.5mW/5
0V 5 % Phycomp 2322 705 91001 R218
69 OR 62.5mW/5
0V 5 % Phycomp 2322 705 91001 R219
70 OR 62.5mW/5
0V 5 % Phycomp 2322 705 91001 R301
Table B-1.
Item Value Rating Tolerance Manufacturer Manufacturer's Part
Number Part
Reference

B-4 72000 Development Kit User’s Guide MOTOROLA
Preliminary
71 OR 62.5mW/5
0V 5 % Phycomp 2322 705 91001 R302
72 OR 62.5mW/5
0V 5 % Phycomp 2322 705 91001 R327
73 OR 62.5mW/5
0V 5 % Phycomp 2322 705 91001 R330
74 OR 62.5mW/5
0V 5 % Phycomp 2322 705 91001 R331
75 500mA Raychem microSMD050-2 R201
76 1.0K 62.5mW/5
0V 1 % ROHM MCR01MZSF1001 13202
77 1.0K 62.5mW/5
0V 1 % ROHM MCR01MZSF1001 13204
78 1.0K 62.5mW/5
0V 1 % ROHM MCR01MZSF1001 13321
79 1.0K 62.5mW/5
0V 1 % ROHM MCR01MZSF1001 13326
80 1.513 100mW/5
0V 1% Phycomp 2322 704 61508 13205
81 1.513 100mW/5
0V 1% Phycomp 2322 704 61508 13208
82 0.4713 100mW/1
50V 5 % KOA Speer
Electronics Inc. SR73K2ATDJ OE47 13206
83 100K 62.5mW/2
5V 5% YAGEO RC02104JR 13211
84 10M 100mW/5
0V 5% YAGEO RC0603JRF0710M 13212
85 10M 100mW/5
0V 5% YAGEO RC0603JRF0710M 13213
86 10K 62.5mW/2
5V 5% YAGEO RC02103JR 13214
87 10K 62.5mW/2
5V 5% YAGEO RC02103JR 13216
88 10K 62.5mW/2
5V 5% YAGEO RC02103JR 13307
89 10K 62.5mW/2
5V 5% YAGEO RC02103JR 13308
Table B-1.
Item Value Rating Tolerance Manufacturer Manufacturer's Part
Number Part
Reference

MOTOROLA B-5
Preliminary
90 10K 62.5mW/2
5V 5% YAGEO RC02103JR 13309
91 10K 62.5mW/2
5V 5% YAGEO RC02103JR 13310
92 10K 62.5mW/2
5V 5% YAGEO RC02103JR 13311
93 10K 62.5mW/2
5V 5% YAGEO RC02103JR 13312
94 10K 62.5mW/2
5V 5% YAGEO RC02103JR 13318
95 10K 62.5mW/2
5V 5% YAGEO RC02103JR 13319
96 47013 63mW/50
V5 % KOA Speer
Electronics Inc. RK73B1 ETP470J 13215
97 47013 63mW/50
V5 % KOA Speer
Electronics Inc. RK73B1 ETP470J 13303
98 47013 63mW/50
V5 % KOA Speer
Electronics Inc. RK73B1 ETP470J 13304
99 47013 63mW/50
V5 % KOA Speer
Electronics Inc. RK73B1 ETP470J 13305
100 47013 63mW/50
V5 % KOA Speer
Electronics Inc. RK73B1 ETP470J 13306
101 10013 62.5mW/2
5V 5% YAGEO RC02101JR 13313
102 43K 62.5mW/5
0V 1 % ROHM MCR01MZSF4302 13316
103 43K 62.5mW/5
0V 1 % ROHM MCR01MZSF4302 13317
104 270K 62.5mW/5
0V 1 % ROHM MCR01MZSF2703 13320
105 270K 62.5mW/5
0V 1 % ROHM MCR01MZSF2703 13324
106 22013 62.5mW/2
5V 5% YAGEO RC02221JR 13322
107 2.2K 62.5mW/5
0V 1 % ROHM MCR01MZSF2201 13323
108 2.2K 62.5mW/5
0V 1 % ROHM MCR01MZSF2201 13325
Table B-1.
Item Value Rating Tolerance Manufacturer Manufacturer's Part
Number Part
Reference

B-6 72000 Development Kit User’s Guide MOTOROLA
Preliminary
109 Switch ALPS SSSS210800 S201
110 Switch ALPS SSSS210800 S202
111 SPST Alps Electronic
Co., LTD. SKHUAD S301
112 SPST Alps Electronic
Co., LTD. SKHUAD S302
113 SPST Alps Electronic
Co., LTD. SKHUAD S303
114 SPST Alps Electronic
Co., LTD. SKHUAD S304
115 BC847BS Philips 9340 425 20115 TR301
116 BC847BS Philips 9340 425 20115 TR302
117 32.768KHz Epson MC-14632.7680K-A5 X201
118 13.000MHz 10ppm NDK-NIHON
DEMPA
KOGYO CO.,
LTD
IW-168-179 X202
Table B-1.
Item Value Rating Tolerance Manufacturer Manufacturer's Part
Number Part
Reference

MOTOROLA C-1
Preliminary
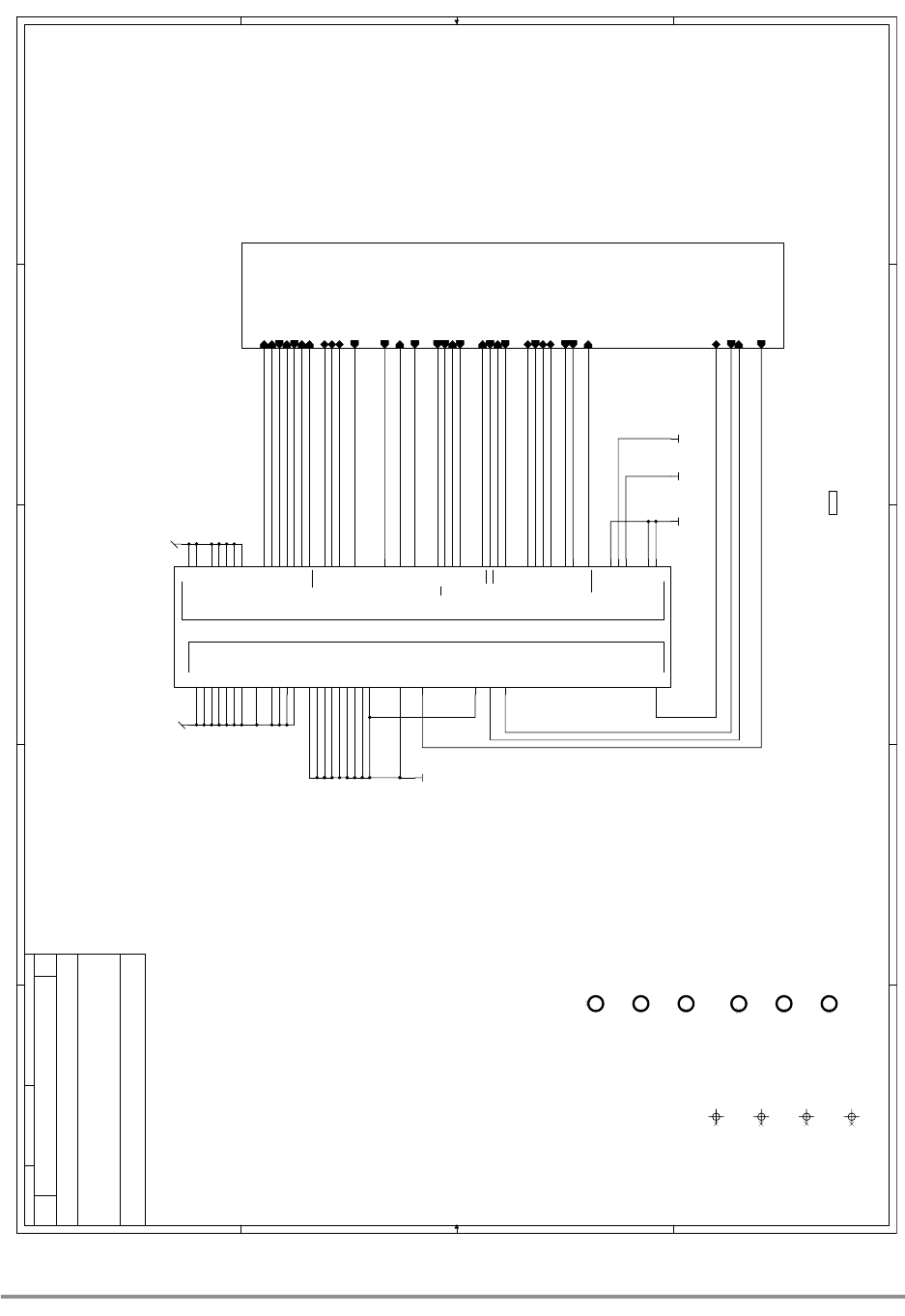
Appendix C
100 mm² Module Diagram
The following pages show the 72000 100 mm² module schematic. This module serves as a demonstration
of the space efficiency of the MC72000 Bluetooth solution.

C-2 72000 Development Kit User’s Guide MOTOROLA
Preliminary
5
5
4
4
3
3
2
2
1
1
D D
C C
B B
A A
N7749718
N7749724
N7752426
N7749738
N7750240
N7749728
N7752350
N7749736
N7750260
N7750256
N7750244
N7750236
N7624266
N7750248
N7749832
N7749824
N7749720
N7749732
N7750228
N7750224
N7752504
N7750252
N7749722
N7749726
N7749734
N7749740
N7749730
VCC-RF
VDD_PORT 1V8_COREVDD_EMI
Title
Size Document Number Rev
Date: Sheet of
C o n f i d e n t i a l I n f o r m a t i o n
This document contains Digianswer A/S confidential and proprietary information, which you are not
entitled to reproduce or disclose to any third party without the prior written consent of Digianswer A/S.
© Digians wer
80000501000_R0202.DSN R02.02
100mm2 Pillaris Daughter board: Main Schematic (DIG501-2)
Digianswer A/S
Skalhuse 5
DK-9240 Nibe, Denmark
Telephone: +45 96710000 Fax: +45 98350052 http://www.digianswer.com
A3
13Tuesday, August 27, 2002 BHC/CLL
2002
BASEBAND
RADIO
CON101
68pin_mlf_conn_daughterboard
RESET
43
SSI_STCK_SRCK
51
SSI_STFS_SRFS
49
SSI_STD
55
SSI_SRD
54
TxD
62
RxD
57
CTS
61
RTS
56
SPI1-MOSI
2
SPI1-MISO
3
SPI1-SCK
4
SPI1-SS
5
GPIO_C9
60
XEMIT 46
OSC32k
59
GPIO_B10
50
GPIO_B12
58
GND2
64
GND1
63
Antenna 38
XTALIN 45
VCCXTAL 44
EXTAL
40
GND3 37
GND6 33
EPADRV 22
GND5 34
GND4 39
GNDPA 24
GNDDEMO 35
GNDLNA1 20
GNDCP 7
GNDMOD 18
GNDPRE 14
GNDVCO 16
REFCTRL
11
TRST
27
TDI
28
TDO
30
TMS
26
RTCK
25
TTS
29
TCK
31
VSS_2 9
CLK0
65
GND_IO
6
GNDpb_pc
53
GND_EIM
13
GNDcore_I1
68
GNDcore_I2
48
VDDcore_I1
67
VDDcore_I2
47
CLK1
66
VDDpb_pc
52
VDD_EIM
12
VDD_IO
1
VCCPA 23
VCCLNA 21
VCCDEMO 36
VCCPRE 15
VDD_1 10
VCCMOD 19
VCCCP 8
VCCVCO 17
VCCDC 32
XTAL
41 NC 42
A104
Fiducial Point 300my
CO101
PCB Corner Mark
CO103
PCB Corner Mark
A101
Primus datum point (Compside)
A105
Fiducial Point 300my
sheet 2
Gillaris + RF
REFCTRL
RxD_BT3
/RTS
OSC32K_REFCLK
TxD_BT6
/CTS_BT7
/RESET
SPI1_MOSI
SPI1_SCK
SPI1_SS
SPI1_MISO
XBASE
TRST
TDI
TMS
TDO
TCK
RTCK
SSI_STD_BT4
Antenna
GPIO_C9_BT5
GPIO_B12
GPIO_B10
32_kHz
SSI_STCK_SRCK
SSI_STFS_SRFS
SSI_SRD
EXTAL
TTS
CLK1
CLK0
XEMIT
EPADRV
A102
Secundary fiducial point (Compside)
A106
Fiducial Point 300my
A103
Secundary fiducial point (Soldside) CO104
PCB Corner Mark
PCB101
DIG501-2 CO102
PCB Corner Mark

MOTOROLA C-3
Preliminary
5
5
4
4
3
3
2
2
1
1
D D
C C
B B
A A
RFNET8
RFNET4 RFNET5
32kHz
BalunNET2
RFNET6
/RTS
/CTS
RxD
RFNET7
BalunNET1
RFNET2
REFCTRL
RxD_BT3
/RTS
OSC32K_REFCLK
TxD_BT6
/CTS_BT7
/RESET
SPI1_MOSI
SPI1_SCK
SPI1_SS
SPI1_MISO
XBASE
TRST
TDI
TMS
TDO
TCK
RTCK
SSI_STD_BT4
Antenna
GPIO_C9_BT5
GPIO_B12
GPIO_B10
32_kHz
SSI_STCK_SRCK
SSI_STFS_SRFS
SSI_SRD
EXTAL
TTS
CLK1
CLK0
XEMIT
EPADRV
VCC-RF
VCC-RF
1V8_CORE
VCC-RF
VDD_EMI
1V8_CORE
VCC-RF
VDD_PORT
VCC-RF
Title
Size Document Number Rev
Date: Sheet of
C o n f i d e n t i a l I n f o r m a t i o n
This document contains Digianswer A/S confidential and proprietary information, which you are not
entitled to reproduce or disclose to any third party without the prior written consent of Digianswer A/S.
© Digians wer
80000501000_R0202.DSN R02.02
100mm2 Pillaris Daughter board: Pillaris / RF front (DIG501-2)
Digianswer A/S
Skalhuse 5
DK-9240 Nibe, Denmark
Telephone: +45 96710000 Fax: +45 98350052 http://www.digianswer.com
A3
23Tuesday, August 27, 2002 BHC/CLL
2002
UART
RFNETxx has to be 50ohm
C315
Not Mounted
L301
2.7nH
C302
15pF
R307
27K
C310
1µF
C327
100nF
C328
6.8pF
C330
100nF
C304
100nF
W301
EL=9.9deg, Z=77ohm
C307
3.3pF
W303
EL=9.9deg, Z=77ohm
C308
100nF
C312
22pF
C326
100nF
C325
100nF
C313
Not mounted
IC303
AS179-92
V2 6
V1 4
J1 5
J3
1
J2
3
GND
2
C329
2.2nF
C303
15pF
C314
33nF
W304
EL=10.5deg, Z=77ohm
C316
270pF
BASEBAND
RADIO
IC301
Pillaris BGA100
RESET
G8
CLK0
E8
SSI_STCK_SRCK
C8
SSI_STFS_SRFS
C9
SSI_STD
B8
SSI_SRD
B9
TxD
A4
RxD
B7
CTS
B5
RTS
D7
SPI1-MOSI
C7
SPI1-MISO
B6
SPI1-SCK
C6
SPI1-SS
C5
GPIO_C9
A5
GND_IO
C3
VDD_IO
B3
MODE 1
F10
VDD_EIM
G3
VDDcore_I1
F2
VDDcore_I2
J3
VDDcore_I3
F8
VDDcore_I4
B4
VDDpa_VDDINT
A2
VDDpb_pc
A7
EXTAL
K8
XTAL
J8
OSC32k
C4
GPIO_B10
C10
GPIO_B12
D8
GNDpb_pc
A8
GND_EIM
G2
GNDcore_I1
F1
GNDcore_I2
H2
GNDcore_I3
E7
GNDcore_I4
A3
PAO-P K3
PAO-M K4
EPAEN K2
RFIN K1
MN-LF D1
DC-LF1 A10
DC-LF2 B10
XBASE E10
XEMIT D10
GPO-0 K5
TMON-P H8
TMON-M G10
VCCXTAL D9
VCCPA J2
VCCLNA J1
VCCLIM F9
VCCDEMO E9
VCCPRE E2
VDD_1 B1
VCCMOD G1
VCCMIX H1
VCCCP C1
VCCVCO E1
GNDSEAL C2
GNDSEAL1 D2
GNDSEAL2 D3
GNDSEAL3 D4
GNDSEAL4 D5
GNDSEAL5 D6
GNDSEAL6 E3
GNDSEAL7 E4
GNDSEAL8 E5
GNDSEAL9 E6
GNDSEAL10 F3
GNDSEAL11 F4
GNDSEAL15 G4
REFCTRL
B2
GNDSEAL14 F7
GNDSEAL12 F5
GNDSEAL13 F6
CLK1
A6
TRST
K9
TDI
J9
TDO
K10
TMS
H9
RTCK
G7
TTS
G9
TCK
J10
VCCDC A9
VSS_1 K7
NC_1 A1
EPADRV K6
NC_2 H10
GNDSEAL16 G5
GNDSEAL17 G6
GNDSEAL18
H3
GNDSEAL19
H4
GNDSEAL20
H5
GNDSEAL21
H6
GNDSEAL22
H7
GNDSEAL23
J4
GNDSEAL24
J5
GNDSEAL25
J6
GNDSEAL26
J7
W302
EL=10.5deg, Z=77ohm
C322
100nF
C306
1.8pF
C301
100nF
C324
6.8pF
Z301
LFB21DM-3211TEMP
GND4
4
IN
1OUT 3
GND2
2
C309
100nF

C-4 72000 Development Kit User’s Guide MOTOROLA
Preliminary