Digital China Networks DCWL-7962OT Outdoor Access Point User Manual
Digital China Networks (Beijing) Limited Outdoor Access Point
User Manual
DCWL-7962OT Outdoor AP Installation
Manual
DCWL-7962OT 室外型无线接入点产品
安装指导
Manual Version: v1.1

DCWL-7962OT Outdoor AP
Installation Manual Content
1
Content
CHAPTER 1 DEVICE INTRODUCTION.................................... 1-1
CHAPTER 2 PREPARATION FOR INSTALLATION ................ 2-1
2.1 INSTALLATION PRECAUTIONS ............................................................... 2-1
2.2 INSTALLATION ENVIRONMENT REQUIREMENTS ....................................... 2-1
2.3 EQUIPMENT ACCESSORIES ................................................................... 2-1
2.4 INSTALLATION TOOLS .......................................................................... 2-2
CHAPTER 3 AP INSTALLATION .............................................. 3-1
3.1 INSTALLATION PROCESS ...................................................................... 3-1
3.2 CHECKING BEFORE INSTALLATION ........................................................ 3-2
3.3 ENSURE THE INSTALLATION POSITION ................................................... 3-2
3.4 INSTALL DCWL-7962OT(R5) ............................................................. 3-2
3.4.1 Column Holding Installation ................................................................ 3-2
3.4.2 Wall Hanging Installation ..................................................................... 3-4
3.5 CONNECT CABLES .............................................................................. 3-6
3.5.1 Connect Network Cables ...................................................................... 3-6
3.5.2 Connect Ground Cables ....................................................................... 3-7
3.5.3 Connect RF Cables ............................................................................... 3-7
3.6 AP POWER ......................................................................................... 3-8
3.6.1 Checking before Power ........................................................................ 3-8
3.6.2 PoE Power ............................................................................................. 3-8
3.6.3 Checking after Power ........................................................................... 3-8
3.7 CONNECT AP TO INTERNET .................................................................. 3-8

DCWL-7962OT Outdoor AP
Installation Manual Chapter 1 Device Introduction
1-1
Chapter 1 Device Introduction
DCWL-7962OT(R5) outdoor AP is shown as below:
Fig 1-1 DCWL-7962OT(R5) AP
The ports explanation of DCWL-7962OT outdoor AP is as below:
Table 1-1 ports explanation
No. Name Explanation

DCWL-7962OT Outdoor AP
Installation Manual Chapter 1 Device Introduction
1-2
1 5G-1 5G antenna interface 1
2
5G-2 5G antenna interface 2
3 2.4G-1 2.4G antenna interface 1
4 2.4G-2 2.4G antenna interface 2
5 PoE PoE interface, PoE power and Ethernet interface
6 GND Ground point
7 Reset AP reset hole
The basic configuration of DCWL-7962OT outdoor AP is as below:
Table 1-2 basic configuration
Product Model Applicable Protocols
Antenna Maximum Power
DCWL-7962OT(R5)
•
IEEE802.11a/b/g/n
•
Double Radiofrequency
Provide external
antenna 24W
The shape size and weight of DCWL-7962OT outdoor AP is as below:
Table 1-3 the shape size and weight
Product Model Shape Size Weight
DCWL-7962OT(R5)(W
×
D
×
H) 220
×
220
×
100mm 3.80kg

DCWL-7962OT Outdoor AP
Installation Manual Chapter 2 Preparation for Installation
2-1
Chapter 2 Preparation for Installation
2.1 Installation Precautions
Only allow the professionals installing and disassembling the device and its annex.
Before the installation and configuration, please read the related security introduction
carefully.
Adopt the appropriate security measures to avoid the personal injury and
equipment damage.
Please put the device on the dry and flat place and ensure the anti-skid
measures.
Keep the device clean without dirt.
Do not put the device and the installation tools in the walking area.
2.2 Installation Environment Requirements
Before the installation, please check the installation conditions of the device to make
sure that the device is in the good operating environment in a long time. Check this with
the following aspects.
The temperature and humidity environment requirements of the device are as below:
Table 2-1 The temperature and humidity index
Items Range
Standard working environment temperature (outdoor) -40℃~60℃
Storage temperature -45℃~70℃
Working humidity (non-condensing) 5%~95%
2.3 Equipment Accessories
Please refer to the packing list.

DCWL-7962OT Outdoor AP
Installation Manual Chapter 2 Preparation for Installation
2-2
2.4 Installation Tools
When installing DCWL-7962OT outdoor AP, the following tools may be used
(user-owned).
Horizontal
ruler
Permanent
marker
Knife Wire
stripper
Network pliers
Impact drill (1)
and some
supporting drills
Rubber
hammer
Phillips
screwdriver
Ladder

DCWL-7962OT Outdoor AP
Installation Manual Chapter 3 AP Installation
3-1
Chapter 3 AP Installation
Because the installation position of DCWL-7900 series indoor AP is high normally, the
maintenance personal cannot maintain and debug through the console port to login the
device after installation. We suggest user conducting the basic configuration according to
need before installing the AP to the appointed position.
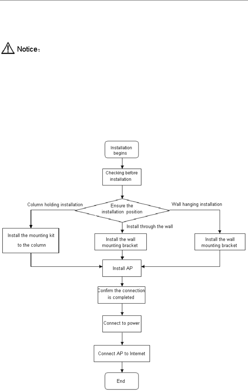
3.1 Installation Process
Fig 3-1 AP installation flow diagram

DCWL-7962OT Outdoor AP
Installation Manual Chapter 3 AP Installation
3-2
3.2 Checking before Installation
Please check the following items before the AP installation:
Please power to the AP first and connect the AP to the Ethernet, then check the
LED status to make sure the AP can work normally.
Please ensure to complete the wiring in the position of AP installation.
DCWL-7962OT (R5) outdoor AP supports 802.3at standard PoE (Power over
Ethernet) power.
Please record AP’s MAC address and serial number (MAC address and serial
number are on the back of the AP) first for convenient to find and use.
3.3 Ensure the Installation Position
The rules of installation position are as below:
Cut back the obstacles (such as walls) between AP and the user terminal device
as much as possible.
Make the AP’s position far away from the electrical device that can bring the RF
noise (such as the microwave).
The installation position should be hidden as much as possible to prevent
disturbing the inhabitants.
3.4 Install DCWL-7962OT(R5)
The following two installation methods are supported for DCWL-7962OT (R5) outdoor
AP:
Column holding installation
Wall hanging installation
3.4.1 Column Holding Installation
When install the DCWL-7962OT (R5) outdoor AP on the column, the steps are as
below:
1. Install the backplane at the bottom of DCWL-7962OT (R5), and screw the 4pcs
short screws with the phillips screwdriver. Make the long screw stick passing through the
holes of the backplane and put the flat pad, spring shim and the screw nut on it in proper
order; do not lock it tight.

DCWL-7962OT Outdoor AP
Installation Manual Chapter 3 AP Installation
3-3
Fig 3-2 Install the backplane of DCWL-7962OT (R5) AP
2. Lock the 2PCS stainless tight hoop strip on the stick by passing through the
mounting bracket and lock the fastening screws.
Fig 3-3 Column holding installation of DCWL-7962OT(R5) AP
3. Install the device with the backplane to the mounting kit on the column and fix the
device and mounting kit together by using 2pcs short screws and 1pcs long screws.

DCWL-7962OT Outdoor AP
Installation Manual Chapter 3 AP Installation
3-4
Fig 3-4 fixed installation of DCWL-7962OT(R5) AP
3.4.2 Wall Hanging Installation
When install the DCWL-7962OT (R5) outdoor AP with wall hanging method, the
steps are as below:
1. As shown in the fig 3-1, install the backplane at the bottom of DCWL-7962OT (R5)
first;
2. Make the AP wall mounting kit flat against the wall and mark the holes that the
crews needs to be installed into, and then punch four holes with the impact drill; Insert the
expansion bolt into the holes and use the rubber hammer beating it until the expansion
bolt got into the wall completely;

DCWL-7962OT Outdoor AP
Installation Manual Chapter 3 AP Installation
3-5
Fig 3-5 Wall drilling
3. Correspond the screw holes to the expansion bolt holes on the wall, and make the
crews pass through the installation holes of the wall mounting kit; Lock the wall mounting
kit to the wall;
Fig 3-6 Install the wall mounting kit
4. Install the device with the backplane to the mounting kit on the column and fix the
device and mounting kit together by using 4pcs short screws and 1pcs long screws.

DCWL-7962OT Outdoor AP
Installation Manual Chapter 3 AP Installation
3-6
Fig 3-7 Wall hanging installation of AP
3.5 Connect Cables
3.5.1 Connect Network Cables
The DCWL-7962OT (R5) outdoor AP supports the 802.3at PoE power. The power
and the network cables should be isolated with water. Please install the waterproof kit
onto the network cables as the sequence in the following figure.
Fig 3-8 The installation sequence of the waterproof kit
After installed, insert the cables into the AP and screw the waterproof kit as the
sequence.

DCWL-7962OT Outdoor AP
Installation Manual Chapter 3 AP Installation
3-7
Fig 3-9 Install the waterproof kit
3.5.2 Connect Ground Cables
Please install the ground cables onto the ground point.
3.5.3 Connect RF Cables
Please install the RF cables or antenna onto the RF interface. The cables interface
cannot be installed with a mistake. The 5G cable should be connected in the 5G RF
interface and the 2.4G cable should be connected in the 2.4G RF interface. After
connection, wrap 3 layers of waterproof tape on the connection point. The waterproof tape
should be elongated first to make its width turn into the half of the original width; and then
wrap it.
Fig 3-10 Install the antenna

DCWL-7962OT Outdoor AP
Installation Manual Chapter 3 AP Installation
3-8
3.6 AP Power
3.6.1 Checking before Power
After installing the AP, user should check it before power every time as below:
When AP use the 802.3at standard PoE power, please ensure the power is
connected normally to ground.
3.6.2 PoE Power
User can use the Ethernet cable to connect the Ethernet interface of the AP and the
switch which supports PoE function to power to the AP.
3.6.3 Checking after Power
Check if the LED of AP works normally after connecting the power. The explanation of
LED status is seen in the product spec.
3.7 Connect AP to Internet
In the actual use, AP can be uplink connected to the Internet or MAN through the
Ethernet port. Connect the Ethernet port of the AP to the switch port to achieve the uplink
connection.

DCWL-7962OT 室外型无线接入点产品安装指导 目录
1
目录
第1章 设备简介 ...................................................................... 1-1
第2章 安装准备 ...................................................................... 2-1
2.1 安全注意事项 .................................................................................... 2-1
2.2 检查安装条件 .................................................................................... 2-1
2.3 设备附件 ........................................................................................... 2-1
2.4 安装工具 ........................................................................................... 2-2
第3章 安装 AP ....................................................................... 3-1
3.1 安装流程 ........................................................................................... 3-1
3.2 安装前检查 ....................................................................................... 3-2
3.3 确定安装位置 .................................................................................... 3-2
3.4 安装 DCWL-7962OT(R5) ................................................................. 3-2
3.4.1 抱柱安装方式 ......................................................................................... 3-2
3.4.2 壁挂安装方式 ......................................................................................... 3-4
3.5 连接线缆 ........................................................................................... 3-6
3.5.1 连接网线 ................................................................................................. 3-6
3.5.2 连接接地线 ............................................................................................. 3-6
3.5.3 连接射频线 ............................................................................................. 3-6
3.6 AP 供电 ............................................................................................ 3-7
3.6.1 上电前检查 ............................................................................................. 3-7
3.6.2 PoE 供电 ................................................................................................. 3-7
3.6.3 上电后检查 ............................................................................................. 3-7
3.7 将AP 连接到网络 ............................................................................. 3-8

DCWL-7962OT 室外型无线接入点产品安装指导 第1章 设备简介
1-1
第1章 设备简介
DCWL-7962OT(R5)室外型无线接入点产品如下图:
图1-1 DCWL-7962OT(R5) AP
DCWL-7962OT 室外型 AP 端口说明如下表。
表1-1 产品端口说明列表
序号 名称 说明

DCWL-7962OT 室外型无线接入点产品安装指导 第1章 设备简介
1-2
1 5G-1 5G的天线接口1
2
5G-2 5G的天线接口2
3 2.4G-1 2.4G的天线接口1
4 2.4G-2 2.4G的天线接口2
5 PoE PoE接口,PoE供电和以太网接口
6 GND 接地点
7 Reset AP复位孔
DCWL-7962OT 室外型 AP 基本配置如下表。
表1-2 产品基本配置列表
产品型号 产品适用协议和特点 天线 最大功耗
DCWL-7962OT(R5)
•
IEEE802.11a/b/g/n
•
双射频
另配外置天线 24W
DCWL-7962OT 室外型 AP 的外形尺寸及重量如下表。
表1-3 外形尺寸及重量
产品型号 外形尺寸 重量
DCWL-7962OT(R5)(W
×
D
×
H) 220
×
220
×
100mm 3.80kg

DCWL-7962OT 室外型无线接入点产品安装指导 第2章 安装准备
2-1
第2章 安装准备
2.1 安全注意事项
仅允许专业人员进行设备及其附件的安装和拆卸工作,进行安装和操作前必须仔细阅读
设备提供的相关安全介绍。
采取适当的安全措施避免人身伤害和设备损坏。
请将设备放置在干燥、平整的地方,并且做好防滑措施。
保持设备洁净无灰尘。
请不要将设备和安装工具放在行走区域内。
2.2 检查安装条件
在准备安装之前,还应该对设备的安装条件进行检查,以保证设备长期处于良好的运行
环境之中。 可从以下方面对安装条件进行检查。
设备工作的温度、湿度环境要求如下:
表2-1 设备工作温度、湿度指标
项目 取值范围
标准工作环境温度(室外) -40℃~60℃
存储温度 -45℃~70℃
工作湿度(非凝露) 5%~95%
2.3 设备附件
DCWL-7962OT(R5) 室外型 AP 随机发货的附件参考装箱清单。

DCWL-7962OT 室外型无线接入点产品安装指导 第2章 安装准备
2-2
2.4 安装工具
在安装 DCWL-7962OT(R5)室外型 AP 时,可能需要用到下列的工具(以下工具需要
用户自备)。
水平尺 记号笔 小刀 剥线钳 网线钳
冲击钻(1个)以
及配套钻头
若干
橡胶锤 十字螺丝刀 梯子

DCWL-7962OT 室外型无线接入点产品安装指导 第3章 安装 AP
3-1
第3章 安装 AP
由于 DCWL-7962OT(R5)室外型 AP 的安装位置通常较高,AP 安装好后维护人员无法
通过 Console 口登录设备进行维护和调试,所以建议用户在把 AP设备安装到指定位置之前,
根据客户需求,进行相关基础配置。
3.1 安装流程
图3-1 AP 设备安装流程图

DCWL-7962OT 室外型无线接入点产品安装指导 第3章 安装 AP
3-2
3.2 安装前检查
安装 AP 前,请先进行以下检查:
请先给 AP 供电并将 AP 接入到以太网,检查指示灯状态,确定 AP 可以正常工作,
设备指示灯状态请参考产品说明书。
请确认在需要安装 AP 设备的地点已经完成布线工作。
DCWL-7900 系列室内型 AP 支持 802.3at标准的 PoE(Power over Ethernet,以
太网供电)电源。
请先记录 AP设备的 MAC地址和序列号(MAC地址和序列号标识在 AP 设备背面),
便于后续查找使用。
3.3 确定安装位置
确定安装位置时的原则如下:
尽量减少 AP 和用户终端间的障碍物(如:墙壁)数量。
使AP 的安装位置远离可能产生射频噪声的电子设备或装置(如:微波炉)。
安装位置尽量隐蔽,不妨碍居民的日常工作和生活。
3.4 安装 DCWL-7962OT(R5)
DCWL-7962OT(R5)室外 AP 支持以下两种安装方式:
抱柱安装方式
壁挂安装方式
3.4.1 抱柱安装方式
将DCWL-7962OT(R5)室外 AP 安装在柱子上的时候,请参考下面三个步骤:
1. 将底板安装在 DCWL-7962OT(R5)底部上,用十字螺丝刀拧紧 4PCS 短螺钉固定底
板,将长螺杆穿过底板孔依次套上平垫、弹簧垫片并锁上螺母,以不锁紧为准,如下图所示:

DCWL-7962OT 室外型无线接入点产品安装指导 第3章 安装 AP
3-3
图3-2 DCWL-7962OT(R5) AP 底板安装示意图
2. 将2PCS 不锈钢紧箍条穿过安装支架锁在杆上,并锁紧紧固螺丝。如图下图所示:
图3-3 DCWL-7962OT(R5) AP 抱柱安装示意图
3. 将装好底板的设备安装到柱子的安装件上,用扳手将 2pcs 短螺钉与 1PCS 长螺钉
将设备与安装件紧固在一起。如下图所示:

DCWL-7962OT 室外型无线接入点产品安装指导 第3章 安装 AP
3-4
图3-4 DCWL-7962OT(R5) AP 固定安装示意图
3.4.2 壁挂安装方式
将DCWL-7962OT(R5)室外 AP 进行壁挂式安装的时候,请参考下面几个步骤:
1. 参考图 3-1,先将底板安装在 DCWL-7962OT(R5)底部上。
2. 将AP 壁挂安装套件平贴在墙面,画出需要安装螺钉的孔的位置标记,在标记处用
冲击钻钻四个孔,将膨胀塑胶螺管插入墙面上已钻好的孔中,再用橡胶锤敲打膨胀塑胶螺管,
直至将膨胀塑胶螺管全部敲入墙内。见下图:

DCWL-7962OT 室外型无线接入点产品安装指导 第3章 安装 AP
3-5
图3-5 墙面钻孔
3. 将壁挂安装套件的螺钉孔对准墙面上的膨胀塑胶螺管孔,将螺钉穿过壁挂安装套件
上对应的安装孔,将壁挂安装套件锁紧在墙面上,见下图:
图3-6 壁挂安装套件的安装
4. 将装好底板的设备安装到柱子的安装件上,用扳手将 4pcs 短螺钉与 1PCS 长螺钉
把设备与安装件紧固在一起,见下图:
图3-7 AP 的壁挂安装

DCWL-7962OT 室外型无线接入点产品安装指导 第3章 安装 AP
3-6
3.5 连接线缆
3.5.1 连接网线
DCWL-7962OT(R5)室外型 AP 支持 802.3at PoE 供电,供电和上联网线接口需做好
防水,请按照下图的顺序依次将防水套件安装在网线上。
图3-8 防水套件的安装顺序示意图
按照上图示意装好后,将网线插入 AP,然后依次将防水套件拧紧。
图3-9 防水套件的安装示意图
3.5.2 连接接地线
请将接地线安装在 AP 的接地点上。
3.5.3 连接射频线
请将射频线缆或天线安装在射频接口上,主要天线接口不要弄错,5G 的天线接在 5G
的射频口上,2.4G 的天线接在 2.4G 的射频口上。连接完成后,在连接处缠上 3层防水胶
带。缠绕防水胶带时需要均匀拉伸防水胶带使其宽度为原来的二分之一后再缠绕,每缠一层
都须拉紧压实。

DCWL-7962OT 室外型无线接入点产品安装指导 第3章 安装 AP
3-7
图3-10 天线安装示意图
3.6 AP 供电
3.6.1 上电前检查
AP 安装完毕后,每次上电前均要进行检查,检查事项如下:
AP 设备采用 802.3at标准 PoE 供电时,请确认 PoE 供电设备良好接地。
3.6.2 PoE 供电
可以使用以太网线连接 AP 设备的以太网接口和支持 PoE 功能的交换机给 AP 供电。
3.6.3 上电后检查
AP 电源连接好后需要检查 AP 设备的指示灯是否正常显示。设备指示灯状态的详细描
述请参见产品 spec。

DCWL-7962OT 室外型无线接入点产品安装指导 第3章 安装 AP
3-8
3.7 将AP 连接到网络
AP 设备在实际使用中,可以通过以太网口上行接入 Internet 或城域网。将 AP 设备的
以太网口与以太网交换机的端口连接,实现 AP 设备通过以太网口上行接入到 Internet。

DCWL-7962OT Outdoor Wireless AP

DCWL-7962OT
Product Overview
The DCWL-7962OT is a series of new-generation 802.11n-based
high-performance gigabit outdoor wireless access points (APs)
launched by Digital China Networks Co., Ltd. (hereinafter referred
to as DCN) for industrial users. It provides a wireless access rate
equivalent to at least six times the rate available on a conventional
802.11a/b/g network, and offers wider coverage. The DCWL-
7962OT uses GE ports as its uplink ports for access, which break
through the limitations of FE ports and enable wireless multimedia
applications to come true.
While completely taking into consideration important factors,
such as wireless network security, radio frequency (RF) control,
mobile access, quality of service (QoS) guarantee, and seamless
roaming, the DCWL-7962OT may be used with DCN wireless
ACs to perform data forwarding, security, and access control of
wireless users.
The DCWL-7962OT operates in a 2.4 GHz or 5 GHz band and
employs technologies such as multiple-input multiple-output
(MIMO) and orthogonal frequency division multiplexing (OFDM),
providing a data transmission rate of at most 300 Mbps per
channel and 600 Mbps per dual channels.
The DCWL-7962OT employs industrial standard components. Its
shell of the IP66 class is solid, waterproof, and dustproof, enabling
the device to suit an adverse indoor environment. Along with a
high-gain outdoor antenna of DCN, the DCWL-7962OT provides
customers with a choice for constructing a high-performance and
high-coverage wireless network. The DCWL-7962OT is a series
of high-rate wireless APs preferred in various outdoor application
environments for purposes such as campus WLAN access,
campus coverage, and operators' hot spot coverage.
DCWL-7962OT
Highlights
High-Performance and High-Reliability Wireless
Network
► High-speed wireless broadband access
The DCWL-7962OT supports the 802.11abgn standard and
may operate in a 2.4 GHz or 5 GHz band. It provides an access
bandwidth up to 600 Mbps.
► GE ports for wired connections
GE ports are used as uplink ports for access, which break through
the limitations of conventional FE ports, so that wired ports are no
longer a bottleneck of wireless access rates, offering a platform for
smooth upgrade to support higher rates and more RF portfolios in
the future.
► High-performance RF characteristics
Professional optimized design is employed for the RF module
of the DCWL-7962OT, so that a single antenna port supports
27 dB transit power at all rate levels, thereby improving wireless
coverage in high-rate access scenarios.
► Automatic emergency mechanism of APs
In a centralized network architecture where t APs and a wireless
AC are deployed, the APs will be unable to operate normally when
the wireless AC is down and then the entire wireless network
will crash. DCN wireless APs support an automatic emergency
mechanism. This mechanism enables an AP to intelligently detect
links. When detecting that the wireless AC is down, the AP quickly
switches its operating mode so that it may continue to forward
data while enabling new users to access the network. This
mechanism attains high availability in the entire wireless network
and really helps wireless users to be always online.
► Broad operating temperature range
Thanks to deliberate hardware design and the selection of
dedicated components operating in a broad temperature
range, DCN smart APs may operate in an environment with its
temperature ranging from -40°C to 60°C.
► Dual-OS backup mechanism
DCN smart APs support a dual-OS backup mechanism. When an
AP fails to start from the active OS, it can immediately start from a
standby OS, thereby improving the long-term running reliability of
equipment in an adverse environment.
Wireless Network of Intelligent Control and Automatic
Perception
► Only 11n access control mechanism
Since 802.11n is downward compatible with the 802.11a/b/g
protocol, generally 802.11a/b/g users can also access an 802.11n
wireless access device. When this compatibility is provided,
however, users with 802.11n access capability will experience
performance degradation to a certain extent. On DCN smart APs,
a certain RF channel may be set to only 11n access mode so that
802.11n users have guaranteed bandwidths. For some 802.11n
wireless access devices capable of simultaneously providing dual
frequencies for user access, it is recommended that the 5 GHz
RF channel be set to only 11n access mode to guarantee a high-
speed bandwidth and access performance of 802.11n access
users; while the 2.4 GHz RF channel be set to compatible access
mode to guarantee normal access of original 802.11b/g users.
► Intelligent RF management
DCN smart APs may be used with a wireless AC to perform
automatic power and channel adjustment. They employ particular
RF detection and management algorithms to attain a better
RF coverage effect. When the signals of an AP are interfered
by strong external signals, the AP may automatically switch
to an appropriate operating channel under the control of the
AC to avoid such interference, thereby guaranteeing wireless
network communications. The system also supports wireless
network blackhole compensation. When an AP on the network
accidentally stops operating, the RF management function of the
AC compensates the resulting blind area of signals so that the
wireless network can still operate normally.
► Intelligent control of terminals based on airtime
fair
When some outdated 802.11b and 802.11g terminals are used
on a wireless network or some terminals are far way from APs,
negotiation rates will be low, causing a large number of users
to experience a long WLAN access delay, low rates, or poor
overall AP performance. The AP performance problem in a low-
rate terminal access environment, however, cannot be resolved
by simply employing rate control and trafc shaping. DCN smart

DCWL-7962OT
APs have essentially resolved this problem by using intelligent
control of terminals based on airtime fairness, ensuring that a user
can always enjoy the same joyful WLAN experience in the same
location, no matter what type of the terminal the user is holding.
The intelligent control of terminals based on airtime fairness
greatly improves the performance of both the client and the entire
network. It enables all clients with high data transmission rates
to attain strikingly higher performance while low-rate clients are
almost not affected at all. The performance will be even more
obviously higher on an open wireless network. Once high-rate
clients nish data transmission, fewer clients will be transmitting
data on the wireless network. In this case, there will be less
contention and retry on the network, thereby greatly improving
overall AP performance.
► Intelligent load balancing mechanism
In general, a wireless client will select an AP according to the
signal strength of APs. When this uncontrolled access mode is
applied, however, a large number of clients could be connected
to the same AP simply because the AP provides strong signals.
As more clients are connected to an AP, the bandwidth available
to each client will be smaller, thereby greatly affecting user
experience of the clients. DCN wireless products support
diversied intelligent load balancing means:
AP load balancing based on trafc
AP load balancing based on the number of users
AP load balancing based on frequency bands
Access control based on signal strength of terminals
Call admission control (CAC) based on the number of users
to well guarantee the access performance and bandwidths of
terminals with high-priority applications
Mandatory roaming control of terminals to direct terminals to APs
with stronger signals
► Intelligent identication of terminals
DCN smart APs may be used with DCN wireless ACs and a
unified authentication platform to intelligently identify the size,
system type, and type of each terminal; and comprehensively
support mainstream smart terminal operating systems, such as
Apple iOS, Android, and Windows. They intelligently identify the
size of a terminal and adaptively present a portal authentication
page of the corresponding size and page pattern, freeing users
from multiple times of dragging to adjust the screen and enabling
users to enjoy more intelligent wireless experience. They can also
intelligently identify the system type of each terminal and present
the system type of each terminal such as Windows, MAC OS, or
Android on the unified authentication platform, exhibiting every
detail of intelligence to users. In addition, they can intelligently
identify the type of each terminal such as the mobile phone,
tablet, or PC, and implement dynamic policy control of terminals
according to different types of the terminals, making possible
more intelligent user control at a ner granularity.
► Comprehensive support for IPv4/v6 dual-stack
networks
Powered by DCN cutting-edge IPv6 technology, DCN smart
APs may be deployed on an IPv6 network, with IPv6 tunnels
established through auto negotiation between a wireless AC and
an AP. When the wireless AC and the AP completely operate
in IPv6 mode, the wireless AC can still correctly identify IPv4
terminals and process IPv4 packets from wireless clients.
Featuring flexible adaptability to IPv4/6, DCN smart APs cater
to complex applications involved in migration from an IPv4
network to an IPv6 network. They not only provide IPv4 service to
customers on an IPv6 network, but also enable users on an IPv4
network to log in to the network through the IPv6 protocol at ease.
► Network-wide seamless roaming
DCN wireless ACs support an advanced wireless AC cluster
technology, which enables multiple ACs to synchronize online
connection information and roaming records of all users to each
other in real time. This technology implements not only L2/L3
seamless roaming inside a wireless AC but also fast roaming
across wireless ACs. As client IP address information does not
change and re-authentication is not required in the roaming
process, the continuity of real-time mobile services is well
guaranteed.
Secure and Controllable Wireless Network
► User isolation policy
DCN wireless APs support the isolation of wireless users from
one another. If this user isolation function is enabled, two wireless
clients cannot directly communicate with each other but can only
access an upstream wired network. This further guarantees the
security of wireless network applications.
► Wireless intrusion detection and intrusion defense
DCN wireless APs support wireless intrusion detection and
intrusion defense features, such as detection of unauthorized
wireless devices, intrusion detection, blacklist, and white list,
thereby greatly improving security management of an entire
wireless network.
► Wireless user management at a ne granularity
Each AP supports a maximum of 32 WLANs to implement multi-
layer multi-service management of wireless users at a fine
granularity. Each WLAN supports access control and uplink/
downlink rate limit based on MAC or IP addresses. These
WLANs may be bound to virtual local area networks (VLANs).
In addition, different authentication and accounting policies can
be implemented. This feature is practically signicant in a multi-
WLAN environment.
► Secure user admission
DCN smart APs may be used with wireless ACs to provide multiple
secure access, authentication, and accounting mechanisms for
various application environments. These mechanisms include:
802.1x authentication
Captive portal authentication, including built-in portal, external
portal, and custom portal authentication modes
MAC address authentication
LDAP authentication
WAPI encryption and authentication
Wired/wireless integrated authentication and accounting
► Wireless SAVI
DCN wireless network products support a source address
validation (SAVI) technology to deal with spoofed packet attacks
that keep emerging on today's campus networks. As users' IP
addresses are obtained through an address allocation protocol,
users access the Internet using correct addresses in subsequent
applications and cannot spoof others' IP addresses, thereby
guaranteeing the reliability of source addresses. In addition, the
SAVI technology is combined with a portal technology to further
guarantee the authenticity and security of packets of all users
accessing the Internet.
► PEAP user authentication
With the popularization and application of smart terminals,
wireless terminal users require authentication mechanisms
of higher usability and convenience. Using a mechanism that
combines portal authentication and MAC address authentication,
DCN wireless network products support Protected Extensible
Authentication Protocol (PEAP) authentication to attain better
user experience. Initially a user needs to manually perform portal
authentication and later the user gets authenticated through PEAP
in automatic mode. DCN wireless network products feature high

DCWL-7962OT
terminal adaptation and provide good authentication compatibility.
They adapt to the majority of WLAN terminals and do not need to
adapt to clients. DCN wireless network products are compatible
with existing portal authentication modes.
► Secure access mechanism
An AP is usually deployed in a public area and therefore requires
a strict security mechanism to guarantee the legality of access
devices. The following secure access mechanisms may be
applied between a DCN smart AP and a wireless AC:
AP MAC address authentication
AP password authentication
Bidirectional digital certicate authentication
► Real-time spectrum protection
DCN smart APs support a built-in RF collection module that
integrates RF monitoring and real-time spectrum protection.
By implementing communications and data collection through
the respective AP, the RF collection module performs wireless
environment quality monitoring, wireless network capability
tendency evaluation, and unexpected-interference alarms. It
resorts to a graphical means to actively detect and identify RF
interference sources (Wi-Fi or non-Wi-Fi) and provides a real-
time spectrum analysis diagram. In addition, it can automatically
identify interference sources and determine the locations of
problematic wireless devices, ensuring that a wireless network
attains optimal performance.
Easy-to-Manage Wireless Network
► Plug-and-play
DCN smart APs are able to automatically discover DCN wireless
ACs. A wireless network function can be enabled on an AP
without performing any configuration on the AP at all. The AP
can be seamlessly integrated with existing switches, firewalls,
Item DCWL-7962OT
Dimensions (mm) 220 x 220 x 95
10/100 /1000Base-T port 1
PoE 802.3at
Maximum power consumption 23.4 W
RF port Four N-type female ports
Working frequency band 802.11a/n: 5.725 GHz to 5.850 GHz (China)
802.11b/g/n: 2.4 GHz to 2.483 GHz (China)
Modulation technology
OFDM: BPSK@6/9Mbps, QPSK@12/18Mbps, 16-QAM@24Mbps, 64-QAM@48/54Mbps
DSSS: DBPSK@1Mbps, DQPSK@2Mbps, CCK@5.5/11Mbps
MIMO-OFDM: MCS 0-15
Transmit power Maximum 27 dBm for all rate levels and modulation modes
Power adjustment granularity 1 dBm
AP access speed
802.11n:
20 MHz BW: 6, 5, 7.2, 13, 14.4, 19.5, 21.7, 26, 28.9, 39, 43.3, 52, 57.8, 58.5, 65, 72.2, 78,
86.7, 104, 115.6, 117, 130, 144 Mbps
40 MHz BW: 13.5, 15, 27, 30, 40.5, 45, 54, 60, 81, 91, 108, 120, 121.5, 135, 140, 150, 162,
180, 216, 240, 243, 270, 300 Mbps
802.11g: 54, 48, 36, 24, 18, 12, 11, 9, 6, 5.5, 2, 1 Mbps
802.11b: 11, 5.5, 2, 1 Mbps
802.11a: 54, 48, 36, 24,18, 12, 9, 6 Mbps
Hardware Specifications
authentication servers, and other network devices without
changing existing network architecture.
When used with a DCN wireless AC, DCN smart APs support
plug-and-play and zero conguration. The wireless AC undertakes
all the management, control, and configuration of the APs.
Network administrators do not need to separately manage or
maintain a huge number of wireless APs. All actions, such as
conguration, rmware upgrade, and security policy updating, are
performed uniformly under the control of the wireless AC.
► Fit and Fat modes
DCN smart APs may work in fit or fat mode and can flexibly
switch between the fit mode and the fat mode according to
network planning requirements. Users may also flexibly choose
an ex-factory device version according to specific application
requirements. APs working in t mode are managed by a wireless
AC in a centralized manner. System administrators may easily
manage the entire network as the states of all the APs are clear at
a glance.
► Automatic AP version upgrade
DCN smart APs may be automatically associated with a wireless
AC on the live network to automatically download a latest software
version and get automatically upgraded, thereby reducing the
workload during network maintenance.
► Remote probe analysis
DCN smart APs support a remote probe analysis function, which
listens to and captures Wi-Fi packets in the coverage and mirrors
them to a local analysis device in real time to help network
administrators better perform troubleshooting or optimization
analysis. The remote probe analysis function can perform non-
convergence mirroring of a working channel and sampling of all
channels in polling mode as well to exibly meet various wireless
network monitoring, operation, and maintenance requirements.
Product Specications

DCWL-7962OT
Software Specifications
Item Feature DCWL-7962OT
WLAN
Product positioning Outdoor dual-frequency
Working frequency band 2.4 GHz and 5 GHz
Maximum number of access users 254
Virtual AP (BSSID) 32
Number of spatial streams 2
Dynamic channel adjustment (DCA) Yes
Transmit power control (TPC) Yes
Blind area detection and repair Yes
SSID hiding Yes
RTS/CTS Yes
RF environment scanning Yes
Hybrid access Yes
Restriction on the number of access users Yes
Link integrity check Yes
Prohibiting the access of terminals with weak signals Yes
Forced roaming of terminals with weak signals Yes
Intelligent control of terminals based on airtime
fairness Yes
High-density application optimization Yes
11n enhancements
40 MHz bundling Yes
300Mbps (PHY) Yes
Frame aggregation (A-MPDU) Yes
Maximum likelihood demodulation (MLD) Yes
Transmit beam forming (TxBF) Yes
Maximum ratio combining (MRC) Yes
Space-time block coding (STBC) Yes
Low-density parity-check code (LDPC) Yes
Security
Encryption 64/128 WEP, dynamic WEP, TKIP, and CCMP
encryption
802.11i Yes
WAPI Yes
MAC address authentication Yes
LDAP authentication Yes
PEAP authentication Yes
WIDS/WIPS Yes
Item DCWL-7962OT
Working/Storage temperature -40°C to +60°C
–40°C to +70°C
Working/Storage RH 5% to 95% (non-condensing)
Protection level IP66
FR standard Radio Transmission Equipment Type Approval Certicate issued by the Ministry of Industry
and Information Technology of P. R. China

DCWL-7962OT
Item Feature DCWL-7962OT
Security
Real-time spectrum protection Yes
Protection against DoS attacks Anti-DoS for wireless management packets
Forwarding security Frame filtering, white list, static blacklist, and
dynamic blacklist
User isolation AP L2 forwarding suppression
Isolation between virtual APs (multiple SSIDs)
Periodic SSID enabling and disabling Yes
Access control of free resources Yes
Secure admission control of wireless terminals Secure admission control of wireless terminals
based on DCSM
Wireless SAVI Yes
ACL Access control of various data packets such as
MAC, IPv4, and IPv6 packets
Secure access control of APs
Secure access control of APs, such as MAC
authentication, password authentication, or digital
certicate authentication between an AP and an AC
Forwarding
IP address setting Static IP address configuration or dynamic DHCP
address allocation
IPv6 forwarding Yes
IPv6 portal Yes
Local forwarding Yes
Multicast IGMP Snooping
Roaming Fast roaming across APs
Fast roaming across ACs
AP switching reference Signal strength, bit error rate, RSSI, S/N, whether
neighboring APs are normally operating, etc.
WDS Yes
QoS
WMM Yes
Priority mapping Ethernet port 802.1P identication and marking
Mapping from wireless priorities to wired priorities
QoS policy mapping
Mapping of different SSIDs/VLANs to different QoS
policies
Mapping of data streams that match with different
packet elds to different QoS policies
L2-L4 packet ltering and ow classication Yes: MAC, IPv4, and IPv6 packets
Load balancing
Load balancing based on the number of users
Load balancing based on user trafc
Load balancing based on frequency bands
Bandwidth limit
Bandwidth limit based on APs
Bandwidth limit based on SSIDs
Bandwidth limit based on terminals
Bandwidth limit based on specic data streams
Call admission control (CAC) CAC based on the number of users
Power saving mode Yes
Automatic emergency mechanism of APs Yes
Intelligent identication of terminals Yes
Wireless network VAS
Abundant wireless network VASs; applications based
on smart terminals; advertisement push based on
site locations; personalized push of the portal
Multicast enhancement Multicast to unicast

DCWL-7962OT
Item Feature DCWL-7962OT
Management
Network management Centralized management through an AC; both t and
fat modes
Maintenance mode Both local and remote maintenance
Log function Local logs, Syslog, and log le export
Alarm Yes
Fault detection Yes
Statistics Yes
Switching between the fat and t modes
An AP working in t mode can switch to the fat mode
through a wireless AC;
An AP working in fat mode can switch to the t mode
through a local control port or Telnet.
Remote probe analysis Yes
Dual-image (dual-OS) backup mechanism Yes
Watchdog Yes
Connect us
Digital China Networks Limited
For more detail information about DCN product, contact:
URL: http://www.dcnglobal.com
Email: dcn_service@digitalchina.com
Address: Digital Technology Plaza, NO.9 Shangdi 9th Street, Haidian District, Beijing, China
Product Purchase Information
Product Model Description Remarks
DCWL-7962OT(R5)
802.11abgn outdoor high-performance wireless AP (2.4 GHz & 5 GHz dual-
channel dual-frequency, external antenna, 802.3at PoE) (The PoE adapter,
waterproof kit, and outdoor antenna need to be separately purchased)
Mandatory
DCWL-PoEINJ-G+ 10/100/1000 Mbps 1-port 802.3at PoE module Optional
TDJ-D2400GB
Outdoor panel antenna, with a 2xN female antenna port, an operating
frequency of 2400 to 2483.5 MHz, an azimuth of 65 degrees, and an antenna
gain of 15 dBi
Optional
KBT90DP14-5158RT0
Outdoor panel antenna, with a 2xN female antenna port, an operating
frequency of 5150 to 5850 MHz, an azimuth of 90 degrees, and an antenna
gain of 13.5 dBi
Optional
TDJ-5158P9A×2
Outdoor panel antenna, with a 2xN female antenna port, an operating
frequency of 5150 to 5850 MHz, an azimuth of 3.5 degrees, and an antenna
gain of 32 dBi
Optional
TQJ-2400AT
Outdoor omni antenna, with a 1xN female antenna port, an operating
frequency of 2400 to 2483.5 MHz, an azimuth of 360 degrees, and an
antenna gain of 12 dBi
Optional
PJ-SZ01
Outdoor AP installation kit, including two 2 to 6 GHz lightning arresters, two
1.2 m N-N jumpers, two 1.5 m grounding wires, two rolls of 3M insulating
tapes, and one roll of 3M waterproof paste (Two such installation kits need to
be purchased for 2.4 GHz & 5 GHz dual-frequency deployment)
Optional

Changes or modifications not expressly approved by the party responsible for compliance
could void the user's authority to operate the equipment.
NOTE: This equipment has been tested and found to comply with the limits for a Class B
digital device, pursuant to Part 15 of the FCC Rules. These limits are designed to provide
reasonable protection against harmful interference in a residential installation. This
equipment generates, uses and can radiate radio frequency energy and, if not installed and
used in accordance with the instructions, may cause harmful interference to radio
communications. However, there is no guarantee that interference will not occur in a
particular installation. If this equipment does cause harmful interference to radio or
television reception, which can be determined by turning the equipment off and on, the
user is encouraged to try to correct the interference by one or more of the following
measures:
-- Reorient or relocate the receiving antenna.
-- Increase the separation between the equipment and receiver.
-- Connect the equipment into an outlet on a circuit different from that to which
the receiver is connected.
-- Consult the dealer or an experienced radio/TV technician for help.
This device complies with Part 15 of the FCC Rules. Operation is subject to the following
two conditions: (1) this device may not cause harmful interference, and (2) this device
must accept any interference received, including interference that may cause undesired
operation.
This equipment complies with FCC radiation exposure limits set forth for an
uncontrolled environment. End users must follow the specific operating instructions
for satisfying RF exposure compliance. This transmitter must not be co-located or
operating in conjunction with any other antenna or transmitter.
EN 60950-1:2006+A11:2009+A1:2010+A12:2011+A2:2013
EN301 489-1 V1.9.2, EN301 489-17 V2.2.1
ETSI EN300 328 V1.9.1
ETSI EN301 893 V1.7.1
ETSI EN 300 440-1 V1.6.1
ETSI EN 300 440-2 V1.4.1
EN 62311:2008
When using this product, it should be installed and operated with a minimum distance
of 7.9 in.(20 cm) for 2.4 GHz/5GHz operations between the radiator and your body. This
transmitter must not be collocated or operate in conjunction with any other antenna
or transmitter.
CE Marking