Digital Monitoring PC0131 LOW POWER TRANSCEIVER User Manual
Digital Monitoring Products Inc LOW POWER TRANSCEIVER Users Manual
Users Manual

InstallatIon GuIde
Models 7860, 7863, 7870, 7873
Touch Screen LCD Keypads
SLEEP
HOME AWAY
© 2011 Digital Monitoring Products, Inc.
Information furnished by DMP is believed to be accurate and reliable.
This information is subject to change without notice.

7800 Series Keypad Installation Guide 1
PRELIMINARY
DMP Keypad Features
The DMP Graphic Keypads offer exible features and functionality in a stylish design
choice.
Each keypad provides:
• Custom home screen image
• Panic icons
• AC Power/Armed LED
• Full color touchscreen display
• Internal speaker
• Simple harness connection to 4-wire keypad bus
• Micro SD for scrolling picture display
The Models 7870 and 7873 keypads provide four fully programmable Class B, Style
A, supervised, power limited protection zones you can program for a variety of
burglary and access control applications.
The Model 7863 and 7873 keypads provide a built-in proximity card reader designed
to read DMP/HID proximity credentials.
The Model 7873 keypad provides a door strike relay and allow Wiegand input from
external card readers.
Armed/Power LED
Proximity Antenna
Home Screen
Display area
with Touch
Select Areas
Menu
Help
Panic Menu
System
Status
Speaker
SLEEP
HOME AWAY
RESETCHIME
Shortcut icons

2 7800 Series Keypad Installation Guide
PRELIMINARY
Touchscreen Display
The 7800 Series have an integrated LCD with a touchscreen user interface. The
display can be set up two different ways.
The 7800 Series can be set up to display a custom image for the home screen. See
Home Screen section below. Or alternatively, the display can be programmed to turn
off (blank screen) during periods when the keypad is not in use. See Backlighting
Brightness under End-User Options.
Home Screen
To display a custom image on the home screen, format a bitmap image to the
specication outlined below. Once formatted, load the image onto a micro SD card
and insert into the keypad before applying power.
Image Specications:
The 7800 Series keypad accepts bitmap images only for display. The image must be
formatted as 272 pixels tall by 360 pixels wide or less.
The name of the image must be set to custom.bmp for the keypad to recognize.
Cleaning the Touchscreen Display
Clean the touchscreen using a water dampened soft lint-free cloth. Apply the water
onto the cloth, do NOT apply directly onto the touchscreen. After cleaning, wipe the
touchscreen dry with a dry soft lint-free cloth.
Micro SD Card
The 7800 Series keypads have a Micro SD card slot on the right edge of the keypad
housing. This is used to load custom home screen image and for the end-user to have
a scrolling picture display when the keypad is not in use.
Select Areas
There are four Select Areas in the display.
These Select Areas are one of the features
that make the system so easy to operate.
They allow you to make selections by
touching the area over each key, icon, or
other selection to operate the keypad.
Warning: DO NOT use any sharp objects to
operate the touchscreen such as a pen or
pencil.
SLEEP
HOME AWAY
Micro SD
Card slot
32-Character Display
Select Area 1
Select Area 2 Select Area 3
Select Area 4

7800 Series Keypad Installation Guide 3
PRELIMINARY
Installing the Keypad
All DMP keypad housings are designed to easily install on any single-gang switch box,
or a at surface. Figure 1 shows the keypad housing base mounting hole locations.
Remove the Cover
The keypad housing is made up of two parts: the cover, which
contains the circuit board and components, and the base. Use
the following steps and gures to separate the keypad cover
and base.
1. Insert a at screwdriver into one of the slots on the
bottom of the keypad and gently lift the screwdriver
handle toward you while pulling the halves apart. Repeat
with the other slot.
2. Using your hands, gently separate the front from the base
and set the cover and components aside.
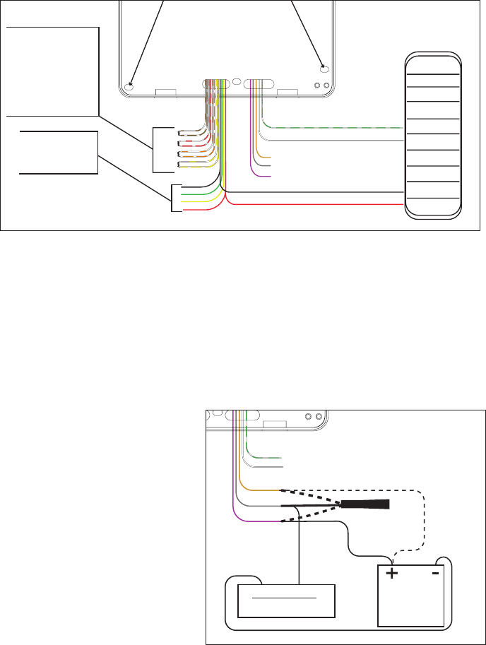
Harness Wiring
Figure 1 shows wiring harness assignments. Observe wire colors when connecting the
red, yellow, green, and black wires to the keypad bus. Connect red to panel terminal
7, yellow to terminal 8, green to terminal 9, and black to panel terminal 10. Use 1k
Ohm EOL resistors, DMP Model 311, on keypad zones 1 through 4.
The 7860, and 7863 keypads are supplied with a 4-wire harness for panel keypad bus
connection.
The 7870, and 7873 keypads are supplied with a 12-wire data bus/zone harness. Four
wires connect to the keypad bus. The remaining eight wires are for the four zone
inputs: two wires for each zone.
The 7873 keypad comes with one 5-wire output/reader harness.
Additional Power Supply
If the current draw for all keypads exceeds the panel output, provide additional
current by adding a Model 505-12 auxiliary power supply. Connect all keypad black
ground wires to the power supply negative terminal. Run a jumper wire from the
power supply negative terminal to the panel common ground terminal. Connect
all keypad power (+12 VDC) wires to the power supply positive terminal. Do NOT
connect the power supply positive terminal to any panel terminal. Refer to the
505-12 Power Supply Installation Guide (LT-0453).
Graphic
Keypad
Building Wall
Insert small
screwdriver and
lift to remove
cover.
Do not twist.

4 7800 Series Keypad Installation Guide
PRELIMINARY
Card Readers
When a proximity credential is presented to an internal or external reader, a beep
tone is heard and the Power/Armed LED blinks. This provides both an audible and
visual acknowledgement of the credential read.
Internal Access Control Reader
The 7863, and 7873 keypads provide a built-in proximity card reader designed to read
DMP/HID 1300 Series proximity credentials.
Note: For listed access control applications, the keypad must be installed within
the protected area.
External Access Control Reader
To accept Wiegand data input from other external card readers, connect a
12 VDC external reader to the 7873 keypad. Connect the Red and Black power wires
from the reader to the power wires from the panel. These connect in parallel with
the keypad power wires. Connect the Reader (Data 1) wire to the White wire on the
5-wire keypad harness. Connect the Reader (Data 0) wire to the Green/White wire
on the 5-wire keypad harness. See Figure 2.
1K EOL
1K EOL
1K EOL
1K EOL
Green/White– Connect Reader Data 0
White – Connect Reader Data 1
Orange – Door Strike Normally Open
Gray – Door Strike Common
Violet – Door Strike Normally Closed
Yellow/White
White/Yellow
Orange White
White/Orange
Red/White
White/Red
Brown/White
White/Brown
Black – Ground
Green – Receive Data
Yellow – Send Data
Red – Keypad Power
– Zone 4
– Zone 3
– Zone 2
– Zone 1
External Reader/Door Strike
7873 Keypad
All Keypads
Zones 1 to 4
7870 / 7873 Keypads
Surface and Backbox
Mounting Holes
Keypad Back
Figure 1: Keypad Back Showing Wiring Harness Assignments

7800 Series Keypad Installation Guide 5
PRELIMINARY
1K EOL
1K EOL
1K EOL
1K EOL
White – Connect Reader Data 1
Orange – Door Strike Normally Open
Gray – Door Strike Common
Violet – Door Strike Normally Closed
Yellow/White
White/Yellow
Orange White
White/Orange
Red/White
White/Red
Brown/White
White/Brown
Black – Ground
Red – Keypad Power
– Zone 4
– Zone 3
– Zone 2
– Zone 1
Zones 1 to 4
7870 / 7873 Keypads
External Card
Reader
Green/White
– Connect Reader Data 0
Black – Ground
Green – Receive Data
Yellow – Send Data
Red – Keypad Power
All Keypads
Surface and Backbox
Mounting Holes
Keypad Back
Figure 2: 12 VDC Reader Wiring
Door Strike Relay Specications
The 7873 keypad provides one internal programmable Form C single pole, double
throw (SPDT) relay for controlling door strikes or magnetic locks. Three wires on the
5-wire harness, Violet (N/C), Gray (Com), and Orange (N/O), allow you to connect
devices to the relay. The Form C relay draws up to 15mA of current and the contacts
are rated for 1 Amp at 30 VDC maximum, resistive.
Wiring the 333 Suppressor
One Model 333 Suppressor is included with the 7873 keypad. If the device being
controlled by the relay is connected to the N/O and C wires, install the suppressor on
the N/O and C wires. If the device is connected to the N/C and C wires, install the
333 on N/C and C wires. Refer to
Figure 3.
Door Strike Relay Operation
As soon as the user code sent
from the reader is veried by the
panel, the keypad door strike relay
activates for 5 seconds. During this
time, the access door connected to
Zone 2 must be opened to start the
programmed entry/exit timer and
zone Soft-Shunt.
Note: The 5-second door strike is
programmable in the panel when
the keypad is used on an XR100/
XR500 Series panel. Refer to the
XR100 Series Program Guide (LT-
0896) or XR500 Series Program Guide
(LT-0679).
1K EOL
1K EOL
1K EOL
1K EOL
Green/White– Connect Reader Data 0
White – Connect Reader Data 1
Orange – N/O
Gray – Common
Violet – N/C
Yellow/White
White/Yellow
Orange White
White/Orange
Red/White
White/Red
Brown/White
White/Brown
Black – Ground
Green – Receive Data
Yellow – Send Data
Red – Keypad Power
– Zone 4
– Zone 3
– Zone 2
– Zone 1
All Keypads
Zones 1 to 4
7870 / 7873 Keypads
Model 333
Supressor
Common
–+
Magnetic Door Lock
DMP 505-12
Power Supply
Normally
Open
Normally
Closed
Surface and Backbox
Mounting Holes
Keypad Back
Figure 3: 5-wire Harness/Suppressor Installation

6 7800 Series Keypad Installation Guide
PRELIMINARY
Zone 2 Door Contact with Soft-Shunt™
If the door being released by the 7873 keypad is protected, you can provide a
programmed shunt time by connecting its contact to Zone 2 (White/Red pair) on
the keypad and enabling the Soft-Shunt feature. See ZONE 2 SHUNT later in this
document. Door contacts may be N/C or N/O.
Note: The Door Strike time is programmable when the keypad is used on an XR100/
XR500 Series panel.
Zone 3 Request to Exit
You can also connect a N/O PIR (or other motion sensing device) or a mechanical
switch to Zone 3 (White/Orange pair) on the 7873 keypad to provide request to exit
capability. See ZONE 3 EXIT later in this document. When Zone 3 shorts, the keypad
relay activates for 5 seconds. During this time, the user can open the protected door
to start the programmed Soft-Shunt entry/exit timer. If the door is not opened within
5 seconds, the relay restores to its locked state.
Note: A Zone 3 Request to Exit is inhibited for 3 seconds after the keypad reads a card
and a door strike occurs. This is to allow area entry and pass under a REX PIR.
Keypad Backlighting
The touchscreen illuminates at full brightness any time the display is touched. When
the speaker is sounding, the backlight illuminates at one-half (1/2) brightness. During
an alarm condition, the keyboard and logo turn Red. When all alarm conditions are
cleared from the display, the keyboard, logo, and the user-selected brightness is
restored.
AC Power/Armed LED Operation
The LED indicates the Power and Armed status of the panel. Depending on the
operation, the LED displays in Red or Blue as listed in the table.
Color and Activity Operation
Blue Steady Panel Disarmed, AC Power OK, Battery OK
Blue Blinking Panel Disarmed, AC Power OK, Battery Fault
No Light Panel Disarmed, AC Power Fault, Battery OK
Red Steady Panel Armed, AC Power OK, Battery OK
Red/Blue Alternate Panel Armed, AC Power OK, Battery Fault
Red Blinking Panel Armed, AC Power Fault, Battery OK

7800 Series Keypad Installation Guide 7
PRELIMINARY
Panic Icons
Optional Panic functions allow users to send Panic, Emergency, or Fire reports to the
central station. You must enable the Panic function in Installer Options in order to
use the Panic Icons. See Programming Keypad Options later in this document.
Touch the panic icon to bring up the panic menu. Press the panic menu icon for 2
seconds until a beep is heard. At the beep, the panel sends the following zone alarm
reports to the central station:
Panic - Zone 19 + Device Address
Emergency - non-medical - Zone 29 + Device Address
Fire - Zone 39 + Device Address
9 0 CMD
5 6 7 8
1 2 3 4
A
C
B
D
F
E
G
I
H
J
L
K
V
X
W
S
U
T
P
R
Q
M
O
N
Y
Z
JONES RESIDENCE
FRI 12:51 PM
Panic
icon
PANIC FIREEME RGE NCY
Panic Menu
Graphic Keypad Panic Icons
Internal Speaker Operation
All keypads emit standard tones for key presses, entry delay, and system alerts. The
speaker also provides distinct burglary, re, zone monitor, and prewarn cadences.
The keypads provide an alternate prewarn with alarm cadence that occurs when the
status list displays a zone alarm.

8 7800 Series Keypad Installation Guide
PRELIMINARY
End-User Options
All keypads provide three keypad adjustments the end-user can make through a User
Options Menu. The user can also view the keypad model number and address.
Press the Menu icon on the keypad display twice. The keypad displays the available
options shown below.
Set brightneSS
< >
Backlighting Brightness
Set the backlight illumination and AC Power/Armed LED
brightness level. In the touchscreen display below SET
BRIGHTNESS, touch the left < to lower and the right > to
raise the backlight brightness. If the brightness level is
lowered, it reverts to maximum intensity whenever the
glass is touched during normal operation. If the glass is not
touched, and the speaker has not sounded for 30 seconds,
the user-selected standby brightness level restores.
Set tOne
< >
Internal Speaker Tone
Set the keypad speaker tone. At the SET TONE display, use
the left < to lower the tone and the right > to raise the tone.
Set VOLUMe LeVeL
< >
Internal Volume Level
Set the keypad speaker volume level for key touches and
entry delay tone conditions. During alarm and trouble
conditions, the volume is always at maximum level. Use
the left < to decrease the keypad volume and the right > to
increase the volume.
MOdeL nUMber
7873 V100 080211
Model Number
The LCD displays the keypad model number and rmware
version and date. The user cannot change this information.
Keypad addreSS
01
Keypad Address
The LCD displays the current keypad address. The user
cannot change the keypad address.
Keypad Options Menu
Keypad Options and Keypad Diagnostic menus to allow installing and service
technicians to congure and test keypad operation.
Access the Keypad Options Menu
Access the Keypad Options Menu through the User Options function. While in the
End-User Option display, enter the code 3577 (INST) and press CMD.
The Keypad Options menu allows you to set the keypad address, select Supervised
or Unsupervised mode, selectively enable the Panic keys, Shortcut icon display, Soft-
Shunt, Request-to-Exit, and set entry card options.
Note: All programming options display on all keypads, however, actual operation for
some programming options is restricted to the listed keypads.

7800 Series Keypad Installation Guide 9
PRELIMINARY
Programming Keypad Options
Kpd Kpd
Opt diag StOp
Keypad Options (KPD OPT)
To program keypad options, press KPD OPT.
CUrrent Keypad
addreSS: 01
Keypad Address
Set the keypad address from 01 to 05 with the XT30, XT50,
XR100 and 01 to 16 with the XR500 Series. The default
address is set at 01. To change the current address, touch
the address display and enter the new address. It is not
necessary to enter a leading zero for addresses 01 to 09.
Keypad MOde:
*SUp UnSUp
Keypad Type
Congure the keypad for either Supervised or Unsupervised
operation. Keypads with zones connected to them must be
supervised and cannot share an address with other keypads.
Unsupervised keypads can operate together sharing the same
address. Zones cannot be used on unsupervised keypads.
To change the current setting, press the SUP or UNSUP. An
asterisk appears next to the selected option.
Note: Unsupervised addresses cannot be used when Device
Fail Output has a programmed value other than zero.
arM paniC KeyS:
*pn *eM *Fi
Arm Panic Keys
Use this option to congure the Panic Icons. To enable
or disable a Panic Icon, touch the icon name: PN (Panic),
EM (Emergency), and FI (Fire). Once the panic icon is
enabled, an asterisk displays next to the description and
the respective Panic icons display for the user. Refer to the
Panic Icon Options section in this document.
SySteM
area a/p h/a hSa
System Mode
Congure the keypad as the same system type selected in
System Options panel programming. Select HSA when zones
are assigned to Bedrooms for the Sleep area to be active.
CLOSing COde
nO yeS
Closing Code
Congure the keypad for the same operation as selected in
panel programming. When YES is selected, a code number
is required for system arming. If NO is selected, a code
number is not required for system arming. Default is NO.
ShOrtCUt Key x:
reSet
Shortcut Keys
Use these options to congure up to three shortcut icons to
display at the bottom of the arming and panic screens. Key
1 default is RESET, Key 2 default is CHIME and Key 3 default
is NONE.
RST (Reset) Sensor (Fire) Reset on all systems
CHM (Chime) Monitor on all systems
CHK (Checkin) Check-in report on XT Series systems
EXIT (Easy Exit) Easy Exit for XT Series Home/Away systems
NONE No shortcut key displayed
ShOrtCUt Key x:
rSt ChM ChK exit
ShOrtCUt Key x:
nOne

10 7800 Series Keypad Installation Guide
PRELIMINARY
aCtiVate zOne 2
ShUnt: nO yeS
Zone 2 Shunt (7873 only)
Select YES to enable the Soft-Shunt™ option on zone 2
as described earlier in this document. This zone provides
the Soft-Shunt™ for door contacts. This zone must be
programmed into the panel.
zOne 2 SOFtShUnt
tiMe: 40
Zone 2 Soft-Shunt Time (7873 only)
Enter the number of Soft-Shunt seconds to elapse before the
Soft-Shunt timer expires. Range is from 20 to 250 seconds.
Touch the display to enter the number of seconds. Once the
door strike relay is activated, the user has 5 seconds to open
the door connected to zone 2. The zone is then shunted
for the programmed time or until the contact restores to
normal. Ten seconds after the Soft-Shunt entry/exit time
begins, the keypad beeps if the door is still open. If the door
remains open when the timer expires a zone open/short is
sent to the panel for Zone 2. The default is 40 seconds.
Figure 7 shows how the Soft-Shunt works using the default
40 second timer.
?
P
5 Second
Strike
40-Second "Soft-Shunt"
and entry/exit timer.
At 30 seconds,
the keypad beeps
if door is still open.
End of
timer.
40
Seconds
A zone fault is indicated
if door is still open.
Figure 7: Door Strike Relay Operation Time Line
reLOCK zOne 2
FaULt: nO yeS
Relock on Zone 2 Fault? (7873 only)
Select NO to leave the relay on when Zone 2 faults to an
open or short condition during Soft-Shunt. Select YES to turn
the relay off when Zone 2 faults open or short during Soft-
Shunt. The default is NO.
aCtiVate zOne 3
exit: nO yeS
Zone 3 Exit (7873 only)
Select YES to enable the Request to Exit feature on zone
3. When zone 3 shorts, the keypad relay activates. During
this time, the user can open the protected door to start
the programmed Soft-Shunt entry/exit timer. If the door is
not opened within the time programmed in the Zone 3 REX
Strike Time, the relay restores the door to its locked state.
No panel programming is required.
zn 3 rex StriKe
tiMe: 5
Zone 3 REX Strike Time (7873 only)
Enter the number of REX seconds to elapse. Range is from 5
to 250 seconds. Touch the display to enter the number. The
default is 5 seconds.

7800 Series Keypad Installation Guide 11
PRELIMINARY
nO OF USer COde
digitS: 5
Number of User Code Digits (7863, 7873 only)
The keypad recognizes user codes from four to ten digits in
length. Touch the display to enter the user code digit length
being used by the panel. Default is 5.
For an XR100/XR500 Area System, use 4 to 10 digits (typically
5). For all other systems and panels, use 4 digits.
Any selection above 5 digits requires entry of the custom card
denitions with custom site and user code positions for the
Wiegand string.
When searching the bit string for the user code, the digits are
identied and read from left to right.
aLL?: nO yeS
deLay: 2
Arming/Disarming Wait Time (7873 only)
Select the number of seconds (1-9) the keypad should wait
when an area system displays ALL? NO YES during arming/
disarming or a HOME/SLEEP/AWAY system waits during arming
only. If NO or YES, or HOME, SLEEP, or AWAY is not manually
selected before the delay expires, the keypad automatically
selects the YES or the AWAY key. Enter zero (0) to disable
this feature. The delay also occurs when any credential is
presented for arming the HOME/SLEEP/AWAY system.
Card OptiOnS
dMp CUStOM
Card Options (7863, 7873 only)
Select DMP to indicate the reader sends a 26-bit DMP data
string. Select CUSTOM if using a non-DMP credential. To
select CUSTOM touch the right side of the keypad display .
Default is DMP.
Custom Card Definitions
Wiegand COde
Length: 26
Wiegand Code Length (7863, 7873 only)
When using a custom credential, enter the total number of
bits to be received in Wiegand code including parity bits.
Touch the display to enter a number between 0-255 to equal
the number of bits. Default is 26 bits.
Typically, an access card contains data bits for a site code,
a user code, and start/stop/parity bits. The starting
position location and code length must be determined and
programmed into the keypad.
01110101101101010001100111
First Bit
Received
Position = 0
Site Code
Position = 1
Length = 8
User Code
Position = 9
Length = 16
Last Bit
Received
Position = 25
In this example the Wiegand Code Length = 26 bits.
Figure 8: Data Stream Bit Location Example

12 7800 Series Keypad Installation Guide
PRELIMINARY
Site COde
pOSitiOn: 1
Site Code Position (7863, 7873 only)
Enter the site code start position in the data string. Touch
the display to enter a number between 0-255. Default is 1.
Site COde
Length: 8
Site Code Length (7863, 7873 only)
Enter the number of characters the site code contains.
Touch
the display
to enter a number between 1-16. Default is 8.
USer COde
pOSitiOn: 9
User Code Position (7863, 7873 only)
Dene the User Code start bit position. Touch the display to
enter a number between 0-255. Default is 9.
USer COde
Length: 16
User Code Length (7863, 7873 only)
Dene the number of User Code bits. Touch the display to
enter a custom number. Custom numbers can only be a
number between 16-32. Press CMD to save the entry. The
default is the DMP value of 16.
reqUire Site
COde: nO yeS
Require Site Code (7863, 7873 only)
Touch YES to use a site code and press CMD to view the site
code entry display. Default is NO.
In addition to User Code verication, door access is only
granted when any one site code programmed at the SITE
CODES entry option matches the site code received in the
Wiegand string. You can program up to eight three-digit site
codes.
Note: A card with a site code greater than three digits
cannot be used. Use only cards with three-digit site codes.
Site COdeS 1-4
> > > >
Site Codes 1-4 (7863, 7873 only)
Enter site codes 1-4 (left to right separated by > sign). Touch
the > sign to add, delete, or change the site code and press
CMD. Site code range is 0-999. Press the CMD key to display
SITE CODES 5-8.
Site COdeS 5-8
> > > >
Site Codes 5-8 (7863, 7873 only)
Enter site codes 5-8 (left to right separated by > sign). Press
the Select key below the > sign to add, delete, or change the
site code and press COMMAND. Site code range is 0-999.
degraded MOde
reLay aLWayS OFF
Degraded Mode (7863, 7873 only)
This option denes the relay action when communication
with the panel has not occurred for ve seconds. Touch
the display to display CHOOSE ACTION. The default is Relay
Always Off.

7800 Series Keypad Installation Guide 13
PRELIMINARY
ChOOSe aCtiOn
OFF Site any On
Choose the Degraded Mode Action required.
Select OFF (Relay Always Off) — The relay does not
turn on when any Wiegand string is received. Off
does not affect any REX operation.
Select SITE (Accept Site Code) — Door access is
granted when the Wiegand site code string received
matches any site code programmed at SITE CODE
ENTRY. For details refer back to the REQUIRE SITE
CODE option.
Select ANY (Any Wiegand Read) — Door access is
granted when any Wiegand string is received.
Select ON (Relay Always On) — The relay is always
on.
ChOOSe aCtiOn
LaSt
Select LAST (Keep Last State) — The relay remains
in the same state and does not change when
communication is lost.
After choosing the action, DEGRADED MODE and the
newly dened action display, programming is complete.
Accessing Keypad Diagnostics
If necessary, refer to Access the Keypad Options Menu earlier in this document.
Kpd Kpd
Opt diag StOp
Keypad Diagnostics (KPD DIAG)
The Keypad Diagnostic option allows you to check the display
segments, keyboard backlighting and test individual keys.
Press the Select key under KPD DIAG. The keypad lights all
display segments and illuminates the keyboard in Red. In
approximately one second the display backlighting changes
to Green. The keypad alternates between these two states
for approximately two minutes. Press CMD at any time to
begin testing individual keys.
preSS Key tO
teSt
Test Individual Keys
The display changes to PRESS KEY TO TEST. This option tests
each key on the keyboard and the shortcut icons to ensure
proper operation. Touch and hold each key for about two
seconds. The key number being held appears in the display.
Verify the correct number is displaying before testing the
next key.
z1 Open z2 Open
z3 Open z4 Open
Zone Test (7870, 7873 only)
This option allows the keypads to display the current
electrical status of the four protection zones. The status is
shown as OPEN, SHRT, or OKAY.
Note: The Zone Test displays on other keypads, but is not
operational.

14 7800 Series Keypad Installation Guide
PRELIMINARY
inpUt Wiegand
Input Wiegand (7863, 7873 only)
This option tests the internal and external reader input from
proximity credentials. The display shows OKAY each time a
good proximity read is received.
Exiting the Installer Options
When done, press the CMD key once to return to the Installer Options screen. Select
STOP to exit the Installer Options function.
Additional Programming
The 7863 and 7873 keypads allow users to present a proximity credential to the built-
in proximity reader. Users can also manually enter their user code into the keypad.
The keypad veries the user code and its authority with the panel. Additionally, the
7873 keypad activates the on-board Form C relay releasing a door strike or magnetic
lock. To provide added exibility, the 7873 Keypads allow connection of an external
Wiegand output compatible reader.
Programming Cards into the System
This programming feature operates on 7863 and 7873 keypads only. Access the User
Menu by touching the Menu icon, the CMD until MENU NO YES displays.
From the User Menu, select USER CODES. Choose ADD. At the ENTER CODE: - display,
present the credential to the reader. The keypad works by reading the 4 to 10-digit
user code from the data sent by the access control reader. For more information,
refer to Entry Cards in the programming section of this document and the panel
User’s Guide section on adding, deleting, and changing user codes.
Proximity Credentials Compatibility
DMP Keypads with internal proximity readers are compatible with most standard
125Khz Prox credentials available from HID and all DMP proximity credentials.
DMP Keypads are not compatible with iClass or other non-HID credentials. There
are custom and non-standard credentials from HID that are not compatible with
DMP proximity keypads. If you are using HID cards that have not been purchased
directly from DMP, it is recommended to thoroughly test the application fully before
installation. DMP does not guarantee compatibility with credentials not purchased
from DMP.
User’s Guide
This User’s Guide covers 7860, 7863, 7870, and 7873 keypads and contains three
different sections: Keypad Arming and Disarming, Keypad Door Strike, and Keypad
Entry Delay. All of the examples displayed assume that CLOSING CODE is YES in panel
programming.
Note: Figures 9 through 12 show the user presenting their card to the keypad. When
an external reader is connected to a 7873 keypad, the user presents their card to the
reader rather than to the keypad.

7800 Series Keypad Installation Guide 15
PRELIMINARY
Keypad Arming and Disarming
Area system Arming and Disarming
Touch the lock icon and select the arming/disarming option. The keypad displays
ENTER CODE: -. Present your card to the reader. Once validated by the system, all
areas assigned to your code arm or disarm automatically and the 7873 keypad Door
Strike relay activates.
9 0 CMD
5 6 7 8
1 2 3 4
A
C
B
D
F
E
G
I
H
J
L
K
V
X
W
S
U
T
P
R
Q
M
O
N
Y
Z
ABC SECURITY
ARM DISARM
9 0 CMD
5 6 7 8
1 2 3 4
A
C
B
D
F
E
G
I
H
J
L
K
V
X
W
S
U
T
P
R
Q
M
O
N
Y
Z
ABC SECURITY
ENTER CODE: -
9 0 CMD
5 6 7 8
1 2 3 4
A
C
B
D
F
E
G
I
H
J
L
K
V
X
W
S
U
T
P
R
Q
M
O
N
Y
Z
ABC SECURITY
ENTER CODE
DISARM
9 0 CMD
5 6 7 8
1 2 3 4
A
C
B
D
F
E
G
I
H
J
L
K
V
X
W
S
U
T
P
R
Q
M
O
N
Y
Z
ABC SECURITY
ALL? NO YES
ABC SECURITY
ARM DISARM
ABC SECURITY
ENTER CODE: –
ABC SECURITY
ALL? NO YES
Select NO to arm or disarm individual areas.
Select YES, or simply wait, to automatically arm or disarm all areas for which you are authorized.
Figure 9: Area Arming and Disarming
All/Perimeter System Arming and Disarming
Present your card to the reader, the keypad displays DISARM or PERIM ALL when
arming. Select the desired option. The keypad displays ENTER CODE: -. Present your
card to the reader. Once validated by the system, the selected areas arm or disarm
automatically. On 7873 keypads, the Door Strike relay then activates.
Home/Away System Arming and Disarming
Present your card to the reader. If the system is armed, once the card is validated,
all areas are disarmed and the keypad displays ALL SYSTEM OFF. If the system is
disarmed when you present your card, once the card is validated, HOME SLEEP AWAY
displays. Manually select HOME, SLEEP, AWAY or after a short time-out, all areas
automatically arm in the AWAY mode.
9 0 CMD
5 6 7 8
1 2 3 4
A
C
B
D
F
E
G
I
H
J
L
K
V
X
W
S
U
T
P
R
Q
M
O
N
Y
Z
ABC SECURITY
PERIM ALL
9 0 CMD
5 6 7 8
1 2 3 4
A
C
B
D
F
E
G
I
H
J
L
K
V
X
W
S
U
T
P
R
Q
M
O
N
Y
Z
ABC SECURITY
PERIM DISARM
PERIM ALL
DISARM?
or
The system arms or disarms the areas and
activates the door strike relay on the 7873 keypad.
Figure 10: All Perimeter Arming and Disarming

16 7800 Series Keypad Installation Guide
PRELIMINARY
Keypad Door Strike
Area and All/Perimeter Door Strike
From the Status List, present your card to the reader. Once the system validates the
card, the Door Strike relay activates. Home/Away systems only activate the 7873
Door Strike relay when arming and disarming.
9 0 CMD
5 6 7 8
1 2 3 4
A
C
B
D
F
E
G
I
H
J
L
K
V
X
W
S
U
T
P
R
Q
M
O
N
Y
Z
ABC SECURITY
MON 10:20 AM
9 0 CMD
5 6 7 8
1 2 3 4
A
C
B
D
F
E
G
I
H
J
L
K
V
X
W
S
U
T
P
R
Q
M
O
N
Y
Z
ABC SECURITY
ARM DISARM
ABC SECURITY
MON 10:20 AM
While the keypad displays the
Status List, present your access card.
Ty pically, the relay activates for 5 seconds during which
time you can open the door. Once you open the door,
you have 40 seconds to exit and close the door before
the Zone 2 Soft-Shunt expires.
Figure 11: Present Access Card
Keypad Entry Delay
All Systems
Once the entry delay starts, the keypad sounds an entry tone and displays ENTER
CODE: - . Present your card to the reader. Once validated, the system disarms
all areas accessible by you and activates the 7873 Door Strike relay. Area systems
provide a delay to allow selected areas only to be disarmed.
9 0 CMD
5 6 7 8
1 2 3 4
A
C
B
D
F
E
G
I
H
J
L
K
V
X
W
S
U
T
P
R
Q
M
O
N
Y
Z
ABC SECURITY
ENTER CODE: -
9 0 CMD
5 6 7 8
1 2 3 4
A
C
B
D
F
E
G
I
H
J
L
K
V
X
W
S
U
T
P
R
Q
M
O
N
Y
Z
ABC SECURITY
ARM DISARM
Entry delay starts.
The System disarms the area and activates the Door Strike Relay.
ABC SECURITY
ENTER CODE: –
Figure 12: Entry Delay
7800 Series Keypad Installation Guide 17
PRELIMINARY
FCC Information
This device complies with Part 15 of the FCC Rules. Operation is subject to the following two
conditions:
(1) This device may not cause harmful interference, and
(2) this device must accept any interference received, including interference that may cause
undesired operation.
Changes or modications made by the user and not expressly approved by the party responsible
for compliance could void the user’s authority to operate the equipment.
NOTE: This equipment has been tested and found to comply with the limits for a Class B
digital device, pursuant to part 15 of the FCC Rules. These limits are designed to provide
reasonable protection against harmful interference in a residential installation. This equipment
generates, uses and can radiate radio frequency energy and, if not installed and used in
accordance with the instructions, may cause harmful interference to radio communications.
However, there is no guarantee that interference will not occur in a particular installation. If
this equipment does cause harmful interference to radio or television reception, which can be
determined by turning the equipment off and on, the user is encouraged to try to correct the
interference by one or more of the following measures:
- Reorient or relocate the receiving antenna.
- Increase the separation between the equipment and receiver.
- Connect the equipment into an outlet on a circuit different from that to which the
receiver is connected.
- Consult the dealer or an experienced radio/TV technician for help.

18 7800 Series Keypad Installation Guide
PRELIMINARY
Wiring Specications for Keypad Bus
When planning a keypad bus installation, keep in mind the following specications:
1. DMP recommends using 18 or 22-gauge unshielded wire for all keypad and LX-
Bus circuits. Do Not use twisted pair or shielded wire for LX-Bus and keypad bus
data circuits. To maintain auxiliary power integrity when using 22-gauge wire
do not exceed 500 feet. When using 18-gauge wire do not exceed 1,000 feet.
Install an additional power supply to increase the wire length or add devices.
2. Maximum distance for any one circuit (length of wire) is 2,500 feet regardless
of the wire gauge. This distance can be in the form of one long wire run or
multiple branches with all wiring totaling no more than 2,500 feet. As wire
distance from the panel increases, DC voltage on the wire decreases.
3. Maximum number of devices per 2,500 feet circuit is 40.
Note: Each panel allows a specic number of supervised keypads. Add
additional keypads in the unsupervised mode. Refer to the panel installation
guide for the specic number of supervised keypads allowed.
4. Maximum voltage drop between the panel (or auxiliary power supply) and any
device is 2.0 VDC. If the voltage at any device is less than the required level,
add an auxiliary power supply at the end of the circuit. When voltage is too
low, the devices cannot operate properly.
Refer to the LX-Bus/Keypad Bus Wiring Application Note (LT-2031) for more
information. Also see the 710/710F Module Installation Sheet (LT-0310).
Keypad Specications
MODEL NORMAL/
STANDBY
CURRENT
ALARM
CURRENT
FOUR
ZONES
INTERNAL
PROX
READER
WIEGAND
INPUT
INTERNAL
DOOR
STRIKE
RELAY
7860 184mA 211mA
7863 184mA 211mA X
7870 184mA + 1.6mA
per active zone
211mA + 2mA
per active zone
X
7873 184mA + 1.6mA
per active zone
211mA + 2mA
per active zone
X X X X
7800 Series Keypad Installation Guide 19
PRELIMINARY
Specications
Operating Voltage 12 VDC
Dimensions 7” W x 5.25” H x 0.5” D
Compatibility
All keypads are compatible with all DMP panels.
Listings and Approvals
FCC Part 15 RFID Reader FCC ID: CCKPC0131
Industry Canada ID: 5251A-PC0131
Underwriters Laboratories (UL) Listed
ANSI/UL 365 Police Connected Burglar
ANSI/UL 609 Local Burglar
ANSI/UL 1023 Household Burglar
ANSI/UL 1076 Proprietary Burglar
ANSI/UL 1610 Central Station Burglar
ANSI/UL 1635 Digital Burglar
ANSI/UL 985 Household Fire Warning
ANSI/UL 864 Fire Protective Signaling (7870/7873 only)
Accessories
Keypad Wiring Harness
313-4 4-wire harness
313-5 5-wire harness
313-12 12-wire harness
Proximity Credentials
1306P Prox Patch™
1306PW Prox Patch™ 26-Bit
1326 HID ProxCard II® Card
1386 HID ISOProx II® Card
1346 HID ProxKey II® Access Device
Proximity Readers for 7873 keypads
PP-6005B ProxPoint® Plus 30mA Standby 75mA Peak
MP-5365 MiniProx™ 20mA Standby 110mA Peak
PR-5455 ProxPro II® 25mA Standby 125mA Peak
TL-5395 Thinline™ II® 20mA Standby 115mA Peak

LT-1162 1.01 11355