AT49F512 512K (64K X 8) 5 Volt Only Flash Memory 49F512
AT49F512 EPROM 49F512 Race Drivin' Y2K Fix
User Manual: 49F512
Open the PDF directly: View PDF
.
Page Count: 12
- Pin Configurations
- Features
- Description
- Block Diagram
- Device Operation
- Command Definition (in Hex)
- Absolute Maximum Ratings*
- DC and AC Operating Range
- Operating Modes
- DC Characteristics
- AC Read Characteristics
- AC Read Waveforms(1)(2)(3)(4)
- Input Test Waveforms and Measurement Level
- Output Test Load
- Pin Capacitance
- AC Word Load Characteristics
- AC Byte Load Waveforms
- Program Cycle Characteristics
- Program Cycle Waveforms
- Chip Erase Cycle Waveforms
- Data Polling Characteristics(1)
- Data Polling Waveforms
- Toggle Bit Characteristics(1)
- Toggle Bit Waveforms(1)(2)(3)
- Software Product Identification Entry(1)
- Software Product Identifcation Exit(1)
- Boot Block Lockout Enable Algorithm(1)
- Ordering Information(1)

1
Features
•Single Voltage Operation
– 5V Read
– 5V Reprogramming
•Fast Read Access Time - 50 ns
•Internal Program Control and Timer
•8K Bytes Boot Block With Lockout
•Fast Erase Cycle Time - 10 seconds
•Byte-by-Byte Programming - 10 µs/Byte
•Hardware Data Protection
•DATA Polling For End Of Program Detection
•Low Power Dissipation
– 30 mA Active Current
– 100 µA CMOS Standby Current
•Typical 10,000 Write Cycles
Description
The AT49F512 is a 5-volt-only in-system programmable and erasable Flash Memory.
Its 512K of memory is organized as 65,536 words by 8 bits. Manufactured with
Atmel’s advanced nonvolatile CMOS technology, the devices offer access times to 50
ns with a power dissipation of just 165 mW over the commercial temperature range.
When the device is deselected, the CMOS standby current is less than 100 µA.
To allow for simple in-system reprogrammability, the AT49F512 does not require high
input voltages for programming. Five-volt-only commands determine the read and
programming operation of the device. Reading data out of the device is similar to
reading from an EPROM. Reprogramming the AT49F512 is performed by erasing the
entire 512K of memory and then programming on a byte by byte basis. The typical
byte programming time is a fast 10 µs. The end of a program cycle can be optionally
Rev. 1027D–04/99
512K (64K x 8)
5-volt Only
Flash Memory
AT49F512
512K (64K x 8)
5-volt Only
CMOS Flash
Memory
Pin Configurations
Pin Name Function
A0 - A15 Addresses
CE Chip Enable
OE Output Enable
WE Write Enable
I/O0 - I/O7 Data Inputs/Outputs
NC No Connect
DIP Top View
1
2
3
4
5
6
7
8
9
10
11
12
13
14
15
16
32
31
30
29
28
27
26
25
24
23
22
21
20
19
18
17
NC
NC
A15
A12
A7
A6
A5
A4
A3
A2
A1
A0
I/O0
I/O1
I/O2
GND
VCC
WE
NC
A14
A13
A8
A9
A11
OE
A10
CE
I/O7
I/O6
I/O5
I/O4
I/O3
PLCC Top View
5
6
7
8
9
10
11
12
13
29
28
27
26
25
24
23
22
21
A7
A6
A5
A4
A3
A2
A1
A0
I/O0
A14
A13
A8
A9
A11
OE
A10
CE
I/O7
4
3
2
1
32
31
30
14
15
16
17
18
19
20
I/O1
I/O2
GND
I/O3
I/O4
I/O5
I/O6
A12
A15
NC
NC
VCC
WE
NC
VSOP Top View (8 x 14 mm) or
TSOP Top View (8 x 20 mm)
Type 1
1
2
3
4
5
6
7
8
9
10
11
12
13
14
15
16
32
31
30
29
28
27
26
25
24
23
22
21
20
19
18
17
A11
A9
A8
A13
A14
NC
WE
VCC
NC
NC
A15
A12
A7
A6
A5
A4
OE
A10
CE
I/O7
I/O6
I/O5
I/O4
I/O3
GND
I/O2
I/O1
I/O0
A0
A1
A2
A3
(continued)

AT49F512
2
detected by the DATA polling feature. Once the end of a
byte program cycle has been detected, a new access for a
read or program can begin. The typical number of program
and erase cycles is in excess of 10,000 cycles.
The optional 8K bytes boot block section includes a repro-
gramming write lock out feature to provide data integrity.
The boot sector is designed to contain user secure code,
and when the feature is enabled, the boot sector is perma-
nently protected from being reprogrammed.
Block Diagram
Device Operation
READ: The AT49F512 is accessed like an EPROM. When
CE and OE are low and WE is high, the data stored at the
memory location determined by the address pins is
asserted on the outputs. The outputs are put in the high
impedance state whenever CE or OE is high. This dual-line
control gives designers flexibility in preventing bus conten-
tion.
ERASURE: Before a byte can be reprogrammed, the 64K
bytes memory array (or 56K bytes if the boot block featured
is used) must be erased. The erased state of the memory
bits is a logical “1”. The entire device can be erased at one
time by using a 6-byte software code. The chip erase code
consists of 6-byte load commands to specific address loca-
tions with a specific data pattern (please refer to the Chip
Erase Cycle Waveforms).
After the chip erase has been initiated, the device will inter-
nally time the erase operation so that no external clocks
are required. The maximum time needed to erase the
whole chip is tEC. If the boot block lockout feature has been
enabled, the data in the boot sector will not be erased.
BYTE PROGRAMMING: Once the memory array is
erased, the device is programmed (to a logical “0”) on a
byte-by-byte basis. Please note that a data “0” cannot be
programmed back to a “1”; only erase operations can con-
vert “0”s to “1”s. Programming is accomplished via the
internal device command register and is a 4 bus cycle
operation (please refer to the Command Definitions table).
The device will automatically generate the required internal
program pulses.
The program cycle has addresses latched on the falling
edge of WE or CE, whichever occurs last, and the data
latched on the rising edge of WE or CE, whichever occurs
first. Programming is completed after the specified tBP cycle
time. The DATA polling feature may also be used to indicate
the end of a program cycle.
BOOT BLOCK PROGRAMMING LOCKOUT: The device
has one designated block that has a programming lockout
feature. This feature prevents programming of data in the
designated block once the feature has been enabled. The
size of the block is 8K bytes. This block, referred to as the
boot block, can contain secure code that is used to bring up
the system. Enabling the lockout feature will allow the boot
code to stay in the device while data in the rest of the
device is updated. This feature does not have to be acti-
vated; the boot block’s usage as a write protected region is
optional to the user. The address range of the boot block is
0000H to 1FFFH.
Once the feature is enabled, the data in the boot block can
no longer be erased or programmed. Data in the main
memory block can still be changed through the regular pro-
gramming method. To activate the lockout feature, a series
of six program commands to specific addresses with spe-
cific data must be performed. Please refer to the Command
Definitions table.
BOOT BLOCK LOCKOUT DETECTION: A software
method is available to determine if programming of the boot
block section is locked out. When the device is in the soft-
ware product identification mode (see Software Product
Identification Entry and Exit sections) a read from address
location 00002H will show if programming the boot block is
locked out. If the data on I/O0 is low, the boot block can be
programmed; if the data on I/O0 is high, the program lock-
FFFFH
2000H
1FFFH
0000H

AT49F512
3
out feature has been activated and the block cannot be
programmed. The software product identification code
should be used to return to standard operation.
PRODUCT IDENTIFICATION: The product identification
mode identifies the device and manufacturer as Atmel. It
may be accessed by hardware or software operation. The
hardware operation mode can be used by an external pro-
grammer to identify the correct programming algorithm for
the Atmel product.
For details, see Operating Modes (for hardware operation)
or Software Product Identification. The manufacturer and
device code is the same for both modes.
DATA POLLING: The AT49F512 features DATA polling to
indicate the end of a program cycle. During a program
cycle an attempted read of the last byte loaded will result in
the complement of the loaded data on I/O7. Once the pro-
gram cycle has been completed, true data is valid on all
outputs and the next cycle may begin. DATA polling may
begin at any time during the program cycle.
TOGGLE BIT: In addition to DATA polling the AT49F512
provides another method for determining the end of a pro-
gram or erase cycle. During a program or erase operation,
successive attempts to read data from the device will result
in I/O6 toggling between one and zero. Once the program
cycle has completed, I/O6 will stop toggling and valid data
will be read. Examining the toggle bit may begin at any time
during a program cycle.
HARDWARE DATA PROTECTION: Hardware features
protect against inadvertent programs to the AT49F512 in
the following ways: (a) VCC sense: if VCC is below 3.8V (typ-
ical), the program function is inhibited. (b) Program inhibit:
holding any one of OE low, CE high or WE high inhibits
program cycles. (c) Noise filter: Pulses of less than 15 ns
(typical) on the WE or CE inputs will not initiate a program
cycle.
Notes: 1. The 8K byte boot sector has the address range 0000H to 1FFFH.
2. Either one of the Product ID exit commands can be used.
Command Definition (in Hex)
Command
Sequence Bus
Cycles 1st Bus
Cycle 2nd Bus
Cycle 3rd Bus
Cycle 4th Bus
Cycle 5th Bus
Cycle 6th Bus
Cycle
Addr Data Addr Data Addr Data Addr Data Addr Data Addr Data
Read 1 Addr DOUT
Chip Erase 6 5555 AA 2AAA 55 5555 80 5555 AA 2AAA 55 5555 10
Byte Program 4 5555 AA 2AAA 55 5555 A0 Addr DIN
Boot Block
Lockout(1) 6 5555 AA 2AAA 55 5555 80 5555 AA 2AAA 55 5555 40
Product ID
Entry 3 5555 AA 2AAA 55 5555 90
Product ID
Exit(2) 3 5555 AA 2AAA 55 5555 F0
Product ID
Exit(2) 1 XXXX F0
Absolute Maximum Ratings*
Temperature Under Bias................................ -55°C to +125°C*NOTICE: Stresses beyond those listed under “Absolute
Maximum Ratings” may cause permanent dam-
age to the device. This is a stress rating only and
functional operation of the device at these or any
other conditions beyond those indicated in the
operational sections of this specification is not
implied. Exposure to absolute maximum rating
conditions for extended periods may affect device
reliability.
Storage Temperature..................................... -65°C to +150°C
All Input Voltages
(including NC pins)
with Respect to Ground ...................................-0.6V to +6.25V
All Output Voltages
with Respect to Ground .............................-0.6V to VCC + 0.6V
Voltage on OE
with Respect to Ground ...................................-0.6V to +13.5V

AT49F512
4
Notes: 1. X can be VIL or VIH.
2. Refer to AC Programming Waveforms.
3. VH = 12.0V ± 0.5V.
4. Manufacturer Code: 1FH, Device Code: 03H
5. See details under Software Product Identification Entry/Exit.
Note: 1. In the erase mode, ICC is 90 mA.
DC and AC Operating Range
AT49F512-50 AT49F512-70 AT49F512-90
Operating
Temperature (Case)
Com. 0°C - 70°C0°C - 70°C0°C - 70°C
Ind. -40°C - 85°C-40°C - 85°C-40°C - 85°C
VCC Power Supply 5V ± 10% 5V ± 10% 5V ± 10%
Operating Modes
Mode CE OE WE Ai I/O
Read VIL VIL VIH Ai DOUT
Program(2) VIL VIH VIL Ai DIN
Standby/Write Inhibit VIH X(1) XXHigh Z
Program Inhibit X X VIH
Program Inhibit X VIL X
Output Disable X VIH XHigh Z
Product Identification
Hardware VIL VIL VIH
A1 - A15 = VIL, A9 = VH, A0 = VIL(3) Manufacturer Code(4)
A1 - A15 = VIL, A9 = VH, A0 = VIH(3) Device Code(4)
Software(5) A0 = VIL, A1 - A15 = VIL Manufacturer Code(4)
A0 = VIH, A1 - A15 = VIL Device Code(4)
DC Characteristics
Symbol Parameter Condition Min Max Units
ILI Input Load Current VIN = 0V to VCC 10 µA
ILO Output Leakage Current VI/O = 0V to VCC 10 µA
ISB1 VCC Standby Current CMOS CE = VCC - 0.3V to VCC
Com. 100 µA
Ind. 300 µA
ISB2 VCC Standby Current TTL CE = 2.0V to VCC 3mA
I
CC(1) VCC Active Current f = 5 MHz; IOUT = 0 mA Com. 30 mA
Ind. 40 mA
VIL Input Low Voltage 0.8 V
VIH Input High Voltage 2.0 V
VOL Output Low Voltage IOL = 2.1 mA 0.45 V
VOH1 Output High Voltage IOH = -400 µA 2.4 V
VOH2 Output High Voltage CMOS IOH = -100 µA; VCC = 4.5V 4.2 V

AT49F512
5
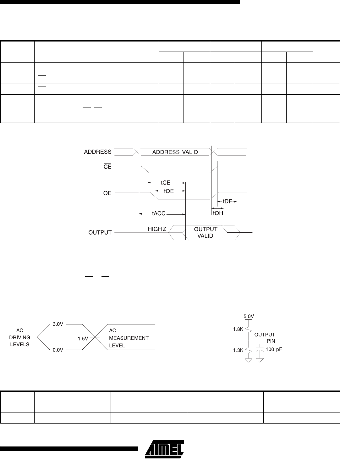
AC Read Waveforms(1)(2)(3)(4)
Notes: 1. CE may be delayed up to tACC - tCE after the address transition without impact on tACC.
2. OE may be delayed up to tCE - tOE, after the falling edge of CE without impact on tCE or by tACC - tOE after an address change
without impact on tACC.
3. tDF is specified from OE or CE whichever occurs first (CL = 5 pF).
4. This parameter is characterized and is not 100% tested.
Input Test Waveforms and
Measurement Level
tR, tF < 5 ns
Output Test Load
Note: 1. This parameter is characterized and is not 100% tested.
AC Read Characteristics
Symbol Parameter
AT49F512-50 AT49F512-70 AT49F512-90
UnitsMin Max Min Max Min Max
tACC Address to Output Delay 50 70 90 ns
tCE(1) CE to Output Delay 50 70 90 ns
tOE(2) OE to Output Delay 30 35 0 40 ns
tDF(3)(4) CE or OE to Output Float 0 25 0 25 0 25 ns
tOH Output Hold from OE, CE or
Address, whichever occurred first 000ns
Pin Capacitance
f = 1 MHz, T= 25°C(1)
Symbol Typ Max Units Conditions
CIN 46pFV
IN = 0V
COUT 812pFV
OUT = 0V

AT49F512
6
AC Byte Load Waveforms
WE Controlled
CE Controlled
AC Word Load Characteristics
Symbol Parameter Min Max Units
tAS, tOES Address, OE Set-up Time 0 ns
tAH Address Hold Time 50 ns
tCS Chip Select Set-up Time 0 ns
tCH Chip Select Hold Time 0 ns
tWP Write Pulse Width (WE or CE)90ns
t
DS Data Set-up Time 50 ns
tDH, tOEH Data, OE Hold Time 0 ns
tWPH Write Pulse Width High 90 ns

AT49F512
7
Program Cycle Waveforms
Chip Erase Cycle Waveforms
Note: OE must be high only when WE and CE are both low.
Program Cycle Characteristics
Symbol Parameter Min Typ Max Units
tBP Byte Programming Time 10 50 µs
tAS Address Set-up Time 0 ns
tAH Address Hold Time 50 ns
tDS Data Set-up Time 50 ns
tDH Data Hold Time 0 ns
tWP Write Pulse Width 90 ns
tWPH Write Pulse Width High 90 ns
tEC Erase Cycle Time 10 seconds
OE
PROGRAM CYCLE
INPUT
DATA
ADDRESS
A0
55
5555 5555
AA
2AAA
tBP
tWPH
tWP
CE
WE
A0-A15
DATA
tAS tAH tDH
tDS
OE
AA
80 10
55 55
5555 5555 5555
AA
BYTE 0 BYTE 1 BYTE 2 BYTE 3 BYTE 4 BYTE 5
2AAA 2AAA
tWPH
tWP
CE
WE
A0-A15
DATA
tAS tAH
tEC
tDH
tDS
5555

AT49F512
8
Notes: 1. These parameters are characterized and not 100% tested.
2. See tOE spec in AC Read Characteristics.
Data Polling Waveforms
Notes: 1. These parameters are characterized and not 100% tested.
2. See tOE spec in AC Read Characteristics.
Toggle Bit Waveforms(1)(2)(3)
Notes: 1. Toggling either OE or CE or both OE and CE will operate toggle bit. The tOEHP specification must be met by the toggling
input(s)
2. Begining and ending state of I/O6 will vary.
3. Any address location may be used but the address should not vary.
Data Polling Characteristics(1)
Symbol Parameter Min Typ Max Units
tDH Data Hold Time 10 ns
tOEH OE Hold Time 10 ns
tOE OE to Output Delay (2) ns
tWR Write Recovery Time 0 ns
HIGH Z
An An An An An
WE
CE
OE
I/O7
A0-A15
t
OEH
t
OE
t
DH
t
WR
Toggle Bit Characteristics(1)
Symbol Parameter Min Typ Max Units
tDH Data Hold Time 10 ns
tOEH OE Hold Time 10 ns
tOE OE to Output Delay(2) ns
tOEHP OE High Pulse 150 ns
tWR Write Recovery Time 0 ns

AT49F512
9
Software Product Identification Entry(1)
Software Product Identifcation Exit(1)
Notes: 1. Data Format: I/O7 - I/O0 (Hex);
Address Format: A14 - A0 (Hex).
2. A1 - A15 = VIL.
Manufacture Code is read for A0 = VIL;
Device Code is read for A0 = VIH.
3. The device does not remain in identification mode if pow-
ered down.
4. The device returns to standard operation mode.
5. Manufacturer Code: 1FH
Device Code: 03H
Boot Block
Lockout Enable Algorithm(1)
Notes: 1. Data Format: I/O7 - I/O0 (Hex);
Address Format: A14 - A0 (Hex).
2. Boot block lockout feature enabled.
LOAD DATA AA
TO
ADDRESS 5555
LOAD DATA 55
TO
ADDRESS 2AAA
LOAD DATA 90
TO
ADDRESS 5555
ENTER PRODUCT
IDENTIFICATION
MODE(2)(3)(5)
LOAD DATA AA
TO
ADDRESS 5555
LOAD DATA 55
TO
ADDRESS 2AAA
LOAD DATA F0
TO
ADDRESS 5555
EXIT PRODUCT
IDENTIFICATION
MODE(4)
LOAD DATA F0
TO
ANY ADDRESS
EXIT PRODUCT
IDENTIFICATION
MODE(4)
OR
LOAD DATA AA
TO
ADDRESS 5555
LOAD DATA 55
TO
ADDRESS 2AAA
LOAD DATA 80
TO
ADDRESS 5555
LOAD DATA AA
TO
ADDRESS 5555
LOAD DATA 55
TO
ADDRESS 2AAA
LOAD DATA 40
TO
ADDRESS 5555
PAUSE 1 second(2)

AT49F512
10
Note: 1. The AT49F512 has as optional boot block feature. The part number shown in the Ordering Information table is for devices
with the boot block in the lower address range (i.e., 0000H to 1FFFH). Users requiring the boot block to be in the higher
address range should contact Atmel.
Ordering Information(1)
tACC
(ns) ICC (mA) Ordering Code Package Operation Range
Active Standby
50 30 0.1 AT49F512-50JC
AT49F512-50PC
AT49F512-50TC
AT49F512-50VC
32J
32P6
32T
32V
Commercial
(0° to 70°C)
40 0.3 AT49F512-50JI
AT49F512-50PI
AT49F512-50TI
AT49F512-50VI
32J
32P6
32T
32V
Industrial
(-40° to 85°C)
70 30 0.1 AT49F512-70JC
AT49F512-70PC
AT49F512-70TC
AT49F512-70VC
32J
32P6
32T
32V
Commercial
(0° to 70°C)
40 0.3 AT49F512-70JI
AT49F512-70PI
AT49F512-70TI
AT49F512-70VI
32J
32P6
32T
32V
Industrial
(-40° to 85°C)
90 30 0.1 AT49F512-90JC
AT49F512-90PC
AT49F512-90TC
AT49F512-90VC
32J
32P6
32T
32V
Commercial
(0° to 70°C)
40 0.3 AT49F512-90JI
AT49F512-90PI
AT49F512-90TI
AT49F512-90VI
32J
32P6
32T
32V
Industrial
(-40° to 85°C)
Package Type
32J 32-lead, Plastic, J-leaded Chip Carrier Package (PLCC)
32P6 32-lead, 0.600" Wide, Plastic Dual Inline Package (PDIP)
32T 32-lead, Thin Small Outline Package (TSOP) (8 x 20 mm)
32V 32-lead, Thin Small Outline Package (VSOP) (8 x 14 mm)

AT49F512
11
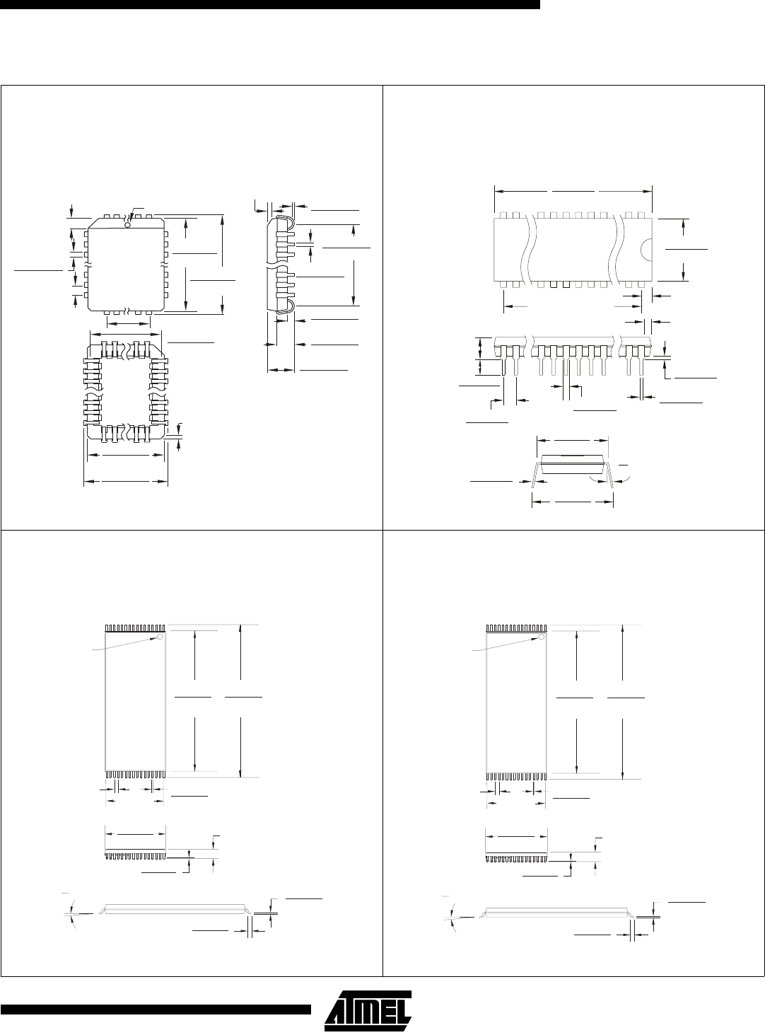
Packaging Information
.045(1.14) X 45˚ PIN NO. 1
IDENTIFY
.025(.635) X 30˚ - 45˚
.012(.305)
.008(.203)
.021(.533)
.013(.330)
.530(13.5)
.490(12.4)
.030(.762)
.015(.381)
.095(2.41)
.060(1.52)
.140(3.56)
.120(3.05)
.032(.813)
.026(.660)
.050(1.27) TYP
.553(14.0)
.547(13.9)
.595(15.1)
.585(14.9)
.300(7.62) REF
.430(10.9)
.390(9.90)
AT CONTACT
POINTS
.022(.559) X 45˚ MAX (3X)
.453(11.5)
.447(11.4)
.495(12.6)
.485(12.3)
1.67(42.4)
1.64(41.7) PIN
1
.566(14.4)
.530(13.5)
.090(2.29)
MAX
.005(.127)
MIN
.065(1.65)
.015(.381)
.022(.559)
.014(.356)
.065(1.65)
.041(1.04)
.630(16.0)
.590(15.0)
0
15 REF
.690(17.5)
.610(15.5)
.012(.305)
.008(.203)
.110(2.79)
.090(2.29)
.161(4.09)
.125(3.18)
SEATING
PLANE
.220(5.59)
MAX
1.500(38.10) REF
*Controlling dimensions: millimeters
INDEX
MARK
18.5(.728)
18.3(.720)
20.2(.795)
19.8(.780)
0.25(.010)
0.15(.006)
0.50(.020)
BSC 7.50(.295)
REF
8.20(.323)
7.80(.307) 1.20(.047) MAX
0.15(.006)
0.05(.002)
0
5REF
0.70(.028)
0.50(.020)
0.20(.008)
0.10(.004)
*Controlling dimensions: millimeters
INDEX
MARK
12.5(.492)
12.3(.484)
14.2(.559)
13.8(.543)
0.25(.010)
0.15(.006)
0.50(.020)
BSC 7.50(.295)
REF
8.10(.319)
7.90(.311) 1.20(.047) MAX
0.15(.006)
0.05(.002)
0
5REF
0.70(.028)
0.50(.020)
0.20(.008)
0.10(.004)
32J, 32-lead, Plastic J-leaded Chip Carrier (PLCC)
Dimensions in Inches and (Millimeters)
JEDEC STANDARD MS-016 AE
32P6, 32-lead, 0.600" Wide, Plastic Dual Inline
Package (PDIP)
Dimensions in Inches and (Millimeters)
32T, 32-lead, Plastic Thin Small Outline Package
(TSOP)
Dimensions in Millimeters and (Inches)*
32V, 32-lead, Plastic Thin Small Outline Package
(VSOP)
Dimensions in Millimeters and (Inches)*

© Atmel Corporation 1999.
Atmel Corporation makes no warranty for the use of its products, other than those expressly contained in the Company’s standard war-
ranty which is detailed in Atmel’s Terms and Conditions located on the Company’s web site. The Company assumes no responsibility for
any errors which may appear in this document, reserves the right to change devices or specifications detailed herein at any time without
notice, and does not make any commitment to update the information contained herein. No licenses to patents or other intellectual prop-
erty of Atmel are granted by the Company in connection with the sale of Atmel products, expressly or by implication. Atmel’s products are
not authorized for use as critical components in life support devices or systems.
Atmel Headquarters Atmel Operations
Corporate Headquarters
2325 Orchard Parkway
San Jose, CA 95131
TEL (408) 441-0311
FAX (408) 487-2600
Europe
Atmel U.K., Ltd.
Coliseum Business Centre
Riverside Way
Camberley, Surrey GU15 3YL
England
TEL (44) 1276-686-677
FAX (44) 1276-686-697
Asia
Atmel Asia, Ltd.
Room 1219
Chinachem Golden Plaza
77 Mody Road Tsimhatsui
East Kowloon
Hong Kong
TEL (852) 2721-9778
FAX (852) 2722-1369
Japan
Atmel Japan K.K.
9F, Tonetsu Shinkawa Bldg.
1-24-8 Shinkawa
Chuo-ku, Tokyo 104-0033
Japan
TEL (81) 3-3523-3551
FAX (81) 3-3523-7581
Atmel Colorado Springs
1150 E. Cheyenne Mtn. Blvd.
Colorado Springs, CO 80906
TEL (719) 576-3300
FAX (719) 540-1759
Atmel Rousset
Zone Industrielle
13106 Rousset Cedex
France
TEL (33) 4-4253-6000
FAX (33) 4-4253-6001
Fax-on-Demand
North America:
1-(800) 292-8635
International:
1-(408) 441-0732
e-mail
literature@atmel.com
Web Site
http://www.atmel.com
BBS
1-(408) 436-4309
Printed on recycled paper.
1027D–04/99/xM
Marks bearing ® and/or ™ are registered trademarks and trademarks of Atmel Corporation.
Terms and product names in this document may be trademarks of others.