69 2014 SV9510/SV9520 SmartValve System Controls SV 9520
User Manual: SV-9520
Open the PDF directly: View PDF
.
Page Count: 16

INSTALLATION INSTRUCTIONS
69-2014
SV9510/SV9520
SmartValve™ System Controls
APPLICATION
The TRADELINE® SV9510/SV9520 SmartValve™
System Controls combine gas flow control and electronic
direct main burner ignition sequencing functions into a
single unit. The ignition source is 120V hot surface igniter
lighting the main burner flame. Two types of 120V
igniters may be used; see Table 1. Provides all gas
ignition safety functions by controlling gas flow, ignition
source, and a 120 Vac combustion air blower. The
control also monitors the appliance airflow proving switch
circuit and limit string to assure proper appliance
operation. The SmartValve™ System Controls provide
prepurge, postpurge and timed trial for ignition with
multiple ignition trials and auto reset from lockout.
Diagnostic LED indicates system status.
The control communicates directly with the ST9160
Electronic Fan Timer (EFT) in typical forced warm air
furnace applications. It will also interface with the 208907
Terminal Board, providing compatibility with power
stealing thermostats. Or, it directly interfaces with the
appropriate power supplies and a system thermostat for
additional appliance applications. When controlled
directly by a thermostat, the control does not provide a
postpurge function, as power to the control is removed
when the thermostat call for heat ends.
This system is suitable for a wide range of fan-assisted
combustion, gas-fired appliances including furnaces,
rooftop furnaces, boilers, unit heaters, infrared heaters,
water heaters and commercial cooking appliances. The
specific application of the SmartValve System is the
responsibility of the appliance manufacturer. See Table 2
for temperature ranges and regulator types.
Line voltage polarity sensing models monitor the line
voltage input connection to assure line voltage polarity is
correct. If line voltage polarity is incorrect, the LED
diagnosis code will flash and the control will not respond to
the call for heat. These models also provide added LED
diagnostic codes (“6+”) to indicate the reason the control
has moved to the lockout state. See Tables 9 and 10.
SPECIFICATIONS
CAUTION
Equipment Damage Hazard.
Incorrect replacement will damage
equipment.
The SV9510/SV9520 provides direct
replacement only. See Table 11 for a list of
models this replaces.
Body Pattern:
SV9510/SV9520: Straight through with 1/2 in. inlet and
1/2 in. outlet.
Electrical Ratings:
System Transformer: 40 VA minimum NEMA rated.
Voltage and Frequency:
24 Vac, 50/60 Hz.
NOTE: 50 Hz operation increases all timings by 20%.
Output Ratings:
Igniter Load: 5A maximum at 120 Vac.
Induced Draft Motor Load: 2.5A Full Load, 10A
Locked Rotor at 120 Vac.
Current at 24 Vac:
24V Thermostat: 0.25A at 24 Vac, 60 Hz.
See Table 4 for gas capacities.
Table 1. SmartValve™ System Controls Hot Surface Igniter Type.
Model No. Hot Surface Igniter Type
HSI Warmup (seconds)
First Try Subsequent Tries
SV9510 Norton 271 17 27
SV9520 Norton 601 7 12

SV9510/SV9520 SMARTVALVE™ SYSTEM CONTROLS
69-2014 2
Table 2. Model Number Suffix Letter Designation.
Prepurge Time (Factory-Set):
15 seconds.
Trial for Ignition (IAP+FRP):
7 or 9 seconds typical, depending on model.
Igniter Warmup Period:
See Table 1.
Automatic Restart Delay:
60 minutes, minimum.
Ignition Retries:
3 retries; 4 trials total before lockout.
Ignition Recycles:
4, then lockout.
Flame Failure Response Time:
2 seconds max. at 5 µA.
Capacity:
See Table 3.
Conversion:
Use conversion factors in Table 4 to convert capacities for
other gases.
Regulation Range (Btuh):
SV9510/SV9520 with 1/2 in. NPT Outlet:
Natural Gas:
Minimum: 20,000.
Maximum: 200,000.
LP Gas:
Minimum: 40,000.
Maximum: 200,000.
Natural-LP Gas Conversion Kits:
Natural Gas to LP:
393691 Conversion Kit.
LP to Natural Gas:
394588 Conversion Kit.
WARNING
Fire or Explosion Hazard.
Can cause property damage, severe injury or
death.
Always change the main burner orifices when
converting from natural to LP gas or from LP to
natural gas. Follow appliance manufacturer
specifications and instructions.
CAUTION
Equipment Damage Hazard.
Improper wiring can damage equipment.
Never apply a jumper across or short the
thermostat, 24V hot or 24V common terminal in
the SV9510/SV9520 wiring harness. This can
burn out the heat anticipator in the thermostat or
damage the system transformer.
IMPORTANT
Ignition system controls with step-opening
regulators (SV9510P/SV9520P) CANNOT be
field-converted to LP or natural gas.
Pipe Adapters:
Angle and straight adapters available for 3/8-, 1/2- and
3/4-in. pipe. See Table 8. Flange kits include one
flange with attached O-ring, four mounting screws, a 9/
64 in. hex wrench and instructions.
Table 3. Capacitya of SV9510/SV9520.
a Capacity is reduced by 5 percent with the use of outlet screen.
b Capacity based on 1000 Btu/feet3, 0.64 specific gravity natural gas at 1 in. wc pressure drop (37.3 MJ/meter3, 0.64
specific gravity natural gas at 0.25 kPa pressure drop).
c Valves are guaranteed at only 77 percent of the rating.
Approvals:
CAS International: 158158-10592145.
Table 4. Gas Capacity Conversion Factor.
Model No. Suffix Letter Ambient Temperature Range Pressure Regulator Type
H 0°F to 175°F (-18°C to +79°C) Slow-opening
K -40°F to +175°F (-40°C to +79°C)
M -40°F to +175°F (-40°C to +79°C) Standard
Model
Size (Inlet and
Outlet) (in.)
Capacity (at 1 in. wc
pressure dropb,c)
Minimum Regulated
Capacity
Maximum Regulated
Capacity
SV9510/SV9520 1/2 x 1/2 NPT 150 ft3/hr (4.2 m3/hr) 20 ft3/hr (0.6 m3/hr) 200 ft3/hr(5.7 m3/hr)
Gas
Specific
Gravity
Multiply Listed
Capacity By
Manufactured 0.60 0.516
Mixed 0.70 0.765
Propane 1.53 1.62

SV9510/SV9520 SMARTVALVE™ SYSTEM CONTROLS
3 69-2014
Table 5. Adapter (Flange) Part Numbers.
a Flange kits include one flange, one O-ring and four
mounting screws.
b Do not use flanges on control models with 3/4 in. inlet
and 3/4 in. outlet. On models with 1/2 in. inlet and 3/4 in.
outlet, use flanges only on the 1/2 in. inlet side.
PLANNING THE INSTALLATION
WARNING
Fire or Explosion Hazard.
Can cause property damage, severe injury, or
death.
Follow these warnings exactly:
1. Plan the installation as outlined below.
2. Plan for frequent maintenance as described in
the Maintenance section.
When direct ignition systems are used on central heating
equipment in barns, greenhouses, and commercial
properties and on heating appliances such as commercial
cookers, agricultural equipment, industrial heating
equipment and pool heaters, heavy demands are made
on the controls. Special steps may be required to prevent
nuisance shutdowns and control failure due to frequent
cycling, severe environmental conditions related to
moisture, corrosive chemicals, dust or excessive heat.
These applications require Honeywell Home and Building
Control Engineering review; contact your Honeywell Sales
Representative for assistance.
Review the following conditions that can apply to your
specific installation and take the precautionary steps
suggested.
Frequent Cycling
This control is designed for use on appliances that
typically cycle three to four times an hour only during the
heating season. In year-around applications with greater
cycling rates, the control can wear out more quickly.
Perform a monthly checkout.
Water or Steam Cleaning
If a control gets wet, replace it. If the appliance is likely to
be cleaned with water or steam, protect (cover) the
control and wiring from water or steam flow. Mount the
control high enough above the bottom of the cabinet so it
does not get wet during normal cleaning procedures.
High Humidity or Dripping Water
Dripping water can cause the control to fail. Never install
an appliance where water can drip on the control.
In addition, high ambient humidity can cause the control
to corrode and fail. If the appliance is in a humid
atmosphere, make sure air circulation around the control
is adequate to prevent condensation. Also, regularly
check out the system.
Corrosive Chemicals
Corrosive chemicals can attack the control, eventually
causing a failure. If chemicals are used for routine
cleaning, avoid contact with the control. Where chemicals
are suspended in air, as in some industrial or agricultural
applications, protect the control with an enclosure.
Dust or Grease Accumulation
Heavy accumulations of dust or grease can cause the
control to malfunction. Where dust or grease can be a
problem, provide covers for the control to limit
contamination.
Heat
Excessively high temperatures can damage the control.
Make sure the maximum ambient temperature at the
control does not exceed the rating of the control. If the
appliance operates at very high temperatures, use
insulation, shielding, and air circulation, as necessary, to
protect the control. Proper insulation or shielding should
be provided by the appliance manufacturer; verify proper
air circulation is maintained when the appliance is
installed.
Line Voltage Power Supply
• 120 Vac hot supply must be connected to C3, pin 2 on
SV module.
• Appliance chassis must be earth grounded.
• Earth ground and 120V supply neutral lead must be
electrically common at the breaker box.
• Control will not sense flame if these connections are
not correct.
INSTALLATION
When Installing this Product…
1. Read these instructions carefully. Failure to follow
them could damage the product or cause a
hazardous condition.
2. Check the ratings given in the instructions and on
the product to make sure the product is suitable for
your application.
3. Installer must be a trained, experienced service
technician.
4. After installation is complete, check out product
operation as provided in these instructions.
WARNING
Fire or Explosion Hazard,
Can cause property damage, severe injury or
death.
To avoid dangerous accumulation of fuel gas, turn
off gas supply at the appliance service valve
before starting installation, and perform Gas Leak
Test after completion of installation.
Inlet/Outlet
Pipe Size
Flange
Type
Part No.a,b
Without Hex
Wrench
With Hex
Wrench
3/8 in. NPT Straight 393690-1 393690-11
Elbow 393690-2 393690-12
1/2 in. NPT Straight 393690-6 393690-16
Elbow 393690-3 393690-13
3/4 in. NPT Straight 393690-4 393690-14
Elbow 393690-5 393690-15

SV9510/SV9520 SMARTVALVE™ SYSTEM CONTROLS
69-2014 4
WARNING
Electrical Shock Hazard.
Can cause severe injury, death, or property
damage.
Disconnect power supply before wiring to prevent
electrical shock or equipment damage.
IMPORTANT
Always install a sediment trap in gas supply line
to prevent contamination of ignition system
control.
CAUTION
Equipment Damage Hazard.
Improper wiring can damage equipment.
Never apply a jumper across or short the
thermostat, 24V hot or 24V common terminal in
the SV9510/SV9520 wiring harness. This can
burn out the heat anticipator in the thermostat or
damage the system transformer.
Follow the appliance manufacturer instructions if
available; otherwise, use these instructions as a guide.
Converting Ignition System Control from
Natural Gas to LP Gas Application (or LP
Gas to Natural Gas Application)
WARNING
Fire or Explosion Hazard.
Can cause property damage, severe injury or
death.
Always change the main burner orifices when
converting from natural to LP gas or from LP to
natural gas. Follow appliance manufacturer
specifications and instructions.
Ignition system controls are factory-set for natural (and
manufactured) or LP gas. Do not attempt to use an
ignition system control set for natural (manufactured) gas
on LP gas, or an ignition system control set for LP gas on
natural (manufactured) gas.
Ignition system controls with standard or slow opening
regulators (SV9510M,H/ SV9520M,H, K) can be
converted from one gas to the other with a conversion kit
(ordered separately). Order part no. 393691 to convert
from natural (manufactured) to LP gas; order part no.
394588 to convert from LP to natural (manufactured) gas.
Two-stage ignition system controls (those with N and Q
suffix letters) can be converted using a conversion kit
(ordered separately). Order part number 396021 to
convert from natural (manufactured) to LP gas; order part
number 396025 to convert from LP to natural
(manufactured) gas.
IMPORTANT
Ignition system controls with step-opening
regulators (SV9510P/SV9520P) CANNOT be
field-converted to LP or natural gas.
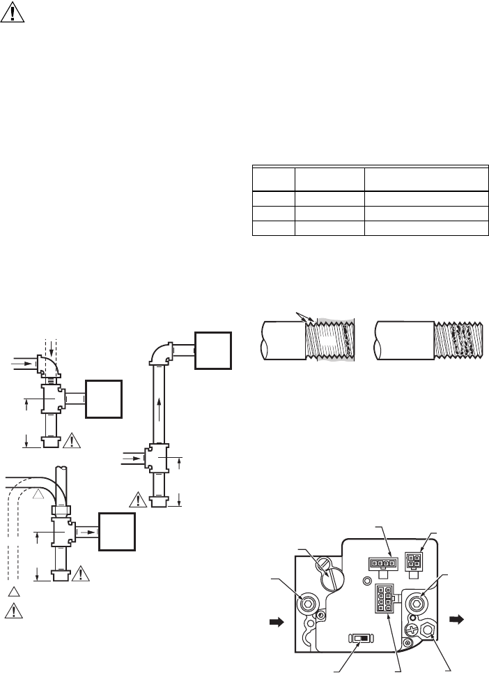
Install Adapters To Control
If adapters are being installed on the control, mount them
as follows:
Flanges
1. Choose the appropriate flange for your application.
2. Remove the seal over the ignition system control
inlet or outlet.
3. Make sure that the O-ring is fitted in the groove of
the flange. If the O-ring is not attached or missing,
do not use the flange.
4. With the O-ring facing the ignition system control,
align the screw holes on the ignition system control
with the holes in the flange. Insert and tighten the
screws provided with the flange. See Fig.1. Tighten
the screws to 25 inch-pounds of torque to provide a
gas-tight seal.
Fig. 1. Firmly fasten flange to valve, but do not
overtighten screws.
Bushings
1. Remove the seal over the ignition system control
inlet or outlet.
2. Apply a moderate amount of good quality pipe
compound to the bushing, leaving two end threads
bare. On an LP installation, use compound resistant
to LP gas. Do not use Teflon tape.
3. Insert the bushing in the ignition system control and
carefully thread the pipe into the bushing until tight.
Complete the instructions below for installing the piping,
installing the control, and connecting the wiring. Make
sure the leak test you perform on the control after
completing the installation includes leak testing the
adapters and screws. If you use a wrench on the valve
after the flanges are installed, use the wrench only on the
flange, not on the control. See Fig. 5.
Location
The SV9510/SV9520 is mounted in the appliance
vestibule on the gas manifold.
M12168
VALVE OUTLET
FLANGE
9/64 INCH
HEX
SCREWS
(4)
1
1DO NOT USE FLANGES ON 3/4 IN. INLET
AND 3/4 IN. OUTLET MODELS, AND ON
THE 3/4 IN. OUTLET SIDE OF 1/2 IN.
INLET AND 3/4 IN. OUTLET MODELS.

SV9510/SV9520 SMARTVALVE™ SYSTEM CONTROLS
5 69-2014
CAUTION
Equipment Damage Hazard.
Improper mounting location can damage
control.
Do not mount the SmartValve™ System Control
where water can fall on the device.
IMPORTANT
These ignition system controls are shipped with
protective seals over the inlet and outlet
tappings. Do not remove the seals until ready to
connect the piping.
Install Piping to Control
All piping must comply with local codes and ordinances or
with the National Fuel Gas Code (ANSI Z223.1 NFPA No.
54), whichever applies. Tubing installation must comply
with approved standards and practices.
1. Use new, properly reamed pipe free from chips. If
tubing is used, make sure the ends are square,
deburred and clean. All tubing bends must be
smooth and without deformation.
2. Run pipe or tubing to the ignition system control. If
tubing is used, obtain a tube-to-pipe coupling to
connect the tubing to the ignition system control.
3. Install a sediment trap in the supply line to the
ignition system control. See Fig. 2.
Fig. 2. Sediment trap installation.
Install Control
1. This ignition system control can be mounted 0 to 90
degrees in any direction, including vertically, from
the upright position of the ignition system control
switch.
2. Mount the control so the gas flow is in the direction
of the arrow on the bottom of the ignition system
control.
3. Thread the pipe the amount shown in Table 6 for
insertion into ignition system control or adapters. Do
not thread pipe too far. Valve distortion or
malfunction can result if the pipe is inserted too
deeply.
Table 6. NPT Pipe Thread Length (in.)
4. Apply a moderate amount of good quality pipe
compound (do not use Teflon tape) only to the pipe,
leaving two end threads bare. On LP installations,
use a compound resistant to LP gas. See Fig. 3.
Fig. 3. Use moderate amount of pipe compound.
5. Remove the seals over the ignition system control
inlet and outlet, if necessary.
6. Connect the pipe to the ignition system control inlet
and outlet. Use a wrench on the square ends of the
ignition system control. If a flange is used, place the
wrench on the flange rather than on the ignition sys-
tem control. Refer to Fig. 4 and 5.
Fig. 4. Top view of ignition system control.
HORIZONTAL
DROP
PIPED
GAS
SUPPLY
PIPED
GAS
SUPPLY
3 IN.
(76 MM)
MINIMUM
3 IN.
(76 MM)
MINIMUM
RISER
IGNITION
SYSTEM
CONTROL
TUBING
GAS
SUPPLY
HORIZONTAL
DROP
3 IN.
(76 MM)
MINIMUM
RISER
M3343D
1
IGNITION
SYSTEM
CONTROL
IGNITION
SYSTEM
CONTROL
1
CAUTION
GAS LEAKAGE HAZARD.
FAILURE TO FOLLOW PRECAUTIONS CAN RESULT IN A GAS-FILLED
WORK AREA. SHUT OFF THE MAIN GAS SUPPLY BEFORE
REMOVING END CAP. TEST FOR GAS LEAKAGE WHEN
INSTALLATION IS COMPLETE.
ALL BENDS IN METALLIC TUBING MUST BE SMOOTH.
Pipe
Size
Thread Pipe
This Amount
Maximum Depth Pipe can
be Inserted into Control
3/8 9/16 3/8
1/2 3/4 1/2
3/4 13/16 3/4
TWO
IMPERFECT
THREADS
IGNITION
SYSTEM
CONTROL
THREAD PIPE THE AMOUNT
SHOWN IN TABLE FOR INSERTION
INTO IGNITION SYSTEM CONTROL
APPLY A MODERATE AMOUNT OF
PIPE COMPOUND ONLY TO PIPE
(LEAVE TWO END THREADS BARE).
M3344
PIPE
OFF
ON
PRESSURE REGULATOR
ADJUSTMENT (UNDER
CAP SCREW)
INLET
PRESSURE
TAP
INLET
IGNITION SYSTEM
CONTROL SWITCH
CONTROLS
CONNECTOR
PILOT
OUTLET
OUTLET
OUTLET
PRESSURE
TAP
M15045A
IGNITER
CONNECTOR
LINE VOLTAGE
CONNECTOR
C1 C2
C3

SV9510/SV9520 SMARTVALVE™ SYSTEM CONTROLS
69-2014 6
Fig. 5. Proper use of wrench on ignition system control with and without flanges.
WIRING
Follow the wiring instructions furnished by the appliance
manufacturer, if available, or use the general instructions
provided below. When these instructions differ from the
appliance manufacturer, follow the appliance
manufacturer instructions.
All wiring must comply with applicable electrical codes
and ordinances.
WARNING
Electrical Shock Hazard.
Can cause severe injury, death, or property
damage.
Disconnect power supply before making wiring
connections to prevent electrical shock or
equipment damage.
1. Check the power supply rating on the ignition
system control and make sure it matches the
available supply. The system transformer should be
NEMA rated for 40 VA or larger. An appliance
system power review is recommended. Install a
transformer, thermostat and other controls, as
required.
2. Connect the 120 Vac power supply HOT lead to L1
on the ST9160 or 208907 Terminal Board.
3. Appliance chassis must have reliable connection to
earth ground.
4. Connect control circuit to the ignition system control
using the keyed connector. See Fig. 7 through 10.
Ground Commonality Check
Use a multimeter to check for ground commonality
between the appliance chassis and the neutral side (L2)
of the ac line voltage. Set the multimeter for ac volts and a
range low enough to read ten volts or less. See Fig. 6.
Voltage reading between the appliance chassis and the
neutral side (L2) of the line voltage should be less than
ten volts.
Fig. 6. Testing for ground commonality.
A
PPLY WRENCH FROM TOP OR
BOTTOM OF IGNITION SYSTEM
CONTROL TO EITHER SHADED AREA
WHEN FLANGE IS NOT USED
APPLY WRENCH
TO FLANGE ONLY
WHEN FLANGE IS USED
M12169
M17570A
MULTIMETER
LESS THAN 10V
APPLIANCE
CHASSIS
L1 L2
120 VAC

SV9510/SV9520 SMARTVALVE™ SYSTEM CONTROLS
7 69-2014
Fig. 7. SV9510/SV9520 typical wiring connections in fan-assisted
warm air furnace with ST9160 Fan Board.
Fig. 8. SV9510/SV9520 typical wiring connection with 208907 Terminal Board.
C1
C2
C3
CONT
EAC
HEAT
HUM
M2
MOTOR
PARKING
TERMINALS M1
L1
NEUTRALS
24 VAC
RWC
COM
XFMR COOL
LOAD
COMMON
POWER SUPPLY. PROVIDE DISCONNECT MEANS AND OVERLOAD PROTECTION
AS REQUIRED.
CONNECT THE 120V (HOT) LEAD TO L1 ON ST9160.
APPLIANCE CHASSIS MUST HAVE RELIABLE CONNECTION TO EARTH GROUND.
1
2
3
M12177E
SV9410/SV9420;
SV9510/SV9520;
SV9610/SV9620
AIR PROVING
SWITCH
NEUTRAL
HOT
ROLL-OUT
SWITCH
LIMIT
SWITCH
AUXILIARY
LIMIT SWITCH
(OPTIONAL) COMBUSTION
AIR BLOWER
AIR
DATA
NEUTRAL
2
1
3
ELECTRONIC
AIR CLEANER
CIRCULATING
FAN
HUMIDIFIER
L2
L1
(HOT)
TO 120 VAC, 60 HZ
POWER SUPPLY
THERMOSTAT
R
R
C
WY
YG
G
ST9160
ELECTRONIC
FAN TIMER
HOT
SURFACE
IGNITER
FLAME ROD
L1 1
1
5
6
7
8
12
2
2
1
3
5
4
6
23
3
3
4
4
4
40 VA
TRANSFORMER
P1
C1
C2
C3
40 VA
TRANSFORMER
L1
L1
L2
24 VAC R W C COM
XFMR XFMR
LOAD
COMMON
M12175E
AIR PROVING
SWITCH
NEUTRAL
NEUTRAL
HOT
ROLL-OUT
SWITCH
LIMIT
SWITCH
COMBUSTION
AIR BLOWER
AIR
DATA
1
L2
L1
(HOT)
TO 120 VAC, 60 HZ
POWER SUPPLY
THERMOSTAT
R
R
C
W
208907
TERMINAL BOARD
SV9410/SV9420;
SV9510/SV9520;
SV9610/SV9620
HOT
SURFACE
IGNITER
FLAME ROD
POWER SUPPLY. PROVIDE DISCONNECT MEANS
AND OVERLOAD PROTECTION AS REQUIRED.
CONNECT THE 120V (HOT) LEAD TO L1 ON TERMINAL BOARD.
APPLIANCE CHASSIS MUST HAVE RELIABLE
CONNECTION TO EARTH GROUND.
1
2
3
2
3
AUXILIARY
LIMIT SWITCH
(OPTIONAL)
1
1
5
6
7
8
1
2
22
1
3
5
4
6
23
3
3
4
4
4
P1

SV9510/SV9520 SMARTVALVE™ SYSTEM CONTROLS
69-2014 8
Fig. 9. SV9510/SV9520 typical boiler wiring diagram.
L1
L2
M12397D
DATA
R
24V THERMOSTAT
C
R8285D CONTROL CENTER
POWER SUPPLY. PROVIDE DISCONNECT MEANS AND OVERLOAD PROTECTION
AS REQUIRED.
CONNECT THE 120V (HOT) LEAD AS SHOWN.
DATA AND R LINES MUST BE CONNECTED TO AQUASTAT CONTROL FOR PROPER
SYSTEM OPERATION.
APPLIANCE CHASSIS MUST HAVE RELIABLE CONNECTION TO EARTH GROUND.
IN THIS APPLICATION, POSTPURGE FUNCTION IS NOT AVAILABLE AND THE LED
FUNCTIONS ONLY DURING A CALL FOR HEAT.
1
2
3
4
5
5
CIRCULATOR
RC
GY
W
13
46
L2
L1
(HOT)
1
2
3
TO 120 VAC, 60 HZ
POWER SUPPLY
C1
C2
C3
AIR
PROVING
SWITCH
AQUASTAT
CONTROL
NEUTRAL
HOT
ROLL-OUT
SWITCH
LIMIT
SWITCH
COMBUSTION
AIR BLOWER
AIR
SV9410/SV9420;
SV9510/SV9520;
SV9610/SV9620
HOT
SURFACE
IGNITER
FLAME ROD
4
AUXILIARY
LIMIT SWITCH
(OPTIONAL)
1
1
5
6
7
8
12
2
23
3
3
4
4
4

SV9510/SV9520 SMARTVALVE™ SYSTEM CONTROLS
9 69-2014
Fig. 10. SV9510/SV9520 typical wiring connections
direct to the system thermostat.
STARTUP AND CHECKOUT
Ignition System Control Switch Settings
Ignition system control switch settings are as follows:
OFF prevents main gas flow through the ignition
system control.
ON permits gas to flow through the control body. At the
appropriate time in the appliance operation, main gas
can flow to the main burner.
NOTE: Controls are shipped with the ignition system
control switch in the ON position. If the appliance
is operated with the ignition system control
switch in the OFF position, the system will
respond as if the air proving switch is stuck in the
no airflow position.
Turn on Main Burner
Follow the instructions provided by the appliance
manufacturer or turn up the thermostat to call for heat.
Perform Gas Leak Test
WARNING
Fire or Explosion Hazard.
Can cause property damage, severe injury or
death.
Check for gas leaks with soap and water solution
any time work is done on a gas system.
CAUTION
Equipment Damage Hazard.
Liquid can damage the SmartValve™ Control.
Do not spray soap and water solution on the
SmartValve™ housing. Do not use an excessive
amount of soap and water solution to perform the
gas leak test. These can damage the control.
Gas Leak Test
1. Paint pipe connections upstream of the ignition sys-
tem control with rich soap and water solution. Bub-
bles indicate a gas leak.
2. If a leak is detected, tighten the pipe connections.
3. Stand clear of the main burner while lighting to
prevent injury caused from hidden leaks that could
cause flashback in the appliance vestibule. Light
the main burner.
4. With the main burner in operation, paint the pipe
joints (including adapters) and the control inlet and
outlet with rich soap and water solution.
5. If another leak is detected, tighten the adapter
screws, joints, and pipe connections.
6. Replace the part if a leak cannot be stopped.
Check and Adjust Gas Input and Burner
Ignition
CAUTION
Equipment Damage Hazard.
Exceeding input ratings can damage the
controls.
Do not exceed input rating stamped on appliance
nameplate, or manufacturer’s recommended
burner orifice pressure for size orifice(s) used.
Make certain primary air supply to main burner is
properly adjusted for complete combustion. Follow
instructions of appliance manufacturer.
Checking Gas Input by Clocking Gas Meter:
Make certain there is no gas flow through the meter other
than to the appliance being checked. Other appliances
must remain off with the pilots extinguished (or that
consumption must be deducted from the meter reading).
Convert flow rate to Btuh as described in form 70-2602,
Gas Controls Handbook, and compare to Btuh input
rating on appliance nameplate.
Checking Gas Input with Manometer:
Make sure the ignition system control is in the OFF
position before removing outlet pressure tap plug to
connect manometer (pressure gauge). Also move the
ignition system control switch to the OFF position when
removing the gauge and replacing the plug. Before
removing inlet pressure tap plug, shut off gas supply at
the manual valve in the gas piping to the appliance or, for
C1
C2
C3
LOAD
COMMON
THERMOSTAT
POWER SUPPLY. PROVIDE DISCONNECT MEANS AND OVERLOAD
PROTECTION AS REQUIRED.
CONNECT 120V (HOT) LEAD AS SHOWN.
APPLIANCE CHASSIS MUST HAVE RELIABLE CONNECTION TO
EARTH GROUND.
DATA AND R LINES MUST BE CONNECTED TO W ON THERMOSTAT
FOR PROPER SYSTEM OPERATION.
THERMOSTAT MUST HAVE ZERO OFF-STATE CURRENT DRAW.
MECHANICAL SWITCH THERMOSTATS RECOMMENDED. TRIAC
SWITCH THERMOSTATS OR POWER-STEALING THERMOSTATS
ARE NOT RECOMMENDED.
IN THIS APPLICATION, POSTPURGE FUNCTION IS NOT AVAILABLE
AND THE LED FUNCTIONS ONLY DURING A CALL FOR HEAT.
1
4
5
6
6
3
2
2
5
4
1
M12173E
AIR
PROVING
SWITCH
NEUTRAL
HOT
L2
L1
(HOT)
TO
120 VAC, 60 HZ
POWER SUPPLY
ROLL-OUT
SWITCH
LIMIT
SWITCH
COMBUSTION
AIR BLOWER
RW
R
C
AIR
DATA
40 VA
TRANSFORMER
L1 L2
SV9410/SV9420;
SV9510/SV9520;
SV9610/SV9620
HOT
SURFACE
IGNITER
FLAME ROD
3
AUXILIARY
LIMIT SWITCH
(OPTIONAL)
1
1
2
5
6
7
8
12
23
3
3
4
4
4

SV9510/SV9520 SMARTVALVE™ SYSTEM CONTROLS
69-2014 10
LP, at the tank. Also shut off gas supply before
disconnecting manometer and replacing plug. Repeat
Gas Leak Test at plug with main burner operating.
NOTE: Check the inlet pressure before adjusting the
pressure regulator.
1. Check the full rate manifold pressure listed on the
appliance nameplate. Ignition system control full
rate outlet pressure should match this rating.
2. With main burner operating, check the ignition
system control flow rate using the meter clocking
method or check pressure using a manometer
connected to the outlet pressure tap on the ignition
system control. See Fig. 4.
3. If necessary, adjust the pressure regulator to match
the appliance rating. See Tables 7 and 8 for factory-
set nominal outlet pressure and adjustment range.
a. Remove the pressure regulator adjustment cap
screw.
b. Using a screwdriver, turn the inner adjustment
screw clockwise to increase or
counterclockwise to decrease the gas
pressure to the burner.
c. Always replace the cap screw and tighten firmly
to prevent gas leakage.
4. If the desired outlet pressure or flow rate cannot be
achieved by adjusting the ignition system control,
check the ignition system control inlet pressure
using a manometer at the ignition system control
inlet pressure tap. If the inlet pressure is in the
nominal range (see Tables 8A and 8B), replace the
ignition system control. Otherwise, take the
necessary steps to provide proper gas pressure to
the control.
NOTE: If the burner firing rate is above the capacity (at 1
in. wc pressure drop) of the control (see Table 3
for capacities), it may not be possible to deliver
the desired outlet pressure. This is an application
issue, not a control failure. Take whatever steps
are required to correct the situation.
5. STEP-OPENING PRESSURE REGULATORS
ONLY. Carefully check the burner lightoff at step
pressure. Make sure the burner lights smoothly and
without flashback to the orifice. Make sure all ports
remain lit. Cycle the burner several times, allowing
at least 60 seconds between cycles for the
regulator to resume the step function. Repeat after
allowing the burner to cool. Readjust the full rate
outlet pressure, if necessary, to improve lightoff
characteristics.
Table 7. Pressure Regulator Specification Pressures (in. wc).
Table 8. Pressure Regulator Specification Pressures (kPa).
MAINTENANCE
WARNING
Fire or Explosion Hazard.
Can cause severe injury, death or property
damage.
Do not attempt to take the control apart or clean it.
Improper cleaning or reassembly can cause gas
leakage.
Regular preventive maintenance is important in
applications such as in the commercial cooking and
agricultural and industrial industries that place a heavy
load on system controls because:
• In many such applications, particularly commercial
cooking, the equipment operates 100,000 to 200,000
cycles per year. Such heavy cycling can wear out the
gas control in one to two years.
• Exposure to water, dirt, chemicals and heat can
damage the gas control and shut down the control
system.
The maintenance program should include regular
checkout of the control as outlined in the Startup and
Checkout section, and the control system as described in
the appliance manufacturer literature.
Maintenance frequency must be determined individually
for each application. Some considerations are:
• Cycling frequency. Appliances that may cycle 200,000
times annually should be checked monthly.
• Intermittent use. Appliances that are used seasonally
should be checked before shutdown and again before
the next use.
• Consequence of unexpected shutdown. Where the
cost of an unexpected shutdown would be high, the
system should be checked more often.
• Dusty, wet, or corrosive environment. Since these
environments can cause the gas control to deteriorate
more rapidly, the system should be checked more often.
The system should be replaced if:
• It does not perform properly on checkout or
troubleshooting.
• The gas control is likely to have operated for more than
200,000 cycles.
• The control is wet or looks as if it has been wet.
Model Type
Type of
Gas
Nominal Inlet
Pressure Range
Factory Set Nominal Outlet
Pressure Setting Range
Step Full Rate Step Full Rate
Standard, Slow NAT 5.0-7.0 — 3.5 — 3.0-5.0
LP 12.0-14.0 — 10.0 — 8.0-12.0
Model Type
Type of
Gas
Nominal Inlet
Pressure Range
Factory Set Nominal Outlet
Pressure Setting Range
Step Full Rate Step Full Rate
Standard, Slow NAT 1.2-1.7 — 0.9 — 0.7-1.2
LP 2.9-3.9 — 2.5 — 2.0-3.0

SV9510/SV9520 SMARTVALVE™ SYSTEM CONTROLS
11 69-2014
SERVICE
WARNING
Fire or Explosion Hazard.
Can cause severe injury, death or property
damage.
Do not disassemble the ignition system control; it
contains no replaceable components. Attempted
disassembly or repair can damage the ignition
system control.
CAUTION
Equipment Damage Hazard.
Improper wiring can damage the equipment.
1. Do not apply a jumper across or short the
thermostat, 24V hot or 24V common terminal in
the SV9510/SV9520 wiring harness. Doing so
can burn out the heat anticipator in the
thermostat or damage the system transformer.
2. After servicing, verify proper system operation.
IMPORTANT
Allow 60 seconds after shutdown before
re-energizing step-opening model to assure
lightoff at step pressure.
Sequence of Operation
1. Make sure the ignition system control switch is in
the ON position.
2. Follow the sequence of operation as shown in Fig.
11.
TROUBLESHOOTING
Troubleshooting with LED Indicator Assistance
(No cycling of appliance power or thermostat call
for heat since appliance failure has occurred)
WARNING
Electrical Shock Hazard.
Can cause severe injury, death or property
damage.
Only a trained, experienced service technician
should perform this troubleshooting.
1. Check the system thermostat to make sure it is in
an active call for heat mode. (Do not cycle the ther-
mostat on and off at this time.)
2. Remove the appliance burner compartment door.
Do not interrupt the power to the SV9510/SV9520
by opening any electrically interlocked panels.
3. Observe LED indicator on SV9510/SV9520, check
and repair the system as noted in Table 9.
4. After LED flash code analysis and appliance repair
are complete, turn thermostat below room
temperature for 10 seconds; turn the thermostat
above room temperature to initiate a new call for
heat.
5. Observe the ignition sequence; comparing it to the
Sequence of Operation shown in Fig. 11. Allow the
new ignition sequence to proceed until appliance
lights or an abnormal or unexpected event is
observed. See next section.
Troubleshooting Without LED Indicator
Assistance (Appliance power or thermostat call
for heat has cycled since appliance failure
occurred)
WARNING
Electrical Shock Hazard.
Can cause severe injury, death or property
damage.
Only a trained, experienced service technician
should perform this troubleshooting.
1. Make sure the appliance power is on and any
manually operated gas cock on the appliance is
open.
2. Remove the appliance burner compartment door.
Confirm that SV9510/SV9520 LED indicator is
flashing in a “bright - dim” sequence.
3. Make sure the ignition system control switch is in
the ON position.
4. Disconnect the system thermostat leadwires at the
ST9160 EFT or the 208907 Terminal Board.
5. Using alligator clips on a short jumper wire, jumper
the R and W terminals on the EFT or Terminal
Board.
6. Observe the appliance operation, comparing it to
the Sequence of Operation shown in Fig. 11. Allow
the ignition sequence to proceed until the appliance
lights or an abnormal or unexpected event is
observed.
7. Check the appliance as shown in Table 10.
INSTRUCTIONS TO THE
HOMEOWNER
WARNING
Fire or Explosion Hazard.
Can cause severe injury, death or property
damage.
Follow these warnings exactly:
1. IF YOU SMELL GAS:
• Turn off the gas supply at the appliance service
valve. On LP gas systems, turn off the gas
supply at the gas tank.
• Do not light any appliances in the house.
• Do not touch electrical switches or use the
phone.
• Leave the building and use a neighbor’s phone
to call your gas supplier.
• If you cannot reach your gas supplier, call the
fire department.
2. The ignition system control must be replaced in
event of any physical damage, tampering, bent
terminals, missing or broken parts, stripped
threads, or evidence of exposure to heat.
IMPORTANT
Follow the operating instructions provided by the
manufacturer of your heating appliance. The
information below describes a typical ignition
system control application, but the specific
controls used and the procedures outlined by the
manufacturer of your appliance can differ,
requiring special instructions.
SV9510/SV9520 SMARTVALVE™ SYSTEM CONTROLS
69-2014 12
STOP: Read the Warnings Above.
If the appliance does not turn on when the thermostat is
set several degrees above room temperature, follow
these instructions:
1. Set the thermostat to its lowest setting to reset the
safety control.
2. Disconnect all electric power to the appliance.
3. Remove the ignition system control access panel.
4. Move the ignition system control switch to the OFF
position.
5. Wait five minutes to clear out any unburned gas. If
you then smell gas, STOP! Follow Step 1 in the
Warning above. If you do not smell gas, continue
with the next step.
6. Move the ignition system control switch to the ON
position.
7. Replace the ignition system control access panel.
8. Reconnect all electric power to the appliance.
9. Set the thermostat to the desired setting.
10. If the appliance does not turn on, move the ignition
system control switch to the OFF position and
contact a qualified service technician for assistance.
Turning off the Appliance
Vacation Shutdown—
Set the thermostat to the desired room temperature while
you are away.
Complete Shutdown—
Turn off power to the appliance. Turn off the gas supply to
the appliance. Appliance will completely shut off. Follow
the procedure in the Instructions to the Homeowner
section above to resume normal operation.

SV9510/SV9520 SMARTVALVE™ SYSTEM CONTROLS
13 69-2014
.
Fig. 11. SV9510/SV9520 sequence of operation.
APPLY POWER TO APPLIANCE
THERMOSTAT CALLS FOR HEAT
AIR PROVING SWITCH PROVED
OPEN?
COMBUSTION AIR BLOWER ON
HOT SURFACE IGNITER ON
FOR WARM-UP TIME
CIRCULATING AIR FAN ON
AFTER DELAY
MAIN BURNER LIGHTS AND IS
SENSED DURING TRIAL
FOR IGNITION?
MAIN VALVE OPENS
HOT SURFACE IGNITER OFF
FLAME SENSE LOST?
THERMOSTAT CALL FOR
HEAT ENDS
FIVE-MINUTE WAIT PERIOD
WAIT FOR AIR PROVING
SWITCH TO OPEN
FLAME SENSE LOST MORE
THAN FIVE TIMES IN THIS CALL
FOR HEAT OR OTHER
ABNORMAL OPERATION?
PREPURGE
30 SECOND
BETWEEN TRIAL PURGE
AIR PROVING SWITCH PROVED
CLOSED WITHIN 30 SECONDS? COMBUSTION AIR BLOWER OFF
MAIN VALVE CLOSES
COMBUSTION AIR BLOWER
OFF AFTER POST PURGE
1 HOUR AUTO LOCKOUT
RESET DELAY
MAIN VALVE CLOSES
COMBUSTION AIR BLOWER OFF
AFTER POST PURGE
CIRCULATING AIR FAN OFF
AFTER DELAY
WAIT FOR NEXT CALL FOR HEAT
FAILED TRIALS FOR IGNITION
LESS THAN FOUR DURING
THIS IGNITION SEQUENCE?
NO
NO
YES
YES
YES
NO
NO
MAIN VALVE CLOSES
YES
YES
NO
YES
NO
M23474
SV9510/SV9520 DIRECT HOT SURFACE IGNITION SmartValve™ SYSTEM CONTROL
SEQUENCE OF OPERATION WITH ST9160 ELECTRONIC FAN TIMER OR 208907 TERMINAL BOARD
2
3
1
CIRCULATING AIR FAN OFF
AFTER DELAY 2
1
2
3
WHEN SmartValve™ IS POWERED, LED WILL BE IN
"HEARTBEAT" MODE (BRIGHT-DIM-BRIGHT-DIM, ETC.).
THIS FUNCTION OCCURS ONLY WITH ST9160
CONNECTED TO SmartValve™ SYSTEM CONTROL.
SEE TROUBLESHOOTING SECTION FOR DETAILED INFORMATION.
2

SV9510/SV9520 SMARTVALVE™ SYSTEM CONTROLS
69-2014 14
.
Table 9. Troubleshooting with LED Indicator Assistance.
LED Status Indicates Check/Repair
OFF No power to system control. 1. Line voltage input power at L1 and L2. connectors on
ST9160 Electronic Fan Timer (EFT) or 208907 Terminal
Board.
2. Low voltage (24V) power at 24 VAC and COM terminals
on ST9160 or Terminal Board.
3. Fuse on ST9160 EFT, if provided.
4. System wiring harness in good condition and securely
connected at both ends.
“Heartbeat”—
Alternating Bright
- Dim
Normal Operation.
This indication shows whenever the system is
powered, unless some abnormal event has
occurred.
—
2 Flashes Airflow proving switch remains closed longer than
30 seconds after a call for heat begins.
Combustion air blower is not energized until
airflow proving switch opens.
1. Airflow proving switch stuck closed.
2. Airflow proving switch miswired or jumpered.
3 Flashes Airflow proving switch remains open longer than
30 seconds after combustion air blower
energized.
System goes into 5-minute delay period, with
combustion blower off. At the end of the 5-minute
delay, another ignition cycle will begin.
1. Ignition system control switch must be in the ON posi-
tion.
2. Airflow proving switch operation, tubing, and wiring.
3. Obstructions or restrictions in appliance air intake or
exhaust flue system that prevent proper combustion air
flow.
4 Flashes Limit string open.
Combustion air blower is energized. If control
system includes ST9160 Electronic Fan Timer,
the heat speed circulating air fan will be
energized until the limit string resets.
1. Open manual reset or auto reset burner rollout switch.
2. Open high temperature or auxiliary limit switch.
3. Limit and rollout switch wiring in good condition and
securely connected.
5 Flashes Flame signal sensed out of proper sequence.
Combustion air blower is energized. If control
system includes ST9160 Electronic Fan Timer,
the heat speed circulation air fan will be
energized after the selected heat fan on delay.
Flame at main burner.
6 Flashes System Lockout.
After one hour lockout reset delay, control will
reset and initiate a new ignition sequence if the
call for heat is still present.
1. Gas supply off or at too low pressure to operate
appliance.
2. Damaged or broken HSI element.
3. Line voltage HOT leadwire not connected to L terminal
on ST9160 or Terminal Board.
4. Appliance not properly earth grounded.
5. Flame sense rod contaminated or in incorrect location.
6. HSI element located in incorrect position.
7. Hot surface element or flame sense rod wiring in good
condition and properly connected.
6+1 Flashesa,c Soft Lockout—Maximum retry count exceeded—
4 failed trials for ignition in this call for heat.
1. Gas supply off or at too low pressure to operate
appliance.
2. Damaged or broken HSI element.
3. Line voltage HOT leadwire not connected to L terminal
on ST9160 or Terminal Board.
4. Appliance not properly earth grounded.
5. Flame sense rod contaminated or in incorrect location.
6. HSI element located in incorrect position.
7. Hot surface element or flame sense rod wiring in good
condition and properly connected.
6+2 Flashesa,b,c Soft Lockout—Recycle count exceeds 5 on this
call for heat—last failure was Flame Sense Lost
During Run.
1. Gas supply pressure inconsistent or too low to operate
appliance with other gas appliances firing.
2. Appliances and appliance power supply not properly
earth grounded.
3. Flame sense rod contaminated, grounded to appliance
chassis, or in incorrect location.
4. HSI element and flame sense rod wiring in good condi-
tion and properly connected.
6+3 Flashesa,b,c Soft Lockout—Recycle count exceeds 5 on this
call for heat—last failure was Air Flow Proving
Circuit Opened During Run.
1. Inducer and inducer wiring.
2. Low line voltage power supply.
3. Airflow proving switch operation, tubing, wiring.
4. Obstructions or restrictions in appliance air intake or
exhaust flue system that prevent proper combustion
airflow.
5. Other devices (such as auxiliary limits) in the airflow
proving circuits.
6+4 Flashesa,b,c Soft Lockout—Recycle count exceeds 5 on this
call for heat—last failure was Limit Circuit Opened
During Run.
1. Open high temperature or auxiliary limit switch.
2. Open manual reset or auto reset burner rollout switch in
the limit circuit.
3. Limit and rollout switch wiring in good condition and
securely connected.
4. Circulating air fan wiring and operation.
5. Obstructions in appliance or duct work that prevent
proper circulation through heat exchanger.

SV9510/SV9520 SMARTVALVE™ SYSTEM CONTROLS
15 69-2014
a The 6+X designation indicates a combination of flash codes: 6 flashes show the control is in soft lockout, followed by X flashes to
indicate the reason for the soft lockout. When the 6+X code is flashed the SmartValve™ will attempt a new ignition sequence after
one hour, if the call for heat is still present. Reset of the thermostat will initiate a new ignition sequence immediately. Applies only to
those units with line voltage polarity sensing.
b Any combination of 5 abnormal events during a single call for heat will result in soft lockout. An abnormal event is a Flame Sense
Failure During Run, Airflow Proving Circuit Open During Run, or Limit Circuit Open During Run. The flash code will indicate which
was the last abnormal event that put the system into the soft lockout state based on the table above.
c Applies only to those units with line voltage polarity sensing.
6+5 Flashesa,c Soft Lockout—Flame has gone away after Error
Code 5 (Flame sensed out of sequence).
1. Cycle call for heat. Check for flame at main burner after
call for heat ends.
2. If no flame visible and Flash Code 5 repeats, replace
SmartValve™.
6+6 Flashes Not used. —
6+7 Flashesa,c Soft Lockout—Valve drive hardware
self-check failure.
1. Cycle call for heat. If 6+7 Flash Code repeats, replace
SmartValve™.
10cLine voltage input polarity reversed at
SmartValve™.
1. Line voltage power supply correct and properly con-
nected to ST9160 EFT.
2. Appliance chassis earth grounded to Green (Earth
Ground) lead of line voltage power supply.
3. EFT to SmartValve™ wiring correct (see Fig. 7).
Table 10. Troubleshooting Without LED Indicator Assistance.
If And Check/Repair
Combustion air blower
does not energize.
2-Flash code does not come on 30
seconds after call for heat starts.
1. Combustion air blower wiring.
2. Combustion air blower.
Combustion air blower
does not energize.
2-Flash code does come on 30 seconds
after call for heat starts.
1. Airflow proving switch stuck closed.
2. Airflow proving switch miswired or jumpered.
Combustion air blower is
energized.
3-Flash code does not come on after 30
seconds.
Wait for the prepurge time to expire.
3-Flash code comes on
30 seconds after
combustion air blower is
energized.
Combustion air blower turns off. 1.
Ignition system control switch must be in the ON position.
2. Airflow proving switch stuck in open position.
3. Airflow proving switch tubing and wiring.
4. Obstructions or restrictions in appliance air intake or
exhaust flue system that prevent proper combustion air
flow.
Prepurge time has
expired.
HSI element does not glow red within 10
to 15 seconds.
1. Broken or damaged HSI element.
2. Broken or damaged HSI element leadwires.
3. SV9410/SV9420; SV9510/SV9520;
SV9610/SV9620 failure to power HSI element.
HSI element is glowing
red.
No other visible control system action. Wait for HSI element warmup time to expire.
HSI element warmup
time has expired and
main valve has been
energized.
Main burner does not light within trial for
ignition period.
1. Combustion air blower moving main burner gas away
from HSI element.
2. Inlet gas pressure too low for main burner ignition.
3. Input line voltage too low to heat HSI element.
4. HSI element incorrectly positioned.
5. Clogged or incorrect main burner orifice.
Main burner lights within
trial for ignition period.
Main valve is de-energized at the end of
the trial for ignition period.
If main flame is not sensed during trial for
ignition, system will shut off HSI element
and main gas flow, then go through a
between-trial purge period and initiate
another ignition trial. A total of four
ignition trials will be attempted before the
system goes to lockout.
1. Line voltage to L1 terminal of ST9160 or Terminal Board
must be 120 volts with reference to appliance chassis.
2. Appliance must be reliably connected to earth ground.
3. Combustion air blower moving main burner flame away
from flame sense rod.
4. Inlet gas pressure too low for proper flame sensing.
5. Flame sense rod contaminated or in incorrect location.
6. Wiring between SV9410/SV9420; SV9510/SV9520;
SV9610/SV9620 and flame sense rod must be in good
condition and properly connected.
Main burner stays on
after the end of the trial
for ignition period.
Circulating air fan is not turned on after
appropriate time delay (systems with
ST9160 Electronic Fan Timer only).
1. Wiring between system control and ST9160 EFT.
2. Proper operation of ST9160 EFT.
Main burner goes out
before thermostat call for
heat ends.
4-Flash code comes on.1. Open manual reset or auto reset burner rollout switch.
2. Open high temperature or auxiliary limit switch.
3. Limit and rollout switch wiring in good condition and
securely connected.
Main burner goes out
before thermostat call for
heat ends.
4-Flash code does not come on.1. Intermittent wiring connection between SV9510/SV9520
and flame rod.
2. Combustion air blower moving main flame away from
flame rod.
3. Airflow proving switch has opened.
4. Flame sense rod ceramic or leadwire overheated.
5. Gas flow supply reduced or interrupted.
Table 9. Troubleshooting with LED Indicator Assistance. (Continued)
LED Status Indicates Check/Repair

SV9510/SV9520 SMARTVALVE™ SYSTEM CONTROLS
Automation and Control Solutions
Honeywell International Inc. Honeywell Limited-Honeywell Limitée
1985 Douglas Drive North 35 Dynamic Drive
Golden Valley, MN 55422 Toronto, Ontario M1V 4Z9
customer.honeywell.com
® U.S. Registered Trademark
© 2006 Honeywell International Inc.
69-2014 M.S. 08-06
Table 11. Replacement Chart for SV9510/SV9520.
Part Number Specifications Cross
Ignition/
Application
Universal
Service Part
Gas
Type
Opening
Characteristics
Ambient
Temperatur
e Range
Includes
Replaces
Natural to
LP
Conversion
Kit
3/4 in. x 1/2 in.
Reducer
Bushings
Extension
Harness
Direct
Ignition
SV950M2511 Natural Standard
Opening
-40°F to
175°F
(-40°C to
79°C)
Yes None No SV9510M2347
SV9510M2362
SV9410M2902
SV9510M2412
SV9510M2354
SV9410M2910
SV9510M2388
SV9510M2420
SV9520M2536 SV9420M2331
SV9520M2403
SV9420M2323
SV9510K2539 Slow Opening SV9510H2228
SV9510K2133
SV9510K2158
SV9510K2141
SV9510K2166
SV9520H8513 Fast/Slow
Opening
0°F to 175°F
(-18°C to
79°C)
SV9520H8042
SV9520H8034
SV9520H8067
SV9520H8026