Compal LA 1432
User Manual:
Open the PDF directly: View PDF
.
Page Count: 45

A
A
B
B
C
C
D
D
E
E
1 1
2 2
3 3
4 4
Title
Size Document Number Rev
Date: Sheet of
LA1432
1.A
Cover Sheet
B
145,
星期五
07, 2002
六月
Compal Electronics, Ltd.
ATR60 LA-1432 REV1.A Schematics
Document
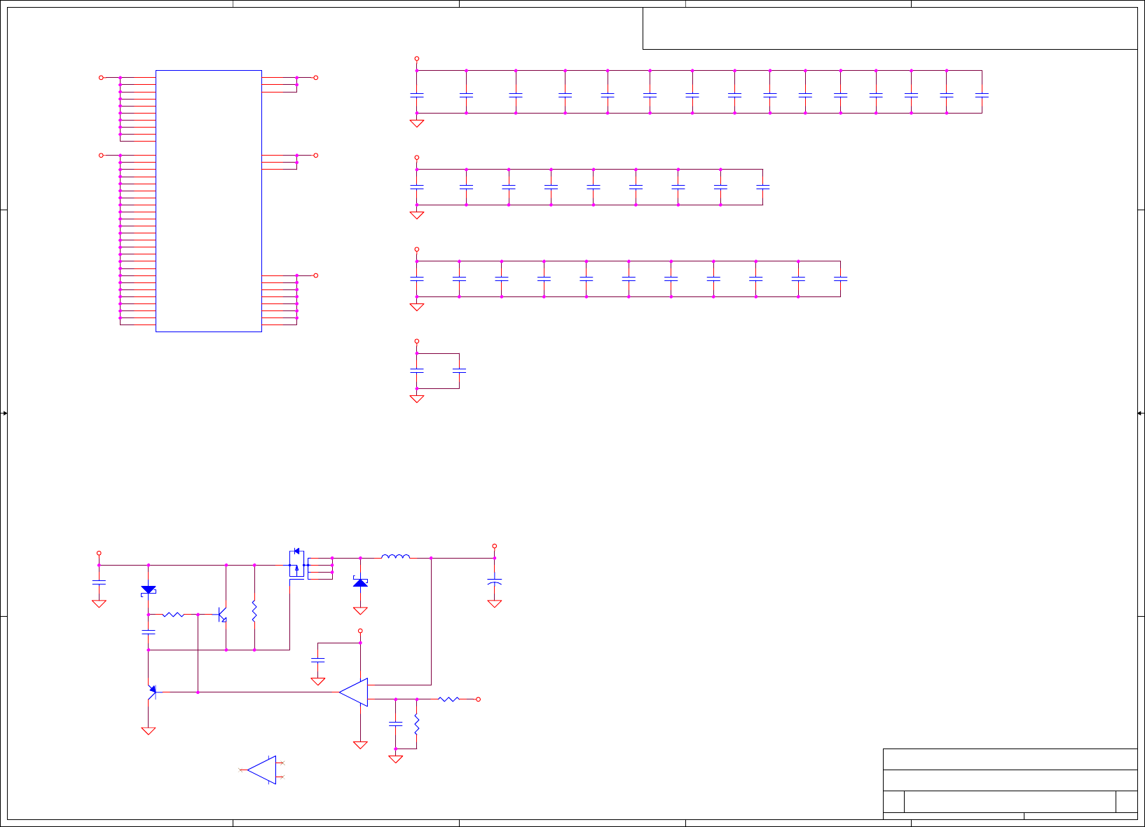
Intel Pentium 4 Processor it the 478-pin
Package
with 845D chipset

Title
Size Document Number Rev
Date: Sheet of
LA1432
1.A
ATR60 COVER SHEET
Compal Electronics, Inc.
B
245,
星期五
07, 2002
六月
COMPAL CONFIDENTIAL
MODEL NAME : ATR60 LA-1432
REV:1.A
THIS SHEET OF ENGINEERING DRAWING IS THE PROPRIETARY PROPERTY OF COMPAL ELECTRONICS, INC. AND CONTAINS CONFIDENTIAL AND
TRADE SECRET INFORMATION. THIS SHEET MAY NOT BE TRANSFERRED FROM THE CUSTODY OF THE COMPETENT DIVISION OF R&D
DEPARTMENT EXCEPT AS AUTHORIZED BY COMPAL ELECTRONICS, INC. NEITHER THIS SHEET NOR THE INFORMATION IT CONTAINS MAY BE
USED BY OR DISCLOSED TO ANY THIRD PARTY WITHOUT PRIOR WRITTEN CONSENT OF COMPAL ELECTRONICS, INC.
PROPRIETARY NOTE
Northwood
uFCBGA/uFCPGA
CPU
PSB
DDR SODIMM X2
-BANK 0,1,2,3
Host-HUB Bridge
PIRQA#
PAGE 4,5
PAGE 9,10,11
IDSEL: AD11
Brookdale-D MCH
PAGE 6,7,8
MEMORY BUSAGP BUS
PAGE 13,14,15,16
ICH2
PAGE 20,21,22
FUNC 0: LAN, HUB-TO-PCI ,
PCI-TO-LPC BRIDGE
FUNC 1: IDE Controller
FUNC 2: USB Controller #1
FUNC 3: POWER MANAGEMENT
VGA Controller
CRT & TV-OUT
& LVDS
PAGE 19
IDSEL: AD18
MASTER 1
PIRQC#,
PIRQD#
Mini PCI
Connector
PAGE 27
PCI BUS
PAGE 31
LPC 47N227
SIO
PAGE 29
CLOCK
W320-04
PAGE 12
BIOS
AC LINK
PAGE 32
PAGE 30
POWER
INTERFACE
PAGE 37
DC/DC POWER
PAGE 39,40,41,42,43,44
+1.5VS POWER
+3VALW POWER
+5VALW POWER
+12VALW POWER
CPU_CORE POWER
EC/KBC
PC87591
PAGE 33
LPT
PORT
IDE/CD
/FDD
INTERNAL IDE
USB X 3
EC BUFFER
PAGE 34
PAGE 38
Direct CD
Play
PAGE 28
Reset Circuit
OZ6933
PAGE 23
PAGE 24
CARDBUS
IDSEL: AD20
MASTER 2
PIRQA#,
PIRQB#
SIRQ
PCMCIA
SOCKET
HUB Link
FUNC 4: USB Controller #2
FUNC 5: AC97 Audio Controller
FUNC 5: AC97 Modem Controller
LPC
LPC
LAN Controller
PAGE 26
RTL8100BL
IDSEL: AD17
MASTER 3
PIRQB#
KB/PS2 Interface
Audio Board
MDC
Connector
PAGE 35
PAGE 35
+1.8VALW POWER
Wireless
Keyboard/Mouse
PAGE 36
FIR/SIR Interface
LED Board Conn.
+2.5V POWER
+1.25VS POWER
+1.2VP POWER
nVIDIA NV17M
VGA DDR
VGA DDR
CH-A
CH-B
PAGE 17
PAGE 35
LED Board Conn.
PAGE 25
TAB43AB22
IDSEL: AD16
MASTER 0
PIRQA#
1394 Controller
PAGE 18

A
A
B
B
C
C
D
D
E
E
1 1
2 2
3 3
4 4
Title
Size Document Number Rev
Date: Sheet of
LA1432
1.A
Notes & PIR
B
345,
星期五
07, 2002
六月
Compal Electronics, Ltd.
Voltage Rails
VIN
B+
+CPU_VCC
+1.2VP
Adapter power supply (19V)
AC or battery power rail for power circuit.
Core voltage for CPU
1.2V switched power rail for CPU AGTL Bus
External PCI Devices
Device IDSEL# REQ#/GNT# Interrupts
CardBus
Mini-PCI
LAN
AD20
AD18
AD17
EC SM Bus1 address
Device
MAX1617MEE
OZ163
Docking
S1 S3 S5
ON OFF
ON OFF
N/A N/A N/A
N/AN/AN/A
Power Plane Description
OFF
OFF
+5V
ON
OFF
+3V
OFF
OFF
5V power rail
OFF
ON
OFF
1.8V switched power rail
3.3V power rail
RTCVCC
OFF
ON+12VALW
ON
+5VALW
ON
ON ON
Note : ON* means that this power plane is ON only with AC power available, otherwise it is OFF.
+3VALW
12V always on power rail
ON
ON*
5V always on power rail
ON
OFF
3.3V always on power rail
ON
OFF
ON
ON
ON
ON
ON
+2.5V
5V switched power rail
OFF
ON*
2.5V power rail
3.3V switched power rail
RTC power
OFF
ON
OFF
ON
EC SM Bus2 address
Device
Smart Battery
2
1/4
PIRQA/PIRQB
PIRQC/PIRQD
VGA
ON
EEPROM(24C16/02)
DOT Board
0011 0100 b
1001 110X b
0011 011X b
XXXX XXXXb
0001 011X b
1010 000X b
+1.8VALW 1.8V power rail ON ON
AGP 4X ON OFF OFF+1.5VS
+1.8VS
+3VS
+5VS
3PIRQB
PIRQA
(24C04)
1011 000Xb
Smart Battery
0001 011X b
ICH2 SM Bus address
Device
Clock Generator ( ICS9238-50)
SDRAM Select ( 74HC4052 )
CPU Voltage VID select ( F3565 )
Address
0110 111Xb
Address Address
1101 0000
1010 0000
+1.25VS 1.25V switched power rail
+2.5VS 2.5V switched power rail
ON ON*
ON*
ON OFF OFF
1394
AD16 0
PIRQA
Board ID Table for AD channel
Vcc 3.3V +/- 5%
100K +/- 5%Ra
Board ID0
Rb V min
0
1
2
3
0
47K +/- 5%
100K +/- 5%
NC
0V
0.921 V 1.055 V 1.204 V
1.453 V
2.5 V
1.650 V
3.3 V
1.759 V
3.465 V
AD_BID
Vtyp
AD_BID
V
AD_BID
max
0V 0V
Vcc 3.3V +/- 5%
100K +/- 5%Rc
Board ID1
Rd V min
0
1
2
3
0
47K +/- 5%
100K +/- 5%
NC
0V
0.921 V 1.055 V 1.204 V
1.453 V
2.5 V
1.650 V
3.3 V
1.759 V
3.465 V
AD_BID
Vtyp
AD_BID
V
AD_BID
max
0V 0V
Real Board ID Board ID1 Board ID0
0
1
2
3
4
5
6
7
8
9
10
11
12
13
14
15
0
1
2
3
0
1
2
3
1
3
0
2
3
2
0
1
0
0
0
0
1
1
1
1
2
2
2
2
3
3
3
3
PCB Revision
0.1
1.0

A
A
B
B
C
C
D
D
E
E
4 4
3 3
2 2
1 1
HD#59
HD#50
HD#34
HD#11
HD#7
HA#16
HD#26
HD#4
HA#21
HD#42
HD#41
HD#30
HD#27
HD#25
HA#22
HA#19
HA#12
HD#[0..63]
HD#51
HD#48
HD#43
HD#35
HD#23
HD#14
HD#3
HA#30
HA#13
THERMDA
HD#44
HD#36
HA#11
HA#8
THERMDC
HD#31
HD#28
HD#54
HD#47
HD#22
HD#15
HA#5
HD#53
HD#21
HD#5
HA#24
HA#23
HD#57
HD#55
HD#29
HA#31
HA#25
HA#18
CPUSLP#
HD#52
HD#40
HD#37
HD#13
HD#6
HA#17
HD#60
HD#0
HA#14
HD#61
HD#32
HD#19
HD#1
HA#10
HD#63
HD#56
HD#45
HD#17
HA#[3..31]
HD#58
HD#20
HD#12
HD#8
HA#26
HA#9
HA#3
HD#49
HD#46
HD#39
HD#16
HA#29
HA#27
HA#7
HA#6
HD#62
HD#38
HD#33
HD#18
HD#10
HD#2
HA#20
HD#24
HD#9
HA#28
HA#15
HA#4
ITP_TRST#
ITP_TCK
ITP_TMS
ITP_TDI
THERMDC
THERMDA
1617VCC
BREQ0#
CPU_PWRGD
BREQ0#
CPURST#
FERR#
ITP_TMS
ITP_TDI
ITP_TRST#
ITP_TCK
BSEL0
ATF#
A20M#
FERR#
IGNNE#
INTR
NMI
CPURST#
CPU_PWRGD
BPM0#
BPM1#
BPM2#
BPM3#
BPM4#
BPM5#
THERMTRIP#
BPM0#
BPM1#
BPM2#
BPM3#
BPM4#
BPM5#
THERMTRIP#
HD#[0..63] 6
EC_SMC2 28,33
FERR# 20
CPU_PWRGD20 CPUSLP#20
RS#06RS#16RS#26
HREQ#06HREQ#16HREQ#26HREQ#36HREQ#46
ADS#6
BNR#6
HLOCK#6BPRI#6
EC_SMD2 28,33
HA#[3..31]6
ADSTB0#6 ADSTB1#6
BREQ0#6
DBSY#6
DEFER#6DRDY#6
HIT#6HITM#6
HTRDY#6 CPURST#6
DBI0# 6
DBI1# 6
DBI2# 6
DBI3# 6
DSTBN0# 6
DSTBN1# 6
DSTBN2# 6
DSTBN3# 6
DSTBP0# 6
DSTBP1# 6
DSTBP2# 6
DSTBP3# 6
H_BSEL012
MAINPWON 39,41,43
INTR 20
IGNNE# 20
A20M# 20
NMI 20
H_BSEL112
CLK_HCLK 12
CLK_HCLK# 12
CPUINIT# 20
STPCLK# 20
SMI# 20
+5VS
+5VS
+5VS
+CPU_VCC
+CPU_VCC
+CPU_VCC
+CPU_VCC
Title
Size Document Number Rev
Date: Sheet of
LA1432
1.A
Pentium 4/Northwood Processor in mPGA478
Compal Electronics, Inc.
B
445,
星期五
07, 2002
六月
SELPSB[1:0] STSEM BUS FREQUENCY
00
01
10
11
100MHZ
THIS SHEET OF ENGINEERING DRAWING IS THE PROPRIETARY PROPERTY OF COMPAL ELECTRONICS, INC. AND CONTAINS CONFIDENTIAL AND
TRADE SECRET INFORMATION. THIS SHEET MAY NOT BE TRANSFERRED FROM THE CUSTODY OF THE COMPETENT DIVISION OF R&D
DEPARTMENT EXCEPT AS AUTHORIZED BY COMPAL ELECTRONICS, INC. NEITHER THIS SHEET NOR THE INFORMATION IT CONTAINS MAY BE
USED BY OR DISCLOSED TO ANY THIRD PARTY WITHOUT PRIOR WRITTEN CONSENT OF COMPAL ELECTRONICS, INC.
PROPRIETARY NOTE
RESERVED
RESERVED
RESERVED
PAD6
EMI PAD-4.5X3.2
1
R392
56
12
C
B
E
Q46
@2SC2411K
1
2
3
R394
@470
12
PAD2
EMI PAD-4.5X3.2
1
PAD4
EMI PAD-4.5X3.2
1
PAD7
EMI PAD-4.5X3.2
1
U4
MAX1617/MAX6654
NC
1
VCC
2
DXP
3
DXN
4
NC
5
ADD1
6
GND
7
GND
8NC 9
ADD0 10
ALERT 11
SMBDATA 12
NC 13
SMBCLK 14
STBY 15
NC 16
R87
1K
12
R83 1K
1 2
R90
200
12
C191
2200PF
12
C192
.1UF_X5R
12
R340 51_1%_0603
1 2
R387 56
1 2
RP75
8P4R-1K
1 8
2 7
3 6
4 5
Northwood
HOST CLK
ADDR GROUP
MISC
THERMAL DIODE
DATA GROUP
LEGACY CPU
CONTROL GROUP
U26A
mPGA478
THERMDA
B3
THERMDC
C4
INTR/LINT0 D1
NMI/LINT1 E5
STPCLK# Y4
SLP#
AB26
TCK
D4
TDO
D5
TDI
C1
TMS
F7
TRST#
E6
PROCHOT#
C3
MCERR#
V6
BSEL0
AD6
A20M# C6
FERR# B6
IGNNE# B2
PWRGOOD
AB23
SMI# B5
BPM0#
AC6
BPM1#
AB5
TRDY#
J6
RS0#
F1
RS1#
G5
RS2#
F4
RSP#
AB2
HIT#
F3
HITM#
E3
DEFER#
E2
AP0#
AC1
AP1#
V5
BINIT#
AA3
IERR#
AC3
BREQ0#
H6
BPRI#
D2
BNR#
G2
LOCK#
G4
ADS#
G1
REQ0#
J1
REQ1#
K5
REQ2#
J4
REQ3#
J3
REQ4#
H3
A3#
K2
A4#
K4
A5#
L6
A6#
K1
A7#
L3
A8#
M6
A9#
L2
A10#
M3
A11#
M4
A12#
N1
A13#
M1
A14#
N2
A15#
N4
A16#
N5
A17#
T1
A18#
R2
A19#
P3
A20#
P4
A21#
R3
A22#
T2
A23#
U1
A24#
P6
A25#
U3
A26#
T4
A27#
V2
A28#
R6
A29#
W1
A30#
T5
A31#
U4
A32#
V3
A33#
W2
A34#
Y1
A35#
AB1
D0# B21
D1# B22
D2# A23
D3# A25
D4# C21
D5# D22
D6# B24
D7# C23
D8# C24
D9# B25
D10# G22
D11# H21
D12# C26
D13# D23
D14# J21
D15# D25
D16# H22
D17# E24
D18# G23
D19# F23
D20# F24
D21# E25
D22# F26
D23# D26
D24# L21
D25# G26
D26# H24
D27# M21
D28# L22
D29# J24
D30# K23
D31# H25
D32# M23
D33# N22
D34# P21
D35# M24
D36# N23
D37# M26
D38# N26
D39# N25
D40# R21
D41# P24
D42# R25
D43# R24
D44# T26
D45# T25
D46# T22
D47# T23
D48# U26
D49# U24
D50# U23
D51# V25
D52# U21
D53# V22
D54# V24
D55# W26
D56# Y26
D57# W25
D58# Y23
D59# Y24
D60# Y21
D61# AA25
D62# AA22
D63# AA24
DBI0# E21
DBSY#
H5
DRDY#
H2
ITPCLK0 AC26
SKTOCC#
AF26
INIT# W5
RESET#
AB25
BCLK0 AF22
BSEL1
AD5
BPM2#
AC4
BPM3#
Y6
BPM4#
AA5
BPM5#
AB4
ADSTB0#
L5
ADSTB1#
R5
BCLK1 AF23
THERMTRIP#
A2
DBI1# G25
DBI2# P26
DBI3# V21
DBR#
AE25
ITPCLK1 AD26
DP0#
J26
DP1#
K25
DP2#
K26
DP3#
L25
DSTBN0# E22
DSTBP0# F21
DSTBN1# K22
DSTBN2# R22
DSTBN3# W22
DSTBP1# J23
DSTBP2# P23
DSTBP3# W23
R363 51_1%_0603
1 2
R359 300_1%_0603
1 2
R82 @62_1%_0603
1 2
R305 51_1%_0603
1 2
R306 51_1%_0603
1 2
R318 51_1%_0603
1 2
R307 51_1%_0603
1 2
R319 51_1%_0603
1 2
R320 51_1%_0603
1 2
PAD3
EMI PAD-4.5X3.2
1
PAD8
EMI PAD-4.5X3.2
1
PAD9
EMI PAD-4.5X3.2
1
PAD5
EMI PAD-4.5X3.2
1

A
A
B
B
C
C
D
D
E
E
4 4
3 3
2 2
1 1
CPU_VID[0..4]
CPU_VID4
CPU_VID3
CPU_VID0
CPU_VID1
CPU_VID2
CPU_GTLREF
H_GTLREF
TESTHI2
TESTHI1
TESTHI0
TESTHI11
TESTHI12 CPU_VID0
CPU_VID1
CPU_VID2
CPU_VID3
CPU_VID4
TESTHI3
TESTHI4
TESTHI5
TESTHI6
TESTHI7
TESTHI8
TESTHI9
TESTHI10
TESTHI0
TESTHI1
TESTHI2
TESTHI3
TESTHI7
TESTHI6
TESTHI5
TESTHI4
TESTHI8
TESTHI9
TESTHI10
TESTHI11 TESTHI12
VSSA
+VCCA
VCCIOPLL
CPU_GTLREF
COMP1
COMP0
H_GTLREF
VID[0..4]44
+CPU_VCC
+CPU_VCC
+CPU_VCC
+CPU_VCC
+CPU_VCC
+CPU_VCC
+CPU_VCC
+CPU_VCC
+CPU_VCC
+CPU_VCC
+CPU_VCC
+CPU_VCC
+CPU_VCC
+CPU_VCC
+3VS
+CPU_VCC
+CPU_VCC
+CPU_VCC
+CPU_VCC
+CPU_VCC
+CPU_VCC
+1.2VP
+1.2VP
Title
Size Document Number Rev
Date: Sheet of
LA1432
1.A
Pentium 4/Northwood Processor in mPGA478
Compal Electronics, Inc.
B
545,
星期五
07, 2002
六月
THIS SHEET OF ENGINEERING DRAWING IS THE PROPRIETARY PROPERTY OF COMPAL ELECTRONICS, INC. AND CONTAINS CONFIDENTIAL AND
TRADE SECRET INFORMATION. THIS SHEET MAY NOT BE TRANSFERRED FROM THE CUSTODY OF THE COMPETENT DIVISION OF R&D
DEPARTMENT EXCEPT AS AUTHORIZED BY COMPAL ELECTRONICS, INC. NEITHER THIS SHEET NOR THE INFORMATION IT CONTAINS MAY BE
USED BY OR DISCLOSED TO ANY THIRD PARTY WITHOUT PRIOR WRITTEN CONSENT OF COMPAL ELECTRONICS, INC.
PROPRIETARY NOTE
C413
10UF_1206
12
C126
1UF_0603
12
C428
10UF_1206
12
C358
1UF_0603
12
C434
10UF_1206
12
C121
1UF_0603
12
C447
10UF_1206
12
C360
1UF_0603
12
C449
10UF_1206
12
C359
1UF_0603
12
C454
10UF_1206
12
C365
.1UF_X5R
12
C81
10UF_1206
12
C364
.1UF_X5R
12
C106
10UF_1206
12
+
C351
150U_D
C118
10UF_1206
12
L33
4.7UH_0805
1 2
C135
10UF_1206
12
R361
100_1%_0603
1 2
C155
10UF_1206
12
R366
49.9_1%_0603
1 2
C174
10UF_1206
12
R63 51.1_1%_0603
1 2
C188
10UF_1206
12
C411
1UF_0603
12
C105
10UF_1206
12
C439
220PF
12
C117
10UF_1206
12
C363
1UF_0603
12
C374
10UF_1206
12
+
C470
470U_E
2.5V
C145
10UF_1206
12
+
C484
470U_E
2.5V
C166
10UF_1206
12
Northwood
POWER,
GROUND,
RESERVED
SIGNALS
PLL ANALOG VOLTAGE
U26B
mPGA478
VSS D10
VSS A11
VSS A13
VSS A15
VSS A17
VSS A19
VSS A21
VSS A24
VSS A26
VSS A3
VSS A9
VSS AA1
VSS AA11
VSS AA13
VSS AA15
VSS AA17
VSS AA19
VSS AA23
VSS AA26
VSS AA4
VSS AA7
VSS AA9
VSS AB10
VSS AB12
VSS AB14
VSS AB16
VSS AB18
VSS AB20
VSS AB21
VSS AB24
VSS AB3
VSS AB6
VSS AB8
VSS AC11
VSS AC13
VSS AC15
VSS AC17
VSS AC19
VSS AC2
VSS AC22
VSS AC25
VSS AC5
VSS AC7
VSS AC9
VSS AD1
VSS AD10
VSS AD12
VSS AD14
VSS AD16
VSS AD18
VSS AD21
VSS AD23
VSS AD4
VSS AD8
VSS AE11
VSS AE13
VSS AE15
VSS AE17
VSS AE19
VSS AE22
VSS AE24
VSS AE26
VSS AE7
VSS AE9
VSS AF1
VSS AF10
VSS AF12
VSS AF14
VSS AF16
VSS AF18
VSS AF20
VSS AF6
VSS AF8
VSS B10
VSS B12
VSS B14
VSS B16
VSS B18
VSS B20
VSS B23
VSS B26
VSS B4
VSS B8
VSS C11
VSS C13
VSS C15
VSS C17
VSS C19
VSS C2
VSS C25
VSS C5
VSS C7
VSS C9
VSS D12
VCCA
AD20
VSSA
AD22
VCCIOPLL
AE23
VCCSENSE
A5
VSSSENSE
A4
VCC
A10
VCC
A12
VCC
A14
VCC
A16
VCC
A18
VCC
A20
VCC
A8
VCC
AA10
VCC
AA12
VCC
AA14
VCC
AA16
VCC
AA18
VCC
AA8
VCC
AB11
VCC
AB13
VCC
AB15
VCC
AB17
VCC
AB19
VCC
AB7
VCC
AB9
VCC
AC10
VCC
AC12
VCC
AC14
VCC
AC16
VCC
AC18
VCC
AC8
VCC
AD11
VCC
AD13
VCC
AD15
VCC
AD17
VCC
AD19
VCC
AD7
VCC
AD9
VCC
AE10
VCC
AE12
VCC
AE14
VCC
AE16
VCC
AE18
VCC
AE20
VCC
AE6
VCC
AE8
VCC
AF11
VCC
AF13
VCC
AF15
VCC
AF17
VCC
AF19
VCC
AF2
VCC
AF21
VCC
AF5
VCC
AF7
VSS C22
VSS D3
VSS D24
VSS D21
VSS D20
VSS D18
VSS D16
VSS D14
GTLREF
AA21
RSVD
AE21
COMP0
L24
COMP1
P1
TESTHI0
AD24
RSVD
AF3
RSVD
AF24
RSVD
AF25
RSVD
A22
RSVD
A7
RSVD
AD2
RSVD
AD3
GTLREF
AA6
GTLREF
F20
GTLREF
F6
TESTHI1
AA2
TESTHI2
AC21
TESTHI3
AC20
TESTHI4
AC24
TESTHI5
AC23
TESTHI6
AA20
TESTHI7
AB22
TESTHI8
U6
TESTHI9
W4
TESTHI10
Y3
TESTHI11
A6
TESTHI12
AD25
C186
10UF_1206
12
Northwood
POWER, GROUND AND NC
U26C
mPGA478
VCC
AF9
VCC
B11
VCC
B13
VCC
B15
VCC
B17
VCC
B19
VCC
B7
VCC
B9
VCC
C10
VCC
C12
VCC
C14
VCC
C16
VCC
C18
VCC
C20
VCC
C8
VCC
D11
VCC
D13
VCC
D15
VCC
D17
VCC
D19
VCC
D7
VCC
D9
VCC
E10
VCC
E12
VCC
E14
VCC
E16
VCC
E18
VCC
E20
VCC
E8
VCC
F11
VCC
F13
VCC
F15
VCC
F17
VCC
F19
VCC
F9
VSS D8
VSS E1
VSS E11
VSS E13
VSS E15
VSS E17
VSS E19
VSS E23
VSS E26
VSS E4
VSS E7
VSS E9
VSS F10
VSS F12
VSS F14
VSS F16
VSS F18
VSS F2
VSS F22
VSS F25
VSS F5
VSS F8
VSS G21
VSS G24
VSS G3
VSS G6
VSS H1
VSS H23
VSS H26
VSS H4
VSS J2
VSS J22
VSS J25
VSS J5
VSS K21
VSS K24
VID4
AE1
VSS K3
VSS K6
VSS L1
VSS L23
VSS L26
VSS L4
VSS M2
VSS M22
VID3
AE2
VSS M25
VSS M5
VSS N21
VSS N24
VSS N3
VSS N6
VSS P2
VID0
AE5
VID1
AE4
VID2
AE3
VSS P22
VSS P25
VSS P5
VSS D6
VSS R1
VSS R23
VSS R26
VSS R4
VSS T21
VSS T24
VSS T3
VSS T6
VSS U2
VSS
U22 VSS
U25 VSS
U5 VSS
V1 VSS
V23 VSS
V26 VSS
V4 VSS
W21 VSS
W24 VSS
W3 VSS
W6 VSS
Y2 VSS
Y22 VSS
Y25 VSS
Y5
VCCVID
AF4
C65
10UF_1206
12
L32
4.7UH_0805
1 2
C99
10UF_1206
12
+
C341 150U_D
C161
10UF_1206
12
R360 51.1_1%_0603
1 2
C80
10UF_1206
12
C404
220PF
12
C64
10UF_1206
12
R358
100_1%_0603
1 2
C158
10UF_1206
12
R354
49.9_1%_0603
1 2
C160
10UF_1206
12
C424
1UF_0603
12
C159
10UF_1206
12
C440
220PF
12
C98
10UF_1206
12
C405
220PF
12
C97
10UF_1206
12
+
C345
470U_E
2.5V
C96
10UF_1206
12
+
C350
470U_E
2.5V
RP54
8P4R-1K
1 8
2 7
3 6
4 5
+
C349
330U_E
2.5V
R317 1K
12
+
C348
470U_E
2.5V
C352
1UF_0603
12
+
C347
470U_E
2.5V
RP55
10P8R-4.7K
10
9
8
7
6
1
2
3
4
5
+
C346
470U_E
2.5V
RP53
10P8R-4.7K
10
9
8
7
6
1
2
3
4
5
+
C474
470U_E
2.5V
R323
@0
12
+
C473
470U_E
2.5V
+
C472
330U_E
2.5V
+
C495
470U_E
2.5V
+
C494
470U_E
2.5V
+
C471
470U_E
2.5V
+
C483
470U_E
2.5V
C366
.1UF_X5R
12
+
C475
330U_E
2.5V
C367
.1UF_X5R
12
C380
10UF_1206
12
C396
.1UF_X5R
12
C407
10UF_1206
12
C397
.1UF_X5R
12
C414
10UF_1206
12
C399
.1UF_X5R
12
C430
10UF_1206
12
C398
.1UF_X5R
12
C435
10UF_1206
12
C400
.1UF_X5R
12
C377
10UF_1206
12
C401
.1UF_X5R
12
C368
10UF_1206
12
C120
1UF_0603
12
C406
10UF_1206
12
C129
1UF_0603
12

A
A
B
B
C
C
D
D
E
E
1 1
2 2
3 3
4 4
MCH_GTLREF
HL8
HL2
HL10
HL9
HL1
HL0
HL6
HL5
HL4
HL3
HL_STB
+GMCH_HLCOMP
HL_STB#
AGPREF
HUBREF
HD#7
HD#34
HD#44
HD#3
HD#8
HD#6
HD#5
HD#49
HD#23
HD#38
HD#28
HD#25
HD#58
HD#1
HD#59
HD#39
HD#62
HD#50
HD#22
HD#14
HD#10
HD#46
HD#16
HD#21
HD#41
HD#33
HD#31
HD#13
HD#63
HD#0
HD#12
HD#40
HD#20
HD#54
HD#55
HD#18
HD#4
HD#30
HD#42
HD#51
HD#43
HD#27
HD#47
HD#35
HD#56
HD#57
HD#61
HD#36
HD#45
HD#52
HD#9
HD#15
HD#24
HD#29
HD#32
HD#60
HD#17
HD#11
HD#26
HD#2
HD#19
HD#53
HD#48
HD#37
SWNG
HL7
RS#[0..2]
HREQ#[0..4]
HD#[0..63] HA#[3..31]
HL[0..10]
GAD1
GAD2
GAD3
GAD4
GAD5
GAD6
GAD7
GAD8
GAD9
GAD10
GAD11
GAD12
GAD15
GAD16
GAD17
GAD18
GAD19
GAD20
GAD21
GAD22
GAD23
GAD24
GAD25
GAD26
GAD27
GAD28
GAD29
GAD30
GAD31
GAD0
GFRAME#
GIRDY#
GTRDY#
GSTOP#
GPAR
GDEVSEL#
GREQ#
GGNT#
ST1
ST0
ST2
SBSTB
SBSTB#
RBF#
PIPE#
GRCOMP
GTRDY#
GIRDY#
GDEVSEL#
GSTOP#
GFRAME#
GREQ#
GGNT#
SBSTB
RBF#
PIPE#
GPAR WBF#
AD_STB0#
AD_STB1#
SBSTB#
GAD[0..31]
HA#10
HA#15
HA#24
HA#19
HA#26
HA#21
HA#22
HA#13
HA#28
HA#23
HA#29
HA#8
HA#27
HA#14
HA#9
HA#25
HA#17
HA#4
HA#16
HA#5
HA#30
HA#3
HA#31
HA#12
HA#20
HA#18
HA#11
HA#7
HA#6
HREQ#0
HREQ#1
HREQ#2
HREQ#3
HREQ#4
RS#0
RS#1
RS#2
MCH_GTLREF
RCOMP0
RCOMP1
AD_STB0
AD_STB1
AD_STB1
AD_STB0
AD_STB0#
AD_STB1#
ST1
ST1
CLK_66M_MCH
GAD13
GAD14
HUBREF
SWNG
AGPREF
ST0
WBF#
HREQ#[0..4] 4
DBSY# 4
HLOCK# 4
HIT# 4
BNR# 4
DRDY# 4
HITM# 4
HL_STB 20
HL_STB# 20
HD#[0..63]4HA#[3..31] 4
HL[0..10] 20GC/BE#013 GC/BE#113 GC/BE#213 GC/BE#313
GFRAME#13
GIRDY#13 GTRDY#13
GDEVSEL#13
GPAR13 GSTOP#13
GREQ#13 GGNT#13
AD_STB013
AD_STB113 AD_STB0#13
AD_STB1#13
RBF#13
GAD[0..31]13
HUBREF 20
ADSTB0# 4
ADSTB1# 4
DSTBN0#4 DSTBN1#4 DSTBN2#4 DSTBN3#4 DSTBP0#4 DSTBP1#4 DSTBP2#4
DBI0#4DSTBP3#4
DBI1#4DBI2#4DBI3#4
PCIRST# 13,20,23,24,25,26,27,31,33
ST0 13
ST1 13
ST2 13
CLK_GHT 12
CLK_GHT# 12
RS#[0..2] 4
CPURST# 4
DEFER# 4
BPRI# 4
ADS# 4
BREQ0# 4
HTRDY# 4
CLK_AGP_MCH12
AGPREF13
WBF#13
PIPE#13
+CPU_VCC
+1.8VS
+CPU_VCC
+1.5VS
+1.5VS
+1.8VS
Title
Size Document Number Rev
Date: Sheet of
LA1432
1.A
Brookdale-1/3(GTL+,AGP,HUB)
B
645, 07, 2002
星期五 六月
Compal Electronics, Inc.
MC-1/3(GTL+,AGP,HUB)
THIS SHEET OF ENGINEERING DRAWING IS THE PROPRIETARY PROPERTY OF COMPAL ELECTRONICS, INC. AND CONTAINS CONFIDENTIAL AND
TRADE SECRET INFORMATION. THIS SHEET MAY NOT BE TRANSFERRED FROM THE CUSTODY OF THE COMPETENT DIVISION OF R&D
DEPARTMENT EXCEPT AS AUTHORIZED BY COMPAL ELECTRONICS, INC. NEITHER THIS SHEET NOR THE INFORMATION IT CONTAINS MAY BE
USED BY OR DISCLOSED TO ANY THIRD PARTY WITHOUT PRIOR WRITTEN CONSENT OF COMPAL ELECTRONICS, INC.
PROPRIETARY NOTE
R33
300_1%_0603
12
R48 40.2_1%_0603
1 2
R53 100K
12
R32 6.8K
12
R57 6.8K
12
AGP
HUB
U21C
BROOKDALE
G_AD0
R27
G_AD1
R28
G_AD2
T25
G_AD3
R25
G_AD4
T26
G_AD5
T27
G_AD6
U27
G_AD7
U28
G_AD8
V26
G_AD9
V27
G_AD10
T23
G_AD11
U23
G_AD12
T24
G_AD13
U24
G_AD14
U25
G_AD15
V24
G_AD16
Y27
G_AD17
Y26
G_AD18
AA28
G_AD19
AB25
G_AD20
AB27
G_AD21
AA27
G_AD22
AB26
G_AD23
Y23
G_AD24
AB23
G_AD25
AA24
G_AD26
AA25
G_AD27
AB24
G_AD28
AC25
G_AD29
AC24
G_AD30
AC22
G_AD31
AD24
G_C/BE#0
V25
G_C/BE#1
V23
G_C/BE#2
Y25
G_C/BE#3
AA23
G_FRAME#
Y24
G_DEVSEL#
W28
G_IRDY#
W27
G_TRDY#
W24
G_STOP#
W23
G_PAR
W25
G_REQ#
AG24
G_GNT#
AH25
PIPE#
AF22
RBF#
AE22
WBF#
AE23
ST0 AG25
ST1 AF24
ST2 AG26
AD_STB0
R24
AD_STB#0
R23
AD_STB1
AC27
AD_STB#1
AC28
SB_STB
AF27
SB_STB#
AF26
HI0 P25
HI1 P24
HI2 N27
HI3 P23
HI4 M26
HI5 M25
HI6 L28
HI7 L27
HI8 M27
HI9 N28
HI10 M24
HISTB N25
HISTB# N24
SBA0 AH28
SBA1 AH27
SBA2 AG28
SBA3 AG27
SBA4 AE28
SBA5 AE27
SBA6 AE24
SBA7 AE25
AGPREF
AA21
GRCOMP
AD25
66IN
P22
TESTIN# H26
RSVD G9
RSVD G10
RSVD G16
RSVD G17
RSVD H6
RSVD H7
RSVD J23
RSVD H27
RSVD K23
RSVD K25
GND AC18
GND AC20
GND AC21
GND AC23
GND AC26
GND AD6
GND AD14
GND AD12
GND AD16
GND AD19
GND AD22
GND AE1
GND AE4
GND AE18
GND AE20
GND AE29
RSTIN# J27
HIREF P26
HLRCOMP P27
NC
AD26
GND AD8
GND AD10
NC
AD27
RSVD J25
R40 6.8K
12
R26 6.8K
12
R44 22
1 2
R30 2K
12
R45 22
1 2
R351
1K_1%_0603
12
C130
0.1UF_X5R
R350
1K_1%_0603
12
C104
0.1UF_X5R
C90
0.1UF_X5R C409
0.1UF_X5R
R207
150_1%_0603
12
R206
150_1%_0603
12
C222
0.01UF
1 2
C140
0.1UF_X5R
1 2
C221
0.1UF_X5R
1 2
C141
0.1UF_X5R
1 2
R58 @6.8K
12
R47 @6.8K
12
C94
0.1UF_X5R
C70
0.1UF_X5R
R37 @10K
12
R38 @2K
12
C151
10PF
12
R65
10
12
HOST
U21A
BROOKDALE
HD#0
AA2
HD#1
AB5
HD#2
AA5
HD#3
AB3
HD#4
AB4
HD#5
AC5
HD#6
AA3
HD#7
AA6
HD#8
AE3
HD#9
AB7
HD#10
AD7
HD#11
AC7
HD#12
AC6
HD#13
AC3
HD#14
AC8
HD#15
AE2
HD#16
AG5
HD#17
AG2
HD#18
AE8
HD#19
AF6
HD#20
AH2
HD#21
AF3
HD#22
AG3
HD#23
AE5
HD#24
AH7
HD#25
AH3
HD#26
AF4
HD#27
AG8
HD#28
AG7
HD#29
AG6
HD#30
AF8
HD#31
AH5
HD#32
AC11
HD#33
AC12
HD#34
AE9
HD#35
AC9
HD#36
AE10
HD#37
AD9
HD#38
AG9
HD#39
AC10
HD#40
AE12
HD#41
AF10
HD#42
AG11
HD#43
AG10
HD#44
AH11
HD#45
AG12
HD#46
AE13
HD#47
AF12
HD#48
AG13
HD#49
AH13
HD#50
AC14
HD#51
AF14
HD#52
AG14
HD#53
AE14
HD#54
AG15
HD#55
AG16
HD#56
AG17
HD#57
AH15
HD#58
AC17
HD#59
AF16
HD#60
AE15
HD#61
AH17
HD#62
AD17
HD#63
AE16
HA#3 T4
HA#4 T5
HA#5 T3
HA#6 U3
HA#7 R3
HA#8 P7
HA#9 R2
HA#10 P4
HA#11 R6
HA#12 P5
HA#13 P3
HA#14 N2
HA#15 N7
HA#16 N3
HA#17 K4
HA#18 M4
HA#19 M3
HA#20 L3
HA#21 L5
HA#22 K3
HA#23 J2
HA#24 M5
HA#25 J3
HA#26 L2
HA#27 H4
HA#28 N5
HA#29 G2
HA#30 M6
HA#31 L7
CPURST# AE17
ADS# V3
BNR# W3
BPRI# Y7
DBSY# V5
DEFER# Y4
DRDY# V4
HIT# Y5
HITM# Y3
HLOCK# W5
HTRDY# U7
RS#0 W2
RS#1 W7
RS#2 W6
BCLK# K8
BR0# V7
HREQ#0 U6
HREQ#1 T7
HREQ#2 R7
HREQ#3 U5
HREQ#4 U2
HVREF AB11
HVREF AB17
DSTBN0#
AD4
DSTBN1#
AE6
DSTBN2#
AE11
DSTBN3#
AC15
DSTBP0#
AD3
DSTBP1#
AE7
DSTBP2#
AD11
DSTBP3#
AC16
DBI0#
AD5
DBI1#
AG4
DBI2#
AH9
DBI3#
AD15
HVREF Y8
HVREF R8
HVREF M7
ADSTB0# R5
ADSTB1# N6
BCLK J8
RCOMP0 AC2
RCOMP1 AC13
SWNG0 AA7
SWNG1 AD13
C88
0.1UF_X5R
C87
0.1UF_X5R
C71
0.01UF
R52 6.8K
12
R69
49.9_1%_0603
12
R55
100_1%_0603
12
R56 40.2_1%_0603
1 2
R49
150_1%_0603
12
R50 6.8K
12
R28 6.8K
12
R29 6.8K
12
R36 @6.8K
12
R31 6.8K
12
R22 6.8K
12
R46 6.8K
12
R54 6.8K
12
R51 6.8K
12

A
A
B
B
C
C
D
D
E
E
1 1
2 2
3 3
4 4
DDR_SDQ[0..63]
DDR_SMA0DDR_SDQ0
SRCOMP
DDR_SWE#
DDR_SRAS#
DDR_SCAS#
DDR_SBS0
DDR_SBS1
RCVIN#
DDR_SDQ1
DDR_SDQ2
DDR_SDQ3
DDR_SDQ4
DDR_SDQ5
DDR_SDQ6
DDR_SDQ7
DDR_SDQ8
DDR_SDQ9
DDR_SDQ10
DDR_SDQ11
DDR_SDQ14
DDR_SDQ13
DDR_SDQ15
DDR_SDQ12
DDR_SDQ16
DDR_SDQ17
DDR_SDQ18
DDR_SDQ19
DDR_SDQ22
DDR_SDQ21
DDR_SDQ23
DDR_SDQ20
DDR_SDQ24
DDR_SDQ31
DDR_SDQ25
DDR_SDQ26
DDR_SDQ30
DDR_SDQ28
DDR_SDQ27
DDR_SDQ29
DDR_SDQ32
DDR_SDQ33
DDR_SDQ34
DDR_SDQ35
DDR_SDQ38
DDR_SDQ37
DDR_SDQ39
DDR_SDQ36
DDR_SDQ40
DDR_SDQ47
DDR_SDQ41
DDR_SDQ42
DDR_SDQ46
DDR_SDQ44
DDR_SDQ43
DDR_SDQ45
DDR_SDQ56
DDR_SDQ49
DDR_SDQ62
DDR_SDQ53
DDR_SDQ50
DDR_SDQ59
DDR_SDQ57
DDR_SDQ63
DDR_SDQ61
DDR_SDQ55
DDR_SDQ48
DDR_SDQ54
DDR_SDQ60
DDR_SDQ51
DDR_SDQ52
DDR_SDQ58
DDR_SMA1
DDR_SMA2
DDR_SMA3
DDR_SMA4
DDR_SMA5
DDR_SMA7
DDR_SMA6
DDR_SMA8
DDR_SMA9
DDR_SMA11
DDR_SMA10
DDR_SMA12
DDR_SMA[0..12]
DDR_CKE0
DDR_CKE1
DDR_CKE2
DDR_CKE3
DDR_SCS#0
DDR_SCS#1
DDR_SCS#2
DDR_SCS#3
DDR_SDQS0
DDR_SDQS1
DDR_SDQS3
DDR_SDQS2
DDR_SDQS4
DDR_SDQS5
DDR_SDQS6
DDR_SDQS7
DDR_SDQS8
DDR_CB0
DDR_CB1
DDR_CB2
DDR_CB3
DDR_CB4
DDR_CB5
DDR_CB7
DDR_CB6
RCVOUT#
DDR_SDQ[0..63]9
DDR_SBS0 9
DDR_SBS1 9
DDR_SMA[0..12] 9
DDR_CLK0 9
DDR_CLK1 9
DDR_CLK2 9
DDR_CLK3 10
DDR_CLK4 10
DDR_CLK5 10
DDR_CLK#0 9
DDR_CLK#1 9
DDR_CLK#2 9
DDR_CLK#3 10
DDR_CLK#4 10
DDR_CLK#5 10
DDR_SRAS# 9
DDR_SCAS# 9
DDR_SWE# 9
DDR_CKE0 9
DDR_CKE1 9
DDR_CKE2 10
DDR_CKE3 10
DDR_SCS#0 9
DDR_SCS#1 9
DDR_SCS#2 10
DDR_SCS#3 10
DDR_SDQS0 9
DDR_SDQS1 9
DDR_SDQS2 9
DDR_SDQS3 9
DDR_SDQS4 9
DDR_SDQS5 9
DDR_SDQS6 9
DDR_SDQS7 9
DDR_SDQS8 9
DDR_CB0 9
DDR_CB1 9
DDR_CB2 9
DDR_CB3 9
DDR_CB4 9
DDR_CB5 9
DDR_CB6 9
DDR_CB7 9
SDREF
+1.25VS
Title
Size Document Number Rev
Date: Sheet of
LA1432
1.A
Brookdale-2/3(SDRAM)
B
745, 07, 2002
星期五 六月
Compal Electronics, Inc.
MCH-2/3(SDRAM)
THIS SHEET OF ENGINEERING DRAWING IS THE PROPRIETARY PROPERTY OF COMPAL ELECTRONICS, INC. AND CONTAINS CONFIDENTIAL AND
TRADE SECRET INFORMATION. THIS SHEET MAY NOT BE TRANSFERRED FROM THE CUSTODY OF THE COMPETENT DIVISION OF R&D
DEPARTMENT EXCEPT AS AUTHORIZED BY COMPAL ELECTRONICS, INC. NEITHER THIS SHEET NOR THE INFORMATION IT CONTAINS MAY BE
USED BY OR DISCLOSED TO ANY THIRD PARTY WITHOUT PRIOR WRITTEN CONSENT OF COMPAL ELECTRONICS, INC.
PROPRIETARY NOTE
R81 0
1 2
DDR-MEMORY
U21B
BROOKDALE
SMAA0 E12
SMAA1 F17
SMAA2 E16
SMAA3 G18
SMAA4 G19
SMAA5 E18
SMAA6 F19
SMAA7 G21
SMAA8 G20
SMAA9 F21
SMAA10 F13
SMAA11 E20
SMAA12 G22
SBS0 G12
SBS1 G13
SCK0 E14
SCK#0 F15
SCK1 J24
SCK#1 G25
SCK2 G6
SCK#2 G7
SCK3 G15
SCK#3 G14
SCK4 E24
SCK#4 G24
SCK5 H5
SCK#5 F5
SCKE0 G23
SCKE1 E22
SCKE2 H23
SCKE3 F23
SDQS8 E15
SCS#1 F7
SCS#2 F9
SCS#3 E7
SDQS0 F26
SDQS1 C26
SDQS2 C23
SDQS3 B19
SDQS4 D12
SMD0
G28
SMD1
F27
SMD2
C28
SMD3
E28
SMD4
H25
SMD5
G27
SMD6
F25
SMD7
B28
SMD8
E27
SMD9
C27
SMD10
B25
SMD11
C25
SMD12
B27
SMD13
D27
SMD14
D26
SMD15
E25
SMD16
D24
SMD17
E23
SMD18
C22
SMD19
E21
SMD20
C24
SMD21
B23
SMD22
D22
SMD23
B21
SMD24
C21
SMD25
D20
SMD26
C19
SMD27
D18
SMD28
C20
SMD29
E19
SMD30
C18
SMD31
E17
SMD32
E13
SMD33
C12
SMD34
B11
SMD35
C10
SMD36
B13
SMD37
C13
SMD38
C11
SMD39
D10
SMD40
E10
SMD41
C9
SMD42
D8
SMD43
E8
SMD44
E11
SMD45
B9
SMD46
B7
SMD47
C7
SMD48
C6
SMD49
D6
SMD50
D4
SMD51
B3
SMD52
E6
SMD53
B5
SMD54
C4
SMD55
E5
SMD56
C3
SMD57
D3
SMD58
F4
SMD59
F3
SMD60
B2
SMD61
C2
SMD62
E2
SMD63
G5
SRAS# F11
SCAS# G8
SWE# G11
SCS#0 E9
SRCOMP
J28
SDQS5 C8
SDQS6 C5
SDQS7 E3
SCB0 C16
SCB1 D16
SCB2 B15
SCB3 C14
SCB4 B17
SCB5 C17
SCB6 C15
SCB7 D14
SDREF
J9
SDREF
J21
RCVENIN# G3
RCVENOUT# H3
R80 30.1_1%_0603
1 2
R75 0
1 2 C187
@47PF
12
C172
0.1UF_X5R
12
C173
0.1UF_X5R
12

A
A
B
B
C
C
D
D
E
E
1 1
2 2
3 3
4 4
VSSA1
VCCA0
VSSA0
VCCA1
+1.5VS
+2.5V
+1.8VS
+CPU_VCC
+2.5V
+1.8VS
+1.5VS +1.5VS
+1.5VS
+CPU_VCC
Title
Size Document Number Rev
Date: Sheet of
LA1432
1.A
Brookdale-3/3(Power)
B
845, 07, 2002
星期五 六月
Compal Electronics, Inc.
MCH-3/3(Power)
THIS SHEET OF ENGINEERING DRAWING IS THE PROPRIETARY PROPERTY OF COMPAL ELECTRONICS, INC. AND CONTAINS CONFIDENTIAL AND
TRADE SECRET INFORMATION. THIS SHEET MAY NOT BE TRANSFERRED FROM THE CUSTODY OF THE COMPETENT DIVISION OF R&D
DEPARTMENT EXCEPT AS AUTHORIZED BY COMPAL ELECTRONICS, INC. NEITHER THIS SHEET NOR THE INFORMATION IT CONTAINS MAY BE
USED BY OR DISCLOSED TO ANY THIRD PARTY WITHOUT PRIOR WRITTEN CONSENT OF COMPAL ELECTRONICS, INC.
PROPRIETARY NOTE
C119
.1UF_X5R
C77
.1UF_X5R
C143
.1UF_X5R
L13
4.7UH_0805
1 2
+
C127 33U_D L14
4.7UH_0805
1 2
+
C131 33U_D
+
C33
22UF_10V_1206
C114
.1UF_X5R
C53
.1UF_X5R
C76
.1UF_X5R
C75
.1UF_X5R
C57
.1UF_X5R
POWER/GND
U21D
BROOKDALE
VCC1_5
W22
VCC1_5
W29
VCC1_5
AA22
VCC1_5
AA26
VCC1_5
AB21
VCC1_5
AC29
VCC1_5
AD21
VCC1_5
AD23
VCC1_5
AE26
VCC1_5
AF23
VCC1_5
AG29
VCC1_5
AJ25
VCC1_5
N14
VCC1_5
N16
VCC1_5
P13
VCC1_5
P15
VCC1_5
P17
VCC1_5
R14
VCCSM
G4
VCCSM
F22
VCCSM
G1
VCCSM
G29
VCCSM
H8
VCCSM
H10
GND A7
GND A15
GND A19
GND A23
GND A27
GND D5
GND D9
GND D13
GND D17
GND D21
GND E1
GND E4
GND E26
GND E29
GND F8
GND F12
GND F16
GND F20
GND F24
GND G26
GND H9
GND H11
GND H13
GND H15
GND H17
GND H19
GND H21
GND J1
GND J4
GND J6
GND J22
GND J26
GND J29
GND K5
GND K7
GND K27
GND L1
GND L4
GND L6
GND L8
GND L22
GND P14
GND P8
GND P6
GND N29
GND N22
GND N17
GND N15
GND N13
GND N8
GND N4
GND N1
GND M23
GND L26
GND L24
VCC1_5
R16
VCC1_5
T15
VCC1_5
U14
VCC1_5
U16
VCC1_8
N23
VCC1_8
N26
VCCSM
A5
VCCSM
A9
VCCSM
A13
VCCSM
A17
VCCSM
A21
VCCSM
A25
VCCSM
C1
VCCSM
C29
VCCSM
D7
VCCSM
D11
VCCSM
D15
VCCSM
D19
VCCSM
D23
VCCSM
D25
VCCSM
F6
VCCSM
F10
VCCSM
F14
VCCSM
F18
VCCSM
H12
GND P16
GND R1
GND R4
GND R13
GND R15
GND R17
GND R26
GND T6
GND T8
GND T14
GND T16
GND T22
GND U1
GND U4
GND U15
GND U29
GND V6
GND V8
GND V22
GND W1
GND W4
GND W8
GND W26
GND Y6
GND Y22
GND AA1
GND AA4
GND AA8
GND AA29
GND AB6
VCCSM
H14
VCCSM
H16
VCCSM
H18
VCCSM
H20
VCCSM
H22
VCCSM
H24
VCCSM
J5
VCCSM
J7
VCCSM
K6
VCCSM
K22
VCCSM
K24
VCCSM
K26
VCCSM
L23
VTT
M8
VTT
U8
VTT
AA9
VTT
AB8
VTT
AB18
VTT
AB20
VTT
AC19
VTT
AD18
VTT
AD20
VTT
AE19
VTT
AE21
VTT
AF18
VTT
AF20
VTT
AG19
VTT
AG21
VTT
AG23
VTT
AJ21
VTT
AJ23
GND
AB19
GND
AB22
GND
AC1
GND AB9
GND AB10
GND AB12
GND AB13
GND AB14
GND AB15
GND AB16
VCC1_5
R29
VCC1_5
U22
VCC1_5
U26
VCC1_8
L29
GND
AC4
VCC1_5
R22
VCC1_8
M22
VCCHA1 T13
VSSHA2 U13
VCCGA1 T17
VSSGA2 U17
GND A3
GND A11
VCC1_8
L25
VTT
AJ19
GND
AF21
GND
AF25
GND
AG1
GND
AG18 GND AF5
GND AF7
GND AF9
GND AF11
GND AF13
GND AF15
GND AF17
GND AF19
GND
AG20
GND
AG22
GND
AH19
GND
AH21
GND
AH23
GND
AJ3
GND
AJ5
GND
AJ7 GND AJ9
GND AJ11
GND AJ13
GND AJ15
GND
AJ17 GND
AJ27
C150
.1UF_X5R
C89
.1UF_X5R
C86
.1UF_X5R
+
C49
150UF_E
6.3V
12
C169
.1UF_X5R
C193
.1UF_X5R
C171
.1UF_X5R
C164
.1UF_X5R
C194
.1UF_X5R
C168
.1UF_X5R
C170
.1UF_X5R
C167
.1UF_X5R
C198
.1UF_X5R
C195
.1UF_X5R
C163
.1UF_X5R
C189
4.7UF_0805
+
C46
22UF_10V_1206
+
C185
150UF_E
6.3V
12
C152
.1UF_X5R
C156
.1UF_X5R
C139
.1UF_X5R
C157
.1UF_X5R
C138
.1UF_X5R
+
C144
22UF_10V_1206
C197
.1UF_X5R
C196
.1UF_X5R
C69
.1UF_X5R
C115
.1UF_X5R
C128
.1UF_X5R
C113
.1UF_X5R
C66
.1UF_X5R

A
A
B
B
C
C
D
D
E
E
F
F
G
G
H
H
1 1
2 2
3 3
4 4
DDR_SDQ0
DDR_SDQ4
DDR_SDQ1
DDR_SDQ5
DDR_SDQS0
DDR_SDQ6
DDR_DQ0
DDR_DQ4
DDR_DQ1
DDR_DQ5
DDR_DQS0
DDR_DQ6
DDR_SDQ30
DDR_SDQ26
DDR_SDQ36
DDR_SDQ32
DDR_SDQ44
DDR_SDQ35
DDR_DQ30
DDR_DQ26
DDR_DQ31
DDR_DQ27
DDR_DQ36
DDR_DQ32
DDR_DQ44
DDR_DQ35
DDR_SDQS3
DDR_DQ29
DDR_DQS3
DDR_SDQ29
DDR_SDQ49
DDR_SDQ48
DDR_SDQ50
DDR_CKE1 DDR_CKE0
DDR_CKE0
DDR_SCS#0 DDR_SCS#1
DDR_CKE1
DDR_SCS#0
DDR_SCS#1
DDR_DQ[0..63]
DDR_SMA9
DDR_SMA12
DDR_F_SMA9
DDR_F_SMA12
DDR_SMA[0..12]
DDR_F_SMA12
DDR_F_SMA9
DDR_F_SMA7
DDR_F_SMA5
DDR_F_SMA3
DDR_F_SMA1
DDR_F_SMA10
DDR_F_SMA11
DDR_F_SMA8
DDR_F_SMA6
DDR_F_SMA4
DDR_F_SMA2
DDR_F_SMA0
DDR_F_SMA[0..12]
DDR_SCAS#
DDR_SRAS#
DDR_SBS1
DDR_F_SRAS#
DDR_F_SBS1
DDR_F_SCAS#
DDR_F_SWE#
DDR_F_SBS0 DDR_F_SBS1
DDR_F_SRAS#
DDR_F_SCAS#
DDR_DQ49
DDR_DQ50
DDR_DQ48
DDR_SDQ63 DDR_DQ63
DDR_CB[0..7]
DDR_SDQ[0..63]
DDR_F_CB[0..7]
DDR_DQS[0..8]
DDR_SDQS[0..8]
DDR_SDQ59 DDR_DQ59
DDR_SDQ2
DDR_SDQ3
DDR_SDQ8
DDR_SDQ7
DDR_SDQ9
DDR_SDQ12
DDR_SDQS1
DDR_SDQ13
DDR_SDQ10
DDR_SDQ14
DDR_SDQ15
DDR_SDQ11
DDR_SDQ16
DDR_SDQ20
DDR_SDQ21
DDR_SDQ17
DDR_SDQ18
DDR_SDQS2
DDR_SDQ19
DDR_SDQ22
DDR_SDQ24
DDR_SDQ23
DDR_SDQ25
DDR_SDQ28
DDR_DQ2
DDR_DQ3
DDR_DQ8
DDR_DQ7
DDR_DQ9
DDR_DQ12
DDR_DQS1
DDR_DQ13
DDR_DQ10
DDR_DQ14
DDR_DQ15
DDR_DQ11
DDR_DQ16
DDR_DQ20
DDR_DQ21
DDR_DQ17
DDR_DQ18
DDR_DQS2
DDR_DQ19
DDR_DQ22
DDR_DQ24
DDR_DQ23
DDR_DQ25
DDR_DQ28
DDR_SDQ31
DDR_SDQ27
DDR_CB5
DDR_CB4
DDR_CB1
DDR_CB0
DDR_CB2
DDR_SDQS8
DDR_CB3
DDR_CB6
DDR_CB7
DDR_F_CB5
DDR_F_CB4
DDR_F_CB1
DDR_F_CB0
DDR_F_CB2
DDR_DQS8
DDR_F_CB3
DDR_F_CB6
DDR_F_CB7
DDR_SDQ33
DDR_SDQ37
DDR_SDQ38
DDR_SDQS4
DDR_SDQ39
DDR_SDQ34
DDR_DQ33
DDR_DQ37
DDR_DQ38
DDR_DQS4
DDR_DQ39
DDR_DQ34
DDR_SDQ45
DDR_SDQ40
DDR_SDQS5
DDR_SDQ41
DDR_SDQ43
DDR_SDQ42
DDR_SDQ47
DDR_SDQ46
DDR_DQ45
DDR_DQ40
DDR_DQS5
DDR_DQ41
DDR_DQ43
DDR_DQ42
DDR_DQ46
DDR_DQ47
DDR_SDQ51
DDR_SDQ60
DDR_SDQ57
DDR_SDQS7
DDR_SDQ61
DDR_SDQ62
DDR_DQ51
DDR_DQ60
DDR_DQ57
DDR_DQS7
DDR_DQ61
DDR_DQ62
DDR_SDQ53
DDR_SDQ52
DDR_SDQ54
DDR_SDQS6
DDR_SDQ55
DDR_DQ54
DDR_DQ52
DDR_DQ53
DDR_DQS6
DDR_DQ55
DDR_SMA8
DDR_SMA11
DDR_SMA7
DDR_SMA5
DDR_SMA4
DDR_SMA6
DDR_SMA3
DDR_SMA1
DDR_SMA0
DDR_SMA2
DDR_SMA10
DDR_F_SMA8
DDR_F_SMA11
DDR_F_SMA7
DDR_F_SMA5
DDR_F_SMA4
DDR_F_SMA6
DDR_F_SMA3
DDR_F_SMA1
DDR_F_SMA0
DDR_F_SMA2
DDR_F_SMA10
DDR_SBS0
DDR_SWE# DDR_F_SWE#
DDR_F_SBS0
DDR_SDQ58
DDR_DQ56
DDR_DQ58
DDR_SDQ56
DDR_DQ4
DDR_DQ5
DDR_DQ3
DDR_DQ7
DDR_DQ12
DDR_DQ13
DDR_DQ14
DDR_DQ11
DDR_DQS0
DDR_DQS1
DDR_DQ6
DDR_DQ2
DDR_DQ9
DDR_DQ8
DDR_DQ10 DDR_DQ15
DDR_DQ0
DDR_DQ1
DDR_DQ20
DDR_DQ17
DDR_DQ22
DDR_DQ23
DDR_DQ28
DDR_DQ29
DDR_DQS3
DDR_DQ26
DDR_DQ27
DDR_DQS2
DDR_DQ16
DDR_DQ21
DDR_DQ18
DDR_DQ19
DDR_DQ24
DDR_DQ25
DDR_DQ30
DDR_DQ31
DDR_F_CB1
DDR_F_CB5
DDR_F_CB2
DDR_F_CB3 DDR_F_CB7
DDR_F_CB6
DDR_F_CB4
DDR_F_CB0
DDR_DQS8
DDR_DQ49
DDR_DQ53
DDR_DQ54DDR_DQ55
DDR_DQ56
DDR_DQ60
DDR_DQ62 DDR_DQ63
DDR_DQS6
DDR_DQS7
DDR_DQ48 DDR_DQ52
DDR_DQ50 DDR_DQ51
DDR_DQ57
DDR_DQ61
DDR_DQ58
DDR_DQ59
DDR_DQ36 DDR_DQ33
DDR_DQ38
DDR_DQ39
DDR_DQ44 DDR_DQ45
DDR_DQ43DDR_DQ47
DDR_DQS4
DDR_DQS5
DDR_DQ32 DDR_DQ37
DDR_DQ34
DDR_DQ35
DDR_DQ40DDR_DQ41
DDR_DQ42 DDR_DQ46
DDR_SDQS[0..8]7
DDR_DQS[0..8] 10
DDR_CB[0..7]7
DDR_F_CB[0..7] 10
DDR_CLK17DDR_CLK#17
DDR_CLK07DDR_CLK#07
DDR_CLK2 7
DDR_CLK#2 7
DDR_CKE0 7DDR_CKE17
DDR_SCS#1 7DDR_SCS#07
DDR_DQ[0..63] 10
DDR_F_SMA[0..12]10
DDR_SCAS#7
DDR_SRAS#7
DDR_SBS17
DDR_F_SCAS# 10
DDR_F_SRAS# 10
DDR_F_SBS1 10
SMB_DATA10,12,21 SMB_CLK10,12,21
DDR_SDQ[0..63]7
DDR_SBS07
DDR_SWE#7
DDR_F_SBS0 10
DDR_F_SWE# 10
DDR_SMA[0..12]7
+2.5V +2.5V
+1.25VS
+3VS
SDREF
SDREF_DIMM
Title
Size Document Number Rev
Date: Sheet of
LA1432
1.A
DDR-SODIMM SLOT1
945, 07, 2002
星期五 六月
Compal Electronics, Inc.
B
DIMM0
Layout note
Place these resistor
closely DIMM0,
all trace length<750mil
Place these resistor
closely DIMM0,
all trace length Max=1.3"
Layout note
Layout note
Place these resistor
closely DIMM0,
all trace length<=750mil
Place these resistor
closely DIMM0,
all trace length<=750mil
Layout note
Bottom side
THIS SHEET OF ENGINEERING DRAWING IS THE PROPRIETARY PROPERTY OF COMPAL ELECTRONICS, INC. AND CONTAINS CONFIDENTIAL AND
TRADE SECRET INFORMATION. THIS SHEET MAY NOT BE TRANSFERRED FROM THE CUSTODY OF THE COMPETENT DIVISION OF R&D
DEPARTMENT EXCEPT AS AUTHORIZED BY COMPAL ELECTRONICS, INC. NEITHER THIS SHEET NOR THE INFORMATION IT CONTAINS MAY BE
USED BY OR DISCLOSED TO ANY THIRD PARTY WITHOUT PRIOR WRITTEN CONSENT OF COMPAL ELECTRONICS, INC.
PROPRIETARY NOTE
R459 10
1 2
R186 22
1 2
R442 22
1 2
C571
.1UF_X5R
12
R444 22
1 2
R184 22
1 2
JP17
DDR-SODIMM_200_Normal
VREF
1
VSS
3
DQ0
5
DQ1
7
VDD
9
DQS0
11
DQ2
13
VSS
15
DQ3
17
DQ8
19
VDD
21
DQ9
23
DQS1
25
VSS
27
DQ10
29
DQ11
31
VDD
33
CK0
35
CK0#
37
VSS
39
DQ16
41
DQ17
43
VDD
45
DQS2
47
DQ18
49
VSS
51
DQ19
53
DQ24
55
VDD
57
DQ25
59
DQS3
61
VSS
63
DQ26
65
DQ27
67
VDD
69
CB0
71
CB1
73
VSS
75
DQS8
77
CB2
79
VDD
81
CB3
83
DU
85
VSS
87
CK2
89
CK2#
91
VDD
93
CKE1
95
DU/A13
97
A12
99
A9
101
VSS
103
A7
105
A5
107
A3
109
A1
111
VDD
113
A10/AP
115
BA0
117
WE#
119
S0#
121
DU
123
VSS
125
DQ32
127
DQ33
129
VDD
131
DQS4
133
DQ34
135
VSS
137
DQ35
139
DQ40
141
VDD
143
VREF 2
VSS 4
DQ4 6
DQ5 8
VDD 10
DM0 12
DQ6 14
VSS 16
DQ7 18
DQ12 20
VDD 22
DQ13 24
DM1 26
VSS 28
DQ14 30
DQ15 32
VDD 34
VDD 36
VSS 38
VSS 40
DQ20 42
DQ21 44
VDD 46
DM2 48
DQ22 50
VSS 52
DQ23 54
DQ28 56
VDD 58
DQ29 60
DM3 62
VSS 64
DQ30 66
DQ31 68
VDD 70
CB4 72
CB5 74
VSS 76
DM8 78
CB6 80
VDD 82
CB7 84
DU/RESET# 86
VSS 88
VSS 90
VDD 92
VDD 94
CKE0 96
DU/BA2 98
A11 100
A8 102
VSS 104
A6 106
A4 108
A2 110
A0 112
VDD 114
BA1 116
RAS# 118
CAS# 120
S1# 122
DU 124
VSS 126
DQ36 128
DQ37 130
VDD 132
DM4 134
DQ38 136
VSS 138
DQ39 140
DQ44 142
VDD 144
DQ41
145
DQS5
147
VSS
149
DQ42
151
DQ43
153
VDD
155
VDD
157
VSS
159
VSS
161
DQ48
163
DQ49
165
VDD
167
DQS6
169
DQ50
171
VSS
173
DQ51
175
DQ56
177
VDD
179
DQ57
181
DQS7
183
VSS
185
DQ58
187
DQ59
189
VDD
191
SDA
193
SCL
195
VDD_SPD
197
VDD_ID
199
DQ45 146
DM5 148
VSS 150
DQ46 152
DQ47 154
VDD 156
CK1# 158
CK1 160
VSS 162
DQ52 164
DQ53 166
VDD 168
DM6 170
DQ54 172
VSS 174
DQ55 176
DQ60 178
VDD 180
DQ61 182
DM7 184
VSS 186
DQ62 188
DQ63 190
VDD 192
SA0 194
SA1 196
SA2 198
DU 200
R180 22
1 2
R164 10
1 2
R446 22
1 2
R183 22
1 2
R181 22
1 2
R497 0
12
R196 22
1 2
R182 22
1 2
R165 10
1 2
R443 22
1 2
R185 22
1 2
R162 22
1 2
R445 22
1 2
R163 22
1 2
R433 22
1 2
R156 22
1 2
R461 10
1 2
R464 22
1 2
R460 10
1 2
R468 22
1 2
R197 22
1 2
R462 22
1 2
R157 22
1 2
R154 22
1 2
R463 22
1 2
R155 22
1 2
R158 22
1 2
R467 22
1 2
R466 22
1 2
R475 22
1 2
R469 22
1 2
R144 22
1 2
R159 22
1 2
R476 22
1 2
R195 22
1 2
R465 22
1 2
R477 22
1 2
R435 22
1 2
R160 22
1 2
R145 22
1 2
R437 22
1 2
R161 22
1 2
R474 22
1 2
R193 22
1 2
R148 22
1 2
R147 22
1 2
R146 22
1 2
R173 22
1 2
R149 22
1 2
R436 22
1 2
R150 22
1 2
R194 22
1 2
R473 22
1 2
R179 22
1 2
R440 22
1 2
R472 22
1 2
R447 22
1 2
R190 22
1 2
R471 22
1 2
R166 10
1 2
R178 22
1 2
R438 22
1 2
R152 22
1 2
R457 10
1 2
R448 22
1 2
R192 22
1 2
R151 22
1 2
R167 10
1 2
R452 22
1 2
R187 22
1 2
R470 22
1 2
R168 10
1 2
R174 22
1 2
RP12 4P2R_56
1 4
2 3
R441 22
1 2
R153 22
1 2
R169 10
1 2
R177 22
1 2
RP11 4P2R_56
1 4
2 3
R456 10
1 2
R449 22
1 2
R453 10
1 2
R451 22
1 2
R170 10
1 2
R175 22
1 2
R454 10
1 2
R176 22
1 2
R455 10
1 2
R434 22
1 2
R450 22
1 2
R439 22
1 2
R172 10
1 2
R191 22
1 2
R171 10
1 2
R458 10
1 2
R188 22
1 2
R189 22
1 2

A
A
B
B
C
C
D
D
E
E
1 1
2 2
3 3
4 4
DDR_CKE3 DDR_CKE2
DDR_SCS#2 DDR_SCS#3
DDR_F_SMA12
DDR_F_SMA9
DDR_F_SMA7
DDR_F_SMA5
DDR_F_SMA3
DDR_F_SMA1
DDR_F_SMA10
DDR_F_SMA11
DDR_F_SMA8
DDR_F_SMA6
DDR_F_SMA4
DDR_F_SMA2
DDR_F_SMA0
DDR_F_SBS0 DDR_F_SBS1
DDR_F_SRAS#
DDR_F_SCAS#
DDR_CKE3
DDR_CKE2
DDR_SCS#2
DDR_SCS#3
DDR_DQ[0..63]
DDR_F_CB[0..7]
DDR_DQS[0..8]
DDR_F_SMA[0..12]
DDR_F_SBS0
DDR_F_SWE#
DDR_F_SRAS#
DDR_F_SCAS#
DDR_F_SBS1
DDR_F_SMA9
DDR_F_SMA12
DDR_F_SMA11
DDR_F_SMA8
DDR_F_SMA5
DDR_F_SMA4
DDR_F_SMA7
DDR_F_SMA6
DDR_F_SMA2
DDR_F_SMA3
DDR_F_SMA1
DDR_F_SMA0
DDR_F_SMA10
DDR_F_SWE#
EC_UTXD/KSO17
EC_URXD/KSO16
EC_USCLK
DDR_DQ25
DDR_DQ24
DDR_DQ4
DDR_DQ5
DDR_DQ3
DDR_DQ7
DDR_DQ13
DDR_DQ11
DDR_DQS0
DDR_DQS1
DDR_DQ9
DDR_DQ10
DDR_DQ12
DDR_DQ14
DDR_DQ6
DDR_DQ2
DDR_DQ8
DDR_DQ15
DDR_DQ0
DDR_DQ1
DDR_DQ23
DDR_DQ28
DDR_DQ29
DDR_DQS3
DDR_DQS2
DDR_DQ16
DDR_DQ21
DDR_DQ18
DDR_DQ30
DDR_DQ31
DDR_F_CB5
DDR_F_CB3
DDR_F_CB6
DDR_F_CB0
DDR_DQS8
DDR_DQ20
DDR_DQ17
DDR_DQ22
DDR_DQ26
DDR_DQ27
DDR_DQ19
DDR_DQ24
DDR_DQ25
DDR_F_CB1
DDR_F_CB2
DDR_F_CB7
DDR_F_CB4
DDR_DQ53
DDR_DQ55
DDR_DQ62
DDR_DQS6
DDR_DQS7
DDR_DQ48
DDR_DQ50
DDR_DQ57
DDR_DQ58
DDR_DQ59
DDR_DQ36
DDR_DQ39
DDR_DQ44
DDR_DQ47
DDR_DQS4
DDR_DQS5
DDR_DQ32
DDR_DQ34
DDR_DQ41
DDR_DQ42
DDR_DQ33
DDR_DQ38
DDR_DQ45
DDR_DQ43
DDR_DQ37
DDR_DQ35
DDR_DQ40
DDR_DQ46
DDR_DQ49
DDR_DQ54
DDR_DQ56
DDR_DQ60
DDR_DQ63
DDR_DQ52
DDR_DQ51
DDR_DQ61
DDR_DQ48
DDR_DQ49
DDR_DQ52
DDR_DQ53
DDR_DQ54
DDR_DQS6
DDR_DQ50
DDR_DQ55
DDR_DQ51
DDR_DQ56
DDR_DQ57
DDR_DQ60
DDR_DQ61
DDR_DQS7
DDR_DQ58
DDR_DQ62
DDR_DQ59
DDR_DQ63
DDR_DQ32
DDR_DQ36
DDR_DQ33
DDR_DQ37
DDR_DQ38
DDR_DQS4
DDR_DQ34
DDR_DQ44
DDR_DQ35
DDR_DQ39
DDR_DQS5
DDR_DQ45
DDR_DQ46
DDR_DQ41
DDR_DQ42
DDR_DQ47
DDR_DQ43
DDR_DQ40
DDR_F_CB7
DDR_F_CB5
DDR_F_CB4
DDR_F_CB0
DDR_F_CB1
DDR_DQS8
DDR_F_CB2
DDR_F_CB3
DDR_F_CB6
DDR_DQ26
DDR_DQ27
DDR_DQ0
DDR_DQ4
DDR_DQ1
DDR_DQ5
DDR_DQ6
DDR_DQS0
DDR_DQ3
DDR_DQ2
DDR_DQ8
DDR_DQ7
DDR_DQ12
DDR_DQ9
DDR_DQS1
DDR_DQ13
DDR_DQ14
DDR_DQ10
DDR_DQ15
DDR_DQ11
DDR_DQ20
DDR_DQ16
DDR_DQ17
DDR_DQ21
DDR_DQS2
DDR_DQ18
DDR_DQ29
DDR_DQ19
DDR_DQ28
DDR_DQS3
DDR_DQ23
DDR_DQ22
DDR_DQ30
DDR_DQ31
DDR_CLK47DDR_CLK#47
DDR_CLK37DDR_CLK#37
DDR_CLK5 7
DDR_CLK#5 7
DDR_CKE2 7DDR_CKE37
DDR_SCS#3 7DDR_SCS#27
DDR_DQ[0..63] 9
DDR_F_CB[0..7] 9
DDR_F_SMA[0..12] 9
SMB_DATA9,12,21 SMB_CLK9,12,21
DDR_DQS[0..8] 9
DDR_F_SBS09DDR_F_SWE#9
DDR_F_SBS1 9
DDR_F_SRAS# 9
DDR_F_SCAS# 9
EC_URXD/KSO16 33
EC_UTXD/KSO17 33,35
EN_USCLK 33
+2.5V +2.5V
+3VS
+1.25VS
+1.25VS +1.25VS
+1.25VS
+3VS
SDREF_DIMM
+5VALW
Title
Size Document Number Rev
Date: Sheet of
LA1432
1.A
DDR-SODIMM SLOT1
10 45, 07, 2002
星期五 六月
Compal Electronics, Inc.
B
DIMM1
Place these resistor
closely DIMM1,
all trace
length<=800mil
Layout note
Place these resistor
closely DIMM0,
all trace length
Max=1.3"
Layout note
Top side
THIS SHEET OF ENGINEERING DRAWING IS THE PROPRIETARY PROPERTY OF COMPAL ELECTRONICS, INC. AND CONTAINS CONFIDENTIAL AND
TRADE SECRET INFORMATION. THIS SHEET MAY NOT BE TRANSFERRED FROM THE CUSTODY OF THE COMPETENT DIVISION OF R&D
DEPARTMENT EXCEPT AS AUTHORIZED BY COMPAL ELECTRONICS, INC. NEITHER THIS SHEET NOR THE INFORMATION IT CONTAINS MAY BE
USED BY OR DISCLOSED TO ANY THIRD PARTY WITHOUT PRIOR WRITTEN CONSENT OF COMPAL ELECTRONICS, INC.
PROPRIETARY NOTE
For EC Tools
RP106 4P2R_56
14 23
RP107 4P2R_56
14 23
RP33 4P2R_56
14 23
RP31 4P2R_56
14 23
RP28 4P2R_56
14 23
RP108 4P2R_56
14 23
RP30 4P2R_56
14 23
RP27 4P2R_56
14 23
RP29 4P2R_56
14 23
RP111 4P2R_56
14 23
JP20
@ FCI SFW06R-2STE1
1
2
3
4
5
6
RP114 4P2R_56
14 23
RP115 4P2R_56
14 23
RP112 4P2R_56
14 23
RP113 4P2R_56
14 23
RP26 4P2R_56
14 23
RP116 4P2R_56
14 23
RP117 4P2R_56
14 23
RP25 4P2R_56
14 23
RP109 4P2R_56
14 23
RP16 4P2R_56
14 23
R224 56
1 2
RP93 4P2R_56
14 23
RP19 4P2R_56
14 23
RP94 4P2R_56
14 23
RP18 4P2R_56
14 23
RP17 4P2R_56
14 23
RP95 4P2R_56
14 23
R525 56
1 2
RP118 4P2R_56
14 23
C616
.1UF_X5R
12
RP24 4P2R_56
14 23
JP18
DDR-SODIMM_200_Reverse
VREF
1
VSS
3
DQ0
5
DQ1
7
VDD
9
DQS0
11
DQ2
13
VSS
15
DQ3
17
DQ8
19
VDD
21
DQ9
23
DQS1
25
VSS
27
DQ10
29
DQ11
31
VDD
33
CK0
35
CK0#
37
VSS
39
DQ16
41
DQ17
43
VDD
45
DQS2
47
DQ18
49
VSS
51
DQ19
53
DQ24
55
VDD
57
DQ25
59
DQS3
61
VSS
63
DQ26
65
DQ27
67
VDD
69
CB0
71
CB1
73
VSS
75
DQS8
77
CB2
79
VDD
81
CB3
83
DU
85
VSS
87
CK2
89
CK2#
91
VDD
93
CKE1
95
DU/A13
97
A12
99
A9
101
VSS
103
A7
105
A5
107
A3
109
A1
111
VDD
113
A10/AP
115
BA0
117
WE#
119
S0#
121
DU
123
VSS
125
DQ32
127
DQ33
129
VDD
131
DQS4
133
DQ34
135
VSS
137
DQ35
139
DQ40
141
VDD
143
VREF 2
VSS 4
DQ4 6
DQ5 8
VDD 10
DM0 12
DQ6 14
VSS 16
DQ7 18
DQ12 20
VDD 22
DQ13 24
DM1 26
VSS 28
DQ14 30
DQ15 32
VDD 34
VDD 36
VSS 38
VSS 40
DQ20 42
DQ21 44
VDD 46
DM2 48
DQ22 50
VSS 52
DQ23 54
DQ28 56
VDD 58
DQ29 60
DM3 62
VSS 64
DQ30 66
DQ31 68
VDD 70
CB4 72
CB5 74
VSS 76
DM8 78
CB6 80
VDD 82
CB7 84
DU/RESET# 86
VSS 88
VSS 90
VDD 92
VDD 94
CKE0 96
DU/BA2 98
A11 100
A8 102
VSS 104
A6 106
A4 108
A2 110
A0 112
VDD 114
BA1 116
RAS# 118
CAS# 120
S1# 122
DU 124
VSS 126
DQ36 128
DQ37 130
VDD 132
DM4 134
DQ38 136
VSS 138
DQ39 140
DQ44 142
VDD 144
DQ41
145
DQS5
147
VSS
149
DQ42
151
DQ43
153
VDD
155
VDD
157
VSS
159
VSS
161
DQ48
163
DQ49
165
VDD
167
DQS6
169
DQ50
171
VSS
173
DQ51
175
DQ56
177
VDD
179
DQ57
181
DQS7
183
VSS
185
DQ58
187
DQ59
189
VDD
191
SDA
193
SCL
195
VDD_SPD
197
VDD_ID
199
DQ45 146
DM5 148
VSS 150
DQ46 152
DQ47 154
VDD 156
CK1# 158
CK1 160
VSS 162
DQ52 164
DQ53 166
VDD 168
DM6 170
DQ54 172
VSS 174
DQ55 176
DQ60 178
VDD 180
DQ61 182
DM7 184
VSS 186
DQ62 188
DQ63 190
VDD 192
SA0 194
SA1 196
SA2 198
DU 200
RP119 4P2R_56
14 23
RP22 4P2R_56
1 4
2 3
RP120 4P2R_56
14 23
RP110 4P2R_56
1 4
2 3
RP23 4P2R_56
14 23
RP96 4P2R_56
1 4
2 3
RP97 4P2R_56
1 4
2 3
RP40 4P2R_56
1 4
2 3
RP98 4P2R_56
1 4
2 3
RP99 4P2R_56
1 4
2 3
RP39 4P2R_56
1 4
2 3
RP37 4P2R_56
1 4
2 3
RP100 4P2R_56
1 4
2 3
RP38 4P2R_56
1 4
2 3
RP36 4P2R_56
1 4
2 3
RP105 4P2R_56
1 4
2 3
RP101 4P2R_56
1 4
2 3
RP104 4P2R_56
1 4
2 3
RP103 4P2R_56
1 4
2 3
RP35 4P2R_56
1 4
2 3
RP102 4P2R_56
1 4
2 3
RP34 4P2R_56
14 23
RP32 4P2R_56
14 23

A
A
B
B
C
C
D
D
E
E
1 1
2 2
3 3
4 4
+2.5V
+2.5V +2.5V
+1.25VS
+1.25VS
+1.25VS
+1.25VS
+1.25VS
+1.25VS
Title
Size Document Number Rev
Date: Sheet of
LA1432
1.A
DDR SODIMM Decoupling
11 45, 07, 2002
星期五 六月
Compal Electronics, Inc.
B
Layout note :
Distribute as close as possible
to DDR-SODIMM.
Layout note :
Place one cap close to every 2 pull up resistors termination to
+1.25V
THIS SHEET OF ENGINEERING DRAWING IS THE PROPRIETARY PROPERTY OF COMPAL ELECTRONICS, INC. AND CONTAINS CONFIDENTIAL AND
TRADE SECRET INFORMATION. THIS SHEET MAY NOT BE TRANSFERRED FROM THE CUSTODY OF THE COMPETENT DIVISION OF R&D
DEPARTMENT EXCEPT AS AUTHORIZED BY COMPAL ELECTRONICS, INC. NEITHER THIS SHEET NOR THE INFORMATION IT CONTAINS MAY BE
USED BY OR DISCLOSED TO ANY THIRD PARTY WITHOUT PRIOR WRITTEN CONSENT OF COMPAL ELECTRONICS, INC.
PROPRIETARY NOTE
C646
.1UF_X5R
12
C631
.1UF_X5R
12
C263
.1UF_X5R
12
C630
.1UF_X5R
12
C644
.1UF_X5R
12
C647
.1UF_X5R
12
C274
.1UF_X5R
12
C649
.1UF_X5R
12
C262
.1UF_X5R
12
C632
.1UF_X5R
12
C261
.1UF_X5R
12
C272
.1UF_X5R
12
C648
.1UF_X5R
12
C273
.1UF_X5R
12
C650
.1UF_X5R
12
C657
.1UF_X5R
12
C633
.1UF_X5R
12
C635
.1UF_X5R
12
C653
.1UF_X5R
12
C271
.1UF_X5R
12
C232
.1UF_X5R
12
C636
.1UF_X5R
12
C242
.1UF_X5R
12
C652
.1UF_X5R
12
C239
.1UF_X5R
12
C628
.1UF_X5R
12
C243
.1UF_X5R
12
C627
.1UF_X5R
12
C233
.1UF_X5R
12
C269
.1UF_X5R
12
C247
.1UF_X5R
12
C651
.1UF_X5R
12
C238
.1UF_X5R
12
C637
.1UF_X5R
12
C234
.1UF_X5R
12
C265
.1UF_X5R
12
C240
.1UF_X5R
12
C655
.1UF_X5R
12
C235
.1UF_X5R
12
C280
.1UF_X5R
12
C237
.1UF_X5R
12
C656
.1UF_X5R
12
C246
.1UF_X5R
12
C659
.1UF_X5R
12
C244
.1UF_X5R
12
C268
.1UF_X5R
12
C236
.1UF_X5R
12
C660
.1UF_X5R
12
C245
.1UF_X5R
12
C266
.1UF_X5R
12
C241
.1UF_X5R
12
C654
.1UF_X5R
12
+
C593
150UF_D2_6.3V
12
C267
.1UF_X5R
12
+
C606
150UF_D2_6.3V
12
C270
.1UF_X5R
12
C277
.1UF_X5R
12
C264
.1UF_X5R
12
C639
.1UF_X5R
12
C658
.1UF_X5R
12
C279
.1UF_X5R
12
C634
.1UF_X5R
12
C638
.1UF_X5R
12
C278
.1UF_X5R
12
C640
.1UF_X5R
12
C276
.1UF_X5R
12
C641
.1UF_X5R
12
C629
.1UF_X5R
12
C642
.1UF_X5R
12
C643
.1UF_X5R
12
C275
.1UF_X5R
12
C645
.1UF_X5R
12

A
A
B
B
C
C
D
D
E
E
F
F
G
G
H
H
1 1
2 2
3 3
4 4
CLK_ICH48M
CLKPCI_SIO
CLKPCI_F2
CLKICHHUB
CLK66AGP
CLKPCI_CB
CLK_ICH14M
H_BSEL2
CLKPCI_LAN
CLKPCI_MINI
CLK_BCLK#
CLK_HT#
CLK_BCLK
SMB_DATA
SMB_CLK
CLK66MCH
CLK_HT
BSEL0
H_BSEL0
CLKPCI_EC
CLKPCI_1394
CLK_GHT 6
CLK_GHT# 6
CLK_HCLK 4
CLK_HCLK# 4
CLK_ICH4821
CLK_ICHHUB 21
CLK_ICHPCI 20
CLK_ICH1421 CLK_14M_SIO31
H_BSEL04H_BSEL14
CK408_PWRGD#42
CLK_PCI_LAN 26
CLK_PCI_CB 23
CLK_PCI_SIO 31
CLK_PCI_MINI 27
CLK_AGP_MCH 6
CLK_AGP 13
SMB_DATA9,10,21 SMB_CLK9,10,21
CLK_PCI_EC 33
CLK_PCI_1394 25
+3VS
+3VS
+3V_CLK
+3VS_CLKVDD
+3VS
+3VS_VDD48M
+3VS
+3VS
+3VS+3VS
Title
Size Document Number Rev
Date: Sheet of
LA1432
1.A
Clock Generator
12 45, 07, 2002
星期五 六月
Compal Electronics, Inc.
B
Place Crystal within 500 mils of CK_Titan
caps are internal
to CK_TITAN
Width=40 mils
*BLM21A601SPT
Note:
CPU_CLK[2:0] needs to be running in C3, C4.
Please closely pin42
or W320-04
SEL0SEL1 Function
00
01
10
11
66Mhz Host CLK
100Mhz Host CLK
200Mhz Host CLK
133Mhz Host CLK
Place resistor near R184,R185 ;Trace
<=400mils
Place resistor near R182,R183 ;Trace
<=400mils
THIS SHEET OF ENGINEERING DRAWING IS THE PROPRIETARY PROPERTY OF COMPAL ELECTRONICS, INC. AND CONTAINS CONFIDENTIAL AND
TRADE SECRET INFORMATION. THIS SHEET MAY NOT BE TRANSFERRED FROM THE CUSTODY OF THE COMPETENT DIVISION OF R&D
DEPARTMENT EXCEPT AS AUTHORIZED BY COMPAL ELECTRONICS, INC. NEITHER THIS SHEET NOR THE INFORMATION IT CONTAINS MAY BE
USED BY OR DISCLOSED TO ANY THIRD PARTY WITHOUT PRIOR WRITTEN CONSENT OF COMPAL ELECTRONICS, INC.
PROPRIETARY NOTE
Host Swing Select
MULT0 Reference R,
Iref=
VDD/(3*Rr)
Output
Current
0
1
Rr = 221 1%,
Iref =5.00mA
Rr = 475 1%,
Iref =2.32mA
Ioh = 4 * Iref
Ioh = 6 * Iref
C203
.1UF_X5R
12
L16
BLM21A601SPT
1 2
C199
10UF_10V_1206
12
R120 22
1 2
C213
10UF_10V_1206
12
R116 33
1 2
R89 10K
1 2
R121 33
1 2
R119 33
1 2
R91 @0
1 2
R94 49.9_1%_0603
1 2
R115 33
1 2
R95 49.9_1%_0603
1 2
R101 1K
1 2
R105 33
1 2
R106 33
1 2
R96 49.9_1%_0603
1 2
R97 49.9_1%_0603
1 2
R102 22
1 2
R409 475_1%_0603
1 2
R103 33
1 2
C208 @10P
12
C214 @10P
12
Y1
14.318MHZ
12
+
C200
22UF_10V_1206
12
C206
.1UF_X5R
12
C202
.1UF_X5R
12
C212
.1UF_X5R
12
C201
.1UF_X5R
12
C210
.1UF_X5R
12
C204
.1UF_X5R
12
R104 33
1 2
C211
.1UF_X5R
12
L17
BLM21A601SPT
1 2
C209
.1UF_X5R
12
R113 33
1 2
R107 33
1 2
R108 33
1 2
R98
1K
12
R99
@1K
12
R100
1K
12
R88 @10K
1 2
R112 33
1 2
C531
10PF
12
R117 33
1 2
U7
ICS 9508-05
VDD_REF 1
VDD_PCI 8
VDD_PCI 14
VDD_3V66 19
VDD_3V66 32
VDD_48MHZ 37
VDD_CPU 46
VDD_CPU 50
VDD_CORE 26
GND_REF
4
GND_PCI
9
GND_PCI
15
GND_3V66
20
GND_3V66
31
GND_48MHZ
36
GND_IREF
41
GND_CPU
47
GND_CORE 27
XTAL_OUT
3
XTAL_IN
2
SEL2
40
SEL1
55
SEL0
54
PWR_DWN#
25
PCI_STOP#
34
CPU_STOP#
53
VTT_PWRGD#
28
MULT0
43
SDATA
29
SCLK
30
3V66_0/DRCG
33
3V66_1/VCH_CLK
35
IREF
42
CPUCLKT2 45
CPU_CLKC2 44
CPUCLKT1 49
CPUCLKC1 48
CPUCLKT0 52
CPUCLKC0 51
66MHZ_IN/3V66_5 24
66MHZ_OUT2/3V66_4 23
66MHZ_OUT1/3V66_3 22
66MHZ_OUT0/3V66_2 21
PCICLK_F2 7
PCICLK_F1 6
PCICLK_F0 5
PCICLK6 18
PCICLK5 17
PCICLK4 16
PCICLK3 13
PCICLK2 12
PCICLK1 11
PCICLK0 10
48MHZ_USB
39
48MHZ_DOT
38
REF
56
R114 33
1 2
L18
BLM21A601SPT
1 2
R118 33
1 2
R93
1K
12
R92
@1K
12
L15 10_0805
1 2

5
5
4
4
3
3
2
2
1
1
D D
C C
B B
A A
GTRDY#
AD_STB0
AD_STB0#
RBF#
ST2
STP_AGP#
PIRQA
ST0
AGPREF
AGP_BUSY#
GAD1
GAD5
GAD6
GAD8
GAD24
GAD27
GC/BE#2
AD_STB1
GAD0
GDEVSEL#
GAD4
GAD26
GAD29
PCIRST#
GREQ#
GAD25
GAD3
GAD7
GAD28
GAD30
GC/BE#0
GC/BE#3
CLK_AGP
ST1
GGNT#
GPAR#
GAD2
GAD31
GC/BE#1
AD_STB1#
GSTOP#
GIRDY#
GFRAME#
GAD22
GAD11
GAD20
GAD19
GAD14
GAD10
GAD17
GAD15
GAD18
GAD12
GAD9
GAD23
GAD21
GAD13
GAD16
GAD[0..31]
GC/BE#[0..3]
CLK_AGP
STP_AGP#
AGP_BUSY#
AGPREF
WBF#
PIPE#
GAD[0..31]6GC/BE#[0..3]6
CLK_AGP12
PCIRST#6,20,23,24,25,26,27,31,33
GGNT#6
GPAR6
GSTOP#6
GDEVSEL#6
GTRDY#6
GIRDY#6
GFRAME#6
PIRQA#20,23,25
GREQ#6
RBF#6
AD_STB06
AD_STB16
ST06ST16ST26
AD_STB0#6
AD_STB1#6
AGPREF6WBF#6
PIPE#6
+3VS
Title
Size Document Number Rev
Date: Sheet of
LA1432 1.A
ATI M7-P AGP BUS
Compal Electronics, Inc.
B
13 45,
星期五
07, 2002
六月
THIS SHEET OF ENGINEERING DRAWING IS THE PROPRIETARY PROPERTY OF COMPAL ELECTRONICS, INC. AND CONTAINS CONFIDENTIAL AND
TRADE SECRET INFORMATION. THIS SHEET MAY NOT BE TRANSFERRED FROM THE CUSTODY OF THE COMPETENT DIVISION OF R&D
DEPARTMENT EXCEPT AS AUTHORIZED BY COMPAL ELECTRONICS, INC. NEITHER THIS SHEET NOR THE INFORMATION IT CONTAINS MAY BE
USED BY OR DISCLOSED TO ANY THIRD PARTY WITHOUT PRIOR WRITTEN CONSENT OF COMPAL ELECTRONICS, INC.
PROPRIETARY NOTE
C56
10PF
12
R21
10
12
R42 10K
1 2
R41 10K
1 2
C61
.1UF_X5R
12
HOST INTERFACE PCI/AGP INTERFACE
GND
U20A
NV17M
AGPST0
AJ13
AGPST1
AH14
AGPST2
AJ14
AGPADSTB0
AJ28
AGPADSTB0#
AF24
AGPADSTB1
AK20
AGPADSTB1#
AH19
AGPBUSY#
AF15
AGPPIPE#
AG14
APGRBF#
AK14
AGPSTOP#
AH15
AGPVREF
AF27
AGPWBF#
AF14
PCIAD0
AH29
PCIAD1
AJ30
PCIAD2
AH27
PCIAD3
AJ29
PCIAD4
AG25
PCIAD5
AG26
PCIAD6
AG24
PCIAD7
AK30
PCIAD8
AK28
PCIAD9
AF22
PCIAD10
AH26
PCIAD11
AH25
PCIAD12
AJ26
PCIAD13
AF21
PCIAD14
AK26
PCIAD15
AH24
PCIAD16
AH21
PCIAD17
AK22
PCIAD18
AG20
PCIAD19
AF18
PCIAD20
AJ21
PCIAD21
AJ22
PCIAD22
AH20
PCIAD23
AK18
PCIAD24
AF17
PCIAD25
AJ20
PCIAD26
AJ17
PCIAD27
AJ18
PCIAD28
AG16
PCIAD29
AK16
PCIAD30
AH16
PCIAD31
AJ16
PCIC/BE#0
AF23
PCIC/BE#1
AJ25
PCIC/BE#2
AJ24
PCIC/BE#3
AG18
PCICLK
AH18
PCIDEVSEL#
AG22
PCIFRAME#
AH22
PCIGNT#
AF13
PCIINTA#
AF16
PCIIRDY#
AK24
PCIPAR
AF20
PCIREQ#
AK12
PCIRST#
AH17
PCISTOP#
AH23
PCITRDY#
AF19
GND
U15
GND
U16
GND
U17
GND
U18
GND
U19
GND
V8
GND
V11
GND
V12
GND
V13
GND
V14
GND
V15
GND
V16
GND
V17
GND
V18
GND
V19
GND
V27
GND
V30
GND
W12
GND
W13
GND
W14
GND
W15
GND
W16
GND
W17
GND
W18
GND
W19
GND
W20
GND
W23
GND
Y13
GND
Y15
GND
Y19
GND
Y27
GND
AB27
GND A1
GND A4
GND A6
GND A10
GND A14
GND A18
GND A22
GND A26
GND A30
GND B2
GND B29
GND C1
GND C3
GND C28
GND D4
GND D6
GND D8
GND D10
GND D12
GND D14
GND D16
GND D18
GND D20
GND D22
GND D24
GND D27
GND D30
GND E1
GND E5
GND E26
GND F27
GND F30
GND G4
GND H12
GND H18
GND H27
GND J1
GND K27
GND K30
GND L4
GND L12
GND L16
GND L18
GND M8
GND M11
GND M12
GND M13
GND M14
GND M15
GND M16
GND M17
GND M18
GND M19
GND M27
GND N1
GND N12
GND N13
GND N14
GND N15
GND N16
GND N17
GND N18
GND N19
GND N20
GND N23
GND P12
GND P13
GND P14
GND P15
GND P16
GND P17
GND P18
GND P19
GND P27
GND P30
GND R12
GND R13
GND R14
GND R15
GND R16
GND R17
GND R18
GND R19
GND R20
GND T11
GND T12
GND T13
GND T14
GND T15
GND T16
GND T17
GND T18
GND T19
GND T27
GND U12
GND U13
GND U14

5
5
4
4
3
3
2
2
1
1
D D
C C
B B
A A
FBVREF
NDQM14
NDQM10
NDQM13
NDQM11
NDQM9
NDQM8
NDQM15
NDQM12
NMAB4
NMAB5
NMAB7
NMAB6
NMD64
NMD65
NMD66
NMD67
NMD68
NMD69
NMD71
NMD70
NMD72
NMD73
NMD75
NMD74
NMD79
NMD76
NMD77
NMD78
NMD80
NMD81
NMD83
NMD82
NMD87
NMD84
NMD85
NMD86
NMD94
NMD93
NMD90
NMD88
NMD91
NMD92
NMD95
NMD89
NMD96
NMD97
NMD99
NMD98
NMD103
NMD100
NMD101
NMD102
NMD110
NMD109
NMD106
NMD104
NMD107
NMD108
NMD111
NMD105
NMD122
NMD126
NMD124
NMD121
NMD116
NMD112
NMD118
NMD115
NMD127
NMD123
NMD120
NMD119
NMD117
NMD114
NMD125
NMD113
NMCLKB0
NMCLKB1
NMCLKB0#
NMCLKB1#
NMRAS#
NMCAS#
NMCS0#
NMWE#
NMCKE#
NDQM4
NDQM5
NDQM1
NDQM6
NDQM7
NDQM0
NDQM2
NDQM3
NMCLKA1
NMCLKA0#
NMCLKA0
NMAA3
NMAA13
NMAA1
NMAA6
NMAA11
NMAA9
NMAA8
NMAA5
NMAA7
NMAA10
NMAA4
NMAA2
NMAA12
NMAA0
ENVDD
ENVEE
N_SUS_STAT#
NMD0
NMD1
NMD2
NMD3
NMD4
NMD5
NMD7
NMD6
NMD8
NMD9
NMD11
NMD10
NMD13
NMD14
NMD15
NMD12
NMD16
NMD17
NMD19
NMD18
NMD21
NMD22
NMD23
NMD20
NMD31
NMD27
NMD28
NMD29
NMD26
NMD30
NMD25
NMD24
NMD32
NMD33
NMD35
NMD34
NMD37
NMD38
NMD39
NMD36
NMD47
NMD43
NMD44
NMD45
NMD42
NMD46
NMD41
NMD40
NMD52
NMD58
NMD54
NMD59
NMD53
NMD49
NMD62
NMD63
NMD55
NMD61
NMD60
NMD50
NMD56
NMD51
NMD48
NMD57
NMCLKA1#
FBVREF
NMAA[0..13]
NDQS5
NDQS2
NDQS6
NDQS1
NMD[0..127]
NDQM[0..15]
NMAB[4..7]
NMCKE#
NMAA[0..13]17,18
NMRAS# 17,18
NMCAS# 17,18
NMWE# 17,18
NMCS0# 17,18
ENVEE 19,33
ENVDD 19
NMD[0..127]17,18
NDQM[0..15]17,18
NMAB[4..7]17,18
NMCLKA0 18
NMCLKA0# 18
NMCLKA1# 18
NMCLKA1 18
NMCLKB0 17
NMCLKB0# 17
NMCLKB1# 17
NMCLKB1 17
NDQS1 18
NDQS2 18
NDQS5 17
NDQS6 17
NMCKE# 17,18
+2.5VS
+2.5VS
+2.5VS
+2.5VS
+2.5VS
+2.5VS
+2.5VS
+3VS
Title
Size Document Number Rev
Date: Sheet of
LA1432 1.A
ATI M7-P DDA CH-A
Compal Electronics, Inc.
B
14 45,
星期五
07, 2002
六月
THIS SHEET OF ENGINEERING DRAWING IS THE PROPRIETARY PROPERTY OF COMPAL ELECTRONICS, INC. AND CONTAINS CONFIDENTIAL AND
TRADE SECRET INFORMATION. THIS SHEET MAY NOT BE TRANSFERRED FROM THE CUSTODY OF THE COMPETENT DIVISION OF R&D
DEPARTMENT EXCEPT AS AUTHORIZED BY COMPAL ELECTRONICS, INC. NEITHER THIS SHEET NOR THE INFORMATION IT CONTAINS MAY BE
USED BY OR DISCLOSED TO ANY THIRD PARTY WITHOUT PRIOR WRITTEN CONSENT OF COMPAL ELECTRONICS, INC.
PROPRIETARY NOTE
(10mil)
Plece at T-Point
Place clost to the NV17M
R77
1K_1%_0603
1 2
C165
.1UF_X5R
12
SDRAM/SGRAM FRAMEBUFFER INTERFACE
Power Supply
U20C
NV17M
FBD64
AH30
FBD65
AG29
FBD66
AG28
FBD67
AF28
FBD68
AF29
FBD69
AE28
FBD70
AE27
FBD71
AG30
FBD72
W29
FBD73
W30
FBD74
V28
FBD75
V26
FBD76
U27
FBD77
U29
FBD78
U28
FBD79
U26
FBD80
J30
FBD81
L26
FBD82
G30
FBD83
J28
FBD84
K26
FBD85
H28
FBD86
J26
FBD87
G29
FBD88
E24
FBD89
D25
FBD90
A27
FBD91
C26
FBD92
E23
FBD93
B26
FBD94
C24
FBD95
B25
FBD96
E20
FBD97
D21
FBD98
A21
FBD99
B21
FBD100
D19
FBD101
E19
FBD102
B19
FBD103
A19
FBD104
C15
FBD105
D15
FBD106
B14
FBD107
E14
FBD108
C13
FBD109
D13
FBD110
E13
FBD111
C12
FBD112
C6
FBD113
C5
FBD114
D3
FBD115
E6
FBD116
E4
FBD117
A2
FBD118
B3
FBD119
F5
FBD120
M5
FBD121
L3
FBD122
M2
FBD123
M4
FBD124
N5
FBD125
M1
FBD126
N4
FBD127
N3
FBBA4 B13
FBBA5 A13
FBBA6 A11
FBBA7 B11
FBBCLK0 C11
FBBCLK0# D11
FBBCLK1 E9
FBBCLK1# D9
FBDQM8 AE29
FBDQM9 AA28
FBDQM10 D28
FBDQM11 E25
FBDQM12 C19
FBDQM13 E18
FBDQM14 E7
FBDQM15 L5
FBDQS8 AE26
FBDQS9 V29
FBDQS10 J27
FBDQS11 C25
FBDQS12 C20
FBDQS13 C14
FBDQS14 D5
FBDQS15 M3
FBVDDQ A8
FBVDDQ A12
FBVDDQ A16
FBVDDQ A20
FBVDDQ A24
FBVDDQ B8
FBVDDQ B12
FBVDDQ B16
FBVDDQ B20
FBVDDQ B24
FBVDDQ G1
FBVDDQ G2
FBVDDQ H29
FBVDDQ H30
FBVDDQ M29
FBVDDQ M30
FBVDDQ T29
FBVDDQ T30
FBVDDQ Y29
FBVDDQ Y30
FBVDDQ AD29
FBVDDQ AD30
GND AB30
GND AC13
GND AC19
GND AD27
GND AF3
GND AF25
GND AF26
GND AF30
GND AG7
GND AG9
GND AG11
GND AG13
GND AG15
GND AG17
GND AG19
GND AG21
GND AG23
GND AH28
GND AK6
GND
AK13
GND
AK17
GND
AK21
GND
AK25
GND
AK29
SDRAM/SGRAM FRAMEBUFFER INTERFACE
GPIO
NC
U20B
NV17M
FBD0
AD28
FBD1
AD26
FBD2
AC27
FBD3
AC26
FBD4
AC29
FBD5
AB26
FBD6
AB28
FBD7
AC30
FBD8
AA27
FBD9
AA26
FBD10
AA29
FBD11
Y26
FBD12
W26
FBD13
AA30
FBD14
W28
FBD15
W27
FBD16
F29
FBD17
G27
FBD18
H26
FBD19
E30
FBD20
E29
FBD21
D29
FBD22
E28
FBD23
G26
FBD24
C30
FBD25
E27
FBD26
B30
FBD27
C29
FBD28
A29
FBD29
B28
FBD30
B27
FBD31
A28
FBD32
E22
FBD33
A25
FBD34
B23
FBD35
C23
FBD36
A23
FBD37
E21
FBD38
C21
FBD39
B22
FBD40
D17
FBD41
C18
FBD42
E16
FBD43
B17
FBD44
A17
FBD45
A15
FBD46
B15
FBD47
E15
FBD48
B10
FBD49
E12
FBD50
B9
FBD51
A9
FBD52
E11
FBD53
B7
FBD54
C9
FBD55
C8
FBD56
E3
FBD57
F4
FBD58
F3
FBD59
D1
FBD60
F2
FBD61
E2
FBD62
H4
FBD63
G3
FBAA0 T28
FBAA1 U30
FBAA2 T26
FBAA3 P29
FBAA4 R29
FBAA5 R30
FBAA6 R26
FBAA7 P28
FBAA8 N27
FBAA9 P26
FBAA10 N26
FBAA11 M28
FBAA12 K29
FBAA13 J29
FBAA14 N30
FBARAS# L29
FBACAS# L30
FBAWE# N29
FBACS0# N28
FBACS1# M26
FBACLK0 R28
FBACLK0# R27
FBACLK1 L27
FBACLK1# L28
FBDQM0 AB29
FBDQM1 AE30
FBDQM2 C27
FBDQM3 F26
FBDQM4 B18
FBDQM5 E17
FBDQM6 E10
FBDQM7 K4
FBDQS0 AC28
FBDQS1 Y28
FBDQS2 F28
FBDQS3 D26
FBDQS4 C22
FBDQS5 C17
FBDQS6 C10
FBDQS7 H5
FBVREF D23
FBACKE K28
GPIOD0 B5
GPIOD1 E8
GPIOD2 D7
GPIOD3 C7
GPIOD4 B6
GPIOD5 A5
GPIOD6 A3
GPIOD7 J5
NC6 AH12
NC7 AH13
NC8 AJ12
NC9
AK8
NC10
AK10
NC0 C16
NC1 G28
NC2 J4
NC3 AF2
NC4 AF12
NC5 AG27
C179
470PF
12
C177
470PF
12
C181
470PF
12
C175
470PF
12
C147
470PF
12
C74
470PF
12
C112
470PF
12
C92
470PF
12
C133
470PF
12
C153
470PF
12
C183
470PF
12
C82
4700PF
12
C180
4700PF
12
C122
4700PF
12
C184
4700PF
12
C176
4700PF
12
C134
@.1UF_X5R
12
R64
10K
12
R377
10K
12
C162
4700PF
12
C107
0.047UF
12
C142
0.047UF
12
C62
0.047UF
12
C182
0.047UF
12
C178
0.047UF
12
C154
4.7UF_0805
12
C190
4.7UF_0805
12
C110
4.7UF_0805
12
R76
1K_1%_0603
1 2

5
5
4
4
3
3
2
2
1
1
D D
C C
B B
A A
VIPD7
VIPD6
VIPD5
VIPD4
VIPD2
VIPD3
B
G
R
DACRSET
+DACVREF
CRMA
LUMA
COMPS
DAC2RSET
+DAC2VREF
DVOHSYNC
DVOD0
DVOD1
DVOD2
DVOD3
DVOD4
DVOD5
DVOD6
DVOD7
DVOD9
DVOD11
DVOD8
DVOD10
TXOUT3-
TXOUT3+
TXOUT2+
TXOUT2-
TXOUT1-
TXOUT1+
TXOUT0+
TXOUT0-
TXCLK-
TXCLK+
TZCLK-
TZOUT1-
TZOUT2-
TZOUT2+
TZOUT3-
TZOUT0+
TZCLK+
TZOUT3+
TZOUT0-
TZOUT1+
27MOUT
NXTALIN
XTALSSIN
DVOD1
DVOD2
DVOD3
DVOD4
DVOD5
VIPD6
DVOD6
DVOD8
DVOD7
VIPD4
VIPD3
DVOHSYNC
VIPD2
DVOD10
DVOD11
DVOD9
VIPD7
DVOD0
NXTALOUT
NXTALIN NXTALOUT
27MOUT
VIPD5
DVOVREF
PID3
PID2
PID1
PID0
XTALSSIN
R19
G19
B19
HSYNC 19
VSYNC 19
CRMA 19
LUMA 19
COMPS 19
DDC_CLK 19
DDC_DATA 19
TXCLK+19 TXCLK-19
TXOUT0-19 TXOUT0+19
TXOUT1+19 TXOUT1-19
TXOUT2-19 TXOUT2+19
TXOUT3+19 TXOUT3-19
TZCLK+19 TZCLK-19
TZOUT0-19 TZOUT0+19
TZOUT1+19 TZOUT1-19
TZOUT2-19 TZOUT2+19
TZOUT3+19 TZOUT3-19
LCD_CLK 19
LCD_DATA 19
PID0 19,31
PID1 19,31
PID2 19,31
PID3 19,31
+3VS
+DACVDD
+DACVDD
+3VS
+DAC2VDD
+DAC2VDD
+PLLVDD
+3VS
+IFP0PLLVDD
+IFP0IOVDD
+IFP0IOVDD
+3VS
+SVDD
+3VS
+SVDD
+3VS
+3VS
+3VS
+3VS
+3VS
+PLLVDD
+IFP0PLLVDD
Title
Size Document Number Rev
Date: Sheet of
LA1432 1.A
ATI M7-P POWER INTERFACE
B
15 45,
星期五
07, 2002
六月
Compal Electronics, Inc.
THIS SHEET OF ENGINEERING DRAWING IS THE PROPRIETARY PROPERTY OF COMPAL ELECTRONICS, INC. AND CONTAINS CONFIDENTIAL AND
TRADE SECRET INFORMATION. THIS SHEET MAY NOT BE TRANSFERRED FROM THE CUSTODY OF THE COMPETENT DIVISION OF R&D
DEPARTMENT EXCEPT AS AUTHORIZED BY COMPAL ELECTRONICS, INC. NEITHER THIS SHEET NOR THE INFORMATION IT CONTAINS MAY BE
USED BY OR DISCLOSED TO ANY THIRD PARTY WITHOUT PRIOR WRITTEN CONSENT OF COMPAL ELECTRONICS, INC.
PROPRIETARY NOTE
PCI_AD_SWAP
1: NORMAL DEFAULT
0: REVERSED
1: adapter BIOS DEFAULT
0: system BIOS
SUB_VENDOR
RAM_CFG[3:0]
1101:4MX32 DDR ,DQS per byte, low drive strength
1111:4MX32 DDR, DQS per word, high drive strength
1000:2MX32 DDR, DQS per word, low drive strength
0111:2MX32 DDR, DQS per byte, low drive strength
CRYSTAL[1:0]
00: 13.5MHz
10: 27MHz SQ17/NV17 DEFAULT, NV11 DEFAULT
01: 14.318MHz
11: unknown
TVMODE[1:0]
00: SECAM
01: NTSC DEFAULT
10: PAL
11: VGA
AGP4X
1: disabled
0: Enabled DEFAULT
AGP_FW
0: Enabled DEFAULT
1: disabled
0100: NV17M
PCI_DEVID[0:3]
0: PCI
1: AGP DEFAULT
BUS_TYPE
ROMTYPE[1:0]
01: serial AT25F
00: Parallel DEFAULT
10: serial SST45V
11: serial future
0101: NV17SQUISH
+2.8V
1001:2MX32 DDR, DQS per word, high drive strength
C58 0.01UF_X7R
1 2
R336 10K
1 2
C37
0.01UF
12
L37
0_0603
1 2
R316 10K
1 2
C60
4700PF
12
R66 10K
1 2
R39 22
1 2
C379
4.7UF_0805
12
R321 10K
1 2
R25 10K
1 2
C50
0.047UF
12
R61 10K
1 2
L38
FBM-11-160808-121
1 2
R17 10K
1 2
C402
0.022UF
12
C392
4.7UF_0805
12
R349 1K_1%_0603
1 2
C403
4.7UF_0805
12
C79
0.1UF_X5R
12
R20 22
1 2
C83
4700PF
12
R315 @10K
1 2
R314 10K
1 2
C93 0.1UF_X5R
12
R326 10K
1 2
R328 @10K
1 2
R27
1K
1 2
R331 @10K
1 2
R19 1K
1 2
R73 @10K
1 2
R338 @10K
1 2
R322 @10K
1 2
R312 @10K
1 2
C54
470PF
12
R67 @10K
1 2
C34
470PF
12
R71 10K
1 2
R68 @10K
1 2
R59 @10K
1 2
R337 @10K
1 2
R15 @10K
1 2
R62 @10K
1 2
C101
4700PF
12
U24
SI91822AD
VIN 4
ON/OFF# 8
VOUT
5
GND
3
SENSE
6
ERROR 7
CNOISE
1
DELAY 2
R353 10K
1 2
C22
0.1UF_X5R
12
C437
0.1UF_X5R
12
R352 10K
1 2
C16
4.7UF_0805
12
C438
1000PF
12
C48
0.1UF_X5R
12
C436
4.7UF_0805
12
C47
0.1UF_X5R
12
C422
4.7UF_0805
12
R35 10K
1 2
L9
FCM2012C80_0805
1 2
C100
0.1UF_X5R
12
R43 10K
1 2
U3
W180
X1/CLK
1
X2 2
FS1
7
FS2
8
VDD 6
CLKOUT 5
SS% 4
GND
3
R356 200K_1%_0603
1 2
R13
1K
12
R355
150K_1%_0603
12
R23 1K
1 2
Y3
27MHZ_30PPM
1 2
R24 1K
1 2
C354
18PF
12
R309 10K
1 2
C353
18PF
12
R308 @10K
1 2
R70 10K
1 2
R311 10K
1 2
L11
FBM-11-160808-121
1 2
R310 @10K
1 2
CHANNEL 0
LVDS
CHANNEL 1
LVDS
D-TV ENCODER I
DISPLAY I PLL & VIDEO DAC
ROM/ IF
TEST
MODE
VIP 2.0 INTERFACE PORT
General
U20D
NV17M
TESTMODE AF7
IFP0IOAVDD
Y1
IFP0IOBVDD
AC1
IFP0PLLVDD
W1
IFP0VREF
W2
IFP0RSET
V1
IFP0PLLGND
AB5
IFP0IOGND
W5
TXC0
U5
TXC0#
U4
TXD0
V3
TXD0#
V2
TXD1
W4
TXD1#
W3
TXD2
Y3
TXD2#
Y2
TXD3
AA2
TXD3#
AA1
IFP1PLLVDD
T1
IFP1IOVDD
U1
IFP1VREF
T2
IFP1RSET
R1
IFP1PLLGND
V4
IFP1IOGND
T5
TXC1
Y5
TXC1#
Y4
TXD4
AA4
TXD4#
AA3
TXD5
AB3
TXD5#
AB2
TXD6
AC3
TXD6#
AC2
TXD7
AC4
TXD7#
AB4
TXC2
R3
TXC2#
R2
TXD8
R4
TXD8#
R5
TXD9
T4
TXD9#
T3
TXD10
U3
TXD10#
U2
TVD0
AK5
TVD1
AJ6
TVD2
AK4
TVD3
AJ5
TVD4
AK2
TVD5
AJ3
TVD6
AJ1
TVD7
AH3
TVD8
AK1
TVD9
AJ2
TVD10
AK3
TVD11
AJ4
DVOVSYNC
AH2 DVOHSYNC
AH1 DVOCLKIN
AG3
DVOCLKOUT
AG2
DVOCLKOUT#
AG5
DVODE
AG6 DVOVREF
AG1
VIPHAD0 D2
VIPHAD1 B1
VIPHCTL C4
VIPHCLK B4
VIPD0 K2
VIPD1 K3
VIPD2 J2
VIPD3 K1
VIPD4 H1
VIPD5 J3
VIPD6 H3
VIPD7 H2
VIPPCLK C2
BUF_RST# A7
ROMCS# AH5
ROMA14 N2
ROMA15 F1
DACRED AH11
DACGREEN AG12
DACBLUE AF11
DACRSET AJ10
DACVREF AJ11
DACGND AK9
DACVDD AK11
CRTHSYNC AJ9
CRTVSYNC AJ8
DAC2RED AD4
DAC2GREEN AE3
DAC2BLUE AD3
DAC2REST AD2
DAC2VREF AE2
DAC2GND AD1
DAC2VDD AF1
CRT2HSYNC AE4
CRT2VSYNC AD5
XTALIN AH9
XTALOUT AF10
XTALSSIN AH10
XTALOUTBUFF AG10
PLLVDD AK7
DDCSCL AH7
DDCSDA AH6
I2C2SCL AJ7
I2C2SDA AH8
I2CSCL AF9
I2CSDA AG8
C35
4700PF
12
R327 @10K
1 2
R34 10K
1 2
C30
4.7UF_0805
12
R329 10K
1 2
R372 10K
1 2
R78 10K
1 2
R16 113_1%_0603
1 2
R339 10K
1 2
L12
FBM-11-160808-121
1 2
R72 @10K
1 2
C36
4700PF
12
R60 10K
1 2
C28
4.7UF_0805
12
R18 10K
1 2
C51 0.01UF_X7R
1 2
R313 10K
1 2
R342 63.4_1%_0603
1 2
R330 10K
1 2

5
5
4
4
3
3
2
2
1
1
D D
C C
B B
A A
+VDD_CORE
+1.5VS
+5VS
+3VS
2.5VREF
+VDD_CORE
+5V
+3VS
+VDD_CORE
+3VS
+3VS
+5VS
+1.5VS
Title
Size Document Number Rev
Date: Sheet of
LA1432 1.A
ATI M7-P Power I/F
Compal Electronics, Inc.
B
16 45,
星期五
07, 2002
六月
THIS SHEET OF ENGINEERING DRAWING IS THE PROPRIETARY PROPERTY OF COMPAL ELECTRONICS, INC. AND CONTAINS CONFIDENTIAL AND
TRADE SECRET INFORMATION. THIS SHEET MAY NOT BE TRANSFERRED FROM THE CUSTODY OF THE COMPETENT DIVISION OF R&D
DEPARTMENT EXCEPT AS AUTHORIZED BY COMPAL ELECTRONICS, INC. NEITHER THIS SHEET NOR THE INFORMATION IT CONTAINS MAY BE
USED BY OR DISCLOSED TO ANY THIRD PARTY WITHOUT PRIOR WRITTEN CONSENT OF COMPAL ELECTRONICS, INC.
PROPRIETARY NOTE
As close as ppossible to related pin
+1.2V +/-50mV, 3.5A
C45
0.022UF
12
C132
.1UF_X5R
12
C91
.1UF_X5R
12
C109
.1UF_X5R
12
C52
.1UF_X5R
12
C85
.1UF_X5R
12
C63
.1UF_X5R
12
C68
.1UF_X5R
12
C146
470PF
12
C73
470PF
12
C124
470PF
12
C29
4.7UF_0805
12
C44
.1UF_X5R
12
C38
.1UF_X5R
12
C42
.1UF_X5R
12
C149
4.7UF_0805
12
C40
.1UF_X5R
12
C108
4.7UF_0805
12
C41
0.022UF
12
C116
4.7UF_0805
12
C43
0.022UF
12
C39
0.022UF
12
C137
.1UF_X5R
12
C125
.1UF_X5R
12
C102
.1UF_X5R
12
C136
.1UF_X5R
12
C55
.1UF_X5R
12
C84
.1UF_X5R
12
C59
.1UF_X5R
12
C78
.1UF_X5R
12
C123
4700PF
12
C67
.1UF_X5R
12
PR143
1K
1 2
+
PC119
150UF_D_4V_FP
12
PC120
22UF_1210_6.3V
12
PR144
105K_1%
1 2
PD29
RB751V
1 2
PC121
4700PF
12
PD28
RB051L-40
12
PL14
5uH-SPC-06704
1 2
S
G
D
PQ32
SI3445DV
3
6
2
4 5
1
PQ34
2SA1036K
2
31
PR142
10K
12
PQ33
HMBT2222A
2
13
C72
4700PF
12
C103
4700PF
12
PR145
97.6K_1%
1 2
C148
4700PF
12
+
-
PU28A
LM393A
3
2
1
84
C95
470PF
12
PC123
0.01UF
12
PC122
0.1UF_X5R
12
+
-
PU28B
LM393A
5
6
7
C111
.1UF_X5R
12
U20E
NV17M
VD50CLAMP0 G5
VD50CLAMP1 K5
VD50CLAMP2 AF8
VDD33
L1
VDD33
L2
VDD33
V5
VDD33
AA5
VDD33
AB1
VDD33
AC5
VDD33
AE1
VDD33
AF6
VDD33
AG4
VDD33
AH4
VDD
H13
VDD
H19
VDD
L13
VDD
L15
VDD
L19
VDD
M20
VDD
M23
VDD
N8
VDD
N11
VDD
P1
VDD
P2
VDD
P3
VDD
P4
VDD
P5
VDD
R11
VDD
T20
VDD
V20
VDD
V23
VDD
W8
VDD
W11
VDD
Y12
VDD
Y16
VDD
Y18
VDD
AC12
VDD
AC18
VDDDVO AE5
VDDDVO AF4
VDDDVO AF5
AGPVDDQ AK27
AGPVDDQ AK23
AGPVDDQ AK19
AGPVDDQ AK15
AGPVDDQ AJ27
AGPVDDQ AJ23
AGPVDDQ AJ19
AGPVDDQ AJ15

5
5
4
4
3
3
2
2
1
1
D D
C C
B B
A A
NMCKE#
VREF_2
NMRAS#
NMCS0#
NMCAS#
NMWE#
VREF_2
NMCLKB0
VREF_1
VREF_1
NMWE#
NMCS0#
NMCKE#
NMCLKB1
NMCAS#
NMRAS#
NMCLKB1# NMCLKB0#
NMD[0..127]
NMAA[0..13]
NDQM[0..15]
NMAB[4..7]
NMAA8
NMAA5
NMAA2
NMAA10
NDQM7
NDQM5
NMAA11
NMAA12
NDQM6
NMAA1
NMAA0
NDQM4
NMAA9
NMAA6
NMAA13
NMAA7
NMAA4
NMAA3
NDQS5
NDQM12
NMAB5
NMAB7
NDQM13
NMAA2
NMAB6
NMAB4
NMAA3
NDQM14
NMAA13
NMAA1
NMAA9
NMAA11
NMAA12
NMAA0
NDQM15
NMAA8
NMAA10
NDQS6
NMD96
NMD97
NMD98
NMD99
NMD100
NMD101
NMD102
NMD103
NMD104
NMD105
NMD106
NMD107
NMD110
NMD108
NMD111
NMD109
NMD112
NMD113
NMD114
NMD115
NMD118
NMD116
NMD119
NMD117
NMD123
NMD126
NMD121
NMD127
NMD122
NMD120
NMD124
NMD125
NMD32
NMD33
NMD34
NMD35
NMD36
NMD37
NMD39
NMD38
NMD40
NMD41
NMD43
NMD42
NMD47
NMD45
NMD44
NMD46
NMD48
NMD49
NMD51
NMD50
NMD55
NMD53
NMD52
NMD54
NMD62
NMD63
NMD57
NMD58
NMD60
NMD61
NMD56
NMD59
NMD[0..127]14,18
NMAA[0..13]14,18
NDQM[0..15]14,18
NMCLKB114 NMCLKB014
NMCLKB0#14NMCLKB1#14
NMRAS#14,18 NMCAS#14,18 NMWE#14,18 NMCS0#14,18
NMCKE#14,18
NMAB[4..7]14,18
NDQS614 NDQS514
+2.5VS
+2.5VS
+2.5VS +2.5VVDD_2
+2.5VS
+2.5VVDD_2+2.5VS
+2.5VS
+2.5VS
+2.5VVDD_1
+2.5VS
+2.5VS +2.5VVDD_1
+2.5VS
Title
Size Document Number Rev
Date: Sheet of
LA1432 1.A
ATI M7-P DDA CH-A
Compal Electronics, Inc.
B
17 45,
星期五
07, 2002
六月
THIS SHEET OF ENGINEERING DRAWING IS THE PROPRIETARY PROPERTY OF COMPAL ELECTRONICS, INC. AND CONTAINS CONFIDENTIAL AND
TRADE SECRET INFORMATION. THIS SHEET MAY NOT BE TRANSFERRED FROM THE CUSTODY OF THE COMPETENT DIVISION OF R&D
DEPARTMENT EXCEPT AS AUTHORIZED BY COMPAL ELECTRONICS, INC. NEITHER THIS SHEET NOR THE INFORMATION IT CONTAINS MAY BE
USED BY OR DISCLOSED TO ANY THIRD PARTY WITHOUT PRIOR WRITTEN CONSENT OF COMPAL ELECTRONICS, INC.
PROPRIETARY NOTE
(10mil)
(10mil)
C503
.1UF_X5R
12
L42
FCM2012C80_0805
1 2
C528
22UF_16V_1206
12
C520
.1UF_X5R
12
C496
2200PF
12
C464
.1UF_X5R
12
C502
.1UF_X5R
12
C509
.1UF_X5R
12
C465
.1UF_X5R
12
C510
.1UF_X5R
12
C486
.1UF_X5R
12
C479
.1UF_X5R
12
C487
.1UF_X5R
12
C466
2200PF
12
C497
2200PF
12
C480
2200PF
12
C517
10UF_1206
R414
@68
1 2
U32
K4D62323HA_1
DQ0 97
DQ1 98
DQ2 100
DQ3 1
DQ4 3
DQ5 4
DQ6 6
DQ7 7
DQ8 60
DQ9 61
DQ10 63
DQ11 64
DQ12 68
DQ13 69
DQ14 71
DQ15 72
DQ16 9
DQ17 10
DQ18 12
DQ19 13
DQ20 17
DQ21 18
DQ22 20
DQ23 21
DQ24 74
DQ25 75
DQ26 77
DQ27 78
DQ28 80
DQ29 81
DQ30 83
DQ31 84
A0
31
A1
32
A2
33
A3
34
A4
47
A5
48
A6
49
A7
50
A8(AP)
51
A9
45
A10
36
BA0
29
BA1
30
DM0
23
DM1
56
DM2
24
DM3
57
DQS
94
VDDQ 2
VSSQ
5VDDQ 8
VSSQ
11
VDD 15
VDDQ 14
VSS
16
VDDQ 22
VDD 35
VSS
46
VDDQ 59
VSSQ
62
VDD 65
VSS
66
VDDQ 67
VSSQ
70
VDDQ 73
VSSQ
76
VDDQ 79
VSSQ
82
VSS
85
VDDQ 86
VDDQ 95
VSSQ
92
VSSQ
99
RAS#
27
CAS#
26
WE#
25
CS#
28
CKE
53
CK
55
CK#
54
VREF
58
MCL
52
RFU
93
VDD 96
A11
37
NC 38
NC 39
NC 40
NC 41
NC 42
NC 43
NC 44
NC
87
NC
88
NC
89
NC
90
NC
91
VSSQ
19
C512
.1UF_X5R
12
C513
.1UF_X5R
12
C467
.1UF_X5R
12
C507
2200PF
12
C488
.1UF_X5R
12
C499
.1UF_X5R
12
C489
.1UF_X5R
12
C521
.1UF_X5R
12
C505
.1UF_X5R
12
C524
22UF_16V_1206
12
C498
.1UF_X5R
12
L47
FCM2012C80_0805
1 2
C481
.1UF_X5R
12
C469
2200PF
12
C468
2200PF
12
C482
2200PF
12
C526
10UF_1206
R418
1K_1%_0603
1 2
R419
1K_1%_0603
1 2
C515
.1UF_X5R
12
U31
K4D62323HA_1
DQ0 97
DQ1 98
DQ2 100
DQ3 1
DQ4 3
DQ5 4
DQ6 6
DQ7 7
DQ8 60
DQ9 61
DQ10 63
DQ11 64
DQ12 68
DQ13 69
DQ14 71
DQ15 72
DQ16 9
DQ17 10
DQ18 12
DQ19 13
DQ20 17
DQ21 18
DQ22 20
DQ23 21
DQ24 74
DQ25 75
DQ26 77
DQ27 78
DQ28 80
DQ29 81
DQ30 83
DQ31 84
A0
31
A1
32
A2
33
A3
34
A4
47
A5
48
A6
49
A7
50
A8(AP)
51
A9
45
A10
36
BA0
29
BA1
30
DM0
23
DM1
56
DM2
24
DM3
57
DQS
94
VDDQ 2
VSSQ
5VDDQ 8
VSSQ
11
VDD 15
VDDQ 14
VSS
16
VDDQ 22
VDD 35
VSS
46
VDDQ 59
VSSQ
62
VDD 65
VSS
66
VDDQ 67
VSSQ
70
VDDQ 73
VSSQ
76
VDDQ 79
VSSQ
82
VSS
85
VDDQ 86
VDDQ 95
VSSQ
92
VSSQ
99
RAS#
27
CAS#
26
WE#
25
CS#
28
CKE
53
CK
55
CK#
54
VREF
58
MCL
52
RFU
93
VDD 96
A11
37
NC 38
NC 39
NC 40
NC 41
NC 42
NC 43
NC 44
NC
87
NC
88
NC
89
NC
90
NC
91
VSSQ
19
R413
@68
1 2
C514
.1UF_X5R
12
R416
1K_1%_0603
1 2
R415
1K_1%_0603
1 2

5
5
4
4
3
3
2
2
1
1
D D
C C
B B
A A
NMAA[0..13]
NMCLKA1#
NMCLKA1
NMCKEB#
NMWE#
NMRAS#
NMCS0#
NMCAS#
VREF_3
VREF_3
NMCS0#
NMCAS#
VREF_4
NMWE#
NMCLKA0#
NMCLKA0
NMRAS#
VREF_4
NMCKE#
NMAB[4..7]
NMD[0..127]
NDQM[0..15]
NMAB7
NMAA8
NMAB5
NMAA11
NDQS2
NMAA3
NDQM9
NDQM8
NMAA9
NMAA13
NMAB4
NMAA1
NMAA12
NMAA2
NMAA10
NMAA0
NDQM11
NMAB6
NDQM10
NMAA5
NMAA2
NDQM2
NDQM1
NMAA10
NMAA7
NMAA6
NMAA0
NMAA11
NDQM0
NMAA13
NMAA3
NMAA12
NMAA8
NDQM3
NMAA9
NMAA4
NMAA1
NMD86
NMD79
NMD84
NMD70
NMD67
NMD89
NMD65
NMD91
NMD72
NMD77
NMD66
NMD76
NMD73
NMD64
NMD80
NMD68
NMD75
NMD92
NMD90
NMD94
NMD95
NMD93
NMD85
NMD87
NMD83
NMD74
NMD69
NMD88
NMD81
NMD78
NMD82
NMD71
NMD3
NMD2
NMD0
NMD1
NMD7
NMD6
NMD4
NMD5
NMD11
NMD10
NMD8
NMD9
NMD15
NMD14
NMD12
NMD13
NMD19
NMD18
NMD16
NMD17
NMD23
NMD22
NMD20
NMD21
NMD29
NMD25
NMD28
NMD27
NMD30
NMD31
NMD26
NMD24
NDQS1
NMRAS#14,17 NMCAS#14,17 NMWE#14,17 NMCS0#14,17
NMCKE#14,17
NMAA[0..13]14,17
NMAB[4..7]14,17
NMD[0..127]14,17
NDQM[0..15]14,17
NMCLKA114 NMCLKA014
NMCLKA0#14NMCLKA1#14
NDQS214 NDQS114
+2.5VVDD_3+2.5VS
+2.5VS
+2.5VVDD_3+2.5VS
+2.5VS
+2.5VS
+2.5VVDD_4+2.5VS
+2.5VS
+2.5VS
+2.5VS
+2.5VS +2.5VVDD_4
Title
Size Document Number Rev
Date: Sheet of
LA1432 1.A
ATI DDR CH-B for M7P Only
Compal Electronics, Inc.
B
18 45,
星期五
07, 2002
六月
THIS SHEET OF ENGINEERING DRAWING IS THE PROPRIETARY PROPERTY OF COMPAL ELECTRONICS, INC. AND CONTAINS CONFIDENTIAL AND
TRADE SECRET INFORMATION. THIS SHEET MAY NOT BE TRANSFERRED FROM THE CUSTODY OF THE COMPETENT DIVISION OF R&D
DEPARTMENT EXCEPT AS AUTHORIZED BY COMPAL ELECTRONICS, INC. NEITHER THIS SHEET NOR THE INFORMATION IT CONTAINS MAY BE
USED BY OR DISCLOSED TO ANY THIRD PARTY WITHOUT PRIOR WRITTEN CONSENT OF COMPAL ELECTRONICS, INC.
PROPRIETARY NOTE
As close as ppossible to related pin
(10mil)
(10mil)
C459
.1UF_X5R
12
C418
.1UF_X5R
12
C443
.1UF_X5R
12
C416
2200PF
12
C448
.1UF_X5R
12
C463
.1UF_X5R
12
C420
2200PF
12
C462
.1UF_X5R
12
C461
.1UF_X5R
12
C419
2200PF
12
U22
K4D62323HA_1
DQ0 97
DQ1 98
DQ2 100
DQ3 1
DQ4 3
DQ5 4
DQ6 6
DQ7 7
DQ8 60
DQ9 61
DQ10 63
DQ11 64
DQ12 68
DQ13 69
DQ14 71
DQ15 72
DQ16 9
DQ17 10
DQ18 12
DQ19 13
DQ20 17
DQ21 18
DQ22 20
DQ23 21
DQ24 74
DQ25 75
DQ26 77
DQ27 78
DQ28 80
DQ29 81
DQ30 83
DQ31 84
A0
31
A1
32
A2
33
A3
34
A4
47
A5
48
A6
49
A7
50
A8(AP)
51
A9
45
A10
36
BA0
29
BA1
30
DM0
23
DM1
56
DM2
24
DM3
57
DQS
94
VDDQ 2
VSSQ
5VDDQ 8
VSSQ
11
VDD 15
VDDQ 14
VSS
16
VDDQ 22
VDD 35
VSS
46
VDDQ 59
VSSQ
62
VDD 65
VSS
66
VDDQ 67
VSSQ
70
VDDQ 73
VSSQ
76
VDDQ 79
VSSQ
82
VSS
85
VDDQ 86
VDDQ 95
VSSQ
92
VSSQ
99
RAS#
27
CAS#
26
WE#
25
CS#
28
CKE
53
CK
55
CK#
54
VREF
58
MCL
52
RFU
93
VDD 96
A11
37
NC 38
NC 39
NC 40
NC 41
NC 42
NC 43
NC 44
NC
87
NC
88
NC
89
NC
90
NC
91
VSSQ
19
R382
@68
1 2
C441
.1UF_X5R
12
C460
.1UF_X5R
12
C432
22UF_16V_1206
12
C417
2200PF
12
C442
.1UF_X5R
12
L41
FCM2012C80_0805
1 2
C412
10UF_1206
R384
1K_1%_0603
1 2
R385
1K_1%_0603
1 2
C458
.1UF_X5R
12
R345
@68
1 2
C394
.1UF_X5R
12
L40
FCM2012C80_0805
1 2
C336
.1UF_X5R
12
C408
22UF_16V_1206
12
C357
2200PF
12
C362
.1UF_X5R
12
C361
.1UF_X5R
12
C389
.1UF_X5R
12
C338
.1UF_X5R
12
C339
.1UF_X5R
12
C340
.1UF_X5R
12
C337
.1UF_X5R
12
C393
.1UF_X5R
12
C387
2200PF
12
C391
2200PF
12
C390
2200PF
12
C395
10UF_1206
C386
.1UF_X5R
12
R346
1K_1%_0603
1 2
R347
1K_1%_0603
1 2
U17
K4D62323HA_1
DQ0 97
DQ1 98
DQ2 100
DQ3 1
DQ4 3
DQ5 4
DQ6 6
DQ7 7
DQ8 60
DQ9 61
DQ10 63
DQ11 64
DQ12 68
DQ13 69
DQ14 71
DQ15 72
DQ16 9
DQ17 10
DQ18 12
DQ19 13
DQ20 17
DQ21 18
DQ22 20
DQ23 21
DQ24 74
DQ25 75
DQ26 77
DQ27 78
DQ28 80
DQ29 81
DQ30 83
DQ31 84
A0
31
A1
32
A2
33
A3
34
A4
47
A5
48
A6
49
A7
50
A8(AP)
51
A9
45
A10
36
BA0
29
BA1
30
DM0
23
DM1
56
DM2
24
DM3
57
DQS
94
VDDQ 2
VSSQ
5VDDQ 8
VSSQ
11
VDD 15
VDDQ 14
VSS
16
VDDQ 22
VDD 35
VSS
46
VDDQ 59
VSSQ
62
VDD 65
VSS
66
VDDQ 67
VSSQ
70
VDDQ 73
VSSQ
76
VDDQ 79
VSSQ
82
VSS
85
VDDQ 86
VDDQ 95
VSSQ
92
VSSQ
99
RAS#
27
CAS#
26
WE#
25
CS#
28
CKE
53
CK
55
CK#
54
VREF
58
MCL
52
RFU
93
VDD 96
A11
37
NC 38
NC 39
NC 40
NC 41
NC 42
NC 43
NC 44
NC
87
NC
88
NC
89
NC
90
NC
91
VSSQ
19

A
A
B
B
C
C
D
D
E
E
1 1
2 2
3 3
4 4
DISPOFF#
PID0
PID1
PID2
PID3
CRT_VCC
IB+DAC_BRIG
DISPOFF#
INVT_PWM
TXOUT0+
TXOUT1-
TXOUT2+
TXOUT2-
TXCLK+
TXCLK-
TXOUT1+
PID3PID2
TZOUT0+
TZOUT0-
TZOUT1+
TZOUT1-
TZOUT2+
TZOUT2-
TZCLK+
TZCLK-
LCD_DATA LCD_CLK
PID1PID0
TXOUT0-
TXOUT3+
TXOUT3- TZOUT3+
TZOUT3-
LCD_DATA
LCD_CLK
ENVDD
ENVEE
R15
G15
B15
VSYNC15
DDC_DATA 15
LUMA15
COMPS15
CRMA15
DDC_CLK 15
ENVEE14,33
ENBKL33
HSYNC15
INVT_PWM33 DAC_BRIG33
TXOUT1-15 TXOUT1+15
TXOUT2+15 TXOUT2-15
TXCLK-15 TXCLK+15
LCD_DATA15 PID015,31 PID215,31
TZOUT0+ 15
TZOUT0- 15
TZOUT1- 15
TZOUT1+ 15
TZOUT2+ 15
TZOUT2- 15
TZCLK+ 15
TZCLK- 15
LCD_CLK 15
PID1 15,31
PID3 15,31
TXOUT0+15 TXOUT0-15
TXOUT3+15 TXOUT3-15 TZOUT3+ 15
TZOUT3- 15
ENVDD14
+5VS +5VS
+5VS
+3VS
+CRT_VCC
+5VS
+R_CRT_VCC
+5VS
+5VS
B+
+3VS
+LCDVDD
+3VS
+5V
+LCDVDD
+12VALW
+3VS
+CRT_VCC
+CRT_VCC
+LCDVDD +LCDVDD
Title
Size Document Number Rev
Date: Sheet of
LA1432
1.A
CRT&TV-OUT Connector
Compal Electronics, Inc.
B
19 45,
星期五
07, 2002
六月
CRT Connector
THIS SHEET OF ENGINEERING DRAWING IS THE PROPRIETARY PROPERTY OF COMPAL ELECTRONICS, INC. AND CONTAINS CONFIDENTIAL AND
TRADE SECRET INFORMATION. THIS SHEET MAY NOT BE TRANSFERRED FROM THE CUSTODY OF THE COMPETENT DIVISION OF R&D
DEPARTMENT EXCEPT AS AUTHORIZED BY COMPAL ELECTRONICS, INC. NEITHER THIS SHEET NOR THE INFORMATION IT CONTAINS MAY BE
USED BY OR DISCLOSED TO ANY THIRD PARTY WITHOUT PRIOR WRITTEN CONSENT OF COMPAL ELECTRONICS, INC.
PROPRIETARY NOTE
LVDS Connector
+3VALW POWER
R282
100K
12
R280
1K
R304 2.2K
D3
DAN217
1
2
3
R287 2.2K
Q4
2N7002
2
1 3
U1
74HCT1G125GW
2 4
1
35
C10
.1UF_X5R
D12
RB491D
2 1
Q2
2N7002
2
1 3
C307
68PF
12
R260
10K
12
R281
2.2K
12
R277
100
12
C328
18PF
12
Q28
2N7002
2
13
R265
2.2K
12
L30
FCM2012C80_0805
1 2
22K
22K
Q27
DTC124EK
2
13
L29
FCM2012C80_0805
1 2
C329
18PF
12
22K
22K
Q1
DTC124EK
2
13
C324
270PF
12
C305
68PF
12
R274
10K
C313
@470PF
12
C302
15PF
12
R264
47K
C319 22PF
1 2
C315
330PF
12
R12
1K
C303
220PF
12
R269
100K
C318 22PF
1 2
JP1
Foxconn QTS1040A-2121
1 2
3 4
5 6
7 8
9 10
11 12
13 14
15 16
17 18
19 20
21 22
23 24
25 26
27 28
29 30
31 32
33 34
35 36
37 38
39 40
U11C
74LVC125
9 8
10
C314
330PF
12
L2
CHB2012U170_0805
12
L28
CHB1608U121
1 2
C9
.1UF_X5R
L1 CHB2012U170_0805
12
C312
330PF
12
JP10
CRT-15P
6
11
1
7
12
2
8
13
3
9
14
4
10
15
5
C321
1000PF
C320
.1UF_X5R
C323
270PF
12
C309
220PF
12
+
C3
4.7UF_1206
10V
C322
270PF
12
C308
15PF
12
+
C8
4.7UF_1206
10V
L24 FBM-11-160808-121
1 2
C316
.1UF
12
R268
200K
R79
10K
L25
FBM-11-160808-121
1 2
D1
DAN217
1
2
3
Q3
SI2302DS
2
13
L26 FBM-11-160808-121
1 2
C306
15PF
12
R270
75
12
L27
CHB1608U121
1 2
R271
75
12
C310
100PF
12
R272
75
12
L31
FCM2012C80_0805
1 2
D19
RB751V
21
F2
FUSE_1A
21
R74
@10K
C304
100PF
12
JP11
S CONN._SUYIN
1
2
3
4
5
6
7
RP1
8P4R-10K
1 8
2 7
3 6
4 5
C327
18PF
12
C317 22PF
1 2
D14
DAN217
1
2
3
R285
75
1 2
D15
DAN217
1
2
3
R283
75
1 2
D13
DAN217
1
2
3
R284
75
1 2
D2
DAN217
1
2
3
U16
74HCT1G125GW
2 4
1
35

A
A
B
B
C
C
D
D
1 1
2 2
3 3
4 4
HL[0..10]
AD[0..31]
AD1
PIRQD#
AD7
HL10
HL5
AD24
HL7
REQ#1
AD30
PIRQA#
AD23 HL8
HL1
+ICH_HLCOMP
HL2
PIRQF#
AD4
AD0
AD13
HL_STB#
REQ#4
AD14
AD2
REQ#0
REQ#2 SIDERST#
AD29
HL0
REQ#3
AD27
AD15
CPUINIT#
HL9
PIRQC#
PCIRST#
AD16
AD17
AD19
AD31
AD8
AD20
CPU_PWRGD
HL3
GATEA20
HL_STB
PIRQG#
IRQ14
HL4
AD25
STPCLK#
AD12
PLOCK#
SIRQ
AD10
AD28
FERR#
AD22
AD11
AD9
AD21
PIRQE#
GNTA#
AD6 SMI#
PIRQH#
PIRQB#
AD18
RC#
AD3
HL6
AD26
AD5
HL11
REQA#
PICD1
PICD0
CLK_APIC_ICH
IRQ14
IRQ15
SIDERST#
GNT#3
IRQ15
+ICH_HLCOMP
HL11
CLK_APIC_ICH
PICD1
PICD0
CLK_ICHPCI
CLK_ICHPCI
GNTA#
GPI1
GPI1
HUBREF
IRDY#
FRAME#
TRDY#
DEVSEL#
PERR#
STOP#
SERR#
GNT#2
GNT#1
GNT#0
REQA#
PERR#
STOP#
SERR#
PIRQA#
PIRQB#
REQ#4
IRDY#
FRAME#
TRDY#
DEVSEL#
PIRQD#
PLOCK#
SIRQ
PIRQC#
REQ#3
REQ#1
REQ#2
REQ#0
PIRQH#
PIRQG#
PIRQF# PIRQE#
HL[0..10] 6
FERR# 4
C/BE#123,25,26,27
FRAME#23,25,26,27
GNT#3 26
AD[0..31]23,25,26,27
NMI 4
PIRQA# 13,23,25
IGNNE# 4
PIRQB# 23,26
SMI# 4
STOP#23,25,26,27
GATEA20 33
A20M# 4
C/BE#223,25,26,27
HL_STB 6
SIRQ 23,31,33
SIDERST# 28
IRDY#23,25,26,27
IRQ14 29
IRQ15 28
CLK_ICHPCI12
CPUINIT# 4
STPCLK# 4
PIRQD# 27
SERR#23,25,26,27
PAR23,25,26,27
C/BE#023,25,26,27
C/BE#323,25,26,27
INTR 4
TRDY#23,25,26,27
PCIRST#6,13,23,24,25,26,27,31,33
DEVSEL#23,25,26,27
PERR#23,25,26,27
CPU_PWRGD 4
CPUSLP# 4
HL_STB# 6
REQ#326
PIDERST#29
RC# 33
HUBREF 6
REQ#223
GNT#2 23
PIRQC# 27
REQ#127
GNT#1 27
PLOCK#23
REQ#025
GNT#0 25
+1.8VS
+3VS
+3VS
+3VS
+3VS
+3VS
+3VS
Title
Size Document Number Rev
Date: Sheet of
LA1432
1.A
ICH2-A(PCI,HUB,CPU) & FWH
B
20 45, 07, 2002
星期五 六月
Compal Electronics, Inc.
(FW82801BA)
PME# has internal PU
ICH-2
GNTA# Strapping for "A16 swap override" : "0" -> Enable
PIN N3, M4 can not use GPIO.
THIS SHEET OF ENGINEERING DRAWING IS THE PROPRIETARY PROPERTY OF COMPAL ELECTRONICS, INC. AND CONTAINS CONFIDENTIAL AND
TRADE SECRET INFORMATION. THIS SHEET MAY NOT BE TRANSFERRED FROM THE CUSTODY OF THE COMPETENT DIVISION OF R&D
DEPARTMENT EXCEPT AS AUTHORIZED BY COMPAL ELECTRONICS, INC. NEITHER THIS SHEET NOR THE INFORMATION IT CONTAINS MAY BE
USED BY OR DISCLOSED TO ANY THIRD PARTY WITHOUT PRIOR WRITTEN CONSENT OF COMPAL ELECTRONICS, INC.
PROPRIETARY NOTE
PCI Pullups
REQ#0
PCMCIA CONTROLLER
1394
NC
REQ#2
REQ#3 LAN
REQ#4
REQ#1
PCI REQ ASSIGMENT
WLAN
RP13
10P8R-8.2K
10
9
8
7
6
1
2
3
4
5
RP7
10P8R-8.2K
10
9
8
7
6
1
2
3
4
5
RP10
8P4R-8.2K
18 27 36 45
C542 .1UF_X5R
12
PCI
CPU
HUB
IRQ
U9A
ICH-2
AD0
AA4
AD1
AB4
AD2
Y4
AD3
W5
AD4
W4
AD5
Y5
AD6
AB3
AD7
AA5
AD8
AB5
AD9
Y3
AD10
W6
AD11
W3
AD12
Y6
AD13
Y2
AD14
AA6
AD15
Y1
AD16
V2
AD17
AA8
AD18
V1
AD19
AB8
AD20
U4
AD21
W9
AD22
U3
AD23
Y9
AD24
U2
AD25
AB9
AD26
U1
AD27
W10
AD28
T4
AD29
Y10
AD30
T3
AD31
AA10
C/BE0#
AA3
C/BE1#
AB6
C/BE2#
Y8
C/BE3#
AA9
DEVSEL#
AB7
FRAME#
V3
IRDY#
W8
TRDY#
V4
STOP#
W1
PAR
W2
PCIRST#
AA15
PLOCK#
AA7
SERR#
W7
PERR#
Y7
PME#
Y15
GPI0/REQA#
M3
GPO16/GNTA#
L2
PCICLK
W11
REQ0#
R2
REQ1#
R3
REQ2#
T1
REQ3#
AB10
REQ4#
P4
GPI1/REQB#/REQ5#
L3
GNT0# M2
GNT1# M1
GNT2# R4
GNT3# T2
GNT4# R1
GPO17/GNTB#/GNT5# L4
GPI2/PIRQE# N3
GPI3/PIRQF# N2
GPI4/PIRQG# N1
GPI5/PIRQH# M4
IRQ14 F21
IRQ15 C16
APICCLK N20
APICD0 P22
APICD1 N19
SERIRQ N21
PIRQA# P1
PIRQB# P2
PIRQC# P3
PIRQD# N4
HL0 A4
HL1 B5
HL2 A5
HL3 B6
HL4 B7
HL5 A8
HL6 B8
HL7 A9
HL8 C8
HL9 C6
HL10 C7
HL11 C5
HL_STB A6
HL_STB# A7
HLCOMP A3
HUBREF B4
A20M# D11
CPUSLP# A12
FERR# R22
IGNNE# A11
INIT# C12
INTR C11
NMI B11
SMI# B12
STPCLK# C10
RCIN# B13
A20GATE C13
CPUPWRGD A13
C581
@22PF
12
R132 40.2_1%
1 2
R142 8.2K
1 2
R512
@33
12
R198 @1K
1 2
R479 @10K
1 2
R133 0
1 2
R134 10K
1 2
R140 10K
1 2
R200 @8.2K
1 2
RP9
8P4R-100K
1 8
2 7
3 6
4 5
R202 10K
12
R501 10K
12
R504 0
1 2

A
A
B
B
C
C
D
D
1 1
2 2
3 3
4 4
SDD[0..15]
PDD[0..15]
+R_VBAIS
EC_RIOUT#
SDD8
SDD9
PDD12
OVCUR#2
USBP0-
ICH_AC_SYNC
EC_LID_OUT#
PDD0
PDD1
PDD4
PDDACK#
VGATE
USBP1-
USBP0-
SDA1
RSMRST#
LAD3
LFRAME#
USBP0+
SDD12
SDA0
PDD13
PDDREQ
USBP2-
SLP_S5#
LAD1
SDD0
SDD4
SDIOW#
PDD3
PDD8
PDD15
PDIOW#
PDCS1#
USBP2+
LAD2
SDD5
SDD10
SDD11
SDDREQ
SDIOR#
PDD5
PDD9
PDD14
INTRUDER#
CLK_ICH14
SPKR
SDIORDY
SDCS1#
PDCS3#
DSCACHE#
ECSCI#
PDIORDY
SLP_S3#
SMB_DATA
RTCX1
IAC_BITCLK
SDD1
SDD13
RTCX2
SDD7
SDDACK#
SDCS3#
PDA1
ICH_AC_SDOUT
OVCUR#3
PBTN#
ECSMI#
USBP1+
USBP3+
USBP3-
USBP2+
USBP2-
SDD6
SDA2
PDD6
PDD10
PDD11
PDA0
PDA2
USBP0+
ATF_INT#
ICH_AC_SDOUT
SDD2
SDD3
SDD14
SDD15
PDD2
PDIOR#
LAD0
PDD7
SMLINK0
SMLINK1
CLK_ICH48
CLK_ICHHUB
ICH_AC_SYNC
ICH_AC_SDOUT
BATTLOW#
SMB_CLK
ICH_ACIN
INTRUDER#
USBP1-
USBP3-
USBP3+
USBP1+
SPKR
IAC_SDATAI1
IAC_SDATAI0
DSCACHE#
IAC_BITCLK
IAC_BITCLK
SMLINK0
SMLINK1
LDRQ#1
+RTCRST#
+VBIAS
CLK_ICH48 CLK_ICH14 CLK_ICHHUB
IAC_SDATAI1
IAC_SDATAI0
PDIORDY
SDIORDY
LDRQ#0
LDRQ#1
CLKRUN#
SYS_PWROK
PBTN#
ICH_ACIN
OVCUR#2
VGATE
RSMRST#
SMB_CLK
SMB_DATA
IAC_BITCLK35
IAC_SDATAI035
RTCCLK23,24
SLP_S3#33 SLP_S5#33
SDD[0..15] 28
SDIORDY 28
SDIOW# 28
SDIOR# 28
SDDACK# 28
SDDREQ 28
PDIOW# 29
PDIORDY 29
PDIOR# 29
PDDACK# 29
PDDREQ 29
LAD131,33 LAD031,33
LFRAME#31,33
LDRQ#033 LAD331,33 LAD231,33
SMB_DATA9,10,12
PDA0 29
PDA1 29
PDA2 29
SDA0 28
SDA1 28
SDA2 28
SPKR35
IAC_RST#35 PDD[0..15] 29
RSMRST#22,33,36
PDCS1# 29
PDCS3# 29
OVCUR#130
SDCS3# 28
SDCS1# 28
OVCUR#030
SUS_STAT#31
IAC_SYNC35
IAC_SDATAO35
ATF_INT#33
SMB_CLK9,10,12
FLASH#34
IAC_SDATAI135
LDRQ#131
V_GATE 44
CLK_ICH48 12
CLK_ICH14 12
CLK_ICHHUB 12
SYS_PWROK38
BATTLOW#33
EC_LID_OUT#33
ON/OFF33,36
PBTN_OUT#33
ACIN35,36,39
ECSMI#33
ECSCI#33
EC_RIOUT#33
OVCUR#330
CLKRUN# 23,25,27,31,33
USB0_D- 30
USB0_D+ 30 USB1_D- 30
USB1_D+ 30
USB3_D+ 30
USB3_D- 30
+RTCVCC
+3VALW
+RTCVCC
+5VS
+3VALW
+3VALW
+3VS
Title
Size Document Number Rev
Date: Sheet of
LA1432
1.A
ICH2-B(IDE,LPC,GPIO)
B
21 45, 07, 2002
星期五 六月
Compal Electronics, Inc.
ICH2-B(IDE,LPC,GPIO)
AC_SDOUT Strapping: "1" -> Safe Mode Boot
SPKR Strapping: "0" -> No Reboot
THIS SHEET OF ENGINEERING DRAWING IS THE PROPRIETARY PROPERTY OF COMPAL ELECTRONICS, INC. AND CONTAINS CONFIDENTIAL AND
TRADE SECRET INFORMATION. THIS SHEET MAY NOT BE TRANSFERRED FROM THE CUSTODY OF THE COMPETENT DIVISION OF R&D
DEPARTMENT EXCEPT AS AUTHORIZED BY COMPAL ELECTRONICS, INC. NEITHER THIS SHEET NOR THE INFORMATION IT CONTAINS MAY BE
USED BY OR DISCLOSED TO ANY THIRD PARTY WITHOUT PRIOR WRITTEN CONSENT OF COMPAL ELECTRONICS, INC.
PROPRIETARY NOTE
R513 10K
1 2
RP14
8P4R-15
1 8
2 7
3 6
4 5
RP20
8P4R-15K
18 27 36 45
CP5
8P4C-22PF
1 8
2 7
3 6
4 5
R486 4.7K
1 2
R483 4.7K
1 2
R520 4.7K
1 2
R519 4.7K
1 2
D7 @RB751V
21
D6 RB751V
21
D8 RB751V
21
R223 10K
1 2
C223
1UF_25V_0805
12
C230
12PF
12
R511 1K
1 2
C231
12PF
12
R517 10K
12
J2
@JOPEN
12
R518 @10K
1 2
X2
32.768KHZ
R131 100K
1 2
C567
10PF
12
R509 @10K
1 2
C554
10PF
12
R526 10K
1 2
C227
.047UF
1 2
R208 100K
12
R222 @10K
1 2
R135 0
1 2
R220 10K
12
R213
@22M_0603
12
R201 1K
12
R215
@2.4M_0603
1 2
R219 10K
12
IDE
SYSTEM
AC97
GPIO
LPC
USB
U9B
ICH-2
THRM#
AA13
GPO19
D14
SLP_S3#
W16
SLP_S5#
AB18
PWROK
R20
PWRBTN#
W21
RI#
AA17
RSMRST#
R21
GPIO25
W15
SUSCLK
AA18
GPI6
Y11
GPO18
A15
GPO20
C14
GPIO24
V21
SMBDATA
AA16
SMBCLK
AB16
SMBALERT#/GPI11
AB17
SUSSTAT#
Y17
RTCRST#
T20
VBIAS
T21
RTCX1
U22
RTCX2
T22
CLK66 D4
CLK14 M19
CLK48 P20
AC_RST#
V22
AC_SYNC
P19
AC_BIT_CLK
R19
AC_SDOUT
P21
AC_SDIN0
Y22
AC_SDIN1
W22
SPKR
N22
GPI8
Y14
GPI7
AA11
GPI12
W14
GPI13
AB15
GPO21
L1
GPIO27
AB14
GPIO28
AA14
LAD0/FWH0
Y12
LAD1/FWH1
W12
LAD2/FWH2
AB13
LAD3/FWH3
AB12
LDRQ0#
Y13
LDRQ1#
W13
LFRAME#/FWH4
AB11
FSO
AA12
USBP1+
AB19
USBP1-
AA19
USBP0+
W17
USBP0-
Y18
OC1#
Y20 OC0#
W19
USBP3+
AB20
USBP3-
AA20
USBP2+
W18
USBP2-
Y19
OC3#
W20 OC2#
Y21
SDD0 D18
SDD1 B19
SDD2 D19
SDD3 A20
SDD4 C20
SDD5 C21
SDD6 D22
SDD7 E20
SDD8 D21
SDD9 C22
SDD10 D20
SDD11 B20
SDD12 C19
SDD13 A19
SDD14 C18
SDD15 A18
SDDREQ B18
SDDACK# B17
SDIOR# D17
SDIOW# C17
SIORDY A17
SDA0 A16
SDA1 D16
SDA2 B16
SDCS1# C15
SDCS3# D15
PDD0 H19
PDD1 H22
PDD2 J19
PDD3 J22
PDD4 K21
PDD5 L20
PDD6 M21
PDD7 M22
PDD8 L22
PDD9 L21
PDD10 K22
PDD11 K20
PDD12 J21
PDD13 J20
PDD14 H21
PDD15 H20
PDREQ G22
PDDACK# F22
PDIOR# G19
PDIOW# G21
PIORDY G20
PDA0 F20
PDA1 F19
PDA2 E22
PDCS1# E21
PDCS3# E19
TP0 U20
GPO22 B14
GPO23 A14
VGATE/VRMPWRGD B15
INTRUDER#
T19
SMLINK0
U19
SMLINK1
V20
R508 10K
12
R514 10K
1 2
R532
1K
1 2
C580
10PF
12
R204
15K
1 2
R212 10M_0603
1 2
R205
1K
1 2
R214
10M_0603
1 2
R515 10K
1 2
R510 10K
1 2
R500
10
12
R507
10
12
R484
10
12
RP15
8P4R-15
1 8
2 7
3 6
4 5
RP21
8P4R-15K
18 27 36 45
CP6
8P4C-22PF
1 8
2 7
3 6
4 5
R506
@33
12
C576
@33PF
R505 22
1 2
R502 22
1 2
C574
22PF
12
C575
22PF
12

A
A
B
B
C
C
D
D
1 1
2 2
3 3
4 4
+VCC5REF
VCCRTC
RSMRST# 21,33,36
+3VS
+1.8VS
+1.8VALW +CPU_VCC
+3VALW
+CPU_VCC
+3VS
+3VS
+1.8VS
+5VS
+3VALW
+1.8VALW
+RTCVCC
+3VALW
Title
Size Document Number Rev
Date: Sheet of
LA1432
1.A
ICH2-C(LAN,Power) & Pull-Up
B
22 45, 07, 2002
星期五 六月
Compal Electronics, Inc.
ICH2-C(LAN,Power)
THIS SHEET OF ENGINEERING DRAWING IS THE PROPRIETARY PROPERTY OF COMPAL ELECTRONICS, INC. AND CONTAINS CONFIDENTIAL AND
TRADE SECRET INFORMATION. THIS SHEET MAY NOT BE TRANSFERRED FROM THE CUSTODY OF THE COMPETENT DIVISION OF R&D
DEPARTMENT EXCEPT AS AUTHORIZED BY COMPAL ELECTRONICS, INC. NEITHER THIS SHEET NOR THE INFORMATION IT CONTAINS MAY BE
USED BY OR DISCLOSED TO ANY THIRD PARTY WITHOUT PRIOR WRITTEN CONSENT OF COMPAL ELECTRONICS, INC.
PROPRIETARY NOTE
C565
.1UF_X5R
12
C587
1000PF
12
+
C562
4.7UF_10V_0805
12
C561
.1UF_X5R
12
C573
.1UF_X5R
12
C553
.1UF_X5R
12
C585
.1UF_X5R
12
C577
.1UF_X5R
12
C569
1000PF
12
C545
1000PF
12
C552
.1UF_X5R
12
D5
1SS355
21
C219
.1UF_X5R
12
C586
1000PF
12
C220
1UF_0805
12
C590
.1UF_X5R
12
C591
.1UF_X5R
12
C551
.1UF_X5R
12
C225 .1UF_X5R
1 2
R141
1K
12
R210 1K
1 2
C589
.1UF_X5R
12
C588
.1UF_X5R
12
C558
.1UF_X5R
12
R496 @10K
1 2
C556
.1UF_X5R
12
C578
.1UF_X5R
12
C584
.1UF_X5R
12
C564
.1UF_X5R
12
R516 0
1 2
C566
.1UF_X5R
12
+
C555
4.7UF_10V_0805
12
C583
.1UF_X5R
12
EEPROM
LAN
U9C
ICH-2
VCC1_8_1
D10
VCC1_8_2
E5
VCC1_8_3
K19
VCC1_8_4
L19
VCC1_8_5
P5
VCC1_8_6
V9
GND1
A1
GND2
A2
GND3
A10
GND4
B1
GND5
B2
GND6
B3
GND7
B9
GND8
B10
GND9
C2
GND10
C3
GND11
C4
GND12
C9
GND13
D5
GND14
D6
GND15
D7
GND16
D8
GND17
D9
GND18
E6
GND19
E7
GND20
E8
GND21
E9
GND22
J10
GND23
J11
GND24
J12
GND25
J13
GND26
J14
GND27
J9
GND28
K10
GND29
K11
GND30
K12
GND31
K13
GND32
K14
GND33
K9
GND34
L10
GND35
L11
GND36
L12
GND37
L13
GND38
L14
GND39
L9
GND40
M10
GND41
M11
GND42
M12
GND43
M13
GND44
M14
GND45
M9
GND46
N10
GND47
N11
GND48
N12
GND49
P9
GND50
P14
GND51
P13
GND52
P12
GND53
P11
GND54
P10
GND55
N9
GND56
N14
GND57
N13
VCC3_3_1 E14
VCC3_3_2 E15
VCC3_3_3 E16
VCC3_3_4 E17
VCC3_3_5 E18
VCC3_3_6 F18
VCC3_3_7 G18
VCC3_3_8 H18
VCC3_3_9 J18
VCC3_3_10 P18
VCC3_3_11 R18
VCC3_3_12 R5
VCC3_3_13 T5
VCC3_3_14 U5
VCC3_3_15 V5
VCC3_3_16 V6
VCC3_3_17 V7
VCC3_3_18 V8
VCCSUS1_8_1 V14
VCCSUS1_8_2 V15
VCCSUS1_8_3 V16
VCCSUS3_3_1 T18
VCCSUS3_3_2 U18
VCCSUS1_8_4 H5
VCCSUS1_8_5 J5
VCCSUS3_3_3 F5
VCCSUS3_3_4 G5
VCC1_8_7
D2
VCCRTC U21
V5REF1 K2
V5REF2 M20
V5REF_SUS V19
VCCSUS3_3_5 V17
VCCSUS3_3_6 V18
V_CPU_IO_1 D12
V_CPU_IO_2 D13
EE_SHCLK J3
EE_DIN K3
EE_DOUT J4
EE_CS K4
LAN_CLK G3
LAN_RXD0 G2
LAN_RXD1 G1
LAN_RXD2 H1
LAN_TXD0 F3
LAN_TXD1 F2
LAN_TXD2 F1
LAN_RSTSYNC H2
RSM_PWROK Y16
GND58
A21
GND59
A22
GND60
B21
GND61
B22
GND62
AA1
GND63
AA2
GND64
AA21
GND65
AA22
GND66
AB1
GND67
AB2
GND68
AB21
GND69
AB22
GND70
K1
GND71
D3
C582
.1UF_X5R
12
C579
.1UF_X5R
12
C550
.1UF_X5R
12
C549
.1UF_X5R
12
C548
.1UF_X5R
12

5
5
4
4
3
3
2
2
1
1
D D
C C
B B
A A
AD[0..31]
S2_A20
S2_D2
S2_D14
S1_A22
S1_D14
S1_A15
S2_A23
S2_A22
S2_A15
S1_A14
S2_A21
S2_A18
S2_A14
S1_A19
S2_A12
S2_A19
S1_A18
S1_A23
S2_A8
S2_A13
S1_A13
S1_A20
S1_D2
S1_A12
S1_A8
S1_A21
S2_A16
S2_D9
S2_D1
S2_D8
S2_D0
S2_A0
S2_A1
S2_A2
S2_A3
S2_A4
S2_A5
S2_A6
S2_A7
S2_A9
S2_D15
S2_D13
S2_D12
S2_D11
S2_D3
S2_D10
S2_A25
S2_A17
S2_D6
S2_D5
S2_A11
S2_D7
S2_A10
S2_D4
S2_A24
S2_OE#
S2_IORD#
S2_IOWR#
S2_CE2#
S1_D3
S1_A6
S1_A7
S1_D1
S1_A1
S1_A25
S1_A4
S1_D8
S1_A2
S1_D9
S1_D13
S1_A5
S1_D0
S1_D6
S1_A17
S1_A10
S1_A11
S1_A9
S1_D5
S1_D12
S1_D10
S1_A24
S1_D4
S1_D11
S1_A0
S1_D7
S1_A3
S1_D15
CLK_PCI_CB
AD20
AD23
AD22
AD19
AD28
AD13
AD15
AD30
AD2
AD18
AD0
AD12
AD17
AD31
AD4
AD3
AD25
AD10
AD21
AD26
AD9
AD20
AD1
AD7
AD24
AD14
AD29
AD5
AD8
AD6
AD11
AD27
AD16
S2_A[0..25]
S1_D[0..15]
S2_D[0..15]
S1_A[0..25]
S1_CE2#
CLK_PCI_CB
S1_IOWR#
S1_IORD#
S1_OE#
S1_A16
S2_VS1 24
S2_CD2# 24
S1_BVD1 24
S1_WE# 24
S1_RST 24
S2_INPACK# 24
S1_INPACK# 24
S2_WAIT# 24
S2_VS2 24
S1_CD1# 24
S1_RDY# 24
S1_WAIT# 24
S2_WP 24
S1_REG# 24
S1_VS2 24
S2_WE# 24
S2_RST 24
S1_WP 24
S2_BVD1 24
S1_VS1 24
S1_BVD2 24
S2_REG# 24
S2_CE1# 24
S2_CD1# 24
S2_RDY# 24
S2_BVD2 24
S1_CD2# 24
S1_CE1# 24
S2_IOWR# 24
S2_OE# 24
S2_CE2# 24
S2_IORD# 24
RTCCLK 21,24
SLDATA 24
SLATCH 24
CBRST# 24,25,27
TRDY#20,25,26,27
PCM1_LED34
REQ#220
PIRQB#20,26
FRAME#20,25,26,27
STOP#20,25,26,27
SIRQ20,31,33
PLOCK#20
GNT#220
PCM_SPK#35
DEVSEL#20,25,26,27
RING#33
SERR#20,25,26,27
PIRQA#13,20,25
CLK_PCI_CB12
PCM_PME#25,26,27,33
PCIRST#6,13,20,24,25,26,27,31,33
PAR20,25,26,27
PCM2_LED34
IRDY#20,25,26,27
CLKRUN#21,25,27,31,33
PERR#20,25,26,27
C/BE#120,25,26,27 C/BE#020,25,26,27
C/BE#320,25,26,27 C/BE#220,25,26,27
AD[0..31]20,25,26,27
S2_A[0..25] 24
S1_D[0..15] 24
S2_D[0..15] 24
S1_A[0..25] 24
S1_IOWR# 24
S1_OE# 24
S1_CE2# 24
S1_IORD# 24
+S1_VCC
+S2_VCC
+3V +3VS
+3VS
+3VS
+3VS
Title
Size Document Number Rev
Date: Sheet of
LA1432 1.A
CardBus Controller ( OZ6933T )
Compal Electronics, Inc.
B
23 45,
星期五
07, 2002
六月
THIS SHEET OF ENGINEERING DRAWING IS THE PROPRIETARY PROPERTY OF COMPAL ELECTRONICS, INC. AND CONTAINS CONFIDENTIAL AND
TRADE SECRET INFORMATION. THIS SHEET MAY NOT BE TRANSFERRED FROM THE CUSTODY OF THE COMPETENT DIVISION OF R&D
DEPARTMENT EXCEPT AS AUTHORIZED BY COMPAL ELECTRONICS, INC. NEITHER THIS SHEET NOR THE INFORMATION IT CONTAINS MAY BE
USED BY OR DISCLOSED TO ANY THIRD PARTY WITHOUT PRIOR WRITTEN CONSENT OF COMPAL ELECTRONICS, INC.
CardBus Controller
OZ6933T (uBGA)
C674
.1UF_X5R
R531 33
1 2
C676
.1UF_X5R
C675
.1UF_X5R
C670
.1UF_X5R
C673
.1UF_X5R
R530 33
1 2
C669
.1UF_X5R
MICROO
2
CARDBUS CONTROLLER
OZ6933 209PIN CSP
Slot
A
Slot B
PCI
U46
CardBus-OZ6933T-1
AD31
E1
AD30
E2
AD29
F3
AD28
F1
AD27
G5
AD26
H6
AD25
G3
AD24
G2
AD23
H2
AD22
H1
AD21
J1
AD20
J2
AD19
J3
AD18
J6
AD17
K1
AD16
K2
AD15
M5
AD14
N2
AD13
N1
AD12
N3
AD11
N6
AD10
P1
AD9
P3
AD8
N5
AD7
P6
AD6
R2
AD5
R3
AD4
T1
AD3
W4
AD2
R6
AD1
U5
AD0
P7
C/BE3#
G1
C/BE2#
K3
C/BE1#
M3
C/BE0#
R1
IDSEL
H5
PCI_CLK
E3
DEVSEL#
L3
FRAME#
K6
IRDY#
L1
TRDY#
L2
STOP#
L5
PAR
M2
PERR#
L6
SERR#
M1
PCI_REQ#
G6
PCI_GNT#
F5
IRQ9/INTA#
B5
IRQ4/INTB#
F6
LOCK#
V5
RST#
D1
IRQ12/PME#
B14
IRQ14/CLKRUN#
A4
IRQ15/RING_OUT
V9
SPKR_OUT#
K19
LED_OUT/SKT_ACTIVITY
J19
SKTB_ACTV
E8
IRQ5/SERIRQ
C5
IRQ7/SIN#/B_VPP_PGM
E6
GND
H3
GND
K5
GND
P2
GND
W5
GND
V15
GND
K18
NC
B15
NC
E5
IRQ3/VCC3#
W12
SCLK/A_VCC_5#
K14
SDATA/B_VCC_3#
K15
SLATCH/B_VCC_5#
K17
IRQ9/A_VPP_VCC
P19
IRQ10/B_VPP_VCC
F19
B_D10/CAD31
B6
B_D9/CAD30
A6
B_D1/CAD29
B7
B_D8/CAD28
C7
B_D0/CAD27
A7
B_A0/CAD26
B8
B_A1/CAD25
A8
B_A2/CAD24
E9
B_A3/CAD23
B9
B_A4/CAD22
F10
B_A5/CAD21
E10
B_A6/CAD20
F11
B_A25/CAD19
C11
B_A7/CAD18
B11
B_A24/CAD17
A11
B_A17/CAD16
E14
B_IOWR#/CAD15
D19
B_A9/CAD14
F15
B_IORD#/CAD13
E17
B_A11/CAD12
F14
B_OE#/CAD11
G15
B_CE2#/CAD10
E19
B_A10/CAD9
F18
B_D15/CAD8
F17
B_D7/CAD7
G18
B_D13/CAD6
H15
B_D6/CAD5
H14
B_D12/CAD4
H17
B_D5/CAD3
H18
B_D11/CAD2
H19
B_D4/CAD1
J14
B_D3/CAD0
J17
B_SKT_VCC E7
B_SKT_VCC F13
B_SKT_VCC G19
B_REG#/CCBE3# F9
B_A12/CCBE2# A12
B_A8/CCBE1# A16
B_CE1#/CCBE0# G14
B_A16/CCLK E12
B_A23/CFRAME# B12
B_A15/CIRDY# C12
B_A22/CTRDY# A13
B_A21/CDEVSEL# B13
B_A20/CSTOP# C13
B_A13/CPAR C15
B_A14/CPERR# A15
B_WAIT#/CSERR# A9
B_INPACK#/CREQ# C9
B_WE#/CGNT# E13
B_RDY_IRQ#/CINT# F12
B_A19/CBLOCK# A14
B_WP/CCLKRUN# A5
B_RESET/CRESET# C10
B_D2/RFU F7
B_D14/RFU G17
B_A18/RFU C14
B_VS1/CVS1 E18
B_VS2/CVS2 A10
B_CD1#/CCD1# J15
B_CD2#/CCD2# C6
B_BVD2/CAUDIO C8
B_BVD1/CSTSCHG F8
A_BVD1/CSTSCHG N19
A_BVD2/CAUDIO M14
A_CD2#/CCD2# L14
A_CD1#/CCD1# V6
A_VS2/CVS2 W16
A_VS1/CVS1 W10
A_A18/RFU P11
A_D14/RFU V8
A_D2/RFU L19
A_RST/CRESET# P15
A_WP/CCLKRUN# L17
A_A19/CBLOCK# U12
A_RDY_IRQ#/CINT# P12
A_WE#/CGNT# R12
A_INPACK#/CREQ# P17
A_WAIT#/CSERR# R18
A_A14/CPERR V12
A_A13/CPAR R11
A_A20/CSTOP# W13
A_A21/CDEVSEL# U13
A_A22/CTRDY# W14
A_A15/CIRDY# P13
A_A23/CFRAME# U14
A_A16/CCLK V13
A_CE1#/CCBE0# W8
A_A8/CCBE1# V11
A_A12/CCBE2# V14
A_REG#/CCBE3# N15
A_SOCKET_VCC R13
A_SOCKET_VCC R7
AUX_VCC L15
PCI_VCC F2
PCI_VCC J5
PCI_VCC M6
PCI_VCC P5
CORE_VCC R10
CORE_VCC J18
CORE_VCC B10
GRST# N18
A_D10/CAD31 L18
A_D9/CAD30 M19
A_D1/CAD29 M18
A_D8/CAD28 M15
A_D0/CAD27 M17
A_A0/CAD26 N17
A_A1/CAD25 P18
A_A2/CAD24 R19
A_A3/CAD23 N14
A_A4/CAD22 R17
A_A5/CAD21 T19
A_A6/CAD20 R14
A_A25/CAD19 U15
A_A7/CAD18 P14
A_A24/CAD17 W15
A_A17/CAD16 U11
A_IOWR/CAD15 P10
A_A9/CAD14 W11
A_IORD#/CAD13 U10
A_A11/CAD12 V10
A_OE#/CAD11 P9
A_CE2#/CAD10 R9
A_A10/CAD9 U9
A_D15/CAD8 W9
A_D7/CAD7 U8
A_D13/CAD6 R8
A_D6/CAD5 W7
A_D12/CAD4 V7
A_D5/CAD3 U7
A_D11/CAD2 W6
A_D4/CAD1 P8
A_D3/CAD0 U6
GND
E11
R533 100
1 2
C678
.1UF_X5R C684
.1UF_X5R C679
.1UF_X5R
C687
4.7UF_10V_0805
12
C685
@10PF
R534
@33
1 2
C677
.1UF_X5R C682
.1UF_X5R C686
.1UF_X5R
C668
.1UF_X5R
C681
.1UF_X5R

+S2_VPP
S2_D[0..15]
S1_A[0..25]
S2_A[0..25]
S1_D[0..15]
+S1_VPP
CBRST#
S1_CD1#
S2_CD1#
S2_CD2#
S1_CD2#
CBRST#
S1_A0
S1_BVD2
S1_D1
S1_BVD1
S1_RST
S1_D10
S1_REG#
S1_D0
S1_CD2#
S1_A5
S1_A1
S1_D9
S1_D2
S1_D8
S1_A4
S1_WAIT#
S1_WP
S1_A2
S1_INPACK#
S1_A3
S1_A25
S1_A12
S1_VS2
S1_A7
S1_A15
S1_A6
S1_A16
S1_A24
S1_A22
S1_A23
S1_A8
S1_A21
S1_A20
S1_A19
S1_RDY#
S1_A13
S1_A18
S1_A17
S1_WE#
S1_A14
S1_VS1
S1_IORD#
S1_CE2#
S1_D15
S1_D7
S1_A11
S1_D6
S1_IOWR#
S1_D5
S1_D14
S1_A9
S1_OE#
S1_CD1#
S1_D12
S1_D13
S1_D3
S1_D4
S1_D11
S1_CE1#
S1_A10
S2_CD2#
S2_D10
S2_RST
S2_A16
S2_A2
S2_A12
S2_VS2
S2_A25
S2_A0
S2_BVD2
S2_A15
S2_WAIT#
S2_D8
S2_D1
S2_A24
S2_D2
S2_INPACK#
S2_A23
S2_WP
S2_D0
S2_D9
S2_A3
S2_A4
S2_A5
S2_BVD1
S2_A7
S2_A1
S2_REG#
S2_A22
S2_A6
S2_A18
S2_A19
S2_A10
S2_A8
S2_RDY#
S2_D15
S2_D4
S2_CD1#
S2_A17
S2_D5
S2_D7
S2_D6
S2_A14
S2_IORD#
S2_D11
S2_CE1#
S2_A9
S2_D12
S2_VS1
S2_IOWR#
S2_A20
S2_D13
S2_A21
S2_A13
S2_WE#
S2_D14
S2_CE2#
S2_A11
S2_OE#
S2_D3
S1_D[0..15]23
S2_D[0..15]23
SLDATA23 SLATCH23 RTCCLK21,23
S2_A[0..25]23
S1_A[0..25]23
PCMRST# 34
PCIRST#6,13,20,23,25,26,27,31,33 CBRST# 23,25,27
S1_RST23
S1_WAIT#23
S1_REG#23
S1_BVD223
S1_BVD123
S1_WP23 S1_CD2#23
S1_INPACK#23
S1_VS223
S1_WE#23
S1_RDY#23
S1_CD1#23
S1_CE1#23
S1_IORD#23
S1_OE#23 S1_VS123
S1_IOWR#23
S2_CD2# 23
S2_WP 23
S2_BVD1 23
S2_BVD2 23
S2_REG# 23
S2_INPACK# 23
S2_WAIT# 23
S2_VS2 23
S2_RST 23
S2_RDY# 23
S2_WE# 23
S2_IOWR# 23
S2_IORD# 23
S2_VS1 23
S2_OE# 23
S2_CE2# 23
S2_CD1# 23
S2_CE1# 23
S1_CE2#23
+12VALW+5VALW
+S1_VCC
+S2_VCC
+S1_VPP
+S2_VPP
+S2_VPP
+S1_VPP
+S2_VCC
+S1_VCC
+3VALW
+3VALW
+3V
+S2_VPP
+S1_VCC +S2_VCC
+S1_VPP
Title
Size Document Number Rev
Date: Sheet of
LA1432 1.A
FCI PCMCIA SOCKET
Compal Electronics, Inc
B
24 45,
星期五
07, 2002
六月
SOCKET
PCMCIA POWER CTRL.
CARDBUS
W=40mils
W=40mils
W=30mils
W=30mils
MAY BE USED BY OR DISCLOSED TO ANY THIRD PARTY WITHOUT PRIOR WRITTEN CONSENT OF COMPAL ELECTRONICS, INC.
THIS SHEET OF ENGINEERING DRAWING IS THE PROPRIETARY PROPERTY OF COMPAL ELECTRONICS, INC. AND CONTAINS CONFIDENTIAL
DEPARTMENT EXCEPT AS AUTHORIZED BY COMPAL ELECTRONICS, INC. NEITHER THIS SHEET NOR THE INFORMATION IT CONTAINS
AND TRADE SECRET INFORMATION. THIS SHEET MAY NOT BE TRANSFERED FROM THE CUSTODY OF THE COMPETENT DIVISION OF R&D
+3VALW POWER
C622
.1UF_X5R
12
C623
56PF
12
C663
1UF_25V_0805
12
PCMC150PIN
JP22
a1
A74
a35
A75
a2
A72
a36
A73
a3
A70
a37
A71
a4
A68
a38
A69
GND
A67
a5
A65
a39
A66
a6
A63
a40
A64
a7
A61
a41
A62
GND
A59 a8
A58
a42
A60
a9
A56
a43
A57
a10
A54
GND
A51
a44
A55
a11
A52
a45
A53
a12
A49
a46
A50
GND
A43
a13
A47
a47
A48
a14
A45
a48
A46
a15
A42
a49
A44
a16
A40
a50
A41
a51/a17
A39 none
A38 a52/a18
A37 a19
A36
GND
A33
a53
A35 a20
A34
a54
A32 a21
A31 a55
A30 a22
A29
GND
A25
a56
A28 a23
A27 a57
A26
a24
A24 a58
A23 a25
A22 a59
A21
GND
A17
a26
A20 a60
A19 a27
A18
a61
A16 a28
A15 a62
A14 a29
A13 a63
A12 a30
A11 a64
A10
a31
A8 a65
A7 a32
A6 a66
A5
GND
A9
a33
A4 a67
A3 a34
A2 a68
A1
b1 B74
b35 B75
b2 B72
b36 B73
b3 B70
b37 B71
b4 B68
b38 B69
GND B67
b5 B65
b39 B66
b6 B63
b40 B64
b7 B61
b41 B62
GND B59
b8 B58
b42 B60
b9 B56
b43 B57
b10 B54
GND B51
b44 B55
b11 B52
b45 B53
b12 B49
b46 B50
GND B43
b13 B47
b47 B48
b14 B45
b48 B46
b15 B42
b49 B44
b16 B40
b50 B41
none B38
b51/b17 B39
b52/b18 B37
b19 B36
GND B33
b53 B35
b20 B34
b54 B32
b21 B31
b55 B30
b22 B29
GND B25
b56 B28
b23 B27
b57 B26
b24 B24
b58 B23
b25 B22
b59 B21
GND B17
b26 B20
b60 B19
b27 B18
b61 B16
b28 B15
b62 B14
b29 B13
b63 B12
b30 B11
b64 B10
b31 B8
b65 B7
b32 B6
b66 B5
b33 B4
b67 B3
b34 B2
b68 B1
GND B9
C624
1000PF
12
C625
.1UF_X5R
12
C626
56PF
12
C621
1000PF
12
U42
TPS2206AI/TPS2216/TPS2226/G574
12V
24
5V
1
5V
2
5V
30
3.3V
15
3.3V
16
3.3V
17
DATA
3
LATCH
5
CLOCK
4
BVPP 23
BVCC 20
BVCC 21
BVCC 22
NC 26
NC 27
NC 28
NC 29
VCC_5V
25
12V
7
AVPP 8
AVCC 9
AVCC 10
AVCC 11
RESET 6
RESET# 14
BPWR_GOOD#
19 APWR_GOOD#
13
OC#
18 GND 12
C618
10U_1206
C615
10U_1206
C680
@1000PF
1 2
C594
@1000PF
1 2
C595
@1000PF
1 2
C600
.1UF_X5R
1 2
C689
@1000PF
1 2
C611
.1UF_X5R
1 2
U11A
74LVC125
2 3
1
147
C610
.1UF_X5R
1 2
C256
.1UF_X5R
12
C599
.1UF_X5R
1 2
C602
.1UF_X5R
1 2
C604
4.7UF_10V_0805
12
R221
10K
12
C605
4.7UF_10V_0805
12
C603
1UF_25V_0805
1 2
C613
.1UF_X5R
1 2
C662
.01UF
12
C665
1UF_25V_0805
12
C664
.01UF
12

A
A
B
B
C
C
D
D
E
E
1 1
2 2
3 3
4 4
AD0
AD1
AD2
AD3
AD4
AD5
AD6
AD7
AD8
AD9
AD10
AD11
AD12
AD13
AD14
AD15
AD16
AD17
AD18
AD19
AD20
AD21
AD22
AD23
AD24
AD25
AD26
AD27
AD31
AD30
AD29
AD28
C/BE#0
C/BE#1
C/BE#2
C/BE#3
PAR
FRAME#
IRDY#
TRDY#
DEVSEL#
STOP#
1394_IDSEL
AD16
GNT#0
REQ#0
SERR#
PERR#
CLK_PCI_1394
1394_PME#
PCIRST#
PIRQA#
TPA0-
TPA0+
TPBIAS0
TPB0-
TPB0-
TPB0+
TPA0+
TPA0-
TPB0+
AD[0..31]
CLK_PCI_1394
1394_IDSEL
C/BE#020,23,26,27 C/BE#120,23,26,27 C/BE#220,23,26,27 C/BE#320,23,26,27
PAR20,23,26,27
FRAME#20,23,26,27 IRDY#20,23,26,27 TRDY#20,23,26,27
DEVSEL#20,23,26,27 STOP#20,23,26,27
REQ#020 GNT#020
PERR#20,23,26,27
SERR#20,23,26,27
CLK_PCI_139412
1394_PME#23,26,27,33
CLKRUN#21,23,27,31,33 PCIRST#6,13,20,23,24,26,27,31,33
PIRQA#13,20,23
AD[0..31]20,23,26,27
CBRST#23,24,27
+3V
+3V
+3V
+3V
+3V
+3V
+3V
Title
Size Document Number Rev
Date: Sheet of
LA1432 1.A
1394 Interface
Compal Electronics, Inc.
B
25 45,
星期五
07, 2002
六月
TSB43AB22 USE
For TSB43AA22
C654,C655
change to 0
ohm to short
to GND
THIS SHEET OF ENGINEERING DRAWING IS THE PROPRIETARY PROPERTY OF COMPAL ELECTRONICS, INC. AND CONTAINS CONFIDENTIAL AND
TRADE SECRET INFORMATION. THIS SHEET MAY NOT BE TRANSFERRED FROM THE CUSTODY OF THE COMPETENT DIVISION OF R&D
DEPARTMENT EXCEPT AS AUTHORIZED BY COMPAL ELECTRONICS, INC. NEITHER THIS SHEET NOR THE INFORMATION IT CONTAINS MAY BE
USED BY OR DISCLOSED TO ANY THIRD PARTY WITHOUT PRIOR WRITTEN CONSENT OF COMPAL ELECTRONICS, INC.
PROPRIETARY NOTE
R9
220
1 2
R11
220
1 2
C333 .1UF_X5R
1 2
L10
0_0805
1 2
C19
.01UF
12
TSB43AB22
POWER CLASS
OSCILLATOR
PHY PORT 2
BIAS CURRENT
FILTER
PHY PORT 1
EEPROM 2 WIRE BUS
PCI BUS INTERFACE
TSB43AB21
These pin are NC
pin when use
TSB43AB21
U2
TSB43AB22
PCI_INTA/CINT
13
PCI_CLK
16
PCI_GNT
18
PCI_REQ
19
PCI_PME/CSTSCHG
21
PCI_AD31
22
PCI_AD30
24
PCI_AD29
25
PCI_AD28
26
PCI_AD27
28
PCI_AD26
29
PCI_AD25
31
PCI_AD24
32
PCI_IDSEL
36
PCI_AD23
37
PCI_AD22
38
PCI_AD21
40
PCI_AD20
41
PCI_AD19
42
PCI_AD18
43
PCI_AD17
45
PCI_AD16
46
PCI_FRAME
49
PCI_IRDY
50
PCI_TRDY
52
PCI_DEVSEL
53
PCI_STOP
54
PCI_PERR
56
PCI_AD0
84 PCI_AD1
82 PCI_AD2
81 PCI_AD3
80 PCI_AD4
79 PCI_AD5
77 PCI_AD6
76 PCI_AD7
74 PCI_AD8
71 PCI_AD9
70 PCI_AD10
69 PCI_AD11
67 PCI_AD12
66 PCI_AD13
65 PCI_AD14
63 PCI_AD15
61
PCI_PAR
58 PCI_SERR
57
CPS 106
TPBIAS1 125
TPA1+ 124
TPA1- 123
TPB1+ 122
TPB1- 121
TPBIAS0 116
TPA0+ 115
TPA0- 114
TPB0 + 113
TPB0 - 112
FILTER0 3
FILTER1 4
R0 118
R1 119
PLLVDD 7
DVDD 15
DVDD 27
DVDD 39
DVDD 51
DVDD 59
DVDD 72
DVDD 88
DVDD 100
AVDD 1
AVDD 2
AVDD 107
AVDD 108
AVDD 120
AGND
109
AGND
110
AGND
111
AGND
117
AGND
126
AGND
127
DGND
44
DGND
55
DGND
64
DGND
68
PLLGND1
8
REG_EN
9
DGND
75
DGND
83
REG18
93
DGND
103
AGND
128
TEST17 10
TEST16 11
CYCLEOUT/CARDBUS 86
TEST9 94
TEST8 95
CNA 96
TEST3 101
CYCLEIN 87
PCI_RST
85
G_RST
14
DGND
17
DGND
23
REG18
30
DGND
33
TEST2 102
TEST1 104
TEST0 105
GPIO3
89
GPIO2
90
PCI_CLKRUN
12
X0 6
X1 5
VDDP 20
VDDP 35
VDDP 48
VDDP 62
VDDP 78
SDA 92
SCL 91
PC0 99
PC1 98
PC2 97
PCI_C/BE3
34
PCI_C/BE2
47
PCI_C/BE1
60
PCI_C/BE0
73
Y2
24.576 MHz C356
15PF
1 2
C355
15PF
1 2
R295
6.34K_1%_0603
R324 100
1 2
C21
.1UF_X5R
12
C25
.1UF_X5R
12
C27
.1UF_X5R
12
R1
56.2_1%_0603
R4 56.2_1%_0603 C4
0.33UF_0603
R3
5.11K_1%_0603
C5 220PF
R2
56.2_1%_0603
R5
56.2_1%_0603
JP9
Foxconn UV31413-K5
1
1
2
2
3
3
4
4
R290 1K
1 2
C15 .1UF_X5R
1 2
C18
.01UF
12
C24
@10PF
R14
@22
12
RP51
8P4R_4.7K
1 8
2 7
3 6
4 5
R7 220
1 2
R6 220
1 2
R288 220
1 2
R289 220
1 2
R303 220
1 2
R302 220
1 2
R8 220
1 2
R10 220
1 2
R292 1K
1 2
R291 1K
1 2
C32
@.1UF_X5R
1 2
C12
@.1UF_X5R
1 2
C370
.1UF_X5R
12
C13
.1UF_X5R
12
C371
.1UF_X5R
12
C31
.01UF
12
C23
.01UF
12
C20
.01UF
12
C369
.1UF_X5R
12
C26
.01UF
12
C11
.1UF_X5R
12
C17
4.7UF_0805
12

5
5
4
4
3
3
2
2
1
1
D D
C C
B B
A A
AD0
AD1
AD2
AD3
AD4
AD5
AD7
AD6
AD8
AD9
AD11
AD10
AD13
AD12
AD14
AD15
AD16
AD17
AD19
AD18
AD21
AD20
AD22
AD23
AD25
AD28
AD29
AD26
AD27
AD30
AD24
AD31
C/BE#1
C/BE#0
C/BE#3
CLK_PCI_LAN
AD[0..31]
AD17 LAN_IDSEL
+3V_LAN_VDD1
+3V_LAN_VDD2
RJ45_RX-
RJ45_RX+
RJ45_TX-
RJ45_TX+
RJ45_RX+
LAN_RD-
RJ45_TX+
RJ45_TX-
RJ45_RX-
LAN_TD-
LAN_RD+
LAN_X1 LAN_X2
LAN_X1
LAN_X2
LAN_TD+
LAN_TD-
LAN_RD+
LAN_RD-
LAN_TD+
CLK_PCI_LAN
C/BE#2 RJ45_GND
LINK10_100#
RJ45_GND LANGND
ACTIVITY#
ACTIVITY#
LINK10_100#
+2.5V_LAN_VDD
+3V_LAN_VDD3
LAN_EECLK
LAN_EEDI
LAN_EECS
LAN_EEDO
AD[0..31]20,23,25,27
PAR20,23,25,27
FRAME#20,23,25,27 IRDY#20,23,25,27 TRDY#20,23,25,27
DEVSEL#20,23,25,27 STOP#20,23,25,27
REQ#320 GNT#320
PERR#20,23,25,27 SERR#20,23,25,27
CLK_PCI_LAN12
LAN_PME#23,25,27,33
PCIRST#6,13,20,23,24,25,27,31,33
PIRQB#20,23
C/BE#020,23,25,27 C/BE#120,23,25,27
C/BE#320,23,25,27 C/BE#220,23,25,27
+3V
+3V
+3V
+3V
+3V
+3V
+3VS
+2.5V
+2.5V
+2.5V
+3V
Title
Size Document Number Rev
Date: Sheet of
LA1432 1.A
LAN REALTEK RTL8100BL
Compal Electronics, Inc.
B
26 45,
星期五
07, 2002
六月
THIS SHEET OF ENGINEERING DRAWING IS THE PROPRIETARY PROPERTY OF COMPAL ELECTRONICS, INC. AND CONTAINS CONFIDENTIAL AND
TRADE SECRET INFORMATION. THIS SHEET MAY NOT BE TRANSFERRED FROM THE CUSTODY OF THE COMPETENT DIVISION OF R&D
DEPARTMENT EXCEPT AS AUTHORIZED BY COMPAL ELECTRONICS, INC. NEITHER THIS SHEET NOR THE INFORMATION IT CONTAINS MAY BE
USED BY OR DISCLOSED TO ANY THIRD PARTY WITHOUT PRIOR WRITTEN CONSENT OF COMPAL ELECTRONICS, INC.
PROPRIETARY NOTE
Termination plane should be copled to chassis ground
C376
.1UF_X5R
12
Y4
25 MHz
C410
27PF_NPO
12
C385
27PF_NPO
12
R332
50
12
U19
9346
CS
1SK
2DI
3DO
4
VCC 8
NC 7
NC 6
GND 5
R357
@22
12
C421
@10PF
12
C425
.1UF_X5R
12
C415
.1UF_X5R
12
C433
.1UF_X5R
12
C429
.1UF_X5R
12
C446
.1UF_X5R
12
C375
.1UF_X5R
12
C445
.1UF_X5R
12
C388
.1UF_X5R
1 2
L36 4.7UH
12
C384
.1UF_X5R
1 2
R348 5.6K
1 2
C378
.1UF_X5R
12
R343 1K
1 2
R371 100
1 2
R293 300_0603
1 2
L34 4.7UH
12
R300 300_0603
1 2
L35 4.7UH
12
47K
10K C
B
E
Q32
DTA114YKA
2
3 1
L39 4.7UH
12
C383
.1UF_X5R
1 2
47K
10K C
B
E
Q30
DTA114YKA
2
3 1
R341
5.6K_1%_0603
1 2
D20
RB751V
21
R344 15K
1 2
JP14
AMP RJ45/RJ11 with LED
PR1-
2
PR1+
1
PR2+
3
PR3+
4
PR3-
5
PR2-
6
PR4+
7
PR4-
8
Green LED+
9
Green LED-
10
Amber LED-
11
Amber LED+
12
SHLD1 13
SHLD2 14
SHLD4 16
SHLD3 15
C343
.1UF_X5R
12
C334
1000PF_2KV_1206
1 2
C342
4.7UF_10V_0805
12
C431
.1UF_X5R
1 2
R296
75
1 2
C381
.1UF_X5R
1 2
R299
75
1 2
C373
.1UF_X5R
12
R298
75
12
U18
Pulse H0013
RD+
1
RD-
2
CT
3
NC
4
NC
5
CT
6
RX+ 16
RX- 15
CT 14
NC 13
NC 12
CT 11
TD+
7TX+ 10
TX- 9
TD-
8
R297
75
12
R334
50
12
R333
50
12
C382
.1UF_X5R
1 2
PCI I/F
Power
Power
LAN I/F
U25
RTL8100BL
AD0
45
AD1
44
AD2
42
AD3
41
AD4
38
GND 31
AD5
37
AD6
36
AD7
33
AD8
30
AD9
29
AD10
28
AD11
27
AD12
26
AD13
25
AD14
24
AD15
23
AD16
10
AD17
9
AD18
8
AD19
5
AD20
4
AD21
3
AD22
1
AD23
100
AD24
95
AD25
94
AD26
93
AD27
92
AD28
91
AD29
89
AD30
87
AD31
86
C/BE#3
98
IDSEL
99
GND 2
C/BE#2
11
FRAME#
12
IRDY#
13
TRDY#
14
GND 16
DEVSEL#
15
STOP#
17
PERR#
18
SERR#
19
PAR
20
C/BE#1
21 C/BE#0
32
GND 66
GND 62
GND 56
AUX 50
EECS 49
EESK 48
EEDI 47
EEDO 46
GND 43
ISOLATE# 74
RTSET 65
LWAKE 64
RTT3 63
GND 88
PME#
57
GND 73
LED0 80
LED1 79
LED2 77
X1 61
X2 60
INTA#
81
RST#
82
CLK
83
GNT#
84 REQ#
85
TXD+ 72
TXD- 71
RXIN+ 68
RXIN- 67
VDD
6
VDD
22
VDD
34
VDD
39
VDD
90
VDD
97
VDD25 51
VDD25 96
NC 7
NC 35
NC 40
NC 52
NC 53
NC 54
NC 69
NC 76
NC 78
VCTRL 55
AVDD25 58
AVDD 59
AVDD 70
AVDD 75
R335
50
12

MINI_IDSEL
AD15
AD30
AD24
AD19
AD6
AD5
AD25
AD0
AD23
AD18
AD3
AD11
PCIRST#
CLK_PCI_MINI
PIRQC#
AD16
AD18
AD22
AD10
AD31
AD27
AD13
AD20
PIRQD#
AD21
AD4
AD12
AD2
AD9
AD17
AD26
AD28
AD8
AD14
AD1
AD7
AD29
AD[0..31]
MINI_RST#
MINI_RST#
CLK_PCI_MINI12
C/BE#220,23,25,26
FRAME# 20,23,25,26
SERR#20,23,25,26
PCIRST# 6,13,20,23,24,25,26,31,33
C/BE#320,23,25,26
DEVSEL# 20,23,25,26
PIRQD#20 PIRQC# 20
PERR#20,23,25,26
CLKRUN#21,23,25,31,33 TRDY# 20,23,25,26
C/BE#0 20,23,25,26
PAR 20,23,25,26
IRDY#20,23,25,26
WLANPME# 23,25,26,33
C/BE#120,23,25,26
STOP# 20,23,25,26
AD[0..31] 20,23,25,26
REQ#120 GNT#1 20
CBRST# 23,24,25
KILL_SW#34,35
WL_OFF#34 RF_OFF# 35
+3V +3VS_MINIPCI
+3V +5VS_MINIPCI
+3V
+3V
+3VS_MINIPCI
+5VS
+5VS_MINIPCI
+5VS_MINIPCI
+3VS_MINIPCI
+5VS_MINIPCI
+3V
Title
Size Document Number Rev
Date: Sheet of
LA1432 1.A
MINI_PCI
Compal Electronics, Inc
B
27 45,
星期五
07, 2002
六月
LAN RESERVED
LAN RESERVED
W=30mils
W=30mils W=20mils
W=40mils
W=40mils
W=40mils
W=30mils
0603
0603
0603
IDSEL : AD18
TIP RING
MAY BE USED BY OR DISCLOSED TO ANY THIRD PARTY WITHOUT PRIOR WRITTEN CONSENT OF COMPAL ELECTRONICS, INC.
THIS SHEET OF ENGINEERING DRAWING IS THE PROPRIETARY PROPERTY OF COMPAL ELECTRONICS, INC. AND CONTAINS CONFIDENTIAL
DEPARTMENT EXCEPT AS AUTHORIZED BY COMPAL ELECTRONICS, INC. NEITHER THIS SHEET NOR THE INFORMATION IT CONTAINS
AND TRADE SECRET INFORMATION. THIS SHEET MAY NOT BE TRANSFERED FROM THE CUSTODY OF THE COMPETENT DIVISION OF R&D
U47
7SH08FU
1
2
3
4
5
C672
.1UF_X5R
C254
.1UF_X5R
L21 0_0603
1 2
L23
CHB1608U121
1 2
L22
CHB1608U121
1 2
KEY KEY
JP4
Mini-PCI SLOT
1
122
3
344
5
566
7
788
9
910 10
11
11 12 12
13
13 14 14
15
15 16 16
17
17 18 18
19
19 20 20
21
21 22 22
23
23 24 24
25
25 26 26
27
27 28 28
29
29 30 30
31
31 32 32
33
33 34 34
35
35 36 36
37
37 38 38
39
39 40 40
41
41 42 42
43
43 44 44
45
45 46 46
47
47 48 48
49
49 50 50
51
51 52 52
53
53 54 54
55
55 56 56
57
57 58 58
59
59 60 60
61
61 62 62
63
63 64 64
65
65 66 66
67
67 68 68
69
69 70 70
71
71 72 72
73
73 74 74
75
75 76 76
77
77 78 78
79
79 80 80
81
81 82 82
83
83 84 84
85
85 86 86
87
87 88 88
89
89 90 90
91
91 92 92
93
93 94 94
95
95 96 96
97
97 98 98
99
99 100 100
101
101 102 102
103
103 104 104
105
105 106 106
107
107 108 108
109
109 110 110
111
111 112 112
113
113 114 114
115
115 116 116
117
117 118 118
119
119 120 120
121
121 122 122
123
123 124 124
R237
100
1 2
R240
33
12
C289
10PF
12
C290
@.1UF_X5R
12
C683 .1UF_X5R
C249
@.1UF_X5R
12
C248
@1000PF
12
C255
.1UF_X5R
12
C257
.1UF_X5R
12
C281
.1UF_X5R
12
C288
.1UF_X5R
12
C617
10U_1210
R239 0
1 2
R238 @0
1 2
C592
@10U_1210
D34
RB751V
21

CDD[0..15]
SDA2
SDIOR#
SDIOW#
SDDACK#
CD_SBA0
CD_SBA1
CD_SBA2
CD_SCS1#
CD_SCS3#
CD_SIOR#
CD_SIOW#
CD_SIORDY
CD_DREQ
CD_DACK#
CDD15
CDD14
CDD13
CDD12
CDD11
CDD10
CDD9
CDD8
CDD7
CDD6
CDD5
CDD4
CDD3
CDD2
CDD1
CDD0
OSC1 OSC2
OSC1
OSC2
CD_IRQ
REVBTN#
STOPBTN#
DM_ON
CD_RSTDRV#
ISCDROM
DM_ON
INTN
SDD[0..15]
CD_DREQ
CIOCS16#
CIOCS16#
SDDREQ
DM_ON
SUSP#
ISCDROM
CDD8
CDD9
CDD10
CDD11
CDD13
CDD15
CDD14
CDD12
MODE1
GPIO_1
GPIO_0
CDASPN
CD_SIORDY
CDASPN
MODE1
GPIO_0
GPIO_1
SUSP# CDPLAY
DM_ON
SDA1
SDA0
CDD7
SDCS3#
SDCS1#
PLAYBTN#
FRDBTN#
INTN
SDD3
SDD2
SDD1
SDD11
SDD10
SDD15
SDD14
SDD9
SDD0
SDD13
SDD12
SDD8
SDD7
SDD6
SDD5
SDD4
DM_ON#
CD_IRQ
PLAYBTN#
REVBTN#
FRDBTN#
STOPBTN#
CDD3
CDD1
CDD2
CDD0
CDD4
CDD6
CDD5
CDD7
SIDERST#20
CD_SBA0 29
CD_SBA1 29
CD_SBA2 29
CD_SCS1# 29
CD_SCS3# 29
CD_SIOR# 29
CD_SIOW# 29
CD_SIORDY 29
CD_DREQ 29
CD_DACK# 29
IRQ1520
EC_SMD24,33
EC_SMC24,33
CD_IRQ 29
CD_RSTDRV# 29
SDA221
SDCS1#21 SDCS3#21
SDIOR#21 SDIOW#21
SDIORDY21
SDDACK#21 SDDREQ21
CD_PLAY 34
SUSP#33,36,37,42
DM_ON 35
SDA121 SDA021
CD_INTA#34
MEDIA_DETECT 34
CDD[0..15]29
SDD[0..15]21
+5VOZ
+5VOZ
+5VCD
+5VCD
+5VCD
+5VCD
+5VALW
+5VCD
+5VALW
+5VALW
+5VCD
+5VCD
+5VCD
+5VCD
+5VCD
Title
Size Document Number Rev
Date: Sheet of
LA1432 1.A
OZ-168 CD_PLAY
Compal Electronics, Inc
B
28 45,
星期五
07, 2002
六月
MAY BE USED BY OR DISCLOSED TO ANY THIRD PARTY WITHOUT PRIOR WRITTEN CONSENT OF COMPAL ELECTRONICS, INC.
THIS SHEET OF ENGINEERING DRAWING IS THE PROPRIETARY PROPERTY OF COMPAL ELECTRONICS, INC. AND CONTAINS CONFIDENTIAL
DEPARTMENT EXCEPT AS AUTHORIZED BY COMPAL ELECTRONICS, INC. NEITHER THIS SHEET NOR THE INFORMATION IT CONTAINS
AND TRADE SECRET INFORMATION. THIS SHEET MAY NOT BE TRANSFERED FROM THE CUSTODY OF THE COMPETENT DIVISION OF R&D
** No stuff R427 when stuff OZ163
** No stuff R424 and R320 when stuff OZ168
RP4
@16P8R_4.7K
1
2
3
4
5
6
7
8 9
10
11
12
13
14
15
16
Q8
2N7002
2
13
Q7
2N7002
2
13
R128 4.7K
1 2
RP6
8P4R-10K
1 8
2 7
3 6
4 5
C228
10PF
C218
.1UF_X5R
D4
1N4148
21
C215
.1UF_X5R
C226
.1UF_X5R
R216
1M
X1
8MHZ
C229
10PF
C224 10UF_1206_10V
R217
100K
RP3
8P4R-10K
1 8
2 7
3 6
4 5
R211 5.6K
1 2
R218
100K R129 47K
1 2
C547
10U_1206
C216
10U_1206
R478 10K
1 2
C539
1U_0805
L19
CHB1608U301
1 2
L20
CHB1608U301
1 2
R199 10K
1 2
U10
OZ168
HDD0
76
HDD1
78
HDD2
81
HDD3
83
HDD4
86
HDD5
90
HDD6
95
HDD7
97
HDD8
2
HDD9
4
HDD10
8
HDD11
11
HDD12
15
HDD13
18
HDD14
20
HDD15
22
HDA0
68
HDA1
70
HDA2
66
HCS0
63
HCS1
61
HDIOR#
99
HDIOW#
6
HIORDY
93
HINTRQ
74
HDMARQ
12
HDMACK#
88
HIOCS16#
72
HRESET#
24
HDASPN
59
CDD0 77
CDD1 79
CDD2 82
CDD3 84
CDD4 87
CDD5 91
CDD6 96
CDD7 98
CDD8 1
CDD9 3
CDD10 7
CDD11 10
CDD12 14
CDD13 17
CDD14 19
CDD15 21
CDA0 69
CDA1 71
CDA2 67
CCS0 64
CCS1 62
CDIOR# 100
CDIOW# 5
CIOCS16# 73
CIORDY 94
CHINTRQ 75
CDMARQ 13
CHDMACK# 89
CRESET# 23
CDASPN 60
HSYNC
48
HBIT_CLK
53
HDATA_OUT
55
HDATA_IN
50
HACRSTN
46
SSYNC 47
SBIT_CLK 52
SDATA_OUT 54
SDATA_IN 49
SACRSTN 45
PAV_EN
28
PLAY/PAUSE
36
FFORWARD
35
REWIND
34
STOP/EJECT
37
PCSYSTEM_OFF
29
INTN
25
OSCI
31
OSCO
32
RESET#
30
SDATA
26
SCLK
27
ISCDROM 80
MODE0 56
MODE1 57
PAVMODE 38
PWR_CTL 51
VDD 9
VDD 44
VDD 58
GND
16
GND
33
GND
65
GND
85
GND
92
GPIO[1]/VOL_UP 39
GPIO[0]/VOL_DN 40
CSN 41
INCN 42
UDN 43
R136 @0
1 2
R139
100K
12
R203
100K
12
R137 0
1 2
U41
SI4425DY
S
1
S
2
S
3
G
4D5
D6
D7
D8
R432 240K
1 2
C217
.1UF_X5R
R127 10K
1 2
R138 10K
1 2
R130 @1K
1 2
R126 @10K
1 2
RP8
@16P8R_4.7K
1
2
3
4
5
6
7
8 9
10
11
12
13
14
15
16
22K
22K
Q48
DTC124EK
2
13
22K
22K
Q49
DTC124EK
2
13
C543
.1UF_X5R
R143 1K
1 2
R209 10K
1 2
C540
1UF_0805
Q6
2N7002
2
1 3
Q5
2N7002
2
1 3
RP5
8P4R-10K
1 8
2 7
3 6
4 5

CDD[0..15]
PDD[0..15]
PDD11
PDD13
PCSEL
PDD10
PDCS3#
PDD8
PDD14
PDD9
PDD12
PDD15
PDA2PDA0
PDD0
PDD1
PDD4
PDD7
PDD2
PIDERST#
PHDD_LED#
PDD5
PDD3
PDA1
PDD6
PDCS1#
IRQ14
DRV0#
CDD12
SHDD_LED#
CDD13
CDD9
CDD11
CDD8
CDD7
CDD5
CDD1
CDD0
CDD14
CDD10
CDD15
CD_RSTDRV#
CDD4
CDD3
CDD6
CDD2
PDIAG#
CDCSEL
STEP#
HDSEL#
FDDIR#
MTR0#
INDEX#
3MODE#
WDATA#
TRACK0#
WP#
RDATA#
DRV0#
WGATE#
DSKCHG#
WDATA#
FDDIR#
HDSEL#
WGATE#
MTR0#
RDATA#
STEP#
DSKCHG# WP#
TRACK0#
INDEX#
IRQ1420
PHDD_LED#34
PDA121 PDA021 PDCS1#21
PDD[0..15]21
CDD[0..15]28
PDDACK#21 PDIORDY21
PDIOW#21 PDDREQ21
PDIOR#21
CD_SIOW#28 CD_SIORDY28 CD_IRQ28
CD_SCS1#28 CD_SBA028 CD_SBA128
CD_RSTDRV#28
INT_CD_L35 INT_CD_R 35
CD_SIOR# 28
CD_DACK# 28
CD_SBA2 28
CD_SCS3# 28
CD_AGND35
CD_DREQ 28
PDA2 21
PDCS3# 21
SHDD_LED#34
PIDERST#20
MTR0#31
3MODE#31 FDDIR#31
WDATA#31
STEP#31
WGATE#31
INDEX#31
DSKCHG#31
WP#31
RDATA#31
DRV0#31,34
HDSEL#31
TRACK0#31
+5VS
+5VS
+5VS +5VS
+5VS
+5VS
+5VS
+5VCD
+5VS
+5VCD
+5VCD
+5VCD
+5VCD
+5VS
+5VS
Title
Size Document Number Rev
Date: Sheet of
LA1432 1.A
IDE/ FDD MODULE CONN.
Compal Electronics, Inc
B
29 45,
星期五
07, 2002
六月
IDE,CD-ROM Module CONN.
Place component's closely IDE CONN.
MAY BE USED BY OR DISCLOSED TO ANY THIRD PARTY WITHOUT PRIOR WRITTEN CONSENT OF COMPAL ELECTRONICS, INC.
THIS SHEET OF ENGINEERING DRAWING IS THE PROPRIETARY PROPERTY OF COMPAL ELECTRONICS, INC. AND CONTAINS CONFIDENTIAL
DEPARTMENT EXCEPT AS AUTHORIZED BY COMPAL ELECTRONICS, INC. NEITHER THIS SHEET NOR THE INFORMATION IT CONTAINS
AND TRADE SECRET INFORMATION. THIS SHEET MAY NOT BE TRANSFERED FROM THE CUSTODY OF THE COMPETENT DIVISION OF R&D
W=80mils
Place component's closely IDE CONN.
Place component's closely FDD CONN.
R495 100K
1 2
R485
470
12
R538
@0
12
R503 10K
1 2
JP16
CD-ROM CONN.
1 2
3 4
5 6
7 8
9 10
11 12
13 14
15 16
17 18
19 20
21 22
23 24
25 26
27 28
29 30
31 32
33 34
35 36
37 38
39 40
41 42
43 44
45 46
47 48
49 50
R244 100K
1 2
C560
.1UF_X5R
12
C292
.1UF_X5R
12
C570
1000PF
12
R243 470
1 2
C568
1UF_25V_0805
12
C293
1000PF
12
C557
10U_1210
C291
1UF_25V_0805
12
C546 .1UF_X7R_0603
1 2
C688
10U_1210
JP23
OCTEK AFH-22DC
1 2
3 4
5 6
7 8
9 10
11 12
13 14
15 16
17 18
19 20
21 22
23 24
25 26
27 28
29 30
31 32
33 34
35 36
37 38
39 40
41 42
43 44
RP121
10P8R_1K
10
9
8
7
6
1
2
3
4
5
R236 1K
1 2
RP122
8P4R_1K
18 27 36 45
C287
.1UF_X5R
12
C286
1000PF
12
C283
1UF_25V_0805
12
C282
10U_1210
JP5
85201-2605
1
12
23
34
45
56
67
78
89
910
10 11
11 12
12 13
13 14
14 15
15 16
16 17
17 18
18 19
19 20
20 21
21 22
22 23
23 24
24 25
25 26
26

USB0_D-
USB0_D+
USB_AGND
USB1_D-
USB1_D+
USB_BGND
USB3_D-
USB3_D+
USB_CGND
USB0_D-21 USB0_D+21
OVCUR#021
USB1_D+21 USB1_D-21
OVCUR#121
USB3_D+21 USB3_D-21
OVCUR#321
+5V
+USB_VCCA
+5V
+USB_VCCB
+5V
+USB_VCCC
Title
Size Document Number Rev
Date: Sheet of
LA1432 1.A
USB & FIR
Compal Electronics, Inc
B
30 45,
星期五
07, 2002
六月
4516
MAY BE USED BY OR DISCLOSED TO ANY THIRD PARTY WITHOUT PRIOR WRITTEN CONSENT OF COMPAL ELECTRONICS, INC.
THIS SHEET OF ENGINEERING DRAWING IS THE PROPRIETARY PROPERTY OF COMPAL ELECTRONICS, INC. AND CONTAINS CONFIDENTIAL
DEPARTMENT EXCEPT AS AUTHORIZED BY COMPAL ELECTRONICS, INC. NEITHER THIS SHEET NOR THE INFORMATION IT CONTAINS
AND TRADE SECRET INFORMATION. THIS SHEET MAY NOT BE TRANSFERED FROM THE CUSTODY OF THE COMPETENT DIVISION OF R&D
4516
4516
F4
POLYSWITCH_0.75A
L50
CHB4516G750_1806
12
L49
0_0805
1 2
L48
0_0805
1 2
+
C661
150UF_E
JP19
SUYIN USB Connector 2551A-0411
1
2
3
4
C284
.1UF_X5R
12
C285
.1UF_X5R
12
R528
470K
12
R527
560K
12
C620
1000PF
12
F1
POLYSWITCH_0.75A
L7
CHB4516G750_1806
12
L4
0_0805
1 2
L3
0_0805
1 2
+
C14
150UF_E
C2
.1UF_X5R
12
C6
.1UF_X5R
12
R276
470K
12
R278
560K
12
C326
1000PF
12
JP12
SUYIN 2553A-08G1T-D
1
2
3
4
5
6
7
8
F3
POLYSWITCH_0.75A
L8
CHB4516G750_1806
12
L6
0_0805
1 2
L5
0_0805
1 2
+
C331
150UF_E
C1
.1UF_X5R
12
C7
.1UF_X5R
12
R294
470K
12
R301
560K
12
C335
1000PF
12

A
A
B
B
C
C
D
D
E
E
1 1
2 2
3 3
4 4
LPD[0..7]
CTS#2
DSR#2
DCD#2
RI#2
DCD#1
RI#1
DTR#1
CTS#1
RTS#1
DSR#1
TXD1
RXD1
DCD#1
RI#1
CTS#1
DSR#1
LAD[0..3]
LPTSLCT
LPD3
LPD6
LPD7
CTS#2
RTS#1
CTS#1
INDEX#
MTR0#
FDDIR#
DSKCHG#
CLK_SIO14
DSR#2
CLK_PCI_SIO
LAD0
LPD1
LPD2
RXD1
WP#
WDATA#
WGATE#
CLK_14M_SIO
LPTERR#
LPTBUSY
LPTPE
CLK_PCI_SIO
RDATA#
LPD0
LAD1
LAD2
LAD3
STEP#
RI#1
TXD1
DRV0#
TRACK0#
HDSEL#
DSR#1
DTR#1
LPTACK#
LPD4
LPD5
RI#2
DCD#2
DCD#1
PCIRST#
LPD[0..7] 32
LPTBUSY 32
LPTPE 32
LPTSLCT 32
LPTERR# 32
LPTACK# 32
INIT# 32
LPTAFD# 32
LPTSTB# 32
SLCTIN# 32
CLK_PCI_SIO12
LFRAME#21,33 LDRQ#121
LAD[0..3]21,33
IRMODE 35
IRTXOUT 35
IRRX 35
3MODE# 29
WP# 29
PID115,19
MTR0# 29
RDATA# 29
PID015,19
INDEX# 29
SIRQ20,23,33
DRV0# 29,34
CLKRUN#21,23,25,27,33
STEP# 29
FDDIR# 29
WGATE# 29
CLK_14M_SIO12
WDATA# 29
TRACK0# 29
PID315,19
HDSEL# 29
DSKCHG# 29
SUS_STAT#21
PID215,19
PCIRST#6,13,20,23,24,25,26,27,33
+3VS
+3VS
+5V
+3VS
+3VS
+5VS
Title
Size Document Number Rev
Date: Sheet of
LA1432
1.A
LPC SUPER I/O SMSC FDC47N227
Compal Electronics, Inc.
B
31 45,
星期五
07, 2002
六月
SUPER I/O SMsC FDC47N227
10V
THIS SHEET OF ENGINEERING DRAWING IS THE PROPRIETARY PROPERTY OF COMPAL ELECTRONICS, INC. AND CONTAINS CONFIDENTIAL AND
TRADE SECRET INFORMATION. THIS SHEET MAY NOT BE TRANSFERRED FROM THE CUSTODY OF THE COMPETENT DIVISION OF R&D
DEPARTMENT EXCEPT AS AUTHORIZED BY COMPAL ELECTRONICS, INC. NEITHER THIS SHEET NOR THE INFORMATION IT CONTAINS MAY BE
USED BY OR DISCLOSED TO ANY THIRD PARTY WITHOUT PRIOR WRITTEN CONSENT OF COMPAL ELECTRONICS, INC.
PROPRIETARY NOTE
Base I/O Address
0 = 02Eh
1 = 04Eh
*
U14
SMsC LPC47N227
SIRQ
30
CLKRUN#
28
DRVDEN0 1
INDEX# 13
MTR0# 3
DS0# 5
DIR# 8
STEP# 9
WDATA# 10
WGATE# 11
TRK0# 14
WRTPRT# 15
RDATA# 16
HDSEL# 12
DSKCHG# 4
DRVDEN1 2
STROBE#/DS0# 83
AUTOFD#/DRVDEN0# 82
ERROR#/HDSEL# 81
INIT#/DIR# 66
SLCTIN#/STEP# 67
ACK#/DS1# 80
BUSY/MTR1# 79
PE/WDATA# 78
SLCT/WGATE# 77
PD0/INDEX# 68
PD1/TRK0 69
PD2/WRTPRT# 70
PD3/RDATA# 71
PD4/DSKCHG# 72
PD5 73
PD6/MTR0# 74
PD7 75
CLK14
19
RXD2 95
RI2# 92
TXD2 96
DCD2# 94
DSR2# 97
RTS2# 98
CTS2# 99
DTR2# 100
RXD1 84
DCD1# 91
RI1# 90
TXD1 85
DSR1# 86
RTS1# 87
CTS1# 88
DTR1# 89
VSS
7
VSS
31
VSS
60
VSS
76
VCC
65
PCICLK
29
IRMODE/IRRX3 63
IRRX2 61
IRTX2 62
VCC
53
LAD0
20
LAD1
21
LAD2
22
LAD3
23
LFRAME#
24
LDRQ#
25
PCIRST#
26
LPCPD#
27
VTR
18
IO_PME#
17
VCC
93
GPIO24
6
GPIO30
32
GPIO31
33
GPIO32
34
GPIO33
35
GPIO34
36
GPIO35
37
GPIO36
38
GPIO37
39
GPIO40
40
GPIO41
41
GPIO42
42
GPIO43
43
GPIO44
44
GPIO45
45
GPIO46
46
GPIO47
47
GPIO10
48
GPIO11/SYSOPT 49
GPIO12/IO_SMI#
50
GPIO13/IRQIN1
51
GPIO14/IRQIN2
52
GPIO15
54
GPIO16
55
GPIO17
56
GPIO20
57
GPIO21
58
GPIO22
59
GPIO23/FDC_PP
64
R241 10K
1 2
R248 1K
1 2
JP21
@96212-1011S
1
1
2
2
3
3
4
4
5
5
6
6
7
7
8
8
9
9
10
10
C294
.1UF_X5R
12
R259
10
1 2
R256
@33
1 2
RP41
8P4R_4.7K
1 8
2 7
3 6
4 5
RP42
8P4R_4.7K
1 8
2 7
3 6
4 5
R247 10K
1 2
R257 10K
12
R258 10K
1 2
C295
.1UF_X5R
12
R242 10K
1 2
C301
15PF
1 2
R251 1K
1 2
C300
4.7UF_10V_0805
C299
@22PF
1 2
C298
.1UF_X5R
12
R255 1K
1 2

LPD3 FD3
LPD2 FD2
LPD1 FD1
LPD0 FD0
LPD[0..7]
LPTSTB#
LPTSLCTIN#
FD1
FD3
FD6
FD7
FD5
FD4
FD2
LPTINIT#
AFD#/3M#
LPTERR#
FD0
LPTSLCTIN#
LPTINIT#
LPTSLCT
FD7
FD6
LPTBUSY
LPTPE
LPTACK#
LPTSLCT
FD5
FD4
LPTPE
LPTACK#
LPTSLCT
LPTBUSY
EN_DFAN
FAN1
AFD#/3M#
LPTSLCTIN#
LPTINIT#
LPTERR#
FD3
FD1
FD0
FD2
LPTBUSY
LPTACK#
LPTPE
LPTERR#
LPTSLCTIN#
LPTINIT#
AFD#/3M#
FD5
FD4
FD7
FD6
FD0
FD2
FD3
FD1
FD7
FD6
FD5
FD4
LPD7
LPD6
LPD5
LPD4
LPTACK#31
LPTBUSY31
LPTSLCT31
LPTERR#31
LPD[0..7]31
LPTPE31
INIT#31
SLCTIN#31
LPTSTB#31
LPTAFD#31
FAN_SPEED33
EN_DFAN33
+5V_PRN
+5V_PRN
+5V_PRN
+5V_PRN
+5V_PRN
+5VS
+12VALW
+3VS
+5VALW
+5VALW
Title
Size Document Number Rev
Date: Sheet of
LA1432 1.A
PARALLEL PORT
Compal Electronics, Inc.
32 45,
星期五
07, 2002
六月
B
PARALLEL PORT
MAY BE USED BY OR DISCLOSED TO ANY THIRD PARTY WITHOUT PRIOR WRITTEN CONSENT OF COMPAL ELECTRONICS, INC.
THIS SHEET OF ENGINEERING DRAWING IS THE PROPRIETARY PROPERTY OF COMPAL ELECTRONICS, INC. AND CONTAINS CONFIDENTIAL
DEPARTMENT EXCEPT AS AUTHORIZED BY COMPAL ELECTRONICS, INC. NEITHER THIS SHEET NOR THE INFORMATION IT CONTAINS
AND TRADE SECRET INFORMATION. THIS SHEET MAY NOT BE TRANSFERED FROM THE CUSTODY OF THE COMPETENT DIVISION OF R&D
FAN CONN.
D17
1N4148
2 1
Q31
2SA1036K
C
B
E
Q29
2SC2411K
1
2
3
D16
1SS355
2 1
C344
10UF_1206
12
C325
.1UF_X5R
12
R275
3.6K
12
D18
1N4148
21
JP13
53398-0310-FAN
1
2
3
R279 10K
12
VCC
VEE
U15
LMV321_SOT23-5
1
3
2 5
4
C332 .1UF_X5R
1 2
R273
13K_1%_0603
1 2
R286
7.32K_1%_0603
1 2
C330
.1UF_X5R
12
RP45
8P4R-68
18 27 36 45
RP46
8P4R-68
18 27 36 45
R266
33
1 2
R267
33
1 2
CP4
8P4C-220PF
1 8
2 7
3 6
4 5
C311
220PF
R261
33
R263
2.2K
RP43
10P8R-2.7K
10
9
8
7
6
1
2
3
4
5
RP44
10P8R-2.7K
10
9
8
7
6
1
2
3
4
5
CP1
8P4C-220PF
1 8
2 7
3 6
4 5
CP2
8P4C-220PF
1 8
2 7
3 6
4 5
CP3
8P4C-220PF
1 8
2 7
3 6
4 5
JP8
LPTCN-25
13
25
12
24
11
23
10
22
9
21
8
20
7
19
6
18
5
17
4
16
3
15
2
14
1
R262
33
D11
RB420D
2 1

5
5
4
4
3
3
2
2
1
1
D D
C C
B B
A A
LAD[0..3] LAD0
LAD1
LAD2
LAD3
KBA[0..18]
ADB[0..7]
KSI0
KSI2
KSI3
KSI1
G20
ECSCI#
ECSMI#
RCL# CRY1
CRY2
CRY2CRY1
KBA2
KBA0
KBA4
KBA17
KBA8
KBA10
KBA6
KBA2
KBA1
KBA11
KBA16
KBA13
KBA5
KBA3
KBA15
KBA7
KBA12
KBA9
KBA18
KBA14
ADB0
SELIO#
ADB7
ADB2
ADB4
PACIN ADB3
ADB1
ADB5
ADB6
INVT_PWM
ATF_INT#
EC_SMC1
EC_SMD1
ENBKL
EC_USCLK
EC_SMC2
EC_SMD2
RING#
BATT_TEMPA SYSON
VR_ON
ECRST#
KBA5
G20
RCL#
SUSP#
TP_CLK
TP_DATA
LID_SW#
PME#
BATT_TEMPA
EC_SMC2
KBA1
KBA3
ECAGND
ECAGND
ECAGND
EC_URXD/KSO16
EC_UTXD/SKO17
KBD_CLK
KBD_DATA
PS2_CLK
PS2_DATA
KBD_DATA
PS2_DATA
PS2_CLK
KBD_CLK
RSMRST#
EC_SMD2
ECRST#
LID_SW#
RSMRST#
PME# TP_CLK
TP_DATA
MODE#
MODE#
R_RING#
R_RING#
AD_BID0
AD_BID0
AD_BID1
AD_BID1
KSI0KSO0
LAD[0..3]21,31
ADB[0..7]34 KBA[0..18]34
LFRAME#21,31 LDRQ#021 SIRQ20,23,31
CLKRUN#21,23,25,27,31
CLK_PCI_EC12
FSEL# 34
FRD# 34
FWR# 34
SELIO# 34
INVT_PWM19
ECON36
EC_SMC134,43 EC_SMD134,43 PCIRST#6,13,20,23,24,25,26,27,31
EN_USCLK10
EC_SMC24,28 EC_SMD24,28
RING#23
SLP_S5#21
SLP_S3#21
ON/OFF21,36
BATT_TEMPA43
EN_DFAN32
SYSON 37,42
GATEA2020
RC#20
VR_ON 44
ECSMI#21
ECSCI#21
PACIN39,40,41
ENBKL 19
BEEP#35
ACOFF40 BATTLOW#21
FSTCHG 40
IREF40
LID_SW# 36
PBTN_OUT#21
EC_RIOUT#21
PCM_PME#23,25,26,27 WLANPME#23,25,26,27 LAN_PME#23,25,26,27
EC_LID_OUT#21
FAN_SPEED32
TP_CLK 35
TP_DATA 35
KBD_CLK 36
KBD_DATA 36
PS2_CLK 36
PS2_DATA 36
RSMRST# 21,22,36
EC_UTXD/KSO1710,35 EC_URXD/KSO1610
KSI0 35,36
KSI1 35
KSI2 35
KSI3 35
ADP_I40
ALI/MH#43
DAC_BRIG19
BATT_OVP40
MODE# 35
1394_PME#23,25,26,27
ATF_INT#21
SUSP# 28,36,37,42
ENVEE 14,19
ARROW_LED#35 CAPS_LED#35 NUM_LED#35
KSO0 36
+3VALW
+3VS
+3VALW +3VALW 51AVCC +RTCVCC +RTCVCC 51AVCC
+3VALW
+3VS
+5VALW
+3VALW
+5VS
+3VALW
+3V
+3VALW +3VALW
Title
Size Document Number Rev
Date: Sheet of
LA1432 1.A
EC PC87591
Compal Electronics, Inc.
B
33 45,
星期五
07, 2002
六月
THIS SHEET OF ENGINEERING DRAWING IS THE PROPRIETARY PROPERTY OF COMPAL ELECTRONICS, INC. AND CONTAINS CONFIDENTIAL AND
TRADE SECRET INFORMATION. THIS SHEET MAY NOT BE TRANSFERRED FROM THE CUSTODY OF THE COMPETENT DIVISION OF R&D
DEPARTMENT EXCEPT AS AUTHORIZED BY COMPAL ELECTRONICS, INC. NEITHER THIS SHEET NOR THE INFORMATION IT CONTAINS MAY BE
USED BY OR DISCLOSED TO ANY THIRD PARTY WITHOUT PRIOR WRITTEN CONSENT OF COMPAL ELECTRONICS, INC.
PROPRIETARY NOTE
SHBM(KBA5)=1: Enable shared memory with host BIOS
0
1
0
ENV1 (KBA1)
0
ENV0 (KBA0) TRIS (KBA4)
11
PROG 0DEV 0
0
OBD 0
1
IRE
TRIS(KBA4)=1: While in IRE and OBD, float all the
signals for clip-on ISE use
0
0
0
1
1
For PWM EN_DFAN
SCR_LED#
BATT_CHGI
KBA19
VGA_SUSP#
VBATTB
*
*
VOL_AMP
MP3#
BATT_TEMPB
BLI/MH#
A/B#USE
TRICKLE
PCM_SUSP#
G_RST#
**
**
Ra
Rb
Analog Board ID definition, Please see page 2.
Rc
Rd
0
2E
BADDR0(KBA2)
(HCFGBAH, HCFGBAL)
4E 4F
BADDR1(KBA3) Index
2F0
I/O Address
1
(HCFGBAH, HCFGBAL)+1
Reserved
Data
1
C534
.1UF_X5R
12
R431
10K
12
R401 10K
12
R402 10K
12
C559
.1UF_X5R
12
RP84
8P4R-10K
1 8
2 7
3 6
4 5
R487 10K
1 2
U40
PC97591VPC
IOPA0/PWM0
32
IOPA1/PWM1
33
IOPA2/PWM2
36
IOPA3/PWM3
37
IOPA4/PWM4
38
IOPA5/PWM5
39
IOPA6/PWM6
40
IOPA7/PWM7
43
IOPB0/URXD
153
IOPB1/UTXD
154
IOPB2/USCLK
162
IOPB3/SCL1
163
IOPB4/SDA1
164
IOPB7/RING#/PFAIL#
165
IOPC0
168
IOPC1/SCL2
169
IOPC2/SDA2
170
IOPC3/TA1
171
IOPC4/TB1/EXWINT22
172
IOPC5/TA2
175
IOPC6/TB2/EXWINT23
176
IOPC7/CLKOUT
1
IOPD0/RI1#/EXWINT20
26
IOPD1/RI2#/EXWINT21
29
IOPD2/EXWINT24
30
IOPD4
41
IOPD5
42
IOPD6
54
IOPD7
55
IOPJ2/BST0
62
IOPJ3/BST1
63
IOPJ4/BST2
69
IOPJ5/PFS#
70
IOPJ6/PLI
75
IOPJ7/BRKL_RSTO#
76
AD0
81
AD1
82
AD2
83
AD3
84
IOPE0AD4
87
IOPE1/AD5
88
IOPE2/AD6
89
IOPE3/AD7
90
IOPE4/SWIN
2
IOPE5/EXWINT40
44
DP/AD8
93
DN/AD9
94
DA0
99
DA1
100
DA2
101
DA3
102
IOPH0/A0/ENV0 124
IOPH1/A1/ENV1 125
IOPH2/A2/BADDR0 126
IOPH3/A3/BADDR1 127
IOPH4/A4/TRIS 128
IOPH5/A5/SHBM 131
IOPH6/A6 132
IOPH7/A7 133
IOPK0/A8 143
IOPK1/A9 142
IOPK2/A10 135
IOPK3/A11 134
IOPK4/A12 130
IOPK5/A13/BE0 129
IOPK6/A14/BE1 121
IOPK7/A15/CBRD 120
IOPL0/A16 113
IOPL1/A17 112
IOPL2/A18 104
IOPL3/A19 103
IOPL4/WR1# 48
IOPI0/D0 138
IOPI1/D1 139
IOPI2/D2 140
IOPI3/D3 141
IOPI4/D4 144
IOPI5/D5 145
IOPI6/D6 146
IOPI7/D7 147
IOPJ0/RD# 150
IOPJ1/WR0# 151
SELIO# 152
SEL0# 173
SEL1# 174
IOPM0/D8 148
IOPM1/D9 149
IOPM2/D10 155
IOPM3/D11 156
IOPM4/D12 3
IOPM5/D13 4
IOPM6/D14 27
IOPM7/D15 28
PSCLK1/IOPF0 110
PSDAT1/IOPF1 111
PSCLK2/IOPF2 114
PSDAT2/IOPF3 115
PSCLK3/IOPF4 116
PSDAT3/IOPF5 117
PSCLK4/IOPF6 118
PSDAT4/IOPF7 119
LAD0
15
LAD1
14
LAD2
13
LAD3
10
LFRAME#
9
LDRQ#
8
SERIRQ
7
LREST#
19
SMI#
22
PWUREQ#
23
IOPE6/LPCPD#/EXWIN45
24
IOPE7/CLKRUN#/EXWINT46
25
IOPD3/ECSCI#
31
GA20/IOPB5
5
KBRST#/IOPB6
6
LCLK
18
NC1
11
NC2
12
NC3
20
NC4
21
NC5
85
NC6
86
NC7
91
NC8
92
NC9
97
NC10
98
32KX1/32KCLKOUT 158
32KX2 160
CLK 47
VCC1 34
VCC2 45
VCC3 123
VCC4 136
VCC5 157
VCC6 166
VDD 16
AVCC 95
VBAT 161
GND1
17
GND2
35
GND3
46
GND4
122
GND5
137
GND6
159
GND7
167
AGND
96
KBSIN0 71
KBSIN1 72
KBSIN2 73
KBSIN3 74
KBSIN4 77
KBSIN5 78
KBSIN6 79
KBSIN7 80
KBSOUT0 49
KBSOUT1 50
KBSOUT2 51
KBSOUT3 52
KBSOUT4 53
KBSOUT5 56
KBSOUT6 57
KBSOUT7 58
KBSOUT8 59
KBSOUT9 60
KBSOUT10 61
KBSOUT11 64
KBSOUT12 65
KBSOUT13 66
KBSOUT14 67
KBSOUT15 68
TINT#
105
TCK
106
TDO
107
TDI
108
TMS
109
C500 0.22UF_0603
12
R429 4.7K
1 2
R480 4.7K
1 2
R407 1K
1 2
R396 1K
1 2
R399 10K
1 2
L46
CHB1608U800
1 2
R489 @0
1 2
R395
100K
12
R403
100K
12
R397
47K
12
R408
0
12
J3
@JOPEN
12
C508
.1UF_X5R
12
C572
@22PF
1 2
R490
@33
1 2
X3
32.768KHZ C529
12PF
12
R398 10K
1 2
C525
10PF
12
C506
.1UF_X5R
12
R422
20M_0603
1 2
R424
510K
1 2
R405 1K
R406 @1K
D29
RB751V
2 1
R499
10K
1 2
D30
RB751V
2 1
R494 @0
1 2
R498
10K
1 2
C519 .01UF
1 2
R491 4.7K
1 2
C516
1000PF
12
C504
1000PF
12
C563
.1UF_X5R
12
R493 10K
1 2
C544
.1UF_X5R
12
C536
.1UF_X5R
12
C530
.1UF_X5R
12
L45
CHB1608U800
1 2
C501
.1UF_X5R
12
R400 1M
1 2

ADB[0..7]
KBA[0..18]
ADB0
ADB0
ADB1
ADB1
ADB2
ADB2
ADB3
ADB5
ADB7
AA
SELIO# LARST#
CC
SELIO#
AA
CC
ADB0
ADB1
ADB2
ADB3
ADB4
ADB5
BB
SELIO# LARST#
KBA18
KBA16
KBA15
KBA17
KBA12
KBA14
KBA7
KBA13
KBA6
KBA8
KBA5
KBA9
KBA4
KBA11
KBA3
FRD#
KBA2
KBA10
KBA1
FSEL#
ADB7
ADB0
ADB6
ADB5
ADB2
KBA3
SELIO# DD
ADB0
ADB1
ADB2
ADB3
ADB4
ADB5
ADB6
ADB7
ADB6
ADB7
ADB4
ADB3
ADB5 BB
DD ADB4
KBA2
ADB7
ADB6
KBA4
KBA1
ADB4
ADB3
ADB1
KBA0
ADB6
FWE#
FWE#
PCM_LED
PCM_LED
KBA18
KBA16
KBA15 KBA17
KBA12 KBA14
KBA7 KBA13
KBA6 KBA8
KBA5 KBA9
KBA4 KBA11
KBA3 FRD#
KBA2 KBA10
KBA1 FSEL#
ADB7
ADB0 ADB6
ADB5
ADB2 ADB4
ADB3
ADB1
KBA0
FWE#
KBA18
KBA16
KBA15
KBA17
KBA12
KBA14
KBA7
KBA13
KBA6
KBA8
KBA5
KBA9
KBA4
KBA11
KBA3
FRD#
KBA2
KBA10
KBA1
FSEL#
ADB7
ADB0
ADB6
ADB5
ADB2
ADB4
ADB3
ADB1
KBA0
FWE#
SELIO#33
KBA[0..18]33
FRD# 33
FSEL# 33
FWR# 33
ADB[0..7]33
FLASH# 21
PCM1_LED23
PCM2_LED23
HDD_LED# 35
CD_PLAY 28
EC_SMD133,43 EC_SMC133,43
PHDD_LED#29 SHDD_LED#29
MDC_DN# 35
CD_FDD_LED# 35
PWR_LED# 35
DRV0#29,31
BATT_LOW_LED# 35
BATT_CHGI_LED# 35
CD_INTA#28
MEDIA_DETECT28 PCMRST# 24
CDON_LED# 35
MP3_LED# 35
KILL_SW#27,35
WL_OFF# 27
PWR_SUP_LED# 35
WLKB 36
+3VS
+5VALW
+3VALW
+3VALW
+5VALW
+3VALW
+3VALW
+3VALW
+3VALW
FLASH_VCC
+3VALW
+3VALW
+5VALW
+3VALW
+5VALW
+5VALW
+5VALW +5VALW
+3VALW
+5VALW
FLASH_VCC
FLASH_VCC
Title
Size Document Number Rev
Date: Sheet of
LA1432 1.A
BIOS & EXT. I/O PORT
Compal Electronics, Inc
B
34 45,
星期五
07, 2002
六月
MAY BE USED BY OR DISCLOSED TO ANY THIRD PARTY WITHOUT PRIOR WRITTEN CONSENT OF COMPAL ELECTRONICS, INC.
THIS SHEET OF ENGINEERING DRAWING IS THE PROPRIETARY PROPERTY OF COMPAL ELECTRONICS, INC. AND CONTAINS CONFIDENTIAL
DEPARTMENT EXCEPT AS AUTHORIZED BY COMPAL ELECTRONICS, INC. NEITHER THIS SHEET NOR THE INFORMATION IT CONTAINS
AND TRADE SECRET INFORMATION. THIS SHEET MAY NOT BE TRANSFERED FROM THE CUSTODY OF THE COMPETENT DIVISION OF R&D
** No stuff R8 when stuff OZ168
R410
10K
1 2
R110 10K
12
C450
.1UF_X5R
1 2
R111 10K
12
U6B
74LVC32
4
56
147
R404
100K
12
U8
74LVC244
1A1
21Y1 18
1A2
41Y2 16
1A3
61Y3 14
1A4
81Y4 12
2A1
11 2Y1 9
2A2
13 2Y2 7
2A3
15 2Y3 5
2A4
17 2Y4 3
1G
1
2G
19
VCC 20
GND
10
U6C
74LVC32
9
10 8
147
U6A
74LVC32
1
23
147
U6D
74LVC32
12
13 11
147
U5
74HCT273
Q0 2
D1
4Q1 5
D2
7Q2 6
D3
8Q3 9
D4
13 Q4 12
D5
14 Q5 15
D6
17 Q6 16
D7
18 Q7 19
D0
3
CLK
11
VCC 20
CLR
1
GND
10
C533
.1UF_X5R
1 2
G
D
S
Q47
2N7002
2
1 3
R428
100K
12
R423
100K
12
R412 10K
12
RP2
8P4R_100K
1 8
2 7
3 6
4 5
C518
.1UF_X5R
1 2
C490
.1UF_X5R
1 2
U35
74HCT273
Q0 2
D1
4Q1 5
D2
7Q2 6
D3
8Q3 9
D4
13 Q4 12
D5
14 Q5 15
D6
17 Q6 16
D7
18 Q7 19
D0
3
CLK
11
VCC 20
CLR
1
GND
10
C205
.1UF_X5R
1 2
C511
1UF_25V_0805
1 2
R411
20K
1 2
C485
.1UF_X5R
1 2
C207
.1UF_X5R
1 2
U27
@SST39VF040_TSOP
A11
1
A9
2
A8
3
A13
4
A14
5
A17
6
WE#
7
VCC
8
A18
9
A16
10
A15
11
A12
12
A7
13
A6
14
A5
15
A3 17
A2 18
A1 19
A0 20
DQ0 21
DQ1 22
DQ2 23
VSS 24
DQ3 25
DQ4 26
DQ5 27
DQ6 28
DQ7 29
A10 31
OE# 32
A4
16
CE# 30
U33
7SH32FU
2
1
4
3 5
R417
100K
12
D28
DAN202U
1
23
U38
NM24C16
A0 1
A1 2
SDA
5SCL
6
VCC
8
A2 3
GND 4
WC
7
U28
29F040/SST39VF040_PLCC
NC
1
A16
2
A15
3
A12
4
A7
5
A6
6
A5
7
A4
8
A3
9
A2
10
A1
11
A0
12
DQ0
13
DQ1
14
DQ2
15
DQ3 17
DQ4 18
DQ5 19
DQ6 20
DQ7 21
CE* 22
A10 23
OE* 24
A11 25
A9 26
A8 27
A13 28
A14 29
WE* 31
VCC 32
VSS
16
A17 30
R482
4.7K
12
R481
4.7K
12
U36
74LVC244
1A1
21Y1 18
1A2
41Y2 16
1A3
61Y3 14
1A4
81Y4 12
2A1
11 2Y1 9
2A2
13 2Y2 7
2A3
15 2Y3 5
2A4
17 2Y4 3
1G
1
2G
19
VCC 20
GND
10
R421 10K
12
R420 10K
12
R109
@100K
12
R373 0
1 2
R374 @0
1 2
U29
@29F040_TSOP
A11
1
A9
2
A8
3
A13
4
A14
5
A17
6
WE#
7
VCC
8
A18
9
A16
10
A15
11
A12
12
A7
13
A6
14
A5
15
A3 17
A2 18
A1 19
A0 20
DQ0 21
DQ1 22
DQ2 23
VSS 24
DQ3 25
DQ4 26
DQ5 27
DQ6 28
DQ7 29
A10 31
OE# 32
A4
16
CE# 30
C493
.1UF_X5R
1 2
C453 .1UF_X5R
1 2
R125 10K
12
R124 10K
12
R123 10K
12
R122 10K
12

5
5
4
4
3
3
2
2
1
1
D D
C C
B B
A A
ACIN_LED
MP3_REVBTN#
R_BATT_CHGI_LED#
R_HDD_LED#
WIRELESS_LED#
R_PWR_LED#
R_CDON_LED#
R_MP3_LED#
R_PWR_SUP_LED#
MP3_FRDBTN#
MODE#
R_CD_FDD_LED#
R_CD_FDD_LED#
R_CDON_LED#
R_MP3_LED#
R_PWR_LED#R_HDD_LED#
WIRELESS_LED# ACIN_LED
R_BATT_LOW_LED#
TP_CLK
TP_DATA
MD_MIC
MD_SPK
MONO_IN_R
IAC_SDATAO
IAC_BITCLK
IAC_RST#
IAC_SYNC
IAC_RST#
IAC_SDATAO IAC_SYNC
MD_SPK
+3VS_MDC
+5VS_MDC
IAC_BITCLK
MD_MIC
MONO_IN_R
MP3_STOPBTN#
MP3_PLAYBTN#
ECON#
R_PWR_SUP_LED#
R_BATT_CHGI_LED#R_BATT_LOW_LED# ECON#36,39
EC_UTXD/KSO1710,33
CD_FDD_LED#34 HDD_LED#34 PWR_LED#34
MP3_LED#34
CDON_LED#34 RF_OFF#27 ACIN21,36,39
TP_CLK33 TP_DATA33
DM_ON28
IRTXOUT31 IRRX31
IRMODE31
KILL_SW#27,34
INT_CD_L29 INT_CD_R29
CD_AGND29
IAC_RST#21 IAC_SYNC21 IAC_SDATAO21
IAC_BITCLK21 IAC_SDATAI021
IAC_SDATAI1 21
MDC_DN# 34
BEEP#33
PCM_SPK#23
SPKR21
KSI033,36
KSI233 KSI333 MODE#33
KSI133
PWR_SUP_LED#34
R_NUM_LED# 36 R_ARROW_LED# 36
NUM_LED#33 ARROW_LED#33
BATT_LOW_LED#34 BATT_CHGI_LED#34
R_CAPS_LED# 36
CAPS_LED#33
+5VALW+5VALW
+5VALW
+5VALW
+5VALW
+5VALW
+5VALW
+5VALW
+5VS
+5VS
+3VS
+3V
+5VCD
+3VS
+3V
+5VS
+3VS
+5VS_MDC+3VS_MDC+3V
+3V +3V
+3V
+5VALW
+3VS +3VS+3VS
Title
Size Document Number Rev
Date: Sheet of
LA1432 1.A
Switchs & Connectors
Compal Electronics, Inc.
B
35 45,
星期五
07, 2002
六月
MAY BE USED BY OR DISCLOSED TO ANY THIRD PARTY WITHOUT PRIOR WRITTEN CONSENT OF COMPAL ELECTRONICS, INC.
THIS SHEET OF ENGINEERING DRAWING IS THE PROPRIETARY PROPERTY OF COMPAL ELECTRONICS, INC. AND CONTAINS CONFIDENTIAL
DEPARTMENT EXCEPT AS AUTHORIZED BY COMPAL ELECTRONICS, INC. NEITHER THIS SHEET NOR THE INFORMATION IT CONTAINS
AND TRADE SECRET INFORMATION. THIS SHEET MAY NOT BE TRANSFERED FROM THE CUSTODY OF THE COMPETENT DIVISION OF R&D
+3V POWER
+3VALW POWER
+3V POWER
U11B
74LVC125
5 6
4
47K
10K C
B
E
Q56
DTA114YKA
2
31
R537
120_0603
12
R85 @22
1 2
47K
10K C
B
E
Q15
DTA114YKA
2
31
JP15
AMP 108-5424
1 2
3 4
5 6
7 8
9 10
11 12
13 14
15 16
17 18
19 20
21 22
23 24
25 26
27 28
29 30
47K
10K C
B
E
Q17
DTA114YKA
2
31
R84 10K
1 2
L43 CHB1608U121
1 2
L44 CHB1608U121
1 2
R535
120_0603
12
R86 22
1 2
C456
1UF_0805
12
47K
10K C
B
E
Q54
DTA114YKA
2
31
C455
1UF_0805
12
47K
10K C
B
E
Q16
DTA114YKA
2
31
C457
1UF_0805
12
47K
10K C
B
E
Q13
DTA114YKA
2
31
G
D
S
Q14
2N7002
2
13
G
D
S
Q12
2N7002
2
13
47K
10K C
B
E
Q10
DTA114YKA
2
31
JP3
Aces 85201-3005
1
2
4
5
7
8
10
11
13
14
16
17
19
20
22
23
25
26
3
6
9
12
15
18
21
24
27
28
29
30
D9
RB751V
2 1
JP6
85201-2605
1
1
2
2
3
3
4
4
5
5
6
6
7
7
8
8
9
9
10
10
11
11
12
12
13
13
14
14
15
15
16
16
17
17
18
18
19
19
20
20
21
21
22
22
23
23
24
24
25
25
26
26
C253
1UF_10V_0603
1 2
C251
1UF_10V_0603
1 2
47K
10K C
B
E
Q18
DTA114YKA
2
31
47K
10K C
B
E
Q9
DTA114YKA
2
31
R227
560
1 2
R228
560
1 2
R229
560
1 2
R225 8.2K
1 2
R536
120_0603
12
R226
100K
12
C250
.22UF_0603
12
47K
10K C
B
E
Q55
DTA114YKA
2
31
C252
1UF_10V_0603
1 2
47K
10K C
B
E
Q11
DTA114YKA
2
31
R230
10K
12
C258
.1UF_X5R
1 2
U12A
74LVC14
21
147
U12B
74LVC14
43
147

5
5
4
4
3
3
2
2
1
1
D D
C C
B B
A A
ON/OFF
KBD_ON/OFFBTN#
Q_KB_DOCK#
ECON#
ECON R_KB_SYNC#/RF_OFF#
KB_SYNC#/RF_OFF#
R_KB_SYNC#/RF_OFF#
RF_DATA
R_RF_DATA
KB_SUSP
KB_SUSP
Q_KB_DOCK#
RX_LDO_OFF#
D_KB_DOCK
R_RF_DATA
R_KB_SYNC#/RF_OFF#
KB_SUSP
WL_ON/OFFBTN#
RF_DATA
WL_ON/OFFBTN#SUSP#
Q_KB_DOCK#
RX_LDO_OFF#
ON/OFFBTN#
Q_KB_DOCK#
Q_KB_DOCK#
SUSP#
KB_SYNC#/RF_OFF#
KB_DOCK#
KBD_ON/OFFBTN#
RSMRST#
Q_KB_SYNC#/RF_OFF#
R_RF_DATA
KBD_ON/OFFBTN#
RSMRST#
D_KB_DOCK
RX_LDO_OFF#
D_KB_DOCK
ON/OFFBTN#
ON/OFF 21,33
ECON33
SUSP 37
KBD_CLK33 KBD_DATA33 PS2_CLK33 PS2_DATA33 SUSP#28,33,37,42
RSMRST#21,22,33
LID_SW#33
ECON# 35,39
R_NUM_LED# 35
R_CAPS_LED# 35
R_ARROW_LED# 35
ACIN 21,35,39
WLKB34
ACIN21,35,39
KSI033,35 KSO033
+3VALW
+3VALW
+5V_KBD
+5VALW
+5VALW
+5VALW
+5VALW_RX +5VS
+5V_KBD
+5VALW
+5VALW
+5VALW
B+
+5VALW_RX
B+
B+
+5VALW
+5VALW_RX
+5VALW
+5VALW
RTCVREF
RTCVREF
+5VALW
+5VALW_RX
Title
Size Document Number Rev
Date: Sheet of
LA1432 1.A
Wireless K/B Interface
Compal Electronics, Inc.
B
36 45,
星期五
07, 2002
六月
Power Button
GND for R_KB_SYNC#/RF_OFF#
MAY BE USED BY OR DISCLOSED TO ANY THIRD PARTY WITHOUT PRIOR WRITTEN CONSENT OF COMPAL ELECTRONICS, INC.
DEPARTMENT EXCEPT AS AUTHORIZED BY COMPAL ELECTRONICS, INC. NEITHER THIS SHEET NOR THE INFORMATION IT CONTAINS
AND TRADE SECRET INFORMATION. THIS SHEET MAY NOT BE TRANSFERED FROM THE CUSTODY OF THE COMPETENT DIVISION OF R&D
10V
Lid Switch
Ra
Rb
0.78RbCa <= t <=1.43RbCa
Ca
H->L
0.58(Ra+Rb)Ca <= t <=1.28(Ra+Rb)Ca
L->H
J6 Close to connector of
Receiver board on top side.
J8 Close to connector of SO-DIMM on bottom side.
Pull High for
D_KB_DOCK
THIS SHEET OF ENGINEERING DRAWING IS THE PROPRIETARY PROPERTY OF COMPAL ELECTRONICS, INC. AND CONTAINS CONFIDENTIAL
G
D
S
Q38
2N7002
2
13
R378 100K
12
JP7
ACES 88018-1600
1
3
5
7
9
11
13
15
2
4
6
8
10
12
14
16
D25
PSOT03C
3
2
Q21 2N7002
2
13
R393 1K
1 2
Q40 2N7002
2
13
R379 4.7K
1 2
U34
NC7SZ14M5X
2
3
4
5
C477
1000PF
12
R375
33K
1 2
C297
1UF_10V_0603
12
D21
DAN202U
1
2
3
R246 100K
12
R540
100K
12
D35
DAN202U
1
23
100K
100K
Q26
DTC115EK
2
13
D23
DAN202U
1
2
3
C
B
E
Q39
FMMT3904
1
2
3
R252 10K
12
R250 100K
12
D27
DAN202U
1
23
R254 10K
12
R381
100K
1 2
C451
.1UF_X5R
12
100K
100K
Q23
DTC115EK
2
13
Q43
SI2301DS
2
1 3
R391
10K
1 2
C452
.1UF_X5R
12
C476
.1UF_X5R
1 2
+
C478
4.7UF_1206
12
U13
MIC2951
OUT
1
SNS
2
SHDN
3
GND
4ERR# 5
TAP 6
FB 7
IN 8
100K
100K
Q42
DTC115EK
2
13
D24
DAN217
1
2
3
G
D
S
Q22
2N7002
2
13
G
D
S
Q19
2N7002
2
13
R389
10K
12
C296
1UF_25V_1206
12
J1
@JOPEN
12
U30
FST3125
OE1#
1
1A
2
1B
3
OE2#
4
2A
5
2B
6
GND
73B 8
3A 9
OE3# 10
4B 11
4A 12
OE4# 13
VCC 14
R388
100K
12
G
D
S
Q58
2N7002
2
1 3
JP24
@ACES 85205-0400
1
2
3
4
R539
1K
12
G
D
S
Q57
2N7002
2
13
100K
100K
Q41
DTC115EK
2
1 3
R390 10K
1 2
R380 100K
1 2
R376 470K
12
100K
100K
Q20
DTC115EK
2
1 3
J4
@JOPEN
12
C492
1UF_X7R_0805
12
Q25
SI2301DS
2
13
C491
.1UF_X5R
1 2
R245 100K
12
R253 100K
1 2
JP2
SUYIN 250012MA009S100ZX
1
2
3
4
5
6
7
8
9
SW1
HCH MPU-101-6DB
1
2
3
4
100K
100K
Q45
DTC115EK
2
13
12
D26
RLZ20A
2 1
D22
PACDN045
5
4 1
2
36
22K
22K
E
B
C
Q44
DTC124EK
2
13

A
A
B
B
C
C
D
D
E
E
1 1
2 2
3 3
4 4
5VS_GATE
SUSP
SUSP
5VS_GATE
SUSP#
SYSON#
SUSPSUSP
SYSON# SYSON#
SYSON#
SYSON
SYSON_ALW
SYSON_ALW
SUSPSUSP
5VS_GATE
5VS_GATE
SYSON33,42
SUSP#28,33,36,42
SUSP36
+3VALW
+3VS
+12VALW
+5VALW
+5VALW +5VS
+12VALW
+3V
+5VALW +5V
+5VS+3VS
+3V +5V
+5VALW
+3VALW
+1.8VS
+1.8VS+1.5VS
+1.8VALW
+2.5VS+2.5V
Title
Size Document Number Rev
Date: Sheet of
LA1432
1.A
POWER CONTROL CKT
Compal Electronics, Inc.
B
37 45,
星期五
07, 2002
六月
THIS SHEET OF ENGINEERING DRAWING IS THE PROPRIETARY PROPERTY OF COMPAL ELECTRONICS, INC. AND CONTAINS CONFIDENTIAL AND
TRADE SECRET INFORMATION. THIS SHEET MAY NOT BE TRANSFERRED FROM THE CUSTODY OF THE COMPETENT DIVISION OF R&D
DEPARTMENT EXCEPT AS AUTHORIZED BY COMPAL ELECTRONICS, INC. NEITHER THIS SHEET NOR THE INFORMATION IT CONTAINS MAY BE
USED BY OR DISCLOSED TO ANY THIRD PARTY WITHOUT PRIOR WRITTEN CONSENT OF COMPAL ELECTRONICS, INC.
PROPRIETARY NOTE
R529
470_0805
+
C598
4.7UF_1206
16V
Q52
2N7002
2
13
+
C596
4.7UF_1206
16V
R524
470_0805
R522
@1M
12
+
C538
4.7UF_1206
16V
+
C597
10UF_1206
6.3V
+
C527
4.7UF_1206
16V
+
C532
4.7UF_1206
16V
+
C537
4.7UF_1206
16V
C523
1UF_0805
U44
SI4800
S1
S2
S3
G4
D
8
D
7
D
6
D
5
C522
.01UF
C541
1UF_0805
C601
1UF_0805
C535
.01UF
Q36
2N7002
2
13
R368
10K
R365 100K
Q33
2N7002
2
13
C426
.01UF
Q37
2N7002
2
13
R370
470_0805
Q34
2N7002
2
13
R523
100K
R362
470_0805
+
C444
10UF_1206
6.3V
+
C607
10UF_1206
6.3V
U45
SI4800
S1
S2
S3
G4
D
8
D
7
D
6
D
5
U37
SI4800
S1
S2
S3
G4
D
8
D
7
D
6
D
5
U23
SI4800
S1
S2
S3
G4
D
8
D
7
D
6
D
5
Q51
2N7002
2
13
C612
.01UF
Q24
2N7002
2
13
R249
10K
C666
1UF_0805
+
C609
4.7UF_1206
16V
+
C667
4.7UF_1206
16V
C619
.01UF
C614
1UF_0805
C608
.01UF
Q35
2N7002
2
13
R367
470_0805
R521
470_0805
U43
SI4800
S1
S2
S3
G4
D
8
D
7
D
6
D
5
Q50
2N7002
2
13
U39
SI4800
S1
S2
S3
G4
D
8
D
7
D
6
D
5
+
C423
10UF_1206
6.3V
R364
@1M
12
C427
1UF_0805
Q53
2N7002
2
13

A
A
B
B
C
C
D
D
E
E
1 1
2 2
3 3
4 4
+RTCBATT
SYS_PWROK 21
+RTCVCC
CHGRTC
+3V
+3V
+5VS
+5V
+3V+3V +3VS
Title
Size Document Number Rev
Date: Sheet of
LA1432
1.A
RESET
Compal Electronics, Inc.
B
38 45,
星期五
07, 2002
六月
RTC BATT
-+
THIS SHEET OF ENGINEERING DRAWING IS THE PROPRIETARY PROPERTY OF COMPAL ELECTRONICS, INC. AND CONTAINS CONFIDENTIAL AND
TRADE SECRET INFORMATION. THIS SHEET MAY NOT BE TRANSFERRED FROM THE CUSTODY OF THE COMPETENT DIVISION OF R&D
DEPARTMENT EXCEPT AS AUTHORIZED BY COMPAL ELECTRONICS, INC. NEITHER THIS SHEET NOR THE INFORMATION IT CONTAINS MAY BE
USED BY OR DISCLOSED TO ANY THIRD PARTY WITHOUT PRIOR WRITTEN CONSENT OF COMPAL ELECTRONICS, INC.
PROPRIETARY NOTE
+3VALW POWER
t=0.51RC
H3
SCREW 8.5X2.9
1
R232
47K
12
C259
.1UF_X5R
12
PAD12
EMI PAD-4.5X3.2
1
H14
CPU SCREW 8x4.5
1
R233
330K
1 2
ST1
StandOff 6.5X4.2
1
H15
CPU SCREW 8x4.5
1
CF4
SMD40M80
1
CF16
SMD40M80
1
R231
10K
12
CF2
SMD40M80
1
CF19
SMD40M80
1
H8
SCREW 8x2.8
1
U12E
74LVC14
1011
147
CF14
SMD40M80
1
FD5
FIDUCAL
1
H12
SCREW 8.5X2.8
1
CF1
SMD40M80
1
CF12
SMD40M80
1
CF26
SMD40M80
1
CF11
SMD40M80
1
CF23
SMD40M80
1
CF20
SMD40M80
1
CF13
SMD40M80
1
CF27
SMD40M80
1
D32
1N4148
2 1
H22
SCREW 8.5X3.0
1
CF9
SMD40M80
1
CF28
SMD40M80
1
ST3
StandOff 8X0X4.7 NPTH
1
H9
SCREW 8x2.8
1
CF6
SMD40M80
1
CF7
SMD40M80
1
CF8
SMD40M80
1
U11D
74LVC125
12 11
13
CF17
SMD40M80
1
CF10
SMD40M80
1
CF22
SMD40M80
1
CF25
SMD40M80
1
H28
SCREW 8.5x3.0
1
CF18
SMD40M80
1
U12F
74LVC14
1213
147
PAD11
EMI PAD-4.5X3.2
1
CF24
SMD40M80
1
H2
StandOff 7.5X3.7
1
CF15
SMD40M80
1
R235
100K
12
H13
SCREW 8.5x3.0
1
CF21
SMD40M80
1
H23
Fixed Position Hold
1
H17
Fixed Position Hold
1
H11
Fan Fixed Position Hold
1
FD2
FIDUCAL
1
H25
SCREW 8.5X3.0
1
H10
Fan Fixed Position Hold
1
FD6
FIDUCAL
1
ST2
StandOff 6.5X4.2
1
H4
SCREW 8.5X3.0
1
H18
Fixed Position Hold
1
FD3
FIDUCAL
1
H20
SCREW 8.5X3.0
1
D31
1N4148
21
FD1
FIDUCAL
1
FD4
FIDUCAL
1
H7
CPU SCREW 8x4.5
1
H5
StandOff 7.5X3.7
1
H24
SCREW 8x2.9
1
H1
SCREW 8.5X3.0
1
PAD1
EMI PAD-4.5X3.2
1
BATT1
RTCBATT
12
D33
HSM1265
1
3
2
H21
SCREW 8.5X3.0
1
H27
SCREW 8.5x3.0
1
CF3
SMD40M80
1
C671
.1UF_X5R
CF5
SMD40M80
1
U12D
74LVC14
89
147
PAD10
EMI PAD-4.5X3.2
1
U12C
74LVC14
65
147
ST4
StandOff 8X0X4.2 NPTH
1
H16
SCREW 8x2.8
1
H26
SCREW 8.5X3.0
1
R234
470K
12
ST5
StandOff 8X0X4.2 NPTH
1
H19
SCREW 8.5X2.9
1
C260
1UF_X7R_0805
12
H6
CPU SCREW 8x4.5
1

A
A
B
B
C
C
D
D
1 1
2 2
3 3
4 4
N2
PACIN
N1
PACIN
CHGRTCP
N3
ACIN 21,35,36
PACIN 33,40,41
ECON#35,36
ACON40
MAINPWON4,41,43
VIN
VS
RTCVREF
CHGRTC
+3VALWP
+12VALWP
+5VALW
+3VALW
+12VALW
+1.5VSP +1.5VS
+5VALWP
VIN
+1.8VALWP +1.8VALW
RTCVREF
VIN VS
BATT+
RTCVREF
+2.5VP +2.5V
B+
VIN
VS
+1.25VS
+1.25VSP
+1.2VPP +1.2VP
VS
PON
+5VALWP
Title
Size Document Number Rev
Date: Sheet of
LA1432 1.A
DCIN & DETECTOR
Compal Electronics, Inc.
39 45,
星期五
07, 2002
六月
B
THIS SHEET OF ENGINEERING DRAWING IS THE PROPRIETARY PROPERTY
OF COMPAL ELECTRONICS, INC. AND CONTAINS CONFIDENTIAL AND TRADE
CUSTODY OF THE COMPETENT DIVISION OF R&D DEPARTMENT EXCEPT AS
AUTHORIZED BY COMPAL ELECTRONICS, INC. NEITHER THIS SHEET NOR
THE INFORMATION IT CONTAINS MAY BE USED BY OR DISCLOSED TO ANY
INC.
SECRET INFORMATION. THIS SHEET MAY NOT BE TRANSFERRED FROM THE
THIRD PARTY WITHOUT PRIOR WRITTEN CONSENT OF COMPAL ELECTRONICS,
(120mA,20mils ,Via NO.= 1)
(5A,200mils ,Via NO.= 10)
(5A,200mils ,Via NO.= 10)
(2A,80mils ,Via NO.= 4)
(3A,120mils ,Via NO.= 6)
3.3V
3.3V
Precharge detector
15.34 15.90 16.48
13.13 13.71 14.20
6.0V
3.3V
(6A,240mils ,Via NO.= 12)
(3A,120mils ,Via NO.= 6)
(300mA,40mils ,Via NO.= 2)
Vin Detector
High 18.764 17.901 17.063
Low 17.745 16.903 16.038
PJP1
PAD-OPEN 3x3m
1 2
+
-
PU1A
LM393M
3
21
84
PR7
10K
12
PZD4
RLZ16B
2 1
PD4
1N4148
12
PR2
10K
12
PR22
200
1 2
PR5
22K
1 2
PL1
CHC4532U800_1812
1 2
PC12
1UF_0805_25V
PC2
100PF_50V
PR13
1K_1206
1 2
PJP7
PAD-OPEN 3x3m
1 2
PJP2
PAD-OPEN 3x3m
1 2
PC3
1000PF_50V
PR4
1K
1 2
PJP8
PAD-OPEN 3x3m
1 2
PJP3
PAD-OPEN 3x3m
2 1
PC4
100PF_50V
PC1
1000PF_50V
PU2
S-81233SG (SOT-89)
22
1
1
3
3
PJP5
PAD-OPEN 2x2m
2 1
PC13
10UF_1206_10V
PJP6
PAD-OPEN 2x2m
2 1
PD1
EC10QS04
12
PF1
7A 24V UL/CSA FAST 1206
PC10
1000PF_50V
12
3
1
2
PCN1
2DC-S107B200
1
23
4
PC7
0.22UF_1206_25V
12
PC11
0.1UF_16V
12
PZD2
RLZ6.2C
12
PR20
10K
1 2
PR14
22K
1 2
PR19
499K_1%
12
PR10
33_1206
PR21
215K_1%
12
PR12
100K
12
PR23
47K
12
PQ1
TP0610T
13
2
PR15
10K
1 2
PC8
0.1UF_0805_25V
12
PR16
1M_1%
12
PD2
1N4148
21
PR17
499K_1%
12
PD3
RB751V
2 1
100K
100K
PQ3
DTC115EK
2
13
PJP4
PAD-OPEN 3x3m
2 1
PC9
1000PF_50V
12
PC5
1000PF_50V
12
G
D
S
PQ2
2N7002
2
13
PZD1
RLZ4.3B
12
+
-
PU1B
LM393M
5
6
7
PC6
0.1UF_50V
12
PR11
1K_1206
1 2
PZD3
RLZ6.2C
2 1
PR8
10K
12
PR6
20K_1%
12
PR9
1K_1206
1 2
PD5
RB715F
1
23
PR1
1M_1%
1 2
PR3
84.5K_1%
12
PR18
200_0805

A
A
B
B
C
C
D
D
1 1
2 2
3 3
4 4
CS
N18
LXCHRG
ACOFF#
ACON
PACIN
ACOFF#
ACON
CS
ACOFF 33
IREF33
BATT_OVP33
FSTCHG33
ADP_I33
ACOFF#42
ACON39
PACIN33,39,41
VIN
VIN
BATT+
P2 P3 B+ B++
VS
+2.5V
VMB
SDREF
+3VALWP
Title
Size Document Number Rev
Date: Sheet of
LA1432 1.A
CHARGER
Compal Electronics, Inc.
40 45,
星期五
07, 2002
六月
B
THIS SHEET OF ENGINEERING DRAWING IS THE PROPRIETARY PROPERTY
OF COMPAL ELECTRONICS, INC. AND CONTAINS CONFIDENTIAL AND TRADE
CUSTODY OF THE COMPETENT DIVISION OF R&D DEPARTMENT EXCEPT AS
AUTHORIZED BY COMPAL ELECTRONICS, INC. NEITHER THIS SHEET NOR
THE INFORMATION IT CONTAINS MAY BE USED BY OR DISCLOSED TO ANY
INC.
SECRET INFORMATION. THIS SHEET MAY NOT BE TRANSFERRED FROM THE
THIRD PARTY WITHOUT PRIOR WRITTEN CONSENT OF COMPAL ELECTRONICS,
Iadp=0~4.4A
CC=0.5~2.52A
CV=16.84V(12 CELLS LI-ION)
IREF=0.73~3.3V
IREF=1.31*Icharge
4.2V
OVP voltage : LI-MH
(BAT_OVP=0.1111 *VMB)
8 CELL : 18V--> BATT_OVP= 2.0V
PC16
0.022UF_25V
1 2
PC19
4700PF_50V
1 2
PC17
0.1UF_0805_25V
1 2
PQ6
SI4835DY
3 6
5
7
8
2
4
1
PR37
68K
1 2
PC14
4.7UF_1210_25V
12
PR36
10K
1 2
PR54
105K_0.5%
12
PR26
200K_1%
12
PR39
0.02_2512_1%
1 2
PC26
4.7UF_1210_25V
12
PR43
100K
12
PR34
15.4K_1%
12
PC15
4.7UF_1210_25V
12
PR29
0
12
PD6
1SS355
1 2
PQ5
SI4835DY
3 6
5
7
8
2
4
1
PR41
47K
1 2
PC27
4.7UF_1210_25V
12
PC23
0.1UF_0805_25V
1 2
PR49
499K_1%
12
PR33
21K_1%
12
PR24
0.02_2512_1%
12
PC32
@0.1UF_16V
12
PR40 10K
12
100K
100K
PQ8
DTC115EK
2
13
PQ4
SI4835DY
36
5
7
82
4
1
PR30
150K_1%
12
PR27 10K
1 2
PC33
0.01UF_50V
PR28 47K
1 2
PR32
10K
1 2
PR47
143K_1%
12
PR48
340K_1%
12
PC18
0.1UF_16V
12
G
D
S
PQ9
2N7002
2
13
PC25
0.1UF_16V
12
+
-
PU4A
LM358A
3
2
1
84
PR38
162K_1%
1 2
PL2
FBM-L11-453215-900LMAT_1812
1 2
PR53
2.2K
12
PC29
0.1UF_50V
PR25
10K
12
PR50
100K_0.5%
12
PD7
RB051L-40
12
100K
100K
PQ38
DTC115EK
2
13
PR52
100K_0.5%
12
100K
100K
PQ37
DTC115EK
2
13
PC20
0.1UF_50V
1 2
PR151
47K
12
PC31
10UF_1206_10V
12
PQ7
SI4835DY
36
5
7
82
4
1
PC30
0.1UF_16V
PL3
22UH_SPC-1205P-220A
1 2
PR51
0
PC21
0.1UF_16V
12
PC24
1500PF_50V
1 2
PR35
10K
1 2
+
-
PU4B
LM358A
5
6
7
PR31
10K
12
PC22
2200PF_50V
1 2
PR46
47.5K_1%
12
PU3
MB3878
-INC2
1
OUTC2
2
+INE2
3
-INE2
4
+INC2 24
GND 23
CS 22
VCC(o) 21
FB2
5
VREF
6
FB1
7
-INE1
8
+INE1
9
OUTC1
10
OUTD
11
-INC1
12
OUT 20
VH 19
VCC 18
RT 17
-INE3 16
FB3 15
CTL 14
+INC1 13
PR42
100K_1%
12

A
A
B
B
C
C
D
D
1 1
2 2
3 3
4 4
FLYBACKSNB
BST31
PDH31
PDH51
BST51
PLX3
PDH5
PDH3
PDL5 CSH5
N4
CSH3
PLX5
PDL3
MAINPWON 4,39,43
PACIN33,39,40
POK 44
+5VALWP
VS
B+++
B+++
VL
+12VALWP
B+
+3VALWP
PON
2.5VREF
VL
Title
Size Document Number Rev
Date: Sheet of
LA1432 1.A
5V/3.3V/12V
Compal Electronics, Inc.
41 45,
星期五
07, 2002
六月
B
THIS SHEET OF ENGINEERING DRAWING IS THE PROPRIETARY PROPERTY
OF COMPAL ELECTRONICS, INC. AND CONTAINS CONFIDENTIAL AND TRADE
CUSTODY OF THE COMPETENT DIVISION OF R&D DEPARTMENT EXCEPT AS
AUTHORIZED BY COMPAL ELECTRONICS, INC. NEITHER THIS SHEET NOR
THE INFORMATION IT CONTAINS MAY BE USED BY OR DISCLOSED TO ANY
INC.
SECRET INFORMATION. THIS SHEET MAY NOT BE TRANSFERRED FROM THE
THIRD PARTY WITHOUT PRIOR WRITTEN CONSENT OF COMPAL ELECTRONICS,
+3.3V Ipeak = 6.66A ~ 10A
+5V Ipeak = 6.66A ~ 10A
PT1
SDT-1205P-100
1 4
3 2
PC49
100PF_50V
12
PC38
4.7UF_1210_25V
12
PU5
MAX1632
LX3
26
DL3
24
BST3
25
DH3
27
CSH3
1
CSL3
2
FB3
3
SKIP#
10
GND
8
12OUT 4
VDD 5
BST5 18
DH5 16
LX5 17
DL5 19
PGND 20
CSH5 14
CSL5 13
FB5 12
SEQ 15
REF 9
SYNC 6
RST# 11
SHDN#
23
TIME/ON5
7
RUN/ON3
28
VL 21
V+ 22
PD8
EC11FS2
12
PC56
0.047UF_16V
12
PC36
0.1UF_0805_25V
1 2
PR69
47K_1%
12
PC40
4.7UF_1210_25V
12
PC51
680PF
12
+
PC53
150UF_D_6.3V_KO
12
+
PC52
150UF_D_6.3V_KO
12
PC41
4.7UF_1210_25V
12
PD12
EP10QY03
2 1
PC34
2.2UF_1206_25V
1 2
PD9
DAP202U
1
2
3
PC35
470PF_0805_100V
1 2
PC37
4.7UF_1210_25V
12
PQ11
SI4800DY
3 6
5
7
8
2
4
1
PQ13
SI4810DY
3 6
5
7
8
2
4
1
PC42
4.7UF_1206_16V
12
PC44
4.7UF_1206_16V
12
PR61
0.012_2512_1%
12
PR55
22_1206
12
PQ12
SI4800DY
3 6
5
7
8
2
4
1
PQ14
SI4810DY
3 6
5
7
8
2
4
1
PR56
0
1 2
PD10
1SS355
1 2
PR67
0
12
PR57
0
1 2
PR68
10K_1%
12
PR64
10.5K_1%
12
PC43
0.1UF_0805_25V
12
PL4
FBM-L11-322513-151LMAT
12
PR59
0.012_2512_1%
12
PL5
SPC-1205P-100
12
PR63
3.57K_1%
1 2
+
PC48
150UF_D_6.3V_KO
12
PR65
10K_1%
1 2
+
PC47
150UF_D_6.3V_KO
12
PD11
EP10QY03
2 1
PC55
0.047UF_16V
12
PR66
47K
12
PR58
1M_1%
1 2
PC45
47PF
12
PC54
100PF_50V
12
PR60
2M
12
PC46
47PF
12
PR62
10K
1 2
PC50
4.7UF_1206_16V
12
PC39
0.1UF_0805_25V
1 2

A
A
B
B
C
C
D
D
1 1
2 2
3 3
4 4
LX1.8
1.25VIN
LX1.25
SYSON
LX2.5
2.5VIN
1.8VIN
2.5VREF
SUSP#
SUSP# 28,33,36,37
SYSON 33,37
ACOFF# 40
CK408_PWRGD#12
+1.8VALWP
+3VALWP
+2.5VP
+2.5VP
+2.5VP
VL
2.5VREF
+2.5VP
+5VALWP
+1.25VSP
VS
+1.5VSP+1.8VALWP
+5VALWP
2.5VREF
VS
2.5VREF
2.5VREF
VS
VMBVIN
+3VS
+3VS
+CPU_VCC
Title
Size Document Number Rev
Date: Sheet of
LA1432 1.A
DDR /2.5V / 1.8V/1.25V
Compal Electronics, Inc.
42 45,
星期五
07, 2002
六月
B
THIS SHEET OF ENGINEERING DRAWING IS THE PROPRIETARY PROPERTY
OF COMPAL ELECTRONICS, INC. AND CONTAINS CONFIDENTIAL AND TRADE
CUSTODY OF THE COMPETENT DIVISION OF R&D DEPARTMENT EXCEPT AS
AUTHORIZED BY COMPAL ELECTRONICS, INC. NEITHER THIS SHEET NOR
THE INFORMATION IT CONTAINS MAY BE USED BY OR DISCLOSED TO ANY
INC.
SECRET INFORMATION. THIS SHEET MAY NOT BE TRANSFERRED FROM THE
THIRD PARTY WITHOUT PRIOR WRITTEN CONSENT OF COMPAL ELECTRONICS,
+1.8V+-5%
Layout : "Compensation network close to FB pin"
+2.5V +-5%
+1.5V+-5%
t = 0.51RC
+
PC77
150UF_D_6.3V_KO
12
PR76
200K_1%
1 2
PR96
100K
1 2
+
PC59
220UF_D_4V_FP
12
PR90
0
1 2
PQ28
2SA1036K
2
31
PR74
10K
12
PC67
1000PF_50V
1 2
PR70
0_1206
12
PR80
1K
12
PC68
0.1UF_0805_25V
12
PR78
100K
1 2
S
G
D
PQ23
SI3442DV
3
6
245
1
+
-
PU7B
LM393M
5
6
7
PR92
10K
12
PR95
300K_0.5%
1 2
PQ17
HMBT2222A
2
13
+
PC65
220UF_D_4V_FP
12
PR72
10
12
PC80
2200PF_50V
12
PD15
RB751V
1 2
+
-
PU8A
LM358A
3
2
1
84
PC81
68PF
PU6
CM8500
VFB 11
AGND2 12
SD
6
VCC2 16
PGND2 13
AGSEN
8
VIN/2
7
AGND1
5
PVDD2 15
VL1
3VL2 14
PGND1
4
PVDD1
2
VCC1
1
VCCQ 10
AGND 9
100K
100K
PQ27
DTC115EK
2
13
PR71
0_1206
12
PC61
2200PF_50V
12
PR97
5.1K
1 2
PC75
0.1UF_16V
12
PR75
1K
1 2
PR94
100
12
PC691000PF_50V
12
PD13
RB751V
1 2
S
G
D
PQ24
SI3445DV
3
6
2
4 5
1
PR89
5.1K
1 2
PC57
0.1UF_0805_25V
12
PC78
4.7UF_1206_16V
12
PR84
100K
1 2
100K
100K
PQ21
DTC115EK
2
13
PC71
1000PF_50V
12
PC62
4.7UF_1206_16V
12
PR82
1M_0.5%
1 2
PC64
4.7UF_1206_16V
12
PR87
160K_1%
1 2
PC76
220PF_50V
PR86
@100K_1%
1 2
+
-
PU8B
LM358A
5
6
7
PC72
1UF_0805_25V
12
PR93
1K
1 2
PR81
36K
1 2
PC83
1000PF_50V
12
PR83
309K
1 2
+
PC73
150UF_D_6.3V_KO
12
G
D
S
PQ22
2N7002
2
13
S
G
D
PQ16
SI3445DV
3
6
2
4 5
1
PR149 56K_1%
1 2
PC70
1UF_1206_25V
12
100K
100K
PQ20
DTC115EK
2
13
PR85
100K
1 2
PR98 200K_1%
1 2
PC79
0.01UF_50V
S
G
D
PQ15
@SI3445DV
3
6
2
4 5
1
PC124
0.33UF_0805
12
PD14
RB051L-40
12
PR73
100
12
PR77
100K
12
PD16
RB051L-40
12
PR150
100K_1%
12
PR99 0
12
PR100
511K_1%
12
100K
100K
PQ26
DTC115EK
2
13
PC63
0.1UF_50V
100K
100K
PQ19
DTC115EK
2
13
PL7
5UH_SPC_06704
12
PQ25
HMBT2222A
2
13
PC66
1000PF_50V
12
PL6
SPC-1205P-4R7A
12
PC58
0.1UF_0805_25V
1 2
PR147 100K
1 2
+
-
PU7A
LM393M
3
2
1
84
PL8
5UH-SPC-06704
1 2
PR148 150K_1%
1 2
+
-
PU9B
LM393M
5
6
7
PR88
0_1206
12
PC74
4.7UF_1206_16V
PC82
0.1UF_50V
PQ18
2SA1036K
2
31
PR79
100K
1 2
+
-
PU9A
LM393M
3
2
1
84
PC60
10UF_1210_16V
12
PR91
200K_1%
12

A
A
B
B
C
C
D
D
1 1
2 2
3 3
4 4
TM_REF2
TM_REF1
EC_SMCA
BB/I
EC_SMDA
BLI/NIMH#
TS MAINPWON 4,39,41
ALI/MH# 33
EC_SMC1 33,34
BATT_TEMPA 33
EC_SMD1 33,34
VL VS
VL
VL
BATT+
VMB
+3VALWP
+3VALWP
+5VALWP
VL
VLVL
Title
Size Document Number Rev
Date: Sheet of
LA1432 1.A
BATTERY CONN / OTP
Compal Electronics, Inc.
43 45,
星期五
07, 2002
六月
B
THIS SHEET OF ENGINEERING DRAWING IS THE PROPRIETARY PROPERTY
OF COMPAL ELECTRONICS, INC. AND CONTAINS CONFIDENTIAL AND TRADE
CUSTODY OF THE COMPETENT DIVISION OF R&D DEPARTMENT EXCEPT AS
AUTHORIZED BY COMPAL ELECTRONICS, INC. NEITHER THIS SHEET NOR
THE INFORMATION IT CONTAINS MAY BE USED BY OR DISCLOSED TO ANY
INC.
SECRET INFORMATION. THIS SHEET MAY NOT BE TRANSFERRED FROM THE
THIRD PARTY WITHOUT PRIOR WRITTEN CONSENT OF COMPAL ELECTRONICS,
PH2 near main Battery CONN :
Recovery at 50(51) degree C
BAT. thermal protection at 73 degree C
Recovery at 48 degree C
CPU thermal protection at 87 degree C
PH1 under CPU botten side :
PR153
47K_1%
PR113
3.24K_1%
PR114
47K_1%
PR117
100K_1%
PH2
10K_1%
PR107
16.9K_1%
PC87
1000PF_50V
100K
100K
PQ39
DTC115EK
2
13
PR102
3K_1%
PC88
0.22UF_0805_16V
PR109
100K_1%
+
-
PU10A
LM393M
3
21
84
PC84
0.1UF_50V
12
+
-
PU10B
LM393M
5
67
PD31
1SS355
2 1
PR111
100K_1%
PR154
47K_1%
PH1
10K_1%
PR103
47K_1%PC85
1000PF_50V
12
PD17
@BAS40-04
1
3
2
PR105
100
12
PR106
100
12
PJP9
BP0207
1
2
3
4
5
6
7
PR110
25.5K_1%
1 2
PR108
1K
12
PR112
1K
12
PD20
@BAS40-04
1
3
2
PD19
@BAS40-04
1
3
2
PR101
1K
12
PD18
@BAS40-04
1
3
2
PR104
47K
1 2
PC86
0.01UF_50V
12
PR116 100K_1%
PR115
10K_1%
PD30
1SS355
2 1
PC90
0.22UF_0805_16V
PC89 1000PF_50V
PF2
12A 65V UL/CSA fast PL9
HCB4532K-800T90_9A
1 2

A
A
B
B
C
C
D
D
E
E
F
F
G
G
H
H
1 1
2 2
3 3
4 4
CPU_ON
VR_ON
N8
N5
N17
N19
N11
N20
N13
N6
N14
N21
N16
N12
CPU_B+
CPU_B+
CPU_B+
N9
N10
N15
N7
CPU_ON
VR_ON33
POK41
VID35
VID15
VID25
V_GATE21
VID45
VID05
+1.2VPP
+5VALW +5VDRIVE
+5VALW
B+
CPU_B+
CPU_B+
+3VS
+5VDRIVE
+5VDRIVE
+5VDRIVE
CPU_B+
+CPU_VCC
+3VALWP
+3VALWP+3VALWP
Title
Size Document Number Rev
Date: Sheet of
LA1432 1.A
+VCC_H_CORE
Compal Electronics, Inc.
44 45, 07, 2002
星期五 六月
B
AUTHORIZED BY COMPAL ELECTRONICS, INC. NEITHER THIS SHEET NOR
THIRD PARTY WITHOUT PRIOR WRITTEN CONSENT OF COMPAL ELECTRONICS,
SECRET INFORMATION. THIS SHEET MAY NOT BE TRANSFERRED FROM THE
OF COMPAL ELECTRONICS, INC. AND CONTAINS CONFIDENTIAL AND TRADE
CUSTODY OF THE COMPETENT DIVISION OF R&D DEPARTMENT EXCEPT AS
THE INFORMATION IT CONTAINS MAY BE USED BY OR DISCLOSED TO ANY
THIS SHEET OF ENGINEERING DRAWING IS THE PROPRIETARY PROPERTY
CPU-CORE
PR123012
100K
100K
PQ40
DTC115EK
2
13
PD27
RB081L-20 12
PU16
VID4
1
VID3
2
VID2
3
VID1
4
VID0
5
COMP 6
FB 7
FS/DIS
8
VSEN 10
VCC 20
PWM2 14
ISEN2 13
GND
9
ISEN4
17
PWM1 15
PWM3 11
ISEN3 12
ISEN1 16
PWM4
18
PGOOD
19
PR129
2K_1%
1 2
PR131
10K
1 2
PC92
4.7UF_1210_25V
PR127
1K_1%
1 2
PC109
4.7UF_1210_25V
PC104
0.1UF_0805_25V
PC1151000PF_50V
PC105
@220PF
PR141
@10K_1%
PC103
4.7UF_0805_10V
PU11
IRF7811A
S
1
S
3
G
4
D8
D7
D6
D5
S
2
PD23
EP10QY03
2 1
PR137
3K_1%
1 2
PU19
ADP3414
BST 1
DLY
3
VCC 4
DRVH 8
SW 7
PGND
6
DRVL 5
IN
2
PC117
4.7UF_1206_16V
12
PR124
2.4_1%
1 2
PC118
0.1UF_50V
12
PR135
1K_1%
1 2
PC111
4.7UF_1210_25V
PR155
0
1 2
PC108
0.1UF_0805_25V
PR132
137K_1%
1 2
PC114
@220PF
PR136
2K_1%
1 2
PC107
4.7UF_0805_10V
PC98
0.22UF_0805_16V
PD26
EP10QY03
2 1
PU12
IRF7811A
S
1
S
3
G
4
D8
D7
D6
D5
S
2
PU24
ADP3414
BST 1
DLY
3
VCC 4
DRVH 8
SW 7
PGND
6
DRVL 5
IN
2
PC1131500PF_50V
PR133
2.4_1%
1 2
PR121
1K_1%
1 2
PU23
IRF7811A
S
1
S
3
G
4
D8
D7
D6
D5
S
2
PC91
4.7UF_1210_25V
PU26
SI4362
S
1
S
3
G
4
D8
D7
D6
D5
S
2
100K
100K
PQ30
DTC115EK
2
13
PL13
0.6UH_HK_AE26A 0R6
12
PL11
0.6UH_HK_AE26A 0R6
12
PU25
SI4362
S
1
S
3
G
4
D8
D7
D6
D5
S
2
PC116
4.7UF_1206_16V
12
PU21
SI4362
S
1
S
3
G
4
D8
D7
D6
D5
S
2
100K
100K
PQ31
DTC115EK
2
13
PC99
4.7UF_1210_25V
PR130012
PR156
@0
1 2
PC93
4.7UF_1210_25V
PC101
4.7UF_1210_25V
PR139
0
PC125
2200PF
PC100
4.7UF_1210_25V
PD25
RB081L-20 12
PU18
IRF7811A
S
1
S
3
G
4
D8
D7
D6
D5
S
2
PU22
IRF7811A
S
1
S
3
G
4
D8
D7
D6
D5
S
2
PU17
IRF7811A
S
1
S
3
G
4
D8
D7
D6
D5
S
2
PD22
RB081L-20 12
PC106
33PF_50V_NPO
PL10
HCB4532K-800T90_9A
1 2
PD24
EC10QS04
12
PR13410K
1 2
PL12
0.6UH_HK_AE26A 0R6
12
PR140
0
PR152
10K
1 2
PR119
1K
1 2
PU14
SI4362
S
1
S
3
G
4
D8
D7
D6
D5
S
2
PR157
10K
1 2
PC112
4.7UF_1210_25V
PC96
0.1UF_0805_25V
PC110
4.7UF_1210_25V
PQ29SI2301
1 3
2
PR138
0
+
PC94
100UF_EC_25V
12
PC97
@220PF
PR122
2K_1%
1 2
PU20
SI4362
S
1
S
3
G
4
D8
D7
D6
D5
S
2
PR128012
+
PC102
100UF_EC_25V
12
PC95
4.7UF_0805_10V
PD21
EP10QY03
2 1
PU13
ADP3414
BST 1
DLY
3
VCC 4
DRVH 8
SW 7
PGND
6
DRVL 5
IN
2
PR120
2.4_1%
1 2
PR118
10K
1 2
PR126012
PU27
SI91822AD
VIN
4
ON/OFF#
8
VOUT 5
GND 3
SENSE 6
ERROR
7CNOISE 1
DELAY
2
PR125012
PU15
SI4362
S
1
S
3
G
4
D8
D7
D6
D5
S
2

Title
Size Document Number Rev
Date: Sheet of
LA1432
1.A
ATR60 PIR LIST
Compal Electronics, Inc.
B
45 45,
星期五
07, 2002
六月
ATR60 PIR LIST
THIS SHEET OF ENGINEERING DRAWING IS THE PROPRIETARY PROPERTY OF COMPAL ELECTRONICS, INC. AND CONTAINS CONFIDENTIAL AND
TRADE SECRET INFORMATION. THIS SHEET MAY NOT BE TRANSFERRED FROM THE CUSTODY OF THE COMPETENT DIVISION OF R&D
DEPARTMENT EXCEPT AS AUTHORIZED BY COMPAL ELECTRONICS, INC. NEITHER THIS SHEET NOR THE INFORMATION IT CONTAINS MAY BE
USED BY OR DISCLOSED TO ANY THIRD PARTY WITHOUT PRIOR WRITTEN CONSENT OF COMPAL ELECTRONICS, INC.
PROPRIETARY NOTE
************* Rev0.2 PIR List **************
04/15/02 Written by Jerry
P26:Delete C372 and Remove +3V at pin6 of U18
P33: Remove @ at R492 and add @ at R488
Change value of R397 to 47K
04/26/02 Written by Sam
P14: Remove @ at C134
P17: Delete RP70, RP77, RP88, RP83, RP81, RP86, RP79, RP69, RP90, RP92
P18: Delete RP65, RP64, RP71, RP72, RP62, RP63, RP73, RP66, RP61, RP74
RP67, RP76, RP87, RP82, RP80, RP85, RP78, RP68, RP89, RP91
RP52, RP49, RP57, RP58, RP48, RP47, RP59, RP56, RP50, RP60
R386, R383
Remove @ at R413, R414
R325, R369
Remove @ at R345, R382
P33: Delete R425, R426, R427, R430, R488, R492
Add U40 Signal Pins for Keyboard Led NUM_LED# , CAPS_LED#, ARROW_LED#
P35: Add R535, R536 ,R537 ,Q54, Q55, Q56
P36: Add Q57
Change R376 Pin 2 Connect with RTCVREF,Change R390 Pin 2 Connect with RTCVREF,
Change D25 to Be PSOT24C, Pin 1 : Floating,Pin 2 : Connect to JP2 Pin 8,
Pin 3 : Ground
04/26/02 Written by Jerry
P17,P18: Modify net name R_NDQM* TO NDQM*
05/01/02 Written by Sam
P29: Add @ at R538
P34: Add U35 Pin 6 Signl for WLKB
P36: Add R539,R540,D35,Q58
Change R250 Pin 1 from +12VALW to +5VALW_RX
Del D10
05/06/02 Written by Sam
P35: Q12, Q14 Change Material to 2N7002
05/07/02 Written by Sam
P15: L37 Change Material to 0_0603
P36: Change J3 footprinter to JUMP_2MM
05/17/02 Written by Sam
P36: Add JP24 and Change J1,J4 footprinter to JUMP_2MM