VOYAGER_LA 6601P_MB_1130 Compal LA 6601P
User Manual:
Open the PDF directly: View PDF
.
Page Count: 63

A
A
B
B
C
C
D
D
E
E
1 1
2 2
3 3
4 4
Title
Size Document Number Rev
Date: Sheet of
LA-6601P
1.0
Cover Sheet
1 63Tuesday, November 30, 2010
Compal Electronics, Inc.
Title
Size Document Number Rev
Date: Sheet of
LA-6601P
1.0
Cover Sheet
1 63Tuesday, November 30, 2010
Compal Electronics, Inc.
Title
Size Document Number Rev
Date: Sheet of
LA-6601P
1.0
Cover Sheet
1 63Tuesday, November 30, 2010
Compal Electronics, Inc.
Compal Confidential
Schematic Document
2010-11-30
Rev: 1.0(A00)
@ : Nopop Component
PAR00
PCB NO :
BOM P/N :
MODEL NAME :
LA-6601P (DAA00002000)
TBD
Voyager
DELL CONFIDENTIAL/PROPRIETARY
PROPRIETARY NOTE: THIS SHEET OF ENGINEERING DRAWING AND SPECIFICATIONS CONTAINS CONFIDENTIAL
TRADE SECRET AND OTHER PROPRIETARY INFORMATION OF DELL INC. ("DELL") THIS DOCUMENT MAY NOT
BE TRANSFERRED OR COPIED WITHOUT THE EXPRESS WRITTEN AUTHORIZATION OF DELL. IN ADDITION,
NEITHER THIS SHEET NOR THE INFORMATION IT CONTAINS WAY BE USED BY OR DISCLOSED TO ANY THIRD
PARTY WITHOUT DELL'S EXPRESS WRITTEN CONSENT.

A
A
B
B
C
C
D
D
E
E
1 1
2 2
3 3
4 4
Title
Size Document Number Rev
Date: Sheet of
LA-6601P
1.0
Block Diagram
2 63Tuesday, November 30, 2010
Compal Electronics, Inc.
Title
Size Document Number Rev
Date: Sheet of
LA-6601P
1.0
Block Diagram
2 63Tuesday, November 30, 2010
Compal Electronics, Inc.
Title
Size Document Number Rev
Date: Sheet of
LA-6601P
1.0
Block Diagram
2 63Tuesday, November 30, 2010
Compal Electronics, Inc.
100MHz
100MHz
5GB/s
DMI x4 gen 2FDI x8
SPI
Project Code : PAR00
RTC CKT.
2.7GT/s
Power On/Off CKT.
File Name : LA-6601P
LPC Bus
Processor
Compal Confidential
(UMA)
DC/DC Interface CKT.
Sandy Bridge
Fan Control
Power Circuit DC/DC
Intel
PCH
Cougar Point
ENE KB930
Intel
SPI ROM
LVDS
HDMI
CRT
Conn
HDMI 1.4
Conn
BIOS ROM
Int.KBD
rPGA 988 Socket
USB / eSATA Conn.
Digital Camera
( LVDS port3/eDP port2 )
SATA HDD-2 Conn.
SATA Port 0
USB 2.0 Conn x 2
dual-stack
SATA HDD-1 Conn.
USB Port 0
USB Port 1
USB Port 2
USB Port 6
AlienFX/ELC
Int. Speaker
5W x2
Array Mics x2
MIC Jack x1
SATA3.0
USB2.0
HD Audio
PCIE BUS
Port 1
CPU XDP
Conn.
Dual Channel
1.5V DDRIII
1066/1333 MHz
(DDRIII)
Memory Bus
204pin DDRIII SO-DIMM x4
ENE 3810
BGA 989 Balls
Port 3
LAN(GbE)
AR8151
RJ45
Mini Card-1
WLAN (Half)
2C 35W
4C 45W
PEG x16 (DIS)
DisplayPortMini Card -2
MXM III
Conn.
LVDS MUX
mini DP
Conn
HDMI MUX
CRT MUX
HDMI (DIS)
CRT (DIS)
HDMI (DIS)
Touch Pad Media / Mode
Buttons
SATA ODD Conn.
USB 3.0/2.0
Host Ctrl.
USB 3.0 /2.0
Combo Conns x 2
USB Port 4
SATA Port 1
SATA Port 2
USB Port 9
Wireless Display
DMC (Full)
Audio Codec
IDT 92HD73
Amplifier x1
Port 2
SATA Port 4
USB Charger
Port 6
MAX9736
PS2 SPI
LVDS Panel
Conn
LVDS MUX
HDMI 1.3
input Conn
STDP6038
HDMI to LVDS SW
USB Port 8
BT 2.1 /BT 3.0
Card Reader
8 in 1
Port 4
Socket
MAX9724
Amplifier x2 HeadPhone Jack x2
S/PIDF Jack x1
STDP4028
LVDS to DP SW
DP MUX
eDP Panel
Conn
LVDS
DisplayPort
LVDS
DisplayPort
CRT
HDMI
LVDS
HDMI
eDP
DP (DIS)
LVDS (DIS)
SATA2.0
DP MUXDP MUX
DisplayPort
DP (DIS)
SIM Card
USB Port 3
LVDS
LVDS MUX
HDMI
Rediver
Free Fall Sensor
SATA
Rediver
Card Reader/B
P.33
P.31
P.25
P.32
P.31
P.24
P.26 P.26 P.25
P.24 P.23
P.14
P.29
P.33
P.15
P.39
P.46
P.29
P.27 P.27
P.28 P.28P.28
P.30
P.38
P.38
P.38
P.39
P.47
P.48~P57
P15~22
P.4~9
P.44
P.44
P.44P.42 P.42P.46
P.36 P.45 P.5
BANK 0, 1, 2, 3 P.10~13
P.36
P.36
P.40
P.26,24
P.41
P.38
P.37
P.37
P.34
P.34
P.34
P.34
P.34
P.35
P.35
P.35
P.36
P.15
DP
Rediver
P.29
ESATA
Redriver
USB Port 7
3D IR
P.46
PROPRIETARY NOTE: THIS SHEET OF ENGINEERING DRAWING AND SPECIFICATIONS CONTAINS CONFIDENTIAL
TRADE SECRET AND OTHER PROPRIETARY INFORMATION OF DELL INC. ("DELL") THIS DOCUMENT MAY NOT
BE TRANSFERRED OR COPIED WITHOUT THE EXPRESS WRITTEN AUTHORIZATION OF DELL. IN ADDITION,
NEITHER THIS SHEET NOR THE INFORMATION IT CONTAINS WAY BE USED BY OR DISCLOSED TO ANY THIRD
PARTY WITHOUT DELL'S EXPRESS WRITTEN CONSENT.
DP
HDMI MUX
HDMI
HDMI
CRT
CRT
HDMI

A
A
1 1
Title
Size Document Number Rev
Date: Sheet of
LA-6601P
1.0
Notes List
3 63Tuesday, November 30, 2010
Compal Electronics, Inc.
Title
Size Document Number Rev
Date: Sheet of
LA-6601P
1.0
Notes List
3 63Tuesday, November 30, 2010
Compal Electronics, Inc.
Title
Size Document Number Rev
Date: Sheet of
LA-6601P
1.0
Notes List
3 63Tuesday, November 30, 2010
Compal Electronics, Inc.
MINI2 EXPRESS
CARD
EC_SMB_CK2
SOURCE
KB930
MIINI1 BATT SODIMM
SMBUS Control Table
PCH_SMBCLK
PCH_SMBDATA PCH
EC_SMB_DA2
EC_SMB_CK1
EC_SMB_DA1
KB930
MEM_SMBCLK
PCH
X
X
X X
X
X X
X X
X X
X
VX
MEM_SMBDATA
Vcc 3.3V +/- 5%
100K +/- 5%Ra
Board ID
Rb V min
0
1
2
3
0 0 V
0.168 V
0.375 V 0.503 V
0.819 V
0.362 V
0.621 V
AD_BID
V typ
AD_BID
V
AD_BID
max
18K +/- 5%
33K +/- 5%
56K +/- 5%
100K +/- 5%
200K +/- 5%
3.300 V
0 V 0.155 V
4
5
6
7NC
0.634 V
0.958 V
1.650 V
1.359 V
1.372 V
1.851 V 2.200 V
3.300 V
1.838 V
1.185 V
0.945 V
Board ID Table for AD channel
BOARD ID Table
Board ID
0
1
2
3
4
5
6
7
PCB Revision
0.1
0.2
0.3
0.4
V
LVDS CAMERA
eDP CAMERA
JMINI1 (WLAN)
JMINI2 (DMC)
8
9 JESATA
10
Bluetooth
11
JUSB2
2
3
1
4
USB PORT#
0
DESTINATION
6
5
7
12
13
USB
JUSB1
X
ODD
HDD1
SATA5
SATA4
HDD2
SATA3
SATA2
SATA1
DESTINATION
SATA0
SATA
ESATA
MINI CARD-1 WLAN
Lane 7
Lane 8
USB 3.0
Lane 5
Lane 6
MINI CARD-2 DMC
PCI EXPRESS
Lane 1
DESTINATION
Lane 2
Lane 3
Lane 4
10/100/1G LAN
NA
None
None
CARD READER
CLKOUT_PCIE7
CLKOUT_PCIE6
CLKOUT_PCIE4
CLKOUT_PCIE5
CLKOUT_PCIE1
CLKOUT_PCIE2
CLKOUT_PCIE3
CLKOUT_PCIE0
DESTINATIONDIFFERENTIAL
CLK
CLKOUT_PEG_A
FLEX CLOCKS DESTINATION
CLKOUTFLEX1
CLKOUTFLEX2
CLKOUTFLEX3
CLKOUTFLEX0
CLK_14M
None
MINI CARD-1 WLAN
MINI CARD-2 DMC
10/100/1G LAN
CARD READER
None
V
X
V V
IR SENSOR
None
PCH_LOOPBACK
EC
PCI0
CLKOUT
None
PCI1
PCI2
PCI3
DESTINATION
None
None
None
PCI4
None
USB 3.0
AlienFX/ELC
None
None
None
None
None
None
MXM
0x00-0x0C
EC AD3
0x0D-0x1C
0x1D-0x30
0x31-0x49
0x4A-0x69
0x6A-0x8E
0x8F-0xBB
0xBC-0xFF
8.2K +/- 5%
2.433 V
2.420 V
0.250 V
V
X
MXM
X
X
PROPRIETARY NOTE: THIS SHEET OF ENGINEERING DRAWING AND SPECIFICATIONS CONTAINS CONFIDENTIAL
TRADE SECRET AND OTHER PROPRIETARY INFORMATION OF DELL INC. ("DELL") THIS DOCUMENT MAY NOT
BE TRANSFERRED OR COPIED WITHOUT THE EXPRESS WRITTEN AUTHORIZATION OF DELL. IN ADDITION,
NEITHER THIS SHEET NOR THE INFORMATION IT CONTAINS WAY BE USED BY OR DISCLOSED TO ANY THIRD
PARTY WITHOUT DELL'S EXPRESS WRITTEN CONSENT.
DELL CONFIDENTIAL/PROPRIETARY
None
1.0

5
5
4
4
3
3
2
2
1
1
D D
C C
B B
A A
FDI_CTX_PRX_N1
FDI_CTX_PRX_N4
FDI_CTX_PRX_N6
FDI_CTX_PRX_P1
FDI_CTX_PRX_P6
FDI_FSYNC0
DMI_CTX_PRX_P0
DMI_CTX_PRX_N1
DMI_CTX_PRX_P1
DMI_CTX_PRX_N2
DMI_CRX_PTX_N1
DMI_CRX_PTX_P1
DMI_CTX_PRX_P2
DMI_CRX_PTX_N2
DMI_CRX_PTX_P2
DMI_CTX_PRX_P3
DMI_CRX_PTX_N3
DMI_CRX_PTX_P3
DMI_CRX_PTX_N0
DMI_CRX_PTX_P0
DMI_CTX_PRX_N0
FDI_CTX_PRX_N0
FDI_CTX_PRX_N2
FDI_CTX_PRX_N3
FDI_CTX_PRX_N5
FDI_CTX_PRX_N7
FDI_CTX_PRX_P0
FDI_CTX_PRX_P2
FDI_CTX_PRX_P3
FDI_CTX_PRX_P4
FDI_CTX_PRX_P5
FDI_CTX_PRX_P7
FDI_LSYNC0
FDI_LSYNC1
FDI_FSYNC1
FDI_INT
DMI_CTX_PRX_N3
PEG_COMP
PEG_GTX_HRX_P15
PEG_GTX_HRX_P7
PEG_GTX_HRX_P6
PEG_GTX_HRX_P5
PEG_GTX_HRX_P4
PEG_GTX_HRX_P3
PEG_GTX_HRX_P2
PEG_GTX_HRX_P0
PEG_GTX_HRX_P1
PEG_GTX_C_HRX_N5
PEG_GTX_C_HRX_N6
PEG_GTX_C_HRX_N7
PEG_GTX_C_HRX_N8
PEG_GTX_C_HRX_N9
PEG_GTX_C_HRX_N10
PEG_GTX_C_HRX_N11
PEG_GTX_C_HRX_N12
PEG_GTX_C_HRX_N13
PEG_GTX_C_HRX_N14
PEG_GTX_C_HRX_N15
PEG_GTX_C_HRX_P0
PEG_GTX_C_HRX_P1
PEG_GTX_C_HRX_P2
PEG_GTX_C_HRX_P3
PEG_GTX_C_HRX_P4
PEG_GTX_C_HRX_P5
PEG_GTX_C_HRX_P6
PEG_GTX_C_HRX_P7
PEG_GTX_C_HRX_P8
PEG_GTX_C_HRX_P9
PEG_GTX_C_HRX_P10
PEG_GTX_C_HRX_P11
PEG_GTX_C_HRX_P12
PEG_GTX_C_HRX_P13
PEG_GTX_C_HRX_P14
PEG_GTX_C_HRX_P15
PEG_HTX_GRX_N0
PEG_HTX_GRX_N2
PEG_HTX_GRX_N4
PEG_HTX_GRX_N3
PEG_HTX_GRX_N1
PEG_HTX_GRX_N5
PEG_HTX_GRX_N6
PEG_HTX_GRX_N8
PEG_HTX_GRX_N7
PEG_HTX_GRX_N9
PEG_HTX_GRX_N10
PEG_HTX_GRX_N12
PEG_HTX_GRX_N11
PEG_HTX_GRX_N13
PEG_HTX_GRX_N14
PEG_HTX_GRX_N15
PEG_HTX_GRX_P0
PEG_HTX_GRX_P2
PEG_HTX_GRX_P4
PEG_HTX_GRX_P1
PEG_HTX_GRX_P3
PEG_HTX_GRX_P6
PEG_HTX_GRX_P8
PEG_HTX_GRX_P5
PEG_HTX_GRX_P7
PEG_HTX_GRX_P10
PEG_HTX_GRX_P12
PEG_HTX_GRX_P9
PEG_HTX_GRX_P11
PEG_HTX_GRX_P14
PEG_HTX_GRX_P13
PEG_HTX_GRX_P15
PEG_HTX_C_GRX_N1
PEG_HTX_C_GRX_N0
PEG_HTX_C_GRX_N3
PEG_HTX_C_GRX_N2
PEG_HTX_C_GRX_N5
PEG_HTX_C_GRX_N4
PEG_HTX_C_GRX_N7
PEG_HTX_C_GRX_N6
PEG_HTX_C_GRX_N9
PEG_HTX_C_GRX_N8
PEG_HTX_C_GRX_N11
PEG_HTX_C_GRX_N10
PEG_HTX_C_GRX_N13
PEG_HTX_C_GRX_N12
PEG_HTX_C_GRX_N15
PEG_HTX_C_GRX_N14
PEG_HTX_C_GRX_P13
PEG_HTX_C_GRX_P12
PEG_HTX_C_GRX_P15
PEG_HTX_C_GRX_P14
PEG_HTX_C_GRX_P9
PEG_HTX_C_GRX_P8
PEG_HTX_C_GRX_P11
PEG_HTX_C_GRX_P10
PEG_HTX_C_GRX_P5
PEG_HTX_C_GRX_P4
PEG_HTX_C_GRX_P7
PEG_HTX_C_GRX_P6
PEG_HTX_C_GRX_P1
PEG_HTX_C_GRX_P0
PEG_HTX_C_GRX_P3
PEG_HTX_C_GRX_P2
PEG_GTX_C_HRX_N0
PEG_GTX_C_HRX_N2
PEG_GTX_C_HRX_N4
PEG_GTX_C_HRX_N3
PEG_GTX_C_HRX_N1
PEG_GTX_HRX_P14
PEG_GTX_HRX_N7
PEG_GTX_HRX_N6
PEG_GTX_HRX_N5
PEG_GTX_HRX_N4
PEG_GTX_HRX_N3
PEG_GTX_HRX_N2
PEG_GTX_HRX_N0
PEG_GTX_HRX_N1
PEG_GTX_HRX_P13
PEG_GTX_HRX_P12
PEG_GTX_HRX_N15
PEG_GTX_HRX_N14
PEG_GTX_HRX_N13
PEG_GTX_HRX_N12
PEG_GTX_HRX_N11
PEG_GTX_HRX_N10
PEG_GTX_HRX_N8
PEG_GTX_HRX_N9
PEG_GTX_HRX_P11
PEG_GTX_HRX_P10
PEG_GTX_HRX_P8
PEG_GTX_HRX_P9
EDP_HPD#_Q
EDP_COM
EDP_TX1N
EDP_TX2P
EDP_TX2N
EDP_TX3P
EDP_TX0P
EDP_AUXP
EDP_TX3N
EDP_TX0N
EDP_TX1P
EDP_AUXN
EDP_HPD#
EDP_HPD#_Q
PEG_COMP
EDP_COM
+VCCP
+VCCP
DMI_CRX_PTX_N317
DMI_CRX_PTX_N217
DMI_CRX_PTX_N117
DMI_CRX_PTX_N017
DMI_CRX_PTX_P317
DMI_CRX_PTX_P217
DMI_CRX_PTX_P117
DMI_CRX_PTX_P017
DMI_CTX_PRX_N017
DMI_CTX_PRX_N117
DMI_CTX_PRX_N217
DMI_CTX_PRX_N317
DMI_CTX_PRX_P017
DMI_CTX_PRX_P117
DMI_CTX_PRX_P217
DMI_CTX_PRX_P317
FDI_CTX_PRX_N117
FDI_CTX_PRX_N017
FDI_CTX_PRX_N417
FDI_CTX_PRX_N317
FDI_CTX_PRX_N217
FDI_CTX_PRX_N717
FDI_CTX_PRX_N617
FDI_CTX_PRX_N517
FDI_CTX_PRX_P217
FDI_CTX_PRX_P117
FDI_CTX_PRX_P017
FDI_CTX_PRX_P517
FDI_CTX_PRX_P417
FDI_CTX_PRX_P317
FDI_CTX_PRX_P717
FDI_CTX_PRX_P617
FDI_FSYNC017
FDI_LSYNC017
FDI_LSYNC117
FDI_FSYNC117
FDI_INT17
EDP_TX1P23
EDP_TX2P23
EDP_TX0N23
EDP_TX1N23
EDP_TX3N23
EDP_TX0P23
EDP_TX3P23
EDP_AUXP23
EDP_AUXN23
EDP_TX2N23
EDP_HPD#23
PEG_GTX_HRX_P[0..15] 14
PEG_GTX_HRX_N[0..15] 14
PEG_HTX_C_GRX_P[0..15] 14
PEG_HTX_C_GRX_N[0..15] 14
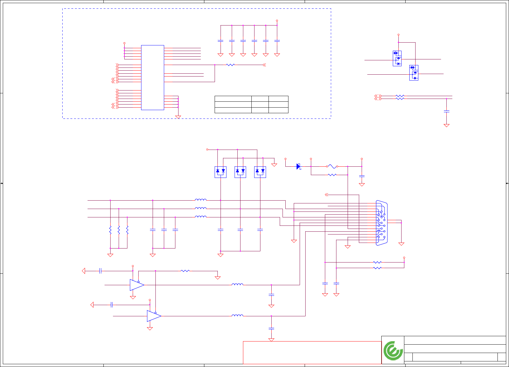
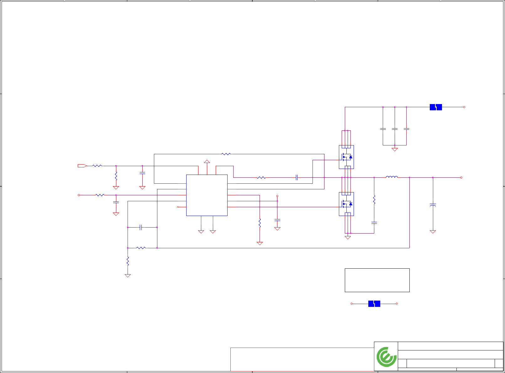
Title
Size Document Number Rev
Date: Sheet of
LA-6601P
1.0
PROCESSOR(1/6) DMI,FDI,PEG
4 63Tuesday, November 30, 2010
Compal Electronics, Inc.
Title
Size Document Number Rev
Date: Sheet of
LA-6601P
1.0
PROCESSOR(1/6) DMI,FDI,PEG
4 63Tuesday, November 30, 2010
Compal Electronics, Inc.
Title
Size Document Number Rev
Date: Sheet of
LA-6601P
1.0
PROCESSOR(1/6) DMI,FDI,PEG
4 63Tuesday, November 30, 2010
Compal Electronics, Inc.
PEG_ICOMPI and RCOMPO signals should be shorted and routed
with - max length = 500 mils - typical impedance = 43 mohms
PEG_ICOMPO signals should be routed with - max length = 500 mils
- typical impedance = 14.5 mohms
Near MXM Connector
HPD Inversion for eDP
Note: Place pull up resistor within 2 inches of CPU
DELL CONFIDENTIAL/PROPRIETARY
PROPRIETARY NOTE: THIS SHEET OF ENGINEERING DRAWINGS AND SPECIFICATIONS CONTAINS CONFIDENTIAL,
TRADE SECRET, AND OTHER PROPRIETARY INFORMATION
OF DELL. ("DELL"). THIS DOCUMENT MAY NOT BE TRANSFERRED OR COPIED WITHOUT THE EXPRESS WRITTEN
AUTHORIZATION OF DELL. IN ADDITION, NEITHER THIS
SHEET NOR THE INFORMATION IT CONTAINS MAY BE USED BY OR DISCLOSED TO ANY THIRD PARTY WITHOUT
DELL'S EXPRESS WRITTEN CONSENT.
CC56 0.22U_0402_16V7K~DCC56 0.22U_0402_16V7K~D
1 2
CC38 0.22U_0402_16V7K~DCC38 0.22U_0402_16V7K~D
1 2
CC4 0.22U_0402_16V7K~DCC4 0.22U_0402_16V7K~D
1 2
CC28 0.22U_0402_16V7K~DCC28 0.22U_0402_16V7K~D
1 2
CC13 0.22U_0402_16V7K~DCC13 0.22U_0402_16V7K~D
1 2
CC61 0.22U_0402_16V7K~DCC61 0.22U_0402_16V7K~D
1 2
CC7 0.22U_0402_16V7K~DCC7 0.22U_0402_16V7K~D
1 2
CC49 0.22U_0402_16V7K~DCC49 0.22U_0402_16V7K~D
1 2
CC39 0.22U_0402_16V7K~DCC39 0.22U_0402_16V7K~D
1 2
CC30 0.22U_0402_16V7K~DCC30 0.22U_0402_16V7K~D
1 2
CC58 0.22U_0402_16V7K~DCC58 0.22U_0402_16V7K~D
1 2
CC43 0.22U_0402_16V7K~DCC43 0.22U_0402_16V7K~D
1 2
CC50 0.22U_0402_16V7K~DCC50 0.22U_0402_16V7K~D
1 2
CC40 0.22U_0402_16V7K~DCC40 0.22U_0402_16V7K~D
1 2
RC35 24.9_0402_1%~DRC35 24.9_0402_1%~D
1 2
CC31 0.22U_0402_16V7K~DCC31 0.22U_0402_16V7K~D
1 2
CC60 0.22U_0402_16V7K~DCC60 0.22U_0402_16V7K~D
1 2
CC45 0.22U_0402_16V7K~DCC45 0.22U_0402_16V7K~D
1 2
CC2 0.22U_0402_16V7K~DCC2 0.22U_0402_16V7K~D
1 2
CC33 0.22U_0402_16V7K~DCC33 0.22U_0402_16V7K~D
1 2
CC25 0.22U_0402_16V7K~DCC25 0.22U_0402_16V7K~D
1 2
CC62 0.22U_0402_16V7K~DCC62 0.22U_0402_16V7K~D
1 2
CC42 0.22U_0402_16V7K~DCC42 0.22U_0402_16V7K~D
1 2
CC34 0.22U_0402_16V7K~DCC34 0.22U_0402_16V7K~D
1 2
CC19 0.22U_0402_16V7K~DCC19 0.22U_0402_16V7K~D
1 2
CC63 0.22U_0402_16V7K~DCC63 0.22U_0402_16V7K~D
1 2
CC44 0.22U_0402_16V7K~DCC44 0.22U_0402_16V7K~D
1 2
CC20 0.22U_0402_16V7K~DCC20 0.22U_0402_16V7K~D
1 2
CC57 0.22U_0402_16V7K~DCC57 0.22U_0402_16V7K~D
1 2
CC46 0.22U_0402_16V7K~DCC46 0.22U_0402_16V7K~D
1 2
CC9 0.22U_0402_16V7K~DCC9 0.22U_0402_16V7K~D
1 2
RC36 24.9_0402_1%~DRC36 24.9_0402_1%~D
1 2
CC32 0.22U_0402_16V7K~DCC32 0.22U_0402_16V7K~D
1 2
CC51 0.22U_0402_16V7K~DCC51 0.22U_0402_16V7K~D
1 2
CC10 0.22U_0402_16V7K~DCC10 0.22U_0402_16V7K~D
1 2
CC47 0.22U_0402_16V7K~DCC47 0.22U_0402_16V7K~D
1 2
CC21 0.22U_0402_16V7K~DCC21 0.22U_0402_16V7K~D
1 2
CC52 0.22U_0402_16V7K~DCC52 0.22U_0402_16V7K~D
1 2
CC16 0.22U_0402_16V7K~DCC16 0.22U_0402_16V7K~D
1 2
CC41 0.22U_0402_16V7K~DCC41 0.22U_0402_16V7K~D
1 2
CC11 0.22U_0402_16V7K~DCC11 0.22U_0402_16V7K~D
1 2
CC22 0.22U_0402_16V7K~DCC22 0.22U_0402_16V7K~D
1 2
G
D
S
Q9
BSS138_SOT23~D
G
D
S
Q9
BSS138_SOT23~D
2
13
CC64 0.22U_0402_16V7K~DCC64 0.22U_0402_16V7K~D
1 2
CC12 0.22U_0402_16V7K~DCC12 0.22U_0402_16V7K~D
1 2
CC35 0.22U_0402_16V7K~DCC35 0.22U_0402_16V7K~D
1 2
CC1 0.22U_0402_16V7K~DCC1 0.22U_0402_16V7K~D
1 2
CC23 0.22U_0402_16V7K~DCC23 0.22U_0402_16V7K~D
1 2
CC53 0.22U_0402_16V7K~DCC53 0.22U_0402_16V7K~D
1 2
CC36 0.22U_0402_16V7K~DCC36 0.22U_0402_16V7K~D
1 2
CC14 0.22U_0402_16V7K~DCC14 0.22U_0402_16V7K~D
1 2
CC27 0.22U_0402_16V7K~DCC27 0.22U_0402_16V7K~D
1 2
PCI EXPRESS* - GRAPHICS
DMI
Intel(R) FDI
eDP
JCPU1A
Sandy Bridge_rPGA_Rev1p0
CONN@
PCI EXPRESS* - GRAPHICS
DMI
Intel(R) FDI
eDP
JCPU1A
Sandy Bridge_rPGA_Rev1p0
CONN@
DMI_RX#[0]
B27
DMI_RX#[1]
B25
DMI_RX#[2]
A25
DMI_RX#[3]
B24
DMI_RX[0]
B28
DMI_RX[1]
B26
DMI_RX[2]
A24
DMI_RX[3]
B23
DMI_TX#[0]
G21
DMI_TX#[1]
E22
DMI_TX#[2]
F21
DMI_TX#[3]
D21
DMI_TX[0]
G22
DMI_TX[1]
D22
DMI_TX[3]
C21 DMI_TX[2]
F20
FDI0_TX#[0]
A21
FDI0_TX#[1]
H19
FDI0_TX#[2]
E19
FDI0_TX#[3]
F18
FDI1_TX#[0]
B21
FDI1_TX#[1]
C20
FDI1_TX#[2]
D18
FDI1_TX#[3]
E17
FDI0_TX[0]
A22
FDI0_TX[1]
G19
FDI0_TX[2]
E20
FDI0_TX[3]
G18
FDI1_TX[0]
B20
FDI1_TX[1]
C19
FDI1_TX[2]
D19
FDI1_TX[3]
F17
FDI0_FSYNC
J18
FDI1_FSYNC
J17
FDI_INT
H20
FDI0_LSYNC
J19
FDI1_LSYNC
H17
PEG_ICOMPI J22
PEG_ICOMPO J21
PEG_RCOMPO H22
PEG_RX#[0] K33
PEG_RX#[1] M35
PEG_RX#[2] L34
PEG_RX#[3] J35
PEG_RX#[4] J32
PEG_RX#[5] H34
PEG_RX#[6] H31
PEG_RX#[7] G33
PEG_RX#[8] G30
PEG_RX#[9] F35
PEG_RX#[10] E34
PEG_RX#[11] E32
PEG_RX#[12] D33
PEG_RX#[13] D31
PEG_RX#[14] B33
PEG_RX#[15] C32
PEG_RX[0] J33
PEG_RX[1] L35
PEG_RX[2] K34
PEG_RX[3] H35
PEG_RX[4] H32
PEG_RX[5] G34
PEG_RX[6] G31
PEG_RX[7] F33
PEG_RX[8] F30
PEG_RX[9] E35
PEG_RX[10] E33
PEG_RX[11] F32
PEG_RX[12] D34
PEG_RX[13] E31
PEG_RX[14] C33
PEG_RX[15] B32
PEG_TX#[0] M29
PEG_TX#[1] M32
PEG_TX#[2] M31
PEG_TX#[3] L32
PEG_TX#[4] L29
PEG_TX#[5] K31
PEG_TX#[6] K28
PEG_TX#[7] J30
PEG_TX#[8] J28
PEG_TX#[9] H29
PEG_TX#[10] G27
PEG_TX#[11] E29
PEG_TX#[12] F27
PEG_TX#[13] D28
PEG_TX#[14] F26
PEG_TX#[15] E25
PEG_TX[0] M28
PEG_TX[1] M33
PEG_TX[2] M30
PEG_TX[3] L31
PEG_TX[4] L28
PEG_TX[5] K30
PEG_TX[6] K27
PEG_TX[7] J29
PEG_TX[8] J27
PEG_TX[9] H28
PEG_TX[10] G28
PEG_TX[11] E28
PEG_TX[12] F28
PEG_TX[13] D27
PEG_TX[14] E26
PEG_TX[15] D25
eDP_AUX
C15
eDP_AUX#
D15
eDP_TX[0]
C17
eDP_TX[1]
F16
eDP_TX[2]
C16
eDP_TX[3]
G15
eDP_TX#[0]
C18
eDP_TX#[1]
E16
eDP_TX#[2]
D16
eDP_TX#[3]
F15
eDP_COMPIO
A18
eDP_HPD
B16 eDP_ICOMPO
A17
R1472
1K_0402_5%~D
R1472
1K_0402_5%~D
12
CC24 0.22U_0402_16V7K~DCC24 0.22U_0402_16V7K~D
1 2
CC54 0.22U_0402_16V7K~DCC54 0.22U_0402_16V7K~D
1 2
CC48 0.22U_0402_16V7K~DCC48 0.22U_0402_16V7K~D
1 2
CC15 0.22U_0402_16V7K~DCC15 0.22U_0402_16V7K~D
1 2
CC26 0.22U_0402_16V7K~DCC26 0.22U_0402_16V7K~D
1 2
VSS
JCPU1I
Sandy Bridge_rPGA_Rev1p0
CONN@
VSS
JCPU1I
Sandy Bridge_rPGA_Rev1p0
CONN@
VSS161
T35
VSS162
T34
VSS163
T33
VSS164
T32
VSS165
T31
VSS166
T30
VSS167
T29
VSS168
T28
VSS169
T27
VSS170
T26
VSS171
P9
VSS172
P8
VSS173
P6
VSS174
P5
VSS175
P3
VSS176
P2
VSS177
N35
VSS178
N34
VSS179
N33
VSS180
N32
VSS181
N31
VSS182
N30
VSS183
N29
VSS184
N28
VSS185
N27
VSS186
N26
VSS187
M34
VSS188
L33
VSS189
L30
VSS190
L27
VSS191
L9
VSS192
L8
VSS193
L6
VSS194
L5
VSS195
L4
VSS196
L3
VSS197
L2
VSS198
L1
VSS199
K35
VSS200
K32
VSS201
K29
VSS202
K26
VSS203
J34
VSS204
J31
VSS205
H33
VSS206
H30
VSS207
H27
VSS208
H24
VSS209
H21
VSS210
H18
VSS211
H15
VSS212
H13
VSS213
H10
VSS214
H9
VSS215
H8
VSS216
H7
VSS217
H6
VSS218
H5
VSS219
H4
VSS220
H3
VSS221
H2
VSS222
H1
VSS223
G35
VSS224
G32
VSS225
G29
VSS226
G26
VSS227
G23
VSS228
G20
VSS229
G17
VSS230
G11
VSS231
F34
VSS232
F31
VSS233
F29
VSS234 F22
VSS235 F19
VSS236 E30
VSS237 E27
VSS238 E24
VSS239 E21
VSS240 E18
VSS241 E15
VSS242 E13
VSS243 E10
VSS244 E9
VSS245 E8
VSS246 E7
VSS247 E6
VSS248 E5
VSS249 E4
VSS250 E3
VSS251 E2
VSS252 E1
VSS253 D35
VSS254 D32
VSS255 D29
VSS256 D26
VSS257 D20
VSS258 D17
VSS259 C34
VSS260 C31
VSS261 C28
VSS262 C27
VSS263 C25
VSS264 C23
VSS265 C10
VSS266 C1
VSS267 B22
VSS268 B19
VSS269 B17
VSS270 B15
VSS271 B13
VSS272 B11
VSS273 B9
VSS274 B8
VSS275 B7
VSS276 B5
VSS277 B3
VSS278 B2
VSS279 A35
VSS280 A32
VSS281 A29
VSS282 A26
VSS283 A23
VSS284 A20
VSS285 A3
CC17 0.22U_0402_16V7K~DCC17 0.22U_0402_16V7K~D
1 2
CC55 0.22U_0402_16V7K~DCC55 0.22U_0402_16V7K~D
1 2
CC37 0.22U_0402_16V7K~DCC37 0.22U_0402_16V7K~D
1 2
CC3 0.22U_0402_16V7K~DCC3 0.22U_0402_16V7K~D
1 2
CC8 0.22U_0402_16V7K~DCC8 0.22U_0402_16V7K~D
1 2
CC29 0.22U_0402_16V7K~DCC29 0.22U_0402_16V7K~D
1 2
CC5 0.22U_0402_16V7K~DCC5 0.22U_0402_16V7K~D
1 2
CC59 0.22U_0402_16V7K~DCC59 0.22U_0402_16V7K~D
1 2
CC18 0.22U_0402_16V7K~DCC18 0.22U_0402_16V7K~D
1 2
CC6 0.22U_0402_16V7K~DCC6 0.22U_0402_16V7K~D
1 2

5
5
4
4
3
3
2
2
1
1
D D
C C
B B
A A
H_SNB_IVB#
H_THERMTRIP#
H_PROCHOT#_R
H_PM_SYNC_R
H_CPUPWRGD_R
VDDPWRGOOD_R
BUF_CPU_RST#
SM_RCOMP1
SM_RCOMP2
SM_RCOMP0
H_DRAMRST#
XDP_BPM#3
XDP_BPM#4
XDP_BPM#0
XDP_BPM#2
XDP_BPM#5
XDP_BPM#6
XDP_BPM#7
XDP_BPM#1
XDP_TDI
XDP_TDO
XDP_TDI_R
XDP_TDO_R
XDP_DBRESET#_R
XDP_BPM#0_R
XDP_BPM#1_R
XDP_BPM#2_R
XDP_BPM#3_R
XDP_BPM#4_R
XDP_BPM#5_R
XDP_BPM#6_R
XDP_BPM#7_R
XDP_TCK
XDP_TRST#
XDP_TMS
XDP_TDI_R
XDP_PREQ#_R
BUFO_CPU_RST# BUF_CPU_RST#
H_PROCHOT#
SM_RCOMP1
SM_RCOMP2
SM_RCOMP0
XDP_TDO_R
XDP_DBRESET#
CLK_CPU_DPLL_R
CLK_CPU_DPLL#_R
XDP_RST#_R
XDP_PRDY#
CLK_CPU_ITP#
XDP_HOOK2
XDP_TRST#_R
XDP_PREQ#
XDP_DBRESET#
XDP_TCK_R
CLK_CPU_ITP
XDP_TDO
XDP_TDI
CFG0
XDP_TMS_R
H_CPUPWRGD_XDP
SYS_PWROK_XDP
H_CPUPWRGD
CFD_PWRBTN#_XDP
XDP_BPM#3
XDP_BPM#4
XDP_BPM#0
XDP_BPM#2
XDP_BPM#5
XDP_BPM#6
XDP_BPM#7
XDP_BPM#1
H_CPUPWRGD_R
VDDPWRGOOD
PLT_RST#
CFG16_R
CFG17_R
CFG0_R
CFG1_R
CFG2_R
CFG3_R
CFG8_R
CFG9_R
CFG4_R
CFG5_R
CFG6_R
CFG7_R
XDP_TCK1
H_CATERR#
H_PECI
CFG10_R
CFG11_R
VDDPWRGOOD
CLK_CPU_DMI_R
CLK_CPU_DMI#_R
XDP_TCK
XDP_TMS
XDP_TRST#
SYS_PWROK_XDP
XDP_PREQ#
XDP_PRDY#XDP_PRDY#_R
XDP_PREQ#_R
XDP_TMS_R
XDP_TCK_R
XDP_TRST#_R
+VCCP
+VCCP
+VCCP
+3VS
+VCCP
+3VALW
+VCCP +VCCP
+1.5V_CPU_VDDQ
+3VS
+3VALW
+3VS+3V_PCH
CFG117
CFG107
PBTN_OUT#17,44
CFG07
VGATE56
PCH_SMBDATA10,11,12,13,16,37,38
PCH_SMBCLK10,11,12,13,16,37,38
PCH_JTAG_TCK15
PCH_JTAG_TMS 15
PCH_JTAG_TDI 15
PCH_JTAG_TDO 15
CLK_CPU_ITP# 16
CLK_CPU_ITP 16
CFG16 7
CFG17 7
CFG0 7
CFG1 7
CFG2 7
CFG3 7
CFG8 7
CFG9 7
CFG4 7
CFG5 7
CFG6 7
CFG7 7
PM_DRAM_PWRGD17
RUN_ON_CPU1.5VS3#9,47
PLT_RST#18,33,35,38,39,44
H_SNB_IVB#19
H_THRMTRIP#19
H_PECI19,44
H_PROCHOT#44,49
H_PM_SYNC17
H_CPUPWRGD19
CLK_CPU_DMI# 16
CLK_CPU_DMI 16
CLK_CPU_DPLL# 16
CLK_CPU_DPLL 16
H_DRAMRST# 6
XDP_DBRESET# 17
SYSTEM_PWROK17,44
PCH_PWROK17,44
Title
Size Document Number Rev
Date: Sheet of
LA-6601P
1.0
PROCESSOR(2/6) PM,XDP,CLK
5 63Tuesday, November 30, 2010
Compal Electronics, Inc.
Title
Size Document Number Rev
Date: Sheet of
LA-6601P
1.0
PROCESSOR(2/6) PM,XDP,CLK
5 63Tuesday, November 30, 2010
Compal Electronics, Inc.
Title
Size Document Number Rev
Date: Sheet of
LA-6601P
1.0
PROCESSOR(2/6) PM,XDP,CLK
5 63Tuesday, November 30, 2010
Compal Electronics, Inc.
Place near JXDP1
The resistor for HOOK2 should be placed
such that the stub is very small
on CFG0 net
Processor Pullups
RC12
CRB 1.1K
CHECK LIST 0.7 --> 4.75K
INTEL recommand 1.1K
PDG 0.71 rev -->200
PU/PD for JTAG signals
DDR3 Compensation Signals
DELL CONFIDENTIAL/PROPRIETARY
PROPRIETARY NOTE: THIS SHEET OF ENGINEERING DRAWINGS AND SPECIFICATIONS CONTAINS CONFIDENTIAL,
TRADE SECRET, AND OTHER PROPRIETARY INFORMATION
OF DELL. ("DELL"). THIS DOCUMENT MAY NOT BE TRANSFERRED OR COPIED WITHOUT THE EXPRESS WRITTEN
AUTHORIZATION OF DELL. IN ADDITION, NEITHER THIS
SHEET NOR THE INFORMATION IT CONTAINS MAY BE USED BY OR DISCLOSED TO ANY THIRD PARTY WITHOUT
DELL'S EXPRESS WRITTEN CONSENT.
RC53 0_0402_5%~DRC53 0_0402_5%~D
1 2
RC25
1K_0402_5%~D
@RC25
1K_0402_5%~D
@
12
RC29 0_0402_5%~D@RC29 0_0402_5%~D@1 2
RC6
10K_0402_5%~D
@RC6
10K_0402_5%~D
@
12
RC37 33_0402_5%~DRC37 33_0402_5%~D
1 2
RC55140_0402_1% RC55140_0402_1% 1 2
RC15
0_0402_5%~D@RC15
0_0402_5%~D@12
RC38 33_0402_5%~DRC38 33_0402_5%~D
1 2
RC19
39_0402_1%
RC19
39_0402_1%
1 2
RC4851_0402_5% RC4851_0402_5%
1 2
RC18 0_0402_5%~D@RC18 0_0402_5%~D@1 2
RC31 0_0402_5%~D@RC31 0_0402_5%~D@1 2
RC22
1K_0402_5%~D
@RC22
1K_0402_5%~D
@
1 2
CC68
0.1U_0402_16V4Z~D
CC68
0.1U_0402_16V4Z~D
1 2
RC50 0_0402_5%~D@RC50 0_0402_5%~D@
1 2
RC130_0402_5%~D@RC130_0402_5%~D@12
RC17 0_0402_5%~D@RC17 0_0402_5%~D@1 2
RC64 0_0402_5%~D@RC64 0_0402_5%~D@
1 2
RC4551_0402_5% RC4551_0402_5% 1 2
RC51 0_0402_5%~D@RC51 0_0402_5%~D@
1 2
RC41 56_0402_5%
RC41 56_0402_5%
1 2
RC121 0_0402_5%~D@RC121 0_0402_5%~D@
1 2
RC9 0_0402_5%~D@RC9 0_0402_5%~D@1 2
RC4651_0402_5% RC4651_0402_5% 1 2
RC5825.5_0402_1%~D RC5825.5_0402_1%~D 1 2
RC5451_0402_5% RC5451_0402_5% 1 2
RC56 0_0402_5%~DRC56 0_0402_5%~D
1 2
RC23
0_0402_5%~D@
RC23
0_0402_5%~D@1 2
RC4
200_0402_1%
RC4
200_0402_1%
12
RC125 0_0402_5%~D@RC125 0_0402_5%~D@
1 2
RC7 0_0402_5%~D@RC7 0_0402_5%~D@1 2
RC26 0_0402_5%~D@RC26 0_0402_5%~D@
1 2
RC126 0_0402_5%~D@RC126 0_0402_5%~D@
1 2
RC28 0_0402_5%~D@RC28 0_0402_5%~D@1 2
RC61 0_0402_5%~D@RC61 0_0402_5%~D@
1 2
CLOCKS
MISCTHERMALPWR MANAGEMENT
DDR3
MISC
JTAG & BPM
JCPU1B
CLOCKS
MISCTHERMALPWR MANAGEMENT
DDR3
MISC
JTAG & BPM
JCPU1B
SM_RCOMP[1] A5
SM_RCOMP[2] A4
SM_DRAMRST# R8
SM_RCOMP[0] AK1
BCLK# A27
BCLK A28
DPLL_REF_CLK# A15
DPLL_REF_CLK A16
CATERR#
AL33
PECI
AN33
PROCHOT#
AL32
THERMTRIP#
AN32
SM_DRAMPWROK
V8
RESET#
AR33
PRDY# AP29
PREQ# AP27
TCK AR26
TMS AR27
TRST# AP30
TDI AR28
TDO AP26
DBR# AL35
BPM#[0] AT28
BPM#[1] AR29
BPM#[2] AR30
BPM#[3] AT30
BPM#[4] AP32
BPM#[5] AR31
BPM#[6] AT31
BPM#[7] AR32
PM_SYNC
AM34
SKTOCC#
AN34
PROC_SELECT#
C26
UNCOREPWRGOOD
AP33
RC8
200_0402_1%
RC8
200_0402_1%
12
RC24
1K_0402_5%~D
RC24
1K_0402_5%~D
1 2
RC16 0_0402_5%~D@RC16 0_0402_5%~D@1 2
RC5251_0402_5% RC5251_0402_5% 1 2
RC127 0_0402_5%~D@RC127 0_0402_5%~D@
1 2
RC113 0_0402_5%~DRC113 0_0402_5%~D
1 2
RC49 0_0402_5%~DRC49 0_0402_5%~D
1 2
RC14 0_0402_5%~D@RC14 0_0402_5%~D@1 2
G
D
S
QC1
SSM3K7002FU_SC70-3~D
G
D
S
QC1
SSM3K7002FU_SC70-3~D
2
13
RC128 0_0402_5%~D@RC128 0_0402_5%~D@
1 2
CC65
0.1U_0402_16V4Z~D
CC65
0.1U_0402_16V4Z~D
1
2
RC74 0_0402_5%~D@RC74 0_0402_5%~D@1 2
JXDP1
SAMTE_BSH-030-01-L-D-A
@JXDP1
SAMTE_BSH-030-01-L-D-A
@
GND0
1
OBSFN_A0
3
OBSFN_A1
5
GND2
7
OBSDATA_A0
9
OBSDATA_A1
11
GND4
13
OBSDATA_A2
15
OBSDATA_A3
17
GND6
19
OBSFN_B0
21
OBSFN_B1
23
GND8
25
OBSDATA_B0
27
OBSDATA_B1
29
GND10
31
OBSDATA_B2
33
OBSDATA_B3
35
GND12
37
PWRGOOD/HOOK0
39
HOOK1
41
VCC_OBS_AB
43
HOOK2
45
HOOK3
47
GND14
49
SDA
51
SCL
53
TCK1
55
TCK0
57
GND16
59
GND1 2
OBSFN_C0 4
OBSFN_C1 6
GND3 8
OBSDATA_C0 10
OBSDATA_C1 12
GND5 14
OBSDATA_C2 16
OBSDATA_C3 18
GND7 20
OBSFN_D0 22
OBSFN_D1 24
GND9 26
OBSDATA_D0 28
OBSDATA_D1 30
GND11 32
OBSDATA_D2 34
OBSDATA_D3 36
GND13 38
ITPCLK/HOOK4 40
ITPCLK#/HOOK5 42
VCC_OBS_CD 44
RESET#/HOOK6 46
DBR#/HOOK7 48
GND15 50
TD0 52
TRST# 54
TDI 56
TMS 58
GND17 60
RC4751_0402_5% @RC4751_0402_5% @
1 2
RC63 0_0402_5%~D@RC63 0_0402_5%~D@
1 2
RC27 1K_0402_5%~D@RC27 1K_0402_5%~D@
1 2
RC5 0_0402_5%~D@RC5 0_0402_5%~D@1 2
RC421K_0402_5%~D RC421K_0402_5%~D 1 2
RC66 0_0402_5%~D@RC66 0_0402_5%~D@
1 2
UC2
SN74LVC1G07DCKR_SC70-5~D
UC2
SN74LVC1G07DCKR_SC70-5~D
NC
1
A
2
G
3
Y4
P5
RC39 0_0402_5%~DRC39 0_0402_5%~D
1 2
RC67 0_0402_5%~D@RC67 0_0402_5%~D@
1 2
CC67
0.1U_0402_16V4Z~D
@
CC67
0.1U_0402_16V4Z~D
@
1
2
RC3 0_0402_5%~D@RC3 0_0402_5%~D@1 2
RC4362_0402_5% RC4362_0402_5% 1 2
RC12 0_0402_5%~D@RC12 0_0402_5%~D@1 2
RC32
75_0402_5%
RC32
75_0402_5%
12
RC57 130_0402_1%~DRC57 130_0402_1%~D
1 2
RC21 0_0402_5%~D@RC21 0_0402_5%~D@1 2
RC59 0_0402_5%~D@RC59 0_0402_5%~D@
1 2
RC30
0_0402_5%~D
@RC30
0_0402_5%~D
@
1 2
CC66
0.1U_0402_16V4Z~D
@
CC66
0.1U_0402_16V4Z~D
@
1
2
RC65 0_0402_5%~D@RC65 0_0402_5%~D@
1 2
RC10 0_0402_5%~D@RC10 0_0402_5%~D@1 2
RC40 0_0402_5%~DRC40 0_0402_5%~D
1 2
RC20 0_0402_5%~D@RC20 0_0402_5%~D@1 2
RC33 43_0402_1%RC33 43_0402_1%
1 2
RC4410K_0402_5%~D RC4410K_0402_5%~D 1 2
T1PAD~D @T1PAD~D @
RC60200_0402_1% RC60200_0402_1% 1 2
UC5
MC74VHC1G09DFT2G_SC70-5
UC5
MC74VHC1G09DFT2G_SC70-5
B
1
A
2Y4
VCC 5
G
3
RC62 0_0402_5%~D@RC62 0_0402_5%~D@
1 2

5
5
4
4
3
3
2
2
1
1
D D
C C
B B
A A
DDR_A_D63
DDR_A_D62
DDR_A_D8
DDR_A_D3
DDR_A_D4
DDR_A_D7
DDR_A_D5
DDR_A_D6
DDR_A_D59
DDR_A_D58
DDR_A_D57
DDR_A_D56
DDR_A_D47
DDR_A_D46
DDR_A_D42
DDR_A_D43
DDR_A_D34
DDR_A_D39
DDR_A_D44
DDR_A_D45
DDR_A_D35
DDR_A_D41
DDR_A_D40
DDR_A_D38
DDR_A_D36
DDR_A_D37
DDR_A_D32
DDR_A_D33
DDR_A_D61
DDR_A_D60
DDR_A_D2
DDR_A_D1
DDR_A_D0
DDR_A_D55
DDR_A_D54
DDR_A_D51
DDR_A_D48
DDR_A_D50
DDR_A_D49
DDR_A_D52
DDR_A_D53
DDR_A_D31
DDR_A_D14
DDR_A_D15
DDR_A_D25
DDR_A_D24
DDR_A_D26
DDR_A_D27
DDR_A_D30
DDR_A_D9
DDR_A_D13
DDR_A_D12
DDR_A_D10
DDR_A_D11
DDR_A_D29
DDR_A_D28
DDR_A_D19
DDR_A_D20
DDR_A_D16
DDR_A_D21
DDR_A_D17
DDR_A_D22
DDR_A_D18
DDR_A_D23
DDR_A_MA15
DDR_A_DQS0
DDR_A_DQS2
DDR_A_DQS1
DDR_A_DQS6
DDR_A_DQS5
DDR_A_DQS4
DDR_A_DQS3
DDR_A_DQS7
DDR_A_DQS#7
DDR_A_DQS#0
DDR_A_DQS#2
DDR_A_DQS#5
DDR_A_DQS#3
DDR_A_DQS#1
DDR_A_DQS#4
DDR_A_DQS#6
DDR_A_MA0
DDR_A_MA14
DDR_A_MA5
DDR_A_MA4
DDR_A_MA1
DDR_A_MA2
DDR_A_MA3
DDR_A_MA9
DDR_A_MA7
DDR_A_MA6
DDR_A_MA12
DDR_A_MA13
DDR_A_MA8
DDR_A_MA11
DDR_A_MA10
DDR_B_D33
DDR_B_D14
DDR_B_D42
DDR_B_D59
DDR_B_D63
DDR_B_D43
DDR_B_D55
DDR_B_D53
DDR_B_D29
DDR_B_D24
DDR_B_D34
DDR_B_D4
DDR_B_D26
DDR_B_D13
DDR_B_D10
DDR_B_D21
DDR_B_D11
DDR_B_D57
DDR_B_D44
DDR_B_D0
DDR_B_D7
DDR_B_D46
DDR_B_D3
DDR_B_D15
DDR_B_D27
DDR_B_D30
DDR_B_D35
DDR_B_D40
DDR_B_D49
DDR_B_D23
DDR_B_D25
DDR_B_D19
DDR_B_D37
DDR_B_D48
DDR_B_D36
DDR_B_D18
DDR_B_D8
DDR_B_D47
DDR_B_D9
DDR_B_D60
DDR_B_D50
DDR_B_D62
DDR_B_D52
DDR_B_D2
DDR_B_D51
DDR_B_D56
DDR_B_D39
DDR_B_D22
DDR_B_D28
DDR_B_D6
DDR_B_D45
DDR_B_D17
DDR_B_D58
DDR_B_D61
DDR_B_D31
DDR_B_D54
DDR_B_D1
DDR_B_D41
DDR_B_D5
DDR_B_D12
DDR_B_D20
DDR_B_D38
DDR_B_D32
DDR_B_D16
DDR_B_MA15
DDR_B_DQS#7
DDR_B_DQS#5
DDR_B_DQS#6
DDR_B_DQS7
DDR_B_DQS5
DDR_B_DQS6
DDR_B_MA13
DDR_B_MA14
DDR3_DRAMRST#_R
DRAMRST_CNTRL
H_DRAMRST#
DDR_B_MA11
DDR_B_MA5
DDR_B_DQS#4
DDR_B_DQS2
DDR_B_MA10
DDR_B_MA6
DDR_B_MA4
DDR_B_DQS#1
DDR_B_MA2
DDR_B_DQS#3
DDR_B_MA9
DDR_B_MA3
DDR_B_DQS1
DDR_B_MA1
DDR_B_DQS3
DDR_B_MA8
DDR_B_DQS0
DDR_B_MA12
DDR_B_MA0
DDR_B_DQS4
DDR_B_DQS#2
DDR_B_DQS#0
DDR_B_MA7
M_CLK_DDR4
M_CLK_DDR#4
DDR_CKE4_DIMMC
M_CLK_DDR5
M_CLK_DDR#5
DDR_CKE5_DIMMC
DDR_CS4_DIMMC#
DDR_CS5_DIMMC#
M_ODT4
M_ODT5
M_CLK_DDR6
M_CLK_DDR#6
DDR_CKE6_DIMMD
M_CLK_DDR7
M_CLK_DDR#7
DDR_CKE7_DIMMD
DDR_CS6_DIMMD#
DDR_CS7_DIMMD#
M_ODT6
M_ODT7
M_CLK_DDR0
M_CLK_DDR#0
DDR_CKE0_DIMMA
M_CLK_DDR1
M_CLK_DDR#1
DDR_CKE1_DIMMA
DDR_CS1_DIMMA#
DDR_CS0_DIMMA#
M_ODT0
M_ODT1
M_CLK_DDR2
DDR_CKE2_DIMMB
M_CLK_DDR3
M_CLK_DDR#3
DDR_CKE3_DIMMB
M_CLK_DDR#2
DDR_CS2_DIMMB#
DDR_CS3_DIMMB#
M_ODT3
M_ODT2
+1.5V
DDR_A_D[0..63]10,12
DDR_A_BS010,12
DDR_A_BS110,12
DDR_A_BS210,12
DDR_A_CAS#10,12
DDR_A_RAS#10,12
DDR_A_WE#10,12
DDR_A_DQS#[0..7] 10,12
DDR_A_DQS[0..7] 10,12
DDR_A_MA[0..15] 10,12
M_ODT0 12
M_ODT1 12
M_ODT4 10
M_ODT5 10
M_CLK_DDR0 12
M_CLK_DDR#0 12
DDR_CKE0_DIMMA 12
M_CLK_DDR1 12
M_CLK_DDR#1 12
DDR_CKE1_DIMMA 12
M_CLK_DDR5 10
M_CLK_DDR#5 10
DDR_CKE5_DIMMC 10
M_CLK_DDR4 10
M_CLK_DDR#4 10
DDR_CKE4_DIMMC 10
DDR_CS0_DIMMA# 12
DDR_CS1_DIMMA# 12
DDR_CS4_DIMMC# 10
DDR_CS5_DIMMC# 10
H_DRAMRST#5 DDR3_DRAMRST# 10,11,12,13
DRAMRST_CNTRL_PCH 16
DRAMRST_CNTRL_EC 44
DDR_B_D[0..63]11,13
DDR_B_BS111,13
DDR_B_BS211,13
DDR_B_CAS#11,13
DDR_B_RAS#11,13
DDR_B_BS011,13
DDR_B_WE#11,13
M_ODT2 13
M_ODT3 13
M_CLK_DDR2 13
M_CLK_DDR#2 13
DDR_CKE2_DIMMB 13
M_ODT6 11
M_ODT7 11
DDR_B_DQS#[0..7] 11,13
DDR_B_DQS[0..7] 11,13
DDR_B_MA[0..15] 11,13
M_CLK_DDR3 13
M_CLK_DDR#3 13
DDR_CKE3_DIMMB 13
M_CLK_DDR6 11
M_CLK_DDR#6 11
DDR_CKE6_DIMMD 11
M_CLK_DDR7 11
M_CLK_DDR#7 11
DDR_CKE7_DIMMD 11
DDR_CS2_DIMMB# 13
DDR_CS3_DIMMB# 13
DDR_CS6_DIMMD# 11
DDR_CS7_DIMMD# 11
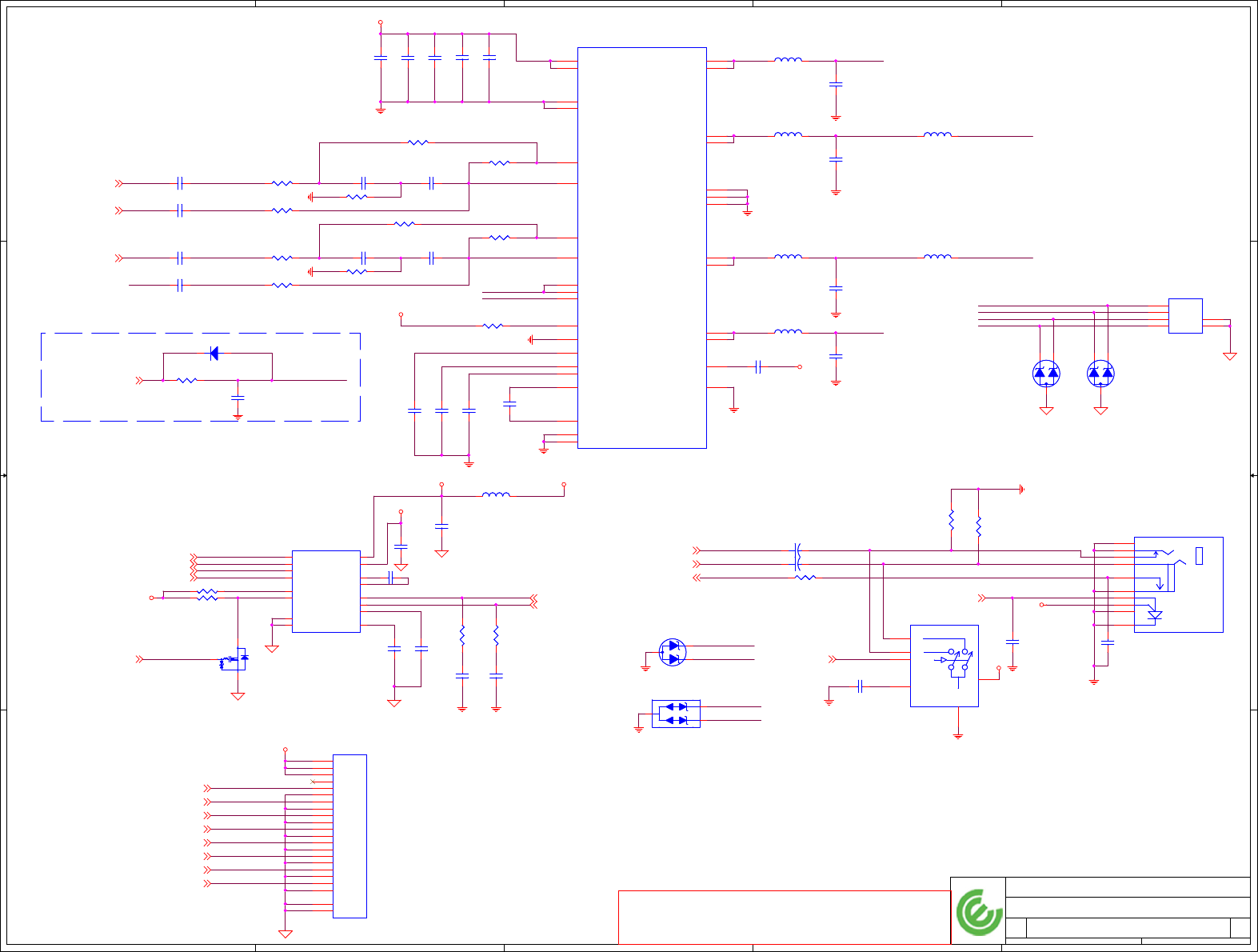
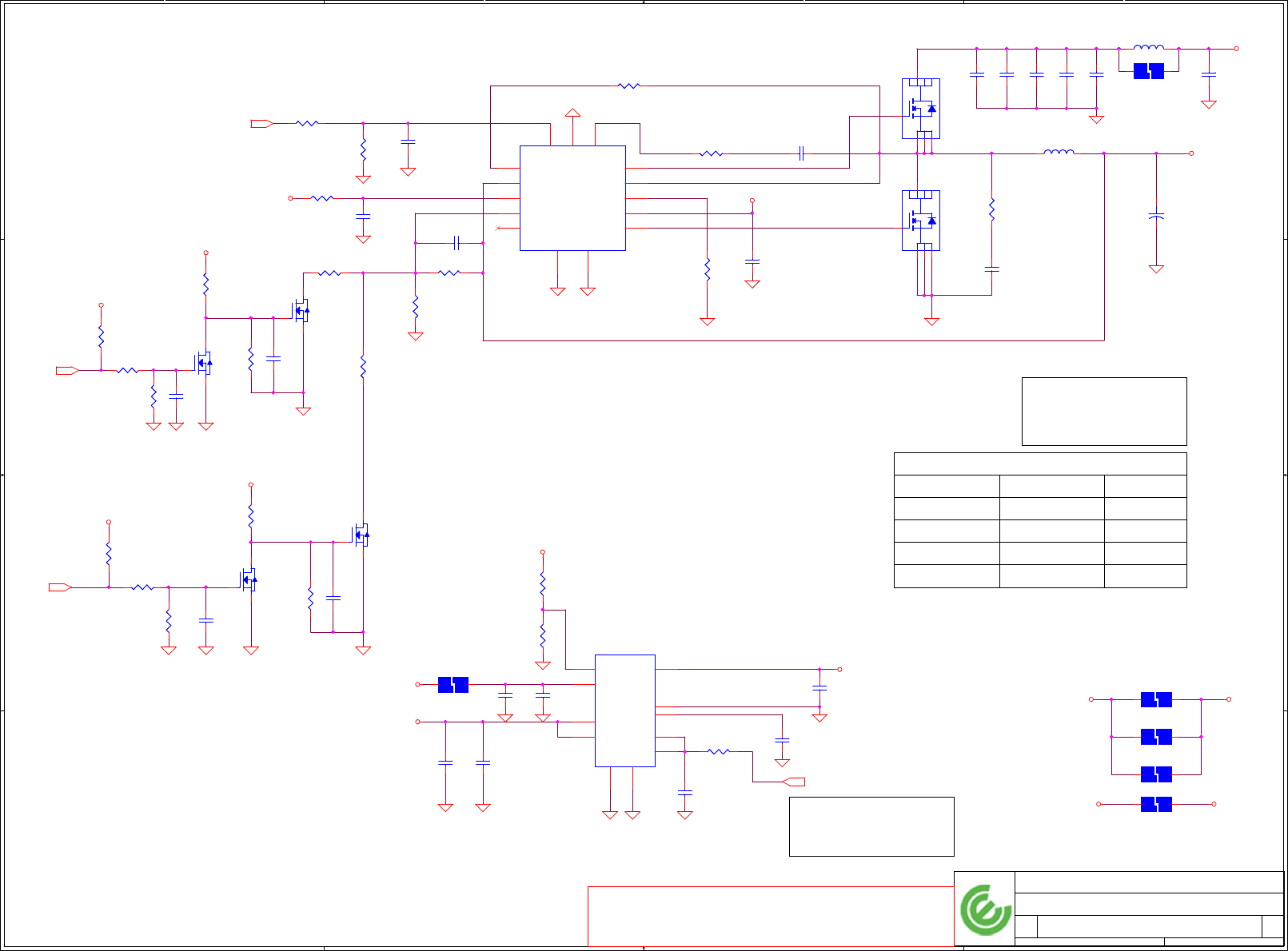
Title
Size Document Number Rev
Date: Sheet of
LA-6601P
1.0
PROCESSOR(3/6) DDRIII
6 63Tuesday, November 30, 2010
Compal Electronics, Inc.
Title
Size Document Number Rev
Date: Sheet of
LA-6601P
1.0
PROCESSOR(3/6) DDRIII
6 63Tuesday, November 30, 2010
Compal Electronics, Inc.
Title
Size Document Number Rev
Date: Sheet of
LA-6601P
1.0
PROCESSOR(3/6) DDRIII
6 63Tuesday, November 30, 2010
Compal Electronics, Inc.
DG 0.7 Figure 57 RC124=1K
Need to confired
when Intel spec release.
PROPRIETARY NOTE: THIS SHEET OF ENGINEERING DRAWINGS AND SPECIFICATIONS CONTAINS CONFIDENTIAL,
TRADE SECRET, AND OTHER PROPRIETARY INFORMATION
OF DELL. ("DELL"). THIS DOCUMENT MAY NOT BE TRANSFERRED OR COPIED WITHOUT THE EXPRESS WRITTEN
AUTHORIZATION OF DELL. IN ADDITION, NEITHER THIS
SHEET NOR THE INFORMATION IT CONTAINS MAY BE USED BY OR DISCLOSED TO ANY THIRD PARTY WITHOUT
DELL'S EXPRESS WRITTEN CONSENT.
DELL CONFIDENTIAL/PROPRIETARY
RC730_0402_5%~D @RC730_0402_5%~D @
12
CC69
0.047U_0402_16V4Z~D
CC69
0.047U_0402_16V4Z~D
1
2
RC76 1K_0402_5%~DRC76 1K_0402_5%~D
1 2
RC720_0402_5%~D RC720_0402_5%~D
12
RC77
4.99K_0402_1%~D
RC77
4.99K_0402_1%~D
12
DDR SYSTEM MEMORY B
JCPU1D
Sandy Bridge_rPGA_Rev1p0
CONN@
DDR SYSTEM MEMORY B
JCPU1D
Sandy Bridge_rPGA_Rev1p0
CONN@
SB_BS[0]
AA9
SB_BS[1]
AA7
SB_BS[2]
R6
SB_CAS#
AA10
SB_RAS#
AB8
SB_WE#
AB9
SB_CLK[0] AE2
SB_CLK[1] AE1
SB_CLK#[0] AD2
SB_CLK#[1] AD1
SB_CKE[0] R9
SB_CKE[1] R10
SB_ODT[0] AE4
SB_ODT[1] AD4
SB_DQS[4] AN6
SB_DQS#[4] AN5
SB_DQS[5] AP8
SB_DQS#[5] AP9
SB_DQS[6] AK11
SB_DQS#[6] AK12
SB_DQS[7] AP14
SB_DQS#[7] AP15
SB_DQS[0] C7
SB_DQS#[0] D7
SB_DQS[1] G3
SB_DQS#[1] F3
SB_DQS[2] J6
SB_DQS#[2] K6
SB_DQS[3] M3
SB_DQS#[3] N3
SB_MA[0] AA8
SB_MA[1] T7
SB_MA[2] R7
SB_MA[3] T6
SB_MA[4] T2
SB_MA[5] T4
SB_MA[6] T3
SB_MA[7] R2
SB_MA[8] T5
SB_MA[9] R3
SB_MA[10] AB7
SB_MA[11] R1
SB_MA[12] T1
SB_MA[13] AB10
SB_MA[14] R5
SB_MA[15] R4
SB_DQ[0]
C9
SB_DQ[1]
A7
SB_DQ[2]
D10
SB_DQ[3]
C8
SB_DQ[4]
A9
SB_DQ[5]
A8
SB_DQ[6]
D9
SB_DQ[7]
D8
SB_DQ[8]
G4
SB_DQ[9]
F4
SB_DQ[10]
F1
SB_DQ[11]
G1
SB_DQ[12]
G5
SB_DQ[13]
F5
SB_DQ[14]
F2
SB_DQ[15]
G2
SB_DQ[16]
J7
SB_DQ[17]
J8
SB_DQ[18]
K10
SB_DQ[19]
K9
SB_DQ[20]
J9
SB_DQ[21]
J10
SB_DQ[22]
K8
SB_DQ[23]
K7
SB_DQ[24]
M5
SB_DQ[25]
N4
SB_DQ[26]
N2
SB_DQ[27]
N1
SB_DQ[28]
M4
SB_DQ[29]
N5
SB_DQ[30]
M2
SB_DQ[31]
M1
SB_DQ[32]
AM5
SB_DQ[33]
AM6
SB_DQ[34]
AR3
SB_DQ[35]
AP3
SB_DQ[36]
AN3
SB_DQ[37]
AN2
SB_DQ[38]
AN1
SB_DQ[39]
AP2
SB_DQ[40]
AP5
SB_DQ[41]
AN9
SB_DQ[42]
AT5
SB_DQ[43]
AT6
SB_DQ[44]
AP6
SB_DQ[45]
AN8
SB_DQ[46]
AR6
SB_DQ[47]
AR5
SB_DQ[48]
AR9
SB_DQ[49]
AJ11
SB_DQ[50]
AT8
SB_DQ[51]
AT9
SB_DQ[52]
AH11
SB_DQ[53]
AR8
SB_DQ[54]
AJ12
SB_DQ[55]
AH12
SB_DQ[56]
AT11
SB_DQ[57]
AN14
SB_DQ[58]
AR14
SB_DQ[59]
AT14
SB_DQ[60]
AT12
SB_DQ[61]
AN15
SB_DQ[62]
AR15
SB_DQ[63]
AT15
RSVD_TP[11] AB2
RSVD_TP[12] AA2
RSVD_TP[13] T9
RSVD_TP[14] AA1
RSVD_TP[15] AB1
RSVD_TP[16] T10
SB_CS#[0] AD3
SB_CS#[1] AE3
RSVD_TP[17] AD6
RSVD_TP[18] AE6
RSVD_TP[19] AD5
RSVD_TP[20] AE5
DDR SYSTEM MEMORY A
JCPU1C
Sandy Bridge_rPGA_Rev1p0
CONN@
DDR SYSTEM MEMORY A
JCPU1C
Sandy Bridge_rPGA_Rev1p0
CONN@
SA_BS[0]
AE10
SA_BS[1]
AF10
SA_BS[2]
V6
SA_CAS#
AE8
SA_RAS#
AD9
SA_WE#
AF9
SA_CLK[0] AB6
SA_CLK[1] AA5
SA_CLK#[0] AA6
SA_CLK#[1] AB5
SA_CKE[0] V9
SA_CKE[1] V10
SA_CS#[0] AK3
SA_CS#[1] AL3
SA_ODT[0] AH3
SA_ODT[1] AG3
SA_DQS[0] D4
SA_DQS#[0] C4
SA_DQS[1] F6
SA_DQS#[1] G6
SA_DQS[2] K3
SA_DQS#[2] J3
SA_DQS[3] N6
SA_DQS#[3] M6
SA_DQS[4] AL5
SA_DQS#[4] AL6
SA_DQS[5] AM9
SA_DQS#[5] AM8
SA_DQS[6] AR11
SA_DQS#[6] AR12
SA_DQS[7] AM14
SA_DQS#[7] AM15
SA_MA[0] AD10
SA_MA[1] W1
SA_MA[2] W2
SA_MA[3] W7
SA_MA[4] V3
SA_MA[5] V2
SA_MA[6] W3
SA_MA[7] W6
SA_MA[8] V1
SA_MA[9] W5
SA_MA[10] AD8
SA_MA[11] V4
SA_MA[12] W4
SA_MA[13] AF8
SA_MA[14] V5
SA_MA[15] V7
SA_DQ[0]
C5
SA_DQ[1]
D5
SA_DQ[2]
D3
SA_DQ[3]
D2
SA_DQ[4]
D6
SA_DQ[5]
C6
SA_DQ[6]
C2
SA_DQ[7]
C3
SA_DQ[8]
F10
SA_DQ[9]
F8
SA_DQ[10]
G10
SA_DQ[11]
G9
SA_DQ[12]
F9
SA_DQ[13]
F7
SA_DQ[14]
G8
SA_DQ[15]
G7
SA_DQ[16]
K4
SA_DQ[17]
K5
SA_DQ[18]
K1
SA_DQ[19]
J1
SA_DQ[20]
J5
SA_DQ[21]
J4
SA_DQ[22]
J2
SA_DQ[23]
K2
SA_DQ[24]
M8
SA_DQ[25]
N10
SA_DQ[26]
N8
SA_DQ[27]
N7
SA_DQ[28]
M10
SA_DQ[29]
M9
SA_DQ[30]
N9
SA_DQ[31]
M7
SA_DQ[32]
AG6
SA_DQ[33]
AG5
SA_DQ[34]
AK6
SA_DQ[35]
AK5
SA_DQ[36]
AH5
SA_DQ[37]
AH6
SA_DQ[38]
AJ5
SA_DQ[39]
AJ6
SA_DQ[40]
AJ8
SA_DQ[41]
AK8
SA_DQ[42]
AJ9
SA_DQ[43]
AK9
SA_DQ[44]
AH8
SA_DQ[45]
AH9
SA_DQ[46]
AL9
SA_DQ[47]
AL8
SA_DQ[48]
AP11
SA_DQ[49]
AN11
SA_DQ[50]
AL12
SA_DQ[51]
AM12
SA_DQ[52]
AM11
SA_DQ[53]
AL11
SA_DQ[54]
AP12
SA_DQ[55]
AN12
SA_DQ[56]
AJ14
SA_DQ[57]
AH14
SA_DQ[58]
AL15
SA_DQ[59]
AK15
SA_DQ[60]
AL14
SA_DQ[61]
AK14
SA_DQ[62]
AJ15
SA_DQ[63]
AH15
RSVD_TP[1] AB4
RSVD_TP[2] AA4
RSVD_TP[4] AB3
RSVD_TP[5] AA3
RSVD_TP[3] W9
RSVD_TP[6] W10
RSVD_TP[7] AG1
RSVD_TP[8] AH1
RSVD_TP[9] AG2
RSVD_TP[10] AH2
G
D
S
QC2
BSS138_SOT23~D
G
D
S
QC2
BSS138_SOT23~D
2
13
RC75
1K_0402_5%~D
RC75
1K_0402_5%~D
12

5
5
4
4
3
3
2
2
1
1
D D
C C
B B
A A
CFG4
CFG6
CFG5
CFG2
CFG7
VCC_VAL_SENSE
VCC_AXG_VAL_SENSE
VSS_AXG_VAL_SENSE
H_VCCP_SEL
CFG10
CFG11
CFG13
CFG14
CFG15
CFG16
CFG17
CFG12
CFG1
CFG2
CFG0
CFG3
CFG4
CFG5
CFG6
CFG7
CFG8
CFG9
+V_DDR_REFA_R
+V_DDR_REFB_R
VSS_VAL_SENSE
VSS_AXG_VAL_SENSE
VCC_AXG_VAL_SENSE
VCC_VAL_SENSE
VSS_VAL_SENSE
+V_DDR_REFA
+V_DDR_REFB
+VCC_CORE
+VCC_GFXCORE_AXG
CFG05
CFG15
CFG25
CFG35
CFG45
CFG55
CFG65
CFG75
CFG85
CFG95
CFG105
CFG115
CFG165
CFG175
VCCP_PWRCTRL52
CLK_RES_ITP 16
CLK_RES_ITP# 16
Title
Size Document Number Rev
Date: Sheet of
LA-6601P
1.0
PROCESSOR(4/6) RSVD,CFG
7 63Tuesday, November 30, 2010
Compal Electronics, Inc.
Title
Size Document Number Rev
Date: Sheet of
LA-6601P
1.0
PROCESSOR(4/6) RSVD,CFG
7 63Tuesday, November 30, 2010
Compal Electronics, Inc.
Title
Size Document Number Rev
Date: Sheet of
LA-6601P
1.0
PROCESSOR(4/6) RSVD,CFG
7 63Tuesday, November 30, 2010
Compal Electronics, Inc.
CFG Straps for Processor
1:(Default) Normal Operation; Lane #
definition matches socket pin map definition
INTEL 12/28 recommand
to add 1k pull down
0:Lane Reversed
PEG Static Lane Reversal - CFG2 is for the 16x
CFG2
Display Port Presence Strap
CFG4
1 : Disabled; No Physical Display Port
attached to Embedded Display Port
0 : Enabled; An external Display Port device is
connected to the Embedded Display Port
PCIE Port Bifurcation Straps
CFG[6:5]
11: (Default) x16 - Device 1 functions 1 and 2 disabled
10: x8, x8 - Device 1 function 1 enabled ; function 2 disabled
01: Reserved - (Device 1 function 1 disabled ; function
2 enabled)
00: x8,x4,x4 - Device 1 functions 1 and 2 enabled
0: PEG Wait for BIOS for training
PEG DEFER TRAINING
CFG7
1: (Default) PEG Train immediately
following xxRESETB de assertion
DELL CONFIDENTIAL/PROPRIETARY
PROPRIETARY NOTE: THIS SHEET OF ENGINEERING DRAWINGS AND SPECIFICATIONS CONTAINS CONFIDENTIAL,
TRADE SECRET, AND OTHER PROPRIETARY INFORMATION
OF DELL. ("DELL"). THIS DOCUMENT MAY NOT BE TRANSFERRED OR COPIED WITHOUT THE EXPRESS WRITTEN
AUTHORIZATION OF DELL. IN ADDITION, NEITHER THIS
SHEET NOR THE INFORMATION IT CONTAINS MAY BE USED BY OR DISCLOSED TO ANY THIRD PARTY WITHOUT
DELL'S EXPRESS WRITTEN CONSENT.
T52PAD~D@T52PAD~D@
RC89
1K_0402_1%~D
@RC89
1K_0402_1%~D
@
12
T14 PAD~D@T14 PAD~D@
T5 PAD~D@T5 PAD~D@
T50 PAD~D@T50 PAD~D@
T20 PAD~D@T20 PAD~D@
RC79 49.9_0402_1%@RC79 49.9_0402_1%@
12
T13 PAD~D@T13 PAD~D@
T32PAD~D @T32PAD~D @
T36 PAD~D@T36 PAD~D@
RC90 49.9_0402_1%@RC90 49.9_0402_1%@
1 2
T3 PAD~D@T3 PAD~D@
RESERVED
JCPU1E
Sandy Bridge_rPGA_Rev1p0
CONN@
RESERVED
JCPU1E
Sandy Bridge_rPGA_Rev1p0
CONN@
CFG[0]
AK28
CFG[1]
AK29
CFG[2]
AL26
CFG[3]
AL27
CFG[4]
AK26
CFG[5]
AL29
CFG[6]
AL30
CFG[7]
AM31
CFG[8]
AM32
CFG[9]
AM30
CFG[10]
AM28
CFG[11]
AM26
CFG[12]
AN28
CFG[13]
AN31
CFG[14]
AN26
CFG[15]
AM27
CFG[16]
AK31
CFG[17]
AN29
RSVD34 AM33
RSVD35 AJ27
RSVD38 J16
RSVD42 AT34
RSVD39 H16
RSVD40 G16
RSVD41 AR35
RSVD43 AT33
RSVD45 AR34
RSVD56 AT2
RSVD57 AT1
RSVD58 AR1
RSVD46 B34
RSVD47 A33
RSVD48 A34
RSVD49 B35
RSVD50 C35
RSVD51 AJ32
RSVD52 AK32
RSVD30 AE7
RSVD31 AK2
RSVD28 L7
RSVD29 AG7
RSVD27
J15
RSVD16
C30 RSVD15
D23
RSVD17
A31
RSVD18
B30
RSVD20
D30 RSVD19
B29
RSVD22
A30 RSVD21
B31
RSVD23
C29
RSVD24
J20
RSVD37 T8
RSVD6
B4
RSVD7
D1
RSVD8
F25
RSVD9
F24
RSVD11
D24
RSVD12
G25
RSVD13
G24
RSVD14
E23
RSVD32 W8
RSVD33 AT26
RSVD25
B18
RSVD44 AP35
RSVD10
F23
RSVD5
AJ26
VAXG_VAL_SENSE
AJ31
VSSAXG_VAL_SENSE
AH31
VCC_VAL_SENSE
AJ33
VSS_VAL_SENSE
AH33
KEY B1
VCC_DIE_SENSE AH27
VCCIO_SEL
A19
RSVD54 AN35
RSVD55 AM35
T44PAD~D @T44PAD~D @
RC84
1K_0402_1%~D
RC84
1K_0402_1%~D
12
T41PAD~D @T41PAD~D @
T46 PAD~D@T46 PAD~D@
T43PAD~D @T43PAD~D @
T21 PAD~D@T21 PAD~D@
T23 PAD~D@T23 PAD~D@
T53PAD~D@T53PAD~D@
T29 PAD~D@T29 PAD~D@
RC91 49.9_0402_1%@RC91 49.9_0402_1%@
1 2
T35PAD~D @T35PAD~D @
T40PAD~D @T40PAD~D @
RC82 0_0402_5%~D@RC82 0_0402_5%~D@
1 2
RC83 0_0402_5%~D@RC83 0_0402_5%~D@
1 2
T4 PAD~D@T4 PAD~D@
RC85
1K_0402_1%~D
RC85
1K_0402_1%~D
12
T22 PAD~D@T22 PAD~D@
T7 PAD~D@T7 PAD~D@
T25PAD~D @T25PAD~D @
T37PAD~D @T37PAD~D @
T2 PAD~D@T2 PAD~D@
RC87
1K_0402_1%~D
@RC87
1K_0402_1%~D
@
12
RC86
1K_0402_1%~D
@RC86
1K_0402_1%~D
@
12
T10 PAD~D@T10 PAD~D@
T9 PAD~D@T9 PAD~D@
RC81
1K_0402_1%~D
RC81
1K_0402_1%~D
12
T17 PAD~D@T17 PAD~D@
T45PAD~D @T45PAD~D @
T16 PAD~D@T16 PAD~D@
T18 PAD~D@T18 PAD~D@
T12 PAD~D@T12 PAD~D@
RC80 49.9_0402_1%@RC80 49.9_0402_1%@
12
T54PAD~D@T54PAD~D@
T31 PAD~D@T31 PAD~D@
T15 PAD~D@T15 PAD~D@
T8 PAD~D@T8 PAD~D@
T38PAD~D @T38PAD~D @
T11 PAD~D@T11 PAD~D@
RC88 0_0402_5%~DRC88 0_0402_5%~D
1 2
T51PAD~D@T51PAD~D@
T24 PAD~D@T24 PAD~D@
T47 PAD~D@T47 PAD~D@
T26PAD~D @T26PAD~D @
T42PAD~D @T42PAD~D @
T34PAD~D @T34PAD~D @
T49PAD~D @T49PAD~D @
T6 PAD~D@T6 PAD~D@
T39PAD~D @T39PAD~D @
T33PAD~D @T33PAD~D @
T19PAD~D @T19PAD~D @
T27PAD~D @T27PAD~D @
T48 PAD~D@T48 PAD~D@
T28PAD~D @T28PAD~D @
T30PAD~D @T30PAD~D @
RC78
1K_0402_1%~D
@RC78
1K_0402_1%~D
@
12

5
5
4
4
3
3
2
2
1
1
D D
C C
B B
A A
VSSSENSE_R
VCCSENSE_R
H_CPU_SVIDALRT#
H_CPU_SVIDCLK
H_CPU_SVIDDAT
+VCC_CORE
+VCC_CORE
+VCC_CORE
+VCCP
+VCC_CORE
+VCC_CORE
+VCCP
VR_SVID_ALRT# 56
VR_SVID_CLK 56
VR_SVID_DAT 56
VCCSENSE 56
VSSSENSE 56
VCCIO_SENSE 52
VSSIO_SENSE 52
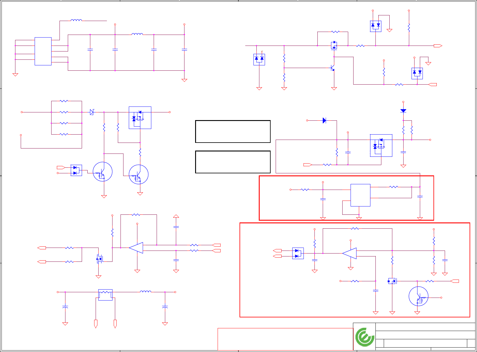
Title
Size Document Number Rev
Date: Sheet of
LA-6601P
1.0
PROCESSOR(5/6) PWR,BYPASS
8 63Tuesday, November 30, 2010
Compal Electronics, Inc.
Title
Size Document Number Rev
Date: Sheet of
LA-6601P
1.0
PROCESSOR(5/6) PWR,BYPASS
8 63Tuesday, November 30, 2010
Compal Electronics, Inc.
Title
Size Document Number Rev
Date: Sheet of
LA-6601P
1.0
PROCESSOR(5/6) PWR,BYPASS
8 63Tuesday, November 30, 2010
Compal Electronics, Inc.
94A
Note: Place the PU resistors
close to CPU 300 - 1500mils
8.5A
PROPRIETARY NOTE: THIS SHEET OF ENGINEERING DRAWINGS AND SPECIFICATIONS CONTAINS CONFIDENTIAL,
TRADE SECRET, AND OTHER PROPRIETARY INFORMATION
OF DELL. ("DELL"). THIS DOCUMENT MAY NOT BE TRANSFERRED OR COPIED WITHOUT THE EXPRESS WRITTEN
AUTHORIZATION OF DELL. IN ADDITION, NEITHER THIS
SHEET NOR THE INFORMATION IT CONTAINS MAY BE USED BY OR DISCLOSED TO ANY THIRD PARTY WITHOUT
DELL'S EXPRESS WRITTEN CONSENT.
DELL CONFIDENTIAL/PROPRIETARY
RC100
100_0402_1%~D
RC100
100_0402_1%~D
12
CC103
22U_0805_6.3VAM~D
CC103
22U_0805_6.3VAM~D
1
2
RC94 43_0402_1%RC94 43_0402_1%
1 2
+
CC135
470U_D2_2VM_R4.5M~D
+
CC135
470U_D2_2VM_R4.5M~D
1
2
CC96
22U_0805_6.3VAM~D
CC96
22U_0805_6.3VAM~D
1
2
CC91
10U_0805_4VAM~D
CC91
10U_0805_4VAM~D
1
2
CC84
10U_0805_4VAM~D
@
CC84
10U_0805_4VAM~D
@
1
2
CC104
22U_0805_6.3VAM~D
CC104
22U_0805_6.3VAM~D
1
2
RC99 0_0402_5%~DRC99 0_0402_5%~D
1 2
+
CC134
470U_D2_2VM_R4.5M~D
+
CC134
470U_D2_2VM_R4.5M~D
1
2
CC126
22U_0805_6.3VAM~D
CC126
22U_0805_6.3VAM~D
1
2
CC106
22U_0805_6.3VAM~D
CC106
22U_0805_6.3VAM~D
1
2
+
CC137
470U_D2_2VM_R4.5M~D
+
CC137
470U_D2_2VM_R4.5M~D
1
2
CC125
22U_0805_6.3VAM~D
CC125
22U_0805_6.3VAM~D
1
2
CC105
22U_0805_6.3VAM~D
CC105
22U_0805_6.3VAM~D
1
2
CC131
22U_0805_6.3VAM~D
@
CC131
22U_0805_6.3VAM~D
@
1
2
+
CC132
470U_D2_2VM_R4.5M~D
+
CC132
470U_D2_2VM_R4.5M~D
1
2
CC127
22U_0805_6.3VAM~D
CC127
22U_0805_6.3VAM~D
1
2
CC107
22U_0805_6.3VAM~D
CC107
22U_0805_6.3VAM~D
1
2
CC82
10U_0805_4VAM~D
CC82
10U_0805_4VAM~D
1
2
RC98 0_0402_5%~DRC98 0_0402_5%~D
1 2
CC77
22U_0805_6.3VAM~D
CC77
22U_0805_6.3VAM~D
1
2
CC80
22U_0805_6.3VAM~D
CC80
22U_0805_6.3VAM~D
1
2
RC93
75_0402_1%~D
RC93
75_0402_1%~D
12
CC75
22U_0805_6.3VAM~D
CC75
22U_0805_6.3VAM~D
1
2
CC115
22U_0805_6.3VAM~D
CC115
22U_0805_6.3VAM~D
1
2
CC78
22U_0805_6.3VAM~D
CC78
22U_0805_6.3VAM~D
1
2
CC108
22U_0805_6.3VAM~D
CC108
22U_0805_6.3VAM~D
1
2
CC130
22U_0805_6.3VAM~D
@
CC130
22U_0805_6.3VAM~D
@
1
2
+
CC136
470U_D2_2VM_R4.5M~D
+
CC136
470U_D2_2VM_R4.5M~D
1
2
CC117
22U_0805_6.3VAM~D
CC117
22U_0805_6.3VAM~D
1
2
CC88
22U_0805_6.3VAM~D
CC88
22U_0805_6.3VAM~D
1
2
CC73
22U_0805_6.3VAM~D
CC73
22U_0805_6.3VAM~D
1
2
CC76
22U_0805_6.3VAM~D
CC76
22U_0805_6.3VAM~D
1
2
CC79
22U_0805_6.3VAM~D
CC79
22U_0805_6.3VAM~D
1
2
CC74
22U_0805_6.3VAM~D
CC74
22U_0805_6.3VAM~D
1
2
CC81
22U_0805_6.3VAM~D
CC81
22U_0805_6.3VAM~D
1
2
CC114
22U_0805_6.3VAM~D
CC114
22U_0805_6.3VAM~D
1
2
CC129
22U_0805_6.3VAM~D
@
CC129
22U_0805_6.3VAM~D
@
1
2
CC92
22U_0805_6.3VAM~D
CC92
22U_0805_6.3VAM~D
1
2
+
CC133
470U_D2_2VM_R4.5M~D
+
CC133
470U_D2_2VM_R4.5M~D
1
2
CC97
22U_0805_6.3VAM~D
CC97
22U_0805_6.3VAM~D
1
2
CC95
22U_0805_6.3VAM~D
CC95
22U_0805_6.3VAM~D
1
2
CC72
22U_0805_6.3VAM~D
CC72
22U_0805_6.3VAM~D
1
2
CC98
22U_0805_6.3VAM~D
CC98
22U_0805_6.3VAM~D
1
2
RC97
100_0402_1%~D
RC97
100_0402_1%~D
12
CC94
22U_0805_6.3VAM~D
CC94
22U_0805_6.3VAM~D
1
2
CC113
22U_0805_6.3VAM~D
CC113
22U_0805_6.3VAM~D
1
2
CC109
22U_0805_6.3VAM~D
CC109
22U_0805_6.3VAM~D
1
2
CC116
22U_0805_6.3VAM~D
CC116
22U_0805_6.3VAM~D
1
2
CC100
22U_0805_6.3VAM~D
CC100
22U_0805_6.3VAM~D
1
2
RC96 0_0402_5%~DRC96 0_0402_5%~D
1 2
CC93
22U_0805_6.3VAM~D
CC93
22U_0805_6.3VAM~D
1
2
CC120
22U_0805_6.3VAM~D
CC120
22U_0805_6.3VAM~D
1
2
CC128
22U_0805_6.3VAM~D
CC128
22U_0805_6.3VAM~D
1
2
CC121
22U_0805_6.3VAM~D
CC121
22U_0805_6.3VAM~D
1
2
CC99
22U_0805_6.3VAM~D
CC99
22U_0805_6.3VAM~D
1
2
CC70
10U_0805_4VAM~D
CC70
10U_0805_4VAM~D
1
2
CC90
10U_0805_4VAM~D
CC90
10U_0805_4VAM~D
1
2
CC122
22U_0805_6.3VAM~D
CC122
22U_0805_6.3VAM~D
1
2
CC102
22U_0805_6.3VAM~D
CC102
22U_0805_6.3VAM~D
1
2
CC86
10U_0805_4VAM~D
CC86
10U_0805_4VAM~D
1
2
+
CC112
330U_D2_2VM_R6M~D
@
+
CC112
330U_D2_2VM_R6M~D
@
1
2
+
CC110
330U_D2_2VM_R6M~D
+
CC110
330U_D2_2VM_R6M~D
1
2
CC119
22U_0805_6.3VAM~D
CC119
22U_0805_6.3VAM~D
1
2
RC95
130_0402_1%~D
RC95
130_0402_1%~D
12
CC87
10U_0805_4VAM~D
CC87
10U_0805_4VAM~D
1
2
CC123
22U_0805_6.3VAM~D
CC123
22U_0805_6.3VAM~D
1
2
RC92 0_0402_5%~DRC92 0_0402_5%~D
1 2
POWER
CORE SUPPLY
PEG AND DDR
SENSE LINES SVID
JCPU1F
Sandy Bridge_rPGA_Rev1p0
CONN@
POWER
CORE SUPPLY
PEG AND DDR
SENSE LINES SVID
JCPU1F
Sandy Bridge_rPGA_Rev1p0
CONN@
VCC_SENSE AJ35
VSS_SENSE AJ34
VIDALERT# AJ29
VIDSCLK AJ30
VIDSOUT AJ28
VSSIO_SENSE A10
VCC1
AG35
VCC2
AG34
VCC3
AG33
VCC4
AG32
VCC5
AG31
VCC6
AG30
VCC7
AG29
VCC8
AG28
VCC9
AG27
VCC10
AG26
VCC11
AF35
VCC12
AF34
VCC13
AF33
VCC14
AF32
VCC15
AF31
VCC16
AF30
VCC17
AF29
VCC18
AF28
VCC19
AF27
VCC20
AF26
VCC21
AD35
VCC22
AD34
VCC23
AD33
VCC24
AD32
VCC25
AD31
VCC26
AD30
VCC27
AD29
VCC28
AD28
VCC29
AD27
VCC30
AD26
VCC31
AC35
VCC32
AC34
VCC33
AC33
VCC34
AC32
VCC35
AC31
VCC36
AC30
VCC37
AC29
VCC38
AC28
VCC39
AC27
VCC40
AC26
VCC41
AA35
VCC42
AA34
VCC43
AA33
VCC44
AA32
VCC45
AA31
VCC46
AA30
VCC47
AA29
VCC48
AA28
VCC49
AA27
VCC50
AA26
VCC51
Y35
VCC52
Y34
VCC53
Y33
VCC54
Y32
VCC55
Y31
VCC56
Y30
VCC57
Y29
VCC58
Y28
VCC59
Y27
VCC60
Y26
VCC61
V35
VCC62
V34
VCC63
V33
VCC64
V32
VCC65
V31
VCC66
V30
VCC67
V29
VCC68
V28
VCC69
V27
VCC70
V26
VCC71
U35
VCC72
U34
VCC73
U33
VCC74
U32
VCC75
U31
VCC76
U30
VCC77
U29
VCC78
U28
VCC79
U27
VCC80
U26
VCC81
R35
VCC82
R34
VCC83
R33
VCC84
R32
VCC85
R31
VCC86
R30
VCC87
R29
VCC88
R28
VCC89
R27
VCC90
R26
VCC91
P35
VCC92
P34
VCC93
P33
VCC94
P32
VCC95
P31
VCC96
P30
VCC97
P29
VCC98
P28
VCC99
P27
VCC100
P26
VCCIO1 AH13
VCCIO12 J11
VCCIO18 G12
VCCIO19 F14
VCCIO20 F13
VCCIO21 F12
VCCIO22 F11
VCCIO23 E14
VCCIO24 E12
VCCIO2 AH10
VCCIO3 AG10
VCCIO4 AC10
VCCIO5 Y10
VCCIO6 U10
VCCIO7 P10
VCCIO8 L10
VCCIO9 J14
VCCIO10 J13
VCCIO11 J12
VCCIO13 H14
VCCIO14 H12
VCCIO15 H11
VCCIO16 G14
VCCIO17 G13
VCCIO25 E11
VCCIO32 C12
VCCIO33 C11
VCCIO34 B14
VCCIO35 B12
VCCIO36 A14
VCCIO37 A13
VCCIO38 A12
VCCIO39 A11
VCCIO26 D14
VCCIO27 D13
VCCIO28 D12
VCCIO29 D11
VCCIO30 C14
VCCIO31 C13
VCCIO_SENSE B10
VCCIO40 J23
CC101
22U_0805_6.3VAM~D
CC101
22U_0805_6.3VAM~D
1
2
CC89
10U_0805_4VAM~D
CC89
10U_0805_4VAM~D
1
2
CC85
10U_0805_4VAM~D
CC85
10U_0805_4VAM~D
1
2
CC83
10U_0805_4VAM~D
CC83
10U_0805_4VAM~D
1
2
CC71
10U_0805_4VAM~D
CC71
10U_0805_4VAM~D
1
2
+
CC111
330U_D2_2VM_R6M~D
+
CC111
330U_D2_2VM_R6M~D
1
2
CC124
22U_0805_6.3VAM~D
CC124
22U_0805_6.3VAM~D
1
2
CC118
22U_0805_6.3VAM~D
CC118
22U_0805_6.3VAM~D
1
2

5
5
4
4
3
3
2
2
1
1
D D
C C
B B
A A
RUN_ON_CPU1.5VS3#
VSS_AXG_SENSE
VCC_AXG_SENSE
+1.8VS_VCCPLL
RUN_ON_CPU1.5VS3
+V_SM_VREF
RUN_ON_CPU1.5VS3
+VCCSA
+1.5V +1.5V_CPU_VDDQ
B+_BIAS
+3VALW
+1.5V_CPU_VDDQ
+1.5V
+1.8VS
+VCC_GFXCORE_AXG
+1.5V
+V_SM_VREF_CNT
+V_SM_VREF_CNT
SUSP#20,44,47,52,53,54
CPU1.5V_S3_GATE44
RUN_ON_CPU1.5VS3# 5,47
VCC_AXG_SENSE 56
VSS_AXG_SENSE 56
VSS_AXG_SENSE 56
VCCSA_SENSE 55
H_FC_C22 55
VCCSA_SEL 55
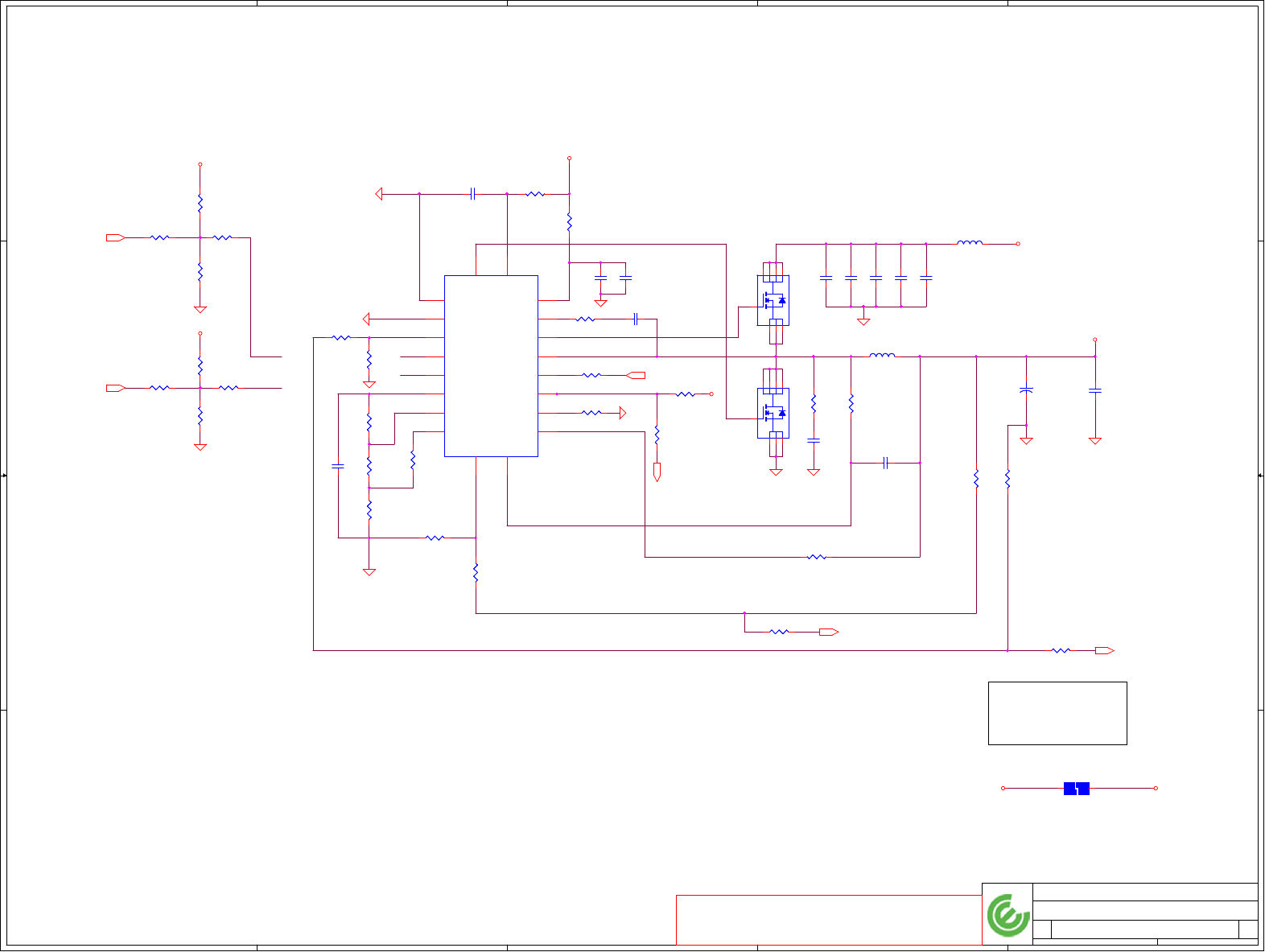
Title
Size Document Number Rev
Date: Sheet of
LA-6601P
1.0
PROCESSOR(6/6) PWR,VSS
9 63Tuesday, November 30, 2010
Compal Electronics, Inc.
Title
Size Document Number Rev
Date: Sheet of
LA-6601P
1.0
PROCESSOR(6/6) PWR,VSS
9 63Tuesday, November 30, 2010
Compal Electronics, Inc.
Title
Size Document Number Rev
Date: Sheet of
LA-6601P
1.0
PROCESSOR(6/6) PWR,VSS
9 63Tuesday, November 30, 2010
Compal Electronics, Inc.
+1.5V_CPU_VDDQ Source
5A
+V_SM_VREF should
have 10 mil trace width
33A
PJP30 OPEN
6A
3A
DELL CONFIDENTIAL/PROPRIETARY
PROPRIETARY NOTE: THIS SHEET OF ENGINEERING DRAWINGS AND SPECIFICATIONS CONTAINS CONFIDENTIAL,
TRADE SECRET, AND OTHER PROPRIETARY INFORMATION
OF DELL. ("DELL"). THIS DOCUMENT MAY NOT BE TRANSFERRED OR COPIED WITHOUT THE EXPRESS WRITTEN
AUTHORIZATION OF DELL. IN ADDITION, NEITHER THIS
SHEET NOR THE INFORMATION IT CONTAINS MAY BE USED BY OR DISCLOSED TO ANY THIRD PARTY WITHOUT
DELL'S EXPRESS WRITTEN CONSENT.
CC160
10U_0805_4VAM~D
CC160
10U_0805_4VAM~D
1
2
CC152
22U_0805_6.3VAM~D
@
CC152
22U_0805_6.3VAM~D
@
1
2
RC111
10K_0402_5%~D
RC111
10K_0402_5%~D
1 2
CC147
22U_0805_6.3VAM~D
CC147
22U_0805_6.3VAM~D
1
2
+
CC159
470U_D2_2VM_R4.5M~D
@
+
CC159
470U_D2_2VM_R4.5M~D
@
1
2
CC144
22U_0805_6.3VAM~D
CC144
22U_0805_6.3VAM~D
1
2
J8
PAD-OPEN 4x4m
@J8
PAD-OPEN 4x4m
@
1 2
QC4
NTR4503NT1G_SOT23-3~D
QC4
NTR4503NT1G_SOT23-3~D
1
2
3
CC162
10U_0805_4VAM~D
CC162
10U_0805_4VAM~D
1
2
CC145
22U_0805_6.3VAM~D
CC145
22U_0805_6.3VAM~D
1
2
+
CC158
470U_D2_2VM_R4.5M~D
+
CC158
470U_D2_2VM_R4.5M~D
1
2
CC172
10U_0805_4VAM~D
CC172
10U_0805_4VAM~D
1
2
CC169
10U_0805_4VAM~D
CC169
10U_0805_4VAM~D
1
2
CC142
22U_0805_6.3VAM~D
CC142
22U_0805_6.3VAM~D
1
2
RC107 0_0402_5%~DRC107 0_0402_5%~D
1 2
RC120 0_0402_5%~DRC120 0_0402_5%~D
1 2
RC106 0_0402_5%~D@RC106 0_0402_5%~D@1 2
RC102
100K_0402_5%~D
RC102
100K_0402_5%~D
12
RC108
100K_0402_5%~D
RC108
100K_0402_5%~D
12
CC139
0.1U_0603_25V7K~D
CC139
0.1U_0603_25V7K~D
1
2
CC173 0.1U_0402_10V7K~DCC173 0.1U_0402_10V7K~D
12
CC143
22U_0805_6.3VAM~D
CC143
22U_0805_6.3VAM~D
1
2
CC151
22U_0805_6.3VAM~D
CC151
22U_0805_6.3VAM~D
1
2
POWER
GRAPHICS
DDR3 -1.5V RAILS SENSE
LINES
1.8V RAIL
SA RAIL
VREFMISC
JCPU1G
Sandy Bridge_rPGA_Rev1p0
CONN@
POWER
GRAPHICS
DDR3 -1.5V RAILS SENSE
LINES
1.8V RAIL
SA RAIL
VREFMISC
JCPU1G
Sandy Bridge_rPGA_Rev1p0
CONN@
SM_VREF AL1
VSSAXG_SENSE AK34
VAXG_SENSE AK35
VAXG1
AT24
VAXG2
AT23
VAXG3
AT21
VAXG4
AT20
VAXG5
AT18
VAXG6
AT17
VAXG7
AR24
VAXG8
AR23
VAXG9
AR21
VAXG10
AR20
VAXG11
AR18
VAXG12
AR17
VAXG13
AP24
VAXG14
AP23
VAXG15
AP21
VAXG16
AP20
VAXG17
AP18
VAXG18
AP17
VAXG19
AN24
VAXG20
AN23
VAXG21
AN21
VAXG22
AN20
VAXG23
AN18
VAXG24
AN17
VAXG25
AM24
VAXG26
AM23
VAXG27
AM21
VAXG28
AM20
VAXG29
AM18
VAXG30
AM17
VAXG31
AL24
VAXG32
AL23
VAXG33
AL21
VAXG34
AL20
VAXG35
AL18
VAXG36
AL17
VAXG37
AK24
VAXG38
AK23
VAXG39
AK21
VAXG40
AK20
VAXG41
AK18
VAXG42
AK17
VAXG43
AJ24
VAXG44
AJ23
VAXG45
AJ21
VAXG46
AJ20
VAXG47
AJ18
VAXG48
AJ17
VAXG49
AH24
VAXG50
AH23
VAXG51
AH21
VAXG52
AH20
VAXG53
AH18
VAXG54
AH17
VDDQ11 U4
VDDQ12 U1
VDDQ13 P7
VDDQ14 P4
VDDQ15 P1
VDDQ1 AF7
VDDQ2 AF4
VDDQ3 AF1
VDDQ4 AC7
VDDQ5 AC4
VDDQ6 AC1
VDDQ7 Y7
VDDQ8 Y4
VDDQ9 Y1
VDDQ10 U7
VCCPLL1
B6
VCCPLL2
A6
VCCSA1 M27
VCCSA2 M26
VCCSA3 L26
VCCSA4 J26
VCCSA5 J25
VCCSA6 J24
VCCSA7 H26
VCCSA8 H25
VCCSA_SENSE H23
VCCSA_VID1 C24
VCCPLL3
A2
FC_C22 C22
+
CC176
330U_D2_2.5VM_R6M~D
+
CC176
330U_D2_2.5VM_R6M~D
1
2
RC109 0_0805_5% RC109 0_0805_5%
1 2
CC138
10U_0805_10V4Z~D
CC138
10U_0805_10V4Z~D
1
2
RC101
100K_0402_5%~D
RC101
100K_0402_5%~D
12
CC168
10U_0805_4VAM~D
CC168
10U_0805_4VAM~D
1
2
CC161
10U_0805_4VAM~D
CC161
10U_0805_4VAM~D
1
2
CC165
10U_0805_4VAM~D
CC165
10U_0805_4VAM~D
1
2
CC141
22U_0805_6.3VAM~D
CC141
22U_0805_6.3VAM~D
1
2
CC182 0.1U_0402_10V7K~DCC182 0.1U_0402_10V7K~D
12
+
CC157
470U_D2_2VM_R4.5M~D
@
+
CC157
470U_D2_2VM_R4.5M~D
@
1
2
CC170
10U_0603_6.3V6M~D
@
CC170
10U_0603_6.3V6M~D
@
1
2
+
CC166
330U_D2_2VM_R6M~D
+
CC166
330U_D2_2VM_R6M~D
1
2
CC174
1U_0402_6.3V6K~D
CC174
1U_0402_6.3V6K~D
1
2
CC140
22U_0805_6.3VAM~D
CC140
22U_0805_6.3VAM~D
1
2
QC3
AO4728L_SO8~D
QC3
AO4728L_SO8~D
4
7
8
6
5
1
2
3
CC153
22U_0805_6.3VAM~D
@
CC153
22U_0805_6.3VAM~D
@
1
2
CC148
22U_0805_6.3VAM~D
CC148
22U_0805_6.3VAM~D
1
2
CC150
22U_0805_6.3VAM~D
CC150
22U_0805_6.3VAM~D
1
2
+
CC156
470U_D2_2VM_R4.5M~D
+
CC156
470U_D2_2VM_R4.5M~D
1
2
CC154
22U_0805_6.3VAM~D
@
CC154
22U_0805_6.3VAM~D
@
1
2
CC167
10U_0805_4VAM~D
CC167
10U_0805_4VAM~D
1
2
CC164
10U_0805_4VAM~D
CC164
10U_0805_4VAM~D
1
2
CC181 0.1U_0402_10V7K~DCC181 0.1U_0402_10V7K~D
12
CC155
22U_0805_6.3VAM~D
@
CC155
22U_0805_6.3VAM~D
@
1
2
RC112
100_0402_1%~D
RC112
100_0402_1%~D
12
RC104 0_0402_5%~D@RC104 0_0402_5%~D@1 2
RC103
20K_0402_5%~D
RC103
20K_0402_5%~D
12
CC175
1U_0402_6.3V6K~D
CC175
1U_0402_6.3V6K~D
1
2
CC149
22U_0805_6.3VAM~D
CC149
22U_0805_6.3VAM~D
1
2
RC110
0_0402_5%~D
@
RC110
0_0402_5%~D
@
12
G
D
S
QC5A
DMN66D0LDW-7_SOT363-6~D
G
D
S
QC5A
DMN66D0LDW-7_SOT363-6~D
2
16
+
CC171
330U_D2_2VM_R6M~D
+
CC171
330U_D2_2VM_R6M~D
1
2
RC105
330K_0402_1%
RC105
330K_0402_1%
12
CC163
10U_0805_4VAM~D
CC163
10U_0805_4VAM~D
1
2
G
D
S
QC5B
DMN66D0LDW-7_SOT363-6~D
G
D
S
QC5B
DMN66D0LDW-7_SOT363-6~D
5
43
CC177 0.1U_0402_10V7K~DCC177 0.1U_0402_10V7K~D
12
CC146
22U_0805_6.3VAM~D
CC146
22U_0805_6.3VAM~D
1
2
RC116
100_0402_1%~D
RC116
100_0402_1%~D
12
VSS
JCPU1H
Sandy Bridge_rPGA_Rev1p0
CONN@
VSS
JCPU1H
Sandy Bridge_rPGA_Rev1p0
CONN@
VSS1
AT35
VSS2
AT32
VSS3
AT29
VSS4
AT27
VSS5
AT25
VSS6
AT22
VSS7
AT19
VSS8
AT16
VSS9
AT13
VSS10
AT10
VSS11
AT7
VSS12
AT4
VSS13
AT3
VSS14
AR25
VSS15
AR22
VSS16
AR19
VSS17
AR16
VSS18
AR13
VSS19
AR10
VSS20
AR7
VSS21
AR4
VSS22
AR2
VSS23
AP34
VSS24
AP31
VSS25
AP28
VSS26
AP25
VSS27
AP22
VSS28
AP19
VSS29
AP16
VSS30
AP13
VSS31
AP10
VSS32
AP7
VSS33
AP4
VSS34
AP1
VSS35
AN30
VSS36
AN27
VSS37
AN25
VSS38
AN22
VSS39
AN19
VSS40
AN16
VSS41
AN13
VSS42
AN10
VSS43
AN7
VSS44
AN4
VSS45
AM29
VSS46
AM25
VSS47
AM22
VSS48
AM19
VSS49
AM16
VSS50
AM13
VSS51
AM10
VSS52
AM7
VSS53
AM4
VSS54
AM3
VSS55
AM2
VSS56
AM1
VSS57
AL34
VSS58
AL31
VSS59
AL28
VSS60
AL25
VSS61
AL22
VSS62
AL19
VSS63
AL16
VSS64
AL13
VSS65
AL10
VSS66
AL7
VSS67
AL4
VSS68
AL2
VSS69
AK33
VSS70
AK30
VSS71
AK27
VSS72
AK25
VSS73
AK22
VSS74
AK19
VSS75
AK16
VSS76
AK13
VSS77
AK10
VSS78
AK7
VSS79
AK4
VSS80
AJ25
VSS81 AJ22
VSS82 AJ19
VSS83 AJ16
VSS84 AJ13
VSS85 AJ10
VSS86 AJ7
VSS87 AJ4
VSS88 AJ3
VSS89 AJ2
VSS90 AJ1
VSS91 AH35
VSS92 AH34
VSS93 AH32
VSS94 AH30
VSS95 AH29
VSS96 AH28
VSS97 AH26
VSS98 AH25
VSS99 AH22
VSS100 AH19
VSS101 AH16
VSS102 AH7
VSS103 AH4
VSS104 AG9
VSS105 AG8
VSS106 AG4
VSS107 AF6
VSS108 AF5
VSS109 AF3
VSS110 AF2
VSS111 AE35
VSS112 AE34
VSS113 AE33
VSS114 AE32
VSS115 AE31
VSS116 AE30
VSS117 AE29
VSS118 AE28
VSS119 AE27
VSS120 AE26
VSS121 AE9
VSS122 AD7
VSS123 AC9
VSS124 AC8
VSS125 AC6
VSS126 AC5
VSS127 AC3
VSS128 AC2
VSS129 AB35
VSS130 AB34
VSS131 AB33
VSS132 AB32
VSS133 AB31
VSS134 AB30
VSS135 AB29
VSS136 AB28
VSS137 AB27
VSS138 AB26
VSS139 Y9
VSS140 Y8
VSS141 Y6
VSS142 Y5
VSS143 Y3
VSS144 Y2
VSS145 W35
VSS146 W34
VSS147 W33
VSS148 W32
VSS149 W31
VSS150 W30
VSS151 W29
VSS152 W28
VSS153 W27
VSS154 W26
VSS155 U9
VSS156 U8
VSS157 U6
VSS158 U5
VSS159 U3
VSS160 U2
CC178
0.1U_0402_10V7K~D
@CC178
0.1U_0402_10V7K~D
@
1
2

5
5
4
4
3
3
2
2
1
1
D D
C C
B B
A A
+DIMM0_VREF
DDR_A_D0
DDR_A_D1
DDR_A_D2
DDR_A_D3
DDR_A_D4
DDR_A_D5
DDR_A_D6
DDR_A_D7
DDR_A_D8
DDR_A_D10
DDR_A_D11
DDR_A_D18
DDR_A_D19
DDR_A_D21
DDR_A_D26
DDR_A_D27
DDR_A_D28
DDR_A_D29
DDR_A_D32
DDR_A_D34
DDR_A_D35
DDR_A_D36
DDR_A_D37
DDR_A_D40
DDR_A_D41
DDR_A_D42
DDR_A_D43
DDR_A_D45
DDR_A_D46
DDR_A_D49
DDR_A_D50
DDR_A_D51
DDR_A_D52
DDR_A_D53
DDR_A_D55
DDR_A_D56
DDR_A_D57
DDR_A_D58
DDR_A_D59
DDR_A_D60
DDR_A_D61
DDR_A_D62
DDR_A_MA2
DDR_A_MA1
DDR_A_MA3
DDR_A_MA4DDR_A_MA5
DDR_A_MA6DDR_A_MA8
DDR_A_MA7DDR_A_MA9
DDR_A_MA10
DDR_A_MA11DDR_A_MA12
DDR_A_MA13
DDR_A_MA14
DDR_A_DQS0
DDR_A_DQS1
DDR_A_DQS2
DDR_A_DQS3
DDR_A_DQS4
DDR_A_DQS5
DDR_A_DQS6
DDR_A_DQS7
DDR_A_DQS#0
DDR_A_DQS#1
DDR_A_DQS#2
DDR_A_DQS#3
DDR_A_DQS#4
DDR_A_DQS#5
DDR_A_DQS#6
DDR_A_DQS#7
DDR_A_BS0
DDR_A_BS1
DDR_A_BS2
DDR_A_CAS#
DDR_A_RAS#
DDR_A_WE#
PCH_SMBDATA
PCH_SMBCLK
DDR_A_MA15
+VREF_CA
DDR_A_D23
DDR_A_D31
DDR_A_D17
DDR_A_D9 DDR_A_D13
DDR_A_D20DDR_A_D16
DDR_A_D25
DDR_A_D30
DDR_A_D24
DDR_A_D14
DDR_A_D15
DDR_A_D12
DDR_A_D22
DDR_A_D39
DDR_A_D54
DDR_A_D33
DDR_A_D38
DDR_A_D47
DDR_A_D44
DDR_A_D48
DDR3_DRAMRST#
DDR_A_MA0
DDR_A_D63
DDR_CS4_DIMMC#
DDR_CKE5_DIMMC
M_CLK_DDR5
M_CLK_DDR#5
M_ODT4
M_ODT5
DDR_CS5_DIMMC#
DDR_CKE4_DIMMC
M_CLK_DDR4
M_CLK_DDR#4
M_THERMAL#
+0.75VS
+1.5V
+1.5V+1.5V
+3VS
+0.75VS
+0.75VS
+1.5V
+V_DDR_REFA
+1.5V
+1.5V
+V_DDR_REFA
+3VS
DDR_A_DQS#[0..7]6,12
DDR_A_DQS[0..7]6,12
DDR_A_D[0..63]6,12
DDR_A_MA[0..15]6,12
DDR_CKE4_DIMMC6
DDR_A_BS26,12
M_CLK_DDR46
M_CLK_DDR#46
DDR_A_WE#6,12
DDR_A_BS06,12
DDR_CS5_DIMMC#6
DDR_A_CAS#6,12
M_THERMAL# 11,12,13,44
PCH_SMBDATA 5,11,12,13,16,37,38
PCH_SMBCLK 5,11,12,13,16,37,38
DDR3_DRAMRST# 6,11,12,13
DDR_CKE5_DIMMC 6
M_CLK_DDR5 6
M_CLK_DDR#5 6
DDR_A_BS1 6,12
DDR_A_RAS# 6,12
DDR_CS4_DIMMC# 6
M_ODT4 6
M_ODT5 6
Title
Size Document Number Rev
Date: Sheet of
LA-6601P
1.0
DDRIII DIMMA
10 63Tuesday, November 30, 2010
Compal Electronics, Inc.
Title
Size Document Number Rev
Date: Sheet of
LA-6601P
1.0
DDRIII DIMMA
10 63Tuesday, November 30, 2010
Compal Electronics, Inc.
Title
Size Document Number Rev
Date: Sheet of
LA-6601P
1.0
DDRIII DIMMA
10 63Tuesday, November 30, 2010
Compal Electronics, Inc.
Layout Note:
Place near JDIMM1
Layout Note:
Place near JDIMM1.203,204
CPU
2 (H8)
JDIMM1 (H4)
3 (H5.2)
4 (H9.2)
All VREF traces should
have 10 mil trace width
PROPRIETARY NOTE: THIS SHEET OF ENGINEERING DRAWINGS AND SPECIFICATIONS CONTAINS CONFIDENTIAL,
TRADE SECRET, AND OTHER PROPRIETARY INFORMATION
OF DELL. ("DELL"). THIS DOCUMENT MAY NOT BE TRANSFERRED OR COPIED WITHOUT THE EXPRESS WRITTEN
AUTHORIZATION OF DELL. IN ADDITION, NEITHER THIS
SHEET NOR THE INFORMATION IT CONTAINS MAY BE USED BY OR DISCLOSED TO ANY THIRD PARTY WITHOUT
DELL'S EXPRESS WRITTEN CONSENT.
DELL CONFIDENTIAL/PROPRIETARY
SA0
SA1
1
0
0
1
1
DIMM1
DIMM2
DIMM3
DIMM4
1
0
0
Link Done
CD17
1U_0402_6.3V6K~D
CD17
1U_0402_6.3V6K~D
1
2
CD4
1U_0402_6.3V6K~D
CD4
1U_0402_6.3V6K~D
1
2
RD5
1K_0402_1%~D
RD5
1K_0402_1%~D
12
CD22
2.2U_0603_6.3V6K~D
CD22
2.2U_0603_6.3V6K~D
1
2
RD1
100_0402_1%~D
RD1
100_0402_1%~D
12
RD35
10K_0402_5%~D
RD35
10K_0402_5%~D
1 2
RD3
100_0402_1%~D
RD3
100_0402_1%~D
12
CD20
1U_0402_6.3V6K~D
CD20
1U_0402_6.3V6K~D
1
2
CD21
0.1U_0402_16V4Z~D
CD21
0.1U_0402_16V4Z~D
1
2
CD10
10U_0603_6.3V6M~D
CD10
10U_0603_6.3V6M~D
1
2
CD18
1U_0402_6.3V6K~D
CD18
1U_0402_6.3V6K~D
1
2
RD7
10K_0402_5%~D
RD7
10K_0402_5%~D
1 2
CD3
1U_0402_6.3V6K~D
CD3
1U_0402_6.3V6K~D
1
2
CD12
10U_0603_6.3V6M~D
CD12
10U_0603_6.3V6M~D
1
2
RD4
1K_0402_1%~D
RD4
1K_0402_1%~D
12
CD8
10U_0603_6.3V6M~D
CD8
10U_0603_6.3V6M~D
1
2
CD5
1U_0402_6.3V6K~D
CD5
1U_0402_6.3V6K~D
1
2
CD16
0.1U_0402_16V4Z~D
CD16
0.1U_0402_16V4Z~D
1
2
RD36
10K_0402_5%~D
@RD36
10K_0402_5%~D
@
1 2
+
CD14
330U_SX_2VY~D
+
CD14
330U_SX_2VY~D
1
2
CD2
0.1U_0402_16V4Z~D
CD2
0.1U_0402_16V4Z~D
1
2
CD1
2.2U_0603_6.3V6K~D
CD1
2.2U_0603_6.3V6K~D
1
2
CD11
10U_0603_6.3V6M~D
CD11
10U_0603_6.3V6M~D
1
2
JDIMM1
TYCO_2-2013287-1
JDIMM1
TYCO_2-2013287-1
VREF_DQ
1
VSS
3
DQ0
5
DQ1
7
VSS
9
DM0
11
VSS
13
DQ2
15
DQ3
17
VSS
19
DQ8
21
DQ9
23
VSS
25
DQS1#
27
DQS1
29
VSS
31
DQ10
33
DQ11
35
VSS
37
DQ16
39
DQ17
41
VSS
43
DQS2#
45
DQS2
47
VSS
49
DQ18
51
DQ19
53
VSS
55
DQ24
57
DQ25
59
VSS
61
DM3
63
VSS
65
DQ26
67
DQ27
69
VSS
71
CKE0
73
VDD
75
NC
77
BA2
79
VDD
81
A12/BC#
83
A9
85
VDD
87
A8
89
A5
91
VDD
93
A3
95
A1
97
VDD
99
CK0
101
CK0#
103
VDD
105
A10/AP
107
BA0
109
VDD
111
WE#
113
CAS#
115
VDD
117
A13
119
S1#
121
VDD
123
TEST
125
VSS
127
DQ32
129
DQ33
131
VSS
133
DQS4#
135
DQS4
137
VSS
139
DQ34
141
DQ35
143
VSS 2
DQ4 4
DQ5 6
VSS 8
DQS0# 10
DQS0 12
VSS 14
DQ6 16
DQ7 18
VSS 20
DQ12 22
DQ13 24
VSS 26
DM1 28
RESET# 30
VSS 32
DQ14 34
DQ15 36
VSS 38
DQ20 40
DQ21 42
VSS 44
DM2 46
VSS 48
DQ22 50
DQ23 52
VSS 54
DQ28 56
DQ29 58
VSS 60
DQS3# 62
DQS3 64
VSS 66
DQ30 68
DQ31 70
VSS 72
CKE1 74
VDD 76
A15 78
A14 80
VDD 82
A11 84
A7 86
VDD 88
A6 90
A4 92
VDD 94
A2 96
A0 98
VDD 100
CK1 102
CK1# 104
VDD 106
BA1 108
RAS# 110
VDD 112
S0# 114
ODT0 116
VDD 118
ODT1 120
NC 122
VDD 124
VREF_CA 126
VSS 128
DQ36 130
DQ37 132
VSS 134
DM4 136
VSS 138
DQ38 140
DQ39 142
VSS 144
VSS
145
DQ40
147
DQ41
149
VSS
151
DM5
153
VSS
155
DQ42
157
DQ43
159
VSS
161
DQ48
163
DQ49
165
VSS
167
DQS6#
169
DQS6
171
VSS
173
DQ50
175
DQ51
177
VSS
179
DQ56
181
DQ57
183
VSS
185
DM7
187
VSS
189
DQ58
191
DQ59
193
VSS
195
SA0
197
VDDSPD
199
DQ44 146
DQ45 148
VSS 150
DQS5# 152
DQS5 154
VSS 156
DQ46 158
DQ47 160
VSS 162
DQ52 164
DQ53 166
VSS 168
DM6 170
VSS 172
DQ54 174
DQ55 176
VSS 178
DQ60 180
DQ61 182
VSS 184
DQS7# 186
DQS7 188
VSS 190
DQ62 192
DQ63 194
VSS 196
EVENT# 198
SDA 200
SA1
201 SCL 202
VTT
203 VTT 204
GND1
205 GND2 206
RD2 0_0402_5%~DRD2 0_0402_5%~D
1 2
CD19
1U_0402_6.3V6K~D
CD19
1U_0402_6.3V6K~D
1
2
CD13
10U_0603_6.3V6M~D
@
CD13
10U_0603_6.3V6M~D
@
1
2
CD6
1U_0402_6.3V6K~D
CD6
1U_0402_6.3V6K~D
1
2
CD9
10U_0603_6.3V6M~D
CD9
10U_0603_6.3V6M~D
1
2
CD7
10U_0603_6.3V6M~D
CD7
10U_0603_6.3V6M~D
1
2
CD15
2.2U_0603_6.3V6K~D
CD15
2.2U_0603_6.3V6K~D
1
2
RD6
10K_0402_5%~D
@RD6
10K_0402_5%~D
@
1 2

5
5
4
4
3
3
2
2
1
1
D D
C C
B B
A A
DDR_B_MA7
DDR_B_D22
DDR_B_D20
DDR_B_D52
DDR_B_MA14
DDR_B_D27
DDR3_DRAMRST#
DDR_B_D37
DDR_B_D36
DDR_B_MA6
DDR_B_D23
DDR_B_D21
DDR_B_D44
DDR_B_DQS#3
DDR_B_D54
DDR_B_D53
DDR_B_D46
DDR_B_D14
DDR_B_MA4
DDR_B_D45
DDR_B_D38
DDR_B_BS1
DDR_B_DQS3
DDR_B_D7
DDR_B_D6
DDR_B_D55
DDR_B_D47
DDR_B_D15
DDR_B_D28
DDR_B_RAS#
DDR_B_MA2
DDR_B_D29
DDR_B_DQS#5
DDR_B_MA11
DDR_B_D30
DDR_B_D12
DDR_B_D60
DDR_B_D39
DDR_B_MA0
DDR_B_DQS5
DDR_B_D31
DDR_B_D58
DDR_B_D13
DDR_B_D59
DDR_B_BS2
DDR_B_MA12
DDR_B_MA9
DDR_B_D4
DDR_B_MA8
DDR_B_D5
DDR_B_MA5
DDR_B_DQS#0
DDR_B_MA3
DDR_B_DQS0
DDR_B_MA1
DDR_B_MA10
DDR_B_BS0
DDR_B_WE#
DDR_B_CAS#
DDR_B_MA15
DDR_B_MA13
DDR_B_D0
DDR_B_D1
DDR_B_D32
DDR_B_D33
DDR_B_D2
DDR_B_DQS#4
DDR_B_D3
DDR_B_DQS4
DDR_B_D8
DDR_B_D34
DDR_B_D9
DDR_B_D35
DDR_B_DQS#1
DDR_B_D40
DDR_B_D61
DDR_B_DQS1
DDR_B_D41
DDR_B_DQS#7
DDR_B_D10
DDR_B_DQS7
DDR_B_D11
PCH_SMBDATA
PCH_SMBCLK
DDR_B_D42
DDR_B_D62
DDR_B_D16
DDR_B_D43
DDR_B_D63
DDR_B_D17
DDR_B_D48
DDR_B_DQS#2
DDR_B_D49
DDR_B_DQS2
+VREF_CB
DDR_B_DQS#6
DDR_B_D18
DDR_B_DQS6
DDR_B_D19
DDR_B_D50
DDR_B_D24
DDR_B_D51
DDR_B_D25
DDR_B_D56
DDR_B_D57
DDR_B_D26
+DIMM1_VREF
M_ODT6
DDR_CKE7_DIMMD
M_ODT7
M_CLK_DDR7
M_CLK_DDR#7
DDR_CS6_DIMMD#
DDR_CKE6_DIMMD
M_CLK_DDR6
M_CLK_DDR#6
DDR_CS7_DIMMD#
M_THERMAL#
+1.5V
+0.75VS
+3VS
+3VS
+1.5V
+0.75VS
+1.5V
+1.5V
+0.75VS
+V_DDR_REFB
+1.5V
+1.5V
+V_DDR_REFB
DDR_B_DQS#[0..7]6,13
DDR_B_DQS[0..7]6,13
DDR_B_D[0..63]6,13
DDR_B_MA[0..15]6,13
DDR_CKE6_DIMMD6
DDR_B_BS26,13
M_CLK_DDR66
M_CLK_DDR#66
DDR_B_BS06,13
DDR_B_WE#6,13
DDR_B_CAS#6,13
DDR_CS7_DIMMD#6
PCH_SMBDATA 5,10,12,13,16,37,38
PCH_SMBCLK 5,10,12,13,16,37,38
M_THERMAL# 10,12,13,44
DDR_CKE7_DIMMD 6
M_CLK_DDR7 6
M_CLK_DDR#7 6
DDR_B_BS1 6,13
DDR_B_RAS# 6,13
DDR_CS6_DIMMD# 6
M_ODT6 6
M_ODT7 6
DDR3_DRAMRST# 6,10,12,13
Title
Size Document Number Rev
Date: Sheet of
LA-6601P
1.0
DDRIII DIMMB
11 63Tuesday, November 30, 2010
Compal Electronics, Inc.
Title
Size Document Number Rev
Date: Sheet of
LA-6601P
1.0
DDRIII DIMMB
11 63Tuesday, November 30, 2010
Compal Electronics, Inc.
Title
Size Document Number Rev
Date: Sheet of
LA-6601P
1.0
DDRIII DIMMB
11 63Tuesday, November 30, 2010
Compal Electronics, Inc.
All VREF traces should
have 10 mil trace width
Layout Note:
Place near JDIMMB.203,204
Note:
Check voltage tolerance of
VREF_DQ at the DIMM socket
Layout Note:
Place near JDIMMB
CPU
JDIMM2 (H8)
1 (H4)
3 (H5.2)
4 (H9.2)
DELL CONFIDENTIAL/PROPRIETARY
PROPRIETARY NOTE: THIS SHEET OF ENGINEERING DRAWINGS AND SPECIFICATIONS CONTAINS CONFIDENTIAL,
TRADE SECRET, AND OTHER PROPRIETARY INFORMATION
OF DELL. ("DELL"). THIS DOCUMENT MAY NOT BE TRANSFERRED OR COPIED WITHOUT THE EXPRESS WRITTEN
AUTHORIZATION OF DELL. IN ADDITION, NEITHER THIS
SHEET NOR THE INFORMATION IT CONTAINS MAY BE USED BY OR DISCLOSED TO ANY THIRD PARTY WITHOUT
DELL'S EXPRESS WRITTEN CONSENT.
SA0
SA1
1
0
0
1
1
DIMM1
DIMM2
DIMM3
DIMM4
1
0
0
Link Done
CD46
0.1U_0402_16V4Z~D
CD46
0.1U_0402_16V4Z~D
1
2
CD38
10U_0603_6.3V6M~D
@
CD38
10U_0603_6.3V6M~D
@
1
2
RD16
100_0402_1%~D
RD16
100_0402_1%~D
12
CD45
1U_0402_6.3V6K~D
CD45
1U_0402_6.3V6K~D
1
2
RD19
10K_0402_5%~D
RD19
10K_0402_5%~D
1 2
CD30
1U_0402_6.3V6K~D
CD30
1U_0402_6.3V6K~D
1
2
CD47
2.2U_0603_6.3V6K~D
CD47
2.2U_0603_6.3V6K~D
1
2
CD36
10U_0603_6.3V6M~D
CD36
10U_0603_6.3V6M~D
1
2
CD28
1U_0402_6.3V6K~D
CD28
1U_0402_6.3V6K~D
1
2
RD18
1K_0402_1%~D
RD18
1K_0402_1%~D
12
CD27
2.2U_0603_6.3V6K~D
CD27
2.2U_0603_6.3V6K~D
1
2
CD43
1U_0402_6.3V6K~D
CD43
1U_0402_6.3V6K~D
1
2
CD26
0.1U_0402_16V4Z~D
CD26
0.1U_0402_16V4Z~D
1
2
RD20
10K_0402_5%~D
@RD20
10K_0402_5%~D
@
12
CD34
10U_0603_6.3V6M~D
CD34
10U_0603_6.3V6M~D
1
2
CD42
1U_0402_6.3V6K~D
CD42
1U_0402_6.3V6K~D
1
2
RD37
10K_0402_5%~D
@RD37
10K_0402_5%~D
@
12
JDIMM2
TYCO_2-2013298-1
JDIMM2
TYCO_2-2013298-1
VREF_DQ
1
VSS
3
DQ0
5
DQ1
7
VSS
9
DM0
11
VSS
13
DQ2
15
DQ3
17
VSS
19
DQ8
21
DQ9
23
VSS
25
DQS1#
27
DQS1
29
VSS
31
DQ10
33
DQ11
35
VSS
37
DQ16
39
DQ17
41
VSS
43
DQS2#
45
DQS2
47
VSS
49
DQ18
51
DQ19
53
VSS
55
DQ24
57
DQ25
59
VSS
61
DM3
63
VSS
65
DQ26
67
DQ27
69
VSS
71
CKE0
73
VDD
75
NC
77
BA2
79
VDD
81
A12/BC#
83
A9
85
VDD
87
A8
89
A5
91
VDD
93
A3
95
A1
97
VDD
99
CK0
101
CK0#
103
VDD
105
A10/AP
107
BA0
109
VDD
111
WE#
113
CAS#
115
VDD
117
A13
119
S1#
121
VDD
123
TEST
125
VSS
127
DQ32
129
DQ33
131
VSS
133
DQS4#
135
DQS4
137
VSS
139
DQ34
141
DQ35
143
VSS 2
DQ4 4
DQ5 6
VSS 8
DQS0# 10
DQS0 12
VSS 14
DQ6 16
DQ7 18
VSS 20
DQ12 22
DQ13 24
VSS 26
DM1 28
RESET# 30
VSS 32
DQ14 34
DQ15 36
VSS 38
DQ20 40
DQ21 42
VSS 44
DM2 46
VSS 48
DQ22 50
DQ23 52
VSS 54
DQ28 56
DQ29 58
VSS 60
DQS3# 62
DQS3 64
VSS 66
DQ30 68
DQ31 70
VSS 72
CKE1 74
VDD 76
A15 78
A14 80
VDD 82
A11 84
A7 86
VDD 88
A6 90
A4 92
VDD 94
A2 96
A0 98
VDD 100
CK1 102
CK1# 104
VDD 106
BA1 108
RAS# 110
VDD 112
S0# 114
ODT0 116
VDD 118
ODT1 120
NC 122
VDD 124
VREF_CA 126
VSS 128
DQ36 130
DQ37 132
VSS 134
DM4 136
VSS 138
DQ38 140
DQ39 142
VSS 144
VSS
145
DQ40
147
DQ41
149
VSS
151
DM5
153
VSS
155
DQ42
157
DQ43
159
VSS
161
DQ48
163
DQ49
165
VSS
167
DQS6#
169
DQS6
171
VSS
173
DQ50
175
DQ51
177
VSS
179
DQ56
181
DQ57
183
VSS
185
DM7
187
VSS
189
DQ58
191
DQ59
193
VSS
195
SA0
197
VDDSPD
199
DQ44 146
DQ45 148
VSS 150
DQS5# 152
DQS5 154
VSS 156
DQ46 158
DQ47 160
VSS 162
DQ52 164
DQ53 166
VSS 168
DM6 170
VSS 172
DQ54 174
DQ55 176
VSS 178
DQ60 180
DQ61 182
VSS 184
DQS7# 186
DQS7 188
VSS 190
DQ62 192
DQ63 194
VSS 196
EVENT# 198
SDA 200
SA1
201 SCL 202
VTT
203 VTT 204
GND1
205 GND2 206
CD31
1U_0402_6.3V6K~D
CD31
1U_0402_6.3V6K~D
1
2
CD37
10U_0603_6.3V6M~D
CD37
10U_0603_6.3V6M~D
1
2
RD17
1K_0402_1%~D
RD17
1K_0402_1%~D
12
RD38
10K_0402_5%~D
RD38
10K_0402_5%~D
1 2
CD44
1U_0402_6.3V6K~D
CD44
1U_0402_6.3V6K~D
1
2
CD29
1U_0402_6.3V6K~D
CD29
1U_0402_6.3V6K~D
1
2
RD15
100_0402_1%~D
RD15
100_0402_1%~D
12
+
CD39
330U_SX_2VY~D
+
CD39
330U_SX_2VY~D
1
2
CD35
10U_0603_6.3V6M~D
CD35
10U_0603_6.3V6M~D
1
2
CD40
2.2U_0603_6.3V6K~D
CD40
2.2U_0603_6.3V6K~D
1
2
CD41
0.1U_0402_16V4Z~D
CD41
0.1U_0402_16V4Z~D
1
2
CD32
10U_0603_6.3V6M~D
CD32
10U_0603_6.3V6M~D
1
2
RD14 0_0402_5%~DRD14 0_0402_5%~D
1 2
CD33
10U_0603_6.3V6M~D
CD33
10U_0603_6.3V6M~D
1
2

5
5
4
4
3
3
2
2
1
1
D D
C C
B B
A A
+DIMM3_VREF
DDR_A_D0
DDR_A_D1
DDR_A_D2
DDR_A_D3
DDR_A_D4
DDR_A_D5
DDR_A_D6
DDR_A_D7
DDR_A_D8
DDR_A_D10
DDR_A_D11
DDR_A_D18
DDR_A_D19
DDR_A_D21
DDR_A_D26
DDR_A_D27
DDR_A_D28
DDR_A_D29
DDR_A_D32
DDR_A_D34
DDR_A_D35
DDR_A_D36
DDR_A_D37
DDR_A_D40
DDR_A_D41
DDR_A_D42
DDR_A_D43
DDR_A_D45
DDR_A_D46
DDR_A_D49
DDR_A_D50
DDR_A_D51
DDR_A_D52
DDR_A_D53
DDR_A_D55
DDR_A_D56
DDR_A_D57
DDR_A_D58
DDR_A_D59
DDR_A_D60
DDR_A_D61
DDR_A_D62
DDR_A_MA2
DDR_A_MA1
DDR_A_MA3
DDR_A_MA4DDR_A_MA5
DDR_A_MA6DDR_A_MA8
DDR_A_MA7DDR_A_MA9
DDR_A_MA10
DDR_A_MA11DDR_A_MA12
DDR_A_MA13
DDR_A_MA14
DDR_A_DQS0
DDR_A_DQS1
DDR_A_DQS2
DDR_A_DQS3
DDR_A_DQS4
DDR_A_DQS5
DDR_A_DQS6
DDR_A_DQS7
DDR_A_DQS#0
DDR_A_DQS#1
DDR_A_DQS#2
DDR_A_DQS#3
DDR_A_DQS#4
DDR_A_DQS#5
DDR_A_DQS#6
DDR_A_DQS#7
DDR_A_BS0
DDR_A_BS1
DDR_A_BS2
DDR_A_CAS#
DDR_A_RAS#
DDR_A_WE#
PCH_SMBDATA
PCH_SMBCLK
DDR_A_MA15
+VREF_CC
DDR_A_D23
DDR_A_D31
DDR_A_D17
DDR_A_D9 DDR_A_D13
DDR_A_D20DDR_A_D16
DDR_A_D25
DDR_A_D30
DDR_A_D24
DDR_A_D14
DDR_A_D15
DDR_A_D12
DDR_A_D22
DDR_A_D39
DDR_A_D54
DDR_A_D33
DDR_A_D38
DDR_A_D47
DDR_A_D44
DDR_A_D48
DDR3_DRAMRST#
DDR_A_MA0
DDR_A_D63
DDR_CS0_DIMMA#
M_CLK_DDR1
M_CLK_DDR#1
DDR_CKE1_DIMMA
M_ODT0
M_ODT1
DDR_CS1_DIMMA#
M_CLK_DDR0
M_CLK_DDR#0
DDR_CKE0_DIMMA
M_THERMAL#
+0.75VS
+1.5V
+1.5V+1.5V
+3VS
+0.75VS
+0.75VS
+1.5V
+V_DDR_REFA
+1.5V
+3VS
DDR_A_DQS#[0..7]6,10
DDR_A_DQS[0..7]6,10
DDR_A_D[0..63]6,10
DDR_A_MA[0..15]6,10
DDR_CKE0_DIMMA6
DDR_A_BS26,10
M_CLK_DDR06
M_CLK_DDR#06
DDR_A_WE#6,10
DDR_A_CAS#6,10
DDR_A_BS06,10
DDR_CS1_DIMMA#6
PCH_SMBDATA 5,10,11,13,16,37,38
PCH_SMBCLK 5,10,11,13,16,37,38
M_THERMAL# 10,11,13,44
DDR3_DRAMRST# 6,10,11,13
DDR_CKE1_DIMMA 6
M_CLK_DDR1 6
M_CLK_DDR#1 6
DDR_A_BS1 6,10
DDR_A_RAS# 6,10
DDR_CS0_DIMMA# 6
M_ODT0 6
M_ODT1 6
Title
Size Document Number Rev
Date: Sheet of
LA-6601P
1.0
DDRIII DIMMC
12 63Tuesday, November 30, 2010
Compal Electronics, Inc.
Title
Size Document Number Rev
Date: Sheet of
LA-6601P
1.0
DDRIII DIMMC
12 63Tuesday, November 30, 2010
Compal Electronics, Inc.
Title
Size Document Number Rev
Date: Sheet of
LA-6601P
1.0
DDRIII DIMMC
12 63Tuesday, November 30, 2010
Compal Electronics, Inc.
Layout Note:
Place near JDIMM1
Layout Note:
Place near JDIMM1.203,204
CPU
2 (H8)
1 (H4)
JDIMM3 (H5.2)
4 (H9.2)
PROPRIETARY NOTE: THIS SHEET OF ENGINEERING DRAWINGS AND SPECIFICATIONS CONTAINS CONFIDENTIAL,
TRADE SECRET, AND OTHER PROPRIETARY INFORMATION
OF DELL. ("DELL"). THIS DOCUMENT MAY NOT BE TRANSFERRED OR COPIED WITHOUT THE EXPRESS WRITTEN
AUTHORIZATION OF DELL. IN ADDITION, NEITHER THIS
SHEET NOR THE INFORMATION IT CONTAINS MAY BE USED BY OR DISCLOSED TO ANY THIRD PARTY WITHOUT
DELL'S EXPRESS WRITTEN CONSENT.
DELL CONFIDENTIAL/PROPRIETARY
SA0
SA1
1
0
0
1
1
DIMM1
DIMM2
DIMM3
DIMM4
1
0
0
Link Done
RD33
10K_0402_5%~D
RD33
10K_0402_5%~D
1 2
CD62
10U_0603_6.3V6M~D
CD62
10U_0603_6.3V6M~D
1
2
CD60
10U_0603_6.3V6M~D
CD60
10U_0603_6.3V6M~D
1
2
CD66
0.1U_0402_16V4Z~D
CD66
0.1U_0402_16V4Z~D
1
2
CD53
1U_0402_6.3V6K~D
CD53
1U_0402_6.3V6K~D
1
2
RD40
10K_0402_5%~D
RD40
10K_0402_5%~D
12
CD59
10U_0603_6.3V6M~D
CD59
10U_0603_6.3V6M~D
1
2
CD58
10U_0603_6.3V6M~D
CD58
10U_0603_6.3V6M~D
1
2
CD63
10U_0603_6.3V6M~D
@
CD63
10U_0603_6.3V6M~D
@
1
2
CD57
10U_0603_6.3V6M~D
CD57
10U_0603_6.3V6M~D
1
2
CD65
2.2U_0603_6.3V6K~D
CD65
2.2U_0603_6.3V6K~D
1
2
RD28 0_0402_5%~DRD28 0_0402_5%~D
1 2
CD70
1U_0402_6.3V6K~D
CD70
1U_0402_6.3V6K~D
1
2
CD52
0.1U_0402_16V4Z~D
CD52
0.1U_0402_16V4Z~D
1
2
CD69
1U_0402_6.3V6K~D
CD69
1U_0402_6.3V6K~D
1
2
CD68
1U_0402_6.3V6K~D
CD68
1U_0402_6.3V6K~D
1
2
RD39
10K_0402_5%~D
@RD39
10K_0402_5%~D
@
12
+
CD64
330U_SX_2VY~D
+
CD64
330U_SX_2VY~D
1
2
CD56
1U_0402_6.3V6K~D
CD56
1U_0402_6.3V6K~D
1
2
CD55
1U_0402_6.3V6K~D
CD55
1U_0402_6.3V6K~D
1
2
CD54
1U_0402_6.3V6K~D
CD54
1U_0402_6.3V6K~D
1
2
CD51
2.2U_0603_6.3V6K~D
CD51
2.2U_0603_6.3V6K~D
1
2
RD32
10K_0402_5%~D
@RD32
10K_0402_5%~D
@
12
CD71
0.1U_0402_16V4Z~D
CD71
0.1U_0402_16V4Z~D
1
2
RD31
1K_0402_1%~D
RD31
1K_0402_1%~D
12
CD72
2.2U_0603_6.3V6K~D
CD72
2.2U_0603_6.3V6K~D
1
2
CD67
1U_0402_6.3V6K~D
CD67
1U_0402_6.3V6K~D
1
2
JDIMM3
TYCO_2-2013289-1
JDIMM3
TYCO_2-2013289-1
VREF_DQ
1
VSS
3
DQ0
5
DQ1
7
VSS
9
DM0
11
VSS
13
DQ2
15
DQ3
17
VSS
19
DQ8
21
DQ9
23
VSS
25
DQS1#
27
DQS1
29
VSS
31
DQ10
33
DQ11
35
VSS
37
DQ16
39
DQ17
41
VSS
43
DQS2#
45
DQS2
47
VSS
49
DQ18
51
DQ19
53
VSS
55
DQ24
57
DQ25
59
VSS
61
DM3
63
VSS
65
DQ26
67
DQ27
69
VSS
71
CKE0
73
VDD
75
NC
77
BA2
79
VDD
81
A12/BC#
83
A9
85
VDD
87
A8
89
A5
91
VDD
93
A3
95
A1
97
VDD
99
CK0
101
CK0#
103
VDD
105
A10/AP
107
BA0
109
VDD
111
WE#
113
CAS#
115
VDD
117
A13
119
S1#
121
VDD
123
TEST
125
VSS
127
DQ32
129
DQ33
131
VSS
133
DQS4#
135
DQS4
137
VSS
139
DQ34
141
DQ35
143
VSS 2
DQ4 4
DQ5 6
VSS 8
DQS0# 10
DQS0 12
VSS 14
DQ6 16
DQ7 18
VSS 20
DQ12 22
DQ13 24
VSS 26
DM1 28
RESET# 30
VSS 32
DQ14 34
DQ15 36
VSS 38
DQ20 40
DQ21 42
VSS 44
DM2 46
VSS 48
DQ22 50
DQ23 52
VSS 54
DQ28 56
DQ29 58
VSS 60
DQS3# 62
DQS3 64
VSS 66
DQ30 68
DQ31 70
VSS 72
CKE1 74
VDD 76
A15 78
A14 80
VDD 82
A11 84
A7 86
VDD 88
A6 90
A4 92
VDD 94
A2 96
A0 98
VDD 100
CK1 102
CK1# 104
VDD 106
BA1 108
RAS# 110
VDD 112
S0# 114
ODT0 116
VDD 118
ODT1 120
NC 122
VDD 124
VREF_CA 126
VSS 128
DQ36 130
DQ37 132
VSS 134
DM4 136
VSS 138
DQ38 140
DQ39 142
VSS 144
VSS
145
DQ40
147
DQ41
149
VSS
151
DM5
153
VSS
155
DQ42
157
DQ43
159
VSS
161
DQ48
163
DQ49
165
VSS
167
DQS6#
169
DQS6
171
VSS
173
DQ50
175
DQ51
177
VSS
179
DQ56
181
DQ57
183
VSS
185
DM7
187
VSS
189
DQ58
191
DQ59
193
VSS
195
SA0
197
VDDSPD
199
DQ44 146
DQ45 148
VSS 150
DQS5# 152
DQS5 154
VSS 156
DQ46 158
DQ47 160
VSS 162
DQ52 164
DQ53 166
VSS 168
DM6 170
VSS 172
DQ54 174
DQ55 176
VSS 178
DQ60 180
DQ61 182
VSS 184
DQS7# 186
DQS7 188
VSS 190
DQ62 192
DQ63 194
VSS 196
EVENT# 198
SDA 200
SA1
201 SCL 202
VTT
203 VTT 204
GND1
205 GND2 206
CD61
10U_0603_6.3V6M~D
CD61
10U_0603_6.3V6M~D
1
2
RD30
1K_0402_1%~D
RD30
1K_0402_1%~D
12

5
5
4
4
3
3
2
2
1
1
D D
C C
B B
A A
DDR_B_MA7
DDR_B_D22
DDR_B_D20
DDR_B_D52
DDR_B_MA14
DDR_B_D27
DDR3_DRAMRST#
DDR_B_D37
DDR_B_D36
DDR_B_MA6
DDR_B_D23
DDR_B_D21
DDR_B_D44
DDR_B_DQS#3
DDR_B_D54
DDR_B_D53
DDR_B_D46
DDR_B_D14
DDR_B_MA4
DDR_B_D45
DDR_B_D38
DDR_B_BS1
DDR_B_DQS3
DDR_B_D7
DDR_B_D6
DDR_B_D55
DDR_B_D47
DDR_B_D15
DDR_B_D28
DDR_B_RAS#
DDR_B_MA2
DDR_B_D29
DDR_B_DQS#5
DDR_B_MA11
DDR_B_D30
DDR_B_D12
DDR_B_D60
DDR_B_D39
DDR_B_MA0
DDR_B_DQS5
DDR_B_D31
DDR_B_D58
DDR_B_D13
DDR_B_D59
DDR_B_BS2
DDR_B_MA12
DDR_B_MA9
DDR_B_D4
DDR_B_MA8
DDR_B_D5
DDR_B_MA5
DDR_B_DQS#0
DDR_B_MA3
DDR_B_DQS0
DDR_B_MA1
DDR_B_MA10
DDR_B_BS0
DDR_B_WE#
DDR_B_CAS#
DDR_B_MA15
DDR_B_MA13
DDR_B_D0
DDR_B_D1
DDR_B_D32
DDR_B_D33
DDR_B_D2
DDR_B_DQS#4
DDR_B_D3
DDR_B_DQS4
DDR_B_D8
DDR_B_D34
DDR_B_D9
DDR_B_D35
DDR_B_DQS#1
DDR_B_D40
DDR_B_D61
DDR_B_DQS1
DDR_B_D41
DDR_B_DQS#7
DDR_B_D10
DDR_B_DQS7
DDR_B_D11
PCH_SMBDATA
PCH_SMBCLK
DDR_B_D42
DDR_B_D62
DDR_B_D16
DDR_B_D43
DDR_B_D63
DDR_B_D17
DDR_B_D48
DDR_B_DQS#2
DDR_B_D49
DDR_B_DQS2
+VREF_CD
DDR_B_DQS#6
DDR_B_D18
DDR_B_DQS6
DDR_B_D19
DDR_B_D50
DDR_B_D24
DDR_B_D51
DDR_B_D25
DDR_B_D56
DDR_B_D57
DDR_B_D26
+DIMM4_VREF
M_ODT2
DDR_CKE3_DIMMB
M_ODT3
M_CLK_DDR3
M_CLK_DDR#3
DDR_CS2_DIMMB#
M_CLK_DDR2
M_CLK_DDR#2
DDR_CS3_DIMMB#
DDR_CKE2_DIMMB
M_THERMAL#
+1.5V
+0.75VS
+1.5V
+0.75VS
+1.5V
+1.5V
+0.75VS
+V_DDR_REFB
+1.5V
+3VS
+3VS
DDR_B_DQS#[0..7]6,11
DDR_B_DQS[0..7]6,11
DDR_B_D[0..63]6,11
DDR_B_MA[0..15]6,11
DDR_CKE2_DIMMB6
DDR_B_BS26,11
M_CLK_DDR26
M_CLK_DDR#26
DDR_B_BS06,11
DDR_B_WE#6,11
DDR_B_CAS#6,11
DDR_CS3_DIMMB#6
PCH_SMBDATA 5,10,11,12,16,37,38
PCH_SMBCLK 5,10,11,12,16,37,38
M_THERMAL# 10,11,12,44
DDR3_DRAMRST# 6,10,11,12
DDR_CKE3_DIMMB 6
M_CLK_DDR3 6
M_CLK_DDR#3 6
DDR_B_BS1 6,11
DDR_B_RAS# 6,11
DDR_CS2_DIMMB# 6
M_ODT2 6
M_ODT3 6
Title
Size Document Number Rev
Date: Sheet of
LA-6601P
1.0
DDRIII DIMMD
13 63Tuesday, November 30, 2010
Compal Electronics, Inc.
Title
Size Document Number Rev
Date: Sheet of
LA-6601P
1.0
DDRIII DIMMD
13 63Tuesday, November 30, 2010
Compal Electronics, Inc.
Title
Size Document Number Rev
Date: Sheet of
LA-6601P
1.0
DDRIII DIMMD
13 63Tuesday, November 30, 2010
Compal Electronics, Inc.
Layout Note:
Place near JDIMM4.203,204
Note:
Check voltage tolerance of
VREF_DQ at the DIMM socket
Layout Note:
Place near JDIMMB
CPU
2 (H8)
1 (H4)
3 (H5.2)
JDIMM4 (H9.2)
DELL CONFIDENTIAL/PROPRIETARY
PROPRIETARY NOTE: THIS SHEET OF ENGINEERING DRAWINGS AND SPECIFICATIONS CONTAINS CONFIDENTIAL,
TRADE SECRET, AND OTHER PROPRIETARY INFORMATION
OF DELL. ("DELL"). THIS DOCUMENT MAY NOT BE TRANSFERRED OR COPIED WITHOUT THE EXPRESS WRITTEN
AUTHORIZATION OF DELL. IN ADDITION, NEITHER THIS
SHEET NOR THE INFORMATION IT CONTAINS MAY BE USED BY OR DISCLOSED TO ANY THIRD PARTY WITHOUT
DELL'S EXPRESS WRITTEN CONSENT.
SA0
SA1
1
0
0
1
1
DIMM1
DIMM2
DIMM3
DIMM4
1
0
0
Link Done
RD41 0_0402_5%~DRD41 0_0402_5%~D
1 2
CD92
1U_0402_6.3V6K~D
CD92
1U_0402_6.3V6K~D
1
2
JDIMM4
TYCO_2-2013310-1
JDIMM4
TYCO_2-2013310-1
VREF_DQ
1
VSS
3
DQ0
5
DQ1
7
VSS
9
DM0
11
VSS
13
DQ2
15
DQ3
17
VSS
19
DQ8
21
DQ9
23
VSS
25
DQS1#
27
DQS1
29
VSS
31
DQ10
33
DQ11
35
VSS
37
DQ16
39
DQ17
41
VSS
43
DQS2#
45
DQS2
47
VSS
49
DQ18
51
DQ19
53
VSS
55
DQ24
57
DQ25
59
VSS
61
DM3
63
VSS
65
DQ26
67
DQ27
69
VSS
71
CKE0
73
VDD
75
NC
77
BA2
79
VDD
81
A12/BC#
83
A9
85
VDD
87
A8
89
A5
91
VDD
93
A3
95
A1
97
VDD
99
CK0
101
CK0#
103
VDD
105
A10/AP
107
BA0
109
VDD
111
WE#
113
CAS#
115
VDD
117
A13
119
S1#
121
VDD
123
TEST
125
VSS
127
DQ32
129
DQ33
131
VSS
133
DQS4#
135
DQS4
137
VSS
139
DQ34
141
DQ35
143
VSS 2
DQ4 4
DQ5 6
VSS 8
DQS0# 10
DQS0 12
VSS 14
DQ6 16
DQ7 18
VSS 20
DQ12 22
DQ13 24
VSS 26
DM1 28
RESET# 30
VSS 32
DQ14 34
DQ15 36
VSS 38
DQ20 40
DQ21 42
VSS 44
DM2 46
VSS 48
DQ22 50
DQ23 52
VSS 54
DQ28 56
DQ29 58
VSS 60
DQS3# 62
DQS3 64
VSS 66
DQ30 68
DQ31 70
VSS 72
CKE1 74
VDD 76
A15 78
A14 80
VDD 82
A11 84
A7 86
VDD 88
A6 90
A4 92
VDD 94
A2 96
A0 98
VDD 100
CK1 102
CK1# 104
VDD 106
BA1 108
RAS# 110
VDD 112
S0# 114
ODT0 116
VDD 118
ODT1 120
NC 122
VDD 124
VREF_CA 126
VSS 128
DQ36 130
DQ37 132
VSS 134
DM4 136
VSS 138
DQ38 140
DQ39 142
VSS 144
VSS
145
DQ40
147
DQ41
149
VSS
151
DM5
153
VSS
155
DQ42
157
DQ43
159
VSS
161
DQ48
163
DQ49
165
VSS
167
DQS6#
169
DQS6
171
VSS
173
DQ50
175
DQ51
177
VSS
179
DQ56
181
DQ57
183
VSS
185
DM7
187
VSS
189
DQ58
191
DQ59
193
VSS
195
SA0
197
VDDSPD
199
DQ44 146
DQ45 148
VSS 150
DQS5# 152
DQS5 154
VSS 156
DQ46 158
DQ47 160
VSS 162
DQ52 164
DQ53 166
VSS 168
DM6 170
VSS 172
DQ54 174
DQ55 176
VSS 178
DQ60 180
DQ61 182
VSS 184
DQS7# 186
DQS7 188
VSS 190
DQ62 192
DQ63 194
VSS 196
EVENT# 198
SDA 200
SA1
201 SCL 202
VTT
203 VTT 204
GND1
205 GND2 206
CD78
1U_0402_6.3V6K~D
CD78
1U_0402_6.3V6K~D
1
2
CD97
2.2U_0603_6.3V6K~D
CD97
2.2U_0603_6.3V6K~D
1
2
RD44
1K_0402_1%~D
RD44
1K_0402_1%~D
12
RD45
1K_0402_1%~D
RD45
1K_0402_1%~D
12
CD95
1U_0402_6.3V6K~D
CD95
1U_0402_6.3V6K~D
1
2
CD94
1U_0402_6.3V6K~D
CD94
1U_0402_6.3V6K~D
1
2
CD93
1U_0402_6.3V6K~D
CD93
1U_0402_6.3V6K~D
1
2
RD49
10K_0402_5%~D
@RD49
10K_0402_5%~D
@
12
CD91
0.1U_0402_16V4Z~D
CD91
0.1U_0402_16V4Z~D
1
2
CD90
2.2U_0603_6.3V6K~D
CD90
2.2U_0603_6.3V6K~D
1
2
RD46
10K_0402_5%~D
@RD46
10K_0402_5%~D
@
12
CD77
0.1U_0402_16V4Z~D
CD77
0.1U_0402_16V4Z~D
1
2
CD88
10U_0603_6.3V6M~D
@
CD88
10U_0603_6.3V6M~D
@
1
2
CD81
1U_0402_6.3V6K~D
CD81
1U_0402_6.3V6K~D
1
2
CD87
10U_0603_6.3V6M~D
CD87
10U_0603_6.3V6M~D
1
2
CD80
1U_0402_6.3V6K~D
CD80
1U_0402_6.3V6K~D
1
2
CD86
10U_0603_6.3V6M~D
CD86
10U_0603_6.3V6M~D
1
2
CD79
1U_0402_6.3V6K~D
CD79
1U_0402_6.3V6K~D
1
2
RD48
10K_0402_5%~D
RD48
10K_0402_5%~D
12
CD85
10U_0603_6.3V6M~D
CD85
10U_0603_6.3V6M~D
1
2
CD76
2.2U_0603_6.3V6K~D
CD76
2.2U_0603_6.3V6K~D
1
2
CD84
10U_0603_6.3V6M~D
CD84
10U_0603_6.3V6M~D
1
2
CD83
10U_0603_6.3V6M~D
CD83
10U_0603_6.3V6M~D
1
2
CD82
10U_0603_6.3V6M~D
CD82
10U_0603_6.3V6M~D
1
2
CD96
0.1U_0402_16V4Z~D
CD96
0.1U_0402_16V4Z~D
1
2
RD50
10K_0402_5%~D
RD50
10K_0402_5%~D
1 2
+
CD89
330U_SX_2VY~D
+
CD89
330U_SX_2VY~D
1
2

5
5
4
4
3
3
2
2
1
1
D D
C C
B B
A A
PEG_GTX_HRX_P2
PEG_GTX_HRX_N2
PEG_HTX_C_GRX_P2
PEG_HTX_C_GRX_N2
PEG_HTX_C_GRX_N1
PEG_HTX_C_GRX_P1
PEG_HTX_C_GRX_P0
PEG_HTX_C_GRX_N0PEG_GTX_HRX_N0
PEG_GTX_HRX_P0
PEG_GTX_HRX_P1
PEG_GTX_HRX_N1
VGA_SMB_CK1
PEG_CLKREQ#
PLTRST_VGA#
VGA_DDC_CLK
VGA_DDC_DATA
PEG_GTX_HRX_N[0..15]
PEG_GTX_HRX_P[0..15]
PEG_HTX_C_GRX_N[0..15]
PEG_HTX_C_GRX_P[0..15]
PEG_HTX_C_GRX_N3
PEG_HTX_C_GRX_P3
PEG_HTX_C_GRX_N4
PEG_HTX_C_GRX_P4
PEG_HTX_C_GRX_P5
PEG_HTX_C_GRX_N5
PEG_HTX_C_GRX_N6
PEG_HTX_C_GRX_P6
PEG_HTX_C_GRX_P7
PEG_HTX_C_GRX_N7
PEG_HTX_C_GRX_N8
PEG_HTX_C_GRX_P8
PEG_HTX_C_GRX_P9
PEG_HTX_C_GRX_N9
PEG_HTX_C_GRX_N10
PEG_HTX_C_GRX_P10
PEG_HTX_C_GRX_N11
PEG_HTX_C_GRX_P11
PEG_HTX_C_GRX_N12
PEG_HTX_C_GRX_P13
PEG_HTX_C_GRX_N13
PEG_HTX_C_GRX_P12
PEG_HTX_C_GRX_P14
PEG_HTX_C_GRX_N14
PEG_HTX_C_GRX_P15
PEG_HTX_C_GRX_N15
PEG_GTX_HRX_N3
PEG_GTX_HRX_P3
PEG_GTX_HRX_N4
PEG_GTX_HRX_P4
PEG_GTX_HRX_P5
PEG_GTX_HRX_N5
PEG_GTX_HRX_N6
PEG_GTX_HRX_P6
PEG_GTX_HRX_P7
PEG_GTX_HRX_N7
PEG_GTX_HRX_N8
PEG_GTX_HRX_P8
PEG_GTX_HRX_P9
PEG_GTX_HRX_N9
PEG_GTX_HRX_N10
PEG_GTX_HRX_P10
PEG_GTX_HRX_N11
PEG_GTX_HRX_P11
PEG_GTX_HRX_N12
PEG_GTX_HRX_P13
PEG_GTX_HRX_N13
PEG_GTX_HRX_P12
PEG_GTX_HRX_P14
PEG_GTX_HRX_N14
PEG_GTX_HRX_P15
PEG_GTX_HRX_N15
VGA_TH_OVERT#
VGA_SMB_DA1
VGA_SMB_CK1
DGPU_PWROK
AC_BATT#
VGA_PRSNT_R#
VGA_ON
VGA_HDMI_CEC
VGA_SMB_DA1
VGA_DISABLE#
VGA_WAKE#
VGA_DISABLE#
VGA_HDMI_CEC
VGA_WAKE#
VGA_LCD_CLK
VGA_LCD_DAT
DGPU_PWROK
VGA_TZCLK-
VGA_TZCLK+
VGA_TZOUT2-
VGA_TZOUT0+
VGA_TZOUT1+
VGA_TZOUT0-
VGA_TZOUT1-
VGA_TZOUT2+
VGA_TXOUT1+
VGA_TXCLK-
VGA_TXCLK+
VGA_CRT_B
VGA_CRT_G
VGA_CRT_R
VGA_TXOUT1-
VGA_TXOUT0+
VGA_TXOUT2-
VGA_TXOUT0-
VGA_TXOUT2+
VGA_CRT_HSYNC
VGA_CRT_VSYNC
CLK_PEG_PCH#_R
CLK_PEG_PCH_R
MXM_CURI2C_CLK
B+_MXM_A1
MXM_CURI2C_DATA
B+_MXM_A0
MXM_CURI2C_DATA
MXM_CURI2C_CLK
VGA_DPC_AUXP/DDC
VGA_DPC_AUXN/DDC
VGA_DPC_P1
VGA_DPC_N1
VGA_DPC_N2
VGA_DPC_N3
VGA_DPC_P3
VGA_DPC_P2
VGA_DPC_N0
VGA_DPC_P0
VGA_DPC_HPD
MXM_TX2N
MXM_TX2P
MXM_TX3N
MXM_TX3P
MXM_TX1N
MXM_TX1P
MXM_TX0N
MXM_TX0P
MXM_DPB_AUXN/DDC
MXM_DPB_AUXP/DDC
MXM_DPB_HPD
VGA_SMB_DA1
VGA_SMB_CK1
VGA_DDC_DATA
VGA_DDC_CLK
VGA_DMC_HPD
VGA_HDMI_DET
B+_MXM_A0
B+_MXM_A1
VGA_TH_OVERT#
VGA_LCD_CLK
VGA_LCD_DAT
GPU_HDMI_TXD2-
GPU_HDMI_TXD2+
GPU_HDMI_TXD1-
GPU_HDMI_TXD0-
GPU_HDMI_TXD0+
GPU_HDMI_TXD1+
GPU_HDMI_TXC+
GPU_HDMI_TXC-
GPU_HDMI_SCLK
GPU_HDMI_SDATA
VGA_DPD_N0
VGA_DPD_P0
VGA_DPD_P1
VGA_DPD_N1
VGA_DPD_P2
VGA_DPD_N2
VGA_DPD_P3
VGA_DPD_N3
AC_BATT#
AC_BATT#
B+_MXM
+3V_MXM
+3V_MXM
B+_MXM
+3V_MXM+3V_MXM
+3V_MXM
+3V_MXM
+3VALW
+3V_MXM
+3V_MXM
+5V_MXM
+5VMXM
+5V_MXM
+3V_MXM +3VMXM
+3V_MXM
+3V_MXM
+3VALW
PEG_HTX_C_GRX_N[0..15]4
PEG_HTX_C_GRX_P[0..15]4
DGPU_ENVDD26
DGPU_BKL_EN26
VGA_PNL_PWM26
SPDIF_OUT34,35
VGA_LCD_CLK26
VGA_LCD_DAT26
VIN+49
VIN-49
VGA_PRSNT_R# 19
DGPU_PWROK 19
VGA_ON 16
CLK_PEG_PCH#16
CLK_PEG_PCH16
VGA_TZCLK-25
VGA_TZCLK+25
VGA_TZOUT2+25
VGA_TZOUT2-25
VGA_TZOUT1+25
VGA_TZOUT1-25
VGA_TZOUT0+25
VGA_TZOUT0-25
GPU_HDMI_TXD2+28
GPU_HDMI_TXD2-28
GPU_HDMI_TXD1+28
GPU_HDMI_TXD1-28
GPU_HDMI_TXD0+28
GPU_HDMI_TXD0-28
GPU_HDMI_TXC+28
GPU_HDMI_TXC-28
GPU_HDMI_SCLK28
GPU_HDMI_SDATA28
VGA_DPD_P230
VGA_DPD_N230
VGA_DPD_P330
VGA_DPD_N330
VGA_DPD_P030
VGA_DPD_N030
VGA_DPD_P130
VGA_DPD_N130
VGA_DPD_AUXN/DDC30
VGA_DPD_AUXP/DDC30
VGA_PRSNT_L#19
TH_OVERT# 44
EC_SMB_CK144,48
EC_SMB_DA144,48
PEG_CLKREQ# 16
PLTRST_VGA# 18
VGA_DDC_DATA 27
VGA_DDC_CLK 27
VGA_CRT_VSYNC 27
VGA_CRT_HSYNC 27
VGA_CRT_R 27
VGA_CRT_G 27
VGA_CRT_B 27
VGA_TXCLK- 25
VGA_TXCLK+ 25
VGA_TXOUT2- 25
VGA_TXOUT2+ 25
VGA_TXOUT1- 25
VGA_TXOUT1+ 25
VGA_TXOUT0- 25
VGA_TXOUT0+ 25
MXM_TX0N 23
MXM_TX0P 23
MXM_TX1N 23
MXM_TX1P 23
MXM_TX2N 23
MXM_TX2P 23
MXM_TX3N 23
MXM_TX3P 23
MXM_DPB_AUXN/DDC 23
MXM_DPB_AUXP/DDC 23
VGA_HDMI_DET 28
MXM_DPB_HPD 23
VGA_DPC_N0 29
VGA_DPC_P0 29
VGA_DPC_N1 29
VGA_DPC_P1 29
VGA_DPC_P2 29
VGA_DPC_N2 29
VGA_DPC_P3 29
VGA_DPC_N3 29
VGA_DPC_AUXP/DDC 29
VGA_DPC_AUXN/DDC 29
VGA_DPC_HPD 29
VGA_DMC_HPD 30
PEG_GTX_HRX_N[0..15]4
PEG_GTX_HRX_P[0..15]4
ACIN17,41,44,50
EC_AC_BAT#44
Title
Size Document Number Rev
Date: Sheet of
LA-6601P
1.0
MXMIII Connector A
14 63Tuesday, November 30, 2010
Compal Electronics, Inc.
Title
Size Document Number Rev
Date: Sheet of
LA-6601P
1.0
MXMIII Connector A
14 63Tuesday, November 30, 2010
Compal Electronics, Inc.
Title
Size Document Number Rev
Date: Sheet of
LA-6601P
1.0
MXMIII Connector A
14 63Tuesday, November 30, 2010
Compal Electronics, Inc.
400mil(10A)
40mil(1A)
SYSTEM
100mil(2.5A, 5VIA)
LVDS DDC Module have 4.7K Pull-UP
Add R7 increase NV MXM PEG Swing
(Pull-UP 10K at PCH)
Compal Electronics, Inc.
HDMI
CRT
LVDS
LVDS
eDP
DMC
mDP
For B+_MXM
slave address : 1000010
please placemnet near R-sense
DELL CONFIDENTIAL/PROPRIETARY
PROPRIETARY NOTE: THIS SHEET OF ENGINEERING DRAWINGS AND SPECIFICATIONS CONTAINS CONFIDENTIAL,
TRADE SECRET, AND OTHER PROPRIETARY INFORMATION
OF DELL. ("DELL"). THIS DOCUMENT MAY NOT BE TRANSFERRED OR COPIED WITHOUT THE EXPRESS WRITTEN
AUTHORIZATION OF DELL. IN ADDITION, NEITHER THIS
SHEET NOR THE INFORMATION IT CONTAINS MAY BE USED BY OR DISCLOSED TO ANY THIRD PARTY WITHOUT
DELL'S EXPRESS WRITTEN CONSENT.
Link Done
Link Done
R6940_0402_5%~D R6940_0402_5%~D
12
R682
10K_0402_5%~D
R682
10K_0402_5%~D
1 2
C4
68P_0402_50V8J~D
C4
68P_0402_50V8J~D
1
2
R692
10K_0402_5%~D
@R692
10K_0402_5%~D
@
1 2
R1819 3.3K_0402_5%@R1819 3.3K_0402_5%@
1 2
J12
PAD-OPEN 4x4m
@J12
PAD-OPEN 4x4m
@
12
C328
10U_0603_6.3V6M~D
C328
10U_0603_6.3V6M~D
1
2
C1823
0.1U_0402_25V6K~D
C1823
0.1U_0402_25V6K~D
1
2
R18 10K_0402_5%~DR18 10K_0402_5%~D
1 2
R20 10K_0402_5%~D@R20 10K_0402_5%~D@
1 2
R2
4.7K_0402_5%~D
R2
4.7K_0402_5%~D
12
R8 10K_0402_5%~DR8 10K_0402_5%~D
1 2
C2
10U_1206_25V6M~D
C2
10U_1206_25V6M~D
1
2
D
G
S
Q2
SSM3K7002F_SC59-3~D
D
G
S
Q2
SSM3K7002F_SC59-3~D
1 3
2
C7
0.1U_0402_16V4Z~D
C7
0.1U_0402_16V4Z~D
1
2
U51
INA219AIDCNRG4_SOT23-8
U51
INA219AIDCNRG4_SOT23-8
VIN+
1
SCL 5
VIN-
2
VS
4SDA 6
A0 7
GND
3
A1 8
D
G
S
Q3
SSM3K7002F_SC59-3~D
D
G
S
Q3
SSM3K7002F_SC59-3~D
13
2
U622
MC74VHC1G09DFT2G_SC70-5
U622
MC74VHC1G09DFT2G_SC70-5
B
1
A
2Y4
VCC 5
G
3
JMXM1B
JAE_MM70-314-310B1-1
CONN@
JMXM1B
JAE_MM70-314-310B1-1
CONN@
GND
163 GND 162
GND
169 GND 168
GND
175 GND 174
GND
181 GND 180
VGA_DDC_DAT 186
PEX_RX2#
165
PEX_RX1#
171
PEX_RX0#
177
PEX_TX2# 164
PEX_TX1# 170
PEX_TX0# 176
PEX_RX0
179
PEX_RX1
173
PEX_RX2
167
PEX_TX0 178
PEX_TX1 172
PEX_TX2 166
PEX_REFCLK#
183 PEX_CLK_REQ# 182
PEX_REFCLK
185 PEX_RST# 184
GND
187
RSVD
189 VGA_DDC_CLK 188
VGA_VSYNC 190
VGA_HSYNC 192
VGA_RED 196
VGA_GREEN 198
GND 202
GND 208
GND 214
GND 220
LVDS_LTX1# 222
LVDS_LTX2# 216
LVDS_LTX3# 210
LVDS_LCLK# 204
GND 226
GND 232
GND 238
GND 244
LVDS_LTX0# 228
DP_D_L0# 234
DP_D_L1# 240
DP_D_L2# 246
DP_D_L2 248
DP_D_L1 242
DP_D_L0 236
LVDS_LTX0 230
LVDS_LTX1 224
LVDS_LTX2 218
LVDS_LTX3 212
LVDS_LCLK 206
VGA_BLUE 200
GND 194
RSVD
191
RSVD
197
GND
203
GND
209
GND
215
GND
221
GND
227
GND
233
GND
239
GND
245
LVDS_UCLK#
199
LVDS_UTX3#
205
LVDS_UTX2#
211
LVDS_UTX1#
217
RSVD
193
RSVD
195
LVDS_UTX1
219
LVDS_UTX2
213
LVDS_UTX3
207
LVDS_UCLK
201
LVDS_UTX0#
223
DP_C_L0#
229
DP_C_L1#
235
DP_C_L2#
241
LVDS_UTX0
225
DP_C_L0
231
DP_C_L1
237
DP_C_L2
243
DP_C_L3#
247
DP_C_L3
249
GND
251
DP_C_AUX#
253 GND 250
DP_D_L3# 252
DP_C_AUX
255 DP_D_L3 254
RSVD
257 GND 256
RSVD
259 DP_D_AUX# 258
RSVD
261 DP_D_AUX 260
RSVD
263 DP_C_HPD 262
RSVD
265 DP_D_HPD 264
RSVD
267 RSVD 266
RSVD
269 RSVD 268
RSVD
271 RSVD 270
RSVD
273 GND 272
RSVD
275 DP_B_L0# 274
RSVD
277 DP_B_L0 276
RSVD
279
DP_A_L0
285
DP_A_L1
291
DP_A_L2
297
DP_A_L3
303
GND
305
DP_A_AUX#
307
DP_A_AUX
309
PRSNT_L#
310
GND
281
GND
287
GND
293
GND
299
GND 278
GND 284
GND 290
GND 296
DP_B_HPD 302
DP_A_HPD 304
3V3 306
3V3 308
DP_B_L1# 280
DP_B_L2# 286
DP_B_L3# 292
DP_B_AUX# 298
DP_A_L0#
283
DP_A_L1#
289
DP_A_L3#
301
DP_A_L2#
295
DP_B_AUX 300
DP_B_L3 294
DP_B_L2 288
DP_B_L1 282
GND
311 GND 312
R16
10K_0402_5%~D
R16
10K_0402_5%~D
12
R1
4.7K_0402_5%~D
R1
4.7K_0402_5%~D
12
C3
680P_0603_50V7K~D
C3
680P_0603_50V7K~D
1
2
R681
10K_0402_5%~D
@R681
10K_0402_5%~D
@
1 2
R691
10K_0402_5%~D
R691
10K_0402_5%~D
1 2
R9 10K_0402_5%~D@R9 10K_0402_5%~D@
1 2
C1
0.1U_0603_25V7K~D
C1
0.1U_0603_25V7K~D
1
2
C852
.1U_0402_16V7K~D
@C852
.1U_0402_16V7K~D
@
1
2
R6930_0402_5%~D R6930_0402_5%~D
12
C5
4.7U_0805_10V4Z~D
C5
4.7U_0805_10V4Z~D
1
2
R7 0_0402_5%~DR7 0_0402_5%~D
1 2
R24 4.3K_0402_5%R24 4.3K_0402_5%
1 2
D
G
S
Q1
SSM3K7002F_SC59-3~D
D
G
S
Q1
SSM3K7002F_SC59-3~D
1 3
2
R14 4.3K_0402_5%R14 4.3K_0402_5%
1 2
R19 10K_0402_5%~D@R19 10K_0402_5%~D@
1 2
R15 10K_0402_5%~D
R15 10K_0402_5%~D
12
R6 0_0402_5%~DR6 0_0402_5%~D
1 2
R5 0_0402_5%~DR5 0_0402_5%~D
1 2
R596 0_0402_5%~DR596 0_0402_5%~D
1 2
R23 4.3K_0402_5%R23 4.3K_0402_5%
1 2
R10 36K_0402_1%@R10 36K_0402_1%@
1 2
E1 E2
E3 E4
JMXM1A
JAE_MM70-314-310B1-1
CONN@
E1 E2
E3 E4
JMXM1A
JAE_MM70-314-310B1-1
CONN@
PRSNT_R# 38
WAKE# 40
PW R_GOOD 42
PW R_EN 44
RSVD 46
RSVD 48
RSVD 50
RSVD 52
PW R_LEVEL 54
TH_OVERT# 56
TH_ALERT# 58
TH_PW M 60
GPIO0 62
GPIO1 64
GPIO2 66
SMB_DAT 68
SMB_CLK 70
GND 72
OEM 74
OEM 76
OEM 78
OEM 80
GND 82
PEX_TX15# 84
PEX_TX15 86
GND 88
PEX_TX14# 90
PEX_TX14 92
GND 94
PEX_TX13# 96
PEX_TX13 98
GND 100
PEX_TX12# 102
PEX_TX12 104
GND 106
PEX_TX11# 108
PEX_TX11 110
GND 112
PEX_TX10# 114
PEX_TX10 116
GND 118
PEX_TX9# 120
PEX_TX9 122
GND 124
PEX_TX8# 126
PEX_TX8 128
GND 130
PEX_TX7# 132
PEX_TX7 134
GND 136
PEX_TX6# 138
PEX_TX6 140
GND 142
PEX_TX5# 144
PEX_TX5 146
GND 148
PEX_TX4# 150
PEX_TX4 152
GND 154
PEX_TX3# 156
PEX_TX3 158
GND 160
PW R_SRC
1
5V
37
5V
39
5V
41
5V
43
5V
45
GND
47
GND
49
GND
51
GND
53
PEX_STD_SW #
55
VGA_DISABLE#
57
PNL_PWR_EN
59
PNL_BL_EN
61
PNL_BL_PWM
63
HDMI_CEC
65
DVI_HPD
67
LVDS_DDC_DAT
69
LVDS_DDC_CLK
71
GND
73
OEM
75
OEM
77
OEM
79
OEM
81
GND
83
PEX_RX15#
85
PEX_RX15
87
GND
89
PEX_RX14#
91
PEX_RX14
93
GND
95
PEX_RX13#
97
PEX_RX13
99
GND
101
PEX_RX12#
103
PEX_RX12
105
GND
107
PEX_RX11#
109
PEX_RX11
111
GND
113
PEX_RX10#
115
PEX_RX10
117
GND
119
PEX_RX9#
121
PEX_RX9
123
GND
125
PEX_RX8#
127
PEX_RX8
129
GND
131
PEX_RX7#
133
PEX_RX7
135
GND
137
PEX_RX6#
139
PEX_RX6
141
GND
143
PEX_RX5#
145
PEX_RX5
147
GND
149
PEX_RX4#
151
PEX_RX4
153
GND
155
PEX_RX3#
157
PEX_RX3
159
GND
161
PW R_SRC
3
PW R_SRC
5
PW R_SRC
7
PW R_SRC
9
PW R_SRC
11
PW R_SRC
13
PW R_SRC
15
PW R_SRC
17
GND
33
GND
19
GND
25 GND
23
GND
29
GND
21
GND
27
GND
35
GND
31
PW R_SRC 10
PW R_SRC 2
PW R_SRC 18
PW R_SRC 14
PW R_SRC 16
PW R_SRC 6
PW R_SRC 12
PW R_SRC 8
PW R_SRC 4
GND 20
GND 26
GND 22
GND 36
GND 32
GND 30
GND 34
GND 24
GND 28
R13 4.3K_0402_5%R13 4.3K_0402_5%
1 2
R1816 10K_0402_5%~DR1816 10K_0402_5%~D
12
J13
PAD-OPEN 4x4m
@J13
PAD-OPEN 4x4m
@
12
R11
10K_0402_5%~D
R11
10K_0402_5%~D
12
R1818 3.3K_0402_5%@R1818 3.3K_0402_5%@
1 2
R594 0_0402_5%~DR594 0_0402_5%~D
1 2

5
5
4
4
3
3
2
2
1
1
D D
C C
B B
A A
PCH_RTCX1
PCH_RTCRST#
PCH_SRTCRST#
SM_INTRUDER#
PCH_INTVRMEN
SM_INTRUDER#
HDA_SPKR
PCH_JTAG_TCK
PCH_SATALED#
PCH_JTAG_TMS
PCH_JTAG_TDI
PCH_JTAG_TDO
HDA_SYNC
HDA_RST#
HDA_SDIN0
HDA_SDOUT
PCH_GPIO21
PCH_RTCX2
HDA_BIT_CLK
PCH_JTAG_TCK
PCH_SPI_WP#
PCH_SPI_HOLD#
LPC_AD2
LPC_FRAME#
LPC_AD0
LPC_AD3
LPC_AD1
SERIRQ
BBS_BIT0_R
SATA_COMP
RBIAS_SATA3
SATA3_COMP
SERIRQ
HDA_BIT_CLK
HDA_RST#
PCH_INTVRMEN
HDA_SPKR
PCH_GPIO21
PCH_SATALED#
PCH_SPI_CLK
HDA_SDOUT
PCH_SPI_CLK
PCH_SPI_SI
PCH_SPI_SO
PCH_SPI_CS#
HDA_SYNC
PCH_SPI_CS#
EDP_DETECT#
PCH_SPI_WP#
PCH_SPI_CS#_R
PCH_SPI_SO PCH_SPI_SO_R
PCH_SPI_CLK
PCH_SPI_SI
PCH_SPI_HOLD#
PCH_SPI_CLK_R
PCH_SPI_SI_R
PCH_JTAG_TDI
PCH_JTAG_TMS
PCH_JTAG_TDO
PCH_RTCX2
PCH_RTCX1
BBS_BIT0_R
HDA_SYNC
HDA_SYNC_R
HDA_SDOUT
+RTCVCC
+RTCVCC
+3V_PCH
+1.05VS_VCC_SATA
+1.05VS_SATA3
+3VS
+3VS
+3V_PCH
+3V_PCH
+RTCVCC
+5VS
+CHGRTC
+3V_PCH
+3V_PCH
+RTCVCC
+3V_PCH
+RTCBATT
HDA_SPKR34
HDA_SDIN034
EDP_DETECT#25
HDA_BITCLK_AUDIO34
HDA_SYNC_AUDIO34
HDA_RST_AUDIO#34
PCH_JTAG_TCK5
PCH_JTAG_TMS5
PCH_JTAG_TDI5
PCH_JTAG_TDO5
LPC_AD0 44
LPC_AD1 44
LPC_AD2 44
LPC_AD3 44
LPC_FRAME# 44
SERIRQ 44
SATA_PRX_DTX_N2 37
SATA_PRX_DTX_P2 37
SATA_PRX_DTX_N4 40
SATA_PRX_DTX_P4 40
SATA_PTX_DRX_P2 37
SATA_PTX_DRX_N2 37
SATA_PTX_DRX_P4 40
SATA_PTX_DRX_N4 40
PCH_SATALED# 42
SATA_PTX_DRX_P0 36
SATA_PRX_DTX_N0 36
SATA_PRX_DTX_P0 36
SATA_PTX_DRX_N0 36
SATA_PTX_DRX_P1 36
SATA_PTX_DRX_N1 36
SATA_PRX_DTX_N1 36
SATA_PRX_DTX_P1 36
HDA_SDO44
HDA_SDOUT_AUDIO34
Title
Size Document Number Rev
Date: Sheet of
LA-6601P
1.0
PCH (1/8) SATA,HDA,SPI, LPC
15 63Tuesday, November 30, 2010
Compal Electronics, Inc.
Title
Size Document Number Rev
Date: Sheet of
LA-6601P
1.0
PCH (1/8) SATA,HDA,SPI, LPC
15 63Tuesday, November 30, 2010
Compal Electronics, Inc.
Title
Size Document Number Rev
Date: Sheet of
LA-6601P
1.0
PCH (1/8) SATA,HDA,SPI, LPC
15 63Tuesday, November 30, 2010
Compal Electronics, Inc.
ME CMOS
CMOS
CLP1 & CLP2 place near DIMM
ODD
*
*
Far away hot spot
E-SATA
Reserve for EMI please
close to U48
*
HDA_SDO
W25X32
SPI BIOS Pinout
(1)CS# (5)DIO
(2)DO (6)CLK
(3)WP# (7)HOLD#
(4)GND (8)VCC
ME debug mode , this signal has a weak internal PD
L=>security measures defined in the Flash
Descriptor will be in effect (default)
H=>Flash Descriptor Security will be overridden
H Integrated VRM enable
L Integrated VRM disable
INTVRMEN
LOW=Default
HIGH=No Reboot
Low = Disabled
High = Enabled
PROPRIETARY NOTE: THIS SHEET OF ENGINEERING DRAWINGS AND SPECIFICATIONS CONTAINS CONFIDENTIAL,
TRADE SECRET, AND OTHER PROPRIETARY INFORMATION
OF DELL. ("DELL"). THIS DOCUMENT MAY NOT BE TRANSFERRED OR COPIED WITHOUT THE EXPRESS WRITTEN
AUTHORIZATION OF DELL. IN ADDITION, NEITHER THIS
SHEET NOR THE INFORMATION IT CONTAINS MAY BE USED BY OR DISCLOSED TO ANY THIRD PARTY WITHOUT
DELL'S EXPRESS WRITTEN CONSENT.
DELL CONFIDENTIAL/PROPRIETARY
HDD1
HDD2
HDA_SYNC
This signal has a weak internal pull-down
On Die PLL VR is supplied by
1.5V when smapled high
1.8V when sampled low
Needs to be pulled High for Huron River platfrom
W=20mils
W=20mils
W=20mils
RTC Battery
RH28 33_0402_5%~DRH28 33_0402_5%~D
1 2
RH29 10K_0402_5%~DRH29 10K_0402_5%~D
12
RH38200_0402_5% @RH38200_0402_5% @
1 2
RH31
330K_0402_5%
RH31
330K_0402_5%
12
RH30 33_0402_5%~DRH30 33_0402_5%~D
1 2
RH57
3.3K_0402_5%
@
RH57
3.3K_0402_5%
@
1 2
ME1
SHORT PADS
@ME1
SHORT PADS
@
12
RH36 0_0402_5%~D
@
RH36 0_0402_5%~D
@
1 2
RH46
100_0402_1%~D
RH46
100_0402_1%~D
12
RH62
0_0402_5%~D
RH62
0_0402_5%~D
1 2
RH11 1M_0402_5%~D
RH11 1M_0402_5%~D
1 2
RH50 0_0402_5%~DRH50 0_0402_5%~D
1 2
RH33 33_0402_5%~DRH33 33_0402_5%~D
1 2
U48
W25Q32BVSSIG_SO8
U48
W25Q32BVSSIG_SO8
CS#
1
DO
2
WP#
3
GND
4
VCC 8
HOLD# 7
CLK 6
DI 5
RH56 3.3K_0402_5%RH56 3.3K_0402_5%
1 2
RH32 10K_0402_5%~DRH32 10K_0402_5%~D
12
RH43 49.9_0402_1%RH43 49.9_0402_1%
1 2
RH55
1K_0402_5%~D
RH55
1K_0402_5%~D
1 2
RH23 20K_0402_5%~DRH23 20K_0402_5%~D
1 2
RH54 3.3K_0402_5%RH54 3.3K_0402_5%
1 2
RH61
0_0402_5%~D RH61
0_0402_5%~D
1 2
CH7
1U_0603_10V4Z~D
CH7
1U_0603_10V4Z~D
1
2
COMS1
SHORT PADS
@COMS1
SHORT PADS
@
12
RH48 750_0402_1%RH48 750_0402_1%
1 2
CH218P_0402_50V8J~D CH218P_0402_50V8J~D
12
RH40200_0402_5% @RH40200_0402_5% @
1 2
RH41 37.4_0402_1%RH41 37.4_0402_1%
1 2
CH318P_0402_50V8J~D CH318P_0402_50V8J~D
12
RH39200_0402_5% @RH39200_0402_5% @
1 2
RH5351_0402_5% RH5351_0402_5%
12
RH42 1K_0402_5%~D@RH42 1K_0402_5%~D@
12
RH2
10M_0402_5%~D
RH2
10M_0402_5%~D
12
DH1
CHN202UPT_SC70-3
DH1
CHN202UPT_SC70-3
1
2
3
RH35 10K_0402_5%~DRH35 10K_0402_5%~D
12
YH1
32.768KHZ_12.5PF_Q13MC14610002
YH1
32.768KHZ_12.5PF_Q13MC14610002
OSC
4
OSC
1
NC 3
NC 2
CH4
1U_0603_10V4Z~D
CH4
1U_0603_10V4Z~D
1
2
RH521K_0402_5%~D RH521K_0402_5%~D
1 2
CH8
22P_0402_50V8J~D
@
CH8
22P_0402_50V8J~D
@
1
2
RH6015_0402_5%~D RH6015_0402_5%~D
1 2
RH25 20K_0402_5%~DRH25 20K_0402_5%~D
1 2
CH5
1U_0603_10V4Z~D
CH5
1U_0603_10V4Z~D
1
2
R1960
1M_0402_5%~D
R1960
1M_0402_5%~D
12
RH59
33_0402_5%~D
@
RH59
33_0402_5%~D
@
1 2
G
D
S
QH1
BSS138_SOT23~D
G
D
S
QH1
BSS138_SOT23~D
2
13
RH37 1K_0402_5%~D@RH37 1K_0402_5%~D@
12
RH47 10K_0402_5%~DRH47 10K_0402_5%~D
12
RH44
100_0402_1%~D
RH44
100_0402_1%~D
12
RH27 33_0402_5%~DRH27 33_0402_5%~D
1 2
CH6
0.1U_0402_16V4Z~D
CH6
0.1U_0402_16V4Z~D
1
2
RTCIHDA
SATA
LPC
SPI JTAG
SATA 6G
UH1A
CougarPoint_Rev_1p0
RTCIHDA
SATA
LPC
SPI JTAG
SATA 6G
UH1A
CougarPoint_Rev_1p0
RTCX1
A20
RTCX2
C20
INTVRMEN
C17
INTRUDER#
K22
HDA_BCLK
N34
HDA_SYNC
L34
HDA_RST#
K34
HDA_SDIN0
E34
HDA_SDIN1
G34
HDA_SDIN2
C34
HDA_SDO
A36
SATALED# P3
FWH0 / LAD0 C38
FWH1 / LAD1 A38
FWH2 / LAD2 B37
FWH3 / LAD3 C37
LDRQ1# / GPIO23 K36
FWH4 / LFRAME# D36
LDRQ0# E36
RTCRST#
D20
HDA_SDIN3
A34
HDA_DOCK_EN# / GPIO33
C36
HDA_DOCK_RST# / GPIO13
N32
SRTCRST#
G22
SATA0RXN AM3
SATA0RXP AM1
SATA0TXN AP7
SATA0TXP AP5
SATA1RXN AM10
SATA1RXP AM8
SATA1TXN AP11
SATA1TXP AP10
SATA2RXN AD7
SATA2RXP AD5
SATA2TXN AH5
SATA2TXP AH4
SATA3RXN AB8
SATA3RXP AB10
SATA3TXN AF3
SATA3TXP AF1
SATA4RXN Y7
SATA4RXP Y5
SATA4TXN AD3
SATA4TXP AD1
SATA5RXN Y3
SATA5RXP Y1
SATA5TXN AB3
SATA5TXP AB1
SATAICOMPI Y10
SPI_CLK
T3
SPI_CS0#
Y14
SPI_CS1#
T1
SPI_MOSI
V4
SPI_MISO
U3
SATA0GP / GPIO21 V14
SATA1GP / GPIO19 P1
JTAG_TCK
J3
JTAG_TMS
H7
JTAG_TDI
K5
JTAG_TDO
H1
SERIRQ V5
SPKR
T10
SATAICOMPO Y11
SATA3COMPI AB13
SATA3RCOMPO AB12
SATA3RBIAS AH1
RH45
100_0402_1%~D
RH45
100_0402_1%~D
12
RH58
0_0402_5%~D
RH58
0_0402_5%~D
1 2
RH34
330K_0402_5%
@RH34
330K_0402_5%
@
1 2

5
5
4
4
3
3
2
2
1
1
D D
C C
B B
A A
SMBCLK
SMBDATA
XTAL25_OUT
XTAL25_IN
XTAL25_IN
XTAL25_OUT
SML0CLK
SML0DATA
DRAMRST_CNTRL_PCH
SML0CLK
SML0DATA
XCLK_RCOMP
CLK_PCI_LPBACK
PEG_CLKREQ#_R
CLK_PEG_PCH#
CLK_PEG_PCH
CLK_CPU_DMI
CLK_CPU_DMI#
CLK_CPU_DPLL
CLK_CPU_DPLL#
CLK_CPU_ITP#
CLK_BCLK_ITP
CLK_BCLK_ITP#
CLK_CPU_ITP
PEG_B_CLKREQ#
USB30_CLKREQ#
DRAMRST_CNTRL_PCH
CLK_RES_ITP#
CLK_PCH_14M
CLKIN_DOT96
CLKIN_DOT96#
CLKIN_DMI
CLKIN_DMI#
CLKIN_SATA
CLKIN_SATA#
CLKIN_DMI#
CLKIN_DMI
CLKIN_DMI2#
CLKIN_DMI2
CLKIN_DOT96
CLKIN_DOT96#
CLKIN_SATA
CLKIN_SATA#
CLK_PCH_14M
SMBCLK
SMBDATA
CLK_PCH_14M CLK_PCI_LPBACK
PCIE_PTX_WANRX_N2_C
PCIE_PRX_WANTX_P2
PCIE_PRX_WANTX_N2
PCIE_PTX_WANRX_P2_C
PCIE_PRX_CARDTX_P4
PCIE_PRX_CARDTX_N4
PCIE_PTX_CARDRX_P4_C
PCIE_PTX_CARDRX_N4_C
PCIE_PTX_WLANRX_P1_C
PCIE_PTX_WLANRX_N1_C
PCIE_PRX_WLANTX_P1
PCIE_PRX_WLANTX_N1
PCIE_PRX_GLANTX_P3
PCIE_PRX_GLANTX_N3
PCIE_PTX_GLANRX_P3_C
PCIE_PTX_GLANRX_N3_C
PCIECLKREQ0#
PCIE_CD
CDCLK_REQ#
PCIE_CD#
PCIE_MINI1
PCIE_MINI1#
MINI1CLK_REQ#
MINI2CLK_REQ#
PCIE_MINI2
PCIE_MINI2#
PCIE_LAN
PCIE_LAN#
LANCLK_REQ#
EC_LID_OUT#
PCH_LID_SW_IN# LID_SW_IN#
PCIE_PRX_USB3TX_P6
PCIE_PRX_USB3TX_N6
PCIE_PTX_USB3RX_P6_C
PCIE_PTX_USB3RX_N6_C
PCIE_USB30
PCIE_USB30#
CLK_RES_ITP
CLKIN_DMI2
CLKIN_DMI2#
KB_DET#
DMC_PCH_DET#
CAM_DET#
BT_DET#
CAM_DET#
DMC_PCH_DET#
BT_DET#
KB_DET#
SMBCLK
SMBDATA
GPIO74
GPIO74
SML1CLK
SML1DATA
SML1CLK
SML1DATA
VGA_ON
+1.05VS_VCCDIFFCLKN
+3V_PCH
+3V_PCH
+3V_MXM
+3V_MXM
+3VS
+3V_PCH
+3V_PCH
+3V_PCH
+3VS
+3V_PCH
+3VS
+3VS
+3V_PCH
+3VS
+3V_PCH
+3V_PCH
PCIE_PRX_GLANTX_N333
PCIE_PRX_GLANTX_P333
PCIE_PRX_WANTX_N238
PCIE_PRX_WANTX_P238
PCIE_PRX_WLANTX_N138
PCIE_PRX_WLANTX_P138
PCIE_PRX_CARDTX_P435
PCIE_PRX_CARDTX_N435
PCIE_PTX_GLANRX_N333
PCIE_PTX_GLANRX_P333
PCIE_PTX_WANRX_N238
PCIE_PTX_WANRX_P238
PCIE_PTX_WLANRX_N138
PCIE_PTX_WLANRX_P138
PCIE_PTX_CARDRX_P435
PCIE_PTX_CARDRX_N435
PCIE_PRX_USB3TX_P639
PCIE_PRX_USB3TX_N639
PCIE_PTX_USB3RX_P639
PCIE_PTX_USB3RX_N639
CLK_PCIE_LAN33
CLK_PCIE_LAN#33
LANCLK_REQ#33
CLK_PCIE_MINI2#38
CLK_PCIE_MINI238
MINI2CLK_REQ#38
CLK_PCIE_MINI1#38
CLK_PCIE_MINI138
MINI1CLK_REQ#38
CLK_PCIE_CD#35
CLK_PCIE_CD35
CDCLK_REQ#35
CLK_PCIE_USB30#39
CLK_PCIE_USB3039
USB30_CLKREQ#39
CLK_CPU_ITP#5
CLK_CPU_ITP5
CLK_RES_ITP#7
CLK_RES_ITP7
EC_LID_OUT# 44
LID_SW_IN# 41,42,44
DRAMRST_CNTRL_PCH 6
PEG_CLKREQ# 14
CLK_PEG_PCH# 14
CLK_PEG_PCH 14
CLK_CPU_DMI# 5
CLK_CPU_DMI 5
CLK_CPU_DPLL# 5
CLK_CPU_DPLL 5
CLK_PCI_LPBACK 18
KB_DET# 46
DMC_PCH_DET# 38
BT_DET# 38
CAM_DET# 24,26
PCH_SMBCLK 5,10,11,12,13,37,38
PCH_SMBDATA 5,10,11,12,13,37,38
VGA_ON14
Title
Size Document Number Rev
Date: Sheet of
LA-6601P
1.0
PCH (2/8) PCIE, SMBUS, CLK
16 63Tuesday, November 30, 2010
Compal Electronics, Inc.
Title
Size Document Number Rev
Date: Sheet of
LA-6601P
1.0
PCH (2/8) PCIE, SMBUS, CLK
16 63Tuesday, November 30, 2010
Compal Electronics, Inc.
Title
Size Document Number Rev
Date: Sheet of
LA-6601P
1.0
PCH (2/8) PCIE, SMBUS, CLK
16 63Tuesday, November 30, 2010
Compal Electronics, Inc.
VGA
MEMORY
If use extenal CLK gen, please place close to CLK gen
else, please place close to PCH
Reserve for EMI please close to UH1
MiniDMC (Mini Card 2)--->
CARD_READER --->
MiniWLAN (Mini Card 1)--->
10/100/1G LAN --->
10/100/1G LAN --->
Card Reader --->
MiniWLAN (Mini Card 1)--->
MiniDMC (Mini Card 2)--->
USB 3.0 --->
USB 3.0 --->
DELL CONFIDENTIAL/PROPRIETARY
PROPRIETARY NOTE: THIS SHEET OF ENGINEERING DRAWINGS AND SPECIFICATIONS CONTAINS CONFIDENTIAL,
TRADE SECRET, AND OTHER PROPRIETARY INFORMATION
OF DELL. ("DELL"). THIS DOCUMENT MAY NOT BE TRANSFERRED OR COPIED WITHOUT THE EXPRESS WRITTEN
AUTHORIZATION OF DELL. IN ADDITION, NEITHER THIS
SHEET NOR THE INFORMATION IT CONTAINS MAY BE USED BY OR DISCLOSED TO ANY THIRD PARTY WITHOUT
DELL'S EXPRESS WRITTEN CONSENT.
RH742.2K_0402_5%~D RH742.2K_0402_5%~D
1 2
RH94 0_0402_5%~DRH94 0_0402_5%~D
1 2
RH106 0_0402_5%~DRH106 0_0402_5%~D
12
RH120 0_0402_5%~DRH120 0_0402_5%~D
12
YH2
25MHZ_12PF_X5H025000DC1H-H
YH2
25MHZ_12PF_X5H025000DC1H-H
1 2
RH710_0402_5%~D @RH710_0402_5%~D @
1 2
CH21
22P_0402_50V8J~D
@
CH21
22P_0402_50V8J~D
@
1
2
G
D
S
QH3A
DMN66D0LDW-7_SOT363-6~D
G
D
S
QH3A
DMN66D0LDW-7_SOT363-6~D
2
1
6
RH89
33_0402_5%~D
@
RH89
33_0402_5%~D
@
1 2
RH101 0_0402_5%~DRH101 0_0402_5%~D
12
CH15 0.1U_0402_10V7K~DCH15 0.1U_0402_10V7K~D
1 2
RH105
0_0402_5%~D
@RH105
0_0402_5%~D
@
1 2
CH20 0.1U_0402_10V7K~DCH20 0.1U_0402_10V7K~D
1 2
RH103 10K_0402_5%~DRH103 10K_0402_5%~D
12
RH80 10K_0402_5%~DRH80 10K_0402_5%~D
1 2
RH102 0_0402_5%~DRH102 0_0402_5%~D
12
RH85
1K_0402_5%~D
RH85
1K_0402_5%~D
12
CH22
22P_0402_50V8J~D
@
CH22
22P_0402_50V8J~D
@
1
2
RH751K_0402_5%~D RH751K_0402_5%~D
1 2
RH116 10K_0402_5%~DRH116 10K_0402_5%~D
1 2
RH83 10K_0402_5%~DRH83 10K_0402_5%~D
1 2
RH81 10K_0402_5%~DRH81 10K_0402_5%~D
1 2
RH78 10K_0402_5%~DRH78 10K_0402_5%~D
1 2
RH92
10K_0402_5%~D
@RH92
10K_0402_5%~D
@
12
CH9 0.1U_0402_10V7K~DCH9 0.1U_0402_10V7K~D
1 2
RH95 10K_0402_5%~D@RH95 10K_0402_5%~D@
1 2
RH84 10K_0402_5%~DRH84 10K_0402_5%~D
1 2
RH79 10K_0402_5%~DRH79 10K_0402_5%~D
1 2
RH16610K_0402_5%~D RH16610K_0402_5%~D
1 2
CH14 0.1U_0402_10V7K~DCH14 0.1U_0402_10V7K~D
1 2
CH24
12P_0402_50V8J~D
CH24
12P_0402_50V8J~D
1
2
G
D
S
QH2A
DMN66D0LDW-7_SOT363-6~D
G
D
S
QH2A
DMN66D0LDW-7_SOT363-6~D
2
1
6
RH82 10K_0402_5%~DRH82 10K_0402_5%~D
1 2
RH88
10K_0402_5%~D
@RH88
10K_0402_5%~D
@
12
RH680_0402_5%~D RH680_0402_5%~D
1 2
RH732.2K_0402_5%~D RH732.2K_0402_5%~D
1 2
CH19 0.1U_0402_10V7K~DCH19 0.1U_0402_10V7K~D
1 2
RH77 10K_0402_5%~DRH77 10K_0402_5%~D
1 2
CH16 0.1U_0402_10V7K~DCH16 0.1U_0402_10V7K~D
1 2
CH12 0.1U_0402_10V7K~DCH12 0.1U_0402_10V7K~D
1 2
G
D
S
QH2B
DMN66D0LDW-7_SOT363-6~D
G
D
S
QH2B
DMN66D0LDW-7_SOT363-6~D
5
4
3
RH122 0_0402_5%~D@RH122 0_0402_5%~D@
12
RH93 0_0402_5%~DRH93 0_0402_5%~D
1 2
RH692.2K_0402_5%~D RH692.2K_0402_5%~D
1 2
CH13 0.1U_0402_10V7K~DCH13 0.1U_0402_10V7K~D
1 2
RH98
2.2K_0402_5%~D
RH98
2.2K_0402_5%~D
1 2
G
D
S
QH3B
DMN66D0LDW-7_SOT363-6~D
G
D
S
QH3B
DMN66D0LDW-7_SOT363-6~D
5
4
3
RH702.2K_0402_5%~D RH702.2K_0402_5%~D
1 2
RH91 10K_0402_5%~DRH91 10K_0402_5%~D
1 2
CH23
12P_0402_50V8J~D
CH23
12P_0402_50V8J~D
1
2
RH10810K_0402_5%~D RH10810K_0402_5%~D
1 2
R21
10K_0402_5%~D
R21
10K_0402_5%~D
12
RH121 0_0402_5%~D@RH121 0_0402_5%~D@
12
RH100 10K_0402_5%~DRH100 10K_0402_5%~D
12
RH119 0_0402_5%~DRH119 0_0402_5%~D
12
PCI-E*
CLOCKS
FLEX CLOCKS
SMBUSController
Link
UH1B
CougarPoint_Rev_1p0
PCI-E*
CLOCKS
FLEX CLOCKS
SMBUSController
Link
UH1B
CougarPoint_Rev_1p0
PERN1
BG34
PERP1
BJ34
PERN2
BE34
PERP2
BF34
PERN3
BG36
PERP3
BJ36
PERN4
BF36
PERP4
BE36
PERN5
BG37
PERP5
BH37
PERN6
BJ38
PERP6
BG38
PERN7
BG40
PERP7
BJ40
PERN8
BE38
PERP8
BC38
PETN1
AV32
PETP1
AU32
PETN2
BB32
PETP2
AY32
PETN3
AV34
PETP3
AU34
PETN4
AY34
PETP4
BB34
PETN5
AY36
PETP5
BB36
PETN6
AU36
PETP6
AV36
PETN7
AY40
PETP7
BB40
PETN8
AW38
PETP8
AY38
CLKOUT_PCIE0N
Y40
CLKOUT_PCIE0P
Y39
CLKOUT_PCIE1N
AB49
CLKOUT_PCIE1P
AB47
CLKOUT_PCIE2N
AA48
CLKOUT_PCIE2P
AA47
CLKOUT_PCIE3N
Y37
CLKOUT_PCIE3P
Y36
CLKOUT_PCIE4N
Y43
CLKOUT_PCIE4P
Y45
CLKOUT_PCIE5N
V45
CLKOUT_PCIE5P
V46
CLKIN_GND1_N BJ30
CLKIN_GND1_P BG30
CLKIN_DMI_N BF18
CLKIN_DMI_P BE18
CLKIN_DOT_96N G24
CLKIN_DOT_96P E24
CLKIN_SATA_N AK7
CLKIN_SATA_P AK5
XTAL25_IN V47
XTAL25_OUT V49
REFCLK14IN K45
CLKIN_PCILOOPBACK H45
CLKOUT_PEG_A_N AB37
CLKOUT_PEG_A_P AB38
PEG_A_CLKRQ# / GPIO47 M10
PCIECLKRQ0# / GPIO73
J2
PCIECLKRQ1# / GPIO18
M1
PCIECLKRQ2# / GPIO20
V10
PCIECLKRQ3# / GPIO25
A8
PCIECLKRQ4# / GPIO26
L12
PCIECLKRQ5# / GPIO44
L14
CLKOUTFLEX0 / GPIO64 K43
CLKOUTFLEX1 / GPIO65 F47
CLKOUTFLEX2 / GPIO66 H47
CLKOUTFLEX3 / GPIO67 K49
CLKOUT_DMI_N AV22
CLKOUT_DMI_P AU22
PEG_B_CLKRQ# / GPIO56
E6
CLKOUT_PEG_B_P
AB40 CLKOUT_PEG_B_N
AB42
XCLK_RCOMP Y47
CLKOUT_DP_P AM13
CLKOUT_DP_N AM12
CLKOUT_PCIE6N
V40
CLKOUT_PCIE6P
V42
PCIECLKRQ7# / GPIO46
K12
CLKOUT_PCIE7N
V38
CLKOUT_PCIE7P
V37
CLKOUT_ITPXDP_N
AK14
CLKOUT_ITPXDP_P
AK13
SMBALERT# / GPIO11 E12
SMBCLK H14
SMBDATA C9
SML0ALERT# / GPIO60 A12
SML0CLK C8
SML0DATA G12
SML1ALERT# / PCHHOT# / GPIO74 C13
SML1CLK / GPIO58 E14
SML1DATA / GPIO75 M16
CL_CLK1 M7
CL_DATA1 T11
CL_RST1# P10
PCIECLKRQ6# / GPIO45
T13
RH110 10K_0402_5%~DRH110 10K_0402_5%~D
1 2
RH99
2.2K_0402_5%~D
RH99
2.2K_0402_5%~D
1 2
CH11 0.1U_0402_10V7K~DCH11 0.1U_0402_10V7K~D
1 2
RH10910K_0402_5%~D RH10910K_0402_5%~D
1 2
RH16710K_0402_5%~D RH16710K_0402_5%~D
1 2
RH96 0_0402_5%~DRH96 0_0402_5%~D
12
RH672.2K_0402_5%~D RH672.2K_0402_5%~D
1 2
RH111
0_0402_5%~D
@RH111
0_0402_5%~D
@
1 2
RH97 0_0402_5%~DRH97 0_0402_5%~D
12
RH114 0_0402_5%~DRH114 0_0402_5%~D
12
RH107 10K_0402_5%~DRH107 10K_0402_5%~D
12
RH87
10K_0402_5%~D
RH87
10K_0402_5%~D
12
RH113 90.9_0402_1%RH113 90.9_0402_1%
1 2
RH104 0_0402_5%~DRH104 0_0402_5%~D
12
RH900_0402_5%~D @RH900_0402_5%~D @
1 2
RH76 10K_0402_5%~DRH76 10K_0402_5%~D
1 2
RH722.2K_0402_5%~D RH722.2K_0402_5%~D
1 2
RH112 10K_0402_5%~DRH112 10K_0402_5%~D
1 2
R1745100K_0402_5%~D R1745100K_0402_5%~D
1 2
RH115 0_0402_5%~DRH115 0_0402_5%~D
12
RH117
1M_0402_5%~D
RH117
1M_0402_5%~D
12
RH86
33_0402_5%~D
@
RH86
33_0402_5%~D
@
1 2
RH118 10K_0402_5%~D@RH118 10K_0402_5%~D@
1 2
CH10 0.1U_0402_10V7K~DCH10 0.1U_0402_10V7K~D
1 2

5
5
4
4
3
3
2
2
1
1
D D
C C
B B
A A
DMI_IRCOMP
BATLOW#
DMI_CRX_PTX_N1
DMI_CRX_PTX_P0
DMI_CRX_PTX_P3
DMI_CTX_PRX_P0
DMI_CRX_PTX_N2
DMI_CRX_PTX_P1
DMI_CTX_PRX_P2
DMI_CTX_PRX_N2
DMI_CTX_PRX_N3
DMI_CTX_PRX_P3
DMI_CRX_PTX_P2
DMI_CTX_PRX_N1
DMI_CRX_PTX_N0
DMI_CTX_PRX_N0
DMI_CTX_PRX_P1
DMI_CRX_PTX_N3
FDI_INT
FDI_FSYNC0
FDI_FSYNC1
FDI_LSYNC1
FDI_LSYNC0
FDI_CTX_PRX_N0
FDI_CTX_PRX_N1
FDI_CTX_PRX_N2
FDI_CTX_PRX_N3
FDI_CTX_PRX_N4
FDI_CTX_PRX_N5
FDI_CTX_PRX_N6
FDI_CTX_PRX_N7
FDI_CTX_PRX_P0
FDI_CTX_PRX_P1
FDI_CTX_PRX_P2
FDI_CTX_PRX_P3
FDI_CTX_PRX_P4
FDI_CTX_PRX_P6
FDI_CTX_PRX_P7
FDI_CTX_PRX_P5
BATLOW#
RI#
XDP_DBRESET#
RBIAS_CPY
GPIO30
PM_DRAM_PWRGD
PCH_RSMRST#_R
PBTN_OUT#_R
ACIN_PCH
DSWODVREN
WAKE#
PCH_RSMRST#_R
PCH_DPWROK_R
PM_CLKRUN#
PM_SLP_S5#
PM_SLP_S4#
PM_SLP_S3#
PM_SLP_SUS#
H_PM_SYNC
SUSCLK
GPIO30
TMDS_B_HPD
HDMIDAT_NB
HDMICLK_NB
TMDS_B_DATA2#
TMDS_B_DATA2
TMDS_B_DATA1#
TMDS_B_DATA0#
TMDS_B_CLK#
TMDS_B_DATA1
TMDS_B_DATA0
TMDS_B_CLK
PCH_TZOUT0+
PCH_TZOUT1-
PCH_TZOUT2-
PCH_TZOUT1+
PCH_TZOUT2+
PCH_TZOUT0-
PCH_TXOUT1-
PCH_TXOUT2-
PCH_TXOUT0+
PCH_TXOUT2+
PCH_TXOUT0-
PCH_TXOUT1+
PCH_TXCLK-
PCH_TXCLK+
PCH_TZCLK-
PCH_TZCLK+
PCH_CRT_DDC_DAT
PCH_CRT_DDC_CLK
HSYNC
VSYNC
PCH_CRT_BLU
PCH_CRT_GRN
PCH_CRT_RED
CRT_IREF
PCH_CRT_BLU
PCH_CRT_GRN
PCH_CRT_RED
PCH_ENVDD
PCH_CRT_DDC_CLK
PCH_CRT_DDC_DAT
CTRL_CLK
CTRL_DATA
LVDS_IBG
PCH_DPC_N3
PCH_DPC_P0
PCH_DPC_P1
PCH_DPC_N2
PCH_DPC_P3
PCH_DPC_N0
PCH_DPC_N1
PCH_DPC_P2
DP_HPD
PCH_DPC_AUXN
PCH_DPC_AUXP
RI#
WAKE#
PM_PWROK_R
CTRL_CLK
CTRL_DATA
PCH_DPC_CLK
PCH_DPC_DAT
SUS_STAT#
TMDS_B_HPD
PCH_LCD_CLK
PCH_LCD_DATA
PCH_DPD_P0
PCH_DPD_P1
PCH_DPD_N3
PCH_DMC_HPD
PCH_DPD_N1
PCH_DPD_N2
PCH_DPD_P2
PCH_DPD_P3
PCH_DPD_N0
PCH_DPD_CLK
PCH_DPD_DAT
PM_CLKRUN#
PM_CLKRUN#
SUSACK#_R
DSWODVREN
IGPU_BKLT_EN
PCH_RSMRST#
ACIN_PCH
+1.05VS
+3V_PCH
+3VS
+RTCVCC
+3V_PCH
+3V_PCH
DMI_CTX_PRX_N04
DMI_CTX_PRX_N14
DMI_CTX_PRX_N24
DMI_CTX_PRX_N34
DMI_CTX_PRX_P14
DMI_CTX_PRX_P24
DMI_CTX_PRX_P34
DMI_CTX_PRX_P04
DMI_CRX_PTX_N04
DMI_CRX_PTX_N14
DMI_CRX_PTX_N24
DMI_CRX_PTX_N34
DMI_CRX_PTX_P04
DMI_CRX_PTX_P14
DMI_CRX_PTX_P24
DMI_CRX_PTX_P34
XDP_DBRESET#5
SYSTEM_PWROK5,44
SG_AMD_BKL26,44
PCH_PWROK5,44
PCH_APWROK44
PM_DRAM_PWRGD5
SUSWARN#44
PCH_RSMRST#44
PBTN_OUT#5,44
FDI_CTX_PRX_N0 4
FDI_CTX_PRX_N1 4
FDI_CTX_PRX_N2 4
FDI_CTX_PRX_N3 4
FDI_CTX_PRX_N4 4
FDI_CTX_PRX_N5 4
FDI_CTX_PRX_N6 4
FDI_CTX_PRX_N7 4
FDI_CTX_PRX_P0 4
FDI_CTX_PRX_P1 4
FDI_CTX_PRX_P2 4
FDI_CTX_PRX_P3 4
FDI_CTX_PRX_P4 4
FDI_CTX_PRX_P5 4
FDI_CTX_PRX_P6 4
FDI_CTX_PRX_P7 4
FDI_INT 4
FDI_FSYNC0 4
FDI_FSYNC1 4
FDI_LSYNC0 4
FDI_LSYNC1 4
PCIE_WAKE# 33,38,39,44
SUSCLK_R 44
PM_SLP_S5# 41,44
PM_SLP_S4# 44
PM_SLP_S3# 41,44
PM_SLP_SUS# 44
H_PM_SYNC 5
PCH_INV_PWM26
PCH_ENVDD26,44
PCH_LCD_DATA26
IGPU_BKLT_EN26
PCH_TXCLK-25
PCH_TXCLK+25
PCH_TXOUT0-25
PCH_TXOUT1-25
PCH_TXOUT2-25
PCH_TXOUT0+25
PCH_TXOUT1+25
PCH_TXOUT2+25
PCH_TZOUT0-25
PCH_TZOUT1-25
PCH_TZOUT2-25
PCH_TZOUT0+25
PCH_TZOUT1+25
PCH_TZOUT2+25
PCH_TZCLK-25
PCH_TZCLK+25
PCH_CRT_BLU27
PCH_CRT_GRN27
PCH_CRT_RED27
PCH_LCD_CLK26
PCH_CRT_DDC_CLK27
PCH_CRT_DDC_DAT27
PCH_CRT_HSYNC27
PCH_CRT_VSYNC27
HDMICLK_NB 28
HDMIDAT_NB 28
TMDS_B_HPD 28
TMDS_B_DATA2# 28
TMDS_B_DATA2 28
TMDS_B_DATA1# 28
TMDS_B_DATA1 28
TMDS_B_DATA0# 28
TMDS_B_DATA0 28
TMDS_B_CLK# 28
TMDS_B_CLK 28
PCH_DPC_CLK 29
PCH_DPC_DAT 29
PCH_DPC_AUXN 29
PCH_DPC_AUXP 29
DP_HPD 29
PCH_DPC_N0 29
PCH_DPC_P0 29
PCH_DPC_N1 29
PCH_DPC_P1 29
PCH_DPC_N2 29
PCH_DPC_P2 29
PCH_DPC_N3 29
PCH_DPC_P3 29
PCH_DPD_CLK 30
PCH_DPD_DAT 30
PCH_DMC_HPD 30
PCH_DPD_N0 30
PCH_DPD_P0 30
PCH_DPD_N1 30
PCH_DPD_P1 30
PCH_DPD_N2 30
PCH_DPD_P2 30
PCH_DPD_N3 30
PCH_DPD_P3 30
PCH_DPWROK 44
ACIN14,41,44,50
GPIO3028
Title
Size Document Number Rev
Date: Sheet of
LA-6601P
1.0
PCH (3/8) DMI,FDI,PM,GFX,DP
17 63Tuesday, November 30, 2010
Compal Electronics, Inc.
Title
Size Document Number Rev
Date: Sheet of
LA-6601P
1.0
PCH (3/8) DMI,FDI,PM,GFX,DP
17 63Tuesday, November 30, 2010
Compal Electronics, Inc.
Title
Size Document Number Rev
Date: Sheet of
LA-6601P
1.0
PCH (3/8) DMI,FDI,PM,GFX,DP
17 63Tuesday, November 30, 2010
Compal Electronics, Inc.
4mil width and place
within 500mil of the PCH
If not using integrated
LAN,signal may be left as NC.
Can be left NC when IAMT is
not support on the platfrom
Compal Electroni
mDP
HDMI
DMC
HDMI
DSWODVREN - On Die DSW VR Enable
*
H Enable
L Disable
PROPRIETARY NOTE: THIS SHEET OF ENGINEERING DRAWINGS AND SPECIFICATIONS CONTAINS CONFIDENTIAL,
TRADE SECRET, AND OTHER PROPRIETARY INFORMATION
OF DELL. ("DELL"). THIS DOCUMENT MAY NOT BE TRANSFERRED OR COPIED WITHOUT THE EXPRESS WRITTEN
AUTHORIZATION OF DELL. IN ADDITION, NEITHER THIS
SHEET NOR THE INFORMATION IT CONTAINS MAY BE USED BY OR DISCLOSED TO ANY THIRD PARTY WITHOUT
DELL'S EXPRESS WRITTEN CONSENT.
DELL CONFIDENTIAL/PROPRIETARY
Minimum speacing of 20mils for LVD_IBG
RH136 33_0402_5%~DRH136 33_0402_5%~D
1 2
RH145 10K_0402_5%~DRH145 10K_0402_5%~D
1 2
RH159 0_0402_5%~D@RH159 0_0402_5%~D@
1 2
RH124 49.9_0402_1%RH124 49.9_0402_1%
1 2
RH156 150_0402_1%RH156 150_0402_1%
1 2
RH131 0_0402_5%~DRH131 0_0402_5%~D
1 2
DMI
FDI
System Power Management
UH1C
CougarPoint_Rev_1p0
DMI
FDI
System Power Management
UH1C
CougarPoint_Rev_1p0
DMI0RXN
BC24
DMI1RXN
BE20
DMI2RXN
BG18
DMI3RXN
BG20
DMI0RXP
BE24
DMI1RXP
BC20
DMI2RXP
BJ18
DMI3RXP
BJ20
DMI0TXN
AW24
DMI1TXN
AW20
DMI2TXN
BB18
DMI3TXN
AV18
DMI0TXP
AY24
DMI1TXP
AY20
DMI2TXP
AY18
DMI3TXP
AU18
DMI_ZCOMP
BJ24
DMI_IRCOMP
BG25
FDI_RXN0 BJ14
FDI_RXN1 AY14
FDI_RXN2 BE14
FDI_RXN3 BH13
FDI_RXN4 BC12
FDI_RXN5 BJ12
FDI_RXN6 BG10
FDI_RXN7 BG9
FDI_RXP0 BG14
FDI_RXP1 BB14
FDI_RXP2 BF14
FDI_RXP3 BG13
FDI_RXP4 BE12
FDI_RXP5 BG12
FDI_RXP6 BJ10
FDI_RXP7 BH9
FDI_FSYNC0 AV12
FDI_FSYNC1 BC10
FDI_LSYNC0 AV14
FDI_LSYNC1 BB10
FDI_INT AW16
PMSYNCH AP14
SLP_SUS# G16
SLP_S3# F4
SLP_S4# H4
SLP_S5# / GPIO63 D10
SYS_RESET#
K3
SYS_PWROK
P12
PWRBTN#
E20
RI#
A10
WAKE# B9
SUS_STAT# / GPIO61 G8
SUSCLK / GPIO62 N14
ACPRESENT / GPIO31
H20
BATLOW# / GPIO72
E10
PWROK
L22
CLKRUN# / GPIO32 N3
SUSWARN#/SUSPWRDNACK/GPIO30
K16
RSMRST#
C21
DRAMPWROK
B13
SLP_LAN# / GPIO29 K14
APWROK
L10
DPWROK E22
DMI2RBIAS
BH21
SLP_A# G10
DSWVRMEN A18
SUSACK#
C12
RH154 10K_0402_5%~D@RH154 10K_0402_5%~D@
1 2
RH147
330K_0402_5%
RH147
330K_0402_5%
12
RH127 0_0402_5%~D@RH127 0_0402_5%~D@
1 2
RH157 2.2K_0402_5%~DRH157 2.2K_0402_5%~D
1 2
R78 8.2K_0402_5%@R78 8.2K_0402_5%@1 2
R1900
10K_0402_5%
R1900
10K_0402_5%
12
RH152 2.2K_0402_5%~DRH152 2.2K_0402_5%~D
1 2
RH125 750_0402_1%~DRH125 750_0402_1%~D
1 2
R1899
10K_0402_5%
R1899
10K_0402_5%
12
R1697 10K_0402_5%~DR1697 10K_0402_5%~D
1 2
LVDS
Digital Display Interface
CRT
UH1D
CougarPoint_Rev_1p0
LVDS
Digital Display Interface
CRT
UH1D
CougarPoint_Rev_1p0
L_BKLTCTL
P45
L_BKLTEN
J47
L_CTRL_CLK
T45
L_CTRL_DATA
P39
L_DDC_CLK
T40
L_DDC_DATA
K47
L_VDD_EN
M45
LVDSA_CLK#
AK39
LVDSA_CLK
AK40
LVDSA_DATA#0
AN48
LVDSA_DATA#1
AM47
LVDSA_DATA#2
AK47
LVDSA_DATA#3
AJ48
LVDSA_DATA0
AN47
LVDSA_DATA1
AM49
LVDSA_DATA2
AK49
LVDSA_DATA3
AJ47
LVDSB_CLK#
AF40
LVDSB_CLK
AF39
LVDSB_DATA#0
AH45
LVDSB_DATA#1
AH47
LVDSB_DATA#2
AF49
LVDSB_DATA#3
AF45
LVDSB_DATA0
AH43
DDPB_0N AV42
DDPB_1N AV45
LVD_VREFH
AE48
LVD_VREFL
AE47
DDPD_2N BF42
DDPD_3N BJ42
DDPB_2N AU48
DDPB_3N AV47
DDPC_0N AY47
DDPC_1N AY43
DDPC_2N BA47
DDPC_3N BB47
DDPD_0N BB43
DDPD_1N BF44
DDPB_0P AV40
DDPB_1P AV46
DDPD_2P BE42
DDPD_3P BG42
DDPB_2P AU47
DDPB_3P AV49
LVDSB_DATA1
AH49
LVDSB_DATA2
AF47
LVDSB_DATA3
AF43
LVD_IBG
AF37
LVD_VBG
AF36
DDPC_1P AY45
DDPC_0P AY49
DDPC_2P BA48
DDPC_3P BB49
DDPD_0P BB45
DDPD_1P BE44
CRT_BLUE
N48
CRT_DDC_CLK
T39
CRT_DDC_DATA
M40
CRT_GREEN
P49
CRT_HSYNC
M47
CRT_IRTN
T42
CRT_RED
T49
CRT_VSYNC
M49
DAC_IREF
T43
SDVO_CTRLCLK P38
SDVO_CTRLDATA M39
DDPC_CTRLCLK P46
DDPC_CTRLDATA P42
DDPD_CTRLCLK M43
DDPD_CTRLDATA M36
DDPB_AUXN AT49
DDPC_AUXN AP47
DDPD_AUXN AT45
DDPB_AUXP AT47
DDPC_AUXP AP49
DDPD_AUXP AT43
DDPB_HPD AT40
DDPC_HPD AT38
DDPD_HPD BH41
SDVO_TVCLKINP AP45
SDVO_TVCLKINN AP43
SDVO_STALLP AM40
SDVO_STALLN AM42
SDVO_INTP AP40
SDVO_INTN AP39
RH148 2.2K_0402_5%~DRH148 2.2K_0402_5%~D
1 2
RH123 100K_0402_5%~DRH123 100K_0402_5%~D
1 2
RH134 0_0402_5%~D@RH134 0_0402_5%~D@
1 2
RH140
1K_0402_0.5%~D
RH140
1K_0402_0.5%~D
12
RH158 100K_0402_5%~DRH158 100K_0402_5%~D
1 2
RH151
330K_0402_5%
@RH151
330K_0402_5%
@
1 2
RH128 0_0402_5%~DRH128 0_0402_5%~D
1 2
G
D
S
QH11B
DMN66D0LDW-7_SOT363-6~D
G
D
S
QH11B
DMN66D0LDW-7_SOT363-6~D
5
43
G
D
S
QH11A
DMN66D0LDW-7_SOT363-6~D
G
D
S
QH11A
DMN66D0LDW-7_SOT363-6~D
2
16
RH153 150_0402_1%RH153 150_0402_1%
1 2
RH138 33_0402_5%~DRH138 33_0402_5%~D
1 2
RH130 0_0402_5%~DRH130 0_0402_5%~D
1 2
RV2 2.2K_0402_5%~DRV2 2.2K_0402_5%~D
1 2
RH129 0_0402_5%~DRH129 0_0402_5%~D
1 2
RV1 2.2K_0402_5%~DRV1 2.2K_0402_5%~D
1 2
T76 PAD~D@T76 PAD~D@
RH132 0_0402_5%~DRH132 0_0402_5%~D
12
RH126 0_0402_5%~DRH126 0_0402_5%~D
1 2
RH155 2.2K_0402_5%~DRH155 2.2K_0402_5%~D
1 2
RH149 150_0402_1%RH149 150_0402_1%
1 2
RH133 0_0402_5%~DRH133 0_0402_5%~D
1 2
RH143 10K_0402_5%~DRH143 10K_0402_5%~D
1 2
RH146 1K_0402_5%~DRH146 1K_0402_5%~D
1 2
R1696 10K_0402_5%~DR1696 10K_0402_5%~D
1 2
RH142 110K_0402_1%~DRH142 110K_0402_1%~D
1 2
RH144 2.37K_0402_1%~DRH144 2.37K_0402_1%~D
12
RH135 0_0402_5%~DRH135 0_0402_5%~D
1 2

5
5
4
4
3
3
2
2
1
1
D D
C C
B B
A A
USBRBIAS
PCH_PLTRST#
PCI_PIRQA#
PCI_PIRQD#
PCI_PIRQC#
PCI_PIRQB#
DGPU_SELECT#
CLK_PCI0
CLK_PCI1
CLK_PCI4
USB20_N4
USB20_N3
USB20_P3
USB20_N5
USB20_P4
USB20_P0
USB20_N1
USB20_P1
USB20_P5
USB3_SMI#
USB_OC2#
USB_OC5#
USB_OC6#
1.5VDDR_VID1
USB_OC1#
USB_OC0#
HDMI_IN_PWMSEL#
USB20_P8
USB20_N8
CLK_PCI_LPBACK
PCI_PIRQA#
WL_OFF#
PCI_PIRQC#
PCI_PIRQB#
PCI_PIRQD#
BT_ON#
DGPU_SELECT#
HDMI_IN_PWMSEL#
DMC_RADIO_OFF#
CLK_PCI_LPC
FFS_INT1
BT_ON#
DMC_RADIO_OFF#
USB_OC1#
USB_OC0#
USB_OC6#
USB_OC5#
USB3_SMI#
USB_OC2#
USB20_N0
ODD_DA#
ODD_DA#
DGPU_PWR_EN
DGPU_HOLD_RST#
DGPU_HOLD_RST#
USB20_P9
USB20_N9
DP_CBL_DET
WL_OFF#
FFS_INT1
USB20_N6
USB20_P6
USB20_N2
USB20_P2
CLK_PCI2
CLK_PCI3
1.5VDDR_VID0
USB20_N7
USB20_P7
1.5VDDR_VID0
1.5VDDR_VID1
PCH_PLTRST#
NV_ALE
NV_ALE
PCH_PLTRST#
DGPU_HOLD_RST#
+3VS
+3VS
+3V_PCH
+3VS
+1.8VS
+3VS
+3V_MXM
DGPU_SELECT#23,25,26,27,28
DGPU_PWR_EN47
DMC_RADIO_OFF#38
HDMI_IN_PWMSEL#26
WL_OFF#38
FFS_INT137
BT_ON#38
ODD_DA#37
DP_CBL_DET29
CLK_PCI_LPBACK16
CLK_PCI_LPC44
USB_OC0# 40
USB_OC1# 40
1.5VDDR_VID0 54
1.5VDDR_VID1 54
USB_OC2# 40
USB3_SMI# 39
USB20_N0 40
USB20_P0 40
USB20_N1 40
USB20_P1 40
USB20_N2 24
USB20_P2 24
USB20_N3 26
USB20_P3 26
USB20_N4 38
USB20_P4 38
USB20_N5 38
USB20_P5 38
USB20_N6 41
USB20_P6 41
USB20_N7 46
USB20_P7 46
USB20_N8 38
USB20_P8 38
USB20_N9 40
USB20_P9 40
PLT_RST#5,33,35,38,39,44
PLTRST_VGA#14
Title
Size Document Number Rev
Date: Sheet of
LA-6601P
1.0
PCH (4/8) PCI, USB, NVRAM
18 63Tuesday, November 30, 2010
Compal Electronics, Inc.
Title
Size Document Number Rev
Date: Sheet of
LA-6601P
1.0
PCH (4/8) PCI, USB, NVRAM
18 63Tuesday, November 30, 2010
Compal Electronics, Inc.
Title
Size Document Number Rev
Date: Sheet of
LA-6601P
1.0
PCH (4/8) PCI, USB, NVRAM
18 63Tuesday, November 30, 2010
Compal Electronics, Inc.
USB/B
USB/B
LVDS Camera
Mini Card(Mini2)
Bluetooth
Mini Card(WLAN)
Within 500 mils
(For USB Port 0)
(For USB Port 9)
eDP Camera
USB/ESATA Conn.
ELC LED
(For USB Port 1)
IR sensor
DELL CONFIDENTIAL/PROPRIETARY
PROPRIETARY NOTE: THIS SHEET OF ENGINEERING DRAWINGS AND SPECIFICATIONS CONTAINS CONFIDENTIAL,
TRADE SECRET, AND OTHER PROPRIETARY INFORMATION
OF DELL. ("DELL"). THIS DOCUMENT MAY NOT BE TRANSFERRED OR COPIED WITHOUT THE EXPRESS WRITTEN
AUTHORIZATION OF DELL. IN ADDITION, NEITHER THIS
SHEET NOR THE INFORMATION IT CONTAINS MAY BE USED BY OR DISCLOSED TO ANY THIRD PARTY WITHOUT
DELL'S EXPRESS WRITTEN CONSENT.
Intel Anti-Theft Techonlogy
*
NV_ALE
High=Endabled
Low=Disable(floating)
C1805 .1U_0402_16V7K~DC1805 .1U_0402_16V7K~D
12
RPH1
10K_1206_8P4R_5%~D
RPH1
10K_1206_8P4R_5%~D
1 8
2 7
3 6
4 5
RPH3
8.2K_8P4R_5%
RPH3
8.2K_8P4R_5%
18
27
36
45
T123PAD~D @T123PAD~D @
T124PAD~D @T124PAD~D @
C1806
.1U_0402_16V7K~D
C1806
.1U_0402_16V7K~D
12
T166PAD~D @T166PAD~D @
RH170
100K_0402_5%~D
@
RH170
100K_0402_5%~D
@
12
RH171
100K_0402_5%~D
RH171
100K_0402_5%~D
12
R28
100K_0402_5%~D
R28
100K_0402_5%~D
12
RH160 1K_0402_5%~D@RH160 1K_0402_5%~D@
1 2
RSVD
PCI
USB
UH1E
CougarPoint_Rev_1p0
RSVD
PCI
USB
UH1E
CougarPoint_Rev_1p0
RSVD23 AV5
RSVD1 AY7
RSVD2 AV7
RSVD3 AU3
RSVD4 BG4
RSVD5 AT10
RSVD6 BC8
RSVD7 AU2
RSVD8 AT4
RSVD17 BB5
RSVD18 BB3
RSVD19 BB7
RSVD20 BE8
RSVD21 BD4
RSVD22 BF6
RSVD9 AT3
RSVD10 AT1
RSVD11 AY3
RSVD12 AT5
RSVD13 AV3
RSVD14 AV1
RSVD15 BB1
RSVD16 BA3
RSVD25 AT8
RSVD24 AV10
RSVD26 AY5
RSVD27 BA2
RSVD28 AT12
RSVD29 BF3
PIRQA#
K40
PIRQB#
K38
PIRQC#
H38
PIRQD#
G38
REQ1# / GPIO50
C46
REQ2# / GPIO52
C44
REQ3# / GPIO54
E40
GNT1# / GPIO51
D47
GNT2# / GPIO53
E42
GNT3# / GPIO55
F46
PIRQE# / GPIO2
G42
PIRQF# / GPIO3
G40
PIRQG# / GPIO4
C42
PIRQH# / GPIO5
D44
USBP0N C24
USBP0P A24
USBP1N C25
USBP1P B25
USBP2N C26
USBP2P A26
USBP3N K28
USBP3P H28
USBP4N E28
USBP4P D28
USBP5N C28
USBP5P A28
USBP6N C29
USBP6P B29
USBP7N N28
USBP7P M28
USBP8N L30
USBP8P K30
USBP9N G30
USBP9P E30
USBP10N C30
USBP10P A30
USBP11N L32
USBP11P K32
USBP12N G32
USBP12P E32
USBP13N C32
USBP13P A32
PME#
K10
CLKOUT_PCI0
H49
CLKOUT_PCI1
H43
CLKOUT_PCI2
J48
USBRBIAS# C33
USBRBIAS B33
OC0# / GPIO59 A14
OC1# / GPIO40 K20
OC2# / GPIO41 B17
OC3# / GPIO42 C16
OC4# / GPIO43 L16
OC5# / GPIO9 A16
OC6# / GPIO10 D14
OC7# / GPIO14 C14
CLKOUT_PCI4
H40 CLKOUT_PCI3
K42
PLTRST#
C6
TP1
BG26
TP2
BJ26
TP3
BH25
TP6
AH38
TP7
AH37
TP8
AK43
TP9
AK45
TP16
Y13
TP17
K24
TP18
L24
TP19
AB46
TP20
AB45
TP21
B21
TP22
M20
TP23
AY16
TP25
BE28
TP26
BC30
TP27
BE32
TP28
BJ32
TP29
BC28
TP30
BE30
TP31
BF32
TP32
BG32
TP33
AV26
TP34
BB26
TP35
AU28
TP36
AY30
TP37
AU26
TP38
AY26
TP39
AV28
TP40
AW30
TP4
BJ16
TP5
BG16
TP15
AM5 TP14
AM4 TP13
AH12 TP12
H3 TP11
N30 TP10
C18
TP24
BG46
RH173 10K_0402_5%~D@RH173 10K_0402_5%~D@
12
RPH5
8.2K_8P4R_5%
RPH5
8.2K_8P4R_5%
18
27
36
45
UH5
SN74AHC1G08DCKR_SC70-5
UH5
SN74AHC1G08DCKR_SC70-5
IN1 1
IN2 2
G
3
O
4
P5
RH165 22_0402_5%RH165 22_0402_5%
1 2
RPH2
10K_1206_8P4R_5%~D
RPH2
10K_1206_8P4R_5%~D
1 8
2 7
3 6
4 5
UH6
NC7SZ08P5X_NL_SC70-5
UH6
NC7SZ08P5X_NL_SC70-5
B2
A1
Y
4
P5
G
3
RH163 22.6_0402_1%RH163 22.6_0402_1%
1 2
RH169
10K_0402_5%~D
@RH169
10K_0402_5%~D
@
1 2
T165PAD~D @T165PAD~D @
RPH4
8.2K_8P4R_5%
RPH4
8.2K_8P4R_5%
18
27
36
45
RH164 22_0402_5%RH164 22_0402_5%
12

5
5
4
4
3
3
2
2
1
1
D D
C C
B B
A A
H_THERMTRIP#_C
VGA_PRSNT_L#
PCH_GPIO28
STP_PCI#
PCH_PECI_R
H_CPUPWRGD
KB_RST#
INIT3_3V#
DGPU_PWROK
PCH_GPIO37
DGPU_HPD_INT#
DGPU_EDIDSEL#
PCH_GPIO37
VGA_PRSNT_R#
CRT_DET
CRT_DET
PCH_GPIO28
PCH_GPIO27
PCH_GPIO27
HDD2_DETECT#
HDD2_DETECT#
ODD_EN#
ODD_EN#
PCH_GPIO22
PCH_GPIO15
PCH_GPIO15
EC_SMI#
EC_SMI#
NV_CLE
EC_SCI#
EDP_CAB_DET#
LVDS_CAB_DET#
PCH_GPIO16
FFS_INT2
DGPU_BKL_PWM_SEL#
BT_RADIO_DIS#
GPIO49
ODD_DETECT#
ODD_DETECT#
DGPU_EDIDSEL#
VGA_PRSNT_R#
VGA_PRSNT_L#
DGPU_HPD_INT#
CRT_DET#
PCH_GPIO16
KB_RST#
STP_PCI#
PCH_GPIO22
GPIO49
LVDS_CAB_DET#
GATEA20
NV_CLE
VSS_NCTF_4
VSS_NCTF_11
VSS_NCTF_5
VSS_NCTF_14
VSS_NCTF_2
VSS_NCTF_8
VSS_NCTF_13
VSS_NCTF_7
VSS_NCTF_9
VSS_NCTF_3
VSS_NCTF_10
VSS_NCTF_12
VSS_NCTF_6
VSS_NCTF_1
VSS_NCTF_32
VSS_NCTF_17
VSS_NCTF_29
VSS_NCTF_26
VSS_NCTF_25
VSS_NCTF_23
VSS_NCTF_15
VSS_NCTF_20
VSS_NCTF_16
VSS_NCTF_18
VSS_NCTF_30
VSS_NCTF_19
VSS_NCTF_21
VSS_NCTF_31
VSS_NCTF_28
VSS_NCTF_24
VSS_NCTF_27
VSS_NCTF_22
+3V_PCH
+3VS
+3VS
+3VS
+3VS
+1.8VS
CRT_DET#27
DGPU_EDIDSEL#23,26,28
DGPU_HPD_INT#28
EC_SCI#44
EC_SMI#44
BT_RADIO_DIS#38
DGPU_PWROK14
ODD_EN#37
ODD_DETECT#37
VGA_PRSNT_R#14
VGA_PRSNT_L#14
FFS_INT237
HDD2_DETECT#36
DGPU_BKL_PWM_SEL# 26
EDP_CAB_DET# 23,24
LVDS_CAB_DET# 26
GATEA20 44
H_PECI 5,44
KB_RST# 44
H_CPUPWRGD 5
H_THRMTRIP# 5
H_SNB_IVB# 5
Title
Size Document Number Rev
Date: Sheet of
LA-6601P
1.0
PCH (5/8) GPIO, CPU, MISC
19 63Tuesday, November 30, 2010
Compal Electronics, Inc.
Title
Size Document Number Rev
Date: Sheet of
LA-6601P
1.0
PCH (5/8) GPIO, CPU, MISC
19 63Tuesday, November 30, 2010
Compal Electronics, Inc.
Title
Size Document Number Rev
Date: Sheet of
LA-6601P
1.0
PCH (5/8) GPIO, CPU, MISC
19 63Tuesday, November 30, 2010
Compal Electronics, Inc.
*
*
High: CRT Plugged
*
INIT3_3V
This signal has weak internal
PU, can't pull low
*
GPIO28
H On-Die voltage regulator enable
L On-Die PLL Voltage Regulator disable
On-Die PLL Voltage Regulator
This signal has a weak internal pull up
PCH_GPIO37
FDI TERMINATION VOLTAGE OVERRIDE
LOW - Tx, Rx terminated
to same voltage
(DC Coupling Mode)
GPIO27
PCH_GPIO27 (Have internal Pull-High)
High: VCCVRM VR Enable
Low: VCCVRM VR Disable
SATA2GP/GPIO36
When Used as SATA2GP/SATA3GP for Mechanical Presence detect
- Use a weak external pull-up (150K-200K ohms) to Vcc3_3
check list Rev 1.0
PROPRIETARY NOTE: THIS SHEET OF ENGINEERING DRAWINGS AND SPECIFICATIONS CONTAINS CONFIDENTIAL,
TRADE SECRET, AND OTHER PROPRIETARY INFORMATION
OF DELL. ("DELL"). THIS DOCUMENT MAY NOT BE TRANSFERRED OR COPIED WITHOUT THE EXPRESS WRITTEN
AUTHORIZATION OF DELL. IN ADDITION, NEITHER THIS
SHEET NOR THE INFORMATION IT CONTAINS MAY BE USED BY OR DISCLOSED TO ANY THIRD PARTY WITHOUT
DELL'S EXPRESS WRITTEN CONSENT.
DELL CONFIDENTIAL/PROPRIETARY
Weak internal
PU,Do not pull low
Set to Vcc when HIGH
DMI Termination Voltage
NV_CLE
Set to Vss when LOW
CLOSE TO THE BRANCHING POINT
Layout note:
Trace wide 10mil & length 30mil
All NCTF pins should have thick
traces at 45°from the pad.
CPU/MISC
NCTF
GPIO
UH1F
CougarPoint_Rev_1p0
CPU/MISC
NCTF
GPIO
UH1F
CougarPoint_Rev_1p0
GPIO27
E16
GPIO28
P8
GPIO24 / MEM_LED
E8
GPIO57
D6
LAN_PHY_PWR_CTRL / GPIO12
C4
VSS_NCTF_1
A4
VSS_NCTF_2
A44
VSS_NCTF_3
A45
VSS_NCTF_4
A46
VSS_NCTF_5
A5
VSS_NCTF_6
A6
VSS_NCTF_7
B3
VSS_NCTF_8
B47
VSS_NCTF_9
BD1
VSS_NCTF_10
BD49
VSS_NCTF_11
BE1
VSS_NCTF_12
BE49
TACH2 / GPIO6
H36
TACH0 / GPIO17
D40
TACH3 / GPIO7
E38
SATA3GP / GPIO37
M5
SATA5GP / GPIO49
V3
SCLOCK / GPIO22
T5
SLOAD / GPIO38
N2
SDATAOUT0 / GPIO39
M3
SDATAOUT1 / GPIO48
V13
PROCPWRGD AY11
RCIN# P5
PECI AU16
THRMTRIP# AY10
GPIO8
C10
BMBUSY# / GPIO0
T7
GPIO15
G2
TACH1 / GPIO1
A42
SATA2GP / GPIO36
V8
INIT3_3V# T14
STP_PCI# / GPIO34
K1
GPIO35
K4
SATA4GP / GPIO16
U2
VSS_NCTF_32 F49
A20GATE P4
TACH4 / GPIO68 C40
TACH6 / GPIO70 C41
TACH7 / GPIO71 A40
TACH5 / GPIO69 B41
VSS_NCTF_17 BH3
VSS_NCTF_18 BH47
VSS_NCTF_19 BJ4
VSS_NCTF_20 BJ44
VSS_NCTF_21 BJ45
VSS_NCTF_22 BJ46
VSS_NCTF_23 BJ5
VSS_NCTF_24 BJ6
VSS_NCTF_25 C2
VSS_NCTF_26 C48
VSS_NCTF_27 D1
VSS_NCTF_28 D49
VSS_NCTF_29 E1
VSS_NCTF_30 E49
VSS_NCTF_31 F1
TS_VSS4 AK10
TS_VSS3 AH10
TS_VSS2 AK11
TS_VSS1 AH8
NC_1 P37
VSS_NCTF_13
BF1
VSS_NCTF_14
BF49
VSS_NCTF_15 BG2
VSS_NCTF_16 BG48
DF_TVS AY1
RH196 10K_0402_5%~DRH196 10K_0402_5%~D
1 2
RH229 10K_0402_5%~DRH229 10K_0402_5%~D
1 2
RH161
2.2K_0402_5%~D
RH161
2.2K_0402_5%~D
12
RH187 10K_0402_5%~DRH187 10K_0402_5%~D
1 2
RH197 10K_0402_5%~DRH197 10K_0402_5%~D
1 2
D
G
S
QH5
SSM3K7002F_SC59-3~D
D
G
S
QH5
SSM3K7002F_SC59-3~D
1
3
2
RH192 10K_0402_5%~DRH192 10K_0402_5%~D
1 2
RH194 10K_0402_5%~D@RH194 10K_0402_5%~D@
1 2
RH1621K_0402_5%~D RH1621K_0402_5%~D
12
RH190 10K_0402_5%~DRH190 10K_0402_5%~D
1 2
RH189 1K_0402_5%~DRH189 1K_0402_5%~D
1 2
RH178
10K_0402_5%~D
@RH178
10K_0402_5%~D
@
12
RH183 10K_0402_5%~DRH183 10K_0402_5%~D
1 2
RH186 10K_0402_5%~D@RH186 10K_0402_5%~D@
1 2
RH181
1K_0402_5%~D
@RH181
1K_0402_5%~D
@
1 2
RH198
10K_0402_5%~D
RH198
10K_0402_5%~D
1 2
RH255 200K_0402_5%RH255 200K_0402_5%
12
RH182
10K_0402_5%~D
RH182
10K_0402_5%~D
12
RH184 10K_0402_5%~DRH184 10K_0402_5%~D
1 2
RH179 10K_0402_5%~DRH179 10K_0402_5%~D
1 2
RH174 10K_0402_5%~DRH174 10K_0402_5%~D
1 2
RH188 10K_0402_5%~DRH188 10K_0402_5%~D
1 2
RH251 10K_0402_5%~DRH251 10K_0402_5%~D
1 2
RH180 10K_0402_5%~DRH180 10K_0402_5%~D
1 2
RH177 1K_0402_5%~D@RH177 1K_0402_5%~D@
1 2
RH175
0_0402_5%~D
@
RH175
0_0402_5%~D
@
1 2
RH195 10K_0402_5%~DRH195 10K_0402_5%~D
1 2
RH176390_0402_5% RH176390_0402_5%
1 2

5
5
4
4
3
3
2
2
1
1
D D
C C
B B
A A
+1.05VS_VCCCORE
+VCCAPLLEXP
+1.05VS_VCC_EXP
+VCCAFDI_VRM
+1.05VS_VCCAPLL_FDI
+VCCADAC
+VCCAFDI_VRM
+VCCA_LVDS
+3V_VCCPSPI
+1.05VS_VCCDPLLEXP
+3VS_VCCA3GBG
+1.05VS_VCCDPLL_FDI
+1.05VS_VCC_DMI_CCI
+VCCTX_LVDS
+VCCAPLLEXP_R
+3VS_VCC3_3_6
+VCCP_VCCDMI
SUSP#
+VCCAFDI_VRM
+VCCP_VCCDMI
+1.05VS
+1.05VS
+3VS
+1.05VS
+1.05VS
+3VS
+1.05VS
+1.8VS
+3VS
+3V_PCH
+VCCP_VCCDMI
+1.05VS
+1.05VS
+1.05VS
+3VS
+VCCPNAND
+1.8VS
+1.5VS +VCCAFDI_VRM
+3VALW
SUSP#9,44,47,52,53,54
Title
Size Document Number Rev
Date: Sheet of
LA-6601P
1.0
PCH (6/8) PWR
20 63Tuesday, November 30, 2010
Compal Electronics, Inc.
Title
Size Document Number Rev
Date: Sheet of
LA-6601P
1.0
PCH (6/8) PWR
20 63Tuesday, November 30, 2010
Compal Electronics, Inc.
Title
Size Document Number Rev
Date: Sheet of
LA-6601P
1.0
PCH (6/8) PWR
20 63Tuesday, November 30, 2010
Compal Electronics, Inc.
3.3
1.05
1.05
1.05
V_PROC_IO
V5REF
V5REF_Sus
Vcc3_3
VccADAC
VccADPLLA
VccADPLLB
Voltage Rail
VccCore
VccDMI
1.05
5
3.3
0.001
0.001
0.001
0.266
0.001
0.08
0.08
1.3
0.042
5
Voltage
S0 Iccmax
Current (A)
1.05
1.05VccIO 2.925
1.05VccASW 1.01
3.3VccSPI 0.02
3.3VccDSW 0.003
1.8 0.19VccpNAND
3.3VccRTC 6 uA
3.3VccSus3_3
3.3 / 1.5VccSusHDA
0.119
0.01
VccVRM 1.8 / 1.5 0.16
1.05VccCLKDMI
VccALVDS 3.3
1.8VccTX_LVDS 0.06
0.001
0.02
PCH Power Rail Table
Place CH64 Near BG6 pin
Place CH35 Near BJ22 pin
0.1uH inductor, 200mA
1mA
1300mA
2925mA
20mA
190mA
20mA
1mA
60mA
VccSSC 1.05 0.095
VccDIFFCLKN 1.05 0.055
DELL CONFIDENTIAL/PROPRIETARY
PROPRIETARY NOTE: THIS SHEET OF ENGINEERING DRAWINGS AND SPECIFICATIONS CONTAINS CONFIDENTIAL,
TRADE SECRET, AND OTHER PROPRIETARY INFORMATION
OF DELL. ("DELL"). THIS DOCUMENT MAY NOT BE TRANSFERRED OR COPIED WITHOUT THE EXPRESS WRITTEN
AUTHORIZATION OF DELL. IN ADDITION, NEITHER THIS
SHEET NOR THE INFORMATION IT CONTAINS MAY BE USED BY OR DISCLOSED TO ANY THIRD PARTY WITHOUT
DELL'S EXPRESS WRITTEN CONSENT.
RH202
0_0805_5%
RH202
0_0805_5%
1 2
RH2040_0805_5% RH2040_0805_5% 1 2
C432
1U_0402_6.3V6K~D
C432
1U_0402_6.3V6K~D
1
2
CH33
0.01U_0402_16V7K~D
CH33
0.01U_0402_16V7K~D
1
2
CH47
1U_0402_6.3V6K~D
CH47
1U_0402_6.3V6K~D
1
2
RH212 0_0603_5%~D
RH212 0_0603_5%~D
12
CH38
1U_0402_6.3V6K~D
CH38
1U_0402_6.3V6K~D
1
2
RH200 0_0603_5%~DRH200 0_0603_5%~D
12
CH37
10U_0805_4VAM~D
CH37
10U_0805_4VAM~D
1
2
CH39
1U_0402_6.3V6K~D
CH39
1U_0402_6.3V6K~D
1
2
CH29
0.01U_0402_16V7K~D
CH29
0.01U_0402_16V7K~D
1
2
POWER
VCC CORE
DMI
VCCIO
CRTLVDS
FDI
DFT / SPI HVCMOS
UH1G
CougarPoint_Rev_1p0
POWER
VCC CORE
DMI
VCCIO
CRTLVDS
FDI
DFT / SPI HVCMOS
UH1G
CougarPoint_Rev_1p0
VCCCORE[1]
AA23
VCCCORE[2]
AC23
VCCCORE[3]
AD21
VCCCORE[4]
AD23
VCCCORE[5]
AF21
VCCCORE[6]
AF23
VCCCORE[7]
AG21
VCCCORE[8]
AG23
VCCCORE[9]
AG24
VCCCORE[10]
AG26
VCCCORE[11]
AG27
VCCCORE[12]
AG29
VCCCORE[13]
AJ23
VCCCORE[14]
AJ26
VCCCORE[15]
AJ27
VCCDFTERM[4] AJ17
VCCDFTERM[3] AJ16
VCCIO[17]
AN21
VCCIO[18]
AN26
VCCIO[19]
AN27
VCCIO[20]
AP21
VCCIO[23]
AP26
VCCIO[24]
AT24
VCCIO[15]
AN16
VCCIO[16]
AN17
VCCIO[21]
AP23
VCCIO[22]
AP24
VCCADAC U48
VCCTX_LVDS[1] AM37
VCCTX_LVDS[2] AM38
VCCALVDS AK36
VCCVRM[3] AT16
VCCVRM[2]
AP16
VCCAPLLEXP
BJ22
VccAFDIPLL
BG6
VCCIO[28]
AN19 VCCTX_LVDS[4] AP37
VCCTX_LVDS[3] AP36
VSSADAC U47
VSSALVDS AK37
VCCIO[27]
AP17
VCC3_3[6] V33
VCC3_3[7] V34
VCC3_3[3]
BH29 VCCDFTERM[2] AG17
VCCDFTERM[1] AG16
VCCDMI[1] AT20
VCCIO[25]
AN33
VCCIO[26]
AN34
VCCCORE[16]
AJ29
VCCCORE[17]
AJ31
VCCSPI V1
VCCCLKDMI AB36
VCCDMI[2]
AU20
CH30
0.1U_0402_10V7K~D
CH30
0.1U_0402_10V7K~D
1
2
CH35
10U_0805_4VAM~D
@
CH35
10U_0805_4VAM~D
@
1
2
U47
RT9013-15GB_SOT23-5
U47
RT9013-15GB_SOT23-5
VIN
1
EN
3
VOUT 5
GND 2
NC 4
RH211 0_0603_5%~D
@RH211 0_0603_5%~D
@12
CH28
1U_0402_6.3V6K~D
CH28
1U_0402_6.3V6K~D
1
2
CH42
1U_0402_6.3V6K~D
CH42
1U_0402_6.3V6K~D
1
2
CH36
0.1U_0402_10V7K~D
CH36
0.1U_0402_10V7K~D
1
2
RH1990_0805_5% RH1990_0805_5% 1 2
RH210
0_0805_5%
RH210
0_0805_5%
1 2
CH25
1U_0402_6.3V6K~D
CH25
1U_0402_6.3V6K~D
1
2
CH46
1U_0402_6.3V6K~D
@
CH46
1U_0402_6.3V6K~D
@
1
2
RH203 0_0805_5%RH203 0_0805_5%
1 2
RH201 0_0603_5%~D@RH201 0_0603_5%~D@
12
CH40
1U_0402_6.3V6K~D
CH40
1U_0402_6.3V6K~D
1
2
RH209 0_0805_5%RH209 0_0805_5%
1 2
CH32
0.01U_0402_16V7K~D
CH32
0.01U_0402_16V7K~D
1
2
RH2070_0805_5% RH2070_0805_5% 1 2
LH11
100NH_HK1608R10J-T_5%_0603~D
LH11
100NH_HK1608R10J-T_5%_0603~D
1 2
CH45
0.1U_0402_10V7K~D
CH45
0.1U_0402_10V7K~D
1
2
CH43
1U_0402_6.3V6K~D
CH43
1U_0402_6.3V6K~D
1
2
LH2
0.1UH_MLF1608DR10KT_10%~D
LH2
0.1UH_MLF1608DR10KT_10%~D
12
RH208 0_0603_5%~D
@RH208 0_0603_5%~D
@
12
CH44
0.1U_0402_10V7K~D
CH44
0.1U_0402_10V7K~D
1
2
CH34
22U_0805_6.3VAM~D
CH34
22U_0805_6.3VAM~D
1
2
CH31
10U_0805_4VAM~D
CH31
10U_0805_4VAM~D
1
2
CH26
1U_0402_6.3V6K~D
CH26
1U_0402_6.3V6K~D
1
2
LH3
1UH_LB2012T1R0M_20%~D
@LH3
1UH_LB2012T1R0M_20%~D
@
1 2
J10
PAD-OPEN 4x4m
@J10
PAD-OPEN 4x4m
@
12
RH206
0_0805_5%
RH206
0_0805_5%
12
CH41
1U_0402_6.3V6K~D
CH41
1U_0402_6.3V6K~D
1
2
LH1
BLM18PG181SN1_0603~D
LH1
BLM18PG181SN1_0603~D
12
CH27
10U_0805_4VAM~D
CH27
10U_0805_4VAM~D
1
2

5
5
4
4
3
3
2
2
1
1
D D
C C
B B
A A
+PCH_V5REF_RUN
+PCH_V5REF_SUS
+VCCA_DPLL_L
+1.05VS_VCCA_A_DPL
+1.05VS_VCCA_B_DPL
+PCH_V5REF_RUN
+PCH_V5REF_SUS
+VCCA_USBSUS
+VCCME_22
+VCCME_23
+VCCME_21
+3V_VCCPSUS
+VCCA_USBSUS
+3VS_VCCPPCI
+3V_VCCAUBG
+VCCSATAPLL_R
+3V_VCCPSUS_1
+3VS_VCCPCORE
+1.05VS_SATA3
+1.05VM_VCCASW
+VCCPDSW
+PCH_VCCDSW
+VCCDPLL_CPY
+VCCAPLL_CPY +3VS_VCC_CLKF33
+3VS_VCC_CLKF33
+VCCSUS1
+VCCACLK
+VCCAPLL_CPY_PCH
+3VS_VCC_CLKF33_R
+VCCRTCEXT
+VCCSST
+1.05VM_VCCSUS
+V_CPU_IO
+VCCAFDI_VRM
+1.05VS_VCCDIFFCLKN
+1.05VS_SSCVCC
+VCCDIFFCLK
+1.05VS_VCCA_A_DPL
+1.05VS_VCCA_B_DPL
+1.05VS_VCCAUPLL
+VCCSUSHDA
+5VALW_PCH
+VCC3_3_2
+1.05VM_VCCSUS
+VCCSATAPLL
+1.05VS_VCCUSBCORE
+3V_VCCPUSB
+3VS+5VS
+3V_PCH+5V_PCH
+1.05VS
+3V_PCH
+1.05VS
+3VS
+3VS
+1.05VS
+3V_PCH
+1.05VS
+3V_PCH
+3VS
+1.05VS
+3V_PCH
+3VS
+1.05VS
+1.05VS
+1.05VS
+1.05VS
+RTCVCC
+1.05VS
+VCCAFDI_VRM
+5V_PCH+5VALW
+1.05VS
+1.05VS
+1.05VS
+1.05VS_SATA3
+1.05VS_VCC_SATA
+1.05VS_VCCDIFFCLKN
+3VALW +3V_DSW
+3V_DSW
+1.05VS
+3V_PCH
+3V_PCH
+1.05VS
+1.05VS+VCCDIFFCLK
PCH_PWR_EN#47
PCH_VREG_EN#44
Title
Size Document Number Rev
Date: Sheet of
LA-6601P
1.0
PCH (7/8) PWR
21 63Tuesday, November 30, 2010
Compal Electronics, Inc.
Title
Size Document Number Rev
Date: Sheet of
LA-6601P
1.0
PCH (7/8) PWR
21 63Tuesday, November 30, 2010
Compal Electronics, Inc.
Title
Size Document Number Rev
Date: Sheet of
LA-6601P
1.0
PCH (7/8) PWR
21 63Tuesday, November 30, 2010
Compal Electronics, Inc.
1mA
1mA
1mA
119mA
80mA
80mA
1010mA
3mA
10mA
95mA
55mA
PROPRIETARY NOTE: THIS SHEET OF ENGINEERING DRAWINGS AND SPECIFICATIONS CONTAINS CONFIDENTIAL,
TRADE SECRET, AND OTHER PROPRIETARY INFORMATION
OF DELL. ("DELL"). THIS DOCUMENT MAY NOT BE TRANSFERRED OR COPIED WITHOUT THE EXPRESS WRITTEN
AUTHORIZATION OF DELL. IN ADDITION, NEITHER THIS
SHEET NOR THE INFORMATION IT CONTAINS MAY BE USED BY OR DISCLOSED TO ANY THIRD PARTY WITHOUT
DELL'S EXPRESS WRITTEN CONSENT.
DELL CONFIDENTIAL/PROPRIETARY
CH61
1U_0402_6.3V6K~D
CH61
1U_0402_6.3V6K~D
1
2
RH213 0_0603_5%~D@RH213 0_0603_5%~D@
12
CH60
1U_0402_6.3V6K~D
CH60
1U_0402_6.3V6K~D
1
2
RH2440_0603_5%~D RH2440_0603_5%~D
12
CH81
0.1U_0402_10V7K~D
CH81
0.1U_0402_10V7K~D
1
2
CH48
0.1U_0402_10V7K~D
CH48
0.1U_0402_10V7K~D
1
2
CH87
1U_0402_6.3V6K~D
CH87
1U_0402_6.3V6K~D
1
2
RH238
0_0805_5%
RH238
0_0805_5%
12
CH49
10U_0805_10V4Z~D
@
CH49
10U_0805_10V4Z~D
@
1
2
CH78
0.1U_0402_10V7K~D
CH78
0.1U_0402_10V7K~D
1
2
RH242
0_0603_5%~D
RH242
0_0603_5%~D
1 2
RH241 0_0603_5%~DRH241 0_0603_5%~D
12
CH79
4.7U_0603_6.3V6K~D
CH79
4.7U_0603_6.3V6K~D
1
2
D
G
S
QH7
AO3413_SOT23-3~D
D
G
S
QH7
AO3413_SOT23-3~D
13
2
CH85
0.1U_0402_10V7K~D
CH85
0.1U_0402_10V7K~D
1
2
CH74
1U_0402_6.3V6K~D
CH74
1U_0402_6.3V6K~D
1
2
CH71
0.1U_0402_10V7K~D
CH71
0.1U_0402_10V7K~D
1
2
RH222
10_0402_5%~D
RH222
10_0402_5%~D
12
RH235
0_0603_5%~D
RH235
0_0603_5%~D
12
CH54
1U_0402_6.3V6K~D
@CH54
1U_0402_6.3V6K~D
@
1
2
CH76
1U_0402_6.3V6K~D
@
CH76
1U_0402_6.3V6K~D
@
1
2
CH68
0.1U_0402_10V7K~D
CH68
0.1U_0402_10V7K~D
1
2
RH215
0_0603_5%~D
RH215
0_0603_5%~D
12
CH63
1U_0402_6.3V6K~D
CH63
1U_0402_6.3V6K~D
1
2
RH220 0_0603_5%~DRH220 0_0603_5%~D
12
CH50
1U_0402_6.3V6K~D
CH50
1U_0402_6.3V6K~D
1
2
RH231 0_0603_5%~DRH231 0_0603_5%~D
12
+
CH86
220U_B2_2.5VM_R35M~D
+
CH86
220U_B2_2.5VM_R35M~D
1
2
CH59
0.1U_0402_10V7K~D
CH59
0.1U_0402_10V7K~D
1
2
CH80
0.1U_0402_10V7K~D
CH80
0.1U_0402_10V7K~D
1
2
RH234 0_0603_5%~D@RH234 0_0603_5%~D@
12
CH75
1U_0402_6.3V6K~D
CH75
1U_0402_6.3V6K~D
1
2
RH218 0_0603_5%~DRH218 0_0603_5%~D
12
RH233
0_0805_5%
RH233
0_0805_5%
12
CH90
0.1U_0402_10V7K~D
@CH90
0.1U_0402_10V7K~D
@1
2
RH239
0_0603_5%~D
RH239
0_0603_5%~D
12
CH65
0.1U_0402_10V7K~D
CH65
0.1U_0402_10V7K~D
1
2
CH72
1U_0402_6.3V6K~D
CH72
1U_0402_6.3V6K~D
1
2
RH223 0_0603_5%~DRH223 0_0603_5%~D
12
RH217 0_0603_5%~DRH217 0_0603_5%~D
12
LH8
10UH_LBR2012T100M_20%~D
LH8
10UH_LBR2012T100M_20%~D
1 2
RH232
0_0603_5%~D
RH232
0_0603_5%~D
12
CH84
1U_0402_6.3V6K~D
CH84
1U_0402_6.3V6K~D
1
2
CH58
22U_0805_6.3V6M~D
CH58
22U_0805_6.3V6M~D
1
2
RH230
0_0805_5%
RH230
0_0805_5%
1 2
RH226
0_0603_5%~D
RH226
0_0603_5%~D
12
CH64
1U_0603_10V6K~D
CH64
1U_0603_10V6K~D
1
2
RH245 0_0603_5%~DRH245 0_0603_5%~D
1 2
CH83
0.1U_0402_10V7K~D
CH83
0.1U_0402_10V7K~D
1
2
RH221 0_0603_5%~D@RH221 0_0603_5%~D@
1 2
LH7
10UH_LBR2012T100M_20%~D
LH7
10UH_LBR2012T100M_20%~D
1 2
POWER
SATA USB
Clock and Miscellaneous
HDA
CPURTC
PCI/GPIO/LPCMISC
UH1J
CougarPoint_Rev_1p0
POWER
SATA USB
Clock and Miscellaneous
HDA
CPURTC
PCI/GPIO/LPCMISC
UH1J
CougarPoint_Rev_1p0
DCPSUSBYP
V12
VCCASW[1]
AA19
VCCASW[2]
AA21
VCCASW[3]
AA24
VCCASW[5]
AA27
VCCASW[6]
AA29
VCCSUSHDA P32
VCCSUS3_3[6] P24
VCCIO[34] T26
VCCIO[4] AD17
VCCASW[7]
AA31
VCCASW[8]
AC26
VCCASW[9]
AC27
VCCASW[10]
AC29
VCCASW[11]
AC31
VCCASW[12]
AD29
V5REF P34
VCC3_3[4] T34
VCCRTC
A22
VCCSUS3_3[10] V24
VCCSUS3_3[9] V23
VCCSUS3_3[8] T24
VCCSUS3_3[7] T23
VCCIO[2] AC16
VCCADPLLB
BF47
VCCDIFFCLKN[1]
AF33
V5REF_SUS M26
VCCIO[3] AC17
DCPSUS[1]
T17
VCCSSC
AG33
VCCADPLLA
BD47
VCCVRM[4]
Y49
VCCACLK
AD49
DCPRTC
N16
VCCASW[4]
AA26
VCCDIFFCLKN[2]
AF34
VCCIO[7]
AF17
DCPSST
V16
VCCIO[5] AF13
VCCASW[22] T21
VCCASW[23] V21
VCCASW[21] T19
VCC3_3[1] AA16
VCC3_3[8] W16
VCCSUS3_3[2] N20
VCCSUS3_3[3] N22
VCCSUS3_3[4] P20
VCCSUS3_3[5] P22
VCCIO[29] N26
VCCIO[30] P26
VCCIO[31] P28
VCCIO[32] T27
V_PROC_IO
BJ8
VCCIO[33] T29
VCCDIFFCLKN[3]
AG34
VCCASW[13]
AD31
VCCASW[14]
W21
VCCASW[15]
W23
VCCASW[16]
W24
VCCASW[17]
W26
VCCASW[18]
W29
VCCASW[19]
W31
VCCASW[20]
W33
VCCIO[6] AF14
VCCVRM[1] AF11
VCCIO[12] AH13
VCCIO[13] AH14
VCC3_3[2] AJ2
VCCAPLLSATA AK1
DCPSUS[3]
AL24
VCCIO[14]
AL29
DCPSUS[4] AN23
VCCSUS3_3[1] AN24
VCCAPLLDMI2
BH23
DCPSUS[2]
V19
VCCDSW3_3
T16
VCC3_3[5]
T38
CH56
0.1U_0402_10V7K~D
CH56
0.1U_0402_10V7K~D
1
2
+
CH88
220U_B2_2.5VM_R35M~D
+
CH88
220U_B2_2.5VM_R35M~D
1
2
RH224
0_0603_5%~D
RH224
0_0603_5%~D
12
RH228 0_0805_5%RH228 0_0805_5%
12
CH55
1U_0402_6.3V6K~D
@
CH55
1U_0402_6.3V6K~D
@
1
2
CH53
0.1U_0402_10V7K~D
CH53
0.1U_0402_10V7K~D
1
2
CH66
10U_0805_10V4Z~D
CH66
10U_0805_10V4Z~D
1
2
RH237
0_0603_5%~D
RH237
0_0603_5%~D
12
DH3
RB751S40T1_SOD523-2~D
DH3
RB751S40T1_SOD523-2~D
21
R22
20K_0402_5%~D
R22
20K_0402_5%~D
12
CH70
1U_0402_6.3V6K~D
CH70
1U_0402_6.3V6K~D
1
2
CH82
0.1U_0402_10V7K~D
CH82
0.1U_0402_10V7K~D
1
2
LH6
10UH_LBR2012T100M_20%~D
@LH6
10UH_LBR2012T100M_20%~D
@
1 2
RH225 0_0805_5%RH225 0_0805_5%
1 2
CH57
22U_0805_6.3V6M~D
CH57
22U_0805_6.3V6M~D
1
2
CH62
1U_0402_6.3V6K~D
CH62
1U_0402_6.3V6K~D
1
2
RH219 0_0603_5%~DRH219 0_0603_5%~D
1 2
C8
0.1U_0402_10V7K~D
C8
0.1U_0402_10V7K~D
1
2
CH52
0.1U_0402_10V7K~D
CH52
0.1U_0402_10V7K~D
1
2
RH236
0_0805_5%
@RH236
0_0805_5%
@
12
CH73
10U_0805_10V4Z~D
@CH73
10U_0805_10V4Z~D
@
1
2
RH246
150_0402_1%
@RH246
150_0402_1%
@
12
CH67
1U_0402_6.3V6K~D
CH67
1U_0402_6.3V6K~D
1
2
LH5
10UH_LBR2012T100M_20%~D
LH5
10UH_LBR2012T100M_20%~D
1 2
RH240 0_0603_5%~DRH240 0_0603_5%~D
12
CH69
0.1U_0402_10V7K~D
CH69
0.1U_0402_10V7K~D
1
2
D
G
S
QH6
AO3413_SOT23-3~D
@
D
G
S
QH6
AO3413_SOT23-3~D
@
13
2
RH227
10_0402_5%~D
RH227
10_0402_5%~D
12
CH77
1U_0402_6.3V6K~D
CH77
1U_0402_6.3V6K~D
1
2
RH247
0_0805_5%
RH247
0_0805_5%
1 2
RH243 0_0603_5%~DRH243 0_0603_5%~D
12
CH89
1U_0402_6.3V6K~D
CH89
1U_0402_6.3V6K~D
1
2
LH4
10UH_LBR2012T100M_20%~D
@LH4
10UH_LBR2012T100M_20%~D
@
1 2
RH216 0_0805_5%@RH216 0_0805_5%@
1 2
DH2
RB751S40T1_SOD523-2~D
DH2
RB751S40T1_SOD523-2~D
21

5
5
4
4
3
3
2
2
1
1
D D
C C
B B
A A
Title
Size Document Number Rev
Date: Sheet of
LA-6601P
1.0
PCH (8/8) VSS
22 63Tuesday, November 30, 2010
Compal Electronics, Inc.
Title
Size Document Number Rev
Date: Sheet of
LA-6601P
1.0
PCH (8/8) VSS
22 63Tuesday, November 30, 2010
Compal Electronics, Inc.
Title
Size Document Number Rev
Date: Sheet of
LA-6601P
1.0
PCH (8/8) VSS
22 63Tuesday, November 30, 2010
Compal Electronics, Inc.
DELL CONFIDENTIAL/PROPRIETARY
PROPRIETARY NOTE: THIS SHEET OF ENGINEERING DRAWINGS AND SPECIFICATIONS CONTAINS CONFIDENTIAL,
TRADE SECRET, AND OTHER PROPRIETARY INFORMATION
OF DELL. ("DELL"). THIS DOCUMENT MAY NOT BE TRANSFERRED OR COPIED WITHOUT THE EXPRESS WRITTEN
AUTHORIZATION OF DELL. IN ADDITION, NEITHER THIS
SHEET NOR THE INFORMATION IT CONTAINS MAY BE USED BY OR DISCLOSED TO ANY THIRD PARTY WITHOUT
DELL'S EXPRESS WRITTEN CONSENT.
UH1H
CougarPoint_Rev_1p0
UH1H
CougarPoint_Rev_1p0
VSS[1]
AA17
VSS[2]
AA2
VSS[3]
AA3
VSS[5]
AA34
VSS[6]
AB11
VSS[7]
AB14
VSS[8]
AB39
VSS[9]
AB4
VSS[10]
AB43
VSS[11]
AB5
VSS[12]
AB7
VSS[13]
AC19
VSS[14]
AC2
VSS[15]
AC21
VSS[16]
AC24
VSS[17]
AC33
VSS[18]
AC34
VSS[19]
AC48
VSS[20]
AD10
VSS[21]
AD11
VSS[22]
AD12
VSS[23]
AD13
VSS[24]
AD19
VSS[25]
AD24
VSS[26]
AD26
VSS[27]
AD27
VSS[28]
AD33
VSS[29]
AD34
VSS[30]
AD36
VSS[31]
AD37
VSS[33]
AD39
VSS[34]
AD4
VSS[35]
AD40
VSS[36]
AD42
VSS[37]
AD43
VSS[38]
AD45
VSS[39]
AD46
VSS[43]
AF10
VSS[44]
AF12
VSS[46]
AD16
VSS[47]
AF16
VSS[48]
AF19
VSS[49]
AF24
VSS[50]
AF26
VSS[51]
AF27
VSS[52]
AF29
VSS[53]
AF31
VSS[54]
AF38
VSS[55]
AF4
VSS[56]
AF42
VSS[57]
AF46
VSS[59]
AF7
VSS[60]
AF8
VSS[61]
AG19
VSS[62]
AG2
VSS[63]
AG31
VSS[64]
AG48
VSS[65]
AH11
VSS[66]
AH3
VSS[67]
AH36
VSS[68]
AH39
VSS[69]
AH40
VSS[70]
AH42
VSS[71]
AH46
VSS[72]
AH7
VSS[73]
AJ19
VSS[76]
AJ33
VSS[77]
AJ34
VSS[78]
AK12
VSS[79]
AK3
VSS[80] AK38
VSS[81] AK4
VSS[82] AK42
VSS[83] AK46
VSS[84] AK8
VSS[85] AL16
VSS[86] AL17
VSS[87] AL19
VSS[88] AL2
VSS[89] AL21
VSS[90] AL23
VSS[91] AL26
VSS[92] AL27
VSS[93] AL31
VSS[96] AL48
VSS[97] AM11
VSS[98] AM14
VSS[99] AM36
VSS[100] AM39
VSS[102] AM45
VSS[103] AM46
VSS[104] AM7
VSS[105] AN2
VSS[106] AN29
VSS[107] AN3
VSS[108] AN31
VSS[109] AP12
VSS[110] AP19
VSS[111] AP28
VSS[112] AP30
VSS[113] AP32
VSS[114] AP38
VSS[116] AP42
VSS[117] AP46
VSS[118] AP8
VSS[119] AR2
VSS[120] AR48
VSS[121] AT11
VSS[122] AT13
VSS[123] AT18
VSS[124] AT22
VSS[125] AT26
VSS[126] AT28
VSS[127] AT30
VSS[128] AT32
VSS[131] AT42
VSS[132] AT46
VSS[133] AT7
VSS[134] AU24
VSS[135] AU30
VSS[136] AV16
VSS[137] AV20
VSS[138] AV24
VSS[139] AV30
VSS[140] AV38
VSS[141] AV4
VSS[142] AV43
VSS[143] AV8
VSS[144] AW14
VSS[145] AW18
VSS[146] AW2
VSS[147] AW22
VSS[148] AW26
VSS[149] AW28
VSS[150] AW32
VSS[151] AW34
VSS[152] AW36
VSS[153] AW40
VSS[154] AW48
VSS[155] AV11
VSS[156] AY12
VSS[157] AY22
VSS[158] AY28
VSS[40]
AD8
VSS[42]
AE3
VSS[45]
AD14
VSS[115] AP4
VSS[0]
H5
VSS[58]
AF5
VSS[32]
AD38
VSS[4]
AA33
VSS[74]
AJ21
VSS[75]
AJ24
VSS[41]
AE2
VSS[129] AT34
VSS[130] AT39
VSS[101] AM43
VSS[95] AL34
VSS[94] AL33
UH1I
CougarPoint_Rev_1p0
UH1I
CougarPoint_Rev_1p0
VSS[159]
AY4
VSS[160]
AY42
VSS[161]
AY46
VSS[162]
AY8
VSS[163]
B11
VSS[164]
B15
VSS[165]
B19
VSS[166]
B23
VSS[167]
B27
VSS[168]
B31
VSS[169]
B35
VSS[170]
B39
VSS[171]
B7
VSS[173]
BB12
VSS[174]
BB16
VSS[175]
BB20
VSS[176]
BB22
VSS[177]
BB24
VSS[178]
BB28
VSS[179]
BB30
VSS[180]
BB38
VSS[181]
BB4
VSS[182]
BB46
VSS[183]
BC14
VSS[184]
BC18
VSS[185]
BC2
VSS[186]
BC22
VSS[187]
BC26
VSS[188]
BC32
VSS[189]
BC34
VSS[190]
BC36
VSS[191]
BC40
VSS[192]
BC42
VSS[193]
BC48
VSS[194]
BD46
VSS[195]
BD5
VSS[196]
BE22
VSS[197]
BE26
VSS[198]
BE40
VSS[199]
BF10
VSS[200]
BF12
VSS[201]
BF16
VSS[202]
BF20
VSS[203]
BF22
VSS[204]
BF24
VSS[205]
BF26
VSS[206]
BF28
VSS[207]
BD3
VSS[208]
BF30
VSS[209]
BF38
VSS[210]
BF40
VSS[211]
BF8
VSS[212]
BG17
VSS[213]
BG21
VSS[214]
BG33
VSS[215]
BG44
VSS[216]
BG8
VSS[217]
BH11
VSS[218]
BH15
VSS[219]
BH17
VSS[220]
BH19
VSS[222]
BH27
VSS[223]
BH31
VSS[224]
BH33
VSS[225]
BH35
VSS[226]
BH39
VSS[227]
BH43
VSS[228]
BH7
VSS[229]
D3
VSS[230]
D12
VSS[231]
D16
VSS[232]
D18
VSS[233]
D22
VSS[234]
D24
VSS[235]
D26
VSS[236]
D30
VSS[237]
D32
VSS[264] K7
VSS[265] L18
VSS[266] L2
VSS[267] L20
VSS[268] L26
VSS[269] L28
VSS[270] L36
VSS[271] L48
VSS[272] M12
VSS[273] P16
VSS[274] M18
VSS[275] M22
VSS[276] M24
VSS[277] M30
VSS[278] M32
VSS[279] M34
VSS[280] M38
VSS[281] M4
VSS[282] M42
VSS[283] M46
VSS[284] M8
VSS[285] N18
VSS[286] P30
VSS[288] P11
VSS[289] P18
VSS[290] T33
VSS[291] P40
VSS[292] P43
VSS[293] P47
VSS[294] P7
VSS[295] R2
VSS[296] R48
VSS[297] T12
VSS[298] T31
VSS[299] T37
VSS[300] T4
VSS[301] W34
VSS[302] T46
VSS[303] T47
VSS[304] T8
VSS[305] V11
VSS[306] V17
VSS[307] V26
VSS[308] V27
VSS[309] V29
VSS[310] V31
VSS[311] V36
VSS[312] V39
VSS[313] V43
VSS[314] V7
VSS[315] W17
VSS[316] W19
VSS[238]
D34
VSS[239]
D38
VSS[240]
D42
VSS[241]
D8
VSS[242]
E18
VSS[243]
E26
VSS[244]
G18
VSS[245]
G20
VSS[246]
G26
VSS[247]
G28
VSS[248]
G36
VSS[249]
G48
VSS[250]
H12
VSS[251]
H18
VSS[317] W2
VSS[318] W27
VSS[319] W48
VSS[320] Y12
VSS[321] Y38
VSS[322] Y4
VSS[323] Y42
VSS[324] Y46
VSS[325] Y8
VSS[328] BG29
VSS[329] N24
VSS[330] AJ3
VSS[287] N47
VSS[252]
H22
VSS[253]
H24
VSS[254]
H26
VSS[255]
H30
VSS[256]
H32
VSS[257]
H34
VSS[258]
F3
VSS[262] K39
VSS[263] K46
VSS[259] H46
VSS[260] K18
VSS[261] K26
VSS[331] AD47
VSS[333] B43
VSS[334] BE10
VSS[335] BG41
VSS[337] G14
VSS[338] H16
VSS[340] T36
VSS[342] BG22
VSS[343] BG24
VSS[344] C22
VSS[345] AP13
VSS[172]
F45
VSS[221]
H10
VSS[346] M14
VSS[347] AP3
VSS[348] AP1
VSS[349] BE16
VSS[350] BC16
VSS[351] BG28
VSS[352] BJ28

5
5
4
4
3
3
2
2
1
1
D D
C C
B B
A A
DGPU_SELECT#
LV_DP_HPD
MXM_DPB_AUXP/DDC_C
EDP_C_TX2P
EDP_C_TX3P
EDP_C_TX2N
EDP_C_TX1P
EDP_C_TX1N
EDP_C_TX3N
EDP_C_TX0P
EDP_C_TX0N
EDP_AUXN_C
LV_DP_A1P
LV_DP_A0N
LV_DP_A0P
LV_DP_A1N
EDP_AUXN_L_C
MXM_DPB_AUXP/DDC
MXM_DPB_AUXN/DDC_C
MXM_DPB_AUXN/DDC
MXM_C_TX1P
MXM_C_TX3P
MXM_C_TX3N
MXM_C_TX0N
MXM_C_TX2N
MXM_C_TX1N
MXM_C_TX0P
MXM_C_TX2P DP_IN4_PEQ#
DP_IN4_AEQ#
DP_IN3_AEQ#
CFG_OUTPUT_1
DP_IN3_PEQ#
CFG_OUTPUT_1
CFG_HPD_1
EDP_AUXP_C
EDP_CAB_DET#
DP_IN4_PEQ#
DP_IN3_PEQ#
DP_IN4_AEQ#
DP_IN3_AEQ#
LV_DP_A2N
LV_DP_A3N
LV_DP_A3P
LV_DP_A2P
EDP_AUXP_L_C
CFG_HPD_1
EDP_AUXP_L
EDP_AUXN_L
+3VS
+3VS+3VS
+3VS
+3VS
+3VS
MXM_DPB_AUXN/DDC14
MXM_DPB_AUXP/DDC14
MXM_TX1P14
MXM_TX1N14
MXM_TX2N14
MXM_TX2P14
MXM_TX3N14
MXM_TX3P14
MXM_TX0N14
MXM_TX0P14
EDP_TX1N4
EDP_TX2N4
EDP_TX2P4
EDP_TX3N4
EDP_TX3P4
EDP_TX0N4
EDP_TX0P4
EDP_TX1P4
EDP_AUXN4
EDP_AUXP4
MXM_DPB_HPD14
EDP_HPD#4
DGPU_EDIDSEL# 19,26,28
EDP_AUXN_L 24
EDP_AUXP_L 24
EDP_CAB_DET# 19,24
LV_DP_A0P 24
LV_DP_A0N 24
LV_DP_A1P 24
LV_DP_A1N 24
LV_DP_A2P 24
LV_DP_A2N 24
LV_DP_A3P 24
LV_DP_A3N 24
DGPU_SELECT# 18,25,26,27,28
LV_DP_HPD 24
DP_MXM_CARD_SEL 29,44
Title
Size Document Number Rev
Date: Sheet of
LA-6601P
1.0
eDP SW- GPU & CPU
23 63Tuesday, November 30, 2010
Compal Electronics, Inc.
Title
Size Document Number Rev
Date: Sheet of
LA-6601P
1.0
eDP SW- GPU & CPU
23 63Tuesday, November 30, 2010
Compal Electronics, Inc.
Title
Size Document Number Rev
Date: Sheet of
LA-6601P
1.0
eDP SW- GPU & CPU
23 63Tuesday, November 30, 2010
Compal Electronics, Inc.
MXM
SourceChanel
B
A CPU
1
0
AUX_SEL/SEL1&2
MXM_MFG_SEL
1
0
GPU Source
NVDIA
ATI
INy_AEQ# (y=1, 2),Automatic RX equalization enable
L:Disable input automatic equalization
H:Enable input automatic equalization
INy_PEQ(y = 1, 2),Programmable input
equalization level setting
L:Low EQ setting (LEQ), default
H:High EQ setting (HEQ)
M:No EQ
CFG_HPD,HPD switching configuration
L:HPD is switched by SW_ML
H:HPD is switched by SW_AUX
M:HPD is switched with overlap
CFG_OUTPUT: output configuration
L:Output is tracking DPCD register setting (auto interception)
H:Output swing level fixed at 600mV and no pre-emphasis
M:Output swing level is fixed at 400mV and no pre-emphasis
CPU & MXM SW for EDP
PROPRIETARY NOTE: THIS SHEET OF ENGINEERING DRAWINGS AND SPECIFICATIONS CONTAINS CONFIDENTIAL,
TRADE SECRET, AND OTHER PROPRIETARY INFORMATION
OF DELL. ("DELL"). THIS DOCUMENT MAY NOT BE TRANSFERRED OR COPIED WITHOUT THE EXPRESS WRITTEN
AUTHORIZATION OF DELL. IN ADDITION, NEITHER THIS
SHEET NOR THE INFORMATION IT CONTAINS MAY BE USED BY OR DISCLOSED TO ANY THIRD PARTY WITHOUT
DELL'S EXPRESS WRITTEN CONSENT.
DELL CONFIDENTIAL/PROPRIETARY
R1715
4.7K_0402_1%~D
@R1715
4.7K_0402_1%~D
@
1 2
G
D
S
Q277A
DMN66D0LDW-7_SOT363-6~D
G
D
S
Q277A
DMN66D0LDW-7_SOT363-6~D
2
16
C3780.1U_0402_10V6K~D C3780.1U_0402_10V6K~D
12
R1717
4.7K_0402_1%~D
R1717
4.7K_0402_1%~D
1 2
C4350.1U_0402_10V6K~D C4350.1U_0402_10V6K~D
12
C1760.1U_0402_10V6K~D C1760.1U_0402_10V6K~D
12
C1700.1U_0402_10V6K~D C1700.1U_0402_10V6K~D
12
R1713
4.7K_0402_1%~D
@R1713
4.7K_0402_1%~D
@
12
C3760.1U_0402_10V6K~D C3760.1U_0402_10V6K~D
12
C4360.1U_0402_10V6K~D C4360.1U_0402_10V6K~D
12
C1770.1U_0402_10V6K~D C1770.1U_0402_10V6K~D
12
C1710.1U_0402_10V6K~D C1710.1U_0402_10V6K~D
12
C3770.1U_0402_10V6K~D C3770.1U_0402_10V6K~D
12
R530
100K_0402_5%~D
R530
100K_0402_5%~D
12
R1722
4.7K_0402_1%~D
@R1722
4.7K_0402_1%~D
@
12
C3750.1U_0402_10V6K~D C3750.1U_0402_10V6K~D
12
R508
100K_0402_5%~D
R508
100K_0402_5%~D
12
C1720.1U_0402_10V6K~D C1720.1U_0402_10V6K~D
12
R1733
4.99K_0402_1%
R1733
4.99K_0402_1%
12
U130
PS8321QFN56GTR-A0_QFN56_7X7
U130
PS8321QFN56GTR-A0_QFN56_7X7
IN1_D2p
1
IN1_D2n
2
IN1_AEQ#
3
IN1_D3p
4
IN1_D3n
5
IN1_HPD
6
IN2_D0p
7
IN2_D0n
8
IN2_HPD
9
IN2_D1p
10
IN2_D1n
11
GND 12
IN2_D2p
13
IN2_D2n
14
OUT_AUXp_SCL 28
OUT_AUXn_SDA 27
REXT 18
CEXT 17
IN2_D3n
16 IN2_D3p
15
OUT_D0p 42
OUT_D0n 41
PD 40
OUT_D1p 39
OUT_D1n 38
I2C_CTL_EN 37
OUT2_D2p 36
OUT2_D2n 35
CFG_OUTPUT 34
OUT_D3p 33
OUT_D3n 32
VDD
31
AC_AUXp 30
AC_AUXn 29
OUT_HPD 43
CA_DET 44
GND 45
SW_AUX 47
IN2_PEQ/SDA_CTL
49
IN1_PEQ/SCL_CTL
50
IN2_AEQ#
51
IN1_D0p
52
IN1_D0n
53
VDD
54
IN1_D1p
55
IN1_D1n
56
Epad 57
IN1_SDA
19 IN1_SCL
20
IN2_SDA
21 IN2_SCL
22
IN1_AUXn
23 IN1_AUXp
24
IN2_AUXn
25 IN2_AUXp
26
SW_ML/I2C_ADDR 48
CFG_HPD 46
C3810.1U_0402_10V6K~D C3810.1U_0402_10V6K~D
12
C372
0.1U_0402_16V4Z~D
C372
0.1U_0402_16V4Z~D
1
2
R1720 4.7K_0402_1%~D@R1720 4.7K_0402_1%~D@
12
C374
0.1U_0402_16V4Z~D
C374
0.1U_0402_16V4Z~D
1
2
C1730.1U_0402_10V6K~D C1730.1U_0402_10V6K~D
12
R1719
4.7K_0402_1%~D
R1719
4.7K_0402_1%~D
12
C3790.1U_0402_10V6K~D C3790.1U_0402_10V6K~D
12
C438 0.1U_0402_10V6K~DC438 0.1U_0402_10V6K~D
12
R1716
4.7K_0402_1%~D
@R1716
4.7K_0402_1%~D
@
1 2
C1802
2.2U_0402_6.3V6M~D
C1802
2.2U_0402_6.3V6M~D
1
2
C3710.1U_0402_10V6K~D C3710.1U_0402_10V6K~D
12
C1750.1U_0402_10V6K~D C1750.1U_0402_10V6K~D
12
C3800.1U_0402_10V6K~D C3800.1U_0402_10V6K~D
12
R1721 4.7K_0402_1%~D@R1721 4.7K_0402_1%~D@
12
C3820.1U_0402_10V6K~D C3820.1U_0402_10V6K~D
12
R1718
4.7K_0402_1%~D
@R1718
4.7K_0402_1%~D
@
12
C437 0.1U_0402_10V6K~DC437 0.1U_0402_10V6K~D
12
G
D
S
Q277B
DMN66D0LDW-7_SOT363-6~D
G
D
S
Q277B
DMN66D0LDW-7_SOT363-6~D
5
43
R1712
4.7K_0402_1%~D
@R1712
4.7K_0402_1%~D
@
1 2
C3730.1U_0402_10V6K~D C3730.1U_0402_10V6K~D
12
C1740.1U_0402_10V6K~D C1740.1U_0402_10V6K~D
12

5
5
4
4
3
3
2
2
1
1
D D
C C
B B
A A
EDP_A0P
EDP_A0N
EDP_A1N
EDP_A1P
EDP_A2N
EDP_A3P
EDP_A3N
EDP_A2P
EDP_AUX+
EDP_HPD
USB20_P2
USB20_N2
DMIC_CLK
DMIC0
DISPOFF#
CAM_DET#
DP_IN6_PEQ#
DP_IN6_AEQ#
DP_IN5_AEQ#
CFG_HPD_2
LV_DP_A2N
LV_DP_A1P
LV_DP_A0N
LV_DP_A0P
LV_DP_A3N
LV_DP_A3P
LV_DP_A2P
LV_DP_A1N
LV_DP_A2P_L
LV_DP_A2N_L
LV_DP_A0P_L
LV_DP_A3P_L
LV_DP_A3N_L
LV_DP_A1P_L
LV_DP_A1N_L
LV_DP_A0N_L
EDP_AUX+
EDP_A0P
EDP_A0N
EDP_A1N
EDP_A1P
EDP_A1N_L
EDP_A1P_L
EDP_A0P_L
EDP_A0N_L
EDP_A2N
EDP_A3P
EDP_A3N
EDP_A2P
EDP_A2N_L
EDP_A2P_L
EDP_A3P_L
EDP_A3N_L
EDP_CAB_DET#
EDP_HPD
EDP_AUX-
DP_IN6_PEQ#
DP_IN5_PEQ#
DP_IN6_AEQ#
DP_IN5_AEQ#
LV_DP_AUXP_C
LV_DP_AUXN_C
EDP_AUXP_C_L
EDP_AUXN_C_L
CFG_OUTPUT_2
CFG_HPD_2
EDP_AUX+_C
EDP_AUX-_C
EDP_AUX-
USB20_N2 DMIC_CLK
USB20_P2 DMIC0
EDP_CAB_DET#
EDP_CAB_DET#
DP_IN5_PEQ#
CFG_OUTPUT_2
HDMI_IN_SELECT#EDP_HPD
EDP_AUX-
EDP_AUX+
PWR_SRC_ON
+EDPVDD
+INVPWR_B+
+EDPVDD +5VS
+INVPWR_B+B+
+INVPWR_B+
+3VS
+EDPVDD
+3VS
+3VS
+3VS_CAM
+EDPVDD
+5VS
+3VS
+3VS
+3VS +3VS
+3VS
+3VS
B+
+INVPWR_B+
LCDVDD_ON25,26
EC_ENVDD26,44
INV_PWM 26
EDP_CAB_DET# 19,23
CAM_DET# 16,26
DISPOFF# 26
USB20_P218
USB20_N218
DMIC0 26,34
DMIC_CLK 26,34
LV_DP_A0P_L32
LV_DP_A0N_L32
LV_DP_A1N_L32
LV_DP_A1P_L32
LV_DP_A2N_L32
LV_DP_A2P_L32
LV_DP_A3N_L32
LV_DP_A3P_L32
LV_DP_AUXP32
LV_DP_AUXN32
LV_DP_A0N23
LV_DP_A1N23
LV_DP_A1P23
LV_DP_A2N23
LV_DP_A2P23
LV_DP_A0P23
LV_DP_A3N23
LV_DP_A3P23
EDP_AUXP_L23
EDP_AUXN_L23
DP_4028_HPD32
LV_DP_HPD23
HDMI_IN_SELECT# 26,35,44
EDP_CAB_DET# 19,23
LCD_BKL_EN44
Title
Size Document Number Rev
Date: Sheet of
LA-6601P
1.0
eDP SW- 4028 & eDP CONN
24 63Tuesday, November 30, 2010
Compal Electronics, Inc.
Title
Size Document Number Rev
Date: Sheet of
LA-6601P
1.0
eDP SW- 4028 & eDP CONN
24 63Tuesday, November 30, 2010
Compal Electronics, Inc.
Title
Size Document Number Rev
Date: Sheet of
LA-6601P
1.0
eDP SW- 4028 & eDP CONN
24 63Tuesday, November 30, 2010
Compal Electronics, Inc.
4028
SourceChanel
B
A
CPU/MXM1
0
AUX_SEL/SEL1&2
CPU/GPU & 4028 SW for DPB
W=60mils
eDP POWER
4028
80 mil
INy_AEQ# (y=1, 2),Automatic RX equalization enable
L:Disable input automatic equalization
H:Enable input automatic equalization
INy_PEQ(y = 1, 2),Programmable input
equalization level setting
L:Low EQ setting (LEQ), default
H:High EQ setting (HEQ)
M:No EQ
CFG_HPD,HPD switching configuration
L:HPD is switched by SW_ML
H:HPD is switched by SW_AUX
M:HPD is switched with overlap
CFG_OUTPUT: output configuration
L:Output is tracking DPCD register setting (auto interception)
H:Output swing level fixed at 600mV and no pre-emphasis
M:Output swing level is fixed at 400mV and no pre-emphasis
CPU/MXM
Close to JEDP1
Inverter power
DELL CONFIDENTIAL/PROPRIETARY
Link Done
Panel backlight power control by EC
FDC654P: P CHANNAL
80 mil 80 mil
Back light power
C4190.1U_0402_10V7K~D C4190.1U_0402_10V7K~D
1 2
C331
0.1U_0603_50V4Z~D
C331
0.1U_0603_50V4Z~D
1
2
RV36
220K_0402_1%
RV36
220K_0402_1%
12
C4410.1U_0402_10V7K~D C4410.1U_0402_10V7K~D
1 2
RV40
100_0402_5%~D
RV40
100_0402_5%~D
12
RV38
47K_0402_5%~D
RV38
47K_0402_5%~D
12
R324 100K_0402_5%~DR324 100K_0402_5%~D
12
L100
BLM18BB221SN1D_2P~D
L100
BLM18BB221SN1D_2P~D
1 2
G
D
S
Q28
SSM3K7002FU_SC70-3~D
G
D
S
Q28
SSM3K7002FU_SC70-3~D
2
1 3
CV42
10U_0805_10V4Z~D
CV42
10U_0805_10V4Z~D
1
2
CV45
4.7U_0805_10V4Z~D
CV45
4.7U_0805_10V4Z~D
1
2
C4390.1U_0402_10V7K~D C4390.1U_0402_10V7K~D
1 2
C332
1000P_0402_50V7K~D
C332
1000P_0402_50V7K~D
1
2
LV7
FBMA-L11-201209-221LMA30T_0805
@LV7
FBMA-L11-201209-221LMA30T_0805
@
1 2
C4400.1U_0402_10V7K~D C4400.1U_0402_10V7K~D
1 2
R423 47K_0402_5%~DR423 47K_0402_5%~D
1 2
U131
PS8321QFN56GTR-A0_QFN56_7X7
U131
PS8321QFN56GTR-A0_QFN56_7X7
IN1_D2p
1
IN1_D2n
2
IN1_AEQ#
3
IN1_D3p
4
IN1_D3n
5
IN1_HPD
6
IN2_D0p
7
IN2_D0n
8
IN2_HPD
9
IN2_D1p
10
IN2_D1n
11
GND 12
IN2_D2p
13
IN2_D2n
14
OUT_AUXp_SCL 28
OUT_AUXn_SDA 27
REXT 18
CEXT 17
IN2_D3n
16 IN2_D3p
15
OUT_D0p 42
OUT_D0n 41
PD 40
OUT_D1p 39
OUT_D1n 38
I2C_CTL_EN 37
OUT2_D2p 36
OUT2_D2n 35
CFG_OUTPUT 34
OUT_D3p 33
OUT_D3n 32
VDD
31
AC_AUXp 30
AC_AUXn 29
OUT_HPD 43
CA_DET 44
GND 45
SW_AUX 47
IN2_PEQ/SDA_CTL
49
IN1_PEQ/SCL_CTL
50
IN2_AEQ#
51
IN1_D0p
52
IN1_D0n
53
VDD
54
IN1_D1p
55
IN1_D1n
56
Epad 57
IN1_SDA
19 IN1_SCL
20
IN2_SDA
21 IN2_SCL
22
IN1_AUXn
23 IN1_AUXp
24
IN2_AUXn
25 IN2_AUXp
26
SW_ML/I2C_ADDR 48
CFG_HPD 46
R1726
4.7K_0402_1%~D
@R1726
4.7K_0402_1%~D
@
1 2
R1730 4.7K_0402_1%~D@R1730 4.7K_0402_1%~D@
12
R422
100K_0402_5%~D
R422
100K_0402_5%~D
12
R1725
4.7K_0402_1%~D
@R1725
4.7K_0402_1%~D
@
1 2
R1734
4.99K_0402_1%
R1734
4.99K_0402_1%
12
R1723
4.7K_0402_1%~D
@R1723
4.7K_0402_1%~D
@
1 2
C179
0.1U_0402_16V4Z~D
C179
0.1U_0402_16V4Z~D
1
2
C4200.1U_0402_10V7K~D C4200.1U_0402_10V7K~D
1 2
R1728
4.7K_0402_1%~D
@R1728
4.7K_0402_1%~D
@
12
C248
0.1U_0603_50V4Z~D
C248
0.1U_0603_50V4Z~D
1 2
G
D
S
QV9A
DMN66D0LDW-7_SOT363-6~D
G
D
S
QV9A
DMN66D0LDW-7_SOT363-6~D
2
16
R328
10K_0402_5%~D
@R328
10K_0402_5%~D
@
12
C4240.1U_0402_10V7K~D C4240.1U_0402_10V7K~D
1 2
CV14
0.1U_0402_16V4Z~D
CV14
0.1U_0402_16V4Z~D
1
2
R222 100K_0402_5%~D
R222 100K_0402_5%~D
1 2
CV44
0.1U_0402_16V4Z~D
CV44
0.1U_0402_16V4Z~D
1
2
R336 100K_0402_5%~DR336 100K_0402_5%~D
1 2
G
D
S
QV9B
DMN66D0LDW-7_SOT363-6~D
G
D
S
QV9B
DMN66D0LDW-7_SOT363-6~D
5
43
S
G
D
Q39
FDC654P-G_SSOT-6~D
S
G
D
Q39
FDC654P-G_SSOT-6~D
3
6
2
4 5
1
C4210.1U_0402_10V7K~D C4210.1U_0402_10V7K~D
1 2
C4180.1U_0402_10V7K~D C4180.1U_0402_10V7K~D
1 2
R1727
4.7K_0402_1%~D
R1727
4.7K_0402_1%~D
12
C4420.1U_0402_10V7K~D C4420.1U_0402_10V7K~D
1 2
R339 100K_0402_5%~DR339 100K_0402_5%~D
1 2
RV37
0_0402_5%~D @RV37
0_0402_5%~D @
1 2
R1732
4.7K_0402_1%~D
@R1732
4.7K_0402_1%~D
@
12
D48
IP4223CZ6_SO6~D
D48
IP4223CZ6_SO6~D
V I/O
1
V I/O
3
V I/O 6
V I/O 4
Ground
2V BUS 5
C181
0.1U_0402_16V4Z~D
C181
0.1U_0402_16V4Z~D
1
2
C4230.1U_0402_10V7K~D C4230.1U_0402_10V7K~D
1 2
C1803
2.2U_0402_6.3V6M~D
C1803
2.2U_0402_6.3V6M~D
1
2
R1731 4.7K_0402_1%~D@R1731 4.7K_0402_1%~D@
12
CV16
4.7U_0805_10V4Z~D
CV16
4.7U_0805_10V4Z~D
1
2
JEDP1
I-PEX_20505-044E-011G~D
CONN@JEDP1
I-PEX_20505-044E-011G~D
CONN@
MIC_DAT 7
ALS_VCC 16
GND 14
PWR_LED 5
BATT1_LED 3
CONNTST 1
BL_PWR 23
BL_PWR 25
SMBUS_CLK 18
CAM_MIC_CBL_DET# 13
BL_GND 26
BL_GND 27
GND 29
LCD_VCC 31
LCD_VCC 33
AUX_CH_N 35
LANE1_N 42
LANE0_N 39
LANE1_P 41
GND 37
GND 6
ALS_INT# 15
USB+ 12
BATT2_LED 4
GND 2
BL_PWR 22
BL_PWR 24
SMBUS_DATA 17
BL_PWM 19
BL_GND 20
BL_GND 21
HPD 28
TEST 30
LCD_VCC 32
GND 34
AUX_CH_P 36
GND 43
GND 40
LANE0_P 38
CONNTST 44
MGND1
45
MGND2
46
MGND3
47
MGND4
48
MGND5
49
MGND6
50
MGND7
51
MGND8
52
MGND9
53
MGND10
54
MGND11
55
MGND12
56
MGND13
57
MIC_GND 8
USB_VCC 10
MIC_CLK 9
USB- 11
RV49
0_0402_5%~D RV49
0_0402_5%~D
1 2
QV8
FDS4435BZ_SO8~D
QV8
FDS4435BZ_SO8~D
4
7
8
6
5
1
2
3
CV41
0.1U_0402_16V4Z~D
CV41
0.1U_0402_16V4Z~D
1
2
C4250.1U_0402_10V7K~D C4250.1U_0402_10V7K~D
1 2
C444 0.1U_0402_10V7K~DC444 0.1U_0402_10V7K~D
1 2
R1729
4.7K_0402_1%~D
R1729
4.7K_0402_1%~D
12
C4220.1U_0402_10V7K~D C4220.1U_0402_10V7K~D
1 2
CV46
0.1U_0603_25V7K~D
CV46
0.1U_0603_25V7K~D
1
2
C169
120P_0402_50VNPO~D
@C169
120P_0402_50VNPO~D
@
1
2
R1724
4.7K_0402_1%~D
@R1724
4.7K_0402_1%~D
@
12
C443 0.1U_0402_10V7K~DC443 0.1U_0402_10V7K~D
1 2

5
5
4
4
3
3
2
2
1
1
D D
C C
B B
A A
LVDS_SW _TXCLK+
LVDS_6038_TZOUT1-
LVDS_6038_TZOUT1+
LVDS_6038_TZOUT0+
LVDS_6038_TZOUT0-
LVDS_6038_TZCLK+
LVDS_6038_TZCLK-
LVDS_6038_TZOUT2-
LVDS_6038_TZOUT2+
LVDS_SW _TXOUT0+
LVDS_6038_TXOUT1-
LVDS_6038_TXOUT1+
LVDS_6038_TXOUT0-
LVDS_6038_TXOUT0+
LVDS_6038_TXCLK+
LVDS_6038_TXCLK-
LVDS_6038_TXOUT2-
LVDS_6038_TXOUT2+
LVDS_SW _TZOUT1+
LVDS_MUX_TZOUT0+
LVDS_MUX_TZCLK+
LVDS_MUX_TZOUT2-
LVDS_MUX_TZCLK-
LVDS_MUX_TZOUT2+
LVDS_MUX_TZOUT1+
LVDS_MUX_TZOUT0-
LVDS_MUX_TZOUT1-
LVDS_MUX_TXOUT0+
LVDS_MUX_TXOUT0-
LVDS_MUX_TXOUT1+
LVDS_MUX_TXOUT1-
LVDS_MUX_TXOUT2-
LVDS_MUX_TXOUT2+
LVDS_MUX_TXCLK-
LVDS_MUX_TXCLK+
LVDS_SW _TXOUT2+
LVDS_SW _TZOUT0+
LVDS_SW _TXOUT1+
LVDS_SW _TZCLK-
LVDS_SW _TZOUT1-
LVDS_SW _TZOUT0-
LVDS_SW _TZCLK+
LVDS_SW _TZOUT2-
LVDS_SW _TXCLK-
LVDS_SW _TXOUT2-
LVDS_SW _TXOUT1-
LVDS_SW _TXOUT0-
LVDS_SW _TZOUT2+
SYS_TZOUT0-
SYS_TZOUT0+
SYS_TZOUT1-
SYS_TZOUT1+
SYS_TZOUT2-
SYS_TZOUT2+
VGA_TZOUT2-
VGA_TZCLK-
VGA_TZOUT2+
VGA_TZOUT0+
VGA_TZOUT1+
VGA_TZOUT0-
VGA_TZOUT1-
VGA_TZCLK+
VGA_TXOUT1+
VGA_TXOUT1-
VGA_TXOUT0+
VGA_TXOUT0-
SYS_TZCLK-
SYS_TZCLK+
PCH_TXOUT1+
PCH_TXOUT1-
PCH_TXOUT0+
PCH_TXOUT0-
PCH_TZCLK-
PCH_TZCLK+
PCH_TZOUT1+
PCH_TZOUT1-
PCH_TZOUT2-
PCH_TZOUT0+
PCH_TZOUT0-
PCH_TZOUT2+
SYS_TXOUT0-
SYS_TXOUT1-
SYS_TXOUT2-
SYS_TXOUT2+
VGA_TXOUT2-
VGA_TXOUT2+
VGA_TXCLK-
VGA_TXCLK+
PCH_TXCLK-
PCH_TXCLK+
PCH_TXOUT2-
PCH_TXOUT2+
DGPU_SELECT#
LCDVDD_ON
SYS_TXOUT0+
SYS_TXOUT1+
SYS_TXCLK+
SYS_TXCLK-
+3VS
+3VS
+3VS
+3VS
LVDS_SW _TXOUT0-32
LVDS_SW _TXOUT0+32
LVDS_MUX_TXOUT0-26
LVDS_MUX_TXOUT0+26
LVDS_SW _TXOUT1-32
LVDS_SW _TXOUT1+32
LVDS_MUX_TXOUT1-26
LVDS_MUX_TXOUT1+26
LVDS_SW _TXOUT2-32
LVDS_SW _TXCLK-32
LVDS_SW _TXCLK+32
LVDS_MUX_TXCLK-26
LVDS_SW _TXOUT2+32
LVDS_MUX_TXOUT2-26
LVDS_MUX_TXOUT2+26
LVDS_MUX_TXCLK+26
LVDS_SW _TZOUT0-32
LVDS_SW _TZOUT0+32
LVDS_MUX_TZOUT0-26
LVDS_MUX_TZOUT0+26
LVDS_SW _TZOUT1-32
LVDS_SW _TZOUT1+32
LVDS_MUX_TZOUT1-26
LVDS_MUX_TZOUT1+26
LVDS_MUX_TZOUT2-26
LVDS_MUX_TZOUT2+26
LVDS_SW _TZOUT2-32
LVDS_SW _TZOUT2+32
LVDS_MUX_TZCLK-26
LVDS_MUX_TZCLK+26
LVDS_SW _TZCLK-32
LVDS_SW _TZCLK+32
LCDVDD_ON24,26
EDP_DETECT# 15
LVDS_6038_TXOUT0- 31
LVDS_6038_TXOUT0+ 31
LVDS_6038_TXOUT1+ 31
LVDS_6038_TXOUT1- 31
LVDS_6038_TXOUT2+ 31
LVDS_6038_TXOUT2- 31
LVDS_6038_TXCLK+ 31
LVDS_6038_TXCLK- 31
LVDS_6038_TZOUT0+ 31
LVDS_6038_TZOUT0- 31
LVDS_6038_TZOUT1+ 31
LVDS_6038_TZOUT1- 31
LVDS_6038_TZOUT2+ 31
LVDS_6038_TZOUT2- 31
LVDS_6038_TZCLK+ 31
LVDS_6038_TZCLK- 31
VGA_TXOUT0+14
VGA_TXOUT0-14
PCH_TXOUT0+17
PCH_TXOUT0-17
VGA_TXOUT1+14
VGA_TXOUT1-14
PCH_TXOUT1+17
PCH_TXOUT1-17
VGA_TXOUT2+14
VGA_TXOUT2-14
PCH_TXOUT2+17
PCH_TXOUT2-17
VGA_TXCLK+14
VGA_TXCLK-14
PCH_TXCLK+17
PCH_TXCLK-17
VGA_TZOUT0+14
VGA_TZOUT0-14
PCH_TZOUT0+17
PCH_TZOUT0-17
VGA_TZOUT1+14
VGA_TZOUT1-14
PCH_TZOUT1+17
PCH_TZOUT1-17
VGA_TZOUT2+14
VGA_TZOUT2-14
PCH_TZOUT2+17
PCH_TZOUT2-17
VGA_TZCLK+14
VGA_TZCLK-14
PCH_TZCLK+17
PCH_TZCLK-17
DGPU_SELECT# 18,23,26,27,28
SYS_TXOUT0- 26
SYS_TXOUT0+ 26
SYS_TXOUT1- 26
SYS_TXOUT1+ 26
SYS_TXOUT2- 26
SYS_TXOUT2+ 26
SYS_TXCLK- 26
SYS_TXCLK+ 26
SYS_TZOUT0- 26
SYS_TZOUT0+ 26
SYS_TZOUT1- 26
SYS_TZOUT1+ 26
SYS_TZOUT2- 26
SYS_TZOUT2+ 26
SYS_TZCLK- 26
SYS_TZCLK+ 26
Title
Size Document Number Rev
Date: Sheet of
LA-6601P
1.0
LVDS SW- 1 to 2 & GPU/PCH
25 63Tuesday, November 30, 2010
Compal Electronics, Inc.
Title
Size Document Number Rev
Date: Sheet of
LA-6601P
1.0
LVDS SW- 1 to 2 & GPU/PCH
25 63Tuesday, November 30, 2010
Compal Electronics, Inc.
Title
Size Document Number Rev
Date: Sheet of
LA-6601P
1.0
LVDS SW- 1 to 2 & GPU/PCH
25 63Tuesday, November 30, 2010
Compal Electronics, Inc.
Panel MUX
output STDP6038 input
STDP6038 SW STDP4028 PCH/GPU AUX for LVDS
STDP4028
SEL=LOW B1,GPU
SEL=HIGH B2,PCH
SEL
Y
L
H
STDP4028
Panel MUX
SEL
Y
L
H
GPU
PCH
PROPRIETARY NOTE: THIS SHEET OF ENGINEERING DRAWINGS AND SPECIFICATIONS CONTAINS CONFIDENTIAL,
TRADE SECRET, AND OTHER PROPRIETARY INFORMATION
OF DELL. ("DELL"). THIS DOCUMENT MAY NOT BE TRANSFERRED OR COPIED WITHOUT THE EXPRESS WRITTEN
AUTHORIZATION OF DELL. IN ADDITION, NEITHER THIS
SHEET NOR THE INFORMATION IT CONTAINS MAY BE USED BY OR DISCLOSED TO ANY THIRD PARTY WITHOUT
DELL'S EXPRESS WRITTEN CONSENT.
DELL CONFIDENTIAL/PROPRIETARY
U46
PI3LVD1012BE_BQSOP80
U46
PI3LVD1012BE_BQSOP80
GND1
3VDD1 4
GND2
13
GND3
20
GND4
21
GND6
38
GND7
52
GND8
74
OE2#
25
VDD2 10
VDD3 19
VDD4 22
VDD5 28
GND5
31
VDD6 37
VDD7 47
VDD8 69
0B1
2
1B1
1
0B2
80
1B2
79
2B1
78
3B1
77
2B2
76
3B2
75
4B1
73
5B1
72
4B2
71
5B2
70
6B1
68
7B1
67
6B2
66
7B2
65
8B1
64
9B1
63
8B2
62
9B2
61
SLE1 16
A0 5
A1 6
A2 8
A3 9
SEL2 34
A4 11
A5 12
A6 14
A7 15
A8 17
A9 18
A10 23
A11 24
A12 26
A13 27
A14 29
A15 30
A16 32
A17 33
A18 35
A19 36
10B1
60
11B1
59
10B2
58
11B2
57
12B1
56
13B1
55
12B2
54
13B2
53
14B1
51
15B1
50
14B2
49
15B2
48
16B1
46
17B1
45
16B2
44
17B2
43
18B1
42
19B1
41
18B2
40
19B2
39
OE1#
7
CV50
0.1U_0402_16V4Z~D
CV50
0.1U_0402_16V4Z~D
1
2
RV11
100K_0402_5%~D
RV11
100K_0402_5%~D
12
U1
PI3LVD1012BE_BQSOP80
U1
PI3LVD1012BE_BQSOP80
GND1
3VDD1 4
GND2
13
GND3
20
GND4
21
GND6
38
GND7
52
GND8
74
OE2#
25
VDD2 10
VDD3 19
VDD4 22
VDD5 28
GND5
31
VDD6 37
VDD7 47
VDD8 69
0B1
2
1B1
1
0B2
80
1B2
79
2B1
78
3B1
77
2B2
76
3B2
75
4B1
73
5B1
72
4B2
71
5B2
70
6B1
68
7B1
67
6B2
66
7B2
65
8B1
64
9B1
63
8B2
62
9B2
61
SLE1 16
A0 5
A1 6
A2 8
A3 9
SEL2 34
A4 11
A5 12
A6 14
A7 15
A8 17
A9 18
A10 23
A11 24
A12 26
A13 27
A14 29
A15 30
A16 32
A17 33
A18 35
A19 36
10B1
60
11B1
59
10B2
58
11B2
57
12B1
56
13B1
55
12B2
54
13B2
53
14B1
51
15B1
50
14B2
49
15B2
48
16B1
46
17B1
45
16B2
44
17B2
43
18B1
42
19B1
41
18B2
40
19B2
39
OE1#
7
CV11
4.7U_0603_6.3V6K~D
CV11
4.7U_0603_6.3V6K~D
1
2
CV47
4.7U_0603_6.3V6K~D
CV47
4.7U_0603_6.3V6K~D
1
2
D
G
S
QV10
SSM3K7002F_SC59-3~D
D
G
S
QV10
SSM3K7002F_SC59-3~D
13
2
CV49
0.1U_0402_16V4Z~D
CV49
0.1U_0402_16V4Z~D
1
2
RV45
100K_0402_5%~D
RV45
100K_0402_5%~D
12
CV10
0.1U_0402_16V4Z~D
CV10
0.1U_0402_16V4Z~D
1
2
CV9
0.1U_0402_16V4Z~D
CV9
0.1U_0402_16V4Z~D
1
2
D
G
S
QV3
SSM3K7002F_SC59-3~D
D
G
S
QV3
SSM3K7002F_SC59-3~D
13
2

5
5
4
4
3
3
2
2
1
1
D D
C C
B B
A A
DGPU_EDIDSEL_R#
DGPU_SELECT#
DISPOFF#BKOFF#
PCH_INV_PWM
VGA_EC_PWM
DGPU_SELECT#
HDMI_IN_PW M_SELECT#
I2CC_SCL
I2CC_SDA
USB20_P3
LCD_TEST
INV_PWM
DISPOFF#
DMIC0
CAM_DET#
DMIC_CLK
USB20_N3
LVDS_CAB_DET#
TZCLK+
TZCLK-
TZOUT2+
TZOUT2-
TXOUT1-
TXOUT1+
TZOUT0+
TZOUT0-
TZOUT1+
TZOUT1-
TXOUT0-
TXOUT0+
TXCLK+
TXCLK-
TXOUT2+
TXOUT2-
LCDVDD_ON
HDMI_IN_PW M
TZOUT0-
LVDS_MUX_TZOUT0+ TZOUT0+
TZOUT1-
TZOUT1+
TZOUT2-
LVDS_MUX_TZCLK+
TZOUT2+
LVDS_MUX_TZOUT2-
LVDS_MUX_TZCLK-
LVDS_MUX_TZOUT2+
LVDS_MUX_TZOUT1+
LVDS_MUX_TZOUT0-
LVDS_MUX_TZOUT1-
LVDS_MUX_TXOUT0+
LVDS_MUX_TXOUT0-
LVDS_MUX_TXOUT1+
LVDS_MUX_TXOUT1-
TZCLK-
TZCLK+
SYS_TZCLK-
SYS_TXOUT1+
SYS_TXOUT1-
SYS_TXOUT0+
SYS_TXOUT0-
SYS_TZOUT1+
SYS_TZOUT1-
SYS_TZOUT2-
SYS_TZOUT0+
SYS_TZOUT2+
SYS_TZCLK+
TXOUT0+
TXOUT1-
TXOUT0-
SYS_TZOUT0-
TXOUT2-
TXOUT2+
TXCLK-
TXCLK+
LVDS_MUX_TXOUT2-
TXOUT1+
SYS_TXOUT2-
LVDS_MUX_TXOUT2+
LVDS_MUX_TXCLK-
LVDS_MUX_TXCLK+
SYS_TXCLK-
SYS_TXOUT2+
SYS_TXCLK+
HDMI_IN_PW M_SELECT#
ENBKL
INV_PWM
DGPU_SELECT#
HDMI_IN_SELECT#
I2CC_SCL
I2CC_SDA
DMIC0USB20_P3
USB20_N3 DMIC_CLK
LCDVDD_ON
LCDVDD_ON
VGA_LCD_CLK
PCH_LCD_CLK
VGA_LCD_DAT
PCH_LCD_DATA
DGPU_EDIDSEL_R#
HDMI_IN_SELECT#DHMI_IN_NV_CLK
DHMI_IN_NV_DAT
+LCDVDD
+5VALW+LCDVDD
+3VS
+3VS
+3VS_CAM+3VS
+INVPWR_B+ B+
+LCDVDD
+3VS
+3VS_CAM
+3VS +3VS
+3VS
+3VS
+3VS
+3VS
+3VS
+5VS
+3VS
+LCDVDD
DGPU_BKL_PWM_SEL# 19
HDMI_IN_PW MSEL#18
EC_INV_PWM44
VGA_PNL_PWM14
HDMI_IN_PW M31
PCH_INV_PWM17
DGPU_BKL_EN14
HDMI_IN_BKL_EN31
IGPU_BKLT_EN17
INV_PWM 24
ENBKL 44
DGPU_EDIDSEL#19,23,28
EC_ENVDD24,44
LVDS_MUX_TXOUT0-25
LVDS_MUX_TXOUT0+25
SYS_TXOUT0-25
SYS_TXOUT0+25
LVDS_MUX_TXOUT1-25
LVDS_MUX_TXOUT1+25
SYS_TXOUT1-25
SYS_TXOUT1+25
LVDS_MUX_TXOUT2-25
LVDS_MUX_TXOUT2+25
SYS_TXOUT2-25
SYS_TXOUT2+25
LVDS_MUX_TXCLK-25
LVDS_MUX_TXCLK+25
SYS_TXCLK-25
SYS_TXCLK+25
LVDS_MUX_TZOUT0-25
LVDS_MUX_TZOUT0+25
SYS_TZOUT0-25
SYS_TZOUT0+25
LVDS_MUX_TZOUT1-25
LVDS_MUX_TZOUT1+25
SYS_TZOUT1-25
SYS_TZOUT1+25
LVDS_MUX_TZOUT2-25
LVDS_MUX_TZOUT2+25
SYS_TZOUT2-25
SYS_TZOUT2+25
LVDS_MUX_TZCLK-25
LVDS_MUX_TZCLK+25
SYS_TZCLK-25
SYS_TZCLK+25
DGPU_ENVDD14
HDMI_IN_ENVDD31
PCH_ENVDD17,44
DGPU_SELECT# 18,23,25,27,28
LCDVDD_ON 24,25
EN_CAM44
BKOFF#44
USB20_N3 18
USB20_P3 18
CAM_DET# 16,24
DMIC_CLK 24,34
DMIC0 24,34
DISPOFF# 24
LVDS_CAB_DET# 19
LCD_TEST 44
VGA_LCD_CLK14
DHMI_IN_NV_CLK31
PCH_LCD_CLK17
VGA_LCD_DAT14
DHMI_IN_NV_DAT31
PCH_LCD_DATA17
HDMI_IN_SELECT# 24,35,44
SG_AMD_BKL17,44
Title
Size Document Number Rev
Date: Sheet of
LA-6601P
1.0
LVDS SW- 6038/SYSTEM & CONN
26 63Tuesday, November 30, 2010
Compal Electronics, Inc.
Title
Size Document Number Rev
Date: Sheet of
LA-6601P
1.0
LVDS SW- 6038/SYSTEM & CONN
26 63Tuesday, November 30, 2010
Compal Electronics, Inc.
Title
Size Document Number Rev
Date: Sheet of
LA-6601P
1.0
LVDS SW- 6038/SYSTEM & CONN
26 63Tuesday, November 30, 2010
Compal Electronics, Inc.
LCD Backlight Selector
W=60mils
LCD POWER
LVDS Conn.
HDMI IN (D)
HDMI IN (I)
UMA
DSC1
00
0
1
1 1
0
S1 S0 Output
B1=B3
Y
B2
B1=B3
B4
EN_CAM control circuit
W=80mils
W=60mils
UMA
HDMI IN
0
1 DSC
0
11
1
0
0 A0 B0
YA YBS0S1
A3 B3
A2 B2
A1 B1
Y
HDMI IN
PCH/GPU MUX & 6038 MUX SW for LVDS
L
Y
SEL
B2
B1
H
Close to JLVDS1
LCD DDC Selector
DELL CONFIDENTIAL/PROPRIETARY
PROPRIETARY NOTE: THIS SHEET OF ENGINEERING DRAWINGS AND SPECIFICATIONS CONTAINS CONFIDENTIAL,
TRADE SECRET, AND OTHER PROPRIETARY INFORMATION
OF DELL. ("DELL"). THIS DOCUMENT MAY NOT BE TRANSFERRED OR COPIED WITHOUT THE EXPRESS WRITTEN
AUTHORIZATION OF DELL. IN ADDITION, NEITHER THIS
SHEET NOR THE INFORMATION IT CONTAINS MAY BE USED BY OR DISCLOSED TO ANY THIRD PARTY WITHOUT
DELL'S EXPRESS WRITTEN CONSENT.
HDMI IN (D)
HDMI IN (I)
UMA
DSC1
00
0
1
1 1
0
S1 S0 Output
B1=B3
Y
B2
B1=B3
B4
Link Done
RV48
100K_0402_5%~D
RV48
100K_0402_5%~D
12
RV112
10K_0402_5%~D
@RV112
10K_0402_5%~D
@
12
G
D
S
QV2B
DMN66D0LDW-7_SOT363-6~D
G
D
S
QV2B
DMN66D0LDW-7_SOT363-6~D
5
43
RV4
47K_0402_5%~D
RV4
47K_0402_5%~D
12
C1747
0.1U_0402_16V4Z~D
C1747
0.1U_0402_16V4Z~D
1
2
LV1
FBMA-L11-201209-221LMA30T_0805
@LV1
FBMA-L11-201209-221LMA30T_0805
@
1 2
U42
PI3LVD1012BE_BQSOP80
U42
PI3LVD1012BE_BQSOP80
GND1
3VDD1 4
GND2
13
GND3
20
GND4
21
GND6
38
GND7
52
GND8
74
OE2#
25
VDD2 10
VDD3 19
VDD4 22
VDD5 28
GND5
31
VDD6 37
VDD7 47
VDD8 69
0B1
2
1B1
1
0B2
80
1B2
79
2B1
78
3B1
77
2B2
76
3B2
75
4B1
73
5B1
72
4B2
71
5B2
70
6B1
68
7B1
67
6B2
66
7B2
65
8B1
64
9B1
63
8B2
62
9B2
61
SLE1 16
A0 5
A1 6
A2 8
A3 9
SEL2 34
A4 11
A5 12
A6 14
A7 15
A8 17
A9 18
A10 23
A11 24
A12 26
A13 27
A14 29
A15 30
A16 32
A17 33
A18 35
A19 36
10B1
60
11B1
59
10B2
58
11B2
57
12B1
56
13B1
55
12B2
54
13B2
53
14B1
51
15B1
50
14B2
49
15B2
48
16B1
46
17B1
45
16B2
44
17B2
43
18B1
42
19B1
41
18B2
40
19B2
39
OE1#
7
G
D
S
QV2A
DMN66D0LDW-7_SOT363-6~D
G
D
S
QV2A
DMN66D0LDW-7_SOT363-6~D
2
16
RV46 0_0402_5%~DRV46 0_0402_5%~D
1 2
CV5
10U_0805_10V4Z~D
CV5
10U_0805_10V4Z~D
1
2
CV34
0.1U_0402_16V4Z~D
CV34
0.1U_0402_16V4Z~D
1
2
CV4
4.7U_0805_10V4Z~D
CV4
4.7U_0805_10V4Z~D
1
2
CV6
.047U_0402_16V7K~D
CV6
.047U_0402_16V7K~D
1
2
R1741
0_0402_5%~D
R1741
0_0402_5%~D
1 2
CV7
10U_0805_10V4Z~D
CV7
10U_0805_10V4Z~D
1
2
RV3
100_0402_5%~D
RV3
100_0402_5%~D
12
U44
SN74CB3Q3253PWR_TSSOP16
U44
SN74CB3Q3253PWR_TSSOP16
1B2
51B1
6
1OE
1
S1 2
GND 8
1B3
4
1B4
3
VCC 16
S0 14
2B1
10
2B2
11
2B3
12
2B4
13
1A 7
2A 9
2OE 15
D
G
S
QV4
SSM3K7002F_SC59-3~D
D
G
S
QV4
SSM3K7002F_SC59-3~D
13
2
RV43 0_0402_5%~D@RV43 0_0402_5%~D@
1 2
RV42 0_0402_5%~D@RV42 0_0402_5%~D@
1 2
D49
IP4223CZ6_SO6~D
D49
IP4223CZ6_SO6~D
V I/O
1
V I/O
3
V I/O 6
V I/O 4
Ground
2V BUS 5
RV12 0_0402_5%~DRV12 0_0402_5%~D
1 2
RV7
100K_0402_5%~D
RV7
100K_0402_5%~D
12
RV60_0402_5%~D @RV60_0402_5%~D @
1 2
C1748
0.1U_0402_16V4Z~D
C1748
0.1U_0402_16V4Z~D
1
2
U613
SN74CB3Q3253PWR_TSSOP16
U613
SN74CB3Q3253PWR_TSSOP16
1B2
51B1
6
1OE
1
S1 2
GND 8
1B3
4
1B4
3
VCC 16
S0 14
2B1
10
2B2
11
2B3
12
2B4
13
1A 7
2A 9
2OE 15
G
D
S
Q43
SI2301CDS-T1-GE3_SOT23-3~D
G
D
S
Q43
SI2301CDS-T1-GE3_SOT23-3~D
2
13
RV62
10K_0402_5%~D
@RV62
10K_0402_5%~D
@
12
CV43
0.1U_0402_16V4Z~D
CV43
0.1U_0402_16V4Z~D
1
2
RV5
220K_0402_1%
RV5
220K_0402_1%
12
R1652
100K_0402_5%~D
R1652
100K_0402_5%~D
12
RV9
0_0402_5%~D
RV9
0_0402_5%~D
1 2
CV36
0.1U_0402_16V4Z~D
CV36
0.1U_0402_16V4Z~D
1
2
CV2
0.1U_0402_16V4Z~D
CV2
0.1U_0402_16V4Z~D
1
2
RV32
100K_0402_5%~D
RV32
100K_0402_5%~D
12
RV41
0_0402_5%~D
RV41
0_0402_5%~D
1 2
JLVDS1
JAE_FI-TD44SB-E-R750_44P
JLVDS1
JAE_FI-TD44SB-E-R750_44P
19 19
18 18
17 17
16 16
15 15
14 14
13 13
12 12
11 11
10 10
99
88
77
66
55
44
33
22
11
GND7
51 GND8
52 GND9
53 GND10
54
20 20
21 21
22 22
24 24
23 23
25 25
26 26
27 27
28 28
29 29
30 30
31 31
32 32
33 33
34 34
35 35
36 36
37 37
38 38
39 39
40 40
41 41
42 42
43 43
44 44
GND6
50
GND5
49
GND4
48
GND3
47
GND2
46
GND1
45
GND11
55
U610
SN74CB3Q3253PWR_TSSOP16
U610
SN74CB3Q3253PWR_TSSOP16
1B2
51B1
6
1OE
1
S1 2
GND 8
1B3
4
1B4
3
VCC 16
S0 14
2B1
10
2B2
11
2B3
12
2B4
13
1A 7
2A 9
2OE 15
CV15
0.1U_0402_16V4Z~D
CV15
0.1U_0402_16V4Z~D
1
2
CV35
0.1U_0402_16V4Z~D
CV35
0.1U_0402_16V4Z~D
1
2
RH141
100K_0402_5%~D
RH141
100K_0402_5%~D
12
CV67
0.1U_0402_16V4Z~D
CV67
0.1U_0402_16V4Z~D
1
2
RV13
10K_0402_5%~D
@RV13
10K_0402_5%~D
@
12
G
D
S
QV1
SI2301CDS-T1-GE3_SOT23-3~D
G
D
S
QV1
SI2301CDS-T1-GE3_SOT23-3~D
2
1 3
RV8
0_0402_5%~D
@RV8
0_0402_5%~D
@
1 2
RV160_0402_5%~D RV160_0402_5%~D
1 2
CV48
0.1U_0402_16V4Z~D
CV48
0.1U_0402_16V4Z~D
1
2
D
G
S
Q26
SSM3K7002F_SC59-3~D
D
G
S
Q26
SSM3K7002F_SC59-3~D
1
3
2
CV3
4.7U_0805_10V4Z~D
CV3
4.7U_0805_10V4Z~D
1
2
CV33
4.7U_0603_6.3V6K~D
CV33
4.7U_0603_6.3V6K~D
1
2
CV1
0.1U_0402_16V4Z~D
CV1
0.1U_0402_16V4Z~D
1
2
RV44 0_0402_5%~DRV44 0_0402_5%~D
1 2

A
A
B
B
C
C
D
D
E
E
1 1
2 2
3 3
4 4
CRT_G
CRT_R
CRT_B
CRT_VSYNC
CRT_HSYNC
CRT_DDC_CLK
CRT_DDC_DATA
CRT_R_2CRT_R
D_DDCDATA
CRT_HSYNC
CRT_VSYNC CRT_VSYNC_1
D_DDCCLK
CRT_HSYNC_1
CRT_G
CRT_B
CRT_VSYNC_2
CRT_HSYNC_2
CRT_B_2
DGPU_SELECT#_CRT
D_DDCCLK
CRT_DDC_CLK
D_DDCDATA
CRT_DDC_DATA
CRT_UART_TX
CRT_UART_TX
CRT_UART_RX
CRT_UART_RX
CRT_G_2
+3VS
+3VS
+CRT_VCC+R_CRT_VCC
+5VS
+CRT_VCC
+CRT_VCC
+3VS
+CRT_VCC
+3VS
VGA_CRT_VSYNC14
VGA_CRT_HSYNC14
VGA_CRT_R14
VGA_CRT_G14
VGA_CRT_B14
VGA_DDC_DATA14
VGA_DDC_CLK14
PCH_CRT_DDC_DAT17
PCH_CRT_VSYNC17
PCH_CRT_DDC_CLK17
PCH_CRT_HSYNC17
PCH_CRT_RED17
PCH_CRT_GRN17
PCH_CRT_BLU17
DGPU_SELECT# 18,23,25,26,28
UART_TX32
UART_RX32
CRT_DET#19
Title
Size Document Number Rev
Date: Sheet of
LA-6601P
1.0
CRT SW
27 63Tuesday, November 30, 2010
Compal Electronics, Inc.
Title
Size Document Number Rev
Date: Sheet of
LA-6601P
1.0
CRT SW
27 63Tuesday, November 30, 2010
Compal Electronics, Inc.
Title
Size Document Number Rev
Date: Sheet of
LA-6601P
1.0
CRT SW
27 63Tuesday, November 30, 2010
Compal Electronics, Inc.
VGA SW for PCH / GPU
Source
PCH
GPUA=B1
A=B2
ChanelSEL1/SEL2
0
1
CRT Connector
W=40mils
PROPRIETARY NOTE: THIS SHEET OF ENGINEERING DRAWINGS AND SPECIFICATIONS CONTAINS CONFIDENTIAL,
TRADE SECRET, AND OTHER PROPRIETARY INFORMATION
OF DELL. ("DELL"). THIS DOCUMENT MAY NOT BE TRANSFERRED OR COPIED WITHOUT THE EXPRESS WRITTEN
AUTHORIZATION OF DELL. IN ADDITION, NEITHER THIS
SHEET NOR THE INFORMATION IT CONTAINS MAY BE USED BY OR DISCLOSED TO ANY THIRD PARTY WITHOUT
DELL'S EXPRESS WRITTEN CONSENT.
DELL CONFIDENTIAL/PROPRIETARY
Link Done
CV25
8P_0402_50V8D~D
CV25
8P_0402_50V8D~D
1
2
DV5
RB491D_SC59-3
DV5
RB491D_SC59-3
2 1
R986 0_0402_5%~D
R986 0_0402_5%~D
1 2
CV31
10P_0402_50V8J~D
CV31
10P_0402_50V8J~D
1
2
C10
10U_0805_10V4Z~D
C10
10U_0805_10V4Z~D
1
2
C13
0.01U_0402_16V7K~D
C13
0.01U_0402_16V7K~D
1
2
LV5
MBC1608121YZF_0603
LV5
MBC1608121YZF_0603
1 2
DV4
DAN217T146_SC59-3
@DV4
DAN217T146_SC59-3
@
2
3
1
CV21
8P_0402_50V8D~D
CV21
8P_0402_50V8D~D
1
2
C14
0.01U_0402_16V7K~D
C14
0.01U_0402_16V7K~D
1
2
JCRT1
SUYIN_070112HR015M270ZR
CONN@
JCRT1
SUYIN_070112HR015M270ZR
CONN@
6
11
1
7
12
2
8
13
3
9
14
4
10
15
5
16
17
G
D
S
Q274A
DMN66D0LDW-7_SOT363-6~D
G
D
S
Q274A
DMN66D0LDW-7_SOT363-6~D
2
16
LV4
BLM18BB600SN1D_0603~D
LV4
BLM18BB600SN1D_0603~D
1 2
CV28
68P_0402_50V8J~D
CV28
68P_0402_50V8J~D
1
2
C12
0.1U_0402_16V4Z~D
C12
0.1U_0402_16V4Z~D
1
2
FV1
5A_125V_R451005.MRL~D
@FV1
5A_125V_R451005.MRL~D
@
1 2
CV26
100P_0402_50V8J~D
CV26
100P_0402_50V8J~D
1
2
U2
PI3V712-AZLEX_TQFN32_6X3~D
U2
PI3V712-AZLEX_TQFN32_6X3~D
A0 1
A1 2
GND 3
VDD
4
A2 5
A3 6
A4 7
4B2
17
4B1
18 3B1
20
3B2
19
0B2
26
0B1
27
1B1
25
1B2
24
GND 31
VDD
32
A5 9
SEL1 8
A6 10
GND 11
5B1
12
5B2
13
6B1
14
2B2
21
2B1
22
VDD
23
VDD
29
GND 28
SEL2 30
6B2
15
VDD
16
GPAD 33
CV22
8P_0402_50V8D~D
CV22
8P_0402_50V8D~D
1
2
RV23
150_0402_1%
RV23
150_0402_1%
12
RV25 2.2K_0402_5%~DRV25 2.2K_0402_5%~D
1 2
CV20
8P_0402_50V8D~D
CV20
8P_0402_50V8D~D
1
2
RV20 0_0402_5%~DRV20 0_0402_5%~D
12
DV2
DAN217T146_SC59-3
@DV2
DAN217T146_SC59-3
@
2
3
1
C15
0.01U_0402_16V7K~D
C15
0.01U_0402_16V7K~D
1
2
CV27 0.1U_0402_16V4Z~DCV27 0.1U_0402_16V4Z~D
1 2
LV2
BLM18BB600SN1D_0603~D
LV2
BLM18BB600SN1D_0603~D
1 2
C11
0.1U_0402_16V4Z~D
C11
0.1U_0402_16V4Z~D
1
2
CV29
68P_0402_50V8J~D
CV29
68P_0402_50V8J~D
1
2
CV23
8P_0402_50V8D~D
CV23
8P_0402_50V8D~D
1
2
G
D
S
Q274B
DMN66D0LDW-7_SOT363-6~D
G
D
S
Q274B
DMN66D0LDW-7_SOT363-6~D
5
43
CV32
10P_0402_50V8J~D
CV32
10P_0402_50V8J~D
1
2
CV30 0.1U_0402_16V4Z~DCV30 0.1U_0402_16V4Z~D
1 2
R1961
0_1206_5%~D
R1961
0_1206_5%~D
1 2
UV9
74AHCT1G125GW_SOT353-5
UV9
74AHCT1G125GW_SOT353-5
A
2Y4
OE# 1
G
3P5
CV24
8P_0402_50V8D~D
CV24
8P_0402_50V8D~D
1
2
CV19
0.1U_0402_16V4Z~D
CV19
0.1U_0402_16V4Z~D
1
2
R932 0_0402_5%~D
R932 0_0402_5%~D
1 2
DV3
DAN217T146_SC59-3
@DV3
DAN217T146_SC59-3
@
2
3
1
RV22
150_0402_1%
RV22
150_0402_1%
12
UV8
74AHCT1G125GW_SOT353-5
UV8
74AHCT1G125GW_SOT353-5
A
2Y4
OE# 1
G
3P5
RV27 10K_0402_5%~DRV27 10K_0402_5%~D
12
RV24
150_0402_1%
RV24
150_0402_1%
12
RV26 2.2K_0402_5%~DRV26 2.2K_0402_5%~D
1 2
LV3
BLM18BB600SN1D_0603~D
LV3
BLM18BB600SN1D_0603~D
1 2
LV6
MBC1608121YZF_0603
LV6
MBC1608121YZF_0603
1 2

5
5
4
4
3
3
2
2
1
1
D D
C C
B B
A A
C_DVI_R_TXC-
C_DVI_R_TXC+
C_DVI_R_TXD1-
C_DVI_R_TXD2+
C_DVI_R_TXD2-
C_DVI_R_TXD1+
C_DVI_R_TXC-
HDMI_SINK_HPD_R
C_DVI_R_TXD2+
C_DVI_R_TXD1+
DVI_SCLK
C_DVI_R_TXD0+
C_DVI_R_TXC+
C_DVI_R_TXD2-
C_DVI_R_TXD1-
C_DVI_R_TXD0-
DVI_SDATA
HDMIDAT_NB
HDMICLK_NB
DVI_SCLK_R
DVI_SDATA_R
HDMI_SINK_HPD
TMDS_B_DATA2#
TMDS_B_DATA2
TMDS_B_DATA1#
TMDS_B_DATA0#
TMDS_B_CLK#
TMDS_B_DATA1
TMDS_B_DATA0
TMDS_B_CLK
PCH_HDMI_C_TXD2-
PCH_HDMI_C_TXD2+
PCH_HDMI_C_TXD1-
PCH_HDMI_C_TXD1+
PCH_HDMI_C_TXD0-
PCH_HDMI_C_TXD0+
PCH_HDMI_C_TXC-
PCH_HDMI_C_TXC+
HDMI_C_TX0+
HDMI_C_TX2+
HDMI_C_CLK-
HDMI_C_TX1-
HDMI_C_CLK+
HDMI_C_TX1+
HDMI_C_TX0-
HDMI_C_TX2-GPU_HDMI_TXD2-
GPU_HDMI_TXD2+
GPU_HDMI_TXD1-
GPU_HDMI_TXD1+
GPU_HDMI_TXD0-
GPU_HDMI_TXD0+
GPU_HDMI_TXC-
GPU_HDMI_TXC+
C_DVI_R_TXD0+
C_DVI_R_TXD0-
HDMI_SW_DETECT
DGPU_SELECT#_R
C_DVI_R_TXD2+
C_DVI_R_TXD2-DVI_TXD2-_R
DVI_TXD2+_R
DVI_TXD1+_R
DVI_TXD1-_R
DVI_TXD0-_R
DVI_TXD0+_R
DVI_TXC+_R
DVI_TXC-_R
HDMI_UART_RX
HDMI_UART_TX
HDMI_UART_TX
HDMI_UART_RX
DVI_TXD0-_R
DVI_TXC-_R
DVI_TXD1-_R
DVI_TXC+_R
DVI_TXD2+_R
DVI_TXD1+_R
DVI_TXD2-_R
DVI_TXD0+_R
DVI_TXD0-
DVI_TXC-
DVI_TXD1-
DVI_TXC+
DVI_TXD2+
DVI_TXD1+
DVI_TXD2-
DVI_TXD0+
DVI_TXD0-
DVI_TXC-
DVI_TXD1-
DVI_TXC+
DVI_TXD2+
DVI_TXD1+
DVI_TXD2-
DVI_TXD0+
PC_0
HDMI_OE#
PC_1
HDMI_CFG0
HDMI_CFG1
HDMI_OE#
DVI_SCLK_R
DVI_SDATA_R
DVI_SCLK_L
DVI_SDATA_L
DGPU_HPD_INT#
GPU_HDMI_SCLK
GPU_HDMI_SDATA
DGPU_SEL#
DVI_SDATA_L
HDMI_SW_DETECT
DVI_SCLK_L
DGPU_EDIDSEL#_R
HDMI_SINK_HPD_R
HDMI_SINK_HPD
+HDMI_5V
PC_2
GPIO30
DGPU_EDIDSEL#_R
DGPU_SELECT#_R
DGPU_SELECT#DGPU_SEL#
DGPU_EDIDSEL#
+3VS
+HDMI_5V_OUT
+5VS
+5VS +HDMI_5V_OUT
+HDMI_5V_OUT
+3VS
+3V_MXM
+3VS
+3VS
+1.5VS_HDMI
+1.5VS_HDMI +VCCAFDI_VRM
+1.5VS_HDMI
+3VS+3VS
+3VS
+3VS
+3VS
+3VS
+3V_MXM
+3VS
+5VS_SEL
+5VS
+3VS
+3VS
+3VS
UART_TX_603831
UART_RX_603831
TMDS_B_DATA2#17
TMDS_B_DATA217
TMDS_B_DATA1#17
TMDS_B_DATA117
TMDS_B_DATA0#17
TMDS_B_DATA017
TMDS_B_CLK#17
TMDS_B_CLK17
GPU_HDMI_TXD0-14
GPU_HDMI_TXD0+14
GPU_HDMI_TXC-14
GPU_HDMI_TXD2-14
GPU_HDMI_TXD2+14
GPU_HDMI_TXD1-14
GPU_HDMI_TXD1+14
GPU_HDMI_TXC+14
DGPU_HPD_INT#19
GPU_HDMI_SCLK14
HDMIDAT_NB17
TMDS_B_HPD17
HDMICLK_NB17
GPU_HDMI_SDATA14
VGA_HDMI_DET14
DGPU_SELECT# 18,23,25,26,27
DGPU_EDIDSEL# 19,23,26
GPIO30 17
DGPU_SEL#29,30
DGPU_EDIDSEL#_R29,30
Title
Size Document Number Rev
Date: Sheet of
LA-6601P
1.0
HDMI SW
28 63Tuesday, November 30, 2010
Compal Electronics, Inc.
Title
Size Document Number Rev
Date: Sheet of
LA-6601P
1.0
HDMI SW
28 63Tuesday, November 30, 2010
Compal Electronics, Inc.
Title
Size Document Number Rev
Date: Sheet of
LA-6601P
1.0
HDMI SW
28 63Tuesday, November 30, 2010
Compal Electronics, Inc.
HDMI Connector
Place LC Filter
closed to JHDMI1
W=40mils
B2
B1
SEL
0
Y
1
pin 14 Utility / HEAC+
pin 17 DDC / CEC GND / HEAC Shield
pin 19 Hot Plug Detect / HEAC-
FOR HDMI 1.4 :TO BE UPDATE:
B
A
SEL
0
Y
1
Reserve for EMI please close to JHDMI2
Close to UV2 VCC pins
OUT
IN
Repeater
DELL CONFIDENTIAL/PROPRIETARY
PROPRIETARY NOTE: THIS SHEET OF ENGINEERING DRAWINGS AND SPECIFICATIONS CONTAINS CONFIDENTIAL,
TRADE SECRET, AND OTHER PROPRIETARY INFORMATION
OF DELL. ("DELL"). THIS DOCUMENT MAY NOT BE TRANSFERRED OR COPIED WITHOUT THE EXPRESS WRITTEN
AUTHORIZATION OF DELL. IN ADDITION, NEITHER THIS
SHEET NOR THE INFORMATION IT CONTAINS MAY BE USED BY OR DISCLOSED TO ANY THIRD PARTY WITHOUT
DELL'S EXPRESS WRITTEN CONSENT.
Link Done
R18960_1206_5%~D
R18960_1206_5%~D
12
U3
PI3HDMI412FT-BZHE_TQFN42_9X3P5
U3
PI3HDMI412FT-BZHE_TQFN42_9X3P5
SEL 9
D0+ 3
D0- 4
D1+ 6
D1- 7
D2+ 11
D2- 12
D3+ 14
D3- 15
VDD 2
VDD 8
VDD 16
VDD 18
VDD 20
VDD 30
VDD 40
VDD 42
VSS
1VSS
5VSS
10 VSS
13 VSS
17 VSS
19 VSS
21 VSS
41 VSS
39
D3-_A
31
D3+_A
32
D2-_A
33
D2+_A
34
D1-_A
35
D1+_A
36
D0-_A
37
D0+_A
38
D3-_B
22
D3+_B
23
D2-_B
24
D2+_B
25
D1-_B
26
D1+_B
27
D0-_B
28
D0+_B
29
GND_PAD 43
R1736
36K_0402_1%
R1736
36K_0402_1%
12
C20 .1U_0402_16V7K~DC20 .1U_0402_16V7K~D
12
R1737 30K_0402_1%~DR1737 30K_0402_1%~D
1 2
JHDMI2
SUYIN_100042GR019M23UZL
CONN@
JHDMI2
SUYIN_100042GR019M23UZL
CONN@
D2+
1D2_shield
2D2-
3D1+
4D1_shield
5D1-
6D0+
7D0_shield
8D0-
9CK+
10 CK_shield
11 CK-
12 CEC
13 Reserved
14 SCL
15 SDA
16 DDC/CEC_GND
17 +5V
18 HP_DET
19
GND 20
GND 21
GND 22
GND 23
R43 0_0402_5%~D@R43 0_0402_5%~D@
1 2
RV15 4.7K_0402_5%~D@RV15 4.7K_0402_5%~D@1 2
CV51
0.01U_0402_16V7K~D
CV51
0.01U_0402_16V7K~D
1
2
R55
2.2K_0402_5%~D
R55
2.2K_0402_5%~D
12
R48 499_0402_1%~DR48 499_0402_1%~D
12
CV57
0.01U_0402_16V7K~D
CV57
0.01U_0402_16V7K~D
12
CV38
1U_0603_10V4Z~D
CV38
1U_0603_10V4Z~D
1
2
CV53
0.1U_0402_16V4Z~D
CV53
0.1U_0402_16V4Z~D
1
2
RV14 4.7K_0402_5%~D@RV14 4.7K_0402_5%~D@1 2
R50 499_0402_1%~DR50 499_0402_1%~D
12
R974 619_0402_1%~DR974 619_0402_1%~D
12
L5
WCM-2012-900T_4P
L5
WCM-2012-900T_4P
11
44
3
3
2
2
C29
10P_0402_50V8J~D
C29
10P_0402_50V8J~D
1
2
L6
WCM-2012-900T_4P
L6
WCM-2012-900T_4P
11
44
3
3
2
2
C16
220P_0402_50V7K~D
C16
220P_0402_50V7K~D
1
2
R973
100K_0402_5%~D
R973
100K_0402_5%~D
12
D
G
S
Q99
SSM3K7002F_SC59-3~D
D
G
S
Q99
SSM3K7002F_SC59-3~D
1
3
2
R47 499_0402_1%~DR47 499_0402_1%~D
12
R972
0_0402_5%~D
R972
0_0402_5%~D
1 2
R58 0_0402_5%~DR58 0_0402_5%~D
1 2
R314.7K_0402_5%~D R314.7K_0402_5%~D 12
R42 0_0402_5%~D@R42 0_0402_5%~D@1 2
U623
SN74AHC1G08DCKR_SC70-5
U623
SN74AHC1G08DCKR_SC70-5
IN1 1
IN2 2
G
3
O
4
P5
U624
SN74AHC1G08DCKR_SC70-5
U624
SN74AHC1G08DCKR_SC70-5
IN1 1
IN2 2
G
3
O
4
P5
R1965 0_0603_5%~D@R1965 0_0603_5%~D@1 2 UV2
PS121QFN48G_QFN48_7X7
UV2
PS121QFN48G_QFN48_7X7
VCC4 33
OUT1p 23
OUT1n 22
OUT2p 20
OUT2n 19
OUT3p 17
OUT3n 16
OUT4p 14
OUT4n 13
VCC5 40
VCC6 46
IN1p
38
IN1n
39
IN2p
41
IN2n
42
IN3p
44
IN3n
45
IN4p
47
IN4n
48
POW
2
I2C_ADDR0/PC0
3
I2C_ADDR1/PC1
4
SDA
8
SCL
9
GND/PC2
1
REXT
6
CEXT
10
HPD 7
HPD_SINK
30
GND7
36
VCC1 11
GND4
24
GND6
31 GND5
27 VCC2 15
GND3
18
VCC3 21
GND1
5
GND2
12
GND8
37
GND9
43
SDA_CTL/CFG1
34
SCL_CTL/CFG0
35
NC/DDCBUF_EN#
32
NC/OE#
25
I2C_CTL_EN#
26
SDAZ 29
SCLZ 28
GND10
49
D
G
S
Q11
SSM3K7002F_SC59-3~D
D
G
S
Q11
SSM3K7002F_SC59-3~D
1
3
2
R36 0_0402_5%~D@R36 0_0402_5%~D@
1 2
C1790 .1U_0402_16V7K~DC1790 .1U_0402_16V7K~D
1 2
R52
0_0402_5%~D
R52
0_0402_5%~D
1 2
FV2
5A_125V_R451005.MRL~D
@FV2
5A_125V_R451005.MRL~D
@
1 2
C19
.1U_0402_16V7K~D
C19
.1U_0402_16V7K~D
1
2
R982 619_0402_1%~DR982 619_0402_1%~D
12
CV56
0.01U_0402_16V7K~D
CV56
0.01U_0402_16V7K~D
12
R985 0_0402_5%~DR985 0_0402_5%~D
1 2
RV54 4.7K_0402_5%~D@RV54 4.7K_0402_5%~D@1 2
C1789 .1U_0402_16V7K~DC1789 .1U_0402_16V7K~D
1 2
RV53
499_0402_1%~D
RV53
499_0402_1%~D
1 2
R34 0_0402_5%~D@R34 0_0402_5%~D@1 2
C1788 .1U_0402_16V7K~DC1788 .1U_0402_16V7K~D
1 2
R983 619_0402_1%~DR983 619_0402_1%~D
12
C21 .1U_0402_16V7K~DC21 .1U_0402_16V7K~D
12
D
G
S
Q13
SSM3K7002F_SC59-3~D
D
G
S
Q13
SSM3K7002F_SC59-3~D
1
3
2
L7
WCM-2012-900T_4P
L7
WCM-2012-900T_4P
11
44
3
3
2
2
RV52 4.7K_0402_5%~DRV52 4.7K_0402_5%~D
1 2
C1163
10U_0603_6.3V6M~D
C1163
10U_0603_6.3V6M~D
1
2
U37
SN74CBT3257CPWR_TSSOP16~D
U37
SN74CBT3257CPWR_TSSOP16~D
S1
1B1
2
1B2
3
2B1
5
2B2
6
1A 4
2A 7
GND 8
3A 9
3B2
10 3B1
11
4A 12
4B2
13 4B1
14
OE# 15
Vcc
16
C187
.1U_0402_16V7K~D
C187
.1U_0402_16V7K~D
1
2
R37 0_0402_5%~D@R37 0_0402_5%~D@1 2
C1787 .1U_0402_16V7K~DC1787 .1U_0402_16V7K~D
1 2
CV55
2.2U_0402_6.3V6M~D
CV55
2.2U_0402_6.3V6M~D
1
2
C23 .1U_0402_16V7K~DC23 .1U_0402_16V7K~D
12
C1786 .1U_0402_16V7K~DC1786 .1U_0402_16V7K~D
1 2
R272.2K_0402_5%~D R272.2K_0402_5%~D 12
R925
10K_0402_5%~D
@
R925
10K_0402_5%~D
@
1 2
R46 499_0402_1%~DR46 499_0402_1%~D
12
R262.2K_0402_5%~D R262.2K_0402_5%~D 12
C1208
.1U_0402_16V7K~D
C1208
.1U_0402_16V7K~D
1
2
R38 0_0402_5%~D@R38 0_0402_5%~D@
1 2
R977 619_0402_1%~DR977 619_0402_1%~D
12
C22 .1U_0402_16V7K~DC22 .1U_0402_16V7K~D
12
RV55 4.7K_0402_5%~DRV55 4.7K_0402_5%~D
1 2
R981 619_0402_1%~DR981 619_0402_1%~D
12
C1785 .1U_0402_16V7K~DC1785 .1U_0402_16V7K~D
1 2
L9 FCM2012CF-800T06_2PL9 FCM2012CF-800T06_2P
1 2
E
B
C
Q275
MMST3904-7-F_SOT323-3~D
@
E
B
C
Q275
MMST3904-7-F_SOT323-3~D
@2
3 1
R1950
100K_0402_5%~D
R1950
100K_0402_5%~D
12
L8 FCM2012CF-800T06_2PL8 FCM2012CF-800T06_2P
1 2
R57 0_0402_5%~D@R57 0_0402_5%~D@1 2
R39 0_0402_5%~D@R39 0_0402_5%~D@1 2
R931 0_0402_5%~DR931 0_0402_5%~D
1 2
C17
10U_0603_6.3V6M~D
C17
10U_0603_6.3V6M~D
1
2
R33
200K_0402_5%
R33
200K_0402_5%
1 2
C25 .1U_0402_16V7K~DC25 .1U_0402_16V7K~D
12
R975 619_0402_1%~DR975 619_0402_1%~D
12
D
G
S
QV11
SSM3K7002F_SC59-3~D
D
G
S
QV11
SSM3K7002F_SC59-3~D
1
3
2
C1783 .1U_0402_16V7K~DC1783 .1U_0402_16V7K~D
1 2
R45 499_0402_1%~DR45 499_0402_1%~D
12
R984 619_0402_1%~DR984 619_0402_1%~D
12
R53
100K_0402_5%~D
@
R53
100K_0402_5%~D
@
12
C1784 .1U_0402_16V7K~DC1784 .1U_0402_16V7K~D
1 2
R41 0_0402_5%~D@R41 0_0402_5%~D@
1 2
RH254 0_0603_5%~DRH254 0_0603_5%~D
12
C24 .1U_0402_16V7K~DC24 .1U_0402_16V7K~D
12
L3
MBK1608221YZF_2P
L3
MBK1608221YZF_2P
1 2
CV39
1U_0603_10V6K~D
@
CV39
1U_0603_10V6K~D
@
1
2
R976 619_0402_1%~DR976 619_0402_1%~D
12
CV52
0.01U_0402_16V7K~D
CV52
0.01U_0402_16V7K~D
1
2
R294.7K_0402_5%~D R294.7K_0402_5%~D 12
C18
.1U_0402_16V7K~D
C18
.1U_0402_16V7K~D
1
2
R1735
680K_0402_1%
R1735
680K_0402_1%
12
RV50 4.7K_0402_5%~DRV50 4.7K_0402_5%~D
1 2
L4
WCM-2012-900T_4P
L4
WCM-2012-900T_4P
11
44
3
3
2
2
C186
.1U_0402_16V7K~D
C186
.1U_0402_16V7K~D
1
2
R54
2.2K_0402_5%~D
R54
2.2K_0402_5%~D
12
R40 0_0402_5%~D@R40 0_0402_5%~D@1 2
D2
BAV99-7-F_SOT23-3
@D2
BAV99-7-F_SOT23-3
@
2
3
1
R566
200K_0402_5%
@R566
200K_0402_5%
@
1 2
C27 .1U_0402_16V7K~DC27 .1U_0402_16V7K~D
12
C30
10P_0402_50V8J~D
C30
10P_0402_50V8J~D
1
2
R51 499_0402_1%~DR51 499_0402_1%~D
12
C26 .1U_0402_16V7K~DC26 .1U_0402_16V7K~D
12
CV54
0.1U_0402_16V4Z~D
CV54
0.1U_0402_16V4Z~D
1
2
R49 499_0402_1%~DR49 499_0402_1%~D
12
NC
D28
BAT1000-7-F_SOT23-3~D
NC
D28
BAT1000-7-F_SOT23-3~D
2 1
3
R44 499_0402_1%~DR44 499_0402_1%~D
12
R1964 0_0603_5%~DR1964 0_0603_5%~D
1 2

A
A
B
B
C
C
D
D
E
E
1 1
2 2
3 3
4 4
DISP_A2P_C
DISP_A2N_C
DISP_A1N_C
DISP_A0P_C
DISP_A1P_C
DISP_A3N_C
DISP_A0N_C
DISP_A3P_C
DISP_A0P
DISP_A0N
DISP_A1P
DISP_A1N
DISP_A2P
DISP_A2N
DISP_A3P
DISP_A3N
CAB_DET_SINK
DP_RP_CAB_DET
DISP_HPD_SINK
DP_RP_HPD
PCH_DISP_A0P_C
PCH_DISP_A0N_C
PCH_DISP_A1P_C
PCH_DISP_A1N_C
PCH_DISP_A2P_C
PCH_DISP_A2N_C
PCH_DISP_A3P_C
PCH_DISP_A3N_CDISP_A3N_L
DISP_A3P_L
DISP_A0N_L
DISP_A0P_L
DISP_A1N_L
DISP_A1P_L
DISP_A2P_L
DISP_A2N_L
DP_HPD
VGA_DPC_HPD
DISP_AUXP_RC
DISP_AUXN_RC
DISP_A3N DISP_A3N
DISP_A3PDISP_A3P
DISP_CLK_AUXP_CONN
DISP_DAT_AUXN_CONN
PCH_DPC_CLK
PCH_DPC_DAT
DISP_A2N
DISP_A2P
DISP_A2N
DISP_A2P
DISP_A0N
DISP_A0P
DISP_A0N
DISP_A0P
DISP_A1P
DISP_A1N
DISP_A1P
DISP_A1N
DP_IN1_PEQ#
DP_IN2_AEQ#
DP_IN1_AEQ#
CFG_OUTPUT
DISP_C_A2P
DISP_C_A1N
DISP_C_A0P
DISP_C_A1P
DISP_C_A3N
DISP_C_A3P
DISP_C_A0N
DISP_C_A2N
CFG_HPD
DP_RP_CAB_DET
DISP_A3N_L
DISP_A3P_L
DGPU_EDIDSEL#_R
DGPU_SEL#
DISP_A2N_L
DISP_A0P_L
DISP_A0N_L
DISP_A1P_L
DISP_A1N_L
DISP_A2P_L
VGA_DPC_AUXN/DDC
PCH_DPC_C_N2
PCH_DPC_C_P2
PCH_DPC_C_N1
PCH_DPC_C_P1
PCH_DPC_C_P0
PCH_DPC_C_N0
VGA_DPC_AUXP/DDC_C
VGA_DPC_AUXN/DDC_C
PCH_DPC_AUXP_C
PCH_DPC_AUXN_C
DP_IN2_AEQ#
DP_IN1_AEQ#
DP_IN1_PEQ#
DP_IN2_PEQ#
PCH_DPC_CLK
PCH_DPC_DAT
CFG_OUTPUT
DP_RP_HPD
DISP_AUXP_RC
DISP_AUXN_RC
DISP_AUXP
DISP_AUXN
DISP_A1N
DISP_A1P
DISP_A2N
DISP_A2P
DISP_A3N
DISP_A3P
DISP_A0N
DISP_A0P
CAB_DET_SINK
DISP_CEC
DISP_CLK_AUXP_CONN
DISP_DAT_AUXN_CONN
DISP_HPD_SINK
PCH_DPC_C_P3
PCH_DPC_C_N3 CAB_DET_SINK
DISP_CEC
DISP_HPD_SINK
VGA_DPC_AUXP/DDC
DP_HPD
CFG_HPDDP_IN2_PEQ#
DISP_AUXP
DISP_AUXN
DISP_DAT_AUXN_CONN
DISP_CLK_AUXP_CONN
CAB_DET_SINK
DISP_AUXP_R
DISP_AUXN_R
DISP_AUXN
DISP_AUXP
CAB_DET_SINK#
+1.5VS+3VS
+3VS_DP
+3VS
+3VS
+3VS
+3VS
+3VS
+3VS
+3VS+3VS
+3VS_DP
+3VS
+5VS
+3VS
DP_MXM_CARD_SEL 23,44
VGA_DPC_P014
VGA_DPC_N014
VGA_DPC_P114
VGA_DPC_N114
VGA_DPC_P214
VGA_DPC_N214
VGA_DPC_P314
VGA_DPC_N314
VGA_DPC_AUXN/DDC14
VGA_DPC_AUXP/DDC14
PCH_DPC_P017
PCH_DPC_N017
PCH_DPC_P117
PCH_DPC_N117
PCH_DPC_P217
PCH_DPC_N217
PCH_DPC_P317
PCH_DPC_N317
PCH_DPC_AUXP17
PCH_DPC_AUXN17
PCH_DPC_DAT17
PCH_DPC_CLK17
VGA_DPC_HPD14
DP_HPD17
DGPU_SEL# 28,30
DGPU_EDIDSEL#_R 28,30
DP_CBL_DET18
Title
Size Document Number Rev
Date: Sheet of
LA-6601P
1.0
DP SW for mDP CONN
29 63Tuesday, November 30, 2010
Compal Electronics, Inc.
Title
Size Document Number Rev
Date: Sheet of
LA-6601P
1.0
DP SW for mDP CONN
29 63Tuesday, November 30, 2010
Compal Electronics, Inc.
Title
Size Document Number Rev
Date: Sheet of
LA-6601P
1.0
DP SW for mDP CONN
29 63Tuesday, November 30, 2010
Compal Electronics, Inc.
DP Redriver
Place close JDP1
Near to NV
INy_AEQ# (y=1, 2),Automatic RX equalization enable
L:Disable input automatic equalization
H:Enable input automatic equalization
INy_PEQ(y = 1, 2),Programmable input equalization
level setting
L:Low EQ setting (LEQ), default
H:High EQ setting (HEQ)
M:No EQ
CFG_HPD,HPD switching configuration
L:HPD is switched by SW_ML
H:HPD is switched by SW_AUX
M:HPD is switched with overlap
CFG_OUTPUT: output configuration
L:Output is tracking DPCD register setting (auto interception)
H:Output swing level fixed at 600mV and no pre-emphasis
M:Output swing level is fixed at 400mV and no pre-emphasis
MXM_MFG_SEL
1
0
GPU Source
NVDIA
ATI
Source
PCH
GPUIN1
IN2
ChanelSW_ML/I2C_ADDR
0
1
Source
PCH
GPUIN1
IN2
ChanelSW_AUX
0
1
PCH/GPU AUX&LANE SW for DPB
PROPRIETARY NOTE: THIS SHEET OF ENGINEERING DRAWINGS AND SPECIFICATIONS CONTAINS CONFIDENTIAL,
TRADE SECRET, AND OTHER PROPRIETARY INFORMATION
OF DELL. ("DELL"). THIS DOCUMENT MAY NOT BE TRANSFERRED OR COPIED WITHOUT THE EXPRESS WRITTEN
AUTHORIZATION OF DELL. IN ADDITION, NEITHER THIS
SHEET NOR THE INFORMATION IT CONTAINS MAY BE USED BY OR DISCLOSED TO ANY THIRD PARTY WITHOUT
DELL'S EXPRESS WRITTEN CONSENT.
Link Done
C42 0.1U_0402_10V6K~DC42 0.1U_0402_10V6K~D
12
R1959
4.7K_0402_1%~D
R1959
4.7K_0402_1%~D
1 2
C3700.1U_0402_10V6K~D C3700.1U_0402_10V6K~D 12
C49 0.1U_0402_10V6K~DC49 0.1U_0402_10V6K~D
12
C4270.1U_0402_10V6K~D C4270.1U_0402_10V6K~D 12
JMDP1
JAE_DP2R020JQ2-1-CP
CONN@
JMDP1
JAE_DP2R020JQ2-1-CP
CONN@
GND
19 AUX_CH_N
18 LANE2_N
17 AUX_CH_P
16 LANE2_P
15 GND
14 GND
13 LANE3_N
12 LANE1_N
11 LANE3_P
10 LANE1_P
9GND
8GND
7CONFIG2
6LANE0_N
5CONFIG1
4LANE0_P
3HOT PLUG
2GND
1
DP_PWR
20 GND4 24
GND3 23
GND2 22
GND1 21
C37 0.1U_0402_10V6K~DC37 0.1U_0402_10V6K~D
12
C46 0.1U_0402_10V6K~DC46 0.1U_0402_10V6K~D
12
C570.1U_0402_10V6K~D C570.1U_0402_10V6K~D 12
C4170.1U_0402_10V6K~D C4170.1U_0402_10V6K~D 12
C4260.1U_0402_10V6K~D C4260.1U_0402_10V6K~D 12
RV28 2.2K_0402_5%~DRV28 2.2K_0402_5%~D
1 2
R651M_0402_5%~D R651M_0402_5%~D 12
R621M_0402_5%~D R621M_0402_5%~D 12
C1801
2.2U_0402_6.3V6M~D
C1801
2.2U_0402_6.3V6M~D
1
2
C670.1U_0402_10V6K~D C670.1U_0402_10V6K~D 12
R1958
4.7K_0402_1%~D
R1958
4.7K_0402_1%~D
1 2
C62
0.1U_0402_16V4Z~D
C62
0.1U_0402_16V4Z~D
1
2
8
D4
RCLAMP0524P.TCT~D
@
8
D4
RCLAMP0524P.TCT~D
@
4
5
1
6
2
7
3
10
9
C1210.1U_0402_10V6K~D C1210.1U_0402_10V6K~D 12
C44 0.1U_0402_10V6K~DC44 0.1U_0402_10V6K~D
12
R1473
100K_0402_5%~D
R1473
100K_0402_5%~D
12
U75
SN74CBTD3306CPWR_TSSOP8~D
U75
SN74CBTD3306CPWR_TSSOP8~D
1OE#
1
GND 4
2OE#
7
2A
51B 3
1A
2
2B 6
VCC 8
C3690.1U_0402_10V6K~D C3690.1U_0402_10V6K~D 12
C34
0.1U_0402_16V4Z~D
C34
0.1U_0402_16V4Z~D
1
2
R56 100K_0402_5%~D
R56 100K_0402_5%~D
12
RV29 2.2K_0402_5%~DRV29 2.2K_0402_5%~D
1 2
G
D
S
Q278A
DMN66D0LDW-7_SOT363-6~D
G
D
S
Q278A
DMN66D0LDW-7_SOT363-6~D
2
16
C55 0.1U_0402_10V7K~DC55 0.1U_0402_10V7K~D
12
C3670.1U_0402_10V6K~D C3670.1U_0402_10V6K~D 12
C680.1U_0402_10V6K~D C680.1U_0402_10V6K~D 12
C640.1U_0402_10V6K~D C640.1U_0402_10V6K~D 12
C60
0.1U_0402_16V4Z~D
C60
0.1U_0402_16V4Z~D
1
2
F2
1.5A_6V_1206L150PR~D
F2
1.5A_6V_1206L150PR~D
12
C56
0.1U_0402_16V4Z~D
C56
0.1U_0402_16V4Z~D
1
2
R1705
4.7K_0402_1%~D
@R1705
4.7K_0402_1%~D
@
12
R1701
4.99K_0402_1%
R1701
4.99K_0402_1%
12
C690.1U_0402_10V6K~D C690.1U_0402_10V6K~D 12
C39 0.1U_0402_10V6K~DC39 0.1U_0402_10V6K~D
12
R1704
4.7K_0402_1%~D
@R1704
4.7K_0402_1%~D
@
1 2
C38 0.1U_0402_10V6K~DC38 0.1U_0402_10V6K~D
12
R509 100K_0402_5%~DR509 100K_0402_5%~D
12
C40 0.1U_0402_10V6K~DC40 0.1U_0402_10V6K~D
12
R507
100K_0402_5%~D
R507
100K_0402_5%~D
12
C2990.1U_0402_10V6K~D C2990.1U_0402_10V6K~D 12 R645.1M_0402_5% R645.1M_0402_5% 12
C36 0.1U_0402_10V6K~DC36 0.1U_0402_10V6K~D
12
C47 0.1U_0402_10V6K~DC47 0.1U_0402_10V6K~D
12
G
D
S
Q12
BSS138_SOT23~D
G
D
S
Q12
BSS138_SOT23~D
2
13
R1711
4.7K_0402_1%~D
R1711
4.7K_0402_1%~D
12
U5
PI2EQXDP101ZFEX_TQFN36_6X5
U5
PI2EQXDP101ZFEX_TQFN36_6X5
D0+
1
D0-
2
D1+
3
D1-
4
VDD15 5
D2+
6
D2-
7
GND
8
D3+
9
D3-
10
VDD15 11
CAD
12
HPDSRC
13
CAD_SINK
14
HPD_SINK
15
NC
16
VDD15 17
GND
18
D3-A 19
D3+A 20
VDD15 21
D2-A 22
D2+A 23
GND
24
D1-A 25
D1+A 26
D0-A 27
D0+A 28
VDD15 29
AUX_SINK- 30
AUX_SINK+ 31
AUXSRC- 32
AUXSRC+ 33
DDCSCL 34
DDCSDA 35
VCC33 36
GND
37
C51 0.1U_0402_10V6K~DC51 0.1U_0402_10V6K~D
12
R1707
4.7K_0402_1%~D
@R1707
4.7K_0402_1%~D
@
12
R1706
4.7K_0402_1%~D
@R1706
4.7K_0402_1%~D
@
12
C61
10U_0603_6.3V6M~D
C61
10U_0603_6.3V6M~D
1
2
R1708
4.7K_0402_1%~D
@R1708
4.7K_0402_1%~D
@
1 2
C3000.1U_0402_10V6K~D C3000.1U_0402_10V6K~D 12
R610_0402_5%~D R610_0402_5%~D 1 2
C32
0.1U_0402_16V4Z~D
C32
0.1U_0402_16V4Z~D
1
2
C297 0.1U_0402_10V6K~DC297 0.1U_0402_10V6K~D 12
C45 0.1U_0402_10V6K~DC45 0.1U_0402_10V6K~D
12
C41
0.1U_0402_16V4Z~D
C41
0.1U_0402_16V4Z~D
1
2
R60
0_1206_5%~D
@
R60
0_1206_5%~D
@
1 2
U129
PS8321QFN56GTR-A0_QFN56_7X7
U129
PS8321QFN56GTR-A0_QFN56_7X7
IN1_D2p
1
IN1_D2n
2
IN1_AEQ#
3
IN1_D3p
4
IN1_D3n
5
IN1_HPD
6
IN2_D0p
7
IN2_D0n
8
IN2_HPD
9
IN2_D1p
10
IN2_D1n
11
GND 12
IN2_D2p
13
IN2_D2n
14
OUT_AUXp_SCL 28
OUT_AUXn_SDA 27
REXT 18
CEXT 17
IN2_D3n
16 IN2_D3p
15
OUT_D0p 42
OUT_D0n 41
PD 40
OUT_D1p 39
OUT_D1n 38
I2C_CTL_EN 37
OUT2_D2p 36
OUT2_D2n 35
CFG_OUTPUT 34
OUT_D3p 33
OUT_D3n 32
VDD
31
AC_AUXp 30
AC_AUXn 29
OUT_HPD 43
CA_DET 44
GND 45
SW_AUX 47
IN2_PEQ/SDA_CTL
49
IN1_PEQ/SCL_CTL
50
IN2_AEQ#
51
IN1_D0p
52
IN1_D0n
53
VDD
54
IN1_D1p
55
IN1_D1n
56
Epad 57
IN1_SDA
19 IN1_SCL
20
IN2_SDA
21 IN2_SCL
22
IN1_AUXn
23 IN1_AUXp
24
IN2_AUXn
25 IN2_AUXp
26
SW_ML/I2C_ADDR 48
CFG_HPD 46
R529
100K_0402_5%~D
R529
100K_0402_5%~D
12
R1702 4.7K_0402_1%~D@R1702 4.7K_0402_1%~D@12
C660.1U_0402_10V6K~D C660.1U_0402_10V6K~D 12
C43 0.1U_0402_10V6K~DC43 0.1U_0402_10V6K~D
12
C50 0.1U_0402_10V6K~DC50 0.1U_0402_10V6K~D
12
C650.1U_0402_10V6K~D C650.1U_0402_10V6K~D 12
C35 0.1U_0402_10V6K~DC35 0.1U_0402_10V6K~D
12
R1710
4.7K_0402_1%~D
@R1710
4.7K_0402_1%~D
@
12
C630.1U_0402_10V6K~D C630.1U_0402_10V6K~D 12
C298 0.1U_0402_10V6K~DC298 0.1U_0402_10V6K~D 12
C71
0.1U_0402_10V6K~D
C71
0.1U_0402_10V6K~D
1
2
C4160.1U_0402_10V6K~D C4160.1U_0402_10V6K~D 12
G
D
S
Q278B
DMN66D0LDW-7_SOT363-6~D
G
D
S
Q278B
DMN66D0LDW-7_SOT363-6~D
5
43
R1709
4.7K_0402_1%~D
R1709
4.7K_0402_1%~D
1 2
R1703 4.7K_0402_1%~D@R1703 4.7K_0402_1%~D@12
8
D5
RCLAMP0524P.TCT~D
@
8
D5
RCLAMP0524P.TCT~D
@
4
5
1
6
2
7
3
10
9
C48 0.1U_0402_10V6K~DC48 0.1U_0402_10V6K~D
12
C33
0.1U_0402_16V4Z~D
C33
0.1U_0402_16V4Z~D
1
2
C53
0.1U_0402_16V4Z~D
C53
0.1U_0402_16V4Z~D
1
2
R59 100K_0402_5%~DR59 100K_0402_5%~D
1 2
C70
22U_0805_6.3VAM~D
C70
22U_0805_6.3VAM~D
1
2
C54 0.1U_0402_10V7K~DC54 0.1U_0402_10V7K~D
12

5
5
4
4
3
3
2
2
1
1
D D
C C
B B
A A
VGA_DPD_AUXN/DDC
VGA_DPD_AUXP/DDC
VGA_DMC_HPD_R
PCH_DMC_HPD_R
DP_DMC_HPD
DP_DMC_AUXP
DP_DMC_AUXN
VGA_DPD_SW_N0
VGA_DPD_SW_P3
VGA_DPD_SW_N2
VGA_DPD_SW_P2
VGA_DPD_SW_P1
VGA_DPD_SW_N3
VGA_DPD_SW_P0
VGA_DPD_SW_N1
PCH_DPD_SW_N3
PCH_DPD_SW_N1
PCH_DPD_SW_P1
PCH_DPD_SW_P3
PCH_DPD_SW_N0
PCH_DPD_SW_P0
PCH_DPD_SW_P2
DP_DMC_ML2N
DP_DMC_ML1N
DP_DMC_ML3N
DP_DMC_ML3P
DP_DMC_ML2P
DP_DMC_ML0N
DP_DMC_ML0P
DP_DMC_ML1P
DMC_SW_P3
DMC_SW_N2
DMC_SW_P2
DMC_SW_N3
DMC_SW_P1
DMC_SW_N0
DMC_SW_N1
DMC_SW_P0
PCH_DPD_SW_N2
DMC_PWDN
DMC_IN2_PEQ
DMC_CFG_HPD
DMC_PRE_EMI
DMC_DDCBUF
DMC_IN1_PEQ
DMC_CFG_HPD
DMC_IN2_PEQ
DMC_PWDN
DMC_PRE_EMI
DMC_DDCBUF
DMC_IN1_PEQ
DMC_PWDN
DMC_CFG_HPD
DMC_DDCBUF
DMC_PRE_EMI
DMC_IN1_PEQ
DMC_IN2_PEQ
PCH_DPD_CLK
PCH_DPD_DAT
DGPU_EDIDSEL#_R
DGPU_SEL#
+3V_MXM
+3VS
+3VS
DGPU_SEL#28,29
DGPU_EDIDSEL#_R28,29
VGA_DPD_P014
VGA_DPD_N014
VGA_DPD_P114
VGA_DPD_N114
VGA_DPD_P214
VGA_DPD_N214
VGA_DPD_P314
VGA_DPD_N314
PCH_DPD_P017
PCH_DPD_N017
PCH_DPD_P117
PCH_DPD_N117
PCH_DPD_P217
PCH_DPD_N217
PCH_DPD_P317
PCH_DPD_N317
VGA_DPD_AUXP/DDC14
VGA_DPD_AUXN/DDC14
PCH_DPD_DAT17
PCH_DPD_CLK17
VGA_DMC_HPD14
PCH_DMC_HPD17
DP_DMC_ML0P 38
DP_DMC_ML0N 38
DP_DMC_ML1P 38
DP_DMC_ML1N 38
DP_DMC_ML2P 38
DP_DMC_ML2N 38
DP_DMC_ML3P 38
DP_DMC_ML3N 38
DP_DMC_HPD 38
DP_DMC_AUXP 38
DP_DMC_AUXN 38
Title
Size Document Number Rev
Date: Sheet of
LA-6601P
1.0
HDMI SW for DMC
30 63Tuesday, November 30, 2010
Compal Electronics, Inc.
Title
Size Document Number Rev
Date: Sheet of
LA-6601P
1.0
HDMI SW for DMC
30 63Tuesday, November 30, 2010
Compal Electronics, Inc.
Title
Size Document Number Rev
Date: Sheet of
LA-6601P
1.0
HDMI SW for DMC
30 63Tuesday, November 30, 2010
Compal Electronics, Inc.
PCH/GPU AUX&LANE SW for DPB
IN2
IN1
SEL
0
Y
1
DELL CONFIDENTIAL/PROPRIETARY
PROPRIETARY NOTE: THIS SHEET OF ENGINEERING DRAWINGS AND SPECIFICATIONS CONTAINS CONFIDENTIAL,
TRADE SECRET, AND OTHER PROPRIETARY INFORMATION
OF DELL. ("DELL"). THIS DOCUMENT MAY NOT BE TRANSFERRED OR COPIED WITHOUT THE EXPRESS WRITTEN
AUTHORIZATION OF DELL. IN ADDITION, NEITHER THIS
SHEET NOR THE INFORMATION IT CONTAINS MAY BE USED BY OR DISCLOSED TO ANY THIRD PARTY WITHOUT
DELL'S EXPRESS WRITTEN CONSENT.
C212 0.1U_0402_10V6K~DC212 0.1U_0402_10V6K~D
1 2
C197
0.1U_0402_16V4Z~D
C197
0.1U_0402_16V4Z~D
1
2
C218 0.1U_0402_10V7K~DC218 0.1U_0402_10V7K~D
1 2
R174 10K_0402_5%~DR174 10K_0402_5%~D
12
R1861 4.7K_0402_5%~D@R1861 4.7K_0402_5%~D@1 2
C210 0.1U_0402_10V6K~DC210 0.1U_0402_10V6K~D
1 2
RV31 2.2K_0402_5%~DRV31 2.2K_0402_5%~D
12
R1862 4.7K_0402_5%~D@R1862 4.7K_0402_5%~D@1 2
C216 0.1U_0402_10V7K~DC216 0.1U_0402_10V7K~D
1 2
R169 2.2K_0402_5%~DR169 2.2K_0402_5%~D
1 2
R1867 4.7K_0402_5%~D@R1867 4.7K_0402_5%~D@1 2
R1866 4.7K_0402_5%~D@R1866 4.7K_0402_5%~D@1 2
R1872 4.7K_0402_5%~D@R1872 4.7K_0402_5%~D@1 2
C327 0.1U_0402_16V4Z~DC327 0.1U_0402_16V4Z~D
1 2
C209 0.1U_0402_10V6K~DC209 0.1U_0402_10V6K~D
1 2
C211 0.1U_0402_10V6K~DC211 0.1U_0402_10V6K~D
1 2
R1871 4.7K_0402_5%~D@R1871 4.7K_0402_5%~D@1 2
R966 0_0402_5%~D
R966 0_0402_5%~D
1 2
R968 0_0402_5%~D
R968 0_0402_5%~D
1 2
U58
PS8271QFN48GTR-A1_QFN48_7X7
U58
PS8271QFN48GTR-A1_QFN48_7X7
IN1_D3p
2
VDD 6
RTERM 7
IN2_D1n
8
IN2_D1p
9
IN2_HPD
10
IN2_D2p
12
IN1_D4p
5
IN1_D3n
1
GND
18
REXT
24
OUT_D4n 27
VDD 31
OUT_D1n 36
OUT_SDA 37
GND
43
IN2_D2n
11
IN2_PEQ
15
SW_MAIN
21
OUT_D4p 26
OUT_D2n 33
DDCBUF 40
IN1_HPD
46
IN1_D4n
4
IN1_PEQ
3
IN2_D3n
13
IN2_D3p
14
IN2_D4n
16
IN2_D4p
17
IN2_SCL
19
IN1_D2p
48 IN1_D2n
47 IN1_D1p
45 IN1_D1n
44
IN1_SDA
42 IN1_SCL
41
OUT_SCL 38
PWDN_ASQ 25
CFG_HPD 28
OUT_D3p 29
OUT_D3n 30
OUT_D2p 32
IN2_SDA
20
SW_DDC
22
CEXT
23
OUT_HPD 39
PRE_EMI 34
OUT_D1p 35
PAD
49
R1875
499_0402_1%~D
R1875
499_0402_1%~D
12
C207 0.1U_0402_10V6K~DC207 0.1U_0402_10V6K~D
1 2
R970 0_0402_5%~D
R970 0_0402_5%~D
1 2
R1863 4.7K_0402_5%~D@R1863 4.7K_0402_5%~D@1 2
C217 0.1U_0402_10V7K~DC217 0.1U_0402_10V7K~D
1 2
R1873 4.7K_0402_5%~D@R1873 4.7K_0402_5%~D@1 2
RV30 2.2K_0402_5%~DRV30 2.2K_0402_5%~D
12
C188
10U_0603_6.3V6M~D
C188
10U_0603_6.3V6M~D
1
2
R175 10K_0402_5%~DR175 10K_0402_5%~D
12
C213 0.1U_0402_10V6K~DC213 0.1U_0402_10V6K~D
1 2
R1868 4.7K_0402_5%~D@R1868 4.7K_0402_5%~D@1 2
C330 0.1U_0402_16V4Z~DC330 0.1U_0402_16V4Z~D
1 2
C208 0.1U_0402_10V6K~DC208 0.1U_0402_10V6K~D
1 2
R1864 4.7K_0402_5%~D@R1864 4.7K_0402_5%~D@1 2
R1874 4.7K_0402_5%~D@R1874 4.7K_0402_5%~D@1 2
C1821
2.2U_0603_6.3V6K~D
C1821
2.2U_0603_6.3V6K~D
1
2
C198 0.1U_0402_16V4Z~DC198 0.1U_0402_16V4Z~D
1 2
R969 0_0402_5%~D
R969 0_0402_5%~D
1 2
R964 0_0402_5%~D
R964 0_0402_5%~D
1 2
C215 0.1U_0402_10V7K~DC215 0.1U_0402_10V7K~D
1 2
R965 0_0402_5%~D
R965 0_0402_5%~D
1 2
R170 2.2K_0402_5%~DR170 2.2K_0402_5%~D
1 2
R967 0_0402_5%~D
R967 0_0402_5%~D
1 2
R1865 4.7K_0402_5%~DR1865 4.7K_0402_5%~D
1 2
C199 0.1U_0402_16V4Z~DC199 0.1U_0402_16V4Z~D
1 2
R963 0_0402_5%~D
R963 0_0402_5%~D
1 2
C214 0.1U_0402_10V6K~DC214 0.1U_0402_10V6K~D
1 2

5
5
4
4
3
3
2
2
1
1
D D
C C
B B
A A
HDMI_IN_D0-
HDMI_IN_D1+
HDMI_IN_D2+
HDMI_IN_CK+
HDMI_IN_D2-
HDMI_IN_D0+
HDMI_IN_D0-
HDMI_DAT
HDMI_CLK
HDMI_IN_D1-
HDMI_R_D0-
LVDS_6038_TXOUT1-
LVDS_6038_TXOUT1+
LVDS_6038_TXOUT0-
LVDS_6038_TXOUT0+
LVDS_6038_TXCLK+
LVDS_6038_TXCLK-
LVDS_6038_TXOUT2-
LVDS_6038_TXOUT2+
LVDS_6038_TZOUT1-
LVDS_6038_TZOUT1+
LVDS_6038_TZOUT0+
LVDS_6038_TZOUT0-
LVDS_6038_TZCLK+
LVDS_6038_TZCLK-
LVDS_6038_TZOUT2-
LVDS_6038_TZOUT2+
XTAL
TCLK
XTALTCLK
HDMI_IN_BKL_EN
HDMI_IN_ENVDD
HDMI_IN_SW_HPD
BS_INTERFACE_SEL1
BS_INTERFACE_SEL0
BS_UART_FUNCTION_SEL HDMI_SPI_SI
HDMI_SPI_CLK
HDMI_SPI_CS#
HDMI_SPI_SO
BS_XTAL_TCLK_SEL
BS_OCM_BOOT_SEL
UART_RX_6038
HDMI_SW_DAT
HDMI_SW_CLK
HDMI_RST#
HDMI_SW_DAT
EDID_WP
+5VS_HDMI_IN_EDID
+3.3V_DVDD
HDMI_R_CK+
HDMI_R_D1+
HDMI_R_D0-
HDMI_R_CK-
HDMI_R_D2-
HDMI_R_D1-
HDMI_R_D0+
HDMI_R_D2+
HDMI_R_SW_CK-
HDMI_R_SW_CK+
HDMI_R_SW_D0-
HDMI_R_SW_D0+
HDMI_R_SW_D1-
HDMI_R_SW_D1+
HDMI_R_SW_D2-
HDMI_R_SW_D2+
HDMI_CLK
HDMI_DAT
EDID_WP
HDMI_SW_CLK
UART_RX_6038
BS_I2C_DEV_ID0
BS_I2C_DEV_ID1
BS_I2C_DEV_ID2
DHMI_IN_NV_CLK_R
DHMI_IN_NV_DAT_R
DHMI_IN_NV_CLK_R
DHMI_IN_NV_DAT_R
BS_OSC_SEL
BS_XTAL_TCLK_SEL
BS_INTERFACE_SEL0
BS_INTERFACE_SEL1
BS_OCM_BOOT_SEL
EC_HDMI_CLK
EC_HDMI_DAT
HDMI_PLUG_IN_CAB_DET
BS_OSC_SEL
HDMI_IN_PWM
HDMI_IN_AUD_CODEC
HDMI_IN_AUD_CODEC
EC_HDMI_CLK
EC_HDMI_DAT
HDMI_IN_CK+
HDMI_R_CK- HDMI_IN_CK-
HDMI_R_D0+ HDMI_IN_D0+
HDMI_R_D1+ HDMI_IN_D1+
HDMI_R_D1- HDMI_IN_D1-
HDMI_R_D2+ HDMI_IN_D2+
HDMI_R_D2- HDMI_IN_D2-
HDMI_R_CK+
BS_I2C_DEV_ID0
BS_SPI_R
BS_UART_FUNCTION_SEL
BS_I2C_SRC_R
BS_RESERVED_R
BS_EXTKEY_EN
BS_I2C_ON_R
BS_I2C_DEV_ID2
BS_I2C_DEV_ID1
HDMI_SPI_CLK_R
HDMI_IN_HPDHDMI_IN_HPD
HDMI_IN_HPD
UART_TX_6038
HDMI_IN_CK-
HDMI_PLUG_IN_CAB_DET
HDMI_SPI_CLKHDMI_SPI_CLK_R
HDMI_SPI_CS# HDMI_SPI_CS#_R
BS_EXTKEY_EN
HDMI_SPI_SI_R HDMI_SPI_SI
HDMI_SPI_SO HDMI_SPI_SO_R
BS_RESERVED_R
BS_SPI_R
BS_I2C_SRC_R
BS_I2C_ON_R HDMI_IN_SW_HPD
HDMI_IN_CAB_DET#
HDMI_IN_DET#
HDMI_IN_CAB_DET# HDMI_IN_DET#
+5VS
+3VS
+1.2V_AVDD
+1.2V_DVDD
+1.2V_AVDD
+3.3V_DVDD
+3.3V_AVDD
+3.3V_DVDD
+3.3V_AVDD_LVTX
+3.3V_AVDD_RPLL
+3.3V_AVDD_RPLL
+3.3V_AVDD+3VS
+3.3V_AVDD_LVTX
+3.3V_AVDD_RPLL
+1.2VS_HDMI
+1.2V_AVDD
+1.2VS_HDMI +1.2V_DVDD
+3.3V_AVDD
+3VS +3.3V_DVDD
+HDMI_IN_5VS
+HDMI_IN_5VS
+HDMI_IN_5VS
+5VS
+1.2VS_A+1.2VS
+3.3V_AVDD +1.2VS_HDMI
+3.3V_DVDD
+3.3V_DVDD
+3.3V_AVDD
+3.3V_DVDD
+3.3V_DVDD
+5VS
+3.3V_DVDD
+3.3V_DVDD
+HDMI_IN_5VS
+HDMI_IN_5VS
EC_SMB_CK2_R44
EC_SMB_DA2_R44
EC_HDMI_CLK 32
EC_HDMI_DAT 32
BS_RESERVED35
I2S_DAT/SPDIF_IN34
DHMI_IN_NV_CLK 26
DHMI_IN_NV_DAT 26
UART_TX_6038 28
UART_RX_6038 28
HDMI_IN_AUDIO_CODEC 34
HDMI_IN_PWM 26
HDMI_IN_BKL_EN 26
HDMI_IN_ENVDD 26
LVDS_6038_TXOUT0- 25
LVDS_6038_TXOUT0+ 25
LVDS_6038_TXOUT1- 25
LVDS_6038_TXOUT1+ 25
LVDS_6038_TXOUT2- 25
LVDS_6038_TXOUT2+ 25
LVDS_6038_TXCLK+ 25
LVDS_6038_TXCLK- 25
LVDS_6038_TZOUT0+ 25
LVDS_6038_TZOUT2+ 25
LVDS_6038_TZOUT0- 25
LVDS_6038_TZOUT1- 25
LVDS_6038_TZOUT1+ 25
LVDS_6038_TZOUT2- 25
LVDS_6038_TZCLK+ 25
LVDS_6038_TZCLK- 25
HDMI_TOGGLE 34,44
BS_SPI_FUN_SEL35
BS_I2C_SRC_SEL35
BS_I2C_ON_SPI_EN35
HDMI_IN_CAB_DET# 44
Title
Size Document Number Rev
Date: Sheet of
LA-6601P
1.0
HDMI input - STDP6038
31 63Tuesday, November 30, 2010
Compal Electronics, Inc.
Title
Size Document Number Rev
Date: Sheet of
LA-6601P
1.0
HDMI input - STDP6038
31 63Tuesday, November 30, 2010
Compal Electronics, Inc.
Title
Size Document Number Rev
Date: Sheet of
LA-6601P
1.0
HDMI input - STDP6038
31 63Tuesday, November 30, 2010
Compal Electronics, Inc.
(pin 19) plug in 5V
Close to respective power Pins
AVDD_RPLL pin10 C610 0.1uF
to AVSS_RPLL pin7
Can not place large capacitor to
prevent pulse happened when LVDS
power switch off/on
HDMI
LVDS
1.2V
TDC 0.52A
Peak Current 0.73A
OCP current 3.5A
For 4028
2Kbit
M24C02
PROPRIETARY NOTE: THIS SHEET OF ENGINEERING DRAWINGS AND SPECIFICATIONS CONTAINS CONFIDENTIAL,
TRADE SECRET, AND OTHER PROPRIETARY INFORMATION
OF DELL. ("DELL"). THIS DOCUMENT MAY NOT BE TRANSFERRED OR COPIED WITHOUT THE EXPRESS WRITTEN
AUTHORIZATION OF DELL. IN ADDITION, NEITHER THIS
SHEET NOR THE INFORMATION IT CONTAINS MAY BE USED BY OR DISCLOSED TO ANY THIRD PARTY WITHOUT
DELL'S EXPRESS WRITTEN CONSENT.
Link Done
C1797 0.1U_0402_16V4Z~DC1797 0.1U_0402_16V4Z~D
1 2
C1800 0.1U_0402_16V4Z~DC1800 0.1U_0402_16V4Z~D
1 2
L32
BLM18BD601SN1D_0603~D
L32
BLM18BD601SN1D_0603~D
1 2
C81
0.1U_0603_25V7K~D
C81
0.1U_0603_25V7K~D
1
2
R1744
4.7K_0402_1%~D
@
R1744
4.7K_0402_1%~D
@
12
R76 300_0402_1%R76 300_0402_1%
1 2
R1692 10_0402_5%~DR1692 10_0402_5%~D
1 2
R164 0_0402_5%~DR164 0_0402_5%~D
1 2
C89
0.1U_0603_25V7K~D
C89
0.1U_0603_25V7K~D
1
2
R89 10K_0402_5%~DR89 10K_0402_5%~D
1 2
R168222_0402_5% R168222_0402_5%
1 2
C1782
220P_0402_50V7K~D
C1782
220P_0402_50V7K~D
1
2
R73 0_0402_5%~D@R73 0_0402_5%~D@
1 2
R1671 10K_0402_5%~D
R1671 10K_0402_5%~D
12
C95
0.1U_0603_25V7K~D
C95
0.1U_0603_25V7K~D
1
2
R1753
4.7K_0402_1%~D
R1753
4.7K_0402_1%~D
12
R1695 10_0402_5%~DR1695 10_0402_5%~D
1 2
R151 0_0402_5%~DR151 0_0402_5%~D
1 2
R150 0_0402_5%~DR150 0_0402_5%~D
1 2
C183
.1U_0402_16V7K~D
C183
.1U_0402_16V7K~D
12
U7
STDP6038-AC_PQFP128_20X14~D
U7
STDP6038-AC_PQFP128_20X14~D
GPO_2 / TTL_D7 / PWM2(BS_OCM_BOOT_SEL) 1
PPOWER / TTL_D8 / GPO_3 2
PBIAS / TTL_D9 / GPO_4 3
RESETn
4
VBUFC_RPLL 5
VDDA_1V2 6
VSSA_33 7
TCLK
9XTAL
8
AVDD_OUT_33
11
E_CH3P_LV / TTL_D10 / GPIO_48 12
E_CH3N_LV / TTL_D11 / GPIO_49 13
E_CLKP_LV / TTL_D12 / GPIO_50 14
E_CLKN_LV / TTL_D13 / GPIO_51 15
E_CH2P_LV / TTL_D14 / GPIO_52 16
E_CH2N_LV / TTL_D15 / GPIO_53 17
E_CH1P_LV / TTL_D16 / GPIO_54 18
E_CH1N_LV / TTL_D17 / GPIO_55 19
E_CH0P_LV / TTL_D18 / GPIO_56 20
E_CH0N_LV / TTL_D19 / GPIO_57 21
LVVSS 22
AVDD_OUT_33
23
O_CH3P_LV / TTL_D20 / GPIO_58 24
O_CH3N_LV / TTL_D21 / GPIO_59 25
O_CLKP_LV / TTL_D22 / GPIO_60 26
O_CLKN_LV / TTL_D23 / GPIO_61 27
O_CH2P_LV / TTL_D24 / GPIO_62 28
O_CH2N_LV / TTL_D25 / GPIO_63 29
O_CH1P_LV / TTL_D26 / GPIO_64 30
O_CH1N_LV / TTL_D27 / GPIO_65 31
O_CH0P_LV / TTL_D28 / GPIO_66 32
O_CH0N_LV / TTL_D29 / GPIO_67 33
LVVSS 34
CVDD_12 35
CRVSS 37
NC
36
RVDD_33
38
I2S_0 (S/PDIF) / GPO_12(BS_RESERVED)
39
I2S_AUMCLK / GPO_13(BS_SPI_FUN_SEL)
40
I2S_WS / GPO_14(BS_I2C_SRC_SEL)
41
I2S_SCLK / GPO_15(BS_I2C_ON_SPI_EN)
42
DPRX_HPD_OUT / GPO_5
43
D2_I2C_SDA / GPIO_24
44
D2_I2C_SCL / GPIO_25
45
CVDD_12 46
DPRX_VSSD
47
DPRX_AUXN
48
DPRX_AUXP
49
DPRX_VDDD_1V2 50
DPRX_REXT
51
DPRX_VDDA_1V2 52
DPRX_ML_L0P
53
DPRX_ML_L0N
54
DPRX_VSSA
55
DPRX_ML_L1P
56
DPRX_ML_L1N
57
DPRX_VDDA_1V2 58
DPRX_ML_L2P
59
DPRX_ML_L2N
60
DPRX_VSSA
61
DPRX_ML_L3P
62
DPRX_ML_L3N
63
DPRX_VDDA_1V2 64
SPI_CSn / IRQ_IN / GPO_8
65
SPI_CLK / GPO_9(BS_INTERFACE_SEL1)
66
SPI_DI / GPO_10(BS_INTERFACE_SEL0)
67
SPI_DO / GPO_11(BS_UART_FUNCTION_SEL)
68
CRVSS 69
VEDID_VDD_3V3
70
A_I2C_SDA
71
A_I2C_SCL
72
D1_I2C_SDA / GPIO_28
73
D1_I2C_SCL / GPIO_29
74
HDMI_RXCN
75
HDMI_RXCP
76
HDMI_VSSA
77
HDMI_RX0N
78
HDMI_RX0P
79
HDMI_VDDA_3V3
80
HDMI_RX1N
81
HDMI_RX1P
82
HDMI_VSSA
83
HDMI_RX2N
84
HDMI_RX2P
85
HDMI_VDDA_3V3
86
HDMI_REXT
87
ADC_DVDD_1V2 88
ADC_VSSD 89
ADC_AVDD_3V3
90
ADC_VSSA 91
ADC_A_N
92
ADC_A_P
93
ADC_VSSA 94
ADC_B_N
95
ADC_B_P
96
ADC_VSSA 97
ADC_C_N
98
ADC_C_P
99
ADC_AVDD_3V3
100
LBADC_IN1 / GPIO_32 / TTL_SYNC3 102
LBADC_IN2 / GPIO_33 / TTL_SYNC4 101
LBADC_IN3 / GPIO_34 104
LBADC_IN4 / GPIO_35 103
HSYNC_IN
105
VSYNC_IN
106
CVDD_12 108
CRVSS 107
RVDD_33
109
GPIO_45 110
GPIO_44 / S_I2C_SCL
111
GPIO_43 / S_I2C_SDA
112
HDMI_HPD / GPIO_22
113
HDMI_CEC / GPIO_23
114
CRVSS 115
CVDD_12 116
UART_RX / TTL_SYNC2 / GPO_6 117
UART_TX / TTL_SYNC1 / GPO_7(BS_XTAL_TCLK_SEL) 118
TTL_CKOUT / GPIO16(BS_EXTKEY_EN) 119
TTL_D0 / GPIO17 / M_I2C_SDA 120
TTL_D1 / GPIO18 / M_I2C_SCL 121
TTL_D2 / GPIO_19(BS_I2C_DEV_ID0) 122
TTL_D3 / GPIO_20(BS_I2C_DEV_ID1) 123
TTL_D4 / GPIO_21(BS_I2C_DEV_ID2) 124
STI_TM2
125
GPO_0 / PWM0 / TTL_D5(BS_OSC_SEL) 126
STI_TM1 / PWM1 / TTL_D6 / GPO_1 127
RVDD_33
128
VDDA_3V3
10
R100 10K_0402_5%~DR100 10K_0402_5%~D
1 2
C91
0.1U_0603_25V7K~D
C91
0.1U_0603_25V7K~D
1
2
L18
WCM2012F2S-900T04_0805
L18
WCM2012F2S-900T04_0805
1
122
33
4
4
C72
22U_0805_6.3VAM~D
C72
22U_0805_6.3VAM~D
1
2
R1685
4.7K_0402_1%~D
R1685
4.7K_0402_1%~D
12
C76
0.1U_0402_16V4Z~D
C76
0.1U_0402_16V4Z~D
1
2
C92
0.1U_0603_25V7K~D
C92
0.1U_0603_25V7K~D
1
2
L14
BLM18BD601SN1D_0603~D
L14
BLM18BD601SN1D_0603~D
1 2
R84 10K_0402_5%~DR84 10K_0402_5%~D
1 2
R68 0_0402_5%~D@R68 0_0402_5%~D@
1 2
C1781 0.1U_0402_16V4Z~DC1781 0.1U_0402_16V4Z~D
1 2
R1844 0_0402_5%~DR1844 0_0402_5%~D
1 2
C1780
4700P_0402_25V7K~D
C1780
4700P_0402_25V7K~D
1
2
R98 10K_0402_5%~DR98 10K_0402_5%~D
1 2
R1754
4.7K_0402_1%~D
R1754
4.7K_0402_1%~D
12
R149 0_0402_5%~DR149 0_0402_5%~D
1 2
R1714 22_0402_5%R1714 22_0402_5%
1 2
R1658
15_0402_5%~D
R1658
15_0402_5%~D
12
G1 G2
Y3
27MHZ_10PF_X3S027000BA1H-U~D
G1 G2
Y3
27MHZ_10PF_X3S027000BA1H-U~D
1
2
3
4
R79 10K_0402_5%~DR79 10K_0402_5%~D
1 2
R91 10K_0402_5%~DR91 10K_0402_5%~D
1 2
C88
0.1U_0603_25V7K~D
C88
0.1U_0603_25V7K~D
1
2
R1968
100K_0402_5%~D
R1968
100K_0402_5%~D
12
C182
0.1U_0603_25V7K~D
C182
0.1U_0603_25V7K~D
1
2
L15
WCM2012F2S-900T04_0805
L15
WCM2012F2S-900T04_0805
1
122
33
4
4
R165610K_0402_5%~D R165610K_0402_5%~D
12
C1795 0.1U_0402_16V4Z~DC1795 0.1U_0402_16V4Z~D
1 2
R70 10K_0402_5%~DR70 10K_0402_5%~D
1 2
C84
22U_0805_6.3VAM~D
C84
22U_0805_6.3VAM~D
1
2
R1691 10_0402_5%~DR1691 10_0402_5%~D
1 2
C83
0.1U_0603_25V7K~D
C83
0.1U_0603_25V7K~D
1
2
R1700 22_0402_5%R1700 22_0402_5%
1 2
C1792
0.1U_0402_16V4Z~D
C1792
0.1U_0402_16V4Z~D
1
2
R80 0_0402_5%~D@R80 0_0402_5%~D@
1 2
C80
0.1U_0603_25V7K~D
C80
0.1U_0603_25V7K~D
1
2
G
D
S
Q285A
DMN66D0LDW-7_SOT363-6~D
G
D
S
Q285A
DMN66D0LDW-7_SOT363-6~D
2
16
R171 0_0402_5%~DR171 0_0402_5%~D
1 2
R153 0_0402_5%~DR153 0_0402_5%~D
1 2
C75
0.1U_0603_25V7K~D
C75
0.1U_0603_25V7K~D
1
2
R1742 22_0402_5%R1742 22_0402_5%
1 2
L31
BLM18AG601SN1D_0603~D
L31
BLM18AG601SN1D_0603~D
12
C1798 0.1U_0402_16V4Z~DC1798 0.1U_0402_16V4Z~D
1 2
R1694 10_0402_5%~DR1694 10_0402_5%~D
1 2
R1657 10K_0402_5%~DR1657 10K_0402_5%~D
1 2
R1667 0_0402_5%~DR1667 0_0402_5%~D
1 2
R1681
1K_0402_1%~D
R1681
1K_0402_1%~D
1 2
C94
0.1U_0603_25V7K~D
C94
0.1U_0603_25V7K~D
1
2
R1845 0_0402_5%~DR1845 0_0402_5%~D
1 2
R1683
4.7K_0402_1%~D
R1683
4.7K_0402_1%~D
12
E
B
C
Q260
MMST3904-7-F_SOT323-3~D
E
B
C
Q260
MMST3904-7-F_SOT323-3~D
2
3 1
R1663 0_0402_5%~DR1663 0_0402_5%~D
1 2
R1877 0_0402_5%~D@R1877 0_0402_5%~D@
1 2
R77 0_0402_5%~D@R77 0_0402_5%~D@
1 2
C74
0.1U_0603_25V7K~D
C74
0.1U_0603_25V7K~D
1
2
R1668 10K_0402_5%~D
R1668 10K_0402_5%~D
12
U614
M24C02-WMN6TP_SO8
U614
M24C02-WMN6TP_SO8
E0
1
E1
2
SDA 5
SCL 6
VCC 8
E2
3
VSS
4
WC 7
R1743 22_0402_5%R1743 22_0402_5%
1 2
R1651 100K_0402_5%~DR1651 100K_0402_5%~D
1 2
R87 249_0402_1%~DR87 249_0402_1%~D
1 2
R1655
20K_0402_5%~D
R1655
20K_0402_5%~D
12
C365
0.1U_0402_16V4Z~D
C365
0.1U_0402_16V4Z~D
1
2
R96 10K_0402_5%~DR96 10K_0402_5%~D
1 2
R93 10K_0402_5%~DR93 10K_0402_5%~D
1 2
R1669
10K_0402_5%~D
R1669
10K_0402_5%~D
12
L101
MBK1608221YZF_2P
L101
MBK1608221YZF_2P
12
C93
22U_0805_6.3VAM~D
C93
22U_0805_6.3VAM~D
1
2
R1659 15_0402_5%~D
R1659 15_0402_5%~D
1 2
R1876 0_0402_5%~D@R1876 0_0402_5%~D@
1 2
R1684
4.7K_0402_1%~D
R1684
4.7K_0402_1%~D
12
E
B
C
Q261
MMST3904-7-F_SOT323-3~D
E
B
C
Q261
MMST3904-7-F_SOT323-3~D
2
3 1
C1779
15P_0402_50V8J~D
@
C1779
15P_0402_50V8J~D
@
1
2
C90
0.1U_0603_25V7K~D
C90
0.1U_0603_25V7K~D
1
2
R1653
10K_0402_5%~D
R1653
10K_0402_5%~D
12
R166115_0402_5%~D R166115_0402_5%~D
1 2
C1796 0.1U_0402_16V4Z~DC1796 0.1U_0402_16V4Z~D
1 2
R1842 0_0402_5%~DR1842 0_0402_5%~D
1 2
R86 10K_0402_5%~DR86 10K_0402_5%~D
1 2
C78
0.1U_0603_25V7K~D
C78
0.1U_0603_25V7K~D
1
2
L12
BLM18BD601SN1D_0603~D
L12
BLM18BD601SN1D_0603~D
1 2
R1843 0_0402_5%~DR1843 0_0402_5%~D
1 2
C86
0.1U_0603_25V7K~D
C86
0.1U_0603_25V7K~D
1
2
R330 33K_0402_5%
R330 33K_0402_5%
12
R1690 10_0402_5%~DR1690 10_0402_5%~D
1 2
U611
RT9025-25PSP_SO8
U611
RT9025-25PSP_SO8
NC 5
VIN
3
VDD
4
EN
2
PGOOD
1
VOUT 6
ADJ 7
GND 8
GND 9
R99 10K_0402_5%~DR99 10K_0402_5%~D
1 2
C79
22U_0805_6.3VAM~D
C79
22U_0805_6.3VAM~D
1
2
D30
1SS355TE-17_SOD323-2
D30
1SS355TE-17_SOD323-2
2
211
R1670 10K_0402_5%~D
R1670 10K_0402_5%~D
12
L52
BLM18AG601SN1D_0603~D
L52
BLM18AG601SN1D_0603~D
12
R166015_0402_5%~D
R166015_0402_5%~D
1 2
C82
0.1U_0603_25V7K~D
C82
0.1U_0603_25V7K~D
1
2
R168 0_0402_5%~DR168 0_0402_5%~D
1 2
R69 0_0402_5%~D@R69 0_0402_5%~D@
1 2
C1775
10U_0805_4VAM~D
C1775
10U_0805_4VAM~D
1
2
R1688 10_0402_5%~DR1688 10_0402_5%~D
1 2
U39
M24C16-WMN6TP_SO8
U39
M24C16-WMN6TP_SO8
E0
1
E1
2
SDA 5
SCL 6
VCC 8
E2
3
VSS
4
WC 7
JHDMI1
SUYIN_100042GR019M23UZL
CONN@
JHDMI1
SUYIN_100042GR019M23UZL
CONN@
D2+
1D2_shield
2D2-
3D1+
4D1_shield
5D1-
6D0+
7D0_shield
8D0-
9CK+
10 CK_shield
11 CK-
12 CEC
13 Reserved
14 SCL
15 SDA
16 DDC/CEC_GND
17 +5V
18 HP_DET
19
GND 20
GND 21
GND 22
GND 23
R82 10K_0402_5%~DR82 10K_0402_5%~D
1 2
R1693 10_0402_5%~DR1693 10_0402_5%~D
1 2
R90 10K_0402_5%~DR90 10K_0402_5%~D
1 2
C1772
1U_0402_6.3V6K~D
C1772
1U_0402_6.3V6K~D
1
2
L13
BLM18AG601SN1D_0603~D
L13
BLM18AG601SN1D_0603~D
1 2
C96
0.1U_0603_25V7K~D
C96
0.1U_0603_25V7K~D
1
2
R156 0_0402_5%~D@R156 0_0402_5%~D@
1 2
C73
0.1U_0603_25V7K~D
C73
0.1U_0603_25V7K~D
1
2
C433
22U_0805_6.3VAM~D
C433
22U_0805_6.3VAM~D
1
2
L16
WCM2012F2S-900T04_0805
L16
WCM2012F2S-900T04_0805
1
122
33
4
4
C1793 0.1U_0402_16V4Z~DC1793 0.1U_0402_16V4Z~D
1 2
D50
BAV99-7-F_SOT23-3
@D50
BAV99-7-F_SOT23-3
@
2
3
1
R1686 22_0402_5%
R1686 22_0402_5%
1 2
L11
BLM18BD601SN1D_0603~D
L11
BLM18BD601SN1D_0603~D
1 2
U612
W25X20BVSNIG_SO8
U612
W25X20BVSNIG_SO8
/CS
1
DO_IO1
2
DIO_IO0 5
CLK 6
VCC 8
/WP
3
GND
4
/HOLD 7
R333
4.7K_0402_5%~D
R333
4.7K_0402_5%~D
1 2
L10
BLM18BD601SN1D_0603~D
L10
BLM18BD601SN1D_0603~D
1 2
C445
0.1U_0402_16V4Z~D
C445
0.1U_0402_16V4Z~D
1
2
C98
10P_0402_50V8J~D
C98
10P_0402_50V8J~D
1
2
R1662
15_0402_5%~D
@R1662
15_0402_5%~D
@
12
C1791
.1U_0402_16V7K~D
C1791
.1U_0402_16V7K~D
1
2
R72 0_0402_5%~D@R72 0_0402_5%~D@
1 2
C87
22U_0805_6.3VAM~D
C87
22U_0805_6.3VAM~D
1
2
R1665 10K_0402_5%~DR1665 10K_0402_5%~D
1 2
L17
WCM2012F2S-900T04_0805
L17
WCM2012F2S-900T04_0805
1
122
33
4
4
R172
0_0402_5%~D
R172
0_0402_5%~D
12
D23 1SS355TE-17_SOD323-2D23 1SS355TE-17_SOD323-2
22
1
1
R92 10K_0402_5%~DR92 10K_0402_5%~D
1 2
C1794 0.1U_0402_16V4Z~DC1794 0.1U_0402_16V4Z~D
1 2
R103 10K_0402_5%~DR103 10K_0402_5%~D
1 2
C1799 0.1U_0402_16V4Z~DC1799 0.1U_0402_16V4Z~D
1 2
R1689 10_0402_5%~DR1689 10_0402_5%~D
1 2
R71 0_0402_5%~D@R71 0_0402_5%~D@
1 2
C77
0.1U_0603_25V7K~D
C77
0.1U_0603_25V7K~D
1
2
R75
2.2K_0402_5%~D
R75
2.2K_0402_5%~D
1 2
RC123 100_0402_1%~DRC123 100_0402_1%~D
1 2
C85
0.1U_0603_25V7K~D
C85
0.1U_0603_25V7K~D
1
2
R74 0_0402_5%~D@R74 0_0402_5%~D@
1 2
C97
10P_0402_50V8J~D
C97
10P_0402_50V8J~D
1
2
R168722_0402_5% R168722_0402_5%
1 2
C1778
.1U_0402_16V7K~D
C1778
.1U_0402_16V7K~D
1
2
RC124 100_0402_1%~DRC124 100_0402_1%~D
1 2

5
5
4
4
3
3
2
2
1
1
D D
C C
B B
A A
LV_DP_A3N_L
LV_DP_A3P_L
LV_DP_A2N_L
LV_DP_A2P_L
LV_DP_A1N_L
LV_DP_A1P_L
RESET
I2C_SCL
I2C_SDA
IRQ/BOOT7
3D_VIDEO
GPIO_2/BOOT5
GPIO_1/BOOT2
UART_TX
GPIO_0/BOOT3
GPIO_0/BOOT3
GPIO_1/BOOT2
GPIO_2/BOOT5
GPIO_3/BOOT6
3D_VIDEO
TX_TCLK
TX_XTAL
TX_TCLK
TX_XTAL
SPI_CLK_4028
SPI_CSN_4028
SPI_DO_4028
IRQ/BOOT7
LV_DP_A0N_L
LV_DP_AUXN
LV_DP_AUXP
DP_4028_HPD
LV_DP_A0P_L
UART_TX
AUX_UART_TX
LVDS_SW_TZOUT1+
LVDS_SW_TZOUT1-
LVDS_SW_TZOUT2+
LVDS_SW_TZOUT2-
LVDS_SW_TZCLK-
LVDS_SW_TZCLK+
LVDS_SW_TZOUT0+
LVDS_SW_TZOUT0-
LVDS_SW_TXCLK+
LVDS_SW_TXOUT0+
LVDS_SW_TXOUT2+
LVDS_SW_TXOUT1+
LVDS_SW_TXCLK-
LVDS_SW_TXOUT2-
LVDS_SW_TXOUT1-
LVDS_SW_TXOUT0-
AUX_UART_RX
AUX_UART_RX
UART_RX
UART_RX
SPI_DI_4028
SPI_CLK_4028
SPI_CSN_4028
SPI_DO_4028
AUX_UART_TX
GPIO_3/BOOT6
AUX_UART_TX
GPIO_3/BOOT6
I2C_SCL
I2C_SDA
EC_HDMI_DAT_R
EC_HDMI_CLK_R
SPI_DI_4028
EC_HDMI_CLK_R
EC_HDMI_DAT_R
+5VS
+5VS
+1.2VS_A +VDD_RPLL_1V2
+1.2VS_A
+1.2VS
+1.2VS_A
+3VS
+3VS
+3VS
+AVDD_3V3
+AVDD_OUT_LV_33
+AVDD_LVRX_1V2
+3VS
+1.2VS_A
+AVDD_3V3
+1.2VS
+3VS
+1.2VS_A
+AVDD_3V3
+VDD_RPLL_1V2
+AVDD_LVRX_1V2
+AVDD_OUT_LV_33
+3VS
+3VS
DP_4028_HPD24
LV_DP_AUXN24
LV_DP_AUXP24
EC_HDMI_DAT 31
EC_HDMI_CLK 31
UART_TX 27
UART_RX 27
LVDS_SW_TZOUT0-25
LVDS_SW_TZOUT0+25
LVDS_SW_TZOUT1-25
LVDS_SW_TZOUT1+25
LVDS_SW_TZOUT2-25
LVDS_SW_TZOUT2+25
LVDS_SW_TZCLK-25
LVDS_SW_TZCLK+25
LVDS_SW_TXOUT1-25
LVDS_SW_TXOUT1+25
LVDS_SW_TXOUT2-25
LVDS_SW_TXOUT2+25
LVDS_SW_TXOUT0-25
LVDS_SW_TXCLK-25
LVDS_SW_TXCLK+25
LVDS_SW_TXOUT0+25
LV_DP_A0N_L24
LV_DP_A0P_L24
LV_DP_A1N_L24
LV_DP_A1P_L24
LV_DP_A2N_L24
LV_DP_A2P_L24
LV_DP_A3N_L24
LV_DP_A3P_L24
Title
Size Document Number Rev
Date: Sheet of
LA-6601P
1.0
LVDS transfer eDP-STDP4028
32 63Tuesday, November 30, 2010
Compal Electronics, Inc.
Title
Size Document Number Rev
Date: Sheet of
LA-6601P
1.0
LVDS transfer eDP-STDP4028
32 63Tuesday, November 30, 2010
Compal Electronics, Inc.
Title
Size Document Number Rev
Date: Sheet of
LA-6601P
1.0
LVDS transfer eDP-STDP4028
32 63Tuesday, November 30, 2010
Compal Electronics, Inc.
VEGA STDP4028 DPTx BootStraps
20mils
LVDS
eDP
2Mbit
PROPRIETARY NOTE: THIS SHEET OF ENGINEERING DRAWINGS AND SPECIFICATIONS CONTAINS CONFIDENTIAL,
TRADE SECRET, AND OTHER PROPRIETARY INFORMATION
OF DELL. ("DELL"). THIS DOCUMENT MAY NOT BE TRANSFERRED OR COPIED WITHOUT THE EXPRESS WRITTEN
AUTHORIZATION OF DELL. IN ADDITION, NEITHER THIS
SHEET NOR THE INFORMATION IT CONTAINS MAY BE USED BY OR DISCLOSED TO ANY THIRD PARTY WITHOUT
DELL'S EXPRESS WRITTEN CONSENT.
R307 4.7K_0402_5%~DR307 4.7K_0402_5%~D
1 2
C383
22U_0805_6.3VAM~D
C383
22U_0805_6.3VAM~D
1
2
R341 0_0402_5%~D@R341 0_0402_5%~D@12
R322 4.7K_0402_5%~DR322 4.7K_0402_5%~D
1 2
R320 4.7K_0402_5%~DR320 4.7K_0402_5%~D
1 2
R312 4.7K_0402_5%~DR312 4.7K_0402_5%~D
1 2
C366
0.1U_0402_16V4Z~D
C366
0.1U_0402_16V4Z~D
1
2
R332
4.7K_0402_5%~D
@
R332
4.7K_0402_5%~D
@
1 2
C363
0.1U_0402_16V4Z~D
C363
0.1U_0402_16V4Z~D
1
2
R305 4.7K_0402_5%~DR305 4.7K_0402_5%~D
1 2
L47
BLM18AG601SN1D_0603~D
L47
BLM18AG601SN1D_0603~D
12
R321 4.7K_0402_5%~DR321 4.7K_0402_5%~D
1 2
R327 4.7K_0402_5%~DR327 4.7K_0402_5%~D
1 2
R318 4.7K_0402_5%~DR318 4.7K_0402_5%~D
1 2
E0 & E1 LVDS Input
U606A
STDP4028-AB_LFBGA164
E0 & E1 LVDS Input
U606A
STDP4028-AB_LFBGA164
E1_LVRX_CH4N_VIDIN1
M1
E1_LVRX_CH1P_VIDIN10
H2
E1_LVRX_CH2N_VIDIN9
J2
E0_LVRX_CH3N_VIDIN5
N6
E0_LVRX_CH3P_VIDIN4
M6
E0_LVRX_CH4N_VIDIN1
P7
E0_LVRX_CH4P_VIDIN0
N7
E0_LVRX_CH5N_VIDIN_VSYNC M7
E0_LVRX_CH5P_VIDIN_HSYNC L6
E0_LVRX_CH2N_VIDIN9
N4
E0_LVRX_CH6N_VIDIN26 M3
E0_LVRX_CH0N_VIDIN13
P2
E0_LVRX_CH1N_VIDIN11
P3
E0_LVRX_CH6P_VIDIN27 L4
E1_LVRX_CH0N_VIDIN13
G1
E0_LVRX_CH0P_VIDIN12
N2
E1_LVRX_CLKN_VIDIN7
K3
E1_LVRX_CH2P_VIDIN8
J3
E0_LVRX_CLKP_VIDIN6
L5 E0_LVRX_CLKN_VIDIN7
M5
E0_LVRX_CH2P_VIDIN8
M4
E0_LVRX_CH1P_VIDIN10
N3
E1_LVRX_CH6N_VIDIN26 J4
E1_LVRX_CH5P_VIDIN_HSYNC H4
E1_LVRX_CH4P_VIDIN0
M2
E1_LVRX_CH5N_VIDIN_VSYNC J5
E1_LVRX_CH6P_VIDIN27 K5
E1_LVRX_CH1N_VIDIN11
H1
E1_LVRX_CH3P_VIDIN4
L3
E1_LVRX_CLKP_VIDIN6
K4
E1_LVRX_CH0P_VIDIN12
G2
E1_LVRX_CH3N_VIDIN5
L2
R319 4.7K_0402_5%~DR319 4.7K_0402_5%~D
1 2
G1 G2
Y4
27MHZ_10PF_X3S027000BA1H-U~D
G1 G2
Y4
27MHZ_10PF_X3S027000BA1H-U~D
1
2
3
4
R1666
10K_0402_5%~D
R1666
10K_0402_5%~D
12
R317 4.7K_0402_5%~D@R317 4.7K_0402_5%~D@1 2
L45
BLM18AG601SN1D_0603~D
L45
BLM18AG601SN1D_0603~D
12
C400
0.1U_0603_25V7K~D
C400
0.1U_0603_25V7K~D
1
2
R315 4.7K_0402_5%~DR315 4.7K_0402_5%~D
1 2
C384
0.1U_0603_25V7K~D
C384
0.1U_0603_25V7K~D
1
2
R1673
10K_0402_5%~D
R1673
10K_0402_5%~D
12
R3090_0402_5%~D R3090_0402_5%~D 12
R334
4.7K_0402_5%~D
R334
4.7K_0402_5%~D
1 2
C412
0.1U_0603_25V7K~D
C412
0.1U_0603_25V7K~D
1
2
C408
10P_0402_50V8J~D
C408
10P_0402_50V8J~D
1
2
C401
0.1U_0603_25V7K~D
C401
0.1U_0603_25V7K~D
1
2
C405
0.1U_0603_25V7K~D
C405
0.1U_0603_25V7K~D
1
2
C390
0.1U_0603_25V7K~D
C390
0.1U_0603_25V7K~D
1
2
R3100_0402_5%~D R3100_0402_5%~D 12
C409
47P_0402_50V8J~D
C409
47P_0402_50V8J~D
1
2
C404
0.1U_0603_25V7K~D
C404
0.1U_0603_25V7K~D
1
2
L46
BLM18AG601SN1D_0603~D
L46
BLM18AG601SN1D_0603~D
12
SYS, Audio & DPTX
U606C
STDP4028-AB_LFBGA164
SYS, Audio & DPTX
U606C
STDP4028-AB_LFBGA164
RESETn
E6
IRQ/BOOT7/GPIO_12
D12
I2S_3/GPIO_11 D3
I2S_2/GPIO_10 F4
I2S_WCLK/GPIO_4 E4
I2S_BCLK/GPIO_7 C1
TESTMODE0
F3
I2S_0/GPIO_8 D2
I2S_1/GPIO_9 F5
AUX_I2C_SCL/GPIO_15 C13
IR_IN/GPIO_6
G4
SPI_CSn/HOST_CS/GPIO_17
F10
SPI_DI/HOST_D1/GPO_19
D13
UART_RX/GPIO_14 B1
UART_TX/BOOT1/GPIO_13 C2
VBUFC_RPLL
C3
AUX_I2C_SDA_GPIO_16 B14
TESTMODE1
G3
SPI_CLK/HOST_CLK/GPIO_18
E12
I2C_SCL/GPIO_24 B13
SPI_DO/HOST_D0/GPO_20
C14
DPTX_HPD_IN/GPIO_23
C12
GPIO_2/BOOT5 G10
DPTX_REXT
C11
DPTX_AUXN
C10
DPTX_AUXP
D10
DPTX_ML_L3N
B9
DPTX_ML_L3P
C9
DPTX_ML_L2N
A8
DPTX_ML_L2P
B8
DPTX_ML_L1N
A7
DPTX_ML_L1P
B7
DPTX_ML_L0N
B6
DPTX_ML_L0P
C6
TX_TCLK
C4
TX_XTAL
B4
I2C_SDA/GPIO_25 A13
AUX_UART_TX/BOOT4/GPIO_21 B12
AUX_UART_RX/GPIO_22 A12
CLK_OUT/GPIO_5/BOOT0 E3
GPIO_3/BOOT6 F11
PWM0/GPIO_0/BOOT3 E5
GPIO_1/BOOT2 D4
NC1 F12
NC2 G12
NC3 D11
NC4 E11
NC5 B2
NC6 B3
C364
0.1U_0402_16V4Z~D
@
C364
0.1U_0402_16V4Z~D
@
1
2
C411
0.1U_0603_25V7K~D
C411
0.1U_0603_25V7K~D
1
2
C413
22U_0805_6.3VAM~D
C413
22U_0805_6.3VAM~D
1
2
C406
0.1U_0603_25V7K~D
C406
0.1U_0603_25V7K~D
1
2
R308 240_0402_1%R308 240_0402_1%
12
C403
0.1U_0603_25V7K~D
C403
0.1U_0603_25V7K~D
1
2
PWR & GND
U606D
STDP4028-AB_LFBGA164
PWR & GND
U606D
STDP4028-AB_LFBGA164
PVSS3 F6
PVSS3 F9
PVSS3 F7
VDDA_3V3
D6
VSS_RPLL A2
PVDD1
E7
DPTX_VDDA_1V2
B11
PVDD22
G5
AVDD_OUT_LVRX_33
H12
PVSS3 G7
AVSS_OUT_LVRX F2
PVSS3 A1
PVSS3 A14
PVSS3 F8
PVDD1
E8
VDD_RPLL
A3
PVDD1
K6
PVDD21
G11 PVSS3 G6
PVSS3 G8
PVSS3 G9
PVSS3 H6
PVSS3 H7
PVSS3 H8
PVSS3 H9
PVSS3 J6
PVSS3 J7
PVSS3 J8
PVSS3 J9
PVDD1
K9
DPTX_VDDA_1V2
C7
DPTX_VDDA_1V2
C8
AVSS_OUT_LVRX F13
AVSS_OUT_LVRX H10
AVSS_OUT_LVRX H5
AVSS_OUT_LVRX K8
AVDD_OUT_LVRX_33
H3
AVDD_OUT_LVRX_33
L8
AVDD_OUT_LVRX_33
N1
AVDD_OUT_LVRX_33
N14
DPTX_VSSA E10
AVSS_OUT_LVRX P14
DPTX_VSSA D7
DPTX_VSSA D8
DPTX_VDDA_1V2
D9
DPTX_VSSA E9
AVDD_LVRX_12
L7
AVSS_LVRX_12 K7
AVSS_OUT_LVRX P1
VDD33_TX
D5
VSSA_TX C5
C402
22U_0805_6.3VAM~D
C402
22U_0805_6.3VAM~D
1
2
L48
BLM18AG601SN1D_0603~D
L48
BLM18AG601SN1D_0603~D
12
C393
0.1U_0603_25V7K~D
C393
0.1U_0603_25V7K~D
1
2
C398
0.1U_0603_25V7K~D
C398
0.1U_0603_25V7K~D
1
2
C399
22U_0805_6.3VAM~D
C399
22U_0805_6.3VAM~D
1
2
C392
0.1U_0603_25V7K~D
C392
0.1U_0603_25V7K~D
1
2
C397
0.1U_0603_25V7K~D
C397
0.1U_0603_25V7K~D
1
2
C410
22U_0805_6.3VAM~D
C410
22U_0805_6.3VAM~D
1
2
R331
2.7K_0402_5%
R331
2.7K_0402_5%
12
C396
0.1U_0603_25V7K~D
C396
0.1U_0603_25V7K~D
1
2
C391
22U_0805_6.3VAM~D
C391
22U_0805_6.3VAM~D
1
2
U607
M25PE20-VMN6TP_SO8N8
U607
M25PE20-VMN6TP_SO8N8
S#
1
W#
3
VSS
4
Q
2
D5
C6
VCC 8
RESET# 7
C394
22U_0805_6.3VAM~D
C394
22U_0805_6.3VAM~D
1
2
C387
0.1U_0603_25V7K~D
C387
0.1U_0603_25V7K~D
1
2
C395
0.1U_0603_25V7K~D
C395
0.1U_0603_25V7K~D
1
2
C407
10P_0402_50V8J~D
C407
10P_0402_50V8J~D
1
2
R3110_0402_5%~D R3110_0402_5%~D 12
C386
0.1U_0603_25V7K~D
C386
0.1U_0603_25V7K~D
1
2
C415
0.1U_0603_25V7K~D
C415
0.1U_0603_25V7K~D
1
2
R335 0_0402_5%~D@R335 0_0402_5%~D@12
C389
0.1U_0603_25V7K~D
C389
0.1U_0603_25V7K~D
1
2
R304 4.7K_0402_5%~DR304 4.7K_0402_5%~D
1 2
C385
0.1U_0603_25V7K~D
C385
0.1U_0603_25V7K~D
1
2
O0 & O1 LVDS Input
U606B
STDP4028-AB_LFBGA164
O0 & O1 LVDS Input
U606B
STDP4028-AB_LFBGA164
O1_LVRX_CH4N_VIDIN3
G13
O1_LVRX_CH1P_VIDIN20
L13
O1_LVRX_CH2N_VIDIN19
K12
O0_LVRX_CH3N_VIDIN15
P12
O0_LVRX_CH3P_VIDIN14
N12
O0_LVRX_CH4N_VIDIN3
P13
O0_LVRX_CH4P_VIDIN2
N13
O0_LVRX_CH5N_VIDIN_CLK M8
O0_LVRX_CH5P_VIDIN_DE L9
O0_LVRX_CH2N_VIDIN19
M10
O0_LVRX_CH6N_VIDIN24 L11
O0_LVRX_CH0N_VIDIN23
P8
O0_LVRX_CH1N_VIDIN21
N9
O0_LVRX_CH6P_VIDIN25 M12
O1_LVRX_CH0N_VIDIN23
M13
O0_LVRX_CH0P_VIDIN22
N8
O1_LVRX_CLKN_VIDIN17
J12
O1_LVRX_CH2P_VIDIN18
K11
O0_LVRX_CLKP_VIDIN16
M11 O0_LVRX_CLKN_VIDIN17
N11
O0_LVRX_CH2P_VIDIN18
L10
O0_LVRX_CH1P_VIDIN20
M9
O1_LVRX_CH6N_VIDIN24 K10
O1_LVRX_CH5P_VIDIN_DE H11
O1_LVRX_CH4P_VIDIN2
G14
O1_LVRX_CH5N_VIDIN_CLK J10
O1_LVRX_CH6P_VIDIN25 J11
O1_LVRX_CH1N_VIDIN21
L12
O1_LVRX_CH3P_VIDIN14
H14
O1_LVRX_CLKP_VIDIN16
J13
O1_LVRX_CH0P_VIDIN22
M14
O1_LVRX_CH3N_VIDIN15
H13
R325 4.7K_0402_5%~D@R325 4.7K_0402_5%~D@1 2
R306 4.7K_0402_5%~DR306 4.7K_0402_5%~D
1 2
C414
0.1U_0603_25V7K~D
C414
0.1U_0603_25V7K~D
1
2
C388
0.1U_0603_25V7K~D
C388
0.1U_0603_25V7K~D
1
2

5
5
4
4
3
3
2
2
1
1
D D
C C
B B
A A
CLK_PCIE_LAN#
PLT_RST#
PCIE_WAKE#
+LX
+LX
EN_WOL
+AVDDH
+AVDDL
+DVDDL
PCIE_PTX_GLANRX_P3
PCIE_PRX_GLANTX_N3_C
PCIE_PRX_GLANTX_P3_C
PCIE_PTX_GLANRX_N3
LAN_X2_R
LAN_X1
LAN_X2
LAN_MDIP0
LAN_MDIN0
LAN_MDIP1
LAN_MDIN1
+VDDCT
PLT_RST#
PCIE_WAKE#
+DVDDL+VDDCT
+VDDCT_L
+AVDDH
+RBIAS
CLKREQ_LAN#_R
LAN_LINK#
LAN_LED2#
LAN_MDIP2
LAN_MDIN2
LAN_MDIP3
LAN_MDIN3
+AVDDL
CLK_PCIE_LAN
+LAN0
+LAN1
+LAN2
+LAN3
CLKREQ_LAN#_R
LAN_ACTIVITY#
RJ45_MDI2-
RJ45_MDI2+
RJ45_MDI3-
RJ45_MDI3+
RJ45_MDI1-
RJ45_MDI1+
RJ45_CT2
RJ45_CT3
RJ45_CT1
RJ45_CT0
RJ45_MDI0-
RJ45_MDI0+
LAN_MDIN1
LAN_MDIP1
LAN_MDIN0
LAN_MDIN3
LAN_MDIP0
LAN_MDIP3
LAN_MDIN2
LAN_MDIP2
LAN_LED_VCC1
LAN_LINK#_RLAN_LINK#
LAN_LED2#
RJ45_MDI0+
RJ45_MDI0-
RJ45_MDI1-
RJ45_MDI1+
RJ45_MDI2-
RJ45_MDI2+
RJ45_MDI3+
RJ45_MDI3-
LAN_ACTIVITY_R#LAN_ACTIVITY#
LAN_LED2#_R
B+_BIAS +LAN_IO
+VDDCT
+LAN_IO
+LAN_IO
+3VALW
+LAN_IO
PCIE_PRX_GLANTX_P316
PCIE_PRX_GLANTX_N316
PCIE_PTX_GLANRX_P316
PCIE_PTX_GLANRX_N316
CLK_PCIE_LAN16
CLK_PCIE_LAN#16
LANCLK_REQ#16
PLT_RST#5,18,35,38,39,44
PCIE_WAKE#17,38,39,44
EN_WOL#44
Title
Size Document Number Rev
Date: Sheet of
LA-6601P
1.0
GLAN AR8151 AL1A
33 63Tuesday, November 30, 2010
Compal Electronics, Inc.
Title
Size Document Number Rev
Date: Sheet of
LA-6601P
1.0
GLAN AR8151 AL1A
33 63Tuesday, November 30, 2010
Compal Electronics, Inc.
Title
Size Document Number Rev
Date: Sheet of
LA-6601P
1.0
GLAN AR8151 AL1A
33 63Tuesday, November 30, 2010
Compal Electronics, Inc.
close to Lan pin16
close to Lan pin9
close to Lan pin34
close to Lan pin6 close to Lan pin31
close to Pin 1
1A
W=40mils
W=40mils
close to Lan pin 40
close to Lan pin5
W=40mils
close to TS1
close to LL2
close to Lan pin24
close to Lan pin37
close to Lan pin22 close to Lan pin13
close to Lan pin19
W=20mils W=20mils
W=40mils W=20mils
close to Lan chip 1000p reserved for EMI
TIMAG: S X'FORM_ IH-160 LAN , SP050006F00
BOTHHAND: S X'FORM_ GST5009-D LF LAN,SP050006B00
Version A will be fail on 802.3a
need to update to Version B
DELL CONFIDENTIAL/PROPRIETARY
PROPRIETARY NOTE: THIS SHEET OF ENGINEERING DRAWINGS AND SPECIFICATIONS CONTAINS CONFIDENTIAL,
TRADE SECRET, AND OTHER PROPRIETARY INFORMATION
OF DELL. ("DELL"). THIS DOCUMENT MAY NOT BE TRANSFERRED OR COPIED WITHOUT THE EXPRESS WRITTEN
AUTHORIZATION OF DELL. IN ADDITION, NEITHER THIS
SHEET NOR THE INFORMATION IT CONTAINS MAY BE USED BY OR DISCLOSED TO ANY THIRD PARTY WITHOUT
DELL'S EXPRESS WRITTEN CONSENT.
Link Done
CL28
.1U_0402_16V7K~D
CL28
.1U_0402_16V7K~D
1
2
CL11
1000P_0402_50V7K~D
CL11
1000P_0402_50V7K~D
1
2
CL47
1000P_0402_50V7K~D
@CL47
1000P_0402_50V7K~D
@
1
2
JLAN1
TYCO_2041332-1
CONN@JLAN1
TYCO_2041332-1
CONN@
PR1-
2
PR1+
1
PR2+
3
PR3+
4
PR3-
5
PR2-
6
PR4+
7
PR4-
8
LED+
12
Green LED-
11
Yellow LED+
10
Yellow LED-
9
SHLD1 14
SHLD2 15
ORANGE_LED-
13
CL25
1U_0603_10V6K~D
CL25
1U_0603_10V6K~D
1
2
CL23
.1U_0402_16V7K~D
CL23
.1U_0402_16V7K~D
1
2
RL18
300K_0402_5%~D
RL18
300K_0402_5%~D
1 2
RL13 4.7K_0402_5%~DRL13 4.7K_0402_5%~D
1 2
RL10 4.7K_0402_5%~D@RL10 4.7K_0402_5%~D@1 2
Atheros
AR8151-BL1A
UL1
AR8151-BL1A-RL_QFN40_5X5
Atheros
AR8151-BL1A
UL1
AR8151-BL1A-RL_QFN40_5X5
RX_P
35
VDD33 1
TX_P
30
TX_N
29
RX_N
36
TRXP0 11
TRXN0 12
TRXP1 14
TRXN1 15
RBIAS 10
LX 40
LED_0
38
LED_1
39
NC
28
TESTMODE
27
SMCLK
25
SMDATA
26
WAKE#
3
PERST#
2
LED_2
23
REFCLK_P
33
REFCLK_N
32
AVDDL 31
AVDDL 34
AVDDL_REG 6
AVDDH 22
AVDDH_REG 9
DVDDL 24
DVDDL_REG 37
VDDCT 5
CLKREQ#
4
GND
41
XTLO
7
XTLI
8
AVDDH 16
TRXP2 17
TRXN2 18
AVDDL 19
TRXP3 20
TRXN3 21
AVDDL 13
CL14
.1U_0402_16V7K~D
CL14
.1U_0402_16V7K~D
1
2
CL12
10U_0603_6.3V6M~D
CL12
10U_0603_6.3V6M~D
1
2
RL15
0_0402_5%~D
RL15
0_0402_5%~D
1 2
RL19
1.5M_0402_5%~D
RL19
1.5M_0402_5%~D
1 2
TS1
350UH_GST5009-CLF
TS1
350UH_GST5009-CLF
TCT1
1
TD1+
2
TD1-
3
TCT2
4
TD2+
5
TD2-
6
TCT3
7
TD3+
8
TD3-
9
TCT4
10
TD4+
11
TD4-
12
MCT1 24
MX1+ 23
MX1- 22
MCT2 21
MX2+ 20
MX2- 19
MCT3 18
MX3+ 17
MX3- 16
MCT4 15
MX4+ 14
MX4- 13
RL22 75_0402_1%~D
RL22 75_0402_1%~D
1 2
RL5 49.9_0402_1%RL5 49.9_0402_1%
12
RL16
5.1K_0402_1%~D
RL16
5.1K_0402_1%~D
1 2
CL10 .1U_0402_16V7K~DCL10 .1U_0402_16V7K~D
1 2
CL17
.1U_0402_16V7K~D
CL17
.1U_0402_16V7K~D
1
2
CL3 1000P_0402_50V7K~DCL3 1000P_0402_50V7K~D
1 2
CL26
.1U_0402_16V7K~D
CL26
.1U_0402_16V7K~D
1
2
CL43
1000P_0402_50V7K~D
@CL43
1000P_0402_50V7K~D
@
1
2
CL5 1000P_0402_50V7K~DCL5 1000P_0402_50V7K~D
1 2
S
G
D
QL1
SI3456DDV-T1-GE3_TSOP6~D
S
G
D
QL1
SI3456DDV-T1-GE3_TSOP6~D
3
6
2
45
1
CL4 .1U_0402_16V7K~DCL4 .1U_0402_16V7K~D
1 2
CL42
.1U_0402_16V7K~D
CL42
.1U_0402_16V7K~D
1
2
RL24 75_0402_1%~DRL24 75_0402_1%~D
1 2
RL7 49.9_0402_1%RL7 49.9_0402_1%
12
CL1 .1U_0402_16V7K~DCL1 .1U_0402_16V7K~D
12
CL2 .1U_0402_16V7K~DCL2 .1U_0402_16V7K~D
12
RL9 49.9_0402_1%RL9 49.9_0402_1%
12
CL8 .1U_0402_16V7K~DCL8 .1U_0402_16V7K~D
1 2
CL40
1U_0603_10V6K~D
CL40
1U_0603_10V6K~D
1
2
CL29
.1U_0402_16V7K~D
CL29
.1U_0402_16V7K~D
1
2
CL24
.1U_0402_16V7K~D
CL24
.1U_0402_16V7K~D
1
2
CL21
1U_0603_10V6K~D
CL21
1U_0603_10V6K~D
1
2
CL36
0.1U_0402_25V6K~D
CL36
0.1U_0402_25V6K~D
1
2
CL46
.1U_0402_16V7K~D
CL46
.1U_0402_16V7K~D
1
2
G
D
S
QL2
SSM3K7002FU_SC70-3~D
G
D
S
QL2
SSM3K7002FU_SC70-3~D
2
13
RL2 49.9_0402_1%RL2 49.9_0402_1%
12
RL11 4.7K_0402_5%~D@RL11 4.7K_0402_5%~D@1 2
RL8 49.9_0402_1%RL8 49.9_0402_1%
12
RL14
2.37K_0402_1%~D
RL14
2.37K_0402_1%~D
12
CL31
1000P_0402_50V7K~D
CL31
1000P_0402_50V7K~D
1
2
RL26 130_0402_1%~DRL26 130_0402_1%~D
1 2
CL48
.1U_0402_16V7K~D
CL48
.1U_0402_16V7K~D
1
2
CL27
.1U_0402_16V7K~D
CL27
.1U_0402_16V7K~D
1
2
LL2
BLM18AG601SN1D_0603~D
LL2
BLM18AG601SN1D_0603~D
12
CL7 1000P_0402_50V7K~DCL7 1000P_0402_50V7K~D
1 2
RL3 49.9_0402_1%RL3 49.9_0402_1%
12
CL45
1000P_0402_50V7K~D
@CL45
1000P_0402_50V7K~D
@
1
2
YL1
25MHZ_12PF_X5H025000DC1H-H
YL1
25MHZ_12PF_X5H025000DC1H-H
1 2
RL20 0_0402_5%~DRL20 0_0402_5%~D
12
CL22
.1U_0402_16V7K~D
CL22
.1U_0402_16V7K~D
1
2
CL39
1000P_1808_3KV7K~D
CL39
1000P_1808_3KV7K~D
1
2
RL1 49.9_0402_1%RL1 49.9_0402_1%
12
LL1
2.2UH_1225AS-H-2R2M-P2_1.3A_20%~D
LL1
2.2UH_1225AS-H-2R2M-P2_1.3A_20%~D
1 2
CL49
470P_0402_50V7K~D
CL49
470P_0402_50V7K~D
1
2
RL21 75_0402_1%~D
RL21 75_0402_1%~D
1 2
RL4 49.9_0402_1%RL4 49.9_0402_1%
12
CL30
.1U_0402_16V7K~D
CL30
.1U_0402_16V7K~D
1
2
CL9 1000P_0402_50V7K~DCL9 1000P_0402_50V7K~D
1 2
RL12 0_0402_5%~DRL12 0_0402_5%~D
12
CL15
1U_0603_10V6K~D
CL15
1U_0603_10V6K~D
1
2
CL33
1U_0603_10V6K~D
CL33
1U_0603_10V6K~D
1
2
CL16
.1U_0402_16V7K~D
CL16
.1U_0402_16V7K~D
1
2
CL20
1U_0402_6.3V6K~D
CL20
1U_0402_6.3V6K~D
1
2
RL23 75_0402_1%~DRL23 75_0402_1%~D
1 2
CL34
10U_0603_6.3V6M~D
CL34
10U_0603_6.3V6M~D
1
2
CL32
.1U_0402_16V7K~D
CL32
.1U_0402_16V7K~D
1
2
CL44
.1U_0402_16V7K~D
CL44
.1U_0402_16V7K~D
1
2
CL38
470P_0402_50V7K~D
CL38
470P_0402_50V7K~D
1
2
CL41
1000P_0402_50V7K~D
@CL41
1000P_0402_50V7K~D
@
1
2
CL13
.1U_0402_16V7K~D
CL13
.1U_0402_16V7K~D
1
2
RL27 330_0402_5%RL27 330_0402_5%
1 2
CL18
15P_0402_50V8J~D
CL18
15P_0402_50V8J~D
1
2
CL35
10U_0603_6.3V6M~D
CL35
10U_0603_6.3V6M~D
1
2
RL25 330_0402_5%RL25 330_0402_5%
12
CL19
15P_0402_50V8J~D
CL19
15P_0402_50V8J~D
1
2
CL6 .1U_0402_16V7K~DCL6 .1U_0402_16V7K~D
1 2

A
A
B
B
C
C
D
D
E
E
F
F
G
G
H
H
1 1
2 2
3 3
4 4
MIC_CD_L
MIC_CD_R
MIC_CD_L1
MIC_CD_R1
HP1_CD_L
SPK_CD_L
SPK_CD_R
HP2_CD_R1HP2_CD_R
HDA_SDIN0_R
HP1_CD_R
HP2_CD_L
HP2_CD_R
HP2_JD
EAPD#
SENSE_A
MIC_CD_L
MIC_CD_R
HP_JD
EA_EC_SPK_MUTE#
MIC_JD
HP_JD
SENSE_B
BEEP_C#
HP_AMP_MUTE#
EA_EC_SPK_MUTE#
HP_JD#
SENSE_A
HP1_JD
HP1_AMP_R
HP1_AMP_L
HP_AMP_MUTE#
HP_JD
MIC_JD
PCH_SPKR_C
HP1_JD
SENSE_B
HP2_AMP_R
HP2_AMP_L
PC_BEEP
HP_AMP_MUTE#
HP1_JD
HP2_JD
HP1_AMP_R
HP1_AMP_L HP1_AMP_L1
HP1_AMP_R1
HP2_JD
HP1_CD_R2
HP1_CD_L1HP1_CD_L
HP1_CD_R1HP1_CD_R
HP2_AMP_R
HP2_AMP_L HP2_AMP_L1
HP2_AMP_R1
HDA_RST_AUDIO#
LINEOUT_L
LINEOUT_R
HP1_CD_L2
HP2_CD_L2
HP2_CD_R2
EAPD#
SPK_MUTE#
HP2_CD_L1HP2_CD_L
HDMI_IN_L
HDMI_IN_R
HDMI_L
HDMI_IN_L
HDMI_IN_R
HP1_AMP_L1_JK
HP1_AMP_R1_JK
MIC_CD_L1_JK
MIC_CD_R1_JK
HP1_AMP_L1_JK
HP1_AMP_R1_JK
MIC_CD_R1_JK
MIC_CD_L1_JK
HP2_AMP_L1_JK
HP2_AMP_R1_JK
HP2_AMP_L1_JK
HP2_AMP_R1_JK
HDMI_R
+DVDD_CORE
CODEC_EAPD# EAPD#
HP2_AMP_L1_JK
HP2_AMP_R1_JK
HP1_AMP_R1_JK
HP1_AMP_L1_JK
SPK_MUTE#
SPK_MUTE#
EA_EC_SPK_MUTE#
+5VS+AVDD_AUDIO
+MIC1_VREFO
+3VS_AVDD
+3VS +3VS
+AVDD_AUDIO
+3VS
+AVDD_AUDIO
+3VS
+3VS
+3VS
+3VS
+3VS
+3VS
+3VS
+3VS
+3VS_AVDD +3VS
+3VS_AVDD
+3VS
+DVDD_AUDIO+3VS
+3VS
+MIC1_VREFO
+3VS
+3VS
+3VS
SPK_MUTE#35,44
SPK_AMP_MUTE# 35
HDA_SDIN015
HDA_BITCLK_AUDIO15
HDA_SDOUT_AUDIO15
HDA_RST_AUDIO#15
HDA_SYNC_AUDIO15
DMIC_CLK24,26
DMIC024,26
HDMI_IN_AUDIO_CODEC31
I2S_DAT/SPDIF_IN31
LINE_OUT_JD 35
BEEP#44
HDA_SPKR15
PC_BEEP 35 HDMI_IN_AUD_L 35
HDMI_IN_AUD_R 35
LINEOUT_L 35
LINEOUT_R 35
SPK_CD_L 35
SPK_CD_R 35
PACIN 49,50
SPDIF_OUT 14,35
SPK_MUTE#35,44
HDMI_TOGGLE 31,44
Title
Size Document Number Rev
Date: Sheet of
LA-6601P
1.0
HD Audio_IDT92HD73C
34 63Tuesday, November 30, 2010
Compal Electronics, Inc.
Title
Size Document Number Rev
Date: Sheet of
LA-6601P
1.0
HD Audio_IDT92HD73C
34 63Tuesday, November 30, 2010
Compal Electronics, Inc.
Title
Size Document Number Rev
Date: Sheet of
LA-6601P
1.0
HD Audio_IDT92HD73C
34 63Tuesday, November 30, 2010
Compal Electronics, Inc.
Front
+MIC1_VREFO W=10 mil
Int. Speaker and
Sub woofer
Rear or MIC
75mA 132mA
Center
Reserve for EMI please close to U12
Place under codec
GND AGND
Place close to Jack
Place close to Jack
Place close to Jack
Setting the Turn-Off Time:
Ton (ms) = 0.02 x Cset (pF)
Setting the Turn-Off Time:
Ton (ms) = 0.02 x Cset (pF)
Link Done
Link Done
Link Done
R118
10K_0402_5%~D
R118
10K_0402_5%~D
12
U620
MAX9892ERT+T_UCSP6~D
U620
MAX9892ERT+T_UCSP6~D
SET
B3
/MUTE
B1 INR
A3
INL
A1
VDD B2
GND
A2
C137
2.2U_0805_10V7K~D
C137
2.2U_0805_10V7K~D
R1677
20K_0402_1%~D
R1677
20K_0402_1%~D
12
C140
220P_0402_50V7K~D
C140
220P_0402_50V7K~D
1
2
C113
270P_0402_50V7K~D
C113
270P_0402_50V7K~D
1 2
D9
PJDLC05C_SOT23-3
@D9
PJDLC05C_SOT23-3
@
2
3
1
C133
220P_0402_50V7K~D
C133
220P_0402_50V7K~D
1
2
D54 SDMK0340L-7-F_SOD323-2~DD54 SDMK0340L-7-F_SOD323-2~D
1 2
R125
100K_0402_5%~D
R125
100K_0402_5%~D
12
C127
10U_0603_6.3V6M~D
C127
10U_0603_6.3V6M~D
1
2
R131
5.1K_0402_1%~D
R131
5.1K_0402_1%~D
1 2
C125
1000P_0402_50V7K~D
C125
1000P_0402_50V7K~D
1 2
C129 2.2U_0603_10V7K~DC129 2.2U_0603_10V7K~D
1 2
R1680
4.7K_0402_1%~D
R1680
4.7K_0402_1%~D
12
D7
SDMK0340L-7-F_SOD323-2~D
D7
SDMK0340L-7-F_SOD323-2~D
12
LL3
BLM18AG601SN1D_0603~D
LL3
BLM18AG601SN1D_0603~D
12
R338
10K_0402_5%~D
@R338
10K_0402_5%~D
@
1 2
C134
1000P_0402_50V7K~D
C134
1000P_0402_50V7K~D
1
2
R107 33_0402_5%~DR107 33_0402_5%~D
1 2
U15
74AHC1G08GW_SOT353-5~D
U15
74AHC1G08GW_SOT353-5~D
IN1
1
IN2
2
G
3
O4
P5
R116
4.7K_0402_5%~D
R116
4.7K_0402_5%~D
12
R115 0_0402_5%~D@R115 0_0402_5%~D@
1 2
R124
20K_0402_1%~D
R124
20K_0402_1%~D
12
C28
.1U_0402_16V7K~D
C28
.1U_0402_16V7K~D
1
2
G
G
JHP1
TYCO_2041187-1~D
CONN@
G
G
JHP1
TYCO_2041187-1~D
CONN@
6
1
3
4
5
2
7
8
R340 0_1206_5%~DR340 0_1206_5%~D
1 2
R316 0_1206_5%~DR316 0_1206_5%~D
1 2
C104
10U_0603_6.3V6M~D
C104
10U_0603_6.3V6M~D
1
2
C145 0.1U_0402_16V4Z~DC145 0.1U_0402_16V4Z~D
1 2
C1845
0.1U_0402_16V4Z~D
C1845
0.1U_0402_16V4Z~D
12
C105
1U_0402_6.3V6K~D
C105
1U_0402_6.3V6K~D
1
2
C132
220P_0402_50V7K~D
C132
220P_0402_50V7K~D
1
2
R110 0_0402_5%~DR110 0_0402_5%~D
1 2
C111
270P_0402_50V7K~D
C111
270P_0402_50V7K~D
1 2
G
D
S
Q16A
DMN66D0LDW-7_SOT363-6~D
G
D
S
Q16A
DMN66D0LDW-7_SOT363-6~D
2
16
L102 FBMA-10-100505-301T_2PL102 FBMA-10-100505-301T_2P
1 2
R105
2K_0402_1%~D
R105
2K_0402_1%~D
1 2
R128
2K_0402_1%~D
R128
2K_0402_1%~D
1 2
R132
39.2K_0402_1%
R132
39.2K_0402_1%
12
C108
1U_0402_6.3V6K~D
C108
1U_0402_6.3V6K~D
1
2
R117
4.7K_0402_5%~D
R117
4.7K_0402_5%~D
12
L20
BLM18BD601SN1D_0603~D
L20
BLM18BD601SN1D_0603~D
1 2
D6
PJDLC05C_SOT23-3
@D6
PJDLC05C_SOT23-3
@
2
3
1
L19
BLM18BD601SN1D_0603~D
L19
BLM18BD601SN1D_0603~D
1 2
C103
0.1U_0402_10V6K~D
C103
0.1U_0402_10V6K~D
1
2
L51
BLM18AG601SN1D_0603~D
L51
BLM18AG601SN1D_0603~D
12
C142
1000P_0402_50V7K~D
C142
1000P_0402_50V7K~D
1
2
R135
100K_0402_5%~D
R135
100K_0402_5%~D
1 2
U621
MAX9892ERT+T_UCSP6~D
U621
MAX9892ERT+T_UCSP6~D
SET
B3
/MUTE
B1 INR
A3
INL
A1
VDD B2
GND
A2
C112
2.2U_0805_10V7K~D
C112
2.2U_0805_10V7K~D
C136
2.2U_0805_10V7K~D
C136
2.2U_0805_10V7K~D
C115
2.2U_0805_10V7K~D
C115
2.2U_0805_10V7K~D
U9
MAX9724BETC+T_TQFN-EP12_3X3
U9
MAX9724BETC+T_TQFN-EP12_3X3
C1P
1
C1N
3
PVSS 4
PGND 2
INL
6
SGND 7
SVSS 9
INR
8
SHDN
5
OUTR 10
OUTL 11
VDD
12 GND 13
L49
BLM18BD601SN1D_0603~D
L49
BLM18BD601SN1D_0603~D
12
R127 68_0603_1%~DR127 68_0603_1%~D
1 2
C117
1U_0603_10V4Z~D
C117
1U_0603_10V4Z~D
1
2
C1838
2700P_0402_50V7~D
C1838
2700P_0402_50V7~D
1
2
C128 0.1U_0402_10V6K~DC128 0.1U_0402_10V6K~D
1 2
G
D
S
Q6A
DMN66D0LDW-7_SOT363-6~D
G
D
S
Q6A
DMN66D0LDW-7_SOT363-6~D
2
16
C141
220P_0402_50V7K~D
C141
220P_0402_50V7K~D
1
2
C114 0.1U_0402_10V6K~DC114 0.1U_0402_10V6K~D
1 2
R134
100K_0402_5%~D
R134
100K_0402_5%~D
1 2
C120
15P_0402_50V8J~D
@
C120
15P_0402_50V8J~D
@
1
2
C116
1U_0603_10V4Z~D
C116
1U_0603_10V4Z~D
1 2
C101
0.1U_0402_10V6K~D
C101
0.1U_0402_10V6K~D
1
2
C1839
2700P_0402_50V7~D
C1839
2700P_0402_50V7~D
1
2
C107
10U_0603_6.3V6M~D
C107
10U_0603_6.3V6M~D
1
2
C106
0.1U_0402_10V6K~D
C106
0.1U_0402_10V6K~D
1
2
C124 0.1U_0402_10V6K~D
C124 0.1U_0402_10V6K~D
1 2
G
D
S
Q6B
DMN66D0LDW-7_SOT363-6~D
G
D
S
Q6B
DMN66D0LDW-7_SOT363-6~D
5
43
C139
1U_0603_10V4Z~D
C139
1U_0603_10V4Z~D
1 2
C100
1U_0603_10V4Z~D
C100
1U_0603_10V4Z~D
1
2
R102
0_0603_5%~D
R102
0_0603_5%~D
12
R126
100K_0402_5%~D
R126
100K_0402_5%~D
12
D
G
S
Q15
PMF3800SN_SC70-3~D
D
G
S
Q15
PMF3800SN_SC70-3~D
1
3
2
C1841
2.2U_0603_10V7K~D
C1841
2.2U_0603_10V7K~D
1 2
R133
100K_0402_5%~D
R133
100K_0402_5%~D
12
R130 68_0603_1%~DR130 68_0603_1%~D
1 2
R106
2K_0402_1%~D
R106
2K_0402_1%~D
1 2
C119
15P_0402_50V8J~D
@
C119
15P_0402_50V8J~D
@
1
2
R10410K_0402_5%~D R10410K_0402_5%~D 12
L23 BLM18BD601SN1D_0603~DL23 BLM18BD601SN1D_0603~D
1 2
C130 2.2U_0603_10V7K~DC130 2.2U_0603_10V7K~D
1 2
C102
1U_0402_6.3V6K~D
C102
1U_0402_6.3V6K~D
1
2
R10120K_0402_1%~D R10120K_0402_1%~D 12
C135
270P_0402_50V7K~D
C135
270P_0402_50V7K~D
1 2
C1842
2.2U_0603_10V7K~D
C1842
2.2U_0603_10V7K~D
1 2
L24 BLM18BD601SN1D_0603~DL24 BLM18BD601SN1D_0603~D
1 2
C123
1000P_0402_50V7K~D
C123
1000P_0402_50V7K~D
1
2
R136
10K_0402_5%~D
@R136
10K_0402_5%~D
@
1 2
R329 0_1206_5%~DR329 0_1206_5%~D
1 2
C126
1U_0402_6.3V6K~D
C126
1U_0402_6.3V6K~D
1
2
R1678
100K_0402_5%~D
R1678
100K_0402_5%~D
12
U8
74AHC1G08GW_SOT353-5~D
U8
74AHC1G08GW_SOT353-5~D
IN1
1
IN2
2
G
3
O4
P5
U14
TC7SZ02FU_SSOP5
U14
TC7SZ02FU_SSOP5
INB
1
INA
2
P5
G
3
Y4
C122
1000P_0402_50V7K~D
C122
1000P_0402_50V7K~D
1
2
R123
39.2K_0402_1%
R123
39.2K_0402_1%
12
G
G
JHP2
TYCO_2041187-1~D
CONN@
G
G
JHP2
TYCO_2041187-1~D
CONN@
6
1
3
4
5
2
7
8
R1902
100K_0402_5%~D
R1902
100K_0402_5%~D
12
G
G
JMIC1
TYCO_2041187-1~D
CONN@
G
G
JMIC1
TYCO_2041187-1~D
CONN@
6
1
3
4
5
2
7
8
R158 560_0402_5%~DR158 560_0402_5%~D
1 2
R122
5.1K_0402_1%~D
R122
5.1K_0402_1%~D
1 2
C138
270P_0402_50V7K~D
C138
270P_0402_50V7K~D
1 2
C143
1U_0603_10V4Z~D
C143
1U_0603_10V4Z~D
1
2
U11
74AHC1G08GW_SOT353-5~D
U11
74AHC1G08GW_SOT353-5~D
IN1
1
IN2
2
G
3
O4
P5
R303 0_1206_5%~DR303 0_1206_5%~D
1 2
C144 0.1U_0402_16V4Z~DC144 0.1U_0402_16V4Z~D
1 2
U12
92HD73C1X5PRGXC1X8_QFP48_7X7
U12
92HD73C1X5PRGXC1X8_QFP48_7X7
PORTE_L 14
PORTE_R 15
PORTF_R 17
PORTF_L 16
PORTC_L 23
PORTC_R 24
PORTI_L
18
PORTI_R
20 PORTI_C
19
PORTB_L 21
PORTB_R 22
SENSE_A
13
PCBEEP
12
PORTD_L 35
PORTD_R 36
VREFOUT-A 37
RESET#
11
SYNC
10
BITCLK
6
SDO
5
SDI_CODEC
8
VOL_UP/DMIC_CLK/GPIO1
2
DVDD_IO 3
VREFOUT-C 29
DMIC1/GPIO5
30
VREFOUT-B 28
VREFFILT 27
DVDD_CORE 1
DVDD_CORE 9
AVDD1 25
AVDD2 38
SENSE_C
32
PORTH_R 46
EAPD/SPDIF IN/GPIO0
47
SPDIF OUT0 48
VOL_DN/DMIC_0/GPIO2
4
DVSS
7
VREFOUT-E 31
CAP2 33
SENSE_B
34
PORTG_L 43
PORTG_R 44
PORTH_L 45
SPDIF OUT1/GPIO3 40
AVSS1
26
AVSS2
42
PORTA_L 39
PORTA_R 41
R111
68_0603_1%~D
R111
68_0603_1%~D
1 2
C1844
0.1U_0402_16V4Z~D
C1844
0.1U_0402_16V4Z~D
12
R1903
10K_0402_1%~D
R1903
10K_0402_1%~D
12
R113
68_0603_1%~D
R113
68_0603_1%~D
1 2
G
D
S
Q284B
DMN66D0LDW-7_SOT363-6~D
G
D
S
Q284B
DMN66D0LDW-7_SOT363-6~D
5
43
R157 560_0402_5%~DR157 560_0402_5%~D
1 2
L21
BLM18BD601SN1D_0603~D
L21
BLM18BD601SN1D_0603~D
1 2
C131
1U_0603_10V4Z~D
C131
1U_0603_10V4Z~D
1
2
U16
MAX9724BETC+T_TQFN-EP12_3X3
U16
MAX9724BETC+T_TQFN-EP12_3X3
C1P
1
C1N
3
PVSS 4
PGND 2
INL
6
SGND 7
SVSS 9
INR
8
SHDN
5
OUTR 10
OUTL 11
VDD
12 GND 13
R129
2K_0402_1%~D
R129
2K_0402_1%~D
1 2
C109
0.1U_0402_10V6K~D
C109
0.1U_0402_10V6K~D
1
2
C99 0.1U_0402_16V4Z~DC99 0.1U_0402_16V4Z~D
1 2
L22
BLM18BD601SN1D_0603~D
L22
BLM18BD601SN1D_0603~D
1 2
D8
PJDLC05C_SOT23-3
@D8
PJDLC05C_SOT23-3
@
2
3
1
G
D
S
Q284A
DMN66D0LDW-7_SOT363-6~D
G
D
S
Q284A
DMN66D0LDW-7_SOT363-6~D
2
16
R112 0_0402_5%~D@R112 0_0402_5%~D@
1 2

5
5
4
4
3
3
2
2
1
1
D D
C C
B B
A A
AMP_SPKR-
AMP_SPKL+_LAMP_SPKL+
AMP_SPK_JK_R+AMP_SPKR+
AMP_SPK_JK_R-
AMP_SPKR+_R
AMP_SPK_JK_L-
SPK_AMP_MUTE_R#
AMP_SPKL-
SPK_CD_R SPK_CD_R4
SPK_CD_R2
SPK_CD_R3SPK_CD_R1
SPK_CD_R2_FBL
PC_BEEP
SPK_CD_L2
SPK_CD_L4SPK_CD_L3SPK_CD_L
PC_BEEP_1
SPK_CD_L1
SPKER_CD_L2_FBL
PC_BEEP PC_BEEP_2
SPK_AMP_MUTE_R#
SPK_AMP_MUTE#
CLK_PCIE_CD#
CLK_PCIE_CD
CDCLK_REQ#
PLT_RST#
PCIE_PTX_CARDRX_N4
PCIE_PTX_CARDRX_P4
PCIE_PRX_CARDTX_P4
PCIE_PRX_CARDTX_N4
LINE_OUT_JD
LINE2-R
LINE2-L
LINEOUT_R
LINEOUT_L
AMP_SPK_JK_L+
AMP_SPK_JK_L-
AMP_SPK_JK_R-
AMP_SPK_JK_R+
AMP_SPK_JK_L+
LINE2-L
LINE2-R
SPDIF_OUT
SPDIF_PLUG#
BS_SPI_FUN_SEL
BS_I2C_ON_SPI_EN
BS_I2C_SRC_SEL
BS_RESERVED SPDIF_PLUG#
HDMI_IN_SELECT#
B+
+3VS
+3VS
+5VS
B+
+3VS_DAC
+3VS
+3VS
+3VS
+3VS
SPK_CD_L34
PC_BEEP34
SPK_CD_R34
SPK_AMP_MUTE#34
PCIE_PTX_CARDRX_P416
PCIE_PTX_CARDRX_N416
PCIE_PRX_CARDTX_P416
PCIE_PRX_CARDTX_N416
CLK_PCIE_CD16
CLK_PCIE_CD#16
PLT_RST#5,18,33,38,39,44
CDCLK_REQ#16
BS_SPI_FUN_SEL31
BS_I2C_ON_SPI_EN31
BS_I2C_SRC_SEL31
BS_RESERVED31
HDMI_IN_AUD_L 34
HDMI_IN_AUD_R 34
LINEOUT_R34
LINEOUT_L34
SPDIF_OUT14,34
LINE_OUT_JD34
HDMI_IN_SELECT#24,26,44 SPK_MUTE#34,44
Title
Size Document Number Rev
Date: Sheet of
LA-6601P
1.0
Speaker AMP / CardReader_B conn
35 63Tuesday, November 30, 2010
Compal Electronics, Inc.
Title
Size Document Number Rev
Date: Sheet of
LA-6601P
1.0
Speaker AMP / CardReader_B conn
35 63Tuesday, November 30, 2010
Compal Electronics, Inc.
Title
Size Document Number Rev
Date: Sheet of
LA-6601P
1.0
Speaker AMP / CardReader_B conn
35 63Tuesday, November 30, 2010
Compal Electronics, Inc.
Internal Regulator Output.
Internal 2V Bias.
High-Pass Filiter,16dB, Av=6.3V/V
Mono Select. Set MONO high for mono mode.
For filterless modualation/spread-spectrum mode
SPDIF OUT JACK
Speaker amp impedance of JBL is 4 ohm.
Speaker Connector
15 mils trace
Card Reader/B CONN
active low
PROPRIETARY NOTE: THIS SHEET OF ENGINEERING DRAWINGS AND SPECIFICATIONS CONTAINS CONFIDENTIAL,
TRADE SECRET, AND OTHER PROPRIETARY INFORMATION
OF DELL. ("DELL"). THIS DOCUMENT MAY NOT BE TRANSFERRED OR COPIED WITHOUT THE EXPRESS WRITTEN
AUTHORIZATION OF DELL. IN ADDITION, NEITHER THIS
SHEET NOR THE INFORMATION IT CONTAINS MAY BE USED BY OR DISCLOSED TO ANY THIRD PARTY WITHOUT
DELL'S EXPRESS WRITTEN CONSENT.
Setting the Turn-Off Time:
Ton (ms) = 0.02 x Cset (pF)
Link Done
Link Done
Link Done
C168
1U_0603_25V6-K~D
C168
1U_0603_25V6-K~D
1
2
D12
SDMK0340L-7-F_SOD323-2~D
D12
SDMK0340L-7-F_SOD323-2~D
1 2
C1829
2.2U_0603_6.3V6K~D
C1829
2.2U_0603_6.3V6K~D
1
2
R1675
20K_0402_5%~D
R1675
20K_0402_5%~D
1 2
C165
2.2U_0603_10V6K~D
C165
2.2U_0603_10V6K~D
1
2
+
C738 220U_6.3V_M
+
C738 220U_6.3V_M
1 2
R139
16.5K_0402_1%
R139
16.5K_0402_1%
1 2
G
G
JSPD1
TYCO_1775792-1
CONN@
G
G
JSPD1
TYCO_1775792-1
CONN@
9
6
4
7
5
1
8
3
2
10
R137
16.2K_0402_1%~D
R137
16.2K_0402_1%~D
1 2
R146
182K_0402_1%
R146
182K_0402_1%
1 2
C155
0.022U_0402_25V7K~D
C155
0.022U_0402_25V7K~D
1 2
R140 20K_0402_1%~DR140 20K_0402_1%~D
1 2
C1830
1U_0402_6.3V6K~D
C1830
1U_0402_6.3V6K~D
1
2
C154
0.022U_0402_25V7K~D
C154
0.022U_0402_25V7K~D
1 2
C167
1U_0603_25V6-K~D
C167
1U_0603_25V6-K~D
1
2
C158
0.022U_0402_25V7K~D
C158
0.022U_0402_25V7K~D
1 2
L50
BLM18AG601SN1D_0603~D
L50
BLM18AG601SN1D_0603~D
12
C160
330P_0402_50V7K~D
C160
330P_0402_50V7K~D
1
2
C159
0.022U_0402_25V7K~D
C159
0.022U_0402_25V7K~D
1 2
C163
1U_0805_25V4Z~D
C163
1U_0805_25V4Z~D
12
C1843
0.1U_0402_16V4Z~D
C1843
0.1U_0402_16V4Z~D
12
C1827
4.7U_0603_6.3V6K~D
C1827
4.7U_0603_6.3V6K~D
1
2
JSPK1
MOLEX_53398-0471~D
CONN@
JSPK1
MOLEX_53398-0471~D
CONN@
1
1
2
2
3
3
4
4G5 5
G6 6
C164
0.1U_0603_50V4Z~D
C164
0.1U_0603_50V4Z~D
1
2
R154
25.5_0402_1%~D
R154
25.5_0402_1%~D
12
C147
22U_1210_25V6K~D
C147
22U_1210_25V6K~D
1
2
C1828
1U_0603_10V4Z~D
C1828
1U_0603_10V4Z~D
1 2
R147 0_0402_5%~DR147 0_0402_5%~D
1 2
D24
PJDLC05C_SOT23-3
@D24
PJDLC05C_SOT23-3
@
2
3
1
C161 0.1U_0402_10V6K~DC161 0.1U_0402_10V6K~D
1 2
R138
182K_0402_1%
R138
182K_0402_1%
1 2
L25
BLM18PG181SN1_0603~D
L25
BLM18PG181SN1_0603~D
1 2
C741
100P_0402_50V8J~D
C741
100P_0402_50V8J~D
1
2
R141
182K_0402_1%
R141
182K_0402_1%
1 2
U17
MAX9736AETJ+T_TQFN32_7X7
U17
MAX9736AETJ+T_TQFN32_7X7
NC2 8
NC3 17
PVDD1
27
NC1 7
OUTL-2 2
OUTL-1 1
OUTL+2 32
OUTL+1 31
OUTR+1 25
OUTR+2 26
OUTR-1 23
OUTR-2 24
PVDD2
30
PGND1
29 PGND2
28
FB_L
5
IN_L
6
FB_R
19
IN_R
18
VS
16
AGND
13
AGND
14
SHDN#
10
REGEN
11
MUTE#
9
MODE
20
MONO
4
REG
15
COM
12 BOOT 3
C1P
22
C1N
21 EP 33
C146
22U_1210_25V6K~D
C146
22U_1210_25V6K~D
1
2
R155
25.5_0402_1%~D
R155
25.5_0402_1%~D
12
C1832
.1U_0402_16V7K~D
C1832
.1U_0402_16V7K~D
1
2
C151
330P_0402_50V7K~D
C151
330P_0402_50V7K~D
1
2
C1831
.1U_0402_16V7K~D
C1831
.1U_0402_16V7K~D
1
2
D25
PJDLC05C_SOT23-3
D25
PJDLC05C_SOT23-3
2
3
1
R144
16.5K_0402_1%
R144
16.5K_0402_1%
1 2
L30
BLM18PG181SN1_0603~D
L30
BLM18PG181SN1_0603~D
1 2
U619
MAX9892ERT+T_UCSP6~D
U619
MAX9892ERT+T_UCSP6~D
SET
B3
/MUTE
B1 INR
A3
INL
A1
VDD B2
GND
A2
C152
330P_0402_50V7K~D
C152
330P_0402_50V7K~D
1
2
L29
22UH_LQH55PN220MR0L_0.85A_20%~D
L29
22UH_LQH55PN220MR0L_0.85A_20%~D
1 2
C148
0.1U_0603_50V4Z~D
C148
0.1U_0603_50V4Z~D
1
2
R143
182K_0402_1%
R143
182K_0402_1%
1 2
L26
BLM18PG181SN1_0603~D
L26
BLM18PG181SN1_0603~D
1 2
D
G
S
Q10
SSM3K7002F_SC59-3~D
D
G
S
Q10
SSM3K7002F_SC59-3~D
1
3
2
R148
330K_0402_5%
R148
330K_0402_5%
1 2
C156 0.1U_0402_10V6K~DC156 0.1U_0402_10V6K~D
1 2
JIO2
HRS_FH28E-20S-0.5SH(11)
CONN@JIO2
HRS_FH28E-20S-0.5SH(11)
CONN@
20
20 19
19 18
18 17
17 16
16 15
15 14
14 13
13 12
12 11
11 10
10 9
98
87
76
65
54
43
32
21
1
GND1
21
GND2
22
R1883 10K_0402_5%~DR1883 10K_0402_5%~D
1 2
+
C739 220U_6.3V_M
+
C739 220U_6.3V_M
1 2
C157 1U_0603_10V6K~DC157 1U_0603_10V6K~D
1 2
R145 20K_0402_1%~DR145 20K_0402_1%~D
1 2
L27
22UH_LQH55PN220MR0L_0.85A_20%~D
L27
22UH_LQH55PN220MR0L_0.85A_20%~D
1 2
R1650 0_0402_5%~DR1650 0_0402_5%~D
1 2
L28
BLM18PG181SN1_0603~D
L28
BLM18PG181SN1_0603~D
1 2
U4
WM8524GEDT-R_TSSOP16
U4
WM8524GEDT-R_TSSOP16
CPCB 3
LINEVDD 6
BCLK
9
DACDAT
7
LINEVOUTR 16
LINEGND
4
MCLK
10 AVDD 15
MUTE
11
CPVOUTN 2
CPCA 5
LRCLK
8
VMID 14
LINEVOUTL 1
AGND
13
AIFMODE
12
R1674
20K_0402_5%~D
R1674
20K_0402_5%~D
1 2
C150
22U_1210_25V6K~D
C150
22U_1210_25V6K~D
1
2
R1884 10K_0402_5%~DR1884 10K_0402_5%~D
1 2
D11
PJSOT24C_SOT23-3
D11
PJSOT24C_SOT23-3
2
3
1
C149
0.1U_0603_50V4Z~D
C149
0.1U_0603_50V4Z~D
1
2
C735
0.1U_0402_16V4Z~D
C735
0.1U_0402_16V4Z~D
1
2
R142
16.2K_0402_1%~D
R142
16.2K_0402_1%~D
1 2
D10
PJSOT24C_SOT23-3
D10
PJSOT24C_SOT23-3
2
3
1
C162
330P_0402_50V7K~D
C162
330P_0402_50V7K~D
1
2
C153 1U_0603_10V6K~DC153 1U_0603_10V6K~D
1 2
C166
1U_0603_25V6-K~D
C166
1U_0603_25V6-K~D
1
2
C1826
4.7U_0603_6.3V6K~D
C1826
4.7U_0603_6.3V6K~D
1
2

A
A
B
B
C
C
D
D
E
E
1 1
2 2
3 3
4 4
SATA_PTX_DRX_P0_C
SATA_PTX_DRX_N0_C
SATA_PRX_DTX_N0_C
SATA_PRX_DTX_P0_C
SATA_PTX_DRX_P1_C
SATA_PTX_DRX_N1_C
SATA_PRX_DTX_N1_C
SATA_PRX_DTX_P1_C
A2_EM
B2_OS
SATA_PTX_DRX_N1_R
A2_EQ
SATA_PRX_DTX_P1_RC
A2_OS
SATA_PTX_DRX_P1_C
B2_EQ
SATA_PTX_DRX_P1_RC
SATA_PTX_DRX_N1_RC
SATA_PTX_DRX_P1_R
SATA_PTX_DRX_N1_C
B2_EM
SATA_PRX_DTX_N1_R
SATA_PRX_DTX_P1_R
SATA_PRX_DTX_N1_C
SATA_PRX_DTX_P1_C
SATA_PRX_DTX_N1_RC
FFS_INT2_CONN
FFS_INT2_CONN
+5VS
+3VS
+3VS
+3VS
+3VS
+3VS
+5VS
+5VS
+5VS
SATA_PTX_DRX_P015
SATA_PRX_DTX_N015
SATA_PTX_DRX_N015
SATA_PRX_DTX_P015
FFS_INT2_CONN37
SATA_PTX_DRX_P115
SATA_PRX_DTX_N115
SATA_PTX_DRX_N115
SATA_PRX_DTX_P115
HDD2_DETECT#19
Title
Size Document Number Rev
Date: Sheet of
LA-6601P
1.0
SATA HDD1 & HDD2
36 63Tuesday, November 30, 2010
Compal Electronics, Inc.
Title
Size Document Number Rev
Date: Sheet of
LA-6601P
1.0
SATA HDD1 & HDD2
36 63Tuesday, November 30, 2010
Compal Electronics, Inc.
Title
Size Document Number Rev
Date: Sheet of
LA-6601P
1.0
SATA HDD1 & HDD2
36 63Tuesday, November 30, 2010
Compal Electronics, Inc.
Close to JHDD2
Close to JHDD1
PROPRIETARY NOTE: THIS SHEET OF ENGINEERING DRAWINGS AND SPECIFICATIONS CONTAINS CONFIDENTIAL,
TRADE SECRET, AND OTHER PROPRIETARY INFORMATION
OF DELL. ("DELL"). THIS DOCUMENT MAY NOT BE TRANSFERRED OR COPIED WITHOUT THE EXPRESS WRITTEN
AUTHORIZATION OF DELL. IN ADDITION, NEITHER THIS
SHEET NOR THE INFORMATION IT CONTAINS MAY BE USED BY OR DISCLOSED TO ANY THIRD PARTY WITHOUT
DELL'S EXPRESS WRITTEN CONSENT.
DELL CONFIDENTIAL/PROPRIETARY
HDD Redriver
CS27
0.1U_0402_16V4Z~D
CS27
0.1U_0402_16V4Z~D
1
2
JHDD2
MOLEX_47662-2100
CONN@JHDD2
MOLEX_47662-2100
CONN@
GND
1
HTX+
2
HTX-
3
GND
4
HRX-
5
HRX+
6
GND
7
VCC3.3
8
VCC3.3
9
VCC3.3
10
GND
11
GND
12
GND
13
VCC5
14
VCC5
15
VCC5
16
GND
17
RESERVED
18
GND
19
VCC12
20
VCC12
21
VCC12
22 GND1 23
GND2 24
CS23
10U_0805_10V4Z~D
CS23
10U_0805_10V4Z~D
1
2
RS24 4.3K_0402_5%RS24 4.3K_0402_5%
12
RS20 5.1K_0402_1%~DRS20 5.1K_0402_1%~D
1 2 RS21 5.1K_0402_1%~DRS21 5.1K_0402_1%~D
12
CS7 0.01U_0402_16V7K~DCS7 0.01U_0402_16V7K~D
1 2
JHDD1
MOLEX_47662-2100
CONN@JHDD1
MOLEX_47662-2100
CONN@
GND
1
HTX+
2
HTX-
3
GND
4
HRX-
5
HRX+
6
GND
7
VCC3.3
8
VCC3.3
9
VCC3.3
10
GND
11
GND
12
GND
13
VCC5
14
VCC5
15
VCC5
16
GND
17
RESERVED
18
GND
19
VCC12
20
VCC12
21
VCC12
22 GND1 23
GND2 24
CS5
10U_0805_10V4Z~D
CS5
10U_0805_10V4Z~D
1
2
CS19
0.1U_0402_16V4Z~D
CS19
0.1U_0402_16V4Z~D
1
2
CS9 0.01U_0402_16V7K~DCS9 0.01U_0402_16V7K~D
1 2
RS18 0_0402_5%~DRS18 0_0402_5%~D
1 2
CS10 0.01U_0402_16V7K~DCS10 0.01U_0402_16V7K~D
1 2
CS21
0.1U_0402_16V4Z~D
CS21
0.1U_0402_16V4Z~D
1
2
CS2
1000P_0402_50V7K~D
CS2
1000P_0402_50V7K~D
1
2
CS32 0.01U_0402_16V7K~DCS32 0.01U_0402_16V7K~D
1 2
RS23 4.3K_0402_5%RS23 4.3K_0402_5%
1 2
CS34 0.01U_0402_16V7K~DCS34 0.01U_0402_16V7K~D
1 2
RS19 0_0402_5%~DRS19 0_0402_5%~D
12
CS31 0.01U_0402_16V7K~DCS31 0.01U_0402_16V7K~D
1 2
CS36 0.01U_0402_16V7K~DCS36 0.01U_0402_16V7K~D
1 2
CS30 0.01U_0402_16V7K~DCS30 0.01U_0402_16V7K~D
1 2
CS4
1U_0402_6.3V4Z~D
CS4
1U_0402_6.3V4Z~D
1
2
CS22
1U_0402_6.3V4Z~D
CS22
1U_0402_6.3V4Z~D
1
2
CS33 0.01U_0402_16V7K~DCS33 0.01U_0402_16V7K~D
1 2
CS20
1000P_0402_50V7K~D
CS20
1000P_0402_50V7K~D
1
2
CS35 0.01U_0402_16V7K~DCS35 0.01U_0402_16V7K~D
1 2
CS6 0.01U_0402_16V7K~DCS6 0.01U_0402_16V7K~D
1 2
US2
PI3EQX6701ZDEX_TQFN20_4X4~D
US2
PI3EQX6701ZDEX_TQFN20_4X4~D
AI+
1
AI-
2
A_EN#
3
BO-
4
BO+
5
DNC
6
B_EQ 7
B_EM 8
B_OS 9
VDD3P3 10
BI+ 11
BI- 12
B_EN# 13
AO- 14
AO+ 15
DNC
16
A_EQ
17
A_EM
18
A_OS
19
VDD3P3 20
EP
21
CS3
0.1U_0402_16V4Z~D
CS3
0.1U_0402_16V4Z~D
1
2
CS29 0.01U_0402_16V7K~DCS29 0.01U_0402_16V7K~D
1 2
CS1
0.1U_0402_16V4Z~D
CS1
0.1U_0402_16V4Z~D
1
2

A
A
B
B
C
C
D
D
E
E
1 1
2 2
3 3
4 4
ODD_EN
FFS_INT2 FFS_INT2_CONN
FFS_INT2
PCH_SMBDATA
PCH_SMBCLK
FFS_INT1
ODD_DA#_R
SATA_PRX_DTX_P2_C
SATA_PRX_DTX_N2_C
SATA_PTX_DRX_N2_C
SATA_PTX_DRX_P2_C
+5VS
B+_BIAS
+5VS_ODD
+5VS_ODD
+5VS_ODD
+3VS
+5VS
+3VS
+3VS
PCH_SMBDATA5,10,11,12,13,16,38
FFS_INT118
FFS_INT219
PCH_SMBCLK5,10,11,12,13,16,38
FFS_INT2_CONN 36
ODD_EN#19
ODD_DETECT#19
ODD_DA#18
SATA_PRX_DTX_P215
SATA_PRX_DTX_N215
SATA_PTX_DRX_N215
SATA_PTX_DRX_P215
Title
Size Document Number Rev
Date: Sheet of
LA-6601P
1.0
SATA HDD3 & ODD & FFS
37 63Tuesday, November 30, 2010
Compal Electronics, Inc.
Title
Size Document Number Rev
Date: Sheet of
LA-6601P
1.0
SATA HDD3 & ODD & FFS
37 63Tuesday, November 30, 2010
Compal Electronics, Inc.
Title
Size Document Number Rev
Date: Sheet of
LA-6601P
1.0
SATA HDD3 & ODD & FFS
37 63Tuesday, November 30, 2010
Compal Electronics, Inc.
SATA ODD Conn.
Placea caps. near ODD CONN.
FFS_INT1 connect to PCH GPIO & EC
discuss with BIOS to use which pin
Free Fall Sensor ODD power
DELL CONFIDENTIAL/PROPRIETARY
PROPRIETARY NOTE: THIS SHEET OF ENGINEERING DRAWINGS AND SPECIFICATIONS CONTAINS CONFIDENTIAL,
TRADE SECRET, AND OTHER PROPRIETARY INFORMATION
OF DELL. ("DELL"). THIS DOCUMENT MAY NOT BE TRANSFERRED OR COPIED WITHOUT THE EXPRESS WRITTEN
AUTHORIZATION OF DELL. IN ADDITION, NEITHER THIS
SHEET NOR THE INFORMATION IT CONTAINS MAY BE USED BY OR DISCLOSED TO ANY THIRD PARTY WITHOUT
DELL'S EXPRESS WRITTEN CONSENT.
Link Done
CS43 0.01U_0402_16V7K~DCS43 0.01U_0402_16V7K~D
1 2
D14 SDM10U45-7_SOD523-2~DD14 SDM10U45-7_SOD523-2~D
21
CS37
1000P_0402_50V7K~D
CS37
1000P_0402_50V7K~D
1
2
R173 0_0402_5%~D@R173 0_0402_5%~D@1 2
CS39
1U_0402_6.3V4Z~D
CS39
1U_0402_6.3V4Z~D
1
2
C190
10U_0805_10V4Z~D
C190
10U_0805_10V4Z~D
1
2
JODD1
FCI_10089708-016010LF~D
CONN@JODD1
FCI_10089708-016010LF~D
CONN@
1
1
2
2
3
3
4
4
5
5
6
6
7
7
8
8
9
9
10
10
11
11
12
12
13
13
14
14
15
15
16
16 GND 18
GND 17
DE351DLTR
U19
DE351DLTR8_LGA14_3X5~D
DE351DLTR
U19
DE351DLTR8_LGA14_3X5~D
VDD_IO
1
GND 2
RSVD 3
GND 4
GND 5
VDD
6
CS
7
INT 1
8
INT 2
9GND 10
RSVD 11
SDO
12
SDA / SDI / SDO
13
SCL / SPC
14
G
D
S
Q17
SSM3K7002FU_SC70-3~D
G
D
S
Q17
SSM3K7002FU_SC70-3~D
2
13
C189
0.1U_0402_16V4Z~D
C189
0.1U_0402_16V4Z~D
1
2
CS45 0.01U_0402_16V7K~DCS45 0.01U_0402_16V7K~D
1 2
CS41
1U_0402_6.3V6K~D
CS41
1U_0402_6.3V6K~D
1
2
CS40
10U_0805_10V4Z~D
CS40
10U_0805_10V4Z~D
1
2
S
G
D
QS1
SI3456DDV-T1-GE3_TSOP6~D
S
G
D
QS1
SI3456DDV-T1-GE3_TSOP6~D
3
6
2
45
1
CS46
0.1U_0402_25V6K~D
CS46
0.1U_0402_25V6K~D
1
2
G
D
S
QS2
SSM3K7002FU_SC70-3~D
G
D
S
QS2
SSM3K7002FU_SC70-3~D
2
13
RS27
1.5M_0402_5%~D
RS27
1.5M_0402_5%~D
1 2
CS44 0.01U_0402_16V7K~DCS44 0.01U_0402_16V7K~D
1 2
CS38
0.1U_0402_16V4Z~D
CS38
0.1U_0402_16V4Z~D
1
2
RS26
300K_0402_5%~D
RS26
300K_0402_5%~D
1 2
CS42 0.01U_0402_16V7K~DCS42 0.01U_0402_16V7K~D
1 2
R159
100K_0402_5%~D
@R159
100K_0402_5%~D
@
12

A
A
B
B
C
C
D
D
E
E
1 1
2 2
3 3
4 4
PLT_RST#
PCIE_PRX_WLANTX_N1
PCIE_PRX_WLANTX_P1
PCIE_PTX_WLANRX_N1
PCIE_PTX_WLANRX_P1
MINI1_SMBCLK
MINI1_SMBDATA
USB20_P4
USB20_N4
MINI1CLK_REQ#
PCIE_WAKE#
CLK_PCIE_MINI1
CLK_PCIE_MINI1#
+3VS_WLAN
DMC_RADIO_OFF#
CLK_PCIE_MINI2#
CLK_PCIE_MINI2
USB20_N5
USB20_P5
PCIE_WAKE#
PCH_SMBCLK
MINI2CLK_REQ#
MINI2_SMBCLK
MINI2_SMBDATA
PLT_RST#
PCH_SMBDATA
COEX1
COEX2
COEX2
COEX1
COEX2
COEX1
DP_DMC_ML1N
DP_DMC_ML3N
DP_DMC_ML3P
DP_DMC_ML1P
DP_DMC_HPD
DP_DMC_ML2P
DP_DMC_AUXP
DP_DMC_ML0N
DP_DMC_ML0P
DP_DMC_AUXN
DMC_PCH_DET#
EC_RX_CLK
PCIE_PRX_WANTX_N2
PCIE_PRX_WANTX_P2
PCIE_PTX_WANRX_N2
PCIE_PTX_WANRX_P2
EC_TX_DAT
DP_DMC_ML2N UICC_VPP UICC_RESET
UICC_CLKUICC_DATA
UICC_DATA
UICC_RESET
UICC_CLK
UICC_CLK
UICC_DATA
UICC_RESET
UICC_VPP
BT_ON#
WL_OFF#
UICC_VPP
BT_RADIO_DIS#
+3VS_BT_D
+3VS
+3VS
+3VALW
+3VS_BT
+3VS
+3VS_BT
+3VS
+3VS
+1.5VS
+3VS_DMC
+1.5VS_DMC
+1.5VS
+3VS_DMC
+UICC_PWR
+UICC_PWR
+UICC_PWR
+UICC_PWR
+3VS
+1.5VS
+1.5VS_DMC
+3VS_DMC
PCIE_WAKE#17,33,39,44
MINI1CLK_REQ#16
CLK_PCIE_MINI1#16
CLK_PCIE_MINI116
PCIE_PRX_WLANTX_N116
PCIE_PRX_WLANTX_P116
PCIE_PTX_WLANRX_N116
PCIE_PTX_WLANRX_P116
BT_ON#18
WL_OFF# 18
PLT_RST# 5,18,33,35,39,44
PCH_SMBCLK 5,10,11,12,13,16,37
PCH_SMBDATA 5,10,11,12,13,16,37
USB20_N4 18
USB20_P4 18
MINI2CLK_REQ#16
CLK_PCIE_MINI2#16
CLK_PCIE_MINI216
PCIE_PRX_WANTX_N216
PCIE_PRX_WANTX_P216
PCIE_PTX_WANRX_N216
PCIE_PTX_WANRX_P216
DMC_PCH_DET#16
DP_DMC_AUXN30
DP_DMC_AUXP30
DP_DMC_ML2N30
DP_DMC_ML2P30
DP_DMC_ML0N30
DP_DMC_ML0P30
DMC_RADIO_OFF# 18
USB20_N5 18
USB20_P5 18
DP_DMC_ML3N 30
DP_DMC_ML3P 30
DP_DMC_ML1N 30
DP_DMC_ML1P 30
BT_ON#18
BT_DET#16
BT_RADIO_DIS#19
USB20_N818
USB20_P818
DP_DMC_HPD 30
E51TXD_P80DATA44
E51RXD_P80CLK44
Title
Size Document Number Rev
Date: Sheet of
LA-6601P
1.0
Mini Card WLAN / DMC / BT
38 63Tuesday, November 30, 2010
Compal Electronics, Inc.
Title
Size Document Number Rev
Date: Sheet of
LA-6601P
1.0
Mini Card WLAN / DMC / BT
38 63Tuesday, November 30, 2010
Compal Electronics, Inc.
Title
Size Document Number Rev
Date: Sheet of
LA-6601P
1.0
Mini Card WLAN / DMC / BT
38 63Tuesday, November 30, 2010
Compal Electronics, Inc.
W=40mils
WLAN
Display Mini Card (DMC)
SIM Connector
SIM card board 4.7uF change to 1uF
for Tiger detect issue.
Reserve for SIM card does not meet
rise time and pull-up is needed.
Cap close to JSIM1
For ESD
Bluetooth
PROPRIETARY NOTE: THIS SHEET OF ENGINEERING DRAWINGS AND SPECIFICATIONS CONTAINS CONFIDENTIAL,
TRADE SECRET, AND OTHER PROPRIETARY INFORMATION
OF DELL. ("DELL"). THIS DOCUMENT MAY NOT BE TRANSFERRED OR COPIED WITHOUT THE EXPRESS WRITTEN
AUTHORIZATION OF DELL. IN ADDITION, NEITHER THIS
SHEET NOR THE INFORMATION IT CONTAINS MAY BE USED BY OR DISCLOSED TO ANY THIRD PARTY WITHOUT
DELL'S EXPRESS WRITTEN CONSENT.
Link Done
Link Done
Link Done
RE12 0_0402_5%~D@RE12 0_0402_5%~D@1 2
JDMC1
LOTES_AAA-PCI-112-K01
CONN@JDMC1
LOTES_AAA-PCI-112-K01
CONN@
3
3
5
5
7
7
9
9
11
11
13
13
15
15
17
17
19
19
21
21
23
23
25
25
27
27
29
29
31
31
33
33
35
35
37
37
39
39
41
41
43
43
45
45
47
47
49
49
51
51
GND1
77
22
44
66
88
10 10
12 12
14 14
16 16
18 18
20 20
22 22
24 24
26 26
28 28
30 30
32 32
34 34
36 36
38 38
40 40
42 42
44 44
46 46
48 48
50 50
52 52
GND2 78
53
53
55
55
57
57
59
59
61
61
63
63
65
65
67
67
56 56
54 54
58 58
60 60
62 62
64 64
66 66
68 68
69
69
71
71
73
73
75
75
70 70
72 72
74 74
76 76
1
1
R160 0_0402_5%~DR160 0_0402_5%~D
1 2
RE36 0_0402_5%~DRE36 0_0402_5%~D
1 2
C431
0.1U_0402_16V4Z~D
C431
0.1U_0402_16V4Z~D
1
2
CE19
0.1U_0402_16V4Z~D
CE19
0.1U_0402_16V4Z~D
1
2
RE22 0_0603_5%~DRE22 0_0603_5%~D
1 2
RE34 0_0402_5%~D@RE34 0_0402_5%~D@
1 2
R88
10K_0402_5%~D
@
R88
10K_0402_5%~D
@
1 2
CE13
0.1U_0402_16V4Z~D
CE13
0.1U_0402_16V4Z~D
1
2
JBT
AMPHE_G846A12211EU
CONN@JBT
AMPHE_G846A12211EU
CONN@
GND
14 GND
13
12
12 11
11 10
10 9
98
87
76
65
54
43
32
21
1
R167
10K_0402_5%~D
R167
10K_0402_5%~D
12
L93
BLM18PG330SN1D_2P~D
L93
BLM18PG330SN1D_2P~D
12
R162 0_0402_5%~DR162 0_0402_5%~D
1 2
C193
100P_0402_50V8J~D
@C193
100P_0402_50V8J~D
@
1
2
CE23
4.7U_0805_10V4Z~D
CE23
4.7U_0805_10V4Z~D
1
2
U41
CM1293A-04SO_SOT23-6~D
@U41
CM1293A-04SO_SOT23-6~D
@
6
5
4
3
2
1
C192
33P_0402_50V8J~D
C192
33P_0402_50V8J~D
1
2
RU1
10K_0402_5%~D
RU1
10K_0402_5%~D
1 2
CE20
4.7U_0805_10V4Z~D
CE20
4.7U_0805_10V4Z~D
1
2
JSIM1
MOLEX_475531001~D
CONN@JSIM1
MOLEX_475531001~D
CONN@
VCC 1
RST 2
CLK 3
GND
5
VPP
6
I/O
7
NC
8
NC
4
GND 9
GND 10
JMINI1
LOTES_AAA-PCI-073-P02-A
CONN@JMINI1
LOTES_AAA-PCI-073-P02-A
CONN@
3
344
5
566
7
788
9
910 10
11
11 12 12
13
13 14 14
15
15 16 16
17
17 18 18
19
19 20 20
21
21 22 22
23
23 24 24
25
25 26 26
27
27 28 28
29
29 30 30
31
31 32 32
33
33 34 34
35
35 36 36
37
37 38 38
39
39 40 40
41
41 42 42
43
43 44 44
45
45 46 46
47
47 48 48
49
49 50 50
51
51 52 52
1
122
G1
53
G2
54
G3
55
G3
56
R161 0_0402_5%~DR161 0_0402_5%~D
1 2
RE23 0_0603_5%~D@RE23 0_0603_5%~D@1 2
RE35 0_0402_5%~DRE35 0_0402_5%~D
1 2
D
G
S
QU2
SSM3K7002F_SC59-3~D
D
G
S
QU2
SSM3K7002F_SC59-3~D
1
3
2
R163 0_0402_5%~DR163 0_0402_5%~D
1 2
CE21
0.1U_0402_16V4Z~D
CE21
0.1U_0402_16V4Z~D
1
2
CU5
0.1U_0402_16V4Z~D
CU5
0.1U_0402_16V4Z~D
1
2
C191
0.1U_0402_16V4Z~D
C191
0.1U_0402_16V4Z~D
1 2
C429
4.7U_0603_6.3V6K~D
@
C429
4.7U_0603_6.3V6K~D
@
1
2
CE17
0.1U_0402_16V4Z~D
CE17
0.1U_0402_16V4Z~D
1
2
RE24 0_0402_5%~D@RE24 0_0402_5%~D@
1 2
CE16
0.1U_0402_16V4Z~D
CE16
0.1U_0402_16V4Z~D
1
2
RE33 0_0402_5%~D@RE33 0_0402_5%~D@
1 2
D
G
S
QU1
AO3413_SOT23-3~D
D
G
S
QU1
AO3413_SOT23-3~D
1
3
2
CE12
4.7U_0805_10V4Z~D
CE12
4.7U_0805_10V4Z~D
1
2
CU2
1U_0603_10V4Z~D
CU2
1U_0603_10V4Z~D
1
2
R165
1M_0402_5%~D
R165
1M_0402_5%~D
1 2
R95
10K_0402_5%~D
@R95
10K_0402_5%~D
@
12
CU4
4.7U_0805_10V4Z~D
@
CU4
4.7U_0805_10V4Z~D
@
1
2
CE15
4.7U_0805_10V4Z~D
CE15
4.7U_0805_10V4Z~D
1
2
RU2
300_0603_5%
RU2
300_0603_5%
12
C430
0.1U_0402_16V4Z~D
@
C430
0.1U_0402_16V4Z~D
@
1
2
L94
BLM18AG601SN1D_0603~D
L94
BLM18AG601SN1D_0603~D
12
C428
1U_0402_6.3V4Z~D
@
C428
1U_0402_6.3V4Z~D
@
1
2
RE30 0_0402_5%~D@RE30 0_0402_5%~D@1 2
RE25 0_0402_5%~D@RE25 0_0402_5%~D@
1 2
CE22
0.1U_0402_16V4Z~D
CE22
0.1U_0402_16V4Z~D
1
2
CE14
0.1U_0402_16V4Z~D
CE14
0.1U_0402_16V4Z~D
1
2

5
5
4
4
3
3
2
2
1
1
D D
C C
B B
A A
USB_SO_SPI_SI
USB_SI_SPI_SO
SPI_CS_USB#
PCIE_PTX_USB3RX_P6
PCIE_PTX_USB3RX_N6
PCIE_PRX_USB3TX_C_P6
PCIE_PRX_USB3TX_C_N6
U3TX_C_DP2
U3TX_C_DN2
OCI2B
OCI1B
CLKREQ_USB3
CLKREQ_USB3
U2DN2
U2DP2
OCI2B
U3TXDP2
U3TXDN2
U3RXDP2
U3RXDN2
U3RXDN2
U3RXDP2
U2DN2
U2DP2
U2DN2_L
U2DP2_L
U3RXDP2_L
U3RXDN2_L
U3TXDN2_L
U3TXDP2_L
U2DN2
U2DP2
U2DN2_L
CLK_PCIE_USB30
CLK_PCIE_USB30#
SYSON
USB_SO_SPI_SI
SPI_CLK_USB
SPI_CS_USB#
USB_SI_SPI_SO
USB3_XT2
USB3_XT1
USB3_XT2
USB3_XT1
U3RXDP1_L
U3RXDN1_L
U2DN1_L
U2DP1_L
U3TXDN1_L
U3TXDP1_LU3TX_C_DP1
U3TX_C_DN1
U2DP2_L
U3RXDN1U3RXDN1_L
U3TXDN1
U2DP1_L
U3TXDN1_L
U2DN1
U2DP1
U2DN1_L
U2DN1
U2DP1U3TXDP1
U3TXDN1
U3RXDP1
U3RXDN1
OCI1B
USBGND1
U3TXDP2_L U3TXDP2
U3RXDP2_L U3RXDP2
USB_PWR_EN#
U2DP1
U3TXDP1
U3TXDN1
U2DN1
U3RXDP1
U3RXDN1
SPI_CLK_USB
U3TXDN2_L U3TXDN2
U3RXDN2U3RXDN2_L
U3TXDP1_L U3TXDP1
U3RXDP1_L U3RXDP1
U3TXDP2
U3TXDN2
USBGND2
USB_PWR_EN#
USB3_XT2_R
+3V
+3V
+3V
+3V +1.05V +1.05VR
+1.05VR+3V
+3VA +3V
+3VA +3VA
+USB3_VCCA
+3V
+5VALW +USB3_VCCA
+3V
+3V_3.0 +3V
+3VA
+3V
+1.5V_3.0+5VALW
+1.05V
+USB3_VCCA
+USB3_VCCA
+1.5V_3.0
+5VALW
+5VALW
+3VALW
+3VALW
+3V
+USB3_VCCB
+USB3_VCCB
+5VALW
+USB3_VCCB
+USB3_VCCB
+1.5V
+1.5VS
+1.5V_3.0
+3V_3.0
+3VALW
+3VS
SYSON44,47,54
CLK_PCIE_USB3016
CLK_PCIE_USB30#16
PCIE_PTX_USB3RX_P616
PCIE_PTX_USB3RX_N616
PCIE_PRX_USB3TX_P616
PCIE_PRX_USB3TX_N616
PLT_RST#5,18,33,35,38,44 PCIE_WAKE#17,33,38,44
USB3_SMI#18
USB_PWR_EN#40,44
USB30_CLKREQ#16
Title
Size Document Number Rev
Date: Sheet of
LA-6601P
1.0
USB3.0 PD720200
39 63Tuesday, November 30, 2010
Compal Electronics, Inc.
Title
Size Document Number Rev
Date: Sheet of
LA-6601P
1.0
USB3.0 PD720200
39 63Tuesday, November 30, 2010
Compal Electronics, Inc.
Title
Size Document Number Rev
Date: Sheet of
LA-6601P
1.0
USB3.0 PD720200
39 63Tuesday, November 30, 2010
Compal Electronics, Inc.
Close to U50.D7 Close to U50.P13
W=60mils
+3VALW to +3V Transfer
+1.5V to +1.05V Transfer
Vout=0.8(1+10K/32.4K)
1.042 ~ 1.0469 ~ 1.0519V
Spec: 0.9975 ~ 1.05 ~ 1.1025
PCI Express/ExpressCard select signal
1:others
0:Express Card or Mini card
As short as possible
SPEC Max:+3V---200mA;+1.05V---800mA
D3 mode:0.066W:
+3V---5.4mA;+1.05V---45mA
Can be attach to EC, either.
For EMI request
Idle mode:0.489W:
+3V---43mA;+1.05V---328mA
Pin compare table for support USB remote wakeup or not
CSEL(Pin P6)
Tied to GND
pull high
to VDD33
CLK
Can use either 48MHz or 24MHz When
use 48MHz clock: mount R22,R25
AUXDET(Pin J2)
pull high
10k to VDD33
Tied to GND
Support USB
remote wakeup
Not support USB
remote wakeup
Must use 24MHz crystal: mount
Y1,R19,C40,C41
Place as close as
possibile to
U3.N14 and U3.M14
For ESD request
W=60mils
0.2A
1A
2.0A
2.0A
P/N: SA000048H0L (S IC UPD720200AF1-DAP-A FBGA 176P USB3.0)
A version
8/11 update
For ESD request
PROPRIETARY NOTE: THIS SHEET OF ENGINEERING DRAWINGS AND SPECIFICATIONS CONTAINS CONFIDENTIAL,
TRADE SECRET, AND OTHER PROPRIETARY INFORMATION
OF DELL. ("DELL"). THIS DOCUMENT MAY NOT BE TRANSFERRED OR COPIED WITHOUT THE EXPRESS WRITTEN
AUTHORIZATION OF DELL. IN ADDITION, NEITHER THIS
SHEET NOR THE INFORMATION IT CONTAINS MAY BE USED BY OR DISCLOSED TO ANY THIRD PARTY WITHOUT
DELL'S EXPRESS WRITTEN CONSENT.
For EMI request
For ESD request
For ESD request
Link Done
Link Done
R195
10K_0402_5%~D
R195
10K_0402_5%~D
1 2
C240
.1U_0402_16V7K~D
C240
.1U_0402_16V7K~D
1
2
C219
1U_0603_10V6K~D
C219
1U_0603_10V6K~D
1
2
U28
MX25L5121EMC-20G_SO8
U28
MX25L5121EMC-20G_SO8
CS# 1
SO 2
SI
5SCLK
6
VCC
8
WP# 3
GND 4
NC
7
R1957
32.4K_0402_1%~D
R1957
32.4K_0402_1%~D
12
C220
10U_0603_6.3V6M~D
C220
10U_0603_6.3V6M~D
1
2
L36
DLW21SN670HQ2L_4P
L36
DLW21SN670HQ2L_4P
12
3 4
+
C247
150U_D _10VM_R40M~D
+
C247
150U_D _10VM_R40M~D
1
2
R337 0_0402_5%~DR337 0_0402_5%~D
1 2
C236
.1U_0402_16V7K~D
C236
.1U_0402_16V7K~D
1
2
R187 10K_0402_1%~DR187 10K_0402_1%~D
1 2
C231
0.01U_0402_16V7K~D
C231
0.01U_0402_16V7K~D
1
2
R191 1.6K_0402_1%~DR191 1.6K_0402_1%~D
1 2
U24
RT9701-PB_SOT23-5
U24
RT9701-PB_SOT23-5
VIN
3
VIN/CE
4VOUT 1
VOUT 5
GND
2
R1962 0_0603_5%~DR1962 0_0603_5%~D
1 2
L34
DLW21SN670HQ2L_4P
L34
DLW21SN670HQ2L_4P
12
3 4
C250 .1U_0402_16V7K~DC250 .1U_0402_16V7K~D
1 2
Y2
24MHZ_12PF_X5H024000DC1H
Y2
24MHZ_12PF_X5H024000DC1H
1 2
R182 0_0402_5%~DR182 0_0402_5%~D
1 2
D15
LXES4XBAA6-027_MSOP8
D15
LXES4XBAA6-027_MSOP8
R-
1
R+
2
D+ 5
D- 6
VCC 8
T-
3
T+
4
GND 7
C222
.1U_0402_16V7K~D
C222
.1U_0402_16V7K~D
1
2
R1555
10K_0402_1%~D
R1555
10K_0402_1%~D
1 2
C241
0.01U_0402_16V7K~D
C241
0.01U_0402_16V7K~D
1
2
U23
APL5930KAI-TRG_SO8
U23
APL5930KAI-TRG_SO8
VIN
9
EN
8
VCNTL
6
VIN
5
POK
7
GND
1
FB 2
VOUT 4
VOUT 3
R178
10K_0402_1%~D
R178
10K_0402_1%~D
1 2
C232
0.01U_0402_16V7K~D
C232
0.01U_0402_16V7K~D
1
2
C251
.1U_0402_16V7K~D
C251
.1U_0402_16V7K~D
1 2
R181 0_0402_5%~DR181 0_0402_5%~D
1 2
L35
DLW21SN670HQ2L_4P
L35
DLW21SN670HQ2L_4P
12
3 4
R205 0_0603_5%~DR205 0_0603_5%~D
1 2
R192
10K_0402_1%~D
R192
10K_0402_1%~D
1 2
C256
.1U_0402_16V7K~D
C256
.1U_0402_16V7K~D
1 2
L39
BLM18AG601SN1D_2P
L39
BLM18AG601SN1D_2P
1 2
C233
0.01U_0402_16V7K~D
C233
0.01U_0402_16V7K~D
1
2
C254
1U_0603_10V6K~D
C254
1U_0603_10V6K~D
1 2
U26
TPS2062ADR_SO8~D
U26
TPS2062ADR_SO8~D
GND
1
IN
2
OC2# 5
OUT2 6
OC1# 8
EN1#
3
EN2#
4
OUT1 7
C230
0.01U_0402_16V7K~D
C230
0.01U_0402_16V7K~D
1
2
R204 0_0603_5%~DR204 0_0603_5%~D
1 2
+
C244
150U_D _10VM_R40M~D
+
C244
150U_D _10VM_R40M~D
1
2
R1967 0_0603_5%~D@R1967 0_0603_5%~D@
1 2
C260
12P_0402_50V8J~D
C260
12P_0402_50V8J~D
1
2
C793
10U_0603_6.3V6M~D
C793
10U_0603_6.3V6M~D
1
2
C224
0.01U_0402_16V7K~D
C224
0.01U_0402_16V7K~D
1
2
C225
.1U_0402_16V7K~D
C225
.1U_0402_16V7K~D
1
2
C234
8P_0402_50V8D~D
@C234
8P_0402_50V8D~D
@
1
2
R1966 0_0603_5%~DR1966 0_0603_5%~D
1 2
R200 0_0603_5%~DR200 0_0603_5%~D
1 2
R198
100_0402_5%~D
R198
100_0402_5%~D
12
R207
0_0402_5%~D
R207
0_0402_5%~D
1 2
R199 0_0603_5%~DR199 0_0603_5%~D
1 2
C242
10U_0603_6.3V6M~D
C242
10U_0603_6.3V6M~D
1
2
C245
.1U_0402_16V7K~D
C245
.1U_0402_16V7K~D
1 2
C792
10U_0603_6.3V6M~D
C792
10U_0603_6.3V6M~D
1
2
C235
0.01U_0402_16V7K~D
C235
0.01U_0402_16V7K~D
1
2
JUSB1
SUYIN_020052GR009M2126L
CONN@JUSB1
SUYIN_020052GR009M2126L
CONN@
SSTX-
8
SSTX+
9GND 10
GND 11
VBUS
1
D+
3D-
2
GND
4
SSRX-
5
SSRX+
6
GND
7
C221
0.01U_0402_16V7K~D
C221
0.01U_0402_16V7K~D
1
2
R180
0_0805_5%
R180
0_0805_5%
1 2
R184
10K_0402_5%~D
R184
10K_0402_5%~D
1 2
R202 0_0402_5%~DR202 0_0402_5%~D
1 2
C226
.1U_0402_16V7K~D
C226
.1U_0402_16V7K~D
1
2
U50
UPD720200AF1DAPA_FBGA176P-NH~D
U50
UPD720200AF1DAPA_FBGA176P-NH~D
GND
C12
GND
C13
GND
D3
GND
D4
GND
D11
GND
D12
GND
D13
GND
D14
GND
E1
GND
E2
GND
E13
GND
E14
GND
G1
GND
G2
GND
G6
GND
G7
GND
G8
GND
G13
GND
G11
GND
H6
GND
G12
GND
G9
GND
F4
GND
F6
GND
F7
GND
F8
GND
F9
GND
F11
GND
F12
GND
H7
GND
H8
GND
H9
GND
H12
GND
J3
GND
J4
GND
J6
GND
J7
GND
J8
GND
J9
GND
J11
GND
J12
GND
K3
GND
K4
GND
L1
GND
L2
GND
L3
GND
L4
GND
A1
GND
A2
GND
A3
GND
A4
GND
A5
GND
A7
GND
A9
GND
A11
GND
A13
GND
A14
GND
B3
GND
B4
GND
B5
GND
B7
GND
B9
GND
B11
GND
B13
GND
B14
GND
C1
GND
C2
GND
C3
GND
C10
GND
C11
GND P14
GND P11
GND P9
GND P7
GND P2
GND P1
GND N13
GND N9
GND N7
GND N3
GND M13
GND M12
GND M11
GND M10
GND M9
GND M8
GND M7
GND M6
GND M5
GND M4
GND M3
GND L12
GND L11
GND L7
GND L6
VDD33 D10
VDD33 F13
VDD33 F14
VDD33 F3
VDD33 G3
VDD33 G4
VDD33 L9
VDD33 L10
VDD33 L13
VDD33 L14
VDD33 N4
VDD33 N5
VDD33 N6
VDD33 P3
VDD10 C4
VDD10 C5
VDD10 C6
VDD10 C7
VDD10 D5
VDD10 C8
VDD10 C9
VDD10 D8
VDD10 D9
VDD10 E3
VDD10 E4
VDD10 E11
VDD10 E12
VDD10 H3
VDD10 H4
VDD10 L5
VDD10 H11
VDD10 K11
VDD10 K12
VDD10 L8
PECLKP
B2
PECLKN
B1
PETXP
D2
PETXN
D1
PERXP
F2
PERXN
F1
PERSTB
H2
PEWAKEB
K1
PECREQB
K2
AUXDET
J2
PSEL
J1
SMI
H1
PONRSTB
P5
SPISCK
M2
SPISCB
N2
SPISI
N1
SPISO
M1
GND
K13
GND
K14
GND
J13
SMIB
P4
GND
C14
XT1
N14
XT2
M14
CSEL
P6
U3TXDP2 B6
U3TXDN2 A6
U2DM2 N8
U3RXDN2 A8
U3RXDP2 B8
U2DP2 P8
OCI2B G14
OCI1B H13
PPON2 H14
PPON1 J14
U2DM1 N10
U2DP1 P10
U3RXDP1 B12
U3RXDN1 A12
RREF P12
U2AVSS N12
U2PVSS N11
U3AVSS D6
U3TXDN1 A10
U3TXDP1 B10
U3AVDO33 D7
U2AVDD10 P13
D16
LXES4XBAA6-027_MSOP8
D16
LXES4XBAA6-027_MSOP8
R-
1
R+
2
D+ 5
D- 6
VCC 8
T-
3
T+
4
GND 7
C253
.1U_0402_16V7K~D
C253
.1U_0402_16V7K~D
1 2
C237
0.01U_0402_16V7K~D
C237
0.01U_0402_16V7K~D
1
2
L33
DLW21SN670HQ2L_4P
L33
DLW21SN670HQ2L_4P
12
3 4
C246 .1U_0402_16V7K~DC246 .1U_0402_16V7K~D
1 2
C329 .1U_0402_16V7K~DC329 .1U_0402_16V7K~D
1 2
R186 100_0402_1%~D@R186 100_0402_1%~D@1 2
C229
0.01U_0402_16V7K~D
C229
0.01U_0402_16V7K~D
1
2
R196
0_0402_5%~D
@
R196
0_0402_5%~D
@
12
R201 0_0402_5%~D@R201 0_0402_5%~D@1 2
C223
8P_0402_50V8D~D
@C223
8P_0402_50V8D~D
@
1
2
R193
47K_0402_5%~D
R193
47K_0402_5%~D
1 2
R185 10K_0402_1%~DR185 10K_0402_1%~D
1 2
D17
1SS355TE-17_SOD323-2
D17
1SS355TE-17_SOD323-2
22
1
1
G
D
S
Q19
SSM3K7002FU_SC70-3~D
G
D
S
Q19
SSM3K7002FU_SC70-3~D
2
1 3
C258 .1U_0402_16V7K~DC258 .1U_0402_16V7K~D
1 2
U27
TPS2062ADR_SO8~D
U27
TPS2062ADR_SO8~D
GND
1
IN
2
OC2# 5
OUT2 6
OC1# 8
EN1#
3
EN2#
4
OUT1 7
L38
WCM-2012-670T_4P
L38
WCM-2012-670T_4P
11
2
2
3
344
C239
0.01U_0402_16V7K~D
C239
0.01U_0402_16V7K~D
1
2
R189
10K_0402_1%~D
R189
10K_0402_1%~D
1 2
C259
12P_0402_50V8J~D
C259
12P_0402_50V8J~D
1
2
C227
0.01U_0402_16V7K~D
C227
0.01U_0402_16V7K~D
1
2
C255
.1U_0402_16V7K~D
C255
.1U_0402_16V7K~D
1 2
R188 10K_0402_1%~DR188 10K_0402_1%~D
1 2
JUSB2
SUYIN_020052GR009M2126L
CONN@JUSB2
SUYIN_020052GR009M2126L
CONN@
SSTX-
8
SSTX+
9GND 10
GND 11
VBUS
1
D+
3D-
2
GND
4
SSRX-
5
SSRX+
6
GND
7
L37
WCM-2012-670T_4P
L37
WCM-2012-670T_4P
11
2
2
3
344
C238
.1U_0402_16V7K~D
C238
.1U_0402_16V7K~D
1
2
C228
0.01U_0402_16V7K~D
C228
0.01U_0402_16V7K~D
1
2
R1963 0_0603_5%~D@R1963 0_0603_5%~D@
1 2
C252
.1U_0402_16V7K~D
C252
.1U_0402_16V7K~D
1 2
C794
10U_0603_6.3V6M~D
C794
10U_0603_6.3V6M~D
1
2
R190
10K_0402_5%~D
R190
10K_0402_5%~D
1 2
R183
10K_0402_5%~D
R183
10K_0402_5%~D
1 2
R177
5.1K_0402_1%~D
R177
5.1K_0402_1%~D
12
C257
.1U_0402_16V7K~D
C257
.1U_0402_16V7K~D
1
2

A
A
B
B
C
C
D
D
E
E
1 1
2 2
3 3
4 4
SATA_PRX_DTX_N4_C
SATA_PRX_DTX_P4_CSATA_PRX_DTX_P0_R4
SATA_PRX_DTX_N0_R4
SATA_PTX_DRX_P0_R4
SATA_PTX_DRX_N0_R4 SATA_PTX_DRX_N4_C
SATA_PTX_DRX_P4_C
PWRSHARE_OE#
SW_USB20_N9
SW_USB20_P9
USB20_P9_CONN
USB20_P9_CONN
USB20_N9_CONN
USB20_P0_CONN
USB20_N0_CONN
USB20_N0_CONN
USB20_P0_CONN
USB20_N0
USB20_P0
USB20_N1
USB20_P1
USB20_N1_CONN
USB20_P1_CONN
USB20_P1_CONN
USB20_N1_CONN
USB20_N9_CONN
SATA_PRX_DTX_P0_R4
SATA_PRX_DTX_N0_R4
SATA_PTX_DRX_P0_R4
SATA_PTX_DRX_N0_R4
SW_USB20_N9
SW_USB20_P9
USB20_P9
USB20_N9
PWRSHARE_EN#
A1_EQ
SATA_PRX_DTX_P0_RC
SATA_PTX_DRX_P0_R
SATA_PRX_DTX_N0_RC
A1_EM
SATA_PTX_DRX_N0_R
B1_EQ
B1_EM
MODE
USB_PWR_EN#
USB20_N0_CONN
USB20_P0_CONN
USB20_N1_CONN
USB20_P1_CONN
USB20_N9_CONNUSB20_P9_CONN
PWRSHARE_OE#
PWRSHARE_EN#
PWRSHARE_EN# PWRSHARE_EN_R#
+5VALW
+5V_CHGUSB
+5V_CHGUSB
+5VALW
+5V_USB2_A
+5VALW +5V_USB2_A
+5VALW +5V_USB2_B
+5VALW
+3VS
+5VALW
+5V_USB2_B
+5VALW
USB20_N9 18
USB20_P9 18
PWRSHARE_OE# 44
USB_PWR_EN#39,44
USB_OC0# 18
USB_OC1# 18
SATA_PTX_DRX_P415
SATA_PRX_DTX_N415
SATA_PTX_DRX_N415
SATA_PRX_DTX_P415
USB20_N018
USB20_P018
USB20_N118
USB20_P118
USB_OC2# 18
PWRSHARE_EN_EC#44
Title
Size Document Number Rev
Date: Sheet of
LA-6601P
1.0
USB/ESATA TS3USB221RSER
40 63Tuesday, November 30, 2010
Compal Electronics, Inc.
Title
Size Document Number Rev
Date: Sheet of
LA-6601P
1.0
USB/ESATA TS3USB221RSER
40 63Tuesday, November 30, 2010
Compal Electronics, Inc.
Title
Size Document Number Rev
Date: Sheet of
LA-6601P
1.0
USB/ESATA TS3USB221RSER
40 63Tuesday, November 30, 2010
Compal Electronics, Inc.
X
H
S Function
L
Disconnect
OE#
D=1D
H
L
LD=2D
2.0A
2.0A
2.0A
2.0A
2.0A
USB/ESATA CONN
USB CONN
Power share
L41, L42 close to JUSB3, JUSB4
2.0A
USB charger Power
USB power
ESATA repeater
Place near USB connector
L40 close to JESA1
D18 close to JESA1
PROPRIETARY NOTE: THIS SHEET OF ENGINEERING DRAWINGS AND SPECIFICATIONS CONTAINS CONFIDENTIAL,
TRADE SECRET, AND OTHER PROPRIETARY INFORMATION
OF DELL. ("DELL"). THIS DOCUMENT MAY NOT BE TRANSFERRED OR COPIED WITHOUT THE EXPRESS WRITTEN
AUTHORIZATION OF DELL. IN ADDITION, NEITHER THIS
SHEET NOR THE INFORMATION IT CONTAINS MAY BE USED BY OR DISCLOSED TO ANY THIRD PARTY WITHOUT
DELL'S EXPRESS WRITTEN CONSENT.
DELL CONFIDENTIAL/PROPRIETARY
Link Done
Link Done
Link Done
CU7 0.01U_0402_16V7K~DCU7 0.01U_0402_16V7K~D
1 2
C271
0.1U_0402_16V4Z~D
C271
0.1U_0402_16V4Z~D
1
2
JUSB3
SUYIN_020133MR004M25GZL
CONN@JUSB3
SUYIN_020133MR004M25GZL
CONN@
+5V
1
D-
2
D+
3
GND
4GND 5
GND 6
U30
MAX14566EETA+_TDFN-EP8_2X2~D
U30
MAX14566EETA+_TDFN-EP8_2X2~D
CEN
1
DP
3
GND
4
DM
2
VCC 5
TDP 6
CB 8
TDM 7
GND
9
C273
0.1U_0402_16V4Z~D
C273
0.1U_0402_16V4Z~D
1
2
CS11 0.01U_0402_16V7K~DCS11 0.01U_0402_16V7K~D
1 2
RS9 15K_0402_1%~DRS9 15K_0402_1%~D
12
R209 0_0402_5%~D@R209 0_0402_5%~D@
1 2
C272
10U_1206_16V4Z
C272
10U_1206_16V4Z
1
2
D22
IP4223CZ6_SO6-6
@D22
IP4223CZ6_SO6-6
@
I/O 3
4
VDD
5
I/O 4
6
I/O 2 3
GND 2
I/O 1 1
C275
0.1U_0402_16V4Z~D
C275
0.1U_0402_16V4Z~D
1
2
R213 0_0402_5%~D@R213 0_0402_5%~D@1 2
R203 100K_0402_5%~DR203 100K_0402_5%~D
1 2
U32
TPS2062ADR_SO8~D
U32
TPS2062ADR_SO8~D
GND
1
IN
2
OC2# 5
OUT2 6
OC1# 8
EN1#
3
EN2#
4
OUT1 7
U33
TPS2062ADR_SO8~D
U33
TPS2062ADR_SO8~D
GND
1
IN
2
OC2# 5
OUT2 6
OC1# 8
EN1#
3
EN2#
4
OUT1 7
C265
0.1U_0402_16V4Z~D
C265
0.1U_0402_16V4Z~D
1
2
C270
0.1U_0402_16V4Z~D
C270
0.1U_0402_16V4Z~D
1
2
R1699 10K_0402_5%~DR1699 10K_0402_5%~D
1 2
R97 10K_0402_5%~DR97 10K_0402_5%~D
1 2
R214 0_0402_5%~D@R214 0_0402_5%~D@1 2
L40
WCM2012F2S-900T04_0805
L40
WCM2012F2S-900T04_0805
1
122
33
4
4
U29
TPS2062ADR_SO8~D
U29
TPS2062ADR_SO8~D
GND
1
IN
2
OC2# 5
OUT2 6
OC1# 8
EN1#
3
EN2#
4
OUT1 7
D29
IP4223CZ6_SO6-6
@D29
IP4223CZ6_SO6-6
@
I/O 3
4
VDD
5
I/O 4
6
I/O 2 3
GND 2
I/O 1 1
R215 0_0402_5%~D@R215 0_0402_5%~D@1 2
R212 0_0402_5%~D@R212 0_0402_5%~D@1 2
CS15 0.01U_0402_16V7K~DCS15 0.01U_0402_16V7K~D
1 2
CU6 0.01U_0402_16V7K~DCU6 0.01U_0402_16V7K~D
1 2
CS8
0.1U_0402_16V4Z~D
CS8
0.1U_0402_16V4Z~D
1
2
L41
WCM2012F2S-900T04_0805
L41
WCM2012F2S-900T04_0805
1
122
33
4
4
RS11 150K_0402_1%~D@RS11 150K_0402_1%~D@12
CS17 0.01U_0402_16V7K~DCS17 0.01U_0402_16V7K~D
1 2
US3
PI3EQX4951STZDEX_TQFN20_4X4~D
US3
PI3EQX4951STZDEX_TQFN20_4X4~D
NC
3
B_EQ 8
AI+
1
VDD 20
A_EM
19
NC
16
NC 13
AO- 14
EN 7
A_EQ
18
NC
6
BO-
4
AI-
2
MODE(VDD)
17
BO+
5
VDD 10
HEATGND
21
B_EM 9
AO+ 15
BI- 12
BI+ 11
+
C268
150U_B2_6.3V-M~D
+
C268
150U_B2_6.3V-M~D
1
2
JUSB4
SUYIN_020133MR004M25GZL
CONN@JUSB4
SUYIN_020133MR004M25GZL
CONN@
+5V
1
D-
2
D+
3
GND
4GND 5
GND 6
R206 0_0402_5%~D@R206 0_0402_5%~D@1 2
C261
0.1U_0402_16V4Z~D
C261
0.1U_0402_16V4Z~D
1
2
+
C269
150U_B2_6.3V-M~D
+
C269
150U_B2_6.3V-M~D
1
2
RS8 5.1K_0402_1%~DRS8 5.1K_0402_1%~D
12
CS13 0.01U_0402_16V7K~DCS13 0.01U_0402_16V7K~D
1 2
CU8 0.01U_0402_16V7K~DCU8 0.01U_0402_16V7K~D
1 2
USB
ESATA
JESAT1
TYCO_1759599-3~D
CONN@
USB
ESATA
JESAT1
TYCO_1759599-3~D
CONN@
USB_V
1
USB_D-
2
USB_D+
3
USB_GND
4
GND
5
A+
6
A-
7
GND
8
B-
9
B+
10
GND
11
GND 12
GND 13
GND 14
GND 15
RS6 0_0402_5%~DRS6 0_0402_5%~D
12
CU9 0.01U_0402_16V7K~DCU9 0.01U_0402_16V7K~D
1 2
C262
10U_1206_16V4Z
C262
10U_1206_16V4Z
1
2
C274
10U_1206_16V4Z
C274
10U_1206_16V4Z
1
2
C263
0.1U_0402_16V4Z~D
C263
0.1U_0402_16V4Z~D
1
2
D18
IP4223CZ6_SO6~D
D18
IP4223CZ6_SO6~D
V I/O 1
V I/O 3
V I/O
6
V I/O
4
Ground 2
V BUS
5
RS7 0_0402_5%~DRS7 0_0402_5%~D
12
+
C264
150U_B2_6.3V-M~D
+
C264
150U_B2_6.3V-M~D
1
2
L42
WCM2012F2S-900T04_0805
L42
WCM2012F2S-900T04_0805
1
122
33
4
4
D31
1SS355TE-17_SOD323-2
D31
1SS355TE-17_SOD323-2
2
211

5
5
4
4
3
3
2
2
1
1
D D
C C
B B
A A
BATT_LOW_LED
USB20_N6
USB20_P6
ACIN#
BATT_CHG_LED
SPI_MOCLK
SPI_MOSO
SPI_MOSI
SPI_MOCS#
SLP_S3
ACIN#
BATT_CHG_LED
LID_SW_IN#
SLP_S5
SLP_S3
SLP_S5
BATT_LOW_LED
I2C_CLK
I2C_DAT
SPI_MOCLK_R
LID_SW_IN#_D
+3.3V_F347_R
I2C_DAT
I2C_CLK
SPI_MOCS#
SPI_MOCLK_R
SPI_MOSOSPI_MOSI
+3.3V_F347
+3.3V_F347
+3.3V_F347
+3.3V_F347
+3.3V_F347
+3.3V_F347
+3.3V_F347
+3.3V_F347
+5VS
+5VALW
+3.3V_F347
+3VALW
B+_BIAS
+3VALW +3.3V_F347
+3.3V_F347
+3.3V_F347
+3.3V_F347
+3.3V_F347
+3.3V_F347
+3.3V_F347
USB20_P618
USB20_N618
I2C_DAT 42,43
I2C_CLK 42,43
LID_SW_IN# 16,42,44
3V_F347_ON44
PM_SLP_S3#17,44
ACIN14,17,44,50
BATT_CHG_LED#44
PM_SLP_S5#17,44
BATT_LOW_LED#44
Title
Size Document Number Rev
Date: Sheet of
LA-6601P
1.0
ELC (1)
41 63Tuesday, November 30, 2010
Compal Electronics, Inc.
Title
Size Document Number Rev
Date: Sheet of
LA-6601P
1.0
ELC (1)
41 63Tuesday, November 30, 2010
Compal Electronics, Inc.
Title
Size Document Number Rev
Date: Sheet of
LA-6601P
1.0
ELC (1)
41 63Tuesday, November 30, 2010
Compal Electronics, Inc.
W=40mils
SMBUS ADDRESSDEVICE
MAXIM - LED
I2C EEPROM
0100 000b
1010 000b
MAXIM - GPIO 0100 001b
STATE
S0 S3 S4 S5
ON ON ON ON
ON ON OFF OFF
AC mode battery full in S5:turn off ELC controller
AC IN
BAT only
+3.3V_F347 behavior
place R1564 as close as U602
Cloase to JP1
DELL CONFIDENTIAL/PROPRIETARY
PROPRIETARY NOTE: THIS SHEET OF ENGINEERING DRAWINGS AND SPECIFICATIONS CONTAINS CONFIDENTIAL,
TRADE SECRET, AND OTHER PROPRIETARY INFORMATION
OF DELL. ("DELL"). THIS DOCUMENT MAY NOT BE TRANSFERRED OR COPIED WITHOUT THE EXPRESS WRITTEN
AUTHORIZATION OF DELL. IN ADDITION, NEITHER THIS
SHEET NOR THE INFORMATION IT CONTAINS MAY BE USED BY OR DISCLOSED TO ANY THIRD PARTY WITHOUT
DELL'S EXPRESS WRITTEN CONSENT.
We are Green SA00003IR20
R1592
100K_0402_1%~D
R1592
100K_0402_1%~D
12
C1727
0.1U_0402_25V6K~D
C1727
0.1U_0402_25V6K~D
1
2
J11
JUMP_43X118
@J11
JUMP_43X118
@
11
2
2
R1587
100K_0402_1%~D
R1587
100K_0402_1%~D
12
R158415_0402_5% R158415_0402_5% 12
C1720 0.1U_0402_16V4Z~D
@
C1720 0.1U_0402_16V4Z~D
@
1
2
D
G
S
Q211
SSM3K7002F_SC59-3~D
D
G
S
Q211
SSM3K7002F_SC59-3~D
1
3
2
U604
EN25F80-75HCP_SO8
U604
EN25F80-75HCP_SO8
CS
1
VCC
8
SO 2
HOLD
7
VSS 4
DI
5
CLK
6
WP
3
D
G
S
Q216
SSM3K7002F_SC59-3~D
D
G
S
Q216
SSM3K7002F_SC59-3~D
1
3
2
C1712
0.1U_0402_16V4Z~D
C1712
0.1U_0402_16V4Z~D
1
2
S
G
D
Q212
SI3456DDV-T1-GE3_TSOP6~D
S
G
D
Q212
SI3456DDV-T1-GE3_TSOP6~D
3
6
2
45
1
C1715 0.1U_0402_16V4Z~D
@
C1715 0.1U_0402_16V4Z~D
@
1
2
C1707
0.1U_0402_16V4Z~D
C1707
0.1U_0402_16V4Z~D
1
2
C1710 0.1U_0402_16V4Z~D@C1710 0.1U_0402_16V4Z~D@1 2
R1589
100K_0402_1%~D
R1589
100K_0402_1%~D
12
C1718 0.1U_0402_16V4Z~D
@
C1718 0.1U_0402_16V4Z~D
@
1
2
R1815
300K_0402_5%~D
R1815
300K_0402_5%~D
1 2
C1724
22P_0402_50V8J~D
C1724
22P_0402_50V8J~D
1
2
R1575 0_0603_5%~D@R1575 0_0603_5%~D@
1 2
C1721 0.1U_0402_16V4Z~D
@
C1721 0.1U_0402_16V4Z~D
@
1
2
JP1
AMPHE_G846A06201EU
CONN@
JP1
AMPHE_G846A06201EU
CONN@
11
22
33
44
55
66
GND1 7
GND2 8
R1569
0_0603_5%~D
R1569
0_0603_5%~D
1 2
C1723
0.1U_0402_16V4Z~D
C1723
0.1U_0402_16V4Z~D
1
2
R1582 10K_0402_5%~DR1582 10K_0402_5%~D
1 2
R1632
100K_0402_1%~D
R1632
100K_0402_1%~D
1 2
C1714 0.1U_0402_16V4Z~D@C1714 0.1U_0402_16V4Z~D@1 2
C1722 0.1U_0402_16V4Z~D
@
C1722 0.1U_0402_16V4Z~D
@
1
2
R1590
100K_0402_1%~D
R1590
100K_0402_1%~D
12
D
G
S
Q215
SSM3K7002F_SC59-3~D
D
G
S
Q215
SSM3K7002F_SC59-3~D
1
3
2
R1664
100K_0402_1%~D
R1664
100K_0402_1%~D
12
C1711
1U_0805_10V7
C1711
1U_0805_10V7
1
2
D
G
S
Q213
SSM3K7002F_SC59-3~D
D
G
S
Q213
SSM3K7002F_SC59-3~D
1
3
2
R15714.7K_0402_5%~D R15714.7K_0402_5%~D 12
C1719 0.1U_0402_16V4Z~D
@
C1719 0.1U_0402_16V4Z~D
@
1
2
C1705
1U_0805_10V7
C1705
1U_0805_10V7
1
2
R1580 10K_0402_5%~DR1580 10K_0402_5%~D
1 2
D
G
S
Q210
SSM3K7002F_SC59-3~D
D
G
S
Q210
SSM3K7002F_SC59-3~D
1
3
2
R1577
1K_0402_1%~D
R1577
1K_0402_1%~D
1 2
R1593
100K_0402_1%~D
R1593
100K_0402_1%~D
12
C1706
0.1U_0402_16V4Z~D
C1706
0.1U_0402_16V4Z~D
1
2
R158315_0402_5% R158315_0402_5% 12
C1725
4.7U_0603_6.3V6M~D
C1725
4.7U_0603_6.3V6M~D
1
2
R184110K_0402_5% R184110K_0402_5% 12
D70
SDMK0340L-7-F_SOD323-2~D
D70
SDMK0340L-7-F_SOD323-2~D
12
R1564 0_0402_5%~DR1564 0_0402_5%~D
1 2
C1730
0.1U_0402_16V4Z
C1730
0.1U_0402_16V4Z
1
2
R1588
100K_0402_1%~D
R1588
100K_0402_1%~D
12
D
G
S
Q214
SSM3K7002F_SC59-3~D
D
G
S
Q214
SSM3K7002F_SC59-3~D
1
3
2
R1581 10K_0402_5%~DR1581 10K_0402_5%~D
1 2
D
G
S
Q249
SSM3K7002F_SC59-3~D
D
G
S
Q249
SSM3K7002F_SC59-3~D
1
3
2
C1717 0.1U_0402_16V4Z~D
@
C1717 0.1U_0402_16V4Z~D
@
1
2
R1572 0_0603_5%~DR1572 0_0603_5%~D
1 2
R1585 15_0402_5%R1585 15_0402_5%
1 2
C1713 0.1U_0402_16V4Z~D@C1713 0.1U_0402_16V4Z~D@1 2
R15704.7K_0402_5%~D R15704.7K_0402_5%~D 12
U602
C8051F347-GQ_LQFP32_7X7
U602
C8051F347-GQ_LQFP32_7X7
P0.0 2
P0.1 1
P0.2 32
P0.3 31
P0.4 30
P0.5 29
P0.6 28
P0.7 27
P1.0 26
P1.1 25
P1.2 24
P1.3 23
P1.4 22
P1.5 21
P1.6 20
P1.7 19
VDD
6
D+
4
D-
5
REGIN
7
VBUS
8
RST#/C2CK
9
P3.0/C2D
10
P2.0
18
P2.1
17
P2.2
16
P2.3
15
P2.4
14
P2.5
13
P2.6
12
P2.7
11 GND 3
C1708
22P_0402_50V8J~D
C1708
22P_0402_50V8J~D
1
2
R1576 1K_0402_5%~DR1576 1K_0402_5%~D
1 2
C1716 0.1U_0402_16V4Z~D
@
C1716 0.1U_0402_16V4Z~D
@
1
2
C1726
0.1U_0402_25V6K~D
C1726
0.1U_0402_25V6K~D
1
2
R1586
100K_0402_1%~D
R1586
100K_0402_1%~D
12

5
5
4
4
3
3
2
2
1
1
D D
C C
B B
A A
TP_LED_B_DRV#
TP_LED_R_DRV#
TP_LED_G_DRV#
LOGO_LED_B_DRV#
RSPK_LED_B_DRV#
RSPK_LED_G_DRV#
I2C_CLK
I2C_DAT
LSPK_LED_R_DRV#
LSPK_LED_G_DRV#
AD0_2
AD0_0
AD0_1
RSPK_LED_R_DRV#
LSPK_LED_B_DRV#
LOGO_LED_R_DRV#
LOGO_LED_G_DRV#
SATA_LED_ACT
SATA_LED_ACT
HDD_R
HDD_R_7313#
HDD_B
HDD_B_7313#
HDD_G
LED_G_7313#_1
LED_B_7313#_1
LED_R_7313#_1
AD2_2
AD2_1
AD2_0
I2C_CLK
I2C_DAT
PWR_R_7313#
PWR_G_7313#
PWR_B_7313#
HDD_R_7313#
HDD_G_7313#
HDD_B_7313#
LED_R_7313#_1
LED_B_7313#_1
LED_G_7313#_1
NUM_LED#
CAPS_LED#
LID_SW
LOGO_LED_R_DRV#
LOGO_LED_G_DRV#
LOGO_LED_B_DRV#
EN_TPLED
TP_LED_R_DRV#
TP_LED_B_DRV#
TP_LED_G_DRV#
LSPK_LED_R_DRV#
LSPK_LED_G_DRV#
LSPK_LED_B_DRV#
RSPK_LED_R_DRV#
RSPK_LED_G_DRV#
RSPK_LED_B_DRV#
HDD_G
HDD_R
HDD_B
ON/OFFBTN#
LID_SW_IN#
TP_DATA
TP_CLK
SCR_LED#
TP_DATA
TP_CLK
PWR_B_7313#
PWR_G_7313#
KSI3
KSO9
KSI7
KSI5
LID_SW
KSI6
KSI4
KSI2
KSO3
PWR_R_7313#
LID_SW
HDD_G_7313#
LED_R_7313#_1
LED_G_7313#_1
LED_B_7313#_1
WLES ON/OFF LED#
LID_SW
7313_INT#
+3.3V_F347
+3.3V_F347
+5VS
+3.3V_F347
+5VS +5VS +5VS
B+_BIAS +5VS +5VS_TP_LED +5VS
+3VALW
+5VS +5VS_TP_LED
+5VALW
+5VS
+3.3V_F347
+5VALW
I2C_CLK41,43
I2C_DAT41,43
PCH_SATALED#15
LID_SW_IN#16,41,44
TP_CLK44
TP_DATA44
CAPS_LED#44
NUM_LED#44
SCR_LED#44
EN_TPLED#44
KSI244,46
KSI444,46
KSI644,46
KSO344,46
WLES ON/OFF LED# 44
KSI3 44,46
KSI5 44,46
KSI7 44,46
KSO9 44,46
ON/OFFBTN#46
7313_INT#43
Title
Size Document Number Rev
Date: Sheet of
LA-6601P
1.0
ELC (2)
42 63Tuesday, November 30, 2010
Compal Electronics, Inc.
Title
Size Document Number Rev
Date: Sheet of
LA-6601P
1.0
ELC (2)
42 63Tuesday, November 30, 2010
Compal Electronics, Inc.
Title
Size Document Number Rev
Date: Sheet of
LA-6601P
1.0
ELC (2)
42 63Tuesday, November 30, 2010
Compal Electronics, Inc.
Touchpad LED CONN
L/R Headlight, Logo
Media Board CONN
Num LED CONN LOGO Board CONN
CAP, Media, Eyes, Rim
Reference AD2 AD1 AD0 MAX7313
U605
U608
0 1 0
0 1 1
L/R Headlight , Logo, TP
FFWD, Vol_DWN, Vol_UP
Num, CAP , SCR
EJECT, REV, PLAY/PAUSE
Wireless ON/OFF
AWCC Button
Alien Adrenaline
Power Button Eyes
Power Button Rim
SPK LED Board CONN
Touchpad LED circuit PWR BTN Board CONN
20mil
20mil
PROPRIETARY NOTE: THIS SHEET OF ENGINEERING DRAWINGS AND SPECIFICATIONS CONTAINS CONFIDENTIAL,
TRADE SECRET, AND OTHER PROPRIETARY INFORMATION
OF DELL. ("DELL"). THIS DOCUMENT MAY NOT BE TRANSFERRED OR COPIED WITHOUT THE EXPRESS WRITTEN
AUTHORIZATION OF DELL. IN ADDITION, NEITHER THIS
SHEET NOR THE INFORMATION IT CONTAINS MAY BE USED BY OR DISCLOSED TO ANY THIRD PARTY WITHOUT
DELL'S EXPRESS WRITTEN CONSENT.
DELL CONFIDENTIAL/PROPRIETARY
Link Done Link Done
Link Done
Link Done
Link Done
Link Done
C555
0.1U_0402_16V4Z~D
C555
0.1U_0402_16V4Z~D
1
2
U605
MAX7313DATG+T_TQFN-EP24_4X4~D
U605
MAX7313DATG+T_TQFN-EP24_4X4~D
P0 1
P1 2
P2 3
P3 4
P4 5
P5 6
P6 7
P7 8
P8 10
P9 11
P10 12
P11 13
P12
14
P13
15
P14
16
OSC
17
INT#/O16
22
SCL
19
SDA
20
V+ 21
AD0
18
AD1
23
AD2
24
GND
9GND 25
R1596
4.7K_0402_1%~D
R1596
4.7K_0402_1%~D
12
R1602
100K_0402_5%~D
R1602
100K_0402_5%~D
12
C1729
0.1U_0402_16V4Z
C1729
0.1U_0402_16V4Z
1
2
R1654
1.5M_0402_5%~D
R1654
1.5M_0402_5%~D
12
D71
PJSOT05C_SOT23-3
D71
PJSOT05C_SOT23-3
2
3
1
C1745
0.1U_0402_16V4Z
C1745
0.1U_0402_16V4Z
1
2
JSPK2
FOX_HS6110E-M~D
CONN@
JSPK2
FOX_HS6110E-M~D
CONN@
1
1
2
2
3
3
4
4
5
5
6
6
7
7
8
8
9
9
10
10
11 11
12 12
D
G
S
Q219
SSM3K7002F_SC59-3~D
D
G
S
Q219
SSM3K7002F_SC59-3~D
1
3
2
R1603
100K_0402_5%~D
R1603
100K_0402_5%~D
12
R166
300K_0402_5%~D
R166
300K_0402_5%~D
1 2
R1595
4.7K_0402_1%~D
R1595
4.7K_0402_1%~D
1 2
R1594
4.7K_0402_1%~D
R1594
4.7K_0402_1%~D
12
D
G
S
Q217
SSM3K7002F_SC59-3~D
D
G
S
Q217
SSM3K7002F_SC59-3~D
1
3
2
D
G
S
Q218
SSM3K7002F_SC59-3~D
D
G
S
Q218
SSM3K7002F_SC59-3~D
1
3
2
S
G
D
Q45
SI3456DDV-T1-GE3_TSOP6~D
S
G
D
Q45
SI3456DDV-T1-GE3_TSOP6~D
3
6
2
45
1
R1599
4.7K_0402_1%~D
R1599
4.7K_0402_1%~D
12
U608
MAX7313DATG+T_TQFN-EP24_4X4~D
U608
MAX7313DATG+T_TQFN-EP24_4X4~D
P0 1
P1 2
P2 3
P3 4
P4 5
P5 6
P6 7
P7 8
P8 10
P9 11
P10 12
P11 13
P12
14
P13
15
P14
16
OSC
17
INT#/O16
22
SCL
19
SDA
20
V+ 21
AD0
18
AD1
23
AD2
24
GND
9GND 25
D
G
S
Q220
SSM3K7002F_SC59-3~D
D
G
S
Q220
SSM3K7002F_SC59-3~D
1
3
2
C1746
0.1U_0402_16V4Z
C1746
0.1U_0402_16V4Z
1
2
C1737
0.1U_0402_16V4Z
C1737
0.1U_0402_16V4Z
1
2
R1598
4.7K_0402_1%~D
R1598
4.7K_0402_1%~D
12
C184
1U_0603_10V4Z~D
C184
1U_0603_10V4Z~D
1
2
R1600
4.7K_0402_1%~D
R1600
4.7K_0402_1%~D
12
JCAP
FOX_HS8108E
CONN@
JCAP
FOX_HS8108E
CONN@
1
1
2
2
3
3
4
4
5
5
6
6
7
7
8
8
GND1
9
GND2
10
D
G
S
Q222
SSM3K7002F_SC59-3~D
D
G
S
Q222
SSM3K7002F_SC59-3~D
1
3
2
JMEDIA
AMPHE_G846A302101EU
CONN@JMEDIA
AMPHE_G846A302101EU
CONN@
5
544
3
3
66
7
788
9
910 10
11
11 12 12
13
13 14 14
15
15 16 16
17
17 18 18
19
19 20 20
21
21 22 22
23
23 24 24
25
25 26 26
27
27 28 28
29
29 30 30
1
122
G1
31 G2 32
C1744
0.1U_0402_16V4Z
C1744
0.1U_0402_16V4Z
1
2
JLOGO
MOLEX_53398-0671~D
CONN@
JLOGO
MOLEX_53398-0671~D
CONN@
1
1
2
2
3
3
G7 7
G8 8
4
4
5
5
6
6
C1736
0.1U_0402_16V4Z
C1736
0.1U_0402_16V4Z
1
2
JBTN
MOLEX_53398-0671~D
CONN@JBTN
MOLEX_53398-0671~D
CONN@
1
1
2
2
3
3
G7 7
G8 8
4
4
5
5
6
6
D
G
S
Q221
SSM3K7002F_SC59-3~D
D
G
S
Q221
SSM3K7002F_SC59-3~D
1
3
2
JTPMB
MOLEX_53398-1371~D
CONN@
JTPMB
MOLEX_53398-1371~D
CONN@
1
1
2
2
3
3
4
4
5
5
6
6
7
7
8
8
9
9
10
10
11
11
12
12
13
13
GND1
14
GND2
15
C1732
0.1U_0402_16V4Z
C1732
0.1U_0402_16V4Z
1
2
C1728
0.1U_0402_16V4Z~D
C1728
0.1U_0402_16V4Z~D
1
2
C1735
0.1U_0402_16V4Z
C1735
0.1U_0402_16V4Z
1
2
C185
0.1U_0402_25V6K~D
C185
0.1U_0402_25V6K~D
1
2
R1601
4.7K_0402_1%~D
R1601
4.7K_0402_1%~D
12
C554
0.1U_0402_16V4Z~D
C554
0.1U_0402_16V4Z~D
1
2
C1733
0.1U_0402_16V4Z
C1733
0.1U_0402_16V4Z
1
2
G
D
S
Q44
SSM3K7002FU_SC70-3~D
G
D
S
Q44
SSM3K7002FU_SC70-3~D
2
13
R1597
4.7K_0402_1%~D
R1597
4.7K_0402_1%~D
12

5
5
4
4
3
3
2
2
1
1
D D
C C
B B
A A
KB_LED_R2_DRV#
KB_LED_B2_DRV#
KB_LED_G2_DRV#
KB_LED_R3_DRV#
KB_LED_B3_DRV#
KB_LED_G3_DRV#
KB_LED_R4_DRV#
KB_LED_B4_DRV#
KB_LED_G4_DRV#
AD3_2
KB_LED_R1_DRV#
KB_LED_B1_DRV#
KB_LED_G1_DRV#
AD3_0
AD3_1
I2C_DAT
I2C_CLK
KB_LED_G4_DRV#_A#
KB_LED_G4_DRV
KB_LED_G4_DRV#
KB_LED_B4_DRV#_A#
KB_LED_B4_DRV
KB_LED_B4_DRV#
KB_LED_R4_DRV#_A#
KB_LED_R4_DRV
KB_LED_R4_DRV#
KB_LED_G2_DRV#_A#
KB_LED_G2_DRV
KB_LED_G2_DRV#
KB_LED_B2_DRV#_A#
KB_LED_B2_DRV
KB_LED_B2_DRV#
KB_LED_R2_DRV#_A#
KB_LED_R2_DRV
KB_LED_R2_DRV#
KB_LED_G3_DRV#_A#
KB_LED_G3_DRV
KB_LED_G3_DRV#
KB_LED_R3_DRV#_A#
KB_LED_R3_DRV
KB_LED_R3_DRV#
KB_LED_G1_DRV#_A#
KB_LED_G1_DRV
KB_LED_G1_DRV#
KB_LED_B1_DRV#_A#
KB_LED_B1_DRV
KB_LED_B1_DRV#
KB_LED_R1_DRV#_A#
KB_LED_R1_DRV
KB_LED_R1_DRV#
KB_LED_B3_DRV#_A#
KB_LED_B3_DRV
KB_LED_B3_DRV#
KB_LED_G1_DRV#_A#
KB_LED_B1_DRV#_A#
KB_LED_R1_DRV#_A#
KB_LED_R2_DRV#_A#
KB_LED_B2_DRV#_A#
KB_LED_G2_DRV#_A#
KB_LED_R3_DRV#_A#
KB_LED_B3_DRV#_A#
KB_LED_G3_DRV#_A#
KB_LED_R4_DRV#_A#
KB_LED_B4_DRV#_A#
KB_LED_G4_DRV#_A#
+5VS_KBBL+5VS_KBBL
+3.3V_F347
+3.3V_F347
+3VS
+3VS
+3VS
+3VS
+3VS
+3VS
+3VS
+3VS
+3VS
+3VS
+3VS
+3VS
+3VS
+3VS
+3VS
+3VS
+3VS
+3VS
+3VS
+3VS
+3VS
+3VS
+3VS
+3VS
+5VS
7313_INT#42
I2C_CLK41,42
I2C_DAT41,42
Title
Size Document Number Rev
Date: Sheet of
LA-6601P
1.0
ELC (3)
43 63Tuesday, November 30, 2010
Compal Electronics, Inc.
Title
Size Document Number Rev
Date: Sheet of
LA-6601P
1.0
ELC (3)
43 63Tuesday, November 30, 2010
Compal Electronics, Inc.
Title
Size Document Number Rev
Date: Sheet of
LA-6601P
1.0
ELC (3)
43 63Tuesday, November 30, 2010
Compal Electronics, Inc.
0 0 1
AD2 AD1 AD0
K/B Backlight CONN
K/B Backlight
PROPRIETARY NOTE: THIS SHEET OF ENGINEERING DRAWINGS AND SPECIFICATIONS CONTAINS CONFIDENTIAL,
TRADE SECRET, AND OTHER PROPRIETARY INFORMATION
OF DELL. ("DELL"). THIS DOCUMENT MAY NOT BE TRANSFERRED OR COPIED WITHOUT THE EXPRESS WRITTEN
AUTHORIZATION OF DELL. IN ADDITION, NEITHER THIS
SHEET NOR THE INFORMATION IT CONTAINS MAY BE USED BY OR DISCLOSED TO ANY THIRD PARTY WITHOUT
DELL'S EXPRESS WRITTEN CONSENT.
DELL CONFIDENTIAL/PROPRIETARY
Link Done
G
D
S
Q267A
DMN66D0LDW-7_SOT363-6~D
G
D
S
Q267A
DMN66D0LDW-7_SOT363-6~D
2
16
G
D
S
Q271B
DMN66D0LDW-7_SOT363-6~D
G
D
S
Q271B
DMN66D0LDW-7_SOT363-6~D
5
43
R1628
4.7K_0402_1%~D
R1628
4.7K_0402_1%~D
12
R1606
4.7K_0402_1%~D
R1606
4.7K_0402_1%~D
12
G
D
S
Q267B
DMN66D0LDW-7_SOT363-6~D
G
D
S
Q267B
DMN66D0LDW-7_SOT363-6~D
5
43
G
D
S
Q271A
DMN66D0LDW-7_SOT363-6~D
G
D
S
Q271A
DMN66D0LDW-7_SOT363-6~D
2
16
R1630
4.7K_0402_1%~D
R1630
4.7K_0402_1%~D
12
R1629
4.7K_0402_1%~D
R1629
4.7K_0402_1%~D
12
R1631
4.7K_0402_1%~D
R1631
4.7K_0402_1%~D
12
G
D
S
Q272B
DMN66D0LDW-7_SOT363-6~D
G
D
S
Q272B
DMN66D0LDW-7_SOT363-6~D
5
43
R1612
4.7K_0402_1%~D
R1612
4.7K_0402_1%~D
12
G
D
S
Q266A
DMN66D0LDW-7_SOT363-6~D
G
D
S
Q266A
DMN66D0LDW-7_SOT363-6~D
2
16
R1618
4.7K_0402_1%~D
R1618
4.7K_0402_1%~D
12
R1620
4.7K_0402_1%~D
R1620
4.7K_0402_1%~D
12
R1613
4.7K_0402_1%~D
R1613
4.7K_0402_1%~D
12
G
D
S
Q272A
DMN66D0LDW-7_SOT363-6~D
G
D
S
Q272A
DMN66D0LDW-7_SOT363-6~D
2
16
G
D
S
Q262A
DMN66D0LDW-7_SOT363-6~D
G
D
S
Q262A
DMN66D0LDW-7_SOT363-6~D
2
16
R1619
4.7K_0402_1%~D
R1619
4.7K_0402_1%~D
12
G
D
S
Q266B
DMN66D0LDW-7_SOT363-6~D
G
D
S
Q266B
DMN66D0LDW-7_SOT363-6~D
5
43
R1621
4.7K_0402_1%~D
R1621
4.7K_0402_1%~D
12
R1626
4.7K_0402_1%~D
R1626
4.7K_0402_1%~D
12
U609
MAX7313DATG+T_TQFN-EP24_4X4~D
U609
MAX7313DATG+T_TQFN-EP24_4X4~D
P0 1
P1 2
P2 3
P3 4
P4 5
P5 6
P6 7
P7 8
P8 10
P9 11
P10 12
P11 13
P12
14
P13
15
P14
16
OSC
17
INT#/O16
22
SCL
19
SDA
20
V+ 21
AD0
18
AD1
23
AD2
24
GND
9GND 25
R1622
4.7K_0402_1%~D
R1622
4.7K_0402_1%~D
12
R1604
4.7K_0402_1%~D
R1604
4.7K_0402_1%~D
12
G
D
S
Q268A
DMN66D0LDW-7_SOT363-6~D
G
D
S
Q268A
DMN66D0LDW-7_SOT363-6~D
2
16
C1750
0.1U_0402_16V4Z
C1750
0.1U_0402_16V4Z
1
2
G
D
S
Q263A
DMN66D0LDW-7_SOT363-6~D
G
D
S
Q263A
DMN66D0LDW-7_SOT363-6~D
2
16
R1627
4.7K_0402_1%~D
R1627
4.7K_0402_1%~D
12
G
D
S
Q268B
DMN66D0LDW-7_SOT363-6~D
G
D
S
Q268B
DMN66D0LDW-7_SOT363-6~D
5
43
G
D
S
Q263B
DMN66D0LDW-7_SOT363-6~D
G
D
S
Q263B
DMN66D0LDW-7_SOT363-6~D
5
43
R1623
4.7K_0402_1%~D
R1623
4.7K_0402_1%~D
12
G
D
S
Q265A
DMN66D0LDW-7_SOT363-6~D
G
D
S
Q265A
DMN66D0LDW-7_SOT363-6~D
2
16
R1607
4.7K_0402_1%~D
R1607
4.7K_0402_1%~D
12
G
D
S
Q270B
DMN66D0LDW-7_SOT363-6~D
G
D
S
Q270B
DMN66D0LDW-7_SOT363-6~D
5
43
G
D
S
Q273B
DMN66D0LDW-7_SOT363-6~D
G
D
S
Q273B
DMN66D0LDW-7_SOT363-6~D
5
43
R1616
4.7K_0402_1%~D
R1616
4.7K_0402_1%~D
12
R1614
4.7K_0402_1%~D
R1614
4.7K_0402_1%~D
12
G
D
S
Q265B
DMN66D0LDW-7_SOT363-6~D
G
D
S
Q265B
DMN66D0LDW-7_SOT363-6~D
5
43
G
D
S
Q270A
DMN66D0LDW-7_SOT363-6~D
G
D
S
Q270A
DMN66D0LDW-7_SOT363-6~D
2
16
G
D
S
Q273A
DMN66D0LDW-7_SOT363-6~D
G
D
S
Q273A
DMN66D0LDW-7_SOT363-6~D
2
16
R1615
4.7K_0402_1%~D
R1615
4.7K_0402_1%~D
12
G
D
S
Q264A
DMN66D0LDW-7_SOT363-6~D
G
D
S
Q264A
DMN66D0LDW-7_SOT363-6~D
2
16
R1624
4.7K_0402_1%~D
R1624
4.7K_0402_1%~D
12
R1610
4.7K_0402_1%~D
R1610
4.7K_0402_1%~D
12
G
D
S
Q262B
DMN66D0LDW-7_SOT363-6~D
G
D
S
Q262B
DMN66D0LDW-7_SOT363-6~D
5
43
R1617
4.7K_0402_1%~D
R1617
4.7K_0402_1%~D
12
R1608
4.7K_0402_1%~D
R1608
4.7K_0402_1%~D
12
G
D
S
Q264B
DMN66D0LDW-7_SOT363-6~D
G
D
S
Q264B
DMN66D0LDW-7_SOT363-6~D
5
43
JKBBL1
TYCO_1-2041070-6~D
CONN@JKBBL1
TYCO_1-2041070-6~D
CONN@
1
1
2
2
3
3
4
4
5
5
6
6
7
7
8
8
9
9
10
10
11
11
12
12
13
13
14
14
15
15
16
16
GND
17
GND
18
F4
0.5A_13.2V_NANOSMDC050F-13.2-2
F4
0.5A_13.2V_NANOSMDC050F-13.2-2
21
R1625
4.7K_0402_1%~D
R1625
4.7K_0402_1%~D
12
R1605
4.7K_0402_1%~D
R1605
4.7K_0402_1%~D
12
G
D
S
Q269A
DMN66D0LDW-7_SOT363-6~D
G
D
S
Q269A
DMN66D0LDW-7_SOT363-6~D
2
16
R1609
4.7K_0402_1%~D
R1609
4.7K_0402_1%~D
12
C1749
0.1U_0402_16V4Z
C1749
0.1U_0402_16V4Z
1
2
R1611
4.7K_0402_1%~D
R1611
4.7K_0402_1%~D
12
G
D
S
Q269B
DMN66D0LDW-7_SOT363-6~D
G
D
S
Q269B
DMN66D0LDW-7_SOT363-6~D
5
43

5
5
4
4
3
3
2
2
1
1
D D
C C
B B
A A
ECAGND
+3VALW_EC
ECAGND
EC_CRY1
SPI_CLK
FSEL#
CLK_PCI_LPC
SYSON
EC_SMB_CK1
KSI1
KSO9
ON/OFF
BKOFF#
KSI7
SYSTEM_FAN_FB
LPC_AD1
PBTN_OUT#
AD_BID0
KSI3
KSO4
PLT_RST#
+V18R
KSO8
KSO2
EC_SMI#
FWR#
VR_ON
SUSP#
BATT_TEMP
KSI0
KSO1
SERIRQ
FSTCHG
EC_RST#
LPC_AD2
IREF
KSO14
KB_RST#
EC_SMB_DA1
ADP_I
KSI4
EC_SCI#
LPC_AD3
PCH_PWROK
CHGVADJ
KSO15
KSO10
KSO0
MXM1_FAN_PWM
LPC_AD0
LPC_FRAME#
AD_BID0
EN_WOL#
EC_ON
KSO13
GATEA20
EC_CRY2
EC_CRY1
KSI2
KSO11
KSO3
KSI6
BEEP#
EC_MUTE_R
KSO12
PM_SLP_S5#_R
TP_CLK
KSI5
KSO7
E51TXD_P80DATA
BATT_CHG_LED#
TP_DATA
KSO6
KSO5
PM_SLP_S3#_R
E51RXD_P80CLK
FRD#
EC_ESB_DAT
EC_PECI
BATT_LOW_LED#
CPU1.5V_S3_GATE
LID_SW_IN#
SUSWARN#
TH_OVERT#_EC
ENBKL
PCIE_WAKE#_EC
PCH_APWROK
3S/4S#
EC_LID_OUT#
H_PROCHOT#
H_PROCHOT#_EC
EC_ESB_CLK_R
SYSTEM_FAN_PWM
SG_AMD_BKL
SYSTEM_PWROK
SA_PGOOD
PWRSHARE_EN_EC#
PCH_VREG_EN#
HDA_SDO
RST#
USB_PWR_EN#
EC_ESB_CLK
EC_ESB_DAT
SPK_MUTE#
EC_SMB_DA1
EC_SMB_CK1
EC_MUTE
EC_SMI#
KSO1
KSO2
EC_ESB_CLK
EC_ESB_DAT
EC_SCI#
M_THERMAL#
BKOFF#
PS_ID
PM_SLP_SUS#
ACIN
HDMI_IN_SELECT#
TH_OVERT#_EC
PM_SLP_S4#_R
KSI[0..7]
AC_SEL
H_PROCHOT#_EC
ACOFF
PCH_DPWROK
PCH_RSMRST#
M_THERMAL#
IMON
NUM_LED#
CAPS_LED#
EN_CAM
PCH_PWR_EN
MXM1_FAN_FB
SCR_LED#
EC_SMB_DA2
EC_SMB_CK2
LID_SW_IN#
CLK_PCI_LPC
KSO[0..15]
EC_RST#
EC_ESB_CLK EC_ESB_CLK_R
RST#
+EC_VCCA
TP_DATA
TP_CLK
SPI_CLK_R
EC_MUTE
SPK_MUTE#
EC_MUTE
EC_ESB_CLK
FRD# SPI_SO
SPI_FWR# FWR#
SPI_CLK_R SPI_CLK
SPI_FSEL#FSEL#
EN_WOL#
ECAGND
EC_SMB_CK2
EC_SMB_DA2
LCD_BKL_EN
EC_CRY2
+3VALW
+3VALW
+3VALW
+3VALW
+3VS
+3VALW +3VALW
+5VS
+3VALW
KSI[0..7]42,46
KSO[0..15]42,46
GATEA2019
KB_RST#19
SERIRQ15
LPC_FRAME#15
LPC_AD315
LPC_AD215
LPC_AD115
LPC_AD015
CLK_PCI_LPC18
PLT_RST#5,18,33,35,38,39
EC_SCI#19 EN_CAM26
PCH_DPWROK17
EC_SMB_DA114,48
EC_SMB_DA2_R31
EC_SMB_CK114,48
EC_SMB_CK2_R31
PM_SLP_S3#17,41
PM_SLP_S5#17,41
EC_SMI#19
PS_ID49
SUSWARN#17
TH_OVERT#14
VR_HOT# 56
SYSTEM_FAN_FB45
H_PROCHOT#5,49
SUSCLK_R17
NUM_LED#42
SG_AMD_BKL17,26
ON/OFF46
MXM1_FAN_FB45
E51RXD_P80CLK38
E51TXD_P80DATA38
CPU1.5V_S3_GATE 9
SPK_MUTE# 34,35
BEEP# 34
SYSTEM_FAN_PWM 45
MXM1_FAN_PWM 45
PM_SLP_SUS# 17
ADP_I 49,50
IMON 56
AC_SEL 49
IREF 50
CHGVADJ 50
SA_PGOOD 55
PWRSHARE_EN_EC# 40
TP_CLK 42
TP_DATA 42
SYSTEM_PWROK 5,17
EN_WOL# 33
HDA_SDO 15
LID_SW_IN# 16,41,42
PCH_VREG_EN# 21
FSTCHG 50
BATT_CHG_LED# 41
CAPS_LED# 42
BATT_LOW_LED# 41
PCH_PWR_EN 47
SYSON 39,47,54
VR_ON 56
ACIN 14,17,41,50
PCH_RSMRST# 17
EC_ON 46,51
3S/4S# 50
PCH_PWROK 5,17
BKOFF# 26
SCR_LED# 42
PCH_APWROK 17
EC_LID_OUT# 16
PM_SLP_S4# 17
ENBKL 26
M_THERMAL# 10,11,12,13
ACOFF 49,50
SUSP# 9,20,47,52,53,54
PBTN_OUT# 5,17
PCIE_WAKE# 17,33,38,39
HDMI_TOGGLE31,34
USB_PWR_EN#39,40
HDMI_IN_SELECT#24,26,35
HDMI_IN_CAB_DET#31
DYN_TURBO_SEL49
DRAMRST_CNTRL_EC6
EC_INV_PWM26
PCH_ENVDD17,26
EC_ENVDD 24,26
EN_TPLED# 42
CP_SEL 50
PWRSHARE_OE# 40
WLES ON/OFF LED# 42
EC_AC_BAT# 14
DP_MXM_CARD_SEL 23,29
LCD_TEST 26
3V_F347_ON 41
H_PECI 5,19
BATT_TEMP 48
EC_SMB_DA245
EC_SMB_CK245
LCD_BKL_EN 24
Title
Size Document Number Rev
Date: Sheet of
LA-6601P
1.0
EC ENE-KB930
44 63Tuesday, November 30, 2010
Compal Electronics, Inc.
Title
Size Document Number Rev
Date: Sheet of
LA-6601P
1.0
EC ENE-KB930
44 63Tuesday, November 30, 2010
Compal Electronics, Inc.
Title
Size Document Number Rev
Date: Sheet of
LA-6601P
1.0
EC ENE-KB930
44 63Tuesday, November 30, 2010
Compal Electronics, Inc.
20mil
Analog Board ID definition,Please see page 3.
Ra
Rb
Board ID
Please place R240
close to EC with in 750mil
60 mil
Reserve for EMI
please close to U36
PCH_PWR_EN H_PROCHOT#_EC need add
1Mb SPI ROM
P/N: SA00002C100
Reserve for EMI
please close to U35
Reserve for
EMI please
close to U36
PROPRIETARY NOTE: THIS SHEET OF ENGINEERING DRAWINGS AND SPECIFICATIONS CONTAINS CONFIDENTIAL,
TRADE SECRET, AND OTHER PROPRIETARY INFORMATION
OF DELL. ("DELL"). THIS DOCUMENT MAY NOT BE TRANSFERRED OR COPIED WITHOUT THE EXPRESS WRITTEN
AUTHORIZATION OF DELL. IN ADDITION, NEITHER THIS
SHEET NOR THE INFORMATION IT CONTAINS MAY BE USED BY OR DISCLOSED TO ANY THIRD PARTY WITHOUT
DELL'S EXPRESS WRITTEN CONSENT.
Close to U34
R220 10K_0402_5%~DR220 10K_0402_5%~D
1 2
R248
47K_0402_5%~D
R248
47K_0402_5%~D
12
R2590_0402_5%~D R2590_0402_5%~D 12
D
G
S
Q21
SSM3K7002F_SC59-3~D
D
G
S
Q21
SSM3K7002F_SC59-3~D
1
3
2
R239 1K_0402_1%~D@R239 1K_0402_1%~D@1 2
R243 4.7K_0402_5%~DR243 4.7K_0402_5%~D
1 2
R242 4.7K_0402_5%~DR242 4.7K_0402_5%~D
1 2
C279
0.1U_0402_16V4Z~D
C279
0.1U_0402_16V4Z~D
1
2
R265 0_0402_5%~DR265 0_0402_5%~D
12
R251
33_0402_5%~D
@R251
33_0402_5%~D
@
1 2
R2600_0402_5%~D R2600_0402_5%~D 12
C293
4.7U_0805_10V4Z~D
C293
4.7U_0805_10V4Z~D
1
2
C284
22P_0402_50V8J~D
@
C284
22P_0402_50V8J~D
@
1
2
L43
FBMA-L11-160808-800LMT_0603
L43
FBMA-L11-160808-800LMT_0603
1 2
L44
FBMA-L11-160808-800LMT_0603
L44
FBMA-L11-160808-800LMT_0603
1 2
R234 33_0402_5%~DR234 33_0402_5%~D
1 2
R266 0_0402_5%~DR266 0_0402_5%~D
1 2
C276
0.1U_0402_16V4Z~D
C276
0.1U_0402_16V4Z~D
1
2
R244 2.2K_0402_5%~DR244 2.2K_0402_5%~D
1 2
R252 0_0402_5%~DR252 0_0402_5%~D
1 2
C283
0.1U_0402_16V4Z~D
C283
0.1U_0402_16V4Z~D
1
2
C280
1000P_0402_50V7K~D
C280
1000P_0402_50V7K~D
1
2
R480 0_0402_5%~DR480 0_0402_5%~D
1 2
C287
15P_0402_50V8J~D
@
C287
15P_0402_50V8J~D
@
1
2
R247 2.2K_0402_5%~DR247 2.2K_0402_5%~D
1 2
R2234.7K_0402_5%~D R2234.7K_0402_5%~D 12
C291
22P_0402_50V8J~D
@
C291
22P_0402_50V8J~D
@
1
2
C281
1000P_0402_50V7K~D
C281
1000P_0402_50V7K~D
1
2
D
G
S
Q22
SSM3K7002F_SC59-3~D
D
G
S
Q22
SSM3K7002F_SC59-3~D
1
3
2
C285
0.1U_0402_16V4Z~D
C285
0.1U_0402_16V4Z~D
1
2
R230 2.2K_0402_5%~DR230 2.2K_0402_5%~D
1 2
R253
0_0402_5%~D
R253
0_0402_5%~D
1 2
R226
33_0402_5%~D
@R226
33_0402_5%~D
@
12
C292
.1U_0402_16V7K~D
C292
.1U_0402_16V7K~D
1
2
R236 33_0402_5%~DR236 33_0402_5%~D
1 2
R229 2.2K_0402_5%~DR229 2.2K_0402_5%~D
1 2
U35
KC3810_QFN24_4X4
U35
KC3810_QFN24_4X4
GPIO0D/PWM1 19
GPIO0B 17
GPIO0A 16
GPIO09 15
GPIO08/CAS_DAT 14
GND
12
GPIO07/CAS_CLK
11
GPIO06
10
GPIO02
6
GPIO00
2
ESB_DAT
4
GPIO05
9
GPIO03
7
ESB_CLK
1
GPIO01
5
GPIO0E/PWM2 20
RST#
3
GPIO04
8
TEST_EN# 13
GPIO0C/PWM0 18
GPIO0F/PWM3 21
GPIO10/ESB_RUN# 22
GPIO11/BaseAddOpt 23
VCC 24
GND
25
C294
0.1U_0402_16V4Z~D
C294
0.1U_0402_16V4Z~D
1
2
C288
15P_0402_50V8J~D
@
C288
15P_0402_50V8J~D
@
1
2
R240 43_0402_1%R240 43_0402_1%
1 2
R245 0_0402_5%~DR245 0_0402_5%~D
1 2
C282
0.1U_0402_16V4Z~D
C282
0.1U_0402_16V4Z~D
1
2
R256 0_0402_5%~DR256 0_0402_5%~D
1 2
R219
100K_0402_5%~D
R219
100K_0402_5%~D
1 2
R238 10K_0402_5%~D@R238 10K_0402_5%~D@1 2
R255 0_0402_5%~DR255 0_0402_5%~D
1 2
X1
32.768KHZ_12.5PF_Q13MC14610002
@
X1
32.768KHZ_12.5PF_Q13MC14610002
@
OSC 4
OSC 1
NC
3
NC
2
C278
0.1U_0402_16V4Z~D
C278
0.1U_0402_16V4Z~D
1
2
R246 0_0402_5%~DR246 0_0402_5%~D
1 2
R519
10K_0402_5%~D
R519
10K_0402_5%~D
1 2
R237 33_0402_5%~DR237 33_0402_5%~D
1 2
R1679 10K_0402_5%~DR1679 10K_0402_5%~D
1 2
C277
0.1U_0402_16V4Z~D
C277
0.1U_0402_16V4Z~D
1
2
C295
0.1U_0402_16V4Z~D
C295
0.1U_0402_16V4Z~D
1
2
C286 100P_0402_50V8J~DC286 100P_0402_50V8J~D
12
R1698 10K_0402_5%~DR1698 10K_0402_5%~D
12
R216 0_0805_5%R216 0_0805_5%
1 2
R249 0_0402_5%~DR249 0_0402_5%~D
1 2
R257
33_0402_5%~D
@R257
33_0402_5%~D
@
1 2
R2244.7K_0402_5%~D R2244.7K_0402_5%~D 12
U36
MX25L1005AMC-12G_SO8
U36
MX25L1005AMC-12G_SO8
CS#
1
SO
2
WP#
3
GND
4
VCC 8
HOLD# 7
SCLK 6
SI 5
R250 0_0402_5%~DR250 0_0402_5%~D
1 2
C1846
20P_0402_50V8J~D
C1846
20P_0402_50V8J~D
1
2
R225
56K_0402_5%
R225
56K_0402_5%
1 2
C550 100P_0402_50V8J~DC550 100P_0402_50V8J~D
12
LPC & MISC
Int. K/B
Matrix
SM Bus
GPIO
GPIO
AD Input
PWM Output
DA Output
PS2 Interface
SPI Device I/F
SPI Flash ROM
GPO
GPI
U34
KB930QF-A1_LQFP128_14X14
LPC & MISC
Int. K/B
Matrix
SM Bus
GPIO
GPIO
AD Input
PWM Output
DA Output
PS2 Interface
SPI Device I/F
SPI Flash ROM
GPO
GPI
U34
KB930QF-A1_LQFP128_14X14
GATEA20/GPIO00
1
KBRST#/GPIO01
2
SERIRQ#
3
LPC_FRAME#/LFRAME#
4
LPC_AD3/LAD3
5
PM_SLP_S3#/GPIO04
6
LPC_AD2/LAD2
7
LPC_AD1/LAD1
8
VCC 9
LPC_AD0/LAD0
10
GND
11
CLK_PCI_EC/PCICLK
12
PCIRST#/GPIO05
13
PM_SLP_S5#/GPIO07
14
EC_SMI#/GPIO08
15
GPIO0A
16
GPIO0B
17
GPIO0C
18
SUS_PWR_DN_ACK/GPIO0D
19
EC_SCI#/GPIO0E
20
PWM0/GPIO0F 21
VCC 22
BEEP#/PWM1/GPIO10 23
GND
24
INVT_PWM/PWM2/GPIO11
25
FANPWM0/GPIO12 26
ACOFF/FANPWM1/GPIO13 27
FAN_SPEED1/FANFB0/GPIO14
28
FANFB1/GPIO15
29
EC_TX/GPIO16
30
EC_RX/GPIO17
31
ON_OFF/GPIO18
32
VCC 33
SUSP_LED#/GPIO19
34
GND
35
NUM_LED#/GPIO1A
36
EC_RST#/ECRST#
37
CLKRUN#/GPIO1D
38
KSO0/GPIO20
39
KSO1/GPIO21
40
KSO2/GPIO22
41
KSO3/GPIO23
42
KSO4/GPIO24
43
KSO5/GPIO25
44
KSO6/GPIO26
45
KSO7/GPIO27
46
KSO8/GPIO28
47
KSO9/GPIO29
48
KSO10/GPIO2A
49
KSO11/GPIO2B
50
KSO12/GPIO2C
51
KSO13/GPIO2D
52
KSO14/GPIO2E
53
KSO15/GPIO2F
54
KSI0/GPIO30
55
KSI1/GPIO31
56
KSI2/GPIO32
57
KSI3/GPIO33
58
KSI4/GPIO34
59
KSI5/GPIO35
60
KSI6/GPIO36
61
KSI7/GPIO37
62
BATT_TEMP/AD0/GPI38 63
BATT_OVP/AD1/GPI39 64
ADP_I/AD2/GPI3A 65
AD3/GPI3B 66
AVCC 67
DAC_BRIG/DA0/GPO3C 68
AGND
69
EN_DFAN1/DA1/GPO3D 70
IREF/DA2/GPO3E 71
DA3/GPO3F 72
GPIO40 73
H_PECI/GPIO41 74
AD4/GPI42 75
AD5/GPI43 76
EC_SMB_CK1/SCL0/GPIO44
77
EC_SMB_DA1/SDA0/GPIO45
78
EC_SMB_CK2/SCL1/GPIO46
79
EC_SMB_DA2/SDA1/GPIO47
80
KSO16/GPIO48
81
KSO17/GPIO49
82
EC_MUTE#/PSCLK1/GPIO4A 83
USB_EN#/PSDAT1/GPIO4B 84
CAP_INT#/PSCLK2/GPIO4C 85
PSDAT2/GPIO4D 86
TP_CLK/PSCLK3/GPIO4E 87
TP_DATA/PSDAT3/GPIO4F 88
FSTCHG/GPIO50 89
BATT_CHG_LED#/GPIO52 90
CAPS_LED#/GPIO53 91
BATT_LOW_LED#/GPIO54 92
PWR_LED#/GPIO55 93
GND
94
SYSON/GPIO56 95
VCC 96
SDICS#/GPXIOA00 97
WOL_EN/SDICLK/GPXIOA01 98
ME_EN/SDIMOSI/GPXIOA02 99
EC_RSMRST#/GPXIOA03 100
EC_LID_OUT#/GPXIOA04 101
EC_ON/GPXIOA05 102
EC_SWI#/GPXIOA06 103
ICH_PWROK/GPXIOA07 104
BKOFF#/GPXIOA08 105
RF_OFF#/GPXIOA09 106
GPXIOA10 107
GPXIOA11 108
LID_SW#/GPXIOD00 109
PM_SLP_S4#/GPXIOD01 110
VCC 111
ENBKL/GPXIOD02 112
GND
113
EAPD/GPXIOD03 114
EC_THERM#/GPXIOD04 115
SUSP#/GPXIOD05 116
PBTN_OUT#/GPXIOD06 117
EC_PME#/GPXIOD07 118
SPIDI/MISO 119
SPIDO/MOSI 120
VR_ON/XCLK32K/GPIO57 121
XCLK1
122
XCLK0
123 V18R 124
VCC 125
SPICLK/GPIO58 126
AC_IN/GPIO59 127
SPICS# 128
R228 0_0402_5%~DR228 0_0402_5%~D
12
R152
100K_0402_5%~D
R152
100K_0402_5%~D
1 2
C296
22P_0402_50V8J~D
@
C296
22P_0402_50V8J~D
@
1
2
R218 10K_0402_5%~DR218 10K_0402_5%~D
1 2
R241 10K_0402_5%~D@R241 10K_0402_5%~D@1 2
R217 10K_0402_5%~DR217 10K_0402_5%~D
1 2
R221
47K_0402_5%~D
R221
47K_0402_5%~D
1 2
R232 47K_0402_5%~DR232 47K_0402_5%~D
1 2
R231 47K_0402_5%~DR231 47K_0402_5%~D
1 2
R258
0_0402_5%~D
R258
0_0402_5%~D
1 2

A
A
B
B
C
C
D
D
E
E
1 1
2 2
3 3
4 4
REMOTE_P1SENSOR_DIODE_P1
SENSOR_DIODE_N1
EC_SMB_DA2
REMOTE_N1
REMOTE_P2
SENSOR_DIODE_N2
SENSOR_DIODE_P2
EC_SMB_DA2
REMOTE_N2
EC_SMB_CK2
SYSTEM_FAN_FB
SYSTEM_FAN_PW M
MXM1_FAN_FB
MXM1_FAN_PWM
EC_SMB_CK2
MAINPWON
+3VS
+3VS
+3VS +5VS
+3VS +5VS
+3VS
+3VS
+3VS
+3VS
SYSTEM_FAN_FB44
SYSTEM_FAN_PW M44
EC_SMB_CK2 44
EC_SMB_DA2 44
MXM1_FAN_PWM44
MXM1_FAN_FB44
MAINPWON48,49,51
Title
Size Document Number Rev
Date: Sheet of
LA-6601P
1.0
Thermal Sensor & FAN
45 63Tuesday, November 30, 2010
Compal Electronics, Inc.
Title
Size Document Number Rev
Date: Sheet of
LA-6601P
1.0
Thermal Sensor & FAN
45 63Tuesday, November 30, 2010
Compal Electronics, Inc.
Title
Size Document Number Rev
Date: Sheet of
LA-6601P
1.0
Thermal Sensor & FAN
45 63Tuesday, November 30, 2010
Compal Electronics, Inc.
System FAN Controller
Diode circuit s used for skin temp sensor
(placed between CPU and MXM).
Place C1814 close to Q276 as possible.
MXM1 FAN Controller
PROPRIETARY NOTE: THIS SHEET OF ENGINEERING DRAWINGS AND SPECIFICATIONS CONTAINS CONFIDENTIAL,
TRADE SECRET, AND OTHER PROPRIETARY INFORMATION
OF DELL. ("DELL"). THIS DOCUMENT MAY NOT BE TRANSFERRED OR COPIED WITHOUT THE EXPRESS WRITTEN
AUTHORIZATION OF DELL. IN ADDITION, NEITHER THIS
SHEET NOR THE INFORMATION IT CONTAINS MAY BE USED BY OR DISCLOSED TO ANY THIRD PARTY WITHOUT
DELL'S EXPRESS WRITTEN CONSENT.
DELL CONFIDENTIAL/PROPRIETARY
Link Done
Link Done
R1800
10K_0402_5%~D
R1800
10K_0402_5%~D
1 2
JFAN1
MOLEX_53398-0471~D
CONN@JFAN1
MOLEX_53398-0471~D
CONN@
1
1
2
2
3
3
4
4G5 5
G6 6
D65
SDMK0340L-7-F_SOD323-2~D
D65
SDMK0340L-7-F_SOD323-2~D
12
R1810
10K_0402_5%~D
R1810
10K_0402_5%~D
1 2
E
B
C
Q276
MMBT3904WT1G_SC70-3~D
E
B
C
Q276
MMBT3904WT1G_SC70-3~D
2
3 1
E
B
C
Q279
MMBT3904WT1G_SC70-3~D
E
B
C
Q279
MMBT3904WT1G_SC70-3~D
2
3 1
C1818
100P_0402_50V8J~D
@
C1818
100P_0402_50V8J~D
@
1
2
C1814
100P_0402_50V8J~D
@C1814
100P_0402_50V8J~D
@
1
2
C243
22U_0805_6.3VAM~D
C243
22U_0805_6.3VAM~D
1
2
G
D
S
Q283
SSM3K7002FU_SC70-3~D
G
D
S
Q283
SSM3K7002FU_SC70-3~D
2
1 3
G
D
S
Q282
SSM3K7002FU_SC70-3~D
G
D
S
Q282
SSM3K7002FU_SC70-3~D
2
1 3
D66
SDMK0340L-7-F_SOD323-2~D
D66
SDMK0340L-7-F_SOD323-2~D
12
R1801
10K_0402_5%~D
R1801
10K_0402_5%~D
1 2
R1798 4.7K_0402_5%~DR1798 4.7K_0402_5%~D
1 2
C1815
470P_0402_50V7K~D
C1815
470P_0402_50V7K~D
1
2
U617
EMC1412-A-ACZL-TR_MSOP8
U617
EMC1412-A-ACZL-TR_MSOP8
VDD
1
DP
2
DN
3
THERM#/ADDR
4GND 5
ALERT 6
SMDATA 7
SMCLK 8
C1817
470P_0402_50V7K~D
C1817
470P_0402_50V7K~D
1
2
C1816
0.1U_0402_10V7K~D
C1816
0.1U_0402_10V7K~D
1
2
C249
22U_0805_6.3VAM~D
C249
22U_0805_6.3VAM~D
1
2
R1802
10K_0402_5%~D
R1802
10K_0402_5%~D
1 2
R1806 0_0402_5%~DR1806 0_0402_5%~D
1 2
C1819
0.1U_0402_10V7K~D
C1819
0.1U_0402_10V7K~D
1
2
R1813
10K_0402_5%~D
R1813
10K_0402_5%~D
1 2
JFAN2
MOLEX_53398-0471~D
CONN@JFAN2
MOLEX_53398-0471~D
CONN@
1
1
2
2
3
3
4
4G5 5
G6 6
R1797 0_0402_5%~DR1797 0_0402_5%~D
1 2
R1811
10K_0402_5%~D
R1811
10K_0402_5%~D
1 2
R1807 0_0402_5%~DR1807 0_0402_5%~D
1 2
U618
EMC1412-A-ACZL-TR_MSOP8
U618
EMC1412-A-ACZL-TR_MSOP8
VDD
1
DP
2
DN
3
THERM#/ADDR
4GND 5
ALERT 6
SMDATA 7
SMCLK 8
R1796 0_0402_5%~DR1796 0_0402_5%~D
1 2
R1808 6.8K_0402_5%~DR1808 6.8K_0402_5%~D
1 2

A
A
B
B
C
C
D
D
E
E
1 1
2 2
3 3
4 4
KSI3
KSO8
KSI2
KSO9
KSO14
KSO15
KSO13
KSO12
KSI0
KSO10
KSI1
KSO11
KSI6
KSI7
KSI5
KSO0
KSO5
KSO7
KSO4
KSO6
KSO3
KSI4
KSO2
KSO1
KSO[0..15]
KSI[0..7]
ON/OFFBTN#
EC_ON
USB20_N7
USB20_P7
KB_DET#
KSI7
KSI1
KSO1
KSO5
KSO7
KSO9
KSO4
KSO6
KSO10
KSO14
KSI5
KSI4
KSI0
KSO11
KSO12
KSO0
KSO3
KSO8
KSO13
KSI3
KSI2
KSI6
KSO15
KSO2
KB_DET#
KSI7
KSO11
KSO12
KSO0
KSO3
KSO8
KSO13
KSI3
KSI2
KSI6
KSO15
KSO2
KSI1
KSO1
KSO5
KSO7
KSO9
KSO4
KSO6
KSO10
KSO14
KSI5
KB_DET#
KSI4
KSI0
+3VALW
+5VS
KSI[0..7] 42,44
KSO[0..15] 42,44
ON/OFF 44
USB20_N718
USB20_P718
EC_ON44,51
51ON# 49
ON/OFFBTN#42
KB_DET#16
Title
Size Document Number Rev
Date: Sheet of
LA-6601P
1.0
KB & Power Button & IR
46 63Tuesday, November 30, 2010
Compal Electronics, Inc.
Title
Size Document Number Rev
Date: Sheet of
LA-6601P
1.0
KB & Power Button & IR
46 63Tuesday, November 30, 2010
Compal Electronics, Inc.
Title
Size Document Number Rev
Date: Sheet of
LA-6601P
1.0
KB & Power Button & IR
46 63Tuesday, November 30, 2010
Compal Electronics, Inc.
INT_KBD Conn.
Fiducial Mark
Power Button
IR SENSOR connector
DELL CONFIDENTIAL/PROPRIETARY
PROPRIETARY NOTE: THIS SHEET OF ENGINEERING DRAWINGS AND SPECIFICATIONS CONTAINS CONFIDENTIAL,
TRADE SECRET, AND OTHER PROPRIETARY INFORMATION
OF DELL. ("DELL"). THIS DOCUMENT MAY NOT BE TRANSFERRED OR COPIED WITHOUT THE EXPRESS WRITTEN
AUTHORIZATION OF DELL. IN ADDITION, NEITHER THIS
SHEET NOR THE INFORMATION IT CONTAINS MAY BE USED BY OR DISCLOSED TO ANY THIRD PARTY WITHOUT
DELL'S EXPRESS WRITTEN CONSENT.
Link Done
Link Done
H22
H_3P8
@H22
H_3P8
@
1
JIR1
AMPHE_G846A06211EU
CONN@JIR1
AMPHE_G846A06211EU
CONN@
GND
8GND
7
6
65
54
43
32
21
1
R262
100K_0402_5%~D
R262
100K_0402_5%~D
1 2
C308 100P_0402_50V8J~D@C308 100P_0402_50V8J~D@1 2
D
G
S
Q23
SSM3K7002F_SC59-3~D
D
G
S
Q23
SSM3K7002F_SC59-3~D
1
3
2
H13
H_2P8
@H13
H_2P8
@
1
H7
H_2P8
@H7
H_2P8
@
1
C320 100P_0402_50V8J~D@C320 100P_0402_50V8J~D@1 2
FD1
@
FIDUCIAL_C40M80
FD1
@
FIDUCIAL_C40M80
1
D27
PSOT24C_SOT23
@
D27
PSOT24C_SOT23
@
2
3
1
C311 100P_0402_50V8J~D@C311 100P_0402_50V8J~D@1 2
C322 100P_0402_50V8J~D@C322 100P_0402_50V8J~D@1 2
C434 100P_0402_50V8J~D@C434 100P_0402_50V8J~D@1 2
H25
H_3P3
@H25
H_3P3
@
1
H14
H_2P8
@H14
H_2P8
@
1
C314 100P_0402_50V8J~D@C314 100P_0402_50V8J~D@1 2
C316 100P_0402_50V8J~D@C316 100P_0402_50V8J~D@1 2
H27
H_2P8
@H27
H_2P8
@
1
H26
H_2P8
@H26
H_2P8
@
1
H24
H_3P8
@H24
H_3P8
@
1
C313 100P_0402_50V8J~D@C313 100P_0402_50V8J~D@1 2
C324 100P_0402_50V8J~D@C324 100P_0402_50V8J~D@1 2
C305 100P_0402_50V8J~D@C305 100P_0402_50V8J~D@1 2
C310 100P_0402_50V8J~D@C310 100P_0402_50V8J~D@1 2
C304 100P_0402_50V8J~D@C304 100P_0402_50V8J~D@1 2
C306 100P_0402_50V8J~D@C306 100P_0402_50V8J~D@1 2
C312 100P_0402_50V8J~D@C312 100P_0402_50V8J~D@1 2
C319 100P_0402_50V8J~D@C319 100P_0402_50V8J~D@1 2
R263
100K_0402_5%~D
R263
100K_0402_5%~D
1 2
H12
H_2P8
@H12
H_2P8
@
1
C315 100P_0402_50V8J~D@C315 100P_0402_50V8J~D@1 2
C303 100P_0402_50V8J~D@C303 100P_0402_50V8J~D@1 2
H2
H_2P8
@H2
H_2P8
@
1
C321 100P_0402_50V8J~D@C321 100P_0402_50V8J~D@1 2
ZZZ1
PCB-MB
ZZZ1
PCB-MB
H21
H_2P8
@H21
H_2P8
@
1
C302 100P_0402_50V8J~D@C302 100P_0402_50V8J~D@1 2
C326
0.1U_0402_25V6K~D
C326
0.1U_0402_25V6K~D
1
2
FD4
@
FIDUCIAL_C40M80
FD4
@
FIDUCIAL_C40M80
1
C307 100P_0402_50V8J~D@C307 100P_0402_50V8J~D@1 2
C317 100P_0402_50V8J~D@C317 100P_0402_50V8J~D@1 2
C309 100P_0402_50V8J~D@C309 100P_0402_50V8J~D@1 2
H19
H_2P8
@H19
H_2P8
@
1
C323 100P_0402_50V8J~D@C323 100P_0402_50V8J~D@1 2
FD2
@
FIDUCIAL_C40M80
FD2
@
FIDUCIAL_C40M80
1
H16
H_3P2
@H16
H_3P2
@
1
C446
0.1U_0402_16V4Z~D
C446
0.1U_0402_16V4Z~D
1
2
H20
H_2P8
@H20
H_2P8
@
1
C325 100P_0402_50V8J~D@C325 100P_0402_50V8J~D@1 2
H10
H_3P3
@H10
H_3P3
@
1
H1
H_2P8
@H1
H_2P8
@
1
H5
H_2P8
@H5
H_2P8
@
1
H9
H_4P0X2P5N
@H9
H_4P0X2P5N
@
1
H17
H_3P2
@H17
H_3P2
@
1
H23
H_3P3
@H23
H_3P3
@
1
H3
H_2P8
@H3
H_2P8
@
1
H18
H_3P3
@H18
H_3P3
@
1
FD3
@
FIDUCIAL_C40M80
FD3
@
FIDUCIAL_C40M80
1
H11
H_3P2
@H11
H_3P2
@
1
H28
H_2P8
@H28
H_2P8
@
1
H15
H_3P2
@H15
H_3P2
@
1
D26
DAN202UT106_SC70-3
D26
DAN202UT106_SC70-3
2
3
1
H8
H_2P5N
@H8
H_2P5N
@
1
H6
H_2P8
@H6
H_2P8
@
1
JKB1
AMPHE_G28301021AHR
CONN@
JKB1
AMPHE_G28301021AHR
CONN@
20 20
18 18
17
17
16 16
15
15
14 14
13
13
12 12
11
11
10 10
9
9
88
7
7
66
5
5
44
22
1
13
3
19
19 21
21 23
23 25
25 27
27 29
29 31
31 33
33 35
35 37
37 39
39
22 22
24 24
26 26
28 28
30 30
32 32
34 34
36 36
38 38
40 40
41
41 43
43 45
45 47
47 49
49 51
51 53
53 55
55 57
57 59
59
42 42
44 44
46 46
48 48
50 50
52 52
54 54
56 56
58 58
60 60
C318 100P_0402_50V8J~D@C318 100P_0402_50V8J~D@1 2

A
A
B
B
C
C
D
D
E
E
1 1
2 2
3 3
4 4
SUSP
SYSON#
SUSP
SUSP
+5VMXM_GATE
DGPU_PWR_EN#
DGPU_PWR_EN#
DGPU_PWR_EN#
+DDR_CHG
+1.5V_CPU_VDDQ_CHG
+5VS_GATE
+3VS_GATE
+3VMXM_GATE
+1.5V_D
SUSP
+5VS_D
+3VMXM_D
+5VMXM_D
+1.5VS_D
+VCCP_D
PCH_PWR_EN#
+3V_D
SUSP
SUSP
PCH_PWR_EN#
SUSP
SYSON# SUSP
+3VS_D
SUSP SUSP
+3V_PCH_GATE
+1.5VS
+3VS
+5VALW
+5VALW
+5VALW
B+_BIAS
+5VS
+3VALW
B+_BIAS
+3VS
B+_BIAS
+1.5V +1.5VS
+5VMXM
B+_BIAS
+3VALW +3VMXM
B+_BIAS
+5VALW
+0.75VS+1.5V_CPU_VDDQ
+3VALW
B+_BIAS
+3V_PCH
+5VALW
+1.5V +3VALW
+5VS +3VMXM +5VMXM
+5VALW
+VCCP
+3V_PCH
PCH_PWR_EN44
SYSON39,44,54 DGPU_PWR_EN18
SUSP#9,20,44,52,53,54
RUN_ON_CPU1.5VS3#5,9
PCH_PWR_EN#21
Title
Size Document Number Rev
Date: Sheet of
LA-6601P
1.0
DC/DC Interface
47 63Tuesday, November 30, 2010
Compal Electronics, Inc.
Title
Size Document Number Rev
Date: Sheet of
LA-6601P
1.0
DC/DC Interface
47 63Tuesday, November 30, 2010
Compal Electronics, Inc.
Title
Size Document Number Rev
Date: Sheet of
LA-6601P
1.0
DC/DC Interface
47 63Tuesday, November 30, 2010
Compal Electronics, Inc.
+5VALW to +5VS
100mil(2.5A)
40mil(1A)
Discharge Circuit
+3VALW to +3V_PCH
+3VALW to +3VS +1.5V To +1.5VS
+3VALW to +3VMXM Transfer
+5VALW to +5VMXM
DC to DC
PROPRIETARY NOTE: THIS SHEET OF ENGINEERING DRAWINGS AND SPECIFICATIONS CONTAINS CONFIDENTIAL,
TRADE SECRET, AND OTHER PROPRIETARY INFORMATION
OF DELL. ("DELL"). THIS DOCUMENT MAY NOT BE TRANSFERRED OR COPIED WITHOUT THE EXPRESS WRITTEN
AUTHORIZATION OF DELL. IN ADDITION, NEITHER THIS
SHEET NOR THE INFORMATION IT CONTAINS MAY BE USED BY OR DISCLOSED TO ANY THIRD PARTY WITHOUT
DELL'S EXPRESS WRITTEN CONSENT.
R279
102K_0402_1%
R279
102K_0402_1%
1 2
R272
0_0402_5%~D
@
R272
0_0402_5%~D
@
12
R280
102K_0402_1%
R280
102K_0402_1%
1 2
U18
SI4800BDY-T1-E3_SO8~D
U18
SI4800BDY-T1-E3_SO8~D
36
5
7
8
2
4
1
R288
100K_0402_5%~D
R288
100K_0402_5%~D
12
R297
470_0603_5%
R297
470_0603_5%
12
G
D
S
Q4B
DMN66D0LDW-7_SOT363-6~D
G
D
S
Q4B
DMN66D0LDW-7_SOT363-6~D
5
43
R269
200K_0402_5%
R269
200K_0402_5%
1 2
D
G
S
Q30
SSM3K7002F_SC59-3~D
D
G
S
Q30
SSM3K7002F_SC59-3~D
1
3
2
G
D
S
Q38
SSM3K7002FU_SC70-3~D
G
D
S
Q38
SSM3K7002FU_SC70-3~D
2
13
C346
10U_0805_10V4Z~D
C346
10U_0805_10V4Z~D
1
2
D
G
S
Q29
SSM3K7002F_SC59-3~D
D
G
S
Q29
SSM3K7002F_SC59-3~D
1
3
2
D
G
S
Q33
SSM3K7002F_SC59-3~D
D
G
S
Q33
SSM3K7002F_SC59-3~D
1
3
2
C344
0.1U_0402_16V4Z~D
C344
0.1U_0402_16V4Z~D
1
2
R284
10K_0402_5%~D
R284
10K_0402_5%~D
1 2
R296
470_0603_5%
R296
470_0603_5%
12
Q40
SI4800BDY-T1-E3_SO8~D
Q40
SI4800BDY-T1-E3_SO8~D
36
5
7
8
2
4
1
G
D
S
Q34
SSM3K7002FU_SC70-3~D
G
D
S
Q34
SSM3K7002FU_SC70-3~D
2
13
C353
0.1U_0603_25V7K~D
C353
0.1U_0603_25V7K~D
1
2
R291
100K_0402_5%~D
R291
100K_0402_5%~D
12
C358
0.1U_0603_25V7K~D
C358
0.1U_0603_25V7K~D
1
2
C355
0.1U_0603_25V7K~D
C355
0.1U_0603_25V7K~D
1
2
G
D
S
Q31
SSM3K7002FU_SC70-3~D
G
D
S
Q31
SSM3K7002FU_SC70-3~D
2
13
C345
10U_0805_10V4Z~D
C345
10U_0805_10V4Z~D
1
2
R281
0_0402_5%~D
@
R281
0_0402_5%~D
@
12
C341
0.1U_0603_25V7K~D
C341
0.1U_0603_25V7K~D
1
2
C356
10U_0805_10V4Z~D
C356
10U_0805_10V4Z~D
1
2
Q24
SI4800BDY-T1-E3_SO8~D
Q24
SI4800BDY-T1-E3_SO8~D
36
5
7
8
2
4
1
C357
.1U_0402_16V7K~D
C357
.1U_0402_16V7K~D
1
2
C342
10U_0805_10V4Z~D
C342
10U_0805_10V4Z~D
1
2
R293
22_0603_5%~D
R293
22_0603_5%~D
12
C352
1U_0603_10V4Z~D
C352
1U_0603_10V4Z~D
1
2
R294
100K_0402_5%~D
R294
100K_0402_5%~D
1 2
R285
100K_0402_5%~D
R285
100K_0402_5%~D
12
C336
10U_0805_10V4Z~D
C336
10U_0805_10V4Z~D
1
2
R286
10K_0402_5%~D
R286
10K_0402_5%~D
1 2
C351
10U_0805_10V4Z~D
C351
10U_0805_10V4Z~D
1
2
C448
10U_0805_10V4Z~D
C448
10U_0805_10V4Z~D
1
2
G
D
S
Q5A
DMN66D0LDW-7_SOT363-6~D
G
D
S
Q5A
DMN66D0LDW-7_SOT363-6~D
2
16
C339
0.1U_0402_16V4Z~D
C339
0.1U_0402_16V4Z~D
1
2
C343
10U_0805_10V4Z~D
C343
10U_0805_10V4Z~D
1
2
R273
0_0402_5%~D
@
R273
0_0402_5%~D
@
1 2
C354
0.1U_0603_25V7K~D
C354
0.1U_0603_25V7K~D
1
2
G
D
S
Q25B
DMN66D0LDW-7_SOT363-6~D
G
D
S
Q25B
DMN66D0LDW-7_SOT363-6~D
5
43
R295
100K_0402_5%~D
R295
100K_0402_5%~D
12
G
D
S
Q4A
DMN66D0LDW-7_SOT363-6~D
G
D
S
Q4A
DMN66D0LDW-7_SOT363-6~D
2
16
R268
470_0603_5%
R268
470_0603_5%
1 2
R274
470_0603_5%
R274
470_0603_5%
1 2
G
D
S
Q5B
DMN66D0LDW-7_SOT363-6~D
G
D
S
Q5B
DMN66D0LDW-7_SOT363-6~D
5
43
C337
10U_0805_10V4Z~D
C337
10U_0805_10V4Z~D
1
2
R275
200K_0402_5%
R275
200K_0402_5%
1 2
R298
470_0603_5%
R298
470_0603_5%
12
C360
0.1U_0603_25V7K~D
@
C360
0.1U_0603_25V7K~D
@
1
2
R282
0_0402_5%~D
@
R282
0_0402_5%~D
@
12
C338
1U_0603_10V4Z~D
C338
1U_0603_10V4Z~D
1
2
R301
100K_0402_5%~D
R301
100K_0402_5%~D
12
R287
100K_0402_5%~D
R287
100K_0402_5%~D
12
R302
100K_0402_5%~D
@
R302
100K_0402_5%~D
@
12
D
G
S
Q36
SSM3K7002F_SC59-3~D
D
G
S
Q36
SSM3K7002F_SC59-3~D
1
3
2
C333
10U_0805_10V4Z~D
C333
10U_0805_10V4Z~D
1
2
G
D
S
Q25A
DMN66D0LDW-7_SOT363-6~D
G
D
S
Q25A
DMN66D0LDW-7_SOT363-6~D
2
16
D
G
S
Q35
SSM3K7002F_SC59-3~D
D
G
S
Q35
SSM3K7002F_SC59-3~D
1
3
2
G
D
S
Q7B
DMN66D0LDW-7_SOT363-6~D
G
D
S
Q7B
DMN66D0LDW-7_SOT363-6~D
5
43
R270
102K_0402_1%
R270
102K_0402_1%
1 2
D
G
S
Q32
SSM3K7002F_SC59-3~D
D
G
S
Q32
SSM3K7002F_SC59-3~D
1
3
2
C347
10U_0805_10V4Z~D
C347
10U_0805_10V4Z~D
1
2
C340
0.1U_0603_25V7K~D
C340
0.1U_0603_25V7K~D
1
2
C349
10U_0805_10V4Z~D
C349
10U_0805_10V4Z~D
1
2
C362
0.1U_0603_25V7K~D
@
C362
0.1U_0603_25V7K~D
@
1
2
G
D
S
Q37
SSM3K7002FU_SC70-3~D
G
D
S
Q37
SSM3K7002FU_SC70-3~D
2
13
U40
SI4800BDY-T1-E3_SO8~D
U40
SI4800BDY-T1-E3_SO8~D
36
5
7
8
2
4
1
R300
100K_0402_5%~D
R300
100K_0402_5%~D
12
C359
0.1U_0603_25V7K~D
@
C359
0.1U_0603_25V7K~D
@
1
2
R283
100K_0402_5%~D
R283
100K_0402_5%~D
12
C335
10U_0805_10V4Z~D
C335
10U_0805_10V4Z~D
1
2
C447
10U_0805_10V4Z~D
C447
10U_0805_10V4Z~D
1
2
C350
10U_0805_10V4Z~D
C350
10U_0805_10V4Z~D
1
2
R278
0_0402_5%~D
@
R278
0_0402_5%~D
@
12
R289
470_0603_5%
R289
470_0603_5%
12
C348
1U_0603_10V4Z~D
C348
1U_0603_10V4Z~D
1
2
C361
0.1U_0603_25V7K~D
@
C361
0.1U_0603_25V7K~D
@
1
2
G
D
S
Q8B
DMN66D0LDW-7_SOT363-6~D
G
D
S
Q8B
DMN66D0LDW-7_SOT363-6~D
5
43
Q27
SI4800BDY-T1-E3_SO8~D
Q27
SI4800BDY-T1-E3_SO8~D
36
5
7
8
2
4
1
R267
470_0603_5%
R267
470_0603_5%
1 2
G
D
S
Q8A
DMN66D0LDW-7_SOT363-6~D
G
D
S
Q8A
DMN66D0LDW-7_SOT363-6~D
2
16
G
D
S
Q7A
DMN66D0LDW-7_SOT363-6~D
G
D
S
Q7A
DMN66D0LDW-7_SOT363-6~D
2
16
R292
220_0603_5%~D
R292
220_0603_5%~D
12
U20
AO4728L_SO8~D
U20
AO4728L_SO8~D
4
7
8
6
5
1
2
3
R299
470_0603_5%
R299
470_0603_5%
12

5
5
4
4
3
3
2
2
1
1
D D
C C
B B
A A
BATT+
BATT++
TM_REF1
+RTCBATT
SYS_PRS
CLK_SMB
DAT_SMB
BATT_PRS
BATT_TEMP 44
EC_SMB_DA1 14,44
SPOK
MAINPWON 45
EC_SMB_CK1 14,44
+3VALW
BATT++
BATT+
B+
+5VALW
B+_BIAS
VL VL
VL
VL
+RTCBATT
+3VLP
Title
Size Document Number Rev
Date: Sheet of
LA-6601P
0.3
BATTERY CONN/OTP
48 63Tuesday, November 30, 2010
Compal Electronics, Inc.
Title
Size Document Number Rev
Date: Sheet of
LA-6601P
0.3
BATTERY CONN/OTP
48 63Tuesday, November 30, 2010
Compal Electronics, Inc.
Title
Size Document Number Rev
Date: Sheet of
LA-6601P
0.3
BATTERY CONN/OTP
48 63Tuesday, November 30, 2010
Compal Electronics, Inc.
SMART
SMARTSMART
SMART
Battery:
Battery:Battery:
Battery:
13.BAT+
13.BAT+13.BAT+
13.BAT+
12.BAT+
12.BAT+12.BAT+
12.BAT+
11.BAT+
11.BAT+11.BAT+
11.BAT+
10.BAT+
10.BAT+10.BAT+
10.BAT+
09.CLK_SMB
09.CLK_SMB09.CLK_SMB
09.CLK_SMB
08.DAT_SMB
08.DAT_SMB08.DAT_SMB
08.DAT_SMB
07.BATT_PRS
07.BATT_PRS07.BATT_PRS
07.BATT_PRS
06.SYS_PRES
06.SYS_PRES06.SYS_PRES
06.SYS_PRES
05.BAT_ALERT
05.BAT_ALERT05.BAT_ALERT
05.BAT_ALERT
04.GND
04.GND04.GND
04.GND
03.GND
03.GND03.GND
03.GND
02.GND
02.GND02.GND
02.GND
01.GND
01.GND01.GND
01.GND
JIMBTY battery connector
PROPRIETARY NOTE: THIS SHEET OF ENGINEERING DRAWING AND SPECIFICATIONS CONTAINS CONFIDENTIAL
TRADE SECRET AND OTHER PROPRIETARY INFORMATION OF DELL INC. ("DELL") THIS DOCUMENT MAY NOT
BE TRANSFERRED OR COPIED WITHOUT THE EXPRESS WRITTEN AUTHORIZATION OF DELL. IN ADDITION,
NEITHER THIS SHEET NOR THE INFORMATION IT CONTAINS WAY BE USED BY OR DISCLOSED TO ANY THIRD
PARTY WITHOUT DELL'S EXPRESS WRITTEN CONSENT.
PH6
100K_0402_1%_TSM0B104F4251RZ
PH6
100K_0402_1%_TSM0B104F4251RZ
12
PC1
1000P_0402_50V7K~D
PC1
1000P_0402_50V7K~D
12
PC3
0.01U_0402_25V7K~D
PC3
0.01U_0402_25V7K~D
12
PR233
100K_0402_1%
PR233
100K_0402_1%
12
PQ67A
DMN66D0LDW-7 2N SOT363-6
PQ67A
DMN66D0LDW-7 2N SOT363-6
61
2
PC10
0.1U_0402_16V7K~D
@
PC10
0.1U_0402_16V7K~D
@
12
PR10
100_0402_5%~D
PR10
100_0402_5%~D
1 2
PQ1
TP0610K-T1-E3_SOT23-3
PQ1
TP0610K-T1-E3_SOT23-3
2
13
PR237
100K_0402_1%
PR237
100K_0402_1%
12
JMBTY
SUYIN_200275GR013G10PZR
@JMBTY
SUYIN_200275GR013G10PZR
@
11
33
44
55
66
88
99
22
77
10 10
11 11
12 12
13 13
GND 14
GND 15
PU1B
LM393DG_SO8
PU1B
LM393DG_SO8
+
5
-
6O7
P8
G
4
PC8
0.22U_0603_25V7K~D
@
PC8
0.22U_0603_25V7K~D
@
12
PR238
13.7K_0402_1%
PR238
13.7K_0402_1%
1 2
PR7
10K_0402_1%~D
PR7
10K_0402_1%~D
1 2
PR6
0_0402_5%~D
PR6
0_0402_5%~D
12
PR11
100_0402_5%~D
PR11
100_0402_5%~D
1 2
PR234
16.9K_0402_1%
PR234
16.9K_0402_1%
12
PR235
47K_0402_1%
PR235
47K_0402_1%
1 2
PR16
0_0402_5%~D
PR16
0_0402_5%~D
1 2
PD2
PESD24VS2UT_SOT23-3
@PD2
PESD24VS2UT_SOT23-3
@
2
3
1
JRTC1
SUYIN_060003FA002G202NL
CONN@
JRTC1
SUYIN_060003FA002G202NL
CONN@
+1
-
2
PL1
C8B BPH 853025_2P
PL1
C8B BPH 853025_2P
1 2
PR12
100_0402_5%~D
PR12
100_0402_5%~D
1 2
PR13
100K_0402_1%~D
PR13
100K_0402_1%~D
12
PL2
C8B BPH 853025_2P
PL2
C8B BPH 853025_2P
1 2
PR14
22K_0402_1%~D
PR14
22K_0402_1%~D
1 2
G
D
S
PQ2
SSM3K7002FU_SC70-3
G
D
S
PQ2
SSM3K7002FU_SC70-3
2
13
PD18
RB751V-40_SOD323-2
@PD18
RB751V-40_SOD323-2
@
1 2
PC9
0.1U_0603_25V7K~D
@PC9
0.1U_0603_25V7K~D
@
12
PC201
0.22U_0603_25V7K
PC201
0.22U_0603_25V7K
12
PR236
47K_0402_1%
PR236
47K_0402_1%
1 2
PC200
1000P_0402_50V7K
PC200
1000P_0402_50V7K
12
PD1
PESD24VS2UT_SOT23-3
@PD1
PESD24VS2UT_SOT23-3
@
2
3
1
PR15
100K_0402_1%~D
PR15
100K_0402_1%~D
1 2
PC2
100P_0402_50V8J~D
PC2
100P_0402_50V8J~D
12
PC4
100P_0402_50V8J~D
PC4
100P_0402_50V8J~D
12

A
A
B
B
C
C
D
D
1 1
2 2
3 3
4 4
Pre_V
DC_IN_S1
DOCK_PSID
DOCK_PSID
PRG++
PACIN
51ON#46
ACOFF44,50
Dyn_Turbo_Sel44
PS_ID 44
PSID_DISABLE#
VIN+14VIN-14
ADP_I 44,50
AC_SEL 44
H_PROCHOT#5,44
ACON
MAINPWON45
PACIN 34,50
VIN
VS
BATT+
VIN
VIN
B+
VL
+5VALW
+5VALW
+3VALW+5VALW
ADPIN
B+
B+_MXM
PreCHG
+5VALW
+3VALW
Pre_V
+CHGRTC
+CHGRTC
VL
VS
+5VALW
B+
+3VLP
Title
Size Document Number Rev
Date: Sheet of
LA-6601P
0.3
DCIN & DETECTOR
49 63Tuesday, November 30, 2010
Compal Electronics, Inc.
Title
Size Document Number Rev
Date: Sheet of
LA-6601P
0.3
DCIN & DETECTOR
49 63Tuesday, November 30, 2010
Compal Electronics, Inc.
Title
Size Document Number Rev
Date: Sheet of
LA-6601P
0.3
DCIN & DETECTOR
49 63Tuesday, November 30, 2010
Compal Electronics, Inc.
Precharge detector
Min. typ. Max.
H-->L 14.589V 14.84V 15.243V
L-->H 15.562V 15.97V 16.388V
ACIN
Precharge detector
Min. typ. Max.
H-->L 4.92V 6.1V 5.25V
L-->H 6.062V 6.244V 6.43V
BATT ONLY
Add MXM power net for HW request.
PROPRIETARY NOTE: THIS SHEET OF ENGINEERING DRAWING AND SPECIFICATIONS CONTAINS CONFIDENTIAL
TRADE SECRET AND OTHER PROPRIETARY INFORMATION OF DELL INC. ("DELL") THIS DOCUMENT MAY NOT
BE TRANSFERRED OR COPIED WITHOUT THE EXPRESS WRITTEN AUTHORIZATION OF DELL. IN ADDITION,
NEITHER THIS SHEET NOR THE INFORMATION IT CONTAINS WAY BE USED BY OR DISCLOSED TO ANY THIRD
PARTY WITHOUT DELL'S EXPRESS WRITTEN CONSENT.
PR35
0_0402_5%~D
@PR35
0_0402_5%~D
@
12
E
B
C
PQ4
MMST3904-7-F_SOT323~D
E
B
C
PQ4
MMST3904-7-F_SOT323~D
2
3 1
PQ67B
DMN66D0LDW-7 2N SOT363-6
PQ67B
DMN66D0LDW-7 2N SOT363-6
3
5
4
PD4
DA204U_SOT323~D
PD4
DA204U_SOT323~D
2
3
1
PR29
100K_0402_5%~D
@
PR29
100K_0402_5%~D
@
12
PR19
33_0402_5%~D
PR19
33_0402_5%~D
1 2
PQ5
TP0610K-T1-E3_SOT23-3
@PQ5
TP0610K-T1-E3_SOT23-3
@
2
13
PQ8
TP0610K-T1-E3_SOT23-3
PQ8
TP0610K-T1-E3_SOT23-3
2
13
PR41
200_0805_5%@
PR41
200_0805_5%@
1 2
PL6
SMB3025500YA_2P
PL6
SMB3025500YA_2P
1 2
PC15
0.22U_0603_25V7K~D
PC15
0.22U_0603_25V7K~D
1 2
PR25
1K_1206_5%~D
@PR25
1K_1206_5%~D
@
1 2
PC16
0.1U_0603_25V7K~D
PC16
0.1U_0603_25V7K~D
12
PR119
34K_0402_1%~D
@PR119
34K_0402_1%~D
@
12
PU1A
LM393DG_SO8
PU1A
LM393DG_SO8
+3
-2
O
1
P8
G
4
PR271
0_0603_5%~D
PR271
0_0603_5%~D
1 2
PR36
0_0402_5%~D
@PR36
0_0402_5%~D
@
12
PR122
47K_0402_5%~D
@PR122
47K_0402_5%~D
@
12
PC84
0.1U_0603_25V7K~D
@
PC84
0.1U_0603_25V7K~D
@
12
PR31
68_1206_5%~D
PR31
68_1206_5%~D
12
PR40
0_0402_5%~D
PR40
0_0402_5%~D
1 2
PR135
100K_0402_1%~D
@
PR135
100K_0402_1%~D
@
12
PR34
22K_0402_5%~D
PR34
22K_0402_5%~D
1 2
PR17
0_0402_5%~D
@PR17
0_0402_5%~D
@
1 2
PR24
10K_0402_1%~D
@PR24
10K_0402_1%~D
@
1 2
PR23
1K_1206_5%~D
@PR23
1K_1206_5%~D
@
1 2
PR30
100K_0402_5%~D
@
PR30
100K_0402_5%~D
@
12
PC83
1U_0603_25V6K
@
PC83
1U_0603_25V6K
@
12
PR38
10K_0402_1%~D
PR38
10K_0402_1%~D
12
PQ9
DTC115EUA_SC70-3
@
PQ9
DTC115EUA_SC70-3
@
2
13
PC19
1000P_0402_50V7K~D
@
PC19
1000P_0402_50V7K~D
@
12
PC206
1000P_0402_50V7K~D
@
PC206
1000P_0402_50V7K~D
@
12
PR33
100K_0402_5%~D
PR33
100K_0402_5%~D
12
JDCIN
FOX_JPD23L-D4672-7H
@JDCIN
FOX_JPD23L-D4672-7H
@
V+ 3
ID 1
V+ 2
V- 5
V- 4
GND
6
GND
7
GND
8
GND
9
+
PC203
100U_25V_M~D
+
PC203
100U_25V_M~D
1
2
PR156
191K_0402_1%~D
@
PR156
191K_0402_1%~D
@
12
PC11
1000P_0402_50V7K~D
PC11
1000P_0402_50V7K~D
12
G
D
S
PQ3
FDV301N_NL_SOT23-3~D
G
D
S
PQ3
FDV301N_NL_SOT23-3~D
2
1 3
PD10
RB715F_SOT323-3
@PD10
RB715F_SOT323-3
@
2
3
1
PC13
100P_0402_50V8J~D
PC13
100P_0402_50V8J~D
12
PR239
0.004_2512_1%
PR239
0.004_2512_1%
1
3
4
2
PR39
0_0402_5%~D
PR39
0_0402_5%~D
12
PD8
BAS32L_SOD80C
PD8
BAS32L_SOD80C
1 2
PR21
10K_0402_1%~D
PR21
10K_0402_1%~D
12
PD6
DA204U_SOT323~D
@
PD6
DA204U_SOT323~D
@
2
3
1
PR28
100K_0402_5%~D
@
PR28
100K_0402_5%~D
@
12
PR20
100K_0402_1%~D
PR20
100K_0402_1%~D
1 2
PR22
15K_0402_1%~D
PR22
15K_0402_1%~D
1 2
PR37
0_0402_5%~D
PR37
0_0402_5%~D
12
PQ6
DDTC115EUA-7-F_SOT323
@
PQ6
DDTC115EUA-7-F_SOT323
@
2
13
+
PC209
100U_25V_M~D
+
PC209
100U_25V_M~D
1
2
PC85
0.01U_0402_25V7K~D
@
PC85
0.01U_0402_25V7K~D
@
12
PR26
1K_1206_5%~D
@PR26
1K_1206_5%~D
@
1 2
PQ7
DDTC115EUA-7-F_SOT323
@PQ7
DDTC115EUA-7-F_SOT323
@
2
13
PD5
SM24_SOT23
@PD5
SM24_SOT23
@
2
3
1
PL4
FBM-L11-160808-601LMT 0603~D
PL4
FBM-L11-160808-601LMT 0603~D
12
PR121
499K_0402_1%~D
@PR121
499K_0402_1%~D
@
12
PC17
4.7U_0603_6.3V6K
@
PC17
4.7U_0603_6.3V6K
@
12
PD19
BAS40CW _SOT323
@PD19
BAS40CW _SOT323
@
2
3
1
PR155
499K_0402_1%~D
@PR155
499K_0402_1%~D
@
12
PD7
BAS32L_SOD80C
@PD7
BAS32L_SOD80C
@
12
PU13A
LM393DR_SO8
@PU13A
LM393DR_SO8
@
+3
-2
O
1
P8
G
4
PC14
1000P_0402_50V7K~D
PC14
1000P_0402_50V7K~D
12
PD9
BAS32L_SOD80C
PD9
BAS32L_SOD80C
12
PR18
2.2K_0402_5%~D
PR18
2.2K_0402_5%~D
1 2
PR42 2.2M_0402_5%~D@PR42 2.2M_0402_5%~D@
12
PR27
1K_1206_5%~D
@PR27
1K_1206_5%~D
@
1 2
MAX1615EUK+_SOT23-5~D
PU2
@MAX1615EUK+_SOT23-5~D
PU2
@
IN 1
GND
2
OUT
3
5/3+
4#SHDN 5
PR32
68_1206_5%~D
PR32
68_1206_5%~D
12
PL3
C8B BPH 853025_2P
PL3
C8B BPH 853025_2P
1 2
PC12
100P_0402_50V8J~D
PC12
100P_0402_50V8J~D
12
PC18
1000P_0402_50V7K~D
@
PC18
1000P_0402_50V7K~D
@
12
G
D
S
PQ10
RHU002N06_SOT323-3
@
G
D
S
PQ10
RHU002N06_SOT323-3
@
2
13

A
A
B
B
C
C
D
D
1 1
2 2
3 3
4 4
CHG
PACIN
CSIN
DH_CHG
LX_CHG
6251VDDP
6251VDD
6251_EN
6251aclim
DCIN
6251VDD
6251VREF
BST_CHG BST_CHGA
CSIP
DL_CHG
CSOP
ACOFF
PACIN
6251VDD
ACOFF
V1
CSON
ACSETIN
ACSETIN
V1
ACPRN
ACPRN
PACIN
DCIN
IREF
FSTCHG
3S/4S#
ADP_I44,49
CHGVADJ
PACIN34,49
ACOFF49
ACIN 14,17,41,44
ACPRN
6251VREF
CP_SEL44
ACON
VIN
VIN
BATT+
P2
P3
B+
CHG_B+
VIN
VIN
6251VDD
PreCHG
Title
Size Document Number Rev
Date: Sheet of
LA-6601P
0.3
CHARGER
50 63Tuesday, November 30, 2010
Compal Electronics, Inc.
Title
Size Document Number Rev
Date: Sheet of
LA-6601P
0.3
CHARGER
50 63Tuesday, November 30, 2010
Compal Electronics, Inc.
Title
Size Document Number Rev
Date: Sheet of
LA-6601P
0.3
CHARGER
50 63Tuesday, November 30, 2010
Compal Electronics, Inc.
CC=0.22~5.04A
IREF=0.22V~3.294V
IREF=1*Icharge
0V
3.3V
Iinput=(1/0.02)((0.05*Vaclm)/2.39+0.05)
Iada=0~12.3A(240W)
ADP_I = 19.9*Iadapter*Rsense
CHGVADJ CV mode
1.882V
4V per cell
4.2V per cell
4.35V per cell
CP mode
-
Vaclim=2.87*((11.5K//152K)/((2.87K//152K)+(11.5K//152K)))
High Low
4S3S
3S/4S# signal
0
CP_SEL
1 150W
240W
PROPRIETARY NOTE: THIS SHEET OF ENGINEERING DRAWING AND SPECIFICATIONS CONTAINS CONFIDENTIAL
TRADE SECRET AND OTHER PROPRIETARY INFORMATION OF DELL INC. ("DELL") THIS DOCUMENT MAY NOT
BE TRANSFERRED OR COPIED WITHOUT THE EXPRESS WRITTEN AUTHORIZATION OF DELL. IN ADDITION,
NEITHER THIS SHEET NOR THE INFORMATION IT CONTAINS WAY BE USED BY OR DISCLOSED TO ANY THIRD
PARTY WITHOUT DELL'S EXPRESS WRITTEN CONSENT.
PR70
1.3K_0402_1%~D
PR70
1.3K_0402_1%~D
12
PR75
10K_0402_1%~D
PR75
10K_0402_1%~D
1 2
PR71
57.6K_0402_1%~D
PR71
57.6K_0402_1%~D
1 2
PC44
4.7U_0805_6.3V6K~D
PC44
4.7U_0805_6.3V6K~D
1 2
PQ66A
DMN66D0LDW-7 2N SOT363-6
PQ66A
DMN66D0LDW-7 2N SOT363-6
61
2
PR45
191K_0402_1%~D
PR45
191K_0402_1%~D
12
PC35
0.01U_0402_25V7K~D
PC35
0.01U_0402_25V7K~D
1 2
PU3
ISL6251AHAZ-T_QSOP24
PU3
ISL6251AHAZ-T_QSOP24
EN
3
CELLS
4
VDD
1
ACSET
2
ICOMP
5
VCOMP
6
CHLIM
9
ACPRN 23
CSIP 19
UGATE 17
PHASE 18
BOOT 16
PGND 13
GND
12
ICM
7
VREF
8
VADJ
11
DCIN 24
CSIN 20
ACLIM
10
LGATE 14
VDDP 15
CSOP 21
CSON 22
PJP10
JUMP_43X118
@PJP10
JUMP_43X118
@
11
2
2
PC31
2200P_0402_25V7K~D
PC31
2200P_0402_25V7K~D
12
PD16
RB751V-40_SOD323-2
PD16
RB751V-40_SOD323-2
12
PR56 20_0603_5%PR56 20_0603_5%
1 2
PR58 20_0603_5%PR58 20_0603_5%
12
S
G
D
PQ32
AOD403_TO252-3
S
G
D
PQ32
AOD403_TO252-3
2
1 3
PR48
10_1206_5%~D
PR48
10_1206_5%~D
12
PR52
10K_0402_5%~D
PR52
10K_0402_5%~D
12
PC27
1000P_0402_25V8J~D
PC27
1000P_0402_25V8J~D
12
PR69
11.5K_0402_1%~D
PR69
11.5K_0402_1%~D
1 2
PR231
100K_0402_1%~D
PR231
100K_0402_1%~D
12
PC21
2200P_0402_25V7K~D
PC21
2200P_0402_25V7K~D
12
PQ24
AO4712L_SO8~D
PQ24
AO4712L_SO8~D
4
7
8
6
5
1
2
3
PR43
0.005_2512_1%
PR43
0.005_2512_1%
1
3
4
2
PR44
200K_0402_1%~D
PR44
200K_0402_1%~D
12
PQ66B
DMN66D0LDW-7 2N SOT363-6
PQ66B
DMN66D0LDW-7 2N SOT363-6
3
5
4
PD12
RB751V-40_SOD323-2
PD12
RB751V-40_SOD323-2
1 2
G
D
S
PQ60
SSM3K7002FU_SC70-3
@
G
D
S
PQ60
SSM3K7002FU_SC70-3
@
2
13
PR46
200K_0402_1%~D
PR46
200K_0402_1%~D
12
PC82
10U_0805_25V5K~D
PC82
10U_0805_25V5K~D
12
PR60
2.2_0603_5%~D
PR60
2.2_0603_5%~D
1 2
PR72
100K_0402_1%~D
PR72
100K_0402_1%~D
12
PQ18
DDTC115EUA-7-F_SOT323
PQ18
DDTC115EUA-7-F_SOT323
2
13
PC28
0.1U_0402_16V7K~D
PC28
0.1U_0402_16V7K~D
1 2
PC36
2.2U_0805_25V6K
PC36
2.2U_0805_25V6K
1 2
PC29 0.1U_0603_25V7K~DPC29 0.1U_0603_25V7K~D
12
PC34 0.1U_0603_25V7K~DPC34 0.1U_0603_25V7K~D
1 2
PR53
47K_0402_5%~D
PR53
47K_0402_5%~D
1 2
PQ17
DDTC115EUA-7-F_SOT323
PQ17
DDTC115EUA-7-F_SOT323
2
13
PQ25
DDTC115EUA-7-F_SOT323
PQ25
DDTC115EUA-7-F_SOT323
2
13
PC40
10U_0805_25V5K~D
PC40
10U_0805_25V5K~D
12
PC41
10U_0805_25V5K~D
PC41
10U_0805_25V5K~D
12
PR67
100K_0402_1%~D
PR67
100K_0402_1%~D
12
S
G
D
PQ12
AOD403_TO252-3
S
G
D
PQ12
AOD403_TO252-3
2
13
PR62 0.02_2512_1%PR62 0.02_2512_1%
1
3
4
2
PR50
10K_0402_1%~D
PR50
10K_0402_1%~D
1 2
S
G
D
PQ14
AOD403_TO252-3
S
G
D
PQ14
AOD403_TO252-3
2
13
PD13
1SS355_SOD323
@PD13
1SS355_SOD323
@
1 2
PR230
0_0402_5%~D
PR230
0_0402_5%~D
1 2
PQ26
DDTC115EUA-7-F_SOT323
PQ26
DDTC115EUA-7-F_SOT323
2
13
PC30
0.047U_0603_16V7K~D
PC30
0.047U_0603_16V7K~D
1 2
PC43
680P_0402_50V7K~D
PC43
680P_0402_50V7K~D
12
PD11
B540C-13-F_SMC2~D
@PD11
B540C-13-F_SMC2~D
@
12
PC26
2.2U_0603_6.3V6K~D
PC26
2.2U_0603_6.3V6K~D
12
PR51
200K_0402_1%~D
@PR51
200K_0402_1%~D
@
1 2
PC37
0.1U_0603_25V7K~D
PC37
0.1U_0603_25V7K~D
12
PD17 B540C-13-F_SMC2~D
@PD17 B540C-13-F_SMC2~D
@
1 2
PC25
5600P_0402_25V7K~D
PC25
5600P_0402_25V7K~D
1 2
PR68
4.7_0603_5%~D
PR68
4.7_0603_5%~D
1 2
PR74
10K_0402_1%~D
PR74
10K_0402_1%~D
12
PR114
3.3_1210_5%~D
PR114
3.3_1210_5%~D
12
PR61
100_0402_1%~D
PR61
100_0402_1%~D
1 2
PR132
0_0402_5%~D
PR132
0_0402_5%~D
12
S
G
D
PQ13
AOD403_TO252-3
S
G
D
PQ13
AOD403_TO252-3
2
1 3
PR73
47K_0402_1%~D
PR73
47K_0402_1%~D
12
PC33 6800P_0402_25V7K~DPC33 6800P_0402_25V7K~D
1 2
PR63
47K_0402_5%~D
PR63
47K_0402_5%~D
1 2
PC20
0.1U_0603_25V7K~D
PC20
0.1U_0603_25V7K~D
12
PR57
20_0603_5%
PR57
20_0603_5%
1 2
PC24
10U_0805_25V5K~D
PC24
10U_0805_25V5K~D
12
PR113
3.3_1210_5%~D
PR113
3.3_1210_5%~D
12
PR65
4.7_1206_5%~D
PR65
4.7_1206_5%~D
12
S
G
D
PQ11
AOD403_TO252-3
S
G
D
PQ11
AOD403_TO252-3
2
13
PL8
10UH_PCMB104T-100MS_6A_20%
PL8
10UH_PCMB104T-100MS_6A_20%
1 2
PC23
10U_0805_25V5K~D
PC23
10U_0805_25V5K~D
12
PR54
100K_0402_1%~D
PR54
100K_0402_1%~D
12
PR76
14.3K_0402_1%~D
PR76
14.3K_0402_1%~D
12
PR64
40.2K_0402_1%~D
PR64
40.2K_0402_1%~D
12
S
G
D
PQ15
AOD403_TO252-3
S
G
D
PQ15
AOD403_TO252-3
2
13
PR59 10K_0402_1%~DPR59 10K_0402_1%~D
1 2
PC39
10U_0805_25V5K~D
PC39
10U_0805_25V5K~D
12
PD14
1SS355_SOD323
PD14
1SS355_SOD323
1 2
G
D
S
PQ63
SSM3K7002FU_SC70-3
G
D
S
PQ63
SSM3K7002FU_SC70-3
2
13
PR66
2.2_0603_5%~D
PR66
2.2_0603_5%~D
1 2
PR49
15.4K_0402_1%~D
PR49
15.4K_0402_1%~D
12
PC46
10U_0805_25V5K~D
PC46
10U_0805_25V5K~D
12
PQ21
AO4466L_SO8~D
PQ21
AO4466L_SO8~D
4
7
8
6
5
1
2
3
PQ19
DDTC115EUA-7-F_SOT323
PQ19
DDTC115EUA-7-F_SOT323
2
13
PR232
0_0402_5%~D
@PR232
0_0402_5%~D
@
1 2
PL7
FBMA-L18-453215-900LMA90T_1812
@PL7
FBMA-L18-453215-900LMA90T_1812
@
1 2
PC22
0.1U_0603_25V7K~D
PC22
0.1U_0603_25V7K~D
12
PR47
47K_0402_1%~D
PR47
47K_0402_1%~D
1 2
PC32
0.1U_0603_25V7K~D
@
PC32
0.1U_0603_25V7K~D
@
12
PC38
0.1U_0402_16V7K~D
PC38
0.1U_0402_16V7K~D
1 2
PR55
150K_0402_1%~D
PR55
150K_0402_1%~D
12
PD15
1SS355_SOD323
@PD15
1SS355_SOD323
@
1 2
PQ16
PDTA144EU PNP_SOT323
PQ16
PDTA144EU PNP_SOT323
2
1 3
PC42
0.01U_0402_25V7K~D
PC42
0.01U_0402_25V7K~D
12
G
D
S
PQ22
SSM3K7002FU_SC70-3
@
G
D
S
PQ22
SSM3K7002FU_SC70-3
@
2
13

5
5
4
4
3
3
2
2
1
1
D D
C C
B B
A A
BST_5V
LX_5V
UG_5V
BST_3V
ENTRIP2
LG_5V
ENTRIP1
LX_3V
UG_3V
LG_3V
ENTRIP2ENTRIP1
SPOK
MAINPWON45
MAINPWON45
ACPRN
EC_ON46
+5VALWP
+3VALWP
B+
+3VLP
2VREF_RT8209E
VL
VL
B+
RT8205E_B+
2VREF_RT8209E
+3VALWP +3VALW
+5VALWP +5VALW
RT8205E_B+
RT8205E_B+
VS
+3VALWP +5VALWP
VS
Pre_V
Title
Size Document Number Rev
Date: Sheet of
LA-6601P
0.3
+5VALWP/+3VALWP
51 63Tuesday, November 30, 2010
Compal Electronics, Inc.
Title
Size Document Number Rev
Date: Sheet of
LA-6601P
0.3
+5VALWP/+3VALWP
51 63Tuesday, November 30, 2010
Compal Electronics, Inc.
Title
Size Document Number Rev
Date: Sheet of
LA-6601P
0.3
+5VALWP/+3VALWP
51 63Tuesday, November 30, 2010
Compal Electronics, Inc.
VFB=2.0V
Typ: 175mA
Typ: 175mA
3.3VALWP
TDC 7.2A
Peak Current 10A
OCP current 12A
5VALWP
TDC 8.9A
Peak Current 12.8A
OCP current 15.3A
Note:
Use TPS51125 IC can remove RTC refernece LDO
Use TPS51427 IC must keep RTC refernece LDO
PROPRIETARY NOTE: THIS SHEET OF ENGINEERING DRAWING AND SPECIFICATIONS CONTAINS CONFIDENTIAL
TRADE SECRET AND OTHER PROPRIETARY INFORMATION OF DELL INC. ("DELL") THIS DOCUMENT MAY NOT
BE TRANSFERRED OR COPIED WITHOUT THE EXPRESS WRITTEN AUTHORIZATION OF DELL. IN ADDITION,
NEITHER THIS SHEET NOR THE INFORMATION IT CONTAINS WAY BE USED BY OR DISCLOSED TO ANY THIRD
PARTY WITHOUT DELL'S EXPRESS WRITTEN CONSENT.
PC61
680P_0402_50V7K~D
PC61
680P_0402_50V7K~D
12
PJP3
JUMP_43X118@
PJP3
JUMP_43X118@
11
2
2
PR78
30K_0402_1%~D
PR78
30K_0402_1%~D
1 2
PJP4
JUMP_43X118@
PJP4
JUMP_43X118@
11
2
2
PQ28
SIR472DP-T1-GE3_POWERPAK8-5~D
PQ28
SIR472DP-T1-GE3_POWERPAK8-5~D
4
5
1
2
3
+
PC58
330U_D_6.3VM_R18M~D
+
PC58
330U_D_6.3VM_R18M~D
1
2
PC52
4.7U_0805_25V6-K~D
PC52
4.7U_0805_25V6-K~D
12
PR83
0_0603_5%~D
PR83
0_0603_5%~D
1 2
PC47
0.1U_0603_25V7K~D
PC47
0.1U_0603_25V7K~D
12
PR92
100K_0402_1%~D
PR92
100K_0402_1%~D
12
PR86
4.7_1206_5%~D
PR86
4.7_1206_5%~D
12
PR88
100K_0402_1%~D
PR88
100K_0402_1%~D
12
PJP5
JUMP_43X118@
PJP5
JUMP_43X118@
11
2
2
PQ33
DDTC115EUA-7-F_SOT323
PQ33
DDTC115EUA-7-F_SOT323
2
13
PR272
0_0402_5%~D
@PR272
0_0402_5%~D
@
1 2
PC50
2200P_0402_50V7K~D
PC50
2200P_0402_50V7K~D
12
PC64
1U_0603_25V6K~D
PC64
1U_0603_25V6K~D
12
PQ31B
DMN66D0LDW-7 2N SOT363-6
PQ31B
DMN66D0LDW-7 2N SOT363-6
3
5
4
PC55
2200P_0402_50V7K~D
PC55
2200P_0402_50V7K~D
12
PR264
0_0402_5%~D
PR264
0_0402_5%~D
1 2
PR77
13K_0402_1%~D
PR77
13K_0402_1%~D
1 2
PJP6
JUMP_43X118@
PJP6
JUMP_43X118@
11
2
2
PR93
100K_0402_1%~D
PR93
100K_0402_1%~D
1 2
PQ62
DDTC115EUA-7-F_SOT323
PQ62
DDTC115EUA-7-F_SOT323
2
13
PC53
0.1U_0603_25V7K~D
PC53
0.1U_0603_25V7K~D
12
PQ27
SIR472DP-T1-GE3_POWERPAK8-5~D
PQ27
SIR472DP-T1-GE3_POWERPAK8-5~D
4
5
1
2
3
PL25
FBMA-L11-453215-121LMA90T_2
PL25
FBMA-L11-453215-121LMA90T_2
1 2
G
D
S
PQ61
SSM3K7002FU_SC70-3
G
D
S
PQ61
SSM3K7002FU_SC70-3
2
13
PR80
20K_0402_1%~D
PR80
20K_0402_1%~D
1 2
PC81
0.1U_0603_25V7K~D
PC81
0.1U_0603_25V7K~D
12
PC51
4.7U_0805_25V6-K~D
PC51
4.7U_0805_25V6-K~D
12
PR89
0_0402_5%@
PR89
0_0402_5%@
1 2
PR91
499K_0402_1%~D@
PR91
499K_0402_1%~D@
1 2
PR82
60.4K_0402_1%~D
PR82
60.4K_0402_1%~D
1 2
PC67
2.2U_0603_16V5K~D
PC67
2.2U_0603_16V5K~D
12
PC57
0.1U_0603_25V7K~D
PC57
0.1U_0603_25V7K~D
12
PC49
4.7U_0805_25V6-K~D
PC49
4.7U_0805_25V6-K~D
12
PC65
22U_0805_6.3VAM~D
PC65
22U_0805_6.3VAM~D
12
PU4
RT8205EGQW _W QFN24_4X4
PU4
RT8205EGQW _W QFN24_4X4
FB1 2
REF 3
VO1 24
ENTRIP1 1
TONSEL 4
FB2 5
SKIPSEL
14
NC
18
VREG5
17
VO2
7
VREG3
8
VIN
16
GND
15
UGATE1 21
BOOT1 22
ENTRIP2 6
PGOOD 23
PHASE1 20
LGATE1 19
EN
13
BOOT2
9
UGATE2
10
PHASE2
11
LGATE2
12
P PAD
25
PC56
0.1U_0603_25V7K~D
PC56
0.1U_0603_25V7K~D
12
PQ31A
DMN66D0LDW-7 2N SOT363-6
PQ31A
DMN66D0LDW-7 2N SOT363-6
61
2
PC66
0.1U_0603_25V7K~D
PC66
0.1U_0603_25V7K~D
12
PC45
1U_0603_10V6K~D
PC45
1U_0603_10V6K~D
12
PR79
20K_0402_1%~D
PR79
20K_0402_1%~D
1 2
PC54
4.7U_0805_10V6K~D
PC54
4.7U_0805_10V6K~D
12
PC80
4.7U_0805_25V6-K~D
PC80
4.7U_0805_25V6-K~D
12
PR112
200K_0402_1%~D
PR112
200K_0402_1%~D
1 2
PQ30
FDMS0310S_POWER56-8~D
PQ30
FDMS0310S_POWER56-8~D
4
1
2
3 5
PQ29
FDMS0310S_POWER56-8~D
PQ29
FDMS0310S_POWER56-8~D
4
1
2
3 5
PR94
40.2K_0402_1%~D
PR94
40.2K_0402_1%~D
12
PL11
2.2UH_FDVE1040-2R2M=P3_14.2A_20%~D
PL11
2.2UH_FDVE1040-2R2M=P3_14.2A_20%~D
1 2
PC60
680P_0402_50V7K~D
PC60
680P_0402_50V7K~D
12
PR84
0_0603_5%~D
PR84
0_0603_5%~D
1 2
PC48
4.7U_0805_25V6-K~D
PC48
4.7U_0805_25V6-K~D
12
PR81
47K_0402_1%~D
PR81
47K_0402_1%~D
1 2
PR87
499K_0402_1%~D@
PR87
499K_0402_1%~D@
1 2
PR90
499K_0402_1%~D
PR90
499K_0402_1%~D
1 2
PR85
4.7_1206_5%~D
PR85
4.7_1206_5%~D
12
+
PC63
330U_D_6.3VM_R18M~D
+
PC63
330U_D_6.3VM_R18M~D
1
2
PL10
2.2UH_FDVE1040-2R2M=P3_14.2A_20%~D
PL10
2.2UH_FDVE1040-2R2M=P3_14.2A_20%~D
1 2

A
A
B
B
C
C
D
D
1 1
2 2
3 3
4 4
BST_VCCP-1
LX_VCCP
DH_VCCP
DL_VCCP
BST_VCCP
VCCP_AGND
VCCP_AGND
VCCP_RT8290B_B+
VCCP_PWRCTRL
VTTPW RGOOD
SUSP#9,20,47,54
VCCIO_SENSE 8VSSIO_SENSE8
+5VS
+3VS
+5VALW
+5VALW
+VCCPP
B+
+VCCPP +VCCP
+1.05VS
Title
Size Document Number Rev
Date: Sheet of
LA-6601P
0.3
+VCCPP
52 63Tuesday, November 30, 2010
Compal Electronics, Inc.
Title
Size Document Number Rev
Date: Sheet of
LA-6601P
0.3
+VCCPP
52 63Tuesday, November 30, 2010
Compal Electronics, Inc.
Title
Size Document Number Rev
Date: Sheet of
LA-6601P
0.3
+VCCPP
52 63Tuesday, November 30, 2010
Compal Electronics, Inc.
VFB=0.75V
VCCP
TDC 8.8A
Peak Current 12.5A
OCP current 15A
PROPRIETARY NOTE: THIS SHEET OF ENGINEERING DRAWING AND SPECIFICATIONS CONTAINS CONFIDENTIAL
TRADE SECRET AND OTHER PROPRIETARY INFORMATION OF DELL INC. ("DELL") THIS DOCUMENT MAY NOT
BE TRANSFERRED OR COPIED WITHOUT THE EXPRESS WRITTEN AUTHORIZATION OF DELL. IN ADDITION,
NEITHER THIS SHEET NOR THE INFORMATION IT CONTAINS WAY BE USED BY OR DISCLOSED TO ANY THIRD
PARTY WITHOUT DELL'S EXPRESS WRITTEN CONSENT.
PQ35
AON6784L-1N_DFN8~D
PQ35
AON6784L-1N_DFN8~D
4
1
2
3 5
PR102
0_0402_5%
PR102
0_0402_5%
1 2
PR104
4.02K_0402_1%~D
PR104
4.02K_0402_1%~D
1 2
PC68
4.7U_0805_25V6-K~D
PC68
4.7U_0805_25V6-K~D
12
PR95
267K_0402_1%~D
PR95
267K_0402_1%~D
1 2
PR99
10_0402_5%~D
PR99
10_0402_5%~D
12
10K_0402_1%~D
PR105
10K_0402_1%~D
PR105
12
PJP8
JUMP_43X118@
PJP8
JUMP_43X118@
11
2
2
PR229
10K_0402_1%~D
@PR229
10K_0402_1%~D
@
1 2
PJP22
JUMP_43X118
@PJP22
JUMP_43X118
@
11
2
2
PC76
4.7U_0805_10V6K~D
PC76
4.7U_0805_10V6K~D
12
PR98
4.7_1206_5%~D
PR98
4.7_1206_5%~D
12
PC71
0.1U_0402_16V7K~D
@PC71
0.1U_0402_16V7K~D
@
12
PR101
4.99K_0402_1%~D
PR101
4.99K_0402_1%~D
12
PR97
0_0603_5%~D
PR97
0_0603_5%~D
1 2
PJP7
JUMP_43X118@
PJP7
JUMP_43X118@
11
2
2
+
PC73
330U 2.5V Y D2 LESR9M~D
+
PC73
330U 2.5V Y D2 LESR9M~D
1
2
G
D
S
PQ36
SSM3K7002FU_SC70-3
@
G
D
S
PQ36
SSM3K7002FU_SC70-3
@
2
13
PQ34
SIR472DP-T1-GE3_POWERPAK8-5~D
PQ34
SIR472DP-T1-GE3_POWERPAK8-5~D
4
5
1
2
3
PL26
FBMA-L11-453215-121LMA90T_2
PL26
FBMA-L11-453215-121LMA90T_2
1 2
PC75
1U_0603_10V6K~D
PC75
1U_0603_10V6K~D
12
PR110
10K_0402_5%~D
@
PR110
10K_0402_5%~D
@
12
PC69
4.7U_0805_25V6-K~D
PC69
4.7U_0805_25V6-K~D
12
PC77
47P_0402_50V8J~D
@PC77
47P_0402_50V8J~D
@
1 2
PL12
2.2UH_FDVE1040-2R2M=P3_14.2A_20%~D
PL12
2.2UH_FDVE1040-2R2M=P3_14.2A_20%~D
1 2
PR106
0_0402_5%~D
PR106
0_0402_5%~D
1 2
PR96
0_0402_5%~D
PR96
0_0402_5%~D
1 2
PR111
100K_0402_5%~D
@
PR111
100K_0402_5%~D
@
12
PR109
10K_0402_1%~D
PR109
10K_0402_1%~D
1 2
PR100
10_0603_5%
PR100
10_0603_5%
1 2
PC72
0.1U_0603_25V7K~D
PC72
0.1U_0603_25V7K~D
12
PC198
4.7U_0805_25V6-K~D
@
PC198
4.7U_0805_25V6-K~D
@
12
PC62
0.1U_0603_25V7K~D
PC62
0.1U_0603_25V7K~D
12
PR117
0_0402_5%~D
@PR117
0_0402_5%~D
@
1 2
PU5
RT8209BGQW _WQFN14_3P5X3P5
PU5
RT8209BGQW _WQFN14_3P5X3P5
VOUT
3
VDD
4
EN/DEM 1
TON
2
FB
5
PGOOD
6LGATE 9
UGATE 13
PHASE 12
GND
7
PGND
8
CS 11
VDDP 10
BOOT 14
NC 15
PR103
35.7K_0402_1%~D
@PR103
35.7K_0402_1%~D
@
1 2
PR267
300K_0402_5%~D
@PR267
300K_0402_5%~D
@
12
PR108
10K_0402_5%~D
@PR108
10K_0402_5%~D
@
1 2
PC79
0.01U_0402_16V7K~D
@
PC79
0.01U_0402_16V7K~D
@
1
2
PC78
680P_0402_50V7K~D
PC78
680P_0402_50V7K~D
12
PJP9
JUMP_43X118@
PJP9
JUMP_43X118@
11
2
2
PC59
2200P_0402_50V7K~D
PC59
2200P_0402_50V7K~D
12
PR107
0_0402_5%~D
PR107
0_0402_5%~D
12

A
A
B
B
C
C
D
D
1 1
2 2
3 3
4 4
BST_1.8VSP-1
FB_1.8VSP
LX_1.8VSP
TON_1.8VSP
VDD_1.8VSP
DH_1.8VSP
DL_1.8VSP
BST_1.8VSP
1.8VSP_RT8290B_B+
SUSP#9,20,47,54
+1.8VSP +1.8VS
+5VALW
+5VALW
+1.8VSP
B+
Title
Size Document Number Rev
Date: Sheet of
LA-6601P
0.3
+1.8VSP
53 63Tuesday, November 30, 2010
Compal Electronics, Inc.
Title
Size Document Number Rev
Date: Sheet of
LA-6601P
0.3
+1.8VSP
53 63Tuesday, November 30, 2010
Compal Electronics, Inc.
Title
Size Document Number Rev
Date: Sheet of
LA-6601P
0.3
+1.8VSP
53 63Tuesday, November 30, 2010
Compal Electronics, Inc.
1.8VSP
TDC 1A
Peak Current 1.45A
OCP current 1.7A
VFB=0.75V
PROPRIETARY NOTE: THIS SHEET OF ENGINEERING DRAWING AND SPECIFICATIONS CONTAINS CONFIDENTIAL
TRADE SECRET AND OTHER PROPRIETARY INFORMATION OF DELL INC. ("DELL") THIS DOCUMENT MAY NOT
BE TRANSFERRED OR COPIED WITHOUT THE EXPRESS WRITTEN AUTHORIZATION OF DELL. IN ADDITION,
NEITHER THIS SHEET NOR THE INFORMATION IT CONTAINS WAY BE USED BY OR DISCLOSED TO ANY THIRD
PARTY WITHOUT DELL'S EXPRESS WRITTEN CONSENT.
PC70
4.7U_0805_25V6-K~D
PC70
4.7U_0805_25V6-K~D
12
PR115
4.7_1206_5%~D
PR115
4.7_1206_5%~D
12
PC88
47P_0402_50V8J~D
@PC88
47P_0402_50V8J~D
@
1 2
PR158
0_0603_5%~D
PR158
0_0603_5%~D
1 2
PC86
680P_0402_50V7K~D
PC86
680P_0402_50V7K~D
12
PC87
2200P_0402_50V7K~D
PC87
2200P_0402_50V7K~D
12
PR123
0_0402_5%~D
PR123
0_0402_5%~D
1 2
PC89
4.7U_0805_10V6K~D
PC89
4.7U_0805_10V6K~D
12
PQ59
AO4712L_SO8~D
PQ59
AO4712L_SO8~D
4
7
8
6
5
1
2
3
PR125
2.87K_0402_1%~D
PR125
2.87K_0402_1%~D
12
PQ58
AO4466L_SO8~D
PQ58
AO4466L_SO8~D
4
7
8
6
5
1
2
3
PC92
0.1U_0603_25V7K~D
PC92
0.1U_0603_25V7K~D
12
+
PC93
220U_6.3VM_R15
+
PC93
220U_6.3VM_R15
1
2
PR153
267K_0402_1%~D
PR153
267K_0402_1%~D
1 2
PU7
RT8209BGQW _WQFN14_3P5X3P5
PU7
RT8209BGQW _WQFN14_3P5X3P5
VOUT
3
VDD
4
EN/DEM 1
TON
2
FB
5
PGOOD
6LGATE 9
UGATE 13
PHASE 12
GND
7
PGND
8
CS 11
VDDP 10
BOOT 14
NC 15
PR268
300K_0402_5%~D
@PR268
300K_0402_5%~D
@
12
PC91
0.1U_0402_16V7K~D
@PC91
0.1U_0402_16V7K~D
@
12
PJP13
JUMP_43X118@
PJP13
JUMP_43X118@
11
2
2
PL14
3.3UH_PCMB064T-3R3MS_7A_20%
PL14
3.3UH_PCMB064T-3R3MS_7A_20%
1 2
PR154
14.3K_0402_1%~D
PR154
14.3K_0402_1%~D
1 2
PJP25
JUMP_43X118@
PJP25
JUMP_43X118@
11
2
2
PC74
0.1U_0603_25V7K~D
PC74
0.1U_0603_25V7K~D
12
PC90
1U_0603_10V6K~D
PC90
1U_0603_10V6K~D
12
PR116
10_0603_5%
PR116
10_0603_5%
1 2
10K_0402_1%~D
PR151
10K_0402_1%~D
PR151
12

A
A
B
B
C
C
D
D
1 1
2 2
3 3
4 4
BST_1.5VP_2
CS_1.5VP
LX_1.5VP
DH_1.5VP
BST_1.5VP
1.5VP_RT8290B_B+
DL_1.5VP
SUSP# 9,20,44,47,52,53
SYSON39,47
1.5VDDR_VID1
1.5VDDR_VID0
18
+1.5V
+1.5VP
+0.75VS+0.75VSP
+3VALW
+0.75VSP
+1.5VP
+5VALW
+5VALW
+1.5VP
B+
+3VALW
+3VALW
+3VALW
+3VALW
+3VALW
Title
Size Document Number Rev
Date: Sheet of
LA-6601P
0.3
+1.5VSP/0.75VSP
54 63Tuesday, November 30, 2010
Compal Electronics, Inc.
Title
Size Document Number Rev
Date: Sheet of
LA-6601P
0.3
+1.5VSP/0.75VSP
54 63Tuesday, November 30, 2010
Compal Electronics, Inc.
Title
Size Document Number Rev
Date: Sheet of
LA-6601P
0.3
+1.5VSP/0.75VSP
54 63Tuesday, November 30, 2010
Compal Electronics, Inc.
0.75VSP
TDC 1.4A
Peak Current 2A
OCP current 3A
1.5VP
TDC 10.3A
Peak Current 14.7A
OCP current 17.8A
VFB=0.75V
DDR GPIO Output Voltage Selection
bit2 = 1.5DDR_VID0 DDR Voutbit1 = 1.5DDR_VID1
0
0
0
0
1
1
1 1
1.5V (Default)
1.55V
1.6V
1.65V
PROPRIETARY NOTE: THIS SHEET OF ENGINEERING DRAWING AND SPECIFICATIONS CONTAINS CONFIDENTIAL
TRADE SECRET AND OTHER PROPRIETARY INFORMATION OF DELL INC. ("DELL") THIS DOCUMENT MAY NOT
BE TRANSFERRED OR COPIED WITHOUT THE EXPRESS WRITTEN AUTHORIZATION OF DELL. IN ADDITION,
NEITHER THIS SHEET NOR THE INFORMATION IT CONTAINS WAY BE USED BY OR DISCLOSED TO ANY THIRD
PARTY WITHOUT DELL'S EXPRESS WRITTEN CONSENT.
PR241
10K_0402_5%~D
PR241
10K_0402_5%~D
12
PR248
150K_0402_1%~D
PR248
150K_0402_1%~D
1 2
PR251
10K_0402_5%~D
@
PR251
10K_0402_5%~D
@
12
PR249
75K_0402_1%~D
PR249
75K_0402_1%~D
12
PC105
1U_0603_10V6K~D
PC105
1U_0603_10V6K~D
12
PC113
4.7U_0805_6.3V6K~D
@
PC113
4.7U_0805_6.3V6K~D
@
12
PC619
0.01UF_0402_25V7K
PC619
0.01UF_0402_25V7K
12
PJP23
JUMP_43X118
@PJP23
JUMP_43X118
@
11
2
2
PR126
267K_0402_1%~D
PR126
267K_0402_1%~D
1 2
PQ65A
DMN66D0LDW-7 2N SOT363-6
PQ65A
DMN66D0LDW-7 2N SOT363-6
61
2
PC618
0.01UF_0402_25V7K
PC618
0.01UF_0402_25V7K
12
PR250
10K_0402_5%~D
@
PR250
10K_0402_5%~D
@
12
PC110
4.7U_0805_6.3V6K~D
@
PC110
4.7U_0805_6.3V6K~D
@
12
PR247
10K_0402_5%~D
@PR247
10K_0402_5%~D
@
12
PR242
10K_0402_5%~D
PR242
10K_0402_5%~D
12
10K_0402_1%~D
PR134
10K_0402_1%~D
PR134
12
PR245
10K_0402_5%~D
PR245
10K_0402_5%~D
1 2
PR130
10_0603_5%
PR130
10_0603_5%
1 2
PR133
10K_0402_1%~D
PR133
10K_0402_1%~D
1 2
PC94
0.1U_0603_25V7K~D
PC94
0.1U_0603_25V7K~D
12
PQ37
SIR472DP-T1-GE3_POWERPAK8-5~D
PQ37
SIR472DP-T1-GE3_POWERPAK8-5~D
4
5
1
2
3
PC115
.1U_0402_16V7K~D
PC115
.1U_0402_16V7K~D
12
PC108
680P_0402_50V7K~D
@PC108
680P_0402_50V7K~D
@
12
PC106
4.7U_0805_10V6K~D
PC106
4.7U_0805_10V6K~D
12
PC112
4.7U_0805_6.3V6K~D
PC112
4.7U_0805_6.3V6K~D
12
PR253
1K_0402_1%~D
PR253
1K_0402_1%~D
12
PC168
0.1U_0603_25V7K~D
PC168
0.1U_0603_25V7K~D
12
PL16
2.2UH_FDVE1040-2R2M=P3_14.2A_20%~D
PL16
2.2UH_FDVE1040-2R2M=P3_14.2A_20%~D
1 2
PR269
300K_0402_5%~D
@PR269
300K_0402_5%~D
@
12
PJP14
JUMP_43X118
@PJP14
JUMP_43X118
@
1
122
PR244
10K_0402_5%~D
PR244
10K_0402_5%~D
1 2
PJP15
JUMP_43X118
@PJP15
JUMP_43X118
@
1
122
PQ65B
DMN66D0LDW-7 2N SOT363-6
PQ65B
DMN66D0LDW-7 2N SOT363-6
3
5
4
PR246
10K_0402_5%~D
@
PR246
10K_0402_5%~D
@
12
PC101
0.1U_0402_16V7K~D
@PC101
0.1U_0402_16V7K~D
@
12
PC114
0.1U_0402_16V7K~D
PC114
0.1U_0402_16V7K~D
12
PR127
0_0402_5%~D
PR127
0_0402_5%~D
1 2
PC102
0.1U_0603_25V7K~D
PC102
0.1U_0603_25V7K~D
12
PR131
5.9K_0402_1%~D
PR131
5.9K_0402_1%~D
12
PR129
4.7_1206_5%~D
@PR129
4.7_1206_5%~D
@
12
PC616
0.01UF_0402_25V7K
PC616
0.01UF_0402_25V7K
12
+
PC103
220U_6.3VM_R15
+
PC103
220U_6.3VM_R15
1
2
PQ64B
DMN66D0LDW-7 2N SOT363-6
PQ64B
DMN66D0LDW-7 2N SOT363-6
3
5
4
PC111
1U_0603_10V6K~D
PC111
1U_0603_10V6K~D
12
PL27
FBMA-L11-453215-121LMA90T_2
PL27
FBMA-L11-453215-121LMA90T_2
1 2
PR243
10K_0402_5%~D
PR243
10K_0402_5%~D
12
PJP17
JUMP_43X118@
PJP17
JUMP_43X118@
11
2
2
PC95
2200P_0402_50V7K~D
PC95
2200P_0402_50V7K~D
12
PR240
10K_0402_5%~D
PR240
10K_0402_5%~D
12
PC107
47P_0402_50V8J~D
@PC107
47P_0402_50V8J~D
@
1 2
PC99
4.7U_0805_25V6-K~D
PC99
4.7U_0805_25V6-K~D
12
PR128
0_0603_5%~D
PR128
0_0603_5%~D
1 2
PU9
RT9026_MSOP10
PU9
RT9026_MSOP10
GND 8
VDDQSNS
1
VTT
3
VLDOIN
2
VIN 10
PGND
4
S3 7
VTTREF 6
S5 9
VTTSNS
5
GND
11
PJP16
JUMP_43X118
@PJP16
JUMP_43X118
@
1
122
PC100
4.7U_0805_25V6-K~D
@
PC100
4.7U_0805_25V6-K~D
@
12
PU8
RT8209BGQW _WQFN14_3P5X3P5
PU8
RT8209BGQW _WQFN14_3P5X3P5
VOUT
3
VDD
4
EN/DEM 1
TON
2
FB
5
PGOOD
6LGATE 9
UGATE 13
PHASE 12
GND
7
PGND
8
CS 11
VDDP 10
BOOT 14
NC 15
PC109
4.7U_0805_6.3V6K~D
PC109
4.7U_0805_6.3V6K~D
12
PR252
1.2K_0402_1%~D
PR252
1.2K_0402_1%~D
12
PC98
4.7U_0805_25V6-K~D
PC98
4.7U_0805_25V6-K~D
12
PJP20
JUMP_43X118
@
PJP20
JUMP_43X118
@
1
122
PC617
0.01UF_0402_25V7K
PC617
0.01UF_0402_25V7K
12
PR136
10K_0402_1%~D
PR136
10K_0402_1%~D
1 2
PQ64A
DMN66D0LDW-7 2N SOT363-6
PQ64A
DMN66D0LDW-7 2N SOT363-6
61
2
PQ38
AON6784L-1N_DFN8~D
PQ38
AON6784L-1N_DFN8~D
4
1
2
3 5

5
5
4
4
3
3
2
2
1
1
D D
C C
B B
A A
VID1_SA
VID0_SA
VID0_SA
VID1_SA
VCCSA_SENSE 9
VTTPWRGOOD
SA_PGOOD
VCCSA_SEL9
VSSSA_SENSE
H_FC_C229
+3VS
+VCCP
B+
+5VALW
+VCCSAP
+VCCP
+VCCSA+VCCSAP
Title
Size Document Number Rev
Date: Sheet of
LA-6601P
0.3
PWR-VCCSA_COREP
55 63Tuesday, November 30, 2010
Compal Electronics, Inc.
Title
Size Document Number Rev
Date: Sheet of
LA-6601P
0.3
PWR-VCCSA_COREP
55 63Tuesday, November 30, 2010
Compal Electronics, Inc.
Title
Size Document Number Rev
Date: Sheet of
LA-6601P
0.3
PWR-VCCSA_COREP
55 63Tuesday, November 30, 2010
Compal Electronics, Inc.
+VCCSAP
TDC 4.2A
Peak Current 6A
OCP current 7.2A
Note:
RTN pin need reference output GND
VID[0] VID[1] VCCSA Vout Required
0 0 0.9V Yes Yes
0 1 0.8V Yes Yes
VID[1]
VID[0]
PROPRIETARY NOTE: THIS SHEET OF ENGINEERING DRAWING AND SPECIFICATIONS CONTAINS CONFIDENTIAL
TRADE SECRET AND OTHER PROPRIETARY INFORMATION OF DELL INC. ("DELL") THIS DOCUMENT MAY NOT
BE TRANSFERRED OR COPIED WITHOUT THE EXPRESS WRITTEN AUTHORIZATION OF DELL. IN ADDITION,
NEITHER THIS SHEET NOR THE INFORMATION IT CONTAINS WAY BE USED BY OR DISCLOSED TO ANY THIRD
PARTY WITHOUT DELL'S EXPRESS WRITTEN CONSENT.
PR150
130K_0402_1%~D
PR150
130K_0402_1%~D
1 2
PR256
10K_0402_1%~D
@PR256
10K_0402_1%~D
@
1 2
PC122
0.068U_0402_16V7K
PC122
0.068U_0402_16V7K
1 2
PC194
1000P_0402_50VX7R~D
PC194
1000P_0402_50VX7R~D
12
PC118
0.1U_0603_25V7K~D
PC118
0.1U_0603_25V7K~D
12
PR124
2.2_0603_1%~D
PR124
2.2_0603_1%~D
1 2
PR139
2.67K_0402_1%~D
PR139
2.67K_0402_1%~D
12
+
PC104
220U_6.3VM_R15
+
PC104
220U_6.3VM_R15
1
2
PL13
2.2UH_FDVE0630-2R2M_8.3A_20%~D
PL13
2.2UH_FDVE0630-2R2M_8.3A_20%~D
12
PR140
0_0402_5%~D
PR140
0_0402_5%~D
1 2
PC121
1U_0603_10V6K~D
PC121
1U_0603_10V6K~D
12
PR152
0_0603_5%~D
PR152
0_0603_5%~D
1 2
PR259
0_0402_5%~D
PR259
0_0402_5%~D
1 2
PR265
0_0402_5%~D
PR265
0_0402_5%~D
1 2
PU10
ISL95870AHRUZ_UTQFN20_1P8X3P2
PU10
ISL95870AHRUZ_UTQFN20_1P8X3P2
LGATE 1
PGND
2
GND
3
RTN
4
VID1
5
VID0
6
SREF
7
SET0
8
SET1
9
FB
10
OCSET
11
VO 12
FSEL 13
EN 15
PHASE 16
UGATE 17
BOOT 18
PVCC 20
PGOOD 14
VCC 19
PR141
0_0402_5%~D
PR141
0_0402_5%~D
1 2
PR144
0_0603_5%~D
PR144
0_0603_5%~D
1 2
PR255
10K_0402_1%~D
PR255
10K_0402_1%~D
1 2
PC127
4.7U_0805_25V6-K~D
PC127
4.7U_0805_25V6-K~D
12
PR146
2.67K_0402_1%~D
PR146
2.67K_0402_1%~D
1 2
PC125
4.7U_0805_25V6-K~D
PC125
4.7U_0805_25V6-K~D
12
PR138
15.4K_0402_1%~D
PR138
15.4K_0402_1%~D
12
PR258
0_0402_5%~D
PR258
0_0402_5%~D
1 2
PR142
20K_0402_1%~D
PR142
20K_0402_1%~D
12
PR257
10K_0402_1%~D
PR257
10K_0402_1%~D
1 2
PC123
680P_0402_50V7K~D
PC123
680P_0402_50V7K~D
12
PC117
1U_0603_10V6K~D
PC117
1U_0603_10V6K~D
12
PR262
10K_0402_1%~D
@PR262
10K_0402_1%~D
@
1 2
PQ39
AO4710L_SO8
PQ39
AO4710L_SO8
4
7
8
6
5
1
2
3
PC126
2200P_0402_50V7K~D
PC126
2200P_0402_50V7K~D
12
PR260
0_0402_5%~D
PR260
0_0402_5%~D
1 2
PL24
FBMA-L11-453215-121LMA90T_2
PL24
FBMA-L11-453215-121LMA90T_2
1 2
PJP26
JUMP_43X118
@PJP26
JUMP_43X118
@
11
2
2
PR261
4.7K_0402_1%~D
PR261
4.7K_0402_1%~D
1 2
PC119
.1U_0402_16V7K~D
PC119
.1U_0402_16V7K~D
12
PR137
10_0402_5%~D
PR137
10_0402_5%~D
12
PC120
0.01U_0603_16V7K~D
PC120
0.01U_0603_16V7K~D
1 2
PR120
16.5K_0402_1%~D
PR120
16.5K_0402_1%~D
1 2
PR148
4.7_1206_5%~D
PR148
4.7_1206_5%~D
12
PC96
0.1U_0603_25V7K~D
PC96
0.1U_0603_25V7K~D
12
PR143
715K_0402_1%~D
PR143
715K_0402_1%~D
12
PR145
0_0402_5%~D
PR145
0_0402_5%~D
1 2
PR147
4.7K_0402_1%~D
PR147
4.7K_0402_1%~D
1 2
PR263
10K_0402_1%~D
@PR263
10K_0402_1%~D
@
1 2
PR266
0_0402_5%~D
@PR266
0_0402_5%~D
@
1 2
PR149
10_0402_5%~D
PR149
10_0402_5%~D
12
PR118
0_0402_5%~D
PR118
0_0402_5%~D
1 2
PC116
4.7U_0805_6.3V6K~D
PC116
4.7U_0805_6.3V6K~D
12
PR254
0_0402_5%~D
PR254
0_0402_5%~D
1 2
PQ40
SI4128DY_SO8~D
PQ40
SI4128DY_SO8~D
3 6
5
7
8
2
4
1

5
5
4
4
3
3
2
2
1
1
D D
C C
B B
A A
PHASE1
BOOT1
VSUM+
ISEN1
VSUM-
PHASE2
BOOT2
VSUM+
ISEN2
VSUM-
VSUM+
ISEN3
VSUM-
BOOT1
UGATE1
LGATE1
UGATE2
BOOT2
LGATE2
VSUM-
VSUM+
ISEN2
ISEN1
ISEN3
ISEN1
ISEN3
ISEN2
PHASE2
LGATE1
LGATE2
PHASE1
SVID_SCLK
SVID_ALERT#
LGATEG
ISPG
ISNG
ISEN3
VSUM-
NTCG
PHASEG
BOOTG
ISPG
ISNG
CPU_B+
UGATE1
UGATEG
LGATEG
PHASEG
UGATEG
BOOTG
NTCG
CPU_B+
CPU_B+
UGATE2
SVID_SDA
ISEN2
ISEN1
CPU_B+
VSSSENSE
VR_ON
VR_SVID_CLK8
VR_SVID_ALRT#8
VR_SVID_DAT8
VSS_AXG_SENSE9
VSS_AXG_SENSE 9
VCC_AXG_SENSE 9
IMONG
VGATE5
VGATEG
IMON
VR_HOT#
VSSSENSE8
VCCSENSE8
+VCC_CORE
+VCC_CORE
+5VS
+VCC_CORE
CPU_B+
+5VALW
+3VS
+VCCP
+3VS
+VCC_GFXCORE_AXG
+VCCP
+5VS
B+
+VCC_GFXCORE_AXG
+VCC_CORE
Title
Size Document Number Rev
Date: Sheet of
LA-6601P
0.3
PWR-CPU_CORE
56 63Tuesday, November 30, 2010
Compal Electronics, Inc.
Title
Size Document Number Rev
Date: Sheet of
LA-6601P
0.3
PWR-CPU_CORE
56 63Tuesday, November 30, 2010
Compal Electronics, Inc.
Title
Size Document Number Rev
Date: Sheet of
LA-6601P
0.3
PWR-CPU_CORE
56 63Tuesday, November 30, 2010
Compal Electronics, Inc.
Alert# PU resister need close CPU,
so the PU resister in HW schematic.
but DAT and CLK need close PWM-IC,
so the PU resister in POWER schematic.
PROPRIETARY NOTE: THIS SHEET OF ENGINEERING DRAWING AND SPECIFICATIONS CONTAINS CONFIDENTIAL
TRADE SECRET AND OTHER PROPRIETARY INFORMATION OF DELL INC. ("DELL") THIS DOCUMENT MAY NOT
BE TRANSFERRED OR COPIED WITHOUT THE EXPRESS WRITTEN AUTHORIZATION OF DELL. IN ADDITION,
NEITHER THIS SHEET NOR THE INFORMATION IT CONTAINS WAY BE USED BY OR DISCLOSED TO ANY THIRD
PARTY WITHOUT DELL'S EXPRESS WRITTEN CONSENT.
PR206
4.7_1206_5%~D
PR206
4.7_1206_5%~D
12
PR209
3.65K_0603_1%~D
PR209
3.65K_0603_1%~D
1 2
PC184
150P_0402_50V8J~D
PC184
150P_0402_50V8J~D
12
PQ50
AON6414AL-1N_DFN
PQ50
AON6414AL-1N_DFN
4
5
1
2
3
PC151
.047U_0603_25V7~D
PC151
.047U_0603_25V7~D
12
PR198
499_0402_1%~D
@PR198
499_0402_1%~D
@
1 2
PR195
1.91K_0402_1%~D
PR195
1.91K_0402_1%~D
1 2
PQ52
AON6702L-1N_DFN8
PQ52
AON6702L-1N_DFN8
5
4
2
1
3
PC190
10U_0805_25V5K~D
@
PC190
10U_0805_25V5K~D
@
12
PR207
10K_0603_1%~D
PR207
10K_0603_1%~D
1 2
PR186
0_0603_5%~D
PR186
0_0603_5%~D
12
PC144
330P_0402_50V7K~D
PC144
330P_0402_50V7K~D
12
PC183
0.22U_0402_6.3V6K~D
PC183
0.22U_0402_6.3V6K~D
12
PR227
10K_0402_1%~D
PR227
10K_0402_1%~D
12
PC170
10U_0805_25V5K~D
PC170
10U_0805_25V5K~D
12
PC174
0.1U_0603_25V7K~D
PC174
0.1U_0603_25V7K~D
12
PC175
10P_0402_25V8J
@PC175
10P_0402_25V8J
@
12
+
PC163
220U_25V_M
@
+
PC163
220U_25V_M
@
1
2
PR221
10_0402_1%~D
PR221
10_0402_1%~D
12
PC189
10U_0805_25V5K~D
@
PC189
10U_0805_25V5K~D
@
12
PR220
2K_0402_1%
PR220
2K_0402_1%
12
PH4
470K_0402_5%_ERTJ0EV474J~D
PH4
470K_0402_5%_ERTJ0EV474J~D
1 2
PR225
10K_0402_1%~D
PR225
10K_0402_1%~D
12
PC202
560P_0402_50V7K~D
PC202
560P_0402_50V7K~D
12
PC195
.1U_0402_16V7K~D
PC195
.1U_0402_16V7K~D
12
PC191
330P_0402_50V7K~D
PC191
330P_0402_50V7K~D
12
PL22
0.36UH_ETQP4LR36AFC_28A_20%~D
PL22
0.36UH_ETQP4LR36AFC_28A_20%~D
1
3
4
2
ISL95831CRZ-T_TQFN48_6X6
PU12
ISL95831CRZ-T_TQFN48_6X6
PU12
VWG
1
IMONG
2
PGOODG
3
SDA
4
ALERT#
5
SCLK
6
VR_ON
7
PGOOD
8
IMON
9
VR_HOT#
10
NTC
11
VW
12
COMP
13
FB
14
ISEN3/ FB2
15
ISEN2
16
ISEN1
17
VSEN
18
RTN
19
ISUMN
20
ISUMP
21
VDD
22
VIN
23
PROG1
24
BOOT1 25
UG1 26
PH1 27
VSSP1 28
LG1 29
PWM3 30
VDDP 31
LG2 32
VSSP2 33
PH2 34
UG2 35
BOOT2 36
LGG 37
PHG 38
UGG 39
BOOTG 40
PROG2 41
NTCG 42
ISNG 43
ISPG 44
RTNG 45
VSENG 46
FBG 47
COMPG 48
GND 49
PC137
10U_0805_25V5K~D
@
PC137
10U_0805_25V5K~D
@
12
PC133
470P_0402_50V7K~D
PC133
470P_0402_50V7K~D
12
PC153
.1U_0402_16V7K~D
@
PC153
.1U_0402_16V7K~D
@
1 2
PR214
2.61K_0402_1%~D
PR214
2.61K_0402_1%~D
12
PC187
10U_0805_25V5K~D
PC187
10U_0805_25V5K~D
12
PC179
0.22U_0402_6.3V6K~D
PC179
0.22U_0402_6.3V6K~D
12
PR170
10K_0603_1%~D
PR170
10K_0603_1%~D
12
PC155
10U_0805_25V5K~D
PC155
10U_0805_25V5K~D
12
PC150
.1U_0402_16V7K~D
PC150
.1U_0402_16V7K~D
1 2
PR164
27.4K_0402_1%~D
PR164
27.4K_0402_1%~D
1 2
PC141
330P_0402_50V7K~D
PC141
330P_0402_50V7K~D
1 2
PC171
10U_0805_25V5K~D
@
PC171
10U_0805_25V5K~D
@
12
PR183
130_0402_1%~D
PR183
130_0402_1%~D
12
PH2
470K_0402_5%_ERTJ0EV474J~D
PH2
470K_0402_5%_ERTJ0EV474J~D
12
PQ51
AON6702L-1N_DFN8
PQ51
AON6702L-1N_DFN8
5
4
2
1
3
PC136
10U_0805_25V5K~D
PC136
10U_0805_25V5K~D
12
PC160
.047U_0603_25V7~D
PC160
.047U_0603_25V7~D
12
PR194
0_0402_5%~D
PR194
0_0402_5%~D
1 2
PC180
39P_0402_50V7K~D
PC180
39P_0402_50V7K~D
12
PR192
0_0603_5%~D
PR192
0_0603_5%~D
1 2
PC193
330P_0402_50V7K~D
PC193
330P_0402_50V7K~D
12
PR203
8.06K_0402_1%~D
PR203
8.06K_0402_1%~D
12
PC167
.033U_0402_16V7K~D
PC167
.033U_0402_16V7K~D
1 2
PR176
2.32K_0402_1%~D
PR176
2.32K_0402_1%~D
12
PC130 0.1U_0603_25V7K~DPC130 0.1U_0603_25V7K~D
12
PR202
0_0402_5%~D
PR202
0_0402_5%~D
12
PC124 0.1U_0603_25V7K~DPC124 0.1U_0603_25V7K~D
12
PC135 10U_0805_25V5K~DPC135 10U_0805_25V5K~D
12
PR204
2.2_0603_5%~D
PR204
2.2_0603_5%~D
12
PC154
0.1U_0603_25V7K~D
PC154
0.1U_0603_25V7K~D
12
PC148
680P_0402_50V7K~D
PC148
680P_0402_50V7K~D
12
PQ48
AON6702L-1N_DFN8
PQ48
AON6702L-1N_DFN8
5
4
2
1
3
PR189
10K_0603_1%~D
PR189
10K_0603_1%~D
1 2
PR188
4.7_1206_5%~D
PR188
4.7_1206_5%~D
12
PC197
680P_0402_50V7K~D
PC197
680P_0402_50V7K~D
12
PC165
470P_0402_50V7K~D
@PC165
470P_0402_50V7K~D
@
12
PR226
3.65K_0603_1%~D
PR226
3.65K_0603_1%~D
1 2
PC182
470P_0402_50V7K~D
PC182
470P_0402_50V7K~D
12
PR181
2.2_0603_5%~D
PR181
2.2_0603_5%~D
12
PC177
0.22U_0603_25V7K~D
PC177
0.22U_0603_25V7K~D
12
PR196
1_0402_5%~D
PR196
1_0402_5%~D
12
PC181
0.22U_0402_6.3V6K~D
PC181
0.22U_0402_6.3V6K~D
12
PR211
499K_0402_1%~D
@PR211
499K_0402_1%~D
@
1 2
PR162
3.83K_0402_1%~D
PR162
3.83K_0402_1%~D
12
PR215
316K_0402_1%~D
PR215
316K_0402_1%~D
12
PC138
10U_0805_25V5K~D
@
PC138
10U_0805_25V5K~D
@
12
PR166
2.2_0603_5%~D
PR166
2.2_0603_5%~D
12
PL20
0.36UH_ETQP4LR36AFC_28A_20%~D
PL20
0.36UH_ETQP4LR36AFC_28A_20%~D
1
3
4
2
PC156
10U_0805_25V5K~D
PC156
10U_0805_25V5K~D
12
PR180
0_0402_5%~D
@
PR180
0_0402_5%~D
@
1 2
PH5
10KB_0402_5%_ERTJ0ER103J~D
PH5
10KB_0402_5%_ERTJ0ER103J~D
12
PC149
1U_0603_10V6K~D
PC149
1U_0603_10V6K~D
12
PR212
499_0402_1%~D
PR212
499_0402_1%~D
12
PR224
10K_0603_1%~D
PR224
10K_0603_1%~D
1 2
+
PC166
220U_25V_M
+
PC166
220U_25V_M
1
2
PR201
0_0603_5%~D
PR201
0_0603_5%~D
1 2
PC134
680P_0402_50V7K~D
PC134
680P_0402_50V7K~D
12
PC143
680P_0402_50V7K~D
PC143
680P_0402_50V7K~D
12
PR190
0_0603_5%~D
@PR190
0_0603_5%~D
@
1 2
PR169
4.7_1206_5%~D
PR169
4.7_1206_5%~D
12
PC145
0.01U_0402_16V7K~D
PC145
0.01U_0402_16V7K~D
12
PC186
0.022U_0402_16V7K~D
PC186
0.022U_0402_16V7K~D
12
PR165
10_0402_1%~D
PR165
10_0402_1%~D
12
PR177
10_0402_1%~D
PR177
10_0402_1%~D
12
PC157
10U_0805_25V5K~D
@
PC157
10U_0805_25V5K~D
@
12
PR178
100_0402_1%~D
@PR178
100_0402_1%~D
@
1 2
PQ43
AON6702L-1N_DFN8
PQ43
AON6702L-1N_DFN8
5
4
2
1
3
PR168
422_0402_1%~D
PR168
422_0402_1%~D
12
PQ55
AON6702L-1N_DFN8
PQ55
AON6702L-1N_DFN8
5
4
2
1
3
PQ41
AON6414AL-1N_DFN
PQ41
AON6414AL-1N_DFN
4
5
1
2
3
PR200
27.4K_0402_1%~D
PR200
27.4K_0402_1%~D
12
PR217
11K_0402_1%~D
PR217
11K_0402_1%~D
12
PR216
3.57K_0402_1%
PR216
3.57K_0402_1%
12
PR174
0_0603_5%~D
PR174
0_0603_5%~D
12
PH3
10KB_0402_5%_ERTJ0ER103J~D
PH3
10KB_0402_5%_ERTJ0ER103J~D
1 2
PL23
0.36UH_ETQP4LR36AFC_28A_20%~D
PL23
0.36UH_ETQP4LR36AFC_28A_20%~D
1
3
4
2
PR173 11K_0402_1%~DPR173 11K_0402_1%~D
1 2
PC158
10U_0805_25V5K~D
@
PC158
10U_0805_25V5K~D
@
12
PC140
0.1U_0603_25V7K~D
PC140
0.1U_0603_25V7K~D
12
ISL6208ACRZ-T_QFN8_3X3
PU11
ISL6208ACRZ-T_QFN8_3X3
PU11
VCC
5
FCCM
6
PWM
2
BOOT 1
PHASE 7
UGATE 8
LGATE 4
GND
3
PGND 9
PQ45
AON6414AL-1N_DFN
PQ45
AON6414AL-1N_DFN
4
5
1
2
3
PC161
1U_0603_10V6K~D
PC161
1U_0603_10V6K~D
12
PR175
475K_0402_1%~D
PR175
475K_0402_1%~D
12
PC139
1000P_0402_50V7K~D
PC139
1000P_0402_50V7K~D
12
PC97 0.1U_0603_25V7K~DPC97 0.1U_0603_25V7K~D
12
PR167
499K_0402_1%~D
@
PR167
499K_0402_1%~D
@
12
PQ44
AON6702L-1N_DFN8
PQ44
AON6702L-1N_DFN8
5
4
2
1
3
PR219
909_0402_1%
PR219
909_0402_1%
12
PR208
10K_0402_1%~D
PR208
10K_0402_1%~D
12
PR187
10K_0402_1%~D
PR187
10K_0402_1%~D
12
PC159
680P_0402_50V7K~D
PC159
680P_0402_50V7K~D
12
PR185
1.91K_0402_1%~D
PR185
1.91K_0402_1%~D
12
PC199
0.068U_0402_16V7K~D
@
PC199
0.068U_0402_16V7K~D
@
12
PR193
3.65K_0603_1%~D
PR193
3.65K_0603_1%~D
1 2
PC129 0.1U_0603_25V7K~DPC129 0.1U_0603_25V7K~D
12
PR191
10K_0402_1%~D
PR191
10K_0402_1%~D
12
PC146
.1U_0402_16V7K~D
PC146
.1U_0402_16V7K~D
1 2
PC176
1U_0603_10V6K~D
PC176
1U_0603_10V6K~D
12
PC128 0.1U_0603_25V7K~DPC128 0.1U_0603_25V7K~D
12
PR197
19.1K_0402_1%~D
PR197
19.1K_0402_1%~D
12
PR184
54.9_0402_1%~D
PR184
54.9_0402_1%~D
12
PR223
4.7_1206_5%~D
PR223
4.7_1206_5%~D
12
PR222
2.2_0603_5%~D
PR222
2.2_0603_5%~D
12
PR199
3.83K_0402_1%~D
PR199
3.83K_0402_1%~D
1 2
PC172
10U_0805_25V5K~D
@
PC172
10U_0805_25V5K~D
@
12
PQ47
AON6702L-1N_DFN8
PQ47
AON6702L-1N_DFN8
5
4
2
1
3
PC196
0.1U_0603_25V7K~D
PC196
0.1U_0603_25V7K~D
12
PC142
39P_0402_50V7K~D
PC142
39P_0402_50V7K~D
12
PC185
0.47U_0603_16V7K~D
PC185
0.47U_0603_16V7K~D
12
PR171
1_0402_5%~D
PR171
1_0402_5%~D
12
PQ46
AON6414AL-1N_DFN
PQ46
AON6414AL-1N_DFN
4
5
1
2
3
PR205 1_0603_5%~DPR205 1_0603_5%~D
12
PC164
43P_0603_50V8
PC164
43P_0603_50V8
12
PR228
1_0402_5%~D
PR228
1_0402_5%~D
12
PR213
1_0402_5%~D
PR213
1_0402_5%~D
12
PR172
7.5K_0402_1%~D
PR172
7.5K_0402_1%~D
1 2
PR270
2K_0402_1%
PR270
2K_0402_1%
12
PC204
330P_0402_50V7K~D
PC204
330P_0402_50V7K~D
12
PC132
470P_0402_50V7K~D
@PC132
470P_0402_50V7K~D
@
12
PC147
150P_0402_50V8J~D
PC147
150P_0402_50V8J~D
12
PL21
0.36UH_ETQP4LR36AFC_28A_20%~D
PL21
0.36UH_ETQP4LR36AFC_28A_20%~D
1
3
4
2
PQ53
AON6414AL-1N_DFN
PQ53
AON6414AL-1N_DFN
4
5
1
2
3
PC173
1000P_0402_50V7K~D
PC173
1000P_0402_50V7K~D
12
PC169
10U_0805_25V5K~D
PC169
10U_0805_25V5K~D
12
PC152
470P_0402_50V7K~D
@
PC152
470P_0402_50V7K~D
@
12
PR182
442_0402_1%~D
PR182
442_0402_1%~D
12
PQ49
AON6414AL-1N_DFN
PQ49
AON6414AL-1N_DFN
4
5
1
2
3
PC192
0.01U_0402_16V7K~D
PC192
0.01U_0402_16V7K~D
12
PL19
HCB4532KF-800T90_1812
PL19
HCB4532KF-800T90_1812
1 2
PC162
1U_0603_10V6K~D
PC162
1U_0603_10V6K~D
12
PC205
10U_0805_25V5K~D
PC205
10U_0805_25V5K~D
12
PR218
10_0402_1%~D
PR218
10_0402_1%~D
12
PR179
18.2K_0402_1%~D
PR179
18.2K_0402_1%~D
12
PR163
8.06K_0402_1%~D
PR163
8.06K_0402_1%~D
12
PC131 0.1U_0603_25V7K~DPC131 0.1U_0603_25V7K~D
12
PQ42
AON6414AL-1N_DFN
PQ42
AON6414AL-1N_DFN
4
5
1
2
3
PQ56
AON6702L-1N_DFN8
PQ56
AON6702L-1N_DFN8
5
4
2
1
3
PC178
680P_0402_50V7K~D
PC178
680P_0402_50V7K~D
12
PR210
10K_0402_1%~D
PR210
10K_0402_1%~D
12
PC188
10U_0805_25V5K~D
PC188
10U_0805_25V5K~D
12
PQ54
AON6414AL-1N_DFN
PQ54
AON6414AL-1N_DFN
4
5
1
2
3

5
5
4
4
3
3
2
2
1
1
D D
C C
B B
A A
Title
Size Document Number Rev
Date: Sheet of
LA-6601P
0.3
PWR-PIR
57 63Tuesday, November 30, 2010
Compal Electronics, Inc.
Title
Size Document Number Rev
Date: Sheet of
LA-6601P
0.3
PWR-PIR
57 63Tuesday, November 30, 2010
Compal Electronics, Inc.
Title
Size Document Number Rev
Date: Sheet of
LA-6601P
0.3
PWR-PIR
57 63Tuesday, November 30, 2010
Compal Electronics, Inc.
Page 1
Page 1Page 1
Page 1
Solution Description
Solution DescriptionSolution Description
Solution Description Rev.
Rev.Rev.
Rev.Page#
Page#Page#
Page# Title
TitleTitle
Title
Version Change List ( P. I. R. List )
Version Change List ( P. I. R. List )Version Change List ( P. I. R. List )
Version Change List ( P. I. R. List )
Item
ItemItem
Item Issue Description
Issue DescriptionIssue Description
Issue DescriptionDate
DateDate
Date Request
RequestRequest
Request
Owner
OwnerOwner
Owner
3 50 Charger 10'07/22 Voltage rating enhancement. Change PR49 form 14.3K to 15K. X01
4 50 Charger 10'07/22 Output capacitor rating enhancement. Add PC46 10uF 0805 to output. X01
5 51 +5VALWP/+3VALWP 10'07/22 Enhance Input capacitor rating and switch waveform. Add PC80 4.7uF 0805 to input and change low side to FDMS0310S.
1 56 CPU_CORE 10'06/17 Compal_Alvin Improve thermal compensation. Change PR164 from 0ohm to 27.4Kohm.
2 51-57 all DC-DC schematic 10'06/17 Improve dc to dc power efficiency.
Delete all snuber for all dc-dc.
Delete PR85, PR86, PR98, PR115, PR129, PR148, PR169, PR188, PR206, PR223.
Delete PC60, PC61, PC78, PC86, PC108, PC123, PC148, PC159, PC178, PC197.
X00
X00
X01
6 56 CPU_CORE 10'07/22 Improve EMC solution. Add PC97, PC124, PC128, PC129, PC130, PC131 0.1uF 0603. X01
7 51 +5VALWP/+3VALWP 10'07/22 Improve EMC solution. Add PC80 0.1uF 0603. X01
8 54 +1.5VP/0.75VSP 10'07/22 Improve EMC solution. Add PC168 0.1uF 0603. X01
9 55 VCCSAP 10'07/22 Improve EMC solution. Add PL24 120ohm bead, and PC194 1000pF 0402. X01
10 53 +1.8VSP 10'07/22 Improve low side switching waveform. Change PQ59 from AO4466 to AO4712L X01
Compal_Alvin
Compal_Alvin
Compal_Alvin
Compal_Alvin
Compal_Alvin
Compal_Alvin
Compal_Alvin
Compal_Alvin
Compal_Alvin
11 49 10'08/03 Compal_Alvin Add dynmatic trubo function to control trubo. Add dynamatic trubo function. X01
12 52 +VCCPP 10'08/10 Compal_Alvin
DCIN/DECTOR
For met Intel SPEC. Change VCCPP output CAP to 470uF.
13 56 CPU_CORE 10'08/10 Compal_Alvin Adjust the CPU loadline and transient to met Intel SPEC. PC167 and PC186.
PR216, PR219, PR202, PR180, PR176, PR179, PR182, PR167, PR186.
X01
X01
14 56 CPU_CORE 10'09/28 Compal_Alvin Improve CPUCore PWRGOOD signal. Change VDD power rail from 5VS to 5VALW and add PR220 and PC202.
15 55 VCCSAP 10'09/28 Compal_Alvin Improve VCCSA PWRGOOD signal. Change VCC power rail from 5VS to 5VALW.
X02
X02
16 49/50
DCIN/DECTOR
BATTERY CONN/OTP 10'09/28 Compal_Alvin Saving S4/S5 power consumption. Change PU1 Pin8 from Pre_V to VL. X02
PROPRIETARY NOTE: THIS SHEET OF ENGINEERING DRAWING AND SPECIFICATIONS CONTAINS CONFIDENTIAL
TRADE SECRET AND OTHER PROPRIETARY INFORMATION OF DELL INC. ("DELL") THIS DOCUMENT MAY NOT
BE TRANSFERRED OR COPIED WITHOUT THE EXPRESS WRITTEN AUTHORIZATION OF DELL. IN ADDITION,
NEITHER THIS SHEET NOR THE INFORMATION IT CONTAINS WAY BE USED BY OR DISCLOSED TO ANY THIRD
PARTY WITHOUT DELL'S EXPRESS WRITTEN CONSENT.
17
51/52/54 +5VALWP/+3VALWP
+VCCPP
+1.5VP/0.75VSP
10'10/12 Compal_Alvin For EMI solution.
Add PL25, PL26, PL27 P/N:SM01000DJ00 (S SUPPRE_ FBMA-L11-453215-121LMA90T 1812)
Add 10uF PC205 and change PC23, PC24 to 10uF.
Pop PC133 and PC134.
X02

5
5
4
4
3
3
2
2
1
1
D D
C C
B B
A A
Title
Size Document Number Rev
Date: Sheet of
LA-6601P
0.3
PWR-PIR
58 63Tuesday, November 30, 2010
Compal Electronics, Inc.
Title
Size Document Number Rev
Date: Sheet of
LA-6601P
0.3
PWR-PIR
58 63Tuesday, November 30, 2010
Compal Electronics, Inc.
Title
Size Document Number Rev
Date: Sheet of
LA-6601P
0.3
PWR-PIR
58 63Tuesday, November 30, 2010
Compal Electronics, Inc.
Page 1
Page 1Page 1
Page 1
Solution Description
Solution DescriptionSolution Description
Solution Description Rev.
Rev.Rev.
Rev.Page#
Page#Page#
Page# Title
TitleTitle
Title
Version Change List ( P. I. R. List )
Version Change List ( P. I. R. List )Version Change List ( P. I. R. List )
Version Change List ( P. I. R. List )
Item
ItemItem
Item Issue Description
Issue DescriptionIssue Description
Issue DescriptionDate
DateDate
Date Request
RequestRequest
Request
Owner
OwnerOwner
Owner
51-56 all DC-DC schematic 10'10/13 EMI solution. X02Compal_Alvin
PROPRIETARY NOTE: THIS SHEET OF ENGINEERING DRAWING AND SPECIFICATIONS CONTAINS CONFIDENTIAL
TRADE SECRET AND OTHER PROPRIETARY INFORMATION OF DELL INC. ("DELL") THIS DOCUMENT MAY NOT
BE TRANSFERRED OR COPIED WITHOUT THE EXPRESS WRITTEN AUTHORIZATION OF DELL. IN ADDITION,
NEITHER THIS SHEET NOR THE INFORMATION IT CONTAINS WAY BE USED BY OR DISCLOSED TO ANY THIRD
PARTY WITHOUT DELL'S EXPRESS WRITTEN CONSENT.
18
Add all snuber for all dc-dc.
Add PR85, PR86, PR98, PR115, PR129, PR148, PR169, PR188, PR206, PR223.
Add PC60, PC61, PC78, PC86, PC108, PC123, PC148, PC159, PC178, PC197.
19 50 Charger 10'11/02 Compal_Alvin Precharger schematic bom change for old solution
Delete PD13, PD15, PR51, PQ22, PC32.
Add PQ60, PR231. X02

5
5
4
4
3
3
2
2
1
1
D D
C C
B B
A A
Title
Size Document Number Rev
Date: Sheet of
LA-6601P
1.0
EE PIR(1)
59 63Tuesday, November 30, 2010
Compal Electronics, Inc.
Title
Size Document Number Rev
Date: Sheet of
LA-6601P
1.0
EE PIR(1)
59 63Tuesday, November 30, 2010
Compal Electronics, Inc.
Title
Size Document Number Rev
Date: Sheet of
LA-6601P
1.0
EE PIR(1)
59 63Tuesday, November 30, 2010
Compal Electronics, Inc.
Page 1
Page 1Page 1
Page 1
Solution Description
Solution DescriptionSolution Description
Solution Description Rev.
Rev.Rev.
Rev.Page#
Page#Page#
Page# Title
TitleTitle
Title
Version Change List ( P. I. R. List )
Version Change List ( P. I. R. List )Version Change List ( P. I. R. List )
Version Change List ( P. I. R. List )
Item
ItemItem
Item Issue Description
Issue DescriptionIssue Description
Issue DescriptionDate
DateDate
Date Request
RequestRequest
Request
Owner
OwnerOwner
Owner
3 31 HDMI input - STDP6038 10'07/22 HDMI-IN no function Change U7 pin111, 112 to U7 pin72,pin71 X00
4 34-35 HD Audio_IDT92HD73C 10'08/3 S/PDIF jack no function net LINE_OUT_JD connect to R1677 pin2
delete R721, R722, C740
X00
5 38 Mini Card -WLAN / DMC / BT 10'08/11 Install Bluetooth module might be cause system can't bootable remove net name BT_ACTIVE
1 29 DP SW for mDP CONN 10'07/22 Compal_Yungmao Mini DP no function Modified JMDP1 pin define
2 39 USB 3.0 PD720200 10'08/10 USB3.0 transfer speed is too low
L33 swap pin3 with pin4, net U3TXDN2_L, U3TXDN2
L34 swap pin3 with pin4, net U3TXDP1_L, U3TXDP1
L35 swap pin3 with pin4, net U3RXDN2_L, U3RXDN2
L36 swap pin3 with pin4, net U3RXDP1_L, U3RXDP1
X00
X00
X00
6 33 GLAN AR8151 AL1A 10'08/9 LOM can't work in 1000Mbps speed and no LED is on swap JLAN1 pin11 with pin13, net LAN_LINK#, LAN_LED2# X00
7 34 HD Audio_IDT92HD73C 10'08/10 Audio left and right channel reverse swap U9, U16 pin6 with pin8 X00
8
14 MXMIII Connector A 10'07/22 add R1817, R1816, Q281
Compal_Yungmao
Compal_Yungmao
Compal_Yungmao
Compal_Yungmao
Compal_Yungmao
Compal_Yungmao
Compal_Yungmao
X00USB charging Device can't be charging in S4/S5 with" AC and Battery " mode
9 X00
USB/ESATA TS3USB221RSER40 change D18 from +5VS to +5VALW10'08/3 Compal_Yungmao
X00
X00
10
11
12
13
14
15
16
17
X00
X00
X02
-9% of 3.3V (3.003) will cause no display when system power on
5 for EMI/EDS requirement add RC121,RC125,RC126,RC127,RC128PROCESSOR(2/6) PM,XDP,CLK 10'07/15 Compal_Yungmao
10~13 DDRIII DIMMA ~ DDRIII DIMMD 10'07/15 Compal_Yungmao for DDR3 module can select serial address add RD35,RD36,RD37,RD38,RD39,RD47,RD49
14 for MXM3.0 module power saving
add R1818, R1819 pull high
Compal_Yungmao10'08/4MXMIII Connector A
25
LVDS SW- 1 to 2 & GPU/PCH
add R313, R31410'07/13 Compal_Yungmao
STDP6038 chipset vendor require to add for debug used
PROPRIETARY NOTE: THIS SHEET OF ENGINEERING DRAWING AND SPECIFICATIONS CONTAINS CONFIDENTIAL
TRADE SECRET AND OTHER PROPRIETARY INFORMATION OF DELL INC. ("DELL") THIS DOCUMENT MAY NOT
BE TRANSFERRED OR COPIED WITHOUT THE EXPRESS WRITTEN AUTHORIZATION OF DELL. IN ADDITION,
NEITHER THIS SHEET NOR THE INFORMATION IT CONTAINS WAY BE USED BY OR DISCLOSED TO ANY THIRD
PARTY WITHOUT DELL'S EXPRESS WRITTEN CONSENT.
PROCESSOR(6/6)04
10'09/20
Compal_Ray derating fail
14 MXMIII Connector Compal_Ray battery can't charge
QC4 change to SB00000090L
R1818, R1819 depop, change connection
EC_SMB_DA1 to VGA_SMB_DA1
X02
X02
X02
10'09/20
PCH (3/8) Compal_Ray can't boot when plug bluetooth module.
LVDS SW & CONN Compal_Ray Web CAM can't work.
pop RH95
Change CAM power to 3VS
10'09/20
10'09/20
17
26

5
5
4
4
3
3
2
2
1
1
D D
C C
B B
A A
Title
Size Document Number Rev
Date: Sheet of
LA-6601P
1.0
EE PIR(2)
60 63Tuesday, November 30, 2010
Compal Electronics, Inc.
Title
Size Document Number Rev
Date: Sheet of
LA-6601P
1.0
EE PIR(2)
60 63Tuesday, November 30, 2010
Compal Electronics, Inc.
Title
Size Document Number Rev
Date: Sheet of
LA-6601P
1.0
EE PIR(2)
60 63Tuesday, November 30, 2010
Compal Electronics, Inc.
Page 2
Page 2Page 2
Page 2
Solution Description
Solution DescriptionSolution Description
Solution Description Rev.
Rev.Rev.
Rev.Page#
Page#Page#
Page# Title
TitleTitle
Title
Version Change List ( P. I. R. List )
Version Change List ( P. I. R. List )Version Change List ( P. I. R. List )
Version Change List ( P. I. R. List )
Item
ItemItem
Item Issue Description
Issue DescriptionIssue Description
Issue DescriptionDate
DateDate
Date Request
RequestRequest
Request
Owner
OwnerOwner
Owner
PROPRIETARY NOTE: THIS SHEET OF ENGINEERING DRAWING AND SPECIFICATIONS CONTAINS CONFIDENTIAL
TRADE SECRET AND OTHER PROPRIETARY INFORMATION OF DELL INC. ("DELL") THIS DOCUMENT MAY NOT
BE TRANSFERRED OR COPIED WITHOUT THE EXPRESS WRITTEN AUTHORIZATION OF DELL. IN ADDITION,
NEITHER THIS SHEET NOR THE INFORMATION IT CONTAINS WAY BE USED BY OR DISCLOSED TO ANY THIRD
PARTY WITHOUT DELL'S EXPRESS WRITTEN CONSENT.
X02
17
X02
18
19
X02
X02
20
28
21
Follow A18 +HDMI_5V_OUT circuit remove QV5,CV40,RV35,QV6,RV34,Add R1896
X02
Compal_RayHDMI SW
Change UV2 HPD connectionHDMI can't work
X02
Compal_RayHDMI SW
22
28
DP can't work pop R1865
Compal_RayHDMI SW for DMC30
23
X02
X02
X02
X02
eSATA can't work remove RS12
10'09/20
10'09/20
10'09/20
10'09/20
Compal_Ray
24
40 USB/ESATA
update for eSATA power share function
PWRSHARE_EN# GPIO assign to EC pin 86
10'09/2040 USB/ESATA Compal_Ray
25
ME position redifned for HDD.
Add R97 for PWRSHARE_EN# pull down
Swap HDD1(Port 1) ,HDD2(Port 0)Compal_Ray10'09/20
26
PCH (1/8)15
Compal_Ray depop R201, pop R202 0 ohmUSB3.0 can't workUSB3.0 PD720200
X02
X02
X02
X02
X02
X02
X02
10'09/27
10'09/27
10'09/27
10'09/27
10'09/27
10'09/27
10'09/27
27
28
29
30
31
32
33
Compal_Ray
Compal_Ray
Compal_Ray
Compal_Ray
Compal_Ray
Compal_Ray
39
AV17 doesn't support deep sleep mode pop RH126, add RH159 and depop itPCH (3/8)17
add R1958,R1959, remove C52,C53
Add HDA BUS ON/OFF control circuit, add CH17,UH9,RH30,RH50,QH10,RH267PCH (1/8)15
depop RH139 ,RH134
follow Design guide Add R1687 for PCH_RSMRST# pull down
Add RH47 for BBS_BIT0_RPCH (1/8)
PCH (3/8)
15
17
follow Design guide
Change ACIN connection Remove RH150 ,RH137,Add R1900,R1899,QH11 PCH (3/8)17
add R1699,D31
To solve po noise when HDMI IN toggling add Q10Speaker AMP35
Compal_Ray
PROCESSOR(6/6) derating fail04 Compal_Ray QC4 change to SB00000090L
HD Audio34 to solve backdrive issue on +3VS add D54
Compal_RayHD Audio Add HDMI IN audio sense circuit. add Q284 R1902,R190334
follow DG1.5 recommand15 PCH (1/8) Add R1960Compal_Ray
10'09/27
10'09/27
10'09/27
10'09/27

5
5
4
4
3
3
2
2
1
1
D D
C C
B B
A A
Title
Size Document Number Rev
Date: Sheet of
LA-6601P
1.0
EE PIR(2)
61 63Tuesday, November 30, 2010
Compal Electronics, Inc.
Title
Size Document Number Rev
Date: Sheet of
LA-6601P
1.0
EE PIR(2)
61 63Tuesday, November 30, 2010
Compal Electronics, Inc.
Title
Size Document Number Rev
Date: Sheet of
LA-6601P
1.0
EE PIR(2)
61 63Tuesday, November 30, 2010
Compal Electronics, Inc.
Page 2
Page 2Page 2
Page 2
Solution Description
Solution DescriptionSolution Description
Solution Description Rev.
Rev.Rev.
Rev.Page#
Page#Page#
Page# Title
TitleTitle
Title
Version Change List ( P. I. R. List )
Version Change List ( P. I. R. List )Version Change List ( P. I. R. List )
Version Change List ( P. I. R. List )
Item
ItemItem
Item Issue Description
Issue DescriptionIssue Description
Issue DescriptionDate
DateDate
Date Request
RequestRequest
Request
Owner
OwnerOwner
Owner
PROPRIETARY NOTE: THIS SHEET OF ENGINEERING DRAWING AND SPECIFICATIONS CONTAINS CONFIDENTIAL
TRADE SECRET AND OTHER PROPRIETARY INFORMATION OF DELL INC. ("DELL") THIS DOCUMENT MAY NOT
BE TRANSFERRED OR COPIED WITHOUT THE EXPRESS WRITTEN AUTHORIZATION OF DELL. IN ADDITION,
NEITHER THIS SHEET NOR THE INFORMATION IT CONTAINS WAY BE USED BY OR DISCLOSED TO ANY THIRD
PARTY WITHOUT DELL'S EXPRESS WRITTEN CONSENT.
X02
34
X02
X02
X02
X02
Compal_Ray
X02
Compal_Ray
Compal_Ray
X02
X02
X02
X02
Compal_Ray
X02
X02
X02
X02
X02
X02
X02
10'09/27
10'10/0135
36
37
16 PCH (4/8) PLTREST_VGA issue Add R28 D13 and change RH170 to 0 ohm
38
39
40
41
42
43
44
45
10'10/01
10'10/01
46
47
48
49
50
Addd R58 for HMI_SW_DETECT bypass direct
due to it's desn't need level shift to 5V
Add R5828 HDMI SW
35 Speaker AMP Add U619 ,C1843add mute siwtch to solve po noise issue
Change CL39 to 3KV spec for Hi-port test change CL39 to 1000P_1808_3KV7K~D33 GLAN AR8151 AL1A
15 PCH Compal_Ray10'10/07 Rename location Change CLIP1 to COMS1 and CLIP2 to ME1
39 USB 3.0 10'10/07 Add power option Add R1964,R1965,R1966,R1967 for U37 power option
31 HDMI 10'10/07 For double pull high Remove R81,R83
15 PCH 10'10/07 Change RTC circuit Change RTC circuit and change DH1 to
CHN202UPT,Reomve RH250
33 10'10/07 Crystal EA result Change CL18,CL19 to 15pF by crystal EA result
GLAN AR8151 AL1A
9,10,11 10'10/07CPU Remove XDP 0 ohm resistor
CPU XDP depop, Remove:RC68~RC71,
Change to depop
RC59,RC61~RC67,RC121,RC121,RC125~RC128,RC50,RC51
Add T51~T54
Compal_Ray
Compal_Ray
Compal_Ray
Compal_Ray
Compal_Ray
10'10/07 Crystal EA resultCompal_RayPCH16 Change YH2 to X5H025000DC1H-H, CH23,CH24 to 12pF by
crystal EA result
5 CPU 10'10/07 Compal_Ray Follow Design guide 1.5 Add RC113 to reserve PCH_PWROK for VDDPWRGOOD
31 ST6038 10'10/07 Compal_Ray Derating issue Change L13 to BLM18AG601SN1D for derating issue
9 CPU 10'10/07 Compal_Ray S3 issue Reserve CC178 for CPU1.5V_S3_GATE timing delay
31 ST6038 10'10/07 Compal_Ray By vendor review Follow vendor to depop R1744
32 ST4028 10'10/07 Compal_Ray By vendor review Change U607 to M25PE20
31 ST6038 10'10/08 Compal_Ray Timing issue Add R172 for LDO timing enable timing delay

5
5
4
4
3
3
2
2
1
1
D D
C C
B B
A A
Title
Size Document Number Rev
Date: Sheet of
LA-6601P
1.0
EE PIR(2)
62 63Tuesday, November 30, 2010
Compal Electronics, Inc.
Title
Size Document Number Rev
Date: Sheet of
LA-6601P
1.0
EE PIR(2)
62 63Tuesday, November 30, 2010
Compal Electronics, Inc.
Title
Size Document Number Rev
Date: Sheet of
LA-6601P
1.0
EE PIR(2)
62 63Tuesday, November 30, 2010
Compal Electronics, Inc.
Page 2
Page 2Page 2
Page 2
Solution Description
Solution DescriptionSolution Description
Solution Description Rev.
Rev.Rev.
Rev.Page#
Page#Page#
Page# Title
TitleTitle
Title
Version Change List ( P. I. R. List )
Version Change List ( P. I. R. List )Version Change List ( P. I. R. List )
Version Change List ( P. I. R. List )
Item
ItemItem
Item Issue Description
Issue DescriptionIssue Description
Issue DescriptionDate
DateDate
Date Request
RequestRequest
Request
Owner
OwnerOwner
Owner
PROPRIETARY NOTE: THIS SHEET OF ENGINEERING DRAWING AND SPECIFICATIONS CONTAINS CONFIDENTIAL
TRADE SECRET AND OTHER PROPRIETARY INFORMATION OF DELL INC. ("DELL") THIS DOCUMENT MAY NOT
BE TRANSFERRED OR COPIED WITHOUT THE EXPRESS WRITTEN AUTHORIZATION OF DELL. IN ADDITION,
NEITHER THIS SHEET NOR THE INFORMATION IT CONTAINS WAY BE USED BY OR DISCLOSED TO ANY THIRD
PARTY WITHOUT DELL'S EXPRESS WRITTEN CONSENT.
X02
51
X02
X02
X02
X02
Compal_Ray
X02
Compal_Ray
Compal_Ray
X02
X02
X02
X02
Compal_Ray
A00
2010/10/8
52
53
54
16 Codec Mute issue Add U620,C1844,U621,C1845 for mute
Follow A18 Change AC_BATT# to EC_AC_BAT# , and remove
R1817,D72, add U622,C1823
28 MXM
35 USB3.0 Change L33~L38 to DLW21SN670HQ2LEMI issue
Remove resistor for double pull high Remove R323 ,R32626 LVDS SW
2010/10/8
2010/10/8
56
55 Audio35
2010/10/8
2010/10/12 Compal_Ray By Maxim review result Change C154,C158 to .022uF and R140,R145 to 20K
PCH15 2010/10/12 Compal_Ray Reserve o ohm for HDA_SDOUT Add RH51
57
58
44 ENE 2010/10/12 Compal_Ray Change GPIO Change GPIO46 to VGA_ON and depop RH118
24,44 ENE 2010/10/12 Compal_Ray Change GPIO, and add backlight control circuit
Change VGA_ON to LCD_BKL_EN, and add
backlight control circuit, add
Q39,C332,R422,R423,Q28,C331
29 DP 2010/10/12 Compal_Ray DP dual mode can't display Remove C301,C30859
35 Audio 2010/10/1260 Compal_Ray To reach 16dB Change R137,R142 to 16.2K
61 15 PCH 2010/10/22 Compal_Ray Pop RH50 for ME lock issue Pop RH50
62 ODD37 2010/10/22 Compal_Ray Re define ODD pin For ODD power require, add one more power pin
A00
2010/10/2237 ODD Compal_Ray Remove zero power ODD switch. Remove SW1 and add R173 0 ohm for ODD_DA#63
A00
46 power switch 2010/10/22 Compal_Ray64 Remove reserve power switch Remove SW4,SW5
A00
65 24,44 LCD 2010/10/22 Compal_Ray Correct net name Rename LCD_BKL_EN# to LCD_BKL_EN
A00
66 44 BID 2010/10/22 Compal_Ray Change BID Change BID, R225 to 56K
A00
A00
67 34 BID 2010/10/22 Compal_Ray HDMI in audio issue. change HDMI_IN_SELECT# to HDMI_TOGGLE

5
5
4
4
3
3
2
2
1
1
D D
C C
B B
A A
Title
Size Document Number Rev
Date: Sheet of
LA-6601P
1.0
EE PIR(2)
63 63Tuesday, November 30, 2010
Compal Electronics, Inc.
Title
Size Document Number Rev
Date: Sheet of
LA-6601P
1.0
EE PIR(2)
63 63Tuesday, November 30, 2010
Compal Electronics, Inc.
Title
Size Document Number Rev
Date: Sheet of
LA-6601P
1.0
EE PIR(2)
63 63Tuesday, November 30, 2010
Compal Electronics, Inc.
Page 2
Page 2Page 2
Page 2
Solution Description
Solution DescriptionSolution Description
Solution Description Rev.
Rev.Rev.
Rev.Page#
Page#Page#
Page# Title
TitleTitle
Title
Version Change List ( P. I. R. List )
Version Change List ( P. I. R. List )Version Change List ( P. I. R. List )
Version Change List ( P. I. R. List )
Item
ItemItem
Item Issue Description
Issue DescriptionIssue Description
Issue DescriptionDate
DateDate
Date Request
RequestRequest
Request
Owner
OwnerOwner
Owner
PROPRIETARY NOTE: THIS SHEET OF ENGINEERING DRAWING AND SPECIFICATIONS CONTAINS CONFIDENTIAL
TRADE SECRET AND OTHER PROPRIETARY INFORMATION OF DELL INC. ("DELL") THIS DOCUMENT MAY NOT
BE TRANSFERRED OR COPIED WITHOUT THE EXPRESS WRITTEN AUTHORIZATION OF DELL. IN ADDITION,
NEITHER THIS SHEET NOR THE INFORMATION IT CONTAINS WAY BE USED BY OR DISCLOSED TO ANY THIRD
PARTY WITHOUT DELL'S EXPRESS WRITTEN CONSENT.
A00
68 Compal_Ray
Compal_Ray
Compal_Ray
Compal_Ray
2010/10/22
69
70
71
26 AMD AMD MXM card Brightness Contrl Hot/Key issue add RV46 and connect to SG_AMD_BKL.
Meet NV Optimus V1.2 Change AC_BATT# to EC_AC_BAT# , and remove
R1817,D72, add U622,C1823
17,28,
29,30 NV
27 CRT Change C13~C15 to 0.01uF.CRT switch high EOS failure rate
HDMI in cable detect issue Add R1968,Q285,R184531 HDMI
72 ENE44 Compal_Ray Crystal remove for ENE Add C1846 for not use crystal for ENE
2010/10/22
2010/10/22
2010/10/22
A00
A00
A00
2010/10/22
A00
73 24 EDP Compal_Ray Remove RV39 Remove RV39 for LCDVDD_ON double pull down2010/10/29
A00
74 36 HDD 2010/10/30 Compal_Ray Left HDD pin to NC Left JHDD2 Pin 20,21,22 to NC
A00