Cryomech PT410/CP2800 Installation, Service And Maintenance Manual PT415 11 06
User Manual:
Open the PDF directly: View PDF
.
Page Count: 54
- Model PT415 Cryogenic Refrigerator
- Section 1: Overview
- Section 2: Warranty
- Section 3: Safety
- 3.1 Safety and information symbols
- 3.2 Warnings and cautions
- 3.2.1 Section 4. Technical specifications
- 3.2.2 Section 5. Shipping
- 3.2.3 Section 6. Installation
- Section 6.1 Cold head installation
- Section 6.1.2 Initial preparation of the cold head
- Section 6.2 Compressor package installation
- Section 6.2.1 Step 1 -- Prepare the compressor package location
- Section 6.2.2 Step 2 – Connect the water lines to the compressor
- Section 6.2.3 Step 3 Connect the helium flex lines to the cold head and compressor package
- Section 6.2.5 Step 5 – Connect the compressor to main power
- Section 6.2.6 Step 6 – Remove excess helium from the compressor package prior to running the system for the first time
- 3.2.4 Section 7. Operation
- 3.2.5 Section 8. Routine maintenance
- Section 4: Specifications
- 4.1 Intended use of equipment
- 4.2 Technical specifications
- 4.3 Description of compressor
- 4.3.1 Front panel interfaces
- Low-Pressure Aeroquip(
- Low-Pressure Gauge
- High-Pressure Aeroquip(
- High-Pressure Gauge
- Control Panel
- Cold Head Motor Connector
- Main Circuit Breaker
- Power Circuit Breaker
- Power Indicator Light
- Service Valve
- Service Access
- Cooling Water Inlet Connection
- Cooling Water Outlet Connection
- Power Cord
- Compressor On Button
- Compressor On Indicator Light
- Compressor Off Button
- Compressor Off Indicator Light
- Display Screen
- Select/Enter Button
- INC (Increase) Button
- DEC (Decrease) Button
- Service/Return Button
- Cancel Button
- RS232/488 Port
- System I/O Port
- 4.3.2 Safety devices
- 4.3.1 Front panel interfaces
- Section 5: Inspection and Unpacking
- Section 6: Installation
- 6.1 Cold head installation
- 6.2 Compressor installation
- 6.2.1 Step 1 -- Prepare the compressor package location
- 6.2.2 Step 2 – Connect the water lines to the compressor
- 6.2.3 Step 3 – Connect the helium flex lines to the cold head and compressor package
- 6.2.4 Step 4 – Connect the cold head motor cord
- 6.2.5 Step 5 – Connect the compressor package to the main power
- 6.2.6 Step 6 – Remove excess helium from the system prior to running for the first time
- 6.2.7 Step 7 – Run the system for the first time
- Section 7: Operation
- Section 8: Routine Maintenance

Model PT415
Cryogenic Refrigerator
INSTALLATION, OPERATION and
ROUTINE MAINTENANCE MANUAL
INCLUDES CP1010 COMPRESSOR PACKAGE
Revision Date March 8, 2006

PT415 Cryorefrigerator Installation, Operation and Maintenance
The information contained in this document is believed to be accurate and reliable as of
the time of its publication. However, Cryomech, Inc. cannot accept any responsibility
(financial or otherwise) that may result from the use or misuse of the information
contained in this document. Except as expressly contained in this document, there are no
other warranties granted or extended by the manufacturer.
Cryomech, Inc. reserves the right to add, change, modify or delete any or all information
contained herein without prior written notice. Revisions to this document may be issued
at the time such changes and/or deletions occur.
Any duplication of this manual or any of its parts without expressed written permission
from Cryomech, Inc. is expressly prohibited.
Correspondence concerning this document should be forwarded to:
Customer Service Department
Cryomech, Inc.
113 Falso Drive
Syracuse, NY 13211 USA
Telephone (315) 455-2555
FAX: (315) 455-2544
cryoservice@cryomech.com
www.cryomech.com
3-08-06 2 Model PT415 Manual

PT415 Cryorefrigerator Installation, Operation and Maintenance
Table of Contents
1 Section 1: Overview ................................................................................................................. 5
1.1 Cryogenic refrigeration system ......................................................................................... 5
1.1.1 General description.................................................................................................... 5
1.1.2 Features and benefits of the Cryomech PT415......................................................... 5
1.1.3 Features and benefits of the Cryomech CP1000 Series Compressors..................... 6
1.2 Cryomech PT415 Manual (CP1010)................................................................................. 6
1.2.1 Organization of the manual........................................................................................ 6
1.2.2 Related documents.................................................................................................... 7
1.3 Glossary ............................................................................................................................ 7
1.3.1 Definitions .................................................................................................................. 7
1.3.2 Acronyms ................................................................................................................... 8
1.4 Cryomech Contact Information ......................................................................................... 9
2 Section 2: Warranty................................................................................................................ 10
2.1 Statement of warranty..................................................................................................... 10
2.2 Conditions that can void the warranty............................................................................. 10
3 Section 3: Safety .................................................................................................................... 12
3.1 Safety and information symbols...................................................................................... 12
3.1.1 Equipment symbols.................................................................................................. 12
3.1.2 Icons in the manual.................................................................................................. 12
3.2 Warnings and cautions.................................................................................................... 13
3.2.1 Section 4. Technical specifications.......................................................................... 13
3.2.2 Section 5. Shipping.................................................................................................. 13
3.2.3 Section 6. Installation............................................................................................... 13
3.2.4 Section 7. Operation ................................................................................................ 15
3.2.5 Section 8. Routine maintenance.............................................................................. 16
4 Section 4: Specifications ........................................................................................................ 18
4.1 Intended use of equipment ............................................................................................. 18
4.2 Technical specifications .................................................................................................. 18
4.2.1 Weights and dimensions.......................................................................................... 18
4.2.2 Cooling water specifications .................................................................................... 18
4.2.3 Electrical specifications............................................................................................ 20
4.2.4 Operating parameters.............................................................................................. 21
4.3 Description of compressor .............................................................................................. 22
4.3.1 Front panel interfaces .............................................................................................. 23
4.3.2 Safety devices.......................................................................................................... 26
5 Section 5: Inspection and Unpacking..................................................................................... 28
5.1 Inspection of crate........................................................................................................... 28
5.2 Unpacking ....................................................................................................................... 28
5.3 Inspection of equipment.................................................................................................. 29
5.4 Returning a system to Cryomech.................................................................................... 30
6 Section 6: Installation ............................................................................................................. 31
6.1 Cold head installation...................................................................................................... 31
6.1.1 Inspect the cold head............................................................................................... 31
6.1.2 Initial preparation of the cold head........................................................................... 32
6.1.3 Optimal installation of temperature sensors (optional) ............................................ 32
6.1.4 Installation of heaters (optional)............................................................................... 33
6.1.5 Mounting the radiation shield (optional)................................................................... 33
6.2 Compressor installation................................................................................................... 33
6.2.1 Step 1 -- Prepare the compressor package location ............................................... 33
6.2.2 Step 2 – Connect the water lines to the compressor............................................... 34
6.2.3 Step 3 – Connect the helium flex lines to the cold head and compressor package 34
6.2.4 Step 4 – Connect the cold head motor cord............................................................ 35
6.2.5 Step 5 – Connect the compressor package to the main power............................... 36
6.2.6 Step 6 – Remove excess helium from the system prior to running for the first time36
3-08-06 3 Model PT415 Manual

PT415 Cryorefrigerator Installation, Operation and Maintenance
6.2.7 Step 7 – Run the system for the first time................................................................ 37
7 Section 7: Operation............................................................................................................... 39
7.1 Starting the system ......................................................................................................... 39
7.1.1 Checks before operating.......................................................................................... 39
7.1.2 Startup procedure .................................................................................................... 39
7.2 Normal operation behavior.............................................................................................. 40
7.3 Recommended routine procedures................................................................................. 41
7.3.1 High and low pressure ............................................................................................. 41
7.3.2 Cold head temperature ............................................................................................ 41
7.3.3 Cooling water input and output................................................................................ 41
7.4 Shutdown procedure....................................................................................................... 41
7.5 Disassembling the system for transport or storage ........................................................ 41
7.6 Troubleshooting .............................................................................................................. 43
7.6.1 System will not start................................................................................................. 43
7.6.2 System starts, no pressure fluctuation..................................................................... 44
7.6.3 System has shut itself down. ................................................................................... 44
7.6.4 Run time display screen description........................................................................ 44
7.6.5 Error diagnostics on display screen......................................................................... 45
7.6.6 Warning diagnostics on display screen ................................................................... 46
7.6.7 Error and warning set points.................................................................................... 46
7.7 Contact Cryomech with Questions.................................................................................. 46
7.7.1 Contact Information.................................................................................................. 46
8 Section 8: Routine Maintenance ............................................................................................ 48
8.1 Introduction ..................................................................................................................... 48
8.2 Cryorefrigerator system................................................................................................... 48
8.2.1 Adjust helium pressure - vent excess helium .......................................................... 48
8.2.2 Adjust helium pressure - recharge helium ............................................................... 48
8.3 Compressor package...................................................................................................... 50
8.3.1 Replace the adsorber............................................................................................... 50
8.4 Cold head........................................................................................................................ 51
8.5 Other maintenance items................................................................................................ 51
8.5.1 Cleaning................................................................................................................... 51
8.5.2 Manufacturer only parts ........................................................................................... 51
8.6 Service ............................................................................................................................ 52
8.6.1 Cryomech contact information................................................................................. 52
Figures
Figure 1: Cooling water requirement ............................................................................................. 19
Figure 2: Cooling water pressure drop.......................................................................................... 19
Figure 3: Front panel of the compressor package......................................................................... 22
Figure 4: Control panel of the compressor package ..................................................................... 25
Figure 5: Schematic of the cold head............................................................................................ 31
Figure 6: Connecting the flex lines to the compressor package ................................................... 35
Figure 7: Disconnecting the flex lines from the compressor package........................................... 42
Figure 8: Disconnecting the flex lines from the cold head............................................................. 43
Figure 9: Pumping station.............................................................................................................. 49
Figure 10: Disconnecting the adsorber. ........................................................................................ 50
Figure 11: CMAS menu system..................................................................................................... 53
Figure 12: CHPT415 line drawing ................................................................................................. 54
3-08-06 4 Model PT415 Manual

PT415 Cryorefrigerator Installation, Operation and Maintenance
1 Section 1: Overview
This section provides an overview discussion of cryorefrigerators and of the PT415 in
particular. It also provides an overview of this manual, including the organization, basic
definitions of terms used and expansion of acronyms used in the manual.
1.1 Cryogenic refrigeration system
1.1.1 General description
The operation of a cryogenic refrigeration system is based on a closed-loop helium
expansion cycle. A complete system consists of two major components: one is the
compressor package, which compresses refrigerant and removes heat from the system;
the other is the cold head, which takes refrigerant through one or more additional
expansion cycles to cool it down to cryogenic temperatures. The refrigerant gas used in
the Cryomech cryogenic systems is 99.999% pure helium. Flexible stainless steel lines
called helium flex lines carry compressed helium from the compressor package to the
cold head and carry low-pressure helium back.
The compressor package works as follows. An oil-lubricated compressor compresses the
pure low-pressure helium that is returned from the cold head. The heat of compression is
removed via a heat exchanger, and the oil from the compression process is removed in a
series of oil separators and filters. The compressed helium is then fed to the cold head
via the high-pressure helium flex line.
In the cold head, adiabatic expansion of the helium and further heat removal allows
cooling to cryogenic temperatures. The low-pressure helium then returns to the
compressor package via the low-pressure helium flex line.
1.1.2 Features and benefits of the Cryomech PT415
The Cryomech PT415 Cryorefrigerator features the CHPT415 Pulse Tube. It has been
carefully designed and manufactured to provide years of trouble free service.
Primary features
The unique feature of pulse tubes such as the PT415 is that the expansion of the helium
in the cold head is done with out a displacer or piston. This results in a cold head that has
no moving parts at cryogenic temperatures, no seals and no motion of the regenerative
materials
Primary benefits
• Very low vibration
• High reliability
• Long mean time between maintenance
• Reduced magnetic fluctuation from rare earth materials
• Lower costs of operation and maintenance
3-08-06 5 Model PT415 Manual

PT415 Cryorefrigerator Installation, Operation and Maintenance
1.1.3 Features and benefits of the Cryomech CP1000 Series Compressors
Primary features
The CP1000 Series Compressor Package includes a microprocessor control with the
following features:
• Fault sensing
• Automatic error logging
• Remote operation
• Remote indication of faults
• Phase error sensing
Primary benefits
• The CP1000 microprocessor control prevents reverse operation
• The CP1000 can be operated and monitored from a remote location
1.2 Cryomech PT415 Manual (CP1010)
This manual covers the PT415 Cryorefrigerator that consists of the CHPT415 Cold Head,
the CP1010 Compressor Package, a cold head motor cord and a set of helium flex lines.
It is important that you review this manual carefully before beginning the installation
process.
1.2.1 Organization of the manual
The main body of the manual provides a detailed discussion of everything you will need
in order to install and operate the Cryomech PT415 Cryorefrigerator and to perform
routine maintenance. It is divided into 8 sections. Illustrations accompany the discussion
as needed for clarification. Additional information will be in the appendix.
Numbered lists labeled with 1), 2), etc and lettered lists labeled with a., b., etc. are used
for sequential actions that must be performed in the order listed. Lists for which order is
not important are bulleted, using solid or hollow bullets.
The manual contains essential information for the safe and effective operation of the
Cryomech PT415. Sections 2 and 3 clearly lay out all safety precautions you should take
and also explain the ways in which you might inadvertently void your warranty by doing
something that would damage the system.
Sections 5 through 8 provide complete step-by-step instructions on the handling of your
PT415, from inspection of the packing crate through routine maintenance. Each safety
precaution is also shown in these sections in every place where observing the caution or
warning is important.
• Section 1: Overview (including definitions and acronyms)
• Section 2: Warranty
• Section 3: Safety considerations
• Section 4: Specifications
• Section 5: Inspection and unpacking
3-08-06 6 Model PT415 Manual

PT415 Cryorefrigerator Installation, Operation and Maintenance
• Section 6: Installation
• Section 7: Operation
• Section 8: Routine maintenance
• Appendix: CAD drawings of the cryorefrigerator and other information
1.2.2 Related documents
Technical manual
A separate detailed technical manual will be available by contacting Cryomech. This
manual covers the theory behind cryorefrigerators, and supplies detailed information on
optimizing instrumentation and insulation of cold heads for maximum performance.
1.3 Glossary
1.3.1 Definitions
The terms defined below are used with precision in the manual. For example, distinction
is made between the (cryorefrigerator) system, the (compressor) package, and the
(compressor) module.
The terms are in alphabetical order, and italicized terms within the definitions are terms
that are also defined in this section.
Aeroquip® Couplings:
The term "Aeroquip® couplings" is used generically to describe the self-sealing fittings
that connect components e.g. that connect helium flex lines to the compressor package
and helium flex lines to the cold head.
Category II Installation:
Category II refers to the potential for transient over-voltage conditions in the mains power
connection to the equipment. See IEC 664, Sub-clause 5.6 for further details.
Closed Loop System:
This refers to a cryogenic system that has no helium loss because the helium is cycled
through a closed loop. The advantage of such a system is that there is no need to add
helium.
Cold Head:
The cold head is an expansion device, which is capable of reaching cryogenic
temperatures. In the PT415 system the cold head is a Pulse Tube (see Figure 5 in
section 6.1.1).
Cold Head Motor Cord
The cold head motor cord is pre-wired and fitted with electrical connectors on each end
that attach to the cold head and compressor package. The cold head motor cord provides
electrical power from the compressor package to the cold head motor.
3-08-06 7 Model PT415 Manual

PT415 Cryorefrigerator Installation, Operation and Maintenance
Compressor Module:
Located inside the compressor package, the compressor module is an oil-lubricated
commercial compressor that compresses low-pressure helium to the necessary high
pressure.
Compressor Package:
The compressor package houses the compressor module and all other components that
compress and purify helium and that provide system safety control. The compressor
package compresses the low-pressure helium returning from the cold head and provides
clean high-pressure helium to the cold head.
Cryogenic Temperatures:
Temperatures lower than 120K or -153°C.
Cryorefrigerator (Cryocooler):
A cryorefrigerator is a cryogenic refrigeration system based upon a closed loop helium
expansion cycle. It consists of a compressor package, helium flex lines and a cold head
(expansion device).
Cold Head Heat Exchanger:
The first and second stage heat exchangers on the cold head provide cooling at
cryogenic temperatures by transferring heat to the helium within the system. (See Figure
5 in section 6.1.1.)
Helium Flex Lines:
The helium flex lines are corrugated stainless steel hoses that transport helium between
the compressor package and the cold head.
Pollution Degree 2:
Pollution degree 2 refers to the extent to which the local environmental conditions could
affect the electrical safety of the system. See EN 61010 or UL 61010A for further details.
Pulse Tube Cryorefrigerator:
A pulse tube cryorefrigerator is a cryorefrigerator in which the cold head expands the
helium using a pulse tube instead of a displacer or piston.
System:
The term "system" is used as a synonym for cryorefrigerator. It consists of a compressor
package, helium flex lines and cold head.
1.3.2 Acronyms
The following acronyms are used in the text and provided here for convenient lookup.
FPT Female Pipe Thread
GPM Gallons per Minute
LPM Liters per Minute
MPT Male Pipe Thread
OFHC Oxygen-Free High Conductivity (describes a form of Copper)
PSIG Pounds per Square Inch Gauge
3-08-06 8 Model PT415 Manual

PT415 Cryorefrigerator Installation, Operation and Maintenance
2 Section 2: Warranty
2.1 Statement of warranty
Provided that the customer installs, operates and maintains this cryorefrigerator
according to the specifications and procedures set forth in this manual, Cryomech, Inc.
extends a warranty on all parts and workmanship for a period of three (3) years or 12,000
operating hours, whichever comes first. This warranty covers all non-user serviceable
components of the compressor package, the cold head and the helium flex lines. The
warranty does not cover user-serviceable parts (such as fuses).
If found to be defective and in accordance with the terms of the limited warranty,
Cryomech will provide warranty replacement parts at no cost to the customer. Customers
are responsible for all shipping and handling charges associated with warranty repair.
The PT415 Cold Head is also warranted for the same three (3) years or period of 12,000
operating hours to deliver the specified temperatures and cooling capacities.
2.2 Conditions that can void the warranty
• Do not apply heat directly to the cold head (e.g. soldering anything to the 2nd stage
heat exchanger, see Figure 5) Doing so will destroy the cold head and void the
warranty. The warranty will not cover heating of the cold head over 325K (125ºF,
52ºC). Section 6.1.2.
• The entire section on cold head installation should be reviewed before installing and
operating the cold head. The entire section on compressor installation should be
reviewed before installing and operating the compressor package. Failure to follow
installation directions could result in loss of warranty rights. See sections 6.1 and 6.2.
• A voltage deviation of more than 10% above or below the voltage rating can cause
compressor motor overheating and possible failure. Indications of operation outside
that voltage range will void the compressor warranty. See section 7.1.1.
• Helium added to the system must be 99.999% pure. Contamination of the helium by
other gases is a common cause of premature failure and, unless resulting from a
system failure, is not covered by the warranty. See sections 6.2.6 and 8.2.2.
• Never wet either part of the system. Water getting into the system will void the
warranty.
• Operating the cold head in a magnetic field of greater than 500 gauss will void the
warranty. See sections 6.1 and 7.1.1.
• If water that does not meet the cooling water specifications in section 4 is introduced
into the system, even for cleaning purposes, it will void the warranty. See section
6.2.2.
• There are no user-serviceable parts in the cold head. Cryomech requires that all
service to the PT415 Cold Head be performed by Cryomech certified technicians.
Attempting to disassemble the cold head will void the warranty. See section 8.4.
• Because the tubes in the cold head must have very thin walls for cryogenic
performance, extreme care must be taken when handling the cold head. The
warranty will not cover dented or bent tubes. See section 6.1 and 6.1.2.
3-08-06 10 Model PT415 Manual

PT415 Cryorefrigerator Installation, Operation and Maintenance
• In some applications, heavy components must be mounted to the cold surfaces. With
the cold head oriented vertically, the maximum allowable load is 22 lb or 10 kg on the
1st stage heat exchanger and 11 lb or 5 kg on the 2nd stage heat exchanger (see
Figure 5, section 6.1.1). If your application requires a heavier load or an orientation
other than vertical with a load, please contact Cryomech. An excessive load on the
cold head can damage the tubes. This type of damage is not covered under the
warranty.
• If the bolt pattern on either heat exchanger needs to be changed, you must consult
Cryomech first to learn how to prevent damage to the cold head. Holes drilled without
prior approval from Cryomech will void the warranty.
• Operation of the cryorefrigerator in any situation that does not meet the specifications
in section 4.2 will void the warranty. If you plan to operate the system outside any of
the specified conditions, contact Cryomech. See section 4.2.
3-08-06 11 Model PT415 Manual

PT415 Cryorefrigerator Installation, Operation and Maintenance
3 Section 3: Safety
3.1 Safety and information symbols
3.1.1 Equipment symbols
The safety and information symbol stickers placed on Cryomech PT415 Cryorefrigerators
are defined below.
Alternating current. The symbol signifies that alternating current is present.
Internal ground. This symbol represents an internal protective grounding
terminal. Such a terminal must be connected to earth ground prior to making
any other connections to the equipment.
Warning Icon. Refer to the documents that accompany the equipment.
The CE icon is placed on a product if the product has been tested for and
meets the safety standards set by the European Community. CE stands for
Communauté Européenne.
Power switch. This symbol designates an in/out or push/push switch.
Read the manual or handbook sign. When this symbol is found on a piece of
equipment, the user should read the whole manual before starting installation
or use. This symbol is found on the compressor package.
3.1.2 Icons in the manual
Definitions of Warning and Caution and Information icons in the manual
Warning Icon. A warning message is used when failure to observe
instructions or precautions could result in injury or death to humans.
Electrical Warning Icon. An electrical warning message is used when failure
to observe instructions or precautions could result in electrical shock or
burns to humans
Caution Icon. A caution message is used when failure to observe
instructions or precautions could result in significant damage to equipment
and/or facilities.
Information Icon. The accompanying message contains information to aid
the operator in obtaining the best performance from the equipment or other
important information that does not involve danger to equipment or humans.
3-08-06 12 Model PT415 Manual

PT415 Cryorefrigerator Installation, Operation and Maintenance
3.2 Warnings and cautions
Warnings and cautions for the PT415 Cryorefrigerator system are listed here by
subsystem. The same warnings and cautions appear in the appropriate places in the
unpacking, installation, operation and routine maintenance sections of this document.
3.2.1 Section 4. Technical specifications
Section 4.2 Technical specifications
IMPORTANT
Operation of the cryorefrigerator in any situation that does not meet the specifications
in this section will void the warranty. If you plan to operate the system outside any of
the specified conditions, contact Cryomech.
3.2.2 Section 5. Shipping
Section 5.1 Inspection of crate (receiving)
IMPORTANT
IF THERE IS ANY VISIBLE DAMAGE, DO NOT OPEN OR UNPACK THE CRATE
BEFORE YOU CONTACT CRYOMECH.
Section 5.4 Returning a system to Cryomech
IMPORTANT
Use the original cold head box to minimize the likelihood of damage during shipping.
3.2.3 Section 6. Installation
Section 6.1 Cold head installation
IMPORTANT
Failure to follow these installation guidelines could result in voiding the warranty.
CAUTION
Because the tubes in the cold head must have very thin walls for cryogenic
performance, extreme care must be taken when handling the cold head. The
warranty will not cover dented or bent tubes.
CAUTION
Operating the cold head in a magnetic field of greater than 500 gauss will void the
warranty.
3-08-06 13 Model PT415 Manual

PT415 Cryorefrigerator Installation, Operation and Maintenance
Section 6.1.2 Initial preparation of the cold head
CAUTION
Because the tubes in the cold head must have very thin walls for cryogenic
performance, extreme care must be taken when handling the cold head. Take special
care to not bend the tube assemblies. Bent tubes will violate the system’s warranty.
CAUTION
Do not apply heat directly to the cold head (e.g. soldering anything to the 2nd stage
heat exchanger, see Figure 5) Doing so will destroy the cold head and void the
warranty. The warranty will not cover heating of the cold head over 325K (125ºF,
52ºC).
Section 6.2 Compressor package installation
IMPORTANT
Failure to follow these installation guidelines could result in voiding the warranty.
Section 6.2.1 Step 1 -- Prepare the compressor package location
WARNING
The compressor package must be positioned to provide easy access to the front-
panel mounted circuit breaker.
Section 6.2.2 Step 2 – Connect the water lines to the compressor
CAUTION
Cooling water must meet the requirements in section 4.2. If water that does not meet
the cooling water specifications in section 4.2 is introduced into the system, even for
cleaning purposes, it will void the warranty.
CAUTION
Do not apply heat to the cooling water inlet and outlet connectors located on the front
panel of the compressor (see Figure 3).
Section 6.2.3 Step 3 Connect the helium flex lines to the cold head and compressor
package
CAUTION
Follow the procedure carefully when connecting and disconnecting the helium flex
lines. Failure to follow the procedure can cause accidental coupling disassembly,
destruction of the sealing O-ring, and helium loss.
3-08-06 14 Model PT415 Manual

PT415 Cryorefrigerator Installation, Operation and Maintenance
WARNING
Never remove the Aeroquip® couplings from the helium flex lines without first
relieving the helium charge in the line to acceptable levels. The pressure in the hose
can blow off the coupling with sufficient force to cause injury.
Section 6.2.5 Step 5 – Connect the compressor to main power
IMPORTANT
A voltage deviation of more than 10% above or below the voltage rating can cause
compressor motor overheating and possible failure. Indications of operation outside
that voltage range will void the compressor warranty.
IMPORTANT
Be sure to follow all local electrical codes and guidelines.
WARNING
One lead of the compressor package is grounded. Never bypass this ground or
attach the compressor package to an ungrounded circuit. A dangerous electrical
hazard will develop.
Section 6.2.6 Step 6 – Remove excess helium from the compressor package prior to
running the system for the first time
IMPORTANT
The system is shipped from the factory with excess helium in order to allow for some
loss when assembling system components. Complete this step ONLY if the actual
system pressure exceeds the pressure indicated in Item 1, below.
IMPORTANT
Helium added to the system must be 99.999% pure. Contamination of the helium by
other gases is a common cause of premature failure and, unless resulting from a
system failure, is not covered by the warranty.
3.2.4 Section 7. Operation
Section 7.1.1 Checks before operating
CAUTION
A voltage deviation of more than 10% above or below the voltage rating can cause
compressor motor overheating and possible failure. Indications of voltage operation
outside that range will void the compressor warranty.
3-08-06 15 Model PT415 Manual

PT415 Cryorefrigerator Installation, Operation and Maintenance
CAUTION
Operating the cold head in a magnetic field of greater than 500 gauss will void the
warranty.
Section 7.3 Recommended routine procedures
INFORMATION
It is helpful to monitor the PT415 Cryorefrigerator daily in order to detect changes in
performance early. These changes can signify degradation in performance that could
result from the beginning of a problem that requires attention.
Section 7.5 Disassembling the system for transport or storage
IMPORTANT
Do not continue with the remaining steps until the cold head temperature has risen
above 150K. If the cold head is disconnected from the system while below 150K,
helium will expand within the cold head as it warms, escape through the pressure
relief valve and require the user to recharge the system with helium before it would
again operate properly.
WARNING
Do not touch the cold end of the cold head until it has warmed to room temperature.
If there is frost on the cold head, it is too cold to touch.
3.2.5 Section 8. Routine maintenance
Section 8.2.1 Vent helium
CAUTION
Venting more than 5 PSIG (.34 bar) of helium per minute will lead to improper oil
migration within the system. If this condition occurs, factory service will be required.
Section 8.2.2 Recharge helium
CAUTION
When adding helium, the helium must be 99.999% pure. Contamination by other
gases will result in the freezing of the contaminant gases in the cold head because
their freezing temperature is much higher than that of helium. Contaminants in the
helium charge will severely degrade the cold head's function and it will require factory
servicing.
Contamination of the helium by other gases is a common cause of premature failure
and, unless resulting from a system failure, is not covered by the warranty.
3-08-06 16 Model PT415 Manual

PT415 Cryorefrigerator Installation, Operation and Maintenance
CAUTION
No more than 5 PSIG (.34 bar) of gas should be added per minute to prevent internal
oil contamination to the system. If such contamination occurs, factory service will be
required.
Section 8.3.1 Replace the adsorber
CAUTION
At no time should the Aeroquip® couplings be removed from the adsorber when
replacing the adsorber. Replacement can be completed without relieving system
pressure since the adsorber is equipped with Aeroquip® couplings for sealed
removal.
Section 8.4 Cold head
CAUTION
The cold head contains no user-serviceable parts. Attempting to disassemble the
cold head will void the warranty.
CONTACT CRYOMECH IF THE COLD HEAD NEEDS TO BE RETURNED FOR
SERVICING.
Section 8.5.1 Cleaning
CAUTION
Never remove an Aeroquip® coupling from the helium flex line.
Section 8.5.4 Cord replacement - power cord
WARNING
One lead of the compressor system is grounded. Never bypass this ground or attach
the compressor to an ungrounded circuit. A dangerous electrical hazard will develop.
3-08-06 17 Model PT415 Manual

PT415 Cryorefrigerator Installation, Operation and Maintenance
4 Section 4: Specifications
4.1 Intended use of equipment
The PT415 Cryorefrigerator system is used for cooling to cryogenic temperatures.
Current clients include research laboratories and universities as well as manufacturers of
MRI and NMR superconducting magnets as well as other types of equipment that require
cryogenic temperatures.
4.2 Technical specifications
Following are the detailed technical specifications for the PT415 Pulse Tube and the
CP1000 Series Compressor Package.
IMPORTANT
Operation of the cryorefrigerator in any situation that does not meet the specifications
in this section will void the warranty. If you plan to operate the system outside any of
the specified conditions, contact Cryomech.
4.2.1 Weights and dimensions
Parameter Value
Cold Head Weight 55 lb 25 kg
Cold Head Dimensions See Figure 12
Compressor Package Weight 470 lb 213 kg
Compressor Package Dimensions
with castors (L x W x H) 24 x 23 x 36 in 61 x 58 x 91 cm
4.2.2 Cooling water specifications
Parameter Value
Cooling Water: minimum flow @
maximum temperature
See Chart 1 for details. 3.0 GPM @ 80 F 11.5 LPM @ 27 C
Maximum Inlet Pressure 110 PSIG 7.6 bar
Alkalinity 5.8 < pH < 8.0 5.8 < pH < 8.0
Calcium Carbonate Concentration < 80 PPM Concentration < 80 PPM
3-08-06 18 Model PT415 Manual

PT415 Cryorefrigerator Installation, Operation and Maintenance
1.0 1.2 1.4 1.6 1.8 2.0 2.2 2.4 2.6 2.8 3.0 3.2
50
55
60
65
70
75
80
85
Water Inlet Temperature (0 F)
Water Flow Rate (GPM)
4 5 6 7 8 9 10 11 12
10
12
14
16
18
20
22
24
26
28
Water Flow Rate (LPM)
Water Inlet Temperature (0 C)
Figure 1: Cooling water requirement
0 2 4 6 8 1012141618202224
0.8
1.0
1.2
1.4
1.6
1.8
2.0
2.2
2.4
2.6
2.8
3.0
3.2
Water Flow Rate (LPM)
Water Pressure Drop (bar)
Water Flow Rate (GPM)
Water Pressure Drop (PSI)
0.0 0.2 0.4 0.6 0.8 1.0 1.2 1.4 1.6
4
5
6
7
8
9
10
11
12
Figure 2: Cooling water pressure drop
3-08-06 19 Model PT415 Manual

PT415 Cryorefrigerator Installation, Operation and Maintenance
4.2.3 Electrical specifications
Parameter 460 Volt
60 Hz Model 380/420 Volt
50 Hz Model
Nominal
voltage 460 VAC 380/420 VAC
Operating
voltage
range 414 - 506 VAC 342 - 462 VAC
Frequency 60 Hz 50 Hz
Phase 3 3
Water
Cooled
Input Power
Maximum:
Steady
state:
12.5 kW
11 kW
12 kW
10.5 kW
Current 19.5 A 22.5 A
Dedicated
circuit
breaker 40 A 40 A
Mains
supply
voltage
fluctuations
Up to ± 10% of
the nominal
voltage
Up to ± 10% of
the nominal
voltage
3-08-06 20 Model PT415 Manual

PT415 Cryorefrigerator Installation, Operation and Maintenance
4.2.4 Operating parameters
Parameter Value
Ambient temperature range 45 - 100°F 7 - 38°C
System helium pressure 200 ± 5 PSIG @ 60 Hz
(13.8 ± .34 bar @ 60 Hz) 15.9 ± .34 bar @ 50 Hz
(230 ± 5 PSIG @ 50 Hz)
Acceptable location Indoors only Indoors only
Maximum altitude for use 6560 Ft 2000 m
Environment Pollution Degree 2 Pollution Degree 2
Installation Category II Category II
Maximum relative humidity 80% for T< 88°F Decreasing
linearly to 50% at 104°F.
80% for T< 31°C Decreasing
linearly to 50% at 40°C.
Maximum sound level 76 dBA at 1 meter 76 dBA at 1 meter
Cold head maximum load
1st stage heat exchanger:
2nd stage heat exchanger:
22 lb
11 lb
10 kg
5 kg
3-08-06 21 Model PT415 Manual

PT415 Cryorefrigerator Installation, Operation and Maintenance
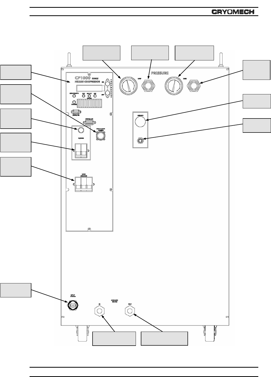
4.3 Description of compressor
Low Pressure
Gau
g
e
Low Pressure
Aero
q
ui
p
High Pressure
Gau
g
e
High
Pressure
Aero
q
ui
p
Control
Panel
Cold Head
Motor
Connecto
r
Power
Circuit
Breaker
Power
Indicator
Li
g
ht
Main
Circuit
Breaker
Service
Valve
Service
Access
Power
Cord
Cooling Water
Inl
et
Co
nn
ect
i
o
nCooling Water
Outlet Connection
Figure 3: Front panel of the compressor package
3-08-06 22 Model PT415 Manual

PT415 Cryorefrigerator Installation, Operation and Maintenance
4.3.1 Front panel interfaces
This section describes the function of all operator interfaces on the front panel of the
CP1000 Series Compressor Package, including switches and valves. It also describes
the functions of all connectors, electrical cords and gauges on the front panel.
Low-Pressure Aeroquip®
The low-pressure helium flex line (not shown) fastens to the low-pressure Aeroquip® that
returns helium gas from the cold head to the compressor package.
Low-Pressure Gauge
The low pressure gauge displays the pressure of the helium gas that is being returned to
the compressor package. When the compressor package is off and the complete system
is at room temperature, the gauge should read 200 ± 5 PSIG (13.8 ± .34 bar) for 60 Hz
operation or 230 ± 5 PSIG (15.9 ± .34 bar) for 50 Hz operation.
High-Pressure Aeroquip®
The high-pressure helium flex line (not shown) attaches to the high-pressure Aeroquip®
that supplies compressed helium gas from the compressor package to the cold head.
High-Pressure Gauge
The high-pressure gauge displays the pressure of the compressed helium gas that is
transported from the compressor package. When the compressor package is off and the
complete system is at room temperature, the gauge should read 200 ± 5 PSIG (13.8 ±
.34 bar) for 60 Hz operation or 230 ± 5 PSIG (15.9 ± .34 bar) for 50 Hz operation.
Control Panel
The control panel houses the compressor controls and display screen.
Cold Head Motor Connector
The cold head motor cord attaches to the cold head motor connector to provide power
from the compressor package to the cold head motor.
Main Circuit Breaker
The main circuit breaker provides over-current protection for the cryorefrigerator and also
functions as a main power disconnect.
Power Circuit Breaker
The power circuit breaker protects the control panel circuitry and also functions as a
power disconnect for the control panel.
Power Indicator Light
The power indicator light illuminates when the power circuit breaker is switched to the on
position.
3-08-06 23 Model PT415 Manual

PT415 Cryorefrigerator Installation, Operation and Maintenance
Service Valve
The service valve is the valve used to regulate the amount of helium being added to or
released from the system.
Service Access
The service access is used in conjunction with the service valve for adding helium to or
releasing helium from the system.
Cooling Water Inlet Connection
The cooling water inlet connection provides water to the compressor package from your
facility to cool the compressor package during operation. The connector thread size is 3/8
FPT (3/8” Female National Pipe Thread).
The water must meet the requirements outlined in section 4.2, Cooling Water
Specifications.
Cooling Water Outlet Connection
The cooling water outlet connection carries heated water away from the compressor
package after the water has been heated by cooling the compressor package during
operation. The connector thread size is 3/8 FPT (3/8” Female National Pipe Thread).
Power Cord
The power cord supplies power from the wall to the entire system.
3-08-06 24 Model PT415 Manual

PT415 Cryorefrigerator Installation, Operation and Maintenance
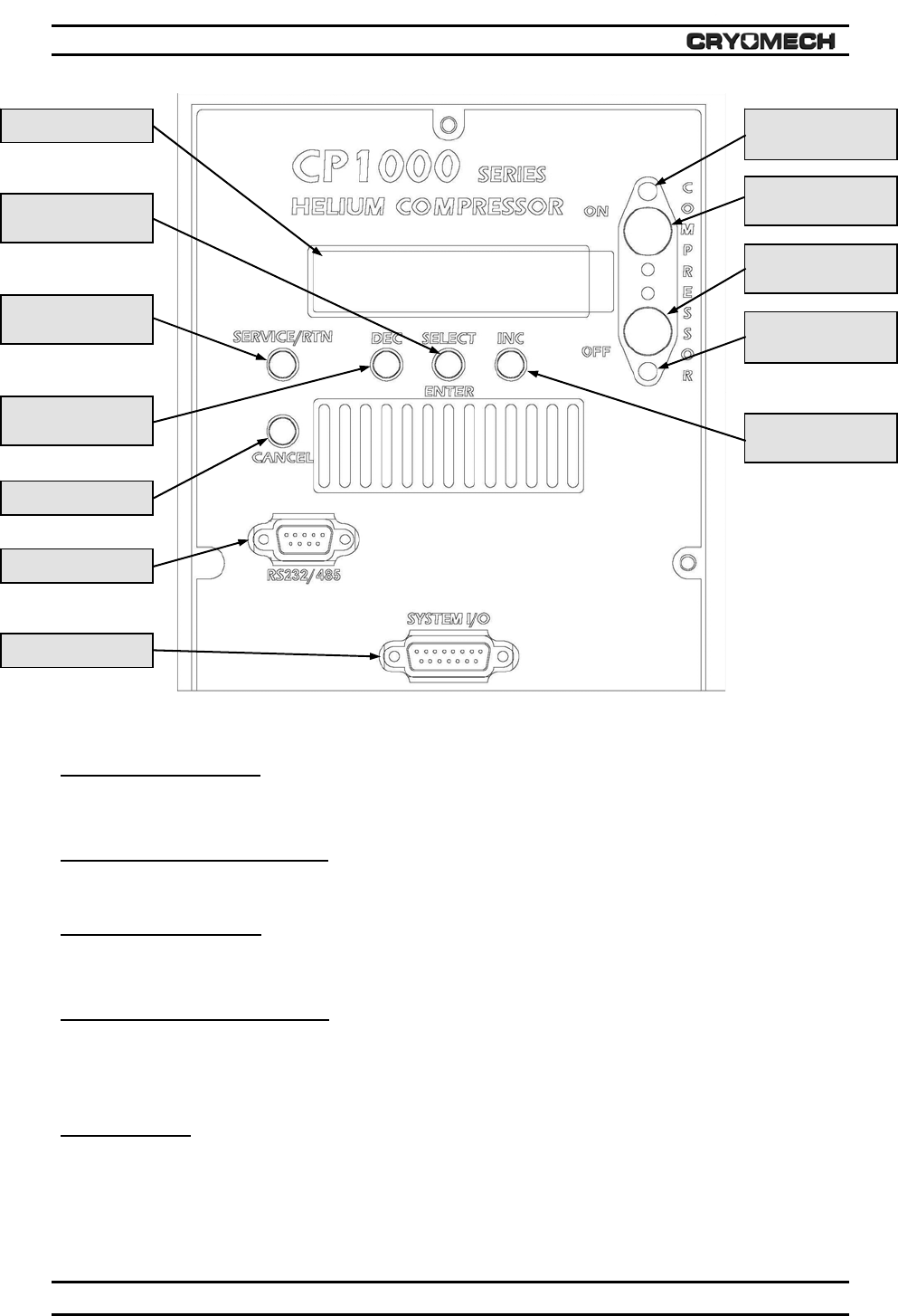
Display Screen Compressor On
Indicator Li
g
ht
Figure 4: Control panel of the compressor package
Compressor On Button
The Compressor On button is used to start the compressor system.
Compressor On Indicator Light
The Compressor On indicator light is illuminated when the compressor is operating.
Compressor Off Button
The Compressor Off button is used to switch the compressor system off.
Compressor Off Indicator Light
The Compressor Off indicator light is illuminated when the compressor is switched off
with the Compressor Off button or when one of the compressor’s internal safety switches
has tripped.
Display Screen
The Display Screen (also known as the run-time screen) displays system status,
warnings, error messages, and the various menus available.
Select/Enter
Button
DEC (Decrease)
Button
Service/Return
Button
Cancel Button
Compressor On
Button
Compressor Off
Button
Compressor Off
Indicator Li
g
ht
INC (Increase)
Button
RS232/488 Port
System I/O Port
3-08-06 25 Model PT415 Manual

PT415 Cryorefrigerator Installation, Operation and Maintenance
Select/Enter Button
The Select/Enter button is used to navigate down each menu, and to enter changes in
values.
INC (Increase) Button
The INC button is used to navigate back and forth along the top level of the menu.
DEC (Decrease) Button
The DEC button is used to navigate back and forth along the top level of the menu.
Service/Return Button
The Service/Return button is used to switch from the run-time display to the top level of
the menu (Monitor Sensors/Error Log/Event Log/User Settings/Service).
Cancel Button
The Cancel button is used to move back up the menu.
RS232/488 Port
The RS232/488 port can be used to remotely monitor and control the compressor system
as well as access all stored data.
System I/O Port
The 15 pin digital I/O connector, with selected input controls and relay outputs, provides
limited monitoring and control of the compressor system.
4.3.2 Safety devices
A number of safety switches and valves are located inside the compressor package and
on the cold head. They operate automatically to protect the compressor package from
developing extreme conditions that can damage it. Most of them are totally transparent to
the user. The ones you need to know about are described below.
High-Pressure Atmospheric Relief Valve
The compressor package high-pressure atmospheric relief valve is set at 420 ± 5 PSIG
(29 ± .34 bar). At pressures above 420 PSIG (29 bar) the relief valve will open
automatically and relieve pressure to the atmosphere.
Internal Motor Overload Switch
An internal motor overload switch, located inside the compressor module, protects the
system by sensing excessive current draw and temperature. This switch automatically
resets itself after the compressor module cools to an acceptable level.
3-08-06 26 Model PT415 Manual

PT415 Cryorefrigerator Installation, Operation and Maintenance
Cold Head High Pressure Relief Valve
The cold head high-pressure atmospheric relief valve is set at 425 ± 5 PSIG (29.3 ± .34
bar). At pressures above 425 PSIG (29.3 bar) the valve will open automatically and
relieve pressure to the atmosphere.
3-08-06 27 Model PT415 Manual

PT415 Cryorefrigerator Installation, Operation and Maintenance
5 Section 5: Inspection and Unpacking
5.1 Inspection of crate
IMPORTANT
IF THERE IS ANY VISIBLE DAMAGE, DO NOT OPEN OR UNPACK THE CRATE
BEFORE YOU CONTACT CRYOMECH.
Be sure to note on the shipping documents any visible damage to the crate, including tip
indicators that have been activated.
5.2 Unpacking
The system is packaged in a secure packing crate. The base of the packing crate is a
pallet, to which the system is strapped. The walls of the crate are then placed around the
system and attached to the pallet and each other with tension clips (Klimp® fasteners).
After adding packing material as needed, the top is clipped onto the packing crate.
Directions for unpacking:
1) Remove the top of the packing crate by unfastening the Klimp® fasteners that fasten
the top to the sides.
2) Check for tip indicators on the inside of the packing crate and notify Cryomech if
interior tip indicators have been activated even though tip indicators on the outside
were not.
3) Check for any visible signs of damage besides activated tip indicators.
4) Locate and remove the manual, and all other items that can easily be lifted out of the
crate. The manual is packed in an envelope with the shipping documents.
5) Remove the sides of the packing crate by unfastening the Klimp® fasteners that
fasten the sides to the pallet.
6) Remove packing material and any straps that anchor items to the pallet.
7) Remove the cold head box and set aside. See section 5.3 for unpacking and
inspection instructions.
8) Make sure that a place is prepared for the compressor package to sit (see directions
in Section 6 for installation).
9) Retain the packing crate and packing materials to use in the future if you need to ship
the equipment to Cryomech.
Specific directions for moving when unpacking
1) Move the cold head separately from the compressor. The cold head is much more
fragile than the compressor and needs to be treated with care.
2) The compressor package needs to be lifted off the base and onto the floor with a fork
truck or a hoist. It weighs 470 lbs (213 kg). The compressor should not be tipped
more than 5° at any time.
3-08-06 28 Model PT415 Manual

PT415 Cryorefrigerator Installation, Operation and Maintenance
3) If the compressor package comes with castors installed, it can be rolled by hand after
it is removed from the crate. Otherwise, it will need to be moved with a fork truck or a
hoist.
5.3 Inspection of equipment
Packing list
There is a packing list included with your system. The first step is to check that all parts
listed on the packing list are included in the crate.
Cold head motor cord
The cold head motor cord is completely pre-wired with connectors that attach to the cold
head and compressor.
Inspect the cord for any signs of damage.
Helium flex lines
Inspect the two helium flex lines for any signs of damage.
Cold head
1) Inspect the box that contains the cold head for any signs of physical damage.
2) Remove the screws holding the cover to the box and lift the cover.
3) Carefully remove packing material to expose the cold head. Retain the packing
material for future use.
4) Carefully remove the cold head from the box and place on a clean, secure work
surface.
5) Inspect the cold head for any damage, in particular, small dents on the tubes and any
scratches, especially on the mounting surface of the base plate – see Figure 5.
6) Retain the cold head box and packing material to use in the future if you need to
store the cold head or ship it to Cryomech.
Compressor package
There should be a tag on the front of the compressor package that states the pressure of
each gauge and the ambient temperature at the time the package was packed. Check
the pressure readings on both pressure gauges. If either gauge reads 5 PSIG (.34 bar)
lower than the recorded value, contact Cryomech.
Look for dents, scratches or any signs of oil leaks.
Tool kit
Your Cryomech Cryorefrigerator system is shipped with a box of tools. The label on the
box lists the contents included inside.
3-08-06 29 Model PT415 Manual

PT415 Cryorefrigerator Installation, Operation and Maintenance
5.4 Returning a system to Cryomech
Preparation of cold head, compressor, and helium flex lines
1) Contact Cryomech for an RMA number and for additional detailed instructions on
how to properly return system components.
2) Repackage the system:
IMPORTANT
Use the original cold head box to minimize the likelihood of damage during shipping.
o Using the original packing material, rewrap the cold head and place in the
original cold head box. The original cold head box and packing materials were
designed to protect the cold head during return shipment.
o Place the compressor package on the pallet on top of sufficient vibration
dampening material to prevent the wheels from touching the pallet.
o Strap the compressor package to the pallet, making certain that there is sufficient
insulating material between the compressor and the straps so the straps will not
scrape any paint off the compressor package.
o Using protective wrap, secure the original helium flex lines (included with
compressor package) and place in container.
3) Be sure to include shipping labels on the box showing which side is up and making
clear that the shipment is fragile.
4) Cryomech highly recommends using “tip and tell” indicators. These indicators are
helpful in determining whether your package was handled properly or not. Replace
used “tip and tell” indicators with new ones (total of three).
5) When the shipment is ready, please contact Cryomech for further instructions on
shipping.
3-08-06 30 Model PT415 Manual

PT415 Cryorefrigerator Installation, Operation and Maintenance
6 Section 6: Installation
6.1 Cold head installation
The entire section on the cold head installation should be reviewed before installing the
cold head.
IMPORTANT
Failure to follow these installation guidelines could result in voiding the warranty.
CAUTION
Because the tubes in the cold head must have very thin walls for cryogenic
performance, extreme care must be taken when handling the cold head. The
warranty will not cover dented or bent tubes.
CAUTION
Operating the cold head in a magnetic field of greater than 500 gauss will void the
warranty.
6.1.1 Inspect the cold head
Motor Electrical
Feed Through
Second Stage
Heat Exchanger
First Stage
Heat Exchanger
Base Plate Aeroquip
Co
nn
ecto
r
s
Figure 5: Schematic of the cold head
1) Inspect the mounting surface of the base plate for any scratches in the sealing area.
3-08-06 31 Model PT415 Manual

PT415 Cryorefrigerator Installation, Operation and Maintenance
2) Make certain the flat gaskets are present and properly seated in the ends of the
Aeroquip® connectors.
3) Inspect the first and second stage heat exchangers’ interface surfaces for any
scratches, dents or burrs.
6.1.2 Initial preparation of the cold head
1) Clean the mating surfaces of the base plate with isopropyl alcohol.
2) Apply a small amount of vacuum grease to the mating flange O-ring (not supplied)
and insert in the O-ring groove. Cryomech recommends the use of a 2-256 Buna N
O-ring for proper interface between flanges.
3) Join the mating flange of the vacuum chamber onto the cold head. Secure the flange
to the base plate with screws by tightening evenly around the mating surface.
Cryomech recommends eight 6 mm screws for securing to mating flange.
CAUTION
Because the tubes in the cold head must have very thin walls for cryogenic
performance, extreme care must be taken when handling the cold head. Take special
care to not bend the tube assemblies. Bent tubes will violate the system’s warranty.
4) Prepare the desired cold mating surface(s) and, applying a small amount of
Apiezon® N grease or pure Indium foil on all cold mating surfaces, secure to the heat
exchanger(s) using brass screws.
CAUTION
Do not apply heat directly to the cold head (e.g. soldering anything to the 2nd stage
heat exchanger, see Figure 5) Doing so will destroy the cold head and void the
warranty. The warranty will not cover heating of the cold head over 325K (125ºF,
52ºC).
6.1.3 Optimal installation of temperature sensors (optional)
If the application requires the use of temperature sensors to monitor performance, there
are three major areas that are critical to proper monitoring:
1) Proper mounting of the sensor(s) on the heat exchanger(s).
2) Proper joining of sensor lead wires and connecting wires.
3) Thermal anchoring of the lead wires to the heat exchanger(s).
Many reports of poor performance are traced back to problems in one of the three above
areas.
Please refer to the Technical Manual if you need more specific details on installation of
the sensors.
3-08-06 32 Model PT415 Manual

PT415 Cryorefrigerator Installation, Operation and Maintenance
6.1.4 Installation of heaters (optional)
If the application requires the use of heaters to optimize performance, there are three
major concerns that are critical to optimum performance:
1) Proper mounting of the heater(s) on the heat exchanger(s).
2) Proper joining of heater lead wires and connecting wires.
3) Thermal anchoring of the lead wires to the heat exchanger(s).
Many reports of poor performance are traced back to one of the three above areas.
Please refer to the Technical Manual if you need more specific details on installation of
heaters.
6.1.5 Mounting the radiation shield (optional)
1) Clean the radiation shield with isopropyl alcohol.
2) Apply a small amount of Apiezon® N grease or pure Indium foil on the shield mating
surface. Attach the radiation shield with six 5mm brass screws. Tighten it evenly to
the first stage heat exchanger.
6.2 Compressor installation
The entire section on compressor installation should be reviewed before installing the
compressor package.
IMPORTANT
Failure to follow these installation guidelines could result in voiding the warranty.
6.2.1 Step 1 -- Prepare the compressor package location
• Confirm that the physical space containing the compressor package has an ambient
temperature in the range 45 - 100°F (7 - 38°C).
• Place the compressor package in a level position. For the compressor package to
operate under optimal conditions, it must be oriented within 5° of being level.
WARNING
The compressor package must be positioned to provide easy access to the front-
panel mounted circuit breaker.
• Position the compressor package so there is sufficient space around it for changing
the adsorber. If the compressor package cannot be moved easily to an open area,
leave approximately 2 additional feet (0.6 m) clearance above and to the left and
right of it.
3-08-06 33 Model PT415 Manual

PT415 Cryorefrigerator Installation, Operation and Maintenance
6.2.2 Step 2 – Connect the water lines to the compressor
CAUTION
Cooling water must meet the requirements in section 4.2. If water that does not meet
the cooling water specifications in section 4.2 is introduced into the system, even for
cleaning purposes, it will void the warranty.
CAUTION
Do not apply heat to the cooling water inlet and outlet connectors located on the front
panel of the compressor (see Figure 3).
1) Make sure that the cooling water supply is turned OFF.
2) Apply Teflon tape or pipe sealant to the threads on the male 3/8 MPT (3/8” Male
National Pipe Thread) fittings that you provide to connect to both the cooling water
inlet connection and the cooling water outlet connection.
3) Attach the supply line from the water source to the cooling water inlet 3/8 FPT (3/8”
Female National Pipe Thread) fitting. Turning the fitting clockwise, first hand-tighten
the connection. Use a wrench to keep the cooling water inlet fitting from turning, and
use another wrench to tighten the water source supply line fitting until snug.
4) Attach the return line from the water source to the cooling water outlet 3/8 FPT (3/8”
Female National Pipe Thread) fitting. Turning the fitting clockwise, first hand-tighten
connection. Use a wrench to keep the cooling water outlet fitting from turning, and
use another wrench to tighten the water source supply line fitting until snug.
5) Turn the cooling water supply ON and check for leaks.
6) Make certain the cooling water flow rate and inlet temperature meets the
requirements in section 4.2.
6.2.3 Step 3 – Connect the helium flex lines to the cold head and
compressor package
CAUTION
Follow the procedure carefully when connecting and disconnecting the helium flex
lines. Failure to follow the procedure can cause accidental coupling disassembly,
destruction of the sealing O-ring, and helium loss.
1) Remove all dust caps and plugs from the helium flex lines, compressor package and
cold head and place in tool kit. Save dust caps and plugs for future use.
2) Make certain the flat gaskets are present and properly seated in the compressor’s
and cold head’s male Aeroquip® fittings.
3) With a dry, clean lint-free cloth remove any visible particles from the ends of all of the
Aeroquip® couplings.
3-08-06 34 Model PT415 Manual

PT415 Cryorefrigerator Installation, Operation and Maintenance
4) With the 1-5/8” and 1-3/8” wrenches supplied in the tool kit, connect the a helium flex
line to the low-pressure port on the compressor package front panel. See Figure 6.
The low-pressure port is marked “Low.” Tighten the connector until a positive stop is
felt. When attaching the Aeroquip® to the mating connector, make sure the threads
are in alignment before you tighten the connector.
Turn this wrench – 1-5/8” Hold this wrench
–
1-3/8”
Figure 6: Connecting the flex lines to the compressor package
5) Connect the other end of the helium flex line to the low-pressure port on the cold
head. The low-pressure port is marked “Low.” Tighten the connector until a positive
stop is felt.
6) With the same wrenches, connect the other helium flex line to the high-pressure port
on the compressor package front panel. The high-pressure port is marked “HIGH”.
Tighten the connector until a positive stop is felt.
7) Connect the other end of the helium flex line to the high-pressure port on the cold
head. The high-pressure port is marked “HIGH”. Tighten the connector until a positive
stop is felt.
WARNING
Never remove the Aeroquip® couplings from the helium flex lines without first
relieving the helium charge in the line to acceptable levels. The pressure in the hose
can blow off the coupling with sufficient force to cause injury.
6.2.4 Step 4 – Connect the cold head motor cord
1) Note that the female plugs attached to each end of the cold head motor cord are
unique for both the compressor and the cold head.
2) Assure that the cold head motor cord is sufficiently long to reach the cold head. If the
cord length is not sufficient to reach the cold head, adjust the location of the
compressor package or the cold head.
3) To connect the cold head motor cord to the cold head, make sure that the alignment
pins on the receptacle correspond to the alignment grooves on the plug. Turn the
plug sleeve clockwise while pushing the plug into the receptacle. The plug is
designed to “click and lock” when assembly is completed.
3-08-06 35 Model PT415 Manual

PT415 Cryorefrigerator Installation, Operation and Maintenance
4) To connect the cold head motor cord to the compressor, align the pins on the plug
with the grooves on the compressor’s connector. Push the plug onto the connector
and turn the locking ring clockwise until snug.
6.2.5 Step 5 – Connect the compressor package to the main power
IMPORTANT
A voltage deviation of more than 10% above or below the voltage rating can cause
compressor motor overheating and possible failure. Indications of operation outside
that voltage range will void the compressor warranty.
1) The system MUST be connected to a dedicated circuit breaker. The breaker must be
mounted near the compressor package, within easy reach of the operator, and must
be marked as the disconnecting device for the system. Specifications for circuit
breakers vary according to the system’s operating voltage. See the electrical
specification tables in Section 4.2 for more information.
2) The compressor package comes with a main power cord attached. Assure that the
length of the cord is sufficient to safely connect to the power source. If the cord is not
sufficiently long, adjust the location of the compressor package.
IMPORTANT
Be sure to follow all local electrical codes and guidelines.
3) Make sure that the dedicated circuit breaker is turned OFF.
4) Identify which wire is the ground (or earth). Connect the ground wire in the power
cord to the ground (or earth) connector in the breaker panel, making sure to tighten
the connector securely. It is important not to disable this wire.
5) Connect the three hot wires in the power cord to the corresponding lugs on the
breakers in the breaker panel, making sure to tighten the connector securely. The
order of the wires is not important at this time – correct order will be determined in
Step 7.
WARNING
One lead of the compressor package is grounded. Never bypass this ground or
attach the compressor package to an ungrounded circuit. A dangerous electrical
hazard will develop.
6.2.6 Step 6 – Remove excess helium from the system prior to running for
the first time
IMPORTANT
The system is shipped from the factory with excess helium in order to allow for some
loss when assembling system components. Complete this step ONLY if the actual
system pressure exceeds the pressure indicated in Item 1, below.
1) Observe both the low and high pressure gauges located on the front panel and
determine which gauge has the lower reading. If the system helium pressure shown
3-08-06 36 Model PT415 Manual

PT415 Cryorefrigerator Installation, Operation and Maintenance
on the lowest reading gauge EXCEEDS 205 PSIG (14.1 bar) for 60 Hz models or 235
PSIG (16.2 bar) for 50 Hz models, follow the procedures in this step. Otherwise, skip
this step and go to Step 7, below.
2) Assuming pressures exceed those indicated in Step 1, above, first make sure that the
service valve (located on the front panel) is CLOSED (turned fully clockwise).
3) Attach the ¼" service Aeroquip® coupling to the service access.
4) Turning the service valve counter-clockwise, open the valve SLOWLY. Do not vent
more than 5 PSIG (.34 bar) of gas per minute.
5) Observe the gauge with the lower reading. Once the gauge reaches the system
helium pressure indicated in Step 1, close the service valve by turning clockwise and
remove the service Aeroquip® from the service access.
6.2.7 Step 7 – Run the system for the first time
1) Recheck all water supply, helium flex line, and electrical connections to make sure
they are correct and tight.
2) Energize the dedicated breaker.
3) Turn on the water flow to the specified level.
4) Switch on the compressor package power at the MAIN circuit breaker (see Figure 3).
5) Switch on the power to the compressor controls by switching on the POWER circuit
breaker (see Figure 3). The green ON light above the circuit breaker and the yellow
Compressor Off light will both illuminate. A series of beeps will be heard and the
front panel display will initially show the compressor model number, date and time.
After a few seconds the display will read Compressor Off and the number of hours on
the system.
6) The compressor may be started by pushing the green “Compressor On” button, and
stopped by pushing the black “Compressor Off” button (see Figure 3). The
compressor controller does a power check for five seconds after the control power is
switched on. During this check the compressor will not start if the Compressor On
button is pushed. After the power check has been successfully completed, the
compressor will start. There is also a 10 second time delay built in to allow pressure
equalization in the event that the Compressor On button is pushed immediately after
the Compressor Off button is pushed.
7) If the front panel display indicates “PWR PHASE ORDER BAD” after pushing the
“Compressor On” button, perform the following steps to correct the phase error in the
compressor package:
a. Switch off the two circuit breakers on the front panel of the compressor package.
b. Turn off the dedicated circuit breaker to disconnect the system from power at the
source (to prevent electrical shock).
c. Examine the power cord and wire colors at the panel circuit breaker. Swap two of
the three hot wires – e.g. the red wire with the black wire.
d. Energize the breakers and press the “Compressor On” button. The compressor
package should now operate properly.
=========================================================================
3-08-06 37 Model PT415 Manual

PT415 Cryorefrigerator Installation, Operation and Maintenance
Environment
The compressor package is designed to operate in an ambient temperature range from
45°F to 100°F (15-37°C). If the temperature is below 45°F, the increased viscosity of the
oil could prevent start-up and/or cause poor lubrication. Operation above 100°F will
cause overheating and subsequent problems. If a unit must be subjected to either
extreme, Cryomech must be consulted.
To avoid electrical shock danger, make sure there is no direct contact with water.
3-08-06 38 Model PT415 Manual

PT415 Cryorefrigerator Installation, Operation and Maintenance
7 Section 7: Operation
7.1 Starting the system
7.1.1 Checks before operating
1) Check the system pressure - the gauges should read 200 ± 5 PSIG (13.8 ± .34 bar)
for 60Hz models or 230 ± 5 PSIG (15.9 ± .34 bar) for 50Hz models.
o If the pressure is too high, vent some of the helium following the instructions in
section 8.2.
o If the pressure is too low, add helium following the instructions in section 8.2.
2) Make sure the cold head motor cord is connected.
3) Make sure all Aeroquip® couplings are securely fastened and the helium flex lines
are connected correctly.
4) Make sure the input power meets the specifications on the identification label.
CAUTION
A voltage deviation of more than 10% above or below the voltage rating can cause
compressor motor overheating and possible failure. Indications of voltage operation
outside that range will void the compressor warranty.
5) Make sure the flow rate and temperature range of the cooling water meet the
requirements shown in Figure 1.
6) Check that the dedicated circuit breaker is on.
CAUTION
Operating the cold head in a magnetic field of greater than 500 gauss will void the
warranty.
7.1.2 Startup procedure
• Turn on the MAIN and POWER circuit breakers located on the front panel of the
compressor package.
• Start the system by pressing the green “Compressor On” button.
3-08-06 39 Model PT415 Manual

PT415 Cryorefrigerator Installation, Operation and Maintenance
7.2 Normal operation behavior
Normal pressures
On initial start up, with the entire system at room temperature, the compressor develops
the greatest pressure differential. As the PT415 Cold Head cools down it draws more
helium and the pressure differential decreases.
For 60 Hz systems, when the PT415 has reached a temperature of 4K, typical pressures
are in the range of 80 – 95 PSIG (5.5 – 6.5 bar) on the low pressure gauge and 285 –
270 PSIG (19.7 – 18.6 bar) on the high pressure gauge.
Normal sounds
When operating properly, the cryorefrigerator will emit a rhythmic squeak or chirp
approximately 80 times per minute. This noise is an indication of the proper flow of
helium gas within the system.
Cool down time
An unloaded PT415 Cryorefrigerator with no additional mass on the heat exchangers will
cool down to 4K in approximately 60 minutes. When additional mass is attached to either
stage, the cool down time will increase.
Normal temperatures
In general a minimum no-load 1st stage temperature of approximately 32K and a 2nd
stage temperature of 2.8K should be attained.
These temperatures will vary depending on the quality of the vacuum, the quality of the
super-insulation, and the heat load brought in by the instrumentation leads.
Use of the display panel
Status and error messages will be shown on the display screen. The status messages,
error messages, and setpoints at which error conditions will occur are listed in Section
7.6.4.
The screen normally shown on the display is referred to as the run-time screen. The
messages described in section 7.6.4 are displayed on the top line of the run-time screen.
The bottom line displays the compressor hours in place of the hour meter used on
previous Cryomech products.
The Service/Return button is used to switch from the run-time display to the top level of
the menu (Monitor Sensors/Error Log/Event Log/User Settings/Service).
The Service/Return button can also be used to return to the run-time screen from any
part of the menu.
The INC and DEC buttons are used to navigate back and forth along the top level of the
menu. The Select button is used to navigate down each menu, and the Cancel button is
used to move back up.
See Figure 10 - CMAS Menu System - for the detailed depiction of the menu system.
3-08-06 40 Model PT415 Manual

PT415 Cryorefrigerator Installation, Operation and Maintenance
7.3 Recommended routine procedures
INFORMATION
It is helpful to monitor the PT415 Cryorefrigerator daily in order to detect changes in
performance early. These changes can signify degradation in performance that could
result from the beginning of a problem that requires attention.
Cryomech recommends keeping regular logs of key measurements at intervals that make
sense for the way you use your system.
7.3.1 High and low pressure
Changes in the high and low pressure are used for diagnosing several different types of
problems. It is important to know whether changes are sudden or gradual and to know
how the high and low pressures are changing relative to each other.
The high and low pressures should be monitored daily.
Cryomech recommends that you maintain a regular record, at intervals that make sense
for the way you use your system, of the pressure of the high pressure gauge and of the
low pressure gauge on the front panel of the compressor package.
7.3.2 Cold head temperature
Temperature changes are the other key diagnostic.
If a temperature sensor is attached to either or both of the cold head’s heat exchangers,
Cryomech strongly recommends that you monitor the temperature(s) daily.
Cryomech also recommends that you keep a regular record of the temperature at
intervals that make sense for the way you use your system.
7.3.3 Cooling water input and output
If possible, Cryomech recommends keeping a regular record of the input and output
cooling water temperatures and of the cooling water flow rate.
7.4 Shutdown procedure
Press the black “Compressor Off” button on the front panel of the compressor package
(see Figure 3). This will switch off the compressor system. Switch off both front panel
mounted circuit breakers to shut down the entire system.
7.5 Disassembling the system for transport or storage
Use the following steps to prepare a Cryomech cryorefrigerator for eventual transport or
storage.
1) Make sure that the display on the front panel indicates that the compressor system is
OFF.
2) Disconnect the power to the system by switching the front panel breakers to the OFF
position.
3-08-06 41 Model PT415 Manual

PT415 Cryorefrigerator Installation, Operation and Maintenance
3) Disconnect the main power to the system by switching the dedicated breaker to the
OFF position.
4) Turn off the water supply at the source.
5) Disconnect the power cord from the external breaker panel. Coil up the power cord in
preparation for transport or storage.
6) Disconnect the cold head motor cord from the cold head and from the compressor.
Coil the cold head motor cord in preparation for transport or storage.
7) Using two wrenches disconnect the supply and return water lines from the inlet and
outlet fittings by turning the fittings counter-clockwise until they are released from the
fittings. Store the connectors for transport or storage.
8) Drain the water from the compressor package. Blow remaining water out with
compressed air.
IMPORTANT
Do not continue with the remaining steps until the cold head temperature has risen
above 150K. If the cold head is disconnected from the system while below 150K,
helium will expand within the cold head as it warms, escape through the pressure
relief valve and require the user to recharge the system with helium before it would
again operate properly.
9) Verify that the cold head temperature is 150K or above. Then, using the wrenches
supplied in the tool kit, disconnect the high and low pressure flex lines from the
compressor package by turning the Aeroquips® counter-clockwise with one wrench
while holding the other wrench to prevent the flex line from twisting. See Figure 7.
Hold this wrenchTurn this wrench
Figure 7: Disconnecting the flex lines from the compressor package
10) Disconnect the Aeroquip® on the high and low pressure fittings on the cold head by
turning the flexible line’s Aeroquip® counter-clockwise with one wrench while holding
the cold head’s Aeroquip® with the other wrench. See Figure 8.
3-08-06 42 Model PT415 Manual

PT415 Cryorefrigerator Installation, Operation and Maintenance
Turn this wrench Hold this wrench to
prevent the cold
head’s Aeroquip
from loosening.
Figure 8: Disconnecting the flex lines from the cold head
11) Install the dust plugs (that originally came with the system and are stored in the tool
kit) on the helium flex line fittings and install the dust caps on both the compressor
package and the cold head.
12) If necessary, disconnect the cold head from its mounting surface, taking care not to
damage any components. Once disconnected, place the cold head in the original
packaging container.
WARNING
Do not touch the cold end of the cold head until it has warmed to room temperature.
If there is frost on the cold head, it is too cold to touch.
13) Recoil the helium flex lines and prepare for transport or storage.
14) Assure that all components are stored in appropriate containers and location.
7.6 Troubleshooting
7.6.1 System will not start
SYMPTOM System will not start
CAUSE 1) No power supplied to the compressor package.
2) Circuit breakers off
3) “Compressor Error” message displayed on display screen.
REMEDY 1) Check the power supply to the system and verify that it meets the
requirements outlined in section 4.2.
3-08-06 43 Model PT415 Manual

PT415 Cryorefrigerator Installation, Operation and Maintenance
2) Make certain both circuit breakers, located on the front panel of
the compressor package, are on.
3) Refer to Section 7.6.4 for error message diagnostics.
7.6.2 System starts, no pressure fluctuation
SYMPTOM System starts, no bounce in the pressure gauges, no refrigeration.
CAUSE 1) Cold head motor cord not connected to the cold head and/or to
the compressor package.
2) Aeroquip® connector(s) not completely tightened.
3) High and low pressure helium flex lines reversed.
REMEDY 1) Turn off the compressor and connect the cold head motor cord to
the cold head and/or to the compressor package.
2) Tighten all Aeroquip® connectors.
3) Verify that one of the helium flex lines connects the high pressure
port on the compressor package to the high pressure port on the
cold head and that the other helium flex line connects the low
pressure ports.
7.6.3 System has shut itself down.
SYMPTOM System has shut itself down.
CAUSE 1) Circuit breaker tripped.
2) Interruption of the power supply to the compressor package.
3) “Compressor Error” message displayed on front panel screen.
REMEDY 1) Reset the circuit breaker on the front panel of the compressor
package.
2) Check the power supply to the system and verify that it meets the
requirements outlined in section 4.2.
3) Refer to Section 7.6.4 for error message diagnostics.
7.6.4 Run time display screen description
Run time messages are displayed on the top line of the display screen. The number of
hours the system has operated is displayed on the bottom line.
Top line message
on the display screen Message description
“COMPRESSOR OFF” Front panel or remote interface turned off
compressor. All is well.
“COMPRESSOR ON” Compressor is running. All is well.
“STARTING…WAIT X”
Compressor On request received, and
compressor will start within 10 seconds unless an
3-08-06 44 Model PT415 Manual

PT415 Cryorefrigerator Installation, Operation and Maintenance
(X is a number, counting down.
When X is zero compressor will
start)
error occurs or a stop request is received. This
message will show when the compressor has not
been off for more than 10 seconds and a start
request is received. This state allows the
pressure to balance.
“WAITING FOR POWER”
Compressor is waiting for good power. Will be
displayed for a short time while the power
tracking state machine is checking the line
power, which takes 5 seconds minimum. In this
state, WHEN POWER COMES BACK, THE
COMPRESSOR WILL START.
“COMPRESSOR ERROR”
An error has occurred. The error will be displayed
on the second line. If more than one error is
lodged, the highest priority error will be displayed
on screen. See below for error display and
description.
7.6.5 Error diagnostics on display screen
Errors will cause the compressor system to stop. Errors are displayed on the bottom line
of the display screen. If more than one of the errors below is present, only the highest
priority one will be displayed.
Error Description Explanation
“PWR PHASE ORDER BAD” The order of the phase power is wrong. Re-wire
the input to the compressor by switching any 2 of
the 3 input power wires.
“REMOTE INTERLOCK 1” Occurs when the “remote interlock” parameter is
enabled (default) and the digital remote interlock
line is TRUE.
“REMOTE INTERLOCK 2” General purpose user interlock, can only be set
via the computer interface.
“HIGH He PRESSURE” This occurs when high side pressure is too high.
“LOW WATER FLOW” This occurs when the output water temperature
exceeds a threshold.
“HIGH He GAS TEMP” This occurs when the helium gas temperature
exceeds a threshold.
“LOW He PRES” This occurs when the helium gas pressure is
below the threshold.
“COMP MOTOR CURRENT”
This occurs when the compressor motor current
is below threshold while the motor is requested
running. Can be caused by an overheated
compressor.
“HIGH OIL TEMP” This occurs when the compressor oil
temperature exceeds a threshold.
3-08-06 45 Model PT415 Manual

PT415 Cryorefrigerator Installation, Operation and Maintenance
7.6.6 Warning diagnostics on display screen
Warnings do not cause the compressor to stop and do not prevent the compressor from
starting. Warnings are displayed on the bottom line of the display screen. If more than
one of the warnings below is present, only the highest priority one will be displayed.
Warning Description Explanation
“*WARN: SENSOR FAILURE”
This occurs when one of the sensors (pressure
or temperature) has published a reading that is
out of the range of the sensor. Indicates a bad
sensor, or shorted wiring.
“*WARN: IN WTR TEMP HI” This occurs when the input water temperature
exceeds a threshold.
“*WARN: HIGH DP” This occurs when pressure differential is too
high.
7.6.7 Error and warning set points
Error Description Trip Clear
HIGH He PRESSURE High side PSI > 399 PSIG
(27.5 bar) High side PSI <= 399 PSIG
(27.5 bar)
LOW WATER FLOW 115°F (46°C) 100°F (38°C)
HIGH He GAS TEMP 190°F (88°C) 180°F (82°C)
LOW He PRES < 35 PSIG (2.4 bar) >= 35 PSIG (2.4 bar)
COMP MOTOR
CURRENT < 5A None
HIGH OIL TEMP 120°F (49°C) 100°F (38°C)
Warning Description Trip Clear
SENSOR FAILURE Any bad temperature or
pressure sensor All temperature and
pressure sensors OK
INPUT WATER TEMP 85°F (29°C) 80°F (27°C)
HIGH DP > 265 PSI (18.3 bar) <= 265 PSI (18.3 bar)
7.7 Contact Cryomech with Questions
It is hoped that the Operations Section of this manual has helped you to obtain
satisfactory results in the use of your Cryomech PT415 Cryorefrigerator. While the
information offered should facilitate set up and operation, you may have a special
situation that requires further considerations. If after reading the Operations Section, you
still have questions, contact Cryomech for further information.
7.7.1 Contact Information
Cryomech, Inc.
3-08-06 46 Model PT415 Manual

PT415 Cryorefrigerator Installation, Operation and Maintenance
8 Section 8: Routine Maintenance
8.1 Introduction
This section contains basic, essential maintenance information. For more detailed
information, consult the technical manual, which can be obtained by contacting
Cryomech.
8.2 Cryorefrigerator system
8.2.1 Adjust helium pressure - vent excess helium
This procedure should only be used to vent small quantities of helium from an
overcharged system.
1) Make sure the service valve is closed
2) Attach the small service Aeroquip® coupling to the service access port.
3) Open the service valve slowly. Do not vent more than 5 PSIG (.34 bar) of helium per
minute.
4) After venting the helium, close the service valve and remove the service Aeroquip®
from the service access port.
CAUTION
Venting more than 5 PSIG (.34 bar) of helium per minute will lead to improper oil
migration within the system. If this condition occurs, factory service will be required.
8.2.2 Adjust helium pressure - recharge helium
CAUTION
When adding helium, the helium must be 99.999% pure. Contamination by other
gases will result in the freezing of the contaminant gases in the cold head because
their freezing temperature is much higher than that of helium. Contaminants in the
helium charge will severely degrade the cold head's function and it will require factory
servicing.
Contamination of the helium by other gases is a common cause of premature failure
and, unless resulting from a system failure, is not covered by the warranty.
This procedure should be performed with the compressor package shut down. Adding
helium is possible whether or not the cold head is attached to the compressor package.
Both the service access and service valve are connected to the low-pressure manifold of
the compressor.
1) Turn the system off.
3-08-06 48 Model PT415 Manual

PT415 Cryorefrigerator Installation, Operation and Maintenance
2) Allow the entire system, both the compressor package and the cold head, to come to
room temperature.
3) Use only high purity helium. The helium must be 99.999% pure.
4) Check that the helium source and regulator are capable of pressurizing to the desired
low-pressure.
5) Make sure the service valve is closed.
6) Attach the service Aeroquip® coupling to the service access port.
7) Attach a charging line from the service Aeroquip® to a vacuum/charging pumping
station as shown in Figure 9 below.
Figure 9: Pumping station
8) Evacuate to 50 microns.
9) Isolate the vacuum pump and add 50 PSIG (3.4 bar) of helium.
10) Vent the helium and repeat steps 8 to 10.
11) Final evacuation should be to 25 microns.
12) Pressurize the line to the service access with the desired amount of low pressure.
13) Slowly open the service valve to add helium to the system. Final helium charge, with
the system at room temperature, should be 200 ± 5 PSIG (13.8 ± .34 bar) for 60 Hz
systems or 230 ± 5 PSIG (15.9 ± .34 bar) for 50 Hz systems.
CAUTION
No more than 5 PSIG (.34 bar) of gas should be added per minute to prevent internal
oil contamination to the system. If such contamination occurs, factory service will be
required.
14) After adding the helium, close the service valve and remove the service Aeroquip®
from the service access.
3-08-06 49 Model PT415 Manual

PT415 Cryorefrigerator Installation, Operation and Maintenance
8.3 Compressor package
8.3.1 Replace the adsorber
CAUTION
At no time should the Aeroquip® couplings be removed from the adsorber when
replacing the adsorber. Replacement can be completed without relieving system
pressure since the adsorber is equipped with Aeroquip® couplings for sealed
removal.
The adsorber should be replaced at 20,000-hour intervals as part of routine maintenance.
1) Remove the side panel from the right hand side of the compressor package.
a. Remove the 6 quarter-turn screws that hold the side panel on and retain them.
b. Pull the panel away from the compressor package.
Hold this wrench
Hold this wrench Turn this wrench
Figure 10: Disconnecting the adsorber.
2) Disconnect both helium flex lines from the compressor.
3) Using three wrenches disconnect the Aeroquip® coupling between the adsorber and
the oil separator as shown in Figure 10.
4) Remove the nut holding the high-pressure Aeroquip® coupling to the front panel.
5) Loosen and disconnect the hose clamp that attaches the adsorber to the front panel.
6) Remove the adsorber from the compressor package.
7) Check the Aeroquip® couplings for oil residue. If oil is present, contact Cryomech for
further assistance.
8) To install the new adsorber, reverse steps 3 through 6.
3-08-06 50 Model PT415 Manual

PT415 Cryorefrigerator Installation, Operation and Maintenance
8.4 Cold head
CAUTION
The cold head contains no user-serviceable parts. Attempting to disassemble the
cold head will void the warranty.
CONTACT CRYOMECH IF THE COLD HEAD NEEDS TO BE RETURNED FOR
SERVICING.
8.5 Other maintenance items
8.5.1 Cleaning
Compressor package and cold head
The compressor package and cold head require no cleaning other than wiping the
outside of each if it becomes dusty or dirty.
CAUTION
Never wet either part of the system. Water getting into the system will void the
warranty.
Aeroquip® couplings
CAUTION
Never remove an Aeroquip® coupling from the helium flex line.
If operated in a clean environment, the only parts of the cryorefrigerator system that are
likely to require cleaning are the Aeroquip® couplings. The mating surfaces of the
Aeroquip® couplings can get particles on them when the helium flex lines are detached
from the compressor package and/or the cold head.
If an Aeroquip® coupling needs cleaning:
• Wipe the mating surfaces of the coupling with a dry, lint-free cloth.
• After wiping, blow off the coupling with clean, dry compressed air.
• Solvents should never be used.
• If any grease gets on the Aeroquip® coupling, contact Cryomech.
8.5.2 Manufacturer only parts
The following parts are available only from Cryomech:
3-08-06 51 Model PT415 Manual

PT415 Cryorefrigerator Installation, Operation and Maintenance
Helium flex lines
The helium flex lines must be handled with care. If they become damaged and need to be
replaced, new ones must be obtained from Cryomech and installed using the directions in
the installation section of this manual.
Adsorber
The adsorber needs to be replaced after every 20,000 hours of use. See section 8.3 for
instructions on replacing the adsorber.
Cold head
The cold head contains no user-serviceable parts and must be serviced by Cryomech
authorized technicians. Attempting to disassemble the cold head will void the warranty.
See section 8.3.
Cold head motor cord
If the cold head motor cord becomes damaged, a replacement must be obtained from
Cryomech.
8.6 Service
8.6.1 Cryomech contact information
Cryomech, Inc.
113 Falso Drive
Syracuse, NY 13211
Phone: (315) 455-2555
Fax: (315) 455-2544
Email: specs@cryomech.com
Website: www.cryomech.com
3-08-06 52 Model PT415 Manual

PT415 Cryorefrigerator Installation, Operation and Maintenance
Figure 11: CMAS menu system
3-08-06 53 Model PT415 Manual

PT415 Cryorefrigerator Installation, Operation and Maintenance
Figure 12: CHPT415 line drawing
3-08-06 54 Model PT415 Manual

