Elasticsearch: A Guide Elasticsearch Bharvi Dixit
Elasticsearch_%20A%20%20Guide%20-%20Bharvi%20Dixit
Elasticsearch_%20A%20%20Guide%20-%20Bharvi%20Dixit
User Manual:
Open the PDF directly: View PDF
.
Page Count: 1112 [warning: Documents this large are best viewed by clicking the View PDF Link!]
- Elasticsearch: A Complete Guide
- Elasticsearch: A Complete Guide
- Credits
- Preface
- What this learning path covers
- What you need for this learning path
- Who this learning path is for
- Reader feedback
- Customer support
- Downloading the example code
- Errata
- Piracy
- Questions
- 1. Module 1
- 1. Getting Started with Elasticsearch
- Introducing Elasticsearch
- The primary features of Elasticsearch
- Understanding REST and JSON
- What is REST?
- What is JSON?
- Elasticsearch common terms
- Understanding Elasticsearch structure with respect to relational databases
- Installing and configuring Elasticsearch
- Installing Elasticsearch on Ubuntu through Debian package
- Installing Elasticsearch on Centos through the RPM package
- Understanding the Elasticsearch installation directory layout
- Configuring basic parameters
- Adding another node to the cluster
- Installing Elasticsearch plugins
- Checking for installed plugins
- Installing the Head plugin for Elasticsearch
- Installing Sense for Elasticsearch
- Basic operations with Elasticsearch
- Creating an Index
- Indexing a document in Elasticsearch
- Fetching documents
- Get a complete document
- Getting part of a document
- Updating documents
- Updating a whole document
- Updating documents partially
- Deleting documents
- Checking documents' existence
- Summary
- 2. Understanding Document Analysis and Creating Mappings
- Text search
- TF-IDF
- Inverted indexes
- Document analysis
- Introducing Lucene analyzers
- Creating custom analyzers
- Changing a default analyzer
- Putting custom analyzers into action
- Elasticsearch mapping
- Document metadata fields
- Data types and index analysis options
- Configuring data types
- String
- Number
- Date
- Boolean
- Arrays
- Objects
- Indexing the same field in different ways
- Putting mappings in an index
- Viewing mappings
- Updating mappings
- Summary
- 3. Putting Elasticsearch into Action
- CRUD operations using elasticsearch-py
- Setting up the environment
- Installing Pip
- Installing virtualenv
- Installing elasticsearch-py
- Performing CRUD operations
- Request timeouts
- Creating indexes with settings and mappings
- Indexing documents
- Retrieving documents
- Updating documents
- Replacing the value of a field completely
- Appending a value in an array
- Updates using doc
- Checking document existence
- Deleting a document
- CRUD operations using Java
- Connecting with Elasticsearch
- Indexing a document
- Fetching a document
- Updating a document
- Updating a document using doc
- Updating a document using script
- Deleting documents
- Creating a search database
- Elasticsearch Query-DSL
- Understanding Query-DSL parameters
- Query types
- Full-text search queries
- match_all
- match query
- Phrase search
- multi match
- query_string
- Term-based search queries
- Term query
- Terms query
- Range queries
- Exists queries
- Missing queries
- Compound queries
- Bool queries
- Not queries
- Search requests using Python
- Search requests using Java
- Parsing search responses
- Sorting your data
- Sorting documents by field values
- Sorting on more than one field
- Sorting multivalued fields
- Sorting on string fields
- Document routing
- Summary
- 4. Aggregations for Analytics
- Introducing the aggregation framework
- Aggregation syntax
- Extracting values
- Returning only aggregation results
- Metric aggregations
- Computing basic stats
- Combined stats
- Computing stats separately
- Computing extended stats
- Finding distinct counts
- Bucket aggregations
- Terms aggregation
- Range aggregation
- Date range aggregation
- Histogram aggregation
- Date histogram aggregation
- Filter-based aggregation
- Combining search, buckets, and metrics
- Memory pressure and implications
- Summary
- 5. Data Looks Better on Maps: Master Geo-Spatiality
- Introducing geo-spatial data
- Working with geo-point data
- Mapping geo-point fields
- Indexing geo-point data
- Querying geo-point data
- Geo distance query
- Geo distance range query
- Geo bounding box query
- Understanding bounding boxes
- Sorting by distance
- Geo-aggregations
- Geo distance aggregation
- Using bounding boxes with geo distance aggregation
- Geo-shapes
- Point
- Linestring
- Circles
- Polygons
- Envelops
- Mappings geo-shape fields
- Indexing geo-shape data
- Querying geo-shape data
- Summary
- 6. Document Relationships in NoSQL World
- Relational data in the document-oriented NoSQL world
- Managing relational data in Elasticsearch
- Working with nested objects
- Creating nested mappings
- Indexing nested data
- Querying nested type data
- Nested aggregations
- Nested aggregation
- Understanding nested aggregation syntax:
- Reverse nested aggregation
- Parent-child relationships
- Creating parent-child mappings
- Indexing parent-child documents
- Querying parent-child documents
- has_child query
- has_parent query
- Considerations for using document relationships
- Summary
- 7. Different Methods of Search and Bulk Operations
- Introducing search types in Elasticsearch
- Cheaper bulk operations
- Bulk create
- Bulk indexing
- Bulk updating
- Bulk deleting
- Multi get and multi search APIs
- Multi get
- Multi searches
- Data pagination
- Pagination with scoring
- Pagination without scoring
- Scrolling and re-indexing documents using scan-scroll
- Practical considerations for bulk processing
- Summary
- 8. Controlling Relevancy
- Introducing relevant searches
- The Elasticsearch out-of-the-box tools
- An example: why defaults are not enough
- Controlling relevancy with custom scoring
- The function_score query
- weight
- field_value_factor
- script_score
- Decay functions - linear, exp, and gauss
- Summary
- 9. Cluster Scaling in Production Deployments
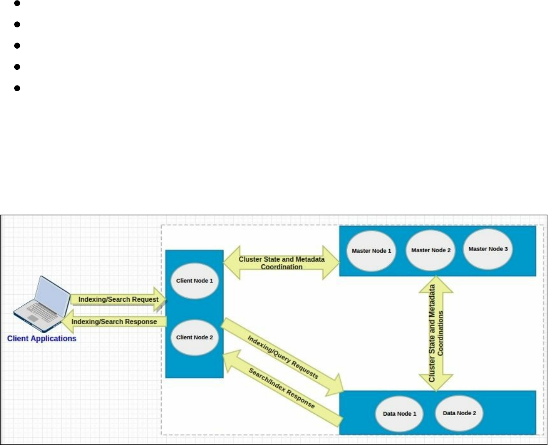
- Node types in Elasticsearch
- Client node
- Data node
- Master node
- Introducing Zen-Discovery
- Multicasting discovery
- Unicasting discovery
- Configuring unicasting discovery
- Minimum number of master nodes: preventing split-brain
- An initial list of hosts to ping
- Ping timeout
- Node upgrades without downtime
- Upgrading Elasticsearch version
- Best Elasticsearch practices in production
- Creating a cluster
- Scaling your clusters
- When to scale
- Metrics to watch
- CPU utilization
- Memory utilization
- Disk I/O utilization
- Disk low watermark
- How to scale
- Summary
- 10. Backups and Security
- Introducing backup and restore mechanisms
- Backup using snapshot API
- Creating an NFS drive
- Configuring the NFS host server
- Configuring client machines
- Creating a snapshot
- Registering the repository path
- Registering the shared file system repository in Elasticsearch
- Create your first snapshot
- Getting snapshot information
- Deleting snapshots
- Restoring snapshots
- Restoring multiple indices
- Renaming indices
- Partial restore
- Changing index settings during restore
- Restoring to a different cluster
- Manual backups
- Manual restoration
- Securing Elasticsearch
- Setting up basic HTTP authentication
- Setting up Nginx
- Securing critical access
- Restricting DELETE requests
- Restricting endpoints
- Load balancing using Nginx
- Summary
- II. Module 2
- 1. Introduction to Elasticsearch
- Introducing Apache Lucene
- Getting familiar with Lucene
- Overall architecture
- Getting deeper into Lucene index
- Norms
- Term vectors
- Posting formats
- Doc values
- Analyzing your data
- Indexing and querying
- Lucene query language
- Understanding the basics
- Querying fields
- Term modifiers
- Handling special characters
- Introducing Elasticsearch
- Basic concepts
- Index
- Document
- Type
- Mapping
- Node
- Cluster
- Shard
- Replica
- Key concepts behind Elasticsearch architecture
- Workings of Elasticsearch
- The startup process
- Failure detection
- Communicating with Elasticsearch
- Indexing data
- Querying data
- The story
- Summary
- 2. Power User Query DSL
- Default Apache Lucene scoring explained
- When a document is matched
- TF/IDF scoring formula
- Lucene conceptual scoring formula
- Lucene practical scoring formula
- Elasticsearch point of view
- An example
- Query rewrite explained
- Prefix query as an example
- Getting back to Apache Lucene
- Query rewrite properties
- Query templates
- Introducing query templates
- Templates as strings
- The Mustache template engine
- Conditional expressions
- Loops
- Default values
- Storing templates in files
- Handling filters and why it matters
- Filters and query relevance
- How filters work
- Bool or and/or/not filters
- Performance considerations
- Post filtering and filtered query
- Choosing the right filtering method
- Choosing the right query for the job
- Query categorization
- Basic queries
- Compound queries
- Not analyzed queries
- Full text search queries
- Pattern queries
- Similarity supporting queries
- Score altering queries
- Position aware queries
- Structure aware queries
- The use cases
- Example data
- Basic queries use cases
- Searching for values in range
- Simplified query for multiple terms
- Compound queries use cases
- Boosting some of the matched documents
- Ignoring lower scoring partial queries
- Not analyzed queries use cases
- Limiting results to given tags
- Efficient query time stopwords handling
- Full text search queries use cases
- Using Lucene query syntax in queries
- Handling user queries without errors
- Pattern queries use cases
- Autocomplete using prefixes
- Pattern matching
- Similarity supporting queries use cases
- Finding terms similar to a given one
- Finding documents with similar field values
- Score altering queries use cases
- Favoring newer books
- Decreasing importance of books with certain value
- Pattern queries use cases
- Matching phrases
- Spans, spans everywhere
- Structure aware queries use cases
- Returning parent documents having a certain nested document
- Affecting parent document score with the score of nested documents
- Summary
- 3. Not Only Full Text Search
- Query rescoring
- What is query rescoring?
- An example query
- Structure of the rescore query
- Rescore parameters
- Choosing the scoring mode
- To sum up
- Controlling multimatching
- Multimatch types
- Best fields matching
- Cross fields matching
- Most fields matching
- Phrase matching
- Phrase with prefixes matching
- Significant terms aggregation
- An example
- Choosing significant terms
- Multiple values analysis
- Significant terms aggregation and full text search fields
- Additional configuration options
- Controlling the number of returned buckets
- Background set filtering
- Minimum document count
- Execution hint
- More options
- There are limits
- Memory consumption
- Shouldn't be used as top-level aggregation
- Counts are approximated
- Floating point fields are not allowed
- Documents grouping
- Top hits aggregation
- An example
- Additional parameters
- Relations between documents
- The object type
- The nested documents
- Parent–child relationship
- Parent–child relationship in the cluster
- A few words about alternatives
- Scripting changes between Elasticsearch versions
- Scripting changes
- Security issues
- Groovy – the new default scripting language
- Removal of MVEL language
- Short Groovy introduction
- Using Groovy as your scripting language
- Variable definition in scripts
- Conditionals
- Loops
- An example
- There is more
- Scripting in full text context
- Field-related information
- Shard level information
- Term level information
- More advanced term information
- Lucene expressions explained
- The basics
- An example
- There is more
- Summary
- 4. Improving the User Search Experience
- Correcting user spelling mistakes
- Testing data
- Getting into technical details
- Suggesters
- Using the _suggest REST endpoint
- Understanding the REST endpoint suggester response
- Including suggestion requests in query
- The term suggester
- Configuration
- Common term suggester options
- Additional term suggester options
- The phrase suggester
- Usage example
- Configuration
- Basic configuration
- Configuring smoothing models
- Configuring candidate generators
- Configuring direct generators
- The completion suggester
- The logic behind the completion suggester
- Using the completion suggester
- Indexing data
- Querying data
- Custom weights
- Additional parameters
- Improving the query relevance
- Data
- The quest for relevance improvement
- The standard query
- The multi match query
- Phrases comes into play
- Let's throw the garbage away
- Now, we boost
- Performing a misspelling-proof search
- Drill downs with faceting
- Summary
- 5. The Index Distribution Architecture
- Choosing the right amount of shards and replicas
- Sharding and overallocation
- A positive example of overallocation
- Multiple shards versus multiple indices
- Replicas
- Routing explained
- Shards and data
- Let's test routing
- Indexing with routing
- Routing in practice
- Querying
- Aliases
- Multiple routing values
- Altering the default shard allocation behavior
- Allocation awareness
- Forcing allocation awareness
- Filtering
- What include, exclude, and require mean
- Runtime allocation updating
- Index level updates
- Cluster level updates
- Defining total shards allowed per node
- Defining total shards allowed per physical server
- Inclusion
- Requirement
- Exclusion
- Disk-based allocation
- Query execution preference
- Introducing the preference parameter
- Summary
- 6. Low-level Index Control
- Altering Apache Lucene scoring
- Available similarity models
- Setting a per-field similarity
- Similarity model configuration
- Choosing the default similarity model
- Configuring the chosen similarity model
- Configuring the TF/IDF similarity
- Configuring the Okapi BM25 similarity
- Configuring the DFR similarity
- Configuring the IB similarity
- Configuring the LM Dirichlet similarity
- Configuring the LM Jelinek Mercer similarity
- Choosing the right directory implementation – the store module
- The store type
- The simple filesystem store
- The new I/O filesystem store
- The MMap filesystem store
- The hybrid filesystem store
- The memory store
- Additional properties
- The default store type
- The default store type for Elasticsearch 1.3.0 and higher
- The default store type for Elasticsearch versions older than 1.3.0
- NRT, flush, refresh, and transaction log
- Updating the index and committing changes
- Changing the default refresh time
- The transaction log
- The transaction log configuration
- Near real-time GET
- Segment merging under control
- Choosing the right merge policy
- The tiered merge policy
- The log byte size merge policy
- The log doc merge policy
- Merge policies' configuration
- The tiered merge policy
- The log byte size merge policy
- The log doc merge policy
- Scheduling
- The concurrent merge scheduler
- The serial merge scheduler
- Setting the desired merge scheduler
- When it is too much for I/O – throttling explained
- Controlling I/O throttling
- Configuration
- The throttling type
- Maximum throughput per second
- Node throttling defaults
- Performance considerations
- The configuration example
- Understanding Elasticsearch caching
- The filter cache
- Filter cache types
- Node-level filter cache configuration
- Index-level filter cache configuration
- The field data cache
- Field data or doc values
- Node-level field data cache configuration
- Index-level field data cache configuration
- The field data cache filtering
- Adding field data filtering information
- Filtering by term frequency
- Filtering by regex
- Filtering by regex and term frequency
- The filtering example
- Field data formats
- String-based fields
- Numeric fields
- Geographical-based fields
- Field data loading
- The shard query cache
- Setting up the shard query cache
- Using circuit breakers
- The field data circuit breaker
- The request circuit breaker
- The total circuit breaker
- Clearing the caches
- Index, indices, and all caches clearing
- Clearing specific caches
- Summary
- 7. Elasticsearch Administration
- Discovery and recovery modules
- Discovery configuration
- Zen discovery
- Multicast Zen discovery configuration
- The unicast Zen discovery configuration
- Master node
- Configuring master and data nodes
- Configuring data-only nodes
- Configuring master-only nodes
- Configuring the query processing-only nodes
- The master election configuration
- Zen discovery fault detection and configuration
- The Amazon EC2 discovery
- The EC2 plugin installation
- The EC2 plugin's generic configuration
- Optional EC2 discovery configuration options
- The EC2 nodes scanning configuration
- Other discovery implementations
- The gateway and recovery configuration
- The gateway recovery process
- Configuration properties
- Expectations on nodes
- The local gateway
- Low-level recovery configuration
- Cluster-level recovery configuration
- Index-level recovery settings
- The indices recovery API
- The human-friendly status API – using the Cat API
- The basics
- Using the Cat API
- Common arguments
- The examples
- Getting information about the master node
- Getting information about the nodes
- Backing up
- Saving backups in the cloud
- The S3 repository
- The HDFS repository
- The Azure repository
- Federated search
- The test clusters
- Creating the tribe node
- Using the unicast discovery for tribes
- Reading data with the tribe node
- Master-level read operations
- Writing data with the tribe node
- Master-level write operations
- Handling indices conflicts
- Blocking write operations
- Summary
- 8. Improving Performance
- Using doc values to optimize your queries
- The problem with field data cache
- The example of doc values usage
- Knowing about garbage collector
- Java memory
- The life cycle of Java objects and garbage collections
- Dealing with garbage collection problems
- Turning on logging of garbage collection work
- Using JStat
- Creating memory dumps
- More information on the garbage collector work
- Adjusting the garbage collector work in Elasticsearch
- Using a standard start up script
- Service wrapper
- Avoid swapping on Unix-like systems
- Benchmarking queries
- Preparing your cluster configuration for benchmarking
- Running benchmarks
- Controlling currently run benchmarks
- Very hot threads
- Usage clarification for the Hot Threads API
- The Hot Threads API response
- Scaling Elasticsearch
- Vertical scaling
- Horizontal scaling
- Automatically creating replicas
- Redundancy and high availability
- Cost and performance flexibility
- Continuous upgrades
- Multiple Elasticsearch instances on a single physical machine
- Preventing the shard and its replicas from being on the same node
- Designated nodes' roles for larger clusters
- Query aggregator nodes
- Data nodes
- Master eligible nodes
- Using Elasticsearch for high load scenarios
- General Elasticsearch-tuning advices
- Choosing the right store
- The index refresh rate
- Thread pools tuning
- Adjusting the merge process
- Data distribution
- Advices for high query rate scenarios
- Filter caches and shard query caches
- Think about the queries
- Using routing
- Parallelize your queries
- Field data cache and breaking the circuit
- Keeping size and shard_size under control
- High indexing throughput scenarios and Elasticsearch
- Bulk indexing
- Doc values versus indexing speed
- Keep your document fields under control
- The index architecture and replication
- Tuning write-ahead log
- Think about storage
- RAM buffer for indexing
- Summary
- 9. Developing Elasticsearch Plugins
- Creating the Apache Maven project structure
- Understanding the basics
- The structure of the Maven Java project
- The idea of POM
- Running the build process
- Introducing the assembly Maven plugin
- Creating custom REST action
- The assumptions
- Implementation details
- Using the REST action class
- The constructor
- Handling requests
- Writing response
- The plugin class
- Informing Elasticsearch about our REST action
- Time for testing
- Building the REST action plugin
- Installing the REST action plugin
- Checking whether the REST action plugin works
- Creating the custom analysis plugin
- Implementation details
- Implementing TokenFilter
- Implementing the TokenFilter factory
- Implementing the class custom analyzer
- Implementing the analyzer provider
- Implementing the analysis binder
- Implementing the analyzer indices component
- Implementing the analyzer module
- Implementing the analyzer plugin
- Informing Elasticsearch about our custom analyzer
- Testing our custom analysis plugin
- Building our custom analysis plugin
- Installing the custom analysis plugin
- Checking whether our analysis plugin works
- Summary
- III. Module 3
- 1. Introduction to ELK Stack
- The need for log analysis
- Issue debugging
- Performance analysis
- Security analysis
- Predictive analysis
- Internet of things and logging
- Challenges in log analysis
- Non-consistent log format
- Tomcat logs
- Apache access logs – combined log format
- IIS logs
- Variety of time formats
- Decentralized logs
- Expert knowledge requirement
- The ELK Stack
- Elasticsearch
- Logstash
- Kibana
- ELK data pipeline
- ELK Stack installation
- Installing Elasticsearch
- Running Elasticsearch
- Elasticsearch configuration
- Network Address
- Paths
- The cluster name
- The node name
- Elasticsearch plugins
- Installing Logstash
- Running Logstash
- Logstash with file input
- Logstash with Elasticsearch output
- Configuring Logstash
- Installing Logstash forwarder
- Logstash plugins
- Input plugin
- Filters plugin
- Output plugin
- Installing Kibana
- Configuring Kibana
- Running Kibana
- Kibana interface
- Discover
- Visualize
- Dashboard
- Settings
- Summary
- 2. Building Your First Data Pipeline with ELK
- Input dataset
- Data format for input dataset
- Configuring Logstash input
- Filtering and processing input
- Putting data to Elasticsearch
- Visualizing with Kibana
- Running Kibana
- Kibana visualizations
- Building a line chart
- Building a bar chart
- Building a Metric
- Building a data table
- Summary
- 3. Collect, Parse and Transform Data with Logstash
- Configuring Logstash
- Logstash plugins
- Listing all plugins in Logstash
- Data types for plugin properties
- Array
- Boolean
- Codec
- Hash
- String
- Comments
- Field references
- Logstash conditionals
- Types of Logstash plugins
- Input plugins
- file
- Configuration options
- add_field
- codec
- delimiter
- exclude
- path
- sincedb_path
- sincedb_write_interval
- start_position
- tags
- type
- stdin
- Configuration options
- add_field
- codec
- tags
- type
- Configuration options
- add_field
- codec
- consumer_key
- consumer_secret
- full_tweet
- keywords
- oauth_token
- oauth_token_secret
- tags
- type
- lumberjack
- Configuration options
- add_field
- codec
- host
- port
- ssl_certificate
- ssl_key
- ssl_key_passphrase
- tags
- type
- redis
- Configuration options
- add_field
- codec
- data_type
- host
- key
- password
- port
- Output plugins
- csv
- Configuration options
- codec
- csv_options
- fields
- gzip
- path
- file
- Configuration options
- Configuration options
- attachments
- body
- cc
- from
- to
- htmlbody
- replyto
- subject
- elasticsearch
- Configuration options
- ganglia
- Configuration options
- metric
- unit
- value
- jira
- Configuration options
- kafka
- Configuration options
- topic_id
- lumberjack
- Configuration options
- hosts
- port
- ssl_certificate
- redis
- Configuration options
- rabbitmq
- stdout
- mongodb
- Configuration options
- collection
- database
- uri
- Filter plugins
- csv
- Configuration options
- date
- Configuration options
- drop
- Configuration options
- geoip
- Configuration options
- source
- grok
- Custom grok patterns
- mutate
- Configuration options
- sleep
- Codec plugins
- json
- line
- multiline
- plain
- rubydebug
- Summary
- 4. Creating Custom Logstash Plugins
- Logstash plugin management
- Plugin lifecycle management
- Installing a plugin
- Updating a plugin
- Uninstalling a plugin
- Structure of a Logstash plugin
- Required dependencies
- Class declaration
- Configuration name
- Configuration options setting
- Plugin methods
- Input plugin
- Filter plugin
- Output plugin
- Codec plugin
- Writing a Logstash filter plugin
- Building the plugin
- Summary
- 5. Why Do We Need Elasticsearch in ELK?
- Why Elasticsearch?
- Elasticsearch basic concepts
- Index
- Document
- Field
- Type
- Mapping
- Shard
- Primary shard and replica shard
- Cluster
- Node
- Exploring the Elasticsearch API
- Listing all available indices
- Listing all nodes in a cluster
- Checking the health of the cluster
- Health status of the cluster
- Creating an index
- Retrieving the document
- Deleting documents
- Deleting an index
- Elasticsearch Query DSL
- Elasticsearch plugins
- Bigdesk plugin
- Elastic-Hammer plugin
- Head plugin
- Summary
- 6. Finding Insights with Kibana
- Kibana 4 features
- Search highlights
- Elasticsearch aggregations
- Scripted fields
- Dynamic dashboards
- Kibana interface
- Discover page
- Time filter
- Quick time filter
- Relative time filter
- Absolute time filter
- Kibana Auto-refresh setting
- Querying and searching data
- Freetext search
- AND
- OR
- NOT
- Groupings
- Wildcard searches
- Field searches
- Range searches
- Special characters escaping
- New search
- Saving the search
- Loading a search
- Field searches using field list
- Summary
- 7. Kibana – Visualization and Dashboard
- Visualize page
- Creating a visualization
- Visualization types
- Metrics and buckets aggregations
- Buckets
- Date Histogram
- Histogram
- Range
- Date Range
- Terms
- Metrics
- Count
- Average, Sum, Min, and Max
- Unique Count
- Advanced options
- Visualizations
- Area chart
- Data table
- Line chart
- Markdown widget
- Metric
- Pie chart
- Tile map
- Vertical bar chart
- Dashboard page
- Building a new dashboard
- Saving and loading a dashboard
- Sharing a dashboard
- Summary
- 8. Putting It All Together
- Input dataset
- Configuring Logstash input
- Grok pattern for access logs
- Visualizing with Kibana
- Running Kibana
- Searching on the Discover page
- Visualizations – charts
- Building a Line chart
- Building an Area chart
- Building a Bar chart
- Building a Markdown
- Dashboard page
- Summary
- 9. ELK Stack in Production
- Prevention of data loss
- Data protection
- System scalability
- Data retention
- ELK Stack implementations
- ELK Stack at LinkedIn
- Problem statement
- Criteria for solution
- Solution
- Kafka at LinkedIn
- Operational challenges
- Logging using Kafka at LinkedIn
- ELK at SCA
- How is ELK used in SCA?
- How is it helping in analytics?
- ELK for monitoring at SCA
- ELK at Cliffhanger Solutions
- Kibana demo – Packetbeat dashboard
- Summary
- 10. Expanding Horizons with ELK
- Elasticsearch plugins and utilities
- Curator for index management
- Curator commands
- Curator installation
- Shield for security
- Shield installation
- Adding users and roles
- Using Kibana4 on shield protected Elasticsearch
- Marvel to monitor
- Marvel installation
- Marvel dashboards
- ELK roadmap
- Elasticsearch roadmap
- Logstash roadmap
- Event persistence capability
- End-to-end message acknowledgement
- Logstash monitoring and management API
- Kibana roadmap
- Summary
- A. Bibliography
- Index


Elasticsearch: A Complete Guide

Table of Contents
Elasticsearch: A Complete Guide
Elasticsearch: A Complete Guide
Credits
Preface
What this learning path covers
What you need for this learning path
Who this learning path is for
Reader feedback
Customer support
Downloading the example code
Errata
Piracy
Questions
1. Module 1
1. Getting Started with Elasticsearch
Introducing Elasticsearch
The primary features of Elasticsearch
Understanding REST and JSON
What is REST?
What is JSON?
Elasticsearch common terms
Understanding Elasticsearch structure with respect to relational
databases
Installing and configuring Elasticsearch
Installing Elasticsearch on Ubuntu through Debian package
Installing Elasticsearch on Centos through the RPM package
Understanding the Elasticsearch installation directory layout
Configuring basic parameters
Adding another node to the cluster
Installing Elasticsearch plugins

Checking for installed plugins
Installing the Head plugin for Elasticsearch
Installing Sense for Elasticsearch
Basic operations with Elasticsearch
Creating an Index
Indexing a document in Elasticsearch
Fetching documents
Get a complete document
Getting part of a document
Updating documents
Updating a whole document
Updating documents partially
Deleting documents
Checking documents' existence
Summary
2. Understanding Document Analysis and Creating Mappings
Text search
TF-IDF
Inverted indexes
Document analysis
Introducing Lucene analyzers
Creating custom analyzers
Changing a default analyzer
Putting custom analyzers into action
Elasticsearch mapping
Document metadata fields
Data types and index analysis options
Configuring data types
String
Number
Date
Boolean
Arrays
Objects

Indexing the same field in different ways
Putting mappings in an index
Viewing mappings
Updating mappings
Summary
3. Putting Elasticsearch into Action
CRUD operations using elasticsearch-py
Setting up the environment
Installing Pip
Installing virtualenv
Installing elasticsearch-py
Performing CRUD operations
Request timeouts
Creating indexes with settings and mappings
Indexing documents
Retrieving documents
Updating documents
Replacing the value of a field completely
Appending a value in an array
Updates using doc
Checking document existence
Deleting a document
CRUD operations using Java
Connecting with Elasticsearch
Indexing a document
Fetching a document
Updating a document
Updating a document using doc
Updating a document using script
Deleting documents
Creating a search database
Elasticsearch Query-DSL
Understanding Query-DSL parameters
Query types

Full-text search queries
match_all
match query
Phrase search
multi match
query_string
Term-based search queries
Term query
Terms query
Range queries
Exists queries
Missing queries
Compound queries
Bool queries
Not queries
Search requests using Python
Search requests using Java
Parsing search responses
Sorting your data
Sorting documents by field values
Sorting on more than one field
Sorting multivalued fields
Sorting on string fields
Document routing
Summary
4. Aggregations for Analytics
Introducing the aggregation framework
Aggregation syntax
Extracting values
Returning only aggregation results
Metric aggregations
Computing basic stats
Combined stats
Computing stats separately

Computing extended stats
Finding distinct counts
Bucket aggregations
Terms aggregation
Range aggregation
Date range aggregation
Histogram aggregation
Date histogram aggregation
Filter-based aggregation
Combining search, buckets, and metrics
Memory pressure and implications
Summary
5. Data Looks Better on Maps: Master Geo-Spatiality
Introducing geo-spatial data
Working with geo-point data
Mapping geo-point fields
Indexing geo-point data
Querying geo-point data
Geo distance query
Geo distance range query
Geo bounding box query
Understanding bounding boxes
Sorting by distance
Geo-aggregations
Geo distance aggregation
Using bounding boxes with geo distance aggregation
Geo-shapes
Point
Linestring
Circles
Polygons
Envelops
Mappings geo-shape fields
Indexing geo-shape data

Querying geo-shape data
Summary
6. Document Relationships in NoSQL World
Relational data in the document-oriented NoSQL world
Managing relational data in Elasticsearch
Working with nested objects
Creating nested mappings
Indexing nested data
Querying nested type data
Nested aggregations
Nested aggregation
Understanding nested aggregation syntax:
Reverse nested aggregation
Parent-child relationships
Creating parent-child mappings
Indexing parent-child documents
Querying parent-child documents
has_child query
has_parent query
Considerations for using document relationships
Summary
7. Different Methods of Search and Bulk Operations
Introducing search types in Elasticsearch
Cheaper bulk operations
Bulk create
Bulk indexing
Bulk updating
Bulk deleting
Multi get and multi search APIs
Multi get
Multi searches
Data pagination
Pagination with scoring
Pagination without scoring

Scrolling and re-indexing documents using scan-scroll
Practical considerations for bulk processing
Summary
8. Controlling Relevancy
Introducing relevant searches
The Elasticsearch out-of-the-box tools
An example: why defaults are not enough
Controlling relevancy with custom scoring
The function_score query
weight
field_value_factor
script_score
Decay functions - linear, exp, and gauss
Summary
9. Cluster Scaling in Production Deployments
Node types in Elasticsearch
Client node
Data node
Master node
Introducing Zen-Discovery
Multicasting discovery
Unicasting discovery
Configuring unicasting discovery
Minimum number of master nodes: preventing split-brain
An initial list of hosts to ping
Ping timeout
Node upgrades without downtime
Upgrading Elasticsearch version
Best Elasticsearch practices in production
Creating a cluster
Scaling your clusters
When to scale
Metrics to watch
CPU utilization

Memory utilization
Disk I/O utilization
Disk low watermark
How to scale
Summary
10. Backups and Security
Introducing backup and restore mechanisms
Backup using snapshot API
Creating an NFS drive
Configuring the NFS host server
Configuring client machines
Creating a snapshot
Registering the repository path
Registering the shared file system repository in Elasticsearch
Create your first snapshot
Getting snapshot information
Deleting snapshots
Restoring snapshots
Restoring multiple indices
Renaming indices
Partial restore
Changing index settings during restore
Restoring to a different cluster
Manual backups
Manual restoration
Securing Elasticsearch
Setting up basic HTTP authentication
Setting up Nginx
Securing critical access
Restricting DELETE requests
Restricting endpoints
Load balancing using Nginx
Summary
II. Module 2

1. Introduction to Elasticsearch
Introducing Apache Lucene
Getting familiar with Lucene
Overall architecture
Getting deeper into Lucene index
Norms
Term vectors
Posting formats
Doc values
Analyzing your data
Indexing and querying
Lucene query language
Understanding the basics
Querying fields
Term modifiers
Handling special characters
Introducing Elasticsearch
Basic concepts
Index
Document
Type
Mapping
Node
Cluster
Shard
Replica
Key concepts behind Elasticsearch architecture
Workings of Elasticsearch
The startup process
Failure detection
Communicating with Elasticsearch
Indexing data
Querying data
The story

Summary
2. Power User Query DSL
Default Apache Lucene scoring explained
When a document is matched
TF/IDF scoring formula
Lucene conceptual scoring formula
Lucene practical scoring formula
Elasticsearch point of view
An example
Query rewrite explained
Prefix query as an example
Getting back to Apache Lucene
Query rewrite properties
Query templates
Introducing query templates
Templates as strings
The Mustache template engine
Conditional expressions
Loops
Default values
Storing templates in files
Handling filters and why it matters
Filters and query relevance
How filters work
Bool or and/or/not filters
Performance considerations
Post filtering and filtered query
Choosing the right filtering method
Choosing the right query for the job
Query categorization
Basic queries
Compound queries
Not analyzed queries
Full text search queries

Pattern queries
Similarity supporting queries
Score altering queries
Position aware queries
Structure aware queries
The use cases
Example data
Basic queries use cases
Searching for values in range
Simplified query for multiple terms
Compound queries use cases
Boosting some of the matched documents
Ignoring lower scoring partial queries
Not analyzed queries use cases
Limiting results to given tags
Efficient query time stopwords handling
Full text search queries use cases
Using Lucene query syntax in queries
Handling user queries without errors
Pattern queries use cases
Autocomplete using prefixes
Pattern matching
Similarity supporting queries use cases
Finding terms similar to a given one
Finding documents with similar field values
Score altering queries use cases
Favoring newer books
Decreasing importance of books with certain value
Pattern queries use cases
Matching phrases
Spans, spans everywhere
Structure aware queries use cases
Returning parent documents having a certain nested
document

Affecting parent document score with the score of nested
documents
Summary
3. Not Only Full Text Search
Query rescoring
What is query rescoring?
An example query
Structure of the rescore query
Rescore parameters
Choosing the scoring mode
To sum up
Controlling multimatching
Multimatch types
Best fields matching
Cross fields matching
Most fields matching
Phrase matching
Phrase with prefixes matching
Significant terms aggregation
An example
Choosing significant terms
Multiple values analysis
Significant terms aggregation and full text search fields
Additional configuration options
Controlling the number of returned buckets
Background set filtering
Minimum document count
Execution hint
More options
There are limits
Memory consumption
Shouldn't be used as top-level aggregation
Counts are approximated
Floating point fields are not allowed

Documents grouping
Top hits aggregation
An example
Additional parameters
Relations between documents
The object type
The nested documents
Parent–child relationship
Parent–child relationship in the cluster
A few words about alternatives
Scripting changes between Elasticsearch versions
Scripting changes
Security issues
Groovy – the new default scripting language
Removal of MVEL language
Short Groovy introduction
Using Groovy as your scripting language
Variable definition in scripts
Conditionals
Loops
An example
There is more
Scripting in full text context
Field-related information
Shard level information
Term level information
More advanced term information
Lucene expressions explained
The basics
An example
There is more
Summary
4. Improving the User Search Experience
Correcting user spelling mistakes

Testing data
Getting into technical details
Suggesters
Using the _suggest REST endpoint
Understanding the REST endpoint suggester response
Including suggestion requests in query
The term suggester
Configuration
Common term suggester options
Additional term suggester options
The phrase suggester
Usage example
Configuration
Basic configuration
Configuring smoothing models
Configuring candidate generators
Configuring direct generators
The completion suggester
The logic behind the completion suggester
Using the completion suggester
Indexing data
Querying data
Custom weights
Additional parameters
Improving the query relevance
Data
The quest for relevance improvement
The standard query
The multi match query
Phrases comes into play
Let's throw the garbage away
Now, we boost
Performing a misspelling-proof search
Drill downs with faceting

Summary
5. The Index Distribution Architecture
Choosing the right amount of shards and replicas
Sharding and overallocation
A positive example of overallocation
Multiple shards versus multiple indices
Replicas
Routing explained
Shards and data
Let's test routing
Indexing with routing
Routing in practice
Querying
Aliases
Multiple routing values
Altering the default shard allocation behavior
Allocation awareness
Forcing allocation awareness
Filtering
What include, exclude, and require mean
Runtime allocation updating
Index level updates
Cluster level updates
Defining total shards allowed per node
Defining total shards allowed per physical server
Inclusion
Requirement
Exclusion
Disk-based allocation
Query execution preference
Introducing the preference parameter
Summary
6. Low-level Index Control
Altering Apache Lucene scoring

Available similarity models
Setting a per-field similarity
Similarity model configuration
Choosing the default similarity model
Configuring the chosen similarity model
Configuring the TF/IDF similarity
Configuring the Okapi BM25 similarity
Configuring the DFR similarity
Configuring the IB similarity
Configuring the LM Dirichlet similarity
Configuring the LM Jelinek Mercer similarity
Choosing the right directory implementation – the store module
The store type
The simple filesystem store
The new I/O filesystem store
The MMap filesystem store
The hybrid filesystem store
The memory store
Additional properties
The default store type
The default store type for Elasticsearch 1.3.0 and higher
The default store type for Elasticsearch versions older than
1.3.0
NRT, flush, refresh, and transaction log
Updating the index and committing changes
Changing the default refresh time
The transaction log
The transaction log configuration
Near real-time GET
Segment merging under control
Choosing the right merge policy
The tiered merge policy
The log byte size merge policy
The log doc merge policy

Merge policies' configuration
The tiered merge policy
The log byte size merge policy
The log doc merge policy
Scheduling
The concurrent merge scheduler
The serial merge scheduler
Setting the desired merge scheduler
When it is too much for I/O – throttling explained
Controlling I/O throttling
Configuration
The throttling type
Maximum throughput per second
Node throttling defaults
Performance considerations
The configuration example
Understanding Elasticsearch caching
The filter cache
Filter cache types
Node-level filter cache configuration
Index-level filter cache configuration
The field data cache
Field data or doc values
Node-level field data cache configuration
Index-level field data cache configuration
The field data cache filtering
Adding field data filtering information
Filtering by term frequency
Filtering by regex
Filtering by regex and term frequency
The filtering example
Field data formats
String-based fields
Numeric fields

Geographical-based fields
Field data loading
The shard query cache
Setting up the shard query cache
Using circuit breakers
The field data circuit breaker
The request circuit breaker
The total circuit breaker
Clearing the caches
Index, indices, and all caches clearing
Clearing specific caches
Summary
7. Elasticsearch Administration
Discovery and recovery modules
Discovery configuration
Zen discovery
Multicast Zen discovery configuration
The unicast Zen discovery configuration
Master node
Configuring master and data nodes
Configuring data-only nodes
Configuring master-only nodes
Configuring the query processing-only nodes
The master election configuration
Zen discovery fault detection and configuration
The Amazon EC2 discovery
The EC2 plugin installation
The EC2 plugin's generic configuration
Optional EC2 discovery configuration options
The EC2 nodes scanning configuration
Other discovery implementations
The gateway and recovery configuration
The gateway recovery process
Configuration properties

Expectations on nodes
The local gateway
Low-level recovery configuration
Cluster-level recovery configuration
Index-level recovery settings
The indices recovery API
The human-friendly status API – using the Cat API
The basics
Using the Cat API
Common arguments
The examples
Getting information about the master node
Getting information about the nodes
Backing up
Saving backups in the cloud
The S3 repository
The HDFS repository
The Azure repository
Federated search
The test clusters
Creating the tribe node
Using the unicast discovery for tribes
Reading data with the tribe node
Master-level read operations
Writing data with the tribe node
Master-level write operations
Handling indices conflicts
Blocking write operations
Summary
8. Improving Performance
Using doc values to optimize your queries
The problem with field data cache
The example of doc values usage
Knowing about garbage collector

Java memory
The life cycle of Java objects and garbage collections
Dealing with garbage collection problems
Turning on logging of garbage collection work
Using JStat
Creating memory dumps
More information on the garbage collector work
Adjusting the garbage collector work in Elasticsearch
Using a standard start up script
Service wrapper
Avoid swapping on Unix-like systems
Benchmarking queries
Preparing your cluster configuration for benchmarking
Running benchmarks
Controlling currently run benchmarks
Very hot threads
Usage clarification for the Hot Threads API
The Hot Threads API response
Scaling Elasticsearch
Vertical scaling
Horizontal scaling
Automatically creating replicas
Redundancy and high availability
Cost and performance flexibility
Continuous upgrades
Multiple Elasticsearch instances on a single physical machine
Preventing the shard and its replicas from being on the same
node
Designated nodes' roles for larger clusters
Query aggregator nodes
Data nodes
Master eligible nodes
Using Elasticsearch for high load scenarios
General Elasticsearch-tuning advices

Choosing the right store
The index refresh rate
Thread pools tuning
Adjusting the merge process
Data distribution
Advices for high query rate scenarios
Filter caches and shard query caches
Think about the queries
Using routing
Parallelize your queries
Field data cache and breaking the circuit
Keeping size and shard_size under control
High indexing throughput scenarios and Elasticsearch
Bulk indexing
Doc values versus indexing speed
Keep your document fields under control
The index architecture and replication
Tuning write-ahead log
Think about storage
RAM buffer for indexing
Summary
9. Developing Elasticsearch Plugins
Creating the Apache Maven project structure
Understanding the basics
The structure of the Maven Java project
The idea of POM
Running the build process
Introducing the assembly Maven plugin
Creating custom REST action
The assumptions
Implementation details
Using the REST action class
The constructor
Handling requests

Writing response
The plugin class
Informing Elasticsearch about our REST action
Time for testing
Building the REST action plugin
Installing the REST action plugin
Checking whether the REST action plugin works
Creating the custom analysis plugin
Implementation details
Implementing TokenFilter
Implementing the TokenFilter factory
Implementing the class custom analyzer
Implementing the analyzer provider
Implementing the analysis binder
Implementing the analyzer indices component
Implementing the analyzer module
Implementing the analyzer plugin
Informing Elasticsearch about our custom analyzer
Testing our custom analysis plugin
Building our custom analysis plugin
Installing the custom analysis plugin
Checking whether our analysis plugin works
Summary
III. Module 3
1. Introduction to ELK Stack
The need for log analysis
Issue debugging
Performance analysis
Security analysis
Predictive analysis
Internet of things and logging
Challenges in log analysis
Non-consistent log format
Tomcat logs

Apache access logs – combined log format
IIS logs
Variety of time formats
Decentralized logs
Expert knowledge requirement
The ELK Stack
Elasticsearch
Logstash
Kibana
ELK data pipeline
ELK Stack installation
Installing Elasticsearch
Running Elasticsearch
Elasticsearch configuration
Network Address
Paths
The cluster name
The node name
Elasticsearch plugins
Installing Logstash
Running Logstash
Logstash with file input
Logstash with Elasticsearch output
Configuring Logstash
Installing Logstash forwarder
Logstash plugins
Input plugin
Filters plugin
Output plugin
Installing Kibana
Configuring Kibana
Running Kibana
Kibana interface
Discover

Visualize
Dashboard
Settings
Summary
2. Building Your First Data Pipeline with ELK
Input dataset
Data format for input dataset
Configuring Logstash input
Filtering and processing input
Putting data to Elasticsearch
Visualizing with Kibana
Running Kibana
Kibana visualizations
Building a line chart
Building a bar chart
Building a Metric
Building a data table
Summary
3. Collect, Parse and Transform Data with Logstash
Configuring Logstash
Logstash plugins
Listing all plugins in Logstash
Data types for plugin properties
Array
Boolean
Codec
Hash
String
Comments
Field references
Logstash conditionals
Types of Logstash plugins
Input plugins
file

Configuration options
add_field
codec
delimiter
exclude
path
sincedb_path
sincedb_write_interval
start_position
tags
type
stdin
Configuration options
add_field
codec
tags
type
twitter
Configuration options
add_field
codec
consumer_key
consumer_secret
full_tweet
keywords
oauth_token
oauth_token_secret
tags
type
lumberjack
Configuration options
add_field
codec
host

subject
elasticsearch
Configuration options
ganglia
Configuration options
metric
unit
value
jira
Configuration options
kafka
Configuration options
topic_id
lumberjack
Configuration options
hosts
port
ssl_certificate
redis
Configuration options
rabbitmq
stdout
mongodb
Configuration options
collection
database
uri
Filter plugins
csv
Configuration options
date
Configuration options
drop
Configuration options

geoip
Configuration options
source
grok
Custom grok patterns
mutate
Configuration options
sleep
Codec plugins
json
line
multiline
plain
rubydebug
Summary
4. Creating Custom Logstash Plugins
Logstash plugin management
Plugin lifecycle management
Installing a plugin
Updating a plugin
Uninstalling a plugin
Structure of a Logstash plugin
Required dependencies
Class declaration
Configuration name
Configuration options setting
Plugin methods
Input plugin
Filter plugin
Output plugin
Codec plugin
Writing a Logstash filter plugin
Building the plugin
Summary

5. Why Do We Need Elasticsearch in ELK?
Why Elasticsearch?
Elasticsearch basic concepts
Index
Document
Field
Type
Mapping
Shard
Primary shard and replica shard
Cluster
Node
Exploring the Elasticsearch API
Listing all available indices
Listing all nodes in a cluster
Checking the health of the cluster
Health status of the cluster
Creating an index
Retrieving the document
Deleting documents
Deleting an index
Elasticsearch Query DSL
Elasticsearch plugins
Bigdesk plugin
Elastic-Hammer plugin
Head plugin
Summary
6. Finding Insights with Kibana
Kibana 4 features
Search highlights
Elasticsearch aggregations
Scripted fields
Dynamic dashboards
Kibana interface

Discover page
Time filter
Quick time filter
Relative time filter
Absolute time filter
Kibana Auto-refresh setting
Querying and searching data
Freetext search
AND
OR
NOT
Groupings
Wildcard searches
Field searches
Range searches
Special characters escaping
New search
Saving the search
Loading a search
Field searches using field list
Summary
7. Kibana – Visualization and Dashboard
Visualize page
Creating a visualization
Visualization types
Metrics and buckets aggregations
Buckets
Date Histogram
Histogram
Range
Date Range
Terms
Metrics
Count

Average, Sum, Min, and Max
Unique Count
Advanced options
Visualizations
Area chart
Data table
Line chart
Markdown widget
Metric
Pie chart
Tile map
Vertical bar chart
Dashboard page
Building a new dashboard
Saving and loading a dashboard
Sharing a dashboard
Summary
8. Putting It All Together
Input dataset
Configuring Logstash input
Grok pattern for access logs
Visualizing with Kibana
Running Kibana
Searching on the Discover page
Visualizations – charts
Building a Line chart
Building an Area chart
Building a Bar chart
Building a Markdown
Dashboard page
Summary
9. ELK Stack in Production
Prevention of data loss
Data protection

System scalability
Data retention
ELK Stack implementations
ELK Stack at LinkedIn
Problem statement
Criteria for solution
Solution
Kafka at LinkedIn
Operational challenges
Logging using Kafka at LinkedIn
ELK at SCA
How is ELK used in SCA?
How is it helping in analytics?
ELK for monitoring at SCA
ELK at Cliffhanger Solutions
Kibana demo – Packetbeat dashboard
Summary
10. Expanding Horizons with ELK
Elasticsearch plugins and utilities
Curator for index management
Curator commands
Curator installation
Shield for security
Shield installation
Adding users and roles
Using Kibana4 on shield protected Elasticsearch
Marvel to monitor
Marvel installation
Marvel dashboards
ELK roadmap
Elasticsearch roadmap
Logstash roadmap
Event persistence capability
End-to-end message acknowledgement

Elasticsearch: A Complete Guide

Elasticsearch: A Complete Guide
End-to-end Search and Analytics
A course in three modules
BIRMINGHAM - MUMBAI
Elasticsearch: A Complete Guide
Copyright © 2017 Packt Publishing
All rights reserved. No part of this course may be reproduced, stored in a
retrieval system, or transmitted in any form or by any means, without the
prior written permission of the publisher, except in the case of brief
quotations embedded in critical articles or reviews.
Every effort has been made in the preparation of this course to ensure the
accuracy of the information presented. However, the information
contained in this course is sold without warranty, either express or implied.
Neither the authors, nor Packt Publishing, and its dealers and distributors
will be held liable for any damages caused or alleged to be caused directly
or indirectly by this course.
Packt Publishing has endeavored to provide trademark information about
all of the companies and products mentioned in this course by the
appropriate use of capitals. However, Packt Publishing cannot guarantee
the accuracy of this information.
Published on: January 2017
Production reference: 1190117
Published by Packt Publishing Ltd.
Livery Place
35 Livery Street
Birmingham B3 2PB, UK.
ISBN 978-1-78728-854-6
Credits
Authors
Bharvi Dixit
Rafał Kuć
Marek Rogoziński
Saurabh Chhajed
Reviewers
Alberto Paro
Hüseyin Akdoğan
Julien Duponchelle
Marcelo Ochoa
Isra El Isa
Anthony Lapenna
Blake Praharaj
Content Development Editor
Mayur Pawanikar
Production Coordinator
Nilesh Mohite

Preface
Elasticsearch is a modern, fast, distributed, scalable, fault tolerant, open
source search and analytics engine. It provides a new level of control over
how you can index and search even huge sets of data. This course will take
you from basics of Elasticsearch to using Elasticsearch in the Elastic stack,
and in production. You will start with very basics of understanding
Elasticsearch terminologies and installation & configuration. After this,
you will understand the basic analytics and indexing, search, and querying.
You will also learn about creating various maps and visualization. You will
also get a quick understanding of cluster scaling, search and bulk
operations, and more. You will also learn about backups and security. After
this, you will dig your teeth deeper into Elasticsearch's internal
functionalities including caches, Apache Lucene library, and its monitoring
capabilities. You'll learn about practical usage of Elasticsearch
configuration parameters and how to use the monitoring API. You will
learn how to improve user search experience, index distribution, segment
statistics, merging, and more. Once you are a master, it would be time to
move on. You will dive into end-to-end visualize-analyze-log techniques
with Elastic Stack (also known as the ELK stack). You will look at
Elasticsearch, Logstash, and Kibana, and how to make them work together
to build amazing insights and business metrics out of data. You will know
how to effectively use Elasticsearch with other De facto components and
get the most out of Elasticsearch. You will have developed a full-fledged
data pipeline by the end of this course.
What this learning path covers
Module 1, Elasticsearch Essentials, this module provides a complete
coverage of working with Elasticsearch using Python and as well as Java
APIs to perform CRUD operations, aggregation-based analytics, handling
document relationships, working with geospatial data, and controlling
search relevancy.

Module 2, Mastering Elasticsearch, in this module we start with an
introduction to the world of Lucene and Elasticsearch. We will discuss
topics such as different scoring algorithms, choosing the right store
mechanism, what the differences between them are, and why choosing the
proper one matters. We touch the administration part of Elasticsearch by
discussing discovery and recovery modules and the human-friendly Cat
API.
Module 3, Learning ELK Stack, this module is aimed at introducing
building your own ELK Stack data pipeline using the open source
technologies stack of Elasticsearch, Logstash, and Kibana. This module
covers the core concepts of each of the components of the stack and
quickly using them to build your own log analytics solutions.
What you need for this learning
path
Module 1:
This book was written using Elasticsearch version 2.0.0, and all the
examples and functions should work with it. Using Oracle Java 1.7u55 and
above is recommended for creating Elasticsearch clusters. In addition to
this, you'll need a command that allows you to send HTTP requests, such
as curl, which is available for most operating systems. In addition to this,
this book covers all the examples using Python and Java.
For Java examples, you will need to have Java JDK (Java Development
Kit) installed and an editor that will allow you to develop your code (or a
Java IDE such as Eclipse). Apache Maven have been used to build Java
codes.
For running Python examples, you will need Python 2.7 and above and
also need to install Elasticsearch-Py, the official Python client for
Elasticsearch.
In addition to this, some chapters may require additional software such as
Elasticsearch plugins and other software but it has been explicitly
mentioned when certain types of software are needed.
Module 2:
This book was written for Elasticsearch users and enthusiasts who are
already familiar with the basics concepts of this great search server and
want to extend their knowledge when it comes to Elasticsearch itself as
well as topics such as how Apache Lucene or the JVM garbage collector
works. In addition to that, readers who want to see how to improve their
query relevancy and learn how to extend Elasticsearch with their own
plugin may find this book interesting and useful.
If you are new to Elasticsearch and you are not familiar with basic
concepts such as querying and data indexing, you may find it hard to use
this book, as most of the chapters assume that you have this knowledge
already. In such cases, we suggest that you look at our previous book
about Elasticsearch— Elasticsearch Server, Second Edition, Packt
Publishing.
Module 3:
You will need the following as a requisite for this module:
Unix Operating System (Any flavor)
Elasticsearch 1.5.2
Logstash 1.5.0
Kibana 4.0.2
Who this learning path is for
This course appeals to anyone who wants to build efficient search and
analytics applications. Some development experience is expected.

Reader feedback
Feedback from our readers is always welcome. Let us know what you
think about this course—what you liked or disliked. Reader feedback is
important for us as it helps us develop titles that you will really get the
most out of.
To send us general feedback, simply e-mail <feedback@packtpub.com>, and
mention the course's title in the subject of your message.
If there is a topic that you have expertise in and you are interested in
either writing or contributing to a course, see our author guide at
www.packtpub.com/authors.

Customer support
Now that you are the proud owner of a Packt course, we have a number of
things to help you to get the most from your purchase.
Downloading the example code
You can download the example code files for this course from your
account at http://www.packtpub.com. If you purchased this course
elsewhere, you can visit http://www.packtpub.com/support and register to
have the files e-mailed directly to you.
You can download the code files by following these steps:
1. Log in or register to our website using your e-mail address and
password.
2. Hover the mouse pointer on the SUPPORT tab at the top.
3. Click on Code Downloads & Errata.
4. Enter the name of the course in the Search box.
5. Select the course for which you're looking to download the code files.
6. Choose from the drop-down menu where you purchased this course
from.
7. Click on Code Download.
You can also download the code files by clicking on the Code Files button
on the course's webpage at the Packt Publishing website. This page can be
accessed by entering the course's name in the Search box. Please note that
you need to be logged in to your Packt account.
Once the file is downloaded, please make sure that you unzip or extract
the folder using the latest version of:
WinRAR / 7-Zip for Windows
Zipeg / iZip / UnRarX for Mac

7-Zip / PeaZip for Linux
The code bundle for the course is also hosted on GitHub at
https://github.com/PacktPublishing/ElasticSearch-A-Complete-Guide. We
also have other code bundles from our rich catalog of books, videos and
courses available at https://github.com/PacktPublishing/. Check them out!
Errata
Although we have taken every care to ensure the accuracy of our content,
mistakes do happen. If you find a mistake in one of our books—maybe a
mistake in the text or the code—we would be grateful if you could report
this to us. By doing so, you can save other readers from frustration and
help us improve subsequent versions of this course. If you find any errata,
please report them by visiting http://www.packtpub.com/submit-errata,
selecting your course, clicking on the Errata Submission Form link, and
entering the details of your errata. Once your errata are verified, your
submission will be accepted and the errata will be uploaded to our website
or added to any list of existing errata under the Errata section of that title.
To view the previously submitted errata, go to
https://www.packtpub.com/books/content/support and enter the name of
the book in the search field. The required information will appear under
the Errata section.
Piracy
Piracy of copyrighted material on the Internet is an ongoing problem
across all media. At Packt, we take the protection of our copyright and
licenses very seriously. If you come across any illegal copies of our works
in any form on the Internet, please provide us with the location address or
website name immediately so that we can pursue a remedy.
Please contact us at <copyright@packtpub.com> with a link to the
suspected pirated material.
Part 1. Module 1
Elasticsearch Essentials
Harness the power of Elasticsearch to build and manage scalable
search and analytics solutions with this fast-paced guide

Chapter 1. Getting Started with
Elasticsearch
Nowadays, search is one of the primary functionalities needed in every
application; it can be fulfilled by Elasticsearch, which also has many other
extra features. Elasticsearch, which is built on top of Apache Lucene, is an
open source, distributable, and highly scalable search engine. It provides
extremely fast searches and makes data discovery easy.
In this chapter, we will cover the following topics:
Concepts and terminologies related to Elasticsearch
Rest API and the JSON data structure
Installing and configuring Elasticsearch
Installing the Elasticsearch plugins
Basic operations with Elasticsearch
Introducing Elasticsearch
Elasticsearch is a distributed, full text search and analytic engine that is
build on top of Lucene, a search engine library written in Java, and is also
a base for Solr. After its first release in 2010, Elasticsearch has been
widely adopted by large as well as small organizations, including NASA,
Wikipedia, and GitHub, for different use cases. The latest releases of
Elasticsearch are focusing more on resiliency, which builds confidence in
users being able to use Elasticsearch as a data storeage tool, apart from
using it as a full text search engine. Elasticsearch ships with sensible
default configurations and settings, and also hides all the complexities from
beginners, which lets everyone become productive very quickly by just
learning the basics.
The primary features of Elasticsearch

Lucene is a blazing fast search library but it is tough to use directly and has
very limited features to scale beyond a single machine. Elasticsearch
comes to the rescue to overcome all the limitations of Lucene. Apart from
providing a simple HTTP/JSON API, which enables language
interoperability in comparison to Lucene's bare Java API, it has the
following main features:
Distributed: Elasticsearch is distributed in nature from day one, and
has been designed for scaling horizontally and not vertically. You can
start with a single-node Elasticsearch cluster on your laptop and can
scale that cluster to hundreds or thousands of nodes without worrying
about the internal complexities that come with distributed computing,
distributed document storage, and searches.
High Availability: Data replication means having multiple copies of
data in your cluster. This feature enables users to create highly
available clusters by keeping more than one copy of data. You just
need to issue a simple command, and it automatically creates
redundant copies of the data to provide higher availabilities and avoid
data loss in the case of machine failure.
REST-based: Elasticsearch is based on REST architecture and
provides API endpoints to not only perform CRUD operations over
HTTP API calls, but also to enable users to perform cluster monitoring
tasks using REST APIs. REST endpoints also enable users to make
changes to clusters and indices settings dynamically, rather than
manually pushing configuration updates to all the nodes in a cluster by
editing the elasticsearch.yml file and restarting the node. This is
possible because each resource (index, document, node, and so on) in
Elasticsearch is accessible via a simple URI.
Powerful Query DSL: Query DSL (domain-specific language) is a
JSON interface provided by Elasticsearch to expose the power of
Lucene to write and read queries in a very easy way. Thanks to the
Query DSL, developers who are not aware of Lucene query syntaxes
can also start writing complex queries in Elasticsearch.
Schemaless: Being schemaless means that you do not have to create a

schema with field names and data types before indexing the data in
Elasticsearch. Though it is one of the most misunderstood concepts,
this is one of the biggest advantages we have seen in many
organizations, especially in e-commerce sectors where it's difficult to
define the schema in advance in some cases. When you send your first
document to Elasticsearch, it tries its best to parse every field in the
document and creates a schema itself. Next time, if you send another
document with a different data type for the same field, it will discard
the document. So, Elasticsearch is not completely schemaless but its
dynamic behavior of creating a schema is very useful.
Note
There are many more features available in Elasticsearch, such as
multitenancy and percolation, which will be discussed in detail in the
next chapters.
Understanding REST and JSON
Elasticsearch is based on a REST design pattern and all the operations, for
example, document insertion, deletion, updating, searching, and various
monitoring and management tasks, can be performed using the REST
endpoints provided by Elasticsearch.
What is REST?
In a REST-based web API, data and services are exposed as resources
with URLs. All the requests are routed to a resource that is represented by
a path. Each resource has a resource identifier, which is called as URI. All
the potential actions on this resource can be done using simple request
types provided by the HTTP protocol. The following are examples that
describe how CRUD operations are done with REST API:
To create the user, use the following:
POST /user
fname=Bharvi&lname=Dixit&age=28&id=123

The following command is used for retrieval:
GET /user/123
Use the following to update the user information:
PUT /user/123
fname=Lavleen
To delete the user, use this:
DELETE /user/123
Note
Many Elasticsearch users get confused between the POST and PUT
request types. The difference is simple. POST is used to create a new
resource, while PUT is used to update an existing resource. The PUT
request is used during resource creation in some cases but it must have
the complete URI available for this.
What is JSON?
All the real-world data comes in object form. Every entity (object) has
some properties. These properties can be in the form of simple key value
pairs or they can be in the form of complex data structures. One property
can have properties nested into it, and so on.
Elasticsearch is a document-oriented data store where objects, which are
called as documents, are stored and retrieved in the form of JSON. These
objects are not only stored, but also the content of these documents gets
indexed to make them searchable.
JavaScript Object Notation (JSON) is a lightweight data interchange
format and, in the NoSQL world, it has become a standard data
serialization format. The primary reason behind using it as a standard
format is the language independency and complex nested data structure
that it supports. JSON has the following data type support:

Array, Boolean, Null, Number, Object, and String
The following is an example of a JSON object, which is self-explanatory
about how these data types are stored in key value pairs:
{
"int_array": [1, 2,3],
"string_array": ["Lucene" ,"Elasticsearch","NoSQL"],
"boolean": true,
"null": null,
"number": 123,
"object": {
"a": "b",
"c": "d",
"e": "f"
},
"string": "Learning Elasticsearch"
}
Elasticsearch common terms
The following are the most common terms that are very important to know
when starting with Elasticsearch:
Node: A single instance of Elasticsearch running on a machine.
Cluster: A cluster is the single name under which one or more
nodes/instances of Elasticsearch are connected to each other.
Document: A document is a JSON object that contains the actual data
in key value pairs.
Index: A logical namespace under which Elasticsearch stores data,
and may be built with more than one Lucene index using shards and
replicas.
Doc types: A doc type in Elasticsearch represents a class of similar
documents. A type consists of a name, such as a user or a blog post,
and a mapping, including data types and the Lucene configurations for
each field. (An index can contain more than one type.)
Shard: Shards are containers that can be stored on a single node or
multiple nodes and are composed of Lucene segments. An index is

divided into one or more shards to make the data distributable.
Note
A shard can be either primary or secondary. A primary shard is the one
where all the operations that change the index are directed. A
secondary shard is the one that contains duplicate data of the primary
shard and helps in quickly searching the data as well as for high
availability; in a case where the machine that holds the primary shard
goes down, then the secondary shard becomes the primary
automatically.
Replica: A duplicate copy of the data living in a shard for high
availability.
Understanding Elasticsearch structure with
respect to relational databases
Elasticsearch is a search engine in the first place but, because of its rich
functionality offerings, organizations have started using it as a NoSQL data
store as well. However, it has not been made for maintaining the complex
relationships that are offered by traditional relational databases.
If you want to understand Elasticsearch in relational database terms then,
as shown in the following image, an index in Elasticsearch is similar to a
database that consists of multiple types. A single row is represented as a
document, and columns are similar to fields.

Elasticsearch does not have the concept of referential integrity constraints
such as foreign keys. But, despite being a search engine and NoSQL data
store, it does allow us to maintain some relationships among different
documents, which will be discussed in the upcoming chapters.
With these theoretical concepts, we are good to go with learning the
practical steps with Elasticsearch.
First of all, you need to be aware of the basic requirements to install and
run Elasticsearch, which are listed as follows:
Java (Oracle Java 1.7u55 and above)
RAM: Minimum 2 GB
Root permission to install and configure program libraries
Note
Please go through the following URL to check the JVM and OS
dependencies of Elasticsearch:
https://www.elastic.co/subscriptions/matrix.
The most common error that comes up if you are using an incompatible
Java version with Elasticsearch, is the following:
Exception in thread "main"
java.lang.UnsupportedClassVersionError:
org/elasticsearch/bootstrap/Elasticsearch : Unsupported
major.minor version 51.0
at java.lang.ClassLoader.defineClass1(Native Method)
at java.lang.ClassLoader.defineClassCond(ClassLoader.java:637)
at java.lang.ClassLoader.defineClass(ClassLoader.java:621)
at
java.security.SecureClassLoader.defineClass(SecureClassLoader.jav
a:141)
at java.net.URLClassLoader.defineClass(URLClassLoader.java:283)
at java.net.URLClassLoader.access$000(URLClassLoader.java:58)
at java.net.URLClassLoader$1.run(URLClassLoader.java:197)
at java.security.AccessController.doPrivileged(Native Method)
at java.net.URLClassLoader.findClass(URLClassLoader.java:190)
at java.lang.ClassLoader.loadClass(ClassLoader.java:306)
at
sun.misc.Launcher$AppClassLoader.loadClass(Launcher.java:301)
at java.lang.ClassLoader.loadClass(ClassLoader.java:247)
If you see the preceding error while installing/working with Elasticsearch,
it is most probably because you have an incompatible version of JAVA set
as the JAVA_HOME variable or not set at all. Many users install the latest
version of JAVA but forget to set the JAVA_HOME variable to the latest
installation. If this variable is not set, then Elasticsearch looks into the
following listed directories to find the JAVA and the first existing directory
is used:
/usr/lib/jvm/jdk-7-oracle-x64, /usr/lib/jvm/java-7-oracle,
/usr/lib/jvm/java-7-openjdk, /usr/lib/jvm/java-7-openjdk-amd64/,
/usr/lib/jvm/java-7-openjdk-armhf, /usr/lib/jvm/java-7-openjdk-
i386/, /usr/lib/jvm/default-java
Installing and configuring
Elasticsearch
I have used the Elasticsearch Version 2.0.0 in this book; you can choose to
install other versions, if you wish to. You just need to replace the version
number with 2.0.0. You need to have an administrative account to perform
the installations and configurations.
Installing Elasticsearch on Ubuntu through
Debian package
Let's get started with installing Elasticsearch on Ubuntu Linux. The steps
will be the same for all Ubuntu versions:
1. Download the Elasticsearch Version 2.0.0 Debian package:
wget
https://download.elastic.co/elasticsearch/elasticsearch/elast
icsearch-2.0.0.deb
2. Install Elasticsearch, as follows:
sudo dpkg -i elasticsearch-2.0.0.deb
3. To run Elasticsearch as a service (to ensure Elasticsearch starts
automatically when the system is booted), do the following:
sudo update-rc.d elasticsearch defaults 95 10
Installing Elasticsearch on Centos through the
RPM package
Follow these steps to install Elasticsearch on Centos machines. If you are
using any other Red Hat Linux distribution, you can use the same
commands, as follows:

1. Download the Elasticsearch Version 2.0.0 RPM package:
wget
https://download.elastic.co/elasticsearch/elasticsearch/elast
icsearch-2.0.0.rpm
2. Install Elasticsearch, using this command:
sudo rpm -i elasticsearch-2.0.0.rpm
3. To run Elasticsearch as a service (to ensure Elasticsearch starts
automatically when the system is booted), use the following:
sudo systemctl daemon-reload
sudo systemctl enable elasticsearch.service
Understanding the Elasticsearch installation
directory layout
The following table shows the directory layout of Elasticsearch that is
created after installation. These directories, have some minor differences
in paths depending upon the Linux distribution you are using.
Description Path on Debian/Ubuntu Path on RHEL/Centos
Elasticsearch home
directory /usr/share/elasticsearch /usr/share/elasticsearch
Elasticsearch and Lucene
jar files /usr/share/elasticsearch/lib /usr/share/elasticsearch/lib
Contains plugins /usr/share/elasticsearch/plugins /usr/share/elasticsearch/plugins
The locations of the binary
scripts that are used to
start an ES node and
download plugins
usr/share/elasticsearch/bin usr/share/elasticsearch/bin
Contains the Elasticsearch

configuration files:
(elasticsearch.yml and
logging.yml)
/etc/elasticsearch /etc/elasticsearch
Contains the data files of
the index/shard allocated
on that node
/var/lib/elasticsearch/data /var/lib/elasticsearch/data
The startup script for
Elasticsearch (contains
environment variables
including HEAP SIZE and
file descriptors)
/etc/init.d/elasticsearch
/etc/sysconfig/elasticsearch
Or /etc/init.d/elasticsearch
Contains the log files of
Elasticsearch. /var/log/elasticsearch/ /var/log/elasticsearch/
During installation, a user and a group with the elasticsearch name are
created by default. Elasticsearch does not get started automatically just
after installation. It is prevented from an automatic startup to avoid a
connection to an already running node with the same cluster name.
Tip
It is recommended to change the cluster name before starting Elasticsearch
for the first time.
Configuring basic parameters
1. Open the elasticsearch.yml file, which contains most of the
Elasticsearch configuration options:
sudo vim /etc/elasticsearch/elasticsearch.yml
2. Now, edit the following ones:
cluster.name: The name of your cluster
node.name: The name of the node
path.data: The path where the data for the ES will be stored
Note

Similar to path.data, we can change path.logs and path.plugins as
well. Make sure all these parameters values are inside double quotes.
3. After saving the elasticsearch.yml file, start Elasticsearch:
sudo service elasticsearch start
Elasticsearch will start on two ports, as follows:
9200: This is used to create HTTP connections
9300: This is used to create a TCP connection through a JAVA
client and the node's interconnection inside a cluster
Tip
Do not forget to uncomment the lines you have edited. Please note
that if you are using a new data path instead of the default one,
then you first need to change the owner and the group of that data
path to the user, elasticsearch.
The command to change the directory ownership to elasticsearch
is as follows:
sudo chown –R elasticsearch:elasticsearch
data_directory_path
4. Run the following command to check whether Elasticsearch has been
started properly:
sudo service elasticsearch status
If the output of the preceding command is shown as elasticsearch is
not running, then there must be some configuration issue. You can
open the log file and see what is causing the error.
The list of possible issues that might prevent Elasticsearch from starting is:
A Java issue, as discussed previously
Indention issues in the elasticsearch.yml file

At least 1 GB of RAM is not free to be used by Elasticsearch
The ownership of the data directory path is not changed to
elasticsearch
Something is already running on port 9200 or 9300
Adding another node to the cluster
Adding another node in a cluster is very simple. You just need to follow all
the steps for installation on another system to install a new instance of
Elasticsearch. However, keep the following in mind:
In the elasticsearch.yml file, cluster.name is set to be the same on
both the nodes
Both the systems should be reachable from each other over the
network.
There is no firewall rule set for Elasticsearch port blocking
The Elasticsearch and JAVA versions are the same on both the nodes
You can optionally set the network.host parameter to the IP address of the
system to which you want Elasticsearch to be bound and the other nodes
to communicate.
Installing Elasticsearch plugins
Plugins provide extra functionalities in a customized manner. They can be
used to query, monitor, and manage tasks. Thanks to the wide
Elasticsearch community, there are several easy-to-use plugins available.
In this book, I will be discussing some of them.
The Elasticsearch plugins come in two flavors:
Site plugins: These are the plugins that have a site (web app) in them
and do not contain any Java-related content. After installation, they
are moved to the site directory and can be accessed using
es_ip:port/_plugin/plugin_name.
Java plugins: These mainly contain .jar files and are used to extend

the functionalities of Elasticsearch. For example, the Carrot2 plugin
that is used for text-clustering purposes.
Elasticsearch ships with a plugin script that is located in the
/user/share/elasticsearch/bin directory, and any plugin can be installed
using this script in the following format:
bin/plugin --install plugin_url
Tip
Once the plugin is installed, you need to restart that node to make it active.
In the following image, you can see the different plugins installed inside
the Elasticsearch node. Plugins need to be installed separately on each
node of the cluster.
The following is the layout of the plugin directory of Elasticsearch:
Checking for installed plugins
You can check the log of your node that shows the following line at start
up time:
[2015-09-06 14:16:02,606][INFO ][plugins ] [Matt
Murdock] loaded [clustering-carrot2, marvel], sites [marvel,
carrot2, head]
Alternatively, you can use the following command:
curl XGET 'localhost:9200/_nodes/plugins'?pretty

Another option is to use the following URL in your browser:
http://localhost:9200/_nodes/plugins
Installing the Head plugin for Elasticsearch
The Head plugin is a web front for the Elasticsearch cluster that is very
easy to use. This plugin offers various features such as showing the
graphical representations of shards, the cluster state, easy query creations,
and downloading query-based data in the CSV format.
The following is the command to install the Head plugin:
sudo /usr/share/elasticsearch/bin/plugin -install
mobz/elasticsearch-head
Restart the Elasticsearch node with the following command to load the
plugin:
sudo service elasticsearch restart
Once Elasticsearch is restarted, open the browser and type the following
URL to access it through the Head plugin:
http://localhost:9200/_plugin/head
Note
More information about the Head plugin can be found here:
https://github.com/mobz/elasticsearch-head
Installing Sense for Elasticsearch
Sense is an awesome tool to query Elasticsearch. You can add it to your
latest version of Chrome, Safari, or Firefox browsers as an extension.

Now, when Elasticsearch is installed and running in your system, and you
have also installed the plugins, you are good to go with creating your first
index and performing some basic operations.
Basic operations with Elasticsearch
We have already seen how Elasticsearch stores data and provides REST
APIs to perform the operations. In next few sections, we will be
performing some basic actions using the command line tool called CURL.
Once you have grasped the basics, you will start programming and
implementing these concepts using Python and Java in upcoming chapters.
Note
When we create an index, Elasticsearch by default creates five shards and
one replica for each shard (this means five primary and five replica
shards). This setting can be controlled in the elasticsearch.yml file by
changing the index.number_of_shards properties and the
index.number_of_replicas settings, or it can also be provided while
creating the index.
Once the index is created, the number of shards can't be increased or
decreased; however, you can increase or decrease the number of replicas
at any time after index creation. So it is better to choose the number of
required shards for an index at the time of index creation.
Creating an Index
Let's begin by creating our first index and give this index a name, which is
book in this case. After executing the following command, an index with
five shards and one replica will be created:
curl –XPUT 'localhost:9200/books/'
Tip
Uppercase letters and blank spaces are not allowed in index names.
Indexing a document in Elasticsearch
Similar to all databases, Elasticsearch has the concept of having a unique
identifier for each document that is known as _id. This identifier is created
in two ways, either you can provide your own unique ID while indexing
the data, or if you don't provide any id, Elasticsearch creates a default id
for that document. The following are the examples:
curl -XPUT 'localhost:9200/books/elasticsearch/1' -d '{
"name":"Elasticsearch Essentials",
"author":"Bharvi Dixit",
"tags":["Data Analytics","Text Search","Elasticsearch"],
"content":"Added with PUT request"
}'
On executing above command, Elasticsearch will give the following
response:
{"_index":"books","_type":"elasticsearch","_id":"1","_version":1,
"created":true}
However, if you do not provide an id, which is 1 in our case, then you will
get the following error:
No handler found for uri [/books/elasticsearch] and method [PUT]
The reason behind the preceding error is that we are using a PUT request to
create a document. However, Elasticsearch has no idea where to store this
document (no existing URI for the document is available).
If you want the _id to be auto generated, you have to use a POST request.
For example:
curl -XPOST 'localhost:9200/books/elasticsearch' -d '{
"name":"Elasticsearch Essentials",
"author":"Bharvi Dixit",
"tags":["Data Anlytics","Text Search","Elasticsearch"],
"content":"Added with POST request"
}'
The response from the preceding request will be as follows:

{"_index":"books","_type":"elasticsearch","_id":"AU-
ityC8xdEEi6V7cMV5","_version":1,"created":true}
If you open the localhost:9200/_plugin/head URL, you can perform all
the CRUD operations using the HEAD plugin as well:
Some of the stats that you can see in the preceding image are these:
Cluster name: elasticsearch_cluster
Node name: node-1
Index name: books
No. of primary shards: 5
No. of docs in the index: 2
No. of unassigned shards (replica shards): 5
Note
Cluster states in Elasticsearch
An Elasticsearch cluster can be in one of the three states: GREEN,
YELLOW, or RED. If all the shards, meaning primary as well as
replicas, are assigned in the cluster, it will be in the GREEN state. If
any one of the replica shards is not assigned because of any problem,
then the cluster will be in the YELLOW state. If any one of the
primary shards is not assigned on a node, then the cluster will be in the
RED state. We will see more on these states in the upcoming chapters.
Elasticsearch never assigns a primary and its replica shard on the same
node.
Fetching documents
We have stored documents in Elasticsearch. Now we can fetch them using
their unique ids with a simple GET request.
Get a complete document
We have already indexed our document. Now, we can get the document
using its document identifier by executing the following command:
curl -XGET 'localhost:9200/books/elasticsearch/1'?pretty
The output of the preceding command is as follows:
{
"_index" : "books",
"_type" : "elasticsearch",
"_id" : "1",
"_version" : 1,
"found" : true,
"_source":{"name":"Elasticsearch Essentials","author":"Bharvi
Dixit", "tags":["Data Anlytics","Text
Search","ELasticsearch"],"content":"Added with PUT request"}
}
Note
pretty is used in the preceding request to make the response nicer and
more readable.
As you can see, there is a _source field in the response. This is a special
field reserved by Elasticsearch to store all the JSON data. There are
options available to not store the data in this field since it comes with an
extra disk space requirement. However, this also helps in many ways while
returning data from ES, re-indexing data, or doing partial document
updates. We will see more on this field in the next chapters.
If the document did not exist in the index, the _found field would have
been marked as false.
Getting part of a document
Sometimes you need only some of the fields to be returned instead of
returning the complete document. For these scenarios, you can send the
names of the fields to be returned inside the _source parameter with the
GET request:
curl -XGET 'localhost:9200/books/elasticsearch/1'?
_source=name,author
The response of Elasticsearch will be as follows:
{
"_index":"books",
"_type":"elasticsearch",
"_id":"1",
"_version":1,
"found":true,
"_source":{"author":"Bharvi Dixit","name":"Elasticsearch
Essentials"}
}
Updating documents
It is possible to update documents in Elasticsearch, which can be done
either completely or partially, but updates come with some limitations and
costs. In the next sections, we will see how these operations can be
performed and how things work behind the scenes.
Updating a whole document
To update a whole document, you can use a similar PUT/POST request,
which we had used to create a new document:
curl -XPUT 'localhost:9200/books/elasticsearch/1' -d '{
"name":"Elasticsearch Essentials",
"author":"Bharvi Dixit",
"tags":["Data Analytics","Text Search","Elasticsearch"],
"content":"Updated document",
"publisher":"pact-pub"
}'
The response of Elasticsearch looks like this:
{"_index":"books","_type":"elasticsearch","_id":"1","_version":2,
"created":false}
If you look at the response, it shows _version is 2 and created is false,
meaning the document is updated.
Updating documents partially
Instead of updating the whole document, we can use the _update API to
do partial updates. As shown in the following example, we will add a new
field, updated_time, to the document for which a script parameter has
been used. Elasticsearch uses Groovy scripting by default.
Note
Scripting is by default disabled in Elasticsearch, so to use a script you need
to enable it by adding the following parameter to your elasticsearch.yml
file:
script.inline: on
curl -XPOST 'localhost:9200/books/elasticsearch/1/_update' -d '{
"script" : "ctx._source.updated_time= \"2015-09-09T00:00:00\""
}'
The response of the preceding request will be this:
{"_index":"books","_type":"elasticsearch","_id":"1","_version":3}
It shows that a new version has been created in Elasticsearch.

Elasticsearch stores data in indexes that are composed of Lucene
segments. These segments are immutable in nature, meaning that, once
created, they can't be changed. So, when we send an update request to
Elasticsearch, it does the following things in the background:
Fetches the JSON data from the _source field for that document
Makes changes in the _source field
Deletes old documents
Creates a new document
All these data re-indexing tasks can be done by the user; however, if you
are using the UPDATE method, it is done using only one request. These
processes are the same when doing a whole document update as for a
partial update. The benefit of a partial update is that all operations are
done within a single shard, which avoids network overhead.
Deleting documents
To delete a document using its identifier, we need to use the DELETE
request:
curl -XDELETE 'localhost:9200/books/elasticsearch/1'
The following is the response of Elasticsearch:
{"found":true,"_index":"books","_type":"elasticsearch","_id":"1",
"_version":4}
If you are from a Lucene background, then you must know how segment
merging is done and how new segments are created in the background with
more documents getting indexed. Whenever we delete a document from
Elasticsearch, it does not get deleted from the file system right away.
Rather, Elasticsearch just marks that document as deleted, and when you
index more data, segment merging is done. At the same time, the
documents that are marked as deleted are indeed deleted based on a merge
policy. This process is also applied while the document is updated.
The space from deleted documents can also be reclaimed with the
_optimize API by executing the following command:
curl –XPOST http://localhost:9200/_optimize?
only_expunge_deletes=true'
Checking documents' existence
While developing applications, some scenarios require you to check
whether a document exists or not in Elasticsearch. In these scenarios,
rather than querying the documents with a GET request, you have the
option of using another HTTP request method called HEAD:
curl -i -XHEAD 'localhost:9200/books/elasticsearch/1'
The following is the response of the preceding command:
HTTP/1.1 200 OK
Content-Type: text/plain; charset=UTF-8
Content-Length: 0
In the preceding command, I have used the -i parameter that is used to
show the header information of an HTTP response. It has been used because
the HEAD request only returns headers and not any content. If the document
is found, then status code will be 200, and if not, then it will be 400.
Summary
A lot of things have been covered in this chapter. You have got to know
about the Elasticsearch architecture and its workings. Then, you have
learned about the installations of Elasticsearch and its plugins. Finally,
basic operations with Elasticsearch were done.
With all these, you are ready to learn about data analysis phases and
mappings in the next chapter.

Chapter 2. Understanding
Document Analysis and Creating
Mappings
Search is hard, and it becomes harder when both speed and relevancy are
required together. There are lots of configurable options Elasticsearch
provides out-of-the-box to take control before you start putting the data
into it. Elasticsearch is schemaless. I gave a brief idea in the previous
chapter of why it is not completely schemaless and how it creates a
schema right after indexing the very first document for all the fields
existing in that document. However, the schema matters a lot for a better
and more relevant search. Equally important is understanding the theory
behind the phases of document indexing and search.
In this chapter, we will cover the following topics:
Full text search and inverted indices
Document analysis
Introducing Lucene analyzers
Creating custom analyzers
Elasticsearch mappings
Text search
Searching is broadly divided into two types: exact term search and full
text search. An exact term search is something in which we look out for
the exact terms; for example, any named entity such as the name of a
person, location, or organization or date. These searches are easier to make
since the search engine simply looks out for a yes or no and returns the
documents.
However, full text search is different as well as challenging. Full text

search refers to the search within text fields, where the text can be
unstructured as well as structured. The text data can be in the form of any
human language and based on the natural languages, which are very hard
for a machine to understand and give relevant results. The following are
some examples of full text searches:
Find all the documents with search in the title or content fields, and
return the results with matches in titles with the higher score
Find all the tweets in which people are talking about terrorism and
killing and return the results sorted by the tweet creation time
While doing these kinds of searches, we not only want relevant results but
also expect that the search for a keyword matches all of its synonyms, root
words, and spelling mistakes. For example, terrorism should match
terorism and terror, while killing should match kills, kill, and killed.
To serve all these queries, the text-based fields go through an analysis
phase before indexing, and based on this analysis, inverted indexes are
built. At the time of querying, the same analysis process is applied to the
terms that are sent within the queries to match those terms stored in the
inverted indexes.
TF-IDF
TF-IDF stands for term frequencies-inverse document frequencies, and
it is an important parameter used inside Lucene's standard similarity
algorithm, Vector Space Model (VSM). The weight calculated by TF-IDF
is the statistical measure to evaluate how important a word is to a
document in a collection of documents.
Let's see how a TF-IDF weight is calculated to find our term's relevancy:
TF (term): (The number of times a term appears in a document) / (The
total number of terms in the document)
IDF (term): log_e (The total number of documents / The number of
documents with the t term in it)

Note
While calculating IDF, the log is taken because terms such as the, that,
and is may appear too many times, and we need to weigh down these
frequently appearing terms while increasing the importance of rare
terms.
The weight of TF-IDF is a product of TF(term)*IDF(term).
In information retrieval, one of the simplest relevancy ranking functions is
implemented by summing the TF-IDF weight for each query term. Based
on the combined weights for all the terms appearing in a single query, a
score is calculated that is used to return the results in a sorted order.
Inverted indexes
Inverted index is the heart of search engines. The primary goal of a search
engine is to provide speedy searches while finding the documents in which
our search terms occur. Relevancy comes second.
Let's see with an example how inverted indexes are created and why they
are so fast. In this example, we have two documents with each content
field containing the following texts:
I hate when spiders sit on the wall and act like they pay rent
I hate when spider just sit there
While indexing, these texts are tokenized into separate terms and all the
unique terms are stored inside the index with information such as in which
document this term appears and what is the term position in that
document.
The inverted index built with the preceding document texts looks like this:
Term Document:Position

I 1:1, 2:1
Hate 1:2, 2:2
When 1:3, 2:3
Spiders 1:4
Sit 1:5, 2:5
On 1:6
Wall 1:7
Spider 2:4
Just 2:5
There 2:6
When you search for the term spider OR spiders, the query is executed
against the inverted index and the terms are looked out for, and the
documents where these terms appear are quickly identified. If you search
for spider AND spiders, you will not get any results because when we use
AND queries, both the terms used in the queries must be present in the
document. However, spiders and spider are different for the search engine
unless they are normalized into their root forms. For all these term
normalizations, Elasticsearch has a document analysis phase that we will
see in the upcoming sections.

Document analysis
When we index documents into Elasticsearch, it goes through an analysis
phase that is necessary in order to create inverted indexes. It is a series of
steps performed by Lucene, which is depicted in the following image:
The analysis phase is performed by analyzers that are composed of one or
more char filters, a single tokenizer, and one or more token filters. You can
declare separate analyzers for each field in your document depending on
the need. For the same field, the analyzers can be the same for both
indexing and searching or they can be different.
Character Filters: The job of character filters is to do cleanup tasks
such as stripping out HTML tags.
Tokenizers: The next step is to split the text into terms that are called
tokens. This is done by a tokenizer. The splitting can be done based on
any rule such as whitespace. More details about tokenizers can be
found at this URL:
https://www.elastic.co/guide/en/elasticsearch/reference/current/analysis-
tokenizers.html.
Token filters: Once the tokens are created, they are passed to token

filters that normalize the tokens. Token filters can change the tokens,
remove the terms, or add terms to new tokens.
The most used token filters are: the lowercase token filter, which converts
a token into lowercase: the stop token filter, which removes the stop word
tokens such as to, be, a, an, the, and so on: and the ASCII folding token
filter, which converts Unicode characters into their ASCII equivalent. A
long list of token filters can be found here:
https://www.elastic.co/guide/en/elasticsearch/reference/current/analysis-
tokenfilters.html.
Introducing Lucene analyzers
Lucene has a wide range of built-in analyzers. We will see the most
important ones here:
Standard analyzer: This is the default analyzer used by Elasticsearch
unless you mention any other analyzer to be used explicitly. This is
best suited for any language. A standard analyzer is composed of a
standard tokenizer (which splits the text as defined by Unicode
Standard Annex), a standard token filter, a lowercase token filter, and
a stop token filter.
Note
A standard tokenizer uses a stop token filter but it defaults to an empty
stopword list, so it does not remove any stop words by default. If you
need to remove stopwords, you can either use the stop analyzer or you
can provide a stopword list to the standard analyzer setting.
Simple analyzer: A simple analyzer splits the token wherever it finds
a non-letter character and lowercases all the terms using the lowercase
token filter.
Whitespace analyzer: As the name suggests, it splits the text at white
spaces. However, unlike simple and standard analyzers, it does not
lowercase tokens.

Keyword analyzer: A keyword analyzer creates a single token of the
entire stream. Similar to the whitespace analyzer, it also does not
lowercase tokens. This analyzer is good for fields such as zip codes
and phone numbers. It is mainly used for either exact terms matching,
or while doing aggregations. However, it is beneficial to use
not_analyzed for these kinds of fields.
Language analyzer: There are lots of ready-made analyzers available
for many languages. These analyzers understand the grammatical rules
and the stop words of corresponding languages, and create tokens
accordingly. To know more about language specific analyzers, visit the
following URL:
https://www.elastic.co/guide/en/elasticsearch/reference/current/analysis-
lang-analyzer.html.
Elasticsearch provides an easy way to test the analyzers with the _analyze
REST endpoint. Just create a test index, as follows:
curl –XPUT 'localhost:9200/test'
Use the following command by passing the text through the _analyze API
to test the analyzer regarding how your tokens will be created:
curl –XGET 'localhost:9200/test/_analyze?
analyzer=whitespace&text=testing, Analyzers&pretty'
You will get the following response:
{
"tokens" : [ {
"token" : "testing,",
"start_offset" : 0,
"end_offset" : 8,
"type" : "word",
"position" : 1
}, {
"token" : "Analyzers",
"start_offset" : 9,
"end_offset" : 18,

"type" : "word",
"position" : 2
} ]
}
You can see in the response how Elasticsearch splits the testing and
Analyzers text into two tokens based on white spaces. It also returns the
token positions and the offsets. You can hit the preceding request in your
favorite browser too using this: localhost:9200/test/_analyze?
analyzer=whitespace&text=testing, Analyzers&pretty.
The following image explains how different analyzers split a token and
how many tokens they produce for the same stream of text:
Creating custom analyzers
In the previous section, we saw in-built analyzers. Sometimes, they are not
good enough to serve our purpose. We need to customize the analyzers
using built-in tokenizers and token/char filters. For example, the keyword
analyzer by default does not use a lowercase filter, but we need it so that
data is indexed in the lowercase form and is searched using either
lowercase or uppercase.
To achieve this purpose, Elasticsearch provides a custom analyzer that's
type is custom and can be combined with one tokenizer with zero or more
token filters and zero or more char filters.
Custom analyzers always take the following form:
{
"analysis": {
"analyzer": {}, //Where we put our custom analyzers
"filters": {} //where we put our custom filters.
}
}
Let's create a custom analyzer now with the name keyword_tokenizer
using the keyword tokenizer and lowercase and asciifolding token filters:
"keyword_tokenizer": {
"type": "custom",
"filter": [
"lowercase",
"asciifolding"
],
"tokenizer": "keyword"
}
Similarly, we can create one more custom analyzer with the name
url_analyzer for creating tokens of URLs and e-mail addresses:
"url_analyzer": {
"type": "custom",
"filter": [
"lowercase",
"stop"
],
"tokenizer": "uax_url_email"
}
Changing a default analyzer
You have all the control to define the type of analyzer to be used for each
field while creating mapping. However, what about those dynamic fields
that you do not know about while creating mappings. By default, these
fields will be indexed with a standard analyzer. But in case you want to
change this default behavior, you can do it in the following way.
A default analyzer always has the name default and is created using a
custom type:
"default": {
"filter": [
"standard",
"lowercase",
"asciifolding"
],
"type": "custom",
"tokenizer": "keyword"
}
In the preceding setting, the name of the analyzer is default, which is
created with the keyword tokenizer.
Putting custom analyzers into action
We have learned to create custom analyzers but we have to tell
Elasticsearch about our custom analyzers so that they can be used. This
can be done via the _settings API of Elasticsearch, as shown in the
following example:
curl –XPUT 'localhost/index_name/_settings' –d '{
"analysis": {
"analyzer": {
"default": {
"filter": [
"standard",
"lowercase",
"asciifolding"
],
"type": "custom",
"tokenizer": "keyword"
}
},
"keyword_tokenizer": {
"filter": [
"lowercase",
"asciifolding"
],
"type": "custom",
"tokenizer": "keyword"
}
}
}'
Note
If an index already exists and needs to be updated with new custom
analyzers, then the index first needs to be closed before updating the
analyzers. It can be done using curl –XPOST
'localhost:9200/index_name/_close'. After updating, the index can be
opened again using curl –XPOST 'localhost:9200/index_name/_open'.

Elasticsearch mapping
We have seen in the previous chapter how an index can have one or more
types and each type has its own mapping.
Mappings are like database schemas that describe the fields or properties
that the documents of that type may have. For example, the data type of
each field, such as a string, integer, or date, and how these fields should be
indexed and stored by Lucene.
One more thing to consider is that unlike a database, you cannot have a
field with the same name with different types in the same index; otherwise,
you will break doc_values, and the sorting/searching is also broken. For
example, create myIndex and also index a document with a valid field that
contains an integer value inside the type1 document type:
curl –XPOST localhost:9200/myIndex/type1/1 –d '{"valid":5}'
Now, index another document inside type2 in the same index with the
valid field. This time the valid field contains a string value:
curl –XPOST localhost/myIndex/type2/1 –d '{"valid":"40"}'
In this scenario, the sort and aggregations on the valid field are broken
because they are both indexed as valid fields in the same index!
Document metadata fields
When a document is indexed into Elasticsearch, there are several metadata
fields maintained by Elasticsearch for that document. The following are
the most important metadata fields you need to know in order to control
your index structure:
_id: _id is a unique identifier for the document and can be either auto-
generated or can be set while indexing or can be configured in the

mapping to be parsed automatically from a field.
_source: This is a special field generated by Elasticsearch that
contains the actual JSON data in it. Whenever we execute a search
request, the _source field is returned by default. By default, it is
enabled, but it can be disabled using the following configuration while
creating a mapping:
PUT index_name/_mapping/doc_type
{"_source":{"enabled":false}}
Note
Be careful while disabling the _source field, as there are lots of
features you can't with it disabled. For example, highlighting is
dependent on the _source field. Documents can only be searched and
not returned; documents can't be re-indexed and can't be updated.
_all: When a document is indexed, values from all the fields are
indexed separately as well as in a special field called _all. This is done
by Elasticsearch by default to make a search request on the content of
the document without specifying the field name. It comes with an
extra storage cost and should be disabled if searches need to be made
against field names. For disabling it completely, use the following
configuration in you mapping file:
PUT index_name/_mapping/doc_type
{"_all": { "enabled": true }}
However, there are some cases where you do not want to include all
the fields to be included in _all where only certain fields. You can
achieve it by setting the include_in_all parameter to false:
PUT index_name/_mapping/doc_type
{
"_all": {
"enabled": true
},
"properties": {

"first_name": {
"type": "string",
"include_in_all": false
},
"last_name": {
"type": "string"
}
}
}
In the preceding example, only the last name will be included inside
the _all field.
_ttl: There are some cases when you want the documents to be
automatically deleted from the index. For example, the logs. _ttl
(time to live) field provides the options you can set when the
documents should be deleted automatically. By default, it is disabled
and can be enabled using the following configuration:
PUT index_name/_mapping/doc_type
{
"_ttl": {
"enabled": true,
"default": "1w"
}
}
Inside the default field, you can use time units such as m (minutes), d
(days), w (weeks), M (months), and ms (milliseconds). The default is
milliseconds.
Note
Please note that the __ttl field has been deprecated since the
Elasticsearch 2.0.0 beta 2 release and might be removed from the
upcoming versions. Elasticsearch will provide a new replacement for
this field in future versions.
dynamic: There are some scenarios in which you want to restrict the
dynamic fields to be indexed. You only allow the fields that are

defined by you in the mapping. This can be done by setting the
dynamic property to be strict, in the following way:
PUT index_name/_mapping/doc_type
{
"dynamic": "strict",
"properties": {
"first_name": {
"type": "string"
},
"last_name": {
"type": "string"
}
}
}
Data types and index analysis options
Lucene provides several options to configure each and every field
separately depending on the use case. These options slightly differ based
on the data types for a field.
Configuring data types
Data types in Elasticsearch are segregated in two forms:
Core types: These include string, number, date, boolean, and binary
Complex data types: These include arrays, objects, multi fields, geo
points, geo shapes, nested, attachment, and IP
Note
Since Elasticsearch understands JSON, all the data types supported by
JSON are also supported in Elasticsearch, along with some extra data
types such as geopoint and attachment.
The following are the common attributes for the core data types:
index: The values can be from analyzed, no, or not_analyzed. If set to

analyzed, the text for that field is analyzed using a specified analyzer.
If set to no, the values for that field do not get indexed and thus, are
not searchable. If set to not_analyzed, the values are indexed as it is;
for example, Elasticsearch Essentials will be indexed as a single
term and thus, only exact matches can be done while querying.
store: This takes values as either yes or no (default is no but _source
is an exception). Apart from indexing the values, Lucene does have an
option to store the data, which comes in handy when you want to
extract the data from the field. However, since Elasticsearch has an
option to store all the data inside the _source field, it is usually not
required to store individual fields in Lucene.
boost: This defaults to 1. This specifies the importance of the field
inside doc.
null_value: Using this attribute, you can set a default value to be
indexed if a document contains a null value for that field. The default
behavior is to omit the field that contains null.
Note
One should be careful while configuring default values for null. The
default value should always be of the type corresponding to the data
type configured for that field, and it also should not be a real value
that might appear in some other document.
Let's start with the configuration of the core as well as complex data types.
String
In addition to the common attributes, the following attributes can also be
set for string-based fields:
term_vector: This property defines whether the Lucene term vectors
should be calculated for that field or not. The values can be no (the
default one), yes, with_offsets, with_positions, and
with_positions_offsets.

Note
A term vector is the list of terms in the document and their number of
occurrences in that document. Term vectors are mainly used for
Highlighting and MorelikeThis (searching for similar documents)
queries. A very nice blog on term vectors has been written by Adrien
Grand, which can be read here:
http://blog.jpountz.net/post/41301889664/putting-term-vectors-on-a-
diet.
omit_norms: This takes values as true or false. The default value is
false. When this attribute is set to true, it disables the Lucene norms
calculation for that field (and thus you can't use index-time boosting).
analyzer: A globally defined analyzer name for the index is used for
indexing and searching. It defaults to the standard analyzer, but can be
controlled also, which we will see in the upcoming section.
index_analyzer: The name of the analyzer used for indexing. This is
not required if the analyzer attribute is set.
search_analyzer: The name of the analyzer used for searching. This is
not required if the analyzer attribute is set.
ignore_above: This specifies the maximum size of the field. If the
character count is above the specified limit, that field won't be
indexed. This setting is mainly used for the not_analyzed fields.
Lucene has a term byte-length limit of 32,766. This means a single
term cannot contain more than 10,922 characters (one UTF-8
character contains at most 3 bytes).
An example mapping for two string fields, content and author_name, is as
follows:
{
"contents": {
"type": "string",
"store": "yes",
"index": "analyzed",
"include_in_all": false,

"analyzer": "simple"
},
"author_name": {
"type": "string",
"index": "not_analyzed",
"ignore_above": 50
}
}
Number
The number data types are: byte, short, integer, long, floats, and
double. The fields that contain numeric values need to be configured with
the appropriate data type. Please go through the storage type requirements
for all the types under a number before deciding which type you should
actually use. In case the field does not contain bigger values, choosing long
instead of integer is a waste of space.
An example of configuring numeric fields is shown here:
{"price":{"type":"float"},"age":{"type":"integer"}}
Date
Working with dates usually comes with some extra challenges because
there are so many data formats available and you need to decide the
correct format while creating a mapping. Date fields usually take two
parameters: type and format. However, you can use other analysis options
too.
Elasticsearch provides a list of formats to choose from depending on the
date format of your data. You can visit the following URL to learn more
about it: http://www.elasticsearch.org/guide/reference/mapping/date-
format.html.
The following is an example of configuring date fields:
{
"creation_time": {

"type": "date",
"format": "YYYY-MM-dd"
},
"updation_time": {
"type": "date",
"format": "yyyy/MM/dd HH:mm:ss||yyyy/MM/dd"
},
"indexing_time": {
"type": "date",
"format": "date_optional_time"
}
}
Please note the different date formats used for different date fields in the
preceding mapping. The updation_time field contains a special format
with an || operator, which specifies that it will work for both yyyy/MM/dd
HH:mm:ss and yyyy/MM/dd date formats. Elasticsearch uses
date_optional_time as the default date parsing format, which is an ISO
datetime parser.
Boolean
While indexing data, a Boolean type field can contain only two values:
true or false, and it can be configured in a mapping in the following way:
{"is_verified":{"type":"boolean"}}
Arrays
By default, all the fields in Lucene and thus in Elasticsearch are
multivalued, which means that they can store multiple values. In order to
send such fields for indexing to Elasticsearch, we use the JSON array type,
which is nested within opening and closing square brackets []. Some
considerations need to be taken care of while working with array data
types:
All the values of an array must be of the same data type.
If the data type of a field is not explicitly defined in a mapping, then
the data type of the first value inside the array is used as the type of

that field.
The order of the elements is not maintained inside the index, so do not
get upset if you do not find the desired results while querying.
However, this order is maintained inside the _source field, so when
you return the data after querying, you get the same JSON as you had
indexed.
Objects
JSON documents are hierarchical in nature, which allows them to define
inner objects. Elasticsearch completely understands the nature of these
inner objects and can map them easily by providing query support for their
inner fields.
Note
Once a field is declared as an object type, you can't put any other type of
data into it. If you try to do so, Elasticsearch will throw an exception.
{
"features": {
"type": "object",
"properties": {
"name": {
"type": "string"
},
"sub_features": {
"dynamic": false,
"type": "object",
"properties": {
"name": {
"type": "string"
},
"description": {
"type": "string"
}
}
}
}
}
}
If you look carefully in the previous mapping, there is a features root
object field and it contains two properties: name and sub_features.
Further, sub_features, which is an inner object, also contains two
properties: name and description, but it has an extra setting: dynamic:
false. Setting this property to false for an object changes the dynamic
behavior of Elasticsearch, and you cannot index any other fields inside
that object apart from the one that is declared inside the mapping.
Therefore, you can index more fields in future inside the features object,
but not inside the sub_features object.
Indexing the same field in different ways
If you need to index the same field in different ways, the following is the
way to create a mapping for it. You can define as many fields with the
fields parameter as you want:
{
"name": {
"type": "string",
"fields": {
"raw": {
"type": "string",
"index": "not_analyzed"
}
}
}
}
With the preceding mapping, you just need to index data into the name
field, and Elasticsearch will index the data into the name field using the
standard analyzer that can be used for a full text search, and the data in
the name.raw field without analyzing the tokens; which can be used for an
exact term matching. You do not have to send data into the name.raw field
explicitly.
Note

Please note that this option is only available for core data types and not for
the objects.
Putting mappings in an index
There are two ways of putting mappings inside an index:
Using a post request at the time of index creation:
curl –XPOST 'localhost:9200/index_name' -d '{
"settings": {
"number_of_shards": 1,
"number_of_replicas": 0
},
"mappings": {
"type1": {
"_all": {
"enabled": false
},
"properties": {
"field1": {
"type": "string",
"index": "not_analyzed"
}
}
},
"type2": {
"properties": {
"field2": {
"type": "string",
"index": "analyzed",
"analyzer":"keyword"
}
}
}
}
}'
Using a PUT request using the _mapping API. The index must exist
before creating a mapping in this way:
curl –XPUT 'localhost:9200/index_name/index_type/_mapping' –d

'{
"_all": {
"enabled": false
},
"properties": {
"field1": {
"type": "integer"
}
}
}'
The mappings for the fields are enclosed inside the properties object,
while all the metadata fields will appear outside the properties object.
Note
It is highly recommended to use the same configuration for the same
field names across different types and indexes in a cluster. For
instance, the data types and analysis options must be the same;
otherwise, you will face weird outputs.
Viewing mappings
Mappings can be viewed easily with the _mapping API:
To view the mapping of all the types in an index, use the following
URL: curl –XGET localhost:9200/index_name/_mapping?pretty
To view the mapping of a single type, use the following URL: curl –
XGET localhost:9200/index_name/type_name/_mapping?pretty
Updating mappings
If you want to add mapping for some new fields in the mapping of an
existing type, or create a mapping for a new type, you can do it later using
the same _mapping API.
For example, to add a new field in our existing type, we only need to
specify the mapping for the new field in the following way:
curl –XPUT 'localhost:9200/index_name/index_type/_mapping' –d '{
"properties": {
"new_field_name": {
"type": "integer"
}
}
}'
Please note that the mapping definition of an existing field cannot be
changed.
Tip
Dealing with a long JSON data to be sent in request body
While creating indexes with settings, custom analyzers, and mappings, you
must have noted that all the JSON configurations are passed using –d,
which stands for data. This is used to send a request body. While creating
settings and mappings, it usually happens that the JSON data becomes so
large that it gets difficult to use them in a command line using curl. The
easy solution is to create a file with the .json extension and provide the
path of the file while working with those settings or mappings. The
following is an example command:
curl –XPUT 'localhost:9200/index_name/_settings' –d
@path/setting.json
curl –XPUT 'localhost:9200/index_name/index_type/_mapping' –d
@path/mapping.json
Summary
In this chapter, we covered a lot of ground involving inverted indexes,
document analysis phases, the working of analyzers, and creating custom
analyzers. We also learned about creating and working with mappings of
different data types.
In the next chapter, we will start pushing data into Elasticsearch and will
learn how to perform operations with Elasticsearch using Python and Java
API.

Chapter 3. Putting Elasticsearch
into Action
We have covered a lot of ground on Elasticsearch architecture, indexes,
analyzers, and mappings. It's time to start learning about the indexing of
data and the querying of Elasticsearch using its rich Query-DSL.
In this chapter, we will cover the following topics:
CRUD operations using the Elasticsearch Python client
CRUD operations using the Elasticsearch Java client
Creating a search database
Introducing Query-DSL
Search requests using Python
Search requests using Java
Sorting data
Document routing
CRUD operations using
elasticsearch-py
Elasticsearch is written in Java but it is interoperable with non-JVM
languages too. In this book, we will use its Python client, elasticsearch-
py, as well as its Java client to perform all the operations. The best part of
this Python client library is that it communicates over HTTP and gives you
the freedom to write your settings, mappings, and queries using plain JSON
objects, and allows them to pass into the body parameters of the requests.
To read more about this client, you can visit this URL: http://elasticsearch-
py.readthedocs.org/en/master/.
All the examples used in this book are based on Python 2.7. However, they
are compatible with Python version 3 also.
Setting up the environment
In this section, you will learn how to set up Python environments on
Ubuntu using pip and virtualenv.
Installing Pip
Pip is a package installer for Python modules. It can be installed using the
following commands:
sudo apt-get install python-pip python-dev build-essential
sudo pip install --upgrade pip
Installing virtualenv
While developing programs using Python, it is good practice to create
virtualenv. A virtualenv command creates a directory that stores a
private copy of Python and all the default Python packages. Virtual
environments are of great help while working with several projects and
different versions of Python on a single system. You can create separate
virtual environments for each project and enable them for each
corresponding project. To install virtualenv, use the following command:
sudo pip install --upgrade virtualenv
Once the virtual environment is installed, you can create a directory and
copy existing Python packages to it using this command:
mkdir venv
virtualenv venv
After this, you can activate this environment with the following command:
source venv
Once this environment is activated, all the packages that you install will be
inside this venv directory. A virtual environment can be deactivated using
just the deactivate command.
Installing elasticsearch-py
elasticsearch-py can be easily installed using pip in the following way:
pip install elasticsearch
You can verify the installation using the following command:
pip freeze | grep elasticsearch
You will get to know which version of the Elasticsearch client has been
installed:
elasticsearch==1.6.0
Note
The version can be different depending on the latest release. The
preceding command installs the latest version. If you want to install a
specific version, then you can specify the version using the == operator.
For example, pip install elasticsearch==1.5.
Performing CRUD operations
You will learn to perform CRUD operations in the upcoming sections, but
before that, let's start with the creation of indexes using Python code.
Note
Since elasticsearch-py communicates over HTTP, it takes JSON data
(setting, mapping, and queries) in the body parameters of the requests. It is
advisable to use a sense plugin (which comes with Marvel or as an
extension too) to write queries, settings, mappings, and all other requests,
because sense offers a lot of help with its autosuggestion functionality.
Once the correct JSON data is created, you can simply store it inside a
variable in your Python code and use it inside a function's body parameter.
Request timeouts

The default timeout for any request sent to Elasticsearch is 10 seconds but
there are chances for requests not to get completed within 10 seconds due
to the complexity of the queries, the load on Elasticsearch, or network
latencies. You have two options to control the timeouts:
Global timeout: This involves using the timeout parameter while
creating a connection.
Per-request timeout: This involves using the request_timeout
parameter (in seconds) while hitting separate requests. When
request_timeout is used, it overrides the global timeout value for that
particular request.
Creating indexes with settings and mappings
Create a Python file with index settings and mappings and save it with the
name config.py. It will have two variables, index_settings and
doc_mappings:
index_settings = {
"number_of_shards": 1,
"number_of_replicas": 1,
"index": {
"analysis": {
"analyzer": {
"keyword_analyzed": {
"type": "custom",
"filter": [
"lowercase",
"asciifolding"
],
"tokenizer": "keyword"
}
}
}
}
}
doc_mapping = {
"_all": {
"enabled": False
},
"properties": {
"skills": {
"type": "string",
"index": "analyzed",
"analyzer": "standard",
}
}
}
Now create another file, es_operations.py, and follow these steps:
1. Import the Elasticsearch module to your Python file:
from elasticsearch import Elasticsearch
from time import time
2. Import the index_setting and mapping variables from the config file:
from config import index_settings, doc_mapping
3. Initialize the client:
es = Elasticsearch('localhost:9200')
4. Declare variables for the index name, doc type, and body. The body
will contain the settings and the mapping:
index_name='books'
doc_type='search'
body = {}
mapping = {}
mapping[doc_type] = doc_mapping
body['settings'] = index_settings
body['mappings'] = mapping
5. Check whether the index exists; otherwise, create the index:
if not es.indices.exists(index = index_name):
print 'index does not exist, creating the index'
es.indices.create(index = index_name, body = body)
time.sleep(2)
print 'index created successfully'
else:
print 'An index with this name already exists'

Indexing documents
Let's create a document and store it inside a doc1 variable, which is a
dictionary:
doc1 = {
'name' : 'Elasticsearch Essentials',
'category' : ['Big Data', 'search engines', 'Analytics'],
'Publication' : 'Packt-Pub',
'Publishing Date' : '2015-31-12'
}
Once the document is created, it can be indexed using the index function:
es.index(index = index_name, doc_type = doc_type, body = doc1, id
= '123')
Note
If you want the unique ID to be autogenerated, use the None keyword
inside the id parameter.
Retrieving documents
Document retrieval is done using a GET request that takes the following
parameter:
response = es.get(index=index_name, doc_type=doc_type, id='1',
ignore=404)
print response
The ignore parameter is used to avoid exceptions in case the document
does not exist in the index. The response will look as follows:
Note

In the response, all the field names start with u that denotes Unicode. In
normal scenarios, this format does not affect when any task is performed
with the response data. However, in some cases, you might require this to
be in the form of a plain JSON format. To do this, simply import the JSON
module of Python in your code and call the json.dumps(response)
function with the response object inside its parameter.
All the fields are returned inside the _source object and a particular field
can be accessed using this:
response.get('_source').get(field_name)
Updating documents
As we have seen in Chapter 1, Getting Started with Elasticsearch, a
partial document update can be done using scripts with the _update API.
With a Python client, it can be done using the update function. We can do
an update in two scenarios; either to completely replace the value for a
field, or to append the value inside that field. To use scripts to update the
documents, make sure you have dynamic scripting enabled.
Replacing the value of a field completely
To replace the value of an existing field, you need to simply pass the new
value inside the _source of the document in the following way:
script ={"script" : "ctx._source.category= \"data analytics\""}
es.update(index=index_name, doc_type=doc_type, body=script,
id='1', ignore=404)
After this request, the category field will contain only one value, data
analytics.
Appending a value in an array
Sometimes you need to preserve the original value and append some new
data inside it. Groovy scripting supports the use of parameters with the
param attribute inside scripts, which helps us to achieve this task:
script = {"script" : "ctx._source.category += tag",
"params" : {
"tag" : "Python"
}
}
es.update(index=index_name, doc_type=doc_type, body=script,
id='1', ignore=404)
After this request, the category field will contain two values: data
analytics and Python.
Updates using doc
Partial updates can be done using the doc parameter instead of body, where
doc is a dictionary object that holds the partial fields that are to be
updated. This is the preferable method to do partial updates. It can be done
as shown in the following example:
es.update(index=index_name, doc_type=doc_type, 'doc':
{'new_field': 'doing partial update with a new field'}, id='1',
ignore=404)
Note
In most cases, where many documents need to be updated, document re-
indexing makes more sense than updating it through a script or with doc.
Checking document existence
If it is required to check whether a document exists, you can use the
exists function that returns either true or false in its response:
es.exists(index=index_name, doc_type=doc_type, id='1'):
Deleting a document
Document deletion can be done using the delete function in the following
way:
es.delete(index=index_name, doc_type=doc_type, id='1',
ignore=404)
CRUD operations using Java
In this section, we will go through the Elasticsearch Java client to perform
the CRUD operations. To use a Java client of Elasticsearch, you can either
build a Maven project (recommended) or simply add Elasticsearch jar
files, which ship with the Elasticsearch installation file, into your project
classpath.
You can include an Elasticsearch dependency in your Maven project by
adding the following code to the project's pom.xml file:
<dependency>
<groupId>org.elasticsearch</groupId>
<artifactId>elasticsearch</artifactId>
<version>2.0.0</version>
</dependency>
Connecting with Elasticsearch
To connect with Elasticsearch using its transport client, you need to add
the following imports:
import org.elasticsearch.client.Client;
import org.elasticsearch.client.transport.TransportClient;
import org.elasticsearch.common.settings.Settings;
import
org.elasticsearch.common.transport.InetSocketTransportAddress;
After this, a connection can be created with the following code snippet:
static Client client;
static Settings settings;
public static Client getEsConnection()
{
settings = Settings.settingsBuilder().put("cluster.name",
"elasticsearch").put("path.home",
"/").put("client.transport.ping_timeout","10s").build();
try {
client = TransportClient.builder().settings(settings)
.addTransportAddress(new
InetSocketTransportAddress(InetAddress.getByName("localhost"),
9300));
} catch (UnknownHostException e) {
e.printStackTrace();
}
return client;
}
To connect with more than one node of a single cluster, you can add more
transport addresses in this way:
client = TransportClient.builder().settings(settings).build()
.addTransportAddress(new
InetSocketTransportAddress(InetAddress.getByName("localhost"),
9300))
.addTransportAddress(new
InetSocketTransportAddress(InetAddress.getByName("some_other_host
"), 9300));
Note that to create a connection with Elasticsearch using Java API, you
need to first create settings by specifying the cluster name and can
optionally provide a timeout that defaults to 5s.
This setting is then used by the transport client to create a connection with
the Elasticsearch cluster over the TCP port 9300.
Indexing a document
To index a single document at once (sequential indexing), you can create
documents in multiple ways, such as using plain JSON strings, or using
Jackson API or your familiar HashMap. The following example shows the
use of HashMap to create a document:
1. The first import will be as follows:
import org.elasticsearch.action.index.IndexResponse;
2. Then create the document:

Map<String, Object> document1= new HashMap<String, Object>();
document1.put("screen_name", "d_bharvi");
document1.put("followers_count", 2000);
document1.put("create_at", "2015-09-20");
3. The preceding document can be indexed with the following code,
assuming you have an object of the client available in your code:
IndexResponse response = client.prepareIndex()
.setIndex("IndexName").setType("docType")
.setId("1").setSource(document1)
.execute().actionGet();
In the preceding code, the setIndex and setType methods take the
index name and the name of the document type correspondingly.
The setSource method takes the actual data for indexing.
The setId method takes the unique document identifier. This is
optional; Elasticsearch will generate it dynamically if it is not set.
There are many other methods available, which will see in the upcoming
chapter.
Fetching a document
To fetch a document from Elasticsearch, you need its document ID. Once
you know the document ID, it is simple to fetch it. Just add the following
import:
import org.elasticsearch.action.get.GetResponse;
Then, you can get the document using prepareGet:
GetResponse response = client.prepareGet()
.setIndex(indexName).setType(docType)
.setId("1").execute().actionGet();
Updating a document
As you are aware, documents can be updated in two ways; first using doc,
and the other way is to use script. In both cases, you need to import
UpdateResponse to you, code:
import org.elasticsearch.action.delete.UpdateResponse;
Updating a document using doc
To do a partial update, you can create the object to be appended or replace
an existing value for a field:
Map<String, Object> partialDoc1= new HashMap<String, Object>();
partialDoc1.put("user_name", "Bharvi Dixit");
Then, you can send it to Elasticsearch using the prepareUpdate method by
setting the partial document inside the setDoc method:
UpdateResponse response = client.prepareUpdate()
.setIndex(indexName).setType(docType)
.setId("1").setDoc(partialDoc1)
.execute().actionGet();
Updating a document using script
To use scripts for updating, first you need to make sure that you have
enabled dynamic scripting in your elasticsearch.yml file. Then, you need
to import the following classes into your code:
import org.elasticsearch.script.Script;
import org.elasticsearch.script.ScriptService.ScriptType;
Once the import is done, you can do the update in the following way:
String script = "ctx._source.user_name = \"Alberto Paro\"";
UpdateResponse response = client.prepareUpdate()
.setIndex(indexName).setType(docType)
.setScript(new Script(script, ScriptType.INLINE, "groovy",
null)).setId("1").execute().actionGet();
Note that in this example, the INLINE scripts have been used. You can also

use file scripts or indexed scripts . You can find more about scripting here:
https://www.elastic.co/guide/en/elasticsearch/reference/2.0/modules-
scripting.html.
Deleting documents
To delete a single document in a single request, import the following line of
code:
import org.elasticsearch.action.delete.DeleteResponse;
You can delete the document with the prepareDelete method using the
document ID:
DeleteResponse response = client.prepareDelete()
.setIndex(indexName).setType(docType)
.setId("1").execute().actionGet();

Creating a search database
It's always good to have some practical examples with real data sets, and
what could be better than real-time social media data? In this section, we
will write the code that will fetch tweets from Twitter in real time based on
the search keywords provided. There are three dependencies of the code
written in this section:
tweepy is a Python client for Twitter.
elasticsearch is a Python client for Elasticsearch that we have
already installed.
For Twitter API access token keys, please follow the instructions at
this link. https://dev.twitter.com/oauth/overview/application-owner-
access-tokens, to create a sample Twitter application and get all the
four keys that are needed to interact with the Twitter API. These four
tokens are named: Access Token, Access Token Secret, Consumer
Key, and Consumer Secret.
After generating the auth tokens and keys stored it inside config.py with
the variable names: consumer_key, consumer_secret, access_token, and
access_token_secret. The next step is to install tweepy using this
command:
pip install tweepy
Note
If you get any error during the installation of tweepy, the version of pip
may need to be upgraded. To upgrade the pip version use the following
command: pip install 'pip>1.5' --upgrade.
It's good to do some hands-on while creating mappings. For this, first you
need to understand the JSON data of Twitter. You can view a sample on
the following URL and accordingly create mappings with the appropriate
field types and analyzers:

https://gist.github.com/bharvidixit/0d35b7ac907127860e58.
Once the mapping is created, write the code to start fetching tweets and
indexing them in our index with the name twitter, and type tweet:
from tweepy import OAuthHandler
from tweepy import Stream
from tweepy.streaming import StreamListener
from elasticsearch import Elasticsearch
import config
import json
es = Elasticsearch('localhost:9200')
class StdOutListener(StreamListener):
"""A listener handles tweets that are received from the
stream.
This listener dumps the tweets into elasticsearch
"""
counter = 0
total_docs_to_be_indexed = 10000
def on_data(self, data):
print data
while self.total_docs_to_be_indexed > self.counter:
tweet = json.loads(data)
self.index_tweet(tweet)
self.counter += 1
return True
def index_tweet(self, tweet):
es.index(index='twitter',
doc_type='tweets',id=tweet['id_str'], body=tweet)
def on_error(self, status):
print status
pass
#code execution starts here
if __name__ == '__main__':
listener = StdOutListener()
auth = OAuthHandler(config.consumer_key,
config.consumer_secret)
auth.set_access_token(config.access_token,
config.access_token_secret)
stream = Stream(auth, listener)
#set the terms for tracking and fetching tweets from Twitter
stream.filter(track=['crime', 'blast', 'earthquake', 'riot',
'politics'])
Elasticsearch Query-DSL
Query-DSL is a JSON interface provided by Elasticsearch to write queries
in the JSON format. It allows you to write any query that you may write in
Lucene. The queries can be as simple as just matching simple terms, or
they can be very complex.
Until now, to retrieve documents from Elasticsearch we used a GET request
that was dependent on the ID to search and retrieve the document. You
can extend the searches in similar way; for example:
localhost:9200/index_name/doc_type/_search?q=category:databases.
The preceding query is a typical Lucene query string that searches for
the databases word inside the category field. Submitting queries to
Elasticsearch in this way is very limited, so you will learn about Query-
DSL now.
Syntax:
The Query-DSL follows the following syntax:
{
"query": {},
"from": 0,
"size": 20,
"_source": ["field1","field2"]
}

Understanding Query-DSL
parameters
query: The query object contains all the queries that need to be passed
to Elasticsearch. For example, the query to find all the documents that
belong to a search category can written as follows:
GET index_name/doc_type/_search
{
"query": {
"query_string": {
"default_field": "category",
"query": "search"
}
}
}
from and size: These parameters control the pagination and the result
size to be returned after querying. The from parameter is used to
specify the starting point from which document the results will be
returned. It defaults to 0. The size parameter, which defaults to 10,
specifies how many top documents will be returned from the total
matched documents in a corpus.
_source: This is an optional parameter that takes field names in an
array format, which are to be returned in the query results. It by
default returns all the fields stored inside the _source field. If you do
not want to return any field, you can specify _source: false.
Elasticsearch queries majorly fall into two categories:
Basic Queries: These queries include normal keyword searching
inside indexes.
Compound Queries: These queries combine multiple basic queries
together with Boolean clauses.
Note

We will be using our Twitter dataset to perform all the queries in this
and the upcoming chapters.
Query types
At the abstract level, there are two major categories of queries in
Elasticsearch:
Full-Text Search Queries: These are the queries that usually run over
text fields like a tweet text. These queries understand the field
mapping, and depending on the field type and analyzer used for that
field and query, the text goes through an analysis phase (similar to
indexing) to find the relevant documents.
Term-based search queries: Unlike full-text queries, term-based
queries do not go through an analysis process. These queries are used
to match the exact terms stored inside an inverted index.
Note
There exist a few other categories of queries such as Compound
Queries, Geo Queries, and Relational Queries. We will cover
Compound Queries in this chapter and the rest will be covered in the
subsequent chapters.
Full-text search queries
The most important queries in this category are the following:
match_all
match
match_phrase
multi_match
query_string
match_all
The simplest query in Elasticsearch is match_all query that matches all the
documents. It gives a generous _score of 1.0 to each document in the
index. The syntax of the match_all query is as follows:
{
"query": {
"match_all": {}
}
}
match query
The text passed inside a match query goes through the analysis phase and,
depending on the operator (which defaults to OR), documents are matched.
For example:
{
"query": {
"match": {
"text": "Build Great Web Apps",
"operator" : "and"
}
}
}
The preceding query will match the documents that contain the Build,
Great, Web, and Apps terms in the text field. If we had used the OR
operator, it would have matched the documents containing any of these
terms.
Tip
If you want the exact matches, you need to pass the text in the following
way so that the text is not broken into tokens:
{
"query": {
"match": {
"text": "\"Build Great Web Apps\""
}
}
}
The preceding query will match the documents in which Build Great Web
Apps appear together exactly in the same order.
Phrase search
Match query provides an option to search phrases with the type parameter
in the following way:
{
"query": {
"match": {
"text": "Build Great Web Apps",
"type" : "phrase"
}
}
}
multi match
The multi_match query is similar to the match query but it provides options
to search the same terms in more than one field at one go. For example:
{
"query": {
"multi_match": {
"query": "Build Great Web Apps",
"fields": ["text","retweeted_status.text"]
}
}
}
The preceding query will search the words Build, Great, Web, and Apps
inside the two fields text and retweeted_status.text, and will return the
relevant results in a sorted order based on the score each document gets. If
you want to match only those documents in which all the terms are
present, then use the and keyword in the operator parameter.
query_string

In comparison to all the other queries available in Elasticsearch, the
query_string query provides a full Lucene syntax to be used in it. It uses
a query parser to construct an actual query out of the provided text.
Similar to the match query, it also goes through the analysis phase. The
following is the syntax for query_string:
{
"query": {
"query_string": {
"default_field": "text",
"query": "text:analytics^2 +text:data -user.name:d_bharvi"
}
}
}
The match query that we used in the previous section can be written using
a query string in the following way:
{
"query": {
"query_string": {
"default_field": "text",
"query": "Build Great Web Apps"
}
}
}
Term-based search queries
The most important queries in this category are the following:
Term query
Terms query
Range query
Exists query
Missing query
Term query
The term query does an exact term matching in a given field. So, you need
to provide the exact term to get the correct results. For example, if you
have used a lowercase filter while indexing, you need to pass the terms in
lowercase while querying with the term query.
The syntax for a term query is as follows:
{
"query": {
"term": {
"text": "elasticsearch"
}
}
}
Terms query
If you want to search more than one term in a single field, you can use the
terms query. For example, to search all the tweets in which the hashtags
used are either bomb or blast, you can write a query like this:
{
"query": {
"terms": {
"entities.hashtags": [
"bomb",
"blast"
],
"minimum_match": 1
}
}
}
The minimum_match specifies the number of minimum terms that should
match in each document. This parameter is optional.
Range queries
Range queries are used to find data within a certain range. The syntax of a
range query is as follows and is the same for date fields as well as number
fields such as integer, long, and so on:
{
"query": {
"range": {
"user.followers_count": {
"gte": 100,
"lte": 200
}
}
}
}
The preceding query will find all the tweets created by users whose
follower count is between 100 and 200. The parameters supported in the
range queries are: gt, lt, gte, and lte.
Note
Please note that if you use range queries on string fields, you will get weird
results as strings. String ranges are calculated lexicographically or
alphabetically, so a string stored as 50 will be lesser than 6. In addition,
doing range queries on strings is a heavier operation in comparison to
numbers.
Range queries on dates allow date math operations. So, for example, if you
want to find all the tweets from the last one hour, you can use the
following query:
{
"query": {
"range": {
"created_at": {
"gt": "now-1h"
}
}
}
}
Similarly, months (M), minutes (m), years (y), and seconds (s) are allowed in
the query.
Exists queries
The exists query matches documents that have at least one non-value in a
given field. For example, the following query will find all the tweets that
are replies to any other tweet:
{
"query":{
"constant_score":{
"filter":{
"exists":{"field":"in_reply_to_user_id"}
}
}
}
}
Missing queries
Missing queries are the opposite of exists queries. They are used to find
the documents that contain null values. For instance, the following query
finds all the tweets that do not contain any hashtags:
{
"query":{
"constant_score":{
"filter":{
"missing":{"field":"hashtags"}
}
}
}
}
Note
The story of filters
Before version 2.0.0, Elasticsearch used to have two different objects for
querying data: Queries and Filters. Both used to differ in functionality
and performance.

Queries were used to find out how relevant a document was to a particular
query by calculating a score for each document, whereas filters were used
to match certain criteria and were cacheable to enable faster execution.
This means that if a filter matched 1,000 documents, with the help of
bloom filters, Elasticsearch used to cache them in the memory to get them
quickly in case the same filter was executed again.
However, with the release of Lucene 5.0, which is used by Elasticsearch
version 2.0.0, things have completely changed and both the queries and
filters are now the same internal object. Users need not worry about
caching and performance anymore, as Elasticsearch will take care of it.
However, one must be aware of the contextual difference between a query
and a filter that was listed in the previous paragraph.
In the query context, put the queries that ask the questions about
document relevance and score calculations, while in the filter context, put
the queries that need to match a simple yes/no question.
If you have been using an Elasticsearch version below 2.0.0, please go
through the breaking changes here:
https://www.elastic.co/guide/en/elasticsearch/reference/2.0/breaking-
changes-2.0.html, and migrate your application code accordingly since
there have been a lot of changes, including the removal of various filters.
Compound queries
Compound queries are offered by Elasticsearch to connect multiple simple
queries together to make your search better. A compound query clause can
combine any number of queries including compound ones that allow you
to write very complex logic for your searches. You will need them at every
step while creating any search application.
Note
In the previous chapter, we saw how Lucene calculates a score based on

the TF/IDF formula. This score is calculated for each and every query we
send to Elasticsearch. Thus, when we combine queries in a compound
form, the scores of all the queries are combined to calculate the overall
score of the document.
The primary compound queries are as follows:
Bool query
Not query
Function score query (will be discussed in Chapter 8, Controlling
Relevancy)
Bool queries
Bool queries allow us to wrap up many queries clauses together including
bool clauses. The documents are matched based on the combinations of
these Boolean clauses that are listed as follows:
must: The queries that are written inside this clause must match in
order to return the documents.
should: The queries written inside the should clause may or may not
have a match but if the bool query has no must clause inside it, then at
least one should condition needs to be matched in order to return the
documents.
must_not: The queries wrapped inside this clause must not appear in
the matching documents.
filter: A query wrapped inside this clause must appear in the
matching documents. However, this does not contribute to scoring.
The structure of bool queries is as follows:
{
"query":{
"bool":{
"must":[{}],
"should":[{}],
"must_not":[{}]
"filter":[{}]
}

}
}
There are some additional parameters supported by bool queries that are
listed here:
boost: This parameter controls the score of each query, which is
wrapped inside the must or should clause.
minimum_should_match: This is only used for the should clauses. Using
this, we can specify how many should clauses must match in order to
return a document.
disable_coord: The bool queries by default use query coordination for
all the should clauses; it is a good thing to have since the more clauses
get matched, the higher the score a document will get. However, look
at the following example where we may need to disable this:
{
"query":{
"bool":{
"disable_coord":true,
"should":[
{"term":{"text":{"value":"turmoil"}}},
{"term":{"text":{"value":"riot"}}}
]
}
}
}
In the preceding example, inside the text field, we are looking for the
terms turmoil and riot, which are synonyms of each other. In these cases,
we do not care how many synonyms are present in the document since all
have the same meaning. In these kinds of scenarios, we can disable query
coordination by setting disable_coord to true, so that similar clauses do
not impact the score factor computation.
Not queries
The not query is used to filter out the documents that match the query. For
example, we can use the following to get the tweets that are not created
within a certain range of time:
{
"filter": {
"not": {
"filter": {
"range": {
"created_at": {
"from": "2015-10-01",
"to": "2010-10-30"
}
}
}
}
}
}
Please note that any filter can be used inside bool queries with the must,
must_not, or should blocks.
Search requests using Python
All the queries that we have discussed can be performed with the
Elasticsearch Python client using the search function. To do this, first store
the query inside a variable that is query in the following example:
query = {
"query": {
"match_all": {}
},
}
Call the search function with all the parameters including the index name,
document type, and query. The size parameter used in the following search
request can also be included inside the query itself:
response = es.search(index='twitter', doc_type='tweets',
body=query, size=2, request_timeout=20)
Note
To search against more than one index, instead of using a string value, you
need to use a list of index names. The same applies for document types
too.
The response data comes in the following format:
{
"hits": {
"hits": [
{
"_score": 1,
"_type": "tweets",
"_id": "649956033515773953",
"_source": {
"contributors": null,
"truncated": false,
"text": "RT @lexcanroar: \"No mass shootings in the past
30 years have been stopped by an armed civilian.\""

.
.
},
{
...
}
"_index": "twitter"
}
],
"total": 124,
"max_score": 1
},
"_shards": {
"successful": 5,
"failed": 0,
"total": 5
},
"took": 5,
"timed_out": false
}
The response contains an object hit that has an array of hits containing all
the documents. Further, each hit inside an array of hits contains the
following fields in it:
_score: The document score with respect to the query
_index: The index name to which the document belongs
_type: The document type to which the document belongs
_id: The unique ID of the document
_source: This contains all the fields and values
The documents inside _source can be accessed with the following code:
for hit in response['hits']['hits']:
print hit.get('_source')

Search requests using Java
While it's easy to write a JSON query and directly use it with the Python
client, using Java client requires a bit of expertise to create queries using
Elasticsearch Java APIs.
In Java, there is the QueryBuilder class that helps you in constructing
queries. Once the queries are created, you can execute that query with the
client's prepareSearch method.
First of all, you need the following imports in your code:
import org.elasticsearch.index.query.QueryBuilder;
import org.elasticsearch.index.query.QueryBuilders;
import org.elasticsearch.search.SearchHit;
Then you can start building queries and executing them:
QueryBuilder query = QueryBuilders.termQuery("screen_name",
"d_bharvi");
SearchResponse response = client.prepareSearch()
.setIndices(indexName).setTypes(docType)
.setQuery(query).setFrom(0).setSize(10)
.execute().actionGet();
The preceding code shows an example of creating term queries where we
search for a term, d_bharvi, inside the screen_name field.
Similarly, you can create all types of query against the QueryBuilders
class. To take another example, a match_all query can be created by this:
QueryBuilders.matchAllQuery();
The other parameters are as follows:
setIndices: This is required as search requests support a single search
query to be executed against more than one index. You can specify

comma-separated index names if you want to do so.
setTypes: Similar to searching inside more than one index, a search
can be executed inside more than one document type. Here, you can
provide comma-separated type names if needed.
setQuery: This method takes the actual query built using
QueryBuilder.
setFrom and setSize: These parameters are used for pagination
purposes and to specify the number of documents that need to be
returned.
Parsing search responses
A search response contains multiple document hits inside it that can be
iterated by converting the response hits into a SearchHit array:
SearchHit[] results = response.getHits().getHits();
for (SearchHit hit : results) {
System.out.println(hit.getSource());
//process documents
}
There are many other methods supported for search requests. A full list
can be found at this gist:
https://gist.github.com/bharvidixit/357367e30cea59bb5d62.
Sorting your data
Data in Elasticsearch is by default sorted by a relevance score, which is
computed using the Lucene scoring formula, TF/IDF. This relevance score
is a floating point value that is returned with search results inside the
_score parameter. By default, results are sorted in descending order.
Note
Sorting on nested and geo-points fields will be covered in the upcoming
chapters.
See the following query for an example:
{
"query": {
"match": {
"text": "data analytics"
}
}
}
We are searching for tweets that contain the data or analytics terms in
their text fields. In some cases, however, we do not want the results to be
sorted based on _score. Elasticsearch provides a way to sort documents in
various ways. Let's explore how this can be done.
Sorting documents by field values
This section covers the sorting of documents based on the fields that
contain a single value such as created_at, or followers_count. Please
note that we are not talking about sorting string-based fields here.
Suppose we want to sort tweets that contain data or analytics in their text
field based on their creation time in ascending order:
{
"query":{
"match":{"text":"data analytics"}
},
"sort":[
{"created_at":{"order":"asc"}}
]
}
In the response of the preceding query, max_score and _score will have
null as values. They are not calculated because _score is not used for
sorting. You will see an additional field, sort. This field contains the date
value in the long format, which has been used for sorting.
Sorting on more than one field
In scenarios where it is required to sort documents based on more than one
field, one can use the following syntax for sorting:
"sort": [
{"created_at":{"order":"asc"},"followers_count":{"order":"asc"}}
]
With the above query, the results will be sorted first using tweet creation
time, and if two tweets have the same tweet creation time, then they will
be sorted using the followers count.
Sorting multivalued fields
Multivalued fields such as arrays of dates contain more than one value,
and you cannot specify on which value to sort. So in this case, the single
value needs to be calculated first using mode parameter that takes min, max,
avg, median, or sum as a value. For example, in the following query the
sorting will be done on the maximum value inside the price field of each
document:
"sort" : [
{"price" : {"order" : "asc", "mode" : "max"}}
]
Sorting on string fields
The analyzed string fields are also multivalued fields since they contain
multiple tokens and because of performance considerations; do not use
sorting on analyzed fields.
The string field on which sorting is to be done must be not_analyzed or
keyword tokenized so that the field contains only one single token.
Note
Sorting is an expensive process. All the values for the field on which
sorting is to be performed are loaded into memory. So, you should have an
ample amount of memory on the node to perform sorting. The data type of
the field should also be chosen carefully while creating mapping. For
example, short can be used in place of integer or long if the value is not
going to be bigger.
Document routing
Document routing is the concept of indexing a document to a particular
shard. By default, Elasticsearch tries to evenly distribute the documents
among all the shards in an index. For this, it uses the following formula:
shard = hash(routing) % number_of_primary_shards
Here, shard is the shard number in which the document will be indexed
and routing is the _id of a document.
We can explicitly specify the routing value while indexing, updating,
fetching, or searching data in Elasticsearch. Custom routing yields faster
indexing as well as faster searches. However, it is more about designing for
scale that we will study in the following chapters.
Summary
In this chapter, you learned how to use Python and Java clients for
Elasticsearch and perform CRUD operations using it. We also covered
Elasticsearch Query-DSL, various queries, and data sorting techniques in
this chapter.
In the next chapter, we will take a deep dive into the Elasticsearch
aggregation framework.

Chapter 4. Aggregations for
Analytics
Elasticsearch is a search engine at the core but what makes it more usable
is its ability to make complex data analytics in an easy and simple way.
The volume of data is growing rapidly and companies want to perform
analysis on data in real time. Whether it is log, real-time streaming of data,
or static data, Elasticsearch works wonderfully in getting a summarization
of data through its aggregation capabilities.
In this chapter, we will cover the following topics:
Introducing the aggregation framework
Metric and bucket aggregations
Combining search, buckets, and metrics
Memory pressure and implications
Introducing the aggregation
framework
The aggregation functionality is completely different from search and
enables you to ask sophisticated questions of the data. The use cases of
aggregation vary from building analytical reports to getting real-time
analysis of data and taking quick actions.
Also, despite being different in functionality, aggregations can operate
along the usual search requests. Therefore, you can search or filter your
data, and at the same time, you can also perform aggregation on the same
datasets matched by search/filter criteria in a single request. A simple
example can be to find the maximum number of hashtags used by users
related to tweets that has crime in the text field. Aggregations enable you
to calculate and summarize data about the current query on the fly. They

can be used for all sorts of tasks such as dynamic counting of result values
to building a histogram.
Aggregations come in two flavors: metrics and buckets.
Metrics: Metrics are used to do statistics calculations, such as min,
max, average, on a field of a document that falls into a certain criteria.
An example of a metric can be to find the maximum count of
followers among the user's follower counts.
Buckets: Buckets are simply the grouping of documents that meet a
certain criteria. They are used to categorize documents, for example:
The category of loans can fall into the buckets of home loan or
personal loan
The category of an employee can be either male or female
Elasticsearch offers a wide variety of buckets to categorize documents in
many ways such as by days, age range, popular terms, or locations.
However, all of them work on the same principle: document
categorization based on some criteria.
The most interesting part is that bucket aggregations can be nested within
each other. This means that a bucket can contain other buckets within it.
Since each of the buckets defines a set of documents, one can create
another aggregation on that bucket, which will be executed in the context
of its parent bucket. For example, a country-wise bucket can include a
state-wise bucket, which can further include a city-wise bucket.
Note
In SQL terms, metrics are simply functions such as MIN(), MAX(), SUM(),
COUNT(), and AVG(), where buckets group the results using GROUP BY
queries.
Aggregation syntax
Aggregation follows the following syntax:

"aggregations" : {
"<aggregation_name>" : {
"<aggregation_type>" : {
<aggregation_body>
}
[,"aggregations" : { [<sub_aggregation>]+ } ]?
}
[,"<aggregation_name_2>" : { ... } ]*
}
Let's understand how the preceding structure works:
aggregations: The aggregations objects (which can also be replaced
with agg) in the preceding structure holds the aggregations that have to
be computed. There can be more than one aggregation inside this
object.
<aggregation_name>: This is a user-defined logical name for the
aggregations that are held by the aggregations object (for example, if
you want to compute the average age of users in the index, it makes
sense to give the name as avg_age). These logical names will also be
used to uniquely identify the aggregations in the response.
<aggregation_type>: Each aggregation has a specific type, for
example, terms, sum, avg, min, and so on.
<aggregation_body>: Each type of aggregation defines its own body
depending on the nature of the aggregation (for example, an avg
aggregation on a specific field will define the field on which the
average will be calculated).
<sub_aggregation>: The sub aggregations are defined on the
bucketing aggregation level and are computed for all the buckets built
by the bucket aggregation. For example, if you define a set of
aggregations under the range aggregation, the sub aggregations will be
computed for the range buckets that are defined.
Look at the following JSON structure to understand a more simple
structure of aggregations:
{
"aggs": {
"NAME1": {
"AGG_TYPE": {},
"aggs": {
"NAME": {
"AGG_TYPE": {}
}
}
},
"NAME2": {
"AGG_TYPE": {}
}
}
}
Extracting values
Aggregations typically work on the values extracted from the aggregated
document set. These values can be extracted either from a specific field
using the field key inside the aggregation body or can also be extracted
using a script.
While it's easy to define a field to be used to aggregate data, the syntax of
using scripts needs some special understanding. The benefit of using scripts
is that one can combine the values from more than one field to use as a
single value inside an aggregation.
Note
Using scripting requires much more computation power and slows down
the performance on bigger datasets.
The following are the examples of extracting values from a script:
Extracting a value from a single field:
{ "script" : "doc['field_name'].value" }
Extracting and combining values from more than one field:
"script": "doc['author.first_name'].value + ' ' +
doc['author.last_name'].value"
The scripts also support the use of parameters using the param keyword.
For example:
{
"avg": {
"field": "price",
"script": {
"inline": "_value * correction",
"params": {
"correction": 1.5
}
}
}
}
The preceding aggregation calculates the average price after multiplying
each value of the price field with 1.5, which is used as an inline function
parameter.
Returning only aggregation results
Elasticsearch by default computes aggregations on a complete set of
documents using the match_all query and returns 10 documents by default
along with the output of the aggregation results.
If you do not want to include the documents in the response, you need to
set the value of the size parameter to 0 inside your query. Note that you do
not need to use the from parameter in this case. This is a very useful
parameter because it avoids document relevancy calculation and the
inclusion of documents in the response, and only returns the aggregated
data.

Metric aggregations
As explained in the previous sections, metric aggregations allow you to
find out the statistical measurement of the data, which includes the
following:
Computing basic statistics
Computing in a combined way: stats aggregation
Computing separately : min, max, sum, value_count, aggregations
Computing extended statistics: extended_stats aggregation
Computing distinct counts: cardinality aggregation
Note
Metric aggregations are fundamentally categorized in two forms:
single-value metric: min, max, sum, value_count, avg, and
cardinality aggregations
multi-value metric: stats and extended_stats aggregations
Computing basic stats
The basic statistics include: min, max, sum, count, and avg. These statistics
can be computed in the following two ways and can only be performed on
numeric fields.
Combined stats
All the stats mentioned previously can be calculated with a single
aggregation query.
Python example
query = {
"aggs": {
"follower_counts_stats": {
"stats": {

"field": "user.followers_count"
}
}
}
}
res = es.search(index='twitter', doc_type='tweets', body=query)
print resp
The response would be as follows:
"aggregations": {
"follower_counts_stats": {
"count": 124,
"min": 2,
"max": 38121,
"avg": 2102.814516129032,
"sum": 260749
}
}
In the preceding response, count is the total values on which the
aggregation is executed.
min is the minimum follower count of a user
max is the maximum follower count of a user
avg is the average count of followers
Sum is the addition of all the followers count
Java example
Note
In Java, all the metric aggregations can be created using the
MetricsAggregationBuilder and AggregationBuilders classes. However,
you need to import a specific package into your code to parse the results.
To build and execute a stats aggregation in Java, first do the following
imports in the code:
import org.elasticsearch.search.aggregations.metrics.stats.Stats;

Then build the aggregation in the following way:
MetricsAggregationBuilder aggregation =
AggregationBuilders
.stats("follower_counts_stats")
.field("user.followers_count");
This aggregation can be executed with the following code snippet:
SearchResponse response =
client.prepareSearch(indexName).setTypes(docType).setQuery(QueryB
uilders.matchAllQuery())
.addAggregation(aggregation)
.execute().actionGet();
The stats aggregation response can be parsed as follows:
Stats agg = sr.getAggregations().get("follower_counts_stats");
long min = agg.getMin();
long max = agg.getMax();
double avg = agg.getAvg();
long sum = agg.getSum();
long count = agg.getCount();
Computing stats separately
In addition to computing these basic stats in a single query, Elasticsearch
provides multiple aggregations to compute them one by one. The following
are the aggregation types that fall into this category:
value_count: This counts the number of values that are extracted from
the aggregated documents
min: This finds the minimum value among the numeric values
extracted from the aggregated documents
max: This finds the maximum value among the numeric values
extracted from the aggregated documents
avg: This finds the average value among the numeric values extracted
from the aggregated documents
sum: This finds the sum of all the numeric values extracted from the
aggregated documents
To perform these aggregations, you just need to use the following syntax:
{
"aggs": {
"aggaregation_name": {
"aggrigation_type": {
"field": "name_of_the_field"
}
}
}
}
Python example
query = {
"aggs": {
"follower_counts_stats": {
"sum": {
"field": "user.followers_count"
}
}
},"size": 0
}
res = es.search(index='twitter', doc_type='tweets', body=query)
We used the sum aggregation type in the preceding query; for other
aggregations such as min, max, avg, and value_count, just replace the type
of aggregation in the query.
Java example
To perform these aggregations using the Java client, you need to follow
this syntax:
MetricsAggregationBuilder aggregation =
AggregationBuilders
.sum("follower_counts_stats")
.field("user.followers_count");

Note that in the preceding aggregation, instead of sum, you just need to
call the corresponding aggregation type to build other types of metric
aggregations such as, min, max, count, and avg. The rest of the syntax
remains the same.
For parsing the responses, you need to import the correct package
according to the aggregation type. The following are the imports that you
will need:
For min aggregation:
import org.elasticsearch.search.aggregations.metrics.min.Min;
The parsing response will be as follows:
Min agg =
response.getAggregations().get("follower_counts_stats");
double value = agg.getValue();
For max aggregation:
import org.elasticsearch.search.aggregations.metrics.min.Max;
The parsing response will be:
Max agg =
response.getAggregations().get("follower_counts_stats");
double value = agg.getValue();
For avg aggregation:
import org.elasticsearch.search.aggregations.metrics.min.Avg;
The parsing response will be this:
Avg agg =
response.getAggregations().get("follower_counts_stats");
double value = agg.getValue();
For sum aggregation:
import org.elasticsearch.search.aggregations.metrics.min.Sum;
This will be the parsing response:
Sum agg =
response.getAggregations().get("follower_counts_stats");
double value = agg.getValue();
Note
Stats aggregations cannot contain sub aggregations. However, they
can be a part of the sub aggregations of buckets.
Computing extended stats
The extended_stats aggregation is the extended version of stats
aggregation and provides advanced statistics of the data, which include
sum of square, variance, standard deviation, and standard deviation
bounds.
So, if we hit the query with the extended_stats aggregation on the
followers count field, we will get the following data:
"aggregations": {
"follower_counts_stats": {
"count": 124,
"min": 2,
"max": 38121,
"avg": 2102.814516129032,
"sum": 260749,
"sum_of_squares": 3334927837,
"variance": 22472750.441402186,
"std_deviation": 4740.543264374051,
"std_deviation_bounds": {
"upper": 11583.901044877135,
"lower": -7378.272012619071
}
}
}
}
Python example
query = {
"aggs": {
"follower_counts_stats": {
"extended_stats": {
"field": "user.followers_count"
}
}
}
},"size": 0
res = es.search(index='twitter', doc_type='tweets', body=query)
Java example
An extended aggregation is build using the Java client in the following
way:
MetricsAggregationBuilder aggregation =
AggregationBuilders
.extendedStats("agg_name")
.field("user.follower_count");
To parse the response of the extended_stats aggregation in Java, you need
to have the following import statement:
import
org.elasticsearch.search.aggregations.metrics.stats.extended.Exte
ndedStats;
Then the response can parsed in the following way:
ExtendedStats agg = response.getAggregations().get("agg_name");
double min = agg.getMin();
double max = agg.getMax();
double avg = agg.getAvg();
double sum = agg.getSum();
long count = agg.getCount();
double stdDeviation = agg.getStdDeviation();
double sumOfSquares = agg.getSumOfSquares();
double variance = agg.getVariance();
Finding distinct counts
The count of a distinct value of a field can be calculated using the
cardinality aggregation. For example, we can use this to calculate unique
users:
{
"aggs": {
"unique_users": {
"cardinality": {
"field": "user.screen_name"
}
}
}
}
The response will be as follows:
"aggregations": {
"unique_users": {
"value": 122
}
}
Java example
Cardinality aggregation is built using the Java client in the following way:
MetricsAggregationBuilder aggregation =
AggregationBuilders
.cardinality("unique_users")
.field("user.screen_name");
To parse the response of the cardinality aggregation in Java, you need to
have the following import statement:
import
org.elasticsearch.search.aggregations.metrics.cardinality.Cardina
lity;
Then the response can parsed in the following way:
Cardinality agg = response.getAggregations().get("unique_users");
long value = agg.getValue();

Bucket aggregations
Similar to metric aggregations, bucket aggregations are also categorized
into two forms: Single buckets that contain only a single bucket in the
response, and multi buckets that contain more than one bucket in the
response.
The following are the most important aggregations that are used to create
buckets:
Multi bucket aggregations
Terms aggregation
Range aggregation
Date range aggregation
Histogram aggregation
Date histogram aggregation
Single bucket aggregation
Filter-based aggregation
Note
We will cover a few more aggregations such as nested and geo
aggregations in subsequent chapters.
Buckets aggregation response formats are different from the response
formats of metric aggregations. The response of a bucket aggregation
usually comes in the following format:
"aggregations": {
"aggregation_name": {
"buckets": [
{
"key": value,
"doc_count": value
},
......
]
}
}
Note
All the bucket aggregations can be created in Java using the
AggregationBuilder and AggregationBuilders classes. You need to have
the following classes imported inside your code for the same:
org.elasticsearch.search.aggregations.AggregationBuilder;
org.elasticsearch.search.aggregations.AggregationBuilders;
Also, all the aggregation queries can be executed with the following code
snippet:
SearchResponse response =
client.prepareSearch(indexName).setTypes(docType)
.setQuery(QueryBuilders.matchAllQuery())
.addAggregation(aggregation)
.execute().actionGet();
The setQuery() method can take any type of Elasticsearch query, whereas
the addAggregation() method takes the aggregation built using
AggregationBuilder.
Terms aggregation
Terms aggregation is the most widely used aggregation type and returns the
buckets that are dynamically built using one per unique value.
Let's see how to find the top 10 hashtags used in our Twitter index in
descending order.
Python example
query = {
"aggs": {
"top_hashtags": {
"terms": {
"field": "entities.hashtags.text",
"size": 10,
"order": {
"_term": "desc"
}
}
}
}
}
In the preceding example, the size parameter controls how many buckets
are to be returned (defaults to 10) and the order parameter controls the
sorting of the bucket terms (defaults to asc):
res = es.search(index='twitter', doc_type='tweets', body=query)
The response would look like this:
"aggregations": {
"top_hashtags": {
"doc_count_error_upper_bound": 0,
"sum_other_doc_count": 44,
"buckets": [
{
"key": "politics",
"doc_count": 2
},
….............
]
}
}
Java example
Terms aggregation can be built as follows:
AggregationBuilder aggregation =
AggregationBuilders.terms("agg").field(fieldName)
.size(10);
Here, agg is the aggregation bucket name and fieldName is the field on
which the aggregation is performed.
The response object can be parsed as follows:
To parse the terms aggregation response, you need to import the following
class:
import org.elasticsearch.search.aggregations.bucket.terms.Terms;
Then, the response can be parsed with the following code snippet:
Terms screen_names = response.getAggregations().get("agg");
for (Terms.Bucket entry : screen_names.getBuckets()) {
entry.getKey(); // Term
entry.getDocCount(); // Doc count
}
Range aggregation
With range aggregation, a user can specify a set of ranges, where each
range represents a bucket. Elasticsearch will put the document sets into the
correct buckets by extracting the value from each document and matching
it against the specified ranges.
Python example
query = "aggs": {
"status_count_ranges": {
"range": {
"field": "user.statuses_count",
"ranges": [
{
"to": 50
},
{
"from": 50,
"to": 100
}
]
}
}
},"size": 0
}
res = es.search(index='twitter', doc_type='tweets', body=query)
Note
The range aggregation always discards the to value for each range and
only includes the from value.
The response for the preceding query request would look like this:
"aggregations": {
"status_count_ranges": {
"buckets": [
{
"key": "*-50.0",
"to": 50,
"to_as_string": "50.0",
"doc_count": 3
},
{
"key": "50.0-100.0",
"from": 50,
"from_as_string": "50.0",
"to": 100,
"to_as_string": "100.0",
"doc_count": 3
}
]
}
}
Java example
Building range aggregation:
AggregationBuilder aggregation =
AggregationBuilders
.range("agg")
.field(fieldName)

.addUnboundedTo(1) // from -infinity to 1 (excluded)
.addRange(1, 100) // from 1 to 100(excluded)
.addUnboundedFrom(100); // from 100 to +infinity
Here, agg is the aggregation bucket name and fieldName is the field on
which the aggregation is performed. The addUnboundedTo method is used
when you do not specify the from parameter and the addUnboundedFrom
method is used when you don't specify the to parameter.
Parsing the response
To parse the range aggregation response, you need to import the following
class:
import org.elasticsearch.search.aggregations.bucket.range.Range;
Then, the response can be parsed with the following code snippet:
Range agg = response.getAggregations().get("agg");
for (Range.Bucket entry : agg.getBuckets()) {
String key = entry.getKeyAsString(); // Range as key
Number from = (Number) entry.getFrom(); // Bucket from
Number to = (Number) entry.getTo(); // Bucket to
long docCount = entry.getDocCount(); // Doc count
}
Date range aggregation
The date range aggregation is dedicated for date fields and is similar to
range aggregation. The only difference between range and date range
aggregation is that the latter allows you to use a date math expression
inside the from and to fields. The following table shows an example of
using math operations in Elasticsearch. The supported time units for the
math operations are: y (year), M (month), w (week), d (day), h (hour), m
(minute), and s (second):
Operation Description

Now Current time
Now+1h Current time plus 1 hour
Now-1M Current time minus 1 month
Now+1h+1m Current time plus 1 hour plus one minute
Now+1h/d Current time plus 1 hour rounded to the nearest day
2016-01-01||+1M/d 2016-01-01 plus 1 month rounded to the nearest day
Python example
query = {
"aggs": {
"tweets_creation_interval": {
"range": {
"field": "created_at",
"format": "yyyy",
"ranges": [
{
"to": 2000
},
{
"from": 2000,
"to": 2005
},
{
"from": 2005
}
]
}
}
},"size": 0
}
res = es.search(index='twitter', doc_type='tweets', body=query)
print res
Java example
Building date range aggregation:
AggregationBuilder aggregation =
AggregationBuilders
.dateRange("agg")
.field(fieldName)
.format("yyyy")
.addUnboundedTo("2000") // from -infinity to 2000 (excluded)
.addRange("2000", "2005") // from 2000 to 2005 (excluded)
.addUnboundedFrom("2005"); // from 2005 to +infinity
Here, agg is the aggregation bucket name and fieldName is the field on
which the aggregation is performed. The addUnboundedTo method is used
when you do not specify the from parameter and the addUnboundedFrom
method is used when you don't specify the to parameter.
Parsing the response:
To parse the date range aggregation response, you need to import the
following class:
import org.elasticsearch.search.aggregations.bucket.range.Range;
import org.joda.time.DateTime;
Then, the response can be parsed with the following code snippet:
Range agg = response.getAggregations().get("agg");
for (Range.Bucket entry : agg.getBuckets()) {
String key = entry.getKeyAsString(); // Date range as key
DateTime fromAsDate = (DateTime) entry.getFrom(); // Date
bucket from as a Date
DateTime toAsDate = (DateTime) entry.getTo(); // Date bucket to
as a Date
long docCount = entry.getDocCount(); // Doc count
}
Histogram aggregation
A histogram aggregation works on numeric values extracted from
documents and creates fixed-sized buckets based on those values. Let's see
an example for creating buckets of a user's favorite tweet counts:
Python example
query = {
"aggs": {
"favorite_tweets": {
"histogram": {
"field": "user.favourites_count",
"interval": 20000
}
}
},"size": 0
}
res = es.search(index='twitter', doc_type='tweets', body=query)
for bucket in res['aggregations']['favorite_tweets']['buckets']:
print bucket['key'], bucket['doc_count']
The response for the preceding query will look like the following, which
says that 114 users have favorite tweets between 0 to 20000 and 8 users
have more than 20000 as their favorite tweets:
"aggregations": {
"favorite_tweets": {
"buckets": [
{
"key": 0,
"doc_count": 114
},
{
"key": 20000,
"doc_count": 8
}
]
}
}
Note
While executing the histogram aggregation, the values of the documents
are rounded off and they fall into the closest bucket; for example, if the
favorite tweet count is 72 and the bucket size is set to 5, it will fall into the
bucket with the key 70.
Java example
Building histogram aggregation:
AggregationBuilder aggregation =
AggregationBuilders
.histogram("agg")
.field(fieldName)
.interval(5);
Here, agg is the aggregation bucket name and fieldName is the field on
which aggregation is performed. The interval method is used to pass the
interval for generating the buckets.
Parsing the response:
To parse the histogram aggregation response, you need to import the
following class:
import
org.elasticsearch.search.aggregations.bucket.histogram.Histogram;
Then, the response can be parsed with the following code snippet:
Range agg = response.getAggregations().get("agg");
for (Histogram.Bucket entry : agg.getBuckets()) {
Long key = (Long) entry.getKey(); // Key
long docCount = entry.getDocCount(); // Doc coun
}
Date histogram aggregation
Date histogram is similar to the histogram aggregation but it can only be
applied to date fields. The difference between the two is that date
histogram allows you to specify intervals using date/time expressions.

The following values can be used for intervals:
year, quarter, month, week, day, hour, minute, and second
You can also specify fractional values, such as 1h (1 hour), 1m (1 minute)
and so on.
Date histograms are mostly used to generate time-series graphs in many
applications.
Python example
query = {
"aggs": {
"tweet_histogram": {
"date_histogram": {
"field": "created_at",
"interval": "hour"
}
}
}, "size": 0
}
The preceding aggregation will generate an hourly-based tweet timeline on
the field, created_at:
res = es.search(index='twitter', doc_type='tweets', body=query)
for bucket in res['aggregations']['tweet_histogram']['buckets']:
print bucket['key'], bucket['key_as_string'],
bucket['doc_count']
Java example
Building date histogram aggregation:
AggregationBuilder aggregation =
AggregationBuilders
.histogram("agg")
.field(fieldName)
.interval(DateHistogramInterval.YEAR);
Here, agg is the aggregation bucket name and fieldname is the field on
which the aggregation is performed. The interval method is used to pass
the interval to generate buckets. For interval in days, you can do this:
DateHistogramInterval.days(10)
Parsing the response:
To parse the date histogram aggregation response, you need to import the
following class:
import
org.elasticsearch.search.aggregations.bucket.histogram.DateHistog
ramInterval;
The response can be parsed with this code snippet:
Histogram agg = response.getAggregations().get("agg");
for (Histogram.Bucket entry : agg.getBuckets()) {
DateTime key = (DateTime) entry.getKey(); // Key
String keyAsString = entry.getKeyAsString(); // Key as String
long docCount = entry.getDocCount(); // Doc count
}
Filter-based aggregation
Elasticsearch allows filters to be used as aggregations too. Filters preserve
their behavior in the aggregation context as well and are usually used to
narrow down the current aggregation context to a specific set of
documents. You can use any filter such as range, term, geo, and so on.
To get the count of all the tweets done by the user, d_bharvi, use the
following code:
Python example
query = {
"aggs": {
"screename_filter": {
"filter": {
"term": {
"user.screen_name": "d_bharvi"
}
}
}
},"size": 0
}
In the preceding request, we have used a term filter to narrow down the
bucket of tweets done by a particular user:
res = es.search(index='twitter', doc_type='tweets', body=query)
for bucket in res['aggregations']['screename_filter']
['buckets']:
print bucket['doc_count']
The response would look like this:
"aggregations": {
"screename_filter": {
"doc_count": 100
}
}
}
Java example
Building filter-based aggregation:
AggregationBuilder aggregation =
AggregationBuilders
.filter("agg")
.filter(QueryBuilders.termQuery("user.screen_name ",
"d_bharvi"));
Here, agg is the aggregation bucket name under the first filter method and
the second filter method takes a query to apply the filter.
Parsing the response:
To parse a filter-based aggregation response, you need to import the
following class:
import
org.elasticsearch.search.aggregations.bucket.histogram.DateHistog
ramInterval;
The response can be parsed with the following code snippet:
Filter agg = response.getAggregations().get("agg");
agg.getDocCount(); // Doc count
Combining search, buckets, and
metrics
We can always combine searches, filters bucket aggregations, and metric
aggregations to get a more and more complex analysis. Until now, we have
seen single levels of aggregations; however, as explained in the aggregation
syntax section earlier, an aggregation can contain multiple levels of
aggregations within. However, metric aggregations cannot contain further
aggregations within themselves. Also, when you run an aggregation, it is
executed on all the documents in the index for a document type if
specified on a match_all query context, but you can always use any type
of Elasticsearch query with an aggregation. Let's see how we can do this in
Python and Java clients.
Python example
query = {
"query": {
"match": {
"text": "crime"
}
},
"aggs": {
"hourly_timeline": {
"date_histogram": {
"field": "created_at",
"interval": "hour"
},
"aggs": {
"top_hashtags": {
"terms": {
"field": "entities.hashtags.text",
"size": 1
},
"aggs": {
"top_users": {
"terms": {
"field": "user.screen_name",
"size": 1
},
"aggs": {
"average_tweets": {
"avg": {
"field": "user.statuses_count"
}
}
}
}
}
}
}
}
} ,"size": 0
}
res = es.search(index='twitter', doc_type='tweets', body=query)
Parsing the response data:
for timeline_bucket in res['aggregations']['hourly_timeline']
['buckets']:
print 'time range', timeline_bucket['key_as_string']
print 'tweet count ',timeline_bucket['doc_count']
for hashtag_bucket in timeline_bucket['top_hashtags']
['buckets']:
print 'hashtag key ', hashtag_bucket['key']
print 'hashtag count ', hashtag_bucket['doc_count']
for user_bucket in hashtag_bucket['top_users']
['buckets']:
print 'screen_name ', user_bucket['key']
print 'count', user_bucket['doc_count']
print 'average tweets', user_bucket['average_tweets']
['value']
And you will find the output as below:
time_range 2015-10-14T10:00:00.000Z
tweet_count 1563
hashtag_key crime
hashtag_count 42
screen_name andresenior

count 2
average_tweets 9239.0
............
Understanding the response in the context of our search of the term crime
in a text field:
time_range: The key of the daywise_timeline bucket
tweet_count: The number of tweets happening per hour
hashtag_key: The name of the hashtag used by users within the
specified time bucket
hashtag_count: The count of each hashtag within the specified time
bucket
screen_name: The screen name of the user who has tweeted using
that hashtag
count: The number of times that user tweeted using a corresponding
hashtag
average_tweets: The average number of tweets done by users in their
lifetime who have used this particular hashtag
Java example
Writing multilevel aggregation queries (as we just saw) in Java seems quite
complex, but once you learn the basics of structuring aggregations, it
becomes fun.
Let's see how we write the previous query in Java:
Building the query using QueryBuilder:
QueryBuilder query = QueryBuilders.matchQuery("text", "crime");
Building the aggregation:
The syntax for a multilevel aggregation in Java is as follows:
AggregationBuilders
.aggType("aggs_name")
//aggregation_definition
.subAggregation(AggregationBuilders
.aggType("aggs_name")
//aggregation_definition
.subAggregation(AggregationBuilders
.aggType("aggs_name")
//aggregation_definition……..
You can relate the preceding syntax with the aggregation syntax you
learned in the beginning of this chapter.
The exact aggregation for our Python example will be as follows:
AggregationBuilder aggregation =
AggregationBuilders
.dateHistogram("hourly_timeline")
.field("@timestamp")
.interval(DateHistogramInterval.YEAR)
.subAggregation(AggregationBuilders
.terms("top_hashtags")
.field("entities.hashtags.text")
.subAggregation(AggregationBuilders
.terms("top_users")
.field("user.screen_name")
.subAggregation(AggregationBuilders
.avg("average_status_count")
.field("user.statuses_count"))));
Let's execute the request by combining the query and aggregation we have
built:
SearchResponse response =
client.prepareSearch(indexName).setTypes(docType)
.setQuery(query).addAggregation(aggregation)
.setSize(0)
.execute().actionGet();
Parsing multilevel aggregation responses:
Since multilevel aggregations are nested inside each other, you need to
iterate accordingly to parse each level of aggregation response in loops.
The response for our request can be parsed with the following code:
//Get first level of aggregation data
Histogram agg =
response.getAggregations().get("hourly_timeline");
//for each entry of hourly histogram
for (Histogram.Bucket entry : agg.getBuckets()) {
DateTime key = (DateTime) entry.getKey();
String keyAsString = entry.getKeyAsString();
long docCount = entry.getDocCount();
System.out.println(key);
System.out.println(docCount);
//Get second level of aggregation data
Terms topHashtags =
entry.getAggregations().get("top_hashtags");
//for each entry of top hashtags
for (Terms.Bucket hashTagEntry : topHashtags.getBuckets()) {
String hashtag = hashTagEntry.getKey().toString();
long hashtagCount = hashTagEntry.getDocCount();
System.out.println(hashtag);
System.out.println(hashtagCount);
//Get 3rd level of aggregation data
Terms topUsers = hashTagEntry.getAggregations()
.get("top_users");
//for each entry of top users
for (Terms.Bucket usersEntry : topUsers.getBuckets()) {
String screenName = usersEntry.getKey().toString();
long userCount = usersEntry.getDocCount();
System.out.println(screenName);
System.out.println(userCount);
//Get 4th level of aggregation data
Avg average_status_count = usersEntry
.getAggregations()
.get("average_status_count");
double max = average_status_count.getValue();
System.out.println(max);
}
}
}
As you saw, building these types of aggregations and going for a drill down
on data sets to do complex analytics can be fun. However, one has to keep
in mind the pressure on memory that Elasticsearch bears while doing these
complex calculations. The next section covers how we can avoid these
memory implications.

Memory pressure and implications
Aggregations are awesome! However, they bring a lot of memory pressure
on Elasticsearch. They work on an in-memory data structure called
fielddata, which is the biggest consumer of HEAP memory in a
Elasticsearch cluster. Fielddata is not only used for aggregations, but also
used for sorting and scripts. The in-memory fielddata is slow to load, as it
has to read the whole inverted index and un-invert it. If the fielddata cache
fills up, old data is evicted causing heap churn and bad performance (as
fielddata is reloaded and evicted again.)
The more unique terms exist in the index, the more terms will be loaded
into memory and the more pressure it will have. If you are using an
Elasticsearch version below 2.0.0 and above 1.0.0, then you can use the
doc_vlaues parameter inside the mapping while creating the index to avoid
the use of fielddata using the following syntax:
PUT /index_name/_mapping/index_type
{
"properties": {
"field_name": {
"type": "string",
"index": "not_analyzed",
"doc_values": true
}
}
}
Note
doc_values have been enabled by default from Elasticsearch version 2.0.0
onwards.
The advantages of using doc_values are as follows:
Less heap usage and faster garbage collections
No longer limited by the amount of fielddata that can fit into a given

amount of heap—instead the file system caches can make use of all
the available RAM
Fewer latency spikes caused by reloading a large segment into
memory
The other important consideration to keep in mind is not to have a huge
number of buckets in a nested aggregation. For example, finding the total
order value for a country during a year with an interval of one week will
generate 100*51 buckets with the sum value. It is a big overhead that is
not only calculated in data nodes, but also in the co-ordinating node that
aggregates them. A big JSON also gives problems on parsing and loading
on the "frontend". It will easily kill a server with wide aggregations.
Summary
In this chapter, we learned about one of the most powerful features of
Elasticsearch, that is, aggregation frameworks. We went through the most
important metric and bucket aggregations along with examples of doing
analytics on our Twitter dataset with Python and Java API.
This chapter covered many fundamental as well complex examples of the
different facets of analytics, which can be built using a combination of
full-text searches, term-based searches, and multilevel aggregations.
Elasticsearch is awesome for analytics but one should always keep in mind
the memory implications, which we covered in the last section of this
chapter, to avoid the over killing of nodes.
In the next chapter, we will learn to work with geo spatial data in
Elasticsearch and we will also cover analytics with geo aggregations.

Chapter 5. Data Looks Better on
Maps: Master Geo-Spatiality
The world is getting smarter day by day and searches based on locations
have become an integral part of our daily life. Be it searching for shopping
centers, hospitals, restaurants, or any locations, we always look out for
information such as distance and other information about the area.
Elasticsearch is helpful in combining geo-location data with full-text
search, structured search, and also in doing analytics.
In this chapter, we will cover the following topics:
Introducing geo-spatial data
Geo-location data types
Working with geo-point data
Geo aggregations
Working with geo-shapes
Introducing geo-spatial data
Geo-spatial data is information of any object on the earth and is presented
by numeric values called latitude-longitude (lat-lon) that are presented on
geographical systems. Apart from lat-lon, a geo-spatial object also contains
other information about that object such as name, size, and shape.
Elasticsearch is very helpful when working with such kinds of data. It
doesn't only provide powerful geo-location searches, but also has
functionalities such as sorting with geo distance, creating geo clusters,
scoring based on location, and working with arbitrary geo-shapes.
Elasticsearch has two data types to solely work on geo-spatial data; they
are as follows:
geo_point: This is a combination of latitude-longitude pairs that

defines a single location point
geo_shape: This works on latitude-longitudes, but with complex
shapes such as points, multi-points, lines, circles, polygons, and multi-
polygons defined by a geo-JSON data structure

Working with geo-point data
Geo-points are single location points defined by a latitude-longitude pair
on the surface of the earth. Using geo-points you can do the following
things:
Calculate the distance between two points
Find the document that falls in a specified rectangular area
Sort documents based on distance and score results based on it
Create clusters of geo-points using aggregations
Mapping geo-point fields
Unlike all the data types in Elasticsearch, geo-point fields can't be
determined dynamically. So, you have to define the mapping in advance
before indexing data. The mapping for a geo-point field can be defined in
the following format:
"location": {
"type": "geo_point"
}
A geo_point mapping indexes a single field (the location in our example)
in the lat-lon format. You can optionally index .lat and .lon separately
by setting the lat-lon parameter to true.
Indexing geo-point data
Elasticsearch supports the following three formats to index geo_point data
with the same mapping that we defined in the previous section:
lat-lon as a string : "location" : "28.61, 77.23"
lat-lon as an object : "location": {
"lat": 28.61,
"lon": 77.23
}
lat-lon as an array : "location" : [77.23, 28.61]

The order of latitude-longitude differs in an array format. It takes longitude
first and then latitude.
Python example
In this section, we will see how to index the geo_point data in all the three
formats using Python:
Using string format:
doc ={"location": "28.61, 77.23"}
es.index(index=index_name, doc_type=doc_type, body=doc)
Using object format:
location = dict()
location['lat'] = 28.61
location['lon'] = 77.23
doc['location'] = location
es.index(index=index_name, doc_type=doc_type, body=doc)
Using array format:
location = list()
location.append(77.23)
location.append(28.6)
doc['location'] = location
es.index(index=index_name, doc_type=doc_type, body=doc)
Java example
Using string format:
Map<String, Object> document1= new HashMap<String, Object>();
document1.put("location", "29.9560, 78.1700");
document1.put("name", "delhi");
document1.put("dish_name", "chinese");
client.prepareIndex().setIndex(indexName).setType(docType)
.setSource(document1).execute().actionGet();
Using object format:
Map<String, Object> document3 = new HashMap<String, Object>

();
Map<String, Object> locationMap = new HashMap<String, Object>
();
locationMap.put("lat", 29.9560);
locationMap.put("lon", 78.1700);
document3.put("location", locationMap);
document3.put("name", "delhi");
document3.put("dish_name", "chinese");
client.prepareIndex().setIndex(indexName).setType(docType)
.setSource(document3).execute().actionGet();
Using array format:
Map<String, Object> document2= new HashMap<String, Object>();
List<Double> geoPoints = new ArrayList<Double>();
geoPoints.add(77.42);
geoPoints.add(28.67);
document2.put("location", geoPoints);
document2.put("name", "delhi");
document2.put("dish_name", "chinese");
client.prepareIndex().setIndex(indexName).setType(docType)
.setSource(document2).execute().actionGet();
Querying geo-point data
The following are the query types available to query data with the
geo_point field type:
Geo distance query
Geo distance range query
Geo bounding box query
Geo distance query
The geo distance query is used to filter documents that exist within a
specified distance from a given field. Let's see an example of how can we
find out the best places to visit within a 200 km distance from Delhi.
Python example
query = {

"query": {
"bool": {
"must": {
"match_all": {}
},
"filter": {
"geo_distance": {
"distance": "200km",
"location": {
"lat": 28.67,
"lon": 77.42
}
}
}
}
}
}
response = es.search(index=index_name, doc_type=doc_type,
body=query)
In the preceding query, we have used locations lat-lon in the object form;
however, you always have an option to use string or array formats in the
query without worrying about the format in which your data has been
indexed.
The distance can be specified in various time-unit formats, such as the
following:
mi or miles for mile
yd or yards for yard
ft or feet for feet
in or inch for inch
km or kilometers for kilometer
m or meters for meter
cm or centimeters for centimeter
mm or millimeters for millimeter
NM, nmi or nauticalmiles for nautical mile
Java example

Apart from importing QueryBuilders, you need to have the following
import in you code:
import org.elasticsearch.common.unit.DistanceUnit;
DistanceUnit is an Enum type that provides all the distance units that can
be used.
Build the search query as follows:
QueryBuilder query = QueryBuilders.matchAllQuery();
Now, the geo distance query can be built like this:
QueryBuilder geoDistanceQuery =
QueryBuilders.geoDistanceQuery("location")
.lat(28.67).lon(77.42)
.distance(12, DistanceUnit.KILOMETERS);
Combine both the queries to make a final query. Note that our geo distance
query is part of a boolQuery that comes under the must block:
QueryBuilder finalQuery = QueryBuilders.boolQuery()
.must(query).filter(geoDistanceQuery);
Here is the final execution:
SearchResponse response =
client.prepareSearch(indexName).setTypes(docType)
.setQuery(finalQuery)
.execute().actionGet();
Geo distance range query
In Chapter 3, Putting Elasticsearch into Action we saw range and date
range queries. The geo distance range query has the same concept. It is
used to filter out documents that fall in a specified range with respect to a
given point of location. For example, with the following query, you can
find out the documents that fall in the range of 2,000 to 400 km from
Delhi:
{
"query": {
"bool": {
"must": {
"match_all": {}
},
"filter": {
"geo_distance_range": {
"from": "200km",
"to": "400km",
"location": [77.42,28.67]
}
}
}
}
}
All the distance units that we have seen for the geo_distance query can be
applied to this query too. This query also supports the common parameters
for a range (lt, lte, gt, gte, from, to, include_upper, and include_lower).
Java example
The following example is an implementation of the same JSON query that
we have seen for Python:
QueryBuilder query = QueryBuilders.matchAllQuery();
QueryBuilder geoDistanceRangeQuery =
QueryBuilders.geoDistanceRangeQuery("location")
.lon(28.67).lat(77.42)
.from("100km").to("4000km");
QueryBuilder finalQuery = QueryBuilders.boolQuery()
.must(query).filter(geoDistanceRangeQuery);
SearchResponse response =
client.prepareSearch(indexName).setTypes(docType)
.setQuery(finalQuery).execute().actionGet();
Geo bounding box query
This query works based on the points of a rectangle also called as
bounding box. You provide the top, bottom, left, and right coordinates of
the rectangle and the query compares the latitude with the left and right
coordinates and the longitude with the top and bottom coordinates:
{
"query": {
"bool": {
"must": {
"match_all": {}
},
"filter": {
"geo_bounding_box": {
"location": {
"top_left": {
"lat":76.9771,
"lon": 28.7965
},
"bottom_right": {
"lat": 28.4301,
"lon": 77.5717
}
}
}
}
}
}
}
See the special parameters, top_left and bottom_right, that are points of
a rectangle.
These keys can also be used in an array format:
"top_left" : [28.7965,76.9771],
"bottom_right" : [77.5717, 28.4301]
They can be used in a string format as well:
"top_left" : "76.9771, 28.7965",
"bottom_right" : "28.4301, 77.5717"

Understanding bounding boxes
Initially it could be a little hard to understand and create the bounding
boxes but this section will guide you in understanding and creating
bounding boxes to enable you to use them in queries.
Please visit http://www.openstreetmap.org/ and on the top–left corner,
click the Export button.
Now you can either search for a place or can manually select an area
(Delhi and related areas in our example) using the corners, as shown in the
following image:
In the preceding image, you can see four points that depict the corners of
the rectangle that we have drawn. The top_left point in the preceding
image is 76.9771, 28.7965, whereas the bottom_right point is 28.4301,
77.5717.
Java example
You need to import the following additional classes in your code first:
import org.elasticsearch.common.geo.GeoPoint;
Note that Geopoint is a class in Elasticsearch that is used to create geo-
points. If you do not choose to use it, you always have the lat() and
lon() methods available to set the latitude and longitude points in the
queries, as we have seen in the previous examples. However, for your
knowledge, this example uses the GeoPoint class:
GeoPoint topLeft= new GeoPoint(68.91,35.60);
GeoPoint bottomRight= new GeoPoint(7.80,97.29);
QueryBuilder query = QueryBuilders.matchAllQuery();
QueryBuilder geoDistanceRangeQuery =
QueryBuilders.geoBoundingBoxQuery("location")
.topLeft(topLeft).bottomRight(bottomRight);
QueryBuilder finalQuery = QueryBuilders.boolQuery()
.must(query).filter(geoDistanceRangeQuery);
SearchResponse response =
client.prepareSearch(indexName).setTypes(docType)
.setQuery(finalQuery)
.execute().actionGet();
Sorting by distance
In the previous chapters, we saw how default sorting works on _score
calculated by Elasticsearch, and we also saw how we can use the values of
a field to influence the sorting of documents. Elasticsearch allows the
sorting of documents by distance using the _geo_distance parameter.
For example, you want to find all the restaurants in a sorted order with
respect to your current location and those that have Chinese cuisine in a
list of restaurants available in your index.
Python example
query = {
"query": {
"term": {
"dish_name": {
"value": "chinese"
}
}
},
"sort": [
{
"_geo_distance": {
"location": [
28.67,
77
],
"order": "asc",
"unit": "km"
}
}
]
}
response = es.search(index=index_name, doc_type=doc_type,
body=query)
Java example
The same preceding query can be written in Java in the following way;
however, first you need to import some extra classes:
import org.elasticsearch.search.sort.SortBuilder;
import org.elasticsearch.search.sort.SortBuilders;
import org.elasticsearch.search.sort.SortOrder;
import org.elasticsearch.common.unit.DistanceUnit;
We have already covered the explanation of DistanceUnit. SortOrder is
also an Enum that provides different values such as ASC and DESC that can
be used for sorting purposes.
Our other import, SortBuilder, is not only used for gro sorting, but can be
also used to do sorting on other types of fields:
QueryBuilder query = QueryBuilders.termQuery("dish_name",
"chinese");
SortBuilder sortingQuery =
SortBuilders.geoDistanceSort("location")
.point(28.67, 77).unit(DistanceUnit.KILOMETERS)
.order(SortOrder.ASC);
SearchResponse response =
client.prepareSearch(indexName).setTypes(docType)
.setQuery(query)
.addSort(sortingQuery)
.execute().actionGet();
Note
Please note that sorting by distance is a memory- and CPU-intensive task,
so if you have a lot of documents in your index, it's better to use filters
such as bounding box or queries to minimize the search context.

Geo-aggregations
Sometimes searches may return too many results but you might be just
interested in finding out how many documents exist in a particular range of
a location. A simple example can be to see how many news events related
to crime occurred in an area by plotting them on a map or by generating a
heatmap cluster of the events on the map, as shown in the following image:
Elasticsearch offers both metric and bucket aggregations for geo_point
fields.
Geo distance aggregation
Geo distance aggregation is an extension of range aggregation. It allows
you to create buckets of documents based on specified ranges. Let's see
how this can be done using an example.
Python example
query = {

"aggs": {
"news_hotspots": {
"geo_distance": {
"field": "location",
"origin": "28.61, 77.23",
"unit": "km",
"distance_type": "plane",
"ranges": [
{
"to": 50
},
{
"from": 50, "to": 200
},
{
"from": 200
}
]
}
}
}
}
Executing the query, as follows:
response = es.search(index=index_name, doc_type=doc_type,
body=query, search_type='count')
The preceding query creates buckets of documents with the following
ranges with respect to the specified origin point:
The count of the news events that happened in 0 to 50 km of range
The count of the news events that happened in 50 to 200 km of range
The count of the news events that happened outside the 200 km range
The query parameters are as follows:
origin: This accepts lat-lon in all three formats: object, string or array.
unit: This defaults to m (meters), but accepts other distance units as
well, such as km.
distance_type: This is used to specify how the distance needs to be
calculated. It is an optional parameter, which defaults to sloppy_arc
(faster but less accurate), but can also be set to arc (slower but most
accurate) or plane (fastest but least accurate). Because of high error
margins, plane should be used only for small geographic areas.
Java example
We covered aggregation in detail in the previous chapter, where you saw
range aggregation. Geo distance aggregation is similar to it and only takes
the following extra parameters:
Point, distance unit, and distance type, which we have already covered in
the previous section.
For the distance type, import
org.elasticsearch.common.geo.GeoDistance;.
AggregationBuilder aggregation =
AggregationBuilders.geoDistance("news_hotspots").field(fieldName)
.point(new GeoPoint(28.61, 77.23))
.unit(DistanceUnit.KILOMETERS)
.distanceType(GeoDistance.PLANE)
.addUnboundedTo(50)
.addRange(50, 100)
.addUnboundedFrom(200);
SearchResponse response =
client.prepareSearch(indexName).setTypes(docType)
.setQuery(QueryBuilders.matchAllQuery())
.addAggregation(aggregation)
.setSize(0).execute().actionGet();
Range agg = response.getAggregations().get("news_hotspots");
for (Range.Bucket entry : agg.getBuckets()) {
String key = entry.getKeyAsString();
Number from = (Number) entry.getFrom();
Number to = (Number) entry.getTo();
long docCount = entry.getDocCount();
System.out.println("key: "+key + " from: "+from+" to: "+to+" doc
count: "+docCount);
}
Using bounding boxes with geo distance
aggregation
The following is an example of using a bounding box query to limit the
scope of our searches and then performing aggregation.
Python example
query= {
"query": {
"bool": {
"must": {
"match_all": {}
},
"filter": {
"geo_bounding_box": {
"location": {
"top_left": {"lat": 68.91, "lon": 35.6},
"bottom_right": {"lat": 7.8, "lon": 97.29}
}
}
}
}
},
"aggs": {
"news_hotspots": {
"geo_distance": {
"field": "location",
"origin": "28.61, 77.23",
"unit": "km",
"distance_type": "plane",
"ranges": [
{"from": 0, "to": 50 },
{"from": 50, "to": 200 }
]
}
}
}
}
response = es.search(index=index_name, doc_type=doc_type,
body=query)
print 'total documents found', response['hits']['total']
for hit in response['hits']['hits']:
print hit.get('_source')
The preceding query finds all the news documents within India (specified
using the bounding box query) and creates buckets from 0 to 50 km and
from 50 to 200 km in the national capital region of Delhi.
To build this query in Java, you can use the geo bounding box query in
combination with geo distance aggregation examples.

Geo-shapes
Geo-shapes are completely different from geo-points. Until now we have
worked with simple geo-location and rectangle searches. However, with
geo-shapes, the sky is the limit. On a map, you can simply draw a line,
polygon, or circle and ask Elasticsearch to populate the data according to
the co-ordinates of your queries, as seen in the following image:
Let's see some of the most important geo-shapes.
Point
A point is a single geographical coordinate, such as your current location
shown by your smart-phone. A point in Elasticsearch is represented as
follows:
{
"location" : {
"type" : "point",
"coordinates" : [28.498564, 77.0812823]
}
}
Linestring
A linestring can be defined in two ways. If it contains two coordinates, it
will be a straight line, but if it contains more than two points, it will be an
arbitrary path:
{
"location" : {
"type" : "linestring",
"coordinates" : [[-77.03653, 38.897676], [-77.009051,
38.889939]]
}
}
Circles
A circle contains a coordinate as its centre point and a radius. For
example:
{
"location" : {
"type" : "circle",
"coordinates" : [-45.0, 45.0],
"radius" : "500m"
}
}
Polygons
A polygon is composed of a list of points with the condition that its first
and last points are the same, to make it closed. For example:
{
"location": {
"type": "polygon",
"coordinates": [
[
[-5.756836, 49.991408],
[-7.250977, 55.124723],
[1.845703, 51.500194],
[-5.756836, 49.991408]
]
]
}
}
Envelops
An envelope is a bounding rectangle and is created by specifying only the
top-left and bottom-right points. For example:
{"location":
{
"type":"envelope",
"coordinates":[[-45,45],[45,-45]]
}
}
Mappings geo-shape fields
Similar to geo-points, geo-shapes are also not dynamically identified by
Elasticsearch, and a mapping needs to be defined before putting in the
data.
The mapping for a geo-point field can be defined in the following format:
"location": {
"type": "geo_shape",
"tree": " quadtree "
}
The tree parameter defines which kind of grid encoding is to be used for
geo-shapes. It defaults to geo_hash, but can also be set to quadtree.
Note
Geohash versus Quadtree
Geohashes transform a two-dimension spatial point (latitude-longitude)
into an alphanumerical string or hash and is used by Elasticsearch as a
default encoding scheme for geo-point data. Geohashes divide the world
into a grid of 32 cells, and each cell is given an alphanumeric character.
Quadtrees are similar to geohashes, except that they are built on a
quadrant that is, there are only four cells at each level instead of 32. As
per my experience with geo data, quadtrees are faster and provide more
performance in comparison to geohashes.
Indexing geo-shape data
Indexing a geo-shape value in a point form is easier and follows this
syntax:
location": {
"type": "Point",
"coordinates": [13.400544, 52.530286]
}
Python example
The same previous location data can be used for indexing with Python in
the following way:
doc = dict()
location = dict()
location['coordinates'] = [13.400544, 52.530286]
doc['location'] = location
doc['location']['type'] = 'Point'
es.index(index=index_name, doc_type=doc_type, body=doc)
Java example
List<Double> coordinates = new ArrayList<Double>();
coordinates.add(13.400544);
coordinates.add(52.530286);
Map<String, Object> location = new HashMap<String, Object>();
location.put("coordinates", coordinates);
location.put("type", "Point");
Map<String, Object> document = new HashMap<String, Object>();
document.put("location", location);
IndexResponse response =
client.prepareIndex().setIndex(indexName).setType(docType)
.setSource(document).setId("1").execute().actionGet();
Querying geo-shape data
Note
Java programmers need to add the following dependencies in the pom.xml
file to be able to work with geo-spatial data. If you are using Jar files in
your class path, the Spatial4J and JTS Jar files can be found under
Elasticsearch home's lib directory:
<dependency>
<groupId>com.spatial4j</groupId>
<artifactId>spatial4j</artifactId>
<version>0.4.1</version>
</dependency>
<dependency>
<groupId>com.vividsolutions</groupId>
<artifactId>jts</artifactId>
<version>1.13</version>
<exclusions>
<exclusion>
<groupId>xerces</groupId>
<artifactId>xercesImpl</artifactId>
</exclusion>
</exclusions></dependency>
The data we have stored previously can be queried using any geo shape
type. Let's see a few examples to search the previous document in both
Python and Java languages.
Python example
Searching on linestring is done as follows:
query = {
"query": {
"bool": {
"must": {
"match_all": {}
},
"filter": {
"geo_shape": {
"location": {
"shape": {
"type": "linestring",
"coordinates": [[ 13.400544,52.530286],
[13.4006,52.5303]]
}
}
}
}
}
}
}
response = es.search(index=index_name, doc_type=doc_type,
body=query)
Searching inside an envelope is done like this:
query = {
"query": {
"bool": {
"must": {
"match_all": {}
},
"filter": {
"geo_shape": {
"location": {
"shape": {
"type": "envelope",
"coordinates": [[13,53],[14,52]]
}
}
}
}
}
}
}
response = es.search(index=index_name, doc_type=doc_type,
body=query)
Similarly, you can search all type of shapes by specifying the type and the
corresponding coordinates for that shape.
Java example
To search using linestring:
Apart from QueryBuilder, you also need to import the following statement
that is used to build various geo shape queries:
import org.elasticsearch.common.geo.builders.ShapeBuilder;
Then you can build the query, as follows:
QueryBuilder lineStringQuery =
QueryBuilders.boolQuery()
.must(QueryBuilders.matchAllQuery())
.filter(QueryBuilders.geoShapeQuery(geoShapeFieldName,
ShapeBuilder.newLineString()
.point(13.400544, 52.530286)
.point(13.4006, 52.5303)));
SearchResponse response =
client.prepareSearch(indexName)
.setTypes(docType)
.setQuery(lineStringQuery)
.execute().actionGet();
To search using Envelope:
QueryBuilder envelopQuery =
QueryBuilders.boolQuery()
.must(QueryBuilders.matchAllQuery())
.filter(QueryBuilders.geoShapeQuery(geoShapeFieldName,
ShapeBuilder.newEnvelope()
.topLeft(13.0, 53.0)
.bottomRight(14.0, 52.0)));
As shown in the preceding code, an envelope takes top-left and bottom-
right points similar to what we saw for bounding box queries:
SearchResponse response =
client.prepareSearch(indexName).setTypes(docType)
.setQuery(envelopQuery)
.execute().actionGet();
Summary
In this chapter, we learned about geo data concepts and covered the rich
geo search functionalities offered by Elasticsearch, including creating
mappings for geo-points and geo-shapes, indexing documents, geo-
aggregations, and sorting data based on geo-distance. We also covered
code examples for the most widely used geo-queries in both Python and
Java.
In the next chapter, you will learn how document relationships can be
managed in Elasticsearch using nested and parent-child relationships.

Chapter 6. Document
Relationships in NoSQL World
We have all grown up learning about relational data and databases.
However, relational databases have their limitations, especially when
providing full-text searches. Because of the limitations faced with
relational databases, the world is adapting quickly to NoSQL solutions, and
despite of there being so many NoSQL databases in the market,
Elasticsearch has an upper hand because it offers the handling of
relationships among different entities in combination with a powerful full-
text search.
In this chapter, we will cover the following topics:
Managing relational data in Elasticsearch
Working with nested objects
Introducing parent-child relationships
Considerations for using document relationships
Relational data in the document-
oriented NoSQL world
Relational databases have a lot of problems when it comes to dealing with
a massive amount of data. Be it speed, efficient processing, effective
parallelization, scalability, or costs, relational databases fail when the
volume of data starts growing. The other challenge of relational databases
is that relationships and schemas must be defined upfront. To overcome
these problems, people started with normalizing data, dropping constraints,
and relaxing transactional guarantees. Eventually, by compromising on
these features, relational databases started resembling a NoSQL product.
NoSQL is a combination of two terms, No and SQL. Some people say that
it means no relational or no RDBMS, whereas other people say that it is

"not only SQL". Whatever the meaning is, one thing is for sure, NoSQL is
all about not following the rules of relational databases.
There is no doubt that document-oriented NoSQL databases have
succeeded a lot in overcoming the issues faced in relational databases, but
one thing cannot be missed out while working with any kind of data:
relationships.
Managing relational data in Elasticsearch
Elasticsearch is also a NoSQL document data store. However, despite
being a NoSQL data store, Elasticsearch offers a lot of help in managing
relational data to an extent. It does support SQL-like joins and works
awesomely on nested and related data entities.
For blog posts and comments, or an employee and their experiences, the
data is always relational. With Elasticsearch, you can work very easily by
preserving the association with different entities along with a powerful
full-text search and analytics. Elasticsearch makes this possible by
introducing two types of document relation models:
Nested relationships
Parent-child relationships
Both types of relationship work on the same model, one to many
relationship. There is one root/parent object that can have one or more
child objects.
The following image is a visual representation of how nested and parent-
child documents look into Elasticsearch:

As shown in the preceding image, in a nested relationship, there is a one
root object, which is the main document that we have, and it contains an
array of sub-documents called nested documents. There is no limit to the
level of nesting of documents inside a root object. For example, look at the
following JSON for a multilevel nesting:
{
"location_id": "axdbyu",
"location_name": "gurgaon",
"company": [
{
"name": "honda",
"modelName": [
{ "name": "honda cr-v", "price": "2 million" }
]
},
{
"name": "bmw",

"modelName": [
{ "name": "BMW 3 Series", "price": "2 million"},
{ "name": "BMW 1 Series", "price": "3 million" }
]
}
]
}
The preceding example shows that we are dealing with data in which each
location can have multiple companies and each company has different
models. So, indexing this kind of data without a nested type will not solve
our purpose if we have to find a particular model with the name or price of
a particular company at a given location. This type of relational data with a
one to many relationship can be handled in Elasticsearch using nested
types.
Nested fields are used to index arrays of objects, in which each object can
be queried (with the nested query) as an independent document; however,
in a nested structure, everything is stored in the same Lucene block. This
has the advantage of fast joins while querying, but also a disadvantage of
the storage of the data.
The parent-child relational model overcomes the storage problems of a
nested model as the related documents here are not stored in the same
lucene block, rather they are stored in the same shard. The parent and
child are completely different documents. Elasticsearch maintains an
internal data structure by mapping child document IDs to parent document
IDs (similar to a foreign key that we use to define in relational databases).
Working with nested objects
Nested objects look similar to plain objects but they differ in mapping and
the way they are stored internally in Elasticsearch.
We will work with the same Twitter data but this time we will index it in a
nested structure. We will have a user as our root object and every user can
have multiple tweets as nested documents. Indexing this kind of data
without using nested mapping will lead to problems, as shown in the
following example:
PUT /twitter/tweet/1
{
"user": {
"screen_name": "d_bharvi",
"followers_count": "2000",
"created_at": "2012-06-05"
},
"tweets": [
{
"id": "121223221",
"text": "understanding nested relationships",
"created_at": "2015-09-05"
},
{
"id": "121223222",
"text": "NoSQL databases are awesome",
"created_at": "2015-06-05"
}
]
}
PUT /twitter/tweet/2
{
"user": {
"screen_name": "d_bharvi",
"followers_count": "2000",
"created_at": "2012-06-05"
},
"tweets": [
{
"id": "121223223",
"text": "understanding nested relationships",
"created_at": "2015-09-05"
},
{
"id": "121223224",
"text": "NoSQL databases are awesome",
"created_at": "2015-09-05"
}
]
}
Now, if we want to query all the tweets that are about NoSQL and have
been created on 2015-09-05, we would use the following code:
GET twitter/tweets/_search
{
"query": {
"bool": {
"must": [
{
"match": {
"tweets.text": "NoSQL"
}
},
{
"term": {
"tweets.created_at": "2015-09-05"
}
}
]
}
}
}
The preceding query will return both the documents in the response. The
reason is that Elasticsearch internally stores objects in the following way:
{tweets.id : ["121223221","121223222","121223223","121223224"],
tweets.text : ["understanding nested relationships",........],
tweets.created_at : ["2015-09-05","2015-06-05","2015-09-
05","2015-09-05"]}
All the fields of the tweet objects are flattened into an array format, which
leads to loosing the association between the tweet texts and tweet creation
dates, and because of this, the previous query returned the wrong results.
Creating nested mappings
The mapping for nested objects can be defined in the following way:
PUT twitter_nested/users/_mapping
{
"properties": {
"user": {
"type": "object",
"properties": {
"screen_name": {
"type": "string"
},
"followers_count": {
"type": "integer"
},
"created_at": {
"type": "date"
}
}
},
"tweets": {
"type": "nested",
"properties": {
"id": {
"type": "string"
},
"text": {
"type": "string"
},
"created_at": {
"type": "date"
}
}
}
}

}
In the previous mapping, user is a simple object field but the tweets field
is defined as a nested type object, which contains id, text, and
created_at as its properties.
Indexing nested data
You can use the same JSON documents that we used in the previous
section to index users and their tweets, as indexing nested fields is similar
to indexing object fields and does not require any extra effort in the code.
However, Elasticsearch considers all the nested documents as separate
documents and stores them internally in the following format, which
preserves the relationships between tweet texts and dates:
{tweets.id : "121223221",tweets.text : "understanding nested
relationships", tweets.created_at : "2015-09-05"}
{tweets.id : "121223221",tweets.text : "understanding nested
relationships", tweets.created_at : "2015-09-05"}
{tweets.id : "121223221",tweets.text : "understanding nested
relationships", tweets.date : "2015-09-05"}
Querying nested type data
To query a nested field, Elasticsearch offers a nested query, which has the
following syntax:
"query": {
"nested": {
"path": "path_to_nested_doc",
"query": {}
}
}
Let's understand the nested query syntax:
The top most query parameter wraps all the queries inside it.
The nested parameter tells Elasticsearch that this query is of the
nested type

The path parameter specifies the path of the nested field
The internal query object contains all the queries supported by
Elasticsearch
Now let's run the nested query to search all the tweets that are about
NoSQL and have been created on 2015-09-05.
Py thon example
query = {
"query": {
"nested": {
"path": "tweets",
"query": {
"bool": {
"must": [
{
"match": {
"tweets.text": "NoSQL"
}
},
{
"term": {
"tweets.created_at": "2015-09-05"
}
}
]
}
}
}
}
}
res = es.search(index='twitter_nested', doc_type= 'users',
body=query)
Java example
SearchResponse response = client.prepareSearch("twitter_nested")
.setTypes("users")
.setQuery(QueryBuilders
.nestedQuery(nestedField, QueryBuilders
.boolQuery()
.must(QueryBuilders
.matchQuery("tweets.text", "Nosql Databases"))
.must(QueryBuilders
.termQuery("tweets.created_at", "2015-09-05"))))
.execute().actionGet();
The response object contains the output returned from Elasticsearch,
which will have one matching document in the response this time.
Nested aggregations
Nested aggregations allow you to perform aggregations on nested fields.
There are two types of nested aggregations available in Elasticsearch. The
first one (nested aggregation) allows you to aggregate the nested fields,
whereas the second one (reverse nested aggregation) allows you to
aggregate the fields that fall outside the nested scope.
Nested aggregation
A nested aggregation allows you to perform all the aggregations on the
fields inside a nested object. The syntax is as follows:
{
"aggs": {
"NAME": {
"nested": {
"path": "path_to_nested_field"
},
"aggs": {}
}
}
}
Understanding nested aggregation syntax:
The syntax of a nested aggregation is similar to the other aggregations but
here we need to specify the path of the topmost nested field as we have
learnt to do in the nested queries. Once the path is specified, you can
perform any aggregation on the nested documents using the inner aggs

object. Let's see an example of how to do it:
Python example
query = {
"aggs": {
"NESTED_DOCS": {
"nested": {
"path": "tweets"
},"aggs": {
"TWEET_TIMELINE": {
"date_histogram": {
"field": "tweets.created_at",
"interval": "day"
}
}
}
}
}
}
res = es.search(index='twitter_nested', doc_type= 'users',
body=query, size=0)
The preceding aggregation query creates a bucket of nested aggregation,
which further contains the date histogram of tweets (the number of tweets
created per day). Please note that we can combine nested aggregation
with full-text search queries in a similar way to how we saw in Chapter 4,
Aggregations for Analytics.
Java example
The following example requires this extra import in your code:
org.elasticsearch.search.aggregations.bucket.histogram.DateHistog
ramInterval
You can build the aggregation in the following way:
SearchResponse response = client.prepareSearch("twitter_nested")
.setTypes("users")
.addAggregation(AggregationBuilders.nested("NESTED_DOCS")
.path(nestedField)
.subAggregation(AggregationBuilders
.dateHistogram("TWEET_TIMELINE")
.field("tweets.created_at")
.interval(DateHistogramInterval.DAY)
)).setSize(0).execute().actionGet();
Note
The DateHistogramInterval class offers the final static variables (DAY in
our example) to define the intervals of buckets. The possible values are
SECOND, MINUTE, HOUR, DAY, WEEK, MONTH, QUARTER, and YEAR.
The output for the preceding query will look like the following:
"aggregations" : {
"NESTED_DOCS" : {
"doc_count" : 2,
"TWEET_TIMELINE" : {
"buckets" : [ {
"key_as_string" : "2015-09-05T00:00:00.000Z",
"key" : 1441411200000,
"doc_count" : 2
} ]
}
}
}
In the output, NESTED_DOCS is the name of our nested aggregations that
shows doc_count as 2 because our document was composed using an array
of two nested tweet documents. The TWEET_TIMELINE buckets show two
documents because we have two tweets in one document.
Reverse nested aggregation
Nested aggregation has the limitation that it can only access the fields
within the nested scope. Reverse nested aggregations overcome this
scenario and allow you to look beyond the nested scope and go back to the
root document or other nested documents.
For example, we can find all the unique users who have tweeted in a
particular date range with the following reverse nested aggregation:
Python example
query = {
"aggs": {
"NESTED_DOCS": {
"nested": {
"path": "tweets"
},
"aggs": {
"TWEET_TIMELINE": {
"date_histogram": {
"field": "tweets.created_at",
"interval": "day"
},
"aggs": {
"USERS": {
"reverse_nested": {},
"aggs": {
"UNIQUE_USERS": {
"cardinality": {
"field": "user.screen_name"
}
}
}
}
}
}
}
}
}
}
resp = es.search(index='twitter_nested', doc_type= 'users',
body=query, size=0)
Java example
SearchResponse response =
client.prepareSearch(indexName).setTypes(docType)
.addAggregation(AggregationBuilders.nested("NESTED_DOCS")
.path(nestedField)
.subAggregation(AggregationBuilders.dateHistogram("TWEET_TIMELINE
")
.field("tweets.created_at").interval(DateHistogramInterval.DAY)
.subAggregation(AggregationBuilders.reverseNested("USERS")
.subAggregation(AggregationBuilders.cardinality("UNIQUE_USERS")
.field("user.screen_name")))))
.setSize(0).execute().actionGet();
The output for the preceding aggregation will be as follows:
{ "aggregations": {
"NESTED_DOCS": {
"doc_count": 2,
"TWEET_TIMELINE": {
"buckets": [
{
"key_as_string": "2015-09-05T00:00:00.000Z",
"key": 1441411200000,
"doc_count": 2,
"USERS": {
"doc_count": 1,
"UNIQUE_USERS": {
"value": 1
}
}
} ] } } } }
The preceding output shows the nested docs count as 2, whereas the USERS
key specifies that there is only one root document that exists in the given
time range. UNIQUE_USERS shows the cardinality aggregation output for the
unique users in the index.
Parent-child relationships
Similar to nested types, parent-child relationships also allow you to relate
different entities together but they differ in the implementation and
behavior. Unlike nested documents, they are not present within the same
document, rather parent-child documents are completely separate
documents. They follow the one to many relationship principle and allow
you to define one type as parent and one or more as the child type.
Creating parent-child mappings
To create a parent-child mapping, you just need to specify which type
should be the parent of the child type. You do not need to define anything
extra in the parent type mapping but before indexing the data in the child
type, you need to specify in the child's mapping who will be its parent.
Let's create a new index, twitter_parent_child:
PUT /twitter_parent_child
Now, put the mapping of the tweets type by specifying that the user will
be its parent. This is done using the _parent keyword inside the mapping,
but outside the properties:
PUT /twitter_parent_child/tweets/_mapping
{
"_parent": {
"type": "users"
},
"properties": {
"text":{"type": "string"},
"created_at":{"type": "date"}
}
}
Next, put the mapping of the users type:
PUT /twitter_parent_child/users/_mapping
{
"properties": {
"screen_name":{"type": "string"},
"created_at":{"type": "date"}
}
}
Note
One parent can have multiple child types but one child can have only one
parent type. It's also important to know the fact that you have to create the
mappings for child type and specify the parent before creating the parent
type. If you do it in reverse, you will get the exception: "Can't add a
_parent field that points to an already existing type". Also, note that
parents cannot be updated for any child type.
Indexing parent-child documents
Indexing parent documents is similar to what we have followed till now.
However, while indexing children, you need to specify the unique ID of
the parent document so that Elasticsearch can know which document is
the parent of this document.
Python example
Indexing parent document:
A parent document is indexed in a similar way to any other document:
parent_doc = {}parent_doc['screen_name'] =
'd_bharvi'parent_doc['followers_count"'] =
2000parent_doc['create_at"'] = '2012-05-30'
es.index(index='twitter_parent_child', doc_type= users,
body=parent_doc, id='64995604')
Indexing a child document:
Indexing a child document requires specifying the _id of the parent
document type. In Python, it is done using the id parameter inside the
index function:
child_doc = {}
child_doc['text'] = 'learning parent-child concepts'
child_doc['created_at'] = '2015-10-30'
es.index(index='twitter_parent_child', doc_type= 'tweets',
body=child_doc, id = '2333', parent='64995604')
Java example
Include the following import statements:
import org.elasticsearch.action.index.IndexRequestBuilder;
The parent document can be indexed in the following way:
IndexRequestBuilder index = client.prepareIndex(
"twitter_parent_child", "users");
Map<String, Object> parentDoc= new HashMap<String, Object>();
parentDoc.put("screen_name", "d_bharvi");
parentDoc.put("followers_count", 2000);
parentDoc.put("create_at", "2012-05-30");
index.setId("64995604").setSource(parentDoc)
.execute().actionGet();
The child document can be indexed in the following way:
IndexRequestBuilder
index=client.prepareIndex("twitter_parent_child", "tweets");
Map<String, Object> childDoc= new HashMap<String, Object>();
childDoc.put("text", "learning parent-child concepts in
elasticsearch");
childDoc.put("create_at", "2015-05-30");
index.setParent("64995604").setId("2333")
.setSource(childDoc).execute().actionGet();
Please note that while indexing the child document, we have used the
setParent method and passed the _id of the parent document.

Note
By specifying the parent ID, we not only create an association between the
parent and child documents but also make sure that they reside in the same
shard.
Querying parent-child documents
Elasticsearch offers two queries to search parent-child documents:
The has_child query
The has_parent query
has_child query
The has_child query allows you to find and return parent documents by
querying the child type. For example, we can find all the users who have
tweeted about Elasticsearch.
Python exam ple
query = {
"query": {
"has_child": {
"type": "tweets",
"query": {
"match": {
"text": "elasticsearch"
}
}
}
}
}
resp = es.search(index='twitter_parent_child', doc_type= 'users',
body=query)
Java example
The same query can be applied using Java with the following code:
SearchResponse response =
client.prepareSearch("twitter_parent_child").setTypes("users")
.setQuery(QueryBuilders.hasChildQuery(childType,
QueryBuilders.matchQuery("text","elasticsearch")))
.execute().actionGet();
Note
Please see carefully that while using the has_child query, it is applied to
the parent type because we have to return the parent documents, while the
has_child parameter contains the name of the child type.
has_parent query
The has_parent query works in reverse compared to the has_child query
and allows you to find and return child documents by querying on the
parent type. For example, we can find all the tweets tweeted by users who
have a followers count greater than 200.
Python example
query = {
"query": {
"has_parent": {
"type": "users",
"query": {
"range": {
"followers_count": {
"gte": 200
}
}
}
}
}
}
resp = es.search(index='twitter_parent_child', doc_type=
'tweets', body=query)
Java example
The same query can be applied using Java with the following code:
SearchResponse response =
client.prepareSearch("twitter_parent_child")
.setTypes("tweets")
.setQuery(QueryBuilders
.hasParentQuery(parentType,
QueryBuilders.rangeQuery("followers_count")
.gt(200))).execute().actionGet();

Considerations for using document
relationships
Over the years, Elasticsearch has improved a lot in reducing memory
pressure by introducing doc_values, which is a little slower than the in-
memory data structure, fielddata, but still offer reasonable speed and
performance. However, because of the way nested and parent-child
documents are stored and searched, you should keep the pros and cons in
mind before modeling your data. The following is a comparison of nested
versus parent-child types, which is nicely outlined by Zachary Tong in one
of his articles:
Nested Parent-Child
Stored in the same Lucene block as each other,
which helps in a faster read/query performance.
Reading a nested doc is faster than the equivalent
parent/child.
Children are stored separately from the parent, but
are routed to the same shard. So parent/children
performance is slightly less on read/query than
nested.
Updating a single field in a nested document
(parent or nested children) forces ES to re-index
the entire nested document. This can be very
expensive for large nested docs.
If you are not using doc_values (which is by default
since version 2.0.0), parent/child mappings have a
bit extra memory overhead since ES maintains a
"join" list in the memory.
This is best suited for data that does not change
frequently.
Updating a child doc does not affect the parent or
any other children, which can potentially save a lot
of indexing on large docs.
Summary
This chapter covered the concepts of handling relational data in
Elasticsearch with the help of nested and parent-child types. We learned
about creating mappings, indexing, and querying data using Java and
Python. This chapter also covered the pros and cons of using these
relationships in Elasticsearch.
In the next chapter, we will learn about the different types of search
execution offered by Elasticsearch and write code to re-index data from
one index to other.

Chapter 7. Different Methods of
Search and Bulk Operations
The use cases of different searches differ according to scenarios, and
Elasticsearch provides a lot of flexibility regarding how a user can perform
search requests and return the data for efficient processing. The other most
important thing to know is the execution of bulk operations, which enables
you to finish your tasks quickly and do some other important work in your
life.
In this chapter, we will cover the following topics:
Introducing search types in Elasticsearch
Cheaper CRUD bulk operations
Multi get and multi search APIs
Data pagination and re-indexing
Practical considerations for bulk processing
Introducing search types in
Elasticsearch
Elasticsearch provides the following search types to be executed:
query_then_fetch: This is the default search type available in
Elasticsearch. It follows a two-phase search execution. In the first
phase (query), the query goes to a coordinating node that further
forwards the query to all the relevant shards. Each shard searches the
documents, sorts them locally, and returns the results to the
coordinating node. The coordinating node further merges all the
results, sorts them, and returns the result to the caller. The final results
are of the maximum size specified in the size parameter with the
search request.

dfs_query_then_fetch: This is similar to the query_then_fetch search
type, but asks Elasticsearch to do some extra processing for more
accurate scoring of documents. In the fetch phase, all the shards
compute the distributed term frequencies.
scan: The scan search type differs from normal search requests
because it does not involve any scoring and sorting processing of the
documents. scan is used for the scenarios where scoring is not required
and you need to iterate over a large number of documents from
Elasticsearch.
Note
The deprecated search type: count
There used to be another search type, count, that was used to return
just the count of documents for a given query. It was also used while
doing aggregation for excluding documents in a result and only
returning the aggregation results. Count has been deprecated from
Elasticsearch version 2.0 and will be removed in upcoming releases.
You just need to use the size parameter of 0 in your query instead of
using the count search type.
Search types can be specified while executing your search with the
search_type parameter in the following way:
Using REST endpoint:
GET /search/search_type=scan
Using Python client:
es.search(index=index_name, doc_type=doc_type, body=query,
search_type='scan'
Using Java client, first import SearchType using the following import
statement:
import org.elasticsearch.action.search.SearchType;

Then, do the following:
client.prepareSearch("index_name")
.setTypes("doc_type")
.setSearchType(SearchType.SCAN)
.setQuery(QueryBuilders.matchAllQuery())
.execute().actionGet();
Cheaper bulk operations
There are times when you need to perform more than one request on
Elasticsearch. For this, Elasticsearch offers a bulk API with the _bulk
endpoint that allows you to perform bulk operations in a single request, be
it indexing, updating, or deleting more than one document, getting more
than one document using more than one document ID, or executing more
than one query in a single request. The best part is that bulk operations can
be executed on more than one index and doc type in a single request. The
Elasticsearch Java client also offers a BulkProcessor class, which will be
covered in a later section of this chapter. For now, let's explore the bulk
requests.
Note
The Python client provides a helper module to create bulk operations. You
need to import this module from elasticsearch.helpers import bulk.
Bulk create
Bulk create allows to create documents only if they do not already exist
in the index. It expects _source for each document to be separated with
new lines.
Python example:
1. Declare a list to hold the document set, as follows:
docs = []
2. Create documents with the following:
doc1 = dict()
doc1['text'] = 'checking out search types in elasticsearch'
doc1['created_at'] = datetime.datetime.utcnow()
doc2 = dict()
doc2['text'] = 'bulk API is awesome'
doc2['created_at'] = datetime.datetime.utcnow()
3. Add both the documents to a list of documents:
docs.append(doc1)
docs.append(doc2)
4. Declare a list that will hold the actions to be executed in the bulk:
actions = list()
5. Create an action for each document and append it to the list of bulk
actions:
for doc in docs:
action = {
'_index': index_name,
'_type': doc_type,
'_op_type': 'create',
'_source': doc
}
actions.append(action)
Please note that if you use _op_type as index, it will be of the index type
bulk request. Now, execute the bulk method of the Elasticsearch helpers
module to index the documents in a single request:
try:
bulk_response = helpers.bulk(es, actions,request_timeout=100)
print "bulk response:",bulk_response
except Exception as e:
print str(e)
Note
If the bulk size is more than 500, the Python module of Elasticsearch
internally breaks the bulk requests into chunks of 500 documents and then
indexes them.
Java example:
1. Create an object of the BulkRequestBuilder class:
BulkRequestBuilder bulkRequests = client.prepareBulk();
2. Create two documents using hashmap, as follows:
Map<String, Object> document1= new HashMap<String, Object>();
Map<String, Object> document2= new HashMap<String, Object>();
document1.put("screen_name", "d_bharvi");
document1.put("followers_count", 2000);
document1.put("create_at", "2015-09-20");
document2.put("screen_name", "b44nz0r");
document2.put("followers_count", 6000);
document2.put("create_at", "2019-09-20");
3. Create individual index requests and add them to the bulk request:
bulkRequests.add(new
IndexRequest().index(indexName).type(docType).source(document
1).opType("create").id("125"));
bulkRequests.add(new
IndexRequest().index(indexName).type(docType).source(document
1).opType("index").id("123"));
4. Execute the bulk request, as shown here:
BulkResponse bulkResponse
=bulkRequests.execute().actionGet();
if (bulkResponse.hasFailures())
{
//handle the failure scenarios
for (BulkItemResponse bulkItemResponse : bulkResponse) {
}
}
Bulk indexing
Bulk indexing allows you to index multiple documents in a single request,
which is similar to indexing a single document as we have seen until now.
If the document already exists, it deletes the document and indexes a new
document in its place, and if the document does not already exist, it
creates a new document. It also expects _source for each document to be
separated with new lines.
The code for bulk index is the same as for bulk create, with only one
difference: in Python, you just need to set the _op_type value to index,
and in Java opType will take index as its parameter. The difference
between index and create is: when the operation is set to index,
documents get over-ridden if they already exist in the index, whereas a
create operation is useful when you want to skip the indexing of
documents that already exist. Therefore, the create operation gives a
performance boost in comparison to index.
Bulk updating
Bulk updating allows you to perform partial updates on one or more than
one document in a single request. Instead of _source, it requires either a
script parameter or a doc parameter to update the documents.
Python example:
1. Declare a list that will hold the actions to be executed in the bulk:
actions = list()
2. Create an action for each document and append it to the list of bulk
actions:
for doc in docs:
action = {
'_index': index_name,
'_type': doc_type,
'_id': doc_id,
'_op_type': 'update',
'doc': {'new_field': 'doing partial update with a new
field'}
}
actions.append(action)
As mentioned earlier, a partial update requires doc instead of _source as a
new field to be updated when an ID for the existing documents is
provided. The same is shown in the preceding example. For every
document, we have created an inline partial doc with the field name as new
field, and once the actions are created, we are all set to execute a bulk
update as follows:
try:
bulk_indexed = helpers.bulk(es, actions,request_timeout=100)
print "bulk response:",bulk_indexed
except Exception as e:
print str(e)
You will get a missing document exception if the document ID does not
exist in the index.
Java example
In Java, you can create individual bulk requests using UpdateRequest and
add them to the object of BulkRequestBuilder, using the following code:
bulkRequests.add(new
UpdateRequest().index(indexName).type(docType).doc(partialDoc1).i
d("125"));
bulkRequests.add(new
UpdateRequest().index(indexName).type(docType).doc(partialDoc2).i
d("123"));
Finally, bulk updates can be executed similarly to what we saw for bulk
indexing:
BulkResponse bulkResponse = bulkRequests.execute().actionGet();
if (bulkResponse.hasFailures())
{
//handle the failure scenarios
for (BulkItemResponse bulkItemResponse : bulkResponse) {
}
}
Bulk deleting
Bulk deleting allows you to delete one or more than one document in a
single request. It does not require any source in the request body and
follows the same semantic as a standard delete request.
Python example:
Bulk deleting needs the IDs of documents to be deleted, which you can do
as follows:
del_complete_batch = []
for id in ids_to_delete:
del_complete_batch.append({
'_op_type': 'delete',
'_index': index_name,
'_type': doc_type,
'_id': id,
})
try:
helpers.bulk(es, del_complete_batch, request_timeout=100)
except Exception as e:
print str(e)
Java example:
Bulk delete requests can be built by creating individual DeleteRequest and
adding them to the BulkRequestBuilder object:
bulkRequests.add(new
DeleteRequest().index(indexName).type(docType).id("1252"));
bulkRequests.add(new
UpdateRequest().index(indexName).type(docType).id("123"));
And once the bulk is ready, then can be executed.
BulkResponse bulkResponse = bulkRequests.execute().actionGet();
Please note that the execution might return an exception similar to bulk
updates if the documents do not exist in the index.
Multi get and multi search APIs
Until now, you have seen the execution of a single get request to fetch a
document and hit a single query at a time to search for documents.
However, life will be easier with the following two APIs offered by
Elasticsearch.
Multi get
Multi get is all about combining more than one get request in a single
request. I remember once I had a requirement to check the existence of
multiple documents in an index and create a bulk update request against
only those IDs that did not already exist. The one way to do this was by
hitting a single HEAD request for each document ID, and based on the
response of Elasticsearch, create a bulk update request for the documents
that did not exist. However, multi get requests can solve this problem in a
single API call instead of multiple HEAD requests.
All you need to do is create an array of document IDs and hit them on
Elasticsearch using the _mget endpoint of Elasticsearch. The following is a
simple curl request to show how you can do this:
curl 'localhost:9200/index_name/doc_type/_mget' -d '{
"ids" : ["1", "2"]
}'
Here, IDs are the _id of the documents to be fetched.
Note
If an ID does not exist in the index, Elasticsearch returns found=false for
that document ID.
You have additional options to decide whether you want to return the data
of the document or not. If it is not required, just set _source : false while
hitting the mget request. For example:
curl 'localhost:9200/index_name/doc_type/_mget' -d '{
"ids" : ["1", "2"], "_source" : false
}'
If you are interested in only returning a particular field, you can do it like
this:
curl 'localhost:9200/index_name/doc_type/_mget' -d '{
"ids" : ["1", "2"], "_source" : ["field1", "field2"]
}
Here, field1 and field2 are the names of the fields required to be
returned.
Python example:
Declare an array of IDs to be fetched:
document_ids_to_get = ['1','4','12','54','123','543']
Create a query by passing an array of doc IDs to the ID parameter:
query = {"ids": document_ids_to_get}
#Exceute the query using mget endpoint:
exists_resp = es.mget(index=index_name,doc_type=doc_type,
body=query, _source=False, request_timeout=100)
Java example:
Import the following packages into your source code:
import org.elasticsearch.action.get.MultiGetItemResponse;
import org.elasticsearch.action.get.MultiGetResponse;
Create a multi get request in the following way:
MultiGetResponse responses = client.prepareMultiGet()
.add(indexName, docType, ids_to_be_fetched)

.execute().actionGet();
The multi get response is parsed in the following way:
for (MultiGetItemResponse itemResponse : responses) {
GetResponse response = itemResponse.getResponse();
if (response.isExists()) {
String json = response.getSourceAsString();
System.out.println(json);
}
}
The id_to_be_fetched function is a list of document IDs that need to be
fetched.
Multi searches
You might have worked with many databases and search engines, but none
of them provides the functionality to hit more than one query in a single
request. Elasticsearch can do this with its _msearch REST API. For this, it
follows a specific request format as shown here:
header\n
body\n
………
………
header\n
body\n
Understanding the preceding search request structure:
header: This includes the name of the index/indices to be searched
upon and optionally includes the search type, search preference nodes
(primary, secondary, and so on), and routing
body: This includes the search request queries
Let's see an example:
1. Create a file, multi_requests, with the following content. Please note
that each line is separated with \n (new line):
{"index" : "users"}
{"query" : {"match_all" : {}}, "from" : 0, "size" : 10}
{"index" : "twitter", "search_type" : "dfs_query_then_fetch"}
{"query" : {"match_all" : {}}}
2. Now execute the search request using the _msearch API:
curl -XGET localhost:9200/_msearch --data-binary "@ multi
_requests"
In the preceding curl command, we have used the –data-binary flag
to load the multiline content from the file. This is required while
executing bulk data indexing too.
Note
Searches executed with the _msearch API return responses in the
responses array form, which includes the search response for each
search request that matches its order in the original multi search
request. If there is a complete failure for that specific search request,
an object with an error message will be returned in the place of the
actual search response.
Python example:
1. Create an individual request head with an index name and doc type in
the following way:
req_head1 = {'index': index_name1, 'type': doc_type1}
2. Create a query_request_array list, which contains the actual queries
and the head part of those queries:
query_request_array = []
query_1 = {"query" : {"match_all" : {}}}
query_request_array.append(req_head1)
query_request_array.append(query_1)
3. Create another request with a head and body:
req_head2 = {'index': index_name2, 'type': doc_typ2}
query_2 = {"query" : {"match_all" : {}}}
query_request_array.append(req_head2)
query_request_array.append(query_2)
4. Execute the request using a msearch endpoint by passing
query_request_array into the body; you can optionally set
request_timeout too:
response = es.msearch(body=query_request_array)
5. The response of a multi search can be parsed in the following way:
for resp in response["responses"]:
if resp.get("hits"):
for hit in resp.get("hits").get('hits'):
print hit["_source"]
Java example:
1. To execute a multi search using Java, you need to import the following
packages into your code:
import org.elasticsearch.action.search.MultiSearchResponse;
import org.elasticsearch.action.search.SearchRequestBuilder;
2. Then, you can create an individual search request using the
SearchRequestBuilder class:
SearchRequestBuilder searchRequest1 =
client.prepareSearch().setIndices(indexName).setTypes(docType
)
.setQuery(QueryBuilders.queryStringQuery("elasticsearch").def
aultField("text")).setSize(1);
SearchRequestBuilder searchRequest2 =
client.prepareSearch().setIndices(indexName).setTypes(docType
)
.setQuery(QueryBuilders.matchQuery("screen_name",
"d_bharvi")).setSize(1);
3. These individual search requests can be added to a multi search
request and executed in the following way:
MultiSearchResponse sr = client.prepareMultiSearch()
.add(searchRequest1)
.add(searchRequest1)
.execute().actionGet();
4. You will get all the individual responses from MultiSearchResponse, as
follows:
long nbHits = 0;
for (MultiSearchResponse.Item item : sr.getResponses()) {
SearchResponse response = item.getResponse();
nbHits += response.getHits().getTotalHits();
}
}
Data pagination
We have seen that for any query, Elasticsearch by default returns only the
top 10 documents after scoring and sorting them. However, they are not
always enough to serve the purpose. A user always needs more and more
data either to render on a page or to process in the backend. Let's see how
we can do this.
Pagination with scoring
In the previous chapters, we discussed how Elasticsearch offers the from
and to parameters to be passed with search requests. So, you always have
an option to either increase the size parameter to load more results from
Elasticsearch or send another query with the changed from and size
values to get more data.
This pagination approach makes sense when you have to fetch a limited
number of documents from Elasticsearch. As this approach is too costly
and can kill Elasticsearch if you are hitting a request, for example, where
from = 100000 and size = 100010 to get 10 documents, which have less
score than those 1 lac documents in the index.
Pagination without scoring
While working with Elasticsearch, a functionality that is needed most of
the time is: returning a large set of data to process or to simply re-index
from one index to another. This type of data fetching does not require any
document scoring or sorting. Elasticsearch offers a scan search type to
fulfil this requirement.
Scrolling and re-indexing documents using scan-scroll
A scan search type works in the same manner as how you scan a Facebook
or Twitter web page with your eyes and scroll to see more content.
Python example:
You can define a query for which you want all the documents to be
returned, as follows:
query = {"query":{"match_all":{}}}
Also, you can create a list that will hold the returned documents:
documents = []
Then execute the following request to get the scroll ID from Elasticsearch,
which will be used to get the actual data in subsequent requests. The
scroll parameter (timeout for scrolling) in the following request specifies
for how long the scroll will be open. It can be defined using 100s (100
seconds) or 2m (two minutes):
resp = es.search(index=source_index, doc_type=source_doc_type,
body=query, search_type="scan", scroll='100s', size=100)
Once scroll_id is returned with the preceding request, you can use it
inside a while loop, which will run until Elasticsearch returns the entire
document for your query:
while True:
print 'scrolling for ',str(scroll_count)+' time'
#A new scroll id generated for each request. Scroll parameter
is also need to be set for each request.
resp = es.scroll(resp['_scroll_id'], scroll='100s')
if len(resp['hits']['hits']) == 0:
print 'data re-indexing completed..!!'
break
else:
#add the documents to the documents list
documents.extend(resp['hits']['hits'])
#send the documens to for re-indexing
perform_bulk_index(destination_index,
destination_doc_type, documents)
#Empty your documents list so that it can hold another batch
of response

documents = []
The perform_bulk_index function can be implemented in the same way as
we have seen in bulk indexing. It will take a set of documents and will be
sent to Elasticsearch in bulk:
actions = []
for document in documents:
actions.append({
'_op_type': 'create',
'_index': destination_index,
'_type': destination_doc_type,
'_id': document['_id'],
'_source': document['_source']
})
try:
helpers.bulk(es, actions, request_timeout=100)
except Exception as e:
print "bulk index raised exception", str(e)
Java Example (using bulk processor):
We have already seen how bulk indexing can be done using
BulkRequestBuilder. You will now learn how to do bulk indexing using the
BulkProcessor class.
As mentioned in the Elasticsearch documentation:
"A bulk processor is a thread safe bulk processing class, allowing
you to easily set when to "flush a new bulk request (either based on
number of actions, based on the size, or time), and to easily control
the number of concurrent bulk requests allowed to be executed in
parallel."
The most important parameters offered by BulkProcessor are as follows:
Bulk actions: This defaults to 1,000. This sets the number of
operations to be processed in a single bulk request.

Flush interval: The default for this is not set. Flush is a process of
performing a Lucene commit on the disk. Before doing a flush,
Elasticsearch stores the data inside a special file called translog to
prevent data loss.
Bulk size: This defaults to 5 MB. This specifies how much data should
be flushed at once. It should be increased wisely according to the
capacity of the Elasticsearch cluster.
Concurrent Requests: The default value is 1. (It should not be set to
more than the number of available CPU cores where code is running
because each concurrent request starts a new thread.)
Let's import the packages into our code to get data through scan-scroll
and bulk processing:
import static
org.elasticsearch.index.query.QueryBuilders.matchAllQuery;
import java.util.concurrent.TimeUnit;
import org.elasticsearch.action.bulk.BulkProcessor;
import org.elasticsearch.action.bulk.BulkRequest;
import org.elasticsearch.action.bulk.BulkResponse;
import org.elasticsearch.action.index.IndexRequest;
import org.elasticsearch.action.search.SearchResponse;
import org.elasticsearch.action.search.SearchType;
import org.elasticsearch.client.Client;
import org.elasticsearch.common.unit.TimeValue;
import org.elasticsearch.search.SearchHit;
The following are the main variables you need to declare to index using a
bulk processor:
//The maximum time to wait for the bulk requests to complete
public static final int SCROLL_TIMEOUT_SECONDS = 30;
//Number of documents to be returned, maximum would be
scroll_size*number of shards
public static final int SCROLL_SIZE = 10;
//Sets when to flush a new bulk request based on the number
of actions currently added. defaults to 1000
public static final int BULK_ACTIONS_THRESHOLD = 10000;
//Sets the number of concurrent requests allowed to be
executed.
public static final int BULK_CONCURRENT_REQUESTS = 2;
//Sets a flush interval flushing (specified in seconds)
public static final int BULK_FLUSH_DURATION = 30;
Create an instance of the Bulk Processor class using the previous
variables:
BulkProcessor bulkProcessor = BulkProcessor.builder(clientTo,
createLoggingBulkProcessorListener()).setBulkActions(BULK_ACTIONS
_THRESHOLD).setConcurrentRequests(BULK_CONCURRENT_REQUESTS)
.setFlushInterval(createFlushIntervalTime().build();
Getting the data from scan-scroll can be done as follows:
SearchResponse searchResponse =
clientFrom.prepareSearch(fromIndex)
.setTypes(sourceDocType)
.setQuery(matchAllQuery())
.setSearchType(SearchType.SCAN)
.setScroll(createScrollTimeoutValue())
.setSize(SCROLL_SIZE).execute().actionGet();
This will return a scroll ID, which will be used to scroll the documents and
return them for processing:
while (true) {
searchResponse =
clientFrom.prepareSearchScroll(searchResponse.getScrollId())
.setScroll(createScrollTimeoutValue()).execute().actionGet();
if (searchResponse.getHits().getHits().length == 0) {
System.out.println("Closing the bulk processor");
bulkProcessor.close();
break; //Break condition: No hits are returned
}
//Add the documents to the bulk processor and
depending on the bulk threshold they will be flushed to ES
for (SearchHit hit : searchResponse.getHits()) {
IndexRequest request = new IndexRequest(toIndex,
destinationDocType, hit.id());
request.source(hit.getSource());
bulkProcessor.add(request);
}
}
The bulk processor has a listener, which flushes the request index
depending on the bulk threshold. This listener can be defined in the
following way:
private BulkProcessor.Listener
createLoggingBulkProcessorListener() {
return new BulkProcessor.Listener() {
@Override
public void beforeBulk(long executionId, BulkRequest
request) {
System.out.println("Going to execute new bulk composed
"+ request.numberOfActions()+" no. of actions");
}
@Override
public void afterBulk(long executionId, BulkRequest
request, BulkResponse response) {
System.out.println("Executed bulk composed "+
request.numberOfActions()+" no. of actions");
}
@Override
public void afterBulk(long executionId, BulkRequest
request, Throwable failure) {
System.out.println("Error executing bulk "+ failure);
}
};
}
You also need to define the following helper function to create time units
to be used by bulk processing:
private TimeValue createFlushIntervalTime() {
return new TimeValue(BULK_FLUSH_DURATION,
TimeUnit.SECONDS);
}
private TimeValue createScrollTimeoutValue() {
return new TimeValue(SCROLL_TIMEOUT_SECONDS,
TimeUnit.SECONDS);
}

Practical considerations for bulk
processing
It's awesome to minimize the requests using the search types and bulk
APIs we saw in this chapter, but you also need to think that for a large
amount of processing to be done by Elasticsearch, you need to take care of
resource utilization and control the size of your requests accordingly. The
following are some points that will help you while working with the things
you have learned in this chapter.
The most important factor to be taken care of is the size of your
documents. Fetching or indexing 1 KB of 1,000 documents in a single
request is damn easier than 100 KB of 1,000 documents:
Multisearch: While querying with multi search requests, you should
take care of how many queries you are hitting in a single request. You
just can't combine 1,000 queries in a single query and execute them in
one go. Also, the number of queries should be minimized according to
the complexity of queries. So, you can break your query set into
multiple multi-search requests in batches of, for example, 100 queries
per batch, and execute them. You can combine the results after all the
batches are executed. The same rule applies while querying with the
mget API too.
Scan-scroll: A search with scan and scroll is highly beneficial for
performing deep paginations, but the number of documents returned in
a single request is usually scroll_size*number_of_shards. We have
also seen that we need to pass the timeout using a scroll parameter
because it tells Elasticsearch for how long a search context needs to be
open on the server to serve a particular scroll request. Scroll timeouts
do not need to be long enough to process all the data — they just need
to be long enough to process the previous batch of results. Each scroll
request (with the scroll parameter) sets a new expiry time. So, you
need to set the scroll timeout wisely so that there are not too many

open search contexts existing at the same time on your Elasticsearch
server. This heavily affects the background merge process of Lucene
indexes. Also, the scroll time should not be so small that your request
gets a timeout.
Bulk indexing and bulk updates: Sending too much data in a single
request can harm your Elasticsearch node if you do not have the
optimal resources available. Remember that while data indexing or
updating, the merging of Lucene segments is done in the background,
and with a large amount of data merging and flushing on the disk, a
very high amount of CPU and disk IO is required. So, choose the
numbers wisely by benchmarking your requests.
Summary
This chapter provided you some very important functionalities of
Elasticsearch, which every programmer needs to know while developing
applications in real-time scenarios and working with a large number of
datasets. We covered the bulk APIs by combining multiple requests into a
single one to reduce the time and number of requests to process large
datasets. We also saw some best practices to be kept in mind while
working with these APIs, and most importantly, you got practical code
examples that will help you through your journey with Elasticsearch.
In the next chapter, you are going to learn about search relevancy and how
to control the scoring of your searches.

Chapter 8. Controlling Relevancy
Getting a search engine to behave can be very hard. It does not matter if
you are a newbie or have years of experience with Elasticsearch or Solr,
you must have definitely struggled with low-quality search results in your
application. The default algorithm of Lucene does not come close to
meeting your requirements, and there is always a struggle to deliver the
relevant search results.
In this chapter, we will cover the following topics:
Introducing relevant searches
Out-of-the-box tools from Elasticsearch
Controlling relevancy with custom scoring
Introducing relevant searches
Relevancy is the root of a search engine's value proposition and can be
defined as the art of ranking content for a user's search based on how
much that content satisfies the needs of the user or the business.
In an application, it does not matter how beautiful your user interface
looks or how many functionalities you are providing to the user; search
relevancy cannot be avoided at any cost. So, despite of the mystical
behavior of search engines, you have to find a solution to get relevant
results. The relevancy becomes more important because a user does not
care about the whole bunch of documents that you have. The user enters
their keywords, selects filters, and focuses on a very small amount of data
—the relevant results. And if your search engine fails to deliver according
to expectations, the user might be annoyed, which might be a loss for your
business.
A search engine like Elasticsearch comes with a built-in intelligence. You
enter the keyword and within the blink of an eye, it returns to you the
results that it thinks are relevant according to its intelligence. However,
Elasticsearch does not have a built-in intelligence according to your
application domain. The relevancy is not defined by a search engine;
rather it is defined by your users, their business needs, and the domains.
Take an example of Google or Twitter; they have put in years of
engineering experience, but still fail occasionally while providing
relevancy. Don't they?
Further, the challenges of searching differ with the domain: the search on
an e-commerce platform is about driving sales and bringing positive
customer outcomes, whereas in fields such as medicine, it is about the
matter of life and death. The lives of search engineers become more
complicated because they do not have domain-specific knowledge, which
can be used to understand the semantics of user queries.
However, despite of all the challenges, the implementation of search
relevancy is up to you, and it depends on what information you can extract
from the users, their queries, and the content they see. We continuously
take feedback from users, create funnels, or enable loggings to capture the
search behavior of users so that we can improve our algorithms to provide
relevant results.

The Elasticsearch out-of-the-box
tools
Elasticsearch primarily works with two models of information retrieval: the
Boolean model and the Vector Space model. In addition to these, there
are other scoring algorithms available in Elasticsearch as well, such as
Okapi BM25, Divergence from Randomness (DFR), and Information
Based (IB). Working with these three models requires extensive
mathematical knowledge and needs some extra configurations in
Elasticsearch, which are beyond the scope of this book.
The Boolean model uses the AND, OR, and NOT conditions in a query to find
all the matching documents. This Boolean model can be further combined
with the Lucene scoring formula, TF/IDF (which we have already
discussed in Chapter 2, Understanding Document Analysis and Creating
Mappings), to rank documents.
The vector space model works differently from the Boolean model, as it
represents both queries and documents as vectors. In the vector space
model, each number in the vector is the weight of a term that is calculated
using TF/IDF.
The queries and documents are compared using a cosine similarity in
which angles between two vectors are compared to find the similarity,
which ultimately leads to finding the relevancy of the documents.
An example: why defaults are not enough
Let's build an index with sample documents to understand the examples in
a better way.
First, create an index with the name profiles:
curl -XPUT 'localhost:9200/profiles'
Then, put the mapping with the document type as candidate:
curl -XPUT 'localhost:9200/profiles/candidate'
{
"properties": {
"geo_code": {
"type": "geo_point",
"lat_lon": true
}
}
}
Please note that in the preceding mapping, we are putting mapping only for
the geo data type. The rest of the fields will be indexed dynamically.
Now, you can create a data.json file with the following content in it:
{ "index" : { "_index" : "profiles", "_type" : "candidate", "_id"
: 1 }}
{ "name" : "Sam", "geo_code" : "12.9545163,77.3500487",
"total_experience":5, "skills":["java","python"] }
{ "index" : { "_index" : "profiles", "_type" : "candidate", "_id"
: 2 }}
{ "name" : "Robert", "geo_code" : "28.6619678,77.225706",
"total_experience":2, "skills":["java"] }
{ "index" : { "_index" : "profiles", "_type" : "candidate", "_id"
: 3 }}
{ "name" : "Lavleen", "geo_code" : "28.6619678,77.225706",
"total_experience":4, "skills":["java","Elasticsearch"] }
{ "index" : { "_index" : "profiles", "_type" : "candidate", "_id"
: 4 }}
{ "name" : "Bharvi", "geo_code" : "28.6619678,77.225706",
"total_experience":3, "skills":["java","lucene"] }
{ "index" : { "_index" : "profiles", "_type" : "candidate", "_id"
: 5 }}
{ "name" : "Nips", "geo_code" : "12.9545163,77.3500487",
"total_experience":7, "skills":["grails","python"] }
{ "index" : { "_index" : "profiles", "_type" : "candidate", "_id"
: 6 }}

{ "name" : "Shikha", "geo_code" : "28.4250666,76.8493508",
"total_experience":10, "skills":["c","java"] }
Note
If you are indexing skills, which are separated by spaces or which include
non-English characters, that is, C++, C#, or Core Java, you need to create
mapping for the skills field as not_analyzed in advance to have exact
term matching.
Once the file is created, execute the following command to put the data
inside the index we have just created:
curl -XPOST 'localhost:9200' --data-binary @data.json
If you look carefully at the example, the documents contain the data of the
candidates who might be looking for jobs. For hiring candidates, a recruiter
can have the following criteria:
Candidates should know about Java
Candidates should have experience of 3 to 5 years
Candidates should fall in the distance range of 100 kilometers from the
office of the recruiter
You can construct a simple bool query in combination with a term query
on the skills field along with geo_distance and range filters on the
geo_code and total_experience fields respectively. However, does this
give a relevant set of results? The answer would be NO.
The problem is that if you are restricting the range of experience and
distance, you might even get zero results or no suitable candidates. For
example, you can put a range of 0 to 100 kilometers of distance but your
perfect candidate might be at a distance of 101 kilometers. At the same
time, if you define a wide range, you might get a huge number of non-
relevant results.
The other problem is that if you search for candidates who know Java,
there is a chance that a person who knows only Java and not any other
programming language will be at the top, while a person who knows other
languages apart from Java will be at the bottom. This happens because
during the ranking of documents with TF/IDF, the lengths of the fields are
taken into account. If the length of a field is small, the document is more
relevant.
Elasticsearch is not intelligent enough to understand the semantic meaning
of your queries, but for these scenarios, it offers you the full power to
redefine how scoring and document ranking should be done.
Controlling relevancy with custom
scoring
In most cases, you are good to go with the default scoring algorithms of
Elasticsearch to return the most relevant results. However, some cases
require you to have more control on the calculation of a score. This is
especially required while implementing domain-specific logic such as
finding the relevant candidates for a job, where you need to implement a
very specific scoring formula. Elasticsearch provides you with the
function_score query to take control of all these things.
Note
This chapter covers the code examples only in Java because a Python
client gives you the flexibility to pass the query inside the body parameter
of a search function as you have learned in the previous chapters. Python
programmers can simply use the example queries in the same way. There is
no extra module required to execute these queries. You can still download
the Python code for this chapter from the Packt website.
The function_score query
The function_score query allows you to take the complete control of how
a score needs to be calculated for a particular query.
The syntax of a function_score query:
{
"query": {"function_score": {
"query": {},
"boost": "boost for the whole query",
"functions": [
{}
],
"max_boost": number,

"score_mode": "(multiply|max|...)",
"boost_mode": "(multiply|replace|...)",
"min_score" : number
}}
}
The function_score query has two parts: the first is the base query that
finds the overall pool of results you want. The second part is the list of
functions, which are used to adjust the scoring. These functions can be
applied to each document that matches the main query in order to alter or
completely replace the original query _score.
Note
In a function_score query, each function is composed of an optional filter
that tells Elasticsearch which records should have their scores adjusted
(this defaults to "all records") and a description of how to adjust the score.
The other parameters that can be used with a functions_score query are
as follows:
boost: An optional parameter that defines the boost for the entire
query.
max_boost: The maximum boost that will be applied by a function
score.
boost_mode: An optional parameter, which defaults to multiply. The
score mode defines how the combined result of the score functions
will influence the final score together with the subquery score. This
can be replace (only the function_score is used; the query score is
ignored), max (the maximum of the query score and the function
score), min (the minimum of the query score and the function score),
sum (the query score and the function score are added), avg, or
multiply (the query score and the function score are multiplied).
score_mode: This parameter specifies how the results of individual
score functions will be aggregated. The possible values can be first
(the first function that has a matching filter is applied), avg, max, sum,

min, and multiply.
min_score: The minimum score to be used.
Note
Excluding non-relevant documents with min_score
To exclude documents that do not meet a certain score threshold, the
min_score parameter can be set to the desired score threshold.
The following are the built-in functions that are available to be used with
the function score query:
weight
field_value_factor
script_score
The decay functions—linear, exp, and gauss
Let's see them one by one and then you will learn how to combine them in
a single query.
weight
A weight function allows you to apply a simple boost to each document
without the boost being normalized: a weight of 2 results in 2 * _score.
For example:
GET profiles/candidate/_search
{
"query": {
"function_score": {
"query": {
"term": {
"skills": {
"value": "java"
}
}
},
"functions": [
{
"filter": {
"term": {
"skills": "python"
}
},
"weight": 2
}
],
"boost_mode": "replace"
}
}
}
The preceding query will match all the candidates who know Java, but will
give a higher score to the candidates who also know Python. Please note
that boost_mode is set to replace, which will cause _score to be calculated
by a query that is to be overridden by the weight function for our
particular filter clause. The query output will contain the candidates on top
with a _score of 2 who know both Java and Python.
Java example:
The previous query can be implemented in Java in the following way:
1. First, you need to import the following classes into your code:
import org.elasticsearch.action.search.SearchResponse;
import org.elasticsearch.client.Client;
import org.elasticsearch.index.query.QueryBuilders;
import
org.elasticsearch.index.query.functionscore.FunctionScoreQuer
yBuilder;
import
org.elasticsearch.index.query.functionscore.ScoreFunctionBuil
ders;
2. Then the following code snippets can be used to implement the query:
FunctionScoreQueryBuilder functionQuery = new
FunctionScoreQueryBuilder(QueryBuilders.termQuery("skills",
"java"))
.add(QueryBuilders.termQuery("skills", "python"),
ScoreFunctionBuilders.weightFactorFunction(2)).boostMode("rep
lace");
SearchResponse response =
client.prepareSearch().setIndices(indexName)
.setTypes(docType).setQuery(functionQuery)
.execute().actionGet();
field_value_factor
This uses the value of a field in the document to alter the _score:
GET profiles/candidate/_search
{
"query": {
"function_score": {
"query": {
"term": {
"skills": {
"value": "java"
}
}
},
"functions": [
{
"field_value_factor": {
"field": "total_experience"
}
}
],
"boost_mode": "multiply"
}
}
}
The preceding query finds all the candidates with Java in their skills, but
influences the total score depending on the total experience of the
candidate. So, the more experience the candidate has, the higher the
ranking they will get. Please note that boost_mode is set to multiply, which

will yield the following formula for the final scoring:
_score = _score * doc['total_experience'].value
However, there are two issues with the preceding approach: first is the
documents that have the total experience value as 0 and will reset the final
score to 0. Second, Lucene _score usually falls between 0 and 10, so a
candidate with an experience of more than 10 years will completely
swamp the effect of the full text search score.
To get rid of this problem, apart from using the field parameter, the
field_value_factor function provides you with the following extra
parameters to be used:
factor: This is an optional factor to multiply the field value with. This
defaults to 1.
modifier: This is a mathematical modifier to apply to the field value.
This can be: none, log, log1p, log2p, ln, ln1p, ln2p, square, sqrt, or
reciprocal. It defaults to none.
Java example:
The preceding query can be implemented in Java in the following way:
1. First, you need to import the following classes into your code:
import org.elasticsearch.action.search.SearchResponse;
import org.elasticsearch.client.Client;
import org.elasticsearch.index.query.QueryBuilders;
import org.elasticsearch.index.query.functionscore*;
2. Then the following code snippets can be used to implement the query:
FunctionScoreQueryBuilder functionQuery = new
FunctionScoreQueryBuilder(QueryBuilders.termQuery("skills",
"java"))
.add(new
FieldValueFactorFunctionBuilder("total_experience")).boostMod
e("multiply");
SearchResponse response =
client.prepareSearch().setIndices("profiles")
.setTypes("candidate").setQuery(functionQuery)
.execute().actionGet();
script_score
script_score is the most powerful function available in Elasticsearch. It
uses a custom script to take complete control of the scoring logic. You can
write a custom script to implement the logic you need. Scripting allows you
to write from a simple to very complex logic. Scripts are cached, too, to
allow faster executions of repetitive queries. Let's see an example:
{
"script_score": {
"script": "doc['total_experience'].value"
}
}
Look at the special syntax to access the field values inside the script
parameter. This is how the value of the fields is accessed using Groovy
scripting language.
Note
Scripting is, by default, disabled in Elasticsearch, so to use script score
functions, first you need to add this line in your elasticsearch.yml file:
script.inline: on.
To see some of the power of this function, look at the following example:
GET profiles/candidate/_search
{
"query": {
"function_score": {
"query": {
"term": {
"skills": {
"value": "java"

}
}
},
"functions": [
{
"script_score": {
"params": {
"skill_array_provided": [
"java",
"python"
]
},
"script": "final_score=0; skill_array =
doc['skills'].toArray(); counter=0;
while(counter<skill_array.size()){for(skill in
skill_array_provided){if(skill_array[counter]==skill){final_score
=
final_score+doc['total_experience'].value};};counter=counter+1;};
return final_score"
}
}
],
"boost_mode": "replace"
}
}
}
Let's understand the preceding query:
params is the placeholder where you can pass the parameters to your
function, similar to how you use parameters inside a method signature
in other languages. Inside the script parameter, you write your
complete logic.
This script iterates through each document that has Java mentioned in
the skills, and for each document it fetches all the skills and stores
them inside the skill_array variable. Finally, each skill that we have
passed inside the params section is compared with the skills inside
skill_array. If this matches, the value of the final_score variable is
incremented with the value of the total_experience field of that
document. The score calculated by the script score will be used to

rank the documents because boost_mode is set to replace the original
_score value.
Do not try to work with the analyzed fields while writing the scripts. You
might get weird results. This is because, had our skills field contained a
value such as "core java", you could not have got the exact matching for it
inside the script section. So, the fields with space-separated values need to
be set as not_analyzed or the keyword has to be analyzed in advance.
Note
To write these script functions, you need to have some command over
groovy scripting. However, if you find it complex, you can write these
scripts in other languages, such as Python, using the language plugin of
Elasticsearch. More on this can be found here:
https://github.com/elastic/elasticsearch-lang-python.
For fast performance, use Groovy or Java functions. Python and
JavaScript code requires the marshalling and unmarshalling of values that
kill performance due to more CPU/memory usage.
Java example:
The previous query can be implemented in Java in the following way:
1. First, you need to import the following classes into your code:
import org.elasticsearch.action.search.SearchResponse;
import org.elasticsearch.client.Client;
import org.elasticsearch.index.query.QueryBuilders;
import org.elasticsearch.index.query.functionscore.*;
import org.elasticsearch.script.Script;
2. Then, the following code snippets can be used to implement the query:
String script = "final_score=0; skill_array =
doc['skills'].toArray(); "
+ "counter=0; while(counter<skill_array.size())"
+ "{for(skill in skill_array_provided)"
+ "{if(skill_array[counter]==skill)"
+ "{final_score =
final_score+doc['total_experience'].value};};"
+ "counter=counter+1;};return final_score";
ArrayList<String> skills = new ArrayList<String>();
skills.add("java");
skills.add("python");
Map<String, Object> params = new HashMap<String, Object>();
params.put("skill_array_provided",skills);
FunctionScoreQueryBuilder functionQuery = new
FunctionScoreQueryBuilder(QueryBuilders.termQuery("skills",
"java"))
.add(new ScriptScoreFunctionBuilder(new Script(script,
ScriptType.INLINE, "groovy", params))).boostMode("replace");
SearchResponse response =
client.prepareSearch().setIndices(indexName)
.setTypes(docType).setQuery(functionQuery)
.execute().actionGet();
As you can see, the script logic is a simple string that is used to instantiate
the Script class constructor inside ScriptScoreFunctionBuilder.
Decay functions - linear, exp, and gauss
We have seen the problems of restricting the range of experience and
distance that could result in getting zero results or no suitable candidates.
Maybe a recruiter would like to hire a candidate from a different province
because of a good candidate profile. So, instead of completely restricting
with the range filters, we can incorporate sliding-scale values such as
geo_location or dates into _score to prefer documents near a
latitude/longitude point or recently published documents.
function_score provide to work with this sliding scale with the help of
three decay functions: linear, exp (that is, exponential), and gauss (that is,
Gaussian). All three functions take the same parameter, as shown in the
following code and are required to control the shape of the curve created
for the decay function: origin, scale, decay, and offset.
The point of origin is used to calculate distance. For date fields, the default
is the current timestamp. The scale parameter defines the distance from
the origin at which the computed score will be equal to the decay
parameter.
The origin and scale parameters can be thought of as your min and max
that define a bounding box within which the curve will be defined. If we
wanted to give more boosts to the documents that have been published in
the past 10 days, it would be best to define the origin as the current
timestamp and the scale as 10d.
The offset specifies that the decay function will only compute the decay
function of documents with a distance greater that the defined offset. The
default is 0.
Finally, the decay option alters how severely the document is demoted
based on its position. The default decay value is 0.5.
Note
All three decay functions work only on numeric, date, and geo-point fields.
GET profiles/candidate/_search
{
"query": {
"function_score": {
"query": {
"match_all": {}
},
"functions": [
{
"exp": {
"geo_code": {
"origin": {
"lat": 28.66,
"lon": 77.22
},
"scale": "100km"
}
}
}
],"boost_mode": "multiply"
}
}
}
In the preceding query, we have used the exponential decay function that
tells Elasticsearch to start decaying the score calculation after a distance of
100 km from the given origin. So, the candidates who are at a distance of
greater than 100 km from the given origin will be ranked low, but not
discarded. These candidates can still get a higher rank if we combine other
function score queries such as weight or field_value_factor with the
decay function and combine the result of all the functions together.
Java example:
The preceding query can be implemented in Java in the following way:
1. First, you need to import the following classes into your code:
import org.elasticsearch.action.search.SearchResponse;
import org.elasticsearch.client.Client;
import org.elasticsearch.index.query.QueryBuilders;
import org.elasticsearch.index.query.functionscore.*;
2. Then, the following code snippets can be used to implement the query:
Map<String, Object> origin = new HashMap<String, Object>();
String scale = "100km";
origin.put("lat", "28.66");
origin.put("lon", "77.22");
FunctionScoreQueryBuilder functionQuery = new
FunctionScoreQueryBuilder()
.add(new
ExponentialDecayFunctionBuilder("geo_code",origin,
scale)).boostMode("multiply");
//For Linear Decay Function use below syntax
//.add(new LinearDecayFunctionBuilder("geo_code",origin,
scale)).boostMode("multiply");
//For Gauss Decay Function use below syntax
//.add(new GaussDecayFunctionBuilder("geo_code",origin,
scale)).boostMode("multiply");
SearchResponse response =
client.prepareSearch().setIndices(indexName)
.setTypes(docType).setQuery(functionQuery)
.execute().actionGet();
In the preceding example, we have used the exp decay function but, the
commented lines show examples of how other decay functions can be
used.
Last, as always, remember that Elasticsearch lets you use multiple
functions in a single function_score query to calculate a score that
combines the results of each function.
Summary
This chapter covered the most important aspects of search engines; that is,
relevancy. We discussed the powerful scoring capabilities available in
Elasticsearch and the practical examples to show how you can control the
scoring process according to your needs. Despite the relevancy challenges
faced while working with search engines, the out-of-the-box features such
as function scores and custom scoring always allow us to tackle challenges
with ease.
In the next chapter, you will learn how to set up an Elasticsearch cluster
and configure different types of node for production deployments.

Chapter 9. Cluster Scaling in
Production Deployments
Until now, we have been more focused about the search and data analytics
capabilities of Elasticsearch. Now is the time to learn about taking
Elasticsearch clusters in production while focusing on best practices.
In this chapter, we will cover the following topics:
Node types in Elasticsearch
Introducing Zen-Discovery
Best Elasticsearch practices in production
Cluster creation
Scaling your clusters
Node types in Elasticsearch
In Elasticsearch, you can configure three types of nodes, as shown in the
following cluster:

In the preceding cluster diagram, there are two client nodes, three master
nodes, and two data nodes. Let's understand how these node types differ in
Elasticsearch and how to configure them.
Client node
A client node in Elasticsearch acts as a query router and a load balancer. It
does not hold any data. A client node can be used to query as well as index
processes. It takes queries and distributes the search to data nodes. Once
the data nodes return their respective results, the client node combines all
the data to give the final results. Similarly, when you send the data to a
client node for indexing, it calculates the sharding key for each document
and sends the documents for the respective shards.
A client node can be configured by adding the following lines to the
elasticsearch.yml file:
node.data: false
node.master: false
Data node
A data node in the Elasticsearch is responsible for holding the data,
merging segments, and executing queries. Data nodes are the real work
horses of your cluster and need a higher configuration than any other type
of node in the cluster.
A data node can be configured by adding the following lines to the
elasticsearch.yml file:
node.data: true
node.master: false
Master node
A master node is responsible for the management of the complete cluster.

It holds the states of all the nodes and periodically distributes the cluster
state to all the other nodes in the cluster to make them aware of any new
node that has joined the cluster and which nodes have left. A master node
periodically sends a ping to all the other nodes to see whether they are
alive (other nodes also send pings to the master node). The final major task
of the master node is configuration management. It holds the complete
meta-data and the mapping of all the indexes in the cluster. If a master
leaves, a new master node is chosen from the rest of the master-eligible
nodes. If there is no master-eligible node left, the cluster cannot operate at
all.
A master node can be configured by adding the following lines to the
elasticsearch.yml file.
node.data: false
node.master: true
Note
By default, every node is configured as node.data: true and
node.master: true, which means every node is a data node and can also
act as a master node.
Introducing Zen-Discovery
Elasticsearch is highly scalable and distributed in nature. This scalability
would not have been possible without a reliable centralized co-ordination
system. In fact, every distributed system requires a coordination system to
maintain configuration information' and provide distributed
synchronizations to all the nodes connected in the cluster. If you have
worked with SolrCloud, you will know that it uses a coordination service
known as Zookeeper. Zookeeper is an awesome open source project as a
whole and can be used with many distributed systems, even with
Elasticsearch by installing the plugin.
At the heart of Elasticsearch, there is no third-party coordination service.
However, Elasticsearch does have a built-in centralized coordination
mechanism—Zen Discovery. One of the primary tasks of Discovery is to
choose a master node that looks after the entire cluster.
When you start a node in an Elasticsearch cluster, the first thing that
happens is that a node searches for the master node that has the same
cluster name. If it finds one, it simply joins the cluster, and if there is no
master node available and this newly started node is master eligible (we
will see what it means), then it becomes the master node. This process of
cluster formation is known as discovery.
Zen-Discovery allows you to have two types of discovery mechanisms:
Multicasting and Unicasting.
Multicasting discovery
In the versions before 2.0, mulitcast used to be the default discovery type
in Elasticsearch. However, since version 2.0, this has been changed to
unicast discovery.
The reason was that multicasting is good to go in a development

environment, but comes with added disadvantages. In multicasting, every
node in the cluster sends message packets to all the other nodes for
communication and health checks. This not only makes the network
congested because of too many message transmissions in the network, it
also makes it less secure. Any node that is unwanted and has the same
cluster name can automatically join the cluster.
To enable the multicasting discovery type, add the following parameter in
all the nodes of your cluster and restart them:
discovery.zen.ping.multicast.enabled: true
Unicasting discovery
In unicasting discovery, the transmission of a single message is sent over
the network to a single host at once. Here, you configure a set of nodes
that can receive the messages from the node that wants to join the cluster.
The unicasting mechanism is secure too since a node that wants to join the
cluster must know the address and port of the master nodes that are
responsible for deciding who will join the cluster.
Configuring unicasting discovery
To configure unicasting discovery, there are four properties that need to be
configured inside the elasticsearch.yml file.
Minimum number of master nodes: preventing split-brain
A split-brain is the situation in which one Elasticsearch cluster divides
itself into two clusters, and each cluster has a separate master node. This is
mainly caused by network issues or when a cluster becomes unstable
because nodes experience long pauses due to slow garbage collections.
The subsets of nodes attempt to form their own clusters, and this is known
as a Split-Brain situation. In this situation, the nodes are diverged and
cannot form a single cluster again until you kill the other half of the
cluster. Split-brain can be very dangerous and can incur potential data loss.

Luckily, the Elasticsearch team has worked hard to prevent the worst
scenarios of handling split-brain situations, but the implementation is up to
you.
To avoid split-brain, you need to decide the minimum number of master
nodes that must be operational in the cluster to keep the cluster running.
The size of the minimum number of master nodes depends on the total
number of master nodes you have in your cluster. It can be set using the
discovery.zen.minimum_master_nodes property inside the
elasticsearch.yml file:
discovery.zen.minimum_master_nodes: n
Here, n is the integer value of the minimum number of master nodes. As
per recommendation, this value should be decided based on the formula,
N/2+1, where N is the total number of master nodes in the cluster. So, if
you have three master nodes, this parameter can be set as 3/2+1 = 2
(rounding off to the nearest integer).
An initial list of hosts to ping
Unicasting requires an initial list of hosts to be pinged when a new node is
started to form a cluster. Here you need to provide the list of all your
master nodes along with an optional TCP port number in the following
format:
discovery.zen.ping.unicast.hosts: ["masternode1IPAddress:TCP-
Port","masternode2IPAddress:TCP-Port", "masternode3IPAddress:TCP-
Port"]
The TCP port defaults to 9300.
Ping timeout
This, by default, has 3s; within this time the nodes will ping to the master
node and the master node will ping back to the other nodes to ensure that
all nodes are up. This property should be set to a higher value in a slow
network or a congested cluster. It can be configured in the following way:

discovery.zen.ping.timeout: 5s
Node upgrades without downtime
To achieve SLAs, you need highly available systems. However, at the
same time, you may need to upgrade or downgrade your machines or even
upgrade Elasticsearch to its upgraded release. Both cases require some
best practices to be followed because one wrong step can incur data loss or
a delay in the completion of the required changes. In both the cases, one
thing is for sure, nodes must be stopped one by one. While it's easy to stop
the client or the master node and perform maintenance tasks, data nodes
require special considerations because they might need a higher shard
recovery time.
Every time a data node is restarted, shard re-balancing is done by
Elasticsearch, which takes too much time because of some unnecessary
data movement and synchronization inside the cluster. To avoid this
scenario and for a faster recovery of the data nodes, follow these steps.
Before stopping a data node, set the shard routing allocation to none with
the following command:
PUT _cluster/settings
{
"transient" : {
"cluster.routing.allocation.enable" : "none"}
}
After starting the data node, set back the shard routing allocation to all
with this command:
PUT _cluster/settings
{
"transient" : {
"cluster.routing.allocation.enable" : "all"
}
}
An Elasticsearch version can't be downgraded to a lower release. So, take
data backups before going for a version upgrade. Backup and restores are
covered in the next chapter.

Upgrading Elasticsearch version
An Elasticsearch cluster can be upgraded to a higher version in two ways:
Rolling upgrade: This requires one node to stop at once and perform
the upgradation.
Full cluster restart: This requires a complete cluster shutdown before
proceeding with the upgrade task.
You need to go through the following URL for more information on the
supported versions to choose the type of upgrade you need to perform:
https://www.elastic.co/guide/en/elasticsearch/reference/current/setup-
upgrade.html
In both cases, to upgrade a node, the following are the easiest steps to
upgrade a version node by node:
1. Disable the routing allocation, as discussed in the previous section.
2. Stop the node.
3. Take a backup of the data.
4. Take a backup of the configuration files.
5. Remove Elasticsearch (you can simply purge it to complete the
uninstallation of Elasticsearch from the server by running this
command: sudo apt-get purge Elasticsearch)
6. Install Elasticsearch with the latest release.
7. Change the configuration files according to the previous settings.
8. Upgrade the plugins.
9. Restart the node.

Best Elasticsearch practices in
production
This section is dedicated to guide you on following the best practices and
considerations to keep in mind when going into production.
Memory
Always choose ES_HEAP_SIZE 50% of the total available memory.
Sorting and aggregations both can be memory hungry, so enough heap
space to accommodate these is required. This property is set inside the
/etc/init.d/elasticsearch file.
A machine with 64 GB of RAM is ideal; however, 32 GB and 16 GB
machines are also common. Less than 8 GB tends to be
counterproductive (you end up needing smaller machines), and greater
than 64 GB has problems in pointer compression.
CPU
Choose a modern processor with multiple cores. If you need to choose
between faster CPUs or more cores, choose more cores. The extra
concurrency that multiple cores offer will far outweigh a slightly faster
clock speed. The number of threads is dependent on the number of cores.
The more cores you have, the more threads you get for indexing,
searching, merging, bulk, or other operations.
Disks
If you can afford SSDs, they are far superior to any spinning media.
SSD-backed nodes see boosts in both querying and indexing
performance.
Avoid network-attached storage (NAS) to store data.
Network

The faster the network you have, the more performance you will get in
a distributed system. Low latency helps to ensure that nodes
communicate easily, while a high bandwidth helps in shard movement
and recovery.
Avoid clusters that span multiple data centers even if the data centers
are collocated in close proximity. Definitely avoid clusters that span
large geographic distances.
General consideration
It is better to prefer medium-to-large boxes. Avoid small machines
because you don't want to manage a cluster with a thousand nodes,
and the overhead of simply running Elasticsearch is more apparent on
such small boxes.
Always use a Java version greater than JDK1.7 Update 55 from Oracle
and avoid using Open JDK.
A master node does not require much resources. In a cluster with 2
Terabytes of data having 100s of indexes, 2 GB of RAM, 1 Core CPU,
and 10 GB of disk space is good enough for the master nodes. In the
same scenario, the client nodes with 8 GB of RAM each and 2 Core
CPUs is a very good configuration to handle millions of requests. The
configuration of data nodes is completely dependent on the speed of
indexing, the type of queries, and aggregations. However, they usually
need very high configurations such as 64 GB of RAM and 8 Core
CPUs.
Some other important configuration changes
Assign Names: Assign the cluster name and node name.
Assign Paths: Assign the log path and data path.
Recovery Settings: Avoid shard shuffles during recovery. The recovery
throttling section should be tweaked in large clusters only; otherwise,
it comes with very good defaults.
Disable the deletion of all the indices by a single command:

action.disable_delete_all_indices: false
Ensure by setting the following property that you do not run more than
one Elasticsearch instance from a single installation:
max_local_storage_nodes: "1"
Disable HTTP requests on all the data and master nodes in the
following way:
http.enabled: false
Plugins installations: Always prefer to install the compatible plugin
version according to the Elasticsearch version you are using and after
the installation of the plugin, do not forget to restart the node.
Avoid storing Marvel indexes in the production cluster.
Clear the cache if the heap fills up when the node start-up and shards
refuse to get initialized after going into red state This can be done by
executing the following command:
To clear the cache of the complete cluster:
curl -XPOST 'http://localhost:9200/_cache/clear'
To clear the cache of a single index:
curl -XPOST
'http://localhost:9200/index_name/_cache/clear'
Use routing wherever beneficial for faster indexing and querying.
Creating a cluster
Since you have learned a major part of cluster configuration, let's begin to
create a full-blown production-ready cluster. In this example, we will
configure a cluster with three master, two client nodes, and two data
nodes.
The example shows a configuration of one master, one data, and one client
node. On the rest of nodes, all the configuration will remain the same
according to the node category, but only four parameters will be changed:
node.name, path.data, path.log and network.host.
Note
If you are configuring a new data or log path, make sure that Elasticsearch
has the full permission of that directory. You can set the permission with
the following command:
sudo chown -R elasticsearch:elasticsearch
path_of_the_data_directory
Configuring master nodes
cluster.name: "production-cluster"
node.name: "es-master-01"
node.data: false
node.master: true
path.data: "path_to_data_directory"
network.host: "192.168.1.10" (should be changed to a private IP
address of this machine or can be left out too, because
Elasticsearch, by default, binds itself to the 0.0.0.0 address)
http.enabled: false
transport.tcp.port: 9300
discovery.zen.minimum_master_nodes: 3
discovery.zen.ping.unicast.hosts: ["es-master-01:6300","es-
master-02:6300", "es-master-03:6300"]
discovery.zen.ping.timeout: 5s
bootstrap.mlockall: true
action.destructive_requires_name: true
#For allowing script execution
script.inline: on
Configuring client nodes
cluster.name: "production-cluster"
node.name: "es-client-01"
node.data: false
node.master: false
network.host: "192.168.1.10" (should be changed to the private IP
address of this machine)
http.enabled: true
http.port: 9200
transport.tcp.port: 9300
discovery.zen.minimum_master_nodes: 3
discovery.zen.ping.unicast.hosts: ["es-master-01:9300","es-
master-02:9300", "es-master-03:9300"]
discovery.zen.ping.timeout: 5s
bootstrap.mlockall: true
action.destructive_requires_name: true
action.disable_delete_all_indices: false
script.inline: on
#To allow sense and marvel to query elasticsearch
http.cors.enabled: true
http.cors.allow-origin: /http:\/\/localhost(:[0-9]+)?/
http.cors.allow-credentials: true
Configuring data nodes
cluster.name: "production-cluster"
node.name: "es-data-01"
node.data: true
node.master: false
network.host: "192.168.1.10" (should be changed to the private IP
address of this machine)
http.enabled: false
transport.tcp.port: 9300
discovery.zen.minimum_master_nodes: 3
discovery.zen.ping.unicast.hosts: ["es-master-01:9300","es-
master-02:9300", "es-master-03:9300"]
discovery.zen.ping.timeout: 5s
bootstrap.mlockall: true
action.destructive_requires_name: true
script.inline: on
Scaling your clusters
While it's easy to get started with the launching of nodes and the forming
of Elasticsearch clusters, the real challenge comes when the indexing and
searching requests increase and your server encounters real pressure. In
this section, we will discuss when and how to scale your Elasticsearch
clusters.
Note
Cluster scaling is only possible if you have done some capacity planning in
advance and have decided on an optimal number of shards. Always
remember that once an index is created, you cannot increase or decrease
the number of shards but can always change the number of replicas.
When to scale
Elasticsearch is very good at giving you hints in advance when it starts
getting overloaded. The problems can arise in many areas such as slow
searches, disk space utilizations, JVM issues, memory pressure, or high
CPU utilizations. In any case, scaling should be done before your servers
crash.
For timely scaling, the best thing to do is keep a close eye on the
monitoring of the metrics provided by Elasticsearch for all resource
utilizations. Your biggest friend would be Marvel. It provides very granular
statistics of your clusters. However, in case you can't opt for Marvel due
to any reason, you can use a combination of three approaches: use
monitoring plugins such as Bigdesk, HQ; keep watching the logs and use the
monitoring REST APIs to get a clear idea of what is causing the problem;
and taking decisions about when to scale.
Metrics to watch

The following are the most important metrics that you need to
continuously watch out for in Elasticsearch.
CPU utilization
The performance of Elasticsearch is highly dependent on the type of
server on which it has been installed. There are many reasons for spikes in
high CPU utilizations, such as higher indexing speed that causes a lot of
segment merges in the background or higher garbage collection activities.
Look at the following images that have been taken after running the htop
command on a Ubuntu system:
The preceding screenshot is from my server, which has eight CPU cores
and 32 GB of RAM (16 GB dedicated to Elasticsearch). You can see
Elasticsearch is using almost 800% of CPU because of a higher indexing
rate of almost 3,000 documents per second (with a size of 20 KB per
document). We were required to increase the indexing rate, but we were
not able to because there was no room in the CPU.
The only solution in this scenario was to scale, either vertically (increasing
CPU of this server) or horizontally (adding more nodes to allocate some of

the shards on a new node), to distribute the load.
The same CPU utilization can be viewed with the help of the Bigdesk
plugin:
Memory utilization
Elasticsearch is a memory extensive process. It runs in JVM and requires a
lot of memory holding objects while performing aggregation, sorting, and
caching different kinds of data, such as field cache and filter cache, to give
you faster search executions. Many people are worried when they see that
Elasticsearch is using almost all the memory of the server. However, this is
not always correct. In Elasticsearch, it is good if your server is utilizing all
the memory. The actual thing to look for is whether there is any free buffer
or cached memory available.
When there is too much memory pressure on an Elasticsearch node, it
starts giving warnings in the logs of that particular node, similar to the
following one:
[2015-11-25 18:13:53,166][WARN ][monitor.jvm] [es-data-1] [gc]
[ParNew][1135087][11248] duration [2.6m], collections [1]/[2.7m],
total [2.6m]/[6.8m], memory [2.4gb]->[2.3gb]/[3.8gb], all_pools
{[Code Cache] [13.7mb]->[13.7mb]/[48mb]}{[Par Eden Space]
[109.6mb]->[15.4mb]/[1gb]}{[Par Survivor Space] [136.5mb]->
[0b]/[136.5mb]}{[CMS Old Gen] [2.1gb]->[2.3gb]/[2.6gb]}{[CMS Perm
Gen] [35.1mb]->[34.9mb]/[82mb]}
If you start getting these kinds of warnings in your logs, its time to add
more resources.
Disk I/O utilization
If you are working on applications having high writes such as logging and
real-time data indexing, you need very high disk I/Ops. Elasticsearch
provides options for tuning store-level throttling for segment merging;
however, spinning media disks cannot cope with heavy writes. It is best to
use SSD for write heavy applications. In our applications, we have seen an
almost 10x performance boost after opting for SSD.
Disk low watermark
Look at the following lines of log, which have been taken from the master
node of the cluster:
[2015-11-21 15:22:52,656][INFO ]
[cluster.routing.allocation.decider] [es-master-1] low disk
watermark [15%] exceeded on [ujhOO-MzR22bJHPUGLtyQA][es-data-1]
free: 36.6gb[14.8%], replicas will not be assigned to this node
It clearly says that one of the data nodes has less than 15% of disk space
available and new shards won't be assigned to this node anymore. This can
even be worse if 90% of the disk is full. In this case, your shards will be
automatically assigned to other nodes, and if the other nodes also have the
same disk space, your cluster will go into hang mode.
However, you can increase the thresholds for low and high watermarks in
the following way:
curl -XPUT client_node_ip:9200/_cluster/settings -d '{
"transient" : {
"cluster.routing.allocation.disk.watermark.low" : "90%",
"cluster.routing.allocation.disk.watermark.high" : "10gb"
}
}'
As you can see, these parameters take values in the form of percentage as
well as gigabytes or megabytes. However, if this is still not enough, you
need to add more nodes to move the shards or increase the disk space.
How to scale
Distributed systems such as Elasticsearch, Cassandra, or Mongodb are
built for higher scalability. However, it is very important to consider one
thing: how you scale your clusters. Scaling can be done either vertically or
horizontally. Vertical scaling is the one in which you keep adding more
resources to existing machines, whereas in horizontal scaling, you
dynamically add more nodes to the cluster. Elasticsearch is built for
horizontal scaling. You keep adding more nodes to your cluster, and it can
automatically balance the shards/load on the new nodes.
To add new nodes to Elasticsearch, simply launch a new server with
Elasticsearch installed on it and similar configuration (cluster name and
discovery parameters). It will automatically connect to the existing cluster,
if it is able to connect with your master nodes.
There are still some scenarios in which it will be required to go for vertical
scaling, such as cost optimizations. In this case, you need to stop the node
and increase the resources on it. However, you need to have enough nodes
to keep the cluster operational, such as having two client nodes or two
data nodes and three master nodes.
Summary
In this chapter, you learned how to configure different types of nodes in
Elasticsearch, along with keeping best practices in mind when going for
the production deployments of an Elasticsearch cluster. The chapter
covered one of the most important aspects of cluster sizing—resource
allocation and configuration for different types of nodes.
Finally, we saw some key metrics such as CPU, disk I/Ops, RAM, and
utilizations to watch out for when your cluster needs scaling and the best
practices to follow for scaling without downtime.
In the next chapter, we will learn about securing clusters and creating data
backups.

Chapter 10. Backups and Security
Data backups and data security are the most important aspects of any
organization. It is even more important to design and implement business
continuity plans to tackle data loss because of various factors. While
Elasticsearch is not a database and it does not provide the backup and
security functionalities that you can get in databases, it still offers some
way around this. Let's learn how you can create cost effective and robust
backup plans for your Elasticsearch clusters.
In this chapter, we will cover the following topics:
Introducing backup and restore mechanisms
Securing an Elasticsearch cluster
Load balancing using Nginx
Introducing backup and restore
mechanisms
In Elasticsearch, you can implement a backup and restore functionality in
two different ways depending on the requirements and efforts put in. You
can either create a script to create manual backups and restoration or you
can opt for a more automated and functionality-rich Backup-Restore API
offered by Elasticsearch.
Backup using snapshot API
A snapshot is the backup of a complete cluster or selected indices. The
best thing about snapshots is that they are incremental in nature. So, only
data that has been changed since the last snapshot will be taken in the next
snapshot.
Life was not so easy before the release of Elasticsearch Version 1.0.0. This

release not only introduced powerful aggregation functionalities to
Elasticsearch, but also brought in the Snapshot Restore API to create
backups and restore them on the fly. Initially, only a shared file system was
supported by this API, but gradually it has been possible to use this API on
AWS to create backups on AWS buckets, Hadoop to create backups inside
Hadoop clusters, and Microsoft Azure to create backups on Azure
Storage with the help of plugins. In the upcoming section, you will learn
how to create backups using a shared file system repository. To use cloud
and Hadoop plugins, have a look at the following URLs:
https://github.com/elastic/elasticsearch-cloud-aws#s3-repository
https://github.com/elastic/elasticsearch-hadoop/tree/master/repository-hdfs
https://github.com/elastic/elasticsearch-cloud-azure#azure-repository
Creating snapshots using file system repositories requires the repository to
be accessible from all the data and master nodes in the cluster. For this, we
will be creating an network file system (NFS) drive in the next section.
Creating an NFS drive
NFS is a distributed file system protocol, which allows you to mount
remote directories on your server. The mounted directories look like the
local directory of the server, therefore using NFS, multiple servers can
write to the same directory.
Let's take an example to create a shared directory using NFS. For this
example, there is one host server, which can also be viewed as a backup
server of Elasticsearch data, two data nodes, and three master nodes.
The following are the IP addresses of all these nodes:
Host Server: 10.240.131.44
Data node 1: 10.240.251.58
Data node 1: 10.240.251.59

Master Node 1: 10.240.80.41
Master Node 2: 10.240.80.42
Master Node 3: 10.240.80.43
Configuring the NFS host server
The very first step is to install the nfs-kernel-server package after
updating the local package index:
sudo apt-get update
sudo apt-get install nfs-kernel-server
Once the package is installed, you can create a directory that can be
shared among all the clients. Let's create a directory:
sudo mkdir /mnt/shared-directory
Give the access permission of this directory to the nobody user and the
nogroup group. They are a special reserved user and group in the Linux
operating system that do not need any special permission to run things:
sudo chown –R nobody:nogroup /mnt/shared-directory
The next step is to configure the NFS Exports, where we can specify with
which machine this directory will be shared. For this, open the
/etc/exports file with root permissions:
sudo nano /etc/exports
Add the following line, which contains the directory to be shared and the
space-separated client IP lists:
/mnt/shared-directory 10.240.251.58(rw,sync,no_subtree_check)
10.240.251.59(rw,sync,no_subtree_check)
10.240.80.41(rw,sync,no_subtree_check)
10.240.80.42(rw,sync,no_subtree_check)
10.240.80.43(rw,sync,no_subtree_check)
Once done, save the file and exit.
The next step is to create an NFS table, which holds the exports of your
share by running the following command:
sudo exportfs –a
Now start the NFS service by running this command:
sudo service nfs-kernel-server start
After this, your shared directory is available to the clients you have
configured on your host machine. It's time to do the configurations on the
client machines.
Configuring client machines
First of all, your need to install the NFS client after updating the local
package index:
sudo apt-get update
sudo apt-get install nfs-common
Now, create a directory on the client machine that will be used to mount
the remote shared directory:
sudo mkdir /mnt/nfs
Mount the shared directory (by specifying the nfs server host ip:shared
directory name) on the client machine by using the following command:
sudo mount 10.240.131.44:/mnt/shared-directory /mnt/nfs
To check whether the mount is successfully done, you can use the
following command:
df -h
You will see an extra drive mounted on your system, as shown in the
following screenshot, which shows the mounted shared directory:

Please note that mounting the directories/devices using the mount
command only mounts them temporarily. For a permanent mount, open the
/etc/fstab file:
sudo nano /etc/fstab
Add these lines to this file:
host.domain.com:/mnt/shared-directory /mnt/nfs/ nfs
auto,noatime,nolock,bg,nfsvers=4,sec=krb5p,intr,tcp,actimeo=1800
0 0
Perform similar steps on all the data and master nodes to mount the shared
directory on all of them using NFS.
Creating a snapshot
The following subsections cover the various steps that are performed to
create a snapshot.
Registering the repository path
Add the following line inside the elasticsearch.yml file, to register the
path.repo setting on all the master and data nodes:
path.repo: ["/mnt/nfs"]
After this, restart the nodes one by one to reload the configuration.
Registering the shared file system repository in Elasticsearch
Register the shared file system repository with the name es-backup:
curl -XPUT 'http://localhost:9200/_snapshot/es-backup' -d '{
"type": "fs",
"settings": {
"location": "/mnt/nfs/es-backup",
"compress": true
}
}'
In preceding request, the location parameter specifies the path of the
snapshots and the compress parameter turns on the compression of the
snapshot files. Compression is applied only to the index metadata files
(mappings and settings) and not to the data files.
Create your first snapshot
You can create multiple snapshots of the same cluster within a repository.
The following is the command that is used to create a snapshot_1 snapshot
inside the es-snapshot repository:
curl -XPUT 'http://localhost:9200/_snapshot/es-backup/snapshot_1?
wait_for_completion=true'
The wait_for_completion parameter tells whether the request should
return immediately after snapshot initialization (defaults to true) or wait
for snapshot completion. During snapshot initialization, information about
all previous snapshots is loaded into the memory, which means that in large
repositories, it may take several seconds (or even minutes) for this
command to return even if the wait_for_completion parameter is set to
false.
By default, a snapshot of all the open and started indices in the cluster is
created. This behavior can be changed by specifying the list of indices in
the body of the snapshot request:
curl -XPUT 'http://localhost:9200/_snapshot/es-backup/snapshot_1?
wait_for_completion=true' -d '{
"indices": "index_1,index_2",
"ignore_unavailable": "true",
"include_global_state": false
}'
In the preceding request, the indices parameter specifies the names of the
indices that need to be included inside the snapshot. The
ignore_unavailable parameter, if set to true, enables a snapshot request to
not fail if any index is not available in the snapshot creation request. The
third parameter, include_global_state, when set to false, avoids the
global cluster state to be stored as a part of the snapshot.
Getting snapshot information
To get the details of a single snapshot, you can run the following
command:
curl -XPUT 'http://localhost:9200/_snapshot /es-backup/snapshot_1
Use comma-separated snapshot names to get the details of more than one
snapshot:
curl -XPUT 'http://localhost:9200/_snapshot /es-backup/snapshot_1
To get the details of all the snapshots, use _all in the end, like this:
curl -XPUT 'http://localhost:9200/_snapshot /es-backup/_all
Deleting snapshots
A snapshot can be deleted using the following command:
curl -XDELETE 'http://localhost:9200/_snapshot /es-
backup/snapshot_1
Restoring snapshots
Restoring a snapshot is very easy and a snapshot can be restored to other
clusters too, provided the cluster in which you are restoring is version
compatible. You cannot restore a snapshot to a lower version of
Elasticsearch.
While restoring snapshots, if the index does not already exist, a new index
will be created with the same index name and all the mappings for that
index, which was there before creating the snapshot. If the index already
exists, then it must be in the closed state and must have the same number
of shards as the index snapshot. The restore operation automatically opens
the indexes after a successful completion:
Example: restoring a snapshot
To take an example of restoring a snapshot from the es-backup repository
and the snapshot_1 snapshot, run the following command against the
_restore endpoint on the client node:
curl -XPOST localhost:9200/_snapshot/es-
backup/snapshot_1/_restore
This command will restore all the indices of the snapshot.
Elasticsearch offers several options while restoring the snapshots. The
following are some of the important ones.
Restoring multiple indices
There might be a scenario in which you do not want to restore all the
indices of a snapshot and only a few indices. For this, you can use the
following command:
curl -XPOST 'localhost:9200/_snapshot/es-
backup/snapshot_1/_restore' -d '{
"indices": "index_1,index_2",
"ignore_unavailable": "true"
}'
Renaming indices
Elasticsearch does not have any option to rename an index once it has
been created, apart from setting aliases. However, it provides you with an
option to rename the indices while restoring from the snapshot. For
example:
curl -XPOST 'localhost:9200/_snapshot/es-
backup/snapshot_1/_restore' -d '{
"indices": "index_1",
"ignore_unavailable": "true",
"rename_replacement": "restored_index"
}'
Partial restore
Partial restore is a very useful feature. It comes in handy in scenarios such
as creating snapshots, if the snapshots can not be created for some of the
shards. In this case, the entire restore process will fail if one or more
indices does not have a snapshot of all the shards. In this case, you can use
the following command to restore such indices back into cluster:
curl -XPOST 'localhost:9200/_snapshot/es-
backup/snapshot_1/_restore' -d '{
"partial": true
}'
Note that you will lose the data of the missing shard in this case, and those
missing shards will be created as empty ones after the completion of the
restore process.
Changing index settings during restore
During restoration, many of the index settings can be changed, such as the
number of replicas and refresh intervals. For example, to restore an index
named my_index with a replica size of 0 (for a faster restore process) and a
default refresh interval rate, you can run this command:
curl -XPOST 'localhost:9200/_snapshot/es-
backup/snapshot_1/_restore' -d '{
"indices": "my_index",
"index_settings": {

"index.number_of_replicas": 0
},
"ignore_index_settings": [
"index.refresh_interval"
]
}'
The indices parameter can contain more than one comma separated
index_name.
Once restored, the replicas can be increased with the following command:
curl -XPUT 'localhost:9200/my_index/_settings' -d '
{
"index" : {
"number_of_replicas" : 1
}
}'
Restoring to a different cluster
To restore a snapshot to a different cluster, you first need to register the
repository from where the snapshot needs to be restored to a new cluster.
There are some additional considerations that you need to take in this
process:
The version of the new cluster must be the same or greater than the
cluster from which the snapshot had been taken
Index settings can be applied during snapshot restoration
The new cluster need not be of the same size (the number of nodes
and so on) as the old cluster
An appropriate disk size and memory must be available for restoration
The plugins that create additional mapping types must be installed on
both the clusters (that is, attachment plugins); otherwise, the index will
fail to open due to mapping problems.
Manual backups

Manual backups are simple to understand, but difficult to manage with
growing datasets and the number of machines inside the cluster. However,
you can still give a thought to creating manual backups in small clusters.
The following are the steps needed to be performed to create backups:
Shut down the node.
Copy the data to a backup directory. You can either take a backup of
all the indices available on a node by navigating to the
path_to_data_directory/cluster_name/nodes/0/ directory and copy
the complete indices folder or can take a backup of the individual
indices too.
Start the node.
Manual restoration
Manual restorations also require steps similar to those used when the
creating backups:
Shut down the node
Copy the data from a backup directory to the indices directory of
datapath
Start the node

Securing Elasticsearch
Elasticsearch does not have any default security mechanisms. Anyone can
destroy your entire data collection with just a single command. However,
with the increasing demand of securing Elasticsearch clusters, the Elastic
team has launched a new product called shield that provides you with a
complete security solution including authentication, encryption, role-based
access control, IP filtering, field- and document-level security, and audit
logging. However, if you cannot afford shield, there are other ways to
protect Elasticsearch. One way can be to not expose Elasticsearch publicly
and put a firewall in front of it to allow access to only a limited number of
IPs. The other way is to wrap Elasticsearch in a reverse proxy to enable
access control and SSL encryption. In this chapter, we will see how you
can secure your Elasticsearch cluster using a basic HTTP authentication
behind a reverse proxy.
In the remaining sections, we will go on to learn how to use Nginx to
secure an Elasticsearch cluster. The commands used to set up Nginx and
Basic Auth work on Ubuntu 12.04 and above. To set up the same on
Centos systems, you can get the installation guide at the following URL:
https://gist.github.com/bharvidixit/8b00fdc85f8d31391876
Setting up basic HTTP authentication
HTTP authentication allows you to secure Elasticsearch using username-
and password-based access. You can do this by installing the apache-utils
package:
sudo apt-get update
sudo apt-get install apache-utils
Now, let's create a password file with this command:
sudo htpasswd -c /etc/nginx/.htpasswd username

The preceding command will prompt you to create a password for the
username user, as shown in the following screenshot:
Once you create the password, a file with the .htpasswd name will be
created inside the /etc/nginx directory in the format of login:password.
Setting up Nginx
Run the following command to install Nginx on Ubuntu machines:
sudo apt-get install nginx
You can find the configuration directory of Nginx inside the /etc/nginx
directory, which looks similar to this:
Proxy templates are usually created inside the sites-available directory.
This can be created with the following command:
sudo vi /etc/nginx/sites-available/elastic_proxy
Enter the following configuration lines inside this file:

As you can see, we have configured the Nginx server to listen to port
6200, which is just a custom port number to connect with Elasticsearch.
You are no longer required to connect Elasticsearch on its default port
9200 because it is running on localhost. It's also good if you can create a
subdomain for your Elasticsearch cluster (es.domainname.com, in this
example), which points to the public IP of this server. If you do not have
any subdomain, but have a public IP available on this server, you can omit
the server_name parameter.
The main things are written inside the location directive, where we have
used the HTTP authentication file you had created. Now only those users
who have this user name and password can access this Elasticsearch
cluster.
When you are done with the configuration of your template, create a
symbolic link of the template to make it available inside the /etc/sites-
enabled directory that will be finally loaded by Nginx. To do this, run the
following command:

sudo ln -s /etc/nginx/sites-available/elastic_proxy
/etc/nginx/sites-enabled/
You also need to create a log directory to store all the access and error
logs. You can do it using these commands:
sudo mkdir /var/log/nginx/elastic_proxy
sudo touch /var/log/nginx/elastic_proxy/access.log
sudo touch /var/log/nginx/elastic_proxy/error.log
Once done, start the Nginx server with the following command:
sudo service nginx start
Now, try to access Elasticsearch with this command:
curl localhost:6200
You will get the following response:
This clearly tells you that to access this URL, you need a valid user name
and password. So, it can be accessed using the following command:
curl username:password@localhost:6200
Here, the username and password are the ones you have created in the
previous section.
Securing critical access
You know very well that Elasticsearch is based on REST and provides the
HTTP endpoints for all the tasks, such as _search, _delete, _update,
_stats, _settings, and so on, which essentially works on the HTTP verbs
such as GET, PUT, POST, and DELETE.
Nginx is very good for rule-based access by getting the request parameters
and putting constraints on the requests. Let's see how you can do this.
Restricting DELETE requests
To keep your data safe by avoiding DELETE requests, you can do the
following configurations inside your proxy template:
if ($request_method ~ "DELETE") {
return 403;
break;
}
Restricting endpoints
To restrict endpoints, such as _shutdown, you can use the following
configuration:
if ($request_filename ~ _shutdown) {
return 403;
break;
}
A final configuration would look like this:

You can add many other constraints using similar if statements as shown
in the preceding template. Whenever you edit the template inside
/etc/sites-available, it will automatically reflect the changes inside
sites-enabled; however, make sure to reload the changed configurations by
running this command:
sudo service nginx reload
Load balancing using Nginx
If you have more than one client node in your Elasticsearch cluster, you
can create connections to all of the client nodes for high availability.
However, to load balance the requests in addition to cluster security, you
can use the power of Nginx.

For example, you have three client nodes with the IP addresses,
192.168.10.42, 192.168.10.43, and 192.168.10.44. The following is a
sample configuration that will listen to your proxy server subdomain or the
public IP address (can be a private IP if not an Internet-facing ES) and will
distribute the load to the Elasticsearch clients in a round-robin fashion:
See the upstream directive in the preceding configuration template that
holds all the IP and ports of the Elasticsearch clients using the
elasticsearch_servers name. The proxy_pass directive now contains the
name of the upstream directive instead of a single client address.

Summary
In this chapter, you learned how to create data backups of an Elasticsearch
cluster and restore them back into the same or another cluster. You also
learned how to secure Elasticsearch clusters and load balance them using
Nginx.
Finally, we have reached the end of the book, and we hope that you have
had a pleasant reading experience. Elasticsearch is vast, and covering
every tiny detail in this book was not possible. However, as per the goal, it
covers almost every "essential" topic of Elasticsearch for developers to
start from scratch and to be able to manage and scale an Elasticsearch
cluster on their own. Most interestingly, this book serves both Java and
Python programmers under one hood.
Not only has Elasticsearch matured, but the community around this
technology is also much more mature now. If you face any issue, you can
post your questions to the official user discussion group:
https://discuss.elastic.co.
We also suggest you keep visiting the official blog of Elasticsearch at
https://www.elastic.co/blog to keep yourself updated with the latest and
greatest news around this technology.
With all this knowledge and everything you have learned throughout this
book, you are now fully equipped to create and manage a full-blown
search and analytics solutions based on Elasticsearch. We wish you the
best!
Part II. Module 2
Mastering Elasticsearch - Second Edition
Further your knowledge of the Elasticsearch server by learning
more about its internals, querying, and data handling

Chapter 1. Introduction to
Elasticsearch
Before going further into the book, we would like to emphasize that we are
treating this book as an extension to the Elasticsearch Server Second
Edition book we've written, also published by Packt Publishing. Of course,
we start with a brief introduction to both Apache Lucene and
Elasticsearch, but this book is not for a person who doesn't know
Elasticsearch at all. We treat Mastering Elasticsearch as a book that will
systematize your knowledge about Elasticsearch and extend it by showing
some examples of how to leverage your knowledge in certain situations. If
you are looking for a book that will help you start your journey into the
world of Elasticsearch, please take a look at Elasticsearch Server Second
Edition mentioned previously.
That said, we hope that by reading this book, you want to extend and build
on basic Elasticsearch knowledge. We assume that you already know how
to index data to Elasticsearch using single requests as well as bulk
indexing. You should also know how to send queries to get the documents
you are interested in, how to narrow down the results of your queries by
using filtering, and how to calculate statistics for your data with the use of
the faceting/aggregation mechanism. However, before getting to the
exciting functionality that Elasticsearch offers, we think we should start
with a quick tour of Apache Lucene, which is a full text search library that
Elasticsearch uses to build and search its indices, as well as the basic
concepts on which Elasticsearch is built. In order to move forward and
extend our learning, we need to ensure that we don't forget the basics. This
is easy to do. We also need to make sure that we understand Lucene
correctly as Mastering Elasticsearch requires this understanding. By the
end of this chapter, we will have covered the following topics:
What Apache Lucene is
What overall Lucene architecture looks like

How the analysis process is done
What Apache Lucene query language is and how to use it
What are the basic concepts of Elasticsearch
How Elasticsearch communicates internally
Introducing Apache Lucene
In order to fully understand how Elasticsearch works, especially when it
comes to indexing and query processing, it is crucial to understand how
Apache Lucene library works. Under the hood, Elasticsearch uses Lucene
to handle document indexing. The same library is also used to perform a
search against the indexed documents. In the next few pages, we will try to
show you the basics of Apache Lucene, just in case you've never used it.
Getting familiar with Lucene
You may wonder why Elasticsearch creators decided to use Apache
Lucene instead of developing their own functionality. We don't know for
sure since we were not the ones who made the decision, but we assume
that it was because Lucene is mature, open-source, highly performing,
scalable, light and, yet, very powerful. It also has a very strong community
that supports it. Its core comes as a single file of Java library with no
dependencies, and allows you to index documents and search them with its
out-of-the-box full text search capabilities. Of course, there are extensions
to Apache Lucene that allow different language handling, and enable
spellchecking, highlighting, and much more, but if you don't need those
features, you can download a single file and use it in your application.
Overall architecture
Although I would like to jump straight to Apache Lucene architecture,
there are some things we need to know first in order to fully understand it,
and those are as follows:
Document: It is a main data carrier used during indexing and search,

containing one or more fields, that contain the data we put and get
from Lucene.
Field: It is a section of the document which is built of two parts: the
name and the value.
Term: It is a unit of search representing a word from the text.
Token: It is an occurrence of a term from the text of the field. It
consists of term text, start and end offset, and a type.
Apache Lucene writes all the information to the structure called inverted
index. It is a data structure that maps the terms in the index to the
documents, not the other way round like the relational database does. You
can think of an inverted index as a data structure, where data is term
oriented rather than document oriented.
Let's see how a simple inverted index can look. For example, let's assume
that we have the documents with only title field to be indexed and they
look like the following:
Elasticsearch Server (document 1)
Mastering Elasticsearch (document 2)
Apache Solr 4 Cookbook (document 3)
So, the index (in a very simple way) could be visualized as shown in the
following figure:

As you can see, each term points to the number of documents it is present
in. This allows for a very efficient and fast search such as the term-based
queries. In addition to this, each term has a number connected to it: the
count, telling Lucene how often it occurs.
Each index is divided into multiple write once and read many time
segments. When indexing, after a single segment is written to disk, it can't
be updated. For example, the information about deleted documents is
stored in a separate file, but the segment itself is not updated.
However, multiple segments can be merged together in a process called
segments merge. After forcing, segments are merged, or after Lucene
decides it is time for merging to be performed, segments are merged
together by Lucene to create larger ones. This can be I/O demanding;
however, it is needed to clean up some information because during that
time some information that is not needed anymore is deleted, for example
the deleted documents. In addition to this, searching with the use of one
larger segment is faster than searching against multiple smaller ones
holding the same data. However, once again, remember that segments
merging is an I/O demanding operation and you shouldn't force merging,
just configure your merge policy carefully.
Note
If you want to know what files are building the segments and what
information is stored inside them, please take a look at Apache Lucene
documentation available at
http://lucene.apache.org/core/4_10_3/core/org/apache/lucene/codecs/lucene410/package-
summary.html.
Getting deeper into Lucene index
Of course, the actual index created by Lucene is much more complicated
and advanced, and consists of more than the terms their counts and
documents in which they are present. We would like to tell you about a
few of those additional index pieces because even though they are
internal, it is usually good to know about them as they can be very handy.
Norms
A norm is a factor associated with each indexed document and stores
normalization factors used to compute the score relative to the query.
Norms are computed on the basis of index time boosts and are indexed
along with the documents. With the use of norms, Lucene is able to
provide an index time-boosting functionality at the cost of a certain
amount of additional space needed for norms indexation and some amount
of additional memory.
Term vectors
Term vectors are small inverted indices per document. They consist of
pairs—a term and its frequency—and can optionally include information
about term position. By default, Lucene and Elasticsearch don't enable
term vectors indexing, but some functionality such as the fast vector
highlighting requires them to be present.
Posting formats
With the release of Lucene 4.0, the library introduced the so-called codec
architecture, giving developers control over how the index files are written
onto the disk. One of the parts of the index is the posting format, which
stores fields, terms, documents, terms positions and offsets, and, finally,
the payloads (a byte array stored at an arbitrary position in Lucene index,
which can contain any information we want). Lucene contains different
posting formats for different purposes, for example one that is optimized
for high cardinality fields like the unique identifier.
Doc values
As we already mentioned, Lucene index is the so-called inverted index.
However, for certain features, such as faceting or aggregations, such

architecture is not the best one. The mentioned functionality operates on
the document level and not the term level and because Elasticsearch needs
to uninvert the index before calculations can be done. Because of that, doc
values were introduced and additional structure used for faceting, sorting
and aggregations. The doc values store uninverted data for a field they are
turned on for. Both Lucene and Elasticsearch allow us to configure the
implementation used to store them, giving us the possibility of memory-
based doc values, disk-based doc values, and a combination of the two.
Analyzing your data
Of course, the question arises of how the data passed in the documents is
transformed into the inverted index and how the query text is changed into
terms to allow searching. The process of transforming this data is called
analysis.
Analysis is done by the analyzer, which is built of tokenizer and zero or
more filters, and can also have zero or more character mappers.
A tokenizer in Lucene is used to divide the text into tokens, which are
basically terms with additional information, such as its position in the
original text and its length. The result of the tokenizer work is a so-called
token stream, where the tokens are put one by one and are ready to be
processed by filters.
Apart from tokenizer, Lucene analyzer is built of zero or more filters that
are used to process tokens in the token stream. For example, it can remove
tokens from the stream, change them or even produce new ones. There are
numerous filters and you can easily create new ones. Some examples of
filters are as follows:
Lowercase filter: It makes all the tokens lowercase
ASCII folding filter: It removes non ASCII parts from tokens
Synonyms filter: It is responsible for changing one token to another on
the basis of synonym rules

Multiple language stemming filters: These are responsible for
reducing tokens (actually the text part that they provide) into their
root or base forms, the stem
Filters are processed one after another, so we have almost unlimited
analysis possibilities with adding multiple filters one after another.
The last thing is the character mappings, which is used before tokenizer
and is responsible for processing text before any analysis is done. One of
the examples of character mapper is the HTML tags removal process.
Indexing and querying
We may wonder how that all affects indexing and querying when using
Lucene and all the software that is built on top of it. During indexing,
Lucene will use an analyzer of your choice to process the contents of your
document; different analyzers can be used for different fields, so the title
field of your document can be analyzed differently compared to the
description field.
During query time, if you use one of the provided query parsers, your
query will be analyzed. However, you can also choose the other path and
not analyze your queries. This is crucial to remember because some of the
Elasticsearch queries are being analyzed and some are not. For example,
the prefix query is not analyzed and the match query is analyzed.
What you should remember about indexing and querying analysis is that
the index should be matched by the query term. If they don't match,
Lucene won't return the desired documents. For example, if you are using
stemming and lowercasing during indexing, you need to be sure that the
terms in the query are also lowercased and stemmed, or your queries will
return no results at all.
Lucene query language

Some of the query types provided by Elasticsearch support Apache
Lucene query parser syntax. Because of this, it is crucial to understand the
Lucene query language.
Understanding the basics
A query is divided by Apache Lucene into terms and operators. A term, in
Lucene, can be a single word or a phrase (group of words surrounded by
double quote characters). If the query is set to be analyzed, the defined
analyzer will be used on each of the terms that form the query.
A query can also contain Boolean operators that connect terms to each
other forming clauses. The list of Boolean operators is as follows:
AND: It means that the given two terms (left and right operand) need
to match in order for the clause to be matched. For example, we would
run a query, such as apache AND lucene, to match documents with both
apache and lucene terms in a document field.
OR: It means that any of the given terms may match in order for the
clause to be matched. For example, we would run a query, such as
apache OR lucene, to match documents with apache or lucene (or both)
terms in a document field.
NOT: It means that in order for the document to be considered a
match, the term appearing after the NOT operator must not match. For
example, we would run a query lucene NOT Elasticsearch to match
documents that contain lucene term, but not the Elasticsearch term in
the document field.
In addition to these, we may use the following operators:
+: It means that the given term needs to be matched in order for the
document to be considered as a match. For example, in order to find
documents that match lucene term and may match apache term, we
would run a query such as +lucene apache.
-: It means that the given term can't be matched in order for the
document to be considered a match. For example, in order to find a
document with lucene term, but not Elasticsearch term, we would run
a query such as +lucene -Elasticsearch.
When not specifying any of the previous operators, the default OR operator
will be used.
In addition to all these, there is one more thing: you can use parenthesis to
group clauses together for example, with something like the following
query:
Elasticsearch AND (mastering OR book)
Querying fields
Of course, just like in Elasticsearch, in Lucene all your data is stored in
fields that build the document. In order to run a query against a field, you
need to provide the field name, add the colon character, and provide the
clause that should be run against that field. For example, if you would like
to match documents with the term Elasticsearch in the title field, you
would run the following query:
title:Elasticsearch
You can also group multiple clauses. For example, if you would like your
query to match all the documents having the Elasticsearch term and the
mastering book phrase in the title field, you could run a query like the
following code:
title:(+Elasticsearch +"mastering book")
The previous query can also be expressed in the following way:
+title:Elasticsearch +title:"mastering book"
Term modifiers
In addition to the standard field query with a simple term or clause,
Lucene allows us to modify the terms we pass in the query with modifiers.

The most common modifiers, which you will be familiar with, are
wildcards. There are two wildcards supported by Lucene, the ? and *
terms. The first one will match any character and the second one will
match multiple characters.
Note
Please note that by default these wildcard characters can't be used as the
first character in a term because of performance reasons.
In addition to this, Lucene supports fuzzy and proximity searches with the
use of the ~ character and an integer following it. When used with a single
word term, it means that we want to search for terms that are similar to the
one we've modified (the so-called fuzzy search). The integer after the ~
character specifies the maximum number of edits that can be done to
consider the term similar. For example, if we would run a query, such as
writer~2, both the terms writer and writers would be considered a
match.
When the ~ character is used on a phrase, the integer number we provide
is telling Lucene how much distance between the words is acceptable. For
example, let's take the following query:
title:"mastering Elasticsearch"
It would match the document with the title field containing mastering
Elasticsearch, but not mastering book Elasticsearch. However, if we
would run a query, such as title:"mastering Elasticsearch"~2, it would
result in both example documents matched.
We can also use boosting to increase our term importance by using the ^
character and providing a float number. Boosts lower than one would
result in decreasing the document importance. Boosts higher than one will
result in increasing the importance. The default boost value is 1. Please
refer to the Default Apache Lucene scoring explained section in Chapter

2, Power User Query DSL, for further information on what boosting is and
how it is taken into consideration during document scoring.
In addition to all these, we can use square and curly brackets to allow
range searching. For example, if we would like to run a range search on a
numeric field, we could run the following query:
price:[10.00 TO 15.00]
The preceding query would result in all documents with the price field
between 10.00 and 15.00 inclusive.
In case of string-based fields, we also can run a range query, for example
name:[Adam TO Adria].
The preceding query would result in all documents containing all the terms
between Adam and Adria in the name field including them.
If you would like your range bound or bounds to be exclusive, use curly
brackets instead of the square ones. For example, in order to find
documents with the price field between 10.00 inclusive and 15.00
exclusive, we would run the following query:
price:[10.00 TO 15.00}
If you would like your range bound from one side and not bound by the
other, for example querying for documents with a price higher than 10.00,
we would run the following query:
price:[10.00 TO *]
Handling special characters
In case you want to search for one of the special characters (which are +, -
, &&, ||, !, (, ), { }, [ ], ^, ", ~, *, ?, :, \, /), you need to escape it with the
use of the backslash (\) character. For example, to search for the abc"efg
term you need to do something like abc\"efg.
Introducing Elasticsearch
Although we've said that we expect the reader to be familiar with
Elasticsearch, we would really like you to fully understand Elasticsearch;
therefore, we've decided to include a short introduction to the concepts of
this great search engine.
As you probably know, Elasticsearch is production-ready software to build
search and analysis-oriented applications. It was originally started by Shay
Banon and published in February 2010. Since then, it has rapidly gained
popularity just within a few years and has become an important alternative
to other open source and commercial solutions. It is one of the most
downloaded open source projects.
Basic concepts
There are a few concepts that come with Elasticsearch and their
understanding is crucial to fully understand how Elasticsearch works and
operates.
Index
Elasticsearch stores its data in one or more indices. Using analogies from
the SQL world, index is something similar to a database. It is used to store
the documents and read them from it. As already mentioned, under the
hood, Elasticsearch uses Apache Lucene library to write and read the data
from the index. What you should remember is that a single Elasticsearch
index may be built of more than a single Apache Lucene index—by using
shards.
Document
Document is the main entity in the Elasticsearch world (and also in the
Lucene world). At the end, all use cases of using Elasticsearch can be
brought at a point where it is all about searching for documents and

analyzing them. Document consists of fields, and each field is identified by
its name and can contain one or multiple values. Each document may have
a different set of fields; there is no schema or imposed structure—this is
because Elasticsearch documents are in fact Lucene ones. From the client
point of view, Elasticsearch document is a JSON object (see more on the
JSON format at http://en.wikipedia.org/wiki/JSON).
Type
Each document in Elasticsearch has its type defined. This allows us to
store various document types in one index and have different mappings for
different document types. If you would like to compare it to an SQL world,
a type in Elasticsearch is something similar to a database table.
Mapping
As already mentioned in the Introducing Apache Lucene section, all
documents are analyzed before being indexed. We can configure how the
input text is divided into tokens, which tokens should be filtered out, or
what additional processing, such as removing HTML tags, is needed. This
is where mapping comes into play—it holds all the information about the
analysis chain. Besides the fact that Elasticsearch can automatically
discover field type by looking at its value, in most cases we will want to
configure the mappings ourselves to avoid unpleasant surprises.
Node
The single instance of the Elasticsearch server is called a node. A single
node in Elasticsearch deployment can be sufficient for many simple use
cases, but when you have to think about fault tolerance or you have lots of
data that cannot fit in a single server, you should think about multi-node
Elasticsearch cluster.
Elasticsearch nodes can serve different purposes. Of course, Elasticsearch
is designed to index and search our data, so the first type of node is the
data node. Such nodes hold the data and search on them. The second type
of node is the master node—a node that works as a supervisor of the
cluster controlling other nodes' work. The third node type is the tribe
node, which is new and was introduced in Elasticsearch 1.0. The tribe
node can join multiple clusters and thus act as a bridge between them,
allowing us to execute almost all Elasticsearch functionalities on multiple
clusters just like we would be using a single cluster.
Cluster
Cluster is a set of Elasticsearch nodes that work together. The distributed
nature of Elasticsearch allows us to easily handle data that is too large for
a single node to handle (both in terms of handling queries and documents).
By using multi-node clusters, we can also achieve uninterrupted work of
our application, even if several machines (nodes) are not available due to
outage or administration tasks such as upgrade. Elasticsearch provides
clustering almost seamlessly. In our opinion, this is one of the major
advantages over competition; setting up a cluster in the Elasticsearch
world is really easy.
Shard
As we said previously, clustering allows us to store information volumes
that exceed abilities of a single server (but it is not the only need for
clustering). To achieve this requirement, Elasticsearch spreads data to
several physical Lucene indices. Those Lucene indices are called shards,
and the process of dividing the index is called sharding. Elasticsearch can
do this automatically and all the parts of the index (shards) are visible to
the user as one big index. Note that besides this automation, it is crucial to
tune this mechanism for particular use cases because the number of shard
index is built or configured during index creation and cannot be changed
without creating a new index and re-indexing the whole data.
Replica
Sharding allows us to push more data into Elasticsearch that is possible for
a single node to handle. Replicas can help us in situations where the load

increases and a single node is not able to handle all the requests. The idea
is simple—create an additional copy of a shard, which can be used for
queries just as original, primary shard. Note that we get safety for free. If
the server with the primary shard is gone, Elasticsearch will take one of
the available replicas of that shard and promote it to the leader, so the
service work is not interrupted. Replicas can be added and removed at any
time, so you can adjust their numbers when needed. Of course, the content
of the replica is updated in real time and is done automatically by
Elasticsearch.
Key concepts behind Elasticsearch architecture
Elasticsearch was built with a few concepts in mind. The development
team wanted to make it easy to use and highly scalable. These core
features are visible in every corner of Elasticsearch. From the architectural
perspective, the main features are as follows:
Reasonable default values that allow users to start using Elasticsearch
just after installing it, without any additional tuning. This includes
built-in discovery (for example, field types) and auto-configuration.
Working in distributed mode by default. Nodes assume that they are or
will be a part of the cluster.
Peer-to-peer architecture without single point of failure (SPOF).
Nodes automatically connect to other machines in the cluster for data
interchange and mutual monitoring. This covers automatic replication
of shards.
Easily scalable both in terms of capacity and the amount of data by
adding new nodes to the cluster.
Elasticsearch does not impose restrictions on data organization in the
index. This allows users to adjust to the existing data model. As we
noted in type description, Elasticsearch supports multiple data types in
a single index, and adjustment to the business model includes handling
relationships between documents (although, this functionality is rather
limited).
Near Real Time (NRT) searching and versioning. Because of the

distributed nature of Elasticsearch, it is impossible to avoid delays and
temporary differences between data located on the different nodes.
Elasticsearch tries to reduce these issues and provide additional
mechanisms as versioning.
Workings of Elasticsearch
The following section will include information on key Elasticsearch
features, such as bootstrap, failure detection, data indexing, querying, and
so on.
The startup process
When Elasticsearch node starts, it uses the discovery module to find the
other nodes in the same cluster (the key here is the cluster name defined in
the configuration) and connect to them. By default the multicast request is
broadcast to the network to find other Elasticsearch nodes with the same
cluster name. You can see the process illustrated in the following figure:
In the preceding figure, the cluster, one of the nodes that is master eligible
is elected as master node (by default all nodes are master eligible). This
node is responsible for managing the cluster state and the process of
assigning shards to nodes in reaction to changes in cluster topology.
Note
Note that a master node in Elasticsearch has no importance from the user
perspective, which is different from other systems available (such as the
databases). In practice, you do not need to know which node is a master
node; all operations can be sent to any node, and internally Elasticsearch
will do all the magic. If necessary, any node can send sub-queries in
parallel to other nodes and merge responses to return the full response to
the user. All of this is done without accessing the master node (nodes
operates in peer-to-peer architecture).
The master node reads the cluster state and, if necessary, goes into the
recovery process. During this state, it checks which shards are available
and decides which shards will be the primary shards. After this, the whole
cluster enters into a yellow state.
This means that a cluster is able to run queries, but full throughput and all
possibilities are not achieved yet (it basically means that all primary shards
are allocated, but not all replicas are). The next thing to do is to find
duplicated shards and treat them as replicas. When a shard has too few
replicas, the master node decides where to put missing shards and
additional replicas are created based on a primary shard (if possible). If
everything goes well, the cluster enters into a green state (which means
that all primary shards and all their replicas are allocated).
Failure detection
During normal cluster work, the master node monitors all the available
nodes and checks whether they are working. If any of them are not
available for the configured amount of time, the node is treated as broken
and the process of handling failure starts. For example, this may mean
rebalancing of shards, choosing new leaders, and so on. As another

example, for every primary shard that is present on the failed nodes, a new
primary shard should be elected from the remaining replicas of this shard.
The whole process of placing new shards and replicas can (and usually
should) be configured to match our needs. More information about it can
be found in Chapter 7, Elasticsearch Administration.
Just to illustrate how it works, let's take an example of a three nodes
cluster. One of the nodes is the master node, and all of the nodes can hold
data. The master node will send the ping requests to other nodes and wait
for the response. If the response doesn't come (actually how many ping
requests may fail depends on the configuration), such a node will be
removed from the cluster. The same goes in the opposite way—each node
will ping the master node to see whether it is working.
Communicating with Elasticsearch
We talked about how Elasticsearch is built, but, after all, the most
important part for us is how to feed it with data and how to build queries.
In order to do that, Elasticsearch exposes a sophisticated Application

Program Interface (API). In general, it wouldn't be a surprise if we
would say that every feature of Elasticsearch has an API. The primary API
is REST based (see
http://en.wikipedia.org/wiki/Representational_state_transfer) and is easy
to integrate with practically any system that can send HTTP requests.
Elasticsearch assumes that data is sent in the URL or in the request body
as a JSON document (see http://en.wikipedia.org/wiki/JSON). If you use
Java or language based on Java Virtual Machine (JVM), you should look
at the Java API, which, in addition to everything that is offered by the
REST API, has built-in cluster discovery. It is worth mentioning that the
Java API is also internally used by Elasticsearch itself to do all the node-
to-node communication. Because of this, the Java API exposes all the
features available through the REST API calls.
Indexing data
There are a few ways to send data to Elasticsearch. The easiest way is
using the index API, which allows sending a single document to a
particular index. For example, by using the curl tool (see
http://curl.haxx.se/). An example command that would create a new
document would look as follows:
curl -XPUT http://localhost:9200/blog/article/1 -d '{"title":
"New version of Elastic Search released!", "tags": ["announce",
"Elasticsearch", "release"] }'
The second way allows us to send many documents using the bulk API and
the UDP bulk API. The difference between these methods is the
connection type. Common bulk command sends documents by HTTP
protocol and UDP bulk sends this using connection less datagram protocol.
This is faster but not so reliable. The last method uses plugins, called
rivers, but let's not discuss them as the rivers will be removed in future
versions of Elasticsearch.
One very important thing to remember is that the indexing will always be

first executed at the primary shard, not on the replica. If the indexing
request is sent to a node that doesn't have the correct shard or contains a
replica, it will be forwarded to the primary shard. Then, the leader will
send the indexing request to all the replicas, wait for their
acknowledgement (this can be controlled), and finalize the indexation if
the requirements were met (like the replica quorum being updated).
The following illustration shows the process we just discussed:
Querying data
The Query API is a big part of Elasticsearch API. Using the Query DSL
(JSON-based language for building complex queries), we can do the
following:
Use various query types including simple term query, phrase, range,
Boolean, fuzzy, span, wildcard, spatial, and function queries for human

readable scoring control
Build complex queries by combining the simple queries together
Filter documents, throwing away ones that do not match selected
criteria without influencing the scoring, which is very efficient when it
comes to performance
Find documents similar to a given document
Find suggestions and corrections of a given phrase
Build dynamic navigation and calculate statistics using aggregations
Use prospective search and find queries matching a given document
When talking about querying, the important thing is that query is not a
simple, single-stage process. In general, the process can be divided into
two phases: the scatter phase and the gather phase. The scatter phase is
about querying all the relevant shards of your index. The gather phase is
about gathering the results from the relevant shards, combining them,
sorting, processing, and returning to the client. The following illustration
shows that process:
Note
You can control the scatter and gather phases by specifying the search
type to one of the six values currently exposed by Elasticsearch. We've
talked about query scope in our previous book Elasticsearch Server
Second Edition by Packt Publishing.
The story
As we said in the beginning of this chapter, we treat the book you are
holding in your hands as a continuation of the Elasticsearch Server
Second Edition book. Because of this, we would like to continue the story
that we've used in that book. In general, we assume that we are
implementing and running an online book store, as simple as that.
The mappings for our library index look like the following:
{
"book" : {
"_index" : {
"enabled" : true
},
"_id" : {
"index": "not_analyzed",
"store" : "yes"
},
"properties" : {
"author" : {
"type" : "string"
},
"characters" : {
"type" : "string"
},
"copies" : {
"type" : "long",
"ignore_malformed" : false
},
"otitle" : {
"type" : "string"
},
"tags" : {
"type" : "string",
"index" : "not_analyzed"
},
"title" : {
"type" : "string"
},
"year" : {
"type" : "long",
"ignore_malformed" : false
},
"available" : {
"type" : "boolean"
},
"review" : {
"type" : "nested",
"properties" : {
"nickname" : {
"type" : "string"
},
"text" : {
"type" : "string"
},
"stars" : {
"type" : "integer"
}
}
}
}
}
}
The mappings can be found in the library.json file provided with the
book.
The data that we will use is provided with the book in the books.json file.
The example documents from that file look like the following:
{ "index": {"_index": "library", "_type": "book", "_id": "1"}}
{ "title": "All Quiet on the Western Front","otitle": "Im Westen
nichts
Neues","author": "Erich Maria Remarque","year":
1929,"characters": ["Paul
Bäumer", "Albert Kropp", "Haie Westhus", "Fredrich Müller",
"Stanislaus
Katczinsky", "Tjaden"],"tags": ["novel"],"copies": 1,
"available": true,
"section" : 3}
{ "index": {"_index": "library", "_type": "book", "_id": "2"}}

{ "title": "Catch-22","author": "Joseph Heller","year":
1961,"characters":
["John Yossarian", "Captain Aardvark", "Chaplain Tappman",
"Colonel
Cathcart", "Doctor Daneeka"],"tags": ["novel"],"copies": 6,
"available" :
false, "section" : 1}
{ "index": {"_index": "library", "_type": "book", "_id": "3"}}
{ "title": "The Complete Sherlock Holmes","author": "Arthur Conan
Doyle","year": 1936,"characters": ["Sherlock Holmes","Dr.
Watson", "G.
Lestrade"],"tags": [],"copies": 0, "available" : false,
"section" : 12}
{ "index": {"_index": "library", "_type": "book", "_id": "4"}}
{ "title": "Crime and Punishment","otitle": "Преступлéние и
наказáние","author": "Fyodor Dostoevsky","year":
1886,"characters":
["Raskolnikov", "Sofia Semyonovna Marmeladova"],"tags":
[],"copies": 0,
"available" : true}
Tip
Downloading the example code
You can download the example code files for all Packt books you have
purchased from your account at http://www.packtpub.com. If you
purchased this book elsewhere, you can visit
http://www.packtpub.com/support and register to have the files e-mailed
directly to you.
To create the index using the provided mappings and to index the data, we
would run the following commands:
curl -XPOST 'localhost:9200/library'
curl -XPUT 'localhost:9200/library/book/_mapping' -d
@library.json
curl -s -XPOST 'localhost:9200/_bulk' --data-binary @books.json
Summary
In this chapter, we looked at the general architecture of Apache Lucene:
how it works, how the analysis process is done, and how to use Apache
Lucene query language. In addition to that, we discussed the basic
concepts of Elasticsearch, its architecture, and internal communication.
In the next chapter, you'll learn about the default scoring formula Apache
Lucene uses, what the query rewrite process is, and how it works. In
addition to that, we'll discuss some of the Elasticsearch functionality, such
as query templates, filters, and how they affect performance, what we can
do with that, and how we can choose the right query to get the job done.

Chapter 2. Power User Query DSL
In the previous chapter, we looked at what Apache Lucene is, how its
architecture looks, and how the analysis process is handled. In addition to
these, we saw what Lucene query language is and how to use it. We also
discussed Elasticsearch, its architecture, and core concepts. In this chapter,
we will dive deep into Elasticsearch focusing on the Query DSL. We will
first go through how Lucene scoring formula works before turning to
advanced queries. By the end of this chapter, we will have covered the
following topics:
How the default Apache Lucene scoring formula works
What query rewrite is
What query templates are and how to use them
How to leverage complicated Boolean queries
What are the performance implications of large Boolean queries
Which query you should use for your particular use case
Default Apache Lucene scoring
explained
A very important part of the querying process in Apache Lucene is
scoring. Scoring is the process of calculating the score property of a
document in a scope of a given query. What is a score? A score is a factor
that describes how well the document matched the query. In this section,
we'll look at the default Apache Lucene scoring mechanism: the TF/IDF
(term frequency/inverse document frequency) algorithm and how it affects
the returned document. Knowing how this works is valuable when
designing complicated queries and choosing which queries parts should be
more relevant than the others. Knowing the basics of how scoring works in
Lucene allows us to tune queries more easily and the results retuned by
them to match our use case.

When a document is matched
When a document is returned by Lucene, it means that it matched the
query we've sent. In such a case, the document is given a score.
Sometimes, the score is the same for all the documents (like for the
constant_score query), but usually this won't be the case. The higher the
score value, the more relevant the document is, at least at the Apache
Lucene level and from the scoring formula point of view. Because the
score is dependent on the matched documents, query, and the contents of
the index, it is natural that the score calculated for the same document
returned by two different queries will be different. Because of this, one
should remember that not only should we avoid comparing the scores of
individual documents returned by different queries, but we should also
avoid comparing the maximum score calculated for different queries. This
is because the score depends on multiple factors, not only on the boosts
and query structure, but also on how many terms were matched, in which
fields, the type of matching that was used on query normalization, and so
on. In extreme cases, a similar query may result in totally different scores
for a document, only because we've used a custom score query or the
number of matched terms increased dramatically.
For now, let's get back to the scoring. In order to calculate the score
property for a document, multiple factors are taken into account, which
are as follows:
Document boost: The boost value given for a document during
indexing.
Field boost: The boost value given for a field during querying.
Coord: The coordination factor that is based on the number of terms
the document has. It is responsible for giving more value to the
documents that contain more search terms compared to other
documents.
Inverse document frequency: Term-based factor telling the scoring
formula how rare the given term is. The higher the inverse document

frequency, the rarer the term is. The scoring formula uses this factor to
boost documents that contain rare terms.
Length norm: A field-based factor for normalization based on the
number of terms given field contains (calculated during indexing and
stored in the index). The longer the field, the lesser boost this factor
will give, which means that the Apache Lucene scoring formula will
favor documents with fields containing lower terms.
Term frequency: Term-based factor describing how many times a
given term occurs in a document. The higher the term frequency, the
higher the score of the document will be.
Query norm: Query-based normalization factor that is calculated as a
sum of a squared weight of each of the query terms. Query norm is
used to allow score comparison between queries, which, as we said, is
not always easy and possible.
TF/IDF scoring formula
Since the Lucene version 4.0, contains different scoring formulas and you
are probably aware of them. However, we would like to discuss the default
TF/IDF formula in greater detail. Please keep in mind that in order to
adjust your query relevance, you don't need to understand the following
equations, but it is very important to at least know how it works as it
simplifies the relevancy tuning process.
Lucene conceptual scoring formula
The conceptual version of the TF/IDF formula looks as follows:
The presented formula is a representation of a Boolean Model of
Information Retrieval combined with a Vector Space Model of Information

Retrieval. Let's not discuss this and let's just jump into the practical
formula, which is implemented by Apache Lucene and is actually used.
Note
The information about the Boolean Model and Vector Space Model of
Information Retrieval are far beyond the scope of this book. You can read
more about it at http://en.wikipedia.org/wiki/Standard_Boolean_model and
http://en.wikipedia.org/wiki/Vector_Space_Model.
Lucene practical scoring formula
Now, let's look at the following practical scoring formula used by the
default Apache Lucene scoring mechanism:
As you can see, the score factor for the document is a function of query q
and document d, as we have already discussed. There are two factors that
are not dependent directly on query terms, coord and queryNorm. These
two elements of the formula are multiplied by the sum calculated for each
term in the query.
The sum, on the other hand, is calculated by multiplying the term
frequency for the given term, its inverse document frequency, term boost,
and the norm, which is the length norm we've discussed previously.
Sounds a bit complicated, right? Don't worry, you don't need to remember
all of that. What you should be aware of is what matters when it comes to
document score. Basically, there are a few rules, as follows, which come
from the previous equations:
The rarer the matched term, the higher the score the document will

have. Lucene treats documents with unique words as more important
than the ones containing common words.
The smaller the document fields (contain less terms), the higher the
score the document will have. In general, Lucene emphasizes shorter
documents because there is a greater possibility that those documents
are exactly about the topic we are searching for.
The higher the boost (both given during indexing and querying), the
higher the score the document will have because higher boost means
more importance of the particular data (document, term, phrase, and
so on).
As we can see, Lucene will give the highest score for the documents that
have many uncommon query terms matched in the document contents,
have shorter fields (less terms indexed), and will also favor rarer terms
instead of the common ones.
Note
If you want to read more about the Apache Lucene TF/IDF scoring
formula, please visit Apache Lucene Javadocs for the TFIDFSimilarity
class available at
http://lucene.apache.org/core/4_9_0/core/org/apache/lucene/search/similarities/TFIDFSimilarity.html
Elasticsearch point of view
On top of all this is Elasticsearch that leverages Apache Lucene and
thankfully allows us to change the default scoring algorithm by specifying
one of the available similarities or by implementing your own. But
remember, Elasticsearch is more than just Lucene because we are not
bound to rely only on Apache Lucene scoring.
We have different types of queries, where we can strictly control how the
score of the documents is calculated, for example, by using the
function_score query, we are allowed to use scripting to alter score of the
documents; we can use the rescore functionality introduced in

Elasticsearch 0.90 to recalculate the score of the returned documents, by
another query run against top N documents, and so on.
Note
For more information about the queries from Apache Lucene point of
view, please refer to Javadocs, for example, the one available at
http://lucene.apache.org/core/4_9_0/queries/org/apache/lucene/queries/package-
summary.html.
An example
Till now we've seen how scoring works. Now we would like to show you a
simple example of how the scoring works in real life. To do this, we will
create a new index called scoring. We do that by running the following
command:
curl -XPUT 'localhost:9200/scoring' -d '{
"settings" : {
"index" : {
"number_of_shards" : 1,
"number_of_replicas" : 0
}
}
}'
We will use an index with a single physical shard and no replicas to keep it
as simple as it can be (we don't need to bother about distributed document
frequency in such a case). Let's start with indexing a very simple
document that looks as follows:
curl -XPOST 'localhost:9200/scoring/doc/1' -d '{"name":"first
document"}'
Let's run a simple match query that searches for the document term:
curl -XGET 'localhost:9200/scoring/_search?pretty' -d '{
"query" : {
"match" : { "name" : "document" }
}
}'
The result returned by Elasticsearch would be as follows:
{
"took" : 1,
"timed_out" : false,
"_shards" : {
"total" : 1,
"successful" : 1,
"failed" : 0
},
"hits" : {
"total" : 1,
"max_score" : 0.19178301,
"hits" : [ {
"_index" : "scoring",
"_type" : "doc",
"_id" : "1",
"_score" : 0.19178301,
"_source":{"name":"first document"}
} ]
}
}
Of course, our document was matched and it was given a score. We can
also check how the score was calculated by running the following
command:
curl -XGET 'localhost:9200/scoring/doc/1/_explain?pretty' -d '{
"query" : {
"match" : { "name" : "document" }
}
}'
The results returned by Elasticsearch would be as follows:
{
"_index" : "scoring",
"_type" : "doc",
"_id" : "1",
"matched" : true,
"explanation" : {
"value" : 0.19178301,
"description" : "weight(name:document in 0)
[PerFieldSimilarity], result of:",
"details" : [ {
"value" : 0.19178301,
"description" : "fieldWeight in 0, product of:",
"details" : [ {
"value" : 1.0,
"description" : "tf(freq=1.0), with freq of:",
"details" : [ {
"value" : 1.0,
"description" : "termFreq=1.0"
} ]
}, {
"value" : 0.30685282,
"description" : "idf(docFreq=1, maxDocs=1)"
}, {
"value" : 0.625,
"description" : "fieldNorm(doc=0)"
} ]
} ]
}
}
As we can see, we've got detailed information on how the score has been
calculated for our query and the given document. We can see that the
score is a product of the term frequency (which is 1 in this case), the
inverse document frequency (0.30685282), and the field norm (0.625).
Now, let's add another document to our index:
curl -XPOST 'localhost:9200/scoring/doc/2' -d '{"name":"second
example document"}'
If we run our initial query again, we will see the following response:
{
"took" : 6,
"timed_out" : false,
"_shards" : {
"total" : 1,
"successful" : 1,
"failed" : 0
},
"hits" : {
"total" : 2,
"max_score" : 0.37158427,
"hits" : [ {
"_index" : "scoring",
"_type" : "doc",
"_id" : "1",
"_score" : 0.37158427,
"_source":{"name":"first document"}
}, {
"_index" : "scoring",
"_type" : "doc",
"_id" : "2",
"_score" : 0.2972674,
"_source":{"name":"second example document"}
} ]
}
}
We can now compare how the TF/IDF scoring formula works in real life.
After indexing the second document to the same shard (remember that we
created our index with a single shard and no replicas), the score changed,
even though the query is still the same. That's because different factors
changed. For example, the inverse document frequency changed and thus
the score is different. The other thing to notice is the scores of both the
documents. We search for a single word (the document), and the query
match was against the same term in the same field in case of both the
documents. The reason why the second document has a lower score is that
it has one more term in the name field compared to the first document. As
you will remember, we already know that Lucene will give a higher score
to the shorter documents.
Hopefully, this short introduction will give you better insight into how
scoring works and will help you understand how your queries work when
you are in need of relevancy tuning.
Query rewrite explained
We have already talked about scoring, which is valuable knowledge,
especially when trying to improve the relevance of our queries. We also
think that when debugging your queries, it is valuable to know how all the
queries are executed; therefore, it is because of this we decided to include
this section on how query rewrite works in Elasticsearch, why it is used,
and how to control it.
If you have ever used queries, such as the prefix query and the wildcard
query, basically any query that is said to be multiterm, you've probably
heard about query rewriting. Elasticsearch does that because of
performance reasons. The rewrite process is about changing the original,
expensive query to a set of queries that are far less expensive from
Lucene's point of view and thus speed up the query execution. The rewrite
process is not visible to the client, but it is good to know that we can alter
the rewrite process behavior. For example, let's look at what Elasticsearch
does with a prefix query.
Prefix query as an example
The best way to illustrate how the rewrite process is done internally is to
look at an example and see what terms are used instead of the original
query term. Let's say we have the following data in our index:
curl -XPUT 'localhost:9200/clients/client/1' -d '{
"id":"1", "name":"Joe"
}'
curl -XPUT 'localhost:9200/clients/client/2' -d '{
"id":"2", "name":"Jane"
}'
curl -XPUT 'localhost:9200/clients/client/3' -d '{
"id":"3", "name":"Jack"
}'
curl -XPUT 'localhost:9200/clients/client/4' -d '{
"id":"4", "name":"Rob"
}'
We would like to find all the documents that start with the j letter. As
simple as that, we run the following query against our clients index:
curl -XGET 'localhost:9200/clients/_search?pretty' -d '{
"query" : {
"prefix" : {
"name" : {
"prefix" : "j",
"rewrite" : "constant_score_boolean"
}
}
}
}'
We've used a simple prefix query; we've said that we would like to find all
the documents with the j letter in the name field. We've also used the
rewrite property to specify the query rewrite method, but let's skip it for
now, as we will discuss the possible values of this parameter in the later
part of this section.
As the response to the previous query, we've got the following:
{
"took" : 2,
"timed_out" : false,
"_shards" : {
"total" : 5,
"successful" : 5,
"failed" : 0
},
"hits" : {
"total" : 3,
"max_score" : 1.0,
"hits" : [ {
"_index" : "clients",
"_type" : "client",
"_id" : "3",
"_score" : 1.0,
"_source":{
"id":"3", "name":"Jack"
}
}, {
"_index" : "clients",
"_type" : "client",
"_id" : "2",
"_score" : 1.0,
"_source":{
"id":"2", "name":"Jane"
}
}, {
"_index" : "clients",
"_type" : "client",
"_id" : "1",
"_score" : 1.0,
"_source":{
"id":"1", "name":"Joe"
}
} ]
}
}
As you can see, in response we've got the three documents that have the
contents of the name field starting with the desired character. We didn't
specify the mappings explicitly, so Elasticsearch has guessed the name field
mapping and has set it to string-based and analyzed. You can check this by
running the following command:
curl -XGET 'localhost:9200/clients/client/_mapping?pretty'
Elasticsearch response will be similar to the following code:
{
"client" : {
"properties" : {
"id" : {
"type" : "string"
},
"name" : {
"type" : "string"
}
}

}
}
Getting back to Apache Lucene
Now let's take a step back and look at Apache Lucene again. If you recall
what Lucene inverted index is built of, you can tell that it contains a term,
a count, and a document pointer (if you can't recall, please refer to the
Introduction to Apache Lucene section in Chapter 1, Introduction to
Elasticsearch). So, let's see how the simplified view of the index may look
for the previous data we've put to the clients index, as shown in the
following figure:
What you see in the column with the term text is quite important. If we
look at Elasticsearch and Apache Lucene internals, you can see that our
prefix query was rewritten to the following Lucene query:
ConstantScore(name:jack name:jane name:joe)
We can check the portions of the rewrite using the Elasticsearch API. First
of all, we can use the Explain API by running the following command:
curl -XGET 'localhost:9200/clients/client/1/_explain?pretty' -d
'{
"query" : {
"prefix" : {
"name" : {
"prefix" : "j",
"rewrite" : "constant_score_boolean"
}
}
}
}'
The result would be as follows:
{
"_index" : "clients",
"_type" : "client",
"_id" : "1",
"matched" : true,
"explanation" : {
"value" : 1.0,
"description" : "ConstantScore(name:joe), product of:",
"details" : [ {
"value" : 1.0,
"description" : "boost"
}, {
"value" : 1.0,
"description" : "queryNorm"
} ]
}
}
We can see that Elasticsearch used a constant score query with the joe
term against the name field. Of course, this is on Lucene level;
Elasticsearch actually used a cache to get the terms. We can see this by
using the Validate Query API with a command that looks as follows:
curl -XGET 'localhost:9200/clients/client/_validate/query?
explain&pretty' -d '{
"query" : {
"prefix" : {
"name" : {
"prefix" : "j",
"rewrite" : "constant_score_boolean"
}
}
}
}'

The result returned by Elasticsearch would look like the following:
{
"valid" : true,
"_shards" : {
"total" : 1,
"successful" : 1,
"failed" : 0
},
"explanations" : [ {
"index" : "clients",
"valid" : true,
"explanation" : "filtered(name:j*)->cache(_type:client)"
} ]
}
Query rewrite properties
Of course, the rewrite property of multiterm queries can take more than a
single constant_score_boolean value. We can control how the queries are
rewritten internally. To do that, we place the rewrite parameter inside the
JSON object responsible for the actual query, for example, like the
following code:
{
"query" : {
"prefix" : {
"name" : "j",
"rewrite" : "constant_score_boolean"
}
}
}
The rewrite property can take the following values:
scoring_boolean: This rewrite method translates each generated term
into a Boolean should clause in a Boolean query. This rewrite method
causes the score to be calculated for each document. Because of that,
this method may be CPU demanding and for queries that many terms
may exceed the Boolean query limit, which is set to 1024. The default

Boolean query limit can be changed by setting the
index.query.bool.max_clause_count property in the
elasticsearch.yml file. However, please remember that the more
Boolean queries are produced, the lower the query performance may
be.
constant_score_boolean: This rewrite method is similar to the
scoring_boolean rewrite method described previously, but is less CPU
demanding because scoring is not computed, and instead of that, each
term receives a score equal to the query boost (one by default and can
be set using the boost property). Because this rewrite method also
results in Boolean should clauses being created, similar to the
scoring_boolean rewrite method, this method can also hit the
maximum Boolean clauses limit.
constant_score_filter: As Apache Lucene Javadocs state, this
rewrite method rewrites the query by creating a private filter by
visiting each term in a sequence and marking all documents for that
term. Matching documents are given a constant score equal to the
query boost. This method is faster than the scoring_boolean and
constant_score_boolean methods, when the number of matching
terms or documents is not small.
top_terms_N: A rewrite method that translates each generated term
into a Boolean should clause in a Boolean query and keeps the scores
as computed by the query. However, unlike the scoring_boolean
rewrite method, it only keeps the N number of top scoring terms to
avoid hitting the maximum Boolean clauses limit and increase the final
query performance.
top_terms_boost_N: It is a rewrite method similar to the top_terms_N
one, but the scores are not computed, but instead the documents are
given the score equal to the value of the boost property (one by
default).
Note
When the rewrite property is set to constant_score_auto value or not set
at all, the value of constant_score_filter or constant_score_boolean
will be used depending on the query and how it is constructed.
For example, if we would like our example query to use the top_terms_N
with N equal to 2, our query would look like the following:
{
"query" : {
"prefix" : {
"name" : {
"prefix" :"j",
"rewrite" : "top_terms_2"
}
}
}
}
If you look at the results returned by Elasticsearch, you'll notice that
unlike our initial query, the documents were given a score different than
the default 1.0:
{
"took" : 3,
"timed_out" : false,
"_shards" : {
"total" : 5,
"successful" : 5,
"failed" : 0
},
"hits" : {
"total" : 3,
"max_score" : 0.30685282,
"hits" : [ {
"_index" : "clients",
"_type" : "client",
"_id" : "3",
"_score" : 0.30685282,
"_source":{
"id":"3", "name":"Jack"
}
}, {
"_index" : "clients",
"_type" : "client",
"_id" : "2",
"_score" : 0.30685282,
"_source":{
"id":"2", "name":"Jane"
}
}, {
"_index" : "clients",
"_type" : "client",
"_id" : "1",
"_score" : 0.30685282,
"_source":{
"id":"1", "name":"Joe"
}
} ]
}
}
This is because the top_terms_N keeps the score for N top scoring terms.
Before we finish the query rewrite section of this chapter, we should ask
ourselves one last question: when to use which rewrite types? The answer
to this question greatly depends on your use case, but to summarize, if you
can live with lower precision and relevancy (but higher performance), you
can go for the top N rewrite method. If you need high precision and thus
more relevant queries (but lower performance), choose the Boolean
approach.
Query templates
When the application grows, it is very probable that the environment will
start to be more and more complicated. In your organization, you probably
have developers who specialize in particular layers of the application—for
example, you have at least one frontend designer and an engineer
responsible for the database layer. It is very convenient to have the
development divided into several modules because you can work on
different parts of the application in parallel without the need of constant
synchronization between individuals and the whole team. Of course, the
book you are currently reading is not a book about project management,
but search, so let's stick to that topic. In general, it would be useful, at least
sometimes, to be able to extract all queries generated by the application,
give them to a search engineer, and let him/her optimize them, in terms of
both performance and relevance. In such a case, the application
developers would only have to pass the query itself to Elasticsearch and
not care about the structure, query DSL, filtering, and so on.
Introducing query templates
With the release of Elasticsearch 1.1.0, we were given the possibility of
defining a template. Let's get back to our example library e-commerce
store that we started working on in the beginning of this book. Let's
assume that we already know what type of queries should be sent to
Elasticsearch, but the query structure is not final—we will still work on the
queries and improve them. By using the query templates, we can quickly
supply the basic version of the query, let application specify the
parameters, and modify the query on the Elasticsearch side until the query
parameters change.
Let's assume that one of our queries needs to return the most relevant
books from our library index. We also allow users to choose whether they
are interested in books that are available or the ones that are not available.
In such a case, we will need to provide two parameters—the phrase itself
and the Boolean that specifies the availability. The first, simplified
example of our query could looks as follows:
{
"query": {
"filtered": {
"query": {
"match": {
"_all": "QUERY"
}
},
"filter": {
"term": {
"available": BOOLEAN
}
}
}
}
}
The QUERY and BOOLEAN are placeholders for variables that will be passed to
the query by the application. Of course, this query is too simple for our use
case, but as we already said, this is only its first version—we will improve
it in just a second.
Having our first query, we can now create our first template. Let's change
our query a bit so that it looks as follows:
{
"template": {
"query": {
"filtered": {
"query": {
"match": {
"_all": "{{phrase}}"
}
},
"filter": {
"term": {
"available": "{{avail}}"
}
}
}
}
},
"params": {
"phrase": "front",
"avail": true
}
}
You can see that our placeholders were replaced by {{phrase}} and
{{avail}}, and a new section params was introduced. When encountering
a section like {{phrase}}, Elasticsearch will go to the params section and
look for a parameter called phrase and use it. In general, we've moved the
parameter values to the params section, and in the query itself we use
references using the {{var}} notation, where var is the name of the
parameter from the params section. In addition, the query itself is nested in
the template element. This way we can parameterize our queries.
Let's now send the preceding query to the /library/_search/template
REST endpoint (not the /library/_search as we usually do) using the
GET HTTP method. To do this, we will use the following command:
curl -XGET 'localhost:9200/library/_search/template?pretty' -d '{
"template": {
"query": {
"filtered": {
"query": {
"match": {
"_all": "{{phrase}}"
}
},
"filter": {
"term": {
"available": "{{avail}}"
}
}
}
}
},
"params": {
"phrase": "front",
"avail": true
}
}'
Templates as strings
The template can also be provided as a string value. In such a case, our
template will look like the following:
{
"template": "{ \"query\": { \"filtered\": { \"query\": {
\"match\": { \"_all\": \"{{phrase}}\" } }, \"filter\": {
\"term\": { \"available\": \"{{avail}}\" } } } } }",
"params": {
"phrase": "front",
"avail": true
}
}
As you can see, this is not very readable or comfortable to write—every
quotation needs to be escaped, and new line characters are also
problematic and should be avoided. However, you'll be forced to use this
notation (at least in Elasticsearch from 1.1.0 to 1.4.0 inclusive) when you
want to use Mustache (a template engine we will talk about in the next
section) features.
Note
There is a gotcha in the Elasticsearch version used during the writing of
this book. If you prepare an incorrect template, the engine detects an error
and writes info into the server logs, but from the API point of view, the
query is silently ignored and all documents are returned, just like you
would send the match_all query. You should remember to double-check
your template queries until that is changed.
The Mustache template engine

Elasticsearch uses Mustache templates (see: http://mustache.github.io/) to
generate resulting queries from templates. As you have already seen, every
variable is surrounded by double curly brackets and this is specific to
Mustache and is a method of dereferencing variables in this template
engine. The full syntax of the Mustache template engine is beyond the
scope of this book, but we would like to briefly introduce you to the most
interesting parts of it: conditional expression, loops, and default values.
Note
The detailed information about Mustache syntax can be found at
http://mustache.github.io/mustache.5.html.
Conditional expressions
The {{val}} expression results in inserting the value of the val variable.
The {{#val}} and {{/val}} expressions inserts the values placed between
them if the variable called val computes to true.
Let's take a look at the following example:
curl -XGET 'localhost:9200/library/_search/template?pretty' -d '{
"template": "{ {{#limit}}\"size\": 2 {{/limit}}}",
"params": {
"limit": false
}
}'
The preceding command returns all documents indexed in the library
index. However, if we change the limit parameter to true and send the
query once again, we would only get two documents. That's because the
conditional would be true and the template would be activated.
Note
Unfortunately, it seems that versions of Elasticsearch available during the
writing of this book have problems with conditional expressions inside

templates. For example, one of the issues related to that is available at
https://github.com/elasticsearch/elasticsearch/issues/8308. We decided to
leave the section about conditional expressions with the hope that the
issues will be resolved soon. The query templates can be a very handy
functionality when used with conditional expressions.
Loops
Loops are defined between exactly the same as conditionals—between
expression {{#val}} and {{/val}}. If the variable from the expression is
an array, you can insert current values using the {{.}} expression.
For example, if we would like the template engine to iterate through an
array of terms and create a terms query using them, we could run a query
using the following command:
curl -XGET 'localhost:9200/library/_search/template?pretty' -d '{
"template": {
"query": {
"terms": {
"title": [
"{{#title}}",
"{{.}}",
"{{/title}}"
]
}
}
},
"params": {
"title": [ "front", "crime" ]
}
}'
Default values
The default value tag allows us to define what value (or whole part of the
template) should be used if the given parameter is not defined. The syntax
for defining the default value for a variable called var is as follows:
{{var}}{{^var}}default value{{/var}}
For example, if we would like to have the default value of crime for the
phrase parameter in our template query, we could send a query using the
following command:
curl -XGET 'localhost:9200/library/_search/template?pretty' -d '{
"template": {
"query": {
"term": {
"title": "{{phrase}}{{^phrase}}crime{{/phrase}}"
}
}
},
"params": {
"phrase": "front"
}
}'
The preceding command will result in Elasticsearch finding all documents
with term front in the title field. However, if the phrase parameter was
not defined in the params section, the term crime will be used instead.
Storing templates in files
Regardless of the way we defined our templates previously, we were still a
long way from decoupling them from the application. We still needed to
store the whole query in the application, we were only able to
parameterize the query. Fortunately, there is a simple way to change the
query definition so it can be read dynamically by Elasticsearch from the
config/scripts directory.
For example, let's create a file called bookList.mustache (in the
config/scripts/ directory) with the following contents:
{
"query": {
"filtered": {
"query": {

"match": {
"_all": "{{phrase}}"
}
},
"filter": {
"term": {
"available": "{{avail}}"
}
}
}
}
}
We can now use the contents of that file in a query by specifying the
template name (the name of the template is the name of the file without
the .mustache extension). For example, if we would like to use our
bookList template, we would send the following command:
curl -XGET 'localhost:9200/library/_search/template?pretty' -d '{
"template": "bookList",
"params": {
"phrase": "front",
"avail": true
}
}'
Note
The very convenient fact is that Elasticsearch can see the changes in the
file without the need of a node restart. Of course, we still need to have the
template file stored on all Elasticsearch nodes that are capable of handling
the query execution. Starting from Elasticsearch 1.4.0, you can also store
templates in a special index called .scripts. For more information please
refer to the official Elasticsearch documentation available at
http://www.elasticsearch.org/guide/en/elasticsearch/reference/current/search-
template.html.
Handling filters and why it matters
Let's have a look at the filtering functionality provided by Elasticsearch.
At first it may seem like a redundant functionality because almost all the
filters have their query counterpart present in Elasticsearch Query DSL.
But there must be something special about those filters because they are
commonly used and they are advised when it comes to query performance.
This section will discuss why filtering is important, how filters work, and
what type of filtering is exposed by Elasticsearch.
Filters and query relevance
The first difference when comparing queries to filters is the influence on
the document score. Let's compare queries and filters to see what to
expect. We will start with the following query:
curl -XGET "http://127.0.0.1:9200/library/_search?pretty" -d'
{
"query": {
"term": {
"title": {
"value": "front"
}
}
}
}'
The results for that query are as follows:
{
"took" : 1,
"timed_out" : false,
"_shards" : {
"total" : 5,
"successful" : 5,
"failed" : 0
},
"hits" : {
"total" : 1,
"max_score" : 0.11506981,
"hits" : [ {
"_index" : "library",
"_type" : "book",
"_id" : "1",
"_score" : 0.11506981,
"_source":{ "title": "All Quiet on the Western
Front","otitle": "Im Westen nichts Neues","author": "Erich Maria
Remarque","year": 1929,"characters": ["Paul Bäumer", "Albert
Kropp", "Haie Westhus", "Fredrich Müller", "Stanislaus
Katczinsky", "Tjaden"],"tags": ["novel"],"copies": 1,
"available": true, "section" : 3}
} ]
}
}
There is nothing special about the preceding query. Elasticsearch will
return all the documents having the front value in the title field. What's
more, each document matching the query will have its score calculated
and the top scoring documents will be returned as the search results. In our
case, the query returned one document with the score equal to 0.11506981.
This is normal behavior when it comes to querying.
Now let's compare a query and a filter. In case of both query and filter
cases, we will add a fragment narrowing the documents to the ones having
a single copy (the copies field equal to 1). The query that doesn't use
filtering looks as follows:
curl -XGET "http://127.0.0.1:9200/library/_search?pretty" -d'
{
"query": {
"bool": {
"must": [
{
"term": {
"title": {
"value": "front"
}
}
},
{
"term": {
"copies": {
"value": "1"
}
}
}
]
}
}
}'
The results returned by Elasticsearch are very similar and look as follows:
{
"took" : 1,
"timed_out" : false,
"_shards" : {
"total" : 5,
"successful" : 5,
"failed" : 0
},
"hits" : {
"total" : 1,
"max_score" : 0.98976034,
"hits" : [ {
"_index" : "library",
"_type" : "book",
"_id" : "1",
"_score" : 0.98976034,
"_source":{ "title": "All Quiet on the Western
Front","otitle": "Im Westen nichts Neues","author": "Erich Maria
Remarque","year": 1929,"characters": ["Paul Bäumer", "Albert
Kropp", "Haie Westhus", "Fredrich Müller", "Stanislaus
Katczinsky", "Tjaden"],"tags": ["novel"],"copies": 1,
"available": true, "section" : 3}
} ]
}
}
The bool query in the preceding code is built of two term queries, which
have to be matched in the document for it to be a match. In the response
we again have the same document returned, but the score of the document
is 0.98976034 now. This is exactly what we suspected after reading the
Default Apache Lucene scoring explained section of this chapter—both
terms influenced the score calculation.
Now let's look at the second case—the query for the value front in the
title field and a filter for the copies field:
curl -XGET "http://127.0.0.1:9200/library/_search?pretty" -d'
{
"query": {
"term": {
"title": {
"value": "front"
}
}
},
"post_filter": {
"term": {
"copies": {
"value": "1"
}
}
}
}'
Now we have the simple term query, but in addition we are using the term
filter. The results are the same when it comes to the documents returned,
but the score is different now, as we can look in the following code:
{
"took" : 1,
"timed_out" : false,
"_shards" : {
"total" : 5,
"successful" : 5,
"failed" : 0
},
"hits" : {
"total" : 1,
"max_score" : 0.11506981,
"hits" : [ {
"_index" : "library",
"_type" : "book",
"_id" : "1",
"_score" : 0.11506981,
"_source":{ "title": "All Quiet on the Western
Front","otitle": "Im Westen nichts Neues","author": "Erich Maria
Remarque","year": 1929,"characters": ["Paul Bäumer", "Albert
Kropp", "Haie Westhus", "Fredrich Müller", "Stanislaus
Katczinsky", "Tjaden"],"tags": ["novel"],"copies": 1,
"available": true, "section" : 3}
} ]
}
}
Our single document has got a score of 0.11506981 now—exactly as the
base query we started with. This leads to the main conclusion—filtering
does not affect the score.
Note
Please note that previous Elasticsearch versions were using filter for the
filters section instead of the post_filter used in the preceding query. In
the 1.x versions of Elasticsearch, both versions can be used, but please
remember that filter can be removed in the future.
In general, there is a single main difference between how queries and
filters work. The only purpose of filters is to narrow down results with
certain criteria. The queries not only narrow down the results, but also care
about their score, which is very important when it comes to relevancy, but
also has a cost—the CPU cycles required to calculate the document score.
Of course, you should remember that this is not the only difference
between them, and the rest of this section will focus on how filters work
and what is the difference between different filtering methods available in
Elasticsearch.

How filters work
We already mentioned that filters do not affect the score of the documents
they match. This is very important because of two reasons. The first reason
is performance. Applying a filter to a set of documents hold in the index is
simple and can be very efficient. The only significant information filter
holds about the document is whether the document matches the filter or
not—a simple flag.
Filters provide this information by returning a structure called DocIdSet
(org.apache.lucene.search.DocIdSet). The purpose of this structure is to
provide the view of the index segment with the filter applied on the data. It
is possible by providing implementation of the Bits interface
(org.apache.lucene.util.Bits), which is responsible for random access
to information about documents in the filter (basically allows to check
whether the document inside a segment matches the filter or not). The
Bits structure is very effective because CPU can perform filtering using
bitwise operations (and there is a dedicated CPU piece to handle such
operations, you can read more about circular shifts at
http://en.wikipedia.org/wiki/Circular_shift). We can also use the
DocIdSetIterator on an ordered set of internal document identifiers, also
provided by the DocIdSet.
The following figure shows how the classes using the Bits work:
Lucene (and Elasticsearch) have various implementation of DocIdSet
suitable for various cases. Each of the implementations differs when it
comes to performance. However, choosing the correct implementation is
the task of Lucene and Elasticsearch and we don't have to care about it,
unless we extend the functionality of them.
Note
Please remember that not all filters use the Bits structure. The filters that
don't do that are numeric range filters, script ones, and the whole group of
geographical filters. Instead, those filters put data into the field data cache
and iterate over documents filtering as they operate on a document. This
means that the next filter in the chain will only get documents allowed by
the previous filters. Because of this, those filters allow optimizations, such
as putting the heaviest filters on the end of the filters, execution chain.
Bool or and/or/not filters
We talked about filters in Elasticsearch Server Second Edition, but we
wanted to remind you about one thing. You should remember that and, or,
and not filters don't use Bits, while the bool filter does. Because of that
you should use the bool filter when possible. The and, or, and not filters
should be used for scripts, geographical filtering, and numeric range filters.
Also, remember that if you nest any filter that is not using Bits inside the
and, or, or not filter, Bits won't be used.
Basically, you should use the and, or, and not filters when you combine
filters that are not using Bits with other filters. And if all your filters use
Bits, then use the bool filter to combine them.
Performance considerations
In general, filters are fast. There are multiple reasons for this—first of all,
the parts of the query handled by filters don't need to have a score
calculated. As we have already said, scoring is strongly connected to a
given query and the set of indexed documents.
Note
There is one thing when it comes to filtering. With the release of
Elasticsearch 1.4.0, the bitsets used for nested queries execution are
loaded eagerly by default. This is done to allow faster nested queries
execution, but can lead to memory problems. To disable this behavior we
can set the index.load_fixed_bitset_filters_eagerly to false. The size
of memory used for fixed bitsets can be checked by using the curl -XGET
'localhost:9200/_cluster/stats?human&pretty' command and looking
at the fixed_bit_set_memory_in_bytes property in the response.
When using a filter, the result of the filter does not depend on the query, so
the result of the filter can be easily cached and used in the subsequent
queries. What's more, the filter cache is stored as per Lucene segment,
which means that the cache doesn't have to be rebuilt with every commit,
but only on segment creation and segment merge.
Note
Of course, as with everything, there are also downsides of using filters. Not
all filters can be cached. Think about filters that depend on the current
time, caching them wouldn't make much sense. Sometimes caching is not
worth it because of too many unique values that can be used and poor
cache hit ratio, an example of this can be filters based on geographical
location.
Post filtering and filtered query
If someone would say that the filter will be quicker comparing to the same
query, it wouldn't be true. Filters have fewer things to care about and can
be reused between queries, but Lucene is already highly optimized and the
queries are very fast, even considering that scoring has to be performed.
Of course, for a large number of results, filter will be faster, but there is
always something we didn't tell you yet. Sometimes, when using
post_filter, the query sent to Elasticsearch won't be as fast and efficient
as we would want it to be. Let's assume that we have the following query:
curl -XGET 'http://127.0.0.1:9200/library/_search?pretty' -d '{
"query": {
"terms": {
"title": [ "crime", "punishment", "complete", "front" ]
}
},
"post_filter" : {
"term": {
"available": {
"value": true,
"_cache": true
}
}
}
}'
The following figure shows what is going on during query execution:

Of course, filtering matters for higher amounts of data, but for the purpose
of this example, we've used our data. In the preceding figure, our index
contains four documents. Our example terms query matches three
documents: Doc1, Doc3, and Doc4. Each of them is scored and ordered on
the basis of the calculated score. After that, our post_filter starts its
work. From all of our documents in the whole index, it passes only two of
them—Doc1 and Doc4. As you can see from the three documents passed to
the filter, only two of them were returned as the search result. So why are
we bothering about calculating the score for the Doc3? In this case, we lost
some CPU cycles for scoring a document that are not valid in terms of
query. For a large number of documents returned, this can become a
performance problem.
Note

Please note that in the example we've used the term filter, which was
cached by default until Elasticsearch 1.5. That behavior changed starting
with Elasticsearch 1.5 (see
https://github.com/elasticsearch/elasticsearch/pull/7583). Because of that,
we decided to use the term filter in the example, but with forced caching.
Let's modify our query and let's filter the documents before the Scorer
calculates the score for each document. The query that does that looks as
follows:
curl -XGET 'http://127.0.0.1:9200/library/_search?pretty' -d '{
"query": {
"filtered": {
"query": {
"terms": {
"title": [ "crime", "punishment", "complete", "front" ]
}
},
"filter": {
"term": {
"available": {
"value": true,
"_cache": true
}
}
}
}
}
}'
In the preceding example, we have used the filtered query. The results
returned by the preceding query will be exactly the same, but the
execution of the query will be a little bit different, especially when it
comes to filtering. Let's look at the following figure showing the logical
execution of the query:

Now the initial work is done by the term filter. If it was already used, it
will be loaded from the cache, and the whole document set will be
narrowed down to only two documents. Finally, those documents are
scored, but now the scoring mechanism has less work to do. Of course, in
the example, our query matches the documents returned by the filter, but
this is not always true.
Technically, our filter is wrapped by query, and internally Lucene library
collects results only from documents that meet the enclosed filter criteria.
And, of course, only the documents matching the filter are forwarded to
the main query. Thanks to filter, the scoring process has fewer documents
to look at.
Choosing the right filtering method
If you read the preceding explanations, you may think that you should
always use the filtered query and run away from post filtering. Such
statement will be true for most use cases, but there are exceptions to this
rule. The rule of thumb says that the most expensive operations should be
moved to the end of query processing. If the filter is fast, cheap, and easily
cacheable, then the situation is simple—use filtered query. On the other
hand, if the filter is slow, CPU-intensive, and hard to cache (i.e., because
of too many distinct values), use post filtering or try to optimize the filter
by simplifying it and making it more cache friendly, for example by
reducing the resolution in case of time-based filters.

Choosing the right query for the
job
In our Elasticsearch Server Second Edition, we described the full query
language, the so-called Query DSL provided by Elasticsearch. A JSON
structured query language that allows us to virtually build as complex
queries as we can imagine. What we didn't talk about is when the queries
can be used and when they should be used. For a person who doesn't have
much prior experience with a full text search engine, the number of
queries exposed by Elasticsearch can be overwhelming and very
confusing. Because of that, we decided to extend what we wrote in the
second edition of our first Elasticsearch book and show you, the reader,
what you can do with Elasticsearch.
We decided to divide the following section into two distinct parts. The first
part will try to categorize the queries and tell you what to expect from a
query in that category. The second part will show you an example usage of
queries from each group and will discuss the differences. Please take into
consideration that the following section is not a full reference for the
Elasticsearch Query DSL, for such reference please see Elasticsearch
Server Second Edition from Packt Publishing or official Elasticsearch
documentation available at
http://www.elasticsearch.org/guide/en/elasticsearch/reference/current/query-
dsl.html.
Query categorization
Of course, categorizing queries is a hard task and we don't say that the
following list of categories is the only correct one. We would even say that
if you would ask other Elasticsearch users, they would provide their own
categories or say that each query can be assigned to more than a single
category. What's funny—they would be right. We also think that there is

no single way of categorizing the queries; however, in our opinion, each
Elasticsearch query can be assigned to one (or more) of the following
categories:
Basic queries: Category that groups queries allowing searching for a
part of the index, either in an analyzed or a non-analysed manner. The
key point in this category is that you can nest queries inside a basic
query. An example of a basic query is the term query.
Compound queries: Category grouping queries that allow us to
combine multiple queries or filters inside them, for example a bool or
dismax queries.
Not analyzed queries: Category for queries that don't analyze the
input and send it as is to Lucene index. An example of such query is
the term query.
Full text search queries: Quite a large group of queries supporting
full text searching, analysing their content, and possibly providing
Lucene query syntax. An example of such query is the match query.
Pattern queries: Group of queries providing support for various
wildcards in queries. For example, a prefix query can be assigned to
this particular group.
Similarity supporting queries: Group of queries sharing a common
feature—support for match of similar words of documents. An
example of such query is the fuzzy_like_this or the more_like_this
query.
Score altering queries: Very important group of queries, especially
when combined with full text searching. This group includes queries
that allow us to modify the score calculation during query execution.
An example query that we can assign to this group is the
function_score query, which we will talk about in detail in Chapter 3,
Not Only Full Text Search.
Position aware queries: Queries that allow us to use term position
information stored in the index. A very good example of such queries
is the span_term query.
Structure aware queries: Group of queries that can work on

structured data such as the parent–child documents. An example
query from this group is the nested one.
Of course, we didn't talk about the filters at all, but you can use the same
logic as for queries, so let's put the filters aside for now. Before going into
examples for each type of query, let's briefly describe the purpose of each
of the query category.
Basic queries
Queries that are not able to group any other queries, but instead they are
used for searching the index only. Queries in this group are usually used as
parts of the more complex queries or as single queries sent against
Elasticsearch. You can think about those queries as bricks for building
structures—more complex queries. For example, when you need to match
a certain phrase in a document without any additional requirements, you
should look at the basic queries—in such a case, the match query will be a
good opportunity for this requirement and it doesn't need to be added by
any other query.
Some examples of the queries from basic category are as follows:
Match: A Query (actually multiple types of queries) used when you
need a full text search query that will analyze the provided input.
Usually, it is used when you need analysis of the provided text, but
you don't need full Lucene syntax support. Because this query doesn't
go through the query parsing process, it has a low chance of resulting
in a parsing error, and because of this it is a good candidate for
handling text entered by the user.
match_all: A simple query matching all documents useful for
situations when we need all the whole index contents returned for
aggregations.
term: A simple, not analyzed query that allows us to search for an
exact word. An example use case for the term query is searching
against non-analyzed fields, like ones storing tags in our example data.

The term query is also used commonly combined with filtering, for
example filtering on category field from our example data.
The queries from the complex category are: match, multi_match, common,
fuzzy_like_this, fuzzy_like_this_field, geoshape, ids, match_all,
query_string, simple_query_string, range, prefix, regexp, span_term,
term, terms, wildcard.
Compound queries
Compound queries are the ones that we can use for grouping other queries
together and this is their only purpose. If the simple queries were bricks for
building houses, the complex queries are joints for those bricks. Because
we can create a virtually indefinite level of nesting of the compound
queries, we are able to produce very complex queries, and the only thing
that limits us is performance.
Some examples of the compound queries and their usage are as follows:
bool: One of the most common compound query that is able to group
multiple queries with Boolean logical operator that allows us to control
which part of the query must match, which can and which should not
match. For example, if we would like to find and group together
queries matching different criteria, then the bool query is a good
candidate. The bool query should also be used when we want the
score of the documents to be a sum of all the scores calculated by the
partial queries.
dis_max: A very useful query when we want the score of the document
to be mostly associated with the highest boosting partial query, not the
sum of all the partial queries (like in the bool query). The dis_max
query generates the union of the documents returned by all the
subqueries and scores the documents by the simple equation max
(score of the matching clauses) + tie_breaker * (sum of scores of all
the other clauses that are not max scoring ones). If you want the max
scoring subquery to dominate the score of your documents, then the

dis_max query is the way to go.
The queries from that category are: bool, boosting, constant_score,
dis_max, filtered, function_score, has_child, has_parent, indices,
nested, span_first, span_multi, span_first, span_multi, span_near,
span_not, span_or, span_term, top_children.
Not analyzed queries
These are queries that are not analyzed and instead the text we provide to
them is sent directly to Lucene index. This means that we either need to be
aware exactly how the analysis process is done and provide a proper term,
or we need to run the searches against the non-analyzed fields. If you plan
to use Elasticsearch as NoSQL store this is probably the group of queries
you'll be using, they search for the exact terms without analysing them,
i.e., with language analyzers.
The following examples should help you understand the purpose of not
analyzed queries:
term: When talking about the not analyzed queries, the term query will
be the one most commonly used. It provides us with the ability to
match documents having a certain value in a field. For example, if we
would like to match documents with a certain tag (tags field in our
example data), we would use the term query.
Prefix: Another type of query that is not analyzed. The prefix query is
commonly used for autocomplete functionality, where the user
provides a text and we need to find all the documents having terms
that start with the given text. It is good to remember that even though
the prefix query is not analyzed, it is rewritten by Elasticsearch so that
its execution is fast.
The queries from that category are: common, ids, prefix, span_term, term,
terms, wildcard.
Full text search queries

A group that can be used when you are building your Google-like search
interface. Those queries analyze the provided input using the information
from the mappings, support Lucene query syntax, support scoring
capabilities, and so on. In general, if some part of the query you are
sending comes from a user entering some text, you'll want to use one of
the full text search queries such as the query_string, match or
simple_query_string queries.
A Simple example of the full text search queries use case can be as
follows:
simple_query_string: A query built on top of Lucene
SimpleQueryParser
(http://lucene.apache.org/core/4_9_0/queryparser/org/apache/lucene/queryparser/simple/SimpleQueryParser.html
that was designed to parse human readable queries. In general, if you
want your queries not to fail when a query parsing error occurs and
instead figure out what the user wanted to achieve, this is a good
query to consider.
The queries from that category are: match, multi_match, query_string,
simple_query_string.
Pattern queries
Elasticsearch provides us with a few queries that can handle wildcards
directly or indirectly, for example the wildcard query and the prefix
query. In addition to that, we are allowed to use the regexp query that can
find documents that have terms matching given patterns.
We've already discussed an example using the prefix query, so let's focus
a bit on the regexp query. If you want a query that will find documents
having terms matching a certain pattern, then the regexp query is probably
the only solution for you. For example, if you store logs in your
Elasticsearch indices and you would like to find all the logs that have
terms starting with the err prefix, then having any number of characters
and ending with memory, the regexp query will be the one to look for.
However, remember that all the wildcard queries that have expressions
matching large number of terms will be expensive when it comes to
performance.
The queries from that category are: prefix, regexp, wildcard.
Similarity supporting queries
We like to think that the similarity supporting queries is a family of queries
that allow us to search for similar terms or documents to the one we passed
to the query. For example, if we would like to find documents that have
terms similar to crimea term, we could run a fuzzy query. Another use
case for this group of queries is providing us with "did you mean" like
functionality. If we would like to find documents that have titles similar to
the input we've provided, we would use the more_like_this query. In
general, you would use a query from this group whenever you need to find
documents having terms or fields similar to the provided input.
The queries from that category are: fuzzy_like_this,
fuzzy_like_this_field, fuzzy, more_like_this, more_like_this_field.
Score altering queries
A group of queries used for improving search precision and relevance.
They allow us to modify the score of the returned documents by providing
not only a custom boost factor, but also some additional logic. A very good
example of a query from this group is the function_score query that
provides us with a possibility of using functions, which result in document
score modification based on mathematical equations. For example, if you
would like the documents that are closer to a given geographical point to
be scored higher, then using the function_score query provides you with
such a possibility.
The queries from that category are: boosting, constant_score,

function_score, indices.
Position aware queries
These are a family of queries that allow us to match not only certain terms
but also the information about the terms' positions. The most significant
queries from this group are all the span queries in Elasticsearch. We can
also say that the match_phrase query can be assigned to this group as it
also looks at the position of the indexed terms, at least to some extent. If
you want to find groups of words that are a certain distance in the index
from other words, like "find me the documents that have mastering and
Elasticsearch terms near each other and are followed by second and
edition terms no further than three positions away," then span queries is
the way to go. However, you should remember that span queries will be
removed in future versions of Lucene library and thus from Elasticsearch
as well. This is because those queries are resource-intensive and require
vast amount of CPU to be properly handled.
The queries from that category are: match_phrase, span_first,
span_multi, span_near, span_not, span_or, span_term.
Structure aware queries
The last group of queries is the structure aware queries. The queries that
can be assigned to this group are as follows:
nested
has_child
has_parent
top_children
Basically, all the queries that allow us to search inside structured
documents and don't require us to flatten the data can be classified as the
structure aware queries. If you are looking for a query that will allow you
to search inside the children document, nested documents, or for children
having certain parents, then you need to use one of the queries that are
mentioned in the preceding terms. If you want to handle relationships in
the data, this is the group of queries you should look for; however,
remember that although Elasticsearch can handle relations, it is still not a
relational database.
The use cases
As we already know which groups of queries can be responsible for which
tasks and what can we achieve using queries from each group, let's have a
look at example use cases for each of the groups so that we can have a
better view of what the queries are useful for. Please note that this is not a
full and comprehensive guide to all the queries available in Elasticsearch,
but instead a simple example of what can be achieved.
Example data
For the purpose of the examples in this section, we've indexed two
additional documents to our library index.
First, we need to alter the index structure a bit so that it contains nested
documents (we will need them for some queries). To do that, we will run
the following command:
curl -XPUT 'http://localhost:9200/library/_mapping/book' -d '{
"book" : {
"properties" : {
"review" : {
"type" : "nested",
"properties": {
"nickname" : { "type" : "string" },
"text" : { "type" : "string" },
"stars" : { "type" : "integer" }
}
}
}
}
}'
The commands used for indexing two additional documents are as follows:
curl -XPOST 'localhost:9200/library/book/5' -d '{
"title" : "The Sorrows of Young Werther",
"author" : "Johann Wolfgang von Goethe",
"available" : true,
"characters" : ["Werther",
"Lotte","Albert",
" Fräulein von B"],
"copies" : 1,
"otitle" : "Die Leiden des jungen Werthers",
"section" : 4,
"tags" : ["novel", "classics"],
"year" : 1774,
"review" : [{"nickname" : "Anna","text" : "Could be good, but
not my style","stars" : 3}]
}'
curl -XPOST 'localhost:9200/library/book/6' -d '{
"title" : "The Peasants",
"author" : "Władysław Reymont",
"available" : true,
"characters" : ["Maciej Boryna","Jankiel","Jagna Paczesiówna",
"Antek Boryna"],
"copies" : 4,
"otitle" : "Chłopi",
"section" : 4,
"tags" : ["novel", "polish", "classics"],
"year" : 1904,
"review" : [{"nickname" : "anonymous","text" : "awsome
book","stars" : 5},{"nickname" : "Jane","text" : "Great book, but
too long","stars" : 4},{"nickname" : "Rick","text" : "Why bother,
when you can find it on the internet","stars" : 3}]
}'
Basic queries use cases
Let's look at simple use cases for the basic queries group.
Searching for values in range
One of the simplest queries that can be run is a query matching documents
in a given range of values. Usually, such queries are a part of a larger query
or a filter. For example, a query that would return books with the number
of copies from 1 to 3 inclusive would look as follows:
curl -XGET 'localhost:9200/library/_search?pretty' -d '{
"query" : {
"range" : {
"copies" : {
"gte" : 1,
"lte" : 3
}
}
}
}'
Simplified query for multiple terms
Imagine a situation where your users can show a number of tags the books
returned by what the query should contain. The thing is that we require
only 75 percent of the provided tags to be matched if the number of tags
provided by the user is higher than three, and all the provided tags to be
matched if the number of tags is three or less. We could run a bool query
to allow that, but Elasticsearch provides us with the terms query that we
can use to achieve the same requirement. The command that sends such
query looks as follows:
curl -XGET 'localhost:9200/library/_search?pretty' -d '{
"query" : {
"terms" : {
"tags" : [ "novel", "polish", "classics", "criminal", "new" ],
"minimum_should_match" : "3<75%"
}
}
}'
Compound queries use cases
Let's now see how we can use compound queries to group other queries
together.
Boosting some of the matched documents
One of the simplest examples is using the bool query to boost some
documents by including not mandatory query part that is used for boosting.
For example, if we would like to find all the books that have at least a
single copy and boost the ones that are published after 1950, we could use
the following query:
curl -XGET 'localhost:9200/library/_search?pretty' -d '{
"query" : {
"bool" : {
"must" : [
{
"range" : {
"copies" : {
"gte" : 1
}
}
}
],
"should" : [
{
"range" : {
"year" : {
"gt" : 1950
}
}
}
]
}
}
}'
Ignoring lower scoring partial queries
The dis_max query, as we have already covered, allows us to control how
influential the lower scoring partial queries are. For example, if we only
want to assign the score of the highest scoring partial query for the
documents matching crime punishment in the title field or raskolnikov
in the characters field, we would run the following query:
curl -XGET 'localhost:9200/library/_search?pretty' -d '{
"fields" : [ "_id", "_score" ],
"query" : {
"dis_max" : {
"tie_breaker" : 0.0,
"queries" : [
{
"match" : {
"title" : "crime punishment"
}
},
{
"match" : {
"characters" : "raskolnikov"
}
}
]
}
}
}'
The result for the preceding query should look as follows:
{
"took" : 3,
"timed_out" : false,
"_shards" : {
"total" : 5,
"successful" : 5,
"failed" : 0
},
"hits" : {
"total" : 1,
"max_score" : 0.2169777,
"hits" : [ {
"_index" : "library",
"_type" : "book",
"_id" : "4",
"_score" : 0.2169777,
"fields" : {
"_id" : "4"
}
} ]
}
}
Now let's see the score of the partial queries alone. To do that we will run
the partial queries using the following commands:
curl -XGET 'localhost:9200/library/_search?pretty' -d '{
"fields" : [ "_id", "_score" ],
"query" : {
"match" : {
"title" : "crime punishment"
}
}
}'
The response for the preceding query is as follows:
{
"took" : 2,
"timed_out" : false,
"_shards" : {
"total" : 5,
"successful" : 5,
"failed" : 0
},
"hits" : {
"total" : 1,
"max_score" : 0.2169777,
"hits" : [ {
"_index" : "library",
"_type" : "book",
"_id" : "4",
"_score" : 0.2169777,
"fields" : {
"_id" : "4"
}
} ]
}
}
And the next command is as follows:
curl -XGET 'localhost:9200/library/_search?pretty' -d '{
"fields" : [ "_id", "_score" ],
"query" : {
"match" : {
"characters" : "raskolnikov"
}
}
}'
And the response is as follows:
{
"took" : 1,
"timed_out" : false,
"_shards" : {
"total" : 5,
"successful" : 5,
"failed" : 0
},
"hits" : {
"total" : 1,
"max_score" : 0.15342641,
"hits" : [ {
"_index" : "library",
"_type" : "book",
"_id" : "4",
"_score" : 0.15342641,
"fields" : {
"_id" : "4"
}
} ]
}
}
As you can see, the score of the document returned by our dis_max query
is equal to the score of the highest scoring partial query (the first partial
query). That is because we've set the tie_breaker property to 0.0.
Not analyzed queries use cases
Let's look at two example use cases for queries that are not processed by
any of the defined analyzers.
Limiting results to given tags
One of the simplest examples of the not analyzed query is the term query
provided by Elasticsearch. You'll probably very rarely use the term query
alone; however, it may be commonly used in compound queries. For
example, let's assume that we would like to search for all the books with
the novel value in the tags field. To do that, we would run the following
command:
curl -XGET 'localhost:9200/library/_search?pretty' -d '{
"query" : {
"term" : {
"tags" : "novel"
}
}
}'
Efficient query time stopwords handling
Elasticsearch provides the common terms query, which allows us to handle
query time stopwords in an efficient way. It divides the query terms into
two groups—more important terms and less important terms. The more
important terms are the ones that have a lower frequency; the less
important terms are the opposite. Elasticsearch first executes the query
with important terms and calculates the score for those documents. Then, a
second query with the less important terms is executed, but the score is not
calculated and thus the query is faster.
For example, the following two queries should be similar in terms of
results, but not in terms of score computation. Please also note that to see
the differences in scoring we would have to use a larger data sample and
not use index time stopwords:
curl -XGET 'localhost:9200/library/_search?pretty' -d '{
"query" : {
"common" : {

"title" : {
"query" : "the western front",
"cutoff_frequency" : 0.1,
"low_freq_operator": "and"
}
}
}
}'
And the second query would be as follows:
curl -XGET 'localhost:9200/library/_search?pretty' -d '{
"query" : {
"bool" : {
"must" : [
{
"term" : { "title" : "western" }
},
{
"term" : { "title" : "front" }
}
],
"should" : [
{
"term" : { "title" : "the" }
}
]
}
}
}'
Full text search queries use cases
Full text search is a broad topic and so are the use cases for the full text
queries. However, let's look at two simple examples of queries from that
group.
Using Lucene query syntax in queries
Sometimes, it is good to be able to use Lucene query syntax as it is. We
talked about this syntax in the Lucene query language section in Chapter

1, Introduction to Elasticsearch. For example, if we would like to find
books having sorrows and young terms in their title, von goethe phrase in
the author field and not having more than five copies we could run the
following query:
curl -XGET 'localhost:9200/library/_search?pretty' -d '{
"query" : {
"query_string" : {
"query" : "+title:sorrows +title:young +author:\"von goethe\"
- copies:{5 TO *]"
}
}
}'
As you can see, we've used the Lucene query syntax to pass all the
matching requirements and we've let query parser construct the
appropriate query.
Handling user queries without errors
Sometimes, queries coming from users can contain errors. For example,
let's look at the following query:
curl -XGET 'localhost:9200/library/_search?pretty' -d '{
"query" : {
"query_string" : {
"query" : "+sorrows +young \"",
"default_field" : "title"
}
}
}'
The response would contain the following:
"error" : "SearchPhaseExecutionException[Failed to execute phase
[query]
This means that the query was not properly constructed and parse error
happened. That's why the simple_query_string query was introduced. It
uses a query parser that tries to handle user mistakes and tries to guess
how the query should look. Our query using that parser would look as
follows:
curl -XGET 'localhost:9200/library/_search?pretty' -d '{
"query" : {
"simple_query_string" : {
"query" : "+sorrows +young \"",
"fields" : [ "title" ]
}
}
}'
If you run the preceding query, you would see that the proper document
has been returned by Elasticsearch, even though the query is not properly
constructed.
Pattern queries use cases
There are multiple use cases for the wildcard queries; however, we wanted
to show you the following two.
Autocomplete using prefixes
A very common use case provides autocomplete functionality on the
indexed data. As we know, the prefix query is not analyzed and works on
the basis of terms indexed in the field. So the actual functionality depends
on what tokens are produced during indexing. For example, let's assume
that we would like to provide autocomplete functionality on any token in
the title field and the user provided wes prefix. A query that would match
such a requirement looks as follows:
curl -XGET 'localhost:9200/library/_search?pretty' -d '{
"query" : {
"prefix" : {
"title" : "wes"
}
}
}'
Pattern matching
If we need to match a certain pattern and our analysis chain is not
producing tokens that allow us to do so, we can turn into the regexp query.
One should remember, though, that this kind of query can be expensive
during execution and thus should be avoided. Of course, this is not always
possible. One thing to remember is that the performance of the regexp
query depends on the chosen regular expression. If you choose a regular
expression that will be rewritten into a high number of terms, then
performance will suffer.
Let's now see the example usage of the regexp query. Let's assume that we
would like to find documents that have a term starting with wat, then
followed by two characters and ending with the n character, and those
terms should be in the characters field. To match this requirement, we
could use a regexp query like the one used in the following command:
curl -XGET 'localhost:9200/library/_search?pretty' -d '{
"query" : {
"regexp" : {
"characters" : "wat..n"
}
}
}'
Similarity supporting queries use cases
Let's look at a couple of simple use cases about how we can find similar
documents and terms.
Finding terms similar to a given one
A very simple example is using the fuzzy query to find documents having a
term similar to a given one. For example, if we would like to find all the
documents having a value similar to crimea, we could run the following
query:
curl -XGET 'localhost:9200/library/_search?pretty' -d '{
"query" : {
"fuzzy" : {
"title" : {
"value" : "crimea",
"fuzziness" : 3,
"max_expansions" : 50
}
}
}
}'
Finding documents with similar field values
Another example of similarity queries is a use case when we want to find
all the documents having field values similar to what we provided in a
query. For example, if we would like to find books having a title similar to
the western front battles name, we could run the following query:
curl -XGET 'localhost:9200/library/_search?pretty' -d '{
"query" : {
"fuzzy_like_this_field" : {
"title" : {
"like_text" : "western front battles",
"max_query_terms" : 5
}
}
}
}'
The result of the preceding query would be as follows:
{
"took" : 10,
"timed_out" : false,
"_shards" : {
"total" : 5,
"successful" : 5,
"failed" : 0
},
"hits" : {
"total" : 2,
"max_score" : 1.0162667,
"hits" : [ {
"_index" : "library",
"_type" : "book",
"_id" : "1",
"_score" : 1.0162667,
"_source":{ "title": "All Quiet on the Western
Front","otitle": "Im Westen nichts Neues","author": "Erich Maria
Remarque","year": 1929,"characters": ["Paul B├Ąumer", "Albert
Kropp", "Haie Westhus", "Fredrich M├╝ller", "Stanislaus
Katczinsky", "Tjaden"],"tags": ["novel"],"copies": 1,
"available": true, "section" : 3}
}, {
"_index" : "library",
"_type" : "book",
"_id" : "5",
"_score" : 0.4375,
"_source":{"title" : "The Sorrows of Young
Werther","author" : "Johann Wolfgang von Goethe","available" :
true,"characters" : ["Werther","Lotte","Albert","Fraulein von
B"],"copies" : 1, "otitle" : "Die Leiden des jungen
Werthers","section" : 4,"tags" : ["novel", "classics"],"year" :
1774,"review" : [{"nickname" : "Anna","text" : "Could be good,
but not my style","stars" : 3}]}
} ]
}
}
As you can see, sometimes the results are not as obvious as we would
expect (look at the second book title). This is because of what
Elasticsearch thinks is similar to each other. In the case of the preceding
query, Elasticsearch will take all the terms, run a fuzzy search on them,
and choose a number of best differentiating terms for documents matching.
Score altering queries use cases
When it comes to relevancy, Elasticsearch provides us with a few queries
that we can use to alter the score as per our need. Of course, in addition to
this, most queries allow us to provide boost, which gives us even more
control. Let's now look at two example use cases of score altering queries.
Favoring newer books

Let's assume that we would like to favor books that are newer, so that a
book from the year 1986 is higher in the results list than a book from 1870.
The query that would match that requirement looks as follows:
curl -XGET 'localhost:9200/library/_search?pretty' -d '{
"query" : {
"function_score" : {
"query" : {
"match_all" : {}
},
"score_mode" : "multiply",
"functions" : [
{
"gauss" : {
"year" : {
"origin" : 2014,
"scale" : 2014,
"offset" : 0,
"decay": 0.5
}
}
}
]
}
}
}'
We will discuss the function_score query in Chapter 3, Not Only Full
Text Search. For now, if you look at the results returned by the preceding
query, you can see that the newer the book, the higher in the results it will
be.
Decreasing importance of books with certain value
Sometimes, it is good to be able to decrease the importance of certain
documents, while still showing them in the results list. For example, we
may want to show all books, but put the ones that are not available on the
bottom of the results list by lowering their score. We don't want sorting on
availability because sometimes use may know what he or she is looking for
and the score of a full text search query should be also important.
However, if our use case is that we want the books that are not available
on the bottom of the results list, we could use the following command to
get them:
curl -XGET 'localhost:9200/library/_search?pretty' -d '{
"query" : {
"boosting" : {
"positive" : {
"match_all" : {}
},
"negative" : {
"term" : {
"available" : false
}
},
"negative_boost" : 0.2
}
}
}'
Pattern queries use cases
Not very commonly used because of how resource hungry they are,
pattern aware queries allow us to match documents having phrases and
terms in the right order. Let's look at some examples.
Matching phrases
The simplest position aware query possible and the most performing one
from the queries assigned in this group. For example, a query that would
only match document leiden des jungen phrase in the otitle field would
look as follows:
curl -XGET 'localhost:9200/library/_search?pretty' -d '{
"query" : {
"match_phrase" : {
"otitle" : "leiden des jungen"
}
}
}'
Spans, spans everywhere
Of course, the phrase query is very simple when it comes to position
handling. What if we would like to run a query to find documents that
have des jungen phrase not more than two positions after the die term
and just before the werthers term? This can be done with span queries,
and the following command shows how such a query could look:
curl -XGET 'localhost:9200/library/_search?pretty' -d '{
"query" : {
"span_near" : {
"clauses" : [
{
"span_near" : {
"clauses" : [
{
"span_term" : {
"otitle" : "die"
}
},
{
"span_near" : {
"clauses" : [
{
"span_term" : {
"otitle" : "des"
}
},
{
"span_term" : {
"otitle" : "jungen"
}
}
],
"slop" : 0,
"in_order" : true
}
}
],
"slop" : 2,
"in_order" : false
}
},
{
"span_term" : {
"otitle" : "werthers"
}
}
],
"slop" : 0,
"in_order" : true
}
}
}'
Please note that span queries are not analyzed. We can see that by looking
at the response of the Explain API. To see that response, we should run the
same request body (our query) to the /library/book/5/_explain REST
endpoint. The interesting part of the output looks as follows:
"description" : "weight(spanNear([spanNear([otitle:die,
spanNear([otitle:des, otitle:jungen], 0, true)], 2, false),
otitle:werthers], 0, true) in 1) [PerFieldSimilarity], result
of:",
Structure aware queries use cases
When it comes to the nested documents or the parent–child relationship,
structure aware queries are the ones that will be needed sooner or later.
Let's look at the following two examples of where the structure query can
be used.
Returning parent documents having a certain nested document
The first example will be a very simple one. Let's return all the books that
have at least a single review that was given four stars or more. The query
that does that looks as follows:
curl -XGET 'localhost:9200/library/_search?pretty' -d '{
"query" : {
"nested" : {
"path" : "review",
"query" : {
"range" : {
"stars" : {
"gte" : 4
}
}
}
}
}
}'
Affecting parent document score with the score of nested documents
Let's assume that we want to find all the available books that have reviews
and let's sort them on the maximum number of stars given in the review.
The query that would fill such a requirement looks as follows:
curl -XGET 'localhost:9200/library/_search?pretty' -d '{
"query" : {
"nested" : {
"path" : "review",
"score_mode" : "max",
"query" : {
"function_score" : {
"query" : { "match_all" : {} },
"score_mode" : "max",
"boost_mode" : "replace",
"field_value_factor" : {
"field" : "stars",
"factor" : 1,
"modifier" : "none"
}
}
}
}
}
}'
Summary
In this chapter, we've looked at how the default Apache Lucene scoring
works and we've discussed the query rewrite process—how it is done and
why is it needed. We've discussed how query templates work and how
they can simplify your queries. We've also looked at different query
filtering methods, how they differ in comparison to each other, and when
they can be used. Finally, we've assigned queries to different groups, we've
learned when which query group can be used, and we've seen some
example queries for each of the groups.
In the next chapter, we'll step away from full text search and focus on
other search functionalities. We will start by extending our knowledge
about the rescore functionality and the ability to recalculate the score for
top documents in the results. After that we will look at how to load
significant terms and add documents grouping using aggregations. We will
also compare parent–child relationships to the nested documents, we will
use function queries and, finally, we will learn how to efficiently page
documents.

Chapter 3. Not Only Full Text
Search
In the previous chapter, we extensively talked about querying in
Elasticsearch. We started by looking at how default Apache Lucene
scoring works, through how filtering works, and we've finished with
looking at which query to use in a particular situation. In this chapter, we
will continue with discussions regarding some of the Elasticsearch
functionalities connected to both querying and data analysis. By the end of
this chapter, we will have covered the following areas:
What query rescoring is and how you can use it to optimize your
queries and recalculate the score for some documents
Controlling multimatch queries
Analyzing your data to get significant terms from it
Grouping your documents in buckets using Elasticsearch
Differences in relationship handling when using object, nested
documents, and parent–child functionality
Extended information regarding Elasticsearch scripting such as
Groovy usage and Lucene expressions
Query rescoring
One of the great features provided by Elasticsearch is the ability to change
the ordering of documents after they were returned by a query. Actually,
Elasticsearch does a simple trick—it recalculates the score of top matching
documents, so only part of the document in the response is reordered. The
reasons why we want to do that can vary. One of the reasons may be
performance—for example, calculating target ordering is very costly
because scripts are used and we would like to do this on the subset of
documents returned by the original query. You can imagine that rescore
gives us many great opportunities for business use cases. Now, let's look at
this functionality and how we can benefit from using it.
What is query rescoring?
Rescore in Elasticsearch is the process of recalculating the score for a
defined number of documents returned by the query. This means that
Elasticsearch first takes N documents for a given query (or the
post_filter phase) and calculates their score using a provided rescore
definition. For example, if we would take a term query and ask for all the
documents that are available, we can use rescore to recalculate the score
for 100 documents only, not for all documents returned by the query.
Please note that the rescore phase will not be executed when using
search_type of scan or count. This means that rescore won't be taken into
consideration in such cases.
An example query
Let's start with a simple query that looks as follows:
{
"fields" : ["title", "available"],
"query" : {
"match_all" : {}
}
}
It returns all the documents from the index the query is run against. Every
document returned by the query will have the score equal to 1.0 because
of the match_all query. This is enough to show how rescore affects our
result set.
Structure of the rescore query
Let's now modify our query so that it uses the rescore functionality.
Basically, let's assume that we want the score of the document to be equal
to the value of the year field. The query that does that would look as
follows:
{
"fields": ["title", "available"],
"query": {
"match_all": {}
},
"rescore": {
"query": {
"rescore_query": {
"function_score": {
"query": {
"match_all": {}
},
"script_score": {
"script": "doc['year'].value"
}
}
}
}
}
}
Note
Please note that you need to specify the lang property with the groovy
value in the preceding query if you are using Elasticsearch 1.4 or older.
What's more, the preceding example uses dynamic scripting which was
enabled in Elasticsearch until versions 1.3.8 and 1.4.3 for groovy and till
1.2 for MVEL. If you would like to use dynamic scripting with groovy you
should add script.groovy.sandbox.enabled property and set it to true in
your elasticsearch.yml file. However, please remember that this is a
security risk.
Let's now look at the preceding query in more detail. The first thing you
may have noticed is the rescore object. The mentioned object holds the
query that will affect the scoring of the documents returned by the query.
In our case, the logic is very simple—just assign the value of the year field
as the score of the document. Please also note, that when using curl you
need to escape the script value, so the doc['year'].value would look like
doc[\"year\"].value
Note
In the preceding example, in the rescore object, you can see a query
object. When this book was written, a query object was the only option,
but in future versions, we may expect other ways to affect the resulting
score.
If we save this query in the query.json file and send it using the following
command:
curl localhost:9200/library/book/_search?pretty -d @query.json
The document that Elasticsearch should return should be as follows
(please note that we've omitted the structure of the response so that it is as
simple as it can be):
{
"took" : 1,
"timed_out" : false,
"_shards" : {
"total" : 5,
"successful" : 5,
"failed" : 0
},
"hits" : {
"total" : 6,
"max_score" : 1962.0,
"hits" : [ {
"_index" : "library",
"_type" : "book",
"_id" : "2",
"_score" : 1962.0,
"fields" : {
"title" : [ "Catch-22" ],
"available" : [ false ]
}
}, {
"_index" : "library",
"_type" : "book",
"_id" : "3",
"_score" : 1937.0,
"fields" : {
"title" : [ "The Complete Sherlock Holmes" ],
"available" : [ false ]
}
}, {
"_index" : "library",
"_type" : "book",
"_id" : "1",
"_score" : 1930.0,
"fields" : {
"title" : [ "All Quiet on the Western Front" ],
"available" : [ true ]
}
}, {
"_index" : "library",
"_type" : "book",
"_id" : "6",
"_score" : 1905.0,
"fields" : {
"title" : [ "The Peasants" ],
"available" : [ true ]
}
}, {
"_index" : "library",
"_type" : "book",
"_id" : "4",
"_score" : 1887.0,
"fields" : {
"title" : [ "Crime and Punishment" ],
"available" : [ true ]
}
}, {
"_index" : "library",
"_type" : "book",
"_id" : "5",
"_score" : 1775.0,
"fields" : {
"title" : [ "The Sorrows of Young Werther" ],
"available" : [ true ]

}
} ]
}
}
As we can see, Elasticsearch found all the documents from the original
query. Now look at the score of the documents. Elasticsearch took the first
N documents and applied the second query to them. In the result, the score
of those documents is the sum of the score from the first and second
queries.
As you know, scripts execution can be demanding when it comes to
performance. That's why we've used it in the rescore phase of the query. If
our initial match_all query would return thousands of results, calculating
script-based scoring for all those can affect query performance. Rescore
gave us the possibility to only calculate such scoring on the top N
documents and thus reduce the performance impact.
Note
In our example, we have only seen a single rescore definition. Since
Elasticsearch 1.1.0, there is a possibility of defining multiple rescore
queries for a single result set. Thanks to this, you can build multilevel
queries when the top N documents are reordered and this result is an input
for the next reordering.
Now let's see how to tune rescore functionality behavior and what
parameters are available.
Rescore parameters
In the query under the rescore object, we are allowed to use the following
parameters:
window_size (defaults to the sum of the from and size parameters):
The number of documents used for rescoring on every shard
query_weight (defaults to 1): The resulting score of the original query

will be multiplied by this value before adding the score generated by
rescore
rescore_query_weight (defaults to 1): The resulting score of the
rescore will be multiplied by this value before adding the score
generated by the original query
To sum up, the target score for the document is equal to:
original_query_score * query_weight + rescore_query_score *
rescore_query_weight
Choosing the scoring mode
By default, the score from the original query part and the score from the
rescored part are added together. However, we can control that by
specifying the score_mode parameter. The available values for it are as
follows:
total: Score values are added together (the default behavior)
multiply: Values are multiplied by each other
avg: The result score is an average of enclosed scores
max: The result is equals of greater score value
min: The result is equals of lower score value
To sum up
Sometimes, we want to show results, where the ordering of the first
documents on the page is affected by some additional rules. Unfortunately,
this cannot be achieved by the rescore functionality. The first idea points
to the window_size parameter, but this parameter, in fact, is not connected
with the first documents on the result list but with the number of results
returned on every shard. In addition, the window_size value cannot be less
than page size (Elasticsearch will set the window_size value to the value of
the size property, when window_size is lower than size). Also, one very
important thing, rescoring cannot be combined with sorting because sorting
is done before the changes to the documents, score are done by rescoring,
and thus sorting won't take the newly calculated score into consideration.
Controlling multimatching
Until Elasticsearch 1.1, we had limited control over the multi_match query.
Of course, we had the possibility to specify the fields we want our query to
be run against; we could use disjunction max queries (by setting the
use_dis_max property to true). Finally, we could inform Elasticsearch
about the importance of each field by using boosting. Our example query
run against multiple fields could look as follows:
curl -XGET 'localhost:9200/library/_search?pretty' -d '{
"query" : {
"multi_match" : {
"query" : "complete conan doyle",
"fields" : [ "title^20", "author^10", "characters" ]
}
}
}'
A simple query that will match documents having given tokens in any of
the mentioned fields. In addition to that required query, the title field is
more important than the author field, and finally the characters field.
Of course, we could also use the disjunction max query:
curl -XGET 'localhost:9200/library/_search?pretty' -d '{
"query" : {
"multi_match" : {
"query" : "complete conan doyle",
"fields" : [ "title^20", "author^10", "characters" ],
"use_dis_max" : true
}
}
}'
But apart from the score calculation for the resulting documents, using
disjunction max didn't change much.
Multimatch types
With the release of Elasticsearch 1.1, the use_dis_max property was
deprecated and Elasticsearch developers introduced a new property—the
type. This property allows control over how the multi_match query is
internally executed. Let's now look at the possibilities of controlling how
Elasticsearch runs queries against multiple fields.
Note
Please note that the tie_breaker property was not deprecated and we can
still use it without worrying about future compatibility.
Best fields matching
To use the best fields type matching, one should set the type property of
the multi_match query to the best_fields query. This type of
multimatching will generate a match query for each field specified in the
fields property and it is best used for searching for multiple words in the
same, best matching field. For example, let's look at the following query:
curl -XGET 'localhost:9200/library/_search?pretty' -d '{
"query" : {
"multi_match" : {
"query" : "complete conan doyle",
"fields" : [ "title", "author", "characters" ],
"type" : "best_fields",
"tie_breaker" : 0.8
}
}
}'
The preceding query would be translated into a query similar to the
following one:
curl -XGET 'localhost:9200/library/_search?pretty' -d '{
"query" : {
"dis_max" : {
"queries" : [
{
"match" : {
"title" : "complete conan doyle"
}
},
{
"match" : {
"author" : "complete conan doyle"
}
},
{
"match" : {
"characters" : "complete conan doyle"
}
}
],
"tie_breaker" : 0.8
}
}
}'
If you would look at the results for both of the preceding queries, you
would notice the following:
{
"took" : 1,
"timed_out" : false,
"_shards" : {
"total" : 5,
"successful" : 5,
"failed" : 0
},
"hits" : {
"total" : 1,
"max_score" : 0.033352755,
"hits" : [ {
"_index" : "library",
"_type" : "book",
"_id" : "3",
"_score" : 0.033352755,
"_source":{ "title": "The Complete Sherlock
Holmes","author": "Arthur Conan Doyle","year":
1936,"characters": ["Sherlock Holmes","Dr. Watson", "G.
Lestrade"],"tags": [],"copies": 0, "available" : false,
"section" : 12}
} ]
}
}
Both queries resulted in exactly the same results and the same scores
calculated for the document. One thing to remember is how the score is
calculated. If the tie_breaker value is present, the score for each
document is the sum of the score for the best matching field and the score
of the other matching fields multiplied by the tie_breaker value. If the
tie_breaker value is not present, the document is assigned the score equal
to the score of the best matching field.
There is one more question when it comes to the best_fields matching:
what happens when we would like to use the AND operator or the
minimum_should_match property? The answer is simple: the best_fields
matching is translated into many match queries and both the operator
property and the minimum_should_match property are applied to each of
the generated match queries. Because of that, a query as follows wouldn't
return any documents in our case:
curl -XGET 'localhost:9200/library/_search?pretty' -d '{
"query" : {
"multi_match" : {
"query" : "complete conan doyle",
"fields" : [ "title", "author", "characters" ],
"type" : "best_fields",
"operator" : "and"
}
}
}'
This is because the preceding query would be translated into:
curl -XGET 'localhost:9200/library/_search?pretty' -d '{
"query" : {
"dis_max" : {
"queries" : [
{
"match" : {
"title" : {
"query" : "complete conan doyle",
"operator" : "and"
}
}
},
{
"match" : {
"author" : {
"query" : "complete conan doyle",
"operator" : "and"
}
}
},
{
"match" : {
"characters" : {
"query" : "complete conan doyle",
"operator" : "and"
}
}
}
]
}
}
}'
And the preceding query looks as follows on the Lucene level:
(+title:complete +title:conan +title:doyle) | (+author:complete
+author:conan +author:doyle) | (+characters:complete
+characters:conan +characters:doyle)
We don't have any document in the index that has the complete, conan,
and doyle terms in a single field. However, if we would like to match the
terms in a different field, we can use the cross-field matching.
Cross fields matching
The cross_fields type matching is perfect when we want all the terms
from the query to be found in the mentioned fields inside the same
document. Let's recall our previous query, but this time instead of the
best_fields matching, let's use the cross_fields matching type:
curl -XGET 'localhost:9200/library/_search?pretty' -d '{
"query" : {
"multi_match" : {
"query" : "complete conan doyle",
"fields" : [ "title", "author", "characters" ],
"type" : "cross_fields",
"operator" : "and"
}
}
}'
This time, the results returned by Elasticsearch were as follows:
{
"took" : 1,
"timed_out" : false,
"_shards" : {
"total" : 5,
"successful" : 5,
"failed" : 0
},
"hits" : {
"total" : 1,
"max_score" : 0.08154379,
"hits" : [ {
"_index" : "library",
"_type" : "book",
"_id" : "3",
"_score" : 0.08154379,
"_source":{ "title": "The Complete Sherlock
Holmes","author": "Arthur Conan Doyle","year":
1936,"characters": ["Sherlock Holmes","Dr. Watson", "G.
Lestrade"],"tags": [],"copies": 0, "available" : false,
"section" : 12}
} ]
}
}
This is because our query was translated into the following Lucene query:
+(title:complete author:complete characters:complete) +
(title:conan author:conan characters:conan) +(title:doyle
author:doyle characters:doyle)
The results will only contain documents having all the terms in any of the
mentioned fields. Of course, this is only the case when we use the AND
Boolean operator. With the OR operator, we will get documents having at
least a single match in any of the fields.
One more thing that is taken care of when using the cross_fields type is
the problem of different term frequencies for each field. Elasticsearch
handles that by blending the term frequencies for all the fields that are
mentioned in a query. To put it simply, Elasticsearch gives almost the same
weight to all the terms in the fields that are used in a query.
Most fields matching
Another type of multi_field configuration is the most_fields type. As the
official documentation states, it was designed to help run queries against
documents that contain the same text analyzed in different ways. One of
the examples is having multiple languages in different fields. For example,
if we would like to search for books that have die leiden terms in their
title or original title, we could run the following query:
curl -XGET 'localhost:9200/library/_search?pretty' -d '{
"query" : {
"multi_match" : {
"query" : "Die Leiden",
"fields" : [ "title", "otitle" ],
"type" : "most_fields"
}
}
}'
Internally, the preceding request would be translated to the following
query:
curl -XGET 'localhost:9200/library/_search?pretty' -d '{
"query" : {
"bool" : {
"should" : [
{
"match" : {
"title" : "die leiden"
}
},
{
"match" : {
"otitle" : "die leiden"
}
}
]
}
}
}'
The resulting documents are given a score equal to the sum of scores from
each match query divided by the number of matching match clauses.
Phrase matching
The phrase matching is very similar to the best_fields matching we
already discussed. However, instead of translating the query using match
queries, it uses match_phrase queries. Let's take a look at the following
query:
curl -XGET 'localhost:9200/library/_search?pretty' -d '{
"query" : {
"multi_match" : {
"query" : "sherlock holmes",
"fields" : [ "title", "author" ],
"type" : "phrase"
}
}
}'
Because we use the phrase matching, it would be translated into the
following:
curl -XGET 'localhost:9200/library/_search?pretty' -d '{
"query" : {
"dis_max" : {
"queries" : [
{
"match_phrase" : {
"title" : "sherlock holmes"
}
},
{
"match_phrase" : {
"author" : "sherlock holmes"
}
}
]
}
}
}'
Phrase with prefixes matching
This is exactly the same as the phrase matching, but instead of using
match_phrase query, the match_phrase_prefix query is used. Let's assume
we run the following query:
curl -XGET 'localhost:9200/library/_search?pretty' -d '{
"query" : {
"multi_match" : {
"query" : "sherlock hol",
"fields" : [ "title", "author" ],
"type" : "phrase_prefix"
}
}
}'
What Elasticsearch would do internally is run a query similar to the
following one:
curl -XGET 'localhost:9200/library/_search?pretty' -d '{
"query" : {
"dis_max" : {
"queries" : [
{
"match_phrase_prefix" : {
"title" : "sherlock hol"
}
},
{
"match_phrase_prefix" : {
"author" : "sherlock hol"
}
}
]
}
}
}'
As you can see, by using the type property of the multi_match query, you
can achieve different results without the need of writing complicated
queries. What's more, Elasticsearch will also take care of the scoring and
problems related to it.
Significant terms aggregation
One of the aggregations introduced after the release of Elasticsearch 1.0 is
the significant_terms aggregation that we can use starting from release
1.1. It allows us to get the terms that are relevant and probably the most
significant for a given query. The good thing is that it doesn't only show the
top terms from the results of the given query, but also shows the one that
seems to be the most important one.
The use cases for this aggregation type can vary from finding the most
troublesome server working in your application environment to suggesting
nicknames from the text. Whenever Elasticsearch can see a significant
change in the popularity of a term, such a term is a candidate for being
significant.
Note
Please remember that the significant_terms aggregation is marked as
experimental and can change or even be removed in the future versions of
Elasticsearch.
An example
The best way to describe the significant_terms aggregation type will be
through an example. Let's start with indexing 12 simple documents, which
represent reviews of work done by interns (commands are also provided in
a significant.sh script for easier execution on Linux-based systems):
curl -XPOST 'localhost:9200/interns/review/1' -d '{"intern" :
"Richard", "grade" : "bad", "type" : "grade"}'
curl -XPOST 'localhost:9200/interns/review/2' -d '{"intern" :
"Ralf", "grade" : "perfect", "type" : "grade"}'
curl -XPOST 'localhost:9200/interns/review/3' -d '{"intern" :
"Richard", "grade" : "bad", "type" : "grade"}'
curl -XPOST 'localhost:9200/interns/review/4' -d '{"intern" :
"Richard", "grade" : "bad", "type" : "review"}'
curl -XPOST 'localhost:9200/interns/review/5' -d '{"intern" :
"Richard", "grade" : "good", "type" : "grade"}'
curl -XPOST 'localhost:9200/interns/review/6' -d '{"intern" :
"Ralf", "grade" : "good", "type" : "grade"}'
curl -XPOST 'localhost:9200/interns/review/7' -d '{"intern" :
"Ralf", "grade" : "perfect", "type" : "review"}'
curl -XPOST 'localhost:9200/interns/review/8' -d '{"intern" :
"Richard", "grade" : "medium", "type" : "review"}'
curl -XPOST 'localhost:9200/interns/review/9' -d '{"intern" :
"Monica", "grade" : "medium", "type" : "grade"}'
curl -XPOST 'localhost:9200/interns/review/10' -d '{"intern" :
"Monica", "grade" : "medium", "type" : "grade"}'
curl -XPOST 'localhost:9200/interns/review/11' -d '{"intern" :
"Ralf", "grade" : "good", "type" : "grade"}'
curl -XPOST 'localhost:9200/interns/review/12' -d '{"intern" :
"Ralf", "grade" : "good", "type" : "grade"}'
Of course, to show the real power of the significant_terms aggregation,
we should use a way larger dataset. However, for the purpose of this book,
we will concentrate on this example, so it is easier to illustrate how this
aggregation works.
Now let's try finding the most significant grade for Richard. To do that we
will use the following query:
curl -XGET 'localhost:9200/interns/_search?pretty' -d '{
"query" : {
"match" : {
"intern" : "Richard"
}
},
"aggregations" : {
"description" : {
"significant_terms" : {
"field" : "grade"
}
}
}
}'
The result of the preceding query looks as follows:
{
"took" : 2,
"timed_out" : false,
"_shards" : {
"total" : 5,
"successful" : 5,
"failed" : 0
},
"hits" : {
"total" : 5,
"max_score" : 1.4054651,
"hits" : [ {
"_index" : "interns",
"_type" : "review",
"_id" : "4",
"_score" : 1.4054651,
"_source":{"intern" : "Richard", "grade" : "bad"}
}, {
"_index" : "interns",
"_type" : "review",
"_id" : "3",
"_score" : 1.0,
"_source":{"intern" : "Richard", "grade" : "bad"}
}, {
"_index" : "interns",
"_type" : "review",
"_id" : "8",
"_score" : 1.0,
"_source":{"intern" : "Richard", "grade" : "medium"}
}, {
"_index" : "interns",
"_type" : "review",
"_id" : "1",
"_score" : 1.0,
"_source":{"intern" : "Richard", "grade" : "bad"}
}, {
"_index" : "interns",
"_type" : "review",
"_id" : "5",
"_score" : 1.0,
"_source":{"intern" : "Richard", "grade" : "good"}
} ]
},
"aggregations" : {
"description" : {
"doc_count" : 5,
"buckets" : [ {
"key" : "bad",
"doc_count" : 3,
"score" : 0.84,
"bg_count" : 3
} ]
}
}
}
As you can see, for our query, Elasticsearch informed us that the most
significant grade for Richard is bad. Maybe it wasn't the best internship for
him, who knows.
Choosing significant terms
To calculate significant terms, Elasticsearch looks for data that reports
significant changes in their popularity between two sets of data: the
foreground set and the background set. The foreground set is the data
returned by our query, while the background set is the data in our index (or
indices, depending on how we run our queries). If a term exists in 10
documents out of 1 million indexed documents, but appears in five
documents from 10 returned, such a term is definitely significant and
worth concentrating on.
Let's get back to our preceding example now to analyze it a bit. Richard
got three grades from the reviewers: bad three times, medium one time, and
good one time. From those three, the bad value appears in three out of five
documents matching the query. In general, the bad grade appears in three
documents (the bg_count property) out of the 12 documents in the index
(this is our background set). This gives us 25 percent of the indexed
documents. On the other hand, the bad grade appears in three out of five
documents matching the query (this is our foreground set), which gives us
60 percent of the documents. As you can see, the change in popularity is
significant for the bad grade and that's why Elasticsearch have chosen it to
be returned in the significant_terms aggregation results.
Multiple values analysis
Of course, the significant_terms aggregation can be nested and provide
us with nice data analysis capabilities that connect two multiple sets of
data. For example, let's try to find a significant grade for each of the
interns that we have information about. To do that, we will nest the
significant_terms aggregation inside the terms aggregation and the query
that does that looks as follows:
curl -XGET 'localhost:9200/interns/_search?size=0&pretty' -d '{
"aggregations" : {
"grades" : {
"terms" : {
"field" : "intern"
},
"aggregations" : {
"significantGrades" : {
"significant_terms" : {
"field" : "grade"
}
}
}
}
}
}'
The results returned by Elasticsearch for that query are as follows:
{
"took" : 71,
"timed_out" : false,
"_shards" : {
"total" : 5,
"successful" : 5,
"failed" : 0
},
"hits" : {
"total" : 12,
"max_score" : 0.0,
"hits" : [ ]
},
"aggregations" : {
"grades" : {
"doc_count_error_upper_bound" : 0,
"sum_other_doc_count" : 0,
"buckets" : [ {
"key" : "ralf",
"doc_count" : 5,
"significantGrades" : {
"doc_count" : 5,
"buckets" : [ {
"key" : "good",
"doc_count" : 3,
"score" : 0.21000000000000002,
"bg_count" : 4
} ]
}
}, {
"key" : "richard",
"doc_count" : 5,
"significantGrades" : {
"doc_count" : 5,
"buckets" : [ {
"key" : "bad",
"doc_count" : 3,
"score" : 0.6,
"bg_count" : 3
} ]
}
}, {
"key" : "monica",
"doc_count" : 2,
"significantGrades" : {
"doc_count" : 2,
"buckets" : [ ]
}
} ]
}
}
}
As you can see, we got the results for interns Ralf (key property equals
ralf) and Richard (key property equals richard). We didn't get
information for Monica though. That's because there wasn't a significant
change for the term in the grade field associated with the monica value in
the intern field.
Significant terms aggregation and full text search fields
Of course, the significant_terms aggregation can also be used on full text
search fields, practically useful for identifying text keywords. The thing is
that, running this aggregation of analyzed fields may require a large
amount of memory because Elasticsearch will attempt to load every term
into the memory.
For example, we could run the significant_terms aggregation against the
title field in our library index like the following:
curl -XGET 'localhost:9200/library/_search?size=0&pretty' -d '{
"query" : {
"term" : {
"available" : true
}
},
"aggregations" : {
"description" : {
"significant_terms" : {
"field" : "title"
}
}
}
}'
However, the results wouldn't bring us any useful insight in this case:
{
"took" : 2,
"timed_out" : false,
"_shards" : {
"total" : 5,
"successful" : 5,
"failed" : 0
},
"hits" : {
"total" : 4,
"max_score" : 0.0,
"hits" : [ ]
},
"aggregations" : {
"description" : {
"doc_count" : 4,
"buckets" : [ {
"key" : "the",
"doc_count" : 3,
"score" : 1.125,
"bg_count" : 3
} ]
}
}
}
The reason for this is that we don't have large enough data for the results
to be meaningful. However, from a logical point of view, the the term is
significant for the title field.
Additional configuration options
We could stop here and let you play with the significant_terms
aggregation, but we will not. Instead, we will show you a few of the vast
configuration options available for this aggregation type so that you can
configure internal calculations and adjust it to your needs.
Controlling the number of returned buckets
Elasticsearch allows, how many buckets at maximum we want to have
returned in the results. We can control it by using the size property.
However, the final bucket list may contain more buckets than we set the
size property to. This is the case when the number of unique terms is
larger than the specified size property.
If you want to have even more control over the number of returned
buckets, you can use the shard_size property. This property specifies how
many candidates for significant terms will be returned by each shard. The
thing to consider is that usually the low-frequency terms are the ones
turning out to be the most interested ones, but Elasticsearch can't see that
before merging the results on the aggregation node. Because of this, it is
good to keep the shard_size property value higher than the value of the
size property.
There is one more thing to remember: if you set the shard_size property
lower than the size property, then Elasticsearch will replace the
shard_size property with the value of the size property.
Note
Please note that starting from Elasticsearch 1.2.0, if the size or
shard_size property is set to 0, Elasticsearch will change that and set it to
Integer.MAX_VALUE.
Background set filtering
If you remember, we said that the background set of term frequencies used
by the significant_terms aggregation is the whole index or indices. We
can alter that behavior by using filter (using the background_filter
property) to narrow down the background set. This is useful when we want
to find significant terms in a given context.
For example, if we would like to narrow down the background set from
our first example only to documents that are the real grades, not reviews,
we would add the following term filter to our query:
curl -XGET 'localhost:9200/interns/_search?pretty&size=0' -d '{
"query" : {
"match" : {
"intern" : "Richard"
}
},
"aggregations" : {
"description" : {
"significant_terms" : {
"field" : "grade",
"background_filter" : {
"term" : {
"type" : "grade"
}
}
}
}
}
}'
If you would look more closely at the results, you would notice that
Elasticsearch calculated the significant terms for a smaller number of
documents:
{
"took" : 4,
"timed_out" : false,
"_shards" : {
"total" : 5,
"successful" : 5,
"failed" : 0
},
"hits" : {
"total" : 5,
"max_score" : 0.0,
"hits" : [ ]
},
"aggregations" : {
"description" : {
"doc_count" : 5,
"buckets" : [ {
"key" : "bad",
"doc_count" : 3,
"score" : 1.02,
"bg_count" : 2
} ]
}
}
}
Notice that bg_count is now 2 instead of 3 in the initial example. That's
because there are only two documents having the bad value in the grade
field and matching our filter specified in background_filter.
Minimum document count
A good thing about the significant_terms aggregation is that we can
control the minimum number of documents a term needs to be present in
to be included as a bucket. We do that by adding the min_doc_count
property with the count of our choice.
For example, let's add this parameter to our query that resulted in
significant grades for each of our interns. Let's lower the default value of 3
that the min_doc_count property is set to and let's set it to 2. Our modified
query would look as follows:
curl -XGET 'localhost:9200/interns/_search?size=0&pretty' -d '{
"aggregations" : {
"grades" : {
"terms" : {
"field" : "intern"
},
"aggregations" : {
"significantGrades" : {
"significant_terms" : {
"field" : "grade",
"min_doc_count" : 2
}
}
}
}
}
}'
The results of the preceding query would be as follows:
{
"took" : 3,
"timed_out" : false,
"_shards" : {
"total" : 5,
"successful" : 5,
"failed" : 0
},
"hits" : {
"total" : 12,
"max_score" : 0.0,
"hits" : [ ]
},
"aggregations" : {
"grades" : {
"doc_count_error_upper_bound" : 0,
"sum_other_doc_count" : 0,
"buckets" : [ {
"key" : "ralf",
"doc_count" : 5,
"significantGrades" : {
"doc_count" : 5,
"buckets" : [ {
"key" : "perfect",
"doc_count" : 2,
"score" : 0.3200000000000001,
"bg_count" : 2
}, {
"key" : "good",
"doc_count" : 3,
"score" : 0.21000000000000002,
"bg_count" : 4
} ]
}
}, {
"key" : "richard",
"doc_count" : 5,
"significantGrades" : {
"doc_count" : 5,
"buckets" : [ {
"key" : "bad",
"doc_count" : 3,
"score" : 0.6,
"bg_count" : 3
} ]
}
}, {
"key" : "monica",
"doc_count" : 2,
"significantGrades" : {
"doc_count" : 2,
"buckets" : [ {
"key" : "medium",
"doc_count" : 2,
"score" : 1.0,
"bg_count" : 3
} ]
}
} ]
}
}
}
As you can see, the results differ from the original example—this is
because the constraints on the significant terms have been lowered. Of
course, that also means that our results may be worse now. Setting this
parameter to 1 may result in typos and strange words being included in the
results and is generally not advised.
There is one thing to remember when it comes to using the min_doc_count
property. During the first phase of aggregation calculation, Elasticsearch
will collect the highest scoring terms on each shard included in the process.
However, because shard doesn't have the information about the global
term frequencies, the decision about term being a candidate to a significant
terms list is based on shard term frequencies. The min_doc_count property
is applied during the final stage of the query, once all the results are
merged from the shards. Because of this, it may happen that high-
frequency terms are missing in the significant terms list and the list is
populated by high-scoring terms instead. To avoid this, you can increase
the shard_size property and the cost of memory consumption and higher
network usage.
Execution hint

Elasticsearch allows us to specify execution mode, which should be used
to calculate the significant_terms aggregation. Depending on the
situation, we can either set the execution_hint property to map or to
ordinal. The first execution type tells Elasticsearch to aggregate the data
per bucket using the values themselves. The second value tells
Elasticsearch to use ordinals of the values instead of the values
themselves. In most situations, setting the execution_hint property to
ordinal should result in slightly faster execution, but the data we are
working on must expose the ordinals. However, if the fields you calculate
the significant_terms aggregation on is high cardinality one (if it contains
a high number of unique terms), then using map is, in most cases, a better
choice.
Note
Please note that Elasticsearch will ignore the execution_hint property if it
can't be applied.
More options
Because Elasticsearch is constantly being developed and changed, we
decided not to include all the options that are possible to set. We also
omitted the options that we think are very rarely used by the users so that
we are able to write in further detail about more commonly used features.
See the full list of options at
http://www.elasticsearch.org/guide/en/elasticsearch/reference/current/search-
aggregations-bucket-significantterms-aggregation.html.
There are limits
While we were working on this book, there were a few limitations when it
comes to the significant_terms aggregation. Of course, those are no
showstoppers that will force you to totally forget about that aggregation,
but it is useful to know about them.
Memory consumption
Because the significant_terms aggregation works on indexed values, it
needs to load all the unique terms into the memory to be able to do its job.
Because of this, you have to be careful when using this aggregation on
large indices and on fields that are analyzed. In addition to this, we can't
lower the memory consumption by using doc values fields because the
significant_terms aggregation doesn't support them.
Shouldn't be used as top-level aggregation
The significant_terms aggregation shouldn't be used as a top-level
aggregation whenever you are using the match_all query, its equivalent
returning all the documents or no query at all. In such cases, the
foreground and background sets will be the same, and Elasticsearch won't
be able to calculate the differences in frequencies. This means that no
significant terms will be found.
Counts are approximated
Elasticsearch approximates the counts of how many documents contain a
term based on the information returned for each shard. You have to be
aware of that because this means that those counts can be miscalculated in
certain situations (for example, count can be approximated too low when
shards didn't include data for a given term in the top samples returned). As
the documentation states, this was a design decision to allow faster
execution at the cost of potentially small inaccuracies.
Floating point fields are not allowed
Fields that are floating point type-based ones are not allowed as the
subject of calculation of the significant_terms aggregation. You can use
the long or integer based fields though.

Documents grouping
One of the most desired functionalities in Elasticsearch was always a
feature called document folding or document grouping. This functionality
was the most +1 marked issue for Elasticsearch. It is not surprising at all. It
is sometimes very convenient to show a list of documents grouped by a
particular value, especially when the number of results is very big. In this
case, instead of showing all the documents one by one, we would return
only one (or a few) documents from every group. For example, in our
library, we could prepare a query returning all the documents about
wildlife sorted by publishing date, but limit the list to two books from
every year. The other useful use case, where grouping can become very
handy, is counting and showing distinct values in a field. An example of
such behavior is returning only a single book that had many editions.
Top hits aggregation
The top_hits aggregation was introduced in Elasticsearch 1.3 along with
the changes to scripting about which we will talk in the Scripting changes
section later in this chapter. What is interesting is that we can force
Elasticsearch to provide grouping functionality with this aggregation. In
fact, it seems that a document folding is more or less a side effect and only
one of the possible usage examples of the top_hits aggregation. In this
section, we will only focus on how this particular aggregation works, and
we assumed that you already know the basic rules that rule the world of
the Elasticsearch aggregation framework.
Note
If you don't have any experience with this Elasticsearch functionality,
please considering looking at Elasticsearch Server Second Edition
published by Packt Publishing or reading the Elasticsearch documentation
page available at
http://www.elasticsearch.org/guide/en/elasticsearch/reference/current/search-

aggregations.html.
The idea behind the top_hits aggregation is simple. Every document that
is assigned to a particular bucket can be also remembered. By default, only
three documents per bucket are remembered. Let's see how it works using
our example library index.
An example
To show you a potential use case that leverages the top_hits aggregation,
we decided to use the following query:
curl -XGET "http://127.0.0.1:9200/library/_search?pretty" -d'
{
"size": 0,
"aggs": {
"when": {
"histogram": {
"field": "year",
"interval": 100
},
"aggs": {
"book": {
"top_hits": {
"_source": {
"include": [
"title",
"available"
]
},
"size": 1
}
}
}
}
}
}'
In the preceding example, we did the histogram aggregation on year
ranges. Every bucket is created for every 100 years. The nested top_hits
aggregations will remember a single document with the greatest score from
each bucket (because of the size property set to 1). We added the include
option only for simplicity of the results, so that we only return the title
and available fields for every aggregated document. The response
returned by Elasticsearch should be similar to the following one:
{
"took": 2,
"timed_out": false,
"_shards": {
"total": 5,
"successful": 5,
"failed": 0
},
"hits": {
"total": 4,
"max_score": 0,
"hits": []
},
"aggregations": {
"when": {
"buckets": [
{
"key_as_string": "1800",
"key": 1800,
"doc_count": 1,
"book": {
"hits": {
"total": 1,
"max_score": 1,
"hits": [
{
"_index": "library",
"_type": "book",
"_id": "4",
"_score": 1,
"_source": {
"title": "Crime and Punishment",
"available": true
}
}
]
}
}
},
{
"key_as_string": "1900",
"key": 1900,
"doc_count": 3,
"book": {
"hits": {
"total": 3,
"max_score": 1,
"hits": [
{
"_index": "library",
"_type": "book",
"_id": "3",
"_score": 1,
"_source": {
"title": "The Complete Sherlock
Holmes",
"available": false
}
}
]
}
}
}
]
}
}
}
The interesting parts of the response are highlighted. We can see that
because of the top_hits aggregation, we have the most scoring document
(from each bucket) included in the response. In our particular case, the
query was the match_all one and all the documents have the same score,
so the top scoring document for every bucket is more or less random.
Elasticsearch used the match_all query because we didn't specify any
query at all—this is the default behavior. If we want to have a custom
sorting, this is not a problem for Elasticsearch. For example, we can return
the first book from a given century. What we just need to do is add a
proper sorting option, just like in the following query:
curl -XGET 'http://127.0.0.1:9200/library/_search?pretty' -d '{
"size": 0,
"aggs": {
"when": {
"histogram": {
"field": "year",
"interval": 100
},
"aggs": {
"book": {
"top_hits": {
"sort": {
"year": "asc"
},
"_source": {
"include": [
"title",
"available"
]
},
"size": 1
}
}
}
}
}
}'
Please take a look at the highlighted fragment of the preceding query.
We've added sorting to the top_hits aggregation, so the results are sorted
on the basis of the year field. This means that the first document will be
the one with the lowest value in that field and this is the document that is
going to be returned for each bucket.
Additional parameters
However, sorting and field inclusion is not everything that we can we do
inside the top_hits aggregation. Elasticsearch allows using several other
functionalities related to documents retrieval. We don't want to discuss
them all in detail because you should be familiar with most of them if you
are familiar with the Elasticsearch aggregation module. However, for the
purpose of this chapter, let's look at the following example:
curl -XGET 'http://127.0.0.1:9200/library/_search?pretty' -d '{
"query": {
"filtered": {
"query": {
"match": {
"_all": "quiet"
}
},
"filter": {
"term": {
"copies": 1,
"_name": "copies_filter"
}
}
}
},
"size": 0,
"aggs": {
"when": {
"histogram": {
"field": "year",
"interval": 100
},
"aggs": {
"book": {
"top_hits": {
"highlight": {
"fields": {
"title": {}
}
},
"explain": true,
"version": true,
"_source": {
"include": [
"title",
"available"
]

},
"fielddata_fields" : ["title"],
"script_fields": {
"century": {
"script": "(doc[\"year\"].value /
100).intValue()"
}
},
"size": 1
}
}
}
}
}
}'
As you can see, our query contains the following functionalities:
Named filters and queries (in our example the filter is named
copies_filter)
Document version inclusion
Document source filtering (choosing fields that should be returned)
Using field-data fields and script fields
Inclusion of explained information that tells us why a given document
was matched and included
Highlighting usage
Relations between documents
While Elasticsearch is gaining more and more attention, it is no longer
used as a search engine only. It is seen as a data analysis solution and
sometimes as a primary data store. Having a single data store that enables
fast and efficient full text searching often seems like a good idea. We not
only can store documents, but we can also search them and analyze their
contents bringing meaning to the data. This is usually more than we could
expect from traditional SQL databases. However, if you have any
experience with SQL databases, when dealing with Elasticsearch, you soon
realize the necessity of modeling relationships between documents.
Unfortunately, it is not easy and many of the habits and good practices
from relation databases won't work in the world of the inverted index that
Elasticsearch uses. You should already be familiar with how Elasticsearch
handles relationships because we already mentioned nested objects and
parent–child functionality in our Elasticsearch Server Second Edition
book, but let's go through available possibilities and look closer at the traps
connected with them.
The object type
Elasticsearch tries to interfere as little as possible when modeling your data
and turning it into an inverted index. Unlike the relation databases,
Elasticsearch can index structured objects and it is natural to it. It means
that if you have any JSON document, you can index it without problems
and Elasticsearch adapts to it. Let's look at the following document:
{
"title": "Title",
"quantity": 100,
"edition": {
"isbn": "1234567890",
"circulation": 50000
}
}
As you can see, the preceding document has two simple properties and a
nested object inside it (the edition one) with additional properties. The
mapping for our example is simple and looks as follows (it is also stored in
the relations.json file provided with the book):
{
"book" : {
"properties" : {
"title" : {"type": "string" },
"quantity" : {"type": "integer" },
"edition" : {
"type" : "object",
"properties" : {
"isbn" : {"type" : "string", "index" : "not_analyzed"
},
"circulation" : {"type" : "integer" }
}
}
}
}
}
Unfortunately, everything will work only when the inner object is
connected to its parent with a one-to-one relation. If you add the second
object, for example, like the following:
{
"title": "Title",
"quantity": 100,
"edition": [
{
"isbn": "1234567890",
"circulation": 50000
},
{
"isbn": "9876543210",
"circulation": 2000
}
]
}
Elasticsearch will flatten it. To Elasticsearch, the preceding document will
look more or less like the following one (of course, the _source field will
still look like the preceding document):
{
"title": "Title",
"quantity": 100,
"edition": {
"isbn": [ "1234567890", "9876543210" ],
"circulation": [50000, 2000 ]
}
}
This is not exactly what we want, and such representation will cause
problems when you search for books containing editions with given ISBN
numbers and given circulation. Simply, cross-matches will happen—
Elasticsearch will return books containing editions with given ISBNs and
any circulation.
We can test this by indexing our document by using the following
command:
curl -XPOST 'localhost:9200/object/doc/1' -d '{
"title": "Title",
"quantity": 100,
"edition": [
{
"isbn": "1234567890",
"circulation": 50000
},
{
"isbn": "9876543210",
"circulation": 2000
}
]
}'
Now, if we would run a simple query to return documents with the isbn
field equal to 1234567890 and the circulation field equal to 2000, we
shouldn't get any documents. Let's test that by running the following
query:
curl -XGET 'localhost:9200/object/_search?pretty' -d '{
"fields" : [ "_id", "title" ],
"query" : {
"bool" : {
"must" : [
{
"term" : {
"isbn" : "1234567890"
}
},
{
"term" : {
"circulation" : 2000
}
}
]
}
}
}'
What we got as a result from Elasticsearch is as follows:
{
"took" : 5,
"timed_out" : false,
"_shards" : {
"total" : 5,
"successful" : 5,
"failed" : 0
},
"hits" : {
"total" : 1,
"max_score" : 1.0122644,
"hits" : [ {
"_index" : "object",
"_type" : "doc",
"_id" : "1",
"_score" : 1.0122644,
"fields" : {
"title" : [ "Title" ]
}
} ]
}
}
This cross-finding can be avoided by rearranging the mapping and
document so that the source document looks like the following:
{
"title": "Title",
"quantity": 100,
"edition": {
"isbn": ["1234567890", "9876543210"],
"circulation_1234567890": 50000,
"circulation_9876543210": 2000
}
}
Now, you can use the preceding mentioned query, which use the
relationships between fields by the cost of greater complexity of query
building. The important problem is that the mappings would have to
contain information about all the possible values of the fields—this is not
something that we would like to go for when having more than a couple of
possible values. From the other side, this still does not allow us to create
more complicated queries such as all books with a circulation of more than
10 000 and ISBN number starting with 23. In such cases, a better solution
would be to use nested objects.
To summarize, the object type could be handy only for the simplest cases
when problems with cross-field searching does not exist—for example,
when you don't want to search inside nested objects or you only need to
search on one of the fields without matching on the others.
The nested documents
From the mapping point of view, the definition of a nested document
differs only in the use of nested type instead of object (which
Elasticsearch will use by default when guessing types). For example, let's

modify our previous example so that it uses nested documents:
{
"book" : {
"properties" : {
"title" : {"type": "string" },
"quantity" : {"type": "integer" },
"edition" : {
"type" : "nested",
"properties" : {
"isbn" : {"type" : "string", "index" : "not_analyzed"
},
"circulation" : {"type" : "integer" }
}
}
}
}
}
When we are using the nested documents, Elasticsearch, in fact, creates
one document for the main object (we can call it a parent one, but that can
bring confusion when talking about the parent–child functionality) and
additional documents for inner objects. During normal queries, these
additional documents are automatically filtered out and not searched or
displayed. This is called a block join in Apache Lucene (you can read
more about Apache Lucene block join queries at a blog post written by
Lucene committer Mike McCandless, available at
http://blog.mikemccandless.com/2012/01/searching-relational-content-
with.html). For performance reasons, Lucene keeps these documents
together with the main document, in the same segment block.
This is why the nested documents have to be indexed at the same time as
the main document. Because both sides of the relation are prepared before
storing them in the index and both sides are indexed at the same time.
Some people refer to nested objects as an index-time join. This strong
connection between documents is not a big problem when the documents
are small and the data are easily available from the main data store. But
what if documents are quite big, one of the relationship parts changes a lot,
and reindexing the second part is not an option? The next problem is what
if a nested document belongs to more than one main document? These
problems do not exist in the parent–child functionality.
If we would get back to our example, and we would change our index to
use the nested objects and we would change our query to use the nested
query, no documents would be returned because there is no match for such
a query in a single nested document.
Parent–child relationship
When talking about the parent–child functionality, we have to start with its
main advantage—the true separation between documents— and each part
of the relation can be indexed independently. The first cost of this
advantage is more complicated queries and thus slower queries.
Elasticsearch provides special query and filter types, which allow us to use
this relation. This is why it is sometimes called a query-time join. The
second disadvantage, which is more significant, is present in the bigger
applications and multi-node Elasticsearch setups. Let's see how the
parent–child relationship works in the Elasticsearch cluster that contains
multiple nodes.
Note
Please note that unlike nested documents, the children documents can be
queried without the context of the parent document, which is not possible
with nested documents.
Parent–child relationship in the cluster
To better show the problem, let's create two indices: the rel_pch_m index
holding documents being the parents and the rel_pch_s index with
documents that are children:
curl -XPUT localhost:9200/rel_pch_m -d '{ "settings" : {
"number_of_replicas" : 0 } }'
curl -XPUT localhost:9200/rel_pch_s -d '{ "settings" : {
"number_of_replicas" : 0 } }'
Our mappings for the rel_pch_m index are simple and they can be sent to
Elasticsearch by using the following command:
curl -XPOST localhost:9200/rel_pch_m/book/_mapping?pretty -d '{
"book" : {
"properties" : {
"title" : { "type": "string" },
"quantity" : { "type": "integer" }
}
}
}'
The mappings for the rel_pch_s index are simple as well, but we have to
inform Elasticsearch what type of documents should be treated as parents.
We can use the following command to send the mappings for the second
index to Elasticsearch:
curl -XPOST localhost:9200/rel_pch_s/edition/_mapping?pretty -d
'{
"edition" : {
"_parent" : {
"type" : "book"
},
"properties" : {
"isbn" : { "type" : "string", "index" : "not_analyzed" },
"circulation" : { "type" : "integer" }
}
}
}'
The last step is to import data to these indices. We generated about 10000
records; an example document looks as follows:
{"index": {"_index": "rel_pch_m", "_type": "book", "_id": "1"}}
{"title" : "Doc no 1", "quantity" : 101}
{"index": {"_index": "rel_pch_s", "_type": "edition", "_id": "1",
"_parent": "1"}}
{"isbn" : "no1", "circulation" : 501}

Note
If you are curious and want to experiment, you will find the simple bash
script create_relation_indices.sh used to generate the example data.
The assumption is simple: we have 10000 documents of each type (book
and edition). The key is the _parent field. In our example, it will always
be set to 1, so we have 10 000 books but our 10 000 edition belongs to that
one particular book. This example is rather extreme, but it lets us point out
an important thing.
Note
For visualization, we have used the ElasticHQ plugin available at
http://www.elastichq.org/.
First let's look at the parent part of the relation and the index storing the
parent documents, as shown in the following screenshot:
As we can see, the five shards of the index are located on three different
nodes. Every shard has more or less the same number of documents. This
is what we would expect—Elasticsearch used hashing to calculate the
shard on which documents should be placed.

Now, let's look at the second index, which contains our children
documents, as shown in the following screenshot:
The situation is different. We still have five shards, but four of them are
empty and the last one contains all the 10,000 documents! So something is
not right—all the documents we indexed are located in one particular
shard. This is because Elasticsearch will always put documents with the
same parent in the same shard (in other words, the routing parameter
value for children documents is always equal to the parent parameter
value). Our example shows that in situations when some parent documents
have substantially more children, we can end up with uneven shards,
which may cause performance and storage issues—for example, some
shards may be idling, while others will be constantly overloaded.
A few words about alternatives
As we have seen, the handling of relations between documents can cause
different problems to Elasticsearch. Of course, this is not only the case
with Elasticsearch because full text search solutions are extremely
valuable for searching and data analysis, and not for modeling
relationships between data. If it is a big problem for your application, and
the full text capability is not a core part of it, you may consider using an
SQL database that allows full text searching to some extent. Of course,
these solutions won't be as flexible and fast as Elasticsearch, but we have
to pay the price if we need full relationship support. However, in most
other cases, the change of data architecture and the elimination of
relations by de-normalization will be sufficient.

Scripting changes between
Elasticsearch versions
One of the great things in Elasticsearch is its scripting capabilities. You can
use script for calculating score, text-based scoring, data filtering, and data
analysis. Although scripting can be slow in some cases, such as calculating
the score for each document, we think that this part of Elasticsearch is
important. Because of this, we decided that this section should bring you
the information about the changes and will extend the information present
in the Elasticsearch Server Second Edition book.
Scripting changes
Elasticsearch scripting has gone through a lot of refactoring in version 1.0
and in the versions that came after that. Because of those changes, some
users were lost as to why their scripts stopped working when upgrading to
version 1.2 of Elasticsearch and what is happening in general. This section
will try to give you an insight on what to expect.
Security issues
During the lifetime of Elasticsearch 1.1, an exploit was published (see
http://bouk.co/blog/elasticsearch-rce/): it showed that with the default
configuration, Elasticsearch was not fully secure. Because of that,
dynamic scripting was disabled by default in Elasticsearch 1.2. Although,
disabling dynamic scripting was enough to make Elasticsearch secure, it
made script usage far more complicated.
Groovy – the new default scripting language
With the release of Elasticsearch 1.3, we can use a new scripting language
that will become default in the next version: Groovy (see
http://groovy.codehaus.org/). The reason for this is that it can be closed in
its own sandbox, preventing dynamic scripts from doing any harm to the
cluster and the operating system. In addition to that, because Groovy can
be sandboxed, Elasticsearch allows us to use dynamic scripting when using
it. Generally speaking, starting from version 1.3, if a scripting language can
be sandboxed, it can be used in dynamic scripts. However, Groovy is not
everything: Elasticsearch 1.3 allows us to use Lucene expressions, which
we will cover in this section. However, with the release of Elasticsearch
1.3.8 and 1.4.3 dynamic scripting was turned off even for Groovy. Because
of that, if you still want to use dynamic scripting for Groovy you need to
add script.groovy.sandbox.enabled property to elasticsearch.yml and
set it to true or make your Elasticsearch a bit less dynamic with stored
scripts. Please be aware that enabling dynamic scripting exposes security
issues though and should be used with caution.
Removal of MVEL language
Because of the security issues and introduction of Groovy, starting from
Elasticsearch 1.4, MVEL will no longer be available by default with
Elasticsearch distribution. The default language will be Groovy, and
MVEL will only be available as a plugin installed on demand. Remember
that if you want to drop MVEL scripts, it is really easy to port them to
Groovy. Of course, you will be able to install the MVEL plugin, but still
dynamic scripting will be forbidden.
Short Groovy introduction
Groovy is a dynamic language for the Java Virtual Machine. It was built on
top of Java, with some inspiration from languages such as Python, Ruby, or
Smalltalk. Even though Groovy is out of the context of this book, we
decided to describe it because, as you know, it is the default scripting
language starting from Elasticsearch 1.4. If you already know Groovy and
you know how to use it in Elasticsearch, you can easily skip this section
and move to the Scripting in full text context section of this book.
Note
The thing to remember is that Groovy is only sandboxed up to
Elasticsearch 1.3.8 and 1.4.3. Starting from the mentioned versions it is not
possible to run dynamic Groovy scripts unless Elasticsearch is configured
to allow such. All the queries in the examples that we will show next
require you to add script.groovy.sandbox.enabled property to
elasticsearch.yml and set it to true.
Using Groovy as your scripting language
Before we go into an introduction to Groovy, let's learn how to use it in
Elasticsearch scripts. To do this, check the version you are using. If you
are using Elasticsearch older than 1.4, you will need to add the lang
property with the value groovy. For example:
curl -XGET 'localhost:9200/library/_search?pretty' -d '{
"fields" : [ "_id", "_score", "title" ],
"query" : {
"function_score" : {
"query" : {
"match_all" : {}
},
"script_score" : {
"lang" : "groovy",
"script" : "_index[\"title\"].docCount()"
}
}
}
}'
If you are using Elasticsearch 1.4 or newer, you can easily skip the
scripting language definition because Elasticsearch will use Groovy by
default.
Variable definition in scripts
Groovy allows us to define variables in scripts used in Elasticsearch. To
define a new variable, we use the def keyword followed by the variable
name and its value. For example, to define a variable named sum and
assign an initial value of 0, to it we would use the following snippet of
code:
def sum = 0
Of course, we are not only bound to simple variables definition. We can
define lists, for example, a list of four values:
def listOfValues = [0, 1, 2, 3]
We can define a range of values, for example, from 0 to 9:
def rangeOfValues = 0..9
Finally, we can define maps:
def map = ['count':1, 'price':10, 'quantity': 12]
The preceding line of code will result in defining a map with three keys
(count, price, and quantity) and three values corresponding to those keys
(1, 10, and 12).
Conditionals
We are also allowed to use conditional statements in scripts. For example,
we can use standard if - else if - else structures:
if (count > 1) {
return count
} else if (count == 1) {
return 1
} else {
return 0
}
We can use the ternary operator:
def isHigherThanZero = (count > 0) ? true : false
The preceding code will assign a true value to the isHigherThanZero
variable if the count variable is higher than 0. Otherwise, the value
assigned to the isHigherThanZero variable will be false.
Of course, we are also allowed to use standard switch statements that
allow us to use an elegant way of choosing the execution path based on the
value of the statement:
def isEqualToTenOrEleven = false;
switch (count) {
case 10:
isEqualToTenOrEleven = true
break
case 11:
isEqualToTenOrEleven = true
break
default:
isEqualToTenOrEleven = false
}
The preceding code will set the value of the isEqualToTenOrEleven
variable to true if the count variable is equal to 10 or 11. Otherwise, the
value of the isEqualToTenOrEleven variable will be set to false.
Loops
Of course, we can also use loops when using Elasticsearch scripts and
Groovy as the language in which scripts are written. Let's start with the
while loop that is going to be executed until the statement in the
parenthesis is true:
def i = 2
def sum = 0
while (i > 0) {
sum = sum + i
i--
}
The preceding loop will be executed twice and ended. In the first iteration,
the i variable will have the value of 2, which means that the i > 0
statement is true. In the second iteration, the value of the i variable will be
1, which again makes the i > 0 statement true. In the third iteration, the i
variable will be 0, which will cause the while loop not to execute its body
and exit.
We can also use the for loop, which you are probably familiar with if
you've used programming languages before. For example, to iterate 10
times over the for loop body, we could use the following code:
def sum = 0
for ( i = 0; i < 10; i++) {
sum += i
}
We can also iterate over a range of values:
def sum = 0
for ( i in 0..9 ) {
sum += i
}
Or iterate over a list of values:
def sum = 0
for ( i in [0, 1, 2, 3, 4, 5, 6, 7, 8, 9] ) {
sum += i
}
If we have a map, we can iterate over its entries:
def map = ['quantity':2, 'value':1, 'count':3]
def sum = 0
for ( entry in map ) {
sum += entry.value
}
An example
Now after seeing some basics of Groovy, let's try to run an example script
that will modify the score of our documents. We will implement the

following algorithm for score calculation:
if the year field holds the value lower than 1800, we will give the book
a score of 1.0
if the year field is between 1800 and 1900, we will give the book a
score of 2.0
the rest of the books should have the score equal to the value of the
year field minus 1000
The query that does the preceding example looks as follows:
curl -XGET 'localhost:9200/library/_search?pretty' -d '{
"fields" : [ "_id", "_score", "title", "year" ],
"query" : {
"function_score" : {
"query" : {
"match_all" : {}
},
"script_score" : {
"lang" : "groovy",
"script" : "def year = doc[\"year\"].value; if (year < 1800)
{ return 1.0 } else if (year < 1900) { return 2.0 } else {
return year - 1000 }"
}
}
}
}'
Note
You may have noticed that we've separated the def year =
doc[\"year\"].value statement in the script from the rest of it using the ;
character. We did it because we have the script in a single line and we
need to tell Groovy where our assign statement ends and where another
statement starts.
The result returned by Elasticsearch for the preceding query is as follows:
{
"took" : 4,
"timed_out" : false,
"_shards" : {
"total" : 5,
"successful" : 5,
"failed" : 0
},
"hits" : {
"total" : 6,
"max_score" : 961.0,
"hits" : [ {
"_index" : "library",
"_type" : "book",
"_id" : "2",
"_score" : 961.0,
"fields" : {
"title" : [ "Catch-22" ],
"year" : [ 1961 ],
"_id" : "2"
}
}, {
"_index" : "library",
"_type" : "book",
"_id" : "3",
"_score" : 936.0,
"fields" : {
"title" : [ "The Complete Sherlock Holmes" ],
"year" : [ 1936 ],
"_id" : "3"
}
}, {
"_index" : "library",
"_type" : "book",
"_id" : "1",
"_score" : 929.0,
"fields" : {
"title" : [ "All Quiet on the Western Front" ],
"year" : [ 1929 ],
"_id" : "1"
}
}, {
"_index" : "library",
"_type" : "book",
"_id" : "6",

"_score" : 904.0,
"fields" : {
"title" : [ "The Peasants" ],
"year" : [ 1904 ],
"_id" : "6"
}
}, {
"_index" : "library",
"_type" : "book",
"_id" : "4",
"_score" : 2.0,
"fields" : {
"title" : [ "Crime and Punishment" ],
"year" : [ 1886 ],
"_id" : "4"
}
}, {
"_index" : "library",
"_type" : "book",
"_id" : "5",
"_score" : 1.0,
"fields" : {
"title" : [ "The Sorrows of Young Werther" ],
"year" : [ 1774 ],
"_id" : "5"
}
} ]
}
}
As you can see, our script worked as we wanted it to.
There is more
Of course, the information we just gave is not a comprehensive guide to
Groovy and was never intended to be one. Groovy is out of the scope of
this book and we wanted to give you a glimpse of what to expect from it.
If you are interested in Groovy and you want to extend your knowledge
beyond what you just read, we suggest going to the official Groovy web
page and reading the documentation available at
http://groovy.codehaus.org/.

Scripting in full text context
Of course, scripts are not only about modifying the score on the basis of
data. In addition to this, we can use full text-specific statistics in our
scripts, such as document frequency or term frequency. Let's look at these
possibilities.
Field-related information
The first text-related information we can use in scripts we would like to
talk about is field-related statistics. The field-related information
Elasticsearch allows us to use is as follows:
_index['field_name'].docCount(): Number of documents that
contain a given field. This statistic doesn't take deleted documents into
consideration.
_index['field_name'].sumttf(): Sum of the number of times all
terms appear in all documents in a given field.
_index['field_name'].sumdf(): Sum of document frequencies. This
shows the sum of the number of times all terms appear in a given field
in all documents.
Note
Please remember that the preceding information is given for a single shard,
not for the whole index, so they may differ between shards.
For example, if we would like to give our documents a score equal to the
number of documents having the title field living in a given shard, we
could run the following query:
curl -XGET 'localhost:9200/library/_search?pretty' -d '{
"fields" : [ "_id", "_score", "title" ],
"query" : {
"function_score" : {
"query" : {
"match_all" : {}
},
"script_score" : {
"lang" : "groovy",
"script" : "_index[\"title\"].docCount()"
}
}
}
}'
If we would look at the response, we would see the following:
{
"took" : 3,
"timed_out" : false,
"_shards" : {
"total" : 5,
"successful" : 5,
"failed" : 0
},
"hits" : {
"total" : 6,
"max_score" : 2.0,
"hits" : [ {
"_index" : "library",
"_type" : "book",
"_id" : "1",
"_score" : 2.0,
"fields" : {
"title" : [ "All Quiet on the Western Front" ],
"_id" : "1"
}
}, {
"_index" : "library",
"_type" : "book",
"_id" : "6",
"_score" : 2.0,
"fields" : {
"title" : [ "The Peasants" ],
"_id" : "6"
}
}, {
"_index" : "library",
"_type" : "book",
"_id" : "4",
"_score" : 1.0,
"fields" : {
"title" : [ "Crime and Punishment" ],
"_id" : "4"
}
}, {
"_index" : "library",
"_type" : "book",
"_id" : "5",
"_score" : 1.0,
"fields" : {
"title" : [ "The Sorrows of Young Werther" ],
"_id" : "5"
}
}, {
"_index" : "library",
"_type" : "book",
"_id" : "2",
"_score" : 1.0,
"fields" : {
"title" : [ "Catch-22" ],
"_id" : "2"
}
}, {
"_index" : "library",
"_type" : "book",
"_id" : "3",
"_score" : 1.0,
"fields" : {
"title" : [ "The Complete Sherlock Holmes" ],
"_id" : "3"
}
} ]
}
}
As you can see, we have five documents that were queried to return the
preceding results. The first two documents have a score of 2.0, which
means that they are probably living in the same shard because the four
remaining documents have a score of 1.0, which means that are alone in
their shard.

Shard level information
The shard level information that we are allowed to use are as follows:
_index.numDocs(): Number of documents in a shard
_index.maxDoc(): Internal identifier of the maximum number of
documents in a shard
_index.numDeletedDocs(): Number of deleted documents in a given
shard
Note
Please remember that the preceding information is given for a single shard,
not for the whole index, so they may differ between shards.
For example, if we would like to sort documents on the basis of the highest
internal identifier each shard has, we could send the following query:
curl -XGET 'localhost:9200/library/_search?pretty' -d '{
"fields" : [ "_id", "_score", "title" ],
"query" : {
"function_score" : {
"query" : {
"match_all" : {}
},
"script_score" : {
"lang" : "groovy",
"script" : "_index.maxDoc()"
}
}
}
}'
Of course, it doesn't make much sense to use those statistics alone, like we
just did, but with addition to other text-related information, they can be
very useful.
Term level information

The next type of information that we can use in scripts is term level
information. Elasticsearch allows us to use the following:
_index['field_name']['term'].df(): Returns the number of
documents the term appears in a given field
_index['field_name']['term'].ttf(): Returns the sum of the
number of times a given term appears in all documents in a given field
_index['field_name']['term'].tf(): Returns the information about
the number of times a given term appears in a given field in a
document
To give a good example of how we can use the preceding statistics, let's
index two documents by using the following commands:
curl -XPOST 'localhost:9200/scripts/doc/1' -d '{"name":"This is a
document"}'
curl -XPOST 'localhost:9200/scripts/doc/2' -d '{"name":"This is a
second document after the first document"}'
Now, let's try filtering documents on the basis of how many times a given
term appears in the name field. For example, let's match only those
documents that have in the name field the document term appearing at least
twice. To do this, we could run the following query:
curl -XGET 'localhost:9200/scripts/_search?pretty' -d '{
"query" : {
"filtered" : {
"query" : {
"match_all" : {}
},
"filter" : {
"script" : {
"lang" : "groovy",
"script": "_index[\"name\"][\"document\"].tf() > 1"
}
}
}
}
}'

The result of the query would be as follows:
{
"took" : 1,
"timed_out" : false,
"_shards" : {
"total" : 5,
"successful" : 5,
"failed" : 0
},
"hits" : {
"total" : 1,
"max_score" : 1.0,
"hits" : [ {
"_index" : "scripts",
"_type" : "doc",
"_id" : "2",
"_score" : 1.0,
"_source":{"name":"This is a second document after the
first document"}
} ]
}
}
As we can see, Elasticsearch did exactly what we wanted.
More advanced term information
In addition to already presented information, we can also use term
positions, offsets, and payloads in our scripts. To get those, we can use one
the _index['field_name'].get('term', OPTION) expression, where
OPTION is one of the following:
_OFFSETS: Term offsets
_PAYLOADS: Term payloads
_POSITIONS: Term positions
Note
Please remember that the field you want to get offsets or positions for
needs to have this enabled during indexing.

In addition to this, we can also use the _CACHE option. It allows us to iterate
multiple times over all the term positions. Options can also be combined
using the | operator; for example, if you would like to get term offsets and
positions for the document term in the title field, you could use the
following expression in your script:
_index['title'].get('document', _OFFSETS | _POSITIONS).
One thing to remember is that all the preceding options return an object
called that, depending on the options we have chosen, contains the
following information:
startOffset: Start offset for the term
endOffset: End offset for the term
payload: Payload for the term
payloadAsInt(value): Returns payload for the term converted to
integer or the value in case the current position doesn't have a payload
payloadAsFloat(value): Returns payload for the term converted to
float or the value in case the current position doesn't have a payload
payloadAsString(value): Returns payload for the term converted to
string or the value in case the current position doesn't have a payload
position: Position of a term
To illustrate an example, let's create a new index with the following
mappings:
curl -XPOST 'localhost:9200/scripts2' -d '{
"mappings" : {
"doc" : {
"properties" : {
"name" : { "type" : "string", "index_options" : "offsets" }
}
}
}
}'
After this, we index two documents using the following commands:
curl -XPOST 'localhost:9200/scripts2/doc/1' -d '{"name":"This is
the first document"}'
curl -XPOST 'localhost:9200/scripts2/doc/2' -d '{"name":"This is
a second simple document"}'
Now, let's set the score of our documents to the sum of all the start
positions for the document term in the name field. To do this, we run the
following query:
curl -XGET 'localhost:9200/scripts2/_search?pretty' -d '{
"query" : {
"function_score" : {
"query" : {
"match_all" : {}
},
"script_score" : {
"lang" : "groovy",
"script": "def termInfo =
_index[\"name\"].get(\"document\",_OFFSETS); def sum = 0; for
(offset in termInfo) { sum += offset.startOffset; }; return sum;"
}
}
}
}'
The results returned by Elasticsearch would be as follows:
{
"took" : 3,
"timed_out" : false,
"_shards" : {
"total" : 5,
"successful" : 5,
"failed" : 0
},
"hits" : {
"total" : 2,
"max_score" : 24.0,
"hits" : [ {
"_index" : "scripts2",
"_type" : "doc",
"_id" : "2",

"_score" : 24.0,
"_source":{"name":"This is a second simple document"}
}, {
"_index" : "scripts2",
"_type" : "doc",
"_id" : "1",
"_score" : 18.0,
"_source":{"name":"This is the first document"}
} ]
}
}
As we can see, it works. If we look at the formatted script, we would see
something like the following:
def termInfo = _index['name'].get('document',_OFFSETS);
def sum = 0;
for (offset in termInfo) {
sum += offset.startOffset;
};
return sum;
As you can see, it is nothing sophisticated. First, we get the information
about the offsets in an object; next, we create a variable to hold our offsets
sum. Then, we have a loop for all the offsets information (we can have
multiple instances of offsets for different occurrences of the same term in
a field) and, finally, we return the sum that makes our score for the
document to be set to the returned value.
Note
In addition to all what we talked about in the preceding section, we are
also able to get information about term vectors if we turned them on
during indexing. To do that, we can use the _index.termVectors()
expression, which will return Apache Lucene Fields object instance. You
can find more about the Fields object in Lucene Javadocs available at
https://lucene.apache.org/core/4_9_0/core/org/apache/lucene/index/Fields.html
Lucene expressions explained

Although marked as experimental, we decided to talk about it because this
is a new and very good feature. The reason that makes Lucene expressions
very handy is using them is very fast—their execution is as fast as native
scripts, but yet they are like dynamic scripts with some limitations. This
section will show you what you can do with Lucene expressions.
The basics
Lucene provides functionality to compile a JavaScript expression to a Java
bytecode. This is how Lucene expressions work and this is why they are as
fast as native Elasticsearch scripts. Lucene expressions can be used in the
following Elasticsearch functionalities:
Scripts responsible for sorting
Aggregations that work on numeric fields
In the function_score query in the script_score query
In queries using script_fields
In addition to this, you have to remember that:
Lucene expressions can be only used on numeric fields
Stored fields can't be accessed using Lucene expressions
Missing values for a field will be given a value of 0
You can use _score to access the document score and
doc['field_name'].value to access the value of a single valued
numeric field in the document
No loops are possible, only single statements
An example
Knowing the preceding information, we can try using Lucene expressions
to modify the score of our documents. Let's get back to our library index
and try to increase the score of the given document by 10% of the year it
was originally released. To do this, we could run the following query:
curl -XGET 'localhost:9200/library/_search?pretty' -d '{
"fields" : [ "_id", "_score", "title" ],
"query" : {
"function_score" : {
"query" : {
"match_all" : {}
},
"script_score" : {
"lang" : "expression",
"script" : "_score + doc[\"year\"].value * percentage",
"params" : {
"percentage" : 0.1
}
}
}
}
}'
The query is very simple, but let's discuss its structure. First, we are using
the match_all query wrapped in the function_score query because we
want all documents to match and we want to use script for scoring. We are
also setting the script language to expression (by setting the lang property
to expression) to tell Elasticsearch that our script is a Lucene expressions
script. Of course, we provide the script and we parameterize it, just like we
would with any other script. The results of the preceding query look as
follows:
{
"took" : 4,
"timed_out" : false,
"_shards" : {
"total" : 5,
"successful" : 5,
"failed" : 0
},
"hits" : {
"total" : 6,
"max_score" : 197.1,
"hits" : [ {
"_index" : "library",
"_type" : "book",
"_id" : "2",
"_score" : 197.1,
"fields" : {
"title" : [ "Catch-22" ],
"_id" : "2"
}
}, {
"_index" : "library",
"_type" : "book",
"_id" : "3",
"_score" : 194.6,
"fields" : {
"title" : [ "The Complete Sherlock Holmes" ],
"_id" : "3"
}
}, {
"_index" : "library",
"_type" : "book",
"_id" : "1",
"_score" : 193.9,
"fields" : {
"title" : [ "All Quiet on the Western Front" ],
"_id" : "1"
}
}, {
"_index" : "library",
"_type" : "book",
"_id" : "6",
"_score" : 191.4,
"fields" : {
"title" : [ "The Peasants" ],
"_id" : "6"
}
}, {
"_index" : "library",
"_type" : "book",
"_id" : "4",
"_score" : 189.6,
"fields" : {
"title" : [ "Crime and Punishment" ],
"_id" : "4"
}
}, {
"_index" : "library",
"_type" : "book",
"_id" : "5",

"_score" : 178.4,
"fields" : {
"title" : [ "The Sorrows of Young Werther" ],
"_id" : "5"
}
} ]
}
}
As we can see, Elasticsearch did what it was asked to do.
There is more
Of course, the provided example is a very simple one. If you are interested
in what Lucene expressions provide, please visit the official Javadocs
available at http://lucene.apache.org/core/4_9_0/expressions/index.html?
org/apache/lucene/expressions/js/package-summary.html. The documents
available at the given URL provide more information about what Lucene
exposes in expressions module.
Summary
In this chapter, we extended our knowledge about query handling and data
analysis. First of all, we discussed query rescore, which can help us when
we need to recalculate the score of the top documents returned by a query.
We also learned how to control multimatching queries. After that, we
looked at two new aggregation types—one allowing us to get significant
terms from a set of results and the other allowing documents grouping: a
highly anticipated feature. We also discussed differences in relationship
handling and approaches we can take when using Elasticsearch. Finally,
we extended our knowledge about the Elasticsearch scripting module and
we've learned what changes were introduced after Elasticsearch 1.0.
In the next chapter, we will try to improve our user query experience. We
will start with user spelling mistakes and how Elasticsearch can help us by
turning mistakes into good queries. We will also see what approaches we
can take to handle user spelling mistake situations. After that, we will
discuss improving query relevance on a given example. We will show you
a query returning poor results and we will tune the query to match our
needs.

Chapter 4. Improving the User
Search Experience
In the previous chapter, we extended our knowledge about query handling
and data analysis. We started by looking at the query rescore that can help
us when we need to recalculate the score of the top documents returned by
a query. We controlled multi matching in Elasticsearch queries and looked
at two new exciting aggregation types: significant terms aggregation and
top hits aggregation. We discussed the differences in relationship handling
and, finally, we extended our knowledge about the Elasticsearch scripting
module and learned what the changes introduced were after the release of
Elasticsearch 1.0. By the end of this chapter, we will have covered the
following topics:
Using the Elasticsearch Suggest API to correct user spelling mistakes
Using the term suggester to suggest single words
Using the phrase suggester to suggest whole phrases
Configuring suggest capabilities to match your needs
Using the completion suggester for the autocomplete functionality
Improving query relevance by using different Elasticsearch
functionalities
Correcting user spelling mistakes
One of the simplest ways to improve the user search experience is to
correct their spelling mistakes either automatically or by just showing the
correct query phrase and allowing the user to use it. For example, this is
what Google shows us when we type in elasticsaerch instead of
Elasticsearch:

Starting from 0.90.0 Beta1, Elasticsearch allows us to use the Suggest API
to correct the user spelling mistakes. With the newer versions of
Elasticsearch, the API was changed, bringing new features and becoming
more and more powerful. In this section, we will try to bring you a
comprehensive guide on how to use the Suggest API provided by
Elasticsearch, both in simple use cases and in ones that require more
configuration.
Testing data
For the purpose of this section, we decided that we need a bit more data
than a few documents. In order to get the data we need, we decided to use
the Wikipedia river plugin (https://github.com/elasticsearch/elasticsearch-
river-wikipedia) to index some public documents from Wikipedia. First, we
need to install the plugin by running the following command:
bin/plugin -install elasticsearch/elasticsearch-river-
wikipedia/2.4.1
After that, we run the following command:
curl -XPUT 'localhost:9200/_river/wikipedia_river/_meta' -d '{
"type" : "wikipedia",
"index" : {
"index" : "wikipedia"
}
}'
After that, Elasticsearch will start indexing the latest English dump from
Wikipedia. If you look at the logs, you should see something like this:
[2014-08-28 22:35:01,566][INFO ][river.wikipedia ]
[Thing] [wikipedia][Wikipedia_river] creating wikipedia stream
river for [http://download.wikimedia.org/enwiki/latest/enwiki-
latest-pages- articles.xml.bz2]
[2014-08-28 22:35:01,568][INFO ][river.wikipedia ]
[Thing] [wikipedia][Wikipedia_river] starting wikipedia stream
As you can see, the river has started its work. After some time, you will
have the data indexed in the index called wikipedia. If you want all data
from the latest English Wikipedia dump to be indexed, you have to be
patient, and we are not. The number of documents when we decided to
cancel the indexation was 7080049. The index had about 19 GB in total
size (without replicas).
Getting into technical details
Introduced in Version 0.90.3, the Suggest API is not the simplest one
available in Elasticsearch. In order to get the desired suggest, we can either
add a new suggest section to the query, or we can use a specialized REST
endpoint that Elasticsearch exposes. In addition to this, we have multiple
suggest implementations that allow us to correct user spelling mistakes,
create the autocomplete functionality, and so on. All this gives us a
powerful and flexible mechanism that we can use in order to make our
search better.
Of course, the suggest functionality works on our data, so if we have a
small set of documents in the index, the proper suggestion may not be
found. When dealing with a smaller data set, Elasticsearch has fewer
words in the index and, because of that, it has fewer candidates for
suggestions. On the other hand, the more data, the bigger the possibility
that we will have data that has some mistakes; however, we can configure
Elasticsearch internals to handle such situations.
Note
Please note that the layout of this chapter is a bit different. We start by
showing you a simple example on how to query for suggestions and how to
interpret the Suggest API response without getting too much into all the
configuration options. We do this because we don't want to overwhelm
you with technical details, but we want to show you what you can achieve.
The nifty configuration parameters come later.
Suggesters
Before we continue with querying and analyzing the responses, we would
like to write a few words about the available suggester types—the
functionality responsible for finding suggestions when using the
Elasticsearch Suggest API. Elasticsearch allows us to use three suggesters
currently: the term one, the phrase one, and the completion one. The first
two allow us to correct spelling mistakes, while the third one allows us to
develop a very fast autocomplete functionality. However, for now, let's not
focus on any particular suggester type, but let's look on the query
possibilities and the responses returned by Elasticsearch. We will try to
show you the general principles, and then we will get into more details
about each of the available suggesters.
Using the _suggest REST endpoint
There is a possibility that we can get suggestions for a given text by using a
dedicated _suggest REST endpoint. What we need to provide is the text to
analyze and the type of used suggester (term or phrase). So if we would
like to get suggestions for the words graphics desiganer (note that we've
misspelled the word on purpose), we would run the following query:
curl -XPOST 'localhost:9200/wikipedia/_suggest?pretty' -d '{
"first_suggestion" : {
"text" : "wordl war ii",
"term" : {
"field" : "_all"
}
}
}'
As you can see, each suggestion request is send to Elasticsearch in its own
object with the name we chose (in the preceding case, it is
first_suggestion). Next, we specify the text for which we want the
suggestion to be returned using the text parameter. Finally, we add the
suggester object, which is either term or phrase currently. The suggester
object contains its configuration, which for the term suggester used in the
preceding command, is the field we want to use for suggestions (the field
property).
We can also send more than one suggestion at a time by adding multiple
suggestion names. For example, if in addition to the preceding suggestion,
we would also include a suggestion for the word raceing, we would use
the following command:
curl -XPOST 'localhost:9200/wikipedia/_suggest?pretty' -d '{
"first_suggestion" : {
"text" : "wordl war ii",
"term" : {
"field" : "_all"
}
},
"second_suggestion" : {
"text" : "raceing",
"term" : {
"field" : "text"
}
}
}'
Understanding the REST endpoint suggester response
Let's now look at the example response we can expect from the _suggest
REST endpoint call. Although the response will differ for each suggester
type, let's look at the response returned by Elasticsearch for the first
command we've sent in the preceding code that used the term suggester:
{
"_shards" : {
"total" : 5,
"successful" : 5,
"failed" : 0
},
"first_suggestion" : [ {
"text" : "wordl",
"offset" : 0,
"length" : 5,
"options" : [ {
"text" : "world",
"score" : 0.8,
"freq" : 130828
}, {
"text" : "words",
"score" : 0.8,
"freq" : 20854
}, {
"text" : "wordy",
"score" : 0.8,
"freq" : 210
}, {
"text" : "woudl",
"score" : 0.8,
"freq" : 29
}, {
"text" : "worde",
"score" : 0.8,
"freq" : 20
} ]
}, {
"text" : "war",
"offset" : 6,
"length" : 3,
"options" : [ ]
}, {
"text" : "ii",
"offset" : 10,
"length" : 2,
"options" : [ ]
} ]
}

As you can see in the preceding response, the term suggester returns a list
of possible suggestions for each term that was present in the text
parameter of our first_suggestion section. For each term, the term
suggester will return an array of possible suggestions with additional
information. Looking at the data returned for the wordl term, we can see
the original word (the text parameter), its offset in the original text
parameter (the offset parameter), and its length (the length parameter).
The options array contains suggestions for the given word and will be
empty if Elasticsearch doesn't find any suggestions. Each entry in this
array is a suggestion and is characterized by the following properties:
text: This is the text of the suggestion.
score: This is the suggestion score; the higher the score, the better the
suggestion will be.
freq: This is the frequency of the suggestion. The frequency
represents how many times the word appears in documents in the
index we are running the suggestion query against. The higher the
frequency, the more documents will have the suggested word in its
fields and the higher the chance that the suggestion is the one we are
looking for.
Note
Please remember that the phrase suggester response will differ from the
one returned by the terms suggester, and we will discuss the response of
the phrase suggester later in this section.
Including suggestion requests in query
In addition to using the _suggest REST endpoint, we can include the
suggest section in addition to the query section in the normal query sent to
Elasticsearch. For example, if we would like to get the same suggestion
we've got in the first example but during query execution, we could send
the following query:
curl -XGET 'localhost:9200/wikipedia/_search?pretty' -d '{
"query" : {
"match_all" : {}
},
"suggest" : {
"first_suggestion" : {
"text" : "wordl war ii",
"term" : {
"field" : "_all"
}
}
}
}'
As you would expect, the response for the preceding query would be the
query results and the suggestions as follows:
{
"took" : 5,
"timed_out" : false,
"_shards" : {
"total" : 5,
"successful" : 5,
"failed" : 0
},
"hits" : {
"total" : 7080049,
"max_score" : 1.0,
"hits" : [
...
]
},
"suggest" : {
"first_suggestion" : [ {
"text" : "wordl",
"offset" : 0,
"length" : 5,
"options" : [ {
"text" : "world",
"score" : 0.8,
"freq" : 130828
}, {
"text" : "words",
"score" : 0.8,
"freq" : 20854
}, {
"text" : "wordy",
"score" : 0.8,
"freq" : 210
}, {
"text" : "woudl",
"score" : 0.8,
"freq" : 29
}, {
"text" : "worde",
"score" : 0.8,
"freq" : 20
} ]
}, {
"text" : "war",
"offset" : 6,
"length" : 3,
"options" : [ ]
}, {
"text" : "ii",
"offset" : 10,
"length" : 2,
"options" : [ ]
} ]
}
}
As we can see, we've got both search results and the suggestions whose
structure we've already discussed earlier in this section.
There is one more possibility—if we have the same suggestion text, but we
want multiple suggestion types, we can embed our suggestions in the
suggest object and place the text property as the suggest object option.
For example, if we would like to get suggestions for the wordl war ii text
for the text field and for the _all field, we could run the following
command:
curl -XGET 'localhost:9200/wikipedia/_search?pretty' -d '{
"query" : {
"match_all" : {}
},
"suggest" : {
"text" : "wordl war ii",
"first_suggestion" : {
"term" : {
"field" : "_all"
}
},
"second_suggestion" : {
"term" : {
"field" : "text"
}
}
}
}'
We now know how to make a query with suggestions returned or how to
use the _suggest REST endpoint. Let's now get into more details of each
of the available suggester types.
The term suggester
The term suggester works on the basis of the edit distance, which means
that the suggestion with fewer characters that needs to be changed or
removed to make the suggestion look like the original word is the best one.
For example, let's take the words worl and work. In order to change the
worl term to work, we need to change the l letter to k, so it means a
distance of one. Of course, the text provided to the suggester is analyzed
and then terms are chosen to be suggested. Let's now look at how we can
configure the Elasticsearch term suggester.
Configuration
The Elasticsearch term suggester supports multiple configuration
properties that allow us to tune its behavior to match our needs and to
work with our data. Of course, we've already seen how it works and what
it can give us, so we will concentrate on configuration now.

Common term suggester options
The common term suggester options can be used for all the suggester
implementations that are based on the term suggester. Currently, these are
the phrase suggester and, of course, the base term suggester. The available
options are:
text: This is the text we want to get the suggestions for. This
parameter is required in order for the suggester to work.
field: This is another required parameter. The field parameter allows
us to set which field the suggestions should be generated for. For
example, if we only want to consider title field terms in suggestions,
we should set this parameter value to the title.
analyzer: This is the name of the analyzer that should be used to
analyze the text provided in the text parameter. If not set,
Elasticsearch will use the analyzer used for the field provided by the
field parameter.
size: This is the maximum number of suggestions that are allowed to
be returned by each term provided in the text parameter. It defaults to
5.
sort: This allows us to specify how suggestions are sorted in the result
returned by Elasticsearch. By default, this is set to a score, which tells
Elasticsearch that the suggestions should be sorted by the suggestion
score first, suggestion document frequency next, and finally, by the
term. The second possible value is the frequency, which means that
the results are first sorted by the document frequency, then by score,
and finally, by the term.
suggest_mode: This is another suggestion parameter that allows us to
control which suggestions will be included in the Elasticsearch
response. Currently, there are three values that can be passed to this
parameter: missing, popular, and always. The default missing value
will tell Elasticsearch to generate suggestions to only those words that
are provided in the text parameter that doesn't exist in the index. If
this property will be set to popular, then the term suggester will only
suggest terms that are more popular (exist in more documents) than

the original term for which the suggestion is generated. The last value,
which is always, will result in a suggestion generated for each of the
words in the text parameter.
Additional term suggester options
In addition to the common term suggester options, Elasticsearch allows us
to use additional ones that will only make sense for the term suggester
itself. These options are as follows:
lowercase_terms: When set to true, this will tell Elasticsearch to
make all terms that are produced from the text field after analysis,
lowercase.
max_edits: This defaults to 2 and specifies the maximum edit distance
that the suggestion can have for it to be returned as a term suggestion.
Elasticsearch allows us to set this value to 1 or 2. Setting this value to 1
can result in fewer suggestions or no suggestions at all for words with
many spelling mistakes. In general, if you see many suggestions that
are not correct, because of errors, you can try setting max_edits to 1.
prefix_length: Because spelling mistakes usually don't appear at the
beginning of the word, Elasticsearch allows us to set how much of the
suggestion's initial characters must match with the initial characters of
the original term. By default, this property is set to 1. If we are
struggling with the suggester performance increasing, this value will
improve the overall performance, because less suggestions will be
needed to be processed by Elasticsearch.
min_word_length: This defaults to 4 and specifies the minimum
number of characters a suggestion must have in order to be returned
on the suggestions list.
shard_size: This defaults to the value specified by the size parameter
and allows us to set the maximum number of suggestions that should
be read from each shard. Setting this property to values higher than the
size parameter can result in more accurate document frequency (this
is because of the fact that terms are held in different shards for our
indices unless we have a single shard index created) being calculated

but will also result in degradation of the spellchecker's performance.
max_inspections: This defaults to 5 and specifies how many
candidates Elasticsearch will look at in order to find the words that
can be used as suggestions. Elasticsearch will inspect a maximum of
shard_size multiplied by the max_inspections candidates for
suggestions. Setting this property to values higher than the default 5
may improve the suggester accuracy but can also decrease the
performance.
min_doc_freq: This defaults to 0, which means not enabled. It allows
us to limit the returned suggestions to only those that appear in the
number of documents higher than the value of this parameter (this is a
per-shard value and not a globally counted one). For example, setting
this parameter to 2 will result in suggestions that appear in at least two
documents in a given shard. Setting this property to values higher than
0 can improve the quality of returned suggestions; however, it can also
result in some suggestion not being returned because it has a low shard
document frequency. This property can help us with removing
suggestions that come from a low number of documents and may be
erroneous. This parameter can be specified as a percentage; if we want
to do this, its value must be less than 1. For example, 0.01 means 1
percent, which again means that the minimum frequency of the given
suggestion needs to be higher than 1 percent of the total term
frequency (of course, per shard).
max_term_freq: This defaults to 0.01 and specifies the maximum
number of documents the term from the text field can exist for it to be
considered a candidate for spellchecking. Similar to the min_doc_freq
parameter, it can be either provided as an absolute number (such as 4
or 100), or it can be a percentage value if it is beyond 1 (for example,
0.01 means 1 percent). Please remember that this is also a per-shard
frequency. The higher the value of this property, the better the overall
performance of the spellchecker will be. In general, this property is
very useful when we want to exclude terms that appear in many
documents from spellchecking, because they are usually correct terms.
accuracy: This defaults to 0.5 and can be a number from 0 to 1. It

specifies how similar the term should be when compared to the
original one. The higher the value, the more similar the terms need to
be. This value is used in comparison during string distance calculation
for each of the terms from the original input.
string_distance: This specifies which algorithm should be used to
compare how similar terms are when comparing them to each other.
This is an expert setting. These options are available: internal, which
is the default comparison algorithm based on an optimized
implementation of the Damerau Levenshtein similarity algorithm;
damerau_levenshtein, which is the implementation of the Damerau
Levenshtein string distance algorithm
(http://en.wikipedia.org/wiki/Damerau%E2%80%93Levenshtein_distance
levenstein, which is the implementation of the Levenshtein distance
(http://en.wikipedia.org/wiki/Levenshtein_distance), jarowinkler,
which is an implementation of the Jaro-Winkler distance algorithm
(http://en.wikipedia.org/wiki/Jaro%E2%80%93Winkler_distance), and
finally, ngram, which is an N-gram based distance algorithm.
Note
Because of the fact that we've used the terms suggester during the initial
examples, we decided to skip showing you how to query term suggesters
and how the response looks. If you want to see how to query this suggester
and what the response looks like, please refer to the beginning of the
Suggesters section in this chapter.
The phrase suggester
The term suggester provides a great way to correct user spelling mistakes
on a per-term basis. However, if we would like to get back phrases, it is not
possible to do that when using this suggester. This is why the phrase
suggester was introduced. It is built on top of the term suggester and adds
additional phrase calculation logic to it so that whole phrases can be
returned instead of individual terms. It uses N-gram based language models
to calculate how good the suggestion is and will probably be a better

choice to suggest whole phrases instead of the term suggester. The N-gram
approach divides terms in the index into grams—word fragments built of
one or more letters. For example, if we would like to divide the word
mastering into bi-grams (a two letter N-gram), it would look like this: ma
as st te er ri in ng.
Note
If you want to read more about N-gram language models, refer to the
Wikipedia article available at
http://en.wikipedia.org/wiki/Language_model#N-gram_models and
continue from there.
Usage example
Before we continue with all the possibilities, we have to configure the
phrase suggester; let's start with showing you an example of how to use it.
This time, we will run a simple query to the _search endpoint with only the
suggests section in it. We do this by running the following command:
curl -XGET 'localhost:9200/wikipedia/_search?pretty' -d '{
"suggest" : {
"text" : "wordl war ii",
"our_suggestion" : {
"phrase" : {
"field" : "_all"
}
}
}
}'
As you can see in the preceding command, it is almost the same as we sent
when using the term suggester, but instead of specifying the term suggester
type, we've specified the phrase type. The response to the preceding
command will be as follows:
{
"took" : 58,
"timed_out" : false,
"_shards" : {
"total" : 5,
"successful" : 5,
"failed" : 0
},
"hits" : {
"total" : 7080049,
"max_score" : 1.0,
"hits" : [
...
]
},
"suggest" : {
"our_suggestion" : [ {
"text" : "wordl war ii",
"offset" : 0,
"length" : 12,
"options" : [ {
"text" : "world war ii",
"score" : 7.055394E-5
}, {
"text" : "words war ii",
"score" : 2.3738032E-5
}, {
"text" : "wordy war ii",
"score" : 3.575829E-6
}, {
"text" : "worde war ii",
"score" : 1.1586584E-6
}, {
"text" : "woudl war ii",
"score" : 1.0753317E-6
} ]
} ]
}
}
As you can see, the response is very similar to the one returned by the
term suggester, but instead of a single word being returned as the
suggestion for each term from the text field, it is already combined and
Elasticsearch returns whole phrases. Of course, we can configure
additional parameters in the phrase section and, now, we will look at what

parameters are available for usage. Of course, the returned suggestions are
sorted by their score by default.
Configuration
The phrase suggester configuration parameter can be divided into three
groups: basic parameters that define the general behavior, the smoothing
models configuration to balance N-grams' weights, and candidate
generators that are responsible for producing the list of terms suggestions
that will be used to return final suggestions.
Note
Because the phrase suggester is based on the term suggester, it can also
use some of the configuration options provided by it. These options are
text, size, analyzer, and shard_size. Refer to the term suggester
description earlier in this chapter to find out what they mean.
Basic configuration
In addition to properties mentioned in the preceding phrase, the suggester
exposes the following basic options:
highlight: This allows us to use suggestions highlighting. With the use
of the pre_tag and post_tag properties, we can configure what prefix
and postfix should be used to highlight suggestions. For example, if we
would like to surround suggestions with the <b> and </b> tags, we
should set pre_tag to <b> and post_tag to </b>.
gram_size: This is the maximum size of the N-gram that is stored in
the field and is specified by the field property. If the given field
doesn't contain N-grams, this property should be set to 1 or not passed
with the suggestion request at all. If not set, Elasticsearch will try to
detect the proper value of this parameter by itself. For example, for
fields using a shingle filter
(http://www.elasticsearch.org/guide/en/elasticsearch/reference/current/analysis-
shingle-tokenfilter.html), the value of this parameter will be set to the
max_shingle_size property (of course, if not set explicitly).

confidence: This is the parameter that allows us to limit the suggestion
based on its score. The value of this parameter is applied to the score
of the input phrase (the score is multiplied by the value of this
parameter), and this score is used as a threshold for generated
suggestions. If the suggestion score is higher than the calculated
threshold, it will be included in the returned results; if not, then it will
be dropped. For example, setting this parameter to 1.0 (which is the
default value of it) will result in suggestions that are scored higher than
the original phrase. On the other hand, setting it to 0.0 will result in
the suggester returning all the suggestions (limited by the size
parameter) no matter what their score is.
max_errors: This is the property that allows us to specify the
maximum number (or the percentage) of terms that can be erroneous
(not correctly spelled) in order to create a correction using it. The
value of this property can be either an integer number such as 1 or 5,
or it can be a float between 0 and 1, which will be treated as a
percentage value. If we will set it as a float, it will specify the
percentage of terms that can be erroneous. For example, a value of
0.5 will mean 50 percent. If we specify an integer number, such as 1 or
5, Elasticsearch will treat it as a maximum number of erroneous terms.
By default, it is set to 1, which means that at most, a single term can
be misspelled in a given correction.
separator: This defaults to a whitespace character and specifies the
separator that will be used to divide terms in the resulting bigram field.
force_unigrams: This defaults to true and specifies whether the
spellchecker should be forced to use a gram size of 1 (unigram).
token_limit: This defaults to 10 and specifies the maximum number
of tokens the corrections list can have in order for it to be returned.
Setting this property to a value higher than the default one may
improve the suggester accuracy at the cost of performance.
collate: This allows us to check each suggestion against a specified
query (using the query property inside the collate object) or filter
(using the filter property inside the collate object). The provided
query or filter is run as a template query and exposes the

{{suggestion}} variable that represents the currently processed
suggestion. By including an additional parameter called prune (in the
collate object) and setting it to true, Elasticsearch will include the
information if the suggestion matches the query or filter (this
information will be included in the collate_match property in the
results). In addition to this, the query preference can be included by
using the preference property (which can take the same values as the
ones used during the normal query processing).
real_word_error_likehood: This is a percentage value, which defaults
to 0.95 and specifies how likely it is that a term is misspelled even
though it exists in the dictionary (built of the index). The default value
of 0.95 tells Elasticsearch that 5% of all terms that exist in its
dictionary are misspelled. Lowering the value of this parameter will
result in more terms being taken as misspelled ones even though they
may be correct.
Let's now look at an example of using some of the preceding mentioned
parameters, for example, suggestions highlighting. If we modify our initial
phrase suggestion query and add highlighting, the command would look as
follows:
curl -XGET 'localhost:9200/wikipedia/_search?pretty' -d '{
"suggest" : {
"text" : "wordl war ii",
"our_suggestion" : {
"phrase" : {
"field" : "_all",
"highlight" : {
"pre_tag" : "<b>",
"post_tag" : "</b>"
},
"collate" : {
"prune" : true,
"query" : {
"match" : {
"title" : "{{suggestion}}"
}
}
}
}
}
}
}'
The result returned by Elasticsearch for the preceding query would be as
follows:
{
"took" : 3,
"timed_out" : false,
"_shards" : {
"total" : 5,
"successful" : 5,
"failed" : 0
},
"hits" : {
"total" : 7080049,
"max_score" : 1.0,
"hits" : [
...
]
},
"suggest" : {
"our_suggestion" : [ {
"text" : "wordl war ii",
"offset" : 0,
"length" : 12,
"options" : [ {
"text" : "world war ii",
"highlighted" : "<b>world</b> war ii",
"score" : 7.055394E-5,
"collate_match" : true
}, {
"text" : "words war ii",
"highlighted" : "<b>words</b> war ii",
"score" : 2.3738032E-5,
"collate_match" : true
}, {
"text" : "wordy war ii",
"highlighted" : "<b>wordy</b> war ii",
"score" : 3.575829E-6,

"collate_match" : true
}, {
"text" : "worde war ii",
"highlighted" : "<b>worde</b> war ii",
"score" : 1.1586584E-6,
"collate_match" : true
}, {
"text" : "woudl war ii",
"highlighted" : "<b>woudl</b> war ii",
"score" : 1.0753317E-6,
"collate_match" : true
} ]
} ]
}
}
As you can see, the suggestions were highlighted.
Configuring smoothing models
A Smoothing model is a functionality of the phrase suggester whose
responsibility is to measure the balance between the weight of infrequent
N-grams that don't exist in the index and the frequent ones that exist in the
index. It is rather an expert option and if you want to modify these N-
grams, you should check suggester responses for your queries in order to
see whether your suggestions are proper for your case. Smoothing is used
in language models to avoid situations where the probability of a given
term is equal to zero. The Elasticsearch phrase suggester supports multiple
smoothing models.
Note
You can find out more about language models at
http://en.wikipedia.org/wiki/Language_model.
In order to set which smoothing model we want to use, we need to add an
object called smoothing and include a smoothing model name we want to
use inside of it. Of course, we can include the properties we need or want
to set for the given smoothing model. For example, we could run the
following command:
curl -XGET 'localhost:9200/wikipedia/_search?pretty&size=0' -d '{
"suggest" : {
"text" : "wordl war ii",
"generators_example_suggestion" : {
"phrase" : {
"analyzer" : "standard",
"field" : "_all",
"smoothing" : {
"linear" : {
"trigram_lambda" : 0.1,
"bigram_lambda" : 0.6,
"unigram_lambda" : 0.3
}
}
}
}
}
}'
There are three smoothing models available in Elasticsearch. Let's now
look at them.
Stupid backoff is the default smoothing model used by the Elasticsearch
phrase suggester. In order to alter it or force its usage, we need to use the
stupid_backoff name. The stupid backoff smoothing model is an
implementation that will use a lower ordered N-gram (and will give it a
discount equal to the value of the discount property) if the higher order N-
gram count is equal to 0. To illustrate the example, let's assume that we use
the ab bigram and the c unigram, which are common and exist in our index
used by the suggester. However, we don't have the abc trigram present.
What the stupid backoff model will do is that it will use the ab bigram
model, because abc doesn't exist and, of course, the ab bigram model will
be given a discount equal to the value of the discount property.
The stupid backoff model provides a single property that we can alter:
discount. By default, it is set to 0.4, and it is used as a discount factor for

the lower ordered N-gram model.
You can read more about N-gram smoothing models by looking at
http://en.wikipedia.org/wiki/N-gram#Smoothing_techniques and
http://en.wikipedia.org/wiki/Katz's_back-off_model (which is similar to the
stupid backoff model described).
The Laplace smoothing model is also called additive smoothing. When
used (to use it, we need to use the laplace value as its name), a constant
value equal to the value of the alpha parameter (which is by 0.5 default)
will be added to counts to balance weights of frequent and infrequent N-
grams. As mentioned, the Laplace smoothing model can be configured
using the alpha property, which is set to 0.5 by default. The usual values
for this parameter are typically equal or below 1.0.
You can read more about additive smoothing at
http://en.wikipedia.org/wiki/Additive_smoothing.
Linear interpolation, the last smoothing model, takes the values of the
lambdas provided in the configuration and uses them to calculate weights
of trigrams, bigrams, and unigrams. In order to use the linear interpolation
smoothing model, we need to provide the name of linear in the smoothing
object in the suggester query and provide three parameters:
trigram_lambda, bigram_lambda, and unigram_lambda. The sum of the
values of the three mentioned parameters must be equal to 1. Each of
these parameters is a weight for a given type of N-gram; for example, the
bigram_lambda parameter value will be used as a weights for bigrams.
Configuring candidate generators
In order to return possible suggestions for a term from the text provided in
the text parameter, Elasticsearch uses so-called candidate generators.
You can think of candidate generators as term suggesters although they are
not exactly the same—they are similar, because they are used for every
single term in the query provided to suggester. After the candidate terms
are returned, they are scored in combination with suggestions for other
terms from the text, and this way, the phrase suggestions are built.
Currently, direct generators are the only candidate generators available in
Elasticsearch, although we can expect more of them to be present in the
future. Elasticsearch allows us to provide multiple direct generators in a
single phrase suggester request. We can do this by providing the list named
direct_generators. For example, we could run the following command:
curl -XGET 'localhost:9200/wikipedia/_search?pretty&size=0' -d '{
"suggest" : {
"text" : "wordl war ii",
"generators_example_suggestion" : {
"phrase" : {
"analyzer" : "standard",
"field" : "_all",
"direct_generator" : [
{
"field" : "_all",
"suggest_mode" : "always",
"min_word_len" : 2
},
{
"field" : "_all",
"suggest_mode" : "always",
"min_word_len" : 3
}
]
}
}
}
}'
The response should be very similar to the one previously shown, so we
decided to omit it.
Configuring direct generators
Direct generators allow us to configure their behavior by using a parameter
similar to that exposed by the terms suggester. These common
configuration parameters are field (which is required), size,
suggest_mode, max_edits, prefix_length, min_word_length (in this case, it
defaults to 4), max_inspections, min_doc_freq, and max_term_freq. Refer
to the term suggester description to see what these parameters mean.
In addition to the mentioned properties, direct generators allow us to use
the pre_filter and post_filter properties. These two properties allow us
to provide an analyzer name that Elasticsearch will use. The analyzer
specified by the pre_filter property will be used for each term passed to
the direct generator, and the filter specified by the post_filter property
will be used after it is returned by the direct generator, just before these
terms are passed to the phrase scorer for scoring.
For example, we could use the filtering functionality of the direct
generators to include synonyms just before the suggestions are passed to
the direct generator using the pre_filter property. For example, let's
update our wikipedia index settings to include simple synonyms, and let's
use them in filtering. To do this, we start with updating the settings with the
following commands:
curl -XPOST 'localhost:9200/wikipedia/_close'
curl -XPUT 'localhost:9200/wikipedia/_settings' -d '{
"settings" : {
"index" : {
"analysis": {
"analyzer" : {
"sample_synonyms_analyzer": {
"tokenizer": "standard",
"filter": [
"sample_synonyms"
]
}
},
"filter": {
"sample_synonyms": {
"type" : "synonym",
"synonyms" : [
"war => conflict"
]
}
}
}
}
}
}'
curl -XPOST 'localhost:9200/wikipedia/_open'
First, we need to close the index, update the setting, and then open it again
because Elasticsearch won't allow us to change analysis settings on opened
indices. Now we can test our direct generator with synonyms with the
following command:
curl -XGET 'localhost:9200/wikipedia/_search?pretty&size=0' -d '{
"suggest" : {
"text" : "wordl war ii",
"generators_with_synonyms" : {
"phrase" : {
"analyzer" : "standard",
"field" : "_all",
"direct_generator" : [
{
"field" : "_all",
"suggest_mode" : "always",
"post_filter" : "sample_synonyms_analyzer"
}
]
}
}
}
}'
The response to the preceding command should be as follows:
{
"took" : 47,
"timed_out" : false,
"_shards" : {
"total" : 5,
"successful" : 5,
"failed" : 0
},
"hits" : {
"total" : 7080049,
"max_score" : 0.0,
"hits" : [ ]
},
"suggest" : {
"generators_with_synonyms" : [ {
"text" : "wordl war ii",
"offset" : 0,
"length" : 12,
"options" : [ {
"text" : "world war ii",
"score" : 7.055394E-5
}, {
"text" : "words war ii",
"score" : 2.4085322E-5
}, {
"text" : "world conflicts ii",
"score" : 1.4253577E-5
}, {
"text" : "words conflicts ii",
"score" : 4.8214292E-6
}, {
"text" : "wordy war ii",
"score" : 4.1216194E-6
} ]
} ]
}
}
As you can see, instead of the war term, the conflict term was returned
for some of the phrase suggester results. So, our synonyms' configuration
was taken into consideration. However, please remember that the
synonyms were taken before the scoring of the fragments, so it can happen
that the suggestions with the synonyms are not the ones that are scored the
most, and you will not be able to see them in the suggester results.
The completion suggester
With the release of Elasticsearch 0.90.3, we were given the possibility to

use a prefix-based suggester. It allows us to create the autocomplete
functionality in a very performance-effective way because of storing
complicated structures in the index instead of calculating them during
query time. Although this suggester is not about correcting user spelling
mistakes, we thought that it will be good to show at least a simple example
of this highly efficient suggester.
The logic behind the completion suggester
The prefix suggester is based on the data structure called Finite State
Transducer (FST) (http://en.wikipedia.org/wiki/Finite_state_transducer).
Although it is highly efficient, it may require significant resources to build
on systems with large amounts of data in them: systems that Elasticsearch
is perfectly suitable for. If we would like to build such a structure on the
nodes after each restart or cluster state change, we may lose performance.
Because of this, the Elasticsearch creators decided to use an FST-like
structure during index time and store it in the index so that it can be loaded
into the memory when needed.
Using the completion suggester
To use a prefix-based suggester we need to properly index our data with a
dedicated field type called completion. It stores the FST-like structure in
the index. In order to illustrate how to use this suggester, let's assume that
we want to create an autocomplete feature to allow us to show book
authors, which we store in an additional index. In addition to authors'
names, we want to return the identifiers of the books they wrote in order
to search for them with an additional query. We start with creating the
authors index by running the following command:
curl -XPOST 'localhost:9200/authors' -d '{
"mappings" : {
"author" : {
"properties" : {
"name" : { "type" : "string" },
"ac" : {
"type" : "completion",
"index_analyzer" : "simple",
"search_analyzer" : "simple",
"payloads" : true
}
}
}
}
}'
Our index will contain a single type called author. Each document will
have two fields: the name field, which is the name of the author, and the ac
field, which is the field we will use for autocomplete. The ac field is the
one we are interested in; we've defined it using the completion type, which
will result in storing the FST-like structure in the index. In addition to this,
we've used the simple analyzer for both index and query time. The last
thing is payload, which is the additional information we will return along
with the suggestion; in our case, it will be an array of book identifiers.
Note
The type property for the field we will use for autocomplete is mandatory
and should be set to completion. By default, the search_analyzer and
index_analyzer properties will be set to simple and the payloads property
will be set to false.
Indexing data
To index the data, we need to provide some additional information in
addition to what we usually provide during indexing. Let's look at the
following commands that index two documents describing authors:
curl -XPOST 'localhost:9200/authors/author/1' -d '{
"name" : "Fyodor Dostoevsky",
"ac" : {
"input" : [ "fyodor", "dostoevsky" ],
"output" : "Fyodor Dostoevsky",
"payload" : { "books" : [ "123456", "123457" ] }
}
}'
curl -XPOST 'localhost:9200/authors/author/2' -d '{
"name" : "Joseph Conrad",
"ac" : {
"input" : [ "joseph", "conrad" ],
"output" : "Joseph Conrad",
"payload" : { "books" : [ "121211" ] }
}
}'
Notice the structure of the data for the ac field. We provide the input,
output, and payload properties. The payload property is used to provide
additional information that will be returned. The input property is used to
provide input information that will be used to build the FST-like structure
and will be used to match the user input to decide whether the document
should be returned by the suggester. The output property is used to tell the
suggester which data should be returned for the document.
Note
Please remember that the payload property must be a JSON object that
starts with a { character and ends with a } character.
If the input and output property is the same in your case and you don't
want to store payloads, you may index the documents just like you usually
index your data. For example, the command to index our first document
would look like this:
curl -XPOST 'localhost:9200/authors/author/3' -d '{
"name" : "Stanislaw Lem",
"ac" : [ "Stanislaw Lem" ]
}'
Querying data
Finally, let's look at how to query our indexed data. If we would like to
find documents that have authors starting with fyo, we would run the
following command:
curl -XGET 'localhost:9200/authors/_suggest?pretty' -d '{
"authorsAutocomplete" : {
"text" : "fyo",
"completion" : {
"field" : "ac"
}
}
}'
Before we look at the results, let's discuss the query. As you can see, we've
run the command to the _suggest endpoint, because we don't want to run
a standard query; we are just interested in autocomplete results. The rest
of the query is exactly the same as the standard suggester query run
against the _suggest endpoint, with the query type set to completion.
The results returned by Elasticsearch for the preceding query look as
follows:
{
"_shards" : {
"total" : 5,
"successful" : 5,
"failed" : 0
},
"authorsAutocomplete" : [ {
"text" : "fyo",
"offset" : 0,
"length" : 3,
"options" : [ {
"text" : "Fyodor Dostoevsky",
"score" : 1.0,
"payload":{"books":["123456","123457"]}
} ]
} ]
}
As you can see, in response, we've got the document we were looking for
along with the payload information, which is the identifier of the books for
that author.
Custom weights
By default, the term frequency will be used to determine the weight of the
document returned by the prefix suggester. However, this may not be the
best solution when you have multiple shards for your index, or your index
is composed of multiple segments. In such cases, it is useful to define the
weight of the suggestion by specifying the weight property for the field
defined as completion; the weight property should be set to a positive
integer value and not a float one like the boost for queries and documents.
The higher the weight property value, the more important the suggestion
is. This gives us plenty of opportunities to control how the returned
suggestions will be sorted.
For example, if we would like to specify a weight for the first document in
our example, we would run the following command:
curl -XPOST 'localhost:9200/authors/author/1' -d '{
"name" : "Fyodor Dostoevsky",
"ac" : {
"input" : [ "fyodor", "dostoevsky" ],
"output" : "Fyodor Dostoevsky",
"payload" : { "books" : [ "123456", "123457" ] },
"weight" : 80
}
}'
Now, if we would run our example query, the results would be as follows:
{
"_shards" : {
"total" : 5,
"successful" : 5,
"failed" : 0
},
"authorsAutocomplete" : [ {
"text" : "fyo",
"offset" : 0,
"length" : 3,
"options" : [ {
"text" : "Fyodor Dostoevsky",
"score" : 80.0,
"payload":{"books":["123456","123457"]}
} ]
} ]
}
See how the score of the result changed. In our initial example, it was 1.0
and, now, it is 80.0; this is because we've set the weight parameter to 80
during the indexing.
Additional parameters
There are three additional parameters supported by the suggester that we
didn't mention till now. They are max_input_length, preserve_separators,
and preserve_position_increments. Both preserve_separators and
preserve_position_increments can be set to true or false. When setting
the preserve_separators parameter to false, the suggester will omit
separators such as whitespace (of course, proper analysis is required).
Setting the preserve_position_increments parameter to false is needed
if the first word in the suggestion is a stop word and we are using an
analyzer that throws stop words away. For example, if we have The Clue
as our document and the The word will be discarded by the analyzer by
setting preserve_position_increments to false, the suggester will be able
to return our document by specifying c as text.
The max_input_length property is set to 50 by default and specifies the
maximum input length in UTF-16 characters. This limit is used at indexing
time to limit the total number of characters stored in the internal
structures.

Improving the query relevance
Elasticsearch and search engines in general are used for searching. Of
course, some use cases may require browsing some portion of the indexed
data; sometimes, it is even needed to export whole query results. However,
in most cases, scoring is one of the factors that play a major role in the
search process. As we said in the Default Apache Lucene scoring
explained section of Chapter 2, Power User Query DSL, Elasticsearch
leverages the Apache Lucene library document scoring capabilities and
allows you to use different query types to manipulate the score of results
returned by our queries. What's more, we can change the low-level
algorithm used to calculate the score that we will describe in the Altering
Apache Lucene scoring section of Chapter 6, Low-level Index Control.
Given all this, when we start designing our queries, we usually go for the
simplest query that returns the documents we want. However, given all the
things we can do in Elasticsearch when it comes to scoring control, such
queries return results that are not the best when it comes to the user search
experience. This is because Elasticsearch can't guess what our business
logic is and what documents are the ones that are the best from our point
of view when running a query. In this section, we will try to follow a real-
life example of query relevance tuning. We want to make this chapter a bit
different compared to the other ones. Instead of only giving you an insight,
we have decided to give you a full example of when the query tuning
process may look like. Of course, remember that this is only an example
and you should adjust this process to match your organization needs. Some
of the examples you find in this section may be general purpose ones, and
when using them in your own application, make sure that they make sense
to you.
Just to give you a little insight into what is coming, we will start with a
simple query that returns the results we want, we will alter the query by
introducing different Elasticsearch queries to make the results better, we
will use filters, we will lower the score of the documents we think of as
garbage, and finally, we will introduce faceting to render drill-down menus
for users to allow the narrowing of results.
Data
Of course, in order to show you the results of the query modifications that
we perform, we need data. We would love to show you the real-life data
we were working with, but we can't, as our clients wouldn't like this.
However, there is a solution to that: for the purpose of this section, we
have decided to index Wikipedia data. To do that, we will reuse the
installed Wikipedia river plugin that we installed in the Correcting user
spelling mistakes section earlier in this chapter.
The Wikipedia river will create the wikipedia index for us if there is not
an existing one. Because we already have such an index, we will delete it.
We could go with the same index, but we know that we will need to adjust
the index fields, because we need some additional analysis logic, and in
order to not reindex the data, we create the index upfront.
Note
Remember to remove the old river before adding the new one. To remove
the old river, you should just run the following command:
curl -XDELETE 'localhost:9200/_river/wikipedia_river'
In order to reimport documents, we use the following commands:
curl -XDELETE 'localhost:9200/wikipedia'
curl -XPOST 'localhost:9200/wikipedia' -d'{
"settings": {
"index": {
"analysis": {
"analyzer": {
"keyword_ngram": {
"filter": [
"lowercase"
],
"tokenizer": "ngram"
}
}
}
}
},
"mappings": {
"page": {
"properties": {
"category": {
"type": "string",
"fields": {
"untouched": {
"type": "string",
"index": "not_analyzed"
}
}
},
"disambiguation": {
"type": "boolean"
},
"link": {
"type": "string",
"index": "not_analyzed"
},
"redirect": {
"type": "boolean"
},
"redirect_page": {
"type": "string"
},
"special": {
"type": "boolean"
},
"stub": {
"type": "boolean"
},
"text": {
"type": "string"
},
"title": {
"type": "string",
"fields": {
"ngram": {
"type": "string",
"analyzer": "keyword_ngram"
},
"simple": {
"type": "string",
"analyzer": "simple"
}
}
}
}
}
}
}'
For now, what we have to know is that we have a page type that we are
interested in and whether that represents a Wikipedia page. We will use
two fields for searching: the text and title fields. The first one holds the
content of the page and the second one is responsible for holding its title.
What we have to do next is start the Wikipedia river. Because we were
interested in the latest data in order to instantiate the river and start
indexing, we've used the following command:
curl -XPUT 'localhost:9200/_river/wikipedia/_meta' -d '{
"type" : "wikipedia"
}'
That's all; Elasticsearch will index the newest Wikipedia dump available to
the index called wikipedia. All we have to do is wait. We were not patient,
and we decided that we'll only index the first 10 million documents and,
after our Wikipedia river hit that number of documents, we deleted it. We
checked the final number of documents by running the following
command:
curl -XGET 'localhost:9200/wikipedia/_search?q=*&size=0&pretty'
The response was as follows:
{
"took" : 5,
"timed_out" : false,
"_shards" : {
"total" : 5,
"successful" : 5,
"failed" : 0
},
"hits" : {
"total" : 10425136,
"max_score" : 0.0,
"hits" : [ ]
}
}
We can see that we have 10,425,136 documents in the index.
Note
When running examples from this chapter, please consider the fact that the
data we've indexed changes over time, so the examples shown in this
chapter may result in a different document if we run it after some time.
The quest for relevance improvement
After we have our indexed data, we are ready to begin the process of
searching. We will start from the beginning using a simple query that will
return the results we are interested in. After that, we will try to improve
the query relevance. We will also try to pay attention to performance and
notice the performance changes when they are most likely to happen.
The standard query
As you know, Elasticsearch includes the content of the documents in the
_all field by default. So, why do we need to bother with specifying
multiple fields in a query when we can use a single one, right? Going in
that direction, let's assume that we've constructed the following query and
now we send it to Elasticsearch to retrieve our precious documents using
the following command:
curl -XGET 'localhost:9200/wikipedia/_search?fields=title&pretty'
-d'
{
"query": {
"match": {
"_all": {
"query": "australian system",
"operator": "OR"
}
}
}
}'
Because we are only interested in getting the title field (Elasticsearch
will use the _source field to return the title field, because the title field is
not stored), we've added the fields=title request parameter and, of
course, we want it to be in a human-friendly formatting, so we added the
pretty parameter as well.
However, the results were not as perfect as we would like them to be. The
first page of documents were as follows (the whole JSON response can be
found in the response_query_standard.json file provided with the book):
Australian Honours System
List of Australian Awards
Australian soccer league
Australian football league system
AANBUS
Australia Day Honours
Australian rating system
TAAATS
Australian Arbitration system
Western Australian Land Information System (WALIS)
While looking at the title of the documents, it seems that some of these
that contain both words from the query have a lower rank than the others.
Let's try to improve things.
The multi match query
What we can do first is not use the _all field at all. The reason for this is
that we need to tell Elasticsearch what importance each of the fields has.
For example, in our case, the title field is more important than the
content of the field, which is stored in the text field. In order to inform
this to ElasticSearch, we will use the multi_match query. To send such a
query to Elasticsearch, we will use the following command:
curl -XGET 'localhost:9200/wikipedia/_search?fields=title&pretty'
-d'
{
"query": {
"multi_match": {
"query": "australian system",
"fields": [
"title^100",
"text^10",
"_all"
]
}
}
}'
The first page of results of the preceding query was as follows (the whole
JSON response can be found in the response_query_multi_match.json file
provided with the book):
Australian Antarctic Building System
Australian rating system
Australian Series System
Australian Arbitration system
Australian university system
Australian Integrated Forecast System
Australian Education System
The Australian electoral system
Australian preferential voting system
Australian Honours System
Instead of running the query against a single _all field, we chose to run it
against the title, text, and _all fields. In addition to this, we introduced
boosting: the higher the boost value, the more important the field will be
(the default boost value for a field is 1.0). So, we said that the title field
is more important than the text field, and the text field is more important
than _all.
If you look at the results now, they seem to be a bit more relevant but still
not as good as we would like them to be. For example, look at the first and
second documents on the results list. The first document's title is
Australian Antarctic Building System, the second document's title is
Australian rating system, and so on. I would like the second document
to be higher than the first one.
Phrases comes into play
The next idea that should come into our minds is the introduction of phrase
queries so that we can overcome the problem that was described
previously. However, we still need the documents that don't have phrases
included in the results just below the ones with the phrases present. So, we
need to modify our query by adding the bool query on top. Our current
query will come into the must section and the phrase query will go into the
should section. An example command that sends the modified query
would look as follows:
curl -XGET 'localhost:9200/wikipedia/_search?fields=title&pretty'
-d'
{
"query": {
"bool": {
"must": [
{
"multi_match": {
"query": "australian system",
"fields": [
"title^100",
"text^10",
"_all"
]
}
}
],
"should": [
{
"match_phrase": {
"title": "australian system"
}
},
{
"match_phrase": {
"text": "australian system"
}
}
]
}
}
}'
Now, if we look at the top results, they are as follows (the whole response
can be found in the response_query_phrase.json file provided with the
book):
Australian honours system
Australian Antarctic Building System
Australian rating system
Australian Series System
Australian Arbitration system
Australian university system
Australian Integrated Forecast System
Australian Education System
The Australian electoral system
Australian preferential voting system
We would really like to stop further query optimization, but our results are
still not as good as we would like them to be, although they are a bit better.
This is because we don't have all the phrases matched. What we can do is
introduce the slop parameter, which will allow us to define how many
words in between can be present for a match to be considered a phrase
match. For example, our australian system query will be considered a
phrase match for a document with the australian education system title
and with a slop parameter of 1 or more. So, let's send our query with the
slop parameter present by using the following command:
curl -XGET 'localhost:9200/wikipedia/_search?fields=title&pretty'
-d'
{
"query": {
"bool": {
"must": [
{
"multi_match": {
"query": "australian system",
"fields": [
"title^100",
"text^10",
"_all"
]
}
}
],
"should": [
{
"match_phrase": {
"title": {
"query": "australian system",
"slop": 1
}
}
},
{
"match_phrase": {
"text": {
"query": "australian system",
"slop": 1
}
}
}
]
}
}
}'
Now, let's look at the results (the whole response can be found in the
response_query_phrase_slop.json file provided with the book):
Australian Honours System
Australian honours system
Wikipedia:Articles for deletion/Australian university
system
Australian rating system
Australian Series System
Australian Arbitration system
Australian university system
Australian Education System
The Australian electoral system
Australian Legal System
It seems that the results are now better. However, we can always do some
more tweaking and see whether we can get some more improvements.
Let's throw the garbage away
What we can do now is that we can remove the garbage from our results.
We can do this by removing redirect documents and special documents
(for example, the ones that are marked for deletion). To do this, we will
introduce a filter so that it doesn't mess with the scoring of other results
(because filters are not scored). What's more, Elasticsearch will be able to
cache filter results and reuse them in our queries and speed up their
execution. The command that sends our query with filters will look as
follows:
curl -XGET 'localhost:9200/wikipedia/_search?fields=title&pretty'
-d'
{
"query": {
"filtered": {
"query": {
"bool": {
"must": [
{
"multi_match": {
"query": "australian system",
"fields": [
"title^100",
"text^10",
"_all"
]
}
}
],
"should": [
{
"match_phrase": {
"title": {
"query": "australian system",
"slop": 1
}
}
},
{
"match_phrase": {
"text": {
"query": "australian system",
"slop": 1
}
}
}
]
}
},
"filter": {
"bool": {
"must_not": [
{
"term": {
"redirect": "true"
}
},
{
"term": {
"special": "true"
}
}
]
}
}
}
}
}'
The results returned by it will look as follows:
Australian honours system
Australian Series System
Australian soccer league system
Australian Antarctic Building System
Australian Integrated Forecast System
Australian Defence Air Traffic System
Western Australian Land Information System
The Australian Advanced Air Traffic System
Australian archaeology
Australian Democrats
Isn't it better now? We think it is, but we can still make even more
improvements.
Now, we boost
If you ever need to boost the importance of the phrase queries that we've
introduced, we can do that by wrapping a phrase query with the
function_score query. For example, if we want to have a phrase for the
title field to have a boost of 1000, we need to change the following part
of the preceding query:
...
{
"match_phrase": {
"title": {
"query": "australian system",
"slop": 1
}
}
}
...
We need to replace the preceding part of the query with the following one:
...
{
"function_score": {
"boost_factor": 1000,
"query": {
"match_phrase": {
"title": {
"query": "australian system",
"slop": 1
}
}
}
}
}
...
After introducing the preceding change, the documents with phrases will
be scored even higher than before, but we will leave it for you to test.
Performing a misspelling-proof search
If you look back at the mappings, you will see that we have the title field
defined as multi field and one of the fields is analyzed with a defined ngram
analyzer. By default, it will create bigrams, so from the system word, it will
create the sy ys st te em bigrams. Imagine that we could drop some of
them during searches to make our search misspelling-proof. For the
purpose of showing how we can do this, let's take a simple misspelled
query sent with the following command:
curl -XGET 'localhost:9200/wikipedia/_search?fields=title&pretty'
-d'
{
"query": {
"query_string": {
"query": "austrelia",
"default_field": "title",
"minimum_should_match": "100%"
}
}
}'
The results returned by Elasticsearch would be as follows:
{
"took" : 10,
"timed_out" : false,
"_shards" : {
"total" : 5,
"successful" : 5,
"failed" : 0
},
"hits" : {
"total" : 0,
"max_score" : null,
"hits" : [ ]
}
}
We've sent a query that is misspelled against the title field and because
there is no document with the misspelled term, we didn't get any results. So
now, let's leverage the title.ngram field capabilities and omit some of the
bigrams so that Elasticsearch can find some documents. Our command
with a modified query looks as follows:
curl -XGET 'localhost:9200/wikipedia/_search?fields=title&pretty'
-d'
{
"query": {
"query_string": {
"query": "austrelia",
"default_field": "title.ngram",
"minimum_should_match": "85%"
}
}
}'
We changed the default_field property from title to title.ngram in
order to inform Elasticsearch, the one with bigrams indexed. In addition to
that, we've introduced the minimum_should_match property, and we've set
it to 85 percent. This allows us to inform Elasticsearch that we don't want
all the terms produced by the analysis process to match but only a

percentage of them, and we don't care which terms these are.
Note
Lowering the value of the minimum_should_match property will give us
more documents but a less accurate search. Setting the value of the
minimum_should_match property to a higher one will result in the decrease
of the documents returned, but they will have more bigrams similar to the
query ones and, thus, they will be more relevant.
The top results returned by the preceding query are as follows (the whole
result's response can be found in a file called response_ngram.json
provided with the book):
Aurelia (Australia)
Australian Kestrel
Austrlia
Australian-Austrian relations
Australia-Austria relations
Australia–Austria relations
Australian religion
CARE Australia
Care Australia
Felix Austria
If you would like to see how to use the Elasticsearch suggester to handle
spellchecking, refer to the Correcting user spelling mistakes section in this
chapter.
Drill downs with faceting
The last thing we want to mention is faceting and aggregations. You can do
multiple things with it, for example, calculating histograms, statistics for
fields, geo distance ranges, and so on. However, one thing that can help
your users get the data they are interested in is terms faceting. For
example, if you go to amazon.com and enter the kids shoes query, you
would see the following screenshot:

You can narrow down the results by the brand (the left-hand side of the
page). The list of brands is not static and is generated on the basis of the
results returned. We can achieve the same with terms faceting in
Elasticsearch.
Note
Please note that we are showing both queries with faceting and with
aggregations. Faceting is deprecated and will be removed from
Elasticsearch at some point. However, we know that our readers still use it
and for that, we show different variants of the same query.
So now, let's get back to our Wikipedia data. Let's assume that we like to
allow our users to choose the category of documents they want to see after
the initial search. In order to do that, we add the facets section to our
query (however, in order to simplify the example, let's use the match_all
query instead of our complicated one) and send the new query with the
following command:
curl -XGET 'localhost:9200/wikipedia/_search?fields=title&pretty'
-d '{
"query": {
"match_all": {}
},
"facets": {
"category_facet": {
"terms": {
"field": "category.untouched",
"size": 10
}
}
}
}'
As you can see, we've run the facet calculation on the
category.untouched field, because terms faceting is calculated on the
indexed data. If we run it on the category field, we will get a single term in
the faceting result, and we want the whole category to be present. The
faceting section of the results returned by the preceding query looks as
follows (the entire result's response can be found in a file called
response_query_facets.json provided with the book):
"facets" : {
"category_facet" : {
"_type" : "terms",
"missing" : 6175806,
"total" : 16732022,
"other" : 16091291,
"terms" : [ {
"term" : "Living people",
"count" : 483501
}, {
"term" : "Year of birth missing (living people)",
"count" : 39413
}, {
"term" : "English-language films",
"count" : 22917
}, {
"term" : "American films",
"count" : 16139
}, {
"term" : "Year of birth unknown",
"count" : 15561
}, {
"term" : "The Football League players",
"count" : 14020
}, {
"term" : "Main Belt asteroids",
"count" : 13968
}, {
"term" : "Black-and-white films",
"count" : 12945
}, {
"term" : "Year of birth missing",
"count" : 12442
}, {
"term" : "English footballers",
"count" : 9825
} ]
}
}
By default, we've got the faceting results sorted on the basis of the count
property, which tells us how many documents belong to that particular
category. Of course, we can do the same with aggregations by using the
following query:
curl -XGET 'localhost:9200/wikipedia/_search?fields=title&pretty'
-d '{
"query": {
"match_all": {}
},
"aggs": {
"category_agg": {
"terms": {
"field": "category.untouched",
"size": 10
}
}
}
}'
Now, if our user wants to narrow down its results to the English-language
films category, we need to send the following query:
curl -XGET 'localhost:9200/wikipedia/_search?fields=title&pretty'
-d '{
"query": {
"filtered": {
"query" : {
"match_all" : {}
},
"filter" : {
"term": {
"category.untouched": "English-language films"
}
}
}
},
"facets": {
"category_facet": {
"terms": {
"field": "category.untouched",
"size": 10
}
}
}
}'
We've changed our query to include a filter and, thus, we've filtered down
the documents set on which the faceting will be calculated.
Of course, we can do the same with aggregations by using the following
query:
curl -XGET 'localhost:9200/wikipedia/_search?fields=title&pretty'
-d '{
"query": {
"filtered": {
"query" : {
"match_all" : {}
},
"filter" : {
"term": {
"category.untouched": "English-language films"
}
}
}
},
"aggs": {
"category_agg": {
"terms": {
"field": "category.untouched",
"size": 10
}
}
}
}'
Summary
In this chapter, we learned how to correct user spelling mistakes both by
using the terms suggester and the phrase suggester, so now we know what
to do in order to avoid empty pages that are a result of misspelling. In
addition to that, we improved our users' query experience by improving
the query relevance. We started with a simple query; we added multi
match queries, phrase queries, boosts, and used query slops. We saw how
to filter our garbage results and how to improve the phrase match
importance. We used N-grams to avoid misspellings as an alternate method
to using Elasticsearch suggesters. We've also discussed how to use faceting
to allow our users to narrow down search results and thus simplify the way
in which they can find the desired documents or products.
In the next chapter, we will finally get into performance-related topics,
starting with discussions about Elasticsearch scaling. Then, we will discuss
how to choose the right amount of shards and replicas for our deployment,
and how routing can help us in our deployment. We will alter the default
shard allocation logic, and we will adjust it to match our needs. Finally, we
will see what Elasticsearch gives us when it comes to query execution
logic and how we can control that to best match our deployment and
indices architecture.

Chapter 5. The Index Distribution
Architecture
In the previous chapter, we were focused on improving the user search
experience. We started with using the terms and phrase suggester to
correct typos in user queries. In addition to that, we used the completion
suggester to create an efficient, index time-calculated autocomplete
functionality. Finally, we saw what Elasticsearch tuning may look like. We
started with a simple query; we added multi match queries, phrase queries,
boosts, and used query slops. We saw how to filter our garbage results and
how to improve phrase match importance. We used n-grams to avoid
misspellings as an alternate method to using Elasticsearch suggesters. We
also discussed how to use faceting to allow our users to narrow down
search results and thus simplify the way in which they can find the desired
documents or products. By the end of this chapter, we will have covered:
Choosing the right amount of shards and replicas
Routing
Shard allocation behavior adjustments
Using query execution preference
Choosing the right amount of
shards and replicas
In the beginning, when you started using Elasticsearch, you probably
began by creating the index, importing your data to it and, after that, you
started sending queries. We are pretty sure all worked well—at least in the
beginning when the amount of data and the number of queries per second
were not high. In the background, Elasticsearch created some shards and
probably replicas as well (if you are using the default configuration, for
example), and you didn't pay much attention to this part of the

deployment.
When your application grows, you have to index more and more data and
handle more and more queries per second. This is the point where
everything changes. Problems start to appear (you can read about how we
can handle the application's growth in Chapter 8, Improving
Performance). It's now time to think about how you should plan your
index and its configuration to rise with your application. In this chapter, we
will give you some guidelines on how to handle this. Unfortunately, there is
no exact recipe; each application has different characteristics and
requirements, based on which, not only does the index structure depend,
but also the configuration. For example, these factors can be ones like the
size of the document or the whole index, query types, and the desired
throughput.
Sharding and overallocation
You already know from the Introducing Elasticsearch section in Chapter
1, Introduction to Elasticsearch, what sharding is, but let's recall it.
Sharding is the splitting of an Elasticsearch index to a set of smaller
indices, which allows us to spread them among multiple nodes in the same
cluster. While querying, the result is a sum of all the results that were
returned by each shard of an index (although it's not really a sum, because
a single shard may hold all the data we are interested in). By default,
Elasticsearch creates five shards for every index even in a single-node
environment. This redundancy is called overallocation: it seems to be
totally not needed at this point and only leads to more complexity when
indexing (spreading document to shards) and handling queries (querying
shards and merging the results). Happily, this complexity is handled
automatically, but why does Elasticsearch do this?
Let's say that we have an index that is built only of a single shard. This
means that if our application grows above the capacity of a single
machine, we will face a problem. In the current version of Elasticsearch,

there is no possibility of splitting the index into multiple, smaller parts: we
need to say how many shards the index should be built of when we create
that index. What we can do is prepare a new index with more shards and
reindex the data. However, such an operation requires additional time and
server resources, such as CPU time, RAM, and mass storage. When it
comes to the production environment, we don't always have the required
time and mentioned resources. On the other hand, while using
overallocation, we can just add a new server with Elasticsearch installed,
and Elasticsearch will rebalance the cluster by moving parts of the index to
the new machine without the additional cost of reindexing. The default
configuration (which means five shards and one replica) chosen by the
authors of Elasticsearch is the balance between the possibilities of growing
and overhead resulting from the need to merge results from a different
shard.
The default shard number of five is chosen for standard use cases. So now,
this question arises: when should we start with more shards or, on the
contrary, try to keep the number of shards as low as possible?
The first answer is obvious. If you have a limited and strongly defined data
set, you can use only a single shard. If you do not, however, the rule of
thumb dictates that the optimal number of shards be dependent on the
target number of nodes. So, if you plan to use 10 nodes in the future, you
need to configure the index to have 10 shards. One important thing to
remember is that for high availability and query throughput, we should also
configure replicas, and it also takes up room on the nodes just like the
normal shard. If you have one additional copy of each shard
(number_of_replicas equal to one), you end up with 20 shards—10 with
the main data and 10 with its replicas.
To sum up, our simple formula can be presented as follows:
In other words, if you have planned to use 10 shards and you like to have
two replicas, the maximum number of nodes that will hold the data for this
setup will be 30.
A positive example of overallocation
If you carefully read the previous part of this chapter, you will have a
strong conviction that you should use the minimal number of shards.
However, sometimes, having more shards is handy, because a shard is, in
fact, an Apache Lucene index, and more shards means that every
operation executed on a single, smaller Lucene index (especially indexing)
will be faster. Sometimes, this is a good enough reason to use many shards.
Of course, there is the possible cost of splitting a query into multiple
requests to each and every shard and merge the response from it. This can
be avoided for particular types of applications where the queries are
always filtered by the concrete parameter. This is the case with multitenant
systems, where every query is run in the context of the defined user. The
idea is simple; we can index the data of this user in a single shard and use
only that shard during querying. This is in place when routing should be
used (we will discuss it in detail in the Routing explained section in this
chapter).
Multiple shards versus multiple indices
You may wonder whether, if a shard is the de-facto of a small Lucene
index, what about true Elasticsearch indices? What is the difference
between having multiple small shards and having multiple indices?
Technically, the difference is not that great and, for some use cases, having
more than a single index is the right approach (for example, to store time-
based data such as logs in time-sliced indices). When you are using a single
index with many shards, you can limit your operations to a single shard
when using routing, for example. When dealing with indices, you may
choose which data you are interested in; for example, choose only a few of
your time-based indices using the logs_2014-10-10,logs_2014-10-11,...
notation. More differences can be spotted in the shard and index-balancing
logic, although we can configure both balancing logics.
Replicas
While sharding lets us store more data than we can fit on a single node,
replicas are there to handle increasing throughput and, of course, for high
availability and fault tolerance. When a node with the primary shard is
lost, Elasticsearch can promote one of the available replicas to be a new
primary shard. In the default configuration, Elasticsearch creates a single
replica for each of the shards in the index. However, the number of
replicas can be changed at any time using the Settings API. This is very
convenient when we are at a point where we need more query throughput;
increasing the number of replicas allows us to spread the querying load on
more machine, which basically allows us to handle more parallel queries.
The drawback of using more replicas is obvious: the cost of additional
space used by additional copies of each shard, the cost of indexing on
nodes that host the replicas, and, of course, the cost of data copy between
the primary shard and all the replicas. While choosing the number of
shards, you should also consider how many replicas need to be present. If
you select too many replicas, you can end up using disk space and
Elasticsearch resources, when in fact, they won't be used. On the other
hand, choosing to have none of the replicas may result in the data being
lost if something bad happens to the primary shard.
Routing explained
In the Choosing the right amount of shards and replicas section in this
chapter, we mentioned routing as a solution for the shards on which
queries will be executed on a single one. Now it's time to look closer at this
functionality.
Shards and data
Usually, it is not important how Elasticsearch divides data into shards and
which shard holds the particular document. During query time, the query
will be sent to all the shards of a particular index, so the only crucial thing
is to use the algorithm that spreads our data evenly so that each shard
contains similar amounts of data. We don't want one shard to hold 99
percent of the data while the other shard holds the rest—it is not efficient.
The situation complicates slightly when we want to remove or add a newer
version of the document. Elasticsearch must be able to determine which
shard should be updated. Although it may seem troublesome, in practice, it
is not a huge problem. It is enough to use the sharding algorithm, which
will always generate the same value for the same document identifier. If
we have such an algorithm, Elasticsearch will know which shard to point
to when dealing with a document.
However, there are times when it would be nice to be able to hit the same
shard for some portion of data. For example, we would like to store every
book of a particular type only on a particular shard and, while searching
for that kind of book, we could avoid searching on many shards and
merging results from them. Instead, because we know the value we used
for routing, we could point Elasticsearch to the same shard we used during
indexing. This is exactly what routing does. It allows us to provide
information that will be used by Elasticsearch to determine which shard
should be used for document storage and for querying; the same routing
value will always result in the same shard. It's basically something like
saying "search for documents on the shard where you've put the
documents by using the provided routing value".
Let's test routing
To show you an example that will illustrate how Elasticsearch allocates
shards and which documents are placed on the particular shard, we will
use an additional plugin. It will help us visualize what Elasticsearch did
with our data. Let's install the Paramedic plugin using the following
command:
bin/plugin -install karmi/elasticsearch-paramedic
After restarting Elasticsearch, we can point our browser to
http://localhost:9200/_plugin/paramedic/index.html and we will able
to see a page with various statistics and information about indices. For our
example, the most interesting information is the cluster color that indicates
the cluster state and the list of shards and replicas next to every index.
Let's start two Elasticsearch nodes and create an index by running the
following command:
curl -XPUT 'localhost:9200/documents' -d '{
"settings": {
"number_of_replicas": 0,
"number_of_shards": 2
}
}'
We've created an index without replicas, which is built of two shards. This
means that the largest cluster can have only two nodes, and each next
node cannot be filled with data unless we increase the number of replicas
(you can read about this in the Choosing the right amount of shards and
replicas section of this chapter). The next operation is to index some
documents; we will do that by using the following commands:

curl -XPUT localhost:9200/documents/doc/1 -d '{ "title" :
"Document No. 1" }'
curl -XPUT localhost:9200/documents/doc/2 -d '{ "title" :
"Document No. 2" }'
curl -XPUT localhost:9200/documents/doc/3 -d '{ "title" :
"Document No. 3" }'
curl -XPUT localhost:9200/documents/doc/4 -d '{ "title" :
"Document No. 4" }'
After that, if we would look at the installed Paramedic plugin, we would
see our two primary shards created and assigned.
In the information about nodes, we can also find the information that we
are currently interested in. Each of the nodes in the cluster holds exactly
two documents. This leads us to the conclusion that the sharding algorithm
did its work perfectly, and we have an index that is built of shards that
have evenly redistributed documents.
Now, let's create some chaos and let's shut down the second node. Now,
using Paramedic, we should see something like this:

The first information we see is that the cluster is now in the red state. This
means that at least one primary shard is missing, which tells us that some
of the data is not available and some parts of the index are not available.
Nevertheless, Elasticsearch allows us to execute queries; it is our decision
as to what applications should do—inform the user about the possibility of
incomplete results or block querying attempts. Let's try to run a simple
query by using the following command:
curl -XGET 'localhost:9200/documents/_search?pretty'
The response returned by Elasticsearch will look as follows:
{
"took" : 26,
"timed_out" : false,
"_shards" : {
"total" : 2,
"successful" : 1,
"failed" : 0
},
"hits" : {
"total" : 2,
"max_score" : 1.0,
"hits" : [ {
"_index" : "documents",
"_type" : "doc",
"_id" : "2",
"_score" : 1.0,
"_source":{ "title" : "Document No. 2" }
}, {
"_index" : "documents",
"_type" : "doc",
"_id" : "4",
"_score" : 1.0,
"_source":{ "title" : "Document No. 4" }
} ]
}
}
As you can see, Elasticsearch returned the information about failures; we
can see that one of the shards is not available. In the returned result set,
we can only see the documents with identifiers of 2 and 4. Other
documents have been lost, at least until the failed primary shard is back
online. If you start the second node, after a while (depending on the
network and gateway module settings), the cluster should return to the
green state and all documents should be available. Now, we will try to do
the same using routing, and we will try to observe the difference in the
Elasticsearch behavior.
Indexing with routing
With routing, we can control the target shard Elasticsearch will choose to
send the documents to by specifying the routing parameter. The value of
the routing parameter is irrelevant; you can use whatever value you
choose. The important thing is that the same value of the routing
parameter should be used to place different documents together in the
same shard. To say it simply, using the same routing value for different
documents will ensure us that these documents will be placed in the same
shard.
There are a few possibilities as to how we can provide the routing
information to Elasticsearch. The simplest way is add the routing URI
parameter when indexing a document, for example:
curl -XPUT localhost:9200/books/doc/1?routing=A -d '{ "title" :
"Document" }'
Of course, we can also provide the routing value when using bulk
indexing. In such cases, routing is given in the metadata for each document
by using the _routing property, for example:
curl -XPUT localhost:9200/_bulk --data-binary '
{ "index" : { "_index" : "books", "_type" : "doc", "_routing" :
"A" }}
{ "title" : "Document" }
'
Another option is to place a _routing field inside the document. However,
this will work properly only when the _routing field is defined in the
mappings. For example, let's create an index called books_routing by
using the following command:
curl -XPUT 'localhost:9200/books_routing' -d '{
"mappings": {
"doc": {
"_routing": {
"required": true,
"path": "_routing"
},
"properties": {
"title" : {"type": "string" }
}
}
}
}'
Now we can use _routing inside the document body, for example, like
this:
curl -XPUT localhost:9200/books_routing/doc/1 -d '{ "title" :
"Document", "_routing" : "A" }'
In the preceding example, we used a _routing field. It is worth mentioning
that the path parameter can point to any field that's not analyzed from the
document. This is a very powerful feature and one of the main advantages
of the routing feature. For example, if we extend our document with the
library_id field's indicated library where the book is available, it is logical
that all queries based on library can be more effective when we set up
routing based on this library_id field. However, you have to remember
that getting the routing value from a field requires additional parsing.
Routing in practice
Now let's get back to our initial example and do the same as what we did
but now using routing. The first thing is to delete the old documents. If we
do not do this and add documents with the same identifier, routing may
cause that same document to now be placed in the other shard. Therefore,
we run the following command to delete all the documents from our index:
curl -XDELETE 'localhost:9200/documents/_query?q=*:*'
After that, we index our data again, but this time, we add the routing
information. The commands used to index our documents now look as
follows:
curl -XPUT localhost:9200/documents/doc/1?routing=A -d '{ "title"
: "Document No. 1" }'
curl -XPUT localhost:9200/documents/doc/2?routing=B -d '{ "title"
: "Document No. 2" }'
curl -XPUT localhost:9200/documents/doc/3?routing=A -d '{ "title"
: "Document No. 3" }'
curl -XPUT localhost:9200/documents/doc/4?routing=A -d '{ "title"
: "Document No. 4" }'
As we said, the routing parameter tells Elasticsearch in which shard the
document should be placed. Of course, it may happen that more than a
single document will be placed in the same shard. That's because you
usually have less shards than routing values. If we now kill one node,
Paramedic will again show you the red cluster and the state. If we query
for all the documents, Elasticsearch will return the following response (of
course, it depends which node you kill):
curl -XGET 'localhost:9200/documents/_search?q=*&pretty'
The response from Elasticsearch would be as follows:
{
"took" : 24,
"timed_out" : false,
"_shards" : {
"total" : 2,
"successful" : 1,
"failed" : 0
},
"hits" : {
"total" : 3,
"max_score" : 1.0,
"hits" : [ {
"_index" : "documents",
"_type" : "doc",
"_id" : "1",
"_score" : 1.0,
"_source":{ "title" : "Document No. 1" }
}, {
"_index" : "documents",
"_type" : "doc",
"_id" : "3",
"_score" : 1.0,
"_source":{ "title" : "Document No. 3" }
}, {
"_index" : "documents",
"_type" : "doc",
"_id" : "4",
"_score" : 1.0,
"_source":{ "title" : "Document No. 4" }
} ]
}
}
In our case, the document with the identifier 2 is missing. We lost a node
with the documents that had the routing value of B. If we were less lucky,
we could lose three documents!
Querying
Routing allows us to tell Elasticsearch which shards should be used for
querying. Why send queries to all the shards that build the index if we
want to get data from a particular subset of the whole index? For example,
to get the data from a shard where routing A was used, we can run the
following query:
curl -XGET 'localhost:9200/documents/_search?
pretty&q=*&routing=A'
We just added a routing parameter with the value we are interested in.
Elasticsearch replied with the following result:
{
"took" : 0,
"timed_out" : false,
"_shards" : {
"total" : 1,
"successful" : 1,
"failed" : 0
},
"hits" : {
"total" : 3,
"max_score" : 1.0,
"hits" : [ {
"_index" : "documents",
"_type" : "doc",
"_id" : "1",
"_score" : 1.0, "_source" : { "title" : "Document No. 1" }
}, {
"_index" : "documents",
"_type" : "doc",
"_id" : "3",
"_score" : 1.0, "_source" : { "title" : "Document No. 3" }
}, {
"_index" : "documents",
"_type" : "doc",
"_id" : "4",
"_score" : 1.0, "_source" : { "title" : "Document No. 4" }
} ]
}
}
Everything works like a charm. But look closer! We forgot to start the
node that holds the shard with the documents that were indexed with the
routing value of B. Even though we didn't have a full index view, the reply
from Elasticsearch doesn't contain information about shard failures. This is
proof that queries with routing hit only a chosen shard and ignore the rest.
If we run the same query with routing=B, we will get an exception like the
following one:
{
"error" : "SearchPhaseExecutionException[Failed to execute
phase [query_fetch], all shards failed]",
"status" : 503
}
We can test the preceding behavior by using the Search Shard API. For
example, let's run the following command:
curl -XGET 'localhost:9200/documents/_search_shards?
pretty&routing=A' -d '{"query":"match_all":{}}'
The response from Elasticsearch would be as follows:
{
"nodes" : {
"QK5r_d5CSfaV1Wx78k633w" : {
"name" : "Western Kid",
"transport_address" : "inet[/10.0.2.15:9301]"
}
},
"shards" : [ [ {
"state" : "STARTED",
"primary" : true,
"node" : "QK5r_d5CSfaV1Wx78k633w",
"relocating_node" : null,
"shard" : 0,
"index" : "documents"
} ] ]
}
As we can see, only a single node will be queried.
There is one important thing that we would like to repeat. Routing ensures
us that, during indexing, documents with the same routing value are
indexed in the same shard. However, you need to remember that a given
shard may have many documents with different routing values. Routing
allows you to limit the number of shards used during queries, but it cannot
replace filtering! This means that a query with routing and without routing
should have the same set of filters. For example, if we use user identifiers
as routing values if we search for that user's data, we should also include
filters on that identifier.
Aliases
If you work as a search engine specialist, you probably want to hide some
configuration details from programmers in order to allow them to work
faster and not care about search details. In an ideal world, they should not
worry about routing, shards, and replicas. Aliases allow us to use shards
with routing as ordinary indices. For example, let's create an alias by
running the following command:
curl -XPOST 'http://localhost:9200/_aliases' -d '{
"actions" : [
{
"add" : {
"index" : "documents",
"alias" : "documentsA",
"routing" : "A"
}
}
]
}'
In the preceding example, we created a named documentsA alias from the
documents index. However, in addition to that, searching will be limited to
the shard used when routing value A is used. Thanks to this approach, you
can give information about the documentsA alias to developers, and they
may use it for querying and indexing like any other index.
Multiple routing values
Elasticsearch gives us the possibility to search with several routing values
in a single query. Depending on which shard documents with given routing
values are placed, it could mean searching on one or more shards. Let's
look at the following query:
curl -XGET 'localhost:9200/documents/_search?routing=A,B'
After executing it, Elasticsearch will send the search request to two shards
in our index (which in our case, happens to be the whole index), because
the routing value of A covers one of two shards of our index and the
routing value of B covers the second shard of our index.
Of course, multiple routing values are supported in aliases as well. The
following example shows you the usage of these features:
curl -XPOST 'http://localhost:9200/_aliases' -d '{
"actions" : [
{
"add" : {
"index" : "documents",
"alias" : "documentsA",
"search_routing" : "A,B",
"index_routing" : "A"
}
}
]
}'
The preceding example shows you two additional configuration parameters
we didn't talk about until now—we can define different values of routing
for searching and indexing. In the preceding case, we've defined that
during querying (the search_routing parameter) two values of routing (A
and B) will be applied. When indexing (index_routing parameter), only
one value (A) will be used. Note that indexing doesn't support multiple
routing values, and you should also remember proper filtering (you can
add it to your alias).

Altering the default shard
allocation behavior
In Elasticsearch Server Second Edition, published by Packt Publishing,
we talked about a number of things related to the shard allocation
functionality provided by Elasticsearch. We discussed the Cluster Reroute
API, shard rebalancing, and shard awareness. Although now very
commonly used, these topics are very important if you want to be in full
control of your Elasticsearch cluster. Because of that, we decided to
extend the examples provided in Elasticsearch Server Second Edition and
provide you with guidance on how to use Elasticsearch shards awareness
and alter the default shard allocation mechanism.
Let's start with a simple example. We assume that we have a cluster built
of four nodes that looks as follows:
As you can see, our cluster is built of four nodes. Each node was bound to
a specific IP address, and each node was given the tag property and a
group property (added to elasticsearch.yml as node.tag and node.group
properties). This cluster will serve the purpose of showing you how shard
allocation filtering works. The group and tag properties can be given
whatever names you want; you just need to prefix your desired property
name with the node name; for example, if you would like to use a party
property name, you would just add node.party: party1 to your
elasticsearch.yml file.
Allocation awareness
Allocation awareness allows us to configure shards and their replicas'
allocation with the use of generic parameters. In order to illustrate how
allocation awareness works, we will use our example cluster. For the
example to work, we should add the following property to the
elasticsearch.yml file:
cluster.routing.allocation.awareness.attributes: group
This will tell Elasticsearch to use the node.group property as the
awareness parameter.
Note
One can specify multiple attributes when setting the
cluster.routing.allocation.awareness.attributes property, for
example:
cluster.routing.allocation.awareness.attributes: group, node
After this, let's start the first two nodes, the ones with the node.group
parameter equal to groupA, and let's create an index by running the
following command:

curl -XPOST 'localhost:9200/mastering' -d '{
"settings" : {
"index" : {
"number_of_shards" : 2,
"number_of_replicas" : 1
}
}
}'
After this command, our two nodes' cluster will look more or less like this:
As you can see, the index was divided evenly between two nodes. Now
let's see what happens when we launch the rest of the nodes (the ones with
node.group set to groupB):

Notice the difference: the primary shards were not moved from their
original allocation nodes, but the replica shards were moved to the nodes
with a different node.group value. That's exactly right—when using shard
allocation awareness, Elasticsearch won't allocate shards and replicas to
the nodes with the same value of the property used to determine the
allocation awareness (which, in our case, is node.group). One of the
example usages of this functionality is to divide the cluster topology
between virtual machines or physical locations in order to be sure that you
don't have a single point of failure.
Note
Please remember that when using allocation awareness, shards will not be
allocated to the node that doesn't have the expected attributes set. So, in
our example, a node without the node.group property set will not be taken

into consideration by the allocation mechanism.
Forcing allocation awareness
Forcing allocation awareness can come in handy when we know, in
advance, how many values our awareness attributes can take, and we don't
want more replicas than needed to be allocated in our cluster, for example,
not to overload our cluster with too many replicas. To do this, we can force
allocation awareness to be active only for certain attributes. We can
specify these values using the
cluster.routing.allocation.awareness.force.zone.values property
and providing a list of comma-separated values to it. For example, if we
would like allocation awareness to only use the groupA and groupB values
of the node.group property, we would add the following to the
elasticsearch.yml file:
cluster.routing.allocation.awareness.attributes: group
cluster.routing.allocation.awareness.force.zone.values: groupA,
groupB
Filtering
Elasticsearch allows us to configure the allocation for the whole cluster or
for the index level. In the case of cluster allocation, we can use the
properties prefixes:
cluster.routing.allocation.include
cluster.routing.allocation.require
cluster.routing.allocation.exclude
When it comes to index-specific allocation, we can use the following
properties prefixes:
index.routing.allocation.include
index.routing.allocation.require
index.routing.allocation.exclude

The previously mentioned prefixes can be used with the properties that
we've defined in the elasticsearch.yml file (our tag and group properties)
and with a special property called _ip that allows us to match or exclude
IPs using nodes' IP address, for example, like this:
cluster.routing.allocation.include._ip: 192.168.2.1
If we would like to include nodes with a group property matching the
groupA value, we would set the following property:
cluster.routing.allocation.include.group: groupA
Notice that we've used the cluster.routing.allocation.include prefix,
and we've concatenated it with the name of the property, which is group in
our case.
What include, exclude, and require mean
If you look closely at the parameters mentioned previously, you would
notice that there are three kinds:
include: This type will result in the inclusion of all the nodes with this
parameter defined. If multiple include conditions are visible, then all
the nodes that match at least one of these conditions will be taken into
consideration when allocating shards. For example, if we would add
two cluster.routing.allocation.include.tag parameters to our
configuration, one with a property to the value of node1 and the
second with the node2 value, we would end up with indices (actually,
their shards) being allocated to the first and second node (counting
from left to right). To sum up, the nodes that have the include
allocation parameter type will be taken into consideration by
Elasticsearch when choosing the nodes to place shards on, but that
doesn't mean that Elasticsearch will put shards on them.
require: This was introduced in the Elasticsearch 0.90 type of
allocation filter, and it requires all the nodes to have the value that
matches the value of this property. For example, if we would add one

cluster.routing.allocation.require.tag parameter to our
configuration with the value of node1 and a
cluster.routing.allocation.require.group parameter, the value of
groupA would end up with shards allocated only to the first node (the
one with the IP address of 192.168.2.1).
exclude: This allows us to exclude nodes with given properties from
the allocation process. For example, if we set
cluster.routing.allocation.include.tag to groupA, we would end
up with indices being allocated only to nodes with IP addresses
192.168.3.1 and 192.168.3.2 (the third and fourth node in our
example).
Note
Property values can use simple wildcard characters. For example, if we
would like to include all the nodes that have the group parameter value
beginning with group, we could set the
cluster.routing.allocation.include.group property to group*. In the
example cluster case, it would result in matching nodes with the groupA
and groupB group parameter values.
Runtime allocation updating
In addition to setting all discussed properties in the elasticsearch.yml
file, we can also use the update API to update these settings in real-time
when the cluster is already running.
Index level updates
In order to update settings for a given index (for example, our mastering
index), we could run the following command:
curl -XPUT 'localhost:9200/mastering/_settings' -d '{
"index.routing.allocation.require.group": "groupA"
}'
As you can see, the command was sent to the _settings end-point for a
given index. You can include multiple properties in a single call.
Cluster level updates
In order to update settings for the whole cluster, we could run the
following command:
curl -XPUT 'localhost:9200/_cluster/settings' -d '{
"transient" : {
"cluster.routing.allocation.require.group": "groupA"
}
}'
As you can see, the command was sent to the cluster/_settings end-
point. You can include multiple properties in a single call. Please remember
that the transient name in the preceding command means that the
property will be forgotten after the cluster restart. If you want to avoid this
and set this property as a permanent one, use persistent instead of the
transient one. An example command, which will keep the settings
between restarts, could look like this:
curl -XPUT 'localhost:9200/_cluster/settings' -d '{
"persistent" : {
"cluster.routing.allocation.require.group": "groupA"
}
}'
Note
Please note that running the preceding commands, depending on the
command and where your indices are located, can result in shards being
moved between nodes.
Defining total shards allowed per node
In addition to the previously mentioned properties, we are also allowed to
define how many shards (primaries and replicas) for an index can by
allocated per node. In order to do that, one should set the
index.routing.allocation.total_shards_per_node property to a desired
value. For example, in elasticsearch.yml we could set this:
index.routing.allocation.total_shards_per_node: 4
This would result in a maximum of four shards per index being allocated to
a single node.
This property can also be updated on a live cluster using the Update API,
for example, like this:
curl -XPUT 'localhost:9200/mastering/_settings' -d '{
"index.routing.allocation.total_shards_per_node": "4"
}'
Now, let's see a few examples of what the cluster would look like when
creating a single index and having the allocation properties used in the
elasticsearch.yml file.
Defining total shards allowed per physical
server
One of the properties that can be useful when having multiple nodes on a
single physical server is cluster.routing.allocation.same_shard.host.
When set to true, it prevents Elasticsearch from placing a primary shard
and its replica (or replicas) on the same physical host. We really advise
that you set this property to true if you have very powerful servers and
that you go for multiple Elasticsearch nodes per physical server.
Inclusion
Now, let's use our example cluster to see how the allocation inclusion
works. Let's start by deleting and recreating the mastering index by using
the following commands:
curl -XDELETE 'localhost:9200/mastering'
curl -XPOST 'localhost:9200/mastering' -d '{

"settings" : {
"index" : {
"number_of_shards" : 2,
"number_of_replicas" : 0
}
}
}'
After this, let's try to run the following command:
curl -XPUT 'localhost:9200/mastering/_settings' -d '{
"index.routing.allocation.include.tag": "node1",
"index.routing.allocation.include.group": "groupA",
"index.routing.allocation.total_shards_per_node": 1
}'
If we visualize the response of the index status, we would see that the
cluster looks like the one in the following image:

As you can see, the mastering index shards are allocated to nodes with the
tag property set to node1 or the group property set to groupA.
Requirement
Now, let's reuse our example cluster and try running the following
command:
curl -XPUT 'localhost:9200/mastering/_settings' -d '{
"index.routing.allocation.require.tag": "node1",
"index.routing.allocation.require.group": "groupA"
}'
If we visualize the response of the index status command, we would see
that the cluster looks like this:
As you can see, the view is different than the one when using include.

This is because we tell Elasticsearch to allocate shards of the mastering
index only to the nodes that match both the require parameters, and in
our case, the only node that matches both is the first node.
Exclusion
Let's now look at exclusions. To test it, we try to run the following
command:
curl -XPUT 'localhost:9200/mastering/_settings' -d '{
"index.routing.allocation.exclude.tag": "node1",
"index.routing.allocation.require.group": "groupA"
}'
Again, let's look at our cluster now:
As you can see, we said that we require the group property to be equal to
groupA, and we want to exclude the node with a tag equal to node1. This
resulted in the shard of the mastering index being allocated to the node
with the 192.168.2.2 IP address, which is what we wanted.
Disk-based allocation
Of course, the mentioned properties are not the only ones that can be used.
With the release of Elasticsearch 1.3.0 we got the ability to configure
awareness on the basis of the disk usage. By default, disk-based allocation
is turned on, and if we want, we can turn it off by setting the
cluster.routing.allocation.disk.threshold_enabled property to false.
There are three additional properties that can help us configure disk-based
allocation. The cluster.routing.allocation.disk.watermark.low cluster
controls when Elasticsearch does not allow you to allocate new shards on
the node. By default, it is set to 85 percent and it means that when the disk
usage is equal or higher than 85 percent, no new shards will be allocated
on that node. The second property is
cluster.routing.allocation.disk.watermark.high, which controls when
Elasticsearch will try to move the shards out of the node and is set to 90
percent by default. This means that Elasticsearch will try to move the
shard out of the node if the disk usage is 90 percent or higher.
Both cluster.routing.allocation.disk.watermark.low and
cluster.routing.allocation.disk.watermark.high can be set to absolute
values, for example, 1024mb.

Query execution preference
Let's forget about the shard placement and how to configure it—at least
for a moment. In addition to all the fancy stuff that Elasticsearch allows us
to set for shards and replicas, we also have the possibility to specify where
our queries (and other operations, for example, the real-time GET) should
be executed.
Before we get into the details, let's look at our example cluster:
As you can see, we have three nodes and a single index called mastering.
Our index is divided into two primary shards, and there is one replica for
each primary shard.
Introducing the preference parameter
In order to control where the query (and other operations) we are sending
will be executed, we can use the preference parameter, which can be set
to one of the following values:
_primary: Using this property, the operations we are sending will only
be executed on primary shards. So, if we send a query against

mastering index with the preference parameter set to the _primary
value, we would have it executed on the nodes with the names node1
and node2. For example, if you know that your primary shards are in
one rack and the replicas are in other racks, you may want to execute
the operation on primary shards to avoid network traffic.
_primary_first: This option is similar to the _primary value's
behavior but with a failover mechanism. If we ran a query against the
mastering index with the preference parameter set to the
_primary_first value, we would have it executed on the nodes with
the names node1 and node2; however, if one (or more) of the primary
shards fails, the query will be executed against the other shard, which
in our case is allocated to a node named node3. As we said, this is very
similar to the _primary value but with additional fallback to replicas if
the primary shard is not available for some reason.
_local: Elasticsearch will prefer to execute the operation on a local
node, if possible. For example, if we send a query to node3 with the
preference parameter set to _local, we would end up having that
query executed on that node. However, if we send the same query to
node2, we would end up with one query executed against the primary
shard numbered 1 (which is located on that node) and the second part
of the query will be executed against node1 or node3 where the shard
numbered 0 resides. This is especially useful while trying to minimize
the network latency; while using the _local preference, we ensure
that our queries are executed locally whenever possible (for example,
when running a client connection from a local node or sending a query
to a node).
_only_node:wJq0kPSHTHCovjuCsVK0-A: This operation will be only
executed against a node with the provided identifier (which is
wJq0kPSHTHCovjuCsVK0-A in this case). So in our case, the query would
be executed against two replicas located on node3. Please remember
that if there aren't enough shards to cover all the index data, the query
will be executed against only the shard available in the specified node.
For example, if we set the preference parameter to _only_node:6GVd-
ktcS2um4uM4AAJQhQ, we would end up having our query executed

against a single shard. This can be useful for examples where we know
that one of our nodes is more powerful than the other ones and we
want some of the queries to be executed only on that node.
_prefer_node:wJq0kPSHTHCovjuCsVK0-A: This option sets the
preference parameter to _prefer_node: the value followed by a node
identifier (which is wJq0kPSHTHCovjuCsVK0-A in our case) will result in
Elasticsearch preferring the mentioned node while executing the
query, but if some shards are not available on the preferred node,
Elasticsearch will send the appropriate query parts to nodes where the
shards are available. Similar to the _only_node option, _prefer_node
can be used while choosing a particular node, with a fall back to other
nodes, however.
_shards:0,1: This is the preference value that allows us to identify
which shards the operation should be executed against (in our case, it
will be all the shards, because we only have shards 0 and 1 in the
mastering index). This is the only preference parameter value that can
be combined with the other mentioned values. For example, in order
to locally execute our query against the 0 and 1 shard, we should
concatenate the 0,1 value with _local using the ; character, so the
final value of the preference parameter should look like this:
0,1;_local. Allowing us to execute the operation against a single shard
can be useful for diagnosis purposes.
custom, string value: Setting the _preference parameter to a custom
value will guarantee that the query with the same custom value will be
executed against the same shards. For example, if we send a query
with the _preference parameter set to the mastering_elasticsearch
value, we would end up having the query executed against primary
shards located on nodes named node1 and node2. If we send another
query with the same preference parameter value, then the second
query will again be executed against the shards located on nodes
named node1 and node2. This functionality can help us in cases where
we have different refresh rates and we don't want our users to see
different results while repeating requests. There is one more thing
missing, which is the default behavior. What Elasticsearch will do by
default is that it will randomize the operation between shards and
replicas. If we sent many queries, we would end up having the same
(or almost the same) number of queries run against each of the shards
and replicas.
Summary
In this chapter, we talked about general shards and the index architecture.
We chose the right amount of shards and replicas for our deployment, and
we used routing during indexing and querying and in conjunction with
aliases. We also discussed shard-allocation behavior adjustments, and
finally, we looked at what query execution preference can bring us.
In the next chapter, we will take a deeper look, altering the Apache
Lucene scoring mechanism by providing different similarity models. We
will adjust our inverted index format by using codecs. We will discuss near
real-time indexing and querying, flush and refresh operations, and
transaction log configuration. We will talk about throttling and segment
merges. Finally, we will discuss Elasticsearch caching—field data, filter,
and query shard caches.

Chapter 6. Low-level Index
Control
In the previous chapter, we talked about general shards and the index
architecture. We started by learning how to choose the right amount of
shards and replicas, and we used routing during indexing and querying, and
in conjunction with aliases. We also discussed shard allocation behavior
adjustments, and finally, we looked at what query execution preference
can bring us.
In this chapter, we will take a deeper dive into more low-level aspects of
handling shards in Elasticsearch. By the end of this chapter, you will have
learned:
Altering the Apache Lucene scoring by using different similarity
models
Altering index writing by using codes
Near real-time indexing and querying
Data flushing, index refresh, and transaction log handling
I/O throttling
Segment merge control and visualization
Elasticsearch caching
Altering Apache Lucene scoring
With the release of Apache Lucene 4.0 in 2012, all the users of this great
full text search library were given the opportunity to alter the default
TF/IDF-based algorithm. The Lucene API was changed to allow easier
modification and extension of the scoring formula. However, this was not
the only change that was made to Lucene when it comes to documents'
score calculation. Lucene 4.0 was shipped with additional similarity
models, which basically allows us to use a different scoring formula for our
documents. In this section, we will take a deeper look at what Lucene 4.0

brings and how these features were incorporated into Elasticsearch.
Available similarity models
As already mentioned, the original and default similarity model available
before Apache Lucene 4.0 was the TF/IDF model. We already discussed it
in detail in the Default Apache Lucene scoring explained section in
Chapter 2, Power User Query DSL.
The five new similarity models that we can use are:
Okapi BM25: This similarity model is based on a probabilistic model
that estimates the probability of finding a document for a given query.
In order to use this similarity in Elasticsearch, you need to use the
BM25 name. The Okapi BM25 similarity is said to perform best when
dealing with short text documents where term repetitions are
especially hurtful to the overall document score.
Divergence from randomness (DFR): This similarity model is based
on the probabilistic model of the same name. In order to use this
similarity in Elasticsearch, you need to use the DFR name. It is said
that the divergence from the randomness similarity model performs
well on text similar to natural language text.
Information-based: This is very similar to the model used by
Divergence from randomness. In order to use this similarity in
Elasticsearch, you need to use the IB name. Similar to the DFR
similarity, it is said that the information-based model performs well on
data similar to natural language text.
LM Dirichlet: This similarity model uses Bayesian smoothing with
Dirichlet priors. To use this similarity, we need to use the LMDirichlet
name. More information about it can be found at
https://lucene.apache.org/core/4_9_0/core/org/apache/lucene/search/similarities/LMDirichletSimilarity.html
LM Jelinek Mercer: This similarity model is based on the Jelinek
Mercer smoothing method. To use this similarity, we need to use the
LMJelinekMercer name. More information about it can be found at
https://lucene.apache.org/core/4_9_0/core/org/apache/lucene/search/similarities/LMJelinekMercerSimilarity.html

Note
All the mentioned similarity models require mathematical knowledge to
fully understand them and a deep explanation of these models is far
beyond the scope of this book. However, if you would like to explore these
models and increase your knowledge about them, please go to
http://en.wikipedia.org/wiki/Okapi_BM25 for the Okapi BM25 similarity
and http://terrier.org/docs/v3.5/dfr_description.html for divergence from
the randomness similarity.
Setting a per-field similarity
Since Elasticsearch 0.90, we are allowed to set a different similarity for
each of the fields we have in our mappings. For example, let's assume that
we have the following simple mappings that we use in order to index blog
posts (stored in the posts_no_similarity.json file):
{
"mappings" : {
"post" : {
"properties" : {
"id" : { "type" : "long", "store" : "yes" },
"name" : { "type" : "string", "store" : "yes", "index" :
"analyzed" },
"contents" : { "type" : "string", "store" : "no", "index" :
"analyzed" }
}
}
}
}
What we would like to do is use the BM25 similarity model for the name
field and the contents field. In order to do this, we need to extend our
field definitions and add the similarity property with the value of the
chosen similarity name. Our changed mappings (stored in the
posts_similarity.json file) would look like this:
{
"mappings" : {
"post" : {
"properties" : {
"id" : { "type" : "long", "store" : "yes" },
"name" : { "type" : "string", "store" : "yes", "index" :
"analyzed", "similarity" : "BM25" },
"contents" : { "type" : "string", "store" : "no", "index" :
"analyzed", "similarity" : "BM25" }
}
}
}
}
That's all; nothing more is needed. After the preceding change, Apache
Lucene will use the BM25 similarity to calculate the score factor for the
name and contents fields.
Note
Please note that in the case of the Divergence from randomness and
Information-based similarities, we need to configure some additional
properties to specify these similarities' behavior. How to do that is covered
in the next part of the current section.
Similarity model configuration
As we now know how to set the desired similarity for each field in our
index, it's time to see how to configure them if we need them, which is
actually pretty easy. What we need to do is use the index settings section
to provide an additional similarity section, for example, like this (this
example is stored in the posts_custom_similarity.json file):
{
"settings" : {
"index" : {
"similarity" : {
"mastering_similarity" : {
"type" : "default",
"discount_overlaps" : false
}
}
}
},
"mappings" : {
"post" : {
"properties" : {
"id" : { "type" : "long", "store" : "yes" },
"name" : { "type" : "string", "store" : "yes", "index" :
"analyzed", "similarity" : "mastering_similarity" },
"contents" : { "type" : "string", "store" : "no", "index" :
"analyzed" }
}
}
}
}
You can, of course, have more than one similarity configuration, but let's
focus on the preceding example. We've defined a new similarity model
named mastering_similarity, which is based on the default similarity,
which is the TF/IDF one. We've set the discount_overlaps property to
false for this similarity, and we've used it as the similarity for the name
field. We'll talk about what properties can be used for different similarities
further in this section. Now, let's see how to change the default similarity
model Elasticsearch will use.
Choosing the default similarity model
In order to change the similarity model used by default, we need to
provide a configuration of a similarity model that will be called default.
For example, if we would like to use our mastering_similarity "name" as
the default one, we would have to change the preceding configuration to
the following one (the whole example is stored in the
posts_default_similarity.json file):
{
"settings" : {
"index" : {
"similarity" : {

"default" : {
"type" : "default",
"discount_overlaps" : false
}
}
}
},
...
}
Because of the fact that the query norm and coordination factors (which
were explained in the Default Apache Lucene scoring explained section in
Chapter 2, Power User Query DSL) are used by all similarity models
globally and are taken from the default similarity, Elasticsearch allows us
to change them when needed. To do this, we need to define another
similarity—one called base. It is defined exactly the same as what we've
shown previously, but instead of setting its name to default, we set it to
base, just like this (the whole example is stored in the
posts_base_similarity.json file):
{
"settings" : {
"index" : {
"similarity" : {
"base" : {
"type" : "default",
"discount_overlaps" : false
}
}
}
},
...
}
If the base similarity is present in the index configuration, Elasticsearch
will use it to calculate the query norm and coord factors when calculating
the score using other similarity models.
Configuring the chosen similarity model
Each of the newly introduced similarity models can be configured to
match our needs. Elasticsearch allows us to use the default and BM25
similarities without any configuration, because they are preconfigured for
us. In the case of DFR and IB, we need to provide the configuration in order
to use them. Let's now see what properties each of the similarity models'
implementation provides.
Configuring the TF/IDF similarity
In the case of the TF/IDF similarity, we are allowed to set only a single
parameter—discount_overlaps, which defaults to true. By default, the
tokens that have their position increment set to 0 (and therefore, are
placed at the same position as the one before them) will not be taken into
consideration when calculating the score. If we want them to be taken into
consideration, we need to configure the similarity with the
discount_overlaps property set to false.
Configuring the Okapi BM25 similarity
In the case of the Okapi BM25 similarity, we have these parameters: we
can configure k1 (controls the saturation—nonlinear term frequency
normalization) as a float value, b (controls how the document length
affects the term frequency values) as a float value, and
discount_overlaps, which is exactly the same as in TF/IDF similarity.
Configuring the DFR similarity
In the case of the DFR similarity, we have these parameters that we can
configure: basic_model (which can take the value be, d, g, if, in, or ine),
after_effect (with values of no, b, and l), and the normalization (which
can be no, h1, h2, h3, or z). If we choose a normalization other than no, we
need to set the normalization factor. Depending on the chosen
normalization, we should use normalization.h1.c (the float value) for the
h1 normalization, normalization.h2.c (the float value) for the h2
normalization, normalization.h3.c (the float value) for the h3
normalization, and normalization.z.z (the float value) for the z
normalization. For example, this is what the example similarity
configuration could look like:
"similarity" : {
"esserverbook_dfr_similarity" : {
"type" : "DFR",
"basic_model" : "g",
"after_effect" : "l",
"normalization" : "h2",
"normalization.h2.c" : "2.0"
}
}
Configuring the IB similarity
In the case of the IB similarity, we have these parameters that we can
configure: the distribution property (which can take the value of ll or spl)
and the lambda property (which can take the value of df or tff). In
addition to this, we can choose the normalization factor, which is the same
as the one used for the DFR similarity, so we'll omit describing it for the
second time. This is what the example IB similarity configuration could
look like:
"similarity" : {
"esserverbook_ib_similarity" : {
"type" : "IB",
"distribution" : "ll",
"lambda" : "df",
"normalization" : "z",
"normalization.z.z" : "0.25"
}
}
Configuring the LM Dirichlet similarity
In the case of the LM Dirichlet similarity, we have the mu property that we
can configure the mu property, which is by default set to 2000. An example
configuration of this could look as follows:
"similarity" : {
"esserverbook_lm_dirichlet_similarity" : {
"type" : "LMDirichlet",
"mu" : "1000"
}
}
Configuring the LM Jelinek Mercer similarity
When it comes to the LM Jelinek Mercer similarity, we can configure the
lambda property, which is set to 0.1 by default. An example configuration
of this could look as follows:
"similarity" : {
"esserverbook_lm_jelinek_mercer_similarity" : {
"type" : "LMJelinekMercer",
"lambda" : "0.7"
}
}
Note
It is said that for short fields (like the document title) the optimal lambda
value is around 0.1, while for long fields the lambda should be set to 0.7.

Choosing the right directory
implementation – the store module
The store module is one of the modules that we usually don't pay much
attention to when configuring our cluster; however, it is very important. It
is an abstraction between the I/O subsystem and Apache Lucene itself. All
the operation that Lucene does with the hard disk drive is done using the
store module. Most of the store types in Elasticsearch are mapped to an
appropriate Apache Lucene Directory class
(http://lucene.apache.org/core/4_9_0/core/org/apache/lucene/store/Directory.html
The directory is used to access all the files the index is built of, so it is
crucial to properly configure it.
The store type
Elasticsearch exposes five store types that we can use. Let's see what they
provide and how we can leverage their features.
The simple filesystem store
The simplest implementation of the Directory class that is available is
implemented using a random access file (Java RandomAccessFile
—http://docs.oracle.com/javase/7/docs/api/java/io/RandomAccessFile.html
and maps to SimpleFSDirectory
(http://lucene.apache.org/core/4_9_0/core/org/apache/lucene/store/SimpleFSDirectory.html
in Apache Lucene. It is sufficient for very simple applications. However,
the main bottleneck will be multithreaded access, which has poor
performance. In the case of Elasticsearch, it is usually better to use the
new I/O-based system store instead of the Simple filesystem store.
However, if you would like to use this system store, you should set
index.store.type to simplefs.
The new I/O filesystem store

This store type uses the Directory class implementation based on the
FileChannel class
(http://docs.oracle.com/javase/7/docs/api/java/nio/channels/FileChannel.html
from java.nio package and maps to NIOFSDirectory in Apache Lucene
(http://lucene.apache.org/core/4_9_0/core/org/apache/lucene/store/NIOFSDirectory.html
The discussed implementation allows multiple threads to access the same
files concurrently without performance degradation. In order to use this
store, one should set index.store.type to niofs.
Note
Please remember that because of some bugs that exist in the JVM machine
for Microsoft Windows, it is very probable that the new I/O filesystem
store will suffer from performance problems when running on Microsoft
Windows. More information about this bug can be found at
http://bugs.sun.com/bugdatabase/view_bug.do?bug_id=6265734.
The MMap filesystem store
This store type uses Apache Lucene's MMapDirectory
(http://lucene.apache.org/core/4_9_0/core/org/apache/lucene/store/MMapDirectory.html
implementation. It uses the mmap system call
(http://en.wikipedia.org/wiki/Mmap) for reading, and it uses random
access files for writing. It uses a portion of the available virtual memory
address space in the process equal to the size of the file being mapped. It
doesn't have any locking, so it is scalable when it comes to multithread
access. When using mmap to read index files for the operating system, it
looks like it is already cached (it was mapped to the virtual space).
Because of this, when reading a file from the Apache Lucene index, this
file doesn't need to be loaded into the operating system cache and thus, the
access is faster. This basically allows Lucene and thus Elasticsearch to
directly access the I/O cache, which should result in fast access to index
files.
It is worth noting that the MMap filesystem store works best on 64-bit

environments and should only be used on 32-bit machines when you are
sure that the index is small enough and the virtual address space is
sufficient. In order to use this store, one should set index.store.type to
mmapfs.
The hybrid filesystem store
Introduced in Elasticsearch 1.3.0, the hybrid file store uses both NIO and
MMap access depending on the file type. A the time of writing this, only
term dictionary and doc values were read and written using MMap, and all
the other files of the index were opened using NIOFSDirectory. In order to
use this store, one should set index.store.type to default.
The memory store
This is the second store type that is not based on the Apache Lucene
Directory (the first one is the hybrid filesystem store). The memory store
allows us to store all the index files in the memory, so the files are not
stored on the disk. This is crucial, because it means that the index data is
not persistent—it will be removed whenever a full cluster restart will
happen. However, if you need a small, very fast index that can have
multiple shards and replicas and can be rebuilt very fast, the memory store
type may be the thing you are looking for. In order to use this store, one
should set index.store.type to memory.
Note
The data stored in the memory store, like all the other stores, is replicated
among all the nodes that can hold data.
Additional properties
When using the memory store type, we also have some degree of control
over the caches, which are very important when using the memory store.
Please remember that all the following settings are set per node:
cache.memory.direct: This defaults to true and specifies whether the

memory store should be allocated outside of the JVM heap memory. It
is usually a good idea to leave it to the default value so that the heap is
not overloaded with data.
cache.memory.small_buffer_size: This defaults to 1kb and defines a
small buffer size—the internal memory structure used to hold
segments' information and deleted documents' information.
cache.memory.large_buffer_size: This defaults to 1mb and defines a
large buffer size—the internal memory structure used to hold index
files other than segments' information and deleted documents.
cache.memory.small_cache_size: The objects' small cache size—the
internal memory structure used for the caching of index segments'
information and deleted documents' information. It defaults to 10mb.
cache.memory.large_cache_size: The objects' large cache size—the
internal memory structure used to cache information about the index
other than the index segments' information and deleted documents'
information. It defaults to 500mb.
The default store type
There are differences when it comes to the default store of Elasticsearch
1.3.0 and the newer and older versions.
The default store type for Elasticsearch 1.3.0 and higher
Starting from Elasticsearch 1.3.0, the new default Elasticsearch store type
is the hybrid one that we can choose by setting index.store.type to
default.
The default store type for Elasticsearch versions older than
1.3.0
By default, Elasticsearch versions older than 1.3.0 use filesystem-based
storage. However different store types are chosen for different operating
systems. For example, for a 32-bit Microsoft Windows system, the
simplefs type will be used; mmapfs will be used when Elasticsearch is
running on Solaris and Microsoft Windows 64 bit, and niofs will be used

for the rest of the world.
Note
If you are looking for some information from experts on how they see
which Directory implementation to use, please look at the
http://blog.thetaphi.de/2012/07/use-lucenes-mmapdirectory-on-64bit.html
post written by Uwe Schindler and
http://jprante.github.io/lessons/2012/07/26/Mmap-with-Lucene.html by
Jörg Prante.
Usually, the default store type will be the one that you want to use.
However, sometimes, it is worth considering using the MMap file system
store type, especially when you have plenty of memory and your indices
are big. This is because when using mmap to access the index file, it will
cause the index files to be cached only once and be reused both by
Apache Lucene and the operating system.
NRT, flush, refresh, and
transaction log
In an ideal search solution, when new data is indexed, it is instantly
available for searching. When you start Elasticsearch, this is exactly how it
works even in distributed environments. However, this is not the whole
truth, and we will show you why it is like this.
Let's start by indexing an example document to the newly created index
using the following command:
curl -XPOST localhost:9200/test/test/1 -d '{ "title": "test" }'
Now, let's replace this document, and let's try to find it immediately. In
order to do this, we'll use the following command chain:
curl -XPOST localhost:9200/test/test/1 -d '{ "title": "test2" }'
; curl -XGET 'localhost:9200/test/test/_search?pretty'
The preceding command will probably result in a response that is very
similar to the following one:
{"_index":"test","_type":"test","_id":"1","_version":2,"created":
false}{
"took" : 1,
"timed_out" : false,
"_shards" : {
"total" : 5,
"successful" : 5,
"failed" : 0
},
"hits" : {
"total" : 1,
"max_score" : 1.0,
"hits" : [ {
"_index" : "test",
"_type" : "test",

"_id" : "1",
"_score" : 1.0,
"_source":{ "title": "test" }
} ]
}
}
We see two responses glued together. The first line starts with a response
to the indexing command—the first command we've sent. As you can see,
everything is correct—we've updated the document (look at _version).
With the second command, our search query should return the document
with the title field set to test2; however, as you can see, it returned the
first document. What happened? Before we give you the answer to this
question, we will take a step back and discuss how the underlying Apache
Lucene library makes the newly indexed documents available for
searching.
Updating the index and committing changes
As we already know from the Introducing Apache Lucene section in
Chapter 1, Introduction to Elasticsearch, during the indexing process, new
documents are written into segments. The segments are independent
indices, which means that queries that are run in parallel to indexing
should add newly created segments from time to time to the set of these
segments that are used for searching. Apache Lucene does this by creating
subsequent (because of the write-once nature of the index) segments_N
files, which list segments in the index. This process is called committing.
Lucene can do this in a secure way—we are sure that all changes or none
of them hit the index. If a failure happens, we can be sure that the index
will be in a consistent state.
Let's return to our example. The first operation adds the document to the
index but doesn't run the commit command to Lucene. This is exactly how
it works. However, a commit is not enough for the data to be available for
searching. The Lucene library uses an abstraction class called Searcher to
access the index, and this class needs to be refreshed.
After a commit operation, the Searcher object should be reopened in order
for it to be able to see the newly created segments. This whole process is
called refresh. For performance reasons, Elasticsearch tries to postpone
costly refreshes and, by default, refresh is not performed after indexing a
single document (or a batch of them), but the Searcher is refreshed every
second. This happens quite often, but sometimes, applications require the
refresh operation to be performed more often than once every second.
When this happens, you can consider using another technology, or the
requirements should be verified. If required, there is a possibility of forcing
the refresh by using the Elasticsearch API. For example, in our example,
we can add the following command:
curl -XGET localhost:9200/test/_refresh
If we add the preceding command before the search, Elasticsearch would
respond as we had expected.
Changing the default refresh time
The time between automatic Searcher refresh operations can be changed
by using the index.refresh_interval parameter either in the
Elasticsearch configuration file or by using the Update Settings API, for
example:
curl -XPUT localhost:9200/test/_settings -d '{
"index" : {
"refresh_interval" : "5m"
}
}'
The preceding command will change the automatic refresh to be
performed every 5 minutes. Please remember that the data that is indexed
between refreshes won't be visible by queries.
Note
As we said, the refresh operation is costly when it comes to resources. The
longer the period of the refresh, the faster your indexing will be. If you are
planning for a very high indexing procedure when you don't need your
data to be visible until the indexing ends, you can consider disabling the
refresh operation by setting the index.refresh_interval parameter to -1
and setting it back to its original value after the indexing is done.
The transaction log
Apache Lucene can guarantee index consistency and all or nothing
indexing, which is great. However, this fact cannot ensure us that there
will be no data loss when failure happens while writing data to the index
(for example, when there isn't enough space on the device, the device is
faulty, or there aren't enough file handlers available to create new index
files). Another problem is that frequent commit is costly in terms of
performance (as you may recall, a single commit will trigger a new
segment creation, and this can trigger the segments to merge).
Elasticsearch solves these issues by implementing the transaction log. The
transaction log holds all uncommitted transactions and, from time to time,
Elasticsearch creates a new log for subsequent changes. When something
goes wrong, the transaction log can be replayed to make sure that none of
the changes were lost. All of these tasks are happening automatically, so
the user may not be aware of the fact that the commit was triggered at a
particular moment. In Elasticsearch, the moment where the information
from the transaction log is synchronized with the storage (which is the
Apache Lucene index) and the transaction log is cleared is called flushing.
Note
Please note the difference between flush and refresh operations. In most of
the cases, refresh is exactly what you want. It is all about making new data
available for searching. On the other hand, the flush operation is used to
make sure that all the data is correctly stored in the index and the
transaction log can be cleared.
In addition to automatic flushing, it can be forced manually using the flush

API. For example, we can run a command to flush all the data stored in
the transaction log for all indices by running the following command:
curl -XGET localhost:9200/_flush
Or, we can run the flush command for the particular index, which in our
case is the one called library:
curl -XGET localhost:9200/library/_flush
curl -XGET localhost:9200/library/_refresh
In the second example, we used it together with the refresh, which after
flushing the data, opens a new searcher.
The transaction log configuration
If the default behavior of the transaction log is not enough, Elasticsearch
allows us to configure its behavior when it comes to the transaction log
handling. The following parameters can be set in the elasticsearch.yml
file as well as using index settings' Update API to control the transaction
log behavior:
index.translog.flush_threshold_period: This defaults to 30 minutes
(30m). It controls the time after which the flush will be forced
automatically even if no new data was being written to it. In some
cases, this can cause a lot of I/O operation, so sometimes it's better to
perform the flush more often with less data stored in it.
index.translog.flush_threshold_ops: This specifies the maximum
number of operations after which the flush operation will be
performed. By default, Elasticsearch does not limit these operations.
index.translog.flush_threshold_size: This specifies the maximum
size of the transaction log. If the size of the transaction log is equal to
or greater than the parameter, the flush operation will be performed. It
defaults to 200 MB.
index.translog.interval: This defaults to 5s and describes the period
between consecutive checks if the flush is needed. Elasticsearch
randomizes this value to be greater than the defined one and less than

double of it.
index.gateway.local.sync: This defines how often the transaction log
should be sent to the disk using the fsync system call. The default is
5s.
index.translog.disable_flush: This option allows us to disable the
automatic flush. By default, flushing is enabled, but sometimes, it is
handy to disable it temporarily, for example, during the import of a
large amount of documents.
Note
All of the mentioned parameters are specified for an index of our choice,
but they define the behavior of the transaction log for each of the index
shards.
In addition to setting the previously mentioned properties in the
elasticsearch.yml file, we can also set them by using the Settings Update
API. For example, the following command will result in disabling flushing
for the test index:
curl -XPUT localhost:9200/test/_settings -d '{
"index" : {
"translog.disable_flush" : true
}
}'
The previous command was run before the import of a large amount of
data, which gave us a performance boost for indexing. However, one
should remember to turn on flushing when the import is done.
Near real-time GET
Transaction logs give us one more feature for free, that is, the real-time
GET operation, which provides us with the possibility of returning the
previous version of the document, including noncommitted versions. The
real-time GET operation fetches data from the index, but first, it checks
whether a newer version of this document is available in the transaction
log. If there is no flushed document, the data from the index is ignored and
a newer version of the document is returned—the one from the transaction
log.
In order to see how it works, you can replace the search operation in our
example with the following command:
curl -XGET localhost:9200/test/test/1?pretty
Elasticsearch should return a result similar to the following:
{
"_index" : "test",
"_type" : "test",
"_id" : "1",
"_version" : 2,
"exists" : true, "_source" : { "title": "test2" }
}
If you look at the result, you would see that, again, the result was just as
we expected and no trick with refresh was required to obtain the newest
version of the document.

Segment merging under control
As you already know (we've discussed it throughout Chapter 1,
Introduction to Elasticsearch), every Elasticsearch index is built out of
one or more shards and can have zero or more replicas. You also know that
each of the shards and replicas are actual Apache Lucene indices that are
built of multiple segments (at least one segment). If you recall, the
segments are written once and read many times, and data structures, apart
from the information about the deleted documents that are held in one of
the files, can be changed. After some time, when certain conditions are
met, the contents of some segments can be copied to a bigger segment, and
the original segments are discarded and thus deleted from the disk. Such an
operation is called segment merging.
You may ask yourself, why bother about segment merging? There are a
few reasons. First of all, the more segments the index is built of, the slower
the search will be and the more memory Lucene will need. In addition to
this, segments are immutable, so the information is not deleted from it. If
you happen to delete many documents from your index, until the merge
happens, these documents are only marked as deleted and are not deleted
physically. So, when segment merging happens, the documents that are
marked as deleted are not written into the new segment, and this way, they
are removed, which decreases the final segment size.
Note
Many small changes can result in a large number of small segments, which
can lead to problems with a large number of opened files. We should
always be prepared to handle such situations, for example, by having the
appropriate opened files' limit set.
So, just to quickly summarize, segments merging takes place and from the
user's point of view, it will result in two effects:

It will reduce the number of segments in order to allow faster
searching when a few segments are merged into a single one
It will reduce the size of the index because of removing the deleted
documents when the merge is finalized
However, you have to remember that segment merging comes with a price:
the price of I/O operations, which can affect performance on slower
systems. Because of this, Elasticsearch allows us to choose the merge
policy and the store level throttling.
Choosing the right merge policy
Although segment merging is Apache Lucene's duty, Elasticsearch allows
us to configure which merge policy we would like to use. There are three
policies that we are currently allowed to use:
tiered (the default one)
log_byte_size
log_doc
Each of the preceding mentioned policies have their own parameters,
which define their behavior and the default values that we can override
(please look at the section dedicated to the policy of your choice to see
what those parameters are).
In order to tell Elasticsearch which merge policy we want to use, we
should set index.merge.policy.type to the desired type, shown as
follows:
index.merge.policy.type: tiered
Note
Once the index is created with the specified merge policy type, it can't be
changed. However, all the properties defining the merge policy behavior
can be changed using the Index Update API.
Let's now look at the different merge policies and the functionality that
they provide. After this, we will discuss all the configuration options
provided by the policies.
The tiered merge policy
The tiered merge policy is the default merge policy that Elasticsearch uses.
It merges segments of approximately similar size, taking into account the
maximum number of segments allowed per tier. It is also possible to
differentiate the number of segments that are allowed to be merged at once
from how many segments are allowed to be present per tier. During
indexing, this merge policy will compute how many segments are allowed
to be present in the index, which is called budget. If the number of
segments the index is built of is higher than the computed budget, the
tiered policy will first sort the segments by the decreasing order of their
size (taking into account the deleted documents). After that, it will find the
merge that has the lowest cost. The merge cost is calculated in a way that
merges are reclaiming more deletions, and having a smaller size is favored.
If the merge produces a segment that is larger than the value specified by
the index.merge.policy.max_merged_segment property, the policy will
merge fewer segments to keep the segment size under the budget. This
means that for indices that have large shards, the default value of the
index.merge.policy.max_merged_segment property may be too low and
will result in the creation of many segments, slowing down your queries.
Depending on the volume of your data, you should monitor your segments
and adjust the merge policy setting to match your needs.
The log byte size merge policy
The log byte size merge policy is a merge policy, which over time, will
produce an index that will be built of a logarithmic size of indices. There
will be a few large segments, then there will be a few merge factor smaller
segments, and so on. You can imagine that there will be a few segments of
the same level of size when the number of segments will be lower than the

merge factor. When an extra segment is encountered, all the segments
within that level are merged. The number of segments an index will
contain is proportional to the logarithm of the next size in bytes. This
merge policy is generally able to keep the low number of segments in your
index while minimizing the cost of segments merging.
The log doc merge policy
The log doc merge policy is similar to the log_byte_size merge policy, but
instead of operating on the actual segment size in bytes, it operates on the
number of documents in the index. This merge policy will perform well
when the documents are similar in terms of size or if you want segments of
similar sizes in terms of the number of documents.
Merge policies' configuration
We now know how merge policies work, but we lack the knowledge about
the configuration options. So now, let's discuss each of the merge policies
and see what options are exposed to us. Please remember that the default
values will usually be OK for most of the deployments and they should be
changed only when needed.
The tiered merge policy
When using the tiered merge policy, the following options can be altered:
index.merge.policy.expunge_deletes_allowed: This defaults to 10
and specifies the percentage of deleted documents in a segment in
order for it to be considered to be merged when running
expungeDeletes.
index.merge.policy.floor_segment: This is a property that enables us
to prevent the frequent flushing of very small segments. Segments
smaller than the size defined by this property are treated by the merge
mechanism, as they would have the size equal to the value of this
property. It defaults to 2MB.
index.merge.policy.max_merge_at_once: This specifies the maximum

number of segments that will be merged at the same time during
indexing. By default, it is set to 10. Setting the value of this property to
higher values can result in multiple segments being merged at once,
which will need more I/O resources.
index.merge.policy.max_merge_at_once_explicit: This specifies the
maximum number of segments that will be merged at the same time
during the optimize operation or expungeDeletes. By default, this is
set to 30. This setting will not affect the maximum number of segments
that will be merged during indexing.
index.merge.policy.max_merged_segment: This defaults to 5GB and
specifies the maximum size of a single segment that will be produced
during segment merging when indexing. This setting is an approximate
value, because the merged segment size is calculated by summing the
size of segments that are going to be merged minus the size of the
deleted documents in these segments.
index.merge.policy.segments_per_tier: This specifies the allowed
number of segments per tier. Smaller values of this property result in
less segments, which means more merging and lower indexing
performance. It defaults to 10 and should be set to a value higher than
or equal to index.merge.policy.max_merge_at_once, or you'll be
facing too many merges and performance issues.
index.reclaim_deletes_weight: This defaults to 2.0 and specifies
how many merges that reclaim deletes are favored. When setting this
value to 0.0, the reclaim deletes will not affect the merge selection.
The higher the value, the more favored the merge that reclaims deletes
will be.
index.compund_format: This is a Boolean value that specifies whether
the index should be stored in a compound format or not. It defaults to
false. If set to true, Lucene will store all the files that build the index
in a single file. Sometimes, this is useful for systems running constantly
out of file handlers, but it will decrease the searching and indexing
performance.
The log byte size merge policy

When using the log_byte_size merge policy, the following options can be
used to configure its behavior:
merge_factor: This specifies how often segments are merged during
indexing. With a smaller merge_factor value, the searches are faster
and less memory is used, but this comes with the cost of slower
indexing. With larger merge_factor values, it is the opposite—the
indexing is faster (because of less merging being done), but the
searches are slower and more memory is used. By default,
merge_factor is given the value of 10. It is advised to use larger values
of merge_factor for batch indexing and lower values of this parameter
for normal index maintenance.
min_merge_size: This defines the size (the total size of the segment
files in bytes) of the smallest segment possible. If a segment is lower in
size than the number specified by this property, it will be merged if the
merge_factor property allows us to do that. This property defaults to
1.6MB and is very useful in order to avoid having many very small
segments. However, one should remember that setting this property to
a large value will increase the merging cost.
max_merge_size: This defines the maximum size (the total size of the
segment files in bytes) of the segment that can be merged with other
segments. By default, it is not set, so there is no limit on the maximum
size a segment can be in order to be merged.
maxMergeDocs: This defines the maximum number of documents a
segment can have in order to be merged with other segments. By
default, it is not set, so there is no limit to the maximum number of
documents a segment can have.
calibrate_size_by_deletes: This is a Boolean value, which is set to
true and specifies whether the size of the deleted documents should
be taken into consideration when calculating the segment size.
The mentioned properties we just saw should be prefixed with the
index.merge.policy prefix. So if we would like to set the min_merge_docs
property, we should use the index.merge.policy.min_merge_docs
property.

In addition to this, the log_byte_size merge policy accepts the
index.merge.async and index.merge.async_interval properties just like
the tiered merge policy does.
The log doc merge policy
When using the log_doc merge policy, the following options can be used to
configure its behavior:
merge_factor: This is same as the property that is present in the
log_byte_size merge policy, so please refer to this policy for the
explanation.
min_merge_docs: This defines the minimum number of documents for
the smallest segment. If a segment contains a lower document count
than the number specified by this property, it will be merged if the
merge_factor property allows this. This property defaults to 1000 and
is very useful in order to avoid having many very small segments.
However, one should remember that setting this property to a large
value will increase the merging cost.
max_merge_docs: This defines the maximum number of documents a
segment can have in order to be merged with other segments. By
default, it is not set, so there is no limit to the maximum number of
documents a segment can have.
calibrate_size_by_deletes: This is a Boolean value that defaults to
true and specifies whether the size of deleted documents should be
taken into consideration when calculating the segment size.
Similar to the previous merge policy, the previously mentioned properties
should be prefixed with the index.merge.policy prefix. So if we would
like to set the min_merge_docs property, we should use the
index.merge.policy.min_merge_docs property.
Scheduling
In addition to having control over how the merge policy is behaving,
Elasticsearch allows us to define the execution of the merge policy once a
merge is needed. There are two merge schedulers available, with the
default being ConcurrentMergeScheduler.
The concurrent merge scheduler
This is a merge scheduler that will use multiple threads in order to perform
segments' merging. This scheduler will create a new thread until the
maximum number of threads is reached. If the maximum number of
threads is reached and a new thread is needed (because segments' merge
needs to be performed), all the indexing will be paused until at least one
merge is completed.
In order to control the maximum threads allowed, we can alter the
index.merge.scheduler.max_thread_count property. By default, it is set
to the value calculated by the following equation:
maximum_value(1, minimum_value(3, available_processors / 2)
So, if our system has eight processors available, the maximum number of
threads that the concurrent merge scheduler is allowed to use will be equal
to four.
You should also remember that this is especially not good for spinning
disks. You want to be sure that merging won't saturate your disks'
throughput. Because of this, if you see extensive merging, you should
lower the number of merging threads. It is usually said that for spinning
disks, the number of threads used by the concurrent merge scheduler
should be set to 1.
The serial merge scheduler
A simple merge scheduler uses the same thread for merging. It results in a
merge that stops all the other document processing that was happening on
the same thread, which in this case, means the stopping of indexing. This
merge scheduler is only provided for backwards compatibility and, in fact,

uses the concurrent merge scheduler with the number of threads equal to
one.
Setting the desired merge scheduler
In order to set the desired merge scheduler, one should set the
index.merge.scheduler.type property to the value of concurrent or
serial. For example, in order to use the concurrent merge scheduler, one
should set the following property:
index.merge.scheduler.type: concurrent
In order to use the serial merge scheduler, one should set the following
property:
index.merge.scheduler.type: serial
Note
When talking about the merge policy and merge schedulers, it would be
nice to visualize them. If one needs to see how the merges are done in the
underlying Apache Lucene library, we suggest that you visit Mike
McCandless' blog post at
http://blog.mikemccandless.com/2011/02/visualizing-lucenes-segment-
merges.html.
In addition to this, there is a plugin that allows us to see what is happening
to the segments called SegmentSpy. Refer to the following URL for more
information:
https://github.com/polyfractal/elasticsearch-segmentspy
When it is too much for I/O –
throttling explained
In the Choosing the right directory implementation section, we've talked
about the store type, which means we are now able to configure the store
module to match our needs. However, we didn't write everything about the
store module—we didn't write about throttling.
Controlling I/O throttling
As you remember from the Segment merging under control section,
Apache Lucene stores the data in immutable segment files that can be read
many times but can be written only once. The merge process is
asynchronous and, in general, it should not interfere with indexing and
searching, looking from the Lucene point of view. However, problems may
occur because merging is expensive when it comes to I/O—it requires you
to read the segments that are going to be merged and write new ones. If
searching and indexing happen concurrently, this can be too much for the
I/O subsystem, especially on systems with low I/O. This is where throttling
kicks in—we can control how much I/O Elasticsearch will use.
Configuration
Throttling can be configured both on a node-level and on the index-level,
so you can either configure how many resources a node will use or how
many resources will be used for the index.
The throttling type
In order to configure the throttling type on the node-level, one should use
the indices.store.throttle.type property, which can take the value of
none, merge, and all. The none value will tell Elasticsearch that no limiting
should take place. The merge value tells Elasticsearch that we want to limit
the I/O usage for the merging of nodes (and it is the default value) and the
all value specifies that we want to limit all store module-based operations.
In order to configure the throttling type on the index-level, one should use
the index.store.throttle.type property, which can take the same values
as the indices.store.throttle.type property with an additional one—
node. The node value will tell Elasticsearch that instead of using per-index
throttling limiting, we will use the node-level configuration. This is the
default value.
Maximum throughput per second
In both cases, when using index or node-level throttling, we are able to set
the maximum bytes per second that I/O can use. For the value of this
property, we can use 10mb, 500mb, or anything that we need. For the index-
level configuration, we should use the
index.store.throttle.max_bytes_per_sec property and for the node-
level configuration, we should use
indices.store.throttle.max_bytes_per_sec.
Note
The previously mentioned properties can be set both in the
elasticsearch.yml file and can also be updated dynamically using the
cluster update settings for the node-level configuration and using the index
update settings for the index-level configuration.
Node throttling defaults
On the node-level, since Elasticsearch 0.90.1, throttling is enabled by
default. The indices.store.throttle.type property is set to merge and
the indices.store.throttle.max_bytes_per_sec property is set to 20mb.
Elasticsearch versions before 0.90.1 don't have throttling enabled by
default.
Performance considerations
When using SSD (solid state drives) or when query speed matters only a
little (or you are not searching when you index your data), it is worth
considering disabling throttling completely. We can do this by setting the
indices.store.throttle.type property to none. This causes Elasticsearch
to not use any store-level throttling and use full disk throughput for store-
based operations.
The configuration example
Now, let's imagine that we have a cluster that consists of four Elasticsearch
nodes and we want to configure throttling for the whole cluster. By
default, we want the merge operation not to process more than 50
megabytes per second for a node. We know that we can handle such
operations without affecting the search performance, and this is what we
are aiming at. In order to achieve this, we would run the following request:
curl -XPUT 'localhost:9200/_cluster/settings' -d '{
"persistent" : {
"indices.store.throttle.type" : "merge",
"indices.store.throttle.max_bytes_per_sec" : "50mb"
}
}'
In addition to this, we have a single index called payments that is very
rarely used, and we've placed it in the smallest machine in the cluster. This
index doesn't have replicas and is built of a single shard. What we would
like to do for this index is limit the merges to process a maximum of 10
megabytes per second. So, in addition to the preceding command, we
would run one like this:
curl -XPUT 'localhost:9200/payments/_settings' -d '{
"index.store.throttle.type" : "merge",
"index.store.throttle.max_bytes_per_sec" : "10mb"
}'
After running the preceding commands, we can check our index settings
by running the following command:
curl -XGET 'localhost:9200/payments/_settings?pretty'
In response, we should get the following JSON:
{
"payments" : {
"settings" : {
"index" : {
"creation_date" : "1414072648520",
"store" : {
"throttle" : {
"type" : "merge",
"max_bytes_per_sec" : "10mb"
}
},
"number_of_shards" : "5",
"number_of_replicas" : "1",
"version" : {
"created" : "1040001"
},
"uuid" : "M3lePTOvSN2jnDz1J0t4Uw"
}
}
}
}
As you can see, after updating the index setting, closing the index, and
opening it again, we've finally got our settings working.

Understanding Elasticsearch
caching
One of the very important parts of Elasticsearch, although not always
visible to the users, is caching. It allows Elasticsearch to store commonly
used data in memory and reuse it on demand. Of course, we can't cache
everything—we usually have way more data than we have memory, and
creating caches may be quite expensive when it comes to performance. In
this chapter, we will look at the different caches exposed by Elasticsearch,
and we will discuss how they are used and how we can control their usage.
Hopefully, such information will allow you to better understand how this
great search server works internally.
The filter cache
The filter cache is the simplest of all the caches available in Elasticsearch.
It is used during query time to cache the results of filters that are used in
queries. We already talked about filters in section Handling filters and
why it matters of Chapter 2, Power User Query DSL, but let's look at a
simple example. Let's assume that we have the following query:
{
"query" : {
"filtered" : {
"query" : {
"match_all" : {}
},
"filter" : {
"term" : {
"category" : "romance"
}
}
}
}
}
The preceding query will return all the documents that have the romance
term in the category field. As you can see, we've used the match_all
query combined with a filter. Now, after the initial query, every query with
the same filter present in it will reuse the results of our filter and save the
precious I/O and CPU resources.
Filter cache types
There are two types of filter caches available in Elasticsearch: node-level
and index-level filter caches. This gives us the possibility of choosing the
filter cache to be dependent on the index or on a node (which is the
default behavior). As we can't always predict where the given index will
be allocated (actually, its shards and replicas), it is not recommended that
you use the index-level filter cache because we can't predict the memory
usage in such cases.
Node-level filter cache configuration
The default and recommended filter cache type is configured for all shards
allocated to a given node (set using the index.cache.filter.type property
to the node value or not setting that property at all). Elasticsearch allows us
to use the indices.cache.filter.size property to configure the size of
this cache. We can either use a percentage value as 10% (which is the
default value), or a static memory value as 1024mb. If we use the
percentage value, Elasticsearch will calculate it as a percentage of the
maximum heap memory given to a node.
The node-level filter cache is a Least Recently Used cache type (LRU),
which means that while removing cache entries, the ones that were used
the least number of times will be thrown away in order to make place for
the newer entries.
Index-level filter cache configuration
The second type of filter cache that Elasticsearch allows us to use is the
index-level filter cache. We can configure its behavior by configuring the

following properties:
index.cache.filter.type: This property sets the type of the cache,
which can take the values of resident, soft, weak, and node (the
default one). By using this property, Elasticsearch allows us to choose
the implementation of the cache. The entries in the resident cache
can't be removed by JVM unless we want them to be removed (either
by using the API or by setting the maximum size or expiration time)
and is basically recommended because of this (filling up the filter
cache can be expensive). The soft and weak filter cache types can be
cleared by JVM when it lacks memory, with the difference that when
clearing up memory, JVM will choose the weaker reference objects
first and then choose the one that uses the soft reference. The node
value tells Elasticsearch to use the node-level filter cache.
index.cache.filter.max_size: This property specifies the maximum
number of cache entries that can be stored in the filter cache (the
default is -1, which means unbounded). You need to remember that
this setting is not applied for the whole index but for a single segment
of a shard for the index, so the memory usage will differ depending on
how many shards (and replicas) there are (for the given index) and
how many segments the index contains. Generally, the default,
unbounded filter cache is fine with the soft type and the proper
queries that are paying attention in order to make the caches reusable.
index.cache.filter.expire: This property specifies the expiration
time of an entry in the filter cache, which is unbounded (set to -1) by
default. If we want our filter cache to expire if not accessed, we can
set the maximum time of inactivity. For example, if we would like our
cache to expire after 60 minutes, we should set this property to 60m.
Note
If you want to read more about the soft and weak references in Java,
please refer to the Java documentation, especially the Javadocs, for these
two types:
http://docs.oracle.com/javase/8/docs/api/java/lang/ref/SoftReference.html

and
http://docs.oracle.com/javase/8/docs/api/java/lang/ref/WeakReference.html
The field data cache
The field data cache is used when we want to send queries that involve
operations that work on uninverted data. What Elasticsearch needs to do is
load all the values for a given field and store that in the memory—you can
call this field data cache. This cache is used by Elasticsearch when we use
faceting, aggregations, scripting, or sorting on the field value. When first
executing an operation that requires data uninverting, Elasticsearch loads
all the data for that field into the memory. Yes, that's right; all the data
from a given field is loaded into the memory by default and is never
removed from it. Elasticsearch does this to be able to provide fast
document-based access to values in a field. Remember that the field data
cache is usually expensive to build from the hardware resource's point of
view, because the data for the whole field needs to be loaded into the
memory, and this requires both I/O operations and CPU resources.
Note
One should remember that for every field that we sort on or use faceting
on, the data needs to be loaded into the memory each and every term. This
can be expensive, especially for the fields that are high cardinality ones:
the ones with numerous different terms in them.
Field data or doc values
Lucene doc values and their implementation in Elasticsearch is getting
better and better with each release. With the release of Elasticsearch 1.4.0,
they are almost, or as fast as, the field data cache. The thing is that doc
values are calculated during indexing time and are stored on the disk along
with the index, and they don't require as much memory as the field data
cache. In fact, they require very little heap space and are almost as fast as
the field data cache. If you are using operations that require large amounts

of field data cache, you should consider using doc values for such fields.
You only need to add the doc_values property and set it to true for such
fields, and Elasticsearch will do the rest.
Note
At the time of writing this, Elasticsearch does not allow using doc values
on analyzed string fields. You can use doc values with all the other field
types.
For example, if we would like to set our year field to use doc values, we
would change its configuration to the following one:
"year" : {
"type" : "long",
"ignore_malformed" : false,
"index" : "analyzed",
"doc_values" : true
}
If you reindex your data, Elasticsearch would use the doc values (instead
of the field data cache) for the operations that require uninverted data in
the year field, for example, aggregations.
Node-level field data cache configuration
Since Elasticsearch 0.90.0, we are allowed to use the following properties
to configure the node-level field data cache, which is the default field data
cache if we don't alter the configuration:
indices.fielddata.cache.size: This specifies the maximum size of
the field data cache either as a percentage value such as 20%, or an
absolute memory size such as 10gb. If we use the percentage value,
Elasticsearch will calculate it as a percentage of the maximum heap
memory given to a node. By default, the field data cache size is
unbounded and should be monitored, as it can consume a vast amount
of memory given to the JVM.
indices.fielddata.cache.expire: This property specifies the
expiration time of an entry in the field data cache, which is set to -1
by default, which means that the entries in the cache won't be expired.
If we want our field data cache to expire if not accessed, we can set
the maximum time of inactivity. For example, if we like our cache to
expire after 60 minutes, we should set this property to 60m. Please
remember that the field data cache is very expensive to rebuild, and
the expiration should be considered with caution.
Note
If we want to be sure that Elasticsearch will use the node-level field data
cache, we should set the index.fielddata.cache.type property to the
node value or not set that property at all.
Index-level field data cache configuration
Similar to index-level filter cache, we can also use the index-level field
data cache, but again, it is not recommended that you do because of the
same reasons: it is hard to predict which shards or which indices will be
allocated to which nodes. Because of this, we can't predict the amount of
memory that will be used for the field data cache for each index, and we
can run into memory-related issues when Elasticsearch does the
rebalancing, for example.
However, if you know what you are doing and what you want to use—
resident or soft field data cache—you can use the
index.fielddata.cache.type property and set it to resident or soft. As
we already discussed during the filter cache's description, the entries in the
resident cache can't be removed by JVM unless we want them to be, and it
is basically recommended that you use this cache type when we want to
use the index-level field data cache. Rebuilding the field data cache is
expensive and will affect the Elasticsearch query's performance. The soft
field data cache types can be cleared by JVM when it lacks memory.
The field data cache filtering
In addition to the previously mentioned configuration options,
Elasticsearch allows us to choose which field values are loaded into the
field data cache. This can be useful in some cases, especially if you
remember that sorting, faceting, and aggregations use the field data cache
to calculate the results. Elasticsearch allows us to use three types of field
data loading filtering: by term frequency, by using regex, or a combination
of both methods.
Let's talk about one of the examples where field data filtering can be
useful and where you may want to exclude the terms with lower frequency
from the results of faceting. For example, we may need to do this because
we know that we have some terms in the index that have spelling mistakes,
and these are lower cardinality terms for sure. We don't want to bother
calculating aggregations for them, so we can remove them from the data,
correct them in our data source, or remove them from the field data cache
by filtering. This will not only exclude them from the results returned by
Elasticsearch, but it will also make the field data memory footprint lower,
because less data will be stored in the memory. Now let's look at the
filtering possibilities.
Adding field data filtering information
In order to introduce the field data cache filtering information, we need to
add an additional object to our mappings field definition: the fielddata
object with its child object—filter. So our extended field definition for
some abstract tag field would look as follows:
"tag" : {
"type" : "string",
"index" : "not_analyzed",
"fielddata" : {
"filter" : {
...
}
}
}
We will see what to put in the filter object in the upcoming sections.
Filtering by term frequency
Filtering by term frequency allows us to only load the terms that have a
frequency higher than the specified minimum (the min parameter) and
lower than the specified maximum (the max parameter). The term
frequency bounded by the min and max parameters is not specified for the
whole index but per segment, which is very important, because these
frequencies will differ. The min and max parameters can be specified either
as a percentage (for example, 1 percent is 0.01 and 50 percent is 0.5), or
as an absolute number.
In addition to this, we can include the min_segment_size property that
specifies the minimum number of documents a segment should contain in
order to be taken into consideration while building the field data cache.
For example, if we would like to store only the terms that come from
segments with at least 100 documents and the terms that have a segment
term frequency between 1 percent to 20 percent in the field data cache,
we should have mappings similar to the following ones:
{
"book" : {
"properties" : {
"tag" : {
"type" : "string",
"index" : "not_analyzed",
"fielddata" : {
"filter" : {
"frequency" : {
"min" : 0.01,
"max" : 0.2,
"min_segment_size" : 100
}
}
}
}
}
}
}
Filtering by regex
In addition to filtering by the term frequency, we can also filter by the
regex expression. In such a case, only the terms that match the specified
regex will be loaded into the field data cache. For example, if we only
want to load the data from the tag field, which probably has Twitter tags
(starting with the # character), we should have the following mappings:
{
"book" : {
"properties" : {
"tag" : {
"type" : "string",
"index" : "not_analyzed",
"fielddata" : {
"filter" : {
"regex" : "^#.*"
}
}
}
}
}
}
Filtering by regex and term frequency
Of course, we can combine the previously discussed filtering methods. So,
if we want to have the field data cache responsible for holding the tag
field data of only those terms that start with the # character, this comes
from a segment with at least 100 documents and has a segment term
frequency between 1 to 20 percent; we should have the following
mappings:
{
"book" : {
"properties" : {
"tag" : {
"type" : "string",
"index" : "not_analyzed",
"fielddata" : {
"filter" : {
"frequency" : {
"min" : 0.1,
"max" : 0.2,
"min_segment_size" : 100
},
"regex" : "^#.*"
}
}
}
}
}
}
Note
Remember that the field data cache is not built during indexing but can be
rebuilt while querying and, because of that, we can change filtering during
runtime by updating the fieldata section using the Mappings API.
However, one has to remember that after changing the field data loading
filtering settings, the cache should be cleared using the clear cache API
described in the Clearing the caches section in this chapter.
The filtering example
So now, let's go back to the example from the beginning of the filtering
section. What we want to do is exclude the terms with the lowest
frequency from faceting results. In our case, the lowest ones are the ones
that have the frequency lower than 50 percent. Of course, this frequency is
very high, but in our example, we only use four documents. In production,
you'd like to have different values: lower ones. In order to do this, we will
create a books index with the following commands:
curl -XPOST 'localhost:9200/books' -d '{
"settings" : {
"number_of_shards" : 1,
"number_of_replicas" : 0
},
"mappings" : {
"book" : {
"properties" : {
"tag" : {
"type" : "string",
"index" : "not_analyzed",
"fielddata" : {
"filter" : {
"frequency" : {
"min" : 0.5,
"max" : 0.99
}
}
}
}
}
}
}
}'
Now, let's index some sample documents using the bulk API (the code is
stored in the regex.json file provided with the book):
curl -s -XPOST 'localhost:9200/_bulk' --data-binary '
{ "index": {"_index": "books", "_type": "book", "_id": "1"}}
{"tag":["one"]}
{ "index": {"_index": "books", "_type": "book", "_id": "2"}}
{"tag":["one"]}
{ "index": {"_index": "books", "_type": "book", "_id": "3"}}
{"tag":["one"]}
{ "index": {"_index": "books", "_type": "book", "_id": "4"}}
{"tag":["four"]}
'
Now, let's check a simple term's faceting by running the following query
(because as we already discussed, faceting and aggregations use the field
data cache to operate):
curl -XGET 'localhost:9200/books/_search?pretty' -d ' {
"query" : {
"match_all" : {}
},
"aggregations" : {
"tag" : {
"terms" : {
"field" : "tag"
}
}
}
}'
The response for the preceding query would be as follows:
{
"took" : 1,
"timed_out" : false,
"_shards" : {
"total" : 1,
"successful" : 1,
"failed" : 0
},
.
.
.
"aggregations" : {
"tag" : {
"doc_count_error_upper_bound" : 0,
"sum_other_doc_count" : 0,
"buckets" : [ {
"key" : "one",
"doc_count" : 3 }]
}
}
As you can see, the terms aggregation was only calculated for the one
term, and the four term was omitted. If we assume that the four term was
misspelled, then we have achieved what we wanted.
Field data formats
Field data cache is not a simple functionality and is implemented to save as
much memory as possible. Because of this, Elasticsearch exposes a few
formats for the field data cache depending on the data type. We can set the

format of the internal data stored in the field data cache by specifying the
format property inside a fielddata object for a field, for example:
"tag" : {
"type" : "string",
"fielddata" : {
"format" : "paged_bytes"
}
}
Let's now look at the possible formats.
String-based fields
For string-based fields, Elasticsearch exposes three formats of the field
data cache. The default format is paged_bytes, which stores unique
occurrences of the terms sequentially and maps documents to these terms.
This data is stored in the memory. The second format is fst, which stores
the field data cache in a structure called Finite State Transducer (FST
—http://en.wikipedia.org/wiki/Finite_state_transducer), which results in
lower memory usage compared to the default format, but it is also slower
compared to it. Finally, the third format is doc_values, which results in
computing the field data cache entries during indexing and storing them on
the disk along with the index files. This format is almost as fast as the
default one, but its memory footprint is very low. However, it can't be used
with analyzed string fields. Field data filtering is not supported for the
doc_values format.
Numeric fields
For numeric-based fields, we have two options when it comes to the
format of the field data cache. The default array format stores the data in
an in-memory array. The second type of format is doc_values, which uses
doc values to store the field data, which means that the field data cache
entries will be computed during indexing and stored on the disk along with
the index files. Field data filtering is not supported for the doc_values
format.
Geographical-based fields
For geo-point based fields, we have options similar to the numeric fields:
the default array format, which stores longitudes and latitudes in an array,
or doc_values, which uses doc values to store the field data. Of course,
field data filtering is not supported for the doc_values format.
Field data loading
In addition to what we wrote already, Elasticsearch allows us to configure
how the field data cache is loaded. As we already mentioned, the field data
cache is loaded by default when the cache is needed for the first time—
during the first query execution that needs uninverted data. We can change
this behavior by including the loading property and setting it to eager.
This will make Elasticsearch load the field data cache eagerly whenever
new data appears to be loaded into the cache. Therefore, to make the field
data cache for the tag field to be loaded eagerly, we would configure it the
following way:
"tag" : {
"type" : "string",
"fielddata" : {
"loading" : "eager"
}
}
We can also completely disable the field data cache loading by setting the
format property to disabled. For example, to disable loading the field data
cache for our tag field, we can change its configuration to the following
one:
"tag" : {
"type" : "string",
"fielddata" : {
"format" : "disabled"
}
}
Please note that functionalities that require uninverted data (such as
aggregations) won't work on such defined fields.
The shard query cache
A new cache introduced in Elasticsearch 1.4.0 can help with query
performance. The shard query cache is responsible for caching local
results for each shard. As you remember, when Elasticsearch executes a
query, it is sent to all the relevant shards and is executed on them. The
results are returned to the node that requested them and are combined.
The shard query cache is about caching these partial results on the shard
level.
Note
At the time of writing this, the only cached search_type query was count.
Therefore, the documents returned by the query will not be cached, but
the total number of hits, aggregations, and suggestions returned by each
shard will be cached, speeding up proceeding queries. Note that this is
likely to be changed in future versions of Elasticsearch.
The shard query cache is not enabled by default. However, we have two
options that show you how to enable it. We can do this by adding the
index.cache.query.enable property and setting it to true in the settings of
our index or by updating the indices settings in real-time with a command
like this:
curl -XPUT 'localhost:9200/mastering/_settings' -d '{
"index.cache.query.enable" : true
}'
The second option is to enable the shard query cache per request. We can
do this by using the query_cache URI parameter set to true on a per-query
basis. The thing to remember is that passing this parameter overwrites the
index-level settings. An example request could look as follows:
curl -XGET 'localhost:9200/books/_search?
search_type=count&query_cache=true' -d '{
"query" : {
"match_all" : {}
},
"aggregations" : {
"tags" : {
"terms" : {
"field" : "tag"
}
}
}
}'
The good thing about shard query cache is that it is invalidated and
updated automatically. Whenever a shard's contents changes, Elasticsearch
will update the contents of the cache automatically, so the results of the
cached and not cached query will always be the same.
Setting up the shard query cache
By default, Elasticsearch will use up to 1 percent of the heap size given to
a node for the shard query cache. This means that all indices present on a
node can use up to 1 percent of the total heap memory for the query
cache. We can change this by setting the indices.cache.query.size
property in the elasticsearch.yml file.
In addition to this, we can control the expiration time of the cache by
setting the indices.cache.query.expire property. For example, if we
would like the cache to be automatically expired after 60 minutes, we
should set the property to 60m.
Using circuit breakers
Because queries can put a lot of pressure on Elasticsearch resources, they
allow us to use so-called circuit breakers that prevent Elasticsearch from
using too much memory in certain functionalities. Elasticsearch estimates
the memory usage and rejects the query execution if certain thresholds are
met. Let's look at the available circuit breakers and what they can help us
with.
The field data circuit breaker
The field data circuit breaker will prevent request execution if the
estimated memory usage for the request is higher than the configured
values. By default, Elasticsearch sets indices.breaker.fielddata.limit
to 60%, which means that no more than 60 percent of the JVM heap is
allowed to be used for the field data cache.
We can also configure the multiplier that Elasticsearch uses for estimates
(the estimated values are multiplied by this property value) by using the
indices.breaker.fielddata.overhead property. By default, it is set to
1.03.
Note
Please note than before Elasticsearch 1.4.0,
indices.breaker.fielddata.limit was called
indices.fielddata.breaker.limit and
indices.breaker.fielddata.overhead was called
indices.fielddatabreaker.overhead.
The request circuit breaker
Introduced in Elasticsearch 1.4.0, the request circuit breaker allows us to
configure Elasticsearch to reject the execution of the request if the total
estimated memory used by it will be higher than the
indices.breaker.request.limit property (set to 40% of the total heap
memory assigned to the JVM by default).
Similar to the field data circuit breaker, we can set the overhead by using
the indices.breaker.request.overhead property, which defaults to 1.
The total circuit breaker
In addition to the previously described circuit breakers, Elasticsearch 1.4.0
introduced a notion of the total circuit breaker, which defines the total
amount of memory that can be used along all the other circuit breakers.
We can configure it using indices.breaker.total.limit, and it defaults to
70% of the JVM heap.
Note
Please remember that all the circuit breakers can be dynamically changed
on a working cluster using the Cluster Update Settings API.
Clearing the caches
As we've mentioned earlier, sometimes it is necessary to clear the caches.
Elasticsearch allows us to clear the caches using the _cache REST
endpoint. Let's look at the usage possibilities.
Index, indices, and all caches clearing
The simplest thing we can do is just clear all the caches by running the
following command:
curl -XPOST 'localhost:9200/_cache/clear'
Of course, as we are used to, we can choose a single index or multiple
indices to clear the caches for them. For example, if we want to clear the
cache for the mastering index, we should run the following command:
curl -XPOST 'localhost:9200/mastering/_cache/clear'
If we want to clear caches for the mastering and books indices, we should
run the following command:
curl -XPOST 'localhost:9200/mastering,books/_cache/clear'
Clearing specific caches

By default, Elasticsearch clears all the caches when running the cache
clear request. However, we are allowed to choose which caches should be
cleared and which ones should be left alone. Elasticsearch allows us to
choose the following behavior:
Filter caches can be cleared by setting the filter parameter to true.
In order to exclude this cache type from the clearing one, we should
set this parameter to false. Note that the filter cache is not cleared
immediately, but it is scheduled by Elasticsearch to be cleared in the
next 60 seconds.
The field data cache can be cleared by setting the field_data
parameter to true. In order to exclude this cache type from the
clearing one, we should set this parameter to false.
To clear the caches of identifiers used for parent-child relationships,
we can set the id_cache parameter to true. Setting this property to
false will exclude that cache from being cleared.
The shard query cache can be cleared by setting the query_cache
parameter to true. Setting this parameter to false will exclude the
shard query cache from being cleared.
For example, if we want all caches apart from the filter and shard query
caches for the mastering index, we could run the following command:
curl -XPOST 'localhost:9200/mastering/_cache/clear?
field_data=true&filter=false&query_cache=false'
Summary
In this chapter, we started by discussing how to alter the Apache Lucene
scoring by using different similarity methods. We altered our index
postings format writing by using codecs. We indexed and searched our
data in a near real-time manner, and we also learned how to flush and
refresh our data. We configured the transaction log and throttled the I/O
subsystem. We talked about segment merging and how to visualize it.
Finally, we discussed federated search and the usage of tribe nodes in
Elasticsearch.
In the next chapter, we will focus on the Elasticsearch administration. We
will configure discovery and recovery, and we will use the human-friendly
Cat API. In addition to this, we will back up and restore our indices,
finalizing what federated search is, and how to search and index data to
multiple clusters while still using all the functionalities of Elasticsearch.

Chapter 7. Elasticsearch
Administration
In the previous chapter, we discussed how to alter the Apache Lucene
scoring by using different similarity methods. We indexed and searched
our data in a near real-time manner, and we also learned how to flush and
refresh our data. We configured the transaction log and the throttled I/O
subsystem. We talked about segment merging and how to visualize it.
Finally, we discussed federated search and the usage of tribe nodes in
Elasticsearch.
In this chapter, we will talk more about the Elasticsearch configuration and
new features introduced in Elasticsearch 1.0 and higher. By the end of this
chapter, you will have learned:
Configuring the discovery and recovery modules
Using the Cat API that allows a human-readable insight into the
cluster status
The backup and restore functionality
Federated search
Discovery and recovery modules
When starting your Elasticsearch node, one of the first things that
Elasticsearch does is look for a master node that has the same cluster name
and is visible in the network. If a master node is found, the starting node
gets joined into an already formed cluster. If no master is found, then the
node itself is selected as a master (of course, if the configuration allows
such behavior). The process of forming a cluster and finding nodes is
called discovery. The module responsible for discovery has two main
purposes—electing a master and discovering new nodes within a cluster.
After the cluster is formed, a process called recovery is started. During the
recovery process, Elasticsearch reads the metadata and the indices from
the gateway, and prepares the shards that are stored there to be used. After
the recovery of the primary shards is done, Elasticsearch should be ready
for work and should continue with the recovery of all the replicas (if they
are present).
In this section, we will take a deeper look at these two modules and
discuss the possibilities of configuration Elasticsearch gives us and what
the consequences of changing them are.
Note
Note that the information provided in the Discovery and recovery modules
section is an extension of what we already wrote in Elasticsearch Server
Second Edition, published by Packt Publishing.
Discovery configuration
As we have already mentioned multiple times, Elasticsearch was designed
to work in a distributed environment. This is the main difference when
comparing Elasticsearch to other open source search and analytics
solutions available. With such assumptions, Elasticsearch is very easy to
set up in a distributed environment, and we are not forced to set up
additional software to make it work like this. By default, Elasticsearch
assumes that the cluster is automatically formed by the nodes that declare
the same cluster.name setting and can communicate with each other using
multicast requests. This allows us to have several independent clusters in
the same network.
There are a few implementations of the discovery module that we can use,
so let's see what the options are.
Zen discovery
Zen discovery is the default mechanism that's responsible for discovery in
Elasticsearch and is available by default. The default Zen discovery

configuration uses multicast to find other nodes. This is a very convenient
solution: just start a new Elasticsearch node and everything works—this
node will be joined to the cluster if it has the same cluster name and is
visible by other nodes in that cluster. This discovery method is perfectly
suited for development time, because you don't need to care about the
configuration; however, it is not advised that you use it in production
environments. Relying only on the cluster name is handy but can also lead
to potential problems and mistakes, such as the accidental joining of nodes.
Sometimes, multicast is not available for various reasons or you don't want
to use it for these mentioned reasons. In the case of bigger clusters, the
multicast discovery may generate too much unnecessary traffic, and this is
another valid reason why it shouldn't be used for production.
For these cases, Zen discovery allows us to use the unicast mode. When
using the unicast Zen discovery, a node that is not a part of the cluster will
send a ping request to all the addresses specified in the configuration. By
doing this, it informs all the specified nodes that it is ready to be a part of
the cluster and can be either joined to an existing cluster or can form a
new one. Of course, after the node joins the cluster, it gets the cluster
topology information, but the initial connection is only done to the
specified list of hosts. Remember that even when using unicast Zen
discovery, the Elasticsearch node still needs to have the same cluster name
as the other nodes.
Note
If you want to know more about the differences between multicast and
unicast ping methods, refer to these URLs:
http://en.wikipedia.org/wiki/Multicast and
http://en.wikipedia.org/wiki/Unicast.
If you still want to learn about the configuration properties of multicast
Zen discovery, let's look at them.
Multicast Zen discovery configuration

The multicast part of the Zen discovery module exposes the following
settings:
discovery.zen.ping.multicast.address (the default: all available
interfaces): This is the interface used for the communication given as
the address or interface name.
discovery.zen.ping.multicast.port (the default: 54328): This port is
used for communication.
discovery.zen.ping.multicast.group (the default: 224.2.2.4): This
is the multicast address to send messages to.
discovery.zen.ping.multicast.buffer_size (the default: 2048): This
is the size of the buffer used for multicast messages.
discovery.zen.ping.multicast.ttl (the default: 3): This is the time
for which a multicast message lives. Every time a packet crosses the
router, the TTL is decreased. This allows for the limiting area where
the transmission can be received. Note that routers can have the
threshold values assigned compared to TTL, which causes that TTL
value to not match exactly the number of routers that a packet can
jump over.
discovery.zen.ping.multicast.enabled (the default: true): Setting
this property to false turns off the multicast. You should disable
multicast if you are planning to use the unicast discovery method.
The unicast Zen discovery configuration
The unicast part of Zen discovery provides the following configuration
options:
discovery.zen.ping.unicats.hosts: This is the initial list of nodes in
the cluster. The list can be defined as a list or as an array of hosts.
Every host can be given a name (or an IP address) or have a port or
port range added. For example, the value of this property can look like
this: ["master1", "master2:8181", "master3[80000-81000]"]. So,
basically, the hosts' list for the unicast discovery doesn't need to be a
complete list of Elasticsearch nodes in your cluster, because once the
node is connected to one of the mentioned nodes, it will be informed

about all the others that form the cluster.
discovery.zen.ping.unicats.concurrent_connects (the default: 10):
This is the maximum number of concurrent connections unicast
discoveries will use. If you have a lot of nodes that the initial
connection should be made to, it is advised that you increase the
default value.
Master node
One of the main purposes of discovery apart from connecting to other
nodes is to choose a master node—a node that will take care of and
manage all the other nodes. This process is called master election and is a
part of the discovery module. No matter how many master eligible nodes
there are, each cluster will only have a single master node active at a given
time. If there is more than one master eligible node present in the cluster,
they can be elected as the master when the original master fails and is
removed from the cluster.
Configuring master and data nodes
By default, Elasticsearch allows every node to be a master node and a data
node. However, in certain situations, you may want to have worker nodes,
which will only hold the data or process the queries and the master nodes
that will only be used as cluster-managed nodes. One of these situations is
to handle a massive amount of data, where data nodes should be as
performant as possible, and there shouldn't be any delay in master nodes'
responses.
Configuring data-only nodes
To set the node to only hold data, we need to instruct Elasticsearch that we
don't want such a node to be a master node. In order to do this, we add the
following properties to the elasticsearch.yml configuration file:
node.master: false
node.data: true
Configuring master-only nodes
To set the node not to hold data and only to be a master node, we need to
instruct Elasticsearch that we don't want such a node to hold data. In order
to do that, we add the following properties to the elasticsearch.yml
configuration file:
node.master: true
node.data: false
Configuring the query processing-only nodes
For large enough deployments, it is also wise to have nodes that are only
responsible for aggregating query results from other nodes. Such nodes
should be configured as nonmaster and nondata, so they should have the
following properties in the elasticsearch.yml configuration file:
node.master: false
node.data: false
Note
Please note that the node.master and the node.data properties are set to
true by default, but we tend to include them for configuration clarity.
The master election configuration
We already wrote about the master election configuration in Elasticsearch
Server Section Edition, but this topic is very important, so we decided to
refresh our knowledge about it.
Imagine that you have a cluster that is built of 10 nodes. Everything is
working fine until, one day, your network fails and three of your nodes are
disconnected from the cluster, but they still see each other. Because of the
Zen discovery and the master election process, the nodes that got
disconnected elect a new master and you end up with two clusters with the
same name with two master nodes. Such a situation is called a split-brain
and you must avoid it as much as possible. When a split-brain happens,

you end up with two (or more) clusters that won't join each other until the
network (or any other) problems are fixed. If you index your data during
this time, you may end up with data loss and unrecoverable situations
when the nodes get joined together after the network split.
In order to prevent split-brain situations or at least minimize the possibility
of their occurrences, Elasticsearch provides a
discovery.zen.minimum_master_nodes property. This property defines a
minimum amount of master eligible nodes that should be connected to
each other in order to form a cluster. So now, let's get back to our cluster;
if we set the discovery.zen.minimum_master_nodes property to 50 percent
of the total nodes available plus one (which is six, in our case), we would
end up with a single cluster. Why is that? Before the network failure, we
would have 10 nodes, which is more than six nodes, and these nodes
would form a cluster. After the disconnections of the three nodes, we
would still have the first cluster up and running. However, because only
three nodes disconnected and three is less than six, these three nodes
wouldn't be allowed to elect a new master and they would wait for
reconnection with the original cluster.
Zen discovery fault detection and configuration
Elasticsearch runs two detection processes while it is working. The first
process is to send ping requests from the current master node to all the
other nodes in the cluster to check whether they are operational. The
second process is a reverse of that—each of the nodes sends ping requests
to the master in order to verify that it is still up and running and performing
its duties. However, if we have a slow network or our nodes are in
different hosting locations, the default configuration may not be sufficient.
Because of this, the Elasticsearch discovery module exposes three
properties that we can change:
discovery.zen.fd.ping_interval: This defaults to 1s and specifies
the interval of how often the node will send ping requests to the target
node.

discovery.zen.fd.ping_timeout: This defaults to 30s and specifies
how long the node will wait for the sent ping request to be responded
to. If your nodes are 100 percent utilized or your network is slow, you
may consider increasing that property value.
discovery.zen.fd.ping_retries: This defaults to 3 and specifies the
number of ping request retries before the target node will be
considered not operational. You can increase this value if your
network has a high number of lost packets (or you can fix your
network).
There is one more thing that we would like to mention. The master node is
the only node that can change the state of the cluster. To achieve a proper
cluster state updates sequence, Elasticsearch master nodes process single
cluster state update requests one at a time, make the changes locally, and
send the request to all the other nodes so that they can synchronize their
state. The master nodes wait for the given time for the nodes to respond,
and if the time passes or all the nodes are returned, with the current
acknowledgment information, it proceeds with the next cluster state
update request processing. To change the time, the master node waits for
all the other nodes to respond, and you should modify the default 30
seconds time by setting the discovery.zen.publish_timeout property.
Increasing the value may be needed for huge clusters working in an
overloaded network.
The Amazon EC2 discovery
Amazon, in addition to selling goods, has a few popular services such as
selling storage or computing power in a pay-as-you-go model. So-called
Amazon Elastic Compute Cloud (EC2) provides server instances and, of
course, they can be used to install and run Elasticsearch clusters (among
many other things, as these are normal Linux machines). This is
convenient—you pay for instances that are needed in order to handle the
current traffic or to speed up calculations, and you shut down unnecessary
instances when the traffic is lower. Elasticsearch works well on EC2, but
due to the nature of the environment, some features may work slightly

differently. One of these features that works differently is discovery,
because Amazon EC2 doesn't support multicast discovery. Of course, we
can switch to unicast discovery, but sometimes, we want to be able to
automatically discover nodes and, with unicast, we need to at least provide
the initial list of hosts. However, there is an alternative—we can use the
Amazon EC2 plugin, a plugin that combines the multicast and unicast
discovery methods using the Amazon EC2 API.
Note
Make sure that during the set up of EC2 instances, you set up
communication between them (on port 9200 and 9300 by default). This is
crucial in order to have Elasticsearch nodes communicate with each other
and, thus, cluster functioning is required. Of course, this communication
depends on network.bind_host and network.publish_host (or
network.host) settings.
The EC2 plugin installation
The installation of a plugin is as simple as with most of the plugins. In
order to install it, we should run the following command:
bin/plugin install elasticsearch/elasticsearch-cloud-aws/2.4.0
The EC2 plugin's generic configuration
This plugin provides several configuration settings that we need to provide
in order for the EC2 discovery to work:
cluster.aws.access_key: Amazon access key—one of the credential
values you can find in the Amazon configuration panel
cluster.aws.secret_key: Amazon secret key—similar to the
previously mentioned access_key setting, it can be found in the EC2
configuration panel
The last thing is to inform Elasticsearch that we want to use a new
discovery type by setting the discovery.type property to ec2 value and

turn off multicast.
Optional EC2 discovery configuration options
The previously mentioned settings are sufficient to run the EC2 discovery,
but in order to control the EC2 discovery plugin behavior, Elasticsearch
exposes additional settings:
cloud.aws.region: This region will be used to connect with Amazon
EC2 web services. You can choose a region that's adequate for the
region where your instance resides, for example, eu-west-1 for
Ireland. The possible values during the writing of the book were eu-
west, sa-east, us-east, us-west-1, us-west-2, ap-southeast-1, and
ap-southeast-1.
cloud.aws.ec2.endpoint: If you are using EC2 API services, instead
of defining a region, you can provide an address of the AWS endpoint,
for example, ec2.eu-west-1.amazonaws.com.
cloud.aws.protocol: This is the protocol that should be used by the
plugin to connect to Amazon Web Services endpoints. By default,
Elasticsearch will use the HTTPS protocol (which means setting the
value of the property to https). We can also change this behavior and
set the property to http for the plugin to use HTTP without
encryption. We are also allowed to overwrite the cloud.aws.protocol
settings for each service by using the cloud.aws.ec2.protocol and
cloud.aws.s3.protocol properties (the possible values are the same
—https and http).
cloud.aws.proxy_host: Elasticsearch allows us to define a proxy that
will be used to connect to AWS endpoints. The cloud.aws.proxy_host
property should be set to the address to the proxy that should be used.
cloud.aws.proxy_port: The second property related to the AWS
endpoints proxy allows us to specify the port on which the proxy is
listening. The cloud.aws.proxy_port property should be set to the port
on which the proxy listens.
discovery.ec2.ping_timeout (the default: 3s): This is the time to wait
for the response for the ping message sent to the other node. After this

time, the nonresponsive node will be considered dead and removed
from the cluster. Increasing this value makes sense when dealing with
network issues or we have a lot of EC2 nodes.
The EC2 nodes scanning configuration
The last group of settings we want to mention allows us to configure a very
important thing when building cluster working inside the EC2 environment
—the ability to filter available Elasticsearch nodes in our Amazon Elastic
Cloud Computing network. The Elasticsearch EC2 plugin exposes the
following properties that can help us configure its behavior:
discovery.ec2.host_type: This allows us to choose the host type that
will be used to communicate with other nodes in the cluster. The
values we can use are private_ip (the default one; the private IP
address will be used for communication), public_ip (the public IP
address will be used for communication), private_dns (the private
hostname will be used for communication), and public_dns (the public
hostname will be used for communication).
discovery.ec2.groups: This is a comma-separated list of security
groups. Only nodes that fall within these groups can be discovered and
included in the cluster.
discovery.ec2.availability_zones: This is array or command-
separated list of availability zones. Only nodes with the specified
availability zones will be discovered and included in the cluster.
discovery.ec2.any_group (this defaults to true): Setting this property
to false will force the EC2 discovery plugin to discover only those
nodes that reside in an Amazon instance that falls into all of the
defined security groups. The default value requires only a single group
to be matched.
discovery.ec2.tag: This is a prefix for a group of EC2-related
settings. When you launch your Amazon EC2 instances, you can
define tags, which can describe the purpose of the instance, such as
the customer name or environment type. Then, you use these defined
settings to limit discovery nodes. Let's say you define a tag named

environment with a value of qa. In the configuration, you can now
specify the following:
discovery.ec2.tag.environment: qa and only nodes running on
instances with this tag will be considered for discovery.
cloud.node.auto_attributes: When this is set to true,
Elasticsearch will add EC2-related node attributes (such as the
availability zone or group) to the node properties and will allow us
to use them, adjusting the Elasticsearch shard allocation and
configuring the shard placement. You can find more about shard
placement in the Altering the default shard allocation behavior
section of Chapter 5, The Index Distribution Architecture.
Other discovery implementations
The Zen discovery and EC2 discovery are not the only discovery types
that are available. There are two more discovery types that are developed
and maintained by the Elasticsearch team, and these are:
Azure discovery: https://github.com/elasticsearch/elasticsearch-cloud-
azure
Google Compute Engine discovery:
https://github.com/elasticsearch/elasticsearch-cloud-gce
In addition to these, there are a few discovery implementations provided
by the community, such as the ZooKeeper discovery for older versions of
Elasticsearch (https://github.com/sonian/elasticsearch-zookeeper).
The gateway and recovery configuration
The gateway module allows us to store all the data that is needed for
Elasticsearch to work properly. This means that not only is the data in
Apache Lucene indices stored, but also all the metadata (for example,
index allocation settings), along with the mappings configuration for each
index. Whenever the cluster state is changed, for example, when the
allocation properties are changed, the cluster state will be persisted by
using the gateway module. When the cluster is started up, its state will be
loaded using the gateway module and applied.
Note
One should remember that when configuring different nodes and different
gateway types, indices will use the gateway type configuration present on
the given node. If an index state should not be stored using the gateway
module, one should explicitly set the index gateway type to none.
The gateway recovery process
Let's say explicitly that the recovery process is used by Elasticsearch to
load the data stored with the use of the gateway module in order for
Elasticsearch to work. Whenever a full cluster restart occurs, the gateway
process kicks in to load all the relevant information we've mentioned—the
metadata, the mappings, and of course, all the indices. When the recovery
process starts, the primary shards are initialized first, and then, depending
on the replica state, they are initialized using the gateway data, or the data
is copied from the primary shards if the replicas are out of sync.
Elasticsearch allows us to configure when the cluster data should be
recovered using the gateway module. We can tell Elasticsearch to wait for
a certain number of master eligible or data nodes to be present in the
cluster before starting the recovery process. However, one should
remember that when the cluster is not recovered, all the operations
performed on it will not be allowed. This is done in order to avoid
modification conflicts.
Configuration properties
Before we continue with the configuration, we would like to say one more
thing. As you know, Elasticsearch nodes can play different roles—they can
have a role of data nodes—the ones that hold data—they can have a
master role, or they can be only used for request handing, which means not
holding data and not being master eligible. Remembering all this, let's now
look at the gateway configuration properties that we are allowed to

modify:
gateway.recover_after_nodes: This is an integer number that
specifies how many nodes should be present in the cluster for the
recovery to happen. For example, when set to 5, at least 5 nodes
(doesn't matter whether they are data or master eligible nodes) must be
present for the recovery process to start.
gateway.recover_after_data_nodes: This is an integer number that
allows us to set how many data nodes should be present in the cluster
for the recovery process to start.
gateway.recover_after_master_nodes: This is another gateway
configuration option that allows us to set how many master eligible
nodes should be present in the cluster for the recovery to start.
gateway.recover_after_time: This allows us to set how much time to
wait before the recovery process starts after the conditions defined by
the preceding properties are met. If we set this property to 5m, we tell
Elasticsearch to start the recovery process 5 minutes after all the
defined conditions are met. The default value for this property is 5m,
starting from Elasticsearch 1.3.0.
Let's imagine that we have six nodes in our cluster, out of which four are
data eligible. We also have an index that is built of three shards, which are
spread across the cluster. The last two nodes are master eligible and they
don't hold the data. What we would like to configure is the recovery
process to be delayed for 3 minutes after the four data nodes are present.
Our gateway configuration could look like this:
gateway.recover_after_data_nodes: 4
gateway.recover_after_time: 3m
Expectations on nodes
In addition to the already mentioned properties, we can also specify
properties that will force the recovery process of Elasticsearch. These
properties are:
gateway.expected_nodes: This is the number of nodes expected to be

present in the cluster for the recovery to start immediately. If you don't
need the recovery to be delayed, it is advised that you set this property
to the number of nodes (or at least most of them) with which the
cluster will be formed from, because that will guarantee that the latest
cluster state will be recovered.
gateway.expected_data_nodes: This is the number of expected data
eligible nodes to be present in the cluster for the recovery process to
start immediately.
gateway.expected_master_nodes: This is the number of expected
master eligible nodes to be present in the cluster for the recovery
process to start immediately.
Now, let's get back to our previous example. We know that when all six
nodes are connected and are in the cluster, we want the recovery to start.
So, in addition to the preceeding configuration, we would add the
following property:
gateway.expected_nodes: 6
So the whole configuration would look like this:
gateway.recover_after_data_nodes: 4
gateway.recover_after_time: 3m
gateway.expected_nodes: 6
The preceding configuration says that the recovery process will be delayed
for 3 minutes once four data nodes join the cluster and will begin
immediately after six nodes are in the cluster (doesn't matter whether they
are data nodes or master eligible nodes).
The local gateway
With the release of Elasticsearch 0.20 (and some of the releases from 0.19
versions), all the gateway types, apart from the default local gateway
type, were deprecated. It is advised that you do not use them, because
they will be removed in future versions of Elasticsearch. This is still not
the case, but if you want to avoid full data reindexation, you should only
use the local gateway type, and this is why we won't discuss all the other
types.
The local gateway type uses a local storage available on a node to store
the metadata, mappings, and indices. In order to use this gateway type and
the local storage available on the node, there needs to be enough disk
space to hold the data with no memory caching.
The persistence to the local gateway is different from the other gateways
that are currently present (but deprecated). The writes to this gateway are
done in a synchronous manner in order to ensure that no data will be lost
during the write process.
Note
In order to set the type of gateway that should be used, one should use the
gateway.type property, which is set to local by default.
There is one additional thing regarding the local gateway of Elasticsearch
that we didn't talk about—dangling indices. When a node joins a cluster,
all the shards and indices that are present on the node, but are not present
in the cluster, will be included in the cluster state. Such indices are called
dangling indices, and we are allowed to choose how Elasticsearch should
treat them.
Elasticsearch exposes the gateway.local.auto_import_dangling property,
which can take the value of yes (the default value that results in importing
all dangling indices into the cluster), close (results in importing the
dangling indices into the cluster state but keeps them closed by default),
and no (results in removing the dangling indices). When setting the
gateway.local.auto_import_dangling property to no, we can also set the
gateway.local.dangling_timeout property (defaults to 2h) to specify how
long Elasticsearch will wait while deleting the dangling indices. The
dangling indices feature can be nice when we restart old Elasticsearch

nodes, and we don't want old indices to be included in the cluster.
Low-level recovery configuration
We discussed that we can use the gateway to configure the behavior of the
Elasticsearch recovery process, but in addition to that, Elasticsearch
allows us to configure the recovery process itself. We mentioned some of
the recovery configuration options already when talking about shard
allocation in the Altering The default shard allocation behavior section of
Chapter 5 The Index Distribution Architecture; however, we decided that
it would be good to mention the properties we can use in the section
dedicated to gateway and recovery.
Cluster-level recovery configuration
The recovery configuration is specified mostly on the cluster level and
allows us to set general rules for the recovery module to work with. These
settings are:
indices.recovery.concurrent_streams: This defaults to 3 and
specifies the number of concurrent streams that are allowed to be
opened in order to recover a shard from its source. The higher the
value of this property, the more pressure will be put on the networking
layer; however, the recovery may be faster, depending on your
network usage and throughput.
indices.recovery.max_bytes_per_sec: By default, this is set to 20MB
and specifies the maximum number of data that can be transferred
during shard recovery per second. In order to disable data transfer
limiting, one should set this property to 0. Similar to the number of
concurrent streams, this property allows us to control the network
usage of the recovery process. Setting this property to higher values
may result in higher network utilization and a faster recovery process.
indices.recovery.compress: This is set to true by default and allows
us to define whether ElasticSearch should compress the data that is
transferred during the recovery process. Setting this to false may
lower the pressure on the CPU, but it will also result in more data

being transferred over the network.
indices.recovery.file_chunk_size: This is the chunk size used to
copy the shard data from the source shard. By default, it is set to
512KB and is compressed if the indices.recovery.compress property
is set to true.
indices.recovery.translog_ops: This defaults to 1000 and specifies
how many transaction log lines should be transferred between shards
in a single request during the recovery process.
indices.recovery.translog_size: This is the chunk size used to copy
the shard transaction log data from the source shard. By default, it is
set to 512KB and is compressed if the indices.recovery.compress
property is set to true.
Note
In the versions prior to Elasticsearch 0.90.0, there was the
indices.recovery.max_size_per_sec property that could be used, but it
was deprecated, and it is suggested that you use the
indices.recovery.max_bytes_per_sec property instead. However, if you
are using an Elasticsearch version older than 0.90.0, it may be worth
remembering this.
All the previously mentioned settings can be updated using the Cluster
Update API, or they can be set in the elasticsearch.yml file.
Index-level recovery settings
In addition to the values mentioned previously, there is a single property
that can be set on a per-index basis. The property can be set both in the
elasticsearch.yml file and using the indices Update Settings API, and it is
called index.recovery.initial_shards. In general, Elasticsearch will only
recover a particular shard when there is a quorum of shards present and if
that quorum can be allocated. A quorum is 50 percent of the shards for the
given index plus one. By using the index.recovery.initial_shards
property, we can change what Elasticsearch will take as a quorum. This
property can be set to the one of the following values:

quorum: 50 percent, plus one shard needs to be present and be
allocable. This is the default value.
quorum-1: 50 percent of the shards for a given index need to be
present and be allocable.
full: All of the shards for the given index need to be present and be
allocable.
full-1: 100 percent minus one shards for the given index need to be
present and be allocable.
integer value: Any integer such as 1, 2, or 5 specifies the number of
shards that are needed to be present and that can be allocated. For
example, setting this value to 2 will mean that at least two shards need
to be present and Elasticsearch needs at least 2 shards to be allocable.
It is good to know about this property, but in most cases, the default value
will be sufficient for most deployments.
The indices recovery API
With the introduction of the indices recovery API, we are no longer
limited to only looking at the cluster state and the output similar to the
following one:
curl 'localhost:9200/_cluster/health?pretty'
{
"cluster_name" : "mastering_elasticsearch",
"status" : "red",
"timed_out" : false,
"number_of_nodes" : 10,
"number_of_data_nodes" : 10,
"active_primary_shards" : 9,
"active_shards" : 9,
"relocating_shards" : 0,
"initializing_shards" : 0,
"unassigned_shards" : 1
}
By running an HTTP GET request to the _recovery endpoint (for all the
indices or for a particular one), we can get the information about the state
of the indices' recovery. For example, let's look at the following request:
curl -XGET 'localhost:9200/_recovery?pretty'
The preceding request will return information about ongoing and finished
recoveries of all the shards in the cluster. In our case, the response was as
follows (we had to cut it):
{
"test_index" : {
"shards" : [ {
"id" : 3,
"type" : "GATEWAY",
"stage" : "START",
"primary" : true,
"start_time_in_millis" : 1414362635212,
"stop_time_in_millis" : 0,
"total_time_in_millis" : 175,
"source" : {
"id" : "3M_ErmCNTR-huTqOTv5smw",
"host" : "192.168.1.10",
"transport_address" : "inet[/192.168.1.10:9300]",
"ip" : "192.168.10",
"name" : "node1"
},
"target" : {
"id" : "3M_ErmCNTR-huTqOTv5smw",
"host" : "192.168.1.10",
"transport_address" : "inet[/192.168.1.10:9300]",
"ip" : "192.168.1.10",
"name" : "node1"
},
"index" : {
"files" : {
"total" : 400,
"reused" : 400,
"recovered" : 400,
"percent" : "100.0%"
},
"bytes" : {
"total" : 2455604486,
"reused" : 2455604486,
"recovered" : 2455604486,
"percent" : "100.0%"
},
"total_time_in_millis" : 28
},
"translog" : {
"recovered" : 0,
"total_time_in_millis" : 0
},
"start" : {
"check_index_time_in_millis" : 0,
"total_time_in_millis" : 0
}
}, {
"id" : 9,
"type" : "GATEWAY",
"stage" : "DONE",
"primary" : true,
"start_time_in_millis" : 1414085189696,
"stop_time_in_millis" : 1414085189729,
"total_time_in_millis" : 33,
"source" : {
"id" : "nNw_k7_XSOivvPCJLHVE5A",
"host" : "192.168.1.11",
"transport_address" : "inet[/192.168.1.11:9300]",
"ip" : "192.168.1.11",
"name" : "node3"
},
"target" : {
"id" : "nNw_k7_XSOivvPCJLHVE5A",
"host" : "192.168.1.11",
"transport_address" : "inet[/192.168.1.11:9300]",
"ip" : "192.168.1.11",
"name" : "node3"
},
"index" : {
"files" : {
"total" : 0,
"reused" : 0,
"recovered" : 0,
"percent" : "0.0%"
},
"bytes" : {
"total" : 0,
"reused" : 0,
"recovered" : 0,
"percent" : "0.0%"
},
"total_time_in_millis" : 0
},
"translog" : {
"recovered" : 0,
"total_time_in_millis" : 0
},
"start" : {
"check_index_time_in_millis" : 0,
"total_time_in_millis" : 33
},
.
.
.
]
}
}
The preceding response contains information about two shards for
test_index (the information for the rest of the shards was removed for
clarity). We can see that one of the shards is during the recovery process
("stage" : "START") and the second one already finished the recovery
process ("stage" : "DONE"). We can see a lot of information about the
recovery process, and the information is provided on the index shard level,
which allows us to clearly see at what stage our Elasticsearch cluster is.
We can also limit the information to only shards that are currently being
recovered by adding the active_only=true parameter to our request, so it
would look as follows:
curl -XGET 'localhost:9200/_recovery?active_only=true&pretty'
If we want to get even more detailed information, we can add the
detailed=true parameter to our request, so it would look like this:
curl -XGET 'localhost:9200/_recovery?detailed=true&pretty'
The human-friendly status API –
using the Cat API
The Elasticsearch Admin API is quite extensive and covers almost every
part of its architecture—from low-level information about Lucene to high-
level information about the cluster nodes and their health. All this
information is available both using the Elasticsearch Java API as well as
using the REST API; however, the data is returned in the JSON format.
What's more—the returned data can sometimes be hard to analyze without
further parsing. For example, try to run the following request on your
Elasticsearch cluster:
curl -XGET 'localhost:9200/_stats?pretty'
On our local, single node cluster, Elasticsearch returns the following
information (we cut it down drastically; the full response can be found in
the stats.json file provided with the book):
{
"_shards" : {
"total" : 60,
"successful" : 30,
"failed" : 0
},
"_all" : {
"primaries" : {
.
.
.
},
"total" : {
.
.
.
}
},
"indices" : {
.
.
.
}
}
If you look at the provided stats.json file, you would see that the
response is about 1,350 lines long. This isn't quite convenient for analysis
by a human without additional parsing. Because of this, Elasticsearch
provides us with a more human-friendly API—the Cat API. The special
Cat API returns data in a simple text, tabular format, and what's more, it
provides aggregated data that is usually usable without any further
processing.
Note
Remember that we've told you that Elasticsearch allows you to get
information not just in the JSON format? If you don't remember this,
please try to add the format=yaml request parameter to your request.
The basics
The base endpoint for the Cat API is quite obvious—it is /_cat. Without
any parameters, it shows us all the available endpoints for that API. We
can check this by running the following command:
curl -XGET 'localhost:9200/_cat'
The response returned by Elasticsearch should be similar or identical
(depending on your Elasticsearch version) to the following one:
=^.^=
/_cat/allocation
/_cat/shards
/_cat/shards/{index}
/_cat/master
/_cat/nodes
/_cat/indices
/_cat/indices/{index}

/_cat/segments
/_cat/segments/{index}
/_cat/count
/_cat/count/{index}
/_cat/recovery
/_cat/recovery/{index}
/_cat/health
/_cat/pending_tasks
/_cat/aliases
/_cat/aliases/{alias}
/_cat/thread_pool
/_cat/plugins
/_cat/fielddata
/_cat/fielddata/{fields}
So, looking for the top Elasticsearch allows us to get the following
information using the Cat API:
Shard allocation-related information
All shard-related information (limited to a given index)
Nodes information, including elected master indication
Indices' statistics (limited to a given index)
Segments' statistics (limited to a given index)
Documents' count (limited to a given index)
Recovery information (limited to a given index)
Cluster health
Tasks pending execution
Index aliases and indices for a given alias
The thread pool configuration
Plugins installed on each node
The field data cache size and field data cache sizes for individual fields
Using the Cat API
Let's start using the Cat API through an example. We can start with
checking the cluster health of our Elasticsearch cluster. To do this, we just
run the following command:
curl -XGET 'localhost:9200/_cat/health'

The response returned by Elasticsearch to the preceding command should
be similar to the following one:
1414347090 19:11:30 elasticsearch yellow 1 1 47 47 0 0 47
It is clean and nice. Because it is in a tabular format, it is also easier to use
the response in tools such as grep, awk, or sed—a standard set of tools for
every administrator. It is also more readable once you know what it is all
about. To add a header describing each column purpose, we just need to
add an additional v parameter just like this:
curl -XGET 'localhost:9200/_cat/health?v'
The response is very similar to what we've seen previously, but it now
contains a header describing each column:
epoch timestamp cluster status node.total node.data
shards pri relo init unassign
1414347107 19:11:47 elasticsearch yellow 1 1
47 47 0 0 47
Common arguments
Every Cat API endpoint has its own arguments, but there are a few
common options that are shared among all of them:
v: This adds a header line to response with names of presented items.
h: This allows us to show only chosen columns (refer to the next
section).
help: This lists all possible columns that this particular endpoint is able
to show. The command shows the name of the parameter, its
abbreviation, and the description.
bytes: This is the format for information representing values in bytes.
As we said, the Cat API is designed to be used by humans and,
because of that, these values are represented in a human-readable
form by default, for example, 3.5kB or 40GB. The bytes option allows
us to set the same base for all numbers, so sorting or numerical
comparison will be easier. For example, bytes=b presents all values in

bytes, bytes=k in kilobytes, and so on.
Note
For the full list of arguments for each Cat API endpoint, refer to the
official Elasticsearch documentation available at
http://www.elasticsearch.org/guide/en/elasticsearch/reference/current/cat.html
The examples
When we wrote this book, the Cat API had 21 endpoints. We don't want to
describe them all—it would be a repetition of information contained in the
documentation or chapters about the administration API. However, we
didn't want to leave this section without any example regarding the usage
of the Cat API. Because of this, we decided to show you how easily you
can get information using the Cat API compared to the standard JSON API
exposed by Elasticsearch.
Getting information about the master node
The first example shows you how easy it is to get information about which
node in our cluster is the master node. By calling the /_cat/master REST
endpoint, we can get information about the nodes and which one of them
is currently being elected as a master. For example, let's run the following
command:
curl -XGET 'localhost:9200/_cat/master?v'
The response returned by Elasticsearch for my local two nodes cluster
looks as follows:
id host ip node
8gfdQlV-SxKB0uUxkjbxSg Banshee.local 10.0.1.3 Siege
As you can see in the response, we've got the information about which
node is currently elected as the master—we can see its identifier, IP
address, and name.
Getting information about the nodes
The /_cat/nodes REST endpoint provides information about all the nodes
in the cluster. Let's see what Elasticsearch will return after running the
following command:
curl -XGET 'localhost:9200/_cat/nodes?
v&h=name,node.role,load,uptime'
In the preceding example, we have used the possibility of choosing what
information we want to get from the approximately 70 options for this
endpoint. We have chosen to get only the node name, its role—whether a
node is a data or client node— node load, and its uptime.
The response returned by Elasticsearch looks as follows:
name node.role load uptime
Alicia Masters d 6.09 6.7m
Siege d 6.09 1h
As you can see the /_cat/nodes REST endpoint provides all requested
information about the nodes in the cluster.

Backing up
One of the most important tasks for the administrator is to make sure that
no data will be lost in the case of a system failure. Elasticsearch, in its
assumptions, is a resistant and well-configured cluster of nodes and can
survive even a few simultaneous disasters. However, even the most
properly configured cluster is vulnerable to network splits and network
partitions, which in some very rare cases can result in data corruption or
loss. In such cases, being able to get data restored from the backup is the
only solution that can save us from recreating our indices. You probably
already know what we want to talk about: the snapshot / restore
functionality provided by Elasticsearch. However, as we said earlier, we
don't want to repeat ourselves—this is a book for more advanced
Elasticsearch users, and basics of the snapshot and restore API were
already described in Elasticsearch Server Second Edition by Packt
Publishing and in the official documentation. Now, we want to focus on
the functionalities that were added after the release of Elasticsearch 1.0
and thus omitted in the previous book—let's talk about the cloud
capabilities of the Elasticsearch backup functionality.
Saving backups in the cloud
The central concept of the snapshot / restore functionality is a repository.
It is a place where the data—our indices and the related meta information
—is safely stored (assuming that the storage is reliable and highly
available). The assumption is that every node that is a part of the cluster
has access to the repository and can both write to it and read from it.
Because of the need for high availability and reliability, Elasticsearch, with
the help of additional plugins, allows us to push our data outside of the
cluster—to the cloud. There are three possibilities where our repository
can be located, at least using officially supported plugins:
The S3 repository: Amazon Web Services
The HDFS repository: Hadoop clusters

The Azure repository: Microsoft's cloud platform
Because we didn't discuss any of the plugins related to the snapshot /
restore functionality, let's get through them to see where we can push our
backup data.
The S3 repository
The S3 repository is a part of the Elasticsearch AWS plugin, so to use S3 as
the repository for snapshotting, we need to install the plugin first:
bin/plugin -install elasticsearch/elasticsearch-cloud-aws/2.4.0
After installing the plugin on every Elasticsearch node in the cluster, we
need to alter their configuration (the elasticsearch.yml file) so that the
AWS access information is available. The example configuration can look
like this:
cloud:
aws:
access_key: YOUR_ACCESS_KEY
secret_key: YOUT_SECRET_KEY
To create the S3 repository that Elasticsearch will use for snapshotting, we
need to run a command similar to the following one:
curl -XPUT 'http://localhost:9200/_snapshot/s3_repository' -d '{
"type": "s3",
"settings": {
"bucket": "bucket_name"
}
}'
The following settings are supported when defining an S3-based
repository:
bucket: This is the required parameter describing the Amazon S3
bucket to which the Elasticsearch data will be written and from which
Elasticsearch will read the data.

region: This is the name of the AWS region where the bucket resides.
By default, the US Standard region is used.
base_path: By default, Elasticsearch puts the data in the root
directory. This parameter allows you to change it and alter the place
where the data is placed in the repository.
server_side_encryption: By default, encryption is turned off. You
can set this parameter to true in order to use the AES256 algorithm to
store data.
chunk_size: By default, this is set to 100m and specifies the size of the
data chunk that will be sent. If the snapshot size is larger than
chunk_size, Elasticsearch will split the data into smaller chunks that
are not larger than the size specified in chunk_size.
buffer_size: The size of this buffer is set to 5m (which is the lowest
possible value) by default. When the chunk size is greater than the
value of buffer_size, Elasticsearch will split it into buffer_size
fragments and use the AWS multipart API to send it.
max_retries: This specifies the number of retries Elasticsearch will
take before giving up on storing or retrieving the snapshot. By default,
it is set to 3.
In addition to the preceding properties, we are allowed to set two
additional properties that can overwrite the credentials stored in
elasticserch.yml, which will be used to connect to S3. This is especially
handy when you want to use several S3 repositories—each with its own
security settings:
access_key: This overwrites cloud.aws.access_key from
elasticsearch.yml
secret_key: This overwrites cloud.aws.secret_key from
elasticsearch.yml
The HDFS repository
If you use Hadoop and its HDFS (http://wiki.apache.org/hadoop/HDFS)
filesystem, a good alternative to back up the Elasticsearch data is to store

it in your Hadoop cluster. As with the case of S3, there is a dedicated
plugin for this. To install it, we can use the following command:
bin/plugin -i elasticsearch/elasticsearch-repository-hdfs/2.0.2
Note that there is an additional plugin version that supports Version 2 of
Hadoop. In this case, we should append hadoop2 to the plugin name in
order to be able to install the plugin. So for Hadoop 2, our command that
installs the plugin would look as follows:
bin/plugin -i elasticsearch/elasticsearch-repository-hdfs/2.0.2-
hadoop2
There is also a lite version that can be used in a situation where Hadoop is
installed on the system with Elasticsearch. In this case, the plugin does not
contain Hadoop libraries and are already available to Elasticsearch. To
install the lite version of the plugin, the following command can be used:
bin/plugin -i elasticsearch/elasticsearch-repository-hdfs/2.0.2-
light
After installing the plugin on each Elasticsearch (no matter which version
of the plugin was used) and restarting the cluster, we can use the following
command to create a repository in our Hadoop cluster:
curl -XPUT 'http://localhost:9200/_snapshot/hdfs_repository' -d
'{
"type": "hdfs"
"settings": {
"path": "snapshots"
}
}'
The available settings that we can use are as follows:
uri: This is the optional parameter that tells Elasticsearch where
HDFS resides. It should have a format like hdfs://HOST:PORT/.
path: This is the information about the path where snapshot files
should be stored. It is a required parameter.

load_default: This specifies whether the default parameters from the
Hadoop configuration should be loaded and set to false if the reading
of the settings should be disabled.
conf_location: This is the name of the Hadoop configuration file to be
loaded. By default, it is set to extra-cfg.xml.
chunk_size: This specifies the size of the chunk that Elasticsearch will
use to split the snapshot data; by default, it is set to 10m. If you want
the snapshotting to be faster, you can use smaller chunks and more
streams to push the data to HDFS.
conf.<key>: This is where key is any Hadoop argument. The value
provided using this property will be merged with the configuration.
concurrent_streams: By default, this is set to 5 and specifies the
number of concurrent streams used by a single node to write and read
to HDFS.
The Azure repository
The last of the repositories we wanted to mention is Microsoft's Azure
cloud. Just like Amazon S3, we are able to use a dedicated plugin to push
our indices and metadata to Microsoft cloud services. To do this, we need
to install a plugin, which we can do by running the following command:
bin/plugin -install elasticsearch/elasticsearch-cloud-azure/2.4.0
The configuration is also similar to the Amazon S3 plugin configuration.
Our elasticsearch.yml file should contain the following section:
cloud:
azure:
storage_account: YOUR_ACCOUNT
storage_key: YOUT_SECRET_KEY
After Elasticsearch is configured, we need to create the actual repository,
which we do by running the following command:
curl -XPUT 'http://localhost:9200/_snapshot/azure_repository' -d
'{
"type": "azure"

}'
The following settings are supported by the Elasticsearch Azure plugin:
container: As with the bucket in Amazon S3, every piece of
information must reside in the container. This setting defines the name
of the container in the Microsoft Azure space. The default value is
elasticserch-snapshots.
base_path: This allows us to change the place where Elasticsearch will
put the data. By default, Elasticsearch puts the data in the root
directory.
chunk_size: This is the maximum chunk size used by Elasticsearch
(set to 64m by default, and this is also the maximum value allowed).
You can change it to change the size when the data should be split into
smaller chunks.
Federated search
Sometimes, having data in a single cluster is not enough. Imagine a
situation where you have multiple locations where you need to index and
search your data—for example, local company divisions that have their
own clusters for their own data. The main center of your company would
also like to search the data—not in each location but all at once. Of
course, in your search application, you can connect to all these clusters
and merge the results manually, but from Elasticsearch 1.0, it is also
possible to use the so-called tribe node that works as a federated
Elasticsearch client and can provide access to more than a single
Elasticsearch cluster. What the tribe node does is fetch all the cluster
states from the connected clusters and merge these states into one global
cluster state available on the tribe node. In this section, we will take a look
at tribe nodes and how to configure and use them.
Note
Remember that the described functionality was introduced in Elasticsearch
1.0 and is still marked as experimental. It can be changed or even removed
in future versions of Elasticsearch.
The test clusters
For the purpose of showing you how tribe nodes work, we will create two
clusters that hold data. The first cluster is named mastering_one (as you
remember to set the cluster name, you need to specify the cluster.name
property in the elasticsearch.yml file) and the second cluster is named
mastering_two. To keep it as simple as it can get, each of the clusters
contain only a single Elasticsearch node. The node in the cluster named
mastering_one is available at the 192.168.56.10 IP address and the cluster
named mastering_one is available at the 192.168.56.40 IP address.
Cluster one was indexed with the following documents:
curl -XPOST '192.168.56.10:9200/index_one/doc/1' -d '{"name" :
"Test document 1 cluster 1"}'
curl -XPOST '192.168.56.10:9200/index_one/doc/2' -d '{"name" :
"Test document 2 cluster 1"}'
For the second cluster the following data was indexed:
curl -XPOST '192.168.56.40:9200/index_two/doc/1' -d '{"name" :
"Test document 1 cluster 2"}'
curl -XPOST '192.168.56.40:9200/index_two/doc/2' -d '{"name" :
"Test document 2 cluster 2"}'
Creating the tribe node
Now, let's try to create a simple tribe node that will use the multicast
discovery by default. To do this, we need a new Elasticsearch node. We
also need to provide a configuration for this node that will specify which
clusters our tribe node should connect together—in our case, these are our
two clusters that we created earlier. To configure our tribe node, we need
the following configuration in the elasticsearch.yml file:
tribe.mastering_one.cluster.name: mastering_one
tribe.mastering_two.cluster.name: mastering_two
All the configurations for the tribe node are prefixed with the tribe prefix.
In the preceding configuration, we told Elasticsearch that we will have two
tribes: one named mastering_one and the second one named
mastering_two. These are arbitrary names that are used to distinguish the
clusters that are a part of the tribe cluster.
We can start our tribe node, which we will start on a server with the
192.168.56.50 IP address. After starting Elasticsearch, we will try to use
the default multicast discovery to find the mastering_one and
mastering_two clusters and connect to them. You should see the following
in the logs of the tribe node:
[2014-10-30 17:28:04,377][INFO ][cluster.service ]
[Feron] added {[mastering_one_node_1][mGF6HHoORQGYkVTzuPd4Jw]
[ragnar][inet[/192.168.56.10:9300]]{tribe.name=mastering_one},},
reason: cluster event from mastering_one, zen-disco-receive(from
master [[mastering_one_node_1][mGF6HHoORQGYkVTzuPd4Jw][ragnar]
[inet[/192.168.56.10:9300]]])
[2014-10-30 17:28:08,288][INFO ][cluster.service ]
[Feron] added {[mastering_two_node_1][ZqvDAsY1RmylH46hqCTEnw]
[ragnar][inet[/192.168.56.40:9300]]{tribe.name=mastering_two},},
reason: cluster event from mastering_two, zen-disco-receive(from
master [[mastering_two_node_1][ZqvDAsY1RmylH46hqCTEnw][ragnar]
[inet[/192.168.56.40:9300]]])
As we can see, our tribe node joins two clusters together.
Using the unicast discovery for tribes
Of course, multicast discovery is not the only possibility to connect
multiple clusters together using the tribe node; we can also use the unicast
discovery if needed. For example, to change our tribe node configuration
to use unicast, we would change the elasticsearch.yml file to look as
follows:
tribe.mastering_one.cluster.name: mastering_one
tribe.mastering_one.discovery.zen.ping.multicast.enabled: false
tribe.mastering_one.discovery.zen.ping.unicast.hosts:
["192.168.56.10:9300"]
tribe.mastering_two.cluster.name: mastering_two
tribe.mastering_two.discovery.zen.ping.multicast.enabled: false
tribe.mastering_two.discovery.zen.ping.unicast.hosts:
["192.168.56.40:9300"]
As you can see, for each tribe cluster, we disabled the multicast and we
specified the unicast hosts. Also note the thing we already wrote about—
each property for the tribe node is prefixed with the tribe prefix.
Reading data with the tribe node
We said in the beginning that the tribe node fetches the cluster state from
all the connected clusters and merges it into a single cluster state. This is
done in order to enable read and write operations on all the clusters when
using the tribe node. Because the cluster state is merged, almost all
operations work in the same way as they would on a single cluster, for
example, searching.
Let's try to run a single query against our tribe now to see what we can
expect. To do this, we use the following command:
curl -XGET '192.168.56.50:9200/_search?pretty'
The results of the preceding query look as follows:
{
"took" : 9,
"timed_out" : false,
"_shards" : {
"total" : 10,
"successful" : 10,
"failed" : 0
},
"hits" : {
"total" : 4,
"max_score" : 1.0,
"hits" : [ {
"_index" : "index_two",
"_type" : "doc",
"_id" : "1",
"_score" : 1.0,
"_source":{"name" : "Test document 1 cluster 2"}
}, {
"_index" : "index_one",
"_type" : "doc",
"_id" : "2",
"_score" : 1.0,
"_source":{"name" : "Test document 2 cluster 1"}
}, {
"_index" : "index_two",
"_type" : "doc",
"_id" : "2",
"_score" : 1.0,
"_source":{"name" : "Test document 2 cluster 2"}
}, {
"_index" : "index_one",
"_type" : "doc",
"_id" : "1",
"_score" : 1.0,
"_source":{"name" : "Test document 1 cluster 1"}
} ]
}
}
As you can see, we have documents coming from both clusters—yes,
that's right; our tribe node was about to automatically get data from all the
connected tribes and return the relevant results. We can, of course, do the
same with more sophisticated queries; we can use percolation
functionality, suggesters, and so on.
Master-level read operations
Read operations that require the master to be present, such as reading the
cluster state or cluster health, will be performed on the tribe cluster. For
example, let's look at what cluster health returns for our tribe node. We
can check this by running the following command:
curl -XGET '192.168.56.50:9200/_cluster/health?pretty'
The results of the preceding command will be similar to the following one:
{
"cluster_name" : "elasticsearch",
"status" : "yellow",
"timed_out" : false,
"number_of_nodes" : 5,
"number_of_data_nodes" : 2,
"active_primary_shards" : 10,
"active_shards" : 10,
"relocating_shards" : 0,
"initializing_shards" : 0,
"unassigned_shards" : 10
}
As you can see, our tribe node reported 5 nodes to be present. We have a
single node for each of the connected clusters: one tribe node and two
internal nodes that are used to provide connectivity to the connected
clusters. This is why there are 5 nodes and not three of them.
Writing data with the tribe node
We talked about querying and master-level read operations, so it is time to
write some data to Elasticsearch using the tribe node. We won't say much;
instead of talking about indexing, let's just try to index additional
documents to one of our indices that are present on the connected clusters.
We can do this by running the following command:
curl -XPOST '192.168.56.50:9200/index_one/doc/3' -d '{"name" :
"Test document 3 cluster 1"}'
The execution of the preceding command will result in the following
response:
{"_index":"index_one","_type":"doc","_id":"3","_version":1,"creat
ed":true}
As we can see, the document has been created and, what's more, it was
indexed in the proper cluster. The tribe node just did its work by
forwarding the request internally to the proper cluster. All the write
operations that don't require the cluster state to change, such as indexing,
will be properly executed using the tribe node.
Master-level write operations
Master-level write operations can't be executed on the tribe node—for
example, we won't be able to create a new index using the tribe node.
Operations such as index creation will fail when executed on the tribe
node, because there is no global master present. We can test this easily by
running the following command:
curl -XPOST '192.168.56.50:9200/index_three'
The preceding command will return the following error after about 30
seconds of waiting:
{"error":"MasterNotDiscoveredException[waited for
[30s]]","status":503}
As we can see, the index was not created. We should run the master-level
write commands on the clusters that are a part of the tribe.
Handling indices conflicts
One of the things that the tribe node can't handle properly is indices with
the same names present in multiple connected clusters. What the
Elasticsearch tribe node will do by default is that it will choose one and
only one index with the same name. So, if all your clusters have the same
index, only a single one will be chosen.
Let's test this by creating the index called test_conflicts on the
mastering_one cluster and the same index on the mastering_two cluster.
We can do this by running the following commands:
curl -XPOST '192.168.56.10:9200/test_conflicts'
curl -XPOST '192.168.56.40:9200/test_conflicts'
In addition to this, let's index two documents—one to each cluster. We do
this by running the following commands:
curl -XPOST '192.168.56.10:9200/test_conflicts/doc/11' -d
'{"name" : "Test conflict cluster 1"}'
curl -XPOST '192.168.56.40:9201/test_conflicts/doc/21' -d
'{"name" : "Test conflict cluster 2"}'
Now, let's run our tribe node and try to run a simple search command:
curl -XGET '192.168.56.50:9202/test_conflicts/_search?pretty'
The output of the command will be as follows:
{
"took" : 1,

"timed_out" : false,
"_shards" : {
"total" : 5,
"successful" : 5,
"failed" : 0
},
"hits" : {
"total" : 1,
"max_score" : 1.0,
"hits" : [ {
"_index" : "test_conflicts",
"_type" : "doc",
"_id" : "11",
"_score" : 1.0,
"_source":{"name" : "Test conflict cluster 1"}
} ]
}
}
As you can see, we only got a single document in the result. This is
because the Elasticsearch tribe node can't handle indices with the same
names coming from different clusters and will choose only one index. This
is quite dangerous, because we don't know what to expect.
The good thing is that we can control this behavior by specifying the
tribe.on_conflict property in elasticsearch.yml (introduced in
Elasticsearch 1.2.0). We can set it to one of the following values:
any: This is the default value that results in Elasticsearch choosing one
of the indices from the connected tribe clusters.
drop: Elasticsearch will ignore the index and won't include it in the
global cluster state. This means that the index won't be visible when
using the cluster node (both for write and read operations) but still will
be present on the connected clusters themselves.
prefer_TRIBE_NAME: Elasticsearch allows us to choose the tribe cluster
from which the indices should be taken. For example, if we set our
property to prefer_mastering_one, it would mean that Elasticsearch
will load the conflicting indices from the cluster named
mastering_one.
Blocking write operations
The tribe node can also be configured to block all write operations and all
the metadata change requests. To block all the write operations, we need
to set the tribe.blocks.write property to true. To disallow metadata
change requests, we need to set the tribe.blocks.metadata property to
true. By default, these properties are set to false, which means that write
and metadata altering operations are allowed. Disallowing these operations
can be useful when our tribe node should only be used for searching and
nothing else.
In addition to this, Elasticsearch 1.2.0 introduced the ability to block write
operations on defined indices. We do this by using the
tribe.blocks.indices.write property and setting its value to the name of
the indices. For example, if we want our tribe node to block write
operations on all the indices starting with test and production, we set the
following property in the elasticsearch.yml file of the tribe node:
tribe.blocks.indices.write: test*, production*
Summary
In this chapter, we focused more on the Elasticsearch configuration and
new features that were introduced in Elasticsearch 1.0. We configured
discovery and recovery, and we used the human-friendly Cat API. In
addition to that, we used the backup and restore functionality, which
allowed easy backup and recovery of our indices. Finally, we looked at
what federated search is and how to search and index data to multiple
clusters, while still using all the functionalities of Elasticsearch and being
connected to a single node.
In the next chapter, we will focus on the performance side of
Elasticsearch. We will start by optimizing our queries with filters. We will
discuss the garbage collector work, and we will benchmark our queries
with the new benchmarking capabilities of Elasticsearch. We will use
warming queries to speed up the query execution time, and we will use the
Hot Threads API to see what is happening inside Elasticsearch. Finally, we
will discuss Elasticsearch scaling and prepare Elasticsearch for high
indexing and querying use cases.

Chapter 8. Improving
Performance
In the previous chapter, we looked at the discovery and recovery modules'
configuration. We configured these modules and learned why they are
important. We also saw additional discovery implementations available
through plugins. We used the human-friendly Cat API to get information
about the cluster in a human-readable form. We backed up our data to the
external cloud storage, and we discussed tribe nodes—a federated search
functionality allowing you to connect several Elasticsearch clusters
together. By the end of this chapter, you will have learned the following
things:
What doc values can help us with when it comes to queries that are
based on field data cache
How garbage collector works
How to benchmark your queries and fix performance problems before
going to production
What is the Hot Threads API and how it can help you with problems'
diagnosis
How to scale Elasticsearch and what to look at when doing that
Preparing Elasticsearch for high querying throughput use cases
Preparing Elasticsearch for high indexing throughput use cases
Using doc values to optimize your
queries
In the Understanding Elasticsearch caching section of Chapter 6, Low-
level Index Control we described caching: one of many ways that allow us
to improve Elasticsearch's outstanding performance. Unfortunately,
caching is not a silver bullet and, sometimes, it is better to avoid it. If your
data is changing rapidly and your queries are very unique and not
repeatable, then caching won't really help and can even make your
performance worse sometimes.
The problem with field data cache
Every cache is based on a simple principle. The main assumption is that to
improve performance, it is worth storing some part of the data in the
memory instead of fetching from slow sources such as spinning disks, or to
save the system a need to recalculate some processed data. However,
caching is not free and it has its price—in terms of Elasticsearch, the cost
of caching is mostly memory. Depending on the cache type, you may only
need to store recently used data, but again, that's not always possible.
Sometimes, it is necessary to hold all the information at once, because
otherwise, the cache is just useless. For example, the field data cache used
for sorting or aggregations—to make this functionality work, all values for
a given field must be uninverted by Elasticsearch and placed in this cache.
If we have a large number of documents and our shards are very large, we
can be in trouble. The signs of such troubles may be something such as
those in the response returned by Elasticsearch when running queries:
{
"error": "ReduceSearchPhaseException[Failed to execute phase
[fetch], [reduce] ; shardFailures {[vWD3FNVoTy- 64r2vf6NwAw]
[dvt1][1]: ElasticsearchException[Java heap space]; nested:
OutOfMemoryError[Java heap space]; }{[vWD3FNVoTy- 64r2vf6NwAw]
[dvt1][2]: ElasticsearchException[Java heap space]; nested:
OutOfMemoryError[Java heap space]; }]; nested:
OutOfMemoryError[Java heap space]; ",
"status": 500
}
The other indications of memory-related problems may be present in
Elasticsearch logs and look as follows:
[2014-11-29 23:21:32,991][DEBUG][action.search.type ]
[Abigail Brand] [dvt1][2], node[vWD3FNVoTy-64r2vf6NwAw], [P],
s[STARTED]: Failed to execute
[org.elasticsearch.action.search.SearchRequest@49d609d3]
lastShard [true]
org.elasticsearch.ElasticsearchException: Java heap space
at org.elasticsearch.ExceptionsHelper.convertToRuntime
(ExceptionsHelper.java:46)
at org.elasticsearch.search.SearchService.executeQueryPhase
(SearchService.java:304)
at org.elasticsearch.search.action.
SearchServiceTransportAction$5.call
(SearchServiceTransportAction.java:231)
at org.elasticsearch.search.action.
SearchServiceTransportAction$5.call
(SearchServiceTransportAction.java:228)
at org.elasticsearch.search.action.
SearchServiceTransportAction$23.run
(SearchServiceTransportAction.java:559)
at java.util.concurrent.ThreadPoolExecutor.runWorker
(ThreadPoolExecutor.java:1145)
at java.util.concurrent.ThreadPoolExecutor$Worker.run
(ThreadPoolExecutor.java:615)
at java.lang.Thread.run(Thread.java:744)
Caused by: java.lang.OutOfMemoryError: Java heap space
This is where doc values can help us. Doc values are data structures in
Lucene that are column-oriented, which means that they do not store the
data in inverted index but keep them in a document-oriented data structure
that is stored on the disk and calculated during the indexation. Because of
this, doc values allow us to avoid keeping uninverted data in the field data
cache and instead use doc values that access the data from the index, and
since Elasticsearch 1.4.0, values are as fast as you would use in the
memory field data cache.
The example of doc values usage
To show you the difference in memory consumption between the doc
values-based approach and the field data cache-based approach, we
indexed some simple documents into Elasticsearch. We indexed the same
data to two indices: dvt1 and dvt2. Their structure is identical; the only
difference is highlighted in the following code:
{
"t": {
"properties": {
"token": {
"type": "string",
"index": "not_analyzed",
"doc_values": true
}
}
}
}
The dvt2 index uses doc_values, while dtv1 doesn't use it, so the queries
run against them (if they use sorting or aggregations) will use the field data
cache.
Note
For the purpose of the tests, we've set the JVM heap lower than the default
values given to Elasticsearch. The example Elasticsearch instance was run
using:
bin/elasticsearch -Xmx16m -Xms16m
This seems somewhat insane for the first sight, but who said that we can't
run Elasticsearch on the embedded device? The other way to simulate this
problem is, of course, to index way more data. However, for the purpose
of the test, keeping the memory low is more than enough.
Let's now see how Elasticsearch behaves when hitting our example
indices. The query does not look complicated but shows the problem very
well. We will try to sort our data on the basis of our single field in the
document: the token type. As we know, sorting requires uninverted data,
so it will use either the field data cache or doc values if they are available.
The query itself looks as follows:
{
"sort": [
{
"token": {
"order": "desc"
}
}
]
}
It is a simple sort, but it is sufficient to take down our server when we try
to search in the dvt1 index. At the same time, a query run against the dvt2
index returns the expected results without any sign of problems.
The difference in memory usage is significant. We can compare the
memory usage for both indices after restarting Elasticsearch and removing
the memory limit from the startup parameters. After running the query
against both dvt1 and dvt2, we use the following command to check the
memory usage:
curl -XGET 'localhost:9200/dvt1,dvt2/_stats/fielddata?pretty'
The response returned by Elasticsearch in our case was as follows:
{
"_shards" : {
"total" : 20,
"successful" : 10,
"failed" : 0
},
"_all" : {
"primaries" : {
"fielddata" : {
"memory_size_in_bytes" : 17321304,
"evictions" : 0
}
},
"total" : {
"fielddata" : {
"memory_size_in_bytes" : 17321304,
"evictions" : 0
}
}
},
"indices" : {
"dvt2" : {
"primaries" : {
"fielddata" : {
"memory_size_in_bytes" : 0,
"evictions" : 0
}
},
"total" : {
"fielddata" : {
"memory_size_in_bytes" : 0,
"evictions" : 0
}
}
},
"dvt1" : {
"primaries" : {
"fielddata" : {
"memory_size_in_bytes" : 17321304,
"evictions" : 0
}
},
"total" : {
"fielddata" : {
"memory_size_in_bytes" : 17321304,
"evictions" : 0
}
}
}
}
}
The most interesting parts are highlighted. As we can see, the indexes
without doc_values use 17321304 bytes (16 MB) of memory for the field
data cache. At the same time, the second index uses nothing; exactly no
RAM memory is used to store the uninverted data.
Of course, as with most optimizations, doc values are not free to use when
it comes to resources. Among the drawbacks of using doc values are speed
—doc values are slightly slower compared to field data cache. The second
drawback is the additional space needed for doc_values. For example, in
our simple test case, the index with doc values was 41 MB, while the index
without doc values was 34 MB. This gives us a bit more than 20 percent
increase in the index size, but that usually depends on the data you have in
your index. However, remember that if you have memory problems related
to queries and field data cache, you may want to turn on doc values,
reindex your data, and not worry about out-of-memory exceptions related
to the field data cache anymore.

Knowing about garbage collector
You know that Elasticsearch is a Java application and, because of that, it
runs in the Java Virtual Machine. Each Java application is compiled into a
so-called byte code, which can be executed by the JVM. In the most
general way of thinking, you can imagine that the JVM is just executing
other programs and controlling their behavior. However, this is not what
you will care about unless you develop plugins for Elasticsearch, which we
will discuss in Chapter 9, Developing Elasticsearch Plugins. What you
will care about is the garbage collector—the piece of JVM that is
responsible for memory management. When objects are de-referenced,
they can be removed from the memory by the garbage collector. When the
memory is running, the low garbage collector starts working and tries to
remove objects that are no longer referenced. In this section, we will see
how to configure the garbage collector, how to avoid memory swapping,
how to log the garbage collector behavior, how to diagnose problems, and
how to use some Java tools that will show you how it all works.
Note
You can learn more about the architecture of JVM in many places you find
on the World Wide Web, for example, on Wikipedia:
http://en.wikipedia.org/wiki/Java_virtual_machine.
Java memory
When we specify the amount of memory using the Xms and Xmx parameters
(or the ES_MIN_MEM and ES_MAX_MEM properties), we specify the minimum
and maximum size of the JVM heap space. It is basically a reserved space
of physical memory that can be used by the Java program, which in our
case, is Elasticsearch. A Java process will never use more heap memory
than what we've specified with the Xmx parameter (or the ES_MAX_MEM
property). When a new object is created in a Java application, it is placed
in the heap memory. After it is no longer used, the garbage collector will

try to remove that object from the heap to free the memory space and for
JVM to be able to reuse it in the future. You can imagine that if you don't
have enough heap memory for your application to create new objects on
the heap, then bad things will happen. JVM will throw an OutOfMemory
exception, which is a sign that something is wrong with the memory—
either we don't have enough of it, or we have some memory leak and we
don't release the object that we don't use.
Note
When running Elasticsearch on machines that are powerful and have a lot
of free RAM memory, we may ask ourselves whether it is better to run a
single large instance of Elasticsearch with plenty of RAM given to the
JVM or a few instances with a smaller heap size. Before we answer this
question, we need to remember that the more the heap memory is given to
the JVM, the harder the work for the garbage collector itself gets. In
addition to this, when setting the heap size to more than 31 GB, we don't
benefit from the compressed operators, and JVM will need to use 64-bit
pointers for the data, which means that we will use more memory to
address the same amount of data. Given these facts, it is usually better to
go for multiple smaller instances of Elasticsearch instead of one big
instance.
The JVM memory (in Java 7) is divided into the following regions:
eden space: This is the part of the heap memory where the JVM
initially allocates most of the object types.
survivor space: This is the part of the heap memory that stores objects
that survived the garbage collection of the eden space heap. The
survivor space is divided into survivor space 0 and survivor space 1.
tenured generation: This is the part of the heap memory that holds
objects that were living for some time in the survivor space heap part.
permanent generation: This is the non-heap memory that stores all
the data for the virtual machine itself, such as classes and methods for
objects.

code cache: This is the non-heap memory that is present in the
HotSpot JVM that is used for the compilation and storage of native
code.
The preceding classification can be simplified. The eden space and the
survivor space is called the young generation heap space, and the tenured
generation is often called old generation.
The life cycle of Java objects and garbage collections
In order to see how the garbage collector works, let's go through the life
cycle of a sample Java object.
When a new object is created in a Java application, it is placed in the
young generation heap space inside the eden space part. Then, when the
next young generation garbage collection is run and the object survives
that collection (basically, if it was not a one-time used object and the
application still needs it), it will be moved to the survivor part of the young
generation heap space (first to survivor 0 and then, after another young
generation garbage collection, to survivor 1).
After living for sometime in the survivor 1 space, the object is moved to
the tenured generation heap space, so it will now be a part of the old
generation. From now on, the young generation garbage collector won't be
able to move that object in the heap space. Now, this object will be live in
the old generation until our application decides that it is not needed
anymore. In such a case, when the next full garbage collection comes in, it
will be removed from the heap space and will make place for new objects.
Note
There is one thing to remember: what you usually try to aim to do is
smaller, but more garbage collections count rather than one but longer.
This is because you want your application to be running at the same
constant performance level and the garbage collector work to be

transparent for Elasticsearch. When a big garbage collection happens, it
can be a stop for the world garbage collection event, where Elasticsearch
will be frozen for a short period of time, which will make your queries very
slow and will stop your indexing process for some time.
Based on the preceding information, we can say (and it is actually true)
that at least till now, Java used generational garbage collection; the more
garbage collections our object survives, the further it gets promoted.
Because of this, we can say that there are two types of garbage collectors
working side by side: the young generation garbage collector (also called
minor) and the old generation garbage collector (also called major).
Note
With the update 9 of Java 7, Oracle introduced a new garbage collector
called G1. It is promised to be almost totally unaffected by stop the world
events and should be working faster compared to other garbage collectors.
To read more about G1, please refer to
http://www.oracle.com/technetwork/tutorials/tutorials-1876574.html.
Although Elasticsearch creators advise against using G1, numerous
companies use it with success, and it allowed them to overcome problems
with stop the world events when using Elasticsearch with large volumes of
data and heavy queries.
Dealing with garbage collection problems
When dealing with garbage collection problems, the first thing you need to
identify is the source of the problem. It is not straightforward work and
usually requires some effort from the system administrator or the people
responsible for handling the cluster. In this section, we will show you two
methods of observing and identifying problems with the garbage collector;
the first is to turn on logging for the garbage collector in Elasticsearch, and
the second is to use the jstat command, which is present in most Java
distributions.

In addition to the presented methods, please note that there are tools out
there that can help you diagnose issues related to memory and the garbage
collector. These tools are usually provided in the form of monitoring
software solutions such as Sematext Group SPM
(http://sematext.com/spm/index.html) or NewRelic (http://newrelic.com/).
Such solutions provide sophisticated information not only related to
garbage collection, but also the memory usage as a whole.
An example dashboard from the mentioned SPM application showing the
garbage collector work looks as follows:
Turning on logging of garbage collection work
Elasticsearch allows us to observe periods when the garbage collector is
working too long. In the default elasticsearch.yml configuration file, you
can see the following entries, which are commented out by default:
monitor.jvm.gc.young.warn: 1000ms
monitor.jvm.gc.young.info: 700ms
monitor.jvm.gc.young.debug: 400ms
monitor.jvm.gc.old.warn: 10s
monitor.jvm.gc.old.info: 5s
monitor.jvm.gc.old.debug: 2s
As you can see, the configuration specifies three log levels and the
thresholds for each of them. For example, for the info logging level, if the
young generation collection takes 700 milliseconds or more, Elasticsearch
will write the information to logs. In the case of the old generation, it will
be written to logs if it will take more than five seconds.
Note
Please note that in older Elasticsearch versions (before 1.0), the prefix to
log information related to young generation garbage collection was
monitor.jvm.gc.ParNew.*, while the prefix to log old garbage collection
information was monitor.jvm.gc.ConcurrentMarkSweep.*.
What you'll see in the logs is something like this:
[2014-11-09 15:22:52,355][WARN ][monitor.jvm ]
[Lizard] [gc][old][964][1] duration [14.8s], collections
[1]/[15.8s], total [14.8s]/[14.8s], memory [8.6gb]- >
[3.4gb]/[11.9gb], all_pools {[Code Cache] [8.3mb]- >
[8.3mb]/[48mb]}{[young] [13.3mb]->[3.2mb]/[266.2mb]}{[survivor]
[29.5mb]->[0b]/[33.2mb]}{[old] [8.5gb]->[3.4gb]/[11.6gb]}
As you can see, the preceding line from the log file says that it is about the
old garbage collector work. We can see that the total collection time took
14.8 seconds. Before the garbage collection operation, there was 8.6 GB
of heap memory used (out of 11.9 GB). After the garbage collection work,
the amount of heap memory used was reduced to 3.4 GB. After this, you
can see information in more detailed statistics about which parts of the
heap were taken into consideration by the garbage collector: the code
cache, young generation space, survivor space, or old generation heap
space.

When turning on the logging of the garbage collector work at a certain
threshold, we can see when things don't run the way we would like by just
looking at the logs. However, if you would like to see more, Java comes
with a tool for that: jstat.
Using JStat
Running the jstat command to look at how our garbage collector works is
as simple as running the following command:
jstat -gcutil 123456 2000 1000
The -gcutil switch tells the command to monitor the garbage collector
work, 123456 is the virtual machine identifier on which Elasticsearch is
running, 2000 is the interval in milliseconds between samples, and 1000 is
the number of samples to be taken. So, in our case, the preceding
command will run for a little more than 33 minutes (2000 * 1000 / 1000
/ 60).
In most cases, the virtual machine identifier will be similar to your process
ID or even the same but not always. In order to check which Java
processes are running and what their virtual machines identifiers are, one
can just run a jps command, which is provided with most JDK
distributions. A sample command would be like this:
jps
The result would be as follows:
16232 Jps
11684 ElasticSearch
In the result of the jps command, we see that each line contains the JVM
identifier, followed by the process name. If you want to learn more about
the jps command, please refer to the Java documentation at
http://docs.oracle.com/javase/7/docs/technotes/tools/share/jps.html.

Note
Please remember to run the jstat command from the same account that
Elasticsearch is running, or if that is not possible, run jstat with
administrator privileges (for example, using the sudo command on Linux
systems). It is crucial to have access rights to the process running
Elasticsearch, or the jstat command won't be able to connect to that
process.
Now, let's look at a sample output of the jstat command:
S0 S1 E O P YGC YGCT FGC FGCT GCT
12.44 0.00 27.20 9.49 96.70 78 0.176 5 0.495
0.672
12.44 0.00 62.16 9.49 96.70 78 0.176 5 0.495
0.672
12.44 0.00 83.97 9.49 96.70 78 0.176 5 0.495
0.672
0.00 7.74 0.00 9.51 96.70 79 0.177 5 0.495
0.673
0.00 7.74 23.37 9.51 96.70 79 0.177 5 0.495
0.673
0.00 7.74 43.82 9.51 96.70 79 0.177 5 0.495
0.673
0.00 7.74 58.11 9.51 96.71 79 0.177 5 0.495
0.673
The preceding example comes from the Java documentation and we
decided to take it because it nicely shows us what jstat is all about. Let's
start by saying what each of the columns mean:
S0: This means that survivor space 0 utilization is a percentage of the
space capacity
S1: This means that survivor space 1 utilization is a percentage of the
space capacity
E: This means that the eden space utilization is a percentage of the
space capacity
O: This means that the old space utilization is a percentage of the space

capacity
YGC: This refers to the number of young garbage collection events
YGCT: This is the time of young garbage collections in seconds
FGC: This is the number of full garbage collections
FGCT: This is the time of full garbage collections in seconds
GCT: This is the total garbage collection time in seconds
Now, let's get back to our example. As you can see, there was a young
garbage collection event after sample three and before sample four. We
can see that the collection took 0.001 of a second (0.177 YGCT in the
fourth sample minus 0.176 YGCT in the third sample). We also know that
the collection promoted objects from the eden space (which is 0 percent in
the fourth sample and was 83.97 percent in the third sample) to the old
generation heap space (which was increased from 9.49 percent in the third
sample to 9.51 percent in the fourth sample). This example shows you how
you can analyze the output of jstat. Of course, it can be time consuming
and requires some knowledge about how garbage collector works, and
what is stored in the heap. However, sometimes, it is the only way to see
why Elasticsearch is stuck at certain moments.
Remember that if you ever see Elasticsearch not working correctly—the
S0, S1 or E columns at 100 percent and the garbage collector working and
not being able to handle these heap spaces—then either your young is too
small and you should increase it (of course, if you have sufficient physical
memory available), or you have run into some memory problems. These
problems can be related to memory leaks when some resources are not
releasing the unused memory. On the other hand, when your old
generation space is at 100 percent and the garbage collector is struggling
with releasing it (frequent garbage collections) but it can't, then it probably
means that you just don't have enough heap space for your Elasticsearch
node to operate properly. In such cases, what you can do without changing
your index architecture is to increase the heap space that is available for
the JVM that is running Elasticsearch (for more information about JVM
parameters, refer to

http://www.oracle.com/technetwork/java/javase/tech/vmoptions-jsp-
140102.html).
Creating memory dumps
One additional thing that we didn't mention till now is the ability to dump
the heap memory to a file. Java allows us to get a snapshot of the memory
for a given point in time, and we can use that snapshot to analyze what is
stored in the memory and find problems. In order to dump the Java process
memory, one can use the jmap
(http://docs.oracle.com/javase/7/docs/technotes/tools/share/jmap.html)
command, for example, like this:
jmap -dump:file=heap.dump 123456
The 123456 heap dump, in our case, is the identifier of the Java process we
want to get the memory dump for, and -dump:file=heap.dump specifies
that we want the dump to be stored in the file named heap.dump. Such a
dump can be further analyzed by specialized software, such as jhat
(http://docs.oracle.com/javase/7/docs/technotes/tools/share/jhat.html), but
the usage of such programs are beyond the scope of this book.
More information on the garbage collector work
Tuning garbage collection is not a simple process. The default options set
for us in Elasticsearch deployment are usually sufficient for most cases,
and the only thing you'll need to do is adjust the amount of memory for
your nodes. The topic of tuning the garbage collector work is beyond the
scope of the book; it is very broad and is called black magic by some
developers. However, if you would like to read more about garbage
collector, what the options are, and how they affect your application, I can
suggest a great article that can be found at
http://www.oracle.com/technetwork/java/javase/gc-tuning-6-140523.html.
Although the article in the link is concentrated on Java 6, most of the
options, if not all, can be successfully used with deployments running on
Java 7.

Adjusting the garbage collector work in Elasticsearch
We now know how the garbage collector works and how to diagnose
problems with it, so it would be nice to know how we can change
Elasticsearch start up parameters to change how garbage collector works.
It depends on how you run Elasticsearch. We will look at the two most
common ones: standard start up script provided with the Elasticsearch
distribution package and when using the service wrapper.
Using a standard start up script
When using a standard start up script in order to add additional JVM
parameters, we should include them in the JAVA_OPTS environment
property. For example, if we would like to include -XX:+UseParNewGC -
XX:+UseConcMarkSweepGC in our Elasticsearch start up parameters in
Linux-like systems, we would do the following:
export JAVA_OPTS="-XX:+UseParNewGC -XX:+UseConcMarkSweepGC"
In order to check whether the property was properly considered, we can
just run another command:
echo $JAVA_OPTS
The preceding command should result in the following output in our case:
-XX:+UseParNewGC -XX:+UseConcMarkSweepGC
Service wrapper
Elasticsearch allows the user to install it as a service using the Java service
wrapper (https://github.com/elasticsearch/elasticsearch-servicewrapper). If
you are using the service wrapper, setting up JVM parameters is different
when compared to the method shown previously. What we need to do is
modify the elasticsearch.conf file, which will probably be located in
/opt/elasticsearch/bin/service/ (if your Elasticsearch was installed in
/opt/elasticsearch). In the mentioned file, you will see properties such
as:
set.default.ES_HEAP_SIZE=1024
You will see properties such as these as well:
wrapper.java.additional.1=-Delasticsearch-service
wrapper.java.additional.2=-Des.path.home=%ES_HOME%
wrapper.java.additional.3=-Xss256k
wrapper.java.additional.4=-XX:+UseParNewGC
wrapper.java.additional.5=-XX:+UseConcMarkSweepGC
wrapper.java.additional.6=-XX:CMSInitiatingOccupancyFraction=75
wrapper.java.additional.7=-XX:+UseCMSInitiatingOccupancyOnly
wrapper.java.additional.8=-XX:+HeapDumpOnOutOfMemoryError
wrapper.java.additional.9=-Djava.awt.headless=true
The first property is responsible for setting the heap memory size for
Elasticsearch, while the rest are additional JVM parameters. If you would
like to add another parameter, you can just add another
wrapper.java.additional property, followed by a dot and the next
available number, for example:
wrapper.java.additional.10=-server
Note
One thing to remember is that tuning the garbage collector work is not
something that you do once and forget. It requires experimenting, as it is
very dependent on your data, queries and all that combined. Don't fear
making changes when something is wrong, but also observe them and look
how Elasticsearch works after making changes.
Avoid swapping on Unix-like systems
Although this is not strict about garbage collection and heap memory
usage, we think that it is crucial to see how to disable swap. Swapping is
the process of writing memory pages to the disk (swap partition in Unix-
based systems) when the amount of physical memory is not sufficient or
the operating system decides that for some reason, it is better to have some
part of the RAM memory written into the disk. If the swapped memory
pages will be needed again, the operating system will load them from the
swap partition and allow processes to use them. As you can imagine, such
processes take time and resources.
When using Elasticsearch, we want to avoid its process memory being
swapped. You can imagine that having parts of memory used by
Elasticsearch written to the disk and then again read from it can hurt the
performance of both searching and indexing. Because of this,
Elasticsearch allows us to turn off swapping for it. In order to do that, one
should set bootstrap.mlockall to true in the elasticsearch.yml file.
However, the preceding setting is only the beginning. You also need to
ensure that the JVM won't resize the heap by setting the Xmx and Xms
parameters to the same values (you can do that by specifying the same
values for the ES_MIN_MEM and ES_MAX_MEM environment variables for
Elasticsearch). Also remember that you need to have enough physical
memory to handle the settings you've set.
Now if we run Elasticsearch, we can run into the following message in the
logs:
[2013-06-11 19:19:00,858][WARN ][common.jna ]
Unknown mlockall error 0
This means that our memory locking is not working. So now, let's modify
two files on our Linux operating system (this will require administration
rights). We assume that the user who will run Elasticsearch is
elasticsearch.
First, we modify /etc/security/limits.conf and add the following
entries:
elasticsearch - nofile 64000
elasticsearch - memlock unlimited
The second thing is to modify the /etc/pam.d/common-session file and add
the following:
session required pam_limits.so
After re-logging to the elasticsearch user account, you should be able to
start Elasticsearch and not see the mlockall error message.

Benchmarking queries
There are a few important things when dealing with search or data
analysis. We need the results to be precise, we need them to be relevant,
and we need them to be returned as soon as possible. If you are a person
responsible for designing queries that are run against Elasticsearch, sooner
or later, you will find yourself in a position where you will need to improve
the performance of your queries. The reasons can vary from hardware-
based problems to bad data architecture to poor query design. When
writing this book, the benchmark API was only available in the trunk of
Elasticsearch, which means that it was not a part of official Elasticsearch
distribution. For now we can either use tools like jMeter or ab (the Apache
benchmark is http://httpd.apache.org/docs/2.2/programs/ab.html) or use
trunk version of Elasticsearch. Please also note that the functionality we
are describing can change with the final release, so keeping an eye on
http://www.elasticsearch.org/guide/en/elasticsearch/reference/master/search-
benchmark.html is a good idea if you want to use benchmarking
functionality.
Preparing your cluster configuration for
benchmarking
By default, the benchmarking functionality is disabled. Any attempt to use
benchmarking on the Elasticsearch node that is not configured properly
will lead to an error similar to the following one:
{
"error" : "BenchmarkNodeMissingException[No available nodes for
executing benchmark [benchmark_name]]",
"status" : 503
}
This is okay; no one wants to take a risk of running potentially dangerous
functionalities on production cluster. During performance testing and

benchmarking, you will want to run many complicated and heavy queries,
so running such benchmarks on the Elasticsearch cluster that is used by
real users doesn't seem like a good idea. It will lead to the slowness of the
cluster, and it could result in crashes and a bad user experience. To use
benchmarking, you have to inform Elasticsearch which nodes can run the
generated queries. Every instance we want to use for benchmarking should
be run with the --node.bench option set to true. For example, we could
run an Elasticsearch instance like this:
bin/elasticsearch --node.bench true
The other possibility is to add the node.bench property to the
elasticsearch.yml file and, of course, set it to true. Whichever way we
choose, we are now ready to run our first benchmark.
Running benchmarks
Elasticsearch provides the _bench REST endpoint, which allows you to
define the task to run on benchmarking-enabled nodes in the cluster. Let's
look at a simple example to learn how to do that. We will show you
something practical; in the Handling filters and why it matters section in
Chapter 2, Power User Query DSL, we talked about filtering. We tried to
convince you that, in most cases, post filtering is bad. We can now check it
ourselves and see whether the queries with post filtering are really slower.
The command that allows us to test this looks as follows (we have used the
Wikipedia database):
curl -XPUT 'localhost:9200/_bench/?pretty' -d '{
"name": "firstTest",
"competitors": [ {
"name": "post_filter",
"requests": [ {
"post_filter": {
"term": {
"link": "Toyota Corolla"
}
}
}]
},
{
"name": "filtered",
"requests": [ {
"query": {
"filtered": {
"query": {
"match_all": {}
},
"filter": {
"term": {
"link": "Toyota Corolla"
}
}
}
}
}]
}]
}'
The structure of a request to the _bench REST endpoint is pretty simple. It
contains a list of competitors—queries or sets of queries (because each
competitor can have more than a single query)—that will be compared to
each other by the Elasticsearch benchmarking functionality. Each
competitor has its name to allow easier results analysis. Now, let's finally
look at the results returned by the preceding request:
{
"status": "COMPLETE",
"errors": [],
"competitors": {
"filtered": {
"summary": {
"nodes": [
"Free Spirit"
],
"total_iterations": 5,
"completed_iterations": 5,
"total_queries": 5000,
"concurrency": 5,
"multiplier": 1000,
"avg_warmup_time": 6,
"statistics": {
"min": 1,
"max": 5,
"mean": 1.9590000000000019,
"qps": 510.4645227156713,
"std_dev": 0.6143244085137575,
"millis_per_hit": 0.0009694501018329939,
"percentile_10": 1,
"percentile_25": 2,
"percentile_50": 2,
"percentile_75": 2,
"percentile_90": 3,
"percentile_99": 4
}
}
},
"post_filter": {
"summary": {
"nodes": [
"Free Spirit"
],
"total_iterations": 5,
"completed_iterations": 5,
"total_queries": 5000,
"concurrency": 5,
"multiplier": 1000,
"avg_warmup_time": 74,
"statistics": {
"min": 66,
"max": 217,
"mean": 120.88000000000022,
"qps": 8.272667107875579,
"std_dev": 18.487886855778815,
"millis_per_hit": 0.05085254582484725,
"percentile_10": 98,
"percentile_25": 109.26595744680851,
"percentile_50": 120.32258064516128,
"percentile_75": 131.3181818181818,
"percentile_90": 143,
"percentile_99": 171.01000000000022
}
}

}
}
}
As you can see, the test was successful; Elasticsearch returned an empty
errors table. For every test we've run with both post_filter and
filtered queries, only a single node named Free Spirit was used for
benchmarking. In both cases, the same number of queries was used (5000)
with the same number of simultaneous requests (5). Comparing the warm-
up time and statistics, you can easily draw conclusions about which query
is better. We would like to choose the filtered query; what about you?
Our example was quite simple (actually it was very simple), but it shows
you the usefulness of benchmarking. Of course, our initial request didn't
use all the configuration options exposed by the Elasticsearch
benchmarking API. To summarize all the options, we've prepared a list of
the available global options for the _bench REST endpoint:
name: This is the name of the benchmark, making it easy to distinguish
multiple benchmarks (refer to the Controlling currently run
benchmarks section).
competitors: This is the definition of tests that Elasticsearch should
perform. It is the array of objects describing each test.
num_executor_nodes: This is the maximum number of Elasticsearch
nodes that will be used during query tests as a source of queries. It
defaults to 1.
percentiles: This is an array defining percentiles Elasticsearch should
compute and return in results with the query execution time. The
default value is [10, 25, 50, 75, 90, 99].
iteration: This defaults to 5 and defines the number of repetitions for
each competitor that Elasticsearch should perform.
concurrency: This is the concurrency for each iteration and it defaults
to 5, which means that five concurrent threads will be used by
Elasticsearch.
multiplier: This is the number of repetitions of each query in the

given iteration. By default, the query is run 1000 times.
warmup: This informs you that Elasticsearch should perform the warm-
up of the query. By default, the warm-up is performed, which means
that this value is set to true.
clear_caches: By default, this is set to false, which means that before
each iteration, Elasticsearch will not clean the caches. We can change
this by setting the value to true. This parameter is connected with a
series of parameters saying which cache should or should not be
cleared. These additional parameters are clear_caches.filter (the
filter cache), clear_caches.field_data (the field data cache),
clear_caches.id (the ID cache), and clear_caches.recycler (the
recycler cache). In addition, there are two parameters that can take an
array of names: clear_caches.fields specifies the names of fields
and which cache should be cleared and clear_caches.filter_keys
specifies the names of filter keys to clear. For more information about
caches, refer to the Understanding Elasticsearch caching section in
Chapter 6, Low-level Index Control.
In addition to the global options, each competitor is an object that can
contain the following parameters:
name: Like its equivalent on the root level, this helps distinguish
several competitors from each other.
requests: This is a table of objects defining queries that should be run
within given competitors. Each object is a standard Elasticsearch
query that is defined using the query DSL.
num_slowest: This is the number of the slowest queries tracked. It
defaults to 1. If we want Elasticsearch to track and record more than
one slow query, we should increase the value of that parameter.
search_type: This indicates the type of searches that should be
performed. Few of the options are query_then_fetch,
dfs_query_then_fetch, and count. It defaults to query_then_fetch.
indices: This is an array with indices names to which the queries
should be limited.
types: This is an array with type names to which the queries should be

limited.
iteration, concurrency, multiplier, warmup, clear_caches: These
parameters override their version defined on the global level.
Controlling currently run benchmarks
Depending on the parameters we've used to execute our benchmark, a
single benchmarking command containing several queries with thousands
of repeats can run for several minutes or even hours. It is very handy to
have a possibility to check how the tests run and estimate how long it will
take for the benchmark command to end. As you can expect, Elasticsearch
provides such information. To get this, the only thing we need to do is run
the following command:
curl -XGET 'localhost:9200/_bench?pretty'
The output generated for the preceding command can look as follows (it
was taken during the execution of our sample benchmark):
{
"active_benchmarks" : {
"firstTest" : {
"status" : "RUNNING",
"errors" : [ ],
"competitors" : {
"post_filter" : {
"summary" : {
"nodes" : [
"James Proudstar" ],
"total_iterations" : 5,
"completed_iterations" : 3,
"total_queries" : 3000,
"concurrency" : 5,
"multiplier" : 1000,
"avg_warmup_time" : 137.0,
"statistics" : {
"min" : 39,
"max" : 146,
"mean" : 78.95077720207264,
"qps" : 32.81378178835111,
"std_dev" : 17.42543552392229,
"millis_per_hit" : 0.031591310251188054,
"percentile_10" : 59.0,
"percentile_25" : 66.86363636363637,
"percentile_50" : 77.0,
"percentile_75" : 89.22727272727272,
"percentile_90" : 102.0,
"percentile_99" : 124.86000000000013
}
}
}
}
}
}
}
Thanks to it, you can see the progress of tests and try to estimate how long
you will have to wait for the benchmark to finish and return the results. If
you would like to abort the currently running benchmark (for example, it
takes too long and you already see that the tested query is not optimal),
Elasticsearch has a solution. For example, to abort our benchmark called
firstTest, we run a POST request to the _bench/abort REST endpoint,
just like this:
curl -XPOST 'localhost:9200/_bench/abort/firstTest?pretty'
The response returned by Elasticsearch will show you a partial result of
the test. It is almost the same as what we've seen in the preceding example,
except that the status of the benchmark will be set to ABORTED.

Very hot threads
When you are in trouble and your cluster works slower than usual and uses
large amounts of CPU power, you know you need to do something to make
it work again. This is the case when the Hot Threads API can give you the
information necessary to find the root cause of problems. A hot thread in
this case is a Java thread that uses a high CPU volume and executes for
longer periods of time. Such a thread doesn't mean that there is something
wrong with Elasticsearch itself; it gives you information on what can be a
possible hotspot and allows you to see which part of your deployment you
need to look more deeply at, such as query execution or Lucene segments
merging. The Hot Threads API returns information about which parts of
the Elasticsearch code are hot spots from the CPU side or where
Elasticsearch is stuck for some reason.
When using the Hot Threads API, you can examine all nodes, a selected
few of them, or a particular node using the /_nodes/hot_threads or
/_nodes/{node or nodes}/hot_threads endpoints. For example, to look at
hot threads on all the nodes, we would run the following command:
curl 'localhost:9200/_nodes/hot_threads'
The API supports the following parameters:
threads (the default: 3): This is the number of threads that should be
analyzed. Elasticsearch takes the specified number of the hottest
threads by looking at the information determined by the type
parameter.
interval (the default: 500ms): Elasticsearch checks threads twice to
calculate the percentage of time spent in a particular thread on an
operation defined by the type parameter. We can use the interval
parameter to define the time between these checks.
type (the default: cpu): This is the type of thread state to be examined.
The API can check the CPU time taken by the given thread (cpu), the

time in the blocked state (block), or the time in the waiting (wait)
state. If you would like to know more about the thread states, refer to
http://docs.oracle.com/javase/7/docs/api/java/lang/Thread.State.html.
snapshots (the default: 10): This is the number of stack traces (a
nested sequence of method calls at a certain point of time) snapshots
to take.
Using the Hot Threads API is very simple; for example, to look at hot
threads on all the nodes that are in the waiting state with check intervals of
one second, we would use the following command:
curl 'localhost:9200/_nodes/hot_threads?type=wait&interval=1s'
Usage clarification for the Hot Threads API
Unlike other Elasticsearch API responses where you can expect JSON to
be returned, the Hot Threads API returns formatted text, which contains
several sections. Before we discuss the response structure itself, we would
like to tell you a bit about the logic that is responsible for generating this
response. Elasticsearch takes all the running threads and collects various
information about the CPU time spent in each thread, the number of times
the particular thread was blocked or was in the waiting state, how long it
was blocked or was in the waiting state, and so on. The next thing is to
wait for a particular amount of time (specified by the interval
parameter), and after that time passes, collect the same information again.
After this is done, threads are sorted on the basis of time each particular
thread was running. The sort is done in a descending order so that the
threads running for the longest period of time are on top of the list. Of
course, the mentioned time is measured for a given operation type
specified by the type parameter. After this, the first N threads (where N is
the number of threads specified by the threads parameter) are analyzed
by Elasticsearch. What Elasticsearch does is that, at every few
milliseconds, it takes a few snapshots (the number of snapshots is specified
by the snapshot parameter) of stack traces of the threads that were
selected in the previous step. The last thing that needs to be done is the

grouping of stack traces in order to visualize changes in the thread state
and return the response to the caller.
The Hot Threads API response
Now, let's go through the sections of the response returned by the Hot
Threads API. For example, the following screenshot is a fragment of the
Hot Threads API response generated for Elasticsearch that was just
started:
Now, let's discuss the sections of the response. To do that, we will use a
slightly different response compared to the one shown previously. We do
this to better visualize what is happening inside Elasticsearch. However,
please remember that the general structure of the response will not change.
The first section of the Hot Threads API response shows us which node
the thread is located on. For example, the first line of the response can
look as follows:
::: [N'Gabthoth][aBb5552UQvyFCk1PNCaJnA][Banshee- 3.local]
[inet[/10.0.1.3:9300]]
Thanks to it, we can see which node the Hot Threads API returns
information about and which node is very handy when the Hot Threads
API call goes to many nodes.
The next lines of the Hot Threads API response can be divided into several
sections, each starting with a line similar to the following one:
0.5% (2.7ms out of 500ms) cpu usage by thread
'elasticsearch[N'Gabthoth][search][T#10]'
In our case, we see a thread named search, which takes 0.5 percent of all
the CPU time at the time when the measurement was done. The cpu usage
part of the preceding line indicates that we are using type equal to cpu
(other values you can expect here are block usage for threads in the
blocked state and wait usage for threads in the waiting states). The thread
name is very important here, because by looking at it, we can see which
Elasticsearch functionality is the hot one. In our example, we see that this
thread is all about searching (the search value). Other example values that
you can expect to see are recovery_stream (for recovery module events),
cache (for caching events), merge (for segments merging threads), index
(for data indexing threads), and so on.
The next part of the Hot Threads API response is the section starting with
the following information:
10/10 snapshots sharing following 10 elements
This information will be followed by a stack trace. In our case, 10/10
means that 10 snapshots have been taken for the same stack trace. In
general, this means that all the examination time was spent in the same
part of the Elasticsearch code.
Scaling Elasticsearch
As we already said multiple times both in this book and in Elasticsearch
Server Second Edition, Elasticsearch is a highly scalable search and
analytics platform. We can scale it both horizontally and vertically.
Vertical scaling
When we talk about vertical scaling, we often mean adding more
resources to the server Elasticsearch is running on: we can add memory
and we can switch to a machine with better CPU or faster disk storage. Of
course, with better machines, we can expect increase in performance;
depending on our deployment and its bottleneck, there can be smaller or
higher improvement. However, there are limitations when it comes to
vertical scaling. For example, one of such is the maximum amount of
physical memory available for your servers or the total memory required
by the JVM to operate. When you have large enough data and complicated
queries, you can very soon run into memory issues, and adding new
memory may not be helpful at all.
For example, you may not want to go beyond 31 GB of physical memory
given to the JVM because of garbage collection and the inability to use
compressed ops, which basically means that to address the same memory
space, JVM will need to use twice the memory. Even though it seems like a
very big issue, vertical scaling is not the only solution we have.
Horizontal scaling
The other solution available to us Elasticsearch users is horizontal
scaling. To give you a comparison, vertical scaling is like building a sky
scrapper, while horizontal scaling is like having many houses in a
residential area. Instead of investing in hardware and having powerful
machines, we choose to have multiple machines and our data split between

them. Horizontal scaling gives us virtually unlimited scaling possibilities.
Even with the most powerful hardware time, a single machine is not
enough to handle the data, the queries, or both of them. If a single machine
is not able to handle the amount of data, we have such cases where we
divide our indices into multiple shards and spread them across the cluster,
just like what is shown in the following figure:
When we don't have enough processing power to handle queries, we can
always create more replicas of the shards we have. We have our cluster:
four Elasticsearch nodes with the mastering index created and running on
it and built of four shards.
If we want to increase the querying capabilities of our cluster, we would

just add additional nodes, for example, four of them. After adding new
nodes to the cluster, we can either create new indices that will be built of
more shards to spread the load more evenly, or add replicas to already
existing shards. Both options are viable. We should go for more primary
shards when our hardware is not enough to handle the amount of data it
holds. In such cases, we usually run into out-of-memory situations, long
shard query execution time, swapping, or high I/O waits. The second
option—having replicas—is a way to go when our hardware is happily
handling the data we have, but the traffic is so high that the nodes just
can't keep up. The first option is simple, but let's look at the second case:
having more replicas. So, with four additional nodes, our cluster would
look as follows:
Now, let's run the following command to add a single replica:
curl -XPUT 'localhost:9200/mastering/_settings' -d '{
"index" : {
"number_of_replicas" : 1
}
}'
Our cluster view would look more or less as follows:

As you can see, each of the initial shards building the mastering index has
a single replica stored on another node. Because of this, Elasticsearch is
able to round robin the queries between the shard and its replicas so that
the queries don't always hit one node. Because of this, we are able to
handle almost double the query load compared to our initial deployment.
Automatically creating replicas
Elasticsearch allows us to automatically expand replicas when the cluster
is big enough. You might wonder where such functionality can be useful.
Imagine a situation where you have a small index that you would like to be
present on every node so that your plugins don't have to run distributed
queries just to get data from it. In addition to this, your cluster is
dynamically changing; you add and remove nodes from it. The simplest
way to achieve such a functionality is to allow Elasticsearch to
automatically expand replicas. To do this, we would need to set
index.auto_expand_replicas to 0-all, which means that the index can
have 0 replicas or be present on all the nodes. So if our small index is
called mastering_meta and we would like Elasticsearch to automatically
expand its replicas, we would use the following command to create the

index:
curl -XPOST 'localhost:9200/mastering_meta/' -d '{
"settings" : {
"index" : {
"auto_expand_replicas" : "0-all"
}
}
}'
We can also update the settings of that index if it is already created by
running the following command:
curl -XPUT 'localhost:9200/mastering_meta/_settings' -d '{
"index" : {
"auto_expand_replicas" : "0-all"
}
}'
Redundancy and high availability
The Elasticsearch replication mechanism not only gives us the ability to
handle higher query throughput, but also gives us redundancy and high
availability. Imagine an Elasticsearch cluster hosting a single index called
mastering that is built of 2 shards and 0 replicas. Such a cluster could look
as follows:

Now, what would happen when one of the nodes fails? The simplest
answer is that we lose about 50 percent of the data, and if the failure is
fatal, we lose that data forever. Even when having backups, we would
need to spin up another node and restore the backup; this takes time. If
your business relies on Elasticsearch, downtime means money loss.
Now let's look at the same cluster but with one replica:
Now, losing a single Elasticsearch node means that we still have the whole
data available and we can work on restoring the full cluster structure
without downtime. What's more, with such deployment, we can live with
two nodes failing at the same time in some cases, for example, Node 1 and
Node 3 or Node 2 and Node 4. In both the mentioned cases, we would still
be able to access all the data. Of course, this will lower performance
because of less nodes in the cluster, but this is still better than not handling
queries at all.
Because of this, when designing your architecture and deciding on the
number of nodes, how many nodes indices will have, and the number of
shards for each of them, you should take into consideration how many
nodes' failure you want to live with. Of course, you can't forget about the
performance part of the equation, but redundancy and high availability
should be one of the factors of the scaling equation.
Cost and performance flexibility
The default distributed nature of Elasticsearch and its ability to scale
horizontally allow us to be flexible when it comes to performance and
costs that we have when running our environment. First of all, high-end
servers with highly performant disks, numerous CPU cores, and a lot of
RAM are expensive. In addition to this, cloud computing is getting more
and more popular and it not only allows us to run our deployment on
rented machines, but it also allows us to scale on demand. We just need to
add more machines, which is a few clicks away or can even be automated
with some degree of work.
Getting this all together, we can say that having a horizontally scalable
solution, such as Elasticsearch, allows us to bring down the costs of
running our clusters and solutions. What's more, we can easily sacrifice
performance if costs are the most crucial factor in our business plan. Of
course, we can also go the other way. If we can afford large clusters, we
can push Elasticsearch to hundreds of terabytes of data stored in the
indices and still get decent performance (of course, with proper hardware
and property distributed).
Continuous upgrades
High availability, cost, performance flexibility, and virtually endless growth
are not the only things worth saying when discussing the scalability side of
Elasticsearch. At some point in time, you will want to have your
Elasticsearch cluster to be upgraded to a new version. It can be because of
bug fixes, performance improvements, new features, or anything that you
can think of. The thing is that when having a single instance of each shard,
an upgrade without replicas means the unavailability of Elasticsearch (or
at least its parts), and that may mean downtime of the applications that use
Elasticsearch. This is another point why horizontal scaling is so important;
you can perform upgrades, at least to the point where software such as
Elasticsearch is supported. For example, you could take Elasticsearch 1.0
and upgrade it to Elasticsearch 1.4 with only rolling restarts, thus having
all the data still available for searching and indexing happening at the same
time.
Multiple Elasticsearch instances on a single physical
machine
Although we previously said that you shouldn't go for the most powerful
machines for different reasons (such as RAM consumption after going
above 31 GB JVM heap), we sometimes don't have much choice. This is
out of the scope of the book, but because we are talking about scaling, we
thought it may be a good thing to mention what can be done in such cases.
In cases such as the ones we are discussing, when we have high-end
hardware with a lot of RAM memory, a lot of high speed disk, numerous
CPU cores, among others, we should think about diving the physical server
into multiple virtual machines and running a single Elasticsearch server on
each of the virtual machines.
Note
There is also a possibility of running multiple Elasticsearch servers on a
single physical machine without running multiple virtual machines. Which
road to take—virtual machines or multiple instances—is really your
choice; however, we like to keep things separate and, because of that, we

are usually going to divide any large server into multiple virtual machines.
When dividing a large server into multiple smaller virtual machines,
remember that the I/O subsystem will be shared across these smaller
virtual machines. Because of this, it may be good to wisely divide the disks
between virtual machines.
To illustrate such a deployment, please look at the following provided
figure. It shows how you could run Elasticsearch on three large servers,
each divided into four separate virtual machines. Each virtual machine
would be responsible for running a single instance of Elasticsearch.
Preventing the shard and its replicas from being on the same node
There is one additional thing worth mentioning. When having multiple
physical servers divided into virtual machines, it is crucial to ensure that
the shard and its replica won't end up on the same physical machine. This
would be tragic if a server crashes or is restarted. We can tell Elasticsearch
to separate shards and replicas using cluster allocation awareness. In our
preceding case, we have three physical servers; let's call them server1,
server2, and server3.
Now for each Elasticsearch on a physical server, we define the
node.server_name property and we set it to the identifier of the server. So,
for the example of all Elasticsearch nodes on the first physical server, we
would set the following property in the elasticsearch.yml configuration

file:
node.server_name: server1
In addition to this, each Elasticsearch node (no matter on which physical
server) needs to have the following property added to the
elasticsearch.yml configuration file:
cluster.routing.allocation.awareness.attributes: server_name
It tells Elasticsearch not to put the primary shard and its replicas on the
nodes with the same value in the node.server_name property. This is
enough for us, and Elasticsearch will take care of the rest.
Designated nodes' roles for larger clusters
There is one more thing that we wanted to tell you; actually, we already
mentioned that both in the book you are holding in your hands and in
Elasticsearch Server Second Edition, Packt Publishing. To have a fully
fault-tolerant and highly available cluster, we should divide the nodes and
give each node a designated role. The roles we can assign to each
Elasticsearch node are as follows:
The master eligible node
The data node
The query aggregator node
By default, each Elasticsearch node is master eligible (it can serve as a
master node), can hold data, and can work as a query aggregator node,
which means that it can send partial queries to other nodes, gather and
merge the results, and respond to the client sending the query. You may
wonder why this is needed. Let's give you a simple example: if the master
node is under a lot of stress, it may not be able to handle the cluster state-
related command fast enough and the cluster can become unstable. This is
only a single, simple example, and you can think of numerous others.
Because of this, most Elasticsearch clusters that are larger than a few

nodes usually look like the one presented in the following figure:
As you can see, our hypothetical cluster contains two aggregator nodes
(because we know that there will not be too many queries, but we want
redundancy), a dozen of data nodes because the amount of data will be
large, and at least three master eligible nodes that shouldn't be doing
anything else. Why three master nodes when Elasticsearch will only use a
single one at any given time? Again, this is because of redundancy and to
be able to prevent split brain situations by setting the
discovery.zen.minimum_master_nodes to 2, which would allow us to
easily handle the failure of a single master eligible node in the cluster.
Let's now give you snippets of the configuration for each type of node in
our cluster. We already talked about this in the Discovery and recovery
modules section in Chapter 7, Elasticsearch Administration, but we would
like to mention it once again.
Query aggregator nodes
The query aggregator nodes' configuration is quite simple. To configure
them, we just need to tell Elasticsearch that we don't want these nodes to
be master eligible and hold data. This corresponds to the following
configuration in the elasticsearch.yml file:
node.master: false
node.data: false
Data nodes
Data nodes are also very simple to configure; we just need to say that they
should not be master eligible. However, we are not big fans of default
configurations (because they tend to change) and, thus, our Elasticsearch
data nodes' configuration looks as follows:
node.master: false
node.data: true
Master eligible nodes
We've left the master eligible nodes for the end of the general scaling
section. Of course, such Elasticsearch nodes shouldn't be allowed to hold
data, but in addition to that, it is good practice to disable the HTTP
protocol on such nodes. This is done in order to avoid accidentally
querying these nodes. Master eligible nodes can be smaller in resources
compared to data and query aggregator nodes, and because of that, we
should ensure that they are only used for master-related purposes. So, our
configuration for master eligible nodes looks more or less as follows:
node.master: true
node.data: false
http.enabled: false
Using Elasticsearch for high load scenarios
Now that we know the theory (and some examples of Elasticsearch
scaling), we are ready to discuss the different aspects of Elasticsearch
preparation for high load. We decided to split this part of the chapter into
three sections: one dedicated to preparing Elasticsearch for a high indexing
load, one dedicated for the preparation of Elasticsearch for a high query
load, and one that can be taken into consideration in both cases. This
should give you an idea of what to think about when preparing your cluster
for your use case.
Please consider that performance testing should be done after preparing
the cluster for production use. Don't just take the values from the book and
go for them; try them with your data and your queries and try altering
them, and see the differences. Remember that giving general advices that
works for everyone is not possible, so treat the next two sections as
general advices instead of ready for use recipes.
General Elasticsearch-tuning advices
In this section, we will look at the general advices related to tuning
Elasticsearch. They are not connected to indexing performance only or
querying performance only but to both of them.
Choosing the right store
One of the crucial aspects of this is that we should choose the right store
implementation. This is mostly important when running an Elasticsearch
version older than 1.3.0. In general, if you are running a 64-bit operating
system, you should again go for mmapfs. If you are not running a 64-bit
operating system, choose the niofs store for Unix-based systems and
simplefs for Windows-based ones. If you can allow yourself to have a
volatile store, but a very fast one, you can look at the memory store: it will
give you the best index access performance but requires enough memory
to handle not only all the index files, but also to handle indexing and
querying.
With the release of Elasticsearch 1.3.0, we've got a new store type called
default, which is the new default store type. As Elasticsearch developers
said, it is a hybrid store type. It uses memory-mapped files to read term
dictionaries and doc values, while the rest of the files are accessed using
the NIOFSDirectory implementation. In most cases, when using
Elasticsearch 1.3.0 or higher, the default store type should be used.
The index refresh rate
The second thing we should pay attention to is the index refresh rate. We
know that the refresh rate specifies how fast documents will be visible for
search operations. The equation is quite simple: the faster the refresh rate,
the slower the queries will be and the lower the indexing throughput. If we
can allow ourselves to have a slower refresh rate, such as 10s or 30s, it
may be a good thing to set it. This puts less pressure on Elasticsearch, as
the internal objects will have to be reopened at a slower pace and, thus,
more resources will be available both for indexing and querying.
Remember that, by default, the refresh rate is set to 1s, which basically
means that the index searcher object is reopened every second.
To give you a bit of an insight into what performance gains we are talking
about, we did some performance tests, including Elasticsearch and a
different refresh rate. With a refresh rate of 1s, we were able to index
about 1.000 documents per second using a single Elasticsearch node.
Increasing the refresh rate to 5s gave us an increase in the indexing
throughput of more than 25 percent, and we were able to index about 1280
documents per second. Setting the refresh rate to 25s gave us about 70
percent of throughput more compared to a 1s refresh rate, which was
about 1700 documents per second on the same infrastructure. It is also
worth remembering that increasing the time indefinitely doesn't make
much sense, because after a certain point (depending on your data load
and the amount of data you have), the increase in performance is
negligible.
Thread pools tuning
This is one of the things that is very dependent on your deployment. By
default, Elasticsearch comes with a very good default when it comes to all
thread pools' configuration. However, there are times when these defaults
are not enough. You should remember that tuning the default thread pools'
configuration should be done only when you really see that your nodes are
filling up the queues and they still have processing power left that could be

designated to the processing of the waiting operations.
For example, if you did your performance tests and you see your
Elasticsearch instances not being saturated 100 percent, but on the other
hand, you've experienced rejected execution errors, then this is a point
where you should start adjusting the thread pools. You can either increase
the amount of threads that are allowed to be executed at the same time, or
you can increase the queue. Of course, you should also remember that
increasing the number of concurrently running threads to very high
numbers will lead to many CPU context switches
(http://en.wikipedia.org/wiki/Context_switch), which will result in a drop
in performance. Of course, having massive queues is also not a good idea;
it is usually better to fail fast rather than overwhelm Elasticsearch with
several thousands of requests waiting in the queue. However, this all
depends on your particular deployment and use case. We would really like
to give you a precise number, but in this case, giving general advice is
rarely possible.
Adjusting the merge process
Lucene segments' merging adjustments is another thing that is highly
dependent on your use case and several factors related to it, such as how
much data you add, how often you do that, and so on. There are two things
to remember when it comes to Lucene segments and merging. Queries run
against an index with multiple segments are slower than the ones with a
smaller number of segments. Performance tests show that queries run
against an index built of several segments are about 10 to 15 percent
slower than the ones run against an index built of only a single segment.
On the other hand, though, merging is not free and the fewer segments we
want to have in our index, the more aggressive a merge policy should be
configured.
Generally, if you want your queries to be faster, aim for fewer segments
for your indices. For example, for log_byte_size or log_doc merge
policies, setting the index.merge.policy.merge_factor property to a value
lower than the default of 10 will result in less segments, lower RAM
consumption, faster queries, and slower indexing. Setting the
index.merge.policy.merge_factor property to a value higher than 10 will
result in more segments building the index, higher RAM consumption,
slower queries, and faster indexing.
There is one more thing: throttling. By default, Elasticsearch will throttle
merging to 20mb/s. Elasticsearch uses throttling so that your merging
process doesn't affect searching too much. What's more, if merging is not
fast enough, Elasticsearch will throttle the indexing to be single threaded
so that the merging could actually finish and not have an extensive number
of segments. However, if you are running SSD drives, the default 20mb/s
throttling is probably too much and you can set it to 5 to 10 times more (at
least). To adjust throttling, we need to set the
indices.store.throttle.max_bytes_per_sec property in
elasticsearch.yml (or using the Cluster Settings API) to the desired
value, such as 200mb/s.
In general, if you want indexing to be faster, go for more segments for
indices. If you want your queries to be faster, your I/O can handle more
work because of merging, and you can live with Elasticsearch consuming a
bit more RAM memory, go for more aggressive merge policy settings. If
you want Elasticsearch to index more documents, go for a less aggressive
merge policy, but remember that this will affect your queries' performance.
If you want both of these things, you need to find a golden spot between
them so that the merging is not too often but also doesn't result in an
extensive number of segments.
Data distribution
As we know, each index in the Elasticsearch world can be divided into
multiple shards, and each shard can have multiple replicas. In cases where
you have multiple Elasticsearch nodes and indices divided into shards,
proper data distribution may be crucial to even the load the cluster and not
have some nodes doing more work than the other ones.

Let's take the following example—imagine that we have a cluster that is
built of four nodes, and it has a single index built of three shards and one
replica allocated. Such deployment could look as follows:
As you can see, the first two nodes have two physical shards allocated to
them, while the last two nodes have one shard each. So the actual data
allocation is not even. When sending the queries and indexing data, we
will have the first two nodes do more work than the other two; this is what
we want to avoid. We could make the mastering index have two shards
and one replica so that it would look like this:

Or, we could have the mastering index divided into four shards and have
one replica.

In both cases, we will end up with an even distribution of shards and
replicas, with Elasticsearch doing a similar amount of work on all the
nodes. Of course, with more indices (such as having daily indices), it may
be trickier to get the data evenly distributed, and it may not be possible to
have evenly distributed shards, but we should try to get to such a point.
One more thing to remember when it comes to data distribution, shards,
and replicas is that when designing your index architecture, you should
remember what you want to achieve. If you are going for a very high
indexing use case, you may want to spread the index into multiple shards
to lower the pressure that is put on the CPU and the I/O subsystem of the
server. This is also true in order to run expensive queries, because with
more shards, you can lower the load on a single server. However, with
queries, there is one more thing: if your nodes can't keep up with the load
caused by queries, you can add more Elasticsearch nodes and increase the
number of replicas so that physical copies of the primary shards are placed
on these nodes. This will make the indexing a bit slower but will give you
the capacity to handle more queries at the same time.
Advices for high query rate scenarios
One of the great features of Elasticsearch is its ability to search and
analyze the data that was indexed. However, sometimes, the user is needed
to adjust Elasticsearch, and our queries to not only get the results of the
query, but also get them fast (or in a reasonable amount of time). In this
section, we will not only look at the possibilities but also prepare
Elasticsearch for high query throughput use cases. We will also look at
general performance tips when it comes to querying.
Filter caches and shard query caches
The first cache that can help with query performance is the filter cache (if
our queries use filters, and if not, they should probably use filters). We
talked about filters in the Handling filters and why it matters section in
Chapter 2, Power User Query DSL. What we didn't talk about is the cache
that is responsible for storing results of the filters: the filter cache. By
default, Elasticsearch uses the filter cache implementation that is shared
among all the indices on a single node, and we can control its size using the
indices.cache.filter.size property. It defaults to 10 percent by default
and specifies the total amount of memory that can be used by the filter
cache on a given node. In general, if your queries are already using filters,
you should monitor the size of the cache and evictions. If you see that you
have many evictions, then you probably have a cache that's too small, and
you should consider having a larger one. Having a cache that's too small
may impact the query performance in a bad way.
The second cache that has been introduced in Elasticsearch is the shard
query cache. It was added to Elasticsearch in Version 1.4.0, and its
purpose is to cache aggregations, suggester results, and the number of hits
(it will not cache the returned documents and, thus, it only works with
search_type=count). When your queries are using aggregations or
suggestions, it may be a good idea to enable this cache (it is disabled by
default) so that Elasticsearch can reuse the data stored there. The best
thing about the cache is that it promises the same near real-time search as
search that is not cached.
To enable the shard query cache, we need to set the
index.cache.query.enable property to true. For example, to enable the
cache for our mastering index, we could issue the following command:
curl -XPUT 'localhost:9200/mastering/_settings' -d '{
"index.cache.query.enable": true
}'
Please remember that using the shard query cache doesn't make sense if
we don't use aggregations or suggesters.
One more thing to remember is that, by default, the shard query cache is
allowed to take no more than 1 percent of the JVM heap given to the
Elasticsearch node. To change the default value, we can use the

indices.cache.query.size property. By using the
indices.cache.query.expire property, we can specify the expiration date
of the cache, but it is not needed, and in most cases, results stored in the
cache are invalidated with every index refresh operation.
Think about the queries
This is the most general advice we can actually give: you should always
think about optimal query structure, filter usage, and so on. We talked
about it extensively in the Handling filters and why it matters section in
Chapter 2, Power User Query DSL, but we would like to mention that
once again, because we think it is very important. For example, let's look
at the following query:
{
"query" : {
"bool" : {
"must" : [
{
"query_string" : {
"query" : "name:mastering AND department:it AND
category:book"
}
},
{
"term" : {
"tag" : "popular"
}
},
{
"term" : {
"tag" : "2014"
}
}
]
}
}
}
It returns the book name that matches a few conditions. However, there
are a few things we can improve in the preceding query. For example, we
could move a few things to filtering so that the next time we use some
parts of the query, we save CPU cycles and reuse the information stored in
the cache. For example, this is what the optimized query could look like:
{
"query" : {
"filtered" : {
"query" : {
"match" : {
"name" : "mastering"
}
},
"filter" : {
"bool" : {
"must" : [
{
"term" : {
"department" : "it"
}
},
{
"term" : {
"category" : "book"
}
},
{
"terms" : {
"tag" : [ "popular", "2014" ]
}
}
]
}
}
}
}
}
As you can see, there are a few things that we did. First of all, we used the
filtered query to introduce filters and we moved most of the static, non-
analyzed fields to filters. This allows us to easily reuse the filters in the
next queries that we execute. Because of such query restructuring, we
were able to simplify the main query, so we changed query_string_query
to the match query, because it is enough for our use case. This is exactly
what you should be doing when optimizing your queries or designing them
—have optimization and performance in mind and try to keep them as
optimal as they can be. This will result in faster query execution, lower
resource consumption, and better health of the whole Elasticsearch cluster.
However, performance is not the only difference when it comes to the
outcome of queries. As you know, filters don't affect the score of the
documents returned and are not taken into consideration when calculating
the score. Because of this, if you compare the scores returned by the
preceding queries for the same documents, you would notice that they are
different. This is worth remembering.
Using routing
If your data allows routing, you should consider using it. The data with the
same routing value will always end up in the same shard. Because of this,
we can save ourselves the need to query all the shards when asking for
certain data. For example, if we store the data of our clients, we may use a
client identifier as the routing value. This will allow us to store the data of
a single client inside a single shard. This means that during querying,
Elasticsearch needs to fetch data from only a single shard, as shown in the
following figure:

If we assume that the data lives in a shard allocated to Node 2, we can see
that Elasticsearch only needed to run the query against that one particular
node to get all the data for the client. If we don't use routing, the simplified
query execution could look as follows:

In the case of nonrouting, Elasticsearch first needs to query all the index
shards. If your index contains dozen of shards, the performance
improvement will be significant as long as a single Elasticsearch instance
can handle the shard size.
Note
Please remember that not every use case is eligible to use routing. To be
able to use it, your data needs to be virtually divided so that it is spread
across the shards. For example, it usually doesn't make sense to have
dozens of very small shards and one massive one, because for the massive
one, performance may not be decent.
Parallelize your queries
One thing that is usually forgotten is the need to parallelize queries.

Imagine that you have a dozen nodes in your cluster, but your index is
built of a single shard. If the index is large, your queries will perform worse
than you would expect. Of course, you can increase the number of
replicas, but that won't help; a single query will still go to a single shard in
that index, because replicas are not more than the copies of the primary
shard, and they contain the same data (or at least they should).
One thing that will actually help is dividing your index into multiple shards
—the number of shards depends on the hardware and deployment. In
general, it is advised to have the data evenly divided so that nodes are
equally loaded. For example, if you have four Elasticsearch nodes and two
indices, you may want to have four shards for each index, just like what is
shown in the following figure:
Field data cache and breaking the circuit
By default, the field data cache in Elasticsearch is unbounded. This can be
very dangerous, especially when you are using faceting and sorting on
many fields. If these fields are high cardinality ones, then you can run into
even more trouble. By trouble, we mean running out of memory.
We have two different factors we can tune to be sure that we won't run
into out-of-memory errors. First of all, we can limit the size of the field
data cache. The second thing is the circuit breaker, which we can easily
configure to just throw an exception instead of loading too much data.
Combining these two things will ensure that we don't run into memory
issues.
However, we should also remember that Elasticsearch will evict data from
the field data cache if its size is not enough to handle faceting request or
sorting. This will affect the query performance, because loading field data
information is not very efficient. However, we think that it is better to
have our queries slower rather than having our cluster blown up because
of out-of-memory errors.
Finally, if your queries are using field data cache extensively (such as
aggregations or sorting) and you are running into memory-related issues
(such as OutOfMemory exceptions or GC pauses), consider using doc values
that we already talked about. Doc values should give you performance
that's similar to field data cache, and support for doc values is getting
better and better with each Elasticsearch release (improvements to doc
values are made in Lucene itself).
Keeping size and shard_size under control
When dealing with queries that use aggregations, for some of them, we
have the possibility of using two properties: size and shard_size. The
size parameter defines how many buckets should be returned by the final
aggregation results; the node that aggregates the final results will get the
top buckets from each shard that returns the result and will only return the
top size of them to the client. The shard_size parameter tells Elasticsearch
about the same but on the shard level. Increasing the value of the
shard_size parameter will lead to more accurate aggregations (such as in
the case of significant terms' aggregation) at the cost of network traffic and
memory usage. Lowering this parameter will cause aggregation results to
be less precise, but we will benefit from lower memory consumption and
lower network traffic. If we see that the memory usage is too large, we can
lower the size and shard_size properties of problematic queries and see
whether the quality of the results is still acceptable.
High indexing throughput scenarios and Elasticsearch
In this section, we will discuss some optimizations that will allow us to
concentrate on the indexing throughput and speed. Some use cases are
highly dependent on the amount of data you can push to Elasticsearch
every second, and the next few topics should cover some information
regarding indexing.
Bulk indexing
This is very obvious advice, but you would be surprised by how many
Elasticsearch users forget about indexing data in bulk instead of sending
the documents one by one. The thing to remember, though, is to not
overload Elasticsearch with too many bulk requests. Remember about the
bulk thread pool and its size (equal to the number of CPU cores in the
system by default with a queue of 50 requests), and try to adjust your
indexers so that they don't to go beyond it. Or, you will first start to queue
their requests and if Elasticsearch is not able to process them, you will
quickly start seeing rejected execution exceptions, and your data won't be
indexed. On the other hand, remember that your bulk requests can't be too
large, or Elasticsearch will need a lot of memory to process them.
Just as an example, I would like to show you two types of indexing
happening. In the first figure, we have indexing throughput when running
the indexation one document by one. In the second figure, we do the same,
but instead of indexing documents one by one, we index them in batches
of 10 documents.

As you can see, when indexing documents one by one, we were able to
index about 30 documents per second and it was stable. The situation
changed with bulk indexing and batches of 10 documents. We were able to
index slightly more than 200 documents per second, so the difference can
be clearly seen.
Of course, this is a very basic comparison of indexing speed, and in order
to show you the real difference, we should use dozens of threads and push
Elasticsearch to its limits. However, the preceding comparison should give
you a basic view of the indexing throughput gains when using bulk
indexing.
Doc values versus indexing speed
When talking about indexing speed, we have to talk about doc values. As
we already said a few times in the book, doc values allows us to fight
gigantic JVM heap requirements when Elasticsearch needs to uninvert
fields for functionalities such as sorting, aggregations, or faceting.
However, writing doc values requires some additional work during the
indexation. If we are all about the highest indexing speed and the most
indexing throughput, you should consider not going for doc values. On the
other hand, if you have a lot of data—and you probably have when you
are indexing fast—using doc values may be the only way that will allow
using aggregations or sorting on field values without running into memory-
related problems.
Keep your document fields under control
The amount of data you index makes the difference, which is
understandable. However, this is not the only factor; the size of the
documents and their analysis matters as well. With larger documents, you
can expect not only your index to grow, but also make the indexation
slightly slower. This is why you may sometimes want to look at all the
fields you are indexing and storing. Keep your stored fields to a minimum
or don't use them at all; the only stored field you need in most cases is the
_source field.
There is one more thing—apart from the _source field, Elasticsearch
indexes the _all field by default. Let's remind you: the _all field is used
by Elasticsearch to gather data from all the other textual fields. In some
cases, this field is not used at all and because of that, it is nice to turn it
off. Turning it off is simple and the only thing to do is add the following
entry to the type mappings:
"_all" : {"enabled" : false}
We can do this during the index creation, for example, like this:
curl -XPOST 'localhost:9200/disabling_all' -d '{
"mappings" : {
"test_type" : {
"_all" : { "enabled" : false },
"properties" : {
"name" : { "type" : "string" },
"tag" : { "type" : "string", "index" : "not_analyzed" }
}
}
}
}'
The indexing should be slightly faster depending on the size of your
documents and the number of textual fields in it.
There is an additional thing, which is good practice when disabling the
_all field: setting a new default search field. We can do this by setting the
index.query.default_field property. For example, in our case, we can
set it in the elasticsearch.yml file and set it to the name field from our
preceding mappings:
index.query.default_field: name
The index architecture and replication
When designing the index architecture, one of the things you need to think
about is the number of shards and replicas that the index is built of. During
that time, we also need to we think about data distribution among
Elasticsearch nodes, optimal performance, high availability, reliability, and
so on. First of all, distributing primary shards of the index across all nodes
we have will parallelize indexing operations and will make them faster.
The second thing is data replication. What we have to remember is that too
many replicas will cause the indexation speed to drop. This is because of
several reasons. First of all, you need to transfer the data between primary
shards and replicas. The second thing is that, usually, replicas and primary
shards may live on the same nodes (not primary shards and its replicas, of
course, but replicas of other primaries). For example, take a look at what is
shown in the following figure:

Because of this, Elasticsearch will need the data for both primary shards
and replicas and, thus, it will use the disk. Depending on the cluster setup,
the indexing throughput may drop in such cases (depends on the disks,
number of documents indexed at the same time, and so on).
Tuning write-ahead log
We already talked about transaction logs in the Data flushing, index
refresh and transaction log handling section of Chapter 6, Low-level
Index Control. Elasticsearch has an internal module called translog
(http://www.elasticsearch.org/guide/en/elasticsearch/reference/current/index-
modules-translog.html). It is a per-shard structure that serves the purpose
of write-ahead logging (http://en.wikipedia.org/wiki/Write-ahead_logging).
Basically, it allows Elasticsearch to expose the newest updates for GET
operations, ensure data durability, and optimize writing to Lucene indices.

By default, Elasticsearch keeps a maximum of 5000 operations in the
transaction log with a maximum size of 200 MB. However, if we can pay
the price of data not being available for search operations for longer
periods of time but we want more indexing throughput, we can increase
these defaults. By specifying the index.translog.flush_threshold_ops
and index.translog.flush_threshold_size properties (both are set per
index and can be updated in real time using the Elasticsearch API), we can
set the maximum number of operations allowed to be stored in the
transaction log and its maximum size. We've seen deployments having this
property values set to 10 times the default values.
One thing to remember is that in case of failure, shard initialization will be
slower—of course on the ones that had large transaction logs. This is
because Elasticsearch needs to process all the information from the
transaction log before the shard is ready for use.
Think about storage
One of the crucial things when it comes to high indexing use cases is the
storage type and its configuration. If your organization can afford SSD
disks (solid state drives), go for them. They are superior in terms of speed
compared to the traditional spinning disks, but of course, that comes at the
cost of price. If you can't afford SSD drives, configure your spinning disks
to work in RAID 0 (http://en.wikipedia.org/wiki/RAID) or point
Elasticsearch to use multiple data paths.
What's more, don't use shared or remote filesystems for Elasticsearch
indices; use local storage instead. Remote and shared filesystems are
usually slower compared to local disk drives and will cause Elasticsearch
to wait for read and write, and thus result in a general slowdown.
RAM buffer for indexing
Remember that the more the available RAM for the indexing buffer (the
indices.memory.index_buffer_size property), the more documents
Elasticsearch can hold in the memory, but of course, we don't want to
occupy 100 percent of the available memory only to Elasticsearch. By
default, this is set to 10 percent, but if you really need a high indexing rate,
you can increase it. It is advisable to have approximately 512 MB of RAM
for each active shard that takes part in the indexing process, but remember
that the indices.memory.index_buffer_size property is per node and not
per shard. So, if you have 20 GB of heap given to the Elasticsearch node
and 10 shards active on the node, Elasticsearch will give each shard about
200 MB of RAM for indexing buffering (10 percent of 20 GB / 10 shards)
by default.
Summary
In this chapter, we were focused on the performance and scaling of
Elasticsearch. We looked at how doc values can help us with improving
the query performance, how garbage collector works, and what to look at
when changing its configuration. We benchmarked our queries and we saw
what the Hot Threads API is. Finally, we discussed how to scale
Elasticsearch and how to prepare it for high querying and indexing use
cases.
In the next chapter, we will write some code. We will create the Apache
Maven project used to write Elasticsearch plugins. We will write a custom
REST action to extend the Elasticsearch functionality. In addition to this,
we will learn what needs to be done in order to introduce new analysis
plugins for Elasticsearch, and we will create such plugins.

Chapter 9. Developing
Elasticsearch Plugins
In the previous chapter, we were focused on the performance and scaling
of our Elasticsearch clusters. We looked at how doc values can help us
improve query performance and lower the memory for queries, which
deals with field data cache at the cost of slightly slower indexing. We
looked at how garbage collector works and what to look at when changing
its configuration. We've benchmarked our queries, and we've seen what
Hot Threads API gives us. Finally, we discussed how to scale
Elasticsearch. By the end of this chapter, you will have learned:
How to set up the Apache Maven project for Elasticsearch plugins'
development
How to develop a custom REST action plugin
How to develop a custom analysis plugin extending Elasticsearch
analysis capabilities
Creating the Apache Maven
project structure
Before we start with showing you how to develop a custom Elasticsearch
plugin, we would like to discuss a way to package it so that it can be
installed by Elasticsearch using the plugin command. In order to do that,
we will use Apache Maven (http://maven.apache.org/), which is designed
to simplify software projects' management. It aims to make your build
process easier, provide a unifying build system, manage dependencies, and
so on.
Note
Please note that the chapter you are currently reading was written and

tested using Elasticsearch 1.4.1.
Also remember that the book you are holding in your hands is not about
Maven but Elasticsearch, and we will keep Maven-related information to
the required minimum.
Note
Installing Apache Maven is a straightforward task; we assume that you
already have it installed. However, if you have problems with it, please
consult http://maven.apache.org/ for more information.

Understanding the basics
The result of a Maven build process is an artifact. Each artifact is defined
by its identifier, its group, and its version. This is crucial when working
with Maven, because every dependency you'll use will need to be
identified by these three mentioned properties.
The structure of the Maven Java project
The idea behind Maven is quite simple—you create a project structure that
looks something like this:
You can see that the code is placed in the src folder—the code is in the
main folder and the unit tests are located in the test folder. Although you
can change the default layout, Maven tends to work best with the default
layout.
The idea of POM
In addition to the code, you can see a file named pom.xml that is located in
the root directory in the previous image. This is a project object model file
that describes the project, its properties, and its dependencies. That's right
—you don't need to manually download dependencies if they are present
in one of the available Maven repositories—during its work, Maven will
download them, put them in your local repository on your hard disk, and
use it when needed. All you need to care about is writing an appropriate
pom.xml section that will inform Maven which dependencies should be
used.
For example, this is an example Maven pom.xml file:
<project xmlns="http://maven.apache.org/POM/4.0.0"
xmlns:xsi="http://www.w3.org/2001/XMLSchema-instance"
xsi:schemaLocation="http://maven.apache.org/POM/4.0.0
http://maven.apache.org/xsd/maven-4.0.0.xsd">
<modelVersion>4.0.0</modelVersion>
<groupId>pl.solr</groupId>
<artifactId>analyzer</artifactId>
<version>1.0-SNAPSHOT</version>
<packaging>jar</packaging>
<name>analyzer</name>
<url>http://solr.pl</url>
<properties>
<elasticsearch.version>1.4.1</elasticsearch.version>
<project.build.sourceEncoding>UTF-
8</project.build.sourceEncoding>
</properties>
<dependencies>
<dependency>
<groupId>org.elasticsearch</groupId>
<artifactId>elasticsearch</artifactId>
<version>${elasticsearch.version}</version>
</dependency>
</dependencies>
</project>

This is a simplified version of a pom.xml file that we will extend in the rest
of the chapter. You can see that it starts with the root project tag and then
defines the group identifier, the artifact identifier, the version, and the
packaging method (in our case, the standard build command will create a
jar file). In addition to this, we've specified a single dependency—the
Elasticsearch library Version 1.4.1.
Running the build process
In order to run the build process, what we need to do is simply run the
following command in the directory where the pom.xml file is present:
mvn clean package
It will result in running Maven. It will clean all the generated content in the
working directory, compile and package our code. Of course, if we have
unit tests, they will have to pass in order for the package to be built. The
built package will be written into the target directory created by Maven.
Note
If you want to learn more about the Maven life cycle, please refer to
http://maven.apache.org/guides/introduction/introduction-to-the-
lifecycle.html.
Introducing the assembly Maven plugin
In order to build the ZIP file that will contain our plugin code, we need to
package it. By default, Maven doesn't support pure ZIP files' packaging, so
in order to make it all work, we will use the Maven Assembly plugin (you
can find more about the plugin at http://maven.apache.org/plugins/maven-
assembly-plugin/). In general, the described plugin allows us to aggregate
the project output along with its dependencies, documentations, and
configuration files into a single archive.
In order for the plugin to work, we need to add the build section to our
pom.xml file that will contain information about the assembly plugin, the
jar plugin (which is responsible for creating the proper jar), and the
compiler plugin, because we want to be sure that the code will be readable
by Java 7. In addition to this, let's assume that we want our archive to be
put into the target/release directory of our project. The relevant section
of the pom.xml file should look as follows:
<build>
<plugins>
<plugin>
<groupId>org.apache.maven.plugins</groupId>
<artifactId>maven-jar-plugin</artifactId>
<version>2.3</version>
<configuration>
<finalName>elasticsearch-${project.name}-
${elasticsearch.version}</finalName>
</configuration>
</plugin>
<plugin>
<groupId>org.apache.maven.plugins</groupId>
<artifactId>maven-assembly-plugin</artifactId>
<version>2.2.1</version>
<configuration>
<finalName>elasticsearch-${project.name}-
${elasticsearch.version}</finalName>
<appendAssemblyId>false</appendAssemblyId>
<outputDirectory>${project.build.directory}/release/</outputDirec
tory>
<descriptors>
<descriptor>assembly/release.xml</descriptor>
</descriptors>
</configuration>
<executions>
<execution>
<id>generate-release-plugin</id>
<phase>package</phase>
<goals>
<goal>single</goal>
</goals>
</execution>
</executions>
</plugin>
<plugin>
<artifactId>maven-compiler-plugin</artifactId>
<configuration>
<source>1.7</source>
<target>1.7</target>
</configuration>
</plugin>
</plugins>
</build>
If you look closely at the assembly plugin configuration, you'll notice that
we specify the assembly descriptor called release.xml in the assembly
directory. This file is responsible for specifying what kind of archive we
want to have as the output. Let's put the following release.xml file in the
assembly directory of our project:
<?xml version="1.0"?>
<assembly>
<id>bin</id>
<formats>
<format>zip</format>
</formats>
<includeBaseDirectory>false</includeBaseDirectory>
<dependencySets>
<dependencySet>
<unpack>false</unpack>
<outputDirectory>/</outputDirectory>
<useProjectArtifact>false</useProjectArtifact>
<useTransitiveFiltering>true</useTransitiveFiltering>
<excludes>
<exclude>org.elasticsearch:elasticsearch</exclude>
</excludes>
</dependencySet>
</dependencySets>
<fileSets>
<fileSet>
<directory>${project.build.directory}/</directory>
<outputDirectory>/</outputDirectory>
<includes>

<include>elasticsearch-${project.name}-
${elasticsearch.version}.jar</include>
</includes>
</fileSet>
</fileSets>
</assembly>
Again, we don't need to know all the details; however, it is nice to
understand what is going on, even on the general level. The preceding
code file tells the Maven Assembly plugin that we want our archive to be
packed with ZIP (<format>zip</format>), and we want Elasticsearch
libraries to be excluded (the exclude section), because they will already be
present in Elasticsearch, where we will install the plugin. In addition to
this, we've specified that we want our project jar to be included (the
includes section).
Note
If you want to see the full project structure with the full pom.xml file and
all the needed files, please look at the code provided with the book for
Chapter 9, Developing Elasticsearch Plugins.

Creating custom REST action
Let's start the journey of extending Elasticsearch by creating a custom
REST action. We've chosen this as the first extension, because we wanted
to take the simplest approach as the introduction to extending
Elasticsearch.
Note
We assume that you already have a Java project created and that you are
using Maven, just like we did in the Creating the Apache Maven project
structure section in the beginning of this chapter. If you would like to use
an already created and working example and start from there, please look
at the code for Chapter 9, Developing Elasticsearch Plugins that is
available with the book.
The assumptions
In order to illustrate how to develop a custom REST action, we need to
have an idea of how it should work. Our REST action will be really simple
—it should return names of all the nodes or names of the nodes that start
with the given prefix if the prefix parameter is passed to it. In addition to
that, it should only be available when using the HTTP GET method, so
POST requests, for example, shouldn't be allowed.
Implementation details
We will need to develop two Java classes:
A class that extends the BaseRestHandler Elasticsearch abstract class
from the org.elasticsearch.rest package that will be responsible for
handling the REST action code—we will call it a CustomRestAction.
A class that will be used by Elasticsearch to load the plugin—this class
needs to extend the Elasticsearch AbstractPlugin class from the
org.elasticsearch.plugin package—we will call it
CustomRestActionPlugin.
In addition to the preceding two, we will need a simple text file that we
will discuss after implementing the two mentioned Java classes.
Using the REST action class
The most interesting class is the one that will be used to handle the user's
requests—we will call it CustomRestAction. In order to work, it needs to
extend the BaseRestHandler class from the org.elasticsearch.rest
package—the base class for REST actions in Elasticsearch. In order to
extend this class, we need to implement the handleRequest method in
which we will process the user request and a three argument constructor
that will be used to initialize the base class and register the appropriate
handler under which our REST action will be visible.
The whole code for the CustomRestAction class looks as follows:
public class CustomRestAction extends BaseRestHandler {
@Inject
public CustomRestAction(Settings settings, RestController
controller, Client client) {
super(settings, controller, client);
controller.registerHandler(Method.GET,"/_mastering/nodes",
this);
}
@Override
public void handleRequest(RestRequest request, RestChannel
channel, Client client) {
final String prefix = request.param("prefix", "");
client.admin().cluster().prepareNodesInfo().all().execute(new
RestBuilderListener<NodesInfoResponse>(channel) {
@Override
public RestResponse buildResponse(
NodesInfoResponse response, XContentBuilder builder)
throws Exception {
List<String> nodes = new ArrayList<String>();
for (NodeInfo nodeInfo : response.getNodes()) {
String nodeName = nodeInfo.getNode().getName();
if (prefix.isEmpty()) {

nodes.add(nodeName);
} else if (nodeName.startsWith(prefix)) {
nodes.add(nodeName);
}
}
builder.startObject()
.field("nodes", nodes)
.endObject();
return new BytesRestResponse(RestStatus.OK, builder);
}
});
}
}
The constructor
For each custom REST class, Elasticsearch will pass three arguments when
creating an object of such type: the Settings type object, which holds the
settings; the RestController type object that we will use to bind our REST
action to the REST endpoint; and the Client type object, which is an
Elasticsearch client and entry point for cooperation with it. All of these
arguments are also required by the super class, so we invoke the base class
constructor and pass them.
There is one more thing: the @Inject annotation. It allows us to inform
Elasticsearch that it should put the objects in the constructor during the
object creation. For more information about it, please refer to the Javadoc
of the mentioned annotation, which is available at
https://github.com/elasticsearch/elasticsearch/blob/master/src/main/java/org/elasticsearch/common/inject/Inject.java
Now, let's focus on the following code line:
controller.registerHandler(Method.GET, "/_mastering/nodes",
this);
What it does is that it registers our custom REST action implementation
and binds it to the endpoint of our choice. The first argument is the HTTP
method type, the REST action will be able to work with. As we said
earlier, we only want to respond to GET requests. If we would like to
respond to multiple types of HTTP methods, we should just include
multiple registerHandler method invocations with each HTTP method.
The second argument specifies the actual REST endpoint our custom
action will be available at; in our case, it will available under the
/_mastering/nodes endpoint. The third argument tells Elasticsearch which
class should be responsible for handling the defined endpoint; in our case,
this is the class we are developing, thus we are passing this.
Handling requests
Although the handleRequest method is the longest one in our code, it is
not complicated. We start by reading the request parameter with the
following line of code:
String prefix = request.param("prefix", "");
We store the prefix request parameter in the variable called prefix. By
default, we want an empty String object to be assigned to the prefix
variable if there is no prefix parameter passed to the request (the default
value is defined by the second parameter of the param method of the
request object).
Next, we retrieve the NodesInfoResponse object using the Elasticsearch
client object and its abilities to run administrative commands. In this case,
we have used the possibility of sending queries to Elasticsearch in an
asynchronous way. Instead of the call execute().actionGet() part, which
waits for a response and returns it, we have used the execute() call, which
takes a future object that will be informed when the query finishes. So, the
rest of the method is in the buildResponse() callback of the
RestBuilderListener object. The NodesInfoResponse object will contain
an array of NodeInfo objects, which we will use to get node names. What
we need to do is return all the node names that start with a given prefix or
all if the prefix parameter was not present in the request. In order to do
this, we create a new array:
List<String> nodes = new ArrayList<String>();

We iterate over the available nodes using the following for loop:
for (NodeInfo nodeInfo : response.getNodes())
We get the node name using the getName method of the DiscoveryNode
object, which is returned after invoking the getNode method of NodeInfo:
String nodeName = nodeInfo.getNode().getName();
If prefix is empty or if it starts with the given prefix, we add the name of
the node to the array we've created. After we iterate through all the
NodeInfo objects, we call the are starting build the response and sent it
through the HTTP.
Writing response
The last thing regarding our CustomRestAction class is the response
handling, which is the responsibility of the last part of the
buildResponse() method that we created. It is simple because an
appropriate response builder is already provided by Elasticsearch under
the builder argument. It takes into consideration the format parameter
used by the client in the call, so by default, we send the response in a
proper JSON format just like Elasticsearch does and also take the YAML
(http://en.wikipedia.org/wiki/YAML) format for free.
Now, we use the builder object we got to start the response object (using
the startObject method) and start a nodes field (because the value of the
field is a collection, it will automatically be formatted as an array). The
nodes field is created inside the initial object, and we will use it to return
matching nodes names. Finally, we close the object using the endObject
method.
After we have our object ready to be sent as a response, we return the
BytesRestResponse object. We do this in the following line:
return new BytesRestResponse(RestStatus.OK, builder);

As you can see, to create the object, we need to pass two parameters:
RestStatus and the XContentBuilder, which holds our response. The
RestStatus class allows us to specify the response code, which is
RestStatus.OK in our case, because everything went smoothly.
The plugin class
The CustomRestActionPlugin class will hold the code that is used by
Elasticsearch to initialize the plugin itself. It extends the AbstractPlugin
class from the org.elasticsearch.plugin package. Because we are
creating an extension, we are obliged to implement the following code
parts:
constructor: This is a standard constructor that will take a single
argument; in our case, it will be empty
The onModule method: This is the method that includes the code that
will add our custom REST action so that Elasticsearch will know about
it
The name method: This is the name of our plugin
The description method: This is a short description of our plugin
The code of the whole class looks as follows:
public class CustomRestActionPlugin extends AbstractPlugin {
@Inject
public CustomRestActionPlugin(Settings settings) {
}
public void onModule(RestModule module) {
module.addRestAction(CustomRestAction.class);
}
@Override
public String name() {
return "CustomRestActionPlugin";
}
@Override
public String description() {
return "Custom REST action";
}
}
The constructor, name, and description methods are very simple, and we
will just skip discussing them, and we will focus on the onModule method.
This method takes a single argument: the RestModule class object, which is
the class that allows us to register our custom REST action. Elasticsearch
will call the onModule method for all the modules that are available and
eligible (all REST actions). What we do is just a simple call to the
RestModule addRestAction method, passing in our CustomRestAction class
as an argument. That's all when it comes to Java development.
Informing Elasticsearch about our REST action
We have our code ready, but we need one additional thing; we need to let
Elasticsearch know what the class registering our plugin is—the one we've
called CustomRestActionPlugin. In order to do this, we create an es-
plugin.properties file in the src/main/resources directory with the
following content:
plugin=pl.solr.rest.CustomRestActionPlugin
We just specify the plugin property there, which should have a value of
the class we use to register our plugins (the one that extends the
Elasticsearch AbstractPlugin class). This file will be included in the jar
file that will be created during the build process and will be used by
Elasticsearch during the plugin load process.
Time for testing
Of course, we could leave it now and say that we are done, but we won't.
We would like to show you how to build each of the plugins, install it, and
finally, test it to see whether it actually works. Let's start with building our
plugin.
Building the REST action plugin

We start with the easiest part—building our plugin. In order to do this, we
run a simple command:
mvn compile package
We tell Maven that we want the code to be compiled and packaged. After
the command finishes, we can find the archive with the plugin in the
target/release directory (assuming you are using a project setup similar
to the one we've described at the beginning of the chapter).
Installing the REST action plugin
In order to install the plugin, we will use the plugin command that is
located in the bin directory of the Elasticsearch distributable package.
Assuming that we have our plugin archive stored in the
/home/install/es/plugins directory, we will run the following command
(we run it from the Elasticsearch home directory):
bin/plugin --install rest --url
file:/home/install/es/plugins/elasticsearch-rest-1.4.1.zip
We need to install the plugin on all the nodes in our cluster, because we
want to be able to run our custom REST action on each Elasticsearch
instance.
Note
In order to learn more about installing Elasticsearch plugins, please refer to
our previous book, Elasticsearch Server Second Edition, or check out the
official Elasticsearch documentation at
http://www.elasticsearch.org/guide/reference/modules/plugins/.
After we have the plugin installed, we need to restart our Elasticsearch
instance we were making the installation on. After the restart, we should
see something like this in the logs:
[2014-12-12 21:04:48,348][INFO ][plugins ]
[Archer] loaded [CustomRestActionPlugin], sites []
As you can see, Elasticsearch informed us that the plugin named
CustomRestActionPlugin was loaded.
Checking whether the REST action plugin works
We can finally check whether the plugin works. In order to do that, we will
run the following command:
curl -XGET 'localhost:9200/_mastering/nodes?pretty'
As a result, we should get all the nodes in the cluster, because we didn't
provide the prefix parameter and this is exactly what we've got from
Elasticsearch:
{
"nodes" : [ "Archer" ]
}
Because we only had one node in our Elasticsearch cluster, we've got the
nodes array with only a single entry.
Now, let's test what will happen if we add the prefix=Are parameter to our
request. The exact command we've used was as follows:
curl -XGET 'localhost:9200/_mastering/nodes?prefix=Are&pretty'
The response from Elasticsearch was as follows:
{
"nodes" : [ ]
}
As you can see, the nodes array is empty, because we don't have any node
in the cluster that would start with the Are prefix. At the end, let's check
another format of response:
curl -XGET 'localhost:9200/_mastering/nodes?pretty&format=yaml'
Now the response is not in a JSON format. Look at the example output for
a cluster consisting of two nodes:
---
nodes:
- "Atalon"
- "Slapstick"
As we can see, our REST plugin is not so complicated but already has
several features.

Creating the custom analysis
plugin
The last thing we want to discuss when it comes to custom Elasticsearch
plugins is the analysis process extension. We've chosen to show how to
develop a custom analysis plugin because this is sometimes very useful, for
example, when you want to have the custom analysis process that you use
in your company introduced, or when you want to use the Lucene analyzer
or filter that is not present in Elasticsearch itself or as a plugin for it.
Because creating an analysis extension is more complicated compared to
what we've seen when developing a custom REST action, we decided to
leave it until the end of the chapter.
Implementation details
Because developing a custom analysis plugin is the most complicated, at
least from the Elasticsearch point of view and the number of classes we
need to develop, we will have more things to do compared to previous
examples. We will need to develop the following things:
The TokenFilter class extension (from the
org.apache.lucene.analysis package) implementation that will be
responsible for handling token reversing; we will call it CustomFilter
The AbstractTokenFilterFactory extension (from the
org.elasticsearch.index.analysis package) that will be responsible
for providing our CustomFilter instance to Elasticsearch; we will call
it CustomFilterFactory
The custom analyzer, which will extend the
org.apache.lucene.analysis.Analyzer class and provide the Lucene
analyzer functionality; we will call it CustomAnalyzer
The analyzer provider, which we will call CustomAnalyzerProvider,
which extends AbstractIndexAnalyzerProvider from the
org.elasticsearch.index.analysis package, and which will be

responsible for providing the analzyer instance to Elasticsearch
An extension of AnalysisModule.AnalysisBinderProcessor from the
org.elasticsearch.index.analysis package, which will have
information about the names under which our analyzer and token filter
will be available in Elasticsearch; we will call it
CustomAnalysisBinderProcessor
An extension of the AbstractComponent class from the
org.elasticsearch.common.component package, which will inform
Elasticsearch which factories should be used for our custom analyzer
and token filter; we will call it CustomAnalyzerIndicesComponent
The AbstractModule extension (from the
org.elasticsearch.common.inject package) that will inform
Elasticsearch that our CustomAnalyzerIndicesComponent module
should be a singleton; we will call it CustomAnalyzerModule
Finally, the usual AbstractPlugin extension (from the
org.elasticsearch.plugins package) that will register our plugin; we
will call it CustomAnalyzerPlugin
So let's start discussing the code.
Implementing TokenFilter
The funniest thing about the currently discussed plugin is that the whole
analysis work is actually done on a Lucene level, and what we need to do
is write the org.apache.lucene.analysis.TokenFilter extension, which
we will call CustomFilter. In order to do this, we need to initialize the
super class and override the incrementToken method. Our class will be
responsible for reversing the tokens, so that's the logic we want our
analyzer and filter to have. The whole implementation of our
CustomFilter class looks as follows:
public class CustomFilter extends TokenFilter {
private final CharTermAttribute termAttr =
addAttribute(CharTermAttribute.class);
protected CustomFilter(TokenStream input) {

super(input);
}
@Override
public boolean incrementToken() throws IOException {
if (input.incrementToken()) {
char[] originalTerm = termAttr.buffer();
if (originalTerm.length > 0) {
StringBuilder builder = new StringBuilder(new
String(originalTerm).trim()).reverse();
termAttr.setEmpty();
termAttr.append(builder.toString());
}
return true;
} else {
return false;
}
}
}
The first thing we see in the implementation is the following line:
private final CharTermAttribute termAttr =
addAttribute(CharTermAttribute.class);
It allows us to retrieve the text of the token we are currently processing. In
order to get access to the other token information, we need to use other
attributes. The list of attributes can be found by looking at the classes
implementing Lucene's org.apache.lucene.util.Attribute interface
(http://lucene.apache.org/core/4_10_0/core/org/apache/lucene/util/Attribute.html
What you need to know now is that by using the static addAttribute
method, we can bind different attributes and use them during token
processing.
Then, we have the constructor, which is only used for super class
initialization, so we can skip discussing it.
Finally, there is the incrementToken method, which returns true when
there is a token in the token stream left to be processed, and false if there
is no token left to be processed. So, what we do first is we check whether
there is a token to be processed by calling the incrementToken method of
input, which is the TokenStream instance stored in the super class. Then,
we get the term text by calling the buffer method of the attribute we bind
in the first line of our class. If there is text in the term (its length is higher
than zero), we use a StringBuilder object to reverse the text, we clear the
term buffer (by calling setEmpty on the attribute), and we append the
reversed text to the already emptied term buffer (by calling the append
method of the attribute). After this, we return true, because our token is
ready to be processed further—on a token filter level, we don't know
whether the token will be processed further or not, so we need to be sure
we return the correct information, just in case.
Implementing the TokenFilter factory
The factory for our token filter implementation is one of the simplest
classes in the case of the discussed plugins. What we need to do is create
an AbstractTokenFilterFactory (from the
org.elasticsearch.index.analysis package) extension that overrides a
single create method in which we create our token filter. The code of this
class looks as follows:
public class CustomFilterFactory extends
AbstractTokenFilterFactory {
@Inject
public CustomFilterFactory(Index index, @IndexSettings Settings
indexSettings, @Assisted String name, @Assisted Settings
settings) {
super(index, indexSettings, name, settings);
}
@Override
public TokenStream create(TokenStream tokenStream) {
return new CustomFilter(tokenStream);
}
}
As you can see, the class is very simple. We start with the constructor,
which is needed, because we need to initialize the parent class. In addition
to this, we have the create method, in which we create our CustomFilter
class with the provided TokenStream object.
Before we go on, we would like to mention two more things: the
@IndexSettings and @Assisted annotations. The first one will result in
index settings being injected as the Settings class object to the
constructor; of course, this is done automatically. The @Assisted keyword
results in the annotated parameter value to be injected from the argument
of the factory method.
Implementing the class custom analyzer
We wanted to keep the example implementation as simple as possible and,
because of that, we've decided not to complicate the analyzer
implementation. To implement our analyzer, we need to extend an abstract
Analyzer class from Lucene's org.apache.lucene.analysis package, and
we did that. The whole code of our CustomAnalyzer class looks as follows:
public class CustomAnalyzer extends Analyzer {
public CustomAnalyzer() {
}
@Override
protected TokenStreamComponents createComponents(String field,
Reader reader) {
final Tokenizer src = new WhitespaceTokenizer(reader);
return new TokenStreamComponents(src, new CustomFilter(src));
}
}
Note
If you want to see more complicated analyzer implementations, please
look at the source code of Apache Lucene, Apache Solr, and
Elasticsearch.
The createComponent method is the one we need to implement, and it
should return a TokenStreamComponents object (from the
org.apache.lucene.analysis package) for a given field name (the String
type object—the first argument of the method) and data (the Reader type
object—the second method argument). What we do is create a Tokenizer
object using the WhitespaceTokenizer class available in Lucene. This will
result in the input data to be tokenized on whitespace characters. Then, we
create a Lucene TokenStreamComponents object, to which we give the
source of tokens (our previously created Tokenizer object) and our
CustomFilter object. This will result in our CustomFilter object to be
used by CustomAnalyzer.
Implementing the analyzer provider
Let's talk about another provider implementation in addition to the token
filter factory we've created earlier. This time, we need to extend
AbstractIndexAnalyzerProvider from the
org.elasticsearch.index.analysis package in order for Elasticsearch to
be able to create our analyzer. The implementation is very simple, as we
only need to implement the get method in which we should return our
analyzer. The CustomAnalyzerProvider class code looks as follows:
public class CustomAnalyzerProvider extends
AbstractIndexAnalyzerProvider<CustomAnalyzer> {
private final CustomAnalyzer analyzer;
@Inject
public CustomAnalyzerProvider(Index index, @IndexSettings
Settings indexSettings, Environment env, @Assisted String name,
@Assisted Settings settings) {
super(index, indexSettings, name, settings);
analyzer = new CustomAnalyzer();
}
@Override
public CustomAnalyzer get() {
return this.analyzer;
}
}
As you can see, we've implemented the constructor in order to be able to
initialize the super class. In addition to that, we are creating a single
instance of our analyzer, which we will return when Elasticsearch requests
it. We do this because we don't want to create an analyzer every time
Elasticsearch requests it; this is not efficient. We don't need to worry about
multithreading because our analyzer is thread-safe and, thus, a single
instance can be reused. In the get method, we are just returning our
analyzer.
Implementing the analysis binder
The binder is a part of our custom code that informs Elasticsearch about
the names under which our analyzer and token filter will be available. Our
CustomAnalysisBinderProcessor class extends
AnalysisModule.AnalysisBinderProcessor from
org.elasticsearch.index.analysis, and we override two methods of this
class: processAnalyzers in which we will register our analyzer and
processTokenFilters in which we will register our token filter. If we had
only an analyzer or only a token filter, we would only override a single
method. The code of CustomAnalysisBinderProcessor looks as follows:
public class CustomAnalysisBinderProcessor extends
AnalysisModule.AnalysisBinderProcessor {
@Override
public void processAnalyzers(AnalyzersBindings
analyzersBindings) {
analyzersBindings.processAnalyzer("mastering_analyzer",
CustomAnalyzerProvider.class);
}
@Override
public void processTokenFilters(TokenFiltersBindings
tokenFiltersBindings) {
tokenFiltersBindings.processTokenFilter("mastering_filter",
CustomFilterFactory.class);
}
}
The first method—processAnalyzers—takes a single AnalysisBinding
object type, which we can use to register our analyzer under a given name.
We do this by calling the processAnalyzer method of the AnalysisBinding
object and pass in the name under which our analyzer will be available and
the implementation of AbstractIndexAnalyzerProvider, which is
responsible for creating our analyzer, which in our case, is the
CustomAnalyzerProvider class.
The second method—procesTokenFilters—again takes a single
TokenFiltersBindings class, which enables us to register our token filter.
We do this by calling the processTokenFilter method and passing the
name under which our token filter will be available and the token filter
factory class, which in our case, is CustomFilterFactory.
Implementing the analyzer indices component
Now, we need to implement a node level component that will allow our
analyzer and token filter to be reused. However, we will tell Elasticsearch
that our analyzer should be reusable only on the indices level and not
globally (just to show you how to do it). What we need to do is extend the
AbstractComponent class from the org.elasticsearch.common.component
package. In fact, we only need to develop a constructor for the class we
called CustomAnalyzerIndicesComponent. The whole code for the
mentioned class looks as follows:
public class CustomAnalyzerIndicesComponent extends
AbstractComponent {
@Inject
public CustomAnalyzerIndicesComponent(Settings settings,
IndicesAnalysisService indicesAnalysisService) {
super(settings);
indicesAnalysisService.analyzerProviderFactories().put(
"mastering_analyzer",
new PreBuiltAnalyzerProviderFactory("mastering_analyzer",
AnalyzerScope.INDICES, new CustomAnalyzer()));
indicesAnalysisService.tokenFilterFactories().put("mastering_filt
er",
new PreBuiltTokenFilterFactoryFactory(new
TokenFilterFactory() {
@Override
public String name() {
return "mastering_filter";
}
@Override
public TokenStream create(TokenStream tokenStream) {
return new CustomFilter(tokenStream);
}
}));
}
}
First of all, we pass the constructor arguments to the super class in order to
initialize it. After that, we create a new analyzer, which is our
CustomAnalyzer class, by using the following code snippet:
indicesAnalysisService.analyzerProviderFactories().put(
"mastering_analyzer",
new PreBuiltAnalyzerProviderFactory("mastering_analyzer",
AnalyzerScope.INDICES, new CustomAnalyzer()));
As you can see, we've used the IndicesAnalysisService object and its
analyzerProviderFactories method to get the map of
PreBuiltAnalyzerProviderFactory (as a value and the name as a key in
the map), and we've put a newly created
PreBuiltAnalyzerProviderFactory object with the name of
mastering_analyzer. In order to create the
PreBuiltAnalyzerProviderFactory we've used our CustomAnalyzer and
AnalyzerScope.INDICES enum values (from the
org.elasticsearch.index.analysis package). The other values of
AnalyzerScope enum are GLOBAL and INDEX. If you would like the analyzer
to be globally shared, you should use AnalyzerScope.GLOBAL and
AnalyzerScope.INDEX, both of which should be created for each index
separately.
In a similar way, we add our token filter, but this time, we use the
tokenFilterFactories method of the IndicesAnalysisService object,
which returns a Map of PreBuiltTokenFilterFactoryFactory as a value
and a name (a String object) as a key. We put a newly created
TokenFilterFactory object with the name of mastering_filter.
Implementing the analyzer module
A simple class called CustomAnalyzerModule extends AbstractModule from
the org.elasticsearch.common.inject package. It is used to tell
Elasticsearch that our CustomAnalyzerIndicesComponent class should be
used as a singleton; we do this because it's enough to have a single
instance of that class. Its code looks as follows:
public class CustomAnalyzerModule extends AbstractModule {
@Override
protected void configure() {
bind(CustomAnalyzerIndicesComponent.class).asEagerSingleton();
}
}
As you can see, we implement a single configure method, which tells you
to bind the CustomAnalyzerIndicesComponent class as a singleton.
Implementing the analyzer plugin
Finally, we need to implement the plugin class so that Elasticsearch knows
that there is a plugin to be loaded. It should extend the AbstractPlugin
class from the org.elasticsearch.plugins package and thus implement at
least the name and descriptions methods. However, we want our plugin to
be registered, and that's why we implement two additional methods, which
we can see in the following code snippet:
public class CustomAnalyzerPlugin extends AbstractPlugin {
@Override
public Collection<Class<? extends Module>> modules() {
return ImmutableList.<Class<? extends
Module>>of(CustomAnalyzerModule.class);
}
public void onModule(AnalysisModule module) {
module.addProcessor(new CustomAnalysisBinderProcessor());
}
@Override
public String name() {
return "AnalyzerPlugin";
}
@Override
public String description() {
return "Custom analyzer plugin";
}
}
The name and description methods are quite obvious, as they are
returning the name of the plugin and its description. The onModule method
adds our CustomAnalysisBinderProcessor object to the AnalysisModule
object provided to it.
The last method is the one we are not yet familiar with: the modules
method:
public Collection<Class<? extends Module>> modules() {
return ImmutableList.<Class<? extends
Module>>of(CustomAnalyzerModule.class);
}
We override this method from the super class in order to return a
collection of modules that our plugin is registering. In this case, we are
registering a single module class—CustomAnalyzerModule—and we are
returning a list with a single entry.
Informing Elasticsearch about our custom analyzer
Once we have our code ready, we need to add one additional thing: we
need to let Elasticsearch know what the class registering our plugin is—the
one we've called CustonAnalyzerPlugin. In order to do that, we create an
es-plugin.properties file in the src/main/resources directory with the
following content:
plugin=pl.solr.analyzer.CustomAnalyzerPlugin
We just specify the plugin property there, which should have a value of
the class we use to register our plugins (the one that extends the
Elasticsearch AbstractPlugin class). This file will be included in the JAR
file that will be created during the build process and will be used by
Elasticsearch during the plugin load process.
Testing our custom analysis plugin
Now, we want to test our custom analysis plugin just to be sure that
everything works. In order to do that, we need to build our plugin, install it
on all nodes in our cluster, and finally, use the Admin Indices Analyze API
to see how our analyzer works. Let's do that.
Building our custom analysis plugin
We start with the easiest part: building our plugin. In order to do that, we
run a simple command:
mvn compile package
We tell Maven that we want the code to be compiled and packaged. After
the command finishes, we can find the archive with the plugin in the
target/release directory (assuming you are using a project setup similar
to the one we've described at the beginning of the chapter).
Installing the custom analysis plugin
To install the plugin, we will use the plugin command, just like we did
previously. Assuming that we have our plugin archive stored in the
/home/install/es/plugins directory, would run the following command
(we run it from the Elasticsearch home directory):

bin/plugin --install analyzer --url
file:/home/install/es/plugins/elasticsearch-analyzer-1.4.1.zip
We need to install the plugin on all the nodes in our cluster, because we
want Elasticsearch to be able to find our analyzer and filter no matter on
which node the analysis process is done. If we don't install the plugin on all
nodes, we can be certain that we will run into issues.
Note
In order to learn more about installing Elasticsearch plugins, please refer to
our previous book, Elasticsearch Server Section Edition, by Packt
Publishing or refer to the official Elasticsearch documentation.
After we have the plugin installed, we need to restart our Elasticsearch
instance we were creating the installation on. After the restart, we should
see something like this in the logs:
[2014-12-03 22:39:11,231][INFO ][plugins ]
[Tattletale] loaded [AnalyzerPlugin], sites []
With the preceding log line, Elasticsearch informs us that the plugin named
AnalyzerPlugin was successfully loaded.
Checking whether our analysis plugin works
We can finally check whether our custom analysis plugin works as it
should. In order to do that, we start with creating an empty index called
analyzetest (the index name doesn't matter). We do this by running the
following command:
curl -XPOST 'localhost:9200/analyzetest/'
After this we use the Admin Indices Analyze API
(http://www.elasticsearch.org/guide/en/elasticsearch/reference/current/indices-
analyze.html) to see how our analyzer works. We do that by running the
following command:
curl -XGET 'localhost:9200/analyzetest/_analyze?
analyzer=mastering_analyzer&pretty' -d 'mastering elasticsearch'
So, what we should see in response is two tokens: one that should be
reversed—mastering—gniretsam and another one that should also be
reversed—elasticsearch—hcraescitsale. The response Elasticsearch
returns looks as follows:
{
"tokens" : [ {
"token" : "gniretsam",
"start_offset" : 0,
"end_offset" : 9,
"type" : "word",
"position" : 1
}, {
"token" : "hcraescitsale",
"start_offset" : 10,
"end_offset" : 23,
"type" : "word",
"position" : 2
} ]
}
As you can see, we've got exactly what we expected, so it seems that our
custom analysis plugin works as intended.
Summary
In this chapter, we were focused on developing custom plugins for
Elasticsearch. We learned how to properly set up your Maven project to be
able to automatically build your Elasticsearch plugins. You saw how to
develop a custom REST action plugin, and we extended Elasticsearch
analysis capabilities by creating a plugin that included a custom token filter
and new analyzer.
We've reached the end of the book, and we wanted to write a small
summary and say a few words to the brave reader who managed to get to
the end. We decided to write the second edition of Mastering
Elasticsearch after writing Elasticsearch Server Second Edition. We
thought that we had left a number of topics uncovered, and we wanted to
write them in this book. We went from introducing Apache Lucene and
Elasticsearch to querying and data handling—both on the Lucene index
and the Elasticsearch level. We hope that, by now, you know how Lucene
works and how Elasticsearch uses it, and you will find this knowledge
worthy in your journey with this great search engine. We talked about
some topics that can be useful when things are hot, such as I/O throttling,
Hot Threads API, and how to speed up your queries. We also concentrated
on things such as choosing the right query for the use case and
Elasticsearch scaling.
Finally, we dedicated one chapter to discussing Java development on how
to extend Elasticsearch with your own plugins. In the first version of the
book, we also described the Java API briefly, but we decided it doesn't
make sense. The API would require its own book and showing only some
things regarding them just feels wrong. Hopefully, you'll be able to write
your own plugins and even though we didn't write about all the
possibilities, we hope that you'll be able to find the things we didn't write
about.

Thank you for reading the book; we hope that you like it and that it
brought you some knowledge that you were seeking, and that you'll be
able to use it whether you use Elasticsearch professionally or just as a
hobby.
Finally, please stop by at http://elasticsearchserverbook.com/ from time to
time. In addition to the usual posts we make, we will publish the book
fragments that didn't make it to the book or were cut down because the
book would be too broad.
Part III. Module 3
Learning ELK Stack
Build mesmerizing visualizations, and analytics from your logs and
data using Elasticsearch, Logstash, and Kibana

Chapter 1. Introduction to ELK
Stack
This chapter explains the importance of log analysis in today's data-driven
world and what are the challenges associated with log analysis. It
introduces ELK stack as a complete log analysis solution, and explains
what ELK stack is and the role of each of the open source components of
the stack, namely, Elasticsearch, Logstash, and Kibana. Also, it briefly
explains the key features of each of the components and describes the
installation and configuration steps for them.
The need for log analysis
Logs provide us with necessary information on how our system is
behaving. However, the content and format of the logs varies among
different services or say, among different components of the same system.
For example, a scanner may log error messages related to communication
with other devices; on the other hand, a web server logs information on all
incoming requests, outgoing responses, time taken for a response, and so
on. Similarly, application logs for an e-commerce website will log business-
specific logs.
As the logs vary by their content, so will their uses. For example, the logs
from a scanner may be used for troubleshooting or for a simple status
check or reporting while the web server log is used to analyze traffic
patterns across multiple products. Analysis of logs from an e-commerce
site can help figure out whether packages from a specific location are
returned repeatedly and the probable reasons for the same.
The following are some common use cases where log analysis is helpful:
Issue debugging
Performance analysis

Security analysis
Predictive analysis
Internet of things (IoT) and logging
Issue debugging
Debugging is one of the most common reasons to enable logging within
your application. The simplest and most frequent use for a debug log is to
grep for a specific error message or event occurrence. If a system
administrator believes that a program crashed because of a network
failure, then he or she will try to find a connection dropped message or a
similar message in the server logs to analyze what caused the issue. Once
the bug or the issue is identified, log analysis solutions help capture
application information and snapshots of that particular time can be easily
passed across development teams to analyze it further.
Performance analysis
Log analysis helps optimize or debug system performance and give
essential inputs around bottlenecks in the system. Understanding a system's
performance is often about understanding resource usage in the system.
Logs can help analyze individual resource usage in the system, behavior of
multiple threads in the application, potential deadlock conditions, and so
on. Logs also carry with them timestamp information, which is essential to
analyze how the system is behaving over time. For instance, a web server
log can help know how individual services are performing based on
response times, HTTP response codes, and so on.
Security analysis
Logs play a vital role in managing the application security for any
organization. They are particularly helpful to detect security breaches,
application misuse, malicious attacks, and so on. When users interact with
the system, it generates log events, which can help track user behavior,
identify suspicious activities, and raise alarms or security incidents for
breaches.
The intrusion detection process involves session reconstruction from the
logs itself. For example, ssh login events in the system can be used to
identify any breaches on the machines.
Predictive analysis
Predictive analysis is one of the hot trends of recent times. Logs and
events data can be used for very accurate predictive analysis. Predictive
analysis models help in identifying potential customers, resource planning,
inventory management and optimization, workload efficiency, and
efficient resource scheduling. It also helps guide the marketing strategy,
user-segment targeting, ad-placement strategy, and so on.
Internet of things and logging
When it comes to IoT devices (devices or machines that interact with each
other without any human intervention), it is vital that the system is
monitored and managed to keep downtime to a minimum and resolve any
important bugs or issues swiftly. Since these devices should be able to
work with little human intervention and may exist on a large geographical
scale, log data is expected to play a crucial role in understanding system
behavior and reducing downtime.

Challenges in log analysis
The current log analysis process mostly involves checking logs at multiple
servers that are written by different components and systems across your
application. This has various problems, which makes it a time-consuming
and tedious job. Let's look at some of the common problem scenarios:
Non-consistent log format
Decentralized logs
Expert knowledge requirement
Non-consistent log format
Every application and device logs in its own special way, so each format
needs its own expert. Also, it is difficult to search across because of
different formats.
Let's take a look at some of the common log formats. An interesting thing
to observe will be the way different logs represent different timestamp
formats, different ways to represent INFO, ERROR, and so on, and the order
of these components with logs. It's difficult to figure out just by seeing logs
what is present at what location. This is where tools such as Logstash help.
Tomcat logs
A typical tomcat server startup log entry will look like this:
May 24, 2015 3:56:26 PM org.apache.catalina.startup.HostConfig
deployWAR
INFO: Deployment of web application archive \soft\apache-tomcat-
7.0.62\webapps\sample.war has finished in 253 ms
Apache access logs – combined log format
A typical Apache access log entry will look like this:
127.0.0.1 - - [24/May/2015:15:54:59 +0530] "GET /favicon.ico

HTTP/1.1" 200 21630
IIS logs
A typical IIS log entry will look like this:
2012-05-02 17:42:15 172.24.255.255 - 172.20.255.255 80 GET
/images/favicon.ico - 200 Mozilla/4.0+
(compatible;MSIE+5.5;+Windows+2000+Server)
Variety of time formats
Not only log formats, but timestamp formats are also different among
different types of applications, different types of events generated across
multiple devices, and so on. Different types of time formats across
different components of your system also make it difficult to correlate
events occurring across multiple systems at the same time:
142920788
Oct 12 23:21:45
[5/May/2015:08:09:10 +0000]
Tue 01-01-2009 6:00
2015-05-30 T 05:45 UTC
Sat Jul 23 02:16:57 2014
07:38, 11 December 2012 (UTC)
Decentralized logs
Logs are mostly spread across all the applications that may be across
different servers and different components. The complexity of log analysis
increases with multiple components logging at multiple locations. For one
or two servers' setup, finding out some information from logs involves
running cat or tail commands or piping these results to grep command.
But what if you have 10, 20, or say, 100 servers? These kinds of searches
are mostly not scalable for a huge cluster of machines and need a
centralized log management and an analysis solution.
Expert knowledge requirement
People interested in getting the required business-centric information out
of logs generally don't have access to the logs or may not have the
technical expertise to figure out the appropriate information in the quickest
possible way, which can make analysis slower, and sometimes, impossible
too.

The ELK Stack
The ELK platform is a complete log analytics solution, built on a
combination of three open source tools—Elasticsearch, Logstash, and
Kibana. It tries to address all the problems and challenges that we saw in
the previous section. ELK utilizes the open source stack of Elasticsearch
for deep search and data analytics; Logstash for centralized logging
management, which includes shipping and forwarding the logs from
multiple servers, log enrichment, and parsing; and finally, Kibana for
powerful and beautiful data visualizations. ELK stack is currently
maintained and actively supported by the company called Elastic
(formerly, Elasticsearch).
Let's look at a brief overview of each of these systems:
Elasticsearch
Logstash
Kibana
Elasticsearch
Elasticsearch is a distributed open source search engine based on Apache
Lucene, and released under an Apache 2.0 license (which means that it
can be downloaded, used, and modified free of charge). It provides
horizontal scalability, reliability, and multitenant capability for real-time
search. Elasticsearch features are available through JSON over a RESTful
API. The searching capabilities are backed by a schema-less Apache
Lucene Engine, which allows it to dynamically index data without
knowing the structure beforehand. Elasticsearch is able to achieve fast
search responses because it uses indexing to search over the texts.
Elasticsearch is used by many big companies, such as GitHub,
SoundCloud, FourSquare, Netflix, and many others. Some of the use cases
are as follows:

Wikipedia: This uses Elasticsearch to provide a full text search, and
provide functionalities, such as search-as-you-type, and did-you-mean
suggestions.
The Guardian: This uses Elasticsearch to process 40 million
documents per day, provide real-time analytics of site-traffic across
the organization, and help understand audience engagement better.
StumbleUpon: This uses Elasticsearch to power intelligent searches
across its platform and provide great recommendations to millions of
customers.
SoundCloud: This uses Elasticsearch to provide real-time search
capabilities for millions of users across geographies.
GitHub: This uses Elasticsearch to index over 8 million code
repositories, and index multiple events across the platform, hence
providing real-time search capabilities across it.
Some of the key features of Elasticsearch are:
It is an open source distributed, scalable, and highly available real-time
document store
It provides real-time search and analysis capabilities
It provides a sophisticated RESTful API to play around with lookup,
and various features, such as multilingual search, geolocation,
autocomplete, contextual did-you-mean suggestions, and result
snippets
It can be scaled horizontally easily and provides easy integrations with
cloud-based infrastructures, such as AWS and others
Logstash
Logstash is a data pipeline that helps collect, parse, and analyze a large
variety of structured and unstructured data and events generated across
various systems. It provides plugins to connect to various types of input
sources and platforms, and is designed to efficiently process logs, events,
and unstructured data sources for distribution into a variety of outputs with
the use of its output plugins, namely file, stdout (as output on console

running Logstash), or Elasticsearch.
It has the following key features:
Centralized data processing: Logstash helps build a data pipeline
that can centralize data processing. With the use of a variety of plugins
for input and output, it can convert a lot of different input sources to a
single common format.
Support for custom log formats: Logs written by different
applications often have particular formats specific to the application.
Logstash helps parse and process custom formats on a large scale. It
provides support to write your own filters for tokenization and also
provides ready-to-use filters.
Plugin development: Custom plugins can be developed and
published, and there is a large variety of custom developed plugins
already available.
Kibana
Kibana is an open source Apache 2.0 licensed data visualization platform
that helps in visualizing any kind of structured and unstructured data
stored in Elasticsearch indexes. Kibana is entirely written in HTML and
JavaScript. It uses the powerful search and indexing capabilities of
Elasticsearch exposed through its RESTful API to display powerful
graphics for the end users. From basic business intelligence to real-time
debugging, Kibana plays its role through exposing data through beautiful
histograms, geomaps, pie charts, graphs, tables, and so on.
Kibana makes it easy to understand large volumes of data. Its simple
browser-based interface enables you to quickly create and share dynamic
dashboards that display changes to Elasticsearch queries in real time.
Some of the key features of Kibana are as follows:
It provides flexible analytics and a visualization platform for business
intelligence.

It provides real-time analysis, summarization, charting, and debugging
capabilities.
It provides an intuitive and user friendly interface, which is highly
customizable through some drag and drop features and alignments as
and when needed.
It allows saving the dashboard, and managing more than one
dashboard. Dashboards can be easily shared and embedded within
different systems.
It allows sharing snapshots of logs that you have already searched
through, and isolates multiple problem transactions.

ELK data pipeline
A typical ELK stack data pipeline looks something like this:
In a typical ELK Stack data pipeline, logs from multiple application
servers are shipped through Logstash shipper to a centralized Logstash
indexer. The Logstash indexer will output data to an Elasticsearch cluster,
which will be queried by Kibana to display great visualizations and build
dashboards over the log data.

ELK Stack installation
A Java runtime is required to run ELK Stack. The latest version of Java is
recommended for the installation. At the time of writing this book, the
minimum requirement is Java 7. You can use the official Oracle
distribution, or an open source distribution, such as OpenJDK.
You can verify the Java installation by running the following command in
your shell:
> java -version
java version "1.8.0_40"
Java(TM) SE Runtime Environment (build 1.8.0_40-b26)
Java HotSpot(TM) 64-Bit Server VM (build 25.40-b25, mixed mode)
If you have verified the Java installation in your system, we can proceed
with the ELK installation.
Installing Elasticsearch
When installing Elasticsearch during production, you can use the method
described below, or the Debian or RPM packages provided on the
download page.
Tip
You can download the latest version of Elasticsearch from
https://www.elastic.co/downloads/elasticsearch.
curl –O
https://download.elastic.co/elasticsearch/elasticsearch/elasticse
arch-1.5.2.tar.gz
Note
If you don't have cURL, you can use the following command to install it:

sudo apt-get install curl
Then, unpack the zip file on your local filesystem:
tar -zxvf elasticsearch-1.5.2.tar.gz
And then, go to the installation directory:
cd elasticsearch-1.5.2
Note
Elastic, the company behind Elasticsearch, recently launched
Elasticsearch 2.0 with some new aggregations, better compression options,
simplified query DSL by merging query and filter concepts, and improved
performance.
More details can be found in the official documentation:
https://www.elastic.co/guide/en/elasticsearch/reference/current/index.html.
Running Elasticsearch
In order to run Elasticsearch, execute the following command:
$ bin/elasticsearch
Add the -d flag to run it in the background as a daemon process.
We can test it by running the following command in another terminal
window:
curl 'http://localhost:9200/?pretty'
This shows you an output similar to this:
{
"status" : 200,
"name" : "Master",
"cluster_name" : "elasticsearch",
"version" : {
"number" : "1.5.2",
"build_hash" : "c88f77ffc81301dfa9dfd81ca2232f09588bd512",
"build_timestamp" : "2015-05-13T13:05:36Z",
"build_snapshot" : false,
"lucene_version" : "4.10.3"
},
"tagline" : "You Know, for Search"
}
We can shut down Elasticsearch through the API as follows:
curl -XPOST 'http://localhost:9200/_shutdown'
Elasticsearch configuration
Elasticsearch configuration files are under the config folder in the
Elasticsearch installation directory. The config folder has two files,
namely elasticsearch.yml and logging.yml. The former will be used to
specify configuration properties of different Elasticsearch modules, such
as network address, paths, and so on, while the latter will specify logging-
related configurations.
The configuration file is in the YAML format and the following sections
are some of the parameters that can be configured.
Network Address
To specify the address where all network-based modules will bind and
publish to:
network :
host : 127.0.0.1
Paths
To specify paths for data and log files:
path:
logs: /var/log/elasticsearch
data: /var/data/elasticsearch
The cluster name
To give a name to a production cluster, which is used to discover and auto
join nodes:
cluster:
name: <NAME OF YOUR CLUSTER>
The node name
To change the default name of each node:
node:
name: <NAME OF YOUR NODE>
Elasticsearch plugins
Elasticsearch has a variety of plugins that ease the task of managing
indexes, cluster, and so on. Some of the mostly used ones are the Kopf
plugin, Marvel, Sense, Shield, and so on, which will be covered in the
subsequent chapters. Let's take a look at the Kopf plugin here.
Kopf is a simple web administration tool for Elasticsearch that is written in
JavaScript, AngularJS, jQuery and Twitter bootstrap. It offers an easy way
of performing common tasks on an Elasticsearch cluster. Not every single
API is covered by this plugin, but it does offer a REST client, which allows
you to explore the full potential of the Elasticsearch API.
In order to install the elasticsearch-kopf plugin, execute the following
command from the Elasticsearch installation directory:
bin/plugin -install lmenezes/elasticsearch-kopf
Now, go to this address to see the interface:

http://localhost:9200/_plugin/kopf/.
You can see a page similar to this, which shows Elasticsearch nodes,
shards, a number of documents, size, and also enables querying the
documents indexed.
Elasticsearch Kopf UI
Installing Logstash
First, download the latest Logstash TAR file from the download page.
Tip
Check for the latest Logstash release version at
https://www.elastic.co/downloads/logstash.
curl –O http://download.elastic.co/logstash/logstash/logstash-
1.5.0.tar.gz
Then, unpack the GZIP file on your local filesystem:
tar -zxvf logstash-1.5.0.tar.gz
Now, you can run Logstash with a basic configuration.
Running Logstash
Run Logstash using -e flag, followed by the configuration of standard
input and output:
cd logstash-1.5.0
bin/logstash -e 'input { stdin { } } output { stdout {} }'
Now, when we type something in the command prompt, we will see its
output in Logstash as follows:
hello logstash
2015-05-15T03:34:30.111Z 0.0.0.0 hello logstash
Here, we are running Logstash with the stdin input and the stdout output
as this configuration prints whatever you type in a structured format as the
output. The -e flag allows you to quickly test the configuration from the
command line.
Now, let's try the codec setting for output for a pretty formatted output.
Exit from the running Logstash by issuing a Ctrl + C command, and then
we need to restart Logstash with the following command:
bin/logstash -e 'input { stdin { } } output { stdout { codec =>
rubydebug } }'
Now, enter some more test input:
Hello PacktPub
{
"message" => " Hello PacktPub",
"@timestamp" => "2015-05-20T23:48:05.335Z",

"@version" => "1",
"host" => "packtpub"
}
The output that you see is the most common output that we generally see
from Logstash:
"message" includes the complete input message or the event line
"@timestamp" will include the timestamp of the time when the event
was indexed; or if date filter is used, this value can also use one of the
fields in the message to get a timestamp specific to the event
"host" will generally represent the machine where this event was
generated
Logstash with file input
Logstash can be easily configured to read from a log file as input.
For example, to read Apache logs from a file and output to a standard
output console, the following configuration will be helpful:
input {
file {
type => "apache"
path => "/user/packtpub/intro-to-elk/elk.log"
}
}
output {
stdout {
codec => rubydebug
}
}
Logstash with Elasticsearch output
Logstash can be configured to output all inputs to an Elasticsearch
instance. This is the most common scenario in an ELK platform:
bin/logstash -e 'input { stdin { } } output { elasticsearch {
host = localhost } }'
Then type 'you know, for logs
You will be able to see indexes in Elasticsearch through
http://localhost:9200/_search.
Configuring Logstash
Logstash configuration files are in the JSON format. A Logstash config file
has a separate section for each type of plugin that you want to add to the
event processing pipeline. For example:
# This is a comment. You should use comments to describe
# parts of your configuration.
input {
...
}
filter {
...
}
output {
...
}
Each section contains the configuration options for one or more plugins. If
you specify multiple filters, they are applied in the order of their
appearance in the configuration file.
When you run logstash, you use the -flag to read configurations from a
configuration file or even from a folder containing multiple configuration
files for each type of plugin—input, filter, and output:
bin/logstash –f ../conf/logstash.conf
Note

If you want to test your configurations for syntax errors before running
them, you can simply check with the following command:
bin/logstash –configtest ../conf/logstash.conf
This command just checks the configuration without running logstash.
Logstash runs on JVM and consumes a hefty amount of resources to do so.
Logstash, at times, has significant memory consumption. Obviously, this
could be a great challenge when you want to send logs from a small
machine without harming application performance.
In order to save resources, you can use the Logstash forwarder (previously
known as Lumberjack). The forwarder uses Lumberjack's protocol,
enabling you to securely ship compressed logs, thus reducing resource
consumption and bandwidth. The sole input is file/s, while the output can
be directed to multiple destinations.
Other options do exist as well, to send logs. You can use rsyslog on Linux
machines, and there are other agents for Windows machines, such as nxlog
and syslog-ng. There is another lightweight tool to ship logs called Log-
Courier (https://github.com/driskell/log-courier), which is an enhanced
fork of the Logstash forwarder with some improvements.
Installing Logstash forwarder
Download the latest Logstash forwarder release from the download page.
Tip
Check for the latest Logstash forwarder release version at
https://www.elastic.co/downloads/logstash.
Prepare a configuration file that contains input plugin details and ssl
certificate details to establish a secure communication between your
forwarder and indexer servers, and run it using the following command:

Logstash forwarder -config Logstash forwarder.conf
And in Logstash, we can use the Lumberjack plugin to get data from the
forwarder:
input {
lumberjack {
# The port to listen on
port => 12345
# The paths to your ssl cert and key
ssl_certificate => "path/to/ssl.crt"
ssl_key => "path/to/ssl.key"
# Set the type of log.
type => "log type"
}
Logstash plugins
Some of the most popular Logstash plugins are:
Input plugin
Filters plugin
Output plugin
Input plugin
Some of the most popular Logstash input plugins are:
file: This streams log events from a file
redis: This streams events from a redis instance
stdin: This streams events from standard input
syslog: This streams syslog messages over the network
ganglia: This streams ganglia packets over the network via udp
lumberjack: This receives events using the lumberjack protocol
eventlog: This receives events from Windows event log
s3: This streams events from a file from an s3 bucket
elasticsearch: This reads from the Elasticsearch cluster based on

results of a search query
Filters plugin
Some of the most popular Logstash filter plugins are as follows:
date: This is used to parse date fields from incoming events, and use
that as Logstash timestamp fields, which can be later used for
analytics
drop: This drops everything from incoming events that matches the
filter condition
grok: This is the most powerful filter to parse unstructured data from
logs or events to a structured format
multiline: This helps parse multiple lines from a single source as one
Logstash event
dns: This filter will resolve an IP address from any fields specified
mutate: This helps rename, remove, modify, and replace fields in
events
geoip: This adds geographic information based on IP addresses that
are retrieved from Maxmind database
Output plugin
Some of the most popular Logstash output plugins are as follows:
file: This writes events to a file on disk
e-mail: This sends an e-mail based on some conditions whenever it
receives an output
elasticsearch: This stores output to the Elasticsearch cluster, the most
common and recommended output for Logstash
stdout: This writes events to standard output
redis: This writes events to redis queue and is used as a broker for
many ELK implementations
mongodb: This writes output to mongodb
kafka: This writes events to Kafka topic

Installing Kibana
Before we can install and run Kibana, it has certain prerequisites:
Elasticsearch should be installed, and its HTTP service should be
running on port 9200 (default).
Kibana must be configured to use the host and port on which
Elasticsearch is running (check out the following Configuring Kibana
section).
Download the latest Kibana release from the download page.
Tip
Check for the latest Kibana release version at
https://www.elastic.co/downloads/kibana.
curl –O https://download.elastic.co/kibana/kibana/kibana-4.0.2-
linux-x64.tar.gz
Then, unpack kibana-4.0.2-linux-x64.tar.gz on your local file system
and create a soft link to use a short name.
tar -zxvf kibana-4.0.2-linux-x64.tar.gz
ln -s kibana-4.0.2-linux-x64 kibana
Then, you can explore the kibana folder:
cd kibana
Configuring Kibana
The Kibana configuration file is present in the config folder inside the
kibana installation:
config/kibana.yml
Following are some of the important configurations for Kibana.
This controls which port to use.
port: 5601.
Property to set the host to bind the server is:
host: "localhost".
Set the elasticsearch_url to point at your Elasticsearch instance, which
is localhost by default.
elasticsearch_url: http://localhost:9200
Running Kibana
Start Kibana manually by issuing the following command:
bin/kibana
You can verify the running Kibana instance on port 5601 by placing the
following URL in the browser:
http://localhost:5601
This should fire up the Kibana UI for you.

Kibana UI
Note
We need to specify Index name or pattern that has to be used to show
data indexed in Elasticsearch. By default, Kibana assumes the default
index as logstash-* as it is assuming that data is being fed to Elasticsearch
through Logstash. If you have changed the name of the index in Logstash
output plugin configuration, then we need to change that accordingly.
Kibana 3 versus Kibana 4
Kibana 4 is a major upgrade over Kibana 3. Kibana 4 offers some
advanced tools, which provides more flexibility in visualization and helps
us use some of the advanced features of Elasticsearch. Kibana 3 had to be
installed on a web server; Kibana 4 is released as a standalone application.
Some of the new features in Kibana 4 as compared to Kibana 3 are as
follows:

Search results highlighting
Shipping with its own web server and using Node.js on the backend
Advanced aggregation-based analytics features, for example, unique
counts, non-date histograms, ranges, and percentiles
Kibana interface
As you saw in the preceding screenshot of the Kibana UI, the Kibana
interface consists of four main components—Discover, Visualize,
Dashboard, and Settings.
Discover
The Discover page helps to interactively explore the data matching the
selected index pattern. This page allows submitting search queries, filtering
the search results, and viewing document data. Also, it gives us the count
of matching results and statistics related to a field. If the timestamp field is
configured in the indexed data, it will also display, by default, a histogram
showing distribution of documents over time.
Kibana Discover Page

Visualize
The Visualize page is used to create new visualizations based on different
data sources—a new interactive search, a saved search, or an existing
saved visualization. Kibana 4 allows you to create the following
visualizations in a new visualization wizard:
Area chart
Data table
Line chart
Markdown widget
Metric
Pie chart
Tile map
Vertical bar chart
These visualizations can be saved, used individually, or can be used in
dashboards.
Kibana Visualize Page
Dashboard
Dashboard is a collection of saved visualizations in different groups. These
visualizations can be arranged freely with a drag and drop kind of feature,
and can be ordered as per the importance of the data. Dashboards can be
easily saved, shared, and loaded at a later point in time.
Settings
The Settings page helps configure Elasticsearch indexes that we want to
explore and configures various index patterns. Also, this page shows
various indexed fields in one index pattern and data types of those fields.
It also helps us create scripted fields, which are computed on the fly from
the data.
Summary
In this chapter, we gathered a basic understanding of ELK stack, and also
figured out why we need log analysis, and why ELK stack specifically. We
also set up Elasticsearch, Logstash, and Kibana.
In the next chapter, we will look at how we can use our ELK stack
installation to quickly build a data pipeline for analysis.

Chapter 2. Building Your First
Data Pipeline with ELK
In the previous chapter, we got familiar with each component of ELK
Stack—Elasticsearch, Logstash, and Kibana. We got the components
installed and configured. In this chapter, we will build our first basic data
pipeline using ELK Stack. This will help us understand how easy it is to get
together the components of ELK Stack to build an end-to-end analytics
pipeline.
While running the example in this chapter, we assume that you already
installed Elasticsearch, Logstash, and Kibana as described in Chapter 1,
Introduction to ELK Stack.
Input dataset
For our example, the dataset that we are going to use here is the daily
Google (GOOG) Quotes price dataset over a 6 month period from July 1,
2014 to December 31, 2014. This is a good dataset to understand how we
can quickly analyze simple datasets, such as these, with ELK.
Note
This dataset can be easily downloaded from the following source:
http://finance.yahoo.com/q/hp?s=GOOG
Data format for input dataset
The most significant fields of this dataset are Date, Open Price, Close
Price, High Price, Volume, and Adjusted Price.
The following table shows some of the sample data from the dataset. The

actual dataset is in the CSV format.
Date Open High Low Close Volume Adj Close
Dec 31, 2014 531.25 532.60 525.80 526.40 1,368,200 526.40
Dec 30, 2014 528.09 531.15 527.13 530.42 876,300 530.42
Dec 29, 2014 532.19 535.48 530.01 530.33 2,278,500 530.33
Dec 26, 2014 528.77 534.25 527.31 534.03 1,036,000 534.03
Dec 24, 2014 530.51 531.76 527.02 528.77 705,900 528.77
Dec 23, 2014 527.00 534.56 526.29 530.59 2,197,600 530.59
Dec 22, 2014 516.08 526.46 516.08 524.87 2,723,800 524.87
Dec 19, 2014 511.51 517.72 506.91 516.35 3,690,200 516.35
Dec 18, 2014 512.95 513.87 504.70 511.10 2,926,700 511.10
Dec 17, 2014 497.00 507.00 496.81 504.89 2,883,200 504.89
Dec 16, 2014 511.56 513.05 489.00 495.39 3,964,300 495.39
Dec 15, 2014 522.74 523.10 513.27 513.80 2,813,400 513.80
Dec 12, 2014 523.51 528.50 518.66 518.66 1,994,600 518.66
Dec 11, 2014 527.80 533.92 527.10 528.34 1,610,800 528.34
Dec 10, 2014 533.08 536.33 525.56 526.06 1,712,300 526.06
We need to put this data into a location from where ELK Stack can access
it for further analysis.
We will look at some of the top entries of the CSV file using the Unix head
command as follows:
$ head GOOG.csv
2014-12-
31,531.25244,532.60236,525.80237,526.4024,1368200,526.4024
2014-12-
30,528.09241,531.1524,527.13239,530.42242,876300,530.42242
2014-12-
29,532.19244,535.48242,530.01337,530.3324,2278500,530.3324
2014-12-
26,528.7724,534.25244,527.31238,534.03247,1036000,534.03247
2014-12-24,530.51245,531.76141,527.0224,528.7724,705900,528.7724
2014-12-
23,527.00238,534.56244,526.29236,530.59241,2197600,530.59241
2014-12-
22,516.08234,526.4624,516.08234,524.87238,2723800,524.87238
2014-12-
19,511.51233,517.72235,506.9133,516.35229,3690200,516.35229
2014-12-
18,512.95233,513.87231,504.7023,511.10233,2926700,511.10233
Each row represents the Quote price data for a particular date separated
by a comma.
Now, when we are familiar with the data, we will set up the ELK Stack
where we can parse and process the data using Logstash, index it in
Elasticsearch, and then build beautiful visualizations in Kibana.

Configuring Logstash input
As we already know, Logstash has a rich set of plugins for different types
of inputs, outputs and filters, which can read, parse, and filter data as per
our needs. We will utilize the file input plugin to read the source file.
A file input plugin streams events from the input file, and each event is
assumed as a single line. It automatically detects file rotation and handles
it. It maintains the location where it left reading, and will automatically
detect the new data if configured correctly. It reads files in a similar
manner:
tail -0f
In general, a file input plugin configuration will look as follows:
input {
file {
path => #String (path of the files) (required)
start_position => #String (optional, default "end")
tags => #array (optional)
type => #string (optional)
}
}
path: The path field is the only required field in file input plugin,
which represents the path of the file from where input events have to
be processed.
start_position: This defines from where Logstash starts reading input
files. Values can be "beginning" or "end". The default value is "end"
which caters to the needs of reading live streams. If we need to read
some historic data, it can be set to "beginning".
tags: tags represents any number of strings as an array that can be
utilized later to filter and process events based on tags assigned to
them.

type: The type field can be used to mark a specific type of events,
which helps to filter and search them later. Type is added to the
document that is stored in Elasticsearch, and can later be viewed in
Kibana under the _type field. For example, we can assign type as
"error_logs" or "info_logs".
Let's configure Logstash for our input dataset:
input{
file{
path =>"/opt/logstash/input/GOOG.csv"
start_position =>"beginning"
}
}
We will provide the path of the CSV file in the path attribute, and as our
dataset is historic, we will use start_position as "beginning".
Filtering and processing input
Once we configure the input file, we need to filter the input based on our
needs so that we can identify which fields we need, and process them as
per the required analysis.
A filter plugin will perform the intermediary processing on the input
event. We can apply the filter conditionally based on certain fields.
Since our input file is a CSV file, we will use the csv filter for the same.
The csv filter takes an event field that contains CSV formatted data, parses
it, and stores it as individual fields. It can also parse data with any
separator other than commas. A typical csv filter is as follows:
filter {
csv {
columns => #Array of column names.
separator => #String ; default -","
}
}
The attribute columns take the name of fields in our CSV file, which is
optional. By default, the columns will be named as column 1, column 2,
and so on.
The attribute separator defines what character is used to separate the
different columns in the file. The default is a comma, but it can be any
other separator too.
In our example, we can specify a simple csv filter as follows:
filter {
csv {
columns =>
["date_of_record","open","high","low","close","volume","adj_close
"]
separator => ","

}
}
Here, we specified the column names as defined in our CSV file, and
explicitly defined the separator as a comma just to make it clear.
Now, we are done with csv filter configuration, but we still need to do
some intermediary processing on the columns to associate specific data
types with our columns.
First of all, we need to specify which column represents the date field so
that it can be explicitly indexed as date type and can be used to filter
based on date. Logstash has a specific filter called date for the same. A
typical date filter looks as follows:
filter {
date {
match => # array (optional), default: []
target => # string (optional), default: "@timestamp"
timezone => # string (optional)
}
}
Here, in the match attribute, we define an array, which is in the [field,
formats]format; that is, field, followed by a set of time formats that can be
applied to that field. For example, if our log file has multiple formats, we
can use the the following code:
match => [ "date_field", "MMM dd YYY HH:mm:ss",
"MMM d YYY HH:mm:ss", "MMddYYYY","ISO8601" ]
Note
Date formats in Logstash: Date formats allowed are as per the allowed
JodaTime DateTimeFormat library:
http://joda-

time.sourceforge.net/apidocs/org/joda/time/format/DateTimeFormat.html
As per our date format, our date filter will be as follows:
date{
match => ["date_of_record", "yyyy-MM-dd"]
target => "@timestamp"
}
The target filter defines where to map the matching timestamp. By
default, it maps to @timestamp (the field that represents the time stamp of
the event, which defaults to the time when the event was captured). In our
case, since we are taking some historic data, we don't want the event
captured time to be in @timestamp, but the date of record. We will map our
date field to @timestamp. It is not mandatory to define this, but
recommended to use.
After updating the data type of date fields, the next operation we require
is updating the data type of fields, which we need for numeric comparisons
or operations. By default, the value will be of string data type. We will
convert them to integers so that we can perform some aggregations and
comparisons on the data.
We will use mutate filter for the conversion of fields to a specific data
type. This filter helps perform general mutations on the fields, which
includes modifications of data types, renaming, replacing fields, and
removing fields. It can also help merge two fields, perform uppercase and
lowercase conversions, split and strip fields, and so on.
A typical mutate filter looks like this:
filter {
mutate {
convert => # hash of field and data type (optional)
join => # hash of fields to be joined (optional)
lowercase => # array of fields to be converted (optional)
merge => # hash of fields to be merged (optional)
rename => # hash of original and rename field (optional)
replace => # hash of fields to replaced with (optional)
split => # hash of fields to be split (optional)
strip => # array of fields (optional)
uppercase => # array of fields (optional)
}
}
Let's see what our mutate filter looks like:
mutate {
convert => ["open","float"]
convert => ["high ","float"]
convert => ["low ","float"]
convert => ["close ","float"]
convert => ["volume","integer"]
convert => ["adj_close","float"]
}
We are using the convert functionality to convert our price and volume
fields to integer. Valid data types are "integer", "float", and "string".

Putting data to Elasticsearch
Now that we have set up the data to be consumed by a CSV file into
Logstash, followed by parsing and processing based on the data type
needed, we now need to put the data in Elasticsearch so that we can index
the different fields and consume them later via the Kibana interface.
We will use the output plugin of Logstash for an elasticsearch output.
A typical elasticsearch plugin configuration looks like this:
output {
elasticsearch {
action => # string (optional), default: "index"
cluster => # string (optional)
host => # string (optional)
document_id => # string (optional), default: nil
index => # string (optional), default: "logstash-%
{+YYYY.MM.dd}"
index_type => # string (optional)
port => # string (optional)
protocol => # string, one of ["node", "transport", "http"]
(optional)
}
}
action: This specifies what action to perform on incoming documents.
The default is "index" and possible values are "index" or "delete".
The "index" value will index a document and "delete" will delete a
document based on document ID.
cluster: This is the name of the cluster set in elasticsearch.
host: This is the hostname or IP address of the elasticsearch.

document_id: This is the document ID of the index; it is useful to
delete or overwrite the existing entries.
index: This is the index name to which the incoming events have to be
written. By default, it is indexed based on each day, and named as
"logstash-%{+YYYY.MM.dd}".
index_type: This specifies the index type to write events to. This is to
ensure that you write similar types of events to the same index type.
port: This specifies the port to be used for the elasticsearch service.
protocol: This specifies the protocol to be used to connect with
Elasticsearch. The values are "http", "node", and "transport".
Now, let's take a look at our elasticsearch output configuration:
output{
elasticsearch {
host => "localhost"
}}
We used the default value for index and most of the other settings.
Now, when we have seen how individual plugins are configured, let's take
a look at what the overall Logstash configuration looks like:
input{
file{
path =>"/opt/logstash/input/GOOG.csv"
start_position =>"beginning"
}
}
filter{
csv{
columns =>
["date_of_record","open","high","low","close","volume","adj_close
"]
separator => ","
}
date {
match => ["date_of_record","yyyy-MM-dd"]
}
mutate {
convert => ["open","float"]
convert => ["high","float"]
convert => ["low","float"]
convert => ["close","float"]
convert => ["volume","integer"]
convert => ["adj_close","float"]
}
}
output{
elasticsearch {
host => "localhost"
}
}
We will save this configuration in the Logstash installation folder with the
name logstash.conf, and as we saw earlier, we can run Logstash with this
configuration using the following command:
Note

Before running Logstash with this configuration, make sure the
Elasticsearch is running as per the instructions in the previous chapter.
$ bin/logstash –f logstash.conf
Logstash will start to run with the defined configuration and keep on
indexing all incoming events to the elasticsearch indexes. You may see
an output similar to this on the console:
May 31, 2015 4:04:54 PM
org.elasticsearch.node.internal.InternalNode
start
INFO: [logstash-4004-9716] started
Logstash startup completed
At this point, we can open the elasticsearch Kopf plugin console to
verify whether we have some documents indexed already, and we can also
query the documents.
Elasticsearch Kopf interface
As we can see that there are 129 documents indexed already, we verified
that our Logstash configuration worked well.

Visualizing with Kibana
Now when you verify that your data is indexed successfully in
Elasticsearch, we can go ahead and look at the Kibana interface to get
some useful analytics from the data.
Running Kibana
As described in the previous chapter, we will start the Kibana service from
the Kibana installation directory.
$ bin/kibana
Now, let's see Kibana up and running similar to the following screenshot on
the browser, by going to the following URL:
http://localhost:5601
Kibana Discover page

As we already set up Kibana to take logstash-* indexes by default, it
displays the indexed data as a histogram of counts, and the associated data
as fields in the JSON format.
First of all, we need to set the date filter to filter based on our date range
so that we can build our analysis on the same. Since we took data from
July 1, 2014 to December 31, 2014, we will configure our date filter for
the same.
Clicking on the Time Filter icon at the extreme top-right corner, we can
set an Absolute Time Filter based on our range as follows:
Kibana Time Filter
Now, we are all set to build beautiful visualizations on the collected dataset
using the rich set of visualization features that Kibana provides.
Before we build the visualization, let's confirm whether all fields are
indexed properly with their associated data types so that we can perform
the appropriate operations on them.

For this, let's click on the Settings page at the top of the screen and select
the logstash-* index pattern on the left of the screen. The page looks
something like this:
Kibana Settings page
It shows all our fields that were indexed, their data types, index status, and
popularity value.
Kibana visualizations
Let's build some basic visualizations from the Kibana visualizations page,
and we will use them later in dashboard.
Click on the visualization page link at the top of the Kibana home page,
and click on the new visualization icon.
This page shows various types of visualizations that are possible with the
Kibana interface:

Kibana visualization menu
Building a line chart
The first visualization that we will build is a line chart showing weekly
close price index movement for the GOOG script over a six month period.
Select Line Chart from the visualization menu, and then we'll select Y-
Axis metrics as Max, and Field as close. In the buckets section, select
Aggregation as Date Histogram based on the @timestamp field, and
Interval as Weekly, and click on Apply.

Kibana Line chart
Now, save the visualization using some name for the line chart, which we
will pull into the dashboard later.
Building a bar chart
We will build a vertical bar chart representing the movement of weekly
traded volumes over a six month period.
Select Vertical Bar Chart from the visualization menu, and select Y-Axis
Aggregation as Sum, and Field as volume. In the buckets section, select
X-Axis Aggregation as Date Histogram, and Field as @timestamp, and
Interval as Weekly. Click on Apply to see a vertical bar chart
representing the weekly total volume traded over a six month period.

Kibana Vertical Bar Chart
Now, save the visualization using some name for the bar chart, which we
will pull into the dashboard later.
Building a Metric
Metric represents one big number that we want to show as something
special about data.
We will show the Highest Volume Traded in a single day in a six month
period using Metric.
Click on Metric in the visualization menu, and select Metric
Aggregation as Max, Field as volume. Click on Apply to see the result of
visualization on the right as follows:

Kibana Metric
Now, save the visualization using some name for the Metric, which we
will pull into the dashboard later.
Building a data table
Data tables are meant to show detailed breakdowns in a tabular format for
results of some composed aggregations.
We will create a data table of Monthly Average volume traded over six
months.
Select Data table from the visualization menu, click on split rows and
select Aggregation as Average and Fields as volume. In the buckets
section, select Aggregation as Date Histogram, Fields as @timestamp,
and Interval as Monthly. Click on Apply to see the image as in the
following screenshot:

Kibana Data table
Now, save the visualization using some name for the data table, which we
will pull into the dashboard later.
After we have built some visualizations, let's build a dashboard that
includes these visualizations.
Select the dashboard page link at top of the page, and click on the Add
Visualization link to select visualizations from your saved visualizations
and arrange them.
The Dashboard, after including a line chart, bar chart, data table, and
Metric, looks like this:

Kibana Dashboard
Now, we can save this dashboard using the save button, and it can be
pulled later and shared easily.
Dashboards can be embedded as an IFrame in other systems or can be
directly shared as links.
Click on the share button to see the options to share:

Kibana Share options
If you have completed everything up to this point, then you have
successfully set up your first ELK data pipeline.
Summary
In this chapter, we saw how you can utilize different input, filter, and
output plugins in Logstash to gather, parse, and index data to
Elasticsearch, and later utilize the Kibana interface to query and visualize
over Elasticsearch indexes. We also built some visualizations, and a
dashboard using those visualizations. We successfully built our first data
pipeline using ELK Stack. In the coming chapters, we will look at
individual components in more detail.

Chapter 3. Collect, Parse and
Transform Data with Logstash
By now, we should have a basic understanding of ELK Stack and what
role it plays in log analysis or event analysis systems. In Chapter 2,
Building Your First Data Pipeline with ELK, we built analytics over the
GOOG stock price data with the ELK Stack configuration, and also
understood role of each component of the stack in the pipeline.
In this chapter, we will get into more detail on Logstash, the most
important component of the ELK Stack, and see how Logstash helps
collect, parse, and transform any format and any type of data to a common
format, which can be used to build a wide variety of analytics systems
across many applications.
We saw in Chapter 1, Introduction to ELK Stack, the importance of log
analysis and problem with log analysis methods. Also, there are a variety
of log formats, and date and time formats in logs. Often these logs are
customized to each application and require expert knowledge to gather
essential information out of them. Now, we will see how Logstash provides
us with a variety of plugins that help us overcome all of these problems
and build easily-configurable and manageable visualizations on top of it.
In this chapter, while explaining various configurations of Logstash
plugins, we assume that you have installed Logstash, as explained in
Chapter 1, Introduction to ELK Stack, and have the basic configuration set
up and running. If you do not, you should get Logstash installed and run a
basic stdin, stdout configuration and then resume this chapter so that you
can try out some configuration options based on the explanations.
Configuring Logstash

As we have seen in previous chapters, a general Logstash plugin
configuration looks like this:
input {
}
filter {
}
output {
}
A Logstash configuration consists of a series of input, filter, and output
plugins and their corresponding properties. Each plugin plays an important
role towards parsing, processing, and finally putting the data in the
required format. Input plugins generate the event, filters modify them, and
output will ship them to other systems.
Logstash plugins
Logstash plugins
Logstash has a variety of plugins to help integrate it with a variety of input
and output sources. Let's explore the various plugins available.
Listing all plugins in Logstash
You can execute the following command to list all available plugins in your
installed Logstash version:
bin/plugin list
Also, you can list all plugins containing a name fragment by executing this
command:
bin/plugin list <namefragment>
To list all plugins for group names, input, output, or filter, we can execute
this command:
bin/plugin list --group <group name>
bin/plugin list --group output
Before exploring various plugin configurations, let's take a look at the data
types and conditional expressions used in various Logstash configurations.
Data types for plugin properties
A Logstash plugin requires certain settings or properties to be set. Those
properties have certain values that belong to one of the following
important data types.
Array
An array is collection of values for a property.
An example can be seen as follows:
path => ["value1","value2"]
Note
The => sign is the assignment operator that is used for all properties of
configuration values in Logstash configuration.
Boolean
A boolean value is either true or false (without quotes).
An example can be seen as follows:
periodic_flush => false
Codec
Codec is actually not a data type but a way to encode or decode data at
input or output.
An example can be seen as follows:
codec => "json"
This instance specifies that this codec, at output, will encode all output in
JSON format.
Hash
Hash is basically a key value pair collection. It is specified as "key" =>
"value" and multiple values in a collection are separated by a space.
An example can be seen as follows:
match => {
"key1" => "value1" "key2" => "value2"}
String
String represents a sequence of characters enclosed in quotes.
An example can be seen as follows:
value => "Welcome to ELK"
Comments
Comments begin with the # character.
An example can be seen as follows:
#this represents a comment
Field references
Fields can be referred to using [field_name] or nested fields using [level1]
[level2].
Logstash conditionals
Logstash conditionals are used to filter events or log lines under certain
conditions. Conditionals in Logstash are handled like other programming
languages and work with if, if else and else statements. Multiple if
else blocks can be nested.
Syntax for conditionals is as follows:
if <conditional expression1>{
#some statements here.
}
else if <conditional expression2>{
#some statements here.
}
else{
#some statements here.
}
Conditionals work with comparison operators, boolean operators and

unary operators:
Comparison operators include:
Equality operators: ==, !=, <, >, <=, >=
Regular expressions: =~, !~
Inclusion: in, not in
Boolean operators include and, or, nand, xor
Unary operators include !
Let's take a look at this with an example:
filter {
if [action] == "login" {
mutate { remove => "password" }
}
}
Multiple expressions can be specified in a single statement using boolean
operators.
An example can be seen as follows:
output {
# Send Email on Production Errors
if [loglevel] == "ERROR" and [deployment] == "production" {
email{
}
}
}
Types of Logstash plugins
The following are types of Logstash plugins:
Input
Filter

Output
Codec
Now let's take a look at some of the most important input, output, filter
and codec plugins, which will be useful for building most of the log
analysis pipeline use cases.
Input plugins
An input plugin is used to configure a set of events to be fed to Logstash.
Some of the most important input plugins are:
file
The file plugin is used to stream events and log lines files to Logstash. It
automatically detects file rotations, and reads from the point last read by it.
Note
The Logstash file plugin maintains sincedb files to track the current
positions in files being monitored. By default it writes sincedb files at
$HOME/.sincedb* path. The location and frequency can be altered using
sincedb_path and sincedb_write_interval properties of the plugin.
A most basic file configuration looks like this:
input{
file{
path => "/path/to/logfiles"
}
The only required configuration property is the path to the files. Let's look
at how we can make use of some of the configuration properties of the file
plugin to read different types of files.
Configuration options
The following configuration options are available for the file input plugin:
add_field
It is used to add a field to incoming events, its value type is Hash, and
default value is {}.
Let's take the following instance as an example:
add_field => { "input_time" => "%{@timestamp}" }
codec
It is used to specify a codec, which can decode a specific type of input.
For example: codec => "json" is used to decode the json type of input.
The default value of codec is "plain".
delimiter
It is used to specify a delimiter, which identifies separate lines. By default,
it is "\n".
exclude
To exclude certain types of files from the input path, the data type is
array.
Let's take the following instance as an example:
path =>["/app/packtpub/logs/*"]
exclude => "*.gz"
This will exclude all gzip files from input.
path
This is the only required configuration for the file plugin. It specifies an
array of path locations from where to read logs and events.
sincedb_path
It specifies the location where to write the sincedb files, which keeps track
of the current position of files being monitored. The default is
$HOME/.sincedb*
sincedb_write_interval
It specifies how often (number in seconds), the sincedb files that keep
track of the current position of monitored files, are to be written. The
default is 15 seconds.
start_position
It has two values: "beginning" and "end". It specifies where to start
reading incoming files from. The default value is "end", as in most
situations this is used for live streaming data. Although, if you are working
on old data, it can be set to "beginning".
Note
This option has impact only when a file is being read for the first time,
called "first contact", as it maintains the location in the "sincedb"
location. So for the next setting, this option has no impact unless you
decide to remove the sincedb files.
tags
It specifies the array of tags that can be added to incoming events. Adding
tags to your incoming events helps with processing later, when using
conditionals. It is often helpful to tag certain data as "processed" and use
those tags to decide a future course of action.
For example, if we specify "processed" in tags:
tags =>["processed"]
In filter, we can check in conditionals:
filter{
if "processed" in tags[]{
}
}
type
The type option is really helpful to process the different type of incoming
streams using Logstash. You can configure multiple input paths for
different type of events, just give a type name, and then you can filter
them separately and process.
Let's take the following instance as an example:
input {
file{
path => ["var/log/syslog/*"]
type => "syslog"
}
file{
path => ["var/log/apache/*"]
type => "apache"
}
}
In filter, we can filter based on type:
filter {
if [type] == "syslog" {
grok {
}
}
if [type] == "apache" {
grok {
}
}
}
As in the preceding example, we have configured a separate type for
incoming files; "syslog" and "apache". Later in filtering the stream, we
can specify conditionals to filter based on this type.
stdin
The stdin plugin is used to stream events and log lines from standard
input.
A basic configuration for stdin looks like this:
stdin {
}
When we configure stdin like this, whatever we type in the console will
go as input to the Logstash event pipeline. This is mostly used as the first
level of testing of configuration before plugging in the actual file or event
input.
Configuration options
The following configuration options are available for the stdin input
plugin:
add_field
The add_field configuration for stdin is the same as add_field in the
file input plugin and is used for similar purposes.
codec
It is used to decode incoming data before passing it on to the data pipeline.
The default value is "line".
tags
The tags configuration for stdin is the same as tags in the file input
plugin and is used for similar purposes.
type
The type configuration for stdin is the same as type in the file input
plugin and is used for similar purposes.

twitter
You may need to analyze a Twitter stream based on a topic of interest for
various purposes, such as sentiment analysis, trending topics analysis, and
so on. The twitter plugin is helpful to read events from the Twitter
streaming API. This requires a consumer key, consumer secret, keyword,
oauth token, and oauth token secret to work.
These details can be obtained by registering an application on the Twitter
developer API page (https://dev.twitter.com/apps/new):
twitter {
consumer_key => "your consumer key here"
keywords => "keywords which you want to filter on streams"
consumer_secret => "your consumer secret here"
oauth_token => "your oauth token here"
oauth_token_secret => "your oauth token secret here"
}
Configuration options
The following configuration options are available for the twitter input
plugin:
add_field
The add_field configuration for the twitter plugin is the same as
add_field in the file input plugin and is used for similar purposes.
codec
The codec configuration for twitter is the same as the codec plugin in the
file input plugin and is used for similar purposes.
consumer_key
This is a required configuration with no default value. Its value can be
obtained from the Twitter app registration page. Its value is the String
type.
consumer_secret
The same as consumer_key, its value can be obtained from the Twitter dev
app registration.
full_tweet
This is a boolean configuration with the default value; false. It specifies
whether to record a full tweet object obtained from the Twitter streaming
API.
keywords
This is an array type required configuration, with no default value. It
specifies a set of keywords to track from the Twitter stream.
An example can be seen as follows:
keywords => ["elk","packtpub"]
oauth_token
The oauth_token option is also obtained from the Twitter dev API page.
Note
After you get your consumer key and consumer secret, click on Create
My Access Token to create your oauth token and oauth token secret.
oauth_token_secret
The oauth_token_secret option is obtained from the Twitter dev API
page.
tags
The tags configuration for the twitter input plugin is the same as tags in
the file input plugin and is used for similar purposes.
type
type configuration for twitter input plugins is the same as type in the
file input plugin and is used for similar purposes.

lumberjack
The lumberjack plugin is useful to receive events via the lumberjack
protocol that is used in Logstash forwarder.
The basic required configuration option for the lumberjack plugin looks
like this:
lumberjack {
port =>
ssl_certificate =>
ssl_key =>
}
Tip
Lumberjack or Logstash forwarder is a light weight log shipper used to
ship log events from source systems. Logstash is quite a memory
consuming process, so installing it on every node from where you want to
ship data is not recommended. Logstash forwarder is a light weight version
of Logstash, which provides low latency, secure and reliable transfer, and
provides low resource usage.
More details about Lumberjack or Logstash forwarder can be found from
here:
https://github.com/elastic/logstash-forwarder
Configuration options
The following configuration options are available for the lumberjack input
plugin:
add_field
The add_field configuration for the lumberjack plugin is the same as
add_field in the file input plugin and is used for similar purposes.
codec
The codec configuration for the lumberjack plugin is the same as the codec
plugin in the file input plugin and is used for similar purposes.
host
It specifies the host on which to listen to. The default value: "0.0.0.0".
port
This is a number type required configuration and it specifies the port to
listen to. There is no default value.
ssl_certificate
It specifies the path to the SSL certificate to be used for the connection. It
is a required setting.
An example is as follows:
ssl_certificate => "/etc/ssl/logstash.pub"
ssl_key
It specifies the path to the SSL key that has to be used for the connection.
It is also a required setting.
An example is as follows:
ssl_key => "/etc/ssl/logstash.key"
ssl_key_passphrase
It specifies the SSL key passphrase that has to be used for the connection.
tags
The tags configuration for the lumberjack input plugin is the same as tags
in the file input plugin and is used for similar purposes.
type
The type configuration for the lumberjack input plugins is the same as
type in the file input plugin and is used for similar purposes.

redis
The redis plugin is used to read events and logs from the redis instance.
Note
Redis is often used in ELK Stack as a broker for incoming log data from
the Logstash forwarder, which helps to queue data until the time the
indexer is ready to ingest logs. This helps to keep the system in check
under heavy load.
The basic configuration of the redis input plugin looks like this:
redis {
}
Configuration options
The following configuration options are available for the redis input
plugin:
add_field
The add_field configuration for redis is the same as add_field in the
file input plugin and is used for similar purposes.
codec
The codec configuration for redis is the same as codec in the file input
plugin and is used for similar purposes.
data_type
The data_type option can have a value as either "list", "channel" or
"pattern_channel".
From the Logstash documentation for the redis plugin
(https://www.elastic.co/guide/en/logstash/current/plugins-inputs-
redis.html):

"If redis_type is list, then we will BLPOP the key. If redis_type is
channel, then we will SUBSCRIBE to the key. If redis_type is
pattern_channel, then we will PSUBSCRIBE to the key."
Tip
While using redis on the consumer and publisher side, key and data_type
should be the same on both sides.
host
It specifies the hostname of the redis server. The default value is
"127.0.0.1".
key
It specifies the key for redis; "list" or "channel".
password
It is a password type configuration that specifies the password to be used
for connection.
port
It specifies the port on which the redis instance is running. The default is
6379.
An extensive list and latest documentation on all available Logstash input
plugins is available at
https://www.elastic.co/guide/en/logstash/current/input-plugins.html.
Now that we have seen some of the most important input plugins for
Logstash, let's have a look at some output plugins.
Output plugins
Logstash provides a wide variety of output plugins that help integrate
incoming events with almost any type of destination. Let's look at some of
the most used output plugins in detail.
csv
The csv plugin is used to write a CSV file as output, specifying the fields in
csv and the path of the file.
The basic configuration of the csv output plugin looks like this:
csv {
fields => ["date","open_price","close_price"]
path => "/path/to/file.csv"
}
Configuration options
The following are the configuration options available for the csv plugin:
codec
It is used to encode the data before it goes out of Logstash. The default
value is "plain", which will output data as it is.
csv_options
The csv_options option is used to specify advanced options for the csv
output. It includes changing the default column and row separator.
An example is as follows:
csv_options => {"col_sep" => "\t" "row_sep" => "\r\n"}
fields
The fields setting is a required setting that is used to specify the fields for
the output CSV file. It is specified as an array of field names and written in
the same order as in the array. There is no default value for this setting.
gzip
The gzip setting is a boolean type of setting that specifies whether to
output as a gzip compressed format or not. The default is false.

path
The path setting is a required setting and is used to specify the path to the
CSV file.
file
The file output plugin, just like the file input plugin, will be used to write
events to a file in the file system.
The basic configuration of the file output plugin looks like this:
file
{
path = > "path/to/file"
}
Configuration options
The available configuration options are:
codec
gzip
max_size
path
Most of these configuration options have been covered earlier and are well
understood by their name.
email
The email plugin is a very important output plugin as it is very useful to
send e-mails for certain events and failure scenarios.
The basic required configuration looks like this:
email {
to => "abc@example.com"
}
Configuration options
The following configuration options are available for the email plugin:
attachments
The attachments option is an array of file paths to be attached with the e-
mail. The default value is []
body
The body option specifies the body of the e-mail in plain text format. The
default value is "".
cc
The cc option specifies the list of e-mails to be included as the cc
addresses in the e-mail. It accepts multiple e-mail IDs in a comma
separated format.
from
The from option specifies the e-mail address to be used as the sender
address in the e-mail. The default value is "logstash.alert@nowhere.com"
and must be overridden as per the type of alerts or system.
to
The to option is a required setting that specifies the receiver address for
the e-mail. It can also be expressed as a string of comma separated e-mail
addresses.
htmlbody
The htmlbody option specifies the body of the e-mail in HTML format. It
includes HTML mark-up tags in the e-mail body.
replyto
The replyto option specifies the e-mail address to be used for the Reply-
To field for the e-mail.
subject
The subject option specifies the subject for the e-mail. The default value

is "".
elasticsearch
The elasticsearch plugin is the most important plugin used in ELK Stack,
because it is where you will want to write your output to be stored to
analyze later in Kibana.
We will take a look at ElasticSearch in more detail in Chapter 5, Why Do
We Need Elasticsearch in ELK?, but let's look at the configuration options
for this plugin here:
The basic configuration for the elasticsearch plugin looks like this:
elasticsearch {
}
Configuration options
Some of the most important configuration options are mentioned as
follows:
option data type required default value
action string N "index"
bind_host string N
bind_port number N
cacert a valid system path N
cluster string N
document_id string N
document_type string N
host array N

index string N "logstash-%{+YYYY.MM.dd}"
max_retries number N 3
node_name string N
password password N
port string N
user string N
ganglia
Ganglia is a monitoring tool that is used to monitor the performance of a
cluster of machines in a distributed computing environment. Ganglia
makes uses of a daemon called Gmond, which is a small service that is
installed on each machine that needs to be monitored.
The ganglia output plugin in Logstash is used to send metrics to the gmond
service based on events in logs.
The basic ganglia output plugin configuration looks like this:
ganglia {
metric =>
value =>
}
Configuration options
The following configuration options are available for the ganglia plugin
metric
The metric option specifies the metric that is to be used for performance
monitoring. It can even take values from the event fields.
unit

The unit option specifies the unit like kb/s, ms for the metric used.
value
The value option specifies the value of metric used.
jira
The jira plugin doesn't come by default in Logstash installation but can be
easily installed by a plugin install command like this:
bin/plugin install logstash-output-jira
The jira plugin is used to send events to a JIRA instance, which can
create JIRA tickets based on certain events in your logs. To use this, the
JIRA instance must accept REST API calls, since it internally makes use of
JIRA REST API to pass the output events from Logstash to JIRA.
The basic configuration of the jira output plugin looks like this:
jira {
issuetypeid =>
password =>
priority =>
projectid =>
summary =>
username =>
}
Configuration options
The following are the configuration options and their corresponding data
types available for the jira plugin:
Option Data type Required
assignee string N
issuetypeid string Y

password string Y
priority string Y
projectid string Y
reporter string N
summary string Y
username string Y
kafka
As explained on the Hortonworks Kafka page
(http://hortonworks.com/hadoop/kafka/):
"Apache™ Kafka is a fast, scalable, durable, and fault-tolerant
publish-subscribe messaging system."
The kafka output plugin is used to write certain events to a topic on kafka.
It uses the Kafka Producer API to write messages to a topic on the broker.
The basic kafka configuration looks like this:
kafka {
topic_id =>
}
Configuration options
There are many kafka specific configuration options that can be obtained
from official documentation, but the only required configuration is
topic_id.
topic_id
The topic_id option defines the topic to send messages to.
lumberjack
The lumberjack plugin is used to write output to a Logstash forwarder or
lumberjack.
The basic configuration for the lumberjack plugin looks like this:
lumberjack {
hosts =>
port =>
ssl_certificate =>
}
Configuration options
The following configuration options are available for the lumberjack
plugin:
hosts
The hosts option specifies the list of addresses where lumberjack can send
messages to.
port
The port option specifies the port to connect to the lumberjack
communication.
ssl_certificate
It specifies the path to ssl_certificate to be used for communication.
redis
The redis plugin is used to send events to a redis instance.
Configuration options
Configuration options are similar to the ones defined for the redis input
plugin.
rabbitmq
Note

RabbitMQ is an open source message broker software (sometimes called
message-oriented middleware) that implements the Advanced Message
Queuing Protocol (AMQP). More information is available in the official
documentation at http://www.rabbitmq.com.
In RabbitMQ, the producer always sends messages to an exchange, and
the exchange decides what to do with the messages. There are various
exchange types that defines a further course of action for the messages,
namely direct, topic, headers and fanout.
The rabbitmq plugin pushes the events from logs to the RabbitMQ
exchange.
The basic configuration of the rabbitmq plugin looks like this:
rabbitmq {
exchange =>
exchange_type =>
host =>
}
stdout
The stdout plugin writes the output events to the console. It is used to
debug the configuration to test the event output from Logstash before
integrating with other systems.
The basic configuration looks like this:
output {
stdout {}
}
mongodb
MongoDB is a document-oriented NoSQL database, which stores data as
JSON documents.

Like the jira plugin, this is also a community maintained plugin and
doesn't ship with Logstash. It can be easily installed using the following
plugin install command:
bin/plugin install logstash-output-mongodb
The basic configuration for the mongodb output plugin is:
mongodb {
collection =>
database =>
uri =>
}
Configuration options
The following configuration options are available for the mongodb plugin:
collection
The collection option specifies which mongodb collection has to be used
to write data.
database
The database option specifies the mongodb database to be used to store the
data.
uri
The uri option specifies the connection string to be used to connect to
mongodb.
An extensive list and latest documentation on all available Logstash output
plugins is available at
https://www.elastic.co/guide/en/logstash/current/output-plugins.html.
Filter plugins
Filter plugins are used to do intermediate processing on events read from
an input plugin and before passing them as output via an output plugin.

They are often used to identify the fields in input events, and to
conditionally process certain parts of input events.
Let's take a look at some of the most important filter plugins.
csv
The csv filter is used to parse the data from an incoming CSV file and
assign values to fields.
Configuration options
Configuration options for the csv filter plugin were covered in an example
in Chapter 2, Building Your First Data Pipeline with ELK.
date
In ELK, it is very important to assign the correct timestamp to an event so
that it can be analyzed on the time filter in Kibana. The date filter is meant
to assign the appropriate timestamp based on fields in logs, or events, and
assign a proper format to the timestamp.
If the date filter is not set, Logstash will assign a timestamp as the first
time it sees the event or when the file is read.
The basic configuration of the date filter looks like this:
date {
}
Configuration options
Configuration options for the date filter are already covered in an example
in Chapter 2, Building Your First Data Pipeline with ELK.
drop
The drop filter is used to drop everything that matches the conditionals for
this filter.

Let's take the following instance as an example:
filter {
if [fieldname == "test"] {
drop {
}
}
}
The preceding filter will cause all events having the test fieldname to be
dropped. This is very helpful to filter out non useful information out of the
incoming events.
Configuration options
The following configuration options are present for this filter:
add_field
add_tag
remove_field
remove_tag
geoip
The geoip filter is used to add the geographical location of the IP address
present in the incoming event. It fetches this information from the
Maxmind database.
Note
Maxmind is a company that specializes in products built to get useful
information from IP addresses. GeoIP is their IP intelligence product that is
used to trace the location of an IP address. All Logstash releases have a
Maxmind's GeoLite city database shipped with them. It is also available at
http://dev.maxmind.com/geoip/legacy/geolite/.
The basic configuration of the geoip filter looks like this:
geoip {
source =>

}
Configuration options
The following configuration option is available for the geoip plugin.
source
The source option is a required setting that is of the string type. It is used
to specify an IP address or a hostname that has to be mapped via the geoip
service. Any field from events that contains the IP address or hostname
can be provided, and if the field is of the array type, only the first value is
taken.
grok
The grok option is by far the most popular and most powerful plugin that
Logstash has. It can parse any unstructured log event and convert it into a
structured set of fields that can be processed further and used in analysis.
It is used to parse any type of logs, whether it be apache logs, mysql logs,
custom application logs, or just any unstructured text in events.
Logstash, by default, comes with a set of grok patterns that can be directly
used to tag certain types of fields, and custom regular expressions are also
supported.
All available grok patterns are available at:
https://github.com/logstash-plugins/logstash-patterns-
core/tree/master/patterns
Some examples of the grok patterns are as follows:
HOSTNAME \b(?:[0-9A-Za-z][0-9A-Za-z-]{0,62})(?:\.(?:[0-9A-Za-z]
[0-9A-Za-z-]{0,62}))*(\.?|\b)
DAY (?:Mon(?:day)?|Tue(?:sday)?|Wed(?:nesday)?|Thu(?:rsday)?
|Fri(?:day)?|Sat(?:urday)?|Sun(?:day)?)
YEAR (?>\d\d){1,2}
HOUR (?:2[0123]|[01]?[0-9])
MINUTE (?:[0-5][0-9])
The preceding grok patterns can be directly used to tag fields of those
types with an operator like this:
%{HOSTNAME:host_name}
Here, host_name is the field name that we want to assign to the part of the
log event that represents the hostname like string.
Let's try to look at grok in more detail:
The grok patterns in logs are represented by this general format: %
{SYNTAX:SEMANTIC}
Here, SYNTAX is the name of the pattern that matches the text in log, and
SEMANTIC is the field name that we want to assign to that pattern.
Let's take the following instance as an example:
Let's say you want to represent the number of bytes transferred in one
event:
%{NUMBER:bytes_transferred}
Here, bytes_transferred will refer to the actual value of bytes transferred
in the log event.
Let's take a look at how we can represent a line from HTTP logs:
54.3.245.1 GET /index.html 14562 0.056
The grok pattern would be represented as:
%{IP:client_ip} %{WORD: request_method } %{URIPATHPARAM:uri_path}
%{NUMBER:bytes_transferred} %{NUMBER:duration}

The basic grok configuration for the preceding event will look like this:
filter{
grok{
match => { "message" =>"%{IP:client_ip} %{WORD:request_method} %
{URIPATHPARAM:uri_path} %{NUMBER:bytes_transferred} %
{NUMBER:duration}"}
}
}
After being processed with this grok filter, we can see the following fields
added to the event with the values:
client_ip : 54.3.245.1
request_method : GET
uri_path :/index.html
bytes_transferred :14562
duration :0.056
Custom grok patterns
Custom grok patterns can be created based on a regular expression if not
found in the list of grok patterns available.
These URLs are useful to design and test grok patterns for the matching
text as required:
http://grokdebug.herokuapp.com and http://grokconstructor.appspot.com/
mutate
The mutate filter is an important filter plugin that helps rename, remove,
replace, and modify fields in an incoming event. It is also specially used to
convert the data type of fields, merge two fields, and convert text from
lower case to upper case and vice versa.
The basic configuration of the mutate filter looks like this:
filter {

mutate {
}
}
Configuration options
There are various configuration options for mutate and most of them are
understood by the name:
Option Data type Required Default value
add_field hash N {}
add_tag array N []
convert hash N
join hash N
lowercase array N
merge hash N
remove_field array N []
remove_tag array N []
rename hash N
replace hash N
split hash N
strip array N
update hash N
uppercase array N
sleep

The sleep option is used to put Logstash in sleep mode for the amount of
time specified. We can also specify the frequency of sleep intervals based
on the number of events.
Let's take the following instance as an example:
If we want to let Logstash sleep for 1 sec for every fifth event processed,
we can configure it like this:
filter {
sleep {
time => "1" # Sleep 1 second
every => 5 # Sleep on every 5th event.
}
}
An extensive list and the latest documentation on all available Logstash
filter plugins is available at
https://www.elastic.co/guide/en/logstash/current/filter-plugins.html.
Codec plugins
Codec plugins are used to encode or decode incoming or outgoing events
from Logstash. They act as stream filters in input and output plugins.
Some of the most important codec plugins are:
avro
json
line
multiline
plain
rubydebug
spool
Let's take a look at some details about some of the most commonly used
ones.
json
If your input event or output event consists of full JSON documents, then
the json codec plugin is helpful. It can be defined as:
input{
stdin{
codec => json{
}
}
}
Or it can be simply defined as:
input{
stdin{
codec => "json"
}
}
line
The line codec is used to read each line in an input as an event or to
decode each outgoing event as a line. It can be defined as:
input{
stdin{
codec => line{
}
}
}
Or it can be simply defined as:
input{
stdin{
codec => "line"
}
}
multiline

The multiline codec is very helpful for certain types of events where you
like to take more than one line as one event. This is really helpful in cases
such as Java Exceptions or stack traces.
For example, the following configuration can take a full stack trace as one
event:
input {
file {
path => "/var/log/someapp.log"
codec => multiline {
pattern => "^%{TIMESTAMP_ISO8601} "
negate => true
what => previous
}
}
}
This will take all lines that don't start with a timestamp as a part of the
previous line and consider everything as a single event.
plain
The plain plugin is used to specify that there is no encoding or decoding
required for events as it will be taken care of by corresponding input or
output plugin types itself. For many plugins, such as redis, mongodb and so
on, this is the default codec type.
rubydebug
The rubydebug plugin is used only with output event data, and it prints
output event data using the Ruby Awesome Print library.
An extensive list and latest documentation on all available Logstash codec
plugins is available at
https://www.elastic.co/guide/en/logstash/current/codec-plugins.html.
Summary
In this chapter, we saw various configuration options for Logstash plugins,
namely input, filter, output and codec plugins, and how these various
plugins available with Logstash can be used to help collect, parse, and
transform various types of events generated from multiple types of
sources.
In the next chapter, we will see how we can create our own plugin to cater
to the needs for custom format or to handle special type of events not
handled through existing plugins.

Chapter 4. Creating Custom
Logstash Plugins
In the previous chapter, we saw how we could use the various available
Logstash plugins for various types of input, processing and output
requirements. But, if you need to create your own plugins for some custom
needs, we can do that too. In this chapter, we will look at some of the
following advanced concepts for Logstash plugins:
Plugin management in Logstash.
Downloading and installing community managed plugins.
Creating custom Logstash plugins.
Logstash plugin management
From 1.5.0+ version onwards, Logstash plugins are separated from the
core package and are maintained as separate self-contained packages using
RubyGems. It facilitates the release of plugin updates separately from
Logstash releases. Also, it reduces the overall size of the Logstash core
package.
Logstash plugins are developed in Ruby.
Note
RubyGems is a package manager for the Ruby programming language that
provides a standard format to distribute Ruby programs and libraries (in a
self-contained format called a "gem"). It is a tool designed to easily
manage the installation of gems, and a server to distribute them.
Logstash core plugins and community plugins are published on
https://rubygems.org/, and can be easily downloaded from here and
installed.

Plugin lifecycle management
Logstash plugin management is done through the install script that is
shipped with the Logstash installation:
$LOGSTASH_HOME/bin/plugin
Installing a plugin
To install a plugin, we can issue the following command:
$bin/plugin install <plug_in_name>
plug_in_name is the name of the plugin as mentioned in the gem name in
https://rubygems.org/ or in the Logstash plugin repository.
Let's take the following command as an example:
$bin/plugin install logstash-input-rabbitmq
The preceding command will install the rabbitmq input plugin to the
Logstash installation. You can also specify the --version parameter to
install a specific version of the plugin.
Note
RabbitMQ (https://www.rabbitmq.com) is a messaging broker, a common
platform to send and receive messages, which holds messages until
received.
Also, plugins downloaded from https://rubygems.org/ can be installed using
the file path as follows:
$bin/plugin install path/to/logstash-input-rabbitmq-0.1.0.gem
You can also explore all available Logstash plugins by searching
https://rubygems.org/ for "logstash".

Plugin download page at https://rubygems.org/
Updating a plugin
To update a previously installed plugin, we can issue the command:
$bin/plugin update <plug_in_name>
Let's take the following command as an example:
$bin/plugin update logstash-input-rabbitmq
The preceding command will update the logstash-input-rabbitmq plugin
to the latest version. Please make sure to test the updates well before
moving on to the production environment.
Uninstalling a plugin
To uninstall a plugin, we can issue the following command:
$bin/plugin uninstall <plug_in_name>
Let's take the following command as an example:
$bin/plugin uninstall logstash-input-rabbitmq
The preceding command will uninstall the logstash-input-rabbitmq
plugin from the Logstash installation.

Structure of a Logstash plugin
As already mentioned in Logstash plugin management, Logstash plugins
are self-contained RubyGems.
Note
This section requires a little bit knowledge of the Ruby programming
language. If you are looking for a quick overview, you can look at the
official Ruby tutorial here:
https://www.ruby-lang.org/en/documentation/quickstart/
As extensive knowledge of Ruby is not expected from the readers, we will
take a look at some simple illustrations of how a plugin works, and how we
can design one simple plugin on our own. We will also cover some details
of how the plugins are bundled to gems. More information is available at
https://www.elastic.co/guide/en/logstash/current/contributing-to-
logstash.html.
Let's look at the structure of a drop filter plugin, which is used to drop
certain events on certain conditions (https://github.com/logstash-
plugins/logstash-filter-drop):
# encoding: utf-8
require "logstash/filters/base"
require "logstash/namespace"
# Drop filter.
#
# Drops everything that gets to this filter.
#
# This is best used in combination with conditionals, for
example:
# [source,ruby]
# filter {
# if [loglevel] == "debug" {
# drop { }
# }
# }
#
# The above will only pass events to the drop filter if the
loglevel field is
# `debug`. This will cause all events matching to be dropped.
class LogStash::Filters::Drop < LogStash::Filters::Base
config_name "drop"
# Drop all the events within a pre-configured percentage.
#
# This is useful if you just need a percentage but not the
whole.
#
# Example, to only drop around 40% of the events that have the
field loglevel wiht value "debug".
#
# filter {
# if [loglevel] == "debug" {
# drop {
# percentage => 40
# }
# }
# }
config :percentage, :validate => :number, :default => 100
public
def register
# nothing to do.
end
public
def filter(event)
event.cancel if (@percentage == 100 || rand < (@percentage /
100.0))
end # def filter
end # class LogStash::Filters::Drop
Now, let's try to break it down and look at each component of a plugin.
Required dependencies
The first requirement actually loads the logstash/namespace.rb file,
which defines the modules namespaces for the input, filter, output, and
codec plugins.
require "logstash/namespace"
Then, since this is a filter plugin, we will add dependency for the filter:
require "logstash/filters/base"
Similarly, for input, we can add /logstash/inputs/base, and for output
/logstash/outputs/base.
Class declaration
Next, for each plugin, we need to declare a class for it, and it should
include the required Base class for the filter plugin as well:
class LogStash::Filters::Drop < LogStash::Filters::Base
So, as we have a drop filter, we will declare a class by its name.
Configuration name
Next, we need to specify the name of the plugin that will be used in the
Logstash configuration. We do this by declaring config_name:
config_name "drop"
So, it will be used like this:
filter {
drop {
}
}
Configuration options setting
We can define as many configuration options as we need for the plugin

with this setting. It allows us to set the name of the option, its data type
and default value, and specify if it is required:
config :percentage, :validate => :number, :default => 100
The following are the configurations:
: validate: It allows us to enforce the data type for the option. The
possible values can be :string, :number, :array, :hash, :boolean, and
so on.
For the drop filter, we have a specified validation for the percentage
option to be of type : number.
: default: It allows us to specify the default value for the option.
For the drop filter, we have specified the value 100 as the default for
the option named percentage.
: required: It takes a boolean value as either true or false and
specifies whether the option is required or not.
Plugin methods
Every plugin type (input, filter, output, and codec) has certain methods
that they need to implement to initialize instance variables and to execute
actual operations inside the plugin.
Plugin type Methods
Input plugin register and run(queue)
Filter plugin register and filter(event)
Output plugin register and receive
Codec plugin register, encode, decode
Input plugin
For the input plugin, the register and run(queue) methods need to be
implemented.
The register method is used to initialize the instance variables if any.
The run method converts the stream of incoming messages to events that
can be further transformed:
public
def run(queue)
#Code which converts messages to event here.
end # def run
Filter plugin
For the filter plugin, the register and filter (event) methods need to be
implemented:
public
def register
# nothing to do.
end
The register method is used to initialize instance variables if any. For
drop filter, we don't need to use any instance variables, so we will keep it
empty.
public
def filter(event)
event.cancel if (@percentage == 100 || rand < (@percentage /
100.0))
end # def filter
The filter method does the actual work of filtering the events. Inside the
filter method, we can use the config parameters set using an '@' prefix,
and we have event properties available using event hashmap.
For example, we can get the message as event["message"].
Also, certain operations, such as event.cancel, are also available.
For example, in the drop filter, we will use event.cancel to cancel the
event matching this filter.
Output plugin
For the output plugin, the register and receive methods need to be
implemented.
The register method is used to initialize the instance variables, if any.
The receive method processes the events before sending them to the
output destination, depending on the type of plugin.
public
def receive(event)
end # def event
Codec plugin
The codec plugin is used with input and output plugins to decode an input
event or encoding an outgoing event.
For the codec plugin, register, encode or decode methods need to be
implemented.
The register method is used to initialize instance variables, if any.
The encode method is used to encode an event to another format.
An example is the json codec plugin, which transforms the events to json
format:
public
def encode(event)
@on_event.call(event, event.to_json)
end
The decode method decodes the incoming data to an event. This method
needs a yield statement to return decoded events to a pipeline.
For example, in the spool codec plugin, to send the messages to some
buffer:
public
def decode(data)
data.each do |event|
yield event
end
end
Writing a Logstash filter plugin
Now, we have seen the structure of a plugin, which gives us a head start on
developing one of our own.
In this section, we will demonstrate building a simple filter plugin using the
knowledge of the structure of a plugin that we acquired in the previous
section.
In this illustration, we will assume that we have a sequence of numbers
coming in a stream, and we want to denote them with certain currencies
based on a name, which we will pass as a parameter to the plugin. Let's see
what our simple currency filter plugin looks like:
# Adds a Currency Symbol to price field
#
#filter {
# currency{
# name => "$"
# }
#}
require "logstash/filters/base"
require "logstash/namespace"
class LogStash::Filters::Currency < LogStash::Filters::Base
config_name "currency"
config :name, :validate => :string, :default => "$"
public
def register
#do nothing
end
public
def filter(event)
if @name
msg = @name + event["message"]
event["message"] = msg
end
end
end
Let's take a look at how the preceding filter is structured.
First, we have added the dependency for the required classes:
require "logstash/filters/base"
require "logstash/namespace"
Then, we have defined a class for the filter:
class LogStash::Filters::Currency < LogStash::Filters::Base
Next, we named the filter using config_name:
config_name "currency"
Now, we will specify the configuration option needed for this filter as we
need the name of the currency to be specified so we can add it to the
message. We will define it as follows:
config :name, :validate => :string, :default => "$"
Then, as we don't need to set any instance variables, we have provided an
empty register method for the filter:
public
def register
#do nothing
end
Next, we will implement the filter method for the filter plugin, which
will take an event and apply the logic for currency:
public
def filter(event)
if @name
msg = @name + event["message"]
event["message"] = msg
end
end
Here, we will first check the value of the name filter and if it is present, we
will add the value in front of the message; otherwise, the filter will be
ignored.
Now, filter can be used as follows:
filter {
currency{
name => "$"
}
}
Let's say if your input is 200 after using this filter, each incoming event's
output from the Logstash filter plugin will look like this:
{
"@timestamp" => "2015-06-21T14:21:54.123Z",
"message" => "$200",
}
Building the plugin
Now, when we have successfully created a plugin, save it as currency.rb
in the following folder structure:
logstash-filter-currency
└───lib
| └───logstash
| └───filters
| └───currency.rb
Gemfile
logstash-filter-currency.gemspec
Now, to create the RubyGem for the folder, we will require a gemfile and a
gemspec file present in the logstash-filter-currency top folder.
Note
gemfile: A gemfile describes the gem dependencies required to execute
associated Ruby code.
gemspec file: A gemspec file defines the specification of the RubyGem
that will be built.
Let's add some specifications to our gemspec file:
Gem::Specification.new do |s|
s.name = 'logstash-filter-currency'
s.version = '0.1.0'
s.licenses = ['Apache License (2.0)']
s.summary = "This plugin adds a currency name before message."
s.description = "This plugin is used to add core logstash
available plugin, to define a new functionality of adding
currency symbols for certain messages"
s.authors = ["Saurabh Chhajed"]
s.email = 'saurabh.chhajed@gmail.com'
s.homepage = "http://saurzcode.in"
s.require_paths = ["lib"]

# Files
s.files = ["lib/logstash/filters/currency.rb"]
# Special flag to let us know this is actually a logstash
plugin
s.metadata = { "logstash_plugin" => "true", "logstash_group" =>
"filter" }
# Gem dependencies
s.add_runtime_dependency "logstash-core", '>= 1.4.0', '< 2.0.0'
s.add_development_dependency 'logstash-devutils'
end
Save this logstash-filter-currency.gemspec file under the root plugin
folder as shown in the folder structure.
It requires Ruby gem bundlers to build gems based on these files, which
can be easily installed on the Ruby console using:
$ gem install bundler
More information on using bundler can be found at http://bundler.io/.
Now, we can build the gem using:
$gem build logstash-filter-currency.gemspec
That's it! This should have created a gem named logstash-filter-
currency-0.1.0.gem in the same folder.
It can be installed to the existing Logstash installation easily:
$ bin/plugin install /path/to/ logstash-filter-currency-0.1.0.gem
If successful, you should see the plugin listed in:
$bin/plugin list
We can quickly test the plugin using the logstash -e flag option:
bin/logstash -e 'input { stdin{} } filter { currency { name =>
"$" } } output {stdout { codec => rubydebug }}'
For the filter plugin, any number that we write will be appended by the $
currency name:
200
{
"message" => "$200"
"@version" => "1",
"@timestamp" => "2015-06-27T19:17:20.230Z",
"host" => "saurzcode"
}
We can see $ being added to the number 200 that we entered as standard
input.
Now, we have successfully created our first Logstash filter plugin and
tested it successfully.
Similarly, plugins of input and output types can be created and deployed.
Summary
In this chapter, we saw how to create a custom Logstash plugin for
requirements that were not fulfilled through the available plugins. By now,
we've seen all the different types of features and plugins supported by
Logstash and how we can extend Logstash for varying needs of input and
output sources.
Next, we will take a detailed look at the features of the other two
components of ELK stack—Elasticsearch, and Kibana.

Chapter 5. Why Do We Need
Elasticsearch in ELK?
In this chapter, we will look at the role of Elasticsearch in ELK Stack. It
covers the features of Elasticsearch, and why it is such a wonderful
technology to enable fast search responses for real time analytics. In the
end, we will also briefly look at some of the plugins available for
Elasticsearch, which make our lives much easier while dealing with the
Elasticsearch cluster.
Why Elasticsearch?
Elasticsearch is a search and analytics engine that enables fast and scalable
searches in a distributed environment. As we have already covered in
Chapter 1, Introduction to ELK Stack, some of the biggest distributed
architectures, such as GitHub, StackOverflow, and Wikipedia, make use of
the Elasticsearch full-text search, structured search, and analytics
capabilities for fast and relevant searches.
Elasticsearch is built on Apache Lucene. The definition of Lucene from its
Apache page (https://lucene.apache.org) is:
"Apache LuceneTM is a high-performance, full-featured text search
engine library written entirely in Java. It is a technology suitable for
nearly any application that requires full-text search, especially
cross-platform"
Elasticsearch hides the complexity behind Lucene by providing a powerful
RESTful API built on top of it, which makes querying the indexed data
easier, and makes it available to any programming language. It extends the
capabilities of Lucene by providing real-time analytics built on structured
and unstructured data of petabytes of size distributed across many servers.
Before taking a deep dive into the various APIs that Elasticsearch
provides, let's understand some of the basic concepts of Elasticsearch.
Elasticsearch basic concepts
Let's look at some of the basic concepts of Elasticsearch, which explain
how it stores the indexed data.
Index
Index in Elasticsearch is a collection of documents that share some
common characteristics.
Each index contains multiple types, which in turn contains multiple
documents, and each document contains multiple fields. An index consists
of multiple JSON documents in Elasticsearch. There can be any number of
indices in a cluster in Elasticsearch.
In ELK, when Logstash JSON documents are sent to Elasticsearch, they
are sent as the default index pattern "logstash-%{+YYYY.MM.dd}". It
partitions indices by day so that it can easily be searched and deleted if
required. This pattern can be changed in the Logstash output plugin
configuration.
The URL to search and query the indices looks like this:
http://localhost:9200/[index]/[type]/[operation]
Document
A document in Elasticsearch is a JSON document stored in an index. Each
document has a type and corresponding ID, which represents it uniquely.
For example, a document stored in Elasticsearch would look similar to this:
{
"_index" : "packtpub",
"_type" : "elk",
"_id" : "1",
"_version" : 1,
"found" : true,
"_source":{
book_name : "learning elk"
}
}
Field
A field is a basic unit inside a document. As in the preceding example, a
basic field is a key value pair as follows:
book_name : "learning elk"
Type
Type is used to provide a logical partition inside the indices. It basically
represents a class of similar types of documents. An index can have
multiple types and we can define them as per the context.
For example, the index for Facebook can have post as one of the index
types, comments as another.
Mapping
Mapping is used to map each field of the document with its corresponding
data type, such as string, integer, float, double, date, and so on.
Elasticsearch creates a mapping for the fields automatically during index
creation, and those mappings can be easily queried or modified based on
specific types of needs.
Shard
A shard is the actual physical entity where the data for each index is
stored. Each index can have a number of primary and replica shards where
it stores the data. Shards are distributed among all the nodes in the cluster
and can be moved from one node to another in case of node failures or the
addition of new nodes.
Primary shard and replica shard
Each document in an Elasticsearch index is stored on one primary shard
and a number of replica shards. While indexing, the document is first
stored on a primary shard and then on the corresponding replica shard. By
default, the number of primary shards for each index is five and can be
configured as per our needs.
Replica shards will typically reside on a different node than the primary
shard and help in case of failover and load balancing to cater to multiple
requests.
Cluster
A cluster is a collection of nodes that stores the indexed data.
Elasticsearch provides horizontal scalability with the help of data stored in
the cluster. Each cluster is represented by a cluster name, which different
nodes join. The cluster name is set by a property called cluster.name in
the Elasticsearch configuration elasticsearch.yml, which defaults to
"elasticsearch":
cluster.name: elasticsearch
Node
A node is a single running instance of Elasticsearch, which belongs to one
of the clusters. By default, every node in Elasticsearch joins the cluster
named "elasticsearch". Each node can have its own configuration
defined in elasticsearch.yml, they can have different settings regarding
memory and resource allocations.
In Elasticsearch, nodes can play three types of roles:

Data node: Data nodes index documents and perform searches on
indexed documents. It is always recommended to add more data nodes
in order to increase performance or scale the cluster. A node can be
made a data node by setting these properties in the elasticsearch.yml
configuration for the node:
node.master = false
node.data=true
Master node: Master nodes are responsible for management of a
cluster. For large clusters, it is recommended to have three dedicated
master nodes (one primary and two backup), which only act as master
nodes and do not store indices or perform searches. A node can be
configured to be a dedicated master node with this configuration in
elasticsearch.yml:
node.master =true
node.data=false
Routing node or load balancer node: These nodes do not play the
role of either a master or data node, but just perform load balancing, or
routing of requests for searches, or indexing the document to
appropriate nodes. This is useful for high volume searches or index
operations. A node can be configured to be a routing node with this
configuration in elasticsearch.yml:
node.master =false
node.data=false

Exploring the Elasticsearch API
In ELK, although Logstash and Kibana act as an interface to talk to
Elasticsearch indices, it's still necessary to understand how Logstash and
Kibana makes use of Elasticsearch RESTful APIs to perform various
operations, such as creating and managing indices, storing and retrieving
the documents, and forming various types of search queries around the
indices. It is also often useful to know how to delete indices.
As we already know, Elasticsearch provides an extensive API to perform
various operations. The generic syntax of querying the cluster from the
command line is as follows:
$curl -X<VERB> '<PROTOCOL>://<HOST>:
<PORT>/<PATH>/<OPERATION_NAME>?<QUERY_STRING>' -d '<BODY>'
Let's understand various parts of this command:
VERB: This can take values for the request method type: GET, POST, PUT,
DELETE, HEAD.
PROTOCOL: This is either http or https.
HOST: This is the hostname of the node in the cluster. For local
installations, this can be 'localhost' or '127.0.0.1'.
PORT: This is the port on which the Elasticsearch instance is currently
running. The default is 9200.
PATH: This corresponds to the name of the index, type, and ID to be
queried, for example: /index/type/id.
OPERATION_NAME: This corresponds to the name of the operation to be
performed, for example: _search, _count, and so on.
QUERY_STRING: This is an optional parameter to be specified for query
string parameters. For example, ?pretty for pretty print of JSON
documents.
BODY: This makes a request for body text.
Let's take the following command as an example:

curl –XGET 'http://localhost:9200/logstash-2014.08.04/_search?
pretty'
This URL will search in the index named logstash-2014.08.04.
For the upcoming sections, it is assumed that you have already installed
Elasticsearch as explained in Chapter 1, Introduction to ELK Stack, and it
is running.
In this section, we will make use of the indices created in our example in
Chapter 2, Building Your First Data Pipeline with ELK, and will try to
perform some operations on them.
Listing all available indices
Let's first try to see all available indices in our cluster by executing the
following command:
curl –XGET 'localhost:9200/_cat/indices?v'
Upon executing this, we will get the following response:
health status index pri rep docs.count docs.deleted
store.size pri.store.size
green open logstash-2014.12.19 5 1 1 0
6.1kb 6.1kb
green open logstash-2014.12.08 5 1 1 0
6.1kb 6.1kb
green open logstash-2014.07.17 5 1 1 0
6kb 6kb
green open logstash-2014.08.04 5 1 1 0
6.1kb 6.1kb
green open logstash-2014.11.05 5 1 1 0
6.1kb 6.1kb
green open logstash-2014.07.27 5 1 1 0
6.1kb 6.1kb
green open logstash-2014.09.16 5 1 1 0
6.1kb 6.1kb
green open logstash-2014.12.15 5 1 1 0
6.1kb 6.1kb
green open logstash-2014.12.10 5 1 1 0
6.1kb 6.1kb
green open logstash-2014.09.18 5 1 1 0
6kb 6kb
green open logstash-2014.12.18 5 1 1 0
6.1kb 6.1kb
green open logstash-2014.07.08 5 1 1 0
6.1kb 6.1kb
This will show all the indices that are stored among all nodes in the cluster,
and some information about them such as health, index name, size, count
of documents, number of primary shards, and so on.
For example, the first row in the preceding text shows that we have 5
primary and 1 replica shards of the index named logstash-2014.12.19 and
it has 1 document in it and 0 deleted documents.
Listing all nodes in a cluster
We can also see all nodes in a cluster by invoking the following command:
curl –XGET 'http://localhost:9200/_cat/nodes?v'
The response is as follows:
host ip heap.percent ram.percent load node.role
master name
packtpub 127.0.1.1 18 35 0.27 d
* Animus
Since ours is a single node cluster on localhost, it shows one node and the
memory related characteristics of this node.
Checking the health of the cluster
We can check the health of a cluster by invoking the following command:
curl -XGET 'http://localhost:9200/_cluster/health?pretty=true'
{

"cluster_name" : "elasticsearch",
"status" : "yellow",
"timed_out" : false,
"number_of_nodes" : 1,
"number_of_data_nodes" : 1,
"active_primary_shards" : 11,
"active_shards" : 11,
"relocating_shards" : 0,
"initializing_shards" : 0,
"unassigned_shards" : 11
}
Health can be checked at cluster level, shard level, or indices level, using
URLs that are similar to the following ones:
curl -XGET 'http://localhost:9200/_cluster/health?
level=cluster&pretty=true'
curl -XGET 'http://localhost:9200/_cluster/health?
level=shards&pretty=true'
curl -XGET 'http://localhost:9200/_cluster/health?
level=indices&pretty=true'
Health status of the cluster
Elasticsearch cluster health is indicated in three parameters:
Red indicates that some or all primary shards are not ready to serve
the requests.
Yellow indicates that all primary shards are allocated but some or all
of the replicas have not been allocated. Normally, single node clusters
will have their health status as yellow as no other node is available for
replication.
Green indicates that all shards and their replicas are well allocated
and the cluster is fully operational.
Creating an index
In ELK, index creation is automatically handled by providing the index
name in the Logstash elasticsearch output plugin. Still, let's take a look at
how we can create an index:
curl -XPUT 'localhost:9200/<index_name>?pretty'
For example, to create an index named packtpub, we can issue the
following command:
curl –XPUT 'localhost:9200/packtpub/?pretty'
We can also directly create an index while putting the document inside the
index as follows:
curl –xPUT 'localhost:9200/packtpub/elk/1?pretty' –d '
{
book_name : "learning elk"
}'
The response of the preceding command is:
{
"_index" : "packtpub",
"_type" : "elk",
"_id" : "1",
"_version" : 1,
"created" : true
}
With the preceding command, a new index named packtpub was created
along with type elk, and a document with ID 1 was stored in it.
Retrieving the document
We will now retrieve the document that we just indexed:
curl -XGET 'localhost:9200/packtpub/elk/1?pretty'
The response of the preceding query will be:
{
"_index" : "packtpub",

"_type" : "elk",
"_id" : "1",
"_version" : 1,
"found" : true,
"_source":{
book_name : "learning elk"
}
}
The _source field will contain a full document, which was indexed with ID
as 1.
From our GOOG price indices example from Chapter 2, Building Your First
Data Pipeline with ELK, let's try to query for a document:
curl –XGET 'localhost:9200/logstash-2014.08.04/logs/_search?
pretty'
This will give us the following response:
{
"took" : 3,
"timed_out" : false,
"_shards" : {
"total" : 5,
"successful" : 5,
"failed" : 0
},
"hits" : {
"total" : 1,
"max_score" : 1.0,
"hits" : [ {
"_index" : "logstash-2014.08.04",
"_type" : "logs",
"_id" : "AU2qgZixPoayDyQnreXd",
"_score" : 1.0,
"_source":{"message":["2014-08-
05,570.05255,571.9826,562.61255,565.07257,1551200,565.07257"],"@v
ersion":"1","@timestamp":"2014-08-
04T23:00:00.000Z","host":"packtpub","path":"/opt/logstash/input/G
OOG.csv","date_of_record":"2014-08-
05","open":570.05255,"high":571.9826,"low":562.61255,"close":565.
07257,"volume":1551200,"adj_close":"565.07257"}
} ]
}
}
We got the complete message stored as the _source field, which contains
JSON emitted from Logstash.
Deleting documents
In order to delete a document inside one index, we can issue the following
command:
curl -XDELETE 'localhost:9200/packtpub/elk/1?pretty'
Deleting an index
Let's delete the index that we created:
curl -XDELETE 'localhost:9200/packtpub?pretty'
The response is as follows:
{
"acknowledged" : true
}
This indicates that the index was successfully deleted.
Elasticsearch Query DSL
The queries that we saw until now were basic commands that were used to
retrieve data, but the actual power of Elasticsearch's querying lies in a
robust Query Domain Specific Language based on JSON also called Query
DSL. Kibana makes extensive use of Query DSL in order to get results in a
desired format for you. You almost never really have to worry about
writing the query JSON, as Kibana will automatically create and put the
results in a nice format.
For example, in order to get only three results out of all the matching ones,
we can specify it like this:
curl -XPOST 'localhost:9200/logstash-*/_search' -d '
{
"query": { "match_all": {} },
"size": 3
}'
The response is as follows, which contains three documents matching the
search:
{
"took" : 390,
"timed_out" : false,
"_shards" : {
"total" : 640,
"successful" : 640,
"failed" : 0
},
"hits" : {
"total" : 128,
"max_score" : 1.0,
"hits" : [{
"_index" : "logstash-2014.07.01",
"_type" : "logs",
"_id" : "AU2qge3cPoayDyQnreX0",
"_score" : 1.0,
"_source" : {
"message" : ["2014-07-
02,583.3526,585.44269,580.39264,582.33765,1056400,582.33765"],
"@version" : "1",
"@timestamp" : "2014-07-01T23:00:00.000Z",
"host" : "packtpub",
"path" : "/opt/logstash/input/GOOG.csv",
"date_of_record" : "2014-07-02",
"open" : 583.3526,
"high" : 585.44269,
"low" : 580.39264,
"close" : 582.33765,
"volume" : 1056400,
"adj_close" : "582.33765"
}
}, {
"_index" : "logstash-2014.07.09",
"_type" : "logs",
"_id" : "AU2qge3cPoayDyQnreXv",
"_score" : 1.0,
"_source" : {
"message" : ["2014-07-
10,565.91254,576.59265,565.01257,571.10254,1356700,571.10254"],
"@version" : "1",
"@timestamp" : "2014-07-09T23:00:00.000Z",
"host" : "packtpub",
"path" : "/opt/logstash/input/GOOG.csv",
"date_of_record" : "2014-07-10",
"open" : 565.91254,
"high" : 576.59265,
"low" : 565.01257,
"close" : 571.10254,
"volume" : 1356700,
"adj_close" : "571.10254"
}
}, {
"_index" : "logstash-2014.07.21",
"_type" : "logs",
"_id" : "AU2qgZixPoayDyQnreXn",
"_score" : 1.0,
"_source" : {
"message" : ["2014-07-
22,590.72266,599.65271,590.60266,594.74268,1699200,594.74268"],
"@version" : "1",
"@timestamp" : "2014-07-21T23:00:00.000Z",
"host" : "packtpub",
"path" : "/opt/logstash/input/GOOG.csv",
"date_of_record" : "2014-07-22",
"open" : 590.72266,
"high" : 599.65271,
"low" : 590.60266,
"close" : 594.74268,
"volume" : 1699200,
"adj_close" : "594.74268"
}
}
]
}
}
Similarly, the query to get results sorted by a field will look similar to this:
curl -XPOST 'localhost:9200/logstash-*/_search' -d '
{
"query" : {
"match_all" :{}
},
"sort" : {"open" : { "order":"desc"}},
"size" :3
}'
You can see the response of the preceding query, sorted by the "open" field
in a desc manner:
{
"took" : 356,
"timed_out" : false,
"_shards" : {
"total" : 640,
"successful" : 640,
"failed" : 0
},
"hits" : {
"total" : 128,
"max_score" : null,
"hits" : [{
"_index" : "logstash-2014.07.23",
"_type" : "logs",
"_id" : "AU2qgZixPoayDyQnreXl",
"_score" : null,
"_source" : {
"message" : ["2014-07-
24,596.4527,599.50269,591.77271,593.35266,1035100,593.35266"],
"@version" : "1",
"@timestamp" : "2014-07-23T23:00:00.000Z",
"host" : "packtpub",
"path" : "/opt/logstash/input/GOOG.csv",
"date_of_record" : "2014-07-24",
"open" : 596.4527,
"high" : 599.50269,
"low" : 591.77271,
"close" : 593.35266,
"volume" : 1035100,
"adj_close" : "593.35266"
},
"sort" : [596.4527]
}, {
"_index" : "logstash-2014.09.21",
"_type" : "logs",
"_id" : "AU2qgZioPoayDyQnreW8",
"_score" : null,
"_source" : {
"message" : ["2014-09-
22,593.82269,593.95166,583.46271,587.37262,1689500,587.37262"],
"@version" : "1",
"@timestamp" : "2014-09-21T23:00:00.000Z",
"host" : "packtpub",
"path" : "/opt/logstash/input/GOOG.csv",
"date_of_record" : "2014-09-22",
"open" : 593.82269,
"high" : 593.95166,
"low" : 583.46271,
"close" : 587.37262,
"volume" : 1689500,
"adj_close" : "587.37262"
},
"sort" : [593.82269]
}, {
"_index" : "logstash-2014.07.22",

"_type" : "logs",
"_id" : "AU2qgZixPoayDyQnreXm",
"_score" : null,
"_source" : {
"message" : ["2014-07-
23,593.23267,597.85266,592.50269,595.98267,1233200,595.98267"],
"@version" : "1",
"@timestamp" : "2014-07-22T23:00:00.000Z",
"host" : "packtpub",
"path" : "/opt/logstash/input/GOOG.csv",
"date_of_record" : "2014-07-23",
"open" : 593.23267,
"high" : 597.85266,
"low" : 592.50269,
"close" : 595.98267,
"volume" : 1233200,
"adj_close" : "595.98267"
},
"sort" : [593.23267]
}
]
}
}
Note
More details on Query DSL can be found at the Elasticsearch official
documentation here:
https://www.elastic.co/guide/en/elasticsearch/reference/current/query-
dsl.html
Now when we have an understanding of Query DSL in Elasticsearch, let's
look at one of the queries automatically created by Kibana, in our example
from Chapter 2, Building Your First Data Pipeline with ELK.
Go to the Kibana Visualize page and open the Highest Traded Volume
Visualization that we created earlier. If we click on the arrow button at the
bottom, it opens up buttons for Request, Response like this:

Elasticsearch Request Body on Kibana UI
Here, we can easily see the request sent by Kibana to Elasticsearch as
Elasticsearch request body:
{
"query": {
"filtered": {
"query": {
"query_string": {
"analyze_wildcard": true,
"query": "*"
}
},
"filter": {
"bool": {
"must": [
{
"range": {
"@timestamp": {
"gte": 1403880285618,
"lte": 1419472695417
}
}
}
],
"must_not": []
}
}
}
},
"size": 0,
"aggs": {
"1": {
"max": {
"field": "volume"
}
}
}
}
The preceding query makes use of query filters to apply range on the
@timestamp field, along with aggregations to find the maximum value of
the "Volume" field. Similarly, we can also check for other visualizations
created. Kibana takes care of creating queries for all the types of
visualizations that you create.

Elasticsearch plugins
Elasticsearch has a very rich set of plugins, mainly community driven,
which are really helpful to analyze the cluster, and execute full-text
structural queries easily.
Let's look at a few of the plugins.
Bigdesk plugin
This plugin was developed by Lukas Vlcek. It helps analyze the nodes
across the cluster with the help of live charts and various statistics related
to JVM, CPU, and OS, and about shards and their replicas.
Note
More information is available at https://github.com/lukas-vlcek/bigdesk.
The following screenshot shows the Bigdesk plugin:

BigDesk plugin
Elastic-Hammer plugin
The Elastic-Hammer plugin acts as a frontend for Elasticsearch. It helps
query the cluster and provides syntax checking while typing queries as
well.
Note
More details can be found here: https://github.com/andrewvc/elastic-
hammer.
Elasticsearch Elastic-Hammer plugin
Head plugin

Head plugins are capable of generating statistics of the cluster, as well as
providing browsing, and performing structured queries on Elasticsearch
indices.
Note
More details can be found here: https://github.com/mobz/elasticsearch-
head.
Elasticsearch head plugin
There are many more plugins available that are supported by Elasticsearch
or by the community and they play an important role while interacting
with Elasticsearch.
Note
You can easily check the list of available plugins here:
Summary
In this chapter, we learned the basic concepts of Elasticsearch. We also
figured out how querying on a Elasticsearch index works, and how Kibana
makes use of Elasticsearch queries to efficiently analyze indexed data and
show beautiful visualizations on top of it.
In the next chapter, we will look at Kibana's features in more detail to
understand how it helps perform some searches on data with querying on
its Discover page.
Chapter 6. Finding Insights with
Kibana
In the previous chapter, we saw how Elasticsearch plays a role in ELK
Stack to support fast searches and a variety of aggregations. In this
chapter, we will take a look at how Kibana acts as the frontend of ELK,
where it hides all the complexities of data and presents beautiful
visualizations, charts, and dashboards built over the data, which helps gain
essential insights into the data.
Kibana makes it easy to create and share dashboards consisting of various
types of charts and graphs. Kibana visualizations automatically display
changes in data over time based on Elasticsearch queries. It's easy to
install and set up, and helps us quickly explore and discover many aspects
of data.
Kibana 4 features
Some of the unique features in Kibana 4 are as follows:
Search highlights
Search terms are highlighted in the list of documents shown after the
search:

Search highlight in Kibana 4
Elasticsearch aggregations
Kibana 4 makes extensive use of Elasticsearch aggregations and sub
aggregations to provide more than one aggregation for visualizations.
There are mainly two types of aggregations—Bucketing and Metrics.
Bucketing produces a list of buckets, each one with a set of documents
belonging to it, for example, terms, range, histograms, and so on. Metrics
calculate the compute metrics for a set of documents, for example, min,
max, sum, average, and so on. These types of computations can only be
done on numeric type of fields.
Scripted fields
Scripted fields are used to make computations on the fly on indexed data.
For example, for a certain field you always want to multiply by 100 before
you show it. You can save it as a scripted field. Scripted fields, though,
can't be searched.
Let's take the following script as an example: doc['volume'].value * 100.
This script will always multiply the value of volume by 100 before it shows
it.
Dynamic dashboards
Dashboards are very flexible and dynamic as individual visualizations can
be easily arranged as per convenience, and data can be refreshed
automatically.

Kibana interface
A Kibana interface consists of four main tabs:
Discover: The Discover page enables free text searches, field-based
searches, range-based searches, and so on.
Visualize: The Visualize page enables building many visualizations,
such as pie charts, bar charts, line charts, and so on, which can be
saved and used in dashboards later.
Dashboard: The Dashboard represents collections of multiple
visualizations and searches, which can be used to easily apply filters
based on click interaction, and draw conclusions based on multiple
data aggregations.
Settings: Settings enables the configuration of index patterns, scripted
fields, the data types of fields, and so on.
Let's take a look at the Discover page in more detail.
Discover page
The Discover page is used to perform interactive searches on your indexed
data. It allows you to perform ad hoc searches based on fields, the filtering
of data, and allows you to view indexed documents as well.
A typical Kibana home page, which defaults to the Discover page, looks as
follows:

Kibana Discover page
The Discover page shows all the indexed fields in the Index Pattern on
the left, a Time Filter at the top, and a Search Box to enter your search
queries. Also, it shows a default Histogram based on the @timestamp
field in the documents and displays No. of Hits in the document
corresponding to your search. It shows 500 documents by default with the
latest based on the timestamp at the top.
Time filter
Remember the time when your boss asked to find some statistics from
your data for a specific time? The time filter is the answer for these kinds
of searches. You can filter data on any specific time period selected from
the calendar, called Absolute, or make it Relative based on current time.

There are also some quick time filters available for use.
Quick time filter
A quick time filter helps filter quickly based on some already available
time ranges:
Kibana Time Filter – Quick
Relative time filter
A relative time filter helps filter based on relative time from the current
time. By default, the time filter is set to Relative with 15 Minutes ago
from Now:
Kibana Time Filter - Relative
Absolute time filter
The absolute time filter helps filter based on a range of dates selected for
From and To a date and time:

Kibana Time Filter – Absolute
Kibana Auto-refresh setting
The Auto-refresh setting can be set to set a refresh interval:
Kibana Auto-refresh setting
The time filter can also be specified using click and drag on an area of a
histogram or other charts:

Zoom-in to Set Time Filter
Querying and searching data
Kibana uses Lucene query syntax to search among indices stored in index
patterns. You can also specify an Elasticsearch query DSL, like we
explained in Chapter 5, Why Do We Need Elasticsearch in ELK? The field
list, index documents lists, and the histogram are automatically refreshed
based on the search and time filter settings.
Note
Analyzed and Not Analyzed Fields
As mentioned in the Logstash index template for Elasticsearch
(https://github.com/logstash-plugins/logstash-output-
elasticsearch/blob/master/lib/logstash/outputs/elasticsearch/elasticsearch-
template.json), when we index string fields, both analyzed (tokenized) and
non-analyzed versions are saved in indexes. All non-analyzed fields appear
with the .raw extension in the Discover or Visualize pages.
Let's look at some examples of searches.
Freetext search
The freetext search is aimed at filtering documents containing the search
term. It searches in all the documents for all the fields containing the
searched term.
Let's take the following instance as an example:
You want to search for all the ELK books from an index pattern consisting
of PacktPub books collections. You can write 'ELK' in the search box, and
it filters all documents containing the term ELK.

Tip
Search syntax can be looked up here:
https://lucene.apache.org/core/2_9_4/queryparsersyntax.html
Boolean searches can be performed on the following terms:
AND
"Learning" AND "ELK"
The preceding query will search for all documents that contain both terms:
"Learning" and "ELK".
OR
"Logstash" OR "ELK
The preceding query will search for all documents that contain the terms
"Logstash" or "ELK".
NOT
"Logstash" NOT "ELK"
The preceding query will search for documents that contain the term
Logstash but not "ELK".
Groupings
("Logstash" OR "ELK") AND "Kibana"
The preceding query will search for documents that contain "Kibana" and
can contain either "ELK" or "Logstash".
Wildcard searches
You can also perform wildcard searches using the following terms:

plan*: will search for all documents that have terms, such as plans, or
plant, or planting, and so on
plan?: will search for plant or plans
? and *: cannot be used as the first character in a search
Field searches
Field searches aim to search for specific values or ranges of values for
fields in your indexed document that displays on the left-hand side of the
Discover page.
Field searches can be performed using the field name and the : character,
followed by a value for the field we want to filter on.
<field_name>: <field_value>
Let's take a look at some examples of field searches:
title : "Learning ELK"
title : "Learning ELK" AND category : "technology"
Range searches
Range searches are used to search for a range of values for a field.
For example, to search for a specific date range:
date_of_record : [20140701 TO 20141231]
To search for a range of values for the volume field:
volume : [ 100000 TO 200000]
Range and field searches can be combined using boolean operators like
this:
publish_date : [20150701 TO 20151231] AND title : "Learning ELK"
Special characters escaping

The following is the list of special characters, which if we want to search
for, need to be escaped using the \ operator:
+ - && || ! ( ) { } [ ] ^ " ~ * ? : \
For example, to search for 1:2 it needs to be escaped as 1\:2.
New search
You can start a new search by clicking on the New Search button on the
Discover toolbar:
Kibana New Search option
Saving the search
Searches can be saved and used in visualizations later using the Save
Search option on the Discover toolbar. Saved searches can also be added
to a dashboard in order to show the information in a traditional table
format. This is very important for real-world applications in identifying
issues:
Kibana Save Search option

Loading a search
Previously saved searches can be loaded using the Load Saved Search
option on the Discover toolbar:
Loading a Saved Search
Field searches using field list
Field searches can also be performed by clicking on the positive or
negative filter icon on certain values on the field.
Positive and negative filter on fields using field list

In the preceding figure, if you click on the positive filter icon, it will filter
all documents having the http.code value as 200, and if you click on
negative filter, it will show all documents having the http.code value
other than 200.
You can also add certain fields on the right-hand side panel by clicking on
the add button on the field name in the field list. This enables an easy view
of fields as tables based on your searches.
Field Searches in Kibana
In this way, fields can be quickly added and documents can be sorted in
fields, and fields can be arranged in any order. This is especially helpful to
build a table for a quick search.
Summary
In this chapter, we saw how we can use Kibana's Discover page to gain
insights into the data with some quick searches, which can be saved and
used later.
In the next chapter, we will see the Visualize, Dashboard, and Settings
pages in Kibana in detail.
Chapter 7. Kibana – Visualization
and Dashboard
In the last chapter, we looked at the Discover page and how we could
make some quick searches across indexed documents. In this chapter, we
will look at the Visualize and Dashboard features in Kibana. We will see
how we can leverage the power of Kibana, built over Elasticsearch
indexes, to build various types of charts and graphs, and awesome
dashboards covering various analytics, which can be easily embedded or
shared with others.
Visualize page
The Visualize page helps create visualizations in the form of graphs and
charts. These visualizations can be saved and viewed individually or can
be used in multiple dashboards, which act as a collection of visualizations.
All visualizations in Kibana are based on the aggregation feature of
Elasticsearch. Kibana also supports multilevel aggregations to come up
with various useful data analytics. Let's take a look at what a Visualize
page looks like:

Kibana Visualize page
The Visualize page has two parts—either you can create a new
visualization or open an existing one from your saved list.
Creating a visualization
To create a new visualization, select Visualize from the top menu bar,
which opens a new Visualize page, and then click on the New
Visualization button on tool bar.
Creating a new visualization is a three step process on the Visualize page:
1. Select a visualization type.
2. Select a data source (from a new search or an existing saved search).
3. Configure the aggregations (metrics and buckets) that are to be used
for the visualization on the Edit page.
Visualization types

Kibana supports the following visualizations:
Area chart
Data table
Line chart
Markdown widget
Metric
Pie chart
Tile map
Vertical bar chart
Before we start building visualizations of various types, let's understand a
bit about Elasticsearch aggregations, which forms the backbone of the
visualizations in Kibana.
Metrics and buckets aggregations
The metrics and buckets concepts come from the aggregation functionality
of Elasticsearch, and they play a vital role when designing a visualization
for your dataset in Kibana.
Buckets
Buckets help distribute documents among multiple buckets containing a
subset of indexed documents. Buckets are very similar to the GROUP BY
functionality in SQL. They help group documents based on specified
criteria, and metrics can be applied on these documents.
Buckets usually represent the X-axis in Kibana charts and it is possible to
add sub-buckets to a bucket.
The following buckets are available for the X-axis in Kibana:
Date Histogram
Histogram
Range

Date Range
IPV4 Range
Terms
Filters
Significant Terms
Let's take a look at a few important visualizations here.
Date Histogram
Date Histogram requires a field name of type date and interval for the
configuration. It groups documents as per the specified field and interval
specified. For example, if you specify the field bucket as @timestamp
and Interval as weekly, documents will be grouped based on weekly data,
and then you can apply some metrics, such as Count, Average, and so on,
on top of the grouped documents.
Histogram
Histogram is similar to Date Histogram, except that it requires the field
of type numbers and a numeric interval to be specified. It will bucket
documents for the particular interval specified in the chosen field. This is
like a range aggregation with equal intervals.
Range
Range is like Histogram, but it allows you to configure different ranges as
per the requirements, manually. For example, for a field count, you can
choose the bucketing range to be 0-1000, 1000-5000, 5000-15000, and so
on.
Date Range
Date Range requires a date field and a custom range to be specified for
each bucket.
Terms

Terms help group documents by the value of any field, which is very
similar to the GROUP BY statement in SQL. The Terms aggregation also lets
you choose whether you want Top N or Bottom N, or you can specify the
order based on metrics too. For example, you can choose to group by a
product type and get the top five spends in that product type.
Buckets in visualizations
Metrics
Metrics represents computations performed on values of fields in each
bucket, for example, computing the count, average, minimum, or
maximum of a field in the document. Metrics usually represent the Y-axis
in Area chart, Vertical bar chart, and Line chart. The types of metrics
available in Kibana are:
Count
Average
Sum

Unique Count
Min
Max
Percentile
Percentile Ranks
Let's take a look at a few of them.
Count
The Count metric aggregation is very important, and its main purpose is to
calculate the count of the number of fields in each bucket in a bucket
aggregation.
For example, to count the number of visitors for each of the product
categories, you can specify the product category field as bucket
aggregation and count metric aggregation.
Average, Sum, Min, and Max
Similar to Count aggregation, Average, Sum, Min, and Max provide the
average, sum, minimum, and maximum, respectively, of all the values of a
numeric field provided in the aggregation.
Unique Count
Unique Count is similar to the COUNT (DISTINCT fieldname) functionality in
SQL, which counts number of unique values for a field.

JSON Input Advanced option
Overall, a New Visualization page looks like this, with the toolbar at the
top, metrics and buckets configuration on the left and the preview pane
on right-hand side:
Kibana New Visualization page
The toolbar at the top has the options to create a new visualization, save a

visualization, open a saved visualization, share a visualization, and refresh
it.
Kibana Visualization toolbar
When creating a visualization, Kibana provides two options as a search
source:
From a saved search
From a new search
Kibana search source selection
From a saved search uses searches that you saved in the Discover page.
From a new search is used to create a new visualization based on a new
search.
Visualizations

Now, let's take a look at various visualization types and how they can be
used.
Area chart
Area chart is especially useful to create stacked timelines or distribute
data.
Area chart uses metrics as Y-axis and buckets for X-axis. We can also
define sub-aggregations in buckets, which give you the functionality of
Split Charts (multiple charts based on different aggregations) or Split
Area (Area chart split based on different aggregations).
Kibana Area chart
Data table
Data table is used to present aggregated data in a tabular format and helps
identify Top N kinds of aggregations.
For example, to get the top five clients by the number of hits, the following
data table visualization can be used:

Kibana Data table
Line chart
Line charts are used for high density time series, and are often helpful
when comparing one series with another:

Kibana Line chart
Markdown widget
Markdown widget is used to display information or instructions on
Dashboard and can be used for any requirements for text on Dashboard.
Kibana Markdown widget
Metric
Metric is used to show a one number kind of analysis for your field. It can
be used to compute the total number of hits or the sum or average of a
field.
For example, the following metric can be used to show the average
response time of the application over a period of time:

Kibana Metric
Pie chart
Pie charts are often used to show parts of a whole or a percentage
relationship. It represents the distribution of data over multiple slices in a
pie chart.
A slice of the pie chart is determined by metrics aggregations, which can
have the values Count, Sum, or Unique Count. Bucket aggregation
defines the type of data that has to be represented in one chart.
For example, the following pie chart can be used to show the distribution
of the different response codes of an application:

Kibana Pie chart
Tile map
Tile maps are used to locate geographic locations based on geo
coordinates. It works on the Geohash bucket aggregation, which groups
multiple coordinates into one bucket.
Kibana Tile map

Vertical bar chart
Vertical bar chart is a chart that can be used for a variety of purposes and
works well with time- and non-time-based fields. It can be used as single
bar or stacked as well.
Y-axis is metrics and X-axis is buckets aggregation.
For example, the following Vertical bar chart can be used to show a count
of HTTP response codes:
Kibana Vertical bar chart

Dashboard page
Kibana Dashboard is just a collection of saved visualizations or saved
searches, which can be arranged in any order. Visualizations can be used
on multiple dashboards and changes will reflect to all of them
automatically. A dashboard can be saved and shared easily.
Let's look at what Dashboard will look like:
Building a new dashboard
When you click on the Kibana Dashboard page link at the top of the page
for the first time, it displays an empty Kibana dashboard that is ready to
add visualizations to:

Kibana New Dashboard screen
You can click on the + button with a circle on the extreme right-hand side
toolbar to add any saved visualizations or searches that you saved in the
Discover page in a tabular format. After you have added the
visualizations, you can move the individual visualizations around, edit
them, or remove them. You can even resize or drag and drop them as per
your requirements.
Setting a refresh interval on the time filter at the top automatically
refreshes the dashboard with the latest values.
The click to filter feature in Kibana dashboards is very useful in scenarios
where you would like all visualizations and searches to reflect events at a
particular time. For example, you can click on a specific bar in a histogram
and all the other visualizations and searches will reflect the same
automatically.
Saving and loading a dashboard
Once you are done with the arrangement of visualizations, to save a
dashboard, click on the Save Dashboard button on the toolbar and enter a
name for the dashboard and save.
Kibana provides the facility to save a dashboard, which reflects values at a
particular time. To do this, there is an option to save time with the

dashboard. This is useful to provide snapshots of the system at a particular
time.
Kibana Save Dashboard
To load a saved dashboard, click on the Load Dashboard button on the
toolbar and choose among a list of saved dashboards.
Sharing a dashboard
Once completed and saved, you can share a link to a dashboard or embed
it within another application using the IFrame tag. To do so, click on the
Share button on the toolbar, which shows both a code to embed within
another application, and a direct link to the dashboard, which can be
copied and shared.
Kibana Share screen
Summary
In this chapter, we've seen how to create different types of visualizations
in Kibana based on aggregations. We also saw how to arrange and share
them using Kibana Dashboards. In the next chapter, we'll see how we can
put all the components of ELK together to build a powerful data pipeline.
Chapter 8. Putting It All Together
In the previous chapters, we looked at the basics of Elasticsearch, Kibana,
and Logstash. We saw the configurations and properties of each of them,
and tried to understand what role each of the components plays in building
a data pipeline for your data.
Now we will apply everything that we have learnt so far. We'll create an
end-to-end running solution to analyze logs using ELK Stack.
For demo purposes, we will use a sample web application that runs on the
Tomcat server. We'll set up ELK Stack, where we'll use Logstash to
collect, parse and index access logs to Elasticsearch. Finally, we'll see
various searches and visualizations on it in the Kibana interface.
Input dataset
The input dataset is a continuous stream of Tomcat access logs in the
following format:
10.0.0.2 - - [08/Sep/2015:17:39:46 +0100] "GET /elk/demo/10
HTTP/1.1" 200 40
10.0.0.2 - - [08/Sep/2015:17:39:47 +0100] "GET /elk/demo/11
HTTP/1.1" 200 39
10.0.0.3 - - [08/Sep/2015:17:39:48 +0100] "GET /elk/demo/12
HTTP/1.1" 200 39
10.0.0.2 - - [08/Sep/2015:17:39:49 +0100] "GET /elk/demo/13
HTTP/1.1" 200 39
10.0.0.2 - - [08/Sep/2015:17:39:50 +0100] "GET /elk/demo/14
HTTP/1.1" 200 39
10.0.0.4 - - [08/Sep/2015:17:39:51 +0100] "GET /elk/demo/15
HTTP/1.1" 200 40
10.0.0.2 - - [08/Sep/2015:17:39:52 +0100] "GET /elk/demo/16
HTTP/1.1" 200 39
10.0.0.2 - - [08/Sep/2015:17:39:53 +0100] "GET /elk/demo/17
HTTP/1.1" 200 39
10.0.0.5 - - [08/Sep/2015:17:39:54 +0100] "GET /elk/demo/18

HTTP/1.1" 200 39
10.0.0.2 - - [08/Sep/2015:17:39:55 +0100] "GET /elk/demo/19
HTTP/1.1" 200 39
10.0.0.2 - - [08/Sep/2015:17:39:56 +0100] "GET /elk/demo/20
HTTP/1.1" 200 40
10.0.0.6 - - [08/Sep/2015:17:39:57 +0100] "GET /elk/demo/21
HTTP/1.1" 200 38
10.0.0.2 - - [08/Sep/2015:17:39:58 +0100] "GET /elk/demo/22
HTTP/1.1" 200 40
10.0.0.2 - - [08/Sep/2015:17:39:59 +0100] "GET /elk/demo/23
HTTP/1.1" 200 39
The preceding log format is a Common Apache log format, defined in the
Tomcat server.xml file in conf folder as follows:
<Valve className="org.apache.catalina.valves.AccessLogValve"
directory="logs"
prefix="localhost_access_log." suffix=".txt"
pattern="%h %l %u %t "%r" %s %b" />
The log pattern is in the following format:
%h %l %u %t "%r" %s %b
%h: This represents the remote hostname (or IP address)
%l: This represents the remote logical username
%u: This represents the remote user that was authenticated
%t: This specifies the date and time in common log format
%r: This represents the request
%s: This represents the response HTTP code
%b: This represents the bytes sent in response, excluding HTTP headers

Configuring Logstash input
In this section, we'll configure Logstash to read data from access logs
located on Tomcat, and index it in Elasticsearch, making filters and
tokenization of terms in logs as per the grok pattern.
Grok pattern for access logs
As we already saw, some of the commonly used grok patterns are already
included with the Logstash installation. Check out the list of Logstash grok
patterns on GitHub at https://github.com/logstash-plugins/logstash-
patterns-core/tree/master/patterns.
There is already a grok pattern for the Common Apache log format in the
Logstash installation as follows:
COMMONAPACHELOG %{IPORHOST:clientip} %{USER:ident} %{USER:auth} \
[%{HTTPDATE:timestamp}\] "(?:%{WORD:verb} %{NOTSPACE:request}(?:
HTTP/%{NUMBER:httpversion})?|%{DATA:rawrequest})" %
{NUMBER:response} (?:%{NUMBER:bytes}|-)
We can directly use COMMONAPACHELOG as a matching pattern for our
incoming messages to Logstash as follows:
input{
file{
path =>"/var/lib/tomcat7/logs/localhost_access_logs.txt"
start_position =>"beginning"
}
}
Next, we need to specify our grok pattern matching with the incoming
message, assign a timestamp field from our message, and convert the data
types of some of the fields as per our needs:
filter{
grok {
match => { "message" => "%{COMMONAPACHELOG}" }
}
date{
match => ["timestamp","dd/MMM/yyyy:HH:mm:ss Z"]
}
mutate{
convert => ["response","integer"]
convert => ["bytes","integer"]
}
}
Finally, to configure the output plugin to send filtered messages to
Elasticsearch, we will not specify any port here as we are using the default
port for Elasticsearch, that is, 9200:
output{
elasticsearch {
host => "localhost"
}
}
Now that we have understood the individual configuration, let's see what
the overall configuration for Tomcat looks like:
input{
file{
path =>"/var/lib/tomcat7/logs/localhost_access_log.txt"
start_position =>"beginning"
}
}
filter{
grok {
match => { "message" => "%{COMMONAPACHELOG}" }
}
date{
match => ["timestamp","dd/MMM/yyyy:HH:mm:ss Z"]
}
mutate{
convert => ["response","integer"]

convert => ["bytes","integer"]
}
}
output{
elasticsearch {
host => "localhost"
}
}
*
Now, lets start logstash with this configuration:
$ bin/logstash –f logstash.conf
Logstash will start to run with the defined configuration and keep on
indexing all incoming events to the Elasticsearch indexes. You may see an
output that is similar to this one on the console:
May 31, 2015 4:04:54 PM
org.elasticsearch.node.internal.InternalNode
start
INFO: [logstash-4004-9716] started
Logstash startup completed
Now, you will see your Apache access logs data in Elasticsearch. Logstash
was able to parse the input line and break it into different pieces of
information, based on the grok patterns, for the Apache access logs. Now,
we can easily set up analytics on HTTP response codes, request methods,
and different URLs.
At this point, we can open the Elasticsearch Kopf plugin console that we
installed in Chapter 1, Introduction to ELK Stack, to verify whether we
have some documents indexed already, and we can also query these
documents.

Elasticsearch Kopf UI
If we can see some indexes for Logstash already in Elasticsearch, we have
verified that our Logstash configuration worked well.

Visualizing with Kibana
Now that you have verified that your data is indexed successfully in
Elasticsearch, we can go ahead and look at the Kibana interface to get
some useful analytics from the data.
Running Kibana
As described in Chapter 1, Introduction to ELK Stack, we will start the
Kibana service from the Kibana installation directory:
$ bin/kibana
Now, let's see Kibana up and running with a screen similar to the following
screenshot on the browser with this URL:
http://localhost:5601
We can verify our index and fields in the Settings page under the indices
tab as follows:

Kibana Settings page
It shows all our fields that were indexed, their data types, index status, and
popularity value.
As we have already set up Kibana to take the logstash-* indexes by
default, it starts to display the indexed data as a histogram of counts, and
the associated data as fields in the JSON format as follows:

The Kibana Discover page showing indexed values
Searching on the Discover page
After our data is indexed, we can perform some quick searches on our
fields to analyze some data.
To search for a specific client IP, we can type search command as
clientip: 10.0.0.7 and the indexed document on the page displays
matching highlighted values:

Search on fields in the Discover page
To search all GET requests coming from specific client IP, we can issue a
query like this:
clientip:10.0.0.7 AND verb:GET

Searching on fields
To search all instances of a particular GET request coming from a specific
client IP we can issue a query like the one shown in the following
screenshot:
Searching on fields II
Once our data is fully indexed, the Discover page will look something like
this, with a default histogram based on the count of documents over time:

The Discover page after full indexing
Visualizations – charts
Let's build some basic visualizations from the Kibana Visualize page, and
we will use them later in dashboard.
Click on the Visualize page link at the top of the Kibana home page and
click on the new visualization icon.
This page shows various types of visualizations that are possible with the
Kibana interface:

Kibana visualization menu
Building a Line chart
The first visualization that we will build is a Line chart showing the
number of hits over time for the application. To do this, we'll choose the Y-
axis metrics as Count and the X-axis bucket as Date Histogram, and
then click on Apply. The resulting Line chart looks like this:

Line Chart – Request Count
Now, save the visualization using any name for the Line chart, which we
will pull in Dashboard later.
Building an Area chart
We can build an Area chart based on the number of bytes transferred
over time as follows. To do this, we'll choose the Y-axis metrics as
Average and choose Field as bytes. The resulting Area chart looks like
this:

Area Chart – Average Bytes
Now, save the visualization using any name for the Area chart, which we
will pull in Dashboard later.
Building a Bar chart
We'll build a vertical split bar chart showing the number of requests split
across multiple clients. For the Y-axis metrics, we will use Count, and for
the X-axis aggregation, we'll use Date Histogram. We'll use sub
aggregation using the Split Bars feature, and split it using the clientip
term:

Bar Chart – Requests by Clients
Now, save the visualization using any name for the Bar chart, which we
will pull in Dashboard later.
Building a Markdown
Markdown is lightweight markup language that has a simple formatting
syntax for various documentation needs. We'll build one Markdown to give
an explanation of our Dashboard:

Markdown
Dashboard page
On the Dashboard page, we can choose from our list of saved
visualizations or searches to include them in our Dashboard:
Add visualization or searches to Dashboard
After we have selected the visualizations that we want to include in our
dashboard, we can drag and drop and arrange them accordingly. The
resulting dashboard looks like this:

Dashboard – Access Logs Monitoring
Once completed, we can choose to share the dashboard using the share
button, which also gives us the code to be used if we want to include it as
an embedded dashboard in some other application:
Share Dashboard
Summary
In this chapter, we saw how we could build an end-to-end data pipeline
built over our logs using ELK Stack, which helps us get useful analysis
from our data. This chapter helped us understand how the features of
Elasticsearch, Logstash, and Kibana come together to help build our own
analytics pipeline.
In the next chapter, we'll take a look at some of the practical
implementations of ELK Stack and how it is helping the industry.

Chapter 9. ELK Stack in
Production
So far in the book, we saw how we could use ELK stack to figure out
useful information out of our logs, and build a centralized logging solution
for multiple data sources of an application.
In our end-to-end log pipeline, we configured ELK on our local machine to
use local Elasticsearch, Logstash, and Kibana instances.
In this chapter, we will take a look at how ELK Stack can be used in
production with huge amounts of data and a variety of data sources. Some
of the biggest companies, such as Bloomberg, LinkedIn, Netflix, and so on,
are successfully using ELK Stack in production and ELK Stack is gaining
popularity day by day.
When we talk about the production level implementation of ELK Stack,
some of the perquisites are:
Prevention of data loss
Data protection
Scalability of the solution
Data retention
Prevention of data loss
Data loss prevention is critical for a production system, as monitoring and
debugging is largely dependent on each and every log event to be present
in the system; otherwise, whole analytics or the debugging system will fail,
and we end up losing some of the important events in our system.
Data loss can be prevented using a message broker in front of the Logstash
indexers. Message brokers, such as Redis, prove to be useful when dealing

with a large stream of data, as Logstash may slow down while indexing
data to Elasticsearch. Redis can help in these situations where it can buffer
the data while Logstash is busy indexing to Elasticsearch. It also adds a
layer of resiliency where if indexing fails, events are held in a queue
instead of getting lost. ZeroMQ, RabbitMQ, AMQP can also be used as a
broker in place of Redis.
For example, the following architecture can be useful:
ELK Architecture with message broker

Data protection
Since data is of immense value and carries a lot of confidential
information, it is extremely important to protect the data at various points
while in ELK Stack. Elasticsearch indices must be prevented from
unauthorized access, and Kibana Dashboard should be protected too. We
can also set up an Nginx reverse proxy to access Kibana instances, which
will put your Kibana console behind an authentication page that requires a
username and password.
Kibana supports SSL encryption for both client requests and the requests
the Kibana server sends to Elasticsearch.
To encrypt communications between the browser and the Kibana server,
we can configure the ssl_key_file and ssl_cert_file properties in
kibana.yml:
The following are SSL for outgoing requests from the Kibana server (PEM
formatted):
ssl_key_file: /path/to/your/server.key
ssl_cert_file: /path/to/your/server.crt
Elasticsearch shield can be used to provide index level access control to
your data in Elasticsearch. We can create a role for Kibana in shield, and
determine what access we want to grant to users of Kibana, as follows:
kibana4:
cluster:
- cluster:monitor/nodes/info
- cluster:monitor/health
indices:
'*':
- indices:admin/mappings/fields/get
- indices:admin/validate/query
- indices:data/read/search
- indices:data/read/msearch

- indices:admin/get
'.kibana':
- indices:admin/exists
- indices:admin/mapping/put
- indices:admin/mappings/fields/get
- indices:admin/refresh
- indices:admin/validate/query
- indices:data/read/get
- indices:data/read/mget
- indices:data/read/search
- indices:data/write/delete
- indices:data/write/index
- indices:data/write/update
- indices:admin/create
We can also give the Kibana server level roles, which gives access to the
.kibana index as follows:
kibana4_server:
cluster:
- cluster:monitor/nodes/info
- cluster:monitor/health
indices:
'.kibana':
- indices:admin/create
- indices:admin/exists
- indices:admin/mapping/put
- indices:admin/mappings/fields/get
- indices:admin/refresh
- indices:admin/validate/query
- indices:data/read/get
- indices:data/read/mget
- indices:data/read/search
- indices:data/write/delete
- indices:data/write/index
- indices:data/write/update
Please note that shield is not free and is a part of a paid service provided
by Elastic. Search Guard is another tool that is free and works well to
secure your Elasticsearch installation. More details are available at
http://floragunn.com/searchguard.

System scalability
As the data in the application grows, it is essential that the log analytics
system should scale well with the system. Also, there are times when your
systems are under a heavy load, and you need your log analytics systems
to analyze what is going on with the application. ELK Stack provides that
capability where you can easily scale each component as per your needs.
You can always add more Elasticsearch nodes (master nodes and data
nodes) in the cluster. It is recommended that you have three master nodes
(one primary and two backup) for large clusters. Also, load balancing or
routing nodes can be added for high volume searches and indexing
requirements. You can also get more Logstash and Redis instances, and
add more than one Kibana instance too. A typical scaled architecture may
look like this:
ELK Architecture with Cluster

Data retention
When setting up a log analytics system, it is extremely important to define
your data retention policy as Elasticsearch can't hold all the data that you
have, which may result in data loss. There should be a process to
automatically delete old indices after a certain defined period.
The Elasticsearch Curator (https://github.com/elasticsearch/curator) is
especially useful to manage your indices. You can schedule Curator to
delete old indices based on your need. For example, the following
command can be set up in a crontab to delete indices older than 10 days at
a specified time, daily:
curator --host 10.0.0.7 delete indices --older-than 10 --time-
unit days \ --timestring '%Y.%m.%d'

ELK Stack implementations
The ELK community is quite large, and it's growing rapidly as it is gaining
more and more attention. Let's take a look at some of the already existing
successful ELK Stack implementations.
ELK Stack at LinkedIn
LinkedIn is a business oriented social networking site, which is mainly
used for professional networking. LinkedIn was launched in May 5, 2003.
As of March 2015, LinkedIn reports more than 364 million acquired users,
in more than 200 countries and territories.
Refer to http://www.slideshare.net/TinLe1/elk-atlinked-in.
Problem statement
LinkedIn has millions of multiple data centers, tens of thousands of
servers, hundreds of billions of log records. It is a challenge to log, index,
search, store, visualize, and analyze all of these logs all day, every day.
Also, security in terms of access control, storage, and transport has to be
maintained. As data grows, the system will scale to more data centers,
more servers, and will produce even more logs. It needs an efficient log
analytics pipeline that can handle data at this scale.
Criteria for solution
The log analytics solution that LinkedIn is looking for, must meet the
following:
It is horizontally scalable, so that more nodes can be added when
needed
It is fast, and quick, and as close to real-time as possible
It is inexpensive
It is flexible

It has a large user community and supports availability
It is open source
Solution
ELK Stack proved to match all these criteria. ELK is currently used across
many teams in LinkedIn. This is what the current ELK Stack
implementation at LinkedIn looks like:
100 plus ELK clusters across 20 plus teams and six data centers
Some of the larger clusters have:
Greater than 32 billion docs (30+ TB)
Daily indices that average 3.0 billion docs (~3 TB)
The current architecture for ELK Stack at LinkedIn uses Elasticsearch,
Logstash, Kibana, and Kafka.
Note
Apache Kafka: Kafka is a high throughput distributed messaging system,
which was invented by LinkedIn, and open sourced in 2011. It is a fast,
scalable, distributed, and durable messaging system which proves useful
for systems that produce huge amounts of data. More details can be found
at the Kafka site http://kafka.apache.org.
Kafka at LinkedIn
Kafka is a common data-transport layer across LinkedIn. Kafka handles
around 1.1 trillion messages per day, a 200 TB per day input, and a 700 TB
per day output. The architecture is spread across 1100 brokers, over 50
plus clusters, which includes around 32000 topics and 350 thousands
partitions.
Operational challenges
LinkedIn generates lots of data, so reliable transport, queuing, storing, and
indexing is very essential. It has to take data from various sources, such as

Java, Scala, Python, Node.js, Go, and so on. Obviously, the data format
was different across these sources so transformations were needed.
Logging using Kafka at LinkedIn
LinkedIn uses dedicated clusters for logs in each data center. They have
individual Kafka topics per application, and it acts as a common logging
transport for all services, languages, and frameworks. To ingest logs from
Kafka to Logstash, they used their own Kafka input plugin; later, they
started using KCC (Kafka console consumer) using a pipe input plugin.
ELK at LinkedIn
An example configuration of a Logstash pipe plugin using KCC is as
follows:
pipe {
type => "mobile"
command => "/opt/bin/kafka-console-consumer/kafka-console-
consumer.sh \
--formatter
com.linkedin.avro.KafkaMessageJsonWithHexFormatter \
--property schema.registry.url=http://schema-
server.example.com:12250/schemaRegistry/schemas \
--autocommit.interval.ms=60000 \
--zookeeper zk.example.com:12913/kafka-metrics \
--topic log_stash_event \
--group logstash1"
codec => "json"
}

ELK at SCA
SCA is a leading global hygiene and forest products company. The SCA
group companies develop and produce sustainable personal care, tissue,
and forest products. As we can see at
https://www.elastic.co/blog/improving-user-intelligence-with-the-elk-stack-
at-sca:
"At SCA we use Elasticsearch, Logstash, and Kibana to record
searches, clicks on result documents and user feedback, on both the
intranet and external sites. We also collect qualitative metrics by
asking our public users a question after showing search results: "Did
you find what you were looking for?" The user has the option to give
a thumbs up or down and also write a comment."
How is ELK used in SCA?
All search parameters and results information are recorded for each search
event: the query string, paging, sorting, facets, the number of hits, search
response time, the date and time of the search, and so on. Clicking a result
document also records a multitude of information: the position of the
document in the result list, the time it took from search to click, and
various document metadata (such as URL, source, format, last modified,
author, and more). A click event also gets connected with the search event
that generated it. This is also the case for feedback events.
Each event is written to a log file that is being monitored by Logstash,
which then creates a document from each event, and pushes them to
Elasticsearch where the data is visualized in Kibana.
How is it helping in analytics?
Since a lot of information is being indexed in the stack, a variety of

analytics can be performed from simple queries, such as "What are the ten
most frequent queries during the past week?" and "Users who click on
document X, what do they search for?", to the more complex ones, such as
"What is the distribution of clicked documents' last modified dates, coming
from source S, on Wednesdays?"
Analysis like this helps them tune the search to meet the needs of the users
and deliver value to them. It helps adjust the relevance model, add new
facets or remove old ones, or change the layout of search and result pages.
What this means for SCA is that they get a search that is ever improving.
The direct feedback loop between the users and administrators of the
system creates a sense of community, especially when users see that their
grievances are being tended to. Users find what they are looking for to a
greater and greater extent, saving them time and frustration.
ELK for monitoring at SCA
This setup is not only used to record information about user behavior, but
also used to monitor the health of the servers. In that context
Elasticsearch, Logstash, and Kibana are being used as a Time Series
Database. Every few seconds, information about each server's CPU,
memory, and disk usage (time series data) is being indexed. It also helps
gain access to the historic aspect of data and to find trends in the system.
This can, of course, be correlated with the user statistics. For example, a
rise in CPU usage can be correlated to an increase in query volume.
Refer to: https://www.elastic.co/blog/improving-user-intelligence-with-the-
elk-stack-at-sca.

ELK at Cliffhanger Solutions
Cliffhanger Solutions is an application and service provider for the utility
and telecom industry. It helps customers and utility companies with
preventative maintenance and reducing outage restoration times.
"At Cliffhanger Solutions, we index data in real time from various
sources using Elasticsearch and Logstash. Sources include GPS
location data from maintenance trucks or from tablets running our
app, readings from smart meters and facility data from GIS
(geographical information systems)."
Kibana dashboard at Cliffhanger

Operators can now quickly get answers to questions such as "Can I safely
close this switch and restore power to these 1500 customers?" or "A storm
is coming in from the South, how fast can I get my bucket trucks to the
area where the storm will hit?" As for preventative maintenance, engineers
can seek answers to questions such as "Transformers from vendor X have
a higher than average MTBF (mean time between failures). Find all of
them and sort them by installation date, then send them to the work order
system for inspection or replacement." While it might not sound like a big
deal, this is actually pretty incredible, and this wasn't possible until now
without a heavy investments in consultancy or getting locked in with the
few one stop shop large vendors that offer a total solution. As we can see
at https://www.elastic.co/blog/using-elk-to-keep-the-lights-on:
"Cliffhanger Solutions is a small company, but the flexibility of
Elasticsearch allowed us to focus on creating value for our
customers instead of getting stuck in maintaining different systems
for different clients. And our clients are getting it as well. For
example, we serve a tiny utility on a Caribbean island, with only 1
guy in the IT department. By using ATLAS (+Kibana) out of the box,
we built them a dashboard to show them outages on a map, color
coded by customer density. This would never have been possible
even a few years ago. The ELK stack is pretty incredible at making
data searchable even if the source data is not clearly defined. Unlike
traditional databases you don't need to know your questions in
advance, you can explore and find correlations you didn't even know
existed. It reduces a lot of overhead.
Internally, at the Cliffhanger office, we use the ELK stack to
monitor the status of our clients' applications. We use it to improve
search relevance, performance, find errors and prevent hack
attacks. We share this data with our clients. They like this level of
transparency and it gives them confidence that their data is safe."
Refer to https://www.elastic.co/blog/using-elk-to-keep-the-lights-on.

Kibana demo – Packetbeat
dashboard
Finally, from ELK itself, there is a very good demo for the Kibana
dashboard, which shows various aspects of the stack, and shows the power
and breadth of information it gives. It is available at http://demo.elastic.co.
Note
Packetbeat is a real-time network packet analytics provider, and an open
source data shipper that integrates with Elasticsearch and Kibana to
provide real-time analytics for web, database, and other network
protocols.
This demo is spread across multiple dashboards based on Packetbeat, such
as the MySQL dashboard, the MongoDB dashboard, the Web Transactions
dashboard, the Thrift-RPC and PostgreSQL dashboard. It helps us
understand many advanced searches and visualizations built on the Kibana
platform. Here is what the dashboard looks like:

Kibana Packetbeat Demo dashboard
As we can see on the left-hand side of the preceding screenshot, it displays
links to various dashboards. A MySQL performance dashboard, which
displays the various queries used, performance of queries, and so on, looks
like this:
MySQL Performance dashboard
A Web Transactions dashboard, which displays various web transactions,
which includes the various HTTP methods used, total number of requests,
error codes, and so on, looks like this:

Web Transactions dashboard
A MongoDB dashboard, which dispays MongoDB throughput, errors,
errors per collections, input and output throughput, and so on, looks like
this:

MongoDB Performance dashboard
We can also explore multiple visualizations built in each of these
dashboards. For example, a configuration of a GeoIP visualization, which
plots clients across the geography, looks like this:
Geo IP Visualization
Summary
In this chapter, we looked at some of the production level strategies for
ELK Stack and also looked at some of the implementations of the stack.
ELK Stack is gaining more popularity as the community of users evolves,
and with a multitude of use cases, which get benefits from the stack.

Chapter 10. Expanding Horizons
with ELK
In all the previous chapters, we explored all the capabilities of ELK Stack,
and how it makes your life easier to analyze logs. Now, we will explore
some of the plugins and utilities that extend the capability of the stack and
make it more wonderful, secure, and easy to maintain. We'll also take a
look at the roadmap for the components of ELK Stack.The following
topics are covered in this chapter:
Elasticsearch plugins and utilities
Curator for index management
Shield for security
Marvel to monitor
ELK roadmap
Elasticsearch plugins and utilities
Elasticsearch is a very important component of ELK Stack, so it's very
important to have a good management of the Elasticsearch cluster, and to
maintain security. There are a few plugins and utilities that are available.
Curator for index management
Curator is an important utility that helps manage the Elasticsearch indices.
As your data grows, it becomes important to manage the kind of
information that you want to retain and what information you can remove
from your system. Curator can help remove old indices and optimize the
system.
The following are some of the high level tasks that Curator can perform for
your Elasticsearch indices:

Delete indices and snapshots
Close indices
Open closed indices
Show indices and snapshots
Add or remove indices from an alias
Optimize indices
Change the number of replicas per shard for indices
Curator commands
Curator can be easily configured as cron entries in your system, where you
can schedule the cleanup of indices regularly. Let's take a look at the
command-line syntax of Curator:
curator [FLAGS] COMMAND [FLAGS] SUBCOMMAND [FLAGS]
All available options can be explored using the help command:
curator --help
Let's look at some examples of how Curator can be used:
Deleting the indices older than a certain period:
curator --host 10.0.0.X delete indices --older-than 180 --
time-unit days \ --timestring '%Y.%m.%d'
Show all the indices matching a timestring:
curator --host 10.0.0.x show indices --timestring '%Y.%m.%d'
Add indices older than 30 days to alias last_month:
curator alias --alias-older-than 30 --alias last_month
Remove indices older than 60 days from alias last_month:
curator alias --unalias-older-than 60 --alias last_month
Curator installation

Curator installation is very easy and quick; it can be done via the python
pip utility:
pip install elasticsearch-curator
Curator is hosted at https://github.com/elastic/curator, and detailed
information about Curator can be found in its official documentation at
https://www.elastic.co/guide/en/elasticsearch/client/curator/current/index.html
Shield for security
Shield is an Elasticsearch plugin from Elastic that adds security to your
Elasticsearch cluster. Shield helps protect the data by adding a secure
authentication or role-based authorization process.
The following are high-level capabilities of shield:
It adds authorization control to cluster by enabling password
protection, role-based access control, and IP filtering techniques
It adds SSL/TLS encryption, and message authentication capability
It adds auditing capabilities to maintain an audit trail of changes in
data
Note
More details on shield can be found in its official documentation here:
https://www.elastic.co/guide/en/shield/current/index.html
Shield is available for 30 days with a trial license, and a subscription needs
to be purchased after that. There are open sources alternatives for shield
for Elasticsearch security, such as Search Guard
(https://github.com/floragunncom/search-guard).
Shield installation
To install shield, you need to follow these steps from the Elasticsearch
installation directory:
1. Install the license plugin:
bin/plugin -i elasticsearch/license/latest
-> Installing elasticsearch/license/latest...
Trying http://download.elasticsearch.org/elasticsearch/licens
e/license-latest.zip...
Downloading
....................................................
DONE
Installed elasticsearch/license/latest into
/usr/share/elasticsearch/plugins/license
2. Install the shield plugin:
bin/plugin -i elasticsearch/shield/latest
-> Installing elasticsearch/shield/latest...
Trying http://download.elasticsearch.org/elasticsearch/shield
/shield-latest.zip...
Downloading
DONE
Installed elasticsearch/shield/latest into
/usr/share/elasticsearch/plugins/shield
3. After installing plugin, start your Elasticsearch instance and check in
the start up logs for references of shield:
[2015-10-17 07:46:27,508][INFO ][transport ]
[Witchfire] Using
[org.elasticsearch.shield.transport.ShieldServerTransportServ
ice] as transport service, overridden by [shield][2015-10-17
07:46:27,510][INFO ][transport ] [Witchfire]
Using
[org.elasticsearch.shield.transport.netty.ShieldNettyTranspor
t] as transport, overridden by [shield][2015-10-17
07:46:27,511][INFO ][http ] [Witchfire]
Using
[org.elasticsearch.shield.transport.netty.ShieldNettyHttpServ
erTransport] as http transport, overridden by [shield]
Once the shield plugin is added, your access to Elasticsearch at

http://localhost:9200 is restricted without a valid authentication.
Adding users and roles
You need to add users and roles in shield to access Elasticsearch. The
following simple command can help you add users with a role, and you can
set a password for each user:
bin/shield/esusers useradd es_admin -r admin
Adding roles in shield
Once added, you can verify the user through a list command, or you can
delete users, change the password, and so on.
Listing and removing roles in shield
Please note that the license plugin that we installed enables the 30 day trial
version of shield, beyond which it is degraded to limited functionalities and
the license needs to be purchased to enable full functionality.
Using Kibana4 on shield protected Elasticsearch
If we need to use Kibana on top of Elasticsearch that is now protected
using shield, we need to add a kibana4-server role in shield, and provide a
corresponding configuration in the Kibana configuration file in the Kibana

installation at config/kibana.yml.
The following is the Kibana server role:
esusers useradd kibana4-server -r kibana4_server -p password
The following is the Kibana configuration:
kibana_elasticsearch_username: kibana4-server
kibana_elasticsearch_password: password
Marvel to monitor
Marvel is a product that helps monitor an Elasticsearch cluster. It provides
a single interface to view aggregated analytics on the cluster. You can view
the essential metrics for your cluster, such as health, state of nodes, and
indices. Marvel can help perform a root cause analysis of cluster-related
issues so that you can anticipate problems before they occur and fix them.
You can also analyze historical or real-time data with it.
Note
Marvel 2.0, supporting Elasticsearch 2.0, is a complete rewrite as a Kibana
plugin. It is free for use by everyone, but multicluster support comes as a
commercial feature. More on Marvel 2.0 can be found here
https://www.elastic.co/guide/en/marvel/current/index.html.
Marvel installation
Just like shield, the Marvel installation is also a one step process. We need
to execute the following command from the Elasticsearch installation
directory:
bin/plugin -i elasticsearch/marvel/latest

Marvel installation
The following are some of the features that Marvel provides.
Marvel dashboards
Looking quite similar to Kibana dashboards, Marvel dashboard gives you
various metrics about your Elasticsearch cluster, and various nodes and
indices. Values in yellow need your attention and have to be taken care of.
Marvel dashboard

It gives you the DOCUMENT COUNT, SEARCH REQUEST RATE,
INDEXING REQUEST RATE, various statistics on nodes and indexes,
such as OS CPU, Load, JVM Mem, Disk Free Space and IOps
operations, as shown in the following screenshots:
Marvel dashboard statistics
Marvel node metrics

Marvel indices metrics
There is also a very good dashboard that represents the Shard Allocation in
your cluster, and where different indices sit on various shards and replicas.
It displays all primary nodes and replica nodes with different color codes
along with the state of various nodes.
Marvel Shard Allocation dashboard

ELK roadmap
All the tools in ELK Stack and its ecosystem are in an active development
phase, and new updates are being pushed regularly. It's evolving rapidly to
suit the needs of modern enterprise applications.
Elasticsearch roadmap
Elasticsearch is widely used across companies in various use cases, and its
ecosystem and plugins are evolving very rapidly. With a wide range of
plugins available for various tasks involving Elasticsearch, it is becoming
more and more adaptable to a variety of use cases.
Note
All plugins and integrations are documented here:
https://www.elastic.co/guide/en/elasticsearch/plugins/current/index.html
Logstash roadmap
Logstash is probably the most active development among ELK Stack tools.
The development team and community are working hard to make the tool
more enterprise grade by adding more resiliency, robustness, and
maintainability features.
Logstash 1.5.x has already made significant changes related to plugin
management and development. The following are the capabilities being
added in coming versions of Logstash.
Event persistence capability
Currently we need to use a message broker, such as Redis, and so on, to
throttle the event queue or to save losing the events in the pipeline. The
upcoming versions of Logstash are going to add the capability of persisting

the events queue to disk to avoid loss of data in case of plugin crash or
restart.
End-to-end message acknowledgement
The current Logstash implementation lacks the capability of
acknowledging the message across end-to-end systems. The upcoming
versions of Logstash are planned to include notification of failed events,
and so on, so that events can be replayed or handled.
Logstash monitoring and management API
The Logstash process currently lacks the support to monitor the
installation, and to track event successes and failures, in the pipeline.
Monitoring API planned in future releases is aimed at providing these
capabilities.
Also, currently, if you need to change any configuration, you need to
change the Logstash configuration file, and the system needs a restart to
take the change in to effect. The Logstash management API is planned to
overcome this limitation so that configuration can be updated dynamically
without interrupting the pipeline.
Note
More capabilities that are being added to Logstash can be tracked at
https://github.com/elastic/logstash/labels/roadmap.
Kibana roadmap
Kibana is getting more and more useful with a variety of use cases now
utilizing the tool with ELK Stack, and also the integration with many other
systems. With increasing use of analysis on a variety of data, new chart
types, and aggregations are being added. The following are some of the
recent capabilities added to the platform in version 4.1:
The ability to build a bubble chart, derived from Line chart
Summary
In this chapter, we saw some of the tools and utilities that make your life
easy while using ELK Stack. Also, we explored how ELK Stack and its
ecosystem are evolving to the needs of modern enterprises to extend its
support to multiple systems and data sources.

Appendix A. Bibliography
This course is a blend of text and quizzes, all packaged up keeping your
journey in mind. It includes content from the following Packt products:
Elasticsearch Essentials, Bharvi Dixit
Mastering Elasticsearch - Second Edition, Rafał Kuć, and Marek
Rogoziński
Learning ELK Stack, Saurabh Chhajed

Index
A
absolute time filter
about / Absolute time filter
access logs
grok pattern / Grok pattern for access logs
additional configuration options, significant terms aggregation
about / Additional configuration options
background set filtering / Background set filtering
minimum document count / Minimum document count
execution hint / Execution hint
more options / More options
additional term suggester options
about / Additional term suggester options
lowercase_terms / Additional term suggester options
max_edits / Additional term suggester options
prefix_length / Additional term suggester options
min_word_length / Additional term suggester options
shard_size / Additional term suggester options
max_inspections / Additional term suggester options
min_doc_freq / Additional term suggester options
max_term_freq / Additional term suggester options
accuracy / Additional term suggester options
string_distance / Additional term suggester options
additive smoothing
URL / Configuring smoothing models
Advanced Message Queuing Protocol (AMQP) / rabbitmq
advices, for high query rate scenarios
about / Advices for high query rate scenarios
filter caches / Filter caches and shard query caches
shard query caches / Filter caches and shard query caches
think about optimal query structure / Think about the queries

routing, using / Using routing
queries, parallelizing / Parallelize your queries
field data cache / Field data cache and breaking the circuit
circuit, breaking / Field data cache and breaking the circuit
size and shard_size properties, controlling / Keeping size and
shard_size under control
aggregation
syntax / Aggregation syntax
values, extracting / Extracting values
aggregation framework
about / Introducing the aggregation framework
aggregation results
returning / Returning only aggregation results
aggregations
metrics / Introducing the aggregation framework
buckets / Introducing the aggregation framework
combining / Combining search, buckets, and metrics
aggregation types
value_count / Computing stats separately
min / Computing stats separately
max / Computing stats separately
avg / Computing stats separately
sum / Computing stats separately
allocation awareness
about / Allocation awareness
forcing / Forcing allocation awareness
Amazon EC2 discovery
about / The Amazon EC2 discovery
plugin installation / The EC2 plugin installation
generic configuration / The EC2 plugin's generic configuration
optional configuration options / Optional EC2 discovery
configuration options
nodes scanning configuration / The EC2 nodes scanning
configuration

analysis
about / Analyzing your data
analysis binder
implementing / Implementing the analysis binder
analyzer indices component
implementing / Implementing the analyzer indices component
analyzer module
implementing / Implementing the analyzer module
analyzer plugin
implementing / Implementing the analyzer plugin
analyzer provider
implementing / Implementing the analyzer provider
AND operator
about / Understanding the basics
Apache Kafka
about / Solution
URL / Solution
Apache Lucene
about / Introducing Apache Lucene, Why Elasticsearch?
architecture / Overall architecture
inverted index / Overall architecture
data analysis / Analyzing your data
URL / Why Elasticsearch?
Apache Lucene scoring
altering / Altering Apache Lucene scoring
similarity models / Available similarity models
per-field similarity, setting / Setting a per-field similarity
similarity model configuration / Similarity model configuration
default similarity model, selecting / Choosing the default similarity
model
Apache Lucene scoring mechanism
about / Default Apache Lucene scoring explained
document, returning by Lucene / When a document is matched
TF/IDF scoring formula / TF/IDF scoring formula

Elasticsearch point of view / Elasticsearch point of view
example / An example
Apache Maven
URL / Creating the Apache Maven project structure
Apache Maven project structure
creating / Creating the Apache Maven project structure
basics / Understanding the basics
about / The structure of the Maven Java project
pom.xml / The idea of POM
build process, running / Running the build process
Maven assembly plugin / Introducing the assembly Maven plugin
assembly Maven plugin / Introducing the assembly Maven plugin
Application Program Interface (API) / Communicating with
Elasticsearch
architecture, Apache Lucene
about / Overall architecture
document / Overall architecture
field / Overall architecture
term / Overall architecture
token / Overall architecture
architecture, Elasticsearch
features / Key concepts behind Elasticsearch architecture
area chart
about / Area chart
arrays
about / Arrays
ASCII folding filter
about / Analyzing your data
attributes, core data types
index / Configuring data types
store / Configuring data types
boost / Configuring data types
null_value / Configuring data types
attributes, string-based fields

term_vector / String
omit_norms / String
analyzer / String
index_analyzer / String
search_analyzer / String
ignore_above / String
avg aggregation / Computing stats separately
Azure repository
about / The Azure repository
B
background set / Choosing significant terms
backup
performing, snapshots API used / Backup using snapshot API
backup mechanism
implementing / Introducing backup and restore mechanisms
backups
about / Backing up
performing / Backing up
saving, in cloud / Saving backups in the cloud
S3 repository / The S3 repository
HDFS repository / The HDFS repository
Azure repository / The Azure repository
bar chart
building / Building a bar chart
basic concepts, Elasticsearch
index / Index
document / Document
type / Type
mapping / Mapping
node / Node
cluster / Cluster
shard / Shard
replica / Replica

basic HTTP authentication
setting up / Setting up basic HTTP authentication
basic operations, with Elasticsearch
about / Basic operations with Elasticsearch
index, creating / Creating an Index
document, indexing / Indexing a document in Elasticsearch
document, fetching / Fetching documents
document, updating / Updating documents
document, deleting / Deleting documents
document existence, checking / Checking documents' existence
basic options, phrase suggester
highlight / Basic configuration
gram_size / Basic configuration
confidence / Basic configuration
max_errors / Basic configuration
separator / Basic configuration
force_unigrams / Basic configuration
token_limit / Basic configuration
collate / Basic configuration
real_word_error_likehood / Basic configuration
basic parameters
configuring / Configuring basic parameters
basic queries
about / Understanding Query-DSL parameters, Query
categorization, Basic queries
examples / Basic queries
basic queries use cases
values, searching in range / Searching for values in range
simplified query, for multiple terms / Simplified query for multiple
terms
lower scoring partial queries, ignoring / Ignoring lower scoring
partial queries
benchmarking queries
about / Benchmarking queries

cluster configuration, preparing / Preparing your cluster
configuration for benchmarking
benchmarks, running / Running benchmarks
benchmarks, controlling / Controlling currently run benchmarks
best fields matching
about / Best fields matching
Bigdesk plugin
about / Bigdesk plugin
URL / Bigdesk plugin
Boolean model
about / The Elasticsearch out-of-the-box tools
Boolean operators
AND / Understanding the basics
OR / Understanding the basics
NOT / Understanding the basics
+ / Understanding the basics
- / Understanding the basics
Boolean type field
about / Boolean
bool query
about / Bool queries
must / Bool queries
should / Bool queries
must_not / Bool queries
filter / Bool queries
boost / Bool queries
minimum_should_match / Bool queries
disable_coord / Bool queries
bounding boxes
about / Understanding bounding boxes
using, with geo distance aggregation / Using bounding boxes with
geo distance aggregation
bucket aggregations
about / Bucket aggregations

buckets
about / Introducing the aggregation framework, Buckets
aggregations / Metrics and buckets aggregations
Date Histogram / Date Histogram
Histogram / Histogram
Range / Range
Date Range / Date Range
Terms / Terms
Advanced options / Advanced options
budget / The tiered merge policy
bulk create
about / Bulk create
Python example / Bulk create
Java example / Bulk create
bulk delete
about / Bulk deleting
Python example / Bulk deleting
Java example / Bulk deleting
bulk index
about / Bulk indexing
bulk processing
practical considerations / Practical considerations for bulk
processing
BulkProcessor
parameters / Scrolling and re-indexing documents using scan-scroll
bulk update
about / Bulk updating
Python example / Bulk updating
bundler
URL / Building the plugin
byte code
about / Knowing about garbage collector
C

caches
clearing / Clearing the caches
all caches, clearing / Index, indices, and all caches clearing
specific caches, clearing / Clearing specific caches
candidate generators
configuring / Configuring candidate generators
about / Configuring candidate generators
Cat API
about / The human-friendly status API – using the Cat API
basics / The basics
using / Using the Cat API
common arguments / Common arguments
examples / The examples
Centos
Elasticsearch, installing on / Installing Elasticsearch on Centos
through the RPM package
character filters
about / Document analysis
cheaper bulk operations
about / Cheaper bulk operations
bulk create / Bulk create
bulk index / Bulk indexing
bulk update / Bulk updating
bulk delete / Bulk deleting
circle
about / Circles
circuit breakers
using / Using circuit breakers
field data circuit breaker / The field data circuit breaker
request circuit breaker / The request circuit breaker
total circuit breaker / The total circuit breaker
class custom analyzer
implementing / Implementing the class custom analyzer
client node

about / Client node
cloud
references / Backup using snapshot API
cluster
about / Elasticsearch common terms, Cluster
node, adding in / Adding another node to the cluster
creating / Creating a cluster
scaling / Scaling your clusters, When to scale, How to scale
snapshot, restoring to / Restoring to a different cluster
cluster, Elasticsearch
about / Cluster
cluster- level recovery configuration
about / Cluster-level recovery configuration
indices.recovery.concurrent_streams / Cluster-level recovery
configuration
indices.recovery.max_bytes_per_sec / Cluster-level recovery
configuration
indices.recovery.compress / Cluster-level recovery configuration
indices.recovery.file_chunk_size / Cluster-level recovery
configuration
indices.recovery.translog_ops / Cluster-level recovery
configuration
indices.recovery.translog_size / Cluster-level recovery
configuration
cluster health
checking / Checking the health of the cluster
checking, status / Health status of the cluster
status, indication parameters / Health status of the cluster
codec plugin
plugin methods / Codec plugin
methods / Codec plugin
codec plugins, Logstash plugins
about / Codec plugins
json codec plugin / json

line codec / line
multiline codec / multiline
plain plugin / plain
rubydebug plugin / rubydebug
URL / rubydebug
common terms, Elasticsearch
node / Elasticsearch common terms
cluster / Elasticsearch common terms
document / Elasticsearch common terms
index / Elasticsearch common terms
doc type / Elasticsearch common terms
shard / Elasticsearch common terms
replica / Elasticsearch common terms
common term suggester options
about / Common term suggester options
text / Common term suggester options
field / Common term suggester options
analyzer / Common term suggester options
size / Common term suggester options
sort / Common term suggester options
suggest_mode / Common term suggester options
communication, Elasticsearch
about / Communicating with Elasticsearch
data indexing / Indexing data
data querying / Querying data
complete document
fetching / Get a complete document
completion suggester
about / The completion suggester
logic / The logic behind the completion suggester
using / Using the completion suggester
data indexing / Indexing data
data, querying / Querying data
custom weights / Custom weights

additional parameters / Additional parameters
compound queries
about / Understanding Query-DSL parameters, Compound queries,
Query categorization, Compound queries
bool query / Bool queries
not query / Not queries
examples / Compound queries
compound queries use cases
matched documents, boosting / Boosting some of the matched
documents
concurrent merge scheduler
about / The concurrent merge scheduler
configuration, Elasticsearch
Network Address / Network Address
paths, specifying / Paths
cluster name / The cluster name
node name / The node name
configuration options, csv plugin
about / Configuration options
codec / codec
csv_options / csv_options
fields / fields
gzip / gzip
path / path
configuration options, email plugin
about / Configuration options
attachments / attachments
body / body
cc / cc
from / from
to / to
htmlbody / htmlbody
replyto / replyto
subject / subject

configuration options, file input plugin
about / Configuration options
add_field / add_field
codec / codec
delimiter / delimiter
exclude / exclude
path / path
sincedb_path / sincedb_path
sincedb_write_interval / sincedb_write_interval
start_position / start_position
tags / tags
type / type
configuration options, ganglia plugin
about / Configuration options
metric / metric
unit / unit
value / value
configuration options, geoip filter
about / Configuration options
source / source
configuration options, kafka plugin
about / Configuration options
topic_id / topic_id
configuration options, log byte size merge policy
merge_factor / The log byte size merge policy
min_merge_size / The log byte size merge policy
max_merge_size / The log byte size merge policy
maxMergeDocs / The log byte size merge policy
calibrate_size_by_deletes / The log byte size merge policy
configuration options, log doc merge policy
merge_factor / The log doc merge policy
min_merge_docs / The log doc merge policy
max_merge_docs / The log doc merge policy
calibrate_size_by_deletes / The log doc merge policy

configuration options, lumberjack plugin
about / Configuration options, Configuration options
add_field / add_field
codec / codec
host / host
port / port, port
ssl_certificate / ssl_certificate, ssl_certificate
ssl_key / ssl_key
ssl_key_passphrase / ssl_key_passphrase
tags / tags
type / type
hosts / hosts
configuration options, mongodb plugin
about / Configuration options
collection / collection
database / database
uri / uri
configuration options, redis plugin
about / Configuration options
add_field / add_field
codec / codec
data_type / data_type
host / host
key / key
password / password
port / port
configuration options, stdin plugin
about / Configuration options
add_field / add_field
codec / codec
tags / tags
type / type
configuration options, tiered merge policy
index.merge.policy.expunge_deletes_allowed / The tiered merge

policy
index.merge.policy.floor_segment / The tiered merge policy
index.merge.policy.max_merge_at_once / The tiered merge policy
index.merge.policy.max_merge_at_once_explicit / The tiered
merge policy
index.merge.policy.max_merged_segment / The tiered merge
policy
index.merge.policy.segments_per_tier / The tiered merge policy
index.reclaim_deletes_weight / The tiered merge policy
index.compund_format / The tiered merge policy
configuration options, twitter plugin
about / Configuration options
add_field / add_field
codec / codec
consumer_key / consumer_key
consumer_secret / consumer_secret
full_tweet / full_tweet
keywords / keywords
oauth_token / oauth_token
oauth_token_secret / oauth_token_secret
tags / tags
type / type
configuration options setting
* validate / Configuration options setting
* default / Configuration options setting
* required / Configuration options setting
core data types
attributes / Configuring data types
critical access
securing / Securing critical access
cross fields matching
about / Cross fields matching
CRUD operations, with elasticsearch-py
about / CRUD operations using elasticsearch-py, Performing

CRUD operations
request timeouts / Request timeouts
global timeout / Request timeouts
per-request timeout / Request timeouts
indexes, creating with settings / Creating indexes with settings and
mappings
indexes, creating with mappings / Creating indexes with settings
and mappings
documents, indexing / Indexing documents
documents, retrieving / Retrieving documents
documents, updating / Updating documents
value of field, replacing / Replacing the value of a field completely
value, appending in array / Appending a value in an array
updates, with docs / Updates using doc
document existence, checking / Checking document existence
documents, deleting / Deleting a document
CRUD operations, with Java
about / CRUD operations using Java
Elasticsearch connection / Connecting with Elasticsearch
document, indexing / Indexing a document
document, fetching / Fetching a document
document, updating / Updating a document
document, updating with doc / Updating a document using doc
document, updating with script / Updating a document using script
document, deleting / Deleting documents
csv filter
about / csv
configuration options / Configuration options
csv plugin
about / csv
configuration options / Configuration options
Curator
used, for index management / Curator for index management
commands / Curator commands

installation / Curator installation
URL / Curator installation
curl tool
URL / Indexing data
custom analysis plugin
creating / Creating the custom analysis plugin
implementation details / Implementation details
TokenFilter, implementing / Implementing TokenFilter
TokenFilter factory, implementing / Implementing the TokenFilter
factory
class custom analyzer, implementing / Implementing the class
custom analyzer
analyzer provider, implementing / Implementing the analyzer
provider
analysis binder, implementing / Implementing the analysis binder
analyzer indices component, implementing / Implementing the
analyzer indices component
analyzer module, implementing / Implementing the analyzer
module
analyzer plugin, implementing / Implementing the analyzer plugin
testing / Testing our custom analysis plugin
building / Building our custom analysis plugin
installing / Installing the custom analysis plugin
checking / Checking whether our analysis plugin works
custom analyzers
creating / Creating custom analyzers
working / Putting custom analyzers into action
custom REST action
creating / Creating custom REST action
assumptions / The assumptions
implementation / Implementation details
custom scoring
relevancy, controlling with / Controlling relevancy with custom
scoring

D
Dashboard page
about / Dashboard page, Dashboard page
dashboard, building / Building a new dashboard
dashboard, saving / Saving and loading a dashboard
dashboard, loading / Saving and loading a dashboard
dashboard, sharing / Sharing a dashboard
data
sorting / Sorting your data
data-only nodes
configuring / Configuring data-only nodes
data analysis
about / Analyzing your data
indexing / Indexing and querying
querying / Indexing and querying
data field caches
issues / The problem with field data cache
data loss
prevention / Prevention of data loss
data node
about / Data node, Node
configuring / Configuring master and data nodes
data nodes
about / Data nodes
data pagination
about / Data pagination
with scoring / Pagination with scoring
without scoring / Pagination without scoring
data protection
about / Data protection
data retention
about / Data retention
data table

building / Building a data table
about / Data table
data types
about / Data types and index analysis options
configuring / Configuring data types
core types / Configuring data types
complex data types / Configuring data types
data types, Elasticsearch
geo_point / Introducing geo-spatial data
data types, for plugin properties
array / Array
boolean / Boolean
codec / Codec
hash / Hash
string / String
comments / Comments
field references / Field references
Date data type
about / Date
date filter
about / date
configuration options / Configuration options
date formats
about / Filtering and processing input
URL / Filtering and processing input
date histogram aggregation
about / Date histogram aggregation
building / Date histogram aggregation
date histogram aggregation response
building / Date histogram aggregation
date range aggregation
about / Date range aggregation
building / Date range aggregation
date range aggregation response

parsing / Date range aggregation
debian package
Elasticsearch, installing on Ubuntu / Installing Elasticsearch on
Ubuntu through Debian package
decay functions, function_score query
linear / Decay functions - linear, exp, and gauss
exp / Decay functions - linear, exp, and gauss
gauss / Decay functions - linear, exp, and gauss
default analyzer
changing / Changing a default analyzer
default shard allocation behaviour
altering / Altering the default shard allocation behavior
allocation awareness / Allocation awareness
filtering / Filtering
runtime allocation, updating / Runtime allocation updating
total shards allowed per node, defining / Defining total shards
allowed per node
total shards allowed per physical server, defining / Defining total
shards allowed per physical server
default similarity model
selecting / Choosing the default similarity model
default store type
about / The default store type
for Elasticsearch 1.3.0 / The default store type for Elasticsearch
1.3.0 and higher
for Elasticsearch versions older than 1.3.0 / The default store type
for Elasticsearch versions older than 1.3.0
DELETE requests
restricting / Restricting DELETE requests
desired merge scheduler
setting / Setting the desired merge scheduler
DFR similarity
configuring / Configuring the DFR similarity
direct generators

about / Configuring candidate generators
configuring / Configuring direct generators
Discover page
about / Discover page
discovery module
about / Discovery and recovery modules
configuration / Discovery configuration
Zen discovery configuration / Zen discovery
Divergence from Randomness (DFR)
about / The Elasticsearch out-of-the-box tools
divergence from randomness similarity model
about / Available similarity models
doc type
about / Elasticsearch common terms
document
about / Elasticsearch common terms, Document
indexing, in Elasticsearch / Indexing a document in Elasticsearch
fetching / Fetching documents
complete document, fetching / Get a complete document
part of document, fetching / Getting part of a document
updating / Updating documents
whole document, updating / Updating a whole document
updating, partially / Updating documents partially
deleting / Deleting documents
existence, checking / Checking documents' existence
document analysis
about / Document analysis
document metadata fields
about / Document metadata fields
_id / Document metadata fields
_source / Document metadata fields
_all / Document metadata fields
_ttl / Document metadata fields
dynamic / Document metadata fields

document relationships
considerations / Considerations for using document relationships
document routing
about / Document routing
documents
sorting, by field values / Sorting documents by field values
scrolling, scan-scroll used / Scrolling and re-indexing documents
using scan-scroll
re-indexing, scan-scroll used / Scrolling and re-indexing
documents using scan-scroll
relations / Relations between documents
documents, Elasticsearch
about / Document
documents, Elasticsearch API
retrieving / Retrieving the document
deleting / Deleting documents
documents grouping
about / Documents grouping
top hits aggregation / Top hits aggregation
example / An example
additional parameters / Additional parameters
document types
about / Type
doc values / Doc values
used, for optimizing queries / Using doc values to optimize your
queries
example, of usage / The example of doc values usage
doc_values
advantages / Memory pressure and implications
drop filter
about / drop
configuration options / Configuration options
E

EC2 discovery configuration options
cloud.aws.region / Optional EC2 discovery configuration options
cloud.aws.ec2.endpoint / Optional EC2 discovery configuration
options
cloud.aws.protocol / Optional EC2 discovery configuration
options
cloud.aws.proxy_host / Optional EC2 discovery configuration
options
cloud.aws.proxy_port / Optional EC2 discovery configuration
options
discovery.ec2.ping_timeout / Optional EC2 discovery
configuration options
EC2 nodes scanning configuration
discovery.ec2.host_type / The EC2 nodes scanning configuration
discovery.ec2.groups / The EC2 nodes scanning configuration
discovery.ec2.availability_zones / The EC2 nodes scanning
configuration
discovery.ec2.any_group / The EC2 nodes scanning configuration
discovery.ec2.tag / The EC2 nodes scanning configuration
EC2 plugin's generic configuration
cluster.aws.access_key / The EC2 plugin's generic configuration
cluster.aws.secret_key / The EC2 plugin's generic configuration
Elastic-Hammer plugin
about / Elastic-Hammer plugin
URL / Elastic-Hammer plugin
Elasticsearch
about / Introducing Elasticsearch, Introducing Elasticsearch, Why
Elasticsearch?
features / The primary features of Elasticsearch
installing / Installing and configuring Elasticsearch, Installing
Elasticsearch
configuring / Installing and configuring Elasticsearch
installing, on Ubuntu / Installing Elasticsearch on Ubuntu through
Debian package

installing, on Centos / Installing Elasticsearch on Centos through
the RPM package
installation directory layout / Understanding the Elasticsearch
installation directory layout
Head plugin, installing for / Installing the Head plugin for
Elasticsearch
Sense, installing for / Installing Sense for Elasticsearch
document, indexing in / Indexing a document in Elasticsearch
relational data, managing in / Managing relational data in
Elasticsearch
search types / Introducing search types in Elasticsearch
out-of-the-box tools / The Elasticsearch out-of-the-box tools
securing / Securing Elasticsearch
basic concepts / Basic concepts
key concepts / Key concepts behind Elasticsearch architecture
workings / Workings of Elasticsearch
startup process / The startup process
failure detection / Failure detection
communicating with / Communicating with Elasticsearch
query rewrite / Query rewrite explained
filters / Handling filters and why it matters
scaling / Scaling Elasticsearch
informing, about REST action / Informing Elasticsearch about our
REST action
informing, about custom analyzer / Informing Elasticsearch about
our custom analyzer
overview / Elasticsearch
use cases / Elasticsearch
key features / Elasticsearch
URL / Installing Elasticsearch
running / Running Elasticsearch
configuration / Elasticsearch configuration
plugins / Elasticsearch plugins, Elasticsearch plugins
data, inserting / Putting data to Elasticsearch

concepts / Elasticsearch basic concepts
index / Index
document / Document
field / Field
type / Type
mapping / Mapping
shard / Shard
replica shard / Primary shard and replica shard
primary shard / Primary shard and replica shard
cluster / Cluster
node / Node
Query DSL Language / Elasticsearch Query DSL
plugins and utilities / Elasticsearch plugins and utilities
roadmap / Elasticsearch roadmap
plugins, URL / Elasticsearch roadmap
ElasticSearch
node types / Node types in Elasticsearch
best practices, in production / Best Elasticsearch practices in
production
Elasticsearch, using for high load scenarios
about / Using Elasticsearch for high load scenarios
general Elasticsearch-tuning advices / General Elasticsearch-
tuning advices
advices, for high query rate scenarios / Advices for high query rate
scenarios
high indexing throughput scenarios / High indexing throughput
scenarios and Elasticsearch
elasticsearch-py
reference link / CRUD operations using elasticsearch-py
installing / Installing elasticsearch-py
Elasticsearch API
about / Exploring the Elasticsearch API
available indices, listing / Listing all available indices
nodes in cluster, listing / Listing all nodes in a cluster

cluster health, checking / Checking the health of the cluster
index, creating / Creating an index
document, retrieving / Retrieving the document
documents, deleting / Deleting documents
index, deleting / Deleting an index
Elasticsearch Azure plugin, settings
container / The Azure repository
base_path / The Azure repository
chunk_size / The Azure repository
Elasticsearch caching
about / Understanding Elasticsearch caching
filter cache / The filter cache
field data cache / The field data cache
shard query cache / The shard query cache
circuit breakers, using / Using circuit breakers
caches, clearing / Clearing the caches
all caches, clearing / Index, indices, and all caches clearing
Elasticsearch curator
URL / Data retention
Elasticsearch mapping
about / Elasticsearch mapping
elasticsearch plugin
about / elasticsearch
configuration options / Configuration options
Elasticsearch plugins
installing / Installing Elasticsearch plugins
site plugins / Installing Elasticsearch plugins
Java plugins / Installing Elasticsearch plugins
installed plugins, checking / Checking for installed plugins
about / Elasticsearch plugins
Bigdesk plugin / Bigdesk plugin
Elastic-Hammer plugin / Elastic-Hammer plugin
head plugin / Head plugin
URL / Head plugin

Elasticsearch queries
basic queries / Understanding Query-DSL parameters
compound queries / Understanding Query-DSL parameters
Elasticsearch structure
relational databases / Understanding Elasticsearch structure with
respect to relational databases
Elasticsearch version
upgrading / Upgrading Elasticsearch version
ELK roadmap
about / ELK roadmap
Elasticsearch roadmap / Elasticsearch roadmap
Logstash roadmap / Logstash roadmap
Kibana roadmap / Kibana roadmap
ELK stack
data pipeline / ELK data pipeline
installation / ELK Stack installation
ELK Stack
about / The ELK Stack
Elasticsearch / Elasticsearch
Logstash / Logstash
Kibana / Kibana
implementing, at Cliffhanger Solutions / ELK at Cliffhanger
Solutions
ELK Stack, at Cliffhanger Solutions
about / ELK at Cliffhanger Solutions
reference link / ELK at Cliffhanger Solutions
ELK Stack, at LinkedIn
about / ELK Stack at LinkedIn
reference link / ELK Stack at LinkedIn
problem statement / Problem statement
criteria / Criteria for solution
solution / Solution
with Kafka / Kafka at LinkedIn
ELK Stack, at SCA

about / ELK at SCA
usage / How is ELK used in SCA?
for analytics / How is it helping in analytics?
for monitoring / ELK for monitoring at SCA
reference link / ELK for monitoring at SCA
email plugin
about / email
configuration options / Configuration options
endpoints
restricting / Restricting endpoints
envelope
about / Envelops
exact term search
about / Text search
examples, Cat API
master node information, obtaining / Getting information about the
master node
node information, obtaining / Getting information about the nodes
exclude parameter / What include, exclude, and require mean
exists queries
about / Exists queries
expectations on nodes, gateway module
gateway.expected_nodes / Expectations on nodes
gateway.expected_data_nodes / Expectations on nodes
gateway.expected_master_nodes / Expectations on nodes
F
factors, for calculating score property of document
document boost / When a document is matched
filter boost / When a document is matched
coordination factor / When a document is matched
inverse document frequency / When a document is matched
length norm / When a document is matched
term frequency / When a document is matched

query norm / When a document is matched
failure detection, Elasticsearch
about / Failure detection
features, Elasticsearch
distributed / The primary features of Elasticsearch
High Availability / The primary features of Elasticsearch
REST-based / The primary features of Elasticsearch
powerful Query DSL / The primary features of Elasticsearch
schemaless / The primary features of Elasticsearch
federated search
about / Federated search
test clusters / The test clusters
tribe node, creating / Creating the tribe node
indices conflicts, handling / Handling indices conflicts
write operation, blocking / Blocking write operations
field
indexing / Indexing the same field in different ways
field, Elasticsearch
about / Field
field data cache
about / The field data cache
doc values / Field data or doc values
field data / Field data or doc values
node-level field data cache configuration / Node-level field data
cache configuration
index-level field data cache configuration / Index-level field data
cache configuration
field data formats / Field data formats
field data loading / Field data loading
field data cache filtering
about / The field data cache filtering
information, adding / Adding field data filtering information
filtering, by term frequency / Filtering by term frequency
filtering, by regex / Filtering by regex

filtering by regex and term frequency / Filtering by regex and term
frequency
example / The filtering example
field data circuit breaker
about / The field data circuit breaker
field data formats
about / Field data formats
string-based fields / String-based fields
numeric-based fields / Numeric fields
geographical-based fields / Geographical-based fields
fields
sorting / Sorting on more than one field
querying / Querying fields
field searches
performing / Field searches
with field list / Field searches using field list
field values
documents, sorting by / Sorting documents by field values
file input plugin
about / Configuring Logstash input, file
configuration options / Configuration options
file output plugin
about / file
configuration options / Configuration options
file plugin
methods / Filter plugin
filter-based aggregation response
parsing / Filter-based aggregation
filter based aggregation
about / Filter-based aggregation
building / Filter-based aggregation
filter cache
about / The filter cache
types / Filter cache types

node-level filter cache configuration / Node-level filter cache
configuration
index-level filter cache configuration / Index-level filter cache
configuration
filter input plugin, Logstash plugins
about / Filter plugins
csv filter / csv
date filter / date
drop filter / drop
geoip filter / geoip
grok option / grok
mutate filter / mutate
sleep option / sleep
filter plugin
pugin methods / Filter plugin
filter plugins, Logstash
date / Filters plugin
drop / Filters plugin
grok / Filters plugin
multiline / Filters plugin
dns / Filters plugin
mutate / Filters plugin
geoip / Filters plugin
filters
about / Missing queries, Handling filters and why it matters
comparing, with query / Filters and query relevance
working / How filters work
bool filter / Bool or and/or/not filters
and filter / Bool or and/or/not filters
or filter / Bool or and/or/not filters
not filter / Bool or and/or/not filters
performance considerations / Performance considerations
post filtering / Post filtering and filtered query
filtered query / Post filtering and filtered query

filtering method, selecting / Choosing the right filtering method
flushing
about / The transaction log
foreground set / Choosing significant terms
freetext search
about / Freetext search
AND / AND
OR / OR
NOT / NOT
Groupings / Groupings
wildcard searches / Wildcard searches
Full-Text Search Queries
about / Query types, Full-text search queries
match_all / match_all
match_query / match query
multi match / multi match
query_string / query_string
full text search
about / Text search
examples / Text search
full text search queries
about / Query categorization, Full text search queries
examples / Full text search queries
full text search queries use cases
Lucene query syntax, using / Using Lucene query syntax in
queries
user queries, handling without errors / Handling user queries
without errors
function_score query
about / The function_score query
parameters / The function_score query
weight function / weight
field_value_factor / field_value_factor
script_score / script_score

decay functions / Decay functions - linear, exp, and gauss
G
ganglia plugin
about / ganglia
configuration options / Configuration options
garbage collection problems
dealing with / Dealing with garbage collection problems
garbage collector
about / Knowing about garbage collector, More information on the
garbage collector work
Java memory / Java memory
life cycle / The life cycle of Java objects and garbage collections
collection problems, dealing with / Dealing with garbage collection
problems
logging, turning on / Turning on logging of garbage collection work
JStat using / Using JStat
memory dumps, creating / Creating memory dumps
adjusting / Adjusting the garbage collector work in Elasticsearch
standard start up script, using / Using a standard start up script
service wrapper / Service wrapper
swapping on Unix-like systems, avoiding / Avoid swapping on
Unix-like systems
gateway configuration properties
gateway.recover_after_nodes / Configuration properties
gateway.recover_after_data_nodes / Configuration properties
gateway.recover_after_master_nodes / Configuration properties
gateway.recover_after_time / Configuration properties
gateway module
about / The gateway and recovery configuration
gateway recovery process / The gateway recovery process
configuration properties / Configuration properties
expectations on nodes / Expectations on nodes
local gateway / The local gateway

low-level recovery configuration / Low-level recovery
configuration
gemfile / Building the plugin
gemspec file / Building the plugin
general Elasticsearch-tuning advices
store, selecting / Choosing the right store
index refresh rate / The index refresh rate
thread pools tuning / Thread pools tuning
merge process, adjusting / Adjusting the merge process
data distribution / Data distribution
geo-aggregations
about / Geo-aggregations
geo-point data
working with / Working with geo-point data
indexing / Indexing geo-point data
querying / Querying geo-point data
sorting, by distance / Sorting by distance
geo-point fields
mapping / Mapping geo-point fields
geo-shape data
indexing / Indexing geo-shape data
querying / Querying geo-shape data
geo-shape fields
mapping / Mappings geo-shape fields
geo-shapes
about / Geo-shapes
point / Point
linestring / Linestring
circle / Circles
polygon / Polygons
envelope / Envelops
geo-spatial data
about / Introducing geo-spatial data
geo bounding box query

about / Geo bounding box query
geo distance aggregation
about / Geo distance aggregation
bounding boxes, using with / Using bounding boxes with geo
distance aggregation
geo distance query
about / Geo distance query
geo distance range query
about / Geo distance range query
geographical information systems (GIS)
about / ELK at Cliffhanger Solutions
Geohashes
versus Quadtree / Mappings geo-shape fields
geoip filter
about / geoip
URL / geoip
configuration options / Configuration options
global options, _bench REST endpoint
name / Running benchmarks
competitors / Running benchmarks
num_executor_nodes / Running benchmarks
percentiles / Running benchmarks
iteration / Running benchmarks
concurrency / Running benchmarks
multiplier / Running benchmarks
warmup / Running benchmarks
clear_caches / Running benchmarks
grok option
about / grok
URL / grok
Custom grok patterns / Custom grok patterns
URLs / Custom grok patterns
grok pattern
for access logs / Grok pattern for access logs

reference link / Grok pattern for access logs
Groovy
about / Short Groovy introduction
using, as scripting language / Using Groovy as your scripting
language
variable, defining in scripts / Variable definition in scripts
conditional statements / Conditionals
loops / Loops
example / An example
H
Hadoop plugins
references / Backup using snapshot API
has_child query
about / has_child query
has_parent query
about / has_parent query
HDFS repository
about / The HDFS repository
settings / The HDFS repository
Head plugin
installing, for Elasticsearch / Installing the Head plugin for
Elasticsearch
head plugin
about / Head plugin
URL / Head plugin
HEAD plugin
reference link / Installing the Head plugin for Elasticsearch
high indexing throughput scenarios
about / High indexing throughput scenarios and Elasticsearch
bulk indexing / Bulk indexing
doc values, versus indexing speed / Doc values versus indexing
speed
document fields, controlling / Keep your document fields under

control
index architecture / The index architecture and replication
replication / The index architecture and replication
write-ahead log, tuning / Tuning write-ahead log
storage type / Think about storage
RAM buffer, for indexing / RAM buffer for indexing
histogram aggregation
about / Histogram aggregation
building / Histogram aggregation
histogram aggregation response
parsing / Histogram aggregation
horizontal scaling
about / Horizontal scaling
replicas, creating automatically / Automatically creating replicas
redundancy / Redundancy and high availability
high availability / Redundancy and high availability
cost / Cost and performance flexibility
performance flexibility / Cost and performance flexibility
continuous upgrades / Continuous upgrades
multiple Elasticsearch instances, on single physical machine /
Multiple Elasticsearch instances on a single physical machine
nodes' roles, for larger clusters / Designated nodes' roles for larger
clusters
Hortonworks Kafka
URL / kafka
Hot Threads API
about / Very hot threads
threads parameter / Very hot threads
interval parameter / Very hot threads
type parameter / Very hot threads
snapshots parameter / Very hot threads
usage clarification / Usage clarification for the Hot Threads API
response / The Hot Threads API response
human-friendly status API

Cat API / The human-friendly status API – using the Cat API
hybrid filesystem store
about / The hybrid filesystem store
I
I/O throttling
about / When it is too much for I/O – throttling explained
controlling / Controlling I/O throttling
I/O throttling configuration
about / Configuration
throttling type, configuring / The throttling type
maximum throughput per second / Maximum throughput per
second
node throttling defaults / Node throttling defaults
performance considerations / Performance considerations
example / The configuration example
IB similarity
configuring / Configuring the IB similarity
IDF (term)
about / TF-IDF
implementation, custom analysis plugin
TokenFilter class extension / Implementation details
AbstractTokenFilterFactory extension / Implementation details
custom analyzer / Implementation details
analyzer provider / Implementation details
AnalysisModule.AnalysisBinderProcessor / Implementation
details
AbstractComponent class / Implementation details
AbstractModule extension / Implementation details
AbstractPlugin extension / Implementation details
implementation, custom REST action
about / Implementation details
REST action class, using / Using the REST action class
plugin class / The plugin class

Elasticsearch, informing / Informing Elasticsearch about our REST
action
implications
about / Memory pressure and implications
include parameter
about / What include, exclude, and require mean
index
about / Elasticsearch common terms, Index
creating / Creating an Index
mappings, inserting in / Putting mappings in an index
building, with sample documents / An example: why defaults are
not enough
updating / Updating the index and committing changes
changes, committing / Updating the index and committing changes
default refresh time, changing / Changing the default refresh time
transaction log / The transaction log
index, Elasticsearch
about / Index
search and query, URL / Index
index, Elasticsearch API
creating / Creating an index
deleting / Deleting an index
index-level filter cache configuration
about / Index-level filter cache configuration
index.cache.filter.type / Index-level filter cache configuration
index.cache.filter.max_size / Index-level filter cache configuration
index.cache.filter.expire / Index-level filter cache configuration
index-level recovery settings
about / Index-level recovery settings
quorum / Index-level recovery settings
quorum-1 / Index-level recovery settings
full / Index-level recovery settings
full-1 / Index-level recovery settings
integer value / Index-level recovery settings

index analysis options
about / Data types and index analysis options
index distribution architecture
right amount of shards and replicas, selecting / Choosing the right
amount of shards and replicas
sharding / Sharding and overallocation
over allocation / Sharding and overallocation
example, over allocation / A positive example of overallocation
multiple shards, versus multiple indices / Multiple shards versus
multiple indices
replicas / Replicas
indexing
altering / NRT, flush, refresh, and transaction log
index settings
modifying, during restore / Changing index settings during restore
indices
renaming / Renaming indices
indices conflicts
handling / Handling indices conflicts
indices recovery API
about / The indices recovery API
Information Based (IB)
about / The Elasticsearch out-of-the-box tools
input dataset
about / Input dataset, Input dataset
reference link / Input dataset
data format / Data format for input dataset
log pattern / Input dataset
input plugin
methods / Input plugin
input plugin, Logstash plugins
file plugin / file
stdin plugin / stdin
twitter / twitter

lumberjack plugin / lumberjack
redis plugin / redis
input plugins, Logstash
file / Input plugin
redis / Input plugin
stdin / Input plugin
syslog / Input plugin
ganglia / Input plugin
lumberjack / Input plugin
eventlog / Input plugin
s3 / Input plugin
elasticsearch / Input plugin
configuring / Configuring Logstash input
filtering / Filtering and processing input
processing / Filtering and processing input
installation, ELK stack
performing / ELK Stack installation
Elasticsearch, installing / Installing Elasticsearch
Logstash, installing / Installing Logstash
Kibana, installing / Installing Kibana
installation directory layout, Elasticsearch / Understanding the
Elasticsearch installation directory layout
installing
Elasticsearch, on Ubuntu / Installing Elasticsearch on Ubuntu
through Debian package
Elasticsearch, on Centos / Installing Elasticsearch on Centos
through the RPM package
Elasticsearch plugins / Installing Elasticsearch plugins
Head plugin, for Elasticsearch / Installing the Head plugin for
Elasticsearch
Sense, for Elasticsearch / Installing Sense for Elasticsearch
Pip / Installing Pip
virtualenv / Installing virtualenv
elasticsearch-py / Installing elasticsearch-py

interface, Kibana
Discover / Discover, Kibana interface, Discover page
Visualize / Visualize, Kibana interface
Dashboard / Dashboard, Kibana interface
Settings / Settings, Kibana interface
Internet of things (IoT)
about / The need for log analysis
inverted index
about / Overall architecture
inverted indexes
about / Inverted indexes
J
Java memory
about / Java memory
eden space / Java memory
survivor space / Java memory
tenured generation / Java memory
permanent generation / Java memory
code cache / Java memory
Java objects
life cycle / The life cycle of Java objects and garbage collections
Java plugins / Installing Elasticsearch plugins
Java service wrapper
URL / Service wrapper
Java Virtual Machine (JVM) / Communicating with Elasticsearch
jira plugin
about / jira
configuration options / Configuration options
JSON
about / What is JSON?
JSON document
URL / Communicating with Elasticsearch
JSON object

example / What is JSON?
JVM and OS dependencies, of Elasticsearch
reference link / Understanding Elasticsearch structure with respect
to relational databases
K
Kafka, at LinkedIn
about / Kafka at LinkedIn
operational challenges / Operational challenges
logging with / Logging using Kafka at LinkedIn
kafka plugin
about / kafka
configuration options / Configuration options
keyword analyzer
about / Introducing Lucene analyzers
Kibana
overview / Kibana
key features / Kibana
installing / Installing Kibana
URL / Installing Kibana
configuring / Configuring Kibana
running / Running Kibana, Running Kibana
interface / Kibana interface, Kibana interface
visualization, building / Kibana visualizations
Packetbeat dashboard / Kibana demo – Packetbeat dashboard
roadmap / Kibana roadmap
enhancements, URL / Kibana roadmap
Kibana 3
versus Kibana 4 / Running Kibana
Kibana 4, features
search highlights / Search highlights
Elasticsearch aggregations / Elasticsearch aggregations
scripted fields / Scripted fields
dynamic dashboards / Dynamic dashboards

L
language analyzer
about / Introducing Lucene analyzers
reference link / Introducing Lucene analyzers
language plugin
reference link / script_score
Laplace smoothing model
about / Configuring smoothing models
Least Recently Used cache type (LRU) / Node-level filter cache
configuration
limitations, significant terms aggregation
about / There are limits
memory consumption / Memory consumption
avoiding, as top level aggregation / Shouldn't be used as top-level
aggregation
approximated counts / Counts are approximated
floating point fields, avoiding / Floating point fields are not
allowed
linear interpolation smoothing model
about / Configuring smoothing models
line chart
building / Building a line chart
about / Line chart
linestring
about / Linestring
LM Dirichlet similarity
configuring / Configuring the LM Dirichlet similarity
LM Jelinek Mercer similarity
configuring / Configuring the LM Jelinek Mercer similarity
load balancing, Nginx
about / Load balancing using Nginx
reference link / Load balancing using Nginx
Log-Courier

URL / Configuring Logstash
log analysis
need for / The need for log analysis
log analysis, challenges
about / Challenges in log analysis
non-consistent log format / Non-consistent log format
variety of time formats / Variety of time formats
expert knowledge requirement / Expert knowledge requirement
log analysis, use cases
issue debugging / Issue debugging
performance analysis / Performance analysis
predictive analysis / Predictive analysis
Internet of things (IoT) / Internet of things and logging
logging / Internet of things and logging
log byte size merge policy
about / The log byte size merge policy
configuration options / The log byte size merge policy
log doc merge policy
about / The log doc merge policy
configuration options / The log doc merge policy
Logstash
overview / Logstash
key features / Logstash
installing / Installing Logstash
URL / Installing Logstash
running / Running Logstash
with file input / Logstash with file input
with Elasticsearch output / Logstash with Elasticsearch output
configuring / Configuring Logstash, Configuring Logstash
-forwarder, installing / Installing Logstash forwarder
plugins / Logstash plugins, Logstash plugins
input plugins, configuring / Configuring Logstash input
data types, for plugin properties / Data types for plugin properties
conditionals / Logstash conditionals

comparison operators / Logstash conditionals
input plugins, URL / port
output plugins, URL / uri
filter plugins, URL / sleep
plugin management / Logstash plugin management
roadmap / Logstash roadmap
roadmap, URL / Logstash monitoring and management API
Logstash, capabilities
event persistence capability / Event persistence capability
end-to-end message acknowledgement / End-to-end message
acknowledgement
management API / Logstash monitoring and management API
monitoring API / Logstash monitoring and management API
Logstash-forwarder
URL / Installing Logstash forwarder
Logstash filter plugin
writing / Writing a Logstash filter plugin
building / Building the plugin
Logstash forwarder
URL / lumberjack
Logstash index template
reference link / Querying and searching data
Logstash input
configuring / Configuring Logstash input
grok pattern, for access logs / Grok pattern for access logs
Logstash plugins
about / Logstash plugins
listing / Listing all plugins in Logstash
types / Types of Logstash plugins
management / Logstash plugin management
URL / Logstash plugin management, Installing a plugin
lifecycle management / Plugin lifecycle management, Updating a
plugin
installing / Installing a plugin

URL, for download / Installing a plugin
updating / Updating a plugin
uninstalling / Uninstalling a plugin
structure / Structure of a Logstash plugin
Logstash plugins, types
about / Types of Logstash plugins
input plugins / Input plugins
output plugins / Output plugins
filter plugins / Filter plugins
codec plugins / Codec plugins
low-level recovery configuration
about / Low-level recovery configuration
cluster- level recovery configuration / Cluster-level recovery
configuration
index-level recovery settings / Index-level recovery settings
lowercase filter
about / Analyzing your data
Lucene
about / The primary features of Elasticsearch
Lucene analyzer
about / Analyzing your data
Lucene analyzers
about / Introducing Lucene analyzers
standard analyzer / Introducing Lucene analyzers
simple analyzer / Introducing Lucene analyzers
whitespace analyzer / Introducing Lucene analyzers
keyword analyzer / Introducing Lucene analyzers
language analyzer / Introducing Lucene analyzers
Lucene expressions
about / Lucene expressions explained
basics / The basics
example / An example
Lucene index
about / Getting deeper into Lucene index

norm / Norms
term vectors / Term vectors
posting formats / Posting formats
doc values / Doc values
Lucene query language
about / Lucene query language
basics / Understanding the basics
Boolean operators / Understanding the basics
fields, querying / Querying fields
term modifiers / Term modifiers
special characters, handling / Handling special characters
lumberjack plugin
about / lumberjack, lumberjack
configuration options / Configuration options, Configuration
options
M
manual backups
about / Manual backups
manual restoration
about / Manual restoration
mapping
about / Mapping
mapping, Elasticsearch
about / Mapping
mappings
inserting, in index / Putting mappings in an index
viewing / Viewing mappings
updating / Updating mappings
markdown widget
about / Markdown widget
Marvel
used, for monitoring / Marvel to monitor
installation / Marvel installation

dashboards / Marvel dashboards
master-only nodes
configuring / Configuring master-only nodes
master election
about / Master node
configuration / The master election configuration
Zen discovery fault detection / Zen discovery fault detection and
configuration
Zen discovery configuration / Zen discovery fault detection and
configuration
master eligible nodes
about / Master eligible nodes
master node
about / Master node, Node, Master node
configuring / Configuring master and data nodes
Amazon EC2 discovery / The Amazon EC2 discovery
discovery implementations / Other discovery implementations
match query
about / match query
phrase search option / Phrase search
match_all query / match_all
Maven Assembly plugin
about / Introducing the assembly Maven plugin
using / Introducing the assembly Maven plugin
URL / Introducing the assembly Maven plugin
max aggregation / Computing stats separately
mean time between failures (MTBF)
about / ELK at Cliffhanger Solutions
memory pressure
about / Memory pressure and implications
memory store
about / The memory store
properties / Additional properties
merge

tiered merge policy / The tiered merge policy
merge policy
selecting / Choosing the right merge policy
log byte size merge policy / The log byte size merge policy
log doc merge policy / The log doc merge policy
merge schedulers
about / Scheduling
concurrent merge scheduler / The concurrent merge scheduler
serial merge scheduler / The serial merge scheduler
desired merge scheduler, selecting / Setting the desired merge
scheduler
methods, for codec plugin
register method / Codec plugin
encode method / Codec plugin
decode method / Codec plugin
methods, for filter plugin
register method / Filter plugin
filter method / Filter plugin
methods, for input plugin
register method / Input plugin
run method / Input plugin
methods, for output plugin
register method / Output plugin
receive method / Output plugin
Metric
building / Building a Metric
metric
about / Metric
metric aggregations
about / Metric aggregations
single-value metric / Metric aggregations
multi-value metric / Metric aggregations
basic stats, computing / Computing basic stats
combined stats, computing / Combined stats

stats, computing separately / Computing stats separately
extended stats, computing / Computing extended stats
distinct counts, finding / Finding distinct counts
metrics
about / Introducing the aggregation framework, Metrics
aggregations / Metrics and buckets aggregations
Count / Count
Average / Average, Sum, Min, and Max
Sum / Average, Sum, Min, and Max
Min / Average, Sum, Min, and Max
Max / Average, Sum, Min, and Max
Unique Count / Unique Count
Advanced options / Advanced options
Metrics to Watch
about / Metrics to watch
CPU utilization / CPU utilization
memory utilization / Memory utilization
disk I/O utilization / Disk I/O utilization
disk low utilization / Disk low watermark
min aggregation / Computing stats separately
missing queries
about / Missing queries
MMap filesystem store
about / The MMap filesystem store
mongodb plugin
about / mongodb
configuration options / Configuration options
most fields matching
about / Most fields matching
multi buckets
about / Bucket aggregations
multicasting discovery / Multicasting discovery
multicast Zen discovery configuration
about / Multicast Zen discovery configuration

discovery.zen.ping.multicast.address / Multicast Zen discovery
configuration
discovery.zen.ping.multicast.port / Multicast Zen discovery
configuration
discovery.zen.ping.multicast.group / Multicast Zen discovery
configuration
discovery.zen.ping.multicast.buffer_size / Multicast Zen discovery
configuration
discovery.zen.ping.multicast.ttl / Multicast Zen discovery
configuration
discovery.zen.ping.multicast.enabled / Multicast Zen discovery
configuration
discovery.zen.ping.unicats.concurrent_connects / The unicast Zen
discovery configuration
multi get
about / Multi get and multi search APIs, Multi get
Python example / Multi get
Java example / Multi get
multilevel aggregation response
parsing / Combining search, buckets, and metrics
multimatch
controlling / Controlling multimatching
types / Multimatch types
best fields matching / Best fields matching
cross fields matching / Cross fields matching
most fields matching / Most fields matching
phrase matching / Phrase matching
phrase with prefixes matching / Phrase with prefixes matching
multi match query
about / multi match
multiple Elasticsearch instances, on single physical machine
about / Multiple Elasticsearch instances on a single physical
machine
shard and its replicas, preventing from being on same node /

Preventing the shard and its replicas from being on the same node
multiple indices
restoring / Restoring multiple indices
multiple language stemming filters
about / Analyzing your data
multiple shards
versus multiple indices / Multiple shards versus multiple indices
multi search APIs
about / Multi get and multi search APIs, Multi searches
Python example / Multi searches
Java example / Multi searches
multivalued fields
sorting / Sorting multivalued fields
multi_match query / Controlling multimatching
Mustache template engine
about / The Mustache template engine
URL / The Mustache template engine
mutate filter
about / mutate
configuration options / Configuration options
N
N-gram smoothing models
URL / Configuring smoothing models
near real-time GET
about / Near real-time GET
nested aggregations
about / Nested aggregations
syntax / Understanding nested aggregation syntax:
nested data
indexing / Indexing nested data
nested documents
about / The nested documents
nested field

querying / Querying nested type data
nested mappings
creating / Creating nested mappings
nested objects
working with / Working with nested objects
new I/O filesystem store
about / The new I/O filesystem store
NFS drive
about / Backup using snapshot API
creating / Creating an NFS drive
client machines, configuring / Configuring client machines
NFS Exports
about / Configuring the NFS host server
NFS host server
configuring / Configuring the NFS host server
Nginx
setting up / Setting up Nginx
node
about / Elasticsearch common terms, Node
adding, in cluster / Adding another node to the cluster
data node / Node
master node / Node
tribe node / Node
node, Elasticsearch
about / Node
data nodes / Node
master node / Node
routing node / Node
load balancer node / Node
node-level filter cache configuration
about / Node-level filter cache configuration
nodes' roles
about / Preventing the shard and its replicas from being on the
same node

master eligible node / Designated nodes' roles for larger clusters
data node / Designated nodes' roles for larger clusters
query aggregator node / Designated nodes' roles for larger clusters
node types, ElasticSearch
about / Node types in Elasticsearch
client node / Client node
data node / Data node
master node / Master node
node upgradations
without downtime / Node upgrades without downtime
non-consistent log format
about / Non-consistent log format
tomcat logs / Tomcat logs
Apache access log / Apache access logs – combined log format
IIS logs / IIS logs
norms
about / Norms
not analyzed queries
about / Query categorization, Not analyzed queries
examples / Not analyzed queries
not analyzed queries use cases
results, limiting to given tags / Limiting results to given tags
efficient query time stopwords handling / Efficient query time
stopwords handling
NOT operator / Understanding the basics
not query
about / Not queries
number data types
about / Number
O
objects
about / Objects
object type

about / The object type
Okapi BM25 similarity
configuring / Configuring the Okapi BM25 similarity
Okapi BM25 similarity model
about / Available similarity models
old generation / Java memory
online book store
implementing / The story
OpenStreetMap
URL / Understanding bounding boxes
options array, properties
text / Understanding the REST endpoint suggester response
score / Understanding the REST endpoint suggester response
freq / Understanding the REST endpoint suggester response
OR operator
about / Understanding the basics
output plugin
methods / Output plugin
output plugin, Logstash plugins
about / Output plugins
csv plugin / csv
file output plugin / file
email plugin / email
elasticsearch plugin / elasticsearch
ganglia plugin / ganglia
jira plugin / jira
kafka plugin / kafka
lumberjack plugin / lumberjack
redis plugin / redis
rabbitmq plugin / rabbitmq
stdout plugin / stdout
mongodb plugin / mongodb
output plugins, Logstash
file / Output plugin

e-mail / Output plugin
elasticsearch / Output plugin
stdout / Output plugin
redis / Output plugin
mongodb / Output plugin
kafka / Output plugin
over allocation
about / Sharding and overallocation
example / A positive example of overallocation
P
Packetbeat dashboard
reference link / Kibana demo – Packetbeat dashboard
about / Kibana demo – Packetbeat dashboard
parameters, for transaction log configuration
about / The transaction log configuration
index.translog.flush_threshold_period / The transaction log
configuration
index.translog.flush_threshold_ops / The transaction log
configuration
index.translog.flush_threshold_size / The transaction log
configuration
index.translog.interval / The transaction log configuration
index.gateway.local.sync / The transaction log configuration
index.translog.disable_flush / The transaction log configuration
parameters, functions_score query
boost / The function_score query
max_boost / The function_score query
boost_mode / The function_score query
score_mode / The function_score query
min_score / The function_score query
parameters, Query-DSL
query / Understanding Query-DSL parameters
from / Understanding Query-DSL parameters

size / Understanding Query-DSL parameters
_source / Understanding Query-DSL parameters
parent-child documents
indexing / Indexing parent-child documents
querying / Querying parent-child documents
has_child query / has_child query
has_parent query / has_parent query
parent-child mappings
creating / Creating parent-child mappings
parent-child relationship
about / Parent–child relationship
in cluster / Parent–child relationship in the cluster
parent-child relationships
about / Parent-child relationships
partial restore
about / Partial restore
pattern queries
about / Query categorization, Pattern queries
pattern queries use cases
autocomplete functionality, using prefixes / Autocomplete using
prefixes
pattern matching / Pattern matching
matching phrases / Matching phrases
spans / Spans, spans everywhere
per-field similarity
setting / Setting a per-field similarity
phrase matching
about / Phrase matching
phrase suggester
about / The phrase suggester
usage example / Usage example
configuration / Configuration
basic configuration / Basic configuration
basic options / Basic configuration

smoothing models, configuring / Configuring smoothing models
candidate generators, configuring / Configuring candidate
generators
direct generators, configuring / Configuring direct generators
phrase with prefixes matching
about / Phrase with prefixes matching
pie chart
about / Pie chart
Pip
installing / Installing Pip
plugin class, custom REST action
about / The plugin class
constructor / The plugin class
onModule method / The plugin class
name method / The plugin class
description method / The plugin class
plugin methods
about / Plugin methods
plugins, Logstash
input plugins / Input plugin
filter plugins / Filters plugin
output plugins / Output plugin
about / Logstash plugins
listing / Listing all plugins in Logstash
plugins and utilities, Elasticsearch
about / Elasticsearch plugins and utilities
Curator / Curator for index management
Shield / Shield for security
Marvel / Marvel to monitor
point
about / Point
polygon
about / Polygons
position aware queries

about / Query categorization, Position aware queries
posting formats / Posting formats
practical considerations, for bulk processing
about / Practical considerations for bulk processing
multisearch / Practical considerations for bulk processing
scan-scroll / Practical considerations for bulk processing
bulk indexing / Practical considerations for bulk processing
bulk updates / Practical considerations for bulk processing
preference parameter
about / Introducing the preference parameter
_primary property / Introducing the preference parameter
_primary_first property / Introducing the preference parameter
_local property / Introducing the preference parameter
_only_node-wJq0kPSHTHCovjuCsVK0-A property / Introducing
the preference parameter
_prefer_node-wJq0kPSHTHCovjuCsVK0-A property /
Introducing the preference parameter
_shards-0,1 property / Introducing the preference parameter
custom, string value property / Introducing the preference
parameter
Python environments
setting up / Setting up the environment
Q
Quadtree
versus Geohash / Mappings geo-shape fields
queries
about / Missing queries
query
performing, on data / Querying and searching data
Query-DSL
about / Elasticsearch Query-DSL
syntax / Elasticsearch Query-DSL
parameters / Understanding Query-DSL parameters

query aggregator nodes
about / Query aggregator nodes
Query API
about / Querying data
query categorization
about / Query categorization
basic queries / Query categorization, Basic queries
compound queries / Query categorization, Compound queries
not analyzed queries / Query categorization
full text search queries / Query categorization, Full text search
queries
pattern queries / Query categorization, Pattern queries
similarity supporting queries / Query categorization, Similarity
supporting queries
score altering queries / Query categorization, Score altering
queries
position aware queries / Query categorization, Position aware
queries
structure aware queries / Query categorization, Structure aware
queries
Query DSL / The primary features of Elasticsearch
about / Choosing the right query for the job
Query DSL Language, Elasticsearch
about / Elasticsearch Query DSL
URL / Elasticsearch Query DSL
query execution preference
about / Query execution preference
preference parameter / Introducing the preference parameter
query processing-only nodes
configuring / Configuring the query processing-only nodes
query relevance improvment
about / Improving the query relevance
data / Data
quest / The quest for relevance improvement

standard query / The standard query
multi match query / The multi match query
phrases / Phrases comes into play
garbage, removing / Let's throw the garbage away
phrase queries, boosting / Now, we boost
misspelling-proof search, making / Performing a misspelling-proof
search
faceting / Drill downs with faceting
query rescoring
about / Query rescoring, What is query rescoring?
example query / An example query
structure, rescore query / Structure of the rescore query
rescore parameters / Rescore parameters
scoring mode, selecting / Choosing the scoring mode
query rewrite
about / Query rewrite explained
working / Query rewrite explained
prefix query example / Prefix query as an example
Apache Lucene / Getting back to Apache Lucene
properties / Query rewrite properties
query templates
about / Query templates, Introducing query templates
providing, as string value / Templates as strings
Mustache template engine / The Mustache template engine
conditional expressions / Conditional expressions
loops / Loops
default values / Default values
storing, in files / Storing templates in files
query_string query
about / query_string
quick time filter
about / Quick time filter
R

RabbitMQ
about / rabbitmq
URL / rabbitmq, Installing a plugin
range aggregation
about / Range aggregation
building / Range aggregation
range aggregation response
parsing / Range aggregation
range query
about / Range queries
range searches
performing / Range searches
real-time GET operation
about / Near real-time GET
recovery module
about / Discovery and recovery modules
redis plugin
about / redis, redis
configuration options / Configuration options, Configuration
options
URL / data_type
relational data
managing, in Elasticsearch / Managing relational data in
Elasticsearch
relational data, in document-oriented NoSQL world
about / Relational data in the document-oriented NoSQL world
relations, between documents
about / Relations between documents
object type / The object type
nested documents / The nested documents
parent-child relationship / Parent–child relationship
alternatives / A few words about alternatives
relative time filter
about / Relative time filter

relevancy / Introducing relevant searches
controlling, with custom scoring / Controlling relevancy with
custom scoring
relevant search
about / Introducing relevant searches
replica
about / Elasticsearch common terms, Replica
replicas
about / Replicas
repository
about / Saving backups in the cloud
request circuit breaker
about / The request circuit breaker
require parameter / What include, exclude, and require mean
rescore parameters
window_size / Rescore parameters
query_weight / Rescore parameters
rescore_query_weight / Rescore parameters
REST
about / What is REST?
REST action class
using / Using the REST action class
constructor / The constructor
requests, handling / Handling requests
response, writing / Writing response
REST action plugin
building / Building the REST action plugin
installing / Installing the REST action plugin
checking / Checking whether the REST action plugin works
restore
index settings, modifying during / Changing index settings during
restore
restore mechanism
implementing / Introducing backup and restore mechanisms

reverse nested aggregation
about / Reverse nested aggregation
rewrite property
about / Query rewrite properties
scoring_boolean / Query rewrite properties
constant_score_boolean / Query rewrite properties
constant_score_filter / Query rewrite properties
top_terms_N / Query rewrite properties
top_terms_boost_N / Query rewrite properties
routing
about / Routing explained
shards and data / Shards and data
testing / Let's test routing
indexing with / Indexing with routing
implementing / Routing in practice
querying / Querying
aliases / Aliases
multiple routing values / Multiple routing values
RPM package
Elasticsearch, installing on Centos / Installing Elasticsearch on
Centos through the RPM package
Ruby
URL / Structure of a Logstash plugin
RubyGem
about / Logstash plugin management
URL / Logstash plugin management, Installing a plugin
runtime allocation
updating / Runtime allocation updating
index level updates / Index level updates
cluster level updates / Cluster level updates
S
S3 repository
about / The S3 repository

creating / The S3 repository
scaling
about / Scaling Elasticsearch
vertical scaling / Vertical scaling
horizontal scaling / Horizontal scaling
scan-scroll
used, for scrolling documents / Scrolling and re-indexing
documents using scan-scroll
used, for re-indexing documents / Scrolling and re-indexing
documents using scan-scroll
score
about / Default Apache Lucene scoring explained
score altering queries
about / Query categorization, Score altering queries
score altering queries use cases
newer books, favoring / Favoring newer books
importance of books, decreasing with certain value / Decreasing
importance of books with certain value
score_mode parameter
values / Choosing the scoring mode
scoring
about / Default Apache Lucene scoring explained
scripting
reference link / Updating a document using script
scripting, in full text context
about / Scripting in full text context
field-related information / Field-related information
shard level information / Shard level information
term level information / Term level information
advanced term information / More advanced term information
scripting changes
security issues / Security issues
Groovy / Groovy – the new default scripting language
MVEL language, removing / Removal of MVEL language

scripting changes, Elasticsearch versions
about / Scripting changes between Elasticsearch versions
scripting changes / Scripting changes
search
about / Text search
search database
creating / Creating a search database
searches
performing, on data / Querying and searching data
freetext search / Freetext search
URL, for syntax / Freetext search
field searches / Field searches
range searches / Range searches
special characters, escaping / Special characters escaping
new search, starting / New search
saving / Saving the search
loading / Loading a search
field searches, with field list / Field searches using field list
field searches, using field list / Field searches using field list
Search Guard
about / Data protection
URL / Data protection, Shield for security
search requests
reference link / Parsing search responses
search requests, with Java
about / Search requests using Java
search responses, parsing / Parsing search responses
search requests, with Python
about / Search requests using Python
search types, Elasticsearch
query_then_fetch / Introducing search types in Elasticsearch
dfs_query_then_fetch / Introducing search types in Elasticsearch
scan / Introducing search types in Elasticsearch
segment merging

about / Segment merging under control
merge policy, selecting / Choosing the right merge policy
scheduling / Scheduling
segments merge
about / Overall architecture
Sense
installing, for Elasticsearch / Installing Sense for Elasticsearch
serial merge scheduler
about / The serial merge scheduler
settings, HDFS repository
uri / The HDFS repository
path / The HDFS repository
load_default / The HDFS repository
conf_location / The HDFS repository
chunk_size / The HDFS repository
conf.<key> / The HDFS repository
concurrent_streams / The HDFS repository
settings, memory store
about / Additional properties
cache.memory.direct / Additional properties
cache.memory.small_buffer_size / Additional properties
cache.memory.large_buffer_size / Additional properties
cache.memory.small_cache_size / Additional properties
cache.memory.large_cache_size / Additional properties
settings, S3 repository
about / The S3 repository
bucket / The S3 repository
region / The S3 repository
base_path / The S3 repository
server_side_encryption / The S3 repository
chunk_size / The S3 repository
buffer_size / The S3 repository
max_retries / The S3 repository
shard

about / Elasticsearch common terms, Shard
shard, Elasticsearch
about / Shard
primary shards / Primary shard and replica shard
replica shard / Primary shard and replica shard
sharding
about / Sharding and overallocation
shard query cache
about / The shard query cache
setting up / Setting up the shard query cache
Shield
used, for security / Shield for security
URL / Shield for security
installation / Shield installation
users, adding / Adding users and roles
roles, adding / Adding users and roles
Kibana4, using on shield protected Elasticsearch / Using Kibana4
on shield protected Elasticsearch
significant terms aggregation
about / Significant terms aggregation
example / An example
significant terms, selecting / Choosing significant terms
multiple values analysis / Multiple values analysis
using, on full text search fields / Significant terms aggregation and
full text search fields
additional configuration options / Additional configuration options
limitations / There are limits
similarity models
Okapi BM25 / Available similarity models
divergence from randomness (DFR) / Available similarity models
information-based model / Available similarity models
LM Dirichlet / Available similarity models
LM Jelinek Mercer / Available similarity models
configuration / Similarity model configuration

configuring / Configuring the chosen similarity model
TF/IDF similarity, configuring / Configuring the TF/IDF similarity
Okapi BM25 similarity, configuring / Configuring the Okapi BM25
similarity
DFR similarity, configuring / Configuring the DFR similarity
IB similarity, configuring / Configuring the IB similarity
LM Dirichlet similarity, configuring / Configuring the LM
Dirichlet similarity
LM Jelinek Mercer similarity, configuring / Configuring the LM
Jelinek Mercer similarity
similarity supporting queries
about / Query categorization, Similarity supporting queries
similarity supporting queries use cases
similar terms, searching / Finding terms similar to a given one
documents with similar field values, searching / Finding
documents with similar field values
simple analyzer
about / Introducing Lucene analyzers
simple filesystem store
about / The simple filesystem store
single buckets
about / Bucket aggregations
single point of failure (SPOF) / Key concepts behind Elasticsearch
architecture
site plugins / Installing Elasticsearch plugins
sleep option / sleep
smoothing models
about / Configuring smoothing models
configuring / Configuring smoothing models
stupid backoff model / Configuring smoothing models
Laplace smoothing model / Configuring smoothing models
linear interpolation smoothing model / Configuring smoothing
models
snapshot

information, obtaining of / Getting snapshot information
deleting / Deleting snapshots
restoring / Restoring snapshots
restoring, to cluster / Restoring to a different cluster
snapshot, creating
about / Creating a snapshot, Create your first snapshot
repository path, registering / Registering the repository path
shared file system repository, registering in Elasticsearch /
Registering the shared file system repository in Elasticsearch
snapshots API
used, for performing backup / Backup using snapshot API
special characters
handling / Handling special characters
split-brain
about / Minimum number of master nodes: preventing split-brain
avoiding / Minimum number of master nodes: preventing split-
brain
/ The master election configuration
SSD (solid state drives) / Performance considerations
standard analyzer
about / Introducing Lucene analyzers
startup process, Elasticsearch
about / The startup process
stdin plugin
about / stdin
configuration options / Configuration options
stdout plugin / stdout
store module
about / Choosing the right directory implementation – the store
module
store types
about / The store type
simple filesystem store / The simple filesystem store
new I/O filesystem store / The new I/O filesystem store

MMap filesystem store / The MMap filesystem store
hybrid filesystem store / The hybrid filesystem store
memory store / The memory store
default store type / The default store type
string
about / String
string-based fields
attributes / String
string fields
sorting / Sorting on string fields
structure, Logstash plugins
about / Structure of a Logstash plugin
URL / Structure of a Logstash plugin
drop filter plugin, URL / Structure of a Logstash plugin
required dependencies / Required dependencies
class declaration / Class declaration
configuration name / Configuration name
configuration options setting / Configuration options setting
plugin methods / Plugin methods
structure aware queries
about / Query categorization, Structure aware queries
structure aware queries use cases
parent documents with nested document, returning / Returning
parent documents having a certain nested document
parent document score, affecting with nested document score /
Affecting parent document score with the score of nested
documents
stupid backoff smoothing model
about / Configuring smoothing models
suggester
_suggest REST endpoint / Using the _suggest REST endpoint
REST endpoint suggester response / Understanding the REST
endpoint suggester response
suggestion requests, including in query / Including suggestion

requests in query
term suggester / The term suggester
phrase suggester / The phrase suggester
completion suggester / The completion suggester
suggesters
about / Suggesters
sum aggregation / Computing stats separately
system scalability
about / System scalability
T
TERM-BASED SEARCH QUERIES / Query types
Term-Based Search Queries
about / Term-based search queries
term query / Term query
terms query / Terms query
range query / Range queries
exists query / Exists queries
missing queries / Missing queries
term modifiers
about / Term modifiers
term query
about / Term query
terms aggregation / Terms aggregation
terms query
about / Terms query
term suggester
configuration / Configuration
common options / Common term suggester options
term vectors
reference link / String
about / Term vectors
text search
about / Text search

exact term search / Text search
full text search / Text search
TF (term)
about / TF-IDF
TF-IDF
about / TF-IDF
TF/IDF algorithm / Default Apache Lucene scoring explained
TF/IDF scoring formula
about / TF/IDF scoring formula
Lucene conceptual scoring formula / Lucene conceptual scoring
formula
Lucene practical scoring formula / Lucene practical scoring
formula
TF/IDF similarity
configuring / Configuring the TF/IDF similarity
tiered merge policy
about / The tiered merge policy
configuration options / The tiered merge policy
tile map
about / Tile map
time filter
about / Time filter
quick time filter / Quick time filter
relative time filter / Relative time filter
absolute time filter / Absolute time filter
Auto-refresh setting / Kibana Auto-refresh setting
time formats
decentralized logs / Decentralized logs
TokenFilter
implementing / Implementing TokenFilter
TokenFilter factory
implementing / Implementing the TokenFilter factory
token filters
about / Document analysis

reference link / Document analysis
tokenizers
about / Document analysis
reference link / Document analysis
total circuit breaker
about / The total circuit breaker
total shards allowed per node
defining / Defining total shards allowed per node
total shards allowed per physical server
defining / Defining total shards allowed per physical server
inclusion / Inclusion
requirement / Requirement
exclusion / Exclusion
disk-based allocation / Disk-based allocation
transaction log
about / The transaction log
configuration / The transaction log configuration
tribe node / Federated search
about / Node
creating / Creating the tribe node
unicast discovery, using / Using the unicast discovery for tribes
data, reading with / Reading data with the tribe node
master-level read operations / Master-level read operations
data, writing with / Writing data with the tribe node
master-level write operations / Master-level write operations
Twitter API access token keys
reference link / Creating a search database
twitter plugin
about / twitter
URL / twitter
configuration options / Configuration options
type, Elasticsearch
about / Type

U
Ubuntu
Elasticsearch, installing on / Installing Elasticsearch on Ubuntu
through Debian package
unicasting discovery
about / Unicasting discovery
configuring / Configuring unicasting discovery
unicast Zen discovery configuration
about / The unicast Zen discovery configuration
discovery.zen.ping.unicats.hosts / The unicast Zen discovery
configuration
use cases, queries
about / The use cases
example data / Example data
basic queries use cases / Basic queries use cases
compound queries use cases / Compound queries use cases
not analyzed queries use cases / Not analyzed queries use cases
full text search queries use cases / Full text search queries use
cases
pattern queries use cases / Pattern queries use cases, Pattern
queries use cases
similarity supporting queries use cases / Similarity supporting
queries use cases
score altering queries use cases / Score altering queries use cases
structure aware queries use cases / Structure aware queries use
cases
user spelling mistakes, correcting
about / Correcting user spelling mistakes
data, testing / Testing data
technical details / Getting into technical details
V
Vector Space model

about / The Elasticsearch out-of-the-box tools
Vector Space Model (VSM)
about / TF-IDF
vertical bar chart
about / Vertical bar chart
vertical scaling
about / Vertical scaling
virtualenv
installing / Installing virtualenv
visualization, with Kibana
about / Visualizing with Kibana, Visualizing with Kibana
Kibana, running / Running Kibana, Running Kibana
visualization, building / Kibana visualizations
line chart, building / Building a line chart
bar chart, building / Building a bar chart
Metric, building / Building a Metric
data table, building / Building a data table
Discover page, searching on / Searching on the Discover page
charts, creating / Visualizations – charts
Line chart, building / Building a Line chart
Area chart, building / Building an Area chart
Bar chart, building / Building a Bar chart
Markdown, building / Building a Markdown
Dashboard page / Dashboard page
visualization types
about / Visualizations
area chart / Area chart
data table / Data table
line chart / Line chart
markdown widget / Markdown widget
metric / Metric
pie chart / Pie chart
tile map / Tile map
vertical bar chart / Vertical bar chart

Visualize page
about / Visualize page
visualization, creating / Creating a visualization
visualization types / Visualization types
buckets aggregations / Metrics and buckets aggregations
metrics aggregations / Metrics and buckets aggregations
W
whitespace analyzer
about / Introducing Lucene analyzers
whole document
updating / Updating a whole document
write operations
blocking / Blocking write operations
Y
YAML
URL / Writing response
young generation heap space / Java memory
Z
Zen-Discovery
about / Introducing Zen-Discovery
multicasting discovery / Multicasting discovery
unicasting discovery / Unicasting discovery
Zen discovery
about / Zen discovery
multicast Zen discovery configuration / Multicast Zen discovery
configuration
unicast Zen discovery configuration / The unicast Zen discovery
configuration
Zookeeper
about / Introducing Zen-Discovery
Содержание
Elasticsearch: A Complete Guide 37
Elasticsearch: A Complete Guide 38
Credits 40
Preface 41
What this learning path covers 41
What you need for this learning path 43
Who this learning path is for 45
Reader feedback 46
Customer support 47
Downloading the example code 47
Errata 48
Piracy 48
Questions 49
1. Module 1 50
1. Getting Started with Elasticsearch 51
Introducing Elasticsearch 51
The primary features of Elasticsearch 51
Understanding REST and JSON 53
What is REST? 53
What is JSON? 54
Elasticsearch common terms 55
Understanding Elasticsearch structure with respect to relational
databases 56
Installing and configuring Elasticsearch 59
Installing Elasticsearch on Ubuntu through Debian package 59
Installing Elasticsearch on Centos through the RPM package 59
Understanding the Elasticsearch installation directory layout 60
Configuring basic parameters 61
Adding another node to the cluster 63
Installing Elasticsearch plugins 63
Checking for installed plugins 64
Installing the Head plugin for Elasticsearch 65
Installing Sense for Elasticsearch 65
Basic operations with Elasticsearch 67
Creating an Index 67
Indexing a document in Elasticsearch 67
Fetching documents 70
Get a complete document 70
Getting part of a document 71
Updating documents 71
Updating a whole document 71
Updating documents partially 72
Deleting documents 73
Checking documents' existence 74
Summary 75
2. Understanding Document Analysis and Creating Mappings 76
Text search 76
TF-IDF 77
Inverted indexes 78
Document analysis 80
Introducing Lucene analyzers 81
Creating custom analyzers 83
Changing a default analyzer 85
Putting custom analyzers into action 85
Elasticsearch mapping 87
Document metadata fields 87
Data types and index analysis options 90
Configuring data types 90
String 91
Number 93
Date 93
Boolean 94
Arrays 94
Objects 95
Indexing the same field in different ways 96
Putting mappings in an index 97
Viewing mappings 98
Updating mappings 98
Summary 100
3. Putting Elasticsearch into Action 101
CRUD operations using elasticsearch-py 101
Setting up the environment 102
Installing Pip 102
Installing virtualenv 102
Installing elasticsearch-py 103
Performing CRUD operations 103
Request timeouts 103
Creating indexes with settings and mappings 104
Indexing documents 106
Retrieving documents 106
Updating documents 107
Replacing the value of a field completely 107
Appending a value in an array 107
Updates using doc 108
Checking document existence 108
Deleting a document 108
CRUD operations using Java 110
Connecting with Elasticsearch 110
Indexing a document 111
Fetching a document 112
Updating a document 112
Updating a document using doc 113
Updating a document using script 113
Deleting documents 114
Creating a search database 115
Elasticsearch Query-DSL 118
Understanding Query-DSL parameters 119
Query types 120
Full-text search queries 120
match_all 120
match query 121
Phrase search 122
multi match 122
query_string 122
Term-based search queries 123
Term query 123
Terms query 124
Range queries 124
Exists queries 126
Missing queries 126
Compound queries 127
Bool queries 128
Not queries 129
Search requests using Python 131
Search requests using Java 133
Parsing search responses 134
Sorting your data 135
Sorting documents by field values 135
Sorting on more than one field 136
Sorting multivalued fields 136
Sorting on string fields 137
Document routing 138
Summary 139
4. Aggregations for Analytics 140
Introducing the aggregation framework 140
Aggregation syntax 141
Extracting values 143
Returning only aggregation results 144
Metric aggregations 145
Computing basic stats 145
Combined stats 145
Computing stats separately 147
Computing extended stats 150
Finding distinct counts 151
Bucket aggregations 154
Terms aggregation 155
Range aggregation 157
Date range aggregation 159
Histogram aggregation 161
Date histogram aggregation 163
Filter-based aggregation 165
Combining search, buckets, and metrics 168
Memory pressure and implications 174
Summary 176
5. Data Looks Better on Maps: Master Geo-Spatiality 177
Introducing geo-spatial data 177
Working with geo-point data 179
Mapping geo-point fields 179
Indexing geo-point data 179
Querying geo-point data 181
Geo distance query 181
Geo distance range query 183
Geo bounding box query 184
Understanding bounding boxes 186
Sorting by distance 187
Geo-aggregations 190
Geo distance aggregation 190
Using bounding boxes with geo distance aggregation 193
Geo-shapes 195
Point 195
Linestring 196
Circles 196
Polygons 196
Envelops 197
Mappings geo-shape fields 197
Indexing geo-shape data 198
Querying geo-shape data 199
Summary 203
6. Document Relationships in NoSQL World 204
Relational data in the document-oriented NoSQL world 204
Managing relational data in Elasticsearch 205
Working with nested objects 209
Creating nested mappings 211
Indexing nested data 212
Querying nested type data 212
Nested aggregations 214
Nested aggregation 214
Understanding nested aggregation syntax: 214
Reverse nested aggregation 216
Parent-child relationships 219
Creating parent-child mappings 219
Indexing parent-child documents 220
Querying parent-child documents 222
has_child query 222
has_parent query 223
Considerations for using document relationships 225
Summary 226
7. Different Methods of Search and Bulk Operations 227
Introducing search types in Elasticsearch 227
Cheaper bulk operations 230
Bulk create 230
Bulk indexing 232
Bulk updating 233
Bulk deleting 235
Multi get and multi search APIs 237
Multi get 237
Multi searches 239
Data pagination 243
Pagination with scoring 243
Pagination without scoring 243
Scrolling and re-indexing documents using scan-scroll 243
Practical considerations for bulk processing 250
Summary 252
8. Controlling Relevancy 253
Introducing relevant searches 253
The Elasticsearch out-of-the-box tools 255
An example: why defaults are not enough 255
Controlling relevancy with custom scoring 259
The function_score query 259
weight 261
field_value_factor 263
script_score 265
Decay functions - linear, exp, and gauss 268
Summary 272
9. Cluster Scaling in Production Deployments 273
Node types in Elasticsearch 273
Client node 274
Data node 274
Master node 274
Introducing Zen-Discovery 276
Multicasting discovery 276
Unicasting discovery 277
Configuring unicasting discovery 277
Minimum number of master nodes: preventing split-brain 277
An initial list of hosts to ping 278
Ping timeout 278
Node upgrades without downtime 280
Upgrading Elasticsearch version 282
Best Elasticsearch practices in production 283
Creating a cluster 286
Scaling your clusters 289
When to scale 289
Metrics to watch 289
CPU utilization 290
Memory utilization 291
Disk I/O utilization 292
Disk low watermark 292
How to scale 293
Summary 294
10. Backups and Security 295
Introducing backup and restore mechanisms 295
Backup using snapshot API 295
Creating an NFS drive 296
Configuring the NFS host server 297
Configuring client machines 298
Creating a snapshot 299
Registering the repository path 299
Registering the shared file system repository in Elasticsearch 299
Create your first snapshot 300
Getting snapshot information 301
Deleting snapshots 301
Restoring snapshots 301
Restoring multiple indices 302
Renaming indices 302
Partial restore 303
Changing index settings during restore 303
Restoring to a different cluster 304
Manual backups 304
Manual restoration 305
Securing Elasticsearch 306
Setting up basic HTTP authentication 306
Setting up Nginx 307
Securing critical access 309
Restricting DELETE requests 310
Restricting endpoints 310
Load balancing using Nginx 311
Summary 314
II. Module 2 315
1. Introduction to Elasticsearch 316
Introducing Apache Lucene 317
Getting familiar with Lucene 317
Overall architecture 317
Getting deeper into Lucene index 319
Norms 320
Term vectors 320
Posting formats 320
Doc values 320
Analyzing your data 321
Indexing and querying 322
Lucene query language 322
Understanding the basics 323
Querying fields 324
Term modifiers 324
Handling special characters 326
Introducing Elasticsearch 327
Basic concepts 327
Index 327
Document 327
Type 328
Mapping 328
Node 328
Cluster 329
Shard 329
Replica 329
Key concepts behind Elasticsearch architecture 330
Workings of Elasticsearch 331
The startup process 331
Failure detection 332
Communicating with Elasticsearch 333
Indexing data 334
Querying data 335
The story 338
Summary 341
2. Power User Query DSL 342
Default Apache Lucene scoring explained 342
When a document is matched 343
TF/IDF scoring formula 344
Lucene conceptual scoring formula 344
Lucene practical scoring formula 345
Elasticsearch point of view 346
An example 347
Query rewrite explained 352
Prefix query as an example 352
Getting back to Apache Lucene 355
Query rewrite properties 357
Query templates 361
Introducing query templates 361
Templates as strings 364
The Mustache template engine 364
Conditional expressions 365
Loops 366
Default values 366
Storing templates in files 367
Handling filters and why it matters 369
Filters and query relevance 369
How filters work 374
Bool or and/or/not filters 375
Performance considerations 375
Post filtering and filtered query 376
Choosing the right filtering method 380
Choosing the right query for the job 382
Query categorization 382
Basic queries 384
Compound queries 385
Not analyzed queries 386
Full text search queries 386
Pattern queries 387
Similarity supporting queries 388
Score altering queries 388
Position aware queries 389
Structure aware queries 389
The use cases 390
Example data 390
Basic queries use cases 391
Searching for values in range 391
Simplified query for multiple terms 392
Compound queries use cases 392
Boosting some of the matched documents 393
Ignoring lower scoring partial queries 393
Not analyzed queries use cases 396
Limiting results to given tags 397
Efficient query time stopwords handling 397
Full text search queries use cases 398
Using Lucene query syntax in queries 398
Handling user queries without errors 399
Pattern queries use cases 400
Autocomplete using prefixes 400
Pattern matching 400
Similarity supporting queries use cases 401
Finding terms similar to a given one 401
Finding documents with similar field values 402
Score altering queries use cases 403
Favoring newer books 403
Decreasing importance of books with certain value 404
Pattern queries use cases 405
Matching phrases 405
Spans, spans everywhere 406
Structure aware queries use cases 407
Returning parent documents having a certain nested document 407
Affecting parent document score with the score of nested documents 408
Summary 409
3. Not Only Full Text Search 410
Query rescoring 410
What is query rescoring? 411
An example query 411
Structure of the rescore query 411
Rescore parameters 415
Choosing the scoring mode 416
To sum up 416
Controlling multimatching 418
Multimatch types 418
Best fields matching 419
Cross fields matching 422
Most fields matching 424
Phrase matching 425
Phrase with prefixes matching 426
Significant terms aggregation 428
An example 428
Choosing significant terms 431
Multiple values analysis 432
Significant terms aggregation and full text search fields 434
Additional configuration options 435
Controlling the number of returned buckets 435
Background set filtering 436
Minimum document count 438
Execution hint 440
More options 441
There are limits 441
Memory consumption 441
Shouldn't be used as top-level aggregation 442
Counts are approximated 442
Floating point fields are not allowed 442
Documents grouping 443
Top hits aggregation 443
An example 444
Additional parameters 447
Relations between documents 450
The object type 450
The nested documents 454
Parent–child relationship 456
Parent–child relationship in the cluster 456
A few words about alternatives 459
Scripting changes between Elasticsearch versions 461
Scripting changes 461
Security issues 461
Groovy – the new default scripting language 461
Removal of MVEL language 462
Short Groovy introduction 462
Using Groovy as your scripting language 463
Variable definition in scripts 463
Conditionals 464
Loops 465
An example 466
There is more 469
Scripting in full text context 470
Field-related information 470
Shard level information 473
Term level information 473
More advanced term information 475
Lucene expressions explained 478
The basics 479
An example 479
There is more 482
Summary 483
4. Improving the User Search Experience 484
Correcting user spelling mistakes 484
Testing data 485
Getting into technical details 486
Suggesters 487
Using the _suggest REST endpoint 487
Understanding the REST endpoint suggester response 488
Including suggestion requests in query 490
The term suggester 493
Configuration 493
Common term suggester options 494
Additional term suggester options 495
The phrase suggester 497
Usage example 498
Configuration 500
Basic configuration 500
Configuring smoothing models 504
Configuring candidate generators 506
Configuring direct generators 507
The completion suggester 510
The logic behind the completion suggester 511
Using the completion suggester 511
Indexing data 512
Querying data 513
Custom weights 514
Additional parameters 516
Improving the query relevance 517
Data 518
The quest for relevance improvement 521
The standard query 521
The multi match query 523
Phrases comes into play 524
Let's throw the garbage away 527
Now, we boost 529
Performing a misspelling-proof search 530
Drill downs with faceting 532
Summary 538
5. The Index Distribution Architecture 539
Choosing the right amount of shards and replicas 539
Sharding and overallocation 540
A positive example of overallocation 542
Multiple shards versus multiple indices 542
Replicas 543
Routing explained 544
Shards and data 544
Let's test routing 545
Indexing with routing 548
Routing in practice 550
Querying 552
Aliases 554
Multiple routing values 555
Altering the default shard allocation behavior 557
Allocation awareness 558
Forcing allocation awareness 561
Filtering 561
What include, exclude, and require mean 562
Runtime allocation updating 563
Index level updates 563
Cluster level updates 564
Defining total shards allowed per node 564
Defining total shards allowed per physical server 565
Inclusion 565
Requirement 567
Exclusion 568
Disk-based allocation 569
Query execution preference 570
Introducing the preference parameter 570
Summary 574
6. Low-level Index Control 575
Altering Apache Lucene scoring 575
Available similarity models 576
Setting a per-field similarity 577
Similarity model configuration 578
Choosing the default similarity model 579
Configuring the chosen similarity model 580
Configuring the TF/IDF similarity 581
Configuring the Okapi BM25 similarity 581
Configuring the DFR similarity 581
Configuring the IB similarity 582
Configuring the LM Dirichlet similarity 582
Configuring the LM Jelinek Mercer similarity 583
Choosing the right directory implementation – the store module 584
The store type 584
The simple filesystem store 584
The new I/O filesystem store 584
The MMap filesystem store 585
The hybrid filesystem store 586
The memory store 586
Additional properties 586
The default store type 587
The default store type for Elasticsearch 1.3.0 and higher 587
The default store type for Elasticsearch versions older than 1.3.0 587
NRT, flush, refresh, and transaction log 589
Updating the index and committing changes 590
Changing the default refresh time 591
The transaction log 592
The transaction log configuration 593
Near real-time GET 594
Segment merging under control 596
Choosing the right merge policy 597
The tiered merge policy 598
The log byte size merge policy 598
The log doc merge policy 599
Merge policies' configuration 599
The tiered merge policy 599
The log byte size merge policy 600
The log doc merge policy 602
Scheduling 602
The concurrent merge scheduler 603
The serial merge scheduler 603
Setting the desired merge scheduler 604
When it is too much for I/O – throttling explained 605
Controlling I/O throttling 605
Configuration 605
The throttling type 605
Maximum throughput per second 606
Node throttling defaults 606
Performance considerations 606
The configuration example 607
Understanding Elasticsearch caching 609
The filter cache 609
Filter cache types 610
Node-level filter cache configuration 610
Index-level filter cache configuration 610
The field data cache 612
Field data or doc values 612
Node-level field data cache configuration 613
Index-level field data cache configuration 614
The field data cache filtering 614
Adding field data filtering information 615
Filtering by term frequency 616
Filtering by regex 617
Filtering by regex and term frequency 617
The filtering example 618
Field data formats 620
String-based fields 621
Numeric fields 621
Geographical-based fields 622
Field data loading 622
The shard query cache 623
Setting up the shard query cache 624
Using circuit breakers 624
The field data circuit breaker 625
The request circuit breaker 625
The total circuit breaker 625
Clearing the caches 626
Index, indices, and all caches clearing 626
Clearing specific caches 626
Summary 628
7. Elasticsearch Administration 629
Discovery and recovery modules 629
Discovery configuration 630
Zen discovery 630
Multicast Zen discovery configuration 631
The unicast Zen discovery configuration 632
Master node 633
Configuring master and data nodes 633
Configuring data-only nodes 633
Configuring master-only nodes 634
Configuring the query processing-only nodes 634
The master election configuration 634
Zen discovery fault detection and configuration 635
The Amazon EC2 discovery 636
The EC2 plugin installation 637
The EC2 plugin's generic configuration 637
Optional EC2 discovery configuration options 638
The EC2 nodes scanning configuration 639
Other discovery implementations 640
The gateway and recovery configuration 640
The gateway recovery process 641
Configuration properties 641
Expectations on nodes 642
The local gateway 643
Low-level recovery configuration 645
Cluster-level recovery configuration 645
Index-level recovery settings 646
The indices recovery API 647
The human-friendly status API – using the Cat API 651
The basics 652
Using the Cat API 653
Common arguments 654
The examples 655
Getting information about the master node 655
Getting information about the nodes 656
Backing up 657
Saving backups in the cloud 657
The S3 repository 658
The HDFS repository 659
The Azure repository 661
Federated search 663
The test clusters 663
Creating the tribe node 664
Using the unicast discovery for tribes 665
Reading data with the tribe node 665
Master-level read operations 667
Writing data with the tribe node 668
Master-level write operations 668
Handling indices conflicts 669
Blocking write operations 671
Summary 672
8. Improving Performance 673
Using doc values to optimize your queries 673
The problem with field data cache 674
The example of doc values usage 675
Knowing about garbage collector 680
Java memory 680
The life cycle of Java objects and garbage collections 682
Dealing with garbage collection problems 683
Turning on logging of garbage collection work 684
Using JStat 686
Creating memory dumps 689
More information on the garbage collector work 689
Adjusting the garbage collector work in Elasticsearch 690
Using a standard start up script 690
Service wrapper 690
Avoid swapping on Unix-like systems 691
Benchmarking queries 694
Preparing your cluster configuration for benchmarking 694
Running benchmarks 695
Controlling currently run benchmarks 700
Very hot threads 702
Usage clarification for the Hot Threads API 703
The Hot Threads API response 704
Scaling Elasticsearch 707
Vertical scaling 707
Horizontal scaling 707
Automatically creating replicas 710
Redundancy and high availability 711
Cost and performance flexibility 713
Continuous upgrades 713
Multiple Elasticsearch instances on a single physical machine 714
Preventing the shard and its replicas from being on the same node 715
Designated nodes' roles for larger clusters 716
Query aggregator nodes 717
Data nodes 718
Master eligible nodes 718
Using Elasticsearch for high load scenarios 718
General Elasticsearch-tuning advices 719
Choosing the right store 719
The index refresh rate 720
Thread pools tuning 720
Adjusting the merge process 721
Data distribution 722
Advices for high query rate scenarios 725
Filter caches and shard query caches 725
Think about the queries 727
Using routing 729
Parallelize your queries 731
Field data cache and breaking the circuit 732
Keeping size and shard_size under control 733
High indexing throughput scenarios and Elasticsearch 734
Bulk indexing 734
Doc values versus indexing speed 735
Keep your document fields under control 736
The index architecture and replication 737
Tuning write-ahead log 738
Think about storage 739
RAM buffer for indexing 739
Summary 741
9. Developing Elasticsearch Plugins 742
Creating the Apache Maven project structure 742
Understanding the basics 744
The structure of the Maven Java project 744
The idea of POM 744
Running the build process 746
Introducing the assembly Maven plugin 746
Creating custom REST action 750
The assumptions 750
Implementation details 750
Using the REST action class 751
The constructor 752
Handling requests 753
Writing response 754
The plugin class 755
Informing Elasticsearch about our REST action 756
Time for testing 756
Building the REST action plugin 756
Installing the REST action plugin 757
Checking whether the REST action plugin works 758
Creating the custom analysis plugin 760
Implementation details 760
Implementing TokenFilter 761
Implementing the TokenFilter factory 763
Implementing the class custom analyzer 764
Implementing the analyzer provider 765
Implementing the analysis binder 766
Implementing the analyzer indices component 767
Implementing the analyzer module 769
Implementing the analyzer plugin 769
Informing Elasticsearch about our custom analyzer 770
Testing our custom analysis plugin 771
Building our custom analysis plugin 771
Installing the custom analysis plugin 771
Checking whether our analysis plugin works 772
Summary 774
III. Module 3 776
1. Introduction to ELK Stack 777
The need for log analysis 777
Issue debugging 778
Performance analysis 778
Security analysis 778
Predictive analysis 779
Internet of things and logging 779
Challenges in log analysis 780
Non-consistent log format 780
Tomcat logs 780
Apache access logs – combined log format 780
IIS logs 781
Variety of time formats 781
Decentralized logs 781
Expert knowledge requirement 782
The ELK Stack 783
Elasticsearch 783
Logstash 784
Kibana 785
ELK data pipeline 787
ELK Stack installation 788
Installing Elasticsearch 788
Running Elasticsearch 789
Elasticsearch configuration 790
Network Address 790
Paths 790
The cluster name 791
The node name 791
Elasticsearch plugins 791
Installing Logstash 792
Running Logstash 793
Logstash with file input 794
Logstash with Elasticsearch output 794
Configuring Logstash 795
Installing Logstash forwarder 796
Logstash plugins 797
Input plugin 797
Filters plugin 798
Output plugin 798
Installing Kibana 799
Configuring Kibana 799
Running Kibana 800
Kibana interface 802
Discover 802
Visualize 803
Dashboard 804
Settings 804
Summary 805
2. Building Your First Data Pipeline with ELK 806
Input dataset 806
Data format for input dataset 806
Configuring Logstash input 809
Filtering and processing input 811
Putting data to Elasticsearch 815
Visualizing with Kibana 820
Running Kibana 820
Kibana visualizations 822
Building a line chart 823
Building a bar chart 824
Building a Metric 825
Building a data table 826
Summary 830
3. Collect, Parse and Transform Data with Logstash 831
Configuring Logstash 831
Logstash plugins 833
Listing all plugins in Logstash 833
Data types for plugin properties 833
Array 833
Boolean 834
Codec 834
Hash 834
String 834
Comments 835
Field references 835
Logstash conditionals 835
Types of Logstash plugins 836
Input plugins 837
file 837
Configuration options 837
add_field 838
codec 838
delimiter 838
exclude 838
path 838
sincedb_path 838
sincedb_write_interval 839
start_position 839
tags 839
type 840
stdin 841
Configuration options 841
add_field 841
codec 841
tags 841
type 841
twitter 842
Configuration options 842
add_field 842
codec 842
consumer_key 842
consumer_secret 842
full_tweet 843
keywords 843
oauth_token 843
oauth_token_secret 843
tags 843
type 843
lumberjack 844
Configuration options 844
add_field 844
codec 844
host 845
port 845
ssl_certificate 845
ssl_key 845
ssl_key_passphrase 845
tags 845
type 845
redis 846
Configuration options 846
add_field 846
codec 846
data_type 846
host 847
key 847
password 847
port 847
Output plugins 847
csv 848
Configuration options 848
codec 848
csv_options 848
fields 848
gzip 848
path 849
file 849
Configuration options 849
email 849
Configuration options 849
attachments 850
body 850
cc 850
from 850
to 850
htmlbody 850
replyto 850
subject 850
elasticsearch 851
Configuration options 851
ganglia 852
Configuration options 852
metric 852
unit 852
value 853
jira 853
Configuration options 853
kafka 854
Configuration options 854
topic_id 854
lumberjack 854
Configuration options 855
hosts 855
port 855
ssl_certificate 855
redis 855
Configuration options 855
rabbitmq 855
stdout 856
mongodb 856
Configuration options 857
collection 857
database 857
uri 857
Filter plugins 857
csv 858
Configuration options 858
date 858
Configuration options 858
drop 858
Configuration options 859
geoip 859
Configuration options 860
source 860
grok 860
Custom grok patterns 862
mutate 862
Configuration options 863
sleep 863
Codec plugins 864
json 865
line 865
multiline 865
plain 866
rubydebug 866
Summary 867
4. Creating Custom Logstash Plugins 868
Logstash plugin management 868
Plugin lifecycle management 870
Installing a plugin 870
Updating a plugin 871
Uninstalling a plugin 871
Structure of a Logstash plugin 873
Required dependencies 874
Class declaration 875
Configuration name 875
Configuration options setting 875
Plugin methods 876
Input plugin 877
Filter plugin 877
Output plugin 878
Codec plugin 878
Writing a Logstash filter plugin 879
Building the plugin 882
Summary 885
5. Why Do We Need Elasticsearch in ELK? 886
Why Elasticsearch? 886
Elasticsearch basic concepts 888
Index 888
Document 888
Field 889
Type 889
Mapping 889
Shard 889
Primary shard and replica shard 890
Cluster 890
Node 890
Exploring the Elasticsearch API 892
Listing all available indices 893
Listing all nodes in a cluster 894
Checking the health of the cluster 894
Health status of the cluster 895
Creating an index 895
Retrieving the document 896
Deleting documents 898
Deleting an index 898
Elasticsearch Query DSL 899
Elasticsearch plugins 906
Bigdesk plugin 906
Elastic-Hammer plugin 907
Head plugin 907
Summary 910
6. Finding Insights with Kibana 911
Kibana 4 features 911
Search highlights 911
Elasticsearch aggregations 912
Scripted fields 912
Dynamic dashboards 913
Kibana interface 914
Discover page 914
Time filter 915
Quick time filter 916
Relative time filter 916
Absolute time filter 916
Kibana Auto-refresh setting 917
Querying and searching data 918
Freetext search 918
AND 919
OR 919
NOT 919
Groupings 919
Wildcard searches 919
Field searches 920
Range searches 920
Special characters escaping 920
New search 921
Saving the search 921
Loading a search 922
Field searches using field list 922
Summary 924
7. Kibana – Visualization and Dashboard 925
Visualize page 925
Creating a visualization 926
Visualization types 926
Metrics and buckets aggregations 927
Buckets 927
Date Histogram 928
Histogram 928
Range 928
Date Range 928
Terms 928
Metrics 929
Count 930
Average, Sum, Min, and Max 930
Unique Count 930
Advanced options 931
Visualizations 933
Area chart 934
Data table 934
Line chart 935
Markdown widget 936
Metric 936
Pie chart 937
Tile map 938
Vertical bar chart 939
Dashboard page 940
Building a new dashboard 940
Saving and loading a dashboard 941
Sharing a dashboard 942
Summary 943
8. Putting It All Together 944
Input dataset 944
Configuring Logstash input 946
Grok pattern for access logs 946
Visualizing with Kibana 950
Running Kibana 950
Searching on the Discover page 952
Visualizations – charts 955
Building a Line chart 956
Building an Area chart 957
Building a Bar chart 958
Building a Markdown 959
Dashboard page 960
Summary 963
9. ELK Stack in Production 964
Prevention of data loss 964
Data protection 966
System scalability 968
Data retention 969
ELK Stack implementations 970
ELK Stack at LinkedIn 970
Problem statement 970
Criteria for solution 970
Solution 971
Kafka at LinkedIn 971
Operational challenges 971
Logging using Kafka at LinkedIn 972
ELK at SCA 974
How is ELK used in SCA? 974
How is it helping in analytics? 974
ELK for monitoring at SCA 975
ELK at Cliffhanger Solutions 976
Kibana demo – Packetbeat dashboard 978
Summary 982
10. Expanding Horizons with ELK 983
Elasticsearch plugins and utilities 983
Curator for index management 983
Curator commands 984
Curator installation 984
Shield for security 985
Shield installation 985
Adding users and roles 987
Using Kibana4 on shield protected Elasticsearch 987
Marvel to monitor 988
Marvel installation 988
Marvel dashboards 989
ELK roadmap 992
Elasticsearch roadmap 992
Logstash roadmap 992
Event persistence capability 992
End-to-end message acknowledgement 993
Logstash monitoring and management API 993
Kibana roadmap 993
Summary 995
A. Bibliography 996
Index 997








