LA 4051P
User Manual:
Open the PDF directly: View PDF
.
Page Count: 63

A
A
B
B
C
C
D
D
E
E
1 1
2 2
3 3
4 4
Title
Size Document Number Rev
Date: Sheet of
LA-4051P
1.0
Cover Sheet
163Monday, June 16, 2008
Compal Electronics, Inc.
Title
Size Document Number Rev
Date: Sheet of
LA-4051P
1.0
Cover Sheet
163Monday, June 16, 2008
Compal Electronics, Inc.
Title
Size Document Number Rev
Date: Sheet of
LA-4051P
1.0
Cover Sheet
163Monday, June 16, 2008
Compal Electronics, Inc.
BOM P/N :
PCB NO :
COMPAL CONFIDENTIAL
MODEL NAME :
JAL21/22
M09 Avia / Maybach DIS
uFCPGA Mobile Penryn
Intel Cantiga PM + ICH9M
REV : 1.0 (A00)
DELL CONFIDENTIAL/PROPRIETARY
PROPRIETARY NOTE: THIS SHEET OF ENGINEERING DRAWING AND SPECIFICATIONS CONTAINS CONFIDENTIAL
TRADE SECRET AND OTHER PROPRIETARY INFORMATION OF DELL INC. ("DELL") THIS DOCUMENT MAY NOT
BE TRANSFERRED OR COPIED WITHOUT THE EXPRESS WRITTEN AUTHORIZATION OF DELL. IN ADDITION,
NEITHER THIS SHEET NOR THE INFORMATION IT CONTAINS WAY BE USED BY OR DISCLOSED TO ANY THIRD
PARTY WITHOUT DELL'S EXPRESS WRITTEN CONSENT.
LA-4051P (DAA00000R1L)
@ : Nopop Component
2008-06-16
43153431L01 (Avia TPM)
1@ : for Avia / JAL22 (NB9P) Component
2@ : for MayDSC / JAL21 (NB9M) Component
3@ : Disable TPM
4@ : Enable TPM
43153431L02 (Avia Non TPM)
43153431L11(DSC TPM)
43153431L12 (DSC Non TPM)
Fix Function Field
Part Number Description
PCB 03P LA-4051P REV1 M/B
DAA00000R1L
MB PCB
Part Number Description
PCB 03P LA-4051P REV1 M/B
DAA00000R1L
MB PCB
http://hobi-elektronika.net

A
A
B
B
C
C
D
D
E
E
1 1
2 2
3 3
4 4
Title
Size Document Number Rev
Date: Sheet of
LA-4051P
1.0
Block Diagram
263Thursday, June 05, 2008
Compal Electronics, Inc.
Title
Size Document Number Rev
Date: Sheet of
LA-4051P
1.0
Block Diagram
263Thursday, June 05, 2008
Compal Electronics, Inc.
Title
Size Document Number Rev
Date: Sheet of
LA-4051P
1.0
Block Diagram
263Thursday, June 05, 2008
Compal Electronics, Inc.
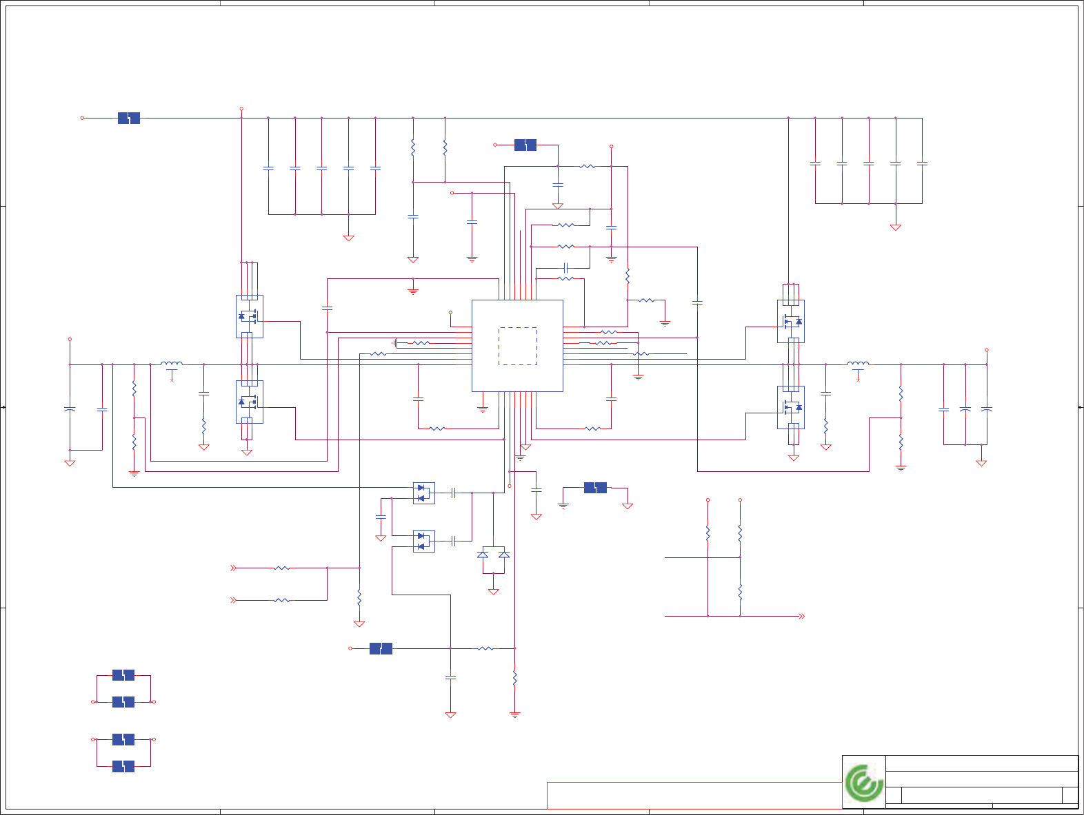
Block Diagram
page 39
Int.KBD &
Stick
Dig. MIC
Stick
LAN Switch
P13L500
page 30
+3.3V_LAN
BC BUS
Through CABLE to IO Board
DOCK LPC BUS
+3.3V_RUN
USH I/F
USB[5]USB[6]
+DOCK_PWR_BAR
+LOM_VCT
+VDDA
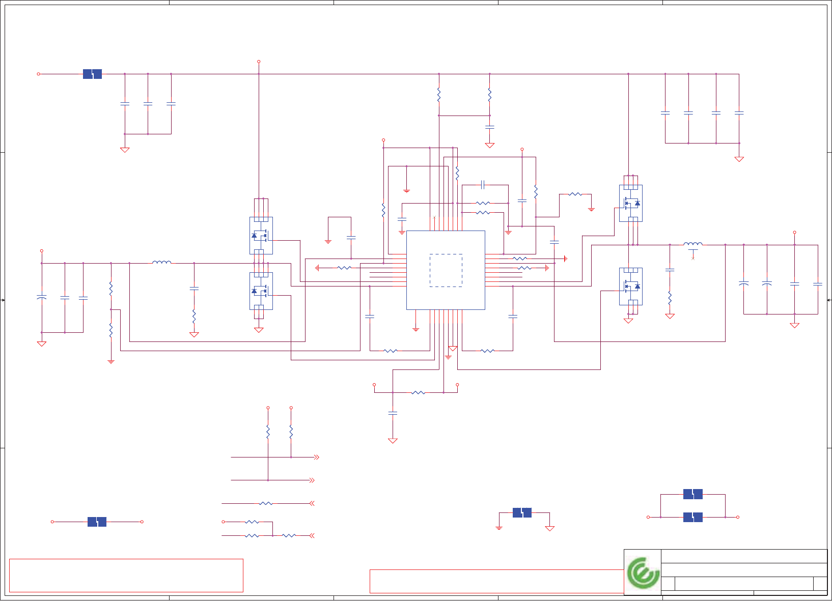
INTEL
ICH9-M
676pin BGA
page 22,23,24,25
+1.05V_VCCP
+3.3V_RUN
+3.3V_ALW_ICH
+1.5V_RUN
USB Port
page 19
USB[11]
Charger USB Port X1
VCORE (IMVP-6)CHARGER
1.8V/0.9V
page 46
page 47page 48
DC IN
page 43
Selector
1.5V/1.05V
BATT IN
3V/5V
page 45
page 44
page 40
page 18
page 18
page6page 7
+3.3V_ALW
+1V_LAN_M
page 29
Intel Boazman
82567LM
+1.8V_LAN_M
Smart Card
page 36
RFID
page 36
Trough LVDS Cable
Clock Generator
DMI
Compal confidential
Model : JAL21/22
Memory BUS (DDR2)
+1.5V_RUN
100MHz
+1.8V_MEM 667/800 MHz
SLG8LP554
+3.3V_M
BANK 0, 1, 2, 3, 4 ,5 ,6 ,7 ,8
DDRII-DIMM X2
+0.9V_DDR_VTT
+1.8V_MEM
CPU ITP Port
+FAN1_VOUT
GUARDIAN III
EMC4002
Thermal
+3.3V_M
FAN
+1.05V_VCCP
DELL CONFIDENTIAL/PROPRIETARY
+5V_RUN
+5V_ALW
BCM5880
Trough LVDS Cable
page 16,17
DAI
SSM2602
SPI
BC
DOCKING
RJ45
RJ11
page 28
page 27
AMP & INT.
Speaker
TPM 1.2
Azalia Codec
+1.5V_RUN
MDC
92HD71B
Azalia I/F
HeadPhone &
MIC Jack
+5V_RUN
+3.3V_RUN
+3.3V_SUS
+3.3V_RUN
E-Module
+5V_MOD
S-HDD
+5V_HDD
page 26 page 26
+RTC_CELL
S-ATA(4)
LED
GPUCORE / 1.1V
page 41
page 42
+3.3V_RUN
Mini Card 1
+1.5V_RUN
WWAN
page 34
page 37
ECE5028
+3.3V_ALW
SMSC SIO
Biometric
+3.3V_RUN
USB[10]
Trough Cable
USBH
On IO/B
page 24
+3.3V_LAN
page 31,32
PCI BUS
CardBus
R5C847
+3.3VRUN 33MHz
IDSEL:AD17
(GNT#1,REQ#1)
(PIRQD#,PIRQB#,PIRQC#)
+3.3V_RUN
Mini Card 3
+3.3V_RUN
WPAN/BT/Robson
+3.3V_WLAN
Mini Card 2
PCI Express BUS
+1.5V_RUN+1.5V_RUN
WLAN
page 34page 34
On IO/B
USB[4]
USB[7]
USB[8,9]
IEEE1394
page 31
+GPU_CORE
LVDS CONN PCIE-E 16X
VGA
DPC
DP CONN
DP Switch
page 51,52,53,54,55,56
DPB
page 19
NV G98
+5V_RUN
CRT CONN
+1.1V_GFX_PCIE
LVDS
page 20
page 21
page 35
DOCKING
PORT
TS2DP512
SD CONN
page 31
+3.3V_RUN_CARD
W25X32VSSIG
ECE1077
+3.3V_ALW
SATA0SATA1
E-SATA
Video Switch
TS3DV520
+3.3V_RUN
page 20
SATA4
LPC BUS
PCIE1PCIE2PCIE3
page 39page 33
Through Cable
On IO/B
+FBVDDQ
+3.3V_RUN
VGA
+3.3V_RUN
page 27
page 36
on M/B Board
+5V_ALW
+3.3V_RUN
+LCDVDD
DAI
SATA3
SMBus
CK505
+1.05V_M
73S8009CN
page 36
+3.3V_RUN
+3.3V_RUN
+5V_RUN
page 21
USB Ports X2
+5V_ALW
USB[2,3]
Camera
+5V_ALW
page 33
USB[0,1] RIGHT SIDE
LEFT SIDE
GLCI/LCI
48MHz
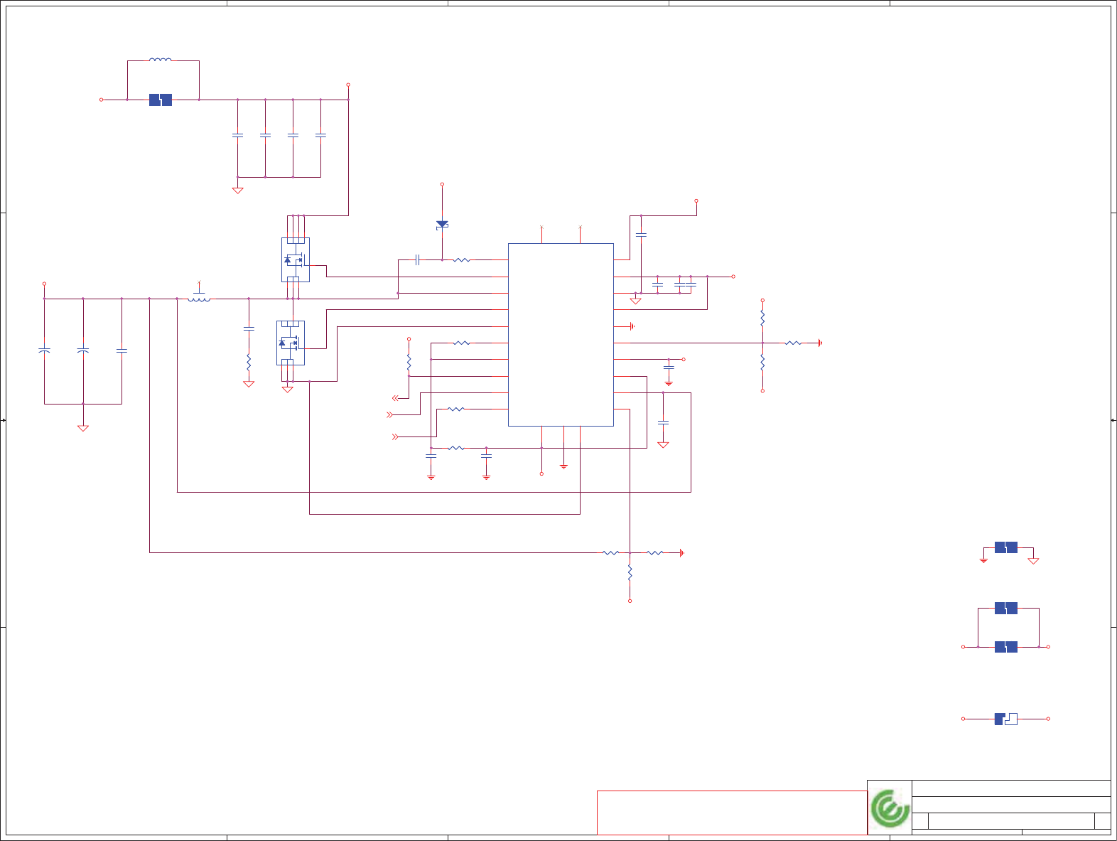
uFCPGA CPU
INTEL
H_A#(3..35) H_D#(0..63)
Pentium-M
System Bus
FSB 1066 MHz
1329pin BGA
Cantiga
+1.8V_MEM
+VCC_CORE
+1.05V_VCCP
+1.5V_RUN
+1.05V_VCCP
478pin
Penryn -4MB (Socket P)
+3.3V_RUN
page 7,8,9
page 10,11,12,13,14,15
page 38
Touch Pad
SMSC KBC
+3.3V_ALW
+RTC_CELL
MEC5035
LPC BUS
+3.3V_RUN
33MHz
+3.3V_RUN
USB Port1 X1
SNIFFER
Through CABLE to SD Board
+2.5V_AVDD_5880
+1.2V_AVDD_5880
32Mbit
SIM card
page 34
SATA4
Repeater
+INV_PWR_SRC
DOCK LPC BUS
page 33
page 33
page 19
page 33
page 33
+5V_RUN
http://hobi-elektronika.net

5
5
4
4
3
3
2
2
1
1
D D
C C
B B
A A
Title
Size Document Number Rev
Date: Sheet of
LA-4051P
1.0
Index and Config.
363Thursday, June 05, 2008
Compal Electronics, Inc.
Title
Size Document Number Rev
Date: Sheet of
LA-4051P
1.0
Index and Config.
363Thursday, June 05, 2008
Compal Electronics, Inc.
Title
Size Document Number Rev
Date: Sheet of
LA-4051P
1.0
Index and Config.
363Thursday, June 05, 2008
Compal Electronics, Inc.
PIRQ
PM TABLE
PCI DEVICE IDSEL
PCI TABLE
REQ#/GNT#
R5C847
DELL CONFIDENTIAL/PROPRIETARY
PROPRIETARY NOTE: THIS SHEET OF ENGINEERING DRAWING AND SPECIFICATIONS CONTAINS CONFIDENTIAL
TRADE SECRET AND OTHER PROPRIETARY INFORMATION OF DELL INC. ("DELL") THIS DOCUMENT MAY NOT
BE TRANSFERRED OR COPIED WITHOUT THE EXPRESS WRITTEN AUTHORIZATION OF DELL. IN ADDITION,
NEITHER THIS SHEET NOR THE INFORMATION IT CONTAINS WAY BE USED BY OR DISCLOSED TO ANY THIRD
PARTY WITHOUT DELL'S EXPRESS WRITTEN CONSENT.
REQ#1 / GNT#1AD17 PIRQ[B..D]
POWER STATES
S0 (Full ON) / M0
SLP
S3# SLP
S5#
HIGH
Signal
State
SLP
S4#
HIGH HIGH HIGH
S4
STATE# ALWAYS
PLANE
ON
M
PLANE
ON
SUS
PLANE RUN
PLANE CLOCKS
ON ON ON
S3 (Suspend to RAM) / M1 LOW HIGH HIGH HIGH ON ON ON ONOFF
S4 (Suspend to DISK) / M1 ON ON ON ONOFF
SLP
M#
HIGH
HIGH
LOW HIGH HIGH HIGHLOW
S5 (SOFT OFF) / M1 ON ON ON ONOFFLOW HIGH LOW HIGHLOW
S3 (Suspend to RAM) / M-OFF
S5 (SOFT OFF) / M-OFF
LOW HIGH HIGH HIGH LOW ON ONOFF OFF OFF
LOW LOW LOW LOW ON OFF OFF OFF OFF
LOW LOW LOW LOW LOW ON OFF OFF OFF OFF
S4 (Suspend to DISK) / M-OFF HIGH
+2.5V_RUN
+3.3V_M +3.3V_M
(M-OFF)
ON
ON
ON
ON
OFF
OFF
OFFOFF
+1.05V_VCCP
+3.3V_SUS
+5V_ALW
+5V_RUN
+3.3V_RUN
+3.3V_ALW_ICH
+1.8V_MEM
+0.9V_DDR_VTT
+1.5V_RUN
+GPU_CORE
S0
S3
S5 S4/AC don't exist
+VCC_CORE
ON
power
plane
S5 S4/AC
State
OFFON
ON
ON
ON ON
OFF
OFF
OFF
OFFOFF
+15V_ALW
+3.3V_RTC_LDO
+1.05V_M +1.05V_M
None
10/100/1G LAN
MINI CARD-1 WWAN
JESA1 (Ext Left Side TOP)
JESA1 (Ext Left Side Bottom)
WLAN
WPAN
WWAN
DOCKING8
9
USH->BIO10
Card Bus/Express card
11
JUSB1 (Ext Right Side Top)
2
3
1
4
USB PORT#
0
DESTINATION
6
5
7
DOCKING
Camera
JUSB1 (Ext Right Side Bottom)
MINI CARD-2 WLAN
MINI CARD-3 BT/UWB
PCI EXPRESS
Lane 1
DESTINATION
Lane 2
Lane 3
Lane 4
Lane 5
Lane 6
EXPRESS CARD
ICH9-M
+FBVDDQ
+1.1V_GFX_PCIE
http://hobi-elektronika.net

5
5
4
4
3
3
2
2
1
1
D D
C C
B B
A A
Title
Size Document Number Rev
Date: Sheet of
LA-4051P
1.0
Power Rail
463Thursday, June 05, 2008
Compal Electronics, Inc.
Title
Size Document Number Rev
Date: Sheet of
LA-4051P
1.0
Power Rail
463Thursday, June 05, 2008
Compal Electronics, Inc.
Title
Size Document Number Rev
Date: Sheet of
LA-4051P
1.0
Power Rail
463Thursday, June 05, 2008
Compal Electronics, Inc.
+5V_ALW
BATTERY +PWR_SRC
ADAPTER
+VDDA
MAX9789A
+INV_PWR_SRC
RUN_ON
SI3456BDVSI3456BDV
HDDC_EN
DELL CONFIDENTIAL/PROPRIETARY
PROPRIETARY NOTE: THIS SHEET OF ENGINEERING DRAWING AND SPECIFICATIONS CONTAINS CONFIDENTIAL
TRADE SECRET AND OTHER PROPRIETARY INFORMATION OF DELL INC. ("DELL") THIS DOCUMENT MAY NOT
BE TRANSFERRED OR COPIED WITHOUT THE EXPRESS WRITTEN AUTHORIZATION OF DELL. IN ADDITION,
NEITHER THIS SHEET NOR THE INFORMATION IT CONTAINS WAY BE USED BY OR DISCLOSED TO ANY THIRD
PARTY WITHOUT DELL'S EXPRESS WRITTEN CONSENT.
+5V_MOD
MODC_EN
CHARGER
RUN_ON
ALW_ON
+3.3V_ALW
ALWON
SN0608098
STS11NF30L
ENAB_3VLAN
+3.3V_LAN
+1.8V_LAN_M
SI4336DY
3.3V_RUN_ON
+3.3V_RUN
+5V_HDD
( Q17 )
(Q29)(Q32) (U22)
(PU2)
(Q44)
BCP69
(Q45)
(Q61)
REGCTL_PNP18
MAX17007 +GPU_COREP
GFX_CORE_CNTRL
+VCC_CORE
IMVP_VR_ON
ISL6260
(PU7)
+1.8V_MEM
STS11NF30L
+FBVDDQ
GFX_CORE_PWRGD
(Q116)
+0.9V_DDR_VTT
DDR_ON
0.9V_DDR_VTT_ON
TPS51116
(PU4)
+1.05V_M +1.5V_RUN
1.5V_RUN_ON
(PU3)
SN0608098
SN0608098
(PU2)
(PU13)
SI3457
M_ON
SI4336DY
+1.05V_VCCP
1.05V_RUN_ON
(Q67)
+3.3V_SUS
SUS_ON
STS11NF30L
(Q60)
+3.3V_ALW_ICH
SI3456BDV
(Q54)
ICH_ALW_ON
SI3456BDV
(Q66)
M_ON
+3.3V_M
RUN_ON
+5V_RUNSTS11NF30L
+15V_ALW
(Q55)
EMC4002
LDO Out
+1.8V_RUN
(U3)
http://hobi-elektronika.net

5
5
4
4
3
3
2
2
1
1
D D
C C
B B
A A
Title
Size Document Number Rev
Date: Sheet of
LA-4051P
1.0
SMBUS TOPOLOGY
563Thursday, June 05, 2008
Compal Electronics, Inc.
Title
Size Document Number Rev
Date: Sheet of
LA-4051P
1.0
SMBUS TOPOLOGY
563Thursday, June 05, 2008
Compal Electronics, Inc.
Title
Size Document Number Rev
Date: Sheet of
LA-4051P
1.0
SMBUS TOPOLOGY
563Thursday, June 05, 2008
Compal Electronics, Inc.
MEC 5035
ICH9-M
ICH_SMBDATA
ICH_SMBCLK
SIO
A13
G16
+3.3V_ALW_ICH
2.2K
2.2K
2N7002 MEM_SCLK
MEM_SDATA 195 DIMMA
SMBUS Address [TBD]
197
2N7002
+3.3V_M
2.2K
2.2K
DIMMB
SMBUS Address [TBD]
195
197
C17
B18
10K
10K
AMT_SMBCLK
AMT_SMBDAT
9493
2A 2A
+5V_ALW
5
6
SMBUS Address [TBD]
DOCK_SMB_CLK
DOCK_SMB_DAT
DOCKING
6
5
1A
1A
10
9
(JLVDS)
7
8
5
6
SMBUS Address [TBD]
+3.3V_ALW
LCD_SMBCLK
LCD_SMDATA INVERTER
1B
1B
1C
1C
111
112
+3.3V_ALW
2.2K
2.2K
100 ohm
100 ohm BATTERY
CONN
3
4SMBUS Address [TBD]
PBAT_SMBCLK
PBAT_SMBDAT
1D
1D
1E
1E
100
99
1F
1F
98
97 WLAN
2N7002
2N7002
WLAN_SMBCLK
WLAN_SMBDATA
+3.3V_WLAN
SMBUS Address [TBD]
2N7002
2N7002
2.2K
2.2K
+3.3V_RUN
2.2K
2.2K
MINI_SMBCLK
MINI_SMBDATA
CARD_SMBCLK
CARD_SMBDAT
96
1G
1H 95
30
32
106
105
1J
1J
103
102
1K
1K
Dedicated JTAG
Dedicated JTAG
12
13
+3.3V_M
2.2K
2.2K
+3.3V_ALW
2.2K
2.2K
CLK_SDATA
2N7002
2N7002
DAI
SMBUS Address [TBD]
2.2K
2.2K +3.3V_RUN
USH
SMBUS Address [TBD]
1H
1H
CLK_SCLK 16
17
CKG_SMBDAT
CKG_SMBCLK
CLK GEN SMBUS Address [TBD]
2N7002
2N7002
SMBUS Address [TBD]
Charger
10
9
WWAN SMBUS Address [TBD]
3032
BT/UWB SMBUS Address [TBD]
7
8Express card
EXP_SMBCLK
EXP_SMBDATA
+3.3V_SUS
SMBUS Address [TBD]
2.2K
2.2K
2N7002
2N7002
30
32
+3.3V_ALW_ICH
2.2K
2.2K
2.2K
2.2K
http://hobi-elektronika.net

5
5
4
4
3
3
2
2
1
1
D D
C C
B B
A A
+CK_VDD_MAIN
+CK_VDD_A
+CK_VDD_REF
+CK_VDD_48
+CK_VDD_REF+CK_VDD_48
CLK_XTAL_IN
CLK_ICH_14M
CLK_SIO_14M CLKREF
CLK_PWRGD
CLK_SCLK
CLK_SDATA
PCI_ICHCLK_PCI_ICH
CLK_ICH_48M FSA
FSC
CPU_MCH_BSEL0
CPU_MCH_BSEL2
CLK_XTAL_OUT CLK_CPU_ITP
CLK_CPU_ITP#
CPU_ITP
CPU_ITP#
CLK_MCH_BCLK#
CLK_CPU_BCLK#
CLK_CPU_BCLK
CPU_BCLK#
CPU_BCLK
MCH_BCLK#
MCH_BCLK CLK_MCH_BCLK
PCIE_MINI1
PCIE_MINI1#
CLK_PCIE_MINI1
CLK_PCIE_MINI1#
MINI1CLK_REQ#
CLK_PCIE_MINI2
CLK_PCIE_MINI2#
PCIE_MINI2
MINI2CLK_REQ#
PCIE_MINI2#
PCIE_ICH
CLK_PCIE_ICH#
CLK_PCIE_ICH
PCIE_ICH#
CLK_PCIE_SATA#
PCIE_SATA CLK_PCIE_SATA
PCIE_SATA#
CLK_MCH_3GPLL
CLK_MCH_3GPLL#MCH_3GPLL#
MCH_3GPLL
CLK_3GPLLREQ#
H_STP_PCI#
H_STP_CPU#
CLK_3GPLLREQ#_R
MINI1CLK_REQ#
MINI2CLK_REQ#
CLK_3GPLLREQ#
SATA_CLKREQ#
SATA_CLKREQ#_R
MINI3CLK_REQ#
CLK_PCIE_MINI3#PCIE_MINI3#
CLK_PCIE_MINI3PCIE_MINI3
PCIE_VGA# CLK_PCIE_VGA#
PCIE_VGA CLK_PCIE_VGA
CLK_NVSS
CLK_NV
CLK_NVSS_27M
CLK_NV_27M
MINI3CLK_REQ#
PCI_SIO
FSA
PCI_DOCK
PCI_ICH
PCIE_EXP# CLK_PCIE_EXP#
PCIE_EXP CLK_PCIE_EXP
EXPCLK_REQ#
EXPCLK_REQ#
CLK_SDATA
CLK_SCLK
PCI_SIO
CLK_PCI_DOCK
CLK_PCI_5028
CLK_PCI_PCM
CLK_PCI_5035 PCI_EC
CLK_PCI_TPM PCI_TPM
FSBCPU_MCH_BSEL1
PCI_DOCK
+CK_VDD_MAIN2
+CK_VDD_MAIN+3.3V_M
+3.3V_RUN
+3.3V_M
+3.3V_RUN
+3.3V_RUN
+3.3V_RUN
+3.3V_M
+3.3V_M
CLK_ICH_14M<24> CLK_SIO_14M<37>
CLK_PCI_ICH<22>
CLK_PWRGD<24>
CLK_ICH_48M<24>
CPU_MCH_BSEL1<8,10>
CPU_MCH_BSEL2<8,10>
CPU_MCH_BSEL0<8,10>
CLK_MCH_BCLK# <10>
CLK_MCH_BCLK <10>
CLK_CPU_BCLK# <7>
CLK_CPU_BCLK <7>
CLK_CPU_ITP <7>
CLK_CPU_ITP# <7>
H_STP_CPU# <24>
H_STP_PCI# <24>
CLK_PCIE_MINI1 <34>
CLK_PCIE_MINI1# <34>
MINI1CLK_REQ# <34>
CLK_PCIE_MINI2 <34>
CLK_PCIE_MINI2# <34>
MINI2CLK_REQ# <34>
CLK_PCIE_ICH# <24>
CLK_PCIE_ICH <24>
CLK_PCIE_SATA <23>
CLK_PCIE_SATA# <23>
CLK_MCH_3GPLL <10>
CLK_MCH_3GPLL# <10>
CLK_3GPLLREQ# <10>
MINI3CLK_REQ# <34>
CLK_PCIE_MINI3# <34>
CLK_PCIE_MINI3 <34>
SATA_CLKREQ# <24>
CLK_PCIE_VGA# <51>
CLK_PCIE_VGA <51>
CLK_NVSS_27M<51>
CLK_NV_27M<51>
CLK_PCIE_EXP# <32>
CLK_PCIE_EXP <32>
EXPCLK_REQ# <32>
CKG_SMBDAT<27,38,48>
CKG_SMBCLK<27,38,48>
CLK_PCI_PCM<31>
CLK_PCI_5035<38>
CLK_PCI_5028<37>
CLK_PCI_TPM<36>
CLK_PCI_DOCK<35>
Title
Size Document Number Rev
Date: Sheet of
LA-4051P
1.0
Clock Generator
663Friday, June 13, 2008
Compal Electronics, Inc.
Title
Size Document Number Rev
Date: Sheet of
LA-4051P
1.0
Clock Generator
663Friday, June 13, 2008
Compal Electronics, Inc.
Title
Size Document Number Rev
Date: Sheet of
LA-4051P
1.0
Clock Generator
663Friday, June 13, 2008
Compal Electronics, Inc.
Place crystal within
500 mils of CK505
PROPRIETARY NOTE: THIS SHEET OF ENGINEERING DRAWING AND SPECIFICATIONS CONTAINS CONFIDENTIAL
TRADE SECRET AND OTHER PROPRIETARY INFORMATION OF DELL INC. ("DELL") THIS DOCUMENT MAY NOT
BE TRANSFERRED OR COPIED WITHOUT THE EXPRESS WRITTEN AUTHORIZATION OF DELL. IN ADDITION,
NEITHER THIS SHEET NOR THE INFORMATION IT CONTAINS WAY BE USED BY OR DISCLOSED TO ANY THIRD
PARTY WITHOUT DELL'S EXPRESS WRITTEN CONSENT.
DELL CONFIDENTIAL/PROPRIETARY
*
CLKSEL2 CLKSEL0CLKSEL1
FSC FSB FSA CPU
MHz
SRC
MHz
PCI
MHz
266
133
200
166
333
100
400
100
100
100
100
100
100
100
33.3
33.3
33.3
33.3
33.3
33.3
33.3
000
00
0
0
0
00
0
0
1
1
11
1
1
11
1
*
*
ITP_EN
Pin 5/6 as SRC_10
PIN 37
0
*
1=Disc. GRFX down
0=UMA
PIN43FCTSEL1 PIN48PIN47PIN44
1=DIS
0=UMA 96/100M_C
27M_out
96/100M_TDOT96CDOT96T
SRCC0SRCT027M SSout
TME PIN 32
1
0overclocking enabled
overclocling disabled
1 Pin 5/6 as CPU_ITP
R40 33_0402_5%~DR40 33_0402_5%~D
1 2
C15
0.047U_0402_16V4Z~D
C15
0.047U_0402_16V4Z~D
1
2
R42 33_0402_5%~DR42 33_0402_5%~D
1 2
R24 10K_0402_5%~DR24 10K_0402_5%~D
1 2
R46
10K_0402_5%~D
R46
10K_0402_5%~D
1 2
C12
0.047U_0402_16V4Z~D
C12
0.047U_0402_16V4Z~D
1
2
R35 22_0402_5%~DR35 22_0402_5%~D
1 2
R22 2.2K_0402_5%~DR22 2.2K_0402_5%~D
1 2
R54
10K_0402_5%~D
@
R54
10K_0402_5%~D
@
12
R43
10K_0402_5%~D
R43
10K_0402_5%~D
1 2
R51
10K_0402_5%~D
@R51
10K_0402_5%~D
@
12
R52 33_0402_5%~DR52 33_0402_5%~D
1 2
R34 33_0402_5%~DR34 33_0402_5%~D
1 2
R31 33_0402_5%~DR31 33_0402_5%~D
1 2
R28 33_0402_5%~DR28 33_0402_5%~D
1 2
C3
0.1U_0402_16V4Z~D
C3
0.1U_0402_16V4Z~D
1
2
R47 33_0402_5%~DR47 33_0402_5%~D
1 2
L1
BK2125HS601-T 0805 ~D
L1
BK2125HS601-T 0805 ~D
1 2
R2
2.2K_0402_5%~D
R2
2.2K_0402_5%~D
12
R19 39_0402_5%~DR19 39_0402_5%~D
12
L2
BLM21PG600SN1D_0805~D
@L2
BLM21PG600SN1D_0805~D
@1 2
C1
0.1U_0402_16V4Z~D
C1
0.1U_0402_16V4Z~D
1
2
C16
33P_0402_50V8J~D
C16
33P_0402_50V8J~D
12
SLG8LP554VTR
U1
SLG8LP554VTR_QFN72_10X10~D
SLG8LP554VTR
U1
SLG8LP554VTR_QFN72_10X10~D
VDD_SRC
1
VDD_SRC
49
VDD_SRC
65
VDD_PCI
30
VDD_PCI
36
VDD_48
40
VDD_CPU
12
VDD_REF
18
USB_48MHz/FSLA
41
FSL_B/TEST_MODE
45
XTAL_OUT
19
XTAL_IN
20
VSS_PCI
31
PCICLK2/TME
32
REF_0/FSL_C/TEST_SEL
23
SMBDAT
17
SMBCLK
16
PCICLK_F0/ITP_EN
37
NC
9
CPU_STP# 24
CPU_1 11
CPU_1# 10
CPU_ITP/SRC_10 6
PCICLK3
33
PCICLK4/FCT_SEL
34
CPU_0# 13
CPU_0 14
PCI_STP# 25
VSS_A 8
VDD_A 7
VSS_PCI
35
CPU_ITP#/SRC_10# 5
VSS_REF
21
VSS_CPU
15
VSS_SRC
4
VSS_48
42
VSS_SRC
68
DOT_96/27M
43
DOT_96#/27M_SS
44
CKPWRGD/PD#
39
REF_1
22 SRC_7 66
SRC_7# 67
SRC_8 70
SRC_8# 69
SRC_9 3
SRC_9# 2
SRC_1#/SATA# 51
LCD_CLK/SRC_0 47
SRC_2 52
SRC_4 58
SRC_1/SATA 50
CLKREQ_4# 57
SRC_2# 53
SRC_5# 61
SRC_4# 59
SRC_5 60
LCD_CLK#/SRC_0# 48
SRC_3# 56
SRC_3 55
SRC_6 63
SRC_6# 64
CLKREQ_6# 62
CLKREQ_8# 71
CLKREQ_9# 72
CLKREQ_1# 46
CLKREQ_5# 29
CLKREQ_3# 28
CLKREQ_2# 26
CLKREQ_7# 38
VDD_SRC
54
PCICLK1
27
THRM_PAD
73
R36 33_0402_5%~DR36 33_0402_5%~D
1 2
R3
0_0402_5%~D
@R3
0_0402_5%~D
@1 2
Q1A
2N7002DW-T/R7_SOT363-6~D
Q1A
2N7002DW-T/R7_SOT363-6~D
6 1
2
R9
0_0402_5%~D
@R9
0_0402_5%~D
@
1 2
R10 2.2_0603_5%~DR10 2.2_0603_5%~D
1 2
R5 10K_0402_5%~DR5 10K_0402_5%~D
1 2
C4
0.1U_0402_16V4Z~D
C4
0.1U_0402_16V4Z~D
1
2
C13
0.047U_0402_16V7K~D
C13
0.047U_0402_16V7K~D
1
2
R6 10K_0402_5%~DR6 10K_0402_5%~D
1 2
R30 22_0402_5%~DR30 22_0402_5%~D
12
C17
33P_0402_50V8J~D
C17
33P_0402_50V8J~D
12
R21 33_0402_5%~D@R21 33_0402_5%~D@
1 2
R41 33_0402_5%~DR41 33_0402_5%~D
12
R38 33_0402_5%~DR38 33_0402_5%~D
1 2
R17 0_0402_5%~DR17 0_0402_5%~D
1 2
R16 33_0402_5%~DR16 33_0402_5%~D
1 2
R851
0_0805_5%~D
R851
0_0805_5%~D
1 2
R37 33_0402_5%~DR37 33_0402_5%~D
12
R1038 0_0402_5%~DR1038 0_0402_5%~D
1 2
R32 39_0402_5%~DR32 39_0402_5%~D
12
R29 39_0402_5%~DR29 39_0402_5%~D
12
R39 33_0402_5%~DR39 33_0402_5%~D
1 2
R50
10K_0402_5%~D
R50
10K_0402_5%~D
1 2
R53 475_0402_1%~DR53 475_0402_1%~D
1 2
R18 33_0402_5%~D@R18 33_0402_5%~D@
1 2
R415 33_0402_5%~DR415 33_0402_5%~D
1 2
R44 33_0402_5%~DR44 33_0402_5%~D
1 2
C14
4.7U_0603_6.3V4Z~D
C14
4.7U_0603_6.3V4Z~D
1
2
R25 33_0402_5%~DR25 33_0402_5%~D
1 2
R23 33_0402_5%~DR23 33_0402_5%~D
1 2
C2
10U_0805_10V4Z~D
C2
10U_0805_10V4Z~D
1
2
R1
2.2K_0402_5%~D
R1
2.2K_0402_5%~D
12
C9
0.1U_0402_16V4Z~D
C9
0.1U_0402_16V4Z~D
1
2
R14 0_0603_5%~DR14 0_0603_5%~D
1 2
R45 33_0402_5%~DR45 33_0402_5%~D
1 2
R11 33_0402_5%~DR11 33_0402_5%~D
1 2
R356 10K_0402_5%~DR356 10K_0402_5%~D
1 2
R12 0_0603_5%~DR12 0_0603_5%~D
1 2
R27 22_0402_5%~DR27 22_0402_5%~D
1 2
R4 10K_0402_5%~DR4 10K_0402_5%~D
1 2
R408 33_0402_5%~DR408 33_0402_5%~D
1 2
R48 475_0402_1%~DR48 475_0402_1%~D
1 2
C6
0.1U_0402_16V4Z~D
C6
0.1U_0402_16V4Z~D
1
2
R33 22_0402_5%~DR33 22_0402_5%~D
1 2
R15 33_0402_5%~DR15 33_0402_5%~D
1 2
X1
14.31818MHz_20P_1BX14318CC1A~D
X1
14.31818MHz_20P_1BX14318CC1A~D
12
R49 33_0402_5%~DR49 33_0402_5%~D
1 2
C7
0.1U_0402_16V4Z~D
C7
0.1U_0402_16V4Z~D
1
2
Q1B
2N7002DW-T/R7_SOT363-6~D
Q1B
2N7002DW-T/R7_SOT363-6~D
3
5
4
R13 33_0402_5%~DR13 33_0402_5%~D
1 2
C10
0.1U_0402_16V4Z~D
C10
0.1U_0402_16V4Z~D
1
2
R8 10K_0402_5%~DR8 10K_0402_5%~D
1 2
C11
4.7U_0603_6.3V4Z~D
@
C11
4.7U_0603_6.3V4Z~D
@
1
2
C5
0.1U_0402_16V4Z~D
C5
0.1U_0402_16V4Z~D
1
2
R26 39_0402_5%~DR26 39_0402_5%~D
12
R7 10K_0402_5%~DR7 10K_0402_5%~D
1 2
R55
10K_0402_5%~D
@R55
10K_0402_5%~D
@
12
C8
10U_0805_10V4Z~D
@
C8
10U_0805_10V4Z~D
@
1
2
http://hobi-elektronika.net

5
5
4
4
3
3
2
2
1
1
D D
C C
B B
A A
H_THERMTRIP#
H_RESET#
CLK_CPU_ITP
ITP_DBRESET#
CLK_CPU_ITP#
ITP_TCK
ITP_TCK
ITP_TRST#
ITP_TMS
ITP_TDI
H_THERMTRIP#
H_A#35
H_NMI
H_BR0#
ITP_BPM#3
H_A#9
H_A#27
H_A#24
H_A#23
H_A#18
H_A#11
ITP_TRST#
H_IGNNE#
H_DRDY#
H_A#7
H_A#16
H_A#14
H_RESET#
H_FERR#
H_A#8
H_A#4
ITP_TMS
H_INTR
H_A20M#
H_A#15
ITP_TDI
H_SMI#
ITP_BPM#4
H_DBSY#
H_ADSTB#1
H_ADSTB#0
H_A#29
H_A#26
H_A#20
H_TRDY#H_REQ#3
ITP_DBRESET#
H_A#10
H_RS#0
ITP_BPM#0
H_A#25 ITP_TCK
H_A#32
H_REQ#2
ITP_BPM#5
ITP_BPM#1
H_A#3
H_A#28
H_A#33
H_REQ#4
H_DEFER#
H_BPRI#
ITP_BPM#2
H_A#30
ITP_TDO
H_A#6
H_A#21
H_RS#2
H_RS#1
H_REQ#0
H_HIT#
H_A#12
H_INIT#
H_ADS#
H_A#31
H_A#22
H_A#17
H_A#34
H_IERR#
H_BNR#
H_A#5
H_A#19
H_STPCLK#
H_REQ#1
CLK_CPU_BCLK#
CLK_CPU_BCLK
H_LOCK#
H_HITM#
H_A#13
ITP_TDO
ITP_TMS
ITP_TCK
ITP_DBRESET#
H_THERMDA
H_THERMDC
EC_CPU_PROCHOT#
ITP_BPM#5
ITP_BPM#0
ITP_BPM#4
ITP_BPM#1
ITP_BPM#2
ITP_BPM#3
QUAD_REF_CTRL
ITP_BPM#5
ITP_TDI
ITP_TRST#
QUAD_REF_CTRL
H_RESET#
ITP_BPM#0 ITP_BPM2#0
ITP_BPM#1 ITP_BPM2#1
ITP_BPM#2 ITP_BPM2#2
ITP_BPM#3 ITP_BPM2#3
ITP_BPM2#1
ITP_BPM2#0
ITP_BPM2#2
ITP_BPM2#3
ITP_TDO
BPM#0
BPM#1
BPM#2
BPM#3
BPM#4
BPM#5
+1.05V_VCCP
+1.05V_VCCP
+3.3V_ALW_ICH
+1.05V_VCCP
+1.05V_VCCP
+1.05V_VCCP
+1.05V_VCCP
+V_CPU_GTLREF_2
+V_CPU_GTLREF_2
+3.3V_RUN
+1.05V_VCCP
+1.05V_VCCP
+1.05V_VCCP
+1.05V_VCCP
+1.05V_VCCP
+1.05V_VCCP
H_BNR# <10>
H_IGNNE#<23>
H_DEFER# <10>
H_SMI#<23> H_NMI<23>
H_BPRI# <10>
CLK_CPU_ITP<6>
H_STPCLK#<23>
H_ADS# <10>
H_INTR<23>
CLK_CPU_ITP#<6>
H_REQ#2<10> H_REQ#3<10>
H_REQ#0<10>
H_ADSTB#0<10>
H_A#[3..35]<10>
H_REQ#4<10>
H_REQ#1<10>
H_A20M#<23>
H_ADSTB#1<10>
H_FERR#<23>
H_THERMTRIP# <18>
CLK_CPU_BCLK# <6>
H_INIT# <23>
H_TRDY# <10>
H_RS#2 <10>
H_RS#1 <10>
H_DBSY# <10>
H_LOCK# <10>
H_HITM# <10>
H_RS#0 <10>
H_DRDY# <10>
H_RESET# <10>
ITP_DBRESET# <24>
CLK_CPU_BCLK <6>
H_BR0# <10>
H_HIT# <10>
H_THERMDA <18>
H_THERMDC <18>
Title
Size Document Number Rev
Date: Sheet of
LA-4051P
1.0
Penryn Processor(1/2)
763Thursday, June 05, 2008
Compal Electronics, Inc.
Title
Size Document Number Rev
Date: Sheet of
LA-4051P
1.0
Penryn Processor(1/2)
763Thursday, June 05, 2008
Compal Electronics, Inc.
Title
Size Document Number Rev
Date: Sheet of
LA-4051P
1.0
Penryn Processor(1/2)
763Thursday, June 05, 2008
Compal Electronics, Inc.
DELL CONFIDENTIAL/PROPRIETARY
PROPRIETARY NOTE: THIS SHEET OF ENGINEERING DRAWING AND SPECIFICATIONS CONTAINS CONFIDENTIAL
TRADE SECRET AND OTHER PROPRIETARY INFORMATION OF DELL INC. ("DELL") THIS DOCUMENT MAY NOT
BE TRANSFERRED OR COPIED WITHOUT THE EXPRESS WRITTEN AUTHORIZATION OF DELL. IN ADDITION,
NEITHER THIS SHEET NOR THE INFORMATION IT CONTAINS WAY BE USED BY OR DISCLOSED TO ANY THIRD
PARTY WITHOUT DELL'S EXPRESS WRITTEN CONSENT.
width / Spacing = 10 / 10 mil
Layout close CPU PIN D22
50 ohm, 0.5 inch (max)
Pin D22
Dual Core: 0 V
Quad Core: 2/3 VTT
Place near JITP
Place close to CPU within 200 mil
Place close to CPU within 200ps = 1000 mil
Place close to JITP within 1ns = 5000 mil
Place close to JITP within 200ps = 1000 mil
Quad Core support circuit
QC:
ES1: POP ALL
ES2: POP 0 ohm ONLY
DC: DEPOP ALL
ESD Team
Command
Unstuff
Depop R57 & R989
for Enhance ESD on dock issue
Depop ALL for
Enhance ESD on dock issue
R979
51_0402_1%~D
@R979
51_0402_1%~D
@
JCPU1D
TYCO_1-1674770-2_Penryn~D
JCPU1D
TYCO_1-1674770-2_Penryn~D
VSS[082] P6
VSS[148] AE11
VSS[002]
A8
VSS[003]
A11
VSS[004]
A14
VSS[005]
A16
VSS[006]
A19
VSS[007]
A23
VSS[008]
AF2
VSS[009]
B6
VSS[010]
B8
VSS[011]
B11
VSS[012]
B13
VSS[013]
B16
VSS[014]
B19
VSS[015]
B21
VSS[016]
B24
VSS[017]
C5
VSS[018]
C8
VSS[019]
C11
VSS[020]
C14
VSS[021]
C16
VSS[022]
C19
VSS[023]
C2
VSS[024]
C22
VSS[025]
C25
VSS[026]
D1
VSS[027]
D4
VSS[028]
D8
VSS[029]
D11
VSS[030]
D13
VSS[031]
D16
VSS[032]
D19
VSS[033]
D23
VSS[034]
D26
VSS[035]
E3
VSS[036]
E6
VSS[037]
E8
VSS[038]
E11
VSS[039]
E14
VSS[040]
E16
VSS[041]
E19
VSS[042]
E21
VSS[043]
E24
VSS[044]
F5
VSS[045]
F8
VSS[046]
F11
VSS[047]
F13
VSS[048]
F16
VSS[049]
F19
VSS[050]
F2
VSS[051]
F22
VSS[052]
F25
VSS[053]
G4
VSS[054]
G1
VSS[055]
G23
VSS[056]
G26
VSS[057]
H3
VSS[058]
H6
VSS[059]
H21
VSS[060]
H24
VSS[061]
J2
VSS[062]
J5
VSS[063]
J22
VSS[064]
J25
VSS[065]
K1
VSS[066]
K4
VSS[067]
K23
VSS[068]
K26
VSS[069]
L3
VSS[070]
L6
VSS[071]
L21
VSS[072]
L24
VSS[073]
M2
VSS[074]
M5
VSS[075]
M22
VSS[076]
M25
VSS[077]
N1
VSS[078]
N4
VSS[079]
N23
VSS[080]
N26
VSS[081]
P3 VSS[162] A25
VSS[161] AF21
VSS[160] AF19
VSS[159] AF16
VSS[158] AF13
VSS[157] AF11
VSS[156] AF8
VSS[155] AF6
VSS[154] A2
VSS[153] AE26
VSS[152] AE23
VSS[151] AE19
VSS[083] P21
VSS[084] P24
VSS[085] R2
VSS[086] R5
VSS[087] R22
VSS[088] R25
VSS[089] T1
VSS[090] T4
VSS[091] T23
VSS[092] T26
VSS[093] U3
VSS[094] U6
VSS[095] U21
VSS[096] U24
VSS[097] V2
VSS[098] V5
VSS[099] V22
VSS[100] V25
VSS[101] W1
VSS[102] W4
VSS[103] W23
VSS[104] W26
VSS[105] Y3
VSS[107] Y21
VSS[108] Y24
VSS[109] AA2
VSS[110] AA5
VSS[111] AA8
VSS[112] AA11
VSS[113] AA14
VSS[114] AA16
VSS[115] AA19
VSS[116] AA22
VSS[117] AA25
VSS[118] AB1
VSS[119] AB4
VSS[120] AB8
VSS[121] AB11
VSS[122] AB13
VSS[123] AB16
VSS[124] AB19
VSS[125] AB23
VSS[126] AB26
VSS[127] AC3
VSS[128] AC6
VSS[129] AC8
VSS[130] AC11
VSS[131] AC14
VSS[132] AC16
VSS[133] AC19
VSS[134] AC21
VSS[135] AC24
VSS[136] AD2
VSS[137] AD5
VSS[138] AD8
VSS[139] AD11
VSS[140] AD13
VSS[141] AD16
VSS[142] AD19
VSS[143] AD22
VSS[144] AD25
VSS[145] AE1
VSS[146] AE4
VSS[106] Y6
VSS[001]
A4
VSS[149] AE14
VSS[150] AE16
VSS[147] AE8
VSS[163] AF25
R946
10K_0402_5%~D
1@ R946
10K_0402_5%~D
1@
12
R62
51_0402_5%~D
R62
51_0402_5%~D
1 2
R785
51_0402_5%~D
R785
51_0402_5%~D
1 2
R978
0_0402_5%~D
@R978
0_0402_5%~D
@
1 2
JITP1
MOLEX_52435-2891_28P~D
@JITP1
MOLEX_52435-2891_28P~D
@
TDI
1TMS
2TRST#
3NC1
4TCK
5NC2
6TDO
7BCLKN
8BCLKP
9GND0
10 FBO
11 RESET#
12 BPM5#
13
BPM4#
15
BPM3#
17
BPM2#
19
BPM1#
21
BPM0#
23 DBA#
24 DBR#
25 VTAP
26 VTT0
27 VTT1
28
GND1
14
GND2
16
GND3
18
GND4
20
GND5
22
GND6 29
GND7
30
R944
1.74K_0402_1%~D
1@ R944
1.74K_0402_1%~D
1@
12
R65
150_0402_5%~D
R65
150_0402_5%~D
1 2
R981
51_0402_1%~D
@R981
51_0402_1%~D
@
R59
56_0402_5%~D
R59
56_0402_5%~D
12
R1016 0_0402_5%~D@R1016 0_0402_5%~D@
1 2
R1017 0_0402_5%~D@R1017 0_0402_5%~D@
1 2
R56 56_0402_5%~DR56 56_0402_5%~D
12
EB
C
Q14
MMST3904-7-F_SOT323-3~D
1@
EB
C
Q14
MMST3904-7-F_SOT323-3~D
1@
2
3 1
R64
39_0402_5%~D
R64
39_0402_5%~D
1 2
R943
100K_0402_5%~D
1@ R943
100K_0402_5%~D
1@
12
R1018 0_0402_5%~D@R1018 0_0402_5%~D@
1 2
R983
51_0402_1%~D
@R983
51_0402_1%~D
@
C19
0.1U_0402_16V4Z~D
C19
0.1U_0402_16V4Z~D
1
2
R57 124_0402_5%~D@R57 124_0402_5%~D@
1 2
R67 27_0402_5%R67 27_0402_5%
1 2
R61 56_0402_5%~DR61 56_0402_5%~D
1 2
R1015 0_0402_5%~D@R1015 0_0402_5%~D@
1 2
R980
0_0402_5%~D
@R980
0_0402_5%~D
@
1 2
R984
51_0402_5%~D
1@ R984
51_0402_5%~D
1@
1 2
R945
10K_0402_5%~D
1@
R945
10K_0402_5%~D
1@
12
G
D
S
Q129
BSS138_SOT23~D
1@
G
D
S
Q129
BSS138_SOT23~D
1@
2
13
R60 10K_0402_5%~DR60 10K_0402_5%~D
1 2
ADDR GROUP_0 ADDR GROUP_1
CONTROL
XDP/ITP SIGNALS
H CLK
THERMAL
RESERVED
ICH
JCPU1A
TYCO_1-1674770-2_Penryn~D
ADDR GROUP_0 ADDR GROUP_1
CONTROL
XDP/ITP SIGNALS
H CLK
THERMAL
RESERVED
ICH
JCPU1A
TYCO_1-1674770-2_Penryn~D
A[10]#
N3
A[11]#
P5
A[12]#
P2
A[13]#
L2
A[14]#
P4
A[15]#
P1
A[16]#
R1
A[17]#
Y2
A[18]#
U5
A[19]#
R3
A[20]#
W6
A[21]#
U4
A[22]#
Y5
A[23]#
U1
A[24]#
R4
A[25]#
T5
A[26]#
T3
A[27]#
W2
A[28]#
W5
A[29]#
Y4
A[3]#
J4
A[30]#
U2
A[31]#
V4
RSVD[01]
M4
RSVD[02]
N5
RSVD[03]
T2
RSVD[04]
V3
RSVD[05]
B2
RSVD[06]
D2
RSVD[07]
D22
A[4]#
L5
A[5]#
L4
A[6]#
K5
A[7]#
M3
A[8]#
N2
A[9]#
J1
A20M#
A6
ADS# H1
ADSTB[0]#
M1
ADSTB[1]#
V1
RSVD[08]
D3
BCLK[0] A22
BCLK[1] A21
BNR# E2
BPM[0]# AD4
BPM[1]# AD3
BPM[2]# AD1
BPM[3]# AC4
BPRI# G5
BR0# F1
DBR# C20
DBSY# E1
DEFER# H5
DRDY# F21
FERR#
A5
HIT# G6
HITM# E4
IERR# D20
IGNNE#
C4
INIT# B3
LINT0
C6
LINT1
B4
LOCK# H4
PRDY# AC2
PREQ# AC1
PROCHOT# D21
REQ[0]#
K3
REQ[1]#
H2
REQ[2]#
K2
REQ[3]#
J3
REQ[4]#
L1
RESET# C1
RS[0]# F3
RS[1]# F4
RS[2]# G3
SMI#
A3
STPCLK#
D5
TCK AC5
TDI AA6
TDO AB3
THERMTRIP# C7
THERMDA A24
THERMDC B25
TMS AB5
TRDY# G2
TRST# AB6
A[32]#
W3
A[33]#
AA4
A[34]#
AB2
A[35]#
AA3
RSVD[09]
F6
R989 22.6_0402_1%~D@R989 22.6_0402_1%~D@
1 2
R942
1K_0402_1%~D
1@ R942
1K_0402_1%~D
1@
12
R982
0_0402_5%~D
@R982
0_0402_5%~D
@
1 2
R1019 0_0402_5%~D@R1019 0_0402_5%~D@
1 2
C20
0.1U_0402_16V4Z~D
C20
0.1U_0402_16V4Z~D
1
2
R977
51_0402_1%~D
@R977
51_0402_1%~D
@
R1020 0_0402_5%~D@R1020 0_0402_5%~D@
1 2
C18
100P_0402_50V8K~D
@C18
100P_0402_50V8K~D
@
1
2
R66
649_0402_5%~D
R66
649_0402_5%~D
1 2
R973
51_0402_1%~D
@
R973
51_0402_1%~D
@
R976
0_0402_5%~D
@R976
0_0402_5%~D
@
1 2
http://hobi-elektronika.net

5
5
4
4
3
3
2
2
1
1
D D
C C
B B
A A
VID4
VID1
VSSSENSE
VID3
VID0
VID2
VID6
VCCSENSE
VID5
TEST3
TEST5
H_D#56
H_D#52
H_D#36
H_D#24
H_DINV#0
H_D#3
H_DPRSTP#
H_D#48
H_DINV#2
H_D#35
H_DINV#1
H_D#14
H_DPSLP#
H_DSTBN#3
H_D#53
H_D#49
H_DSTBP#2
H_DSTBP#1
H_D#12
H_D#2
H_DSTBN#1
H_DSTBN#0
H_D#13
H_D#10
H_D#62
H_D#60
H_D#46
H_D#11
H_PSI#
H_D#20
H_D#4
H_D#57
H_D#50
H_D#27
H_D#19
H_D#7
H_D#45
H_D#40
H_D#26
H_D#23
H_D#17
H_D#16
H_CPUSLP#
H_D#54H_D#22
H_D#21
H_PWRGOOD
H_D#29
H_D#18
H_D#6
H_D#5
H_D#39
H_D#25
H_D#8
H_DINV#3
H_D#63
H_D#59
H_D#37
H_D#34
H_D#47
H_D#38
H_D#33
H_D#15
H_DPWR#
H_D#58
H_D#51
H_D#32
H_D#30
H_DSTBP#0
H_D#0
H_D#43
H_D#42
H_D#28
H_DSTBP#3
H_D#61
H_DSTBN#2
H_D#41
H_D#55
H_D#44
H_D#9
H_D#1
H_D#31
TEST2
TEST3
TEST5
TEST6
TEST1
TEST4
TEST7
COMP0
COMP2
COMP3
COMP1
VSSSENSE
VCCSENSE
TEST2
TEST1
BSEL0
BSEL1
BSEL2
+VCC_CORE +VCC_CORE
+1.05V_VCCP
+1.5V_RUN
+V_CPU_GTLREF
+VCC_CORE
+1.05V_VCCP
+V_CPU_GTLREF
H_D#[0..63]<10>
VCCSENSE <47>
VSSSENSE <47>
VID0 <47>
VID1 <47>
VID2 <47>
VID3 <47>
VID4 <47>
VID5 <47>
VID6 <47>
H_DSTBP#1<10> H_DSTBN#1<10>
H_DINV#0<10>
H_DSTBN#0<10>
H_DINV#1<10>
H_DSTBP#0<10>
H_CPUSLP# <10>
H_PSI# <47>
H_DINV#3 <10>
H_DSTBP#3 <10>
H_PWRGOOD <23>
H_DPRSTP# <10,23,47>
H_DINV#2 <10>
H_DSTBP#2 <10>
H_DPWR# <10>
H_DPSLP# <23>
H_DSTBN#2 <10>
H_DSTBN#3 <10>
CPU_MCH_BSEL1<6,10>
CPU_MCH_BSEL2<6,10>
CPU_MCH_BSEL0<6,10>
Title
Size Document Number Rev
Date: Sheet of
LA-4051P
1.0
Penryn Processor(2/2)
863Thursday, June 05, 2008
Compal Electronics, Inc.
Title
Size Document Number Rev
Date: Sheet of
LA-4051P
1.0
Penryn Processor(2/2)
863Thursday, June 05, 2008
Compal Electronics, Inc.
Title
Size Document Number Rev
Date: Sheet of
LA-4051P
1.0
Penryn Processor(2/2)
863Thursday, June 05, 2008
Compal Electronics, Inc.
Length match within 25 mils, Z0=27.4 ohm
DELL CONFIDENTIAL/PROPRIETARY
PROPRIETARY NOTE: THIS SHEET OF ENGINEERING DRAWING AND SPECIFICATIONS CONTAINS CONFIDENTIAL
TRADE SECRET AND OTHER PROPRIETARY INFORMATION OF DELL INC. ("DELL") THIS DOCUMENT MAY NOT
BE TRANSFERRED OR COPIED WITHOUT THE EXPRESS WRITTEN AUTHORIZATION OF DELL. IN ADDITION,
NEITHER THIS SHEET NOR THE INFORMATION IT CONTAINS WAY BE USED BY OR DISCLOSED TO ANY THIRD
PARTY WITHOUT DELL'S EXPRESS WRITTEN CONSENT.
FSB
533
For the purpose of testability, route these signals
through a ground referenced Z0 = 50ohm trace that
ends in a via that is near a GND via and is
accessible through an oscilloscope connection.
BCLK BSEL2 BSEL1 BSEL0
667
800
133
166
200
001
110
100
CRB was 270uF
Resistor placed within 0.5" of
CPU pin.Trace should be at least
25 mils away from any other
toggling signal. COMP0, COMP2
trace should be 25 ohm. COMP1,
COMP3 should be 50 ohm.
(Quad Core design) Place R75 and R76 near CPU
Route VCCSENSE and VSSSENSE trace at
27.4 ohms, 7 mils spacing and the placement should be within 1 inch (max)
Layout close CPU PIN AD26
50 ohm, 0.5 inch (max)
1067 266 0 0 0
Reserve for testing
only
Dual Core Should follow Quad Core value
Avia should support Quad / Dual Core CPU
T154PAD~D T154PAD~D
R68
49.9_0402_1%~D
R68
49.9_0402_1%~D
12
T3PAD~D T3PAD~D
R1039 0_0402_5%~DR1039 0_0402_5%~D
1 2
T138PAD~D T138PAD~D
R70
49.9_0402_1%~D
R70
49.9_0402_1%~D
12
R75 100_0402_1%~DR75 100_0402_1%~D
1 2
T4PAD~D T4PAD~D
R1040 0_0402_5%~DR1040 0_0402_5%~D
1 2
R76 100_0402_1%~DR76 100_0402_1%~D
1 2
R1041 0_0402_5%~DR1041 0_0402_5%~D
1 2
R833 27.4_0402_1%~D@R833 27.4_0402_1%~D@1 2
R73
1K_0402_5%~D
@R73
1K_0402_5%~D
@
1 2
JCPU1C
TYCO_1-1674770-2_Penryn~D
JCPU1C
TYCO_1-1674770-2_Penryn~D
VCC[001]
A7
VCC[002]
A9
VCC[003]
A10
VCC[004]
A12
VCC[005]
A13
VCC[006]
A15
VCC[007]
A17
VCC[008]
A18
VCC[009]
A20
VCC[010]
B7
VCC[011]
B9
VCC[012]
B10
VCC[013]
B12
VCC[014]
B14
VCC[015]
B15
VCC[016]
B17
VCC[017]
B18
VCC[018]
B20
VCC[019]
C9
VCC[020]
C10
VCC[021]
C12
VCC[022]
C13
VCC[023]
C15
VCC[024]
C17
VCC[025]
C18
VCC[026]
D9
VCC[027]
D10
VCC[028]
D12
VCC[029]
D14
VCC[030]
D15
VCC[031]
D17
VCC[032]
D18
VCC[033]
E7
VCC[034]
E9
VCC[035]
E10
VCC[036]
E12
VCC[037]
E13
VCC[038]
E15
VCC[039]
E17
VCC[040]
E18
VCC[041]
E20
VCC[042]
F7
VCC[043]
F9
VCC[044]
F10
VCC[045]
F12
VCC[046]
F14
VCC[047]
F15
VCC[048]
F17
VCC[049]
F18
VCC[050]
F20
VCC[051]
AA7
VCC[052]
AA9
VCC[053]
AA10
VCC[054]
AA12
VCC[055]
AA13
VCC[056]
AA15
VCC[057]
AA17
VCC[058]
AA18
VCC[059]
AA20
VCC[060]
AB9
VCC[061]
AC10
VCC[062]
AB10
VCC[063]
AB12
VCC[064]
AB14
VCC[065]
AB15
VCC[066]
AB17
VCC[067]
AB18
VCC[068] AB20
VCC[069] AB7
VCC[070] AC7
VCC[071] AC9
VCC[072] AC12
VCC[073] AC13
VCC[074] AC15
VCC[075] AC17
VCC[076] AC18
VCC[077] AD7
VCC[078] AD9
VCC[079] AD10
VCC[080] AD12
VCC[081] AD14
VCC[082] AD15
VCC[083] AD17
VCC[084] AD18
VCC[085] AE9
VCC[086] AE10
VCC[087] AE12
VCC[088] AE13
VCC[089] AE15
VCC[090] AE17
VCC[091] AE18
VCC[092] AE20
VCC[093] AF9
VCC[094] AF10
VCC[095] AF12
VCC[096] AF14
VCC[097] AF15
VCC[098] AF17
VCC[099] AF18
VCC[100] AF20
VCCA[01] B26
VCCP[03] J6
VCCP[04] K6
VCCP[05] M6
VCCP[06] J21
VCCP[07] K21
VCCP[08] M21
VCCP[09] N21
VCCP[10] N6
VCCP[11] R21
VCCP[12] R6
VCCP[13] T21
VCCP[14] T6
VCCP[15] V21
VCCP[16] W21
VCCSENSE AF7
VID[0] AD6
VID[1] AF5
VID[2] AE5
VID[3] AF4
VID[4] AE3
VID[5] AF3
VID[6] AE2
VSSSENSE AE7
VCCA[02] C26
VCCP[01] G21
VCCP[02] V6
C23
10U_0805_10V4Z~D
C23
10U_0805_10V4Z~D
1
2
R72
1K_0402_5%~D
@R72
1K_0402_5%~D
@
1 2
R77
1K_0402_1%~D
R77
1K_0402_1%~D
12
R78
2K_0402_1%~D
R78
2K_0402_1%~D
12
DATA GRP 0 DATA GRP 1
DATA GRP 2DATA GRP 3
MISC
JCPU1B
TYCO_1-1674770-2_Penryn~D
DATA GRP 0 DATA GRP 1
DATA GRP 2DATA GRP 3
MISC
JCPU1B
TYCO_1-1674770-2_Penryn~D
COMP[0] R26
COMP[1] U26
COMP[2] AA1
COMP[3] Y1
D[0]#
E22
D[1]#
F24
D[10]#
J24
D[11]#
J23
D[12]#
H22
D[13]#
F26
D[14]#
K22
D[15]#
H23
D[16]#
N22
D[17]#
K25
D[18]#
P26
D[19]#
R23
D[2]#
E26
D[20]#
L23
D[21]#
M24
D[22]#
L22
D[23]#
M23
D[24]#
P25
D[25]#
P23
D[26]#
P22
D[27]#
T24
D[28]#
R24
D[29]#
L25
D[3]#
G22
D[30]#
T25
D[31]#
N25
D[32]# Y22
D[33]# AB24
D[34]# V24
D[35]# V26
D[36]# V23
D[37]# T22
D[38]# U25
D[39]# U23
D[4]#
F23
D[40]# Y25
D[41]# W22
D[42]# Y23
D[43]# W24
D[44]# W25
D[45]# AA23
D[46]# AA24
D[47]# AB25
D[48]# AE24
D[49]# AD24
D[5]#
G25
D[50]# AA21
D[51]# AB22
D[52]# AB21
D[53]# AC26
D[54]# AD20
D[55]# AE22
D[56]# AF23
D[57]# AC25
D[58]# AE21
D[59]# AD21
D[6]#
E25
D[60]# AC22
D[61]# AD23
D[62]# AF22
D[63]# AC23
D[7]#
E23
D[8]#
K24
D[9]#
G24
TEST5
AF1
DINV[0]#
H25
DINV[1]#
N24
DINV[2]# U22
DINV[3]# AC20
DPRSTP# E5
DPSLP# B5
DPWR# D24
DSTBN[0]#
J26
DSTBN[1]#
L26
DSTBN[2]# Y26
DSTBN[3]# AE25
DSTBP[0]#
H26
DSTBP[1]#
M26
DSTBP[2]# AA26
DSTBP[3]# AF24
GTLREF
AD26
PSI# AE6
PWRGOOD D6
SLP# D7
TEST3
C24
BSEL[0]
B22
BSEL[1]
B23
BSEL[2]
C21
TEST2
D25
TEST4
AF26
TEST6
A26
TEST1
C23
TEST7
C3
C22
0.01U_0402_16V7K~D
C22
0.01U_0402_16V7K~D
1
2
T153PAD~D T153PAD~D
R69
24.9_0402_1%~D
R69
24.9_0402_1%~D
12
+
C21
220U_D2_4VY_R15M~D
+
C21
220U_D2_4VY_R15M~D
1
2
R71
24.9_0402_1%~D
R71
24.9_0402_1%~D
12
http://hobi-elektronika.net

5
5
4
4
3
3
2
2
1
1
D D
C C
B B
A A
+VCC_CORE
+VCC_CORE
+VCC_CORE
+VCC_CORE
+1.05V_VCCP
+VCC_CORE
Title
Size Document Number Rev
Date: Sheet of
LA-4051P
1.0
CPU Bypass
963Thursday, June 05, 2008
Compal Electronics, Inc.
Title
Size Document Number Rev
Date: Sheet of
LA-4051P
1.0
CPU Bypass
963Thursday, June 05, 2008
Compal Electronics, Inc.
Title
Size Document Number Rev
Date: Sheet of
LA-4051P
1.0
CPU Bypass
963Thursday, June 05, 2008
Compal Electronics, Inc.
ESR <= 1.5m ohm
Capacitor > 1320uF
DELL CONFIDENTIAL/PROPRIETARY
PROPRIETARY NOTE: THIS SHEET OF ENGINEERING DRAWING AND SPECIFICATIONS CONTAINS CONFIDENTIAL
TRADE SECRET AND OTHER PROPRIETARY INFORMATION OF DELL INC. ("DELL") THIS DOCUMENT MAY NOT
BE TRANSFERRED OR COPIED WITHOUT THE EXPRESS WRITTEN AUTHORIZATION OF DELL. IN ADDITION,
NEITHER THIS SHEET NOR THE INFORMATION IT CONTAINS WAY BE USED BY OR DISCLOSED TO ANY THIRD
PARTY WITHOUT DELL'S EXPRESS WRITTEN CONSENT.
10uF 0805 X6S -> 85 degree C
High Frequence Decoupling
Place these inside
socket cavity on L8
(North side
Secondary)
Place these inside
socket cavity on L8
(Sorth side
Secondary)
Place these inside
socket cavity on L8
(North side
Primary)
Place these inside
socket cavity on L8
(Sorth side
Primary)
Near VCORE regulator.
Place these inside
socket cavity on L8
(North side
Secondary)
Board Bottom Side Board Top Side
C26
10U_0805_4VAM~D
C26
10U_0805_4VAM~D
1
2
C64
0.1U_0402_10V7K~D
C64
0.1U_0402_10V7K~D
1
2
C35
10U_0805_4VAM~D
C35
10U_0805_4VAM~D
1
2
+
C57
270U_D_2VM_R4.5M~D
+
C57
270U_D_2VM_R4.5M~D
1
2
+
C56
270U_D_2VM_R4.5M~D
+
C56
270U_D_2VM_R4.5M~D
1
2
C25
10U_0805_4VAM~D
C25
10U_0805_4VAM~D
1
2
C44
10U_0805_4VAM~D
C44
10U_0805_4VAM~D
1
2
C46
10U_0805_4VAM~D
C46
10U_0805_4VAM~D
1
2
C50
10U_0805_4VAM~D
C50
10U_0805_4VAM~D
1
2
C38
10U_0805_4VAM~D
C38
10U_0805_4VAM~D
1
2
C43
10U_0805_4VAM~D
C43
10U_0805_4VAM~D
1
2
C47
10U_0805_4VAM~D
C47
10U_0805_4VAM~D
1
2
C37
10U_0805_4VAM~D
C37
10U_0805_4VAM~D
1
2
C42
10U_0805_4VAM~D
C42
10U_0805_4VAM~D
1
2
+
C61
270U_D_2VM_R4.5M~D
@
+
C61
270U_D_2VM_R4.5M~D
@
1
2
C55
10U_0805_4VAM~D
C55
10U_0805_4VAM~D
1
2
C24
10U_0805_4VAM~D
C24
10U_0805_4VAM~D
1
2
C67
0.1U_0402_10V7K~D
C67
0.1U_0402_10V7K~D
1
2
C30
10U_0805_4VAM~D
C30
10U_0805_4VAM~D
1
2
C48
10U_0805_4VAM~D
C48
10U_0805_4VAM~D
1
2
C29
10U_0805_4VAM~D
C29
10U_0805_4VAM~D
1
2
C53
10U_0805_4VAM~D
C53
10U_0805_4VAM~D
1
2
+
C58
270U_D_2VM_R4.5M~D
@
+
C58
270U_D_2VM_R4.5M~D
@
1
2
C27
10U_0805_4VAM~D
C27
10U_0805_4VAM~D
1
2
C36
10U_0805_4VAM~D
C36
10U_0805_4VAM~D
1
2
C31
10U_0805_4VAM~D
C31
10U_0805_4VAM~D
1
2
C63
0.1U_0402_10V7K~D
C63
0.1U_0402_10V7K~D
1
2
C28
10U_0805_4VAM~D
C28
10U_0805_4VAM~D
1
2
C41
10U_0805_4VAM~D
C41
10U_0805_4VAM~D
1
2
C51
10U_0805_4VAM~D
C51
10U_0805_4VAM~D
1
2
C54
10U_0805_4VAM~D
C54
10U_0805_4VAM~D
1
2
C34
10U_0805_4VAM~D
C34
10U_0805_4VAM~D
1
2
+
C60
270U_D_2VM_R4.5M~D
+
C60
270U_D_2VM_R4.5M~D
1
2
C52
10U_0805_4VAM~D
C52
10U_0805_4VAM~D
1
2
C45
10U_0805_4VAM~D
C45
10U_0805_4VAM~D
1
2
C66
0.1U_0402_10V7K~D
C66
0.1U_0402_10V7K~D
1
2
C40
10U_0805_4VAM~D
C40
10U_0805_4VAM~D
1
2
C39
10U_0805_4VAM~D
C39
10U_0805_4VAM~D
1
2
C65
0.1U_0402_10V7K~D
C65
0.1U_0402_10V7K~D
1
2
C62
0.1U_0402_10V7K~D
C62
0.1U_0402_10V7K~D
1
2
C33
10U_0805_4VAM~D
C33
10U_0805_4VAM~D
1
2
C32
10U_0805_4VAM~D
C32
10U_0805_4VAM~D
1
2
+
C59
270U_D_2VM_R4.5M~D
1@
+
C59
270U_D_2VM_R4.5M~D
1@
1
2
C49
10U_0805_4VAM~D
C49
10U_0805_4VAM~D
1
2
http://hobi-elektronika.net

5
5
4
4
3
3
2
2
1
1
D D
C C
B B
A A
DMI_MRX_ITX_N1
SMRCOMP
DMI_MTX_IRX_P2
CL_DATA0
CFG19
M_ODT1
SMRCOMP_VOH
M_CLK_DDR2
DDR_CS0_DIMMA#
DMI_MRX_ITX_P1
CL_RST0#
+CL_VREF
CFG16
DDR_CKE2_DIMMB
CLK_3GPLLREQ#
CFG7
DMI_MRX_ITX_N2
M_CLK_DDR1
DMI_MTX_IRX_P0
PM_SYNC#
ICH_PWRGD
DDR_CKE1_DIMMA
GFX_VID1
MCH_ICH_SYNC#
M_CLK_DDR3
DDR_CKE0_DIMMA
DMI_MRX_ITX_P0
DMI_MRX_ITX_P3
DDR_CS1_DIMMA#
CL_CLK0
GFX_VID3
DMI_MRX_ITX_N0
DMI_MTX_IRX_N1
H_DPRSTP#
DDR_CKE3_DIMMB
DDR_CS2_DIMMB#
PLTRST1#_R
DMI_MRX_ITX_P2
DMI_MTX_IRX_P3
GFX_VID4
CFG20
M_ODT3
DMI_MTX_IRX_N3
GFX_VID0
GFX_VID2
THERMTRIP_MCH#
DMI_MTX_IRX_N2
ICH_CL_PWROK
SMRCOMP_VOL
DMI_MRX_ITX_N3
CFG5
M_CLK_DDR#3
SMRCOMP_VOL
CLK_MCH_3GPLL#
DMI_MTX_IRX_P1
DPRSLPVR
M_CLK_DDR#2
DDR_CS3_DIMMB#
PM_EXTTS#
CFG6
M_CLK_DDR0
M_CLK_DDR#0
M_ODT2
SMRCOMP_VOH
DMI_MTX_IRX_N0
CFG9
M_CLK_DDR#1
M_ODT0
CLK_MCH_3GPLL
THERMTRIP_MCH#
GFX_VR_ON
MCH_TSATN#
TP_MCH_RSVD15
TP_MCH_RSVD16
TP_MCH_RSVD17
TP_MCH_RSVD20
TP_MCH_RSVD23
TP_MCH_RSVD24
PM_EXTTS#
PLTRST1#_R
SMRCOMP#
+V_DDR_MCH_REF
SM_PWROK
MCH_TSATN#
TP_SM_DRAMRST#
TP_MCH_RSVD22
SM_PWROK
DDPC_CTRLDATA
DDPC_CTRLCLK
SMRCOMP#
SMRCOMP
ICH_AZ_MCH_BITCLK
ICH_AZ_MCH_RST#
ICH_AZ_MCH_SDIN2
ICH_AZ_MCH_SDOUT
ICH_AZ_MCH_SYNC
ME_JTAG_TCK
ME_JTAG_TDO
ME_JTAG_TMS
TP_MCH_RSVD9
ME_JTAG_TDI
TP_MCH_RSVD1
TP_MCH_RSVD2
TP_MCH_RSVD3
TP_MCH_RSVD4
TP_MCH_RSVD5
TP_MCH_RSVD6
TP_MCH_RSVD7
TP_MCH_RSVD8
TP_MCH_RSVD25
H_D#35
H_D#12
H_D#50
H_D#10
H_A#3
H_A#26
H_A#18
H_A#10
+H_VREF
H_RS#0
H_REQ#0
H_DSTBN#0
H_D#62
H_D#53
H_D#4
H_D#24
H_BR0#
H_ADSTB#1
H_A#5
H_A#22
H_REQ#4
H_D#57
H_D#52
H_D#42
H_BNR#
H_A#4
H_A#16
H_DSTBP#0
H_DSTBN#3
H_D#36
H_D#19
H_ADS#
H_DSTBN#2
H_DSTBN#1
H_D#32
H_D#18
H_A#31
H_A#12
H_D#47
H_D#14
H_D#13
H_DBSY#
H_RESET#
H_A#29
H_A#25
H_A#23
H_A#19
H_RS#2
+H_RCOMP
H_A#34
H_A#32
H_HIT#
H_D#6
H_D#51
H_D#48
H_D#44
H_D#33
H_D#15
H_D#40
+H_VREF
H_RS#1
H_A#35
H_TRDY#
H_DPWR#
H_D#54
H_D#43
H_D#34
H_D#30
H_D#20
H_A#33
H_REQ#1
H_D#27
H_D#25
H_D#23
H_D#9
H_A#24
H_LOCK#
H_DSTBP#3
H_DINV#3
H_D#21
H_D#60
H_A#28
H_A#21
H_CPUSLP#
H_DSTBP#2
H_D#7
H_D#63
H_D#56
H_D#45
H_D#41
H_D#39
H_D#38 H_DEFER#
H_D#58
H_D#3
H_D#26
H_D#11
H_BPRI#
H_A#8
H_A#14
H_DSTBP#1
H_DINV#2
H_D#46
H_D#0
H_D#28
H_D#17
H_D#8
H_D#1
H_REQ#2
H_ADSTB#0
H_A#9
H_A#11
H_HITM#
H_D#59
H_D#55
H_D#31
H_D#22
H_D#2
H_REQ#3
H_A#6
H_A#20
H_A#15
H_A#13
H_SWNG
H_SWNG
H_DRDY#
H_DINV#1
H_D#37
H_D#29
H_D#16
CLK_MCH_BCLK
CLK_MCH_BCLK#
H_A#7
H_A#17
H_DINV#0
H_D#61
H_D#5
H_D#49
H_A#30
H_A#27
TP_RSV14
+1.05V_VCCP+1.05V_VCCP
+1.8V_MEM
+3.3V_RUN
+1.05V_M
+1.05V_VCCP
+1.05V_VCCP
+3.3V_RUN
+V_DDR_MCH_REF
+1.8V_MEM
+1.05V_VCCP
H_A#[3..35] <7>
H_DINV#1 <8>
H_DINV#0 <8>
H_DINV#2 <8>
H_DINV#3 <8>
H_D#[0..63]<8>
H_DSTBP#1 <8>
H_DSTBP#0 <8>
H_DSTBN#0 <8>
H_DSTBN#2 <8>
H_DSTBN#1 <8>
H_DSTBN#3 <8>
H_RESET#<7>
H_CPUSLP#<8>
DMI_MTX_IRX_P3<24>
DMI_MTX_IRX_P0<24> CFG9 <12>
CFG20 <12>
M_ODT0<16>
CFG19 <12>
DMI_MRX_ITX_P0<24>
PM_SYNC# <24>
ICH_CL_PWROK<24,38>
DMI_MRX_ITX_N3<24>
DDR_CKE2_DIMMB<17>
DPRSLPVR <24,47>
ICH_PWRGD <24,41>
DMI_MTX_IRX_N0<24>
DMI_MTX_IRX_P2<24>
M_ODT1<16>
H_DPRSTP# <8,23,47>
M_ODT2<17>
DMI_MRX_ITX_P1<24>
THERMTRIP_MCH# <18>
M_CLK_DDR0<16>
DMI_MRX_ITX_N1<24>
CL_DATA0<24>
DDR_CKE3_DIMMB<17>
CLK_3GPLLREQ#<6>
CLK_MCH_3GPLL<6>
DMI_MTX_IRX_N1<24>
M_CLK_DDR2<17>
DMI_MTX_IRX_P1<24>
MCH_ICH_SYNC#<24>
CL_CLK0<24>
M_CLK_DDR#3<17>
DMI_MRX_ITX_P3<24>
M_CLK_DDR3<17>
M_CLK_DDR1<16>
M_CLK_DDR#0<16>
DMI_MRX_ITX_N2<24>
M_ODT3<17>
M_CLK_DDR#2<17>
DMI_MTX_IRX_N2<24>
CFG16 <12>
DDR_CKE0_DIMMA<16>
DDR_CS0_DIMMA#<16> DDR_CS1_DIMMA#<16>
DMI_MRX_ITX_P2<24>
M_CLK_DDR#1<16>
CFG5 <12>
CLK_MCH_3GPLL#<6>
DDR_CS2_DIMMB#<17>
CL_RST0#<24>
DMI_MRX_ITX_N0<24>
DMI_MTX_IRX_N3<24>
DDR_CKE1_DIMMA<16>
DDR_CS3_DIMMB#<17>
CPU_MCH_BSEL0 <6,8>
CPU_MCH_BSEL1 <6,8>
CPU_MCH_BSEL2 <6,8>
CFG6 <12>
CFG7 <12>
PM_EXTTS# <18>
PLTRST1# <22,32,51>
MCH_TSATN_EC <37>
H_ADSTB#1 <7>
H_ADSTB#0 <7>
H_TRDY# <7>
H_HIT# <7>
H_LOCK# <7>
H_DEFER# <7>
H_BPRI# <7>
H_BR0# <7>
H_DPWR# <8>
H_DRDY# <7>
H_DBSY# <7>
CLK_MCH_BCLK# <6>
CLK_MCH_BCLK <6>
H_BNR# <7>
H_ADS# <7>
H_HITM# <7>
DDPC_CTRLDATA<12>
H_REQ#4 <7>
H_RS#0 <7>
H_DSTBP#3 <8>
H_REQ#1 <7>
H_REQ#3 <7>
H_DSTBP#2 <8>
H_RS#2 <7>
H_REQ#0 <7>
H_REQ#2 <7>
H_RS#1 <7>
Title
Size Document Number Rev
Date: Sheet of
LA-4051P
1.0
Cantiga(1 of 6)
10 63Thursday, June 05, 2008
Compal Electronics, Inc.
Title
Size Document Number Rev
Date: Sheet of
LA-4051P
1.0
Cantiga(1 of 6)
10 63Thursday, June 05, 2008
Compal Electronics, Inc.
Title
Size Document Number Rev
Date: Sheet of
LA-4051P
1.0
Cantiga(1 of 6)
10 63Thursday, June 05, 2008
Compal Electronics, Inc.
PROPRIETARY NOTE: THIS SHEET OF ENGINEERING DRAWING AND SPECIFICATIONS CONTAINS CONFIDENTIAL
TRADE SECRET AND OTHER PROPRIETARY INFORMATION OF DELL INC. ("DELL") THIS DOCUMENT MAY NOT
BE TRANSFERRED OR COPIED WITHOUT THE EXPRESS WRITTEN AUTHORIZATION OF DELL. IN ADDITION,
NEITHER THIS SHEET NOR THE INFORMATION IT CONTAINS WAY BE USED BY OR DISCLOSED TO ANY THIRD
PARTY WITHOUT DELL'S EXPRESS WRITTEN CONSENT.
DELL CONFIDENTIAL/PROPRIETARY
Reserve 100ohm and Test
point for ME JTAG debug
Use for DDR3 signls,
if support DDR2 need
connect to GND
for Quad Core
for Quad Core
T6 PAD~DT6 PAD~D
C70
0.1U_0402_16V4Z~D
C70
0.1U_0402_16V4Z~D
1
2
R97
1K_0402_1%~D
R97
1K_0402_1%~D
12
R86 0_0402_5%~DR86 0_0402_5%~D
12
R807 100_0402_5%~D@R807 100_0402_5%~D@
1 2
T14 PAD~DT14 PAD~D
T29PAD~D T29PAD~D
T172PAD~DT172PAD~D
C71
0.01U_0402_16V7K~D
C71
0.01U_0402_16V7K~D
1
2
T15 PAD~DT15 PAD~D
C72
2.2U_0603_6.3V6K~D
C72
2.2U_0603_6.3V6K~D
1
2
T25PAD~D T25PAD~D
R101
54.9_0402_1%~D
R101
54.9_0402_1%~D
12
T35PAD~D T35PAD~D
T182PAD~DT182PAD~D
T32PAD~D T32PAD~D
T178PAD~DT178PAD~D
R93
3.01K_0402_1%~D
R93
3.01K_0402_1%~D
12
T27PAD~D T27PAD~D
R82
24.9_0402_1%~D
2@ R82
24.9_0402_1%~D
2@
1 2
T9 PAD~DT9 PAD~D
R79 80.6_0402_1%~DR79 80.6_0402_1%~D
12
T179PAD~DT179PAD~D
T13PAD~D T13PAD~D
T7 PAD~DT7 PAD~D
R91
221_0402_1%~D
R91
221_0402_1%~D
12
R85 10K_0402_5%~DR85 10K_0402_5%~D
12
R100 100_0402_5%~DR100 100_0402_5%~D
12
R102 56_0402_5%~DR102 56_0402_5%~D
1 2
C68
0.1U_0402_16V4Z~D
C68
0.1U_0402_16V4Z~D
1
2
R94
2K_0402_1%~D
R94
2K_0402_1%~D
12
R805 100_0402_5%~D@R805 100_0402_5%~D@
1 2
T28PAD~D T28PAD~D
T125PAD~DT125PAD~D
C74
0.1U_0402_16V7K~D
C74
0.1U_0402_16V7K~D
1
2
C69
0.1U_0402_16V4Z~D
C69
0.1U_0402_16V4Z~D
1
2
T124PAD~DT124PAD~D
T16 PAD~DT16 PAD~D
R98
1K_0402_5%~D
R98
1K_0402_5%~D
12
T30PAD~D T30PAD~D
Option Part
75_0402_1%~D1@
Option Part
75_0402_1%~D1@
T24 PAD~DT24 PAD~D
T175PAD~DT175PAD~D
PM
MISC
NC
DDR CLK/ CONTROL/COMPENSATION
CLK
DMI
CFG
RSVD
GRAPHICS VID
MEHDA
U2B
CANTIGA ES_FCBGA1329~D
PM
MISC
NC
DDR CLK/ CONTROL/COMPENSATION
CLK
DMI
CFG
RSVD
GRAPHICS VID
MEHDA
U2B
CANTIGA ES_FCBGA1329~D
SA_CK_0
AP24
SA_CK_1
AT21
SB_CK_0
AV24
SA_CK#_0
AR24
SA_CK#_1
AR21
SB_CK#_0
AU24
SA_CKE_0
BC28
SA_CKE_1
AY28
SB_CKE_0
AY36
SB_CKE_1
BB36
SA_CS#_0
BA17
SA_CS#_1
AY16
SB_CS#_0
AV16
SB_CS#_1
AR13
SM_DRAMRST#
BC36
SA_ODT_0
BD17
SA_ODT_1
AY17
SB_ODT_0
BF15
SB_ODT_1
AY13
SM_RCOMP
BG22
SM_RCOMP#
BH21
CFG_18 P29
CFG_19 R28
CFG_2 P25
CFG_0 T25
CFG_1 R25
CFG_20 T28
CFG_3 P20
CFG_4 P24
CFG_5 C25
CFG_6 N24
CFG_7 M24
CFG_8 E21
CFG_9 C23
CFG_10 C24
CFG_11 N21
CFG_12 P21
CFG_13 T21
CFG_14 R20
CFG_15 M20
CFG_16 L21
CFG_17 H21
PM_SYNC# R29
PM_EXT_TS#_0 N33
PM_EXT_TS#_1 P32
PWROK AT40
RSTIN# AT11
DPLL_REF_CLK
B38
DPLL_REF_CLK#
A38
DPLL_REF_SSCLK
E41
DPLL_REF_SSCLK#
F41
DMI_RXN_0
AE41
DMI_RXN_1
AE37
DMI_RXN_2
AE47
DMI_RXN_3
AH39
DMI_RXP_0
AE40
DMI_RXP_1
AE38
DMI_RXP_2
AE48
DMI_RXP_3
AH40
DMI_TXN_0
AE35
DMI_TXN_1
AE43
DMI_TXN_2
AE46
DMI_TXN_3
AH42
DMI_TXP_0
AD35
DMI_TXP_1
AE44
DMI_TXP_2
AF46
DMI_TXP_3
AH43
RSVD10 AL34
RSVD12 AN35
RSVD11 AK34
RSVD13 AM35
RSVD22 BG23
RSVD23 BF23
RSVD24 BH18
RSVD25 BF18
PM_DPRSTP# B7
SB_CK_1
AU20
SB_CK#_1
AV20
RSVD20 AY21
RSVD5 AH9
RSVD6 AH10
RSVD7 AH12
RSVD8 AH13
RSVD1 M36
RSVD2 N36
RSVD3 R33
RSVD4 T33
GFX_VID_0
B33
GFX_VID_1
B32
GFX_VID_2
G33
GFX_VID_3
F33
GFX_VR_EN
C34
SM_RCOMP_VOH
BF28
SM_RCOMP_VOL
BH28
THERMTRIP# T20
DPRSLPVR R32
RSVD9 K12
CL_CLK
AH37
CL_DATA
AH36
CL_PWROK
AN36
CL_RST#
AJ35
CL_VREF
AH34
NC_26 A47
NC_1 BG48
NC_2 BF48
NC_3 BD48
NC_4 BC48
NC_5 BH47
NC_6 BG47
NC_7 BE47
NC_8 BH46
NC_9 BF46
NC_10 BG45
NC_11 BH44
NC_12 BH43
NC_13 BH6
NC_14 BH5
NC_15 BG4
SDVO_CTRLCLK
G36
SDVO_CTRLDATA
E36
CLKREQ#
K36
RSVD14 T24
ICH_SYNC#
H36
TSATN#
B12
PEG_CLK#
E43 PEG_CLK
F43
NC_16 BH3
GFX_VID_4
E33
RSVD15 B31
DDPC_CTRLCLK
N28
NC_17 BF3
NC_18 BH2
NC_19 BG2
NC_20 BE2
NC_21 BG1
NC_22 BF1
NC_23 BD1
NC_24 BC1
NC_25 F1
SM_VREF
AV42
SM_PWROK
AR36
SM_REXT
BF17
RSVD17 M1
HDA_BCLK
B28
HDA_RST#
B30
HDA_SDI
B29
HDA_SDO
C29
HDA_SYNC
A28
DDPC_CTRLDATA
M28
RSVD16 B2
T5 PAD~DT5 PAD~D
C75
0.01U_0402_16V7K~D
C75
0.01U_0402_16V7K~D
1
2
C76
2.2U_0603_6.3V6K~D
C76
2.2U_0603_6.3V6K~D
1
2
T8 PAD~DT8 PAD~D
T22 PAD~DT22 PAD~D
R83
1K_0402_1%~D
R83
1K_0402_1%~D
12
T17 PAD~DT17 PAD~D
T21 PAD~DT21 PAD~D
T126PAD~DT126PAD~D
T20 PAD~DT20 PAD~D
T18 PAD~DT18 PAD~D
T176PAD~DT176PAD~D
R88
1K_0402_1%~D
R88
1K_0402_1%~D
12
HOST
U2A
CANTIGA ES_FCBGA1329~D
HOST
U2A
CANTIGA ES_FCBGA1329~D
H_A#_10 P16
H_A#_11 R16
H_A#_12 N17
H_A#_13 M13
H_A#_14 E17
H_A#_15 P17
H_A#_16 F17
H_A#_17 G20
H_A#_18 B19
H_A#_19 J16
H_A#_20 E20
H_A#_21 H16
H_A#_22 J20
H_A#_23 L17
H_A#_24 A17
H_A#_25 B17
H_A#_26 L16
H_A#_27 C21
H_A#_28 J17
H_A#_29 H20
H_A#_3 A14
H_A#_30 B18
H_A#_31 K17
H_A#_4 C15
H_A#_5 F16
H_A#_6 H13
H_A#_7 C18
H_A#_8 M16
H_A#_9 J13
H_ADS# H12
H_ADSTB#_0 B16
H_ADSTB#_1 G17
H_BNR# A9
H_BPRI# F11
H_BREQ# G12
HPLL_CLK# AH6
H_CPURST#
C12
HPLL_CLK AH7
H_D#_0
F2
H_REQ#_2 F13
H_REQ#_3 B13
H_D#_1
G8
H_D#_10
M9
H_D#_20
L6
H_D#_30
N10
H_D#_40
AA8
H_D#_50
AA2
H_D#_60
AE11
H_D#_8
D4
H_D#_9
H3
H_DBSY# B10
H_D#_11
M11
H_D#_12
J1
H_D#_13
J2
H_D#_14
N12
H_D#_15
J6
H_D#_16
P2
H_D#_17
L2
H_D#_18
R2
H_D#_19
N9
H_D#_2
F8
H_D#_21
M5
H_D#_22
J3
H_D#_23
N2
H_D#_24
R1
H_D#_25
N5
H_D#_26
N6
H_D#_27
P13
H_D#_28
N8
H_D#_29
L7
H_D#_3
E6
H_D#_31
M3
H_D#_32
Y3
H_D#_33
AD14
H_D#_34
Y6
H_D#_35
Y10
H_D#_36
Y12
H_D#_37
Y14
H_D#_38
Y7
H_D#_39
W2
H_D#_4
G2
H_D#_41
Y9
H_D#_42
AA13
H_D#_43
AA9
H_D#_44
AA11
H_D#_45
AD11
H_D#_46
AD10
H_D#_47
AD13
H_D#_48
AE12
H_D#_49
AE9
H_D#_5
H6
H_D#_51
AD8
H_D#_52
AA3
H_D#_53
AD3
H_D#_54
AD7
H_D#_55
AE14
H_D#_56
AF3
H_D#_57
AC1
H_D#_58
AE3
H_D#_59
AC3
H_D#_6
H2
H_D#_61
AE8
H_D#_62
AG2
H_D#_63
AD6
H_D#_7
F6
H_DEFER# E9
H_DINV#_0 J8
H_DINV#_1 L3
H_DINV#_2 Y13
H_DINV#_3 Y1
H_DPWR# J11
H_DRDY# F9
H_DSTBN#_0 L10
H_DSTBN#_1 M7
H_DSTBN#_2 AA5
H_DSTBN#_3 AE6
H_DSTBP#_0 L9
H_DSTBP#_1 M8
H_DSTBP#_2 AA6
H_DSTBP#_3 AE5
H_AVREF
A11
H_DVREF
B11
H_TRDY# C9
H_HIT# H9
H_HITM# E12
H_LOCK# H11
H_REQ#_0 B15
H_REQ#_1 K13
H_REQ#_4 B14
H_A#_32 B20
H_A#_33 F21
H_A#_34 K21
H_A#_35 L20
H_SWING
C5
H_CPUSLP#
E11
H_RCOMP
E3
H_RS#_0 B6
H_RS#_1 F12
H_RS#_2 C8
T23 PAD~DT23 PAD~D
R806 100_0402_5%~D@R806 100_0402_5%~D@
1 2
E
B
C
Q3
MMST3904-7-F_SOT323-3~D
E
B
C
Q3
MMST3904-7-F_SOT323-3~D
2
3 1
R90
1K_0402_1%~D
R90
1K_0402_1%~D
12
T174PAD~DT174PAD~D
T33PAD~D T33PAD~D
T123PAD~DT123PAD~D
C73
0.1U_0402_16V7K~D
@C73
0.1U_0402_16V7K~D
@
1
2
R99
1K_0402_5%~D
R99
1K_0402_5%~D
12
T31PAD~D T31PAD~D
T36PAD~D T36PAD~D
R81 499_0402_1%~DR81 499_0402_1%~D
1 2
R1088 51K_0402_1%~D@R1088 51K_0402_1%~D@
1 2
T34PAD~D T34PAD~D
T12 PAD~DT12 PAD~D
R104
330_0402_5%~D
R104
330_0402_5%~D
1 2
R80 80.6_0402_1%~DR80 80.6_0402_1%~D
12
R103
0_0402_5%~D
R103
0_0402_5%~D
12
E
B
C
Q4
MMST3904-7-F_SOT323-3~D
E
B
C
Q4
MMST3904-7-F_SOT323-3~D
2
3 1
Option Part
16.9_0402_1%~D1@
Option Part
16.9_0402_1%~D1@
R95
100_0402_1%~D
2@ R95
100_0402_1%~D
2@
1 2
T173PAD~DT173PAD~D
R804 100_0402_5%~D@R804 100_0402_5%~D@
1 2
T19 PAD~DT19 PAD~D
R87
499_0402_1%~D
R87
499_0402_1%~D
1 2
T11 PAD~DT11 PAD~D
T177PAD~DT177PAD~D
T26PAD~D T26PAD~D
T10 PAD~DT10 PAD~D
http://hobi-elektronika.net

5
5
4
4
3
3
2
2
1
1
D D
C C
B B
A A
DDR_B_BS1
DDR_B_BS0
DDR_B_BS2
DDR_B_D35
DDR_B_D11
DDR_B_D39
DDR_B_D1
DDR_B_D40
DDR_B_D36
DDR_B_D22
DDR_B_D59
DDR_B_D51
DDR_B_D8
DDR_B_D21
DDR_B_D44
DDR_B_D2
DDR_B_D4
DDR_B_D15
DDR_B_D31
DDR_B_D48
DDR_B_D41
DDR_B_D42
DDR_B_D17
DDR_B_D47
DDR_B_D19
DDR_B_D45
DDR_B_D50
DDR_B_D61
DDR_B_D7
DDR_B_D58
DDR_B_D10
DDR_B_D56
DDR_B_D49
DDR_B_D26
DDR_B_D53
DDR_B_D0
DDR_B_D43
DDR_B_D14
DDR_B_D9
DDR_B_D23
DDR_B_D46
DDR_B_D12
DDR_B_D63
DDR_B_D38
DDR_B_D57
DDR_B_D27
DDR_B_D34
DDR_B_D29
DDR_B_D54
DDR_B_D25
DDR_B_D55
DDR_B_D13
DDR_B_D18
DDR_B_D52
DDR_B_D30
DDR_B_D24
DDR_B_D37
DDR_B_D60
DDR_B_D62
DDR_B_D5
DDR_B_D20
DDR_B_D32
DDR_B_D28
DDR_B_D6
DDR_B_D33
DDR_B_D16
DDR_B_D3
DDR_B_DM1
DDR_B_DM0
DDR_B_DM3
DDR_B_DM5
DDR_B_DM6
DDR_B_DM7
DDR_B_DM2
DDR_B_DM4
DDR_B_DQS7
DDR_B_DQS5
DDR_B_DQS1
DDR_B_DQS0
DDR_B_DQS4
DDR_B_DQS3
DDR_B_DQS2
DDR_B_DQS6
DDR_B_DQS#1
DDR_B_DQS#7
DDR_B_DQS#5
DDR_B_DQS#0
DDR_B_DQS#4
DDR_B_DQS#3
DDR_B_DQS#6
DDR_B_DQS#2
DDR_B_RAS#
DDR_B_CAS#
DDR_B_WE#
DDR_B_MA14
DDR_B_MA9
DDR_B_MA0
DDR_B_MA7
DDR_B_MA2
DDR_B_MA13
DDR_B_MA4
DDR_B_MA3
DDR_B_MA11
DDR_B_MA5
DDR_B_MA10
DDR_B_MA6
DDR_B_MA8
DDR_B_MA12
DDR_B_MA1
DDR_A_D62
DDR_A_D35
DDR_A_D21
DDR_A_DQS#3
DDR_A_CAS#
DDR_A_D57
DDR_A_D56
DDR_A_D40
DDR_A_D38
DDR_A_D19
DDR_A_D5
DDR_A_RAS#
DDR_A_DM2
DDR_A_DM1
DDR_A_D16
DDR_A_D4
DDR_A_DQS#4
DDR_A_DM5
DDR_A_D59
DDR_A_D43
DDR_A_D25
DDR_A_D23
DDR_A_D22
DDR_A_D17
DDR_A_DM4
DDR_A_D12
DDR_A_DQS#0
DDR_A_DQS5
DDR_A_DQS1
DDR_A_DM7
DDR_A_D50
DDR_A_D44
DDR_A_D29
DDR_A_D28
DDR_A_D10
DDR_A_DQS4
DDR_A_DQS2
DDR_A_DM3
DDR_A_D45
DDR_A_D14
DDR_A_D1
DDR_A_DQS#2
DDR_A_DQS7
DDR_A_D58
DDR_A_D48
DDR_A_D46
DDR_A_D32
DDR_A_DQS6
DDR_A_DQS3
DDR_A_DQS0
DDR_A_DM6
DDR_A_DM0 DDR_A_D11
DDR_A_D0
DDR_A_DQS#5
DDR_A_BS1
DDR_A_D55
DDR_A_D36
DDR_A_D34
DDR_A_D33
DDR_A_D15
DDR_A_D13
DDR_A_D7
DDR_A_D6DDR_A_WE#
DDR_A_DQS#6
DDR_A_D63
DDR_A_D51
DDR_A_D3
DDR_A_DQS#7
DDR_A_BS2
DDR_A_D53
DDR_A_D47
DDR_A_D37
DDR_A_D24
DDR_A_D8
DDR_A_BS0
DDR_A_D52
DDR_A_D18
DDR_A_D61
DDR_A_D60
DDR_A_D26
DDR_A_D20
DDR_A_D9
DDR_A_D42
DDR_A_D30
DDR_A_DQS#1
DDR_A_D39
DDR_A_D54
DDR_A_D49
DDR_A_D41
DDR_A_D31
DDR_A_D27
DDR_A_D2
DDR_A_MA14
DDR_A_MA7
DDR_A_MA5
DDR_A_MA2
DDR_A_MA13
DDR_A_MA4
DDR_A_MA9
DDR_A_MA0
DDR_A_MA8
DDR_A_MA10
DDR_A_MA11
DDR_A_MA6
DDR_A_MA1
DDR_A_MA12
DDR_A_MA3
DDR_B_D[0..63] <17>DDR_A_D[0..63] <16>
DDR_B_BS2<17>
DDR_B_BS0<17> DDR_B_BS1<17>
DDR_A_BS0<16> DDR_A_BS1<16> DDR_A_BS2<16>
DDR_A_DM[0..7]<16>
DDR_A_DQS[0..7]<16>
DDR_A_RAS#<16> DDR_A_CAS#<16> DDR_A_WE#<16>
DDR_B_DM[0..7]<17>
DDR_B_DQS[0..7]<17>
DDR_B_DQS#[0..7]<17>
DDR_B_RAS#<17> DDR_B_CAS#<17> DDR_B_WE#<17>
DDR_B_MA[0..14]<17>
DDR_A_DQS#[0..7]<16>
DDR_A_MA[0..14]<16>
Title
Size Document Number Rev
Date: Sheet of
LA-4051P
1.0
Cantiga(2 of 6)
11 63Thursday, June 05, 2008
Compal Electronics, Inc.
Title
Size Document Number Rev
Date: Sheet of
LA-4051P
1.0
Cantiga(2 of 6)
11 63Thursday, June 05, 2008
Compal Electronics, Inc.
Title
Size Document Number Rev
Date: Sheet of
LA-4051P
1.0
Cantiga(2 of 6)
11 63Thursday, June 05, 2008
Compal Electronics, Inc.
DELL CONFIDENTIAL/PROPRIETARY
PROPRIETARY NOTE: THIS SHEET OF ENGINEERING DRAWING AND SPECIFICATIONS CONTAINS CONFIDENTIAL
TRADE SECRET AND OTHER PROPRIETARY INFORMATION OF DELL INC. ("DELL") THIS DOCUMENT MAY NOT
BE TRANSFERRED OR COPIED WITHOUT THE EXPRESS WRITTEN AUTHORIZATION OF DELL. IN ADDITION,
NEITHER THIS SHEET NOR THE INFORMATION IT CONTAINS WAY BE USED BY OR DISCLOSED TO ANY THIRD
PARTY WITHOUT DELL'S EXPRESS WRITTEN CONSENT.
DDR SYSTEM MEMORY B
U2E
CANTIGA ES_FCBGA1329~D
DDR SYSTEM MEMORY B
U2E
CANTIGA ES_FCBGA1329~D
SB_DQ_0 AK47
SB_DQ_1 AH46
SB_DQ_10 BA48
SB_DQ_11 AY48
SB_DQ_12 AT47
SB_DQ_13 AR47
SB_DQ_14 BA47
SB_DQ_15 BC47
SB_DQ_16 BC46
SB_DQ_17 BC44
SB_DQ_18 BG43
SB_DQ_19 BF43
SB_DQ_2 AP47
SB_DQ_20 BE45
SB_DQ_21 BC41
SB_DQ_22 BF40
SB_DQ_23 BF41
SB_DQ_24 BG38
SB_DQ_25 BF38
SB_DQ_26 BH35
SB_DQ_27 BG35
SB_DQ_28 BH40
SB_DQ_29 BG39
SB_DQ_3 AP46
SB_DQ_30 BG34
SB_DQ_31 BH34
SB_DQ_32 BH14
SB_DQ_33 BG12
SB_DQ_34 BH11
SB_DQ_35 BG8
SB_DQ_36 BH12
SB_DQ_37 BF11
SB_DQ_38 BF8
SB_DQ_39 BG7
SB_DQ_4 AJ46
SB_DQ_40 BC5
SB_DQ_41 BC6
SB_DQ_42 AY3
SB_DQ_43 AY1
SB_DQ_44 BF6
SB_DQ_45 BF5
SB_DQ_46 BA1
SB_DQ_47 BD3
SB_DQ_48 AV2
SB_DQ_49 AU3
SB_DQ_5 AJ48
SB_DQ_50 AR3
SB_DQ_51 AN2
SB_DQ_52 AY2
SB_DQ_53 AV1
SB_DQ_54 AP3
SB_DQ_55 AR1
SB_DQ_56 AL1
SB_DQ_57 AL2
SB_DQ_58 AJ1
SB_DQ_59 AH1
SB_DQ_6 AM48
SB_DQ_60 AM2
SB_DQ_61 AM3
SB_DQ_62 AH3
SB_DQ_63 AJ3
SB_DQ_7 AP48
SB_DQ_8 AU47
SB_DQ_9 AU46
SB_BS_0
BC16
SB_BS_1
BB17
SB_BS_2
BB33
SB_CAS#
BG16
SB_DM_0
AM47
SB_DM_1
AY47
SB_DM_2
BD40
SB_DM_3
BF35
SB_DM_4
BG11
SB_DM_5
BA3
SB_DM_6
AP1
SB_DM_7
AK2
SB_DQS_0
AL47
SB_DQS_1
AV48
SB_DQS_2
BG41
SB_DQS_3
BG37
SB_DQS_4
BH9
SB_DQS_5
BB2
SB_DQS_6
AU1
SB_DQS_7
AN6
SB_DQS#_0
AL46
SB_DQS#_1
AV47
SB_DQS#_2
BH41
SB_DQS#_3
BH37
SB_DQS#_4
BG9
SB_DQS#_5
BC2
SB_DQS#_6
AT2
SB_DQS#_7
AN5
SB_MA_0
AV17
SB_MA_1
BA25
SB_MA_10
BB16
SB_MA_11
AW33
SB_MA_12
AY33
SB_MA_13
BH15
SB_MA_2
BC25
SB_MA_3
AU25
SB_MA_4
AW25
SB_MA_5
BB28
SB_MA_6
AU28
SB_MA_7
AW28
SB_MA_8
AT33
SB_MA_9
BD33
SB_MA_14
AU33
SB_RAS#
AU17
SB_WE#
BF14
DDR SYSTEM MEMORY A
U2D
CANTIGA ES_FCBGA1329~D
DDR SYSTEM MEMORY A
U2D
CANTIGA ES_FCBGA1329~D
SA_DQ_0 AJ38
SA_DQ_1 AJ41
SA_DQ_10 AU40
SA_DQ_11 AT38
SA_DQ_12 AN41
SA_DQ_13 AN39
SA_DQ_14 AU44
SA_DQ_15 AU42
SA_DQ_16 AV39
SA_DQ_17 AY44
SA_DQ_18 BA40
SA_DQ_19 BD43
SA_DQ_2 AN38
SA_DQ_20 AV41
SA_DQ_21 AY43
SA_DQ_22 BB41
SA_DQ_23 BC40
SA_DQ_24 AY37
SA_DQ_25 BD38
SA_DQ_26 AV37
SA_DQ_27 AT36
SA_DQ_28 AY38
SA_DQ_29 BB38
SA_DQ_3 AM38
SA_DQ_30 AV36
SA_DQ_31 AW36
SA_DQ_32 BD13
SA_DQ_33 AU11
SA_DQ_34 BC11
SA_DQ_35 BA12
SA_DQ_36 AU13
SA_DQ_37 AV13
SA_DQ_38 BD12
SA_DQ_39 BC12
SA_DQ_4 AJ36
SA_DQ_40 BB9
SA_DQ_41 BA9
SA_DQ_42 AU10
SA_DQ_43 AV9
SA_DQ_44 BA11
SA_DQ_45 BD9
SA_DQ_46 AY8
SA_DQ_47 BA6
SA_DQ_48 AV5
SA_DQ_49 AV7
SA_DQ_5 AJ40
SA_DQ_50 AT9
SA_DQ_51 AN8
SA_DQ_52 AU5
SA_DQ_53 AU6
SA_DQ_54 AT5
SA_DQ_55 AN10
SA_DQ_56 AM11
SA_DQ_57 AM5
SA_DQ_58 AJ9
SA_DQ_59 AJ8
SA_DQ_6 AM44
SA_DQ_60 AN12
SA_DQ_61 AM13
SA_DQ_62 AJ11
SA_DQ_63 AJ12
SA_DQ_7 AM42
SA_DQ_8 AN43
SA_DQ_9 AN44
SA_BS_0
BD21
SA_BS_1
BG18
SA_BS_2
AT25
SA_CAS#
BD20
SA_DM_0
AM37
SA_DM_1
AT41
SA_DM_2
AY41
SA_DM_3
AU39
SA_DM_4
BB12
SA_DM_5
AY6
SA_DM_6
AT7
SA_DQS_0
AJ44
SA_DQS_1
AT44
SA_DQS_2
BA43
SA_DQS_3
BC37
SA_DQS_4
AW12
SA_DQS_5
BC8
SA_DQS_6
AU8
SA_DQS_7
AM7
SA_DM_7
AJ5
SA_DQS#_0
AJ43
SA_DQS#_1
AT43
SA_DQS#_2
BA44
SA_DQS#_3
BD37
SA_DQS#_4
AY12
SA_DQS#_5
BD8
SA_DQS#_6
AU9
SA_DQS#_7
AM8
SA_MA_0
BA21
SA_MA_1
BC24
SA_MA_10
BC21
SA_MA_11
BG26
SA_MA_12
BH26
SA_MA_13
BH17
SA_MA_2
BG24
SA_MA_3
BH24
SA_MA_4
BG25
SA_MA_5
BA24
SA_MA_6
BD24
SA_MA_7
BG27
SA_MA_8
BF25
SA_MA_9
AW24
SA_RAS#
BB20
SA_WE#
AY20
SA_MA_14
AY25
http://hobi-elektronika.net

5
5
4
4
3
3
2
2
1
1
D D
C C
B B
A A
PEG_MTX_GRX_C_N0
PEG_MTX_GRX_C_N3
PEG_MTX_GRX_C_N1
PEG_MTX_GRX_C_N4
PEG_MTX_GRX_C_N8
PEG_MTX_GRX_C_N5
PEG_MTX_GRX_C_N2
PEG_MTX_GRX_C_N6
PEG_MTX_GRX_C_N9
PEG_MTX_GRX_C_N12
PEG_MTX_GRX_C_P1
PEG_MTX_GRX_C_P2
PEG_MTX_GRX_C_N15
PEG_MTX_GRX_C_N10
PEG_MTX_GRX_C_P0
PEG_MTX_GRX_C_N11
PEG_MTX_GRX_C_N13
PEG_MTX_GRX_C_P3
PEG_MTX_GRX_C_P8
PEG_MTX_GRX_C_P11
PEG_MTX_GRX_C_P14
PEG_MTX_GRX_C_P5
PEG_MTX_GRX_C_P10
PEG_MTX_GRX_C_P4
PEG_MTX_GRX_C_P12
PEG_MTX_GRX_C_P15
PEG_MTX_GRX_C_P6
PEG_MTX_GRX_C_P7
PEG_MTX_GRX_C_P9
PEG_MTX_GRX_C_P13
PEG_MTX_GRX_C_N14
PEG_MTX_GRX_C_N7
PEG_MTX_GRX_P[0..15]
PEG_MTX_GRX_N[0..15]
PEG_MTX_GRX_C_P0
PEG_MTX_GRX_C_P1
PEG_MTX_GRX_P0
PEG_MTX_GRX_C_P3
PEG_MTX_GRX_C_P2
PEG_MTX_GRX_C_N3
PEG_MTX_GRX_C_N0 PEG_MTX_GRX_N0
PEG_MTX_GRX_C_N1
PEG_MTX_GRX_C_N2
PEG_MTX_GRX_C_P5
PEG_MTX_GRX_C_P6
PEG_MTX_GRX_C_P4
PEG_MTX_GRX_C_N4
PEG_MTX_GRX_C_N6
PEG_MTX_GRX_C_N5
PEG_MTX_GRX_C_P7
PEG_MTX_GRX_C_P8
PEG_MTX_GRX_C_P9
PEG_MTX_GRX_C_N8
PEG_MTX_GRX_C_N7
PEG_MTX_GRX_C_P10
PEG_MTX_GRX_C_P11
PEG_MTX_GRX_C_N11
PEG_MTX_GRX_C_N9
PEG_MTX_GRX_C_N10
PEG_MTX_GRX_C_P12
PEG_MTX_GRX_C_N12
PEG_MTX_GRX_C_N13
PEG_MTX_GRX_C_P13
PEG_MTX_GRX_C_P14
PEG_MTX_GRX_C_N14
PEG_MTX_GRX_C_P15
PEG_MTX_GRX_C_N15
PEG_MTX_GRX_P1
PEG_MTX_GRX_N1
PEG_MTX_GRX_N2
PEG_MTX_GRX_P2
PEG_MTX_GRX_P3
PEG_MTX_GRX_P4
PEG_MTX_GRX_N3
PEG_MTX_GRX_N4
PEG_MTX_GRX_P5
PEG_MTX_GRX_P6
PEG_MTX_GRX_P7
PEG_MTX_GRX_N5
PEG_MTX_GRX_N7
PEG_MTX_GRX_N6
PEG_MTX_GRX_P8
PEG_MTX_GRX_P9
PEG_MTX_GRX_P10
PEG_MTX_GRX_N8
PEG_MTX_GRX_N9
PEG_MTX_GRX_P11
PEG_MTX_GRX_N12
PEG_MTX_GRX_P12
PEG_MTX_GRX_N11
PEG_MTX_GRX_N10
PEG_MTX_GRX_N13
PEG_MTX_GRX_P13
PEG_MTX_GRX_P14
PEG_MTX_GRX_P15
PEG_MTX_GRX_N14
PEG_MTX_GRX_N15
PEG_MRX_GTX_N11
PEG_MRX_GTX_P8
PEG_MRX_GTX_N9
PEG_MRX_GTX_P0
PEG_MRX_GTX_P5
PEG_MRX_GTX_N6
PEG_MRX_GTX_N14
PEG_MRX_GTX_P4
PEG_MRX_GTX_P1
PEG_MRX_GTX_N15
PEG_MRX_GTX_N10
PEG_MRX_GTX_P6
PEG_MRX_GTX_P3
PEG_MRX_GTX_P14
PEG_MRX_GTX_N8
PEG_MRX_GTX_N0
PEGCOMP
PEG_MRX_GTX_N4
PEG_MRX_GTX_P9
PEG_MRX_GTX_N5
PEG_MRX_GTX_P11
PEG_MRX_GTX_N13
PEG_MRX_GTX_N2
PEG_MRX_GTX_P7
PEG_MRX_GTX_P12
PEG_MRX_GTX_N12
PEG_MRX_GTX_N7
PEG_MRX_GTX_N1
PEG_MRX_GTX_P10
PEG_MRX_GTX_P2
PEG_MRX_GTX_N3
PEG_MRX_GTX_P13
PEG_MRX_GTX_P15
+3.3V_RUN
+VCC_PEG
CFG5<10>
CFG19<10>
CFG9<10>
CFG20<10>
CFG16<10>
CFG6<10>
CFG7<10>
DDPC_CTRLDATA<10>
PEG_MRX_GTX_P[0..15] <51>
PEG_MTX_GRX_N[0..15] <51>
PEG_MTX_GRX_P[0..15] <51>
PEG_MRX_GTX_N[0..15] <51>
Title
Size Document Number Rev
Date: Sheet of
LA-4051P
1.0
Cantiga(3 of 6)
12 63Thursday, June 05, 2008
Compal Electronics, Inc.
Title
Size Document Number Rev
Date: Sheet of
LA-4051P
1.0
Cantiga(3 of 6)
12 63Thursday, June 05, 2008
Compal Electronics, Inc.
Title
Size Document Number Rev
Date: Sheet of
LA-4051P
1.0
Cantiga(3 of 6)
12 63Thursday, June 05, 2008
Compal Electronics, Inc.
CFG[19:20] have internal pulldown
Low = DMI x 2
High = DMI x 4 (Default)
CFG[5:16] have internal pullup
Low = Reverse Lane
CFG9 High = Normal Operation(Default)
DELL CONFIDENTIAL/PROPRIETARY
PROPRIETARY NOTE: THIS SHEET OF ENGINEERING DRAWING AND SPECIFICATIONS CONTAINS CONFIDENTIAL
TRADE SECRET AND OTHER PROPRIETARY INFORMATION OF DELL INC. ("DELL") THIS DOCUMENT MAY NOT
BE TRANSFERRED OR COPIED WITHOUT THE EXPRESS WRITTEN AUTHORIZATION OF DELL. IN ADDITION,
NEITHER THIS SHEET NOR THE INFORMATION IT CONTAINS WAY BE USED BY OR DISCLOSED TO ANY THIRD
PARTY WITHOUT DELL'S EXPRESS WRITTEN CONSENT.
Strap Pin Table
CFG16
CFG19
CFG5 DMI X2 Select
PCI Express
Graphic Lane
FSB Dynamic
ODT Low=Dynamic ODT Disable
High=Dynamic ODT Enable(default)
DMI Lane
Reversal Low=Normal (default)
High=Lane Reversed
CFG20
High = Digital display port (SDVO/DP/iHDMI) and
PCIe are operating simultaneously via the PEG
port
Low=Only digital display port (SDVO/DP/iHDMI) or
PCIe is operational (default)
Digital Display
Port
Concurrent
Operation
SDVO_CRTL_DATA Low=No SDVO Device Present
(default)
High=SDVO Device Present
CFG6 iTPM Host
Interface Low = iTPM enable
High = iTPM disable(Defult)
CFG7 Management
Engine Crypto
Strap
Low = TLS cipher suite with no confidentiality
High = TLS cipher suite with
confidentiality(Default)
DDPC_CTRLDATA
Low=DisplayPort disabled (default)
High=DisplayPort device present
C77 0.1U_0402_10V7K~DC77 0.1U_0402_10V7K~D
12
C86 0.1U_0402_10V7K~DC86 0.1U_0402_10V7K~D
12
C83 0.1U_0402_10V7K~DC83 0.1U_0402_10V7K~D
12 C84 0.1U_0402_10V7K~DC84 0.1U_0402_10V7K~D
12
C108 0.1U_0402_10V7K~DC108 0.1U_0402_10V7K~D
1 2
C96 0.1U_0402_10V7K~DC96 0.1U_0402_10V7K~D
1 2
R105
49.9_0402_1%~D
R105
49.9_0402_1%~D
12
C104 0.1U_0402_10V7K~DC104 0.1U_0402_10V7K~D
1 2
C92 0.1U_0402_10V7K~DC92 0.1U_0402_10V7K~D
12
C90 0.1U_0402_10V7K~DC90 0.1U_0402_10V7K~D
12
C105 0.1U_0402_10V7K~DC105 0.1U_0402_10V7K~D
1 2
C101 0.1U_0402_10V7K~DC101 0.1U_0402_10V7K~D
1 2
C95 0.1U_0402_10V7K~DC95 0.1U_0402_10V7K~D
1 2
C80 0.1U_0402_10V7K~DC80 0.1U_0402_10V7K~D
12
R112 4.02K_0402_1%~D@R112 4.02K_0402_1%~D@1 2
R106 2.21K_0402_1%~D@R106 2.21K_0402_1%~D@1 2
C103 0.1U_0402_10V7K~DC103 0.1U_0402_10V7K~D
1 2
C91 0.1U_0402_10V7K~DC91 0.1U_0402_10V7K~D
12
C102 0.1U_0402_10V7K~DC102 0.1U_0402_10V7K~D
1 2
C99 0.1U_0402_10V7K~DC99 0.1U_0402_10V7K~D
1 2
R111 4.02K_0402_1%~D@R111 4.02K_0402_1%~D@1 2
C100 0.1U_0402_10V7K~DC100 0.1U_0402_10V7K~D
1 2
C93 0.1U_0402_10V7K~DC93 0.1U_0402_10V7K~D
1 2
C82 0.1U_0402_10V7K~DC82 0.1U_0402_10V7K~D
12
C89 0.1U_0402_10V7K~DC89 0.1U_0402_10V7K~D
12
R108 2.21K_0402_1%~D@R108 2.21K_0402_1%~D@1 2
C106 0.1U_0402_10V7K~DC106 0.1U_0402_10V7K~D
1 2
C107 0.1U_0402_10V7K~DC107 0.1U_0402_10V7K~D
1 2
C79 0.1U_0402_10V7K~DC79 0.1U_0402_10V7K~D
12
LVDS
PCI-EXPRESS GRAPHICS
TV VGA
U2C
CANTIGA ES_FCBGA1329~D
LVDS
PCI-EXPRESS GRAPHICS
TV VGA
U2C
CANTIGA ES_FCBGA1329~D
PEG_COMPI T37
PEG_COMPO T36
PEG_RX#_0 H44
PEG_RX#_1 J46
PEG_RX#_2 L44
PEG_RX#_3 L40
PEG_RX#_4 N41
PEG_RX#_5 P48
PEG_RX#_6 N44
PEG_RX#_7 T43
PEG_RX#_8 U43
PEG_RX#_9 Y43
PEG_RX#_10 Y48
PEG_RX#_11 Y36
PEG_RX#_12 AA43
PEG_RX#_13 AD37
PEG_RX#_14 AC47
PEG_RX#_15 AD39
PEG_RX_0 H43
PEG_RX_1 J44
PEG_RX_2 L43
PEG_RX_3 L41
PEG_RX_4 N40
PEG_RX_5 P47
PEG_RX_6 N43
PEG_RX_7 T42
PEG_RX_8 U42
PEG_RX_9 Y42
PEG_RX_10 W47
PEG_RX_11 Y37
PEG_RX_12 AA42
PEG_RX_13 AD36
PEG_RX_14 AC48
PEG_RX_15 AD40
PEG_TX#_0 J41
PEG_TX#_10 Y40
PEG_TX#_3 M40
PEG_TX#_4 M42
PEG_TX#_5 R48
PEG_TX#_6 N38
PEG_TX#_7 T40
PEG_TX#_8 U37
PEG_TX#_9 U40
PEG_TX#_1 M46
PEG_TX#_11 AA46
PEG_TX#_12 AA37
PEG_TX#_13 AA40
PEG_TX#_14 AD43
PEG_TX#_15 AC46
PEG_TX#_2 M47
PEG_TX_0 J42
PEG_TX_1 L46
PEG_TX_2 M48
PEG_TX_3 M39
PEG_TX_4 M43
PEG_TX_5 R47
PEG_TX_6 N37
PEG_TX_7 T39
PEG_TX_8 U36
PEG_TX_9 U39
PEG_TX_10 Y39
PEG_TX_11 Y46
PEG_TX_12 AA36
PEG_TX_13 AA39
PEG_TX_14 AD42
PEG_TX_15 AD46
L_CTRL_CLK
M32
L_CTRL_DATA
M33
L_DDC_CLK
K33
L_DDC_DATA
J33
L_VDD_EN
M29
LVDS_IBG
C44
LVDS_VBG
B43
LVDS_VREFH
E37
LVDS_VREFL
E38
LVDSA_CLK#
C41
LVDSA_CLK
C40
LVDSA_DATA#_0
H47
LVDSA_DATA#_1
E46
LVDSA_DATA#_2
G40
LVDSA_DATA_1
D45
LVDSA_DATA_2
F40
LVDSB_CLK#
B37
LVDSB_CLK
A37
LVDSB_DATA#_0
A41
LVDSB_DATA#_1
H38
LVDSB_DATA#_2
G37
LVDSB_DATA_1
G38
LVDSB_DATA_2
F37
L_BKLT_EN
G32
TVA_DAC
F25
TVB_DAC
H25
TVC_DAC
K25
TV_RTN
H24
CRT_BLUE
E28
CRT_DDC_CLK
H32
CRT_DDC_DATA
J32
CRT_GREEN
G28
CRT_HSYNC
J29
CRT_TVO_IREF
E29
CRT_RED
J28
CRT_IRTN
G29
CRT_VSYNC
L29
LVDSA_DATA_0
H48
LVDSB_DATA_0
B42
L_BKLT_CTRL
L32
TV_DCONSEL_0
C31
TV_DCONSEL_1
E32
LVDSA_DATA#_3
A40
LVDSA_DATA_3
B40
LVDSB_DATA#_3
J37
LVDSB_DATA_3
K37
R109 2.21K_0402_1%~D@R109 2.21K_0402_1%~D@1 2
C81 0.1U_0402_10V7K~DC81 0.1U_0402_10V7K~D
12
C78 0.1U_0402_10V7K~DC78 0.1U_0402_10V7K~D
12
R110 2.21K_0402_1%~D@R110 2.21K_0402_1%~D@1 2
R113 4.02K_0402_1%~D@R113 4.02K_0402_1%~D@1 2
C97 0.1U_0402_10V7K~DC97 0.1U_0402_10V7K~D
1 2
R107 2.21K_0402_1%~D@R107 2.21K_0402_1%~D@1 2
C87 0.1U_0402_10V7K~DC87 0.1U_0402_10V7K~D
12 C88 0.1U_0402_10V7K~DC88 0.1U_0402_10V7K~D
12
C94 0.1U_0402_10V7K~DC94 0.1U_0402_10V7K~D
1 2
C85 0.1U_0402_10V7K~DC85 0.1U_0402_10V7K~D
12
C98 0.1U_0402_10V7K~DC98 0.1U_0402_10V7K~D
1 2
http://hobi-elektronika.net

5
5
4
4
3
3
2
2
1
1
D D
C C
B B
A A
GMCH_VTTLF3
+1.05V_M_A_SM
GMCH_VTTLF1
+VCCA_PEG_BG
GMCH_VTTLF2
+VCC_AXF
+3.3V_RUN_HV
+1.05V_M_MPLL
+VCC_PEG
+1.05V_M
+1.05V_M_PEGPLL
+1.05V_M_HPLL +1.05V_M +1.05V_M
+1.5V_RUN
+1.05V_M_PEGPLL
+1.8V_MEM +1.8V_SM_CK
+3.3V_RUN
+1.05V_VCCP
+VCC_DMI
+VCC_PEG
+1.05V_M_PEGPLL
+1.05V_M_MPLL
+1.05V_M_SM_CK
+1.05V_M_HPLL
+VCC_DMI
+1.8V_SM_CK
+VCC_PEG
+1.05V_VCCP
+1.05V_M
+1.05V_M
+1.05V_M
+1.05V_M
+1.05V_M
+1.05V_M
+1.5V_RUN
+3.3V_RUN
+1.5V_RUN
+1.5V_RUN_QDAC
Title
Size Document Number Rev
Date: Sheet of
LA-4051P
1.0
Cantiga(4 of 6)
13 63Thursday, June 05, 2008
Compal Electronics, Inc.
Title
Size Document Number Rev
Date: Sheet of
LA-4051P
1.0
Cantiga(4 of 6)
13 63Thursday, June 05, 2008
Compal Electronics, Inc.
Title
Size Document Number Rev
Date: Sheet of
LA-4051P
1.0
Cantiga(4 of 6)
13 63Thursday, June 05, 2008
Compal Electronics, Inc.
DELL CONFIDENTIAL/PROPRIETARY
PROPRIETARY NOTE: THIS SHEET OF ENGINEERING DRAWING AND SPECIFICATIONS CONTAINS CONFIDENTIAL
TRADE SECRET AND OTHER PROPRIETARY INFORMATION OF DELL INC. ("DELL") THIS DOCUMENT MAY NOT
BE TRANSFERRED OR COPIED WITHOUT THE EXPRESS WRITTEN AUTHORIZATION OF DELL. IN ADDITION,
NEITHER THIS SHEET NOR THE INFORMATION IT CONTAINS WAY BE USED BY OR DISCLOSED TO ANY THIRD
PARTY WITHOUT DELL'S EXPRESS WRITTEN CONSENT.
139.2mA Max.24mA Max.
CRB 270uF
Follow ERB,CRB option
to select +1.05V_M or
+1.05V_VCCP
Rdc=0.1~0.2,rated
current=220mA(MAX)
12mil
C141
0.1U_0402_16V4Z~D
C141
0.1U_0402_16V4Z~D
1
2
L49
BLM18PG181SN1_0603~D
L49
BLM18PG181SN1_0603~D
12
C140
0.1U_0402_16V4Z~D
C140
0.1U_0402_16V4Z~D
1
2
+
C109
220U_D2_4VY_R15M~D
+
C109
220U_D2_4VY_R15M~D
1
2
R1065
0_0603_5%~D
R1065
0_0603_5%~D
1 2
C142
0.47U_0402_10V4Z~D
C142
0.47U_0402_10V4Z~D
1
2
C121
1U_0603_10V4Z~D
C121
1U_0603_10V4Z~D
1
2
C146
0.1U_0402_16V4Z~D
C146
0.1U_0402_16V4Z~D
1
2
C133
22U_0805_6.3VAM~D
C133
22U_0805_6.3VAM~D
1
2
C139
0.1U_0402_16V4Z~D
C139
0.1U_0402_16V4Z~D
1
2
R120
0_0603_5%~D
R120
0_0603_5%~D
1 2
C112
4.7U_0603_6.3V6M~D
C112
4.7U_0603_6.3V6M~D
1
2
C138
0.01U_0402_25V7K~D
C138
0.01U_0402_25V7K~D
1
2
+
C120
100U_D2E_6.3VM_R15M~D
+
C120
100U_D2E_6.3VM_R15M~D
1
2
C123
22U_0805_6.3V6M~D
C123
22U_0805_6.3V6M~D
1
2
C144
0.47U_0402_10V4Z~D
C144
0.47U_0402_10V4Z~D
1
2
L6
LBC2518T91NM_1210~D
@L6
LBC2518T91NM_1210~D
@12
C143
0.47U_0402_10V4Z~D
C143
0.47U_0402_10V4Z~D
1
2
C116
2.2U_0603_10V7K~D
C116
2.2U_0603_10V7K~D
1
2
C131
4.7U_0603_6.3V6M~D
C131
4.7U_0603_6.3V6M~D
1
2
C119
0.1U_0402_16V4Z~D
C119
0.1U_0402_16V4Z~D
1
2
C129
2.2U_0603_6.3V6K~D
@C129
2.2U_0603_6.3V6K~D
@
1
2
C137
0.1U_0402_16V4Z~D
C137
0.1U_0402_16V4Z~D
1
2
R121
1_0603_5%~D
R121
1_0603_5%~D
12
R119 0_1210_5%~DR119 0_1210_5%~D
1 2
L4
BLM18AG121SN1D_0603~D
L4
BLM18AG121SN1D_0603~D
12
C110
0.47U_0402_10V4Z~D
C110
0.47U_0402_10V4Z~D
1
2
R118
0_1210_5%~D
R118
0_1210_5%~D
12
R778 0_0402_5%~DR778 0_0402_5%~D
1 2
POWER
CRTPLLA PEGA SM
TV
D TV/CRT
LVDS
VTTLF PEG SM CK AXF
VTT
DMI
HV
A CK
A LVDS
HDA
U2H
CANTIGA ES_FCBGA1329~D
POWER
CRTPLLA PEGA SM
TV
D TV/CRT
LVDS
VTTLF PEG SM CK AXF
VTT
DMI
HV
A CK
A LVDS
HDA
U2H
CANTIGA ES_FCBGA1329~D
VTT_19
V3
VTT_20
U3
VTT_21
V2
VTT_22
U2
VCCA_PEG_BG AD48
VCCA_PEG_PLL AA48
VCCA_CRT_DAC_1 B27
VCCA_CRT_DAC_2 A26
VCCA_DPLLA F47
VCCA_DPLLB L48
VCCA_HPLL AD1
VCCA_LVDS J48
VCCA_MPLL AE1
VCCA_TV_DAC_1 B24
VCCA_TV_DAC_2 A24
VCCD_PEG_PLL AA47
VTT_15
U6
VTT_16
T6
VTT_17
U5
VTT_18
T5
VTT_12
T8
VTT_13
U7
VTT_14
T7
VCCD_HPLL AF1
VTT_1
U13
VTT_2
T13
VTT_4
T12
VTT_5
U11
VTT_6
T11
VTT_7
U10
VTT_8
T10
VTT_9
U9
VTT_10
T9
VTT_11
U8
VTT_3
U12
VCCA_SM_CK_1 AP28
VCCA_SM_CK_2 AN28
VCCA_DAC_BG A25
VCCD_TVDAC M25
VTTLF1
A8
VTTLF2
L1
VTTLF3
AB2
VCC_DMI_1
AH48
VCC_DMI_2
AF48
VCC_SM_CK_1
BF21
VCC_SM_CK_2
BH20
VCC_SM_CK_3
BG20
VCC_SM_CK_4
BF20
VCCD_LVDS_1 M38
VCCD_QDAC L28
VCC_AXF_1
B22
VCC_AXF_2
B21
VCC_AXF_3
A21
VCCA_SM_1 AR20
VCCA_SM_2 AP20
VCCA_SM_3 AN20
VCCA_SM_4 AR17
VCCA_SM_5 AP17
VCCA_SM_7 AT16
VCCA_SM_8 AR16
VCCA_SM_9 AP16
VCC_TX_LVDS
K47
VSSA_LVDS J47
VCC_HV_1
C35
VCC_HV_2
B35
VCC_PEG_1
V48
VCCD_LVDS_2 L37
VCC_PEG_2
U48
VCC_PEG_3
V47
VCC_PEG_4
U47
VCC_PEG_5
U46
VCCA_SM_6 AN17
VCCA_SM_CK_3 AP25
VCCA_SM_CK_4 AN25
VCCA_SM_CK_5 AN24
VCCA_SM_CK_NCTF_1 AM28
VCCA_SM_CK_NCTF_2 AM26
VCCA_SM_CK_NCTF_3 AM25
VCCA_SM_CK_NCTF_4 AL25
VCCA_SM_CK_NCTF_5 AM24
VCCA_SM_CK_NCTF_6 AL24
VCCA_SM_CK_NCTF_7 AM23
VTT_23
T2
VTT_24
V1
VTT_25
U1
VCC_HV_3
A35
VCC_DMI_3
AH47
VCC_DMI_4
AG47
VSSA_DAC_BG B25
VCCA_SM_CK_NCTF_8 AL23
VCC_HDA A32
C115
4.7U_0603_6.3V6M~D
C115
4.7U_0603_6.3V6M~D
1
2
C122
4.7U_0603_6.3V6M~D
C122
4.7U_0603_6.3V6M~D
1
2
PJP22
PAD-OPEN1x1m
PJP22
PAD-OPEN1x1m
12
C113
22U_0805_6.3V6M~D
C113
22U_0805_6.3V6M~D
1
2
L5
LQH32CNR15M33L_1210~D
L5
LQH32CNR15M33L_1210~D
12
C147
10U_0805_4VAM~D
C147
10U_0805_4VAM~D
12
L3
BLM21PG221SN1D_0805~D
L3
BLM21PG221SN1D_0805~D
1 2
R115
0_1210_5%~D
@R115
0_1210_5%~D
@1 2
+
C145
220U_D2_4VY_R15M~D
@
+
C145
220U_D2_4VY_R15M~D
@
1
2
L7
LQM21FN1R0N00 _0805~D
L7
LQM21FN1R0N00 _0805~D
12
C125
10U_0805_4VAM~D
@C125
10U_0805_4VAM~D
@
1
2
R779 0_0402_5%~D@R779 0_0402_5%~D@1 2
C128
22U_0805_6.3V6M~D
C128
22U_0805_6.3V6M~D
1
2
R117
1_0402_5%~D
R117
1_0402_5%~D
C126
1U_0603_10V4Z~D
C126
1U_0603_10V4Z~D
1
2
C998
0.1U_0402_16V4Z~D
C998
0.1U_0402_16V4Z~D
1
2
C117
0.1U_0402_16V4Z~D
C117
0.1U_0402_16V4Z~D
1
2
+
C111
220U_D2_4VY_R15M~D
+
C111
220U_D2_4VY_R15M~D
1
2
C130
0.1U_0402_16V4Z~D
C130
0.1U_0402_16V4Z~D
1
2
C127
0.1U_0402_16V4Z~D
C127
0.1U_0402_16V4Z~D
1
2
R114
0_1210_5%~D
R114
0_1210_5%~D
1 2
C132
0.1U_0402_16V4Z~D
C132
0.1U_0402_16V4Z~D
1
2
C118
10U_0805_4VAM~D
C118
10U_0805_4VAM~D
12
R116
0_0805_5%~D
R116
0_0805_5%~D
1 2
C114
4.7U_0603_6.3V6M~D
C114
4.7U_0603_6.3V6M~D
1
2
C136
0.1U_0402_16V4Z~D
C136
0.1U_0402_16V4Z~D
1
2
http://hobi-elektronika.net

5
5
4
4
3
3
2
2
1
1
D D
C C
B B
A A
VSS_AXG_SENSE
VCC_AXG_SENSE
VCCSM_LF2
VCCSM_LF3
VCCSM_LF4
VCCSM_LF5
VCCSM_LF1
VCCSM_LF7
VCCSM_LF6
+1.05V_M
+1.05V_M
+1.8V_MEM
Title
Size Document Number Rev
Date: Sheet of
LA-4051P
1.0
Cantiga(5 of 6)
14 63Thursday, June 05, 2008
Compal Electronics, Inc.
Title
Size Document Number Rev
Date: Sheet of
LA-4051P
1.0
Cantiga(5 of 6)
14 63Thursday, June 05, 2008
Compal Electronics, Inc.
Title
Size Document Number Rev
Date: Sheet of
LA-4051P
1.0
Cantiga(5 of 6)
14 63Thursday, June 05, 2008
Compal Electronics, Inc.
DELL CONFIDENTIAL/PROPRIETARY
PROPRIETARY NOTE: THIS SHEET OF ENGINEERING DRAWING AND SPECIFICATIONS CONTAINS CONFIDENTIAL
TRADE SECRET AND OTHER PROPRIETARY INFORMATION OF DELL INC. ("DELL") THIS DOCUMENT MAY NOT
BE TRANSFERRED OR COPIED WITHOUT THE EXPRESS WRITTEN AUTHORIZATION OF DELL. IN ADDITION,
NEITHER THIS SHEET NOR THE INFORMATION IT CONTAINS WAY BE USED BY OR DISCLOSED TO ANY THIRD
PARTY WITHOUT DELL'S EXPRESS WRITTEN CONSENT.
Layout Note:
Place close to GMCH
Layout Note:
Inside GMCH cavity.
CRB 270uF
Layout Note:
Place close to GMCH
Layout Note:
Place on the edge
+
C152
220U_D2_4VY_R15M~D
+
C152
220U_D2_4VY_R15M~D
1
2
C150
22U_0805_6.3V6M~D
C150
22U_0805_6.3V6M~D
1
2
C163
1U_0402_6.3V4Z~D
C163
1U_0402_6.3V4Z~D
1
2
T38PAD~D T38PAD~D T37PAD~D T37PAD~D
C157
0.1U_0402_10V7K~D
C157
0.1U_0402_10V7K~D
1
2
R123
0_0402_5%~D
R123
0_0402_5%~D
1 2
C154
0.22U_0402_10V4Z~D
C154
0.22U_0402_10V4Z~D
1
2
C162
1U_0402_6.3V4Z~D
C162
1U_0402_6.3V4Z~D
1
2
POWER
VCC NCTF
VCC CORE
U2F
CANTIGA ES_FCBGA1329~D
POWER
VCC NCTF
VCC CORE
U2F
CANTIGA ES_FCBGA1329~D
VCC_NCTF_1 AM32
VCC_NCTF_20 AC30
VCC_NCTF_29 AJ29
VCC_NCTF_42 AK25
VCC_NCTF_9 AA32
VCC_NCTF_10 Y32
VCC_NCTF_11 W32
VCC_NCTF_12 U32
VCC_NCTF_13 AM30
VCC_NCTF_14 AL30
VCC_NCTF_15 AK30
VCC_NCTF_17 AG30
VCC_NCTF_18 AF30
VCC_NCTF_19 AE30
VCC_NCTF_2 AL32
VCC_NCTF_24 W30
VCC_NCTF_25 V30
VCC_NCTF_3 AK32
VCC_NCTF_30 AH29
VCC_NCTF_31 AG29
VCC_NCTF_32 AE29
VCC_NCTF_38 AL28
VCC_NCTF_39 AK28
VCC_NCTF_40 AL26
VCC_NCTF_41 AK26
VCC_NCTF_4 AJ32
VCC_NCTF_43 AK24
VCC_NCTF_5 AH32
VCC_NCTF_6 AG32
VCC_NCTF_7 AE32
VCC_NCTF_8 AC32
VCC_NCTF_33 AC29
VCC_NCTF_34 AA29
VCC_NCTF_35 Y29
VCC_NCTF_36 W29
VCC_NCTF_37 V29
VCC_NCTF_26 U30
VCC_NCTF_27 AL29
VCC_NCTF_28 AK29
VCC_NCTF_16 AH30
VCC_NCTF_21 AB30
VCC_NCTF_22 AA30
VCC_NCTF_23 Y30
VCC_1
AG34
VCC_2
AC34
VCC_3
AB34
VCC_4
AA34
VCC_5
Y34
VCC_6
V34
VCC_7
U34
VCC_8
AM33
VCC_9
AK33
VCC_10
AJ33
VCC_11
AG33
VCC_12
AF33
VCC_13
AE33
VCC_14
AC33
VCC_15
AA33
VCC_16
Y33
VCC_17
W33
VCC_18
V33
VCC_19
U33
VCC_20
AH28
VCC_21
AF28
VCC_22
AC28
VCC_23
AA28
VCC_24
AJ26
VCC_25
AG26
VCC_26
AE26
VCC_27
AC26
VCC_28
AH25
VCC_29
AG25
VCC_30
AF25
VCC_31
AG24
VCC_32
AJ23
VCC_33
AH23
VCC_34
AF23
VCC_35
T32
VCC_NCTF_44 AK23
POWER
VCC SMVCC GFX
VCC GFX NCTF
VCC SM LF
U2G
CANTIGA ES_FCBGA1329~D
POWER
VCC SMVCC GFX
VCC GFX NCTF
VCC SM LF
U2G
CANTIGA ES_FCBGA1329~D
VCC_SM_10
AY32
VCC_SM_20
BF31
VCC_SM_30
AW29
VCC_SM_6
BD32
VCC_SM_7
BC32
VCC_SM_8
BB32
VCC_SM_9
BA32
VCC_SM_11
AW32
VCC_SM_12
AV32
VCC_SM_13
AU32
VCC_SM_14
AT32
VCC_SM_15
AR32
VCC_SM_16
AP32
VCC_SM_17
AN32
VCC_SM_18
BH31
VCC_SM_19
BG31
VCC_SM_2
AN33
VCC_SM_21
BG30
VCC_SM_22
BH29
VCC_SM_23
BG29
VCC_SM_24
BF29
VCC_SM_25
BD29
VCC_SM_26
BC29
VCC_SM_27
BB29
VCC_SM_28
BA29
VCC_SM_29
AY29
VCC_SM_3
BH32
VCC_SM_31
AV29
VCC_SM_32
AU29
VCC_SM_33
AT29
VCC_SM_34
AR29
VCC_AXG_NCTF_10 V23
VCC_AXG_NCTF_11 AM21
VCC_AXG_NCTF_12 AL21
VCC_AXG_NCTF_13 AK21
VCC_AXG_NCTF_14 W21
VCC_AXG_NCTF_15 V21
VCC_AXG_NCTF_16 U21
VCC_AXG_NCTF_17 AM20
VCC_AXG_NCTF_18 AK20
VCC_AXG_NCTF_19 W20
VCC_AXG_NCTF_2 V28
VCC_AXG_NCTF_20 U20
VCC_AXG_NCTF_21 AM19
VCC_AXG_NCTF_22 AL19
VCC_AXG_NCTF_23 AK19
VCC_AXG_NCTF_24 AJ19
VCC_AXG_NCTF_25 AH19
VCC_AXG_NCTF_26 AG19
VCC_AXG_NCTF_27 AF19
VCC_AXG_NCTF_28 AE19
VCC_AXG_NCTF_29 AB19
VCC_AXG_NCTF_3 W26
VCC_AXG_NCTF_30 AA19
VCC_AXG_NCTF_31 Y19
VCC_AXG_NCTF_32 W19
VCC_AXG_NCTF_33 V19
VCC_AXG_NCTF_34 U19
VCC_AXG_NCTF_35 AM17
VCC_AXG_NCTF_36 AK17
VCC_AXG_NCTF_37 AH17
VCC_AXG_NCTF_38 AG17
VCC_AXG_NCTF_39 AF17
VCC_AXG_NCTF_4 V26
VCC_AXG_NCTF_40 AE17
VCC_AXG_NCTF_41 AC17
VCC_AXG_NCTF_42 AB17
VCC_AXG_NCTF_43 Y17
VCC_AXG_NCTF_44 W17
VCC_AXG_NCTF_45 V17
VCC_AXG_NCTF_46 AM16
VCC_AXG_NCTF_47 AL16
VCC_AXG_NCTF_48 AK16
VCC_AXG_NCTF_49 AJ16
VCC_AXG_NCTF_5 W25
VCC_AXG_NCTF_50 AH16
VCC_AXG_NCTF_51 AG16
VCC_AXG_NCTF_52 AF16
VCC_AXG_NCTF_53 AE16
VCC_AXG_NCTF_54 AC16
VCC_AXG_NCTF_55 AB16
VCC_AXG_NCTF_56 AA16
VCC_AXG_NCTF_6 V25
VCC_AXG_NCTF_7 W24
VCC_AXG_NCTF_8 V24
VCC_AXG_NCTF_9 W23
VCC_SM_35
AP29
VCC_SM_4
BG32
VCC_SM_5
BF32
VCC_AXG_NCTF_1 W28
VCC_SM_1
AP33
VCC_AXG_1
Y26
VCC_AXG_2
AE25
VCC_AXG_3
AB25
VCC_AXG_4
AA25
VCC_AXG_5
AE24
VCC_AXG_6
AC24
VCC_AXG_7
AA24
VCC_AXG_8
Y24
VCC_AXG_9
AE23
VCC_AXG_10
AC23
VCC_AXG_11
AB23
VCC_AXG_12
AA23
VCC_AXG_13
AJ21
VCC_AXG_14
AG21
VCC_AXG_15
AE21
VCC_AXG_16
AC21
VCC_AXG_17
AA21
VCC_AXG_18
Y21
VCC_AXG_19
AH20
VCC_AXG_20
AF20
VCC_AXG_21
AE20
VCC_AXG_22
AC20
VCC_AXG_23
AB20
VCC_AXG_24
AA20
VCC_AXG_25
T17
VCC_AXG_27
AM15
VCC_AXG_28
AL15
VCC_AXG_30
AJ15
VCC_AXG_31
AH15
VCC_AXG_33
AF15
VCC_AXG_34
AB15
VCC_SM_LF1 AV44
VCC_SM_LF2 BA37
VCC_SM_LF3 AM40
VCC_SM_LF4 AV21
VCC_SM_LF5 AY5
VCC_SM_LF6 AM10
VCC_SM_LF7 BB13
VCC_AXG_26
T16
VCC_AXG_32
AG15
VCC_AXG_35
AA15
VCC_AXG_36
Y15
VCC_AXG_37
V15
VCC_AXG_38
U15
VCC_AXG_39
AN14
VCC_AXG_40
AM14
VCC_AXG_41
U14
VCC_AXG_42
T14
VCC_AXG_SENSE
AJ14
VSS_AXG_SENSE
AH14
VCC_AXG_NCTF_57 Y16
VCC_AXG_NCTF_58 W16
VCC_AXG_NCTF_59 V16
VCC_AXG_NCTF_60 U16
VCC_SM_36/NC
BA36
VCC_SM_37/NC
BB24
VCC_SM_38/NC
BD16
VCC_SM_39/NC
BB21
VCC_SM_40/NC
AW16
VCC_SM_41/NC
AW13
VCC_SM_42/NC
AT13
VCC_AXG_29
AE15
C151
22U_0805_6.3V6M~D
C151
22U_0805_6.3V6M~D
1
2
C159
0.22U_0402_10V4Z~D
C159
0.22U_0402_10V4Z~D
1
2
C161
0.47U_0402_10V4Z~D
C161
0.47U_0402_10V4Z~D
1
2
C156
0.1U_0402_10V7K~D
C156
0.1U_0402_10V7K~D
1
2
+
C148
330U_D2_2.5VY_R15M
+
C148
330U_D2_2.5VY_R15M
1
2
C153
22U_0805_6.3VAM~D
C153
22U_0805_6.3VAM~D
1
2
C158
0.1U_0402_10V7K~D
C158
0.1U_0402_10V7K~D
1
2
C160
0.22U_0402_10V4Z~D
C160
0.22U_0402_10V4Z~D
1
2
C155
0.22U_0402_10V4Z~D
C155
0.22U_0402_10V4Z~D
1
2
C149
0.1U_0402_10V7K~D
C149
0.1U_0402_10V7K~D
1
2
http://hobi-elektronika.net

5
5
4
4
3
3
2
2
1
1
D D
C C
B B
A A
Title
Size Document Number Rev
Date: Sheet of
LA-4051P
1.0
Cantiga(6 of 6)
15 63Thursday, June 05, 2008
Compal Electronics, Inc.
Title
Size Document Number Rev
Date: Sheet of
LA-4051P
1.0
Cantiga(6 of 6)
15 63Thursday, June 05, 2008
Compal Electronics, Inc.
Title
Size Document Number Rev
Date: Sheet of
LA-4051P
1.0
Cantiga(6 of 6)
15 63Thursday, June 05, 2008
Compal Electronics, Inc.
DELL CONFIDENTIAL/PROPRIETARY
PROPRIETARY NOTE: THIS SHEET OF ENGINEERING DRAWING AND SPECIFICATIONS CONTAINS CONFIDENTIAL
TRADE SECRET AND OTHER PROPRIETARY INFORMATION OF DELL INC. ("DELL") THIS DOCUMENT MAY NOT
BE TRANSFERRED OR COPIED WITHOUT THE EXPRESS WRITTEN AUTHORIZATION OF DELL. IN ADDITION,
NEITHER THIS SHEET NOR THE INFORMATION IT CONTAINS WAY BE USED BY OR DISCLOSED TO ANY THIRD
PARTY WITHOUT DELL'S EXPRESS WRITTEN CONSENT.
VSS
VSS NCTF
VSS SCB
NC
U2J
CANTIGA ES_FCBGA1329~D
VSS
VSS NCTF
VSS SCB
NC
U2J
CANTIGA ES_FCBGA1329~D
VSS_199
BG21
VSS_201
AW21
VSS_202
AU21
VSS_203
AP21
VSS_204
AN21
VSS_205
AH21
VSS_206
AF21
VSS_207
AB21
VSS_208
R21
VSS_209
M21
VSS_210
J21
VSS_211
G21
VSS_212
BC20
VSS_213
BA20
VSS_214
AW20
VSS_215
AT20
VSS_216
AJ20
VSS_217
AG20
VSS_218
Y20
VSS_219
N20
VSS_220
K20
VSS_221
F20
VSS_222
C20
VSS_223
A20
VSS_224
BG19
VSS_225
A18
VSS_226
BG17
VSS_227
BC17
VSS_228
AW17
VSS_229
AT17
VSS_230
R17
VSS_231
M17
VSS_232
H17
VSS_233
C17
VSS_235
BA16
VSS_237
AU16
VSS_238
AN16
VSS_239
N16
VSS_240
K16
VSS_241
G16
VSS_242
E16
VSS_243
BG15
VSS_245
W15
VSS_246
A15
VSS_247
BG14
VSS_248
AA14
VSS_249
C14
VSS_250
BG13
VSS_251
BC13
VSS_252
BA13
VSS_255
AN13
VSS_256
AJ13
VSS_257
AE13
VSS_258
N13
VSS_259
L13
VSS_260
G13
VSS_261
E13
VSS_262
BF12
VSS_263
AV12
VSS_264
AT12
VSS_265
AM12
VSS_266
AA12
VSS_267
J12
VSS_268
A12
VSS_269
BD11
VSS_270
BB11
VSS_271
AY11
VSS_272
AN11
VSS_273
AH11
VSS_275
Y11
VSS_276
N11
VSS_277
G11
VSS_278
C11
VSS_279
BG10
VSS_280
AV10
VSS_281
AT10
VSS_282
AJ10
VSS_283
AE10
VSS_284
AA10
VSS_293
BH8 VSS_292
B9 VSS_291
G9 VSS_290
AD9 VSS_289
AM9 VSS_288
AN9 VSS_287
BC9
VSS_285
M10
VSS_286
BF9
VSS_297 AH8
VSS_298 Y8
VSS_299 L8
VSS_300 E8
VSS_301 B8
VSS_302 AY7
VSS_303 AU7
VSS_304 AN7
VSS_305 AJ7
VSS_306 AE7
VSS_307 AA7
VSS_308 N7
VSS_309 J7
VSS_310 BG6
VSS_311 BD6
VSS_312 AV6
VSS_313 AT6
VSS_244
AC15
VSS_314 AM6
VSS_315 M6
VSS_316 C6
VSS_317 BA5
VSS_318 AH5
VSS_319 AD5
VSS_320 Y5
VSS_321 L5
VSS_322 J5
VSS_323 H5
VSS_324 F5
VSS_325 BE4
VSS_327 BC3
VSS_328 AV3
VSS_329 AL3
VSS_NCTF_1 AF32
VSS_NCTF_2 AB32
VSS_NCTF_3 V32
VSS_NCTF_4 AJ30
VSS_NCTF_5 AM29
VSS_NCTF_6 AF29
VSS_NCTF_7 AB29
VSS_NCTF_8 U26
VSS_NCTF_9 U23
VSS_NCTF_10 AL20
VSS_NCTF_11 V20
VSS_NCTF_12 AC19
VSS_NCTF_13 AL17
VSS_NCTF_14 AJ17
VSS_NCTF_15 AA17
VSS_NCTF_16 U17
VSS_SCB_1 BH48
VSS_SCB_2 BH1
VSS_SCB_3 A48
VSS_SCB_4 C1
VSS_SCB_5 A3
NC_26 E1
NC_27 D2
NC_28 C3
NC_29 B4
NC_30 A5
NC_31 A6
NC_32 A43
NC_33 A44
NC_34 B45
NC_35 C46
NC_36 D47
NC_37 B47
NC_38 A46
NC_39 F48
NC_40 E48
NC_41 C48
NC_42 B48
VSS_330 R3
VSS_331 P3
VSS_333 BA2
VSS_336 AR2
VSS_335 AU2
VSS_337 AP2
VSS_332 F3
VSS_334 AW2
VSS_341 AE2
VSS_340 AF2
VSS_339 AH2
VSS_338 AJ2
VSS_342 AD2
VSS_343 AC2
VSS_344 Y2
VSS_345 M2
VSS_346 K2
VSS_347 AM1
VSS_348 AA1
VSS_349 P1
VSS_350 H1
VSS_294
BB8
VSS_295
AV8
VSS_296
AT8
VSS_351 U24
VSS_352 U28
VSS_353 U25
VSS_354 U29
VSS_200
L12
VSS
U2I
CANTIGA ES_FCBGA1329~D
VSS
U2I
CANTIGA ES_FCBGA1329~D
VSS_1
AU48
VSS_198 A23
VSS_2
AR48
VSS_3
AL48
VSS_4
BB47
VSS_5
AW47
VSS_6
AN47
VSS_7
AJ47
VSS_8
AF47
VSS_9
AD47
VSS_10
AB47
VSS_11
Y47
VSS_12
T47
VSS_13
N47
VSS_14
L47
VSS_15
G47
VSS_16
BD46
VSS_17
BA46
VSS_19
AV46
VSS_20
AR46
VSS_21
AM46
VSS_22
V46
VSS_23
R46
VSS_24
P46
VSS_25
H46
VSS_26
F46
VSS_27
BF44
VSS_28
AH44
VSS_29
AD44
VSS_30
AA44
VSS_31
Y44
VSS_32
U44
VSS_33
T44
VSS_34
M44
VSS_35
F44
VSS_36
BC43
VSS_37
AV43
VSS_38
AU43
VSS_39
AM43
VSS_40
J43
VSS_41
C43
VSS_42
BG42
VSS_43
AY42
VSS_44
AT42
VSS_45
AN42
VSS_46
AJ42
VSS_47
AE42
VSS_48
N42
VSS_49
L42
VSS_50
BD41
VSS_51
AU41
VSS_52
AM41
VSS_53
AH41
VSS_54
AD41
VSS_55
AA41
VSS_56
Y41
VSS_57
U41
VSS_58
T41
VSS_59
M41
VSS_60
G41
VSS_61
B41
VSS_62
BG40
VSS_63
BB40
VSS_64
AV40
VSS_65
AN40
VSS_66
H40
VSS_67
E40
VSS_68
AT39
VSS_69
AM39
VSS_70
AJ39
VSS_71
AE39
VSS_72
N39
VSS_73
L39
VSS_74
B39
VSS_75
BH38
VSS_76
BC38
VSS_77
BA38
VSS_78
AU38
VSS_79
AH38
VSS_80
AD38
VSS_81
AA38
VSS_82
Y38
VSS_83
U38
VSS_84
T38
VSS_85
J38
VSS_86
F38
VSS_87
C38
VSS_97
BD36
VSS_100 AM36
VSS_101 AE36
VSS_102 P36
VSS_103 L36
VSS_104 J36
VSS_105 F36
VSS_106 B36
VSS_107 AH35
VSS_108 AA35
VSS_109 Y35
VSS_110 U35
VSS_111 T35
VSS_112 BF34
VSS_113 AM34
VSS_114 AJ34
VSS_115 AF34
VSS_116 AE34
VSS_117 W34
VSS_118 B34
VSS_119 A34
VSS_120 BG33
VSS_121 BC33
VSS_122 BA33
VSS_123 AV33
VSS_124 AR33
VSS_125 AL33
VSS_126 AH33
VSS_127 AB33
VSS_128 P33
VSS_129 L33
VSS_130 H33
VSS_131 N32
VSS_132 K32
VSS_133 F32
VSS_134 C32
VSS_135 A31
VSS_136 AN29
VSS_137 T29
VSS_138 N29
VSS_139 K29
VSS_140 H29
VSS_141 F29
VSS_142 A29
VSS_143 BG28
VSS_144 BD28
VSS_145 BA28
VSS_146 AV28
VSS_147 AT28
VSS_148 AR28
VSS_149 AJ28
VSS_150 AG28
VSS_151 AE28
VSS_152 AB28
VSS_153 Y28
VSS_154 P28
VSS_155 K28
VSS_156 H28
VSS_157 F28
VSS_158 C28
VSS_159 BF26
VSS_160 AH26
VSS_161 AF26
VSS_162 AB26
VSS_163 AA26
VSS_164 C26
VSS_165 B26
VSS_166 BH25
VSS_167 BD25
VSS_168 BB25
VSS_169 AV25
VSS_170 AR25
VSS_171 AJ25
VSS_172 AC25
VSS_173 Y25
VSS_174 N25
VSS_175 L25
VSS_176 J25
VSS_177 G25
VSS_178 E25
VSS_179 BF24
VSS_88
BF37
VSS_89
BB37
VSS_90
AW37
VSS_91
AT37
VSS_92
AN37
VSS_93
AJ37
VSS_94
H37
VSS_95
C37
VSS_96
BG36
VSS_99
AU36
VSS_182 AT24
VSS_184 AH24
VSS_186 AB24
VSS_188 L24
VSS_18
AY46
VSS_191 G24
VSS_193 E24
VSS_195 AG23
VSS_197 B23
VSS_181 AY24
VSS_183 AJ24
VSS_185 AF24
VSS_187 R24
VSS_189 K24
VSS_190 J24
VSS_192 F24
VSS_194 BH23
VSS_196 Y23
VSS_98
AK15
VSS_180 AD12
VSS_199 AJ6
http://hobi-elektronika.net

5
5
4
4
3
3
2
2
1
1
D D
C C
B B
A A
DDR_CKE0_DIMMA
DDR_A_MA10
DDR_A_BS0
DDR_A_WE#
DDR_A_CAS#
DDR_A_BS2
DDR_A_MA5
DDR_CKE1_DIMMA
DDR_A_D41
DDR_A_D61
DDR_A_D40
DDR_A_D60DDR_A_D56
DDR_A_D20
DDR_A_D45
DDR_A_D43
DDR_A_D42
DDR_A_D57
DDR_A_D27
DDR_A_MA14
DDR_A_D8
DDR_A_D32
DDR_A_D33
DDR_A_D54
DDR_A_D38
+V_DDR_MCH_REF
M_CLK_DDR0
M_CLK_DDR1
M_CLK_DDR#0
M_CLK_DDR#1
DDR_CKE1_DIMMA
DDR_CS0_DIMMA#
MEM_SCLK
DDR_A_MA1
DDR_A_MA10
DDR_A_MA3
DDR_A_MA9 DDR_A_MA7
DDR_A_MA12
DDR_A_MA5
DDR_A_WE#
DDR_A_DQS1
DDR_A_DQS0
DDR_A_DQS2
DDR_A_DM3
DDR_A_DM1
DDR_A_DM2
DDR_A_DQS4
DDR_A_DQS6
DDR_A_DQS7
MEM_SDATA
DDR_CKE0_DIMMA
DDR_A_MA8
DDR_CS1_DIMMA#
DDR_A_MA11
DDR_A_MA2
DDR_A_MA0
DDR_A_MA4
DDR_A_MA6
DDR_A_CAS#
DDR_A_BS1
DDR_A_RAS#
DDR_A_D28
DDR_A_D44
DDR_A_DM6
DDR_A_DM4
DDR_A_DM5
DDR_A_DM7
DDR_A_MA13
DDR_A_DQS5
DDR_A_BS0
DDR_A_BS2
DDR_A_DQS#0
DDR_A_DQS#1
DDR_A_DQS#2
DDR_A_DQS3
DDR_A_DQS#3
DDR_A_DQS#4
DDR_A_DQS#5
DDR_A_DQS#6
DDR_A_DQS#7
M_ODT0
M_ODT1
DDR_A_D39
DDR_A_DM0
DDR_A_D6
DDR_A_D37
DDR_A_D36
DDR_A_D18
DDR_A_D7
DDR_A_D0 DDR_A_D4
DDR_A_D1 DDR_A_D5
DDR_A_D3
DDR_A_D2 DDR_A_D12
DDR_A_D9
DDR_A_D13
DDR_A_D11 DDR_A_D14DDR_A_D10 DDR_A_D15
DDR_A_D21DDR_A_D17
DDR_A_D16
DDR_A_D23DDR_A_D19 DDR_A_D22
DDR_A_D29
DDR_A_D24
DDR_A_D25
DDR_A_D31
DDR_A_D26 DDR_A_D30
DDR_A_D34
DDR_A_D35
DDR_A_D53
DDR_A_D52DDR_A_D48
DDR_A_D49
DDR_A_D51 DDR_A_D55
DDR_A_D50
DDR_A_D62
DDR_A_D63
DDR_A_D59
DDR_A_D58
DDR_A_D47
DDR_A_D46
DDR_A_MA3
DDR_A_MA1
DDR_A_MA9
DDR_A_MA8
DDR_A_MA12
M_ODT0
DDR_A_MA13
DDR_CS0_DIMMA#
DDR_A_RAS#
DDR_A_BS1
DDR_A_MA0
DDR_A_MA2
DDR_A_MA4
DDR_A_MA6
DDR_A_MA7
DDR_A_MA11
DDR_A_MA14
M_ODT1
DDR_CS1_DIMMA#
+0.9V_DDR_VTT
+0.9V_DDR_VTT
+1.8V_MEM
+3.3V_M
+1.8V_MEM +1.8V_MEM +V_DDR_MCH_REF
DDR_A_D[0..63]<11>
DDR_A_DQS[0..7]<11>
DDR_A_MA[0..14]<11>
DDR_A_DM[0..7]<11>
DDR_A_DQS#[0..7]<11>
M_CLK_DDR0 <10>
M_CLK_DDR1 <10>
M_CLK_DDR#0 <10>
M_CLK_DDR#1 <10>
DDR_CKE1_DIMMA <10>
DDR_CS0_DIMMA# <10>
DDR_CKE0_DIMMA<10>
DDR_CS1_DIMMA#<10> M_ODT0 <10>
M_ODT1<10>
DDR_A_BS1 <11>
DDR_A_WE#<11> DDR_A_RAS# <11>
DDR_A_CAS#<11>
DDR_A_BS0<11>
DDR_A_BS2<11>
MEM_SCLK<17,24> MEM_SDATA<17,24>
Title
Size Document Number Rev
Date: Sheet of
LA-4051P
1.0
DDRII-SODIMM SLOT1
16 63Wednesday, June 11, 2008
Compal Electronics, Inc.
Title
Size Document Number Rev
Date: Sheet of
LA-4051P
1.0
DDRII-SODIMM SLOT1
16 63Wednesday, June 11, 2008
Compal Electronics, Inc.
Title
Size Document Number Rev
Date: Sheet of
LA-4051P
1.0
DDRII-SODIMM SLOT1
16 63Wednesday, June 11, 2008
Compal Electronics, Inc.
Layout Note:
Place these resistor
closely JDIMMA,all
trace length
Max=1.3"
Layout Note:
Place near JDIMMA
Layout Note:
Place one cap close to every 2 pullup
resistors terminated to +0.9V_DDR_VTT
Layout Note:
Place these resistor
closely JDIMMA,all
trace length<750 mil
DELL CONFIDENTIAL/PROPRIETARY
PROPRIETARY NOTE: THIS SHEET OF ENGINEERING DRAWING AND SPECIFICATIONS CONTAINS CONFIDENTIAL
TRADE SECRET AND OTHER PROPRIETARY INFORMATION OF DELL INC. ("DELL") THIS DOCUMENT MAY NOT
BE TRANSFERRED OR COPIED WITHOUT THE EXPRESS WRITTEN AUTHORIZATION OF DELL. IN ADDITION,
NEITHER THIS SHEET NOR THE INFORMATION IT CONTAINS WAY BE USED BY OR DISCLOSED TO ANY THIRD
PARTY WITHOUT DELL'S EXPRESS WRITTEN CONSENT.
REVERSE
DIMMA
C182
0.1U_0402_16V4Z~D
C182
0.1U_0402_16V4Z~D
1
2
RN7
56_0404_4P2R_5%~D
RN7
56_0404_4P2R_5%~D
1 4
2 3
C185
0.1U_0402_16V4Z~D
C185
0.1U_0402_16V4Z~D
1
2
R130
56_0402_5%~D
R130
56_0402_5%~D
12
C181
0.1U_0402_16V4Z~D
C181
0.1U_0402_16V4Z~D
1
2
RN5
56_0404_4P2R_5%~D
RN5
56_0404_4P2R_5%~D
1 4
2 3
C170
2.2U_0603_6.3V6K~D
C170
2.2U_0603_6.3V6K~D
1
2
RN6
56_0404_4P2R_5%~D
RN6
56_0404_4P2R_5%~D
14 23
C180
0.1U_0402_16V4Z~D
C180
0.1U_0402_16V4Z~D
1
2
RN10
56_0404_4P2R_5%~D
RN10
56_0404_4P2R_5%~D
14 23
RN12
56_0404_4P2R_5%~D
RN12
56_0404_4P2R_5%~D
1 4
2 3
C189
0.1U_0402_16V4Z~D
C189
0.1U_0402_16V4Z~D
1
2
C179
0.1U_0402_16V4Z~D
C179
0.1U_0402_16V4Z~D
1
2
C187
0.1U_0402_16V4Z~D
C187
0.1U_0402_16V4Z~D
1
2
C164
2.2U_0603_6.3V6K~D
C164
2.2U_0603_6.3V6K~D
1
2
R129 10K_0402_5%~DR129 10K_0402_5%~D
1 2
C173
0.1U_0402_16V4Z~D
C173
0.1U_0402_16V4Z~D
1
2
RN4
56_0404_4P2R_5%~D
RN4
56_0404_4P2R_5%~D
14 23
C165
0.1U_0402_16V4Z~D
C165
0.1U_0402_16V4Z~D
1
2
C174
0.1U_0402_16V4Z~D
C174
0.1U_0402_16V4Z~D
1
2
C190
2.2U_0603_6.3V6K~D
C190
2.2U_0603_6.3V6K~D
1
2
RN3
56_0404_4P2R_5%~D
RN3
56_0404_4P2R_5%~D
1 4
2 3
C188
0.1U_0402_16V4Z~D
C188
0.1U_0402_16V4Z~D
1
2
C167
2.2U_0603_6.3V6K~D
C167
2.2U_0603_6.3V6K~D
1
2
RN2
56_0404_4P2R_5%~D
RN2
56_0404_4P2R_5%~D
14 23
C178
0.1U_0402_16V4Z~D
C178
0.1U_0402_16V4Z~D
1
2
RN9
56_0404_4P2R_5%~D
RN9
56_0404_4P2R_5%~D
1 4
2 3
C166
2.2U_0603_6.3V6K~D
C166
2.2U_0603_6.3V6K~D
1
2
C168
2.2U_0603_6.3V6K~D
C168
2.2U_0603_6.3V6K~D
1
2
C171
0.1U_0402_16V4Z~D
C171
0.1U_0402_16V4Z~D
1
2
C175
0.1U_0402_16V4Z~D
C175
0.1U_0402_16V4Z~D
1
2
R128 10K_0402_5%~DR128 10K_0402_5%~D
1 2
RN8
56_0404_4P2R_5%~D
RN8
56_0404_4P2R_5%~D
14 23
C177
0.1U_0402_16V4Z~D
C177
0.1U_0402_16V4Z~D
1
2
C183
0.1U_0402_16V4Z~D
C183
0.1U_0402_16V4Z~D
1
2
JDIMMA
FOX_AS0A426-N4RN-7F~D
JDIMMA
FOX_AS0A426-N4RN-7F~D
VREF
1
VSS
3
DQ0
5
DQ1
7
VSS
9
DQS0#
11
DQS0
13
VSS
15
DQ2
17
DQ3
19
VSS
21
DQ8
23
DQ9
25
VSS
27
DQS1#
29
DQS1
31
VSS
33
DQ10
35
DQ11
37
VSS
39
VSS
41
DQ16
43
DQ17
45
VSS
47
DQS2#
49
DQS2
51
VSS
53
DQ18
55
DQ19
57
VSS
59
DQ24
61
DQ25
63
VSS
65
DM3
67
NC
69
VSS
71
DQ26
73
DQ27
75
VSS
77
CKE0
79
VDD
81
NC
83
BA2
85
VDD
87
A12
89
A9
91
A8
93
VDD
95
A5
97
A3
99
A1
101
VDD
103
A10/AP
105
BA0
107
WE#
109
VDD
111
CAS#
113
NC/S1#
115
VDD
117
NC/ODT1
119
VSS
121
DQ32
123
DQ33
125
VSS
127
DQS4#
129
DQS4
131
VSS
133
DQ34
135
DQ35
137
VSS
139
DQ40
141
DQ41
143
VSS
145
DM5
147
VSS
149
DQ42
151
DQ43
153
VSS
155
DQ48
157
DQ49
159
VSS
161
NC,TEST
163
VSS
165
DQS6#
167
DQS6
169
VSS
171
DQ50
173
DQ51
175
VSS
177
DQ56
179
DQ57
181
VSS
183
DM7
185
VSS
187
DQ58
189
DQ59
191
VSS
193
SDA
195
SCL
197
VDDSPD
199
VSS 2
DQ4 4
DQ5 6
VSS 8
DM0 10
VSS 12
DQ6 14
DQ7 16
VSS 18
DQ12 20
DQ13 22
VSS 24
DM1 26
VSS 28
CK0 30
CK0# 32
VSS 34
DQ14 36
DQ15 38
VSS 40
VSS 42
DQ20 44
DQ21 46
VSS 48
NC 50
DM2 52
VSS 54
DQ22 56
DQ23 58
VSS 60
DQ28 62
DQ29 64
VSS 66
DQS3# 68
DQS3 70
VSS 72
DQ30 74
DQ31 76
VSS 78
NC/CKE1 80
VDD 82
NC/A15 84
NC/A14 86
VDD 88
A11 90
A7 92
A6 94
VDD 96
A4 98
A2 100
A0 102
VDD 104
BA1 106
RAS# 108
S0# 110
VDD 112
ODT0 114
NC/A13 116
VDD 118
NC 120
VSS 122
DQ36 124
DQ37 126
VSS 128
DM4 130
VSS 132
DQ38 134
DQ39 136
VSS 138
DQ44 140
DQ45 142
VSS 144
DQS5# 146
DQS5 148
VSS 150
DQ46 152
DQ47 154
VSS 156
DQ52 158
DQ53 160
VSS 162
CK1 164
CK1# 166
VSS 168
DM6 170
VSS 172
DQ54 174
DQ55 176
VSS 178
DQ60 180
DQ61 182
VSS 184
DQS7# 186
DQS7 188
VSS 190
DQ62 192
DQ63 194
VSS 196
SAO 198
SA1 200
G2 202
G1
201
RN13
56_0404_4P2R_5%~D
RN13
56_0404_4P2R_5%~D
14 23
C176
0.1U_0402_16V4Z~D
C176
0.1U_0402_16V4Z~D
1
2
C172
0.1U_0402_16V4Z~D
C172
0.1U_0402_16V4Z~D
1
2
C184
0.1U_0402_16V4Z~D
C184
0.1U_0402_16V4Z~D
1
2
RN1
56_0404_4P2R_5%~D
RN1
56_0404_4P2R_5%~D
1 4
2 3
RN11
56_0404_4P2R_5%~D
RN11
56_0404_4P2R_5%~D
14 23
C169
2.2U_0603_6.3V6K~D
C169
2.2U_0603_6.3V6K~D
1
2
C186
0.1U_0402_16V4Z~D
C186
0.1U_0402_16V4Z~D
1
2
http://hobi-elektronika.net

5
5
4
4
3
3
2
2
1
1
D D
C C
B B
A A
DDR_B_DQS#5
DDR_B_BS1
DDR_CKE3_DIMMB
M_ODT3
DDR_CS3_DIMMB#
DDR_B_BS0 DDR_B_RAS#
DDR_B_MA4
DDR_B_DM2
DDR_B_MA9
DDR_B_DQS6
DDR_B_DM5
DDR_B_MA1
DDR_B_DQS#1
DDR_B_DQS#3
DDR_CKE2_DIMMB
M_ODT2
DDR_B_DM1
+V_DDR_MCH_REF
DDR_B_DM4
DDR_B_MA0
DDR_B_DM0
DDR_B_DQS#4
DDR_B_CAS#
DDR_B_MA3
DDR_B_BS2
DDR_B_DQS5
DDR_B_DQS4
DDR_B_DQS1
DDR_B_DQS3
DDR_B_WE#
DDR_B_DQS0
DDR_B_MA7
DDR_B_DQS2
DDR_B_DM6
DDR_B_MA2
DDR_B_MA10
DDR_B_DM3
DDR_B_DQS#2
DDR_B_MA13
DDR_B_MA5
DDR_B_DQS#0
DDR_B_DQS#7
DDR_B_DQS#6
DDR_CS2_DIMMB#
DDR_B_MA11
DDR_B_DQS7
DDR_B_DM7
DDR_B_MA6
DDR_B_MA12
DDR_B_MA8
DDR_B_MA7
M_ODT2
DDR_B_RAS#
DDR_CS2_DIMMB#
DDR_B_MA0
DDR_B_MA6
DDR_B_BS1
DDR_B_MA11
DDR_B_MA4
DDR_B_MA13
DDR_B_MA2
DDR_CKE2_DIMMB
DDR_B_MA8
DDR_B_MA5
DDR_B_MA10
DDR_B_BS0
M_ODT3
DDR_CS3_DIMMB#
MEM_SCLK
MEM_SDATA
M_CLK_DDR#3
M_CLK_DDR3
M_CLK_DDR2
M_CLK_DDR#2
DDR_B_MA14
DDR_CKE3_DIMMB
DDR_B_MA14
DDR_B_D6
DDR_B_D7
DDR_B_D15
DDR_B_D14
DDR_B_D16 DDR_B_D20
DDR_B_D23
DDR_B_D22
DDR_B_D17
DDR_B_D31
DDR_B_D34
DDR_B_D44
DDR_B_D45
DDR_B_D30
DDR_B_D56
DDR_B_D58
DDR_B_D57
DDR_B_D0 DDR_B_D5
DDR_B_D1
DDR_B_D4
DDR_B_D2
DDR_B_D3
DDR_B_D8
DDR_B_D9
DDR_B_D13
DDR_B_D12
DDR_B_D10
DDR_B_D11
DDR_B_D19
DDR_B_D21
DDR_B_D18
DDR_B_D28
DDR_B_D29
DDR_B_D24
DDR_B_D25
DDR_B_D27
DDR_B_D26
DDR_B_D32
DDR_B_D33
DDR_B_D39
DDR_B_D35
DDR_B_D38
DDR_B_D40
DDR_B_D41
DDR_B_D46
DDR_B_D47
DDR_B_D42
DDR_B_D43
DDR_B_D53
DDR_B_D52
DDR_B_D49
DDR_B_D48
DDR_B_D55
DDR_B_D54
DDR_B_D62
DDR_B_D50
DDR_B_D51
DDR_B_D60
DDR_B_D61
DDR_B_D59 DDR_B_D63
DDR_B_D36
DDR_B_D37
DDR_B_WE#
DDR_B_CAS#
DDR_B_MA3
DDR_B_MA1 DDR_B_MA12
DDR_B_BS2
DDR_B_MA9
+0.9V_DDR_VTT
+0.9V_DDR_VTT
+1.8V_MEM
+3.3V_M
+3.3V_M
+1.8V_MEM+1.8V_MEM +V_DDR_MCH_REF
DDR_B_D[0..63]<11>
DDR_B_DQS[0..7]<11>
DDR_B_MA[0..14]<11>
DDR_B_DM[0..7]<11>
DDR_B_DQS#[0..7]<11>
DDR_B_CAS#<11>
M_ODT3<10>
DDR_CKE3_DIMMB <10>
DDR_B_WE#<11>
DDR_CKE2_DIMMB<10>
DDR_B_BS0<11> DDR_B_RAS# <11>
DDR_B_BS1 <11>
DDR_B_BS2<11>
M_ODT2 <10>
DDR_CS3_DIMMB#<10>
DDR_CS2_DIMMB# <10>
MEM_SCLK<16,24> MEM_SDATA<16,24>
M_CLK_DDR3 <10>
M_CLK_DDR#3 <10>
M_CLK_DDR2 <10>
M_CLK_DDR#2 <10>
Title
Size Document Number Rev
Date: Sheet of
LA-4051P
1.0
DDRII-SODIMM SLOT2
17 63Thursday, June 05, 2008
Compal Electronics, Inc.
Title
Size Document Number Rev
Date: Sheet of
LA-4051P
1.0
DDRII-SODIMM SLOT2
17 63Thursday, June 05, 2008
Compal Electronics, Inc.
Title
Size Document Number Rev
Date: Sheet of
LA-4051P
1.0
DDRII-SODIMM SLOT2
17 63Thursday, June 05, 2008
Compal Electronics, Inc.
Layout Note:
Place these resistor
closely JDIMMB,all
trace length<750 mil
Layout Note:
Place these resistor
closely JDIMMB,all
trace length
Max=1.3"
Layout Note:
Place near JDIMMB
Layout Note:
Place one cap close to every 2 pullup
resistors terminated to +0.9V_DDR_VTT
DELL CONFIDENTIAL/PROPRIETARY
DIMMB
PROPRIETARY NOTE: THIS SHEET OF ENGINEERING DRAWING AND SPECIFICATIONS CONTAINS CONFIDENTIAL
TRADE SECRET AND OTHER PROPRIETARY INFORMATION OF DELL INC. ("DELL") THIS DOCUMENT MAY NOT
BE TRANSFERRED OR COPIED WITHOUT THE EXPRESS WRITTEN AUTHORIZATION OF DELL. IN ADDITION,
NEITHER THIS SHEET NOR THE INFORMATION IT CONTAINS WAY BE USED BY OR DISCLOSED TO ANY THIRD
PARTY WITHOUT DELL'S EXPRESS WRITTEN CONSENT.
REVERSE
RN26
56_0404_4P2R_5%~D
RN26
56_0404_4P2R_5%~D
14 23
C212
0.1U_0402_16V4Z~D
C212
0.1U_0402_16V4Z~D
1
2
RN25
56_0404_4P2R_5%~D
RN25
56_0404_4P2R_5%~D
1 4
2 3
C195
2.2U_0603_6.3V6K~D
C195
2.2U_0603_6.3V6K~D
1
2
RN17
56_0404_4P2R_5%~D
RN17
56_0404_4P2R_5%~D
14 23
C209
0.1U_0402_16V4Z~D
C209
0.1U_0402_16V4Z~D
1
2
RN16
56_0404_4P2R_5%~D
RN16
56_0404_4P2R_5%~D
1 4
2 3
RN15
56_0404_4P2R_5%~D
RN15
56_0404_4P2R_5%~D
14 23
C205
0.1U_0402_16V4Z~D
C205
0.1U_0402_16V4Z~D
1
2
RN19
56_0404_4P2R_5%~D
RN19
56_0404_4P2R_5%~D
14 23
RN23
56_0404_4P2R_5%~D
RN23
56_0404_4P2R_5%~D
14 23
C200
0.1U_0402_16V4Z~D
C200
0.1U_0402_16V4Z~D
1
2
RN24
56_0404_4P2R_5%~D
RN24
56_0404_4P2R_5%~D
14 23
C215
0.1U_0402_16V4Z~D
C215
0.1U_0402_16V4Z~D
1
2
C198
0.1U_0402_16V4Z~D
C198
0.1U_0402_16V4Z~D
1
2
RN14
56_0404_4P2R_5%~D
RN14
56_0404_4P2R_5%~D
1 4
2 3
C197
2.2U_0603_6.3V6K~D
C197
2.2U_0603_6.3V6K~D
1
2
C213
0.1U_0402_16V4Z~D
C213
0.1U_0402_16V4Z~D
1
2
R131
10K_0402_5%~D
R131
10K_0402_5%~D
12
C194
2.2U_0603_6.3V6K~D
C194
2.2U_0603_6.3V6K~D
1
2
C208
0.1U_0402_16V4Z~D
C208
0.1U_0402_16V4Z~D
1
2
C192
0.1U_0402_16V4Z~D
C192
0.1U_0402_16V4Z~D
1
2
C199
0.1U_0402_16V4Z~D
C199
0.1U_0402_16V4Z~D
1
2
C191
2.2U_0603_6.3V6K~D
C191
2.2U_0603_6.3V6K~D
1
2
C204
0.1U_0402_16V4Z~D
C204
0.1U_0402_16V4Z~D
1
2
C203
0.1U_0402_16V4Z~D
C203
0.1U_0402_16V4Z~D
1
2
C207
0.1U_0402_16V4Z~D
C207
0.1U_0402_16V4Z~D
1
2
JDIMMB
FOX_AS0A426-N8RN-7F_RV
JDIMMB
FOX_AS0A426-N8RN-7F_RV
VREF
1
VSS
3
DQ0
5
DQ1
7
VSS
9
DQS0#
11
DQS0
13
VSS
15
DQ2
17
DQ3
19
VSS
21
DQ8
23
DQ9
25
VSS
27
DQS1#
29
DQS1
31
VSS
33
DQ10
35
DQ11
37
VSS
39
VSS
41
DQ16
43
DQ17
45
VSS
47
DQS2#
49
DQS2
51
VSS
53
DQ18
55
DQ19
57
VSS
59
DQ24
61
DQ25
63
VSS
65
DM3
67
NC
69
VSS
71
DQ26
73
DQ27
75
VSS
77
CKE0
79
VDD
81
NC
83
BA2
85
VDD
87
A12
89
A9
91
A8
93
VDD
95
A5
97
A3
99
A1
101
VDD
103
A10/AP
105
BA0
107
WE#
109
VDD
111
CAS#
113
NC/S1#
115
VDD
117
NC/ODT1
119
VSS
121
DQ32
123
DQ33
125
VSS
127
DQS4#
129
DQS4
131
VSS
133
DQ34
135
DQ35
137
VSS
139
DQ40
141
DQ41
143
VSS
145
DM5
147
VSS
149
DQ42
151
DQ43
153
VSS
155
DQ48
157
DQ49
159
VSS
161
NC,TEST
163
VSS
165
DQS6#
167
DQS6
169
VSS
171
DQ50
173
DQ51
175
VSS
177
DQ56
179
DQ57
181
VSS
183
DM7
185
VSS
187
DQ58
189
DQ59
191
VSS
193
SDA
195
SCL
197
VDDSPD
199
VSS 2
DQ4 4
DQ5 6
VSS 8
DM0 10
VSS 12
DQ6 14
DQ7 16
VSS 18
DQ12 20
DQ13 22
VSS 24
DM1 26
VSS 28
CK0 30
CK0# 32
VSS 34
DQ14 36
DQ15 38
VSS 40
VSS 42
DQ20 44
DQ21 46
VSS 48
NC 50
DM2 52
VSS 54
DQ22 56
DQ23 58
VSS 60
DQ28 62
DQ29 64
VSS 66
DQS3# 68
DQS3 70
VSS 72
DQ30 74
DQ31 76
VSS 78
NC/CKE1 80
VDD 82
NC/A15 84
NC/A14 86
VDD 88
A11 90
A7 92
A6 94
VDD 96
A4 98
A2 100
A0 102
VDD 104
BA1 106
RAS# 108
S0# 110
VDD 112
ODT0 114
NC/A13 116
VDD 118
NC 120
VSS 122
DQ36 124
DQ37 126
VSS 128
DM4 130
VSS 132
DQ38 134
DQ39 136
VSS 138
DQ44 140
DQ45 142
VSS 144
DQS5# 146
DQS5 148
VSS 150
DQ46 152
DQ47 154
VSS 156
DQ52 158
DQ53 160
VSS 162
CK1 164
CK1# 166
VSS 168
DM6 170
VSS 172
DQ54 174
DQ55 176
VSS 178
DQ60 180
DQ61 182
VSS 184
DQS7# 186
DQS7 188
VSS 190
DQ62 192
DQ63 194
VSS 196
SAO 198
SA1 200
GND
201 GND 202
C214
0.1U_0402_16V4Z~D
C214
0.1U_0402_16V4Z~D
1
2
RN21
56_0404_4P2R_5%~D
RN21
56_0404_4P2R_5%~D
14 23
C196
2.2U_0603_6.3V6K~D
C196
2.2U_0603_6.3V6K~D
1
2
R132
10K_0402_5%~D
R132
10K_0402_5%~D
12
C202
0.1U_0402_16V4Z~D
C202
0.1U_0402_16V4Z~D
1
2
C210
0.1U_0402_16V4Z~D
C210
0.1U_0402_16V4Z~D
1
2
C216
2.2U_0603_6.3V6K~D
C216
2.2U_0603_6.3V6K~D
1
2
C193
2.2U_0603_6.3V6K~D
C193
2.2U_0603_6.3V6K~D
1
2
R133
56_0402_5%~D
R133
56_0402_5%~D
12
RN22
56_0404_4P2R_5%~D
RN22
56_0404_4P2R_5%~D
1 4
2 3
C206
0.1U_0402_16V4Z~D
C206
0.1U_0402_16V4Z~D
1
2
C201
0.1U_0402_16V4Z~D
C201
0.1U_0402_16V4Z~D
1
2
RN18
56_0404_4P2R_5%~D
RN18
56_0404_4P2R_5%~D
1 4
2 3
RN20
56_0404_4P2R_5%~D
RN20
56_0404_4P2R_5%~D
1 4
2 3
C211
0.1U_0402_16V4Z~D
C211
0.1U_0402_16V4Z~D
1
2
http://hobi-elektronika.net

5
5
4
4
3
3
2
2
1
1
D D
C C
B B
A A
FAN1_TACH_FB
THERMATRIP2#
LDO_SET
THERMATRIP1#
THERMATRIP2#
+3VSUS_THRM
THERMATRIP1#
VSET
THERMATRIP3#
REM_DIODE1_P
REM_DIODE1_N
LDO_SET
REM_DIODE4_P
+3VSUS_THRM
EC_32KHZ_OUT
FAN1_TACH_FB
REM_DIODE4_N
+3V_LDOIN
THERMATRIP3#
POWER_SW#
VGA_THERMDP
VGA_THERMDN
VGA_THERMDN
VGA_THERMDP
THERM_B3
+FAN1_VOUT
+FAN1_VOUT
ISL88731_ICM_R
PWR_MON_GFX
POWER_SW#
+3.3V_M
+3.3V_M
+3.3V_M
+1.05V_VCCP
+1.05V_VCCP
+RTC_CELL
+3.3V_SUS
+3.3V_M
+1.8V_RUN
+3.3V_M
+RTC_CELL
+3.3V_M
+5V_RUN
+3.3V_RUN +1.8V_RUN
+3.3V_RUN
+3.3V_M
+3.3V_RUN
+RTC_CELL
H_THERMTRIP#<7>
THERM_STP# <44>
2.5V_RUN_PWRGD <37,41>
ACAV_IN <38,48>
PWR_MON <47>
H_THERMDA<7>
H_THERMDC<7>
3.3V_M_PWRGD<38,41> ICH_PWRGD#<41>
EC_32KHZ_OUT<38>
BC_INT#_EMC4002 <38>
BC_DAT_EMC4002<38>
BC_CLK_EMC4002<38>
VGA_THERMDP <51>
VGA_THERMDN <51>
THERMTRIP_VGA#<51>
THERMTRIP_MCH#<10>
FAN1_DET#<22>
PM_EXTTS# <10>
ISL88731_ICM <48>
POWER_SW_IN# <38>
DOCK_PWR_SW# <38>
Title
Size Document Number Rev
Date: Sheet of
LA-4051P
1.0
FAN & Thermal Sensor
18 63Thursday, June 05, 2008
<OrgAdd21>
Title
Size Document Number Rev
Date: Sheet of
LA-4051P
1.0
FAN & Thermal Sensor
18 63Thursday, June 05, 2008
<OrgAdd21>
Title
Size Document Number Rev
Date: Sheet of
LA-4051P
1.0
FAN & Thermal Sensor
18 63Thursday, June 05, 2008
<OrgAdd21>
Place C221 close to the
Guardian pins as possible.
Voltage margining circuit
for LDO output. Adjustable
from 1.2 to 2.5V.
Ra=((LDO_OUT/1.11)-1)*Rb.
Ra
Rb
Place C223 close to the Q8 as possible
Place C224,C225 close to the Guardian pins as possible
Diode circuit at DP4/DN4 is used for skin
temp sensor (placed optimally between CPU,
MCH and MEM).
THERMISTOR OPTION:
Single-ended routing to thermistor is permissible
(ground return). Place R139 and C226 near EMC4002
At maximum load current of 600mA,the the
voltage drop across the should be keep
in the range of 0.5V to 1V
Pull-up Resistor
on ADDR_MODE/XEN
<= 4.7K +/- 5% 2F(r/w)
10K 2E(r/w)
For Remote1
mode
2N3904
2N3904
18K
>= 33K
Thermistor
Thermistor
2F(r/w)
2E(r/w)
SMBUS
Address
Place C225 close to U3
Place C222 close to Q7 as
possible.
Discrete
Place Capacitor close to Guardian Chip
Rset=953,Tp=88degree
DELL CONFIDENTIAL/PROPRIETARY
PROPRIETARY NOTE: THIS SHEET OF ENGINEERING DRAWING AND SPECIFICATIONS CONTAINS CONFIDENTIAL
TRADE SECRET AND OTHER PROPRIETARY INFORMATION OF DELL INC. ("DELL") THIS DOCUMENT MAY NOT
BE TRANSFERRED OR COPIED WITHOUT THE EXPRESS WRITTEN AUTHORIZATION OF DELL. IN ADDITION,
NEITHER THIS SHEET NOR THE INFORMATION IT CONTAINS WAY BE USED BY OR DISCLOSED TO ANY THIRD
PARTY WITHOUT DELL'S EXPRESS WRITTEN CONSENT.
Place under CPU
*
R140
10KB_0603_1%_TSM1A103F34D3R~D
R140
10KB_0603_1%_TSM1A103F34D3R~D
1 2
R142
0_0603_5%~D
R142
0_0603_5%~D
1 2
JFAN1
MOLEX_53398-0471~D
JFAN1
MOLEX_53398-0471~D
1
1
2
2
3
3
4
4G1 5
G2 6
R144 0_0402_5%~D@R144 0_0402_5%~D@12
R151
953_0402_1%~D
R151
953_0402_1%~D
12
C225
470P_0402_50V7K~D
C225
470P_0402_50V7K~D
1
2
C217
470P_0402_50V7K~D
C217
470P_0402_50V7K~D
1
2
C237
10U_0805_10V4Z~D
C237
10U_0805_10V4Z~D
1
2
R154
5.1K_0402_1%~D
R154
5.1K_0402_1%~D
12
R157
2.2K_0402_5%~D
R157
2.2K_0402_5%~D
12
E
B
C
Q6
MMST3904-7-F_SOT323-3~D
E
B
C
Q6
MMST3904-7-F_SOT323-3~D
2
3 1
E
B
C
Q11
MMST3904-7-F_SOT323-3~D
E
B
C
Q11
MMST3904-7-F_SOT323-3~D
2
3 1
R156
8.2K_0402_5%~D
R156
8.2K_0402_5%~D
12
R136
10K_0402_5%~D
R136
10K_0402_5%~D
12
C235
10U_0805_10V4Z~D
C235
10U_0805_10V4Z~D
1
2
R137
8.2K_0402_5%~D
R137
8.2K_0402_5%~D
12
U3
EMC4002
U3
EMC4002
DP3/DN7
41
DN3/DP7
40
VCP1 48
ACAVAIL_CLR 27
VDD_5V
5
FAN_OUT
7
SMDATA/BC-LINK_DATA
10
SMBCLK/BC-LINK_CLK
11
VSS
49
TACH2/GPIO4 16
VCC
4
3V_PWROK#
17
THERMTRIP1#
22
THERMTRIP2#
23
THERMTRIP3#
24
ATF_INT#/BC-LINK_IRQ# 12
RTC_PWR3V
21
VIN1 39
VCC_PWRGD
18 SYS_SHDN# 25
LDO_SHDN# 19
LDO_SET 33
LDO_OUT/FAN_OUT2 29
VDDH/VDD_5V2 31
LDO_OUT/FAN_OUT2 30
VDDH/VDD_5V2 32
ADDR_MODE/XEN
3
THERMTRIP_SIO/PWM1/GPIO5 20
LDO_POK 34
VDDL/VDD_3V2 28
TACH1/GPIO3
15
DN2
37 DP2
38
DN1/THERM
35 DP1/VREF_T
36
POWER_SW# 26
VSET
42
VCP2 45
VDD_5V
6
VDD_3V
9
DN4/DP8 43
DP4/DN8 44
DN5/DP9 46
DP5/DN9 47
DP6/VREF_T2 1
FAN_OUT
8
DN6/VIN2 2
PWM2/GPIO1 13
CLK_IN/GPIO2
14
C232
10U_0805_10V4Z~D
C232
10U_0805_10V4Z~D
1
2
C221
2200P_0402_50V7K~D
C221
2200P_0402_50V7K~D
1
2
U70
74AHC1G08GW_SOT353-5~D
U70
74AHC1G08GW_SOT353-5~D
IN1 1
IN2 2
G
3
O
4
P5
R155
8.2K_0402_5%~D
R155
8.2K_0402_5%~D
12
R135
2.2K_0402_5%~D
R135
2.2K_0402_5%~D
1 2
R985 0_0402_5%~DR985 0_0402_5%~D
12
C238
10U_0805_10V4Z~D
C238
10U_0805_10V4Z~D
1
2
C240
0.1U_0402_16V4Z~D
C240
0.1U_0402_16V4Z~D
1
2
C231
0.1U_0402_16V4Z~D
C231
0.1U_0402_16V4Z~D
1
2
C236
0.1U_0402_16V4Z~D
C236
0.1U_0402_16V4Z~D
1
2
C230
1U_0603_10V4Z~D
C230
1U_0603_10V4Z~D
1
2
T186PAD~DT186PAD~D
E
B
C
Q7
MMST3904-7-F_SOT323-3~D
E
B
C
Q7
MMST3904-7-F_SOT323-3~D
2
3 1
R138
2.2K_0402_5%~D
R138
2.2K_0402_5%~D
1 2
EB
C
Q8
MMST3904-7-F_SOT323-3~D
EB
C
Q8
MMST3904-7-F_SOT323-3~D
2
3 1
R992
4.7K_0402_5%~D
R992
4.7K_0402_5%~D
1 2
C234
0.1U_0402_16V4Z~D
C234
0.1U_0402_16V4Z~D
1
2
R143 0_0402_5%~D@R143 0_0402_5%~D@12
R149 10K_0402_5%~DR149 10K_0402_5%~D
12
R139
1.2K_0402_1%~D
R139
1.2K_0402_1%~D
1 2
C229
0.1U_0402_16V4Z~D
C229
0.1U_0402_16V4Z~D
1
2
C218
0.1U_0402_16V4Z~D
C218
0.1U_0402_16V4Z~D
1
2
D38
RB751S40T1_SOD523-2~D
D38
RB751S40T1_SOD523-2~D
2 1
C219
22U_0805_6.3VAM~D
C219
22U_0805_6.3VAM~D
1
2
E
B
C
Q5
MMST3904-7-F_SOT323-3~D
E
B
C
Q5
MMST3904-7-F_SOT323-3~D
2
3 1
R150 4.7K_0402_5%~DR150 4.7K_0402_5%~D
12
C222
100P_0402_50V8K~D
@C222
100P_0402_50V8K~D
@
1
2
R147 47K_0402_1%~D@R147 47K_0402_1%~D@1 2
C220
0.1U_0402_16V4Z~D
C220
0.1U_0402_16V4Z~D
1
2
R148 1K_0402_5%~DR148 1K_0402_5%~D
1 2
C223
100P_0402_50V8K~D
@C223
100P_0402_50V8K~D
@
1
2
R145 10K_0402_5%~DR145 10K_0402_5%~D
12
R1005
270K_0402_1%
@R1005
270K_0402_1%
@
12
R146 1K_0402_5%~DR146 1K_0402_5%~D
1 2
C1014
0.1U_0402_16V4Z~D
C1014
0.1U_0402_16V4Z~D
12
D2
RB751S40T1_SOD523-2~D
D2
RB751S40T1_SOD523-2~D
2 1
R152
0.82_1210_1%~D
R152
0.82_1210_1%~D
12
R141 10K_0402_5%~DR141 10K_0402_5%~D
12
R1034 10K_0402_5%~D@R1034 10K_0402_5%~D@
12
C224
2200P_0402_50V7K~D
C224
2200P_0402_50V7K~D
1
2
C226
0.1U_0402_16V4Z~D
C226
0.1U_0402_16V4Z~D
1 2
C239
0.1U_0402_16V4Z~D
C239
0.1U_0402_16V4Z~D
1
2
EB
C
Q9
MMST3904-7-F_SOT323-3~D
EB
C
Q9
MMST3904-7-F_SOT323-3~D
2
31
R153
3.16K_0402_1%~D
R153
3.16K_0402_1%~D
12
R134
8.2K_0402_5%~D
R134
8.2K_0402_5%~D
12
C233
0.1U_0402_16V4Z~D
C233
0.1U_0402_16V4Z~D
1
2
http://hobi-elektronika.net

5
5
4
4
3
3
2
2
1
1
D D
C C
B B
A A
PWR_SRC_ON
PWR_SRC_ON
LCD_SMBDAT
LCD_SMBCLK
LDDC_CLK_GPU
LDDC_DATA_GPU
USBP11_D+USBP11+
USBP11-
CAM_MIC_CBL_DET#
DMIC_CLK
DMIC0
BATT_BLUE_LED_LCD
BREATH_BLUE_LED_LCD
BATT_YELLOW_LED_LCD
USBP11_D+
USBP11_D-
LCD_TST
LDDC_DATA_GPU
LDDC_CLK_GPU
LVDS_CBL_DET#
USBP11_D-
USBP11_D+
+CMOS_VDD_R
USBP11_D-
+PWR_SRC
+INV_PWR_SRC
+INV_PWR_SRC
+PWR_SRC
+5V_ALW
+3.3V_RUN
+3.3V_RUN
+LCDVDD
+3.3V_RUN
+INV_PWR_SRC
+3.3V_RUN
+3.3V_RUN +LCDVDD
+15V_ALW
+15V_ALW +3.3V_RUN
+LCDVDD
+LCDVDD
+3.3V_RUN
+5V_RUN
+CAMERA_VDD
+15V_ALW
+CAMERA_VDD
+CAMERA_VDD
RUN_ON<28,37,40,41>
LCD_SMBCLK <38>
LCD_SMBDAT <38>
LCD_ACLK+_GPU <51>
LCD_A2-_GPU <51>
LCD_A2+_GPU <51>
LCD_A1+_GPU <51>
LCD_A0-_GPU <51>
LCD_A1-_GPU <51>
LCD_A0+_GPU <51>
LCD_BCLK-_GPU <51>
LCD_BCLK+_GPU <51>
LCD_B2-_GPU <51>
LCD_B2+_GPU <51>
LCD_B1-_GPU <51>
LCD_B1+_GPU <51>
LCD_B0+_GPU <51>
BIA_PWM_GPU <51>
USBP11+<24>
USBP11-<24>
LCD_B0-_GPU <51>
LCD_ACLK-_GPU <51>
DMIC0 <27>
DMIC_CLK <27>
CAM_MIC_CBL_DET# <22>
BREATH_BLUE_LED_LCD <42>
BATT_BLUE_LED_LCD <42>
BATT_YELLOW_LED_LCD <42>
LCD_VCC_TEST_EN<37>
ENVDD_GPU<51>
PNL_BKLT_CBL_DET# <22>
LCD_TST <37>
LDDC_CLK_GPU <51>
LDDC_DATA_GPU <51>
LVDS_CBL_DET# <22>
CCD_OFF<37>
Title
Size Document Number Rev
Date: Sheet of
LA-4051P
1.0
LVDS Conn
19 63Thursday, June 05, 2008
Compal Electronics, Inc.
Title
Size Document Number Rev
Date: Sheet of
LA-4051P
1.0
LVDS Conn
19 63Thursday, June 05, 2008
Compal Electronics, Inc.
Title
Size Document Number Rev
Date: Sheet of
LA-4051P
1.0
LVDS Conn
19 63Thursday, June 05, 2008
Compal Electronics, Inc.
DELL CONFIDENTIAL/PROPRIETARY
PROPRIETARY NOTE: THIS SHEET OF ENGINEERING DRAWING AND SPECIFICATIONS CONTAINS CONFIDENTIAL
TRADE SECRET AND OTHER PROPRIETARY INFORMATION OF DELL INC. ("DELL") THIS DOCUMENT MAY NOT
BE TRANSFERRED OR COPIED WITHOUT THE EXPRESS WRITTEN AUTHORIZATION OF DELL. IN ADDITION,
NEITHER THIS SHEET NOR THE INFORMATION IT CONTAINS WAY BE USED BY OR DISCLOSED TO ANY THIRD
PARTY WITHOUT DELL'S EXPRESS WRITTEN CONSENT.
FDS4435: P CHANNAL
40mil
40mil
Dual layout for Q17
SI3457DV : P CHANNAL
Overlap on Q16 for pop option
Place near to JLVDS1
Close to JLVD1.28 Close to JLVD1.6,7,8
LCD Power
Webcam PWR CTRL
Pin28 3.3VRUN is for Mic PWR
C1026
0.1U_0402_16V4Z~D
C1026
0.1U_0402_16V4Z~D
1
2
U50
PRTR5V0U2X_SOT143-4~D
@U50
PRTR5V0U2X_SOT143-4~D
@
GND
1
IO1
2
IO2 3
VIN 4
JLVDS1
JAE_FI-DP58SB-VF88L
JLVDS1
JAE_FI-DP58SB-VF88L
VSS 44
Odd_Rin2- 42
Odd_Rin1+ 40
VSS 38
Odd_Rin0- 36
DATA EEDID 34
VSS 32
Diag_Loop_CAM 30
3.3V 28
5V 26
USB+ 24
CONNTST 22
INV_SRC 19
INV_SRC 18
INV_SRC 16
VBL- 14
VBL- 12
+5V_ALW 10
BATT2_LED 3
VDD 6
PWR_LED 4
VDD 8
Odd_Rin2+ 43
VSS 41
Odd_Rin1- 39
Odd_Rin0+ 37
VSS 35
CLK EEDID 33
VEEDID 31
MIC_CLK 29
MIC_SIG 27
USB- 25
GND 23
SMB_CLK 21
SMB_DATA 20
INV_SRC 17
VBL- 15
VBL- 13
INV_PWM 11
TEST 9
BATT1_LED 2
CONNTST 5
VDD 7
VSS 1
Odd_ClkIN- 45
Odd_ClkIN+ 46
Even_ClkIN- 57
VSS 56
Even_Rin2+ 55
Even_Rin2- 54
VSS 53
Even_Rin1+ 52
Even_Rin1- 51
VSS 50
Even_Rin0+ 49
Even_Rin0- 48
VSS 47
Even_ClkIN+ 58
MGND1
59
MGND2
60
MGND3
61
MGND4
62
MGND5
63
MGND6
64
MGND7
65
MGND8
66
MGND9
67
MGND10
68
MGND11
69
MGND12
70
G
D
S
Q133
2N7002W-7-F_SOT323-3~D
G
D
S
Q133
2N7002W-7-F_SOT323-3~D
2
13
Q16
FDS4435_NL_SO8~D
@Q16
FDS4435_NL_SO8~D
@
4
7
8
6
5
1
2
3
D3
BAT54CW_SOT323~D
D3
BAT54CW_SOT323~D
3
2
1
G
D
S
Q18
2N7002W-7-F_SOT323-3~D
G
D
S
Q18
2N7002W-7-F_SOT323-3~D
2
1 3
R159 2.2K_0402_5%~DR159 2.2K_0402_5%~D
1 2
C243
0.1U_0402_16V4Z~D
C243
0.1U_0402_16V4Z~D
1
2
C248
1000P_0402_50V7K~D
C248
1000P_0402_50V7K~D
1
2
D56
SD05.TCT_SOD323-2~D
@
D56
SD05.TCT_SOD323-2~D
@
2 1
G
D
S
Q132
PMV45EN_SOT23-3~D
G
D
S
Q132
PMV45EN_SOT23-3~D
2
13
S
G
D
Q17
SI3457DV-T1_TSOP6~D
S
G
D
Q17
SI3457DV-T1_TSOP6~D
3
6
2
4 5
1
D48
SD05.TCT_SOD323-2~D
@
D48
SD05.TCT_SOD323-2~D
@
2 1
Part Number Description
PCB 03P LA-4051P REV0 M/B
DAA00000R0L
LVDS CABLE@
Part Number Description
PCB 03P LA-4051P REV0 M/B
DAA00000R0L
LVDS CABLE@
R163
100K_0402_5%~D
@R163
100K_0402_5%~D
@
12
R167
100K_0402_5%~D
R167
100K_0402_5%~D
12
C242
0.1U_0402_25V4Z~D
C242
0.1U_0402_25V4Z~D
1
2
R994
100K_0402_5%~D
R994
100K_0402_5%~D
12
C1027
0.1U_0402_25V4K~D
C1027
0.1U_0402_25V4K~D
1
2
R164 0_0402_5%~D@R164 0_0402_5%~D@1 2
Q15
DDTC124EUA-7-F_SOT323-3~D
Q15
DDTC124EUA-7-F_SOT323-3~D
I
2
O1
G
3
R513 0_0402_5%~DR513 0_0402_5%~D
1 2
Q13A
2N7002DW-T/R7_SOT363-6~D
Q13A
2N7002DW-T/R7_SOT363-6~D
61
2
C246
0.1U_0603_50V4Z~D
C246
0.1U_0603_50V4Z~D
1 2
R168 100K_0402_5%~DR168 100K_0402_5%~D
1 2
R162
100K_0402_5%~D
R162
100K_0402_5%~D
12
Q13B
2N7002DW-T/R7_SOT363-6~D
Q13B
2N7002DW-T/R7_SOT363-6~D
3
5
4
C241
0.1U_0402_16V4Z~D
C241
0.1U_0402_16V4Z~D
1
2
R160 2.2K_0402_5%~DR160 2.2K_0402_5%~D
1 2
C249
0.1U_0402_16V4Z~D
C249
0.1U_0402_16V4Z~D
1
2
D47
SD05.TCT_SOD323-2~D
@
D47
SD05.TCT_SOD323-2~D
@
2 1
R169
0_0603_5%~D
R169
0_0603_5%~D
12
R158
100K_0402_5%~D
R158
100K_0402_5%~D
12
C250
10U_1206_16V4Z~D
C250
10U_1206_16V4Z~D
1
2
R170
0_0603_5%~D
@
R170
0_0603_5%~D
@ 12
C244
0.1U_0402_16V4Z~D
C244
0.1U_0402_16V4Z~D
1
2
C245
0.1U_0402_16V4Z~D
C245
0.1U_0402_16V4Z~D
1
2
R165
10K_0402_5%~D
R165
10K_0402_5%~D
12
S
G
D
Q12
SI3456DV-T1-E3_TSOP6~D
S
G
D
Q12
SI3456DV-T1-E3_TSOP6~D
3
6
2
4 5
1
C247
0.1U_0603_50V4Z~D
C247
0.1U_0603_50V4Z~D
1
2
L59
DLW21SN121SQ2L_4P~D
@L59
DLW21SN121SQ2L_4P~D
@
1
1
4
433
22
R457 0_0402_5%~DR457 0_0402_5%~D
1 2
R166 0_0402_5%~D@R166 0_0402_5%~D@1 2
R161
470_0402_5%~D
R161
470_0402_5%~D
12
http://hobi-elektronika.net

2
2
1
1
B B
A A
JVGA_HS
G
B
JVGA_VS
R
+CRT_VCC
BLUE_CRT
M_ID2#
RED_CRT
GREEN_CRT
HSYNC_CRT
VSYNC_CRT
VSYNC_L2
HSYNC_L2
CLK_DDC2_DOCK
DAT_DDC2_DOCK
HSYNC_DOCK
VSYNC_DOCK
BLUE_CRT
RED_CRT
GREEN_CRT
RED_DOCK
BLUE_DOCK
GREEN_DOCK VSYNC_CRT
HSYNC_CRT
DAT_DDC2_CRT
+5V_RUN_SYNC
CRT_SWITCH
GPU_CLK_DDC
GPU_DAT_DDC
RED_CRT_L
GREEN_CRT_L
BLUE_CRT_L
DAT_DDC2_CRT
+5V_RUN_CRT
VSYNC_BUF
HSYNC_BUF
CLK_DDC2_CRT
CLK_DDC2_CRT
VSYNC_BUF
HSYNC_BUF
+5V_RUN_SYNC
+3.3V_RUN
+5V_RUN
+3.3V_RUN
+3.3V_RUN
+CRT_VCC
+5V_RUN
RED_DOCK <35>
GREEN_DOCK <35>
BLUE_DOCK <35>
DAT_DDC2_DOCK <35>
CLK_DDC2_DOCK <35>
HSYNC_DOCK <35>
VSYNC_DOCK <35>
CRT_RED_GPU<51> CRT_GRN_GPU<51> CRT_BLU_GPU<51>
CRT_SWITCH<37>
GPU_CLK_DDC<51>
GPU_DAT_DDC<51>
CRT_HSYNC_GPU<51> CRT_VSYNC_GPU<51>
Title
Size Document Number Rev
Date: Sheet of
LA-4051P
1.0
CRT/Video switch
20 63Thursday, June 05, 2008
Compal Electronics, Inc.
Title
Size Document Number Rev
Date: Sheet of
LA-4051P
1.0
CRT/Video switch
20 63Thursday, June 05, 2008
Compal Electronics, Inc.
Title
Size Document Number Rev
Date: Sheet of
LA-4051P
1.0
CRT/Video switch
20 63Thursday, June 05, 2008
Compal Electronics, Inc.
PROPRIETARY NOTE: THIS SHEET OF ENGINEERING DRAWING AND SPECIFICATIONS CONTAINS CONFIDENTIAL
TRADE SECRET AND OTHER PROPRIETARY INFORMATION OF DELL INC. ("DELL") THIS DOCUMENT MAY NOT
BE TRANSFERRED OR COPIED WITHOUT THE EXPRESS WRITTEN AUTHORIZATION OF DELL. IN ADDITION,
NEITHER THIS SHEET NOR THE INFORMATION IT CONTAINS WAY BE USED BY OR DISCLOSED TO ANY THIRD
PARTY WITHOUT DELL'S EXPRESS WRITTEN CONSENT.
DELL CONFIDENTIAL/PROPRIETARY
To MB CRT Conn.
To Dock Conn.
X01 Remove TV Function
CRT_SWITCH
0: MB
1: Docking (APR/ EPR)
D6
DA204U_SOT323-3~D
@
D6
DA204U_SOT323-3~D
@
2
31
C263
0.1U_0402_16V4Z~D
C263
0.1U_0402_16V4Z~D
1
2
C390
22P_0402_50V8J~D
@
C390
22P_0402_50V8J~D
@
1
2
JCRT1
SUYIN_070546FR015S558ZR
JCRT1
SUYIN_070546FR015S558ZR
6
11
1
7
12
2
8
13
3
9
14
4
10
15
5
16
17
R841 0_0603_5%~DR841 0_0603_5%~D
1 2
C265
0.1U_0402_16V4Z~D
C265
0.1U_0402_16V4Z~D
1
2
U6
SN74AHCT1G125GW_SC70-5~D
U6
SN74AHCT1G125GW_SC70-5~D
A
2Y4
P5
G
3
OE# 1
L11
BLM18AG121SN1D_0603~D
L11
BLM18AG121SN1D_0603~D
1 2
C257
10P_0402_50V8J~D
C257
10P_0402_50V8J~D
1
2
C260
0.1U_0402_16V4Z~D
C260
0.1U_0402_16V4Z~D
1
2
D5
DA204U_SOT323-3~D
@
D5
DA204U_SOT323-3~D
@
2
31
L63
BLM18BB470SN1D_0603~D
L63
BLM18BB470SN1D_0603~D
1 2
R174
150_0402_1%~D
R174
150_0402_1%~D
12
C518
22P_0402_50V8J~D
@
C518
22P_0402_50V8J~D
@
1
2
R172
150_0402_1%~D
R172
150_0402_1%~D
12
R179 1K_0402_5%~DR179 1K_0402_5%~D
1 2
C267
22P_0402_50V8J~D
@
C267
22P_0402_50V8J~D
@
1
2
C256
10P_0402_50V8J~D
C256
10P_0402_50V8J~D
1
2
C252
10P_0402_50V8J~D
C252
10P_0402_50V8J~D
1
2
C251
10P_0402_50V8J~D
C251
10P_0402_50V8J~D
1
2
C270
0.1U_0402_16V4Z~D
C270
0.1U_0402_16V4Z~D
1 2
R175
1K_0402_5%~D
@R175
1K_0402_5%~D
@
12
R176
1K_0402_5%~D
@R176
1K_0402_5%~D
@
12
C266
0.1U_0402_16V4Z~D
C266
0.1U_0402_16V4Z~D
1
2
R171
0_1206_5%~D
R171
0_1206_5%~D
1 2
C253
10P_0402_50V8J~D
C253
10P_0402_50V8J~D
1
2
F2
5A_125V_R451005.MRL~D
@F2
5A_125V_R451005.MRL~D
@
1 2
R830 0_0603_5%~DR830 0_0603_5%~D
1 2
C268
22P_0402_50V8J~D
@
C268
22P_0402_50V8J~D
@
1
2
C259
10U_0805_10V4Z~D
C259
10U_0805_10V4Z~D
1
2
R793
2.2K_0402_5%~D
R793
2.2K_0402_5%~D
12
L62
BLM18BB470SN1D_0603~D
L62
BLM18BB470SN1D_0603~D
1 2
D7
DA204U_SOT323-3~D
@
D7
DA204U_SOT323-3~D
@
2
31
C261
0.1U_0402_16V4Z~D
C261
0.1U_0402_16V4Z~D
1
2
U5
SN74AHCT1G125GW_SC70-5~D
U5
SN74AHCT1G125GW_SC70-5~D
A
2Y4
P5
G
3
OE# 1
C258
0.1U_0402_16V4Z~D
C258
0.1U_0402_16V4Z~D
1
2
C254
0.01U_0402_16V7K~D
C254
0.01U_0402_16V7K~D
1
2
D9
SDM10U45-7_SOD523-2~D
D9
SDM10U45-7_SOD523-2~D
21
C262
0.1U_0402_16V4Z~D
C262
0.1U_0402_16V4Z~D
1
2
R173
150_0402_1%~D
R173
150_0402_1%~D
12
R843 0_0603_5%~DR843 0_0603_5%~D
1 2
C255
10P_0402_50V8J~D
C255
10P_0402_50V8J~D
1
2
R794
2.2K_0402_5%~D
R794
2.2K_0402_5%~D
12
C264
0.1U_0402_16V4Z~D
C264
0.1U_0402_16V4Z~D
1
2
L12
BLM18AG121SN1D_0603~D
L12
BLM18AG121SN1D_0603~D
1 2
R178 0_0402_5%~DR178 0_0402_5%~D
1 2
L61
BLM18BB470SN1D_0603~D
L61
BLM18BB470SN1D_0603~D
1 2
D8
SDM10U45-7_SOD523-2~D
D8
SDM10U45-7_SOD523-2~D
21
C996
22P_0402_50V8J~D
@
C996
22P_0402_50V8J~D
@
1
2
U4
TS3DV520ERHUR_QFN56_11X5~D
U4
TS3DV520ERHUR_QFN56_11X5~D
GND
33
5B2 34
4B2 35
5B1 36
4B1 37
VCC
38
GND
39
3B2 40
A0
2
A5
12
GND
13
A6
14
A7
15
GND
16
SEL
17
VCC
18
GND
1
A1
3
VCC
4
A8
19
A9
20
GND
21
8B1 22
9B1 23
GND
24
8B2 25
2B2 41
3B1 42
2B1 43
GND
44
1B2 45
0B2 46
1B1 47
0B1 48
GND
49
VCC
50
NC 51
NC 52
GND
53
NC 54
NC 5
GND
6
A2
7
A3
8
GND
9
VCC
10
A4
11
9B2 26
VCC
27
GND
28
7B2 29
6B2 30
7B1 31
6B1 32
GND
55
VCC
56
R177 0_0402_5%~DR177 0_0402_5%~D
1 2
C269
0.1U_0402_16V4Z~D
C269
0.1U_0402_16V4Z~D
1 2
http://hobi-elektronika.net

2
2
1
1
B B
A A
DPB_MB_AUX
DPB_MB_AUX#
DPB_MB_LANE3#_C
DPB_MB_LANE2#_C
DPB_MB_LANE2_C
DPB_MB_LANE3_C
DPB_MB_LANE0_C
DPB_MB_LANE1_C
DPB_MB_LANE1#_C
+3.3V_RUN_R
DPB_DOCK_LANE3
DPB_DOCK_LANE1
DPB_DOCK_LANE1#
DPB_DOCK_LANE0
DPB_DOCK_AUX
DPB_DOCK_AUX#
DPB_MB_LANE2#
DPB_MB_LANE1#
DPB_MB_AUX#
DPB_MB_CA_DET
DPB_DOCK_CA_DET
DPB_MB_CA_DET
DP_PRIORITY
+3.3V_RUN_LP
DPB_MB_LANE0 DPB_MB_LANE0_C
DPB_MB_LANE0# DPB_MB_LANE0#_C
DPB_MB_LANE1 DPB_MB_LANE1_C
DPB_MB_LANE1#_C
DPB_MB_LANE2 DPB_MB_LANE2_C
DPB_MB_LANE2#_C
DPB_MB_LANE3
DPB_MB_LANE3# DPB_MB_LANE3_C
DPB_MB_LANE3#_C
DPB_MB_AUX
DPB_DOCK_LANE0#
DPB_DOCK_LANE2
DPB_DOCK_LANE2#
DPB_DOCK_LANE3#
DP_MB_HPD_EN
DPB_MB_HPD
DPB_DOCK_HPD
DPB_MB_HPD
DPB_DOCK_HPD
DPB_DOCK_CA_DET
DPB_AUX_SW
DPB_AUX#SW
DPB_HPD
DPB_MB_P14
DPB_MB_CA_DET
DPB_HPD
DPB_MB_CA_DET DPB_MB_CA_DET
DPB_MB_LANE0_C
DPB_MB_LANE0#_C
DPB_MB_LANE0_C
DPB_MB_LANE0#_C
DPB_MB_LANE1_C
DPB_MB_LANE1#_C
DPB_MB_LANE1_C
DPB_MB_LANE1#_C
DPB_MB_LANE2_C
DPB_MB_LANE2#_C
DPB_MB_LANE2_C
DPB_MB_LANE2#_C
DPB_MB_LANE3_C
DPB_MB_LANE3#_C
DPB_MB_LANE3_C
DPB_MB_LANE3#_C
DPB_MB_HPD DPB_MB_HPD
DPB_MB_AUX#
DPB_MB_AUX
DPB_MB_AUX#
DPB_MB_AUX
DPB_MB_LANE0#_C
DP_MB_HPD_EN
DPB_MB_HPD
DPB_CA_DET
DPC_CA_DET
DPC_DOCK_AUX
DPC_DOCK_AUX#
DPB_MB_AUX
DPB_DOCK_AUX
DPB_DOCK_AUX#
DPB_MB_AUX#
DPB_AUX_SW
DPB_AUX#SW
DPC_DOCK_AUX_SW
DPC_DOCK_AUX#SW
DPB_AUX#SW
DPB_AUX_SW
DPB_CA_DET# DPC_CA_DET
DPC_DOCK_AUX_SW
DPC_DOCK_AUX#_SW
DPC_CA_DET#DPB_CA_DET
DPB_DOCK_HPD
+VDISPLAY_VCC
+3.3V_RUN
+3.3V_RUN
+5V_RUN
+5V_RUN +3.3V_RUN
+3.3V_RUN
+3.3V_RUN
+3.3V_RUN
+3.3V_RUN
+3.3V_RUN
+5V_RUN
+5V_RUN
+3.3V_RUN
+3.3V_RUN
+3.3V_RUN
+3.3V_RUN
+5V_RUN
+3.3V_RUN
+3.3V_RUN
+5V_RUN
DPB_LANE_P0_C<51> DPB_LANE_N0_C<51>
DPB_LANE_N1_C<51> DPB_LANE_P1_C<51>
DPB_LANE_P2_C<51> DPB_LANE_N2_C<51>
DPB_LANE_P3_C<51> DPB_LANE_N3_C<51>
DPB_DOCK_HPD<35>
DPB_DOCK_CA_DET<35>
DP_PRIORITY<37>
DPB_DOCK_LANE0_C <35>
DPB_DOCK_LANE0#_C <35>
DPB_DOCK_LANE1_C <35>
DPB_DOCK_LANE1#_C <35>
DPB_DOCK_LANE2_C <35>
DPB_DOCK_LANE2#_C <35>
DPB_DOCK_LANE3_C <35>
DPB_DOCK_LANE3#_C <35>
DPB_DOCK_AUX <35>
DPB_DOCK_AUX# <35>
DPB_CA_DET <51>
DPB_MB_P14<51>
DP_MB_EN<37>
DOCK_DET#<35,37>
DPB_HPD <51>
DPB_AUX<51>
DPB_AUX#<51>
DVI_B_CLK_DDC<51>
DVI_B_DAT_DDC<51>
DPC_DOCK_AUX<51>
DPC_DOCK_AUX#<51> DPC_DOCK_AUX_SW <35>
DPC_DOCK_AUX#SW <35>
DVI_C_CLK_DDC<51>
DVI_C_DAT_DDC<51>
DPC_CA_DET <35,51>
Title
Size Document Number Rev
Date: Sheet of
LA-4051P
1.0
Display port
21 63Friday, June 13, 2008
Compal Electronics, Inc.
Title
Size Document Number Rev
Date: Sheet of
LA-4051P
1.0
Display port
21 63Friday, June 13, 2008
Compal Electronics, Inc.
Title
Size Document Number Rev
Date: Sheet of
LA-4051P
1.0
Display port
21 63Friday, June 13, 2008
Compal Electronics, Inc.
Display port Connector
DELL CONFIDENTIAL/PROPRIETARY
PROPRIETARY NOTE: THIS SHEET OF ENGINEERING DRAWING AND SPECIFICATIONS CONTAINS CONFIDENTIAL
TRADE SECRET AND OTHER PROPRIETARY INFORMATION OF DELL INC. ("DELL") THIS DOCUMENT MAY NOT
BE TRANSFERRED OR COPIED WITHOUT THE EXPRESS WRITTEN AUTHORIZATION OF DELL. IN ADDITION,
NEITHER THIS SHEET NOR THE INFORMATION IT CONTAINS WAY BE USED BY OR DISCLOSED TO ANY THIRD
PARTY WITHOUT DELL'S EXPRESS WRITTEN CONSENT.
Place close to JDP1 connector
Pin30
LP
DescriptionLevel
Hi
Low
State
Normal Mode
Low power Mode
Standard operational mode for device
Device is forced into a low power mode
causing the output s to go to a high-Z
state, all other inputs are ignore
Pads for interoperability,
remove in X01 if not needed.
SW for MB side SW for eDOCK side
Its for Enhance ESD on dock issue.
U8
NC7SZ04P5X_NL_SC70-5~D
U8
NC7SZ04P5X_NL_SC70-5~D
A2
Y
4
P5
NC 1
G
3
C984 0.033U_0402_16V7K~DC984 0.033U_0402_16V7K~D
12
U77
SN74CBTD3306CPWR_TSSOP8~D
U77
SN74CBTD3306CPWR_TSSOP8~D
1OE#
1
GND 4
2OE#
7
2A
51B 3
1A
2
2B 6
VCC 8
C940
0.01U_0402_16V7K~D
C940
0.01U_0402_16V7K~D
1
2
R1035
0_1206_5%~D
R1035
0_1206_5%~D
1 2
R911 0_0402_5%~D
@R911 0_0402_5%~D
@
1 2
C283 0.1U_0402_10V7K~DC283 0.1U_0402_10V7K~D
12
C277
0.1U_0402_16V4Z~D
C277
0.1U_0402_16V4Z~D
1 2
R419 100K_0402_5%~D@R419 100K_0402_5%~D@
12
C1074
0.1U_0402_16V4Z~D
C1074
0.1U_0402_16V4Z~D
1 2
R1086
10K_0402_5%~D
R1086
10K_0402_5%~D
1 2
U78
SN74CBTD3306CPWR_TSSOP8~D
U78
SN74CBTD3306CPWR_TSSOP8~D
1OE#
1
GND 4
2OE#
7
2A
51B 3
1A
2
2B 6
VCC 8
R1100
1K_0402_5%~D
R1100
1K_0402_5%~D
12
C288 0.1U_0402_10V7K~DC288 0.1U_0402_10V7K~D
12
C939
0.1U_0402_10V7K~D
C939
0.1U_0402_10V7K~D
1
2
D10
B0540WS-7_SOD323-2~D
@
D10
B0540WS-7_SOD323-2~D
@
21
C287 0.1U_0402_10V7K~DC287 0.1U_0402_10V7K~D
12
R193
3.48K_0402_1%~D
R193
3.48K_0402_1%~D
12
8
D11
RCLAMP0524P.TCT~D
@
8
D11
RCLAMP0524P.TCT~D
@
4
5
1
6
2
7
3
10
9
R182
100K_0402_5%~D
@
R182
100K_0402_5%~D
@
1 2
JDP1
MOLEX_105019-0001
JDP1
MOLEX_105019-0001
LANE0+
1LANE0_shield
2LANE0-
3LANE1+
4LANE1_shield
5LANE1-
6LANE2+
7LANE2_shield
8LANE2-
9LANE3+
10 LANE3_shield
11 LANE3-
12 CA_DET
13 GND
14 AUX_CH+
15 GND
16 AUX_CH-
17 HP_DET
18 RTN
19
GND 21
GND 22
GND 23
GND 24
DP_PWR
20
C278 0.1U_0402_10V7K~DC278 0.1U_0402_10V7K~D
12
F1
1206L150PR~D
F1
1206L150PR~D
1 2
R1101
1K_0402_5%~D
@
R1101
1K_0402_5%~D
@
12
C284 0.1U_0402_10V7K~DC284 0.1U_0402_10V7K~D
12
R968 0_0402_5%~D
R968 0_0402_5%~D
1 2
R185 1M_0402_5%~D
@
R185 1M_0402_5%~D
@
1 2
R1087
10K_0402_5%~D
R1087
10K_0402_5%~D
1 2
R899 100K_0402_5%~D@R899 100K_0402_5%~D@
12
C290 0.1U_0402_10V7K~DC290 0.1U_0402_10V7K~D
12
R1085
10K_0402_5%~D
R1085
10K_0402_5%~D
1 2
R188 100K_0402_5%~DR188 100K_0402_5%~D
1 2
R92
33_0402_5%~D
R92
33_0402_5%~D
1 2
8
D12
RCLAMP0524P.TCT~D
@
8
D12
RCLAMP0524P.TCT~D
@
4
5
1
6
2
7
3
10
9
C938
0.1U_0402_10V7K~D
C938
0.1U_0402_10V7K~D
1
2
C271
0.1U_0402_10V7K~D
C271
0.1U_0402_10V7K~D
12
R1102
1K_0402_5%~D
R1102
1K_0402_5%~D
12
R896 100K_0402_5%~D@R896 100K_0402_5%~D@
12
C1018 0.1U_0402_16V4Z~DC1018 0.1U_0402_16V4Z~D
1 2
C274
0.1U_0402_10V7K~D
C274
0.1U_0402_10V7K~D
12
C1065
0.1U_0402_16V4Z~D
C1065
0.1U_0402_16V4Z~D
1 2
C482
10U_0805_10V6K~D
C482
10U_0805_10V6K~D
1
2
R187 1M_0402_5%~D
@
R187 1M_0402_5%~D
@
1 2
R181
100K_0402_5%~D
@
R181
100K_0402_5%~D
@
1 2
8
D13
RCLAMP0524P.TCT~D
@
8
D13
RCLAMP0524P.TCT~D
@
4
5
1
6
2
7
3
10
9
R1008 100K_0402_5%~D@R1008 100K_0402_5%~D@
12
R898 100K_0402_5%~D@R898 100K_0402_5%~D@
12
C280 0.1U_0402_10V7K~DC280 0.1U_0402_10V7K~D
12
C276
0.1U_0402_16V4Z~D
C276
0.1U_0402_16V4Z~D
1 2
C275
0.01U_0402_16V7K~D
C275
0.01U_0402_16V7K~D
1
2
C281 0.1U_0402_10V7K~DC281 0.1U_0402_10V7K~D
12
R184
0_1206_5%~D
@
R184
0_1206_5%~D
@
1 2
R278 100K_0402_5%~DR278 100K_0402_5%~D
12
C292 0.1U_0402_10V7K~DC292 0.1U_0402_10V7K~D
12
R1009 100K_0402_5%~D@R1009 100K_0402_5%~D@
12
R764
33_0402_5%~D
R764
33_0402_5%~D
1 2
C289 0.1U_0402_10V7K~DC289 0.1U_0402_10V7K~D
12
C285 0.1U_0402_10V7K~DC285 0.1U_0402_10V7K~D
12
R74
33_0402_5%~D
R74
33_0402_5%~D
1 2
C1073
0.1U_0402_16V4Z~D
C1073
0.1U_0402_16V4Z~D
1 2
U76
SN74CBTD3306CPWR_TSSOP8~D
U76
SN74CBTD3306CPWR_TSSOP8~D
1OE#
1
GND 4
2OE#
7
2A
51B 3
1A
2
2B 6
VCC 8
R209 100K_0402_5%~D@R209 100K_0402_5%~D@
12
R183
100K_0402_5%~D
@
R183
100K_0402_5%~D
@
1 2
R191
100K_0402_5%~D
R191
100K_0402_5%~D
1 2
R993
1M_0402_5%~D
R993
1M_0402_5%~D
1 2
C273
0.1U_0402_10V7K~D
C273
0.1U_0402_10V7K~D
12
R900 100K_0402_5%~D@R900 100K_0402_5%~D@
12
C950
0.1U_0402_10V7K~D
C950
0.1U_0402_10V7K~D
1
2
R1007 100K_0402_5%~D@R1007 100K_0402_5%~D@
12
C1064
0.1U_0402_16V4Z~D
C1064
0.1U_0402_16V4Z~D
1 2
C941
1000P_0402_50V7K~D
C941
1000P_0402_50V7K~D
1
2
C286 0.1U_0402_10V7K~DC286 0.1U_0402_10V7K~D
12
C293 0.1U_0402_10V7K~DC293 0.1U_0402_10V7K~D
12
R180
100K_0402_5%~D
@
R180
100K_0402_5%~D
@
1 2
R1084
10K_0402_5%~D
R1084
10K_0402_5%~D
1 2
C272
0.1U_0402_10V7K~D
C272
0.1U_0402_10V7K~D
12
C282 0.1U_0402_10V7K~DC282 0.1U_0402_10V7K~D
12
R1001 1M_0402_5%~DR1001 1M_0402_5%~D
1 2
R647 100K_0402_5%~D@R647 100K_0402_5%~D@
12
C937
1U_0603_10V4Z~D
C937
1U_0603_10V4Z~D
1
2
C291 0.1U_0402_10V7K~DC291 0.1U_0402_10V7K~D
12
R1006 100K_0402_5%~D
@
R1006 100K_0402_5%~D
@
12
R1099
1K_0402_5%~D
@
R1099
1K_0402_5%~D
@
12
R89
33_0402_5%~D
R89
33_0402_5%~D
1 2
C279 0.1U_0402_10V7K~DC279 0.1U_0402_10V7K~D
12
R336 100K_0402_5%~D@R336 100K_0402_5%~D@
12
R190
100K_0402_5%~D
R190
100K_0402_5%~D
1 2
U75
SN74CBTD3306CPWR_TSSOP8~D
U75
SN74CBTD3306CPWR_TSSOP8~D
1OE#
1
GND 4
2OE#
7
2A
51B 3
1A
2
2B 6
VCC 8
R337 100K_0402_5%~D@R337 100K_0402_5%~D@
12
U7
NC7SZ04P5X_NL_SC70-5~D
U7
NC7SZ04P5X_NL_SC70-5~D
A2
Y
4
P5
NC 1
G
3
R186 100K_0402_5%~DR186 100K_0402_5%~D
1 2
U66
74AHC1G08GW_SOT353-5~D
U66
74AHC1G08GW_SOT353-5~D
IN1
1
IN2
2
G
3
O4
P5
R897 100K_0402_5%~D@R897 100K_0402_5%~D@
12
U9
TS2DP512_QFN56_8X8~D
U9
TS2DP512_QFN56_8X8~D
ML_B 2(p) 19
ML_IN 0(p)
3
ML_IN 0(n)
4
ML_IN 1(p)
6
ML_IN 1(n)
7
ML_IN 2(p)
9
ML_IN 2(n)
10
ML_IN 3(p)
12
ML_IN 3(n)
13
ML_B 3(n) 15
Priority
29
LP
30
HPD_B
32
CAD_B
33
HPD 37
CAD 39
HPD_A
40
CAD_A
41 ML_B 1(n) 21
ML_B 1(p) 22
ML_A 3(n) 46
ML_A 3(p) 47
ML_A 2(n) 49
ML_A 2(p) 50
ML_A 1(n) 52
ML_A 1(p) 53
ML_A 0(n) 55
ML_A 0(p) 56
ML_B 3(p) 16
ML_B 2(n) 18
GND 5
GND 11
GND 20
GND 27
GND 31
GND 42
GND 44
GND 51
VDD*1
38
DPVadj
1
AUX (p)
36
AUX (n)
35
AUX_A (p) 45
AUX_A (n) 43
AUX_B (p) 28
AUX_B (n) 26
VDD
2
VDD
8
VDD
14
VDD
17
VDD
23
VDD
34
VDD
48
VDD
54
ML_B 0(p) 25
ML_B 0(n) 24
Thermal GND 57
R895 100K_0402_5%~DR895 100K_0402_5%~D
12
R189
100K_0402_5%~D
R189
100K_0402_5%~D
1 2
http://hobi-elektronika.net

5
5
4
4
3
3
2
2
1
1
D D
C C
B B
A A
CLK_ICH_TERM
PCI_PIRQD#
PCI_DEVSEL#
PCI_TRDY#
PCI_FRAME#
PCI_STOP#
PCI_PLOCK#
PCI_IRDY#
PCI_PERR#
PCI_SERR#
PCI_PIRQA#
PCI_PIRQC#
PCI_PIRQB#
PCI_REQ0#
PCI_REQ1#
ICH_SPI_CS1#
PCI_RST#
PLTRST1#
PLTRST2#
PLTRST3#
PCI_PCIRST#
GNT3#/GPIO55
PCI_PERR#
PCI_IRDY#
PCI_REQ0#
PCI_PIRQC#
PCI_AD27
PCI_AD22
PCI_AD11
PCI_AD8
PCI_AD3
PCI_PAR
PCI_AD21
PCI_AD12
ICH_PME#
PCI_AD28
PCI_GNT0#
PCI_PIRQD#
PCI_AD18
PCI_AD14
PCI_AD10
PCI_AD5
PCI_GNT0#
PCI_TRDY#
PCI_STOP#
PCI_AD26
PCI_AD0
PCI_PLTRST#
PCI_DEVSEL#
PCI_AD24
PCI_AD20
PCI_AD17
PCI_AD4
CLK_PCI_ICH
CLK_PCI_ICH
PCI_AD31
PCI_AD16
PCI_AD9
PCI_AD6
PCI_C_BE1#
PCI_REQ1#
PCI_AD13
PCI_FRAME#
PCI_SERR#
PCI_C_BE3#
PCI_GNT1#
PCI_AD30
PCI_AD25
PCI_PCIRST#
PCI_PIRQA#
PCI_AD19
PCI_AD15
PCI_AD1
PCI_C_BE2#
PCI_C_BE0#
PCI_AD7
PCI_AD2
GNT3#/GPIO55
PCI_AD29
PCI_AD23
PCI_PIRQB#
PCI_PLOCK#
PCI_PLTRST#
FAN1_DET#
FAN1_DET#
LVDS_CBL_DET#
LVDS_CBL_DET#
CAM_MIC_CBL_DET#
CAM_MIC_CBL_DET#
PNL_BKLT_CBL_DET#
GNT2#/GPIO53
PNL_BKLT_CBL_DET#
+3.3V_RUN
+3.3V_ALW_ICH
+3.3V_RUN
+3.3V_ALW_ICH
+3.3V_ALW_ICH
+3.3V_ALW_ICH
PCI_C_BE1# <31>
PCI_PAR <31>
PCI_IRDY# <31>
PCI_C_BE3# <31>
PCI_C_BE2# <31>
PCI_DEVSEL# <31>
PCI_C_BE0# <31>
PCI_AD[0..31]<31>
PLTRST2# <37,38>
PLTRST3# <34,36>
ICH_SPI_CS1#<24>
PCI_GNT1# <31>
PCI_PIRQD#<31>
PCI_RST# <31>
PLTRST1# <10,32,51>
ICH_PME# <37>
PCI_SERR# <31>
PCI_STOP# <31>
PCI_PERR# <31>
PCI_REQ1# <31>
PCI_FRAME# <31>
PCI_TRDY# <31>
CLK_PCI_ICH <6>
PCI_PIRQB#<31> PCI_PIRQC#<31> FAN1_DET# <18>
PCIE_MCARD2_DET# <34>
PCIE_MCARD3_DET# <34>
LVDS_CBL_DET# <19>
CAM_MIC_CBL_DET# <19>
PNL_BKLT_CBL_DET# <19>
Title
Size Document Number Rev
Date: Sheet of
LA-4051P
1.0
ICH9-M(1/4)
22 63Thursday, June 05, 2008
Compal Electronics, Inc.
Title
Size Document Number Rev
Date: Sheet of
LA-4051P
1.0
ICH9-M(1/4)
22 63Thursday, June 05, 2008
Compal Electronics, Inc.
Title
Size Document Number Rev
Date: Sheet of
LA-4051P
1.0
ICH9-M(1/4)
22 63Thursday, June 05, 2008
Compal Electronics, Inc.
DELL CONFIDENTIAL/PROPRIETARY
PCI
PCI_GNT0# SPI_CS1#
1
0
1
Boot BIOS Strap
LPC
SPI
Place closely pin U10.D4
*0
1
1
Boot BIOS Location
Low = A16 swap override enabled.
High = Default.
PCI_GNT3#
A16 away override strap.
PROPRIETARY NOTE: THIS SHEET OF ENGINEERING DRAWING AND SPECIFICATIONS CONTAINS CONFIDENTIAL
TRADE SECRET AND OTHER PROPRIETARY INFORMATION OF DELL INC. ("DELL") THIS DOCUMENT MAY NOT
BE TRANSFERRED OR COPIED WITHOUT THE EXPRESS WRITTEN AUTHORIZATION OF DELL. IN ADDITION,
NEITHER THIS SHEET NOR THE INFORMATION IT CONTAINS WAY BE USED BY OR DISCLOSED TO ANY THIRD
PARTY WITHOUT DELL'S EXPRESS WRITTEN CONSENT.
R817 100K_0402_5%~DR817 100K_0402_5%~D
1 2
R198 8.2K_0402_5%~DR198 8.2K_0402_5%~D
1 2
R204 8.2K_0402_5%~DR204 8.2K_0402_5%~D
1 2
R197 8.2K_0402_5%~DR197 8.2K_0402_5%~D
1 2
U11C
74VHC08MTCX_NL_TSSOP14~D
U11C
74VHC08MTCX_NL_TSSOP14~D
IN1
10
IN2
9OUT 8
P14
G
7
R199 8.2K_0402_5%~DR199 8.2K_0402_5%~D
1 2
R200 8.2K_0402_5%~DR200 8.2K_0402_5%~D
1 2
R201 8.2K_0402_5%~DR201 8.2K_0402_5%~D
1 2
U11A
74VHC08MTCX_NL_TSSOP14~D
U11A
74VHC08MTCX_NL_TSSOP14~D
IN1
1
IN2
2OUT 3
P14
G
7
R208 8.2K_0402_5%~DR208 8.2K_0402_5%~D
1 2
C294
0.1U_0402_16V4Z~D
C294
0.1U_0402_16V4Z~D
R195 8.2K_0402_5%~DR195 8.2K_0402_5%~D
1 2
R194 8.2K_0402_5%~DR194 8.2K_0402_5%~D
1 2
R214
1K_0402_5%~D
@R214
1K_0402_5%~D
@
12
R205 8.2K_0402_5%~DR205 8.2K_0402_5%~D
1 2
R212 100K_0402_5%~DR212 100K_0402_5%~D
1 2
R702 100K_0402_5%~DR702 100K_0402_5%~D
1 2
R755 100K_0402_5%~DR755 100K_0402_5%~D
1 2
PCI
Interrupt I/F
U10B
ICH9M REV 1.0
PCI
Interrupt I/F
U10B
ICH9M REV 1.0
AD0
D11
AD1
C8
AD2
D9
AD3
E12
AD4
E9
AD5
C9
AD6
E10
AD7
B7
AD8
C7
AD9
C5
AD10
G11
AD11
F8
AD12
F11
AD13
E7
AD14
A3
AD15
D2
AD16
F10
AD17
D5
AD18
D10
AD19
B3
AD20
F7
AD21
C3
AD22
F3
AD23
F4
AD24
C1
AD25
G7
AD26
H7
AD27
D1
AD28
G5
AD29
H6
AD30
G1
AD31
H3
REQ0# F1
GNT0# G4
REQ1#/GPIO50 B6
GNT1#/GPIO51 A7
REQ2#/GPIO52 F13
GNT2#/GPIO53 F12
REQ3#/GPIO54 E6
GNT3#/GPIO55 F6
C/BE0# D8
C/BE1# B4
C/BE2# D6
C/BE3# A5
IRDY# D3
PAR E3
PCIRST# R1
DEVSEL# C6
PERR# E4
PLOCK# C2
SERR# J4
STOP# A4
TRDY# F5
FRAME# D7
PLTRST# C14
PCICLK D4
PME# R2
PIRQA#
J5
PIRQB#
E1
PIRQC#
J6
PIRQD#
C4 PIRQH#/GPIO5 G2
PIRQG#/GPIO4 F2
PIRQF#/GPIO3 K6
PIRQE#/GPIO2 H4
R196 8.2K_0402_5%~DR196 8.2K_0402_5%~D
1 2
R215
1K_0402_5%~D
@R215
1K_0402_5%~D
@
12
R202 8.2K_0402_5%~DR202 8.2K_0402_5%~D
1 2
C295
8.2P_0402_50V8J~D
@C295
8.2P_0402_50V8J~D
@
1
2
U11D
74VHC08MTCX_NL_TSSOP14~D
U11D
74VHC08MTCX_NL_TSSOP14~D
IN1
13
IN2
12 OUT 11
P14
G
7
R213
1K_0402_5%~D
R213
1K_0402_5%~D
12
R216
10_0402_5%~D
@R216
10_0402_5%~D
@
1 2
R203 8.2K_0402_5%~DR203 8.2K_0402_5%~D
1 2
R207 8.2K_0402_5%~DR207 8.2K_0402_5%~D
1 2
T183PAD~DT183PAD~D
U11B
74VHC08MTCX_NL_TSSOP14~D
U11B
74VHC08MTCX_NL_TSSOP14~D
IN1
4
IN2
5OUT 6
P14
G
7
http://hobi-elektronika.net

5
5
4
4
3
3
2
2
1
1
D D
C C
B B
A A
H_FERR#
ICH_RTCX1
PSATA_ITX_DRX_P0_C
SIO_A20GATE
SIO_RCIN#
CLK_PCIE_SATA#
SATA_ACT#_R
ICH_AZ_MDC_SDIN1
ICH_AZ_BITCLK
ICH_INTVRMEN
ICH_RTCRST#
ICH_AZ_RST#
CLK_PCIE_SATA
ICH_RTCX2
ICH_AZ_SYNC
ICH_INTVRMEN
ICH_AZ_CODEC_SDIN0
PSATA_ITX_DRX_N0_C
ICH_AZ_SDOUT
THRMTRIP_ICH#
H_DPRSTP#
INTRUDER#
LAN100_SLP
H_INTR
H_INIT#
H_IGNNE#
LPC_LFRAME#
LPC_LAD0
H_A20M#
LPC_LAD2
H_SMI#
SIO_A20GATE
LPC_LAD1
SIO_RCIN#
H_STPCLK#
LPC_LAD3
H_NMI
H_PWRGOOD
ICH_TP12
LAN100_SLP
H_DPSLP#
ICH_AZ_SYNC
ICH_AZ_RST#
ICH_AZ_SDOUT
ICH_AZ_BITCLK
ICH_AZ_SYNC
ICH_AZ_RST#
ICH_AZ_SDOUT
ICH_AZ_BITCLK
ICH_AZ_SDOUT
LPC_LDRQ1#
LPC_LDRQ0#
LAN_TX1
LAN_TX0
LAN_RX1
LAN_RX0
LAN_RX2
SATA_ODD_ITX_DRX_P1_C
RTC_BAT_DET#
ESATA_ITX_DRX_N4_C
ESATA_ITX_DRX_P4_C
SRTCRST#
LAN_TX2
GLAN_DOCK#
GLAN_DOCK#
SATA_ODD_ITX_DRX_N1_C
SATA_ITX_DRX_N3_C
SATA_ITX_DRX_P3_C
ICH_AZ_GPU_SDIN2
ME_FWP
ICH_AZ_SYNC
ICH_AZ_SDOUT
+RTC_CELL
+3.3V_RUN
+1.05V_VCCP
+1.05V_VCCP
+1.05V_VCCP
+RTC_CELL +RTC_CELL
+3.3V_RUN
+1.5V_RUN_PCIE_ICH
+3.3V_ALW_ICH
ICH_AZ_MDC_SDIN1<33>
H_INTR <7>
H_INIT# <7>
H_DPSLP# <8>
H_SMI# <7>
H_IGNNE# <7>
H_A20M# <7>
H_NMI <7>
H_STPCLK# <7>
SIO_RCIN# <38>
ICH_AZ_CODEC_SDIN0<27>
ICH_AZ_MDC_SYNC<33>
ICH_AZ_MDC_RST#<33>
ICH_AZ_MDC_SDOUT<33>
SIO_A20GATE <38>
H_PWRGOOD <8>
LPC_LAD0 <36,37,38>
LPC_LAD1 <36,37,38>
LPC_LAD2 <36,37,38>
ICH_AZ_MDC_BITCLK<33>
LPC_LFRAME# <36,37,38>
H_DPRSTP# <8,10,47>
PSATA_ITX_DRX_P0<26>
PSATA_IRX_DTX_N0_C<26> PSATA_IRX_DTX_P0_C<26> PSATA_ITX_DRX_N0<26>
ICH_AZ_CODEC_RST#<27>
ICH_AZ_CODEC_SYNC<27>
ICH_AZ_CODEC_SDOUT<27>
ICH_AZ_CODEC_BITCLK<27>
CLK_PCIE_SATA# <6>
CLK_PCIE_SATA <6>
ICH_RSVD_TP3 <24>
LPC_LDRQ0# <37>
LPC_LDRQ1# <37>
SATA_ACT#_R<42>
LAN_TX1<29>
LAN_RX0<29> LAN_RX1<29> LAN_RX2<29>
LAN_TX0<29>
LAN_RSTSYNC<29>
LAN_CLK<29>
H_FERR# <7>
SATA_ODD_ITX_DRX_P1<26>
SATA_ODD_IRX_DTX_N1_C<26> SATA_ODD_IRX_DTX_P1_C<26> SATA_ODD_ITX_DRX_N1<26>
LPC_LAD3 <36,37,38>
ESATA_ITX_DRX_P4 <33>
ESATA_IRX_DTX_N4_C <33>
ESATA_IRX_DTX_P4_C <33>
ESATA_ITX_DRX_N4 <33>
LAN_TX2<29>
SATA_SBTX_C_DRX_P3 <35>
SATA_SBRX_DTX_N3_C <35>
SATA_SBRX_DTX_P3_C <35>
SATA_SBTX_C_DRX_N3 <35>
ICH_AZ_GPU_SDIN2<51>
ICH_AZ_GPU_RST#<51>
ICH_AZ_GPU_SDOUT<51>
ICH_AZ_GPU_SYNC<51>
ICH_AZ_GPU_BITCLK<51>
ME_FWP<37>
LPC_LAD[0..3] <36,37,38>
Title
Size Document Number Rev
Date: Sheet of
LA-4051P
1.0
ICH9-M(2/4)
23 63Friday, June 13, 2008
Compal Electronics, Inc.
Title
Size Document Number Rev
Date: Sheet of
LA-4051P
1.0
ICH9-M(2/4)
23 63Friday, June 13, 2008
Compal Electronics, Inc.
Title
Size Document Number Rev
Date: Sheet of
LA-4051P
1.0
ICH9-M(2/4)
23 63Friday, June 13, 2008
Compal Electronics, Inc.
Package
9.6X4.06 mm
DELL CONFIDENTIAL/PROPRIETARY
PROPRIETARY NOTE: THIS SHEET OF ENGINEERING DRAWING AND SPECIFICATIONS CONTAINS CONFIDENTIAL
TRADE SECRET AND OTHER PROPRIETARY INFORMATION OF DELL INC. ("DELL") THIS DOCUMENT MAY NOT
BE TRANSFERRED OR COPIED WITHOUT THE EXPRESS WRITTEN AUTHORIZATION OF DELL. IN ADDITION,
NEITHER THIS SHEET NOR THE INFORMATION IT CONTAINS WAY BE USED BY OR DISCLOSED TO ANY THIRD
PARTY WITHOUT DELL'S EXPRESS WRITTEN CONSENT.
Within 500 mils
ICH9M Internal VR Enable Strap
(Internal VR for VccSus1.05, VccSus1.5, VccCL1.5)
Low = Internal VR Disabled
High = Internal VR Enabled(Default)
ICH_INTVRMEN ICH_LAN100_SLP Low = Internal VR Disabled
High = Internal VR Enabled(Default)
ICH9M LAN100 SLP Strap
(Internal VR for VccLAN1.05 and VccCL1.05)
Close to U55
XOR Chain Entrance Strap
DescriptionICH RSVD_TP3 HDA SDOUT
RSVD
Enter XOR Chain
Normal Operation (Default)
Set PCIE port config bit 1
00
0
0
1
1
11
CMOS settingCMOS_CLR1
Shunt
Open
Clear CMOS
Keep CMOS
TPM settingME_CLR1
Shunt
Open
Clear ME RTC Registers
Keep ME RTC Registers
For WLAN detection issue
Pin AH4 , AG5 has weak internal PD
CIS
R238 33_0402_5%~DR238 33_0402_5%~D
1 2
C308 0.01U_0402_16V7K~DC308 0.01U_0402_16V7K~D
12
R248
1K_0402_5%~D
@R248
1K_0402_5%~D
@
12
R219
0_0402_5%~D
@R219
0_0402_5%~D
@
1 2
C309
27P_0402_50V8J~D @C309
27P_0402_50V8J~D @
1
2
R229
56_0402_5%~D
R229
56_0402_5%~D
12
R96
10K_0402_5%~D
@R96
10K_0402_5%~D
@
12
C300
27P_0402_50V8J~D
C300
27P_0402_50V8J~D
12
R243 33_0402_5%~D@R243 33_0402_5%~D@1 2
C307 0.01U_0402_16V7K~DC307 0.01U_0402_16V7K~D
12
R247 24.9_0402_1%~DR247 24.9_0402_1%~D
12
R228
56_0402_1%~D
@R228
56_0402_1%~D
@
12
C297
4P_0402_50V8B~D
C297
4P_0402_50V8B~D
12
R242 33_0402_5%~DR242 33_0402_5%~D
1 2
R226 1M_0402_5%~DR226 1M_0402_5%~D
1 2
R240 33_0402_5%~DR240 33_0402_5%~D
1 2
CMOS_CLR1 @SHORT PADS~DCMOS_CLR1 @SHORT PADS~D
1
122
R239 33_0402_5%~DR239 33_0402_5%~D
1 2
C296
4P_0402_50V8B~D
C296
4P_0402_50V8B~D
12
R232
24.9_0402_1%~D
R232
24.9_0402_1%~D
1 2
R222
10M_0402_5%~D
R222
10M_0402_5%~D
12
C310 0.01U_0402_16V7K~DC310 0.01U_0402_16V7K~D
12
R217
332K_0402_1%~D
R217
332K_0402_1%~D
12
R246 33_0402_5%~D@R246 33_0402_5%~D@1 2
T41PAD~DT41PAD~D
C302
27P_0402_50V8J~D
C302
27P_0402_50V8J~D
1
2
R245 33_0402_5%~D@R245 33_0402_5%~D@1 2
C304 0.01U_0402_16V7K~DC304 0.01U_0402_16V7K~D
12
ME_CLR1 @SHORT PADS~DME_CLR1 @SHORT PADS~D
1
122
R231 10K_0402_5%~DR231 10K_0402_5%~D
12
R237
56_0402_5%~D
R237
56_0402_5%~D
12
R233 56_0402_5%~DR233 56_0402_5%~D
12
C299 1U_0603_10V4Z~DC299 1U_0603_10V4Z~D
1 2
R241 33_0402_5%~DR241 33_0402_5%~D
1 2
R84
10K_0402_5%~D
@
R84
10K_0402_5%~D
@
12
R230 10K_0402_5%~DR230 10K_0402_5%~D
12
R224 20K_0402_5%~DR224 20K_0402_5%~D
1 2
R221 10K_0402_5%~DR221 10K_0402_5%~D
12
C306 0.01U_0402_16V7K~DC306 0.01U_0402_16V7K~D
12
R236 33_0402_5%~DR236 33_0402_5%~D
1 2
C303 0.01U_0402_16V7K~DC303 0.01U_0402_16V7K~D
12
R235 33_0402_5%~DR235 33_0402_5%~D
1 2
C301
0.1U_0402_16V4Z~D
C301
0.1U_0402_16V4Z~D
1 2
R220
0_0402_5%~D
@R220
0_0402_5%~D
@
1 2
Y1
32.768KHZ_12.5PF_1TJE125DP1~D
Y1
32.768KHZ_12.5PF_1TJE125DP1~D
1 2
RTCLAN / GLANIHDASATA
LPCCPU
U10A
ICH9M REV 1.0
RTCLAN / GLANIHDASATA
LPCCPU
U10A
ICH9M REV 1.0
RTCX1
C23
RTCX2
C24
INTVRMEN
B22
INTRUDER#
C22
GLAN_CLK
E25
LAN_RSTSYNC
C13
LAN_RXD0
F14
LAN_RXD1
G13
LAN_RXD2
D14
LAN_TXD0
D13
LAN_TXD1
D12
LAN_TXD2
E13
HDA_BIT_CLK
AF6
HDA_SYNC
AH4
HDA_RST#
AE7
HDA_SDIN0
AF4
HDA_SDIN1
AG4
HDA_SDIN2
AH3
HDA_SDOUT
AG5
SATALED#
AG8
SATA0RXN
AJ16
SATA0RXP
AH16
SATA0TXN
AF17
SATA0TXP
AG17
SATA1RXN
AH13
SATA1RXP
AJ13
SATA1TXN
AG14
SATA1TXP
AF14
SATA_CLKN AH18
SATA_CLKP AJ18
SATARBIAS# AJ7
SATARBIAS AH7
FWH0/LAD0 K5
FWH1/LAD1 K4
FWH2/LAD2 L6
FWH3/LAD3 K2
LDRQ0# J3
LDRQ1#/GPIO23 J1
FWH4/LFRAME# K3
A20GATE N7
A20M# AJ27
DPRSTP# AJ25
DPSLP# AE23
FERR# AJ26
CPUPWRGD AD22
IGNNE# AF25
INIT# AE22
INTR AG25
RCIN# L3
SMI# AF24
NMI AF23
STPCLK# AH27
THRMTRIP# AG26
RTCRST#
A25
GPIO56
B10
GLAN_COMPO
B27 GLAN_COMPI
B28
HDA_SDIN3
AE5
SATA4TXN AG12
SATA4RXN AH11
SATA4TXP AF12
SATA4RXP AJ11
TP12 AG27
HDA_DOCK_EN#/GPIO33
AG7
HDA_DOCK_RST#/GPIO34
AE8
LAN100_SLP
A22
SATA5RXN AH9
SATA5RXP AJ9
SATA5TXN AE10
SATA5TXP AF10
SRTCRST#
F20
R227
56_0402_1%~D
@R227
56_0402_1%~D
@
12
R223
0_0402_5%~D
R223
0_0402_5%~D
1 2
C311 0.01U_0402_16V7K~DC311 0.01U_0402_16V7K~D
12
R218
332K_0402_1%~D
R218
332K_0402_1%~D
12
R244 33_0402_5%~D@R244 33_0402_5%~D@1 2
C298 1U_0603_10V4Z~DC298 1U_0603_10V4Z~D
1 2
R234 33_0402_5%~DR234 33_0402_5%~D
1 2
T46 PAD~DT46 PAD~D
R225 20K_0402_5%~DR225 20K_0402_5%~D
1 2
R249
1K_0402_5%~D
@R249
1K_0402_5%~D
@
12
C305 0.01U_0402_16V7K~DC305 0.01U_0402_16V7K~D
12
http://hobi-elektronika.net

5
5
4
4
3
3
2
2
1
1
D D
C C
B B
A A
CLK_ICH_48M
CLK_ICH_14M
H_STP_CPU#
ICH_CL_PWROK
CLK_ICH_14M
SIO_PWRBTN#
SIO_SLP_S3#
DPRSLPVR
SPKR
ICH_PWRGD
SIO_EXT_SMI#
ICH_SUSCLK
DPRSLPVR
CLKRUN#
SIO_SLP_S5#
MCH_ICH_SYNC#
H_STP_PCI#
1394_DET#
ICH_RI#
ICH_PCIE_WAKE#
ICH_RSVD_TP3
CLK_PWRGD
+CL_VREF0_ICH
ICH_BATLOW#
RSV_THRM#
ICH_TP11
ITP_DBRESET#
CLK_ICH_48M
IMVP_PWRGD
USB_OC9#
USB_OC8#
USB_OC5#
DMI_MTX_IRX_P2
DMI_MRX_ITX_N3
DMI_MRX_ITX_P1
DMI_IRCOMP
DMI_MTX_IRX_N2
DMI_MTX_IRX_P0
DMI_MTX_IRX_P1
DMI_MRX_ITX_P0
DMI_MRX_ITX_P2
DMI_MRX_ITX_N1
DMI_MTX_IRX_P3
CLK_PCIE_ICH#
DMI_MTX_IRX_N1
DMI_MTX_IRX_N3
CLK_PCIE_ICH
DMI_MRX_ITX_N2
DMI_MRX_ITX_N0
DMI_MTX_IRX_N0
PCIE_IRX_WLANTX_P2
PCIE_IRX_WLANTX_N2
PCIE_ITX_WLANRX_P2
PCIE_ITX_WLANRX_N2
PCIE_IRX_WANTX_P1
PCIE_IRX_WANTX_N1
PCIE_ITX_WANRX_P1
PCIE_ITX_WANRX_N1
USB_OC6#
USB_OC4#
ICH_CL_PWROK
ICH_PWRGD
+CL_VREF0_ICH
CL_RST0#
CLKRUN#
RSV_THRM#
IRQ_SERIRQ
MCH_ICH_SYNC#
SPKR
IMVP_PWRGD
ICH_RSMRST#
ICH_RSMRST#
PCIE_IRX_GLANTX_P6
PCIE_ITX_GLANRX_N6
PCIE_ITX_GLANRX_P6
PCIE_IRX_GLANTX_N6
ICH_LAN_RST#
+CL_VREF1_ICH
PM_SYNC#
SATA_CLKREQ#
ICH_TP8
ICH_TP9
ICH_TP10
USBRBIAS
USB_OC10#
ICH_SMBCLK
ICH_CL_RST1#
AMT_SMBDAT
ICH_RI#
+CL_VREF1_ICH
SIO_SLP_M#
ICH_PCIE_WAKE#
SIO_EXT_SMI#
ME_WOL_EN
ME_WOL_EN
ME_SUS_PWR_ACK
CONTACTLESS_DET#
AC_PRESENT
WPAN_RADIO_DIS_MINI#
AMT_SMBCLK
ICH_SMBDATA
ICH_EC_SPI_DO
ICH_CL_RST1#
ICH_LAN_RST#
ME_SUS_PWR_ACK
ICH_SMBDATA
ICH_SMBCLK
AMT_SMBDAT
AMT_SMBCLK
DMI_MRX_ITX_P3
SPI_DO_R1
SPI_CLK_R1
SPI_DIN_R1 ICH_EC_SPI_CLK
ICH_EC_SPI_DO
ICH_SPI_CS0#
ICH_EC_SPI_DIN
ICH_EC_SPI_CLK
ICH_SPI_CS0# ICH_SPI_CS0#_R
ICH_EC_SPI_DO
TPM_ID
USB_MCARD3_DET#
ICH_EC_SPI_DIN
SIO_SLP_S4#
USB_OC9#
USBP10+
USBP10-
USBP11+
USBP11-
USBP9+
USBP0-
USBP0+
USBP3+
USBP5+
USBP6-
USBP7+
USBP6+
USBP3-
USBP1-
USBP9-
USBP8-
USBP8+
USBP5-
USBP7-
USBP4-
USBP2+
USBP4+
USBP2-
USBP1+
PCIE_IRX_MCARDTX_P3
PCIE_IRX_MCARDTX_N3
PCIE_ITX_MCARDRX_P3
PCIE_ITX_MCARDRX_N3
USB_OC5#
USB_OC6#
ICH_GPIO60
ICH_GPIO60
PCIE_IRX_EXPTX_P4
PCIE_IRX_EXPTX_N4
PCIE_ITX_EXPRX_P4
PCIE_ITX_EXPRX_N4
SMB_ALERT#
ESATA_USB_OC#
USB_OC2#
USB_OC4#
ESATA_USB_OC#
USB_OC2#
USB_OC0_1#
MEM_SDATA
MEM_SCLK
ICH_SMBDATA
ICH_SMBCLK
USB_OC0_1#
SIO_EXT_SCI#
ICH_GPIO20
ICH_GPIO26
ITP_DBRESET#
USB_OC7#
USB_OC10#
USB_OC8#
USB_OC11#
SMB_ALERT#
USB_OC7#
USB_OC11#
SPEAKER_DET#
SPEAKER_DET#
IO_LOOP
SD_DET#
1394_DET#
HDD_DET#
HDD_DET#
SUS_STAT#/LPCPD#
SIO_EXT_SCI#
CONTACTLESS_DET#
IO_LOOP
ICH_GPIO49
LAN_DISABLE#
TPM_ID
ICH_SPI_DIN_R ICH_EC_SPI_CLK
SPI_DO_R2
SPI_DIN_R2 SPI_CLK_R2 ICH_EC_SPI_DO
ICH_SPI_CS1# ICH_SPI_DIN_RICH_EC_SPI_DIN
ICH_SPI_CS1#_R
SPI_WP#_SEL
ODD_DET#
IRQ_SERIRQ_ICH
+1.5V_RUN_PCIE_ICH
+3.3V_M
+3.3V_ALW_ICH
+3.3V_RUN
+3.3V_RUN +3.3V_RUN
+3.3V_ALW_ICH
+3.3V_WLAN
+3.3V_LAN +3.3V_ALW_ICH
+3.3V_LAN
+3.3V_ALW_ICH
+3.3V_ALW_ICH
+3.3V_M
+3.3V_M
+3.3V_RUN
+3.3V_RUN
+3.3V_LAN
CLK_PCIE_ICH# <6>
CLK_PCIE_ICH <6>
DMI_MTX_IRX_N0 <10>
DMI_MTX_IRX_N1 <10>
DMI_MTX_IRX_N2 <10>
DMI_MTX_IRX_N3 <10>
DMI_MTX_IRX_P0 <10>
DMI_MRX_ITX_N0 <10>
DMI_MRX_ITX_P0 <10>
DMI_MTX_IRX_P1 <10>
DMI_MRX_ITX_N1 <10>
DMI_MRX_ITX_P1 <10>
DMI_MTX_IRX_P2 <10>
DMI_MRX_ITX_N2 <10>
DMI_MRX_ITX_P2 <10>
DMI_MTX_IRX_P3 <10>
DMI_MRX_ITX_N3 <10>
MCH_ICH_SYNC#<10>
H_STP_PCI#<6>
CL_CLK0 <10>
ICH_PWRGD <10,41>
CLK_ICH_48M <6>
SIO_PWRBTN# <38>
CLK_ICH_14M <6>
ICH_CL_PWROK <10,38>
SIO_SLP_S5# <38>
H_STP_CPU#<6>
DPRSLPVR <10,47>
CLK_PWRGD <6>
IMVP_PWRGD<37,41,47>
ITP_DBRESET#<7>
SPKR<27>
IRQ_SERIRQ<31,36,37,38>
SIO_EXT_SMI#<38>
CLKRUN#<31,37,38>
ICH_PCIE_WAKE#<37>
PCIE_ITX_WLANRX_N2_C<34>
PCIE_IRX_WLANTX_P2<34> PCIE_IRX_WLANTX_N2<34>
PCIE_IRX_WANTX_P1<34> PCIE_IRX_WANTX_N1<34>
PCIE_ITX_WLANRX_P2_C<34>
PCIE_ITX_WANRX_P1_C<34> PCIE_ITX_WANRX_N1_C<34>
CL_RST0# <10>
ICH_RSVD_TP3<23>
ICH_RSMRST# <38>
PCIE_IRX_GLANTX_N6<29>
PCIE_ITX_GLANRX_N6_C<29>
PCIE_IRX_GLANTX_P6<29>
PCIE_ITX_GLANRX_P6_C<29>
SIO_EXT_WAKE#<37>
USB_MCARD2_DET#<34>
PM_SYNC#<10>
SATA_CLKREQ#<6>
ICH_CL_CLK1 <34>
ICH_CL_DATA1 <34>
CL_DATA0 <10>
SIO_SLP_M# <38>
SIO_SLP_S3# <37>
USB_MCARD1_DET#<34>
ICH_LAN_RST# <38>
ME_WOL_EN <38>
ME_SUS_PWR_ACK <38>
ICH_CL_RST1# <34>
AC_PRESENT <38>
AMT_SMBCLK<38>
AMT_SMBDAT<38>
DMI_MRX_ITX_P3 <10>
SIO_SLP_S4# <38>
USBP10+ <36>
USBP10- <36>
USBP11+ <19>
USBP11- <19>
USBP4+ <34>
USBP5- <34>
USBP3+ <33>
USBP5+ <34>
USBP4- <34>
USBP3- <33>
USBP2+ <33>
USBP2- <33>
USBP6+ <34>
USBP6- <34>
USBP1+ <33>
USBP1- <33>
USBP0- <33>
USBP0+ <33>
USBP7+ <32>
USBP7- <32>
USBP8+ <35>
USBP8- <35>
USBP9+ <35>
USBP9- <35>
PCIE_ITX_MCARDRX_N3_C<34>
PCIE_IRX_MCARDTX_P3<34> PCIE_IRX_MCARDTX_N3<34>
PCIE_ITX_MCARDRX_P3_C<34>
USB_MCARD3_DET# <34>
PCIE_ITX_EXPRX_N4_C<32>
PCIE_IRX_EXPTX_P4<32> PCIE_IRX_EXPTX_N4<32>
PCIE_ITX_EXPRX_P4_C<32>
USB_OC0_1#<33>
USB_OC2#<33>
ESATA_USB_OC#<33>
MEM_SCLK <16,17>
MEM_SDATA <16,17>
PCIE_MCARD1_DET# <34>
SPEAKER_DET# <28>
IO_LOOP<33>
1394_DET# <31>
HDD_DET#<26>
SD_DET#<31>
SIO_EXT_SCI#<38>
CONTACTLESS_DET#<36>
LAN_DISABLE#<29>
ICH_SPI_CS1#<22>
SPI_WP#_SEL <37>
ODD_DET#<26,38>
Title
Size Document Number Rev
Date: Sheet of
LA-4051P
1.0
ICH9-M(3/4)
24 63Friday, June 13, 2008
Compal Electronics, Inc.
Title
Size Document Number Rev
Date: Sheet of
LA-4051P
1.0
ICH9-M(3/4)
24 63Friday, June 13, 2008
Compal Electronics, Inc.
Title
Size Document Number Rev
Date: Sheet of
LA-4051P
1.0
ICH9-M(3/4)
24 63Friday, June 13, 2008
Compal Electronics, Inc.
Place closely pin U10.AF3
Place closely pin U10.H1
DELL CONFIDENTIAL/PROPRIETARY
PROPRIETARY NOTE: THIS SHEET OF ENGINEERING DRAWING AND SPECIFICATIONS CONTAINS CONFIDENTIAL
TRADE SECRET AND OTHER PROPRIETARY INFORMATION OF DELL INC. ("DELL") THIS DOCUMENT MAY NOT
BE TRANSFERRED OR COPIED WITHOUT THE EXPRESS WRITTEN AUTHORIZATION OF DELL. IN ADDITION,
NEITHER THIS SHEET NOR THE INFORMATION IT CONTAINS WAY BE USED BY OR DISCLOSED TO ANY THIRD
PARTY WITHOUT DELL'S EXPRESS WRITTEN CONSENT.
Within 500 mils
MiniWWAN (Mini Card 1)--->
MiniWLAN (Mini Card 2)--->
Option to " Disable "
clkrun. Pulling it
down
will keep the clks
running.
10/100/1G LAN --->
Within 500 mils
200 MIL SO8
Flash ROM
----->BIO
----->Camera
----->EXP Card
----->WPAN
----->WLAN
----->Left Side Top
----->Right Side Bottom
----->Right Side Top
----->Left Side Bottom
----->WWAN
----->DOCK
----->DOCK
BT/UWB--->
Express card--->
Low = Default
High = No Reboot
SPKR
No Reboot Strap
R270 No stuff = Disable
Stuff = Enable
iTPM function
TPM_ID:
H: Enable
L: Disable
Follow Daisy Chain and Star
Topology. Place close to U10
pinE23 within 500mils
R295
33_0402_5%~D
R295
33_0402_5%~D
1 2
U13
W25X16VSSIG_SO8~D
@U13
W25X16VSSIG_SO8~D
@
CS#
1
SO
2
WP#
3
GND
4
VCC 8
HOLD# 7
SCLK 6
SI 5
T48PAD~D T48PAD~D
R263 100K_0402_5%~DR263 100K_0402_5%~D
1 2
R255 2.2K_0402_5%~DR255 2.2K_0402_5%~D
1 2
R280 0_0402_5%~DR280 0_0402_5%~D
1 2
R275 8.2K_0402_5%~DR275 8.2K_0402_5%~D
12
C322 0.1U_0402_10V7K~DC322 0.1U_0402_10V7K~D
1 2
C319 0.1U_0402_10V7K~DC319 0.1U_0402_10V7K~D
1 2
R835 100K_0402_5%~DR835 100K_0402_5%~D
1 2
R192 10K_0402_5%~DR192 10K_0402_5%~D
1 2
R836 100K_0402_5%~DR836 100K_0402_5%~D
1 2
C321 0.1U_0402_10V7K~DC321 0.1U_0402_10V7K~D
1 2
R380
33_0402_5%~D
@R380
33_0402_5%~D
@
1 2
R293 10K_0402_5%~DR293 10K_0402_5%~D
1 2
R296
2.2K_0402_5%~D
R296
2.2K_0402_5%~D
12
C313
47P_0402_50V8J~D
@C313
47P_0402_50V8J~D
@
1
2
R253 100K_0402_5%~D@R253 100K_0402_5%~D@1 2
R284
10K_0402_5%~D
@R284
10K_0402_5%~D
@1 2
C318
8.2P_0402_50V8D~D
C318
8.2P_0402_50V8D~D
1
2
C803 0.1U_0402_10V7K~DC803 0.1U_0402_10V7K~D
1 2
R274 10K_0402_5%~DR274 10K_0402_5%~D
1 2
R268 10K_0402_5%~DR268 10K_0402_5%~D
1 2
R277 0_0402_5%~DR277 0_0402_5%~D
1 2
T130 PAD~D
T130 PAD~D
T44 PAD~DT44 PAD~D
R381
33_0402_5%~D@R381
33_0402_5%~D@
1 2
R267 10K_0402_5%~DR267 10K_0402_5%~D
1 2
R290
453_0402_1%~D
R290
453_0402_1%~D
12
R287
3.24K_0402_1%~D
R287
3.24K_0402_1%~D
12
R304
100K_0402_5%~D
3@
R304
100K_0402_5%~D
3@
1 2
R276
10K_0402_5%~D
R276
10K_0402_5%~D
1 2
R257 10K_0402_5%~DR257 10K_0402_5%~D
1 2
R259 10K_0402_5%~D@R259 10K_0402_5%~D@1 2
RP2
10K_1206_8P4R_5%~D
RP2
10K_1206_8P4R_5%~D
18 27 36 45
R834 100K_0402_5%~DR834 100K_0402_5%~D
1 2
R301
33_0402_5%~D
R301
33_0402_5%~D
1 2
R251 2.2K_0402_5%~D@R251 2.2K_0402_5%~D@1 2
R265 10K_0402_5%~DR265 10K_0402_5%~D
1 2
C484
0.1U_0402_16V4Z~D
@C484
0.1U_0402_16V4Z~D
@
1 2
R282
8.2K_0402_5%~D
R282
8.2K_0402_5%~D
12
R289
453_0402_1%~D
R289
453_0402_1%~D
12
R272 10K_0402_5%~DR272 10K_0402_5%~D
1 2
R288 10K_0402_5%~DR288 10K_0402_5%~D
1 2
R299
3.3K_0402_5%~D
R299
3.3K_0402_5%~D
12
R285
10_0402_5%~D
R285
10_0402_5%~D
12
T39PAD~D T39PAD~D
R258 8.2K_0402_5%~DR258 8.2K_0402_5%~D
1 2
R270 1K_0402_5%~D@R270 1K_0402_5%~D@1 2
R291 10K_0402_5%~DR291 10K_0402_5%~D
1 2
R286
3.24K_0402_1%~D
R286
3.24K_0402_1%~D
12
C326 0.1U_0402_10V7K~DC326 0.1U_0402_10V7K~D
1 2
T50PAD~D T50PAD~D
T184PAD~D T184PAD~D
R279
10_0402_5%~D
@R279
10_0402_5%~D
@
12
R302 33_0402_5%~DR302 33_0402_5%~D
1 2
C327 0.1U_0402_10V7K~DC327 0.1U_0402_10V7K~D
1 2
R329
33_0402_5%~D
@R329
33_0402_5%~D
@
1 2
R252 2.2K_0402_5%~DR252 2.2K_0402_5%~D
1 2
R787 10K_0402_5%~DR787 10K_0402_5%~D
1 2
T185PAD~D T185PAD~D
R283
10_0402_5%~D
@R283
10_0402_5%~D
@
12
R262 10K_0402_5%~DR262 10K_0402_5%~D
1 2
C317 0.1U_0402_10V7K~DC317 0.1U_0402_10V7K~D
1 2
R963 100K_0402_5%~DR963 100K_0402_5%~D
1 2
R759 100K_0402_5%~DR759 100K_0402_5%~D
1 2
C323 0.1U_0402_10V7K~DC323 0.1U_0402_10V7K~D
1 2
R760 100K_0402_5%~DR760 100K_0402_5%~D
12
R281 0_0402_5%~DR281 0_0402_5%~D
1 2
R375
3.3K_0402_5%~D
@R375
3.3K_0402_5%~D
@
12
R271
10K_0402_5%~D
@
R271
10K_0402_5%~D
@
1 2
R294
33_0402_5%~D
R294
33_0402_5%~D
1 2
R292 24.9_0402_1%~DR292 24.9_0402_1%~D
1 2
T51PAD~D T51PAD~D
R300
33_0402_5%~D
R300
33_0402_5%~D
1 2
C324
0.1U_0402_16V4Z~D
C324
0.1U_0402_16V4Z~D
1
2
T52PAD~D T52PAD~D
R382 0_0402_5%~D@R382 0_0402_5%~D@1 2
R1043
0_0402_5%~D
R1043
0_0402_5%~D
1 2
R273
100K_0402_5%~D
4@
R273
100K_0402_5%~D
4@
1 2
Q27A
2N7002DW-T/R7_SOT363-6~D
Q27A
2N7002DW-T/R7_SOT363-6~D
6 1
2
C316
4700P_0402_25V7K~D
@
C316
4700P_0402_25V7K~D
@
1
2
R303
22.6_0402_1%~D
R303
22.6_0402_1%~D
12
R377
3.3K_0402_5%~D
@R377
3.3K_0402_5%~D
@
12
T45PAD~D T45PAD~D
C320 0.1U_0402_10V7K~DC320 0.1U_0402_10V7K~D
1 2
RP1
10K_1206_8P4R_5%~D
RP1
10K_1206_8P4R_5%~D
18 27 36 45
R261 10K_0402_5%~DR261 10K_0402_5%~D
12
C312
4.7P_0402_50V8C~D
@C312
4.7P_0402_50V8C~D
@
1
2
R256 8.2K_0402_5%~DR256 8.2K_0402_5%~D
1 2
C325
0.1U_0402_16V4Z~D
C325
0.1U_0402_16V4Z~D
1
2
T132PAD~D T132PAD~D
R298
3.3K_0402_5%~D
R298
3.3K_0402_5%~D
12
R260 10K_0402_5%~DR260 10K_0402_5%~D
1 2
R269 10K_0402_5%~DR269 10K_0402_5%~D
12
R250 100K_0402_5%~DR250 100K_0402_5%~D
1 2
R1042 0_0402_5%~DR1042 0_0402_5%~D
1 2
R254 10K_0402_5%~D@R254 10K_0402_5%~D@1 2
R297
2.2K_0402_5%~D
R297
2.2K_0402_5%~D
12
R1044
0_0402_5%~D
@
R1044
0_0402_5%~D
@
1 2
SATA
SMBSYS GPIO
GPIO
GPIO
Clocks
Power MGTController Link
MISC
U10C
ICH9M REV 1.0
SATA
SMBSYS GPIO
GPIO
GPIO
Clocks
Power MGTController Link
MISC
U10C
ICH9M REV 1.0
SATA0GP/GPIO21 AH23
SATA1GP/GPIO19 AF19
SATA4GP/GPIO36 AE21
SATA5GP/GPIO37 AD20
SMBCLK
G16
SMBDATA
A13
LINKALERT#/GPIO60/CLGPIO4
E17
SMLINK0
C17
SMLINK1
B18
SUS_STAT#/LPCPD#
R4
SYS_RESET#
G19
PMSYNC#/GPIO0
M6
GPIO1
AG19
GPIO6
AH21
GPIO7
AG21
GPIO8
A21
GPIO12
C12
SMBALERT#/GPIO11
A17
GPIO17
AE18
GPIO18
K1
SCLOCK/GPIO22
AJ22
SATACLKREQ#/GPIO35
L1
STP_PCI#
A14
STP_CPU#
E19
SLOAD/GPIO38
AE19
SDATAOUT0/GPIO39
AG22
CLKRUN#
L4
SDATAOUT1/GPIO48
AF21
WAKE#
E20
SERIRQ
M5
THRM#
AJ23
VRMPWRGD
D21
CLK14 H1
CLK48 AF3
SUSCLK P1
SLP_S3# C16
SLP_S4# E16
SLP_S5# G17
PWROK G20
DPRSLPVR/GPIO16 M2
BATLOW# B13
PWRBTN# R3
LAN_RST# D20
RSMRST# D22
RI#
F19
S4_STATE#/GPIO26 C10
GPIO27
A9
GPIO28
D19
TP11
A20
CK_PWRGD R5
CLPWROK R6
SLP_M# B16
GPIO20
AF8
CL_CLK0 F24
CL_CLK1 B19
CL_DATA0 F22
CL_DATA1 C19
CL_VREF0 C25
CL_VREF1 A19
CL_RST0# F21
GPIO10/SUS_PWR_ACK C18
WOL_EN/GPIO9 C20
GPIO14/AC_PRESENT C11
MEM_LED/GPIO24 A16
SPKR
M7
TP3
B21
CL_RST1# D18
GPIO49
AH24
GPIO13
C21
GPIO57/CLGPIO5
A8
TP10
AJ21
TP8
AH20
MCH_SYNC#
AJ24
TP9
AJ20
R264 1K_0402_5%~D@R264 1K_0402_5%~D@1 2
R1028 10K_0402_5%~D@R1028 10K_0402_5%~D@12
R811 100K_0402_5%~D@R811 100K_0402_5%~D@1 2
C328
0.1U_0402_16V4Z~D
C328
0.1U_0402_16V4Z~D
1 2
C315
47P_0402_50V8J~D
@C315
47P_0402_50V8J~D
@
1
2
R122
33_0402_5%~D
R122
33_0402_5%~D
1 2
C804 0.1U_0402_10V7K~DC804 0.1U_0402_10V7K~D
1 2
U12
W25X32VSSIG_SO8~D
U12
W25X32VSSIG_SO8~D
CS#
1
SO
2
WP#
3
GND
4
VCC 8
HOLD# 7
SCLK 6
SI 5
Q27B
2N7002DW-T/R7_SOT363-6~D
Q27B
2N7002DW-T/R7_SOT363-6~D
3
5
4
PCI-Express
Direct Media Interface
USB
SPI
U10D
ICH9M REV 1.0
PCI-Express
Direct Media Interface
USB
SPI
U10D
ICH9M REV 1.0
PERN1
N29
PERP1
N28
PETN1
P27
PETP1
P26
PERN2
L29
PERP2
L28
PETN2
M27
PETP2
M26
PERN3
J29
PERP3
J28
PETN3
K27
PETP3
K26
PERN4
G29
PERP4
G28
PETN4
H27
PETP4
H26
PERN5
E29
PERP5
E28
PETN5
F27
PETP5
F26
PERN6/GLAN_RXN
C29
PERP6/GLAN_RXP
C28
PETN6/GLAN_TXN
D27
PETP6/GLAN_TXP
D26
DMI0RXN V27
DMI0RXP V26
DMI0TXN U29
DMI0TXP U28
DMI1RXN Y27
DMI1RXP Y26
DMI1TXN W29
DMI1TXP W28
DMI2RXN AB27
DMI2RXP AB26
DMI2TXN AA29
DMI2TXP AA28
DMI3RXN AD27
DMI3RXP AD26
DMI3TXN AC29
DMI3TXP AC28
DMI_CLKN T26
DMI_CLKP T25
DMI_ZCOMP AF29
DMI_IRCOMP AF28
OC0#/GPIO59
N4
OC1#/GPIO40
N5
OC2#/GPIO41
N6
OC3#/GPIO42
P6
OC4#/GPIO43
M1
OC5#/GPIO29
N2
OC6#/GPIO30
M4
OC7#/GPIO31
M3
USBP0N AC5
USBP0P AC4
USBP1N AD3
USBP1P AD2
USBP2N AC1
USBP2P AC2
USBP3N AA5
USBP3P AA4
USBP4N AB2
USBP4P AB3
USBP5N AA1
USBP5P AA2
USBP6N W5
USBP6P W4
USBP7N Y3
USBP7P Y2
USBRBIAS#
AG1 USBRBIAS
AG2
SPI_CLK
D23
SPI_CS0#
D24
SPI_CS1#/GPIO58/CLGPIO6
F23
SPI_MOSI
D25
SPI_MISO
E23
OC8#/GPIO44
N3
OC9#/GPIO45
N1
USBP8P W2
USBP8N W1
USBP9N V2
USBP9P V3
USBP10N U5
USBP11N U1
USBP10P U4
USBP11P U2
OC10#/GPIO46
P5
OC11#/GPIO47
P3
http://hobi-elektronika.net

5
5
4
4
3
3
2
2
1
1
D D
C C
B B
A A
+VCCDMIPLL_R
ICH_V5REF_SUSICH_V5REF_RUN
ICH_V5REF_SUS
ICH_V5REF_RUN
+1.5V_RUN_PCIE_ICH
+VCCDMIPLL
VCCCL1_05_ICH
+1.05V_VCCP_D
VCCLAN1.05_INT_ICH
VCCSUS1_5_ICH_2
VCCSUS1_5_ICH_2
+VCC_DMI_ICH
TP_VCCSUS1.05_INT_ICH1
VCCSUS1_5_ICH_1
VCCCL1_5
TP_VCCSUS1.05_INT_ICH2
+1.05V_VCCP
+3.3V_RUN+5V_RUN
+3.3V_ALW_ICH
+1.05V_VCCP
+1.5V_RUN_PCIE_ICH
+1.5V_RUN
+RTC_CELL
+1.5V_RUN +1.5V_RUN_SATAPLL
+1.5V_RUN
+3.3V_RUN
+3.3V_RUN
+1.5V_RUN
+1.05V_VCCP
+3.3V_RUN
+1.5V_RUN
+3.3V_LAN
+3.3V_ALW_ICH
+3.3V_RUN
+1.05V_VCCP
+3.3V_LAN
+VCCGLANPLL+1.5V_RUN
+3.3V_ALW_ICH
+3.3V_RUN
+3.3V_ALW_ICH
+5V_ALW
+3.3V/1.5V_RUN_HDA
+3.3V_RUN
+1.5V_RUN
+3.3V/1.5V_RUN_HDA
Title
Size Document Number Rev
Date: Sheet of
LA-4051P
1.0
ICH8(4/4)
25 63Thursday, June 05, 2008
Compal Electronics, Inc.
Title
Size Document Number Rev
Date: Sheet of
LA-4051P
1.0
ICH8(4/4)
25 63Thursday, June 05, 2008
Compal Electronics, Inc.
Title
Size Document Number Rev
Date: Sheet of
LA-4051P
1.0
ICH8(4/4)
25 63Thursday, June 05, 2008
Compal Electronics, Inc.
DELL CONFIDENTIAL/PROPRIETARY
PROPRIETARY NOTE: THIS SHEET OF ENGINEERING DRAWING AND SPECIFICATIONS CONTAINS CONFIDENTIAL
TRADE SECRET AND OTHER PROPRIETARY INFORMATION OF DELL INC. ("DELL") THIS DOCUMENT MAY NOT
BE TRANSFERRED OR COPIED WITHOUT THE EXPRESS WRITTEN AUTHORIZATION OF DELL. IN ADDITION,
NEITHER THIS SHEET NOR THE INFORMATION IT CONTAINS WAY BE USED BY OR DISCLOSED TO ANY THIRD
PARTY WITHOUT DELL'S EXPRESS WRITTEN CONSENT.
5ohm@100MHz
Choice to support GMCH
C368
1U_0603_10V4Z~D
C368
1U_0603_10V4Z~D
1
2
C367
0.1U_0402_16V4Z~D
C367
0.1U_0402_16V4Z~D
1
2
T122 PAD~D
T122 PAD~D
C370
0.1U_0402_16V4Z~D
C370
0.1U_0402_16V4Z~D
1 2
C334
0.1U_0402_16V4Z~D
C334
0.1U_0402_16V4Z~D
1
2
C339
2.2U_0603_6.3V6K~D
C339
2.2U_0603_6.3V6K~D
1
2
C373
4.7U_0603_6.3V6M~D
C373
4.7U_0603_6.3V6M~D
1
2
C358
1U_0603_10V4Z~D
C358
1U_0603_10V4Z~D
1
2
C364
0.1U_0402_16V4Z~D
C364
0.1U_0402_16V4Z~D
1
2
C338
22U_0805_6.3V6M~D
C338
22U_0805_6.3V6M~D
1
2
L15
BLM18PG181SN1_0603~D
L15
BLM18PG181SN1_0603~D
1 2
C348
0.1U_0402_16V4Z~D
C348
0.1U_0402_16V4Z~D
1
2
U10E
ICH9M REV 1.0
U10E
ICH9M REV 1.0
VSS[1]
AA26
VSS[2]
AA27
VSS[3]
AA3
VSS[4]
AA6
VSS[5]
AB1
VSS[6]
AA23
VSS[7]
AB28
VSS[8]
AB29
VSS[9]
AB4
VSS[10]
AB5
VSS[11]
AC17
VSS[12]
AC26
VSS[13]
AC27
VSS[14]
AC3
VSS[15]
AD1
VSS[16]
AD10
VSS[17]
AD12
VSS[18]
AD13
VSS[19]
AD14
VSS[20]
AD17
VSS[21]
AD18
VSS[22]
AD21
VSS[23]
AD28
VSS[24]
AD29
VSS[25]
AD4
VSS[26]
AD5
VSS[27]
AD6
VSS[28]
AD7
VSS[29]
AD9
VSS[30]
AE12
VSS[31]
AE13
VSS[32]
AE14
VSS[33]
AE16
VSS[34]
AE17
VSS[35]
AE2
VSS[36]
AE20
VSS[37]
AE24
VSS[38]
AE3
VSS[39]
AE4
VSS[40]
AE6
VSS[41]
AE9
VSS[42]
AF13
VSS[43]
AF16
VSS[44]
AF18
VSS[45]
AF22
VSS[46]
AH26
VSS[47]
AF26
VSS[48]
AF27
VSS[49]
AF5
VSS[50]
AF7
VSS[51]
AF9
VSS[52]
AG13
VSS[53]
AG16
VSS[54]
AG18
VSS[55]
AG20
VSS[56]
AG23
VSS[57]
AG3
VSS[58]
AG6
VSS[59]
AG9
VSS[60]
AH12
VSS[61]
AH14
VSS[62]
AH17
VSS[63]
AH19
VSS[64]
AH2
VSS[65]
AH22
VSS[66]
AH25
VSS[67]
AH28
VSS[68]
AH5
VSS[69]
AH8
VSS[70]
AJ12
VSS[71]
AJ14
VSS[72]
AJ17
VSS[73]
AJ8
VSS[74]
B11
VSS[75]
B14
VSS[76]
B17
VSS[77]
B2
VSS[78]
B20
VSS[79]
B23
VSS[80]
B5
VSS[81]
B8
VSS[82]
C26
VSS[83]
C27
VSS[84]
E11
VSS[85]
E14
VSS[86]
E18
VSS[87]
E2
VSS[88]
E21
VSS[89]
E24
VSS[90]
E5
VSS[91]
E8
VSS[92]
F16
VSS[93]
F28
VSS[94]
F29
VSS[95]
G12
VSS[96]
G14
VSS[97]
G18
VSS[99]
G24
VSS[100]
G26
VSS[101]
G27
VSS[102]
G8
VSS[103]
H2
VSS[104]
H23
VSS[105]
H28
VSS[106]
H29
VSS[107] H5
VSS[108] J23
VSS[109] J26
VSS[110] J27
VSS[111] AC22
VSS[112] K28
VSS[113] K29
VSS[114] L13
VSS[115] L15
VSS[116] L2
VSS[117] L26
VSS[118] L27
VSS[119] L5
VSS[120] L7
VSS[121] M12
VSS[122] M13
VSS[123] M14
VSS[124] M15
VSS[125] M16
VSS[126] M17
VSS[127] M23
VSS[128] M28
VSS[129] M29
VSS[130] N11
VSS[131] N12
VSS[132] N13
VSS[133] N14
VSS[134] N15
VSS[135] N16
VSS[136] N17
VSS[137] N18
VSS[138] N26
VSS[139] N27
VSS[140] P12
VSS[141] P13
VSS[142] P14
VSS[143] P15
VSS[144] P16
VSS[145] P17
VSS[146] P2
VSS[147] P23
VSS[148] P28
VSS[149] P29
VSS[150] P4
VSS[151] P7
VSS[152] R11
VSS[153] R12
VSS[154] R13
VSS[155] R14
VSS[156] R15
VSS[157] R16
VSS[158] R17
VSS[159] R18
VSS[160] R28
VSS[161] T12
VSS[162] T13
VSS[163] T14
VSS[164] T15
VSS[165] T16
VSS[166] T17
VSS[167] T23
VSS[169] U12
VSS[170] U13
VSS[171] U14
VSS[172] U15
VSS[173] U16
VSS[174] U17
VSS[175] AD23
VSS[176] U26
VSS[177] U27
VSS[178] U3
VSS_NCTF[1] A1
VSS_NCTF[2] A2
VSS_NCTF[3] A28
VSS_NCTF[4] A29
VSS_NCTF[5] AH1
VSS_NCTF[6] AH29
VSS_NCTF[7] AJ1
VSS_NCTF[8] AJ2
VSS_NCTF[9] AJ28
VSS_NCTF[10] AJ29
VSS_NCTF[11] B1
VSS_NCTF[12] B29
VSS[179] V1
VSS[180] V13
VSS[181] V15
VSS[182] V23
VSS[183] V28
VSS[98]
G21
VSS[184] V29
VSS[185] V4
VSS[186] V5
VSS[187] W26
VSS[188] W27
VSS[189] W3
VSS[190] Y1
VSS[191] Y28
VSS[192] Y29
VSS[193] Y4
VSS[194] Y5
VSS[195] AG28
VSS[196] AH6
VSS[197] AF2
VSS[168] B26
VSS[198] B25
C354
0.1U_0402_16V4Z~D
C354
0.1U_0402_16V4Z~D
1
2
C353
0.1U_0402_16V4Z~D
C353
0.1U_0402_16V4Z~D
1
2
C341
10U_0805_4VAM~D
C341
10U_0805_4VAM~D
1
2
C351
1U_0603_10V4Z~D
C351
1U_0603_10V4Z~D
1
2
L17
1UH_20%_0805~D
L17
1UH_20%_0805~D
1 2
C337
22U_0805_6.3V6M~D
C337
22U_0805_6.3V6M~D
1
2
C369
0.1U_0402_16V4Z~D
C369
0.1U_0402_16V4Z~D
1
2
C349
0.1U_0402_16V4Z~D
C349
0.1U_0402_16V4Z~D
1 2
C335
1U_0603_10V6K~D
C335
1U_0603_10V6K~D
1
2
C365
0.1U_0402_16V4Z~D
C365
0.1U_0402_16V4Z~D
1
2
C362
0.022U_0402_16V7K~D
C362
0.022U_0402_16V7K~D
1
2
L14
BLM18PG181SN1_0603~D
L14
BLM18PG181SN1_0603~D
1 2
T91T91
R313
100_0402_5%~D
R313
100_0402_5%~D
12
C333
0.1U_0402_16V4Z~D
C333
0.1U_0402_16V4Z~D
1
2
+
C336
220U_D2_4VY_R15M~D
+
C336
220U_D2_4VY_R15M~D
1
2
L16
10UH_LB2012T100MR_20%_0805~D
L16
10UH_LB2012T100MR_20%_0805~D
1 2
C366 0.1U_0402_16V4Z~DC366 0.1U_0402_16V4Z~D
1 2
D14
MMBD4148-7-F_SOT23-3~D
D14
MMBD4148-7-F_SOT23-3~D
1
3
2
R312
1_0603_1%~D
R312
1_0603_1%~D
12
L13
BLM21PG600SN1D_0805~D
L13
BLM21PG600SN1D_0805~D
1 2
C346
0.1U_0402_16V4Z~D
C346
0.1U_0402_16V4Z~D
1
2
C340
0.01U_0402_16V7K~D
C340
0.01U_0402_16V7K~D
1
2
C343
4.7U_0603_6.3V6M~D
C343
4.7U_0603_6.3V6M~D
1
2
C344
4.7U_0603_6.3V6M~D
C344
4.7U_0603_6.3V6M~D
1
2
R314
0_0603_5%~D
R314
0_0603_5%~D
12
CORE
VCCA3GP
ATXARX
USB CORE
PCI
GLAN POWER
VCCP_CORE
VCCPSUSVCCPUSB
U10F
ICH9M REV 1.0
CORE
VCCA3GP
ATXARX
USB CORE
PCI
GLAN POWER
VCCP_CORE
VCCPSUSVCCPUSB
U10F
ICH9M REV 1.0
V5REF
A6
V5REF_SUS
AE1
VCC1_5_B[1]
AA24
VCC1_5_B[2]
AA25
VCC1_5_B[3]
AB24
VCC1_5_B[4]
AB25
VCC1_5_B[5]
AC24
VCC1_5_B[6]
AC25
VCC1_5_B[7]
AD24
VCC1_5_B[8]
AD25
VCC1_5_B[9]
AE25
VCC1_5_B[10]
AE26
VCC1_5_B[11]
AE27
VCC1_5_B[12]
AE28
VCC1_5_B[13]
AE29
VCC1_5_B[14]
F25
VCC1_5_B[15]
G25
VCC1_5_B[16]
H24
VCC1_5_B[17]
H25
VCC1_5_B[18]
J24
VCC1_5_B[19]
J25
VCC1_5_B[20]
K24
VCC1_5_B[21]
K25
VCC1_5_B[22]
L23
VCC1_5_B[23]
L24
VCC1_5_B[24]
L25
VCC1_5_B[25]
M24
VCC1_5_B[26]
M25
VCC1_5_B[27]
N23
VCC1_5_B[28]
N24
VCC1_5_B[29]
N25
VCC1_5_B[30]
P24
VCC1_5_B[31]
P25
VCC1_5_B[32]
R24
VCC1_5_B[33]
R25
VCC1_5_B[34]
R26
VCC1_5_B[35]
R27
VCC1_5_B[36]
T24
VCC1_5_B[37]
T27
VCC1_5_B[38]
T28
VCC1_5_B[39]
T29
VCC1_5_B[40]
U24
VCC3_3[1] AG29
VCCDMIPLL R29
VCC1_5_A[1]
AC16
VCC1_5_A[2]
AD15
VCC1_5_A[3]
AD16
VCC1_5_A[4]
AE15
VCC1_5_A[5]
AF15
VCCSATAPLL
AJ19
VCC3_3[2] AJ6
VCC1_5_A[9]
AC11
VCC1_5_A[10]
AD11
VCCUSBPLL
AJ5
VCCLAN1_05[1]
A10
VCCLAN1_05[2]
A11
VCC1_05[1] A15
VCC1_05[2] B15
VCC1_05[3] C15
VCC1_05[4] D15
VCC1_05[5] E15
VCC1_05[6] F15
VCC1_05[7] L11
VCC1_05[8] L12
VCC1_05[9] L14
VCC1_05[10] L16
VCC1_05[11] L17
VCC1_05[12] L18
VCC1_05[13] M11
VCC1_05[14] M18
VCC1_05[15] P11
VCC1_05[16] P18
VCC1_05[17] T11
VCC1_05[18] T18
VCC1_05[19] U11
VCC1_05[20] U18
VCCLAN3_3[1]
A12
VCCLAN3_3[2]
B12
VCCHDA AJ4
VCCSUSHDA AJ3
V_CPU_IO[1] AB23
V_CPU_IO[2] AC23
VCC3_3[9] F9
VCC3_3[10] G3
VCC3_3[11] G6
VCC3_3[12] J2
VCC3_3[13] J7
VCC3_3[14] K7
VCCRTC
A23
VCCSUS3_3[1] A18
VCCSUS3_3[2] D16
VCCSUS3_3[3] D17
VCCSUS3_3[4] E22
VCCSUS3_3[6] T1
VCCSUS3_3[7] T2
VCCSUS3_3[8] T3
VCCSUS3_3[9] T4
VCCSUS3_3[10] T5
VCCSUS3_3[11] T6
VCCSUS3_3[12] U6
VCCSUS3_3[13] U7
VCCSUS3_3[14] V6
VCCSUS3_3[15] V7
VCCSUS3_3[16] W6
VCCSUS3_3[17] W7
VCC1_5_A[13]
AG10
VCCSUS1_05[1] AC8
VCCSUS1_05[2] F17
VCC1_5_A[22]
G9
VCC1_5_A[23]
AC12
VCC1_5_A[24]
AC13
VCC1_5_A[25]
AC14
VCC1_5_A[26]
AA7
VCCSUS3_3[5] AF1
VCC3_3[8] B9
VCC1_5_A[27]
AB6
VCC1_05[22] V12
VCC1_05[25] V17
VCC1_05[23] V14
VCC1_05[21] V11
VCC1_05[26] V18
VCC1_05[24] V16
VCCGLAN1_5[4]
E27
VCCGLAN1_5[2]
D29
VCCGLAN1_5[3]
E26
VCCGLAN1_5[1]
D28
VCCGLAN3_3
A26
VCCGLANPLL
A27
VCC3_3[3] AD19
VCCSUS3_3[18] Y6
VCCSUS1_5[1] AD8
VCCSUS1_5[2] F18
VCC_DMI[2] Y23
VCC_DMI[1] W23
VCCCL1_05 G22
VCCCL3_3[2] B24
VCCCL3_3[1] A24
VCCCL1_5 G23
VCC1_5_B[45]
W24
VCC1_5_B[43]
V25
VCC1_5_B[41]
U25
VCC1_5_B[46]
W25
VCC1_5_B[44]
U23
VCC1_5_B[42]
V24
VCC1_5_B[47]
K23
VCC1_5_B[48]
Y24
VCC1_5_B[49]
Y25
VCC1_5_A[6]
AG15
VCC1_5_A[7]
AH15
VCC1_5_A[8]
AJ15
VCC1_5_A[11]
AE11
VCC1_5_A[12]
AF11
VCCSUS3_3[19] Y7
VCC3_3[4] AF20
VCC3_3[5] AG24
VCC3_3[6] AC20
VCC3_3[7] AC10
VCC1_5_A[20]
AC21
VCC1_5_A[21]
G10
VCC1_5_A[19]
AC19 VCC1_5_A[18]
AC18
VCC1_5_A[17]
AC9
VCC1_5_A[16]
AJ10 VCC1_5_A[15]
AH10 VCC1_5_A[14]
AG11
VCC1_5_A[28]
AB7
VCC1_5_A[29]
AC6
VCC1_5_A[30]
AC7
VCCSUS3_3[20] T7
C330
1U_0603_10V4Z~D
C330
1U_0603_10V4Z~D
1
2
C371
10U_0805_4VAM~D
C371
10U_0805_4VAM~D
1
2
C361
0.022U_0402_16V7K~D
C361
0.022U_0402_16V7K~D
1
2
T53 PAD~D
T53 PAD~D
C363
0.1U_0402_16V4Z~D
C363
0.1U_0402_16V4Z~D
1
2
R310
10_0805_5%~D
R310
10_0805_5%~D
1 2
C355
0.1U_0402_16V4Z~D
C355
0.1U_0402_16V4Z~D
1
2
C332
0.1U_0402_16V4Z~D
C332
0.1U_0402_16V4Z~D
1
2
C372
2.2U_0603_6.3V6K~D
C372
2.2U_0603_6.3V6K~D
1
2
C345
0.1U_0402_16V4Z~D
C345
0.1U_0402_16V4Z~D
1
2
C352
0.1U_0402_16V4Z~D
C352
0.1U_0402_16V4Z~D
1
2
D16
RB751S40T1_SOD523-2~D
D16
RB751S40T1_SOD523-2~D
21
R315
0_0603_5%~D
@R315
0_0603_5%~D
@
12
C342
1U_0603_10V6K~D
C342
1U_0603_10V6K~D
1
2
C357
0.1U_0402_16V4Z~D
C357
0.1U_0402_16V4Z~D
1
2
C360
0.1U_0402_16V4Z~D
C360
0.1U_0402_16V4Z~D
1
2
D15
RB751S40T1_SOD523-2~D
D15
RB751S40T1_SOD523-2~D
21
C359
1U_0603_10V4Z~D
C359
1U_0603_10V4Z~D
1
2
C350
10U_0805_4VAM~D
C350
10U_0805_4VAM~D
1
2
C331
0.1U_0402_16V4Z~D
C331
0.1U_0402_16V4Z~D
1
2
C347
0.1U_0402_16V4Z~D
C347
0.1U_0402_16V4Z~D
1
2
R311
100_0402_5%~D
R311
100_0402_5%~D
12
http://hobi-elektronika.net

5
5
4
4
3
3
2
2
1
1
D D
C C
B B
A A
PSATA_IRX_DTX_N0
PSATA_IRX_DTX_P0
PSATA_ITX_DRX_P0
PSATA_ITX_DRX_N0
SATA_ODD_IRX_DTX_N1
SATA_ODD_ITX_DRX_P1
SATA_ODD_ITX_DRX_N1
SATA_ODD_IRX_DTX_P1
MOD_EN
HDD_DET#
ODD_DET#
HDD_EN_5V
+5V_MOD
+3.3V_HDD
+5V_MOD
+5V_HDD +3.3V_HDD
+5V_ALW+15V_ALW
+3.3V_ALW2
+5V_MOD +5V_RUN
+5V_HDD
+15V_ALW +5V_ALW
+5V_RUN
+3.3V_ALW2
+5V_HDD
+3.3V_HDD
+3.3V_ALW
+3.3V_RUN
PSATA_ITX_DRX_P0<23> PSATA_ITX_DRX_N0<23>
PSATA_IRX_DTX_N0_C<23> PSATA_IRX_DTX_P0_C<23>
SATA_ODD_ITX_DRX_P1<23> SATA_ODD_ITX_DRX_N1<23>
SATA_ODD_IRX_DTX_N1_C<23>
SATA_ODD_IRX_DTX_P1_C<23>
ODD_DET#<24,38>
MODC_EN<37>
HDDC_EN<37>
HDD_DET#<24>
Title
Size Document Number Rev
Date: Sheet of
LA-4051P
1.0
ODD/HDD CONNECTOR
26 63Thursday, June 05, 2008
Compal Electronics, Inc.
Title
Size Document Number Rev
Date: Sheet of
LA-4051P
1.0
ODD/HDD CONNECTOR
26 63Thursday, June 05, 2008
Compal Electronics, Inc.
Title
Size Document Number Rev
Date: Sheet of
LA-4051P
1.0
ODD/HDD CONNECTOR
26 63Thursday, June 05, 2008
Compal Electronics, Inc.
PROPRIETARY NOTE: THIS SHEET OF ENGINEERING DRAWING AND SPECIFICATIONS CONTAINS CONFIDENTIAL
TRADE SECRET AND OTHER PROPRIETARY INFORMATION OF DELL INC. ("DELL") THIS DOCUMENT MAY NOT
BE TRANSFERRED OR COPIED WITHOUT THE EXPRESS WRITTEN AUTHORIZATION OF DELL. IN ADDITION,
NEITHER THIS SHEET NOR THE INFORMATION IT CONTAINS WAY BE USED BY OR DISCLOSED TO ANY THIRD
PARTY WITHOUT DELL'S EXPRESS WRITTEN CONSENT.
DELL CONFIDENTIAL/PROPRIETARY
Pleace near ODD CONN
For ODD
For HDD
Main SATA +5V Default
close SATA connector
Main SATA +5V Default
close SATA connector
Pleace near HDD CONN
2
+5VMOD Source
Open
+5V_HDD Source
HDD PWR
Short
+3.3V_HDD Source
Q31A
2N7002DW-T/R7_SOT363-6
Q31A
2N7002DW-T/R7_SOT363-6
61
2
C378
0.1U_0603_50V4Z~D
C378
0.1U_0603_50V4Z~D
1
2
JSATA2
FOX_LD2122H-S4SL6_RV
JSATA2
FOX_LD2122H-S4SL6_RV
GND1 23
GND2 24
GND
1
RX+
2
RX-
3
GND
4
TX-
5
TX+
6
GND
7
3.3V
8
3.3V
9
3.3V
10
GND
11
GND
12
GND
13
5V
14
5V
15
5V
16
GND
17
Reserved
18
GND
19
12V
20
12V
21
12V
22
S
GD
Q32
SI3456BDV-T1-E3_TSOP6~D
S
GD
Q32
SI3456BDV-T1-E3_TSOP6~D
3
6
2
4 5
1
R321
100K_0402_5%~D
R321
100K_0402_5%~D
12
Q34B
2N7002DW-T/R7_SOT363-6
Q34B
2N7002DW-T/R7_SOT363-6
3
5
4
C379
10U_0805_10V4Z~D
C379
10U_0805_10V4Z~D
1
2
PJP42
PAD-OPEN 4x4m@
PJP42
PAD-OPEN 4x4m@
1 2
S
GD
Q131
SI3456BDV-T1-E3_TSOP6~D
@
S
GD
Q131
SI3456BDV-T1-E3_TSOP6~D
@
3
6
2
4 5
1
PJP25
PAD-OPEN 4x4m@
PJP25
PAD-OPEN 4x4m@
1 2
R323
100K_0402_5%~D
R323
100K_0402_5%~D
12
C386
10U_0805_10V4Z~D
@C386
10U_0805_10V4Z~D
@
1
2
C382
0.1U_0603_50V4Z~D
C382
0.1U_0603_50V4Z~D
1
2
C374 0.01U_0402_16V7K~DC374 0.01U_0402_16V7K~D
12
C375 0.01U_0402_16V7K~DC375 0.01U_0402_16V7K~D
12
C388
0.1U_0402_10V7K~D
@C388
0.1U_0402_10V7K~D
@
1
2
R319
100K_0402_5%~D
R319
100K_0402_5%~D
12
Q31B
2N7002DW-T/R7_SOT363-6
Q31B
2N7002DW-T/R7_SOT363-6
3
5
4
C387
0.1U_0402_16V4Z~D
@C387
0.1U_0402_16V4Z~D
@
1
2
R322
100K_0402_5%~D
R322
100K_0402_5%~D
12
C384
1000P_0402_50V7K~D
C384
1000P_0402_50V7K~D
1
2
S
GD
Q29
SI3456BDV-T1-E3_TSOP6~D
S
GD
Q29
SI3456BDV-T1-E3_TSOP6~D
3
6
2
4 5
1
P2
PAD-OPEN 4x4m@
P2
PAD-OPEN 4x4m@
1 2
C1020
10U_0805_10V4Z~D
@C1020
10U_0805_10V4Z~D
@
1
2
R317
100K_0402_5%~D
R317
100K_0402_5%~D
12
R316
100K_0402_5%~D
R316
100K_0402_5%~D
12
C383
10U_0805_10V4Z~D
C383
10U_0805_10V4Z~D
1
2
C377
0.1U_0402_16V4Z~D
C377
0.1U_0402_16V4Z~D
1
2
R974
100K_0402_5%~D
@R974
100K_0402_5%~D
@
12
Q34A
2N7002DW-T/R7_SOT363-6
Q34A
2N7002DW-T/R7_SOT363-6
61
2
C376
1000P_0402_50V7K~D
C376
1000P_0402_50V7K~D
1
2
R318
100K_0402_5%~D
R318
100K_0402_5%~D
12
R320
100K_0402_5%~D
R320
100K_0402_5%~D
12
C380 0.01U_0402_16V7K~DC380 0.01U_0402_16V7K~D
12
JSATA1
TYCO_1759920-3
JSATA1
TYCO_1759920-3
GND1 14
GND2 15
GND
1
RX+
2
RX-
3
GND
4
TX-
5
TX+
6
GND
7
DP
8
+5V
9
+5V
10
MD
11
GND
12
GND
13
C381 0.01U_0402_16V7K~DC381 0.01U_0402_16V7K~D
12
C385
0.1U_0402_16V4Z~D
C385
0.1U_0402_16V4Z~D
1
2
http://hobi-elektronika.net

2
2
1
1
B B
A A
AUD_PC_BEEP
AUD_SENSE_A
VREFFILT
CAP2
I2S_LRCLK
I2S_BCLK
I2S_DO
I2S_DI#
AUD_SENSE_B
AGND
I2S_DO
I2S_DI#
I2S_BCLK
I2S_LRCLK
ICH_AZ_CODEC_BITCLK
ICH_AC_SDIN0_R
DAI_SMBCLK
DAI_SMBDATA
NC_ADCLRC
ICH_AZ_CODEC_SDOUT
ICH_AZ_CODEC_BITCLK
AUD_PC_BEEP
AGND
DMIC_CLK_R
ICH_AZ_CODEC_SDOUT
AUD_DOCK_MIC_IN_L_C
AUD_DOCK_MIC_IN_R_C
NC_LHPOUT
NC_RHPOUT
NC_MICIN
NC_MICBIAS
AUD_DOCK_HP_L_R
AUD_DOCK_HP_R_RAUD_DOCK_HP_OUT_R
AUD_DOCK_HP_OUT_L AUD_DOCK_HP_L_C
AUD_DOCK_HP_R_C
AUD_DOCK_HP_L_R
AUD_DOCK_HP_R_R
AGND
XTALO_12MHZ
XTALI_12MHZ
XTALI_12MHZ
XTALO_12MHZ I2S_12MHZ
I2S_12MHZ
DAI_SMBCLK
AUD_SENSE_A AUD_SENSE_B
DAI_SMBDATA
AGND
+3.3V_RUN_I2S_AVDD
AGND
AGND
AGND
AGND
AGND
AUD_DOCK_MIC_IN_L
AUD_DOCK_MIC_IN_R
AGND
AGND
DOCK_MIC_IN_L_C
DOCK_MIC_IN_R_C AUD_DOCK_MIC_IN_L_C
AUD_DOCK_MIC_IN_R_C
+3.3V_RUN_I2S_VDD
+3.3V_RUN
+3.3V_RUN
+3.3V_RUN
+3.3V_RUN
+3.3V_RUN
+VREFOUT
+3.3V_RUN +3.3V_RUN_I2S_AVDD
+3.3V_RUN
+3.3V_RUN
+3.3V_RUN +3.3V_RUN
+3.3V_RUN
+VDDA
+3.3V_RUN+3.3V_RUN
+VDDA
+3.3V_RUN
+3.3V_RUN
+VDDA
+3.3V_RUN+3.3V_RUN
+3.3V_RUN
BEEP<38>
SPKR<24>
AUD_HP_OUT_L <28>
AUD_EXT_MIC_R <33>
AUD_LINE_OUT_R <28>
DMIC_CLK<19>
DMIC0<19>
DAI_DO# <35>
EN_I2S_NB_CODEC<37>
DAI_LRCK# <35>
DAI_DI <35>
DAI_BCLK# <35>
ICH_AZ_CODEC_RST#<23>
ICH_AZ_CODEC_BITCLK<23>
ICH_AZ_CODEC_SDIN0<23> AUD_HP_OUT_R <28>
AUD_EXT_MIC_L <33>
AUD_LINE_OUT_L <28>
ICH_AZ_CODEC_SDOUT<23>
ICH_AZ_CODEC_SYNC<23>
AUD_EAPD<28>
DAI_12MHZ# <35>
CKG_SMBCLK <6,38,48>
CKG_SMBDAT <6,38,48>
AUD_MIC_SWITCH <33>AUD_HP_NB_SENSE<28,33,37>
DOCK_MIC_DET <37>DOCK_HP_DET<37>
SPDIF_OUT<51>
Title
Size Document Number Rev
Date: Sheet of
LA-4051P
1.0
Azalia (HD) Codec
27 63Thursday, June 05, 2008
Compal Electronics, Inc.
Title
Size Document Number Rev
Date: Sheet of
LA-4051P
1.0
Azalia (HD) Codec
27 63Thursday, June 05, 2008
Compal Electronics, Inc.
Title
Size Document Number Rev
Date: Sheet of
LA-4051P
1.0
Azalia (HD) Codec
27 63Thursday, June 05, 2008
Compal Electronics, Inc.
TRACE>15 mil
Close to U16 pin6
Close to U16 pin5
Close to U16 pin3
Close to U16 pin1 & pin9
Select I2C (low)& SPI
(high)interface
Place close to U16
PROPRIETARY NOTE: THIS SHEET OF ENGINEERING DRAWING AND SPECIFICATIONS CONTAINS CONFIDENTIAL
TRADE SECRET AND OTHER PROPRIETARY INFORMATION OF DELL INC. ("DELL") THIS DOCUMENT MAY NOT
BE TRANSFERRED OR COPIED WITHOUT THE EXPRESS WRITTEN AUTHORIZATION OF DELL. IN ADDITION,
NEITHER THIS SHEET NOR THE INFORMATION IT CONTAINS WAY BE USED BY OR DISCLOSED TO ANY THIRD
PARTY WITHOUT DELL'S EXPRESS WRITTEN CONSENT.
DELL CONFIDENTIAL/PROPRIETARY
For next version I2S.
will disconnect SMBUS
and PU.
Need check the PU
value.
Place closely to Pin 34
Place closely to Pin 13.
SSM2602 change new version
R1077 Reserve for SSM2603
C124/C329
close to U16
C392/C481
close to U15
Layout Skill
AGND short to GND
EMC Solution
R355
100K_0402_5%~D
R355
100K_0402_5%~D
12
R1077
10K_0402_5%~D@R1077
10K_0402_5%~D@
12
R828 499K_0402_1%~DR828 499K_0402_1%~D
1 2
C485
150P_0402_50V8J~D
C485
150P_0402_50V8J~D
1
2
C403
10U_0805_10V6K~D
@C403
10U_0805_10V6K~D
@
1
2
R762 0_0402_5%~DR762 0_0402_5%~D
1 2
C404
1U_0603_10V6K~D
C404
1U_0603_10V6K~D
1
2
R344
47_0402_5%~D
@R344
47_0402_5%~D
@
12
C412
10P_0402_50V8J~D
@C412
10P_0402_50V8J~D
@
1
2
R343
10_0402_5%~D
@R343
10_0402_5%~D
@
12
C392 1000P_0402_50V7K~DC392 1000P_0402_50V7K~D
1 2
Y5
12MHZ_18PF_1Y712000CE1J~D
Y5
12MHZ_18PF_1Y712000CE1J~D
1 2
Part Number Description
PCB 03P LA-4051P REV0 M/B
DAA00000R0L
SPEAKER SET@
Part Number Description
PCB 03P LA-4051P REV0 M/B
DAA00000R0L
SPEAKER SET@
T57 PAD~DT57 PAD~D
T60PAD~D T60PAD~D
D17
DA204U_SOT323-3~D
@D17
DA204U_SOT323-3~D
@
2
3
1
C398
0.1U_0402_16V7K~D
C398
0.1U_0402_16V7K~D
1
2
R335
2.2K_0402_5%~D
R335
2.2K_0402_5%~D
12
92HD71B
U16
92HD71B7A5NLGXB3X8_QFN48_7x7~D
92HD71B
U16
92HD71B7A5NLGXB3X8_QFN48_7x7~D
HDA_SDO
5
HDA_BITCLK
6
HDA_SYNC
10
HDA_RST#
11
SPDIF_OUT_0
48
CAP2 33
AVDD 25
SPDIF_OUT_0_1/EAPD/GPIO0
47
SENSE_A 13
HDA_SDI_CODEC
8
PORT_A_L 39
PORT_A_R 41
NC 18
NC 20
VREFFILT 27
DVDD_CORE
1
DVSS
7
PC_BEEP 12
MONO_OUT 32
AVDD 38
SENSE_B 34
NC 37
PORT_B_L 21
PORT_B_R 22
VREFOUT_B 28
PORT_C_L 23
PORT_C_R 24
VREFOUT_C 29
PORT_D_L 35
PORT_D_R 36
PORT_E_L 14
PORT_E_R 15
GPIO4/VREFOUT_E 31
PORT_F_L 16
PORT_F_R 17
GPIO3 30
NC 19
DVDD_CORE
9
NC/OTP
40
DVDD_IO
3
Thermal PAD GND
49
DMIC_CLK
46
DMIC0/VOL_UP/GPIO1
2
DMIC1/VOL_DN/GPIO2
4
GPIO5
43
GPIO6
44
SPDIF_OUT_1/GPIO7
45
AVSS 26
AVSS 42
R330
10K_0402_5%~D
@
R330
10K_0402_5%~D
@
1 2
U18
74LVC1G14GV_SOT753-5~D
@
U18
74LVC1G14GV_SOT753-5~D
@
A2
Y
4
P5
G
3NC 1
C395
4.7U_0603_6.3V4Z~D
C395
4.7U_0603_6.3V4Z~D
1
2
R348
39.2K_0402_1%~D
R348
39.2K_0402_1%~D
12
Q40B
2N7002DW-T/R7_SOT363-6~D
Q40B
2N7002DW-T/R7_SOT363-6~D
3
5
4
Q36B
2N7002DW-T/R7_SOT363-6~D
Q36B
2N7002DW-T/R7_SOT363-6~D
3
5
4
C124
1000P_0402_50V7K~D
C124
1000P_0402_50V7K~D
1 2
R328
10K_0402_5%~D
@
R328
10K_0402_5%~D
@
12
C394 0.1U_0402_16V4Z~DC394 0.1U_0402_16V4Z~D
1 2
D18
DA204U_SOT323-3~D
@D18
DA204U_SOT323-3~D
@
2
3
1
R331
10K_0402_5%~D
R331
10K_0402_5%~D
12
C405
0.1U_0402_10V7K~D
C405
0.1U_0402_10V7K~D
1
2
C481 1000P_0402_50V7K~DC481 1000P_0402_50V7K~D
1 2
U17
CD74HC366M96_SO16~D
U17
CD74HC366M96_SO16~D
1A
2
OE1#
1
VCC
16
2A
4
3A
6
6A
14
4A
10
5A
12
GND 8
OE2#
15
6Y# 13
5Y# 11
4Y# 9
3Y# 7
2Y# 5
1Y# 3
R342 200_0402_5%~DR342 200_0402_5%~D
1 2
C409 1U_0805_16V7K~DC409 1U_0805_16V7K~D
12
C399
0.1U_0402_10V7K~D
C399
0.1U_0402_10V7K~D
1
2
C400
10U_0805_10V6K~D
@C400
10U_0805_10V6K~D
@
1
2
C401
0.1U_0402_10V7K~D
C401
0.1U_0402_10V7K~D
1
2
R327 499K_0402_1%~DR327 499K_0402_1%~D
1 2
R346
5.11K_0402_1%~D
R346
5.11K_0402_1%~D
12
C408 1U_0805_16V7K~DC408 1U_0805_16V7K~D
12
C402
1000P_0402_50V7K~D
C402
1000P_0402_50V7K~D
1
2
U19
74LVC1G14GV_SOT753-5~D
@
U19
74LVC1G14GV_SOT753-5~D
@
A2
Y
4
P5
G
3NC 1
R350
100K_0402_5%~D
R350
100K_0402_5%~D
12
C414
10U_0805_10V6K~D
C414
10U_0805_10V6K~D
1
2
C393
0.1U_0402_16V7K~D
C393
0.1U_0402_16V7K~D
1
2
R309
10M_0402_5%~D
R309
10M_0402_5%~D
1 2
D19
DA204U_SOT323-3~D
@D19
DA204U_SOT323-3~D
@
2
3
1
R353
100K_0402_5%~D
R353
100K_0402_5%~D
12
C995
27P_0402_50V8J~D
C995
27P_0402_50V8J~D
1
2
R1091 200_0402_5%~DR1091 200_0402_5%~D
1 2
C391
4.7U_0603_6.3V4Z~D
C391
4.7U_0603_6.3V4Z~D
1
2
C994
27P_0402_50V8J~D
C994
27P_0402_50V8J~D
1
2
L18
BLM18EG601SN1D_2P~D
L18
BLM18EG601SN1D_2P~D
12
T56 PAD~DT56 PAD~D
C329
1000P_0402_50V7K~D
C329
1000P_0402_50V7K~D
1 2
Q40A
2N7002DW-T/R7_SOT363-6~D
Q40A
2N7002DW-T/R7_SOT363-6~D
61
2
C406
4.7U_0603_6.3V6M~D
C406
4.7U_0603_6.3V6M~D
1
2
R347
5.11K_0402_1%~D
R347
5.11K_0402_1%~D
12
C415
1U_0603_10V6K~D
C415
1U_0603_10V6K~D
1
2
Q38A
2N7002DW-T/R7_SOT363-6~D
Q38A
2N7002DW-T/R7_SOT363-6~D
61
2
D55
DA204U_SOT323-3~D
@D55
DA204U_SOT323-3~D
@
2
3
1
C389 0.1U_0402_16V4Z~DC389 0.1U_0402_16V4Z~D
1 2
T59PAD~D T59PAD~D
Q38B
2N7002DW-T/R7_SOT363-6~D
Q38B
2N7002DW-T/R7_SOT363-6~D
3
5
4
C419
0.1U_0402_16V7K~D
@
C419
0.1U_0402_16V7K~D
@
1
2
R333
10K_0402_5%~D
R333
10K_0402_5%~D
12
SSM2602
U15
SSM2602_LFCSP28_5X5~D
SSM2602
U15
SSM2602_LFCSP28_5X5~D
DBVDD
5HPVDD
12
LHPOUT 13
RHPOUT 14
HPVSS 15
LOUT 16
ROUT 17
AVDD
18 AVSS 19
DCVDD
3DVSS 4
LLINEIN
24
RLINEIN
23
MCLK/XTI
1
XTO/ POR
2
SCLK
28
SDIN
27
CLKOUT 6
BCLK 7
MICIN
22
MICBIAS
21
MODE
25
CSB
26
VMID
20
DACDAT 8
ADCDAT 10
DACLRC 9
ADCLRC 11
Thermal Pad 29
C483
0.1U_0402_16V7K~D
C483
0.1U_0402_16V7K~D
1
2
R351
20K_0402_1%~D
R351
20K_0402_1%~D
12
C413
0.1U_0402_16V7K~D
C413
0.1U_0402_16V7K~D
1
2
R340 200_0402_5%~DR340 200_0402_5%~D
1 2
C396
0.1U_0402_16V7K~D
@
C396
0.1U_0402_16V7K~D
@
1
2
C416
0.1U_0402_10V7K~D
@C416
0.1U_0402_10V7K~D
@
1
2
R345
1K_0402_5%~D
R345
1K_0402_5%~D
12
C417
1000P_0402_50V7K~D
C417
1000P_0402_50V7K~D
1
2
R352
39.2K_0402_1%~D
R352
39.2K_0402_1%~D
12
C411 0.22U_0805_16V7KC411 0.22U_0805_16V7K
12
R308
10M_0402_5%~D
R308
10M_0402_5%~D
1 2
L75
BLM18BB221SN1D_0603~D
L75
BLM18BB221SN1D_0603~D
1 2
R1092 200_0402_5%~DR1092 200_0402_5%~D
1 2
T61PAD~DT61PAD~D
Q36A
2N7002DW-T/R7_SOT363-6~D
Q36A
2N7002DW-T/R7_SOT363-6~D
61
2
R786 0_0402_5%~DR786 0_0402_5%~D
1 2
C418
0.1U_0402_16V7K~D
@
C418
0.1U_0402_16V7K~D
@
1
2
L72
47UH_CBMF1608T470K_10%~D
L72
47UH_CBMF1608T470K_10%~D
12
R332 33_0402_5%~DR332 33_0402_5%~D
1 2
R349
20K_0402_1%~D
R349
20K_0402_1%~D
12
R354
100K_0402_5%~D
R354
100K_0402_5%~D
12
R334
2.2K_0402_5%~D
R334
2.2K_0402_5%~D
12
C410 0.22U_0805_16V7KC410 0.22U_0805_16V7K
12
C420
1000P_0402_50V7K~D
C420
1000P_0402_50V7K~D
1
2
D20
DA204U_SOT323-3~D
@
D20
DA204U_SOT323-3~D
@
2
3
1
C407
0.1U_0402_10V7K~D
C407
0.1U_0402_10V7K~D
1
2
http://hobi-elektronika.net

5
5
4
4
3
3
2
2
1
1
D D
C C
B B
A A
AUD_GAIN2
AUD_GAIN1
SPKR_INL_C
+5V_SPK_AMP
INT_SPK_L1
HP_SPK_R1
HP_SPK_L1
C1P
C1N
HP_INR_C
HP_INL_C
AUD_AMP_MUTE#
INT_SPK_R2
SET
AUD_GAIN1
AUD_GAIN2
+CPVSS
AUD_SPK_ENABLE#
SPKR_INR_C
RUN_ON AUD_AMP_MUTE#
INT_SPK_R1
INT_SPK_L2
AUD_HP_EN
AUD_HP_EN
AUD_SPK_ENABLE#
INT_SPK_R1
INT_SPK_R2
INT_SPK_L1
INT_SPK_L2
AUD_HP_NB_SENSE
AUD_NB_MUTE
AUD_EAPD
+5V_SPK_AMP
+5V_RUN +5V_SPK_AMP
+VDDA
+5V_SPK_AMP
+5V_SPK_AMP
+5V_SPK_AMP
+5V_SPK_AMP
+5V_SPK_AMP
AUD_LINE_OUT_R<27>
AUD_HP_OUT_L<27>
AUD_HP_OUT_R<27>
RUN_ON <19,37,40,41>
AUD_LINE_OUT_L<27>
HP_SPK_L1 <33>
HP_SPK_R1 <33>
AUD_EAPD<27>
AUD_NB_MUTE<37>
SPEAKER_DET#<24>
AUD_HP_NB_SENSE<27,33,37>
AUD_EAPD<27>
Title
Size Document Number Rev
Date: Sheet of
LA-4051P
1.0
AMP and PHONE JACK
28 63Thursday, June 05, 2008
Compal Electronics, Inc.
Title
Size Document Number Rev
Date: Sheet of
LA-4051P
1.0
AMP and PHONE JACK
28 63Thursday, June 05, 2008
Compal Electronics, Inc.
Title
Size Document Number Rev
Date: Sheet of
LA-4051P
1.0
AMP and PHONE JACK
28 63Thursday, June 05, 2008
Compal Electronics, Inc.
Gain Setting
GAIN1 INPUTAV(inv)GAIN2
21.6dB
15.6dB
6dB
1
0
10dB
26K ohm
45K ohm
66K ohm
82K ohm
IMPEDANCE
11
0
0
0
*
1
DELL CONFIDENTIAL/PROPRIETARY
PROPRIETARY NOTE: THIS SHEET OF ENGINEERING DRAWING AND SPECIFICATIONS CONTAINS CONFIDENTIAL
TRADE SECRET AND OTHER PROPRIETARY INFORMATION OF DELL INC. ("DELL") THIS DOCUMENT MAY NOT
BE TRANSFERRED OR COPIED WITHOUT THE EXPRESS WRITTEN AUTHORIZATION OF DELL. IN ADDITION,
NEITHER THIS SHEET NOR THE INFORMATION IT CONTAINS WAY BE USED BY OR DISCLOSED TO ANY THIRD
PARTY WITHOUT DELL'S EXPRESS WRITTEN CONSENT.
MINIMAM 150 mA
W=40mils
Place Close to Audio Chip Place Close to Audio Chip
Speaker Connector
15 mils trace
8mil
C443 C449
@@
@@
*TPA6040
9789A
R362 R366 R367 R368
@
@
See Note 1
See Note 1
See Note 2
See Note 2
See Note 2
See Note 2
C423
100P_0402_50V8J~D
@C423
100P_0402_50V8J~D
@
1
2
C433
10U_0805_10V6K~D
C433
10U_0805_10V6K~D
1
2
C422
0.1U_0402_10V7K~D
C422
0.1U_0402_10V7K~D
1 2
C438 1U_0603_10V6K~DC438 1U_0603_10V6K~D
1 2
C449
0.033U_0402_16V7K~D
C449
0.033U_0402_16V7K~D
1
2
R357
0_0402_5%~D
@R357
0_0402_5%~D
@
1 2
R362 0_0402_5%~D@R362 0_0402_5%~D@
1 2
U20
74AHCT1G08GW_SOT353-5~D
U20
74AHCT1G08GW_SOT353-5~D
A
2
B
1
G
3
Y4
P5
C425
100P_0402_50V8J~D
@C425
100P_0402_50V8J~D
@
1
2
C441
47P_0402_50V8J~D
@C441
47P_0402_50V8J~D
@
1
2
C437
10U_1206_25VAK~D
C437
10U_1206_25VAK~D
1 2
R365
100K_0402_5%~D
R365
100K_0402_5%~D
12
C446
1U_0603_10V6K~D
C446
1U_0603_10V6K~D
1
2
R358
100K_0402_5%~D
R358
100K_0402_5%~D
12
R364
100K_0402_5%~D
R364
100K_0402_5%~D
1 2
C445
1U_0603_10V6K~D
C445
1U_0603_10V6K~D
1
2
C440
47P_0402_50V8J~D
@C440
47P_0402_50V8J~D
@
1
2
C436
10U_1206_25VAK~D
C436
10U_1206_25VAK~D
1 2
C428
1U_0603_10V6K~D
C428
1U_0603_10V6K~D
1
2
C421
0.1U_0402_10V7K~D
C421
0.1U_0402_10V7K~D
1 2
C427
1U_0603_10V6K~D
C427
1U_0603_10V6K~D
1
2
R361
100K_0402_5%~D
R361
100K_0402_5%~D
12
L19
BLM21PG600SN1D_0805~D
L19
BLM21PG600SN1D_0805~D
1 2
Q42B
2N7002DW-T/R7_SOT363-6~D
Q42B
2N7002DW-T/R7_SOT363-6~D
3
5
4
Q42A
2N7002DW-T/R7_SOT363-6~D
Q42A
2N7002DW-T/R7_SOT363-6~D
61
2
C430
1U_0603_10V6K~D
C430
1U_0603_10V6K~D
1
2
C439
47P_0402_50V8J~D
@C439
47P_0402_50V8J~D
@
1
2
U22
TPA6040A4RHBR_QFN32_5X5~D
U22
TPA6040A4RHBR_QFN32_5X5~D
SPGND
21 SPGND
5
CPVSS
13 HPVSS
14
SPKR_RIN+
2
SPKR_RIN- 1
SPKR_LIN- 4
LOUT- 7
LOUT+ 6
ROUT- 19
ROUT+ 20
SPKR_LIN+
3
HP_INR
26
HP_INL
27
GAIN1 32
GAIN0 31
SPVDD 8
C1N
12
HP_OUTL 16
HP_OUTR 15
REG_OUT 29
C1P
10
CPGND
11
HPVDD
17
CPVDD
9
REG_EN
25
HP_EN
22
/SPKR_EN
23
BYPASS
24
SPVDD 18
SGND
28
VDD 30
TP
33
C424
100P_0402_50V8J~D
@C424
100P_0402_50V8J~D
@
1
2
C443
0.033U_0402_16V7K~D
C443
0.033U_0402_16V7K~D
1 2
R363
1M_0402_1%~D
R363
1M_0402_1%~D
12
C444
10U_0805_10V6K~D
C444
10U_0805_10V6K~D
1
2
C426
100P_0402_50V8J~D
@C426
100P_0402_50V8J~D
@
1
2
R360
100K_0402_5%~D
@R360
100K_0402_5%~D
@
12
R368 0_0402_5%~DR368 0_0402_5%~D
1 2
C431
10U_0805_10V6K~D
C431
10U_0805_10V6K~D
1
2
C432
1U_0603_10V6K~D
C432
1U_0603_10V6K~D
1
2
JSPK1
MOLEX_53780-0670~D
JSPK1
MOLEX_53780-0670~D
1
1
2
2
3
3
4
4
5
5
6
6
GND
7
GND
8
C435 0 .033U_0805_50V7K~D
C435 0 .033U_0805_50V7K~D
1 2
C429
0.1U_0402_10V7K~D
C429
0.1U_0402_10V7K~D
1
2
C450
1U_0603_10V6K~D
C450
1U_0603_10V6K~D
12
C447
1U_0603_10V6K~D
C447
1U_0603_10V6K~D
1
2
C448
1U_0603_10V6K~D
C448
1U_0603_10V6K~D
1
2
C442
47P_0402_50V8J~D
@C442
47P_0402_50V8J~D
@
1
2
R818 1K_0402_5%~DR818 1K_0402_5%~D
1 2
R367
100K_0402_5%~D
@
R367
100K_0402_5%~D
@
12
R366
0_0402_5%~D
@
R366
0_0402_5%~D
@
12
U21
74AHCT1G08GW_SOT353-5~D
U21
74AHCT1G08GW_SOT353-5~D
A
2
B
1
G
3
Y4
P5
R827 1K_0402_5%~DR827 1K_0402_5%~D
1 2
R359
100K_0402_5%~D
@R359
100K_0402_5%~D
@
12
C434 0 .033U_0805_50V7K~D
C434 0 .033U_0805_50V7K~D
1 2
http://hobi-elektronika.net

5
5
4
4
3
3
2
2
1
1
D D
C C
B B
A A
XTALO
+3.3V_LAN_R
PCIE_IRX_GLANTX_P6_C
LAN_TX0+
LAN_TX2-
LAN_TX0-
LAN_TX2+LAN_CLK_R
XTALI
LAN_TX1-
XTALO
REGCTL_PNP18
LAN_TX1+
LAN_TX3-
LAN_TEST_N
XTALI
LAN_TX3+
REGCTL_PNP18
LAN_TEST_P
PCIE_IRX_GLANTX_N6_C
JTAG_TRST_LAN
JTAG_TCK_LAN
JTAG_TMS_LAN
JTAG_TDI_LAN
JTAG_TDO_LAN
DOCKED
+1.8V_LAN_M
+3.3V_LAN
+1V_LAN_M
+1.8V_LAN_M
+1.8V_LAN_M
+1V_LAN_M
+3.3V_ALW
+3.3V_LAN
+3.3V_LAN
+3.3V_LAN +LOM_VCT
PCIE_IRX_GLANTX_P6<24>
PCIE_ITX_GLANRX_N6_C<24> PCIE_ITX_GLANRX_P6_C<24>
LAN_TX0<23>
ENAB_3VLAN<40>
LAN_RSTSYNC<23>
LAN_TX2<23> LAN_TX1<23>
LAN_RX0<23>
LAN_CLK<23>
PCIE_IRX_GLANTX_N6<24>
LAN_RX2<23> LAN_RX1<23>
LOM_ACTLED_YEL#<30>
LAN_TX0+ <30>
LAN_TX0- <30>
LAN_TX1+ <30>
LAN_TX3+ <30>
LAN_TX2+ <30>
LAN_TX2- <30>
LAN_TX3- <30>
LAN_TX1- <30>
LOM_SPD100LED_ORG#<30> LOM_SPD10LED_GRN#<30>
DOCKED<30,37>
LAN_DISABLE#<24>
LAN_DISABLE#_R<37>
Title
Size Document Number Rev
Date: Sheet of
LA-4051P
1.0
LAN-82567LM
29 63Friday, June 06, 2008
Compal Electronics, Inc.
Title
Size Document Number Rev
Date: Sheet of
LA-4051P
1.0
LAN-82567LM
29 63Friday, June 06, 2008
Compal Electronics, Inc.
Title
Size Document Number Rev
Date: Sheet of
LA-4051P
1.0
LAN-82567LM
29 63Friday, June 06, 2008
Compal Electronics, Inc.
PROPRIETARY NOTE: THIS SHEET OF ENGINEERING DRAWING AND SPECIFICATIONS CONTAINS CONFIDENTIAL
TRADE SECRET AND OTHER PROPRIETARY INFORMATION OF DELL INC. ("DELL") THIS DOCUMENT MAY NOT
BE TRANSFERRED OR COPIED WITHOUT THE EXPRESS WRITTEN AUTHORIZATION OF DELL. IN ADDITION,
NEITHER THIS SHEET NOR THE INFORMATION IT CONTAINS WAY BE USED BY OR DISCLOSED TO ANY THIRD
PARTY WITHOUT DELL'S EXPRESS WRITTEN CONSENT.
DELL CONFIDENTIAL/PROPRIETARY
Layout Notice : Place as close
chip as possible.
Follow 82567 schematic
chiplist that VCC_1.0 for
external use 10uF XR5 *2 and
0.1uF *2
for internal use 4.7uF X5R *2
and 0.1uF *3
Need to ensure
crystal at least
300uW max power
drive-level
Trace=12mil
Trace=12mil
MA use internal 1V,NOT external solutions.
82567LM:
B0 version: 1.05V
A1 version: 1V
Intel proposal add external LDO for RJ45:
MB:2.5V,
Dock:2.65V
VOUT = 1.204 (1+R1/R2),
where R1 = R960 + R961, R2 = R962
C474
10U_0805_10V4Z~D
C474
10U_0805_10V4Z~D
1
2
C476
27P_0402_50V8J~D
C476
27P_0402_50V8J~D
1
2
R962
36.5K_0402_1%~D
R962
36.5K_0402_1%~D
12
C454
0.1U_0402_16V4Z~D
C454
0.1U_0402_16V4Z~D
1
2
R960
4.64K_0402_1%
R960
4.64K_0402_1%
12
R1004 0_0402_5%~D@R1004 0_0402_5%~D@1 2
R379 0_0402_5%~DR379 0_0402_5%~D
1 2
C470
0.1U_0402_16V4Z~D
C470
0.1U_0402_16V4Z~D
1
2
R370
2_1210_5%~D
R370
2_1210_5%~D
12
C477
4.7U_0805_10V4Z~D
C477
4.7U_0805_10V4Z~D
1
2
C1010
4.7U_0603_6.3V4Z~D
C1010
4.7U_0603_6.3V4Z~D
1
2
C455
10U_0805_10V4Z~D
C455
10U_0805_10V4Z~D
1
2
C479
0.1U_0402_16V4Z~D
C479
0.1U_0402_16V4Z~D
1
2
C478
4.7U_0805_10V4Z~D
C478
4.7U_0805_10V4Z~D
1
2
R374
5.1K_0402_5%~D
R374
5.1K_0402_5%~D
12
C467
10U_0805_10V4Z~D
C467
10U_0805_10V4Z~D
1
2
R371
2_1210_5%~D
R371
2_1210_5%~D
12
C1024
0.1U_0402_16V4Z~D
C1024
0.1U_0402_16V4Z~D
1
2
C468
0.1U_0402_16V4Z~D
C468
0.1U_0402_16V4Z~D
1
2
R961
39.2K_0402_1%~D
R961
39.2K_0402_1%~D
12
C471
4.7U_0603_6.3V4Z~D
C471
4.7U_0603_6.3V4Z~D
1
2
U23
82567LM_QFN56~D
U23
82567LM_QFN56~D
LED_0
4
LED_2
1LED_1
2
GND_PAD 57
RESERVED_NC 51
CTRL18 29
CTRL10 31
JTXD_0
42
JRSTSYNC
50 JKCLK
45
JTXD_1
43
JTXD_2
44
JRXD_0
47
JRXD_1
48
JRXD_2
49
RSET
15
IEEE_TEST_P
12
IEEE_TEST_N
13
DIS_REG10
34
LAN_DISABLE_N
37
GLAN_RXN
56
GLAN_TXN
53 GLAN_TXP
52
XTAL1
10 XTAL2
9
TEST_EN
36
JTAG_TMS
39 JTAG_TCK
40 JTAG_TRST
35
JTAG_TDI
7
JTAG_TDO
6
GLAN_RXP
55
MDI_N_3 16
MDI_P_3 17
MDI_P_2 21
MDI_N_2 20
MDI_P_1 23
MDI_N_1 22
MDI_P_0 27
AVDD_33_28 28
AVDD_18_30 30
AVDD_18_32 32
AVDD_18_54 54
AVDD_18_25 25
AVDD_18_24 24
AVDD_18_18 18
AVDD_18_19 19
AVDD_18_14 14
AVDD_18_11 11
DVDD_10_38 38
DVDD_10_33 33
DVDD_10_8 8
DVDD_10_5 5
VDDO_33_3 3
VDDO_33_46 46
MDI_N_0 26
AVDD_18_41 41
Q101
TPS73601
Q101
TPS73601
VOUT 5
ADJ 4
VIN
1
GND
2
EN
3
Q45
BCP69_SOT223~D
Q45
BCP69_SOT223~D
3
1
2
4
C469
0.1U_0402_16V4Z~D
C469
0.1U_0402_16V4Z~D
1
2
T157 PAD~DT157 PAD~D
C1012
0.1U_0402_16V4Z~D
C1012
0.1U_0402_16V4Z~D
1
2
C464
4.7U_0603_6.3V4Z~D
C464
4.7U_0603_6.3V4Z~D
1
2
R959
10K_0402_5%~D
R959
10K_0402_5%~D
12
R372 4.99K_0402_1%~DR372 4.99K_0402_1%~D
12
R373 0_0402_5%~D@R373 0_0402_5%~D@1 2
Y2
25MHZ_18PF_1BX25000CK1D~D
Y2
25MHZ_18PF_1BX25000CK1D~D
1 2
C472
470P_0402_50V7K~D
C472
470P_0402_50V7K~D
1
2
R369 33_0402_5%~DR369 33_0402_5%~D
1 2
T158 PAD~DT158 PAD~D
C452 0.1U_0402_10V7K~DC452 0.1U_0402_10V7K~D
12
C465
0.1U_0402_16V4Z~D
C465
0.1U_0402_16V4Z~D
1
2
C463
0.1U_0402_16V4Z~D
C463
0.1U_0402_16V4Z~D
1
2
R378 10K_0402_5%~DR378 10K_0402_5%~D
1 2
C466
10U_0805_10V4Z~D
C466
10U_0805_10V4Z~D
1
2
C451 0.1U_0402_10V7K~DC451 0.1U_0402_10V7K~D
12
T156 PAD~DT156 PAD~D
C458
0.1U_0402_16V4Z~D
C458
0.1U_0402_16V4Z~D
1
2
C475
27P_0402_50V8J~D
C475
27P_0402_50V8J~D
1
2
C456
4.7U_0603_6.3V4Z~D
C456
4.7U_0603_6.3V4Z~D
1
2
C457
4.7U_0603_6.3V4Z~D
C457
4.7U_0603_6.3V4Z~D
1
2
Q44
STS11NF30L_SO8~D
Q44
STS11NF30L_SO8~D
36
5
7
82
4
1
C453
4.7U_0603_6.3V4Z~D
C453
4.7U_0603_6.3V4Z~D
1
2
C459
0.1U_0402_16V4Z~D
C459
0.1U_0402_16V4Z~D
1
2
C473
470P_0402_50V7K~D
C473
470P_0402_50V7K~D
1
2
T155 PAD~DT155 PAD~D
C
B
E
Q103
MMBT3906WT1G_SC70-3~D
C
B
E
Q103
MMBT3906WT1G_SC70-3~D
1
2
3
T159 PAD~DT159 PAD~D
R376 1K_0402_5%~DR376 1K_0402_5%~D
12
C1011
4.7U_0603_6.3V4Z~D
C1011
4.7U_0603_6.3V4Z~D
1
2
C1025
0.1U_0402_16V4Z~D
C1025
0.1U_0402_16V4Z~D
1
2
http://hobi-elektronika.net

5
5
4
4
3
3
2
2
1
1
D D
C C
B B
A A
DOCKED
LAN_TX3+
SW_LAN_TX3+
SW_LAN_TX3-
SW_LAN_TX2+
SW_LAN_TX2-
SW_LAN_TX1+
SW_LAN_TX1-
SW_LAN_TX0+
SW_LAN_TX0-
DOCK_LOM_TRD0-
DOCK_LOM_TRD1-
DOCK_LOM_TRD1+
LED_100_ORG_R#
DOCK_LOM_TRD0+
DOCK_LOM_TRD2+
DOCK_LOM_TRD3+
DOCK_LOM_TRD3-
DOCK_LOM_TRD2-
LOM_ACTLED_YEL#
LOM_SPD100LED_ORG#
LOM_SPD10LED_GRN#
LED_10_GRN_R#
LAN_ACTLED_YEL_R#
DOCK_LOM_SPD100LED_ORG#
DOCK_LOM_SPD10LED_GRN#
DOCK_LOM_ACTLED_YEL#
LAN_TX2-
LAN_TX3-
LAN_TX1-
LAN_TX1+RLAN_TX1+
LAN_TX2+
LAN_TX0+R
LAN_TX2+R
LAN_TX2-R
LAN_TX3-R
LAN_TX0+
LAN_TX0-RLAN_TX0-
LAN_TX1-R
LAN_TX3+R
+3.3V_LAN
+3.3V_LAN
DOCKED<29,37>
LAN_TX0-<29>
LAN_TX0+<29>
LAN_TX1-<29>
LAN_TX1+<29>
LAN_TX2-<29>
LAN_TX2+<29>
LAN_TX3-<29>
LAN_TX3+<29>
LOM_ACTLED_YEL#<29> LOM_SPD10LED_GRN#<29> LOM_SPD100LED_ORG#<29>
DOCK_LOM_TRD0- <35>
DOCK_LOM_TRD1- <35>
DOCK_LOM_TRD1+ <35>
DOCK_LOM_TRD0+ <35>
DOCK_LOM_TRD2+ <35>
DOCK_LOM_TRD3+ <35>
DOCK_LOM_TRD2- <35>
DOCK_LOM_TRD3- <35>
DOCK_LOM_ACTLED_YEL# <35>
DOCK_LOM_SPD10LED_GRN# <35>
DOCK_LOM_SPD100LED_ORG# <35>
SW_LAN_TX0- <33>
SW_LAN_TX1- <33>
SW_LAN_TX1+ <33>
SW_LAN_TX0+ <33>
SW_LAN_TX2+ <33>
SW_LAN_TX3+ <33>
SW_LAN_TX2- <33>
SW_LAN_TX3- <33>
LAN_ACTLED_YEL_R# <33>
LED_10_GRN_R# <33>
LED_100_ORG_R# <33>
Title
Size Document Number Rev
Date: Sheet of
LA-4051P
1.0
LAN TRANSFOMER
30 63Thursday, June 05, 2008
Compal Electronics, Inc.
Title
Size Document Number Rev
Date: Sheet of
LA-4051P
1.0
LAN TRANSFOMER
30 63Thursday, June 05, 2008
Compal Electronics, Inc.
Title
Size Document Number Rev
Date: Sheet of
LA-4051P
1.0
LAN TRANSFOMER
30 63Thursday, June 05, 2008
Compal Electronics, Inc.
TO
DOCK
FROM NIC DOCKED 1: TO DOCK
0: TO RJ45
LAN ANALOG
SWITCH
Layout Notice : Place bead as
close PI3L500 as possible
PROPRIETARY NOTE: THIS SHEET OF ENGINEERING DRAWING AND SPECIFICATIONS CONTAINS CONFIDENTIAL
TRADE SECRET AND OTHER PROPRIETARY INFORMATION OF DELL INC. ("DELL") THIS DOCUMENT MAY NOT
BE TRANSFERRED OR COPIED WITHOUT THE EXPRESS WRITTEN AUTHORIZATION OF DELL. IN ADDITION,
NEITHER THIS SHEET NOR THE INFORMATION IT CONTAINS WAY BE USED BY OR DISCLOSED TO ANY THIRD
PARTY WITHOUT DELL'S EXPRESS WRITTEN CONSENT.
DELL CONFIDENTIAL/PROPRIETARY
U25
PI3L500-AZFEX_TQFN56~D
U25
PI3L500-AZFEX_TQFN56~D
SEL
17
A0
2
A1
3
A2
7
A3
8
A4
11
A5
12
A6
14
0B1 48
0B2 46
1B1 47
1B2 45
2B1 43
2B2 41
3B1 42
3B2 40
4B1 37
4B2 35
5B1 36
5B2 34
6B1 32
6B2 30
7B1 31
7B2 29
A7
15
LED0
19
LED1
20
LED2
54
0LED1 22
0LED2 25
1LED1 23
1LED2 26
2LED1 52
2LED2 51
PAD_GND
57
VDD0 4
VDD1 10
VDD2 18
VDD3 27
VDD4 38
VDD5 50
VDD6 56
GND0
1
GND1
6
GND2
9
GND3
13
GND4
16
GND5
21
GND6
24
GND7
28
GND8
33
GND9
39
GND10
44
GND11
49
GND12
53
GND13
55
NC
5
C461
0.1U_0402_16V4Z~D
C461
0.1U_0402_16V4Z~D
1
2
L21 22NH_0603CS-360EJTS_5%_0603~DL21 22NH_0603CS-360EJTS_5%_0603~D
1 2
L23 22NH_0603CS-360EJTS_5%_0603~DL23 22NH_0603CS-360EJTS_5%_0603~D
1 2
L24 22NH_0603CS-360EJTS_5%_0603~DL24 22NH_0603CS-360EJTS_5%_0603~D
1 2
L26 22NH_0603CS-360EJTS_5%_0603~DL26 22NH_0603CS-360EJTS_5%_0603~D
1 2
C462
0.1U_0402_16V4Z~D
C462
0.1U_0402_16V4Z~D
1
2
L22 22NH_0603CS-360EJTS_5%_0603~DL22 22NH_0603CS-360EJTS_5%_0603~D
1 2
L25 22NH_0603CS-360EJTS_5%_0603~DL25 22NH_0603CS-360EJTS_5%_0603~D
1 2
C460
0.1U_0402_16V4Z~D
C460
0.1U_0402_16V4Z~D
1
2
R393
10K_0402_5%~D
@R393
10K_0402_5%~D
@
12
L27 22NH_0603CS-360EJTS_5%_0603~DL27 22NH_0603CS-360EJTS_5%_0603~D
1 2
L20 22NH_0603CS-360EJTS_5%_0603~DL20 22NH_0603CS-360EJTS_5%_0603~D
1 2
R394
10K_0402_5%~D
@R394
10K_0402_5%~D
@
12
R392
10K_0402_5%~D
@R392
10K_0402_5%~D
@
12
http://hobi-elektronika.net

5
5
4
4
3
3
2
2
1
1
D D
C C
B B
A A
CBS_CCLKRUN#
CBS_CINT#
CBS_CAUDIO
CBS_DATA18
CBS_DATA14
CBS_DATA2
CBS_CCD2#
CBS_CVS2
CBS_CVS1
PCI_PAR
PCI_FRAME#
PCI_STOP#
PCI_PERR#
PCI_SERR#
PCI_RST#
CBS_CPAR
CBS_CDEVSEL#
CBS_CTRDY#
CBS_CFRAME#
CBS_CIRDY#
CBS_CSTOP#
CBS_CPERR#
CBS_CREQ#
CBS_CGNT#
CBS_CBLOCK#
CBUS_GRST#
UDIO3
CBS_CCD1#
CBS_CSERR#
PCI_AD17 CBS_IDSEL
PCI_IRDY#
PCI_TRDY#
PCI_DEVSEL#
CBUS_GRST#
PCI_GNT1#
PCI_REQ1#
CLK_PCI_PCM
PCI_AD29
PCI_AD30
PCI_AD28
PCI_AD31
PCI_AD26
PCI_AD25
PCI_AD27
PCI_AD22
PCI_AD23
PCI_AD20
PCI_AD24
PCI_AD21
PCI_AD18
PCI_AD17
PCI_AD14
PCI_AD16
PCI_AD13
PCI_AD15
PCI_AD12
PCI_AD11
PCI_AD10
PCI_AD9
PCI_AD7
PCI_AD6
PCI_AD8
PCI_AD4
PCI_AD5
PCI_AD1
PCI_AD2
PCI_AD3
PCI_AD0
PCI_AD19
CB_HWSPND#
CBS_SPK
CBS_SPK
TPBN0
TPBP0
TPAP0
TPAN0
TPBIAS0
CPS
CBREXT
CBVREF
R5C847XI
R5C847XO
CBS_CAD15
CBS_CAD13
CBS_CC/BE3#
CBS_CC/BE0#
CBS_CC/BE1#
CBS_CC/BE2#
CBS_CSTSCHNG
CBS_CRST#
VPPEN0
VPPEN1
VCC5EN#
VCC3EN#
VPPEN0
SDDAT1/MMCDAT1
SDCLK/MMCCLK
SDCMD/MMCCMD
SDCD#/MMCCD#
MMCDAT4
MMCDAT5
MMCDAT6
MMCDAT7
SDDAT0/MMCDAT0
MDIO07
R5C847XI
R5C847XO
CLK_PCI_PCM
VPPEN0
VPPEN1
UDIO4
CLKRUN#
CB_HWSPND#
PCI_C_BE3#
PCI_C_BE2#
PCI_C_BE1#
PCI_C_BE0#
CBS_CCLK_R
CARD_PWR
SDWP#
SDDAT3/MMCDAT3
SDDAT2/MMCDAT2
SDCLK/MMCCLK
PCI_CBS_TERM
UDIO3
UDIO4
CPS
TPBIAS0
TPAP0
TPAN0
Z3008
TPBP0
TPBN0
VCC3EN#
VCC5EN#
SDWP#
SDDAT2/MMCDAT2
SDCD#/MMCCD#
SDDAT3/MMCDAT3
SDDAT1/MMCDAT1
MMCDAT4
SDDAT0/MMCDAT0
SDCMD/MMCCMD
MMCDAT7
MMCDAT5
MMCDAT6
SDCLK/MMC_CLK_R
SD_DET#
CARD_PWR
CBS_CCD1#
CBS_CCD2#
SDCLK/MMC_CLK_R
+3.3V_RUN
+3.3V_RUN
+CBS_VPP
+3.3V_RUN +CBS_VCC
+5V_RUN
+3.3V_RUN_CARD
+3.3V_RUN_PHY
+3.3V_ALW
+3.3V_ALW_ICH
+3.3V_RUN_CARD+3.3V_RUN
CLKRUN#<24,37,38>
CBS_CCLKRUN# <32> CBS_CCLK <32>
CBS_CINT# <32>
CBS_CAUDIO <32>
CBS_DATA2 <32>
CBS_DATA14 <32>
CBS_DATA18 <32>
PCI_AD[0..31]<22>
PCI_PAR<22>
PCI_FRAME#<22>
PCI_STOP#<22>
PCI_RST#<22>
CBS_CAD0 <32>
CBS_CAD7 <32>
CBS_CAD6 <32>
CBS_CAD5 <32>
CBS_CAD4 <32>
CBS_CAD3 <32>
CBS_CAD2 <32>
CBS_CAD1 <32>
CBS_CAD31 <32>
CBS_CAD29 <32>
CBS_CAD27 <32>
CBS_CAD28 <32>
CBS_CAD30 <32>
CBS_CPAR <32>
CBS_CREQ# <32>
CBS_CGNT# <32>
CBS_CPERR# <32>
CBS_CFRAME# <32>
CBS_CTRDY# <32>
CBS_CSTOP# <32>
CBS_CIRDY# <32>
CBS_CBLOCK# <32>
CBS_CDEVSEL# <32>
IRQ_SERIRQ<24,36,37,38>
PCI_PERR#<22>
PCI_SERR#<22>
CBS_CSERR# <32>
CBS_CVS1 <32>
CBS_CVS2 <32>
CBS_CCD1# <32>
CBS_CCD2# <32>
PCI_IRDY#<22> PCI_TRDY#<22> PCI_DEVSEL#<22>
PCI_REQ1#<22> PCI_GNT1#<22>
CLK_PCI_PCM<6>
PCI_PIRQB#<22> PCI_PIRQC#<22>
PCI_PIRQD#<22>
CBS_CAD19 <32>
CBS_CAD8 <32>
CBS_CAD18 <32>
CBS_CAD24 <32>
CBS_CAD26 <32>
CBS_CAD21 <32>
CBS_CAD20 <32>
CBS_CAD25 <32>
CBS_CAD22 <32>
CBS_CAD12 <32>
CBS_CAD14 <32>
CBS_CAD9 <32>
CBS_CAD23 <32>
CBS_CAD17 <32>
CBS_CAD15 <32>
CBS_CAD16 <32>
CBS_CAD13 <32>
CBS_CAD11 <32>
CBS_CAD10 <32>
CBS_CC/BE3# <32>
CBS_CC/BE1# <32>
CBS_CC/BE2# <32>
CBS_CC/BE0# <32>
CBS_CSTSCHNG <32>
CBS_CRST# <32>
CB_HWSPND#<37>
PCI_C_BE3#<22>
PCI_C_BE1#<22> PCI_C_BE0#<22>
PCI_C_BE2#<22>
SNIFFER_BLUE<42>
SNIFFER_YELLOW<42>
1394_DET#<24>
BREATH_BLUE_LED_IO<42>
PWR_BTN_BD_DET#<37>
SNIFFER_PWR_SW#<38>
POWER_SW#_MB<38,39> INSTANT_ON_SW#<37,38>
SD_DET#<24>
WIRELESS_ON#/OFF<37>
LID_CL#<37,42>
Title
Size Document Number Rev
Date: Sheet of
LA-4051P
1.0
CardBus Controller(R5C847)
31 63Thursday, June 05, 2008
Compal Electronics, Inc.
Title
Size Document Number Rev
Date: Sheet of
LA-4051P
1.0
CardBus Controller(R5C847)
31 63Thursday, June 05, 2008
Compal Electronics, Inc.
Title
Size Document Number Rev
Date: Sheet of
LA-4051P
1.0
CardBus Controller(R5C847)
31 63Thursday, June 05, 2008
Compal Electronics, Inc.
DELL CONFIDENTIAL/PROPRIETARY
PROPRIETARY NOTE: THIS SHEET OF ENGINEERING DRAWING AND SPECIFICATIONS CONTAINS CONFIDENTIAL
TRADE SECRET AND OTHER PROPRIETARY INFORMATION OF DELL INC. ("DELL") THIS DOCUMENT MAY NOT
BE TRANSFERRED OR COPIED WITHOUT THE EXPRESS WRITTEN AUTHORIZATION OF DELL. IN ADDITION,
NEITHER THIS SHEET NOR THE INFORMATION IT CONTAINS WAY BE USED BY OR DISCLOSED TO ANY THIRD
PARTY WITHOUT DELL'S EXPRESS WRITTEN CONSENT.
For MMC PLUS
Close to Pin A16,B16
R416/C397
Close to U26
Close to JP5 pin5Close to JP5 pin5
close to U26
must have clean layout
close to R5C847
C515
22P_0402_50V8J~D
C515
22P_0402_50V8J~D
12
C493
0.33U_0603_10V7K~D
C493
0.33U_0603_10V7K~D
1
2
C497
10U_0805_10V4Z~D
@C497
10U_0805_10V4Z~D
@
1
2
C499
0.1U_0402_16V4Z~D
C499
0.1U_0402_16V4Z~D
1
2
C514
27P_0402_50V8J~D
C514
27P_0402_50V8J~D
12
R418
10_0402_5%~D
R418
10_0402_5%~D
12
C498
1U_0402_6.3V6K~D
C498
1U_0402_6.3V6K~D
1
2
R409 100_0402_5%~DR409 100_0402_5%~D
1 2
U28
TPS2051BDBVR_SOT23-5~D
U28
TPS2051BDBVR_SOT23-5~D
IN
5
EN
4
OUT 1
GND 2
OC# 3
R420
100K_0402_5%~D
R420
100K_0402_5%~D
12
R399
56.2_0402_1%~D
R399
56.2_0402_1%~D
12
C513
0.01U_0402_16V7K~D
C513
0.01U_0402_16V7K~D
1
2
C492
0.01U_0402_16V7K~D
C492
0.01U_0402_16V7K~D
1
2
R421 0_0402_5%~DR421 0_0402_5%~D
12
C517
4.7P_0402_50V8C~D
C517
4.7P_0402_50V8C~D
1
2
R403
56.2_0402_1%~D
R403
56.2_0402_1%~D
12
C501
0.01U_0402_16V7K~D
@C501
0.01U_0402_16V7K~D
@1 2
R411 100K_0402_5%~DR411 100K_0402_5%~D
1 2
C496
0.1U_0402_16V4Z~D
C496
0.1U_0402_16V4Z~D
1
2
INT &
AUDIO
RST&
CLK
PCI I/F 1394 I/F
16 bit PC card I/F
Media Card I/F
USB TEST
R5C847-CSP208Q
U26A
R5C847-CSP208Q_CSP208~D
INT &
AUDIO
RST&
CLK
PCI I/F 1394 I/F
16 bit PC card I/F
Media Card I/F
USB TEST
R5C847-CSP208Q
U26A
R5C847-CSP208Q_CSP208~D
AD0
W12
AD1
V12
AD2
T12
AD3
W11
AD4
V11
AD5
T11
AD6
W9
AD7
V9
AD8
R9
AD9
W8
AD10
V8
AD11
T8
AD12
R8
AD13
W7
AD14
V7
AD15
T7
AD16
V1
AD17
U1
AD18
U2
AD19
T1
AD20
T2
AD21
R1
AD22
R2
AD23
R4
AD24
P4
AD25
P5
AD26
N1
AD27
N2
AD28
N4
AD29
N5
AD30
M1
AD31
M2
C/BE0#
T9
C/BE1#
W6
C/BE2#
W2
C/BE3#
P2
REQ#
M4
GNT#
M5
IDSEL
P1
PAR
V6
FRAME#
V3
DEVSEL#
T5
IRDY#
V4
TRDY#
W4
STOP#
V5
PERR#
W5
SERR#
T6
PCICLK
K1 PCIRST#
L4 GBRST#
G2
CLKRUN#
L5
HWSPND#
F2
INTA#
J2
INTB#
K4
INTC#
K2
UDIO0/SRIRQ#
J4
UDIO1
H1
UDIO2
H2
UDIO3
H4
UDIO4
H5
UDIO5
G1
RI_OUT#/PME#
G4
SPKROUT#
F1
TPAP0
B12
TPAN0
A12
TPBP0
B13
TPBN0
A13
TPBIAS0
D12
CPS
D11
VREF
D13
REXT
B14
XI
A16
XO
B16
FIL0
A14
MDIO00 B1
MDIO01 A2
MDIO02 A3
MDIO03 B3
MDIO04 B4
MDIO05 A5
MDIO06 B5
MDIO07 D5
MDIO08 A6
MDIO09 B6
MDIO10 D6
MDIO11 E6
MDIO12 A7
MDIO13 B7
MDIO14 D7
MDIO15 E7
MDIO16 A8
MDIO17 B8
MDIO18 D8
MDIO19 E8
VCC5EN# R13
VCC3EN# T13
VPPEN0 V13
VPPEN1 W13
USBDM
W14
USBDP
V14
TEST1
F4
TEST2
R7
CADR0/CAD26 E16
CADR1/CAD25 F18
CADR2/CAD24 F15
CADR3/CAD23 G18
CADR4/CAD22 G15
CADR5/CAD21 H18
CADR6/CAD20 H15
CADR25/CAD19 J18
CADR7/CAD18 J16
CADR24/CAD17 J15
CADR17/CAD16 P16
IOWR#/CAD15 P19
CADR9/CAD14 R19
IORD#/CAD13 P18
CADR11/CAD12 R18
OE#/CAD11 T19
CE2#/CAD10 T18
CADR10/CAD9 U19
CDATA15/CAD8 U18
CDATA7/CAD7 W17
CDATA13/CAD6 V17
CDATA6/CAD5 W16
CDATA12/CAD4 V16
CDATA5/CAD3 W15
CDATA11/CAD2 V15
CDATA4/CAD1 T15
CDATA3/CAD0 R14
CDATA10/CAD31 B19
CDATA9/CAD30 C18
CDATA1/CAD29 D19
CDATA8/CAD28 D18
CDATA0/CAD27 E19
REG#/CCBE3# F16
CADR12/CCBE2# K18
CADR8/CCBE1# P15
CE1#/CCBE0# V19
CDATA2 C19
CADR23/CFRAME# K16
CADR22/CTRDY# L16
CADR21/CDEVSEL# L18
CADR20/CSTOP# M16
CADR19 N19
CADR18 N16
CADR15/CIRDY# K15
CADR13/CPAR N15
CDATA14 W18
CADR14/CPERR# N18
WAIT#/CSERR# G16
INPACK#/CREQ# G19
WE#/CGNT# M15
BVD1/CSTSCHG E18
WP/CCLKRUN# A18
CADR16/CCLK L19
READY/CINT# M18
RESET/CRST# H19
BVD2/CAUDIO F19
CD1#/CCD1# T14
CD2#/CCD2# D15
VS1#/CVS1 R16
VS2#/CVS2 H16
R417
10K_0402_1%~D
R417
10K_0402_1%~D
1 2
R401
56.2_0402_1%~D
R401
56.2_0402_1%~D
12
JSD1
TYCO_1-1775737-6
JSD1
TYCO_1-1775737-6
1
1
2
2
3
3
4
4
5
5
6
6
7
7
8
8
9
9
10
10
11
11
12
12
13
13
14
14
15
15
16
16
G1
17
G2
18
R400 10K_0402_5%~DR400 10K_0402_5%~D
1 2
C506
1U_0603_10V4Z~D
C506
1U_0603_10V4Z~D
1
2
R398
56.2_0402_1%~D
R398
56.2_0402_1%~D
12
R406 10K_0402_5%~DR406 10K_0402_5%~D
1 2
R414 0_0402_5%~DR414 0_0402_5%~D
12
R402 100K_0402_5%~DR402 100K_0402_5%~D
1 2
C1038
270P_0402_50V7K~D
C1038
270P_0402_50V7K~D 1
2
R413
150K_0402_5%~D
R413
150K_0402_5%~D
1 2
C500
0.01U_0402_16V7K~D
@C500
0.01U_0402_16V7K~D
@
1
2
X3
24.576MHz_16P_1BG24576CKIA~D
X3
24.576MHz_16P_1BG24576CKIA~D
1 2
C516
1U_0603_10V4Z~D
C516
1U_0603_10V4Z~D
1
2
C685
0.1U_0402_16V4Z~D
C685
0.1U_0402_16V4Z~D
1
2
JS1394
TYCO_2-1734820-0_20P-T
JS1394
TYCO_2-1734820-0_20P-T
20
20 19
19 18
18 17
17 16
16 15
15 14
14 13
13 12
12 11
11 10
10 9
98
87
76
65
54
43
32
21
1
GND1
21
GND2
22
U27
R5531V002-E2-FA_SSOP16~D
U27
R5531V002-E2-FA_SSOP16~D
VCC3IN
11
NC 10
VCC5_EN
1
EN0
3
EN1
4
FLG
5
VCCOUT 12
VCCOUT 14
VCC5IN
15
VCC3_EN
2
VPPOUT 8
NC 7
NC 6
GND
16
VCC5IN
13
VCCOUT 9
R407
5.1K_0402_1%~D
R407
5.1K_0402_1%~D
1 2
C1039
270P_0402_50V7K~D
C1039
270P_0402_50V7K~D
1
2
R404 0_0402_5%~DR404 0_0402_5%~D
1 2
C495
1U_0402_6.3V6K~D
C495
1U_0402_6.3V6K~D
1
2
C397
33P_0402_50V8J~D
C397
33P_0402_50V8J~D
1
2
R405 10K_0402_5%~DR405 10K_0402_5%~D
1 2
C494
270P_0402_50V7K~D
C494
270P_0402_50V7K~D 1
2
R410
22_0402_5%~D
R410
22_0402_5%~D
12
C505
0.01U_0402_16V7K~D
C505
0.01U_0402_16V7K~D
1
2
C509
0.1U_0402_16V4Z~D
C509
0.1U_0402_16V4Z~D
1
2
R412 100K_0402_5%~D@R412 100K_0402_5%~D@1 2
R784
100K_0402_5%~D
R784
100K_0402_5%~D
1 2
R416 27_0402_5%R416 27_0402_5%
1 2
http://hobi-elektronika.net

5
5
4
4
3
3
2
2
1
1
D D
C C
B B
A A
CBS_CAD0
CBS_CAD5
CBS_CAD3
CBS_CAD1
CBS_CAD7
CBS_CC/BE0# CBS_DATA14
CBS_CAD2
CBS_CCD1#
CBS_CAD4
CBS_CAD6
CBS_CAD8
CBS_CAD11
CBS_CAD9
CBS_CAD12
CBS_CAD14
CBS_CC/BE1#
CBS_CPAR
CBS_CINT#
CBS_CPERR#
CBS_CGNT#
CBS_CCLK
CBS_CAD20
CBS_CAD18
CBS_CC/BE2#
CBS_CIRDY#
CBS_CAD21
CBS_CAD22
CBS_CAD24
CBS_CAD23
CBS_CAD25
CBS_CAD27
CBS_CAD26
CBS_CCLKRUN#
CBS_CAD29
CBS_DATA2
CBS_CAD10
CBS_CSTOP#
CBS_CDEVSEL#
CBS_CVS2
CBS_CAD17
CBS_CAD19
CBS_CTRDY#
CBS_CFRAME#
CBS_CRST#
CBS_CC/BE3#
CBS_CSERR#
CBS_CREQ#
CBS_CSTSCHNG
CBS_CAD28
CBS_CAUDIO
CBS_CCD2#
CBS_CAD30
CBS_CAD31
CBS_CVS1
CBS_CAD16
CBS_DATA18
CBS_CAD15
CBS_CAD13
CBS_CBLOCK#
EXP_SMBDATA
EXP_SMBCLK
PCIE_WAKE#
CARD_RESET#
EXPRCRD_PWREN#
USBP7_D+
USBP7_D-
CPUSB#
EXP_SMBDATA
EXP_SMBCLK
CPUSB#
EXPRCRD_STBY_R#
PLTRST1#
EXPRCRD_PWREN#
CARD_RESET#
+3.3V_RUN
+3.3V_RUN_PHY
+3.3V_RUN
+3.3V_RUN_PHY
+CBS_VCC
+1.5V_RUN
+3.3V_CARDAUX
+1.5V_CARD
+3.3V_SUS
+3.3V_SUS +3.3V_RUN +3.3V_CARD
+3.3V_RUN
+3.3V_RUN
+CBS_VCC
+CBS_VPP +CBS_VCC
+CBS_VPP
+CBS_VPP
+3.3V_SUS
+3.3V_SUS
+1.5V_CARD
+3.3V_CARD
+3.3V_CARDAUX
+3.3V_ALW
CBS_CC/BE0#<31>
CBS_DATA14 <31>
CBS_CCD1# <31>
PLTRST1#<10,22,51>
EXPRCRD_PWREN#<37>
EXPRCRD_STDBY#<37>
CBS_CC/BE1#<31> CBS_CPAR<31>
CBS_CPERR#<31> CBS_CGNT#<31> CBS_CINT#<31>
CBS_CCLK<31>
CBS_CIRDY#<31> CBS_CC/BE2#<31>
CBS_CCLKRUN#<31> CBS_DATA2<31>
CBS_CSTOP# <31>
CBS_CDEVSEL# <31>
CBS_CTRDY# <31>
CBS_CFRAME# <31>
CBS_CVS2 <31>
CBS_CRST# <31>
CBS_CSERR# <31>
CBS_CC/BE3# <31>
CBS_CREQ# <31>
CBS_CSTSCHNG <31>
CBS_CAUDIO <31>
CBS_CCD2# <31>
CBS_CBLOCK# <31>
CBS_DATA18 <31>
CBS_CVS1 <31>
CARD_SMBDAT<34,38>
CARD_SMBCLK<34,38>
PCIE_IRX_EXPTX_N4<24>
EXPCLK_REQ#<6>
CLK_PCIE_EXP#<6> CLK_PCIE_EXP<6>
PCIE_IRX_EXPTX_P4<24>
PCIE_ITX_EXPRX_N4_C<24> PCIE_ITX_EXPRX_P4_C<24>
PCIE_WAKE#<34,37>
EXPRCRD_DET#<37>
USBP7-<24>
USBP7+<24>
CBS_CAD[0..31]<31>
Title
Size Document Number Rev
Date: Sheet of
LA-4051P
1.0
CardBus/SD card Socket
32 63Wednesday, June 11, 2008
Compal Electronics, Inc.
Title
Size Document Number Rev
Date: Sheet of
LA-4051P
1.0
CardBus/SD card Socket
32 63Wednesday, June 11, 2008
Compal Electronics, Inc.
Title
Size Document Number Rev
Date: Sheet of
LA-4051P
1.0
CardBus/SD card Socket
32 63Wednesday, June 11, 2008
Compal Electronics, Inc.
DELL CONFIDENTIAL/PROPRIETARY
PROPRIETARY NOTE: THIS SHEET OF ENGINEERING DRAWING AND SPECIFICATIONS CONTAINS CONFIDENTIAL
TRADE SECRET AND OTHER PROPRIETARY INFORMATION OF DELL INC. ("DELL") THIS DOCUMENT MAY NOT
BE TRANSFERRED OR COPIED WITHOUT THE EXPRESS WRITTEN AUTHORIZATION OF DELL. IN ADDITION,
NEITHER THIS SHEET NOR THE INFORMATION IT CONTAINS WAY BE USED BY OR DISCLOSED TO ANY THIRD
PARTY WITHOUT DELL'S EXPRESS WRITTEN CONSENT.
Close to JCBUS1 pin51,17
+3.3V_CARD: Max. 1300mA, Average 1000mA
+1.5V_CARD: Max. 650mA, Average 500mA
Express Card
Close to JCBUS1 Pin18/52
C521
0.01U_0402_16V7K~D
C521
0.01U_0402_16V7K~D
1
2
C536
0.1U_0402_10V7K~D
C536
0.1U_0402_10V7K~D
1
2
JCBUS1
MOLEX_48315-0012_RT
JCBUS1
MOLEX_48315-0012_RT
GND1
1
CAD0
2
CAD1
3
CAD3
4
CAD5
5
CAD7
6
CCBE0#
7
CAD9
8
CAD11
9
CAD12
10
CAD14
11
CCBE1#
12
CPAR
13
CPERR#
14
CGNT#
15
CINT#
16
VCC
17
VPP1
18
CCLK
19
CIRDY#
20
CCBE2#
21
CAD18
22
CAD20
23
CAD21
24
CAD24
27
CAD22
25
CAD23
26
CAD25
28
CAD26
29
CB_D2
32
CAD27
30
CAD29
31
CCLKRUN#
33
GND2
34
CCD1# 36
CAD2 37
CAD4 38
CAD6 39
CAD10 42
CB_D14 40
CAD8 41
CVS1 43
CAD13 44
CAD16 46
CAD15 45
CB_D18 47
CBLOCK# 48
CSTOP# 49
CDEVSEL# 50
VCC 51
VPP2 52
CTRDY# 53
CFRAME# 54
CAD17 55
CAD19 56
CVS2 57
CRST# 58
CCBE3# 61
CSERR# 59
CREQ# 60
CAUDIO 62
CSTSCHG 63
CAD31 66
CAD28 64
CAD30 65
CCD2# 67
GND4 68
GND3 35
GND5
69
GND6
70 GND7 71
GND8 72
R684 100K_0402_5%~D@R684 100K_0402_5%~D@1 2
C781
0.1U_0402_16V4Z~D
C781
0.1U_0402_16V4Z~D
1
2
Part Number Description
PCB 03P LA-4051P REV0 M/B
DAA00000R0L
EXPRESS CAGE@
Part Number Description
PCB 03P LA-4051P REV0 M/B
DAA00000R0L
EXPRESS CAGE@
C135
0.1U_0402_16V4Z~D
C135
0.1U_0402_16V4Z~D
1
2
R790 100K_0402_5%~D@R790 100K_0402_5%~D@1 2
C802
0.1U_0402_16V4Z~D
C802
0.1U_0402_16V4Z~D
1
2
U52
R5538_QFN20~D
U52
R5538_QFN20~D
3.3Vin
2
3.3Vin
43.3Vout 3
3.3Vout 5
SYSRST#
6
SHDN#
20
STBY#
1
PERST# 8
OC# 19
RCLKEN
18
AUX_IN
17 AUX_OUT 15
CPPE#
10
CPUSB#
9
NC 16
GND 7
1.5Vin
12
1.5Vin
14 1.5Vout 11
1.5Vout 13
R126
2.2K_0402_5%~D
R126
2.2K_0402_5%~D
12
C789
0.1U_0402_16V4Z~D
C789
0.1U_0402_16V4Z~D
1
2
Part Number Description
PCB 03P LA-4051P REV0 M/B
DAA00000R0L
PCMCIA CAGE@
Part Number Description
PCB 03P LA-4051P REV0 M/B
DAA00000R0L
PCMCIA CAGE@
C529
0.01U_0402_16V7K~D
C529
0.01U_0402_16V7K~D
1
2
C356
0.1U_0402_16V4Z~D
C356
0.1U_0402_16V4Z~D
1
2
R127
2.2K_0402_5%~D
R127
2.2K_0402_5%~D
12
C537
0.47U_0402_16V4Z~D
C537
0.47U_0402_16V4Z~D
1
2
L28
BLM21A601SPT_0805~D
L28
BLM21A601SPT_0805~D
1 2
Part Number Description
PCB 03P LA-4051P REV0 M/B
DAA00000R0L
IO FPC@
Part Number Description
PCB 03P LA-4051P REV0 M/B
DAA00000R0L
IO FPC@
Part Number Description
PCB 03P LA-4051P REV0 M/B
DAA00000R0L
SD CABLE@
Part Number Description
PCB 03P LA-4051P REV0 M/B
DAA00000R0L
SD CABLE@
C539
0.47U_0402_16V4Z~D
C539
0.47U_0402_16V4Z~D
1
2
C531
10U_0805_10V4Z~D
C531
10U_0805_10V4Z~D
1
2
C541
0.01U_0402_16V7K~D
C541
0.01U_0402_16V7K~D
1
2
C790
0.1U_0402_16V4Z~D
C790
0.1U_0402_16V4Z~D
1
2
NC
ANALOG
POWER
DIGITAL
POWER
DIGITAL
GND
ANALOG
GND
R5C847-CSP208Q
U26B
R5C847-CSP208Q_CSP208~D
NC
ANALOG
POWER
DIGITAL
POWER
DIGITAL
GND
ANALOG
GND
R5C847-CSP208Q
U26B
R5C847-CSP208Q_CSP208~D
VCC_3V
F5
VCC_3V
G5
VCC_3V
J19
VCC_3V
K19
VCC_PCI3V
W3
VCC_PCI3V
R11
VCC_PCI3V
R12
VCC_RIN
R6
VCC_RIN
E13
VCC_ROUT
L1
VCC_ROUT
E14
VCC_MD3V
A4
AVCC_PHY3V
E10
AVCC_PHY3V
E11
AVCC_PHY3V
A17
AVCC_PHY3V
B17
AGND A9
AGND B9
AGND D9
AGND D14
AGND A15
AGND B15
GND J1
GND J5
GND K5
GND E9
GND R10
GND T10
GND V10
GND W10
GND L15
GND M19
NC A10
NC A11
NC B10
NC B11
NC C1
NC D1
NC E12
NC
D10
NC
E1
NC
C2
NC
D2
NC
E2
NC
L2
NC
E4
C525
0.1U_0402_16V4Z~D
C525
0.1U_0402_16V4Z~D
1
2
C1040
10U_0805_10V4Z~D
C1040
10U_0805_10V4Z~D
1
2
C540
0.01U_0402_16V7K~D
C540
0.01U_0402_16V7K~D
1
2
C532
0.01U_0402_16V7K~D
C532
0.01U_0402_16V7K~D
1
2
C788
10U_0805_6.3V6M~D
C788
10U_0805_6.3V6M~D
1
2
L64
DLW21SN900SQ2_0805~D
L64
DLW21SN900SQ2_0805~D
1
1
4
433
22
C543
10U_0805_10V4Z~D
C543
10U_0805_10V4Z~D
1
2
Q112A
2N7002DW-T/R7_SOT363-6
Q112A
2N7002DW-T/R7_SOT363-6
6 1
2
C769
0.1U_0402_10V7K~D
C769
0.1U_0402_10V7K~D
1
2
C524
10U_0805_10V4Z~D
C524
10U_0805_10V4Z~D
1
2
C314
0.1U_0402_16V4Z~D
C314
0.1U_0402_16V4Z~D
1
2
JEXP1
HRS_FH28-40S-0.5SH(05)
JEXP1
HRS_FH28-40S-0.5SH(05)
GND6
26 GND5
25 REFCLK+
24 REFCLK-
23 NC
22 CPPE#
21 CLKREQ#
20 +3.3V_3
19 +3.3V_2
18 +3.3V_1
17 PERST#
16 +3.3VAUX
15 WAKE#
14 +1.5V_2
13 +1.5V_1
12 SMBDATA
11 SMBCLK
10 RESERVE2
9RESERVE1
8CPUSB#
7USBD+
6USBD-
5GND4
4GND3
3GND2
2GND1
1
GND7
27
GND8
28
PERN0
29
PERP0
30
GND9
31
GND10
32
GND11
33
GND12
34
PETN0
35
PETP0
36
GND13
37
GND14
38
GND15
39
GND16
40
GND17
41
GND18
42
R791 0_0402_5%~D@R791 0_0402_5%~D@1 2
C997
0.1U_0402_16V4Z~D
C997
0.1U_0402_16V4Z~D
1
2
R683 0_0402_5%~DR683 0_0402_5%~D
1 2
Q112B
2N7002DW-T/R7_SOT363-6
Q112B
2N7002DW-T/R7_SOT363-6
3
5
4
C134
0.1U_0402_16V4Z~D
C134
0.1U_0402_16V4Z~D
1
2
C535
0.01U_0402_16V7K~D
C535
0.01U_0402_16V7K~D
1
2
C523
0.01U_0402_16V7K~D
C523
0.01U_0402_16V7K~D
1
2
C526
0.1U_0402_16V4Z~D
C526
0.1U_0402_16V4Z~D
1
2
C776
0.01U_0402_16V7K~D
C776
0.01U_0402_16V7K~D
1
2
C520
0.01U_0402_16V7K~D
C520
0.01U_0402_16V7K~D
1
2
C527
1000P_0402_50V7K~D
C527
1000P_0402_50V7K~D
1
2
C534
0.01U_0402_16V7K~D
C534
0.01U_0402_16V7K~D
1
2
C519
10U_0805_10V4Z~D
C519
10U_0805_10V4Z~D
1
2
R947
100K_0402_5%~D
R947
100K_0402_5%~D
1 2
C1041
10U_0805_10V4Z~D
C1041
10U_0805_10V4Z~D
1
2
C542
0.01U_0402_16V7K~D
C542
0.01U_0402_16V7K~D
1
2
C801
0.1U_0402_16V4Z~D
C801
0.1U_0402_16V4Z~D
1
2
R792 0_0402_5%~D@R792 0_0402_5%~D@1 2
C530
0.01U_0402_16V7K~D
C530
0.01U_0402_16V7K~D
1
2
C538
0.01U_0402_16V7K~D
C538
0.01U_0402_16V7K~D
1
2
C522
0.01U_0402_16V7K~D
C522
0.01U_0402_16V7K~D
1
2
R657 100K_0402_5%~D@R657 100K_0402_5%~D@1 2
C999
0.1U_0402_16V4Z~D
C999
0.1U_0402_16V4Z~D
1
2
C533
10U_0805_10V4Z~D
C533
10U_0805_10V4Z~D
1
2
C528
1000P_0402_50V7K~D
C528
1000P_0402_50V7K~D
1
2
http://hobi-elektronika.net

5
5
4
4
3
3
2
2
1
1
D D
C C
B B
A A
ESATA_USB_OC#
+5V_ALW_FUSE
SATA_IRX_DTX_N4_C
SATA_IRX_DTX_P4_C
FP_USB_D+
FP_USB_D-
ICH_AZ_MDC_RST1#
USB_OC2#
+5V_ALW_FUSE
FP_USB_D-
FP_USB_D+
BIO_RESET#
FP_USB_D+
FP_USB_D-
+5V_BIO
BIO_RESET#
USBP2_D+
USBP3_D-
ICH_AZ_MDC_RST1#
USBP2_D+_SW
USBP2_D-_SW
USBP2_D-_SW
USBP3+
USBP3_D-
USBP2_D-
SATA_ITX_DRX_N4_C
USBP2_D-
USBP2_D-
USBP3_D-
SATA_ITX_DRX_P4_C
USBP3_D+
SATA_IRX_DTX_N4
USBP3_D+
USBP2_D+_SW
USBP3_D+
USBP2_D+
USBP3-
USBP2_D+
SATA_IRX_DTX_P4
SATA_ITX_DRX_P4 SATA_ITX_DRX_P4_C
SATA_ITX_DRX_N4_C
SATA_ITX_DRX_N4
SATA_ITX_DRX_P4
SATA_IRX_DTX_N4_C
SATA_IRX_DTX_P4_C
ESATA_IRX_DTX_P4
ESATA_IRX_DTX_N4
SATA_ITX_DRX_N4
+5V_ESATA
+5V_ALW
+3.3V_RUN
+3.3V_LAN
+VREFOUT
+3.3V_SUS
+LOM_VCT
+5V_ALW
+5V_CHGUSB
+3.3V_RUN
+3.3V_LAN +VREFOUT
+3.3V_SUS +LOM_VCT
+3.3V_RUN
+5V_RUN
+5V_RUN
+5V_ESATA
+5V_CHGUSB
+3.3V_SUS
+5V_CHGUSB
+5V_ALW
+3.3V_ALW2
+5V_ESATA
+1.8V_RUN
+1.8V_RUN
+1.8V_RUN
ESATA_USB_OC# <24>
SW_LAN_TX3+<30> SW_LAN_TX3-<30>
SW_LAN_TX2-<30> SW_LAN_TX2+<30>
SW_LAN_TX1-<30> SW_LAN_TX1+<30>
SW_LAN_TX0+<30> SW_LAN_TX0-<30>
USBP0+<24> USBP0-<24>
USBP1+<24> USBP1-<24> ICH_AZ_MDC_SYNC <23>
ICH_AZ_MDC_SDIN1 <23>
ICH_AZ_MDC_SDOUT <23>
AUD_HP_NB_SENSE <27,28,37>
ICH_AZ_MDC_BITCLK <23>
AUD_EXT_MIC_L <27>
HP_SPK_L1 <28>
AUD_EXT_MIC_R <27>
LAN_ACTLED_YEL_R# <30>
LED_10_GRN_R# <30>
LED_100_ORG_R# <30>
AUD_MIC_SWITCH <27>
HP_SPK_R1 <28>
IO_LOOP<24>
USB_SIDE_EN# <37>
USB_OC0_1# <24>
USB_OC2# <24>
FP_USBD+<36>
FP_USBD-<36>
EN_CELL_CHARGER_DET#<38>
CELL_CHARGER_DET#<37>
USB_POWERSHARE_PWR_EN#<37>
ESATA_USB_PWR_EN#<37>
FP_RESET#<36>
ICH_AZ_MDC_RST#<23>
USBP3-<24>
USBP2+<24>
MDC_RST_DIS#<37>
USBP2-<24>
USBP3+<24>
ESATA_ITX_DRX_P4<23> ESATA_ITX_DRX_N4<23>
ESATA_IRX_DTX_P4_C<23>
ESATA_IRX_DTX_N4_C<23>
Title
Size Document Number Rev
Date: Sheet of
LA-4051P
1.0
USB 2.0 PORT
33 63Friday, June 13, 2008
Compal Electronics, Inc.
Title
Size Document Number Rev
Date: Sheet of
LA-4051P
1.0
USB 2.0 PORT
33 63Friday, June 13, 2008
Compal Electronics, Inc.
Title
Size Document Number Rev
Date: Sheet of
LA-4051P
1.0
USB 2.0 PORT
33 63Friday, June 13, 2008
Compal Electronics, Inc.
PROPRIETARY NOTE: THIS SHEET OF ENGINEERING DRAWING AND SPECIFICATIONS CONTAINS CONFIDENTIAL
TRADE SECRET AND OTHER PROPRIETARY INFORMATION OF DELL INC. ("DELL") THIS DOCUMENT MAY NOT
BE TRANSFERRED OR COPIED WITHOUT THE EXPRESS WRITTEN AUTHORIZATION OF DELL. IN ADDITION,
NEITHER THIS SHEET NOR THE INFORMATION IT CONTAINS WAY BE USED BY OR DISCLOSED TO ANY THIRD
PARTY WITHOUT DELL'S EXPRESS WRITTEN CONSENT.
JUSB1 (Ext Right Side Top)
2
3
1
4
USB PORT#
0
DESTINATION
6
5
7
DOCKING
Camera
JUSB1 (Ext Right Side Bottom)
8
9
10
11
USH->BIO
DOCKING
JESA1 (Ext Left Side TOP)
JESA1 (Ext Left Side Bottom)
WLAN
Express card
WPAN
WWAN
DETECT_GND
DELL CONFIDENTIAL/PROPRIETARY
Fingerprint CONN.
Place close
to JIO1.13
Place close
to JIO1.30
Place close
to JIO1.35 Place close
to JIO1.36
Place close to
JBIO1.1
modify pin18,19 drill
update pad
Place ESD diodes as close as USB connector.
Left side USB Port
Change Layout Placement to Close SB
01
01
11
no equalization
[0:2.5dB] @ 1.6 GHz
[2.5:4.5dB] @ 1.6 GHz
[4.5:6.5dB] @ 1.6 GHz
Equalizer Selection
Compliance Channel
*
SEL0_ [A:B] SEL1_ [A:B]
00
1x
1.2x
Swing
Output Swing Control
0dB
-3.5dB
De-emphasis
Output De-emphasis Adjustment
SEL3_ [A:B]
1
0
*
SEL2_ [A:B]
0
1
UPEK --> 5V
AUTHENTEC -->3.3V
pop U51 per 02/22 email (ESD team)
C508
0.1U_0402_16V4Z~D
C508
0.1U_0402_16V4Z~D
1
2
R1051 0_0402_5%~D@R1051 0_0402_5%~D@
1 2
C550 4700P_0402_25V7K~DC550 4700P_0402_25V7K~D
12
C488 4700P_0402_25V7K~DC488 4700P_0402_25V7K~D
12
R324 0_0402_5%~D@R324 0_0402_5%~D@1 2
JIO1
TYCO_1759898-1
JIO1
TYCO_1759898-1
1
1
2
2
3
3
4
4
5
5
6
6
7
7
8
8
9
9
10
10
11
11
12
12
13
13
14
14
15
15
16
16
17
17
18
18
19
19
20
20
21
21
22
22
23
23
24
24
25
25
26 26
27 27
28 28
29 29
30 30
31 31
32 32
33 33
34 34
35 35
36 36
37 37
38 38
39 39
40 40
41 41
42 42
43 43
44 44
45 45
46 46
47 47
48 48
49 49
50 50
R1054 0_0402_5%~DR1054 0_0402_5%~D
1 2
C490
0.1U_0402_16V4Z~D
C490
0.1U_0402_16V4Z~D
1
2
R423 0_0402_5%~DR423 0_0402_5%~D
1 2
R1055 0_0402_5%~DR1055 0_0402_5%~D
1 2
C712
0.1U_0402_16V4Z~D
C712
0.1U_0402_16V4Z~D
1
2
U54
TS3USB31RSER_QFN8_1P5X1P5~D
@U54
TS3USB31RSER_QFN8_1P5X1P5~D
@
NC 7
HSD-
6D- 5
GND 4
D+ 3
HSD+
2
OE#
1
VCC
8
R306 5.1K_0402_1%~DR306 5.1K_0402_1%~D
1 2
U55
PRTR5V0U2X_SOT143-4~D
@U55
PRTR5V0U2X_SOT143-4~D
@
GND
1
IO1
2
IO2 3
VIN 4
C548
0.1U_0402_16V4Z~D
C548
0.1U_0402_16V4Z~D
1
2
R1052 0_0402_5%~D@R1052 0_0402_5%~D@
1 2
C711
0.1U_0402_16V4Z~D
C711
0.1U_0402_16V4Z~D
1
2
R326
10K_0402_5%~D
R326
10K_0402_5%~D
12
R1072 0_0402_5%~D@R1072 0_0402_5%~D@1 2
C510
0.1U_0402_16V4Z~D
C510
0.1U_0402_16V4Z~D
1
2
C547
10U_1206_16V4Z~D
C547
10U_1206_16V4Z~D
1
2
R987 0_0402_5%~D@R987 0_0402_5%~D@12
C1054
10U_1206_16V4Z~D
C1054
10U_1206_16V4Z~D
1
2
Part Number Description
PCB 03P LA-4051P REV0 M/B
DAA00000R0L
RJ11 CABLE@
Part Number Description
PCB 03P LA-4051P REV0 M/B
DAA00000R0L
RJ11 CABLE@
0_0402_5%~DR1068 0_0402_5%~DR1068 1 2
R424 0_0402_5%~DR424 0_0402_5%~D
1 2
C770
0.1U_0402_16V4Z~D
C770
0.1U_0402_16V4Z~D
1
2
L30
DLW21SN121SQ2L_4P~D
@L30
DLW21SN121SQ2L_4P~D
@
1
1
4
433
22
U72
PI2EQX3201BZFE_TQFN36_6X5~D
U72
PI2EQX3201BZFE_TQFN36_6X5~D
AI+
2
AI-
3
BI+ 22
BI- 21
SEL0_A
34
SEL0_B
13
SEL1_A
33
SEL1_B
14
SEL2_A
32
SEL2_B
15
AO+ 27
AO- 26
AGND 24
GND 4
GND 9
VDD 1
VDD 6
VDD 10
VDD 23
VDD 28
AVDD 5
BO+
7
EN_B
29 EN_A
30
SEL3_B
16 SEL3_A
31
BO-
8
OUT+ 17
OUT- 18
SD_A 36
GND 20
GND 25
SD_B 35
IREF
19
CLKIN+
11
CLKIN-
12 PAD 37
R1075 0_0402_5%~DR1075 0_0402_5%~D
1 2
+
C588
150U_D_6.3VM_R15M~D
+
C588
150U_D_6.3VM_R15M~D
1
2
R422 0_0402_5%~DR422 0_0402_5%~D
1 2
R325
100K_0402_5%~D
R325
100K_0402_5%~D
12
R1070 0_0402_5%~D@R1070 0_0402_5%~D@1 2
C1021 1U_0402_6.3V6K~DC1021 1U_0402_6.3V6K~D
1 2
C489
0.1U_0402_16V4Z~D
C489
0.1U_0402_16V4Z~D
1
2
FUSE1
L0603
@FUSE1
L0603
@
1 2
R1048 0_0402_5%~DR1048 0_0402_5%~D
1 2 C1052 4700P_0402_25V7K~DC1052 4700P_0402_25V7K~D
12
PJP26
PAD-OPEN 4x4m
PJP26
PAD-OPEN 4x4m
12
C768
0.1U_0402_16V4Z~D
C768
0.1U_0402_16V4Z~D
1
2
R1053 0_0402_5%~DR1053 0_0402_5%~D
1 2
Part Number Description
PCB 03P LA-4051P REV0 M/B
DAA00000R0L
MDC FPC@
Part Number Description
PCB 03P LA-4051P REV0 M/B
DAA00000R0L
MDC FPC@
U53
TPS2062ADR_SO8~D
U53
TPS2062ADR_SO8~D
GND
1
IN
2
EN1#
3
EN2#
4
OC1# 8
OUT1 7
OUT2 6
OC2# 5
C623
0.1U_0402_16V4Z~D
C623
0.1U_0402_16V4Z~D
1
2
C507
0.1U_0402_16V4Z~D
C507
0.1U_0402_16V4Z~D
1
2
C549 4700P_0402_25V7K~DC549 4700P_0402_25V7K~D
12
U29
TPS2062ADR_SO8~D
U29
TPS2062ADR_SO8~D
GND
1
IN
2
EN1#
3
EN2#
4
OC1# 8
OUT1 7
OUT2 6
OC2# 5
C491 0.01U_0402_16V7K~DC491 0.01U_0402_16V7K~D
1 2
C545
0.1U_0402_16V4Z~D
C545
0.1U_0402_16V4Z~D
1
2
D67 RB751S40T1_SOD523-2~DD67 RB751S40T1_SOD523-2~D
2 1
R426 0_0402_5%~DR426 0_0402_5%~D
1 2
R1071 0_0402_5%~D@R1071 0_0402_5%~D@1 2
C546
0.1U_0402_16V4Z~D
C546
0.1U_0402_16V4Z~D
1
2
+
C544
150U_D_6.3VM_R15M~D
+
C544
150U_D_6.3VM_R15M~D
1
2
G
D
S
Q35
2N7002W-7-F_SOT323-3~D
G
D
S
Q35
2N7002W-7-F_SOT323-3~D
2
1 3
JBIO1
TYCO_1734242-6
JBIO1
TYCO_1734242-6
11
22
33
44
55
66
GND 7
GND 8
L29
DLW21SN121SQ2L_4P~D
@L29
DLW21SN121SQ2L_4P~D
@
1
1
4
433
22
R1056 0_0402_5%~DR1056 0_0402_5%~D
1 2
R1046
470_0402_5%~D
R1046
470_0402_5%~D
1 2
R1073 0_0402_5%~D@R1073 0_0402_5%~D@1 2
USB
ESATA
JESA1
TYCO_1759562-1
USB
ESATA
JESA1
TYCO_1759562-1
A_VCC
1
A_D-
2
A_D+
3
A_GND
4
B_VCC
5
B_D-
6
B_D+
7
B_GND
8
GND
9
A+
10
A-
11
GND
12
B-
13
B+
14
GND
15
DET1
16
DET2
17
G1
18
G2
19
G3
20
G4
21
U30
PRTR5V0U2X_SOT143-4~D
@U30
PRTR5V0U2X_SOT143-4~D
@
GND
1
IO1
2
IO2 3
VIN 4
R427 0_0402_5%~DR427 0_0402_5%~D
1 2
R425 0_0402_5%~DR425 0_0402_5%~D
1 2
U51
PRTR5V0U2X_SOT143-4~D
U51
PRTR5V0U2X_SOT143-4~D
GND
1
IO1
2
IO2 3
VIN 4
0_0402_5%~DR1069 0_0402_5%~DR1069 1 2
R1037
100K_0402_5%~D
R1037
100K_0402_5%~D
1 2
C504 0.01U_0402_16V7K~DC504 0.01U_0402_16V7K~D
1 2
R1047 0_0402_5%~DR1047 0_0402_5%~D
1 2
L31
DLW21SN121SQ2L_4P~D
@L31
DLW21SN121SQ2L_4P~D
@
1
1
4
433
22
R1074 0_0402_5%~DR1074 0_0402_5%~D
1 2
C1015
0.1U_0402_16V4Z~D
C1015
0.1U_0402_16V4Z~D
1
2
R305 470_0402_5%~D
@
R305 470_0402_5%~D
@
1 2
R910
0_0603_5%~D
@R910
0_0603_5%~D
@
1 2
R1002
0_0402_5%~D
R1002
0_0402_5%~D
1 2
C634
0.1U_0402_16V4Z~D
C634
0.1U_0402_16V4Z~D
1
2
R307 5.1K_0402_1%~DR307 5.1K_0402_1%~D
1 2
Part Number Description
PCB 03P LA-4051P REV0 M/B
DAA00000R0L
FP FPC@
Part Number Description
PCB 03P LA-4051P REV0 M/B
DAA00000R0L
FP FPC@
http://hobi-elektronika.net

5
5
4
4
3
3
2
2
1
1
D D
C C
B B
A A
USBP5_D-
USBP5_D+
PLTRST3#
PCIE_MCARD3_DET#
CLK_PCIE_MINI3#
CLK_PCIE_MINI3
MINI3CLK_REQ#
PCIE_IRX_MCARDTX_N3
PCIE_IRX_MCARDTX_P3
PCIE_ITX_MCARDRX_N3_C
PCIE_ITX_MCARDRX_P3_C USBP6_D-
USBP6_D+
USBP6_D+
USBP6_D-
UIM_DATA
PLTRST3#
USB_MCARD2_DET#
PCIE_MCARD2_DET#
MINI_SMBCLK
MINI_SMBDATA
COEX2_WLAN_ACTIVE PCIE_WAKE#
MSDATA
USB_MCARD3_DET#
COEX1_BT_ACTIVE
MSCLK
LED_WPAN_OUT#
USBP4_D-
WLAN_RADIO_DIS#_R
COEX2_WLAN_ACTIVE
USB_MCARD1_DET#
PCIE_ITX_WLANRX_P2_C
USB_MCARD1_DET#
USBP4_D+
WLAN_SMBDATA
WLAN_SMBCLK
PCIE_MCARD1_DET#
PCIE_IRX_WLANTX_P2
COEX2_WLAN_ACTIVE
WLAN_RADIO_DIS#_R
USB_MCARD1_DET#
LED_WPAN_OUT#
COEX1_BT_ACTIVE
PCIE_ITX_WLANRX_N2_C
PCIE_WAKE#
USBP4_D-
PCIE_MCARD1_DET#
PCIE_IRX_WLANTX_N2
USBP4_D+
LED_WLAN_OUT#
PLTRST3#
MINI_SMBCLK
CARD_SMBDAT
CARD_SMBCLK WLAN_SMBCLK
WLAN_SMBDATA
CARD_SMBCLK
CARD_SMBDAT
HOST_DEBUG_TX
HOST_DEBUG_RX
USB_MCARD2_DET# PCIE_MCARD2_DET#
USB_MCARD1_DET# PCIE_MCARD1_DET#
USB_MCARD3_DET# PCIE_MCARD3_DET#
UIM_RESET
UIM_RESET
PCIE_IRX_WANTX_P1
UIM_CLK
WWAN_RADIO_DIS#
LED_WWAN_OUT#
USB_MCARD2_DET#
USBP5_D-
MINI_SMBDATA
UIM_CLK
CLK_PCIE_MINI1
USBP5_D+
MINI_SMBCLK
UIM_DATA
PCIE_IRX_WANTX_N1
PCIE_ITX_WANRX_P1_C
CLK_PCIE_MINI1#
MINI_SMBDATA
PCIE_MCARD2_DET#
UIM_VPPUIM_RESET
MINI1CLK_REQ#
UIM_VPP
PCIE_ITX_WANRX_N1_C
UIM_CLKUIM_VPP
PCIE_WAKE#
UIM_DATA
WIMAX LED
WIMAX LED
USB_MCARD3_DET#
+1.5V_RUN +3.3V_RUN
+3.3V_RUN+3.3V_RUN
+3.3V_RUN
+1.5V_RUN
+1.5V_RUN
+SIM_PWR +SIM_PWR
+3.3V_RUN+3.3V_RUN
+3.3V_RUN
+3.3V_ALW_ICH
+1.5V_RUN
+3.3V_RUN
+1.5V_RUN
+3.3V_WLAN +3.3V_WLAN
+1.5V_RUN
+3.3V_WLAN
+3.3V_RUN +3.3V_WLAN+3.3V_ALW+15V_ALW +3.3V_WLAN
+SIM_PWR
+3.3V_RUN
+3.3V_RUN
USBP5-<24>
USBP5+<24>
PCIE_IRX_MCARDTX_N3<24> PCIE_IRX_MCARDTX_P3<24>
PCIE_ITX_MCARDRX_N3_C<24> PCIE_ITX_MCARDRX_P3_C<24>
WPAN_RADIO_DIS# <37>
PCIE_MCARD3_DET#<22>
MINI3CLK_REQ#<6>
CLK_PCIE_MINI3#<6> CLK_PCIE_MINI3<6>
USB_MCARD3_DET# <24>
USBP6+<24>
USBP6-<24>
PCIE_IRX_WANTX_N1<24> PCIE_IRX_WANTX_P1<24>
PCIE_ITX_WANRX_N1_C<24> PCIE_ITX_WANRX_P1_C<24>
CLK_PCIE_MINI1<6> CLK_PCIE_MINI1#<6>
MINI1CLK_REQ#<6>
PCIE_WAKE#<32,37>
WWAN_RADIO_DIS# <37>
PCIE_MCARD2_DET#<22> USB_MCARD2_DET# <24>
PLTRST3# <22,36>
MSDATA <38>
MSCLK<38>
ICH_CL_RST1#<24>
WLAN_RADIO_DIS#<37>
ICH_CL_DATA1<24>
USB_MCARD1_DET# <24>
MINI2CLK_REQ#<6>
CLK_PCIE_MINI2#<6>
PCIE_IRX_WLANTX_N2<24>
PCIE_ITX_WLANRX_P2_C<24>
PCIE_MCARD1_DET#<24>
CLK_PCIE_MINI2<6>
PCIE_ITX_WLANRX_N2_C<24>
PCIE_IRX_WLANTX_P2<24>
LED_WLAN_OUT# <42>
ICH_CL_CLK1<24> LED_WPAN_OUT# <42>
AUX_EN_WOWL<38>
CARD_SMBCLK <32,38>
CARD_SMBDAT <32,38>
HOST_DEBUG_TX <38>
HOST_DEBUG_RX<38>
LED_WWAN_OUT# <42>
USBP4-<24>
USBP4+<24>
Title
Size Document Number Rev
Date: Sheet of
LA-4051P
1.0
Mini Card
34 63Thursday, June 05, 2008
Compal Electronics, Inc.
Title
Size Document Number Rev
Date: Sheet of
LA-4051P
1.0
Mini Card
34 63Thursday, June 05, 2008
Compal Electronics, Inc.
Title
Size Document Number Rev
Date: Sheet of
LA-4051P
1.0
Mini Card
34 63Thursday, June 05, 2008
Compal Electronics, Inc.
DELL CONFIDENTIAL/PROPRIETARY
PROPRIETARY NOTE: THIS SHEET OF ENGINEERING DRAWING AND SPECIFICATIONS CONTAINS CONFIDENTIAL
TRADE SECRET AND OTHER PROPRIETARY INFORMATION OF DELL INC. ("DELL") THIS DOCUMENT MAY NOT
BE TRANSFERRED OR COPIED WITHOUT THE EXPRESS WRITTEN AUTHORIZATION OF DELL. IN ADDITION,
NEITHER THIS SHEET NOR THE INFORMATION IT CONTAINS WAY BE USED BY OR DISCLOSED TO ANY THIRD
PARTY WITHOUT DELL'S EXPRESS WRITTEN CONSENT.
WPAN Card
+-9%
+3.3Vaux
+3.3V
Voltage
Tolerance
+1.5V
+-9%
+-5%
PWR
Rail
Primary Power Aux Power
Peak Normal Normal
1000 750
330
500
250
375
250 (Wake enable)
5 (Not wake enable)
NA
Mini WWAN Mini WLAN
WPAN Noise
WLAN Noise
For WIMAX LED debug
2007/11/3 Remove Latch2
C552
33P_0402_50V8J~D
@C552
33P_0402_50V8J~D
@
1
2
+
C563
330U_D2E_6.3VM_R25~D
+
C563
330U_D2E_6.3VM_R25~D
1
2
Q53A
2N7002DW-T/R7_SOT363-6~D
Q53A
2N7002DW-T/R7_SOT363-6~D
61
2
C551
4700P_0402_25V7K~D
C551
4700P_0402_25V7K~D
1
2
C555
0.047U_0402_16V4Z~D
C555
0.047U_0402_16V4Z~D
1
2
R455 0_0402_5%~DR455 0_0402_5%~D
1 2
R442 0_0402_5%~DR442 0_0402_5%~D
1 2
C585
4.7U_0603_6.3V4Z~D
C585
4.7U_0603_6.3V4Z~D
1
2
L32
DLW21SN121SQ2L_4P~D
@L32
DLW21SN121SQ2L_4P~D
@
1
1
4
433
22
D21
RB751S40T1_SOD523-2~D
D21
RB751S40T1_SOD523-2~D
21
C566
33P_0402_50V8J~D
C566
33P_0402_50V8J~D
1
2
C579
0.047U_0402_16V4Z~D
C579
0.047U_0402_16V4Z~D
1
2
R430
2.2K_0402_5%~D
R430
2.2K_0402_5%~D
12
C565
0.047U_0402_16V4Z~D
C565
0.047U_0402_16V4Z~D
1
2
C568
33P_0402_50V8J~D
C568
33P_0402_50V8J~D
1
2
C574
33P_0402_50V8J~D
C574
33P_0402_50V8J~D
1
2
C569
33P_0402_50V8J~D
C569
33P_0402_50V8J~D
1
2
R447 100K_0402_5%~DR447 100K_0402_5%~D
12
C564
0.047U_0402_16V4Z~D
C564
0.047U_0402_16V4Z~D
1
2
C581
0.047U_0402_16V4Z~D
C581
0.047U_0402_16V4Z~D
1
2
R451 0_0402_5%~DR451 0_0402_5%~D
1 2
C571 4700P_0402_25V7K~DC571 4700P_0402_25V7K~D
1 2
JMINI3
TYCO_1775861-1~D
JMINI3
TYCO_1775861-1~D
1
1
3
3
5
5
7
7
9
9
11
11
13
13
15
15
17
17
19
19
21
21
23
23
25
25
27
27
29
29
31
31
33
33
35
35
37
37
39
39
41
41
43
43
45
45
47
47
49
49
51
51
GND1
53
22
44
66
88
10 10
12 12
14 14
16 16
18 18
20 20
22 22
24 24
26 26
28 28
30 30
32 32
34 34
36 36
38 38
40 40
42 42
44 44
46 46
48 48
50 50
52 52
GND2 54
C570
0.047U_0402_16V4Z~D
C570
0.047U_0402_16V4Z~D
1
2
C567
22U_0805_6.3VAM~D
C567
22U_0805_6.3VAM~D
1
2
C560
0.1U_0402_16V4Z~D
C560
0.1U_0402_16V4Z~D
1
2
R450 0_0402_5%~DR450 0_0402_5%~D
1 2
R742 0_0402_5%~D
@
R742 0_0402_5%~D
@
1 2
R460 0_0402_5%~DR460 0_0402_5%~D
1 2
L34
DLW21SN121SQ2L_4P~D
@L34
DLW21SN121SQ2L_4P~D
@
1
1
4
433
22
R438 100K_0402_5%~DR438 100K_0402_5%~D
1 2
R452 0_0402_5%~DR452 0_0402_5%~D
1 2
R459 0_0402_5%~DR459 0_0402_5%~D
1 2
C562
4.7U_0603_6.3V4Z~D
C562
4.7U_0603_6.3V4Z~D
1
2
C582
0.047U_0402_16V4Z~D
C582
0.047U_0402_16V4Z~D
1
2
R448 0_0402_5%~DR448 0_0402_5%~D
1 2
R434
2.2K_0402_5%~D
R434
2.2K_0402_5%~D
12
JSIM1
MOLEX_475531001
JSIM1
MOLEX_475531001
VCC
1
RST
2
CLK
3
GND 5
VPP 6
I/O 7
NC 8
NC
4
GND 9
GND 10
R266
100K_0402_5%~D
R266
100K_0402_5%~D
1 2
R441 0_0402_5%~DR441 0_0402_5%~D
1 2
R444 0_0402_5%~DR444 0_0402_5%~D
12
R429
2.2K_0402_5%~D
R429
2.2K_0402_5%~D
12
R440 0_0402_5%~DR440 0_0402_5%~D
1 2
Q48B
2N7002DW-T/R7_SOT363-6~D
Q48B
2N7002DW-T/R7_SOT363-6~D
3
5
4
R428 0_0402_5%~D @R428 0_0402_5%~D @ 1 2
Q48A
2N7002DW-T/R7_SOT363-6~D
Q48A
2N7002DW-T/R7_SOT363-6~D
61
2
S
GD
Q47
SI3456BDV-T1-E3_TSOP6~D
S
GD
Q47
SI3456BDV-T1-E3_TSOP6~D
3
6
245
1
Q53B
2N7002DW-T/R7_SOT363-6~D
Q53B
2N7002DW-T/R7_SOT363-6~D
3
5
4
R437
100K_0402_5%~D
R437
100K_0402_5%~D
12
JMINI2
TYCO_1775861-1~D
JMINI2
TYCO_1775861-1~D
1
1
3
3
5
5
7
7
9
9
11
11
13
13
15
15
17
17
19
19
21
21
23
23
25
25
27
27
29
29
31
31
33
33
35
35
37
37
39
39
41
41
43
43
45
45
47
47
49
49
51
51
GND1
53
22
44
66
88
10 10
12 12
14 14
16 16
18 18
20 20
22 22
24 24
26 26
28 28
30 30
32 32
34 34
36 36
38 38
40 40
42 42
44 44
46 46
48 48
50 50
52 52
GND2 54
C583
0.1U_0402_16V4Z~D
C583
0.1U_0402_16V4Z~D
1
2
C558
0.047U_0402_16V4Z~D
C558
0.047U_0402_16V4Z~D
1
2
C553
4700P_0402_25V7K~D
C553
4700P_0402_25V7K~D
1
2
C573
1U_0603_10V4Z~D
C573
1U_0603_10V4Z~D
1
2
C580
0.1U_0402_16V4Z~D
@C580
0.1U_0402_16V4Z~D
@
1
2
R453 0_0402_5%~DR453 0_0402_5%~D
1 2
R740 0_0402_5%~D
@
R740 0_0402_5%~D
@
1 2
R840 0_0402_5%~DR840 0_0402_5%~D
1 2
C557
0.1U_0402_16V4Z~D
@C557
0.1U_0402_16V4Z~D
@
1
2
+
C554
330U_D2E_6.3VM_R25~D
@
+
C554
330U_D2E_6.3VM_R25~D
@
1
2
JMINI1
TYCO_1775861-1~D
JMINI1
TYCO_1775861-1~D
1
1
3
3
5
5
7
7
9
9
11
11
13
13
15
15
17
17
19
19
21
21
23
23
25
25
27
27
29
29
31
31
33
33
35
35
37
37
39
39
41
41
43
43
45
45
47
47
49
49
51
51
GND1
53
22
44
66
88
10 10
12 12
14 14
16 16
18 18
20 20
22 22
24 24
26 26
28 28
30 30
32 32
34 34
36 36
38 38
40 40
42 42
44 44
46 46
48 48
50 50
52 52
GND2 54
R432
100K_0402_5%~D
R432
100K_0402_5%~D
12
L33
DLW21SN121SQ2L_4P~D
@L33
DLW21SN121SQ2L_4P~D
@
1
1
4
433
22
R431
100K_0402_5%~D
R431
100K_0402_5%~D
12
C575
33P_0402_50V8J~D
C575
33P_0402_50V8J~D
1
2
R446 0_0402_5%~D@R446 0_0402_5%~D@1 2
C578
0.047U_0402_16V4Z~D
C578
0.047U_0402_16V4Z~D
1
2
C576
33P_0402_50V8J~D
C576
33P_0402_50V8J~D
1
2
R454 0_0402_5%~DR454 0_0402_5%~D
1 2 C572
4700P_0402_25V7K~D
C572
4700P_0402_25V7K~D
1
2
R458 100K_0402_5%~DR458 100K_0402_5%~D
1 2
R433
2.2K_0402_5%~D
R433
2.2K_0402_5%~D
12
C577
33P_0402_50V8J~D
C577
33P_0402_50V8J~D
1
2
U31
SRV05-4.TCT_SOT23-6~D
U31
SRV05-4.TCT_SOT23-6~D
2
3
1
4
6
5
Q49B
2N7002DW-T/R7_SOT363-6~D
Q49B
2N7002DW-T/R7_SOT363-6~D
3
5
4
C559
0.047U_0402_16V4Z~D
C559
0.047U_0402_16V4Z~D
1
2
R461 0_0402_5%~DR461 0_0402_5%~D
1 2
R449 100K_0402_5%~DR449 100K_0402_5%~D
1 2
C561
0.1U_0402_16V4Z~D
C561
0.1U_0402_16V4Z~D
1
2
R741 0_0402_5%~D
@
R741 0_0402_5%~D
@
1 2
R435
470K_0402_5%~D
@
R435
470K_0402_5%~D
@
12
R456 0_0402_5%~DR456 0_0402_5%~D
12
C584
0.1U_0402_16V4Z~D
C584
0.1U_0402_16V4Z~D
1
2
C556
0.047U_0402_16V4Z~D
C556
0.047U_0402_16V4Z~D
1
2
R436
200K_0402_5%~D
@
R436
200K_0402_5%~D
@
12
R439 100K_0402_5%~DR439 100K_0402_5%~D
1 2
Q49A
2N7002DW-T/R7_SOT363-6~D
Q49A
2N7002DW-T/R7_SOT363-6~D
61
2
http://hobi-elektronika.net

2
2
1
1
B B
A A
RED_DOCK
GREEN_DOCK
DPB_DOCK_CA_DET
DPB_DOCK_LANE0_C
DPB_DOCK_LANE0#_C
DPB_DOCK_LANE2_C
DPB_DOCK_LANE2#_C
DPB_DOCK_LANE3_C
DPB_DOCK_LANE3#_C
DPB_DOCK_LANE1_C
DPB_DOCK_LANE1#_C
BLUE_DOCK
DPB_DOCK_AUX
DPB_DOCK_AUX#
CLK_PCI_DOCK
DPC_LANE_P0_C
DPC_LANE_N0_C
DPC_LANE_P0_C
DPC_LANE_P3_C
DPC_LANE_N3_C
DPC_LANE_P2_C
DPC_LANE_P1_C
DPC_LANE_N1_C
DPC_DOCK_AUX_SW
DPC_DOCK_AUX#SW
DPC_LANE_N0_C
DPC_LANE_P1_C
DPC_LANE_N1_C
DPC_LANE_P2_C
DPC_LANE_N2_C DPC_LANE_N2_C
DPC_LANE_P3_C
DPC_LANE_N3_C
DPC_DOCK_AUX_SW
DPC_DOCK_AUX#SW
DPB_DOCK_LANE0_C
DPB_DOCK_LANE0#_C
DPB_DOCK_LANE0_C
DPB_DOCK_LANE1_C
DPB_DOCK_LANE1#_C
DPB_DOCK_LANE0#_C
DPB_DOCK_LANE1_C
DPB_DOCK_LANE1#_C
DPB_DOCK_LANE2_C
DPB_DOCK_LANE2#_C
DPB_DOCK_LANE2_C
DPB_DOCK_LANE2#_C
DPB_DOCK_LANE3_C
DPB_DOCK_LANE3#_C
DPB_DOCK_LANE3_C
DPB_DOCK_LANE3#_C
DPC_LANE_P1_C
DPC_LANE_N2_C
SATA_SBRX_DTX_P3
DPC_DOCK_AUX#SW
SATA_SBRX_DTX_N3
DPC_LANE_N0_C
DPC_CA_DET
DPC_LANE_P2_C
DPC_LANE_P3_C
DOCK_AC_OFF
DPC_LANE_N3_C
DPC_LANE_P0_C
DPC_DOCK_AUX_SW
DPC_LANE_N1_C
DPB_DOCK_HPDDPB_DOCK_HPD
DPB_DOCK_CA_DETDPB_DOCK_CA_DET
DPC_DOCK_HPD DPC_DOCK_HPD
DPC_CA_DET DPC_CA_DET
DPC_DOCK_HPD
DPB_DOCK_AUX# DPB_DOCK_AUX#
DPB_DOCK_AUX DPB_DOCK_AUX
DOCK_DET_D#
DOCK_DET#
DOCKC_HPDDPB_DOCK_HPD DOCKB_HPD DPC_DOCK_HPD
+DOCK_PWR_BAR +DOCK_PWR_BAR
+RTC_CELL
+LOM_VCT
+NBDOCK_DC_IN_SS
+3.3V_ALW
DPB_DOCK_CA_DET<21>
DPB_DOCK_LANE0_C<21> DPB_DOCK_LANE0#_C<21>
DPB_DOCK_LANE1_C<21> DPB_DOCK_LANE1#_C<21>
DPB_DOCK_LANE2_C<21> DPB_DOCK_LANE2#_C<21>
DPB_DOCK_LANE3_C<21> DPB_DOCK_LANE3#_C<21>
RED_DOCK<20>
BLUE_DOCK<20>
GREEN_DOCK<20>
VSYNC_DOCK<20>
DAT_MSE<38> CLK_MSE<38>
DAI_BCLK#<27> DAI_LRCK#<27>
DAI_DI<27>
DAI_DO#<27>
DAI_12MHZ#<27>
D_LAD1<37> D_LAD0<37>
D_LAD2<37> D_LAD3<37>
D_LFRAME#<37> D_CLKRUN#<37>
D_SERIRQ<37>
D_DLDRQ1#<37>
CLK_PCI_DOCK<6>
DOCK_SMB_CLK<38>
DOCK_SMB_DAT<38>
DOCK_SMB_ALERT#<38,43> DOCK_PSID<43>
DOCK_PWR_BTN#<38>
DPB_DOCK_AUX<21> DPB_DOCK_AUX#<21>
DOCK_LOM_SPD10LED_GRN#<30>
HSYNC_DOCK<20>
SATA_SBRX_DTX_N3_C <23>
SATA_SBRX_DTX_P3_C <23>
DPC_DOCK_AUX#SW <21>
DAT_DDC2_DOCK <20>
DOCK_LOM_TRD0- <30>
DOCK_LOM_SPD100LED_ORG# <30>
DPC_LANE_P1_C <51>
BREATH_LED# <38,42>
DOCK_LOM_TRD3- <30>
DOCK_DCIN_IS- <48>
DPC_LANE_N0_C <51>
CLK_DDC2_DOCK <20>
DOCK_LOM_TRD0+ <30>
DPC_LANE_P3_C <51>
DPC_DOCK_AUX_SW <21>
DOCK_LOM_TRD1+ <30>
DPC_LANE_N2_C <51>
DOCK_DCIN_IS+ <48>
CLK_KBD <38>
DPC_LANE_P0_C <51>
ACAV_DOCK_SRC# <49>
DOCK_LOM_TRD2+ <30>
SATA_SBTX_C_DRX_N3 <23>
DOCK_AC_OFF <37,49>
DOCK_LOM_TRD1- <30>
DOCK_LOM_TRD3+ <30>
DPC_LANE_P2_C <51>
DAT_KBD <38>
DPC_CA_DET <21,51>
DOCK_LOM_TRD2- <30>
DPC_LANE_N1_C <51>
SATA_SBTX_C_DRX_P3 <23>
DOCK_LOM_ACTLED_YEL# <30>
DPC_LANE_N3_C <51>
USBP9- <24>
USBP9+ <24>
USBP8- <24>
USBP8+ <24>
SLICE_BAT_PRES#<37,43,49> DOCK_DET# <21,37>
DOCK_POR_RST# <38>
DPB_DOCK_HPD<21> DPC_DOCK_HPD <51>
Title
Size Document Number Rev
Date: Sheet of
LA-4051P
1.0
DOCKING CONN
35 63Thursday, June 05, 2008
Compal Electronics, Inc.
Title
Size Document Number Rev
Date: Sheet of
LA-4051P
1.0
DOCKING CONN
35 63Thursday, June 05, 2008
Compal Electronics, Inc.
Title
Size Document Number Rev
Date: Sheet of
LA-4051P
1.0
DOCKING CONN
35 63Thursday, June 05, 2008
Compal Electronics, Inc.
PROPRIETARY NOTE: THIS SHEET OF ENGINEERING DRAWING AND SPECIFICATIONS CONTAINS CONFIDENTIAL
TRADE SECRET AND OTHER PROPRIETARY INFORMATION OF DELL INC. ("DELL") THIS DOCUMENT MAY NOT
BE TRANSFERRED OR COPIED WITHOUT THE EXPRESS WRITTEN AUTHORIZATION OF DELL. IN ADDITION,
NEITHER THIS SHEET NOR THE INFORMATION IT CONTAINS WAY BE USED BY OR DISCLOSED TO ANY THIRD
PARTY WITHOUT DELL'S EXPRESS WRITTEN CONSENT.
TR0/1CT
TR2/3CT
Place close to JP1 connector
DOCK_DET_1
Place close to JP1 connector
R1096
0_0402_5%~D
R1096
0_0402_5%~D
1 2
8
D25
RCLAMP0524P.TCT~D
@
8
D25
RCLAMP0524P.TCT~D
@
4
5
1
6
2
7
3
10
9
8
D26
RCLAMP0524P.TCT~D
@
8
D26
RCLAMP0524P.TCT~D
@
4
5
1
6
2
7
3
10
9
R1095
0_0402_5%~D
R1095
0_0402_5%~D
1 2
8
D24
RCLAMP0524P.TCT~D
@
8
D24
RCLAMP0524P.TCT~D
@
4
5
1
6
2
7
3
10
9
C586 0.01U_0402_16V7K~DC586 0.01U_0402_16V7K~D
12
C590
4.7P_0402_50V8C~D
@C590
4.7P_0402_50V8C~D
@
1
2
C587 0.01U_0402_16V7K~DC587 0.01U_0402_16V7K~D
12
R462
10_0402_5%~D
@R462
10_0402_5%~D
@
12
R1057
1K_0402_5%~D
@
R1057
1K_0402_5%~D
@
12
D65
SM24.TCT_SOT23-3
D65
SM24.TCT_SOT23-3
2
3
1
8
D27
RCLAMP0524P.TCT~D
@
8
D27
RCLAMP0524P.TCT~D
@
4
5
1
6
2
7
3
10
9
C1017
0.1U_0603_50V4Z~D
C1017
0.1U_0603_50V4Z~D
1
2
R1033 100K_0402_5%~DR1033 100K_0402_5%~D
12
D70
RB751S40T1_SOD523-2~D
D70
RB751S40T1_SOD523-2~D
21
8
D23
RCLAMP0524P.TCT~D
@
8
D23
RCLAMP0524P.TCT~D
@
4
5
1
6
2
7
3
10
9
JDOCK1
JAE_WD2F144WB1
JDOCK1
JAE_WD2F144WB1
1
1
3
3
5
5
7
7
9
9
11
11
13
13
15
15
17
17
19
19
21
21
23
23
25
25
27
27
29
29
31
31
33
33
35
35
37
37
39
39
41
41
43
43
45
45
47
47
49
49
51
51
53
53
55
55
57
57
59
59
61
61
63
63
65
65
67
67
69
69
71
71
73
73
75
75
77
77
79
79
81
81
83
83
85
85
87
87
89
89
91
91
93
93
95
95
97
97
99
99
101
101
103
103
105
105
107
107
109
109
111
111
113
113
115
115
117
117
119
119
121
121
123
123
125
125
127
127
129
129
131
131
133
133
135
135
137
137
22
44
66
88
10 10
12 12
14 14
16 16
18 18
20 20
22 22
24 24
26 26
28 28
30 30
32 32
34 34
36 36
38 38
40 40
42 42
44 44
46 46
48 48
50 50
52 52
54 54
56 56
58 58
60 60
62 62
64 64
66 66
68 68
70 70
72 72
74 74
76 76
78 78
80 80
82 82
84 84
86 86
88 88
90 90
92 92
94 94
96 96
98 98
100 100
102 102
104 104
106 106
108 108
110 110
112 112
114 114
116 116
118 118
120 120
122 122
124 124
126 126
128 128
130 130
132 132
134 134
136 136
138 138
GND1
145
PWR1
146 PWR2 149
GND2 152
Shield_G
153
Shield_G
154
Shield_G
155
Shield_G
156
Shield_G
157
Shield_G
158
139
139 140 140
141
141 142 142
143
143 144 144
PWR1
147
PWR1
148
PWR2 150
PWR2 151
Shield_G 159
Shield_G 160
Shield_G 161
Shield_G 162
Shield_G 163
Shield_G 164
C1016
0.1U_0603_50V4Z~D
C1016
0.1U_0603_50V4Z~D
1
2
R124 100K_0402_5%~D
@
R124 100K_0402_5%~D
@12
R796
100K_0402_5%~D
R796
100K_0402_5%~D
1 2
8
D22
RCLAMP0524P.TCT~D
@
8
D22
RCLAMP0524P.TCT~D
@
4
5
1
6
2
7
3
10
9
http://hobi-elektronika.net

2
2
1
1
B B
A A
SPI_CLK
SPI_TXD
SPI_RST
SPI_RXD
BCM5880_GPIO15SPI_CS
SPI_RST_R
LPC_EN_R
LPD#
SC_RST
SC_C4
SC_RST
SC_CLK
SC_IO
SC_DET
REF_XIN
REF_XOUT
+RFID_AVDD3P3
RFTAG_VRXN
RFTAG_VRXP
RFREADER_RXN
RFREADER_RXP
RFREADER_TXN1
RFREADER_TXP1
+RFID_AVDD1P2
+RFID_AVDD1P2 +RFID_AVDD3P3
POR_EXTR
OVSTB
POR_EXTR
OVSTB
SCANMOD
SBOOT
SWV
TSTMOD
IDQ_EN
REF_XIN
REF_XOUT
AUX_XIN
AUX_XOUT
BBCLK
BCM5880_SCCLK
JTAG_CLK_USH
JTAG_TDI_USH
JTAG_TDO_USH
JTAG_TMS_USH
JTAG_RST#_USH
JTCE_USH
BCM5880_GPIO15
SWV
BBCLK
TAMPER_N
TAMPER_N
+VDD_BBL
JTAG_RST#_USH
+RFID_AVDD2P5
+RFID_AVDD2P5
RFTAG_VRXP
RFTAG_VRXN
RFREADER_TXP1_PI
RST_N
RST_N
CLK_PCI_TPM
PCI_TPM_TERM
SMC_ADD16
XOXI
SMC_ADD15
BCM5880_SCCLK
5880_GPIO26
5880_GPIO25
GPIO14_TER_ON/OFF
TER_USBH_N1
TER_USBH_P1
TER_USBH_N1
TER_USBH_P1
BCM5880_SCRST
BCM5880_SCDET
BCM5880_IO
AUX1UC
SC_CLK
SC_C4
SC_IO
SC_DET
SC_C8
GPIO16_TER_TRIS SC_USB#
+LIN
+OTP_PWR
SC_C8
SMC_ADD17
SMC_ADD18
SC_DET
SC_USB#
AUX2UC
8009_VDDMON
8009_VDDMON
SBOOT
USBP10+_R
SPI_TXD
UART_CTS
LPD#
USBH_OC0#
SMC_ADD16
USBH_OC1#
USBP10-_R
USBH_P1
AUX2UC
SPI_RXD
LPC_LAD0
UART_TX/GPIO1
5880_GPIO26
BCM5880_SCVCC
GPIO14_TER_ON/OFF
USBH_N1
SPI_CS
SMC_ADD15
UART_RX/GPIO0
AUX1UC
BCM5880_SCRST
UART_TX/GPIO1
SC_DET_R
LPC_EN_R
GPIO16_TER_TRIS
UART_RX/GPIO0
LPC_LAD2
CLK_PCI_TPM
USBH_OC1#
BCM5880_SCDET
SMC_ADD18
5880_GPIO25
BCM5880_GPIO15
SPI_CLK SMC_ADD17
SPI_RST
USBH_OC0#
BCM5880_IO
LPC_LAD1
IRQ_SERIRQ_R
LPC_LAD3
LPC_LFRAME#
FP_RESET#
SC_DET
PLTRST3#_USH
LPC_EN_R
FP_USBD-
FP_USBD+
RFREADER_TXN1
RFREADER_TXP1
RFREADER_RXN
ANT_RFTAG_VRXN_R
ANT_RFTAG_VRXP_R
RFREADER_TXN1_PI
RFREADER_RXP
+3.3V_RUN
+3.3V_RUN
+3.3V_RUN
+SC_VCC
+SC_VCC
+1.2V_AVDD_5880 +3.3V_RUN
+1.2V_PLL_5880
+3.3V_RUN
+3.3V_RUN
+3.3V_RUN
+3.3V_RUN
+1.2V_AVDD_5880 +2.5V_AVDD_5880
+1.2V_VDDC_5880
+1.2V_AVDD_5880
+3.3V_RUN
+2.5V_AVDD_5880
+1.2V_PLL_5880
+3.3V_RUN
+1.2V_VDDC_5880
+3.3V_RUN
+3.3V_RUN
+2.5V_AVDD_5880
+SC_PWR
+3.3V_RUN
+SC_PWR
+3.3V_RUN
+3.3V_RUN
+3.3V_RUN
+3.3V_RUN
USBP10-<24> USBP10+<24>
CLK_PCI_TPM<6>
PLTRST3#<22,34>
SP_TPM_LPC_EN<37>
SP_TPM_LPC_EN<37>
FP_USBD+<33>
IRQ_SERIRQ<24,31,37,38>
CONTACTLESS_DET#<24>
LPC_LAD0<23,37,38>
LPC_LAD2<23,37,38> LPC_LAD1<23,37,38>
LPC_LAD3<23,37,38>
FP_USBD-<33>
LPC_LFRAME#<23,37,38>
FP_RESET# <33>
Title
Size Document Number Rev
Date: Sheet of
LA-4051P
1.0
USH I/F
36 63Friday, June 13, 2008
Compal Electronics, Inc.
Title
Size Document Number Rev
Date: Sheet of
LA-4051P
1.0
USH I/F
36 63Friday, June 13, 2008
Compal Electronics, Inc.
Title
Size Document Number Rev
Date: Sheet of
LA-4051P
1.0
USH I/F
36 63Friday, June 13, 2008
Compal Electronics, Inc.
PROPRIETARY NOTE: THIS SHEET OF ENGINEERING DRAWING AND SPECIFICATIONS CONTAINS CONFIDENTIAL
TRADE SECRET AND OTHER PROPRIETARY INFORMATION OF DELL INC. ("DELL") THIS DOCUMENT MAY NOT
BE TRANSFERRED OR COPIED WITHOUT THE EXPRESS WRITTEN AUTHORIZATION OF DELL. IN ADDITION,
NEITHER THIS SHEET NOR THE INFORMATION IT CONTAINS WAY BE USED BY OR DISCLOSED TO ANY THIRD
PARTY WITHOUT DELL'S EXPRESS WRITTEN CONSENT.
DELL CONFIDENTIAL/PROPRIETARY
AD[18:17]
Boot SRC
Function
AD[16:15]
REF CLK
SSMC
SMC SPI RVDUSB
RVD
00 01 10 11
24MHZ
27.12MHz
48MHz
When using the 73S8009C,no-stuff R768,R769,R490
When using the 73S8009CN,stuff R768,R769,R490
Pull-downs
for 5880 Rev
A0, and
pull-ups for
Rev B0
Place
close
to
pinA14
C595 close to Pin A6
SC_C4 & SC_C8 is for 90 ohm
TPM Disable: Depop D71, R1058, Pop R489
R768 22_0402_5%~DR768 22_0402_5%~D
1 2
R465 4.7K_0402_5%~DR465 4.7K_0402_5%~D
1 2
L37
BLM18BB100SN1D_0603~D
L37
BLM18BB100SN1D_0603~D
12
C628
1U_0402_6.3V6K~D
C628
1U_0402_6.3V6K~D
1
2
C644
1U_0603_10V4Z~D
C644
1U_0603_10V4Z~D
1
2
C619
1U_0402_6.3V6K~D
C619
1U_0402_6.3V6K~D
1
2
C597
1U_0402_6.3V6K~D
C597
1U_0402_6.3V6K~D
1
2
U33
73S8009CN
U33
73S8009CN
I/OUC
1
AUX1UC
2
AUX2UC
3
CMDVCC3#
5CMDVCC5#
4
RSTIN
6
ON/OFF
24
DP 25
CLK 16
CLKIN
7
RDY
8
OFF_ACK
9
GND 17
VPC 26
GND 28
RST 18
VCC 19
AUX2 20
AUX1 21
I/O 22
DM 23
LIN 27
TEST1
10
OFF_REQ
11
CS
12
SC_USB#
13
PRES 14
VP 15
VDD 29
TEST2
30
GND 31
OFF#
32
Therm_GND 33
C958
10U_0805_10V4Z~D
@
C958
10U_0805_10V4Z~D
@
1
2
C616
1U_0402_6.3V6K~D
C616
1U_0402_6.3V6K~D
1
2
C595
0.01U_0402_25V7K~D
C595
0.01U_0402_25V7K~D
1 2
R1058 3K_0402_5%~D4@ R1058 3K_0402_5%~D4@
1 2
L73
100NH_LLQ1608-FR10G_2%~D
L73
100NH_LLQ1608-FR10G_2%~D
1 2
R482
4.7K_0402_5%~D
@R482
4.7K_0402_5%~D
@
1 2
C1019
0.1U_0402_16V4Z~D
C1019
0.1U_0402_16V4Z~D
1
2
R490 47K_0402_1%~D
@
R490 47K_0402_1%~D
@
1 2
T142
PAD~DT142
PAD~D
C640 1U_1206_100V4Z~DC640 1U_1206_100V4Z~D
1 2
T72PAD~D T72PAD~D
C618
1U_0402_6.3V6K~D
C618
1U_0402_6.3V6K~D
1
2
C605
1U_0402_6.3V6K~D
C605
1U_0402_6.3V6K~D
1
2
C637
1U_0402_6.3V6K~D
C637
1U_0402_6.3V6K~D
1
2
L74
100NH_LLQ1608-FR10G_2%~D
L74
100NH_LLQ1608-FR10G_2%~D
1 2
JCS1
TYCO_1-1775784-0_6P-T
JCS1
TYCO_1-1775784-0_6P-T
1
1
2
2
3
3
4
4
G1 7
G2 8
5
5
6
6
R474 4.7K_0402_5%~DR474 4.7K_0402_5%~D
1 2
L69 10UH_LQH32CN100K53L_10%~DL69 10UH_LQH32CN100K53L_10%~D
12
R210
300_0402_5%~D
R210
300_0402_5%~D
1 2
C633
27P_0402_50V8J~D
C633
27P_0402_50V8J~D
1
2
R492 0_0402_5%~DR492 0_0402_5%~D
1 2
R463 2.2K_0402_5%~DR463 2.2K_0402_5%~D
1 2
T71PAD~D T71PAD~D
R469 0_0402_5%~DR469 0_0402_5%~D
1 2
T66PAD~D T66PAD~D
C631
1U_0402_6.3V6K~D
C631
1U_0402_6.3V6K~D
1
2
C873
1U_0402_6.3V6K~D
C873
1U_0402_6.3V6K~D
1
2
R489 4.7K_0402_5%~D3@ R489 4.7K_0402_5%~D3@
1 2
C615
1U_0402_6.3V6K~D
C615
1U_0402_6.3V6K~D
1
2
C600
680P_0402_50V7-K~D
@C600
680P_0402_50V7-K~D
@
1 2
C935
1U_0402_6.3V6K~D
C935
1U_0402_6.3V6K~D
1
2
R1050 0_0402_5%~DR1050 0_0402_5%~D
1 2
C606
1U_0402_6.3V6K~D
C606
1U_0402_6.3V6K~D
1
2
C647
150P_0402_50V8J~D
C647
150P_0402_50V8J~D
1
2
R497 4.12K_0402_1%~DR497 4.12K_0402_1%~D
1 2
R766 47K_0402_1%~DR766 47K_0402_1%~D
1 2
R842 0_0402_5%~DR842 0_0402_5%~D
1 2
C1058
68P_0402_50V8J~D
C1058
68P_0402_50V8J~D
1
2
R494
3K_0402_1%~D
R494
3K_0402_1%~D
1 2
C598
1U_0402_6.3V6K~D
C598
1U_0402_6.3V6K~D
1
2
C643
1U_0603_10V6K~D
C643
1U_0603_10V6K~D
1 2
C642 1U_1206_100V4Z~DC642 1U_1206_100V4Z~D
1 2
T68PAD~D T68PAD~D
C625
1U_0402_6.3V6K~D
C625
1U_0402_6.3V6K~D
1
2
R63 4.7K_0402_5%~DR63 4.7K_0402_5%~D
1 2
C641
150P_0402_50V8J~D
C641
150P_0402_50V8J~D
1
2
C932
4.7U_0603_6.3V6M~D
C932
4.7U_0603_6.3V6M~D
1
2
C936
1U_0402_6.3V6K~D
C936
1U_0402_6.3V6K~D
1
2
R820
4.7K_0402_5%~D
R820
4.7K_0402_5%~D
1 2
C920
0.1U_0402_16V4Z~D
C920
0.1U_0402_16V4Z~D
1
2
C589
4.7P_0402_50V8C~D
C589
4.7P_0402_50V8C~D
1
2
JSC1
TYCO_1-1734821-0_10P-T
JSC1
TYCO_1-1734821-0_10P-T
1
12
23
34
45
56
67
78
89
910
10
GND
11 GND
12
R737 1K_0402_5%~DR737 1K_0402_5%~D
1 2
Part Number Description
PCB 03P LA-4051P REV0 M/B
DAA00000R0L
SMART CARD CAGE@
Part Number Description
PCB 03P LA-4051P REV0 M/B
DAA00000R0L
SMART CARD CAGE@
C898
27P_0402_50V8J~D
C898
27P_0402_50V8J~D
1
2
R464 0_0402_5%~D@R464 0_0402_5%~D@
1 2
R849
1.5K_0402_5%~D
R849
1.5K_0402_5%~D
12
R491 0_0402_5%~DR491 0_0402_5%~D
1 2
C621 4.7U_0603_6.3V6M~D
C621 4.7U_0603_6.3V6M~D
1 2
C877
1U_0402_6.3V6K~D
C877
1U_0402_6.3V6K~D
1
2
C609
12P_0402_50V8J~D
C609
12P_0402_50V8J~D
1
2
R468 0_0402_5%~DR468 0_0402_5%~D
1 2
D71 RB751S40T1_SOD523-2~D4@ D71 RB751S40T1_SOD523-2~D4@
21
C607
1U_0402_6.3V6K~D
C607
1U_0402_6.3V6K~D
1
2
R829 0_0603_5%~DR829 0_0603_5%~D
12
R484 4.7K_0402_5%~DR484 4.7K_0402_5%~D
1 2
C1059
68P_0402_50V8J~D
C1059
68P_0402_50V8J~D
1
2
C933
4.7U_0603_6.3V6M~D
C933
4.7U_0603_6.3V6M~D
1
2
U34
M45PE16-VMP6TP_SO8~D
U34
M45PE16-VMP6TP_SO8~D
D
1
C
2
RESET#
3
S#
4
Q8
VSS 7
VCC 6
W# 5
T76PAD~D T76PAD~D
C875
1U_0402_6.3V6K~D
C875
1U_0402_6.3V6K~D
1
2
C635
1U_0402_6.3V6K~D
C635
1U_0402_6.3V6K~D
1
2
R771 1K_0402_5%~DR771 1K_0402_5%~D
12
C638
1U_0402_6.3V6K~D
C638
1U_0402_6.3V6K~D
1
2
C596
1U_0402_6.3V6K~D
C596
1U_0402_6.3V6K~D
1
2
C613
1U_0402_6.3V6K~D
C613
1U_0402_6.3V6K~D
1
2
C611
0.47U_0402_6.3V6K
C611
0.47U_0402_6.3V6K
1 2
R736 4.7K_0402_5%~DR736 4.7K_0402_5%~D
1 2
R496 4.12K_0402_1%~DR496 4.12K_0402_1%~D
1 2
C931
4.7U_0603_6.3V6M~D
C931
4.7U_0603_6.3V6M~D
1
2
R772 0_0402_5%~DR772 0_0402_5%~D
1 2
T77PAD~D T77PAD~D
L36
BLM18BB100SN1D_0603~D
L36
BLM18BB100SN1D_0603~D
12
C620
0.1U_0402_16V4Z~D
C620
0.1U_0402_16V4Z~D
1
2
R844
4.7K_0402_5%~D
R844
4.7K_0402_5%~D
1 2
R339
4.7K_0402_5%~D
R339
4.7K_0402_5%~D
1 2
R744
10_0402_5%~D
R744
10_0402_5%~D
12
R479 4.7K_0402_5%~DR479 4.7K_0402_5%~D
1 2
C612
1U_0402_6.3V6K~D
C612
1U_0402_6.3V6K~D
1
2
C627
1U_0603_10V4Z~D
C627
1U_0603_10V4Z~D
1
2
T139PAD~D T139PAD~D
R467 0_0603_5%~D
@
R467 0_0603_5%~D
@
12
BCM5880
U32C
BCM5880KFBG_FBGA225~D
BCM5880
U32C
BCM5880KFBG_FBGA225~D
VDDC
C13
VDDC
E5
VDDC
F5
VDDC
J11
VDDC
K11
VDDC
K6
VDDC
K7
VDDC
K9
VDDC
N4
VDDC
P4
VDDO_VAR
E6
VDDO_VAR
F6
VDDO_SMC
G5
VDDO_SMC
H5
VDDO_SMC
J5
VDDO_LPC
K8
VDDO_LPC
L7
VDDO_33CORE
K5
VDDO_33CORE
L5
VDDO_33CORE
L6
VDDO_33SC
L13
VDDO_33SC
M14
VDDO_SC
K13
V3P3_BBLCLK
H14
V3P3_PWRGOOD
H15
V3P3_TAMPER_N
H13
VDD_BB
H12
VDD_BB
J13
VESD
L8
CORE_CINRUSH R4
CORE_PWRDN M5
ALDO_PWRDN D10
AVDD33_LDO25 A14
AVDD_2P5I G12
AVDD_2P5O B13
AVDD25_ldo12 A13
AVDD25_ldo12 B12
AVDD_1P2O E11
AVDD_1P2I_AUX E13
AVDD_1P2I_REF F13
AVDD25_PLL D14
OTP_PWR P15
VSS G11
VSS G6
VSS G7
VSS G8
VSS H10
VSS H11
VSS H6
VSS H7
VSS H8
VSS H9
VSS J10
VSS J12
VSS J6
VSS J7
VSS J8
VSS J9
VSS K10
VSS K12
VSS L12
VSS M13
AVSS_LDO12 F11
AVSS_ldo25 C12
AVSS_ldo25 D11
AVSS_AUX C15
AVSS_REF E15
AVSS_PLL C14
VDDO_33
L9
VDDO_33
L10
VDDO_33
L11 VSS F8
R487
0_0402_5%~D
R487
0_0402_5%~D
1 2
T75PAD~D T75PAD~D
R476
5.1M_0402_5%~D
R476
5.1M_0402_5%~D
1 2
BCM5880
RDIF
JTAG CLK
U32B
BCM5880KFBG_FBGA225~D
BCM5880
RDIF
JTAG CLK
U32B
BCM5880KFBG_FBGA225~D
POR_AVSS
F12
POR_EXTR
G13
POR_INT12
G15
POR_MONITOR
G14
PLL_VDD_1P2I
B14
PLL_AVDD_1P2O
B15
PLL_VSS
D12
PLL_VDD_1P2I
D13
PLL_VSS
E12
NC
A15
OVSTB/ZEROB
N9
SCANACCMODE
M8
SECURE_BOOT
P9
SWV/ERROR,OSC1,OSC2,SPL
M12
TESTMODE/TST_SEC_BOOT
R9
IDDQ_EN/CM3_MODE
R10
REFCLK_XTALIN
F15
REFCLK_XTALOUT
F14
AUXCLK_XTALIN
D15
AUXCLK_XTALOUT
E14
CLKOUT
A1
CLKOUT_EN
B2
RST_N
N8
RSTOUT_N
R8
JTAG_TCK
P10
JTAG_TDI
R11
JTAG_TDO
N10
JTAG_TMS
R12
JTAG_TRSTN
P11
JTCE
M9 HF_TX_AVSS E8
HF_RFIDTAG_AVDD2P5 F7
HF_RFIDTAG_DVDD1P2 C6
HF_TX_AVDD3P3 D9
HF_RX_AVDD2P5 G9
HF_RX_ADC_AVSS1 E9
HF_RFIDTAG_AVSS C8
HF_TX_AVSS B8
HF_TX_AVDD1P2 D8
HF_RFIDTAG_DVSS A5
HF_RX_ADC_AVSS2 G10
HF_RX_ADC_AVDD1P2 E10
HF_RX_AVSS F10
HF_RX_AVDD1P2 F9
HF_RFIDTAG_AVSS D7
HF_RX_AVSS A10
HF_RFIDTAG_AVSS B6
HF_RFIDTAG_VREF A6
HF_RFIDTAG_VRX_N C7
HF_RFIDTAG_VRX_P B7
HF_RFIDTAG_VTX E7
HF_RX_TEST0 B10
HF_RX_TEST1 C10
HF_RX_TEST2 A11
HF_RX_TEST3 A12
HF_RX_N C11
HF_RX_P B11
HF_TX_AVSS A9
HF_RFIDTAG_AVDD2P5 A7
HF_TX_AVDD2P5 A8
HF_TX_P B9
HF_TX_N C9
R493 0_0402_5%~DR493 0_0402_5%~D
1 2
C617
1U_0402_6.3V6K~D
C617
1U_0402_6.3V6K~D
1
2
R770 10K_0402_5%~DR770 10K_0402_5%~D
12
R475
4.7K_0402_5%~D
@R475
4.7K_0402_5%~D
@
1 2
Y3
27.12MHZ_12PF_1N227120CC0B~D
Y3
27.12MHZ_12PF_1N227120CC0B~D
IN
1
GND
2
OUT 3
GND 4
T74PAD~D T74PAD~D
R470 1.5K_0402_5%~DR470 1.5K_0402_5%~D
1 2
C601
1U_0402_6.3V6K~D
C601
1U_0402_6.3V6K~D
1
2
C632
0.1U_0402_16V4Z~D
C632
0.1U_0402_16V4Z~D
1
2
C629
0.1U_0402_16V4Z~D
C629
0.1U_0402_16V4Z~D
1
2
R485
4.7K_0402_5%~D
R485
4.7K_0402_5%~D
1 2
BCM5880
BootStrap LPC
UARTSPISPISmard Card
U32A
BCM5880KFBG_FBGA225~D
BCM5880
BootStrap LPC
UARTSPISPISmard Card
U32A
BCM5880KFBG_FBGA225~D
SMC_ADD_0 H1
SMC_ADD_1 J4
SMC_ADD_2 H2
SMC_ADD_3 H3
SMC_ADD_4 G1
SMC_ADD_5 H4
SMC_ADD_6 F2
SMC_ADD_7 G4
SMC_ADD_8 G2
SMC_ADD_9 G3
SMC_ADD_10 E2
SMC_ADD_11 F4
SMC_ADD_12 F1
SMC_ADD_13 F3
SMC_ADD_14 D2
SMC_ADD_15/REFCLK_FREQ_0 E3
SMC_ADD_16/REFCLK_FREQ_1 D1
SMC_ADD_17/BOOT_SRC_0 E1
SMC_ADD_18/BOOT_SR_1 C2
SMC_ADD_19 D3
SMC_ADD_20 C1
SMC_ADD_21 E4
SMC_ADD_22 B1
SMC_ADD_23 C3
SMC_DATA_0 R2
SMC_DATA_1 P3
SMC_DATA_2 R1
SMC_DATA_3 P2
SMC_DATA_4 R3
SMC_DATA_5 M4
SMC_DATA_6 N2
SMC_DATA_7 N3
SMC_DATA_8 P1
SMC_DATA_9 M3
SMC_DATA_10 M2
SMC_DATA_11 L4
SMC_DATA_12 N1
SMC_DATA_13 L3
SMC_DATA_14 L2
SMC_DATA_15 K4
SMC_ADV_N K2
SMC_BLS_N_0 J1
SMC_BLS_N_1 K1
SMC_CRE J3
SMC_CS_N_0 M1
SMC_CS_N_1 K3
SMC_IO_3V P12
SMC_OE_N J2
SMC_WE_N L1
LCLK
M7
LPCEN
R6
GPIO_17/LRESET_N
N5
GPIO_18/LFRAME_N
P5
GPIO_19/LSERIRQ
M6
GPIO_20/LAD[0]
R5
GPIO_21/LAD[1]
N6
GPIO_22/LAD[2]
N7
GPIO_23/LAD[3]
P6
GPIO_24/LPCPD_N
P7
GPIO_0/UART_RX
B5
GPIO_1/UART_TX
B4
GPIO_2/UART_CTS
D6
GPIO_3/UART_RTS
A4
GPIO_6/SSP_CLK
C5
GPIO_7/SSP_FSS
B3
GPIO_8/SSP_RXD
D5
GPIO_9/SSP_TXD
A3
SC_PWR
M15
SC_PWR
N14
SC_CINRUSH
N15
SC_CLK
L14
SC_VCC
L15
SC_RST
K15
SC_IO
K14
SC_FCB
J14
SC_FCB_ENB
J15
SC_DET
M10
USBH_DN1
N13
USBH_UP1
P13
USBH_OC_1
R15
USBD_DN
R13
USBD_UP
R14
GPIO_27/USBD_ATATCH
P14
USBH_DN0
N11
USBH_UP0
N12
USBH_OC_0
M11
GPIO_14
C4
GPIO_15
A2
GPIO_16
D4
GPIO_26/SC_SEL18V
R7 GPIO_25/SC_SEL5V
P8
R810 4.7K_0402_5%~DR810 4.7K_0402_5%~D
1 2
BAS40-04_SOT23-3~D
D29
@
BAS40-04_SOT23-3~D
D29
@
1
2 3
T73PAD~D T73PAD~D
T171PAD~D T171PAD~D
R341 4.7K_0402_5%~D@R341 4.7K_0402_5%~D@
1 2
C591 680P_0402_50V7-K~D
@
C591 680P_0402_50V7-K~D
@
1 2
T64PAD~D T64PAD~D T63PAD~D T63PAD~D
R473 1K_0402_5%~DR473 1K_0402_5%~D
1 2
R991
0_0402_5%~D
R991
0_0402_5%~D
1 2
C602
1U_0402_6.3V6K~D
C602
1U_0402_6.3V6K~D
1
2
C930
4.7U_0603_6.3V6M~D
C930
4.7U_0603_6.3V6M~D
1
2
BAS40-04_SOT23-3~D
D28
@
BAS40-04_SOT23-3~D
D28
@
1
2 3
C614
1U_0402_6.3V6K~D
C614
1U_0402_6.3V6K~D
1
2
R486 10M_0402_5%~D
@
R486 10M_0402_5%~D
@
1 2
R769 22_0402_5%~DR769 22_0402_5%~D
1 2
R845
4.7K_0402_5%~D
R845
4.7K_0402_5%~D
1 2
R767 47K_0402_1%~DR767 47K_0402_1%~D
1 2
R478 4.7K_0402_5%~DR478 4.7K_0402_5%~D
1 2
C592
1U_0603_10V4Z~D
C592
1U_0603_10V4Z~D
1
2
R498
3K_0402_1%~D
R498
3K_0402_1%~D
1 2
C624
1U_0402_6.3V6K~D
C624
1U_0402_6.3V6K~D
1
2
L38
BLM18BB100SN1D_0603~D
L38
BLM18BB100SN1D_0603~D
12
R471 0_0402_5%~DR471 0_0402_5%~D
12
R850 10K_0402_5%~DR850 10K_0402_5%~D
12
R773 100K_0402_5%~DR773 100K_0402_5%~D
12
T70PAD~D T70PAD~D
C593
1U_0603_10V4Z~D
C593
1U_0603_10V4Z~D
1
2
T69PAD~D T69PAD~D
R466 0_0402_5%~D@R466 0_0402_5%~D@
1 2
R972
4.7K_0402_5%~D
@R972
4.7K_0402_5%~D
@
1 2
R488
3.3M_0402_5%~D
R488
3.3M_0402_5%~D
1 2
C599
1U_0402_6.3V6K~D
C599
1U_0402_6.3V6K~D
1
2
R819
4.7K_0402_5%~D
R819
4.7K_0402_5%~D
1 2
C706
10U_0805_6.3V6M~D
C706
10U_0805_6.3V6M~D
1
2
C934
4.7U_0603_6.3V6M~D
C934
4.7U_0603_6.3V6M~D
1
2
C594 680P_0402_50V7-K~D
@
C594 680P_0402_50V7-K~D
@
1 2
R481 0_0402_5%~DR481 0_0402_5%~D
1 2
C608
12P_0402_50V8J~D
C608
12P_0402_50V8J~D
1
2
R58
0_0402_5%~D
@R58
0_0402_5%~D
@
1 2
R1027 100K_0402_5%~D@R1027 100K_0402_5%~D@
1 2
C636
1U_0402_6.3V6K~D
C636
1U_0402_6.3V6K~D
1
2
C639
1U_0603_10V6K~D
C639
1U_0603_10V6K~D
1 2
C626
0.1U_0402_16V4Z~D
C626
0.1U_0402_16V4Z~D
1
2
C630
3.3U_0603_10V4Z~D
C630
3.3U_0603_10V4Z~D
1
2
http://hobi-elektronika.net

5
5
4
4
3
3
2
2
1
1
D D
C C
B B
A A
PCIE_WAKE#
SLICE_BAT_PRES# PANEL_BKEN_GPU
CLK_SIO_14M
BID1
LID_CL#
D_CLKRUN#
D_SERIRQ
D_DLDRQ1#
SNIFFER_BLUE#
RUN_ON
1.5V_RUN_ON
1.05V_RUN_ON
3.3V_RUN_ON
0.9V_DDR_VTT_ON
PBATT_OFF
USB_POWERSHARE_PWR_EN#
VGA_IDENTIFY
CHIPSET_ID0
BID2
GFX_CORE_ON
SNIFFER_YELLOW#
IRQ_SERIRQ
SNIFFER_BLUE#
NB_AC_OFF
D_LAD0
LPC_LAD3
LPC_LDRQ0#
RUNPWROK
CRT_SWITCH
3.3V_RUN_ON
CLK_PCI_5028
AUD_HP_NB_SENSE
DOCK_MIC_DET
PBAT_PRES#
LID_CL_SIO#
0.9V_DDR_VTT_ON
MODC_EN
LPC_LAD2
D_LAD3
CLKRUN#
1.5V_RUN_ON
LPC_LFRAME#
DP_MB_EN
1.05V_RUN_ON
CLK_SIO_14M
TP_DET#
1.8V_RUN_ON
LPC_LAD0
D_LAD1
LPC_LAD1
D_CLKRUN#
PSID_DISABLE#
CLK_PCI_5028
D_DLDRQ1#
D_LFRAME#
WWAN_RADIO_DIS#
BID0
LCD_VCC_TEST_EN
BC_CLK_ECE5028
D_SERIRQ
ICH_PME#
D_LAD2
LPC_LDRQ1#
PLTRST2#
RUN_ON
DOCK_HP_DET
SNIFFER_YELLOW#
EN_DOCK_PWR_BAR
AUD_NB_MUTE
BC_INT#_ECE5028
WIRELESS_ON#/OFF
EXPRCRD_PWREN#
ADAPT_OC
LID_CL_SIO#
EN_I2S_NB_CODEC
DOCKED
BID2
USB_POWERSHARE_PWR_EN#
ESATA_USB_PWR_EN#
GFX_CORE_ON
HDDC_EN
CHIPSET_ID0
WLAN_RADIO_DIS#
PCIE_WAKE#
PANEL_BKEN_GPU
VGA_IDENTIFY
BID0
ICH_PCIE_WAKE#
USB_SIDE_EN#
CHIPSET_ID1
DOCK_DET#
SLICE_BAT_PRES#
BC_DAT_ECE5028
SYS_LED_MASK#
WPAN_RADIO_DIS#
EXPRCRD_STDBY#
CB_HWSPND#
BID1
PBATT_OFF
CHIPSET_ID1
ME_FWP
USB_SIDE_EN#
TP_DET#
LCD_TST
LCD_TST
GFX_OPEN_GL_EN
DCIN_CBL_DET#
DCIN_CBL_DET#
BIOS_RECOVERY
ME_FWP
WIRELESS_ON#/OFF
EXPRCRD_DET#
SP_TPM_LPC_EN
CELL_CHARGER_DET#
CELL_CHARGER_DET#
ESATA_USB_PWR_EN#
CCD_OFF
INSTANT_ON_SW_D#
PWR_BTN_BD_DET#
PWR_BTN_BD_DET#
INSTANT_ON_SW_D#
SYS_LED_MASK#
DOCK_AC_OFF_EC
+CAP_LDO
+3.3V_ALW
+3.3V_ALW
+3.3V_ALW
+3.3V_RUN
+3.3V_ALW
+3.3V_ALW
+3.3V_ALW
+3.3V_RUN
+3.3V_RUN
+3.3V_ALW2
+3.3V_ALW
LPC_LAD[0..3] <23,36,38>
PBAT_PRES#<43>
WWAN_RADIO_DIS#<34>
TP_DET# <39>
LID_CL# <31,42>
SNIFFER_BLUE# <42>
RUN_ON <19,28,40,41>
1.5V_RUN_ON <45>
IMVP_VR_ON <47>
MCH_TSATN_EC <10>
NB_AC_OFF <43,48,49>
CRT_SWITCH <20>
DOCK_HP_DET <27>
SNIFFER_YELLOW# <42>
LPC_LDRQ1# <23>
CLKRUN# <24,31,38>
SIO_EXT_WAKE#<24>
AUD_HP_NB_SENSE<27,28,33>
0.9V_DDR_VTT_ON <46>
LPC_LDRQ0# <23>
D_SERIRQ <35>
D_LAD3 <35>
SYS_LED_MASK#<42>
LCD_VCC_TEST_EN<19>
EXPRCRD_PWREN#<32>
GFX_CORE_ON<50>
HDDC_EN<26>
BC_CLK_ECE5028<38>
3.3V_RUN_ON <40>
WIRELESS_ON#/OFF<31>
MODC_EN<26>
AUD_NB_MUTE<28>
SIO_SLP_S3# <24>
LPC_LFRAME# <23,36,38>
CLK_PCI_5028 <6>
D_LAD2 <35>
ICH_PME#<22>
1.05V_RUN_ON<40>
BC_INT#_ECE5028<38>
D_CLKRUN# <35>
CB_HWSPND#<31>
DOCK_MIC_DET <27>
PLTRST2# <22,38>
D_LAD1 <35>
DOCK_DET#<21,35> DOCKED<29,30>
PSID_DISABLE#<43>
USB_POWERSHARE_PWR_EN#<33> PCIE_WAKE#<32,34>
D_LFRAME# <35>
WLAN_RADIO_DIS#<34>
WPAN_RADIO_DIS#<34>
SP_TPM_LPC_EN <36>
DP_MB_EN <21>
IMVP_PWRGD <24,41,47>
D_DLDRQ1# <35>
RUNPWROK <38,41,47,50>
IRQ_SERIRQ <24,31,36,38>
EN_DOCK_PWR_BAR<49>
BC_DAT_ECE5028<38>
SLICE_BAT_PRES#<35,43,49>
GPIO_PSID_SELECT <43>
D_LAD0 <35>
CLK_SIO_14M <6>
ICH_PCIE_WAKE#<24>
EXPRCRD_STDBY#<32>
USB_SIDE_EN#<33>
PANEL_BKEN_GPU<51>
ADAPT_OC<48>
DP_PRIORITY <21>
EN_I2S_NB_CODEC<27>
CAP_LED#<42>
SCRL_LED#<42> NUM_LED#<42>
PBATT_OFF<49>
LCD_TST<19>
2.5V_RUN_PWRGD <18,41>
DCIN_CBL_DET#<43>
ME_FWP <23>
EXPRCRD_DET#<32>
CELL_CHARGER_DET#<33>
ESATA_USB_PWR_EN#<33>
CCD_OFF<19>
SPI_WP#_SEL <24>
LAN_DISABLE#_R<29>
PWR_BTN_BD_DET#<31>
INSTANT_ON_SW#<31,38>
MDC_RST_DIS#<33>
ACAV_IN_NB<38,48> DOCK_AC_OFF <35,49>
Title
Size Document Number Rev
Date: Sheet of
LA-4051P
1.0
ECE5028
37 63Friday, June 13, 2008
Compal Electronics, Inc.
Title
Size Document Number Rev
Date: Sheet of
LA-4051P
1.0
ECE5028
37 63Friday, June 13, 2008
Compal Electronics, Inc.
Title
Size Document Number Rev
Date: Sheet of
LA-4051P
1.0
ECE5028
37 63Friday, June 13, 2008
Compal Electronics, Inc.
DELL CONFIDENTIAL/PROPRIETARY
PROPRIETARY NOTE: THIS SHEET OF ENGINEERING DRAWING AND SPECIFICATIONS CONTAINS CONFIDENTIAL
TRADE SECRET AND OTHER PROPRIETARY INFORMATION OF DELL INC. ("DELL") THIS DOCUMENT MAY NOT
BE TRANSFERRED OR COPIED WITHOUT THE EXPRESS WRITTEN AUTHORIZATION OF DELL. IN ADDITION,
NEITHER THIS SHEET NOR THE INFORMATION IT CONTAINS WAY BE USED BY OR DISCLOSED TO ANY THIRD
PARTY WITHOUT DELL'S EXPRESS WRITTEN CONSENT.
X041X0311
1X02
1X01
X00
00
0
00
0
0
BID2 BID1 BID0
000
REV
8mil
CHIPSET_ID0
0
1
0
1
0
0
1
1
Roush-I Foose-I
Roush-A
SmFF
Nike
CHIPSET_ID1
A00101
R526 0_0402_5%~DR526 0_0402_5%~D
1 2
U71
74AHC1G08GW_SOT353-5~D
U71
74AHC1G08GW_SOT353-5~D
IN1
1
IN2
2
G
3
O4
P5
R535 10K_0402_5%~DR535 10K_0402_5%~D
1 2
C1031
0.1U_0402_16V4Z~D
C1031
0.1U_0402_16V4Z~D
1 2
R504 100K_0402_5%~DR504 100K_0402_5%~D
1 2
R1014 10K_0402_5%~DR1014 10K_0402_5%~D
1 2
R532
10K_0402_5%~D
@R532
10K_0402_5%~D
@
1 2
R648
10K_0402_5%~D
R648
10K_0402_5%~D
1 2
C653
0.1U_0402_16V4Z~D
C653
0.1U_0402_16V4Z~D
1
2
R527
10_0402_5%~D
R527
10_0402_5%~D
12
R522 100K_0402_5%~DR522 100K_0402_5%~D
1 2
R520 100K_0402_5%~DR520 100K_0402_5%~D
12
R509 0_0402_5%~DR509 0_0402_5%~D
1 2
R913 100K_0402_5%~D@R913 100K_0402_5%~D@1 2
R516 100K_0402_5%~DR516 100K_0402_5%~D
12
R505 100K_0402_5%~DR505 100K_0402_5%~D
1 2
R503 4.7K_0402_5%~DR503 4.7K_0402_5%~D
1 2
T81 PAD~DT81 PAD~D
R988 100K_0402_5%~DR988 100K_0402_5%~D
1 2
R528
10K_0402_5%~D
R528
10K_0402_5%~D
12
R1066
0_0402_5%~D
@R1066
0_0402_5%~D
@1 2
C650
0.1U_0402_16V4Z~D
C650
0.1U_0402_16V4Z~D
1
2
R1029 0_0402_5%~DR1029 0_0402_5%~D
1 2
LPC
DLPC
USB
GPIO
ECE5028-NU
CLK
TEST
(ECE5018)
U35
ECE5028-NU_VTQFP128_14X14~D
LPC
DLPC
USB
GPIO
ECE5028-NU
CLK
TEST
(ECE5018)
U35
ECE5028-NU_VTQFP128_14X14~D
GPIOA[0]
97
GPIOA[1]
98
GPIOA[2]
99
GPIOA[3]
100
GPIOA[4]
101
GPIOA[5]
102
GPIOA[6]
103
GPIOA[7]
104
VCC1(VDDA33) 8
GPIOK[7](VSS) 23
GPIOJ[7](VDDA33) 14
VSS 51
GPIOK[4](VDDA33) 20
VSS 36
GPIOH[0]
24
GPIOH[1]
25
GPIOH[4]
26
GPIOH[5]
27
BC_INT#
58
BC_DAT
59
BC_CLK
60
VCC1 34
GPIOE[0]/RXD
1
GPIOE[1]/TXD
2
GPIOE[2]/RTS#
3
GPIOE[3]/DSR#
4
GPIOE[4]/CTS#
5
GPIOE[5]/DTR#
84
GPIOE[6]/RI#
83
GPIOE[7]/DCD#
6
CLKRUN# 37
DCLK_RUN# 38
SER_IRQ 39
DSER_IRQ 40
LRESET# 41
LFRAME# 42
DLFRAME# 43
LDRQ1# 44
DLDRQ1# 45
LDRQ0# 46
LAD3 47
DLAD3 48
LAD2 49
DLAD2 50
LAD1 52
VCC1 57
DLAD1 53
LAD0 54
DLAD0 55
PCICLK 56
GPIOB[0]/INIT#
65
GPIOB[1]/SLCTIN#
66
GPIOC[2]/SCLT
67
GPIOC[3]/PE
68
GPIOC[4]/BUSY
69
GPIOC[5]/ACK#
70
GPIOC[6]/ERROR#
71
GPIOC[7]/ALF#
73
GPIOD[0]/STROBE#
74
GPIOC[1]/PD7
75
GPIOC[0]/PD6
76
GPIOB[7]/PD5
77
GPIOB[6]/PD4
78
GPIOB[5]/PD3
79
GPIOB[4]/PD2
80
GPIOB[3]/PD1
81
GPIOB[2]/PD0
82
CLKI (14.318 MHz) 64
GPIOD[1]
61
GPIOD[2]
62
GPIOD[3]/VBUS_DET
63
CAP_LDO 86
VCC1 85
VSS 96
GPIOD[4]/OCS1_N
28
GPIOD[5]/OCS2_N
29
GPIOD[6]/OCS3_N
30
GPIOD[7]/OCS4_N
31
GPIOH[6]
32
GPIOH[7]
33
GPIOG[0]
88
GPIOG[1]
89
GPIOG[2]
90
GPIOG[3]
91
GPIOG[4]
92
GPIOG[5]
93
GPIOG[6]
94
GPIOG[7]
95
SYSOPT1/GPIOH[2]
106
SYSOPT0/GPIOH[3]
107
VCC1 108
GPIOF[7]
109
GPIOF[6]
110
GPIOF[5]
111
GPIOF[4]
112
IRTX
113
IRRX
114
GPIOF[3]/IRMODE/IRRX3B
115
GPIOF[2]/IRTX2
116
GPIOF[1]/IRRX2
117
GPIOF[0]/IRMODE/IRRX3A
118
GPIOI[1](VCC1) 119
GPIOI[2](VDD18) 120
VSS 17
GPIOI[3](XTAL2) 122
GPIOI[4](XTAL1/CLKIN) 123
GPIOI[5](VDDA18PLL) 124
GPIOI[6](VDDA33PLL) 125
GPIOI[7](ATEST) 126
GPIOJ[0](RBIAS) 127
GPIOJ[4](VSS) 11
GPIOJ[1](VSS) 128
VSS 121
VSS 87
VSS 72
GPIOJ[2](USBDP0) 9
GPIOJ[3](USBDN0) 10
GPIOJ[6](USBDP1) 13
GPIOJ[5](USBDN1) 12
GPIOK[0](USBDP2) 15
GPIOK[1](USBDN2) 16
GPIOK[3](USBDP3) 19
GPIOK[2](USBDN3) 18
GPIOK[5](USBDP4) 21
GPIOK[6](USBDN4) 22
PWRGD 7
OUT65 105
TEST_PIN 35
C656
4.7P_0402_50V8C~D
C656
4.7P_0402_50V8C~D
1
2
R788 10K_0402_5%~D@R788 10K_0402_5%~D@1 2
R525
10_0402_5%~D
R525
10_0402_5%~D
12
R909 100K_0402_5%~DR909 100K_0402_5%~D
1 2
R533
10K_0402_5%~D
@R533
10K_0402_5%~D
@
1 2
R756 100K_0402_5%~DR756 100K_0402_5%~D
12
C654
4.7P_0402_50V8C~D
@C654
4.7P_0402_50V8C~D
@
1
2
R502 100K_0402_5%~DR502 100K_0402_5%~D
1 2
R514
1K_0402_5%~D
R514
1K_0402_5%~D
12
C657
4.7U_0603_6.3V4Z~D
C657
4.7U_0603_6.3V4Z~D
1
2
R529
10K_0402_5%~D
R529
10K_0402_5%~D
1 2
R538 10K_0402_5%~DR538 10K_0402_5%~D
1 2
T161PAD~D T161PAD~D
C652
0.1U_0402_16V4Z~D
C652
0.1U_0402_16V4Z~D
1
2
C649
0.1U_0402_10V7K~D
C649
0.1U_0402_10V7K~D
1
2
R816 100K_0402_5%~DR816 100K_0402_5%~D
1 2
R524
1M_0402_5%~D
R524
1M_0402_5%~D
12
T162PAD~D T162PAD~D
R512 100K_0402_5%~DR512 100K_0402_5%~D
12
C655
0.047U_0402_16V4Z~D
C655
0.047U_0402_16V4Z~D
1
2
C651
0.1U_0402_16V4Z~D
C651
0.1U_0402_16V4Z~D
1
2
R519 100K_0402_5%~DR519 100K_0402_5%~D
12
R501 10K_0402_5%~DR501 10K_0402_5%~D
1 2
R510 100K_0402_5%~DR510 100K_0402_5%~D
12
R754 100K_0402_5%~DR754 100K_0402_5%~D
1 2
R523 100K_0402_5%~DR523 100K_0402_5%~D
1 2
R537 10K_0402_5%~DR537 10K_0402_5%~D
1 2
R515 100K_0402_5%~DR515 100K_0402_5%~D
12
R536 10K_0402_5%~D@R536 10K_0402_5%~D@1 2
R534 10K_0402_5%~D@R534 10K_0402_5%~D@1 2
D72
RB751S40T1_SOD523-2~D
D72
RB751S40T1_SOD523-2~D
2 1
R951 100K_0402_5%~DR951 100K_0402_5%~D
1 2
R507 100K_0402_5%~D@R507 100K_0402_5%~D@12
R521 100K_0402_5%~DR521 100K_0402_5%~D
12
D4
RB751S40T1_SOD523-2~D
@
D4
RB751S40T1_SOD523-2~D
@
21
R518 100K_0402_5%~DR518 100K_0402_5%~D
12
R530
10K_0402_5%~D
@
R530
10K_0402_5%~D
@
1 2
R531
10K_0402_5%~D
R531
10K_0402_5%~D
1 2
R1067
33K_0402_5%~D
R1067
33K_0402_5%~D
12
R508 100K_0402_5%~D@R508 100K_0402_5%~D@12
R649
10K_0402_5%~D
@R649
10K_0402_5%~D
@
1 2
R511 100K_0402_5%~DR511 100K_0402_5%~D
12
R506
10_0402_5%~D
@R506
10_0402_5%~D
@
12
C648
0.1U_0402_16V4Z~D
C648
0.1U_0402_16V4Z~D
1
2
R20 100K_0402_5%~D@R20 100K_0402_5%~D@12
http://hobi-elektronika.net

5
5
4
4
3
3
2
2
1
1
D D
C C
B B
A A
MEC5035_XTAL2
DOCK_SMB_DAT
DOCK_SMB_CLK
MEC5035_XTAL2
CKG_SMBDAT
CKG_SMBCLK
BC_DAT_ECE5028
BC_DAT_EMC4002
BC_DAT_ECE1077
SNIFFER_PWR_SW#
INSTANT_ON_SW#
PBAT_SMBDAT
PBAT_SMBCLK
DOCK_SMB_ALERT#
LCD_SMBCLK
LCD_SMBDAT
DDR_ON
M_ON
AUX_ON
CLK_KBD
DAT_KBD
CLK_MSE
DAT_MSE
SUS_ON
AC_PRESENT
ICH_ALW_ON
ME_WOL_EN
RUNPWROKCLK_TP_SIO
SIO_PWRBTN#
ICH_ALW_ON
BC_INT#_ECE5028
JTAG_TDO
DDR_ON
LPC_LAD1
SIO_EXT_SMI#
BC_DAT_ECE1077
LCD_SMBDAT
+5035_VSS
+RTC_CELL_VBAT
ALW_PWRGD_3V_5V
SIO_SLP_M#
MSDATA
CLK_MSE
MSCLK
ICH_RSMRST#
M_ON
BC_CLK_EMC4002
BAT2_LED#
SUS_ON
FWP#
PS_ID
3.3V_LAN_PWRGD
POWER_SW_IN#
JTAG_TDI
DAT_KBD
MSDATA
CLKRUN#
IRQ_SERIRQ
DOCK_SMB_CLK
BC_DAT_ECE5028
MSCLK
MEC5035_XTAL1
BC_DAT_EMC4002
HOST_DEBUG_TX
RESET_OUT#
DAT_MSE
CKG_SMBCLK
BREATH_LED#
JTAG_CLK
JTAG_TDO
JTAG_CLK
POWER_SW_IN#
AC_PRESENT
ICH_CL_PWROK
MEC5035_XTAL1
JTAG_RST#
CLK_KBD
SIO_A20GATE
BC_CLK_ECE5028
CLK_PCI_5035
BEEP
1.05V_M_PWRGD
BC_INT#_ECE1077
DOCK_SMB_DAT
AUX_ON
SIO_SLP_S5#
ALWON
BAT1_LED#
PBAT_SMBCLK
FWP#
ME_SUS_PWR_ACK
DOCK_SMB_ALERT#
CARD_SMBCLK
JTAG_TMS
DOCK_PWR_SW#
HOST_DEBUG_RX
DOCK_PWR_SW#
BC_INT#_EMC4002
EN_CELL_CHARGER_DET#
BC_CLK_ECE1077
LCD_SMBCLK
CKG_SMBDAT
JTAG_TDI
JTAG_TMS
1.8V_SUS_PWRGD
HOST_DEBUG_RX
CARD_SMBDAT
PBAT_SMBDAT
DAT_TP_SIO
LPC_LAD3
SIO_RCIN#
LPC_LFRAME#
PLTRST2#
+5035_AGND
LPC_LAD0
CLK_PCI_5035
LPC_LAD2
ACAV_IN
ACAV_IN_NB
+VR_CAP
LPC_LDRQ#_MEC5035
LPC_LDRQ#_MEC5035
CARD_SMBCLK
CARD_SMBDAT
JTAG_RST#
SNIFFER/INSTANT_SW#
INSTANT_ON_SW#
SIO_EXT_SCI#
RC_ID
SUSPWROK
RC_ID
SNIFFER/INSTANT_SW#
INSTANT_ON_SW#
HOST_DEBUG_TX
SNIFFER_PWR_SW#
EN_CELL_CHARGER_DET#
DOCK_POR_RST#
DOCK_POR_RST#
ODD_DET#
+3.3V_ALW
+RTC_CELL
+3.3V_ALW
+3.3V_ALW
+3.3V_ALW
+RTC_CELL
+3.3V_ALW
+5V_RUN
+RTC_CELL
+3.3V_ALW
+RTC_CELL
+RTC_CELL
+3.3V_ALW
+3.3V_ALW
IRQ_SERIRQ<24,31,36,37>
HOST_DEBUG_TX <34>
HOST_DEBUG_RX <34>
LPC_LAD1<23,36,37>
CLKRUN#<24,31,37>
BAT1_LED# <42>
BAT2_LED# <42>
CLK_TP_SIO<39> DAT_TP_SIO<39> CLK_KBD<35> DAT_KBD<35>
DAT_MSE<35> CLK_MSE<35>
PBAT_SMBDAT<43> PBAT_SMBCLK<43>
BREATH_LED#<35,42>
SIO_EXT_SMI#<24>
ALWON <44>
CKG_SMBDAT <6,27,48>
CKG_SMBCLK <6,27,48>
LCD_SMBCLK <19>
LCD_SMBDAT <19>
DOCK_SMB_DAT <35>
DOCK_SMB_CLK <35>
SIO_PWRBTN# <24>
SIO_SLP_S5# <24>
DOCK_SMB_ALERT# <35,43>
SIO_A20GATE <23>
MSCLK <34>
MSDATA <34>
RUNPWROK <37,41,47,50>
DDR_ON <46>
ALW_PWRGD_3V_5V <44>
1.8V_SUS_PWRGD <46>
AUX_ON <40>
SIO_SLP_M# <24>
ME_WOL_EN <24>
ME_SUS_PWR_ACK <24>
ICH_CL_PWROK <10,24>
SIO_SLP_S4# <24>
SUS_ON<40,41>
ICH_LAN_RST# <24>
3.3V_M_PWRGD <18,41>
AUX_EN_WOWL <34>
EC_32KHZ_OUT<18>
RESET_OUT# <41>
1.05V_M_PWRGD <45>
AC_PRESENT <24>
BEEP <27>
3.3V_LAN_PWRGD <41>
AMT_SMBCLK <24>
AMT_SMBDAT <24>
CARD_SMBCLK <32,34>
CARD_SMBDAT <32,34>
PS_ID <43>
M_ON <40,45>
BC_CLK_ECE1077<39>BC_INT#_ECE5028<37> BC_DAT_ECE5028<37> BC_CLK_ECE5028<37>
BC_DAT_EMC4002<18> BC_INT#_EMC4002<18>
BC_CLK_EMC4002<18>
BC_INT#_ECE1077<39> BC_DAT_ECE1077<39>
POWER_SW_IN#<18> POWER_SW#_MB <31,39>
ICH_RSMRST# <24>
DOCK_PWR_BTN# <35>DOCK_PWR_SW#<18>
ICH_ALW_ON<40>
EN_CELL_CHARGER_DET# <33>
LPC_LAD3<23,36,37>
LPC_LFRAME#<23,36,37> LPC_LAD0<23,36,37>
LPC_LAD2<23,36,37>
CLK_PCI_5035<6>
SIO_RCIN#<23>
PLTRST2#<22,37>
SNIFFER_PWR_SW# <31>
INSTANT_ON_SW# <31,37>
SIO_EXT_SCI#<24>
SUSPWROK <41>
KYBRD_BKLT_PWM<39>
ACAV_IN <18,48>
ACAV_IN_NB <37,48>
DOCK_POR_RST#<35>
ODD_DET# <24,26>
Title
Size Document Number Rev
Date: Sheet of
LA-4051P
1.0
EMC5035
38 63Thursday, June 05, 2008
Compal Electronics, Inc.
Title
Size Document Number Rev
Date: Sheet of
LA-4051P
1.0
EMC5035
38 63Thursday, June 05, 2008
Compal Electronics, Inc.
Title
Size Document Number Rev
Date: Sheet of
LA-4051P
1.0
EMC5035
38 63Thursday, June 05, 2008
Compal Electronics, Inc.
32 KHz Clock
Same as Laguna
DELL CONFIDENTIAL/PROPRIETARY
PROPRIETARY NOTE: THIS SHEET OF ENGINEERING DRAWING AND SPECIFICATIONS CONTAINS CONFIDENTIAL
TRADE SECRET AND OTHER PROPRIETARY INFORMATION OF DELL INC. ("DELL") THIS DOCUMENT MAY NOT
BE TRANSFERRED OR COPIED WITHOUT THE EXPRESS WRITTEN AUTHORIZATION OF DELL. IN ADDITION,
NEITHER THIS SHEET NOR THE INFORMATION IT CONTAINS WAY BE USED BY OR DISCLOSED TO ANY THIRD
PARTY WITHOUT DELL'S EXPRESS WRITTEN CONSENT.
Bat2 = Amber LED
Bat1 = Blue LED
20mA drive pins
1=JTAG interface Reset disabled
0=Reset JTAG interface
Place closely pin 58
8mil
15mil
15mil
Remove ECE1088 (2007/10/29)
R561 1M_0402_5%~DR561 1M_0402_5%~D
12
R588
10_0402_5%~D
R588
10_0402_5%~D
12
R573 10K_0402_5%~DR573 10K_0402_5%~D
1 2
R541 1K_0402_5%~DR541 1K_0402_5%~D
1 2
C664
0.1U_0402_16V4Z~D
C664
0.1U_0402_16V4Z~D
1
2
R575
10K_0402_5%~D
R575
10K_0402_5%~D
12
R1030 100K_0402_5%~DR1030 100K_0402_5%~D
1 2
R542 2.2K_0402_5%~DR542 2.2K_0402_5%~D
1 2
C663
10U_0805_10V4Z~D
C663
10U_0805_10V4Z~D
1
2
C665
0.1U_0402_16V4Z~D
C665
0.1U_0402_16V4Z~D
1
2
JDEG1
Molex_53261
@JDEG1
Molex_53261
@
11
22
33
55
44
R975 200K_0402_5%~DR975 200K_0402_5%~D
1 2
R549 2.2K_0402_5%~DR549 2.2K_0402_5%~D
1 2
R554 1K_0402_5%~DR554 1K_0402_5%~D
1 2
U62
74AHC1G08GW_SOT353-5~D
@
U62
74AHC1G08GW_SOT353-5~D
@IN1 1
IN2 2
G
3
O
4
P5
R577 0_0402_5%~DR577 0_0402_5%~D
1 2
R560 100K_0402_5%~D@R560 100K_0402_5%~D@12
R211
1K_0402_5%~D
R211
1K_0402_5%~D
1 2
R584
10K_0402_5%~D
R584
10K_0402_5%~D
1 2
C675
22P_0402_50V8J~D
C675
22P_0402_50V8J~D
1
2
L40
BLM18AG121SN1D_0603~D
L40
BLM18AG121SN1D_0603~D
1 2
JTAG1
ACES_85204-06001~D
@JTAG1
ACES_85204-06001~D
@
66
55
44
33
22
11
G2
8G1
7
R552 2.2K_0402_5%~DR552 2.2K_0402_5%~D
1 2
R543 100K_0402_5%~DR543 100K_0402_5%~D
1 2
L39
BLM18AG121SN1D_0603~D
L39
BLM18AG121SN1D_0603~D
12
C658
1U_0402_6.3V6K~D
@C658
1U_0402_6.3V6K~D
@
1 2
R587 0_0402_5%~DR587 0_0402_5%~D
12
C660
0.1U_0402_16V4Z~D
C660
0.1U_0402_16V4Z~D
1
2
R563 2.7K_0402_5%~DR563 2.7K_0402_5%~D
1 2
C667
0.1U_0402_16V4Z~D
C667
0.1U_0402_16V4Z~D
1
2
R567 2.2K_0402_5%~DR567 2.2K_0402_5%~D
12
R576
10K_0402_5%~D
R576
10K_0402_5%~D
12
R545 100K_0402_5%~DR545 100K_0402_5%~D
12
C669
1U_0402_6.3V6K~D
@C669
1U_0402_6.3V6K~D
@
1 2
EC_JTAG_RST_PAD1
@SHORT PADS~D
EC_JTAG_RST_PAD1
@SHORT PADS~D
11
2
2
C662
0.1U_0402_16V4Z~D
C662
0.1U_0402_16V4Z~D
1
2
C978
0.1U_0402_16V7K~D
C978
0.1U_0402_16V7K~D
1
2
C480
4700P_0402_25V7K~D
C480
4700P_0402_25V7K~D
1
2
R574
100K_0402_5%~D
R574
100K_0402_5%~D
12
R581
10K_0402_5%~D
R581
10K_0402_5%~D
12
R564 100K_0402_5%~DR564 100K_0402_5%~D
1 2
R837 100K_0402_5%~D@R837 100K_0402_5%~D@12
R1032 10K_0402_5%~DR1032 10K_0402_5%~D
12
PS/2 INTERFACE
JTAG INTERFACE
FAN PWM & TACH
BC-LINK
HOST INTERFACE
MASTER CLOCK
SMBUS INTERFACE
GENERAL PURPOSE I/O
MISC INTERFACE
DELL PWR SW INF
U36
MEC5035_XVTQFP128_14X14~D
PS/2 INTERFACE
JTAG INTERFACE
FAN PWM & TACH
BC-LINK
HOST INTERFACE
MASTER CLOCK
SMBUS INTERFACE
GENERAL PURPOSE I/O
MISC INTERFACE
DELL PWR SW INF
U36
MEC5035_XVTQFP128_14X14~D
GPIO012/I2C1H_DATA/I2C2D_DATA 12
GPIO013/I2C1H_CLK/I2C2D_CLK 13
GPIO021/RC_ID 19
VSS[7]
20
GPIO025/UART_CLK 27
GPIO127/A20M 92
GPIO060/KBRST 50
GPIO110/PS2_CLK2/GPTP-IN6
75
GPIO111/PS2_DAT2/GPTP-OUT6
76
GPIO112/PS2_CLK1A
77
GPIO113/PS2_DAT1A
78
GPIO114/PS2_CLK0A
79
GPIO115/PS2_DAT0A
80
GPIO116/MSDATA 81
GPIO117/MSCLK 82
GPIO145/I2C1K_DATA/JTAG_TDI
102
GPIO147/I2C1J_DATA/I2C2C_DATA/JTAG_CLK
105
JTAG_RST#
107
GPIO146/I2C1K_CLK/JTAG_TDO
103
GPIO150/I2C1J_CLK/I2C2C_CLK/JTAG_TMS
106
GPIO153/LED3 110
GPIO123/BCM_A_CLK
87 GPIO122/BCM_A_DAT
86 GPIO121/BCM_A_INT#
85
XTAL1
122
XTAL2
124
nFWP 123
VBAT 121
VTR[1] 21
VTR[2] 44
VTR[3] 65
VTR[4] 83
VTR[5] 116
GPIO160/32KHZ_OUT
117
VCC_PRWGD 49
VSS[8]
53
GPIO106/nRESET_OUT 72
AGND
125
VR_CAP[1]
22
VSS_RO
101 VTR[6] 104
GPIO006/I2C1B_CLK 8
GPIO005/I2C1B_DATA 7
GPIO004/I2C1A_CLK 6
GPIO003/I2C1A_DATA 5
GPIO130/I2C2A_DATA 93
GPIO131/I2C2A_CLK 94
GPIO132/I2C1G_DATA 95
GPIO140/I2C1G_CLK 96
GPIO154/I2C1C_DATA/PS2_CLK1B
111
GPIO155/I2C1C_CLK/PS2_DAT1B
112
GPIO007/I2C1D_DATA/PS2_CLK0B
9
GPIO010/I2C1D_CLK/PS2_DAT0B
10
GPIO141/I2C1F_DATA/I2C2B_DATA 97
GPIO142/I2C1F_CLK/I2C2B_CLK 98
GPIO143/I2C1E_DATA 99
GPIO144/I2C1E_CLK 100
GPIO052/FAN_TACH3
43 GPIO051/FAN_TACH2
42 GPIO050/FAN_TACH1
41
GPIO056/PWM3
48 GPIO055/PWM2
47 GPIO054/PWM1
46 GPIO053/PWM0
45
GPIO103/ECGP_SIN 69
GPIO102/ECGP_SOUT 68
GPIO101/ECGP_SCLK 67
GPIO104/UART_TX 70
GPIO105/UART_RX 71
VTR[7] 4
VTR[8] 52
GPIO157/LED2 115
GPIO156/LED1 114
VSS[1]
26
VSS[2]
51
VSS[3]
74
VSS[4]
88
VSS[5]
113
GPIO022/BCM_B_CLK/V_CLK
23
GPIO023/BCM_B_DAT/V_DATA
24
GPIO024/BCM_B_INT#/V_FRAME
25
GPIO042/BCM_C_INT#
35
GPIO043/BCM_C_DAT
36
GPIO044/BCM_C_CLK
37
GPIO045/LSBCM_D_INT#
38
GPIO046/LSBCM_D_DAT
39
GPIO047/LSBCM_D_CLK
40
BGPO0 118
VCI_IN2# 119
VCI_OUT 120
VCI_IN1# 126
VCI_IN0# 127
VCI_OVRD_IN 128
VCI_IN3# 1
GPIO001 2
GPIO002 3
GPIO014/GPTP-IN7 14
GPIO015/GPTP-OUT7 15
GPIO016/GPTP-IN8 16
GPIO017/GPTP-OUT8 17
GPIO020 18
GPIO26/GPTP-IN1 28
GPIO27/GPTP-OUT1 29
GPIO30/GPTP-IN2 30
GPIO31/GPTP-OUT2 31
GPIO032/GPTP-IN3 32
GPIO040/GPTP-OUT3 33
GPIO041 34
GPIO107 73
GPIO120 84
GPIO124/GPTP-OUT5 89
GPIO125/GPTP-IN5 90
GPIO126 91
GPIO151/GPTP-IN4 108
GPIO152/GPTP-OUT4 109
GPIO011/nSMI
11
GPIO061/LPCPD#
54
LDRQ#
55
SER_IRQ
56
LRESET#
57
PCI_CLK
58
LFRAME#
59
LAD0
60
LAD1
61
LAD2
62
LAD3
63
CLKRUN#
64
GPIO100/nEC_SCI
66
thermal GND
129
R570 4.7K_0402_5%~DR570 4.7K_0402_5%~D
12
C659
1U_0603_10V4Z~D
C659
1U_0603_10V4Z~D
1
2
R565 2.2K_0402_5%~DR565 2.2K_0402_5%~D
12
R1031 0_0402_5%~DR1031 0_0402_5%~D
12
R551 2.2K_0402_5%~DR551 2.2K_0402_5%~D
1 2
C671
4.7U_0603_6.3V4Z~D
C671
4.7U_0603_6.3V4Z~D
1
2
R583
10K_0402_5%~D
R583
10K_0402_5%~D
12
C666
0.1U_0402_16V4Z~D
C666
0.1U_0402_16V4Z~D
1
2
R568 100K_0402_5%~DR568 100K_0402_5%~D
1 2
R839 2.2K_0402_5%~DR839 2.2K_0402_5%~D
1 2
R544
0_0402_5%~D
R544
0_0402_5%~D
1 2
R578
10K_0402_5%~D
R578
10K_0402_5%~D
1 2
C661
0.1U_0402_16V4Z~D
C661
0.1U_0402_16V4Z~D
1
2
D68 RB751S40T1_SOD523-2~DD68 RB751S40T1_SOD523-2~D
2 1
R566 100K_0402_5%~DR566 100K_0402_5%~D
1 2
C1055
0.1U_0402_16V4Z~D
C1055
0.1U_0402_16V4Z~D
1 2
R548 2.2K_0402_5%~DR548 2.2K_0402_5%~D
1 2
R571 4.7K_0402_5%~DR571 4.7K_0402_5%~D
12
R569 4.7K_0402_5%~DR569 4.7K_0402_5%~D
12
C674
22P_0402_50V8J~D
C674
22P_0402_50V8J~D
1
2
R547 10K_0402_5%~DR547 10K_0402_5%~D
12
R586
10K_0402_5%~D
@R586
10K_0402_5%~D
@
1 2
C670
1U_0603_10V4Z~D
C670
1U_0603_10V4Z~D
1
2
C668
0.1U_0402_16V4Z~D
C668
0.1U_0402_16V4Z~D
1
2
R971 100K_0402_5%~D@R971 100K_0402_5%~D@
1 2
R579
10K_0402_5%~D
R579
10K_0402_5%~D
1 2
R546 100K_0402_5%~DR546 100K_0402_5%~D
12
R562 100K_0402_5%~DR562 100K_0402_5%~D
1 2
R1059 1M_0402_5%~DR1059 1M_0402_5%~D
12
R550
100K_0402_5%~D
R550
100K_0402_5%~D
12
100_0402_1%~D
R585
@
100_0402_1%~D
R585
@
12
C673
4.7P_0402_50V8C~D
C673
4.7P_0402_50V8C~D
1
2
R838 2.2K_0402_5%~DR838 2.2K_0402_5%~D
1 2
R582
10K_0402_5%~D
R582
10K_0402_5%~D
12
R580
49.9_0402_1%~D
R580
49.9_0402_1%~D
12
Y4
32.768K_12.5P_1TJS125DJ4A420P~D
Y4
32.768K_12.5P_1TJS125DJ4A420P~D
14
23
R540 2.2K_0402_5%~DR540 2.2K_0402_5%~D
1 2
R539
100K_0402_5%~D
R539
100K_0402_5%~D
12
R572 4.7K_0402_5%~DR572 4.7K_0402_5%~D
12
C827 0.1U_0402_16V4Z~D
@
C827 0.1U_0402_16V4Z~D
@1 2
http://hobi-elektronika.net

5
5
4
4
3
3
2
2
1
1
D D
C C
B B
A A
CLK_TP_SIO
TP_DATA
TP_CLK
TP_DATA
DAT_TP_SIO
TP_CLK
TP_DATA
POWER_SW#_MB
TP_DET#
TP_CLK
+5V_RUN
+3.3V_ALW
+5V_ALW
+3.3V_RUN
+3.3V_ALW
+5V_RUN
+5V_RUN +3.3V_RUN
+5V_ALW
CLK_TP_SIO <38>
DAT_TP_SIO <38>
POWER_SW#_MB<31,38>
BC_INT#_ECE1077<38>
BC_DAT_ECE1077<38> BC_CLK_ECE1077<38>
TP_DET#<37>
KYBRD_BKLT_PWM<38>
Title
Size Document Number Rev
Date: Sheet of
LA-4051P
1.0
Touch PAD/Int KB/LID
39 63Thursday, June 05, 2008
Compal Electronics, Inc.
Title
Size Document Number Rev
Date: Sheet of
LA-4051P
1.0
Touch PAD/Int KB/LID
39 63Thursday, June 05, 2008
Compal Electronics, Inc.
Title
Size Document Number Rev
Date: Sheet of
LA-4051P
1.0
Touch PAD/Int KB/LID
39 63Thursday, June 05, 2008
Compal Electronics, Inc.
DELL CONFIDENTIAL/PROPRIETARY
PROPRIETARY NOTE: THIS SHEET OF ENGINEERING DRAWING AND SPECIFICATIONS CONTAINS CONFIDENTIAL
TRADE SECRET AND OTHER PROPRIETARY INFORMATION OF DELL INC. ("DELL") THIS DOCUMENT MAY NOT
BE TRANSFERRED OR COPIED WITHOUT THE EXPRESS WRITTEN AUTHORIZATION OF DELL. IN ADDITION,
NEITHER THIS SHEET NOR THE INFORMATION IT CONTAINS WAY BE USED BY OR DISCLOSED TO ANY THIRD
PARTY WITHOUT DELL'S EXPRESS WRITTEN CONSENT.
Power Switch for debug
Place close to JTP1 connector
Place on Top
Place on Bottom
Close to JTP1
C771
0.1U_0402_16V4Z~D
C771
0.1U_0402_16V4Z~D
1
2
C683
10P_0402_50V8J~D
C683
10P_0402_50V8J~D
1
2
L42
BLM18AG601SN1D_0603~D
L42
BLM18AG601SN1D_0603~D
1 2
R595
4.7K_0402_5%~D
@
R595
4.7K_0402_5%~D
@
12
PWR_SW1
@SHORT PADS~D
PWR_SW1
@SHORT PADS~D
1
122
L41
BLM18AG601SN1D_0603~D
L41
BLM18AG601SN1D_0603~D
1 2
JTP1
TYCO_1-1775737-6
JTP1
TYCO_1-1775737-6
1
1
2
2
3
3
4
4
5
5
6
6
7
7
8
8
9
9
10
10
11
11
12
12
13
13
14
14
15
15
16
16
G1
17
G2
18
D54
SD05.TCT_SOD323-2~D
@
D54
SD05.TCT_SOD323-2~D
@
2 1
C681
10P_0402_50V8J~D
C681
10P_0402_50V8J~D
1
2
C678
0.1U_0402_16V4Z~D
C678
0.1U_0402_16V4Z~D
1
2
C682
10P_0402_50V8J~D
C682
10P_0402_50V8J~D
1
2
D53
SD05.TCT_SOD323-2~D
@
D53
SD05.TCT_SOD323-2~D
@
2 1
C679
0.1U_0402_16V4Z~D
C679
0.1U_0402_16V4Z~D
1
2
R594
4.7K_0402_5%~D
@
R594
4.7K_0402_5%~D
@
12
C680
10P_0402_50V8J~D
C680
10P_0402_50V8J~D
1
2
R1094
4.7K_0402_5%~D
R1094
4.7K_0402_5%~D
12
PWR_SW2
@SHORT PADS~D
PWR_SW2
@SHORT PADS~D
1
122
C684
100P_0402_50V8J~D
@C684
100P_0402_50V8J~D
@
1
2
R1093
4.7K_0402_5%~D
R1093
4.7K_0402_5%~D
12
http://hobi-elektronika.net

5
5
4
4
3
3
2
2
1
1
D D
C C
B B
A A
RUN_ON_5V#
SUS_ON_3.3V# ALW_ON_3.3V# RUN_ON_3V# RUN_ON_1.05V#
M_ON_3.3V#
SUS_ON_3.3V#
ALW_ENABLE
M_ON_3.3V#
M_ENABLE
ALW_ON_3.3V#
N21917830
SUS_ENABLE
RUN_ON_3V#
RUN_ON_5V#
RUN_ENABLE
RUN_ON_1.05V#
+3.3V_SUS +1.5V_RUN +0.9V_DDR_VTT +3.3V_RUN+5V_RUN
+3.3V_ALW_ICH +1.05V_VCCP
+3.3V_M+1.05V_M
+3.3V_ALW +3.3V_ALW_ICH
+3.3V_ALW +3.3V_SUS
+3.3V_ALW2
+15V_ALW
+3.3V_ALW +3.3V_M
+3.3V_ALW2 +15V_ALW
+15V_ALW
+3.3V_ALW2
+15V_ALW
+3.3V_ALW2
+3.3V_RUN
+3.3V_ALW+3.3V_ALW2 +15V_ALW
+1.05V_VCCP
+1.05V_M+3.3V_ALW2 +15V_ALW
+15V_ALW+3.3V_ALW2 +5V_ALW +5V_RUN
ICH_ALW_ON<38>
SUS_ON<38,41>
M_ON<38,45>
ENAB_3VLAN <29>
RUN_ON<19,28,37,41>
3.3V_RUN_ON<37>
1.05V_RUN_ON<37>
AUX_ON<38>
Title
Size Document Number Rev
Date: Sheet of
LA-4051P
1.0
POWER CONTROL
40 63Tuesday, June 10, 2008
Compal Electronics, Inc.
Title
Size Document Number Rev
Date: Sheet of
LA-4051P
1.0
POWER CONTROL
40 63Tuesday, June 10, 2008
Compal Electronics, Inc.
Title
Size Document Number Rev
Date: Sheet of
LA-4051P
1.0
POWER CONTROL
40 63Tuesday, June 10, 2008
Compal Electronics, Inc.
DELL CONFIDENTIAL/PROPRIETARY
PROPRIETARY NOTE: THIS SHEET OF ENGINEERING DRAWING AND SPECIFICATIONS CONTAINS CONFIDENTIAL
TRADE SECRET AND OTHER PROPRIETARY INFORMATION OF DELL INC. ("DELL") THIS DOCUMENT MAY NOT
BE TRANSFERRED OR COPIED WITHOUT THE EXPRESS WRITTEN AUTHORIZATION OF DELL. IN ADDITION,
NEITHER THIS SHEET NOR THE INFORMATION IT CONTAINS WAY BE USED BY OR DISCLOSED TO ANY THIRD
PARTY WITHOUT DELL'S EXPRESS WRITTEN CONSENT.
Discharge Circuit
Discharge Circuit
+3.3V_ALW_ICH Source
+3.3VM Source
DC/DC Interface
+3.3V_SUS Source
+5VRUN Source
+1.05V_VCCP Source
+3.3V_RUN Source
Q68A
2N7002DW-7-F_SOT363-6~D
Q68A
2N7002DW-7-F_SOT363-6~D
61
2
Q62B
2N7002DW-T/R7_SOT363-6~D
Q62B
2N7002DW-T/R7_SOT363-6~D
3
5
4
D30
RB751V_SOD323-2~D
@D30
RB751V_SOD323-2~D
@21
Q56A
2N7002DW-T/R7_SOT363-6~D
Q56A
2N7002DW-T/R7_SOT363-6~D
61
2
R622
1K_0402_5%~D
@ R622
1K_0402_5%~D
@
12
R607
20K_0402_5%~D
R607
20K_0402_5%~D
12
R599
100K_0402_5%~D
R599
100K_0402_5%~D
12
R617
100K_0402_5%~D
R617
100K_0402_5%~D
12
G
D
S
Q71
2N7002W-7-F_SOT323-3~D
@
G
D
S
Q71
2N7002W-7-F_SOT323-3~D
@
2
13
Q55
STS11NF30L_SO8~D
Q55
STS11NF30L_SO8~D
36
5
7
82
4
1
Q74A
2N7002DW-T/R7_SOT363-6~D
Q74A
2N7002DW-T/R7_SOT363-6~D
61
2
C695
10U_0805_10V4Z~D
C695
10U_0805_10V4Z~D
1
2
R628
1K_0402_5%~D
@R628
1K_0402_5%~D
@
12
Q60
STS11NF30L_SO8~D
Q60
STS11NF30L_SO8~D
36
5
7
82
4
1
R627
1K_0402_5%~D
@R627
1K_0402_5%~D
@
12
Q70B
2N7002DW-T/R7_SOT363-6~D
Q70B
2N7002DW-T/R7_SOT363-6~D
3
5
4
R621
470K_0402_5%~D
@R621
470K_0402_5%~D
@
12
R606
100K_0402_5%~D
R606
100K_0402_5%~D
12
C686
10U_0805_10V4Z~D
C686
10U_0805_10V4Z~D
1
2
S
GD
Q54
SI3456BDV-T1-E3_TSOP6~D
S
GD
Q54
SI3456BDV-T1-E3_TSOP6~D
3
6
245
1
G
D
S
Q80
2N7002W-7-F_SOT323-3~D
@
G
D
S
Q80
2N7002W-7-F_SOT323-3~D
@
2
13
C690
10U_0805_10V4Z~D
C690
10U_0805_10V4Z~D
1
2
R604
100K_0402_5%~D
R604
100K_0402_5%~D
12
D31
RB751V_SOD323-2~D
@D31
RB751V_SOD323-2~D
@21
R614
20K_0402_5%~D
R614
20K_0402_5%~D
12
R605
20K_0402_5%~D
R605
20K_0402_5%~D
12
R597
100K_0402_5%~D
R597
100K_0402_5%~D
12
R623
1K_0402_5%~D
@ R623
1K_0402_5%~D
@
12
R602
100K_0402_5%~D
R602
100K_0402_5%~D
12
R626
1K_0402_5%~D
@ R626
1K_0402_5%~D
@
12
R629
200K_0402_5%~D
@R629
200K_0402_5%~D
@
12
C698
4700P_0402_25V7K~D
C698
4700P_0402_25V7K~D
1
2
R625
39_0402_5%~D
R625
39_0402_5%~D
12
R611
100K_0402_5%~D
R611
100K_0402_5%~D
12
C689
2200P_0402_50V7K~D
C689
2200P_0402_50V7K~D
1
2
G
D
S
Q77
2N7002W-7-F_SOT323-3~D
@
G
D
S
Q77
2N7002W-7-F_SOT323-3~D
@
2
13
Q68B
2N7002DW-7-F_SOT363-6~D
Q68B
2N7002DW-7-F_SOT363-6~D
3
5
4
R610
100K_0402_5%~D
R610
100K_0402_5%~D
12
G
D
S
Q81
2N7002W-7-F_SOT323-3~D
@
G
D
S
Q81
2N7002W-7-F_SOT323-3~D
@
2
13
C694
10U_0805_10V4Z~D
C694
10U_0805_10V4Z~D
1
2
C687
10U_0805_10V4Z~D
C687
10U_0805_10V4Z~D
1
2
C692
4700P_0402_25V7K~D
C692
4700P_0402_25V7K~D
1
2
R608
100K_0402_5%~D
R608
100K_0402_5%~D
12
R620
100K_0402_5%~D
R620
100K_0402_5%~D
12
Q57B
2N7002DW-T/R7_SOT363-6~D
Q57B
2N7002DW-T/R7_SOT363-6~D
3
5
4
R609
0_0402_5%~D
R609
0_0402_5%~D
1 2
R616
1K_0402_5%~D
@R616
1K_0402_5%~D
@
12
Q62A
2N7002DW-T/R7_SOT363-6~D
Q62A
2N7002DW-T/R7_SOT363-6~D
61
2
C696
4700P_0402_25V7K~D
C696
4700P_0402_25V7K~D
1
2
Q74B
2N7002DW-T/R7_SOT363-6~D
Q74B
2N7002DW-T/R7_SOT363-6~D
3
5
4
C688
3300P_0402_50V7K~D
C688
3300P_0402_50V7K~D
1
2
Q64A
2N7002DW-T/R7_SOT363-6~D
Q64A
2N7002DW-T/R7_SOT363-6~D
61
2
R601
20K_0402_5%~D
R601
20K_0402_5%~D
12
R598
100K_0402_5%~D
R598
100K_0402_5%~D
12
Q67
NTMS4107NR2G_SO8~D
Q67
NTMS4107NR2G_SO8~D
36
5
7
82
4
1
R619
100K_0402_5%~D
R619
100K_0402_5%~D
12
C691
10U_0805_10V4Z~D
C691
10U_0805_10V4Z~D
1
2
R612
20K_0402_5%~D
R612
20K_0402_5%~D
12
R613
100K_0402_5%~D
R613
100K_0402_5%~D
12
S
GD
Q66
SI3456BDV-T1-E3_TSOP6~D
S
GD
Q66
SI3456BDV-T1-E3_TSOP6~D
3
6
245
1
C693
470P_0402_50V7K~D
C693
470P_0402_50V7K~D
1
2
R603
100K_0402_5%~D
R603
100K_0402_5%~D
12
G
D
S
Q82
2N7002W-7-F_SOT323-3~D
@
G
D
S
Q82
2N7002W-7-F_SOT323-3~D
@
2
13
R624
1K_0402_5%~D
@ R624
1K_0402_5%~D
@
12
G
D
S
Q79
2N7002W-7-F_SOT323-3~D
G
D
S
Q79
2N7002W-7-F_SOT323-3~D
2
13
Q56B
2N7002DW-T/R7_SOT363-6~D
Q56B
2N7002DW-T/R7_SOT363-6~D
3
5
4
G
D
S
Q72
2N7002W-7-F_SOT323-3~D
@
G
D
S
Q72
2N7002W-7-F_SOT323-3~D
@
2
13
Q61
NTMS4107NR2G_SO8~D
Q61
NTMS4107NR2G_SO8~D
36
5
7
82
4
1
G
D
S
Q78
2N7002W-7-F_SOT323-3~D
@
G
D
S
Q78
2N7002W-7-F_SOT323-3~D
@
2
13
Q64B
2N7002DW-T/R7_SOT363-6~D
Q64B
2N7002DW-T/R7_SOT363-6~D
3
5
4
C697
470P_0402_50V7K~D
C697
470P_0402_50V7K~D
1
2
Q57A
2N7002DW-T/R7_SOT363-6~D
Q57A
2N7002DW-T/R7_SOT363-6~D
61
2
R600
20K_0402_5%~D
R600
20K_0402_5%~D
12
Q70A
2N7002DW-T/R7_SOT363-6~D
Q70A
2N7002DW-T/R7_SOT363-6~D
61
2
R615
75_0603_5%~D
@R615
75_0603_5%~D
@
12
G
D
S
Q76
2N7002W-7-F_SOT323-3~D
@
G
D
S
Q76
2N7002W-7-F_SOT323-3~D
@
2
13
R618
0_0402_5%~D
R618
0_0402_5%~D
1 2
http://hobi-elektronika.net

5
5
4
4
3
3
2
2
1
1
D D
C C
B B
A A
RUNPWROK
IMVP_PWRGD
RESET_OUT# ICH_PWRGD
ICH_PWRGD#
3.3V_5V_SUS_PWRGD
+3.3V_ALW
+3.3V_ALW
+3.3V_ALW
+3.3V_ALW
+3.3V_ALW
+3.3V_ALW
+3.3V_M
+3.3V_SUS
+3.3V_ALW+3.3V_ALW
+3.3V_SUS
+3.3V_ALW+3.3V_ALW
+3.3V_M
+3.3V_ALW+3.3V_ALW
+3.3V_LAN
+3.3V_RUN
+5V_ALW
+3.3V_ALW
+5V_RUN
RUN_ON<19,28,37,40>
SUSPWROK <38>
RUNPWROK <37,38,47,50>
RESET_OUT#<38>
IMVP_PWRGD<24,37,47>
ICH_PWRGD# <18>
ICH_PWRGD <10,24>
1.5V_RUN_PWRGD<45>
2.5V_RUN_PWRGD<18,37>
3.3V_M_PWRGD <18,38>
3.3V_LAN_PWRGD <38>
SUS_ON<38,40>
GFX_CORE_PWRGD<50,54>
1.1V_GFX_PWRGD<50>
Title
Size Document Number Rev
Date: Sheet of
LA-4051P
1.0
Power Good
41 63Thursday, June 05, 2008
Compal Electronics, Inc.
Title
Size Document Number Rev
Date: Sheet of
LA-4051P
1.0
Power Good
41 63Thursday, June 05, 2008
Compal Electronics, Inc.
Title
Size Document Number Rev
Date: Sheet of
LA-4051P
1.0
Power Good
41 63Thursday, June 05, 2008
Compal Electronics, Inc.
DELL CONFIDENTIAL/PROPRIETARY
PROPRIETARY NOTE: THIS SHEET OF ENGINEERING DRAWING AND SPECIFICATIONS CONTAINS CONFIDENTIAL
TRADE SECRET AND OTHER PROPRIETARY INFORMATION OF DELL INC. ("DELL") THIS DOCUMENT MAY NOT
BE TRANSFERRED OR COPIED WITHOUT THE EXPRESS WRITTEN AUTHORIZATION OF DELL. IN ADDITION,
NEITHER THIS SHEET NOR THE INFORMATION IT CONTAINS WAY BE USED BY OR DISCLOSED TO ANY THIRD
PARTY WITHOUT DELL'S EXPRESS WRITTEN CONSENT.
CPU x 4 eDOCK x 2
EMI CLIP
IO board
Fiducial Mark
H17
@H_3P8
H17
@H_3P8
1
H8
@H_3P0
H8
@H_3P0
1
C
B
E
Q83
MMBT3906WT1G_SC70-3~D
C
B
E
Q83
MMBT3906WT1G_SC70-3~D
1
2
3
D34
RB751V_SOD323-2~D
D34
RB751V_SOD323-2~D
2 1
C705
2200P_0402_50V7K~D
C705
2200P_0402_50V7K~D
1
2
CLIP2
EMI_CLIP
CLIP2
EMI_CLIP
GND 1
R636
0_0402_5%~D
R636
0_0402_5%~D
1 2
C715
2200P_0402_50V7K~D
C715
2200P_0402_50V7K~D
1
2
U39C
74LVC3G14DC_VSSOP8~D
U39C
74LVC3G14DC_VSSOP8~D
P8
A
3Y5
G
4
R808 0_0402_5%~DR808 0_0402_5%~D
12
E
B
C
Q86
MMST3904-7-F_SOT323-3~D
E
B
C
Q86
MMST3904-7-F_SOT323-3~D
2
3 1
D41
RB751V_SOD323-2~D
D41
RB751V_SOD323-2~D
2 1
U40B
74VHC08MTCX_NL_TSSOP14~D
U40B
74VHC08MTCX_NL_TSSOP14~D
IN1
4
IN2
5OUT 6
P14
G
7
D35
RB751V_SOD323-2~D
D35
RB751V_SOD323-2~D
2 1
CLIP1
EMI_CLIP
CLIP1
EMI_CLIP
GND 1
U40A
74VHC08MTCX_NL_TSSOP14~D
U40A
74VHC08MTCX_NL_TSSOP14~D
IN1
1
IN2
2OUT 3
P14
G
7
C714
0.1U_0402_16V4Z~D
C714
0.1U_0402_16V4Z~D
1
2
R640
100K_0402_5%~D
R640
100K_0402_5%~D
12
D33
RB751V_SOD323-2~D
D33
RB751V_SOD323-2~D
2 1
H24
H_6P1
H24
H_6P1
1
C710
2200P_0402_50V7K~D
C710
2200P_0402_50V7K~D
1
2
H20
@H_3P9
H20
@H_3P9
1
R652
200K_0402_5%~D
R652
200K_0402_5%~D
12
C707
0.1U_0402_16V4Z~D
C707
0.1U_0402_16V4Z~D
1
2
H25
H_5P0 @
H25
H_5P0 @
1
H22
@H_2P2
H22
@H_2P2
1
H16
@H_4P2
H16
@H_4P2
1
U40C
74VHC08MTCX_NL_TSSOP14~D
U40C
74VHC08MTCX_NL_TSSOP14~D
IN1
10
IN2
9OUT 8
P14
G
7
R643
200K_0402_5%~D
R643
200K_0402_5%~D
12
C701
0.1U_0402_16V4Z~D
C701
0.1U_0402_16V4Z~D
1
2
C
B
E
Q91
MMBT3906WT1G_SC70-3~D
C
B
E
Q91
MMBT3906WT1G_SC70-3~D
1
2
3
FD1
FIDUCIAL MARK~D
FD1
FIDUCIAL MARK~D
1
C
B
E
Q85
MMBT3906WT1G_SC70-3~D
C
B
E
Q85
MMBT3906WT1G_SC70-3~D
1
2
3
H18
@H_4P2
H18
@H_4P2
1
H9
@H_3P0
H9
@H_3P0
1
C704
0.1U_0402_16V4Z~D
C704
0.1U_0402_16V4Z~D
1
2
C
B
E
Q88
MMBT3906WT1G_SC70-3~D
C
B
E
Q88
MMBT3906WT1G_SC70-3~D
1
2
3
R641
10K_0402_5%~D
R641
10K_0402_5%~D
1 2
H7
@H_3P0
H7
@H_3P0
1
U41A
74LVC3G14DC_VSSOP8~D
U41A
74LVC3G14DC_VSSOP8~D
P8
A
1Y7
G
4
R637
10K_0402_5%~D
R637
10K_0402_5%~D
1 2
H10
@H_3P0
H10
@H_3P0
1
H3
@H_3P0
H3
@H_3P0
1
U39A
74LVC3G14DC_VSSOP8~D
U39A
74LVC3G14DC_VSSOP8~D
P8
A
1Y7
G
4
H1
@H_3P0
H1
@H_3P0
1
R653
200K_0402_5%~D
R653
200K_0402_5%~D
12
R634
200K_0402_5%~D
R634
200K_0402_5%~D
12
C709
0.1U_0402_16V4Z~D
C709
0.1U_0402_16V4Z~D
1
2
R633
10K_0402_5%~D
R633
10K_0402_5%~D
1 2
R646
200K_0402_5%~D
R646
200K_0402_5%~D
12
D37
RB751V_SOD323-2~D
D37
RB751V_SOD323-2~D
2 1
H23
@H_4P2
H23
@H_4P2
1
H12
@H_3P0
H12
@H_3P0
1
G
D
S
Q87
2N7002W-7-F_SOT323-3~D
G
D
S
Q87
2N7002W-7-F_SOT323-3~D
2
13
R638
200K_0402_5%~D
R638
200K_0402_5%~D
12
D32
RB751V_SOD323-2~D
D32
RB751V_SOD323-2~D
2 1
R645
200K_0402_5%~D
R645
200K_0402_5%~D
12
FD4
FIDUCIAL MARK~D
FD4
FIDUCIAL MARK~D
1
H4
@H_3P0
H4
@H_3P0
1
H19
@H_4P0
H19
@H_4P0
1
H21
H_3P75
H21
H_3P75
1
U39B
74LVC3G14DC_VSSOP8~D
U39B
74LVC3G14DC_VSSOP8~D
P8
A
6Y2
G
4
C703
2200P_0402_50V7K~D
C703
2200P_0402_50V7K~D
1
2
R632
100K_0402_5%~D
R632
100K_0402_5%~D
12
FD2
FIDUCIAL MARK~D
FD2
FIDUCIAL MARK~D
1
R642
200K_0402_5%~D
R642
200K_0402_5%~D
12
R809 0_0402_5%~D
@
R809 0_0402_5%~D
@12
C713
0.1U_0402_16V4Z~D
C713
0.1U_0402_16V4Z~D
1 2
R631 0_0402_5%~DR631 0_0402_5%~D
12
FD3
FIDUCIAL MARK~D
FD3
FIDUCIAL MARK~D
1
H15
@H_5P3
H15
@H_5P3
1
R644
10K_0402_5%~D
R644
10K_0402_5%~D
1 2
H5
@H_3P0
H5
@H_3P0
1
C699
0.1U_0402_16V4Z~D
C699
0.1U_0402_16V4Z~D
1 2
R635
4.7K_0402_5%~D
R635
4.7K_0402_5%~D
1 2
R630 0_0402_5%~D
@
R630 0_0402_5%~D
@12
D40
RB751V_SOD323-2~D
D40
RB751V_SOD323-2~D
2 1
C700
0.1U_0402_16V4Z~D
C700
0.1U_0402_16V4Z~D
1 2
D36
RB751V_SOD323-2~D
D36
RB751V_SOD323-2~D
2 1
H11
@H_3P0
H11
@H_3P0
1
C702
0.1U_0402_16V4Z~D
C702
0.1U_0402_16V4Z~D
1
2
H14
@H_5P3
H14
@H_5P3
1
U40D
74VHC08MTCX_NL_TSSOP14~D
U40D
74VHC08MTCX_NL_TSSOP14~D
IN1
13
IN2
12 OUT 11
P14
G
7
R651
10K_0402_5%~D
R651
10K_0402_5%~D
1 2
C708
2200P_0402_50V7K~D
C708
2200P_0402_50V7K~D
1
2
R639
4.7K_0402_5%~D
R639
4.7K_0402_5%~D
1 2
H2
@H_3P0
H2
@H_3P0
1
H6
@H_3P0
H6
@H_3P0
1
E
B
C
Q84
MMST3904-7-F_SOT323-3~D
E
B
C
Q84
MMST3904-7-F_SOT323-3~D
2
3 1
U41B
74LVC3G14DC_VSSOP8~D
U41B
74LVC3G14DC_VSSOP8~D
P8
A
6Y2
G
4
C
B
E
Q89
MMBT3906WT1G_SC70-3~D
C
B
E
Q89
MMBT3906WT1G_SC70-3~D
1
2
3
http://hobi-elektronika.net

5
5
4
4
3
3
2
2
1
1
D D
C C
B B
A A
MASK_BASE_LEDS#
R_CAP_LED#
SYS_LED_MASK#
WWAN_LED
BATT_BLUE_LED
MASK_BASE_LEDS#
MASK_BASE_LEDS#
SYS_LED_MASK#
R_SCRL_LED#
MASK_BASE_LEDS#
SNIFFER_YELLOW
SYS_LED_MASK#
WPAN_LED
SNIFFER_BLUE
BAT1_LED
BATT_YELLOW_LED
BAT2_LED
WLAN_LED
R_NUM_LED#
MASK_BASE_LEDS#
BREATH_LED
BREATH_BLUE_LED_IO
BREATH_BLUE_LED_LCD
MASK_BASE_LEDS#
MASK_BASE_LEDS#
SATA_LED
LID_CL#
SYS_LED_MASK#
MASK_BASE_LEDS#
+3.3V_ALW
+5V_ALW
+3.3V_ALW
+3.3V_ALW
+3.3V_RUN
+5V_ALW
+3.3V_ALW
+5V_RUN
+5V_ALW
+5V_ALW
+3.3V_RUN
+3.3V_WLAN
+5V_RUN
+5V_ALW
+5V_ALW
+5V_RUN+3.3V_RUN
+3.3V_ALW
+3.3V_ALW
+5V_ALW
+3.3V_ALW
+3.3V_ALW
+3.3V_ALW
+5V_ALW
+3.3V_ALW
+5V_RUN
+3.3V_ALW
BAT2_LED#<38>
LED_WWAN_OUT#<34>
SNIFFER_BLUE <31>
NUM_LED#<37>
LED_WPAN_OUT#<34>
LED_WLAN_OUT#<34>
BREATH_LED#<35,38>
BATT_YELLOW_LED_LCD <19>
SNIFFER_YELLOW <31>
CAP_LED#<37>
SATA_ACT#_R<23>
BATT_BLUE_LED_LCD <19>
SNIFFER_YELLOW#<37>
BREATH_BLUE_LED_LCD <19>
BAT1_LED#<38>
SNIFFER_BLUE#<37>
SCRL_LED#<37>
BREATH_BLUE_LED_IO <31>
LID_CL#<31,37>
SYS_LED_MASK#<37>
Title
Size Document Number Rev
Date: Sheet of
LA-4051P
1.0
LED
42 63Tuesday, June 10, 2008
Compal Electronics, Inc.
Title
Size Document Number Rev
Date: Sheet of
LA-4051P
1.0
LED
42 63Tuesday, June 10, 2008
Compal Electronics, Inc.
Title
Size Document Number Rev
Date: Sheet of
LA-4051P
1.0
LED
42 63Tuesday, June 10, 2008
Compal Electronics, Inc.
BIOS GPIO Table for LED Control
WWAN LED solution for Blue LED
PROPRIETARY NOTE: THIS SHEET OF ENGINEERING DRAWING AND SPECIFICATIONS CONTAINS CONFIDENTIAL
TRADE SECRET AND OTHER PROPRIETARY INFORMATION OF DELL INC. ("DELL") THIS DOCUMENT MAY NOT
BE TRANSFERRED OR COPIED WITHOUT THE EXPRESS WRITTEN AUTHORIZATION OF DELL. IN ADDITION,
NEITHER THIS SHEET NOR THE INFORMATION IT CONTAINS WAY BE USED BY OR DISCLOSED TO ANY THIRD
PARTY WITHOUT DELL'S EXPRESS WRITTEN CONSENT.
HDD LED solution for Blue LED
WLAN LED solution for Blue LED
SNIFFER LED
ON MB
WPAN LED solution for Blue LED
BREATH LED
BATTERY LED
Do Not Mask LEDs (Lid Opened)
MASK BASE MB LEDs (Lid Closed)
MASK ALL LED (SNIFFER FUNCTION)
LID_CL#
SYS_LED_MASK#
ON LCD
KEYBOARD STATUS LED
X
HighHigh
Low
Low
High
LED 19mA
LED 2.3mA
LED 2.3mA
LED 2.3mA
LED 2.3mA
LED 2.3mA
LED 2.3mA ALL
LED 2.3mA
LED 2.3mA
Q122
DDTA114EUA-7-F_SOT323-3~D
Q122
DDTA114EUA-7-F_SOT323-3~D
2
1 3
U42NC7SZ04P5X_NL_SC70-5~D U42NC7SZ04P5X_NL_SC70-5~D
A
2Y4
P5
NC 1
G
3
Q97
DDTA114EUA-7-F_SOT323-3~D
Q97
DDTA114EUA-7-F_SOT323-3~D
2
1 3
R903 1K_0402_5%~DR903 1K_0402_5%~D
1 2
Q145A
2N7002DW-T/R7_SOT363-6~D
Q145A
2N7002DW-T/R7_SOT363-6~D
61
2
Q151B
2N7002DW-7-F_SOT363-6~D
Q151B
2N7002DW-7-F_SOT363-6~D
3
5
4
R668 1K_0402_5%~DR668 1K_0402_5%~D
1 2
Q142A
2N7002DW-7-F_SOT363-6~D
Q142A
2N7002DW-7-F_SOT363-6~D
61
2
Q141B
2N7002DW-7-F_SOT363-6~D
Q141B
2N7002DW-7-F_SOT363-6~D
3
5
4
R663 1K_0402_5%~DR663 1K_0402_5%~D
1 2
R998
100K_0402_5%~D
R998
100K_0402_5%~D
1 2
R906
100K_0402_5%~D
R906
100K_0402_5%~D
1 2
R206
100K_0402_5%~D
R206
100K_0402_5%~D
12
Q120
DDTA114EUA-7-F_SOT323-3~D
Q120
DDTA114EUA-7-F_SOT323-3~D
2
1 3
D66
SDM10U45-7_SOD523-2~D
D66
SDM10U45-7_SOD523-2~D
21
R660
10K_0402_5%~D
R660
10K_0402_5%~D
12
Q148
DDTA114EUA-7-F_SOT323-3~D
Q148
DDTA114EUA-7-F_SOT323-3~D
2
1 3
Q121
DDTA114EUA-7-F_SOT323-3~D
Q121
DDTA114EUA-7-F_SOT323-3~D
2
1 3
U68
NC7SZ04P5X_NL_SC70-5~D
U68
NC7SZ04P5X_NL_SC70-5~D
A
2Y4
P5
NC 1
G
3
Q144A
2N7002DW-T/R7_SOT363-6~D
Q144A
2N7002DW-T/R7_SOT363-6~D
61
2
D58
LTST-C191TBKT-5A BLU_0603~D
D58
LTST-C191TBKT-5A BLU_0603~D
12
Q142B
2N7002DW-7-F_SOT363-6~D
Q142B
2N7002DW-7-F_SOT363-6~D
3
5
4
R655 1K_0402_5%~DR655 1K_0402_5%~D
1 2
R996
100K_0402_5%~D
R996
100K_0402_5%~D
1 2
R904 150_0402_5%~DR904 150_0402_5%~D
1 2
R654
10K_0402_5%~D
R654
10K_0402_5%~D
12
R997
100_0402_5%~D
R997
100_0402_5%~D
1 2
D45
LTST-C191TBKT-5A BLU_0603~D
D45
LTST-C191TBKT-5A BLU_0603~D
12
R905
100K_0402_5%~D
R905
100K_0402_5%~D
1 2
R667 220_0402_5%~D@R667 220_0402_5%~D@
1 2
Q144B
2N7002DW-T/R7_SOT363-6~D
Q144B
2N7002DW-T/R7_SOT363-6~D
3
5
4
D59
LTST-C191TBKT-5A BLU_0603~D
D59
LTST-C191TBKT-5A BLU_0603~D
12
R556 1K_0402_5%~DR556 1K_0402_5%~D
1 2
U14
74AHC1G08GW_SOT353-5~D
U14
74AHC1G08GW_SOT353-5~D
IN1
1
IN2
2
G
3
O4
P5
D43
LTST-C191TBKT-5A BLU_0603~D
D43
LTST-C191TBKT-5A BLU_0603~D
12
BLUE
YEL
D46
LTST-C155TBJSKT_Blue/YEL~D
BLUE
YEL
D46
LTST-C155TBJSKT_Blue/YEL~D
2 1
34
R1003 150_0402_5%~DR1003 150_0402_5%~D
1 2
G
D
S
Q153
2N7002W-7-F_SOT323-3~D
G
D
S
Q153
2N7002W-7-F_SOT323-3~D
2
1 3
R659 1K_0402_5%~DR659 1K_0402_5%~D
1 2
Q145B
2N7002DW-T/R7_SOT363-6~D
Q145B
2N7002DW-T/R7_SOT363-6~D
3
5
4
Q152A
2N7002DW-7-F_SOT363-6~D
Q152A
2N7002DW-7-F_SOT363-6~D
61
2
Q152B
2N7002DW-7-F_SOT363-6~D
Q152B
2N7002DW-7-F_SOT363-6~D
3
5
4
G
D
S
Q154
2N7002W-7-F_SOT323-3~D
G
D
S
Q154
2N7002W-7-F_SOT323-3~D
2
1 3
Q115
DDTA114EUA-7-F_SOT323-3~D
Q115
DDTA114EUA-7-F_SOT323-3~D
2
1 3
Q140B
2N7002DW-7-F_SOT363-6~D
Q140B
2N7002DW-7-F_SOT363-6~D
3
5
4
R665 1K_0402_5%~DR665 1K_0402_5%~D
1 2
Q92
DDTA114EUA-7-F_SOT323-3~D
Q92
DDTA114EUA-7-F_SOT323-3~D
2
1 3
Q150
DDTA114EUA-7-F_SOT323-3~D
Q150
DDTA114EUA-7-F_SOT323-3~D
2
1 3
R662
100K_0402_5%~D
R662
100K_0402_5%~D
12
R661 1K_0402_5%~DR661 1K_0402_5%~D
1 2
Q151A
2N7002DW-7-F_SOT363-6~D
Q151A
2N7002DW-7-F_SOT363-6~D
61
2
Q147
DDTA114EUA-7-F_SOT323-3~D
Q147
DDTA114EUA-7-F_SOT323-3~D
2
1 3
D42
LTST-C191TBKT-5A BLU_0603~D
D42
LTST-C191TBKT-5A BLU_0603~D
12
R995
100K_0402_5%~D
R995
100K_0402_5%~D
1 2
R1000 1K_0402_5%~DR1000 1K_0402_5%~D
1 2
R1036
0_0402_5%~D
@
R1036
0_0402_5%~D
@
1 2
Q149
DDTA114EUA-7-F_SOT323-3~D
Q149
DDTA114EUA-7-F_SOT323-3~D
2
1 3
Q94
DDTA114EUA-7-F_SOT323-3~D
Q94
DDTA114EUA-7-F_SOT323-3~D
2
1 3
Q143
DDTA114EUA-7-F_SOT323-3~D
Q143
DDTA114EUA-7-F_SOT323-3~D
2
1 3
U69
NC7SZ04P5X_NL_SC70-5~D
U69
NC7SZ04P5X_NL_SC70-5~D
A
2Y4
P5
NC 1
G
3
Q102
DDTA114EUA-7-F_SOT323-3~D
Q102
DDTA114EUA-7-F_SOT323-3~D
2
1 3
D61
LTST-C191TBKT-5A BLU_0603~D
D61
LTST-C191TBKT-5A BLU_0603~D
12
D57
LTST-C191TBKT-5A BLU_0603~D
D57
LTST-C191TBKT-5A BLU_0603~D
12
Q141A
2N7002DW-7-F_SOT363-6~D
Q141A
2N7002DW-7-F_SOT363-6~D
61
2
R596 1K_0402_5%~DR596 1K_0402_5%~D
1 2
Q140A
2N7002DW-7-F_SOT363-6~D
Q140A
2N7002DW-7-F_SOT363-6~D
61
2
R999
100K_0402_5%~D
R999
100K_0402_5%~D
1 2
Q100
DDTA114EUA-7-F_SOT323-3~D
@
Q100
DDTA114EUA-7-F_SOT323-3~D
@
2
1 3
Q146
DDTA114EUA-7-F_SOT323-3~D
Q146
DDTA114EUA-7-F_SOT323-3~D
2
1 3
R125 1K_0402_5%~DR125 1K_0402_5%~D
1 2
http://hobi-elektronika.net

5
5
4
4
3
3
2
2
1
1
D D
C C
B B
A A
NB_PSID_TS5A63157
+DC_IN
Z4304
Z4305
Z4306
PBAT_ALARM#
NB_PSID
+DCIN_JACK
-DCIN_JACK
Z4012
+3.3V_ALW+5V_ALW
+5V_ALW
+DC_IN_SS
+5V_ALW
PBATT+
+3.3V_ALW
+3.3V_ALW
+DC_IN
+5V_ALW
+COINCELL
+COINCELL
+RTC_CELL
+3.3V_RTC_LDO
+3.3V_ALW
PSID_DISABLE# <37>
PBAT_PRES# <37>
PBAT_SMBDAT <38>
PBAT_SMBCLK <38>
NB_AC_OFF_BJT<49> NB_AC_OFF <37,48,49>
DOCK_PSID<35> GPIO_PSID_SELECT <37>
PS_ID <38>
DCIN_CBL_DET# <37>
DOCK_SMB_ALERT# <35,38>
SLICE_BAT_PRES#<35,37,49>
Title
Size Document Number Rev
Date: Sheet of
LA-4041P
1.0
+DCIN
43 63Thursday, June 05, 2008
Compal Electronics, Inc.
Title
Size Document Number Rev
Date: Sheet of
LA-4041P
1.0
+DCIN
43 63Thursday, June 05, 2008
Compal Electronics, Inc.
Title
Size Document Number Rev
Date: Sheet of
LA-4041P
1.0
+DCIN
43 63Thursday, June 05, 2008
Compal Electronics, Inc.
AND TRADE SECRET INFORMATION. THIS SHEET MAY NOT BE TRANSFERED FROM THE CUSTODY OF THE COMPETENT DIVISION OF R&D
THIS SHEET OF ENGINEERING DRAWING IS THE PROPRIETARY PROPERTY OF COMPAL ELECTRONICS, INC. AND CONTAINS CONFIDENTIAL
MAY BE USED BY OR DISCLOSED TO ANY THIRD PARTY WITHOUT PRIOR WRITTEN CONSENT OF COMPAL ELECTRONICS, INC.
DEPARTMENT EXCEPT AS AUTHORIZED BY COMPAL ELECTRONICS, INC. NEITHER THIS SHEET NOR THE INFORMATION IT CONTAINS
DELL CONFIDENTIAL/PROPRIETARY
ESD Diodes
Primary Battery Connector
DC_IN+ Source
COIN RTC Battery
Move to power schematic
PC9
10U_1206_25V6M~D
PC9
10U_1206_25V6M~D
12
PC7
0.1U_0603_25V7K~D
PC7
0.1U_0603_25V7K~D
12
PL4
FBMJ4516HS720NT_1806~D
PL4
FBMJ4516HS720NT_1806~D
1 2
PD17
DA204U_SOT323~D
@
PD17
DA204U_SOT323~D
@
2
3
1
PU1
TS5A63157DCKR_SC70-6~D
PU1
TS5A63157DCKR_SC70-6~D
V+ 5
NC
3COM 4
GND
2
IN 6
NO
1
PR11
10K_0402_1%~D
PR11
10K_0402_1%~D
12
PR15
4.7K_0805_5%~D
PR15
4.7K_0805_5%~D
12
PR6
100_0402_5%~D
@PR6
100_0402_5%~D
@
1 2
PC1
1U_0603_10V6K~D
PC1
1U_0603_10V6K~D
12
PR8
2.2K_0402_5%~D
PR8
2.2K_0402_5%~D
1 2
PR9
33_0402_5%~D
PR9
33_0402_5%~D
1 2
PR1
1K_0402_5%~D
PR1
1K_0402_5%~D
12
PR221
0_0402_5%~D
PR221
0_0402_5%~D
1 2
PR17
1M_0402_5%~D
PR17
1M_0402_5%~D
12
E
B
C
PQ2
MMST3904-7-F_SOT323~D
E
B
C
PQ2
MMST3904-7-F_SOT323~D
2
3 1
PJP1
PAD-OPEN 4x4m
PJP1
PAD-OPEN 4x4m
1 2
Part Number Description
CONN SET 03N DCJACK-MB
WDMD-DCJAL201-DF
DC301003B0L
DC-IN cable@
Part Number Description
CONN SET 03N DCJACK-MB
WDMD-DCJAL201-DF
DC301003B0L
DC-IN cable@
PL1
FBMA-L18-453215-900LMA90T_1812~D
PL1
FBMA-L18-453215-900LMA90T_1812~D
1 2
PR18
22K_0402_5%~D
PR18
22K_0402_5%~D
12
PC11
0.1U_0603_25V7K~D
PC11
0.1U_0603_25V7K~D
12
PD2
DA204U_SOT323~D@PD2
DA204U_SOT323~D@
2
3
1
PR7
0_0402_5%~D
@PR7
0_0402_5%~D
@
1 2
PC254
0.47U_0402_6.3V6K
@
PC254
0.47U_0402_6.3V6K
@
12
PBATT1
FOX_BP02093-P5652-7F~D
PBATT1
FOX_BP02093-P5652-7F~D
11
33
44
55
66
GND
10 GND
11
22
77
88
99
PL2
BLM18BD102SN1D_0603~D
PL2
BLM18BD102SN1D_0603~D
12
PD3
DA204U_SOT323~D@PD3
DA204U_SOT323~D@
2
3
1
PC257
1500P_0402_7K~D
PC257
1500P_0402_7K~D
12
PR13
10K_0402_5%~D@
PR13
10K_0402_5%~D@
1 2
PJPDC1
MOLEX_87437-0763
PJPDC1
MOLEX_87437-0763
11
33
44
55
22
66
77
PR12
15K_0402_1%~D
PR12
15K_0402_1%~D
1 2
G
D
S
PQ1
FDV301N_SOT23~D
G
D
S
PQ1
FDV301N_SOT23~D
2
1 3
PC2
0.1U_0603_25V7K~D
PC2
0.1U_0603_25V7K~D
12
PQ4A
IMD2AT-108_SC74-6~D
PQ4A
IMD2AT-108_SC74-6~D
5
16
PC6
0.1U_0603_25V7K~D
PC6
0.1U_0603_25V7K~D
12
PD1
BAT54CW_SOT323~D
27.4
PD1
BAT54CW_SOT323~D
27.4
3
2
1
PD8
DA204U_SOT323~D
@
PD8
DA204U_SOT323~D
@
2
3
1
PD32
RB751V-40_SOD323~D
PD32
RB751V-40_SOD323~D
1 2
PR2
10K_0402_1%~D
PR2
10K_0402_1%~D
12
PC4
0.022U_0805_50V7K
PC4
0.022U_0805_50V7K
1 2
PD5
DA204U_SOT323~D@PD5
DA204U_SOT323~D@
2
3
1
PR14
1M_0402_5%~D
PR14
1M_0402_5%~D
12
PR4
100_0402_5%~D
PR4
100_0402_5%~D
1 2
PC8
0.1U_0603_25V7K~D
PC8
0.1U_0603_25V7K~D
12
PD6
DA204U_SOT323~D
PD6
DA204U_SOT323~D
2
3
1
PC5
0.1U_0603_25V7K~D
PC5
0.1U_0603_25V7K~D
12
PL3
FBMJ4516HS720NT_1806~D
PL3
FBMJ4516HS720NT_1806~D
1 2
PC10
0.1U_0603_25V7K~D
@
PC10
0.1U_0603_25V7K~D
@
12
G
D
S
PQ5
RHU002N06_SOT323
G
D
S
PQ5
RHU002N06_SOT323
2
13
PC3
2200P_0402_50V7K~D
PC3
2200P_0402_50V7K~D
12
PQ3
FDS6679AZ_SO8~D
PQ3
FDS6679AZ_SO8~D
3 6
5
7
8
2
4
1
PD7
SM24_SOT23
@
PD7
SM24_SOT23
@
2
3
1
PR342
100K_0402_5%~D
PR342
100K_0402_5%~D
1 2
PC12
0.1U_0603_25V7K~D
PC12
0.1U_0603_25V7K~D
12
Part Number Description
PCB 03P LA-4051P REV0 M/B
DAA00000R0L
RTC BATTERY@
Part Number Description
PCB 03P LA-4051P REV0 M/B
DAA00000R0L
RTC BATTERY@
2
1
3
PQ69
FDN338P_SOT23-3~D
2
1
3
PQ69
FDN338P_SOT23-3~D
2
1 3
PD4 DA204U_SOT323~D@
PD4 DA204U_SOT323~D@
2
3
1
PR16
0_0402_5%~D
@
PR16
0_0402_5%~D
@
12
PQ4B
IMD2AT-108_SC74-6~D
PQ4B
IMD2AT-108_SC74-6~D
2
43
PR10
100K_0402_1%~D
PR10
100K_0402_1%~D
1 2
PD9
VZ0603M260APT_0603
@
PD9
VZ0603M260APT_0603
@
1
2
PR3
100_0402_5%~D
PR3
100_0402_5%~D
1 2
JRTC1
MOLEX_53398-0371~D
JRTC1
MOLEX_53398-0371~D
1
1
2
2
3
3G1 4
G2 5
PR5
100_0402_5%~D
PR5
100_0402_5%~D
1 2
http://hobi-elektronika.net

5
5
4
4
3
3
2
2
1
1
D D
C C
B B
A A
+5V_ALW_BOOT
+5V_ALW_UGATE
+3.3V_ALW_LGATE
+3.3V_ALW_UGATE
+3.3V_ALW_PHASE
EN_3V_5V
POK2
POK2
+3.3V_ALW_BOOT
+5V_ALW_LGATE
EN_3V_5V
+5V_ALW_PHASE
+15V_ALWP
ALW_PWRGD_3V_5V
+5V_ALWP
ALW_PWRGD_3V_5V
EN_3V_5V
+3.3V_ALWP
+PWR_SRC
+5V_ALWP
+5V_VCC1
+3.3V_ALW
+3.3V_ALWP
+15V_ALW
+5V_ALW
+5V_ALWP
+3.3V_ALW
+5V_ALW2
+5V_ALWP
GNDA_3V5V
GNDA_3V5V
GNDA_3V5V
GNDA_3V5V
GNDA_3V5V
GNDA_3V5V
GNDA_3V5V
+3.3V_ALW
GNDA_3V5V
+5V_ALW2
+DC1_PWR_SRC
GNDA_3V5V
GNDA_3V5V
GNDA_3V5V
GNDA_3V5V
+3.3V_ALW2
ALWON<38>
THERM_STP#<18>
ALW_PWRGD_3V_5V <38>
Title
Size Document Number Rev
Date: Sheet of
LA-4041P
1.0
DC/DC +3V/ +5V
44 63Thursday, June 05, 2008
Compal Electronics, Inc.
Title
Size Document Number Rev
Date: Sheet of
LA-4041P
1.0
DC/DC +3V/ +5V
44 63Thursday, June 05, 2008
Compal Electronics, Inc.
Title
Size Document Number Rev
Date: Sheet of
LA-4041P
1.0
DC/DC +3V/ +5V
44 63Thursday, June 05, 2008
Compal Electronics, Inc.
+3.3V_ALWP/ +5V_ALWP/ +5V_ALW2 / +15V_ALWP
AND TRADE SECRET INFORMATION. THIS SHEET MAY NOT BE TRANSFERED FROM THE CUSTODY OF THE COMPETENT DIVISION OF R&D
THIS SHEET OF ENGINEERING DRAWING IS THE PROPRIETARY PROPERTY OF COMPAL ELECTRONICS, INC. AND CONTAINS CONFIDENTIAL
DEPARTMENT EXCEPT AS AUTHORIZED BY COMPAL ELECTRONICS, INC. NEITHER THIS SHEET NOR THE INFORMATION IT CONTAINS
DELL CONFIDENTIAL/PROPRIETARY
5 Volt +/-5%
Thermal Design Current:6.62A
Peck current: 9.46A
OCP min: 11.3A
3.3 Volt +/-5%
Thermal Design Current: 7.39A
Peak current: 10.56A
OCP min: 13A
(100mA,20mils ,Via NO.=1)
VOUT1=5V
L=4.7uF
Fsw=400KHz
D=0.265
Output Ripple Current=1.97A
Output Ripple Voltage=1.97A*25mOhm=49.37mV)
Input Ripple Current=TDC*(D*(1-D))^0.5=3.28A
Component select
Input CAP 10uF_1206_25V *2
Output Cap 330uF_D3L_6.3VM_R25(Sanyo_6TPE330ML)
H_MOSFET FDS8880
L_MOSFET FDS6676AS(5.9/7.25mOhm@4.5V, 14.5A)
Inductor 4.7U_HMU1356-4R7-R_10A(DELTA)
VOUT2=3.3V
L=3.0uF
Fsw=500KHz
D=0.176
Output Ripple Current=1.84A
Output Ripple Voltage=1.84A*25mOhm=46.05mV
Input Ripple Current=TDC*(D*(1-D))^0.5=3.28A
Component select
Input CAP 10uF_1206_25V *2
Output Cap 330uF_D3L_6.3VM_R25(Sanyo_6TPE330ML)
H_MOSFET FDS8880
L_MOSFET FDS6676AS(5.9/7.25mOhm@4.5V, 14.5A)
Inductor 3.0U_HMP1362-3R0-R_17A(DELTA)
PC13
2200P_0402_50V7K~D
PC13
2200P_0402_50V7K~D
12
PR43
39.2K_0402_1%~D
PR43
39.2K_0402_1%~D
1 2
PR25
0_0402_5%~D
PR25
0_0402_5%~D
12
+
PC169
220U_V_6.3VM_R25M~D
+
PC169
220U_V_6.3VM_R25M~D
1
2
PL5
3.0UH_HMP1362-3R0-R_17A_20%~D
PL5
3.0UH_HMP1362-3R0-R_17A_20%~D
12
NC
PC26
1U_0603_10V6K~D
PC26
1U_0603_10V6K~D
12
PC25
1U_0603_10V6K~D
PC25
1U_0603_10V6K~D
12
PJP2
PAD-OPEN 4x4m
PJP2
PAD-OPEN 4x4m
1 2
PC19
0.1U_0805_50V7K
PC19
0.1U_0805_50V7K
12
+
PC32
330U_D3L_6.3VM_R25~D
+
PC32
330U_D3L_6.3VM_R25~D
1
2
PR29 0_0402_5%~DPR29 0_0402_5%~D
12
PJP6
PAD-OPEN 4x4m
PJP6
PAD-OPEN 4x4m
1 2
PR19
0_0805_5%
PR19
0_0805_5%
1 2
PR31
0_0402_5%~D
PR31
0_0402_5%~D
12
PC24
1U_0603_25V7K~D
PC24
1U_0603_25V7K~D
12
PC23
4.7U_0805_6.3V6K
PC23
4.7U_0805_6.3V6K
12
PR37
200K_0402_1%~D
@
PR37
200K_0402_1%~D
@
1 2
PC37
4.7U_0603_6.3V6K~D
PC37
4.7U_0603_6.3V6K~D
12
PC36
0.1U_0603_25V7K~D
PC36
0.1U_0603_25V7K~D
1 2
PC40
0.1U_0603_25V7K~D
PC40
0.1U_0603_25V7K~D
12
PJP35
PAD-OPEN 4x4m
PJP35
PAD-OPEN 4x4m
1 2
PR20
0_0805_5%
PR20
0_0805_5%
1 2
PU2
SN0608098_QFN32_5X5~D
PU2
SN0608098_QFN32_5X5~D
VREF2 1
TONSEL 2
V5FILT 3
EN_LDO 4
VREF3 5
VIN 6
LDO 7
LDOREFIN 8
VSW
9
VOUT1
10
VFB1
11
TRIP1
12
PGOOD1
13
EN1
14
DRVH1
15
LL1
16
VBST1
17
DRVL1
18
V5DRV
19
SECFB
20
GND
21
PGND
22
DRVL2
23
VBST2
24
LL2 25
DRVH2 26
EN2 27
PGOOD2 28
SKIPSEL 29
VOUT2 30
TRIP2 31
REFIN2 32
PAD
33
PC34
0.1U_0402_10V7K~D
PC34
0.1U_0402_10V7K~D
12
+
PC35
220U_V_6.3VM_R25M~D
+
PC35
220U_V_6.3VM_R25M~D
1
2
PC33
0.1U_0402_10V7K~D
PC33
0.1U_0402_10V7K~D
12
PR42
200K_0402_1%~D
PR42
200K_0402_1%~D
12
PL6
3.0UH_HMP1362-3R0-R_17A_20%~D
PL6
3.0UH_HMP1362-3R0-R_17A_20%~D
12
NC
PR22
0_0402_5%~D@PR22
0_0402_5%~D@
1 2
PR23
0_0402_5%~D
@PR23
0_0402_5%~D
@
1 2
PR41
0_0402_5%~D
PR41
0_0402_5%~D
12
PR36
200K_0402_1%~D
PR36
200K_0402_1%~D
1 2
PC14
0.1U_0805_50V7K
PC14
0.1U_0805_50V7K
12
PC17
10U_1206_25V6M~D
PC17
10U_1206_25V6M~D
12
PR24
0_0603_5%~D
@PR24
0_0603_5%~D
@
1 2
PR40
200K_0402_5%
PR40
200K_0402_5%
1 2
PC16
10U_1206_25V6M~D
PC16
10U_1206_25V6M~D
12
PR33
2.2_0402_1%~D
PR33
2.2_0402_1%~D
1 2
PJP5
PAD-OPEN1x1m
PJP5
PAD-OPEN1x1m
12
PR21
10_0603_5%~D
@PR21
10_0603_5%~D
@
12
PQ6
FDS8880_NL_SO8~D
PQ6
FDS8880_NL_SO8~D
S
3D6
D5
D7
D8
S
2
G4
S
1
PR35
0_0402_5%~D
@
PR35
0_0402_5%~D
@
12
PJP34
PAD-OPEN 4x4m
PJP34
PAD-OPEN 4x4m
1 2
PC18
2200P_0402_50V7K~D
PC18
2200P_0402_50V7K~D
12
PJP3
PAD-OPEN1x1m
PJP3
PAD-OPEN1x1m
1 2
PC199
1000P_0603_25V7K~D
PC199
1000P_0603_25V7K~D
12
PR34
0_0603_5%~D
PR34
0_0603_5%~D
1 2
PR211
4.7_1206_5%~D
PR211
4.7_1206_5%~D
1 2
PR210 0_0402_5%~DPR210 0_0402_5%~D
12
PC27
0.1U_0603_25V7K~D
PC27
0.1U_0603_25V7K~D
1 2
PC30
0.1U_0603_25V7K~D
PC30
0.1U_0603_25V7K~D
12
PC39
0.1U_0603_25V7K~D
PC39
0.1U_0603_25V7K~D
1 2
PC15
10U_1206_25V6M~D
PC15
10U_1206_25V6M~D
12
PR212
4.7_1206_5%~D
PR212
4.7_1206_5%~D
1 2
PQ7
FDS8880_NL_SO8~D
PQ7
FDS8880_NL_SO8~D
S
3D6
D5
D7
D8
S
2
G
4
S
1
PR209
0_0402_5%~D
PR209
0_0402_5%~D
12
PC38
0.1U_0603_25V7K~D
PC38
0.1U_0603_25V7K~D
12
PJP7
PAD-OPEN 4x4m
PJP7
PAD-OPEN 4x4m
1 2
PR38
2K_0402_5%~D
PR38
2K_0402_5%~D
12
PC29
0.1U_0402_10V7K~D
@
PC29
0.1U_0402_10V7K~D
@
12
PR26
0_0402_5%~D
@PR26
0_0402_5%~D
@
12
PJP4
PAD-OPEN1x1m
PJP4
PAD-OPEN1x1m
1 2
PD11
BAT54SW-7-F_SOT323-3~D
PD11
BAT54SW-7-F_SOT323-3~D
2
31
PC21
10U_1206_25V6M~D
PC21
10U_1206_25V6M~D
12
PQ8
FDS6676AS_NL_SO8~D
PQ8
FDS6676AS_NL_SO8~D
4
7
8
6
5
1
2
3
PQ9
FDS6676AS_NL_SO8~D
PQ9
FDS6676AS_NL_SO8~D
4
7
8
6
5
1
2
3
PC20
10U_1206_25V6M~D
PC20
10U_1206_25V6M~D
12
PC31
0.1U_0603_25V7K~D
PC31
0.1U_0603_25V7K~D
12
PD10
BAT54SW-7-F_SOT323-3~D
PD10
BAT54SW-7-F_SOT323-3~D
2
31
PR27
187K_0402_1%~D
PR27
187K_0402_1%~D
1 2
PC22
10U_1206_25V6M~D
PC22
10U_1206_25V6M~D
12
PR28
150K_0402_1%~D
PR28
150K_0402_1%~D
1 2
PR39
0_0402_5%~D
PR39
0_0402_5%~D
12
PD12
BAT54CW_SOT323~D
PD12
BAT54CW_SOT323~D
3
2
1
PC28
0.1U_0402_10V7K~D
@
PC28
0.1U_0402_10V7K~D
@
12
PR32
2.2_0402_1%~D
PR32
2.2_0402_1%~D
1 2
PC198
1000P_0603_25V7K~D
PC198
1000P_0603_25V7K~D
12
PR30
0_0603_5%~D
@
PR30
0_0603_5%~D
@
1 2
http://hobi-elektronika.net

5
5
4
4
3
3
2
2
1
1
D D
C C
B B
A A
1.05V_UGATE
1.05V_LGATE
1.5V_UGATE
1.5V_LGATE
EN1 EN2
1.05V_M_PWRGD1.5V_RUN_PWRGD
1.05V_M_PWRGD
1.5V_PHASE
1.5V_RUN_PWRGD
REF
1.05V_PHASE
REFIN2_1_05
EN2
EN1
+1.5V_RUN_P +1.5V_RUN
+5V_ALW
+1.5V_RUN_P
+5V_VCC2
+5V_VCC2
+3.3V_SUS
+PWR_SRC
GNDA_1P5V_1P05V
GNDA_1P5V_1P05V
GNDA_1P5V_1P05V
GNDA_1P5V_1P05V
GNDA_1P5V_1P05V
GNDA_1P5V_1P05V
+DC2_PWR_SRC
GNDA_1P5V_1P05V
GNDA_1P5V_1P05V
GNDA_1P5V_1P05V
GNDA_1P5V_1P05V
GNDA_1P5V_1P05V
+3.3V_RTC_LDO
+3.3V_ALW
+3.3V_ALW
+1.05V_MP +1.05V_M
+1.05V_MP
GNDA_1P5V_1P05V
1.5V_RUN_PWRGD <41>
1.5V_RUN_ON <37>
M_ON <38,40>
1.05V_M_PWRGD <38>
Title
Size Document Number Rev
Date: Sheet of
LA-4041P
1.0
+1.5V_RUN / +1.05V_VCCP
45 63Thursday, June 05, 2008
Compal Electronics, Inc.
Title
Size Document Number Rev
Date: Sheet of
LA-4041P
1.0
+1.5V_RUN / +1.05V_VCCP
45 63Thursday, June 05, 2008
Compal Electronics, Inc.
Title
Size Document Number Rev
Date: Sheet of
LA-4041P
1.0
+1.5V_RUN / +1.05V_VCCP
45 63Thursday, June 05, 2008
Compal Electronics, Inc.
PROPRIETARY NOTE: THIS SHEET OF ENGINEERING DRAWING AND SPECIFICATIONS CONTAINS CONFIDENTIAL
TRADE SECRET AND OTHER PROPRIETARY INFORMATION OF DELL INC. ("DELL") THIS DOCUMENT MAY NOT
BE TRANSFERRED OR COPIED WITHOUT THE EXPRESS WRITTEN AUTHORIZATION OF DELL. IN ADDITION,
NEITHER THIS SHEET NOR THE INFORMATION IT CONTAINS WAY BE USED BY OR DISCLOSED TO ANY THIRD
PARTY WITHOUT DELL'S EXPRESS WRITTEN CONSENT.
+1.5V_RUN / +1.05V_M/ +3.3V_RTC_LDO
AND TRADE SECRET INFORMATION. THIS SHEET MAY NOT BE TRANSFERED FROM THE CUSTODY OF THE COMPETENT DIVISION OF R&D
THIS SHEET OF ENGINEERING DRAWING IS THE PROPRIETARY PROPERTY OF COMPAL ELECTRONICS, INC. AND CONTAINS CONFIDENTIAL
DEPARTMENT EXCEPT AS AUTHORIZED BY COMPAL ELECTRONICS, INC. NEITHER THIS SHEET NOR THE INFORMATION IT CONTAINS
1.5 Volt +/-5%
Thermal Design Current: 2.63A
Peak current: 3.76A
OCP min: 4.3A
1.05 Volt +/-5%
Thermal Design Current: 7.89A
Peack current: 11.27A
OCP min: 13.8A
OK to Short if CAD
System can Support
DELL CONFIDENTIAL/PROPRIETARY
VOUT1=1.5V
L=3.3uF
Fsw=200KHz
D=0.081
Output Ripple Current=2.15A
Output Ripple Voltage=2.15A*15mOhm=32.27mV
Input Ripple Current=TDC*(D*(1-D))^0.5=0.97A
Component select
Input CAP 10uF_1206_25V
Output Cap 220U_D2_4VM_R15(NEC_PSLV0G227M)
H_MOSFET SI4800BDY
L_MOSFET SI4810BDY(16/20mOhm@4.5V, 6A)
Inductor 3.3U_MPL73-3R3_6A(DELTA)
VOUT2=1.05V
L=0.88uF
Fsw=300KHz
D=0.057
Output Ripple Current=3.88A
Output Ripple Voltage=3.88A*4.5mOhm=17.44mV
Input Ripple Current=TDC*(D*(1-D))^0.5=2.53A
Component select
Input CAP 10uF_1206_25V*2
Output Cap 330U_D2E_2.5VM_R9*2(Sanyo2R5TPE330M9)
H_MOSFET SI4682DY
L_MOSFET SI4362DY(4.2/5.5mOhm@4.5V, 15A)
Inductor 0.88U_MPC1040LR88_17A(NEC_TOKIN)
PR57
2.2_0402_1%~D
PR57
2.2_0402_1%~D
1 2
PR45
0_0805_5%~D
PR45
0_0805_5%~D
1 2
PJP10
PAD-OPEN1x1m
PJP10
PAD-OPEN1x1m
12
PR213
4.7_1206_5%~D
PR213
4.7_1206_5%~D
1 2
PQ10
FDS6298_SO8~D
PQ10
FDS6298_SO8~D
S
3D6
D5
D7
D8
S
2
G
4
S
1
+
PC55
330U_D2E_2.5VM_R9
<BOM Structure>
+
PC55
330U_D2E_2.5VM_R9
<BOM Structure>
1
2
PC200
1000P_0603_50V7K~D
PC200
1000P_0603_50V7K~D
12
PL8
3.3UH_FDVE0640-3R3M_7A_20%~D
PL8
3.3UH_FDVE0640-3R3M_7A_20%~D
12
PC48
1U_0603_25V7K~D
PC48
1U_0603_25V7K~D
1 2
PQ11
SI4800BDY-T1_SO8~D
PQ11
SI4800BDY-T1_SO8~D
3 6
5
7
8
2
4
1
PC42
0.1U_0603_25V7K~D
PC42
0.1U_0603_25V7K~D
12
PC58
10U_1206_6.3V7K
@
PC58
10U_1206_6.3V7K
@
12
PC47
2200P_0402_50V7K~D
PC47
2200P_0402_50V7K~D
12
PC50
1U_0402_6.3V6K~D
PC50
1U_0402_6.3V6K~D
12
PC49
0.1U_0603_25V7K~D
PC49
0.1U_0603_25V7K~D
1 2
PJP8
PAD-OPEN 4x4m
PJP8
PAD-OPEN 4x4m
1 2
PC63
1U_0603_10V6K~D
PC63
1U_0603_10V6K~D
12
PR208
0_0402_5%~D
PR208
0_0402_5%~D
12
PR56
0_0603_5%~D
@
PR56
0_0603_5%~D
@
1 2
PQ12
SI4812BDY-T1-E3_SO8~D
PQ12
SI4812BDY-T1-E3_SO8~D
S
3D6
D5
D7
D8
S
2
G4
S
1
PC61
0.1U_0603_25V7K~D
PC61
0.1U_0603_25V7K~D
1 2
PC46
0.1U_0603_25V7K~D
PC46
0.1U_0603_25V7K~D
12
PC44
10U_1206_25V6M~D
PC44
10U_1206_25V6M~D
12
PR61
100K_0402_1%~D
PR61
100K_0402_1%~D
1 2
PR54 0_0402_5%~DPR54 0_0402_5%~D
12
PC60
0.1U_0603_25V7K~D
PC60
0.1U_0603_25V7K~D
1 2
PC59
0.1U_0402_10V7K~D
PC59
0.1U_0402_10V7K~D
1 2
PC52
0.1U_0402_10V7K~D
@
PC52
0.1U_0402_10V7K~D
@
12
PR52 130K_0402_1%~DPR52 130K_0402_1%~D
1 2
PR63
0_0402_5%~D
PR63
0_0402_5%~D
1 2
PJP12
PAD-OPEN 4x4m
PJP12
PAD-OPEN 4x4m
1 2
PR49
0_0402_5%~D@PR49
0_0402_5%~D@
1 2
PR53
130K_0402_1%~D
PR53
130K_0402_1%~D
1 2
PC201
1000P_0603_50V7K~D
PC201
1000P_0603_50V7K~D
12
+
PC54
330U_D2E_2.5VM_R9
+
PC54
330U_D2E_2.5VM_R9
1
2
PC45
10U_1206_25V6M~D
PC45
10U_1206_25V6M~D
12
PR55
0_0603_5%~D
@
PR55
0_0603_5%~D
@
1 2
PC56
10U_1206_6.3V7K
@
PC56
10U_1206_6.3V7K
@
12
PR48
0_0402_5%~D
PR48
0_0402_5%~D
1 2
PR47
0_0402_5%~D
PR47
0_0402_5%~D
1 2
PL7
1.4UH_HMP1340-1R4_15A_20%~D
PL7
1.4UH_HMP1340-1R4_15A_20%~D
12
3
PR44
0_0805_5%~D
PR44
0_0805_5%~D
1 2
+
PC53
330U_D2E_2.5VM_R9
+
PC53
330U_D2E_2.5VM_R9
1
2
PR60
100K_0402_1%~D
@
PR60
100K_0402_1%~D
@
12
PC51
0.1U_0402_10V7K~D
@
PC51
0.1U_0402_10V7K~D
@
12
PR46
0_0402_5%~D
PR46
0_0402_5%~D
1 2
PJP9
PAD-OPEN 4x4m
PJP9
PAD-OPEN 4x4m
1 2
PQ13
FDMS8670S_MLP8~D
PQ13
FDMS8670S_MLP8~D
3 5
2
4
1
PR59
10_0603_5%~D
@PR59
10_0603_5%~D
@
12
PJP11
PAD-OPEN 4x4m
PJP11
PAD-OPEN 4x4m
1 2
PR207
0_0402_5%~D
PR207
0_0402_5%~D
12
PR62
100K_0402_1%~D
@PR62
100K_0402_1%~D
@
12
PC62
4.7U_0603_6.3V6K~D
PC62
4.7U_0603_6.3V6K~D
12
PR51
0_0402_5%~D
@PR51
0_0402_5%~D
@
12
PR50
0_0603_5%~D@PR50
0_0603_5%~D@
12
PR58
2.2_0402_1%~D
PR58
2.2_0402_1%~D
1 2
PC43
2200P_0402_50V7K~D
PC43
2200P_0402_50V7K~D
12
PC41
10U_1206_25V6M~D
PC41
10U_1206_25V6M~D
12
PR214
4.7_1206_5%~D
PR214
4.7_1206_5%~D
1 2
PC57
0.1U_0402_10V7K~D
PC57
0.1U_0402_10V7K~D
1 2
PU3
SN0608098_QFN32_5X5~D
PU3
SN0608098_QFN32_5X5~D
VREF2 1
TONSEL 2
V5FILT 3
EN_LDO 4
VREF3 5
VIN 6
LDO 7
LDOREFIN 8
VSW
9
VOUT1
10
VFB1
11
TRIP1
12
PGOOD1
13
EN1
14
DRVH1
15
LL1
16
VBST1
17
DRVL1
18
V5DRV
19
SECFB
20
GND
21
PGND
22
DRVL2
23
VBST2
24
LL2 25
DRVH2 26
EN2 27
PGOOD2 28
SKIPSEL 29
VOUT2 30
TRIP2 31
REFIN2 32
PAD
33
http://hobi-elektronika.net

5
5
4
4
3
3
2
2
1
1
D D
C C
B B
A A
TPS51116_DRVH
TPS51116_DRVL
+1.8VSUSP_L
+1.8V_SUSP +1.8V_MEM
+PWR_SRC
+1.8V_SUSP
+DDR_PWR_SRC
+0.9V_DDR_VTTP +0.9V_DDR_VTT
GNDA_DDR
+5V_ALW
+1.8V_SUSP
GNDA_DDR
+1.8V_SUSP
+5V_ALW
GNDA_DDRGNDA_DDR
+0.9V_DDR_VTTP
+3.3V_ALW
+V_DDR_MCH_REF
+5V_ALW
GNDA_DDR
+5V_ALW
GNDA_DDR
GNDA_DDR
GNDA_DDR
DDR_ON<38>
0.9V_DDR_VTT_ON<37>
1.8V_SUS_PWRGD<38>
Title
Size Document Number Rev
Date: Sheet of
LA-4041P
1.0
1.8VSUSP/0.9VDDR
46 63Thursday, June 05, 2008
Compal Electronics, Inc.
Title
Size Document Number Rev
Date: Sheet of
LA-4041P
1.0
1.8VSUSP/0.9VDDR
46 63Thursday, June 05, 2008
Compal Electronics, Inc.
Title
Size Document Number Rev
Date: Sheet of
LA-4041P
1.0
1.8VSUSP/0.9VDDR
46 63Thursday, June 05, 2008
Compal Electronics, Inc.
Design current 0.7A for +0.9V_DDR_VTTP
Peak current 1A for +0.9V_DDR_VTTP
1.8 Volt +/-5%
Thermal Design Current: 9.11A
Peck current: 13.01A
OCP min: 14.02A
+1.8VSUSP/ +0.9V_DDR_VTT
DDR2 Termination
DELL CONFIDENTIAL/PROPRIETARY
PROPRIETARY NOTE: THIS SHEET OF ENGINEERING DRAWING AND SPECIFICATIONS CONTAINS CONFIDENTIAL
TRADE SECRET AND OTHER PROPRIETARY INFORMATION OF DELL INC. ("DELL") THIS DOCUMENT MAY NOT
BE TRANSFERRED OR COPIED WITHOUT THE EXPRESS WRITTEN AUTHORIZATION OF DELL. IN ADDITION,
NEITHER THIS SHEET NOR THE INFORMATION IT CONTAINS WAY BE USED BY OR DISCLOSED TO ANY THIRD
PARTY WITHOUT DELL'S EXPRESS WRITTEN CONSENT.
PU4
TPS51116RGE_QFN24_4X4~D
PU4
TPS51116RGE_QFN24_4X4~D
PGND_D
18
LL
20
S5
11
PGOOD
13
VDDQSET 9
VTT 24
VTTREF 5
CS
16
GND 3
V5FILT
14
COMP 6
S3
10
MODE 4
DRVH
21
DRVL
19
VDDQSNS 8
VTTGND 1
VLDOIN 23
VBST
22
VTTSNS 2
V5IN
15
CS_GND
17 NC 7
NC 12
TP
25
PJP17
PAD-OPEN 2x2m~D
PJP17
PAD-OPEN 2x2m~D
2 1
PJP16
PAD-OPEN 4x4m
PJP16
PAD-OPEN 4x4m
1 2
PC202
1000P_0603_50V7K~D
PC202
1000P_0603_50V7K~D
12
PC68
0.22U_0603_10V7K~D
PC68
0.22U_0603_10V7K~D
1 2
PQ15
FDMS8670S_MLP8~D
PQ15
FDMS8670S_MLP8~D
3 5
2
4
1
PJP15
PAD-OPEN 4x4m
PJP15
PAD-OPEN 4x4m
1 2
PJP13
PAD-OPEN 4x4m
PJP13
PAD-OPEN 4x4m
1 2
PC170
0.1U_0402_10V7K~D
@
PC170
0.1U_0402_10V7K~D
@
12
PC70
10U_0805_6.3V6M~D
PC70
10U_0805_6.3V6M~D
1
2
PL9
1.4UH_HMP1362-1R4_25A_20%~D
PL9
1.4UH_HMP1362-1R4_25A_20%~D
1 2
3
PC76
1U_0603_10V6K~D
PC76
1U_0603_10V6K~D
12
+
PC72
330U_D2_2.5VY_R15M
+
PC72
330U_D2_2.5VY_R15M
1
2
PR71
5.1_0402_1%~D
PR71
5.1_0402_1%~D
12
PR67
0_0402_5%~D
@
PR67
0_0402_5%~D
@
12
PR69
0_0402_5%~D
@PR69
0_0402_5%~D
@
1 2
PC75
1U_0603_10V6K~D
PC75
1U_0603_10V6K~D
12
PR215
4.7_1206_5%~D
PR215
4.7_1206_5%~D
1 2
PC66
0.1U_0603_25V7K~D
PC66
0.1U_0603_25V7K~D
12
PR205
27.4K_0402_1%~D
@PR205
27.4K_0402_1%~D
@
1 2
PR70
0_0402_5%~D
PR70
0_0402_5%~D
1 2
PR65
0_0402_5%~D
PR65
0_0402_5%~D
1 2
PR66
7.32K_0402_1%~D
PR66
7.32K_0402_1%~D
12
PC203
1U_0402_6.3V6K~D
PC203
1U_0402_6.3V6K~D
12
PD13
RB751V-40_SOD323~D
@
PD13
RB751V-40_SOD323~D
@
21
PC171
10U_0805_6.3V6M~D
PC171
10U_0805_6.3V6M~D
1
2
PC64
10U_1206_25V6M~D
PC64
10U_1206_25V6M~D
1
2
+
PC71
330U_D2_2.5VY_R15M
+
PC71
330U_D2_2.5VY_R15M
1
2
PR206
17.4K_0603_1%~D
@PR206
17.4K_0603_1%~D
@
1 2
PR64
2.2_0603_1%~D
PR64
2.2_0603_1%~D
12
PJP14
PAD-OPEN1x1m
PJP14
PAD-OPEN1x1m
12
PL17
MURATA_BLM18SG221TN1E_0603~D
PL17
MURATA_BLM18SG221TN1E_0603~D
1 2
PR174
0_0402_5%~D
PR174
0_0402_5%~D
1 2
PR68
200K_0402_1%~D
PR68
200K_0402_1%~D
1 2
PC73
0.1U_0402_10V7K~D
PC73
0.1U_0402_10V7K~D
12
PC74
0.033U_0603_16V6K~D
PC74
0.033U_0603_16V6K~D
12
PC69
10U_0805_6.3V6M~D
PC69
10U_0805_6.3V6M~D
1
2
PC65
10U_1206_25V6M~D
PC65
10U_1206_25V6M~D
1
2
PQ14
FDS6298_SO8~D
PQ14
FDS6298_SO8~D
S
3D6
D5
D7
D8
S
2
G4
S
1
PC67
2200P_0402_50V7K~D
PC67
2200P_0402_50V7K~D
12
http://hobi-elektronika.net

8
8
7
7
6
6
5
5
4
4
3
3
2
2
1
1
H H
G G
F F
E E
D D
C C
B B
A A
CSN2
CLK_ENABLE#
CSN3
VO
UGATE1
UGATE2
UGATE3
VSUM
VO
VSUM
VSUM
VO
PHASE2
VO
VSUM
PHASE3
LGATE1
IMVP6_PROCHOT#
PHASE1
LGATE2
LGATE3
CSN2
CSN3
+5V_ALW
+5V_ALW
+CPU_PWR_SRC
+5V_ALW
+3.3V_RUN
+5V_ALW
GNDA_VCORE
GNDA_VCORE
GNDA_VCORE
GNDA_VCORE
GNDA_VCORE
GNDA_VCORE
GNDA_VCORE
GNDA_VCORE
+VCC_CORE
+CPU_PWR_SRC
+CPU_PWR_SRC
+VCC_CORE
+CPU_PWR_SRC
+VCC_CORE
+PWR_SRC
GNDA_VCORE
GNDA_VCORE
VID0<8> VID1<8> VID2<8>
VID4<8> VID3<8>
VID5<8> VID6<8>
H_DPRSTP#<8,10,23>
DPRSLPVR<10,24>
H_PSI#<8>
RUNPWROK<37,38,41,50>
VSSSENSE<8>
IMVP_PWRGD <24,37,41>
PWR_MON<18>
VCCSENSE<8>
IMVP_VR_ON<37>
PWR_MON <18>
Title
Size Document Number Rev
Date: Sheet of
LA-4041P
1.0
+VCORE
47 63Thursday, June 05, 2008
Compal Electronics, Inc.
Title
Size Document Number Rev
Date: Sheet of
LA-4041P
1.0
+VCORE
47 63Thursday, June 05, 2008
Compal Electronics, Inc.
Title
Size Document Number Rev
Date: Sheet of
LA-4041P
1.0
+VCORE
47 63Thursday, June 05, 2008
Compal Electronics, Inc.
AND TRADE SECRET INFORMATION. THIS SHEET MAY NOT BE TRANSFERED FROM THE CUSTODY OF THE COMPETENT DIVISION OF R&D
THIS SHEET OF ENGINEERING DRAWING IS THE PROPRIETARY PROPERTY OF COMPAL ELECTRONICS, INC. AND CONTAINS CONFIDENTIAL
MAY BE USED BY OR DISCLOSED TO ANY THIRD PARTY WITHOUT PRIOR WRITTEN CONSENT OF COMPAL ELECTRONICS, INC.
DEPARTMENT EXCEPT AS AUTHORIZED BY COMPAL ELECTRONICS, INC. NEITHER THIS SHEET NOR THE INFORMATION IT CONTAINS
DELL CONFIDENTIAL/PROPRIETARY
Iccmax=44A
I_TDC=35A
OCP=65A, Intel spec=50A
PU5 PU6 PU8
AVIA ISL6208
Maybach DIS MAX8791
PU7
AVIA ISL6260C
Maybach DIS MAX8786
AVIA
PC98 0.15uF
PR115 0 ohm
PR118 0 ohm
PC120 180pF
PR129 6.34K ohm
PR78,PR100,PR125 10K ohm
PR76,PR97,PR120 10 ohm
PC89,PC103,PC119 0.22uF
PL11,PL12,PL13 0.36uH
Maybach DIS
PC98 470pF
PR115 6.04K ohm
PR118 71.5K ohm
PC120 0.47uF
PR129 825 ohm
PR78,PR100,PR125 430 ohm
PR76,PR97,PR120 0 ohm
PC89,PC103,PC119 1uF
PL11,PL12,PL13 0.45uH
Maybach DIS
change PR123 to 10_ohm
change PC122 to PR320 10_ohm
PQ19
FDMS8670S_MLP-8~D
PQ19
FDMS8670S_MLP-8~D
G
2
D3
S
1
PR276
0_0402_5%~D
2@ PR276
0_0402_5%~D
2@
12
PR74
2.2_0603_1%~D
PR74
2.2_0603_1%~D
12
PR72
4.7_0805_1%~D
PR72
4.7_0805_1%~D
1 2
PL12
0.36UH_FDUE1040DR36M_34.9A_20%~D
PL12
0.36UH_FDUE1040DR36M_34.9A_20%~D
1
3
4
2
PC101
1U_0603_10V6K~D
1@ PC101
1U_0603_10V6K~D
1@
1 2
PR124
15K_0402_1%~D
1@ PR124
15K_0402_1%~D
1@
12
PC117
680P_0402_50V7-K~D
1@ PC117
680P_0402_50V7-K~D
1@
1 2
PR128
0_0402_5%~D
2@ PR128
0_0402_5%~D
2@
12
PR78
10K_0402_1%~D
PR78
10K_0402_1%~D
1 2
PR119
4.7_0805_1%~D
PR119
4.7_0805_1%~D
1 2
PC125
1000P_0402_50V7K~D
2@ PC125
1000P_0402_50V7K~D
2@
12
PR85
13K_0402_1%
2@ PR85
13K_0402_1%
2@
12
T2PAD~D
@
T2PAD~D
@
PR114
2.2_0603_1%~D
PR114
2.2_0603_1%~D
12
PC99
0.22U_0603_10V7K~D
PC99
0.22U_0603_10V7K~D
1 2
PC107
0.1U_0603_25V7K~D
PC107
0.1U_0603_25V7K~D
12
PQ17
FDMS8670S_MLP-8~D
PQ17
FDMS8670S_MLP-8~D
G
2
D3
S
1
PR110
0_0402_5%~D
PR110
0_0402_5%~D
12
PR118
0_0402_5%~D
PR118
0_0402_5%~D
12
PR121
162K_0402_1%~D
1@ PR121
162K_0402_1%~D
1@
12
PC87
680P_0603_50V7K~D
PC87
680P_0603_50V7K~D
12
PC103
0.22U_0603_10V7K~D
1@ PC103
0.22U_0603_10V7K~D
1@
12
PC85
1U_0603_10V6K~D
PC85
1U_0603_10V6K~D
12
PQ18
SI7686DP-T1-E3_SO8~D
PQ18
SI7686DP-T1-E3_SO8~D
3 5
2
4
1
PC95
1U_0603_10V6K~D
PC95
1U_0603_10V6K~D
12
PL10
FBMJ4516HS720NT_1806~D
PL10
FBMJ4516HS720NT_1806~D
1 2
PC93
0.1U_0603_25V7K~D
PC93
0.1U_0603_25V7K~D
12
PC112
0.01U_0402_25V7K~D
1@ PC112
0.01U_0402_25V7K~D
1@
1 2
PR117
17.8K_0402_1%~D
2@ PR117
17.8K_0402_1%~D
2@
12
PC127
0.01U_0402_16V7K~D
1@ PC127
0.01U_0402_16V7K~D
1@
1
2
PR109
4.99K_0402_1%
2@ PR109
4.99K_0402_1%
2@
12
PR98
0_0402_5%~D
PR98
0_0402_5%~D
12
PC118
680P_0603_50V7K~D
PC118
680P_0603_50V7K~D
12
PR79
1.91K_0603_1%~D
PR79
1.91K_0603_1%~D
1 2
PR107
20K_0402_1%~D
1@ PR107
20K_0402_1%~D
1@
12
PH2
10KB_0603_1%_ERTJ1VG103FA~D
2@ PH2
10KB_0603_1%_ERTJ1VG103FA~D
2@
12
PC89
0.22U_0603_10V7K~D
1@ PC89
0.22U_0603_10V7K~D
1@
12
PC109
1U_0603_10V6K~D
PC109
1U_0603_10V6K~D
12
PR80
7.68K_0805_1%~D
1@ PR80
7.68K_0805_1%~D
1@
1 2
PR113
232_0402_1%~D
1@ PR113
232_0402_1%~D
1@
12
PR321
33K_0402_5%~D
2@ PR321
33K_0402_5%~D
2@
12
+
PC82
100U_25V_M~D
+
PC82
100U_25V_M~D
1
2
PQ53
FDMS8670S_MLP-8~D
1@ PQ53
FDMS8670S_MLP-8~D
1@
G
2
D3
S
1
PC113
0.22U_0603_10V7K~D
PC113
0.22U_0603_10V7K~D
1 2
PC80
10U_1206_25V6M~D
PC80
10U_1206_25V6M~D
12
PH3
6.8KB_0603_5%_ERTJ1VR682J~D
1@ PH3
6.8KB_0603_5%_ERTJ1VR682J~D
1@
12
PC106
10U_1206_25V6M~D
PC106
10U_1206_25V6M~D
12
PC79
2200P_0402_50V7K~D
PC79
2200P_0402_50V7K~D
12
PR88
0_0402_5%~D
PR88
0_0402_5%~D
12
PC123
1000P_0402_50V7K~D
2@ PC123
1000P_0402_50V7K~D
2@
12
PR108
4.7_0805_1%~D
PR108
4.7_0805_1%~D
1 2
PC98
0.015u_0402_16V7K~D
PC98
0.015u_0402_16V7K~D
12
PC126
1000P_0402_50V7K~D
2@ PC126
1000P_0402_50V7K~D
2@
1 2
PR127
0_0402_5%~D
1@ PR127
0_0402_5%~D
1@
12
PC86
0.22U_0603_10V7K~D
PC86
0.22U_0603_10V7K~D
1 2
PC91
680P_0603_50V7K~D
PC91
680P_0603_50V7K~D
12
PC105 1000P_0402_50V7K~DPC105 1000P_0402_50V7K~D
12
PC124
0.1U_0402_10V7K~D
2@ PC124
0.1U_0402_10V7K~D
2@
12
PR122
12.1K_0402_1%~D
1@ PR122
12.1K_0402_1%~D
1@
12
PL11
0.36UH_FDUE1040DR36M_34.9A_20%~D
PL11
0.36UH_FDUE1040DR36M_34.9A_20%~D
1
3
4
2
PL13
0.36UH_FDUE1040DR36M_34.9A_20%~D
PL13
0.36UH_FDUE1040DR36M_34.9A_20%~D
1
3
4
2
PC100
680P_0603_50V7K~D
PC100
680P_0603_50V7K~D
12
PR100
10K_0402_1%~D
PR100
10K_0402_1%~D
1 2
PR99
10K_0402_5%~D
1@ PR99
10K_0402_5%~D
1@
12
PR112
4.53K_0402_1%~D
1@ PR112
4.53K_0402_1%~D
1@
12
PR90
4.7_0805_1%~D
PR90
4.7_0805_1%~D
1 2
PC111
1000P_0402_50V7K~D
1@ PC111
1000P_0402_50V7K~D
1@
1 2
PR103
0_0402_5%~D
1@ PR103
0_0402_5%~D
1@
12
PC90
1U_0603_10V6K~D
PC90
1U_0603_10V6K~D
12
+
PC83
100U_25V_M~D
+
PC83
100U_25V_M~D
1
2
PR92
0_0402_5%~D
PR92
0_0402_5%~D
12
PR102
0_0402_5%~D
2@ PR102
0_0402_5%~D
2@
12
PC110
2200P_0402_50V7K~D
PC110
2200P_0402_50V7K~D
12
PR120
10_0402_1%~D
PR120
10_0402_1%~D
1 2
PR77
10_0603_5%~D
PR77
10_0603_5%~D
1 2
PU7
ISL6260CCRZ_QFN40~D
1@
PU7
ISL6260CCRZ_QFN40~D
1@
VW
8
PMON
2
PSI#
1
DPRSLPVR
36
DPRSTP#
37
VID6
34 VID5
33
RTN
13
FB
10
COMP
9
VSS 19
VDIFF
11
DFB
15
VO
16
ISEN3 21
OCSET 7
PWM3 25
FCCM 24
CLK_EN#
38
VR_TT#
4
RBIAS
3
NTC
5
SOFT
6
VID0
28
VID1
29
VID2
30
VID3
31
VID4
32
3V3 39
VSUM 17
VSEN
12
VR_ON
35
PWM1 27
ISEN2 22
ISEN1 23
PWM2 26
DROOP
14
VDD 20
VIN 18
PGOOD 40
GND
41
PC114
680P_0603_50V7K~D
PC114
680P_0603_50V7K~D
12
PC96
10U_1206_25V6M~D
PC96
10U_1206_25V6M~D
12
PC115
0.33U_0603_10V7K
1@ PC115
0.33U_0603_10V7K
1@
1
2
PC102
680P_0603_50V7K~D
PC102
680P_0603_50V7K~D
12
PR129
6.34K_0402_1%~D
PR129
6.34K_0402_1%~D
12
PR89
0_0402_5%~D
PR89
0_0402_5%~D
12
PC88
0.01U_0402_25V7K~D
1@ PC88
0.01U_0402_25V7K~D
1@
12
PC108
10U_1206_25V6M~D
PC108
10U_1206_25V6M~D
12
PR87
0_0402_5%~D
PR87
0_0402_5%~D
12
PR73
10_0603_5%~D
1@PR73
10_0603_5%~D
1@
1 2
PR131
22.1K_0402_1%~D
2@ PR131
22.1K_0402_1%~D
2@
12
PC81
10U_1206_25V6M~D
PC81
10U_1206_25V6M~D
12
T1
PAD~D
@
T1
PAD~D
@
PC116
.047U_0402_16V7K~D
1@ PC116
.047U_0402_16V7K~D
1@
12
PU5
ISL6208CRZ-T_QFN8P_3X3~D
1@
PU5
ISL6208CRZ-T_QFN8P_3X3~D
1@
BOOT 1
FCCM
6
VCC
5
PWM
2
LGATE 4
GND
3
PHASE 7
UGATE 8
EP
9
PR76
10_0402_1%~D
PR76
10_0402_1%~D
12
PR126
7.68K_0805_1%~D
1@ PR126
7.68K_0805_1%~D
1@
1 2
PR105 0_0402_5%~D@PR105 0_0402_5%~D@
12
PQ20
SI7686DP-T1-E3_SO8~D
PQ20
SI7686DP-T1-E3_SO8~D
3 5
2
4
1
PR81
0_0402_5%~D
PR81
0_0402_5%~D
12
PR115
0_0603_5%~D
PR115
0_0603_5%~D
12
PU8
ISL6208CRZ-T_QFN8P_3X3~D
1@
PU8
ISL6208CRZ-T_QFN8P_3X3~D
1@
BOOT 1
FCCM
6
VCC
5
PWM
2
LGATE 4
GND
3
PHASE 7
UGATE 8
EP
9
PR96
499_0402_1%~D
PR96
499_0402_1%~D
12
PC120
180P_0402_50V8J~D
PC120
180P_0402_50V8J~D
1 2
PR106
226K_0402_1%~D
2@ PR106
226K_0402_1%~D
2@
12
PR323
33K_0402_5%~D
2@ PR323
33K_0402_5%~D
2@
1 2
PR91
2.2_0603_1%~D
PR91
2.2_0603_1%~D
12
PR111
2.43K_0402_1%~D
1@ PR111
2.43K_0402_1%~D
1@
12
PR95
4.7_0805_1%~D
PR95
4.7_0805_1%~D
1 2
PC78
0.1U_0603_25V7K~D
PC78
0.1U_0603_25V7K~D
12
PR83
0_0603_5%~D
PR83
0_0603_5%~D
12
PC122
330P_0402_50V7K~D
1@ PC122
330P_0402_50V7K~D
1@
12
PR123
1K_0402_1%~D
1@ PR123
1K_0402_1%~D
1@
12
+
PC84
100U_25V_M~D
+
PC84
100U_25V_M~D
1
2
PC104 1000P_0402_50V7K~DPC104 1000P_0402_50V7K~D
12
PR86
0_0402_5%~D
PR86
0_0402_5%~D
12
PR97
10_0402_1%~D
PR97
10_0402_1%~D
12
PU6
ISL6208CRZ-T_QFN8P_3X3~D
1@
PU6
ISL6208CRZ-T_QFN8P_3X3~D
1@
BOOT 1
FCCM
6
VCC
5
PWM
2
LGATE 4
GND
3
PHASE 7
UGATE 8
EP
9
PC77
0.1U_0603_25V7K~D
PC77
0.1U_0603_25V7K~D
12
PR94
0_0402_5%~D
PR94
0_0402_5%~D
12
PR130
2K_0402_1%~D
1@ PR130
2K_0402_1%~D
1@
12
PR84
0_0402_5%~D
@PR84
0_0402_5%~D
@
12
PR75
4.7_0805_1%~D
PR75
4.7_0805_1%~D
1 2
PR82
147K_0402_1%~D
PR82
147K_0402_1%~D
12
PQ16
SI7686DP-T1-E3_SO8~D
PQ16
SI7686DP-T1-E3_SO8~D
3 5
2
4
1
PR322
33K_0402_5%~D
2@ PR322
33K_0402_5%~D
2@
12
PC94
2200P_0402_50V7K~D
PC94
2200P_0402_50V7K~D
12
PR104 0_0402_5%~DPR104 0_0402_5%~D
12
PQ21
FDMS8670S_MLP-8~D
PQ21
FDMS8670S_MLP-8~D
G
2
D3
S
1
PR93
0_0402_5%~D
PR93
0_0402_5%~D
12
PJP18
PAD-OPEN 4x4m
PJP18
PAD-OPEN 4x4m
1 2
PQ55
FDMS8670S_MLP-8~D
1@ PQ55
FDMS8670S_MLP-8~D
1@
G
2
D3
S
1
PR101
7.68K_0805_1%~D
1@ PR101
7.68K_0805_1%~D
1@
1 2
PC97
10U_1206_25V6M~D
PC97
10U_1206_25V6M~D
12
PR125
10K_0402_1%~D
PR125
10K_0402_1%~D
1 2
PR275
0_0402_5%~D
2@ PR275
0_0402_5%~D
2@
12
PH1
100K_0603_5%_ERTJ1VV104J~D@
PH1
100K_0603_5%_ERTJ1VV104J~D@
12
PC121
1000P_0402_50V7K~D
1@ PC121
1000P_0402_50V7K~D
1@
12
PR116
1.18K_0402_1%~D
1@ PR116
1.18K_0402_1%~D
1@
12
PQ54
FDMS8670S_MLP-8~D
1@ PQ54
FDMS8670S_MLP-8~D
1@
G
2
D3
S
1
PC119
0.22U_0603_10V7K~D
1@ PC119
0.22U_0603_10V7K~D
1@
12
PC92
2200P_0402_50V7K~D
@PC92
2200P_0402_50V7K~D
@
12
http://hobi-elektronika.net

5
5
4
4
3
3
2
2
1
1
D D
C C
B B
A A
ISL88731_ICM
ISL88731_VREF
Throttle_ICOUT
ISL88731_VDDP
CHG_LGATE
ISL88731_VDDP
CHG_UGATE
+VCHGR_B
ISL88731_VREF
ISL88731_ICM
ISL88731_VREF
+VCHGR_L
ACAV_IN
NB_AC_OFF#
Throttle_ICREF
Throttle_ICREF
Throttle_ICOUT
NB_AC_OFF#
+VCHGR
CHAGER_SRC+PWR_SRC
+5V_ALW +3.3V_ALW
+5V_ALW
+5V_ALW
+VCHGR
GNDA_CHG
GNDA_CHG
GNDA_CHG
GNDA_CHG
GNDA_CHG
GNDA_CHG GNDA_CHG
GNDA_CHG GNDA_CHG GNDA_CHG GNDA_CHG
GNDA_CHG
GNDA_CHG
GNDA_CHG
GNDA_CHG
+SDC_IN
+DC_IN
+DC_IN_SS
GNDA_CHG
+3.3V_ALW
GNDA_CHG
+SDC_IN
GNDA_CHG
+DC_IN ISL88731_VREF +3.3V_ALW
ACAV_IN<18,38>
ADAPT_OC <37>
CKG_SMBDAT<6,27,38>
CKG_SMBCLK<6,27,38>
ACAV_DOCK_SRC<50>
DOCK_DCIN_IS- <35>
DOCK_DCIN_IS+ <35>
ISL88731_ICM<18>
NB_AC_OFF <37,43,50>
SW_GND <50>
ACAV_IN_NB <37,38>
Title
Size Document Number Rev
Date: Sheet of
LA-4041P
0.2
Charger
48 54Thursday, June 05, 2008
Compal Electronics, Inc.
Title
Size Document Number Rev
Date: Sheet of
LA-4041P
0.2
Charger
48 54Thursday, June 05, 2008
Compal Electronics, Inc.
Title
Size Document Number Rev
Date: Sheet of
LA-4041P
0.2
Charger
48 54Thursday, June 05, 2008
Compal Electronics, Inc.
AND TRADE SECRET INFORMATION. THIS SHEET MAY NOT BE TRANSFERED FROM THE CUSTODY OF THE COMPETENT DIVISION OF R&D
THIS SHEET OF ENGINEERING DRAWING IS THE PROPRIETARY PROPERTY OF COMPAL ELECTRONICS, INC. AND CONTAINS CONFIDENTIAL
MAY BE USED BY OR DISCLOSED TO ANY THIRD PARTY WITHOUT PRIOR WRITTEN CONSENT OF COMPAL ELECTRONICS, INC.
DEPARTMENT EXCEPT AS AUTHORIZED BY COMPAL ELECTRONICS, INC. NEITHER THIS SHEET NOR THE INFORMATION IT CONTAINS
DELL CONFIDENTIAL/PROPRIETARY
Maximum charging current is 6.24A
PR150 PC148
@@
PR152 PC150
@
@
@@
TI
Maxim
PR155 PC149 PC152
309K
365K
220p
PR141
0.1u
4.7K
10K
PC151 PC147
@
@
PC154
@
PC132 PC133
@
@@
@
PR154 PR138PC145 PR151
@
PR148
@@
PC134
Maxim
TI
PC144 PR157
@0
100
PC160 PC161
@@Maxim
TI
Maybach DIS
PR162=51.1K, PR165=16.9K, PR167=499.
AVIA
PR162=32.4K, PR165=19.1K, PR167=523.
PC162
0.1U_0402_10V7K~D
PC162
0.1U_0402_10V7K~D
12
PJP20
PAD-OPEN1x1m
PJP20
PAD-OPEN1x1m
1 2
PC163
10P_0402_50V8J~D
PC163
10P_0402_50V8J~D
12
G
D
S
PQ26
RHU002N06_SOT323
G
D
S
PQ26
RHU002N06_SOT323
2
13
PC144
220P_0402_50V7K~D
@PC144
220P_0402_50V7K~D
@
12
PR150
200K_0402_5%~D
PR150
200K_0402_5%~D
1 2
PC142
2200P_0402_50V7K~D
PC142
2200P_0402_50V7K~D
12
PR152
4.7K_0402_5%~D
PR152
4.7K_0402_5%~D
12
PR164
26.7K_0402_1%
@PR164
26.7K_0402_1%
@
1 2
G
D
S
PQ24
RHU002N06_SOT323
G
D
S
PQ24
RHU002N06_SOT323
2
13
PR160
100K_0402_5%~D
PR160
100K_0402_5%~D
12
PR340
100K_0402_5%~D
PR340
100K_0402_5%~D
12
PQ28
SI4800BDY-T1_SO8~D
PQ28
SI4800BDY-T1_SO8~D
3 6
5
7
8
2
4
1
PR163
100K_0402_1%~D
PR163
100K_0402_1%~D
12
PC141
10U_1206_25V6M~D
PC141
10U_1206_25V6M~D
12
PC135
1U_0805_25V6K~D
PC135
1U_0805_25V6K~D
12
PR333
47K_0402_1%~D
PR333
47K_0402_1%~D
12
PR338
100K_0402_5%~D
PR338
100K_0402_5%~D
12
PR336
21.5K_0402_1%~D
PR336
21.5K_0402_1%~D
12
PR147
15.8K_0402_1%~D
@PR147
15.8K_0402_1%~D
@
12
PC164
0.01U_0402_25V7K~D
PC164
0.01U_0402_25V7K~D
12
G
D
S
PQ66
RHU002N06_SOT323
G
D
S
PQ66
RHU002N06_SOT323
2
13
PR159
1M_0402_1%~D
PR159
1M_0402_1%~D
1 2
G
D
S
PQ70B
NTGD4161PT1G_TSOP6~D
G
D
S
PQ70B
NTGD4161PT1G_TSOP6~D
3
42
PC146
3300PF_0402_50V7K~D
@
PC146
3300PF_0402_50V7K~D
@
12
PC153
1U_0603_10V6K~D
PC153
1U_0603_10V6K~D
12
PC152
0.01U_0402_25V7K~D
@PC152
0.01U_0402_25V7K~D
@
12
PR144
2.2_0603_1%~D
PR144
2.2_0603_1%~D
1 2
PC129
TBD_0603_25V7K~D
@
PC129
TBD_0603_25V7K~D
@
12
G
D
S
PQ44
RHU002N06_SOT323
G
D
S
PQ44
RHU002N06_SOT323
2
13
PR145
49.9K_0402_1%~D
PR145
49.9K_0402_1%~D
12
PR219
200K_0402_1%~D
@PR219
200K_0402_1%~D
@12
PR161
8.45K_0402_5%~D
PR161
8.45K_0402_5%~D
1 2
PR135
24k_0402_1%~D
PR135
24k_0402_1%~D
12
PR136
160K_0402_1%~D
PR136
160K_0402_1%~D
12
PC159
2200P_0402_50V7K~D
@
PC159
2200P_0402_50V7K~D
@
12
PR153
0.01_1206_1%~D
PR153
0.01_1206_1%~D
1
3
4
2
PQ29
SI4812BDY-T1-E3_SO8~D
PQ29
SI4812BDY-T1-E3_SO8~D
S
3D6
D5
D7
D8
S
2
G
4
S
1
2
1
3
PQ25
NTR4502PT1G_SOT23-3~D
2
1
3
PQ25
NTR4502PT1G_SOT23-3~D
2
13
PL14
5.6U_HMU1356-5R6_8.8A_20%~D
PL14
5.6U_HMU1356-5R6_8.8A_20%~D
12
PR165
19.1K_0402_1%~D
PR165
19.1K_0402_1%~D
12
PC128
2200P_0402_50V7K~D
PC128
2200P_0402_50V7K~D
12
G
D
S
PQ70A
NTGD4161PT1G_TSOP6~D
G
D
S
PQ70A
NTGD4161PT1G_TSOP6~D
1
65
PC157
10U_1206_25V6M~D
PC157
10U_1206_25V6M~D
12
PC133
0.1U_0603_25V7K~D
PC133
0.1U_0603_25V7K~D
1 2
PQ22
SI4835BDY-T1-E3_SO8~D
PQ22
SI4835BDY-T1-E3_SO8~D
36
5
7
82
4
1
PC137
0.1U_0603_25V7K~D
PC137
0.1U_0603_25V7K~D
12
T43
PAD~D@
T43
PAD~D@
PR133
33K_0402_5%~D
PR133
33K_0402_5%~D
12
PC136
0.01U_0402_25V7K~D
PC136
0.01U_0402_25V7K~D
12
PU10B
LM393DR_SO8~D
PU10B
LM393DR_SO8~D
IN+
5
IN-
6O7
P8
G
4
PR132
0.01_1206_1%~D
PR132
0.01_1206_1%~D
1
3
4
2
PC167
100P_0402_50V8J
PC167
100P_0402_50V8J
12
PR140
0_0402_5%~D
PR140
0_0402_5%~D
12
PC147
56P_0402_50VNPO~D
PC147
56P_0402_50VNPO~D
1 2
PC154
0.1U_0402_10V7K~D
@
PC154
0.1U_0402_10V7K~D
@
12
PC165
100P_0402_50V8J
PC165
100P_0402_50V8J
12
PR156
1.8K_1206_5%~D
@PR156
1.8K_1206_5%~D
@
12
PR137
10K_0402_5%~D
PR137
10K_0402_5%~D
12
PC139
0.1U_0603_25V7K~D
PC139
0.1U_0603_25V7K~D
12
PR331
232K_0402_1%~D
PR331
232K_0402_1%~D
12
PC143
0.1U_0402_10V7K~D
<BOM Structure>
PC143
0.1U_0402_10V7K~D
<BOM Structure>
12
G
D
S
PQ30
RHU002N06_SOT323
@
G
D
S
PQ30
RHU002N06_SOT323
@
2
13
PR167
523_0402_1%~D
PR167
523_0402_1%~D
12
PR149
0_0603_5%~D
PR149
0_0603_5%~D
12
PR339
100K_0402_5%~D
PR339
100K_0402_5%~D
12
PR307
200K_0402_1%~D
PR307
200K_0402_1%~D
12
PR341
100K_0402_5%~D
PR341
100K_0402_5%~D
12
PC130
0.1U_0603_25V7K~D
PC130
0.1U_0603_25V7K~D
12
PC155
0.1U_0603_25V7K~D
PC155
0.1U_0603_25V7K~D
12
PC256
100P_0402_50V8J~D
PC256
100P_0402_50V8J~D
12
PC161
0.1U_0603_25V7K~D
PC161
0.1U_0603_25V7K~D
1 2
PC131
0.047uF_0603_25V7K~D
PC131
0.047uF_0603_25V7K~D
12
PR218
200K_0402_1%~D
@PR218
200K_0402_1%~D
@12
PR162
32.4K_0402_1%~D
PR162
32.4K_0402_1%~D
12
PC150
0.01U_0402_25V7K~D
@PC150
0.01U_0402_25V7K~D
@
12
PR157
0_0402_5%~D
PR157
0_0402_5%~D
1 2
PR141
309K_0402_1%
PR141
309K_0402_1%
1 2
PR138
10K_0402_5%~D
@PR138
10K_0402_5%~D
@
12
PQ27
SI4800BDY-T1_SO8~D
PQ27
SI4800BDY-T1_SO8~D
3 6
5
7
8
2
4
1
PC138
1U_0603_10V6K~D
PC138
1U_0603_10V6K~D
1 2
PC255
100P_0402_50V8J
PC255
100P_0402_50V8J
12
PC166
100P_0402_50V8J
PC166
100P_0402_50V8J
12
PR142
10K_0402_1%~D
@PR142
10K_0402_1%~D
@
12
PC140
10U_1206_25V6M~D
PC140
10U_1206_25V6M~D
12
PC204
1000P_0603_50V7K~D
PC204
1000P_0603_50V7K~D
12
PC149
220P_0402_50V8J~D
PC149
220P_0402_50V8J~D
12
PR334
1M_0402_5%~D
PR334
1M_0402_5%~D
1 2
PC156
10U_1206_25V6M~D
PC156
10U_1206_25V6M~D
12
PR154
10K_0402_5%~D
PR154
10K_0402_5%~D
1 2
PR134
10K_0402_5%~D
PR134
10K_0402_5%~D
12
PR216
4.7_1206_5%~D
PR216
4.7_1206_5%~D
1 2
PR335
0_0402_5%~D
PR335
0_0402_5%~D
1 2
PR220
0_0402_5%~D
PR220
0_0402_5%~D
1 2
PC168
0.01U_0402_25V7K~D
PC168
0.01U_0402_25V7K~D
12
PC132
0.1U_0603_25V7K~D
PC132
0.1U_0603_25V7K~D
1 2
PC160
0.1U_0603_25V7K~D
PC160
0.1U_0603_25V7K~D
1 2
PD14
RB751V_SOD323~D
PD14
RB751V_SOD323~D
2 1
PU10A
LM393DR_SO8~D
PU10A
LM393DR_SO8~D
IN+
3
IN-
2
O1
P
8G4
PC145
2200P_0402_50V7K~D
PC145
2200P_0402_50V7K~D
12
PR143
10K_0402_5%~D
PR143
10K_0402_5%~D
12
PR148
33_0603_1%~D
@PR148
33_0603_1%~D
@
1 2
PC148
120P_0402_50VNPO~D
PC148
120P_0402_50VNPO~D
1 2
2
1
3
PQ23
NTR4502PT1G_SOT23-3~D
2
1
3
PQ23
NTR4502PT1G_SOT23-3~D
2
13
PC151
0.01U_0402_25V7K~D
@
PC151
0.01U_0402_25V7K~D
@
12
PR139
33K_0402_5%~D
PR139
33K_0402_5%~D
12
PC158
10U_1206_25V6M~D
PC158
10U_1206_25V6M~D
12
G
D
S
PQ31
RHU002N06_SOT323
G
D
S
PQ31
RHU002N06_SOT323
2
13
PL16
FBMJ4516HS720NT_1806~D
PL16
FBMJ4516HS720NT_1806~D
1 2
PR332
42.2K_0402_1%~D
PR332
42.2K_0402_1%~D
12
PU9
BQ24745RHDR_QFN28_5X5~D
PU9
BQ24745RHDR_QFN28_5X5~D
UGATE 24
CSOP 18
PHASE 23
VFB 15
SDA
9
VICM
8
ICREF 1
DCIN
22
ACIN
2
VDDSMB
11
SCL
10
ACOK
13
NC
14
BOOT 25
NC 16
EAO
4
VDDP 21
ICOUT 26
CSSP 28
CSON 17
PGND 19
LGATE 20
FBO
6
EAI
5
CSSN 27
VREF
3
CE
7
GND
12
TP
29
PR158
0_0402_5%~D
PR158
0_0402_5%~D
12
PR155
16.2K_0402_1%~D
@
PR155
16.2K_0402_1%~D
@
12
PD35
RB751S40T1_SOD523-2~D
PD35
RB751S40T1_SOD523-2~D
2 1
PR166
1K_0402_5%~D
@PR166
1K_0402_5%~D
@
12
PR151
7.5K_0402_5%~D
PR151
7.5K_0402_5%~D
1 2
PR146
0_0402_5%~D
PR146
0_0402_5%~D
1 2
RB081L-20_SOD106~DPD30 RB081L-20_SOD106~DPD30
2 1
PC134
1U_0603_10V6K~D
@PC134
1U_0603_10V6K~D
@
1 2
http://hobi-elektronika.net

5
5
4
4
3
3
2
2
1
1
D D
C C
B B
A A
EN_DOCK_PWR_BAR#
EN_DOCK_PWR_BAR#
PBATT_PSRC
+3.3V_ALW2
+3.3V_ALW
+3.3V_ALW
+5V_ALW
+3.3V_ALW2
+DOCK_PWR_BAR
+PWR_SRC
PBATT+
+DC_IN_SS
+DOCK_PWR_BAR
+DC_IN_SS
+3.3V_ALW2
+NBDOCK_DC_IN_SS
+VCHGR
+3.3V_ALW
EN_DOCK_PWR_BAR <37>
NB_AC_OFF_BJT <43>
NB_AC_OFF <37,43,48>
ACAV_DOCK_SRC <48>
ACAV_DOCK_SRC#<35,38>
SW_GND <48>
PBATT_OFF<37>
SLICE_BAT_PRES#<35,37,43>
PBATT_OFF<37>
DOCK_AC_OFF <35>
Title
Size Document Number Rev
Date: Sheet of
LA-4041P
1.0
Selector
49 63Friday, June 06, 2008
Compal Electronics, Inc.
Title
Size Document Number Rev
Date: Sheet of
LA-4041P
1.0
Selector
49 63Friday, June 06, 2008
Compal Electronics, Inc.
Title
Size Document Number Rev
Date: Sheet of
LA-4041P
1.0
Selector
49 63Friday, June 06, 2008
Compal Electronics, Inc.
PROPRIETARY NOTE: THIS SHEET OF ENGINEERING DRAWING AND SPECIFICATIONS CONTAINS CONFIDENTIAL
TRADE SECRET AND OTHER PROPRIETARY INFORMATION OF DELL INC. ("DELL") THIS DOCUMENT MAY NOT
BE TRANSFERRED OR COPIED WITHOUT THE EXPRESS WRITTEN AUTHORIZATION OF DELL. IN ADDITION,
NEITHER THIS SHEET NOR THE INFORMATION IT CONTAINS WAY BE USED BY OR DISCLOSED TO ANY THIRD
PARTY WITHOUT DELL'S EXPRESS WRITTEN CONSENT.
DELL CONFIDENTIAL/PROPRIETARY
PC263
1U_0603_25V6-K~D
PC263
1U_0603_25V6-K~D
12
PD19
RB751V-40_SOD323~D
PD19
RB751V-40_SOD323~D
12
PR271
100K_0402_5%~D
PR271
100K_0402_5%~D
12
PD34
RB751S40T1_SOD523-2~D
PD34
RB751S40T1_SOD523-2~D
21
PR299
100K_0402_5%~D
PR299
100K_0402_5%~D
12
PR300
100K_0402_5%~D
PR300
100K_0402_5%~D
12
PR199
100K_0402_5%~D
PR199
100K_0402_5%~D
12
PR272
100K_0402_5%~D
PR272
100K_0402_5%~D
12
PR222
390K_0402_5%~D
PR222
390K_0402_5%~D
1 2
PC192
0.47U_0805_25V7K~D
PC192
0.47U_0805_25V7K~D
12
PR352
47K_0402_1%~D
PR352
47K_0402_1%~D
12
PQ40B
2N7002DW-T/R7_SOT363-6~D
PQ40B
2N7002DW-T/R7_SOT363-6~D
3
5
4
PQ76A
2N7002DW-7-F_SOT363-6~D
PQ76A
2N7002DW-7-F_SOT363-6~D
61
2
PD20
RB751V-40_SOD323~D
PD20
RB751V-40_SOD323~D
12
G
D
S
PQ51
RHU002N06_SOT323
G
D
S
PQ51
RHU002N06_SOT323
2
13
PR203
33K_0402_5%~D
PR203
33K_0402_5%~D
1 2
G
D
S
PQ50
RHU002N06_SOT323
G
D
S
PQ50
RHU002N06_SOT323
2
13
PR353
100K_0402_5%~D
PR353
100K_0402_5%~D
12
PQ35B
IMD2AT-108_SC74-6~D
PQ35B
IMD2AT-108_SC74-6~D
2
4 3
PR274
22K_0402_5%~D
PR274
22K_0402_5%~D
12
PC194
0.1U_0603_25V7K~D
PC194
0.1U_0603_25V7K~D
12
PD33
RB751S40T1_SOD523-2~D
PD33
RB751S40T1_SOD523-2~D
2 1
PR351
240K_0402_5%~D
PR351
240K_0402_5%~D
12
PQ41
SI4835BDY-T1-E3_SO8~D
PQ41
SI4835BDY-T1-E3_SO8~D
36
5
7
82
4
1
PQ75B
2N7002DW-T/R7_SOT363-6~D
PQ75B
2N7002DW-T/R7_SOT363-6~D
3
5
4
PQ35A
IMD2AT-108_SC74-6~D
PQ35A
IMD2AT-108_SC74-6~D
5
16
PR354
330K_0402_5%~D
PR354
330K_0402_5%~D
12
PQ39
FDS6679AZ_SO8~D
PQ39
FDS6679AZ_SO8~D
36
5
7
82
4
1
PC193
2200P_0402_50V7K~D
PC193
2200P_0402_50V7K~D
12
PQ71A
2N7002DW-T/R7_SOT363-6~D
PQ71A
2N7002DW-T/R7_SOT363-6~D
61
2
PR355
0_0402_5%~D
PR355
0_0402_5%~D
12
PR328
47K_0402_5%~D
PR328
47K_0402_5%~D
1 2
G
D
S
PQ72A
NTGD4161PT1G_TSOP6~D
G
D
S
PQ72A
NTGD4161PT1G_TSOP6~D
1
65
PR329
100K_0402_5%~D
PR329
100K_0402_5%~D
12
PR361
330K_0402_5%~D
PR361
330K_0402_5%~D
1 2
G
D
S
PQ67
RHU002N06_SOT323
G
D
S
PQ67
RHU002N06_SOT323
2
13
PR200
47K_0402_1%~D
PR200
47K_0402_1%~D
12
G
D
S
PQ37
RHU002N06_SOT323
G
D
S
PQ37
RHU002N06_SOT323
2
13
G
D
S
PQ72B
NTGD4161PT1G_TSOP6~D
G
D
S
PQ72B
NTGD4161PT1G_TSOP6~D
3
42
PR201
22K_0402_5%~D
PR201
22K_0402_5%~D
1 2
PD31
PDS5100H-13_POWERDI5-3
PD31
PDS5100H-13_POWERDI5-3
1
2
3
PD16
PDS1040S-13_POWERDI5-3
PD16
PDS1040S-13_POWERDI5-3
1
2
3
PQ40A
2N7002DW-T/R7_SOT363-6~D
PQ40A
2N7002DW-T/R7_SOT363-6~D
61
2
PQ71B
2N7002DW-T/R7_SOT363-6~D
PQ71B
2N7002DW-T/R7_SOT363-6~D
3
5
4
PR197
240K_0402_5%~D
PR197
240K_0402_5%~D
12
PC262
1U_0603_25V6-K~D
PC262
1U_0603_25V6-K~D
12
PR202
620K_0402_5%~D
PR202
620K_0402_5%~D
1 2
PR273
22K_0402_5%~D
PR273
22K_0402_5%~D
12
PQ75A
2N7002DW-T/R7_SOT363-6~D
PQ75A
2N7002DW-T/R7_SOT363-6~D
61
2
G
D
S
PQ36
RHU002N06_SOT323
G
D
S
PQ36
RHU002N06_SOT323
2
13
PR325
240K_0402_5%~D
PR325
240K_0402_5%~D
1 2
PQ76B
2N7002DW-7-F_SOT363-6~D
PQ76B
2N7002DW-7-F_SOT363-6~D
3
5
4
G
D
S
PQ77
RHU002N06_SOT323
G
D
S
PQ77
RHU002N06_SOT323
2
13
G
D
S
PQ43
RHU002N06_SOT323
G
D
S
PQ43
RHU002N06_SOT323
2
13
PQ38
FDS6679AZ_SO8~D
PQ38
FDS6679AZ_SO8~D
3 6
5
7
8
2
4
1
PD18
RB715F_SC70-3~D
PD18
RB715F_SC70-3~D
2
31
PR356
0_0402_5%~D
PR356
0_0402_5%~D
12
PR327
47K_0402_5%~D
PR327
47K_0402_5%~D
1 2
PR223
390K_0402_5%~D
PR223
390K_0402_5%~D
1 2
PR198
22K_0402_5%~D
PR198
22K_0402_5%~D
12
PR363
1K_1206_5%
PR363
1K_1206_5%
12
PQ34
FDS6679AZ_SO8~D
PQ34
FDS6679AZ_SO8~D
36
5
7
82
4
1
PR204
33_0402_5%~D
PR204
33_0402_5%~D
12
G
D
S
PQ52
RHU002N06_SOT323
G
D
S
PQ52
RHU002N06_SOT323
2
13
PR326
240K_0402_5%~D
PR326
240K_0402_5%~D
1 2
http://hobi-elektronika.net

5
5
4
4
3
3
2
2
1
1
D D
C C
B B
A A
VGA_B+
UG_VGA1
LG_VGA1
LG_VGA1
PHASE_VGA1
VGA_B+
UG_VGA2
PHASE_VGA2
+GPU_COREP
LG_VGA2 LG_VGA2
DIS_FB2
DIS_FB2
GNDA_GPU
+5V_ALW
GNDA_GPU
+PWR_SRC
GNDA_GPU
+GPU_COREP
+GPU_COREP
+GPU_CORE
GNDA_GPU
GNDA_GPU
+5V_ALW
GNDA_GPU
GNDA_GPU
GNDA_GPU
+3.3V_ALW
+5V_ALW
GNDA_GPU
+1.1V_GFX_PCIEP +1.1V_GFX_PCIE
+1.5V_RUN
+1.1V_GFX_PCIEP
+3.3V_ALW
GNDA_GPU
GNDA_GPU
GNDA_GPU
GNDA_GPU
GNDA_GPU
+3.3V_ALW
GNDA_GPU
GFX_CORE_PWRGD<41,54>
GPU_VID_0<51>
GFX_CORE_ON<37>
1.1V_GFX_PWRGD <41>
RUNPWROK <37,38,41,47>
GPU_VID_1<51>
Title
Size Document Number Rev
Date: Sheet of
<Doc> 1.0
<Title>
C
50 63Friday, June 13, 2008
Title
Size Document Number Rev
Date: Sheet of
<Doc> 1.0
<Title>
C
50 63Friday, June 13, 2008
Title
Size Document Number Rev
Date: Sheet of
<Doc> 1.0
<Title>
C
50 63Friday, June 13, 2008
1.15V / 1.2V
thermal design current 25A
peak current 30A
GPU_VID_0
GPU_VID_1
1
1
0
1
0
0
0.9V 1.09V 1.17V
default
GPU_VID_0 10
0.89V 1.05V
default
AVIA
Maybach
AVIA
PR288 10K
PR289 31.6K
PR290 11K
Maybach DIS
PR288 41.2K
PR289 107K
PR290 57.6K
GLM2
GPU_VID_0 10
0.89V 1.16V
default
AVIA
GLM3
GLM3
PR288 change to 7.15K
PR290 change to 10K
PR289 change to 13.7K
PR312
10K_0402_1%~D
PR312
10K_0402_1%~D
1 2
PJP37
JUMP_43X79
@
PJP37
JUMP_43X79
@
1
122
PC172
0.1U_0603_25V7K~D
PC172
0.1U_0603_25V7K~D
12
PR295
10_0402_1%~D
1@
PR295
10_0402_1%~D
1@
1 2
+
PC240
470U_X_2VY_R9M~D
+
PC240
470U_X_2VY_R9M~D
1
2
PR314
0_0402_5%
2@ PR314
0_0402_5%
2@
12
PC218
10U_1206_25VAK
PC218
10U_1206_25VAK
1 2
PC220
10U_1206_25VAK
PC220
10U_1206_25VAK
1 2
PC235
10U_0805_6.3V6M~D
PC235
10U_0805_6.3V6M~D
12
PR289
31.6K_0402_1%~D
PR289
31.6K_0402_1%~D
12
PL18
FBMA-L18-453215-900LMA90T_1812~D
PL18
FBMA-L18-453215-900LMA90T_1812~D
12
PC234
1000P_0402_50V7K~D
1@ PC234
1000P_0402_50V7K~D
1@
1 2
PR302
0_0402_5%
@PR302
0_0402_5%
@
1 2
PC237
10U_0805_6.3V6M~D
PC237
10U_0805_6.3V6M~D
12
PR313
10K_0402_1%~D
2@
PR313
10K_0402_1%~D
2@
1 2
PR282
4.7_0805_1%
PR282
4.7_0805_1%
1 2
PC216
1U_0603_6.3V6M~D
PC216
1U_0603_6.3V6M~D
1
2
PQ64
FDMS8670S_MLP8~D
1@ PQ64
FDMS8670S_MLP8~D
1@
3 5
2
4
1
PR298
10K_0402_1%~D
PR298
10K_0402_1%~D
1 2
PU13
MAX17007ETI+_TQFN28_4X4~D
PU13
MAX17007ETI+_TQFN28_4X4~D
REF
1
ILIM1
2
ILIM2
3
VCC 4
SKIP
5
TON1 6
TON2 7
REFIN1
8
CSL1 9
CSH1 10
EN1
11
PGOOD1
12
DH1 13
LX1 14
BST1 15
GND
16
DL1 17
VDD 18
DL2 19
PGND 20
BST2 21
LX2 22
DH2 23
PGOOD2
24
EN2
25
CSH2 26
CSL2 27
FB2 28
GND_T
29
PC222
470p_0402_50V
1@ PC222
470p_0402_50V
1@
12
PC231
10U_1206_25VAK
1@
PC231
10U_1206_25VAK
1@
1 2
PR296
200K_0402_1%~D
@PR296
200K_0402_1%~D
@
12
PJP38
JUMP_43X79
@
PJP38
JUMP_43X79
@
1
122
G
D
S
PQ73
RHU002N06_SOT323
@
G
D
S
PQ73
RHU002N06_SOT323
@
2
1 3
PR306
340K_0402_1%~D
2@ PR306
340K_0402_1%~D
2@
12
PR303
0_0402_5%
PR303
0_0402_5%
1 2
PR293
0_0402_5%
1@ PR293
0_0402_5%
1@
1 2
PC239
0.1U_0805_25VX7R~D
PC239
0.1U_0805_25VX7R~D
1
2
+
PC226
470U_X_2VY_R9M~D
+
PC226
470U_X_2VY_R9M~D
1
2
PC174
0.1U_0603_25V7K~D
1@
PC174
0.1U_0603_25V7K~D
1@
12
PR310
10K_0402_1%~D
@
PR310
10K_0402_1%~D
@
1 2
PR317
12K_0402_1%~D
PR317
12K_0402_1%~D
1 2
PC230
10U_1206_25VAK
1@
PC230
10U_1206_25VAK
1@
1 2
PC223
680P_0402_50V7K~D
PC223
680P_0402_50V7K~D
12
PL19
0.56UH_MPC1040LR56_23A_+-20%~D
PL19
0.56UH_MPC1040LR56_23A_+-20%~D
1
3
4
2
PC229
0.22U_0603_10V7K~D
1@ PC229
0.22U_0603_10V7K~D
1@
1 2
PR309
0_0402_5%
2@ PR309
0_0402_5%
2@
12
PR301
4.7_0805_1%
1@ PR301
4.7_0805_1%
1@
1 2
PC225
1000P_0402_50V7K~D
PC225
1000P_0402_50V7K~D
1 2
PR288
10K_0402_1%~D
PR288
10K_0402_1%~D
12
PC241
680P_0402_50V7K~D
PC241
680P_0402_50V7K~D
12
PC233
0.22U_0402_6.3V6K
1@ PC233
0.22U_0402_6.3V6K
1@
1 2
PR286
0_0402_5%
PR286
0_0402_5%
1 2
PR294
100K_0402_5%~D
PR294
100K_0402_5%~D
12
PR285
6.04K_0402_1%~D
PR285
6.04K_0402_1%~D
1 2
PR169 2.2_0603_1%~DPR169 2.2_0603_1%~D
12
PC236
10U_0805_6.3V6M~D
PC236
10U_0805_6.3V6M~D
12
PR284
0_0402_5%
@PR284
0_0402_5%
@
1 2
PR292
6.04K_0402_1%~D
1@ PR292
6.04K_0402_1%~D
1@
1 2
PQ62
FDS6298_SO8~D
1@ PQ62
FDS6298_SO8~D
1@
S
3D6
D5
D7
D8
S
2
G
4
S
1
PR281
0_0402_5%
PR281
0_0402_5%
1 2
PR283
3.01K_0402_1%
PR283
3.01K_0402_1%
12
PR280
0_0402_5%
@PR280
0_0402_5%
@
1 2
PJP39
JUMP_43X79
@
PJP39
JUMP_43X79
@
1
122
PJP21
PAD-OPEN1x1m
PJP21
PAD-OPEN1x1m
12
PU14
L6935TR_VFQFPN20_4X4~D
PU14
L6935TR_VFQFPN20_4X4~D
N.C.
1
GND
2
N.C.
3
N.C.
4
PGOOD
5
VBIAS 6
EN 7
VIN 8
VIN 9
VIN 10
N.C. 11
N.C. 12
N.C. 13
N.C. 14
N.C. 15
SS
20
ADJ
19
VOUT
18
VOUT
17
VOUT
16
PAD
21
PJP41
JUMP_43X79
@
PJP41
JUMP_43X79
@
1
122
PR304
0_0402_5%
PR304
0_0402_5%
12
PC219
10U_1206_25VAK
PC219
10U_1206_25VAK
1 2
PQ60
FDMS8670S_MLP8~D
PQ60
FDMS8670S_MLP8~D
3 5
2
4
1
PC221
0.22U_0603_10V7K~D
PC221
0.22U_0603_10V7K~D
1 2
PC238
10U_0805_6.3V6M~D
PC238
10U_0805_6.3V6M~D
12
PC173
0.1U_0603_25V7K~D
PC173
0.1U_0603_25V7K~D
12
PQ61
FDMS8670S_MLP8~D
PQ61
FDMS8670S_MLP8~D
3 5
2
4
1
PR279
200K_0402_1%~D
PR279
200K_0402_1%~D
12
PC175
0.1U_0603_25V7K~D
1@
PC175
0.1U_0603_25V7K~D
1@
12
PR297
10K_0402_1%~D
PR297
10K_0402_1%~D
1 2
PC232
10U_1206_25VAK
1@
PC232
10U_1206_25VAK
1@
1 2
G
D
S
PQ63
RHU002N06_SOT323
G
D
S
PQ63
RHU002N06_SOT323
2
13
PQ59
FDS6298_SO8~D
PQ59
FDS6298_SO8~D
S
3D6
D5
D7
D8
S
2
G
4
S
1
PJP40
JUMP_43X79
@
PJP40
JUMP_43X79
@
1
122
PJP36
JUMP_43X79
@
PJP36
JUMP_43X79
@
1
122
PQ65
FDMS8670S_MLP8~D
1@ PQ65
FDMS8670S_MLP8~D
1@
3 5
2
4
1
PR311
10K_0402_1%~D
@PR311
10K_0402_1%~D
@
1 2
PC224
0.22U_0402_6.3V6K
PC224
0.22U_0402_6.3V6K
1 2
PC217
2.2U_0603_10V6K~D
PC217
2.2U_0603_10V6K~D
12
PR291
3.01K_0402_1%
1@ PR291
3.01K_0402_1%
1@
12
G
D
S
PQ68
RHU002N06_SOT323
2@
G
D
S
PQ68
RHU002N06_SOT323
2@
2
13
PR277
10_0603_5%
PR277
10_0603_5%
1 2
PC228
0.22U_0402_6.3V6K
PC228
0.22U_0402_6.3V6K
12
PR287
10_0402_1%~D
PR287
10_0402_1%~D
1 2
PR278
200K_0402_1%~D
PR278
200K_0402_1%~D
12
+
PC227
470U_X_2VY_R9M~D
+
PC227
470U_X_2VY_R9M~D
1
2
PR168
2.2_0603_1%~D
PR168
2.2_0603_1%~D
12
PR308
0_0402_5%
1@ PR308
0_0402_5%
1@
1 2
PR290
11K_0402_1%~D
PR290
11K_0402_1%~D
12
PL20
0.56UH_MPC1040LR56_23A_+-20%~D
1@ PL20
0.56UH_MPC1040LR56_23A_+-20%~D
1@
1
3
4
2
http://hobi-elektronika.net

5
5
4
4
3
3
2
2
1
1
D D
C C
B B
A A
PEG_MTX_GRX_N[0..15]
PEG_MRX_GTX_P[0..15]
PEG_MRX_GTX_N[0..15]
PEG_MTX_GRX_P[0..15]
PEG_MRX_GTX_C_N0
PEG_MRX_GTX_C_P0
PEG_MRX_GTX_C_P2
PEG_MRX_GTX_C_N2
PEG_MRX_GTX_C_P3
PEG_MRX_GTX_C_N3
PEG_MRX_GTX_C_P4
PEG_MRX_GTX_C_N4
PEG_MRX_GTX_C_P5
PEG_MRX_GTX_C_N5
PEG_MRX_GTX_C_P6
PEG_MRX_GTX_C_N6
PEG_MRX_GTX_C_P7
PEG_MRX_GTX_C_N7
PEG_MRX_GTX_C_P8
PEG_MRX_GTX_C_N8
PEG_MRX_GTX_C_P9
PEG_MRX_GTX_C_N9
PEG_MRX_GTX_C_P10
PEG_MRX_GTX_C_N10
PEG_MRX_GTX_C_P11
PEG_MRX_GTX_C_N11
PEG_MRX_GTX_C_N12
PEG_MRX_GTX_C_N13
PEG_MRX_GTX_C_N14
PEG_MRX_GTX_C_N15
PEG_MRX_GTX_C_P15
PEG_MRX_GTX_N0
PEG_MRX_GTX_C_P14
PEG_MRX_GTX_C_P13
PEG_MRX_GTX_C_P12
PEG_MRX_GTX_P11
PEG_MRX_GTX_P6
PEG_MRX_GTX_N9
PEG_MRX_GTX_N5
PEG_MRX_GTX_P12
PEG_MRX_GTX_N6
PEG_MRX_GTX_P0
PEG_MRX_GTX_P14
PEG_MRX_GTX_P4
PEG_MRX_GTX_N11
PEG_MRX_GTX_P7
PEG_MRX_GTX_N1
PEG_MRX_GTX_N8
PEG_MRX_GTX_P9
PEG_MRX_GTX_N14
PEG_MRX_GTX_P15
PEG_MRX_GTX_N7
PEG_MRX_GTX_P10
PEG_MRX_GTX_P2
PEG_MRX_GTX_N15
PEG_MRX_GTX_P13
PEG_MRX_GTX_P3
PEG_MRX_GTX_N3
PEG_MRX_GTX_N13
PEG_MRX_GTX_P5
PEG_MRX_GTX_N2
PEG_MRX_GTX_P8
PEG_MRX_GTX_N4
PEG_MRX_GTX_P1
PEG_MRX_GTX_N10
PEG_MRX_GTX_N12
PEG_MRX_GTX_C_P1
PEG_MRX_GTX_C_N1
PEG_MRX_GTX_C_N4
PEG_MRX_GTX_C_N2
PEG_MRX_GTX_C_P2
PEG_MTX_GRX_N11
PEG_MTX_GRX_N5
PEG_MTX_GRX_P5
PEG_MRX_GTX_C_N15
PEG_MTX_GRX_N10
PEG_MRX_GTX_C_P10
PEG_MTX_GRX_P14
PEG_MTX_GRX_P12
PEG_MTX_GRX_N9
PEG_MTX_GRX_P3
PEG_MRX_GTX_C_P11
PEG_MTX_GRX_N14
PEG_MTX_GRX_P9
PEG_MRX_GTX_C_N13
PEG_MRX_GTX_C_P4
PEG_MRX_GTX_C_P9
PEG_MRX_GTX_C_N8
PEG_MRX_GTX_C_N6
PEG_MRX_GTX_C_P5
PEG_MRX_GTX_C_P3
PEG_MRX_GTX_C_N3
PEG_MRX_GTX_C_P1
PEG_MTX_GRX_P15
PEG_MTX_GRX_P13
PEG_MRX_GTX_C_N14
PEG_MRX_GTX_C_P7
PEG_MTX_GRX_N12
PEG_MRX_GTX_C_N11
PEG_MRX_GTX_C_N0
PEG_MTX_GRX_P8
PEG_MTX_GRX_N2
PEG_MRX_GTX_C_N10
PEG_MRX_GTX_C_N7
PEG_MTX_GRX_N13
PEG_MTX_GRX_P4
CLK_PCIE_VGA#
PEG_MRX_GTX_C_N9
PEG_MRX_GTX_C_P6
PEG_MRX_GTX_C_N5
PEG_MRX_GTX_C_N1
PEG_MRX_GTX_C_P0
PEG_MTX_GRX_P1
PEG_MRX_GTX_C_P15
PEG_MTX_GRX_N8
PEG_MTX_GRX_P2
CLK_PCIE_VGA
PEG_MRX_GTX_C_P14
PEG_MRX_GTX_C_P12
PEG_MTX_GRX_N15
PEG_MTX_GRX_N3
PEG_MTX_GRX_P11
PEG_MTX_GRX_P7
PEG_MTX_GRX_P0
PEG_MRX_GTX_C_P13
PEG_MTX_GRX_P10
PEG_MTX_GRX_P6
PEG_MTX_GRX_N4
PEG_MTX_GRX_N0
PEG_MRX_GTX_C_N12
PEG_MRX_GTX_C_P8
PEG_MTX_GRX_N7
PEG_MTX_GRX_N6
PEG_MTX_GRX_N1 BIA_PWM_GPU
ENVDD_GPU
PANEL_BKEN_GPU
DPB_GPU_P14
HDMI_DET1
DACA_VREF
DACA_RSET
JTAG_TCK_GPU
JTAG_TDI_GPU
JTAG_TDO_GPU
JTAG_TMS_GPU
JTAG_RST#GPU
CRT_RED_GPU
CRT_BLU_GPU
CRT_GRN_GPU
CRT_VSYNC_GPU
CRT_HSYNC_GPU
DVI_C_DAT_DDC
DVI_C_CLK_DDC
DVI_B_DAT_DDC
DVI_B_CLK_DDC
GPU_DAT_DDC
LDDC_CLK_GPU
LDDC_DATA_GPU
LCD_B0+_GPU
LCD_B1-_GPU
LCD_B1+_GPU
LCD_B2-_GPU
LCD_B0-_GPU
LCD_B2+_GPU
LCD_A1-_GPU
LCD_A0-_GPU
LCD_ACLK+_GPU
LCD_ACLK-_GPU
LCD_A2-_GPU
LCD_A2+_GPU
LCD_A0+_GPU
LCD_A1+_GPU
DPB_LANE_P0
DPB_LANE_N0
DPB_LANE_P1
DPB_LANE_N1
DPB_LANE_P2
DPB_LANE_N2
DPB_LANE_P3
DPB_LANE_N3
ROM_SI_GPU
ROM_SO_GPU
ROM_SCLK_GPU
DPB_LANE_P0
DPB_LANE_N0
DPB_LANE_P1
DPB_LANE_N1
DPB_LANE_P2
DPB_LANE_N2
DPB_LANE_P3
DPB_LANE_N3
DPC_LANE_P0
DPC_LANE_N0
DPC_LANE_P1
DPC_LANE_N1
DPC_LANE_P2
DPC_LANE_N2
DPC_LANE_P3
DPC_LANE_N3
DPC_LANE_P0
DPC_LANE_N0
DPC_LANE_P1
DPC_LANE_N1
DPC_LANE_P2
DPC_LANE_N2
DPC_LANE_P3
DPC_LANE_N3
SPDIF_OUT_GPU
DPB_CA_DET
DPC_CA_DET
PEX_TERMP
HDCP_CLK
HDCP_DAT
GPU_CLK_DDC
GPU_CLK_DDC
HDCP_CLK
HDCP_DAT
HDCP_WP
DPB_GPU_P14
GPU_DAT_DDC
HDCP_WP
HDCP_DAT
HDCP_CLK
I2CS_SDA
I2CE_SDA
LCD_BCLK-_GPU
LCD_BCLK+_GPU
GPU_GPIO16
GPU_GPIO18
GPU_GPIO16
GPU_GPIO18
I2CE_SCL
I2CE_SCL
I2CE_SDA
STRAP0
STRAP2
ROM_SCLK_GPU
ROM_SI_GPU
ROM_SO_GPU
SPDIF_OUT_GPU
STRAP1
I2CS_SCL
I2CS_SDA
I2CS_SCL
CRT_BLU_GPU
CRT_RED_GPU
CRT_GRN_GPU
DPC_DOCK_HPD
ENVDD_GPU
+3.3V_RUN
+3.3V_RUN
+3.3V_RUN
+3.3V_RUN
+3.3V_RUN
+3.3V_RUN
+3.3V_RUN
+3.3V_RUN
PLTRST1#<10,22,32>
PEG_MRX_GTX_N[0..15]<12>
PEG_MTX_GRX_N[0..15]<12>
CLK_PCIE_VGA#<6>
PEG_MRX_GTX_P[0..15]<12>
PEG_MTX_GRX_P[0..15]<12>
CLK_PCIE_VGA<6>
CLK_NVSS_27M<6>
GPU_DAT_DDC <20>
GPU_CLK_DDC <20>
DPC_DOCK_HPD <35>
THERMTRIP_VGA# <18>
BIA_PWM_GPU <19>
ENVDD_GPU <19>
PANEL_BKEN_GPU <37>
DPB_HPD <21>
GPU_VID_0 <50>
CLK_NV_27M <6>
CRT_RED_GPU <20>
CRT_GRN_GPU <20>
CRT_BLU_GPU <20>
CRT_HSYNC_GPU <20>
CRT_VSYNC_GPU <20>
LDDC_DATA_GPU <19>
LDDC_CLK_GPU <19>
DVI_C_CLK_DDC <21>
DVI_C_DAT_DDC <21>
DVI_B_CLK_DDC <21>
DVI_B_DAT_DDC <21>
LCD_B0+_GPU<19> LCD_B0-_GPU<19> LCD_B1+_GPU<19> LCD_B1-_GPU<19> LCD_B2+_GPU<19> LCD_B2-_GPU<19>
LCD_ACLK+_GPU<19> LCD_ACLK-_GPU<19> LCD_A0+_GPU<19> LCD_A0-_GPU<19> LCD_A1+_GPU<19> LCD_A1-_GPU<19> LCD_A2+_GPU<19> LCD_A2-_GPU<19>
ICH_AZ_GPU_BITCLK<23> ICH_AZ_GPU_SYNC<23> ICH_AZ_GPU_SDIN2<23> ICH_AZ_GPU_SDOUT<23> ICH_AZ_GPU_RST#<23>
DPB_AUX <21>
DPB_AUX# <21>
DPB_LANE_P0_C <21>
DPB_LANE_N0_C <21>
DPB_LANE_P1_C <21>
DPB_LANE_N1_C <21>
DPB_LANE_P2_C <21>
DPB_LANE_N2_C <21>
DPB_LANE_P3_C <21>
DPB_LANE_N3_C <21>
DPC_LANE_P0_C <35>
DPC_LANE_N0_C <35>
DPC_LANE_P1_C <35>
DPC_LANE_P2_C <35>
DPC_LANE_N2_C <35>
DPC_LANE_P3_C <35>
DPC_LANE_N3_C <35>
GPIO10_REF_SW <55,56>
DPC_DOCK_AUX <21>
DPC_DOCK_AUX# <21>
DPB_CA_DET <21>
DPC_CA_DET <21,35>
SPDIF_OUT<27>
DPB_MB_P14 <21>
VGA_THERMDP <18>
VGA_THERMDN <18>
LCD_BCLK-_GPU<19> LCD_BCLK+_GPU<19>
DPC_LANE_N1_C <35>
GPU_VID_1 <50>
Title
Size Document Number Rev
Date: Sheet of
LA-4051P
1.0
NVG98 PCIE,GPIO,CLK,LVDS
51 63Friday, June 13, 2008
Compal Electronics, Inc.
Title
Size Document Number Rev
Date: Sheet of
LA-4051P
1.0
NVG98 PCIE,GPIO,CLK,LVDS
51 63Friday, June 13, 2008
Compal Electronics, Inc.
Title
Size Document Number Rev
Date: Sheet of
LA-4051P
1.0
NVG98 PCIE,GPIO,CLK,LVDS
51 63Friday, June 13, 2008
Compal Electronics, Inc.
PROPRIETARY NOTE: THIS SHEET OF ENGINEERING DRAWING AND SPECIFICATIONS CONTAINS CONFIDENTIAL
TRADE SECRET AND OTHER PROPRIETARY INFORMATION OF DELL INC. ("DELL") THIS DOCUMENT MAY NOT
BE TRANSFERRED OR COPIED WITHOUT THE EXPRESS WRITTEN AUTHORIZATION OF DELL. IN ADDITION,
NEITHER THIS SHEET NOR THE INFORMATION IT CONTAINS WAY BE USED BY OR DISCLOSED TO ANY THIRD
PARTY WITHOUT DELL'S EXPRESS WRITTEN CONSENT.
CLOSE TO GPU
<---CRT
<---DVI B
<---DVI C
<---LVDS
Stuff R929 for
standard I2C ROM.
Stuff R932 for
crypto ROM Avia
Maybach
DSC
R922
24.9K
20K NB9M-NS
NB9P-GLM2
R923 R936
depop
depop
15K
15Kdepop
depop
R927
Q:16x32
H:16x32
S:16x32
Q:32x32
H:32x32
S:32x32
ROM_SI_GPU
R1025
all GDDR3
10K_1%
15K_1%
20K_1%
30K_1%
35K_1%
45.3K_1%
NB9P-GLM3(45W)15KAvia(45W)
R890 10K_0402_5%~DR890 10K_0402_5%~D
1 2
C765 0.1U_0402_10V7K~DC765 0.1U_0402_10V7K~D
12
C7250.1U_0402_10V7K~D C7250.1U_0402_10V7K~D
12
R695
2.2K_0402_5%~D
R695
2.2K_0402_5%~D
12
R686 0_0402_5%~DR686 0_0402_5%~D
1 2
R939
4.99K_0402_1%~D
@
R939
4.99K_0402_1%~D
@
1 2
C7300.1U_0402_10V7K~D C7300.1U_0402_10V7K~D
12
C7160.1U_0402_10V7K~D C7160.1U_0402_10V7K~D
12
T84 PAD~DT84 PAD~D
R957
10K_0402_5%~D
R957
10K_0402_5%~D
1 2
R675 33_0402_5%~D@R675 33_0402_5%~D@
1 2
R935
4.99K_0402_1%~D
@
R935
4.99K_0402_1%~D
@
1 2
C7340.1U_0402_10V7K~D C7340.1U_0402_10V7K~D
12
R934
10K_0402_1%~D
R934
10K_0402_1%~D
1 2
C750 0.1U_0402_10V7K~DC750 0.1U_0402_10V7K~D
12
C7190.1U_0402_10V7K~D C7190.1U_0402_10V7K~D
12
C764 0.1U_0402_10V7K~DC764 0.1U_0402_10V7K~D
12
R930
4.99K_0402_1%~D
R930
4.99K_0402_1%~D
1 2
R894
0_0402_5%~D
R894
0_0402_5%~D
1 2
C758 0.1U_0402_10V7K~DC758 0.1U_0402_10V7K~D
12
Part Number Description
S IC NB9M-NS-B-U2(H) BGA 969P
SA00002B81L
GPU NB9M-NS-BH2@ U561
Part Number Description
S IC NB9M-NS-B-U2(H) BGA 969P
SA00002B81L
GPU NB9M-NS-BH2@ U561
R1021
100K_0402_5%~D
R1021
100K_0402_5%~D
12
C7470.1U_0402_10V7K~D C7470.1U_0402_10V7K~D
12
C7240.1U_0402_10V7K~D C7240.1U_0402_10V7K~D
12
R678 0_0402_5%~D@R678 0_0402_5%~D@
1 2
R923
15K_0402_1%
1@ R923
15K_0402_1%
1@
1 2
R1025
20K_0402_1%~D
2@ R1025
20K_0402_1%~D
2@
1 2
Part 4 of 6
LVDS
GENERAL MXM/DVI/DP
HDA
NC
MULTIUSE INPUT OUTPUT
RUF
U56D
NB9P-GLM2_BGA969~D
1@
Part 4 of 6
LVDS
GENERAL MXM/DVI/DP
HDA
NC
MULTIUSE INPUT OUTPUT
RUF
U56D
NB9P-GLM2_BGA969~D
1@
IFPA_TXC_N
AM12 IFPA_TXC
AM11
IFPA_TXD0
AM8
IFPA_TXD0_N
AL8
IFPA_TXD1
AM10
IFPA_TXD1_N
AM9
IFPA_TXD2
AK10
IFPA_TXD2_N
AL10
IFPA_TXD3
AK11
IFPA_TXD3_N
AL11
IFPB_TXC
AP13
IFPB_TXC_N
AN13
IFPB_TXD4
AN8
IFPB_TXD4_N
AP8
IFPB_TXD5
AP10
IFPB_TXD5_N
AN10
IFPB_TXD6
AR11
IFPB_TXD6_N
AR10
IFPB_TXD7
AN11
IFPB_TXD7_N
AP11
IFPAB_RSET
AJ11
SPDIF A5
IFPEF_RSET AL1
IFPCD_RSET AK7
IFPC_AUX AP2
IFPC_AUX_N AN3
IFPC_DPL0_TXD2 AM7
IFPC_DPL0_TXD2_N AM6
IFPC_DPL1_TXD1 AL5
IFPC_DPL1_TXD1_N AM5
IFPC_DPL2_TXD0 AM3
IFPC_DPL2_TXD0_N AM4
IFPC_DPL3_TXC AP1
IFPC_DPL3_TXC_N AR2
IFPD_AUX AP4
IFPD_AUX_N AN4
IFPD_DPL0_TXD2 AR8
IFPD_DPL0_TXD2_N AR7
IFPD_DPL1_TXD1 AP7
IFPD_DPL1_TXD1_N AN7
IFPD_DPL2_TXD0 AN5
IFPD_DPL2_TXD0_N AP5
IFPD_DPL3_TXC AR5
IFPD_DPL3_TXC_N AR4
BUFRST_N A4
ROM_SCLK D4
ROM_SI D3
ROM_SO C4
ROM_CS_N C3
THERMDP B5
THERMDN B4
HDA_BCLK
D7
HDA_SYNC
A7
HDA_SDI
C7
HDA_SDO
B7
HDA_RST_N
D6
IFPE_AUX AE4
IFPE_AUX_N AD4
IFPE_DPL0_TXD2 AH6
IFPE_DPL0_TXD2_N AH5
IFPE_DPL1_TXD1 AH4
IFPE_DPL1_TXD1_N AG4
IFPE_DPL2_TXD0 AF4
IFPE_DPL2_TXD0_N AF5
IFPE_DPL3_TXC AE6
IFPE_DPL3_TXC_N AE5
IFPF_AUX AF3
IFPF_AUX_N AF2
IFPF_DPL0_TXD2 AL2
IFPF_DPL0_TXD2_N AL3
IFPF_DPL1_TXD1 AJ3
IFPF_DPL1_TXD1_N AJ2
IFPF_DPL2_TXD0 AJ1
IFPF_DPL2_TXD0_N AH1
IFPF_DPL3_TXC AH2
IFPF_DPL3_TXC_N AH3
MIOA_CLKIN
N4
MIOA_CLKOUT
R4
MIOA_CLKOUT_N
T4
MIOA_CTL3
P5
MIOA_D0
N1
MIOA_D1
P4
MIOA_D10
U2
MIOA_D11
U3
MIOA_DE
N2
MIOA_HSYNC
N3
MIOA_VREF
N5
MIOA_VSYNC
L3
MIOB_CLKIN
AE1
MIOB_CLKOUT
V4
MIOB_CLKOUT_N
W4
MIOB_CTL3
W3
MIOB_D0
Y1
MIOB_D1
Y2
MIOB_D10
AE3
MIOB_D11
AE2
MIOB_D2
Y3
MIOB_D3
AB3
MIOB_D4
AB2
MIOB_D5
AB1
MIOB_D6
AC4
MIOB_D7
AC1
MIOB_D8
AC2
MIOB_D9
AC3
MIOB_DE
Y5
MIOB_HSYNC
W1
MIOB_VREF
AF1
MIOB_VSYNC
W2
MIOA_D2
P1
MIOA_D3
P2
MIOA_D4
P3
MIOA_D5
T3
MIOA_D6
T2
MIOA_D7
T1
MIOA_D8
U4
MIOA_D9
U1
MIOA_D13
T6
MIOB_D12
U6
MIOB_D13
W6
MIOB_D14
Y6
MIOA_D14
N6
MIOA_D12
R6
MIOB_D15/(STRAP0)
W5
MIOB_D16/(STRAP1)
W7
MIOB_D17/(STRAP2)
V7
PGOOD_OUT C5
STRAP_REF_MIOB M9
STRAP_REF_3V3 N9
NC_16 R7
NC_17 U7
NC_18 V6
RFU_0 AD29
RFU_1 AE29
RFU_2 AG29
RFU_3 AH29
RFU_4 G11
RFU_5 G12
RFU_6 G14
RFU_7 G15
RFU_8 G24
RFU_9 G25
RFU_10 G27
RFU_11 G28
RFU_12 J25
RFU_13 J26
RFU_14 L29
RFU_15 M29
RFU_16 P29
RFU_17 R29
NC_0
A2
NC_1
AB7
NC_2
AD6
NC_3
AF6
NC_4
AG6
NC_5
AJ5
NC_6
AK15
NC_7
AL7
NC_8
D35
NC_13 M7
NC_14 P6
NC_15 P7
NC_12 H32
NC_10 E7
NC_11 F7
NC_9 E35
C762 0.1U_0402_10V7K~DC762 0.1U_0402_10V7K~D
12
R672 1K_0402_5%~D@R672 1K_0402_5%~D@
12
R708 2.2K_0402_5%~DR708 2.2K_0402_5%~D
1 2
C760 0.1U_0402_10V7K~DC760 0.1U_0402_10V7K~D
12
R676 0_0402_5%~D@R676 0_0402_5%~D@
1 2
C7220.1U_0402_10V7K~D C7220.1U_0402_10V7K~D
12
C753 0.1U_0402_10V7K~DC753 0.1U_0402_10V7K~D
12
C982 0.1U_0402_10V7K~D@C982 0.1U_0402_10V7K~D@
12
R928
2K_0402_1%~D
@
R928
2K_0402_1%~D
@
1 2
R721 1K_0402_1%~DR721 1K_0402_1%~D
1 2
C751 0.1U_0402_10V7K~DC751 0.1U_0402_10V7K~D
12
R892
100K_0402_5%~D
@
R892
100K_0402_5%~D
@
12
C761 0.1U_0402_10V7K~DC761 0.1U_0402_10V7K~D
12
R855
10K_0402_5%~D
@
R855
10K_0402_5%~D
@
1 2
R1010
0_0402_5%~D
R1010
0_0402_5%~D
1 2
R709 2.2K_0402_5%~D
@
R709 2.2K_0402_5%~D
@
1 2
C756 0.1U_0402_10V7K~DC756 0.1U_0402_10V7K~D
12
R856 2.49K_0402_1%~D
R856 2.49K_0402_1%~D
1 2
R692 150_0402_1%~DR692 150_0402_1%~D
1 2
C7520.1U_0402_10V7K~D C7520.1U_0402_10V7K~D
12
C7450.1U_0402_10V7K~D C7450.1U_0402_10V7K~D
12
R933
4.99K_0402_1%~D
@
R933
4.99K_0402_1%~D
@
1 2
R681 0_0402_5%~DR681 0_0402_5%~D
1 2
R694
2.2K_0402_5%~D
R694
2.2K_0402_5%~D
12
C7360.1U_0402_10V7K~D C7360.1U_0402_10V7K~D
12
R889 0_0402_5%~DR889 0_0402_5%~D
1 2
C766 0.1U_0402_10V7K~DC766 0.1U_0402_10V7K~D
12
C7390.1U_0402_10V7K~D C7390.1U_0402_10V7K~D
12
C748 0.1U_0402_10V7K~DC748 0.1U_0402_10V7K~D
12
C983
0.033U_0402_16V7K~D
C983
0.033U_0402_16V7K~D
12
R677 124_0402_1%~DR677 124_0402_1%~D
1 2
R952
10K_0402_5%~D
R952
10K_0402_5%~D
1 2
C7270.1U_0402_10V7K~D C7270.1U_0402_10V7K~D
12
C755 0.1U_0402_10V7K~DC755 0.1U_0402_10V7K~D
12
R929
2.2K_0402_5%~D
R929
2.2K_0402_5%~D
12
R674 0_0402_5%~D@R674 0_0402_5%~D@
1 2
R931
20K_0402_1%~D
@
R931
20K_0402_1%~D
@
1 2
C7170.1U_0402_10V7K~D C7170.1U_0402_10V7K~D
12
DVO / GPIO
PCI EXPRESS
TEST
CLK
Part 1 of 6
DACsI2C
U56A
NB9P-GLM2_BGA969~D
1@
DVO / GPIO
PCI EXPRESS
TEST
CLK
Part 1 of 6
DACsI2C
U56A
NB9P-GLM2_BGA969~D
1@
PEX_RX0
AP17
PEX_RX0_N
AN17
PEX_RX1
AN19
PEX_RX1_N
AP19
PEX_RX2
AR19
PEX_RX2_N
AR20
PEX_RX3
AP20
PEX_RX3_N
AN20
PEX_RX4
AN22
PEX_RX4_N
AP22
PEX_RX5
AR22
PEX_RX5_N
AR23
PEX_RX6
AP23
PEX_RX6_N
AN23
PEX_RX7
AN25
PEX_RX7_N
AP25
PEX_RX8
AR25
PEX_RX8_N
AR26
PEX_RX9
AP26
PEX_RX9_N
AN26
PEX_RX10
AN28
PEX_RX10_N
AP28
PEX_RX11
AR28
PEX_RX11_N
AR29
PEX_RX12
AP29
PEX_RX12_N
AN29
PEX_RX13
AN31
PEX_RX13_N
AP31
PEX_RX14
AR31
PEX_RX14_N
AR32
PEX_RX15
AR34
PEX_RX15_N
AP34
PEX_TX0
AL17
PEX_TX0_N
AM17
PEX_TX1
AM18
PEX_TX1_N
AM19
PEX_TX2
AL19
PEX_TX2_N
AK19
PEX_TX3
AL20
PEX_TX3_N
AM20
PEX_TX4
AM21
PEX_TX4_N
AM22
PEX_TX5
AL22
PEX_TX5_N
AK22
PEX_TX6
AL23
PEX_TX6_N
AM23
PEX_TX7
AM24
PEX_TX7_N
AM25
PEX_TX8
AL25
PEX_TX8_N
AK25
PEX_TX9
AL26
PEX_TX9_N
AM26
PEX_TX10
AM27
PEX_TX10_N
AM28
PEX_TX11
AL28
PEX_TX11_N
AK28
PEX_TX12
AK29
PEX_TX12_N
AL29
PEX_TX13
AM29
PEX_TX13_N
AM30
PEX_TX14
AM31
PEX_TX14_N
AM32
PEX_TX15
AN32
PEX_TX15_N
AP32
PEX_REFCLK
AR16
PEX_REFCLK_N
AR17
PEX_RST_N
AM16
XTAL_IN B1
XTAL_OUT B2
XTAL_OUTBUFF
D1
XTAL_SSIN
D2
GPIO0 K1
GPIO1 K2
GPIO2 K3
GPIO3 H3
GPIO4 H2
GPIO5 H1
GPIO6 H4
GPIO7 H5
GPIO8 H6
GPIO9 J7
GPIO10 K4
GPIO11 K5
GPIO12 H7
GPIO15 L1
GPIO16 L2
GPIO17 L4
GPIO18 M4
GPIO19 L7
GPIO13 J4
GPIO14 J6
DACA_HSYNC AM13
DACA_VSYNC AL13
DACA_RED AM15
DACA_BLUE AL14
DACA_GREEN AM14
DACA_RSET AK13
DACA_VREF AK12
DACB_RED AA4
DACB_BLUE Y4
DACB_GREEN AB4
DACB_RSET AB6
DACB_CSYNC AB5
DACB_VREF AC5
DACC_HSYNC AM1
DACC_VSYNC AM2
DACC_RED AK4
DACC_BLUE AJ4
DACC_GREEN AL4
DACC_RSET AH7
DACC_VREF AK6
PEX_TSTCLK_OUT AJ17
PEX_TSTCLK_OUT_N AJ18
JTAG_TCK AP14
JTAG_TDI AN14
JTAG_TDO AN16
JTAG_TMS AR14
JTAG_TRST_N AP16
TESTMODE AP35
I2CA_SCL G1
I2CA_SDA G4
I2CB_SCL G3
I2CB_SDA G2
I2CC_SCL E3
I2CC_SDA E4
I2CD_SCL F4
I2CD_SDA G5
I2CE_SCL D5
I2CE_SDA E5
I2CH_SCL F6
I2CH_SDA G6
I2CS_SCL E2
I2CS_SDA E1
GPIO20 L5
GPIO21 K6
SWAP_RDY_A/GPIO22 L6
STEREO/GPIO23 M6
PEX_TERMP
AG21
PEX_RFU1
AG19
PEX_RFU2
AG20
PEX_CLKREQ_N
AR13
C7260.1U_0402_10V7K~D C7260.1U_0402_10V7K~D
12
U65
190-00001-0001-T03 AT88SC0808C_SO8~D
U65
190-00001-0001-T03 AT88SC0808C_SO8~D
A0 1
A1 2
SDA
5SCL
6
VCC
8
A2 3
GND 4
WP
7
C7410.1U_0402_10V7K~D C7410.1U_0402_10V7K~D
12
C1032
0.01U_0402_16V7K~D
C1032
0.01U_0402_16V7K~D
1 2
C763 0.1U_0402_10V7K~DC763 0.1U_0402_10V7K~D
12
R696 200_0402_1%~DR696 200_0402_1%~D
1 2
T86 PAD~DT86 PAD~D
T87 PAD~DT87 PAD~D
T83 PAD~DT83 PAD~D
R691 150_0402_1%~DR691 150_0402_1%~D
1 2
C7210.1U_0402_10V7K~D C7210.1U_0402_10V7K~D
12
R720 1K_0402_1%~DR720 1K_0402_1%~D
1 2
R673 0_0402_5%~D@R673 0_0402_5%~D@
1 2
R927
45.3K_0402_1%~D
5@ R927
45.3K_0402_1%~D
5@
1 2
T85 PAD~DT85 PAD~D
C7310.1U_0402_10V7K~D C7310.1U_0402_10V7K~D
12
R1024 2.2K_0402_5%~DR1024 2.2K_0402_5%~D
1 2
C744
100P_0402_50V8K~D
@C744
100P_0402_50V8K~D
@
1
2
C759 0.1U_0402_10V7K~DC759 0.1U_0402_10V7K~D
12
C7400.1U_0402_10V7K~D C7400.1U_0402_10V7K~D
12
T119PAD~DT119PAD~D
R682 10K_0402_5%~D@R682 10K_0402_5%~D@
1 2
R1013 2.2K_0402_5%~D@R1013 2.2K_0402_5%~D@
1 2
R693 150_0402_1%~DR693 150_0402_1%~D
1 2
R926 10K_0402_5%~DR926 10K_0402_5%~D
1 2
R958 10K_0402_5%~D@R958 10K_0402_5%~D@
1 2
C7180.1U_0402_10V7K~D C7180.1U_0402_10V7K~D
12
R1022 40.2K_0402_1%~DR1022 40.2K_0402_1%~D
1 2
C7330.1U_0402_10V7K~D C7330.1U_0402_10V7K~D
12
C757 0.1U_0402_10V7K~DC757 0.1U_0402_10V7K~D
12
D63
DA204U_SOT323-3~D
@D63
DA204U_SOT323-3~D
@
2
3
1
R922
24.9K_0402_1%~D
1@ R922
24.9K_0402_1%~D
1@
1 2
C732
0.1U_0402_10V7K~D
C732
0.1U_0402_10V7K~D
1 2
C7350.1U_0402_10V7K~D C7350.1U_0402_10V7K~D
12
C7380.1U_0402_10V7K~D C7380.1U_0402_10V7K~D
12
R919 2.2K_0402_5%~DR919 2.2K_0402_5%~D
12
C7200.1U_0402_10V7K~D C7200.1U_0402_10V7K~D
12
R936
15K_0402_1%
2@ R936
15K_0402_1%
2@
1 2
R938
4.99K_0402_1%~D
@
R938
4.99K_0402_1%~D
@
12
R932
10K_0402_5%~D
@R932
10K_0402_5%~D
@
12
R893 0_0402_5%~DR893 0_0402_5%~D
1 2
C7280.1U_0402_10V7K~D C7280.1U_0402_10V7K~D
12
C7290.1U_0402_10V7K~D C7290.1U_0402_10V7K~D
12
R1011
0_0402_5%~D
R1011
0_0402_5%~D
1 2
R921
4.99K_0402_1%~D
@
R921
4.99K_0402_1%~D
@
1 2
R670 0_0402_5%~DR670 0_0402_5%~D
1 2
R920
45.3K_0402_1%~D
R920
45.3K_0402_1%~D
1 2
C7230.1U_0402_10V7K~D C7230.1U_0402_10V7K~D
12
C7490.1U_0402_10V7K~D C7490.1U_0402_10V7K~D
12
R860
10K_0402_5%~D
R860
10K_0402_5%~D
1 2
C7540.1U_0402_10V7K~D C7540.1U_0402_10V7K~D
12
C7460.1U_0402_10V7K~D C7460.1U_0402_10V7K~D
12
R937
10K_0402_5%~D
R937
10K_0402_5%~D
1 2
C7430.1U_0402_10V7K~D C7430.1U_0402_10V7K~D
12
R1023 40.2K_0402_1%~DR1023 40.2K_0402_1%~D
1 2
R680 10K_0402_5%~DR680 10K_0402_5%~D
12
C7420.1U_0402_10V7K~D C7420.1U_0402_10V7K~D
12
C1005
0.1U_0402_10V7K~D
C1005
0.1U_0402_10V7K~D
1 2
http://hobi-elektronika.net

5
5
4
4
3
3
2
2
1
1
D D
C C
B B
A A
DQMA#[0..7]
FBAD[0..63]
DQSA_RN[0..7]
DQSA_WP[0..7]
FBA_CMD[0..27]
FBAD52
FBAD29
FBAD28
FBAD20
FBAD17
FBAD63
FBAD53
FBAD47
FBAD38
FBAD25
FBAD6
FBAD59
FBAD39
FBAD43
FBAD7
FBAD3
FBAD35
FBAD22
FBAD21
FBAD16
FBAD9
FBAD8
FBAD62
FBAD46
FBAD37
FBAD36
FBAD24
FBAD58
FBAD49
FBAD27
FBAD42
FBAD12
FBAD34
FBAD61
FBAD45
FBAD31
FBAD23
FBAD19
FBAD4
FBAD0
FBAD57
FBAD41
FBAD51
FBAD14
FBAD13
FBAD33
FBAD15
FBAD2
FBAD60
FBAD30
FBAD18
FBAD11
FBAD10
FBAD5
FBAD56
FBAD54
FBAD40
FBAD26
FBAD50
FBAD48
FBAD44
FBAD55
FBAD32
FBAD1
DQSA_RN6
DQMA#1
DQSA_RN5
DQSA_WP0
CLKA1
DQMA#4
DQMA#2
DQMA#0
DQSA_WP5
DQSA_RN2
DQSA_RN4
DQSA_WP4
DQSA_RN3
CLKA0
DQSA_RN1
DQMA#5
CLKA0#
DQMA#6
DQSA_WP1
DQMA#7
CLKA1#
DQSA_RN0
DQSA_WP3
FBA_VREF
DQSA_WP6
DQMA#3
DQSA_WP7
DQSA_WP2
DQSA_RN7
FBA_CMD0
FBA_CMD1
FBA_CMD2
FBA_CMD3
FBA_CMD4
FBA_CMD5
FBA_CMD6
FBA_CMD7
FBA_CMD8
FBA_CMD9
FBA_CMD10
FBA_CMD11
FBA_CMD12
FBA_CMD13
FBA_CMD14
FBA_CMD15
FBA_CMD16
FBA_CMD17
FBA_CMD18
FBA_CMD19
FBA_CMD20
FBA_CMD21
FBA_CMD22
FBA_CMD23
FBA_CMD24
FBA_CMD25
FBA_CMD27
SNN_FBA_CMD28
FBA_CMD15
FBA_CMD18
FBC_CMD17
FBC_CMD18
FBC_CMD19
FBC_CMD20
FBC_CMD21
FBC_CMD22
FBC_CMD23
FBC_CMD24
FBC_CMD25
FBC_CMD26
FBC_CMD27
SNN_FBC_CMD28
FBC_CMD0
FBC_CMD1
FBC_CMD2
FBC_CMD3
FBC_CMD4
FBC_CMD5
FBC_CMD6
FBC_CMD7
FBC_CMD8
FBC_CMD9
FBC_CMD10
FBC_CMD11
FBC_CMD12
FBC_CMD13
FBC_CMD14
FBC_CMD15
FBC_CMD16
FBCD5
FBCD7
FBCD2
FBCD0
FBCD6
FBCD9
FBCD3
FBCD4
FBCD1
FBCD8
FBCD10
FBCD11
FBCD12
FBCD13
FBCD14
FBCD15
FBCD17
FBCD16
FBCD19
FBCD18
FBCD20
FBCD21
FBCD22
FBCD23
FBCD24
FBCD25
FBCD27
FBCD26
FBCD29
FBCD28
FBCD30
FBCD31
FBCD32
FBCD33
FBCD34
FBCD35
FBCD37
FBCD36
FBCD39
FBCD38
FBCD40
FBCD41
FBCD42
FBCD43
FBCD44
FBCD45
FBCD47
FBCD46
FBCD49
FBCD48
FBCD50
FBCD51
FBCD52
FBCD53
FBCD54
FBCD55
FBCD57
FBCD56
FBCD59
FBCD58
FBCD61
FBCD60
FBCD63
FBCD62
DQSC_WP0
DQSC_WP4
DQSC_WP6
DQSC_WP5
DQSC_WP1
DQSC_RN0
DQSC_WP3
DQSC_WP7
DQSC_RN6
DQSC_RN5
DQSC_RN2
DQSC_RN4
DQSC_RN3
DQSC_RN1
DQMC#1
DQMC#5
DQMC#3
DQSC_WP2
DQSC_RN7
DQMC#4
DQMC#2
DQMC#0
DQMC#6
DQMC#7
FBC_CMD15
FBC_CMD18
DQSC_RN[0..7]
DQSC_WP[0..7]
FBC_CMD[0..27]
DQMC#[0..7]
FBCD[0..63]
FBA_CMD26
FBA_CMD29
FBA_CMD30
CLKC1
CLKC1#
CLKC0
CLKC0#
FBC_CMD29
FBC_CMD30
+FBVDDQ
+FBVDDQ
+FBVDDQ
FBAD[0..63] <55>
CLKA0 <55>
CLKA0# <55>
CLKA1 <55>
CLKA1# <55>
DQMA#[0..7] <55>
DQSA_WP[0..7] <55>
DQSA_RN[0..7] <55>
FBA_CMD[0..27] <55>
FBCD[0..63] <56>
DQMC#[0..7] <56>
DQSC_WP[0..7] <56>
DQSC_RN[0..7] <56>
FBC_CMD[0..27] <56>
CLKC0 <56>
CLKC0# <56>
CLKC1 <56>
CLKC1# <56>
Title
Size Document Number Rev
Date: Sheet of
LA-4051P
1.0
NVG98 Memory Interface
52 63Thursday, June 05, 2008
Compal Electronics, Inc.
Title
Size Document Number Rev
Date: Sheet of
LA-4051P
1.0
NVG98 Memory Interface
52 63Thursday, June 05, 2008
Compal Electronics, Inc.
Title
Size Document Number Rev
Date: Sheet of
LA-4051P
1.0
NVG98 Memory Interface
52 63Thursday, June 05, 2008
Compal Electronics, Inc.
DELL CONFIDENTIAL/PROPRIETARY
PROPRIETARY NOTE: THIS SHEET OF ENGINEERING DRAWING AND SPECIFICATIONS CONTAINS CONFIDENTIAL
TRADE SECRET AND OTHER PROPRIETARY INFORMATION OF DELL INC. ("DELL") THIS DOCUMENT MAY NOT
BE TRANSFERRED OR COPIED WITHOUT THE EXPRESS WRITTEN AUTHORIZATION OF DELL. IN ADDITION,
NEITHER THIS SHEET NOR THE INFORMATION IT CONTAINS WAY BE USED BY OR DISCLOSED TO ANY THIRD
PARTY WITHOUT DELL'S EXPRESS WRITTEN CONSENT.
15mil , TLC less than 500mil
Pull-down for initialization
FBA_RST#
FBA_CKE
FBA_RST#
FBA_CKE
Pull-down for
initialization
0..31 32..63
FBA_CMD0
FBA_CMD1
FBA_CMD2
FBA_CMD3
FBA_CMD4
FBA_CMD5
FBA_CMD6
FBA_CMD7
FBA_CMD8
FBA_CMD9
FBA_CMD10
FBA_CMD11
FBA_CMD12
FBA_CMD13
FBA_CMD14
FBA_CMD15
FBA_CMD16
FBA_CMD17
FBA_CMD18
FBA_CMD19
FBA_CMD20
FBA_CMD21
FBA_CMD22
FBA_CMD23
FBA_CMD24
FBA_CMD25
FBA_CMD26
FBA_CMD27
FBA_CMD28
A4
RAS#
A5
CS1#
CS0#
A11
CAS#
WE#
BA0
A12
RST/ODT
A7
A10
CKE
A0
A9
A6
A2
A8
A3
A1
A13
BA2
RFU0
RAS#
BA1 BA1
A2
A4
A3
CS1#
CS0#
A11
CAS#
WE#
BA0
A5
A12
RST/ODT
A7
A10
CKE
A0
A9
A6
A8
A1
A13
BA2
RFU0
FBA_CMD29
FBA_CMD30
RFU1 RFU1
RFU2 RFU2
T115T115 T150T150T149T149
T151T151
R857
10K_0402_5%~D1@
R857
10K_0402_5%~D1@
1 2
T140T140
T152T152
T141T141
R697 10K_0402_5%~DR697 10K_0402_5%~D
1 2
R700
1K_0402_1%~D
@
R700
1K_0402_1%~D
@
12
R812
10K_0402_5%~D
1@ R812
10K_0402_5%~D
1@ 1 2
R701
10K_0402_5%~D
R701
10K_0402_5%~D
1 2
R698 10K_0402_5%~DR698 10K_0402_5%~D
1 2
T148T148
T88T88
T147T147
C775
0.01U_0402_16V7K~D
@
C775
0.01U_0402_16V7K~D
@1
2
R858
10K_0402_5%~D
1@ R858
10K_0402_5%~D
1@ 1 2
R699
1K_0402_1%~D
@
R699
1K_0402_1%~D
@
12
MEMORY
INTERFACE 2
Part 3 of 6
U56C
NB9P-GLM2_BGA969~D
1@
MEMORY
INTERFACE 2
Part 3 of 6
U56C
NB9P-GLM2_BGA969~D
1@
FBC_DQM0 F11
FBC_DQM1 D10
FBC_DQM2 D15
FBC_DQM3 A16
FBC_DQM4 D27
FBC_DQM5 D28
FBC_DQM6 D34
FBC_DQM7 A34
FBC_DQS_RN0 D9
FBC_DQS_RN1 B10
FBC_DQS_RN2 E14
FBC_DQS_RN3 B14
FBC_DQS_RN4 F26
FBC_DQS_RN5 A26
FBC_DQS_RN6 D31
FBC_DQS_RN7 A31
FBC_DQS_WP0 E10
FBC_DQS_WP1 A10
FBC_DQS_WP2 D14
FBC_DQS_WP3 C14
FBC_DQS_WP4 E26
FBC_DQS_WP5 B26
FBC_DQS_WP6 D32
FBC_DQS_WP7 A32
FBC_CLK0 E17
FBC_CLK0_N D17
FBC_CLK1 D23
FBC_CLK1_N E23
FBC_DEBUG G19
FBC_CMD0 C17
FBC_CMD1 B19
FBC_CMD2 D18
FBC_CMD3 F21
FBC_CMD4 A23
FBC_CMD5 D21
FBC_CMD6 B23
FBC_CMD7 E20
FBC_CMD8 G21
FBC_CMD9 F20
FBC_CMD10 F19
FBC_CMD11 F23
FBC_CMD12 A22
FBC_CMD13 C22
FBC_CMD14 B17
FBC_CMD15 F24
FBC_CMD16 C25
FBC_CMD17 E22
FBC_CMD18 C20
FBC_CMD19 B22
FBC_CMD20 A19
FBC_CMD21 D22
FBC_CMD22 D20
FBC_CMD23 E19
FBC_CMD24 D19
FBC_CMD25 F18
FBC_CMD26 C19
FBC_CMD27 F22
FBC_CMD28 C23
FBC_D0
D11
FBC_D1
E11
FBC_D2
F10
FBC_D3
D8
FBC_D4
F8
FBC_D5
F9
FBC_D6
E8
FBC_D7
F12
FBC_D8
B11
FBC_D9
C13
FBC_D10
A11
FBC_D11
B8
FBC_D12
A8
FBC_D13
C8
FBC_D14
C11
FBC_D15
C10
FBC_D16
D12
FBC_D17
E13
FBC_D18
F17
FBC_D19
F15
FBC_D20
F16
FBC_D21
E16
FBC_D22
F14
FBC_D23
F13
FBC_D24
D13
FBC_D25
A13
FBC_D26
B13
FBC_D27
A14
FBC_D28
C16
FBC_D29
A17
FBC_D30
B16
FBC_D31
D16
FBC_D32
D24
FBC_D33
D26
FBC_D34
E25
FBC_D35
F25
FBC_D36
F27
FBC_D37
E28
FBC_D38
F28
FBC_D39
D29
FBC_D40
A25
FBC_D41
B25
FBC_D42
D25
FBC_D43
C26
FBC_D44
C28
FBC_D45
B28
FBC_D46
A28
FBC_D47
A29
FBC_D48
E29
FBC_D49
F29
FBC_D50
D30
FBC_D51
E31
FBC_D52
C33
FBC_D53
D33
FBC_D54
F32
FBC_D55
E32
FBC_D56
B29
FBC_D57
C29
FBC_D58
B31
FBC_D59
C31
FBC_D60
B32
FBC_D61
C32
FBC_D62
B34
FBC_D63
B35
FBC_CMD29 B20
FBC_CMD30 A20
MEMORY
INTERFACE 1
Part 2 of 6
U56B
NB9P-GLM2_BGA969~D
1@
MEMORY
INTERFACE 1
Part 2 of 6
U56B
NB9P-GLM2_BGA969~D
1@
FBA_DQM0 P30
FBA_DQM1 P32
FBA_DQM2 J30
FBA_DQM3 H34
FBA_DQM4 AF32
FBA_DQM5 AF35
FBA_DQM6 AL32
FBA_DQM7 AL34
FBA_DQS_RN0 N32
FBA_DQS_RN1 L35
FBA_DQS_RN2 H31
FBA_DQS_RN3 G35
FBA_DQS_RN4 AD32
FBA_DQS_RN5 AC34
FBA_DQS_RN6 AJ31
FBA_DQS_RN7 AJ35
FBA_DQS_WP0 N31
FBA_DQS_WP1 L34
FBA_DQS_WP2 J32
FBA_DQS_WP3 H35
FBA_DQS_WP4 AE31
FBA_DQS_WP5 AC33
FBA_DQS_WP6 AJ32
FBA_DQS_WP7 AJ34
FB_VREF J27
FBA_CLK0 T32
FBA_CLK0_N T31
FBA_CLK1 AC31
FBA_CLK1_N AC30
FBA_DEBUG T30
FBA_CMD0 V32
FBA_CMD1 W31
FBA_CMD2 U31
FBA_CMD3 Y32
FBA_CMD4 AB35
FBA_CMD5 AB34
FBA_CMD6 W35
FBA_CMD7 W33
FBA_CMD8 W30
FBA_CMD9 T34
FBA_CMD10 T35
FBA_CMD11 AB31
FBA_CMD12 Y30
FBA_CMD13 Y34
FBA_CMD14 W32
FBA_CMD15 AA30
FBA_CMD16 AA32
FBA_CMD17 Y33
FBA_CMD18 U32
FBA_CMD19 Y31
FBA_CMD20 U34
FBA_CMD21 Y35
FBA_CMD22 W34
FBA_CMD23 V30
FBA_CMD24 U35
FBA_CMD25 U30
FBA_CMD26 U33
FBA_CMD27 AB30
FBA_CMD28 AB33
FBA_D0
R30
FBA_D1
R32
FBA_D2
P31
FBA_D3
N30
FBA_D4
L31
FBA_D5
M32
FBA_D6
M30
FBA_D7
L30
FBA_D8
P33
FBA_D9
P34
FBA_D10
N35
FBA_D11
P35
FBA_D12
N34
FBA_D13
L33
FBA_D14
L32
FBA_D15
N33
FBA_D16
K31
FBA_D17
K30
FBA_D18
G30
FBA_D19
K32
FBA_D20
G32
FBA_D21
H30
FBA_D22
F30
FBA_D23
G31
FBA_D24
H33
FBA_D25
K35
FBA_D26
K33
FBA_D27
G34
FBA_D28
K34
FBA_D29
E33
FBA_D30
E34
FBA_D31
G33
FBA_D32
AG30
FBA_D33
AH31
FBA_D34
AG32
FBA_D35
AF31
FBA_D36
AF30
FBA_D37
AD30
FBA_D38
AC32
FBA_D39
AE30
FBA_D40
AE32
FBA_D41
AF33
FBA_D42
AF34
FBA_D43
AE35
FBA_D44
AE33
FBA_D45
AE34
FBA_D46
AC35
FBA_D47
AB32
FBA_D48
AN33
FBA_D49
AK32
FBA_D50
AL33
FBA_D51
AM33
FBA_D52
AL31
FBA_D53
AK30
FBA_D54
AJ30
FBA_D55
AH30
FBA_D56
AM35
FBA_D57
AH33
FBA_D58
AH35
FBA_D59
AH32
FBA_D60
AH34
FBA_D61
AM34
FBA_D62
AL35
FBA_D63
AJ33
FBA_CMD30 W29
FBA_CMD29 T33
http://hobi-elektronika.net

5
5
4
4
3
3
2
2
1
1
D D
C C
B B
A A
+DACA_VDD
+FB_DLLAVDD
+IFPAB_IOVDD
+DACC_VDD
+PEX_PLLVDD
+PEX_PLLVDD
+DACA_VDD
+GPU_PLLVDD
+DACB_VDD
FB_CAL_PD_VDDQ
+FB_DLLAVDD
+IFPEF_PLLVDD
+IFPAB_PLLVDD
+IFPE_IOVDD
+IFPCD_PLLVDD
+IFPEF_PLLVDD
+IFPCD_PLLVDD
+IFPAB_PLLVDD
+IFPC_IOVDD
+IFPAB_IOVDD
+3.3V_MIO
+GPU_PLLVDD
+IFPC_IOVDD
+IFPE_IOVDD
+GPU_CORE
+3.3V_RUN
+3.3V_RUN
+1.1V_GFX_PCIE
+1.1V_GFX_PCIE
+FBVDDQ +1.1V_GFX_PCIE
+FBVDDQ
+FBVDDQ
+1.1V_GFX_PCIE
+3.3V_RUN
+FBVDDQ
+1.1V_GFX_PCIE
+FBVDDQ
+1.1V_GFX_PCIE
+FBVDDQ
+3.3V_RUN
+1.1V_GFX_PCIE
Title
Size Document Number Rev
Date: Sheet of
LA-4051P
1.0
NVG98 POWER
53 63Thursday, June 05, 2008
Compal Electronics, Inc.
Title
Size Document Number Rev
Date: Sheet of
LA-4051P
1.0
NVG98 POWER
53 63Thursday, June 05, 2008
Compal Electronics, Inc.
Title
Size Document Number Rev
Date: Sheet of
LA-4051P
1.0
NVG98 POWER
53 63Thursday, June 05, 2008
Compal Electronics, Inc.
DACA VDD= 53mA
Place near Balls
Close J9~J13
Place near BGA
Place near Balls
10 mil
10 mil
IFPAB_IOVDD = 100mA
PEX_IOVDD = 500mA
PEX_IOVDDQ = 1600mA
PEX_PLLVDD = 100mA
Place near Balls Place near GPU
Place near Balls Place near GPU
1.8V for G84 & G9X
IFPAB_PLLVDD = 160 mA
GPU_PLLVDD = 140 mA
DELL CONFIDENTIAL/PROPRIETARY
PROPRIETARY NOTE: THIS SHEET OF ENGINEERING DRAWING AND SPECIFICATIONS CONTAINS CONFIDENTIAL
TRADE SECRET AND OTHER PROPRIETARY INFORMATION OF DELL INC. ("DELL") THIS DOCUMENT MAY NOT
BE TRANSFERRED OR COPIED WITHOUT THE EXPRESS WRITTEN AUTHORIZATION OF DELL. IN ADDITION,
NEITHER THIS SHEET NOR THE INFORMATION IT CONTAINS WAY BE USED BY OR DISCLOSED TO ANY THIRD
PARTY WITHOUT DELL'S EXPRESS WRITTEN CONSENT.
Place near GPU
R706
45.3 ohm (8X GPU)
TBD (9X GPU)
IFPCD_PLLVDD = 160 mA
IFPEF_PLLVDD = 160 mA
20mil
20mil
MIOA_VDD pull-down 10K.
No use! 200711/26
MIOA/B = 20mA
Delete TV Fucntion
2007/11/20
C1004
4.7U_0603_6.3V6M~D
C1004
4.7U_0603_6.3V6M~D
1
2
C866
4.7U_0603_6.3V6M~D
C866
4.7U_0603_6.3V6M~D
1
2
C810
0.1U_0402_10V7K~D
C810
0.1U_0402_10V7K~D
1
2
C604
22U_0805_6.3V6M~D
C604
22U_0805_6.3V6M~D
1
2
C797
0.1U_0402_10V7K~D
C797
0.1U_0402_10V7K~D
1
2
C841
0.1U_0402_10V7K~D
C841
0.1U_0402_10V7K~D
1
2
C1006
470P_0402_50V7K~D
C1006
470P_0402_50V7K~D
1
2
C850
0.1U_0402_10V7K~D
C850
0.1U_0402_10V7K~D
1
2
C926
0.47U_0402_10V4Z~D
C926
0.47U_0402_10V4Z~D
1
2
C785
0.01U_0402_16V7K~D
C785
0.01U_0402_16V7K~D
1
2
C836
4700P_0402_25V7K~D
C836
4700P_0402_25V7K~D
1
2
C1023
0.1U_0402_10V7K~D
C1023
0.1U_0402_10V7K~D
1
2
C813
4700P_0402_25V7K~D
C813
4700P_0402_25V7K~D
1
2
C796
.47U_0402_6.3V6-K~D
C796
.47U_0402_6.3V6-K~D
1
2
C787
4.7U_0603_6.3V4Z~D
C787
4.7U_0603_6.3V4Z~D
1
2
C826
0.47U_0402_10V4Z~D
C826
0.47U_0402_10V4Z~D
1
2
R706
44.2_0402_1%~D
R706
44.2_0402_1%~D
1 2
C835
4700P_0402_25V7K~D
C835
4700P_0402_25V7K~D
1
2
C1035
1U_0402_6.3V6K~D
C1035
1U_0402_6.3V6K~D
1
2
C831
4700P_0402_25V7K~D
C831
4700P_0402_25V7K~D
1
2
C925
0.47U_0402_10V4Z~D
C925
0.47U_0402_10V4Z~D
1
2
L70
BLM18PG600SN1_0603~D
L70
BLM18PG600SN1_0603~D
1 2
C880
470P_0402_50V7K~D
C880
470P_0402_50V7K~D
1
2
C1029
470P_0402_50V7K~D
C1029
470P_0402_50V7K~D
1
2
C811
0.1U_0402_10V7K~D
C811
0.1U_0402_10V7K~D
1
2
C830
4700P_0402_25V7K~D
C830
4700P_0402_25V7K~D
1
2
C929
4.7U_0603_6.3V4Z~D
C929
4.7U_0603_6.3V4Z~D
1
2
C814
4700P_0402_25V7K~D
C814
4700P_0402_25V7K~D
1
2
C1037
4.7U_0603_6.3V6M~D
C1037
4.7U_0603_6.3V6M~D
1
2
C780
1U_0402_6.3V6K~D
C780
1U_0402_6.3V6K~D
1
2
C853
4700P_0402_25V7K~D
C853
4700P_0402_25V7K~D
1
2
C800
.47U_0402_6.3V6-K~D
C800
.47U_0402_6.3V6-K~D
1
2
C805
0.1U_0402_10V7K~D
C805
0.1U_0402_10V7K~D
1
2
C819
4.7U_0603_6.3V4Z~D
C819
4.7U_0603_6.3V4Z~D
1
2
C818
1U_0402_6.3V6K~D
C818
1U_0402_6.3V6K~D
1
2
C855
470P_0402_50V7K~D
C855
470P_0402_50V7K~D
1
2
C849
1U_0402_6.3V6K~D
C849
1U_0402_6.3V6K~D
1
2
C782
4.7U_0603_6.3V4Z~D
C782
4.7U_0603_6.3V4Z~D
1
2
L45
BLM15AG121SN1D_2P~D
L45
BLM15AG121SN1D_2P~D
1 2
C1036
1U_0402_6.3V6K~D
C1036
1U_0402_6.3V6K~D
1
2
C840
0.1U_0402_10V7K~D
C840
0.1U_0402_10V7K~D
1
2
C795
0.1U_0402_10V7K~D
C795
0.1U_0402_10V7K~D
1
2
R1012
10K_0402_5%~D
R1012
10K_0402_5%~D
1 2
C808
0.47U_0402_10V4Z~D
C808
0.47U_0402_10V4Z~D
1
2
L65
10UH_CB2012T100MR_20%_0805~D
L65
10UH_CB2012T100MR_20%_0805~D
12
C809
0.1U_0402_10V7K~D
C809
0.1U_0402_10V7K~D
1
2
C888
1U_0402_6.3V6K~D
C888
1U_0402_6.3V6K~D
1
2
L71
BLM15AG121SN1D_2P~D
L71
BLM15AG121SN1D_2P~D
1 2
C792
0.1U_0402_10V7K~D
C792
0.1U_0402_10V7K~D
1
2
L66
BLM15AG121SN1D_2P~D
L66
BLM15AG121SN1D_2P~D
1 2
C824
0.47U_0402_10V4Z~D
C824
0.47U_0402_10V4Z~D
1
2
C844
0.1U_0402_10V7K~D
C844
0.1U_0402_10V7K~D
1
2
C876
0.1U_0402_10V7K~D
C876
0.1U_0402_10V7K~D
1
2
C1033
4.7U_0603_6.3V4Z~D
C1033
4.7U_0603_6.3V4Z~D
1
2
C837
4700P_0402_25V7K~D
C837
4700P_0402_25V7K~D
1
2
C879
4700P_0402_25V7K~D
C879
4700P_0402_25V7K~D
1
2
R990
0_0402_5%~D
R990
0_0402_5%~D
1 2
C928
4.7U_0603_6.3V4Z~D
C928
4.7U_0603_6.3V4Z~D
1
2
C874
0.1U_0402_10V7K~D
C874
0.1U_0402_10V7K~D
1
2
C834
4700P_0402_25V7K~D
C834
4700P_0402_25V7K~D
1
2
C815
0.1U_0402_10V7K~D
C815
0.1U_0402_10V7K~D
1
2
L46
BLM15AG121SN1D_2P~D
L46
BLM15AG121SN1D_2P~D
1 2
C862
4.7U_0603_6.3V6M~D
C862
4.7U_0603_6.3V6M~D
1
2
L47
BLM15AG121SN1D_2P~D
L47
BLM15AG121SN1D_2P~D
1 2
C817
1U_0402_6.3V6K~D
C817
1U_0402_6.3V6K~D
1
2
C865
470P_0402_50V7K~D
C865
470P_0402_50V7K~D
1
2
C842
0.1U_0402_10V7K~D
C842
0.1U_0402_10V7K~D
1
2
Part 5 of 6
POWER
U56E
NB9P-GLM2_BGA969~D
1@
Part 5 of 6
POWER
U56E
NB9P-GLM2_BGA969~D
1@
PEX_IOVDD_0 AK16
PEX_IOVDD_1 AK17
PEX_IOVDD_2 AK21
PEX_IOVDD_3 AK24
PEX_IOVDD_4 AK27
VDD33_0 J9
VDD33_1 J10
VDD33_2 J11
VDD33_3 J12
VDD33_4 J13
PEX_PLLVDD AG14
PEX_IOVDDQ_0 AG11
PEX_IOVDDQ_1 AG12
PEX_IOVDDQ_2 AG13
PEX_IOVDDQ_3 AG15
PEX_IOVDDQ_4 AG16
PEX_IOVDDQ_5 AG17
PEX_IOVDDQ_6 AG18
PEX_IOVDDQ_7 AG22
PEX_IOVDDQ_8 AG23
PEX_IOVDDQ_9 AG24
PEX_IOVDDQ_10 AG25
PEX_IOVDDQ_11 AG26
VDD_0
L11
VDD_1
L12
VDD_2
L13
VDD_3
L14
VDD_4
L15
VDD_5
L16
VDD_6
L17
VDD_7
L18
VDD_8
L19
VDD_9
L20
VDD_10
L21
VDD_11
L22
VDD_12
L23
VDD_13
L24
VDD_14
L25
VDD_15
M12
VDD_16
M14
VDD_17
M16
VDD_18
M18
VDD_19
M20
VDD_20
M22
VDD_21
M24
VDD_22
P11
VDD_23
P13
VDD_24
P15
VDD_25
P17
VDD_26
P19
VDD_27
P21
VDD_28
P23
VDD_29
P25
VDD_30
R11
VDD_31
R12
VDD_32
R13
VDD_33
R14
VDD_34
R15
VDD_35
R16
VDD_36
R17
VDD_37
R18
VDD_38
R19
VDD_39
R20
VDD_40
R21
VDD_41
R22
VDD_42
R23
VDD_SENSE
AD20
SP_PLLVDD AF9
FBVDDQ_0 B18
FBVDDQ_1 E21
FBVDDQ_2 G8
FBVDDQ_3 G9
FBVDDQ_4 G17
FBVDDQ_5 G18
FBVDDQ_6 G22
FBVDDQ_7 H29
FBVDDQ_8 J14
FBVDDQ_9 J15
FBVDDQ_10 J16
FBVDDQ_11 J17
FBVDDQ_12 J20
FBVDDQ_13 J21
FBVDDQ_14 J22
FBVDDQ_15 J23
FBVDDQ_16 J24
FBVDDQ_17 J29
FBVDDQ_18 N27
FBVDDQ_19 P27
FBVDDQ_20 R27
FBVDDQ_21 T27
FBVDDQ_22 U27
FBVDDQ_23 U29
FBVDDQ_24 V27
FBVDDQ_25 V29
IFPB_IOVDD AG10
IFPC_IOVDD AJ8
DACC_VDD AG7
DACB_VDD AC6
DACA_VDD AJ12
FB_CAL_PD_VDDQ K27
IFPE_IOVDD AE7
FBAC_DLLAVDD J19
FB_DLLAVDD AG27
PLLVDD AE9
VID_PLLVDD AD9
IFPAB_PLLVDD AK9
IFPCD_PLLVDD AJ9
IFPEF_PLLVDD AJ6
IFPD_IOVDD AK8
VDD_43
R24
VDD_44
R25
VDD_45
T12
VDD_46
T14
VDD_47
T16
VDD_48
T18
VDD_49
T20
VDD_50
T22
VDD_51
T24
VDD_52
V11
VDD_53
V13
VDD_54
V15
VDD_55
V17
VDD_56
V19
VDD_57
V21
VDD_58
V23
VDD_59
V25
VDD_60
W11
VDD_61
W12
VDD_62
W13
VDD_63
W14
VDD_64
W15
VDD_65
W16
VDD_66
W17
VDD_67
W18
VDD_68
W19
VDD_69
W20
VDD_70
W21
VDD_71
W22
VDD_72
W23
VDD_73
W24
VDD_74
W25
VDD_75
Y12
VDD_76
Y14
VDD_77
Y16
VDD_78
Y18
VDD_79
Y20
VDD_80
Y22
VDD_81
Y24
VDD_82
AB11
VDD_83
AB13
VDD_84
AB15
VDD_85
AB17
VDD_86
AB19
VDD_87
AB21
VDD_88
AB23
VDD_89
AB25
VDD_90
AC11
VDD_91
AC12
VDD_92
AC13
VDD_93
AC14
VDD_94
AC15
VDD_95
AC16
VDD_96
AC17
VDD_97
AC18
VDD_98
AC19
VDD_99
AC20
VDD_100
AC21
VDD_101
AC22
VDD_102
AC23
VDD_103
AC24
VDD_104
AC25
VDD_105
AD12
VDD_106
AD14
VDD_107
AD16
VDD_108
AD18
VDD_109
AD22
VDD_110
AD24
FB_PLLAVDD AF27
FBAC_PLLAVDD J18
MIOA_VDDQ_0 P9
MIOA_VDDQ_1 R9
MIOA_VDDQ_2 T9
MIOA_VDDQ_3 U9
MIOA_CAL_PD_VDDQ U5
MIOB_VDDQ_0 AA9
MIOB_VDDQ_1 AB9
MIOB_VDDQ_2 W9
MIOB_VDDQ_3 Y9
MIOB_CAL_PD_VDDQ AA7
PEX_IOVDDQ_12 AJ14
PEX_IOVDDQ_13 AJ15
PEX_IOVDDQ_14 AJ19
PEX_IOVDDQ_15 AJ21
PEX_IOVDDQ_16 AJ22
PEX_IOVDDQ_17 AJ24
PEX_IOVDDQ_18 AJ25
PEX_IOVDDQ_19 AJ27
PEX_IOVDDQ_20 AK18
PEX_IOVDDQ_21 AK20
PEX_IOVDDQ_22 AK23
PEX_IOVDDQ_23 AK26
FBVDDQ_26 V34
FBVDDQ_27 W27
FBVDDQ_28 Y27
FBVDDQ_29 AA27
FBVDDQ_30 AA29
FBVDDQ_31 AA31
FBVDDQ_32 AB27
FBVDDQ_33 AB29
FBVDDQ_34 AC27
FBVDDQ_35 AD27
FBVDDQ_36 AE27
FBVDDQ_37 AJ28
IFPA_IOVDD AG9
PEX_IOVDDQ_24 AL16
IFPF_IOVDD AD7
C794
0.1U_0402_10V7K~D
C794
0.1U_0402_10V7K~D
1
2
C861
4700P_0402_25V7K~D
C861
4700P_0402_25V7K~D
1
2
C786
1U_0603_10V4Z~D
C786
1U_0603_10V4Z~D
1
2
C1007
4700P_0402_25V7K~D
C1007
4700P_0402_25V7K~D
1
2
C1008
4.7U_0603_6.3V6M~D
C1008
4.7U_0603_6.3V6M~D
1
2
C1001
4700P_0402_25V7K~D
C1001
4700P_0402_25V7K~D
1
2
C1034
.47U_0402_6.3V6-K~D
C1034
.47U_0402_6.3V6-K~D
1
2
C843
1U_0805_10V7K~D
C843
1U_0805_10V7K~D
1
2
C856
4700P_0402_25V7K~D
C856
4700P_0402_25V7K~D
1
2
C784
0.1U_0402_10V7K~D
C784
0.1U_0402_10V7K~D
1
2
C847
0.1U_0402_10V7K~D
C847
0.1U_0402_10V7K~D
1
2
C825
0.47U_0402_10V4Z~D
C825
0.47U_0402_10V4Z~D
1
2
R902
10K_0402_5%~D
R902
10K_0402_5%~D
1 2
C1000
470P_0402_50V7K~D
C1000
470P_0402_50V7K~D
1
2
C823
0.47U_0402_10V4Z~D
C823
0.47U_0402_10V4Z~D
1
2
C860
470P_0402_50V7K~D
C860
470P_0402_50V7K~D
1
2
C822
0.47U_0402_10V4Z~D
C822
0.47U_0402_10V4Z~D
1
2
C959
22U_0805_6.3V6M~D
C959
22U_0805_6.3V6M~D
1
2
R72210K_0402_5%~D R72210K_0402_5%~D
1 2
C1028
4700P_0402_25V7K~D
C1028
4700P_0402_25V7K~D
1
2
C851
0.1U_0402_10V7K~D
C851
0.1U_0402_10V7K~D
1
2
C791
0.1U_0402_10V7K~D
C791
0.1U_0402_10V7K~D
1
2
C832
4700P_0402_25V7K~D
C832
4700P_0402_25V7K~D
1
2
C793
0.1U_0402_10V7K~D
C793
0.1U_0402_10V7K~D
1
2
C859
4.7U_0603_6.3V6M~D
C859
4.7U_0603_6.3V6M~D
1
2
C845
0.1U_0402_10V7K~D
C845
0.1U_0402_10V7K~D
1
2
C806
0.47U_0402_10V4Z~D
C806
0.47U_0402_10V4Z~D
1
2
C927
4.7U_0603_6.3V4Z~D
C927
4.7U_0603_6.3V4Z~D
1
2
C1030
0.1U_0402_10V7K~D
C1030
0.1U_0402_10V7K~D
1
2
L68
BLM15AG121SN1D_2P~D
L68
BLM15AG121SN1D_2P~D
1 2
C833
4700P_0402_25V7K~D
C833
4700P_0402_25V7K~D
1
2
C821
0.1U_0402_10V7K~D
C821
0.1U_0402_10V7K~D
1
2
C779
0.1U_0402_10V7K~D
C779
0.1U_0402_10V7K~D
1
2
C839
0.1U_0402_10V7K~D
C839
0.1U_0402_10V7K~D
1
2
C863
4700P_0402_25V7K~D
C863
4700P_0402_25V7K~D
1
2
C864
4.7U_0603_6.3V6M~D
C864
4.7U_0603_6.3V6M~D
1
2
C807
0.47U_0402_10V4Z~D
C807
0.47U_0402_10V4Z~D
1
2
C816
0.1U_0402_10V7K~D
C816
0.1U_0402_10V7K~D
1
2
L67
BLM18PG600SN1_0603~D
L67
BLM18PG600SN1_0603~D
12
C820
1U_0402_6.3V6K~D
C820
1U_0402_6.3V6K~D
1
2
C852
4.7U_0603_6.3V6M~D
C852
4.7U_0603_6.3V6M~D
1
2
C854
470P_0402_50V7K~D
C854
470P_0402_50V7K~D
1
2
C838
0.022U_0402_16V7K~D
C838
0.022U_0402_16V7K~D
1
2
C812
0.1U_0402_10V7K~D
C812
0.1U_0402_10V7K~D
1
2
C798
1U_0402_6.3V6K~D
C798
1U_0402_6.3V6K~D
1
2
C848
0.1U_0402_10V7K~D
C848
0.1U_0402_10V7K~D
1
2
C799
4.7U_0603_6.3V4Z~D
C799
4.7U_0603_6.3V4Z~D
1
2
L48
BLM18AG121SN1D_0603~D
L48
BLM18AG121SN1D_0603~D
1 2
http://hobi-elektronika.net

5
5
4
4
3
3
2
2
1
1
D D
C C
B B
A A
FBVDDQ_EN
FB_CAL_TERM_GND
MIOB_CAL_PU_GND
FB_CAL_PU_GND
MIOA_CAL_PU_GND
+3.3V_ALW2
+15V_ALW
+FBVDDQ
+1.8V_MEM
GFX_CORE_PWRGD<41,50>
Title
Size Document Number Rev
Date: Sheet of
LA-4051P
1.0
NVG98 GND
54 63Thursday, June 05, 2008
Compal Electronics, Inc.
Title
Size Document Number Rev
Date: Sheet of
LA-4051P
1.0
NVG98 GND
54 63Thursday, June 05, 2008
Compal Electronics, Inc.
Title
Size Document Number Rev
Date: Sheet of
LA-4051P
1.0
NVG98 GND
54 63Thursday, June 05, 2008
Compal Electronics, Inc.
DELL CONFIDENTIAL/PROPRIETARY
PROPRIETARY NOTE: THIS SHEET OF ENGINEERING DRAWING AND SPECIFICATIONS CONTAINS CONFIDENTIAL
TRADE SECRET AND OTHER PROPRIETARY INFORMATION OF DELL INC. ("DELL") THIS DOCUMENT MAY NOT
BE TRANSFERRED OR COPIED WITHOUT THE EXPRESS WRITTEN AUTHORIZATION OF DELL. IN ADDITION,
NEITHER THIS SHEET NOR THE INFORMATION IT CONTAINS WAY BE USED BY OR DISCLOSED TO ANY THIRD
PARTY WITHOUT DELL'S EXPRESS WRITTEN CONSENT.
+FBVDDQ Source
R860/R861 ; depop for G84
R813
100K_0402_5%~D
R813
100K_0402_5%~D
12
R815
100K_0402_5%~D
R815
100K_0402_5%~D
12
Q117A
2N7002DW-7-F_SOT363-6~D
Q117A
2N7002DW-7-F_SOT363-6~D
61
2R703 30.9_0402_1%R703 30.9_0402_1%
1 2
Q116
STS11NF30L_SO8~D
Q116
STS11NF30L_SO8~D
36
5
7
82
4
1
C897
4700P_0402_25V7K~D
@C897
4700P_0402_25V7K~D
@
1
2
C889
10U_0805_10V4Z~D
C889
10U_0805_10V4Z~D
1
2
R1026 49.9_0402_1%~D
@R1026 49.9_0402_1%~D
@12
R814
20K_0402_5%~D
R814
20K_0402_5%~D
12
Q117B
2N7002DW-7-F_SOT363-6~D
Q117B
2N7002DW-7-F_SOT363-6~D
3
5
4
R859 40.2_0402_1%~DR859 40.2_0402_1%~D
1 2
GND
Part 6 of 6
U56F
NB9P-GLM2_BGA969~D
1@
GND
Part 6 of 6
U56F
NB9P-GLM2_BGA969~D
1@
GND_0
B3
GND_1
B6
GND_2
B9
GND_3
B12
GND_4
B15
GND_5
B21
GND_6
B24
GND_7
B27
GND_8
B30
GND_9
B33
GND_10
C2
GND_11
C34
GND_12
E6
GND_13
E9
GND_14
E12
GND_15
E15
GND_16
E18
GND_17
E24
GND_18
E27
GND_19
E30
GND_20
F2
GND_21
F5
GND_22
F31
GND_23
F34
GND_24
J2
GND_25
J5
GND_26
J31
GND_27
J34
GND_28
L9
GND_29
M2
GND_30
M5
GND_31
M11
GND_32
M13
GND_33
M15
GND_34
M17
GND_35
M19
GND_36
M21
GND_37
M23
GND_38
M25
GND_39
M31
GND_40
M34
GND_41
N11
GND_42
N12
GND_43
N13
GND_44
N14
GND_45
N15
GND_46
N16
GND_47
N17
GND_SENSE AD19
GND_66
R34 GND_65
R31 GND_64
R5 GND_63
R2 GND_62
P24 GND_61
P22 GND_60
P20 GND_59
P18 GND_58
P16 GND_57
P14 GND_56
P12 GND_55
N25 GND_54
N24 GND_53
N23 GND_52
N22 GND_51
N21 GND_50
N20 GND_49
N19 GND_48
N18
GND_87
U23 GND_86
U22 GND_85
U21 GND_84
U20 GND_83
U19 GND_82
U18 GND_81
U17 GND_80
U16 GND_79
U15 GND_78
U14 GND_77
U13 GND_76
U12 GND_75
U11 GND_74
T25 GND_73
T23 GND_72
T21 GND_71
T19 GND_70
T17 GND_69
T15 GND_68
T13 GND_67
T11
FB_CAL_PU_GND L27
FB_CAL_TERM_GND M27
GND_88
U24
GND_89
U25
GND_90
V2
GND_91
V5
GND_92
V9
GND_93
V12
GND_94
V14
GND_95
V16
GND_96
V18
GND_97
V20
GND_98
V22
GND_99
V24
GND_100 V31
GND_101 Y11
GND_102 Y13
GND_103 Y15
GND_104 Y17
GND_105 Y19
GND_106 Y21
GND_107 Y23
GND_108 Y25
GND_109 AA2
GND_110 AA5
GND_111 AA11
GND_112 AA12
GND_113 AA13
GND_114 AA14
GND_115 AA15
GND_116 AA16
GND_117 AA17
GND_118 AA18
GND_119 AA19
GND_120 AA20
GND_121 AA21
GND_122 AA22
GND_123 AA23
GND_124 AA24
GND_125 AA25
GND_126 AA34
GND_127 AB12
GND_128 AB14
GND_129 AB16
GND_130 AB18
GND_131 AB20
GND_132 AB22
GND_133 AB24
GND_134 AC9
GND_135 AD2
GND_136 AD5
GND_137 AD11
GND_138 AD13
GND_139 AD15
GND_140 AD17
GND_141 AD21
GND_142 AD23
GND_143 AD25
GND_144 AD31
GND_145 AD34
GND_146 AE11
GND_147 AE12
GND_148 AE13
GND_149 AE14
GND_150 AE15
GND_151 AE16
GND_152 AE17
GND_153 AE18
GND_154 AE19
GND_155 AE20
GND_156 AE21
GND_157 AE22
GND_158 AE23
GND_159 AE24
GND_160 AE25
GND_161 AG2
GND_162 AG5
GND_163 AG31
GND_164 AG34
GND_165 AK2
GND_166 AK5
GND_167 AK31
GND_168 AK34
GND_169 AL6
GND_170 AL9
GND_171 AL12
GND_172 AL15
GND_173 AL18
GND_174 AL21
GND_175 AL24
GND_176 AL27
GND_177 AL30
GND_178 AN2
GND_179 AN34
GND_180 AP3
GND_181 AP6
GND_182 AP9
GND_183 AP12
GND_184 AP15
GND_185 AP18
GND_186 AP21
GND_187 AP24
GND_188 AP27
GND_189 AP30
GND_190 AP33
MIOA_CAL_PU_GND T5
MIOB_CAL_PU_GND AA6
RFU_GND_0 AK14
RFU_GND_1 K9
R861 49.9_0402_1%~D
@R861 49.9_0402_1%~D
@12
http://hobi-elektronika.net

5
5
4
4
3
3
2
2
1
1
D D
C C
B B
A A
DQMA#[0..7]
FBAD[0..63]
DQSA_RN[0..7]
DQSA_WP[0..7]
CLKA0
CLKA0#
FBA_CMD[0..27]
FBA_VREF_5
FBA_VREF_2
FBA_VREF_6
DQMA#5
FBA_CMD4
FBAD48
FBA_CMD25
FBAD45
CLKA1#
DQMA#4
FBA_CMD5
FBAD54
FBAD56
FBA_VREF_3
FBAD55
FBA_CMD15
DQSA_WP5
FBA_CMD23
FBAD33
FBAD42
FBAD49
FBAD63
FBA_VREF_4 FBAD34
FBAD41
FBA_CMD27
DQSA_WP4
FBA_CMD21
FBAD39
FBAD35
FBAD53
FBAD59
FBAD36
FBAD43
FBAD40
FBA_CMD11
DQSA_WP7
FBA_CMD19
FBAD32
FBAD52
FBAD57
FBAD38
FBA_CMD1
CLKA1
FBA_CMD10
DQSA_WP6
FBA_CMD20
FBAD50
FBAD58
CLKA1
DQSA_RN4
DQSA_RN7
ZQ2
FBAD61
FBA_CMD8
FBA_CMD3
FBA_CMD17
FBAD62
DQSA_RN6
FBA_CMD14
DQMA#7
FBA_CMD9
CLKA1#
FBA_CMD12
FBA_CMD6
FBAD37
FBAD44
FBAD51
FBAD60
DQSA_RN5
FBA_CMD18
FBA_VREF_3
DQMA#6
FBA_CMD13
FBAD47
FBA_VREF_4
FBA_CMD16
FBAD46
DQSA_RN2
ZQ1
DQSA_WP3
FBAD20
FBA_CMD15
CLKA0
FBAD13
DQSA_RN1
FBA_CMD20
FBA_CMD24
FBAD8
FBAD17
FBA_CMD1
DQSA_WP1
FBAD5
FBAD9
FBAD18
FBAD27
FBAD30
FBA_CMD10
FBAD19
FBAD25
FBA_CMD3
FBA_CMD16
FBAD0
FBAD12
DQSA_RN3
FBA_CMD18
FBA_VREF_1
FBA_CMD0
FBAD11
FBA_CMD25
FBAD16
FBAD31
DQMA#0
FBA_CMD21
FBA_CMD2
FBAD22
FBA_CMD14
DQMA#2
FBA_CMD9
FBAD6
DQMA#3
FBA_CMD17
FBAD15
FBA_CMD27
FBA_CMD23
FBAD23
FBAD26
FBA_CMD8
DQSA_WP2
FBAD1
FBAD4
FBAD14
FBAD28
DQSA_RN0
FBAD3
CLKA0#
FBA_CMD11
DQMA#1
FBA_CMD19
FBA_VREF_1
DQSA_WP0
FBA_CMD22
FBAD21
FBAD29
FBA_VREF_2
FBAD2
FBAD7
FBAD10
FBAD24
FBA_CMD12
+FBVDDQ
+FBVDDQ
+FBVDDQ
+FBVDDQ +FBVDDQ
+FBVDDQ
+FBVDDQ
+FBVDDQ
+FBVDDQ
+FBVDDQ
+FBVDDQ
FBAD[0..63] <52>
DQSA_WP[0..7] <52>
DQSA_RN[0..7] <52>
DQMA#[0..7] <52>
CLKA0<52> CLKA0#<52>
FBA_CMD[0..27] <52>
CLKA1<52> CLKA1#<52>
GPIO10_REF_SW <51,56>
GPIO10_REF_SW <51,56>
Title
Size Document Number Rev
Date: Sheet of
LA-4051P
1.0
NVG94 External GDDR3-A
55 63Thursday, June 05, 2008
Compal Electronics, Inc.
Title
Size Document Number Rev
Date: Sheet of
LA-4051P
1.0
NVG94 External GDDR3-A
55 63Thursday, June 05, 2008
Compal Electronics, Inc.
Title
Size Document Number Rev
Date: Sheet of
LA-4051P
1.0
NVG94 External GDDR3-A
55 63Thursday, June 05, 2008
Compal Electronics, Inc.
DELL CONFIDENTIAL/PROPRIETARY
PROPRIETARY NOTE: THIS SHEET OF ENGINEERING DRAWING AND SPECIFICATIONS CONTAINS CONFIDENTIAL
TRADE SECRET AND OTHER PROPRIETARY INFORMATION OF DELL INC. ("DELL") THIS DOCUMENT MAY NOT
BE TRANSFERRED OR COPIED WITHOUT THE EXPRESS WRITTEN AUTHORIZATION OF DELL. IN ADDITION,
NEITHER THIS SHEET NOR THE INFORMATION IT CONTAINS WAY BE USED BY OR DISCLOSED TO ANY THIRD
PARTY WITHOUT DELL'S EXPRESS WRITTEN CONSENT.
Place below decoupling caps close U58
Place below decoupling caps close U57
for NB8P value
for NB8P value
243 ohm for NB8P
475 ohm for NB9X
Place close to U57
32Mx32 GDDR3
243 ohm for NB8P
475 ohm for NB9X
Place close to U58
12 mil
12 mil
32Mx32 GDDR3
U58 is Mirror
CKE --> WE#
Mirror U58
RAS# --> BA2
CAS# --> CS0#
WE --> CKE
CS0# --> CAS#
A0 --> A4
A1 --> A5
A2 --> A6
A3 --> A9
A4 --> A0
A5 --> A1
A6 --> A2
A7 --> A11
A8 --> A10
A9 --> A3
A10 --> A8
A11 --> A7
BA0 --> BA1
BA1 --> BA0
BA2 --> RAS#
NC/CS1# --> NV/CS1#
12 mil
12 mil
R832
1.18K_0402_1%~D
R832
1.18K_0402_1%~D
12
R831
909_0402_1%~D
R831
909_0402_1%~D
1 2
R738
511_0402_1%~D
R738
511_0402_1%~D
12
C904
0.01U_0402_16V7K~D
C904
0.01U_0402_16V7K~D
1
2
C909
4.7U_0603_6.3V6M~D
C909
4.7U_0603_6.3V6M~D
1
2
C903
0.1U_0402_10V7K~D
C903
0.1U_0402_10V7K~D
1
2
C872
0.01U_0402_16V7K~D
C872
0.01U_0402_16V7K~D
1
2
C919
0.01U_0402_16V7K~D
C919
0.01U_0402_16V7K~D
1
2
C913
0.01U_0402_16V7K~D
C913
0.01U_0402_16V7K~D
1
2
C910
0.1U_0402_10V7K~D
C910
0.1U_0402_10V7K~D
1
2
R867
909_0402_1%~D
R867
909_0402_1%~D
1 2
C881
4.7U_0603_6.3V6M~D
C881
4.7U_0603_6.3V6M~D
1
2
C907
0.01U_0402_16V7K~D
C907
0.01U_0402_16V7K~D
1
2
C901
0.1U_0402_10V7K~D
C901
0.1U_0402_10V7K~D
1
2
C908
4.7U_0603_6.3V6M~D
C908
4.7U_0603_6.3V6M~D
1
2
T143T143
C894
0.01U_0402_16V7K~D
C894
0.01U_0402_16V7K~D
1
2
C912
0.1U_0402_10V7K~D
C912
0.1U_0402_10V7K~D
1
2
C916
0.01U_0402_16V7K~D
C916
0.01U_0402_16V7K~D
1
2
C906
0.01U_0402_16V7K~D
C906
0.01U_0402_16V7K~D
1
2
C895
0.01U_0402_16V7K~D
C895
0.01U_0402_16V7K~D
1
2
C886
0.01U_0402_16V7K~D
C886
0.01U_0402_16V7K~D
1
2
C885
0.01U_0402_16V7K~D
C885
0.01U_0402_16V7K~D
1
2
C905
0.01U_0402_16V7K~D
C905
0.01U_0402_16V7K~D
1
2
C890
4.7U_0603_6.3V6M~D
C890
4.7U_0603_6.3V6M~D
1
2
G
D
S
Q118
2N7002W-7-F_SOT323-3~D
G
D
S
Q118
2N7002W-7-F_SOT323-3~D
2
13
R887
1.18K_0402_1%~D
R887
1.18K_0402_1%~D
12
R864
511_0402_1%~D
R864
511_0402_1%~D
12
R862
243_0402_1%~D
R862
243_0402_1%~D
1 2
R734
511_0402_1%~D
R734
511_0402_1%~D
12
C900
4.7U_0603_6.3V6M~D
C900
4.7U_0603_6.3V6M~D
1
2
U57
K4J10324QD-BC12_FBGA136~D
5@ U57
K4J10324QD-BC12_FBGA136~D
5@
DQ0 B2
DQ1 B3
DQ2 C2
DQ3 C3
DQ4 E2
DQ5 F3
DQ6 F2
DQ7 G3
DQ8 B11
DQ9 B10
DQ10 C11
DQ11 C10
DQ12 E11
DQ13 F10
DQ14 F11
DQ15 G10
DQ16 M11
DQ17 L10
DQ18 N11
DQ19 M10
DQ20 R11
DQ21 R10
DQ22 T11
DQ23 T10
DQ24 M2
DQ25 L3
DQ26 N2
DQ27 M3
DQ28 R2
DQ29 R3
DQ30 T2
DQ31 T3
A0
K4
A1
H2
A2
K3
A3
M4
A4
K9
A5
H11
A6
K10
A7
L9
A8/AP
K11
A9
M9
A10
K2
A11
L4
BA0
G4
BA1
G9
DM0
E3
DM1
E10
DM2
N10
DM3
N3
WDQS0
D2
WDQS1
D11
WDQS2
P11
WDQS3
P2
VREF
H1
VREF
H12
A12
J2
A12/CS1#
J3
RAS#
H3
CAS#
F4
WE#
H9
CS0#
F9
CKE
H4
CK
J11
CK#
J10
VDDQ R1
VDDQ R4
VDDQ R9
VDDQ R12
VDDQ V1
VDDQ V12
VDD
A2
VDD
A11
VDDQ A1
VDDQ A12
VDDQ C1
VDDQ C4
VDDQ C9
VDDQ C12
VDDQ E1
VDDQ E4
VDDQ E9
VDDQ E12
VDDQ J4
VDDQ J9
VDDQ N1
VDDQ N4
VDDQ N9
VDDQ N12
VSSQ B1
VSSQ B4
VSSQ B9
VSSQ B12
VSSQ D1
VSSQ D4
VSSQ D9
VSSQ D12
VSSQ G2
VSSQ G11
VSSQ L2
VSSQ L11
VSSQ P1
VSSQ P4
VSSQ P9
VSSQ P12
VSSQ T1
VSSQ T4
VSSQ T9
VSSQ T12
VSS
A3
VSS
A10
VSS
G1
VSS
G12
VSS
L1
VSS
L12
VSS
V3
VSS
V10
VDD
F1
VDD
F12
VDD
M1
VDD
M12
VDD
V2
VDD
V11
ZQ
A4
MF
A9
RDQS0
D3
RDQS1
D10
RDQS2
P10
RDQS3
P3
VSSA
J1
VSSA
J12
VDDA K1
VDDA K12
SEN
V4
RESET
V9
BA2
H10
R750
475_0402_1%~D
R750
475_0402_1%~D
1 2
C893
0.1U_0402_10V7K~D
C893
0.1U_0402_10V7K~D
1
2
C891
0.1U_0402_10V7K~D
C891
0.1U_0402_10V7K~D
1
2
C918
0.01U_0402_16V7K~D
C918
0.01U_0402_16V7K~D
1
2
R824
475_0402_1%~D
R824
475_0402_1%~D
1 2
C896
0.01U_0402_16V7K~D
C896
0.01U_0402_16V7K~D
1
2
C915
0.01U_0402_16V7K~D
C915
0.01U_0402_16V7K~D
1
2
C887
0.01U_0402_16V7K~D
C887
0.01U_0402_16V7K~D
1
2
C892
0.1U_0402_10V7K~D
C892
0.1U_0402_10V7K~D
1
2
C902
0.1U_0402_10V7K~D
C902
0.1U_0402_10V7K~D
1
2
C914
0.01U_0402_16V7K~D
C914
0.01U_0402_16V7K~D
1
2
C899
4.7U_0603_6.3V6M~D
C899
4.7U_0603_6.3V6M~D
1
2
C883
0.1U_0402_10V7K~D
C883
0.1U_0402_10V7K~D
1
2
R865
511_0402_1%~D
R865
511_0402_1%~D
12
R863
243_0402_1%~D
R863
243_0402_1%~D
1 2
C917
0.01U_0402_16V7K~D
C917
0.01U_0402_16V7K~D
1
2
C882
0.1U_0402_10V7K~D
C882
0.1U_0402_10V7K~D
1
2
R866
909_0402_1%~D
R866
909_0402_1%~D
1 2
R868
1.18K_0402_1%~D
R868
1.18K_0402_1%~D
12
C911
0.1U_0402_10V7K~D
C911
0.1U_0402_10V7K~D
1
2
R870
1.18K_0402_1%~D
R870
1.18K_0402_1%~D
12
T144T144
U58
K4J10324QD-BC12_FBGA136~D
5@ U58
K4J10324QD-BC12_FBGA136~D
5@
DQ0 B2
DQ1 B3
DQ2 C2
DQ3 C3
DQ4 E2
DQ5 F3
DQ6 F2
DQ7 G3
DQ8 B11
DQ9 B10
DQ10 C11
DQ11 C10
DQ12 E11
DQ13 F10
DQ14 F11
DQ15 G10
DQ16 M11
DQ17 L10
DQ18 N11
DQ19 M10
DQ20 R11
DQ21 R10
DQ22 T11
DQ23 T10
DQ24 M2
DQ25 L3
DQ26 N2
DQ27 M3
DQ28 R2
DQ29 R3
DQ30 T2
DQ31 T3
A0
K4
A1
H2
A2
K3
A3
M4
A4
K9
A5
H11
A6
K10
A7
L9
A8/AP
K11
A9
M9
A10
K2
A11
L4
BA0
G4
BA1
G9
DM0
E3
DM1
E10
DM2
N10
DM3
N3
WDQS0
D2
WDQS1
D11
WDQS2
P11
WDQS3
P2
VREF
H1
VREF
H12
A12
J2
A12/CS1#
J3
RAS#
H3
CAS#
F4
WE#
H9
CS0#
F9
CKE
H4
CK
J11
CK#
J10
VDDQ R1
VDDQ R4
VDDQ R9
VDDQ R12
VDDQ V1
VDDQ V12
VDD
A2
VDD
A11
VDDQ A1
VDDQ A12
VDDQ C1
VDDQ C4
VDDQ C9
VDDQ C12
VDDQ E1
VDDQ E4
VDDQ E9
VDDQ E12
VDDQ J4
VDDQ J9
VDDQ N1
VDDQ N4
VDDQ N9
VDDQ N12
VSSQ B1
VSSQ B4
VSSQ B9
VSSQ B12
VSSQ D1
VSSQ D4
VSSQ D9
VSSQ D12
VSSQ G2
VSSQ G11
VSSQ L2
VSSQ L11
VSSQ P1
VSSQ P4
VSSQ P9
VSSQ P12
VSSQ T1
VSSQ T4
VSSQ T9
VSSQ T12
VSS
A3
VSS
A10
VSS
G1
VSS
G12
VSS
L1
VSS
L12
VSS
V3
VSS
V10
VDD
F1
VDD
F12
VDD
M1
VDD
M12
VDD
V2
VDD
V11
ZQ
A4
MF
A9
RDQS0
D3
RDQS1
D10
RDQS2
P10
RDQS3
P3
VSSA
J1
VSSA
J12
VDDA K1
VDDA K12
SEN
V4
RESET
V9
BA2
H10
C884
0.1U_0402_10V7K~D
C884
0.1U_0402_10V7K~D
1
2
G
D
S
Q119
2N7002W-7-F_SOT323-3~D
G
D
S
Q119
2N7002W-7-F_SOT323-3~D
2
13
R869
909_0402_1%~D
R869
909_0402_1%~D
1 2
http://hobi-elektronika.net

5
5
4
4
3
3
2
2
1
1
D D
C C
B B
A A
DQMC#[0..7]
DQSC_RN[0..7]
DQSC_WP[0..7]
FBCD[0..63]
FBC_CMD[0..27]
FBC_VREF_1
FBC_CMD19
FBC_CMD21
FBC_CMD23
FBC_CMD25
FBC_CMD1
FBC_CMD3
FBC_CMD0
FBC_CMD24
FBC_CMD22
FBC_CMD8
FBC_CMD2
FBC_CMD14
FBC_CMD16
FBC_CMD10
ZQ3
CLKC0
CLKC0#
DQMC#3
DQMC#2
DQSC_WP3
FBC_CMD27
FBC_CMD9
FBC_CMD12
FBC_CMD15
FBC_CMD11
DQSC_RN3
DQSC_WP2
DQSC_RN2
FBC_CMD17
FBC_CMD18
FBC_CMD20
FBC_VREF_3
CLKC1
CLKC1#
FBC_CMD15
CLKC1
CLKC1#
CLKC0
CLKC0#
FBC_VREF_1
FBC_VREF_2
FBC_VREF_5
FBC_VREF_2
FBC_VREF_6
FBC_VREF_3
FBC_VREF_4
FBC_VREF_4
ZQ4
FBC_CMD17
FBC_CMD20
FBC_CMD19
FBC_CMD21
FBC_CMD25
FBC_CMD4
FBC_CMD13
FBC_CMD16
FBC_CMD9
FBC_CMD18
FBC_CMD1
FBC_CMD8
FBC_CMD14
FBC_CMD10
FBC_CMD11
FBC_CMD27
FBC_CMD5
FBC_CMD6
FBC_CMD23
FBC_CMD12
FBC_CMD3
FBCD25
FBCD26
FBCD27
FBCD24
FBCD29
FBCD28
FBCD31
FBCD30
FBCD1
FBCD7
FBCD0
FBCD2
FBCD3
FBCD4
FBCD5
FBCD6
FBCD16
FBCD17
FBCD22
FBCD23
FBCD19
FBCD18
FBCD21
FBCD20
FBCD8
FBCD12
FBCD10
FBCD15
FBCD11
FBCD14
FBCD9
FBCD13
FBCD41
FBCD45
FBCD40
DQMC#0
DQMC#1
DQSC_WP1
DQSC_WP0
DQSC_RN0
DQSC_RN1
DQMC#4
DQMC#5
DQMC#7
DQMC#6
DQSC_WP4
DQSC_WP7
DQSC_WP6
DQSC_WP5
DQSC_RN5
DQSC_RN4
DQSC_RN7
DQSC_RN6
FBCD42
FBCD44
FBCD43
FBCD47
FBCD46
FBCD56
FBCD61
FBCD57
FBCD62
FBCD60
FBCD59
FBCD58
FBCD63
FBCD32
FBCD38
FBCD34
FBCD36
FBCD37
FBCD35
FBCD39
FBCD33
FBCD48
FBCD54
FBCD50
FBCD52
FBCD49
FBCD55
FBCD51
FBCD53
+FBVDDQ +FBVDDQ
+FBVDDQ
+FBVDDQ
+FBVDDQ
+FBVDDQ
+FBVDDQ
+FBVDDQ
+FBVDDQ
+FBVDDQ
+FBVDDQ
DQSC_WP[0..7] <52>
DQSC_RN[0..7] <52>
DQMC#[0..7] <52>
FBCD[0..63] <52>
FBC_CMD[0..27] <52>
CLKC0<52> CLKC0#<52> CLKC1#<52> CLKC1<52>
GPIO10_REF_SW <51,55>
GPIO10_REF_SW <51,55>
Title
Size Document Number Rev
Date: Sheet of
LA-4051P
1.0
NVG94 External GDDR3-B
56 63Thursday, June 05, 2008
Compal Electronics, Inc.
Title
Size Document Number Rev
Date: Sheet of
LA-4051P
1.0
NVG94 External GDDR3-B
56 63Thursday, June 05, 2008
Compal Electronics, Inc.
Title
Size Document Number Rev
Date: Sheet of
LA-4051P
1.0
NVG94 External GDDR3-B
56 63Thursday, June 05, 2008
Compal Electronics, Inc.
DELL CONFIDENTIAL/PROPRIETARY
PROPRIETARY NOTE: THIS SHEET OF ENGINEERING DRAWING AND SPECIFICATIONS CONTAINS CONFIDENTIAL
TRADE SECRET AND OTHER PROPRIETARY INFORMATION OF DELL INC. ("DELL") THIS DOCUMENT MAY NOT
BE TRANSFERRED OR COPIED WITHOUT THE EXPRESS WRITTEN AUTHORIZATION OF DELL. IN ADDITION,
NEITHER THIS SHEET NOR THE INFORMATION IT CONTAINS WAY BE USED BY OR DISCLOSED TO ANY THIRD
PARTY WITHOUT DELL'S EXPRESS WRITTEN CONSENT.
Place below decoupling caps close U60
Place below decoupling caps close U59
243 ohm for NB8P
475 ohm for NB9X
Place close to U59
243 ohm for NB8P
475 ohm for NB9X
Place close to U60
12 mil
32Mx32 GDDR3 32Mx32 GDDR3
U60 is Mirror
CKE --> WE#
Mirror U60
RAS# --> BA2
CAS# --> CS0#
WE --> CKE
CS0# --> CAS#
A0 --> A4
A1 --> A5
A2 --> A6
A3 --> A9
A4 --> A0
A5 --> A1
A6 --> A2
A7 --> A11
A8 --> A10
A9 --> A3
A10 --> A8
A11 --> A7
BA0 --> BA1
BA1 --> BA0
BA2 --> RAS#
NC/CS1# --> NV/CS1#
12 mil
12 mil
12 mil
R878
511_0402_1%~D
1@
R878
511_0402_1%~D
1@
12
C953
0.1U_0402_10V7K~D
1@
C953
0.1U_0402_10V7K~D
1@
1
2
R883
1.18K_0402_1%~D
1@ R883
1.18K_0402_1%~D
1@
12
C971
0.1U_0402_10V7K~D
1@
C971
0.1U_0402_10V7K~D
1@
1
2
C923
0.01U_0402_16V7K~D
1@
C923
0.01U_0402_16V7K~D
1@
1
2
C954
0.1U_0402_10V7K~D
1@
C954
0.1U_0402_10V7K~D
1@
1
2
C974
0.01U_0402_16V7K~D
1@
C974
0.01U_0402_16V7K~D
1@
1
2
R877
1.18K_0402_1%~D
1@ R877
1.18K_0402_1%~D
1@
12
R881
511_0402_1%~D
1@
R881
511_0402_1%~D
1@
12
R879
909_0402_1%~D
1@ R879
909_0402_1%~D
1@
1 2
R873
243_0402_1%~D
1@ R873
243_0402_1%~D
1@
1 2
C947
0.01U_0402_16V7K~D
1@
C947
0.01U_0402_16V7K~D
1@ 1
2
C956
0.01U_0402_16V7K~D
1@
C956
0.01U_0402_16V7K~D
1@
1
2
C948
0.01U_0402_16V7K~D
1@
C948
0.01U_0402_16V7K~D
1@ 1
2
R875
511_0402_1%~D
1@
R875
511_0402_1%~D
1@
12
C964
0.1U_0402_10V7K~D
1@
C964
0.1U_0402_10V7K~D
1@
1
2
C960
4.7U_0603_6.3V6M~D
1@
C960
4.7U_0603_6.3V6M~D
1@
1
2
C968
0.01U_0402_16V7K~D
1@
C968
0.01U_0402_16V7K~D
1@ 1
2
C955
0.01U_0402_16V7K~D
1@
C955
0.01U_0402_16V7K~D
1@
1
2
G
D
S
Q124
2N7002W-7-F_SOT323-3~D
1@
G
D
S
Q124
2N7002W-7-F_SOT323-3~D
1@
2
13
C922
0.01U_0402_16V7K~D
1@
C922
0.01U_0402_16V7K~D
1@
1
2
R871
475_0402_1%~D
1@
R871
475_0402_1%~D
1@
1 2
R874
243_0402_1%~D
1@ R874
243_0402_1%~D
1@
1 2
C943
0.1U_0402_10V7K~D
1@
C943
0.1U_0402_10V7K~D
1@
1
2
C975
0.01U_0402_16V7K~D
1@
C975
0.01U_0402_16V7K~D
1@
1
2
C969
4.7U_0603_6.3V6M~D
1@
C969
4.7U_0603_6.3V6M~D
1@
1
2
C961
4.7U_0603_6.3V6M~D
1@
C961
4.7U_0603_6.3V6M~D
1@
1
2
C952
0.1U_0402_10V7K~D
1@
C952
0.1U_0402_10V7K~D
1@
1
2
G
D
S
Q125
2N7002W-7-F_SOT323-3~D
1@
G
D
S
Q125
2N7002W-7-F_SOT323-3~D
1@
2
13
C967
0.01U_0402_16V7K~D
1@
C967
0.01U_0402_16V7K~D
1@ 1
2
U59
K4J10324QD-BC12_FBGA136~D
5@ U59
K4J10324QD-BC12_FBGA136~D
5@
DQ0 B2
DQ1 B3
DQ2 C2
DQ3 C3
DQ4 E2
DQ5 F3
DQ6 F2
DQ7 G3
DQ8 B11
DQ9 B10
DQ10 C11
DQ11 C10
DQ12 E11
DQ13 F10
DQ14 F11
DQ15 G10
DQ16 M11
DQ17 L10
DQ18 N11
DQ19 M10
DQ20 R11
DQ21 R10
DQ22 T11
DQ23 T10
DQ24 M2
DQ25 L3
DQ26 N2
DQ27 M3
DQ28 R2
DQ29 R3
DQ30 T2
DQ31 T3
A0
K4
A1
H2
A2
K3
A3
M4
A4
K9
A5
H11
A6
K10
A7
L9
A8/AP
K11
A9
M9
A10
K2
A11
L4
BA0
G4
BA1
G9
DM0
E3
DM1
E10
DM2
N10
DM3
N3
WDQS0
D2
WDQS1
D11
WDQS2
P11
WDQS3
P2
VREF
H1
VREF
H12
A12
J2
A12/CS1#
J3
RAS#
H3
CAS#
F4
WE#
H9
CS0#
F9
CKE
H4
CK
J11
CK#
J10
VDDQ R1
VDDQ R4
VDDQ R9
VDDQ R12
VDDQ V1
VDDQ V12
VDD
A2
VDD
A11
VDDQ A1
VDDQ A12
VDDQ C1
VDDQ C4
VDDQ C9
VDDQ C12
VDDQ E1
VDDQ E4
VDDQ E9
VDDQ E12
VDDQ J4
VDDQ J9
VDDQ N1
VDDQ N4
VDDQ N9
VDDQ N12
VSSQ B1
VSSQ B4
VSSQ B9
VSSQ B12
VSSQ D1
VSSQ D4
VSSQ D9
VSSQ D12
VSSQ G2
VSSQ G11
VSSQ L2
VSSQ L11
VSSQ P1
VSSQ P4
VSSQ P9
VSSQ P12
VSSQ T1
VSSQ T4
VSSQ T9
VSSQ T12
VSS
A3
VSS
A10
VSS
G1
VSS
G12
VSS
L1
VSS
L12
VSS
V3
VSS
V10
VDD
F1
VDD
F12
VDD
M1
VDD
M12
VDD
V2
VDD
V11
ZQ
A4
MF
A9
RDQS0
D3
RDQS1
D10
RDQS2
P10
RDQS3
P3
VSSA
J1
VSSA
J12
VDDA K1
VDDA K12
SEN
V4
RESET
V9
BA2
H10
C921
0.01U_0402_16V7K~D
1@
C921
0.01U_0402_16V7K~D
1@
1
2
C962
0.1U_0402_10V7K~D
1@
C962
0.1U_0402_10V7K~D
1@
1
2
R886
1.18K_0402_1%~D
1@ R886
1.18K_0402_1%~D
1@
12
R880
1.18K_0402_1%~D
1@R880
1.18K_0402_1%~D
1@
12
U60
K4J10324QD-BC12_FBGA136~D
5@
U60
K4J10324QD-BC12_FBGA136~D
5@
DQ0 B2
DQ1 B3
DQ2 C2
DQ3 C3
DQ4 E2
DQ5 F3
DQ6 F2
DQ7 G3
DQ8 B11
DQ9 B10
DQ10 C11
DQ11 C10
DQ12 E11
DQ13 F10
DQ14 F11
DQ15 G10
DQ16 M11
DQ17 L10
DQ18 N11
DQ19 M10
DQ20 R11
DQ21 R10
DQ22 T11
DQ23 T10
DQ24 M2
DQ25 L3
DQ26 N2
DQ27 M3
DQ28 R2
DQ29 R3
DQ30 T2
DQ31 T3
A0
K4
A1
H2
A2
K3
A3
M4
A4
K9
A5
H11
A6
K10
A7
L9
A8/AP
K11
A9
M9
A10
K2
A11
L4
BA0
G4
BA1
G9
DM0
E3
DM1
E10
DM2
N10
DM3
N3
WDQS0
D2
WDQS1
D11
WDQS2
P11
WDQS3
P2
VREF
H1
VREF
H12
A12
J2
A12/CS1#
J3
RAS#
H3
CAS#
F4
WE#
H9
CS0#
F9
CKE
H4
CK
J11
CK#
J10
VDDQ R1
VDDQ R4
VDDQ R9
VDDQ R12
VDDQ V1
VDDQ V12
VDD
A2
VDD
A11
VDDQ A1
VDDQ A12
VDDQ C1
VDDQ C4
VDDQ C9
VDDQ C12
VDDQ E1
VDDQ E4
VDDQ E9
VDDQ E12
VDDQ J4
VDDQ J9
VDDQ N1
VDDQ N4
VDDQ N9
VDDQ N12
VSSQ B1
VSSQ B4
VSSQ B9
VSSQ B12
VSSQ D1
VSSQ D4
VSSQ D9
VSSQ D12
VSSQ G2
VSSQ G11
VSSQ L2
VSSQ L11
VSSQ P1
VSSQ P4
VSSQ P9
VSSQ P12
VSSQ T1
VSSQ T4
VSSQ T9
VSSQ T12
VSS
A3
VSS
A10
VSS
G1
VSS
G12
VSS
L1
VSS
L12
VSS
V3
VSS
V10
VDD
F1
VDD
F12
VDD
M1
VDD
M12
VDD
V2
VDD
V11
ZQ
A4
MF
A9
RDQS0
D3
RDQS1
D10
RDQS2
P10
RDQS3
P3
VSSA
J1
VSSA
J12
VDDA K1
VDDA K12
SEN
V4
RESET
V9
BA2
H10
C944
0.1U_0402_10V7K~D
1@
C944
0.1U_0402_10V7K~D
1@
1
2
T145T145
C966
0.01U_0402_16V7K~D
1@
C966
0.01U_0402_16V7K~D
1@ 1
2
R882
909_0402_1%~D
1@
R882
909_0402_1%~D
1@
1 2
C972
0.1U_0402_10V7K~D
1@
C972
0.1U_0402_10V7K~D
1@
1
2
C957
0.01U_0402_16V7K~D
1@
C957
0.01U_0402_16V7K~D
1@
1
2
C973
0.1U_0402_10V7K~D
1@
C973
0.1U_0402_10V7K~D
1@
1
2
C970
4.7U_0603_6.3V6M~D
1@
C970
4.7U_0603_6.3V6M~D
1@
1
2
R872
475_0402_1%~D
1@
R872
475_0402_1%~D
1@
1 2
C951
4.7U_0603_6.3V6M~D
1@
C951
4.7U_0603_6.3V6M~D
1@
1
2
C946
0.01U_0402_16V7K~D
1@
C946
0.01U_0402_16V7K~D
1@ 1
2
C942
4.7U_0603_6.3V6M~D
1@
C942
4.7U_0603_6.3V6M~D
1@
1
2
C963
0.1U_0402_10V7K~D
1@
C963
0.1U_0402_10V7K~D
1@
1
2
C965
0.01U_0402_16V7K~D
1@
C965
0.01U_0402_16V7K~D
1@ 1
2
C977
0.01U_0402_16V7K~D
1@
C977
0.01U_0402_16V7K~D
1@
1
2
T146T146
C945
0.1U_0402_10V7K~D
1@
C945
0.1U_0402_10V7K~D
1@
1
2
R876
909_0402_1%~D
1@ R876
909_0402_1%~D
1@
1 2
C924
0.01U_0402_16V7K~D
1@
C924
0.01U_0402_16V7K~D
1@
1
2
R885
909_0402_1%~D
1@
R885
909_0402_1%~D
1@
1 2
C976
0.01U_0402_16V7K~D
1@
C976
0.01U_0402_16V7K~D
1@
1
2
R884
511_0402_1%~D
1@
R884
511_0402_1%~D
1@
12
http://hobi-elektronika.net

5
5
4
4
3
3
2
2
1
1
D D
C C
B B
A A
Title
Size Document Number Rev
Date: Sheet of
LA-4051P
1.0
Changed-List History 1
57 63Thursday, June 05, 2008
Title
Size Document Number Rev
Date: Sheet of
LA-4051P
1.0
Changed-List History 1
57 63Thursday, June 05, 2008
Title
Size Document Number Rev
Date: Sheet of
LA-4051P
1.0
Changed-List History 1
57 63Thursday, June 05, 2008
Version Change List ( P. I. R. List )
Item Issue DescriptionDate Request
Owner Solution Description Rev.
Page# Title
PROPRIETARY NOTE: THIS SHEET OF ENGINEERING DRAWING AND SPECIFICATIONS CONTAINS CONFIDENTIAL
TRADE SECRET AND OTHER PROPRIETARY INFORMATION OF DELL INC. ("DELL") THIS DOCUMENT MAY NOT
BE TRANSFERRED OR COPIED WITHOUT THE EXPRESS WRITTEN AUTHORIZATION OF DELL. IN ADDITION,
NEITHER THIS SHEET NOR THE INFORMATION IT CONTAINS WAY BE USED BY OR DISCLOSED TO ANY THIRD
PARTY WITHOUT DELL'S EXPRESS WRITTEN CONSENT.
DELL CONFIDENTIAL/PROPRIETARY
1X01Compal37 2007/10/09ECE5028 change BID pop option to X01: SCH165393 R534 (depop) ; R529 ( pop )
2 33 USB2.0 2007/10/25 Compal Charger USB Fail: SCH165395 Need to swap the connection for USB_CHARGER_PWR_EN# & ESATA_USB_PWR_EN# X01
3 13 Cantiga 2007/10/25 Compal modify JUMPER ref. name Modify ref name from P1 to PJP22 X01
4 51 NV98 2007/10/25 Compal VRAM strap pin pop option depop R922,R923,R933,R934 and pop R920,R921,R935,R936 to match 16Mx32 (Samsung) X01
551 NV98 2007/10/25
20 CRT SW Compal No more TV out function supported on
Edock-LIO:SCH165398 Delete TV signals & Circuit, and remove R669, R762, R763 X01
6 6 Clock 2007/11/1 Compal Clock 27M R37 Resistor Error:SCH165399 R37 change value to 33ohm X01
2007/11/5 Compal7 7 Quad Core Support Quad Core CPU (1) Quad Core Support, stuff R941, R984, R945, R946, R943, R942, R944, Q14, Q129 X01
(2) Quad Core ITP Support, stuff R976, R977, R978, R979, R980, R981, R982, R983
8 21 DP 2007/11/5 Compal Support DP compoments (1) Support DP, all components stuff
9 21 DP 2007/11/5 Compal DPB_HPD# Voltage Level Remove R1006 pull down 7.5K (UMA need the resistor), becasue Descrite level is 3.3V
X01
X01
10 21 DP 2007/11/5 Compal DOCK_DET# Double Pull Up Remove R799 for Double Pull Up X01
11 21 DP 2007/11/5 Compal DP Spec for AUX/# need pull down 100k add DPB_MB_AUX/# --> R895/R896
add DPB_DOCK_AUX/# --> R897/R898
add DPC_DOCK_AUX/# --> R899/R900 (no-stuff)
X01
12 22 SB 2007/11/5 Compal MDC Reset Change Control By ECE5028 to 5V Level:SCH165401 SB U10 PinF6 change Name to GNT3#/GPIO55 only X01
13 23 SB 2007/11/5 Compal SB Remove RTC Detect Funcion Remove R375, R961, R960, Q130 and Add T46 on U10 pinAE8
51 GPU
14 23 SB 2007/11/5 Compal Support HDCP Audio:SCH165403 SB Stuff 3rd HD Audio to GPU R243, R244, R245, R246
GPU Stuff R673, R674, R676, R678 0ohm, R675 33ohm
X01
X01
15 24 SB 2007/11/5 Compal SB GPIO Change:SCH165431 (1) Sniffer detect Remove From SB to ECE5028 GPIOH7, U10 pinAE8 add T39, pull up resistor
R754 change to page37
(2)R266 USB_MCARD3_DET# move to page34
(3)SB U10 pinC12 net named to "LAN_PHY_PWR_CNTRL"
X01
16 28 Audio 2007/11/5 Compal Audio Test Result:SCH165433 C437/C436 change from 1uF_1206 to 2.2uF_1206 X01
17 31 PWR Board 2007/11/5 Compal Power Board Detect pin name Changed:SCH165431 JS1394 pin9 change name to "PWR_BTN_BD_DET#",
and connect to page 37 ECE5028 pin33 GPIOH7 X01
37
18 29 LOM 2007/11/5 Compal LOM Disable pin name changed:SCH165431 LOM Disable pin name changed to "LAN_PHY_PWR_CNTRL"
and connect to page 37 ECE5028 pin88 GPIOG0
37
19 33 ESATA 2007/11/5 Compal ESATA Enable pin name Change:SCH165431 ESATA Enable pin name U29 Changed to "ESATA_USB_PWR_EN#"
and connector to ECE5028 pin82 GPIOB2
37
20 33
37 USB 2007/11/5 Compal Charger USB Port pin name Change:SCH165431 Chatger USB U53 Enable pin name changed to "USB_POWERSHARE_PWR_EN#"
and connector to ECE5028 pin104 GPIOA7
21 33 USB 2007/11/5 Compal Charger USB Port Switch Eye Diagram Fail:SCH165434 U54 Change to TI Part TS3USB1RSER
X01
X01
X01
X01
22 33 MDC 2007/12/5 Compal MDC DIS pin Voltage to +3.3V too Low:SCH165431 R326 pull up to +5V_ALW and connrection changed from SB to ECE5028 pin102
GPIOA5 (2007/12/5 update to pull up +5V_ALW) X01
23 34 WLAN 2007/11/5 Compal New ME Drawing Remove Latch 2 Remove JLAT2 X01
34 Nimi-card 2007/11/5 Compal Correct Nimi-Card Detect stuff R438, R458, R449 X0124
25 35 Dock-ESD 2007/11/5 Compal Support Dock ESD ESD Part D65, D66 stuff X01
26 36 USH 2007/11/5 Compal Smartcard Detect Cancel:SCH165435 Smartcard SC_DET pin remove module port to EC X01
27 36 USH 2007/11/5 Compal Correct Smartcard Buffer 73S8009CN Power Bead
Current Value:SCH165435
L69 change part >400mA of Murata LQH32CN100K53L X01
28 36 USH 2007/11/5 Compal Contactless Connector Changed:SCH165435 JCS1 change connector to TYCO_1-1775784-0_6P-T. But still wait contactless spec to update X01
29 37 ECE5028 2007/11/5 Compal ECE5028 change GPIO Define:SCH165431 (1)pin102 no need of PNL_LED_MASK#, change to MDC_RST_DIS#
(3)pin70 GPIOC5 no need of ADAPT_TRIP_SET, NC
(4)updte CHIP_ID message, current set to (0,0)
37
http://hobi-elektronika.net

5
5
4
4
3
3
2
2
1
1
D D
C C
B B
A A
Title
Size Document Number Rev
Date: Sheet of
LA-4051P
1.0
Changed-List History -2
58 63Thursday, June 05, 2008
Title
Size Document Number Rev
Date: Sheet of
LA-4051P
1.0
Changed-List History -2
58 63Thursday, June 05, 2008
Title
Size Document Number Rev
Date: Sheet of
LA-4051P
1.0
Changed-List History -2
58 63Thursday, June 05, 2008
Version Change List ( P. I. R. List )
Item Issue DescriptionDate Request
Owner Solution Description Rev.
Page# Title
PROPRIETARY NOTE: THIS SHEET OF ENGINEERING DRAWING AND SPECIFICATIONS CONTAINS CONFIDENTIAL
TRADE SECRET AND OTHER PROPRIETARY INFORMATION OF DELL INC. ("DELL") THIS DOCUMENT MAY NOT
BE TRANSFERRED OR COPIED WITHOUT THE EXPRESS WRITTEN AUTHORIZATION OF DELL. IN ADDITION,
NEITHER THIS SHEET NOR THE INFORMATION IT CONTAINS WAY BE USED BY OR DISCLOSED TO ANY THIRD
PARTY WITHOUT DELL'S EXPRESS WRITTEN CONSENT.
DELL CONFIDENTIAL/PROPRIETARY
30 X01Compal38 2007/11/05MEC5035 MEC5035 pin19 add RC_ID:SCH165437 add R211/C480
31 38 MEC5035 2007/11/05 Compal MEC5035 SUSPWROK change Define:SCH165437 SUSPWROK change from pin19 to pin30 X01
32 38 MEC5035 2007/11/05 Compal MEC5035 no need DEBUG_ENABLE#, support from
KOST_DEBUG_RX:SCH165437 (1)JDEG1 pin 2 change to HOST_DEBUG_RX, Double pull up --> remove R553.
(2)DEBUG_ENABLE# no need, remove R959 X01
33 38 MEC5035 2007/11/05 Compal No Need EC SPI Rom Function:SCH165439 (1)Remove R591, R589, R590, R592, R593, C672, U37
(2)MEC5035 pin 67, 68, 69 : NC
X01
34 38 MEC5035 2007/11/05 Compal No Need ECE1088:SCH165440
39 (1)MEC5035 pin35, 37 : NC
(2)remove ECE1088: U38, C676, C677, R747, R650, R826
X01
35 39 ECE1088 2007/11/05 Compal TouchPad Change Define:SCH165443 (1)TouchPad Connector Change pin define for pin 14/15/16 to GND/KYBD_BLJT_PWR/TP_DET# X01
(2)KYBD_BLJT_PWR connect to MEC5035 pin47
38
36 41 Screw 2007/11/05 Compal ME Changed Screw Size (1)Dock: H14/H15 --> H_5P3
(2)GPU : H19 --> 4P0, H20 --> 3P9, H21 --> 3P3
(3)H23 --> 4P0
(4)H22 --> 2P2 X01
37 42 LED 2007/11/05 Compal LED Circuit Changed:SCH165444 (1)Add U14 AND Gate for Base LED Mark with LID_CL#
(2) Refer Page 42 for LED circuit changed
38 37 MEC5028 2007/11/19 Compal ALWON oscillation on Battery only
with RTC battery:SCH165445 Cause the ECE5028 no power, add D4/R20 to separate
X01
X01
39 24,33,36 USH/BIO 2007/11/19 Compal USH add Reset# to BIO Module:SCH165061 BIO_DET# Function Delete, add R63 pull-up for FP_RESET#. And link to USH pin C3. And
add R1002 for UPEK module X01
40 29 LOM 2007/11/19 Compal Intel LOM PHY 82576LM change to B0 version:SCH165446 Intel LOM PHY 82576LM change to B0 version X01
10~15 NB 2007/11/19 Compal Intel NB Cantiga change to B0:SCH165447 Intel NB Cantiga change to B0 X0141
42 21,35,51 DP 2007/11/19 Compal DP Port Cable Detect change to "H" Detect:SCH165448 Delete R783/Q10, and net name change to DPB_HPD X01
43 21 DP 2007/11/19 Compal DP Port delete no use parts Delete R895~R900, R209, R278, R336, R337, R419, R647 --> Dell want keep those parts X01
44 21 DP 2007/11/19 Compal DP Port delete function:SCH165448 DP Port delete function work, DPC_DOCK_AUX_SW/DPC_DOCK_AUX#SW add R1008/R1009 100k to GND
DP Port delete function work, DPB_AUX_SW/DPB_AUX#SW add R1006/R1007 100k to GND, but depop
U9 pin 1 R193 change to 3.48K_1%, and depop R180/R181/R896. pop R276/R336/R337 X01
45 35 DOCK 2007/11/19 Compal Dock connect rename:SCH165449 Dock connect rename to JDOCK1 X01
Delete R795/Q114, and net name change to DPC_DOCK_HPD
46 35 DOCK 2007/11/20 Compal Dock connect ESD Diode:SCH165449 add D65 SM24C.TCT_SOD23 ESD Diode on +DOCK_PWR_BAR X01
47 18 Thermal 2007/11/20 Compal No need for PWR_MON_GFX for DSC platform:SCH165450 un-stuff R1005 X01
48 20 CRT/ESD 2007/11/20 Compal No stuff CRT ESD Diode D5, D6, D7:SCH165453 No stuff CRT ESD Diode D5, D6, D7 X01
49 55,56 GDDR 2007/11/20 Compal Chnage to NB9P, CLK Shunt Resistors Change Value:SCH165454 R750, R824, R871, R872 change to 475ohm_1% X01
50 51 GPU 2007/11/20 Compal need to add two series resistors for CA_DET:SCH165454 add R1010, R1011 0hm, un-stuff X01
51 12,13,20 NB/GPU Compal TV Function Remove from M09 Platform:SCH165454 NB: page12 U2 pinC31/E32 --> NC
NB: page13 U2 pinM25 to GND, pinL28 to +1.5V_RUN after a Bead (L49) X01
SW: page20 U4 7B1/8B1/9B1, 7B2/8B2/9B2 --> NC and remove R669/R762/R76351, 53 GPU: page51, delete R679, C737. U56 pinAA4/Y4/AB4/AB6/AC5 NC
GPU: page53, delete DACB: C867,C868, C869, C1031,L49, and add R1012 10K pull dowm DACB at pinAC6
52 51 GPU
2007/11/20
2007/11/20 Compal Nvidia FAE suggest for I2C E channel pull up:SCH165454 U56 GPU pinD5/E5 I2CE_SCL/SDA add R709/R1013 10K pull up, but depop X01
53 51 GPU 2007/11/20 Compal Nvidia GPU set threes different power level: 1.17V,
1.09V, 0.9V:SCH165454
U56 GPIO5 --> GPU_VID_0 GPIO6 --> GPU_VID_1 X01
54 DOCK 2007/11/20 Compal DOCK pin out to support Battery Slice:SCH165449 JDOCK1 pin41 add net : +NBDOCK_DC_IN_SS X01
55 30
35
LOM 2007/11/20 Compal Remove termination resistors capacitors and LED serial
resistors:SCH165456 Remove MDI termination R384~R391, C488~C491, R395, R396, R397 move to IO Board X01
56 18 EMC4002 2007/11/21 Compal EMC4002, Power SW pin separate :SCH165450 Add AND Gate: U70 and C1014, R143/R144 depop
57 29, 33, 35 LOM 2007/11/21 Compal Intel LOM LDO for +2.65V/+2.5V:SCH165456 page29: Add LDO Q101/Q103, R959~R962, C1010~C1012
page33: IO connector pin36 change to +LOM_VCT
page35: Dock pin116/118 change to +LOM_VCT
X01
X01
58 30 LOM SW 2007/11/21 Compal Change MDI bus Bead Value at L20 ~ L27 from 36nH
to 22nH:SCH165456
Change MDI bus Bead Value at L20 ~ L27 from 36nH to 22nH, will improving the IEEE
59 33 USB Port 2 2007/11/21 Compal USB SW Vendor Suggest Change Design:SCH165434 USB Port Two Connection Changed for Port2: SB --> Switch--> Choke -->
Connector, and Switch Chip close to SB
X01
X01
60 21 DP 2007/11/21 Compal Proper Compoments Derating D10 change change to B0540WS-7_SOD323-2 X01
61 53 GPU Power 2007/11/21 Compal Change from Nvidia NB8P to NB9P, remove some
parts:SCH165457
For +IFPC_IOVDD remove Q127, R940, Q128, PJP43 X01
62 53 GPU Power 2007/11/21 Compal pop for NB9P on +IFPE_IOVDD/ +IFPEF_PLLVDD:SCH165457 +IFPE_IOVDD: L70, C1000, C1001, C1004
+IFPEF_PLLVDD: L71, C1006, C1007, C1008 X01
http://hobi-elektronika.net

5
5
4
4
3
3
2
2
1
1
D D
C C
B B
A A
Title
Size Document Number Rev
Date: Sheet of
LA-4051P
1.0
Changed-List History-3
59 63Thursday, June 05, 2008
Compal Electronics, Inc.
Title
Size Document Number Rev
Date: Sheet of
LA-4051P
1.0
Changed-List History-3
59 63Thursday, June 05, 2008
Compal Electronics, Inc.
Title
Size Document Number Rev
Date: Sheet of
LA-4051P
1.0
Changed-List History-3
59 63Thursday, June 05, 2008
Compal Electronics, Inc.
Version Change List ( P. I. R. List )
DELL CONFIDENTIAL/PROPRIETARY
PROPRIETARY NOTE: THIS SHEET OF ENGINEERING DRAWING AND SPECIFICATIONS CONTAINS CONFIDENTIAL
TRADE SECRET AND OTHER PROPRIETARY INFORMATION OF DELL INC. ("DELL") THIS DOCUMENT MAY NOT
BE TRANSFERRED OR COPIED WITHOUT THE EXPRESS WRITTEN AUTHORIZATION OF DELL. IN ADDITION,
NEITHER THIS SHEET NOR THE INFORMATION IT CONTAINS WAY BE USED BY OR DISCLOSED TO ANY THIRD
PARTY WITHOUT DELL'S EXPRESS WRITTEN CONSENT.
Item Issue DescriptionDate Request
Owner Solution Description Rev.Page# Title
63 38 MEC5035 2007/11/21 Compal Change Netname following Power Circuit Changed:SCH165437 "ACAV_IN_DOCK" to " ACAV_DOCK_SRC"
"ACAV_IN_DOCK#" to " ACAV_DOCK_SRC#"
"ACAV_IN_MB/DOCK" to " ACAV_IN"
Remove U64, C846, add U71, C1031 X01
64 37 MEC5028 2007/11/21 Compal
DF174483: [SSI2]The LCD/LED will keep had power
with USB device when unplug AC & Battery.
1) Add 100k no pop pull-ups to +3.3V_ALW2 on:
- USB_SIDE_EN#
- ESATA_USB_PWR_EN#
- USB_POWERSHARE_PWR_EN#
2) No stuff R502, R923, R929.
X01
65 37 MEC5028 2007/11/21 Compal Change PU/PD on SYS_LED_MASK#:SCH165431 add R1014 100k PD X01
36 USH 2007/11/21 Compal Remove unnecessary parts on contact less:SCH165435 Remove R495, R499 X01
66
51 GPU 2007/11/21 Compal Need to depop R855/R892 to pass HDMI spec:SCH165454 depop R855/R892 X0167
68 27, 36 Crystal 2007/11/21 Compal Y3 Y5 is not PSL parts:SCH165458 Update Y3, Y5 to PSL parts X01
69 24, 29, 37 Crystal 2007/11/22 Compal LAN_PHY_DISABLE# Change net name same with Roush:SCH165431 Change net name to LAN_DISABLE# for SB GPIO12 to PHY, and pass a 0ohm resistor
for "LAN_DISABLE#_R" to ECE5028 GPIOG0
X01
70 7 CPU Quad Core 2007/11/22 Compal Bom Separate for Avia and Maybach DSC for CPU:SCH165460 Change the R976~ R983, R984, R941~R946 Q129, Q14 to 1@, then Avia Bom
Stuff. MaybachDSC un-stuff
X01
71 19 Camera VDD 2007/11/22 Compal Camera net name update:SCH165461 Camera net name update to "+CAMERA_VDD" X01
72 31 PCMCIA 2007/11/22 Compal Change SD Card Power Switch for PSL:SCH165463 U28 chnage to TI TPS2051BDBVR_SOT23-5 X01
73 31 PCMCIA 2007/11/22 Compal JSD1 connector changed from FPC type to Cable type:SCH165464 JSD1 change to 16pin cable type connector, same with touchpad connector X01
74 33 BIO 2007/11/22 Compal BIO connector change to another part:SCH165464 JBIO1 change to "TYCO_1734242-6_6P-T" X01
75 35 Docking 2007/11/22 Compal Docking Connector Change Layout Symbol:SCH165449 JDOCK1 change to JAE_WD2F144WB1 X01
76 36 Contact Less 2007/11/22 Compal Contact Less Connector Changed:SCH165435 JCS1 Contact Less Connector Changed to Tyco_1-1775784-0 X01
77 27 I2C Codec 2007/11/27 Compal Reduce one components R329 for I2C Codec fixed:SCH165467 We use I2C codec, no more for SPI Audio Codec, R329 can remove X01
78 36 USH 2007/11/27 Compal use B0 USH BCM5880 Chip, resistors setting changed:SCH165435 R845/R844 pop, delete R847/R846 X01
79 SPI/ICH9 2007/11/27 Compal no more for 2nd SPI Rom, save board space:SCH165469 delete components: R307/R308/R309/R295/R305/R304/R306/C329/U13 X01
80
24
7 ITP 2007/11/29 Compal ESD suggest add 0-ohm resistors on ITP bus:SCH165507 Add R1015~R1020 on ITP BPM#0~BPM#5, and depop first. Then we need hand
soldering when we want use ITP
X01
81 NB 2007/12/03 Intel SCH165564, Intel provide remove D1/R122 remove D1/R122 X01
82 37, 36 USH 2007/12/04 Broadcom Broadcom Review Result (1) R788 SP_TPM_LPC_EN pull up pop (2) R490 depop (3) C591 depop
(4) remove R472 resistor 10ohm (5) pop R829, depop R467 for B0 version
(6) depop R849, due to Broadcom no need detect SC_DET
(7) R476 Change to 5.1M, R488 change to 3.3M to reduce power consumption
(8) depop C594
82 51, 52, 53,
54
Graphic 2007/12/04 Nvidia Nvidia Review result (1) PEX_IOVDDQ add C1035 1uF (2) PEX_IOVDD add C1034 (3) remove C778
(4) R699, R700, C755 no stuff (5) FBVDDQ C820 to 1u and add one C1036 (1u)
(6) +FBVDDQ all 0.022u to 4700p, done (7) +FB_DLLAVDD add C1033 4.7u
(8) +GPU_PLLVDD C850 change to 0.1u (9) +GPU_PLLVDD add C1037 4.7u
(10) strap pin define change,
STRAP0: Not stuff R933; Stuff R920 with 45.3K 1%.
STRAP1: Not Stuff R921; Stuff R934 with 10K 1%
STRAP2: NB9M-NS : Not stuff R935, Stuff R922 with 20K 1%
STRAP2: NB9P-GLM2 : Not stuff R935, Stuff R922 with 25K 1%
ROM_CLK_GPU: NB9M-NS : Not stuff R923, stuff R936 with 15K 1%
ROM_SI_GPU:
Qimonda 16Mx32 : Not stuff R931, Stuff R927 with 10K 1%.
Hynix 16Mx32 : Not stuff R931, Stuff R927 with 15K 1%
Samsung 16Mx32 : Not stuff R931, stuff R927 with 20K 1%
Qimonda 32Mx32 : Not stuff R931, Stuff R927 with 30K 1%.
Hynix 32Mx32 : Not stuff R931, Stuff R927 with 35K 1%
Samsung 32Mx32 : Not stuff R931, stuff R927 with 45.3K 1%
ROM_SO_GPU: Not stuff R928, Stuff R930 with 4.99K 1%
(11) Add R1022 40.2K 1% on STRAP_REF_MIOB (12) Add R1023 40.2K 1% on STRAP_REF_3V3.
(13) C982 Remove (14)Add pull down resiter on MIOA_CAL_PU_GND R1026 and not stuff
(15)Add 10K pull down on MIOB_CLKIN R1021
(16) I2CE_SCL/SDA: Change R709 and R1013 to pull up +3.3V_RUN
(17) I2CS_SCL/SDA: Add 10K pull up on I2CS_SCL.
X01
(9) add R1027 47K pull down
82 28
13
Audio 2007/12/05 IDT IDT Audio Reference changed R818. R827 change to 1K_0402
X01
X01(18) R696 pop
http://hobi-elektronika.net

2
2
1
1
B B
A A
Title
Size Document Number Rev
Date: Sheet of
LA-4051P
1.0
Changed-List History 4
60 63Thursday, June 05, 2008
Title
Size Document Number Rev
Date: Sheet of
LA-4051P
1.0
Changed-List History 4
60 63Thursday, June 05, 2008
Title
Size Document Number Rev
Date: Sheet of
LA-4051P
1.0
Changed-List History 4
60 63Thursday, June 05, 2008
X01
Version Change List ( P. I. R. List )
Item Issue DescriptionDate Request
Owner Solution Description Rev.
Page# Title
PROPRIETARY NOTE: THIS SHEET OF ENGINEERING DRAWING AND SPECIFICATIONS CONTAINS CONFIDENTIAL
TRADE SECRET AND OTHER PROPRIETARY INFORMATION OF DELL INC. ("DELL") THIS DOCUMENT MAY NOT
BE TRANSFERRED OR COPIED WITHOUT THE EXPRESS WRITTEN AUTHORIZATION OF DELL. IN ADDITION,
NEITHER THIS SHEET NOR THE INFORMATION IT CONTAINS WAY BE USED BY OR DISCLOSED TO ANY THIRD
PARTY WITHOUT DELL'S EXPRESS WRITTEN CONSENT.
DELL CONFIDENTIAL/PROPRIETARY
83 32 CardBus/Express 2007/12/6 Ricoh Ricoh review result (1) CBS_CCD1#/CBS_CCD2# add C1038/C1039 270pF pull down
(2) U52 +1.5V_CARD add C1041, +3.3V_CARDAUX ADD C1040 10uF_0805
(3) R657, R684, R790 depop, because chip internal have been pull up
84 24 LOM 2007/12/10 Intel Per Intel message, no use GPIO12 to control
LAN_DISABLE#, then reserve to pull up add R1028 pull up +3.3V_ALW_ICH, depop X01
85 37, 38 EC 2007/12/10 Dell INSTANT_ON_SW# design change (WI165505) INSTANT_ON_SW# change design to add R1029, R1030, R1031,
then depop R560, D4, C827, R20
X01
86 23, 51 SB/VGA 2007/12/10 Compal HDMI Over Audio source changed, because it will imapct S3
resume. HDMI source change from SPDIF
Depop R673, R674, R675, R676, R678, R243, R244, R245, R246. X01
87 27 Codec 2007/12/12 Compal IDT codec review result to change C408 ~ C411 Value from 1uF to 2.2uF X01
88 2007/12/13 The VCC tied to logic gate VCC isnt correct. Change U70,U66,U71,U62,U14 from 74AHCT to 74AHC part. (VCC pin spec = 3.3V) X01
EMC4002 , DP
5028, 5035, LED
18,21,37,38 Compal
89 35 DP 2007/12/17 Dell SCH166257: DOCK_DET# add pull 100K add R1033 100K, and depop R124 X02
90 38 DOCK/5035 2007/12/17 Dell TASK166259: update GPIO Map signal ACAV_DOCK_SRC# can be removed from the 5035
91 29 LOM PHY 2007/12/17 Dell SCH166263: De-pop R1004 for control LAN PHY enable from
BIOS setting
De-pop R1004
X02
X02
92 42 LED 2007/12/17 Compal SCH165444: add D66 for +5V_RUN back drive issues add D66 between Q151 and Q97 X02
93 18 +2.5V LDO 2007/12/17 Compal SCH166267: Disable EMC4002 LDO for +2.5V_RUN add R1034 10K pull low, and de-pop R149, C238, C239
94 19 DP 2007/12/17 Compal SCH166272: De-populate D10 with a 0ohm Resistor D10 footprinter can't stuff for 0805 or 1210, reserve a 1210 resistor
footprint first: R1035
X02
X02
95 42 LED 2007/12/17 DELL SCH166275:Mask signals for NUM/SCRL/CAPS LEDs Add Q154/R1036 to control NUM/SCRL/CAPS LED on/off, R1036 de-pop X02
96 33, 38 USB 2007/12/17 DELL SCH166278:Update cell charger detect circuit add D67/D68 R1037, del R986, update C1021 to 1uF X02
97 6, 8, 24 CLOKC, CPU, ICH 2007/12/17 DELL SCH166282: intel NOA tets points comliance add R1038~R1042 on PT2 X02
98 33 eSATA 2007/12/17 Compal SCH166284:eSATA add Repeater Chip eSATA repeater for ICH to eSATA trace over 5inch issues, addU72, C1042~C1045,
R1043~R1048, Q155 . U72 change to PI2EQX3201BZFE
X02
99 37 5035 2007/12/17 SCH166316:PT2 change to X02 BID PT2 change the BID for X02: R530, R534 pop. R535, R529 de-pop
100 35 Dock 2007/12/21
Compal
Compal SCH166435 : Hot Docking then Docking side Apdater Protect add D70 and R1057 on docking connector, and add C1055, R1059.
MEC5035 pin41 change to "DOCK_POR_RST#" to dock pin140
X02
X02
101 9 CPU Bulk Caps 2008/2/4 Power SCH166160 : CPU Bulk change to 270u_4.5mohm to support QC CPU C56~C61 change to 270U_D_2VM_R4.5M~D, C58, C61 depop X03
102 21 DP 2008/2/13 Dell SCH168227 : DP Circuit Separate to Two Path for DP and DVI Add C1056, C1057, R1060~R1063, Q155, Q156, U73, U74 X03
103 24, 36 SB (TPM), USH 2008/2/13 Dell SCH168228 : Disable TPM Strape pin on SB GPIO6 Add R304 (3@) pull low when disable TPM Strap, and depop R273. And USH Depop
D71, R1058 (4@) Pop R489 (3@) X03
104 27 Audio 2008/2/13 IDT SCH168229 : Reduce distortion, hissing, noise, and “pops”
when changing PC BEEP volume
Depop R328, and R327/R828 change to 499K X03
105 35 Dock 2008/2/13 Power SCH168230 : Prevent System as Docking Always Depop R1057 X03
106 13 NB 2008/2/13 Compal SCH168231 : Debug +3.3V_Run backdrive issues Reserve R1065 and stuff X03
107 37 ECE5028 2008/2/13 Power SCH168232 : Power Battery Slice Issues Add D72/R1067, and reserve R1066 X03
108 33 eSATA 2008/2/13 Pericom SCH168233 : Vendor Suggest Reserve Some Resistors on ESATA
Repeater Chip
R1068~R1069 pop, and R1070~R1073 depop. And pop R1046 470ohm for SATA Eye X03
109 36 USH 2008/2/13 Dell SCH168234 : USH USB Signals Damping Resistor Value R468/ R469 change to 0ohm X03
110 33 USB Switch 2008/2/13 Dell SCH168235 : USB Switch Add Resistore Reserve Add R1074, R1075, depop
111 42 LED 2008/2/13 Compal SCH168236 : Follow Roush Test Result for LED Current Spec Change to 1K: R663, R125, R661, R1000, R668, R659, R556, R596, R655, R903, R665
Change to 82ohm: R997
X03
X03
112 18 EMC4002 2008/2/13 SMSC SCH168237 : For Proper ESATA Power Consumption on EMC4002
+3.3V LDO
R152 Change to 0.82_1210 X03
113 6 Clock 2008/2/13 Dell SCH168238 : For Proper Ferrite Bead Power Rating L1 change to BK2125HS601 500mA X03
114 36 USH 2008/2/13 Broadcom SCH168239 : For USH Support Low Power Pop R849 X03
115 10 NB 2008/2/13 Intel SCH168045 : Reserve for Intel Debug add R1088, Depop X03
116 37 ECE5028 2008/2/13 Compal SCH168043 : X03 Board ID Updated Pop R529 and Depop R534 X03
117 27 Audio 2008/2/15 ADI SCH168240 : ADI Suggest (1) L18 change to BLM18EG601SN1D for wider high frequency coverage
(2) U15 pin 12/18 combine together and add L72(BLM18EG601SN1D)
(3) C391, C395, C406 change to 4.7uF_0603 (IDT suggest 10uF_0805
better, but the package is too big)
(4)C392 remove
X03
118 27 36 Audio USH 2008/2/15 IDT Broadcom Chip Version changed (1) U32 USH change to C0 version
(2) U16 IDT Audio change to 92HD71B7A5NLGXB3X8_QFN48
119 24 36 SB USH 2008/2/15 Compal TPM Disable to Common Resistors
Location with UMA, R1064 --> R304,
R483 --> R489
http://hobi-elektronika.net

2
2
1
1
B B
A A
Title
Size Document Number Rev
Date: Sheet of
LA-4051P
1.0
Changed-List History 4
61 63Friday, June 13, 2008
Title
Size Document Number Rev
Date: Sheet of
LA-4051P
1.0
Changed-List History 4
61 63Friday, June 13, 2008
Title
Size Document Number Rev
Date: Sheet of
LA-4051P
1.0
Changed-List History 4
61 63Friday, June 13, 2008
X03
Version Change List ( P. I. R. List )
Item Issue DescriptionDate Request
Owner Solution Description Rev.
Page# Title
PROPRIETARY NOTE: THIS SHEET OF ENGINEERING DRAWING AND SPECIFICATIONS CONTAINS CONFIDENTIAL
TRADE SECRET AND OTHER PROPRIETARY INFORMATION OF DELL INC. ("DELL") THIS DOCUMENT MAY NOT
BE TRANSFERRED OR COPIED WITHOUT THE EXPRESS WRITTEN AUTHORIZATION OF DELL. IN ADDITION,
NEITHER THIS SHEET NOR THE INFORMATION IT CONTAINS WAY BE USED BY OR DISCLOSED TO ANY THIRD
PARTY WITHOUT DELL'S EXPRESS WRITTEN CONSENT.
DELL CONFIDENTIAL/PROPRIETARY
120 7 ITP 2008/2/18 Intel Change Some ITP Resistors Value ITP Resistors: R67 --> 27, R64 --> 39 , R66 -> 649, R65 --> 150, R57 --> 124
121 33 eSATA 2008/2/18 Compal SCH168046: Follow eSATA EA Result, Add the Parallel Resistor R1046 pop 470ohm X03
122 27, 28 Audio 2008/2/20 ADI/Dell SCH168466 : ADI Suggest to Update Separate AGND and Audio
Precision Spec Update
(1) ADI SSM2602 add AGND net, include Audio Codec 92HD71
(2) Audio Precision spec for SNR and THD+N update, then C436/C437 change to 10uF X03
123 21 DP 2008/2/20 Dell SCH168467 : More DP Components Changed (1) R1060 / R1061 / R1062 / R1063 change to 10K
(2) R897/R336/R898/R337/R1008/R1009 Depopulate
(3) R193 to 5.11K
X03
(4) R1001 change to 1M
124 27 Codec 2008/2/22 ADI/Dell SCH168468 : update codec circuit for noise problem (1) C401, change to 0.1uF
(2) add C124,C329,R308,R309,C392,C481
(3) delete C397
(4) C408/C409 change to 0.22uF
(5) C410/C411 change to 0.068uF
(6) R340/R342 change to 100 ohm
X03
125 36 USH5880 2008/2/22 Compal SCH168469 : add PI circuit for EMI issue Add L73/L74/C1059/C1058 X03
126 18 EMC4002 2008/2/25 Compal SCH168531 : chnge R153 value to meet the formula of Ra R153 change to 3.16K X03
127 33 USB2.0 2008/2/29 Compal pop U51 X03SCH168774 : To pop U51 per ESD testing result
128 23,29,36 ICH,USH,LAN 2008/2/29 Compal SCH168777 : X'tal EA result to change some Caps value C296/C297 from 15pF to 10pF;C475/C476 from 27pF to 12pF;C609/C608 from 22pF to 12pF X03
129 8 CPU 2008/3/3 Dell SCH168828 : QC BU issue Pin AA7 of the CPU has to be NC and we connect it to +VCC_CORE X03
130 27 Codec 2008/3/3 Compal/IDT SCH168836 : Follow Roush to add R1091/R1092 for Audio noise add R1091/R1092 (100 ohm) X03
131 39 TP/KB/LID 2008/3/3 Dell SCH168838 : M09 S3 backdrive issue Touch pad vendor use 5VALW for SMBUS,to add R1093,Ro1094, and depop R594/R595 X03
132 23 ICH 2008/3/3 Compal SCH168843 : 24MHz noise issue (EMI feedback) pop C300,C302,C309 X03
133 7 CPU 2008/4/28 Compal SCH170946 : change R944 from 2K to 1.74K R944 from 2K to 1.74K X04
134 7 CPU 2008/4/28 Compal POP R785 to support Quad Core circuit POP R785 (51 ohm) X04
135 10 MCH 2008/4/28 Compal R82 for Avia is 16.9 ohm ; R82 for DSC is 24.9 ohm
R95 for Avia is 75 ohm ; R95 for DSC is 100 ohm
SCH170947 : R82 & R95 value for Quad core , Dual Core X04
136 21,51 GPU,DP 2008/4/28 Compal SCH170948 : ESD requirement C984 & C983 from 0.1uF to 0.033uF X04
137 24 ICH 2008/4/28 Compal SCH170949 : Depop 2nd SPI ROM Depop R329,R1044,R377,U13,R375,C484,R380,R381,R382 X04
138 27 Codec 2008/4/28 Compal SCH170950 : DMIC_CLK EMI issue We pop C485 and change R338 to L75(POP) X04
139 27 Codec 2008/4/28 Compal SCH170952 : Bypass double inverter of DAI_DI follow Roush to bypass U18,U19. so we depop U18,U19,C418,C419, and add R762(0 ohm)
to bypass it.
X04
140 35 eDOCK 2008/4/28 Compal SCH170955 : Follow Roush to add R1095, R1096 add R1095,R1096 X04
141 37 ECE5028 2008/4/28 Compal SCH170956 : change BID depop R529, add R534 ; depop R530, add R535 ; add R531, depop R536 X04
142 40 PWR CTRL 2008/4/28 Compal SCH170957 : add discharge circuit of 3.3VRUN add R625(39 ohm), Q79 X04
143 18 EMC4002 2008/5/7 Compal SCH171232 : FAN speed couldnt be detected issue add D38 X04
144 42 LED 2008/5/7 Compal SCH171235 : SNIFFER LED only support blue color led depop Q100,R667 X04
145 23 ICH 2008/5/8 Compal SCH171330 : WLAN detection issue Follow Roush to add R84,R96 PD 10K ohm X04
146 40 PWR CTRL 2008/5/27 Compal SCH172015 : Follow Roush to change C688 value From 4700pF to 3300pF A00
147 37 ECE5028 2008/5/27 Compal SCH172018 : BID to A00(1.0) pop R529, depop R534 A00
148 Intel/DELL SCH172109 : to disconnect the Quad Core 2nd thermal sensor delete the traces, H_THERMDA1 / H_THERMDC1, and delete C227, C228 A007,18 CPU,EMC4002 2008/5/29
149 7,37 CPU,ECE5028 2008/5/29 Compal SCH172115 : to modify the Quad Core detect circuit (1) disconnect ECE5028 pin3, pin4. make it NC.
(2) delete R941, and CPU pin F8 connect to R945 pin2, the net name is QUAD_REF_CTRL
(3) R945 change to 10K, and R945 pin 1 change PU to +1.05V_VCCP
(4) R943 pin 1 change PU to +3.3V_RUN
A00
150 24,38 ICH,MEC5035 2008/6/2 DELL SCH172198 : re-route ODD_DET# add a connection to MEC5035 pin34 also. A00
151 29 82567LM 2008/6/6 DELL SCH172398 : LOM IEEE test result from Intel C475 & C476 from 12PF to 27PF to pass LOM IEEE test A00
152 R997 from 82 ohm to 100 ohm for current limited42 LED 2008/6/6 Compal SCH172400 : Breath LED current issue A00
153 24 ICH 2008/6/6 Compal SCH172402 : SAWTOOTH waveform on SERIRQ issue Add R122(33 ohm) A00
154 36 USH5880 2008/6/13 BRCM BRCM feedback for PI circuit C1058/C1059 from 5% to 1% ; C641/C647 from 5% to 1% A00
http://hobi-elektronika.net

5
5
4
4
3
3
2
2
1
1
D D
C C
B B
A A
Title
Size Document Number Rev
Date: Sheet of
<Doc> 1.0
<Title>
C
62 63Thursday, June 05, 2008
Title
Size Document Number Rev
Date: Sheet of
<Doc> 1.0
<Title>
C
62 63Thursday, June 05, 2008
Title
Size Document Number Rev
Date: Sheet of
<Doc> 1.0
<Title>
C
62 63Thursday, June 05, 2008
Issue Description
Version Change List ( P. I. R. List )
Item Date Request
Owner Solution Description Rev.
Page# Title
431 +DC_IN 11/24 Battery slice need detect
NB battery is insert or not.
Add PQ69 NTR4502PT1G, and PD32 RB751_SOD323
Connect to DOCK_SMB_ALERT# and SLICE_BAT_PRES#
+DC_IN2 43 leverage
Roush
DCIN_CBL_DET# damage ECE5028
Add ESD diedo PD17 DA204U_SOT323 at DCIN_CBL_DET#
Series PR221 1K_0402_5% between PJPDC1, PIN1 and DCIN_CBL_DET#
Parallel PC254 0.47uF_0402_6.3V on DCIN_CBL_DET#
3 43 +DC_IN
Roush component and rework changes
for Dcoking test
PC4 change form 0.47uF_0805_25V to 0.1uF_0805_25V
PR14 change form 240K_0402_5% to 1M_0402_5%
PR17 change form 47K_0402_1% to 220K_0402_5%
PR18 change form 47K_0402_1% to 22K_0402_5%
PR342 change form 0_0402_1% to 100K_0402_5%
leverage
Roush
leverage
Roush
484 Charger
NB DC blocking MOSFET won't turn off
when Dock AC insert. Add PQ44 RHU002N06 control NB DC blocking MOSFET.
Control singal is NB_AC_OFF
Series PR284 200K_0402_1% between PQ44 PIN1 and ACAV_IN
Add PD30 B540C parallel PQ34
Add LM393 to replace ISL88731 ACOK function(PU11B)Charger of ISL88731 will turn off
When ACIN is no power
548 Charger
648
49
+PWR_SRC exist on Docking connector
through the DOCK_DCIN_IS+ and -
Add PQ70 NTGD4161PT1G series DOCK_DCIN_IS+ and -
Add PQ71 RHU002N06 to control PQ70 on/off
leverage
Roush
leverage
Roush
leverage
Roush
7From "ACAV_IN_DOCK" to "ACAV_DOCK_SRC"
From "ACAV_IN_DOCK#" to "ACAV_DOCK_SRC#"
48
49 Charger
Selector A global signal name change
for all notebooks
Charger
Selector
leverage
Roush
8 48 Charger
SCH165050: Validate EMC4002 VIN1/VCP1/VCP2
for UMA & Discrete for PT1 SMT Depop UL circuit.
PBATT DC blocking MOSFET won't turn off
when Docking AC insert.
It will cause Battery or adapter protect.
949 Selector
Add PD18 RB715F_SOT323, PD20 and PD19 RB751V_SOD323, PR329 100K_0402_5%
PR328 and PR327 47K_0402_5%, PR326 and PR325 240K_0402_5%
PQ75 2N7002DW-7-F_SOT363-6, PQ72 NTG6161PT1G_TSOP6
Extra net name add +NBDOCK_DC_IN_SS from Docking connector
leverage
Roush
leverage
Roush
10 43 +DCIN follow HW change
To delete the RTC detection circuit
EE /
SCH165224
11 52 Graphic
support Maybach DIS and AVIA
Compal
Add PR308 and PR309 to switch 1 phase or 2 phase.
11/24
11/24
11/24
11/24
11/24
11/24
11/24
11/24
11/24
11/24
for slice function implement change charger output to FB pin15 net name from PBATT+ to +VCHGR
Add PQ41 PQ70 PR351 PR352 PR353 between +VCHGR and PBATT+
12 48
49 Selector
charger 11/30 Dell
13 47 Vcore 12/17
transent to meet Intel IMVP6+ change PR116 from 1.69K to 1.18K,PC111 from 680p to 1000pF,
PR113 from 332 to 232,PR121 from 82.5K to 162k,
PC117 from 1500p to 680pF,PC120 from 220p to 180pF,
PR122 from 14.7K to 12.1K,PR107 from 11.5K to 20k,
PR130 from 1K to 2k,PC116 from 0.033u to 0.047u,
PC112 from 0.033u to 0.01uF
Intersil
14 47 Vcore 12/17
fix voltage too low when no load change PR78,PR100,PR120 from 2K to 430 ohm
Change PC89,PC103,PC119 from 0.22u to 1uF
Maxim
http://hobi-elektronika.net

5
5
4
4
3
3
2
2
1
1
D D
C C
B B
A A
Title
Size Document Number Rev
Date: Sheet of
<Doc> 0.4
<Title>
C
63 63Friday, June 13, 2008
Title
Size Document Number Rev
Date: Sheet of
<Doc> 0.4
<Title>
C
63 63Friday, June 13, 2008
Title
Size Document Number Rev
Date: Sheet of
<Doc> 0.4
<Title>
C
63 63Friday, June 13, 2008
Issue Description
Version Change List ( P. I. R. List )
Item Date Request
Owner Solution Description Rev.
Page# Title
15 43 +DCIN 12/17 Dell
change DCIN connector for ESD issue of
"DCIN_CBL_DET#"
from Molex_87437_0663 to MOLEX_87437-0763
16 49 selector 12/24 Dell
AC adaptor crowbar when docking
Add PR354 330K ohm
Add PR355: 0 ohm
Add PQ77 RHU002N06
Fix BITS CR196131 and CR196130 Add PR363 1K_1206 and PC262 1U_0603_25V from +NBDOCK_DC_IN_SS to ground
Add PD35 RB751S40T1_SOD523-2 from NB_AC_OFF# to ACAV_IN_NB
Merle
DELL
Selector4917 02/19
18
Reduce Ring-backwithin 20mV when change
bulk caps from 4*220uF to 3*270uF
(Maybach DIS)
PR129 change from 909 ohm to 825 ohm
Dell /
Maxim
19 47 +Vcore Fix Jitter issue02/19 Maxim change PR123 to 10_ohm
change PC122 to PR320 10_ohm
Graphic5020 02/19 Maxim
MAX17007 cold boot issue back up circuit
if IC versin change can not catch ST
schedule
Add PQ73 RHU002N06
Add PR296
21 48 Charger 03/06 Compal Delete non-use circuit
delete +DC_IN_SS to PR217 and PR217.
22 49 Selector 03/06 Compal
For slice battery hot docking issue
Change PQ40 from IMD2AT to 2N7002DW
change PR202 from240K_ohm ot 620k_ohm
change PR204 from 47K_ohm to 33_ohm
add PR222 390K_ohm and PR223 390K_ohm
add PD34 RB751S40T1
23 47 +Vcore 03/11 Maxim
For driver IC power down issue Add PR321 PR322 PR323 from IC pin 2 to GND
24 50 Graphic 03/18 Compal hardware delete NET delete NET 1.1V_RUN_ON
delete PR305
25 50 Graphic 4/23 Compal EMI soultion change PR168 to 2.2ohm
26 50 Graphic 4/23 Compal
hardware change control mode un-pop PR310 pop PR312 (un-pop PR311 pop PR313 for JAL21)
27 50 Graphic 4/23 Maxim MAX17007 version change un-pop PQ73 RHU002N06
un-pop PR296
28 47 Vcore 4/23 Maxim
JAL21 Driver IC power down issue
need change resistor value
change PR321 PR322 PR323 to 33K
29 48
Graphic PWR
5/23 Dell For Dell M09 platform
Change PR135 to 24K PC256 to 100p
Charger
30 50 5/23 Nvidia support GLM3
PR288 change to 7.15K, PR290 change to 10K, PR289 change to 13.7K
49 Selector32 6/4 Compal
Reserve a pull high resistor between
+3.3V_ALW2 and SLICE_BAT_PRES#
Add un-pop PR330:SD02847018L(S RES 1/16W 4.7K +-5% 0402)
between +3.3V_ALW2 and PQ40B.5.
31 43 DC-IN 6/3 Compal
Glitch issue on SLICE_BAT_PRES# Add PC257:SE074152K8L(S CER CAP 1500P 50V +-10% X7R 0402)
between pin2 of PQ69 and GND.
02/19+Vcore47
change PC256 from .1uF to 100pF.
change PR135 from 100K to 24K.
33
Reduce delay time between NB adapter removal
and ACAV_IN_NB de-assert from 1.6mS to~400uS.
Merle
DELL
5/21Charger48
34 6/10 Compal change PL18 to PSL
change PL18 from SM01001821L (Tai tech) to SM01002078L (KC)
50 Graphic PWR
http://hobi-elektronika.net