Ocean Approved Kelp Manual Low Rez%255b1%255d
User Manual:
Open the PDF directly: View PDF
.
Page Count: 130 [warning: Documents this large are best viewed by clicking the View PDF Link!]

Kelp Farming
Manual A Guide to the
Processes, Techniques, and Equipment
for
Farming Kelp in New England Waters
Katie Flavin
Nick Flavin
Bill Flahive, PhD

Kelp Farming
Manual A Guide to the
Processes, Techniques, and Equipment
for
Farming Kelp in New England Waters
Katie Flavin
Nick Flavin
Bill Flahive, PhD
Copyright © 2013 by Ocean Approved
All rights reserved.
is manual contains general information about farming kelp in New England waters. e
information is based on Ocean Approved’s experiences with learning how to farm and is not
to be considered the denitive resource. You must not rely solely on the information contained
in this manual as an alternative to advice and direction from your State or Federal regulating
agencies. If you have any specic questions about any regulatory matter you should consult
the appropriate regulating agency. e technical information in this manual is provided “as is”
without any representations or warranties, express or implied. Ocean Approved, LLC makes
no representations or warranties in relation to the technical information in this manual.

Acknowledgments
e three year process of learning how to farm kelp in New England waters was a col-
laborative eort led by Ocean Approved, the University of Connecticut and the Bridge-
port Regional Aquaculture Science and Technology Education Center. We thank the
following organizations and individuals that generously supported this research:
Funding Support
e U.S. Department of Commerce/National Oceanic and Atmospheric Agency
e Maine Technology Institute
Coastal Enterprises Inc.
Research Support
Organizations
e University of Connecticut
e Gulf of Maine Research Institute
Kennebec River Biosciences
Northeast Laboratories
e Bigelow Laboratory for Ocean Sciences
Woods Hole Oceanographic Institute
e Maine Department of Marine Resources
BioArchitecture Laboratories
Dr. Hyung Geun, Gangneung-Wonju, National University of South Korea
Bridgeport Regional Aquaculture Science and Technology Education Center
(BRASTEC)
Maine Sea Grant
e University of New Hampshire
e Aquaculture Research Institute at the University of Maine, Orono
e Maine Aquaculture Association
Bodega Algae, LLC
Individuals
Gary Arnold
Seth Barker
Chris Barlett
Michael Chambers, PhD
John Curtis
Paul Fischer
Bill Flahive, PhD
Katie Flavin
Nick FlavinLucia Flavin
Elin Haugen
Chris Higgins
Jang Kim, PhD
Jon Lewis
Scott Lindsey, PhD
Art Mathieson, PhD
Dana Morse
Sarah Redmond
Diantha Robinson
Eric Tamigneaux, PhD
Holly Turner
Robert Vadas, PhD
Charlie Yarish, PhD
Finally, we would like to thank John Forster, who encouraged Ocean Approved
and introduced us to Charlie Yarish. Without John’s continued encouragement and
Charlie’s encyclopedic knowledge of all things kelp, we would still be picking kelp
o of rocks.

Contents
Chapter 1: Farming Kelp . . . . . . . . . . . . . . . . . . . .1
Overview . . . . . . . . . . . . . . . . . . . . . . . . . . . .1
Farm Site Selection . . . . . . . . . . . . . . . . . . . . .2
Site Selection . . . . . . . . . . . . . . . . . . . . . . . .2
Avoiding Conicts with Existing Use . . . . . . . . .3
The Farming Calendar and Species Selection . . . .4
Farm System Construction . . . . . . . . . . . . . . . .5
Farm Design . . . . . . . . . . . . . . . . . . . . . . . .5
Conguration vs. Capacity . . . . . . . . . . . . . . .5
Materials . . . . . . . . . . . . . . . . . . . . . . . . . . .6
Construction Overview . . . . . . . . . . . . . . . . .8
Safety . . . . . . . . . . . . . . . . . . . . . . . . . . . . .9
Construction Process . . . . . . . . . . . . . . . . . . .9
Time and Labor Estimates . . . . . . . . . . . . . . . 10
Lease Site Application . . . . . . . . . . . . . . . . . . 11
Process . . . . . . . . . . . . . . . . . . . . . . . . . . . 11
Contact Information for New England States . .36
Chapter 2: Nursery . . . . . . . . . . . . . . . . . . . . . .37
Overview . . . . . . . . . . . . . . . . . . . . . . . . . . . 37
Essential Capabilities . . . . . . . . . . . . . . . . . . . 38
Temperature . . . . . . . . . . . . . . . . . . . . . . .38
Light . . . . . . . . . . . . . . . . . . . . . . . . . . . .38
Fresh Water . . . . . . . . . . . . . . . . . . . . . . . . 38
Seawater . . . . . . . . . . . . . . . . . . . . . . . . . . 38
Aquaria . . . . . . . . . . . . . . . . . . . . . . . . . . . 38
pH . . . . . . . . . . . . . . . . . . . . . . . . . . . . . . 38
Microscope . . . . . . . . . . . . . . . . . . . . . . . . 39
Aeration . . . . . . . . . . . . . . . . . . . . . . . . . . 39
Sterilization and Contamination Control . . . . . . 39
Advanced Capabilities . . . . . . . . . . . . . . . . . . 39
Equipment and Supplies . . . . . . . . . . . . . . . .41
Aquaria . . . . . . . . . . . . . . . . . . . . . . . . . . . 41
Nursery Spools . . . . . . . . . . . . . . . . . . . . . . 41
Settling Tubes . . . . . . . . . . . . . . . . . . . . . .41
Water Chiller . . . . . . . . . . . . . . . . . . . . . . .41
Fluorescent Lighting . . . . . . . . . . . . . . . . . . 41
Air Pump . . . . . . . . . . . . . . . . . . . . . . . . . . 41
Water-Filtering Device . . . . . . . . . . . . . . . . . 42
Water Filters . . . . . . . . . . . . . . . . . . . . . . . . 42
Refrigerator . . . . . . . . . . . . . . . . . . . . . . . . 42
Nutrient Media . . . . . . . . . . . . . . . . . . . . . . 42
Microscope . . . . . . . . . . . . . . . . . . . . . . . . 42
Cell-Counting Chamber . . . . . . . . . . . . . . . . 42
Laboratory Glassware . . . . . . . . . . . . . . . . .43
Thermometer . . . . . . . . . . . . . . . . . . . . . . . 43
pH Meter . . . . . . . . . . . . . . . . . . . . . . . . . . 43
Light-Measuring Meter . . . . . . . . . . . . . . . . . 43
Ultraviolet (UV) Radiation Sterilization Device . . 43
Carbon Dioxide (CO2) Supply . . . . . . . . . . . . . 43
Nursery Setup . . . . . . . . . . . . . . . . . . . . . . . . 44
Temperature . . . . . . . . . . . . . . . . . . . . . . .44
Light . . . . . . . . . . . . . . . . . . . . . . . . . . . .44
Seawater . . . . . . . . . . . . . . . . . . . . . . . . . . 45
Production Aquaria . . . . . . . . . . . . . . . . . . . 47
Nursery Setup . . . . . . . . . . . . . . . . . . . . . . 47
Spools and Settling Tubes . . . . . . . . . . . . . . . 48
Chapter 3: Isolation and Maintenance of Cultures . . 51
Overview . . . . . . . . . . . . . . . . . . . . . . . . . . . 51
Life Cycle . . . . . . . . . . . . . . . . . . . . . . . . . . . 52
Process . . . . . . . . . . . . . . . . . . . . . . . . . . . .52
Collection and Timing . . . . . . . . . . . . . . . . . 52
Sorus Preparation . . . . . . . . . . . . . . . . . . . . 54
Counting of Zoospores and Calculating
Stocking Density . . . . . . . . . . . . . . . . . 64
Inoculating Spools in Settling Tubes . . . . . . . .70
Transfer of Spools to Aquaria . . . . . . . . . . . . . 74
Process Step-byStep Guide . . . . . . . . . . . . . . 77

Chapter 4: Nursery Husbandry and Grow-Out . . . . . 82
Overview . . . . . . . . . . . . . . . . . . . . . . . . . . . 82
Management of Environmental Parameters . . .85
Seawater . . . . . . . . . . . . . . . . . . . . . . . . .85
Nutrients . . . . . . . . . . . . . . . . . . . . . . . . .86
Light . . . . . . . . . . . . . . . . . . . . . . . . . . . . 86
Temperature . . . . . . . . . . . . . . . . . . . . . . .87
pH . . . . . . . . . . . . . . . . . . . . . . . . . . . . . . 87
Aeration . . . . . . . . . . . . . . . . . . . . . . . . . . 87
Contamination . . . . . . . . . . . . . . . . . . . . . . 87
Daily Nursery Tasks . . . . . . . . . . . . . . . . . . . . 88
Checking Nursery Air and Aquaria
Water Temperatures. . . . . . . . . . . . . . . 88
Overall Sound and Smell Inspection . . . . . . . . 88
Checking for Leaks in Plumbing . . . . . . . . . . . 89
Visual Health Inspection of Spools . . . . . . . . .89
Visual Inspection of Aquaria Water Visibility . . .89
Checking all Lights and Timers . . . . . . . . . . . . 89
Rotating Spools . . . . . . . . . . . . . . . . . . . . .89
pH Readings . . . . . . . . . . . . . . . . . . . . . . .90
Cleaning and Disinfecting Nursery
Equipment and Aquaria . . . . . . . . . . . .90
Cleaning Plexiglass Aquarium Lids . . . . . . . . .91
Weekly Maintenance . . . . . . . . . . . . . . . . . . . 91
Filling Holding Tank or Jugs with Seawater. . . .91
Water Changes . . . . . . . . . . . . . . . . . . . . . . 91
Cleaning Aquaria and Systems After
Water Changes . . . . . . . . . . . . . . . . . .91
Observe growth under the microscope
and take photos . . . . . . . . . . . . . . . . .92
Chapter 5: Farm Site Operation . . . . . . . . . . . . . .93
Overview . . . . . . . . . . . . . . . . . . . . . . . . . . . 93
Out-Planting of Sporophytes . . . . . . . . . . . . .93
Preparation for Transfer of Sporophytes . . . . . . 93
Transporting of Sporophytes
Inside Settling Tubes . . . . . . . . . . . . . 94
Maintenance of Temperature . . . . . . . . . . . . . 94
Process of Transferring
Sporophytes to Long Lines . . . . . . . . . 94
Maintenance of Farm Site . . . . . . . . . . . . . . . . 96
Frequency of Farm Visits . . . . . . . . . . . . . . . . 96
Monitoring Water Conditions and Growth Rate . 97
Determining When to Harvest . . . . . . . . . . . . 98
Harvesting . . . . . . . . . . . . . . . . . . . . . . . . . . 99
Timing . . . . . . . . . . . . . . . . . . . . . . . . . . . 99
Harvesting Equipment and Process . . . . . . . . . 99
Transport to Market . . . . . . . . . . . . . . . . . . . 100
O Season Farm Site Maintenance . . . . . . . . . 102
Chapter 6: Gametophyte Cloning . . . . . . . . . . . . . 103
Overview . . . . . . . . . . . . . . . . . . . . . . . . . . 103
Appendices . . . . . . . . . . . . . . . . . . . . . . . . . . . 105
A. Glossary . . . . . . . . . . . . . . . . . . . . . . . . . 105
B. Nutrient Formulations . . . . . . . . . . . . . . .111
C. Light Bank Setup Plan . . . . . . . . . . . . . . .113
D. Measuring Light Bulb Intensity Diagram . . . 114
E. Equipment and Supplies Resources . . . . . .115
F. Release of Zoospores Worksheet . . . . . . . .116
G. Counting Zoospores & Calculating
Stocking Density Worksheet . . . . . . . . . 117
H. Nursery Daily Maintenance Checklist . . . . . 118
I. Units of Measure & Conversion Table . . . . . . 119
J. References . . . . . . . . . . . . . . . . . . . . . . .121
Contents continued

1
Chapter 1
Farming Kelp
Overview
Kelp farming, as well as the farming of various other seaweeds, is a signicant
and growing industry worldwide as seaweeds, especially kelp, are used for food, me-
dicinal products, additives and bioremediation. Although the farming and use of
seaweeds has a long history in many Asian and European countries, much of the
rest of the world is only now recognizing the unique nutritional and health values of
seaweeds. In addition to increased worldwide consumption, a recent development
is the growing and harvesting of kelp for conversion to biofuels. A great deal of re-
search is currently underway to evaluate the economics of these activities, project
future demand for these algal products and to determine how best to meet increased
global demand.
As the demand for kelp increases, however, relying solely on wild harvest may
lead to severe declines of the natural populations such as happened in the n sh

2 • Farming Kelp
and shellsh harvesting industries. Increased cultivation of kelp will be required to
provide a consistent and traceable supply of biomass to industries that process the
kelp for food or functional products. is increase in the number and size of farm
sites may lead to more conicts with shermen, recreational boaters and waterfront
land owners. ese conicts may be mitigated by an appreciation of the benecial
aspects that kelp and other seaweed aquaculture farms frequently provide such as
habitat and water quality improvements.
e natural life cycle of kelp plants produces one harvestable sporophyte (adult)
population per year. An advantage of farming kelp is the potential for growing more
than one harvestable crop per year as well as providing the opportunity for selection
of species that exhibit desired taste, vigor and resistance to biofouling.
What follows is this manual is an introduction to the processes, equipment and
techniques for growing kelp from spores to harvest. Although there is signicant
farming of kelp worldwide, farming kelp in the Gulf of Maine has been very limited.
is manual describes the techniques developed and used successfully by Ocean
Approved, LLC in conjunction with Dr. Charles Yarish and Dr. Jang Kim of the Uni-
versity of Connecticut to farm kelp in New England waters.
Farm Site Selection
Site Selection
Unlike land-based farms, sea farms are located in state waters that are owned
in common by all citizens of the state. Good farm site selection will result in lower
costs, reduce the potential for generating controversy during the application process,
and result in a high-yield farm that is easy to access. Farm site selection is dependent
on many criteria. Selection criteria are driven by the needs of the kelp, by regulations
designed to properly manage and protect the environment, and the common owner-
ship of state waters.
Farm sites are generally leased from the state for a set period of time. Both the
state and the Army Corp of Engineers must approve the farm site and design. For
the purpose of this manual, Maine state regulations will be used when discussing the
regulatory criteria for selecting a site. Regulations for other New England states can
be found on the websites of the appropriate state agencies.
Site selection will be a compromise between meeting state requirements and
having the ideal site for growth and access. You will need to access the site oen. A
site that is a signicant distance from your business or from your water access point
may make that site economically unfeasible.
Look for a potential site that has the following characteristics:
·Adequate current (one to two knots during peak ebb and ood).
·Sucient nutrients. is is generally not an issue in the Gulf of Maine coastal
waters where they tend to exist in excess.
·A protected lee from winter storms and ice ows. is will reduce wear and tear on
the gear.
·Limited use for existing sheries. For our inshore waters this is generally lobstering.
·Good holding ground for your moorings. Mud holes are preferred as they hold the
ground tackle well, and are generally not heavily shed.
·A depth in excess of 18 feet at mean low water (MLW). is will reduce the chance
of kelp touching bottom, helping to keep it clean and reducing the amount of

Farm Site Selection • 3
biofouling on long lines.
·Not in an area of essential habitat or endangered
species and an appropriate distance from protected
shore birds. In Maine this is 1,000 feet. It is best to
pick sites that are at least 1,320 feet (¼ mile) away.
·No signicant ora and fauna, such as eelgrass, on
the bottom. Another reason why mud bottoms are
preferred.
·Is at least 1,000 feet from any state- or municipally-
owned pier, beach, etc.
·While not a requirement, sites at least 1,000 feet from
the nearest riparian owner may help to minimize
conicts. A riparian owner is a shorefront property
owner, and some may object to having a kelp farm
close to their shorefront property.
Sites that are in waters open to harvesting shellsh
will help to assure customers that the kelp being raised
for food is grown in clean waters.
Figure 1.1 illustrates the site selection process for
a farm site located near Chebeague Island in Casco Bay,
Maine. is site was chosen because it has good cur-
rent, is out of the navigable channel, and is not heav-
ily tracked by recreational boaters. In addition, it has
good depth, a mud bottom, and is not heavily shed. It
is ¼-mile distant from the low water mark at its SW end
and ¼-mile distant from a small community yacht club
at its NE end.
e site is not located in an area where ice is typi-
cally a problem. Seal Ledge to the NE and a reef to the
SW protect the site from ice ows should they form and
move up and down the bay with the current.
e site also allowed the design of a farm system
that is rectangular in shape. is farm is 1,100 feet long
by 125 feet wide. In our experience long narrow farms
are easier to work, less costly to construct, and easier to
seed and maintain throughout the growing season.
e Maine Department of Marine Resources pub-
lishes maps showing areas closed to harvesting shellsh.
e one that covers Casco Bay (Figure 1.2) illustrates
that the Chebeague site is not located in an area closed
to harvesting shellsh.
Avoiding Conicts with Existing Use
New England waters are heavily utilized by many
constituencies. e applicant for an aquaculture lease
site will have a far better chance of success if they choose
a site that avoids conicts with existing use to the great-
est extent possible. Constituencies to consider when
Figure 1.1 Chart used to illustrate site selection process
Figure 1.2 Department of Marine Resources closed shellsh area map

4 • Farming Kelp
choosing a site are lobstermen, draggers, and recreational shermen. In addition, if
the site is near land, riparian “shorefront” owners are also an important constituency.
Communicating early and frequently in the process with riparian owners, shermen,
and recreational boaters is important to understanding and addressing concerns of
existing use constituencies.
Sites situated over featureless mud bottom are preferred. In addition to being
excellent holding ground for moorings, there is usually little habitat that would be
appealing to lobsters. As a result there is generally a low level of lobstering activity
in these areas. Because lobsters change location with the seasons, it is wise to collect
data on lobstering activity throughout the course of a year. Dated digital photos of
the potential site taken on a periodic basis are an excellent way to record this data.
Also avoid a site where draggers sh for ground sh or scallops.
During the summer months any recreational shing activity observed at the
potential site or nearby waters should be recorded. Once a kelp farm has been estab-
lished, recreational shing activity tends to increase in the surrounding waters. e
structure of the farm and kelp provide signicant habitat in what was once an empty
water column. e recreational shing community may greatly appreciate the intro-
duction of a kelp farm.
Riparian owners may have concerns about having a kelp farm in view of their
property, and may see it as a hazard to navigation. Ocean Approved farm sites are at
least ¼ mile from shore and away from navigable channels or customary use pas-
sages. A kelp farm does not have much in the way of structure on the surface; how-
ever, there are sure to be concerns from riparian owners that their view of the water
will be altered. Utilizing traditional mooring balls and lobster buoys on the surface
may reduce these concerns.
The Farming Calendar and Species Selection
e farming calendar is dictated by the species one desires to cultivate, the
weather, and the local water conditions. In general, nursery work takes place Sep-
tember through November, seeding takes place late October through November, and
harvesting takes place March through May. A rule of thumb is to have the kelp farm
seeded before December and then have it harvested before the water temperature
rises to the point where biofouling starts to degrade the quality of the kelp, and phy-
toplankton starts to compete with the kelp for nutrients.
is manual will discuss the three species of kelp that OA currently farms:
Saccharina latissima (sugar kelp)—A single-blade kelp with a long, thick stipe.
e blade tastes a little like an early green bean; the stipe is slightly bitter. Generally
found in areas of moderate current and low wave energy.
Laminaria digitata (horsetail)—A multi-blade kelp that resembles a horse tail
when held upside down. Very mild in taste and a vibrant green color when cooked.
Generally found in areas of high current and/or moderate wave energy.
Alaria esculenta (winged kelp)—A single-blade kelp with reproductive areas
shaped like small wings attached to the stipe area just below the large main blade. e
reproductive blades resemble dragony wings when viewed underwater. Nutty in taste,
this kelp is generally found in high wave energy zones and moderate to high current.

Farm System Construction • 5
Farm System Construction
Farm Design
ere are many ways to design a kelp farm. In some countries the farm consists
of vertical ropes suspended from a buoy/long line system. In others, it consists of
submerged parallel long lines. e designs reect the farm environment, the technol-
ogy available for seeding and harvesting, and the need to t into the existing use and
regulatory environment.
e farm system design illustrated in Figure 1.3 is derived from a series of design
experiments carried out over a period of four growing seasons. Each season the current
design was modied to either improve functionality or reduce material and construc-
tion costs.
is design consists of parallel long lines suspended below the surface and
moored at each end and in the middle of their run. e long lines are suspended
seven feet below the surface utilizing a series of buoys tied into weights to maintain
this depth.
Conguration vs. Capacity
OA’s farms are congured as narrow rectangles from 1,000 to 1,500 feet in
length. A long, narrow farm design reduces the amount of material required, simpli-
es construction, and speeds seeding and harvesting. In addition, data collected over
the 2013–2014 farming season suggests that narrower farms will have higher yield for
a given amount of long line, most likely due to improved nutrient availability for the
kelp in the center of the farm.
An important consideration in farm design is the separation distance between
the parallel long lines. While closely spaced long lines will allow for more long line
for a given farm size, the issues of crossed long lines due to wave action and current
and nutrient deciency due to proximity should be considered in spacing decisions.
As an example, Ocean Approved operated three farms during the winter of
2012–2013. One farm had long lines spaced 15 feet apart. e two remaining farms’
surface area was divided equally, with half the area containing long lines 10 feet apart
Figure 1.3 Farm design
cross section view

6 • Farming Kelp
and half with long lines 5 feet apart.
e 15-foot separation of long lines resulted in no
crossed or tangled lines due to wave action or currents.
e 10-foot separation of long lines resulted in
some (although minimal) crossing or tangling of lines.
For the sections of the two farms with 5-foot separa-
tion, there were crossed line issues that complicated harvest-
ing. In addition, there was some biomass loss due to the kelp
being abraded o of the lines at the point where they crossed.
Analysis of the data accumulated over the sea-
son suggests that the 51% increase in biomass yield for
10-foot-spaced long lines (larger kelp on average) is more
benecial than the 67% increase in long line per given
area with 5-foot spacing (Figure 1.4). In addition, the 5-foot-spaced lines produced
smaller plants, perhaps due to nutrient deciency, though additional studies are needed
to determine this conclusively. Depending on its use, the larger kelp grown with 10-foot
spacing may be more desirable to the farmer.
Materials
e farm design is made up of three components:
1. Moorings and ground tackle
2. Long lines
3. Depth maintenance systems (droppers)
Some assembly of components can take place on land, and some on the site by
necessity. Note that if farming in Maine, all buoys associated with the farm must have
“Sea Farm” painted on them in 3-inch letters.
Moorings
A mooring system is deployed at each end of a long line. For long line runs
of 1,000 to 1,500 feet, current, bottom, and wave conditions at the site may make it
necessary to deploy a mooring at the center of the long line to ease the strain on the
moorings at the ends of the long line.
Figure 1.5 Concrete
block moorings
Figure 1.4 Comparison of aver-
age weight per foot of long line

Farm System Construction • 7
Mooring systems consist of 2,000-lb. high density concrete blocks with a 1.5-
inch chain holdfast set in the concrete (Figure 1.5). Money may be saved on the
moorings by purchasing “over pour” that is returned to the cement plant and by pur-
chasing chain from metal scrap yards. is takes planning and coordination with the
cement plant but signicant dollars may be saved. A shackle and ¾-inch mooring
chain was attached to the holdfast in the concrete. To the other end of the mooring
chain a 200-lb. (or greater) displacement buoy was attached. e deeper the site, the
larger the buoy required to support the chain and weight of long line and depth con-
trol systems. Also shackled to the mooring chain was a length of ¾-inch line with an
eye splice at the end to act as a holdfast for the long line. e length of the holdfast
should be at least equal to the depth at which it is shackled to the mooring chain.
is will allow for attaching the long line to the mooring system from the surface.
For example, if the long lines are set at a 7-foot depth, the holdfasts should be 8 to 10
feet long.
Long Lines
To construct its long lines, OA utilizes 7/16-inch poly line cut into 200-foot
lengths. e 200-foot length was dictated by the amount of seed string wound on
each nursery spool. For a description of nursery spools and their purpose see Chap-
ter 2, Nursery Equipment, and Chapter 6, Seeding Lines. e ends of the long lines
are melted so that the lines may be quickly fastened together during the seeding pro-
cess (Figure 1.6) Once cut and the ends melted, the lines are either aked into a tote
or line basket, or wound onto a reel or large spool for easy transport and deployment
during seeding.
Figure 1.6
Quick line splice
Depth Maintenance Systems (Droppers)
For each 200-foot long line section, a depth control dropper is built. In this
description the long line is set at a 7-foot depth. e buoy holds the line at the desired
depth when the kelp is small. When the kelp grows larger, the stipes ll with gas and
become buoyant. e weight then holds the long line at the proper depth. One should
adjust the materials accordingly for the desired depth of the line.
e materials required for each dropper are:
·10 feet of 5/16-inch poly line
·14-lb. displacement lobster buoy with 1-inch ID spindle hole
·Two spindle washers
·10-lb. weight with holdfast
·7 feet of 1-inch PVC pipe

8 • Farming Kelp
To build a dropper (Figure 1.7):
·Tie a gure eight knot approximately 1.5 feet from one end of the poly line. A
·read a spindle washer and the PVC pipe over the other end of the line. B
·read the buoy onto the remaining line. C
·read the second spindle washer over the line and drop it down until it rests on
top of the buoy. D
·Tie a loop so that the knot snugs the components together.
To build a 10-lb. weight (Figure 1.8):
1. Obtain a suitable mold. A plastic half gallon paint bucket works well.
2. Tie 2 feet of poly into a loop.
3. Place one end of loop in mold.
4. Pour in cement.
5. Remove mold once set.
Construction Overview
Constructing a farm site is fairly straightforward
and is carried out in two phases. e rst phase is set-
ting the moorings and ground tackle. Moorings should
be in place well in advance of the anticipated seeding
date so that weather or unforeseen circumstances will
not delay the deployment beyond the targeted seed
date. is will ensure the sporophytes will not be in the nursery for longer than
required—an important economic consideration.
e second phase of construction will take place when the sporophytes are
deployed. is phase will include setting out the long lines and the depth control sys-
tems. e deployment and seeding of long lines is discussed in more detail in Chapter 5.
Here is a cross section view (Figure 1.9) of the design used by OA for its Chebeague
Island site:
Figure 1.9 Farm site at Chebeague Island which is
an example of one type of common design
Figure 1.8 10-lb. weight
Figure 1.7 Dropper
A
B
D
C

Farm System Construction • 9
Safety
When setting heavy moorings and ground tackle, and deploying heavy long
lines, it is important to ensure that appropriate safety precautions and gear are in
place. Having the appropriate equipment to li and move the gear along with a stable
work platform is important. If one does not have the experience or the appropriate
gear, it is best to contract out this phase of farm construction.
Construction Process
ere are two phases to constructing the farm. e rst phase is setting the
moorings. e second phase is setting and seeding the long lines.
Phase 1. Setting the Moorings
Moorings should be set well in advance of the planned seeding date (Figure
1.10). is will ensure they are in place when the seed twine is ready to be deployed at
the site. OA’s practice has been to set the moorings, then observe the mooring buoys
over several tides to determine if the moorings are correctly spaced and aligned. If
not, reset moorings that are mis-spaced –or not properly aligned. Once the moorings
are correctly aligned, a length of chain is run along the line of moorings, shackling it
to each mooring. e purpose of the chain is to add extra holding power by tying all
the moorings together and to stop any one mooring from being pulled signicantly
out of alignment during the course of the growing season. Note that the holdfasts
for each long line should be tied up to the top of the mooring buoy for ease of access
when seeding.
Phase 2. Setting the Long Lines
Preparation of the lines and gear is important. Poor preparation may lead to
delays or halting of the seeding process. Any delay may put the sporophyte at risk.
Figure 1.10 A mooring being
prepared to go overboard

10 • Farming Kelp
e long lines should be pre-cut into approximately 200-foot lengths, the ends
melted, and the lines either aked in a box or wound on a spool. e long lines will
be set while seeding, which will be described in detail in Chapter 5 of this manual.
Time and Labor Estimates
e time and labor required to prepare the farm materials, set the moorings,
and place and seed the long lines will be dependent on the size of the farm. Provide
plenty of time to prepare the farm materials so that the farm is put together well in
advance of seeding. Farm site construction delays may result in seeding delays, which
will increase nursery costs and may eect overall farm yields.
Moorings
For OA’s moorings, a cement plant was contacted approximately 60 days prior to
needing the moorings. is allowed the cement plant to use “over pour” as it became
available. e lengths of chain that were to be placed in the cement to act as holdfasts
for the mooring chain shackles were provided to the cement plant (Figure 1.11).
Setting the moorings can take one to two days on the water depending on the
number of moorings, the liing gear you employ, and the weather.
Long Lines
Budget approximately 5 minutes per 200-foot section of long line. e line must
be measured and cut, and the ends burned and then aked or spooled.
Depth Maintenance Systems (Droppers)
Budget approximately 20 minutes per dropper if done in one at a time. Deter-
mine the number of droppers needed, purchase the supplies in bulk and then batch
each process to increase eciency (Figure 1.12). If you batch the processes it should
average less than 10 minutes per Dropper. e processes that can be batched are:
·Painting the buoys with “Sea Farm” if required. A stencil will speed the process.
·Cutting the 7-foot PVC pipe sections to length.
·Cutting the 10-foot line that will run through the PVC pipe.
·Cutting the 2-foot line that will be placed in the cement weights.
Figure 1.11 OA 2,000lb
moorings with chain
holdfasts visible

Lease Site Application • 11
·Tying the 2-foot line into loops.
·Tying a gure eight (stopper) knot 1 ¾ feet from one end of each 10-foot line.
·reading the long end of the 10-foot line through a spindle washer.
·Making up the cement weights and placing one end of the 2-foot line loops into
the cement.
Lease Site Application
Process
e process of applying for and obtaining a farm lease site is the most time
consuming part of starting a kelp farm. Each state has a dierent permitting process,
and, regardless of the state, you must also receive a permit from the U.S. Army Corp
of Engineers.
Most New England states have the following resources that you can contact for
information about the leasing process:
· e state government agency responsible for aquaculture permitting
· A state aquaculture association
· Sea Grant extension services
In addition, aquaculturalists are a collegial group and many will be willing to
lend advice or guidance as you start the process.
e process for Maine is described in this chapter. While each state is dierent,
the goal of the application process is the same: ensure appropriate use of the com-
mons and protection of the environment.
A rst step is to visit the Department of Marine Resources (DMR) aquaculture
website to download the appropriate application materials. e Maine site address is:
http://www.maine.gov/dmr/aquaculture/index.htm
ere are two types of leases—experimental and standard. e experimental
is limited in size to four acres and expires at the end of three years. At the end of the
lease the site must be given up, or you must apply for a standard lease. A standard
lease is good for 10 years, is renewable, and can be up to 100 acres in size.
Figure1.12 Batching
processes where possible
will save on set up time.

12 • Farming Kelp
e following excerpt is from the DMR website and does a good job of describ-
ing the process:
1. Pre-application meeting. Prior to completing your application, contact the
department to set up a pre-application meeting. Applications submitted without a
pre-application meeting will not be considered complete.
2. Pre-application scoping session. Prior to submitting your application, you
are required to hold a public scoping session. is will be an informal public meeting
intended to familiarize the public with the proposal, allow you to receive information
from the public prior to submitting your application, and provide the department
with information prior to the site review.
3. Application submission. Applicant submits application to Department of
Marine Resources. DMR will make a determination as to whether or not your appli-
cation is complete. If incomplete, you will receive a letter asking for further informa-
tion. If complete, DMR will forward your application to other regulatory agencies,
the municipality, and riparian landowners.
4. DMR site review. You will be contacted to schedule a site review of your
proposed lease area. is review will be an on-site inspection of the proposed lease
area. A number of environmental measurements and a scuba dive will be made on
the site. Your presence at the site review will be requested. DMR sta will develop a
report of the site review.
5. Public hearing. An adjudicatory aquaculture lease hearing is a require-
ment for all applicants under the MDMR Aquaculture Lease Regulations. MDMR 12
M.R.S.A. §6072(6).
6. Public notice. e department will issue public notice of the hearing. At
least 30 days prior to the public hearing, the applicant shall place visible markers
which delineate the area proposed to be leased.
7. Decision. e DMR hearings ocer will prepare a report including pro-
posed ndings of fact, conclusions of law, and if requested by the commissioner, a
recommended decision to grant or deny the lease. e hearing ocer’s proposed
decision will be sent to all legal parties, who will have ten days to comment on the
proposed decision. e commissioner will make a nal decision to grant or deny the
lease within 120 days of the public hearing.
As you begin this process, it is very important to choose your proposed site
carefully so that it will meet all of the state’s criteria. In addition, it is also very impor-
tant to know your riparian owner (whose property boundaries are within 1,000 feet of
the proposed lease site) and on-the-water neighbors. Communicate with them about
your future plans to apply for a lease site and determine their concerns early in the
process. You may be able to modify your plans to address their concerns, or, through
gathering data about the site, demonstrate that the issue of concern is unjustied.
It is important to be able to adequately address all of the state’s criteria and the
concerns of the public. At times lease hearings can become emotional events, with
participants passionately expressing their concerns. e best advice is to have data to
present that supports your contention that the lease site will not unreasonably inter-
fere with others.
A copy of an Ocean Approved lease application for an experimental farm lease
and the Maine Department of Marine Resources site report follows.

Lease Site Application • 13
C: APPLICATION COVER SHEET FOR AN EXPERIMENTAL LEASE
Name: Ocean Approved, LLC
Address: 188 Presumpscot Street
City: Portland
County: Cumberland
State, zip Maine, 04103
Telephone: business 207-671-7946 home 207-799-2022 cell 207-671-7946
Email address: tolson@oceanapproved.com
Location of lease site:
town county waterbody
Chebeague Island Cumberland Casco Bay
Additional description West South West of Indian Pt, North of Little Chebeague Island
Total acreage requested (4-acre maximum): 3.03 Acres
Growing Area # 13 Water Quality Classification Unrestricted (DMR Water Quality Map
Included with Application)
Type of culture (circle): Bottom (no gear) Suspended (gear in the water and/or on the bottom) Net
Pen (finfish)
Name of species to be cultivated, common and scientific names:
Sugar Kelp (Saccharina latissima), Horsetail Kelp (Laminaria digitata), Winged Kelp (Alaria esculenta
Name and address of the source of seed stock, juveniles, smolts, etc., to be cultivated:
Ocean Approved, LLC nursery- 188 Presumpscot Street, Portland, ME 04103
Amount of application fee enclosed: $100.00
($100 payable to: Treasurer, State of Maine)
I hereby state that the information included in this application is true and correct and that I have read and
understand the requirements of the Department’s rules governing aquaculture.
Signature: Date: 6/10/11
18 U.S.C. Section 1001 provides that: Whoever, in any manner within the jurisdiction of any department or agency of the United States
knowingly and willfully falsifies, conceals, or covers up any trick, scheme, or disguises a material fact or makes any false, fictitious or fraudulent
statements or representations or makes or uses any false writing or document knowing same to contain any false, fictitious or fraudulent
statements or entry, shall be fined not more than $10,000 or imprisoned not more than five years or both.

14 • Farming Kelp
PART D. EXPERIMENTAL LEASE APPLICATION INFORMATION
1. Location of proposed lease
A. Vicinity Map

Lease Site Application • 15
B. Boundary Description
This proposed lease site is 1,100 feet in length and 120 feet in width. The location description
was developed using NOAA chart number 13290 (datum coordinates WGS) and MapTech, Inc.
charting software. The northern end of the site is west of Indian Point, Chebeague Island. The
southern end of the site is north of Little Chebeague Island. The proposed lease site is in subtidle
waters. These waters are unrestricted (Figure 1.).
1. Site Coordinate Description
NW Corner is 43
o
43’ 22.0”N
70
o
08’ 48.3”W
NE Corner is 43
o
43’ 21.1”N
70
o
08’ 46.3”W
SW Corner is 43
o
43’ 13.0”N
70
o
08’ 58.0”W
SE Corner is 43
o
43’ 12.1”N
70
o
08’ 56.0”W
Figure 1. Maine Department of Marine Resources Water Quality
Map
subtidal

16 • Farming Kelp
2. Land Owners
The proposed lease site is located between two
islands- Little Chebeague Island, a small
undeveloped island owned by the state of Maine,
Bureau of Parks and Land and Chebeague Island, a
town located in Cumberland County Maine. There
are no riparian owners- defined as owning land
within 1,000 feet of the proposed lease site. The
closest land owner is Parcel 16 of Cumberland tax
map I05 (Figure 2), owned by the Indian Island
Company (c/o Ted Morse, 507 Askin Road, St.
Davids, PA 19087). The proposed site is in excess
of 1,320 feet from the low tide mark of the portion
of the parcel 16 closest to the proposed lease site.
Figure 3 describes the State of Maine as owner of
Little Chebeague Island.
Figure 2. Chebeague Tax Map for Parcel 16
Figure3.PortionofDMRSiteReport#2011‐02thatstatesLittleChebeagueIslandisownedbytheState.
Notethatthecomment“within1,000feet”doesnotapplytotheproposedsiteapplication,buttothe
siteappliedforinreport#2011‐02.

Lease Site Application • 17
3. Research Program and Application
A. The purpose and design of the study.
The purpose of this study is to determine the optimum growth environment and seeding and
harvest periods through measurement of yields for native to Maine species of kelp to aid in
selecting a permanent kelp aquaculture site. Long lines will be seeded during late spring and
fall. Growth rates will be monitored and wet weight yield per meter of long line will be
calculated at harvest. Data from spring and fall plantings will be compared over a 3 year
period.
B. The species, amount and proposed source of the organisms to be grown.
Sugar Kelp (Saccharina latissima), Horsetail Kelp (Laminaria digitata), Winged Kelp (Alaria
esculenta). The amount to be grown will be the expected outcome of
this three year study. The source of the organisms will be spores
harvested from native plants collected in the wild. The spores will be
grown to 2.5mm sporelings in Ocean Approved’s laboratory prior to
being placed at the site. This technology was developed by Ocean
Approved in 2010 and funded by NOAA.
C. A description of the culture and harvesting techniques to
be used.
1. The company will isolate and maintain native cultures of Sugar Kelp
(Saccharina latissima), Horsetail Kelp (Laminaria digitata), Winged
Kelp (Alaria esculenta) to be used as “seed stock” for the
production of young plants (Figure 4).
2. Sporelings will be transferred to the site once they achieve 2.5 mm
in length. Seed string with sporelings will be applied to long lines.
(Figure 5).
3. The kelp will be harvested by lifting the long line to the surface and
cutting the kelp at the intersection of the hold fast and the stipe, striping
the kelp from the line (Figure 6).
4. Yield wet weight per meter of seed string will be measured and
compared to yields from other sites grown using identical rigs and
techniques.
D. The expected length of the study.
The expected length of this study is 3 years. This will allow for up
to 6 growing cycles.
E. Specify whether the research is for scientific OR commercial
research and Development.
This research is commercial research.
Fig.4.NurserySpoolwithYoung
SaccharinalatissimaVisibleonSeed
StringandPVCTube
Fig.5.KelpSeedString
DeployedonLongLine
Fig.6KelpHarvest
Sporophyte
3. Research Program and Application
A. The purpose and design of the study.
The purpose of this study is to determine the optimum growth environment and seeding and
harvest periods through measurement of yields for native to Maine species of kelp to aid in
selecting a permanent kelp aquaculture site. Long lines will be seeded during late spring and
fall. Growth rates will be monitored and wet weight yield per meter of long line will be
calculated at harvest. Data from spring and fall plantings will be compared over a 3 year
period.
B. The species, amount and proposed source of the organisms to be grown.
Sugar Kelp (Saccharina latissima), Horsetail Kelp (Laminaria digitata), Winged Kelp (Alaria
esculenta). The amount to be grown will be the expected outcome of
this three year study. The source of the organisms will be spores
harvested from native plants collected in the wild. The spores will be
grown to 2.5mm sporelings in Ocean Approved’s laboratory prior to
being placed at the site. This technology was developed by Ocean
Approved in 2010 and funded by NOAA.
C. A description of the culture and harvesting techniques to
be used.
1. The company will isolate and maintain native cultures of Sugar Kelp
(Saccharina latissima), Horsetail Kelp (Laminaria digitata), Winged
Kelp (Alaria esculenta) to be used as “seed stock” for the
production of young plants (Figure 4).
2. Sporelings will be transferred to the site once the
y achieve 2.5 mm
in length. Seed string with sporelings will be applied to long lines.
(Figure 5).
3. The kelp will be harvested by lifting the long line to the surface and
cutting the kelp at the intersection of the hold fast and the stipe, striping
the kelp from the line (Figure 6).
4. Yield wet weight per meter of seed string will be measured and
compared to yields from other sites grown using identical rigs and
techniques.
D. The expected length of the study.
The expected length of this study is 3 years. This will allow for up
to 6 growing cycles.
E. Specify whether the research is for scientific OR commercial
research and Development.
This research is commercial research.
Fig.4.NurserySpoolwithYoung
SaccharinalatissimaVisibleonSeed
StringandPVCTube
Fig.5.KelpSeedString
DeployedonLongLine
Fig.6KelpHarvest

18 • Farming Kelp
4 Existing Uses
The closest marked navigation channel is
approximately 1,100 feet west of the
proposed lease site and marked by red buoy
#14 (NOAA Chart 13290 (Figure 7).
Little Chebeague Island is a state owned
recreation area accessible by boat at high
tide and by foot at low tide via the bar
connecting Little Chebeague to Chebeague
Island. As such, there is seasonal recreational
boating in the area to access the island. The
proposed site is in excess of 1,320 feet from
the closest low water mark (Figure 7) and
should not unreasonably impede recreational
access to the island due to its distance from
the island and the submerged nature of the
structure
Indian Point on Chebeague Island has a dock on the northeast corner of the point (Figure 8)
owned by the Indian Island Company that is approx 1,320 feet from the proposed lease site.
There were approximately 10
seasonal moorings observed in
proximity to the dock on 6/10/11.
Given the distance from the dock and
mooring field, and the submerged
nature of the structure, the proposed
site should not unreasonably impede
access to the mooring field or dock.
No lobster gear was observed on 6/10/11 in or in close proximity to the proposed site. Lobster
gear was observed on 6/10/11 off the SW tip of Little Chebeague Island- approximately 2,000
feet from the proposed lease site.
Fig.8.IndianPointDockLocation
Fig.7.DetailofNOAAChart13290

Lease Site Application • 19
There are four Limited Production Aquaculture sites licensed for Blue Mussels (Mytilus edilus)
located approximately 4,000 feet SW of the proposed lease site. These sites are PST01, PST02,
PST03, and PST04 licensed to Peter J. Stocks, 98 Colchester Drive, S. Portland, ME 04106
(Figure 9). We understand that Peter Stocks is in the process of applying for 10 year leases at
these sites.
There are four Limited Production Aquaculture sites licensed for Blue Mussels (Mytilus edilus)
located around the SW corner of Little Chebeague island. These sites are STO1, STO2, STO3
and STO4 licensed to Lynda Richards-Stocks, 98 Colchester Drive, S. Portland, ME 04106
(Figure 9).
There are two Limited Purpose Aquaculture sites licensed for American Oysters (Crassostrea
virginica) located off Basket Island, approximately 1 mile northwest of the proposed site. These
sites are GRE105 and GRE206, licensed to Mark Green, 5 Willow Street, Peaks Island, ME
04108
There is one experimental lease licensed for various seaweeds located off the south side of Little
Chebeague Island. This lease site CAS LCI 1 is licensed to Aquafarms, LLC, Tollef Olson, 188
Presumpscot Street, Portland, ME 04103
Fig.9LimitedProductionAquacultureSites
edulis)
edulis)

20 • Farming Kelp
5. Exclusive Use
The site structure design (illustrated in section 7 Structures) will allow for recreational boaters to
transit the site. We request that fishing both lobster and dragging be restricted from the site to
minimize the risk of gear entanglement.
6. Description of Proposed Lease Site
A. Environmental Characterization
1. Bottom Characteristics- The bottom in the proposed site area is mud.
2. Approximate Depths- Approximate depth at low tide is 30 feet. The approximate
depth at high tide is 39.9 feet.
3. Topography- Flat topography. The lease site follows the 30 foot contour line.
4. Flora and Fauna- A dive site report dated June 14th, 2011, prepared by Paul Fisher
observes that the bottom is featureless and composed of soft mud. There were no
observed worms, seaweed or sea anenomies. There was little observed lobster activity
(Appendix 1. Ocean Approved Dive Site Report).
The presence of seaweed cultivation in this area will provide additional structure and
shade for a diverse array of species including juvenile fish, small invertebrates, diving
birds, etc. Seaweeds provide excellent shelter and juvenile habitat.
5. Approximate Current Speed and Direction- The current in the proposed lease site area
runs in several directions during both ebb and flow due to the nature of the bar
between Chebeague Island and Little Chebeague Island. Prior to the bar being
exposed on the ebb, the current runs SW along the shore of Chebeague and separates
prior to reaching Little Chebeague, with one protion continuing SW, and the other
continuing SE across the bar. Once the bar is exposed, the current runs SW along the
shore of Chebeague/Little Chebeague.
During flow, the current runs ENE along Little Chebeague. Once the bar is covered,
the current also runs NW across the bar and merges with the NE flow. The current
runs at approximately 0 to 1.5 knots depending on the state of the tide.
6. The General Shoreline and Upland Characteristics- The proposed site is located west
of Indian Point, Chebeague Island and north of Little Chebeague Island. Indian Point,
a lightly developed 22.6 acre parcel has a gently sloping beach of sand and mud with
occasional rock outcroppings. The upland side of the beach rises gradually with low
vegatation. There is a bar (primarily sand with a few rocks between Chebeague Island
and Little Chebeague Island that is exposed at low tide. Little Chebeague Island, a
small undeveloped island has a gently sloping beach of sand with a rocky outcrop in
the middle that is exposed at low tide. The upland side of the beach rises rapidly and
is covered with low vegetation giving way to trees.
7. Presence and Extent of Submerged Aquatic Vegetation- No observed aquatic
vegetation (Appendix 1. Ocean Approved Dive Site Report).

Lease Site Application • 21
B. Environmental Impact
Kelp cultivation can have a positive impact on the
environment. As a sea plant, kelp consumes excess
nitrogen and CO2 in the water and expresses O2,
improving the water quality of the surrounding
environment. The Town of Chebeague’s Draft
Comprehensive Report, March 2011, Volume 2,
page 30-31 identifies excess nitrogen as an issue
affecting the quality of the water surrounding the
island and affecting the clam flats by increasing the
prevalence of green algae (Figure 10).
In addition to improving the quality of the
surrounding waters, kelp provides structure and
shade for many marine organisms. It is an important
habitat for juvenile fish and small invertebrates.
Kelp farm operations are low impact on the
environment. Seeding is a relatively quick process
accomplished from small skiffs. Based on our
experience seeding should require not more than 2
days each planting season for the proposed site
(wind dependent). Seeding takes place in fall,
winter, and spring. Harvest is quick and efficient, and takes place in late fall and spring. It
consists of bringing the long line onto the boat and removing the kelp with a small knife as the
boat moves down the line. Husbandry for the site will include weekly or bi monthly trips to the
site (season dependent) for plant sampling, data capture, and structure inspection/maintenance.
There are no Essential Wildlife Habitats, such as bald eagle nests surrounding Little Chebeague
and Chebeague Islands, however the shoreline of these islands, and surrounding islands is
designated a Significant Habitat for Tidal Waterfowl and Wading Birds (Figure 11). The
proposed lease site should not interfere with this habitat as it is located in subtidal waters and is
more than 1,320 feet from the shore.
Fig.10.GreenAlgaeonChebeagueIsland.The
TownofChebeague’sDraftComprehensive
Report,March2011,Volume2,page30‐31

22 • Farming Kelp
The proposed lease site is located in unrestricted shellfish waters (Figure 11).
Fig.11.EssentialHabitatMapProvidedbytheStateofMaine

Lease Site Application • 23
7. Structures
Cross Section and plan view full page prints are included in appendix 3 and 4.

24 • Farming Kelp
8. Discharge
Not Applicable
9. Marking
The proposed site will be marked as described in DMR Rule 2.8o3 Subsection (2)

Lease Site Application • 25

26 • Farming Kelp

Lease Site Application • 27

28 • Farming Kelp

Lease Site Application • 29

30 • Farming Kelp
DMR 2011-19E PAGE 1 NOVEMBER 4, 2011
Department of Marine Resources
Site Review #2011-19E
Ocean Approved, LLC
188 Presumpscot Street
Portland, ME 04103
207-671-7946
Figure 1: Area map created in ArcMap version 9.3 using NOAA Chart #13290.
Location: West Southwest of Indian Point, Great Chebeague Island, in Casco Bay, Chebeague, Maine
Purpose: Experimental long-line culture of Sugar Kelp (Saccharina latissima), Horsetail Kelp
(Laminaria digitata), and Winged Kelp (Alaria esculenta).
Site Review by: Jon Lewis and Marcy Nelson
Report Preparation by: Jon Lewis and Marcy Nelson November 4, 2011

Lease Site Application • 31
Figure 2: Vicinity map created in ArcMap version 9.2 using geo-referenced aerial photographs
taken at low tide (2001) and provided by The Maine Office of GIS.
On October 3, 2011 we visited the proposed experimental aquaculture lease located off the
southwestern side of Great Chebeague Island in Casco Bay in the town of Chebeague, Maine. We
arrived on site at 11:50 a.m.
The applicant is requesting 3.03 acres (120
feet by 1,100 feet) for the culture of three
species of indigenous seaweed. Structures
would consist of up to nine 1,050 foot long-
lines strung parallel to one another across the
length of the lease area (see application for
details).
The proposed lease is bounded to the
southeast by Little Chebeague Island and to
the northeast by Great Chebeague Island. To
the east lies a sand bar connecting the two islands at low water. To the west is the main navigational
channel as defined by USCG navigational aids.
Long Island, Casco Bay, Maine
3 October 2011
43.6900° N, 70.1700° W
04:15 EDT 9.33 feet High Tide
10:13 EDT 0.56 feet Low Tide
16:32 EDT 10.22 feet High Tide
23:01 EDT -0.07 feet Low Tide
DMR 2011-19E PAGE 2 NOVEMBER 4, 2011

32 • Farming Kelp
Water depths within the proposed lease area were collected via depth sounder on October 3, 2011.
Depths were collected through the center of the site at 11:50 a.m, 1 hour and 37 minutes post slack
low water. A relatively uniform depth of 23 feet was measured across the length of the site.
Correcting to mean low water (0.0’), depths within the area range from ~21.5 to 23.5 feet. Mean tidal
range within the area is 9.1 feet. Ocean Approved, LLC is requesting to place long-lines for kelp
culture at a controlled depth of 7’. The location provides adequate depth for the proposed activities.
Position and Distances to Shore
A WASS enabled Global Positioning System (GPS) was used to navigate to each corner of the
proposed lease, as described in the application. On October 3, 2011, a single buoy depicting
“Sea Farm” designated each corner of the proposal. A fifth buoy that reportedly had been set too
short to be visible at high water had been dragged and relocated nearby the SE corner of the
proposed lease site. This buoy was removed from the water on October 3, 2011, leaving four
accurately placed corner markers. POSAID Positioning Software was used to verify distances
and bearings between corners. Distances to shore were determined using the measuring tool in
ArcMap version 9.3, geo-referenced aerial photographs taken at low tide in 2008, and the
application coordinates listed below.
Page 3 of the application described a site of 120-feet by 1,100 feet which describes the 3.03 acres
stated in the application cover sheet. Using the application coordinates, we used POSAID
positioning software to derive the metes and bounds as described below describing an area of
4.56 acres. The maximal acreage allowed under the application is 4.0 acres. The Department
has the ability to decrease the size of the site to 4.0 acres by developing corrected coordinates to
describe such an area. Alternatively, the Department, in consultation with the applicant, has the
ability to develop corrected coordinates describing a 120 foot wide by 1,100 foot long area (3.03
acres). In either case, the area described by the coordinates in the application would need to be
reduced. Which alternative is preferred by the applicant will need to be determined.
Application Coordinates – 4.56 acres (Figure 2)
Corner Latitude Longitude
NW 43o 43’ 22.0”N 70o 08’ 48.3”W then 172.8 feet at 121.8oTrue to
NE 43o 43’ 21.1”N 70o 08’ 46.3”W then 1156.7 feet at 218.0oTrue to
SE 43o 43’ 12.1”N 70o 08’ 56.0”W then 172.8 feet at 301.8 o True to
SW 43o 43’ 13.0”N 70o 08’ 58.0”W then 1156.7 feet at 38.0oTrue to NW.
Distances to Shore
NE Corner to nearest MLW – Indian Point ~1,312 feet @ 102°T
NE Corner to dock at Indian Point ~1,330 feet @ 098°T
East Boundary to nearest sandbar (N end L. Chebeague) ~1,876 feet @ 129°T
DMR 2011-19E PAGE 3 NOVEMBER 4, 2011

Lease Site Application • 33
SE Corner to nearest sandbar (N end L. Chebeague) ~1,495 feet @ 173°T
SE Corner to 12’ depth contour (MLW) ~669 feet @ 178°T
SW Corner to Nun “14” ~1,167 feet @ 308°T
NW Corner to Daymark “15” ~3,936 feet @ 317°T
The criteria MDMR uses to determine the suitability of an experimental aquaculture
operation to a particular area (DMR Regulations Chapter 2.64(7) (A)) are discussed,
with respect to the proposal, below:
(1) Riparian Owners Ingress and Egress
On October 3, 2011 there were no nearby docks or moorings with which the proposed activities
might interfere. The nearest mooring associated with Indian Point was approximately 1,000 to
the east of the proposed northeastern corner. Access to the Indian Point dock, located 1,300 feet
from the proposed lease would not be restricted as there is more than adequate room to approach
the dock from the north and the south.
(2) Navigation
The east side of the main navigational between Lower Basket Island and Great Chebeague and
Little Chebeague Islands is defined by buoys 12, 14, and 16. The southwestern corner of the
proposed lease is located approximately 1,100 feet from this channel. Navigation in the vicinity
of the proposed lease would likely consist of vessels travelling to the Indian Point dock, to the
sandbar between the islands, and nearshore recreational boaters. Adequate room exists on all
sides of the proposed lease to accommodate these activities.
(3) Fishing
On October 3, 2011, no fishing activities (including the presence of lobster buoys) were observed
within the boundaries, or nearby the proposed lease site. Most lobster buoys were placed in
proximity to, and beyond, the 36-foot depth contour approximately 400 feet to the west.
Additional buoys (approximately 20-25) were scattered between the eastern boundary of the
proposed lease site and the tidally exposed sand bar extending between Great Chebeague Island
and Little Chebeague Island. NOAA charting describes the proposed lease area as relatively flat
with a bottom composition of mud/sand and mud/shell. When removing the fifth buoy and its
associated mooring tackle (see page 3, Position and Distances to Shore) on October 3, 2011, the
concrete block was clearly stained by the anoxic mud, and mud remained attached to the block at
the surface. It is likely that lobsters would move over this bottom at certain times of year,
however, little structure is present that would tend to “hold” lobsters in this area.
Recreational hook and line fishing may also occur in the areas adjacent to the proposed lease.
DMR 2011-19E PAGE 4 NOVEMBER 4, 2011

34 • Farming Kelp
(4) Other Aquaculture Uses
The names and distances to the MDMR leases nearest the proposal are listed below. Distances
were measured, straight-line, in ArcMap 9.3.
The applicant (Ocean Approved, LLC.) has a .86 acre experimental aquaculture lease for the
long-line culture of seaweeds located off the southern side of Little Chebeague Island (CAS
LCI), approximately 3,900 feet to the south.
Aqua Farms, LLC. operates a 2 acre aquaculture lease for the raft culture of blue mussels
(Mytilus edulis) off the west side of Bangs Island (CAS BA2), approximately 2.6 miles to the
east.
Trundy Point, LLC. operates a 1.74 acre experimental aquaculture lease for the raft culture of
blue mussels and located to the south of Little Chebeague Island (CAS LONG), approximately
4,500 feet to the southwest.
The applicant (Ocean Approved, LLC.) has a pending 3 acre experimental aquaculture lease for
the long-line culture of seaweeds located off the western side of Jewell Island, approximately 3.7
miles to the southeast.
The proposed activities will not interfere with existing aquaculture operations in the region.
Other shellfish farms are present in Casco Bay in the neighboring towns of Cumberland,
Falmouth, Yarmouth, Harpswell and Freeport. For more information on these and other
aquaculture leases please visit:
http://www.maine.gov/dmr/aquaculture/leaseinventory/index.htm.
(5) Existing System Support
According to records available at MDMR, there are no documented eelgrass (Zostera marina)
beds within the proposed area. The nearest eel grass bed is located along the western shores of
Great Chebeague Island and Little Chebeague Island; approximately 975 feet from the proposed
NE corner, 685 feet from the proposed SE corner and 900 feet from the eastern boundary. Water
depths and substrate in the area of the proposed lease likely preclude the spread of eel grass into
that area.
According to Maine Department of Environmental Protection and Inland Fisheries and Wildlife
habitat mapping, the western shores of the two islands are designated Tidal Wading Waterfowl
Habits. These habitats overlap with the aforementioned eel grass distribution; therefore
distances to this habitat are the same as in the previous paragraph.
Wildlife
According to Scott Lindsay, Regional Biologist at The Maine Department of Inland Fisheries and
Wildlife (MDIF&W), “The only habitat of management concern is the mapped eelgrass beds closer to
the island, but it appears as though these will not be impacted by the location and type of lease.”
DMR 2011-19E PAGE 5 NOVEMBER 4, 2011

Lease Site Application • 35
DMR 2011-19E PAGE 6 NOVEMBER 4, 2011
(6) Interference with Public Facilities
No publicly owned facilities are located within 1,000 feet of the proposed lease.
(7) Water Quality Classification
The proposed lease is in an area currently classified by the Department of Marine Resources
Public Health Division as “Open” for the harvest of shellfish. This classification, however
would not affect the harvest of algae from the proposed lease site. Likewise, biotoxin, or PSP
closures, would not affect the proposed lease activities.

36 • Farming Kelp
Contact Information for New England States
Massachusetts
State Government Website
http://www.mass.gov/eea/agencies/agr/about/
divisions/aquaculture-program-generic.html
Army Corps of Engineers
U.S. Army Corps of Engineers
Concord Park
696 Virginia Road
Concord, MA 01742
(978) 318-8491
Sea Grant
http://www.whoi.edu/seagrant/page.do?pid=34015
Aquaculture Association
http://massaquaculture.org
New Hampshire
State Government Website
Army Corp of Engineers
U.S. Army Corps of Engineers
Concord Park
696 Virginia Road
Concord, MA 01742-2718
Sea Grant
http://www.seagrant.unh.edu
Aquaculture Association
http://nhaquaculture.com/
Rhode Island
State Government Aquaculture Website
http://www.crmc.ri.gov/aquaculture.html
Army Corp of Engineers
U.S. Army Corps of Engineers
Concord Park
696 Virginia Road
Concord, MA 01742-2718
Sea Grant
http://seagrant.gso.uri.edu
Aquaculture Association
Ocean State Aquaculture Association [OSAA]
C/O Spatco, Ltd
P.O. Box 2031
Kingston, RI 02881
President: Bill Silkes
Connecticut
State Government Website
http://www.ct.gov/deep/cwp/view.
asp?A=2705&Q=431902
Army Corp of Engineers
U.S. Army Corps of Engineers
Concord Park
696 Virginia Road
Concord, MA 01742-2718
Sea Grant
http://www.seagrant.uconn.edu
Aquaculture Association
Connecticut Aquaculture Association
C/O Connecticut Seafood Council
129 Ardmore Road
West Hartford, CT 06119
Tel. (860) 523-8705
Fax. 860.523.8960
Email: ctseafoodcouncil@aol.com
Maine
State Government Website
http://www.maine.gov/dmr/aquaculture/index.htm
Army Corp of Engineers
U. S. Army Corp of Engineers
U.S. Army Corps of Engineers, Maine Project Oce
675 Western Avenue #3
Manchester, ME 04351
Sea Grant
http://www.seagrant.umaine.edu/
Aquaculture Association
Maine Aquaculture Association
P.O. Box 148
103 Water St., 4th Floor
Hallowell, ME 04347
Tel. (207) 622-0136
Email: info@maineaquaculture.com

37
Chapter 2
Nursery
Overview
e nursery or laboratory is an area that is used for isolating kelp spores and sup-
porting the early growth of young kelp plants (e.g., sporophytes) for later out-placement
to sea. Regardless of the size or goals of the nursery, each nursery designed to grow kelp
must aim to replicate the essential environmental conditions (water temperature, light,
salinity, nutrient levels) found in their native habitat. One key advantage of a nurs-
ery setup is the ability to control these conditions for optimal growth and increased
survival. As such, the function of every nursery is threefold: 1) support the growth of
kelp from spores through sporophytes, 2) replicate the environmental conditions found
naturally, and 3) control contamination. e purpose of this section is to provide a
general overview of the essential capabilities a nursery must support, a comparison of
water sterilization techniques, and a suggested list of equipment.
Operation of the nursery requires the understanding and use of basic labora-
tory equipment, attention to detail, and the ability to monitor and control the envi-
ronmental conditions to support growth of the kelp. A variety of nursery designs
and procedures are available for private and commercial seaweed growers; however,
each of these are specically tailored for the goals and capabilities of that particular

38 • Farming Kelp
nursery. For instance, factors such as cost can vary dramatically depending on the
nursery design and equipment purchased to meet these requirements.
e denitions, equipment, and procedures described in this chapter are those
found to be successful and were utilized by Ocean Approved (OA) following more
than four years of experimentation and trials. ey do not represent the most inex-
pensive or costly setup that may be used. Depending on one’s background, sher-
man or scientist, these nursery processes may be considered a relatively easy stage
or dicult stage in the farming process. However, if an interested kelp grower, no
matter what background he or she has, follows these procedures and maintains the
described conditions, the spores from reproductive kelp plants may be isolated and
grown in the nursery. In a matter of four to six weeks’ time the young sporophytes
will be ready for out-placement to ocean farm sites.
Essential Capabilities
Temperature
Kelp grows in water between 41 and 59oF (5 and 15oC, respectively). e nurs-
ery must have the capability of controlling water temperature within this range
through either the use of cold rooms or water chillers.
Light
Light intensity, wavelength, and light hours per day (photoperiod) must also
be controlled. is may be accomplished by the use of environmentally controlled
growth chambers or by external light xtures. A photoperiod of 12 hours “lights
on”/12 hours “lights o” was used in the OA lab.
Fresh Water
Distilled or deionized water must be readily available for cleaning glassware
and equipment and mixing reagents. e volume needed will depend on the scale of
the operation.
Seawater
A reliable source of seawater will be necessary for isolation and grow-out of
the kelp spores and plants. Depending on location, this may be directly piped in or
carried in. Culture nutrients are added to the seawater for optimal kelp growth. Con-
taminants must be removed from the seawater (i.e., the seawater must be disinfected
or sterilized) prior to use. Synthetic seawater may be used, but was found by OA to be
less productive. Table 2.1 (on page 40) describes and compares various methods for
cleaning seawater.
Aquaria
(Also referred to as production aquaria or growth tanks.) A great deal of exibil-
ity is possible here. Aquaria ranging in size from 5 to 50 gallons (or larger) may be used,
but the environmental parameters mentioned here must be maintained.
pH
e acidity/alkalinity range must be monitored and controlled. Kelp spores and
plants grow best between a pH of 7.0 and 9.0. e pH must be measured regularly
and adjusted with the addition of carbon dioxide (CO2) gas as needed.

Advanced Capabilities • 39
Microscope
A compound microscope and counting chamber is required. e reproductive
spore cells that are released and captured for culture are very small and can only be
seen with the use of a microscope. A counting chamber is necessary to determine the
number of spores released so that the proper density of spores can be established for
each culture.
Aeration
Adding air, or “bubbling air,” into the production aquaria is also essential to
maintaining pH. is is typically done by the use of small aquaria or laboratory air
pumps with the use of air lters to remove airborne contaminants. OA recommends
using HEPA air lters to eliminate potential contaminants.
Sterilization and Contamination Control
A process for sterilization or removing contaminants is mandatory. As shown
on page 40 in Table 2.1, standard sterilization techniques include autoclaving, tyndal-
lization, pasteurization, ltration, and ultraviolet (UV) irradiation. ere are numer-
ous considerations (e.g., cost, time, eectiveness) to be aware of when choosing the
most eective technique that meets the needs of the nursery. e pros and cons of
each of these processes are listed in Table 2.1.
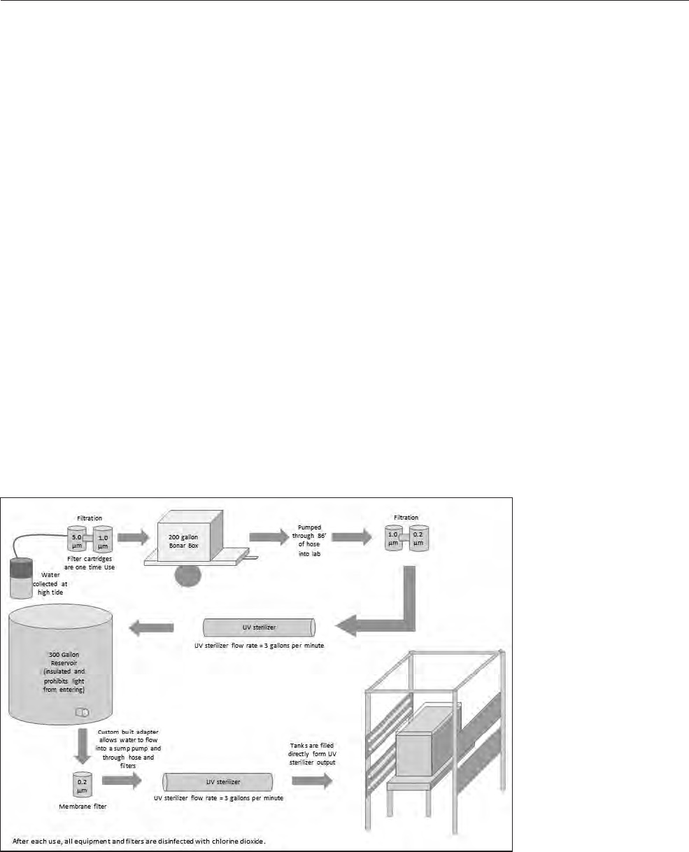
Aer experimenting with most of the procedures described in Table 2.1, OA
adopted the protocol illustrated in Figure 2.1 is protocol was able to remove almost
all contaminants at a cost and time much less than transporting autoclaved seawater
prior to use.
Advanced Capabilities
Large universities, research institutes, or aquaculture facilities may have the
resources, space, and capabilities to have owing treated seawater, large walk-in
autoclaves, and large-scale environmentally controlled growth chambers. While
Figure 2.1 Process used by
OA to collect seawater from
the ocean and sterilize it for
use in the nursery aquaria

40 • Farming Kelp
these facilities are expensive to build and maintain, they do provide opportunities for
much greater control of all phases of nursery operations. ese facilities also allow
for more advanced nursery operations, such as the cloning and growth of gameto-
phytes, to allow for year round inoculation of spools.
Table 2.1 Seawater Treatment Methods to Control Contaminants
Tech-
nique Denition
Example
Duration
Equipment
Needed Pros/Cons Comments
Autoclaving
Sterilization using steam
(water) under high
pressure.
15 minutes at
121oCAutoclave
Pros:
• 100% eective
• Minimum manpower
Cons:
• Expensive
• Time consuming with large volumes
Autoclaving is very expensive for
large volumes of seawater and may
alter the chemistry of the water.
All living organisms are destroyed.
It takes only a few hours with little
supervision.
Pasteuriza-
tion
Partial decontamina-
tion of a substance at
a specic temperature
and a duration that kills
most organisms without
major chemical altera-
tion of the substance.
30 minutes at
61.7oC Standard stove
Pros:
• 80% eective
Cons:
• Labor intensive
This is relatively inexpensive, can be
done quite quickly, but only partial-
ly destroys living organisms in the
liquid. Pasteurization has been used
eectively to control contaminants
in some algal nurseries.
Tyndallization
Sterilization by heating
a substance (seawater)
for several minutes on
three or four successive
occasions.
5 minutes at
90oC-100oC
Once per day for
three days
(24 hours be-
tween heating)
Standard stove
Pros:
• >99% eective
Cons:
• Moderate manpower
• Labor intensive with large volumes
This is eective in destroying most
living organisms but requires 24 to
72 hours of time and is more labor
intensive.
Filtration The process of passing
the seawater through
lters.
Varies depend-
ing on lter pore
or membrane
size. Also
depends on
number of uses.
Polypropylene
and Membrane
Filters
5.0, 1.0, 0.2 µm
Pros:
• 80% eective
• Filter large amounts of water in a
short time
Cons:
• Filtration begins fast, but increased
amounts of debris will cause the
lter to clog and water ow will
decrease.
Relatively inexpensive, takes little
time and removes most living organ-
ism in the seawater. Eectiveness
and cost may vary extensively
depending on the quality and type
of lter used. For example, 0.2 µm
membrane lter cartridges cost more
and take more time to lter than a
5.0µm lter.
Ultra-violet
(UV)
Radiation/
Sterilization
The process of passing
the seawater past a
closed UV light system.
3 gallons per
minute UV apparatus
Pros:
• >99% eective
Cons:
• Moderately expensive
Relatively inexpensive, takes little
time, but requires management of
ow rates and exposure times to
maximize eectiveness.
Chlorine
Dioxide
(ClO2)
Sterilization by adding
(ClO2) into the seawater.
3-20 parts per
million &
18-24 hours for
ClO2 dissipate
into the air.
ClO2 ; Personal
protective equip-
ment (respirator);
Refrigerator &
approved con-
tainers (storage)
Pros:
• >99% eective
• Inexpensive
• Minimum eort
Cons:
• Toxic substance, protective equip-
ment required
Relatively inexpensive but requires
contact time in the range of 18-24
hours for complete dissipation into
air. Also requires safe handling and
storage practices and measurement
equipment to monitor concentra-
tions and residuals.

Equipment and Supplies • 41
Equipment and Supplies
Aquaria
(Also referred to as production aquaria or growth tanks.) Aquaria ranging from 5 to
50 gallons (or larger) may be used depending on the scale of the nursery. e aquaria
are used to hold and grow the spools of kelp in the nursery. OA used 20-gallon pro-
duction aquaria that hosted between 8-10 nursery spools at a time.
Nursery Spools
Made of 2-inch PVC pipe, the nursery spools are cut to t the height of the aquaria
being used. Nylon twine is wrapped around the PVC and fastened with rubber bands.
e spools provide the surface area needed for the spores to attach to and grow in the
nursery.
Settling Tubes
Made from 4-inch PVC pipe, settling tubes are cut to t the height of the spools and
capped at the bottom to prevent water from leaking out the bottom. Settling tubes are
used during inoculation of spools with spores and for transporting the spools with
young sporophytes to the ocean site.
Water Chiller
A refrigeration unit used to cool individual aquaria or can be plumbed to cool
numerous aquaria simultaneously. It is essential throughout the kelp culturing pro-
cess to have water temperatures regulated at approximately 50oF (10oC).
Fluorescent Lighting
Light bulbs, xtures, and timers are required to provide the 12 hours of lights (“lights on”)
and 12 hours of darkness (“lights o”) that the growing sporophytes require. Many dier-
ent congurations are available for purchase. OA used 4-foot T12 uorescent lights in a
standard light bank xture. A series of mesh screens were used to regulate the amount of
light penetrating the production aquaria.
Air Pump
Air is administered by use of air pumps, tubing, sterile pipette, or air stone, all of
which can be found in a local pet supply store. Aeration is essential for proper sporo-
phyte growth in the production aquaria. Air lters can be placed in line with the air
tubing to reduce the risk of introducing airborne contaminants.

42 • Nursery
Water-Filtering Device
Any conguration of pumps, lters, and tubing used to purify the seawater for use in
the nursery.
Water Filters
Various size mesh lter cartridges are used in line with the pumping system to purify
the seawater. Filters can be purchased in a wide range of pore and membrane sizes.
5.0, 1.0, and 0.2 micron (µm) lters can be used together to obtain relatively low bac-
terial counts in the water. Some varieties are meant for single use, while others can be
cleaned or autoclaved for multiple uses.
Refrigerator
An appliance that is used to cool its contents. e refrigerator is necessary for storing
culture nutrients and sorus tissue, as well as chilling small quantities of seawater. OA
recommends storing several gallons of ltered seawater for releases and as emer-
gency backup water if a water chiller fails. Stored seawater, however, should be used
within one week of collection to prevent growth of bacteria.
Nutrient Media
(Also referred to as culture nutrients or culture media.) Provasoli’s Enriched Seawa-
ter (PES) and vitamins are the components added to the seawater to accelerate kelp
growth. Germanium dioxide (GeO2) is added to suppress diatom growth. See Appen-
dix B for nutrient media composition and preparation that OA found most eective.
Microscope
An instrument used to magnify the reproductive spore cells, or “zoospores,” during
a release. Zoospores that are released and captured for culture can only be seen with
the use of a microscope. A compound microscope or similar having a 40x and 100x
magnication is recommended to observe and count these spores to properly calcu-
late the stocking density.
Cell-Counting Chamber
(Also referred to as a hemocytometer.) A microscope slide that is specically used for
counting the zoospores during release. A counting chamber is necessary to determine
both the number of spores released, and to calculate the proper density of spores to
add to the settling tubes. Grids are etched into the glass to allow for easier counting.

Lease Site Application • 43
Laboratory Glassware
Beakers, graduated cylinders, and asks are used most oen during spore release,
measuring culture media, preparing aquaria, and establishing gametophyte cultures.
Thermometer
An instrument that is used for measuring the temperature of both the air and water.
Digital thermometers are used during the spore releases and inside production
aquaria to monitor the water temperature. ermometers are also useful to monitor
the air temperature in the nursery and refrigerator.
pH Meter
An instrument that measures the acidity or alkalinity of the water. Many dierent
models are on the market that allow for easy monitoring of seawater pH level. A digi-
tal interface makes readings more precise.
Light-Measuring Meter
An instrument used to measure and monitor the intensity of light the nursery spools
receive. e light wavelengths are measured in micromoles per square meter per sec-
ond (µmol m -2 s -1). e measuring probe can be submerged in the aquaria to gain an
accurate reading. It is important to use a meter that is submersible and measures in
micromoles.
Ultraviolet (UV) Radiation Sterilization Device
An instrument used to sterilize ltered seawater by exposing it to UV radiation,
which is used in many aspects of nursery production. OA’s unit recommended a ow
rate of three gallons per minute to eliminate most contaminants in the seawater. If
necessary, small individual units can be added to the aquaria to reduce or prevent
bacterial contamination.
Carbon Dioxide (CO2) Supply
An air tank containing carbon dioxide gas may be used to lower the pH inside the
production aquaria. As the kelp plants grow in the nursery, the pH may slowly rise to
9.0 or higher. Slowly introducing CO2 through tubing and an air stone will lower the
pH to the more preferred range of 7.0–9.0.

44 • Nursery
Nursery Setup
Temperature
e air temperature in the nursery was maintained at 65°F–70oF (18°C–21oC,
respectively). e temperature of the seawater in the aquaria was maintained at 50oF
(10oC) through the use of external chillers (Figure 2.2). Seawater was continuously
circulated through ½-inch silicon hoses that were custom t to each individual sys-
tem. Gray PVC pipes, elbows, and adapters were inserted into the intake and outow
hose ends and fastened using hose clamps to prevent leaks.
Light
e light intensity and photoperiod must be controlled and monitored. is may
be accomplished through the use of external light banks, screens, and timers. is
lighting system was designed to allow for exibility in light levels. As seen in Figure 2.3,
light banks were created out of PVC, nuts, bolts, and counterweights (placed on oppo-
site side of lights to counteract the weight of the lights). e light banks stood alone and
could be modied to t side by side with another light bank or next to a wall.
e 4-foot T12 uorescent lighting xtures were attached directly to the light
banks. Mesh screens were fabricated using PVC pipe, pet screen (for ne mesh), plas-
tic hardware net (for wide openings), and zip-ties. All supplies were purchased from
a local hardware store. Plans for building the light banks can be found in Appendix C.
A light meter was used to measure the distance needed between the aquaria
and light bank to achieve the 100 micromoles per square meter per second inten-
sity (µmol m -2 s -1) that the spools would receive at maximum intensity. Fine mesh
screens (Figure 2.4) allowed light levels in the aquaria of approximately 20 µmol m
-2 s -1, which is suitable for the beginning growth. ese ne mesh screens were used
for the rst two weeks of growth in the nursery. e wide mesh screens (Figure 2.5)
created light levels in the aquaria of approximately 55 µmol m -2 s -1. ese screens
were used between weeks 2 and 4. e screens were easily hung between the tank and
the light source with zip-ties, to create the appropriate light levels. e screens diuse
the light and spread it evenly across the surface of the aquaria. By week 4 (or some-
times earlier), the screens can be removed, providing full light from the light banks
(approximately 100 µmol m -2 s -1). Table 2.2 shows the light intensity, photoperiod
and duration that have been successfully used by OA.
Figure 2.3 The light bank setup fabricated by OA
to administer light to the growing spools
Figure 2.2 A two-aquaria
setup including light bank,
two chillers (one for each
aquaria), and one air pump
with separate tubing for
each aquaria

Nursery Setup • 45
Seawater
Seawater was collected at high tide from open-ocean sites and stored in the
nursery until utilized. Water in each aquaria was changed every seven days. is was
accomplished by transferring the spools to another aquarium with fresh, ltered, and
sterilized seawater and culture nutrients.
e sterilization or the removal of contaminants (e.g., unwanted algae, pro-
tozoa, and bacteria) from the collected seawater is one of the most important and
challenging activities in the growth process. As outlined earlier in Table 2.1 there are
a number of ways this may be accomplished. e availability of running seawater, the
volume of seawater being used, and the equipment on site all play a role in deciding
which process may be utilized.
Table 2.2 Light Level Measurements in Ocean Approved Production Aquaria
Zoospore
Release Date
(Fine Mesh
Screen)a
Number of
Days Using
Fine Mesh
Screena
Increase
Light
Intensity
(Wide Mesh
Screen)b
Number of
Days Using
Wide Mesh
Screenb
Increase
Light
Intensity
(No Screen)c
Number
of Days
Using No
Screenc
Out-
planting
to Farm
Site
Total
Days in
Nursery
9/26/10 19 10/15/10 19 11/3/10 3 11/6/10 41
9/26/10 19 10/15/10 19 11/3/10 9 11/12/10 47
11/16/10 14 11/30/10 14 12/14/10 16 12/30/10 44
11/16/10 14 11/30/10 14 12/14/10 17 12/31/10 45
11/16/10 14 11/30/10 14 12/14/10 24 1/7/11 52
11/17/10 13 11/30/10 14 12/14/10 31 1/14/11 58
11/17/10 13 11/30/10 14 12/14/10 15 12/29/10 42
12/9/10 12 12/21/10 17 1/7/11 7 1/14/11 36
12/9/10 12 12/21/10 17 1/7/11 8 1/15/11 37
aFine mesh screen: 20 µmol m -2 s -1 bWide mesh screen: 55 µmol m -2 s -1 cNo screen: 100 µmol m -2 s -1
Figure 2.4 Fine mesh screen used to
create light levels of 20 µmol m -2 s -1
Figure 2.5 Wide mesh screen used to
create light levels of 55 µmol m -2 s -1

46 • Farming Kelp
e protocol for the collection and storage of seawater was dependent upon the
amount of seawater that was needed for the nursery. For instance, for smaller opera-
tions (<10 aquaria), OA transferred seawater to the nursery in 5-gallon plastic jugs
(Figure 2.6) However, for a larger-scale operation (≥10 aquaria), OA transferred sea-
water to the nursery using a 200-gallon Bonar Box on a trailer. e seawater was then
placed in a sterile, 300-gallon, insulated storage tank (Figure 2.7). until needed. Regard-
less of the amount of seawater brought into the lab, all seawater was ltered (5.0, 1.0, 0.2
µm lters) and exposed to UV sterilization to remove contaminants prior to use.
Figure 2.6 Water ltration pro-
cess used by OA when less than
10 aquaria in the nursery.
Figure 2.7 300-gallon holding
tank and ltration system used
in the nursery to ll the aquaria

Nursery Setup • 47
Production Aquaria
OA used standard 20-gallon glass tanks or aquaria to hold the spools. Each
aquarium was tted with a plexiglass lid to minimize evaporation and reduce
contamination. Light banks were constructed to allow two aquaria to t end to
end(Figure 2.8). Each aquarium had a separate pump that circulated water through
the chiller. Two aquaria shared an air pump. e air pump and two pumps that fed
the chillers were fastened to a large cutting board and placed on the cart to provide
stability (Figure 2.9).
Figure 2.8 Aquaria setup with lighting,
chilling, and aeration system in place
Figure 2.9 Large cutting board used
to anchor the chiller and air pumps

48 • Nursery
Spools and Settling Tubes
Various techniques and materials are used successfully worldwide to hold the
1-mm twine. OA adopted a method that was eective in the nursery as well as when
transferring to the lines at the farm site. e OA method used 2-inch PVC pipe as the
base of the nursery spools (Figure 2.10). e PVC pipe may be cut to the appropriate
length for the size of the aquaria or growth tank being used. Since the OA nursery
uses 20-gallon aquaria, the PVC pipe was cut to 15.25 inches in length. ese dimen-
sions allowed for approximately 200 feet of the 1-mm twine to be wound on each
section of pipe.
Once the pipe is cut, the next step is to wind the twine onto the pipe. Winding
the twine on the PVC pipe may be done manually, which is very time consuming,
or mechanically. OA created a jig to spin the twine onto the pipe using a sewing
machine motor (Figure 2.11). e advantage of this jig is that speed can be controlled
with the sewing machine motor foot pedal, allowing the use of both hands to guide
the twine onto the PVC pipe.
Regardless of the technique used, it is important that the seed twine does not
overlap itself throughout the winding process and that the sides of the twine are
tightly touching. Exam gloves are recommended while handling twine to minimize
exposing the twine to oils and dirt that may be on one’s hands.
Process to Construct Spools
Step 1. Cut the PVC pipe to the desired length. Ensure that the cuts are at 90 degrees.
A cut that is not 90 degrees may result in the spool leaning or falling over in the aquaria.
Step 2. With a ne le and sandpaper, round the outside edge of each end of the
pipe. is minimizes sporophyte damage when seed twine is deployed from the tube
to the long line at the farm site.
Step 3. Boil pipes to remove deposits, wash with soap (e.g., gentle dish deter-
gent) and water, rinse, and then soak in deionized water for 72 hours to remove any
other contaminants.
Step 4. Clean, dry pipes are then stored in clean plastic bags.
Figure 2.11 A handmade spool
winder, using a sewing machine
motor as the power source
Figure 2.10 Nursery spool
used as substrate for
spores to attach and grow

Lease Site Application • 49
Process to Attach Seed Twine to PVC Pipe
Step 1. Wearing exam gloves, wrap a rubber band around one end of the pipe
about ¼ inch from the end.
Step 2. Insert the end of the seed twine under the rubber band, so that the end
of the twine is pointing to the end of the pipe.
Step 3. Tie an overhand knot at the end of the seed twine to ensure that the
twine does not pull under the rubber band.
Step 4. Wind the seed twine tightly around the pipe away from the rubber band
either manually or using an automated device like OA’s “jig.” Wrap the twine tightly
and do not overlap (Figure 2.12).
Step 5. Aer wrapping approximately 3 inches away from the rubber band, a
separate 2-inch piece of twine should be inserted under one of the winds, sticking
out away from the tube. is 2-inch piece of twine will allow for the monitoring of
early sporophyte growth under the microscope (Figure 2.13). Small sections of these
pieces can be cut o the spool throughout nursery production, without disturbing
the entire length of twine.
Step 6. Continue winding until within 3 inches of the end of the pipe and then
insert another piece of 2-inch sample twine.
Step 7. Continue winding until there is approximately ⅜ inch of exposed PVC
pipe remaining. Place a rubber band over the PVC pipe and the end of the seed twine.
As before, tie an overhand knot to keep the twine from pulling under the end of the
rubber band.
Step 8. Nursery spools may be kept in a clean plastic bag in the freezer until
ready to use (Figure 2.14).
Figure 2.13 Sample twine
viewed under the micro-
scope used to monitor
growth of sporophytes
Figure 2.12 Wrapping twine
around PVC pipe to create spools

50 • Nursery
Figure 2.15 Settling tube
used when inoculating
spools and transferring
spools out to farm sites
Process To Construct Settling Tubes
e steps used to construct and clean the 4-inch-wide PVC pipe used for set-
tling tubes (Figure 2.15) are the same as the steps used to construct the 2-inch PVC
spools that hold the twine, with the exception of the need to sand and le the ends.
e PVC pipe is cut to 15.75 inches in length in order to hold the 15.25 inch spools.
One end must have a cap glued on so that it is watertight. ese tubes must be washed
and leached using the same process employed for the nursery spools. In addition to
being used to hold the spools with twine for spore settling, these same tubes are used
to transfer the spools to the farm sites as described in Chapter 5, page 94.
Figure 2.14 Nursery spools are
stored in plastic bags in the
freezer until needed.

51
Chapter 3
Isolation and Maintenance of Cultures
Overview
e isolation of zoospores (i.e., “spores”) from mature kelp plants (sporo-
phytes) is a rst step in establishing cultures in the nursery. e spores are contained
in the reproductive sori that are present in quantity only a few months each year.
ese reproductive sori mature primarily in response to temperature and light. It is
important to understand the life cycle (Figure 3.1) of the kelp species that is being
utilized in order to maximize eorts to isolate and grow the spores.
OA nursery activities have primarily focused on isolating spores and facilitat-
ing the settlement of spores onto nylon twine wrapped around PVC pipe (spools).
Once settlement has occurred, 24 to 36 hours, the spools are placed in aquaria under
controlled conditions to complete the microscopic gametophyte stage of growth. e
gametophyte stage is quickly replaced by the young sporophytes, which are ready to
be transferred to the farm sea site aer four to six weeks of growth in the nursery.
Some nursery setups with more advanced facilities and controls are now main-
taining the gametophyte stages (male and female) for extended periods of time.
Maintaining these cultures in a non-reproductive phase for a number of months or
years in a nursery requires more advanced equipment and skills. ere is an advan-
tage of being able to initiate the young sporophyte stage at times of the year when
fertile sori may be unavailable in the ocean.
is chapter, based on the work performed in the OA nursery and current avail-
able information, describes best practices followed by OA starting with the collec-
tion of sorus tissue and concludes with the transfer of spools to production aquaria
in a small-scale kelp aquaculture nursery. ese OA best practices were developed
from a review of the literature, proven successful techniques, and best professional
judgment to recommend a practical and successful methodology for culturing kelp.
Aer the description of the kelp life cycle, this chapter is organized into the fol-
lowing sections:
1. Field collection of sorus tissue
2. Preparing sorus for zoospore release
3. Zoospore release
4. Counting zoospores and calculating stocking density
5. Inoculating spools with zoospores
6. Transferring inoculated spools into production aquaria

52 • Isolation and Maintenance of Cultures
Life Cycle
Figure 3.1 illustrates the life cycle of Saccharina latissima (i.e., sugar kelp),
which is frequently grown by kelp farmers. It shows a heteromorphic (dierent
forms) alternation of generations between a macroscopic sporophyte plant and
a microscopic gametophyte plant. Sugar kelp, along with Laminaria digitata ( i.e.,
horsetail kelp), and Alaria Esculenta ( i.e., winged kelp) are the primary species that
have been cultured and grown by OA. ese three algae are members of the order
Laminariales, and all exhibit a similar life cycle that includes a heteromorphic alter-
nation of generations.
Process
Collection and Timing
e collection of healthy and mature sorus tissue is
the rst step when initiating cultures of kelp in the nurs-
ery. Sorus tissue (sori is plural) is the reproductive area
on the kelp blade that contains the sporangia, or the cells
that produce and house the spores. Figure 3.2 shows a
magnied piece of sorus under the microscope, where
the sporangia and spores are visible. Understanding the
seasonal peaks of sorus formation and properly iden-
tifying mature sori are essential. With the goal of col-
lecting sorus tissue for spore release in the nursery, OA
identied and monitored potential harvest sites for Sac-
charina latissima. Sites with abundant mature Saccha-
rina latissima sorus tissue had several characteristics in
common. is kelp is oen found in sheltered locations
with rapidly moving currents just below mean low water.
Figure 3.1 Life cycle of
Saccharina latissima
Figure 3.2 Cross section of sorus
tissue (440x) showing mature
sporangia with spores

Process • 53
Saccharina latissima, Laminaria digitata, and Alaria esculenta will oen be attached to
some form of substrate, such as cobble, and found in areas with a rocky bottom.
Timing of Mature Sorus
Saccharina latissima, Laminaria digitata, and Alaria esculenta follow similar
patterns of growth throughout the year. e winter months and rst half of the year
are usually characterized by blade growth, then this growth slows during the sum-
mer months and is followed by sorus formation in the
fall. Although sorus formation has its main peak in the
fall months of October and November, there is a second
peak in the spring months of April and May (Figure 3.3).
Identifying Sorus Tissue for Collection
In Saccharina latissima, mature sorus tissue is
typically found near the center of the kelp blade, and
can be identied as being darker and slightly raised
compared to the surrounding blade tissue (Figure 3.4).
Individual kelp plants, as well as sorus tissue, can vary
in appearance and structure. Typically, the sorus can be
found running down the entire length of the blade as a
solid strip. It can also appear on only a portion of the
blade or as broken-up patches.
Sorus showing signs that it has already released
spores is a good indicator of maturity. In Figure 3.5,
the top arrow points to the area within the sorus strip
that has released spores and is lighter in coloration than
the rest of the sorus. e bottom arrow is pointing to
the dark-colored mature sorus that has not yet released
spores. is section of sorus, below the released area,
is a great candidate for zoospore release in the nursery.
Kelp blades with heavy amounts of mucilage
Figure 3.3 Percent of Saccharina
latissima sporophytes with sorus
tissue. Data derived from tagged
populations in Long Island
Sound. (Yarish et al, 1990)
(Source: Yarish et al. 1990)
Figure 3.4
Mature sorus tissue of
Saccharina latissima

54 • Isolation and Maintenance of Cultures
(feeling slippery to the touch), a dark strip of sorus with
a raised texture, and areas of sorus that had already
released spores, usually provided successful releases in
the nursery.
It is important to collect sorus tissue hosting the
least amount of biofouling and blemishes. is is one
step to reduce the amount of contamination entering
the nursery. Sorus found with large amounts of biofoul-
ing, such as bryozoans (Figure 3.6) and other species of
algae, should be avoided if possible.
Field Collection of Sori
Before collecting sori from the ocean, it is important to refer to the state’s harvest-
ing and licensing guidelines. In Maine, the Department of Marine Resource website
provides the information on obtaining a seaweed harvesting license and can be found
at: http://www.maine.gov/dmr/license/fees.htm. A report must be submitted regularly
including total amounts harvested, species and uses. Collection must be done manu-
ally, not mechanically. It is always important to collect only the amount of kelp that is
needed for spore release and to minimize any impact to the habitat.
Obtaining a tide chart and understanding the currents and topography of the
collection area is important. e tide and depth of the collection area will determine
what type of gear will be needed. Snorkel or dive gear, a cooler, and ice packs are a
few essentials. Once the sorus is collected, it is recommended to keep it cooled to
about 50oF/10oC and should be transported immediately to be prepared.
Sorus Preparation
ere are two objectives to consider when preparing sorus tissue for the suc-
cessful release of spores: 1) identifying and isolating healthy sorus tissue and 2)
reducing the presence of contaminants (e.g., bacterial, viral, and biofouling). e
purpose of this section is to provide an overview of OA-recommended preparation
techniques for successfully achieving the objectives above.
As outlined on page 52 collecting kelp specimens should be done with careful
consideration of the habitat, and proper identication of healthy and mature sorus
Figure 3. 6 Saccharina latissima sorus tissue
with bryozoans growing on the surface
Figure 3.5 The top arrow is
pointing to an area of sorus that
has released its spores. The bot-
tom arrow is pointing to an area
of mature sorus that has not yet
released spores.

Process • 55
tissue (Figure 3.7). To ensure reliable results, OA rec-
ommends processing the sorus within hours aer col-
lection to keep it healthy and viable. It is important to
keep the sorus tissue at a cool temperature (approxi-
mately 50oF/10oC) and out of direct sunlight through-
out the whole process. If large volumes of sori are being
prepared, a cooler with ice packs will be needed to
store the blades waiting to be processed. Once the tis-
sue has been thoroughly cleaned and prepared, OA had
the best results with and recommends allowing the tis-
sue to dehydrate in a dark refrigerator (50oF/10oC) for
approximately 14-24 hours.
Identifying Healthy Sorus Tissue
Sori is the reproductive area on the kelp blade
that contains the sporangia, or the cells that produce
and house the spores. In sugar kelp, mature sorus tis-
sue is typically found near the center of the kelp blade,
and can be identied as being darker and slightly raised
compared to the surrounding blade tissue (Figure 3.7).
Individual kelp plants as well as sorus tissue can vary
in appearance and structure. Typically, the sorus can be
found running down the entire length of the blade as a
solid strip, appearing on only a portion of the blade, or
even appearing as broken-up patches.
Reducing Contamination
e goal is to separate out the mature sorus tissue with minimal fouling organ-
isms attached to its surface. Kelp oentimes hosts a large amount of fouling organ-
isms such as bryozoans (Figure 3.8), microorganisms and other species of algae.
Figure 3.8 Bryozoans cover the
surface of Saccharina latissima.
Figure 3.7 Mature sorus tissue
of Saccharina latissima

56 • Isolation and Maintenance of Cultures
ese sources of contamination can potentially outcompete the kelp and consume
growing gametophytes, which would decrease the overall yield. To reduce contami-
nation in the nursery, OA recommends preparing the sorus tissue outside or away
from the nursery or production area. e use of exam gloves is also recommended
throughout the entire process.
ere are several steps that are intended to disinfect the sorus tissue (e.g.,
iodine baths and scraping the tissue with a razor blade). ese processes should be
done with care. Repeating these disinfection techniques more than recommended
may aect both the health and productivity of the sorus tissue. OA recommends
avoiding or discarding pieces that are heavily fouled, blemished, or discolored. For
example, the right half of the sorus pictured in Figure 3.8 would not be used for
spore release because the entire surface is covered with bryozoans. Depending on
how much kelp is collected and how abundant the sorus is, it may be unavoidable to
use sori with biofouling. In that case, scraping the surface with a razor to remove the
attached organisms is very important.
Preparing the Settling Tubes
Aer the sorus has been prepped, it is essential to prepare the settling tubes in
anticipation of spore release. e 14–24 hour window when the prepared sorus is
refrigerated is enough time to allow for the ltered seawater inside the settling tubes
to cool to 50oF/10oC. In the OA lab, settling tubes were chilled by either placing them
directly in a refrigerator or by circulating chilled deionized water around them in the
production aquaria (Figure 3.9). is was known as the “water bath” method. e
tubes should be covered with aluminum foil and or a plexiglass lid during the chill-
ing stage to keep the seawater free of contaminants (Figure 3.10). It is not necessary
to add the culture nutrients at this time. Nutrients can be added to the settling tubes
once the spores are evaluated and counted, to reduce wasting nutrients if a successful
release does not occur.
Figure 3.10 Covering the
settling tubes with aluminum
foil during the chilling period.
Figure 3.9 Water bath
method to cool seawater
in settling tubes.

Process • 57
Procedure
Materials
· Freshly collected mature sorus tissue
· Cooler
· Ice packs
· Several containers and trays
· Cutting board
· Clean razors or scalpels
· Chilled ltered seawater (50oF/10oC)
· Squirt bottle
· Refrigerator
· Deionized water
· Production aquaria with chiller
· 3% iodine solution
· Tongs/tweezers
· Paper towels
· Exam gloves
· Clorox bleach
· 70% isopropyl alcohol
· Aluminum foil
· Settling tubes
Step 1. Collect Healthy Kelp and Transport for Preparation
Collect kelp blades with healthy and mature sorus tissue following the collec-
tion procedures outlined on page 52. Transport the kelp blades in coolers at a tem-
perature near 50oF/10oC.
Step 2. Identify and Isolate Sorus Tissue
Using a clean razor or knife, cut out healthy sorus tissue, removing and dis-
carding all the non-reproductive tissue, as well as all blemishes and biofouling. A
large cutting board provides a great surface for cutting sorus tissue. Set the tissue
aside. OA recommends cutting several kelp blades before moving to the next step.
Promptness is crucial, so using an “assembly line style” will accelerate the process
if large volumes of sori are being prepared. It is also easier to keep the sorus pieces
large at this stage. If needed, the pieces can be cut to a smaller size before putting
them into the beakers for release.
Step 3. Remove Excessive Biofouling
ONLY if the sorus has an excessive amount of attached organisms, gently
scrape its surface with a razor blade. Extensive scraping of the tissue may damage
the sorus, resulting in limited (if any) spore release. If the sorus is free from attached
organisms, skip this step.
Step 4. Clean and Remove Mucilage
e sorus tissue will be damp and slimy to the touch. is slime, or mucilage,
is thought to act as a protective barrier for the kelp. OA recommends removing this
layer and any debris on the surface by rmly wiping the front and back 3-4 times

58 • Isolation and Maintenance of Cultures
with a dry paper towel. Discard paper towels aer each piece of sorus is cleaned to
avoid cross contamination.
Step 5. Disinfect Tissue
Fill a beaker with 3% iodine solution. Using tweezers to pick up the sorus tis-
sue, gently dip each piece into the iodine solution and hold for about 30 seconds. e
iodine will kill bacteria and most contaminants on the sorus tissue. Using an iodine dip
is less damaging to the sorus than other disinfectants (e.g., isopropyl alcohol, bleach).
Step 6. Rinse
Remove sorus from the iodine bath and using a squirt bottle, rinse it with
chilled ltered seawater. Continue rinsing until the water drips clear and the iodine
is completely removed.
Step 7. Dry
Using a clean paper towel, gently rub the front and back until each piece of
sorus is dry. To avoid cross contamination, discard paper towels aer each piece is
dried.
Step 8. Prepare for Overnight Storage
Place pieces of sorus on dry paper towels and cover with additional sheets of
paper towels. Multiple layers of prepped sorus can be stacked on top of one another,
but in order to allow for proper drying, it is important not to let sorus pieces touch.
Step 9. Refrigerate
Set prepped sorus in dark refrigerator that is set at 50oF/10oC for 14–24 hours.
A digital thermometer inside the refrigerator can be used to monitor that the correct
temperature is maintained.
Step 10. Prepare Settling Tubes
e 14–24 hour window, when the prepared sorus is refrigerated, is enough
time to allow for the ltered seawater inside the settling tubes to cool to 50oF/10oC.
Fill with 2300 mL of ltered seawater. In the OA nursery, settling tubes were chilled
by either: 1) placing them directly in a refrigerator or 2) circulating chilled deionized
water around them in a production aquarium (Figure 3.9).
Settling tubes should be covered with aluminum foil and or plexiglass lid dur-
ing the chilling stage to keep the seawater free of contaminants. It is not necessary
to add the culture nutrients at this time. Nutrients will be added to the settling tubes
once the spores are evaluated and counted. is will reduce the waste of the culture
nutrients if a successful release does not occur.
Step 11. Clean Equipment
e cleaning method that OA used in the nursery began with soaking the
equipment in a bleach solution overnight. Dilute bleach to the concentration recom-
mended on the manufacturer’s label. Aer soaking, rinse thoroughly until there is
no bleach smell le on the equipment and it no longer has a slippery feel. en wash
with gentle dish soap and thoroughly rinse again. Glassware, cutting tools, plexiglass
aquarium lids, etc., can be sprayed with 70% isopropyl alcohol and wiped dry with a

Process • 59
paper towel. When completely dry, aluminum foil or paralm can be used as a cover
to prevent contamination from reattaching to the surfaces. Counter spaces can be
wiped down with isopropyl alcohol to reduce contamination.
Release of Zoospores
e purpose of this section is to provide guidance on creating the ideal condi-
tions in the nursery for the spontaneous release of spores that will lead to the setup
of a successful culture. By rehydrating the dehydrated sorus tissue prepared 14–24
hours earlier, spores are released from the sporangia into the water column. At this
stage of the life cycle, the spores are propelled through the water with agella, or
whip-like appendages. e spores travel freely through the water and will settle upon
a suitable substrate. In the ocean, this is oentimes a habitat that consists of rocks
and cobble. In the nursery, the nylon twine on the PVC spools provides a suitable
substrate that promotes successful settling.
Page 54 outlines the procedure for preparing sorus tissue for release. Rehydrat-
ing the sorus tissue that was previously set in paper towels and refrigerated for 14–24
hours will trigger the release of spores (Figure 3.11 provides a summary of the steps).
Successful release, however, is dependent on replicating the environmental condi-
tions or cues that would occur naturally in the ocean. It is important to note that
while sorus tissue can be collected throughout the year, each species of kelp releases
spores at dierent times (see Figure 3.3, page 53).
While many environmental factors are beyond the scope of nursery control,
Figure 3.11 Sorus Preparation
(See full sized step-by-step guide
at the end of this chapter.)

60 • Isolation and Maintenance of Cultures
two considerations that aid spore release and culture are reduced contamination and
chilled, ltered, or sterilized seawater (approximately 50oF/10oC) that is nutrient rich.
Culture Nutrients
Culture nutrients (i.e., culture media) are essential for “feeding” the kelp cul-
tures and were added to every container, which held growing kelp cultures from zoo-
spore release up until sporophyte transfer to the ocean site. ere are many dierent
culture nutrient variations on the market. e four components that were added to
all OA release beakers, settling tubes, and production aquaria were:
1) Chilled, ltered, and sterilized seawater
2) Provasoli’s Enriched Seawater (PES) culture nutrients
3) Vitamins
4) Germanium dioxide (GeO2) to prevent contamination from diatoms
See Appendix B for culture nutrients composition and preparation that OA
found most eective.
Table 3.1 below outlines the proportions of each component used in the OA lab.
Table 3.1 Summary of nutrient concentrations used in the Ocean Approved Laboratory.
Release Beaker Set Tubes Aquaria
1000 mL Seawater 2300 mL Seawater 20 gallons (76,000 mL) Seawater
9 mL PES 21 mL PES 700 mL PES
0.9 mL Vitamins 2 mL Vitamins 70 mL Vitamins
0.8 mL GeO22 mL GeO260 mL GeO2
PES: Provasoli’s Enriched Seawater; GeO2: Germanium dioxide
Settling tubes and spools should be ready at the time of release for inoculation
with spores. See page 56 for preparing the settling tubes. Inoculation follows directly
aer the released spores are counted and the stocking density is calculated.
Procedure
Materials
· Prepped sori refrigerated for 14–24 hours
· Submersible thermometer
· 1000mL (1 L) beakers
· Chilled and ltered seawater, 50oF/10oC
· Culture nutrients: PES, Vitamins, GeO2
· Graduated cylinder
· Pipettes
· Spatula
· Paper towels
· Exam gloves
· Clorox bleach
· 70% isopropyl alcohol

Process • 61
Health & Safety
When working with potentially hazardous materials, follow OSHA or corpo-
rate health and safety procedures. Current material safety data sheets (MSDS) for all
chemicals are available at www.msds.com and should be maintained in the nursery.
Gloves should always be worn while handling chemicals and any part of the produc-
tion aquarium and its systems. Gloves prevent contamination from hands entering
the aquarium and prevent hands from coming into contact with the culture media or
chemicals that were added to the seawater.
Step 1. Begin Setup
Remove spools from the freezer to allow for defrosting. It is important to have
the settling tubes lled with chilled, ltered seawater (50oF/10oC). Culture nutrients
can be added to the settling tubes once spores are evaluated and counted.
Step 2. Prepare the Release Beaker(s)
In the OA lab, 1000mL (1 L) beakers were used during spore release. Fill
beaker(s) with 1000mL (1 L) chilled (50oF/10oC), ltered seawater, 9 mL PES, 0.9 mL
vitamins, 0.8 mL GeO2.
Step 3. Monitor Water Temperature
Use a digital thermometer to monitor water temperature in the beaker(s). e
starting water temperature should be approximately 50oF/10oC, or the same temper-
ature as the sorus tissue.
Step 4. Add Sori to Beaker(s)
Retrieve the prepared sorus tissue from the refrig-
erator. Remove pieces of sorus tissue from the paper
towels. If there is a brownish residue le underneath,
this is evidence of prior spore release (Figure 3.12). is
is a good sign and was usually followed by a produc-
tive release in the OA nursery. Add prepped sori to the
beakers. e pieces should be completely submerged.
Cut the sorus tissue into smaller pieces if necessary to
t into the beaker. If a large quantity of sorus is being
prepared, multiple beakers can be used to prevent
overcrowding. About 10–15 pieces of sorus per beaker
were frequently used in the OA nursery. Record release
data on the Release of Zoospores Worksheet (found in
Appendix F), including: species, when and where col-
lected, starting temperature, and time.
Step 5. Monitor Beaker(s)
Occasionally stir sori gently in the beakers (every
couple of minutes) with a sterile spatula. A cloudy
plume emerging from the sori signies the start of a
spore release. A very large release may turn the beaker
water a murky brown color. is may happen instantly
upon being submerged in the beakers, or it could take
Figure 3.12 Evidence of spore
release on paper towels

62 • Isolation and Maintenance of Cultures
up to an hour or more as the water temperature in the beakers warms. Some releases
in the OA nursery occurred at beaker temperatures close to 60oF/16oC (See Table
3.2). It is important to monitor the beaker temperature because temperatures rising
over 60oF/16oC can damage the newly released spores. It is recommended to write
down the time, temperature, and release activity notes on the worksheet every few
minutes to keep track of the progression.
Spores do not always release simultaneously or uniformly in the beakers. Fig-
ure 3.13 illustrates this. For example, the two beakers in Figure 3.13 were prepared
using the same methods and sorus was added at exactly the same time. e beaker
on the right had a successful release and the beaker on the le did not. It is hard to
explain why this happens, which is why OA recommends collecting ample sorus tis-
sue for release. ere is never a guarantee that healthy spores, which are suitable for
culture, will be released. More than one release may be required to inoculate the total
number of spools intended for production. See Figure
3.14 for a summary of this process.
Step 6. Count and Assess Viability of Spores
Once the beaker water starts to become cloudy, it
is time to assess the viability and numbers of released
zoospores. See page 64 for counting zoospores and cal-
culating the stocking density.
Table 3.2 Summary of Release Beaker Spore Densities (spores/mL) Observed in Ocean Approved’s Nursery
Release
Date
Approx. Time Until
Initial Signs of Release
(minutes)
Water Temperature at
First Sign of Release (oF)
Observed Spore
Concentration
(spores/mL)
Volume of Release
Water Inoculated in
Settling Tubes (mL)a
Laminaria digitata (Horsetail kelp)
6/05/12 58 57 450,000 38
11/13/12 4 53 200,000 86
11/14/12 15 56 100,000 173
Saccharina latissima (Sugar kelp)
9/20/12 25 56 115,000 150
9/26/12 56 59 60,000 287
9/27/12 5 51 115,000 150
9/28/12 1 54 55,000 314
10/01/12 1 51 200,000 86
10/01/12 1 51 500,000 35
11/13/12 4 53 960,000 18
11/21/12 3 51 250,000 69
aVolume was calculated using the equation explained in Section 4.
Figure 3.13 Comparison
of release beakers

Process • 63
Release of Zoospores Worksheet
Date: _______ Species: ______________________Where Collected: ________________________________
Time
Temperature
(oF/oC) Notes

64 • Isolation and Maintenance of Cultures
Counting of Zoospores and Calculating Stocking Density
is section, based on the work performed in the OA nursery and current
available information, provides best practices used by OA for the counting of spores
during a release as well as calculating the stocking density for inoculating settling
tubes in a small-scale kelp aquaculture nursery.
Spores can be counted using commercially available automatic or manual cell-
counting chambers. While automated cell-counting systems are precise, these systems
may not be practical for small-scale operations. Manual counting chambers are less
expensive, and, with experience, have proven to be accurate and successful for count-
ing spores. Although there are numerous types of manual counting chambers available,
not all cell-counting chambers are applicable for counting kelp spores. For instance,
both Sedgewick-Raer (S-R) and hemocytometer1 cell-counting chambers have his-
torically been used for counting cells. While S-R counting chambers are designed for
counting larger and less dense cell populations (e.g., algal and phytoplankton cells)2,
smaller and more dense concentrations of cells (e.g., spores), are more accurately
counted using a hemocytometer-type cell-counting chamber.
Hemocytometer counting chambers were originally designed for counting blood
cells, and are widely available commercially. ese counting chambers are made of
glass or plastic and have an etched grid pattern at the base of the counting chamber(s)
to assist in the counting of cell populations. While the etched grid pattern can vary
1Hemocytometer is also spelled haemacytometer.
2Due to the scale of the counting chambers, however, the S-R chambers are not practical for counting
smaller cells such as the algal spores or when cell density is in the range of 100,000 or greater.
Figure 3.14
Release of Zoospores
(See full sized step-by-step
guide at the end of this chapter.)

Process • 65
by type of hemocytometer, the most commonly used
(and globally recognized for reliability) grid pattern is
known as the “Improved Neubauer Ruling”. is grid is
comprised of nine large squares (1 mm2) that are further
divided into smaller squares (Figure 3.15).
OA recommends using a hemocytometer count-
ing chamber that has an Improved Neubauer grid pat-
tern. ese glass or plastic hemocytometers consist of two
counting chambers with the Improved Neubauer Rul-
ing grid lines (Figure 3.16). Each chamber is lled using
a micropipette, and when lled, the volume contained
under each large square is 1/10,000 mL (or 0.0001 mL).
Procedure
Materials
· Hemocytometer cell-counting chamber
· Lens paper
· Micropipettes
· Microscope (40x/100x magnication)
· Calculator
· Pen and paper
· Paper towels
· Exam gloves
· Clorox bleach
· 70% isopropyl alcohol
· Counting Zoospores and Calculating Stocking Density Worksheet
Step 1. Prepare Work Station
Set up the microscope and have all equipment ready for use. It is recommended
that the empty hemocytometer be placed under the microscope to focus on the
counting chamber grid. Spore cells were most frequently counted using the 40x or
100x power of the microscope.
Step 2. Prepare the Hemocytometer
Gently clean the hemocytometer and glass cover slip with lens paper and 70%
isopropyl alcohol. Allow to air dry or wipe dry with lens paper prior to adding water
from the release beaker.
Step 3. Add Release Water into Hemocytometer
As soon as beaker release water starts to become cloudy, it is time to begin
Figure 3.16 Hemocytometer
cell-counting chamber
Figure 3.15 Example of the
Improved Neubauer Ruling grid

66 • Isolation and Maintenance of Cultures
counting spores. An abundant release of spores from mature sori in the release bea-
kers will turn the seawater a cloudy brown. e photos in Figures 3.17 and 3.18 show
the appearance of the seawater solution with an abundant number of spores released.
Using the micropipette, add the appropriate volume of water from the release beaker
into the hemocytometer lling chamber (follow the manufacturer’s recommenda-
tions specic to the counting chamber being used).
Step 4. Preliminary Evaluation
Examine spores within the grid to assess the general health and number of
spores. Healthy spores, suitable for culture, will generally be moving in a straight
direction. Spores that are moving in a fast circular motion or not moving at all may
not be suitable for culture. ose spores should not be included in the cell count.
Figure 3.19 shows spores observed under 100x magnication on a hemocytometer
slide. e spores may be “xed” with Lugol’s xative or a similar reagent prior to
counting or counted live. Fixing kills the cells, stopping movement, and allows for a
more accurate determination of the number of spores. However, the rapid movement
of the live spores has been found to be a good indication of their viability and health.
Although counting live may make precise spore counts more dicult to achieve, OA
has used live counts to determine stocking density with
very good results.
Step 5. Counting Spores
As mentioned previously, OA used a reusable glass
hemocytometer with an Improved Neubauer grid to
count the spores per mL observed during the release.3
is was accomplished by applying the following two
counting techniques:
3It should be noted that each respective cell counting chamber has
procedures for the filling and counting of cells and those should
be followed. A number of different procedures are acceptable for
counting and calculating spore density. Which procedure to use
may depend on the density and activity of the spores. For accuracy,
observing between 40-70 spores in the chamber is recommended.
Figure 3.18 View from above, a beaker contain-
ing a high concentration of spores released
Figure 3.17 Beaker with a high
concentration of spores released
Figure 3.19 Spores observed
on a hemocytometer counting
chamber using 100x magni-
cation of the microscope

Process • 67
Method 1: Count the number of spores in the four corner squares, divide the sum of
the four corners by four, and multiply by 10,000.
Method 2. If spore density is high, then only the large center square may be counted,
and the total number of spores counted in the center square is multiplied by 10,000
to determine the total number of spores per mL.
By applying these two counting techniques, OA was able to calculate the stock-
ing densities necessary for successful inoculations. Use the Counting Zoospores and
Calculating Stocking Density Worksheet, found on page 69 and in Appendix G, as an
aid when counting spores.
Step 6. Calculate Stocking Density
Depending on the species, the health of the sorus tissue, the time of year (dierent
species release during dierent months), and the nursery environment, the concentra-
tion or density of spores that are released will vary. For example, OA observed spore den-
sities in release beakers that ranged from 55,000 to 960,000 spores per mL (see Table 3.3).
Research has demonstrated that a stocking density in the range of 5,000 to
10,000 (average=7,500) spores per mL should be used to inoculate the settling tubes.
Example 1. Count the num-
ber of spores in the four cor-
ner squares, divide by four
and multiply by 10,000.
Square 1 = 11 spores
Square 2 = 10 spores
Square 3 = 8 spores
Square 4 = 12 spores
Total Counted = 41 spores
Spores per mL = [(41/4) x
10,000]
Spores per mL = 102,500
Example 2. Count the
number of spores in the large
center square and multiply
by 10,000.
Square 5 = 62 spores
Total Counted = 62 spores
Spores per mL = [62 x
10,000]
Spores per mL = 620,000

68 • Isolation and Maintenance of Cultures
e formula that OA used to calculate the volume (mL) of water from the release
beaker to inoculate the settling tubes is:
For example, the three known components are:
1) Recommended stocking density = 5,000 to 10,000 (average = 7,500) Spores/mL
2) Settling tubes = 2,300 mL seawater (Volume OA lled settling tubes)
3) Number of spores per mL in the release beaker = 102,500 spores (based on count
from Example 1 above)
Based on these calculations, 168 mL from the release beaker would be added
to each settling tube.
In a second example, the three components are:
1) Desired stocking density = 10,000 spores/mL
2) Settling tubes = 2,300 mL seawater
3) Number of spores per mL in the release beaker = 620,000 spores
Table 3.3 Summary of Release Beaker Spore Densities (Spores per mL) Observed in Ocean Approved’s Nursery.
Release
Date
Water Temperature at First
Sign of Release (oF)
Observed Spore Concentration
(spores/mL)
Volume of Release Water
Inoculated in Settling Tubes (mL)a
Laminaria digitata (Horsetail kelp)
6/05/12 57 450,000 38
11/13/12 53 200,000 86
11/14/12 56 100,000 173
Saccharina latissima (Sugar kelp)
9/20/12 56 115,000 150
9/26/12 59 60,000 287
9/27/12 51 115,000 150
9/28/12 54 55,000 314
10/01/12 51 200,000 86
10/01/12 51 500,000 35
11/13/12 53 960,000 18
11/21/12 51 250,000 69
aVolume was calculated using the equation explained below with the following parameters: 1) Desired stocking density of spores for settling tubes=7,500; 2) volume of seawater in settling tubes = 2,300 mL.
Desired Stocking Density (Spores/mL in Settling Tubes
Number of Spores/mL in Release Water
Volume of Seawater (mL) in Settling Tubes
=(
Volume of Release
Water (mL)
to Inoculate
Settling Tubes )
7,500 Spores/mL
102,500 Spores/mL
2,300 ml Seawater
= =
(
Volume of Release
Water (mL)
to Inoculate
Settling Tubes )168.3mL
10,000 Spores/mL
620,000 Spores/mL
2,300 ml Seawater
= =
(
Volume of Release
Water (mL)
to Inoculate
Settling Tubes )37.09mL

Process • 69

70 • Isolation and Maintenance of Cultures
Based on the calculations, 37 mL from the release beaker would be added to
each settling tube. Use the Counting Zoospores and Calculating Stocking Density
Worksheet, found in Appendix G, as an aid when calculating stocking densities.
Figure 3.20 provides a summary of the steps.
Inoculating Spools in Settling Tubes
e rst 24 hours aer release is the most critical time for zoospore survival.
e settling tubes contain the spools where the mobile spores will settle and attach to
the nylon twine. By creating a very controlled environment within the settling tubes,
the spores are encouraged to settle on the twine.
Settling tubes should already be lled with chilled, ltered seawater. Once the spores
have been evaluated and the stocking density calculated (see page 64), culture nutrients
are added to the number of settling tubes being inoculated. Table 3.4 below outlines the
proportions of each component used in the OA nursery to promote kelp growth.
Table 3.4 Summary of Nutrient Concentrations Used in the Ocean Approved Nursery
Release Beaker Settling Tubes Aquarium
1000 mL seawater 2300 mL seawater 20 gal (76,000 mL) seawater
9 mL PES 21 mL PES 700 mL PES
0.9 mL vitamins 2 mL vitamins 70 mL vitamins
0.8 mL GeO22 mL GeO260 mL GeO2
PES: Provasoli’s Enriched Seawater; GeO2: germanium dioxide;
Figure 3.20 Counting
Zoospores and Calculating
Stocking Density
(See full sized step-by-step
guide at the end of this chapter.)

Process • 71
Reducing Contamination
e OA nursery used and experimented with dif-
ferent techniques to reduce contamination while trans-
ferring spores from the release beakers to the settling
tubes. If there is observable debris , the contents of the
release beaker may be poured through a coarse lter or
canning mesh to remove the potential contaminants.
e lter should allow the spores to pass through eas-
ily. While this method may not prevent all contamina-
tion from entering into the settling tubes, it was usually
eective.
Settling Tubes Control of Temperature, Light, and Aeration
For maximum recruitment, the temperature,
light, and aeration must be regulated during the time
the spools are inside the settling tubes. e temperature
inside the tubes should be a constant 50oF/10oC and the
seawater should remain chilled for the duration of the
settling process of 24 hours. OA recommends employing
a water bath technique using fresh water (Figure 3.21).
By placing the settling tubes in an aquarium with con-
stantly-circulating, chilled, deionized water, the water in
the settling tubes will also remain chilled. It is important
to note that caution should be exercised not to cross-
contaminate the settling tubes with the circulating water.
Aluminum foil and a Plexiglass lid are used to cover the
top of the settling tubes to eliminate light and contamination from penetrating into the
settling tubes. Aeration can be administered through a pipette bubbling gently in the
settling tube. Aer several trials of using the aeration, OA did not nd that it provided
better spore attachment, so it has discontinued its use at this stage.
Preparing Production Aquaria
e production aquaria must be prepared to accept spools prior to transfer-
ring them from the settling tubes. OA recommends setting up production aquaria 24
hours in advance, or while the spools are in the settling tubes, to allow the seawater
to chill. Fill the 20-gallon aquaria with ltered seawater about an inch from the top
of tank. Turn on chiller and set it for 50oF/10oC. Cover with Plexiglass lid. Set up ne
mesh screens in front of the light banks. In the absence of spools there is no need to
turn on the lights. It is recommended to check that all light bulbs are working. Tim-
ers can be set for a 12-hour on/12-hour o light cycle.
Procedure
Health & Safety
When working with potentially hazardous materials, follow OSHA or corpo-
rate health and safety procedures. Current material safety data sheets for all chemi-
cals are available at www.msds.com and should be maintained in the nursery. Gloves
should always be worn while handling chemicals and any part of the production
Figure 3.21 Water bath method
used to chill seawater inside
settling tubes

72 • Isolation and Maintenance of Cultures
aquarium and its systems. Gloves prevent contamination from hands entering the
aquarium and prevent hands from coming into contact with the culture media or
chemicals that are added to the seawater.
Materials
· 1000 mL (1L) beakers
· Chilled and ltered seawater (50oF/10oC)
· Culture nutrients: PES, vitamins, GeO2
· Graduated cylinders
· Pipettes
· Spatula
· Cheese cloth or canning mesh
· Tweezers
· Prepared spools (nylon wound)
· Production aquaria equipment and supplies
· Paper towels
· Exam gloves
· Clorox bleach
· 70% isopropyl alcohol
Step 1. Add Nutrients to the Settling Tubes
Settling tubes should previously have been lled with chilled ltered seawater
to 50oF/10oC. Add the culture nutrients to the number of settling tubes being inocu-
lated with spores: 21 mL PES, 2 mL vitamins, 2 mL GeO2. Amounts are based on
2300mL of ltered seawater in the settling tubes.
Step 2. Place Spools in Settling Tubes
Place each spool into the center of a settling tube, making sure that it is not
touching the sides of the tube.
Step 3. Remove Sori from Beakers
Discard sorus tissue from the release beakers that have successfully released.
Sorus tissue that did not release the rst time can be dehydrated more and saved for
a second release attempt: dry the sorus, repackage the tissue in paper towels, and
place back in the refrigerator. It is recommended to wait another 12-24 hours before
attempting a second release. Aer the second attempt, OA recommends discarding it
and collecting new sorus.
Step 4. Gently Stir and Decant
Swirl beaker or gently stir release water with a sterile spatula to ensure spores
are suspended in the water column. Decant the number of mL (previously calculated
in Section 4) needed to stock one settling tube into a clean measuring container.
Step 5. Add Spores to Settling Tubes
Pour the water containing spores into the settling tubes around the outside of
the spool to allow for maximum attachment to the twine.

Process • 73
Step 6. Adjust Water Level in Settling Tubes
Ideally, the water level will be just above the top of the twine on the spool (i.e.,
the twine will be completely submerged). Either remove or add chilled seawater so
the level is above the twine.
Step 7. Cover Settling Tubes
Cover each settling tube with aluminum foil to prevent light from penetrating
inside. Place plexiglass aquarium lid on top of covered settling tubes to hold them
securely.
Step 8. Ensure System is Working Properly
Check that chiller is set to 50oF/10oC and that water is circulating properly
around the settling tubes. e spools will remain in settling tubes for 24 hours to
allow for maximum zoospore attachment to the twine.
Step 9. Set up Production Aquaria
OA recommends setting up aquaria 24 hours in advance to allow the seawater
to chill. Fill the 20-gallon aquaria with ltered seawater about an inch from the top of
the aquaria. Turn on chiller and set it for 50oF/10oC. Cover with plexiglass lid. Set up
ne mesh screens in front of the light banks. In the absence of spools there is no need
to turn on the lights. It is recommended to check that all light bank bulbs are work-
ing. Figure 3.22 provides a summary of the steps.
Figure 3.22 Inoculating
Spools in Settling Tubes
(See full sized step-by-step
guide at the end of this chapter.

74 • Isolation and Maintenance of Cultures
Step 10. Clean Equipment
e cleaning method that OA used in the nursery started with soaking the
equipment in a bleach solution overnight. Dilute bleach to the concentration recom-
mended on the manufacturer’s label. Aer soaking, rinse thoroughly until there is
no bleach smell le on the equipment and it no longer has a slippery feel. en wash
with gentle dish soap and thoroughly rinse again. Glassware, cutting tools, plexiglass
aquarium lids, etc., can be sprayed with 70% isopropyl alcohol and wiped dry with
a paper towel. When completely dry, aluminum or Paralm can be used as a cover
to prevent contamination from reattaching to the surfaces. Counter spaces can be
wiped down with isopropyl alcohol to reduce contamination.
Transfer of Spools to Aquaria
Aer the initial 24 hours in the settling tubes, the spools are ready to be trans-
ferred to the aquaria.
e production aquaria must be prepared to accept spools prior to transferring
spools from settling tubes. OA recommends setting up aquaria 24 hours in advance,
while the spools are in the settling tubes, to allow the seawater to chill. Culture media
should be added prior to transfer, with enough time to allow for complete mixing. e
water quality conditions in the aquaria should be similar to that of the settling tube water
the spools are being removed from (see Table 3.4, page 70 for further information).
Procedure
Health & Safety
When working with potentially hazardous materials, follow OSHA or corporate
health and safety procedures. Current material safety data sheets for all chemicals are
available at www.msds.com and should be maintained in the nursery. Gloves should
always be worn while handling chemicals and any part of the production aquaria
and its systems. Gloves prevent contamination from hands entering the aquaria and
prevent hands from coming into contact with the culture media or chemicals that are
added to the seawater.
Materials
· Culture nutrients: PES, vitamins, GeO2
· Pipettes
· Chilled production aquaria (50oF/10oC)
· Production aquaria equipment and supplies
· Aluminum foil
· Paper towels
· Exam gloves
· Clorox bleach
· 70% isopropyl alcohol
Step 1. Add Nutrients to Production Aquaria
Add culture nutrients to the production aquaria: 700 mL PES, 70 mL vitamins,
60 mL GeO2 (based on 20 gallons of ltered seawater in production aquaria). Allow
culture nutrients and seawater to mix for at least 15 minutes in the aquaria before
adding spools.

Process • 75
Step 2. Remove Spools from Settling Tubes
Remove plexiglass lid and aluminum foil cover-
ing settling tubes. Gently pick up the spool by the PVC
top, trying not to touch the twine and being careful
not to let the spool scrape the sides of the tube when
removing. Hold spool at an angle for a few seconds to
allow the water to run o.
Step 3. Place Spools into Production Aquaria
Gently place the spool into the prepped aquaria.
See Figure 3.23 for spool placement in aquaria. Up to
10 spools can be placed into a 20-gallon production
aquarium, but eight are ideal due to space and nutrient
limitations. Cover with a clean plexiglass lid, adjusting
the chiller inow and outow tubes if necessary.
OA recommends transferring the spools as gently
and quickly as possible to prevent the spores from dam-
age and contamination when exposed to the air. e
spores are very fragile and it is important not to allow
the spools to bump into anything outside or inside the
tank (e.g., other spools, the tank walls, etc.).
Step 4. Adjust Aquaria Environmental Conditions and Check System
Attach a new sterile pipette to air tubing, turn on the air pump, and adjust the
air ow rate to aerate the aquaria accordingly. Flow rate should be high enough to
distribute adequate air, but not so high that it pushes the spools around. Cover with
a Plexiglass lid. Set up the ne mesh screens in front of the light banks, if not already
done. Set the light timers for a 12 hours on/12 hours o photoperiod.
Step 5. Label Release Details
Label aquaria with release details: species, source of sorus, release date, number
of spools, culture media amounts, water changes, pH readings, notes, etc.
Step 6. Clean Equipment and Store Settling Tubes
Discard the remaining water in the settling tubes. e cleaning method that
OA used in the nursery started with soaking the equipment in a bleach solution over-
night. Dilute bleach to the concentration recommended on the manufacturer’s label.
Aer soaking, rinse thoroughly until there is no bleach smell le on the equipment
and it no longer has a slippery feel. en wash with gentle dish soap and thoroughly
rinse again. Glassware, cutting tools, plexiglass aquarium lids, etc., can be sprayed
with 70% isopropyl alcohol and wiped dry with a paper towel. When completely dry,
aluminum or paralm can be used as a cover to prevent contamination from reat-
taching to the surfaces. Counter spaces can be wiped down with isopropyl alcohol to
reduce contamination. Figure 3.24 (following page) provides a summary of the steps.
Figure 3.23 Spool place-
ment in 20-gallon aquarium

76 • Nursery
Figure 3.24 Transfer Spools to Aquarium
(See full sized step-by-step guide at the
end of this chapter.)

Sorus Preparation • 77
Sorus Preparation

78 • Release of Zoospores Counting Zoospores and Calculating Stocking Density • 79
Release of Zoospores

Counting Zoospores and Calculating Stocking Density • 79
Counting Zoospores and Calculating Stocking Density

80 • Inoculating Spools in Settling Tubes
Inoculating Spools in Settling Tubes

Transfer Spools to Aquarium • 81
Transfer Spools to Aquarium

82
Overview
e nursery grow-out process begins once the spores have attached to the
nylon twine on the spools. is phase usually takes four to six weeks, and is pri-
marily a management period when temperature, light, pH, nutrients, aeration, and
contamination must be monitored and controlled. Table 4.1 (on page 83) shows a
sample calendar timeline in the OA production nursery.
e purpose of this chapter is to:
1. Provide an overview of the environmental parameters that must be maintained in
the nursery during the grow-out period, and
2. Take an in-depth look at the daily and weekly tasks of running the production nursery.
During the rst two weeks, the young kelp plants, or sporophytes, are too
small to be seen with the naked eye. e sporophytes, however, can be periodically
checked using the microscope. Typically, 40x and 100x magnication was used to
see how well the growth on the sample twine was progressing. Observing growth is
also discussed later in this chapter as part of weekly maintenance tasks. By the third
week a brown color should be visible on the spools as the cells divide and grow into
multicellular young kelp plants. Figures 4.1 through 4.10 (on pages 84 and 85) show
a typical progression of growth from 48 hours post-inoculation through 40 days of
growth in the nursery.
Chapter 4
Nursery Husbandry and Grow-Out

Overview • 83
Table 4.1 Sample timeline of the OA nursery grow-out process.
e.g.,
SAMPLE NURSERY SCHEDULE
1234567
Daily
nursery
maintenance
Daily
nursery
maintenance
Daily
nursery
maintenance
Daily
nursery
maintenance
8910 11 12 13 14
Daily
nursery
maintenance
Prepare for
water
change
Weekly
nursery
maintenance
Daily
nursery
maintenance
Daily
nursery
maintenance
Daily
nursery
maintenance
Daily
nursery
maintenance
15 16 17 18 19 20 21
Daily
nursery
maintenance
Prepare for
water
change
Weekly
nursery
maintenance
Daily
nursery
maintenance
Daily
nursery
maintenance
Daily
nursery
maintenance
Daily
nursery
maintenance
22 23 24 25 26 27 28
Daily
nursery
maintenance
Prepare for
water
change
Weekly
nursery
maintenance
Daily
nursery
maintenance
Daily
nursery
maintenance
Daily
nursery
maintenance
Daily
nursery
maintenance
29 30 31 32 33 34 35
Daily
nursery
maintenance
Prepare for
water
change
Weekly
nursery
maintenance
Daily
nursery
maintenance
Daily
nursery
maintenance
Daily
nursery
maintenance
Transfer to
Ocean Site
Daily Nursery
Maintenance
Weekly
Nursery
Prepare for
Water Change
Transfer to Ocean Site
Table 4.1 Sample timeline of the OA nursery grow-out process.
e.g.,
SAMPLE NURSERY SCHEDULE
1234567
Daily
nursery
maintenance
Daily
nursery
maintenance
Daily
nursery
maintenance
Daily
nursery
maintenance
8910 11 12 13 14
Daily
nursery
maintenance
Prepare for
water
change
Weekly
nursery
maintenance
Daily
nursery
maintenance
Daily
nursery
maintenance
Daily
nursery
maintenance
Daily
nursery
maintenance
15 16 17 18 19 20 21
Daily
nursery
maintenance
Prepare for
water
change
Weekly
nursery
maintenance
Daily
nursery
maintenance
Daily
nursery
maintenance
Daily
nursery
maintenance
Daily
nursery
maintenance
22 23 24 25 26 27 28
Daily
nursery
maintenance
Prepare for
water
change
Weekly
nursery
maintenance
Daily
nursery
maintenance
Daily
nursery
maintenance
Daily
nursery
maintenance
Daily
nursery
maintenance
29 30 31 32 33 34 35
Daily
nursery
maintenance
Prepare for
water
change
Weekly
nursery
maintenance
Daily
nursery
maintenance
Daily
nursery
maintenance
Daily
nursery
maintenance
Transfer to
Ocean Site
Daily Nursery
Maintenance
Weekly
Nursery
Prepare for
Water Change
Transfer to Ocean Site
Maintenance
Rotate spools,
check pH, air
and water
temp, visually
inspect lab &
equipment, pH
readings, clean
used
equipment
See Section C
for further
information
Complete daily
maintenance
tasks after the
water change
See Section D
for further
information
Complete daily
maintenance
tasks prior to
preparing for
the water
change.
See Section D
for further
information
See Chapter 6 for further information

84 • Nursery Husbandry and Grow-Out
Figure 4.1 Gametophyte 48 hours post inoculation (400x) Figure 4.2 Day 5 gametophytes on nylon twine (100x)
Figure 4.3 Day 9 gametophytes (100x) Figure 4.4 Day 14 developing sporophytes (40x)
Figure 4.5 Day 19 sporophytes (100x) Figure 4.6 Day 23 sporophytes (40x)

Management of Environmental Parameters • 85
Figure 4.7 Day 26 sporophytes (40x) Figure 4.8 Day 31 sporophytes (40x)
Figure 4.9 Day 37 sporophytes (40x) Figure 4.10 Day 40 sporophytes (40x)
Management of Environmental Parameters
Similar to a garden needing specic soil, light, and nutrients for a particular
plant, the kelp nursery also needs several key environmental factors to grow. By paying
close attention to specic environmental conditions, OA has successfully grown kelp
in a nursery for the last four years. Table 4.2 summarizes the environmental param-
eters: temperature, salinity, pH, and light intensity, among others maintained in the
OA nursery. ese conditions are essential for the optimal growth, health, and survival
of the kelp culture. Kelp can withstand some uctuation in salinity, but are more sensi-
tive to slight changes in the water temperature and pH.
Seawater
OA changed the seawater in each aquarium on
a weekly basis. e replacement seawater must be l-
tered and sterilized prior to use. It is critical to remove
unwanted contaminants by one or more of the tech-
niques (i.e., autoclaving, ltration, and/or UV steriliza-
tion) discussed in Table 2.1, page 40. Salinity does not
need to be tested on a daily basis if collected from a
clean and relatively stable ocean source.
Table 4.2 Parameter Ranges in OA Nursery
Parameter Recommended Value or Range
Water
Temperature 50oF/10oC
Salinity 28-34 ppt
pH 7.0-9.0
Light
Days 1-14 20 µmol-m-2s-1 (Fine mesh screen)
Days 15-28 55 µmol-m-2s-1 (Wide mesh screen)
Days 29+ 100 µmol-m-2s-1 (No screen)

86 • Nursery Husbandry and Grow-Out
Nutrients
At the time of each weekly water change, the culture nutrients, vitamins and
germanium dioxide (GeO2) were replenished. Formulas for the media concentra-
tions used in the OA lab, as well as sources for purchasing premade and sterilized
media are listed in Appendix B and E.
Light
e light intensity and the photoperiod (12 hours “lights on”/12 hours “lights
o”) were regulated through the use of timers on the lights and ne mesh and wide
mesh screens. e screens should be hung between the aquarium and the light source
to create the appropriate light levels. OA used plastic zip-ties to secure the screens in
front of the light banks. e screens diuse the light and spread it evenly across the
surface of the aquarium. e ne mesh screens (Figure 4.11) created light levels in
the aquaria of 20 micromoles per square meter per second (µmol m -2 s -1), which is
suitable for the beginning growth. e wide mesh screens (Figure 4.12) created light
levels in the aquaria of 55 µmol m -2 s -1.
Table 4.3 contains data from the 2010 growth season where light levels and
Table 4.3 Light Level Measurements in Ocean Approved’s Production Aquaria
Zoospore
Release Date
(Fine Mesh
Screen)a
Number of
Days Using
Fine Mesh
Screena
Increase Light
Intensity—
(Wide Mesh
Screen)b
Number of
Days Using
Wide Mesh
Screenb
Increase
Light
Intensity —
(No Screen)c
Number of
Days Using
No Screenc
Out-
planting
to Farm
Site
Total
Days in
Nursery
9/26/10 19 10/15/10 19 11/3/10 3 11/6/10 41
9/26/10 19 10/15/10 19 11/3/10 9 11/12/10 47
11/16/10 14 11/30/10 14 12/14/10 16 12/30/10 44
11/16/10 14 11/30/10 14 12/14/10 17 12/31/10 45
11/16/10 14 11/30/10 14 12/14/10 24 1/7/11 52
11/17/10 13 11/30/10 14 12/14/10 31 1/14/11 58
11/17/10 13 11/30/10 14 12/14/10 15 12/29/10 42
12/9/10 12 12/21/10 17 1/7/11 7 1/14/11 36
12/9/10 12 12/21/10 17 1/7/11 8 1/15/11 37
aFine mesh screen: 20 micromoles per square meter per second (µmol m -2 s -1) bWide mesh screen: 55 micromoles per square meter per second (µmol m -2 s -1)
cNo screen: 100 micromoles per square meter per second (µmol m -2 s -1)
Figure 4.11 (Below) Fine mesh
screen used to create light levels
of 20 µmol m -2 s -1
Figure 4.12 (Right) Wide mesh
screen used to create light levels
of 55 µmol m -2 s -1

Management of Environmental Parameters • 87
time spent in the nursery were varied by design. Based
on these experiments, and additional work performed
during the 2011 and 2012 seasons, OA adopted the pro-
tocol of using the ne mesh screens for days 2 through
14 in the nursery., and the wide mesh screens from
day 15 through day 28. By week 4 (or sometimes ear-
lier), the screens can be removed, providing full light
of 100 µmol m -2 s -1 It should be noted that these are
general guidelines. Decisions on when to change from
ne mesh to wide mesh should be based on the overall
appearance and growth of the sporophytes.
Temperature
Kelp plants grow best in water that remains at or near 50oF (or 10oC). is tem-
perature was most frequently used in the nursery using commercially available water
chillers for each aquarium. Nurseries that have a constant supply of natural running sea-
water may not have to cool the water, but still must prevent unwanted contaminants from
entering the aquaria. Figure 4.13 shows the setup of aquaria and chillers that were used
by OA to maintain a constant tank temperature of 50oF (10oC) in a room maintained at
a temperature of 68oF (20oC).
pH
e acidity/alkalinity index must be monitored
and maintained. Kelp grows best in the pH range of
7.0–9.0 on the pH scale of 0–14 (Figure 4.14). e pH
may be measured using aquarium or pool test kit “dip
sticks” or electronic handheld meters. e pH of natu-
ral seawater is in the range of 7.8 to 8.2. As the kelp
plants grow in the aquaria, the pH will slowly increase.
is is normal. e pH may be controlled and lowered
by bubbling CO2 gas through the water for short peri-
ods of time to maintain a pH close to 8.0.
Aeration
Air is introduced into the aquaria using air pumps, tubing, sterile pipettes, and
air lters. An air pump provides the seawater with dissolved oxygen and water move-
ment. It is important to provide an ample supply of air bubbles to the growing sporo-
phytes for healthy growth and for promoting strong holdfasts. e air ow rate should
be high enough that it circulates the water in the aquaria, but not so high that it moves
the spools around (Figure 4.15).
Contamination
For this manual, a contaminant refers to any organism (e.g., bacteria, protozoans,
other species of algae) that negatively aects the growth of the kelp. Contaminants typi-
cally compete with the kelp for light, nutrients or space. It is very important to remove as
many of these contaminants as early as possible. Techniques for reducing contamination
in the seawater are discussed in Chapter 2. Additionally, frequent water changes are also
eective in minimizing competition from these organisms. It is possible to see contami-
nation with regular visual observations of the aquaria. Oentimes, if contamination is
Figure 4.14 On the pH scale of
0–14, distilled water is neutral
with a pH of 7.0, and kelp grows
at a pH between 7.0–9.0
Figure 4.13 Nursery setup
with the ability to sustain
two production aquaria
Figure 4.15 Adjust
air ow so it does not
move spools around

88 • Nursery Husbandry and Grow-Out
present, the visibility in the aquaria will rapidly deteriorate
and the aquaria will become cloudy. Figure 4.16 shows a
microscopic view of a green lamentous algae observed in
a production aquarium. Possible contamination may also
be evaluated by observing in a small water sample under
the microscope. For a more accurate analysis, samples can
be sent to a laboratory specializing in the counting and
identication of these types of organisms. Completely
eliminating contaminants in the aquaria may be dicult.
When needed, OA used a small ultraviolet (UV) steril-
ization device on individual aquaria. ese systems are
relatively inexpensive, easy to install, and continually treat
the seawater with UV radiation as it circulates through the
system.
Daily Nursery Tasks
Daily checklists are used for both eciency and consistency in the OA nursery
(Figure 4.17). is checklist can also be found in Appendix H. e checklist helps
with recognizing problems when they rst arise. OA recommends being proactive
about maintaining the nursery and its systems.
Checking Nursery Air and Aquaria Water Temperatures.
e temperature of the seawater in the aquaria is a vital part of culture success. It is
recommended to check the temperature of the aquaria frequently. It is important to
note that the warmer the room temperature in the nursery, the harder chillers have
to work to keep the aquaria at temperature.
If the temperature in the aquaria rises by a few degrees for a short period of time,
it most likely will not aect the sporophytes, but if the temperature rises over 60oF (or
15.5oC), this could be damaging. In the OA nursery, pro-
duction took place throughout the year to support our
research. During the summer months, with increased
outside temperatures, poor air circulation in the nursery,
and increased number of production aquaria, the chill-
ers at times could not keep the seawater chilled to 50oF
(10oC). A large temperature dierence between air and
seawater, may also cause condensation to build up on
the outside of the aquaria. Heavy amounts of condensa-
tion reduce the light that the spools receive. At one point
it was necessary to install a small air conditioning unit
in the nursery to lower the nursery’s air temperature,
reduce the strain on the chillers, and reduce condensa-
tion. Taking steps to correct this situation early will pre-
vent chillers and equipment from burning out and failing
in the future.
Overall Sound and Smell Inspection
Getting into the habit of recognizing what a prop-
erly functioning nursery sounds and smells like will
Figure 4.17 Checklist used by
OA to assist with maintaining
daily tasks in the nursery
Figure 4.16 Green
lamentous algae

Daily Nursery Tasks • 89
help prevent a number of malfunctions from occurring. For instance, knowing how
loud the nursery is with the systems and pumps running may help to diagnose any
faulty equipment. Before a pump burns out, a high-pitched hum or a rattling may be
heard that was not there before. e smell of the nursery is key to preventing burn-
out as well. If the room has a “hot” smell, this could signify a pump is overheating,
or if there is a slight scent of melting plastic, it is critical to look into the problem
right away.
Checking for Leaks in Plumbing
e OA nursery experienced leaks in pipes and pumps infrequently, but they
could have caused problems if le unxed. Most oen leaks were small drips caused
by a hose clamp that was too loose or a pump hose incorrectly positioned. Puddles
on the oor or under pumps are easily recognized with a quick walk through the
nursery or when performing everyday maintenance on the aquaria. In the OA nurs-
ery, power strips and cords were hung from the ceiling to prevent any water from
coming in contact with electricity sources.
Visual Health Inspection of Spools
When the spools are placed into the aquaria, they are white in color (or the
color of the twine used). As the weeks progress, a light brown mottled coloration
is noticeable, followed by a more uniform light brown. e spools continue to get
darker and more “fuzzy-looking” as the sporophytes grow. If the darkening of the
brown coloration stops, or if other colors such as green are noticed, it is recom-
mended to examine a piece of the sample twine. Look for signs of contamination by
other organisms or algae. During the summer months, numerous species of green
and brown algae (e.g., Enteromorpha and Ectocarpus) grow prolically in the Gulf of
Maine, and can make their way into the production aquaria when performing water
changes. Figure 4.18 shows dots of green algae, which have contaminated the twine.
Visual Inspection of Aquaria Water Visibility
Looking at the visibility of the seawater in the aquaria is also a very important
task. If contamination does take hold in the aquaria, the visibility will very rapidly
decline and clear water will turn cloudy. Over the course of the week, a small amount
of cloudiness may occur as the time to change the water approaches. In this case, slight
cloudiness is normal. If an entire aquaria becomes cloudy overnight, signicant con-
tamination (usually bacteria) may be present. OA occasionally placed small UV steril-
izers in aquaria to control growth of potential contaminants. ese individual units
can clear cloudy aquaria in less than a day and can be purchased at pet stores or online.
Checking all Lights and Timers
Another vital component of kelp growth in the nursery is providing the correct
intensity and duration of light. Power outages and turning a power strip o (that has
a timer plugged into it), may disrupt the time on the timers, resulting in incorrect
light/dark cycles. It is recommended to check the timers frequently.
Rotating Spools
e one very essential task in the nursery to complete every day is “rotating the
spools” or turning each spool 180 degrees in the aquaria. is process ensures that
Figure 4.18 Green algae
contamination present
on the twine

90 • Nursery Husbandry and Grow-Out
every part of the spool is exposed to light. It is important to wear gloves while rotat-
ing the spools to prevent contamination from hands entering the aquaria and com-
ing into contact with the culture media added to the seawater. Gloves should always
be worn when handling any part of the aquaria and their systems.
pH Readings
As the sporophytes grow and photosynthesize, they utilize more carbon dioxide
dissolved in the water and release more oxygen into the aquaria. In the last week(s)
of growth in the nursery, oxygen bubbles can be seen coming o the sporophytes
and rising to the surface (Figure 4.19). At this stage, testing the pH of the seawater in
the aquaria is an important task, as the pH may begin to approach 9.0 or higher. In
the OA nursery, the pH was monitored once a week for the rst two weeks, followed
by every three days, and then almost every day in the last week of nursery culture.
To bring the pH back down to approximately 8.0, CO2 was slowly bubbled into the
aquaria that exhibited high pH readings.
Cleaning and Disinfecting Nursery Equipment and Aquaria
If the space and equipment being used for culture is kept clean, then there is
less risk of introducing contamination into the systems. Cleanliness is a key attribute
of a successful kelp nursery. Prepare sori and clean coolers outside of the nursery
production area. Clean glassware, containers, and equipment used for sorus prepa-
ration aer use. Remove the trash from the nursery oen. e cleaning method that
OA used in the nursery started with soaking the equipment in a bleach solution
overnight (Figure 4.20). Use the bleach concentration recommended on the manu-
facturer’s label. Aer soaking, rinse thoroughly until there is no bleach smell le
on the equipment and it no longer has a slippery feel. en wash with gentle dish
soap and thoroughly rinse again. Glassware, cutting tools, plexiglass aquarium lids,
etc., can be sprayed with 70% isopropyl alcohol and wiped dry with a paper towel.
When completely dry, aluminum foil (Figure 4.21) or paralm can be used as a cover
to prevent contamination from reattaching to the surfaces. Counter spaces can be
wiped down with 70% isopropyl alcohol aer sorus preparation and spore release
and throughout the grow-out period in the nursery.
Figure 4.21 Glassware with
an aluminum foil cover to
prevent contamination
Figure 4.20 Equipment soaking overnight
in bleach and deionized water solution
Figure 4.19 Oxygen bubbles rising from matur-
ing sporophytes in week 6 in the nursery

Weekly Maintenance • 91
Cleaning Plexiglass Aquarium Lids
Plexiglass aquarium lids will frequently need to be cleaned of salt buildup.
While this does not need to be done daily, it is good practice to clean the lids every
couple of days and soak them in bleach during weekly water changes.
Weekly Maintenance
Four tasks were completed on a weekly basis in the OA nursery. ese included:
1) lling the holding tank or jugs with seawater, 2) water changes, 3) cleaning the
aquaria and systems aer water changes, and 4) observing growth under the micro-
scope and taking photos.
Filling Holding Tank or Jugs with Seawater.
Depending on how many aquaria are in production, collecting water may need to
be done more or less frequently. It is recommended to replenish the seawater supply
at least once a week to prevent any contamination in the jugs. Disinfecting the hold-
ing container weekly or biweekly with bleach or chlorine dioxide (ClO2) reduces the
chance of contamination.
Water Changes
e weekly water change is a 100% change of the seawater in the aquaria. Spools
are removed from each aquarium and transferred into aquaria that were previously
prepared to receive the spools. OA found that having extra aquaria set up with active
systems (i.e., chillers, air, light banks, etc.) allowed for a quick transfer of spools from
the old seawater to the new. OA accomplished this by lling the new aquaria with
fresh ltered seawater the day before the water change and covering with a plexiglass
lid. e chiller was turned on to allow the water to cool ahead of the transfer of
spools. Nutrients were added either the night before or a few hours earlier to allow
for thorough mixing. At the time of water change, the new water temperature must
be cooled to 50oF (or 10oC). Use the same guidelines for transferring spools into the
aquaria from Chapter 3, page 74. Transfer the data record, or clipboard shown in
Figure 4.22, to the new aquaria aer moving the spools.
Cleaning Aquaria and Systems After Water Changes
Aer the spools are transferred, the old aquaria and systems, now without spools,
should be disinfected and cleaned. Depending on the amount of contamination, a
specic amount of stock solution of 3,000 ppm commercial grade ClO2 was added
to each 20 gallon aquarium. Final concentrations of 3 to 10 ppm CLO2 were most
frequently used. Follow manufacturers guide lines for use and dilution of ClO2. e
3 to 10ppm ClO2 solution was circulated through pumps and chillers for 24 hours.
Aquaria were then drained using an inexpensive siphon (similar to one used for
siphoning fuel), rinsed with deionized water, scrubbed thoroughly with dish soap,
and rinsed thoroughly with deionized water. It is important to rinse away all traces of
soap residue from the aquaria before using for culture again. Aquaria were set upside
down to dry and then covered until next use. If plastic tubing appeared to be cloudy
or if residue started to build up, they were cleaned or replaced.
Figure 4.22 Release details
on a movable clipboard
follow the spools with every
water change

92 • Nursery Husbandry and Grow-Out
Observe growth under the microscope and take photos
OA cut small pieces of sample twine (Figure 4.23) o the spools as they were
lied out of the aquaria during water changes. e kelp’s growth on the twine
was observed under 40x and 100x magnication of the microscope. When
looking at the spools during the rst two weeks in the nursery, there is little
visual evidence that any growth is occurring. Looking closer at the sample
twine under the microscope is a reassurance that the proper growth is taking
place. Observing growth on a weekly basis also makes it possible to track the
progression from the zoospore to the gametophyte stage and then to the spo-
rophyte stage. If the microscope is equipped with a camera, taking photos will
allow for comparing growth at a later date. Taking photos of the spools in the
aquaria at regular intervals is another way to ensure that the kelp is growing,
as it is possible to see the spools becoming darker and the growth more dense.
Figures 4.24–4.26 show spool growth and color change over time in the nurs-
ery. ese photos were captured out of the water during a water change.
Figure 4.24 Spool at
week 1 (left); spool at
the end of week 2 (right)
Figure 4.25 Spool at
week 1 (left); spool at the
end of week 3 (right)
Figure 4.26 Spools at
week 4 before transport
to the ocean farm site
Figure 4.23 The red arrow
is pointing to the piece of
sample twine that can be used
to observe growth under the
microscope. The blue arrow
points to the rubber band
holding the twine in place.

93
Chapter 5
Farm Site Operation
Overview
e operation of the kelp farm is similar to any farmer or sherman’s work.
Each phase of the operation has unique requirements which vary over time. Once the
lines have been set and the sporophytes transferred to the site, the frequency of visits
may drop to once every two weeks. However, as the kelp plants grow, the visits must
be more frequent, up to once a week to weight any lines that may have become buoy-
ant due to the increasing amount of gas contained in the stipes of the kelp.
e rst phase of farm site operation is out-planting the sporophytes. e most
important consideration when choosing an out-planting date is the weather. e
ideal weather conditions are:
·52°F or cooler
·Cloud cover
·Calm
·Approaching low tide
e temperature and cloud cover are important in maintaining the sporophytes
while they are exposed to the air. Calm winds and seas are important for safety, e-
ciency, and ease of work. In addition, calm conditions will greatly lessen the chance
of crossing lines during the process of seeding.
Out-Planting of Sporophytes
Preparation for Transfer of Sporophytes
Before mature spools with sporophytes can be
brought from the nursery out to the farm site, a few
preparations must be made for the transfer, such as
chilling ltered seawater and gathering supplies. Sup-
plies that will be needed for the transport include:
chilled ltered seawater, settling tubes, Styrofoam rings
(Figure 5.1), aluminum foil, rubber bands, cooler/tote,
ice, and cardboard or other packing material.
Figure 5.1 Styrofoam ring
cut to t around spools
inside of settling tubes for
transport to farm site

94 • Farm Site Operation
Transporting of Sporophytes Inside Settling
Tubes
e spools will be transported inside the same
settling tubes that were used when inoculating the
spools with spores. Settling tubes are lled with chilled
seawater and a Styrofoam ring is added to keep the
spools situated in an upright position and prevent them
from rubbing against the sides of the tube (Figure 5.2).
e tubes are covered with aluminum foil, which is
fastened by rubber bands. e number of spools being
transported determines the size of the cooler or tote to
use for packing (Figure 5.3).
Maintenance of Temperature
e temperature is an important factor to consider when transporting spools.
To prevent the spools from undergoing too much stress, the water temperature
should remain as close to the temperature in the production aquaria as possible. is
can be achieved during warm days by packing ice around the settling tubes in the
cooler. On cool days with temperatures at 50oF/10oC or colder, packing with ice is less
important and may not be needed. e less time the spools sit in the settling tubes
the better. Transport to the farm site should take place immediately aer packing to
ensure sporophytes survival.
Process of Transferring Sporophytes to Long Lines
Step 1. Choose the upwind or up-current side of the farm. If the wind and cur-
rent are not moving in the same direction, choose based on which one is stronger.
Step 2. Remove a seed spool from its transport tube and thread one end of
Figure 5.3 Settling tubes
and spools packed for
transport before ice is
added around tubes
Figure 5.2 Styrofoam ring
keeps spool from moving
inside setting tube during
transport.

Out-Planting of Sporophytes • 95
a 200-foot section of long line through the spool. While a crew member holds the
spool, tie the end of the long line to the holdfast that is attached to the mooring chain.
Step 3. Remove the rubber band from the end of
the spool that is facing the mooring/holdfast.
Step 4. Tie the end of the seed twine securely to
the long line at the point where it meets the holdfast.
Step 5. While one member holds the end of the
seed spool securely and parallel to the long line, a sec-
ond crew member should slowly back the boat away
from the mooring towards the corresponding mooring
at the far end of the farm (Figure 5.4).
Step 6. e crew member holding the seed spool
should tension the long line as it passes through the
spool (Figure 5.5).
Step 7. When the seed twine on the seed spool
is expended, it should be tied securely to the long line.
Ideally this should be within a few feet of the end of the
200-foot section of long line. If not, cut the long line so
that two or more feet are remaining.
Step 8. e empty seed spool should be slid o the
long line.
Step 9. e end of another 200-foot-long sec-
tion of long line should be threaded through a full seed
spool. is end should then be fastened to the seeded
long line (Figure 5.6).
Figure 5.6 Two 200-
foot sections of long
line joined together
Figure 5.5 Long line
threaded through spool;
crew tensioning long line
Figure 5.4 Boat slowly back-
ing away from mooring

96 • Farm Site Operation
Step 10. A dropper should be spliced into the long line on one side of the point
where the two long lines meet (Figure 5.7).
Step 11. Steps 3–8 should be repeated.
Step 12. Repeat process until far mooring buoy and holdfast are reached.
Once all lines have been seeded, the lines should be adjusted so that the tension
on each is roughly the same as its neighbors (Figure 5.8). is is most easily accom-
plished at low tide/slack water on a calm day.
Maintenance of Farm Site
Frequency of Farm Visits
roughout the growing season, there are two important maintenance tasks.
Observing and correcting crossed lines, adding additional weights to the lines as the
kelp grows and develops positive buoyancy.
Plan on visiting the farm site every two weeks to
check the growth of the kelp, address buoyant or crossed
lines, and perform other maintenance as required. It is
a good idea to visit the site aer every signicant storm
or wind event to check for damaged gear.
Buoyant Lines
Kelp will develop positive buoyancy as the stipe
matures. It becomes hollow and lls with gas. is gas
raises the kelp plant. At some point there will be enough
buoyancy to raise the long line (Figure 5.9). As soon as
this is observed, additional weight should be added to
sink the long line to the desired depth.
Figure 5.7 Dropper spliced
into long line near where
two 200-foot sections meet
Figure 5.8 Tensioning
the line once seeded
Figure 5.9 A buoyant long line

Maintenance of Farm Site • 97
Crossed Lines
Crossed lines are to be avoided and corrected as soon as observed. e best way
to avoid crossed lines is to:
1. Ensure that the lines are tensioned equally.
2. Avoid liing up the lines for inspection on days when wind and current would
cause your boat to dri over an adjacent line.
3. Add additional weights to lines as soon as positive buoyancy is observed.
If one or more lines crossed, attempt to separate the lines as soon as possible.
Leaving the lines crossed increases the risk of damage to the kelp from abrasion as
two or more lines rub against each other. In addition to potential damage to the kelp
and biomass loss, crossed lines are dicult to harvest eciently, adding to the cost
and time it takes to harvest.
Monitoring Water Conditions and Growth Rate
While not required to farm kelp, monitoring water conditions throughout the
growing season will provide useful data that may inform farming decisions in the
future (Figure 5.10). Parameters to consider monitoring:
·Water temperature
·Salinity
·Turbidity
·Nitrogen levels
Measuring growth rate (in both biomass and size) of kelp may also provide
valuable data. One method to measure biomass growth is to strip a representative
meter of line on a periodic basis and weigh the kelp. A method for measuring size is
to take ve representative plants from the meter and measure their length.
Figure 5.10 Monitoring
water conditions mid-season

98 • Farm Site Operation
To measure growth rate of a specic plant:
1. Tag the plant so that it can be found again.
2. Punch a small hole 10 cm above the stipe in the center of the blade.
3. Return to the plant on a periodic basis and measure distance from hole to stipe.
Determining When to Harvest
Determining when to harvest will depend on:
1. e intended use of the kelp
2. e constraints of the processor
3. e quality of kelp desired
Intended Use
Depending on the use of the kelp, harvesting a farm may take place over sev-
eral days or several months. If the kelp is going to be processed for extracts or other
industrial use, it may be harvested in a matter of a day (or days), depending on the
size of the farm. If the kelp is going to be used for a purpose requiring specic size
plants, the lines may be harvested multiple times over the last part of the growing
season, taking only the plants that have met the specied size. is allows the smaller
plants that have been shaded to grow to sucient size. Employing this process, OA
harvested one farm ve times before pulling in the lines, allowing two weeks between
each harvest.
Constraints of the Processor
OA farms have generated up to 33,000 lbs. of kelp per acre. Since there is signi-
cant biomass, the capacity of the processor or drying facility needs to be taken into
consideration.
The Quality of Kelp Desired
As the water warms in the spring, organisms start to grow on the kelp (Figure
5.11). Depending on the use of the kelp, it may be benecial to harvest prior to these
Figure 5.11 Examining kelp for
evidence of biofouling growth

Harvesting • 99
organisms developing in sucient quantity (Figure
5.12). In quantity, they may degrade the quality of the
kelp to the point where it cannot be processed for its
intended use.
Some of the organisms that are typically observed on
kelp in the Gulf of Maine are:
·Algal epiphytes
·Bryozoans
·Small snails
In addition, you may notice sorus tissue develop-
ing at the end of the blades (Figure 5.13). ere are some food products in which
sorus tissue may not be desired due to the texture on the palate.
Harvesting
Harvesting kelp is not dicult, though proper equipment is required to handle
the weight if the farm is large or the harvest is being done all at once. A section of
long line is lied out of the water onto a boat or harvest barge. e higher the long
line is lied, the easier it is to cut. Having the long line just about head height is most
ecient. Next, the kelp is cut either at the point where the meristem joins the stipe
or at the stipe just above the holdfast, where the stipe begins. e kelp is then either
placed or dropped into coolers or net bags. Once the section of line has been har-
vested, the boat or barge is moved down the line to the next section to be harvested.
Timing
Depending on growth rates and intended use of the kelp, farm harvests may
begin as early as March and may nish in April or May. is avoids some of the issues
surrounding warmer water and organisms growing on the kelp. Attempt to schedule
the harvest during a period of relative weather stability. e perfect conditions for
harvest are:
· Tide ebbing and close to low water—is provides slack in the lines
allowing them to be lied with less eort.
· Calm wind and waves—is lessens the likelihood of crossing lines
while liing a line to harvest. It also makes the job safer and more
ecient, and requires fewer labor hours per given quality of kelp
(Figure 5.14).
·Cloudy—is helps maintain the quality of the kelp.
·Below 50°F and above 32°F—is helps maintain the quality of
the kelp.
Harvesting Equipment and Process
e basic equipment for harvesting kelp from a small farm:
·A sharp knife.
·Totes, coolers, or large sh boxes to keep the kelp at the appropriate
temperature required by the processor. ese can either keep the
kelp from freezing on cold days or keep it from getting too warm
on warm days.
Figure 5.14 A calm, cool, cloudy
day, perfect for harvesting kelp
Figure 5.13 Sorus tissue
Figure 5.12 Bryozoans
growing on kelp

100 • Farm Site Operation
·Net bags if the harvest is large or if the kelp is to be stored in the water prior to
transport to the processing facility (Figure 5.15). A frame can be fabricated to hold
the net bag open underneath the long line (Figure 5.16).
If the harvests are larger, a harvest platform such as a small barge (Figure 5.17)
and power liing equipment (Figure 5.18) should be considered.
Transport to Market
How the harvest is transported to the buyer is
dependent on the use of the kelp and the purchaser’s
specication. Kelp for non-dried food product that is
being delivered to a processing plant must arrive chilled
and covered. It is important to note that if fresh water
accumulates in the bottom of the transport container,
the kelp blades will bubble due to absorbing some of
this water. Storage containers must be properly drained.
Work with the buyer or processor to determine the best
mode of transportation for the kelp.
Figure 5.15 Net bags each
containing approximately
1,000 lbs. of kelp
Figure 5.16 Frame holding
net bag under long line

Off Season Farm Site Maintenance • 101
Figure 5.18 Lift equip-
ment for larger harvests
Figure 5.17 Small harvest
barge

102 • Farm Site Operation
Off Season Farm Site Maintenance
Aer the farm is harvested, the long lines should be stripped of kelp holdfasts
and other marine organisms and brought ashore. Once ashore, the seed twine should
be cut o the lines. e simplest way to accomplish this is to lay the lines out and walk
along them with a small pair of scissors, cutting sections as you move along the line.
Aer the seed twine is removed and any organic material has dried and been stripped
o, the lines can be wound on a spool or aked for storage (Figure 5.19).
Clean o organic material from the droppers and weights with a power washer
and stack so as to be ready for next season.
During the o-season it may be appropriate to inspect the moorings and tackle
and replace any material that needs replacing.
Figure 5.19 Drying of Long
Lines After Harvest

103
Chapter 6
Gametophyte Cloning
Overview
e natural life cycle of these kelp plants exhibits an alternation of generations
between the small microscopic male and female gametophyte plants and the large
macroscopic sporophyte stage plants that are found growing just below mean low
water. Figure 3.1, page 52 illustrates the life cycle of these three kelp species.
e procedures and techniques in this manual describe the collection and pro-
cessing of reproductive structures (sori) in situ, when available. e reproductive
spores from the sori are then provided appropriate conditions and substrate to sup-
port the growth of gametophytes and young sporophytes in the nursery. ese meth-
ods have proven to be eective for OA and other kelp farmers worldwide.
ere are, however, limitations when using these methods. Some of the limita-
tions when utilizing wild collected plants are: availability of mature sori, the inability
to selectively breed and work with plants showing the most vigor, and cost and time
in the nursery. A review of the nursery techniques utilized by OA to grow and seed
the young kelp plants illustrates that much time and attention is needed to control
contaminants, maintain environmental conditions and to provide the appropriate
media to stimulate growth. e young kelp is typically maintained in the nursery
for four to six weeks before transferring to the farm site. Reducing the time that
kelp spend in the nursery can lower costs, increase survival, and decrease the risk of
contamination.
A great deal of research has been done with numerous kelp species to under-
stand and manipulate the life cycle to obtain more than one harvestable crop per
year and select genomes that have the desired characteristics such as taste, size and
resistance to biofouling. e cloning and maintenance of male and female gameto-
phyte colonies is now widespread and well-documented. Since these gametophytes
are microscopic, a large number of cells may be grown in small containers in a
nursery and when needed the normal reproductive sequence can be initiated by
the use of colored light.
Although the control and monitoring of culture conditions is necessary, these
clonal cultures have been maintained for months and years with minimal eort. e
advantages of having the gametophytes in culture are signicant. Desired species can
more easily be developed, the gametophytes are available at any time of the year, and
the time in the nursery to develop young sporophytes is reduced.
Working with researchers at the University of Connecticut, OA utilized

104 • Gametophyte Cloning
gametophytes of S. latissima and A. esculenta to seed some spools. e male and
female gametophytes were cultured in a nursery setting and, when needed, the
production of gametes (egg and sperm cells) was induced. e gametes were then
sprayed onto the nylon twine on nursery spools. Seeding the spools with this process
reduced the time the spools were kept in the nursery from four weeks to less than two
weeks.

105
Appendices
A. Glossary
Glossary
Aeration: a process where air is circulated through, mixed with, or dissolved in a
liquid or substance.
Alaria: Alaria esculenta is a species of kelp plant commonly known as “winged kelp”
that is found in temperate coastal water growing below mean low water. It has been
successfully grown in the nursery and at the farm site of OA.
Alternation of generations: a term used to describe the life cycle of algae (and other
plants) that alternate between two phases of growth: a multicellular gametophyte
(1n) and a multicellular sporophyte (2n) plant. In the kelp grown in OA’s nursery and
farm sites the sporophyte and gametophyte are of dierent size and appearance.
Aquaculture: farming of aquatic organisms such as sh, mollusks, and algae.
Autoclaving: a process of sterilizing utensils or liquids by subjecting them to high-
pressure saturated steam at 121°C for 15 to 20 minutes.
Bacteria: a large group of microorganisms, typically a few microns in size that have
various shapes and exist in water, soil, and air. An mL of water may have a bacterial
count of over one million individuals.
Biofouling: accumulation of microorganisms, plants, algae, or animals on wetted
surfaces such as boat hulls, rope, pilings, or other organisms.
Blade: the part of the kelp plant that is attened and expanded.
Bryozoans: a group of aquatic invertebrate animals typically about 0.5 mm in size
that live in colonies in marine waters and may form large deposits of colonies on
marine plants such as kelp.
Carbon dioxide (CO2): a chemical compound naturally occurring in water and
air and utilized by plants in photosynthesis. CO2 is also the byproduct of respira-
tion (breakdown of sugars) by plants and animals. Concentrated CO2 gas may be

106 • Appendices
introduced into aquaria or other culture tanks to adjust and regulate the acidity/
alkalinity (pH) of the seawater.
Cell-counting chambers: glass or plastic slides that contain a chamber designed to
hold an exact volume of liquid. Grid patterns are etched on the slides to allow for
accurately counting the number of cells or zoospores in the liquid.
Chiller: a refrigeration unit that may be used to control the temperature of water or
other liquids that is circulated through it. Chillers have been used in the OA nursery
to maintain the aquaria at desired temperatures.
Chlorine dioxide (ClO2): a chemical compound that is a useful and potent disin-
fecting agent. It may be used to disinfect water and other materials. One should fol-
low the manufacturer’s instructions for the proper concentrations and handling in
the various uses.
Clorox: a commercially available cleaning and disinfecting product containing approx-
imately 5.5% Sodium hypochlorite (NaOCl) as the active ingredient. Clorox may be
used to treat water, equipment, and surfaces. One should follow the manufacturer’s
instructions for the proper concentrations and handling in the various uses.
Decant: a process that can be used to separate a solid from a liquid when the solid
material does not stay in solution and settles to the bottom. e solid is allowed to
settle to the bottom of the beaker or container and then the liquid is carefully poured
o without disturbing the solid on the bottom.
Deionized water: water that has been “soened” by passing it through cylinders
with resins that exchange the “hard ions” of magnesium, calcium, and iron with
“so” sodium ions.
Diatoms: a large and diverse group of microscopic algae (phytoplankton) found in
abundance in many aquatic habitats. Although mostly microscopic they may grow
in colonies to a large size.
Dropper (depth control system): depth maintenance buoys used on long lines at
the farm sites to keep the lines at a desired depth throughout the kelp growth period.
Ectocarpus: a genus of small lamentous brown algae that frequently grow attached
to kelp.
Enteromorpha: a genus of lamentous and tubular green algae that are very preva-
lent in the intertidal zone during the warmer months. Occasionally species of entero-
morpha may be introduced into the nursery aquaria and outcompete the young kelp.
Exam gloves: disposable gloves made of latex, vinyl, or other materials and are widely
used in medical, scientic, and other industries to protect the hands from chemicals
or contaminants and to eliminate the transfer of materials from one’s hands to the
materials being worked with.

Glossary • 107
Filtration: the process of separating solids from liquids. Filtration in this manual
describes the passing of seawater through a polypropylene or membrane lter to
remove potential contaminants such as bacteria, protozoa, and plankton.
Fish boxes: watertight boxes frequently used in the marine industries to transport
sh, water, and other substances. A Bonar box is one type of sh box.
Fixative: a solution used to preserve or stabilize cells for observation under the
microscope.
Flagella: a thin, whip-like structure extruding from some microscopic algae cells
which quickly sway back and forth providing motility to the cells.
Gametophyte: the phase in the kelp life cycle that is microscopic and produces male and
female sex cells (gametes) that merge to produce the macroscopic sporophyte phase.
Germanium dioxide (GeO2): a chemical compound that is added in small concen-
trations to culture media to prevent the growth of diatoms.
Graduated cylinder: laboratory and nursery glassware used to measure liquids in
milliliters (1/1000 liter).
Hemocytometer: a cell-counting chamber holding a known volume of liquid and
used under the microscope to count and/or observe very small cells and zoospores.
Heteromorphic: having two dierent phases in the life cycle, each having a dierent
appearance.
Iodine: weak solutions of elemental iodine that are frequently used as antiseptics. OA
frequently used over-the-counter providone iodine diluted to 3% to destroy organisms
attached to the kelp blades and sori prior to attempting to induce the release of spores.
Kelp: the common name of a group of brown algae of the order laminariales that
are common in temperate marine environments and are grown in many aquaculture
operations.
Laminaria: Laminaria digitata is a species of kelp known as “horsetail kelp” and is
commonly found in temperate coastal waters growing below mean low water. It has
been successfully grown in the nursery and farm sites of OA.
Lease site: a farm location leased from the state.
Long line: rope used at the farm sites for the attachment and growth of kelp. OA’s
sites used 7/16 inch line.
Lugol’s solution: a solution of elemental iodine and potassium iodide in water
oen used as an antiseptic and disinfectant or as a xative for cells in laboratory
procedures.

108 • Appendices
Macroscopic: the scale of objects which are large enough to be seen without
magnication.
Mean low water: the average level of low tides over a period of time—usually many
years.
Meristem: a region of cells at the base of the kelp blade where cells are actively divid-
ing, causing the blade to grow.
Micropipettes: laboratory and nursery glassware used for accurately measuring
small volumes (milliliters) of liquid.
Microscope: an instrument used to magnify organisms that are too small to be seen
with the naked eye.
Microscopic: the scale of objects smaller than those that can be seen with the naked
eye and that therefore require a lens or microscope to see them clearly.
Milliliter (mL): one thousandth of a liter (1/1000). One quart of liquid contains 946
milliliters.
MSDS (Material Safety Data Sheets): Intended to provide worker and emergency
personnel with procedures for handling or working with a potentially hazardous
substance in a safe manner.
Mucilage: a term used to describe the slimy carbohydrate complex that is found on
the surface and cell walls of many algae, especially kelp.
Nursery spools: two-inch diameter PVC pipe used to hold the twine on which the
young kelp spores set and grow.
OSHA (Occupational Safety and Health Administration): the federal agency that
regulates workplace safety and health.
Pasteurization: the process of heating a food or liquid to a specic temperature for a
predetermined time (61.7°C for 30 minutes) and then cooling it quickly. Unlike ster-
ilization, it does not kill all microorganisms but signicantly reduces their numbers
and does not cause major chemical alteration of the substance.
PES: Provasoli’s Enriched Seawater. A dened culture media containing a complex
of compounds found to be benecial to the growth of many marine organisms.
pH: the measure of the acidity or basicity of a solution. Solutions with a pH less than
7.0 are acidic and solutions with a pH greater than 7.0 are basic (or alkaline). A pH
of 7.0 is neutral. Pure water has a pH of approximately 7.0. Kelp grows best at a pH
of 7.0 to 9.0.
Phytoplankton: photosynthesizing microscopic organisms that inhabit the upper,

Glossary • 109
sunlit layer of oceans and bodies of fresh water.
Protozoans: a diverse group of unicellular animal-like microorganisms, many being
motile, found in almost all environments.
Saccharina: Saccharina latissima is a species of kelp known as “sugar kelp” and is
commonly found in temperate coastal waters growing below mean low water. It has
been successfully grown in the nursery and farm sites of OA and is one of the most
frequently grown varieties of kelp in aquaculture around the world.
Sedgewick-raer cell (S-R): a glass slide that has a cell to designed to hold 1 mL of
liquid. e cell is frequently used with a microscope for counting plankton. It is a rel-
atively inexpensive and accurate method but has been replaced in many applications
by automated counters. OA utilized the S-R type of cell on a limited basis because
of the small size and abundance of the kelp spores. ese small spores were more
accurately counted using the cellometer or neubauer type cell, which hold smaller
volumes and allow for higher magnication under the microscope.
Sorus: an area of a kelp blade containing a grouping of reproductive cells distin-
guished in the kelp as a darker and raised area of the blade.
Species: a unit of classication (naming) within a genus.
Sporangium: a cell which produces spores on the kelp blade within the sorus tissue.
(Plural: sporangia)
Spore: single-celled reproductive entities that may join with another cell or may
grow into a new plant without fusion.
Sporeling: in this manual a sporeling refers to a young kelp plant growing on twine
on a nursery spool.
Sporophyte: in this manual a sporophyte refers to a both young kelp plant growing
on twine on a nursery spool and adult plant in the ocean this is nal stage of the kelp
lifecycle.
Stipe: the erect, stem-like portion of kelp that connects the holdfast to the blade.
Stocking density: the number of reproductive spores used to inoculate a settling
tube to establish the young gametophyte and sporophyte phase on the twine.
Twine: the 1mm nylon thread that is wound around the nursery spools to provide
the substrate for young kelp to grow.
Tyndallization: destruction of microorganisms (contaminants) by heating a sub-
stance (seawater) at the boiling point for 15 minutes three days in a row. is pro-
cess may be used where steam heat (autoclaving) is not possible and will normally
sterilize the substance. Heating seawater to 80 degrees centigrade for ten minutes

110 • Appendices
will eliminate most micro-organisms and has been successfully used in some algal
culture operations.
UV light sterilization: the process of passing a liquid (seawater) through a closed
UV light system designed to destroy microorganisms.
Vitamins: supplements to nursery culture media to encourage and support the
growth of young kelp plants.
Zoospores: motile reproductive cells bearing agella. In kelp, zoospores normally
develop into male or female gametophytes.

B. Nutrient Formulations • 111
B. Nutrient Formulations
Provasoli’s Enriched Seawater (PES) Culture Media
PES Culture Media
Solution I: Base Solution 1000 mL quantity
Deionized water 1,000 mL (total) (1 L)
NaNO3 2,800 mg (2.8g)
Na2glycerophosphate 400 mg (0.4 g)
iamine-HCl (Vit. B1) 4 mg (.004g)
Tris Buer 4,000 mg (4g)
(tris(hydroxymethyl)amino-methane; 2-amino-2[hydroxymethyl]1,3-propanediol)
Specialty solutions normally made up in 2000 mL volumes:
Solution II: Fe (as EDTA complex; 1:1 molar)
Deionized water 250 mL (total)
Fe (NH4)2 (SO4)2 ·6H2O 175 mg
Na2EDTA 150 mg
1 mL of this solution = 0.1 mg Fe. We have recently found that we can
substitute 403 mg FeNaEDTA (=C10H12FeN2NaO8; molecular weight 367.05)
Solution III: P II metals P II metals as one solution which should be kept refrigerated
Deionized water 200 mL (total)
H3BO3 (Boric Acid) 228 mg
FeCl3·6H2O (Ferric Chloride) 9.8 mg
MnSO4 4H2O 32.8 mg
OR
MnSO4 H2O (Manganese sulfate monohydrate) 26.0 mg
OR
MnSO4 7H2O 37.4 mg
Na2EDTA 200 mg
(Disodium Ethylenediamine Tetraacetate)
CoSO4 7H2O 1.0 mg
(Cobaltous sulfate heptahydrate)
ZnSO4·7H2O 4.4 mg
(Zinc sulfate, 7-Hydrate)
Solution IV: Vitamins
Vitamin B12 and Biotin solution should be made up as follows in 25 ml volumetric
asks to give nal concentrations of 80 µg and 40 µg, respectively, per 1000 of original
stock solution:
vitamin B12 2.0 mg
biotin 1.0 mg

112 • Appendices
Nutrient concentrations used in the OA nursery
Release Beakers Settling Tubes Aquaria
1000 mL Seawater 2300 mL Seawater 20 gallons/ 75,700 mL Seawater
9 mL PES 21 mL PES 700 mL PES
.9 mL Vitamins 2 mL Vitamins 70 mL Vitamins
.8 mL GeO22 mL GeO260 mL GeO2
To the base solution (I), add the following amounts of prepared solutions II, III, & IV.
Solution I: Base Solution 1000 mL quantity
Solution II: Fe (as EDTA complex; 1:1 molar) 20 mg = 200 mL
Solution III: P II metals 200 mL
Solution IV: Vitamins Vitamin B12, Biotin 1 mL
Notes:
Enrichment media need to be sterilized. Since pH needs to be adjusted aer the
media are prepared, it is easiest to mix the solutions, adjust pH with HCl, then lter
sterilize the nished media, though solutions II and III can be autoclaved separately
aer they are made up. Vitamins (in solutions I and IV) should not be heat ster-
ilized. e media should be refrigerated, and all vitamins should be stored in the
refrigerator.
Nutrient Concentrations Table

C. Light Bank Setup Plan • 113
C. Light Bank Setup Plan

114 • Appendices
D. Measuring Light Bulb Intensity Diagram

E. Equipment and Supplies Resources • 115
E. Equipment and Supplies Resources
Listed are a few of the many suppliers of equipment that OA found helpful in equipping
its nursery.
Culture Nutrients
Kennebec River Biosciences
41 Main Street
Richmond, Maine 04357
(207) 737-2637
http://www.microtechnologies.biz
Bigelow Laboratory for Ocean Sciences
60 Bigelow Drive
P.O. Box 380
East Boothbay, Maine 04544
(207) 315-2567
www.bigelow.org
Deionized Water
Culligan Water Conditioning of Yar-
mouth, ME
915 US Route One
Yarmouth, ME 04096
(207) 846-5061
www.yarmouth.culliganman.com
Filters and Filtration
e Strainrite Companies
65 First Flight Drive
Auburn, ME 04211-1970
(207) 376-1600
www.strainrite.com
Chillers and Aquarium Supplies
Fish Tanks Direct.com
www.shtanksdirect.com
Laboratory Supplies
American Science Supply and Surplus
www.sciplus.com
Fisher Scientic
www.shersci.com
Microscope Maintenance and Repair
Q.C. Services Inc.
PO Box 68
8 Smith Street
Harrison, ME 04040
(207) 583-2980
www.qcservices-maine.com
Laboratory Testing
Kennebec River Biosciences
41 Main Street
Richmond, Maine 04357
(207) 737-2637
http://www.microtechnologies.biz

116 • Appendices
Release of Zoospores Worksheet
Date: _______ Species: ______________________Where Collected: ________________________________
Time
Temperature
(oF/oC) Notes
F. Release of Zoospores Worksheet

G. Counting Zoospores & Calculating Stocking Density Worksheet • 117
G. Counting Zoospores & Calculating Stocking Density Worksheet

118 • Appendices
H. Nursery Daily Maintenance Checklist

I. Units of Measure & Conversion Table • 119
I. Units of Measure & Conversion Table
oC degrees Celsius
oF degrees Fahrenheit
cm centimeter(s)
dm decimeter(s)
foot (feet)
g gram(s)
gal gallon(s)
in inch(es)
lb pound
L liter
hm hectometer
km kilometer
m meter(s)
mL milliliter(s)
mm millimeter(s)
oz ounce(s)
ppm parts per million
µm micrometer(s) or micron(s)
µmol m-2 sec-1 micromole per square meter per second

120 • Appendices
American
Units of Length Units of Capacity Units of Weight
1 mile = 1760 yards
1 mile = 8 furlong
1 furlong = 10 chains
1 chain = 4 rods
1 rod = 5 1/2 yards
1 yard = 3 feet
1 foot = 12 inches
1 gallon = 4 quarts
1 quart = 2 pints
1 pint = 4 gills
1 pint = 34.6774 inches3
1 gill = 5 . oz.
1 . oz. = 8 . drachms
1 US gal = 0.8327 gallons
1 US pint = 0.8327 pint
1 US pint = 16 . oz.
1 yard3 = 27 feet3
1 foot3 = 1728 inches3
1 ton = 20 cwt
1 ton = 2240 lb.
1 cwt = 4 quarters
1 quarter = 2 stone.
1 stone = 14 lb.
1 lb. = 16 oz.
1 oz. = 16 drams
1 oz. = 437.5 grains
1 US ton = 2000 lb.
Metric
Units of Length Units of Capacity Units of Weight
Conversions
Units of Length Units of Capacity Units of Weight
1 mile = 1.609 km
1 yard = 0.9144 meters
1 foot = 0.3048 meters
1 inch = 25.4 mm
1 gallon = 4.5461 liters
1 gallon = 3.785 liters
1 pint = 0.5683 liters
1 cubic inch = 16.3871 cm3
1 ton = 1.016 metric tonnes
1 lb. = 0.4536 kg
1 oz. = 28.3495 grams
1 US ton = 0.9072 metric tonnes
Temperature
degrees Celsius to degrees Fahrenheit degrees Fahrenheit to degrees Celsius
oC x (9/5) + 32 = oF (oF – 32) x (5/9) = oC

J. References • 121
J. References
Agrawal, S.C. (2012). Factors controlling induction of reproduction in algae – review:
the text. Folia. Microbiol. 57: 387-407.
Asensi, A., Ar Gall, E., Marie, D., Billot, C., Dion, C., Kloareg, B. (2001). Clonal propa-
gation of Laminaria digitata(Phaeophyceae) sporophytes through a diploid
cell-lament suspension. J. Phycology. 37(3): 411-417.
Blasco, N. (2012). Kelp culture in integrated multi-trophic aquaculture: expanding
the temporal limitations. Masters esis. Department of Geography, University
of Victoria.
Bolton, J.J. and Luning, K. (1982).Optimal growth and maximal survival tempera-
tures of Atlantic species (Phaeophyta) in culture. J. Marine Biol. 66(1): 89-94.
Broch, O.J. and Slagstad, D. (2012). Modelling seasonal growth and composition of
the kelp Saccharina latissima. J. Appl. Phycology. 24: 759-776.
Buchholz, C. and Luning, K. (1999). Isolated, distal blade discs of the brown alga
Laminaria digitata from sorus, but not discs, near to the meristematic transi-
tion zone. J. Appl. Phycology. 16: 579-584.
Chopin, T., Buschmann, A.H., Halling, C., Troell, M., Kautky, N., Neori, A., Kraemer,
G.P., Zertuche-Gonzalez, J.A., Yarish, C., Neefus, C. (2001).Integrating sea-
weeds into marine aquaculture systems: A key toward sustainability. J. Phycol.
37: 975-986.
Dapeng, L., Zhou, Z.-G., Liu, H., Wu, C. (1999). A method of Laminaria japonica
strain selection and sporeling raising by the use of gametophyte clones. Hydro-
biologia.398/399: 473-476.
Denny, M., Roberson, L. (2002). Blade motion and nutrient ux to the Kelp, Eise-
niaarborea. Bio. Bull. 203: 1-13.
Edwards, M. and Watson, L. (2011). Aquaculture explained. Cultivating Laminaria
digitata. No. 26. Bord Iascaigh Mhara, Irish Sea Fisheries Board.
Egan, B. and Yarish, C. (1988). e distribution of the genus Laminaria (Phaeophyta)
at its southern limit in the western Atlantic Ocean.Botanica Mar. 31: 155-161.
Egan, B., Vlasto, A., Yarish, C. (1989). Seasonal acclimation to temperature and light in
Laminaria longicruris de la Pyl.(Phaeophyta).J. of Exp. Mar. Biol. and Ecol. 129:
1-16.
Egan, B., Garcia-Esquivel, Z., Brinkhuis, B.H., Yarish, C.(1990) Editors. Genetics of
morphology and growth in Laminaria from the North and G.R. South (Evo-
lutionary Biogeography of the Marine Algae of the North Atlantic. NATO ASI
Vol. 22. Springer-Verlag, Berlin, pp. 147-172.
Egan, B. and Yarish, C. (1990). Productivity and life history of Laminarialongicruris
de la Pyl. at its southern limit in the Western Atlantic Ocean. Marine Ecology-
Progress Series 76: 263-273.
Forbord, S., Skjermo, J., Ar, J., Handa, A., Reitan, K.I., Bjerregaard, R., Luning, K.
(2012). Development of Saccharina latissima (Phaeophyceae) kelp hatcheries
with year-round production of zoospores and juvenile sporophytes on culture
ropes for kelp aquaculture. J. Appl. Phycology. 24:393-399.
Fork, D.C. and Amesz, J. (1967). Light induced shis in the absorption spectrum of
cartenoids in red and brown algae. Photochemistry and Photobiology. 6 (12):
913-918.

122 • Appendices
Fowler-Walker, M.J., Wernberg, T., Connell S.D. (2006). Dierences in kelp mor-
phology between wave sheltered and exposed localities: morphologically plas-
tic or xed traits? Marine Biology. 148:755-767.
Gendron, L., and Tamigneaux, É. (2008). Expériences de culture de l’alguebrune Sac-
charina longicruris en 2007: essais en bassinet en mer au large de Paspébiac et
de Grande-Riviere (Québec). Direction régionale des Sciences, Pêcheset Océans
Canada, Institut Maurice-Lamontagne.
Kai, T., Nimura, K., Yasui, H., Mizuta, H. (2006).Regulation of sorus formation by
auxin in Laminariales sporophyte. J. Appl. Phycology. 18(1): 95-101.
Koehl, M.A.R., Alberte, R.S. (1988). Flow, apping and photosynthesis of Nereocystis
luetkeana: a functional comparison of undulate and at blade morphologies.
Marine Biology. 99: 435-444.
Koehl, M.A.R., Silk, W. K., Liang, H., & Mahadevan, L. (2008). How kelp produce
blade shapes suited to dierent ow regimes: A new wrinkle. Integrative and
Comparative Biology, 48(6), 834-851.
Kraan, S. (2010).Mass-cultivation of carbohydrate rich macroalgae, a possible solu-
tion for sustainable biofuel production. Mitig. Strateg. Glob. Change. 18: 27-46.
Lignell, Å., Ekman, P., Pedersén, M. (1987). Cultivation technique for marine sea-
weeds allowing controlled and optimized conditions in the laboratory and on
a pilotscale. Botanica marina, 30(5), 417-424.
Lüning, K. and Dring, M.J. (1972). Reproduction induced by blue light in female
gametophytes of Laminaria saccharina. Planta 104:252–256.
Lüning, K. and Pang, S. (2003). Mass cultivation of seaweeds: current aspects and
approaches. J. Appl. Phycology. 15: 115-119.
Mathieson, A.C. and Penniman, C.A. (1986).A phytogeographic interpretation of the
marine ora from the Isles of Shoals, U.S.A. Botanica Marina. 29(5): 413-434.
Mathieson, A.C. (1989). Phenological patterns of northern New England seaweeds.
Botanica Marina. 32: 419-438.
Mathieson, A.C., Hehre, E.J., Hambrook, J., Gerweck, J. (1996). A comparison of in-
sular seaweed oras from Penobscot Bay, Maine, and other northwest Atlantic
Islands. Rhodora. 98 (896): 369-418.
Mathieson, A.C., Dawes, C.J., Hehre, E.J. (1998). Floristic and zonation studies of
seaweeds from Mount Desert Island, Maine: an historical comparison. Rho-
dora. 100(904): 333-379.
Mathieson, A.C., Hehre, E.J., Dawes, C.J., Neefus, C.D. (2008). An historical compari-
son of seaweed populations from Casco Bay, Maine. Rhodora. 110 (941): 1-102.
Mathieson, A.C., Dawes, C.J., Hehre, E.J., Harris, L.G. (2010). Floristic studies of sea-
weeds from Cobscook Bay, Maine. 2010. Northeastern Naturalist. 16 (5): 1-48.
Merrill, J. E. and Gillingham, D. M. (1991). Bull Kelp Cultivation Handbook. National
Coastal Research and Development Institute, 91(11). NCRI Publication No.
NCRI-T-91-011.
Mizuta, H., Nimura, K., Yamamoto, H. (1999). Sorus development on median and mar-
ginal parts of the sporophyte of Laminaria japonica Areschoug (Phaeophyceae).J.
Appl. Phycology. 11:585-591.
Nimura, K., and Mizuta, H. (2002).Inducible eects of abcisic acid on sporophyte
discs from Laminaria japonica Areschoug (Laminariales, Phaeophyceae).Jour.
Appl. Phycology. 14(3): 159 -163.

J. References • 123
Pang, S.J., and Lüning, K. (2004).Breaking seasonal limitation: year-round sporo-
genesis in the brown alga Laminaria saccharina by blocking the transport of
putative sporulation inhibitors. Aquaculture. 240: 531-541.
Peteiro, C. and Freire, O. (2009).Eect of outplanting time on commercial cultiva-
tion of kelp Laminaria saccharina at the southern limit in the Atlantic coast,
N.W. Spain. J. Ocean. Limnol. 27 (1): 54-60.
Provasoli, L. (1968). Media and prospects for the cultivation of marine algae. In: A.
Watanabe, and A. Hatttori (ed), Cultures and Collections of Algae. Proc. U.S. -
Japan Conf. Hakone, September 1966. Jap. Soc. Plant Physiol., 63-75.
Tamigneaux, E., Gendron, L., Benfey, T., Reid, G. K. (2011). Seaweed farming in
Chaleurs Bay (Québec): results from 4 years of research and development ac-
tivities. In Aquaculture Canada and Cold Harvest 2010, proceedings of contrib-
uted papers, St. John’s, Newfoundland and Labrador, Canada, 16-19 May 2010.
(pp. 67-69). Aquaculture Association of Canada.
U.S. Department of Energy (U.S. DOE). (2011). Macroalgae analysis: A National
GIS-based analysis of macroalgae production potential summary report and
project plan. U.S. DOE contract No: DE-AC05-76RL01830.
Westermeier, R., Patin, D., Ines Piel, M., Maier, I., Mueller, D.G. (2006). A new ap-
proach to kelp mariculture in Chile: production of free-oating sporophyte
seedlings from gametophyte cultures of Lessonia trabeculata and Macrocystis
pyrifera. Aquaculture Research.37,164-171.
Xu, B., Zheng, Q.S., Qu, S.C., Cong, Y.Z., Tang, X.X. (2009).Introduction of a seed-
ling production method using vegetative gametophytes to the commercial
farming of Laminaria in China. J. Appl. Phycology. 21: 171-178.
Yarish, C. and Egan, P.F. (1989). e Biology of Laminaria longicruris and its po-
tential for mariculture in Long Island Sound. In: Kanungo, K., Brousseau, K.,
Singletary, R., and Liscek, L. (Editors) e Second Conference on the Aquatic
Environment: Problems and Perspectives. Western Connecticut State Univer-
sity, Danbury, CT. pp. 55-89.
Yarish, C., Brinkhuis, B.H., Egan, B., Garcia-Esquivel, Z. (1990). Morphological and
physiological bases for Laminaria selection protocols in Long Island sound.
In: Yarish, C., C.A. Penniman, and M. van Patten (Editors). Economically Im-
portant Marine Plants of the Atlantic: eir Biology and Cultivation. e Con-
necticut Sea Grant College, Groton, CT, pp. 53-94.
Yarish, C., Penniman, C.A., Egan, B. (1990).Growth and reproductive responses of
Laminaria longicruris de la Pyl.to nutrient enrichment. Proc. of the 13th Inter-
national Seaweed Symposium. Hydrobiologia 204/205: 505-511.
Zhang, Q.S., Qu, S.C., Cong, Y.Z., Luo, S.J., Tang, X.X. (2008). High throughput cul-
ture and gametogenesis induction of Laminaria japonica gametophyte clones.
J. Appl. Phycology. 20: 205-211.

Farming the clean, cold waters of the Gulf of Maine, Ocean Approved
creates 100% natural seaweed products that are high in nutrition, sustain-
ably harvested, and easy to incorporate into your menus or products.
Our open-ocean kelp farms are the rst in the nation and allow us to pro-
vide our customers with a local alternative to imported seaweeds.
We create seed in our nurseries using processes developed through our
research, and culture the seaweed to maturity on our farms. is ensures
the highest quality domestically produced seaweed available to the market.
Ocean Approved’s fresh-frozen seaweed products are the rst of their kind.
Nature has designed Maine seaweeds to be the perfect frozen vegetable,
and even we cannot tell the dierence between our fresh-frozen and fresh
seaweed.
is allows us to create blanched products that are mild in avor, have a
pleasing texture on the palate, are vibrant in color, and free of dyes and
preservatives.
Ocean Approved, LLC
188 Presumpscot Street
Portland, ME 04103
www.oceanapproved.com
www.facebook.com/oceanapproved