Quectel BC95 G BC68 Low Power Design Guide V1.1
User Manual:
Open the PDF directly: View PDF
.
Page Count: 19

BC95&BC95-G&BC68
Low Power Design Guide
NB-IoT Module Series
Rev. BC95&BC95-G&BC68_Low_Power_Design_Guide_V1.1
Date: 2018-06-04
Status: Released
www.quectel.com

BC95&BC95-G&BC68 Low Power Design Guide
BC95&BC95-G&BC68_Low_Power_Design_Guide 1 / 18
Our aim is to provide customers with timely and comprehensive service. For any
assistance, please contact our company headquarters:
Quectel Wireless Solutions Co., Ltd.
7th Floor, Hongye Building, No.1801 Hongmei Road, Xuhui District, Shanghai 200233, China
Tel: +86 21 5108 6236
Email: info@quectel.com
Or our local office. For more information, please visit:
http://quectel.com/support/sales.htm
For technical support, or to report documentation errors, please visit:
http://quectel.com/support/technical.htm
Or Email to: support@quectel.com
GENERAL NOTES
QUECTEL OFFERS THE INFORMATION AS A SERVICE TO ITS CUSTOMERS. THE INFORMATION
PROVIDED IS BASED UPON CUSTOMERS’ REQUIREMENTS. QUECTEL MAKES EVERY EFFORT
TO ENSURE THE QUALITY OF THE INFORMATION IT MAKES AVAILABLE. QUECTEL DOES NOT
MAKE ANY WARRANTY AS TO THE INFORMATION CONTAINED HEREIN, AND DOES NOT ACCEPT
ANY LIABILITY FOR ANY INJURY, LOSS OR DAMAGE OF ANY KIND INCURRED BY USE OF OR
RELIANCE UPON THE INFORMATION. ALL INFORMATION SUPPLIED HEREIN IS SUBJECT TO
CHANGE WITHOUT PRIOR NOTICE.
COPYRIGHT
THE INFORMATION CONTAINED HERE IS PROPRIETARY TECHNICAL INFORMATION OF
QUECTEL WIRELESS SOLUTIONS CO., LTD. TRANSMITTING, REPRODUCTION, DISSEMINATION
AND EDITING OF THIS DOCUMENT AS WELL AS UTILIZATION OF THE CONTENT ARE
FORBIDDEN WITHOUT PERMISSION. OFFENDERS WILL BE HELD LIABLE FOR PAYMENT OF
DAMAGES. ALL RIGHTS ARE RESERVED IN THE EVENT OF A PATENT GRANT OR
REGISTRATION OF A UTILITY MODEL OR DESIGN.
Copyright © Quectel Wireless Solutions Co., Ltd. 2018. All rights reserved.

BC95&BC95-G&BC68 Low Power Design Guide
BC95&BC95-G&BC68_Low_Power_Design_Guide 2 / 18
About the Document
History
Revision
Date
Author
Description
1.0
2018-05-12
Ewent LU
Initial
1.1
2018-06-04
Ewent LU
Updated recommended types of lithium-thionyl
chloride (Li-SOCl2) batteries in Table 1

BC95&BC95-G&BC68 Low Power Design Guide
BC95&BC95-G&BC68_Low_Power_Design_Guide 3 / 18
Contents
About the Document ................................................................................................................................... 2
Contents ....................................................................................................................................................... 3
Table Index ................................................................................................................................................... 4
Figure Index ................................................................................................................................................. 5
1 Introduction .......................................................................................................................................... 6
2 Low Power Solutions ........................................................................................................................... 7
2.1. Power Supply Solution ................................................................................................................ 7
2.1.1. Types of Batteries ............................................................................................................ 7
2.2. Power Supply Reference Designs .............................................................................................. 9
2.2.1. Reference Design of a Single Power Battery Type ....................................................... 10
2.2.2. Reference Design of an Energy Battery Pack ............................................................... 11
2.2.3. Reference Design of a Single Lithium Manganese Oxide (LiMn2O4) Battery .............. 12
2.2.4. Reference Design of a Dry Cell ..................................................................................... 13
2.3. Boost Converter Solution .......................................................................................................... 14
2.3.1. Boost Converter Design ................................................................................................. 14
2.3.2. Layout Guidelines for Boost Converters ........................................................................ 14
2.4. Power Consumption of NB-IoT Modules .................................................................................. 15
2.5. Battery Capacity Assessment ................................................................................................... 16
3 Appendix A References ..................................................................................................................... 18

BC95&BC95-G&BC68 Low Power Design Guide
BC95&BC95-G&BC68_Low_Power_Design_Guide 4 / 18
Table Index
TABLE 1: COMPARISON OF LITHIUM-THIONYL CHLORIDE (LI-SOCL2) BATTERIES .................................. 7
TABLE 2: DESCRIPTION OF LITHIUM MANGANESE OXIDE (LIMN2O4) BATTERY CR17450 ..................... 8
TABLE 3: DESCRIPTION OF DRY CELL LR6/AA .............................................................................................. 9
TABLE 4: TEST CONDITION IN DIFFERENT CLASSES OF SIGNAL STRENGTH ....................................... 16
TABLE 5: POWER CONSUMPTION OF NB-IOT MODULES ........................................................................... 16
TABLE 6: AVERAGE POWER CONSUMPTION IN DIFFERENT CLASSES OF SIGNAL STRENGTH (ONE
DAY) ........................................................................................................................................................... 17
TABLE 7: RELATED DOCUMENTS .................................................................................................................. 18
TABLE 8: TERMS AND ABBREVIATIONS ........................................................................................................ 18

BC95&BC95-G&BC68 Low Power Design Guide
BC95&BC95-G&BC68_Low_Power_Design_Guide 5 / 18
Figure Index
FIGURE 1: REFERENCE DESIGN OF A SINGLE BATTERY ER34615M ....................................................... 10
FIGURE 2: REFERENCE DESIGN OF AN ENERGY BATTERY PACK ER34615+SPC1520 .......................... 11
FIGURE 3: REFERENCE DESIGN OF A SINGLE LITHIUM MANGANESE OXIDE (LIMN2O4) BATTERY
CR17450 .................................................................................................................................................... 12
FIGURE 4: REFERENCE DESIGN OF A SINGLE DRY CELL LR6/AA ............................................................ 13
FIGURE 5: REFERENCE CIRCUIT OF TPS610995 ........................................................................................ 14
FIGURE 6: REFERENCE LAYOUT DESIGN OF A BOOST CONVERTER ..................................................... 15
FIGURE 7: CURRENT CONSUMPTION OF NB-IOT MODULES .................................................................... 15

BC95&BC95-G&BC68 Low Power Design Guide
BC95&BC95-G&BC68_Low_Power_Design_Guide 6 / 18
1 Introduction
In most NB-IoT applications, devices are battery powered, and low-power operation is therefore one of
the key requirements of NB-IoT devices. This document mainly introduces solutions and reference
designs for reducing power consumption of Quectel NB-IoT modules in low-power applications.
This document is applicable to Quectel BC95, BC95-G and BC68 modules.

BC95&BC95-G&BC68 Low Power Design Guide
BC95&BC95-G&BC68_Low_Power_Design_Guide 7 / 18
2 Low Power Solutions
The low power solutions provided in this document are only applied for wireless terminals which feature
following characteristics:
⚫ A lithium-thionyl chloride (Li-SOCl2) battery, lithium manganese oxide (LiMn2O4) battery or dry cell is
used as the main power supply of the system.
⚫ The battery is a non-rechargeable one and its life cycle can reach up to one year or much longer.
⚫ Low frequency of data transmission on wireless terminals.
2.1. Power Supply Solution
The power supply of the NB-IoT modules ranges from 3.1V~4.2V, and the power supply for MCU is 3.3V
or lower. Since the battery is used as the power source of a terminal, the battery capacity should be large
enough to ensure a long battery life.
2.1.1. Types of Batteries
The following three types of batteries can be used as the power supply for NB-IoT modules in a lower
power consumption application system, for they can not only provide the maximum energy ratio and
voltage, but also have a preferable discharge characteristic and rather low self-discharge.
⚫ Lithium-thionyl chloride (Li-SOCl2) batteries
⚫ Lithium manganese oxide (LiMn2O4) batteries
⚫ Dry cells
The following tables list some commonly used batteries and compare their key parameters for reference.
Customers can choose a proper battery according to actual needs.
Table 1: Comparison of Lithium-thionyl Chloride (Li-SOCl2) Batteries
Parameter
Power Type
(ER34615M)
Energy Battery Pack
(ER34615+SPC1520)
Nominal Capacity
13Ah @5mA, 2V
19Ah @2mA, 2V

BC95&BC95-G&BC68 Low Power Design Guide
BC95&BC95-G&BC68_Low_Power_Design_Guide 8 / 18
Table 2: Description of Lithium Manganese Oxide (LiMn2O4) Battery CR17450
Nominal Voltage
3.6V
3.6V
Maximum Continuous
Discharge Current
2000mA
/
Maximum Pulse Current
4000mA @0.1s
2000mA @1s
Temperature Range
-60°C ~ +85°C
-40°C ~ +85°C
Voltage Delay
Supported
Not supported
Parameter
Power Type
(ER26500M)
Energy Battery Pack
(ER26500+SPC1520)
Nominal Capacity
6Ah @10mA, 2V
8.5Ah @4mA, 2V
Nominal Voltage
3.6V
3.6V
Maximum Continuous
Discharge Current
1000mA
/
Maximum Pulse Current
2000mA @0.1s
2000mA @1s
Temperature Range
-60°C ~ +85°C
-40°C ~ +85°C
Voltage Delay
Supported
Not supported
Parameter
Power Type
(Three ER18500 in Parallel)
Energy Battery Pack
(Three ER18500 in Parallel+SPC1520)
Nominal Capacity
12Ah @9mA, 2V
12Ah @9mA, 2V
Nominal Voltage
3.6V
3.6V
Maximum Continuous
Discharge Current
360mA
/
Maximum Pulse Current
540mA @0.1s
2000mA @1s
Temperature Range
-60°C ~ +85°C
-40°C ~ +85°C
Voltage Delay
Supported
Not supported
Parameter
CR17450
Nominal Capacity
2.4Ah @10mA, 2V
Nominal Voltage
3.0V

BC95&BC95-G&BC68 Low Power Design Guide
BC95&BC95-G&BC68_Low_Power_Design_Guide 9 / 18
Table 3: Description of Dry Cell LR6/AA
For more information of these batteries, please visit http://en.evebattery.com.
2.2. Power Supply Reference Designs
The power circuit design plays an important role in reducing power consumption of the whole system. As
the power supply range of the module is 3.1V~4.2V, please make sure that the input voltage will never
drop below 3.1V even in a burst transmission. Reference circuit designs of some commonly used
batteries are illustrated in the following figures.
Maximum Continuous Discharge Current
1500mA
Maximum Pulse Current
3000mA @0.1s
Temperature Range
-40°C ~ +85°C
Voltage Delay
Not supported
Parameter
LR6/AA
Nominal Capacity
2500mAh @43Ω, 0.8V
Nominal Voltage
1.5V
Maximum Continuous Discharge Current
1000mA
Maximum Pulse Current
1000mA @10s
Temperature Range
-20°C ~ +55°C
Voltage delay
Not supported
NOTE

BC95&BC95-G&BC68 Low Power Design Guide
BC95&BC95-G&BC68_Low_Power_Design_Guide 10 / 18
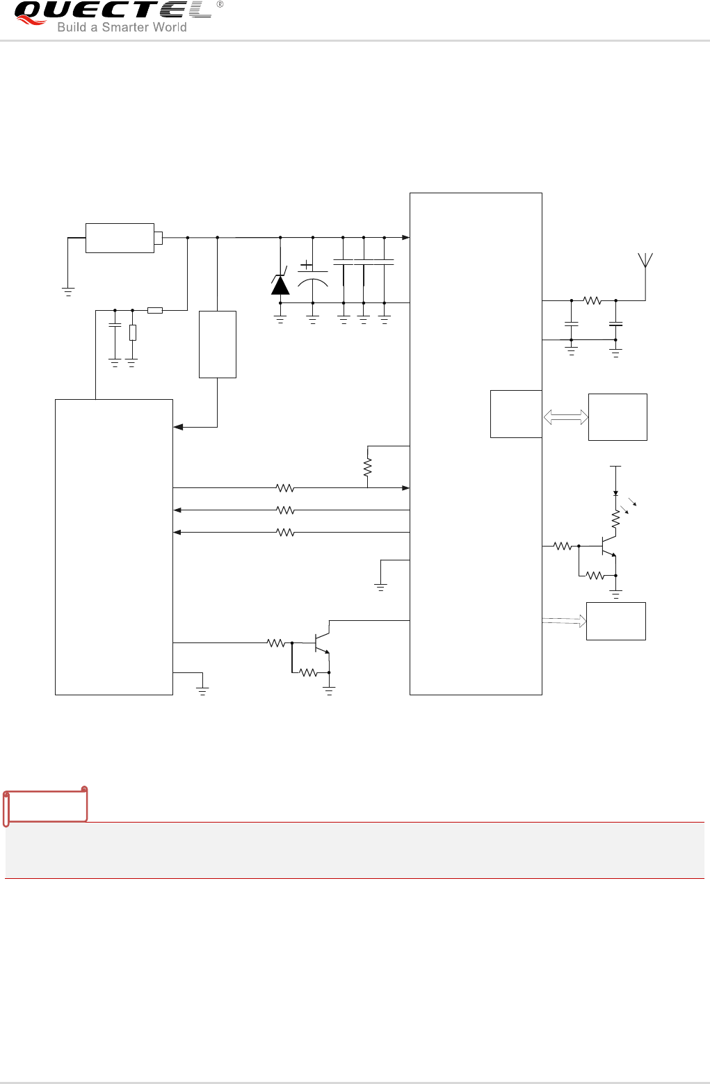
2.2.1. Reference Design of a Single Power Battery Type
The following figure shows a reference design with a single power battery type ER34615M as the power
supply.
MCU
NB-IoT
Module
VBAT
TXD
RXD TXD
RXD
VCC
4.7K
47K
RESET
GPIO1
1K
EINT0 RI
USIM
Card
NC NC
0R
RF_ANT
USIM
Interface
ADC
GND
ER34615M
IN
OUT
LDO
Output
Indicator
1K
1K
GND
C2
C1 C3 C4
47uF
100nF
100pF
22pF
GND
GND
VDD_EXT
2M
3.3V
47K
VBAT
2.2K
4.7K
NETLIGHT
R1
R2
R3
R4
R5
R6
R7
R8
R9 LED
R10
C5 C6
D1
Figure 1: Reference Design of a Single Battery ER34615M
The diode is used to avoid the current flowing into the module so as to reduce the power consumption of
the MCU. It is recommended to use the Schottky Diode with forward voltage less than 0.3V.
NOTE

BC95&BC95-G&BC68 Low Power Design Guide
BC95&BC95-G&BC68_Low_Power_Design_Guide 11 / 18
2.2.2. Reference Design of an Energy Battery Pack
The following figure shows a reference design with an energy battery pack ER34615+SPC1520 as the
power supply.
MCU
NB-IoT
Module
VBAT
TXD
RXD TXD
RXD
VCC
4.7K
47K
RESET
GPIO1
1K
EINT0 RI
USIM
Card
NC NC
0R
RF_ANT
USIM
Interface
ADC
GND
ER34615
IN
3.3V
LDO
Output
Indicator
1K
1K
GND
C2
C1 C3 C4
47uF
100nF
100pF
22pF
GND
GND
SPC1520
VDD_EXT
2M
OUT
47K
VBAT
2.2K
4.7K
NETLIGHT
R1
R2
R3
R4
R5
R6
R7
R8
R9 LED
R10
C5 C6
D1
Figure 2: Reference Design of an Energy Battery Pack ER34615+SPC1520
The diode is used to avoid the current flowing into the module so as to reduce the power consumption of
the MCU. It is recommended to use the Schottky Diode with forward voltage less than 0.3V.
NOTE

BC95&BC95-G&BC68 Low Power Design Guide
BC95&BC95-G&BC68_Low_Power_Design_Guide 12 / 18
2.2.3. Reference Design of a Single Lithium Manganese Oxide (LiMn2O4) Battery
The following figure shows a reference design with a single lithium manganese oxide (LiMn2O4) battery
CR17450 as the power supply.
MCU
NB-IoT
Module
VBAT
TXD
RXD TXD
RXD
VCC
4.7K
47K
RESET
GPIO1
1K
EINT0 RI
USIM
Card
NC NC
0R
RF_ANT
USIM
Interface
ADC
GND
OUT
BOOST
Output
Indicator
1K
1K
GND
C2
C1 C3 C4
47uF
100nF
100pF
22pF
D1
GND
GND
IN
VDD_EXT
2M
3.6V
NETLIGHT 4.7K
47K
VBAT
2.2K
R4
R2
R1
R3
R5
R6
R7
R8
R9 LED
C5 C6
R10
CR17450
Figure 3: Reference Design of a Single Lithium Manganese Oxide (LiMn2O4) Battery CR17450
The diode is used to avoid the current flowing into the module so as to reduce the power consumption of
the MCU. It is recommended to use the Schottky Diode with forward voltage less than 0.3V.
NOTE

BC95&BC95-G&BC68 Low Power Design Guide
BC95&BC95-G&BC68_Low_Power_Design_Guide 13 / 18
2.2.4. Reference Design of a Dry Cell
The following figure shows a reference design with a single dry cell LR6/AA as the power supply.
MCU
NB-IoT
Module
VBAT
TXD
RXD TXD
RXD
VCC
4.7K
47K
RESET
GPIO1
1K
EINT0 RI
USIM
Card
NC NC
0R
RF_ANT
USIM
Interface
ADC
GND
LR6/AA * 4
OUT
LDO-1
Output
Indicator
1K
1K
GND
C2
C1 C3 C4
47uF
100nF
100pF
22pF
D1
GND
GND
IN
IN
OUT
LDO-2
VDD_EXT
2M
NETLIGHT 4.7K
47K
2.2K
VBAT
3.6V
3.3V
R1
R2
R3
R4
R5
R6
R7
R8
R9 LED
R10
C5 C6
Figure 4: Reference Design of a Single Dry Cell LR6/AA
The diode is used to avoid the current flowing into the module so as to reduce the power consumption of
the MCU. It is recommended to use the Schottky Diode with forward voltage less than 0.3V.
NOTE

BC95&BC95-G&BC68 Low Power Design Guide
BC95&BC95-G&BC68_Low_Power_Design_Guide 14 / 18
2.3. Boost Converter Solution
2.3.1. Boost Converter Design
If a lithium manganese oxide (LiMn2O4) battery is used in customers applications, then a boost converter
is needed. The boost converter should be selected based on the following principles.
⚫ The input voltage range of the boost converter should be wider than the output voltage range of the
battery.
⚫ The maximum output current should be at least 1.25A, and can keep high efficiency at light loads.
TPS610995 from TI is recommended to be used as a boost converter. It is a synchronous boost converter
with 1-μA ultra-low quiescent current, which can achieve a high efficiency under light load conditions to
ensure a long battery life.
A reference circuit of TPS610995 for NB-IoT modules is as below.
EN
VIN
SW OUT
FB
GND
B1
A1
C1 A2
C2
B2
TPS610995
U1
C1 C2
10uF 1uF
BATT_IN
C3 C4
10uF
VBAT_3.6V
10uF 1uF
2.2uH
L1
D1
C5
Figure 5: Reference Circuit of TPS610995
2.3.2. Layout Guidelines for Boost Converters
The layout of a switching power supply is very important, especially at high peak currents and high
switching frequencies. Therefore, please use wide and short traces for the main current paths and the
power ground paths. The input and output capacitors as well as the inductors should be placed to the IC
as close as possible. Meanwhile, the bottom layer should be designed as the reference ground and
ground vias should be added.
A reference layout design of a boost converter is shown below.

BC95&BC95-G&BC68 Low Power Design Guide
BC95&BC95-G&BC68_Low_Power_Design_Guide 15 / 18
Figure 6: Reference Layout Design of a Boost Converter
2.4. Power Consumption of NB-IoT Modules
In order to choose a battery with a proper capacity in lower power designs, it needs to evaluate the power
consumption of NB-IoT modules in normal working environment. The following figure shows the average
current consumption of NB-IoT modules during Tx/Rx modes and PSM in real NB-IoT network. The power
consumption will vary with different classes of signal strength and environments.
The working process of NB-IoT modules is as follows: Start the module → Search network → Connect to
the network successfully → Transmit data in Cat NB1 mode → Succeed to transmit data → Enter into Idle
(eDRX) mode → Enter into PSM.
Figure 7: Current Consumption of NB-IoT Modules

BC95&BC95-G&BC68 Low Power Design Guide
BC95&BC95-G&BC68_Low_Power_Design_Guide 16 / 18
Table 4: Test Condition in Different Classes of Signal Strength
Table 5: Power Consumption of NB-IoT Modules
2.5. Battery Capacity Assessment
The power consumption of a terminal can be calculated in two modes: sleep mode and working mode. No
matter in which mode the device works, the power consumption of the terminal can be divided into four
parts:
⚫ MCU control system
⚫ NB-IoT module system
⚫ Self-discharge of the battery
⚫ Other external controlled targets (e.g. valves)
The following shows an example of how to calculate the power consumption of the terminal, assuming
that the life cycle of the terminal is 6 years.
UE Inactive Time
eDRX Cycle
Power Supply
20s
40.96s
3.6V
Signal Strength
RSRP
Total Time
Data Size
Power Consumption
Class 0
(> -128dBm)
-93.9dBm
144s
50 bits
343uAh
144s
200 bits
344uAh
144s
510 bits
346uAh
Class 1
(-1378dBm ~
-128dBm)
-128dBm
147s
50 bits
506uAh
151s
200 bits
619.2uAh
152s
510 bits
628uAh
Class 2
(< -137dBm)
-137dBm
158s
50 bits
1.01mAh
162s
200 bits
1.2526mAh
191s
510 bits
2.3mAh

BC95&BC95-G&BC68 Low Power Design Guide
BC95&BC95-G&BC68_Low_Power_Design_Guide 17 / 18
Table 6: Average Power Consumption in Different Classes of Signal Strength (One Day)
If the terminal is powered on once per year, sends data once per day and initiates TAU process once per
day in Class 1, then the total power consumption in 10 years is calculated as follows:
First Day: 770uAh+619.2uAh+484.8uAh+3.3uA*24h=1953.2uAh;
364 Days: (619.2uAh+484.8uAh+3.3uA*24h)*364=1183.2uAH*364=430684.8uAh;
1 Year: 1953.2uAh+430684.8uAh=432638uAh=432.638mAh;
10 Years: 432.638mAh*10=4326.38mAh.
Signal
Strength
Power on →
PSM
Power on → Send 200 Bits Data
→ PSM
TAU Process
PSM
Class 0
398uAh
310uAh
91.8uAh
3.3uA
Class 1
770uAh
619.2uAh
484.8uAh
3.3uA
Class 2
1900uAh
1252.6uAh
860.1uAh
3.3uA

BC95&BC95-G&BC68 Low Power Design Guide
BC95&BC95-G&BC68_Low_Power_Design_Guide 18 / 18
3 Appendix A References
Table 7: Related Documents
Table 8: Terms and Abbreviations
SN
Document Name
Remark
[1]
Quectel_BC95_Hardware_Design
BC95 Hardware Design
[2]
Quectel_BC95-G_Hardware_Design
BC95-G Hardware Design
[3]
Quectel_BC68_Hardware_Design
BC68 Hardware Design
[4]
Quectel_BC95_AT_Commands_Manual
BC95 AT Commands Manual
[5]
Quectel_BC95-G&BC68_AT_Commands_Manual
BC95-G and BC68 AT Commands
Manual
Abbreviation
Description
IC
Integrated Circuit
MCU
Microprogrammed Control Unit
NB-IoT
Narrow Band Internet of Things
PSM
Power Saving Mode
TAU
Tracking Area Update