RAPTOR User Manual Admin
User Manual:
Open the PDF directly: View PDF
.
Page Count: 40
SAN Business Consultants 2015 RAPTOR Administration User Manual
Page | 1
RAPTOR User Manual – Administration
Contents
RAPTOR Administration Functions................................................................................................................ 5
Edit Profile ................................................................................................................................................. 7
Screen Sample ....................................................................................................................................... 7
Manage Users ......................................................................................................................................... 10
URL ...................................................................................................................................................... 10
http://<BASEURL>/RAPTOR/raptor/manageusers ............................................................................. 10
Screen Sample ..................................................................................................................................... 10
Manage Contraindications ...................................................................................................................... 11
Sample ................................................................................................................................................. 11
Manage Protocols ................................................................................................................................... 13
URL ...................................................................................................................................................... 13
http://<BASEURL>/RAPTOR/raptor/manageprotocollib .................................................................... 13
Sample ................................................................................................................................................. 13
Manage Lists ........................................................................................................................................... 15
URL ...................................................................................................................................................... 15
http://<BASEURL>/RAPTOR/raptor/managelists................................................................................ 15
Sample ................................................................................................................................................. 15
Edit Hydration Options ........................................................................................................................... 16
URL ...................................................................................................................................................... 16
http://<BASEURL>/RAPTOR/raptor/managelists................................................................................ 16
Sample ................................................................................................................................................. 16
Edit Sedation Options ............................................................................................................................. 17
URL ...................................................................................................................................................... 17
http://<BASEURL>/RAPTOR/raptor/editsedationoptions .................................................................. 17
Sample ................................................................................................................................................. 17
Edit Contrast Options .............................................................................................................................. 18
URL ...................................................................................................................................................... 18
Sample ................................................................................................................................................. 18
Edit Radionuclide Options ....................................................................................................................... 19
SAN Business Consultants 2015 RAPTOR Administration User Manual
Page | 2
URL ...................................................................................................................................................... 19
http://<BASEURL>/RAPTOR/raptor/editradioisotopeoptions ............................................................ 19
Sample ................................................................................................................................................. 19
URL ...................................................................................................................................................... 20
http://<BASEURL>/RAPTOR/raptor/editexamroomoptions ............................................................... 20
Sample ................................................................................................................................................. 20
Edit At Risk Medications List ................................................................................................................... 21
URL ...................................................................................................................................................... 21
Sample ................................................................................................................................................. 21
Edit At Risk Allergy Contrast List ............................................................................................................. 22
URL ...................................................................................................................................................... 22
Sample ................................................................................................................................................. 22
Edit Blood Thinner List ............................................................................................................................ 23
URL ...................................................................................................................................................... 23
Sample ................................................................................................................................................. 23
Edit Rare or Controlled Contrast List ...................................................................................................... 24
URL ...................................................................................................................................................... 24
http://<BASEURL>/RAPTOR/raptor/editatriskrarecontrast ............................................................... 24
Sample ................................................................................................................................................. 24
Edit Rare or Controlled Radionuclide List ............................................................................................... 25
URL ...................................................................................................................................................... 25
http://<BASEURL>/RAPTOR/raptor/editatriskrareradioisotope ........................................................ 25
Sample ................................................................................................................................................. 25
Edit Protocol Boilerplate Text Options ................................................................................................... 26
URL ...................................................................................................................................................... 26
http://<BASEURL>/RAPTOR/raptor/editboilerplateprotocoloptions ................................................. 26
Sample ................................................................................................................................................. 26
Edit Exam Boilerplate Text Options ........................................................................................................ 27
URL ...................................................................................................................................................... 27
Sample ................................................................................................................................................. 27
Edit QA Question Criteria ........................................................................................................................ 28
URL ...................................................................................................................................................... 28
http://<BASEURL>/RAPTOR/raptor/editqaquestions ......................................................................... 28
SAN Business Consultants 2015 RAPTOR Administration User Manual
Page | 3
Sample ................................................................................................................................................. 28
URL ...................................................................................................................................................... 30
Sample ................................................................................................................................................. 30
URL ...................................................................................................................................................... 31
Sample ................................................................................................................................................. 31
URL ...................................................................................................................................................... 32
Sample ................................................................................................................................................. 32
Facility Radiation Dose Watch Report .................................................................................................... 33
URL ...................................................................................................................................................... 33
Sample ................................................................................................................................................. 33
Contraindication Rules Report ................................................................................................................ 34
URL ...................................................................................................................................................... 34
Sample ................................................................................................................................................. 34
Conversion Formulas Report .................................................................................................................. 35
URL ...................................................................................................................................................... 35
Sample ................................................................................................................................................. 35
Room Reservations Report ..................................................................................................................... 36
URL ...................................................................................................................................................... 36
Sample ................................................................................................................................................. 36
URL ...................................................................................................................................................... 37
Sample ................................................................................................................................................. 37
About....................................................................................................................................................... 38
URL ...................................................................................................................................................... 38
Sample ................................................................................................................................................. 38
Worklist Data .......................................................................................................................................... 39
Worklist ................................................................................................................................................... 39
Revision History .......................................................................................................................................... 40

SAN Business Consultants 2015 RAPTOR Administration User Manual
Page | 4
Table of Figures and Tables
Figure 1- RAPTOR site map ........................................................................................................................... 5
Figure 2- Location of Administer ................................................................................................................... 5
Figure 3- Table of Administration Functions ................................................................................................. 6
Figure 4 Edit Profile ....................................................................................................................................... 7
Figure 5- Edit Profile’s Worklist Preferences ................................................................................................ 8
Figure 6- Manage Contraindications ........................................................................................................... 11
Figure 7- View or Edit Contraindications page Trigger Criteria Selection ................................................... 12
Figure 8- Manage Protocols ........................................................................................................................ 13
Figure 9- Manage Lists ................................................................................................................................ 15
Figure 10- Edit Hydration Options .............................................................................................................. 16
Figure 11- Edit Sedation Options ................................................................................................................ 17
Figure 12- Edit Contrast Options ................................................................................................................. 18
Figure 13- Edit Radionuclide OptionsEdit Examination Room Options ....................................................... 19
Figure 14- Edit Examination Room Options ................................................................................................ 20
Figure 15- Edit At Risk Medications List ...................................................................................................... 21
Figure 16- Edit At Risk Allergy Contrast List ................................................................................................ 22
Figure 17- Edit Blood Thinner List ............................................................................................................... 23
Figure 18- Edit Rare or Controlled Contrast List ......................................................................................... 24
Figure 19- Edit or Controlled Radionuclide List .......................................................................................... 25
Figure 20- Edit Protocol Boilerplate Text Options ...................................................................................... 26
Figure 21- Edit Exam Boilerplate Text Options ........................................................................................... 27
Figure 22- Edit QA Question CriteriaView Reports ..................................................................................... 29
Figure 23- View ReportsDepartment Activity Report .................................................................................. 30
Figure 24- Department Activity ReportUser Analysis Activity Report ......................................................... 31
Figure 25- User Analysis Activity Report ..................................................................................................... 32
Figure 26- Facility Radiation Dose Watch Report ....................................................................................... 33
Figure 27- Room ReservationsUser Activity Report .................................................................................... 36
Figure 28- User Activity Report ................................................................................................................... 37
Figure 29- Sample About Page .................................................................................................................... 38
Figure 30- Worklist Data ............................................................................................................................. 39

SAN Business Consultants 2015 RAPTOR Administration User Manual
Page | 5
RAPTOR Administration Functions
RAPTOR is primarily a tool for protocoling advanced imaging studies. For purposes of this document, we
will use the term “ticket” to describe a study/order/procedure that is being handled by RAPTOR.
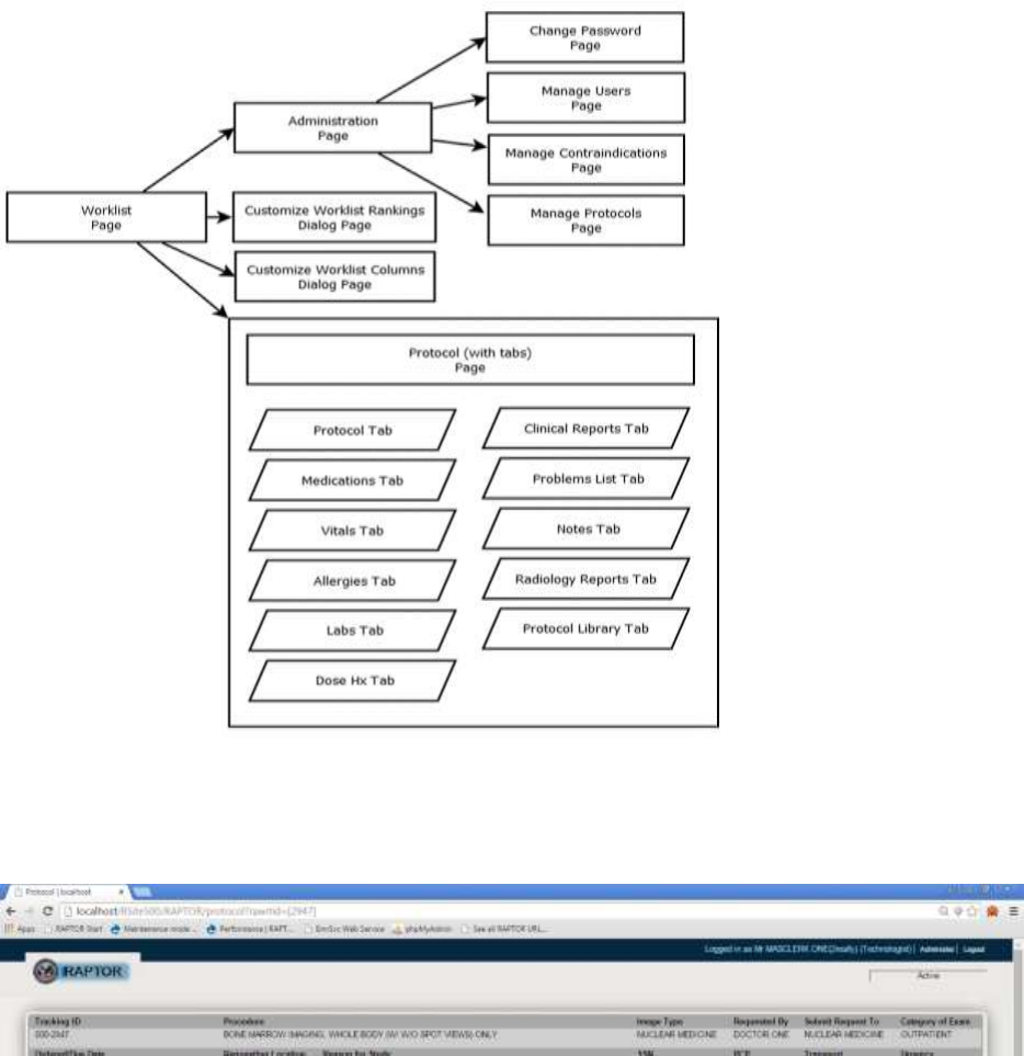
Below is a site map of the RAPTOR system showing how administration functions fit within the RAPTOR
application.
Figure 1- RAPTOR site map
Below is a figure of the location of the administrative functions. Administer is between the logged in
name and logout on the dark blue bar in the upper right corner of the browser, above the header.
Figure 2- Location of Administer
Below is a table of administrative functions names and a brief description.

SAN Business Consultants 2015 RAPTOR Administration User Manual
Page | 6
Name
Description
Edit Profile
Edit personal profile information such as title, name,
preferred e-mail, preferred phone number, account
privileges, and worklist preferences.
Manage Users
Lists and allows user to edit the profiles of RAPTOR
users.
Manage Contraindications
Keep track of contraindication rules evaluated by
RAPTOR.
Manage Protocols
Create and manage content in the protocols library.
Manage Lists
Create and manage content in lists used by RAPTOR.
View Reports
View and extract reports
About
Configuration and version information
Figure 3- Table of Administration Functions

SAN Business Consultants 2015 RAPTOR Administration User Manual
Page | 7
Edit Profile
To access the Edit Profile pop-up on the site. Hover over "Administer" and click on "Edit Profile" at the
top of the drop down menu.
NOTE: Required fields are shown with a red asterisk. Information must be entered in
required fields.
Screen Sample
Below is a sample Edit Profile pop-up for the role of radiologist.
Figure 4 Edit Profile

SAN Business Consultants 2015 RAPTOR Administration User Manual
Page | 8
Radiologists have the additional profile of worklist preferences and collaboration settings.
Figure 5- Edit Profile’s Worklist Preferences
Figure 6- Edit Profile’s Collaboration Settings
Radiologists have the additional profile of worklist preferences and collaboration settings. The figure
below shows how the modality and anatomic specialties are displayed while requesting a collaboration.
For example, the user wishes to match the specialty with the protocol as this is not specialty may not be
available locally.

SAN Business Consultants 2015 RAPTOR Administration User Manual
Page | 9
Figure 7- Request Collaboration displays the selections available in the Edit Profile’s Modality and Collaboration Settings

SAN Business Consultants 2015 RAPTOR Administration User Manual
Page | 10
Manage Users
To access the Manage Users section on the site. Hover over "Administer" and click on "Manage Users" in
the drop down menu. Site administrators only manage users (with the exception of residents).
NOTE: Each site has a unique BASE URL that is configured for the RAPTOR installation
of that site. This document features the screens and test data from the Innovations
sandbox. No data shown is PDI.
URL
http://<BASEURL>/RAPTOR/raptor/manageusers
Screen Sample
Below is a sample Manage User Accounts page. The table’s columns are sortable and the entire user
account table is searchable. Only site administrators have the ability to manage user accounts.
Figure 8- Manage User Accounts

SAN Business Consultants 2015 RAPTOR Administration User Manual
Page | 11
Manage Contraindications
To access the Manage Contraindications section on the site. Hover over "Administer” and click on
"Manage Contraindications" in the drop down menu. RAPTOR provides users the ability to create and
manage contraindications rules.
NOTE: Each site has a unique BASE URL that is configured for the RAPTOR installation
of that site.
URL
http://<BASEURL>/RAPTOR/raptor/managecontraindications
Sample
Below is a sample Manage Contraindications page. The table’s columns are sortable and the entire user
Manage Contraindications table is searchable.
Figure 6- Manage Contraindications
Below is a sample View or Edit Contraindications page Trigger Criteria Selection. This rule is triggered
(presented to the user at runtime) only when each of the populated trigger criteria subsections below
evaluate to the Boolean value of "True". If any subsection evaluates to "False" then the rule will not
trigger. Contents of the subsections should simply be valid flag names. A flag is simply a Boolean
measure. A subsection is ignored if it is left blank. The flagged selection can be dragged down to the
trigger criteria subsections.

SAN Business Consultants 2015 RAPTOR Administration User Manual
Page | 12
Figure 7- View or Edit Contraindications page Trigger Criteria Selection

SAN Business Consultants 2015 RAPTOR Administration User Manual
Page | 13
Manage Protocols
To access the Manage Protocols section on the site. Hover over "Administrate" and click on "Manage
Protocols" in the drop down menu.
NOTE: Each site has a unique BASE URL that is configured for the RAPTOR installation
of that site.
URL
http://<BASEURL>/RAPTOR/raptor/manageprotocollib
Sample
Below is a sample Manage Protocols page. The entries of the manage protocol page are displayed to
users within the library. The table’s columns are sortable and the entire Manage Protocols table is
searchable.
Figure 8- Manage Protocols
Below is a sample Protocol Library page. The entries of the manage protocol page are displayed to users
within the library.

SAN Business Consultants 2015 RAPTOR Administration User Manual
Page | 14

SAN Business Consultants 2015 RAPTOR Administration User Manual
Page | 15
Manage Lists
To access the Manage Lists section on the site, Hover over "Administrate" and click on "Manage Lists" in
the drop down menu.
URL
http://<BASEURL>/RAPTOR/raptor/managelists
Sample
Below is a sample Manage Lists page.
Figure 9- Manage Lists

SAN Business Consultants 2015 RAPTOR Administration User Manual
Page | 16
Edit Hydration Options
To access the Manage Lists section on the site. Hover over "Administrate" and click on "Manage Lists" in
the drop down menu. Select the first option under "Action" titled "Edit Hydration Options."
NOTE: Each site has a unique BASE URL that is configured for the RAPTOR installation
of that site.
URL
http://<BASEURL>/RAPTOR/raptor/managelists
Sample
Below is a sample Edit Hydration Options page.
Figure 10- Edit Hydration Options

SAN Business Consultants 2015 RAPTOR Administration User Manual
Page | 17
Edit Sedation Options
To access the Manage Lists section on the site. Hover over "Administrate" and click on "Manage Lists" in
the drop down menu. Select the second option under "Action" titled "Edit Sedation Options."
NOTE: Each site has a unique BASE URL that is configured for the RAPTOR installation
of that site.
URL
http://<BASEURL>/RAPTOR/raptor/editsedationoptions
Sample
Below is a sample Edit Sedation Options page
Figure 11- Edit Sedation Options

SAN Business Consultants 2015 RAPTOR Administration User Manual
Page | 18
Edit Contrast Options
To access the Manage Lists section on the site. Hover over "Administrate" and click on "Manage Lists" in
the drop down menu. Select the third option under "Action" titled "Edit Contrast Options."
NOTE: Each site has a unique BASE URL that is configured for the RAPTOR installation
of that site.
URL
http://<BASEURL>/RAPTOR/raptor/editcontrastoptions
Sample
Below is a sample Edit Contrast Options page
Figure 12- Edit Contrast Options

SAN Business Consultants 2015 RAPTOR Administration User Manual
Page | 19
Edit Radionuclide Options
To access the Manage Lists section on the site. Hover over "Administrate" and click on "Manage Lists" in
the drop down menu. Select the fourth option under "Action" titled "Edit Radionuclide Options."
NOTE: Each site has a unique BASE URL that is configured for the RAPTOR installation
of that site.
URL
http://<BASEURL>/RAPTOR/raptor/editradioisotopeoptions
Sample
Below is a sample Edit Radionuclide Options page
Figure 13- Edit Radionuclide Options

SAN Business Consultants 2015 RAPTOR Administration User Manual
Page | 20
Edit Examination Room Options
To access the Manage Lists section on the site. Hover over "Administrate" and click on "Manage Lists" in
the drop down menu. Select the fifth option under "Action" titled "Edit Examination Room Options."
NOTE: Each site has a unique BASE URL that is configured for the RAPTOR installation
of that site.
URL
http://<BASEURL>/RAPTOR/raptor/editexamroomoptions
Sample
Below is a sample Edit Examination Room Options page
Figure 14- Edit Examination Room Options

SAN Business Consultants 2015 RAPTOR Administration User Manual
Page | 21
Edit At Risk Medications List
To access the Manage Lists section on the site. Hover over "Administrate" and click on "Manage Lists" in
the drop down menu. Select the sixth option under "Action" titled "Edit At Risk Medications List."
NOTE: Each site has a unique BASE URL that is configured for the RAPTOR installation
of that site.
URL
http://<BASEURL>/RAPTOR/raptor/editatriskmeds
Sample
Below is a sample Edit At Risk Medications List page
Figure 15- Edit At Risk Medications List

SAN Business Consultants 2015 RAPTOR Administration User Manual
Page | 22
Edit At Risk Allergy Contrast List
To access the Manage Lists section on the site. Hover over "Administrate" and click on "Manage Lists" in
the drop down menu. Select the seventh option under "Action" titled "Edit At Risk Allergy Contrast List."
NOTE: Each site has a unique BASE URL that is configured for the RAPTOR installation
of that site.
URL
http://<BASEURL>/RAPTOR/raptor/editatriskallergycontrast
Sample
Below is a sample Edit At Risk Allergy Contrast List page
Figure 16- Edit At Risk Allergy Contrast List

SAN Business Consultants 2015 RAPTOR Administration User Manual
Page | 23
Edit Blood Thinner List
To access the Manage Lists section on the site. Hover over "Administrate" and click on "Manage Lists" in
the drop down menu. Select the seventh option under "Action" titled "Edit Blood Thinner List."
NOTE: Each site has a unique BASE URL that is configured for the RAPTOR installation
of that site.
URL
http://<BASEURL>/RAPTOR/raptor/editatriskbloodthinner
Sample
Below is a sample Edit Blood Thinner List page
Figure 17- Edit Blood Thinner List

SAN Business Consultants 2015 RAPTOR Administration User Manual
Page | 24
Edit Rare or Controlled Contrast List
To access the Manage Lists section on the site. Hover over "Administrate" and click on "Manage Lists" in
the drop down menu. Select the eighth option under "Action" titled "Edit Rare or Controlled Contrast
List."
NOTE: Each site has a unique BASE URL that is configured for the RAPTOR installation
of that site.
URL
http://<BASEURL>/RAPTOR/raptor/editatriskrarecontrast
Sample
Below is a sample Edit Rare or Controlled Contrast List
Figure 18- Edit Rare or Controlled Contrast List

SAN Business Consultants 2015 RAPTOR Administration User Manual
Page | 25
Edit Rare or Controlled Radionuclide List
To access the Manage Lists section on the site. Hover over "Administrate" and click on "Manage Lists" in
the drop down menu. Select the ninth option under "Action" titled "Edit Rare or Controlled Radionuclide
List."
NOTE: Each site has a unique BASE URL that is configured for the RAPTOR installation
of that site.
URL
http://<BASEURL>/RAPTOR/raptor/editatriskrareradioisotope
Sample
Below is a sample Edit Rare or Controlled Radionuclide List
Figure 19- Edit or Controlled Radionuclide List

SAN Business Consultants 2015 RAPTOR Administration User Manual
Page | 26
Edit Protocol Boilerplate Text Options
To access the Manage Lists section on the site. Hover over "Administrate" and click on "Manage Lists" in
the drop down menu. Select the tenth option under "Action" titled "Edit Protocol Boilerplate Text
Options."
NOTE: Each site has a unique BASE URL that is configured for the RAPTOR installation
of that site.
URL
http://<BASEURL>/RAPTOR/raptor/editboilerplateprotocoloptions
Sample
Below is a sample Edit Protocol Boilerplate Text Options
Figure 20- Edit Protocol Boilerplate Text Options

SAN Business Consultants 2015 RAPTOR Administration User Manual
Page | 27
Edit Exam Boilerplate Text Options
To access the Manage Lists section on the site. Hover over "Administrate" and click on "Manage Lists" in
the drop down menu. Select the eleventh option under "Action" titled "Edit Exam Boilerplate Text
Options."
NOTE: Each site has a unique BASE URL that is configured for the RAPTOR installation
of that site.
URL
http://<BASEURL>/RAPTOR/raptor/editboilerplateexamoptions
Sample
Below is a sample Edit Exam Boilerplate Text Options
Figure 21- Edit Exam Boilerplate Text Options

SAN Business Consultants 2015 RAPTOR Administration User Manual
Page | 28
Edit QA Question Criteria
To access the Manage Lists section on the site. Hover over "Administrate" and click on "Manage Lists" in
the drop down menu. Select the last option under "Action" titled "Edit QA Question Criteria."
NOTE: Each site has a unique BASE URL that is configured for the RAPTOR installation
of that site.
URL
http://<BASEURL>/RAPTOR/raptor/editqaquestions
Sample
Below is a sample Edit QA Question Criteria

SAN Business Consultants 2015 RAPTOR Administration User Manual
Page | 29
Figure 22- Edit QA Question Criteria

SAN Business Consultants 2015 RAPTOR Administration User Manual
Page | 30
View Reports
To access the View Reports section on the site. Hover over "Administrate" and click on " View Reports"
at the bottom of the drop down menu.
NOTE: Each site has a unique BASE URL that is configured for the RAPTOR installation
of that site.
URL
http://<BASEURL>/raptor/raptor/viewReports
Sample
Below is a sample View Reports page.
Figure 23- View Reports

SAN Business Consultants 2015 RAPTOR Administration User Manual
Page | 31
Department Activity Report
To access the View Reports section on the site. Hover over "Administrate" and click on " View Reports"
at the bottom of the drop down menu. Select the first option under "Action" titled "Department Activity
Report."
NOTE: Each site has a unique BASE URL that is configured for the RAPTOR installation
of that site.
URL
http://<BASEURL>/raptor/raptor/viewReports
Sample
Below is a sample Department Activity Report.
Figure 24- Department Activity Report

SAN Business Consultants 2015 RAPTOR Administration User Manual
Page | 32
User Analysis Activity Report
To access the View Reports section on the site. Hover over "Administrate" and click on " View Reports"
at the bottom of the drop down menu. Select the second option under "Action" titled "User Analysis
Activity Report."
NOTE: Each site has a unique BASE URL that is configured for the RAPTOR installation
of that site.
URL
http://<BASEURL>/raptor/raptor/viewReports
Sample
Below is a sample User Analysis Activity Report.
Figure 25- User Analysis Activity Report

SAN Business Consultants 2015 RAPTOR Administration User Manual
Page | 33
Facility Radiation Dose Watch Report
To access the View Reports section on the site. Hover over "Administrate" and click on " View Reports"
at the bottom of the drop down menu. Select the third option under "Action" titled " Facility Radiation
Dose Watch Report."
NOTE: Each site has a unique BASE URL that is configured for the RAPTOR installation
of that site.
URL
http://<BASEURL>/raptor/raptor/viewReports
Sample
Below is a sample Facility Radiation Dose Watch Report.
Figure 26- Facility Radiation Dose Watch Report

SAN Business Consultants 2015 RAPTOR Administration User Manual
Page | 34
Contraindication Rules Report
To access the View Reports section on the site. Hover over "Administrate" and click on " View Reports"
at the bottom of the drop down menu. Select the fourth option under "Action" titled " Contraindication
Rules Report."
NOTE: Each site has a unique BASE URL that is configured for the RAPTOR installation
of that site.
URL
http://<BASEURL>/raptor/raptor/viewReports
Sample
Below is a sample Contraindication Rules Report.
Figure 10 - Sample Contraindication Rules Report

SAN Business Consultants 2015 RAPTOR Administration User Manual
Page | 35
Conversion Formulas Report
To access the View Reports section on the site. Hover over "Administrate" and click on " View Reports"
at the bottom of the drop down menu. Select the fifth option under "Action" titled " Conversion
Formulas Report."
NOTE: Each site has a unique BASE URL that is configured for the RAPTOR installation
of that site.
URL
http://<BASEURL>/raptor/raptor/viewReports
Sample
Below is a sample Conversion Formulas Report.
Figure 11 - Sample Conversion Formulas Report

SAN Business Consultants 2015 RAPTOR Administration User Manual
Page | 36
Room Reservations Report
To access the View Reports section on the site. Hover over "Administrate" and click on " View Reports"
at the bottom of the drop down menu. Select the sixth option under "Action" titled "Room Reservations
Report."
NOTE: Each site has a unique BASE URL that is configured for the RAPTOR installation
of that site.
URL
http://<BASEURL>/raptor/raptor/viewReports
Sample
Below is a sample Room Reservations Report.
Figure 27- Room Reservations

SAN Business Consultants 2015 RAPTOR Administration User Manual
Page | 37
User Activity Report
To access the View Reports section on the site. Hover over "Administrate" and click on " View Reports"
at the bottom of the drop down menu. Select the last option under "Action" titled " User Activity
Report."
NOTE: Each site has a unique BASE URL that is configured for the RAPTOR installation
of that site.
URL
http://<BASEURL>/raptor/raptor/viewReports
Sample
Below is a sample User Activity Report
Figure 28- User Activity Report

SAN Business Consultants 2015 RAPTOR Administration User Manual
Page | 38
About
To access the About section on the site. Hover over "Administrate" and click on "About" at the bottom
of the drop down menu.
URL
NOTE: Each site has a unique BASE URL that is configured for the RAPTOR installation
of that site.
Sample
Below is a sample About page.
Figure 29- Sample About Page

SAN Business Consultants 2015 RAPTOR Administration User Manual
Page | 39
Worklist Data
Worklist
The worklist shows all the available orders for a user to protocol. The orders might be in any state.
There is also a request from the VA that they be able to create orders in RAPTOR for protocol purposes.
Figure 30- Worklist Data

SAN Business Consultants 2015 RAPTOR Administration User Manual
Page | 40
Revision History
When
Who
Description
June 2015
SAN
Initial draft.