ATmega48A, ATmega48PA, ATmega88A, ATmega88PA, ATmega168A, ATmega1688PA, ATmega328, ATmega328P Datasheet YMFC 3D ATmega328 Manual
YMFC-3D_ATmega328_manual manual pdf -FilePursuit
User Manual: manual pdf -FilePursuit
Open the PDF directly: View PDF
.
Page Count: 660 [warning: Documents this large are best viewed by clicking the View PDF Link!]
- Features
- 1. Pin Configurations
- 2. Overview
- 3. Resources
- 4. Data Retention
- 5. About Code Examples
- 6. Capacitive Touch Sensing
- 7. AVR CPU Core
- 8. AVR Memories
- 9. System Clock and Clock Options
- 9.1 Clock Systems and their Distribution
- 9.2 Clock Sources
- 9.3 Low Power Crystal Oscillator
- 9.4 Full Swing Crystal Oscillator
- 9.5 Low Frequency Crystal Oscillator
- 9.6 Calibrated Internal RC Oscillator
- 9.7 128kHz Internal Oscillator
- 9.8 External Clock
- 9.9 Clock Output Buffer
- 9.10 Timer/Counter Oscillator
- 9.11 System Clock Prescaler
- 9.12 Register Description
- 10. Power Management and Sleep Modes
- 11. System Control and Reset
- 12. Interrupts
- 13. External Interrupts
- 13.1 Pin Change Interrupt Timing
- 13.2 Register Description
- 13.2.1 EICRA – External Interrupt Control Register A
- 13.2.2 EIMSK – External Interrupt Mask Register
- 13.2.3 EIFR – External Interrupt Flag Register
- 13.2.4 PCICR – Pin Change Interrupt Control Register
- 13.2.5 PCIFR – Pin Change Interrupt Flag Register
- 13.2.6 PCMSK2 – Pin Change Mask Register 2
- 13.2.7 PCMSK1 – Pin Change Mask Register 1
- 13.2.8 PCMSK0 – Pin Change Mask Register 0
- 14. I/O-Ports
- 14.1 Overview
- 14.2 Ports as General Digital I/O
- 14.3 Alternate Port Functions
- 14.4 Register Description
- 14.4.1 MCUCR – MCU Control Register
- 14.4.2 PORTB – The Port B Data Register
- 14.4.3 DDRB – The Port B Data Direction Register
- 14.4.4 PINB – The Port B Input Pins Address(1)
- 14.4.5 PORTC – The Port C Data Register
- 14.4.6 DDRC – The Port C Data Direction Register
- 14.4.7 PINC – The Port C Input Pins Address(1)
- 14.4.8 PORTD – The Port D Data Register
- 14.4.9 DDRD – The Port D Data Direction Register
- 14.4.10 PIND – The Port D Input Pins Address(1)
- 15. 8-bit Timer/Counter0 with PWM
- 15.1 Features
- 15.2 Overview
- 15.3 Timer/Counter Clock Sources
- 15.4 Counter Unit
- 15.5 Output Compare Unit
- 15.6 Compare Match Output Unit
- 15.7 Modes of Operation
- 15.8 Timer/Counter Timing Diagrams
- 15.9 Register Description
- 15.9.1 TCCR0A – Timer/Counter Control Register A
- 15.9.2 TCCR0B – Timer/Counter Control Register B
- 15.9.3 TCNT0 – Timer/Counter Register
- 15.9.4 OCR0A – Output Compare Register A
- 15.9.5 OCR0B – Output Compare Register B
- 15.9.6 TIMSK0 – Timer/Counter Interrupt Mask Register
- 15.9.7 TIFR0 – Timer/Counter 0 Interrupt Flag Register
- 16. 16-bit Timer/Counter1 with PWM
- 16.1 Features
- 16.2 Overview
- 16.3 Accessing 16-bit Registers
- 16.4 Timer/Counter Clock Sources
- 16.5 Counter Unit
- 16.6 Input Capture Unit
- 16.7 Output Compare Units
- 16.8 Compare Match Output Unit
- 16.9 Modes of Operation
- 16.10 Timer/Counter Timing Diagrams
- 16.11 Register Description
- 16.11.1 TCCR1A – Timer/Counter1 Control Register A
- 16.11.2 TCCR1B – Timer/Counter1 Control Register B
- 16.11.3 TCCR1C – Timer/Counter1 Control Register C
- 16.11.4 TCNT1H and TCNT1L – Timer/Counter1
- 16.11.5 OCR1AH and OCR1AL – Output Compare Register 1 A
- 16.11.6 OCR1BH and OCR1BL – Output Compare Register 1 B
- 16.11.7 ICR1H and ICR1L – Input Capture Register 1
- 16.11.8 TIMSK1 – Timer/Counter1 Interrupt Mask Register
- 16.11.9 TIFR1 – Timer/Counter1 Interrupt Flag Register
- 17. Timer/Counter0 and Timer/Counter1 Prescalers
- 18. 8-bit Timer/Counter2 with PWM and Asynchronous Operation
- 18.1 Features
- 18.2 Overview
- 18.3 Timer/Counter Clock Sources
- 18.4 Counter Unit
- 18.5 Output Compare Unit
- 18.6 Compare Match Output Unit
- 18.7 Modes of Operation
- 18.8 Timer/Counter Timing Diagrams
- 18.9 Asynchronous Operation of Timer/Counter2
- 18.10 Timer/Counter Prescaler
- 18.11 Register Description
- 18.11.1 TCCR2A – Timer/Counter Control Register A
- 18.11.2 TCCR2B – Timer/Counter Control Register B
- 18.11.3 TCNT2 – Timer/Counter Register
- 18.11.4 OCR2A – Output Compare Register A
- 18.11.5 OCR2B – Output Compare Register B
- 18.11.6 TIMSK2 – Timer/Counter2 Interrupt Mask Register
- 18.11.7 TIFR2 – Timer/Counter2 Interrupt Flag Register
- 18.11.8 ASSR – Asynchronous Status Register
- 18.11.9 GTCCR – General Timer/Counter Control Register
- 19. SPI – Serial Peripheral Interface
- 20. USART0
- 20.1 Features
- 20.2 Overview
- 20.3 Clock Generation
- 20.4 Frame Formats
- 20.5 USART Initialization
- 20.6 Data Transmission – The USART Transmitter
- 20.7 Data Reception – The USART Receiver
- 20.8 Asynchronous Data Reception
- 20.9 Multi-processor Communication Mode
- 20.10 Examples of Baud Rate Setting
- 20.11 Register Description
- 21. USART in SPI Mode
- 22. 2-wire Serial Interface
- 23. Analog Comparator
- 24. Analog-to-Digital Converter
- 25. debugWIRE On-chip Debug System
- 26. Self-Programming the Flash, ATmega 48A/48PA
- 27. Boot Loader Support – Read-While-Write Self-Programming
- 27.1 Features
- 27.2 Overview
- 27.3 Application and Boot Loader Flash Sections
- 27.4 Read-While-Write and No Read-While-Write Flash Sections
- 27.5 Boot Loader Lock Bits
- 27.6 Entering the Boot Loader Program
- 27.7 Addressing the Flash During Self-Programming
- 27.8 Self-Programming the Flash
- 27.8.1 Performing Page Erase by SPM
- 27.8.2 Filling the Temporary Buffer (Page Loading)
- 27.8.3 Performing a Page Write
- 27.8.4 Using the SPM Interrupt
- 27.8.5 Consideration While Updating BLS
- 27.8.6 Prevent Reading the RWW Section During Self-Programming
- 27.8.7 Setting the Boot Loader Lock Bits by SPM
- 27.8.8 EEPROM Write Prevents Writing to SPMCSR
- 27.8.9 Reading the Fuse and Lock Bits from Software
- 27.8.10 Reading the Signature Row from Software
- 27.8.11 Preventing Flash Corruption
- 27.8.12 Programming Time for Flash when Using SPM
- 27.8.13 Simple Assembly Code Example for a Boot Loader
- 27.8.14 ATmega88A and ATmega88PA Boot Loader Parameters
- 27.8.15 ATmega168A and ATmega168PA Boot Loader Parameters
- 27.8.16 ATmega328 and ATmega328P Boot Loader Parameters
- 27.9 Register Description
- 28. Memory Programming
- 28.1 Program And Data Memory Lock Bits
- 28.2 Fuse Bits
- 28.3 Signature Bytes
- 28.4 Calibration Byte
- 28.5 Page Size
- 28.6 Parallel Programming Parameters, Pin Mapping, and Commands
- 28.7 Parallel Programming
- 28.7.1 Enter Programming Mode
- 28.7.2 Considerations for Efficient Programming
- 28.7.3 Chip Erase
- 28.7.4 Programming the Flash
- 28.7.5 Programming the EEPROM
- 28.7.6 Reading the Flash
- 28.7.7 Reading the EEPROM
- 28.7.8 Programming the Fuse Low Bits
- 28.7.9 Programming the Fuse High Bits
- 28.7.10 Programming the Extended Fuse Bits
- 28.7.11 Programming the Lock Bits
- 28.7.12 Reading the Fuse and Lock Bits
- 28.7.13 Reading the Signature Bytes
- 28.7.14 Reading the Calibration Byte
- 28.7.15 Parallel Programming Characteristics
- 28.8 Serial Downloading
- 29. Electrical Characteristics – (TA = -40°C to 85°C)
- 29.1 Absolute Maximum Ratings*
- 29.2 DC Characteristics
- 29.2.1 ATmega48A DC Characteristics
- 29.2.2 ATmega48PA DC Characteristics – Current Consumption
- 29.2.3 ATmega88A DC Characteristics
- 29.2.4 ATmega88PA DC Characteristics
- 29.2.5 ATmega168A DC Characteristics
- 29.2.6 ATmega168PA DC Characteristics
- 29.2.7 ATmega328 DC Characteristics
- 29.2.8 ATmega328P DC Characteristics
- 29.3 Speed Grades
- 29.4 Clock Characteristics
- 29.5 System and Reset Characteristics
- 29.6 SPI Timing Characteristics
- 29.7 Two-wire Serial Interface Characteristics
- 29.8 ADC Characteristics
- 29.9 Parallel Programming Characteristics
- 30. Electrical Characteristics (TA = -40°C to 105°C)
- 31. Typical Characteristics – (TA = -40°C to 85°C)
- 31.1 ATmega48A Typical Characteristics
- 31.1.1 Active Supply Current
- 31.1.2 Idle Supply Current
- 31.1.3 ATmega48A: Supply Current of IO Modules
- 31.1.4 Power-down Supply Current
- 31.1.5 Power-save Supply Current
- 31.1.6 Standby Supply Current
- 31.1.7 Pin Pull-Up
- 31.1.8 Pin Driver Strength
- 31.1.9 Pin Threshold and Hysteresis
- 31.1.10 BOD Threshold
- 31.1.11 Internal Oscillator Speed
- 31.1.12 Current Consumption of Peripheral Units
- 31.1.13 Current Consumption in Reset and Reset Pulsewidth
- 31.2 ATmega48PA Typical Characteristics
- 31.2.1 Active Supply Current
- 31.2.2 Idle Supply Current
- 31.2.3 ATmega48PA: Supply Current of IO Modules
- 31.2.4 Power-down Supply Current
- 31.2.5 Power-save Supply Current
- 31.2.6 Standby Supply Current
- 31.2.7 Pin Pull-Up
- 31.2.8 Pin Driver Strength
- 31.2.9 Pin Threshold and Hysteresis
- 31.2.10 BOD Threshold
- 31.2.11 Internal Oscillator Speed
- 31.2.12 Current Consumption of Peripheral Units
- 31.2.13 Current Consumption in Reset and Reset Pulsewidth
- 31.3 ATmega88A Typical Characteristics
- 31.3.1 Active Supply Current
- 31.3.2 Idle Supply Current
- 31.3.3 ATmega88A: Supply Current of IO Modules
- 31.3.4 Power-down Supply Current
- 31.3.5 Power-save Supply Current
- 31.3.6 Standby Supply Current
- 31.3.7 Pin Pull-Up
- 31.3.8 Pin Driver Strength
- 31.3.9 Pin Threshold and Hysteresis
- 31.3.10 BOD Threshold
- 31.3.11 Internal Oscillator Speed
- 31.3.12 Current Consumption of Peripheral Units
- 31.3.13 Current Consumption in Reset and Reset Pulsewidth
- 31.4 ATmega88PA Typical Characteristics
- 31.4.1 Active Supply Current
- 31.4.2 Idle Supply Current
- 31.4.3 ATmega88PA: Supply Current of IO Modules
- 31.4.4 Power-down Supply Current
- 31.4.5 Power-save Supply Current
- 31.4.6 Standby Supply Current
- 31.4.7 Pin Pull-Up
- 31.4.8 Pin Driver Strength
- 31.4.9 Pin Threshold and Hysteresis
- 31.4.10 BOD Threshold
- 31.4.11 Internal Oscillator Speed
- 31.4.12 Current Consumption of Peripheral Units
- 31.4.13 Current Consumption in Reset and Reset Pulsewidth
- 31.5 ATmega168A Typical Characteristics
- 31.5.1 Active Supply Current
- 31.5.2 Idle Supply Current
- 31.5.3 ATmega168A Supply Current of IO Modules
- 31.5.4 Power-down Supply Current
- 31.5.5 Power-save Supply Current
- 31.5.6 Standby Supply Current
- 31.5.7 Pin Pull-Up
- 31.5.8 Pin Driver Strength
- 31.5.9 Pin Threshold and Hysteresis
- 31.5.10 BOD Threshold
- 31.5.11 Internal Oscillator Speed
- 31.5.12 Current Consumption of Peripheral Units
- 31.5.13 Current Consumption in Reset and Reset Pulsewidth
- 31.6 ATmega168PA Typical Characteristics
- 31.6.1 Active Supply Current
- 31.6.2 Idle Supply Current
- 31.6.3 ATmega168PA Supply Current of IO Modules
- 31.6.4 Power-down Supply Current
- 31.6.5 Power-save Supply Current
- 31.6.6 Standby Supply Current
- 31.6.7 Pin Pull-Up
- 31.6.8 Pin Driver Strength
- 31.6.9 Pin Threshold and Hysteresis
- 31.6.10 BOD Threshold
- 31.6.11 Internal Oscillator Speed
- 31.6.12 Current Consumption of Peripheral Units
- 31.6.13 Current Consumption in Reset and Reset Pulsewidth
- 31.7 ATmega328 Typical Characteristics
- 31.7.1 Active Supply Current
- 31.7.2 Idle Supply Current
- 31.7.3 ATmega328 Supply Current of IO Modules
- 31.7.4 Power-down Supply Current
- 31.7.5 Power-save Supply Current
- 31.7.6 Standby Supply Current
- 31.7.7 Pin Pull-Up
- 31.7.8 Pin Driver Strength
- 31.7.9 Pin Threshold and Hysteresis
- 31.7.10 BOD Threshold
- 31.7.11 Internal Oscillator Speed
- 31.7.12 Current Consumption of Peripheral Units
- 31.7.13 Current Consumption in Reset and Reset Pulsewidth
- 31.8 ATmega328P Typical Characteristics
- 31.8.1 Active Supply Current
- 31.8.2 Idle Supply Current
- 31.8.3 ATmega328P Supply Current of IO Modules
- 31.8.4 Power-down Supply Current
- 31.8.5 Power-save Supply Current
- 31.8.6 Standby Supply Current
- 31.8.7 Pin Pull-Up
- 31.8.8 Pin Driver Strength
- 31.8.9 Pin Threshold and Hysteresis
- 31.8.10 BOD Threshold
- 31.8.11 Internal Oscillator Speed
- 31.8.12 Current Consumption of Peripheral Units
- 31.8.13 Current Consumption in Reset and Reset Pulsewidth
- 31.1 ATmega48A Typical Characteristics
- 32. ATmega48PA Typical Characteristics – (TA = -40°C to 105°C)
- 32.1 Active Supply Current
- 32.2 Idle Supply Current
- 32.3 Power-down Supply Current
- 32.4 Power-save Supply Current
- 32.5 Standby Supply Current
- 32.6 Pin Pull-Up
- 32.7 Pin Driver Strength
- 32.8 Pin Threshold and Hysteresis
- 32.9 BOD Threshold
- 32.10 Internal Oscilllator Speed
- 32.11 Current Consumption of Peripheral Units
- 32.12 Current Consumption in Reset and Reset Pulsewidth
- 33. ATmega88PA Typical Characteristics – (TA = -40°C to 105°C)
- 33.1 Active Supply Current
- 33.2 Idle Supply Current
- 33.3 Power-down Supply Current
- 33.4 Power-save Supply Current
- 33.5 Pin Pull-Up
- 33.6 Pin Driver Strength
- 33.7 Pin Threshold and Hysteresis
- 33.8 BOD Threshold
- 33.9 Internal Oscilllator Speed
- 33.10 Current Consumption of Peripheral Units
- 33.11 Current Consumption in Reset and Reset Pulsewidth
- 34. ATmega168PA Typical Characteristics – (TA = -40°C to 105°C)
- 34.1 Active Supply Current
- 34.2 Idle Supply Current
- 34.3 Power-down Supply Current
- 34.4 Power-save Supply Current
- 34.5 Standby Supply Current
- 34.6 Pin Pull-Up
- 34.7 Pin Driver Strength
- 34.8 Pin Threshold and Hysteresis
- 34.9 BOD Threshold
- 34.10 Internal Oscillator Speed
- 34.11 Current Consumption of Peripheral Units
- 34.12 Current Consumption in Reset and Reset Pulsewidth
- 35. ATmega328P Typical Characteristics – (TA = -40°C to 105°C)
- 35.1 ATmega328P Active Supply Current
- 35.2 Idle Supply Current
- 35.3 Power-down Supply Current
- 35.4 Power-save Supply Current
- 35.5 Standby Supply Current
- 35.6 Pin Pull-Up
- 35.7 Pin Driver Strength
- 35.8 Pin Threshold and Hysteresis
- 35.9 BOD Threshold
- 35.10 Internal Oscillator Speed
- 35.11 Current Consumption of Peripheral Units
- 35.12 Current Consumption in Reset and Reset Pulsewidth
- 36. Register Summary
- 37. Instruction Set Summary
- 38. Ordering Information
- 39. Packaging Information
- 40. Errata
- 41. Datasheet Revision History
- Table of Contents

8271G–AVR–02/2013
Features
•High Performance, Low Power Atmel®AVR® 8-Bit Microcontroller Family
•Advanced RISC Architecture
– 131 Powerful Instructions – Most Single Clock Cycle Execution
– 32 x 8 General Purpose Working Registers
– Fully Static Operation
– Up to 20 MIPS Throughput at 20MHz
– On-chip 2-cycle Multiplier
•High Endurance Non-volatile Memory Segments
– 4/8/16/32KBytes of In-System Self-Programmable Flash program memory
– 256/512/512/1KBytes EEPROM
– 512/1K/1K/2KBytes Internal SRAM
– Write/Erase Cycles: 10,000 Flash/100,000 EEPROM
– Data retention: 20 years at 85C/100 years at 25C(1)
– Optional Boot Code Section with Independent Lock Bits
In-System Programming by On-chip Boot Program
True Read-While-Write Operation
– Programming Lock for Software Security
•Atmel® QTouch® library support
– Capacitive touch buttons, sliders and wheels
– QTouch and QMatrix® acquisition
– Up to 64 sense channels
•Peripheral Features
– Two 8-bit Timer/Counters with Separate Prescaler and Compare Mode
– One 16-bit Timer/Counter with Separate Prescaler, Compare Mode, and Capture Mode
– Real Time Counter with Separate Oscillator
– Six PWM Channels
– 8-channel 10-bit ADC in TQFP and QFN/MLF package
Temperature Measurement
– 6-channel 10-bit ADC in PDIP Package
Temperature Measurement
– Programmable Serial USART
– Master/Slave SPI Serial Interface
– Byte-oriented 2-wire Serial Interface (Philips I2C compatible)
– Programmable Watchdog Timer with Separate On-chip Oscillator
– On-chip Analog Comparator
– Interrupt and Wake-up on Pin Change
•Special Microcontroller Features
– Power-on Reset and Programmable Brown-out Detection
– Internal Calibrated Oscillator
– External and Internal Interrupt Sources
– Six Sleep Modes: Idle, ADC Noise Reduction, Power-save, Power-down, Standby, and Extended Standby
•I/O and Packages
– 23 Programmable I/O Lines
– 28-pin PDIP, 32-lead TQFP, 28-pad QFN/MLF and 32-pad QFN/MLF
•Operating Voltage:
– 1.8 - 5.5V
•Temperature Range:
–-40C to 85C
•Speed Grade:
– 0 - 4MHz@1.8 - 5.5V, 0 - 10MHz@2.7 - 5.5.V, 0 - 20MHz @ 4.5 - 5.5V
•Power Consumption at 1MHz, 1.8V, 25C
– Active Mode: 0.2mA
– Power-down Mode: 0.1µA
– Power-save Mode: 0.75µA (Including 32kHz RTC)
Atmel 8-bit Microcontroller with 4/8/16/32KBytes
In-System Programmable Flash
ATmega48A; ATmega48PA; ATmega88A; ATmega88PA;
ATmega168A; ATmega168PA; ATmega328; ATmega328P

2
ATmega48A/PA/88A/PA/168A/PA/328/P [DATASHEET]
8271G–AVR–02/2013
1. Pin Configurations
Figure 1-1. Pinout ATmega48A/PA/88A/PA/168A/PA/328/P
1
2
3
4
5
6
7
8
24
23
22
21
20
19
18
17
(PCINT19/OC2B/INT1) PD3
(PCINT20/XCK/T0) PD4
GND
VCC
GND
VCC
(PCINT6/XTAL1/TOSC1) PB6
(PCINT7/XTAL2/TOSC2) PB7
PC1 (ADC1/PCINT9)
PC0 (ADC0/PCINT8)
ADC7
GND
AREF
ADC6
AVCC
PB5 (SCK/PCINT5)
32
31
30
29
28
27
26
25
9
10
11
12
13
14
15
16
(PCINT21/OC0B/T1) PD5
(PCINT22/OC0A/AIN0) PD6
(PCINT23/AIN1) PD7
(PCINT0/CLKO/ICP1) PB0
(PCINT1/OC1A) PB1
(PCINT2/SS/OC1B) PB2
(PCINT3/OC2A/MOSI) PB3
(PCINT4/MISO) PB4
PD2 (INT0/PCINT18)
PD1 (TXD/PCINT17)
PD0 (RXD/PCINT16)
PC6 (RESET/PCINT14)
PC5 (ADC5/SCL/PCINT13)
PC4 (ADC4/SDA/PCINT12)
PC3 (ADC3/PCINT11)
PC2 (ADC2/PCINT10)
32 TQFP Top View
1
2
3
4
5
6
7
8
9
10
11
12
13
14
28
27
26
25
24
23
22
21
20
19
18
17
16
15
(PCINT14/RESET) PC6
(PCINT16/RXD) PD0
(PCINT17/TXD) PD1
(PCINT18/INT0) PD2
(PCINT19/OC2B/INT1) PD3
(PCINT20/XCK/T0) PD4
VCC
GND
(PCINT6/XTAL1/TOSC1) PB6
(PCINT7/XTAL2/TOSC2) PB7
(PCINT21/OC0B/T1) PD5
(PCINT22/OC0A/AIN0) PD6
(PCINT23/AIN1) PD7
(PCINT0/CLKO/ICP1) PB0
PC5 (ADC5/SCL/PCINT13)
PC4 (ADC4/SDA/PCINT12)
PC3 (ADC3/PCINT11)
PC2 (ADC2/PCINT10)
PC1 (ADC1/PCINT9)
PC0 (ADC0/PCINT8)
GND
AREF
AVCC
PB5 (SCK/PCINT5)
PB4 (MISO/PCINT4)
PB3 (MOSI/OC2A/PCINT3)
PB2 (SS/OC1B/PCINT2)
PB1 (OC1A/PCINT1)
28 PDIP
1
2
3
4
5
6
7
8
24
23
22
21
20
19
18
17
32
31
30
29
28
27
26
25
9
10
11
12
13
14
15
16
32 MLF Top View
(PCINT19/OC2B/INT1) PD3
(PCINT20/XCK/T0) PD4
GND
VCC
GND
VCC
(PCINT6/XTAL1/TOSC1) PB6
(PCINT7/XTAL2/TOSC2) PB7
PC1 (ADC1/PCINT9)
PC0 (ADC0/PCINT8)
ADC7
GND
AREF
ADC6
AVCC
PB5 (SCK/PCINT5)
(PCINT21/OC0B/T1) PD5
(PCINT22/OC0A/AIN0) PD6
(PCINT23/AIN1) PD7
(PCINT0/CLKO/ICP1) PB0
(PCINT1/OC1A) PB1
(PCINT2/SS/OC1B) PB2
(PCINT3/OC2A/MOSI) PB3
(PCINT4/MISO) PB4
PD2 (INT0/PCINT18)
PD1 (TXD/PCINT17)
PD0 (RXD/PCINT16)
PC6 (RESET/PCINT14)
PC5 (ADC5/SCL/PCINT13)
PC4 (ADC4/SDA/PCINT12)
PC3 (ADC3/PCINT11)
PC2 (ADC2/PCINT10)
NOTE: Bottom pad should be soldered to ground.
1
2
3
4
5
6
7
21
20
19
18
17
16
15
28
27
26
25
24
23
22
8
9
10
11
12
13
14
28 MLF Top View
(PCINT19/OC2B/INT1) PD3
(PCINT20/XCK/T0) PD4
VCC
GND
(PCINT6/XTAL1/TOSC1) PB6
(PCINT7/XTAL2/TOSC2) PB7
(PCINT21/OC0B/T1) PD5
(PCINT22/OC0A/AIN0) PD6
(PCINT23/AIN1) PD7
(PCINT0/CLKO/ICP1) PB0
(PCINT1/OC1A) PB1
(PCINT2/SS/OC1B) PB2
(PCINT3/OC2A/MOSI) PB3
(PCINT4/MISO) PB4
PD2 (INT0/PCINT18)
PD1 (TXD/PCINT17)
PD0 (RXD/PCINT16)
PC6 (RESET/PCINT14)
PC5 (ADC5/SCL/PCINT13)
PC4 (ADC4/SDA/PCINT12)
PC3 (ADC3/PCINT11)
PC2 (ADC2/PCINT10)
PC1 (ADC1/PCINT9)
PC0 (ADC0/PCINT8)
GND
AREF
AVCC
PB5 (SCK/PCINT5)
NOTE: Bottom pad should be soldered to ground.
Table 1-1. 32UFBGA - Pinout ATmega48A/48PA/88A/88PA/168A/168PA
123456
APD2 PD1 PC6 PC4 PC2 PC1
BPD3 PD4 PD0 PC5 PC3 PC0
CGND GND ADC7 GND
DVDD VDD AREF ADC6
EPB6 PD6 PB0 PB2 AVDD PB5
FPB7 PD5 PD7 PB1 PB3 PB4

3
ATmega48A/PA/88A/PA/168A/PA/328/P [DATASHEET]
8271G–AVR–02/2013
1.1 Pin Descriptions
1.1.1 VCC
Digital supply voltage.
1.1.2 GND
Ground.
1.1.3 Port B (PB7:0) XTAL1/XTAL2/TOSC1/TOSC2
Port B is an 8-bit bi-directional I/O port with internal pull-up resistors (selected for each bit). The Port B output buf-
fers have symmetrical drive characteristics with both high sink and source capability. As inputs, Port B pins that are
externally pulled low will source current if the pull-up resistors are activated. The Port B pins are tri-stated when a
reset condition becomes active, even if the clock is not running.
Depending on the clock selection fuse settings, PB6 can be used as input to the inverting Oscillator amplifier and
input to the internal clock operating circuit.
Depending on the clock selection fuse settings, PB7 can be used as output from the inverting Oscillator amplifier.
If the Internal Calibrated RC Oscillator is used as chip clock source, PB7...6 is used as TOSC2...1 input for the
Asynchronous Timer/Counter2 if the AS2 bit in ASSR is set.
The various special features of Port B are elaborated in ”Alternate Functions of Port B” on page 83 and ”System
Clock and Clock Options” on page 26.
1.1.4 Port C (PC5:0)
Port C is a 7-bit bi-directional I/O port with internal pull-up resistors (selected for each bit). The PC5...0 output buf-
fers have symmetrical drive characteristics with both high sink and source capability. As inputs, Port C pins that are
externally pulled low will source current if the pull-up resistors are activated. The Port C pins are tri-stated when a
reset condition becomes active, even if the clock is not running.
1.1.5 PC6/RESET
If the RSTDISBL Fuse is programmed, PC6 is used as an I/O pin. Note that the electrical characteristics of PC6 dif-
fer from those of the other pins of Port C.
If the RSTDISBL Fuse is unprogrammed, PC6 is used as a Reset input. A low level on this pin for longer than the
minimum pulse length will generate a Reset, even if the clock is not running. The minimum pulse length is given in
Table 29-16 on page 312. Shorter pulses are not guaranteed to generate a Reset.
The various special features of Port C are elaborated in ”Alternate Functions of Port C” on page 86.|
1.1.6 Port D (PD7:0)
Port D is an 8-bit bi-directional I/O port with internal pull-up resistors (selected for each bit). The Port D output buf-
fers have symmetrical drive characteristics with both high sink and source capability. As inputs, Port D pins that are
externally pulled low will source current if the pull-up resistors are activated. The Port D pins are tri-stated when a
reset condition becomes active, even if the clock is not running.
The various special features of Port D are elaborated in ”Alternate Functions of Port D” on page 89.
1.1.7 AVCC
AVCC is the supply voltage pin for the A/D Converter, PC3:0, and ADC7:6. It should be externally connected to VCC,
even if the ADC is not used. If the ADC is used, it should be connected to VCC through a low-pass filter. Note that
PC6...4 use digital supply voltage, VCC.

4
ATmega48A/PA/88A/PA/168A/PA/328/P [DATASHEET]
8271G–AVR–02/2013
1.1.8 AREF
AREF is the analog reference pin for the A/D Converter.
1.1.9 ADC7:6 (TQFP and QFN/MLF Package Only)
In the TQFP and QFN/MLF package, ADC7:6 serve as analog inputs to the A/D converter. These pins are powered
from the analog supply and serve as 10-bit ADC channels.

5
ATmega48A/PA/88A/PA/168A/PA/328/P [DATASHEET]
8271G–AVR–02/2013
2. Overview
The ATmega48A/PA/88A/PA/168A/PA/328/P is a low-power CMOS 8-bit microcontroller based on the AVR
enhanced RISC architecture. By executing powerful instructions in a single clock cycle, the
ATmega48A/PA/88A/PA/168A/PA/328/P achieves throughputs approaching 1 MIPS per MHz allowing the system
designer to optimize power consumption versus processing speed.
2.1 Block Diagram
Figure 2-1. Block Diagram
The AVR core combines a rich instruction set with 32 general purpose working registers. All the 32 registers are
directly connected to the Arithmetic Logic Unit (ALU), allowing two independent registers to be accessed in one
single instruction executed in one clock cycle. The resulting architecture is more code efficient while achieving
throughputs up to ten times faster than conventional CISC microcontrollers.
PORT C (7)PORT B (8)PORT D (8)
USART 0
8bit T/C 2
16bit T/C 18bit T/C 0 A/D Conv.
Internal
Bandgap
Analog
Comp.
SPI TWI
SRAMFlash
EEPROM
Watchdog
Oscillator
Watchdog
Timer
Oscillator
Circuits /
Clock
Generation
Power
Supervision
POR / BOD &
RESET
VCC
GND
PROGRAM
LOGIC
debugWIRE
2
GND
AREF
AVCC
DATA BU S
ADC[6..7]PC[0..6]PB[0..7]PD[0..7]
6
RESET
XTAL[1..2]
CPU

6
ATmega48A/PA/88A/PA/168A/PA/328/P [DATASHEET]
8271G–AVR–02/2013
The ATmega48A/PA/88A/PA/168A/PA/328/P provides the following features: 4K/8Kbytes of In-System Program-
mable Flash with Read-While-Write capabilities, 256/512/512/1Kbytes EEPROM, 512/1K/1K/2Kbytes SRAM,
23 general purpose I/O lines, 32 general purpose working registers, three flexible Timer/Counters with compare
modes, internal and external interrupts, a serial programmable USART, a byte-oriented 2-wire Serial Interface, an
SPI serial port, a 6-channel 10-bit ADC (8 channels in TQFP and QFN/MLF packages), a programmable Watchdog
Timer with internal Oscillator, and five software selectable power saving modes. The Idle mode stops the CPU
while allowing the SRAM, Timer/Counters, USART, 2-wire Serial Interface, SPI port, and interrupt system to con-
tinue functioning. The Power-down mode saves the register contents but freezes the Oscillator, disabling all other
chip functions until the next interrupt or hardware reset. In Power-save mode, the asynchronous timer continues to
run, allowing the user to maintain a timer base while the rest of the device is sleeping. The ADC Noise Reduction
mode stops the CPU and all I/O modules except asynchronous timer and ADC, to minimize switching noise during
ADC conversions. In Standby mode, the crystal/resonator Oscillator is running while the rest of the device is sleep-
ing. This allows very fast start-up combined with low power consumption.
Atmel® offers the QTouch® library for embedding capacitive touch buttons, sliders and wheels functionality into
AVR® microcontrollers. The patented charge-transfer signal acquisition offers robust sensing and includes fully
debounced reporting of touch keys and includes Adjacent Key Suppression® (AKS™) technology for unambiguous
detection of key events. The easy-to-use QTouch Suite toolchain allows you to explore, develop and debug your
own touch applications.
The device is manufactured using Atmel’s high density non-volatile memory technology. The On-chip ISP Flash
allows the program memory to be reprogrammed In-System through an SPI serial interface, by a conventional non-
volatile memory programmer, or by an On-chip Boot program running on the AVR core. The Boot program can use
any interface to download the application program in the Application Flash memory. Software in the Boot Flash
section will continue to run while the Application Flash section is updated, providing true Read-While-Write opera-
tion. By combining an 8-bit RISC CPU with In-System Self-Programmable Flash on a monolithic chip, the Atmel
ATmega48A/PA/88A/PA/168A/PA/328/P is a powerful microcontroller that provides a highly flexible and cost effec-
tive solution to many embedded control applications.
The ATmega48A/PA/88A/PA/168A/PA/328/P AVR is supported with a full suite of program and system develop-
ment tools including: C Compilers, Macro Assemblers, Program Debugger/Simulators, In-Circuit Emulators, and
Evaluation kits.
2.2 Comparison Between Processors
The ATmega48A/PA/88A/PA/168A/PA/328/P differ only in memory sizes, boot loader support, and interrupt vector
sizes. Table 2-1 summarizes the different memory and interrupt vector sizes for the devices.
ATmega48A/PA/88A/PA/168A/PA/328/P support a real Read-While-Write Self-Programming mechanism. There is
a separate Boot Loader Section, and the SPM instruction can only execute from there. In ATmega 48A/48PA there
Table 2-1. Memory Size Summary
Device Flash EEPROM RAM Interrupt Vector Size
ATmega48A 4KBytes 256Bytes 512Bytes 1 instruction word/vector
ATmega48PA 4KBytes 256Bytes 512Bytes 1 instruction word/vector
ATmega88A 8KBytes 512Bytes 1KBytes 1 instruction word/vector
ATmega88PA 8KBytes 512Bytes 1KBytes 1 instruction word/vector
ATmega168A 16KBytes 512Bytes 1KBytes 2 instruction words/vector
ATmega168PA 16KBytes 512Bytes 1KBytes 2 instruction words/vector
ATmega328 32KBytes 1KBytes 2KBytes 2 instruction words/vector
ATmega328P 32KBytes 1KBytes 2KBytes 2 instruction words/vector

7
ATmega48A/PA/88A/PA/168A/PA/328/P [DATASHEET]
8271G–AVR–02/2013
is no Read-While-Write support and no separate Boot Loader Section. The SPM instruction can execute from the
entire Flash
3. Resources
A comprehensive set of development tools, application notes and datasheets are available for download on
http://www.atmel.com/avr.
Note: 1.
4. Data Retention
Reliability Qualification results show that the projected data retention failure rate is much less than 1 PPM over 20
years at 85°C or 100 years at 25°C.
5. About Code Examples
This documentation contains simple code examples that briefly show how to use various parts of the device. These
code examples assume that the part specific header file is included before compilation. Be aware that not all C
compiler vendors include bit definitions in the header files and interrupt handling in C is compiler dependent.
Please confirm with the C compiler documentation for more details.
For I/O Registers located in extended I/O map, “IN”, “OUT”, “SBIS”, “SBIC”, “CBI”, and “SBI” instructions must be
replaced with instructions that allow access to extended I/O. Typically “LDS” and “STS” combined with “SBRS”,
“SBRC”, “SBR”, and “CBR”.
6. Capacitive Touch Sensing
The Atmel® QTouch® Library provides a simple to use solution to realize touch sensitive interfaces on most Atmel
AVR® microcontrollers. The QTouch Library includes support for the Atmel QTouch and Atmel QMatrix® acquisition
methods.
Touch sensing can be added to any application by linking the appropriate Atmel QTouch Library for the AVR Micro-
controller. This is done by using a simple set of APIs to define the touch channels and sensors, and then calling the
touch sensing API’s to retrieve the channel information and determine the touch sensor states.
The QTouch Library is FREE and downloadable from the Atmel website at the following location:
www.atmel.com/qtouchlibrary. For implementation details and other information, refer to the Atmel QTouch Library
User Guide - also available for download from Atmel website.

8
ATmega48A/PA/88A/PA/168A/PA/328/P [DATASHEET]
8271G–AVR–02/2013
7. AVR CPU Core
7.1 Overview
This section discusses the AVR core architecture in general. The main function of the CPU core is to ensure cor-
rect program execution. The CPU must therefore be able to access memories, perform calculations, control
peripherals, and handle interrupts.
Figure 7-1. Block Diagram of the AVR Architecture
In order to maximize performance and parallelism, the AVR uses a Harvard architecture – with separate memories
and buses for program and data. Instructions in the program memory are executed with a single level pipelining.
While one instruction is being executed, the next instruction is pre-fetched from the program memory. This concept
enables instructions to be executed in every clock cycle. The program memory is In-System Reprogrammable
Flash memory.
The fast-access Register File contains 32 x 8-bit general purpose working registers with a single clock cycle
access time. This allows single-cycle Arithmetic Logic Unit (ALU) operation. In a typical ALU operation, two oper-
Flash
Program
Memory
Instruction
Register
Instruction
Decoder
Program
Counter
Control Lines
32 x 8
General
Purpose
Registrers
ALU
Status
and Control
I/O Lines
EEPROM
Data Bus 8-bit
Data
SRAM
Direct Addressing
Indirect Addressing
Interrupt
Unit
SPI
Unit
Watchdog
Timer
Analog
Comparator
I/O Module 2
I/O Module1
I/O Module n

9
ATmega48A/PA/88A/PA/168A/PA/328/P [DATASHEET]
8271G–AVR–02/2013
ands are output from the Register File, the operation is executed, and the result is stored back in the Register File
– in one clock cycle.
Six of the 32 registers can be used as three 16-bit indirect address register pointers for Data Space addressing –
enabling efficient address calculations. One of the these address pointers can also be used as an address pointer
for look up tables in Flash program memory. These added function registers are the 16-bit X-, Y-, and Z-register,
described later in this section.
The ALU supports arithmetic and logic operations between registers or between a constant and a register. Single
register operations can also be executed in the ALU. After an arithmetic operation, the Status Register is updated
to reflect information about the result of the operation.
Program flow is provided by conditional and unconditional jump and call instructions, able to directly address the
whole address space. Most AVR instructions have a single 16-bit word format. Every program memory address
contains a 16- or 32-bit instruction.
Program Flash memory space is divided in two sections, the Boot Program section and the Application Program
section. Both sections have dedicated Lock bits for write and read/write protection. The SPM instruction that writes
into the Application Flash memory section must reside in the Boot Program section.
During interrupts and subroutine calls, the return address Program Counter (PC) is stored on the Stack. The Stack
is effectively allocated in the general data SRAM, and consequently the Stack size is only limited by the total
SRAM size and the usage of the SRAM. All user programs must initialize the SP in the Reset routine (before sub-
routines or interrupts are executed). The Stack Pointer (SP) is read/write accessible in the I/O space. The data
SRAM can easily be accessed through the five different addressing modes supported in the AVR architecture.
The memory spaces in the AVR architecture are all linear and regular memory maps.
A flexible interrupt module has its control registers in the I/O space with an additional Global Interrupt Enable bit in
the Status Register. All interrupts have a separate Interrupt Vector in the Interrupt Vector table. The interrupts have
priority in accordance with their Interrupt Vector position. The lower the Interrupt Vector address, the higher the
priority.
The I/O memory space contains 64 addresses for CPU peripheral functions as Control Registers, SPI, and other
I/O functions. The I/O Memory can be accessed directly, or as the Data Space locations following those of the Reg-
ister File, 0x20 - 0x5F. In addition, the ATmega48A/PA/88A/PA/168A/PA/328/P has Extended I/O space from 0x60
- 0xFF in SRAM where only the ST/STS/STD and LD/LDS/LDD instructions can be used.
7.2 ALU – Arithmetic Logic Unit
The high-performance AVR ALU operates in direct connection with all the 32 general purpose working registers.
Within a single clock cycle, arithmetic operations between general purpose registers or between a register and an
immediate are executed. The ALU operations are divided into three main categories – arithmetic, logical, and bit-
functions. Some implementations of the architecture also provide a powerful multiplier supporting both
signed/unsigned multiplication and fractional format. See the “Instruction Set” section for a detailed description.
7.3 Status Register
The Status Register contains information about the result of the most recently executed arithmetic instruction. This
information can be used for altering program flow in order to perform conditional operations. Note that the Status
Register is updated after all ALU operations, as specified in the Instruction Set Reference. This will in many cases
remove the need for using the dedicated compare instructions, resulting in faster and more compact code.
The Status Register is not automatically stored when entering an interrupt routine and restored when returning
from an interrupt. This must be handled by software.

10
ATmega48A/PA/88A/PA/168A/PA/328/P [DATASHEET]
8271G–AVR–02/2013
7.3.1 SREG – AVR Status Register
The AVR Status Register – SREG – is defined as:
• Bit 7 – I: Global Interrupt Enable
The Global Interrupt Enable bit must be set for the interrupts to be enabled. The individual interrupt enable control
is then performed in separate control registers. If the Global Interrupt Enable Register is cleared, none of the inter-
rupts are enabled independent of the individual interrupt enable settings. The I-bit is cleared by hardware after an
interrupt has occurred, and is set by the RETI instruction to enable subsequent interrupts. The I-bit can also be set
and cleared by the application with the SEI and CLI instructions, as described in the instruction set reference.
• Bit 6 – T: Bit Copy Storage
The Bit Copy instructions BLD (Bit LoaD) and BST (Bit STore) use the T-bit as source or destination for the oper-
ated bit. A bit from a register in the Register File can be copied into T by the BST instruction, and a bit in T can be
copied into a bit in a register in the Register File by the BLD instruction.
• Bit 5 – H: Half Carry Flag
The Half Carry Flag H indicates a Half Carry in some arithmetic operations. Half Carry Is useful in BCD arithmetic.
See the “Instruction Set Description” for detailed information.
• Bit 4 – S: Sign Bit, S = N V
The S-bit is always an exclusive or between the Negative Flag N and the Two’s Complement Overflow Flag V. See
the “Instruction Set Description” for detailed information.
• Bit 3 – V: Two’s Complement Overflow Flag
The Two’s Complement Overflow Flag V supports two’s complement arithmetic. See the “Instruction Set Descrip-
tion” for detailed information.
• Bit 2 – N: Negative Flag
The Negative Flag N indicates a negative result in an arithmetic or logic operation. See the “Instruction Set
Description” for detailed information.
• Bit 1 – Z: Zero Flag
The Zero Flag Z indicates a zero result in an arithmetic or logic operation. See the “Instruction Set Description” for
detailed information.
• Bit 0 – C: Carry Flag
The Carry Flag C indicates a carry in an arithmetic or logic operation. See the “Instruction Set Description” for
detailed information.
7.4 General Purpose Register File
The Register File is optimized for the AVR Enhanced RISC instruction set. In order to achieve the required perfor-
mance and flexibility, the following input/output schemes are supported by the Register File:
• One 8-bit output operand and one 8-bit result input
• Two 8-bit output operands and one 8-bit result input
• Two 8-bit output operands and one 16-bit result input
Bit 76543210
0x3F (0x5F) I T H S V N Z C SREG
Read/Write R/W R/W R/W R/W R/W R/W R/W R/W
Initial Value 0 0 0 0 0 0 0 0

11
ATmega48A/PA/88A/PA/168A/PA/328/P [DATASHEET]
8271G–AVR–02/2013
• One 16-bit output operand and one 16-bit result input
Figure 7-2 shows the structure of the 32 general purpose working registers in the CPU.
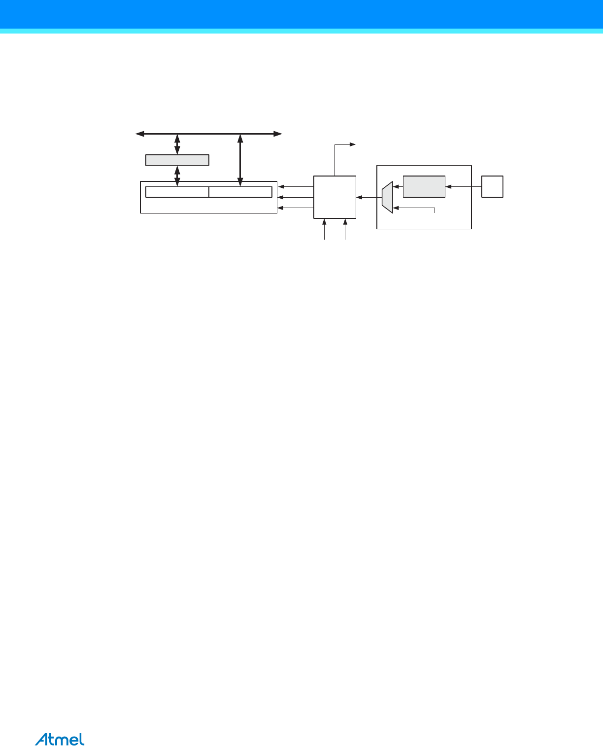
Figure 7-2. AVR CPU General Purpose Working Registers
Most of the instructions operating on the Register File have direct access to all registers, and most of them are sin-
gle cycle instructions.
As shown in Figure 7-2, each register is also assigned a data memory address, mapping them directly into the first
32 locations of the user Data Space. Although not being physically implemented as SRAM locations, this memory
organization provides great flexibility in access of the registers, as the X-, Y- and Z-pointer registers can be set to
index any register in the file.
7.4.1 The X-register, Y-register, and Z-register
The registers R26...R31 have some added functions to their general purpose usage. These registers are 16-bit
address pointers for indirect addressing of the data space. The three indirect address registers X, Y, and Z are
defined as described in Figure 7-3.
Figure 7-3. The X-, Y-, and Z-registers
In the different addressing modes these address registers have functions as fixed displacement, automatic incre-
ment, and automatic decrement (see the instruction set reference for details).
7 0 Addr.
R0 0x00
R1 0x01
R2 0x02
…
R13 0x0D
General R14 0x0E
Purpose R15 0x0F
Working R16 0x10
Registers R17 0x11
…
R26 0x1A X-register Low Byte
R27 0x1B X-register High Byte
R28 0x1C Y-register Low Byte
R29 0x1D Y-register High Byte
R30 0x1E Z-register Low Byte
R31 0x1F Z-register High Byte
15 XH XL 0
X-register 707 0
R27 (0x1B) R26 (0x1A)
15 YH YL 0
Y-register 707 0
R29 (0x1D) R28 (0x1C)
15 ZH ZL 0
Z-register 70 7 0
R31 (0x1F) R30 (0x1E)

12
ATmega48A/PA/88A/PA/168A/PA/328/P [DATASHEET]
8271G–AVR–02/2013
7.5 Stack Pointer
The Stack is mainly used for storing temporary data, for storing local variables and for storing return addresses
after interrupts and subroutine calls. Note that the Stack is implemented as growing from higher to lower memory
locations. The Stack Pointer Register always points to the top of the Stack. The Stack Pointer points to the data
SRAM Stack area where the Subroutine and Interrupt Stacks are located. A Stack PUSH command will decrease
the Stack Pointer.
The Stack in the data SRAM must be defined by the program before any subroutine calls are executed or interrupts
are enabled. Initial Stack Pointer value equals the last address of the internal SRAM and the Stack Pointer must be
set to point above start of the SRAM, see Table 8-3 on page 18.
See Table 7-1 for Stack Pointer details.
The AVR Stack Pointer is implemented as two 8-bit registers in the I/O space. The number of bits actually used is
implementation dependent. Note that the data space in some implementations of the AVR architecture is so small
that only SPL is needed. In this case, the SPH Register will not be present.
7.5.1 SPH and SPL – Stack Pointer High and Stack Pointer Low Register
Table 7-1. Stack Pointer instructions
Instruction Stack pointer Description
PUSH Decremented by 1 Data is pushed onto the stack
CALL
ICALL
RCALL
Decremented by 2
Return address is pushed onto the stack with a subroutine call or
interrupt
POP Incremented by 1 Data is popped from the stack
RET
RETI
Incremented by 2 Return address is popped from the stack with return from
subroutine or return from interrupt
Bit 151413121110 9 8
0x3E (0x5E) SP15 SP14 SP13 SP12 SP11 SP10 SP9 SP8 SPH
0x3D (0x5D) SP7 SP6 SP5 SP4 SP3 SP2 SP1 SP0 SPL
76543210
Read/Write R/W R/W R/W R/W R/W R/W R/W R/W
R/W R/W R/W R/W R/W R/W R/W R/W
Initial Value RAMEND RAMEND RAMEND RAMEND RAMEND RAMEND RAMEND RAMEND
RAMEND RAMEND RAMEND RAMEND RAMEND RAMEND RAMEND RAMEND

13
ATmega48A/PA/88A/PA/168A/PA/328/P [DATASHEET]
8271G–AVR–02/2013
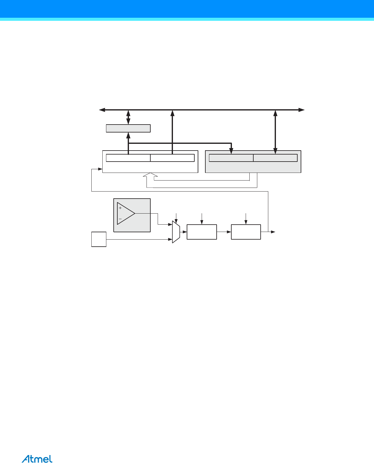
7.6 Instruction Execution Timing
This section describes the general access timing concepts for instruction execution. The AVR CPU is driven by the
CPU clock clkCPU, directly generated from the selected clock source for the chip. No internal clock division is used.
Figure 7-4 shows the parallel instruction fetches and instruction executions enabled by the Harvard architecture
and the fast-access Register File concept. This is the basic pipelining concept to obtain up to 1 MIPS per MHz with
the corresponding unique results for functions per cost, functions per clocks, and functions per power-unit.
Figure 7-4. The Parallel Instruction Fetches and Instruction Executions
Figure 7-5 shows the internal timing concept for the Register File. In a single clock cycle an ALU operation using
two register operands is executed, and the result is stored back to the destination register.
Figure 7-5. Single Cycle ALU Operation
7.7 Reset and Interrupt Handling
The AVR provides several different interrupt sources. These interrupts and the separate Reset Vector each have a
separate program vector in the program memory space. All interrupts are assigned individual enable bits which
must be written logic one together with the Global Interrupt Enable bit in the Status Register in order to enable the
interrupt. Depending on the Program Counter value, interrupts may be automatically disabled when Boot Lock bits
BLB02 or BLB12 are programmed. This feature improves software security. See the section ”Memory Program-
ming” on page 285 for details.
The lowest addresses in the program memory space are by default defined as the Reset and Interrupt Vectors.
The complete list of vectors is shown in ”Interrupts” on page 57. The list also determines the priority levels of the
different interrupts. The lower the address the higher is the priority level. RESET has the highest priority, and next
is INT0 – the External Interrupt Request 0. The Interrupt Vectors can be moved to the start of the Boot Flash sec-
tion by setting the IVSEL bit in the MCU Control Register (MCUCR). Refer to ”Interrupts” on page 57 for more
information. The Reset Vector can also be moved to the start of the Boot Flash section by programming the
BOOTRST Fuse, see ”Boot Loader Support – Read-While-Write Self-Programming” on page 269.
clk
1st Instruction Fetch
1st Instruction Execute
2nd Instruction Fetch
2nd Instruction Execute
3rd Instruction Fetch
3rd Instruction Execute
4th Instruction Fetch
T1 T2 T3 T4
CPU
Total Execution Time
Register Operands Fetch
ALU Operation Execute
Result Write Back
T1 T2 T3 T4
clkCPU

14
ATmega48A/PA/88A/PA/168A/PA/328/P [DATASHEET]
8271G–AVR–02/2013
When an interrupt occurs, the Global Interrupt Enable I-bit is cleared and all interrupts are disabled. The user soft-
ware can write logic one to the I-bit to enable nested interrupts. All enabled interrupts can then interrupt the current
interrupt routine. The I-bit is automatically set when a Return from Interrupt instruction – RETI – is executed.
There are basically two types of interrupts. The first type is triggered by an event that sets the Interrupt Flag. For
these interrupts, the Program Counter is vectored to the actual Interrupt Vector in order to execute the interrupt
handling routine, and hardware clears the corresponding Interrupt Flag. Interrupt Flags can also be cleared by writ-
ing a logic one to the flag bit position(s) to be cleared. If an interrupt condition occurs while the corresponding
interrupt enable bit is cleared, the Interrupt Flag will be set and remembered until the interrupt is enabled, or the
flag is cleared by software. Similarly, if one or more interrupt conditions occur while the Global Interrupt Enable bit
is cleared, the corresponding Interrupt Flag(s) will be set and remembered until the Global Interrupt Enable bit is
set, and will then be executed by order of priority.
The second type of interrupts will trigger as long as the interrupt condition is present. These interrupts do not nec-
essarily have Interrupt Flags. If the interrupt condition disappears before the interrupt is enabled, the interrupt will
not be triggered.
When the AVR exits from an interrupt, it will always return to the main program and execute one more instruction
before any pending interrupt is served.
Note that the Status Register is not automatically stored when entering an interrupt routine, nor restored when
returning from an interrupt routine. This must be handled by software.
When using the CLI instruction to disable interrupts, the interrupts will be immediately disabled. No interrupt will be
executed after the CLI instruction, even if it occurs simultaneously with the CLI instruction. The following example
shows how this can be used to avoid interrupts during the timed EEPROM write sequence.
When using the SEI instruction to enable interrupts, the instruction following SEI will be executed before any pend-
ing interrupts, as shown in this example.
Assembly Code Example
in r16, SREG ; store SREG value
cli ; disable interrupts during timed sequence
sbi EECR, EEMPE ; start EEPROM write
sbi EECR, EEPE
out SREG, r16 ; restore SREG value (I-bit)
C Code Example
char cSREG;
cSREG = SREG; /* store SREG value */
/* disable interrupts during timed sequence */
_CLI();
EECR |= (1<<EEMPE); /* start EEPROM write */
EECR |= (1<<EEPE);
SREG = cSREG; /* restore SREG value (I-bit) */

15
ATmega48A/PA/88A/PA/168A/PA/328/P [DATASHEET]
8271G–AVR–02/2013
7.7.1 Interrupt Response Time
The interrupt execution response for all the enabled AVR interrupts is four clock cycles minimum. After four clock
cycles the program vector address for the actual interrupt handling routine is executed. During this four clock cycle
period, the Program Counter is pushed onto the Stack. The vector is normally a jump to the interrupt routine, and
this jump takes three clock cycles. If an interrupt occurs during execution of a multi-cycle instruction, this instruction
is completed before the interrupt is served. If an interrupt occurs when the MCU is in sleep mode, the interrupt exe-
cution response time is increased by four clock cycles. This increase comes in addition to the start-up time from the
selected sleep mode.
A return from an interrupt handling routine takes four clock cycles. During these four clock cycles, the Program
Counter (two bytes) is popped back from the Stack, the Stack Pointer is incremented by two, and the I-bit in SREG
is set.
Assembly Code Example
sei ; set Global Interrupt Enable
sleep; enter sleep, waiting for interrupt
; note: will enter sleep before any pending interrupt(s)
C Code Example
__enable_interrupt(); /* set Global Interrupt Enable */
__sleep(); /* enter sleep, waiting for interrupt */
/* note: will enter sleep before any pending interrupt(s) */

16
ATmega48A/PA/88A/PA/168A/PA/328/P [DATASHEET]
8271G–AVR–02/2013
8. AVR Memories
8.1 Overview
This section describes the different memories in the ATmega48A/PA/88A/PA/168A/PA/328/P. The AVR architec-
ture has two main memory spaces, the Data Memory and the Program Memory space. In addition, the
ATmega48A/PA/88A/PA/168A/PA/328/P features an EEPROM Memory for data storage. All three memory spaces
are linear and regular.
8.2 In-System Reprogrammable Flash Program Memory
The ATmega48A/PA/88A/PA/168A/PA/328/P contains 4/8/16/32Kbytes On-chip In-System Reprogrammable
Flash memory for program storage. Since all AVR instructions are 16 or 32 bits wide, the Flash is organized as
2/4/8/16K x 16. For software security, the Flash Program memory space is divided into two sections, Boot Loader
Section and Application Program Section in ATmega88PA and ATmega168PA. See SPMEN description in section
”SPMCSR – Store Program Memory Control and Status Register” on page 283 for more details.
The Flash memory has an endurance of at least 10,000 write/erase cycles. The
ATmega48A/PA/88A/PA/168A/PA/328/P Program Counter (PC) is 11/12/13/14 bits wide, thus addressing the
2/4/8/16K program memory locations. The operation of Boot Program section and associated Boot Lock bits for
software protection are described in detail in ”Self-Programming the Flash, ATmega 48A/48PA” on page 261 and
”Boot Loader Support – Read-While-Write Self-Programming” on page 269. ”Memory Programming” on page 285
contains a detailed description on Flash Programming in SPI- or Parallel Programming mode.
Constant tables can be allocated within the entire program memory address space (see the LPM – Load Program
Memory instruction description).
Timing diagrams for instruction fetch and execution are presented in ”Instruction Execution Timing” on page 13.

17
ATmega48A/PA/88A/PA/168A/PA/328/P [DATASHEET]
8271G–AVR–02/2013
Figure 8-1. Program Memory Map ATmega 48A/48PA
Figure 8-2. Program Memory Map ATmega88A, ATmega88PA, ATmega168A, ATmega168PA, ATmega328 and
ATmega328P
0x0000
0x7FF
Program Memory
Application Flash Section
0x0000
0x0FFF/0x1FFF/0x3FFF
Program Memory
Application Flash Section
Boot Flash Section

18
ATmega48A/PA/88A/PA/168A/PA/328/P [DATASHEET]
8271G–AVR–02/2013
8.3 SRAM Data Memory
Figure 8-3 shows how the ATmega48A/PA/88A/PA/168A/PA/328/P SRAM Memory is organized.
The ATmega48A/PA/88A/PA/168A/PA/328/P is a complex microcontroller with more peripheral units than can be
supported within the 64 locations reserved in the Opcode for the IN and OUT instructions. For the Extended I/O
space from 0x60 - 0xFF in SRAM, only the ST/STS/STD and LD/LDS/LDD instructions can be used.
The lower 768/1280/1280/2303 data memory locations address both the Register File, the I/O memory, Extended
I/O memory, and the internal data SRAM. The first 32 locations address the Register File, the next 64 location the
standard I/O memory, then 160 locations of Extended I/O memory, and the next 512/1024/1024/2048 locations
address the internal data SRAM.
The five different addressing modes for the data memory cover: Direct, Indirect with Displacement, Indirect, Indi-
rect with Pre-decrement, and Indirect with Post-increment. In the Register File, registers R26 to R31 feature the
indirect addressing pointer registers.
The direct addressing reaches the entire data space.
The Indirect with Displacement mode reaches 63 address locations from the base address given by the Y- or Z-
register.
When using register indirect addressing modes with automatic pre-decrement and post-increment, the address
registers X, Y, and Z are decremented or incremented.
The 32 general purpose working registers, 64 I/O Registers, 160 Extended I/O Registers, and the
512/1024/1024/2048 bytes of internal data SRAM in the ATmega48A/PA/88A/PA/168A/PA/328/P are all accessi-
ble through all these addressing modes. The Register File is described in ”General Purpose Register File” on page
10.
Figure 8-3. Data Memory Map
32 Registers
64 I/O Registers
Internal SRAM
(512/1024/1024/2048 x 8)
0x0000 - 0x001F
0x0020 - 0x005F
0x02FF/0x04FF/0x4FF/0x08FF
0x0060 - 0x00FF
Data Memory
160 Ext I/O Reg.
0x0100

19
ATmega48A/PA/88A/PA/168A/PA/328/P [DATASHEET]
8271G–AVR–02/2013
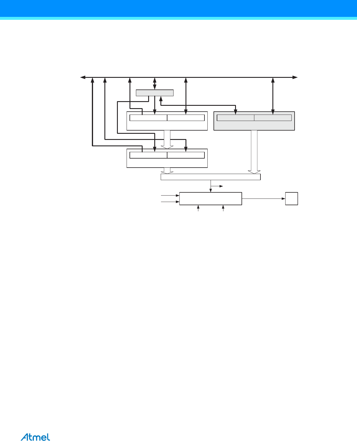
8.3.1 Data Memory Access Times
This section describes the general access timing concepts for internal memory access. The internal data SRAM
access is performed in two clkCPU cycles as described in Figure 8-4.
Figure 8-4. On-chip Data SRAM Access Cycles
8.4 EEPROM Data Memory
The ATmega48A/PA/88A/PA/168A/PA/328/P contains 256/512/512/1Kbytes of data EEPROM memory. It is orga-
nized as a separate data space, in which single bytes can be read and written. The EEPROM has an endurance of
at least 100,000 write/erase cycles. The access between the EEPROM and the CPU is described in the following,
specifying the EEPROM Address Registers, the EEPROM Data Register, and the EEPROM Control Register.
”Memory Programming” on page 285 contains a detailed description on EEPROM Programming in SPI or Parallel
Programming mode.
8.4.1 EEPROM Read/Write Access
The EEPROM Access Registers are accessible in the I/O space.
The write access time for the EEPROM is given in Table 8-2. A self-timing function, however, lets the user software
detect when the next byte can be written. If the user code contains instructions that write the EEPROM, some pre-
cautions must be taken. In heavily filtered power supplies, VCC is likely to rise or fall slowly on power-up/down. This
causes the device for some period of time to run at a voltage lower than specified as minimum for the clock fre-
quency used. See ”Preventing EEPROM Corruption” on page 20 for details on how to avoid problems in these
situations.
In order to prevent unintentional EEPROM writes, a specific write procedure must be followed. Refer to the
description of the EEPROM Control Register for details on this.
When the EEPROM is read, the CPU is halted for four clock cycles before the next instruction is executed. When
the EEPROM is written, the CPU is halted for two clock cycles before the next instruction is executed.
clk
WR
RD
Data
Data
Address Address valid
T1 T2 T3
Compute Address
Read Write
CPU
Memory Access Instruction Next Instruction

20
ATmega48A/PA/88A/PA/168A/PA/328/P [DATASHEET]
8271G–AVR–02/2013
8.4.2 Preventing EEPROM Corruption
During periods of low VCC, the EEPROM data can be corrupted because the supply voltage is too low for the CPU
and the EEPROM to operate properly. These issues are the same as for board level systems using EEPROM, and
the same design solutions should be applied.
An EEPROM data corruption can be caused by two situations when the voltage is too low. First, a regular write
sequence to the EEPROM requires a minimum voltage to operate correctly. Secondly, the CPU itself can execute
instructions incorrectly, if the supply voltage is too low.
EEPROM data corruption can easily be avoided by following this design recommendation:
Keep the AVR RESET active (low) during periods of insufficient power supply voltage. This can be done by
enabling the internal Brown-out Detector (BOD). If the detection level of the internal BOD does not match the
needed detection level, an external low VCC reset Protection circuit can be used. If a reset occurs while a write
operation is in progress, the write operation will be completed provided that the power supply voltage is sufficient.
8.5 I/O Memory
The I/O space definition of the ATmega48A/PA/88A/PA/168A/PA/328/P is shown in ”Register Summary” on page
622.
All ATmega48A/PA/88A/PA/168A/PA/328/P I/Os and peripherals are placed in the I/O space. All I/O locations may
be accessed by the LD/LDS/LDD and ST/STS/STD instructions, transferring data between the 32 general purpose
working registers and the I/O space. I/O Registers within the address range 0x00 - 0x1F are directly bit-accessible
using the SBI and CBI instructions. In these registers, the value of single bits can be checked by using the SBIS
and SBIC instructions. Refer to the instruction set section for more details. When using the I/O specific commands
IN and OUT, the I/O addresses 0x00 - 0x3F must be used. When addressing I/O Registers as data space using LD
and ST instructions, 0x20 must be added to these addresses. The ATmega48A/PA/88A/PA/168A/PA/328/P is a
complex microcontroller with more peripheral units than can be supported within the 64 location reserved in
Opcode for the IN and OUT instructions. For the Extended I/O space from 0x60 - 0xFF in SRAM, only the
ST/STS/STD and LD/LDS/LDD instructions can be used.
For compatibility with future devices, reserved bits should be written to zero if accessed. Reserved I/O memory
addresses should never be written.
Some of the Status Flags are cleared by writing a logical one to them. Note that, unlike most other AVRs, the CBI
and SBI instructions will only operate on the specified bit, and can therefore be used on registers containing such
Status Flags. The CBI and SBI instructions work with registers 0x00 to 0x1F only.
The I/O and peripherals control registers are explained in later sections.
8.5.1 General Purpose I/O Registers
The ATmega48A/PA/88A/PA/168A/PA/328/P contains three General Purpose I/O Registers. These registers can
be used for storing any information, and they are particularly useful for storing global variables and Status Flags.
General Purpose I/O Registers within the address range 0x00 - 0x1F are directly bit-accessible using the SBI, CBI,
SBIS, and SBIC instructions.

21
ATmega48A/PA/88A/PA/168A/PA/328/P [DATASHEET]
8271G–AVR–02/2013
8.6 Register Description
8.6.1 EEARH and EEARL – The EEPROM Address Register
• Bits [15:10] – Reserved
These bits are reserved bits in the ATmega48A/PA/88A/PA/168A/PA/328/P and will always read as zero.
• Bits 9:0 – EEAR[9:0]: EEPROM Address
The EEPROM Address Registers – EEARH and EEARL specify the EEPROM address in the 256/512/512/1Kbytes
EEPROM space. The EEPROM data bytes are addressed linearly between 0 and 255/511/511/1023. The initial
value of EEAR is undefined. A proper value must be written before the EEPROM may be accessed.
Note: 1. EEAR9 and EEAR8 are unused bits in ATmega 48A/48PA and must always be written to zero.
8.6.2 EEDR – The EEPROM Data Register
• Bits 7:0 – EEDR[7:0]: EEPROM Data
For the EEPROM write operation, the EEDR Register contains the data to be written to the EEPROM in the
address given by the EEAR Register. For the EEPROM read operation, the EEDR contains the data read out from
the EEPROM at the address given by EEAR.
8.6.3 EECR – The EEPROM Control Register
• Bits 7:6 – Reserved
These bits are reserved bits in the ATmega48A/PA/88A/PA/168A/PA/328/P and will always read as zero.
• Bits 5, 4 – EEPM1 and EEPM0: EEPROM Programming Mode Bits
The EEPROM Programming mode bit setting defines which programming action that will be triggered when writing
EEPE. It is possible to program data in one atomic operation (erase the old value and program the new value) or to
split the Erase and Write operations in two different operations. The Programming times for the different modes are
shown in Table 8-1. While EEPE is set, any write to EEPMn will be ignored. During reset, the EEPMn bits will be
reset to 0b00 unless the EEPROM is busy programming.
Bit 151413121110 9 8
0x22 (0x42) ––––––EEAR9
(1) EEAR8(1) EEARH
0x21 (0x41) EEAR7 EEAR6 EEAR5 EEAR4 EEAR3 EEAR2 EEAR1 EEAR0 EEARL
76543210
Read/Write RRRRRRRR/W
R/W R/W R/W R/W R/W R/W R/W R/W
Initial Value0000000X
XXXXXXXX
Bit 76543210
0x20 (0x40) MSB LSB EEDR
Read/Write R/W R/W R/W R/W R/W R/W R/W R/W
Initial Value 0 0 0 0 0 0 0 0
Bit 76543210
0x1F (0x3F) – – EEPM1 EEPM0 EERIE EEMPE EEPE EERE EECR
Read/Write R R R/W R/W R/W R/W R/W R/W
Initial Value 0 0 X X 0 0 X 0

22
ATmega48A/PA/88A/PA/168A/PA/328/P [DATASHEET]
8271G–AVR–02/2013
• Bit 3 – EERIE: EEPROM Ready Interrupt Enable
Writing EERIE to one enables the EEPROM Ready Interrupt if the I bit in SREG is set. Writing EERIE to zero dis-
ables the interrupt. The EEPROM Ready interrupt generates a constant interrupt when EEPE is cleared. The
interrupt will not be generated during EEPROM write or SPM.
• Bit 2 – EEMPE: EEPROM Master Write Enable
The EEMPE bit determines whether setting EEPE to one causes the EEPROM to be written. When EEMPE is set,
setting EEPE within four clock cycles will write data to the EEPROM at the selected address If EEMPE is zero, set-
ting EEPE will have no effect. When EEMPE has been written to one by software, hardware clears the bit to zero
after four clock cycles. See the description of the EEPE bit for an EEPROM write procedure.
• Bit 1 – EEPE: EEPROM Write Enable
The EEPROM Write Enable Signal EEPE is the write strobe to the EEPROM. When address and data are correctly
set up, the EEPE bit must be written to one to write the value into the EEPROM. The EEMPE bit must be written to
one before a logical one is written to EEPE, otherwise no EEPROM write takes place. The following procedure
should be followed when writing the EEPROM (the order of steps 3 and 4 is not essential):
1. Wait until EEPE becomes zero.
2. Wait until SPMEN in SPMCSR becomes zero.
3. Write new EEPROM address to EEAR (optional).
4. Write new EEPROM data to EEDR (optional).
5. Write a logical one to the EEMPE bit while writing a zero to EEPE in EECR.
6. Within four clock cycles after setting EEMPE, write a logical one to EEPE.
The EEPROM can not be programmed during a CPU write to the Flash memory. The software must check that the
Flash programming is completed before initiating a new EEPROM write. Step 2 is only relevant if the software con-
tains a Boot Loader allowing the CPU to program the Flash. If the Flash is never being updated by the CPU, step 2
can be omitted. See ”Boot Loader Support – Read-While-Write Self-Programming” on page 269 for details about
Boot programming.
Caution: An interrupt between step 5 and step 6 will make the write cycle fail, since the EEPROM Master Write
Enable will time-out. If an interrupt routine accessing the EEPROM is interrupting another EEPROM access, the
EEAR or EEDR Register will be modified, causing the interrupted EEPROM access to fail. It is recommended to
have the Global Interrupt Flag cleared during all the steps to avoid these problems.
When the write access time has elapsed, the EEPE bit is cleared by hardware. The user software can poll this bit
and wait for a zero before writing the next byte. When EEPE has been set, the CPU is halted for two cycles before
the next instruction is executed.
Table 8-1. EEPROM Mode Bits
EEPM1 EEPM0
Programming
Time Operation
0 0 3.4ms Erase and Write in one operation (Atomic Operation)
0 1 1.8ms Erase Only
1 0 1.8ms Write Only
1 1 – Reserved for future use

23
ATmega48A/PA/88A/PA/168A/PA/328/P [DATASHEET]
8271G–AVR–02/2013
• Bit 0 – EERE: EEPROM Read Enable
The EEPROM Read Enable Signal EERE is the read strobe to the EEPROM. When the correct address is set up in
the EEAR Register, the EERE bit must be written to a logic one to trigger the EEPROM read. The EEPROM read
access takes one instruction, and the requested data is available immediately. When the EEPROM is read, the
CPU is halted for four cycles before the next instruction is executed.
The user should poll the EEPE bit before starting the read operation. If a write operation is in progress, it is neither
possible to read the EEPROM, nor to change the EEAR Register.
The calibrated Oscillator is used to time the EEPROM accesses. Table 8-2 lists the typical programming time for
EEPROM access from the CPU.
The following code examples show one assembly and one C function for writing to the EEPROM. The examples
assume that interrupts are controlled (e.g. by disabling interrupts globally) so that no interrupts will occur during
execution of these functions. The examples also assume that no Flash Boot Loader is present in the software. If
such code is present, the EEPROM write function must also wait for any ongoing SPM command to finish.
Table 8-2. EEPROM Programming Time
Symbol Number of Calibrated RC Oscillator Cycles Typ Programming Time
EEPROM write
(from CPU) 26,368 3.3ms

24
ATmega48A/PA/88A/PA/168A/PA/328/P [DATASHEET]
8271G–AVR–02/2013
Assembly Code Example
EEPROM_write:
; Wait for completion of previous write
sbic EECR,EEPE
rjmp EEPROM_write
; Set up address (r18:r17) in address register
out EEARH, r18
out EEARL, r17
; Write data (r16) to Data Register
out EEDR,r16
; Write logical one to EEMPE
sbi EECR,EEMPE
; Start eeprom write by setting EEPE
sbi EECR,EEPE
ret
C Code Example
void EEPROM_write(unsigned int uiAddress, unsigned char ucData)
{
/* Wait for completion of previous write */
while(EECR & (1<<EEPE))
;
/* Set up address and Data Registers */
EEAR = uiAddress;
EEDR = ucData;
/* Write logical one to EEMPE */
EECR |= (1<<EEMPE);
/* Start eeprom write by setting EEPE */
EECR |= (1<<EEPE);
}

25
ATmega48A/PA/88A/PA/168A/PA/328/P [DATASHEET]
8271G–AVR–02/2013
The next code examples show assembly and C functions for reading the EEPROM. The examples assume that
interrupts are controlled so that no interrupts will occur during execution of these functions.
8.6.4 GPIOR2 – General Purpose I/O Register 2
8.6.5 GPIOR1 – General Purpose I/O Register 1
8.6.6 GPIOR0 – General Purpose I/O Register 0
Assembly Code Example
EEPROM_read:
; Wait for completion of previous write
sbic EECR,EEPE
rjmp EEPROM_read
; Set up address (r18:r17) in address register
out EEARH, r18
out EEARL, r17
; Start eeprom read by writing EERE
sbi EECR,EERE
; Read data from Data Register
in r16,EEDR
ret
C Code Example
unsigned char EEPROM_read(unsigned int uiAddress)
{
/* Wait for completion of previous write */
while(EECR & (1<<EEPE))
;
/* Set up address register */
EEAR = uiAddress;
/* Start eeprom read by writing EERE */
EECR |= (1<<EERE);
/* Return data from Data Register */
return EEDR;
}
Bit 76543210
0x2B (0x4B) MSB LSB GPIOR2
Read/Write R/W R/W R/W R/W R/W R/W R/W R/W
Initial Value 0 0 0 0 0 0 0 0
Bit 76543210
0x2A (0x4A) MSB LSB GPIOR1
Read/Write R/W R/W R/W R/W R/W R/W R/W R/W
Initial Value 0 0 0 0 0 0 0 0
Bit 76543210
0x1E (0x3E) MSB LSB GPIOR0
Read/Write R/W R/W R/W R/W R/W R/W R/W R/W
Initial Value 0 0 0 0 0 0 0 0

26
ATmega48A/PA/88A/PA/168A/PA/328/P [DATASHEET]
8271G–AVR–02/2013
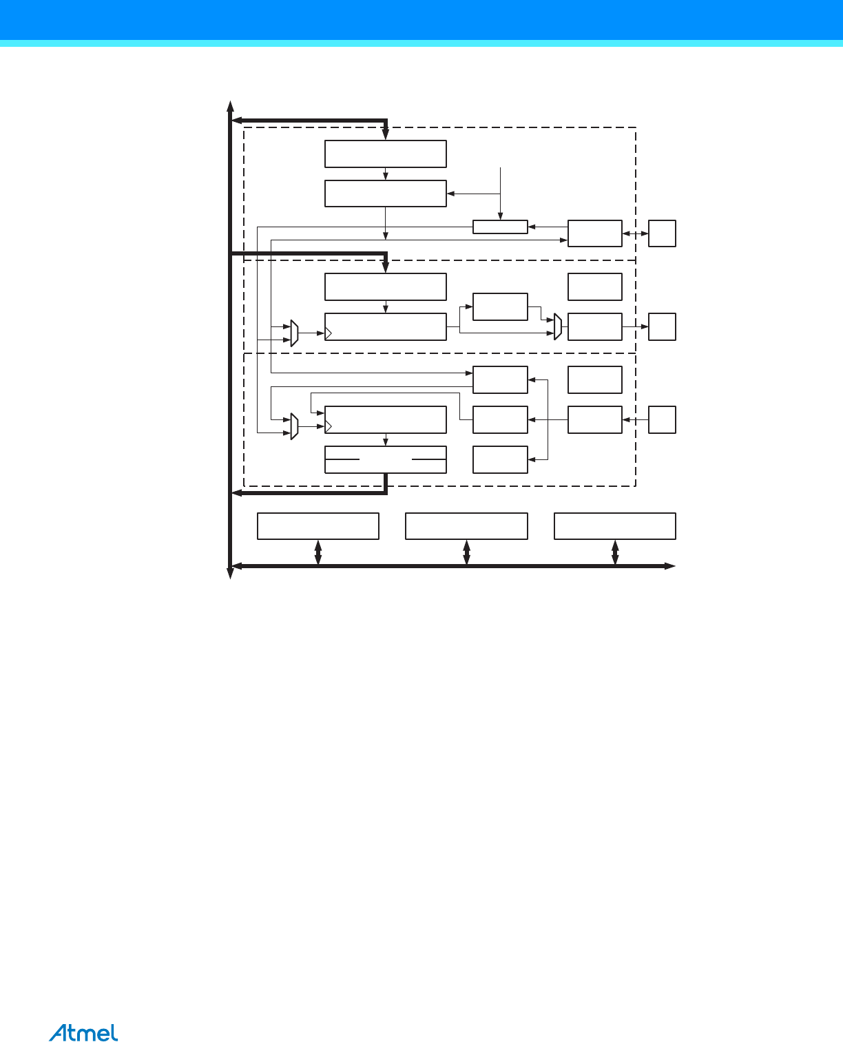
9. System Clock and Clock Options
9.1 Clock Systems and their Distribution
Figure 9-1 presents the principal clock systems in the AVR and their distribution. All of the clocks need not be
active at a given time. In order to reduce power consumption, the clocks to modules not being used can be halted
by using different sleep modes, as described in ”Power Management and Sleep Modes” on page 38. The clock
systems are detailed below.
Figure 9-1. Clock Distribution
9.1.1 CPU Clock – clkCPU
The CPU clock is routed to parts of the system concerned with operation of the AVR core. Examples of such mod-
ules are the General Purpose Register File, the Status Register and the data memory holding the Stack Pointer.
Halting the CPU clock inhibits the core from performing general operations and calculations.
9.1.2 I/O Clock – clkI/O
The I/O clock is used by the majority of the I/O modules, like Timer/Counters, SPI, and USART. The I/O clock is
also used by the External Interrupt module, but note that start condition detection in the USI module is carried out
asynchronously when clkI/O is halted, TWI address recognition in all sleep modes.
Note: Note that if a level triggered interrupt is used for wake-up from Power-down, the required level must be held long
enough for the MCU to complete the wake-up to trigger the level interrupt. If the level disappears before the end of the
Start-up Time, the MCU will still wake up, but no interrupt will be generated. The start-up time is defined by the SUT
and CKSEL Fuses as described in ”System Clock and Clock Options” on page 26.
9.1.3 Flash Clock – clkFLASH
The Flash clock controls operation of the Flash interface. The Flash clock is usually active simultaneously with the
CPU clock.
General I/O
Modules
Asynchronous
Timer/Counter CPU Core RAM
clk
I/O
clk
ASY
AVR Clock
Control Unit
clk
CPU
Flash and
EEPROM
clk
FLASH
Source clock
Watchdog Timer
Watchdog
Oscillator
Reset Logic
Clock
Multiplexer
Watchdog clock
Calibrated RC
Oscillator
Timer/Counter
Oscillator
Crystal
Oscillator
Low-frequency
Crystal Oscillator
External Clock
ADC
clkADC
System Clock
Prescaler

27
ATmega48A/PA/88A/PA/168A/PA/328/P [DATASHEET]
8271G–AVR–02/2013
9.1.4 Asynchronous Timer Clock – clkASY
The Asynchronous Timer clock allows the Asynchronous Timer/Counter to be clocked directly from an external
clock or an external 32kHz clock crystal. The dedicated clock domain allows using this Timer/Counter as a real-
time counter even when the device is in sleep mode.
9.1.5 ADC Clock – clkADC
The ADC is provided with a dedicated clock domain. This allows halting the CPU and I/O clocks in order to reduce
noise generated by digital circuitry. This gives more accurate ADC conversion results.
9.2 Clock Sources
The device has the following clock source options, selectable by Flash Fuse bits as shown below. The clock from
the selected source is input to the AVR clock generator, and routed to the appropriate modules.
Note: 1. For all fuses “1” means unprogrammed while “0” means programmed.
9.2.1 Default Clock Source
The device is shipped with internal RC oscillator at 8.0MHz and with the fuse CKDIV8 programmed, resulting in
1.0MHz system clock. The startup time is set to maximum and time-out period enabled. (CKSEL = "0010", SUT =
"10", CKDIV8 = "0"). The default setting ensures that all users can make their desired clock source setting using
any available programming interface.
9.2.2 Clock Startup Sequence
Any clock source needs a sufficient VCC to start oscillating and a minimum number of oscillating cycles before it
can be considered stable.
To ensure sufficient VCC, the device issues an internal reset with a time-out delay (tTOUT) after the device reset is
released by all other reset sources. ”System Control and Reset” on page 46 describes the start conditions for the
internal reset. The delay (tTOUT) is timed from the Watchdog Oscillator and the number of cycles in the delay is set
by the SUTx and CKSELx fuse bits. The selectable delays are shown in Table 9-2. The frequency of the Watchdog
Oscillator is voltage dependent as shown in ”Typical Characteristics – (TA = -40°C to 85°C)” on page 324.
Main purpose of the delay is to keep the AVR in reset until it is supplied with minimum VCC. The delay will not mon-
itor the actual voltage and it will be required to select a delay longer than the VCC rise time. If this is not possible, an
Table 9-1. Device Clocking Options Select(1)
Device Clocking Option CKSEL3...0
Low Power Crystal Oscillator 1111 - 1000
Full Swing Crystal Oscillator 0111 - 0110
Low Frequency Crystal Oscillator 0101 - 0100
Internal 128kHz RC Oscillator 0011
Calibrated Internal RC Oscillator 0010
External Clock 0000
Reserved 0001
Table 9-2. Number of Watchdog Oscillator Cycles
Typ Time-out (VCC = 5.0V) Typ Time-out (VCC = 3.0V) Number of Cycles
0ms 0ms 0
4.1ms 4.3ms 512
65ms 69ms 8K (8,192)

28
ATmega48A/PA/88A/PA/168A/PA/328/P [DATASHEET]
8271G–AVR–02/2013
internal or external Brown-Out Detection circuit should be used. A BOD circuit will ensure sufficient VCC before it
releases the reset, and the time-out delay can be disabled. Disabling the time-out delay without utilizing a Brown-
Out Detection circuit is not recommended.
The oscillator is required to oscillate for a minimum number of cycles before the clock is considered stable. An
internal ripple counter monitors the oscillator output clock, and keeps the internal reset active for a given number of
clock cycles. The reset is then released and the device will start to execute. The recommended oscillator start-up
time is dependent on the clock type, and varies from 6 cycles for an externally applied clock to 32K cycles for a low
frequency crystal.
The start-up sequence for the clock includes both the time-out delay and the start-up time when the device starts
up from reset. When starting up from Power-save or Power-down mode, VCC is assumed to be at a sufficient level
and only the start-up time is included.
9.3 Low Power Crystal Oscillator
Pins XTAL1 and XTAL2 are input and output, respectively, of an inverting amplifier which can be configured for use
as an On-chip Oscillator, as shown in Figure 9-2 on page 28. Either a quartz crystal or a ceramic resonator may be
used.
This Crystal Oscillator is a low power oscillator, with reduced voltage swing on the XTAL2 output. It gives the low-
est power consumption, but is not capable of driving other clock inputs, and may be more susceptible to noise in
noisy environments. In these cases, refer to the ”Full Swing Crystal Oscillator” on page 29.
C1 and C2 should always be equal for both crystals and resonators. The optimal value of the capacitors depends
on the crystal or resonator in use, the amount of stray capacitance, and the electromagnetic noise of the environ-
ment. Some initial guidelines for choosing capacitors for use with crystals are given in Table 9-3 on page 28. For
ceramic resonators, the capacitor values given by the manufacturer should be used.
Figure 9-2. Crystal Oscillator Connections
The Low Power Oscillator can operate in three different modes, each optimized for a specific frequency range. The
operating mode is selected by the fuses CKSEL3...1 as shown in Table 9-3 on page 28.
Table 9-3. Low Power Crystal Oscillator Operating Modes(3)
Frequency Range
(MHz)
Recommended Range for
Capacitors C1 and C2 (pF) CKSEL3...1(1)
0.4 - 0.9 – 100(2)
0.9 - 3.0 12 - 22 101
3.0 - 8.0 12 - 22 110
8.0 - 16.0 12 - 22 111
XTAL2 (TOSC2)
XTAL1 (TOSC1)
GND
C2
C1

29
ATmega48A/PA/88A/PA/168A/PA/328/P [DATASHEET]
8271G–AVR–02/2013
Notes: 1. This is the recommended CKSEL settings for the difference frequency ranges.
2. This option should not be used with crystals, only with ceramic resonators.
3. If the crystal frequency exceeds the specification of the device (depends on VCC), the CKDIV8 Fuse can be pro-
grammed in order to divide the internal frequency by 8. It must be ensured that the resulting divided clock meets
the frequency specification of the device.
The CKSEL0 Fuse together with the SUT1...0 Fuses select the start-up times as shown in Table 9-4.
Notes: 1. These options should only be used when not operating close to the maximum frequency of the device, and only if
frequency stability at start-up is not important for the application. These options are not suitable for crystals.
2. These options are intended for use with ceramic resonators and will ensure frequency stability at start-up. They can
also be used with crystals when not operating close to the maximum frequency of the device, and if frequency sta-
bility at start-up is not important for the application.
9.4 Full Swing Crystal Oscillator
Pins XTAL1 and XTAL2 are input and output, respectively, of an inverting amplifier which can be configured for use
as an On-chip Oscillator, as shown in Figure 9-2 on page 28. Either a quartz crystal or a ceramic resonator may be
used.
This Crystal Oscillator is a full swing oscillator, with rail-to-rail swing on the XTAL2 output. This is useful for driving
other clock inputs and in noisy environments. The current consumption is higher than the ”Low Power Crystal
Oscillator” on page 28. Note that the Full Swing Crystal Oscillator will only operate for VCC = 2.7 - 5.5 volts.
C1 and C2 should always be equal for both crystals and resonators. The optimal value of the capacitors depends
on the crystal or resonator in use, the amount of stray capacitance, and the electromagnetic noise of the environ-
ment. Some initial guidelines for choosing capacitors for use with crystals are given in Table 9-6 on page 30. For
ceramic resonators, the capacitor values given by the manufacturer should be used.
Table 9-4. Start-up Times for the Low Power Crystal Oscillator Clock Selection
Oscillator Source /
Power Conditions
Start-up Time from
Power-down and
Power-save
Additional Delay
from Reset
(VCC = 5.0V) CKSEL0 SUT1...0
Ceramic resonator, fast
rising power 258 CK 14CK + 4.1ms(1) 000
Ceramic resonator, slowly
rising power 258 CK 14CK + 65ms(1) 001
Ceramic resonator, BOD
enabled 1K CK 14CK(2) 010
Ceramic resonator, fast
rising power 1K CK 14CK + 4.1ms(2) 011
Ceramic resonator, slowly
rising power 1K CK 14CK + 65ms(2) 100
Crystal Oscillator, BOD
enabled 16K CK 14CK 1 01
Crystal Oscillator, fast
rising power 16K CK 14CK + 4.1ms 1 10
Crystal Oscillator, slowly
rising power 16K CK 14CK + 65ms 1 11

30
ATmega48A/PA/88A/PA/168A/PA/328/P [DATASHEET]
8271G–AVR–02/2013
The operating mode is selected by the fuses CKSEL3...1 as shown in Table 9-5.
Notes: 1. If the cryatal frequency exceeds the specification of the device (depends on VCC), the CKDIV8 Fuse can be pro-
grammed in order to divide the internal frequency by 8. It must be ensured that the resulting divided clock meets
the frequency specification of the device.
Figure 9-3. Crystal Oscillator Connections
Notes: 1. These options should only be used when not operating close to the maximum frequency of the device, and only if
frequency stability at start-up is not important for the application. These options are not suitable for crystals.
2. These options are intended for use with ceramic resonators and will ensure frequency stability at start-up. They can
also be used with crystals when not operating close to the maximum frequency of the device, and if frequency sta-
bility at start-up is not important for the application.
Table 9-5. Full Swing Crystal Oscillator operating modes
Frequency Range(1)
(MHz)
Recommended Range for
Capacitors C1 and C2 (pF) CKSEL3...1
0.4 - 20 12 - 22 011
Table 9-6. Start-up Times for the Full Swing Crystal Oscillator Clock Selection
Oscillator Source /
Power Conditions
Start-up Time from
Power-down and
Power-save
Additional Delay
from Reset
(VCC = 5.0V) CKSEL0 SUT1...0
Ceramic resonator, fast
rising power 258 CK 14CK + 4.1ms(1) 000
Ceramic resonator, slowly
rising power 258 CK 14CK + 65ms(1) 001
Ceramic resonator, BOD
enabled 1K CK 14CK(2) 010
Ceramic resonator, fast
rising power 1K CK 14CK + 4.1ms(2) 011
Ceramic resonator, slowly
rising power 1K CK 14CK + 65ms(2) 100
Crystal Oscillator, BOD
enabled 16K CK 14CK 1 01
Crystal Oscillator, fast
rising power 16K CK 14CK + 4.1ms 1 10
Crystal Oscillator, slowly
rising power 16K CK 14CK + 65ms 1 11
XTAL2 (TOSC2)
XTAL1 (TOSC1)
GND
C2
C1

31
ATmega48A/PA/88A/PA/168A/PA/328/P [DATASHEET]
8271G–AVR–02/2013
9.5 Low Frequency Crystal Oscillator
The Low-frequency Crystal Oscillator is optimized for use with a 32.768kHz watch crystal. When selecting crystals,
load capacitance and crystal’s Equivalent Series Resistance, ESR must be taken into consideration. Both values
are specified by the crystal vendor. ATmega48A/PA/88A/PA/168A/PA/328/P oscillator is optimized for very low
power consumption, and thus when selecting crystals, see Table for maximum ESR recommendations on 6.5pF,
9.0pF and 12.5pF crystals
Note: 1. Maximum ESR is typical value based on characterization
The Low-frequency Crystal Oscillator provides an internal load capacitance, see Table 9-8 at each TOSC pin.
The capacitance (Ce+Ci) needed at each TOSC pin can be calculated by using:
where:
– Ce - is optional external capacitors as described in Figure 9-2 on page 28
– Ci - is the pin capacitance in Table 9-8
– CL - is the load capacitance for a 32.768kHz crystal specified by the crystal vendor
– CS - is the total stray capacitance for one TOSC pin.
Crystals specifying load capacitance (CL) higher than 6 pF, require external capacitors applied as described in Fig-
ure 9-2 on page 28.
The Low-frequency Crystal Oscillator must be selected by setting the CKSEL Fuses to “0110” or “0111”, as shown
in Table 9-10 on page 32. Start-up times are determined by the SUT Fuses as shown in Table 9-9.
Table 9-7. Maximum ESR Recommendation for 32.768kHz Crystal
Crystal CL (pF) Max ESR [k](1)
6.5 75
9.0 65
12.5 30
Table 9-8. Capacitance for Low-frequency Oscillator
Device 32kHz Osc. Type Cap(Xtal1/Tosc1) Cap(Xtal2/Tosc2)
ATmega48A/PA/88A/PA/168A/PA/3
28/P
System Osc. 18pF 8pF
Timer Osc. 18pF 8pF
Table 9-9. Start-up Times for the Low-frequency Crystal Oscillator Clock Selection
SUT1...0 Additional Delay from Reset (VCC = 5.0V) Recommended Usage
00 4 CK Fast rising power or BOD enabled
01 4 CK + 4.1ms Slowly rising power
10 4 CK + 65ms Stable frequency at start-up
11 Reserved
C2CLCs
–=

32
ATmega48A/PA/88A/PA/168A/PA/328/P [DATASHEET]
8271G–AVR–02/2013
Note: 1. This option should only be used if frequency stability at start-up is not important for the application
9.6 Calibrated Internal RC Oscillator
By default, the Internal RC Oscillator provides an approximate 8.0MHz clock. Though voltage and temperature
dependent, this clock can be very accurately calibrated by the user. See Table 29-14 on page 311 for more details.
The device is shipped with the CKDIV8 Fuse programmed. See ”System Clock Prescaler” on page 34 for more
details.
This clock may be selected as the system clock by programming the CKSEL Fuses as shown in Table 9-11. If
selected, it will operate with no external components. During reset, hardware loads the pre-programmed calibration
value into the OSCCAL Register and thereby automatically calibrates the RC Oscillator. The accuracy of this cali-
bration is shown as Factory calibration in Table 29-14 on page 311.
By changing the OSCCAL register from SW, see ”OSCCAL – Oscillator Calibration Register” on page 36, it is pos-
sible to get a higher calibration accuracy than by using the factory calibration. The accuracy of this calibration is
shown as User calibration in Table 29-14 on page 311.
When this Oscillator is used as the chip clock, the Watchdog Oscillator will still be used for the Watchdog Timer
and for the Reset Time-out. For more information on the pre-programmed calibration value, see the section ”Cali-
bration Byte” on page 289.
Notes: 1. The device is shipped with this option selected.
2. If 8MHz frequency exceeds the specification of the device (depends on VCC), the CKDIV8 Fuse can be pro-
grammed in order to divide the internal frequency by 8.
When this Oscillator is selected, start-up times are determined by the SUT Fuses as shown in Table 9-12.
Note: 1. If the RSTDISBL fuse is programmed, this start-up time will be increased to
14CK + 4.1ms to ensure programming mode can be entered.
2. The device is shipped with this option selected.
Table 9-10. Start-up Times for the Low-frequency Crystal Oscillator Clock Selection
CKSEL3...
0
Start-up Time from
Power-down and Power-save Recommended Usage
0100(1) 1K CK
0101 32K CK Stable frequency at start-up
Table 9-11. Internal Calibrated RC Oscillator Operating Modes
Frequency Range(2) (MHz) CKSEL3...0
7.3 - 8.1 0010(1)
Table 9-12. Start-up times for the internal calibrated RC Oscillator clock selection
Power Conditions
Start-up Time from Power-
down and Power-save
Additional Delay from
Reset (VCC = 5.0V) SUT1...0
BOD enabled 6 CK 14CK(1) 00
Fast rising power 6 CK 14CK + 4.1ms 01
Slowly rising power 6 CK 14CK + 65ms(2) 10
Reserved 11

33
ATmega48A/PA/88A/PA/168A/PA/328/P [DATASHEET]
8271G–AVR–02/2013
9.7 128kHz Internal Oscillator
The 128kHz internal Oscillator is a low power Oscillator providing a clock of 128kHz. The frequency is nominal at
3V and 25C. This clock may be select as the system clock by programming the CKSEL Fuses to “11” as shown in
Table 9-13.
Note: 1. Note that the 128kHz oscillator is a very low power clock source, and is not designed for high accuracy.
When this clock source is selected, start-up times are determined by the SUT Fuses as shown in Table 9-14.
Note: 1. If the RSTDISBL fuse is programmed, this start-up time will be increased to
14CK + 4.1ms to ensure programming mode can be entered.
9.8 External Clock
To drive the device from an external clock source, XTAL1 should be driven as shown in Figure 9-4. To run the
device on an external clock, the CKSEL Fuses must be programmed to “0000” (see Table 9-15).
Figure 9-4. External Clock Drive Configuration
When this clock source is selected, start-up times are determined by the SUT Fuses as shown in Table 9-16.
Table 9-13. 128kHz Internal Oscillator Operating Modes
Nominal Frequency(1) CKSEL3...0
128kHz 0011
Table 9-14. Start-up Times for the 128kHz Internal Oscillator
Power Conditions
Start-up Time from Power-
down and Power-save
Additional Delay from
Reset SUT1...0
BOD enabled 6 CK 14CK(1) 00
Fast rising power 6 CK 14CK + 4ms 01
Slowly rising power 6 CK 14CK + 64ms 10
Reserved 11
Table 9-15. Crystal Oscillator Clock Frequency
Frequency CKSEL3...0
0 - 20MHz 0000
PB7
EXTERNAL
CLOCK
SIGNAL
XTAL2
XTAL1
GND

34
ATmega48A/PA/88A/PA/168A/PA/328/P [DATASHEET]
8271G–AVR–02/2013
When applying an external clock, it is required to avoid sudden changes in the applied clock frequency to ensure
stable operation of the MCU. A variation in frequency of more than 2% from one clock cycle to the next can lead to
unpredictable behavior. If changes of more than 2% is required, ensure that the MCU is kept in Reset during the
changes.
Note that the System Clock Prescaler can be used to implement run-time changes of the internal clock frequency
while still ensuring stable operation. Refer to ”System Clock Prescaler” on page 34 for details.
9.9 Clock Output Buffer
The device can output the system clock on the CLKO pin. To enable the output, the CKOUT Fuse has to be pro-
grammed. This mode is suitable when the chip clock is used to drive other circuits on the system. The clock also
will be output during reset, and the normal operation of I/O pin will be overridden when the fuse is programmed.
Any clock source, including the internal RC Oscillator, can be selected when the clock is output on CLKO. If the
System Clock Prescaler is used, it is the divided system clock that is output.
9.10 Timer/Counter Oscillator
ATmega48A/PA/88A/PA/168A/PA/328/P uses the same crystal oscillator for Low-frequency Oscillator and
Timer/Counter Oscillator. See ”Low Frequency Crystal Oscillator” on page 31 for details on the oscillator and crys-
tal requirements.
ATmega48A/PA/88A/PA/168A/PA/328/P share the Timer/Counter Oscillator Pins (TOSC1 and TOSC2) with
XTAL1 and XTAL2. When using the Timer/Counter Oscillator, the system clock needs to be four times the oscilla-
tor frequency. Due to this and the pin sharing, the Timer/Counter Oscillator can only be used when the Calibrated
Internal RC Oscillator is selected as system clock source.
Applying an external clock source to TOSC1 can be done if EXTCLK in the ASSR Register is written to logic one.
See ”Asynchronous Operation of Timer/Counter2” on page 153 for further description on selecting external clock
as input instead of a 32.768kHz watch crystal.
9.11 System Clock Prescaler
The ATmega48A/PA/88A/PA/168A/PA/328/P has a system clock prescaler, and the system clock can be divided
by setting the ”CLKPR – Clock Prescale Register” on page 367. This feature can be used to decrease the system
clock frequency and the power consumption when the requirement for processing power is low. This can be used
with all clock source options, and it will affect the clock frequency of the CPU and all synchronous peripherals.
clkI/O, clkADC, clkCPU, and clkFLASH are divided by a factor as shown in Table 29-16 on page 312.
When switching between prescaler settings, the System Clock Prescaler ensures that no glitches occurs in the
clock system. It also ensures that no intermediate frequency is higher than neither the clock frequency correspond-
ing to the previous setting, nor the clock frequency corresponding to the new setting. The ripple counter that
implements the prescaler runs at the frequency of the undivided clock, which may be faster than the CPU's clock
frequency. Hence, it is not possible to determine the state of the prescaler - even if it were readable, and the exact
time it takes to switch from one clock division to the other cannot be exactly predicted. From the time the CLKPS
Table 9-16. Start-up Times for the External Clock Selection
Power Conditions
Start-up Time from Power-
down and Power-save
Additional Delay from
Reset (VCC = 5.0V) SUT1...0
BOD enabled 6 CK 14CK 00
Fast rising power 6 CK 14CK + 4.1ms 01
Slowly rising power 6 CK 14CK + 65ms 10
Reserved 11

35
ATmega48A/PA/88A/PA/168A/PA/328/P [DATASHEET]
8271G–AVR–02/2013
values are written, it takes between T1 + T2 and T1 + 2 * T2 before the new clock frequency is active. In this inter-
val, 2 active clock edges are produced. Here, T1 is the previous clock period, and T2 is the period corresponding to
the new prescaler setting.
To avoid unintentional changes of clock frequency, a special write procedure must be followed to change the
CLKPS bits:
1. Write the Clock Prescaler Change Enable (CLKPCE) bit to one and all other bits in CLKPR to zero.
2. Within four cycles, write the desired value to CLKPS while writing a zero to CLKPCE.
Interrupts must be disabled when changing prescaler setting to make sure the write procedure is not interrupted.

36
ATmega48A/PA/88A/PA/168A/PA/328/P [DATASHEET]
8271G–AVR–02/2013
9.12 Register Description
9.12.1 OSCCAL – Oscillator Calibration Register
• Bits 7:0 – CAL[7:0]: Oscillator Calibration Value
The Oscillator Calibration Register is used to trim the Calibrated Internal RC Oscillator to remove process varia-
tions from the oscillator frequency. A pre-programmed calibration value is automatically written to this register
during chip reset, giving the Factory calibrated frequency as specified in Table 29-14 on page 311. The application
software can write this register to change the oscillator frequency. The oscillator can be calibrated to frequencies
as specified in Table 29-14 on page 311. Calibration outside that range is not guaranteed.
Note that this oscillator is used to time EEPROM and Flash write accesses, and these write times will be affected
accordingly. If the EEPROM or Flash are written, do not calibrate to more than 8.8MHz. Otherwise, the EEPROM
or Flash write may fail.
The CAL7 bit determines the range of operation for the oscillator. Setting this bit to 0 gives the lowest frequency
range, setting this bit to 1 gives the highest frequency range. The two frequency ranges are overlapping, in other
words a setting of OSCCAL = 0x7F gives a higher frequency than OSCCAL = 0x80.
The CAL6...0 bits are used to tune the frequency within the selected range. A setting of 0x00 gives the lowest fre-
quency in that range, and a setting of 0x7F gives the highest frequency in the range.
9.12.2 CLKPR – Clock Prescale Register
• Bit 7 – CLKPCE: Clock Prescaler Change Enable
The CLKPCE bit must be written to logic one to enable change of the CLKPS bits. The CLKPCE bit is only updated
when the other bits in CLKPR are simultaneously written to zero. CLKPCE is cleared by hardware four cycles after
it is written or when CLKPS bits are written. Rewriting the CLKPCE bit within this time-out period does neither
extend the time-out period, nor clear the CLKPCE bit.
• Bits 3:0 – CLKPS[3:0]: Clock Prescaler Select Bits 3 - 0
These bits define the division factor between the selected clock source and the internal system clock. These bits
can be written run-time to vary the clock frequency to suit the application requirements. As the divider divides the
master clock input to the MCU, the speed of all synchronous peripherals is reduced when a division factor is used.
The division factors are given in Table 9-17 on page 37.
The CKDIV8 Fuse determines the initial value of the CLKPS bits. If CKDIV8 is unprogrammed, the CLKPS bits will
be reset to “0000”. If CKDIV8 is programmed, CLKPS bits are reset to “0011”, giving a division factor of 8 at start
up. This feature should be used if the selected clock source has a higher frequency than the maximum frequency
of the device at the present operating conditions. Note that any value can be written to the CLKPS bits regardless
of the CKDIV8 Fuse setting. The Application software must ensure that a sufficient division factor is chosen if the
selected clock source has a higher frequency than the maximum frequency of the device at the present operating
conditions. The device is shipped with the CKDIV8 Fuse programmed.
Bit 76543210
(0x66) CAL7 CAL6 CAL5 CAL4 CAL3 CAL2 CAL1 CAL0 OSCCAL
Read/Write R/W R/W R/W R/W R/W R/W R/W R/W
Initial Value Device Specific Calibration Value
Bit 76543210
(0x61) CLKPCE – – – CLKPS3 CLKPS2 CLKPS1 CLKPS0 CLKPR
Read/Write R/W R R R R/W R/W R/W R/W
Initial Value 0 0 0 0 See Bit Description

37
ATmega48A/PA/88A/PA/168A/PA/328/P [DATASHEET]
8271G–AVR–02/2013
Table 9-17. Clock Prescaler Select
CLKPS3 CLKPS2 CLKPS1 CLKPS0 Clock Division Factor
0000 1
0001 2
0010 4
0011 8
0100 16
0101 32
0110 64
0111 128
1000 256
1001 Reserved
1010 Reserved
1011 Reserved
1100 Reserved
1101 Reserved
1110 Reserved
1111 Reserved

38
ATmega48A/PA/88A/PA/168A/PA/328/P [DATASHEET]
8271G–AVR–02/2013
10. Power Management and Sleep Modes
Sleep modes enable the application to shut down unused modules in the MCU, thereby saving power. The AVR
provides various sleep modes allowing the user to tailor the power consumption to the application’s requirements.
When enabled, the Brown-out Detector (BOD) actively monitors the power supply voltage during the sleep periods.
To further save power, it is possible to disable the BOD in some sleep modes. See ”BOD Disable(1)” on page 39 for
more details.
10.1 Sleep Modes
Figure 9-1 on page 26 presents the different clock systems in the ATmega48A/PA/88A/PA/168A/PA/328/P, and
their distribution. The figure is helpful in selecting an appropriate sleep mode. Table 10-1 shows the different sleep
modes, their wake up sources BOD disable ability.(1)
Note: 1. BOD disable is only available for ATmega48PA/88PA/168PA/328P.
Notes: 1. Only recommended with external crystal or resonator selected as clock source.
2. If Timer/Counter2 is running in asynchronous mode.
3. For INT1 and INT0, only level interrupt.
To enter any of the six sleep modes, the SE bit in SMCR must be written to logic one and a SLEEP instruction must
be executed. The SM2, SM1, and SM0 bits in the SMCR Register select which sleep mode (Idle, ADC Noise
Reduction, Power-down, Power-save, Standby, or Extended Standby) will be activated by the SLEEP instruction.
See Table 10-2 on page 43 for a summary.
If an enabled interrupt occurs while the MCU is in a sleep mode, the MCU wakes up. The MCU is then halted for
four cycles in addition to the start-up time, executes the interrupt routine, and resumes execution from the instruc-
tion following SLEEP. The contents of the Register File and SRAM are unaltered when the device wakes up from
sleep. If a reset occurs during sleep mode, the MCU wakes up and executes from the Reset Vector.
Table 10-1. Active Clock Domains and Wake-up Sources in the Different Sleep Modes.
Active Clock Domains Oscillators Wake-up Sources
Software
BOD Disable
Sleep Mode
clkCPU
clkFLASH
clkIO
clkADC
clkASY
Main Clock
Source Enabled
Timer Oscillator
Enabled
INT1, INT0 and
Pin Change
TWI Address
Match
Timer2
SPM/EEPROM
Ready
ADC
WDT
Other I/O
Idle XXX X X
(2) X X X X XXX
ADC Noise
Reduction XX X X
(2) X(3) XX
(2) XXX
Power-down X(3) XXX
Power-save X X(2) X(3) XX X X
Standby(1) XX
(3) XXX
Extended
Standby X(2) XX
(2) X(3) XX X X

39
ATmega48A/PA/88A/PA/168A/PA/328/P [DATASHEET]
8271G–AVR–02/2013
10.2 BOD Disable(1)
When the Brown-out Detector (BOD) is enabled by BODLEVEL fuses - see Table 28-7 on page 287 and onwards,
the BOD is actively monitoring the power supply voltage during a sleep period. To save power, it is possible to dis-
able the BOD by software for some of the sleep modes, see Table 10-1 on page 38. The sleep mode power
consumption will then be at the same level as when BOD is globally disabled by fuses. If BOD is disabled in soft-
ware, the BOD function is turned off immediately after entering the sleep mode. Upon wake-up from sleep, BOD is
automatically enabled again. This ensures safe operation in case the VCC level has dropped during the sleep
period.
When the BOD has been disabled, the wake-up time from sleep mode will be approximately 60 µs to ensure that
the BOD is working correctly before the MCU continues executing code.
BOD disable is controlled by bit 6, BODS (BOD Sleep) in the control register MCUCR, see ”MCUCR – MCU Con-
trol Register” on page 44. Writing this bit to one turns off the BOD in relevant sleep modes, while a zero in this bit
keeps BOD active. Default setting keeps BOD active, i.e. BODS set to zero.
Writing to the BODS bit is controlled by a timed sequence and an enable bit, see ”MCUCR – MCU Control Regis-
ter” on page 44.
Note: 1. BOD disable only available in picoPower devices ATmega48PA/88PA/168PA/328P
10.3 Idle Mode
When the SM2...0 bits are written to 000, the SLEEP instruction makes the MCU enter Idle mode, stopping the
CPU but allowing the SPI, USART, Analog Comparator, ADC, 2-wire Serial Interface, Timer/Counters, Watchdog,
and the interrupt system to continue operating. This sleep mode basically halts clkCPU and clkFLASH, while allowing
the other clocks to run.
Idle mode enables the MCU to wake up from external triggered interrupts as well as internal ones like the Timer
Overflow and USART Transmit Complete interrupts. If wake-up from the Analog Comparator interrupt is not
required, the Analog Comparator can be powered down by setting the ACD bit in the Analog Comparator Control
and Status Register – ACSR. This will reduce power consumption in Idle mode. If the ADC is enabled, a conver-
sion starts automatically when this mode is entered.
10.4 ADC Noise Reduction Mode
When the SM2...0 bits are written to 001, the SLEEP instruction makes the MCU enter ADC Noise Reduction
mode, stopping the CPU but allowing the ADC, the external interrupts, the 2-wire Serial Interface address watch,
Timer/Counter2(1), and the Watchdog to continue operating (if enabled). This sleep mode basically halts clkI/O, clk-
CPU, and clkFLASH, while allowing the other clocks to run.
This improves the noise environment for the ADC, enabling higher resolution measurements. If the ADC is
enabled, a conversion starts automatically when this mode is entered. Apart from the ADC Conversion Complete
interrupt, only an External Reset, a Watchdog System Reset, a Watchdog Interrupt, a Brown-out Reset, a 2-wire
Serial Interface address match, a Timer/Counter2 interrupt, an SPM/EEPROM ready interrupt, an external level
interrupt on INT0 or INT1 or a pin change interrupt can wake up the MCU from ADC Noise Reduction mode.
Note: 1. Timer/Counter2 will only keep running in asynchronous mode, see ”8-bit Timer/Counter2 with PWM and Asynchro-
nous Operation” on page 142 for details.
10.5 Power-down Mode
When the SM2...0 bits are written to 010, the SLEEP instruction makes the MCU enter Power-down mode. In this
mode, the external Oscillator is stopped, while the external interrupts, the 2-wire Serial Interface address watch,
and the Watchdog continue operating (if enabled). Only an External Reset, a Watchdog System Reset, a Watch-
dog Interrupt, a Brown-out Reset, a 2-wire Serial Interface address match, an external level interrupt on INT0 or

40
ATmega48A/PA/88A/PA/168A/PA/328/P [DATASHEET]
8271G–AVR–02/2013
INT1, or a pin change interrupt can wake up the MCU. This sleep mode basically halts all generated clocks, allow-
ing operation of asynchronous modules only.
Note: If a level triggered interrupt is used for wake-up from Power-down, the required level must be held long enough for the
MCU to complete the wake-up to trigger the level interrupt. If the level disappears before the end of the Start-up Time,
the MCU will still wake up, but no interrupt will be generated. ”External Interrupts” on page 71. The start-up time is
defined by the SUT and CKSEL Fuses as described in ”System Clock and Clock Options” on page 26.
When waking up from Power-down mode, there is a delay from the wake-up condition occurs until the wake-up
becomes effective. This allows the clock to restart and become stable after having been stopped. The wake-up
period is defined by the same CKSEL Fuses that define the Reset Time-out period, as described in ”Clock
Sources” on page 27.
10.6 Power-save Mode
When the SM2...0 bits are written to 011, the SLEEP instruction makes the MCU enter Power-save mode. This
mode is identical to Power-down, with one exception:
If Timer/Counter2 is enabled, it will keep running during sleep. The device can wake up from either Timer Overflow
or Output Compare event from Timer/Counter2 if the corresponding Timer/Counter2 interrupt enable bits are set in
TIMSK2, and the Global Interrupt Enable bit in SREG is set.
If Timer/Counter2 is not running, Power-down mode is recommended instead of Power-save mode.
The Timer/Counter2 can be clocked both synchronously and asynchronously in Power-save mode. If
Timer/Counter2 is not using the asynchronous clock, the Timer/Counter Oscillator is stopped during sleep. If
Timer/Counter2 is not using the synchronous clock, the clock source is stopped during sleep. Note that even if the
synchronous clock is running in Power-save, this clock is only available for Timer/Counter2.
10.7 Standby Mode
When the SM2...0 bits are 110 and an external crystal/resonator clock option is selected, the SLEEP instruction
makes the MCU enter Standby mode. This mode is identical to Power-down with the exception that the Oscillator is
kept running. From Standby mode, the device wakes up in six clock cycles.

41
ATmega48A/PA/88A/PA/168A/PA/328/P [DATASHEET]
8271G–AVR–02/2013
10.8 Extended Standby Mode
When the SM2...0 bits are 111 and an external crystal/resonator clock option is selected, the SLEEP instruction
makes the MCU enter Extended Standby mode. This mode is identical to Power-save with the exception that the
Oscillator is kept running. From Extended Standby mode, the device wakes up in six clock cycles.
10.9 Power Reduction Register
The Power Reduction Register (PRR), see ”PRR – Power Reduction Register” on page 44, provides a method to
stop the clock to individual peripherals to reduce power consumption. The current state of the peripheral is frozen
and the I/O registers can not be read or written. Resources used by the peripheral when stopping the clock will
remain occupied, hence the peripheral should in most cases be disabled before stopping the clock. Waking up a
module, which is done by clearing the bit in PRR, puts the module in the same state as before shutdown.
Module shutdown can be used in Idle mode and Active mode to significantly reduce the overall power consump-
tion. In all other sleep modes, the clock is already stopped.
10.10 Minimizing Power Consumption
There are several possibilities to consider when trying to minimize the power consumption in an AVR controlled
system. In general, sleep modes should be used as much as possible, and the sleep mode should be selected so
that as few as possible of the device’s functions are operating. All functions not needed should be disabled. In par-
ticular, the following modules may need special consideration when trying to achieve the lowest possible power
consumption.
10.10.1 Analog to Digital Converter
If enabled, the ADC will be enabled in all sleep modes. To save power, the ADC should be disabled before entering
any sleep mode. When the ADC is turned off and on again, the next conversion will be an extended conversion.
Refer to ”Analog-to-Digital Converter” on page 242 for details on ADC operation.
10.10.2 Analog Comparator
When entering Idle mode, the Analog Comparator should be disabled if not used. When entering ADC Noise
Reduction mode, the Analog Comparator should be disabled. In other sleep modes, the Analog Comparator is
automatically disabled. However, if the Analog Comparator is set up to use the Internal Voltage Reference as
input, the Analog Comparator should be disabled in all sleep modes. Otherwise, the Internal Voltage Reference will
be enabled, independent of sleep mode. Refer to ”Analog Comparator” on page 239 for details on how to configure
the Analog Comparator.
10.10.3 Brown-out Detector
If the Brown-out Detector is not needed by the application, this module should be turned off. If the Brown-out
Detector is enabled by the BODLEVEL Fuses, it will be enabled in all sleep modes, and hence, always consume
power. In the deeper sleep modes, this will contribute significantly to the total current consumption. Refer to
”Brown-out Detection” on page 48 for details on how to configure the Brown-out Detector.

42
ATmega48A/PA/88A/PA/168A/PA/328/P [DATASHEET]
8271G–AVR–02/2013
10.10.4 Internal Voltage Reference
The Internal Voltage Reference will be enabled when needed by the Brown-out Detection, the Analog Comparator
or the ADC. If these modules are disabled as described in the sections above, the internal voltage reference will be
disabled and it will not be consuming power. When turned on again, the user must allow the reference to start up
before the output is used. If the reference is kept on in sleep mode, the output can be used immediately. Refer to
”Internal Voltage Reference” on page 49 for details on the start-up time.
10.10.5 Watchdog Timer
If the Watchdog Timer is not needed in the application, the module should be turned off. If the Watchdog Timer is
enabled, it will be enabled in all sleep modes and hence always consume power. In the deeper sleep modes, this
will contribute significantly to the total current consumption. Refer to ”Watchdog Timer” on page 50 for details on
how to configure the Watchdog Timer.
10.10.6 Port Pins
When entering a sleep mode, all port pins should be configured to use minimum power. The most important is then
to ensure that no pins drive resistive loads. In sleep modes where both the I/O clock (clkI/O) and the ADC clock
(clkADC) are stopped, the input buffers of the device will be disabled. This ensures that no power is consumed by
the input logic when not needed. In some cases, the input logic is needed for detecting wake-up conditions, and it
will then be enabled. Refer to the section ”Digital Input Enable and Sleep Modes” on page 80 for details on which
pins are enabled. If the input buffer is enabled and the input signal is left floating or have an analog signal level
close to VCC/2, the input buffer will use excessive power.
For analog input pins, the digital input buffer should be disabled at all times. An analog signal level close to VCC/2
on an input pin can cause significant current even in active mode. Digital input buffers can be disabled by writing to
the Digital Input Disable Registers (DIDR1 and DIDR0). Refer to ”DIDR1 – Digital Input Disable Register 1” on
page 241 and ”DIDR0 – Digital Input Disable Register 0” on page 257 for details.
10.10.7 On-chip Debug System
If the On-chip debug system is enabled by the DWEN Fuse and the chip enters sleep mode, the main clock source
is enabled and hence always consumes power. In the deeper sleep modes, this will contribute significantly to the
total current consumption.

43
ATmega48A/PA/88A/PA/168A/PA/328/P [DATASHEET]
8271G–AVR–02/2013
10.11 Register Description
10.11.1 SMCR – Sleep Mode Control Register
The Sleep Mode Control Register contains control bits for power management.
• Bits [7:4]: Reserved
These bits are unused in the ATmega48A/PA/88A/PA/168A/PA/328/P, and will always be read as zero.
• Bits 3:1 – SM[2:0]: Sleep Mode Select Bits 2, 1, and 0
These bits select between the five available sleep modes as shown in Table 10-2.
Note: 1. Standby mode is only recommended for use with external crystals or resonators.
• Bit 0 – SE: Sleep Enable
The SE bit must be written to logic one to make the MCU enter the sleep mode when the SLEEP instruction is exe-
cuted. To avoid the MCU entering the sleep mode unless it is the programmer’s purpose, it is recommended to
write the Sleep Enable (SE) bit to one just before the execution of the SLEEP instruction and to clear it immediately
after waking up.
Bit 76543210
0x33 (0x53) ––––SM2SM1SM0SESMCR
Read/Write R R R R R/W R/W R/W R/W
Initial Value 0 0 0 0 0 0 0 0
Table 10-2. Sleep Mode Select
SM2 SM1 SM0 Sleep Mode
000Idle
0 0 1 ADC Noise Reduction
0 1 0 Power-down
0 1 1 Power-save
100Reserved
101Reserved
1 1 0 Standby(1)
1 1 1 External Standby(1)

44
ATmega48A/PA/88A/PA/168A/PA/328/P [DATASHEET]
8271G–AVR–02/2013
10.11.2 MCUCR – MCU Control Register
• Bit 6 – BODS: BOD Sleep(1)
The BODS bit must be written to logic one in order to turn off BOD during sleep, see Table 10-1 on page 38. Writ-
ing to the BODS bit is controlled by a timed sequence and an enable bit, BODSE in MCUCR. To disable BOD in
relevant sleep modes, both BODS and BODSE must first be set to one. Then, to set the BODS bit, BODS must be
set to one and BODSE must be set to zero within four clock cycles.
The BODS bit is active three clock cycles after it is set. A sleep instruction must be executed while BODS is active
in order to turn off the BOD for the actual sleep mode. The BODS bit is automatically cleared after three clock
cycles.
• Bit 5 – BODSE: BOD Sleep Enable(1)
BODSE enables setting of BODS control bit, as explained in BODS bit description. BOD disable is controlled by a
timed sequence.
Note: 1. BODS and BODSE only available for picoPower devices ATmega48PA/88PA/168PA/328P
10.11.3 PRR – Power Reduction Register
• Bit 7 – PRTWI: Power Reduction TWI
Writing a logic one to this bit shuts down the TWI by stopping the clock to the module. When waking up the TWI
again, the TWI should be re initialized to ensure proper operation.
• Bit 6 – PRTIM2: Power Reduction Timer/Counter2
Writing a logic one to this bit shuts down the Timer/Counter2 module in synchronous mode (AS2 is 0). When the
Timer/Counter2 is enabled, operation will continue like before the shutdown.
• Bit 5 – PRTIM0: Power Reduction Timer/Counter0
Writing a logic one to this bit shuts down the Timer/Counter0 module. When the Timer/Counter0 is enabled, opera-
tion will continue like before the shutdown.
• Bit 4 – Reserved
This bit is reserved in ATmega48A/PA/88A/PA/168A/PA/328/P and will always read as zero.
• Bit 3 – PRTIM1: Power Reduction Timer/Counter1
Writing a logic one to this bit shuts down the Timer/Counter1 module. When the Timer/Counter1 is enabled, opera-
tion will continue like before the shutdown.
• Bit 2 – PRSPI: Power Reduction Serial Peripheral Interface
If using debugWIRE On-chip Debug System, this bit should not be written to one. Writing a logic one to this bit
shuts down the Serial Peripheral Interface by stopping the clock to the module. When waking up the SPI again, the
SPI should be re initialized to ensure proper operation.
Bit 7 6 5 4 3 2 1 0
0x35 (0x55) –BODS
(1) BODSE(1) PUD – – IVSEL IVCE MCUCR
Read/Write R R/W R/W R/W R R R/W R/W
Initial Value 0 0 0 0 0 0 0 0
Bit 7 6 5 4 3 2 1 0
(0x64) PRTWI PRTIM2 PRTIM0 – PRTIM1 PRSPI PRUSART0 PRADC PRR
Read/Write R/W R/W R/W R R/W R/W R/W R/W
Initial Value 0 0 0 0 0 0 0 0

45
ATmega48A/PA/88A/PA/168A/PA/328/P [DATASHEET]
8271G–AVR–02/2013
• Bit 1 – PRUSART0: Power Reduction USART0
Writing a logic one to this bit shuts down the USART by stopping the clock to the module. When waking up the
USART again, the USART should be re initialized to ensure proper operation.
• Bit 0 – PRADC: Power Reduction ADC
Writing a logic one to this bit shuts down the ADC. The ADC must be disabled before shut down. The analog com-
parator cannot use the ADC input MUX when the ADC is shut down.

46
ATmega48A/PA/88A/PA/168A/PA/328/P [DATASHEET]
8271G–AVR–02/2013
11. System Control and Reset
11.1 Resetting the AVR
During reset, all I/O Registers are set to their initial values, and the program starts execution from the Reset Vec-
tor. For ATmega168A/168PA/328/328P the instruction placed at the Reset Vector must be a JMP – Absolute Jump
– instruction to the reset handling routine. For the ATmega 48A/48PA and ATmega88A/88PA, the instruction
placed at the Reset Vector must be an RJMP – Relative Jump – instruction to the reset handling routine. If the pro-
gram never enables an interrupt source, the Interrupt Vectors are not used, and regular program code can be
placed at these locations. This is also the case if the Reset Vector is in the Application section while the Interrupt
Vectors are in the Boot section or vice versa (ATmega88A/88PA/168A/168PA/328/328P only). The circuit diagram
in Figure 11-1 on page 47 shows the reset logic. Table 29-16 on page 312 defines the electrical parameters of the
reset circuitry.
The I/O ports of the AVR are immediately reset to their initial state when a reset source goes active. This does not
require any clock source to be running.
After all reset sources have gone inactive, a delay counter is invoked, stretching the internal reset. This allows the
power to reach a stable level before normal operation starts. The time-out period of the delay counter is defined by
the user through the SUT and CKSEL Fuses. The different selections for the delay period are presented in ”Clock
Sources” on page 27.
11.2 Reset Sources
The ATmega48A/PA/88A/PA/168A/PA/328/P has four sources of reset:
• Power-on Reset. The MCU is reset when the supply voltage is below the Power-on Reset threshold (VPOT).
• External Reset. The MCU is reset when a low level is present on the RESET pin for longer than the minimum
pulse length.
• Watchdog System Reset. The MCU is reset when the Watchdog Timer period expires and the Watchdog System
Reset mode is enabled.
• Brown-out Reset. The MCU is reset when the supply voltage VCC is below the Brown-out Reset threshold (VBOT)
and the Brown-out Detector is enabled.

47
ATmega48A/PA/88A/PA/168A/PA/328/P [DATASHEET]
8271G–AVR–02/2013
Figure 11-1. Reset Logic
11.3 Power-on Reset
A Power-on Reset (POR) pulse is generated by an On-chip detection circuit. The detection level is defined in ”Sys-
tem and Reset Characteristics” on page 312. The POR is activated whenever VCC is below the detection level. The
POR circuit can be used to trigger the start-up Reset, as well as to detect a failure in supply voltage.
A Power-on Reset (POR) circuit ensures that the device is reset from Power-on. Reaching the Power-on Reset
threshold voltage invokes the delay counter, which determines how long the device is kept in RESET after VCC rise.
The RESET signal is activated again, without any delay, when VCC decreases below the detection level.
Figure 11-2. MCU Start-up, RESET Tied to VCC
MCU Status
Register (MCUSR)
Brown-out
Reset Circuit
BODLEVEL [2..0]
Delay Counters
CKSEL[3:0]
CK
TIMEOUT
WDRF
BORF
EXTRF
PORF
DATA BU S
Clock
Generator
SPIKE
FILTER
Pull-up Resistor
Watchdog
Oscillator
SUT[1:0]
Power-on Reset
Circuit
RSTDISBL
V
RESET
TIME-OUT
INTERNAL
RESET
t
TOUT
V
POT
V
RST
CC

48
ATmega48A/PA/88A/PA/168A/PA/328/P [DATASHEET]
8271G–AVR–02/2013
Figure 11-3. MCU Start-up, RESET Extended Externally
11.4 External Reset
An External Reset is generated by a low level on the RESET pin. Reset pulses longer than the minimum pulse
width (see ”System and Reset Characteristics” on page 312) will generate a reset, even if the clock is not running.
Shorter pulses are not guaranteed to generate a reset. When the applied signal reaches the Reset Threshold Volt-
age – VRST – on its positive edge, the delay counter starts the MCU after the Time-out period – tTOUT – has expired.
The External Reset can be disabled by the RSTDISBL fuse, see Table 28-7 on page 287.
Figure 11-4. External Reset During Operation
11.5 Brown-out Detection
ATmega48A/PA/88A/PA/168A/PA/328/P has an On-chip Brown-out Detection (BOD) circuit for monitoring the VCC
level during operation by comparing it to a fixed trigger level. The trigger level for the BOD can be selected by the
BODLEVEL Fuses. The trigger level has a hysteresis to ensure spike free Brown-out Detection. The hysteresis on
the detection level should be interpreted as VBOT+ = VBOT + VHYST/2 and VBOT- = VBOT - VHYST/2.When the BOD is
enabled, and VCC decreases to a value below the trigger level (VBOT- in Figure 11-5 on page 49), the Brown-out
Reset is immediately activated. When VCC increases above the trigger level (VBOT+ in Figure 11-5 on page 49), the
delay counter starts the MCU after the Time-out period tTOUT has expired.
The BOD circuit will only detect a drop in VCC if the voltage stays below the trigger level for longer than tBOD given
in ”System and Reset Characteristics” on page 312.
RESET
TIME-OUT
INTERNAL
RESET
t
TOUT
V
POT
V
RST
VCC
CC

49
ATmega48A/PA/88A/PA/168A/PA/328/P [DATASHEET]
8271G–AVR–02/2013
Figure 11-5. Brown-out Reset During Operation
11.6 Watchdog System Reset
When the Watchdog times out, it will generate a short reset pulse of one CK cycle duration. On the falling edge of
this pulse, the delay timer starts counting the Time-out period tTOUT. Refer to page 50 for details on operation of the
Watchdog Timer.
Figure 11-6. Watchdog System Reset During Operation
11.7 Internal Voltage Reference
ATmega48A/PA/88A/PA/168A/PA/328/P features an internal bandgap reference. This reference is used for
Brown-out Detection, and it can be used as an input to the Analog Comparator or the ADC.
11.7.1 Voltage Reference Enable Signals and Start-up Time
The voltage reference has a start-up time that may influence the way it should be used. The start-up time is given
in ”System and Reset Characteristics” on page 312. To save power, the reference is not always turned on. The ref-
erence is on during the following situations:
1. When the BOD is enabled (by programming the BODLEVEL [2:0] Fuses).
2. When the bandgap reference is connected to the Analog Comparator (by setting the ACBG bit in ACSR).
3. When the ADC is enabled.
Thus, when the BOD is not enabled, after setting the ACBG bit or enabling the ADC, the user must always allow
the reference to start up before the output from the Analog Comparator or ADC is used. To reduce power con-
sumption in Power-down mode, the user can avoid the three conditions above to ensure that the reference is
turned off before entering Power-down mode.
VCC
RESET
TIME-OUT
INTERNAL
RESET
VBOT-
VBOT+
tTOUT
CK
CC

50
ATmega48A/PA/88A/PA/168A/PA/328/P [DATASHEET]
8271G–AVR–02/2013
11.8 Watchdog Timer
11.8.1 Features
•Clocked from separate On-chip Oscillator
•3 Operating modes
–Interrupt
– System Reset
– Interrupt and System Reset
•Selectable Time-out period from 16ms to 8s
•Possible Hardware fuse Watchdog always on (WDTON) for fail-safe mode
11.8.2 Overview
ATmega48A/PA/88A/PA/168A/PA/328/P has an Enhanced Watchdog Timer (WDT). The WDT is a timer counting
cycles of a separate on-chip 128kHz oscillator. The WDT gives an interrupt or a system reset when the counter
reaches a given time-out value. In normal operation mode, it is required that the system uses the WDR - Watchdog
Timer Reset - instruction to restart the counter before the time-out value is reached. If the system doesn't restart
the counter, an interrupt or system reset will be issued.
Figure 11-7. Watchdog Timer
In Interrupt mode, the WDT gives an interrupt when the timer expires. This interrupt can be used to wake the
device from sleep-modes, and also as a general system timer. One example is to limit the maximum time allowed
for certain operations, giving an interrupt when the operation has run longer than expected. In System Reset mode,
the WDT gives a reset when the timer expires. This is typically used to prevent system hang-up in case of runaway
code. The third mode, Interrupt and System Reset mode, combines the other two modes by first giving an interrupt
and then switch to System Reset mode. This mode will for instance allow a safe shutdown by saving critical param-
eters before a system reset.
The Watchdog always on (WDTON) fuse, if programmed, will force the Watchdog Timer to System Reset mode.
With the fuse programmed the System Reset mode bit (WDE) and Interrupt mode bit (WDIE) are locked to 1 and 0
respectively. To further ensure program security, alterations to the Watchdog set-up must follow timed sequences.
The sequence for clearing WDE and changing time-out configuration is as follows:
1. In the same operation, write a logic one to the Watchdog change enable bit (WDCE) and WDE. A logic one
must be written to WDE regardless of the previous value of the WDE bit.
2. Within the next four clock cycles, write the WDE and Watchdog prescaler bits (WDP) as desired, but with
the WDCE bit cleared. This must be done in one operation.
128kHz
OSCILLATOR
OSC/2K
OSC/4K
OSC/8K
OSC/16K
OSC/32K
OSC/64K
OSC/128K
OSC/256K
OSC/512K
OSC/1024K
WDP0
WDP1
WDP2
WDP3
WATCHDOG
RESET
WDE
WDIF
WDIE
MCU RESET
INTERRUPT

51
ATmega48A/PA/88A/PA/168A/PA/328/P [DATASHEET]
8271G–AVR–02/2013
The following code example shows one assembly and one C function for turning off the Watchdog Timer. The
example assumes that interrupts are controlled (e.g. by disabling interrupts globally) so that no interrupts will occur
during the execution of these functions.

52
ATmega48A/PA/88A/PA/168A/PA/328/P [DATASHEET]
8271G–AVR–02/2013
Note: 1. See ”About Code Examples” on page 7.
Note: If the Watchdog is accidentally enabled, for example by a runaway pointer or brown-out condition, the device
will be reset and the Watchdog Timer will stay enabled. If the code is not set up to handle the Watchdog, this might
lead to an eternal loop of time-out resets. To avoid this situation, the application software should always clear the
Watchdog System Reset Flag (WDRF) and the WDE control bit in the initialization routine, even if the Watchdog is
not in use.
Assembly Code Example(1)
WDT_off:
; Turn off global interrupt
cli
; Reset Watchdog Timer
wdr
; Clear WDRF in MCUSR
in r16, MCUSR
andi r16, (0xff & (0<<WDRF))
out MCUSR, r16
; Write logical one to WDCE and WDE
; Keep old prescaler setting to prevent unintentional time-out
lds r16, WDTCSR
ori r16, (1<<WDCE) | (1<<WDE)
sts WDTCSR, r16
; Turn off WDT
ldi r16, (0<<WDE)
sts WDTCSR, r16
; Turn on global interrupt
sei
ret
C Code Example(1)
void WDT_off(void)
{
__disable_interrupt();
__watchdog_reset();
/* Clear WDRF in MCUSR */
MCUSR &= ~(1<<WDRF);
/* Write logical one to WDCE and WDE */
/* Keep old prescaler setting to prevent unintentional time-out */
WDTCSR |= (1<<WDCE) | (1<<WDE);
/* Turn off WDT */
WDTCSR = 0x00;
__enable_interrupt();
}

53
ATmega48A/PA/88A/PA/168A/PA/328/P [DATASHEET]
8271G–AVR–02/2013
The following code example shows one assembly and one C function for changing the time-out value of the Watch-
dog Timer.
Note: 1. See ”About Code Examples” on page 7.
Note: The Watchdog Timer should be reset before any change of the WDP bits, since a change in the WDP bits
can result in a time-out when switching to a shorter time-out period.
Assembly Code Example(1)
WDT_Prescaler_Change:
; Turn off global interrupt
cli
; Reset Watchdog Timer
wdr
; Start timed sequence
lds r16, WDTCSR
ori r16, (1<<WDCE) | (1<<WDE)
sts WDTCSR, r16
; -- Got four cycles to set the new values from here -
; Set new prescaler(time-out) value = 64K cycles (~0.5 s)
ldi r16, (1<<WDE) | (1<<WDP2) | (1<<WDP0)
sts WDTCSR, r16
; -- Finished setting new values, used 2 cycles -
; Turn on global interrupt
sei
ret
C Code Example(1)
void WDT_Prescaler_Change(void)
{
__disable_interrupt();
__watchdog_reset();
/* Start timed sequence */
WDTCSR |= (1<<WDCE) | (1<<WDE);
/* Set new prescaler(time-out) value = 64K cycles (~0.5 s) */
WDTCSR = (1<<WDE) | (1<<WDP2) | (1<<WDP0);
__enable_interrupt();
}

54
ATmega48A/PA/88A/PA/168A/PA/328/P [DATASHEET]
8271G–AVR–02/2013
11.9 Register Description
11.9.1 MCUSR – MCU Status Register
The MCU Status Register provides information on which reset source caused an MCU reset.
• Bit 7:4: Reserved
These bits are unused bits in the ATmega48A/PA/88A/PA/168A/PA/328/P, and will always read as zero.
• Bit 3 – WDRF: Watchdog System Reset Flag
This bit is set if a Watchdog System Reset occurs. The bit is reset by a Power-on Reset, or by writing a logic zero
to the flag.
• Bit 2 – BORF: Brown-out Reset Flag
This bit is set if a Brown-out Reset occurs. The bit is reset by a Power-on Reset, or by writing a logic zero to the
flag.
• Bit 1 – EXTRF: External Reset Flag
This bit is set if an External Reset occurs. The bit is reset by a Power-on Reset, or by writing a logic zero to the flag.
• Bit 0 – PORF: Power-on Reset Flag
This bit is set if a Power-on Reset occurs. The bit is reset only by writing a logic zero to the flag.
To make use of the Reset Flags to identify a reset condition, the user should read and then Reset the MCUSR as
early as possible in the program. If the register is cleared before another reset occurs, the source of the reset can
be found by examining the Reset Flags.
11.9.2 WDTCSR – Watchdog Timer Control Register
• Bit 7 – WDIF: Watchdog Interrupt Flag
This bit is set when a time-out occurs in the Watchdog Timer and the Watchdog Timer is configured for interrupt.
WDIF is cleared by hardware when executing the corresponding interrupt handling vector. Alternatively, WDIF is
cleared by writing a logic one to the flag. When the I-bit in SREG and WDIE are set, the Watchdog Time-out Inter-
rupt is executed.
• Bit 6 – WDIE: Watchdog Interrupt Enable
When this bit is written to one and the I-bit in the Status Register is set, the Watchdog Interrupt is enabled. If WDE
is cleared in combination with this setting, the Watchdog Timer is in Interrupt Mode, and the corresponding inter-
rupt is executed if time-out in the Watchdog Timer occurs. If WDE is set, the Watchdog Timer is in Interrupt and
System Reset Mode. The first time-out in the Watchdog Timer will set WDIF. Executing the corresponding interrupt
vector will clear WDIE and WDIF automatically by hardware (the Watchdog goes to System Reset Mode). This is
useful for keeping the Watchdog Timer security while using the interrupt. To stay in Interrupt and System Reset
Mode, WDIE must be set after each interrupt. This should however not be done within the interrupt service routine
Bit 76543210
0x34 (0x54) ––––WDRFBORFEXTRFPORFMCUSR
Read/Write RRRRR/WR/WR/WR/W
Initial Value0000 See Bit Description
Bit 76543210
(0x60) WDIF WDIE WDP3 WDCE WDE WDP2 WDP1 WDP0 WDTCSR
Read/Write R/W R/W R/W R/W R/W R/W R/W R/W
Initial Value 0 0 0 0 X 0 0 0

55
ATmega48A/PA/88A/PA/168A/PA/328/P [DATASHEET]
8271G–AVR–02/2013
itself, as this might compromise the safety-function of the Watchdog System Reset mode. If the interrupt is not exe-
cuted before the next time-out, a System Reset will be applied.
Note: 1. WDTON Fuse set to “0” means programmed and “1” means unprogrammed.
• Bit 4 – WDCE: Watchdog Change Enable
This bit is used in timed sequences for changing WDE and prescaler bits. To clear the WDE bit, and/or change the
prescaler bits, WDCE must be set.
Once written to one, hardware will clear WDCE after four clock cycles.
• Bit 3 – WDE: Watchdog System Reset Enable
WDE is overridden by WDRF in MCUSR. This means that WDE is always set when WDRF is set. To clear WDE,
WDRF must be cleared first. This feature ensures multiple resets during conditions causing failure, and a safe
start-up after the failure.
• Bit 5, 2:0 - WDP[3:0]: Watchdog Timer Prescaler 3, 2, 1 and 0
The WDP[3:0] bits determine the Watchdog Timer prescaling when the Watchdog Timer is running. The different
prescaling values and their corresponding time-out periods are shown in Table 11-2 on page 55.
Table 11-1. Watchdog Timer Configuration
WDTON(1) WDE WDIE Mode Action on Time-out
1 0 0 Stopped None
1 0 1 Interrupt Mode Interrupt
1 1 0 System Reset Mode Reset
111
Interrupt and System Reset
Mode
Interrupt, then go to System
Reset Mode
0 x x System Reset Mode Reset
Table 11-2. Watchdog Timer Prescale Select
WDP3 WDP2 WDP1 WDP0
Number of WDT Oscillator
Cycles
Typical Time-out at
VCC = 5.0V
0 0 0 0 2K (2048) cycles 16ms
0 0 0 1 4K (4096) cycles 32ms
0 0 1 0 8K (8192) cycles 64ms
0 0 1 1 16K (16384) cycles 0.125 s
0 1 0 0 32K (32768) cycles 0.25 s
0 1 0 1 64K (65536) cycles 0.5 s
0 1 1 0 128K (131072) cycles 1.0 s
0 1 1 1 256K (262144) cycles 2.0 s
1 0 0 0 512K (524288) cycles 4.0 s
1 0 0 1 1024K (1048576) cycles 8.0 s

56
ATmega48A/PA/88A/PA/168A/PA/328/P [DATASHEET]
8271G–AVR–02/2013
1010
Reserved
1011
1100
1101
1110
1111
Table 11-2. Watchdog Timer Prescale Select (Continued)
WDP3 WDP2 WDP1 WDP0
Number of WDT Oscillator
Cycles
Typical Time-out at
VCC = 5.0V

57
ATmega48A/PA/88A/PA/168A/PA/328/P [DATASHEET]
8271G–AVR–02/2013
12. Interrupts
This section describes the specifics of the interrupt handling as performed in
ATmega48A/PA/88A/PA/168A/PA/328/P. For a general explanation of the AVR interrupt handling, refer to ”Reset
and Interrupt Handling” on page 13.
The interrupt vectors in ATmega 48A/48PA, ATmega88A/88PA, ATmega168A/168PA and ATmega328/328P are
generally the same, with the following differences:
• Each Interrupt Vector occupies two instruction words in ATmega168A/168PA and ATmega328/328P, and one
instruction word in ATmega 48A/48PA and ATmega88A/88PA.
• ATmega 48A/48PA does not have a separate Boot Loader Section. In ATmega88A/88PA, ATmega168A/168PA
and ATmega328/328P, the Reset Vector is affected by the BOOTRST fuse, and the Interrupt Vector start address
is affected by the IVSEL bit in MCUCR.
12.1 Interrupt Vectors in ATmega48A and ATmega48PA
Table 12-1. Reset and Interrupt Vectors in ATmega48A and ATmega48PA
Vector No. Program Address Source Interrupt Definition
1 0x000 RESET External Pin, Power-on Reset, Brown-out Reset and Watchdog System Reset
2 0x001 INT0 External Interrupt Request 0
3 0x002 INT1 External Interrupt Request 1
4 0x003 PCINT0 Pin Change Interrupt Request 0
5 0x004 PCINT1 Pin Change Interrupt Request 1
6 0x005 PCINT2 Pin Change Interrupt Request 2
7 0x006 WDT Watchdog Time-out Interrupt
8 0x007 TIMER2 COMPA Timer/Counter2 Compare Match A
9 0x008 TIMER2 COMPB Timer/Counter2 Compare Match B
10 0x009 TIMER2 OVF Timer/Counter2 Overflow
11 0x00A TIMER1 CAPT Timer/Counter1 Capture Event
12 0x00B TIMER1 COMPA Timer/Counter1 Compare Match A
13 0x00C TIMER1 COMPB Timer/Coutner1 Compare Match B
14 0x00D TIMER1 OVF Timer/Counter1 Overflow
15 0x00E TIMER0 COMPA Timer/Counter0 Compare Match A
16 0x00F TIMER0 COMPB Timer/Counter0 Compare Match B
17 0x010 TIMER0 OVF Timer/Counter0 Overflow
18 0x011 SPI, STC SPI Serial Transfer Complete
19 0x012 USART, RX USART Rx Complete
20 0x013 USART, UDRE USART, Data Register Empty
21 0x014 USART, TX USART, Tx Complete
22 0x015 ADC ADC Conversion Complete
23 0x016 EE READY EEPROM Ready

58
ATmega48A/PA/88A/PA/168A/PA/328/P [DATASHEET]
8271G–AVR–02/2013
The most typical and general program setup for the Reset and Interrupt Vector Addresses in ATmega 48A/48PA is:
Address Labels Code Comments
0x000 rjmp RESET ; Reset Handler
0x001 rjmp EXT_INT0 ; IRQ0 Handler
0x002 rjmp EXT_INT1 ; IRQ1 Handler
0x003 rjmp PCINT0 ; PCINT0 Handler
0x004 rjmp PCINT1 ; PCINT1 Handler
0x005 rjmp PCINT2 ; PCINT2 Handler
0x006 rjmp WDT ; Watchdog Timer Handler
0x007 rjmp TIM2_COMPA ; Timer2 Compare A Handler
0x008 rjmp TIM2_COMPB ; Timer2 Compare B Handler
0x009 rjmp TIM2_OVF ; Timer2 Overflow Handler
0x00A rjmp TIM1_CAPT ; Timer1 Capture Handler
0x00B rjmp TIM1_COMPA ; Timer1 Compare A Handler
0x00C rjmp TIM1_COMPB ; Timer1 Compare B Handler
0x00D rjmp TIM1_OVF ; Timer1 Overflow Handler
0x00E rjmp TIM0_COMPA ; Timer0 Compare A Handler
0x00F rjmp TIM0_COMPB ; Timer0 Compare B Handler
0x010 rjmp TIM0_OVF ; Timer0 Overflow Handler
0x011 rjmp SPI_STC ; SPI Transfer Complete Handler
0x012 rjmp USART_RXC ; USART, RX Complete Handler
0x013 rjmp USART_UDRE ; USART, UDR Empty Handler
0x014 rjmp USART_TXC ; USART, TX Complete Handler
0x015 rjmp ADC ; ADC Conversion Complete Handler
0x016 rjmp EE_RDY ; EEPROM Ready Handler
0x017 rjmp ANA_COMP ; Analog Comparator Handler
0x018 rjmp TWI ; 2-wire Serial Interface Handler
0x019 rjmp SPM_RDY ; Store Program Memory Ready Handler
;
0x01ARESET: ldi r16, high(RAMEND); Main program start
0x01B out SPH,r16 ; Set Stack Pointer to top of RAM
0x01C ldi r16, low(RAMEND)
0x01D out SPL,r16
0x01E sei ; Enable interrupts
0x01F <instr> xxx
... ... ... ...
24 0x017 ANALOG COMP Analog Comparator
25 0x018 TWI 2-wire Serial Interface
26 0x019 SPM READY Store Program Memory Ready
Table 12-1. Reset and Interrupt Vectors in ATmega48A and ATmega48PA (Continued)
Vector No. Program Address Source Interrupt Definition

59
ATmega48A/PA/88A/PA/168A/PA/328/P [DATASHEET]
8271G–AVR–02/2013
12.2 Interrupt Vectors in ATmega88A and ATmega88PA
Notes: 1. When the BOOTRST Fuse is programmed, the device will jump to the Boot Loader address at reset, see ”Boot Loader Sup-
port – Read-While-Write Self-Programming” on page 269.
2. When the IVSEL bit in MCUCR is set, Interrupt Vectors will be moved to the start of the Boot Flash Section. The address of
each Interrupt Vector will then be the address in this table added to the start address of the Boot Flash Section.
Table 12-3 on page 60 shows reset and Interrupt Vectors placement for the various combinations of BOOTRST
and IVSEL settings. If the program never enables an interrupt source, the Interrupt Vectors are not used, and reg-
ular program code can be placed at these locations. This is also the case if the Reset Vector is in the Application
section while the Interrupt Vectors are in the Boot section or vice versa.
Table 12-2. Reset and Interrupt Vectors in ATmega88A and ATmega88PA
Vector No.
Program
Address(2) Source Interrupt Definition
1 0x000(1) RESET External Pin, Power-on Reset, Brown-out Reset and Watchdog System Reset
2 0x001 INT0 External Interrupt Request 0
3 0x002 INT1 External Interrupt Request 1
4 0x003 PCINT0 Pin Change Interrupt Request 0
5 0x004 PCINT1 Pin Change Interrupt Request 1
6 0x005 PCINT2 Pin Change Interrupt Request 2
7 0x006 WDT Watchdog Time-out Interrupt
8 0x007 TIMER2 COMPA Timer/Counter2 Compare Match A
9 0x008 TIMER2 COMPB Timer/Counter2 Compare Match B
10 0x009 TIMER2 OVF Timer/Counter2 Overflow
11 0x00A TIMER1 CAPT Timer/Counter1 Capture Event
12 0x00B TIMER1 COMPA Timer/Counter1 Compare Match A
13 0x00C TIMER1 COMPB Timer/Coutner1 Compare Match B
14 0x00D TIMER1 OVF Timer/Counter1 Overflow
15 0x00E TIMER0 COMPA Timer/Counter0 Compare Match A
16 0x00F TIMER0 COMPB Timer/Counter0 Compare Match B
17 0x010 TIMER0 OVF Timer/Counter0 Overflow
18 0x011 SPI, STC SPI Serial Transfer Complete
19 0x012 USART, RX USART Rx Complete
20 0x013 USART, UDRE USART, Data Register Empty
21 0x014 USART, TX USART, Tx Complete
22 0x015 ADC ADC Conversion Complete
23 0x016 EE READY EEPROM Ready
24 0x017 ANALOG COMP Analog Comparator
25 0x018 TWI 2-wire Serial Interface
26 0x019 SPM READY Store Program Memory Ready

60
ATmega48A/PA/88A/PA/168A/PA/328/P [DATASHEET]
8271G–AVR–02/2013
Note: 1. The Boot Reset Address is shown in Table 27-7 on page 280. For the BOOTRST Fuse “1” means unprogrammed
while “0” means programmed.
The most typical and general program setup for the Reset and Interrupt Vector Addresses in ATmega88A/88PA is:
Address Labels Code Comments
0x000 rjmp RESET ; Reset Handler
0x001 rjmp EXT_INT0 ; IRQ0 Handler
0x002 rjmp EXT_INT1 ; IRQ1 Handler
0x003 rjmp PCINT0 ; PCINT0 Handler
0x004 rjmp PCINT1 ; PCINT1 Handler
0x005 rjmp PCINT2 ; PCINT2 Handler
0x006 rjmp WDT ; Watchdog Timer Handler
0x007 rjmp TIM2_COMPA ; Timer2 Compare A Handler
0X008 rjmp TIM2_COMPB ; Timer2 Compare B Handler
0x009 rjmp TIM2_OVF ; Timer2 Overflow Handler
0x00A rjmp TIM1_CAPT ; Timer1 Capture Handler
0x00B rjmp TIM1_COMPA ; Timer1 Compare A Handler
0x00C rjmp TIM1_COMPB ; Timer1 Compare B Handler
0x00D rjmp TIM1_OVF ; Timer1 Overflow Handler
0x00E rjmp TIM0_COMPA ; Timer0 Compare A Handler
0x00F rjmp TIM0_COMPB ; Timer0 Compare B Handler
0x010 rjmp TIM0_OVF ; Timer0 Overflow Handler
0x011 rjmp SPI_STC ; SPI Transfer Complete Handler
0x012 rjmp USART_RXC ; USART, RX Complete Handler
0x013 rjmp USART_UDRE ; USART, UDR Empty Handler
0x014 rjmp USART_TXC ; USART, TX Complete Handler
0x015 rjmp ADC ; ADC Conversion Complete Handler
0x016 rjmp EE_RDY ; EEPROM Ready Handler
0x017 rjmp ANA_COMP ; Analog Comparator Handler
0x018 rjmp TWI ; 2-wire Serial Interface Handler
0x019 rjmp SPM_RDY ; Store Program Memory Ready Handler
;
0x01ARESET: ldi r16, high(RAMEND); Main program start
0x01B out SPH,r16 ; Set Stack Pointer to top of RAM
0x01C ldi r16, low(RAMEND)
0x01D out SPL,r16
0x01E sei ; Enable interrupts
0x01F <instr> xxx
Table 12-3. Reset and Interrupt Vectors Placement in ATmega88A and ATmega88PA(1)
BOOTRST IVSEL Reset Address Interrupt Vectors Start Address
1 0 0x000 0x001
1 1 0x000 Boot Reset Address + 0x001
0 0 Boot Reset Address 0x001
0 1 Boot Reset Address Boot Reset Address + 0x001

61
ATmega48A/PA/88A/PA/168A/PA/328/P [DATASHEET]
8271G–AVR–02/2013
When the BOOTRST Fuse is unprogrammed, the Boot section size set to 2Kbytes and the IVSEL bit in the
MCUCR Register is set before any interrupts are enabled, the most typical and general program setup for the
Reset and Interrupt Vector Addresses in ATmega88A/88PA is:
Address Labels Code Comments
0x000 RESET: ldi r16,high(RAMEND); Main program start
0x001 out SPH,r16 ; Set Stack Pointer to top of RAM
0x002 ldi r16,low(RAMEND)
0x003 out SPL,r16
0x004 sei ; Enable interrupts
0x005 <instr> xxx
;
.org 0xC01
0xC01 rjmp EXT_INT0 ; IRQ0 Handler
0xC02 rjmp EXT_INT1 ; IRQ1 Handler
... ... ... ;
0xC19 rjmp SPM_RDY ; Store Program Memory Ready Handler
When the BOOTRST Fuse is programmed and the Boot section size set to 2Kbytes, the most typical and general
program setup for the Reset and Interrupt Vector Addresses in ATmega88A/88PA is:
Address Labels Code Comments
.org 0x001
0x001 rjmp EXT_INT0 ; IRQ0 Handler
0x002 rjmp EXT_INT1 ; IRQ1 Handler
... ... ... ;
0x019 rjmp SPM_RDY ; Store Program Memory Ready Handler
;
.org 0xC00
0xC00 RESET: ldi r16,high(RAMEND); Main program start
0xC01 out SPH,r16 ; Set Stack Pointer to top of RAM
0xC02 ldi r16,low(RAMEND)
0xC03 out SPL,r16
0xC04 sei ; Enable interrupts
0xC05 <instr> xxx
When the BOOTRST Fuse is programmed, the Boot section size set to 2Kbytes and the IVSEL bit in the MCUCR
Register is set before any interrupts are enabled, the most typical and general program setup for the Reset and
Interrupt Vector Addresses in ATmega88A/88PA is:
Address Labels Code Comments
;
.org 0xC00
0xC00 rjmp RESET ; Reset handler
0xC01 rjmp EXT_INT0 ; IRQ0 Handler
0xC02 rjmp EXT_INT1 ; IRQ1 Handler
... ... ... ;
0xC19 rjmp SPM_RDY ; Store Program Memory Ready Handler
;
0xC1A RESET: ldi r16,high(RAMEND); Main program start
0xC1B out SPH,r16 ; Set Stack Pointer to top of RAM
0xC1C ldi r16,low(RAMEND)

62
ATmega48A/PA/88A/PA/168A/PA/328/P [DATASHEET]
8271G–AVR–02/2013
0xC1D out SPL,r16
0xC1E sei ; Enable interrupts
0xC1F <instr> xxx
12.3 Interrupt Vectors in ATmega168A and ATmega168PA
Notes: 1. When the BOOTRST Fuse is programmed, the device will jump to the Boot Loader address at reset, see ”Boot Loader Sup-
port – Read-While-Write Self-Programming” on page 269.
2. When the IVSEL bit in MCUCR is set, Interrupt Vectors will be moved to the start of the Boot Flash Section. The address of
each Interrupt Vector will then be the address in this table added to the start address of the Boot Flash Section.
Table 12-5 on page 63 shows reset and Interrupt Vectors placement for the various combinations of BOOTRST
and IVSEL settings. If the program never enables an interrupt source, the Interrupt Vectors are not used, and reg-
Table 12-4. Reset and Interrupt Vectors in ATmega168A and ATmega168PA
VectorNo.
Program
Address(2) Source Interrupt Definition
1 0x0000(1) RESET External Pin, Power-on Reset, Brown-out Reset and Watchdog System Reset
2 0x0002 INT0 External Interrupt Request 0
3 0x0004 INT1 External Interrupt Request 1
4 0x0006 PCINT0 Pin Change Interrupt Request 0
5 0x0008 PCINT1 Pin Change Interrupt Request 1
6 0x000A PCINT2 Pin Change Interrupt Request 2
7 0x000C WDT Watchdog Time-out Interrupt
8 0x000E TIMER2 COMPA Timer/Counter2 Compare Match A
9 0x0010 TIMER2 COMPB Timer/Counter2 Compare Match B
10 0x0012 TIMER2 OVF Timer/Counter2 Overflow
11 0x0014 TIMER1 CAPT Timer/Counter1 Capture Event
12 0x0016 TIMER1 COMPA Timer/Counter1 Compare Match A
13 0x0018 TIMER1 COMPB Timer/Coutner1 Compare Match B
14 0x001A TIMER1 OVF Timer/Counter1 Overflow
15 0x001C TIMER0 COMPA Timer/Counter0 Compare Match A
16 0x001E TIMER0 COMPB Timer/Counter0 Compare Match B
17 0x0020 TIMER0 OVF Timer/Counter0 Overflow
18 0x0022 SPI, STC SPI Serial Transfer Complete
19 0x0024 USART, RX USART Rx Complete
20 0x0026 USART, UDRE USART, Data Register Empty
21 0x0028 USART, TX USART, Tx Complete
22 0x002A ADC ADC Conversion Complete
23 0x002C EE READY EEPROM Ready
24 0x002E ANALOG COMP Analog Comparator
25 0x0030 TWI 2-wire Serial Interface
26 0x0032 SPM READY Store Program Memory Ready

63
ATmega48A/PA/88A/PA/168A/PA/328/P [DATASHEET]
8271G–AVR–02/2013
ular program code can be placed at these locations. This is also the case if the Reset Vector is in the Application
section while the Interrupt Vectors are in the Boot section or vice versa.
Note: 1. The Boot Reset Address is shown in Table 27-7 on page 280. For the BOOTRST Fuse “1” means unprogrammed
while “0” means programmed.
The most typical and general program setup for the Reset and Interrupt Vector Addresses in ATmega168A/168PA
is:
Address Labels Code Comments
0x0000 jmp RESET ; Reset Handler
0x0002 jmp EXT_INT0 ; IRQ0 Handler
0x0004 jmp EXT_INT1 ; IRQ1 Handler
0x0006 jmp PCINT0 ; PCINT0 Handler
0x0008 jmp PCINT1 ; PCINT1 Handler
0x000A jmp PCINT2 ; PCINT2 Handler
0x000C jmp WDT ; Watchdog Timer Handler
0x000E jmp TIM2_COMPA ; Timer2 Compare A Handler
0x0010 jmp TIM2_COMPB ; Timer2 Compare B Handler
0x0012 jmp TIM2_OVF ; Timer2 Overflow Handler
0x0014 jmp TIM1_CAPT ; Timer1 Capture Handler
0x0016 jmp TIM1_COMPA ; Timer1 Compare A Handler
0x0018 jmp TIM1_COMPB ; Timer1 Compare B Handler
0x001A jmp TIM1_OVF ; Timer1 Overflow Handler
0x001C jmp TIM0_COMPA ; Timer0 Compare A Handler
0x001E jmp TIM0_COMPB ; Timer0 Compare B Handler
0x0020 jmp TIM0_OVF ; Timer0 Overflow Handler
0x0022 jmp SPI_STC ; SPI Transfer Complete Handler
0x0024 jmp USART_RXC ; USART, RX Complete Handler
0x0026 jmp USART_UDRE ; USART, UDR Empty Handler
0x0028 jmp USART_TXC ; USART, TX Complete Handler
0x002A jmp ADC ; ADC Conversion Complete Handler
0x002C jmp EE_RDY ; EEPROM Ready Handler
0x002E jmp ANA_COMP ; Analog Comparator Handler
0x0030 jmp TWI ; 2-wire Serial Interface Handler
0x0032 jmp SPM_RDY ; Store Program Memory Ready Handler
;
0x0033RESET: ldi r16, high(RAMEND); Main program start
0x0034 out SPH,r16 ; Set Stack Pointer to top of RAM
0x0035 ldi r16, low(RAMEND)
0x0036 out SPL,r16
0x0037 sei ; Enable interrupts
Table 12-5. Reset and Interrupt Vectors Placement in ATmega168A and ATmega168PA(1)
BOOTRST IVSEL Reset Address Interrupt Vectors Start Address
1 0 0x000 0x002
1 1 0x000 Boot Reset Address + 0x0002
0 0 Boot Reset Address 0x002
0 1 Boot Reset Address Boot Reset Address + 0x0002

64
ATmega48A/PA/88A/PA/168A/PA/328/P [DATASHEET]
8271G–AVR–02/2013
0x0038 <instr> xxx
... ... ... ...
When the BOOTRST Fuse is unprogrammed, the Boot section size set to 2Kbytes and the IVSEL bit in the
MCUCR Register is set before any interrupts are enabled, the most typical and general program setup for the
Reset and Interrupt Vector Addresses in ATmega168A/168PA is:
Address Labels Code Comments
0x0000 RESET: ldi r16,high(RAMEND); Main program start
0x0001 out SPH,r16 ; Set Stack Pointer to top of RAM
0x0002 ldi r16,low(RAMEND)
0x0003 out SPL,r16
0x0004 sei ; Enable interrupts
0x0005 <instr> xxx
;
.org 0x1C02
0x1C02 jmp EXT_INT0 ; IRQ0 Handler
0x1C04 jmp EXT_INT1 ; IRQ1 Handler
... ... ... ;
0x1C32 jmp SPM_RDY ; Store Program Memory Ready Handler
When the BOOTRST Fuse is programmed and the Boot section size set to 2Kbytes, the most typical and general
program setup for the Reset and Interrupt Vector Addresses in ATmega168A/168PA is:
Address Labels Code Comments
.org 0x0002
0x0002 jmp EXT_INT0 ; IRQ0 Handler
0x0004 jmp EXT_INT1 ; IRQ1 Handler
... ... ... ;
0x0032 jmp SPM_RDY ; Store Program Memory Ready Handler
;
.org 0x1C00
0x1C00 RESET: ldi r16,high(RAMEND); Main program start
0x1C01 out SPH,r16 ; Set Stack Pointer to top of RAM
0x1C02 ldi r16,low(RAMEND)
0x1C03 out SPL,r16
0x1C04 sei ; Enable interrupts
0x1C05 <instr> xxx
When the BOOTRST Fuse is programmed, the Boot section size set to 2Kbytes and the IVSEL bit in the MCUCR
Register is set before any interrupts are enabled, the most typical and general program setup for the Reset and
Interrupt Vector Addresses in ATmega168A/168PA is:
Address Labels Code Comments
;
.org 0x1C00
0x1C00 jmp RESET ; Reset handler
0x1C02 jmp EXT_INT0 ; IRQ0 Handler
0x1C04 jmp EXT_INT1 ; IRQ1 Handler
... ... ... ;
0x1C32 jmp SPM_RDY ; Store Program Memory Ready Handler
;

65
ATmega48A/PA/88A/PA/168A/PA/328/P [DATASHEET]
8271G–AVR–02/2013
0x1C33 RESET: ldi r16,high(RAMEND); Main program start
0x1C34 out SPH,r16 ; Set Stack Pointer to top of RAM
0x1C35 ldi r16,low(RAMEND)
0x1C36 out SPL,r16
0x1C37 sei ; Enable interrupts
0x1C38 <instr> xxx
12.4 Interrupt Vectors in ATmega328 and ATmega328P
Notes: 1. When the BOOTRST Fuse is programmed, the device will jump to the Boot Loader address at reset, see ”Boot Loader Sup-
port – Read-While-Write Self-Programming” on page 269.
Table 12-6. Reset and Interrupt Vectors in ATmega328 and ATmega328P
VectorNo.
Program
Address(2) Source Interrupt Definition
1 0x0000(1) RESET External Pin, Power-on Reset, Brown-out Reset and Watchdog System Reset
2 0x0002 INT0 External Interrupt Request 0
3 0x0004 INT1 External Interrupt Request 1
4 0x0006 PCINT0 Pin Change Interrupt Request 0
5 0x0008 PCINT1 Pin Change Interrupt Request 1
6 0x000A PCINT2 Pin Change Interrupt Request 2
7 0x000C WDT Watchdog Time-out Interrupt
8 0x000E TIMER2 COMPA Timer/Counter2 Compare Match A
9 0x0010 TIMER2 COMPB Timer/Counter2 Compare Match B
10 0x0012 TIMER2 OVF Timer/Counter2 Overflow
11 0x0014 TIMER1 CAPT Timer/Counter1 Capture Event
12 0x0016 TIMER1 COMPA Timer/Counter1 Compare Match A
13 0x0018 TIMER1 COMPB Timer/Coutner1 Compare Match B
14 0x001A TIMER1 OVF Timer/Counter1 Overflow
15 0x001C TIMER0 COMPA Timer/Counter0 Compare Match A
16 0x001E TIMER0 COMPB Timer/Counter0 Compare Match B
17 0x0020 TIMER0 OVF Timer/Counter0 Overflow
18 0x0022 SPI, STC SPI Serial Transfer Complete
19 0x0024 USART, RX USART Rx Complete
20 0x0026 USART, UDRE USART, Data Register Empty
21 0x0028 USART, TX USART, Tx Complete
22 0x002A ADC ADC Conversion Complete
23 0x002C EE READY EEPROM Ready
24 0x002E ANALOG COMP Analog Comparator
25 0x0030 TWI 2-wire Serial Interface
26 0x0032 SPM READY Store Program Memory Ready

66
ATmega48A/PA/88A/PA/168A/PA/328/P [DATASHEET]
8271G–AVR–02/2013
2. When the IVSEL bit in MCUCR is set, Interrupt Vectors will be moved to the start of the Boot Flash Section. The address of
each Interrupt Vector will then be the address in this table added to the start address of the Boot Flash Section.
Table 12-7 on page 66 shows reset and Interrupt Vectors placement for the various combinations of BOOTRST
and IVSEL settings. If the program never enables an interrupt source, the Interrupt Vectors are not used, and reg-
ular program code can be placed at these locations. This is also the case if the Reset Vector is in the Application
section while the Interrupt Vectors are in the Boot section or vice versa.
Note: 1. The Boot Reset Address is shown in Table 27-7 on page 280. For the BOOTRST Fuse “1” means unprogrammed
while “0” means programmed.
The most typical and general program setup for the Reset and Interrupt Vector Addresses in ATmega328/328P is:
Address Labels Code Comments
0x0000 jmp RESET ; Reset Handler
0x0002 jmp EXT_INT0 ; IRQ0 Handler
0x0004 jmp EXT_INT1 ; IRQ1 Handler
0x0006 jmp PCINT0 ; PCINT0 Handler
0x0008 jmp PCINT1 ; PCINT1 Handler
0x000A jmp PCINT2 ; PCINT2 Handler
0x000C jmp WDT ; Watchdog Timer Handler
0x000E jmp TIM2_COMPA ; Timer2 Compare A Handler
0x0010 jmp TIM2_COMPB ; Timer2 Compare B Handler
0x0012 jmp TIM2_OVF ; Timer2 Overflow Handler
0x0014 jmp TIM1_CAPT ; Timer1 Capture Handler
0x0016 jmp TIM1_COMPA ; Timer1 Compare A Handler
0x0018 jmp TIM1_COMPB ; Timer1 Compare B Handler
0x001A jmp TIM1_OVF ; Timer1 Overflow Handler
0x001C jmp TIM0_COMPA ; Timer0 Compare A Handler
0x001E jmp TIM0_COMPB ; Timer0 Compare B Handler
0x0020 jmp TIM0_OVF ; Timer0 Overflow Handler
0x0022 jmp SPI_STC ; SPI Transfer Complete Handler
0x0024 jmp USART_RXC ; USART, RX Complete Handler
0x0026 jmp USART_UDRE ; USART, UDR Empty Handler
0x0028 jmp USART_TXC ; USART, TX Complete Handler
0x002A jmp ADC ; ADC Conversion Complete Handler
0x002C jmp EE_RDY ; EEPROM Ready Handler
0x002E jmp ANA_COMP ; Analog Comparator Handler
0x0030 jmp TWI ; 2-wire Serial Interface Handler
0x0032 jmp SPM_RDY ; Store Program Memory Ready Handler
;
0x0033RESET: ldi r16, high(RAMEND); Main program start
0x0034 out SPH,r16 ; Set Stack Pointer to top of RAM
Table 12-7. Reset and Interrupt Vectors Placement in ATmega328 and ATmega328P(1)
BOOTRST IVSEL Reset Address Interrupt Vectors Start Address
1 0 0x000 0x002
1 1 0x000 Boot Reset Address + 0x0002
0 0 Boot Reset Address 0x002
0 1 Boot Reset Address Boot Reset Address + 0x0002

67
ATmega48A/PA/88A/PA/168A/PA/328/P [DATASHEET]
8271G–AVR–02/2013
0x0035 ldi r16, low(RAMEND)
0x0036 out SPL,r16
0x0037 sei ; Enable interrupts
0x0038 <instr> xxx
... ... ... ...
When the BOOTRST Fuse is unprogrammed, the Boot section size set to 2Kbytes and the IVSEL bit in the
MCUCR Register is set before any interrupts are enabled, the most typical and general program setup for the
Reset and Interrupt Vector Addresses in ATmega328/328P is:
Address Labels Code Comments
0x0000 RESET: ldi r16,high(RAMEND); Main program start
0x0001 out SPH,r16 ; Set Stack Pointer to top of RAM
0x0002 ldi r16,low(RAMEND)
0x0003 out SPL,r16
0x0004 sei ; Enable interrupts
0x0005 <instr> xxx
;
.org 0x3C02
0x3C02 jmp EXT_INT0 ; IRQ0 Handler
0x3C04 jmp EXT_INT1 ; IRQ1 Handler
... ... ... ;
0x3C32 jmp SPM_RDY ; Store Program Memory Ready Handler
When the BOOTRST Fuse is programmed and the Boot section size set to 2Kbytes, the most typical and general
program setup for the Reset and Interrupt Vector Addresses in ATmega328/328P is:
Address Labels Code Comments
.org 0x0002
0x0002 jmp EXT_INT0 ; IRQ0 Handler
0x0004 jmp EXT_INT1 ; IRQ1 Handler
... ... ... ;
0x0032 jmp SPM_RDY ; Store Program Memory Ready Handler
;
.org 0x3C00
0x3C00 RESET: ldi r16,high(RAMEND); Main program start
0x3C01 out SPH,r16 ; Set Stack Pointer to top of RAM
0x3C02 ldi r16,low(RAMEND)
0x3C03 out SPL,r16
0x3C04 sei ; Enable interrupts
0x3C05 <instr> xxx
When the BOOTRST Fuse is programmed, the Boot section size set to 2Kbytes and the IVSEL bit in the MCUCR
Register is set before any interrupts are enabled, the most typical and general program setup for the Reset and
Interrupt Vector Addresses in ATmega328/328P is:
Address Labels Code Comments
;
.org 0x3C00
0x3C00 jmp RESET ; Reset handler
0x3C02 jmp EXT_INT0 ; IRQ0 Handler
0x3C04 jmp EXT_INT1 ; IRQ1 Handler
... ... ... ;

68
ATmega48A/PA/88A/PA/168A/PA/328/P [DATASHEET]
8271G–AVR–02/2013
0x3C32 jmp SPM_RDY ; Store Program Memory Ready Handler
;
0x3C33 RESET: ldi r16,high(RAMEND); Main program start
0x3C34 out SPH,r16 ; Set Stack Pointer to top of RAM
0x3C35 ldi r16,low(RAMEND)
0x3C36 out SPL,r16
0x3C37 sei ; Enable interrupts
0x3C38 <instr> xxx

69
ATmega48A/PA/88A/PA/168A/PA/328/P [DATASHEET]
8271G–AVR–02/2013
12.5 Register Description
12.5.1 Moving Interrupts Between Application and Boot Space, ATmega88A/88PA, ATmega168A/168PA and
ATmega328/328P
The MCU Control Register controls the placement of the Interrupt Vector table.
MCUCR – MCU Control Register
Note: 1. BODS and BODSE only available for picoPower devices ATmega48PA/88PA/168PA/328P
• Bit 1 – IVSEL: Interrupt Vector Select
When the IVSEL bit is cleared (zero), the Interrupt Vectors are placed at the start of the Flash memory. When this
bit is set (one), the Interrupt Vectors are moved to the beginning of the Boot Loader section of the Flash. The actual
address of the start of the Boot Flash Section is determined by the BOOTSZ Fuses. Refer to the section ”Boot
Loader Support – Read-While-Write Self-Programming” on page 269 for details. To avoid unintentional changes of
Interrupt Vector tables, a special write procedure must be followed to change the IVSEL bit:
a. Write the Interrupt Vector Change Enable (IVCE) bit to one.
b. Within four cycles, write the desired value to IVSEL while writing a zero to IVCE.
Interrupts will automatically be disabled while this sequence is executed. Interrupts are disabled in the cycle IVCE
is set, and they remain disabled until after the instruction following the write to IVSEL. If IVSEL is not written, inter-
rupts remain disabled for four cycles. The I-bit in the Status Register is unaffected by the automatic disabling.
Note: If Interrupt Vectors are placed in the Boot Loader section and Boot Lock bit BLB02 is programmed, interrupts are dis-
abled while executing from the Application section. If Interrupt Vectors are placed in the Application section and Boot
Lock bit BLB12 is programed, interrupts are disabled while executing from the Boot Loader section. Refer to the sec-
tion ”Boot Loader Support – Read-While-Write Self-Programming” on page 269 for details on Boot Lock bits.
• Bit 0 – IVCE: Interrupt Vector Change Enable
The IVCE bit must be written to logic one to enable change of the IVSEL bit. IVCE is cleared by hardware four
cycles after it is written or when IVSEL is written. Setting the IVCE bit will disable interrupts, as explained in the
IVSEL description above. See Code Example below.
Bit 76 5 43210
0x35 (0x55) –BODS(1) BODSE(1) PUD –– IVSEL IVCE MCUCR
Read/Write R R/W R/W R/W R R R/W R/W
Initial Value00 0 00000

70
ATmega48A/PA/88A/PA/168A/PA/328/P [DATASHEET]
8271G–AVR–02/2013
Assembly Code Example
Move_interrupts:
; Enable change of Interrupt Vectors
ldi r16, (1<<IVCE)
out MCUCR, r16
; Move interrupts to Boot Flash section
ldi r16, (1<<IVSEL)
out MCUCR, r16
ret
C Code Example
void Move_interrupts(void)
{
/* Enable change of Interrupt Vectors */
MCUCR = (1<<IVCE);
/* Move interrupts to Boot Flash section */
MCUCR = (1<<IVSEL);
}

71
ATmega48A/PA/88A/PA/168A/PA/328/P [DATASHEET]
8271G–AVR–02/2013
13. External Interrupts
The External Interrupts are triggered by the INT0 and INT1 pins or any of the PCINT23...0 pins. Observe that, if
enabled, the interrupts will trigger even if the INT0 and INT1 or PCINT23...0 pins are configured as outputs. This
feature provides a way of generating a software interrupt. The pin change interrupt PCI2 will trigger if any enabled
PCINT[23:16] pin toggles. The pin change interrupt PCI1 will trigger if any enabled PCINT[14:8] pin toggles. The
pin change interrupt PCI0 will trigger if any enabled PCINT[7:0] pin toggles. The PCMSK2, PCMSK1 and PCMSK0
Registers control which pins contribute to the pin change interrupts. Pin change interrupts on PCINT23...0 are
detected asynchronously. This implies that these interrupts can be used for waking the part also from sleep modes
other than Idle mode.
The INT0 and INT1 interrupts can be triggered by a falling or rising edge or a low level. This is set up as indicated
in the specification for the External Interrupt Control Register A – EICRA. When the INT0 or INT1 interrupts are
enabled and are configured as level triggered, the interrupts will trigger as long as the pin is held low. Note that rec-
ognition of falling or rising edge interrupts on INT0 or INT1 requires the presence of an I/O clock, described in
”Clock Systems and their Distribution” on page 26. Low level interrupt on INT0 and INT1 is detected asynchro-
nously. This implies that this interrupt can be used for waking the part also from sleep modes other than Idle mode.
The I/O clock is halted in all sleep modes except Idle mode.
Note: Note that if a level triggered interrupt is used for wake-up from Power-down, the required level must be held long
enough for the MCU to complete the wake-up to trigger the level interrupt. If the level disappears before the end of the
Start-up Time, the MCU will still wake up, but no interrupt will be generated. The start-up time is defined by the SUT
and CKSEL Fuses as described in ”System Clock and Clock Options” on page 26.
13.1 Pin Change Interrupt Timing
An example of timing of a pin change interrupt is shown in Figure 13-1.
Figure 13-1. Timing of pin change interrupts
clk
PCINT(0)
pin_lat
pin_sync
pcint_in_(0)
pcint_syn
pcint_setflag
PCIF
PCINT(0)
pin_sync
pcint_syn
pin_lat
D Q
LE
pcint_setflag
PCIF
clk
clk
PCINT(0) in PCMSK(x)
pcint_in_(0) 0
x

72
ATmega48A/PA/88A/PA/168A/PA/328/P [DATASHEET]
8271G–AVR–02/2013
13.2 Register Description
13.2.1 EICRA – External Interrupt Control Register A
The External Interrupt Control Register A contains control bits for interrupt sense control.
• Bit 7:4 – Reserved
These bits are unused bits in the ATmega48A/PA/88A/PA/168A/PA/328/P, and will always read as zero.
• Bit 3, 2 – ISC11, ISC10: Interrupt Sense Control 1 Bit 1 and Bit 0
The External Interrupt 1 is activated by the external pin INT1 if the SREG I-flag and the corresponding interrupt
mask are set. The level and edges on the external INT1 pin that activate the interrupt are defined in Table 13-1.
The value on the INT1 pin is sampled before detecting edges. If edge or toggle interrupt is selected, pulses that last
longer than one clock period will generate an interrupt. Shorter pulses are not guaranteed to generate an interrupt.
If low level interrupt is selected, the low level must be held until the completion of the currently executing instruction
to generate an interrupt.
• Bit 1, 0 – ISC01, ISC00: Interrupt Sense Control 0 Bit 1 and Bit 0
The External Interrupt 0 is activated by the external pin INT0 if the SREG I-flag and the corresponding interrupt
mask are set. The level and edges on the external INT0 pin that activate the interrupt are defined in Table 13-2.
The value on the INT0 pin is sampled before detecting edges. If edge or toggle interrupt is selected, pulses that last
longer than one clock period will generate an interrupt. Shorter pulses are not guaranteed to generate an interrupt.
If low level interrupt is selected, the low level must be held until the completion of the currently executing instruction
to generate an interrupt.
Bit 76543210
(0x69) – – – – ISC11 ISC10 ISC01 ISC00 EICRA
Read/Write R R R R R/W R/W R/W R/W
Initial Value 0 0 0 0 0 0 0 0
Table 13-1. Interrupt 1 Sense Control
ISC11 ISC10 Description
0 0 The low level of INT1 generates an interrupt request.
0 1 Any logical change on INT1 generates an interrupt request.
1 0 The falling edge of INT1 generates an interrupt request.
1 1 The rising edge of INT1 generates an interrupt request.
Table 13-2. Interrupt 0 Sense Control
ISC01 ISC00 Description
0 0 The low level of INT0 generates an interrupt request.
0 1 Any logical change on INT0 generates an interrupt request.
1 0 The falling edge of INT0 generates an interrupt request.
1 1 The rising edge of INT0 generates an interrupt request.

73
ATmega48A/PA/88A/PA/168A/PA/328/P [DATASHEET]
8271G–AVR–02/2013
13.2.2 EIMSK – External Interrupt Mask Register
• Bit 7:2 – Reserved
These bits are unused bits in the ATmega48A/PA/88A/PA/168A/PA/328/P, and will always read as zero.
• Bit 1 – INT1: External Interrupt Request 1 Enable
When the INT1 bit is set (one) and the I-bit in the Status Register (SREG) is set (one), the external pin interrupt is
enabled. The Interrupt Sense Control1 bits 1/0 (ISC11 and ISC10) in the External Interrupt Control Register A
(EICRA) define whether the external interrupt is activated on rising and/or falling edge of the INT1 pin or level
sensed. Activity on the pin will cause an interrupt request even if INT1 is configured as an output. The correspond-
ing interrupt of External Interrupt Request 1 is executed from the INT1 Interrupt Vector.
• Bit 0 – INT0: External Interrupt Request 0 Enable
When the INT0 bit is set (one) and the I-bit in the Status Register (SREG) is set (one), the external pin interrupt is
enabled. The Interrupt Sense Control0 bits 1/0 (ISC01 and ISC00) in the External Interrupt Control Register A
(EICRA) define whether the external interrupt is activated on rising and/or falling edge of the INT0 pin or level
sensed. Activity on the pin will cause an interrupt request even if INT0 is configured as an output. The correspond-
ing interrupt of External Interrupt Request 0 is executed from the INT0 Interrupt Vector.
13.2.3 EIFR – External Interrupt Flag Register
• Bit 7:2 – Reserved
These bits are unused bits in the ATmega48A/PA/88A/PA/168A/PA/328/P, and will always read as zero.
• Bit 1 – INTF1: External Interrupt Flag 1
When an edge or logic change on the INT1 pin triggers an interrupt request, INTF1 becomes set (one). If the I-bit in
SREG and the INT1 bit in EIMSK are set (one), the MCU will jump to the corresponding Interrupt Vector. The flag
is cleared when the interrupt routine is executed. Alternatively, the flag can be cleared by writing a logical one to it.
This flag is always cleared when INT1 is configured as a level interrupt.
• Bit 0 – INTF0: External Interrupt Flag 0
When an edge or logic change on the INT0 pin triggers an interrupt request, INTF0 becomes set (one). If the I-bit in
SREG and the INT0 bit in EIMSK are set (one), the MCU will jump to the corresponding Interrupt Vector. The flag
is cleared when the interrupt routine is executed. Alternatively, the flag can be cleared by writing a logical one to it.
This flag is always cleared when INT0 is configured as a level interrupt.
13.2.4 PCICR – Pin Change Interrupt Control Register
Bit 76543210
0x1D (0x3D) ––––––INT1INT0EIMSK
Read/Write RRRRRRR/WR/W
Initial Value00000000
Bit 76543210
0x1C (0x3C) ––––––INTF1INTF0EIFR
Read/Write RRRRRRR/WR/W
Initial Value00000000
Bit 76543210
(0x68) –––––PCIE2PCIE1PCIE0PCICR
Read/Write RRRRRR/WR/WR/W
Initial Value00000000

74
ATmega48A/PA/88A/PA/168A/PA/328/P [DATASHEET]
8271G–AVR–02/2013
• Bit 7:3 – Reserved
These bits are unused bits in the ATmega48A/PA/88A/PA/168A/PA/328/P, and will always read as zero.
• Bit 2 – PCIE2: Pin Change Interrupt Enable 2
When the PCIE2 bit is set (one) and the I-bit in the Status Register (SREG) is set (one), pin change interrupt 2 is
enabled. Any change on any enabled PCINT[23:16] pin will cause an interrupt. The corresponding interrupt of Pin
Change Interrupt Request is executed from the PCI2 Interrupt Vector. PCINT[23:16] pins are enabled individually
by the PCMSK2 Register.
• Bit 1 – PCIE1: Pin Change Interrupt Enable 1
When the PCIE1 bit is set (one) and the I-bit in the Status Register (SREG) is set (one), pin change interrupt 1 is
enabled. Any change on any enabled PCINT[14:8] pin will cause an interrupt. The corresponding interrupt of Pin
Change Interrupt Request is executed from the PCI1 Interrupt Vector. PCINT[14:8] pins are enabled individually by
the PCMSK1 Register.
• Bit 0 – PCIE0: Pin Change Interrupt Enable 0
When the PCIE0 bit is set (one) and the I-bit in the Status Register (SREG) is set (one), pin change interrupt 0 is
enabled. Any change on any enabled PCINT[7:0] pin will cause an interrupt. The corresponding interrupt of Pin
Change Interrupt Request is executed from the PCI0 Interrupt Vector. PCINT[7:0] pins are enabled individually by
the PCMSK0 Register.
13.2.5 PCIFR – Pin Change Interrupt Flag Register
• Bit 7:3 – Reserved
These bits are unused bits in the ATmega48A/PA/88A/PA/168A/PA/328/P, and will always read as zero.
• Bit 2 – PCIF2: Pin Change Interrupt Flag 2
When a logic change on any PCINT[23:16] pin triggers an interrupt request, PCIF2 becomes set (one). If the I-bit in
SREG and the PCIE2 bit in PCICR are set (one), the MCU will jump to the corresponding Interrupt Vector. The flag
is cleared when the interrupt routine is executed. Alternatively, the flag can be cleared by writing a logical one to it.
• Bit 1 – PCIF1: Pin Change Interrupt Flag 1
When a logic change on any PCINT[14:8] pin triggers an interrupt request, PCIF1 becomes set (one). If the I-bit in
SREG and the PCIE1 bit in PCICR are set (one), the MCU will jump to the corresponding Interrupt Vector. The flag
is cleared when the interrupt routine is executed. Alternatively, the flag can be cleared by writing a logical one to it.
Bit 76543210
0x1B (0x3B) –––––PCIF2PCIF1PCIF0PCIFR
Read/Write RRRRRR/WR/WR/W
Initial Value00000000

75
ATmega48A/PA/88A/PA/168A/PA/328/P [DATASHEET]
8271G–AVR–02/2013
• Bit 0 – PCIF0: Pin Change Interrupt Flag 0
When a logic change on any PCINT[7:0] pin triggers an interrupt request, PCIF0 becomes set (one). If the I-bit in
SREG and the PCIE0 bit in PCICR are set (one), the MCU will jump to the corresponding Interrupt Vector. The flag
is cleared when the interrupt routine is executed. Alternatively, the flag can be cleared by writing a logical one to it.
13.2.6 PCMSK2 – Pin Change Mask Register 2
• Bit 7:0 – PCINT[23:16]: Pin Change Enable Mask 23...16
Each PCINT[23:16]-bit selects whether pin change interrupt is enabled on the corresponding I/O pin. If
PCINT[23:16] is set and the PCIE2 bit in PCICR is set, pin change interrupt is enabled on the corresponding I/O
pin. If PCINT[23:16] is cleared, pin change interrupt on the corresponding I/O pin is disabled.
13.2.7 PCMSK1 – Pin Change Mask Register 1
• Bit 7 – Reserved
This bit is an unused bit in the ATmega48A/PA/88A/PA/168A/PA/328/P, and will always read as zero.
• Bit 6:0 – PCINT[14:8]: Pin Change Enable Mask 14...8
Each PCINT[14:8]-bit selects whether pin change interrupt is enabled on the corresponding I/O pin. If PCINT[14:8]
is set and the PCIE1 bit in PCICR is set, pin change interrupt is enabled on the corresponding I/O pin. If
PCINT[14:8] is cleared, pin change interrupt on the corresponding I/O pin is disabled.
13.2.8 PCMSK0 – Pin Change Mask Register 0
• Bit 7:0 – PCINT[7:0]: Pin Change Enable Mask 7...0
Each PCINT[7:0] bit selects whether pin change interrupt is enabled on the corresponding I/O pin. If PCINT[7:0] is
set and the PCIE0 bit in PCICR is set, pin change interrupt is enabled on the corresponding I/O pin. If PCINT[7:0]
is cleared, pin change interrupt on the corresponding I/O pin is disabled.
Bit 76543210
(0x6D) PCINT23 PCINT22 PCINT21 PCINT20 PCINT19 PCINT18 PCINT17 PCINT16 PCMSK2
Read/Write R/W R/W R/W R/W R/W R/W R/W R/W
Initial Value 0 0 0 0 0 0 0 0
Bit 76543210
(0x6C) – PCINT14 PCINT13 PCINT12 PCINT11 PCINT10 PCINT9 PCINT8 PCMSK1
Read/Write R R/W R/W R/W R/W R/W R/W R/W
Initial Value 0 0 0 0 0 0 0 0
Bit 76543210
(0x6B) PCINT7 PCINT6 PCINT5 PCINT4 PCINT3 PCINT2 PCINT1 PCINT0 PCMSK0
Read/Write R/W R/W R/W R/W R/W R/W R/W R/W
Initial Value 0 0 0 0 0 0 0 0

76
ATmega48A/PA/88A/PA/168A/PA/328/P [DATASHEET]
8271G–AVR–02/2013
14. I/O-Ports
14.1 Overview
All AVR ports have true Read-Modify-Write functionality when used as general digital I/O ports. This means that
the direction of one port pin can be changed without unintentionally changing the direction of any other pin with the
SBI and CBI instructions. The same applies when changing drive value (if configured as output) or enabling/dis-
abling of pull-up resistors (if configured as input). Each output buffer has symmetrical drive characteristics with
both high sink and source capability. The pin driver is strong enough to drive LED displays directly. All port pins
have individually selectable pull-up resistors with a supply-voltage invariant resistance. All I/O pins have protection
diodes to both VCC and Ground as indicated in Figure 14-1. Refer to ”Electrical Characteristics – (TA = -40°C to
85°C)” on page 303 for a complete list of parameters.
Figure 14-1. I/O Pin Equivalent Schematic
All registers and bit references in this section are written in general form. A lower case “x” represents the number-
ing letter for the port, and a lower case “n” represents the bit number. However, when using the register or bit
defines in a program, the precise form must be used. For example, PORTB3 for bit no. 3 in Port B, here docu-
mented generally as PORTxn. The physical I/O Registers and bit locations are listed in ”Register Description” on
page 92.
Three I/O memory address locations are allocated for each port, one each for the Data Register – PORTx, Data
Direction Register – DDRx, and the Port Input Pins – PINx. The Port Input Pins I/O location is read only, while the
Data Register and the Data Direction Register are read/write. However, writing a logic one to a bit in the PINx Reg-
ister, will result in a toggle in the corresponding bit in the Data Register. In addition, the Pull-up Disable – PUD bit
in MCUCR disables the pull-up function for all pins in all ports when set.
Using the I/O port as General Digital I/O is described in ”Ports as General Digital I/O” on page 77. Most port pins
are multiplexed with alternate functions for the peripheral features on the device. How each alternate function inter-
feres with the port pin is described in ”Alternate Port Functions” on page 81. Refer to the individual module sections
for a full description of the alternate functions.
Note that enabling the alternate function of some of the port pins does not affect the use of the other pins in the port
as general digital I/O.
Cpin
Logic
Rpu
See Figure
"General Digital I/O" for
Details
Pxn

77
ATmega48A/PA/88A/PA/168A/PA/328/P [DATASHEET]
8271G–AVR–02/2013
14.2 Ports as General Digital I/O
The ports are bi-directional I/O ports with optional internal pull-ups. Figure 14-2 shows a functional description of
one I/O-port pin, here generically called Pxn.
Figure 14-2. General Digital I/O(1)
Note: 1. WRx, WPx, WDx, RRx, RPx, and RDx are common to all pins within the same port. clkI/O, SLEEP, and PUD are
common to all ports.
14.2.1 Configuring the Pin
Each port pin consists of three register bits: DDxn, PORTxn, and PINxn. As shown in ”Register Description” on
page 92, the DDxn bits are accessed at the DDRx I/O address, the PORTxn bits at the PORTx I/O address, and
the PINxn bits at the PINx I/O address.
The DDxn bit in the DDRx Register selects the direction of this pin. If DDxn is written logic one, Pxn is configured
as an output pin. If DDxn is written logic zero, Pxn is configured as an input pin.
If PORTxn is written logic one when the pin is configured as an input pin, the pull-up resistor is activated. To switch
the pull-up resistor off, PORTxn has to be written logic zero or the pin has to be configured as an output pin. The
port pins are tri-stated when reset condition becomes active, even if no clocks are running.
If PORTxn is written logic one when the pin is configured as an output pin, the port pin is driven high (one). If
PORTxn is written logic zero when the pin is configured as an output pin, the port pin is driven low (zero).
14.2.2 Toggling the Pin
Writing a logic one to PINxn toggles the value of PORTxn, independent on the value of DDRxn. Note that the SBI
instruction can be used to toggle one single bit in a port.
clk
RPx
RRx
RDx
WDx
PUD
SYNCHRONIZER
WDx: WRITE DDRx
WRx: WRITE PORTx
RRx: READ PORTx REGISTER
RPx: READ PORTx PIN
PUD: PULLUP DISABLE
clk
I/O
: I/O CLOCK
RDx: READ DDRx
D
L
Q
Q
RESET
RESET
Q
Q
D
Q
QD
CLR
PORTxn
Q
QD
CLR
DDxn
PINxn
DATA BU S
SLEEP
SLEEP: SLEEP CONTROL
Pxn
I/O
WPx
0
1
WRx
WPx: WRITE PINx REGISTER

78
ATmega48A/PA/88A/PA/168A/PA/328/P [DATASHEET]
8271G–AVR–02/2013
14.2.3 Switching Between Input and Output
When switching between tri-state ({DDxn, PORTxn} = 0b00) and output high ({DDxn, PORTxn} = 0b11), an inter-
mediate state with either pull-up enabled {DDxn, PORTxn} = 0b01) or output low ({DDxn, PORTxn} = 0b10) must
occur. Normally, the pull-up enabled state is fully acceptable, as a high-impedance environment will not notice the
difference between a strong high driver and a pull-up. If this is not the case, the PUD bit in the MCUCR Register
can be set to disable all pull-ups in all ports.
Switching between input with pull-up and output low generates the same problem. The user must use either the tri-
state ({DDxn, PORTxn} = 0b00) or the output high state ({DDxn, PORTxn} = 0b11) as an intermediate step.
Table 14-1 summarizes the control signals for the pin value.
14.2.4 Reading the Pin Value
Independent of the setting of Data Direction bit DDxn, the port pin can be read through the PINxn Register bit. As
shown in Figure 14-2, the PINxn Register bit and the preceding latch constitute a synchronizer. This is needed to
avoid metastability if the physical pin changes value near the edge of the internal clock, but it also introduces a
delay. Figure 14-3 shows a timing diagram of the synchronization when reading an externally applied pin value.
The maximum and minimum propagation delays are denoted tpd,max and tpd,min respectively.
Figure 14-3. Synchronization when Reading an Externally Applied Pin value
Consider the clock period starting shortly after the first falling edge of the system clock. The latch is closed when
the clock is low, and goes transparent when the clock is high, as indicated by the shaded region of the “SYNC
LATCH” signal. The signal value is latched when the system clock goes low. It is clocked into the PINxn Register at
the succeeding positive clock edge. As indicated by the two arrows tpd,max and tpd,min, a single signal transition
on the pin will be delayed between ½ and 1½ system clock period depending upon the time of assertion.
Table 14-1. Port Pin Configurations
DDxn PORTxn
PUD
(in MCUCR) I/O Pull-up Comment
0 0 X Input No Tri-state (Hi-Z)
0 1 0 Input Yes Pxn will source current if ext. pulled low.
0 1 1 Input No Tri-state (Hi-Z)
1 0 X Output No Output Low (Sink)
1 1 X Output No Output High (Source)
XXX in r17, PINx
0x00 0xFF
INSTRUCTIONS
SYNC LATCH
PINxn
r17
XXX
SYSTEM CLK
t
pd, max
t
pd, min

79
ATmega48A/PA/88A/PA/168A/PA/328/P [DATASHEET]
8271G–AVR–02/2013
When reading back a software assigned pin value, a nop instruction must be inserted as indicated in Figure 14-4.
The out instruction sets the “SYNC LATCH” signal at the positive edge of the clock. In this case, the delay tpd
through the synchronizer is 1 system clock period.
Figure 14-4. Synchronization when Reading a Software Assigned Pin Value
The following code example shows how to set port B pins 0 and 1 high, 2 and 3 low, and define the port pins from
4 to 7 as input with pull-ups assigned to port pins 6 and 7. The resulting pin values are read back again, but as pre-
viously discussed, a nop instruction is included to be able to read back the value recently assigned to some of the
pins.
out PORTx, r16 nop in r17, PINx
0xFF
0x00 0xFF
SYSTEM CLK
r16
INSTRUCTIONS
SYNC LATCH
PINxn
r17
t
pd

80
ATmega48A/PA/88A/PA/168A/PA/328/P [DATASHEET]
8271G–AVR–02/2013
Note: 1. For the assembly program, two temporary registers are used to minimize the time from pull-ups are set on pins 0,
1, 6, and 7, until the direction bits are correctly set, defining bit 2 and 3 as low and redefining bits 0 and 1 as strong
high drivers.
14.2.5 Digital Input Enable and Sleep Modes
As shown in Figure 14-2, the digital input signal can be clamped to ground at the input of the Schmitt Trigger. The
signal denoted SLEEP in the figure, is set by the MCU Sleep Controller in Power-down mode, Power-save mode,
and Standby mode to avoid high power consumption if some input signals are left floating, or have an analog signal
level close to VCC/2.
SLEEP is overridden for port pins enabled as external interrupt pins. If the external interrupt request is not enabled,
SLEEP is active also for these pins. SLEEP is also overridden by various other alternate functions as described in
”Alternate Port Functions” on page 81.
If a logic high level (“one”) is present on an asynchronous external interrupt pin configured as “Interrupt on Rising
Edge, Falling Edge, or Any Logic Change on Pin” while the external interrupt is not enabled, the corresponding
External Interrupt Flag will be set when resuming from the above mentioned Sleep mode, as the clamping in these
sleep mode produces the requested logic change.
14.2.6 Unconnected Pins
If some pins are unused, it is recommended to ensure that these pins have a defined level. Even though most of
the digital inputs are disabled in the deep sleep modes as described above, floating inputs should be avoided to
reduce current consumption in all other modes where the digital inputs are enabled (Reset, Active mode and Idle
mode).
Assembly Code Example(1)
...
; Define pull-ups and set outputs high
; Define directions for port pins
ldi r16,(1<<PB7)|(1<<PB6)|(1<<PB1)|(1<<PB0)
ldi r17,(1<<DDB3)|(1<<DDB2)|(1<<DDB1)|(1<<DDB0)
out PORTB,r16
out DDRB,r17
; Insert nop for synchronization
nop
; Read port pins
in r16,PINB
...
C Code Example
unsigned char i;
...
/* Define pull-ups and set outputs high */
/* Define directions for port pins */
PORTB = (1<<PB7)|(1<<PB6)|(1<<PB1)|(1<<PB0);
DDRB = (1<<DDB3)|(1<<DDB2)|(1<<DDB1)|(1<<DDB0);
/* Insert nop for synchronization*/
__no_operation();
/* Read port pins */
i = PINB;
...

81
ATmega48A/PA/88A/PA/168A/PA/328/P [DATASHEET]
8271G–AVR–02/2013
The simplest method to ensure a defined level of an unused pin, is to enable the internal pull-up. In this case, the
pull-up will be disabled during reset. If low power consumption during reset is important, it is recommended to use
an external pull-up or pull-down. Connecting unused pins directly to VCC or GND is not recommended, since this
may cause excessive currents if the pin is accidentally configured as an output.
14.3 Alternate Port Functions
Most port pins have alternate functions in addition to being general digital I/Os. Figure 14-5 shows how the port pin
control signals from the simplified Figure 14-2 on page 77 can be overridden by alternate functions. The overriding
signals may not be present in all port pins, but the figure serves as a generic description applicable to all port pins
in the AVR microcontroller family.
Figure 14-5. Alternate Port Functions(1)
Note: 1. WRx, WPx, WDx, RRx, RPx, and RDx are common to all pins within the same port. clkI/O, SLEEP, and PUD are
common to all ports. All other signals are unique for each pin.
clk
RPx
RRx
WRx
RDx
WDx
PUD
SYNCHRONIZER
WDx: WRITE DDRx
WRx: WRITE PORTx
RRx: READ PORTx REGISTER
RPx: READ PORTx PIN
PUD: PULLUP DISABLE
clk
I/O
: I/O CLOCK
RDx: READ DDRx
D
L
Q
Q
SET
CLR
0
1
0
1
0
1
DIxn
AIOxn
DIEOExn
PVOVxn
PVOExn
DDOVxn
DDOExn
PUOExn
PUOVxn
PUOExn: Pxn PULL-UP OVERRIDE ENABLE
PUOVxn: Pxn PULL-UP OVERRIDE VALUE
DDOExn: Pxn DATA DIRECTION OVERRIDE ENABLE
DDOVxn: Pxn DATA DIRECTION OVERRIDE VALUE
PVOExn: Pxn PORT VALUE OVERRIDE ENABLE
PVOVxn: Pxn PORT VALUE OVERRIDE VALUE
DIxn: DIGITAL INPUT PIN n ON PORTx
AIOxn: ANALOG INPUT/OUTPUT PIN n ON PORTx
RESET
RESET
Q
QD
CLR
Q
QD
CLR
Q
Q
D
CLR
PINxn
PORTxn
DDxn
DATA B U S
0
1
DIEOVxn
SLEEP
DIEOExn: Pxn DIGITAL INPUT-ENABLE OVERRIDE ENABLE
DIEOVxn: Pxn DIGITAL INPUT-ENABLE OVERRIDE VALUE
SLEEP: SLEEP CONTROL
Pxn
I/O
0
1
PTOExn
PTOExn: Pxn, PORT TOGGLE OVERRIDE ENABLE
WPx: WRITE PINx
WPx

82
ATmega48A/PA/88A/PA/168A/PA/328/P [DATASHEET]
8271G–AVR–02/2013
Table 14-2 summarizes the function of the overriding signals. The pin and port indexes from Figure 14-5 on page
81 are not shown in the succeeding tables. The overriding signals are generated internally in the modules having
the alternate function.
The following subsections shortly describe the alternate functions for each port, and relate the overriding signals to
the alternate function. Refer to the alternate function description for further details.
Table 14-2. Generic Description of Overriding Signals for Alternate Functions
Signal Name Full Name Description
PUOE Pull-up Override
Enable
If this signal is set, the pull-up enable is controlled by the PUOV
signal. If this signal is cleared, the pull-up is enabled when
{DDxn, PORTxn, PUD} = 0b010.
PUOV Pull-up Override
Value
If PUOE is set, the pull-up is enabled/disabled when PUOV is
set/cleared, regardless of the setting of the DDxn, PORTxn,
and PUD Register bits.
DDOE Data Direction
Override Enable
If this signal is set, the Output Driver Enable is controlled by the
DDOV signal. If this signal is cleared, the Output driver is
enabled by the DDxn Register bit.
DDOV Data Direction
Override Value
If DDOE is set, the Output Driver is enabled/disabled when
DDOV is set/cleared, regardless of the setting of the DDxn
Register bit.
PVOE Port Value
Override Enable
If this signal is set and the Output Driver is enabled, the port
value is controlled by the PVOV signal. If PVOE is cleared, and
the Output Driver is enabled, the port Value is controlled by the
PORTxn Register bit.
PVOV Port Value
Override Value
If PVOE is set, the port value is set to PVOV, regardless of the
setting of the PORTxn Register bit.
PTOE Port Toggle
Override Enable If PTOE is set, the PORTxn Register bit is inverted.
DIEOE
Digital Input
Enable Override
Enable
If this bit is set, the Digital Input Enable is controlled by the
DIEOV signal. If this signal is cleared, the Digital Input Enable
is determined by MCU state (Normal mode, sleep mode).
DIEOV
Digital Input
Enable Override
Value
If DIEOE is set, the Digital Input is enabled/disabled when
DIEOV is set/cleared, regardless of the MCU state (Normal
mode, sleep mode).
DI Digital Input
This is the Digital Input to alternate functions. In the figure, the
signal is connected to the output of the Schmitt Trigger but
before the synchronizer. Unless the Digital Input is used as a
clock source, the module with the alternate function will use its
own synchronizer.
AIO Analog
Input/Output
This is the Analog Input/output to/from alternate functions. The
signal is connected directly to the pad, and can be used bi-
directionally.

83
ATmega48A/PA/88A/PA/168A/PA/328/P [DATASHEET]
8271G–AVR–02/2013
14.3.1 Alternate Functions of Port B
The Port B pins with alternate functions are shown in Table 14-3.
The alternate pin configuration is as follows:
• XTAL2/TOSC2/PCINT7 – Port B, Bit 7
XTAL2: Chip clock Oscillator pin 2. Used as clock pin for crystal Oscillator or Low-frequency crystal Oscillator.
When used as a clock pin, the pin can not be used as an I/O pin.
TOSC2: Timer Oscillator pin 2. Used only if internal calibrated RC Oscillator is selected as chip clock source, and
the asynchronous timer is enabled by the correct setting in ASSR. When the AS2 bit in ASSR is set (one) and the
EXCLK bit is cleared (zero) to enable asynchronous clocking of Timer/Counter2 using the Crystal Oscillator, pin
PB7 is disconnected from the port, and becomes the inverting output of the Oscillator amplifier. In this mode, a
crystal Oscillator is connected to this pin, and the pin cannot be used as an I/O pin.
PCINT7: Pin Change Interrupt source 7. The PB7 pin can serve as an external interrupt source.
If PB7 is used as a clock pin, DDB7, PORTB7 and PINB7 will all read 0.
• XTAL1/TOSC1/PCINT6 – Port B, Bit 6
XTAL1: Chip clock Oscillator pin 1. Used for all chip clock sources except internal calibrated RC Oscillator. When
used as a clock pin, the pin can not be used as an I/O pin.
TOSC1: Timer Oscillator pin 1. Used only if internal calibrated RC Oscillator is selected as chip clock source, and
the asynchronous timer is enabled by the correct setting in ASSR. When the AS2 bit in ASSR is set (one) to enable
asynchronous clocking of Timer/Counter2, pin PB6 is disconnected from the port, and becomes the input of the
Table 14-3. Port B Pins Alternate Functions
Port Pin Alternate Functions
PB7
XTAL2 (Chip Clock Oscillator pin 2)
TOSC2 (Timer Oscillator pin 2)
PCINT7 (Pin Change Interrupt 7)
PB6
XTAL1 (Chip Clock Oscillator pin 1 or External clock input)
TOSC1 (Timer Oscillator pin 1)
PCINT6 (Pin Change Interrupt 6)
PB5 SCK (SPI Bus Master clock Input)
PCINT5 (Pin Change Interrupt 5)
PB4 MISO (SPI Bus Master Input/Slave Output)
PCINT4 (Pin Change Interrupt 4)
PB3
MOSI (SPI Bus Master Output/Slave Input)
OC2A (Timer/Counter2 Output Compare Match A Output)
PCINT3 (Pin Change Interrupt 3)
PB2
SS (SPI Bus Master Slave select)
OC1B (Timer/Counter1 Output Compare Match B Output)
PCINT2 (Pin Change Interrupt 2)
PB1 OC1A (Timer/Counter1 Output Compare Match A Output)
PCINT1 (Pin Change Interrupt 1)
PB0
ICP1 (Timer/Counter1 Input Capture Input)
CLKO (Divided System Clock Output)
PCINT0 (Pin Change Interrupt 0)

84
ATmega48A/PA/88A/PA/168A/PA/328/P [DATASHEET]
8271G–AVR–02/2013
inverting Oscillator amplifier. In this mode, a crystal Oscillator is connected to this pin, and the pin can not be used
as an I/O pin.
PCINT6: Pin Change Interrupt source 6. The PB6 pin can serve as an external interrupt source.
If PB6 is used as a clock pin, DDB6, PORTB6 and PINB6 will all read 0.
• SCK/PCINT5 – Port B, Bit 5
SCK: Master Clock output, Slave Clock input pin for SPI channel. When the SPI is enabled as a Slave, this pin is
configured as an input regardless of the setting of DDB5. When the SPI is enabled as a Master, the data direction
of this pin is controlled by DDB5. When the pin is forced by the SPI to be an input, the pull-up can still be controlled
by the PORTB5 bit.
PCINT5: Pin Change Interrupt source 5. The PB5 pin can serve as an external interrupt source.
• MISO/PCINT4 – Port B, Bit 4
MISO: Master Data input, Slave Data output pin for SPI channel. When the SPI is enabled as a Master, this pin is
configured as an input regardless of the setting of DDB4. When the SPI is enabled as a Slave, the data direction of
this pin is controlled by DDB4. When the pin is forced by the SPI to be an input, the pull-up can still be controlled by
the PORTB4 bit.
PCINT4: Pin Change Interrupt source 4. The PB4 pin can serve as an external interrupt source.
• MOSI/OC2/PCINT3 – Port B, Bit 3
MOSI: SPI Master Data output, Slave Data input for SPI channel. When the SPI is enabled as a Slave, this pin is
configured as an input regardless of the setting of DDB3. When the SPI is enabled as a Master, the data direction
of this pin is controlled by DDB3. When the pin is forced by the SPI to be an input, the pull-up can still be controlled
by the PORTB3 bit.
OC2, Output Compare Match Output: The PB3 pin can serve as an external output for the Timer/Counter2 Com-
pare Match. The PB3 pin has to be configured as an output (DDB3 set (one)) to serve this function. The OC2 pin is
also the output pin for the PWM mode timer function.
PCINT3: Pin Change Interrupt source 3. The PB3 pin can serve as an external interrupt source.
•SS
/OC1B/PCINT2 – Port B, Bit 2
SS: Slave Select input. When the SPI is enabled as a Slave, this pin is configured as an input regardless of the set-
ting of DDB2. As a Slave, the SPI is activated when this pin is driven low. When the SPI is enabled as a Master, the
data direction of this pin is controlled by DDB2. When the pin is forced by the SPI to be an input, the pull-up can still
be controlled by the PORTB2 bit.
OC1B, Output Compare Match output: The PB2 pin can serve as an external output for the Timer/Counter1 Com-
pare Match B. The PB2 pin has to be configured as an output (DDB2 set (one)) to serve this function. The OC1B
pin is also the output pin for the PWM mode timer function.
PCINT2: Pin Change Interrupt source 2. The PB2 pin can serve as an external interrupt source.
• OC1A/PCINT1 – Port B, Bit 1
OC1A, Output Compare Match output: The PB1 pin can serve as an external output for the Timer/Counter1 Com-
pare Match A. The PB1 pin has to be configured as an output (DDB1 set (one)) to serve this function. The OC1A
pin is also the output pin for the PWM mode timer function.
PCINT1: Pin Change Interrupt source 1. The PB1 pin can serve as an external interrupt source.
• ICP1/CLKO/PCINT0 – Port B, Bit 0
ICP1, Input Capture Pin: The PB0 pin can act as an Input Capture Pin for Timer/Counter1.

85
ATmega48A/PA/88A/PA/168A/PA/328/P [DATASHEET]
8271G–AVR–02/2013
CLKO, Divided System Clock: The divided system clock can be output on the PB0 pin. The divided system clock
will be output if the CKOUT Fuse is programmed, regardless of the PORTB0 and DDB0 settings. It will also be out-
put during reset.
PCINT0: Pin Change Interrupt source 0. The PB0 pin can serve as an external interrupt source.
Table 14-4 and Table 14-5 on page 86 relate the alternate functions of Port B to the overriding signals shown in
Figure 14-5 on page 81. SPI MSTR INPUT and SPI SLAVE OUTPUT constitute the MISO signal, while MOSI is
divided into SPI MSTR OUTPUT and SPI SLAVE INPUT.
Notes: 1. INTRC means that one of the internal RC Oscillators are selected (by the CKSEL fuses), EXTCK means that exter-
nal clock is selected (by the CKSEL fuses)
Table 14-4. Overriding Signals for Alternate Functions in PB7...PB4
Signal
Name
PB7/XTAL2/
TOSC2/PCINT7(1)
PB6/XTAL1/
TOSC1/PCINT6(1)
PB5/SCK/
PCINT5
PB4/MISO/
PCINT4
PUOE INTRC • EXTCK+
AS2 INTRC + AS2 SPE • MSTR SPE • MSTR
PUOV 0 0 PORTB5 • PUD PORTB4 • PUD
DDOE INTRC • EXTCK+
AS2 INTRC + AS2 SPE • MSTR SPE • MSTR
DDOV0000
PVOE 0 0 SPE • MSTR SPE • MSTR
PVOV 0 0 SCK OUTPUT SPI SLAVE
OUTPUT
DIEOE
INTRC • EXTCK +
AS2 + PCINT7 •
PCIE0
INTRC + AS2 +
PCINT6 • PCIE0 PCINT5 • PCIE0 PCINT4 • PCIE0
DIEOV (INTRC + EXTCK) •
AS2 INTRC • AS2 11
DI PCINT7 INPUT PCINT6 INPUT PCINT5 INPUT
SCK INPUT
PCINT4 INPUT
SPI MSTR INPUT
AIO Oscillator Output Oscillator/Clock
Input ––

86
ATmega48A/PA/88A/PA/168A/PA/328/P [DATASHEET]
8271G–AVR–02/2013
14.3.2 Alternate Functions of Port C
The Port C pins with alternate functions are shown in Table 14-6.
Table 14-5. Overriding Signals for Alternate Functions in PB3...PB0
Signal
Name
PB3/MOSI/
OC2/PCINT3
PB2/SS/
OC1B/PCINT2
PB1/OC1A/
PCINT1
PB0/ICP1/
PCINT0
PUOE SPE • MSTR SPE • MSTR 00
PUOV PORTB3 • PUD PORTB2 • PUD 00
DDOE SPE • MSTR SPE • MSTR 00
DDOV 0 0 0 0
PVOE SPE • MSTR +
OC2A ENABLE OC1B ENABLE OC1A ENABLE 0
PVOV SPI MSTR OUTPUT
+ OC2A OC1B OC1A 0
DIEOE PCINT3 • PCIE0 PCINT2 • PCIE0 PCINT1 • PCIE0 PCINT0 • PCIE0
DIEOV 1 1 1 1
DI PCINT3 INPUT
SPI SLAVE INPUT
PCINT2 INPUT
SPI SS PCINT1 INPUT PCINT0 INPUT
ICP1 INPUT
AIO – – – –
Table 14-6. Port C Pins Alternate Functions
Port Pin Alternate Function
PC6 RESET (Reset pin)
PCINT14 (Pin Change Interrupt 14)
PC5
ADC5 (ADC Input Channel 5)
SCL (2-wire Serial Bus Clock Line)
PCINT13 (Pin Change Interrupt 13)
PC4
ADC4 (ADC Input Channel 4)
SDA (2-wire Serial Bus Data Input/Output Line)
PCINT12 (Pin Change Interrupt 12)
PC3 ADC3 (ADC Input Channel 3)
PCINT11 (Pin Change Interrupt 11)
PC2 ADC2 (ADC Input Channel 2)
PCINT10 (Pin Change Interrupt 10)
PC1 ADC1 (ADC Input Channel 1)
PCINT9 (Pin Change Interrupt 9)
PC0 ADC0 (ADC Input Channel 0)
PCINT8 (Pin Change Interrupt 8)

87
ATmega48A/PA/88A/PA/168A/PA/328/P [DATASHEET]
8271G–AVR–02/2013
The alternate pin configuration is as follows:
• RESET/PCINT14 – Port C, Bit 6
RESET, Reset pin: When the RSTDISBL Fuse is programmed, this pin functions as a normal I/O pin, and the part
will have to rely on Power-on Reset and Brown-out Reset as its reset sources. When the RSTDISBL Fuse is unpro-
grammed, the reset circuitry is connected to the pin, and the pin can not be used as an I/O pin.
If PC6 is used as a reset pin, DDC6, PORTC6 and PINC6 will all read 0.
PCINT14: Pin Change Interrupt source 14. The PC6 pin can serve as an external interrupt source.
• SCL/ADC5/PCINT13 – Port C, Bit 5
SCL, 2-wire Serial Interface Clock: When the TWEN bit in TWCR is set (one) to enable the 2-wire Serial Interface,
pin PC5 is disconnected from the port and becomes the Serial Clock I/O pin for the 2-wire Serial Interface. In this
mode, there is a spike filter on the pin to suppress spikes shorter than 50 ns on the input signal, and the pin is
driven by an open drain driver with slew-rate limitation.
PC5 can also be used as ADC input Channel 5. Note that ADC input channel 5 uses digital power.
PCINT13: Pin Change Interrupt source 13. The PC5 pin can serve as an external interrupt source.
• SDA/ADC4/PCINT12 – Port C, Bit 4
SDA, 2-wire Serial Interface Data: When the TWEN bit in TWCR is set (one) to enable the 2-wire Serial Interface,
pin PC4 is disconnected from the port and becomes the Serial Data I/O pin for the 2-wire Serial Interface. In this
mode, there is a spike filter on the pin to suppress spikes shorter than 50 ns on the input signal, and the pin is
driven by an open drain driver with slew-rate limitation.
PC4 can also be used as ADC input Channel 4. Note that ADC input channel 4 uses digital power.
PCINT12: Pin Change Interrupt source 12. The PC4 pin can serve as an external interrupt source.
• ADC3/PCINT11 – Port C, Bit 3
PC3 can also be used as ADC input Channel 3. Note that ADC input channel 3 uses analog power.
PCINT11: Pin Change Interrupt source 11. The PC3 pin can serve as an external interrupt source.
• ADC2/PCINT10 – Port C, Bit 2
PC2 can also be used as ADC input Channel 2. Note that ADC input channel 2 uses analog power.
PCINT10: Pin Change Interrupt source 10. The PC2 pin can serve as an external interrupt source.

88
ATmega48A/PA/88A/PA/168A/PA/328/P [DATASHEET]
8271G–AVR–02/2013
• ADC1/PCINT9 – Port C, Bit 1
PC1 can also be used as ADC input Channel 1. Note that ADC input channel 1 uses analog power.
PCINT9: Pin Change Interrupt source 9. The PC1 pin can serve as an external interrupt source.
• ADC0/PCINT8 – Port C, Bit 0
PC0 can also be used as ADC input Channel 0. Note that ADC input channel 0 uses analog power.
PCINT8: Pin Change Interrupt source 8. The PC0 pin can serve as an external interrupt source.
Table 14-7 and Table 14-8 relate the alternate functions of Port C to the overriding signals shown in Figure 14-5 on
page 81.
Note: 1. When enabled, the 2-wire Serial Interface enables slew-rate controls on the output pins PC4 and PC5. This is not
shown in the figure. In addition, spike filters are connected between the AIO outputs shown in the port figure and
the digital logic of the TWI module.
Table 14-7. Overriding Signals for Alternate Functions in PC6...PC4(1)
Signal
Name PC6/RESET/PCINT14 PC5/SCL/ADC5/PCINT13 PC4/SDA/ADC4/PCINT12
PUOE RSTDISBL TWEN TWEN
PUOV 1 PORTC5 • PUD PORTC4 • PUD
DDOE RSTDISBL TWEN TWEN
DDOV 0 SCL_OUT SDA_OUT
PVOE 0 TWEN TWEN
PVOV 0 0 0
DIEOE RSTDISBL + PCINT14 •
PCIE1 PCINT13 • PCIE1 + ADC5D PCINT12 • PCIE1 + ADC4D
DIEOV RSTDISBL PCINT13 • PCIE1 PCINT12 • PCIE1
DI PCINT14 INPUT PCINT13 INPUT PCINT12 INPUT
AIO RESET INPUT ADC5 INPUT / SCL INPUT ADC4 INPUT / SDA INPUT

89
ATmega48A/PA/88A/PA/168A/PA/328/P [DATASHEET]
8271G–AVR–02/2013
14.3.3 Alternate Functions of Port D
The Port D pins with alternate functions are shown in Table 14-9.
The alternate pin configuration is as follows:
Table 14-8. Overriding Signals for Alternate Functions in PC3...PC0
Signal
Name
PC3/ADC3/
PCINT11
PC2/ADC2/
PCINT10
PC1/ADC1/
PCINT9
PC0/ADC0/
PCINT8
PUOE0000
PUOV0000
DDOE 0 0 0 0
DDOV 0 0 0 0
PVOE0000
PVOV0000
DIEOE PCINT11 • PCIE1 +
ADC3D
PCINT10 • PCIE1 +
ADC2D
PCINT9 • PCIE1 +
ADC1D
PCINT8 • PCIE1 +
ADC0D
DIEOV PCINT11 • PCIE1 PCINT10 • PCIE1 PCINT9 • PCIE1 PCINT8 • PCIE1
DI PCINT11 INPUT PCINT10 INPUT PCINT9 INPUT PCINT8 INPUT
AIO ADC3 INPUT ADC2 INPUT ADC1 INPUT ADC0 INPUT
Table 14-9. Port D Pins Alternate Functions
Port Pin Alternate Function
PD7 AIN1 (Analog Comparator Negative Input)
PCINT23 (Pin Change Interrupt 23)
PD6
AIN0 (Analog Comparator Positive Input)
OC0A (Timer/Counter0 Output Compare Match A Output)
PCINT22 (Pin Change Interrupt 22)
PD5
T1 (Timer/Counter 1 External Counter Input)
OC0B (Timer/Counter0 Output Compare Match B Output)
PCINT21 (Pin Change Interrupt 21)
PD4
XCK (USART External Clock Input/Output)
T0 (Timer/Counter 0 External Counter Input)
PCINT20 (Pin Change Interrupt 20)
PD3
INT1 (External Interrupt 1 Input)
OC2B (Timer/Counter2 Output Compare Match B Output)
PCINT19 (Pin Change Interrupt 19)
PD2 INT0 (External Interrupt 0 Input)
PCINT18 (Pin Change Interrupt 18)
PD1 TXD (USART Output Pin)
PCINT17 (Pin Change Interrupt 17)
PD0 RXD (USART Input Pin)
PCINT16 (Pin Change Interrupt 16)

90
ATmega48A/PA/88A/PA/168A/PA/328/P [DATASHEET]
8271G–AVR–02/2013
• AIN1/OC2B/PCINT23 – Port D, Bit 7
AIN1, Analog Comparator Negative Input. Configure the port pin as input with the internal pull-up switched off to
avoid the digital port function from interfering with the function of the Analog Comparator.
PCINT23: Pin Change Interrupt source 23. The PD7 pin can serve as an external interrupt source.
• AIN0/OC0A/PCINT22 – Port D, Bit 6
AIN0, Analog Comparator Positive Input. Configure the port pin as input with the internal pull-up switched off to
avoid the digital port function from interfering with the function of the Analog Comparator.
OC0A, Output Compare Match output: The PD6 pin can serve as an external output for the Timer/Counter0 Com-
pare Match A. The PD6 pin has to be configured as an output (DDD6 set (one)) to serve this function. The OC0A
pin is also the output pin for the PWM mode timer function.
PCINT22: Pin Change Interrupt source 22. The PD6 pin can serve as an external interrupt source.
• T1/OC0B/PCINT21 – Port D, Bit 5
T1, Timer/Counter1 counter source.
OC0B, Output Compare Match output: The PD5 pin can serve as an external output for the Timer/Counter0 Com-
pare Match B. The PD5 pin has to be configured as an output (DDD5 set (one)) to serve this function. The OC0B
pin is also the output pin for the PWM mode timer function.
PCINT21: Pin Change Interrupt source 21. The PD5 pin can serve as an external interrupt source.
• XCK/T0/PCINT20 – Port D, Bit 4
XCK, USART external clock.
T0, Timer/Counter0 counter source.
PCINT20: Pin Change Interrupt source 20. The PD4 pin can serve as an external interrupt source.
• INT1/OC2B/PCINT19 – Port D, Bit 3
INT1, External Interrupt source 1: The PD3 pin can serve as an external interrupt source.
OC2B, Output Compare Match output: The PD3 pin can serve as an external output for the Timer/Counter0 Com-
pare Match B. The PD3 pin has to be configured as an output (DDD3 set (one)) to serve this function. The OC2B
pin is also the output pin for the PWM mode timer function.
PCINT19: Pin Change Interrupt source 19. The PD3 pin can serve as an external interrupt source.
• INT0/PCINT18 – Port D, Bit 2
INT0, External Interrupt source 0: The PD2 pin can serve as an external interrupt source.
PCINT18: Pin Change Interrupt source 18. The PD2 pin can serve as an external interrupt source.
• TXD/PCINT17 – Port D, Bit 1
TXD, Transmit Data (Data output pin for the USART). When the USART Transmitter is enabled, this pin is config-
ured as an output regardless of the value of DDD1.
PCINT17: Pin Change Interrupt source 17. The PD1 pin can serve as an external interrupt source.
• RXD/PCINT16 – Port D, Bit 0
RXD, Receive Data (Data input pin for the USART). When the USART Receiver is enabled this pin is configured as
an input regardless of the value of DDD0. When the USART forces this pin to be an input, the pull-up can still be
controlled by the PORTD0 bit.

91
ATmega48A/PA/88A/PA/168A/PA/328/P [DATASHEET]
8271G–AVR–02/2013
PCINT16: Pin Change Interrupt source 16. The PD0 pin can serve as an external interrupt source.
Table 14-10 and Table 14-11 relate the alternate functions of Port D to the overriding signals shown in Figure 14-5
on page 81.
Table 14-10. Overriding Signals for Alternate Functions PD7...PD4
Signal
Name
PD7/AIN1
/PCINT23
PD6/AIN0/
OC0A/PCINT22
PD5/T1/OC0B/
PCINT21
PD4/XCK/
T0/PCINT20
PUOE0000
PUO0000
DDOE 0 0 0 0
DDOV 0 0 0 0
PVOE 0 OC0A ENABLE OC0B ENABLE UMSEL
PVOV 0 OC0A OC0B XCK OUTPUT
DIEOE PCINT23 • PCIE2 PCINT22 • PCIE2 PCINT21 • PCIE2 PCINT20 • PCIE2
DIEOV1111
DI PCINT23 INPUT PCINT22 INPUT PCINT21 INPUT
T1 INPUT
PCINT20 INPUT
XCK INPUT
T0 INPUT
AIO AIN1 INPUT AIN0 INPUT – –
Table 14-11. Overriding Signals for Alternate Functions in PD3...PD0
Signal
Name
PD3/OC2B/INT1/
PCINT19
PD2/INT0/
PCINT18
PD1/TXD/
PCINT17
PD0/RXD/
PCINT16
PUOE 0 0 TXEN RXEN
PUO000PORTD0 • PUD
DDOE 0 0 TXEN RXEN
DDOV 0 0 1 0
PVOE OC2B ENABLE 0 TXEN 0
PVOV OC2B 0 TXD 0
DIEOE INT1 ENABLE +
PCINT19 • PCIE2
INT0 ENABLE +
PCINT18 • PCIE1 PCINT17 • PCIE2 PCINT16 • PCIE2
DIEOV1111
DI PCINT19 INPUT
INT1 INPUT
PCINT18 INPUT
INT0 INPUT PCINT17 INPUT PCINT16 INPUT
RXD
AIO––––

92
ATmega48A/PA/88A/PA/168A/PA/328/P [DATASHEET]
8271G–AVR–02/2013
14.4 Register Description
14.4.1 MCUCR – MCU Control Register
Notes: 1. BODS and BODSE only available for picoPower devices ATmega48PA/88PA/168PA/328P
• Bit 4 – PUD: Pull-up Disable
When this bit is written to one, the pull-ups in the I/O ports are disabled even if the DDxn and PORTxn Registers
are configured to enable the pull-ups ({DDxn, PORTxn} = 0b01). See ”Configuring the Pin” on page 77 for more
details about this feature.
14.4.2 PORTB – The Port B Data Register
14.4.3 DDRB – The Port B Data Direction Register
14.4.4 PINB – The Port B Input Pins Address(1)
14.4.5 PORTC – The Port C Data Register
14.4.6 DDRC – The Port C Data Direction Register
14.4.7 PINC – The Port C Input Pins Address(1)
Bit 7 6 5 4 3 2 1 0
0x35 (0x55) –BODS(1) BODSE(1) PUD – – IVSEL IVCE MCUCR
Read/Write R R/W R/W R/W R R R/W R/W
Initial Value 0 0 0 0 0 0 0 0
Bit 76543210
0x05 (0x25) PORTB7 PORTB6 PORTB5 PORTB4 PORTB3 PORTB2 PORTB1 PORTB0 PORTB
Read/Write R/W R/W R/W R/W R/W R/W R/W R/W
Initial Value00000000
Bit 76543210
0x04 (0x24) DDB7 DDB6 DDB5 DDB4 DDB3 DDB2 DDB1 DDB0 DDRB
Read/Write R/W R/W R/W R/W R/W R/W R/W R/W
Initial Value00000000
Bit 76543210
0x03 (0x23) PINB7 PINB6 PINB5 PINB4 PINB3 PINB2 PINB1 PINB0 PINB
Read/Write R/W R/W R/W R/W R/W R/W R/W R/W
Initial Value N/A N/A N/A N/A N/A N/A N/A N/A
Bit 76543210
0x08 (0x28) – PORTC6 PORTC5 PORTC4 PORTC3 PORTC2 PORTC1 PORTC0 PORTC
Read/Write R R/W R/W R/W R/W R/W R/W R/W
Initial Value00000000
Bit 76543210
0x07 (0x27) – DDC6 DDC5 DDC4 DDC3 DDC2 DDC1 DDC0 DDRC
Read/Write R R/W R/W R/W R/W R/W R/W R/W
Initial Value00000000
Bit 76543210
0x06 (0x26) – PINC6 PINC5 PINC4 PINC3 PINC2 PINC1 PINC0 PINC
Read/Write R R/W R/W R/W R/W R/W R/W R/W
Initial Value 0 N/A N/A N/A N/A N/A N/A N/A

93
ATmega48A/PA/88A/PA/168A/PA/328/P [DATASHEET]
8271G–AVR–02/2013
14.4.8 PORTD – The Port D Data Register
14.4.9 DDRD – The Port D Data Direction Register
14.4.10 PIND – The Port D Input Pins Address(1)
Note: 1. Writting to the pin register provides toggle functionality for IO (see ”Toggling the Pin” on page 77)
Bit 76543210
0x0B (0x2B) PORTD7 PORTD6 PORTD5 PORTD4 PORTD3 PORTD2 PORTD1 PORTD0 PORTD
Read/Write R/W R/W R/W R/W R/W R/W R/W R/W
Initial Value00000000
Bit 76543210
0x0A (0x2A) DDD7 DDD6 DDD5 DDD4 DDD3 DDD2 DDD1 DDD0 DDRD
Read/Write R/W R/W R/W R/W R/W R/W R/W R/W
Initial Value00000000
Bit 76543210
0x09 (0x29) PIND7 PIND6 PIND5 PIND4 PIND3 PIND2 PIND1 PIND0 PIND
Read/Write R/W R/W R/W R/W R/W R/W R/W R/W
Initial Value N/A N/A N/A N/A N/A N/A N/A N/A

94
ATmega48A/PA/88A/PA/168A/PA/328/P [DATASHEET]
8271G–AVR–02/2013
15. 8-bit Timer/Counter0 with PWM
15.1 Features
•Two Independent Output Compare Units
•Double Buffered Output Compare Registers
•Clear Timer on Compare Match (Auto Reload)
•Glitch Free, Phase Correct Pulse Width Modulator (PWM)
•Variable PWM Period
•Frequency Generator
•Three Independent Interrupt Sources (TOV0, OCF0A, and OCF0B)
15.2 Overview
Timer/Counter0 is a general purpose 8-bit Timer/Counter module, with two independent Output Compare Units,
and with PWM support. It allows accurate program execution timing (event management) and wave generation.
A simplified block diagram of the 8-bit Timer/Counter is shown in Figure 15-1. For the actual placement of I/O pins,
refer to ”Pinout ATmega48A/PA/88A/PA/168A/PA/328/P” on page 2. CPU accessible I/O Registers, including I/O
bits and I/O pins, are shown in bold. The device-specific I/O Register and bit locations are listed in the ”Register
Description” on page 105.
The PRTIM0 bit in ”Minimizing Power Consumption” on page 41 must be written to zero to enable Timer/Counter0
module.
Figure 15-1. 8-bit Timer/Counter Block Diagram
Clock Select
Timer/Counter
DATA BUS
OCRnA
OCRnB
=
=
TCNTn
Waveform
Generation
Waveform
Generation
OCnA
OCnB
=
Fixed
TOP
Value
Control Logic
=
0
TOP BOTTOM
Count
Clear
Direction
TOVn
(Int.Req.)
OCnA
(Int.Req.)
OCnB
(Int.Req.)
TCCRnA TCCRnB
Tn
Edge
Detector
( From Prescaler )
clk
Tn

95
ATmega48A/PA/88A/PA/168A/PA/328/P [DATASHEET]
8271G–AVR–02/2013
15.2.1 Definitions
Many register and bit references in this section are written in general form. A lower case “n” replaces the
Timer/Counter number, in this case 0. A lower case “x” replaces the Output Compare Unit, in this case Compare
Unit A or Compare Unit B. However, when using the register or bit defines in a program, the precise form must be
used, i.e., TCNT0 for accessing Timer/Counter0 counter value and so on.
The definitions in Table 15-1 are also used extensively throughout the document.
Table 15-1. Definitions
15.2.2 Registers
The Timer/Counter (TCNT0) and Output Compare Registers (OCR0A and OCR0B) are 8-bit registers. Interrupt
request (abbreviated to Int.Req. in the figure) signals are all visible in the Timer Interrupt Flag Register (TIFR0). All
interrupts are individually masked with the Timer Interrupt Mask Register (TIMSK0). TIFR0 and TIMSK0 are not
shown in the figure.
The Timer/Counter can be clocked internally, via the prescaler, or by an external clock source on the T0 pin. The
Clock Select logic block controls which clock source and edge the Timer/Counter uses to increment (or decrement)
its value. The Timer/Counter is inactive when no clock source is selected. The output from the Clock Select logic is
referred to as the timer clock (clkT0).
The double buffered Output Compare Registers (OCR0A and OCR0B) are compared with the Timer/Counter value
at all times. The result of the compare can be used by the Waveform Generator to generate a PWM or variable fre-
quency output on the Output Compare pins (OC0A and OC0B). See ”Using the Output Compare Unit” on page 122
for details. The compare match event will also set the Compare Flag (OCF0A or OCF0B) which can be used to
generate an Output Compare interrupt request.
15.3 Timer/Counter Clock Sources
The Timer/Counter can be clocked by an internal or an external clock source. The clock source is selected by the
Clock Select logic which is controlled by the Clock Select (CS02:0) bits located in the Timer/Counter Control Reg-
ister (TCCR0B). For details on clock sources and prescaler, see ”Timer/Counter0 and Timer/Counter1 Prescalers”
on page 139.
15.4 Counter Unit
The main part of the 8-bit Timer/Counter is the programmable bi-directional counter unit. Figure 15-2 shows a
block diagram of the counter and its surroundings.
BOTTOM The counter reaches the BOTTOM when it becomes 0x00.
MAX The counter reaches its MAXimum when it becomes 0xFF (decimal 255).
TOP The counter reaches the TOP when it becomes equal to the highest value in the
count sequence. The TOP value can be assigned to be the fixed value 0xFF
(MAX) or the value stored in the OCR0A Register. The assignment is depen-
dent on the mode of operation.

96
ATmega48A/PA/88A/PA/168A/PA/328/P [DATASHEET]
8271G–AVR–02/2013
Figure 15-2. Counter Unit Block Diagram
Signal description (internal signals):
count Increment or decrement TCNT0 by 1.
direction Select between increment and decrement.
clear Clear TCNT0 (set all bits to zero).
clkTnTimer/Counter clock, referred to as clkT0 in the following.
top Signalize that TCNT0 has reached maximum value.
bottom Signalize that TCNT0 has reached minimum value (zero).
Depending of the mode of operation used, the counter is cleared, incremented, or decremented at each timer clock
(clkT0). clkT0 can be generated from an external or internal clock source, selected by the Clock Select bits
(CS02:0). When no clock source is selected (CS02:0 = 0) the timer is stopped. However, the TCNT0 value can be
accessed by the CPU, regardless of whether clkT0 is present or not. A CPU write overrides (has priority over) all
counter clear or count operations.
The counting sequence is determined by the setting of the WGM01 and WGM00 bits located in the Timer/Counter
Control Register (TCCR0A) and the WGM02 bit located in the Timer/Counter Control Register B (TCCR0B). There
are close connections between how the counter behaves (counts) and how waveforms are generated on the Out-
put Compare outputs OC0A and OC0B. For more details about advanced counting sequences and waveform
generation, see ”Modes of Operation” on page 99.
The Timer/Counter Overflow Flag (TOV0) is set according to the mode of operation selected by the WGM02:0 bits.
TOV0 can be used for generating a CPU interrupt.
15.5 Output Compare Unit
The 8-bit comparator continuously compares TCNT0 with the Output Compare Registers (OCR0A and OCR0B).
Whenever TCNT0 equals OCR0A or OCR0B, the comparator signals a match. A match will set the Output Com-
pare Flag (OCF0A or OCF0B) at the next timer clock cycle. If the corresponding interrupt is enabled, the Output
Compare Flag generates an Output Compare interrupt. The Output Compare Flag is automatically cleared when
the interrupt is executed. Alternatively, the flag can be cleared by software by writing a logical one to its I/O bit loca-
tion. The Waveform Generator uses the match signal to generate an output according to operating mode set by the
WGM02:0 bits and Compare Output mode (COM0x1:0) bits. The max and bottom signals are used by the Wave-
form Generator for handling the special cases of the extreme values in some modes of operation (”Modes of
Operation” on page 99).
Figure 15-3 shows a block diagram of the Output Compare unit.
DATA BUS
TCNTn Control Logic
count
TOVn
(Int.Req.)
Clock Select
top
Tn
Edge
Detector
( From Prescaler )
clk
Tn
bottom
direction
clear

97
ATmega48A/PA/88A/PA/168A/PA/328/P [DATASHEET]
8271G–AVR–02/2013
Figure 15-3. Output Compare Unit, Block Diagram
The OCR0x Registers are double buffered when using any of the Pulse Width Modulation (PWM) modes. For the
normal and Clear Timer on Compare (CTC) modes of operation, the double buffering is disabled. The double buff-
ering synchronizes the update of the OCR0x Compare Registers to either top or bottom of the counting sequence.
The synchronization prevents the occurrence of odd-length, non-symmetrical PWM pulses, thereby making the
output glitch-free.
The OCR0x Register access may seem complex, but this is not case. When the double buffering is enabled, the
CPU has access to the OCR0x Buffer Register, and if double buffering is disabled the CPU will access the OCR0x
directly.
15.5.1 Force Output Compare
In non-PWM waveform generation modes, the match output of the comparator can be forced by writing a one to
the Force Output Compare (FOC0x) bit. Forcing compare match will not set the OCF0x Flag or reload/clear the
timer, but the OC0x pin will be updated as if a real compare match had occurred (the COM0x1:0 bits settings
define whether the OC0x pin is set, cleared or toggled).
15.5.2 Compare Match Blocking by TCNT0 Write
All CPU write operations to the TCNT0 Register will block any compare match that occur in the next timer clock
cycle, even when the timer is stopped. This feature allows OCR0x to be initialized to the same value as TCNT0
without triggering an interrupt when the Timer/Counter clock is enabled.
15.5.3 Using the Output Compare Unit
Since writing TCNT0 in any mode of operation will block all compare matches for one timer clock cycle, there are
risks involved when changing TCNT0 when using the Output Compare Unit, independently of whether the
Timer/Counter is running or not. If the value written to TCNT0 equals the OCR0x value, the compare match will be
missed, resulting in incorrect waveform generation. Similarly, do not write the TCNT0 value equal to BOTTOM
when the counter is downcounting.
The setup of the OC0x should be performed before setting the Data Direction Register for the port pin to output.
The easiest way of setting the OC0x value is to use the Force Output Compare (FOC0x) strobe bits in Normal
mode. The OC0x Registers keep their values even when changing between Waveform Generation modes.
OCFnx (Int.Req.)
= (8-bit Comparator )
OCRnx
OCnx
DATA BU S
TCNTn
WGMn1:0
Waveform Generator
top
FOCn
COMnx1:0
bottom

98
ATmega48A/PA/88A/PA/168A/PA/328/P [DATASHEET]
8271G–AVR–02/2013
Be aware that the COM0x1:0 bits are not double buffered together with the compare value. Changing the
COM0x1:0 bits will take effect immediately.
15.6 Compare Match Output Unit
The Compare Output mode (COM0x1:0) bits have two functions. The Waveform Generator uses the COM0x1:0
bits for defining the Output Compare (OC0x) state at the next compare match. Also, the COM0x1:0 bits control the
OC0x pin output source. Figure 15-4 shows a simplified schematic of the logic affected by the COM0x1:0 bit set-
ting. The I/O Registers, I/O bits, and I/O pins in the figure are shown in bold. Only the parts of the general I/O port
control registers (DDR and PORT) that are affected by the COM0x1:0 bits are shown. When referring to the OC0x
state, the reference is for the internal OC0x Register, not the OC0x pin. If a system reset occur, the OC0x Register
is reset to “0”.
Figure 15-4. Compare Match Output Unit, Schematic
The general I/O port function is overridden by the Output Compare (OC0x) from the Waveform Generator if either
of the COM0x1:0 bits are set. However, the OC0x pin direction (input or output) is still controlled by the Data Direc-
tion Register (DDR) for the port pin. The Data Direction Register bit for the OC0x pin (DDR_OC0x) must be set as
output before the OC0x value is visible on the pin. The port override function is independent of the Waveform Gen-
eration mode.
The design of the Output Compare pin logic allows initialization of the OC0x state before the output is enabled.
Note that some COM0x1:0 bit settings are reserved for certain modes of operation. See ”Register Description” on
page 105.
15.6.1 Compare Output Mode and Waveform Generation
The Waveform Generator uses the COM0x1:0 bits differently in Normal, CTC, and PWM modes. For all modes,
setting the COM0x1:0 = 0 tells the Waveform Generator that no action on the OC0x Register is to be performed on
the next compare match. For compare output actions in the non-PWM modes refer to Table 15-2 on page 105. For
fast PWM mode, refer to Table 15-3 on page 105, and for phase correct PWM refer to Table 15-4 on page 106.
A change of the COM0x1:0 bits state will have effect at the first compare match after the bits are written. For non-
PWM modes, the action can be forced to have immediate effect by using the FOC0x strobe bits.
PORT
DDR
DQ
DQ
OCnx
Pin
OCnx
DQ
Waveform
Generator
COMnx1
COMnx0
0
1
DATA BUS
FOCn
clk
I/O

99
ATmega48A/PA/88A/PA/168A/PA/328/P [DATASHEET]
8271G–AVR–02/2013
15.7 Modes of Operation
The mode of operation, i.e., the behavior of the Timer/Counter and the Output Compare pins, is defined by the
combination of the Waveform Generation mode (WGM02:0) and Compare Output mode (COM0x1:0) bits. The
Compare Output mode bits do not affect the counting sequence, while the Waveform Generation mode bits do.
The COM0x1:0 bits control whether the PWM output generated should be inverted or not (inverted or non-inverted
PWM). For non-PWM modes the COM0x1:0 bits control whether the output should be set, cleared, or toggled at a
compare match (See ”Compare Match Output Unit” on page 98).
For detailed timing information refer to ”Timer/Counter Timing Diagrams” on page 103.
15.7.1 Normal Mode
The simplest mode of operation is the Normal mode (WGM02:0 = 0). In this mode the counting direction is always
up (incrementing), and no counter clear is performed. The counter simply overruns when it passes its maximum 8-
bit value (TOP = 0xFF) and then restarts from the bottom (0x00). In normal operation the Timer/Counter Overflow
Flag (TOV0) will be set in the same timer clock cycle as the TCNT0 becomes zero. The TOV0 Flag in this case
behaves like a ninth bit, except that it is only set, not cleared. However, combined with the timer overflow interrupt
that automatically clears the TOV0 Flag, the timer resolution can be increased by software. There are no special
cases to consider in the Normal mode, a new counter value can be written anytime.
The Output Compare unit can be used to generate interrupts at some given time. Using the Output Compare to
generate waveforms in Normal mode is not recommended, since this will occupy too much of the CPU time.
15.7.2 Clear Timer on Compare Match (CTC) Mode
In Clear Timer on Compare or CTC mode (WGM02:0 = 2), the OCR0A Register is used to manipulate the counter
resolution. In CTC mode the counter is cleared to zero when the counter value (TCNT0) matches the OCR0A. The
OCR0A defines the top value for the counter, hence also its resolution. This mode allows greater control of the
compare match output frequency. It also simplifies the operation of counting external events.
The timing diagram for the CTC mode is shown in Figure 15-5. The counter value (TCNT0) increases until a com-
pare match occurs between TCNT0 and OCR0A, and then counter (TCNT0) is cleared.
Figure 15-5. CTC Mode, Timing Diagram
An interrupt can be generated each time the counter value reaches the TOP value by using the OCF0A Flag. If the
interrupt is enabled, the interrupt handler routine can be used for updating the TOP value. However, changing TOP
to a value close to BOTTOM when the counter is running with none or a low prescaler value must be done with
care since the CTC mode does not have the double buffering feature. If the new value written to OCR0A is lower
than the current value of TCNT0, the counter will miss the compare match. The counter will then have to count to
its maximum value (0xFF) and wrap around starting at 0x00 before the compare match can occur.
For generating a waveform output in CTC mode, the OC0A output can be set to toggle its logical level on each
compare match by setting the Compare Output mode bits to toggle mode (COM0A1:0 = 1). The OC0A value will
TCNTn
OCn
(Toggle)
OCnx Interrupt Flag Set
1 4
Period
2 3
(COMnx1:0 = 1)

100
ATmega48A/PA/88A/PA/168A/PA/328/P [DATASHEET]
8271G–AVR–02/2013
not be visible on the port pin unless the data direction for the pin is set to output. The waveform generated will have
a maximum frequency of fOC0 = fclk_I/O/2 when OCR0A is set to zero (0x00). The waveform frequency is defined by
the following equation:
The N variable represents the prescale factor (1, 8, 64, 256, or 1024).
As for the Normal mode of operation, the TOV0 Flag is set in the same timer clock cycle that the counter counts
from MAX to 0x00.
15.7.3 Fast PWM Mode
The fast Pulse Width Modulation or fast PWM mode (WGM02:0 = 3 or 7) provides a high frequency PWM wave-
form generation option. The fast PWM differs from the other PWM option by its single-slope operation. The counter
counts from BOTTOM to TOP then restarts from BOTTOM. TOP is defined as 0xFF when WGM2:0 = 3, and
OCR0A when WGM2:0 = 7. In non-inverting Compare Output mode, the Output Compare (OC0x) is cleared on the
compare match between TCNT0 and OCR0x, and set at BOTTOM. In inverting Compare Output mode, the output
is set on compare match and cleared at BOTTOM. Due to the single-slope operation, the operating frequency of
the fast PWM mode can be twice as high as the phase correct PWM mode that use dual-slope operation. This high
frequency makes the fast PWM mode well suited for power regulation, rectification, and DAC applications. High
frequency allows physically small sized external components (coils, capacitors), and therefore reduces total sys-
tem cost.
In fast PWM mode, the counter is incremented until the counter value matches the TOP value. The counter is then
cleared at the following timer clock cycle. The timing diagram for the fast PWM mode is shown in Figure 15-6. The
TCNT0 value is in the timing diagram shown as a histogram for illustrating the single-slope operation. The diagram
includes non-inverted and inverted PWM outputs. The small horizontal line marks on the TCNT0 slopes represent
compare matches between OCR0x and TCNT0.
Figure 15-6. Fast PWM Mode, Timing Diagram
The Timer/Counter Overflow Flag (TOV0) is set each time the counter reaches TOP. If the interrupt is enabled, the
interrupt handler routine can be used for updating the compare value.
In fast PWM mode, the compare unit allows generation of PWM waveforms on the OC0x pins. Setting the
COM0x1:0 bits to two will produce a non-inverted PWM and an inverted PWM output can be generated by setting
the COM0x1:0 to three: Setting the COM0A1:0 bits to one allows the OC0A pin to toggle on Compare Matches if
fOCnx
fclk_I/O
2N1OCRnx+
--------------------------------------------------=
TCNTn
OCRnx Update and
TOVn Interrupt Flag Set
1
Period
2 3
OCnx
OCnx
(COMnx1:0 = 2)
(COMnx1:0 = 3)
OCRnx Interrupt Flag Set
4 5 6 7

101
ATmega48A/PA/88A/PA/168A/PA/328/P [DATASHEET]
8271G–AVR–02/2013
the WGM02 bit is set. This option is not available for the OC0B pin (see Table 15-6 on page 106). The actual OC0x
value will only be visible on the port pin if the data direction for the port pin is set as output. The PWM waveform is
generated by setting (or clearing) the OC0x Register at the compare match between OCR0x and TCNT0, and
clearing (or setting) the OC0x Register at the timer clock cycle the counter is cleared (changes from TOP to
BOTTOM).
The PWM frequency for the output can be calculated by the following equation:
The N variable represents the prescale factor (1, 8, 64, 256, or 1024).
The extreme values for the OCR0A Register represents special cases when generating a PWM waveform output in
the fast PWM mode. If the OCR0A is set equal to BOTTOM, the output will be a narrow spike for each MAX+1
timer clock cycle. Setting the OCR0A equal to MAX will result in a constantly high or low output (depending on the
polarity of the output set by the COM0A1:0 bits.)
A frequency (with 50% duty cycle) waveform output in fast PWM mode can be achieved by setting OC0x to toggle
its logical level on each compare match (COM0x1:0 = 1). The waveform generated will have a maximum frequency
of fOC0 = fclk_I/O/2 when OCR0A is set to zero. This feature is similar to the OC0A toggle in CTC mode, except the
double buffer feature of the Output Compare unit is enabled in the fast PWM mode.
15.7.4 Phase Correct PWM Mode
The phase correct PWM mode (WGM02:0 = 1 or 5) provides a high resolution phase correct PWM waveform gen-
eration option. The phase correct PWM mode is based on a dual-slope operation. The counter counts repeatedly
from BOTTOM to TOP and then from TOP to BOTTOM. TOP is defined as 0xFF when WGM2:0 = 1, and OCR0A
when WGM2:0 = 5. In non-inverting Compare Output mode, the Output Compare (OC0x) is cleared on the com-
pare match between TCNT0 and OCR0x while upcounting, and set on the compare match while downcounting. In
inverting Output Compare mode, the operation is inverted. The dual-slope operation has lower maximum operation
frequency than single slope operation. However, due to the symmetric feature of the dual-slope PWM modes,
these modes are preferred for motor control applications.
In phase correct PWM mode the counter is incremented until the counter value matches TOP. When the counter
reaches TOP, it changes the count direction. The TCNT0 value will be equal to TOP for one timer clock cycle. The
timing diagram for the phase correct PWM mode is shown on Figure 15-7. The TCNT0 value is in the timing dia-
gram shown as a histogram for illustrating the dual-slope operation. The diagram includes non-inverted and
inverted PWM outputs. The small horizontal line marks on the TCNT0 slopes represent compare matches between
OCR0x and TCNT0.
fOCnxPWM
fclk_I/O
N256
------------------=

102
ATmega48A/PA/88A/PA/168A/PA/328/P [DATASHEET]
8271G–AVR–02/2013
Figure 15-7. Phase Correct PWM Mode, Timing Diagram
The Timer/Counter Overflow Flag (TOV0) is set each time the counter reaches BOTTOM. The Interrupt Flag can
be used to generate an interrupt each time the counter reaches the BOTTOM value.
In phase correct PWM mode, the compare unit allows generation of PWM waveforms on the OC0x pins. Setting
the COM0x1:0 bits to two will produce a non-inverted PWM. An inverted PWM output can be generated by setting
the COM0x1:0 to three: Setting the COM0A0 bits to one allows the OC0A pin to toggle on Compare Matches if the
WGM02 bit is set. This option is not available for the OC0B pin (see Table 15-7 on page 107). The actual OC0x
value will only be visible on the port pin if the data direction for the port pin is set as output. The PWM waveform is
generated by clearing (or setting) the OC0x Register at the compare match between OCR0x and TCNT0 when the
counter increments, and setting (or clearing) the OC0x Register at compare match between OCR0x and TCNT0
when the counter decrements. The PWM frequency for the output when using phase correct PWM can be calcu-
lated by the following equation:
The N variable represents the prescale factor (1, 8, 64, 256, or 1024).
The extreme values for the OCR0A Register represent special cases when generating a PWM waveform output in
the phase correct PWM mode. If the OCR0A is set equal to BOTTOM, the output will be continuously low and if set
equal to MAX the output will be continuously high for non-inverted PWM mode. For inverted PWM the output will
have the opposite logic values.
At the very start of period 2 in Figure 15-7 OCnx has a transition from high to low even though there is no Compare
Match. The point of this transition is to guarantee symmetry around BOTTOM. There are two cases that give a
transition without Compare Match.
• OCRnx changes its value from MAX, like in Figure 15-7. When the OCR0A value is MAX the OCn pin value is the
same as the result of a down-counting Compare Match. To ensure symmetry around BOTTOM the OCnx value at
MAX must correspond to the result of an up-counting Compare Match.
• The timer starts counting from a value higher than the one in OCRnx, and for that reason misses the Compare
Match and hence the OCnx change that would have happened on the way up.
TOVn Interrupt Flag Set
OCnx Interrupt Flag Set
1 2 3
TCNTn
Period
OCnx
OCnx
(COMnx1:0 = 2)
(COMnx1:0 = 3)
OCRnx Update
fOCnxPCPWM
fclk_I/O
N510
------------------=

103
ATmega48A/PA/88A/PA/168A/PA/328/P [DATASHEET]
8271G–AVR–02/2013
15.8 Timer/Counter Timing Diagrams
The Timer/Counter is a synchronous design and the timer clock (clkT0) is therefore shown as a clock enable signal
in the following figures. The figures include information on when interrupt flags are set. Figure 15-8 contains timing
data for basic Timer/Counter operation. The figure shows the count sequence close to the MAX value in all modes
other than phase correct PWM mode.
Figure 15-8. Timer/Counter Timing Diagram, no Prescaling
Figure 15-9 shows the same timing data, but with the prescaler enabled.
Figure 15-9. Timer/Counter Timing Diagram, with Prescaler (fclk_I/O/8)
Figure 15-10 shows the setting of OCF0B in all modes and OCF0A in all modes except CTC mode and PWM
mode, where OCR0A is TOP.
Figure 15-10. Timer/Counter Timing Diagram, Setting of OCF0x, with Prescaler (fclk_I/O/8)
Figure 15-11 shows the setting of OCF0A and the clearing of TCNT0 in CTC mode and fast PWM mode where
OCR0A is TOP.
clk
Tn
(clk
I/O
/1)
TOVn
clk
I/O
TCNTn MAX - 1 MAX BOTTOM BOTTOM + 1
TOVn
TCNTn MAX - 1 MAX BOTTOM BOTTOM + 1
clk
I/O
clk
Tn
(clk
I/O
/8)
OCFnx
OCRnx
TCNTn
OCRnx Value
OCRnx - 1 OCRnx OCRnx + 1 OCRnx + 2
clkI/O
clkTn
(clk
I/O
/8)

104
ATmega48A/PA/88A/PA/168A/PA/328/P [DATASHEET]
8271G–AVR–02/2013
Figure 15-11. Timer/Counter Timing Diagram, Clear Timer on Compare Match mode, with Prescaler (fclk_I/O/8)
OCFnx
OCRnx
TCNTn
(CTC)
TOP
TOP - 1 TOP BOTTOM BOTTOM + 1
clkI/O
clkTn
(clk
I/O
/8)

105
ATmega48A/PA/88A/PA/168A/PA/328/P [DATASHEET]
8271G–AVR–02/2013
15.9 Register Description
15.9.1 TCCR0A – Timer/Counter Control Register A
• Bits 7:6 – COM0A1:0: Compare Match Output A Mode
These bits control the Output Compare pin (OC0A) behavior. If one or both of the COM0A1:0 bits are set, the
OC0A output overrides the normal port functionality of the I/O pin it is connected to. However, note that the Data
Direction Register (DDR) bit corresponding to the OC0A pin must be set in order to enable the output driver.
When OC0A is connected to the pin, the function of the COM0A1:0 bits depends on the WGM02:0 bit setting.
Table 15-2 shows the COM0A1:0 bit functionality when the WGM02:0 bits are set to a normal or CTC mode (non-
PWM).
Table 15-3 shows the COM0A1:0 bit functionality when the WGM01:0 bits are set to fast PWM mode.
Note: 1. A special case occurs when OCR0A equals TOP and COM0A1 is set. In this case, the Compare Match is ignored,
but the set or clear is done at BOTTOM. See ”Fast PWM Mode” on page 100 for more details.
Table 15-4 shows the COM0A1:0 bit functionality when the WGM02:0 bits are set to phase correct PWM mode.
Bit 7 6 5 4 3 2 1 0
0x24 (0x44) COM0A1 COM0A0 COM0B1 COM0B0 – – WGM01 WGM00 TCCR0A
Read/Write R/W R/W R/W R/W R R R/W R/W
Initial Value 0 0 0 0 0 0 0 0
Table 15-2. Compare Output Mode, non-PWM Mode
COM0A1 COM0A0 Description
0 0 Normal port operation, OC0A disconnected.
0 1 Toggle OC0A on Compare Match
1 0 Clear OC0A on Compare Match
1 1 Set OC0A on Compare Match
Table 15-3. Compare Output Mode, Fast PWM Mode(1)
COM0A1 COM0A0 Description
0 0 Normal port operation, OC0A disconnected.
01
WGM02 = 0: Normal Port Operation, OC0A Disconnected.
WGM02 = 1: Toggle OC0A on Compare Match.
10
Clear OC0A on Compare Match, set OC0A at BOTTOM,
(non-inverting mode).
11
Set OC0A on Compare Match, clear OC0A at BOTTOM,
(inverting mode).

106
ATmega48A/PA/88A/PA/168A/PA/328/P [DATASHEET]
8271G–AVR–02/2013
Note: 1. A special case occurs when OCR0A equals TOP and COM0A1 is set. In this case, the Compare Match is ignored,
but the set or clear is done at TOP. See ”Phase Correct PWM Mode” on page 126 for more details.
• Bits 5:4 – COM0B1:0: Compare Match Output B Mode
These bits control the Output Compare pin (OC0B) behavior. If one or both of the COM0B1:0 bits are set, the
OC0B output overrides the normal port functionality of the I/O pin it is connected to. However, note that the Data
Direction Register (DDR) bit corresponding to the OC0B pin must be set in order to enable the output driver.
When OC0B is connected to the pin, the function of the COM0B1:0 bits depends on the WGM02:0 bit setting.
Table 15-5 shows the COM0B1:0 bit functionality when the WGM02:0 bits are set to a normal or CTC mode (non-
PWM).
Table 15-6 shows the COM0B1:0 bit functionality when the WGM02:0 bits are set to fast PWM mode.
Note: 1. A special case occurs when OCR0B equals TOP and COM0B1 is set. In this case, the Compare Match is ignored,
but the set or clear is done at TOP. See ”Fast PWM Mode” on page 100 for more details.
Table 15-7 shows the COM0B1:0 bit functionality when the WGM02:0 bits are set to phase correct PWM mode.
Table 15-4. Compare Output Mode, Phase Correct PWM Mode(1)
COM0A1 COM0A0 Description
0 0 Normal port operation, OC0A disconnected.
01
WGM02 = 0: Normal Port Operation, OC0A Disconnected.
WGM02 = 1: Toggle OC0A on Compare Match.
10
Clear OC0A on Compare Match when up-counting. Set OC0A on
Compare Match when down-counting.
11
Set OC0A on Compare Match when up-counting. Clear OC0A on
Compare Match when down-counting.
Table 15-5. Compare Output Mode, non-PWM Mode
COM0B1 COM0B0 Description
0 0 Normal port operation, OC0B disconnected.
0 1 Toggle OC0B on Compare Match
1 0 Clear OC0B on Compare Match
1 1 Set OC0B on Compare Match
Table 15-6. Compare Output Mode, Fast PWM Mode(1)
COM0B1 COM0B0 Description
0 0 Normal port operation, OC0B disconnected.
01Reserved
10
Clear OC0B on Compare Match, set OC0B at BOTTOM,
(non-inverting mode)
11
Set OC0B on Compare Match, clear OC0B at BOTTOM,
(inverting mode).

107
ATmega48A/PA/88A/PA/168A/PA/328/P [DATASHEET]
8271G–AVR–02/2013
Note: 1. A special case occurs when OCR0B equals TOP and COM0B1 is set. In this case, the Compare Match is ignored,
but the set or clear is done at TOP. See ”Phase Correct PWM Mode” on page 101 for more details.
• Bits 3, 2 – Reserved
These bits are reserved bits in the ATmega48A/PA/88A/PA/168A/PA/328/P and will always read as zero.
• Bits 1:0 – WGM01:0: Waveform Generation Mode
Combined with the WGM02 bit found in the TCCR0B Register, these bits control the counting sequence of the
counter, the source for maximum (TOP) counter value, and what type of waveform generation to be used, see
Table 15-8. Modes of operation supported by the Timer/Counter unit are: Normal mode (counter), Clear Timer on
Compare Match (CTC) mode, and two types of Pulse Width Modulation (PWM) modes (see ”Modes of Operation”
on page 99).
Notes: 1. MAX = 0xFF
2. BOTTOM = 0x00
Table 15-7. Compare Output Mode, Phase Correct PWM Mode(1)
COM0B1 COM0B0 Description
0 0 Normal port operation, OC0B disconnected.
01Reserved
10
Clear OC0B on Compare Match when up-counting. Set OC0B on
Compare Match when down-counting.
11
Set OC0B on Compare Match when up-counting. Clear OC0B on
Compare Match when down-counting.
Table 15-8. Waveform Generation Mode Bit Description
Mode WGM02 WGM01 WGM00
Timer/Counter
Mode of
Operation TOP
Update of
OCRx at
TOV Flag
Set on(1)(2)
0 0 0 0 Normal 0xFF Immediate MAX
10 0 1
PWM, Phase
Correct 0xFF TOP BOTTOM
2 0 1 0 CTC OCRA Immediate MAX
3 0 1 1 Fast PWM 0xFF BOTTOM MAX
4 1 0 0 Reserved – – –
51 0 1
PWM, Phase
Correct OCRA TOP BOTTOM
6 1 1 0 Reserved – – –
7 1 1 1 Fast PWM OCRA BOTTOM TOP

108
ATmega48A/PA/88A/PA/168A/PA/328/P [DATASHEET]
8271G–AVR–02/2013
15.9.2 TCCR0B – Timer/Counter Control Register B
• Bit 7 – FOC0A: Force Output Compare A
The FOC0A bit is only active when the WGM bits specify a non-PWM mode.
However, for ensuring compatibility with future devices, this bit must be set to zero when TCCR0B is written when
operating in PWM mode. When writing a logical one to the FOC0A bit, an immediate Compare Match is forced on
the Waveform Generation unit. The OC0A output is changed according to its COM0A1:0 bits setting. Note that the
FOC0A bit is implemented as a strobe. Therefore it is the value present in the COM0A1:0 bits that determines the
effect of the forced compare.
A FOC0A strobe will not generate any interrupt, nor will it clear the timer in CTC mode using OCR0A as TOP.
The FOC0A bit is always read as zero.
• Bit 6 – FOC0B: Force Output Compare B
The FOC0B bit is only active when the WGM bits specify a non-PWM mode.
However, for ensuring compatibility with future devices, this bit must be set to zero when TCCR0B is written when
operating in PWM mode. When writing a logical one to the FOC0B bit, an immediate Compare Match is forced on
the Waveform Generation unit. The OC0B output is changed according to its COM0B1:0 bits setting. Note that the
FOC0B bit is implemented as a strobe. Therefore it is the value present in the COM0B1:0 bits that determines the
effect of the forced compare.
A FOC0B strobe will not generate any interrupt, nor will it clear the timer in CTC mode using OCR0B as TOP.
The FOC0B bit is always read as zero.
• Bits 5:4 – Reserved
These bits are reserved bits in the ATmega48A/PA/88A/PA/168A/PA/328/P and will always read as zero.
• Bit 3 – WGM02: Waveform Generation Mode
See the description in the ”TCCR0A – Timer/Counter Control Register A” on page 105.
• Bits 2:0 – CS02:0: Clock Select
The three Clock Select bits select the clock source to be used by the Timer/Counter.
Bit 7 6 5 4 3 2 1 0
0x25 (0x45) FOC0A FOC0B – – WGM02 CS02 CS01 CS00 TCCR0B
Read/Write W W R R R/W R/W R/W R/W
Initial Value 0 0 0 0 0 0 0 0

109
ATmega48A/PA/88A/PA/168A/PA/328/P [DATASHEET]
8271G–AVR–02/2013
If external pin modes are used for the Timer/Counter0, transitions on the T0 pin will clock the counter even if the
pin is configured as an output. This feature allows software control of the counting.
15.9.3 TCNT0 – Timer/Counter Register
The Timer/Counter Register gives direct access, both for read and write operations, to the Timer/Counter unit 8-bit
counter. Writing to the TCNT0 Register blocks (removes) the Compare Match on the following timer clock. Modify-
ing the counter (TCNT0) while the counter is running, introduces a risk of missing a Compare Match between
TCNT0 and the OCR0x Registers.
15.9.4 OCR0A – Output Compare Register A
The Output Compare Register A contains an 8-bit value that is continuously compared with the counter value
(TCNT0). A match can be used to generate an Output Compare interrupt, or to generate a waveform output on the
OC0A pin.
15.9.5 OCR0B – Output Compare Register B
The Output Compare Register B contains an 8-bit value that is continuously compared with the counter value
(TCNT0). A match can be used to generate an Output Compare interrupt, or to generate a waveform output on the
OC0B pin.
Table 15-9. Clock Select Bit Description
CS02 CS01 CS00 Description
0 0 0 No clock source (Timer/Counter stopped)
001clk
I/O/(No prescaling)
010clk
I/O/8 (From prescaler)
011clk
I/O/64 (From prescaler)
100clk
I/O/256 (From prescaler)
101clk
I/O/1024 (From prescaler)
1 1 0 External clock source on T0 pin. Clock on falling edge.
1 1 1 External clock source on T0 pin. Clock on rising edge.
Bit 76543210
0x26 (0x46) TCNT0[7:0] TCNT0
Read/Write R/W R/W R/W R/W R/W R/W R/W R/W
Initial Value 0 0 0 0 0 0 0 0
Bit 76543210
0x27 (0x47) OCR0A[7:0] OCR0A
Read/Write R/W R/W R/W R/W R/W R/W R/W R/W
Initial Value 0 0 0 0 0 0 0 0
Bit 76543210
0x28 (0x48) OCR0B[7:0] OCR0B
Read/Write R/W R/W R/W R/W R/W R/W R/W R/W
Initial Value 0 0 0 0 0 0 0 0

110
ATmega48A/PA/88A/PA/168A/PA/328/P [DATASHEET]
8271G–AVR–02/2013
15.9.6 TIMSK0 – Timer/Counter Interrupt Mask Register
• Bits 7:3 – Reserved
These bits are reserved bits in the ATmega48A/PA/88A/PA/168A/PA/328/P and will always read as zero.
• Bit 2 – OCIE0B: Timer/Counter Output Compare Match B Interrupt Enable
When the OCIE0B bit is written to one, and the I-bit in the Status Register is set, the Timer/Counter Compare
Match B interrupt is enabled. The corresponding interrupt is executed if a Compare Match in Timer/Counter occurs,
i.e., when the OCF0B bit is set in the Timer/Counter Interrupt Flag Register – TIFR0.
• Bit 1 – OCIE0A: Timer/Counter0 Output Compare Match A Interrupt Enable
When the OCIE0A bit is written to one, and the I-bit in the Status Register is set, the Timer/Counter0 Compare
Match A interrupt is enabled. The corresponding interrupt is executed if a Compare Match in Timer/Counter0
occurs, i.e., when the OCF0A bit is set in the Timer/Counter 0 Interrupt Flag Register – TIFR0.
• Bit 0 – TOIE0: Timer/Counter0 Overflow Interrupt Enable
When the TOIE0 bit is written to one, and the I-bit in the Status Register is set, the Timer/Counter0 Overflow inter-
rupt is enabled. The corresponding interrupt is executed if an overflow in Timer/Counter0 occurs, i.e., when the
TOV0 bit is set in the Timer/Counter 0 Interrupt Flag Register – TIFR0.
15.9.7 TIFR0 – Timer/Counter 0 Interrupt Flag Register
• Bits 7:3 – Reserved
These bits are reserved bits in the ATmega48A/PA/88A/PA/168A/PA/328/P and will always read as zero.
• Bit 2 – OCF0B: Timer/Counter 0 Output Compare B Match Flag
The OCF0B bit is set when a Compare Match occurs between the Timer/Counter and the data in OCR0B – Output
Compare Register0 B. OCF0B is cleared by hardware when executing the corresponding interrupt handling vector.
Alternatively, OCF0B is cleared by writing a logic one to the flag. When the I-bit in SREG, OCIE0B (Timer/Counter
Compare B Match Interrupt Enable), and OCF0B are set, the Timer/Counter Compare Match Interrupt is executed.
• Bit 1 – OCF0A: Timer/Counter 0 Output Compare A Match Flag
The OCF0A bit is set when a Compare Match occurs between the Timer/Counter0 and the data in OCR0A – Out-
put Compare Register0. OCF0A is cleared by hardware when executing the corresponding interrupt handling
vector. Alternatively, OCF0A is cleared by writing a logic one to the flag. When the I-bit in SREG, OCIE0A
(Timer/Counter0 Compare Match Interrupt Enable), and OCF0A are set, the Timer/Counter0 Compare Match Inter-
rupt is executed.
• Bit 0 – TOV0: Timer/Counter0 Overflow Flag
The bit TOV0 is set when an overflow occurs in Timer/Counter0. TOV0 is cleared by hardware when executing the
corresponding interrupt handling vector. Alternatively, TOV0 is cleared by writing a logic one to the flag. When the
Bit 7 6 5 4 3 2 1 0
(0x6E) – – – – – OCIE0B OCIE0A TOIE0 TIMSK0
Read/Write RRRRRR/WR/WR/W
Initial Value 0 0 0 0 0 0 0 0
Bit 76543210
0x15 (0x35) –––––OCF0BOCF0ATOV0TIFR0
Read/Write R R R R R R/W R/W R/W
Initial Value 0 0 0 0 0 0 0 0

111
ATmega48A/PA/88A/PA/168A/PA/328/P [DATASHEET]
8271G–AVR–02/2013
SREG I-bit, TOIE0 (Timer/Counter0 Overflow Interrupt Enable), and TOV0 are set, the Timer/Counter0 Overflow
interrupt is executed.
The setting of this flag is dependent of the WGM02:0 bit setting. Refer to Table 15-8, ”Waveform Generation Mode
Bit Description” on page 107.

112
ATmega48A/PA/88A/PA/168A/PA/328/P [DATASHEET]
8271G–AVR–02/2013
16. 16-bit Timer/Counter1 with PWM
16.1 Features
•True 16-bit Design (i.e., Allows 16-bit PWM)
•Two independent Output Compare Units
•Double Buffered Output Compare Registers
•One Input Capture Unit
•Input Capture Noise Canceler
•Clear Timer on Compare Match (Auto Reload)
•Glitch-free, Phase Correct Pulse Width Modulator (PWM)
•Variable PWM Period
•Frequency Generator
•External Event Counter
•Four independent interrupt Sources (TOV1, OCF1A, OCF1B, and ICF1)
16.2 Overview
The 16-bit Timer/Counter unit allows accurate program execution timing (event management), wave generation,
and signal timing measurement.
Most register and bit references in this section are written in general form. A lower case “n” replaces the
Timer/Counter number, and a lower case “x” replaces the Output Compare unit channel. However, when using the
register or bit defines in a program, the precise form must be used, i.e., TCNT1 for accessing Timer/Counter1
counter value and so on.
A simplified block diagram of the 16-bit Timer/Counter is shown in Figure 16-1. For the actual placement of I/O
pins, refer to ”Pinout ATmega48A/PA/88A/PA/168A/PA/328/P” on page 2. CPU accessible I/O Registers, including
I/O bits and I/O pins, are shown in bold. The device-specific I/O Register and bit locations are listed in the ”Register
Description” on page 132.
The PRTIM1 bit in ”PRR – Power Reduction Register” on page 44 must be written to zero to enable
Timer/Counter1 module.

113
ATmega48A/PA/88A/PA/168A/PA/328/P [DATASHEET]
8271G–AVR–02/2013
Figure 16-1. 16-bit Timer/Counter Block Diagram(1)
Note: 1. Refer to Figure 1-1 on page 2, Table 14-3 on page 83 and Table 14-9 on page 89 for Timer/Counter1 pin
placement and description.
16.2.1 Registers
The Timer/Counter (TCNT1), Output Compare Registers (OCR1A/B), and Input Capture Register (ICR1) are all
16-bit registers. Special procedures must be followed when accessing the 16-bit registers. These procedures are
described in the section ”Accessing 16-bit Registers” on page 114. The Timer/Counter Control Registers
(TCCR1A/B) are 8-bit registers and have no CPU access restrictions. Interrupt requests (abbreviated to Int.Req. in
the figure) signals are all visible in the Timer Interrupt Flag Register (TIFR1). All interrupts are individually masked
with the Timer Interrupt Mask Register (TIMSK1). TIFR1 and TIMSK1 are not shown in the figure.
The Timer/Counter can be clocked internally, via the prescaler, or by an external clock source on the T1 pin. The
Clock Select logic block controls which clock source and edge the Timer/Counter uses to increment (or decrement)
its value. The Timer/Counter is inactive when no clock source is selected. The output from the Clock Select logic is
referred to as the timer clock (clkT1).
The double buffered Output Compare Registers (OCR1A/B) are compared with the Timer/Counter value at all time.
The result of the compare can be used by the Waveform Generator to generate a PWM or variable frequency out-
put on the Output Compare pin (OC1A/B). See ”Output Compare Units” on page 120. The compare match event
will also set the Compare Match Flag (OCF1A/B) which can be used to generate an Output Compare interrupt
request.
Clock Select
Timer/Counter
DATA BU S
OCRnA
OCRnB
ICRn
=
=
TCNTn
Waveform
Generation
Waveform
Generation
OCnA
OCnB
Noise
Canceler
ICPn
=
Fixed
TOP
Values
Edge
Detector
Control Logic
=
0
TOP BOTTOM
Count
Clear
Direction
TOVn
(Int.Req.)
OCnA
(Int.Req.)
OCnB
(Int.Req.)
ICFn (Int.Req.)
TCCRnA TCCRnB
( From Analog
Comparator Ouput )
Tn
Edge
Detector
( From Prescaler )
clk
Tn

114
ATmega48A/PA/88A/PA/168A/PA/328/P [DATASHEET]
8271G–AVR–02/2013
The Input Capture Register can capture the Timer/Counter value at a given external (edge triggered) event on
either the Input Capture pin (ICP1) or on the Analog Comparator pins (See ”Analog Comparator” on page 239) The
Input Capture unit includes a digital filtering unit (Noise Canceler) for reducing the chance of capturing noise
spikes.
The TOP value, or maximum Timer/Counter value, can in some modes of operation be defined by either the
OCR1A Register, the ICR1 Register, or by a set of fixed values. When using OCR1A as TOP value in a PWM
mode, the OCR1A Register can not be used for generating a PWM output. However, the TOP value will in this
case be double buffered allowing the TOP value to be changed in run time. If a fixed TOP value is required, the
ICR1 Register can be used as an alternative, freeing the OCR1A to be used as PWM output.
16.2.2 Definitions
The following definitions are used extensively throughout the section:
16.3 Accessing 16-bit Registers
The TCNT1, OCR1A/B, and ICR1 are 16-bit registers that can be accessed by the AVR CPU via the 8-bit data bus.
The 16-bit register must be byte accessed using two read or write operations. Each 16-bit timer has a single 8-bit
register for temporary storing of the high byte of the 16-bit access. The same temporary register is shared between
all 16-bit registers within each 16-bit timer. Accessing the low byte triggers the 16-bit read or write operation. When
the low byte of a 16-bit register is written by the CPU, the high byte stored in the temporary register, and the low
byte written are both copied into the 16-bit register in the same clock cycle. When the low byte of a 16-bit register is
read by the CPU, the high byte of the 16-bit register is copied into the temporary register in the same clock cycle as
the low byte is read.
Not all 16-bit accesses uses the temporary register for the high byte. Reading the OCR1A/B 16-bit registers does
not involve using the temporary register.
To do a 16-bit write, the high byte must be written before the low byte. For a 16-bit read, the low byte must be read
before the high byte.
The following code examples show how to access the 16-bit Timer Registers assuming that no interrupts updates
the temporary register. The same principle can be used directly for accessing the OCR1A/B and ICR1 Registers.
Note that when using “C”, the compiler handles the 16-bit access.
BOTTOM The counter reaches the BOTTOM when it becomes 0x0000.
MAX The counter reaches its MAXimum when it becomes 0xFFFF (decimal 65535).
TOP
The counter reaches the TOP when it becomes equal to the highest value in the count
sequence. The TOP value can be assigned to be one of the fixed values: 0x00FF, 0x01FF,
or 0x03FF, or to the value stored in the OCR1A or ICR1 Register. The assignment is
dependent of the mode of operation.

115
ATmega48A/PA/88A/PA/168A/PA/328/P [DATASHEET]
8271G–AVR–02/2013
Note: 1. See ”About Code Examples” on page 7.
For I/O Registers located in extended I/O map, “IN”, “OUT”, “SBIS”, “SBIC”, “CBI”, and “SBI” instructions must be
replaced with instructions that allow access to extended I/O. Typically “LDS” and “STS” combined with “SBRS”,
“SBRC”, “SBR”, and “CBR”.
The assembly code example returns the TCNT1 value in the r17:r16 register pair.
It is important to notice that accessing 16-bit registers are atomic operations. If an interrupt occurs between the two
instructions accessing the 16-bit register, and the interrupt code updates the temporary register by accessing the
same or any other of the 16-bit Timer Registers, then the result of the access outside the interrupt will be corrupted.
Therefore, when both the main code and the interrupt code update the temporary register, the main code must dis-
able the interrupts during the 16-bit access.
The following code examples show how to do an atomic read of the TCNT1 Register contents. Reading any of the
OCR1A/B or ICR1 Registers can be done by using the same principle.
Assembly Code Examples(1)
...
; Set TCNT1 to 0x01FF
ldi r17,0x01
ldi r16,0xFF
out TCNT1H,r17
out TCNT1L,r16
; Read TCNT1 into r17:r16
in r16,TCNT1L
in r17,TCNT1H
...
C Code Examples(1)
unsigned int i;
...
/* Set TCNT1 to 0x01FF */
TCNT1 = 0x1FF;
/* Read TCNT1 into i */
i = TCNT1;
...

116
ATmega48A/PA/88A/PA/168A/PA/328/P [DATASHEET]
8271G–AVR–02/2013
Note: 1. See ”About Code Examples” on page 7.
For I/O Registers located in extended I/O map, “IN”, “OUT”, “SBIS”, “SBIC”, “CBI”, and “SBI” instructions must be
replaced with instructions that allow access to extended I/O. Typically “LDS” and “STS” combined with “SBRS”,
“SBRC”, “SBR”, and “CBR”.
The assembly code example returns the TCNT1 value in the r17:r16 register pair.
The following code examples show how to do an atomic write of the TCNT1 Register contents. Writing any of the
OCR1A/B or ICR1 Registers can be done by using the same principle.
Assembly Code Example(1)
TIM16_ReadTCNT1:
; Save global interrupt flag
in r18,SREG
; Disable interrupts
cli
; Read TCNT1 into r17:r16
in r16,TCNT1L
in r17,TCNT1H
; Restore global interrupt flag
out SREG,r18
ret
C Code Example(1)
unsigned int TIM16_ReadTCNT1( void )
{
unsigned char sreg;
unsigned int i;
/* Save global interrupt flag */
sreg = SREG;
/* Disable interrupts */
_CLI();
/* Read TCNT1 into i */
i = TCNT1;
/* Restore global interrupt flag */
SREG = sreg;
return i;
}

117
ATmega48A/PA/88A/PA/168A/PA/328/P [DATASHEET]
8271G–AVR–02/2013
Note: 1. See ”About Code Examples” on page 7.
For I/O Registers located in extended I/O map, “IN”, “OUT”, “SBIS”, “SBIC”, “CBI”, and “SBI” instructions must be
replaced with instructions that allow access to extended I/O. Typically “LDS” and “STS” combined with “SBRS”,
“SBRC”, “SBR”, and “CBR”.
The assembly code example requires that the r17:r16 register pair contains the value to be written to TCNT1.
16.3.1 Reusing the Temporary High Byte Register
If writing to more than one 16-bit register where the high byte is the same for all registers written, then the high byte
only needs to be written once. However, note that the same rule of atomic operation described previously also
applies in this case.
16.4 Timer/Counter Clock Sources
The Timer/Counter can be clocked by an internal or an external clock source. The clock source is selected by the
Clock Select logic which is controlled by the Clock Select (CS12:0) bits located in the Timer/Counter control Regis-
ter B (TCCR1B). For details on clock sources and prescaler, see ”Timer/Counter0 and Timer/Counter1 Prescalers”
on page 139.
Assembly Code Example(1)
TIM16_WriteTCNT1:
; Save global interrupt flag
in r18,SREG
; Disable interrupts
cli
; Set TCNT1 to r17:r16
out TCNT1H,r17
out TCNT1L,r16
; Restore global interrupt flag
out SREG,r18
ret
C Code Example(1)
void TIM16_WriteTCNT1( unsigned int i )
{
unsigned char sreg;
unsigned int i;
/* Save global interrupt flag */
sreg = SREG;
/* Disable interrupts */
_CLI();
/* Set TCNT1 to i */
TCNT1 = i;
/* Restore global interrupt flag */
SREG = sreg;
}

118
ATmega48A/PA/88A/PA/168A/PA/328/P [DATASHEET]
8271G–AVR–02/2013
16.5 Counter Unit
The main part of the 16-bit Timer/Counter is the programmable 16-bit bi-directional counter unit. Figure 16-2 shows
a block diagram of the counter and its surroundings.
Figure 16-2. Counter Unit Block Diagram
Signal description (internal signals):
Count Increment or decrement TCNT1 by 1.
Direction Select between increment and decrement.
Clear Clear TCNT1 (set all bits to zero).
clkT1Timer/Counter clock.
TOP Signalize that TCNT1 has reached maximum value.
BOTTOM Signalize that TCNT1 has reached minimum value (zero).
The 16-bit counter is mapped into two 8-bit I/O memory locations: Counter High (TCNT1H) containing the upper
eight bits of the counter, and Counter Low (TCNT1L) containing the lower eight bits. The TCNT1H Register can
only be indirectly accessed by the CPU. When the CPU does an access to the TCNT1H I/O location, the CPU
accesses the high byte temporary register (TEMP). The temporary register is updated with the TCNT1H value
when the TCNT1L is read, and TCNT1H is updated with the temporary register value when TCNT1L is written. This
allows the CPU to read or write the entire 16-bit counter value within one clock cycle via the 8-bit data bus. It is
important to notice that there are special cases of writing to the TCNT1 Register when the counter is counting that
will give unpredictable results. The special cases are described in the sections where they are of importance.
Depending on the mode of operation used, the counter is cleared, incremented, or decremented at each timer
clock (clkT1). The clkT1 can be generated from an external or internal clock source, selected by the Clock Select bits
(CS12:0). When no clock source is selected (CS12:0 = 0) the timer is stopped. However, the TCNT1 value can be
accessed by the CPU, independent of whether clkT1 is present or not. A CPU write overrides (has priority over) all
counter clear or count operations.
The counting sequence is determined by the setting of the Waveform Generation mode bits (WGM13:0) located in
the Timer/Counter Control Registers A and B (TCCR1A and TCCR1B). There are close connections between how
the counter behaves (counts) and how waveforms are generated on the Output Compare outputs OC1x. For more
details about advanced counting sequences and waveform generation, see ”Modes of Operation” on page 123.
The Timer/Counter Overflow Flag (TOV1) is set according to the mode of operation selected by the WGM13:0 bits.
TOV1 can be used for generating a CPU interrupt.
16.6 Input Capture Unit
The Timer/Counter incorporates an Input Capture unit that can capture external events and give them a time-
stamp indicating time of occurrence. The external signal indicating an event, or multiple events, can be applied via
TEMP (8-bit)
DATA BUS
(8-bit)
TCNTn (16-bit Counter)
TCNTnH (8-bit) TCNTnL (8-bit) Control Logic
Count
Clear
Direction
TOVn
(Int.Req.)
Clock Select
TOP BOTTOM
Tn
Edge
Detector
( From Prescaler )
clkTn

119
ATmega48A/PA/88A/PA/168A/PA/328/P [DATASHEET]
8271G–AVR–02/2013
the ICP1 pin or alternatively, via the analog-comparator unit. The time-stamps can then be used to calculate fre-
quency, duty-cycle, and other features of the signal applied. Alternatively the time-stamps can be used for creating
a log of the events.
The Input Capture unit is illustrated by the block diagram shown in Figure 16-3. The elements of the block diagram
that are not directly a part of the Input Capture unit are gray shaded. The small “n” in register and bit names indi-
cates the Timer/Counter number.
Figure 16-3. Input Capture Unit Block Diagram
When a change of the logic level (an event) occurs on the Input Capture pin (ICP1), alternatively on the Analog
Comparator output (ACO), and this change confirms to the setting of the edge detector, a capture will be triggered.
When a capture is triggered, the 16-bit value of the counter (TCNT1) is written to the Input Capture Register
(ICR1). The Input Capture Flag (ICF1) is set at the same system clock as the TCNT1 value is copied into ICR1
Register. If enabled (ICIE1 = 1), the Input Capture Flag generates an Input Capture interrupt. The ICF1 Flag is
automatically cleared when the interrupt is executed. Alternatively the ICF1 Flag can be cleared by software by
writing a logical one to its I/O bit location.
Reading the 16-bit value in the Input Capture Register (ICR1) is done by first reading the low byte (ICR1L) and
then the high byte (ICR1H). When the low byte is read the high byte is copied into the high byte temporary register
(TEMP). When the CPU reads the ICR1H I/O location it will access the TEMP Register.
The ICR1 Register can only be written when using a Waveform Generation mode that utilizes the ICR1 Register for
defining the counter’s TOP value. In these cases the Waveform Generation mode (WGM13:0) bits must be set
before the TOP value can be written to the ICR1 Register. When writing the ICR1 Register the high byte must be
written to the ICR1H I/O location before the low byte is written to ICR1L.
For more information on how to access the 16-bit registers refer to ”Accessing 16-bit Registers” on page 114.
16.6.1 Input Capture Trigger Source
The main trigger source for the Input Capture unit is the Input Capture pin (ICP1). Timer/Counter1 can alternatively
use the Analog Comparator output as trigger source for the Input Capture unit. The Analog Comparator is selected
as trigger source by setting the Analog Comparator Input Capture (ACIC) bit in the Analog Comparator Control and
ICFn (Int.Req.)
Analog
Comparator
WRITE ICRn (16-bit Register)
ICRnH (8-bit)
Noise
Canceler
ICPn
Edge
Detector
TEMP (8-bit)
DATA BUS
(8-bit)
ICRnL (8-bit)
TCNTn (16-bit Counter)
TCNTnH (8-bit) TCNTnL (8-bit)
ACIC* ICNC ICES
ACO*

120
ATmega48A/PA/88A/PA/168A/PA/328/P [DATASHEET]
8271G–AVR–02/2013
Status Register (ACSR). Be aware that changing trigger source can trigger a capture. The Input Capture Flag must
therefore be cleared after the change.
Both the Input Capture pin (ICP1) and the Analog Comparator output (ACO) inputs are sampled using the same
technique as for the T1 pin (Figure 17-1 on page 139). The edge detector is also identical. However, when the
noise canceler is enabled, additional logic is inserted before the edge detector, which increases the delay by four
system clock cycles. Note that the input of the noise canceler and edge detector is always enabled unless the
Timer/Counter is set in a Waveform Generation mode that uses ICR1 to define TOP.
An Input Capture can be triggered by software by controlling the port of the ICP1 pin.
16.6.2 Noise Canceler
The noise canceler improves noise immunity by using a simple digital filtering scheme. The noise canceler input is
monitored over four samples, and all four must be equal for changing the output that in turn is used by the edge
detector.
The noise canceler is enabled by setting the Input Capture Noise Canceler (ICNC1) bit in Timer/Counter Control
Register B (TCCR1B). When enabled the noise canceler introduces additional four system clock cycles of delay
from a change applied to the input, to the update of the ICR1 Register. The noise canceler uses the system clock
and is therefore not affected by the prescaler.
16.6.3 Using the Input Capture Unit
The main challenge when using the Input Capture unit is to assign enough processor capacity for handling the
incoming events. The time between two events is critical. If the processor has not read the captured value in the
ICR1 Register before the next event occurs, the ICR1 will be overwritten with a new value. In this case the result of
the capture will be incorrect.
When using the Input Capture interrupt, the ICR1 Register should be read as early in the interrupt handler routine
as possible. Even though the Input Capture interrupt has relatively high priority, the maximum interrupt response
time is dependent on the maximum number of clock cycles it takes to handle any of the other interrupt requests.
Using the Input Capture unit in any mode of operation when the TOP value (resolution) is actively changed during
operation, is not recommended.
Measurement of an external signal’s duty cycle requires that the trigger edge is changed after each capture.
Changing the edge sensing must be done as early as possible after the ICR1 Register has been read. After a
change of the edge, the Input Capture Flag (ICF1) must be cleared by software (writing a logical one to the I/O bit
location). For measuring frequency only, the clearing of the ICF1 Flag is not required (if an interrupt handler is
used).
16.7 Output Compare Units
The 16-bit comparator continuously compares TCNT1 with the Output Compare Register (OCR1x). If TCNT equals
OCR1x the comparator signals a match. A match will set the Output Compare Flag (OCF1x) at the next timer clock
cycle. If enabled (OCIE1x = 1), the Output Compare Flag generates an Output Compare interrupt. The OCF1x Flag
is automatically cleared when the interrupt is executed. Alternatively the OCF1x Flag can be cleared by software
by writing a logical one to its I/O bit location. The Waveform Generator uses the match signal to generate an output
according to operating mode set by the Waveform Generation mode (WGM13:0) bits and Compare Output mode
(COM1x1:0) bits. The TOP and BOTTOM signals are used by the Waveform Generator for handling the special
cases of the extreme values in some modes of operation (See Section “16.9” on page 123.)
A special feature of Output Compare unit A allows it to define the Timer/Counter TOP value (i.e., counter resolu-
tion). In addition to the counter resolution, the TOP value defines the period time for waveforms generated by the
Waveform Generator.

121
ATmega48A/PA/88A/PA/168A/PA/328/P [DATASHEET]
8271G–AVR–02/2013
Figure 16-4 shows a block diagram of the Output Compare unit. The small “n” in the register and bit names indi-
cates the device number (n = 1 for Timer/Counter 1), and the “x” indicates Output Compare unit (A/B). The
elements of the block diagram that are not directly a part of the Output Compare unit are gray shaded.
Figure 16-4. Output Compare Unit, Block Diagram
The OCR1x Register is double buffered when using any of the twelve Pulse Width Modulation (PWM) modes. For
the Normal and Clear Timer on Compare (CTC) modes of operation, the double buffering is disabled. The double
buffering synchronizes the update of the OCR1x Compare Register to either TOP or BOTTOM of the counting
sequence. The synchronization prevents the occurrence of odd-length, non-symmetrical PWM pulses, thereby
making the output glitch-free.
The OCR1x Register access may seem complex, but this is not case. When the double buffering is enabled, the
CPU has access to the OCR1x Buffer Register, and if double buffering is disabled the CPU will access the OCR1x
directly. The content of the OCR1x (Buffer or Compare) Register is only changed by a write operation (the
Timer/Counter does not update this register automatically as the TCNT1 and ICR1 Register). Therefore OCR1x is
not read via the high byte temporary register (TEMP). However, it is a good practice to read the low byte first as
when accessing other 16-bit registers. Writing the OCR1x Registers must be done via the TEMP Register since the
compare of all 16 bits is done continuously. The high byte (OCR1xH) has to be written first. When the high byte I/O
location is written by the CPU, the TEMP Register will be updated by the value written. Then when the low byte
(OCR1xL) is written to the lower eight bits, the high byte will be copied into the upper 8-bits of either the OCR1x
buffer or OCR1x Compare Register in the same system clock cycle.
For more information of how to access the 16-bit registers refer to ”Accessing 16-bit Registers” on page 114.
16.7.1 Force Output Compare
In non-PWM Waveform Generation modes, the match output of the comparator can be forced by writing a one to
the Force Output Compare (FOC1x) bit. Forcing compare match will not set the OCF1x Flag or reload/clear the
timer, but the OC1x pin will be updated as if a real compare match had occurred (the COM11:0 bits settings define
whether the OC1x pin is set, cleared or toggled).
OCFnx (Int.Req.)
=
(16-bit Comparator )
OCRnx Buffer (16-bit Register)
OCRnxH Buf. (8-bit)
OCnx
TEMP (8-bit)
DATA BUS
(8-bit)
OCRnxL Buf. (8-bit)
TCNTn (16-bit Counter)
TCNTnH (8-bit) TCNTnL (8-bit)
COMnx1:0WGMn3:0
OCRnx (16-bit Register)
OCRnxH (8-bit) OCRnxL (8-bit)
Waveform Generator
TOP
BOTTOM

122
ATmega48A/PA/88A/PA/168A/PA/328/P [DATASHEET]
8271G–AVR–02/2013
16.7.2 Compare Match Blocking by TCNT1 Write
All CPU writes to the TCNT1 Register will block any compare match that occurs in the next timer clock cycle, even
when the timer is stopped. This feature allows OCR1x to be initialized to the same value as TCNT1 without trigger-
ing an interrupt when the Timer/Counter clock is enabled.
16.7.3 Using the Output Compare Unit
Since writing TCNT1 in any mode of operation will block all compare matches for one timer clock cycle, there are
risks involved when changing TCNT1 when using any of the Output Compare channels, independent of whether
the Timer/Counter is running or not. If the value written to TCNT1 equals the OCR1x value, the compare match will
be missed, resulting in incorrect waveform generation. Do not write the TCNT1 equal to TOP in PWM modes with
variable TOP values. The compare match for the TOP will be ignored and the counter will continue to 0xFFFF.
Similarly, do not write the TCNT1 value equal to BOTTOM when the counter is downcounting.
The setup of the OC1x should be performed before setting the Data Direction Register for the port pin to output.
The easiest way of setting the OC1x value is to use the Force Output Compare (FOC1x) strobe bits in Normal
mode. The OC1x Register keeps its value even when changing between Waveform Generation modes.
Be aware that the COM1x1:0 bits are not double buffered together with the compare value. Changing the
COM1x1:0 bits will take effect immediately.
16.8 Compare Match Output Unit
The Compare Output mode (COM1x1:0) bits have two functions. The Waveform Generator uses the COM1x1:0
bits for defining the Output Compare (OC1x) state at the next compare match. Secondly the COM1x1:0 bits control
the OC1x pin output source. Figure 16-5 shows a simplified schematic of the logic affected by the COM1x1:0 bit
setting. The I/O Registers, I/O bits, and I/O pins in the figure are shown in bold. Only the parts of the general I/O
Port Control Registers (DDR and PORT) that are affected by the COM1x1:0 bits are shown. When referring to the
OC1x state, the reference is for the internal OC1x Register, not the OC1x pin. If a system reset occur, the OC1x
Register is reset to “0”.
Figure 16-5. Compare Match Output Unit, Schematic
PORT
DDR
DQ
DQ
OCnx
Pin
OCnx
DQ
Waveform
Generator
COMnx1
COMnx0
0
1
DATA B US
FOCnx
clk
I/O

123
ATmega48A/PA/88A/PA/168A/PA/328/P [DATASHEET]
8271G–AVR–02/2013
The general I/O port function is overridden by the Output Compare (OC1x) from the Waveform Generator if either
of the COM1x1:0 bits are set. However, the OC1x pin direction (input or output) is still controlled by the Data Direc-
tion Register (DDR) for the port pin. The Data Direction Register bit for the OC1x pin (DDR_OC1x) must be set as
output before the OC1x value is visible on the pin. The port override function is generally independent of the Wave-
form Generation mode, but there are some exceptions. Refer to Table 16-1 on page 132, Table 16-2 on page 132
and Table 16-3 on page 133 for details.
The design of the Output Compare pin logic allows initialization of the OC1x state before the output is enabled.
Note that some COM1x1:0 bit settings are reserved for certain modes of operation. See ”Register Description” on
page 132.
The COM1x1:0 bits have no effect on the Input Capture unit.
16.8.1 Compare Output Mode and Waveform Generation
The Waveform Generator uses the COM1x1:0 bits differently in normal, CTC, and PWM modes. For all modes,
setting the COM1x1:0 = 0 tells the Waveform Generator that no action on the OC1x Register is to be performed on
the next compare match. For compare output actions in the non-PWM modes refer to Table 16-1 on page 132. For
fast PWM mode refer to Table 16-2 on page 132, and for phase correct and phase and frequency correct PWM
refer to Table 16-3 on page 133.
A change of the COM1x1:0 bits state will have effect at the first compare match after the bits are written. For non-
PWM modes, the action can be forced to have immediate effect by using the FOC1x strobe bits.
16.9 Modes of Operation
The mode of operation, i.e., the behavior of the Timer/Counter and the Output Compare pins, is defined by the
combination of the Waveform Generation mode (WGM13:0) and Compare Output mode (COM1x1:0) bits. The
Compare Output mode bits do not affect the counting sequence, while the Waveform Generation mode bits do.
The COM1x1:0 bits control whether the PWM output generated should be inverted or not (inverted or non-inverted
PWM). For non-PWM modes the COM1x1:0 bits control whether the output should be set, cleared or toggle at a
compare match (See “Compare Match Output Unit” on page 122.)
For detailed timing information refer to ”Timer/Counter Timing Diagrams” on page 130.
16.9.1 Normal Mode
The simplest mode of operation is the Normal mode (WGM13:0 = 0). In this mode the counting direction is always
up (incrementing), and no counter clear is performed. The counter simply overruns when it passes its maximum
16-bit value (MAX = 0xFFFF) and then restarts from the BOTTOM (0x0000). In normal operation the Timer/Coun-
ter Overflow Flag (TOV1) will be set in the same timer clock cycle as the TCNT1 becomes zero. The TOV1 Flag in
this case behaves like a 17th bit, except that it is only set, not cleared. However, combined with the timer overflow
interrupt that automatically clears the TOV1 Flag, the timer resolution can be increased by software. There are no
special cases to consider in the Normal mode, a new counter value can be written anytime.
The Input Capture unit is easy to use in Normal mode. However, observe that the maximum interval between the
external events must not exceed the resolution of the counter. If the interval between events are too long, the timer
overflow interrupt or the prescaler must be used to extend the resolution for the capture unit.
The Output Compare units can be used to generate interrupts at some given time. Using the Output Compare to
generate waveforms in Normal mode is not recommended, since this will occupy too much of the CPU time.
16.9.2 Clear Timer on Compare Match (CTC) Mode
In Clear Timer on Compare or CTC mode (WGM13:0 = 4 or 12), the OCR1A or ICR1 Register are used to manipu-
late the counter resolution. In CTC mode the counter is cleared to zero when the counter value (TCNT1) matches
either the OCR1A (WGM13:0 = 4) or the ICR1 (WGM13:0 = 12). The OCR1A or ICR1 define the top value for the

124
ATmega48A/PA/88A/PA/168A/PA/328/P [DATASHEET]
8271G–AVR–02/2013
counter, hence also its resolution. This mode allows greater control of the compare match output frequency. It also
simplifies the operation of counting external events.
The timing diagram for the CTC mode is shown in Figure 16-6. The counter value (TCNT1) increases until a com-
pare match occurs with either OCR1A or ICR1, and then counter (TCNT1) is cleared.
Figure 16-6. CTC Mode, Timing Diagram
An interrupt can be generated at each time the counter value reaches the TOP value by either using the OCF1A or
ICF1 Flag according to the register used to define the TOP value. If the interrupt is enabled, the interrupt handler
routine can be used for updating the TOP value. However, changing the TOP to a value close to BOTTOM when
the counter is running with none or a low prescaler value must be done with care since the CTC mode does not
have the double buffering feature. If the new value written to OCR1A or ICR1 is lower than the current value of
TCNT1, the counter will miss the compare match. The counter will then have to count to its maximum value
(0xFFFF) and wrap around starting at 0x0000 before the compare match can occur. In many cases this feature is
not desirable. An alternative will then be to use the fast PWM mode using OCR1A for defining TOP (WGM13:0 =
15) since the OCR1A then will be double buffered.
For generating a waveform output in CTC mode, the OC1A output can be set to toggle its logical level on each
compare match by setting the Compare Output mode bits to toggle mode (COM1A1:0 = 1). The OC1A value will
not be visible on the port pin unless the data direction for the pin is set to output (DDR_OC1A = 1). The waveform
generated will have a maximum frequency of fOC1A = fclk_I/O/2 when OCR1A is set to zero (0x0000). The waveform
frequency is defined by the following equation:
The N variable represents the prescaler factor (1, 8, 64, 256, or 1024).
As for the Normal mode of operation, the TOV1 Flag is set in the same timer clock cycle that the counter counts
from MAX to 0x0000.
16.9.3 Fast PWM Mode
The fast Pulse Width Modulation or fast PWM mode (WGM13:0 = 5, 6, 7, 14, or 15) provides a high frequency
PWM waveform generation option. The fast PWM differs from the other PWM options by its single-slope operation.
The counter counts from BOTTOM to TOP then restarts from BOTTOM. In non-inverting Compare Output mode,
the Output Compare (OC1x) is cleared on the compare match between TCNT1 and OCR1x, and set at BOTTOM.
In inverting Compare Output mode output is set on compare match and cleared at BOTTOM. Due to the single-
slope operation, the operating frequency of the fast PWM mode can be twice as high as the phase correct and
phase and frequency correct PWM modes that use dual-slope operation. This high frequency makes the fast PWM
mode well suited for power regulation, rectification, and DAC applications. High frequency allows physically small
sized external components (coils, capacitors), hence reduces total system cost.
TCNTn
OCnA
(Toggle)
OCnA Interrupt Flag Set
or ICFn Interrupt Flag Set
(Interrupt on TOP)
1 4
Period
2 3
(COMnA1:0 = 1)
fOCnA
fclk_I/O
2N1OCRnA+
---------------------------------------------------=

125
ATmega48A/PA/88A/PA/168A/PA/328/P [DATASHEET]
8271G–AVR–02/2013
The PWM resolution for fast PWM can be fixed to 8-, 9-, or 10-bit, or defined by either ICR1 or OCR1A. The mini-
mum resolution allowed is 2-bit (ICR1 or OCR1A set to 0x0003), and the maximum resolution is 16-bit (ICR1 or
OCR1A set to MAX). The PWM resolution in bits can be calculated by using the following equation:
In fast PWM mode the counter is incremented until the counter value matches either one of the fixed values
0x00FF, 0x01FF, or 0x03FF (WGM13:0 = 5, 6, or 7), the value in ICR1 (WGM13:0 = 14), or the value in OCR1A
(WGM13:0 = 15). The counter is then cleared at the following timer clock cycle. The timing diagram for the fast
PWM mode is shown in Figure 16-7. The figure shows fast PWM mode when OCR1A or ICR1 is used to define
TOP. The TCNT1 value is in the timing diagram shown as a histogram for illustrating the single-slope operation.
The diagram includes non-inverted and inverted PWM outputs. The small horizontal line marks on the TCNT1
slopes represent compare matches between OCR1x and TCNT1. The OC1x Interrupt Flag will be set when a com-
pare match occurs.
Figure 16-7. Fast PWM Mode, Timing Diagram
The Timer/Counter Overflow Flag (TOV1) is set each time the counter reaches TOP. In addition the OC1A or ICF1
Flag is set at the same timer clock cycle as TOV1 is set when either OCR1A or ICR1 is used for defining the TOP
value. If one of the interrupts are enabled, the interrupt handler routine can be used for updating the TOP and com-
pare values.
When changing the TOP value the program must ensure that the new TOP value is higher or equal to the value of
all of the Compare Registers. If the TOP value is lower than any of the Compare Registers, a compare match will
never occur between the TCNT1 and the OCR1x. Note that when using fixed TOP values the unused bits are
masked to zero when any of the OCR1x Registers are written.
The procedure for updating ICR1 differs from updating OCR1A when used for defining the TOP value. The ICR1
Register is not double buffered. This means that if ICR1 is changed to a low value when the counter is running with
none or a low prescaler value, there is a risk that the new ICR1 value written is lower than the current value of
TCNT1. The result will then be that the counter will miss the compare match at the TOP value. The counter will
then have to count to the MAX value (0xFFFF) and wrap around starting at 0x0000 before the compare match can
occur. The OCR1A Register however, is double buffered. This feature allows the OCR1A I/O location to be written
anytime. When the OCR1A I/O location is written the value written will be put into the OCR1A Buffer Register. The
OCR1A Compare Register will then be updated with the value in the Buffer Register at the next timer clock cycle
the TCNT1 matches TOP. The update is done at the same timer clock cycle as the TCNT1 is cleared and the
TOV1 Flag is set.
RFPWM TOP 1+log
2log
-----------------------------------=
TCNTn
OCRnx/TOP Update and
TOVn Interrupt Flag Set and
OCnA Interrupt Flag Set
or ICFn Interrupt Flag Set
(Interrupt on TOP)
1 7
Period
2 3 4 5 6 8
OCnx
OCnx
(COMnx1:0 = 2)
(COMnx1:0 = 3)

126
ATmega48A/PA/88A/PA/168A/PA/328/P [DATASHEET]
8271G–AVR–02/2013
Using the ICR1 Register for defining TOP works well when using fixed TOP values. By using ICR1, the OCR1A
Register is free to be used for generating a PWM output on OC1A. However, if the base PWM frequency is actively
changed (by changing the TOP value), using the OCR1A as TOP is clearly a better choice due to its double buffer
feature.
In fast PWM mode, the compare units allow generation of PWM waveforms on the OC1x pins. Setting the
COM1x1:0 bits to two will produce a inverted PWM and an non-inverted PWM output can be generated by setting
the COM1x1:0 to three (see Table 16-3 on page 133). The actual OC1x value will only be visible on the port pin if
the data direction for the port pin is set as output (DDR_OC1x). The PWM waveform is generated by setting (or
clearing) the OC1x Register at the compare match between OCR1x and TCNT1, and clearing (or setting) the
OC1x Register at the timer clock cycle the counter is cleared (changes from TOP to BOTTOM).
The PWM frequency for the output can be calculated by the following equation:
The N variable represents the prescaler divider (1, 8, 64, 256, or 1024).
The extreme values for the OCR1x Register represents special cases when generating a PWM waveform output in
the fast PWM mode. If the OCR1x is set equal to BOTTOM (0x0000) the output will be a narrow spike for each
TOP+1 timer clock cycle. Setting the OCR1x equal to TOP will result in a constant high or low output (depending
on the polarity of the output set by the COM1x1:0 bits.)
A frequency (with 50% duty cycle) waveform output in fast PWM mode can be achieved by setting OC1A to toggle
its logical level on each compare match (COM1A1:0 = 1). This applies only if OCR1A is used to define the TOP
value (WGM13:0 = 15). The waveform generated will have a maximum frequency of fOC1A = fclk_I/O/2 when OCR1A
is set to zero (0x0000). This feature is similar to the OC1A toggle in CTC mode, except the double buffer feature of
the Output Compare unit is enabled in the fast PWM mode.
16.9.4 Phase Correct PWM Mode
The phase correct Pulse Width Modulation or phase correct PWM mode (WGM13:0 = 1, 2, 3, 10, or 11) provides a
high resolution phase correct PWM waveform generation option. The phase correct PWM mode is, like the phase
and frequency correct PWM mode, based on a dual-slope operation. The counter counts repeatedly from BOT-
TOM (0x0000) to TOP and then from TOP to BOTTOM. In non-inverting Compare Output mode, the Output
Compare (OC1x) is cleared on the compare match between TCNT1 and OCR1x while upcounting, and set on the
compare match while downcounting. In inverting Output Compare mode, the operation is inverted. The dual-slope
operation has lower maximum operation frequency than single slope operation. However, due to the symmetric
feature of the dual-slope PWM modes, these modes are preferred for motor control applications.
The PWM resolution for the phase correct PWM mode can be fixed to 8-, 9-, or 10-bit, or defined by either ICR1 or
OCR1A. The minimum resolution allowed is 2-bit (ICR1 or OCR1A set to 0x0003), and the maximum resolution is
16-bit (ICR1 or OCR1A set to MAX). The PWM resolution in bits can be calculated by using the following equation:
In phase correct PWM mode the counter is incremented until the counter value matches either one of the fixed val-
ues 0x00FF, 0x01FF, or 0x03FF (WGM13:0 = 1, 2, or 3), the value in ICR1 (WGM13:0 = 10), or the value in
OCR1A (WGM13:0 = 11). The counter has then reached the TOP and changes the count direction. The TCNT1
value will be equal to TOP for one timer clock cycle. The timing diagram for the phase correct PWM mode is shown
on Figure 16-8 on page 127. The figure shows phase correct PWM mode when OCR1A or ICR1 is used to define
TOP. The TCNT1 value is in the timing diagram shown as a histogram for illustrating the dual-slope operation. The
diagram includes non-inverted and inverted PWM outputs. The small horizontal line marks on the TCNT1 slopes
fOCnxPWM
fclk_I/O
N1TOP+
-----------------------------------=
RPCPWM TOP 1+log
2log
-----------------------------------=

127
ATmega48A/PA/88A/PA/168A/PA/328/P [DATASHEET]
8271G–AVR–02/2013
represent compare matches between OCR1x and TCNT1. The OC1x Interrupt Flag will be set when a compare
match occurs.
Figure 16-8. Phase Correct PWM Mode, Timing Diagram
The Timer/Counter Overflow Flag (TOV1) is set each time the counter reaches BOTTOM. When either OCR1A or
ICR1 is used for defining the TOP value, the OC1A or ICF1 Flag is set accordingly at the same timer clock cycle as
the OCR1x Registers are updated with the double buffer value (at TOP). The Interrupt Flags can be used to gener-
ate an interrupt each time the counter reaches the TOP or BOTTOM value.
When changing the TOP value the program must ensure that the new TOP value is higher or equal to the value of
all of the Compare Registers. If the TOP value is lower than any of the Compare Registers, a compare match will
never occur between the TCNT1 and the OCR1x. Note that when using fixed TOP values, the unused bits are
masked to zero when any of the OCR1x Registers are written. As the third period shown in Figure 16-8 on page
127 illustrates, changing the TOP actively while the Timer/Counter is running in the phase correct mode can result
in an unsymmetrical output. The reason for this can be found in the time of update of the OCR1x Register. Since
the OCR1x update occurs at TOP, the PWM period starts and ends at TOP. This implies that the length of the fall-
ing slope is determined by the previous TOP value, while the length of the rising slope is determined by the new
TOP value. When these two values differ the two slopes of the period will differ in length. The difference in length
gives the unsymmetrical result on the output.
It is recommended to use the phase and frequency correct mode instead of the phase correct mode when chang-
ing the TOP value while the Timer/Counter is running. When using a static TOP value there are practically no
differences between the two modes of operation.
In phase correct PWM mode, the compare units allow generation of PWM waveforms on the OC1x pins. Setting
the COM1x1:0 bits to two will produce a non-inverted PWM and an inverted PWM output can be generated by set-
ting the COM1x1:0 to three (See Table 16-3 on page 133). The actual OC1x value will only be visible on the port
pin if the data direction for the port pin is set as output (DDR_OC1x). The PWM waveform is generated by setting
(or clearing) the OC1x Register at the compare match between OCR1x and TCNT1 when the counter increments,
and clearing (or setting) the OC1x Register at compare match between OCR1x and TCNT1 when the counter dec-
OCRnx/TOP Update and
OCnA Interrupt Flag Set
or ICFn Interrupt Flag Set
(Interrupt on TOP)
1 2 3 4
TOVn Interrupt Flag Set
(Interrupt on Bottom)
TCNTn
Period
OCnx
OCnx
(COMnx1:0 = 2)
(COMnx1:0 = 3)

128
ATmega48A/PA/88A/PA/168A/PA/328/P [DATASHEET]
8271G–AVR–02/2013
rements. The PWM frequency for the output when using phase correct PWM can be calculated by the following
equation:
The N variable represents the prescaler divider (1, 8, 64, 256, or 1024).
The extreme values for the OCR1x Register represent special cases when generating a PWM waveform output in
the phase correct PWM mode. If the OCR1x is set equal to BOTTOM the output will be continuously low and if set
equal to TOP the output will be continuously high for non-inverted PWM mode. For inverted PWM the output will
have the opposite logic values. If OCR1A is used to define the TOP value (WGM13:0 = 11) and COM1A1:0 = 1, the
OC1A output will toggle with a 50% duty cycle.
16.9.5 Phase and Frequency Correct PWM Mode
The phase and frequency correct Pulse Width Modulation, or phase and frequency correct PWM mode (WGM13:0
= 8 or 9) provides a high resolution phase and frequency correct PWM waveform generation option. The phase
and frequency correct PWM mode is, like the phase correct PWM mode, based on a dual-slope operation. The
counter counts repeatedly from BOTTOM (0x0000) to TOP and then from TOP to BOTTOM. In non-inverting Com-
pare Output mode, the Output Compare (OC1x) is cleared on the compare match between TCNT1 and OCR1x
while upcounting, and set on the compare match while downcounting. In inverting Compare Output mode, the
operation is inverted. The dual-slope operation gives a lower maximum operation frequency compared to the sin-
gle-slope operation. However, due to the symmetric feature of the dual-slope PWM modes, these modes are
preferred for motor control applications.
The main difference between the phase correct, and the phase and frequency correct PWM mode is the time the
OCR1x Register is updated by the OCR1x Buffer Register, (see Figure 16-8 on page 127 and Figure 16-9 on page
129).
The PWM resolution for the phase and frequency correct PWM mode can be defined by either ICR1 or OCR1A.
The minimum resolution allowed is 2-bit (ICR1 or OCR1A set to 0x0003), and the maximum resolution is 16-bit
(ICR1 or OCR1A set to MAX). The PWM resolution in bits can be calculated using the following equation:
In phase and frequency correct PWM mode the counter is incremented until the counter value matches either the
value in ICR1 (WGM13:0 = 8), or the value in OCR1A (WGM13:0 = 9). The counter has then reached the TOP and
changes the count direction. The TCNT1 value will be equal to TOP for one timer clock cycle. The timing diagram
for the phase correct and frequency correct PWM mode is shown on Figure 16-9 on page 129. The figure shows
phase and frequency correct PWM mode when OCR1A or ICR1 is used to define TOP. The TCNT1 value is in the
timing diagram shown as a histogram for illustrating the dual-slope operation. The diagram includes non-inverted
and inverted PWM outputs. The small horizontal line marks on the TCNT1 slopes represent compare matches
between OCR1x and TCNT1. The OC1x Interrupt Flag will be set when a compare match occurs.
fOCnxPCPWM
fclk_I/O
2NTOP
----------------------------=
RPFCPWM TOP 1+log
2log
-----------------------------------=

129
ATmega48A/PA/88A/PA/168A/PA/328/P [DATASHEET]
8271G–AVR–02/2013
Figure 16-9. Phase and Frequency Correct PWM Mode, Timing Diagram
The Timer/Counter Overflow Flag (TOV1) is set at the same timer clock cycle as the OCR1x Registers are updated
with the double buffer value (at BOTTOM). When either OCR1A or ICR1 is used for defining the TOP value, the
OC1A or ICF1 Flag set when TCNT1 has reached TOP. The Interrupt Flags can then be used to generate an inter-
rupt each time the counter reaches the TOP or BOTTOM value.
When changing the TOP value the program must ensure that the new TOP value is higher or equal to the value of
all of the Compare Registers. If the TOP value is lower than any of the Compare Registers, a compare match will
never occur between the TCNT1 and the OCR1x.
As Figure 16-9 on page 129 shows the output generated is, in contrast to the phase correct mode, symmetrical in
all periods. Since the OCR1x Registers are updated at BOTTOM, the length of the rising and the falling slopes will
always be equal. This gives symmetrical output pulses and is therefore frequency correct.
Using the ICR1 Register for defining TOP works well when using fixed TOP values. By using ICR1, the OCR1A
Register is free to be used for generating a PWM output on OC1A. However, if the base PWM frequency is actively
changed by changing the TOP value, using the OCR1A as TOP is clearly a better choice due to its double buffer
feature.
In phase and frequency correct PWM mode, the compare units allow generation of PWM waveforms on the OC1x
pins. Setting the COM1x1:0 bits to two will produce a non-inverted PWM and an inverted PWM output can be gen-
erated by setting the COM1x1:0 to three (See Table 16-3 on page 133). The actual OC1x value will only be visible
on the port pin if the data direction for the port pin is set as output (DDR_OC1x). The PWM waveform is generated
by setting (or clearing) the OC1x Register at the compare match between OCR1x and TCNT1 when the counter
increments, and clearing (or setting) the OC1x Register at compare match between OCR1x and TCNT1 when the
counter decrements. The PWM frequency for the output when using phase and frequency correct PWM can be cal-
culated by the following equation:
The N variable represents the prescaler divider (1, 8, 64, 256, or 1024).
The extreme values for the OCR1x Register represents special cases when generating a PWM waveform output in
the phase correct PWM mode. If the OCR1x is set equal to BOTTOM the output will be continuously low and if set
equal to TOP the output will be set to high for non-inverted PWM mode. For inverted PWM the output will have the
OCRnx/TOP Updateand
TOVn Interrupt Flag Set
(Interrupt on Bottom)
OCnA Interrupt Flag Set
or ICFn Interrupt Flag Set
(Interrupt on TOP)
1 2 3 4
TCNTn
Period
OCnx
OCnx
(COMnx1:0 = 2)
(COMnx1:0 = 3)
fOCnxPFCPWM
fclk_I/O
2NTOP
----------------------------=

130
ATmega48A/PA/88A/PA/168A/PA/328/P [DATASHEET]
8271G–AVR–02/2013
opposite logic values. If OCR1A is used to define the TOP value (WGM13:0 = 9) and COM1A1:0 = 1, the OC1A
output will toggle with a 50% duty cycle.
16.10 Timer/Counter Timing Diagrams
The Timer/Counter is a synchronous design and the timer clock (clkT1) is therefore shown as a clock enable signal
in the following figures. The figures include information on when Interrupt Flags are set, and when the OCR1x Reg-
ister is updated with the OCR1x buffer value (only for modes utilizing double buffering). Figure 16-10 shows a
timing diagram for the setting of OCF1x.
Figure 16-10. Timer/Counter Timing Diagram, Setting of OCF1x, no Prescaling
Figure 16-11 shows the same timing data, but with the prescaler enabled.
Figure 16-11. Timer/Counter Timing Diagram, Setting of OCF1x, with Prescaler (fclk_I/O/8)
Figure 16-12 on page 131 shows the count sequence close to TOP in various modes. When using phase and fre-
quency correct PWM mode the OCR1x Register is updated at BOTTOM. The timing diagrams will be the same, but
TOP should be replaced by BOTTOM, TOP-1 by BOTTOM+1 and so on. The same renaming applies for modes
that set the TOV1 Flag at BOTTOM.
clk
Tn
(clkI/O/1)
OCFnx
clk
I/O
OCRnx
TCNTn
OCRnx Value
OCRnx - 1 OCRnx OCRnx + 1 OCRnx + 2
OCFnx
OCRnx
TCNTn
OCRnx Value
OCRnx - 1 OCRnx OCRnx + 1 OCRnx + 2
clk
I/O
clk
Tn
(clk
I/O
/8)

131
ATmega48A/PA/88A/PA/168A/PA/328/P [DATASHEET]
8271G–AVR–02/2013
Figure 16-12. Timer/Counter Timing Diagram, no Prescaling.
Figure 16-13 shows the same timing data, but with the prescaler enabled.
Figure 16-13. Timer/Counter Timing Diagram, with Prescaler (fclk_I/O/8)
TOVn (FPWM)
and ICFn (if used
as TOP)
OCRnx
(Update at TOP)
TCNTn
(CTC and FPWM)
TCNTn
(PC and PFC PWM) TOP - 1 TOP TOP - 1 TOP - 2
Old OCRnx Value New OCRnx Value
TOP - 1 TOP BOTTOM BOTTOM + 1
clk
Tn
(clk
I/O
/1)
clkI/O
TOVn (FPWM)
and ICFn (if used
as TOP)
OCRnx
(Update at TOP)
TCNTn
(CTC and FPWM)
TCNTn
(PC and PFC PWM) TOP - 1 TOP TOP - 1 TOP - 2
Old OCRnx Value New OCRnx Value
TOP - 1 TOP BOTTOM BOTTOM + 1
clk
I/O
clk
Tn
(clk
I/O
/8)

132
ATmega48A/PA/88A/PA/168A/PA/328/P [DATASHEET]
8271G–AVR–02/2013
16.11 Register Description
16.11.1 TCCR1A – Timer/Counter1 Control Register A
• Bit 7:6 – COM1A1:0: Compare Output Mode for Channel A
• Bit 5:4 – COM1B1:0: Compare Output Mode for Channel B
The COM1A1:0 and COM1B1:0 control the Output Compare pins (OC1A and OC1B respectively) behavior. If one
or both of the COM1A1:0 bits are written to one, the OC1A output overrides the normal port functionality of the I/O
pin it is connected to. If one or both of the COM1B1:0 bit are written to one, the OC1B output overrides the normal
port functionality of the I/O pin it is connected to. However, note that the Data Direction Register (DDR) bit corre-
sponding to the OC1A or OC1B pin must be set in order to enable the output driver.
When the OC1A or OC1B is connected to the pin, the function of the COM1x1:0 bits is dependent of the WGM13:0
bits setting. Table 16-1 shows the COM1x1:0 bit functionality when the WGM13:0 bits are set to a Normal or a CTC
mode (non-PWM).
Table 16-2 shows the COM1x1:0 bit functionality when the WGM13:0 bits are set to the fast PWM mode.
Note: 1. A special case occurs when OCR1A/OCR1B equals TOP and COM1A1/COM1B1 is set. In this case the compare
match is ignored, but the set or clear is done at BOTTOM. See ”Fast PWM Mode” on page 124 for more details.
Bit 76543210
(0x80) COM1A1 COM1A0 COM1B1 COM1B0 – – WGM11 WGM10 TCCR1A
Read/Write R/W R/W R/W R/W R R R/W R/W
Initial Value00000000
Table 16-1. Compare Output Mode, non-PWM
COM1A1/COM1B1 COM1A0/COM1B0 Description
0 0 Normal port operation, OC1A/OC1B disconnected.
0 1 Toggle OC1A/OC1B on Compare Match.
10
Clear OC1A/OC1B on Compare Match (Set output to
low level).
11
Set OC1A/OC1B on Compare Match (Set output to
high level).
Table 16-2. Compare Output Mode, Fast PWM(1)
COM1A1/COM1B1 COM1A0/COM1B0 Description
0 0 Normal port operation, OC1A/OC1B disconnected.
01
WGM13:0 = 14 or 15: Toggle OC1A on Compare
Match, OC1B disconnected (normal port operation).
For all other WGM1 settings, normal port operation,
OC1A/OC1B disconnected.
10
Clear OC1A/OC1B on Compare Match, set
OC1A/OC1B at BOTTOM (non-inverting mode)
11
Set OC1A/OC1B on Compare Match, clear
OC1A/OC1B at BOTTOM (inverting mode)

133
ATmega48A/PA/88A/PA/168A/PA/328/P [DATASHEET]
8271G–AVR–02/2013
Table 16-3 shows the COM1x1:0 bit functionality when the WGM13:0 bits are set to the phase correct or the phase
and frequency correct, PWM mode.
Note: 1. A special case occurs when OCR1A/OCR1B equals TOP and COM1A1/COM1B1 is set. See ”Phase Correct PWM
Mode” on page 126 for more details.
• Bit 1:0 – WGM11:0: Waveform Generation Mode
Combined with the WGM13:2 bits found in the TCCR1B Register, these bits control the counting sequence of the
counter, the source for maximum (TOP) counter value, and what type of waveform generation to be used, see
Table 16-4. Modes of operation supported by the Timer/Counter unit are: Normal mode (counter), Clear Timer on
Compare match (CTC) mode, and three types of Pulse Width Modulation (PWM) modes. (See ”Modes of Opera-
tion” on page 123).
Table 16-3. Compare Output Mode, Phase Correct and Phase and Frequency Correct PWM(1)
COM1A1/COM1B1 COM1A0/COM1B0 Description
0 0 Normal port operation, OC1A/OC1B disconnected.
01
WGM13:0 = 9 or 11: Toggle OC1A on Compare
Match, OC1B disconnected (normal port operation).
For all other WGM1 settings, normal port operation,
OC1A/OC1B disconnected.
10
Clear OC1A/OC1B on Compare Match when up-
counting. Set OC1A/OC1B on Compare Match when
downcounting.
11
Set OC1A/OC1B on Compare Match when up-
counting. Clear OC1A/OC1B on Compare Match
when downcounting.
Table 16-4. Waveform Generation Mode Bit Description(1)
Mode WGM13
WGM12
(CTC1)
WGM11
(PWM11)
WGM10
(PWM10)
Timer/Counter Mode of
Operation TOP
Update of
OCR1x at
TOV1 Flag
Set on
0 0 0 0 0 Normal 0xFFFF Immediate MAX
1 0 0 0 1 PWM, Phase Correct, 8-bit 0x00FF TOP BOTTOM
2 0 0 1 0 PWM, Phase Correct, 9-bit 0x01FF TOP BOTTOM
3 0 0 1 1 PWM, Phase Correct, 10-bit 0x03FF TOP BOTTOM
4 0 1 0 0 CTC OCR1A Immediate MAX
5 0 1 0 1 Fast PWM, 8-bit 0x00FF BOTTOM TOP
6 0 1 1 0 Fast PWM, 9-bit 0x01FF BOTTOM TOP
7 0 1 1 1 Fast PWM, 10-bit 0x03FF BOTTOM TOP
81000
PWM, Phase and Frequency
Correct ICR1 BOTTOM BOTTOM
91001
PWM, Phase and Frequency
Correct OCR1A BOTTOM BOTTOM
10 1 0 1 0 PWM, Phase Correct ICR1 TOP BOTTOM
11 1 0 1 1 PWM, Phase Correct OCR1A TOP BOTTOM
12 1 1 0 0 CTC ICR1 Immediate MAX

134
ATmega48A/PA/88A/PA/168A/PA/328/P [DATASHEET]
8271G–AVR–02/2013
Note: 1. The CTC1 and PWM11:0 bit definition names are obsolete. Use the WGM12:0 definitions. However, the functionality and
location of these bits are compatible with previous versions of the timer.
16.11.2 TCCR1B – Timer/Counter1 Control Register B
• Bit 7 – ICNC1: Input Capture Noise Canceler
Setting this bit (to one) activates the Input Capture Noise Canceler. When the noise canceler is activated, the input
from the Input Capture pin (ICP1) is filtered. The filter function requires four successive equal valued samples of
the ICP1 pin for changing its output. The Input Capture is therefore delayed by four Oscillator cycles when the
noise canceler is enabled.
• Bit 6 – ICES1: Input Capture Edge Select
This bit selects which edge on the Input Capture pin (ICP1) that is used to trigger a capture event. When the ICES1
bit is written to zero, a falling (negative) edge is used as trigger, and when the ICES1 bit is written to one, a rising
(positive) edge will trigger the capture.
When a capture is triggered according to the ICES1 setting, the counter value is copied into the Input Capture Reg-
ister (ICR1). The event will also set the Input Capture Flag (ICF1), and this can be used to cause an Input Capture
Interrupt, if this interrupt is enabled.
When the ICR1 is used as TOP value (see description of the WGM13:0 bits located in the TCCR1A and the
TCCR1B Register), the ICP1 is disconnected and consequently the Input Capture function is disabled.
• Bit 5 – Reserved
This bit is reserved for future use. For ensuring compatibility with future devices, this bit must be written to zero
when TCCR1B is written.
• Bit 4:3 – WGM13:2: Waveform Generation Mode
See TCCR1A Register description.
• Bit 2:0 – CS12:0: Clock Select
The three Clock Select bits select the clock source to be used by the Timer/Counter, see Figure 16-10 on page 130
and Figure 16-11 on page 130.
13 1 1 0 1 (Reserved) – – –
14 1 1 1 0 Fast PWM ICR1 BOTTOM TOP
15 1 1 1 1 Fast PWM OCR1A BOTTOM TOP
Table 16-4. Waveform Generation Mode Bit Description(1) (Continued)
Mode WGM13
WGM12
(CTC1)
WGM11
(PWM11)
WGM10
(PWM10)
Timer/Counter Mode of
Operation TOP
Update of
OCR1x at
TOV1 Flag
Set on
Bit 7 6 5 4 3 2 1 0
(0x81) ICNC1 ICES1 – WGM13 WGM12 CS12 CS11 CS10 TCCR1B
Read/Write R/W R/W R R/W R/W R/W R/W R/W
Initial Value 0 0 0 0 0 0 0 0

135
ATmega48A/PA/88A/PA/168A/PA/328/P [DATASHEET]
8271G–AVR–02/2013
If external pin modes are used for the Timer/Counter1, transitions on the T1 pin will clock the counter even if the
pin is configured as an output. This feature allows software control of the counting.
16.11.3 TCCR1C – Timer/Counter1 Control Register C
• Bit 7 – FOC1A: Force Output Compare for Channel A
• Bit 6 – FOC1B: Force Output Compare for Channel B
The FOC1A/FOC1B bits are only active when the WGM13:0 bits specifies a non-PWM mode. When writing a logi-
cal one to the FOC1A/FOC1B bit, an immediate compare match is forced on the Waveform Generation unit. The
OC1A/OC1B output is changed according to its COM1x1:0 bits setting. Note that the FOC1A/FOC1B bits are
implemented as strobes. Therefore it is the value present in the COM1x1:0 bits that determine the effect of the
forced compare.
A FOC1A/FOC1B strobe will not generate any interrupt nor will it clear the timer in Clear Timer on Compare match
(CTC) mode using OCR1A as TOP. The FOC1A/FOC1B bits are always read as zero.
16.11.4 TCNT1H and TCNT1L – Timer/Counter1
The two Timer/Counter I/O locations (TCNT1H and TCNT1L, combined TCNT1) give direct access, both for read
and for write operations, to the Timer/Counter unit 16-bit counter. To ensure that both the high and low bytes are
read and written simultaneously when the CPU accesses these registers, the access is performed using an 8-bit
temporary High Byte Register (TEMP). This temporary register is shared by all the other 16-bit registers. See
”Accessing 16-bit Registers” on page 114.
Modifying the counter (TCNT1) while the counter is running introduces a risk of missing a compare match between
TCNT1 and one of the OCR1x Registers.
Table 16-5. Clock Select Bit Description
CS12 CS11 CS10 Description
0 0 0 No clock source (Timer/Counter stopped).
001clk
I/O/1 (No prescaling)
010clk
I/O/8 (From prescaler)
011clk
I/O/64 (From prescaler)
100clk
I/O/256 (From prescaler)
101clk
I/O/1024 (From prescaler)
1 1 0 External clock source on T1 pin. Clock on falling edge.
1 1 1 External clock source on T1 pin. Clock on rising edge.
Bit 7 6 5 4 3 2 1 0
(0x82) FOC1A FOC1B – – – – – – TCCR1C
Read/Write R/W R/W R R R R R R
Initial Value 0 0 0 0 0 0 0 0
Bit 76543210
(0x85) TCNT1[15:8] TCNT1H
(0x84) TCNT1[7:0] TCNT1L
Read/Write R/W R/W R/W R/W R/W R/W R/W R/W
Initial Value 0 0 0 0 0 0 0 0

136
ATmega48A/PA/88A/PA/168A/PA/328/P [DATASHEET]
8271G–AVR–02/2013
Writing to the TCNT1 Register blocks (removes) the compare match on the following timer clock for all compare
units.
16.11.5 OCR1AH and OCR1AL – Output Compare Register 1 A
16.11.6 OCR1BH and OCR1BL – Output Compare Register 1 B
The Output Compare Registers contain a 16-bit value that is continuously compared with the counter value
(TCNT1). A match can be used to generate an Output Compare interrupt, or to generate a waveform output on the
OC1x pin.
The Output Compare Registers are 16-bit in size. To ensure that both the high and low bytes are written simultane-
ously when the CPU writes to these registers, the access is performed using an 8-bit temporary High Byte Register
(TEMP). This temporary register is shared by all the other 16-bit registers. See ”Accessing 16-bit Registers” on
page 114.
16.11.7 ICR1H and ICR1L – Input Capture Register 1
The Input Capture is updated with the counter (TCNT1) value each time an event occurs on the ICP1 pin (or
optionally on the Analog Comparator output for Timer/Counter1). The Input Capture can be used for defining the
counter TOP value.
The Input Capture Register is 16-bit in size. To ensure that both the high and low bytes are read simultaneously
when the CPU accesses these registers, the access is performed using an 8-bit temporary High Byte Register
(TEMP). This temporary register is shared by all the other 16-bit registers. See ”Accessing 16-bit Registers” on
page 114.
16.11.8 TIMSK1 – Timer/Counter1 Interrupt Mask Register
• Bit 7, 6 – Reserved
These bits are unused bits in the ATmega48A/PA/88A/PA/168A/PA/328/P, and will always read as zero.
Bit 76543210
(0x89) OCR1A[15:8] OCR1AH
(0x88) OCR1A[7:0] OCR1AL
Read/Write R/W R/W R/W R/W R/W R/W R/W R/W
Initial Value 0 0 0 0 0 0 0 0
Bit 76543210
(0x8B) OCR1B[15:8] OCR1BH
(0x8A) OCR1B[7:0] OCR1BL
Read/Write R/W R/W R/W R/W R/W R/W R/W R/W
Initial Value 0 0 0 0 0 0 0 0
Bit 76543210
(0x87) ICR1[15:8] ICR1H
(0x86) ICR1[7:0] ICR1L
Read/Write R/W R/W R/W R/W R/W R/W R/W R/W
Initial Value 0 0 0 0 0 0 0 0
Bit 76543210
(0x6F) – – ICIE1 – – OCIE1B OCIE1A TOIE1 TIMSK1
Read/Write R R R/W R R R/W R/W R/W
Initial Value00000000

137
ATmega48A/PA/88A/PA/168A/PA/328/P [DATASHEET]
8271G–AVR–02/2013
• Bit 5 – ICIE1: Timer/Counter1, Input Capture Interrupt Enable
When this bit is written to one, and the I-flag in the Status Register is set (interrupts globally enabled), the
Timer/Counter1 Input Capture interrupt is enabled. The corresponding Interrupt Vector (see “Interrupts” on page
57) is executed when the ICF1 Flag, located in TIFR1, is set.
• Bit 4, 3 – Reserved
These bits are unused bits in the ATmega48A/PA/88A/PA/168A/PA/328/P, and will always read as zero.
• Bit 2 – OCIE1B: Timer/Counter1, Output Compare B Match Interrupt Enable
When this bit is written to one, and the I-flag in the Status Register is set (interrupts globally enabled), the
Timer/Counter1 Output Compare B Match interrupt is enabled. The corresponding Interrupt Vector (see “Inter-
rupts” on page 57) is executed when the OCF1B Flag, located in TIFR1, is set.
• Bit 1 – OCIE1A: Timer/Counter1, Output Compare A Match Interrupt Enable
When this bit is written to one, and the I-flag in the Status Register is set (interrupts globally enabled), the
Timer/Counter1 Output Compare A Match interrupt is enabled. The corresponding Interrupt Vector (see “Inter-
rupts” on page 57) is executed when the OCF1A Flag, located in TIFR1, is set.
• Bit 0 – TOIE1: Timer/Counter1, Overflow Interrupt Enable
When this bit is written to one, and the I-flag in the Status Register is set (interrupts globally enabled), the
Timer/Counter1 Overflow interrupt is enabled. The corresponding Interrupt Vector (See ”Interrupts” on page 57) is
executed when the TOV1 Flag, located in TIFR1, is set.
16.11.9 TIFR1 – Timer/Counter1 Interrupt Flag Register
• Bit 7, 6 – Reserved
These bits are unused bits in the ATmega48A/PA/88A/PA/168A/PA/328/P, and will always read as zero.
• Bit 5 – ICF1: Timer/Counter1, Input Capture Flag
This flag is set when a capture event occurs on the ICP1 pin. When the Input Capture Register (ICR1) is set by the
WGM13:0 to be used as the TOP value, the ICF1 Flag is set when the counter reaches the TOP value.
ICF1 is automatically cleared when the Input Capture Interrupt Vector is executed. Alternatively, ICF1 can be
cleared by writing a logic one to its bit location.
• Bit 4, 3 – Reserved
These bits are unused bits in the ATmega48A/PA/88A/PA/168A/PA/328/P, and will always read as zero.
• Bit 2 – OCF1B: Timer/Counter1, Output Compare B Match Flag
This flag is set in the timer clock cycle after the counter (TCNT1) value matches the Output Compare Register B
(OCR1B).
Note that a Forced Output Compare (FOC1B) strobe will not set the OCF1B Flag.
OCF1B is automatically cleared when the Output Compare Match B Interrupt Vector is executed. Alternatively,
OCF1B can be cleared by writing a logic one to its bit location.
Bit 76543210
0x16 (0x36) – – ICF1 – – OCF1B OCF1A TOV1 TIFR1
Read/Write R R R/W R R R/W R/W R/W
Initial Value 0 0 0 0 0 0 0 0

138
ATmega48A/PA/88A/PA/168A/PA/328/P [DATASHEET]
8271G–AVR–02/2013
• Bit 1 – OCF1A: Timer/Counter1, Output Compare A Match Flag
This flag is set in the timer clock cycle after the counter (TCNT1) value matches the Output Compare Register A
(OCR1A).
Note that a Forced Output Compare (FOC1A) strobe will not set the OCF1A Flag.
OCF1A is automatically cleared when the Output Compare Match A Interrupt Vector is executed. Alternatively,
OCF1A can be cleared by writing a logic one to its bit location.
• Bit 0 – TOV1: Timer/Counter1, Overflow Flag
The setting of this flag is dependent of the WGM13:0 bits setting. In Normal and CTC modes, the TOV1 Flag is set
when the timer overflows. Refer to Table 16-4 on page 133 for the TOV1 Flag behavior when using another
WGM13:0 bit setting.
TOV1 is automatically cleared when the Timer/Counter1 Overflow Interrupt Vector is executed. Alternatively, TOV1
can be cleared by writing a logic one to its bit location.

139
ATmega48A/PA/88A/PA/168A/PA/328/P [DATASHEET]
8271G–AVR–02/2013
17. Timer/Counter0 and Timer/Counter1 Prescalers
”8-bit Timer/Counter0 with PWM” on page 94 and ”16-bit Timer/Counter1 with PWM” on page 112 share the same
prescaler module, but the Timer/Counters can have different prescaler settings. The description below applies to
both Timer/Counter1 and Timer/Counter0.
17.1 Internal Clock Source
The Timer/Counter can be clocked directly by the system clock (by setting the CSn2:0 = 1). This provides the fast-
est operation, with a maximum Timer/Counter clock frequency equal to system clock frequency (fCLK_I/O).
Alternatively, one of four taps from the prescaler can be used as a clock source. The prescaled clock has a fre-
quency of either fCLK_I/O/8, fCLK_I/O/64, fCLK_I/O/256, or fCLK_I/O/1024.
17.2 Prescaler Reset
The prescaler is free running, i.e., operates independently of the Clock Select logic of the Timer/Counter, and it is
shared by Timer/Counter1 and Timer/Counter0. Since the prescaler is not affected by the Timer/Counter’s clock
select, the state of the prescaler will have implications for situations where a prescaled clock is used. One example
of prescaling artifacts occurs when the timer is enabled and clocked by the prescaler (6 > CSn2:0 > 1). The number
of system clock cycles from when the timer is enabled to the first count occurs can be from 1 to N+1 system clock
cycles, where N equals the prescaler divisor (8, 64, 256, or 1024).
It is possible to use the prescaler reset for synchronizing the Timer/Counter to program execution. However, care
must be taken if the other Timer/Counter that shares the same prescaler also uses prescaling. A prescaler reset
will affect the prescaler period for all Timer/Counters it is connected to.
17.3 External Clock Source
An external clock source applied to the T1/T0 pin can be used as Timer/Counter clock (clkT1/clkT0). The T1/T0 pin
is sampled once every system clock cycle by the pin synchronization logic. The synchronized (sampled) signal is
then passed through the edge detector. Figure 17-1 shows a functional equivalent block diagram of the T1/T0 syn-
chronization and edge detector logic. The registers are clocked at the positive edge of the internal system clock
(clkI/O). The latch is transparent in the high period of the internal system clock.
The edge detector generates one clkT1/clkT0 pulse for each positive (CSn2:0 = 7) or negative (CSn2:0 = 6) edge it
detects.
Figure 17-1. T1/T0 Pin Sampling
The synchronization and edge detector logic introduces a delay of 2.5 to 3.5 system clock cycles from an edge has
been applied to the T1/T0 pin to the counter is updated.
Enabling and disabling of the clock input must be done when T1/T0 has been stable for at least one system clock
cycle, otherwise it is a risk that a false Timer/Counter clock pulse is generated.
Each half period of the external clock applied must be longer than one system clock cycle to ensure correct sam-
pling. The external clock must be guaranteed to have less than half the system clock frequency (fExtClk < fclk_I/O/2)
Tn_sync
(To Clock
Select Logic)
Edge DetectorSynchronization
DQDQ
LE
DQ
Tn
clkI/O

140
ATmega48A/PA/88A/PA/168A/PA/328/P [DATASHEET]
8271G–AVR–02/2013
given a 50/50% duty cycle. Since the edge detector uses sampling, the maximum frequency of an external clock it
can detect is half the sampling frequency (Nyquist sampling theorem). However, due to variation of the system
clock frequency and duty cycle caused by Oscillator source (crystal, resonator, and capacitors) tolerances, it is rec-
ommended that maximum frequency of an external clock source is less than fclk_I/O/2.5.
An external clock source can not be prescaled.
Figure 17-2. Prescaler for Timer/Counter0 and Timer/Counter1(1)
Note: 1. The synchronization logic on the input pins (T1/T0) is shown in Figure 17-1.
PSRSYNC
Clear
clk
T1
clk
T0
T1
T0
clk
I/O
Synchronization
Synchronization

141
ATmega48A/PA/88A/PA/168A/PA/328/P [DATASHEET]
8271G–AVR–02/2013
17.4 Register Description
17.4.1 GTCCR – General Timer/Counter Control Register
• Bit 7 – TSM: Timer/Counter Synchronization Mode
Writing the TSM bit to one activates the Timer/Counter Synchronization mode. In this mode, the value that is writ-
ten to the PSRASY and PSRSYNC bits is kept, hence keeping the corresponding prescaler reset signals asserted.
This ensures that the corresponding Timer/Counters are halted and can be configured to the same value without
the risk of one of them advancing during configuration. When the TSM bit is written to zero, the PSRASY and
PSRSYNC bits are cleared by hardware, and the Timer/Counters start counting simultaneously.
• Bit 0 – PSRSYNC: Prescaler Reset
When this bit is one, Timer/Counter1 and Timer/Counter0 prescaler will be Reset. This bit is normally cleared
immediately by hardware, except if the TSM bit is set. Note that Timer/Counter1 and Timer/Counter0 share the
same prescaler and a reset of this prescaler will affect both timers.
Bit 765432 1 0
0x23 (0x43) TSM –––––PSRASY PSRSYNC GTCCR
Read/Write R/W R R R R R R/W R/W
Initial Value000000 0 0

142
ATmega48A/PA/88A/PA/168A/PA/328/P [DATASHEET]
8271G–AVR–02/2013
18. 8-bit Timer/Counter2 with PWM and Asynchronous Operation
18.1 Features
•Single Channel Counter
•Clear Timer on Compare Match (Auto Reload)
•Glitch-free, Phase Correct Pulse Width Modulator (PWM)
•Frequency Generator
•10-bit Clock Prescaler
•Overflow and Compare Match Interrupt Sources (TOV2, OCF2A and OCF2B)
•Allows Clocking from External 32kHz Watch Crystal Independent of the I/O Clock
18.2 Overview
Timer/Counter2 is a general purpose, single channel, 8-bit Timer/Counter module. A simplified block diagram of
the 8-bit Timer/Counter is shown in Figure 18-1. For the actual placement of I/O pins, refer to ”Pinout
ATmega48A/PA/88A/PA/168A/PA/328/P” on page 2. CPU accessible I/O Registers, including I/O bits and I/O pins,
are shown in bold. The device-specific I/O Register and bit locations are listed in the ”Register Description” on
page 155.
The PRTIM2 bit in ”Minimizing Power Consumption” on page 41 must be written to zero to enable Timer/Counter2
module.
Figure 18-1. 8-bit Timer/Counter Block Diagram
18.2.1 Registers
The Timer/Counter (TCNT2) and Output Compare Register (OCR2A and OCR2B) are 8-bit registers. Interrupt
request (shorten as Int.Req.) signals are all visible in the Timer Interrupt Flag Register (TIFR2). All interrupts are
Clock Select
Timer/Counter
DATA BUS
OCRnA
OCRnB
=
=
TCNTn
Waveform
Generation
Waveform
Generation
OCnA
OCnB
=
Fixed
TOP
Value
Control Logic
=
0
TOP BOTTOM
Count
Clear
Direction
TOVn
(Int.Req.)
OCnA
(Int.Req.)
OCnB
(Int.Req.)
TCCRnA TCCRnB
Tn
Edge
Detector
( From Prescaler )
clkTn

143
ATmega48A/PA/88A/PA/168A/PA/328/P [DATASHEET]
8271G–AVR–02/2013
individually masked with the Timer Interrupt Mask Register (TIMSK2). TIFR2 and TIMSK2 are not shown in the
figure.
The Timer/Counter can be clocked internally, via the prescaler, or asynchronously clocked from the TOSC1/2 pins,
as detailed later in this section. The asynchronous operation is controlled by the Asynchronous Status Register
(ASSR). The Clock Select logic block controls which clock source he Timer/Counter uses to increment (or decre-
ment) its value. The Timer/Counter is inactive when no clock source is selected. The output from the Clock Select
logic is referred to as the timer clock (clkT2).
The double buffered Output Compare Register (OCR2A and OCR2B) are compared with the Timer/Counter value
at all times. The result of the compare can be used by the Waveform Generator to generate a PWM or variable fre-
quency output on the Output Compare pins (OC2A and OC2B). See ”Output Compare Unit” on page 144 for
details. The compare match event will also set the Compare Flag (OCF2A or OCF2B) which can be used to gener-
ate an Output Compare interrupt request.
18.2.2 Definitions
Many register and bit references in this document are written in general form. A lower case “n” replaces the
Timer/Counter number, in this case 2. However, when using the register or bit defines in a program, the precise
form must be used, i.e., TCNT2 for accessing Timer/Counter2 counter value and so on.
The definitions in Table 18-1 are also used extensively throughout the section.
Table 18-1. Definitions
18.3 Timer/Counter Clock Sources
The Timer/Counter can be clocked by an internal synchronous or an external asynchronous clock source. The
clock source clkT2 is by default equal to the MCU clock, clkI/O. When the AS2 bit in the ASSR Register is written to
logic one, the clock source is taken from the Timer/Counter Oscillator connected to TOSC1 and TOSC2. For
details on asynchronous operation, see ”ASSR – Asynchronous Status Register” on page 160. For details on clock
sources and prescaler, see ”Timer/Counter Prescaler” on page 154.
18.4 Counter Unit
The main part of the 8-bit Timer/Counter is the programmable bi-directional counter unit. Figure 18-2 on page 143
shows a block diagram of the counter and its surrounding environment.
Figure 18-2. Counter Unit Block Diagram
BOTTOM The counter reaches the BOTTOM when it becomes zero (0x00).
MAX The counter reaches its MAXimum when it becomes 0xFF (decimal 255).
TOP The counter reaches the TOP when it becomes equal to the highest value in the
count sequence. The TOP value can be assigned to be the fixed value 0xFF
(MAX) or the value stored in the OCR2A Register. The assignment is depen-
dent on the mode of operation.
DATA BU S
TCNTn Control Logic
count
TOVn
(Int.Req.)
topbottom
direction
clear
TOSC1
T/C
Oscillator
TOSC2
Prescaler
clk
I/O
clk Tn

144
ATmega48A/PA/88A/PA/168A/PA/328/P [DATASHEET]
8271G–AVR–02/2013
Signal description (internal signals):
count Increment or decrement TCNT2 by 1.
direction Selects between increment and decrement.
clear Clear TCNT2 (set all bits to zero).
clkTn Timer/Counter clock, referred to as clkT2 in the following.
top Signalizes that TCNT2 has reached maximum value.
bottom Signalizes that TCNT2 has reached minimum value (zero).
Depending on the mode of operation used, the counter is cleared, incremented, or decremented at each timer
clock (clkT2). clkT2 can be generated from an external or internal clock source, selected by the Clock Select bits
(CS22:0). When no clock source is selected (CS22:0 = 0) the timer is stopped. However, the TCNT2 value can be
accessed by the CPU, regardless of whether clkT2 is present or not. A CPU write overrides (has priority over) all
counter clear or count operations.
The counting sequence is determined by the setting of the WGM21 and WGM20 bits located in the Timer/Counter
Control Register (TCCR2A) and the WGM22 located in the Timer/Counter Control Register B (TCCR2B). There
are close connections between how the counter behaves (counts) and how waveforms are generated on the Out-
put Compare outputs OC2A and OC2B. For more details about advanced counting sequences and waveform
generation, see ”Modes of Operation” on page 147.
The Timer/Counter Overflow Flag (TOV2) is set according to the mode of operation selected by the WGM22:0 bits.
TOV2 can be used for generating a CPU interrupt.
18.5 Output Compare Unit
The 8-bit comparator continuously compares TCNT2 with the Output Compare Register (OCR2A and OCR2B).
Whenever TCNT2 equals OCR2A or OCR2B, the comparator signals a match. A match will set the Output Com-
pare Flag (OCF2A or OCF2B) at the next timer clock cycle. If the corresponding interrupt is enabled, the Output
Compare Flag generates an Output Compare interrupt. The Output Compare Flag is automatically cleared when
the interrupt is executed. Alternatively, the Output Compare Flag can be cleared by software by writing a logical
one to its I/O bit location. The Waveform Generator uses the match signal to generate an output according to oper-
ating mode set by the WGM22:0 bits and Compare Output mode (COM2x1:0) bits. The max and bottom signals
are used by the Waveform Generator for handling the special cases of the extreme values in some modes of oper-
ation (”Modes of Operation” on page 147).
Figure 18-3 shows a block diagram of the Output Compare unit.

145
ATmega48A/PA/88A/PA/168A/PA/328/P [DATASHEET]
8271G–AVR–02/2013
Figure 18-3. Output Compare Unit, Block Diagram
The OCR2x Register is double buffered when using any of the Pulse Width Modulation (PWM) modes. For the Nor-
mal and Clear Timer on Compare (CTC) modes of operation, the double buffering is disabled. The double buffering
synchronizes the update of the OCR2x Compare Register to either top or bottom of the counting sequence. The
synchronization prevents the occurrence of odd-length, non-symmetrical PWM pulses, thereby making the output
glitch-free.
The OCR2x Register access may seem complex, but this is not case. When the double buffering is enabled, the
CPU has access to the OCR2x Buffer Register, and if double buffering is disabled the CPU will access the OCR2x
directly.
18.5.1 Force Output Compare
In non-PWM waveform generation modes, the match output of the comparator can be forced by writing a one to
the Force Output Compare (FOC2x) bit. Forcing compare match will not set the OCF2x Flag or reload/clear the
timer, but the OC2x pin will be updated as if a real compare match had occurred (the COM2x1:0 bits settings
define whether the OC2x pin is set, cleared or toggled).
18.5.2 Compare Match Blocking by TCNT2 Write
All CPU write operations to the TCNT2 Register will block any compare match that occurs in the next timer clock
cycle, even when the timer is stopped. This feature allows OCR2x to be initialized to the same value as TCNT2
without triggering an interrupt when the Timer/Counter clock is enabled.
18.5.3 Using the Output Compare Unit
Since writing TCNT2 in any mode of operation will block all compare matches for one timer clock cycle, there are
risks involved when changing TCNT2 when using the Output Compare channel, independently of whether the
Timer/Counter is running or not. If the value written to TCNT2 equals the OCR2x value, the compare match will be
missed, resulting in incorrect waveform generation. Similarly, do not write the TCNT2 value equal to BOTTOM
when the counter is downcounting.
The setup of the OC2x should be performed before setting the Data Direction Register for the port pin to output.
The easiest way of setting the OC2x value is to use the Force Output Compare (FOC2x) strobe bit in Normal
mode. The OC2x Register keeps its value even when changing between Waveform Generation modes.
OCFnx (Int.Req.)
= (8-bit Comparator )
OCRnx
OCnx
DATA BUS
TCNTn
WGMn1:0
Waveform Generator
top
FOCn
COMnX1:0
bottom

146
ATmega48A/PA/88A/PA/168A/PA/328/P [DATASHEET]
8271G–AVR–02/2013
Be aware that the COM2x1:0 bits are not double buffered together with the compare value. Changing the
COM2x1:0 bits will take effect immediately.
18.6 Compare Match Output Unit
The Compare Output mode (COM2x1:0) bits have two functions. The Waveform Generator uses the COM2x1:0
bits for defining the Output Compare (OC2x) state at the next compare match. Also, the COM2x1:0 bits control the
OC2x pin output source. Figure 18-4 shows a simplified schematic of the logic affected by the COM2x1:0 bit set-
ting. The I/O Registers, I/O bits, and I/O pins in the figure are shown in bold. Only the parts of the general I/O Port
Control Registers (DDR and PORT) that are affected by the COM2x1:0 bits are shown. When referring to the OC2x
state, the reference is for the internal OC2x Register, not the OC2x pin.
Figure 18-4. Compare Match Output Unit, Schematic
The general I/O port function is overridden by the Output Compare (OC2x) from the Waveform Generator if either
of the COM2x1:0 bits are set. However, the OC2x pin direction (input or output) is still controlled by the Data Direc-
tion Register (DDR) for the port pin. The Data Direction Register bit for the OC2x pin (DDR_OC2x) must be set as
output before the OC2x value is visible on the pin. The port override function is independent of the Waveform Gen-
eration mode.
The design of the Output Compare pin logic allows initialization of the OC2x state before the output is enabled.
Note that some COM2x1:0 bit settings are reserved for certain modes of operation. See ”Register Description” on
page 155
18.6.1 Compare Output Mode and Waveform Generation
The Waveform Generator uses the COM2x1:0 bits differently in normal, CTC, and PWM modes. For all modes,
setting the COM2x1:0 = 0 tells the Waveform Generator that no action on the OC2x Register is to be performed on
the next compare match. For compare output actions in the non-PWM modes refer to Table 18-5 on page 156. For
fast PWM mode, refer to Table 18-6 on page 156, and for phase correct PWM refer to Table 18-7 on page 157.
A change of the COM2x1:0 bits state will have effect at the first compare match after the bits are written. For non-
PWM modes, the action can be forced to have immediate effect by using the FOC2x strobe bits.
PORT
DDR
DQ
DQ
OCnx
Pin
OCnx
DQ
Waveform
Generator
COMnx1
COMnx0
0
1
DATA B US
FOCnx
clk
I/O

147
ATmega48A/PA/88A/PA/168A/PA/328/P [DATASHEET]
8271G–AVR–02/2013
18.7 Modes of Operation
The mode of operation, i.e., the behavior of the Timer/Counter and the Output Compare pins, is defined by the
combination of the Waveform Generation mode (WGM22:0) and Compare Output mode (COM2x1:0) bits. The
Compare Output mode bits do not affect the counting sequence, while the Waveform Generation mode bits do.
The COM2x1:0 bits control whether the PWM output generated should be inverted or not (inverted or non-inverted
PWM). For non-PWM modes the COM2x1:0 bits control whether the output should be set, cleared, or toggled at a
compare match (See ”Compare Match Output Unit” on page 146).
For detailed timing information refer to ”Timer/Counter Timing Diagrams” on page 151.
18.7.1 Normal Mode
The simplest mode of operation is the Normal mode (WGM22:0 = 0). In this mode the counting direction is always
up (incrementing), and no counter clear is performed. The counter simply overruns when it passes its maximum 8-
bit value (TOP = 0xFF) and then restarts from the bottom (0x00). In normal operation the Timer/Counter Overflow
Flag (TOV2) will be set in the same timer clock cycle as the TCNT2 becomes zero. The TOV2 Flag in this case
behaves like a ninth bit, except that it is only set, not cleared. However, combined with the timer overflow interrupt
that automatically clears the TOV2 Flag, the timer resolution can be increased by software. There are no special
cases to consider in the Normal mode, a new counter value can be written anytime.
The Output Compare unit can be used to generate interrupts at some given time. Using the Output Compare to
generate waveforms in Normal mode is not recommended, since this will occupy too much of the CPU time.
18.7.2 Clear Timer on Compare Match (CTC) Mode
In Clear Timer on Compare or CTC mode (WGM22:0 = 2), the OCR2A Register is used to manipulate the counter
resolution. In CTC mode the counter is cleared to zero when the counter value (TCNT2) matches the OCR2A. The
OCR2A defines the top value for the counter, hence also its resolution. This mode allows greater control of the
compare match output frequency. It also simplifies the operation of counting external events.
The timing diagram for the CTC mode is shown in Figure 18-5. The counter value (TCNT2) increases until a com-
pare match occurs between TCNT2 and OCR2A, and then counter (TCNT2) is cleared.
Figure 18-5. CTC Mode, Timing Diagram
An interrupt can be generated each time the counter value reaches the TOP value by using the OCF2A Flag. If the
interrupt is enabled, the interrupt handler routine can be used for updating the TOP value. However, changing TOP
to a value close to BOTTOM when the counter is running with none or a low prescaler value must be done with
care since the CTC mode does not have the double buffering feature. If the new value written to OCR2A is lower
than the current value of TCNT2, the counter will miss the compare match. The counter will then have to count to
its maximum value (0xFF) and wrap around starting at 0x00 before the compare match can occur.
For generating a waveform output in CTC mode, the OC2A output can be set to toggle its logical level on each
compare match by setting the Compare Output mode bits to toggle mode (COM2A1:0 = 1). The OC2A value will
TCNTn
OCnx
(Toggle)
OCnx Interrupt Flag Set
1 4
Period 2 3
(COMnx1:0 = 1)

148
ATmega48A/PA/88A/PA/168A/PA/328/P [DATASHEET]
8271G–AVR–02/2013
not be visible on the port pin unless the data direction for the pin is set to output. The waveform generated will have
a maximum frequency of fOC2A = fclk_I/O/2 when OCR2A is set to zero (0x00). The waveform frequency is defined by
the following equation:
The N variable represents the prescale factor (1, 8, 32, 64, 128, 256, or 1024).
As for the Normal mode of operation, the TOV2 Flag is set in the same timer clock cycle that the counter counts
from MAX to 0x00.
18.7.3 Fast PWM Mode
The fast Pulse Width Modulation or fast PWM mode (WGM22:0 = 3 or 7) provides a high frequency PWM wave-
form generation option. The fast PWM differs from the other PWM option by its single-slope operation. The counter
counts from BOTTOM to TOP then restarts from BOTTOM. TOP is defined as 0xFF when WGM2:0 = 3, and
OCR2A when MGM2:0 = 7. In non-inverting Compare Output mode, the Output Compare (OC2x) is cleared on the
compare match between TCNT2 and OCR2x, and set at BOTTOM. In inverting Compare Output mode, the output
is set on compare match and cleared at BOTTOM. Due to the single-slope operation, the operating frequency of
the fast PWM mode can be twice as high as the phase correct PWM mode that uses dual-slope operation. This
high frequency makes the fast PWM mode well suited for power regulation, rectification, and DAC applications.
High frequency allows physically small sized external components (coils, capacitors), and therefore reduces total
system cost.
In fast PWM mode, the counter is incremented until the counter value matches the TOP value. The counter is then
cleared at the following timer clock cycle. The timing diagram for the fast PWM mode is shown in Figure 18-6. The
TCNT2 value is in the timing diagram shown as a histogram for illustrating the single-slope operation. The diagram
includes non-inverted and inverted PWM outputs. The small horizontal line marks on the TCNT2 slopes represent
compare matches between OCR2x and TCNT2.
Figure 18-6. Fast PWM Mode, Timing Diagram
The Timer/Counter Overflow Flag (TOV2) is set each time the counter reaches TOP. If the interrupt is enabled, the
interrupt handler routine can be used for updating the compare value.
In fast PWM mode, the compare unit allows generation of PWM waveforms on the OC2x pin. Setting the
COM2x1:0 bits to two will produce a non-inverted PWM and an inverted PWM output can be generated by setting
fOCnx
fclk_I/O
2N1OCRnx+
--------------------------------------------------=
TCNTn
OCRnx Update and
TOVn Interrupt Flag Set
1
Period
2 3
OCnx
OCnx
(COMnx1:0 = 2)
(COMnx1:0 = 3)
OCRnx Interrupt Flag Set
4 5 6 7

149
ATmega48A/PA/88A/PA/168A/PA/328/P [DATASHEET]
8271G–AVR–02/2013
the COM2x1:0 to three. TOP is defined as 0xFF when WGM2:0 = 3, and OCR2A when MGM2:0 = 7. (See Table
18-3 on page 155). The actual OC2x value will only be visible on the port pin if the data direction for the port pin is
set as output. The PWM waveform is generated by setting (or clearing) the OC2x Register at the compare match
between OCR2x and TCNT2, and clearing (or setting) the OC2x Register at the timer clock cycle the counter is
cleared (changes from TOP to BOTTOM).
The PWM frequency for the output can be calculated by the following equation:
The N variable represents the prescale factor (1, 8, 32, 64, 128, 256, or 1024).
The extreme values for the OCR2A Register represent special cases when generating a PWM waveform output in
the fast PWM mode. If the OCR2A is set equal to BOTTOM, the output will be a narrow spike for each MAX+1
timer clock cycle. Setting the OCR2A equal to MAX will result in a constantly high or low output (depending on the
polarity of the output set by the COM2A1:0 bits.)
A frequency (with 50% duty cycle) waveform output in fast PWM mode can be achieved by setting OC2x to toggle
its logical level on each compare match (COM2x1:0 = 1). The waveform generated will have a maximum frequency
of foc2 = fclk_I/O/2 when OCR2A is set to zero. This feature is similar to the OC2A toggle in CTC mode, except the
double buffer feature of the Output Compare unit is enabled in the fast PWM mode.
18.7.4 Phase Correct PWM Mode
The phase correct PWM mode (WGM22:0 = 1 or 5) provides a high resolution phase correct PWM waveform gen-
eration option. The phase correct PWM mode is based on a dual-slope operation. The counter counts repeatedly
from BOTTOM to TOP and then from TOP to BOTTOM. TOP is defined as 0xFF when WGM2:0 = 3, and OCR2A
when MGM2:0 = 7. In non-inverting Compare Output mode, the Output Compare (OC2x) is cleared on the com-
pare match between TCNT2 and OCR2x while upcounting, and set on the compare match while downcounting. In
inverting Output Compare mode, the operation is inverted. The dual-slope operation has lower maximum operation
frequency than single slope operation. However, due to the symmetric feature of the dual-slope PWM modes,
these modes are preferred for motor control applications.
In phase correct PWM mode the counter is incremented until the counter value matches TOP. When the counter
reaches TOP, it changes the count direction. The TCNT2 value will be equal to TOP for one timer clock cycle. The
timing diagram for the phase correct PWM mode is shown on Figure 18-7. The TCNT2 value is in the timing dia-
gram shown as a histogram for illustrating the dual-slope operation. The diagram includes non-inverted and
inverted PWM outputs. The small horizontal line marks on the TCNT2 slopes represent compare matches between
OCR2x and TCNT2.
fOCnxPWM
fclk_I/O
N256
------------------=

150
ATmega48A/PA/88A/PA/168A/PA/328/P [DATASHEET]
8271G–AVR–02/2013
Figure 18-7. Phase Correct PWM Mode, Timing Diagram
The Timer/Counter Overflow Flag (TOV2) is set each time the counter reaches BOTTOM. The Interrupt Flag can
be used to generate an interrupt each time the counter reaches the BOTTOM value.
In phase correct PWM mode, the compare unit allows generation of PWM waveforms on the OC2x pin. Setting the
COM2x1:0 bits to two will produce a non-inverted PWM. An inverted PWM output can be generated by setting the
COM2x1:0 to three. TOP is defined as 0xFF when WGM2:0 = 3, and OCR2A when MGM2:0 = 7 (See Table 18-4
on page 155). The actual OC2x value will only be visible on the port pin if the data direction for the port pin is set as
output. The PWM waveform is generated by clearing (or setting) the OC2x Register at the compare match between
OCR2x and TCNT2 when the counter increments, and setting (or clearing) the OC2x Register at compare match
between OCR2x and TCNT2 when the counter decrements. The PWM frequency for the output when using phase
correct PWM can be calculated by the following equation:
The N variable represents the prescale factor (1, 8, 32, 64, 128, 256, or 1024).
The extreme values for the OCR2A Register represent special cases when generating a PWM waveform output in
the phase correct PWM mode. If the OCR2A is set equal to BOTTOM, the output will be continuously low and if set
equal to MAX the output will be continuously high for non-inverted PWM mode. For inverted PWM the output will
have the opposite logic values.
At the very start of period 2 in Figure 18-7 OCnx has a transition from high to low even though there is no Compare
Match. The point of this transition is to guarantee symmetry around BOTTOM. There are two cases that give a
transition without Compare Match.
• OCR2A changes its value from MAX, like in Figure 18-7. When the OCR2A value is MAX the OCn pin value is the
same as the result of a down-counting compare match. To ensure symmetry around BOTTOM the OCn value at
MAX must correspond to the result of an up-counting Compare Match.
• The timer starts counting from a value higher than the one in OCR2A, and for that reason misses the Compare
Match and hence the OCn change that would have happened on the way up.
TOVn Interrupt Flag Set
OCnx Interrupt Flag Set
1 2 3
TCNTn
Period
OCnx
OCnx
(COMnx1:0 = 2)
(COMnx1:0 = 3)
OCRnx Update
fOCnxPCPWM
fclk_I/O
N510
------------------=

151
ATmega48A/PA/88A/PA/168A/PA/328/P [DATASHEET]
8271G–AVR–02/2013
18.8 Timer/Counter Timing Diagrams
The following figures show the Timer/Counter in synchronous mode, and the timer clock (clkT2) is therefore shown
as a clock enable signal. In asynchronous mode, clkI/O should be replaced by the Timer/Counter Oscillator clock.
The figures include information on when Interrupt Flags are set. Figure 18-8 contains timing data for basic
Timer/Counter operation. The figure shows the count sequence close to the MAX value in all modes other than
phase correct PWM mode.
Figure 18-8. Timer/Counter Timing Diagram, no Prescaling
Figure 18-9 shows the same timing data, but with the prescaler enabled.
Figure 18-9. Timer/Counter Timing Diagram, with Prescaler (fclk_I/O/8)
Figure 18-10 shows the setting of OCF2A in all modes except CTC mode.
Figure 18-10. Timer/Counter Timing Diagram, Setting of OCF2A, with Prescaler (fclk_I/O/8)
Figure 18-11 shows the setting of OCF2A and the clearing of TCNT2 in CTC mode.
clk
Tn
(clk
I/O
/1)
TOVn
clk
I/O
TCNTn MAX - 1 MAX BOTTOM BOTTOM + 1
TOVn
TCNTn MAX - 1 MAX BOTTOM BOTTOM + 1
clkI/O
clkTn
(clk
I/O
/8)
OCFnx
OCRnx
TCNTn
OCRnx Value
OCRnx - 1 OCRnx OCRnx + 1 OCRnx + 2
clk
I/O
clk
Tn
(clk
I/O
/8)

152
ATmega48A/PA/88A/PA/168A/PA/328/P [DATASHEET]
8271G–AVR–02/2013
Figure 18-11. Timer/Counter Timing Diagram, Clear Timer on Compare Match mode, with Prescaler (fclk_I/O/8)
OCFnx
OCRnx
TCNTn
(CTC)
TOP
TOP - 1 TOP BOTTOM BOTTOM + 1
clk
I/O
clk
Tn
(clk
I/O
/8)

153
ATmega48A/PA/88A/PA/168A/PA/328/P [DATASHEET]
8271G–AVR–02/2013
18.9 Asynchronous Operation of Timer/Counter2
When Timer/Counter2 operates asynchronously, some considerations must be taken.
• Warning: When switching between asynchronous and synchronous clocking of Timer/Counter2, the Timer
Registers TCNT2, OCR2x, and TCCR2x might be corrupted. A safe procedure for switching clock source is:
a. Disable the Timer/Counter2 interrupts by clearing OCIE2x and TOIE2.
b. Select clock source by setting AS2 as appropriate.
c. Write new values to TCNT2, OCR2x, and TCCR2x.
d. To switch to asynchronous operation: Wait for TCN2xUB, OCR2xUB, and TCR2xUB.
e. Clear the Timer/Counter2 Interrupt Flags.
f. Enable interrupts, if needed.
• The CPU main clock frequency must be more than four times the Oscillator frequency.
• When writing to one of the registers TCNT2, OCR2x, or TCCR2x, the value is transferred to a temporary register,
and latched after two positive edges on TOSC1. The user should not write a new value before the contents of the
temporary register have been transferred to its destination. Each of the five mentioned registers have their
individual temporary register, which means that e.g. writing to TCNT2 does not disturb an OCR2x write in
progress. To detect that a transfer to the destination register has taken place, the Asynchronous Status Register
– ASSR has been implemented.
• When entering Power-save or ADC Noise Reduction mode after having written to TCNT2, OCR2x, or TCCR2x,
the user must wait until the written register has been updated if Timer/Counter2 is used to wake up the device.
Otherwise, the MCU will enter sleep mode before the changes are effective. This is particularly important if any of
the Output Compare2 interrupt is used to wake up the device, since the Output Compare function is disabled
during writing to OCR2x or TCNT2. If the write cycle is not finished, and the MCU enters sleep mode before the
corresponding OCR2xUB bit returns to zero, the device will never receive a compare match interrupt, and the
MCU will not wake up.
• If Timer/Counter2 is used to wake the device up from Power-save or ADC Noise Reduction mode, precautions
must be taken if the user wants to re-enter one of these modes: If re-entering sleep mode within the TOSC1
cycle, the interrupt will immediately occur and the device wake up again. The result is multiple interrupts and
wake-ups within one TOSC1 cycle from the first interrupt. If the user is in doubt whether the time before re-
entering Power-save or ADC Noise Reduction mode is sufficient, the following algorithm can be used to ensure
that one TOSC1 cycle has elapsed:
a. Write a value to TCCR2x, TCNT2, or OCR2x.
b. Wait until the corresponding Update Busy Flag in ASSR returns to zero.
c. Enter Power-save or ADC Noise Reduction mode.
• When the asynchronous operation is selected, the 32.768kHz Oscillator for Timer/Counter2 is always running,
except in Power-down and Standby modes. After a Power-up Reset or wake-up from Power-down or Standby
mode, the user should be aware of the fact that this Oscillator might take as long as one second to stabilize. The
user is advised to wait for at least one second before using Timer/Counter2 after power-up or wake-up from
Power-down or Standby mode. The contents of all Timer/Counter2 Registers must be considered lost after a
wake-up from Power-down or Standby mode due to unstable clock signal upon start-up, no matter whether the
Oscillator is in use or a clock signal is applied to the TOSC1 pin.
• Description of wake up from Power-save or ADC Noise Reduction mode when the timer is clocked
asynchronously: When the interrupt condition is met, the wake up process is started on the following cycle of the
timer clock, that is, the timer is always advanced by at least one before the processor can read the counter value.
After wake-up, the MCU is halted for four cycles, it executes the interrupt routine, and resumes execution from
the instruction following SLEEP.

154
ATmega48A/PA/88A/PA/168A/PA/328/P [DATASHEET]
8271G–AVR–02/2013
• Reading of the TCNT2 Register shortly after wake-up from Power-save may give an incorrect result. Since
TCNT2 is clocked on the asynchronous TOSC clock, reading TCNT2 must be done through a register
synchronized to the internal I/O clock domain. Synchronization takes place for every rising TOSC1 edge. When
waking up from Power-save mode, and the I/O clock (clkI/O) again becomes active, TCNT2 will read as the
previous value (before entering sleep) until the next rising TOSC1 edge. The phase of the TOSC clock after
waking up from Power-save mode is essentially unpredictable, as it depends on the wake-up time. The
recommended procedure for reading TCNT2 is thus as follows:
a. Write any value to either of the registers OCR2x or TCCR2x.
b. Wait for the corresponding Update Busy Flag to be cleared.
c. Read TCNT2.
During asynchronous operation, the synchronization of the Interrupt Flags for the asynchronous timer takes
3 processor cycles plus one timer cycle. The timer is therefore advanced by at least one before the processor can
read the timer value causing the setting of the Interrupt Flag. The Output Compare pin is changed on the timer
clock and is not synchronized to the processor clock.
18.10 Timer/Counter Prescaler
Figure 18-12. Prescaler for Timer/Counter2
The clock source for Timer/Counter2 is named clkT2S. clkT2S is by default connected to the main system I/O clock
clkIO. By setting the AS2 bit in ASSR, Timer/Counter2 is asynchronously clocked from the TOSC1 pin. This
enables use of Timer/Counter2 as a Real Time Counter (RTC). When AS2 is set, pins TOSC1 and TOSC2 are dis-
connected from Port B. A crystal can then be connected between the TOSC1 and TOSC2 pins to serve as an
independent clock source for Timer/Counter2. The Oscillator is optimized for use with a 32.768kHz crystal.
For Timer/Counter2, the possible prescaled selections are: clkT2S/8, clkT2S/32, clkT2S/64, clkT2S/128, clkT2S/256, and
clkT2S/1024. Additionally, clkT2S as well as 0 (stop) may be selected. Setting the PSRASY bit in GTCCR resets the
prescaler. This allows the user to operate with a predictable prescaler.
10-BIT T/C PRESCALER
TIMER/COUNTER2 CLOCK SOURCE
clkI/O clkT2S
TOSC1
AS2
CS20
CS21
CS22
clkT2S
/8
clkT2S
/64
clkT2S
/128
clkT2S
/1024
clkT2S
/256
clkT2S
/32
0
PSRASY
Clear
clkT2

155
ATmega48A/PA/88A/PA/168A/PA/328/P [DATASHEET]
8271G–AVR–02/2013
18.11 Register Description
18.11.1 TCCR2A – Timer/Counter Control Register A
• Bits 7:6 – COM2A1:0: Compare Match Output A Mode
These bits control the Output Compare pin (OC2A) behavior. If one or both of the COM2A1:0 bits are set, the
OC2A output overrides the normal port functionality of the I/O pin it is connected to. However, note that the Data
Direction Register (DDR) bit corresponding to the OC2A pin must be set in order to enable the output driver.
When OC2A is connected to the pin, the function of the COM2A1:0 bits depends on the WGM22:0 bit setting.
Table 18-2 shows the COM2A1:0 bit functionality when the WGM22:0 bits are set to a normal or CTC mode (non-
PWM).
Table 18-3 shows the COM2A1:0 bit functionality when the WGM21:0 bits are set to fast PWM mode.
Note: 1. A special case occurs when OCR2A equals TOP and COM2A1 is set. In this case, the Compare Match is ignored,
but the set or clear is done at BOTTOM. See ”Fast PWM Mode” on page 148 for more details.
Table 18-4 shows the COM2A1:0 bit functionality when the WGM22:0 bits are set to phase correct PWM mode.
Bit 7 6 5 4 3 210
(0xB0) COM2A1 COM2A0 COM2B1 COM2B0 – – WGM21 WGM20 TCCR2A
Read/Write R/W R/W R/W R/W R R R/W R/W
Initial Value 0 0 0 0 0 0 0 0
Table 18-2. Compare Output Mode, non-PWM Mode
COM2A1 COM2A0 Description
0 0 Normal port operation, OC0A disconnected.
0 1 Toggle OC2A on Compare Match
1 0 Clear OC2A on Compare Match
1 1 Set OC2A on Compare Match
Table 18-3. Compare Output Mode, Fast PWM Mode(1)
COM2A1 COM2A0 Description
0 0 Normal port operation, OC2A disconnected.
01
WGM22 = 0: Normal Port Operation, OC0A Disconnected.
WGM22 = 1: Toggle OC2A on Compare Match.
10
Clear OC2A on Compare Match, set OC2A at BOTTOM,
(non-inverting mode).
11
Set OC2A on Compare Match, clear OC2A at BOTTOM,
(inverting mode).
Table 18-4. Compare Output Mode, Phase Correct PWM Mode(1)
COM2A1 COM2A0 Description
0 0 Normal port operation, OC2A disconnected.

156
ATmega48A/PA/88A/PA/168A/PA/328/P [DATASHEET]
8271G–AVR–02/2013
Note: 1. A special case occurs when OCR2A equals TOP and COM2A1 is set. In this case, the Compare Match is ignored,
but the set or clear is done at TOP. See ”Phase Correct PWM Mode” on page 149 for more details.
• Bits 5:4 – COM2B1:0: Compare Match Output B Mode
These bits control the Output Compare pin (OC2B) behavior. If one or both of the COM2B1:0 bits are set, the
OC2B output overrides the normal port functionality of the I/O pin it is connected to. However, note that the Data
Direction Register (DDR) bit corresponding to the OC2B pin must be set in order to enable the output driver.
When OC2B is connected to the pin, the function of the COM2B1:0 bits depends on the WGM22:0 bit setting.
Table 18-5 shows the COM2B1:0 bit functionality when the WGM22:0 bits are set to a normal or CTC mode (non-
PWM).
Table 18-6 shows the COM2B1:0 bit functionality when the WGM22:0 bits are set to fast PWM mode.
Note: 1. A special case occurs when OCR2B equals TOP and COM2B1 is set. In this case, the Compare Match is ignored,
but the set or clear is done at BOTTOM. See ”Phase Correct PWM Mode” on page 149 for more details.
01
WGM22 = 0: Normal Port Operation, OC2A Disconnected.
WGM22 = 1: Toggle OC2A on Compare Match.
10
Clear OC2A on Compare Match when up-counting. Set OC2A on
Compare Match when down-counting.
11
Set OC2A on Compare Match when up-counting. Clear OC2A on
Compare Match when down-counting.
Table 18-5. Compare Output Mode, non-PWM Mode
COM2B1 COM2B0 Description
0 0 Normal port operation, OC2B disconnected.
0 1 Toggle OC2B on Compare Match
1 0 Clear OC2B on Compare Match
1 1 Set OC2B on Compare Match
Table 18-6. Compare Output Mode, Fast PWM Mode(1)
COM2B1 COM2B0 Description
0 0 Normal port operation, OC2B disconnected.
01Reserved
10
Clear OC2B on Compare Match, set OC2B at BOTTOM,
(non-inverting mode).
11
Set OC2B on Compare Match, clear OC2B at BOTTOM,
(inverting mode).
Table 18-4. Compare Output Mode, Phase Correct PWM Mode(1)
COM2A1 COM2A0 Description

157
ATmega48A/PA/88A/PA/168A/PA/328/P [DATASHEET]
8271G–AVR–02/2013
Table 18-7 shows the COM2B1:0 bit functionality when the WGM22:0 bits are set to phase correct PWM mode.
Note: 1. A special case occurs when OCR2B equals TOP and COM2B1 is set. In this case, the Compare Match is ignored,
but the set or clear is done at TOP. See ”Phase Correct PWM Mode” on page 149 for more details.
• Bits 3:2 – Reserved
These bits are reserved in the ATmega48A/PA/88A/PA/168A/PA/328/P and will always read as zero.
• Bits 1:0 – WGM21:0: Waveform Generation Mode
Combined with the WGM22 bit found in the TCCR2B Register, these bits control the counting sequence of the
counter, the source for maximum (TOP) counter value, and what type of waveform generation to be used, see
Table 18-8. Modes of operation supported by the Timer/Counter unit are: Normal mode (counter), Clear Timer on
Compare Match (CTC) mode, and two types of Pulse Width Modulation (PWM) modes (see ”Modes of Operation”
on page 147).
Notes: 1. MAX= 0xFF
2. BOTTOM= 0x00
Table 18-7. Compare Output Mode, Phase Correct PWM Mode(1)
COM2B1 COM2B0 Description
0 0 Normal port operation, OC2B disconnected.
01Reserved
10
Clear OC2B on Compare Match when up-counting. Set OC2B on
Compare Match when down-counting.
11
Set OC2B on Compare Match when up-counting. Clear OC2B on
Compare Match when down-counting.
Table 18-8. Waveform Generation Mode Bit Description
Mode WGM22 WGM21 WGM20
Timer/Counter
Mode of
Operation TOP
Update of
OCRx at
TOV Flag
Set on(1)(2)
0 0 0 0 Normal 0xFF Immediate MAX
1001
PWM, Phase
Correct 0xFF TOP BOTTOM
2 0 1 0 CTC OCRA Immediate MAX
3 0 1 1 Fast PWM 0xFF BOTTOM MAX
4100Reserved – – –
5101
PWM, Phase
Correct OCRA TOP BOTTOM
6110Reserved – – –
7111Fast PWM OCRABOTTOMTOP

158
ATmega48A/PA/88A/PA/168A/PA/328/P [DATASHEET]
8271G–AVR–02/2013
18.11.2 TCCR2B – Timer/Counter Control Register B
• Bit 7 – FOC2A: Force Output Compare A
The FOC2A bit is only active when the WGM bits specify a non-PWM mode.
However, for ensuring compatibility with future devices, this bit must be set to zero when TCCR2B is written when
operating in PWM mode. When writing a logical one to the FOC2A bit, an immediate Compare Match is forced on
the Waveform Generation unit. The OC2A output is changed according to its COM2A1:0 bits setting. Note that the
FOC2A bit is implemented as a strobe. Therefore it is the value present in the COM2A1:0 bits that determines the
effect of the forced compare.
A FOC2A strobe will not generate any interrupt, nor will it clear the timer in CTC mode using OCR2A as TOP.
The FOC2A bit is always read as zero.
• Bit 6 – FOC2B: Force Output Compare B
The FOC2B bit is only active when the WGM bits specify a non-PWM mode.
However, for ensuring compatibility with future devices, this bit must be set to zero when TCCR2B is written when
operating in PWM mode. When writing a logical one to the FOC2B bit, an immediate Compare Match is forced on
the Waveform Generation unit. The OC2B output is changed according to its COM2B1:0 bits setting. Note that the
FOC2B bit is implemented as a strobe. Therefore it is the value present in the COM2B1:0 bits that determines the
effect of the forced compare.
A FOC2B strobe will not generate any interrupt, nor will it clear the timer in CTC mode using OCR2B as TOP.
The FOC2B bit is always read as zero.
• Bits 5:4 – Reserved
These bits are reserved bits in the ATmega48A/PA/88A/PA/168A/PA/328/P and will always read as zero.
• Bit 3 – WGM22: Waveform Generation Mode
See the description in the ”TCCR2A – Timer/Counter Control Register A” on page 155.
• Bit 2:0 – CS22:0: Clock Select
The three Clock Select bits select the clock source to be used by the Timer/Counter, see Table 18-9 on page 158.
Bit 7 6 5 4 3 2 1 0
(0xB1) FOC2A FOC2B – – WGM22 CS22 CS21 CS20 TCCR2B
Read/Write W W R R R/W R/W R/W R/W
Initial Value 0 0 0 0 0 0 0 0
Table 18-9. Clock Select Bit Description
CS22 CS21 CS20 Description
0 0 0 No clock source (Timer/Counter stopped).
001clk
T2S/(No prescaling)
010clk
T2S/8 (From prescaler)
011clk
T2S/32 (From prescaler)
100clk
T2S/64 (From prescaler)

159
ATmega48A/PA/88A/PA/168A/PA/328/P [DATASHEET]
8271G–AVR–02/2013
If external pin modes are used for the Timer/Counter0, transitions on the T0 pin will clock the counter even if the
pin is configured as an output. This feature allows software control of the counting.
18.11.3 TCNT2 – Timer/Counter Register
The Timer/Counter Register gives direct access, both for read and write operations, to the Timer/Counter unit 8-bit
counter. Writing to the TCNT2 Register blocks (removes) the Compare Match on the following timer clock. Modify-
ing the counter (TCNT2) while the counter is running, introduces a risk of missing a Compare Match between
TCNT2 and the OCR2x Registers.
18.11.4 OCR2A – Output Compare Register A
The Output Compare Register A contains an 8-bit value that is continuously compared with the counter value
(TCNT2). A match can be used to generate an Output Compare interrupt, or to generate a waveform output on the
OC2A pin.
18.11.5 OCR2B – Output Compare Register B
The Output Compare Register B contains an 8-bit value that is continuously compared with the counter value
(TCNT2). A match can be used to generate an Output Compare interrupt, or to generate a waveform output on the
OC2B pin.
18.11.6 TIMSK2 – Timer/Counter2 Interrupt Mask Register
• Bit 2 – OCIE2B: Timer/Counter2 Output Compare Match B Interrupt Enable
When the OCIE2B bit is written to one and the I-bit in the Status Register is set (one), the Timer/Counter2 Com-
pare Match B interrupt is enabled. The corresponding interrupt is executed if a compare match in Timer/Counter2
occurs, i.e., when the OCF2B bit is set in the Timer/Counter 2 Interrupt Flag Register – TIFR2.
101clk
T2S/128 (From prescaler)
110clk
T2S/256 (From prescaler)
111clk
T2S/1024 (From prescaler)
Table 18-9. Clock Select Bit Description
CS22 CS21 CS20 Description
Bit 76543210
(0xB2) TCNT2[7:0] TCNT2
Read/Write R/W R/W R/W R/W R/W R/W R/W R/W
Initial Value00000000
Bit 76543210
(0xB3) OCR2A[7:0] OCR2A
Read/Write R/W R/W R/W R/W R/W R/W R/W R/W
Initial Value 0 0 0 0 0 0 0 0
Bit 76543210
(0xB4) OCR2B[7:0] OCR2B
Read/Write R/W R/W R/W R/W R/W R/W R/W R/W
Initial Value 0 0 0 0 0 0 0 0
Bit 76543 2 1 0
(0x70) –––––OCIE2BOCIE2ATOIE2TIMSK2
Read/Write RRRRR R/WR/WR/W
Initial Value 00000 0 0 0

160
ATmega48A/PA/88A/PA/168A/PA/328/P [DATASHEET]
8271G–AVR–02/2013
• Bit 1 – OCIE2A: Timer/Counter2 Output Compare Match A Interrupt Enable
When the OCIE2A bit is written to one and the I-bit in the Status Register is set (one), the Timer/Counter2 Com-
pare Match A interrupt is enabled. The corresponding interrupt is executed if a compare match in Timer/Counter2
occurs, i.e., when the OCF2A bit is set in the Timer/Counter 2 Interrupt Flag Register – TIFR2.
• Bit 0 – TOIE2: Timer/Counter2 Overflow Interrupt Enable
When the TOIE2 bit is written to one and the I-bit in the Status Register is set (one), the Timer/Counter2 Overflow
interrupt is enabled. The corresponding interrupt is executed if an overflow in Timer/Counter2 occurs, i.e., when the
TOV2 bit is set in the Timer/Counter2 Interrupt Flag Register – TIFR2.
18.11.7 TIFR2 – Timer/Counter2 Interrupt Flag Register
• Bit 2 – OCF2B: Output Compare Flag 2 B
The OCF2B bit is set (one) when a compare match occurs between the Timer/Counter2 and the data in OCR2B –
Output Compare Register2. OCF2B is cleared by hardware when executing the corresponding interrupt handling
vector. Alternatively, OCF2B is cleared by writing a logic one to the flag. When the I-bit in SREG, OCIE2B
(Timer/Counter2 Compare match Interrupt Enable), and OCF2B are set (one), the Timer/Counter2 Compare match
Interrupt is executed.
• Bit 1 – OCF2A: Output Compare Flag 2 A
The OCF2A bit is set (one) when a compare match occurs between the Timer/Counter2 and the data in OCR2A –
Output Compare Register2. OCF2A is cleared by hardware when executing the corresponding interrupt handling
vector. Alternatively, OCF2A is cleared by writing a logic one to the flag. When the I-bit in SREG, OCIE2A
(Timer/Counter2 Compare match Interrupt Enable), and OCF2A are set (one), the Timer/Counter2 Compare match
Interrupt is executed.
• Bit 0 – TOV2: Timer/Counter2 Overflow Flag
The TOV2 bit is set (one) when an overflow occurs in Timer/Counter2. TOV2 is cleared by hardware when execut-
ing the corresponding interrupt handling vector. Alternatively, TOV2 is cleared by writing a logic one to the flag.
When the SREG I-bit, TOIE2A (Timer/Counter2 Overflow Interrupt Enable), and TOV2 are set (one), the
Timer/Counter2 Overflow interrupt is executed. In PWM mode, this bit is set when Timer/Counter2 changes count-
ing direction at 0x00.
18.11.8 ASSR – Asynchronous Status Register
• Bit 7 – Reserved
This bit is reserved and will always read as zero.
• Bit 6 – EXCLK: Enable External Clock Input
When EXCLK is written to one, and asynchronous clock is selected, the external clock input buffer is enabled and
an external clock can be input on Timer Oscillator 1 (TOSC1) pin instead of a 32kHz crystal. Writing to EXCLK
should be done before asynchronous operation is selected. Note that the crystal Oscillator will only run when this
bit is zero.
Bit 76543210
0x17 (0x37) – – – – – OCF2B OCF2A TOV2 TIFR2
Read/Write R R R R R R/W R/W R/W
Initial Value00000000
Bit 7 6 5 4 3 2 1 0
(0xB6) – EXCLK AS2 TCN2UB OCR2AUB OCR2BUB TCR2AUB TCR2BUB ASSR
Read/Write R R/W R/W R R R R R
Initial Value 0 0 0 0 0 0 0 0

161
ATmega48A/PA/88A/PA/168A/PA/328/P [DATASHEET]
8271G–AVR–02/2013
• Bit 5 – AS2: Asynchronous Timer/Counter2
When AS2 is written to zero, Timer/Counter2 is clocked from the I/O clock, clkI/O. When AS2 is written to one,
Timer/Counter2 is clocked from a crystal Oscillator connected to the Timer Oscillator 1 (TOSC1) pin. When the
value of AS2 is changed, the contents of TCNT2, OCR2A, OCR2B, TCCR2A and TCCR2B might be corrupted.
• Bit 4 – TCN2UB: Timer/Counter2 Update Busy
When Timer/Counter2 operates asynchronously and TCNT2 is written, this bit becomes set. When TCNT2 has
been updated from the temporary storage register, this bit is cleared by hardware. A logical zero in this bit indicates
that TCNT2 is ready to be updated with a new value.
• Bit 3 – OCR2AUB: Output Compare Register2 Update Busy
When Timer/Counter2 operates asynchronously and OCR2A is written, this bit becomes set. When OCR2A has
been updated from the temporary storage register, this bit is cleared by hardware. A logical zero in this bit indicates
that OCR2A is ready to be updated with a new value.
• Bit 2 – OCR2BUB: Output Compare Register2 Update Busy
When Timer/Counter2 operates asynchronously and OCR2B is written, this bit becomes set. When OCR2B has
been updated from the temporary storage register, this bit is cleared by hardware. A logical zero in this bit indicates
that OCR2B is ready to be updated with a new value.
• Bit 1 – TCR2AUB: Timer/Counter Control Register2 Update Busy
When Timer/Counter2 operates asynchronously and TCCR2A is written, this bit becomes set. When TCCR2A has
been updated from the temporary storage register, this bit is cleared by hardware. A logical zero in this bit indicates
that TCCR2A is ready to be updated with a new value.
• Bit 0 – TCR2BUB: Timer/Counter Control Register2 Update Busy
When Timer/Counter2 operates asynchronously and TCCR2B is written, this bit becomes set. When TCCR2B has
been updated from the temporary storage register, this bit is cleared by hardware. A logical zero in this bit indicates
that TCCR2B is ready to be updated with a new value.
If a write is performed to any of the five Timer/Counter2 Registers while its update busy flag is set, the updated
value might get corrupted and cause an unintentional interrupt to occur.
The mechanisms for reading TCNT2, OCR2A, OCR2B, TCCR2A and TCCR2B are different. When reading
TCNT2, the actual timer value is read. When reading OCR2A, OCR2B, TCCR2A and TCCR2B the value in the
temporary storage register is read.
18.11.9 GTCCR – General Timer/Counter Control Register
• Bit 1 – PSRASY: Prescaler Reset Timer/Counter2
When this bit is one, the Timer/Counter2 prescaler will be reset. This bit is normally cleared immediately by hard-
ware. If the bit is written when Timer/Counter2 is operating in asynchronous mode, the bit will remain one until the
prescaler has been reset. The bit will not be cleared by hardware if the TSM bit is set. Refer to the description of
the ”Bit 7 – TSM: Timer/Counter Synchronization Mode” on page 141 for a description of the Timer/Counter Syn-
chronization mode.
Bit 7 6 5 4 3 2 1 0
0x23 (0x43) TSM – – – – – PSRASY PSRSYNC GTCCR
Read/Write R/W R R R R R R/W R/W
Initial Value 0 0 0 0 0 0 0 0

162
ATmega48A/PA/88A/PA/168A/PA/328/P [DATASHEET]
8271G–AVR–02/2013
19. SPI – Serial Peripheral Interface
19.1 Features
•Full-duplex, Three-wire Synchronous Data Transfer
•Master or Slave Operation
•LSB First or MSB First Data Transfer
•Seven Programmable Bit Rates
•End of Transmission Interrupt Flag
•Write Collision Flag Protection
•Wake-up from Idle Mode
•Double Speed (CK/2) Master SPI Mode
19.2 Overview
The Serial Peripheral Interface (SPI) allows high-speed synchronous data transfer between the
ATmega48A/PA/88A/PA/168A/PA/328/P and peripheral devices or between several AVR devices.
The USART can also be used in Master SPI mode, see “USART in SPI Mode” on page 199. The PRSPI bit in ”Min-
imizing Power Consumption” on page 41 must be written to zero to enable SPI module.
Figure 19-1. SPI Block Diagram(1)
Note: 1. Refer to Figure 1-1 on page 2, and Table 14-3 on page 83 for SPI pin placement.
The interconnection between Master and Slave CPUs with SPI is shown in Figure 19-2 on page 163. The system
consists of two shift Registers, and a Master clock generator. The SPI Master initiates the communication cycle
SPI2X
SPI2X
DIVIDER
/2/4/8/16/32/64/128

163
ATmega48A/PA/88A/PA/168A/PA/328/P [DATASHEET]
8271G–AVR–02/2013
when pulling low the Slave Select SS pin of the desired Slave. Master and Slave prepare the data to be sent in
their respective shift Registers, and the Master generates the required clock pulses on the SCK line to interchange
data. Data is always shifted from Master to Slave on the Master Out – Slave In, MOSI, line, and from Slave to Mas-
ter on the Master In – Slave Out, MISO, line. After each data packet, the Master will synchronize the Slave by
pulling high the Slave Select, SS, line.
When configured as a Master, the SPI interface has no automatic control of the SS line. This must be handled by
user software before communication can start. When this is done, writing a byte to the SPI Data Register starts the
SPI clock generator, and the hardware shifts the eight bits into the Slave. After shifting one byte, the SPI clock gen-
erator stops, setting the end of Transmission Flag (SPIF). If the SPI Interrupt Enable bit (SPIE) in the SPCR
Register is set, an interrupt is requested. The Master may continue to shift the next byte by writing it into SPDR, or
signal the end of packet by pulling high the Slave Select, SS line. The last incoming byte will be kept in the Buffer
Register for later use.
When configured as a Slave, the SPI interface will remain sleeping with MISO tri-stated as long as the SS pin is
driven high. In this state, software may update the contents of the SPI Data Register, SPDR, but the data will not
be shifted out by incoming clock pulses on the SCK pin until the SS pin is driven low. As one byte has been com-
pletely shifted, the end of Transmission Flag, SPIF is set. If the SPI Interrupt Enable bit, SPIE, in the SPCR
Register is set, an interrupt is requested. The Slave may continue to place new data to be sent into SPDR before
reading the incoming data. The last incoming byte will be kept in the Buffer Register for later use.
Figure 19-2. SPI Master-slave Interconnection
The system is single buffered in the transmit direction and double buffered in the receive direction. This means that
bytes to be transmitted cannot be written to the SPI Data Register before the entire shift cycle is completed. When
receiving data, however, a received character must be read from the SPI Data Register before the next character
has been completely shifted in. Otherwise, the first byte is lost.
In SPI Slave mode, the control logic will sample the incoming signal of the SCK pin. To ensure correct sampling of
the clock signal, the minimum low and high periods should be:
Low periods: Longer than 2 CPU clock cycles.
High periods: Longer than 2 CPU clock cycles.
SHIFT
ENABLE

164
ATmega48A/PA/88A/PA/168A/PA/328/P [DATASHEET]
8271G–AVR–02/2013
When the SPI is enabled, the data direction of the MOSI, MISO, SCK, and SS pins is overridden according to
Table 19-1 on page 164. For more details on automatic port overrides, refer to ”Alternate Port Functions” on page
81.
Note: See ”Alternate Functions of Port B” on page 83 for a detailed description of how to define the direction of the user
defined SPI pins.
The following code examples show how to initialize the SPI as a Master and how to perform a simple transmission.
DDR_SPI in the examples must be replaced by the actual Data Direction Register controlling the SPI pins.
DD_MOSI, DD_MISO and DD_SCK must be replaced by the actual data direction bits for these pins. E.g. if MOSI
is placed on pin PB5, replace DD_MOSI with DDB5 and DDR_SPI with DDRB.
Table 19-1. SPI Pin Overrides(Note:)
Pin Direction, Master SPI Direction, Slave SPI
MOSI User Defined Input
MISO Input User Defined
SCK User Defined Input
SS User Defined Input

165
ATmega48A/PA/88A/PA/168A/PA/328/P [DATASHEET]
8271G–AVR–02/2013
Note: 1. See ”About Code Examples” on page 7.
Assembly Code Example(1)
SPI_MasterInit:
; Set MOSI and SCK output, all others input
ldi r17,(1<<DD_MOSI)|(1<<DD_SCK)
out DDR_SPI,r17
; Enable SPI, Master, set clock rate fck/16
ldi r17,(1<<SPE)|(1<<MSTR)|(1<<SPR0)
out SPCR,r17
ret
SPI_MasterTransmit:
; Start transmission of data (r16)
out SPDR,r16
Wait_Transmit:
; Wait for transmission complete
in r16, SPSR
sbrsr16, SPIF
rjmp Wait_Transmit
ret
C Code Example(1)
void SPI_MasterInit(void)
{
/* Set MOSI and SCK output, all others input */
DDR_SPI = (1<<DD_MOSI)|(1<<DD_SCK);
/* Enable SPI, Master, set clock rate fck/16 */
SPCR = (1<<SPE)|(1<<MSTR)|(1<<SPR0);
}
void SPI_MasterTransmit(char cData)
{
/* Start transmission */
SPDR = cData;
/* Wait for transmission complete */
while(!(SPSR & (1<<SPIF)))
;
}

166
ATmega48A/PA/88A/PA/168A/PA/328/P [DATASHEET]
8271G–AVR–02/2013
The following code examples show how to initialize the SPI as a Slave and how to perform a simple reception.
Note: 1. See ”About Code Examples” on page 7.
Assembly Code Example(1)
SPI_SlaveInit:
; Set MISO output, all others input
ldi r17,(1<<DD_MISO)
out DDR_SPI,r17
; Enable SPI
ldi r17,(1<<SPE)
out SPCR,r17
ret
SPI_SlaveReceive:
; Wait for reception complete
in r16, SPSR
sbrs r16, SPIF
rjmp SPI_SlaveReceive
; Read received data and return
in r16,SPDR
ret
C Code Example(1)
void SPI_SlaveInit(void)
{
/* Set MISO output, all others input */
DDR_SPI = (1<<DD_MISO);
/* Enable SPI */
SPCR = (1<<SPE);
}
char SPI_SlaveReceive(void)
{
/* Wait for reception complete */
while(!(SPSR & (1<<SPIF)))
;
/* Return Data Register */
return SPDR;
}

167
ATmega48A/PA/88A/PA/168A/PA/328/P [DATASHEET]
8271G–AVR–02/2013
19.3 SS Pin Functionality
19.3.1 Slave Mode
When the SPI is configured as a Slave, the Slave Select (SS) pin is always input. When SS is held low, the SPI is
activated, and MISO becomes an output if configured so by the user. All other pins are inputs. When SS is driven
high, all pins are inputs, and the SPI is passive, which means that it will not receive incoming data. Note that the
SPI logic will be reset once the SS pin is driven high.
The SS pin is useful for packet/byte synchronization to keep the slave bit counter synchronous with the master
clock generator. When the SS pin is driven high, the SPI slave will immediately reset the send and receive logic,
and drop any partially received data in the Shift Register.
19.3.2 Master Mode
When the SPI is configured as a Master (MSTR in SPCR is set), the user can determine the direction of the SS pin.
If SS is configured as an output, the pin is a general output pin which does not affect the SPI system. Typically, the
pin will be driving the SS pin of the SPI Slave.
If SS is configured as an input, it must be held high to ensure Master SPI operation. If the SS pin is driven low by
peripheral circuitry when the SPI is configured as a Master with the SS pin defined as an input, the SPI system
interprets this as another master selecting the SPI as a slave and starting to send data to it. To avoid bus conten-
tion, the SPI system takes the following actions:
1. The MSTR bit in SPCR is cleared and the SPI system becomes a Slave. As a result of the SPI becoming a
Slave, the MOSI and SCK pins become inputs.
2. The SPIF Flag in SPSR is set, and if the SPI interrupt is enabled, and the I-bit in SREG is set, the interrupt
routine will be executed.
Thus, when interrupt-driven SPI transmission is used in Master mode, and there exists a possibility that SS is
driven low, the interrupt should always check that the MSTR bit is still set. If the MSTR bit has been cleared by a
slave select, it must be set by the user to re-enable SPI Master mode.
19.4 Data Modes
There are four combinations of SCK phase and polarity with respect to serial data, which are determined by control
bits CPHA and CPOL. The SPI data transfer formats are shown in Figure 19-3 and Figure 19-4 on page 168. Data
bits are shifted out and latched in on opposite edges of the SCK signal, ensuring sufficient time for data signals to
stabilize. This is clearly seen by summarizing Table 19-3 on page 169 and Table 19-4 on page 169, as done in
Table 19-2.
Table 19-2. SPI Modes
SPI Mode Conditions Leading Edge Trailing eDge
0 CPOL=0, CPHA=0 Sample (Rising) Setup (Falling)
1 CPOL=0, CPHA=1 Setup (Rising) Sample (Falling)
2 CPOL=1, CPHA=0 Sample (Falling) Setup (Rising)
3 CPOL=1, CPHA=1 Setup (Falling) Sample (Rising)

168
ATmega48A/PA/88A/PA/168A/PA/328/P [DATASHEET]
8271G–AVR–02/2013
Figure 19-3. SPI Transfer Format with CPHA = 0
Figure 19-4. SPI Transfer Format with CPHA = 1
Bit 1
Bit 6
LSB
MSB
SCK (CPOL = 0)
mode 0
SAMPLE I
MOSI/MISO
CHANGE 0
MOSI PIN
CHANGE 0
MISO PIN
SCK (CPOL = 1)
mode 2
SS
MSB
LSB
Bit 6
Bit 1
Bit 5
Bit 2
Bit 4
Bit 3
Bit 3
Bit 4
Bit 2
Bit 5
MSB first (DORD = 0)
LSB first (DORD = 1)
SCK (CPOL = 0)
mode 1
SAMPLE I
MOSI/MISO
CHANGE 0
MOSI PIN
CHANGE 0
MISO PIN
SCK (CPOL = 1)
mode 3
SS
MSB
LSB
Bit 6
Bit 1
Bit 5
Bit 2
Bit 4
Bit 3
Bit 3
Bit 4
Bit 2
Bit 5
Bit 1
Bit 6
LSB
MSB
MSB first (DORD = 0)
LSB first (DORD = 1)

169
ATmega48A/PA/88A/PA/168A/PA/328/P [DATASHEET]
8271G–AVR–02/2013
19.5 Register Description
19.5.1 SPCR – SPI Control Register
• Bit 7 – SPIE: SPI Interrupt Enable
This bit causes the SPI interrupt to be executed if SPIF bit in the SPSR Register is set and the if the Global Inter-
rupt Enable bit in SREG is set.
• Bit 6 – SPE: SPI Enable
When the SPE bit is written to one, the SPI is enabled. This bit must be set to enable any SPI operations.
• Bit 5 – DORD: Data Order
When the DORD bit is written to one, the LSB of the data word is transmitted first.
When the DORD bit is written to zero, the MSB of the data word is transmitted first.
• Bit 4 – MSTR: Master/Slave Select
This bit selects Master SPI mode when written to one, and Slave SPI mode when written logic zero. If SS is config-
ured as an input and is driven low while MSTR is set, MSTR will be cleared, and SPIF in SPSR will become set.
The user will then have to set MSTR to re-enable SPI Master mode.
• Bit 3 – CPOL: Clock Polarity
When this bit is written to one, SCK is high when idle. When CPOL is written to zero, SCK is low when idle. Refer
to Figure 19-3 and Figure 19-4 for an example. The CPOL functionality is summarized below:
• Bit 2 – CPHA: Clock Phase
The settings of the Clock Phase bit (CPHA) determine if data is sampled on the leading (first) or trailing (last) edge
of SCK. Refer to Figure 19-3 and Figure 19-4 for an example. The CPOL functionality is summarized below:
• Bits 1, 0 – SPR1, SPR0: SPI Clock Rate Select 1 and 0
These two bits control the SCK rate of the device configured as a Master. SPR1 and SPR0 have no effect on the
Slave. The relationship between SCK and the Oscillator Clock frequency fosc is shown in the following table:
Bit 76543210
0x2C (0x4C) SPIE SPE DORD MSTR CPOL CPHA SPR1 SPR0 SPCR
Read/Write R/W R/W R/W R/W R/W R/W R/W R/W
Initial Value 0 0 0 0 0 0 0 0
Table 19-3. CPOL Functionality
CPOL Leading Edge Trailing Edge
0 Rising Falling
1 Falling Rising
Table 19-4. CPHA Functionality
CPHA Leading Edge Trailing Edge
0 Sample Setup
1 Setup Sample

170
ATmega48A/PA/88A/PA/168A/PA/328/P [DATASHEET]
8271G–AVR–02/2013
19.5.2 SPSR – SPI Status Register
• Bit 7 – SPIF: SPI Interrupt Flag
When a serial transfer is complete, the SPIF Flag is set. An interrupt is generated if SPIE in SPCR is set and global
interrupts are enabled. If SS is an input and is driven low when the SPI is in Master mode, this will also set the SPIF
Flag. SPIF is cleared by hardware when executing the corresponding interrupt handling vector. Alternatively, the
SPIF bit is cleared by first reading the SPI Status Register with SPIF set, then accessing the SPI Data Register
(SPDR).
• Bit 6 – WCOL: Write COLlision Flag
The WCOL bit is set if the SPI Data Register (SPDR) is written during a data transfer. The WCOL bit (and the SPIF
bit) are cleared by first reading the SPI Status Register with WCOL set, and then accessing the SPI Data Register.
• Bit [5:1] – Reserved
These bits are reserved bits in the ATmega48A/PA/88A/PA/168A/PA/328/P and will always read as zero.
• Bit 0 – SPI2X: Double SPI Speed Bit
When this bit is written logic one the SPI speed (SCK Frequency) will be doubled when the SPI is in Master mode
(see Table 19-5). This means that the minimum SCK period will be two CPU clock periods. When the SPI is config-
ured as Slave, the SPI is only guaranteed to work at fosc/4 or lower.
The SPI interface on the ATmega48A/PA/88A/PA/168A/PA/328/P is also used for program memory and EEPROM
downloading or uploading. See page 299 for serial programming and verification.
Table 19-5. Relationship Between SCK and the Oscillator Frequency
SPI2X SPR1 SPR0 SCK Frequency
000
fosc/4
001fosc/16
010
fosc/64
011fosc/128
100fosc/2
101fosc/8
110
fosc/32
111fosc/64
Bit 76543210
0x2D (0x4D) SPIF WCOL – – – – – SPI2X SPSR
Read/Write RRRRRRRR/W
Initial Value 0 0 0 0 0 0 0 0

171
ATmega48A/PA/88A/PA/168A/PA/328/P [DATASHEET]
8271G–AVR–02/2013
19.5.3 SPDR – SPI Data Register
The SPI Data Register is a read/write register used for data transfer between the Register File and the SPI Shift
Register. Writing to the register initiates data transmission. Reading the register causes the Shift Register Receive
buffer to be read.
Bit 76543210
0x2E (0x4E) MSB LSB SPDR
Read/Write R/W R/W R/W R/W R/W R/W R/W R/W
Initial ValueXXXXXXXXUndefined

172
ATmega48A/PA/88A/PA/168A/PA/328/P [DATASHEET]
8271G–AVR–02/2013
20. USART0
20.1 Features
•Full Duplex Operation (Independent Serial Receive and Transmit Registers)
•Asynchronous or Synchronous Operation
•Master or Slave Clocked Synchronous Operation
•High Resolution Baud Rate Generator
•Supports Serial Frames with 5, 6, 7, 8, or 9 Data Bits and 1 or 2 Stop Bits
•Odd or Even Parity Generation and Parity Check Supported by Hardware
•Data OverRun Detection
•Framing Error Detection
•Noise Filtering Includes False Start Bit Detection and Digital Low Pass Filter
•Three Separate Interrupts on TX Complete, TX Data Register Empty and RX Complete
•Multi-processor Communication Mode
•Double Speed Asynchronous Communication Mode
20.2 Overview
The Universal Synchronous and Asynchronous serial Receiver and Transmitter (USART) is a highly flexible serial
communication device.
The USART0 can also be used in Master SPI mode, see “USART in SPI Mode” on page 199. The Power Reduc-
tion USART bit, PRUSART0, in ”Minimizing Power Consumption” on page 41 must be disabled by writing a logical
zero to it.
A simplified block diagram of the USART Transmitter is shown in Figure 20-1 on page 173. CPU accessible I/O
Registers and I/O pins are shown in bold.
The dashed boxes in the block diagram separate the three main parts of the USART (listed from the top): Clock
Generator, Transmitter and Receiver. Control Registers are shared by all units. The Clock Generation logic con-
sists of synchronization logic for external clock input used by synchronous slave operation, and the baud rate
generator. The XCKn (Transfer Clock) pin is only used by synchronous transfer mode. The Transmitter consists of
a single write buffer, a serial Shift Register, Parity Generator and Control logic for handling different serial frame
formats. The write buffer allows a continuous transfer of data without any delay between frames. The Receiver is
the most complex part of the USART module due to its clock and data recovery units. The recovery units are used
for asynchronous data reception. In addition to the recovery units, the Receiver includes a Parity Checker, Control
logic, a Shift Register and a two level receive buffer (UDRn). The Receiver supports the same frame formats as the
Transmitter, and can detect Frame Error, Data OverRun and Parity Errors.

173
ATmega48A/PA/88A/PA/168A/PA/328/P [DATASHEET]
8271G–AVR–02/2013
Figure 20-1. USART Block Diagram(1)
Note: 1. Refer to Figure 1-1 on page 2 and Table 14-9 on page 89 for USART0 pin placement.
20.3 Clock Generation
The Clock Generation logic generates the base clock for the Transmitter and Receiver. The USART supports four
modes of clock operation: Normal asynchronous, Double Speed asynchronous, Master synchronous and Slave
synchronous mode. The UMSELn bit in USART Control and Status Register C (UCSRnC) selects between asyn-
chronous and synchronous operation. Double Speed (asynchronous mode only) is controlled by the U2Xn found in
the UCSRnA Register. When using synchronous mode (UMSELn = 1), the Data Direction Register for the XCKn
pin (DDR_XCKn) controls whether the clock source is internal (Master mode) or external (Slave mode). The XCKn
pin is only active when using synchronous mode.
PARITY
GENERATOR
UBRRn [H:L]
UDRn(Transmit)
UCSRnA UCSRnB UCSRnC
BAUD RATE GENERATOR
TRANSMIT SHIFT REGISTER
RECEIVE SHIFT REGISTER RxDn
TxDn
PIN
CONTROL
UDRn (Receive)
PIN
CONTROL
XCKn
DATA
RECOVERY
CLOCK
RECOVERY
PIN
CONTROL
TX
CONTROL
RX
CONTROL
PARITY
CHECKER
DATA BUS
OSC
SYNC LOGIC
Clock Generator
Transmitter
Receiver

174
ATmega48A/PA/88A/PA/168A/PA/328/P [DATASHEET]
8271G–AVR–02/2013
Figure 20-2 shows a block diagram of the clock generation logic.
Figure 20-2. Clock Generation Logic, Block Diagram
Signal description:
txclk Transmitter clock (Internal Signal).
rxclk Receiver base clock (Internal Signal).
xcki Input from XCK pin (internal Signal). Used for synchronous slave operation.
xcko Clock output to XCK pin (Internal Signal). Used for synchronous master
operation.
fosc System clock frequency.
20.3.1 Internal Clock Generation – The Baud Rate Generator
Internal clock generation is used for the asynchronous and the synchronous master modes of operation. The
description in this section refers to Figure 20-2.
The USART Baud Rate Register (UBRRn) and the down-counter connected to it function as a programmable pres-
caler or baud rate generator. The down-counter, running at system clock (fosc), is loaded with the UBRRn value
each time the counter has counted down to zero or when the UBRRnL Register is written. A clock is generated
each time the counter reaches zero. This clock is the baud rate generator clock output (= fosc/(UBRRn+1)). The
Transmitter divides the baud rate generator clock output by 2, 8 or 16 depending on mode. The baud rate genera-
tor output is used directly by the Receiver’s clock and data recovery units. However, the recovery units use a state
machine that uses 2, 8 or 16 states depending on mode set by the state of the UMSELn, U2Xn and DDR_XCKn
bits.
Prescaling
Down-Counter /2
UBRRn
/4 /2
foscn
UBRRn+1
Sync
Register
OSC
XCKn
Pin
txclk
U2Xn
UMSELn
DDR_XCKn
0
1
0
1
xcki
xcko
DDR_XCKn rxclk
0
1
1
0
Edge
Detector
UCPOLn

175
ATmega48A/PA/88A/PA/168A/PA/328/P [DATASHEET]
8271G–AVR–02/2013
Table 20-1 contains equations for calculating the baud rate (in bits per second) and for calculating the UBRRn
value for each mode of operation using an internally generated clock source.
Note: 1. The baud rate is defined to be the transfer rate in bit per second (bps)
BAUD Baud rate (in bits per second, bps)
fOSC System Oscillator clock frequency
UBRRn Contents of the UBRRnH and UBRRnL Registers, (0-4095)
Some examples of UBRRn values for some system clock frequencies are found in Table 20-4 (see page 190).
20.3.2 Double Speed Operation (U2Xn)
The transfer rate can be doubled by setting the U2Xn bit in UCSRnA. Setting this bit only has effect for the asyn-
chronous operation. Set this bit to zero when using synchronous operation.
Setting this bit will reduce the divisor of the baud rate divider from 16 to 8, effectively doubling the transfer rate for
asynchronous communication. Note however that the Receiver will in this case only use half the number of sam-
ples (reduced from 16 to 8) for data sampling and clock recovery, and therefore a more accurate baud rate setting
and system clock are required when this mode is used. For the Transmitter, there are no downsides.
20.3.3 External Clock
External clocking is used by the synchronous slave modes of operation. The description in this section refers to
Figure 20-2 for details.
Table 20-1. Equations for Calculating Baud Rate Register Setting
Operating Mode
Equation for Calculating Baud
Rate(1)
Equation for Calculating
UBRRn Value
Asynchronous Normal mode
(U2Xn = 0)
Asynchronous Double Speed
mode (U2Xn = 1)
Synchronous Master mode
BAUD fOSC
16 UBRRn1+
------------------------------------------=
UBRRnfOSC
16BAUD
------------------------1–=
BAUD fOSC
8UBRRn1+
---------------------------------------=
UBRRnfOSC
8BAUD
-------------------- 1–=
BAUD fOSC
2UBRRn1+
---------------------------------------=
UBRRnfOSC
2BAUD
-------------------- 1–=

176
ATmega48A/PA/88A/PA/168A/PA/328/P [DATASHEET]
8271G–AVR–02/2013
External clock input from the XCKn pin is sampled by a synchronization register to minimize the chance of meta-
stability. The output from the synchronization register must then pass through an edge detector before it can be
used by the Transmitter and Receiver. This process introduces a two CPU clock period delay and therefore the
maximum external XCKn clock frequency is limited by the following equation:
Note that fosc depends on the stability of the system clock source. It is therefore recommended to add some margin
to avoid possible loss of data due to frequency variations.
20.3.4 Synchronous Clock Operation
When synchronous mode is used (UMSELn = 1), the XCKn pin will be used as either clock input (Slave) or clock
output (Master). The dependency between the clock edges and data sampling or data change is the same. The
basic principle is that data input (on RxDn) is sampled at the opposite XCKn clock edge of the edge the data output
(TxDn) is changed.
Figure 20-3. Synchronous Mode XCKn Timing.
The UCPOLn bit UCRSC selects which XCKn clock edge is used for data sampling and which is used for data
change. As Figure 20-3 shows, when UCPOLn is zero the data will be changed at rising XCKn edge and sampled
at falling XCKn edge. If UCPOLn is set, the data will be changed at falling XCKn edge and sampled at rising XCKn
edge.
20.4 Frame Formats
A serial frame is defined to be one character of data bits with synchronization bits (start and stop bits), and option-
ally a parity bit for error checking. The USART accepts all 30 combinations of the following as valid frame formats:
• 1 start bit
• 5, 6, 7, 8, or 9 data bits
• no, even or odd parity bit
• 1 or 2 stop bits
A frame starts with the start bit followed by the least significant data bit. Then the next data bits, up to a total of
nine, are succeeding, ending with the most significant bit. If enabled, the parity bit is inserted after the data bits,
before the stop bits. When a complete frame is transmitted, it can be directly followed by a new frame, or the com-
munication line can be set to an idle (high) state. Figure 20-4 illustrates the possible combinations of the frame
formats. Bits inside brackets are optional.
fXCK
fOSC
4
-----------
RxD / TxD
XCK
RxD / TxD
XCK
UCPOL = 0
UCPOL = 1
Sample
Sample

177
ATmega48A/PA/88A/PA/168A/PA/328/P [DATASHEET]
8271G–AVR–02/2013
Figure 20-4. Frame Formats
St Start bit, always low.
(n) Data bits (0 to 8).
PParity bit. Can be odd or even.
Sp Stop bit, always high.
IDLE No transfers on the communication line (RxDn or TxDn). An IDLE line must be
high.
The frame format used by the USART is set by the UCSZn2:0, UPMn1:0 and USBSn bits in UCSRnB and UCS-
RnC. The Receiver and Transmitter use the same setting. Note that changing the setting of any of these bits will
corrupt all ongoing communication for both the Receiver and Transmitter.
The USART Character SiZe (UCSZn2:0) bits select the number of data bits in the frame. The USART Parity mode
(UPMn1:0) bits enable and set the type of parity bit. The selection between one or two stop bits is done by the
USART Stop Bit Select (USBSn) bit. The Receiver ignores the second stop bit. An FE (Frame Error) will therefore
only be detected in the cases where the first stop bit is zero.
20.4.1 Parity Bit Calculation
The parity bit is calculated by doing an exclusive-or of all the data bits. If odd parity is used, the result of the exclu-
sive or is inverted. The relation between the parity bit and data bits is as follows:
Peven Parity bit using even parity
Podd Parity bit using odd parity
dnData bit n of the character
If used, the parity bit is located between the last data bit and first stop bit of a serial frame.
20.5 USART Initialization
The USART has to be initialized before any communication can take place. The initialization process normally con-
sists of setting the baud rate, setting frame format and enabling the Transmitter or the Receiver depending on the
usage. For interrupt driven USART operation, the Global Interrupt Flag should be cleared (and interrupts globally
disabled) when doing the initialization.
Before doing a re-initialization with changed baud rate or frame format, be sure that there are no ongoing transmis-
sions during the period the registers are changed. The TXCn Flag can be used to check that the Transmitter has
completed all transfers, and the RXC Flag can be used to check that there are no unread data in the receive buffer.
Note that the TXCn Flag must be cleared before each transmission (before UDRn is written) if it is used for this
purpose.
10 2 3 4 [5] [6] [7] [8] [P]St Sp1 [Sp2] (St / IDLE)(IDLE)
FRAME
Peven dn1–d3d2d1d00
Podd
dn1–d3d2d1d01
=
=

178
ATmega48A/PA/88A/PA/168A/PA/328/P [DATASHEET]
8271G–AVR–02/2013
The following simple USART initialization code examples show one assembly and one C function that are equal in
functionality. The examples assume asynchronous operation using polling (no interrupts enabled) and a fixed
frame format. The baud rate is given as a function parameter. For the assembly code, the baud rate parameter is
assumed to be stored in the r17:r16 Registers.
Note: 1. See ”About Code Examples” on page 7.
More advanced initialization routines can be made that include frame format as parameters, disable interrupts and
so on. However, many applications use a fixed setting of the baud and control registers, and for these types of
applications the initialization code can be placed directly in the main routine, or be combined with initialization code
for other I/O modules.
Assembly Code Example(1)
USART_Init:
; Set baud rate
out UBRRnH, r17
out UBRRnL, r16
; Enable receiver and transmitter
ldi r16, (1<<RXENn)|(1<<TXENn)
out UCSRnB,r16
; Set frame format: 8data, 2stop bit
ldi r16, (1<<USBSn)|(3<<UCSZn0)
out UCSRnC,r16
ret
C Code Example(1)
#define FOSC 1843200 // Clock Speed
#define BAUD 9600
#define MYUBRR FOSC/16/BAUD-1
void main( void )
{
...
USART_Init(MYUBRR)
...
}
void USART_Init( unsigned int ubrr)
{
/*Set baud rate */
UBRR0H = (unsigned char)(ubrr>>8);
UBRR0L = (unsigned char)ubrr;
Enable receiver and transmitter */
UCSR0B = (1<<RXEN0)|(1<<TXEN0);
/* Set frame format: 8data, 2stop bit */
UCSR0C = (1<<USBS0)|(3<<UCSZ00);
}

179
ATmega48A/PA/88A/PA/168A/PA/328/P [DATASHEET]
8271G–AVR–02/2013
20.6 Data Transmission – The USART Transmitter
The USART Transmitter is enabled by setting the Transmit Enable (TXEN) bit in the UCSRnB Register. When the
Transmitter is enabled, the normal port operation of the TxDn pin is overridden by the USART and given the func-
tion as the Transmitter’s serial output. The baud rate, mode of operation and frame format must be set up once
before doing any transmissions. If synchronous operation is used, the clock on the XCKn pin will be overridden and
used as transmission clock.
20.6.1 Sending Frames with 5 to 8 Data Bit
A data transmission is initiated by loading the transmit buffer with the data to be transmitted. The CPU can load the
transmit buffer by writing to the UDRn I/O location. The buffered data in the transmit buffer will be moved to the
Shift Register when the Shift Register is ready to send a new frame. The Shift Register is loaded with new data if it
is in idle state (no ongoing transmission) or immediately after the last stop bit of the previous frame is transmitted.
When the Shift Register is loaded with new data, it will transfer one complete frame at the rate given by the Baud
Register, U2Xn bit or by XCKn depending on mode of operation.
The following code examples show a simple USART transmit function based on polling of the Data Register Empty
(UDREn) Flag. When using frames with less than eight bits, the most significant bits written to the UDRn are
ignored. The USART has to be initialized before the function can be used. For the assembly code, the data to be
sent is assumed to be stored in Register R16
Note: 1. See ”About Code Examples” on page 7.
The function simply waits for the transmit buffer to be empty by checking the UDREn Flag, before loading it with
new data to be transmitted. If the Data Register Empty interrupt is utilized, the interrupt routine writes the data into
the buffer.
20.6.2 Sending Frames with 9 Data Bit
If 9-bit characters are used (UCSZn = 7), the ninth bit must be written to the TXB8 bit in UCSRnB before the low
byte of the character is written to UDRn. The following code examples show a transmit function that handles 9-bit
characters. For the assembly code, the data to be sent is assumed to be stored in registers R17:R16.
Assembly Code Example(1)
USART_Transmit:
; Wait for empty transmit buffer
in r16, UCSRnA
sbrs r16, UDREn
rjmp USART_Transmit
; Put data (r16) into buffer, sends the data
out UDRn,r16
ret
C Code Example(1)
void USART_Transmit( unsigned char data )
{
/* Wait for empty transmit buffer */
while ( !( UCSRnA & (1<<UDREn)) )
;
/* Put data into buffer, sends the data */
UDRn = data;
}

180
ATmega48A/PA/88A/PA/168A/PA/328/P [DATASHEET]
8271G–AVR–02/2013
Notes: 1. These transmit functions are written to be general functions. They can be optimized if the contents of the UCSRnB
is static. For example, only the TXB8 bit of the UCSRnB Register is used after initialization.
2. See ”About Code Examples” on page 7.
The ninth bit can be used for indicating an address frame when using multi processor communication mode or for
other protocol handling as for example synchronization.
20.6.3 Transmitter Flags and Interrupts
The USART Transmitter has two flags that indicate its state: USART Data Register Empty (UDREn) and Transmit
Complete (TXCn). Both flags can be used for generating interrupts.
The Data Register Empty (UDREn) Flag indicates whether the transmit buffer is ready to receive new data. This bit
is set when the transmit buffer is empty, and cleared when the transmit buffer contains data to be transmitted that
has not yet been moved into the Shift Register. For compatibility with future devices, always write this bit to zero
when writing the UCSRnA Register.
When the Data Register Empty Interrupt Enable (UDRIEn) bit in UCSRnB is written to one, the USART Data Reg-
ister Empty Interrupt will be executed as long as UDREn is set (provided that global interrupts are enabled).
UDREn is cleared by writing UDRn. When interrupt-driven data transmission is used, the Data Register Empty
interrupt routine must either write new data to UDRn in order to clear UDREn or disable the Data Register Empty
interrupt, otherwise a new interrupt will occur once the interrupt routine terminates.
Assembly Code Example(1)(2)
USART_Transmit:
; Wait for empty transmit buffer
in r16, UCSRnA
sbrs r16, UDREn
rjmp USART_Transmit
; Copy 9th bit from r17 to TXB8
cbi UCSRnB,TXB8
sbrc r17,0
sbi UCSRnB,TXB8
; Put LSB data (r16) into buffer, sends the data
out UDRn,r16
ret
C Code Example(1)(2)
void USART_Transmit( unsigned int data )
{
/* Wait for empty transmit buffer */
while ( !( UCSRnA & (1<<UDREn))) )
;
/* Copy 9th bit to TXB8 */
UCSRnB &= ~(1<<TXB8);
if ( data & 0x0100 )
UCSRnB |= (1<<TXB8);
/* Put data into buffer, sends the data */
UDRn = data;
}

181
ATmega48A/PA/88A/PA/168A/PA/328/P [DATASHEET]
8271G–AVR–02/2013
The Transmit Complete (TXCn) Flag bit is set one when the entire frame in the Transmit Shift Register has been
shifted out and there are no new data currently present in the transmit buffer. The TXCn Flag bit is automatically
cleared when a transmit complete interrupt is executed, or it can be cleared by writing a one to its bit location. The
TXCn Flag is useful in half-duplex communication interfaces (like the RS-485 standard), where a transmitting appli-
cation must enter receive mode and free the communication bus immediately after completing the transmission.
When the Transmit Compete Interrupt Enable (TXCIEn) bit in UCSRnB is set, the USART Transmit Complete
Interrupt will be executed when the TXCn Flag becomes set (provided that global interrupts are enabled). When
the transmit complete interrupt is used, the interrupt handling routine does not have to clear the TXCn Flag, this is
done automatically when the interrupt is executed.
20.6.4 Parity Generator
The Parity Generator calculates the parity bit for the serial frame data. When parity bit is enabled (UPMn1 = 1), the
transmitter control logic inserts the parity bit between the last data bit and the first stop bit of the frame that is sent.
20.6.5 Disabling the Transmitter
The disabling of the Transmitter (setting the TXEN to zero) will not become effective until ongoing and pending
transmissions are completed, i.e., when the Transmit Shift Register and Transmit Buffer Register do not contain
data to be transmitted. When disabled, the Transmitter will no longer override the TxDn pin.
20.7 Data Reception – The USART Receiver
The USART Receiver is enabled by writing the Receive Enable (RXENn) bit in the
UCSRnB Register to one. When the Receiver is enabled, the normal pin operation of the RxDn pin is overridden by
the USART and given the function as the Receiver’s serial input. The baud rate, mode of operation and frame for-
mat must be set up once before any serial reception can be done. If synchronous operation is used, the clock on
the XCKn pin will be used as transfer clock.
20.7.1 Receiving Frames with 5 to 8 Data Bits
The Receiver starts data reception when it detects a valid start bit. Each bit that follows the start bit will be sampled
at the baud rate or XCKn clock, and shifted into the Receive Shift Register until the first stop bit of a frame is
received. A second stop bit will be ignored by the Receiver. When the first stop bit is received, i.e., a complete
serial frame is present in the Receive Shift Register, the contents of the Shift Register will be moved into the
receive buffer. The receive buffer can then be read by reading the UDRn I/O location.
The following code example shows a simple USART receive function based on polling of the Receive Complete
(RXCn) Flag. When using frames with less than eight bits the most significant bits of the data read from the UDRn
will be masked to zero. The USART has to be initialized before the function can be used.

182
ATmega48A/PA/88A/PA/168A/PA/328/P [DATASHEET]
8271G–AVR–02/2013
Note: 1. See ”About Code Examples” on page 7.
For I/O Registers located in extended I/O map, “IN”, “OUT”, “SBIS”, “SBIC”, “CBI”, and “SBI” instructions must be
replaced with instructions that allow access to extended I/O. Typically “LDS” and “STS” combined with “SBRS”,
“SBRC”, “SBR”, and “CBR”.
The function simply waits for data to be present in the receive buffer by checking the RXCn Flag, before reading
the buffer and returning the value.
20.7.2 Receiving Frames with 9 Data Bits
If 9-bit characters are used (UCSZn=7) the ninth bit must be read from the RXB8n bit in UCSRnB before reading
the low bits from the UDRn. This rule applies to the FEn, DORn and UPEn Status Flags as well. Read status from
UCSRnA, then data from UDRn. Reading the UDRn I/O location will change the state of the receive buffer FIFO
and consequently the TXB8n, FEn, DORn and UPEn bits, which all are stored in the FIFO, will change.
The following code example shows a simple USART receive function that handles both nine bit characters and the
status bits.
Assembly Code Example(1)
USART_Receive:
; Wait for data to be received
in r16, UCSRnA
sbrs r16, UDREn
rjmp USART_Receive
; Get and return received data from buffer
in r16, UDRn
ret
C Code Example(1)
unsigned char USART_Receive( void )
{
/* Wait for data to be received */
while ( !(UCSRnA & (1<<RXCn)) )
;
/* Get and return received data from buffer */
return UDRn;
}

183
ATmega48A/PA/88A/PA/168A/PA/328/P [DATASHEET]
8271G–AVR–02/2013
Note: 1. See ”About Code Examples” on page 7.
For I/O Registers located in extended I/O map, “IN”, “OUT”, “SBIS”, “SBIC”, “CBI”, and “SBI” instructions must be
replaced with instructions that allow access to extended I/O. Typically “LDS” and “STS” combined with “SBRS”,
“SBRC”, “SBR”, and “CBR”.
The receive function example reads all the I/O Registers into the Register File before any computation is done.
This gives an optimal receive buffer utilization since the buffer location read will be free to accept new data as early
as possible.
Assembly Code Example(1)
USART_Receive:
; Wait for data to be received
in r16, UCSRnA
sbrs r16, RXCn
rjmp USART_Receive
; Get status and 9th bit, then data from buffer
in r18, UCSRnA
in r17, UCSRnB
in r16, UDRn
; If error, return -1
andi r18,(1<<FEn)|(1<<DORn)|(1<<UPEn)
breq USART_ReceiveNoError
ldi r17, HIGH(-1)
ldi r16, LOW(-1)
USART_ReceiveNoError:
; Filter the 9th bit, then return
lsr r17
andi r17, 0x01
ret
C Code Example(1)
unsigned int USART_Receive( void )
{
unsigned char status, resh, resl;
/* Wait for data to be received */
while ( !(UCSRnA & (1<<RXCn)) )
;
/* Get status and 9th bit, then data */
/* from buffer */
status = UCSRnA;
resh = UCSRnB;
resl = UDRn;
/* If error, return -1 */
if ( status & (1<<FEn)|(1<<DORn)|(1<<UPEn) )
return -1;
/* Filter the 9th bit, then return */
resh = (resh >> 1) & 0x01;
return ((resh << 8) | resl);
}

184
ATmega48A/PA/88A/PA/168A/PA/328/P [DATASHEET]
8271G–AVR–02/2013
20.7.3 Receive Compete Flag and Interrupt
The USART Receiver has one flag that indicates the Receiver state.
The Receive Complete (RXCn) Flag indicates if there are unread data present in the receive buffer. This flag is one
when unread data exist in the receive buffer, and zero when the receive buffer is empty (i.e., does not contain any
unread data). If the Receiver is disabled (RXENn = 0), the receive buffer will be flushed and consequently the
RXCn bit will become zero.
When the Receive Complete Interrupt Enable (RXCIEn) in UCSRnB is set, the USART Receive Complete interrupt
will be executed as long as the RXCn Flag is set (provided that global interrupts are enabled). When interrupt-
driven data reception is used, the receive complete routine must read the received data from UDRn in order to
clear the RXCn Flag, otherwise a new interrupt will occur once the interrupt routine terminates.
20.7.4 Receiver Error Flags
The USART Receiver has three Error Flags: Frame Error (FEn), Data OverRun (DORn) and Parity Error (UPEn).
All can be accessed by reading UCSRnA. Common for the Error Flags is that they are located in the receive buffer
together with the frame for which they indicate the error status. Due to the buffering of the Error Flags, the UCS-
RnA must be read before the receive buffer (UDRn), since reading the UDRn I/O location changes the buffer read
location. Another equality for the Error Flags is that they can not be altered by software doing a write to the flag
location. However, all flags must be set to zero when the UCSRnA is written for upward compatibility of future
USART implementations. None of the Error Flags can generate interrupts.
The Frame Error (FEn) Flag indicates the state of the first stop bit of the next readable frame stored in the receive
buffer. The FEn Flag is zero when the stop bit was correctly read (as one), and the FEn Flag will be one when the
stop bit was incorrect (zero). This flag can be used for detecting out-of-sync conditions, detecting break conditions
and protocol handling. The FEn Flag is not affected by the setting of the USBSn bit in UCSRnC since the Receiver
ignores all, except for the first, stop bits. For compatibility with future devices, always set this bit to zero when writ-
ing to UCSRnA.
The Data OverRun (DORn) Flag indicates data loss due to a receiver buffer full condition. A Data OverRun occurs
when the receive buffer is full (two characters), it is a new character waiting in the Receive Shift Register, and a
new start bit is detected. If the DORn Flag is set there was one or more serial frame lost between the frame last
read from UDRn, and the next frame read from UDRn. For compatibility with future devices, always write this bit to
zero when writing to UCSRnA. The DORn Flag is cleared when the frame received was successfully moved from
the Shift Register to the receive buffer.
The Parity Error (UPEn) Flag indicates that the next frame in the receive buffer had a Parity Error when received. If
Parity Check is not enabled the UPEn bit will always be read zero. For compatibility with future devices, always set
this bit to zero when writing to UCSRnA. For more details see ”Parity Bit Calculation” on page 177 and ”Parity
Checker” on page 184.
20.7.5 Parity Checker
The Parity Checker is active when the high USART Parity mode (UPMn1) bit is set. Type of Parity Check to be per-
formed (odd or even) is selected by the UPMn0 bit. When enabled, the Parity Checker calculates the parity of the
data bits in incoming frames and compares the result with the parity bit from the serial frame. The result of the
check is stored in the receive buffer together with the received data and stop bits. The Parity Error (UPEn) Flag can
then be read by software to check if the frame had a Parity Error.
The UPEn bit is set if the next character that can be read from the receive buffer had a Parity Error when received
and the Parity Checking was enabled at that point (UPMn1 = 1). This bit is valid until the receive buffer (UDRn) is
read.

185
ATmega48A/PA/88A/PA/168A/PA/328/P [DATASHEET]
8271G–AVR–02/2013
20.7.6 Disabling the Receiver
In contrast to the Transmitter, disabling of the Receiver will be immediate. Data from ongoing receptions will there-
fore be lost. When disabled (i.e., the RXENn is set to zero) the Receiver will no longer override the normal function
of the RxDn port pin. The Receiver buffer FIFO will be flushed when the Receiver is disabled. Remaining data in
the buffer will be lost
20.7.7 Flushing the Receive Buffer
The receiver buffer FIFO will be flushed when the Receiver is disabled, i.e., the buffer will be emptied of its con-
tents. Unread data will be lost. If the buffer has to be flushed during normal operation, due to for instance an error
condition, read the UDRn I/O location until the RXCn Flag is cleared. The following code example shows how to
flush the receive buffer.
Note: 1. See ”About Code Examples” on page 7.
For I/O Registers located in extended I/O map, “IN”, “OUT”, “SBIS”, “SBIC”, “CBI”, and “SBI” instructions must be
replaced with instructions that allow access to extended I/O. Typically “LDS” and “STS” combined with “SBRS”,
“SBRC”, “SBR”, and “CBR”.
20.8 Asynchronous Data Reception
The USART includes a clock recovery and a data recovery unit for handling asynchronous data reception. The
clock recovery logic is used for synchronizing the internally generated baud rate clock to the incoming asynchro-
nous serial frames at the RxDn pin. The data recovery logic samples and low pass filters each incoming bit,
thereby improving the noise immunity of the Receiver. The asynchronous reception operational range depends on
the accuracy of the internal baud rate clock, the rate of the incoming frames, and the frame size in number of bits.
20.8.1 Asynchronous Clock Recovery
The clock recovery logic synchronizes internal clock to the incoming serial frames. Figure 20-5 illustrates the sam-
pling process of the start bit of an incoming frame. The sample rate is 16 times the baud rate for Normal mode, and
eight times the baud rate for Double Speed mode. The horizontal arrows illustrate the synchronization variation
due to the sampling process. Note the larger time variation when using the Double Speed mode (U2Xn = 1) of
operation. Samples denoted zero are samples done when the RxDn line is idle (i.e., no communication activity).
Assembly Code Example(1)
USART_Flush:
in r16, UCSRnA
sbrs r16, RXCn
ret
in r16, UDRn
rjmp USART_Flush
C Code Example(1)
void USART_Flush( void )
{
unsigned char dummy;
while ( UCSRnA & (1<<RXCn) ) dummy = UDRn;
}

186
ATmega48A/PA/88A/PA/168A/PA/328/P [DATASHEET]
8271G–AVR–02/2013
Figure 20-5. Start Bit Sampling
When the clock recovery logic detects a high (idle) to low (start) transition on the RxDn line, the start bit detection
sequence is initiated. Let sample 1 denote the first zero-sample as shown in the figure. The clock recovery logic
then uses samples 8, 9, and 10 for Normal mode, and samples 4, 5, and 6 for Double Speed mode (indicated with
sample numbers inside boxes on the figure), to decide if a valid start bit is received. If two or more of these three
samples have logical high levels (the majority wins), the start bit is rejected as a noise spike and the Receiver
starts looking for the next high to low-transition. If however, a valid start bit is detected, the clock recovery logic is
synchronized and the data recovery can begin. The synchronization process is repeated for each start bit.
20.8.2 Asynchronous Data Recovery
When the receiver clock is synchronized to the start bit, the data recovery can begin. The data recovery unit uses a
state machine that has 16 states for each bit in Normal mode and eight states for each bit in Double Speed mode.
Figure 20-6 shows the sampling of the data bits and the parity bit. Each of the samples is given a number that is
equal to the state of the recovery unit.
Figure 20-6. Sampling of Data and Parity Bit
The decision of the logic level of the received bit is taken by doing a majority voting of the logic value to the three
samples in the center of the received bit. The center samples are emphasized on the figure by having the sample
number inside boxes. The majority voting process is done as follows: If two or all three samples have high levels,
the received bit is registered to be a logic 1. If two or all three samples have low levels, the received bit is regis-
tered to be a logic 0. This majority voting process acts as a low pass filter for the incoming signal on the RxDn pin.
The recovery process is then repeated until a complete frame is received. Including the first stop bit. Note that the
Receiver only uses the first stop bit of a frame.
Figure 20-7 on page 186 shows the sampling of the stop bit and the earliest possible beginning of the start bit of
the next frame.
Figure 20-7. Stop Bit Sampling and Next Start Bit Sampling
12345678 9 10 11 12 13 14 15 16 12
STARTIDLE
00
BIT 0
3
1234 5 678120
RxD
Sample
(U2X = 0)
Sample
(U2X = 1)
12345678 9 10 11 12 13 14 15 16 1
BIT n
1234 5 6781
RxD
Sample
(U2X = 0)
Sample
(U2X = 1)
12345678 9 10 0/1 0/1 0/1
STOP 1
1234 5 6 0/1
RxD
Sample
(U2X = 0)
Sample
(U2X = 1)
(A) (B) (C)

187
ATmega48A/PA/88A/PA/168A/PA/328/P [DATASHEET]
8271G–AVR–02/2013
The same majority voting is done to the stop bit as done for the other bits in the frame. If the stop bit is registered to
have a logic 0 value, the Frame Error (FEn) Flag will be set.
A new high to low transition indicating the start bit of a new frame can come right after the last of the bits used for
majority voting. For Normal Speed mode, the first low level sample can be at point marked (A) in Figure 20-7. For
Double Speed mode the first low level must be delayed to (B). (C) marks a stop bit of full length. The early start bit
detection influences the operational range of the Receiver.
20.8.3 Asynchronous Operational Range
The operational range of the Receiver is dependent on the mismatch between the received bit rate and the inter-
nally generated baud rate. If the Transmitter is sending frames at too fast or too slow bit rates, or the internally
generated baud rate of the Receiver does not have a similar (see Table 20-2 on page 187) base frequency, the
Receiver will not be able to synchronize the frames to the start bit.
The following equations can be used to calculate the ratio of the incoming data rate and internal receiver baud rate.
DSum of character size and parity size (D = 5 to 10 bit)
SSamples per bit. S = 16 for Normal Speed mode and S = 8 for Double Speed
mode.
SFFirst sample number used for majority voting. SF = 8 for normal speed and SF = 4
for Double Speed mode.
SMMiddle sample number used for majority voting. SM = 9 for normal speed and
SM= 5 for Double Speed mode.
Rslow is the ratio of the slowest incoming data rate that can be accepted in relation to the
receiver baud rate. Rfast is the ratio of the fastest incoming data rate that can be
accepted in relation to the receiver baud rate.
Table 20-2 on page 187 and Table 20-3 on page 188 list the maximum receiver baud rate error that can be toler-
ated. Note that Normal Speed mode has higher toleration of baud rate variations.
Table 1.
Table 20-2. Recommended Maximum Receiver Baud Rate Error for Normal Speed Mode (U2Xn = 0)
D
# (Data+Parity Bit) Rslow (%) Rfast (%) Max Total Error (%)
Recommended Max
Receiver Error (%)
5 93.20 106.67 +6.67/-6.8 ± 3.0
6 94.12 105.79 +5.79/-5.88 ± 2.5
7 94.81 105.11 +5.11/-5.19 ± 2.0
8 95.36 104.58 +4.58/-4.54 ± 2.0
9 95.81 104.14 +4.14/-4.19 ± 1.5
10 96.17 103.78 +3.78/-3.83 ± 1.5
Rslow D1+S
S1–DSSF
++
-------------------------------------------=
Rfast D2+S
D1+SS
M
+
-----------------------------------=

188
ATmega48A/PA/88A/PA/168A/PA/328/P [DATASHEET]
8271G–AVR–02/2013
The recommendations of the maximum receiver baud rate error was made under the assumption that the Receiver
and Transmitter equally divides the maximum total error.
There are two possible sources for the receivers baud rate error. The Receiver’s system clock (XTAL) will always
have some minor instability over the supply voltage range and the temperature range. When using a crystal to gen-
erate the system clock, this is rarely a problem, but for a resonator the system clock may differ more than 2%
depending of the resonators tolerance. The second source for the error is more controllable. The baud rate gener-
ator can not always do an exact division of the system frequency to get the baud rate wanted. In this case an
UBRRn value that gives an acceptable low error can be used if possible.
20.9 Multi-processor Communication Mode
Setting the Multi-processor Communication mode (MPCMn) bit in UCSRnA enables a filtering function of incoming
frames received by the USART Receiver. Frames that do not contain address information will be ignored and not
put into the receive buffer. This effectively reduces the number of incoming frames that has to be handled by the
CPU, in a system with multiple MCUs that communicate via the same serial bus. The Transmitter is unaffected by
the MPCMn setting, but has to be used differently when it is a part of a system utilizing the Multi-processor Com-
munication mode.
If the Receiver is set up to receive frames that contain 5 to 8 data bits, then the first stop bit indicates if the frame
contains data or address information. If the Receiver is set up for frames with nine data bits, then the ninth bit
(RXB8n) is used for identifying address and data frames. When the frame type bit (the first stop or the ninth bit) is
one, the frame contains an address. When the frame type bit is zero the frame is a data frame.
The Multi-processor Communication mode enables several slave MCUs to receive data from a master MCU. This
is done by first decoding an address frame to find out which MCU has been addressed. If a particular slave MCU
has been addressed, it will receive the following data frames as normal, while the other slave MCUs will ignore the
received frames until another address frame is received.
20.9.1 Using MPCMn
For an MCU to act as a master MCU, it can use a 9-bit character frame format (UCSZn = 7). The ninth bit (TXB8n)
must be set when an address frame (TXB8n = 1) or cleared when a data frame (TXB = 0) is being transmitted. The
slave MCUs must in this case be set to use a 9-bit character frame format.
The following procedure should be used to exchange data in Multi-processor Communication mode:
1. All Slave MCUs are in Multi-processor Communication mode (MPCMn in
UCSRnA is set).
2. The Master MCU sends an address frame, and all slaves receive and read this frame. In the Slave MCUs,
the RXCn Flag in UCSRnA will be set as normal.
Table 20-3. Recommended Maximum Receiver Baud Rate Error for Double Speed Mode (U2Xn = 1)
D
# (Data+Parity Bit) Rslow (%) Rfast (%) Max Total Error (%)
Recommended Max
Receiver Error (%)
5 94.12 105.66 +5.66/-5.88 ± 2.5
6 94.92 104.92 +4.92/-5.08 ± 2.0
7 95.52 104,35 +4.35/-4.48 ± 1.5
8 96.00 103.90 +3.90/-4.00 ± 1.5
9 96.39 103.53 +3.53/-3.61 ± 1.5
10 96.70 103.23 +3.23/-3.30 ± 1.0

189
ATmega48A/PA/88A/PA/168A/PA/328/P [DATASHEET]
8271G–AVR–02/2013
3. Each Slave MCU reads the UDRn Register and determines if it has been selected. If so, it clears the
MPCMn bit in UCSRnA, otherwise it waits for the next address byte and keeps the MPCMn setting.
4. The addressed MCU will receive all data frames until a new address frame is received. The other Slave
MCUs, which still have the MPCMn bit set, will ignore the data frames.
5. When the last data frame is received by the addressed MCU, the addressed MCU sets the MPCMn bit and
waits for a new address frame from master. The process then repeats from 2.
Using any of the 5- to 8-bit character frame formats is possible, but impractical since the Receiver must change
between using n and n+1 character frame formats. This makes full-duplex operation difficult since the Transmitter
and Receiver uses the same character size setting. If 5- to 8-bit character frames are used, the Transmitter must
be set to use two stop bit (USBSn = 1) since the first stop bit is used for indicating the frame type.
Do not use Read-Modify-Write instructions (SBI and CBI) to set or clear the MPCMn bit. The MPCMn bit shares the
same I/O location as the TXCn Flag and this might accidentally be cleared when using SBI or CBI instructions.
20.10 Examples of Baud Rate Setting
For standard crystal and resonator frequencies, the most commonly used baud rates for asynchronous operation
can be generated by using the UBRRn settings in Table 20-4. UBRRn values which yield an actual baud rate differ-
ing less than 0.5% from the target baud rate, are bold in the table. Higher error ratings are acceptable, but the
Receiver will have less noise resistance when the error ratings are high, especially for large serial frames (see
”Asynchronous Operational Range” on page 187). The error values are calculated using the following equation:
Error[%] BaudRateClosest Match
BaudRate
-------------------------------------------------- 1–
100%=

190
ATmega48A/PA/88A/PA/168A/PA/328/P [DATASHEET]
8271G–AVR–02/2013
Note: 1. UBRRn = 0, Error = 0.0%
Table 20-4. Examples of UBRRn Settings for Commonly Used Oscillator Frequencies
Baud
Rate
(bps)
fosc = 1.0000MHz fosc = 1.8432MHz fosc = 2.0000MHz
U2Xn = 0 U2Xn = 1 U2Xn = 0 U2Xn = 1 U2Xn = 0 U2Xn = 1
UBRRn Error UBRRn Error UBRRn Error UBRRn Error UBRRn Error UBRRn Error
2400 25 0.2% 51 0.2% 47 0.0% 95 0.0% 51 0.2% 103 0.2%
4800 12 0.2% 25 0.2% 23 0.0% 47 0.0% 25 0.2% 51 0.2%
9600 6 -7.0% 12 0.2% 11 0.0% 23 0.0% 12 0.2% 25 0.2%
14.4k 3 8.5% 8 -3.5% 7 0.0% 15 0.0% 8 -3.5% 16 2.1%
19.2k 2 8.5% 6 -7.0% 5 0.0% 11 0.0% 6 -7.0% 12 0.2%
28.8k 1 8.5% 3 8.5% 3 0.0% 7 0.0% 3 8.5% 8 -3.5%
38.4k 1 -18.6% 2 8.5% 2 0.0% 5 0.0% 2 8.5% 6 -7.0%
57.6k 0 8.5% 1 8.5% 1 0.0% 3 0.0% 1 8.5% 3 8.5%
76.8k – – 1 -18.6% 1 -25.0% 2 0.0% 1 -18.6% 2 8.5%
115.2k – – 0 8.5% 0 0.0% 1 0.0% 0 8.5% 1 8.5%
230.4k––––––00.0%––––
250k––––––––––00.0%
Max.(1) 62.5kbps 125kbps 115.2kbps 230.4kbps 125kbps 250kbps

191
ATmega48A/PA/88A/PA/168A/PA/328/P [DATASHEET]
8271G–AVR–02/2013
Table 20-5. Examples of UBRRn Settings for Commonly Used Oscillator Frequencies (Continued)
Baud
Rate
(bps)
fosc = 3.6864MHz fosc = 4.0000MHz fosc = 7.3728MHz
U2Xn = 0 U2Xn = 1 U2Xn = 0 U2Xn = 1 U2Xn = 0 U2Xn = 1
UBRRn Error UBRRn Error UBRRn Error UBRRn Error UBRRn Error UBRRn Error
2400 95 0.0% 191 0.0% 103 0.2% 207 0.2% 191 0.0% 383 0.0%
4800 47 0.0% 95 0.0% 51 0.2% 103 0.2% 95 0.0% 191 0.0%
9600 230.0%470.0%250.2%510.2%470.0%950.0%
14.4k 15 0.0% 31 0.0% 16 2.1% 34 -0.8% 31 0.0% 63 0.0%
19.2k 11 0.0% 23 0.0% 12 0.2% 25 0.2% 23 0.0% 47 0.0%
28.8k 7 0.0% 15 0.0% 8 -3.5% 16 2.1% 15 0.0% 31 0.0%
38.4k 5 0.0% 11 0.0% 6 -7.0% 12 0.2% 11 0.0% 23 0.0%
57.6k 3 0.0% 7 0.0% 3 8.5% 8 -3.5% 7 0.0% 15 0.0%
76.8k 2 0.0% 5 0.0% 2 8.5% 6 -7.0% 5 0.0% 11 0.0%
115.2k 1 0.0% 3 0.0% 1 8.5% 3 8.5% 3 0.0% 7 0.0%
230.4k 0 0.0% 1 0.0% 0 8.5% 1 8.5% 1 0.0% 3 0.0%
250k 0 -7.8% 1 -7.8% 0 0.0% 1 0.0% 1 -7.8% 3 -7.8%
0.5M – – 0 -7.8% – – 0 0.0% 0 -7.8% 1 -7.8%
1M ––––––––––0-7.8%
Max. (1) 230.4kbps 460.8kbps 250kbps 0.5Mbps 460.8kbps 921.6kbps
1. UBRRn = 0, Error = 0.0%

192
ATmega48A/PA/88A/PA/168A/PA/328/P [DATASHEET]
8271G–AVR–02/2013
Table 20-6. Examples of UBRRn Settings for Commonly Used Oscillator Frequencies (Continued)
Baud
Rate
(bps)
fosc = 8.0000MHz fosc = 11.0592MHz fosc = 14.7456MHz
U2Xn = 0 U2Xn = 1 U2Xn = 0 U2Xn = 1 U2Xn = 0 U2Xn = 1
UBRRn Error UBRRn Error UBRRn Error UBRRn Error UBRRn Error UBRRn Error
2400 207 0.2% 416 -0.1% 287 0.0% 575 0.0% 383 0.0% 767 0.0%
4800 103 0.2% 207 0.2% 143 0.0% 287 0.0% 191 0.0% 383 0.0%
9600 51 0.2% 103 0.2% 71 0.0% 143 0.0% 95 0.0% 191 0.0%
14.4k 34 -0.8% 68 0.6% 47 0.0% 95 0.0% 63 0.0% 127 0.0%
19.2k 25 0.2% 51 0.2% 35 0.0% 71 0.0% 47 0.0% 95 0.0%
28.8k 16 2.1% 34 -0.8% 23 0.0% 47 0.0% 31 0.0% 63 0.0%
38.4k 12 0.2% 25 0.2% 17 0.0% 35 0.0% 23 0.0% 47 0.0%
57.6k 8 -3.5% 16 2.1% 11 0.0% 23 0.0% 15 0.0% 31 0.0%
76.8k 6 -7.0% 12 0.2% 8 0.0% 17 0.0% 11 0.0% 23 0.0%
115.2k 3 8.5% 8 -3.5% 5 0.0% 11 0.0% 7 0.0% 15 0.0%
230.4k 1 8.5% 3 8.5% 2 0.0% 5 0.0% 3 0.0% 7 0.0%
250k 1 0.0% 3 0.0% 2 -7.8% 5 -7.8% 3 -7.8% 6 5.3%
0.5M 0 0.0% 1 0.0% – – 2 -7.8% 1 -7.8% 3 -7.8%
1M ––00.0%––––0-7.8%1-7.8%
Max. (1) 0.5Mbps 1Mbps 691.2kbps 1.3824Mbps 921.6kbps 1.8432Mbps
1. UBRRn = 0, Error = 0.0%

193
ATmega48A/PA/88A/PA/168A/PA/328/P [DATASHEET]
8271G–AVR–02/2013
Table 20-7. Examples of UBRRn Settings for Commonly Used Oscillator Frequencies (Continued)
Baud
Rate
(bps)
fosc = 16.0000MHz fosc = 18.4320MHz fosc = 20.0000MHz
U2Xn = 0 U2Xn = 1 U2Xn = 0 U2Xn = 1 U2Xn = 0 U2Xn = 1
UBRRn Error UBRRn Error UBRRn Error UBRRn Error UBRRn Error UBRRn Error
2400 416 -0.1% 832 0.0% 479 0.0% 959 0.0% 520 0.0% 1041 0.0%
4800 207 0.2% 416 -0.1% 239 0.0% 479 0.0% 259 0.2% 520 0.0%
9600 103 0.2% 207 0.2% 119 0.0% 239 0.0% 129 0.2% 259 0.2%
14.4k 68 0.6% 138 -0.1% 79 0.0% 159 0.0% 86 -0.2% 173 -0.2%
19.2k 51 0.2% 103 0.2% 59 0.0% 119 0.0% 64 0.2% 129 0.2%
28.8k 34 -0.8% 68 0.6% 39 0.0% 79 0.0% 42 0.9% 86 -0.2%
38.4k 25 0.2% 51 0.2% 29 0.0% 59 0.0% 32 -1.4% 64 0.2%
57.6k 16 2.1% 34 -0.8% 19 0.0% 39 0.0% 21 -1.4% 42 0.9%
76.8k 12 0.2% 25 0.2% 14 0.0% 29 0.0% 15 1.7% 32 -1.4%
115.2k 8 -3.5% 16 2.1% 9 0.0% 19 0.0% 10 -1.4% 21 -1.4%
230.4k 3 8.5% 8 -3.5% 4 0.0% 9 0.0% 4 8.5% 10 -1.4%
250k 3 0.0% 7 0.0% 4 -7.8% 8 2.4% 4 0.0% 9 0.0%
0.5M 1 0.0% 3 0.0% – – 4 -7.8% – – 4 0.0%
1M 00.0%10.0%––––––––
Max. (1) 1Mbps 2Mbps 1.152Mbps 2.304Mbps 1.25Mbps 2.5Mbps
1. UBRRn = 0, Error = 0.0%

194
ATmega48A/PA/88A/PA/168A/PA/328/P [DATASHEET]
8271G–AVR–02/2013
20.11 Register Description
20.11.1 UDRn – USART I/O Data Register n
The USART Transmit Data Buffer Register and USART Receive Data Buffer Registers share the same I/O address
referred to as USART Data Register or UDRn. The Transmit Data Buffer Register (TXB) will be the destination for
data written to the UDRn Register location. Reading the UDRn Register location will return the contents of the
Receive Data Buffer Register (RXB).
For 5-, 6-, or 7-bit characters the upper unused bits will be ignored by the Transmitter and set to zero by the
Receiver.
The transmit buffer can only be written when the UDREn Flag in the UCSRnA Register is set. Data written to UDRn
when the UDREn Flag is not set, will be ignored by the USART Transmitter. When data is written to the transmit
buffer, and the Transmitter is enabled, the Transmitter will load the data into the Transmit Shift Register when the
Shift Register is empty. Then the data will be serially transmitted on the TxDn pin.
The receive buffer consists of a two level FIFO. The FIFO will change its state whenever the receive buffer is
accessed. Due to this behavior of the receive buffer, do not use Read-Modify-Write instructions (SBI and CBI) on
this location. Be careful when using bit test instructions (SBIC and SBIS), since these also will change the state of
the FIFO.
20.11.2 UCSRnA – USART Control and Status Register n A
• Bit 7 – RXCn: USART Receive Complete
This flag bit is set when there are unread data in the receive buffer and cleared when the receive buffer is empty
(i.e., does not contain any unread data). If the Receiver is disabled, the receive buffer will be flushed and conse-
quently the RXCn bit will become zero. The RXCn Flag can be used to generate a Receive Complete interrupt (see
description of the RXCIEn bit).
• Bit 6 – TXCn: USART Transmit Complete
This flag bit is set when the entire frame in the Transmit Shift Register has been shifted out and there are no new
data currently present in the transmit buffer (UDRn). The TXCn Flag bit is automatically cleared when a transmit
complete interrupt is executed, or it can be cleared by writing a one to its bit location. The TXCn Flag can generate
a Transmit Complete interrupt (see description of the TXCIEn bit).
• Bit 5 – UDREn: USART Data Register Empty
The UDREn Flag indicates if the transmit buffer (UDRn) is ready to receive new data. If UDREn is one, the buffer is
empty, and therefore ready to be written. The UDREn Flag can generate a Data Register Empty interrupt (see
description of the UDRIEn bit). UDREn is set after a reset to indicate that the Transmitter is ready.
Bit 76543210
RXB[7:0] UDRn (Read)
TXB[7:0] UDRn (Write)
Read/Write R/W R/W R/W R/W R/W R/W R/W R/W
Initial Value 0 0 0 0 0 0 0 0
Bit 76543210
RXCn TXCn UDREn FEn DORn UPEn U2Xn MPCMn UCSRnA
Read/Write R R/W R R R R R/W R/W
Initial Value00100000

195
ATmega48A/PA/88A/PA/168A/PA/328/P [DATASHEET]
8271G–AVR–02/2013
• Bit 4 – FEn: Frame Error
This bit is set if the next character in the receive buffer had a Frame Error when received. I.e., when the first stop
bit of the next character in the receive buffer is zero. This bit is valid until the receive buffer (UDRn) is read. The
FEn bit is zero when the stop bit of received data is one. Always set this bit to zero when writing to UCSRnA.
• Bit 3 – DORn: Data OverRun
This bit is set if a Data OverRun condition is detected. A Data OverRun occurs when the receive buffer is full (two
characters), it is a new character waiting in the Receive Shift Register, and a new start bit is detected. This bit is
valid until the receive buffer (UDRn) is read. Always set this bit to zero when writing to UCSRnA.
• Bit 2 – UPEn: USART Parity Error
This bit is set if the next character in the receive buffer had a Parity Error when received and the Parity Checking
was enabled at that point (UPMn1 = 1). This bit is valid until the receive buffer (UDRn) is read. Always set this bit to
zero when writing to UCSRnA.
• Bit 1 – U2Xn: Double the USART Transmission Speed
This bit only has effect for the asynchronous operation. Write this bit to zero when using synchronous operation.
Writing this bit to one will reduce the divisor of the baud rate divider from 16 to 8 effectively doubling the transfer
rate for asynchronous communication.
• Bit 0 – MPCMn: Multi-processor Communication Mode
This bit enables the Multi-processor Communication mode. When the MPCMn bit is written to one, all the incoming
frames received by the USART Receiver that do not contain address information will be ignored. The Transmitter is
unaffected by the MPCMn setting. For more detailed information see ”Multi-processor Communication Mode” on
page 188.
20.11.3 UCSRnB – USART Control and Status Register n B
• Bit 7 – RXCIEn: RX Complete Interrupt Enable n
Writing this bit to one enables interrupt on the RXCn Flag. A USART Receive Complete interrupt will be generated
only if the RXCIEn bit is written to one, the Global Interrupt Flag in SREG is written to one and the RXCn bit in
UCSRnA is set.
• Bit 6 – TXCIEn: TX Complete Interrupt Enable n
Writing this bit to one enables interrupt on the TXCn Flag. A USART Transmit Complete interrupt will be generated
only if the TXCIEn bit is written to one, the Global Interrupt Flag in SREG is written to one and the TXCn bit in UCS-
RnA is set.
Bit 76543210
RXCIEn TXCIEn UDRIEn RXENn TXENn UCSZn2 RXB8n TXB8n UCSRnB
Read/Write R/W R/W R/W R/W R/W R/W R R/W
Initial Value 0 0 0 0 0 0 0 0

196
ATmega48A/PA/88A/PA/168A/PA/328/P [DATASHEET]
8271G–AVR–02/2013
• Bit 5 – UDRIEn: USART Data Register Empty Interrupt Enable n
Writing this bit to one enables interrupt on the UDREn Flag. A Data Register Empty interrupt will be generated only
if the UDRIEn bit is written to one, the Global Interrupt Flag in SREG is written to one and the UDREn bit in UCS-
RnA is set.
• Bit 4 – RXENn: Receiver Enable n
Writing this bit to one enables the USART Receiver. The Receiver will override normal port operation for the RxDn
pin when enabled. Disabling the Receiver will flush the receive buffer invalidating the FEn, DORn, and UPEn
Flags.
• Bit 3 – TXENn: Transmitter Enable n
Writing this bit to one enables the USART Transmitter. The Transmitter will override normal port operation for the
TxDn pin when enabled. The disabling of the Transmitter (writing TXENn to zero) will not become effective until
ongoing and pending transmissions are completed, i.e., when the Transmit Shift Register and Transmit Buffer Reg-
ister do not contain data to be transmitted. When disabled, the Transmitter will no longer override the TxDn port.
• Bit 2 – UCSZn2: Character Size n
The UCSZn2 bits combined with the UCSZn1:0 bit in UCSRnC sets the number of data bits (Character SiZe) in a
frame the Receiver and Transmitter use.
• Bit 1 – RXB8n: Receive Data Bit 8 n
RXB8n is the ninth data bit of the received character when operating with serial frames with nine data bits. Must be
read before reading the low bits from UDRn.
• Bit 0 – TXB8n: Transmit Data Bit 8 n
TXB8n is the ninth data bit in the character to be transmitted when operating with serial frames with nine data bits.
Must be written before writing the low bits to UDRn.
20.11.4 UCSRnC – USART Control and Status Register n C
• Bits 7:6 – UMSELn1:0 USART Mode Select
These bits select the mode of operation of the USARTn as shown in Table 20-8.
Note: 1. See ”USART in SPI Mode” on page 199 for full description of the Master SPI Mode (MSPIM) operation
Bit 7 6 5 4 3 2 1 0
UMSELn1 UMSELn0 UPMn1 UPMn0 USBSn UCSZn1 UCSZn0 UCPOLn UCSRnC
Read/Write R/W R/W R/W R/W R/W R/W R/W R/W
Initial Value 0 0 0 0 0 1 1 0
Table 20-8. UMSELn Bits Settings
UMSELn1 UMSELn0 Mode
0 0 Asynchronous USART
0 1 Synchronous USART
1 0 (Reserved)
1 1 Master SPI (MSPIM)(1)

197
ATmega48A/PA/88A/PA/168A/PA/328/P [DATASHEET]
8271G–AVR–02/2013
• Bits 5:4 – UPMn1:0: Parity Mode
These bits enable and set type of parity generation and check. If enabled, the Transmitter will automatically gener-
ate and send the parity of the transmitted data bits within each frame. The Receiver will generate a parity value for
the incoming data and compare it to the UPMn setting. If a mismatch is detected, the UPEn Flag in UCSRnA will be
set.
• Bit 3 – USBSn: Stop Bit Select
This bit selects the number of stop bits to be inserted by the Transmitter. The Receiver ignores this setting.
• Bit 2:1 – UCSZn1:0: Character Size
The UCSZn1:0 bits combined with the UCSZn2 bit in UCSRnB sets the number of data bits (Character SiZe) in a
frame the Receiver and Transmitter use.
• Bit 0 – UCPOLn: Clock Polarity
This bit is used for synchronous mode only. Write this bit to zero when asynchronous mode is used. The UCPOLn
bit sets the relationship between data output change and data input sample, and the synchronous clock (XCKn).
Table 20-9. UPMn Bits Settings
UPMn1 UPMn0 Parity Mode
00Disabled
01Reserved
1 0 Enabled, Even Parity
1 1 Enabled, Odd Parity
Table 20-10. USBS Bit Settings
USBSn Stop Bit(s)
01-bit
12-bit
Table 20-11. UCSZn Bits Settings
UCSZn2 UCSZn1 UCSZn0 Character Size
0005-bit
0016-bit
0107-bit
0118-bit
1 0 0 Reserved
1 0 1 Reserved
1 1 0 Reserved
1119-bit

198
ATmega48A/PA/88A/PA/168A/PA/328/P [DATASHEET]
8271G–AVR–02/2013
20.11.5 UBRRnL and UBRRnH – USART Baud Rate Registers
• Bit 15:12 – Reserved
These bits are reserved for future use. For compatibility with future devices, these bit must be written to zero when
UBRRnH is written.
• Bit 11:0 – UBRR[11:0]: USART Baud Rate Register
This is a 12-bit register which contains the USART baud rate. The UBRRnH contains the four most significant bits,
and the UBRRnL contains the eight least significant bits of the USART baud rate. Ongoing transmissions by the
Transmitter and Receiver will be corrupted if the baud rate is changed. Writing UBRRnL will trigger an immediate
update of the baud rate prescaler.
Table 20-12. UCPOLn Bit Settings
UCPOLn
Transmitted Data Changed (Output of
TxDn Pin)
Received Data Sampled (Input on RxDn
Pin)
0 Rising XCKn Edge Falling XCKn Edge
1 Falling XCKn Edge Rising XCKn Edge
Bit 151413121110 9 8
– – – – UBRRn[11:8] UBRRnH
UBRRn[7:0] UBRRnL
76543210
Read/Write R R R R R/W R/W R/W R/W
R/W R/W R/W R/W R/W R/W R/W R/W
Initial Value 0 0 0 0 0 0 0 0
00000000

199
ATmega48A/PA/88A/PA/168A/PA/328/P [DATASHEET]
8271G–AVR–02/2013
21. USART in SPI Mode
21.1 Features
•Full Duplex, Three-wire Synchronous Data Transfer
•Master Operation
•Supports all four SPI Modes of Operation (Mode 0, 1, 2, and 3)
•LSB First or MSB First Data Transfer (Configurable Data Order)
•Queued Operation (Double Buffered)
•High Resolution Baud Rate Generator
•High Speed Operation (fXCKmax = fCK/2)
•Flexible Interrupt Generation
21.2 Overview
The Universal Synchronous and Asynchronous serial Receiver and Transmitter (USART) can be set to a master
SPI compliant mode of operation.
Setting both UMSELn1:0 bits to one enables the USART in MSPIM logic. In this mode of operation the SPI master
control logic takes direct control over the USART resources. These resources include the transmitter and receiver
shift register and buffers, and the baud rate generator. The parity generator and checker, the data and clock recov-
ery logic, and the RX and TX control logic is disabled. The USART RX and TX control logic is replaced by a
common SPI transfer control logic. However, the pin control logic and interrupt generation logic is identical in both
modes of operation.
The I/O register locations are the same in both modes. However, some of the functionality of the control registers
changes when using MSPIM.
21.3 Clock Generation
The Clock Generation logic generates the base clock for the Transmitter and Receiver. For USART MSPIM mode
of operation only internal clock generation (i.e. master operation) is supported. The Data Direction Register for the
XCKn pin (DDR_XCKn) must therefore be set to one (i.e. as output) for the USART in MSPIM to operate correctly.
Preferably the DDR_XCKn should be set up before the USART in MSPIM is enabled (i.e. TXENn and RXENn bit
set to one).
The internal clock generation used in MSPIM mode is identical to the USART synchronous master mode. The
baud rate or UBRRn setting can therefore be calculated using the same equations, see Table 21-1:
Note: 1. The baud rate is defined to be the transfer rate in bit per second (bps)
BAUD Baud rate (in bits per second, bps)
Table 21-1. Equations for Calculating Baud Rate Register Setting
Operating Mode
Equation for Calculating Baud
Rate(1)
Equation for Calculating UBRRn
Value
Synchronous Master
mode
BAUD fOSC
2UBRRn1+
---------------------------------------=
UBRRnfOSC
2BAUD
-------------------- 1–=

200
ATmega48A/PA/88A/PA/168A/PA/328/P [DATASHEET]
8271G–AVR–02/2013
fOSC System Oscillator clock frequency
UBRRn Contents of the UBRRnH and UBRRnL Registers, (0-4095)
21.4 SPI Data Modes and Timing
There are four combinations of XCKn (SCK) phase and polarity with respect to serial data, which are determined
by control bits UCPHAn and UCPOLn. The data transfer timing diagrams are shown in Figure 21-1. Data bits are
shifted out and latched in on opposite edges of the XCKn signal, ensuring sufficient time for data signals to stabi-
lize. The UCPOLn and UCPHAn functionality is summarized in Table 21-2. Note that changing the setting of any of
these bits will corrupt all ongoing communication for both the Receiver and Transmitter.
Figure 21-1. UCPHAn and UCPOLn data transfer timing diagrams.
21.5 Frame Formats
A serial frame for the MSPIM is defined to be one character of 8 data bits. The USART in MSPIM mode has two
valid frame formats:
• 8-bit data with MSB first
• 8-bit data with LSB first
A frame starts with the least or most significant data bit. Then the next data bits, up to a total of eight, are succeed-
ing, ending with the most or least significant bit accordingly. When a complete frame is transmitted, a new frame
can directly follow it, or the communication line can be set to an idle (high) state.
The UDORDn bit in UCSRnC sets the frame format used by the USART in MSPIM mode. The Receiver and Trans-
mitter use the same setting. Note that changing the setting of any of these bits will corrupt all ongoing
communication for both the Receiver and Transmitter.
16-bit data transfer can be achieved by writing two data bytes to UDRn. A UART transmit complete interrupt will
then signal that the 16-bit value has been shifted out.
Table 21-2. UCPOLn and UCPHAn Functionality-
UCPOLn UCPHAn SPI Mode Leading Edge Trailing Edge
0 0 0 Sample (Rising) Setup (Falling)
0 1 1 Setup (Rising) Sample (Falling)
1 0 2 Sample (Falling) Setup (Rising)
1 1 3 Setup (Falling) Sample (Rising)
XCK
Data setup (TXD)
Data sample (RXD)
XCK
Data setup (TXD)
Data sample (RXD)
XCK
Data setup (TXD)
Data sample (RXD)
XCK
Data setup (TXD)
Data sample (RXD)
UCPOL=0 UCPOL=1
UCPHA=0 UCPHA=1

201
ATmega48A/PA/88A/PA/168A/PA/328/P [DATASHEET]
8271G–AVR–02/2013
21.5.1 USART MSPIM Initialization
The USART in MSPIM mode has to be initialized before any communication can take place. The initialization pro-
cess normally consists of setting the baud rate, setting master mode of operation (by setting DDR_XCKn to one),
setting frame format and enabling the Transmitter and the Receiver. Only the transmitter can operate indepen-
dently. For interrupt driven USART operation, the Global Interrupt Flag should be cleared (and thus interrupts
globally disabled) when doing the initialization.
Note: To ensure immediate initialization of the XCKn output the baud-rate register (UBRRn) must be zero at the time the
transmitter is enabled. Contrary to the normal mode USART operation the UBRRn must then be written to the desired
value after the transmitter is enabled, but before the first transmission is started. Setting UBRRn to zero before
enabling the transmitter is not necessary if the initialization is done immediately after a reset since UBRRn is reset to
zero.
Before doing a re-initialization with changed baud rate, data mode, or frame format, be sure that there is no ongo-
ing transmissions during the period the registers are changed. The TXCn Flag can be used to check that the
Transmitter has completed all transfers, and the RXCn Flag can be used to check that there are no unread data in
the receive buffer. Note that the TXCn Flag must be cleared before each transmission (before UDRn is written) if it
is used for this purpose.
The following simple USART initialization code examples show one assembly and one C function that are equal in
functionality. The examples assume polling (no interrupts enabled). The baud rate is given as a function parame-
ter. For the assembly code, the baud rate parameter is assumed to be stored in the r17:r16 registers.

202
ATmega48A/PA/88A/PA/168A/PA/328/P [DATASHEET]
8271G–AVR–02/2013
Note: 1. See ”About Code Examples” on page 7.
Assembly Code Example(1)
USART_Init:
clr r18
out UBRRnH,r18
out UBRRnL,r18
; Setting the XCKn port pin as output, enables master mode.
sbi XCKn_DDR, XCKn
; Set MSPI mode of operation and SPI data mode 0.
ldi r18, (1<<UMSELn1)|(1<<UMSELn0)|(0<<UCPHAn)|(0<<UCPOLn)
out UCSRnC,r18
; Enable receiver and transmitter.
ldi r18, (1<<RXENn)|(1<<TXENn)
out UCSRnB,r18
; Set baud rate.
; IMPORTANT: The Baud Rate must be set after the transmitter is enabled!
out UBRRnH, r17
out UBRRnL, r18
ret
C Code Example(1)
void USART_Init( unsigned int baud )
{
UBRRn = 0;
/* Setting the XCKn port pin as output, enables master mode. */
XCKn_DDR |= (1<<XCKn);
/* Set MSPI mode of operation and SPI data mode 0. */
UCSRnC = (1<<UMSELn1)|(1<<UMSELn0)|(0<<UCPHAn)|(0<<UCPOLn);
/* Enable receiver and transmitter. */
UCSRnB = (1<<RXENn)|(1<<TXENn);
/* Set baud rate. */
/* IMPORTANT: The Baud Rate must be set after the transmitter is enabled
*/
UBRRn = baud;
}

203
ATmega48A/PA/88A/PA/168A/PA/328/P [DATASHEET]
8271G–AVR–02/2013
21.6 Data Transfer
Using the USART in MSPI mode requires the Transmitter to be enabled, i.e. the TXENn bit in the UCSRnB register
is set to one. When the Transmitter is enabled, the normal port operation of the TxDn pin is overridden and given
the function as the Transmitter's serial output. Enabling the receiver is optional and is done by setting the RXENn
bit in the UCSRnB register to one. When the receiver is enabled, the normal pin operation of the RxDn pin is over-
ridden and given the function as the Receiver's serial input. The XCKn will in both cases be used as the transfer
clock.
After initialization the USART is ready for doing data transfers. A data transfer is initiated by writing to the UDRn I/O
location. This is the case for both sending and receiving data since the transmitter controls the transfer clock. The
data written to UDRn is moved from the transmit buffer to the shift register when the shift register is ready to send
a new frame.
Note: To keep the input buffer in sync with the number of data bytes transmitted, the UDRn register must be read once for
each byte transmitted. The input buffer operation is identical to normal USART mode, i.e. if an overflow occurs the
character last received will be lost, not the first data in the buffer. This means that if four bytes are transferred, byte 1
first, then byte 2, 3, and 4, and the UDRn is not read before all transfers are completed, then byte 3 to be received will
be lost, and not byte 1.
The following code examples show a simple USART in MSPIM mode transfer function based on polling of the Data
Register Empty (UDREn) Flag and the Receive Complete (RXCn) Flag. The USART has to be initialized before the
function can be used. For the assembly code, the data to be sent is assumed to be stored in Register R16 and the
data received will be available in the same register (R16) after the function returns.
The function simply waits for the transmit buffer to be empty by checking the UDREn Flag, before loading it with
new data to be transmitted. The function then waits for data to be present in the receive buffer by checking the
RXCn Flag, before reading the buffer and returning the value.

204
ATmega48A/PA/88A/PA/168A/PA/328/P [DATASHEET]
8271G–AVR–02/2013
Note: 1. See ”About Code Examples” on page 7.
21.6.1 Transmitter and Receiver Flags and Interrupts
The RXCn, TXCn, and UDREn flags and corresponding interrupts in USART in MSPIM mode are identical in func-
tion to the normal USART operation. However, the receiver error status flags (FE, DOR, and PE) are not in use and
is always read as zero.
21.6.2 Disabling the Transmitter or Receiver
The disabling of the transmitter or receiver in USART in MSPIM mode is identical in function to the normal USART
operation.
Assembly Code Example(1)
USART_MSPIM_Transfer:
; Wait for empty transmit buffer
in r16, UCSRnA
sbrs r16, UDREn
rjmp USART_MSPIM_Transfer
; Put data (r16) into buffer, sends the data
out UDRn,r16
; Wait for data to be received
USART_MSPIM_Wait_RXCn:
in r16, UCSRnA
sbrs r16, RXCn
rjmp USART_MSPIM_Wait_RXCn
; Get and return received data from buffer
in r16, UDRn
ret
C Code Example(1)
unsigned char USART_Receive( void )
{
/* Wait for empty transmit buffer */
while ( !( UCSRnA & (1<<UDREn)) );
/* Put data into buffer, sends the data */
UDRn = data;
/* Wait for data to be received */
while ( !(UCSRnA & (1<<RXCn)) );
/* Get and return received data from buffer */
return UDRn;
}

205
ATmega48A/PA/88A/PA/168A/PA/328/P [DATASHEET]
8271G–AVR–02/2013
21.7 AVR USART MSPIM vs. AVR SPI
The USART in MSPIM mode is fully compatible with the AVR SPI regarding:
• Master mode timing diagram.
• The UCPOLn bit functionality is identical to the SPI CPOL bit.
• The UCPHAn bit functionality is identical to the SPI CPHA bit.
• The UDORDn bit functionality is identical to the SPI DORD bit.
However, since the USART in MSPIM mode reuses the USART resources, the use of the USART in MSPIM mode
is somewhat different compared to the SPI. In addition to differences of the control register bits, and that only mas-
ter operation is supported by the USART in MSPIM mode, the following features differ between the two modules:
• The USART in MSPIM mode includes (double) buffering of the transmitter. The SPI has no buffer.
• The USART in MSPIM mode receiver includes an additional buffer level.
• The SPI WCOL (Write Collision) bit is not included in USART in MSPIM mode.
• The SPI double speed mode (SPI2X) bit is not included. However, the same effect is achieved by setting UBRRn
accordingly.
• Interrupt timing is not compatible.
• Pin control differs due to the master only operation of the USART in MSPIM mode.
A comparison of the USART in MSPIM mode and the SPI pins is shown in Table 21-3 on page 205.
Table 21-3. Comparison of USART in MSPIM mode and SPI pins.
USART_MSPIM SPI Comment
TxDn MOSI Master Out only
RxDn MISO Master In only
XCKn SCK (Functionally identical)
(N/A) SS Not supported by USART in
MSPIM

206
ATmega48A/PA/88A/PA/168A/PA/328/P [DATASHEET]
8271G–AVR–02/2013
21.8 Register Description
The following section describes the registers used for SPI operation using the USART.
21.8.1 UDRn – USART MSPIM I/O Data Register
The function and bit description of the USART data register (UDRn) in MSPI mode is identical to normal USART
operation. See ”UDRn – USART I/O Data Register n” on page 194.
21.8.2 UCSRnA – USART MSPIM Control and Status Register n A
• Bit 7 – RXCn: USART Receive Complete
This flag bit is set when there are unread data in the receive buffer and cleared when the receive buffer is empty
(i.e., does not contain any unread data). If the Receiver is disabled, the receive buffer will be flushed and conse-
quently the RXCn bit will become zero. The RXCn Flag can be used to generate a Receive Complete interrupt (see
description of the RXCIEn bit).
• Bit 6 – TXCn: USART Transmit Complete
This flag bit is set when the entire frame in the Transmit Shift Register has been shifted out and there are no new
data currently present in the transmit buffer (UDRn). The TXCn Flag bit is automatically cleared when a transmit
complete interrupt is executed, or it can be cleared by writing a one to its bit location. The TXCn Flag can generate
a Transmit Complete interrupt (see description of the TXCIEn bit).
• Bit 5 – UDREn: USART Data Register Empty
The UDREn Flag indicates if the transmit buffer (UDRn) is ready to receive new data. If UDREn is one, the buffer is
empty, and therefore ready to be written. The UDREn Flag can generate a Data Register Empty interrupt (see
description of the UDRIE bit). UDREn is set after a reset to indicate that the Transmitter is ready.
• Bit 4:0 – Reserved Bits in MSPI mode
When in MSPI mode, these bits are reserved for future use. For compatibility with future devices, these bits must
be written to zero when UCSRnA is written.
21.8.3 UCSRnB – USART MSPIM Control and Status Register n B
• Bit 7 – RXCIEn: RX Complete Interrupt Enable
Writing this bit to one enables interrupt on the RXCn Flag. A USART Receive Complete interrupt will be generated
only if the RXCIEn bit is written to one, the Global Interrupt Flag in SREG is written to one and the RXCn bit in
UCSRnA is set.
• Bit 6 – TXCIEn: TX Complete Interrupt Enable
Writing this bit to one enables interrupt on the TXCn Flag. A USART Transmit Complete interrupt will be generated
only if the TXCIEn bit is written to one, the Global Interrupt Flag in SREG is written to one and the TXCn bit in UCS-
RnA is set.
Bit 7 6 5 4 3 2 1 0
RXCn TXCn UDREn – – – – – UCSRnA
Read/Write R R/W R R R R R R
Initial Value 0 0 0 0 0 1 1 0
Bit 7 6543210
RXCIEn TXCIEn UDRIE RXENn TXENn – - - UCSRnB
Read/Write R/W R/W R/W R/W R/W R R R
Initial Value 0 0 0 0 0 1 1 0

207
ATmega48A/PA/88A/PA/168A/PA/328/P [DATASHEET]
8271G–AVR–02/2013
• Bit 5 – UDRIE: USART Data Register Empty Interrupt Enable
Writing this bit to one enables interrupt on the UDREn Flag. A Data Register Empty interrupt will be generated only
if the UDRIE bit is written to one, the Global Interrupt Flag in SREG is written to one and the UDREn bit in UCSRnA
is set.
• Bit 4 – RXENn: Receiver Enable
Writing this bit to one enables the USART Receiver in MSPIM mode. The Receiver will override normal port opera-
tion for the RxDn pin when enabled. Disabling the Receiver will flush the receive buffer. Only enabling the receiver
in MSPI mode (i.e. setting RXENn=1 and TXENn=0) has no meaning since it is the transmitter that controls the
transfer clock and since only master mode is supported.
• Bit 3 – TXENn: Transmitter Enable
Writing this bit to one enables the USART Transmitter. The Transmitter will override normal port operation for the
TxDn pin when enabled. The disabling of the Transmitter (writing TXENn to zero) will not become effective until
ongoing and pending transmissions are completed, i.e., when the Transmit Shift Register and Transmit Buffer Reg-
ister do not contain data to be transmitted. When disabled, the Transmitter will no longer override the TxDn port.
• Bit 2:0 – Reserved Bits in MSPI mode
When in MSPI mode, these bits are reserved for future use. For compatibility with future devices, these bits must
be written to zero when UCSRnB is written.
21.8.4 UCSRnC – USART MSPIM Control and Status Register n C
• Bit 7:6 – UMSELn1:0: USART Mode Select
These bits select the mode of operation of the USART as shown in Table 21-4. See ”UCSRnC – USART Control
and Status Register n C” on page 196 for full description of the normal USART operation. The MSPIM is enabled
when both UMSELn bits are set to one. The UDORDn, UCPHAn, and UCPOLn can be set in the same write oper-
ation where the MSPIM is enabled.
• Bit 5:3 – Reserved Bits in MSPI mode
When in MSPI mode, these bits are reserved for future use. For compatibility with future devices, these bits must
be written to zero when UCSRnC is written.
• Bit 2 – UDORDn: Data Order
When set to one the LSB of the data word is transmitted first. When set to zero the MSB of the data word is trans-
mitted first. Refer to the Frame Formats section page 4 for details.
Bit 7 6 5 4 3 2 1 0
UMSELn1 UMSELn0 – – – UDORDn UCPHAn UCPOLn UCSRnC
Read/Write R/W R/W R R R R/W R/W R/W
Initial Value 0 0 0 0 0 1 1 0
Table 21-4. UMSELn Bits Settings
UMSELn1 UMSELn0 Mode
0 0 Asynchronous USART
0 1 Synchronous USART
1 0 Reserved
1 1 Master SPI (MSPIM)

208
ATmega48A/PA/88A/PA/168A/PA/328/P [DATASHEET]
8271G–AVR–02/2013
• Bit 1 – UCPHAn: Clock Phase
The UCPHAn bit setting determine if data is sampled on the leasing edge (first) or tailing (last) edge of XCKn.
Refer to the SPI Data Modes and Timing section page 4 for details.
• Bit 0 – UCPOLn: Clock Polarity
The UCPOLn bit sets the polarity of the XCKn clock. The combination of the UCPOLn and UCPHAn bit settings
determine the timing of the data transfer. Refer to the SPI Data Modes and Timing section page 4 for details.
21.8.5 USART MSPIM Baud Rate Registers – UBRRnL and UBRRnH
The function and bit description of the baud rate registers in MSPI mode is identical to normal USART operation.
See “UBRRnL and UBRRnH – USART Baud Rate Registers” on page 198.

209
ATmega48A/PA/88A/PA/168A/PA/328/P [DATASHEET]
8271G–AVR–02/2013
22. 2-wire Serial Interface
22.1 Features
•Simple Yet Powerful and Flexible Communication Interface, only two Bus Lines Needed
•Both Master and Slave Operation Supported
•Device can Operate as Transmitter or Receiver
•7-bit Address Space Allows up to 128 Different Slave Addresses
•Multi-master Arbitration Support
•Up to 400kHz Data Transfer Speed
•Slew-rate Limited Output Drivers
•Noise Suppression Circuitry Rejects Spikes on Bus Lines
•Fully Programmable Slave Address with General Call Support
•Address Recognition Causes Wake-up When AVR is in Sleep Mode
•Compatible with Philips’ I2C protocol
22.2 2-wire Serial Interface Bus Definition
The 2-wire Serial Interface (TWI) is ideally suited for typical microcontroller applications. The TWI protocol allows
the systems designer to interconnect up to 128 different devices using only two bi-directional bus lines, one for
clock (SCL) and one for data (SDA). The only external hardware needed to implement the bus is a single pull-up
resistor for each of the TWI bus lines. All devices connected to the bus have individual addresses, and mecha-
nisms for resolving bus contention are inherent in the TWI protocol.
Figure 22-1. TWI Bus Interconnection
Device 1 Device 2 Device 3 Device n
SDA
SCL
........ R1 R2
V
CC

210
ATmega48A/PA/88A/PA/168A/PA/328/P [DATASHEET]
8271G–AVR–02/2013
22.2.1 TWI Terminology
The following definitions are frequently encountered in this section.
The PRTWI bit in ”Minimizing Power Consumption” on page 41 must be written to zero to enable the 2-wire Serial
Interface.
22.2.2 Electrical Interconnection
As depicted in Figure 22-1, both bus lines are connected to the positive supply voltage through pull-up resistors.
The bus drivers of all TWI-compliant devices are open-drain or open-collector. This implements a wired-AND func-
tion which is essential to the operation of the interface. A low level on a TWI bus line is generated when one or
more TWI devices output a zero. A high level is output when all TWI devices tri-state their outputs, allowing the
pull-up resistors to pull the line high. Note that all AVR devices connected to the TWI bus must be powered in order
to allow any bus operation.
The number of devices that can be connected to the bus is only limited by the bus capacitance limit of 400 pF and
the 7-bit slave address space. A detailed specification of the electrical characteristics of the TWI is given in ”Two-
wire Serial Interface Characteristics” on page 315. Two different sets of specifications are presented there, one rel-
evant for bus speeds below 100kHz, and one valid for bus speeds up to 400kHz.
22.3 Data Transfer and Frame Format
22.3.1 Transferring Bits
Each data bit transferred on the TWI bus is accompanied by a pulse on the clock line. The level of the data line
must be stable when the clock line is high. The only exception to this rule is for generating start and stop
conditions.
Figure 22-2. Data Validity
Table 22-1. TWI Terminology
Term Description
Master The device that initiates and terminates a transmission. The Master also generates the
SCL clock.
Slave The device addressed by a Master.
Transmitter The device placing data on the bus.
Receiver The device reading data from the bus.
SDA
SCL
Data Stable Data Stable
Data Change

211
ATmega48A/PA/88A/PA/168A/PA/328/P [DATASHEET]
8271G–AVR–02/2013
22.3.2 START and STOP Conditions
The Master initiates and terminates a data transmission. The transmission is initiated when the Master issues a
START condition on the bus, and it is terminated when the Master issues a STOP condition. Between a START
and a STOP condition, the bus is considered busy, and no other master should try to seize control of the bus. A
special case occurs when a new START condition is issued between a START and STOP condition. This is
referred to as a REPEATED START condition, and is used when the Master wishes to initiate a new transfer with-
out relinquishing control of the bus. After a REPEATED START, the bus is considered busy until the next STOP.
This is identical to the START behavior, and therefore START is used to describe both START and REPEATED
START for the remainder of this datasheet, unless otherwise noted. As depicted below, START and STOP condi-
tions are signalled by changing the level of the SDA line when the SCL line is high.
Figure 22-3. START, REPEATED START and STOP conditions
22.3.3 Address Packet Format
All address packets transmitted on the TWI bus are 9 bits long, consisting of 7 address bits, one READ/WRITE
control bit and an acknowledge bit. If the READ/WRITE bit is set, a read operation is to be performed, otherwise a
write operation should be performed. When a Slave recognizes that it is being addressed, it should acknowledge
by pulling SDA low in the ninth SCL (ACK) cycle. If the addressed Slave is busy, or for some other reason can not
service the Master’s request, the SDA line should be left high in the ACK clock cycle. The Master can then transmit
a STOP condition, or a REPEATED START condition to initiate a new transmission. An address packet consisting
of a slave address and a READ or a WRITE bit is called SLA+R or SLA+W, respectively.
The MSB of the address byte is transmitted first. Slave addresses can freely be allocated by the designer, but the
address 0000 000 is reserved for a general call.
When a general call is issued, all slaves should respond by pulling the SDA line low in the ACK cycle. A general
call is used when a Master wishes to transmit the same message to several slaves in the system. When the gen-
eral call address followed by a Write bit is transmitted on the bus, all slaves set up to acknowledge the general call
will pull the SDA line low in the ack cycle. The following data packets will then be received by all the slaves that
acknowledged the general call. Note that transmitting the general call address followed by a Read bit is meaning-
less, as this would cause contention if several slaves started transmitting different data.
All addresses of the format 1111 xxx should be reserved for future purposes.
SDA
SCL
START STOPREPEATED START
STOP START

212
ATmega48A/PA/88A/PA/168A/PA/328/P [DATASHEET]
8271G–AVR–02/2013
Figure 22-4. Address Packet Format
22.3.4 Data Packet Format
All data packets transmitted on the TWI bus are nine bits long, consisting of one data byte and an acknowledge bit.
During a data transfer, the Master generates the clock and the START and STOP conditions, while the Receiver is
responsible for acknowledging the reception. An Acknowledge (ACK) is signalled by the Receiver pulling the SDA
line low during the ninth SCL cycle. If the Receiver leaves the SDA line high, a NACK is signalled. When the
Receiver has received the last byte, or for some reason cannot receive any more bytes, it should inform the Trans-
mitter by sending a NACK after the final byte. The MSB of the data byte is transmitted first.
Figure 22-5. Data Packet Format
22.3.5 Combining Address and Data Packets into a Transmission
A transmission basically consists of a START condition, a SLA+R/W, one or more data packets and a STOP con-
dition. An empty message, consisting of a START followed by a STOP condition, is illegal. Note that the Wired-
ANDing of the SCL line can be used to implement handshaking between the Master and the Slave. The Slave can
extend the SCL low period by pulling the SCL line low. This is useful if the clock speed set up by the Master is too
fast for the Slave, or the Slave needs extra time for processing between the data transmissions. The Slave extend-
ing the SCL low period will not affect the SCL high period, which is determined by the Master. As a consequence,
the Slave can reduce the TWI data transfer speed by prolonging the SCL duty cycle.
Figure 22-6 shows a typical data transmission. Note that several data bytes can be transmitted between the
SLA+R/W and the STOP condition, depending on the software protocol implemented by the application software.
SDA
SCL
START
12 789
Addr MSB Addr LSB R/W ACK
12 789
Data MSB Data LSB ACK
Aggregate
SDA
SDA from
Transmitter
SDA from
Receiver
SCL from
Master
SLA+R/W Data Byte
STOP, REPEATED
START or Next
Data Byte

213
ATmega48A/PA/88A/PA/168A/PA/328/P [DATASHEET]
8271G–AVR–02/2013
Figure 22-6. Typical Data Transmission
22.4 Multi-master Bus Systems, Arbitration and Synchronization
The TWI protocol allows bus systems with several masters. Special concerns have been taken in order to ensure
that transmissions will proceed as normal, even if two or more masters initiate a transmission at the same time.
Two problems arise in multi-master systems:
• An algorithm must be implemented allowing only one of the masters to complete the transmission. All other
masters should cease transmission when they discover that they have lost the selection process. This selection
process is called arbitration. When a contending master discovers that it has lost the arbitration process, it should
immediately switch to Slave mode to check whether it is being addressed by the winning master. The fact that
multiple masters have started transmission at the same time should not be detectable to the slaves, i.e. the data
being transferred on the bus must not be corrupted.
• Different masters may use different SCL frequencies. A scheme must be devised to synchronize the serial clocks
from all masters, in order to let the transmission proceed in a lockstep fashion. This will facilitate the arbitration
process.
The wired-ANDing of the bus lines is used to solve both these problems. The serial clocks from all masters will be
wired-ANDed, yielding a combined clock with a high period equal to the one from the Master with the shortest high
period. The low period of the combined clock is equal to the low period of the Master with the longest low period.
Note that all masters listen to the SCL line, effectively starting to count their SCL high and low time-out periods
when the combined SCL line goes high or low, respectively.
12 789
Data Byte
Data MSB Data LSB ACK
SDA
SCL
START
12 789
Addr MSB Addr LSB R/W ACK
SLA+R/W STOP

214
ATmega48A/PA/88A/PA/168A/PA/328/P [DATASHEET]
8271G–AVR–02/2013
Figure 22-7. SCL Synchronization Between Multiple Masters
Arbitration is carried out by all masters continuously monitoring the SDA line after outputting data. If the value read
from the SDA line does not match the value the Master had output, it has lost the arbitration. Note that a Master
can only lose arbitration when it outputs a high SDA value while another Master outputs a low value. The losing
Master should immediately go to Slave mode, checking if it is being addressed by the winning Master. The SDA
line should be left high, but losing masters are allowed to generate a clock signal until the end of the current data or
address packet. Arbitration will continue until only one Master remains, and this may take many bits. If several
masters are trying to address the same Slave, arbitration will continue into the data packet.
Figure 22-8. Arbitration Between Two Masters
Note that arbitration is not allowed between:
• A REPEATED START condition and a data bit.
• A STOP condition and a data bit.
TA
low
TA
high
SCL from
Master A
SCL from
Master B
SCL Bus
Line
TB
low
TB
high
Masters Start
Counting Low Period
Masters Start
Counting High Period
SDA from
Master A
SDA from
Master B
SDA Line
Synchronized
SCL Line
START Master A Loses
Arbitration, SDAA SDA

215
ATmega48A/PA/88A/PA/168A/PA/328/P [DATASHEET]
8271G–AVR–02/2013
• A REPEATED START and a STOP condition.
It is the user software’s responsibility to ensure that these illegal arbitration conditions never occur. This implies
that in multi-master systems, all data transfers must use the same composition of SLA+R/W and data packets. In
other words: All transmissions must contain the same number of data packets, otherwise the result of the arbitra-
tion is undefined.
22.5 Overview of the TWI Module
The TWI module is comprised of several submodules, as shown in Figure 22-9. All registers drawn in a thick line
are accessible through the AVR data bus.
Figure 22-9. Overview of the TWI Module
22.5.1 SCL and SDA Pins
These pins interface the AVR TWI with the rest of the MCU system. The output drivers contain a slew-rate limiter in
order to conform to the TWI specification. The input stages contain a spike suppression unit removing spikes
shorter than 50 ns. Note that the internal pull-ups in the AVR pads can be enabled by setting the PORT bits corre-
sponding to the SCL and SDA pins, as explained in the I/O Port section. The internal pull-ups can in some systems
eliminate the need for external ones.
22.5.2 Bit Rate Generator Unit
This unit controls the period of SCL when operating in a Master mode. The SCL period is controlled by settings in
the TWI Bit Rate Register (TWBR) and the Prescaler bits in the TWI Status Register (TWSR). Slave operation
does not depend on Bit Rate or Prescaler settings, but the CPU clock frequency in the Slave must be at least 16
TWI Unit
Address Register
(TWAR)
Address Match Unit
Address Comparator
Control Unit
Control Register
(TWCR)
Status Register
(TWSR)
State Machine and
Status control
SCL
Slew-rate
Control
Spike
Filter
SDA
Slew-rate
Control
Spike
Filter
Bit Rate Generator
Bit Rate Register
(TWBR)
Prescaler
Bus Interface Unit
START / STOP
Control
Arbitration detection Ack
Spike Suppression
Address/Data Shift
Register (TWDR)

216
ATmega48A/PA/88A/PA/168A/PA/328/P [DATASHEET]
8271G–AVR–02/2013
times higher than the SCL frequency. Note that slaves may prolong the SCL low period, thereby reducing the aver-
age TWI bus clock period. The SCL frequency is generated according to the following equation:
• TWBR = Value of the TWI Bit Rate Register.
•PrescalerValue = Value of the prescaler, see Table 22-7 on page 236.
Note: Pull-up resistor values should be selected according to the SCL frequency and the capacitive bus line load. See Table
29-19 on page 315 for value of pull-up resistor.
22.5.3 Bus Interface Unit
This unit contains the Data and Address Shift Register (TWDR), a START/STOP Controller and Arbitration detec-
tion hardware. The TWDR contains the address or data bytes to be transmitted, or the address or data bytes
received. In addition to the 8-bit TWDR, the Bus Interface Unit also contains a register containing the (N)ACK bit to
be transmitted or received. This (N)ACK Register is not directly accessible by the application software. However,
when receiving, it can be set or cleared by manipulating the TWI Control Register (TWCR). When in Transmitter
mode, the value of the received (N)ACK bit can be determined by the value in the TWSR.
The START/STOP Controller is responsible for generation and detection of START, REPEATED START, and
STOP conditions. The START/STOP controller is able to detect START and STOP conditions even when the AVR
MCU is in one of the sleep modes, enabling the MCU to wake up if addressed by a Master.
If the TWI has initiated a transmission as Master, the Arbitration Detection hardware continuously monitors the
transmission trying to determine if arbitration is in process. If the TWI has lost an arbitration, the Control Unit is
informed. Correct action can then be taken and appropriate status codes generated.
22.5.4 Address Match Unit
The Address Match unit checks if received address bytes match the seven-bit address in the TWI Address Regis-
ter (TWAR). If the TWI General Call Recognition Enable (TWGCE) bit in the TWAR is written to one, all incoming
address bits will also be compared against the General Call address. Upon an address match, the Control Unit is
informed, allowing correct action to be taken. The TWI may or may not acknowledge its address, depending on set-
tings in the TWCR. The Address Match unit is able to compare addresses even when the AVR MCU is in sleep
mode, enabling the MCU to wake up if addressed by a Master.
22.5.5 Control Unit
The Control unit monitors the TWI bus and generates responses corresponding to settings in the TWI Control Reg-
ister (TWCR). When an event requiring the attention of the application occurs on the TWI bus, the TWI Interrupt
Flag (TWINT) is asserted. In the next clock cycle, the TWI Status Register (TWSR) is updated with a status code
identifying the event. The TWSR only contains relevant status information when the TWI Interrupt Flag is asserted.
At all other times, the TWSR contains a special status code indicating that no relevant status information is avail-
able. As long as the TWINT Flag is set, the SCL line is held low. This allows the application software to complete its
tasks before allowing the TWI transmission to continue.
The TWINT Flag is set in the following situations:
• After the TWI has transmitted a START/REPEATED START condition.
• After the TWI has transmitted SLA+R/W.
• After the TWI has transmitted an address byte.
• After the TWI has lost arbitration.
• After the TWI has been addressed by own slave address or general call.
• After the TWI has received a data byte.
SCL frequency CPU Clock frequency
16 2(TWBR) PrescalerValue+
-----------------------------------------------------------------------------------------=

217
ATmega48A/PA/88A/PA/168A/PA/328/P [DATASHEET]
8271G–AVR–02/2013
• After a STOP or REPEATED START has been received while still addressed as a Slave.
• When a bus error has occurred due to an illegal START or STOP condition.
22.6 Using the TWI
The AVR TWI is byte-oriented and interrupt based. Interrupts are issued after all bus events, like reception of a
byte or transmission of a START condition. Because the TWI is interrupt-based, the application software is free to
carry on other operations during a TWI byte transfer. Note that the TWI Interrupt Enable (TWIE) bit in TWCR
together with the Global Interrupt Enable bit in SREG allow the application to decide whether or not assertion of the
TWINT Flag should generate an interrupt request. If the TWIE bit is cleared, the application must poll the TWINT
Flag in order to detect actions on the TWI bus.
When the TWINT Flag is asserted, the TWI has finished an operation and awaits application response. In this
case, the TWI Status Register (TWSR) contains a value indicating the current state of the TWI bus. The application
software can then decide how the TWI should behave in the next TWI bus cycle by manipulating the TWCR and
TWDR Registers.
Figure 22-10 is a simple example of how the application can interface to the TWI hardware. In this example, a Mas-
ter wishes to transmit a single data byte to a Slave. This description is quite abstract, a more detailed explanation
follows later in this section. A simple code example implementing the desired behavior is also presented.
Figure 22-10. Interfacing the Application to the TWI in a Typical Transmission
1. The first step in a TWI transmission is to transmit a START condition. This is done by writing a specific value
into TWCR, instructing the TWI hardware to transmit a START condition. Which value to write is described
later on. However, it is important that the TWINT bit is set in the value written. Writing a one to TWINT
clears the flag. The TWI will not start any operation as long as the TWINT bit in TWCR is set. Immediately
after the application has cleared TWINT, the TWI will initiate transmission of the START condition.
2. When the START condition has been transmitted, the TWINT Flag in TWCR is set, and TWSR is updated
with a status code indicating that the START condition has successfully been sent.
3. The application software should now examine the value of TWSR, to make sure that the START condition
was successfully transmitted. If TWSR indicates otherwise, the application software might take some spe-
cial action, like calling an error routine. Assuming that the status code is as expected, the application must
load SLA+W into TWDR. Remember that TWDR is used both for address and data. After TWDR has been
loaded with the desired SLA+W, a specific value must be written to TWCR, instructing the TWI hardware to
transmit the SLA+W present in TWDR. Which value to write is described later on. However, it is important
START SLA+W A Data A STOP
1. Application
writes to TWCR to
initiate
transmission of
START
2. TWINT set.
Status code indicates
START condition sent
4. TWINT set.
Status code indicates
SLA+W sent, ACK
received
6. TWINT set.
Status code indicates
data sent, ACK received
3. Check TWSR to see if START was
sent. Application loads SLA+W into
TWDR, and loads appropriate control
signals into TWCR, makin sure that
TWINT is written to one,
and TWSTA is written to zero.
5. Check TWSR to see if SLA+W was
sent and ACK received.
Application loads data into TWDR, and
loads appropriate control signals into
TWCR, making sure that TWINT is
written to one
7. Check TWSR to see if data was sent
and ACK received.
Application loads appropriate control
signals to send STOP into TWCR,
making sure that TWINT is written to one
TWI bus
Indicates
TWINT set
Application
Action
TWI
Hardware
Action

218
ATmega48A/PA/88A/PA/168A/PA/328/P [DATASHEET]
8271G–AVR–02/2013
that the TWINT bit is set in the value written. Writing a one to TWINT clears the flag. The TWI will not start
any operation as long as the TWINT bit in TWCR is set. Immediately after the application has cleared
TWINT, the TWI will initiate transmission of the address packet.
4. When the address packet has been transmitted, the TWINT Flag in TWCR is set, and TWSR is updated
with a status code indicating that the address packet has successfully been sent. The status code will also
reflect whether a Slave acknowledged the packet or not.
5. The application software should now examine the value of TWSR, to make sure that the address packet
was successfully transmitted, and that the value of the ACK bit was as expected. If TWSR indicates other-
wise, the application software might take some special action, like calling an error routine. Assuming that
the status code is as expected, the application must load a data packet into TWDR. Subsequently, a spe-
cific value must be written to TWCR, instructing the TWI hardware to transmit the data packet present in
TWDR. Which value to write is described later on. However, it is important that the TWINT bit is set in the
value written. Writing a one to TWINT clears the flag. The TWI will not start any operation as long as the
TWINT bit in TWCR is set. Immediately after the application has cleared TWINT, the TWI will initiate trans-
mission of the data packet.
6. When the data packet has been transmitted, the TWINT Flag in TWCR is set, and TWSR is updated with a
status code indicating that the data packet has successfully been sent. The status code will also reflect
whether a Slave acknowledged the packet or not.
7. The application software should now examine the value of TWSR, to make sure that the data packet was
successfully transmitted, and that the value of the ACK bit was as expected. If TWSR indicates otherwise,
the application software might take some special action, like calling an error routine. Assuming that the sta-
tus code is as expected, the application must write a specific value to TWCR, instructing the TWI hardware
to transmit a STOP condition. Which value to write is described later on. However, it is important that the
TWINT bit is set in the value written. Writing a one to TWINT clears the flag. The TWI will not start any oper-
ation as long as the TWINT bit in TWCR is set. Immediately after the application has cleared TWINT, the
TWI will initiate transmission of the STOP condition. Note that TWINT is NOT set after a STOP condition
has been sent.
Even though this example is simple, it shows the principles involved in all TWI transmissions. These can be sum-
marized as follows:
• When the TWI has finished an operation and expects application response, the TWINT Flag is set. The SCL line
is pulled low until TWINT is cleared.
• When the TWINT Flag is set, the user must update all TWI Registers with the value relevant for the next TWI bus
cycle. As an example, TWDR must be loaded with the value to be transmitted in the next bus cycle.
• After all TWI Register updates and other pending application software tasks have been completed, TWCR is
written. When writing TWCR, the TWINT bit should be set. Writing a one to TWINT clears the flag. The TWI will
then commence executing whatever operation was specified by the TWCR setting.
In the following an assembly and C implementation of the example is given. Note that the code below assumes that
several definitions have been made, for example by using include-files.

219
ATmega48A/PA/88A/PA/168A/PA/328/P [DATASHEET]
8271G–AVR–02/2013
Table 2.
Assembly Code Example C Example Comments
1
ldi r16,
(1<<TWINT)|(1<<TWSTA)|
(1<<TWEN)
out TWCR, r16
TWCR = (1<<TWINT)|(1<<TWSTA)|
(1<<TWEN) Send START condition
2
wait1:
in r16,TWCR
sbrs r16,TWINT
rjmp wait1
while (!(TWCR & (1<<TWINT)))
;Wait for TWINT Flag set. This
indicates that the START
condition has been transmitted
3
in r16,TWSR
andi r16, 0xF8
cpi r16, START
brne ERROR
if ((TWSR & 0xF8) != START)
ERROR();
Check value of TWI Status
Register. Mask prescaler bits. If
status different from START go to
ERROR
ldi r16, SLA_W
out TWDR, r16
ldi r16, (1<<TWINT) |
(1<<TWEN)
out TWCR, r16
TWDR = SLA_W;
TWCR = (1<<TWINT) |
(1<<TWEN);
Load SLA_W into TWDR
Register. Clear TWINT bit in
TWCR to start transmission of
address
4
wait2:
in r16,TWCR
sbrs r16,TWINT
rjmp wait2
while (!(TWCR & (1<<TWINT)))
;
Wait for TWINT Flag set. This
indicates that the SLA+W has
been transmitted, and
ACK/NACK has been received.
5
in r16,TWSR
andi r16, 0xF8
cpi r16, MT_SLA_ACK
brne ERROR
if ((TWSR & 0xF8) !=
MT_SLA_ACK)
ERROR();
Check value of TWI Status
Register. Mask prescaler bits. If
status different from
MT_SLA_ACK go to ERROR
ldi r16, DATA
out TWDR, r16
ldi r16, (1<<TWINT) |
(1<<TWEN)
out TWCR, r16
TWDR = DATA;
TWCR = (1<<TWINT) |
(1<<TWEN);
Load DATA into TWDR Register.
Clear TWINT bit in TWCR to
start transmission of data
6
wait3:
in r16,TWCR
sbrs r16,TWINT
rjmp wait3
while (!(TWCR & (1<<TWINT)))
;
Wait for TWINT Flag set. This
indicates that the DATA has been
transmitted, and ACK/NACK has
been received.
7
in r16,TWSR
andi r16, 0xF8
cpi r16, MT_DATA_ACK
brne ERROR
if ((TWSR & 0xF8) !=
MT_DATA_ACK)
ERROR();
Check value of TWI Status
Register. Mask prescaler bits. If
status different from
MT_DATA_ACK go to ERROR
ldi r16,
(1<<TWINT)|(1<<TWEN)|
(1<<TWSTO)
out TWCR, r16
TWCR = (1<<TWINT)|(1<<TWEN)|
(1<<TWSTO); Transmit STOP condition

220
ATmega48A/PA/88A/PA/168A/PA/328/P [DATASHEET]
8271G–AVR–02/2013
22.7 Transmission Modes
The TWI can operate in one of four major modes. These are named Master Transmitter (MT), Master Receiver
(MR), Slave Transmitter (ST) and Slave Receiver (SR). Several of these modes can be used in the same applica-
tion. As an example, the TWI can use MT mode to write data into a TWI EEPROM, MR mode to read the data back
from the EEPROM. If other masters are present in the system, some of these might transmit data to the TWI, and
then SR mode would be used. It is the application software that decides which modes are legal.
The following sections describe each of these modes. Possible status codes are described along with figures
detailing data transmission in each of the modes. These figures contain the following abbreviations:
S: START condition
Rs: REPEATED START condition
R: Read bit (high level at SDA)
W: Write bit (low level at SDA)
A: Acknowledge bit (low level at SDA)
A: Not acknowledge bit (high level at SDA)
Data: 8-bit data byte
P: STOP condition
SLA: Slave Address
In Figure 22-12 to Figure 22-18, circles are used to indicate that the TWINT Flag is set. The numbers in the circles
show the status code held in TWSR, with the prescaler bits masked to zero. At these points, actions must be taken
by the application to continue or complete the TWI transfer. The TWI transfer is suspended until the TWINT Flag is
cleared by software.
When the TWINT Flag is set, the status code in TWSR is used to determine the appropriate software action. For
each status code, the required software action and details of the following serial transfer are given in Table 22-2 to
Table 22-5. Note that the prescaler bits are masked to zero in these tables.
22.7.1 Master Transmitter Mode
In the Master Transmitter mode, a number of data bytes are transmitted to a Slave Receiver (see Figure 22-11). In
order to enter a Master mode, a START condition must be transmitted. The format of the following address packet
determines whether Master Transmitter or Master Receiver mode is to be entered. If SLA+W is transmitted, MT
mode is entered, if SLA+R is transmitted, MR mode is entered. All the status codes mentioned in this section
assume that the prescaler bits are zero or are masked to zero.
Figure 22-11. Data Transfer in Master Transmitter Mode
Device 1
MASTER
TRANSMITTER
Device 2
SLAVE
RECEIVER
Device 3 Device n
SDA
SCL
........ R1 R2
VCC

221
ATmega48A/PA/88A/PA/168A/PA/328/P [DATASHEET]
8271G–AVR–02/2013
A START condition is sent by writing the following value to TWCR:
TWEN must be set to enable the 2-wire Serial Interface, TWSTA must be written to one to transmit a START con-
dition and TWINT must be written to one to clear the TWINT Flag. The TWI will then test the 2-wire Serial Bus and
generate a START condition as soon as the bus becomes free. After a START condition has been transmitted, the
TWINT Flag is set by hardware, and the status code in TWSR will be 0x08 (see Table 22-2). In order to enter MT
mode, SLA+W must be transmitted. This is done by writing SLA+W to TWDR. Thereafter the TWINT bit should be
cleared (by writing it to one) to continue the transfer. This is accomplished by writing the following value to TWCR:
When SLA+W have been transmitted and an acknowledgement bit has been received, TWINT is set again and a
number of status codes in TWSR are possible. Possible status codes in Master mode are 0x18, 0x20, or 0x38. The
appropriate action to be taken for each of these status codes is detailed in Table 22-2.
When SLA+W has been successfully transmitted, a data packet should be transmitted. This is done by writing the
data byte to TWDR. TWDR must only be written when TWINT is high. If not, the access will be discarded, and the
Write Collision bit (TWWC) will be set in the TWCR Register. After updating TWDR, the TWINT bit should be
cleared (by writing it to one) to continue the transfer. This is accomplished by writing the following value to TWCR:
This scheme is repeated until the last byte has been sent and the transfer is ended by generating a STOP condi-
tion or a repeated START condition. A STOP condition is generated by writing the following value to TWCR:
A REPEATED START condition is generated by writing the following value to TWCR:
After a repeated START condition (state 0x10) the 2-wire Serial Interface can access the same Slave again, or a
new Slave without transmitting a STOP condition. Repeated START enables the Master to switch between Slaves,
Master Transmitter mode and Master Receiver mode without losing control of the bus.
TWCR TWINT TWEA TWSTA TWSTO TWWC TWEN –TWIE
value 1 X10X10 X
TWCR TWINT TWEA TWSTA TWSTO TWWC TWEN –TWIE
value 1 X00X10 X
TWCR TWINT TWEA TWSTA TWSTO TWWC TWEN –TWIE
value 1 X00X10 X
TWCR TWINT TWEA TWSTA TWSTO TWWC TWEN –TWIE
value 1 X01X10 X
TWCR TWINT TWEA TWSTA TWSTO TWWC TWEN –TWIE
value 1 X10X10 X

222
ATmega48A/PA/88A/PA/168A/PA/328/P [DATASHEET]
8271G–AVR–02/2013
Table 22-2. Status codes for Master Transmitter Mode
Status Code
(TWSR)
Prescaler Bits
are 0
Status of the 2-wire Serial Bus
and 2-wire Serial Interface
Hardware
Application Software Response
Next Action Taken by TWI Hardware
To/from TWDR To TWCR
STA STO TWIN
TTWE
A
0x08 A START condition has been
transmitted Load SLA+W 0 0 1 X SLA+W will be transmitted;
ACK or NOT ACK will be received
0x10 A repeated START condition
has been transmitted Load SLA+W or
Load SLA+R
0
0
0
0
1
1
X
X
SLA+W will be transmitted;
ACK or NOT ACK will be received
SLA+R will be transmitted;
Logic will switch to Master Receiver mode
0x18 SLA+W has been transmitted;
ACK has been received Load data byte or
No TWDR action or
No TWDR action or
No TWDR action
0
1
0
1
0
0
1
1
1
1
1
1
X
X
X
X
Data byte will be transmitted and ACK or NOT ACK will
be received
Repeated START will be transmitted
STOP condition will be transmitted and
TWSTO Flag will be reset
STOP condition followed by a START condition will be
transmitted and TWSTO Flag will be reset
0x20 SLA+W has been transmitted;
NOT ACK has been received Load data byte or
No TWDR action or
No TWDR action or
No TWDR action
0
1
0
1
0
0
1
1
1
1
1
1
X
X
X
X
Data byte will be transmitted and ACK or NOT ACK will
be received
Repeated START will be transmitted
STOP condition will be transmitted and
TWSTO Flag will be reset
STOP condition followed by a START condition will be
transmitted and TWSTO Flag will be reset
0x28 Data byte has been transmit-
ted;
ACK has been received
Load data byte or
No TWDR action or
No TWDR action or
No TWDR action
0
1
0
1
0
0
1
1
1
1
1
1
X
X
X
X
Data byte will be transmitted and ACK or NOT ACK will
be received
Repeated START will be transmitted
STOP condition will be transmitted and
TWSTO Flag will be reset
STOP condition followed by a START condition will be
transmitted and TWSTO Flag will be reset
0x30 Data byte has been transmit-
ted;
NOT ACK has been received
Load data byte or
No TWDR action or
No TWDR action or
No TWDR action
0
1
0
1
0
0
1
1
1
1
1
1
X
X
X
X
Data byte will be transmitted and ACK or NOT ACK will
be received
Repeated START will be transmitted
STOP condition will be transmitted and
TWSTO Flag will be reset
STOP condition followed by a START condition will be
transmitted and TWSTO Flag will be reset
0x38 Arbitration lost in SLA+W or
data bytes No TWDR action or
No TWDR action
0
1
0
0
1
1
X
X
2-wire Serial Bus will be released and not addressed
Slave mode entered
A START condition will be transmitted when the bus
becomes free

223
ATmega48A/PA/88A/PA/168A/PA/328/P [DATASHEET]
8271G–AVR–02/2013
Figure 22-12. Formats and States in the Master Transmitter Mode
22.7.2 Master Receiver Mode
In the Master Receiver mode, a number of data bytes are received from a Slave Transmitter (Slave see Figure 22-
13). In order to enter a Master mode, a START condition must be transmitted. The format of the following address
packet determines whether Master Transmitter or Master Receiver mode is to be entered. If SLA+W is transmitted,
MT mode is entered, if SLA+R is transmitted, MR mode is entered. All the status codes mentioned in this section
assume that the prescaler bits are zero or are masked to zero.
S SLA W A DATA A P
$08 $18 $28
R SLA W
$10
AP
$20
P
$30
A or A
$38
A
Other master
continues
A or A
$38
Other master
continues
R
A
$68
Other master
continues
$78 $B0
To corresponding
states in slave mode
MT
M
R
Successfull
transmission
to a slave
receiver
Next transfer
started with a
repeated start
condition
Not acknowledge
received after the
slave address
Not acknowledge
received after a data
byte
Arbitration lost in slave
address or data byte
Arbitration lost and
addressed as slave
DATA A
n
From master to slave
From slave to master
Any number of data bytes
and their associated acknowledge bits
This number (contained in TWSR) corresponds
to a defined state of the 2-Wire Serial Bus. The
p
rescaler bits are zero or masked to zero
S

224
ATmega48A/PA/88A/PA/168A/PA/328/P [DATASHEET]
8271G–AVR–02/2013
Figure 22-13. Data Transfer in Master Receiver Mode
A START condition is sent by writing the following value to TWCR:
TWEN must be written to one to enable the 2-wire Serial Interface, TWSTA must be written to one to transmit a
START condition and TWINT must be set to clear the TWINT Flag. The TWI will then test the 2-wire Serial Bus and
generate a START condition as soon as the bus becomes free. After a START condition has been transmitted, the
TWINT Flag is set by hardware, and the status code in TWSR will be 0x08 (See Table 22-2). In order to enter MR
mode, SLA+R must be transmitted. This is done by writing SLA+R to TWDR. Thereafter the TWINT bit should be
cleared (by writing it to one) to continue the transfer. This is accomplished by writing the following value to TWCR:
When SLA+R have been transmitted and an acknowledgement bit has been received, TWINT is set again and a
number of status codes in TWSR are possible. Possible status codes in Master mode are 0x38, 0x40, or 0x48. The
appropriate action to be taken for each of these status codes is detailed in Table 22-3. Received data can be read
from the TWDR Register when the TWINT Flag is set high by hardware. This scheme is repeated until the last byte
has been received. After the last byte has been received, the MR should inform the ST by sending a NACK after
the last received data byte. The transfer is ended by generating a STOP condition or a repeated START condition.
A STOP condition is generated by writing the following value to TWCR:
A REPEATED START condition is generated by writing the following value to TWCR:
After a repeated START condition (state 0x10) the 2-wire Serial Interface can access the same Slave again, or a
new Slave without transmitting a STOP condition. Repeated START enables the Master to switch between Slaves,
Master Transmitter mode and Master Receiver mode without losing control over the bus.
TWCR TWINT TWEA TWSTA TWSTO TWWC TWEN –TWIE
value 1 X10X10 X
TWCR TWINT TWEA TWSTA TWSTO TWWC TWEN –TWIE
value 1 X00X10 X
TWCR TWINT TWEA TWSTA TWSTO TWWC TWEN –TWIE
value 1 X01X10 X
TWCR TWINT TWEA TWSTA TWSTO TWWC TWEN –TWIE
value 1 X10X10 X
Device 1
MASTER
RECEIVER
Device 2
SLAVE
TRANSMITTER
Device 3 Device n
SDA
SCL
........
R1 R2
V
CC

225
ATmega48A/PA/88A/PA/168A/PA/328/P [DATASHEET]
8271G–AVR–02/2013
Table 22-3. Status codes for Master Receiver Mode
Status Code
(TWSR)
Prescaler Bits
are 0
Status of the 2-wire Serial Bus
and 2-wire Serial Interface
Hardware
Application Software Response
Next Action Taken by TWI Hardware
To/from TWDR To TWCR
STA STO TWIN
TTWE
A
0x08 A START condition has been
transmitted Load SLA+R 0 0 1 X SLA+R will be transmitted
ACK or NOT ACK will be received
0x10 A repeated START condition
has been transmitted Load SLA+R or
Load SLA+W
0
0
0
0
1
1
X
X
SLA+R will be transmitted
ACK or NOT ACK will be received
SLA+W will be transmitted
Logic will switch to Master Transmitter mode
0x38 Arbitration lost in SLA+R or
NOT ACK bit No TWDR action or
No TWDR action
0
1
0
0
1
1
X
X
2-wire Serial Bus will be released and not addressed
Slave mode will be entered
A START condition will be transmitted when the bus
becomes free
0x40 SLA+R has been transmitted;
ACK has been received No TWDR action or
No TWDR action
0
0
0
0
1
1
0
1
Data byte will be received and NOT ACK will be
returned
Data byte will be received and ACK will be returned
0x48 SLA+R has been transmitted;
NOT ACK has been received No TWDR action or
No TWDR action or
No TWDR action
1
0
1
0
1
1
1
1
1
X
X
X
Repeated START will be transmitted
STOP condition will be transmitted and TWSTO Flag
will be reset
STOP condition followed by a START condition will be
transmitted and TWSTO Flag will be reset
0x50 Data byte has been received;
ACK has been returned Read data byte or
Read data byte
0
0
0
0
1
1
0
1
Data byte will be received and NOT ACK will be
returned
Data byte will be received and ACK will be returned
0x58 Data byte has been received;
NOT ACK has been returned Read data byte or
Read data byte or
Read data byte
1
0
1
0
1
1
1
1
1
X
X
X
Repeated START will be transmitted
STOP condition will be transmitted and TWSTO Flag
will be reset
STOP condition followed by a START condition will be
transmitted and TWSTO Flag will be reset

226
ATmega48A/PA/88A/PA/168A/PA/328/P [DATASHEET]
8271G–AVR–02/2013
Figure 22-14. Formats and States in the Master Receiver Mode
22.7.3 Slave Receiver Mode
In the Slave Receiver mode, a number of data bytes are received from a Master Transmitter (see Figure 22-15). All
the status codes mentioned in this section assume that the prescaler bits are zero or are masked to zero.
Figure 22-15. Data transfer in Slave Receiver mode
To initiate the Slave Receiver mode, TWAR and TWCR must be initialized as follows:
S SLA R A DATA A
$08 $40 $50
SLA R
$10
AP
$48
A or A
$38
Other master
continues
$38
Other master
continues
W
A
$68
Other master
continues
$78 $B0
To corresponding
states in slave mode
MR
M
T
Successfull
reception
from a slave
receiver
Next transfer
started with a
repeated start
condition
Not acknowledge
received after the
slave address
Arbitration lost in slave
address or data byte
Arbitration lost and
addressed as slave
DATA A
n
From master to slave
From slave to master
Any number of data bytes
and their associated acknowledge bits
This number (contained in TWSR) corresponds
to a defined state of the 2-Wire Serial Bus. The
p
rescaler bits are zero or masked to zero
PDATA A
$58
A
R
S
TWAR TWA6 TWA5 TWA4 TWA3 TWA2 TWA1 TWA0 TWGCE
value Device’s Own Slave Address
Device 3 Device n
SDA
SCL
........
R1 R2
V
CC
Device 2
MASTER
TRANSMITTER
Device 1
SLAVE
RECEIVER

227
ATmega48A/PA/88A/PA/168A/PA/328/P [DATASHEET]
8271G–AVR–02/2013
The upper 7 bits are the address to which the 2-wire Serial Interface will respond when addressed by a Master. If
the LSB is set, the TWI will respond to the general call address (0x00), otherwise it will ignore the general call
address.
TWEN must be written to one to enable the TWI. The TWEA bit must be written to one to enable the acknowledge-
ment of the device’s own slave address or the general call address. TWSTA and TWSTO must be written to zero.
When TWAR and TWCR have been initialized, the TWI waits until it is addressed by its own slave address (or the
general call address if enabled) followed by the data direction bit. If the direction bit is “0” (write), the TWI will oper-
ate in SR mode, otherwise ST mode is entered. After its own slave address and the write bit have been received,
the TWINT Flag is set and a valid status code can be read from TWSR. The status code is used to determine the
appropriate software action. The appropriate action to be taken for each status code is detailed in Table 22-4. The
Slave Receiver mode may also be entered if arbitration is lost while the TWI is in the Master mode (see states 0x68
and 0x78).
If the TWEA bit is reset during a transfer, the TWI will return a “Not Acknowledge” (“1”) to SDA after the next
received data byte. This can be used to indicate that the Slave is not able to receive any more bytes. While TWEA
is zero, the TWI does not acknowledge its own slave address. However, the 2-wire Serial Bus is still monitored and
address recognition may resume at any time by setting TWEA. This implies that the TWEA bit may be used to tem-
porarily isolate the TWI from the 2-wire Serial Bus.
In all sleep modes other than Idle mode, the clock system to the TWI is turned off. If the TWEA bit is set, the inter-
face can still acknowledge its own slave address or the general call address by using the 2-wire Serial Bus clock as
a clock source. The part will then wake up from sleep and the TWI will hold the SCL clock low during the wake up
and until the TWINT Flag is cleared (by writing it to one). Further data reception will be carried out as normal, with
the AVR clocks running as normal. Observe that if the AVR is set up with a long start-up time, the SCL line may be
held low for a long time, blocking other data transmissions.
Note that the 2-wire Serial Interface Data Register – TWDR does not reflect the last byte present on the bus when
waking up from these Sleep modes.
TWCR TWINT TWEA TWSTA TWSTO TWWC TWEN –TWIE
value 0100010 X

228
ATmega48A/PA/88A/PA/168A/PA/328/P [DATASHEET]
8271G–AVR–02/2013
Table 22-4. Status Codes for Slave Receiver Mode
Status Code
(TWSR)
Prescaler Bits
are 0
Status of the 2-wire Serial Bus
and 2-wire Serial Interface Hard-
ware
Application Software Response
Next Action Taken by TWI Hardware
To/from TWDR To TWCR
STA STO TWIN
TTWE
A
0x60 Own SLA+W has been received;
ACK has been returned No TWDR action or
No TWDR action
X
X
0
0
1
1
0
1
Data byte will be received and NOT ACK will be
returned
Data byte will be received and ACK will be returned
0x68 Arbitration lost in SLA+R/W as
Master; own SLA+W has been
received; ACK has been returned
No TWDR action or
No TWDR action
X
X
0
0
1
1
0
1
Data byte will be received and NOT ACK will be
returned
Data byte will be received and ACK will be returned
0x70 General call address has been
received; ACK has been returned No TWDR action or
No TWDR action
X
X
0
0
1
1
0
1
Data byte will be received and NOT ACK will be
returned
Data byte will be received and ACK will be returned
0x78 Arbitration lost in SLA+R/W as
Master; General call address has
been received; ACK has been
returned
No TWDR action or
No TWDR action
X
X
0
0
1
1
0
1
Data byte will be received and NOT ACK will be
returned
Data byte will be received and ACK will be returned
0x80 Previously addressed with own
SLA+W; data has been received;
ACK has been returned
Read data byte or
Read data byte
X
X
0
0
1
1
0
1
Data byte will be received and NOT ACK will be
returned
Data byte will be received and ACK will be returned
0x88 Previously addressed with own
SLA+W; data has been received;
NOT ACK has been returned
Read data byte or
Read data byte or
Read data byte or
Read data byte
0
0
1
1
0
0
0
0
1
1
1
1
0
1
0
1
Switched to the not addressed Slave mode;
no recognition of own SLA or GCA
Switched to the not addressed Slave mode;
own SLA will be recognized;
GCA will be recognized if TWGCE = “1”
Switched to the not addressed Slave mode;
no recognition of own SLA or GCA;
a START condition will be transmitted when the bus
becomes free
Switched to the not addressed Slave mode;
own SLA will be recognized;
GCA will be recognized if TWGCE = “1”;
a START condition will be transmitted when the bus
becomes free
0x90 Previously addressed with
general call; data has been re-
ceived; ACK has been returned
Read data byte or
Read data byte
X
X
0
0
1
1
0
1
Data byte will be received and NOT ACK will be
returned
Data byte will be received and ACK will be returned
0x98 Previously addressed with
general call; data has been
received; NOT ACK has been
returned
Read data byte or
Read data byte or
Read data byte or
Read data byte
0
0
1
1
0
0
0
0
1
1
1
1
0
1
0
1
Switched to the not addressed Slave mode;
no recognition of own SLA or GCA
Switched to the not addressed Slave mode;
own SLA will be recognized;
GCA will be recognized if TWGCE = “1”
Switched to the not addressed Slave mode;
no recognition of own SLA or GCA;
a START condition will be transmitted when the bus
becomes free
Switched to the not addressed Slave mode;
own SLA will be recognized;
GCA will be recognized if TWGCE = “1”;
a START condition will be transmitted when the bus
becomes free
0xA0 A STOP condition or repeated
START condition has been
received while still addressed as
Slave
No action 0
0
1
1
0
0
0
0
1
1
1
1
0
1
0
1
Switched to the not addressed Slave mode;
no recognition of own SLA or GCA
Switched to the not addressed Slave mode;
own SLA will be recognized;
GCA will be recognized if TWGCE = “1”
Switched to the not addressed Slave mode;
no recognition of own SLA or GCA;
a START condition will be transmitted when the bus
becomes free
Switched to the not addressed Slave mode;
own SLA will be recognized;
GCA will be recognized if TWGCE = “1”;
a START condition will be transmitted when the bus
becomes free

229
ATmega48A/PA/88A/PA/168A/PA/328/P [DATASHEET]
8271G–AVR–02/2013
Figure 22-16. Formats and States in the Slave Receiver Mode
22.7.4 Slave Transmitter Mode
In the Slave Transmitter mode, a number of data bytes are transmitted to a Master Receiver (see Figure 22-17). All
the status codes mentioned in this section assume that the prescaler bits are zero or are masked to zero.
Figure 22-17. Data Transfer in Slave Transmitter Mode
S SLA W A DATA A
$60 $80
$88
A
$68
Reception of the own
slave address and one or
more data bytes. All are
acknowledged
Last data byte received
is not acknowledged
Arbitration lost as master
and addressed as slave
Reception of the general call
address and one or more data
bytes
Last data byte received is
not acknowledged
n
From master to slave
From slave to master
Any number of data bytes
and their associated acknowledge bits
This number (contained in TWSR) corresponds
to a defined state of the 2-Wire Serial Bus. The
prescaler bits are zero or masked to zero
P or SDATA A
$80 $A0
P or SA
ADATAA
$70 $90
$98
A
$78
P or SDATA A
$90 $A0
P or SA
General Call
Arbitration lost as master and
addressed as slave by general call
DATA A
Device 3 Device n
SDA
SCL
........ R1 R2
V
CC
Device 2
MASTER
RECEIVER
Device 1
SLAVE
TRANSMITTER

230
ATmega48A/PA/88A/PA/168A/PA/328/P [DATASHEET]
8271G–AVR–02/2013
To initiate the Slave Transmitter mode, TWAR and TWCR must be initialized as follows:
The upper seven bits are the address to which the 2-wire Serial Interface will respond when addressed by a Mas-
ter. If the LSB is set, the TWI will respond to the general call address (0x00), otherwise it will ignore the general call
address.
TWEN must be written to one to enable the TWI. The TWEA bit must be written to one to enable the acknowledge-
ment of the device’s own slave address or the general call address. TWSTA and TWSTO must be written to zero.
When TWAR and TWCR have been initialized, the TWI waits until it is addressed by its own slave address (or the
general call address if enabled) followed by the data direction bit. If the direction bit is “1” (read), the TWI will oper-
ate in ST mode, otherwise SR mode is entered. After its own slave address and the write bit have been received,
the TWINT Flag is set and a valid status code can be read from TWSR. The status code is used to determine the
appropriate software action. The appropriate action to be taken for each status code is detailed in Table 22-5. The
Slave Transmitter mode may also be entered if arbitration is lost while the TWI is in the Master mode (see state
0xB0).
If the TWEA bit is written to zero during a transfer, the TWI will transmit the last byte of the transfer. State 0xC0 or
state 0xC8 will be entered, depending on whether the Master Receiver transmits a NACK or ACK after the final
byte. The TWI is switched to the not addressed Slave mode, and will ignore the Master if it continues the transfer.
Thus the Master Receiver receives all “1” as serial data. State 0xC8 is entered if the Master demands additional
data bytes (by transmitting ACK), even though the Slave has transmitted the last byte (TWEA zero and expecting
NACK from the Master).
While TWEA is zero, the TWI does not respond to its own slave address. However, the 2-wire Serial Bus is still
monitored and address recognition may resume at any time by setting TWEA. This implies that the TWEA bit may
be used to temporarily isolate the TWI from the 2-wire Serial Bus.
In all sleep modes other than Idle mode, the clock system to the TWI is turned off. If the TWEA bit is set, the inter-
face can still acknowledge its own slave address or the general call address by using the 2-wire Serial Bus clock as
a clock source. The part will then wake up from sleep and the TWI will hold the SCL clock will low during the wake
up and until the TWINT Flag is cleared (by writing it to one). Further data transmission will be carried out as normal,
with the AVR clocks running as normal. Observe that if the AVR is set up with a long start-up time, the SCL line
may be held low for a long time, blocking other data transmissions.
Note that the 2-wire Serial Interface Data Register – TWDR does not reflect the last byte present on the bus when
waking up from these sleep modes.
TWAR TWA6 TWA5 TWA4 TWA3 TWA2 TWA1 TWA0 TWGCE
value Device’s Own Slave Address
TWCR TWINT TWEA TWSTA TWSTO TWWC TWEN –TWIE
value 0100010 X

231
ATmega48A/PA/88A/PA/168A/PA/328/P [DATASHEET]
8271G–AVR–02/2013
Table 22-5. Status Codes for Slave Transmitter Mode
Status Code
(TWSR)
Prescaler
Bits
are 0
Status of the 2-wire Serial Bus
and 2-wire Serial Interface Hard-
ware
Application Software Response
Next Action Taken by TWI Hardware
To/from TWDR To TWCR
STA STO TWIN
TTWE
A
0xA8 Own SLA+R has been received;
ACK has been returned Load data byte or
Load data byte
X
X
0
0
1
1
0
1
Last data byte will be transmitted and NOT ACK should
be received
Data byte will be transmitted and ACK should be re-
ceived
0xB0 Arbitration lost in SLA+R/W as
Master; own SLA+R has been
received; ACK has been returned
Load data byte or
Load data byte
X
X
0
0
1
1
0
1
Last data byte will be transmitted and NOT ACK should
be received
Data byte will be transmitted and ACK should be re-
ceived
0xB8 Data byte in TWDR has been
transmitted; ACK has been
received
Load data byte or
Load data byte
X
X
0
0
1
1
0
1
Last data byte will be transmitted and NOT ACK should
be received
Data byte will be transmitted and ACK should be re-
ceived
0xC0 Data byte in TWDR has been
transmitted; NOT ACK has been
received
No TWDR action or
No TWDR action or
No TWDR action or
No TWDR action
0
0
1
1
0
0
0
0
1
1
1
1
0
1
0
1
Switched to the not addressed Slave mode;
no recognition of own SLA or GCA
Switched to the not addressed Slave mode;
own SLA will be recognized;
GCA will be recognized if TWGCE = “1”
Switched to the not addressed Slave mode;
no recognition of own SLA or GCA;
a START condition will be transmitted when the bus
becomes free
Switched to the not addressed Slave mode;
own SLA will be recognized;
GCA will be recognized if TWGCE = “1”;
a START condition will be transmitted when the bus
becomes free
0xC8 Last data byte in TWDR has been
transmitted (TWEA = “0”); ACK
has been received
No TWDR action or
No TWDR action or
No TWDR action or
No TWDR action
0
0
1
1
0
0
0
0
1
1
1
1
0
1
0
1
Switched to the not addressed Slave mode;
no recognition of own SLA or GCA
Switched to the not addressed Slave mode;
own SLA will be recognized;
GCA will be recognized if TWGCE = “1”
Switched to the not addressed Slave mode;
no recognition of own SLA or GCA;
a START condition will be transmitted when the bus
becomes free
Switched to the not addressed Slave mode;
own SLA will be recognized;
GCA will be recognized if TWGCE = “1”;
a START condition will be transmitted when the bus
becomes free

232
ATmega48A/PA/88A/PA/168A/PA/328/P [DATASHEET]
8271G–AVR–02/2013
Figure 22-18. Formats and States in the Slave Transmitter Mode
22.7.5 Miscellaneous States
There are two status codes that do not correspond to a defined TWI state, see Table 22-6.
Status 0xF8 indicates that no relevant information is available because the TWINT Flag is not set. This occurs
between other states, and when the TWI is not involved in a serial transfer.
Status 0x00 indicates that a bus error has occurred during a 2-wire Serial Bus transfer. A bus error occurs when a
START or STOP condition occurs at an illegal position in the format frame. Examples of such illegal positions are
during the serial transfer of an address byte, a data byte, or an acknowledge bit. When a bus error occurs, TWINT
is set. To recover from a bus error, the TWSTO Flag must set and TWINT must be cleared by writing a logic one to
it. This causes the TWI to enter the not addressed Slave mode and to clear the TWSTO Flag (no other bits in
TWCR are affected). The SDA and SCL lines are released, and no STOP condition is transmitted.
22.7.6 Combining Several TWI Modes
In some cases, several TWI modes must be combined in order to complete the desired action. Consider for exam-
ple reading data from a serial EEPROM. Typically, such a transfer involves the following steps:
1. The transfer must be initiated.
2. The EEPROM must be instructed what location should be read.
3. The reading must be performed.
4. The transfer must be finished.
Note that data is transmitted both from Master to Slave and vice versa. The Master must instruct the Slave what
location it wants to read, requiring the use of the MT mode. Subsequently, data must be read from the Slave, imply-
ing the use of the MR mode. Thus, the transfer direction must be changed. The Master must keep control of the
bus during all these steps, and the steps should be carried out as an atomical operation. If this principle is violated
S SLA R A DATA A
$A8 $B8
A
$B0
Reception of the own
slave address and one or
more data bytes
Last data byte transmitted.
Switched to not addressed
slave (TWEA = '0')
Arbitration lost as master
and addressed as slave
n
From master to slave
From slave to master
Any number of data bytes
and their associated acknowledge bits
This number (contained in TWSR) corresponds
to a defined state of the 2-Wire Serial Bus. The
prescaler bits are zero or masked to zero
P or SDATA
$C0
DATA A
A
$C8
P or SAll 1's
A
Table 22-6. Miscellaneous States
Status Code
(TWSR)
Prescaler Bits
are 0
Status of the 2-wire Serial Bus
and 2-wire Serial Interface
Hardware
Application Software Response
Next Action Taken by TWI Hardware
To/from TWDR To TWCR
STA STO TWIN
TTWE
A
0xF8 No relevant state information
available; TWINT = “0” No TWDR action No TWCR action Wait or proceed current transfer
0x00 Bus error due to an illegal
START or STOP condition No TWDR action 0 1 1 X Only the internal hardware is affected, no STOP condi-
tion is sent on the bus. In all cases, the bus is released
and TWSTO is cleared.

233
ATmega48A/PA/88A/PA/168A/PA/328/P [DATASHEET]
8271G–AVR–02/2013
in a multi master system, another Master can alter the data pointer in the EEPROM between steps 2 and 3, and the
Master will read the wrong data location. Such a change in transfer direction is accomplished by transmitting a
REPEATED START between the transmission of the address byte and reception of the data. After a REPEATED
START, the Master keeps ownership of the bus. The following figure shows the flow in this transfer.
Figure 22-19. Combining Several TWI Modes to Access a Serial EEPROM
22.8 Multi-master Systems and Arbitration
If multiple masters are connected to the same bus, transmissions may be initiated simultaneously by one or more
of them. The TWI standard ensures that such situations are handled in such a way that one of the masters will be
allowed to proceed with the transfer, and that no data will be lost in the process. An example of an arbitration situ-
ation is depicted below, where two masters are trying to transmit data to a Slave Receiver.
Figure 22-20. An Arbitration Example
Several different scenarios may arise during arbitration, as described below:
• Two or more masters are performing identical communication with the same Slave. In this case, neither the Slave
nor any of the masters will know about the bus contention.
• Two or more masters are accessing the same Slave with different data or direction bit. In this case, arbitration will
occur, either in the READ/WRITE bit or in the data bits. The masters trying to output a one on SDA while another
Master outputs a zero will lose the arbitration. Losing masters will switch to not addressed Slave mode or wait
until the bus is free and transmit a new START condition, depending on application software action.
• Two or more masters are accessing different slaves. In this case, arbitration will occur in the SLA bits. Masters
trying to output a one on SDA while another Master outputs a zero will lose the arbitration. Masters losing
arbitration in SLA will switch to Slave mode to check if they are being addressed by the winning Master. If
addressed, they will switch to SR or ST mode, depending on the value of the READ/WRITE bit. If they are not
being addressed, they will switch to not addressed Slave mode or wait until the bus is free and transmit a new
START condition, depending on application software action.
This is summarized in Figure 22-21. Possible status values are given in circles.
Master Transmitter Master Receiver
S = START Rs = REPEATED START P = STOP
Transmitted from master to slave Transmitted from slave to master
S SLA+W A ADDRESS A Rs SLA+R A DATA A P
Device 1
MASTER
TRANSMITTER
Device 2
MASTER
TRANSMITTER
Device 3
SLAVE
RECEIVER
Device n
SDA
SCL
........ R1 R2
VCC

234
ATmega48A/PA/88A/PA/168A/PA/328/P [DATASHEET]
8271G–AVR–02/2013
Figure 22-21. Possible Status Codes Caused by Arbitration
Own
Address / General Call
received
Arbitration lost in SLA
TWI bus will be released and not addressed slave mode will be entered
A START condition will be transmitted when the bus becomes free
No
Arbitration lost in Data
Direction
Ye s
Write
Data byte will be received and NOT ACK will be returned
Data byte will be received and ACK will be returned
Last data byte will be transmitted and NOT ACK should be received
Data byte will be transmitted and ACK should be received
Read
B0
68/78
38
SLASTART Data STOP

235
ATmega48A/PA/88A/PA/168A/PA/328/P [DATASHEET]
8271G–AVR–02/2013
22.9 Register Description
22.9.1 TWBR – TWI Bit Rate Register
• Bits 7...0 – TWI Bit Rate Register
TWBR selects the division factor for the bit rate generator. The bit rate generator is a frequency divider which gen-
erates the SCL clock frequency in the Master modes. See ”Bit Rate Generator Unit” on page 215 for calculating bit
rates.
22.9.2 TWCR – TWI Control Register
The TWCR is used to control the operation of the TWI. It is used to enable the TWI, to initiate a Master access by
applying a START condition to the bus, to generate a Receiver acknowledge, to generate a stop condition, and to
control halting of the bus while the data to be written to the bus are written to the TWDR. It also indicates a write
collision if data is attempted written to TWDR while the register is inaccessible.
• Bit 7 – TWINT: TWI Interrupt Flag
This bit is set by hardware when the TWI has finished its current job and expects application software response. If
the I-bit in SREG and TWIE in TWCR are set, the MCU will jump to the TWI Interrupt Vector. While the TWINT Flag
is set, the SCL low period is stretched. The TWINT Flag must be cleared by software by writing a logic one to it.
Note that this flag is not automatically cleared by hardware when executing the interrupt routine. Also note that
clearing this flag starts the operation of the TWI, so all accesses to the TWI Address Register (TWAR), TWI Status
Register (TWSR), and TWI Data Register (TWDR) must be complete before clearing this flag.
• Bit 6 – TWEA: TWI Enable Acknowledge Bit
The TWEA bit controls the generation of the acknowledge pulse. If the TWEA bit is written to one, the ACK pulse is
generated on the TWI bus if the following conditions are met:
1. The device’s own slave address has been received.
2. A general call has been received, while the TWGCE bit in the TWAR is set.
3. A data byte has been received in Master Receiver or Slave Receiver mode.
By writing the TWEA bit to zero, the device can be virtually disconnected from the 2-wire Serial Bus temporarily.
Address recognition can then be resumed by writing the TWEA bit to one again.
• Bit 5 – TWSTA: TWI START Condition Bit
The application writes the TWSTA bit to one when it desires to become a Master on the 2-wire Serial Bus. The TWI
hardware checks if the bus is available, and generates a START condition on the bus if it is free. However, if the
bus is not free, the TWI waits until a STOP condition is detected, and then generates a new START condition to
claim the bus Master status. TWSTA must be cleared by software when the START condition has been
transmitted.
Bit 76543210
(0xB8) TWBR7 TWBR6 TWBR5 TWBR4 TWBR3 TWBR2 TWBR1 TWBR0 TWBR
Read/Write R/W R/W R/W R/W R/W R/W R/W R/W
Initial Value 0 0 0 0 0 0 0 0
Bit 76543210
(0xBC) TWINT TWEA TWSTA TWSTO TWWC TWEN – TWIE TWCR
Read/Write R/W R/W R/W R/W R R/W R R/W
Initial Value 0 0 0 0 0 0 0 0

236
ATmega48A/PA/88A/PA/168A/PA/328/P [DATASHEET]
8271G–AVR–02/2013
• Bit 4 – TWSTO: TWI STOP Condition Bit
Writing the TWSTO bit to one in Master mode will generate a STOP condition on the 2-wire Serial Bus. When the
STOP condition is executed on the bus, the TWSTO bit is cleared automatically. In Slave mode, setting the
TWSTO bit can be used to recover from an error condition. This will not generate a STOP condition, but the TWI
returns to a well-defined unaddressed Slave mode and releases the SCL and SDA lines to a high impedance state.
• Bit 3 – TWWC: TWI Write Collision Flag
The TWWC bit is set when attempting to write to the TWI Data Register – TWDR when TWINT is low. This flag is
cleared by writing the TWDR Register when TWINT is high.
• Bit 2 – TWEN: TWI Enable Bit
The TWEN bit enables TWI operation and activates the TWI interface. When TWEN is written to one, the TWI
takes control over the I/O pins connected to the SCL and SDA pins, enabling the slew-rate limiters and spike filters.
If this bit is written to zero, the TWI is switched off and all TWI transmissions are terminated, regardless of any
ongoing operation.
• Bit 1 – Reserved
This bit is a reserved bit and will always read as zero.
• Bit 0 – TWIE: TWI Interrupt Enable
When this bit is written to one, and the I-bit in SREG is set, the TWI interrupt request will be activated for as long as
the TWINT Flag is high.
22.9.3 TWSR – TWI Status Register
• Bits 7:3 – TWS: TWI Status
These 5 bits reflect the status of the TWI logic and the 2-wire Serial Bus. The different status codes are described
later in this section. Note that the value read from TWSR contains both the 5-bit status value and the 2-bit prescaler
value. The application designer should mask the prescaler bits to zero when checking the Status bits. This makes
status checking independent of prescaler setting. This approach is used in this datasheet, unless otherwise noted.
• Bit 2 – Reserved
This bit is reserved and will always read as zero.
• Bits 1:0 – TWPS: TWI Prescaler Bits
These bits can be read and written, and control the bit rate prescaler.
To calculate bit rates, see ”Bit Rate Generator Unit” on page 215. The value of TWPS1...0 is used in the equation.
Bit 76543210
(0xB9) TWS7 TWS6 TWS5 TWS4 TWS3 – TWPS1 TWPS0 TWSR
Read/Write R R R R R R R/W R/W
Initial Value11111000
Table 22-7. TWI Bit Rate Prescaler
TWPS1 TWPS0 Prescaler Value
001
014
1016
1164

237
ATmega48A/PA/88A/PA/168A/PA/328/P [DATASHEET]
8271G–AVR–02/2013
22.9.4 TWDR – TWI Data Register
In Transmit mode, TWDR contains the next byte to be transmitted. In Receive mode, the TWDR contains the last
byte received. It is writable while the TWI is not in the process of shifting a byte. This occurs when the TWI Interrupt
Flag (TWINT) is set by hardware. Note that the Data Register cannot be initialized by the user before the first inter-
rupt occurs. The data in TWDR remains stable as long as TWINT is set. While data is shifted out, data on the bus
is simultaneously shifted in. TWDR always contains the last byte present on the bus, except after a wake up from a
sleep mode by the TWI interrupt. In this case, the contents of TWDR is undefined. In the case of a lost bus arbitra-
tion, no data is lost in the transition from Master to Slave. Handling of the ACK bit is controlled automatically by the
TWI logic, the CPU cannot access the ACK bit directly.
• Bits 7:0 – TWD: TWI Data Register
These eight bits constitute the next data byte to be transmitted, or the latest data byte received on the 2-wire Serial
Bus.
22.9.5 TWAR – TWI (Slave) Address Register
The TWAR should be loaded with the 7-bit Slave address (in the seven most significant bits of TWAR) to which the
TWI will respond when programmed as a Slave Transmitter or Receiver, and not needed in the Master modes. In
multi master systems, TWAR must be set in masters which can be addressed as Slaves by other Masters.
The LSB of TWAR is used to enable recognition of the general call address (0x00). There is an associated address
comparator that looks for the slave address (or general call address if enabled) in the received serial address. If a
match is found, an interrupt request is generated.
• Bits 7:1 – TWA: TWI (Slave) Address Register
These seven bits constitute the slave address of the TWI unit.
• Bit 0 – TWGCE: TWI General Call Recognition Enable Bit
If set, this bit enables the recognition of a General Call given over the 2-wire Serial Bus.
22.9.6 TWAMR – TWI (Slave) Address Mask Register
• Bits 7:1 – TWAM: TWI Address Mask
The TWAMR can be loaded with a 7-bit Salve Address mask. Each of the bits in TWAMR can mask (disable) the
corresponding address bits in the TWI Address Register (TWAR). If the mask bit is set to one then the address
match logic ignores the compare between the incoming address bit and the corresponding bit in TWAR. Figure 22-
22 shown the address match logic in detail.
Bit 76543210
(0xBB) TWD7 TWD6 TWD5 TWD4 TWD3 TWD2 TWD1 TWD0 TWDR
Read/Write R/W R/W R/W R/W R/W R/W R/W R/W
Initial Value 1 1 1 1 1 1 1 1
Bit 76543210
(0xBA) TWA6 TWA5 TWA4 TWA3 TWA2 TWA1 TWA0 TWGCE TWAR
Read/Write R/W R/W R/W R/W R/W R/W R/W R/W
Initial Value11111110
Bit 76543210
(0xBD) TWAM[6:0] – TWAMR
Read/Write R/W R/W R/W R/W R/W R/W R/W R
Initial Value 0 0 0 0 0 0 0 0

238
ATmega48A/PA/88A/PA/168A/PA/328/P [DATASHEET]
8271G–AVR–02/2013
Figure 22-22. TWI Address Match Logic, Block Diagram
• Bit 0 – Reserved
This bit is an unused bit in the ATmega48A/PA/88A/PA/168A/PA/328/P, and will always read as zero.
Address
Match
Address Bit Comparator 0
Address Bit Comparator 6..1
TWAR0
TWAMR0
Address
Bit 0

239
ATmega48A/PA/88A/PA/168A/PA/328/P [DATASHEET]
8271G–AVR–02/2013
23. Analog Comparator
23.1 Overview
The Analog Comparator compares the input values on the positive pin AIN0 and negative pin AIN1. When the volt-
age on the positive pin AIN0 is higher than the voltage on the negative pin AIN1, the Analog Comparator output,
ACO, is set. The comparator’s output can be set to trigger the Timer/Counter1 Input Capture function. In addition,
the comparator can trigger a separate interrupt, exclusive to the Analog Comparator. The user can select Interrupt
triggering on comparator output rise, fall or toggle. A block diagram of the comparator and its surrounding logic is
shown in Figure 23-1.
The Power Reduction ADC bit, PRADC, in ”Minimizing Power Consumption” on page 41 must be disabled by writ-
ing a logical zero to be able to use the ADC input MUX.
Figure 23-1. Analog Comparator Block Diagram(2)
Notes: 1. See Table 23-1 on page 239.
2. Refer to Figure 1-1 on page 2 and Table 14-9 on page 89 for Analog Comparator pin placement.
23.2 Analog Comparator Multiplexed Input
It is possible to select any of the ADC7...0 pins to replace the negative input to the Analog Comparator. The ADC
multiplexer is used to select this input, and consequently, the ADC must be switched off to utilize this feature. If the
Analog Comparator Multiplexer Enable bit (ACME in ADCSRB) is set and the ADC is switched off (ADEN in ADC-
SRA is zero), MUX2...0 in ADMUX select the input pin to replace the negative input to the Analog Comparator, as
shown in Table 23-1. If ACME is cleared or ADEN is set, AIN1 is applied to the negative input to the Analog
Comparator.
ACBG
BANDGAP
REFERENCE
ADC MULTIPLEXER
OUTPUT
ACME
ADEN
(1)
Table 23-1. Analog Comparator Multiplexed Input
ACME ADEN MUX2...0 Analog Comparator Negative Input
0 x xxx AIN1
1 1 xxx AIN1
1 0 000 ADC0
1 0 001 ADC1
1 0 010 ADC2
1 0 011 ADC3

240
ATmega48A/PA/88A/PA/168A/PA/328/P [DATASHEET]
8271G–AVR–02/2013
23.3 Register Description
23.3.1 ADCSRB – ADC Control and Status Register B
• Bit 6 – ACME: Analog Comparator Multiplexer Enable
When this bit is written logic one and the ADC is switched off (ADEN in ADCSRA is zero), the ADC multiplexer
selects the negative input to the Analog Comparator. When this bit is written logic zero, AIN1 is applied to the neg-
ative input of the Analog Comparator. For a detailed description of this bit, see ”Analog Comparator Multiplexed
Input” on page 239.
23.3.2 ACSR – Analog Comparator Control and Status Register
• Bit 7 – ACD: Analog Comparator Disable
When this bit is written logic one, the power to the Analog Comparator is switched off. This bit can be set at any
time to turn off the Analog Comparator. This will reduce power consumption in Active and Idle mode. When chang-
ing the ACD bit, the Analog Comparator Interrupt must be disabled by clearing the ACIE bit in ACSR. Otherwise an
interrupt can occur when the bit is changed.
• Bit 6 – ACBG: Analog Comparator Bandgap Select
When this bit is set, a fixed bandgap reference voltage replaces the positive input to the Analog Comparator. When
this bit is cleared, AIN0 is applied to the positive input of the Analog Comparator. When the bandgap reference is
used as input to the Analog Comparator, it will take a certain time for the voltage to stabilize. If not stabilized, the
first conversion may give a wrong value. See ”Internal Voltage Reference” on page 49
• Bit 5 – ACO: Analog Comparator Output
The output of the Analog Comparator is synchronized and then directly connected to ACO. The synchronization
introduces a delay of 1 - 2 clock cycles.
• Bit 4 – ACI: Analog Comparator Interrupt Flag
This bit is set by hardware when a comparator output event triggers the interrupt mode defined by ACIS1 and
ACIS0. The Analog Comparator interrupt routine is executed if the ACIE bit is set and the I-bit in SREG is set. ACI
is cleared by hardware when executing the corresponding interrupt handling vector. Alternatively, ACI is cleared by
writing a logic one to the flag.
1 0 100 ADC4
1 0 101 ADC5
1 0 110 ADC6
1 0 111 ADC7
Table 23-1. Analog Comparator Multiplexed Input (Continued)
ACME ADEN MUX2...0 Analog Comparator Negative Input
Bit 7 6543210
(0x7B) –ACME–––ADTS2 ADTS1 ADTS0 ADCSRB
Read/Write R R/W R R R R/W R/W R/W
Initial Value 0 0000000
Bit 76543210
0x30 (0x50) ACD ACBG ACO ACI ACIE ACIC ACIS1 ACIS0 ACSR
Read/Write R/W R/W R R/W R/W R/W R/W R/W
Initial Value 0 0 N/A 0 0 0 0 0

241
ATmega48A/PA/88A/PA/168A/PA/328/P [DATASHEET]
8271G–AVR–02/2013
• Bit 3 – ACIE: Analog Comparator Interrupt Enable
When the ACIE bit is written logic one and the I-bit in the Status Register is set, the Analog Comparator interrupt is
activated. When written logic zero, the interrupt is disabled.
• Bit 2 – ACIC: Analog Comparator Input Capture Enable
When written logic one, this bit enables the input capture function in Timer/Counter1 to be triggered by the Analog
Comparator. The comparator output is in this case directly connected to the input capture front-end logic, making
the comparator utilize the noise canceler and edge select features of the Timer/Counter1 Input Capture interrupt.
When written logic zero, no connection between the Analog Comparator and the input capture function exists. To
make the comparator trigger the Timer/Counter1 Input Capture interrupt, the ICIE1 bit in the Timer Interrupt Mask
Register (TIMSK1) must be set.
• Bits 1, 0 – ACIS1, ACIS0: Analog Comparator Interrupt Mode Select
These bits determine which comparator events that trigger the Analog Comparator interrupt. The different settings
are shown in Table 23-2.
When changing the ACIS1/ACIS0 bits, the Analog Comparator Interrupt must be disabled by clearing its Interrupt
Enable bit in the ACSR Register. Otherwise an interrupt can occur when the bits are changed.
23.3.3 DIDR1 – Digital Input Disable Register 1
• Bit 7:2 – Reserved
These bits are unused bits in the ATmega48A/PA/88A/PA/168A/PA/328/P, and will always read as zero.
• Bit 1, 0 – AIN1D, AIN0D: AIN1, AIN0 Digital Input Disable
When this bit is written logic one, the digital input buffer on the AIN1/0 pin is disabled. The corresponding PIN Reg-
ister bit will always read as zero when this bit is set. When an analog signal is applied to the AIN1/0 pin and the
digital input from this pin is not needed, this bit should be written logic one to reduce power consumption in the dig-
ital input buffer.
Table 23-2. ACIS1/ACIS0 Settings
ACIS1 ACIS0 Interrupt Mode
0 0 Comparator Interrupt on Output Toggle.
01Reserved
1 0 Comparator Interrupt on Falling Output Edge.
1 1 Comparator Interrupt on Rising Output Edge.
Bit 76543210
(0x7F) ––––––AIN1DAIN0DDIDR1
Read/Write RRRRRRR/WR/W
Initial Value 0 0 0 0 0 0 0 0

242
ATmega48A/PA/88A/PA/168A/PA/328/P [DATASHEET]
8271G–AVR–02/2013
24. Analog-to-Digital Converter
24.1 Features
•10-bit Resolution
•0.5 LSB Integral Non-linearity
•± 2 LSB Absolute Accuracy
•13 - 260µs Conversion Time
•Up to 76.9kSPS (Up to 15kSPS at Maximum Resolution)
•6 Multiplexed Single Ended Input Channels
•2 Additional Multiplexed Single Ended Input Channels (TQFP and QFN/MLF Package only)
•Temperature Sensor Input Channel
•Optional Left Adjustment for ADC Result Readout
•0 - VCC ADC Input Voltage Range
•Selectable 1.1V ADC Reference Voltage
•Free Running or Single Conversion Mode
•Interrupt on ADC Conversion Complete
•Sleep Mode Noise Canceler
24.2 Overview
The ATmega48A/PA/88A/PA/168A/PA/328/P features a 10-bit successive approximation ADC. The ADC is con-
nected to an 8-channel Analog Multiplexer which allows eight single-ended voltage inputs constructed from the
pins of Port A. The single-ended voltage inputs refer to 0V (GND).
The ADC contains a Sample and Hold circuit which ensures that the input voltage to the ADC is held at a constant
level during conversion. A block diagram of the ADC is shown in Figure 24-1 on page 243.
The ADC has a separate analog supply voltage pin, AVCC. AVCC must not differ more than ±0.3V from VCC. See the
paragraph ”ADC Noise Canceler” on page 248 on how to connect this pin.
Internal reference voltages of nominally 1.1V or AVCC are provided On-chip. The voltage reference may be exter-
nally decoupled at the AREF pin by a capacitor for better noise performance.
The Power Reduction ADC bit, PRADC, in ”Minimizing Power Consumption” on page 41 must be disabled by writ-
ing a logical zero to enable the ADC.
The ADC converts an analog input voltage to a 10-bit digital value through successive approximation. The mini-
mum value represents GND and the maximum value represents the voltage on the AREF pin minus 1 LSB.
Optionally, AVCC or an internal 1.1V reference voltage may be connected to the AREF pin by writing to the REFSn
bits in the ADMUX Register. The internal voltage reference may thus be decoupled by an external capacitor at the
AREF pin to improve noise immunity.

243
ATmega48A/PA/88A/PA/168A/PA/328/P [DATASHEET]
8271G–AVR–02/2013
Figure 24-1. Analog to Digital Converter Block Schematic Operation,
The analog input channel is selected by writing to the MUX bits in ADMUX. Any of the ADC input pins, as well as
GND and a fixed bandgap voltage reference, can be selected as single ended inputs to the ADC. The ADC is
enabled by setting the ADC Enable bit, ADEN in ADCSRA. Voltage reference and input channel selections will not
go into effect until ADEN is set. The ADC does not consume power when ADEN is cleared, so it is recommended
to switch off the ADC before entering power saving sleep modes.
The ADC generates a 10-bit result which is presented in the ADC Data Registers, ADCH and ADCL. By default,
the result is presented right adjusted, but can optionally be presented left adjusted by setting the ADLAR bit in
ADMUX.
If the result is left adjusted and no more than 8-bit precision is required, it is sufficient to read ADCH. Otherwise,
ADCL must be read first, then ADCH, to ensure that the content of the Data Registers belongs to the same conver-
sion. Once ADCL is read, ADC access to Data Registers is blocked. This means that if ADCL has been read, and
a conversion completes before ADCH is read, neither register is updated and the result from the conversion is lost.
When ADCH is read, ADC access to the ADCH and ADCL Registers is re-enabled.
ADC CONVERSION
COMPLETE IRQ
8-BIT DATA BUS
15 0
ADC MULTIPLEXER
SELECT (ADMUX) ADC CTRL. & STATUS
REGISTER (ADCSRA) ADC DATA REGISTER
(ADCH/ADCL)
MUX2
ADIE
ADFR
ADSC
ADEN
ADIF ADIF
MUX1
MUX0
ADPS0
ADPS1
ADPS2
MUX3
CONVERSION LOGIC
10-BIT DAC
+
-
SAMPLE & HOLD
COMPARATOR
INTERNAL 1.1V
REFERENCE
MUX DECODER
AVCC
ADC7
ADC6
ADC5
ADC4
ADC3
ADC2
ADC1
ADC0
REFS0
REFS1
ADLAR
CHANNEL SELECTION
ADC[9:0]
ADC MULTIPLEXER
OUTPUT
AREF
BANDGAP
REFERENCE
PRESCALER
GND
INPUT
MUX
TEMPERATURE
SENSOR

244
ATmega48A/PA/88A/PA/168A/PA/328/P [DATASHEET]
8271G–AVR–02/2013
The ADC has its own interrupt which can be triggered when a conversion completes. When ADC access to the
Data Registers is prohibited between reading of ADCH and ADCL, the interrupt will trigger even if the result is lost.
24.3 Starting a Conversion
A single conversion is started by disabling the Power Reduction ADC bit, PRADC, in ”Minimizing Power Consump-
tion” on page 41 by writing a logical zero to it and writing a logical one to the ADC Start Conversion bit, ADSC. This
bit stays high as long as the conversion is in progress and will be cleared by hardware when the conversion is com-
pleted. If a different data channel is selected while a conversion is in progress, the ADC will finish the current
conversion before performing the channel change.
Alternatively, a conversion can be triggered automatically by various sources. Auto Triggering is enabled by setting
the ADC Auto Trigger Enable bit, ADATE in ADCSRA. The trigger source is selected by setting the ADC Trigger
Select bits, ADTS in ADCSRB (See description of the ADTS bits for a list of the trigger sources). When a positive
edge occurs on the selected trigger signal, the ADC prescaler is reset and a conversion is started. This provides a
method of starting conversions at fixed intervals. If the trigger signal still is set when the conversion completes, a
new conversion will not be started. If another positive edge occurs on the trigger signal during conversion, the edge
will be ignored. Note that an Interrupt Flag will be set even if the specific interrupt is disabled or the Global Interrupt
Enable bit in SREG is cleared. A conversion can thus be triggered without causing an interrupt. However, the Inter-
rupt Flag must be cleared in order to trigger a new conversion at the next interrupt event.
Figure 24-2. ADC Auto Trigger Logic
Using the ADC Interrupt Flag as a trigger source makes the ADC start a new conversion as soon as the ongoing
conversion has finished. The ADC then operates in Free Running mode, constantly sampling and updating the
ADC Data Register. The first conversion must be started by writing a logical one to the ADSC bit in ADCSRA. In
this mode the ADC will perform successive conversions independently of whether the ADC Interrupt Flag, ADIF is
cleared or not.
If Auto Triggering is enabled, single conversions can be started by writing ADSC in ADCSRA to one. ADSC can
also be used to determine if a conversion is in progress. The ADSC bit will be read as one during a conversion,
independently of how the conversion was started.
ADSC
ADIF
SOURCE 1
SOURCE n
ADTS[2:0]
CONVERSION
LOGIC
PRESCALER
START CLKADC
.
.
.
.EDGE
DETECTOR
ADATE

245
ATmega48A/PA/88A/PA/168A/PA/328/P [DATASHEET]
8271G–AVR–02/2013
24.4 Prescaling and Conversion Timing
Figure 24-3. ADC Prescaler
By default, the successive approximation circuitry requires an input clock frequency between 50kHz and 200kHz to
get maximum resolution. If a lower resolution than 10 bits is needed, the input clock frequency to the ADC can be
higher than 200kHz to get a higher sample rate.
The ADC module contains a prescaler, which generates an acceptable ADC clock frequency from any CPU fre-
quency above 100kHz. The prescaling is set by the ADPS bits in ADCSRA. The prescaler starts counting from the
moment the ADC is switched on by setting the ADEN bit in ADCSRA. The prescaler keeps running for as long as
the ADEN bit is set, and is continuously reset when ADEN is low.
When initiating a single ended conversion by setting the ADSC bit in ADCSRA, the conversion starts at the follow-
ing rising edge of the ADC clock cycle.
A normal conversion takes 13 ADC clock cycles. The first conversion after the ADC is switched on (ADEN in ADC-
SRA is set) takes 25 ADC clock cycles in order to initialize the analog circuitry.
When the bandgap reference voltage is used as input to the ADC, it will take a certain time for the voltage to stabi-
lize. If not stabilized, the first value read after the first conversion may be wrong.
The actual sample-and-hold takes place 1.5 ADC clock cycles after the start of a normal conversion and 13.5 ADC
clock cycles after the start of an first conversion. When a conversion is complete, the result is written to the ADC
Data Registers, and ADIF is set. In Single Conversion mode, ADSC is cleared simultaneously. The software may
then set ADSC again, and a new conversion will be initiated on the first rising ADC clock edge.
When Auto Triggering is used, the prescaler is reset when the trigger event occurs. This assures a fixed delay from
the trigger event to the start of conversion. In this mode, the sample-and-hold takes place two ADC clock cycles
after the rising edge on the trigger source signal. Three additional CPU clock cycles are used for synchronization
logic.
In Free Running mode, a new conversion will be started immediately after the conversion completes, while ADSC
remains high. For a summary of conversion times, see Table 24-1 on page 247.
7-BIT ADC PRESCALER
ADC CLOCK SOURCE
CK
ADPS0
ADPS1
ADPS2
CK/128
CK/2
CK/4
CK/8
CK/16
CK/32
CK/64
Reset
ADEN
START

246
ATmega48A/PA/88A/PA/168A/PA/328/P [DATASHEET]
8271G–AVR–02/2013
Figure 24-4. ADC Timing Diagram, First Conversion (Single Conversion Mode)
Figure 24-5. ADC Timing Diagram, Single Conversion
Figure 24-6. ADC Timing Diagram, Auto Triggered Conversion
Sign and MSB of Result
LSB of Result
ADC Clock
ADSC
Sample & Hold
ADIF
ADCH
ADCL
Cycle Number
ADEN
1212
13 14 15 16 17 18 19 20 21 22 23 24 25 1 2
First Conversion Next
Conversion
3
MUX and REFS
Update
MUX and REFS
Update
Conversion
Complete
123456789 10 11 12 13
Sign and MSB of Result
LSB of Result
ADC Clock
ADSC
ADIF
ADCH
ADCL
Cycle Number 12
One Conversion Next Conversion
3
Sample & Hold
MUX and REFS
Update
Conversion
Complete MUX and REFS
Update
1 2 3 4 5 6 7 8 910 11 12 13
Sign and MSB of Result
LSB of Result
ADC Clock
Trigger
Source
ADIF
ADCH
ADCL
Cycle Number 12
One Conversion Next Conversion
Conversion
Complete
Prescaler
Reset
ADATE
Prescaler
Reset
Sample &
Hold
MUX and REFS
Update

247
ATmega48A/PA/88A/PA/168A/PA/328/P [DATASHEET]
8271G–AVR–02/2013
Figure 24-7. ADC Timing Diagram, Free Running Conversion
24.5 Changing Channel or Reference Selection
The MUXn and REFS1:0 bits in the ADMUX Register are single buffered through a temporary register to which the
CPU has random access. This ensures that the channels and reference selection only takes place at a safe point
during the conversion. The channel and reference selection is continuously updated until a conversion is started.
Once the conversion starts, the channel and reference selection is locked to ensure a sufficient sampling time for
the ADC. Continuous updating resumes in the last ADC clock cycle before the conversion completes (ADIF in
ADCSRA is set). Note that the conversion starts on the following rising ADC clock edge after ADSC is written. The
user is thus advised not to write new channel or reference selection values to ADMUX until one ADC clock cycle
after ADSC is written.
If Auto Triggering is used, the exact time of the triggering event can be indeterministic. Special care must be taken
when updating the ADMUX Register, in order to control which conversion will be affected by the new settings.
If both ADATE and ADEN is written to one, an interrupt event can occur at any time. If the ADMUX Register is
changed in this period, the user cannot tell if the next conversion is based on the old or the new settings. ADMUX
can be safely updated in the following ways:
a. When ADATE or ADEN is cleared.
b. During conversion, minimum one ADC clock cycle after the trigger event.
c. After a conversion, before the Interrupt Flag used as trigger source is cleared.
When updating ADMUX in one of these conditions, the new settings will affect the next ADC conversion.
24.5.1 ADC Input Channels
When changing channel selections, the user should observe the following guidelines to ensure that the correct
channel is selected:
Table 24-1. ADC Conversion Time
Condition
Sample & Hold
(Cycles from Start of Conversion)
Conversion Time
(Cycles)
First conversion 13.5 25
Normal conversions, single ended 1.5 13
Auto Triggered conversions 2 13.5
11 12 13
Sign and MSB of Result
LSB of Result
ADC Clock
ADSC
ADIF
ADCH
ADCL
Cycle Number 12
One Conversion Next Conversion
34
Conversion
Complete
Sample & Hold
MUX and REFS
Update

248
ATmega48A/PA/88A/PA/168A/PA/328/P [DATASHEET]
8271G–AVR–02/2013
In Single Conversion mode, always select the channel before starting the conversion. The channel selection may
be changed one ADC clock cycle after writing one to ADSC. However, the simplest method is to wait for the con-
version to complete before changing the channel selection.
In Free Running mode, always select the channel before starting the first conversion. The channel selection may
be changed one ADC clock cycle after writing one to ADSC. However, the simplest method is to wait for the first
conversion to complete, and then change the channel selection. Since the next conversion has already started
automatically, the next result will reflect the previous channel selection. Subsequent conversions will reflect the
new channel selection.
24.5.2 ADC Voltage Reference
The reference voltage for the ADC (VREF) indicates the conversion range for the ADC. Single ended channels that
exceed VREF will result in codes close to 0x3FF. VREF can be selected as either AVCC, internal 1.1V reference, or
external AREF pin.
AVCC is connected to the ADC through a passive switch. The internal 1.1V reference is generated from the internal
bandgap reference (VBG) through an internal amplifier. In either case, the external AREF pin is directly connected
to the ADC, and the reference voltage can be made more immune to noise by connecting a capacitor between the
AREF pin and ground. VREF can also be measured at the AREF pin with a high impedance voltmeter. Note that
VREF is a high impedance source, and only a capacitive load should be connected in a system.
If the user has a fixed voltage source connected to the AREF pin, the user may not use the other reference voltage
options in the application, as they will be shorted to the external voltage. If no external voltage is applied to the
AREF pin, the user may switch between AVCC and 1.1V as reference selection. The first ADC conversion result
after switching reference voltage source may be inaccurate, and the user is advised to discard this result.
24.6 ADC Noise Canceler
The ADC features a noise canceler that enables conversion during sleep mode to reduce noise induced from the
CPU core and other I/O peripherals. The noise canceler can be used with ADC Noise Reduction and Idle mode. To
make use of this feature, the following procedure should be used:
a. Make sure that the ADC is enabled and is not busy converting. Single Conversion mode must be
selected and the ADC conversion complete interrupt must be enabled.
b. Enter ADC Noise Reduction mode (or Idle mode). The ADC will start a conversion once the CPU has
been halted.
c. If no other interrupts occur before the ADC conversion completes, the ADC interrupt will wake up the
CPU and execute the ADC Conversion Complete interrupt routine. If another interrupt wakes up the
CPU before the ADC conversion is complete, that interrupt will be executed, and an ADC Conversion
Complete interrupt request will be generated when the ADC conversion completes. The CPU will
remain in active mode until a new sleep command is executed.
Note that the ADC will not be automatically turned off when entering other sleep modes than Idle mode and ADC
Noise Reduction mode. The user is advised to write zero to ADEN before entering such sleep modes to avoid
excessive power consumption.
24.6.1 Analog Input Circuitry
The analog input circuitry for single ended channels is illustrated in Figure 24-8. An analog source applied to ADCn
is subjected to the pin capacitance and input leakage of that pin, regardless of whether that channel is selected as
input for the ADC. When the channel is selected, the source must drive the S/H capacitor through the series resis-
tance (combined resistance in the input path).
The ADC is optimized for analog signals with an output impedance of approximately 10 k or less. If such a source
is used, the sampling time will be negligible. If a source with higher impedance is used, the sampling time will
depend on how long time the source needs to charge the S/H capacitor, with can vary widely. The user is recom-

249
ATmega48A/PA/88A/PA/168A/PA/328/P [DATASHEET]
8271G–AVR–02/2013
mended to only use low impedance sources with slowly varying signals, since this minimizes the required charge
transfer to the S/H capacitor.
Signal components higher than the Nyquist frequency (fADC/2) should not be present for either kind of channels, to
avoid distortion from unpredictable signal convolution. The user is advised to remove high frequency components
with a low-pass filter before applying the signals as inputs to the ADC.
Figure 24-8. Analog Input Circuitry
24.6.2 Analog Noise Canceling Techniques
Digital circuitry inside and outside the device generates EMI which might affect the accuracy of analog measure-
ments. If conversion accuracy is critical, the noise level can be reduced by applying the following techniques:
a. Keep analog signal paths as short as possible. Make sure analog tracks run over the analog ground
plane, and keep them well away from high-speed switching digital tracks.
b. The AVCC pin on the device should be connected to the digital VCC supply voltage via an LC network as
shown in Figure 24-9.
c. Use the ADC noise canceler function to reduce induced noise from the CPU.
d. If any ADC [3:0] port pins are used as digital outputs, it is essential that these do not switch while a con-
version is in progress. However, using the 2-wire Interface (ADC4 and ADC5) will only affect the
conversion on ADC4 and ADC5 and not the other ADC channels.
ADCn
IIH
1..100 kΩ
CS/H= 14 pF
VCC/2
IIL

250
ATmega48A/PA/88A/PA/168A/PA/328/P [DATASHEET]
8271G–AVR–02/2013
Figure 24-9. ADC Power Connections
24.6.3 ADC Accuracy Definitions
An n-bit single-ended ADC converts a voltage linearly between GND and VREF in 2n steps (LSBs). The lowest code
is read as 0, and the highest code is read as 2n-1.
Several parameters describe the deviation from the ideal behavior:
• Offset: The deviation of the first transition (0x000 to 0x001) compared to the ideal transition (at 0.5 LSB). Ideal
value: 0 LSB.
Figure 24-10. Offset Error
GND
VCC
PC5 (ADC5/SCL)
PC4 (ADC4/SDA)
PC3 (ADC3)
PC2 (ADC2)
PC1 (ADC1)
PC0 (ADC0)
ADC7
GND
AREF
AVCC
ADC6
PB5
10µH
100nF Analog Ground Plane
Output Code
V
REF
Input Voltage
Ideal ADC
Actual ADC
Offset
Error

251
ATmega48A/PA/88A/PA/168A/PA/328/P [DATASHEET]
8271G–AVR–02/2013
• Gain error: After adjusting for offset, the gain error is found as the deviation of the last transition (0x3FE to 0x3FF)
compared to the ideal transition (at 1.5 LSB below maximum). Ideal value: 0 LSB
Figure 24-11. Gain Error
• Integral Non-linearity (INL): After adjusting for offset and gain error, the INL is the maximum deviation of an actual
transition compared to an ideal transition for any code. Ideal value: 0 LSB.
Figure 24-12. Integral Non-linearity (INL)
• Differential Non-linearity (DNL): The maximum deviation of the actual code width (the interval between two
adjacent transitions) from the ideal code width (1 LSB). Ideal value: 0 LSB.
Output Code
VREF Input Voltage
Ideal ADC
Actual ADC
Gain
Error
Output Code
V
REF
Input Voltage
Ideal ADC
Actual ADC
INL

252
ATmega48A/PA/88A/PA/168A/PA/328/P [DATASHEET]
8271G–AVR–02/2013
Figure 24-13. Differential Non-linearity (DNL)
• Quantization Error: Due to the quantization of the input voltage into a finite number of codes, a range of input
voltages (1 LSB wide) will code to the same value. Always ±0.5 LSB.
• Absolute accuracy: The maximum deviation of an actual (unadjusted) transition compared to an ideal transition
for any code. This is the compound effect of offset, gain error, differential error, non-linearity, and quantization
error. Ideal value: ±0.5 LSB.
24.7 ADC Conversion Result
After the conversion is complete (ADIF is high), the conversion result can be found in the ADC Result Registers
(ADCL, ADCH).
For single ended conversion, the result is
where VIN is the voltage on the selected input pin and VREF the selected voltage reference (see Table 24-3 on page
254 and Table 24-4 on page 255). 0x000 represents analog ground, and 0x3FF represents the selected reference
voltage minus one LSB.
24.8 Temperature Measurement
The temperature measurement is based on an on-chip temperature sensor that is coupled to a single ended ADC8
channel. Selecting the ADC8 channel by writing the MUX3...0 bits in ADMUX register to "1000" enables the tem-
perature sensor. The internal 1.1V voltage reference must also be selected for the ADC voltage reference source
in the temperature sensor measurement. When the temperature sensor is enabled, the ADC converter can be
used in single conversion mode to measure the voltage over the temperature sensor.
The measured voltage has a linear relationship to the temperature as described in Table 24-2. The voltage sensi-
tivity is approximately 1 mV/°C and the accuracy of the temperature measurement is +/- 10°C.
The values described in Table 24-2 are typical values. However, due to the process variation the temperature sen-
sor output voltage varies from one chip to another. To be capable of achieving more accurate results the
Output Code
0x3FF
0x000
0VREF Input Voltage
DNL
1 LSB
ADC VIN 1024
VREF
--------------------------=
Table 24-2. Temperature vs. Sensor Output Voltage (Typical Case)
Temperature / C-45C+25C+85C
Voltage / mV 242mV 314mV 380mV

253
ATmega48A/PA/88A/PA/168A/PA/328/P [DATASHEET]
8271G–AVR–02/2013
temperature measurement can be calibrated in the application software. The software calibration requires that a
calibration value is measured and stored in a register or EEPROM for each chip, as a part of the production test.
The software calibration can be done utilizing the formula:
T = { [(ADCH << 8) | ADCL] - TOS} / k
where ADCn are the ADC data registers, k is a fixed coefficient and TOS is the temperature sensor offset value
determined and stored into EEPROM as a part of the production test.

254
ATmega48A/PA/88A/PA/168A/PA/328/P [DATASHEET]
8271G–AVR–02/2013
24.9 Register Description
24.9.1 ADMUX – ADC Multiplexer Selection Register
• Bit 7:6 – REFS[1:0]: Reference Selection Bits
These bits select the voltage reference for the ADC, as shown in Table 24-3. If these bits are changed during a
conversion, the change will not go in effect until this conversion is complete (ADIF in ADCSRA is set). The internal
voltage reference options may not be used if an external reference voltage is being applied to the AREF pin.
• Bit 5 – ADLAR: ADC Left Adjust Result
The ADLAR bit affects the presentation of the ADC conversion result in the ADC Data Register. Write one to
ADLAR to left adjust the result. Otherwise, the result is right adjusted. Changing the ADLAR bit will affect the ADC
Data Register immediately, regardless of any ongoing conversions. For a complete description of this bit, see
”ADCL and ADCH – The ADC Data Register” on page 256.
• Bit 4 – Reserved
This bit is an unused bit in the ATmega48A/PA/88A/PA/168A/PA/328/P, and will always read as zero.
• Bits 3:0 – MUX[3:0]: Analog Channel Selection Bits
The value of these bits selects which analog inputs are connected to the ADC. See Table 24-4 for details. If these
bits are changed during a conversion, the change will not go in effect until this conversion is complete (ADIF in
ADCSRA is set).
Bit 76543210
(0x7C) REFS1 REFS0 ADLAR – MUX3 MUX2 MUX1 MUX0 ADMUX
Read/Write R/W R/W R/W R R/W R/W R/W R/W
Initial Value00000000
Table 24-3. Voltage Reference Selections for ADC
REFS1 REFS0 Voltage Reference Selection
0 0 AREF, Internal Vref turned off
01
AVCC with external capacitor at AREF pin
10Reserved
1 1 Internal 1.1V Voltage Reference with external capacitor at AREF pin

255
ATmega48A/PA/88A/PA/168A/PA/328/P [DATASHEET]
8271G–AVR–02/2013
Note: 1. For Temperature Sensor.
24.9.2 ADCSRA – ADC Control and Status Register A
• Bit 7 – ADEN: ADC Enable
Writing this bit to one enables the ADC. By writing it to zero, the ADC is turned off. Turning the ADC off while a con-
version is in progress, will terminate this conversion.
• Bit 6 – ADSC: ADC Start Conversion
In Single Conversion mode, write this bit to one to start each conversion. In Free Running mode, write this bit to
one to start the first conversion. The first conversion after ADSC has been written after the ADC has been enabled,
or if ADSC is written at the same time as the ADC is enabled, will take 25 ADC clock cycles instead of the normal
13. This first conversion performs initialization of the ADC.
ADSC will read as one as long as a conversion is in progress. When the conversion is complete, it returns to zero.
Writing zero to this bit has no effect.
• Bit 5 – ADATE: ADC Auto Trigger Enable
When this bit is written to one, Auto Triggering of the ADC is enabled. The ADC will start a conversion on a positive
edge of the selected trigger signal. The trigger source is selected by setting the ADC Trigger Select bits, ADTS in
ADCSRB.
Table 24-4. Input Channel Selections
MUX3...0 Single Ended Input
0000 ADC0
0001 ADC1
0010 ADC2
0011 ADC3
0100 ADC4
0101 ADC5
0110 ADC6
0111 ADC7
1000 ADC8(1)
1001 (reserved)
1010 (reserved)
1011 (reserved)
1100 (reserved)
1101 (reserved)
1110 1.1V (VBG)
1111 0V (GND)
Bit 76543210
(0x7A) ADEN ADSC ADATE ADIF ADIE ADPS2 ADPS1 ADPS0 ADCSRA
Read/Write R/W R/W R/W R/W R/W R/W R/W R/W
Initial Value 0 0 0 0 0 0 0 0

256
ATmega48A/PA/88A/PA/168A/PA/328/P [DATASHEET]
8271G–AVR–02/2013
• Bit 4 – ADIF: ADC Interrupt Flag
This bit is set when an ADC conversion completes and the Data Registers are updated. The ADC Conversion
Complete Interrupt is executed if the ADIE bit and the I-bit in SREG are set. ADIF is cleared by hardware when
executing the corresponding interrupt handling vector. Alternatively, ADIF is cleared by writing a logical one to the
flag. Beware that if doing a Read-Modify-Write on ADCSRA, a pending interrupt can be disabled. This also applies
if the SBI and CBI instructions are used.
• Bit 3 – ADIE: ADC Interrupt Enable
When this bit is written to one and the I-bit in SREG is set, the ADC Conversion Complete Interrupt is activated.
• Bits 2:0 – ADPS[2:0]: ADC Prescaler Select Bits
These bits determine the division factor between the system clock frequency and the input clock to the ADC.
24.9.3 ADCL and ADCH – The ADC Data Register
24.9.3.1 ADLAR = 0
24.9.3.2 ADLAR = 1
When an ADC conversion is complete, the result is found in these two registers.
Table 24-5. ADC Prescaler Selections
ADPS2 ADPS1 ADPS0 Division Factor
000 2
001 2
010 4
011 8
100 16
101 32
110 64
111 128
Bit 151413121110 9 8
(0x79) ––––––ADC9 ADC8 ADCH
(0x78) ADC7 ADC6 ADC5 ADC4 ADC3 ADC2 ADC1 ADC0 ADCL
76543210
Read/Write RRRRRRRR
RRRRRRRR
Initial Value00000000
00000000
Bit 151413121110 9 8
(0x79) ADC9 ADC8 ADC7 ADC6 ADC5 ADC4 ADC3 ADC2 ADCH
(0x78) ADC1 ADC0 – – – – – – ADCL
76543210
Read/Write RRRRRRRR
RRRRRRRR
Initial Value 0 0 0 0 0 0 0 0
00000000

257
ATmega48A/PA/88A/PA/168A/PA/328/P [DATASHEET]
8271G–AVR–02/2013
When ADCL is read, the ADC Data Register is not updated until ADCH is read. Consequently, if the result is left
adjusted and no more than 8-bit precision is required, it is sufficient to read ADCH. Otherwise, ADCL must be read
first, then ADCH.
The ADLAR bit in ADMUX, and the MUXn bits in ADMUX affect the way the result is read from the registers. If
ADLAR is set, the result is left adjusted. If ADLAR is cleared (default), the result is right adjusted.
• ADC9:0: ADC Conversion Result
These bits represent the result from the conversion, as detailed in ”ADC Conversion Result” on page 252.
24.9.4 ADCSRB – ADC Control and Status Register B
• Bit 7, 5:3 – Reserved
These bits are reserved for future use. To ensure compatibility with future devices, these bits must be written to
zero when ADCSRB is written.
• Bit 2:0 – ADTS[2:0]: ADC Auto Trigger Source
If ADATE in ADCSRA is written to one, the value of these bits selects which source will trigger an ADC conversion.
If ADATE is cleared, the ADTS[2:0] settings will have no effect. A conversion will be triggered by the rising edge of
the selected Interrupt Flag. Note that switching from a trigger source that is cleared to a trigger source that is set,
will generate a positive edge on the trigger signal. If ADEN in ADCSRA is set, this will start a conversion. Switching
to Free Running mode (ADTS[2:0]=0) will not cause a trigger event, even if the ADC Interrupt Flag is set.
24.9.5 DIDR0 – Digital Input Disable Register 0
• Bits 7:6 – Reserved
These bits are reserved for future use. To ensure compatibility with future devices, these bits must be written to
zero when DIDR0 is written.
Bit 7 6543210
(0x7B) – ACME – – – ADTS2 ADTS1 ADTS0 ADCSRB
Read/Write R R/W R R R R/W R/W R/W
Initial Value 00000000
Table 24-6. ADC Auto Trigger Source Selections
ADTS2 ADTS1 ADTS0 Trigger Source
0 0 0 Free Running mode
0 0 1 Analog Comparator
0 1 0 External Interrupt Request 0
0 1 1 Timer/Counter0 Compare Match A
1 0 0 Timer/Counter0 Overflow
1 0 1 Timer/Counter1 Compare Match B
1 1 0 Timer/Counter1 Overflow
1 1 1 Timer/Counter1 Capture Event
Bit 76543210
(0x7E) – – ADC5D ADC4D ADC3D ADC2D ADC1D ADC0D DIDR0
Read/Write R R R/W R/W R/W R/W R/W R/W
Initial Value00000000

258
ATmega48A/PA/88A/PA/168A/PA/328/P [DATASHEET]
8271G–AVR–02/2013
• Bit 5:0 – ADC5D...ADC0D: ADC5...0 Digital Input Disable
When this bit is written logic one, the digital input buffer on the corresponding ADC pin is disabled. The corre-
sponding PIN Register bit will always read as zero when this bit is set. When an analog signal is applied to the
ADC5...0 pin and the digital input from this pin is not needed, this bit should be written logic one to reduce power
consumption in the digital input buffer.
Note that ADC pins ADC7 and ADC6 do not have digital input buffers, and therefore do not require Digital Input
Disable bits.

259
ATmega48A/PA/88A/PA/168A/PA/328/P [DATASHEET]
8271G–AVR–02/2013
25. debugWIRE On-chip Debug System
25.1 Features
•Complete Program Flow Control
•Emulates All On-chip Functions, Both Digital and Analog, except RESET Pin
•Real-time Operation
•Symbolic Debugging Support (Both at C and Assembler Source Level, or for Other HLLs)
•Unlimited Number of Program Break Points (Using Software Break Points)
•Non-intrusive Operation
•Electrical Characteristics Identical to Real Device
•Automatic Configuration System
•High-Speed Operation
•Programming of Non-volatile Memories
25.2 Overview
The debugWIRE On-chip debug system uses a One-wire, bi-directional interface to control the program flow, exe-
cute AVR instructions in the CPU and to program the different non-volatile memories.
25.3 Physical Interface
When the debugWIRE Enable (DWEN) Fuse is programmed and Lock bits are unprogrammed, the debugWIRE
system within the target device is activated. The RESET port pin is configured as a wire-AND (open-drain) bi-direc-
tional I/O pin with pull-up enabled and becomes the communication gateway between target and emulator.
Figure 25-1. The debugWIRE Setup
Figure 25-1 shows the schematic of a target MCU, with debugWIRE enabled, and the emulator connector. The
system clock is not affected by debugWIRE and will always be the clock source selected by the CKSEL Fuses.
When designing a system where debugWIRE will be used, the following observations must be made for correct
operation:
dW
GND
dW(RESET)
VCC
1.8 - 5.5V

260
ATmega48A/PA/88A/PA/168A/PA/328/P [DATASHEET]
8271G–AVR–02/2013
• Pull-up resistors on the dW/(RESET) line must not be smaller than 10k. The pull-up resistor is not required for
debugWIRE functionality.
• Connecting the RESET pin directly to VCC will not work.
• Capacitors connected to the RESET pin must be disconnected when using debugWire.
• All external reset sources must be disconnected.
25.4 Software Break Points
debugWIRE supports Program memory Break Points by the AVR Break instruction. Setting a Break Point in AVR
Studio® will insert a BREAK instruction in the Program memory. The instruction replaced by the BREAK instruction
will be stored. When program execution is continued, the stored instruction will be executed before continuing from
the Program memory. A break can be inserted manually by putting the BREAK instruction in the program.
The Flash must be re-programmed each time a Break Point is changed. This is automatically handled by AVR Stu-
dio through the debugWIRE interface. The use of Break Points will therefore reduce the Flash Data retention.
Devices used for debugging purposes should not be shipped to end customers.
25.5 Limitations of debugWIRE
The debugWIRE communication pin (dW) is physically located on the same pin as External Reset (RESET). An
External Reset source is therefore not supported when the debugWIRE is enabled.
A programmed DWEN Fuse enables some parts of the clock system to be running in all sleep modes. This will
increase the power consumption while in sleep. Thus, the DWEN Fuse should be disabled when debugWire is not
used.
25.6 Register Description
The following section describes the registers used with the debugWire.
25.6.1 DWDR – debugWire Data Register
The DWDR Register provides a communication channel from the running program in the MCU to the debugger.
This register is only accessible by the debugWIRE and can therefore not be used as a general purpose register in
the normal operations.
Bit 76543210
DWDR[7:0] DWDR
Read/Write R/W R/W R/W R/W R/W R/W R/W R/W
Initial Value00000000

261
ATmega48A/PA/88A/PA/168A/PA/328/P [DATASHEET]
8271G–AVR–02/2013
26. Self-Programming the Flash, ATmega 48A/48PA
26.1 Overview
In ATmega 48A/48PA there is no Read-While-Write support, and no separate Boot Loader Section. The SPM
instruction can be executed from the entire Flash.
The device provides a Self-Programming mechanism for downloading and uploading program code by the MCU
itself. The Self-Programming can use any available data interface and associated protocol to read code and write
(program) that code into the Program memory.
The Program memory is updated in a page by page fashion. Before programming a page with the data stored in
the temporary page buffer, the page must be erased. The temporary page buffer is filled one word at a time using
SPM and the buffer can be filled either before the Page Erase command or between a Page Erase and a Page
Write operation:
Alternative 1, fill the buffer before a Page Erase
• Fill temporary page buffer
• Perform a Page Erase
• Perform a Page Write
Alternative 2, fill the buffer after Page Erase
• Perform a Page Erase
• Fill temporary page buffer
• Perform a Page Write
If only a part of the page needs to be changed, the rest of the page must be stored (for example in the temporary
page buffer) before the erase, and then be re-written. When using alternative 1, the Boot Loader provides an effec-
tive Read-Modify-Write feature which allows the user software to first read the page, do the necessary changes,
and then write back the modified data. If alternative 2 is used, it is not possible to read the old data while loading
since the page is already erased. The temporary page buffer can be accessed in a random sequence. It is essen-
tial that the page address used in both the Page Erase and Page Write operation is addressing the same page.
26.1.1 Performing Page Erase by SPM
To execute Page Erase, set up the address in the Z-pointer, write “00000011” to SPMCSR and execute SPM
within four clock cycles after writing SPMCSR. The data in R1 and R0 is ignored. The page address must be writ-
ten to PCPAGE in the Z-register. Other bits in the Z-pointer will be ignored during this operation.
• The CPU is halted during the Page Erase operation.
Note: If an interrupt occurs in the time sequence the four cycle access cannot be guaranteed. In order to ensure atomic oper-
ation you should disable interrupts before writing to SPMCSR.
26.1.2 Filling the Temporary Buffer (Page Loading)
To write an instruction word, set up the address in the Z-pointer and data in R1:R0, write “00000001” to SPMCSR
and execute SPM within four clock cycles after writing SPMCSR. The content of PCWORD in the Z-register is used
to address the data in the temporary buffer. The temporary buffer will auto-erase after a Page Write operation or by
writing the RWWSRE bit in SPMCSR. It is also erased after a system reset. Note that it is not possible to write
more than one time to each address without erasing the temporary buffer.
If the EEPROM is written in the middle of an SPM Page Load operation, all data loaded will be lost.

262
ATmega48A/PA/88A/PA/168A/PA/328/P [DATASHEET]
8271G–AVR–02/2013
26.1.3 Performing a Page Write
To execute Page Write, set up the address in the Z-pointer, write “00000101” to SPMCSR and execute SPM within
four clock cycles after writing SPMCSR. The data in R1 and R0 is ignored. The page address must be written to
PCPAGE. Other bits in the Z-pointer must be written to zero during this operation.
• The CPU is halted during the Page Write operation.
26.2 Addressing the Flash During Self-Programming
The Z-pointer is used to address the SPM commands.
Since the Flash is organized in pages (see Table 28-11 on page 290), the Program Counter can be treated as hav-
ing two different sections. One section, consisting of the least significant bits, is addressing the words within a
page, while the most significant bits are addressing the pages. This is shown in Figure 27-3 on page 274. Note that
the Page Erase and Page Write operations are addressed independently. Therefore it is of major importance that
the software addresses the same page in both the Page Erase and Page Write operation.
The LPM instruction uses the Z-pointer to store the address. Since this instruction addresses the Flash byte-by-
byte, also the LSB (bit Z0) of the Z-pointer is used.
Figure 26-1. Addressing the Flash During SPM(1)
Note: 1. The different variables used in Figure 27-3 are listed in Table 28-11 on page 290.
26.2.1 EEPROM Write Prevents Writing to SPMCSR
Note that an EEPROM write operation will block all software programming to Flash. Reading the Fuses and Lock
bits from software will also be prevented during the EEPROM write operation. It is recommended that the user
checks the status bit (EEPE) in the EECR Register and verifies that the bit is cleared before writing to the SPMCSR
Register.
Bit 151413121110 9 8
ZH (R31) Z15 Z14 Z13 Z12 Z11 Z10 Z9 Z8
ZL (R30) Z7Z6Z5Z4Z3Z2Z1Z0
76543210
PROGRAM MEMORY
0115
Z - REGISTER
BIT
0
ZPAGEMSB
WORD ADDRESS
WITHIN A PAGE
PAGE ADDRESS
WITHIN THE FLASH
ZPCMSB
INSTRUCTION WORD
PAG E PCWORD[PAGEMSB:0]:
00
01
02
PAGEEND
PAG E
PCWORDPCPAGE
PCMSB PAGEMSB
PROGRAM
COUNTER

263
ATmega48A/PA/88A/PA/168A/PA/328/P [DATASHEET]
8271G–AVR–02/2013
26.2.2 Reading the Fuse and Lock Bits from Software
It is possible to read both the Fuse and Lock bits from software. To read the Lock bits, load the Z-pointer with
0x0001 and set the BLBSET and SPMEN bits in SPMCSR. When an LPM instruction is executed within three CPU
cycles after the BLBSET and SPMEN bits are set in SPMCSR, the value of the Lock bits will be loaded in the des-
tination register. The BLBSET and SPMEN bits will auto-clear upon completion of reading the Lock bits or if no
LPM instruction is executed within three CPU cycles or no SPM instruction is executed within four CPU cycles.
When BLBSET and SPMEN are cleared, LPM will work as described in the Instruction set Manual.
The algorithm for reading the Fuse Low byte is similar to the one described above for reading the Lock bits. To
read the Fuse Low byte, load the Z-pointer with 0x0000 and set the BLBSET and SPMEN bits in SPMCSR. When
an LPM instruction is executed within three cycles after the BLBSET and SPMEN bits are set in the SPMCSR, the
value of the Fuse Low byte (FLB) will be loaded in the destination register as shown below.See Table 28-5 on page
287 for a detailed description and mapping of the Fuse Low byte.
Similarly, when reading the Fuse High byte (FHB), load 0x0003 in the Z-pointer. When an LPM instruction is exe-
cuted within three cycles after the BLBSET and SPMEN bits are set in the SPMCSR, the value of the Fuse High
byte will be loaded in the destination register as shown below. See Table 28-5 on page 287 for detailed description
and mapping of the Extended Fuse byte.
Similarly, when reading the Extended Fuse byte (EFB), load 0x0002 in the Z-pointer. When an LPM instruction is
executed within three cycles after the BLBSET and SPMEN bits are set in the SPMCSR, the value of the Extended
Fuse byte will be loaded in the destination register as shown below. See Table 28-5 on page 287 for detailed
description and mapping of the Extended Fuse byte.
Fuse and Lock bits that are programmed, will be read as zero. Fuse and Lock bits that are unprogrammed, will be
read as one.
Bit 76543210
Rd ––––––LB2LB1
Bit 76543210
Rd FLB7 FLB6 FLB5 FLB4 FLB3 FLB2 FLB1 FLB0
Bit 76543210
Rd FHB7 FHB6 FHB5 FHB4 FHB3 FHB2 FHB1 FHB0
Bit 76543210
Rd FHB7 FHB6 FHB5 FHB4 FHB3 FHB2 FHB1 FHB0

264
ATmega48A/PA/88A/PA/168A/PA/328/P [DATASHEET]
8271G–AVR–02/2013
26.2.3 Preventing Flash Corruption
During periods of low VCC, the Flash program can be corrupted because the supply voltage is too low for the CPU
and the Flash to operate properly. These issues are the same as for board level systems using the Flash, and the
same design solutions should be applied.
A Flash program corruption can be caused by two situations when the voltage is too low. First, a regular write
sequence to the Flash requires a minimum voltage to operate correctly. Secondly, the CPU itself can execute
instructions incorrectly, if the supply voltage for executing instructions is too low.
Flash corruption can easily be avoided by following these design recommendations (one is sufficient):
1. Keep the AVR RESET active (low) during periods of insufficient power supply voltage. This can be done by
enabling the internal Brown-out Detector (BOD) if the operating voltage matches the detection level. If not,
an external low VCC reset protection circuit can be used. If a reset occurs while a write operation is in prog-
ress, the write operation will be completed provided that the power supply voltage is sufficient.
2. Keep the AVR core in Power-down sleep mode during periods of low VCC. This will prevent the CPU from
attempting to decode and execute instructions, effectively protecting the SPMCSR Register and thus the
Flash from unintentional writes.
26.2.4 Programming Time for Flash when Using SPM
The calibrated RC Oscillator is used to time Flash accesses. Table 27-6 shows the typical programming time for
Flash accesses from the CPU.
Note: 1. Minimum and maximum programming time is per individual operation.
Table 26-1. SPM Programming Time(1)
Symbol Min. Programming Time Max Programming Time
Flash write (Page Erase, Page Write, and
write Lock bits by SPM) 3.7ms 4.5ms

265
ATmega48A/PA/88A/PA/168A/PA/328/P [DATASHEET]
8271G–AVR–02/2013
26.2.5 Simple Assembly Code Example for a Boot Loader
Note that the RWWSB bit will always be read as zero in ATmega 48A/48PA. Nevertheless, it is recommended to
check this bit as shown in the code example, to ensure compatibility with devices supporting Read-While-Write.
;-the routine writes one page of data from RAM to Flash
; the first data location in RAM is pointed to by the Y pointer
; the first data location in Flash is pointed to by the Z-pointer
;-error handling is not included
;-the routine must be placed inside the Boot space
; (at least the Do_spm sub routine). Only code inside NRWW section can
; be read during Self-Programming (Page Erase and Page Write).
;-registers used: r0, r1, temp1 (r16), temp2 (r17), looplo (r24),
; loophi (r25), spmcrval (r20)
; storing and restoring of registers is not included in the routine
; register usage can be optimized at the expense of code size
;-It is assumed that either the interrupt table is moved to the Boot
; loader section or that the interrupts are disabled.
.equ PAGESIZEB = PAGESIZE*2 ;PAGESIZEB is page size in BYTES, not words
.org SMALLBOOTSTART
Write_page:
; Page Erase
ldi spmcrval, (1<<PGERS) | (1<<SPMEN)
rcallDo_spm
; re-enable the RWW section
ldi spmcrval, (1<<RWWSRE) | (1<<SPMEN)
rcallDo_spm
; transfer data from RAM to Flash page buffer
ldi looplo, low(PAGESIZEB) ;init loop variable
ldi loophi, high(PAGESIZEB) ;not required for PAGESIZEB<=256
Wrloop:
ld r0, Y+
ld r1, Y+
ldi spmcrval, (1<<SPMEN)
rcallDo_spm
adiw ZH:ZL, 2
sbiw loophi:looplo, 2 ;use subi for PAGESIZEB<=256
brne Wrloop
; execute Page Write
subi ZL, low(PAGESIZEB) ;restore pointer
sbci ZH, high(PAGESIZEB) ;not required for PAGESIZEB<=256
ldi spmcrval, (1<<PGWRT) | (1<<SPMEN)
rcallDo_spm
; re-enable the RWW section
ldi spmcrval, (1<<RWWSRE) | (1<<SPMEN)
rcallDo_spm
; read back and check, optional
ldi looplo, low(PAGESIZEB) ;init loop variable
ldi loophi, high(PAGESIZEB) ;not required for PAGESIZEB<=256
subi YL, low(PAGESIZEB) ;restore pointer
sbci YH, high(PAGESIZEB)
Rdloop:
lpm r0, Z+

266
ATmega48A/PA/88A/PA/168A/PA/328/P [DATASHEET]
8271G–AVR–02/2013
ld r1, Y+
cpse r0, r1
rjmp Error
sbiw loophi:looplo, 1 ;use subi for PAGESIZEB<=256
brne Rdloop
; return to RWW section
; verify that RWW section is safe to read
Return:
in temp1, SPMCSR
sbrs temp1, RWWSB ; If RWWSB is set, the RWW section is not ready yet
ret
; re-enable the RWW section
ldi spmcrval, (1<<RWWSRE) | (1<<SPMEN)
rcallDo_spm
rjmp Return
Do_spm:
; check for previous SPM complete
Wait_spm:
in temp1, SPMCSR
sbrc temp1, SPMEN
rjmp Wait_spm
; input: spmcrval determines SPM action
; disable interrupts if enabled, store status
in temp2, SREG
cli
; check that no EEPROM write access is present
Wait_ee:
sbic EECR, EEPE
rjmp Wait_ee
; SPM timed sequence
out SPMCSR, spmcrval
spm
; restore SREG (to enable interrupts if originally enabled)
out SREG, temp2
ret

267
ATmega48A/PA/88A/PA/168A/PA/328/P [DATASHEET]
8271G–AVR–02/2013
26.3 Register Description
26.3.1 SPMCSR – Store Program Memory Control and Status Register
The Store Program Memory Control and Status Register contains the control bits needed to control the Program
memory operations.
• Bit 7 – SPMIE: SPM Interrupt Enable
When the SPMIE bit is written to one, and the I-bit in the Status Register is set (one), the SPM ready interrupt will
be enabled. The SPM ready Interrupt will be executed as long as the SPMEN bit in the SPMCSR Register is
cleared. The interrupt will not be generated during EEPROM write or SPM.
• Bit 6 – RWWSB: Read-While-Write Section Busy
This bit is for compatibility with devices supporting Read-While-Write. It will always read as zero in ATmega
48A/48PA.
• Bit 5 – SIGRD: Signature Row Read
If this bit is written to one at the same time as SPMEN, the next LPM instruction within three clock cycles will read
a byte from the signature row into the destination register. see ”Reading the Signature Row from Software” on
page 277 for details. An SPM instruction within four cycles after SIGRD and SPMEN are set will have no effect.
This operation is reserved for future use and should not be used.
• Bit 4 – RWWSRE: Read-While-Write Section Read Enable
The functionality of this bit in ATmega 48A/48PA is a subset of the functionality in
ATmega88A/88PA/168A/168PA/328/328P. If the RWWSRE bit is written while filling the temporary page buffer,
the temporary page buffer will be cleared and the data will be lost.
• Bit 3 – BLBSET: Boot Lock Bit Set
The functionality of this bit in ATmega 48A/48PA is a subset of the functionality in
ATmega88A/88PA/168A/168PA/328/328P. An LPM instruction within three cycles after BLBSET and SPMEN are
set in the SPMCSR Register, will read either the Lock bits or the Fuse bits (depending on Z0 in the Z-pointer) into
the destination register. See ”Reading the Fuse and Lock Bits from Software” on page 263 for details.
• Bit 2 – PGWRT: Page Write
If this bit is written to one at the same time as SPMEN, the next SPM instruction within four clock cycles executes
Page Write, with the data stored in the temporary buffer. The page address is taken from the high part of the Z-
pointer. The data in R1 and R0 are ignored. The PGWRT bit will auto-clear upon completion of a Page Write, or if
no SPM instruction is executed within four clock cycles. The CPU is halted during the entire Page Write operation.
• Bit 1 – PGERS: Page Erase
If this bit is written to one at the same time as SPMEN, the next SPM instruction within four clock cycles executes
Page Erase. The page address is taken from the high part of the Z-pointer. The data in R1 and R0 are ignored. The
PGERS bit will auto-clear upon completion of a Page Erase, or if no SPM instruction is executed within four clock
cycles. The CPU is halted during the entire Page Write operation.
Bit 76543210
0x37 (0x57) SPMIE RWWSB SIGRD RWWSRE BLBSET PGWRT PGERS SPMEN SPMCSR
Read/Write R/W R R/W R/W R/W R/W R/W R/W
Initial Value00000000

268
ATmega48A/PA/88A/PA/168A/PA/328/P [DATASHEET]
8271G–AVR–02/2013
• Bit 0 – SPMEN: Store Program Memory
This bit enables the SPM instruction for the next four clock cycles. If written to one together with either RWWSRE,
BLBSET, PGWRT, or PGERS, the following SPM instruction will have a special meaning, see description above. If
only SPMEN is written, the following SPM instruction will store the value in R1:R0 in the temporary page buffer
addressed by the Z-pointer. The LSB of the Z-pointer is ignored. The SPMEN bit will auto-clear upon completion of
an SPM instruction, or if no SPM instruction is executed within four clock cycles. During Page Erase and Page
Write, the SPMEN bit remains high until the operation is completed.
Writing any other combination than “10001”, “01001”, “00101”, “00011” or “00001” in the lower five bits will have no
effect.

269
ATmega48A/PA/88A/PA/168A/PA/328/P [DATASHEET]
8271G–AVR–02/2013
27. Boot Loader Support – Read-While-Write Self-Programming
The Boot Loader Support applies to ATmega88A/88PA/168A/168PA/328/328P
27.1 Features
•Read-While-Write Self-Programming
•Flexible Boot Memory Size
•High Security (Separate Boot Lock Bits for a Flexible Protection)
•Separate Fuse to Select Reset Vector
•Optimized Page(1) Size
•Code Efficient Algorithm
•Efficient Read-Modify-Write Support
Note: 1. A page is a section in the Flash consisting of several bytes (see Table 28-11 on page 290) used during program-
ming. The page organization does not affect normal operation.
27.2 Overview
In ATmega88A/88PA/168A/168PA/328/328P the Boot Loader Support provides a real Read-While-Write Self-Pro-
gramming mechanism for downloading and uploading program code by the MCU itself. This feature allows flexible
application software updates controlled by the MCU using a Flash-resident Boot Loader program. The Boot Loader
program can use any available data interface and associated protocol to read code and write (program) that code
into the Flash memory, or read the code from the program memory. The program code within the Boot Loader sec-
tion has the capability to write into the entire Flash, including the Boot Loader memory. The Boot Loader can thus
even modify itself, and it can also erase itself from the code if the feature is not needed anymore. The size of the
Boot Loader memory is configurable with fuses and the Boot Loader has two separate sets of Boot Lock bits which
can be set independently. This gives the user a unique flexibility to select different levels of protection.
27.3 Application and Boot Loader Flash Sections
The Flash memory is organized in two main sections, the Application section and the Boot Loader section (see Fig-
ure 27-2). The size of the different sections is configured by the BOOTSZ Fuses as shown in Table 27-7 on page
280 and Figure 27-2. These two sections can have different level of protection since they have different sets of
Lock bits.
27.3.1 Application Section
The Application section is the section of the Flash that is used for storing the application code. The protection level
for the Application section can be selected by the application Boot Lock bits (Boot Lock bits 0), see Table 27-2 on
page 273. The Application section can never store any Boot Loader code since the SPM instruction is disabled
when executed from the Application section.
27.3.2 BLS – Boot Loader Section
While the Application section is used for storing the application code, the The Boot Loader software must be
located in the BLS since the SPM instruction can initiate a programming when executing from the BLS only. The
SPM instruction can access the entire Flash, including the BLS itself. The protection level for the Boot Loader sec-
tion can be selected by the Boot Loader Lock bits (Boot Lock bits 1), see Table 27-3 on page 273.
27.4 Read-While-Write and No Read-While-Write Flash Sections
Whether the CPU supports Read-While-Write or if the CPU is halted during a Boot Loader software update is
dependent on which address that is being programmed. In addition to the two sections that are configurable by the
BOOTSZ Fuses as described above, the Flash is also divided into two fixed sections, the Read-While-Write

270
ATmega48A/PA/88A/PA/168A/PA/328/P [DATASHEET]
8271G–AVR–02/2013
(RWW) section and the No Read-While-Write (NRWW) section. The limit between the RWW- and NRWW sections
is given in Table 27-8 on page 280 and Figure 27-2 on page 272. The main difference between the two sections is:
• When erasing or writing a page located inside the RWW section, the NRWW section can be read during the
operation.
• When erasing or writing a page located inside the NRWW section, the CPU is halted during the entire operation.
Note that the user software can never read any code that is located inside the RWW section during a Boot Loader
software operation. The syntax “Read-While-Write section” refers to which section that is being programmed
(erased or written), not which section that actually is being read during a Boot Loader software update.
27.4.1 RWW – Read-While-Write Section
If a Boot Loader software update is programming a page inside the RWW section, it is possible to read code from
the Flash, but only code that is located in the NRWW section. During an on-going programming, the software must
ensure that the RWW section never is being read. If the user software is trying to read code that is located inside
the RWW section (i.e., by a call/jmp/lpm or an interrupt) during programming, the software might end up in an
unknown state. To avoid this, the interrupts should either be disabled or moved to the Boot Loader section. The
Boot Loader section is always located in the NRWW section. The RWW Section Busy bit (RWWSB) in the Store
Program Memory Control and Status Register (SPMCSR) will be read as logical one as long as the RWW section
is blocked for reading. After a programming is completed, the RWWSB must be cleared by software before reading
code located in the RWW section. See Section “27.9.1” on page 283. for details on how to clear RWWSB.
27.4.2 NRWW – No Read-While-Write Section
The code located in the NRWW section can be read when the Boot Loader software is updating a page in the
RWW section. When the Boot Loader code updates the NRWW section, the CPU is halted during the entire Page
Erase or Page Write operation.
Table 27-1. Read-While-Write Features
Which Section does the Z-
pointer Address during
the Programming?
Which Section can be
read during
Programming? CPU Halted?
Read-While-Write
Supported?
RWW Section NRWW Section No Yes
NRWW Section None Yes No

271
ATmega48A/PA/88A/PA/168A/PA/328/P [DATASHEET]
8271G–AVR–02/2013
Figure 27-1. Read-While-Write vs. No Read-While-Write
Read-While-Write
(RWW) Section
No Read-While-Write
(NRWW) Section
Z-pointer
Addresses RWW
Section
Z-pointer
Addresses NRWW
Section
CPU is Halted
During the Operation
Code Located in
NRWW Section
Can be Read During
the Operation

272
ATmega48A/PA/88A/PA/168A/PA/328/P [DATASHEET]
8271G–AVR–02/2013
Figure 27-2. Memory Sections
Note: 1. The parameters in the figure above are given in Table 27-7 on page 280.
27.5 Boot Loader Lock Bits
If no Boot Loader capability is needed, the entire Flash is available for application code. The Boot Loader has two
separate sets of Boot Lock bits which can be set independently. This gives the user a unique flexibility to select dif-
ferent levels of protection.
The user can select:
• To protect the entire Flash from a software update by the MCU.
• To protect only the Boot Loader Flash section from a software update by the MCU.
• To protect only the Application Flash section from a software update by the MCU.
• Allow software update in the entire Flash.
See Table 27-2 and Table 27-3 for further details. The Boot Lock bits can be set in software and in Serial or Paral-
lel Programming mode, but they can be cleared by a Chip Erase command only. The general Write Lock (Lock Bit
mode 2) does not control the programming of the Flash memory by SPM instruction. Similarly, the general
Read/Write Lock (Lock Bit mode 1) does not control reading nor writing by LPM/SPM, if it is attempted.
0x0000
Flashend
Program Memory
BOOTSZ = '11'
Application Flash Section
Boot Loader Flash Section Flashend
Program Memory
BOOTSZ = '10'
0x0000
Program Memory
BOOTSZ = '01'
Program Memory
BOOTSZ = '00'
Application Flash Section
Boot Loader Flash Section
0x0000
Flashend
Application Flash Section
Flashend
End RWW
Start NRWW
Application Flash Section
Boot Loader Flash Section
Boot Loader Flash Section
End RWW
Start NRWW
End RWW
Start NRWW
0x0000
End RWW, End Application
Start NRWW, Start Boot Loader
Application Flash SectionApplication Flash Section
Application Flash Section
Read-While-Write SectionNo Read-While-Write Section Read-While-Write SectionNo Read-While-Write Section
Read-While-Write SectionNo Read-While-Write SectionRead-While-Write SectionNo Read-While-Write Section
End Application
Start Boot Loader
End Application
Start Boot Loader
End Application
Start Boot Loader

273
ATmega48A/PA/88A/PA/168A/PA/328/P [DATASHEET]
8271G–AVR–02/2013
Note: 1. “1” means unprogrammed, “0” means programmed
Note: 1. “1” means unprogrammed, “0” means programmed
27.6 Entering the Boot Loader Program
Entering the Boot Loader takes place by a jump or call from the application program. This may be initiated by a trig-
ger such as a command received via USART, or SPI interface. Alternatively, the Boot Reset Fuse can be
programmed so that the Reset Vector is pointing to the Boot Flash start address after a reset. In this case, the Boot
Loader is started after a reset. After the application code is loaded, the program can start executing the application
code. Note that the fuses cannot be changed by the MCU itself. This means that once the Boot Reset Fuse is pro-
grammed, the Reset Vector will always point to the Boot Loader Reset and the fuse can only be changed through
the serial or parallel programming interface.
Note: 1. “1” means unprogrammed, “0” means programmed
Table 27-2. Boot Lock Bit0 Protection Modes (Application Section)(1)
BLB0 Mode BLB02 BLB01 Protection
111
No restrictions for SPM or LPM accessing the Application
section.
2 1 0 SPM is not allowed to write to the Application section.
300
SPM is not allowed to write to the Application section, and LPM
executing from the Boot Loader section is not allowed to read
from the Application section. If Interrupt Vectors are placed in
the Boot Loader section, interrupts are disabled while executing
from the Application section.
401
LPM executing from the Boot Loader section is not allowed to
read from the Application section. If Interrupt Vectors are placed
in the Boot Loader section, interrupts are disabled while
executing from the Application section.
Table 27-3. Boot Lock Bit1 Protection Modes (Boot Loader Section)(1)
BLB1 Mode BLB12 BLB11 Protection
111
No restrictions for SPM or LPM accessing the Boot Loader
section.
2 1 0 SPM is not allowed to write to the Boot Loader section.
300
SPM is not allowed to write to the Boot Loader section, and LPM
executing from the Application section is not allowed to read
from the Boot Loader section. If Interrupt Vectors are placed in
the Application section, interrupts are disabled while executing
from the Boot Loader section.
401
LPM executing from the Application section is not allowed to
read from the Boot Loader section. If Interrupt Vectors are
placed in the Application section, interrupts are disabled while
executing from the Boot Loader section.
Table 27-4. Boot Reset Fuse(1)
BOOTRST Reset Address
1 Reset Vector = Application Reset (address 0x0000)
0 Reset Vector = Boot Loader Reset (see Table 27-7 on page 280)

274
ATmega48A/PA/88A/PA/168A/PA/328/P [DATASHEET]
8271G–AVR–02/2013
27.7 Addressing the Flash During Self-Programming
The Z-pointer is used to address the SPM commands.
Since the Flash is organized in pages (see Table 28-11 on page 290), the Program Counter can be treated as hav-
ing two different sections. One section, consisting of the least significant bits, is addressing the words within a
page, while the most significant bits are addressing the pages. This is1 shown in Figure 27-3. Note that the Page
Erase and Page Write operations are addressed independently. Therefore it is of major importance that the Boot
Loader software addresses the same page in both the Page Erase and Page Write operation. Once a program-
ming operation is initiated, the address is latched and the Z-pointer can be used for other operations.
The only SPM operation that does not use the Z-pointer is Setting the Boot Loader Lock bits. The content of the Z-
pointer is ignored and will have no effect on the operation. The LPM instruction does also use the Z-pointer to store
the address. Since this instruction addresses the Flash byte-by-byte, also the LSB (bit Z0) of the Z-pointer is used.
Figure 27-3. Addressing the Flash During SPM(1)
Note: 1. The different variables used in Figure 27-3 are listed in Table 27-9 on page 280.
Bit 151413121110 9 8
ZH (R31) Z15 Z14 Z13 Z12 Z11 Z10 Z9 Z8
ZL (R30) Z7Z6Z5Z4Z3Z2Z1Z0
76543210
PROGRAM MEMORY
0115
Z - REGISTER
BIT
0
ZPAGEMSB
WORD ADDRESS
WITHIN A PAGE
PAGE ADDRESS
WITHIN THE FLASH
ZPCMSB
INSTRUCTION WORD
PAG E PCWORD[PAGEMSB:0]:
00
01
02
PAGEEND
PAG E
PCWORDPCPAGE
PCMSB PAGEMSB
PROGRAM
COUNTER

275
ATmega48A/PA/88A/PA/168A/PA/328/P [DATASHEET]
8271G–AVR–02/2013
27.8 Self-Programming the Flash
The program memory is updated in a page by page fashion. Before programming a page with the data stored in the
temporary page buffer, the page must be erased. The temporary page buffer is filled one word at a time using SPM
and the buffer can be filled either before the Page Erase command or between a Page Erase and a Page Write
operation:
Alternative 1, fill the buffer before a Page Erase
• Fill temporary page buffer
• Perform a Page Erase
• Perform a Page Write
Alternative 2, fill the buffer after Page Erase
• Perform a Page Erase
• Fill temporary page buffer
• Perform a Page Write
If only a part of the page needs to be changed, the rest of the page must be stored (for example in the temporary
page buffer) before the erase, and then be rewritten. When using alternative 1, the Boot Loader provides an effec-
tive Read-Modify-Write feature which allows the user software to first read the page, do the necessary changes,
and then write back the modified data. If alternative 2 is used, it is not possible to read the old data while loading
since the page is already erased. The temporary page buffer can be accessed in a random sequence. It is essen-
tial that the page address used in both the Page Erase and Page Write operation is addressing the same page.
See ”Simple Assembly Code Example for a Boot Loader” on page 278 for an assembly code example.
27.8.1 Performing Page Erase by SPM
To execute Page Erase, set up the address in the Z-pointer, write “X0000011” to SPMCSR and execute SPM
within four clock cycles after writing SPMCSR. The data in R1 and R0 is ignored. The page address must be writ-
ten to PCPAGE in the Z-register. Other bits in the Z-pointer will be ignored during this operation.
• Page Erase to the RWW section: The NRWW section can be read during the Page Erase.
• Page Erase to the NRWW section: The CPU is halted during the operation.
27.8.2 Filling the Temporary Buffer (Page Loading)
To write an instruction word, set up the address in the Z-pointer and data in R1:R0, write “00000001” to SPMCSR
and execute SPM within four clock cycles after writing SPMCSR. The content of PCWORD in the Z-register is used
to address the data in the temporary buffer. The temporary buffer will auto-erase after a Page Write operation or by
writing the RWWSRE bit in SPMCSR. It is also erased after a system reset. Note that it is not possible to write
more than one time to each address without erasing the temporary buffer.
If the EEPROM is written in the middle of an SPM Page Load operation, all data loaded will be lost.
27.8.3 Performing a Page Write
To execute Page Write, set up the address in the Z-pointer, write “X0000101” to SPMCSR and execute SPM within
four clock cycles after writing SPMCSR. The data in R1 and R0 is ignored. The page address must be written to
PCPAGE. Other bits in the Z-pointer must be written to zero during this operation.
• Page Write to the RWW section: The NRWW section can be read during the Page Write.
• Page Write to the NRWW section: The CPU is halted during the operation.
27.8.4 Using the SPM Interrupt
If the SPM interrupt is enabled, the SPM interrupt will generate a constant interrupt when the SPMEN bit in
SPMCSR is cleared. This means that the interrupt can be used instead of polling the SPMCSR Register in soft-

276
ATmega48A/PA/88A/PA/168A/PA/328/P [DATASHEET]
8271G–AVR–02/2013
ware. When using the SPM interrupt, the Interrupt Vectors should be moved to the BLS section to avoid that an
interrupt is accessing the RWW section when it is blocked for reading. How to move the interrupts is described in
”Interrupts” on page 57.
27.8.5 Consideration While Updating BLS
Special care must be taken if the user allows the Boot Loader section to be updated by leaving Boot Lock bit11
unprogrammed. An accidental write to the Boot Loader itself can corrupt the entire Boot Loader, and further soft-
ware updates might be impossible. If it is not necessary to change the Boot Loader software itself, it is
recommended to program the Boot Lock bit11 to protect the Boot Loader software from any internal software
changes.
27.8.6 Prevent Reading the RWW Section During Self-Programming
During Self-Programming (either Page Erase or Page Write), the RWW section is always blocked for reading. The
user software itself must prevent that this section is addressed during the self programming operation. The
RWWSB in the SPMCSR will be set as long as the RWW section is busy. During Self-Programming the Interrupt
Vector table should be moved to the BLS as described in ”Watchdog Timer” on page 50, or the interrupts must be
disabled. Before addressing the RWW section after the programming is completed, the user software must clear
the RWWSB by writing the RWWSRE. See ”Simple Assembly Code Example for a Boot Loader” on page 278 for
an example.
27.8.7 Setting the Boot Loader Lock Bits by SPM
To set the Boot Loader Lock bits and general Lock Bits, write the desired data to R0, write “X0001001” to SPMCSR
and execute SPM within four clock cycles after writing SPMCSR.
See Table 27-2 and Table 27-3 for how the different settings of the Boot Loader bits affect the Flash access.
If bits 5...0 in R0 are cleared (zero), the corresponding Lock bit will be programmed if an SPM instruction is exe-
cuted within four cycles after BLBSET and SPMEN are set in SPMCSR. The Z-pointer is don’t care during this
operation, but for future compatibility it is recommended to load the Z-pointer with 0x0001 (same as used for read-
ing the lOck bits). For future compatibility it is also recommended to set bits 7 and 6 in R0 to “1” when writing the
Lock bits. When programming the Lock bits the entire Flash can be read during the operation.
27.8.8 EEPROM Write Prevents Writing to SPMCSR
Note that an EEPROM write operation will block all software programming to Flash. Reading the Fuses and Lock
bits from software will also be prevented during the EEPROM write operation. It is recommended that the user
checks the status bit (EEPE) in the EECR Register and verifies that the bit is cleared before writing to the SPMCSR
Register.
27.8.9 Reading the Fuse and Lock Bits from Software
It is possible to read both the Fuse and Lock bits from software. To read the Lock bits, load the Z-pointer with
0x0001 and set the BLBSET and SPMEN bits in SPMCSR. When an LPM instruction is executed within three CPU
cycles after the BLBSET and SPMEN bits are set in SPMCSR, the value of the Lock bits will be loaded in the des-
tination register. The BLBSET and SPMEN bits will auto-clear upon completion of reading the Lock bits or if no
LPM instruction is executed within three CPU cycles or no SPM instruction is executed within four CPU cycles.
When BLBSET and SPMEN are cleared, LPM will work as described in the Instruction set Manual.
The algorithm for reading the Fuse Low byte is similar to the one described above for reading the Lock bits. To
read the Fuse Low byte, load the Z-pointer with 0x0000 and set the BLBSET and SPMEN bits in SPMCSR. When
Bit 76543210
R0 1 1 BLB12 BLB11 BLB02 BLB01 LB2 LB1
Bit 76543210
Rd – – BLB12 BLB11 BLB02 BLB01 LB2 LB1

277
ATmega48A/PA/88A/PA/168A/PA/328/P [DATASHEET]
8271G–AVR–02/2013
an LPM instruction is executed within three cycles after the BLBSET and SPMEN bits are set in the SPMCSR, the
value of the Fuse Low byte (FLB) will be loaded in the destination register as shown below. Refer to Table 28-5 on
page 287 for a detailed description and mapping of the Fuse Low byte.
Similarly, when reading the Fuse High byte, load 0x0003 in the Z-pointer. When an LPM instruction is executed
within three cycles after the BLBSET and SPMEN bits are set in the SPMCSR, the value of the Fuse High byte
(FHB) will be loaded in the destination register as shown below. Refer to Table 28-7 on page 287 for detailed
description and mapping of the Fuse High byte.
When reading the Extended Fuse byte, load 0x0002 in the Z-pointer. When an LPM instruction is executed within
three cycles after the BLBSET and SPMEN bits are set in the SPMCSR, the value of the Extended Fuse byte
(EFB) will be loaded in the destination register as shown below. Refer to Table 28-5 on page 287 for detailed
description and mapping of the Extended Fuse byte.
Fuse and Lock bits that are programmed, will be read as zero. Fuse and Lock bits that are unprogrammed, will be
read as one.
27.8.10 Reading the Signature Row from Software
To read the Signature Row from software, load the Z-pointer with the signature byte address given in Table 27-5
on page 277 and set the SIGRD and SPMEN bits in SPMCSR. When an LPM instruction is executed within three
CPU cycles after the SIGRD and SPMEN bits are set in SPMCSR, the signature byte value will be loaded in the
destination register. The SIGRD and SPMEN bits will auto-clear upon completion of reading the Signature Row
Lock bits or if no LPM instruction is executed within three CPU cycles. When SIGRD and SPMEN are cleared, LPM
will work as described in the Instruction set Manual.
Note: All other addresses are reserved for future use.
27.8.11 Preventing Flash Corruption
During periods of low VCC, the Flash program can be corrupted because the supply voltage is too low for the CPU
and the Flash to operate properly. These issues are the same as for board level systems using the Flash, and the
same design solutions should be applied.
A Flash program corruption can be caused by two situations when the voltage is too low. First, a regular write
sequence to the Flash requires a minimum voltage to operate correctly. Secondly, the CPU itself can execute
instructions incorrectly, if the supply voltage for executing instructions is too low.
Flash corruption can easily be avoided by following these design recommendations (one is sufficient):
Bit 76543210
Rd FLB7 FLB6 FLB5 FLB4 FLB3 FLB2 FLB1 FLB0
Bit 76543210
Rd FHB7 FHB6 FHB5 FHB4 FHB3 FHB2 FHB1 FHB0
Bit 76543210
Rd – – – – EFB3 EFB2 EFB1 EFB0
Table 27-5. Signature Row Addressing
Signature Byte Z-Pointer Address
Device Signature Byte 1 0x0000
Device Signature Byte 2 0x0002
Device Signature Byte 3 0x0004
RC Oscillator Calibration Byte 0x0001

278
ATmega48A/PA/88A/PA/168A/PA/328/P [DATASHEET]
8271G–AVR–02/2013
1. If there is no need for a Boot Loader update in the system, program the Boot Loader Lock bits to prevent
any Boot Loader software updates.
2. Keep the AVR RESET active (low) during periods of insufficient power supply voltage. This can be done by
enabling the internal Brown-out Detector (BOD) if the operating voltage matches the detection level. If not,
an external low VCC reset protection circuit can be used. If a reset occurs while a write operation is in prog-
ress, the write operation will be completed provided that the power supply voltage is sufficient.
3. Keep the AVR core in Power-down sleep mode during periods of low VCC. This will prevent the CPU from
attempting to decode and execute instructions, effectively protecting the SPMCSR Register and thus the
Flash from unintentional writes.
27.8.12 Programming Time for Flash when Using SPM
The calibrated RC Oscillator is used to time Flash accesses. Table 27-6 shows the typical programming time for
Flash accesses from the CPU.
Note: 1. Minimum and maximum programming time is per individual operation.
27.8.13 Simple Assembly Code Example for a Boot Loader
;-the routine writes one page of data from RAM to Flash
; the first data location in RAM is pointed to by the Y pointer
; the first data location in Flash is pointed to by the Z-pointer
;-error handling is not included
;-the routine must be placed inside the Boot space
; (at least the Do_spm sub routine). Only code inside NRWW section can
; be read during Self-Programming (Page Erase and Page Write).
;-registers used: r0, r1, temp1 (r16), temp2 (r17), looplo (r24),
; loophi (r25), spmcrval (r20)
; storing and restoring of registers is not included in the routine
; register usage can be optimized at the expense of code size
;-It is assumed that either the interrupt table is moved to the Boot
; loader section or that the interrupts are disabled.
.equ PAGESIZEB = PAGESIZE*2 ;PAGESIZEB is page size in BYTES, not words
.org SMALLBOOTSTART
Write_page:
; Page Erase
ldi spmcrval, (1<<PGERS) | (1<<SPMEN)
call Do_spm
; re-enable the RWW section
ldi spmcrval, (1<<RWWSRE) | (1<<SPMEN)
call Do_spm
; transfer data from RAM to Flash page buffer
ldi looplo, low(PAGESIZEB) ;init loop variable
ldi loophi, high(PAGESIZEB) ;not required for PAGESIZEB<=256
Wrloop:
ld r0, Y+
ld r1, Y+
ldi spmcrval, (1<<SPMEN)
call Do_spm
adiw ZH:ZL, 2
sbiw loophi:looplo, 2 ;use subi for PAGESIZEB<=256
Table 27-6. SPM Programming Time(1)
Symbol Min. Programming Time Max Programming Time
Flash write (Page Erase, Page Write, and
write Lock bits by SPM) 3.7ms 4.5ms

279
ATmega48A/PA/88A/PA/168A/PA/328/P [DATASHEET]
8271G–AVR–02/2013
brne Wrloop
; execute Page Write
subi ZL, low(PAGESIZEB) ;restore pointer
sbci ZH, high(PAGESIZEB) ;not required for PAGESIZEB<=256
ldi spmcrval, (1<<PGWRT) | (1<<SPMEN)
call Do_spm
; re-enable the RWW section
ldi spmcrval, (1<<RWWSRE) | (1<<SPMEN)
call Do_spm
; read back and check, optional
ldi looplo, low(PAGESIZEB) ;init loop variable
ldi loophi, high(PAGESIZEB) ;not required for PAGESIZEB<=256
subi YL, low(PAGESIZEB) ;restore pointer
sbci YH, high(PAGESIZEB)
Rdloop:
lpm r0, Z+
ld r1, Y+
cpse r0, r1
jmp Error
sbiw loophi:looplo, 1 ;use subi for PAGESIZEB<=256
brne Rdloop
; return to RWW section
; verify that RWW section is safe to read
Return:
in temp1, SPMCSR
sbrs temp1, RWWSB ; If RWWSB is set, the RWW section is not ready yet
ret
; re-enable the RWW section
ldi spmcrval, (1<<RWWSRE) | (1<<SPMEN)
call Do_spm
rjmp Return
Do_spm:
; check for previous SPM complete
Wait_spm:
in temp1, SPMCSR
sbrc temp1, SPMEN
rjmp Wait_spm
; input: spmcrval determines SPM action
; disable interrupts if enabled, store status
in temp2, SREG
cli
; check that no EEPROM write access is present
Wait_ee:
sbic EECR, EEPE
rjmp Wait_ee
; SPM timed sequence
out SPMCSR, spmcrval
spm
; restore SREG (to enable interrupts if originally enabled)
out SREG, temp2
ret

280
ATmega48A/PA/88A/PA/168A/PA/328/P [DATASHEET]
8271G–AVR–02/2013
27.8.14 ATmega88A and ATmega88PA Boot Loader Parameters
In Table 27-7 through Table 27-9, the parameters used in the description of the self programming are given.
Note: The different BOOTSZ Fuse configurations are shown in Figure 27-2 on page 272.
For details about these two section, see ”NRWW – No Read-While-Write Section” on page 270 and ”RWW – Read-While-
Write Section” on page 270
Note: 1. Z15:Z13: always ignored
Z0: should be zero for all SPM commands, byte select for the LPM instruction.
See ”Addressing the Flash During Self-Programming” on page 274 for details about the use of Z-pointer during Self-
Programming.
Table 27-7. Boot Size Configuration, ATmega88A/88PA
BOOTSZ1 BOOTSZ0
Boot
Size Pages
Application
Flash
Section
Boot
Loader
Flash
Section
End
Application
Section
Boot Reset Address (Start Boot Loader
Section)
1 1 128 words 4 0x000 - 0xF7F 0xF80 - 0xFFF 0xF7F 0xF80
1 0 256 words 8 0x000 - 0xEFF 0xF00 - 0xFFF 0xEFF 0xF00
0 1 512 words 16 0x000 - 0xDFF 0xE00 - 0xFFF 0xDFF 0xE00
0 0 1024 words 32 0x000 - 0xBFF 0xC00 - 0xFFF 0xBFF 0xC00
Table 27-8. Read-While-Write Limit, ATmega88A/88PA
Section Pages Address
Read-While-Write section (RWW) 96 0x000 - 0xBFF
No Read-While-Write section (NRWW) 32 0xC00 - 0xFFF
Table 27-9. Explanation of Different Variables used in Figure 27-3 and the Mapping to the Z-pointer, ATmega88A/88PA
Variable
Corresponding
Z-value(1) Description
PCMSB 11 Most significant bit in the Program Counter. (The Program Counter is
12 bits PC[11:0])
PAGE M SB 4 Most significant bit which is used to address the words within one
page (32 words in a page requires 5 bits PC [4:0]).
ZPCMSB Z12 Bit in Z-register that is mapped to PCMSB. Because Z0 is not used,
the ZPCMSB equals PCMSB + 1.
ZPAGEMSB Z5 Bit in Z-register that is mapped to PAGEMSB. Because Z0 is not
used, the ZPAGEMSB equals PAGEMSB + 1.
PCPAGE PC[11:5] Z12:Z6 Program counter page address: Page select, for page erase and
page write
PCWORD PC[4:0] Z5:Z1 Program counter word address: Word select, for filling temporary
buffer (must be zero during page write operation)

281
ATmega48A/PA/88A/PA/168A/PA/328/P [DATASHEET]
8271G–AVR–02/2013
27.8.15 ATmega168A and ATmega168PA Boot Loader Parameters
In Table 27-10 through Table 27-12, the parameters used in the description of the self programming are given.
Note: The different BOOTSZ Fuse configurations are shown in Figure 27-2 on page 272.
For details about these two section, see ”NRWW – No Read-While-Write Section” on page 270 and ”RWW – Read-While-
Write Section” on page 270
Note: 1. Z15:Z14: always ignored
Z0: should be zero for all SPM commands, byte select for the LPM instruction.
See ”Addressing the Flash During Self-Programming” on page 274 for details about the use of Z-pointer during Self-
Programming.
Table 27-10. Boot Size Configuration, ATmega168A/168PA
BOOTSZ1 BOOTSZ0
Boot
Size Pages
Application
Flash
Section
Boot
Loader
Flash
Section
End
Application
Section
Boot Reset Address (Start Boot
Loader Section)
1 1 128 words 2 0x0000 - 0x1F7F 0x1F80 - 0x1FFF 0x1F7F 0x1F80
1 0 256 words 4 0x0000 - 0x1EFF 0x1F00 - 0x1FFF 0x1EFF 0x1F00
0 1 512 words 8 0x0000 - 0x1DFF 0x1E00 - 0x1FFF 0x1DFF 0x1E00
0 0 1024 words 16 0x0000 - 0x1BFF 0x1C00 - 0x1FFF 0x1BFF 0x1C00
Table 27-11. Read-While-Write Limit, ATmega168A/168PA
Section Pages Address
Read-While-Write section (RWW) 112 0x0000 - 0x1BFF
No Read-While-Write section (NRWW) 16 0x1C00 - 0x1FFF
Table 27-12. Explanation of Different Variables used in Figure 27-3 and the Mapping to the Z-pointer,
ATmega168A/168PA
Variable
Corresponding
Z-value(1) Description
PCMSB 12 Most significant bit in the Program Counter. (The Program Counter
is 13 bits PC[12:0])
PAGE M SB 5 Most significant bit which is used to address the words within
one page (64 words in a page requires 6 bits PC [5:0])
ZPCMSB Z13 Bit in Z-register that is mapped to PCMSB. Because Z0 is not used,
the ZPCMSB equals PCMSB + 1.
ZPAGEMSB Z6 Bit in Z-register that is mapped to PAGEMSB. Because Z0 is not
used, the ZPAGEMSB equals PAGEMSB + 1.
PCPAGE PC[12:6] Z13:Z7 Program counter page address: Page select, for page erase and
page write
PCWORD PC[5:0] Z6:Z1 Program counter word address: Word select, for filling temporary
buffer (must be zero during page write operation)

282
ATmega48A/PA/88A/PA/168A/PA/328/P [DATASHEET]
8271G–AVR–02/2013
27.8.16 ATmega328 and ATmega328P Boot Loader Parameters
In Table 27-13 through Table 27-15, the parameters used in the description of the self programming are given.
Note: The different BOOTSZ Fuse configurations are shown in Figure 27-2 on page 272.
For details about these two section, see ”NRWW – No Read-While-Write Section” on page 270 and ”RWW – Read-While-
Write Section” on page 270.
Note: 1. Z15: always ignored
Z0: should be zero for all SPM commands, byte select for the LPM instruction.
See ”Addressing the Flash During Self-Programming” on page 274 for details about the use of Z-pointer during Self-
Programming.
Table 27-13. Boot Size Configuration, ATmega328/328P
BOOTSZ1 BOOTSZ0
Boot
Size Pages
Application
Flash
Section
Boot
Loader
Flash
Section
End
Application
Section
Boot Reset Address (Start Boot
Loader Section)
1 1 256 words 4 0x0000 - 0x3EFF 0x3F00 - 0x3FFF 0x3EFF 0x3F00
1 0 512 words 8 0x0000 - 0x3DFF 0x3E00 - 0x3FFF 0x3DFF 0x3E00
0 1 1024 words 16 0x0000 - 0x3BFF 0x3C00 - 0x3FFF 0x3BFF 0x3C00
0 0 2048 words 32 0x0000 - 0x37FF 0x3800 - 0x3FFF 0x37FF 0x3800
Table 27-14. Read-While-Write Limit, ATmega328/328P
Section Pages Address
Read-While-Write section (RWW) 224 0x0000 - 0x37FF
No Read-While-Write section (NRWW) 32 0x3800 - 0x3FFF
Table 27-15. Explanation of Different Variables used in Figure 27-3 and the Mapping to the Z-pointer, ATmega328/328P
Variable
Corresponding
Z-value(1) Description
PCMSB 13 Most significant bit in the Program Counter. (The Program Counter
is 14 bits PC[13:0])
PAGE M SB 5 Most significant bit which is used to address the words within
one page (64 words in a page requires 6 bits PC [5:0])
ZPCMSB Z14 Bit in Z-register that is mapped to PCMSB. Because Z0 is not used,
the ZPCMSB equals PCMSB + 1.
ZPAGEMSB Z6 Bit in Z-register that is mapped to PAGEMSB. Because Z0 is not
used, the ZPAGEMSB equals PAGEMSB + 1.
PCPAGE PC[13:6] Z14:Z7 Program counter page address: Page select, for page erase and
page write
PCWORD PC[5:0] Z6:Z1 Program counter word address: Word select, for filling temporary
buffer (must be zero during page write operation)

283
ATmega48A/PA/88A/PA/168A/PA/328/P [DATASHEET]
8271G–AVR–02/2013
27.9 Register Description
27.9.1 SPMCSR – Store Program Memory Control and Status Register
The Store Program Memory Control and Status Register contains the control bits needed to control the Boot
Loader operations.
• Bit 7 – SPMIE: SPM Interrupt Enable
When the SPMIE bit is written to one, and the I-bit in the Status Register is set (one), the SPM ready interrupt will
be enabled. The SPM ready Interrupt will be executed as long as the SPMEN bit in the SPMCSR Register is
cleared.
• Bit 6 – RWWSB: Read-While-Write Section Busy
When a Self-Programming (Page Erase or Page Write) operation to the RWW section is initiated, the RWWSB will
be set (one) by hardware. When the RWWSB bit is set, the RWW section cannot be accessed. The RWWSB bit
will be cleared if the RWWSRE bit is written to one after a Self-Programming operation is completed. Alternatively
the RWWSB bit will automatically be cleared if a page load operation is initiated.
• Bit 5 – SIGRD: Signature Row Read
If this bit is written to one at the same time as SPMEN, the next LPM instruction within three clock cycles will read
a byte from the signature row into the destination register. see ”Reading the Signature Row from Software” on
page 277 for details. An SPM instruction within four cycles after SIGRD and SPMEN are set will have no effect.
This operation is reserved for future use and should not be used.
• Bit 4 – RWWSRE: Read-While-Write Section Read Enable
When programming (Page Erase or Page Write) to the RWW section, the RWW section is blocked for reading (the
RWWSB will be set by hardware). To re-enable the RWW section, the user software must wait until the program-
ming is completed (SPMEN will be cleared). Then, if the RWWSRE bit is written to one at the same time as
SPMEN, the next SPM instruction within four clock cycles re-enables the RWW section. The RWW section cannot
be re-enabled while the Flash is busy with a Page Erase or a Page Write (SPMEN is set). If the RWWSRE bit is
written while the Flash is being loaded, the Flash load operation will abort and the data loaded will be lost.
• Bit 3 – BLBSET: Boot Lock Bit Set
If this bit is written to one at the same time as SPMEN, the next SPM instruction within four clock cycles sets Boot
Lock bits and Memory Lock bits, according to the data in R0. The data in R1 and the address in the Z-pointer are
ignored. The BLBSET bit will automatically be cleared upon completion of the Lock bit set, or if no SPM instruction
is executed within four clock cycles.
An LPM instruction within three cycles after BLBSET and SPMEN are set in the SPMCSR Register, will read either
the Lock bits or the Fuse bits (depending on Z0 in the Z-pointer) into the destination register. See ”Reading the
Fuse and Lock Bits from Software” on page 276 for details.
• Bit 2 – PGWRT: Page Write
If this bit is written to one at the same time as SPMEN, the next SPM instruction within four clock cycles executes
Page Write, with the data stored in the temporary buffer. The page address is taken from the high part of the Z-
pointer. The data in R1 and R0 are ignored. The PGWRT bit will auto-clear upon completion of a Page Write, or if
no SPM instruction is executed within four clock cycles. The CPU is halted during the entire Page Write operation if
the NRWW section is addressed.
Bit 7 6 5 4 3 2 1 0
0x37 (0x57) SPMIE RWWSB SIGRD RWWSRE BLBSET PGWRT PGERS SPMEN SPMCSR
Read/Write R/W R R/W R/W R/W R/W R/W R/W
Initial Value 0 0 0 0 0 0 0 0

284
ATmega48A/PA/88A/PA/168A/PA/328/P [DATASHEET]
8271G–AVR–02/2013
• Bit 1 – PGERS: Page Erase
If this bit is written to one at the same time as SPMEN, the next SPM instruction within four clock cycles executes
Page Erase. The page address is taken from the high part of the Z-pointer. The data in R1 and R0 are ignored. The
PGERS bit will auto-clear upon completion of a Page Erase, or if no SPM instruction is executed within four clock
cycles. The CPU is halted during the entire Page Write operation if the NRWW section is addressed.
• Bit 0 – SPMEN: Store Program Memory
This bit enables the SPM instruction for the next four clock cycles. If written to one together with either RWWSRE,
BLBSET, PGWRT or PGERS, the following SPM instruction will have a special meaning, see description above. If
only SPMEN is written, the following SPM instruction will store the value in R1:R0 in the temporary page buffer
addressed by the Z-pointer. The LSB of the Z-pointer is ignored. The SPMEN bit will auto-clear upon completion of
an SPM instruction, or if no SPM instruction is executed within four clock cycles. During Page Erase and Page
Write, the SPMEN bit remains high until the operation is completed.
Writing any other combination than “10001”, “01001”, “00101”, “00011” or “00001” in the lower five bits will have no
effect.

285
ATmega48A/PA/88A/PA/168A/PA/328/P [DATASHEET]
8271G–AVR–02/2013
28. Memory Programming
28.1 Program And Data Memory Lock Bits
The ATmega 48A/48PA provides two Lock bits and the ATmega88A/88PA/168A/168PA/328/328Pprovides six
Lock bits. These can be left unprogrammed (“1”) or can be programmed (“0”) to obtain the additional features listed
in Table 28-2. The Lock bits can only be erased to “1” with the Chip Erase command.
The ATmega 48A/48PA has no separate Boot Loader section, and the SPM instruction is enabled for the whole
Flash if the SELFPRGEN fuse is programmed (“0”). Otherwise the SPM instruction is disabled.
Notes: 1. “1” means unprogrammed, “0” means programmed.
2. Only on ATmega88A/88PA/168A/168PA/328/328P.
Notes: 1. Program the Fuse bits and Boot Lock bits before programming the LB1 and LB2.
2. “1” means unprogrammed, “0” means programmed
Table 28-1. Lock Bit Byte(1)
Lock Bit Byte Bit No Description Default Value
7 – 1 (unprogrammed)
6 – 1 (unprogrammed)
BLB12(2) 5 Boot Lock bit 1 (unprogrammed)
BLB11(2) 4 Boot Lock bit 1 (unprogrammed)
BLB02(2) 3 Boot Lock bit 1 (unprogrammed)
BLB01(2) 2 Boot Lock bit 1 (unprogrammed)
LB2 1 Lock bit 1 (unprogrammed)
LB1 0 Lock bit 1 (unprogrammed)
Table 28-2. Lock Bit Protection Modes(1)(2)
Memory Lock Bits Protection Type
LB Mode LB2 LB1
1 1 1 No memory lock features enabled.
210
Further programming of the Flash and EEPROM is disabled in
Parallel and Serial Programming mode. The Fuse bits are
locked in both Serial and Parallel Programming mode.(1)
300
Further programming and verification of the Flash and EEPROM
is disabled in Parallel and Serial Programming mode. The Boot
Lock bits and Fuse bits are locked in both Serial and Parallel
Programming mode.(1)

286
ATmega48A/PA/88A/PA/168A/PA/328/P [DATASHEET]
8271G–AVR–02/2013
Notes: 1. Program the Fuse bits and Boot Lock bits before programming the LB1 and LB2.
2. “1” means unprogrammed, “0” means programmed
28.2 Fuse Bits
The ATmega48A/PA/88A/PA/168A/PA/328/P has three Fuse bytes. Table 28-4 - Table 28-9 on page 288 describe
briefly the functionality of all the fuses and how they are mapped into the Fuse bytes. Note that the fuses are read
as logical zero, “0”, if they are programmed.
Table 28-3. Lock Bit Protection Modes(1)(2). Only ATmega88A/88PA/168A/168PA/328/328P.
BLB0 Mode BLB02 BLB01
111
No restrictions for SPM or LPM accessing the Application
section.
2 1 0 SPM is not allowed to write to the Application section.
300
SPM is not allowed to write to the Application section, and LPM
executing from the Boot Loader section is not allowed to read
from the Application section. If Interrupt Vectors are placed in
the Boot Loader section, interrupts are disabled while executing
from the Application section.
401
LPM executing from the Boot Loader section is not allowed to
read from the Application section. If Interrupt Vectors are placed
in the Boot Loader section, interrupts are disabled while
executing from the Application section.
BLB1 Mode BLB12 BLB11
111
No restrictions for SPM or LPM accessing the Boot Loader
section.
2 1 0 SPM is not allowed to write to the Boot Loader section.
300
SPM is not allowed to write to the Boot Loader section, and LPM
executing from the Application section is not allowed to read
from the Boot Loader section. If Interrupt Vectors are placed in
the Application section, interrupts are disabled while executing
from the Boot Loader section.
401
LPM executing from the Application section is not allowed to
read from the Boot Loader section. If Interrupt Vectors are
placed in the Application section, interrupts are disabled while
executing from the Boot Loader section.
Table 28-4. Extended Fuse Byte for ATmega 48A/48PA
Extended Fuse Byte Bit No Description Default Value
–7– 1
–6– 1
–5– 1
–4– 1
–3– 1
–2– 1
–1– 1
SELFPRGEN 0 Self Programming Enable 1 (unprogrammed)

287
ATmega48A/PA/88A/PA/168A/PA/328/P [DATASHEET]
8271G–AVR–02/2013
Note: 1. The default value of BOOTSZ[1:0] results in maximum Boot Size. See ”Pin Name Mapping” on page 291.
Note: 1. See Table 29-17 on page 312 for BODLEVEL Fuse decoding.
Table 28-5. Extended Fuse Byte for ATmega88A/88PA/168A/168PA
Extended Fuse Byte Bit No Description Default Value
–7– 1
–6– 1
–5– 1
–4– 1
–3– 1
BOOTSZ1 2
Select Boot Size
(see
Table 27-7 on page 280 and
Table 27-10 on page 281
for details)
0 (programmed)(1)
BOOTSZ0 1
Select Boot Size
(see
Table 27-7 on page 280 and
Table 27-10 on page 281
for details)
0 (programmed)(1)
BOOTRST 0 Select Reset Vector 1 (unprogrammed)
Table 28-6. Extended Fuse Byte for ATmega328/328P
Extended Fuse Byte Bit No Description Default Value
–7– 1
–6– 1
–5– 1
–4– 1
–3– 1
BODLEVEL2(1) 2 Brown-out Detector trigger level 1 (unprogrammed)
BODLEVEL1(1) 1 Brown-out Detector trigger level 1 (unprogrammed)
BODLEVEL0(1) 0 Brown-out Detector trigger level 1 (unprogrammed)
Table 28-7. Fuse High Byte for ATmega48A/48PA/88A/88PA/168A/168PA
High Fuse Byte Bit No Description Default Value
RSTDISBL(1) 7 External Reset Disable 1 (unprogrammed)
DWEN 6 debugWIRE Enable 1 (unprogrammed)
SPIEN(2) 5Enable Serial Program and Data
Downloading
0 (programmed, SPI
programming enabled)
WDTON(3) 4 Watchdog Timer Always On 1 (unprogrammed)
EESAVE 3 EEPROM memory is preserved
through the Chip Erase
1 (unprogrammed),
EEPROM not reserved

288
ATmega48A/PA/88A/PA/168A/PA/328/P [DATASHEET]
8271G–AVR–02/2013
Notes: 1. See ”Alternate Functions of Port C” on page 86 for description of RSTDISBL Fuse.
2. The SPIEN Fuse is not accessible in serial programming mode.
3. See ”WDTCSR – Watchdog Timer Control Register” on page 54 for details.
4. See Table 29-17 on page 312 for BODLEVEL Fuse decoding.
Notes: 1. See ”Alternate Functions of Port C” on page 86 for description of RSTDISBL Fuse.
2. The SPIEN Fuse is not accessible in serial programming mode.
3. See ”WDTCSR – Watchdog Timer Control Register” on page 54 for details.
4. The default value of BOOTSZ[1:0] results in maximum Boot Size. See ”Pin Name Mapping” on page 291.
BODLEVEL2(4) 2 Brown-out Detector trigger level 1 (unprogrammed)
BODLEVEL1(4) 1 Brown-out Detector trigger level 1 (unprogrammed)
BODLEVEL0(4) 0 Brown-out Detector trigger level 1 (unprogrammed)
Table 28-8. Fuse High Byte for ATmega328/328P
High Fuse Byte Bit No Description Default Value
RSTDISBL(1) 7 External Reset Disable 1 (unprogrammed)
DWEN 6 debugWIRE Enable 1 (unprogrammed)
SPIEN(2) 5Enable Serial Program and
Data Downloading
0 (programmed, SPI
programming enabled)
WDTON(3) 4 Watchdog Timer Always On 1 (unprogrammed)
EESAVE 3
EEPROM memory is
preserved through the Chip
Erase
1 (unprogrammed), EEPROM
not reserved
BOOTSZ1 2
Select Boot Size
(see
Table 27-7 on page 280,
Table 27-10 on page 281 and
Table 27-13 on page 282
for details)
0 (programmed)(4)
BOOTSZ0 1
Select Boot Size
(see
Table 27-7 on page 280,
Table 27-10 on page 281 and
Table 27-13 on page 282
for details)
0 (programmed)(4)
BOOTRST 0 Select Reset Vector 1 (unprogrammed)
Table 28-9. Fuse Low Byte
Low Fuse Byte Bit No Description Default Value
CKDIV8(4) 7 Divide clock by 8 0 (programmed)
CKOUT(3) 6 Clock output 1 (unprogrammed)
SUT1 5 Select start-up time 1 (unprogrammed)(1)
SUT0 4 Select start-up time 0 (programmed)(1)
CKSEL3 3 Select Clock source 0 (programmed)(2)
Table 28-7. Fuse High Byte for ATmega48A/48PA/88A/88PA/168A/168PA (Continued)
High Fuse Byte Bit No Description Default Value

289
ATmega48A/PA/88A/PA/168A/PA/328/P [DATASHEET]
8271G–AVR–02/2013
Note: 1. The default value of SUT1...0 results in maximum start-up time for the default clock source. See Table 9-12 on
page 32 for details.
2. The default setting of CKSEL3...0 results in internal RC Oscillator @ 8MHz. See Table 9-11 on page 32 for details.
3. The CKOUT Fuse allows the system clock to be output on PORTB0. See ”Clock Output Buffer” on page 34 for
details.
4. See ”System Clock Prescaler” on page 34 for details.
The status of the Fuse bits is not affected by Chip Erase. Note that the Fuse bits are locked if Lock bit1 (LB1) is
programmed. Program the Fuse bits before programming the Lock bits.
28.2.1 Latching of Fuses
The fuse values are latched when the device enters programming mode and changes of the fuse values will have
no effect until the part leaves Programming mode. This does not apply to the EESAVE Fuse which will take effect
once it is programmed. The fuses are also latched on Power-up in Normal mode.
28.3 Signature Bytes
All Atmel microcontrollers have a three-byte signature code which identifies the device. This code can be read in
both serial and parallel mode, also when the device is locked. The three bytes reside in a separate address space.
For the ATmega48A/PA/88A/PA/168A/PA/328/P the signature bytes are given in Table 28-10.
28.4 Calibration Byte
The ATmega48A/PA/88A/PA/168A/PA/328/P has a byte calibration value for the Internal RC Oscillator. This byte
resides in the high byte of address 0x000 in the signature address space. During reset, this byte is automatically
written into the OSCCAL Register to ensure correct frequency of the calibrated RC Oscillator.
CKSEL2 2 Select Clock source 0 (programmed)(2)
CKSEL1 1 Select Clock source 1 (unprogrammed)(2)
CKSEL0 0 Select Clock source 0 (programmed)(2)
Table 28-9. Fuse Low Byte (Continued)
Low Fuse Byte Bit No Description Default Value
Table 28-10. Device ID
Part
Signature Bytes Address
0x000 0x001 0x002
ATmega48A 0x1E 0x92 0x05
ATmega48PA 0x1E 0x92 0x0A
ATmega88A 0x1E 0x93 0x0A
ATmega88PA 0x1E 0x93 0x0F
ATmega168A 0x1E 0x94 0x06
ATmega168PA 0x1E 0x94 0x0B
ATmega328 0x1E 0x95 0x14
ATmega328P 0x1E 0x95 0x0F

290
ATmega48A/PA/88A/PA/168A/PA/328/P [DATASHEET]
8271G–AVR–02/2013
28.5 Page Size
28.6 Parallel Programming Parameters, Pin Mapping, and Commands
This section describes how to parallel program and verify Flash Program memory, EEPROM Data memory, Mem-
ory Lock bits, and Fuse bits in the ATmega48A/PA/88A/PA/168A/PA/328/P. Pulses are assumed to be at least 250
ns unless otherwise noted.
28.6.1 Signal Names
In this section, some pins of the ATmega48A/PA/88A/PA/168A/PA/328/P are referenced by signal names describ-
ing their functionality during parallel programming, see Figure 28-1 and Table 28-13. Pins not described in the
following table are referenced by pin names.
Table 28-11. No. of Words in a Page and No. of Pages in the Flash
Device Flash Size Page Size PCWORD
No. of
Pages PCPAGE PCMSB
ATmega48A 2K words
(4Kbytes) 32 words PC[4:0] 64 PC[10:5] 10
ATm eg a4 8 PA 2K words
(4Kbytes) 32 words PC[4:0] 64 PC[10:5] 10
ATmega88A 4K words
(8Kbytes) 32 words PC[4:0] 128 PC[11:5] 11
ATm eg a8 8 PA 4K words
(8Kbytes) 32 words PC[4:0] 128 PC[11:5] 11
ATmega168A 8K words
(16Kbytes) 64 words PC[5:0] 128 PC[12:6] 12
ATmega168PA 8K words
(16Kbytes) 64 words PC[5:0] 128 PC[12:6] 12
ATmega328 16K words
(32Kbytes) 64 words PC[5:0] 256 PC[13:6] 13
ATmega328P 16K words
(32Kbytes) 64 words PC[5:0] 256 PC[13:6] 13
Table 28-12. No. of Words in a Page and No. of Pages in the EEPROM
Device
EEPROM
Size
Page
Size PCWORD
No. of
Pages PCPAGE EEAMSB
ATmega48A 256bytes 4bytes EEA[1:0] 64 EEA[7:2] 7
ATmega48PA 256bytes 4bytes EEA[1:0] 64 EEA[7:2] 7
ATmega88A 512bytes 4bytes EEA[1:0] 128 EEA[8:2] 8
ATmega88PA 512bytes 4bytes EEA[1:0] 128 EEA[8:2] 8
ATmega168A 512bytes 4bytes EEA[1:0] 128 EEA[8:2] 8
ATmega168PA 512bytes 4bytes EEA[1:0] 128 EEA[8:2] 8
ATmega328 1Kbytes 4bytes EEA[1:0] 256 EEA[9:2] 9
ATmega328P 1Kbytes 4bytes EEA[1:0] 256 EEA[9:2] 9

291
ATmega48A/PA/88A/PA/168A/PA/328/P [DATASHEET]
8271G–AVR–02/2013
The XA1/XA0 pins determine the action executed when the XTAL1 pin is given a positive pulse. The bit coding is
shown in Table 28-15.
When pulsing WR or OE, the command loaded determines the action executed. The different Commands are
shown in Table 28-16.
Figure 28-1. Parallel Programming
Note: VCC - 0.3V < AVCC < VCC + 0.3V, however, AVCC should always be within 4.5 - 5.5V
Table 28-13. Pin Name Mapping
Signal Name in
Programming Mode Pin Name I/O Function
RDY/BSY PD1 O 0: Device is busy programming, 1: Device is
ready for new command
OE PD2 I Output Enable (Active low)
WR PD3 I Write Pulse (Active low)
BS1 PD4 I Byte Select 1 (“0” selects Low byte, “1” selects
High byte)
XA0 PD5 I XTAL Action Bit 0
XA1 PD6 I XTAL Action Bit 1
PAGE L PD 7 I Program memory and EEPROM Data Page
Load
BS2 PC2 I Byte Select 2 (“0” selects Low byte, “1” selects
2’nd High byte)
DATA {PC[1:0]: PB[5:0]} I/O Bi-directional Data bus (Output when OE is low)
VCC
GND
XTAL1
PD1
PD2
PD3
PD4
PD5
PD6
PC[1:0]:PB[5:0]
DATA
RESET
PD7
+12 V
BS1
XA0
XA1
OE
RDY/BSY
PAGEL
PC2
WR
BS2
AVCC
+4.5 - 5.5V
+4.5 - 5.5V

292
ATmega48A/PA/88A/PA/168A/PA/328/P [DATASHEET]
8271G–AVR–02/2013
28.7 Parallel Programming
28.7.1 Enter Programming Mode
The following algorithm puts the device in Parallel (High-voltage) Programming mode:
1. Set Prog_enable pins listed in Table 28-14 on page 292 to “0000”, RESET pin to 0V and VCC to 0V.
2. Apply 4.5 - 5.5V between VCC and GND.
Ensure that VCC reaches at least 1.8V within the next 20 µs.
3. Wait 20 - 60 µs, and apply 11.5 - 12.5V to RESET.
4. Keep the Prog_enable pins unchanged for at least 10µs after the High-voltage has been applied to ensure
the Prog_enable Signature has been latched.
5. Wait at least 300 µs before giving any parallel programming commands.
6. Exit Programming mode by power the device down or by bringing RESET pin to 0V.
Table 28-14. Pin Values Used to Enter Programming Mode
Pin Symbol Value
PAGEL Prog_enable[3] 0
XA1 Prog_enable[2] 0
XA0 Prog_enable[1] 0
BS1 Prog_enable[0] 0
Table 28-15. XA1 and XA0 Coding
XA1 XA0 Action when XTAL1 is Pulsed
0 0 Load Flash or EEPROM Address (High or low address byte determined by BS1).
0 1 Load Data (High or Low data byte for Flash determined by BS1).
1 0 Load Command
1 1 No Action, Idle
Table 28-16. Command Byte Bit Coding
Command Byte Command Executed
1000 0000 Chip Erase
0100 0000 Write Fuse bits
0010 0000 Write Lock bits
0001 0000 Write Flash
0001 0001 Write EEPROM
0000 1000 Read Signature Bytes and Calibration byte
0000 0100 Read Fuse and Lock bits
0000 0010 Read Flash
0000 0011 Read EEPROM

293
ATmega48A/PA/88A/PA/168A/PA/328/P [DATASHEET]
8271G–AVR–02/2013
If the rise time of the VCC is unable to fulfill the requirements listed above, the following alternative algorithm can be
used.
1. Set Prog_enable pins listed in Table 28-14 on page 292 to “0000”, RESET pin to 0V and VCC to 0V.
2. Apply 4.5 - 5.5V between VCC and GND.
3. Monitor VCC, and as soon as VCC reaches 0.9 - 1.1V, apply 11.5 - 12.5V to RESET.
4. Keep the Prog_enable pins unchanged for at least 10µs after the High-voltage has been applied to ensure
the Prog_enable Signature has been latched.
5. Wait until VCC actually reaches 4.5 -5.5V before giving any parallel programming commands.
6. Exit Programming mode by power the device down or by bringing RESET pin to 0V.
28.7.2 Considerations for Efficient Programming
The loaded command and address are retained in the device during programming. For efficient programming, the
following should be considered.
• The command needs only be loaded once when writing or reading multiple memory locations.
• Skip writing the data value 0xFF, that is the contents of the entire EEPROM (unless the EESAVE Fuse is
programmed) and Flash after a Chip Erase.
• Address high byte needs only be loaded before programming or reading a new 256 word window in Flash or 256
byte EEPROM. This consideration also applies to Signature bytes reading.
28.7.3 Chip Erase
The Chip Erase will erase the Flash and EEPROM(1) memories plus Lock bits. The Lock bits are not reset until the
program memory has been completely erased. The Fuse bits are not changed. A Chip Erase must be performed
before the Flash and/or EEPROM are reprogrammed.
Note: 1. The EEPRPOM memory is preserved during Chip Erase if the EESAVE Fuse is programmed.
Load Command “Chip Erase”
1. Set XA1, XA0 to “10”. This enables command loading.
2. Set BS1 to “0”.
3. Set DATA to “1000 0000”. This is the command for Chip Erase.
4. Give XTAL1 a positive pulse. This loads the command.
5. Give WR a negative pulse. This starts the Chip Erase. RDY/BSY goes low.
6. Wait until RDY/BSY goes high before loading a new command.
28.7.4 Programming the Flash
The Flash is organized in pages, see Table 28-11 on page 290. When programming the Flash, the program data is
latched into a page buffer. This allows one page of program data to be programmed simultaneously. The following
procedure describes how to program the entire Flash memory:
A. Load Command “Write Flash”
1. Set XA1, XA0 to “10”. This enables command loading.
2. Set BS1 to “0”.
3. Set DATA to “0001 0000”. This is the command for Write Flash.
4. Give XTAL1 a positive pulse. This loads the command.
B. Load Address Low byte
1. Set XA1, XA0 to “00”. This enables address loading.
2. Set BS1 to “0”. This selects low address.
3. Set DATA = Address low byte (0x00 - 0xFF).

294
ATmega48A/PA/88A/PA/168A/PA/328/P [DATASHEET]
8271G–AVR–02/2013
4. Give XTAL1 a positive pulse. This loads the address low byte.
C. Load Data Low Byte
1. Set XA1, XA0 to “01”. This enables data loading.
2. Set DATA = Data low byte (0x00 - 0xFF).
3. Give XTAL1 a positive pulse. This loads the data byte.
D. Load Data High Byte
1. Set BS1 to “1”. This selects high data byte.
2. Set XA1, XA0 to “01”. This enables data loading.
3. Set DATA = Data high byte (0x00 - 0xFF).
4. Give XTAL1 a positive pulse. This loads the data byte.
E. Latch Data
1. Set BS1 to “1”. This selects high data byte.
2. Give PAGEL a positive pulse. This latches the data bytes. (See Figure 28-3 for signal waveforms)
F. Repeat B through E until the entire buffer is filled or until all data within the page is loaded.
While the lower bits in the address are mapped to words within the page, the higher bits address the pages within
the FLASH. This is illustrated in Figure 28-2 on page 295. Note that if less than eight bits are required to address
words in the page (pagesize < 256), the most significant bit(s) in the address low byte are used to address the
page when performing a Page Write.
G. Load Address High byte
1. Set XA1, XA0 to “00”. This enables address loading.
2. Set BS1 to “1”. This selects high address.
3. Set DATA = Address high byte (0x00 - 0xFF).
4. Give XTAL1 a positive pulse. This loads the address high byte.
H. Program Page
1. Give WR a negative pulse. This starts programming of the entire page of data. RDY/BSY goes low.
2. Wait until RDY/BSY goes high (See Figure 28-3 for signal waveforms).
I. Repeat B through H until the entire Flash is programmed or until all data has been programmed.
J. End Page Programming
1. 1. Set XA1, XA0 to “10”. This enables command loading.
2. Set DATA to “0000 0000”. This is the command for No Operation.
3. Give XTAL1 a positive pulse. This loads the command, and the internal write signals are reset.

295
ATmega48A/PA/88A/PA/168A/PA/328/P [DATASHEET]
8271G–AVR–02/2013
Figure 28-2. Addressing the Flash Which is Organized in Pages(1)
Note: 1. PCPAGE and PCWORD are listed in Table 28-11 on page 290.
Figure 28-3. Programming the Flash Waveforms(1)
Note: 1. “XX” is don’t care. The letters refer to the programming description above.
28.7.5 Programming the EEPROM
The EEPROM is organized in pages, see Table 28-12 on page 290. When programming the EEPROM, the pro-
gram data is latched into a page buffer. This allows one page of data to be programmed simultaneously. The
programming algorithm for the EEPROM data memory is as follows (refer to ”Programming the Flash” on page 293
for details on Command, Address and Data loading):
1. A: Load Command “0001 0001”.
2. G: Load Address High Byte (0x00 - 0xFF).
3. B: Load Address Low Byte (0x00 - 0xFF).
4. C: Load Data (0x00 - 0xFF).
5. E: Latch data (give PAGEL a positive pulse).
K: Repeat 3 through 5 until the entire buffer is filled.
PROGRAM MEMORY
WORD ADDRESS
WITHIN A PAGE
PAGE ADDRESS
WITHIN THE FLASH
INSTRUCTION WORD
PAG E PCWORD[PAGEMSB:0]:
00
01
02
PAGEEND
PAG E
PCWORDPCPAGE
PCMSB PAGEMSB
PROGRAM
COUNTER
RDY/BSY
WR
OE
RESET +12V
PAGEL
BS2
0x10 ADDR. LOW ADDR. HIGH
DATA DATA L O W DATA H I G H ADDR. LOW DATA LOW DATA HIGH
XA1
XA0
BS1
XTAL1
XX XX XX
ABCDEB C DEGH
F

296
ATmega48A/PA/88A/PA/168A/PA/328/P [DATASHEET]
8271G–AVR–02/2013
L: Program EEPROM page
1. Set BS1 to “0”.
2. Give WR a negative pulse. This starts programming of the EEPROM page. RDY/BSY goes low.
3. Wait until to RDY/BSY goes high before programming the next page (See Figure 28-4 for signal
waveforms).
Figure 28-4. Programming the EEPROM Waveforms
28.7.6 Reading the Flash
The algorithm for reading the Flash memory is as follows (refer to ”Programming the Flash” on page 293 for details
on Command and Address loading):
1. A: Load Command “0000 0010”.
2. G: Load Address High Byte (0x00 - 0xFF).
3. B: Load Address Low Byte (0x00 - 0xFF).
4. Set OE to “0”, and BS1 to “0”. The Flash word low byte can now be read at DATA.
5. Set BS1 to “1”. The Flash word high byte can now be read at DATA.
6. Set OE to “1”.
28.7.7 Reading the EEPROM
The algorithm for reading the EEPROM memory is as follows (refer to ”Programming the Flash” on page 293 for
details on Command and Address loading):
1. A: Load Command “0000 0011”.
2. G: Load Address High Byte (0x00 - 0xFF).
3. B: Load Address Low Byte (0x00 - 0xFF).
4. Set OE to “0”, and BS1 to “0”. The EEPROM Data byte can now be read at DATA.
5. Set OE to “1”.
28.7.8 Programming the Fuse Low Bits
The algorithm for programming the Fuse Low bits is as follows (refer to ”Programming the Flash” on page 293 for
details on Command and Data loading):
1. A: Load Command “0100 0000”.
2. C: Load Data Low Byte. Bit n = “0” programs and bit n = “1” erases the Fuse bit.
RDY/BSY
WR
OE
RESET +12V
PAGEL
BS2
0x11 ADDR. HIGH
DATA ADDR. LOW DATA ADDR. LOW DATA XX
XA1
XA0
BS1
XTAL1
XX
AGBCEB C EL
K

297
ATmega48A/PA/88A/PA/168A/PA/328/P [DATASHEET]
8271G–AVR–02/2013
3. Give WR a negative pulse and wait for RDY/BSY to go high.
28.7.9 Programming the Fuse High Bits
The algorithm for programming the Fuse High bits is as follows (refer to ”Programming the Flash” on page 293 for
details on Command and Data loading):
1. A: Load Command “0100 0000”.
2. C: Load Data Low Byte. Bit n = “0” programs and bit n = “1” erases the Fuse bit.
3. Set BS1 to “1” and BS2 to “0”. This selects high data byte.
4. Give WR a negative pulse and wait for RDY/BSY to go high.
5. Set BS1 to “0”. This selects low data byte.
28.7.10 Programming the Extended Fuse Bits
The algorithm for programming the Extended Fuse bits is as follows (refer to ”Programming the Flash” on page 293
for details on Command and Data loading):
1. 1. A: Load Command “0100 0000”.
2. 2. C: Load Data Low Byte. Bit n = “0” programs and bit n = “1” erases the Fuse bit.
3. 3. Set BS1 to “0” and BS2 to “1”. This selects extended data byte.
4. 4. Give WR a negative pulse and wait for RDY/BSY to go high.
5. 5. Set BS2 to “0”. This selects low data byte.
Figure 28-5. Programming the FUSES Waveforms
28.7.11 Programming the Lock Bits
The algorithm for programming the Lock bits is as follows (refer to ”Programming the Flash” on page 293 for details
on Command and Data loading):
1. A: Load Command “0010 0000”.
2. C: Load Data Low Byte. Bit n = “0” programs the Lock bit. If LB mode 3 is programmed (LB1 and LB2 is pro-
grammed), it is not possible to program the Boot Lock bits by any External Programming mode.
3. Give WR a negative pulse and wait for RDY/BSY to go high.
RDY/BSY
WR
OE
RESET +12V
PAGEL
0x40
DATA
DATA XX
XA1
XA0
BS1
XTAL1
AC
0x40 DATA XX
AC
Write Fuse Low byte Write Fuse high byte
0x40 DATA XX
AC
Write Extended Fuse byte
BS2

298
ATmega48A/PA/88A/PA/168A/PA/328/P [DATASHEET]
8271G–AVR–02/2013
The Lock bits can only be cleared by executing Chip Erase.
28.7.12 Reading the Fuse and Lock Bits
The algorithm for reading the Fuse and Lock bits is as follows (refer to ”Programming the Flash” on page 293 for
details on Command loading):
1. A: Load Command “0000 0100”.
2. Set OE to “0”, BS2 to “0” and BS1 to “0”. The status of the Fuse Low bits can now be read at DATA (“0”
means programmed).
3. Set OE to “0”, BS2 to “1” and BS1 to “1”. The status of the Fuse High bits can now be read at DATA (“0”
means programmed).
4. Set OE to “0”, BS2 to “1”, and BS1 to “0”. The status of the Extended Fuse bits can now be read at DATA
(“0” means programmed).
5. Set OE to “0”, BS2 to “0” and BS1 to “1”. The status of the Lock bits can now be read at DATA (“0” means
programmed).
6. Set OE to “1”.
Figure 28-6. Mapping Between BS1, BS2 and the Fuse and Lock Bits During Read
28.7.13 Reading the Signature Bytes
The algorithm for reading the Signature bytes is as follows (refer to ”Programming the Flash” on page 293 for
details on Command and Address loading):
1. A: Load Command “0000 1000”.
2. B: Load Address Low Byte (0x00 - 0x02).
3. Set OE to “0”, and BS1 to “0”. The selected Signature byte can now be read at DATA.
4. Set OE to “1”.
28.7.14 Reading the Calibration Byte
The algorithm for reading the Calibration byte is as follows (refer to ”Programming the Flash” on page 293 for
details on Command and Address loading):
1. A: Load Command “0000 1000”.
2. B: Load Address Low Byte, 0x00.
3. Set OE to “0”, and BS1 to “1”. The Calibration byte can now be read at DATA.
4. Set OE to “1”.
Lock Bits 0
1
BS2
Fuse High Byte
0
1
BS1
DATA
Fuse Low Byte 0
1
BS2
Extended Fuse Byte

299
ATmega48A/PA/88A/PA/168A/PA/328/P [DATASHEET]
8271G–AVR–02/2013
28.7.15 Parallel Programming Characteristics
For characteristics of the Parallel Programming, see ”Parallel Programming Characteristics” on page 318.
28.8 Serial Downloading
Both the Flash and EEPROM memory arrays can be programmed using the serial SPI bus while RESET is pulled
to GND. The serial interface consists of pins SCK, MOSI (input) and MISO (output). After RESET is set low, the
Programming Enable instruction needs to be executed first before program/erase operations can be executed.
NOTE, in Table 28-17 on page 299, the pin mapping for SPI programming is listed. Not all parts use the SPI pins
dedicated for the internal SPI interface.
Figure 28-7. Serial Programming and Verify(1)
Notes: 1. If the device is clocked by the internal Oscillator, it is no need to connect a clock source to the XTAL1 pin.
2. VCC - 0.3V < AVCC < VCC + 0.3V, however, AVCC should always be within 1.8 - 5.5V
When programming the EEPROM, an auto-erase cycle is built into the self-timed programming operation (in the
Serial mode ONLY) and there is no need to first execute the Chip Erase instruction. The Chip Erase operation
turns the content of every memory location in both the Program and EEPROM arrays into 0xFF.
Depending on CKSEL Fuses, a valid clock must be present. The minimum low and high periods for the serial clock
(SCK) input are defined as follows:
Low: > 2 CPU clock cycles for fck < 12MHz, 3 CPU clock cycles for fck 12MHz
High: > 2 CPU clock cycles for fck < 12MHz, 3 CPU clock cycles for fck 12MHz
28.8.1 Serial Programming Pin Mapping
28.8.2 Serial Programming Algorithm
When writing serial data to the ATmega48A/PA/88A/PA/168A/PA/328/P, data is clocked on the rising edge of SCK.
VCC
GND
XTAL1
SCK
MISO
MOSI
RESET
+1.8 - 5.5V
AVCC
+1.8 - 5.5V
(2)
Table 28-17. Pin Mapping Serial Programming
Symbol Pins I/O Description
MOSI PB3 I Serial Data in
MISO PB4 O Serial Data out
SCK PB5 I Serial Clock

300
ATmega48A/PA/88A/PA/168A/PA/328/P [DATASHEET]
8271G–AVR–02/2013
When reading data from the ATmega48A/PA/88A/PA/168A/PA/328/P, data is clocked on the falling edge of SCK.
See Figure 28-9 for timing details.
To program and verify the ATmega48A/PA/88A/PA/168A/PA/328/P in the serial programming mode, the following
sequence is recommended (See Serial Programming Instruction set in Table 28-19 on page 301):
1. Power-up sequence:
Apply power between VCC and GND while RESET and SCK are set to “0”. In some systems, the program-
mer can not guarantee that SCK is held low during power-up. In this case, RESET must be given a positive
pulse of at least two CPU clock cycles duration after SCK has been set to “0”.
2. Wait for at least 20ms and enable serial programming by sending the Programming Enable serial instruction
to pin MOSI.
3. The serial programming instructions will not work if the communication is out of synchronization. When in
sync. the second byte (0x53), will echo back when issuing the third byte of the Programming Enable instruc-
tion. Whether the echo is correct or not, all four bytes of the instruction must be transmitted. If the 0x53 did
not echo back, give RESET a positive pulse and issue a new Programming Enable command.
4. The Flash is programmed one page at a time. The memory page is loaded one byte at a time by supplying
the 6 LSB of the address and data together with the Load Program Memory Page instruction. To ensure
correct loading of the page, the data low byte must be loaded before data high byte is applied for a given
address. The Program Memory Page is stored by loading the Write Program Memory Page instruction with
the 7 MSB of the address. If polling (RDY/BSY) is not used, the user must wait at least tWD_FLASH before
issuing the next page (See Table 28-18). Accessing the serial programming interface before the Flash write
operation completes can result in incorrect programming.
5. A: The EEPROM array is programmed one byte at a time by supplying the address and data together with
the appropriate Write instruction. An EEPROM memory location is first automatically erased before new
data is written. If polling (RDY/BSY) is not used, the user must wait at least tWD_EEPROM before issuing the
next byte (See Table 28-18). In a chip erased device, no 0xFFs in the data file(s) need to be programmed.
B: The EEPROM array is programmed one page at a time. The Memory page is loaded one byte at a time
by supplying the 6 LSB of the address and data together with the Load EEPROM Memory Page instruction.
The EEPROM Memory Page is stored by loading the Write EEPROM Memory Page Instruction with the 7
MSB of the address. When using EEPROM page access only byte locations loaded with the Load
EEPROM Memory Page instruction is altered. The remaining locations remain unchanged. If polling
(RDY/BSY) is not used, the used must wait at least tWD_EEPROM before issuing the next byte (See Table 28-
18). In a chip erased device, no 0xFF in the data file(s) need to be programmed.
6. Any memory location can be verified by using the Read instruction which returns the content at the selected
address at serial output MISO.
7. At the end of the programming session, RESET can be set high to commence normal operation.
8. Power-off sequence (if needed):
Set RESET to “1”.
Tur n V CC power off.
Table 28-18. Typical Wait Delay Before Writing the Next Flash or EEPROM Location
Symbol Minimum Wait Delay
tWD_FLASH 4.5ms
tWD_EEPROM 3.6ms
tWD_ERASE 9.0ms

301
ATmega48A/PA/88A/PA/168A/PA/328/P [DATASHEET]
8271G–AVR–02/2013
28.8.3 Serial Programming Instruction set
Table 28-19 on page 301 and Figure 28-8 on page 302 describes the Instruction set.
Notes: 1. Not all instructions are applicable for all parts.
2. a = address.
3. Bits are programmed ‘0’, unprogrammed ‘1’.
4. To ensure future compatibility, unused Fuses and Lock bits should be unprogrammed (‘1’) .
5. Refer to the corresponding section for Fuse and Lock bits, Calibration and Signature bytes and Page size.
6. Instructions accessing program memory use a word address. This address may be random within the page range.
7. See http://www.atmel.com/avr for Application Notes regarding programming and programmers.
8. WORDS
If the LSB in RDY/BSY data byte out is ‘1’, a programming operation is still pending. Wait until this bit returns ‘0’
before the next instruction is carried out.
Within the same page, the low data byte must be loaded prior to the high data byte.
Table 28-19. Serial Programming Instruction Set (Hexadecimal values)
Instruction/Operation
Instruction Format
Byte 1 Byte 2 Byte 3 Byte4
Programming Enable $AC $53 $00 $00
Chip Erase (Program Memory/EEPROM) $AC $80 $00 $00
Poll RDY/BSY $F0 $00 $00 data byte out
Load Instructions
Load Extended Address byte(1) $4D $00 Extended adr $00
Load Program Memory Page, High byte $48 $00 adr LSB high data byte in
Load Program Memory Page, Low byte $40 $00 adr LSB low data byte in
Load EEPROM Memory Page (page access) $C1 $00 0000 000aa data byte in
Read Instructions
Read Program Memory, High byte $28 adr MSB adr LSB high data byte out
Read Program Memory, Low byte $20 adr MSB adr LSB low data byte out
Read EEPROM Memory $A0 0000 00aa aaaa aaaa data byte out
Read Lock bits $58 $00 $00 data byte out
Read Signature Byte $30 $00 0000 000aa data byte out
Read Fuse bits $50 $00 $00 data byte out
Read Fuse High bits $58 $08 $00 data byte out
Read Extended Fuse Bits $50 $08 $00 data byte out
Read Calibration Byte $38 $00 $00 data byte out
Write Instructions(6)
Write Program Memory Page $4C adr MSB(8) adr LSB(8) $00
Write EEPROM Memory $C0 0000 00aa aaaa aaaa data byte in
Write EEPROM Memory Page (page access) $C2 0000 00aa aaaa aa00 $00
Write Lock bits $AC $E0 $00 data byte in
Write Fuse bits $AC $A0 $00 data byte in
Write Fuse High bits $AC $A8 $00 data byte in
Write Extended Fuse Bits $AC $A4 $00 data byte in

302
ATmega48A/PA/88A/PA/168A/PA/328/P [DATASHEET]
8271G–AVR–02/2013
After data is loaded to the page buffer, program the EEPROM page, see Figure 28-8 on page 302.
Figure 28-8. Serial Programming Instruction example
28.8.4 SPI Serial Programming Characteristics
Figure 28-9. Serial Programming Waveforms
For characteristics of the SPI module see “SPI Timing Characteristics” on page 313.
Byte 1 Byte 2 Byte 3 Byte 4
Adr LSB
Bit 15 B 0
Serial Programming Instruction
Program Memory/
EEPROM Memory
Page 0
Page 1
Page 2
Page N-1
Page Buffer
Write Program Memory Page/
Write EEPROM Memory Page
Load Program Memory Page (High/Low Byte)/
Load EEPROM Memory Page (page access)
Byte 1 Byte 2 Byte 3 Byte 4
Bit 15 B 0
Adr MSB
Page Offset
Page Number
Ad
r M
MS
SB
A
A
Adr
r L
LSB
B
MSB
MSB
LSB
LSB
SERIAL CLOCK INPUT
(SCK)
SERIAL DATA INPUT
(MOSI)
(MISO)
SAMPLE
SERIAL DATA OUTPUT

303
ATmega48A/PA/88A/PA/168A/PA/328/P [DATASHEET]
8271G–AVR–02/2013
29. Electrical Characteristics – (TA = -40°C to 85°C)
29.1 Absolute Maximum Ratings*
29.2 DC Characteristics
Operating Temperature.................................. -55C to +125C*NOTICE: Stresses beyond those listed under “Absolute
Maximum Ratings” may cause permanent dam-
age to the device. This is a stress rating only and
functional operation of the device at these or
other conditions beyond those indicated in the
operational sections of this specification is not
implied. Exposure to absolute maximum rating
conditions for extended periods may affect
device reliability.
Storage Temperature..................................... -65°C to +150°C
Voltage on any Pin except RESET
with respect to Ground ................................-0.5V to VCC+0.5V
Voltage on RESET with respect to Ground......-0.5V to +13.0V
Maximum Operating Voltage ............................................ 6.0V
DC Current per I/O Pin ................................................ 40.0mA
DC Current VCC and GND Pins................................. 200.0mA
Table 29-1. Common DC characteristics TA = -40C to 105C, VCC = 1.8V to 5.5V (unless otherwise noted)
Symbol Parameter Condition Min. Typ. Max. Units
VIL
Input Low Voltage, except
XTAL1 and RESET pin
VCC = 1.8V - 2.4V
VCC = 2.4V - 5.5V
-0.5
-0.5
0.2VCC(1)
0.3VCC(1) V
VIH
Input High Voltage, except
XTAL1 and RESET pins
VCC = 1.8V - 2.4V
VCC = 2.4V - 5.5V
0.7VCC(2)
0.6VCC(2)
VCC + 0.5
VCC + 0.5 V
VIL1
Input Low Voltage,
XTAL1 pin VCC = 1.8V - 5.5V -0.5 0.1VCC(1) V
VIH1
Input High Voltage,
XTAL1 pin
VCC = 1.8V - 2.4V
VCC = 2.4V - 5.5V
0.8VCC(2)
0.7VCC(2)
VCC + 0.5
VCC + 0.5 V
VIL2
Input Low Voltage,
RESET pin VCC = 1.8V - 5.5V -0.5 0.1VCC(1) V
VIH2
Input High Voltage,
RESET pin VCC = 1.8V - 5.5V 0.9VCC(2) VCC + 0.5 V
VIL3
Input Low Voltage,
RESET pin as I/O
VCC = 1.8V - 2.4V
VCC = 2.4V - 5.5V
-0.5
-0.5
0.2VCC(1)
0.3VCC(1) V
VIH3
Input High Voltage,
RESET pin as I/O
VCC = 1.8V - 2.4V
VCC = 2.4V - 5.5V
0.7VCC(2)
0.6VCC(2)
VCC + 0.5
VCC + 0.5 V
VOL
Output Low Voltage(4)
except RESET pin
IOL = 20mA, VCC = 5V TA=85C0.9
TA=105C1.0
IOL = 10mA, VCC = 3V TA=85C0.6
TA=105C0.7V
VOH
Output High Voltage(3)
except Reset pin
IOH = -20mA, VCC =
5V
TA=85C4.2
TA=105C4.1
IOH = -10mA, VCC =
3V
TA=85C2.3
TA=105C2.1 V

304
ATmega48A/PA/88A/PA/168A/PA/328/P [DATASHEET]
8271G–AVR–02/2013
Notes: 1. “Max” means the highest value where the pin is guaranteed to be read as low
2. “Min.” means the lowest value where the pin is guaranteed to be read as high
3. Although each I/O port can source more than the test conditions (20mA at VCC = 5V, 10mA at VCC = 3V) under steady state
conditions (non-transient), the following must be observed:
ATmega48A/PA/88A/PA/168A/PA/328/P:
1] The sum of all IOH, for ports C0 - C5, D0- D4, ADC7, RESET should not exceed 150mA.
2] The sum of all IOH, for ports B0 - B5, D5 - D7, ADC6, XTAL1, XTAL2 should not exceed 150mA.
If IIOH exceeds the test condition, VOH may exceed the related specification. Pins are not guaranteed to source current
greater than the listed test condition.
4. Although each I/O port can sink more than the test conditions (20mA at VCC = 5V, 10mA at VCC = 3V) under steady state
conditions (non-transient), the following must be observed:
ATmega48A/PA/88A/PA/168A/PA/328/P:
1] The sum of all IOL, for ports C0 - C5, ADC7, ADC6 should not exceed 100mA.
2] The sum of all IOL, for ports B0 - B5, D5 - D7, XTAL1, XTAL2 should not exceed 100mA.
3] The sum of all IOL, for ports D0 - D4, RESET should not exceed 100mA.
If IOL exceeds the test condition, VOL may exceed the related specification. Pins are not guaranteed to sink current greater
than the listed test condition.
29.2.1 ATmega48A DC Characteristics
Notes: 1. Values with “Minimizing Power Consumption” enabled (0xFF).
2. Typical values at 25C.
IIL
Input Leakage
Current I/O Pin
VCC = 5.5V, pin low
(absolute value) 1µA
IIH
Input Leakage
Current I/O Pin
VCC = 5.5V, pin high
(absolute value) 1µA
RRST Reset Pull-up Resistor 30 60 k
RPU I/O Pin Pull-up Resistor 20 50 k
VACIO
Analog Comparator
Input Offset Voltage
VCC = 5V
Vin = VCC/2 <10 40 mV
IACLK
Analog Comparator
Input Leakage Current
VCC = 5V
Vin = VCC/2 -50 50 nA
tACID
Analog Comparator
Propagation Delay
VCC = 2.7V
VCC = 4.0V
750
500 ns
Table 29-2. ATmega48A DC characteristics - TA = -40C to 85C, VCC = 1.8V to 5.5V (unless otherwise noted)
Symbol Parameter Condition Min. Typ.(2) Max. Units
ICC
Power Supply Current(1)
Active 1MHz, VCC = 2V 0.2 0.55 mA
Active 4MHz, VCC = 3V 1.2 3.5 mA
Active 8MHz, VCC = 5V 4.0 12 mA
Idle 1MHz, VCC = 2V 0.03 0.5 mA
Idle 4MHz, VCC = 3V 0.21 1.5 mA
Idle 8MHz, VCC = 5V 0.9 5.5 mA
Power-save mode(3) 32kHz TOSC enabled, VCC = 1.8V 0.75 µA
32kHz TOSC enabled, VCC = 3V 0.9 µA
Power-down mode(3) WDT enabled, VCC = 3V 3.9 15 µA
WDT disabled, VCC = 3V 0.1 2 µA
Table 29-1. Common DC characteristics TA = -40C to 105C, VCC = 1.8V to 5.5V (unless otherwise noted) (Continued)
Symbol Parameter Condition Min. Typ. Max. Units

305
ATmega48A/PA/88A/PA/168A/PA/328/P [DATASHEET]
8271G–AVR–02/2013
3. The current consumption values include input leakage current.
29.2.2 ATmega48PA DC Characteristics – Current Consumption
Notes: 1. Values with “Minimizing Power Consumption” enabled (0xFF).
2. Typical values at 25C. Maximum values are test limits in production.
3. The current consumption values include input leakage current.
Table 29-3. ATmega48PA DC characteristics - TA = -40C to 85C, VCC = 1.8V to 5.5V (unless otherwise noted)
Symbol Parameter Condition Min. Typ.(2) Max. Units
ICC
Power Supply Current(1)
Active 1MHz, VCC = 2V 0.2 0.5
mA
Active 4MHz, VCC = 3V 1.2 2.5
Active 8MHz, VCC = 5V 4.0 9
Idle 1MHz, VCC = 2V 0.03 0.15
Idle 4MHz, VCC = 3V 0.21 0.7
Idle 8MHz, VCC = 5V 0.9 2.7
Power-save mode(3) 32kHz TOSC enabled, VCC = 1.8V 0.75
µA
32kHz TOSC enabled, VCC = 3V 0.9
Power-down mode(3) WDT enabled, VCC = 3V 3.9 8
WDT disabled, VCC = 3V 0.1 2
Table 29-4. ATmega48PA DC characteristics - TA = -40C to 105C, VCC = 1.8V to 5.5V (unless otherwise noted)
Symbol Parameter Condition Min. Typ.(2) Max. Units
ICC
Power Supply Current(1)
Active 1MHz, VCC = 2V 0.22 0.55
mA
Active 4MHz, VCC = 3V 1.15 2.65
Active 8MHz, VCC = 5V 4.1 9.5
Idle 1MHz, VCC = 2V 0.024 0.16
Idle 4MHz, VCC = 3V 0.2 0.75
Idle 8MHz, VCC = 5V 0.78 2.8
Power-save mode(3) 32kHz TOSC enabled, VCC=1.8V 0.75
µA
32kHz TOSC enabled, VCC = 3V 0.9
Power-down mode(3) WDT enabled, VCC = 3V 3.9 10
WDT disabled, VCC = 3V 0.1 5

306
ATmega48A/PA/88A/PA/168A/PA/328/P [DATASHEET]
8271G–AVR–02/2013
29.2.3 ATmega88A DC Characteristics
Notes: 1. Values with “Minimizing Power Consumption” enabled (0xFF).
2. Typical values at 25C. Maximum values are test limits in production.
3. The current consumption values include input leakage current.
29.2.4 ATmega88PA DC Characteristics
Notes: 1. Values with “Minimizing Power Consumption” enabled (0xFF).
2. Typical values at 25C. Maximum values are test limits in production.
3. The current consumption values include input leakage current.
Table 29-5. ATmega88A DC characteristics - TA = -40C to 85C, VCC = 1.8V to 5.5V (unless otherwise noted)
Symbol Parameter Condition Min. Typ.(2) Max. Units
ICC
Power Supply Current(1)
Active 1MHz, VCC = 2V 0.2 0.55
mA
Active 4MHz, VCC = 3V 1.2 3.5
Active 8MHz, VCC = 5V 4.1 12
Idle 1MHz, VCC = 2V 0.03 0.5
Idle 4MHz, VCC = 3V 0.18 1.5
Idle 8MHz, VCC = 5V 0.8 5.5
Power-save mode(3) 32kHz TOSC enabled, VCC = 1.8V 0.8
µA
32kHz TOSC enabled, VCC = 3V 0.9
Power-down mode(3) WDT enabled, VCC = 3V 3.9 15
WDT disabled, VCC = 3V 0.1 2
Table 29-6. ATmega88PA DC characteristics - TA = -40C to 85C, VCC = 1.8V to 5.5V (unless otherwise noted)
Symbol Parameter Condition Min. Typ.(2) Max. Units
ICC
Power Supply Current(1)
Active 1MHz, VCC = 2V 0.2 0.5
mA
Active 4MHz, VCC = 3V 1.2 2.5
Active 8MHz, VCC = 5V 4.1 9
Idle 1MHz, VCC = 2V 0.03 0.15
Idle 4MHz, VCC = 3V 0.18 0.7
Idle 8MHz, VCC = 5V 0.8 2.7
Power-save mode(3) 32kHz TOSC enabled, VCC = 1.8V 0.8
µA
32kHz TOSC enabled, VCC = 3V 0.9
Power-down mode(3) WDT enabled, VCC = 3V 3.9 8
WDT disabled, VCC = 3V 0.1 2

307
ATmega48A/PA/88A/PA/168A/PA/328/P [DATASHEET]
8271G–AVR–02/2013
Notes: 1. Values with “Minimizing Power Consumption” enabled (0xFF).
2. Typical values at 25C. Maximum values are test limits in production.
3. The current consumption values include input leakage current.
29.2.5 ATmega168A DC Characteristics
Notes: 1. Values with “Minimizing Power Consumption” enabled (0xFF).
2. Typical values at 25C. Maximum values are test limits in production.
3. The current consumption values include input leakage current.
Table 29-7. ATmega88PA DC characteristics - TA = -40C to 105C, VCC = 1.8V to 5.5V (unless otherwise noted)
Symbol Parameter Condition Min. Typ.(2) Max. Units
ICC
Power Supply Current(1)
Active 1MHz, VCC = 2V 0.2 0.6
mA
Active 4MHz, VCC = 3V 1.2 2.75
Active 8MHz, VCC = 5V 4.1 10
Idle 1MHz, VCC = 2V 0.03 0.17
Idle 4MHz, VCC = 3V 0.18 0.8
Idle 8MHz, VCC = 5V 0.8 3
Power-save mode(3) 32kHz TOSC enabled, VCC= 1.8V 0.8
µA
32kHz TOSC enabled, VCC = 3V 0.9
Power-down mode(3) WDT enabled, VCC = 3V 3.9 10
WDT disabled, VCC = 3V 0.1 5
Table 29-8. ATmega168A DC characteristics - TA = -40C to 85C, VCC = 1.8V to 5.5V (unless otherwise noted)
Symbol Parameter Condition Min. Typ.(2) Max. Units
ICC
Power Supply Current(1)
Active 1MHz, VCC = 2V 0.2 0.55
mA
Active 4MHz, VCC = 3V 1.2 3.5
Active 8MHz, VCC = 5V 4.2 12
Idle 1MHz, VCC = 2V 0.03 0.5
Idle 4MHz, VCC = 3V 0.2 1.5
Idle 8MHz, VCC = 5V 0.9 5.5
Power-save mode(3) 32kHz TOSC enabled, VCC = 1.8V 0.75
µA
32kHz TOSC enabled, VCC = 3V 0.83
Power-down mode(3) WDT enabled, VCC = 3V 4.1 15
WDT disabled, VCC = 3V 0.1 2

308
ATmega48A/PA/88A/PA/168A/PA/328/P [DATASHEET]
8271G–AVR–02/2013
29.2.6 ATmega168PA DC Characteristics
Notes: 1. Values with “Minimizing Power Consumption” enabled (0xFF).
2. Typical values at 25C. Maximum values are test limits in production.
3. The current consumption values include input leakage current.
Notes: 1. Values with “Minimizing Power Consumption” enabled (0xFF).
2. Typical values at 25C. Maximum values are test limits in production.
3. The current consumption values include input leakage current.
Table 29-9. ATmega168PA DC characteristics - TA = -40C to 85C, VCC = 1.8V to 5.5V (unless otherwise noted)
Symbol Parameter Condition Min. Typ.(2) Max. Units
ICC
Power Supply Current(1)
Active 1MHz, VCC = 2V 0.2 0.5
mA
Active 4MHz, VCC = 3V 1.2 2.5
Active 8MHz, VCC = 5V 4.2 9
Idle 1MHz, VCC = 2V 0.03 0.15
Idle 4MHz, VCC = 3V 0.2 0.7
Idle 8MHz, VCC = 5V 0.9 2.7
Power-save mode(3) 32kHz TOSC enabled, VCC = 1.8V 0.75
µA
32kHz TOSC enabled, VCC = 3V 0.83
Power-down mode(3) WDT enabled, VCC = 3V 4.1 8
WDT disabled, VCC = 3V 0.1 2
Table 29-10. ATmega168PA DC characteristics - TA = -40C to 105C, VCC = 1.8V to 5.5V (unless otherwise noted)
Symbol Parameter Condition Min. Typ.(2) Max. Units
ICC
Power Supply Current(1)
Active 1MHz, VCC = 2V 0.3 0.6
mA
Active 4MHz, VCC = 3V 1.8 2.75
Active 8MHz, VCC = 5V 6.7 10
Idle 1MHz, VCC = 2V 0.06 0.2
Idle 4MHz, VCC = 3V 0.4 0.8
Idle 8MHz, VCC = 5V 1.7 3
Power-save mode(3) 32kHz TOSC enabled, VCC = 1.8V 0.8
µA
32kHz TOSC enabled, VCC = 3V 0.9
Power-down mode(3) WDT enabled, VCC = 3V 4.6 10
WDT disabled, VCC = 3V 0.1 5

309
ATmega48A/PA/88A/PA/168A/PA/328/P [DATASHEET]
8271G–AVR–02/2013
29.2.7 ATmega328 DC Characteristics
Notes: 1. Values with “Minimizing Power Consumption” enabled (0xFF).
2. Typical values at 25C. Maximum values are test limits in production.
3. The current consumption values include input leakage current.
29.2.8 ATmega328P DC Characteristics
Notes: 1. Values with “Minimizing Power Consumption” enabled (0xFF).
2. Typical values at 25C. Maximum values are test limits in production.
3. The current consumption values include input leakage current.
Table 29-11. ATmega328 DC characteristics - TA = -40C to 85C, VCC = 1.8V to 5.5V (unless otherwise noted)
Symbol Parameter Condition Min. Typ.(2) Max. Units
ICC
Power Supply Current(1)
Active 1MHz, VCC = 2V 0.3 0.55
mA
Active 4MHz, VCC = 3V 1.7 3.5
Active 8MHz, VCC = 5V 5.2 12
Idle 1MHz, VCC = 2V 0.04 0.5
Idle 4MHz, VCC = 3V 0.3 1.5
Idle 8MHz, VCC = 5V 1.2 5.5
Power-save mode(3) 32kHz TOSC enabled, VCC = 1.8V 0.8
µA
32kHz TOSC enabled, VCC = 3V 0.9
Power-down mode(3) WDT enabled, VCC = 3V 4.2 15
WDT disabled, VCC = 3V 0.1 2
Table 29-12. ATmega328P DC characteristics - TA = -40C to 85C, VCC = 1.8V to 5.5V (unless otherwise noted)
Symbol Parameter Condition Min. Typ.(2) Max. Units
ICC
Power Supply Current(1)
Active 1MHz, VCC = 2V 0.3 0.5
mA
Active 4MHz, VCC = 3V 1.7 2.5
Active 8MHz, VCC = 5V 5.2 9
Idle 1MHz, VCC = 2V 0.04 0.15
Idle 4MHz, VCC = 3V 0.3 0.7
Idle 8MHz, VCC = 5V 1.2 2.7
Power-save mode(3) 32kHz TOSC enabled, VCC = 1.8V 0.8
µA
32kHz TOSC enabled, VCC = 3V 0.9
Power-down mode(3) WDT enabled, VCC = 3V 4.2 8
WDT disabled, VCC = 3V 0.1 2

310
ATmega48A/PA/88A/PA/168A/PA/328/P [DATASHEET]
8271G–AVR–02/2013
Notes: 1. Values with “Minimizing Power Consumption” enabled (0xFF).
2. Typical values at 25C. Maximum values are test limits in production.
3. The current consumption values include input leakage current.
29.3 Speed Grades
Maximum frequency is dependent on VCC. As shown in Figure 29-1, the Maximum Frequency vs. VCC curve is lin-
ear between 1.8V < VCC < 2.7V and between 2.7V < VCC < 4.5V.
Figure 29-1. Maximum Frequency vs. VCC
Table 29-13. ATmega328P DC characteristics - TA = -40C to 105C, VCC = 1.8V to 5.5V (unless otherwise noted)
Symbol Parameter Condition Min. Typ.(2) Max. Units
ICC
Power Supply Current(1)
Active 1MHz, VCC = 2V 0.3 0.5
mA
Active 4MHz, VCC = 3V 1.7 2.5
Active 8MHz, VCC = 5V 5.2 9.0
Idle 1MHz, VCC = 2V 0.04 0.15
Idle 4MHz, VCC = 3V 0.3 0.7
Idle 8MHz, VCC = 5V 1.2 2.7
Power-save mode(3) 32kHz TOSC enabled, VCC = 1.8V 0.8
µA
32kHz TOSC enabled, VCC = 3V 0.9
Power-down mode(3) WDT enabled, VCC = 3V 4.2 10
WDT disabled, VCC = 3V 0.1 5
4 MHz
1.8V 2.7V 4.5V
10 MHz
20 MHz
5.5V
Safe Operating Area

311
ATmega48A/PA/88A/PA/168A/PA/328/P [DATASHEET]
8271G–AVR–02/2013
29.4 Clock Characteristics
29.4.1 Calibrated Internal RC Oscillator Accuracy
29.4.2 External Clock Drive Waveforms
Figure 29-2. External Clock Drive Waveforms
29.4.3 External Clock Drive
Table 29-14. Calibration Accuracy of Internal RC Oscillator
Frequency VCC Temperature Calibration Accuracy
Factory
Calibration 8.0MHz 3V 25C±10%
User
Calibration 7.3 - 8.1MHz 1.8V - 5.5V -40C - 85C±1%
V
IL1
V
IH1
Table 29-15. External Clock Drive
Symbol Parameter
VCC= 1.8 - 5.5V VCC= 2.7 - 5.5V VCC= 4.5 - 5.5V
UnitsMin. Max. Min. Max. Min. Max.
1/tCLCL Oscillator Frequency 0 4 0 10 0 20 MHz
tCLCL Clock Period 250 100 50 ns
tCHCX High Time 100 40 20 ns
tCLCX Low Time 100 40 20 ns
tCLCH Rise Time 2.0 1.6 0.5 s
tCHCL Fall Time 2.0 1.6 0.5 s
tCLCL
Change in period from
one clock cycle to the
next
22 2%

312
ATmega48A/PA/88A/PA/168A/PA/328/P [DATASHEET]
8271G–AVR–02/2013
29.5 System and Reset Characteristics
Notes: 1. Values are guidelines only.
2. The Power-on Reset will not work unless the supply voltage has been below VPOT (falling)
Notes: 1. VBOT may be below nominal minimum operating voltage for some devices. For devices where this is the case, the device is
tested down to VCC = VBOT during the production test. This guarantees that a Brown-Out Reset will occur before VCC drops to
a voltage where correct operation of the microcontroller is no longer guaranteed. The test is performed using
BODLEVEL = 110, 101 and 100.
2. VBOT tested at 25C and 85C in production
Table 29-16. Reset, Brown-out and Internal Voltage Characteristics(1)
Symbol Parameter Min. Typ Max Units
VPOT
Power-on Reset Threshold Voltage (rising) 1.1 1.4 1.6 V
Power-on Reset Threshold Voltage (falling)(2) 0.6 1.3 1.6 V
SRON Power-on Slope Rate 0.01 10 V/ms
VRST RESET Pin Threshold Voltage 0.2 VCC 0.9 VCC V
tRST Minimum pulse width on RESET Pin 2.5 µs
VHYST Brown-out Detector Hysteresis 50 mV
tBOD Min. Pulse Width on Brown-out Reset 2 µs
VBG Bandgap reference voltage VCC=2.7
TA=25°C 1.0 1.1 1.2 V
tBG Bandgap reference start-up time VCC=2.7
TA=25°C 40 70 µs
IBG Bandgap reference current consumption VCC=2.7
TA=25°C 10 µA
Table 29-17. BODLEVEL Fuse Coding(1)(2)
BODLEVEL 2:0 Fuses Min. VBOT Typ VBOT Max VBOT Units
111 BOD Disabled
110 1.7 1.8 2.0
V101 2.5 2.7 2.9
100 4.1 4.3 4.5
011
Reserved
010
001
000

313
ATmega48A/PA/88A/PA/168A/PA/328/P [DATASHEET]
8271G–AVR–02/2013
29.6 SPI Timing Characteristics
See Figure 29-3 and Figure 29-4 for details.
Note: 1. In SPI Programming mode the minimum SCK high/low period is:
- 2 tCLCL for fCK < 12MHz
- 3 tCLCL for fCK > 12MHz
Figure 29-3. SPI Interface Timing Requirements (Master Mode)
Table 29-18. SPI Timing Parameters
Description Mode Min. Typ Max
1 SCK period Master See Table 19-5
ns
2 SCK high/low Master 50% duty cycle
3 Rise/Fall time Master 3.6
4 Setup Master 10
5Hold Master 10
6 Out to SCK Master 0.5 • tsck
7 SCK to out Master 10
8 SCK to out high Master 10
9SS
low to out Slave 15
10 SCK period Slave 4 • tck
11 SCK high/low(1) Slave 2 • tck
12 Rise/Fall time Slave 1600
13 Setup Slave 10
14 Hold Slave tck
15 SCK to out Slave 15
16 SCK to SS high Slave 20
17 SS high to tri-state Slave 10
18 SS low to SCK Slave 20
MOSI
(Data Output)
SCK
(CPOL = 1)
MISO
(Data Input)
SCK
(CPOL = 0)
SS
MSB LSB
LSBMSB
...
...
61
22
345
8
7

314
ATmega48A/PA/88A/PA/168A/PA/328/P [DATASHEET]
8271G–AVR–02/2013
Figure 29-4. SPI Interface Timing Requirements (Slave Mode)
MISO
(Data Output)
SCK
(CPOL = 1)
MOSI
(Data Input)
SCK
(CPOL = 0)
SS
MSB LSB
LSBMSB
...
...
10
11 11
1213 14
17
15
9
X
16

315
ATmega48A/PA/88A/PA/168A/PA/328/P [DATASHEET]
8271G–AVR–02/2013
29.7 Two-wire Serial Interface Characteristics
Table 29-19 describes the requirements for devices connected to the 2-wire Serial Bus. The
ATmega48A/PA/88A/PA/168A/PA/328/P 2-wire Serial Interface meets or exceeds these requirements under the noted
conditions.
Timing symbols refer to Figure 29-5.
Notes: 1. In ATmega48A/PA/88A/PA/168A/PA/328/P, this parameter is characterized and not 100% tested.
2. Required only for fSCL > 100kHz.
Table 29-19. Two-wire Serial Bus Requirements
Symbol Parameter Condition Min. Max Units
VIL Input Low-voltage -0.5 0.3 VCC V
VIH Input High-voltage 0.7 VCC VCC + 0.5 V
Vhys(1) Hysteresis of Schmitt Trigger Inputs 0.05 VCC(2) –V
VOL(1) Output Low-voltage 3mA sink current 0 0.4 V
tr(1) Rise Time for both SDA and SCL 20 + 0.1Cb(3)(2) 300 ns
tof(1) Output Fall Time from VIHmin to VILmax 10pF < Cb < 400pF(3) 20 + 0.1Cb(3)(2) 250 ns
tSP(1) Spikes Suppressed by Input Filter 0 50(2) ns
IiInput Current each I/O Pin 0.1VCC < Vi < 0.9VCC -10 10 µA
Ci(1) Capacitance for each I/O Pin – 10 pF
fSCL SCL Clock Frequency fCK(4) > max(16fSCL, 250kHz)(5) 0 400 kHz
Rp Value of Pull-up resistor
fSCL 100kHz
fSCL > 100kHz
tHD;STA Hold Time (repeated) START Condition fSCL 100kHz 4.0 – µs
fSCL > 100kHz 0.6 – µs
tLOW Low Period of the SCL Clock fSCL 100kHz 4.7 – µs
fSCL > 100kHz 1.3 – µs
tHIGH High period of the SCL clock fSCL 100kHz 4.0 – µs
fSCL > 100kHz 0.6 – µs
tSU;STA Set-up time for a repeated START condition fSCL 100kHz 4.7 – µs
fSCL > 100kHz 0.6 – µs
tHD;DAT Data hold time fSCL 100kHz 0 3.45 µs
fSCL > 100kHz 0 0.9 µs
tSU;DAT Data setup time fSCL 100kHz 250 – ns
fSCL > 100kHz 100 – ns
tSU;STO Setup time for STOP condition fSCL 100kHz 4.0 – µs
fSCL > 100kHz 0.6 – µs
tBUF
Bus free time between a STOP and START
condition
fSCL 100kHz 4.7 – µs
fSCL > 100kHz 1.3 – µs
VCC 0,4V–
3mA
----------------------------
1000ns
Cb
-----------------
VCC 0,4V–
3mA
----------------------------
300ns
Cb
--------------

316
ATmega48A/PA/88A/PA/168A/PA/328/P [DATASHEET]
8271G–AVR–02/2013
3. Cb = capacitance of one bus line in pF.
4. fCK = CPU clock frequency
5. This requirement applies to all ATmega48A/PA/88A/PA/168A/PA/328/P 2-wire Serial Interface operation. Other devices con-
nected to the 2-wire Serial Bus need only obey the general fSCL requirement.
Figure 29-5. Two-wire Serial Bus Timing
t
SU;STA
t
LOW
t
HIGH
t
LOW
t
of
t
HD;STA
t
HD;DAT
t
SU;DAT
t
SU;STO
t
BUF
SCL
SDA
t
r

317
ATmega48A/PA/88A/PA/168A/PA/328/P [DATASHEET]
8271G–AVR–02/2013
29.8 ADC Characteristics
Note: 1. AVCC absolute min./max: 1.8V/5.5V
Table 29-20. ADC Characteristics
Symbol Parameter Condition Min. Typ Max Units
Resolution 10 Bits
Absolute accuracy (Including
INL, DNL, quantization error,
gain and offset error)
VREF = 4V, VCC = 4V,
ADC clock = 200kHz 2LSB
VREF = 4V, VCC = 4V,
ADC clock = 1MHz 4.5 LSB
VREF = 4V, VCC = 4V,
ADC clock = 200kHz
Noise Reduction Mode
2LSB
VREF = 4V, VCC = 4V,
ADC clock = 1MHz
Noise Reduction Mode
4.5 LSB
Integral Non-Linearity (INL) VREF = 4V, VCC = 4V,
ADC clock = 200kHz 0.5 LSB
Differential Non-Linearity
(DNL)
VREF = 4V, VCC = 4V,
ADC clock = 200kHz 0.25 LSB
Gain Error VREF = 4V, VCC = 4V,
ADC clock = 200kHz 2LSB
Offset Error VREF = 4V, VCC = 4V,
ADC clock = 200kHz 2LSB
Conversion Time Free Running Conversion 13 260 µs
Clock Frequency 50 1000 kHz
AVCC(1) Analog Supply Voltage VCC - 0.3 VCC + 0.3 V
VREF Reference Voltage 1.0 AVCC V
VIN Input Voltage GND VREF V
Input Bandwidth 38.5 kHz
VINT Internal Voltage Reference 1.0 1.1 1.2 V
RREF Reference Input Resistance 32 k
RAIN Analog Input Resistance 100 M

318
ATmega48A/PA/88A/PA/168A/PA/328/P [DATASHEET]
8271G–AVR–02/2013
29.9 Parallel Programming Characteristics
Notes: 1. tWLRH is valid for the Write Flash, Write EEPROM, Write Fuse bits and Write Lock bits commands.
2. tWLRH_CE is valid for the Chip Erase command.
Table 29-21. Parallel Programming Characteristics, VCC = 5V ± 10%
Symbol Parameter Min. Typ Max Units
VPP Programming Enable Voltage 11.5 12.5 V
IPP Programming Enable Current 250 A
tDVXH Data and Control Valid before XTAL1 High 67 ns
tXLXH XTAL1 Low to XTAL1 High 200 ns
tXHXL XTAL1 Pulse Width High 150 ns
tXLDX Data and Control Hold after XTAL1 Low 67 ns
tXLWL XTAL1 Low to WR Low 0 ns
tXLPH XTAL1 Low to PAGEL high 0 ns
tPLXH PAGEL low to XTAL1 high 150 ns
tBVPH BS1 Valid before PAGEL High 67 ns
tPHPL PAGEL Pulse Width High 150 ns
tPLBX BS1 Hold after PAGEL Low 67 ns
tWLBX BS2/1 Hold after WR Low 67 ns
tPLWL PAGEL Low to WR Low 67 ns
tBVWL BS1 Valid to WR Low 67 ns
tWLWH WR Pulse Width Low 150 ns
tWLRL WR Low to RDY/BSY Low 0 1 s
tWLRH WR Low to RDY/BSY High(1) 3.7 4.5 ms
tWLRH_CE WR Low to RDY/BSY High for Chip Erase(2) 7.5 9 ms
tXLOL XTAL1 Low to OE Low 0 ns
tBVDV BS1 Valid to DATA valid 0 250 ns
tOLDV OE Low to DATA Valid 250 ns
tOHDZ OE High to DATA Tri-stated 250 ns

319
ATmega48A/PA/88A/PA/168A/PA/328/P [DATASHEET]
8271G–AVR–02/2013
Figure 29-6. Parallel Programming Timing, Including some General Timing Requirements
Figure 29-7. Parallel Programming Timing, Loading Sequence with Timing Requirements(1)
Note: 1. The timing requirements shown in Figure 29-6 (i.e., tDVXH, tXHXL, and tXLDX) also apply to loading operation.
Figure 29-8. Parallel Programming Timing, Reading Sequence (within the Same Page) with Timing
Requirements(1)
Note: 1. The timing requirements shown in Figure 29-6 (i.e., tDVXH, tXHXL, and tXLDX) also apply to reading operation.
Data & Contol
(DATA, XA0/1, BS1, BS2)
XTAL1
t
XHXL
t
WLWH
t
DVXH
t
XLDX
t
PLWL
t
WLRH
WR
RDY/BSY
PAGEL
t
PHPL
t
PLBX
t
BVPH
t
XLWL
t
WLBX
t
BVWL
WLRL
XTAL1
PAGEL
t
PLXH
XLXH
tt
XLPH
ADDR0 (Low Byte) DATA (Low Byte) DATA (High Byte) ADDR1 (Low Byte)
DATA
BS1
XA0
XA1
LOAD ADDRESS
(LOW BYTE)
LOAD DATA
(LOW BYTE)
LOAD DATA
(HIGH BYTE)
LOAD DATA
LOAD ADDRESS
(LOW BYTE)
XTAL1
OE
ADDR0 (Low Byte) DATA (Low Byte) DATA (High Byte) ADDR1 (Low Byte)
DATA
BS1
XA0
XA1
LOAD ADDRESS
(LOW BYTE)
READ DATA
(LOW BYTE)
READ DATA
(HIGH BYTE)
LOAD ADDRESS
(LOW BYTE)
t
BVDV
t
OLDV
t
XLOL
t
OHDZ

320
ATmega48A/PA/88A/PA/168A/PA/328/P [DATASHEET]
8271G–AVR–02/2013
30. Electrical Characteristics (TA = -40°C to 105°C)
30.1 Absolute Maximum Ratings*
30.2 DC Characteristics
Operating Temperature . . . . . . . . . . . -55°C to +125°C *NOTICE: Stresses beyond those listed under “Absolute
Maximum Ratings” may cause permanent dam-
age to the device. This is a stress rating only
and functional operation of the device at these
or other conditions beyond those indicated in
the operational sections of this specification is
not implied. Exposure to absolute maximum rat-
ing conditions for extended periods may affect
device reliability.
Storage Temperature . . . . . . . . . . . . . -65°C to +150°C
Voltage on any Pin except RESET
with respect to Ground. . . . . . . . . . -0.5V to VCC+0.5V
Voltage on RESET with respect to Ground-0.5V to +13.0V
Maximum Operating Voltage . . . . . . . . . . . . . . . . 6.0V
DC Current per I/O Pin. . . . . . . . . . . . . . . . . . . 40.0mA
DC Current VCC and GND Pins. . . . . . . . . . . 200.0mA
Symbol Parameter Condition Min. Typ. Max. Units
VIL Input Low Voltage, except
XTAL1 and RESET pin
VCC = 1.8V - 2.4V
VCC = 2.4V - 5.5V
-0.5
-0.5
0.2VCC(1)
0.3VCC(1)
V
VIH Input High Voltage, except
XTAL1 and RESET pins
VCC = 1.8V - 2.4V
VCC = 2.4V - 5.5V
0.7VCC(2)
0.6VCC(2) VCC + 0.5
VCC + 0.5
VIL1 Input Low Voltage,
XTAL1 pin VCC = 1.8V - 5.5V -0.5 0.1VCC(1)
VIH1 Input High Voltage,
XTAL1 pin
VCC = 1.8V - 2.4V
VCC = 2.4V - 5.5V
0.8VCC(2)
0.7VCC(2) VCC + 0.5
VCC + 0.5
VIL2 Input Low Voltage,
RESET pin VCC = 1.8V - 5.5V -0.5 0.1VCC(1)
VIH2 Input High Voltage,
RESET pin VCC = 1.8V - 5.5V 0.9VCC(2) VCC + 0.5
VIL3 Input Low Voltage,
RESET pin as I/O
VCC = 1.8V - 2.4V
VCC = 2.4V - 5.5V
-0.5
-0.5
0.2VCC(1)
0.3VCC(1)
VIH3 Input High Voltage,
RESET pin as I/O
VCC = 1.8V - 2.4V
VCC = 2.4V - 5.5V
0.7VCC(2)
0.6VCC(2) VCC + 0.5
VCC + 0.5
VOL
Output Low Voltage(4)
except RESET pin
IOL = 20mA, VCC = 5V
IOL = 10mA, VCC = 3V
0.9
0.6
VOH
Output High Voltage(4)
except Reset pin
IOH = -20mA, VCC = 5V
IOH = -10mA, VCC = 3V
4.2
2.3

321
ATmega48A/PA/88A/PA/168A/PA/328/P [DATASHEET]
8271G–AVR–02/2013
Notes: 1. “Max” means the highest value where the pin is guaranteed to be read as low
2. “Min.” means the lowest value where the pin is guaranteed to be read as high
3. Although each I/O port can sink more than the test conditions (20mA at VCC = 5V, 10mA at VCC = 3V) under steady state conditions (non-transient), the following
must be observed:
ATmega168P:
1] The sum of all IOL, for ports C0 - C5, ADC7, ADC6 should not exceed 100mA
2] The sum of all IOL, for ports B0 - B5, D5 - D7, XTAL1, XTAL2 should not exceed 100mA
3] The sum of all IOL, for ports D0 - D4, RESET should not exceed 100mA
If IOL exceeds the test condition, VOL may exceed the related specification. Pins are not guaranteed to sink current greater than the listed test condition
4. Although each I/O port can source more than the test conditions (20mA at VCC = 5V, 10mA at VCC = 3V) under steady state conditions (non-transient), the fol-
lowing must be observed:
ATmega168P:
1] The sum of all IOH, for ports C0 - C5, D0- D4, ADC7, RESET should not exceed 150mA
2] The sum of all IOH, for ports B0 - B5, D5 - D7, ADC6, XTAL1, XTAL2 should not exceed 150mA
If IIOH exceeds the test condition, VOH may exceed the related specification. Pins are not guaranteed to source current greater than the listed test condition
30.2.1 ATmega48PA DC Characteristics – Current Consumption
Notes: 1. Values with “Minimizing Power Consumption” enabled (0xFF)
2. Typical values at 25°C. Maximum values are test limits in production
3. The current consumption values include input leakage current
IIL Input Leakage
Current I/O Pin
VCC = 5.5V, pin low
(absolute value) 1
µA
IIH Input Leakage
Current I/O Pin
VCC = 5.5V, pin high
(absolute value) 1
RRST Reset Pull-up Resistor 30 60 k
RPU I/O Pin Pull-up Resistor 20 50
VACIO Analog Comparator
Input Offset Voltage
VCC = 5V
Vin = VCC/2 <10 40 mV
IACLK Analog Comparator
Input Leakage Current
VCC = 5V
Vin = VCC/2 -50 50 nA
tACID Analog Comparator
Propagation Delay
VCC = 2.7V
VCC = 4.0V
750
500 ns
Symbol Parameter Condition Min. Typ.(2) Max. Units
ICC
Power Supply Current(1)
Active 1MHz, VCC = 2V 0.22 0.55
mA
Active 4MHz, VCC = 3V 1.15 2.65
Active 8MHz, VCC = 5V 4.1 9.5
Idle 1MHz, VCC = 2V 0.024 0.16
Idle 4MHz, VCC = 3V 0.2 0.75
Idle 8MHz, VCC = 5V 0.78 2.8
Power-save mode(3) 32kHz TOSC enabled, VCC=1.8V
µA
32kHz TOSC enabled, VCC = 3V
Power-down mode(3) WDT enabled, VCC = 3V 3.9 8.5
WDT disabled, VCC = 3V 0.1 3
Symbol Parameter Condition Min. Typ. Max. Units

322
ATmega48A/PA/88A/PA/168A/PA/328/P [DATASHEET]
8271G–AVR–02/2013
30.2.2 ATmega88PA DC Characteristics – Current Consumption
Notes: 1. Values with “Minimizing Power Consumption” enabled (0xFF)
2. Typical values at 25°C. Maximum values are test limits in production
3. The current consumption values include input leakage current
30.2.3 ATmega168P DC Characteristics – Current Consumption
Notes: 1. Values with “Minimizing Power Consumption” enabled (0xFF)
2. Typical values at 25C. Maximum values are test limits in production
3. The current consumption values include input leakage current
4. Maximum values are characterized values and not test limits in production
Symbol Parameter Condition Min. Typ.(2) Max. Units
ICC
Power Supply Current(1)
Active 1MHz, VCC = 2V 0.2 0.6
mA
Active 4MHz, VCC = 3V 1.2 2.75
Active 8MHz, VCC = 5V 4.1 10
Idle 1MHz, VCC = 2V 0.03 0.17
Idle 4MHz, VCC = 3V 0.18 0.8
Idle 8MHz, VCC = 5V 0.8 3
Power-save mode(3) 32kHz TOSC enabled, VCC=1.8V 0.8
µA
32kHz TOSC enabled, VCC = 3V 0.9
Power-down mode(3) WDT enabled, VCC = 3V 3.9 8.8
WDT disabled, VCC = 3V 0.1 4
Symbol Parameter Condition Min. Typ.(2) Max. Units
ICC
Power Supply Current(1)
Active 1MHz, VCC = 2V 0.3 0.6
mA
Active 4MHz, VCC = 3V 1.8 2.75
Active 8MHz, VCC = 5V 6.7 10
Idle 1MHz, VCC = 2V 0.06 0.2
Idle 4MHz, VCC = 3V 0.4 0.8
Idle 8MHz, VCC = 5V 1.7 3
Power-save mode(3)(4) 32kHz TOSC enabled, VCC = 1.8V 0.8 2.2
µA
32kHz TOSC enabled, VCC = 3V 0.9 2.9
Power-down mode(3) WDT enabled, VCC = 3V 4.6 8.8
WDT disabled, VCC = 3V 0.1 2.2

323
ATmega48A/PA/88A/PA/168A/PA/328/P [DATASHEET]
8271G–AVR–02/2013
30.2.4 ATmega328P DC Characteristics – Current Consumption
Notes: 1. Values with “Minimizing Power Consumption” enabled (0xFF)
2. Typical values at 25C. Maximum values are test limits in production
3. The current consumption values include input leakage current
4. Maximum values are characterized values and not test limits in production
Symbol Parameter Condition Min. Typ.(2) Max. Units
ICC
Power Supply Current(1)
Active 1MHz, VCC = 2V 0.3 0.5
mA
Active 4MHz, VCC = 3V 1.7 2.5
Active 8MHz, VCC = 5V 5.2 9.0
Idle 1MHz, VCC = 2V 0.04 0.15
Idle 4MHz, VCC = 3V 0.3 0.7
Idle 8MHz, VCC = 5V 1.2 2.7
Power-save mode(3)(4) 32kHz TOSC enabled, VCC = 1.8V 0.8 1.6
µA
32kHz TOSC enabled, VCC = 3V 0.9 2.6
Power-down mode(3) WDT enabled, VCC = 3V 4.2 8.0
WDT disabled, VCC = 3V 0.1 2.0

324
ATmega48A/PA/88A/PA/168A/PA/328/P [DATASHEET]
8271G–AVR–02/2013
31. Typical Characteristics – (TA = -40°C to 85°C)
The following charts show typical behavior. These figures are not tested during manufacturing. All current con-
sumption measurements are performed with all I/O pins configured as inputs and with internal pull-ups enabled. A
square wave generator with rail-to-rail output is used as clock source.
All Active- and Idle current consumption measurements are done with all bits in the PRR register set and thus, the
corresponding I/O modules are turned off. Also the Analog Comparator is disabled during these measurements.
The ”ATmega88PA: Supply Current of IO Modules” on page 405 and page 455 shows the additional current con-
sumption compared to ICC Active and ICC Idle for every I/O module controlled by the Power Reduction Register.
See ”Power Reduction Register” on page 41 for details.
The power consumption in Power-down mode is independent of clock selection.
The current consumption is a function of several factors such as: operating voltage, operating frequency, loading of
I/O pins, switching rate of I/O pins, code executed and ambient temperature. The dominating factors are operating
voltage and frequency.
The current drawn from capacitive loaded pins may be estimated (for one pin) as CL*VCC*f where CL = load capac-
itance, VCC = operating voltage and f = average switching frequency of I/O pin.
The parts are characterized at frequencies higher than test limits. Parts are not guaranteed to function properly at
frequencies higher than the ordering code indicates.
The difference between current consumption in Power-down mode with Watchdog Timer enabled and Power-down
mode with Watchdog Timer disabled represents the differential current drawn by the Watchdog Timer.

325
ATmega48A/PA/88A/PA/168A/PA/328/P [DATASHEET]
8271G–AVR–02/2013
31.1 ATmega48A Typical Characteristics
31.1.1 Active Supply Current
Figure 31-1. ATmega48A: Active Supply Current vs. Low Frequency (0.1-1.0MHz)
Figure 31-2. ATmega48A: Active Supply Current vs. Frequency (1-20MHz
5.5 V
5.0 V
4.5 V
4.0 V
3.3 V
2.7 V
1.8 V
0
0.2
0.4
0.6
0.8
1
0 0.1 0.2 0.3 0.4 0.5 0.6 0.7 0.80.9 1
Frequency (MHz)
I
CC
(mA)
5.5V
5.0V
4.5V
0
2
4
6
8
10
12
0246810 12 14 16 1820
Frequency (MHz)
I
CC
(mA)
1.8V
2.7V
3.3V
4.0V

326
ATmega48A/PA/88A/PA/168A/PA/328/P [DATASHEET]
8271G–AVR–02/2013
Figure 31-3. ATmega48A: Active Supply Current vs. VCC (Internal RC Oscillator, 128kHz)
Figure 31-4. ATmega48A: Active Supply Current vs. VCC (Internal RC Oscillator, 1MHz)
85 °C
25 °C
-40 °C
0
0.02
0.04
0.06
0.08
0.1
0.12
0.14
1.5 2 2.5 3 3.5 4 4.5 5 5.5
V
CC
(V)
I
CC
(mA)
85 °C
25 °C
-40 °C
0
0.2
0.4
0.6
0.8
1
1.2
1.5 2 2.5 3 3.5 4 4.5 5 5.5
VCC (V)
ICC (mA)

327
ATmega48A/PA/88A/PA/168A/PA/328/P [DATASHEET]
8271G–AVR–02/2013
Figure 31-5. ATmega48A: Active Supply Current vs. VCC (Internal RC Oscillator, 8MHz)
31.1.2 Idle Supply Current
Figure 31-6. ATmega48A: Idle Supply Current vs. Low Frequency (0.1-1.0MHz)
85 °C
25 °C
-40 °C
0
1
2
3
4
5
1.5 2 2.5 3 3.5 4 4.5 5 5.5
V
CC
(V)
I
CC
(mA)
5.5 V
5.0 V
4.5 V
4.0 V
3.3 V
2.7 V
1.8 V
0
0.02
0.04
0.06
0.08
0.1
0.12
0.14
0.16
0 0.1 0.2 0.3 0.4 0.5 0.6 0.7 0.80.9 1
Frequency (MHz)
ICC (mA)

328
ATmega48A/PA/88A/PA/168A/PA/328/P [DATASHEET]
8271G–AVR–02/2013
Figure 31-7. ATmega48A: Idle Supply Current vs. Frequency (1-20MHz)
Figure 31-8. ATmega48A: Idle Supply Current vs. VCC (Internal RC Oscillator, 128kHz)
5.5 V
5.0 V
4.5 V
0
0.5
1
1.5
2
2.5
3
0246810 12 14 16 1820
Frequency (MHz)
I
CC
(mA)
1.8 V
2.7 V
3.3 V
4.0 V
85 °C
25 °C
-40 °C
0
0.007
0.014
0.021
0.028
0.035
0.042
1.5 2 2.5 3 3.5 4 4.5 5 5.5
V
CC
(V)
I
CC
(mA)

329
ATmega48A/PA/88A/PA/168A/PA/328/P [DATASHEET]
8271G–AVR–02/2013
Figure 31-9. ATmega48A: Idle Supply Current vs. VCC (Internal RC Oscillator, 1MHz)
Figure 31-10. ATmega48A: Idle Supply Current vs. Vcc (Internal RC Oscillator, 8MHz)
85 °C
25 °C
-40 °C
0
0.05
0.1
0.15
0.2
0.25
0.3
0.35
1.5 2 2.5 3 3.5 4 4.5 5 5.5
VCC (V)
ICC (mA)
85 °C
25 °C
-40 °C
0
0.2
0.4
0.6
0.8
1
1.2
1.5 2 2.5 3 3.5 4 4.5 5 5.5
V
CC
(V)
I
CC
(mA)

330
ATmega48A/PA/88A/PA/168A/PA/328/P [DATASHEET]
8271G–AVR–02/2013
31.1.3 ATmega48A: Supply Current of IO Modules
The tables and formulas below can be used to calculate the additional current consumption for the different I/O
modules in Active and Idle mode. The enabling or disabling of the I/O modules are controlled by the Power Reduc-
tion Register. See ”Power Reduction Register” on page 41 for details.
It is possible to calculate the typical current consumption based on the numbers from Table 31-2 on page 330 for
other VCC and frequency settings than listed in Table 31-1 on page 330.
31.1.3.1 Example
Calculate the expected current consumption in idle mode with TIMER1, ADC, and SPI enabled at VCC = 2.0V and
F = 1MHz. From Table 31-4 on page 355, third column, we see that we need to add 11.2% for the TIMER1, 22.1%
for the ADC, and 17.6% for the SPI module. Reading from Figure 31-53 on page 352, we find that the idle current
consumption is ~0.028 mA at VCC = 2.0V and F = 1MHz. The total current consumption in idle mode with TIMER1,
ADC, and SPI enabled, gives:
Table 31-1. ATmega48PA: Additional Current Consumption for the different I/O modules (absolute values)
PRR bit Typical numbers
VCC = 2V, F = 1MHz VCC = 3V, F = 4MHz VCC = 5V, F = 8MHz
PRUSART0 2.9uA 20.7µA 97.4µA
PRTWI 6.0µA 44.8µA 219.7µA
PRTIM2 5.0µA 34.5µA 141.3µAµA
PRTIM1 3.6µA 24.4µA 107.7µA
PRTIM0 1.4µA 9.5µA 38.4µA
PRSPI 5.0µA 38.0µA 190.4µA
PRADC 6.1µA 47.4µA 244.7µA
Table 31-2. ATmega48PA: Additional Current Consumption (percentage) in Active and Idle mode
PRR bit
Additional Current consumption
compared to Active with external
clock (see Figure 31-48 on page
350 and Figure 31-49 on page
350)
Additional Current consumption
compared to Idle with external
clock (see Figure 31-53 on page
352 and Figure 31-54 on page
353)
PRUSART0 1.8% 11.4%
PRTWI 3.9% 20.6%
PRTIM2 2.9% 15.7%
PRTIM1 2.1% 11.2%
PRTIM0 0.8% 4.2%
PRSPI 3.3% 17.6%
PRADC 4.2% 22.1%
ICCtotal 0.028 mA (1 + 0.112 + 0.221 + 0.176)0.042 mA

331
ATmega48A/PA/88A/PA/168A/PA/328/P [DATASHEET]
8271G–AVR–02/2013
31.1.4 Power-down Supply Current
Figure 31-11. ATmega48A: Power-Down Supply Current vs. VCC (Watchdog Timer Disabled)
Figure 31-12. ATmega48A: Power-Down Supply Current vs. VCC (Watchdog Timer Enabled)
85 °C
25 °C
-40 °C
0
0.2
0.4
0.6
0.8
1
1.2
1.5 2 2.5 3 3.5 4 4.5 5 5.5
V
CC
(V)
I
CC
(uA)
85 °C
25 °C
-40 °C
0
2
4
6
8
1.5 2 2.5 3 3.5 4 4.5 5 5.5
VCC (V)
ICC (uA)

332
ATmega48A/PA/88A/PA/168A/PA/328/P [DATASHEET]
8271G–AVR–02/2013
31.1.5 Power-save Supply Current
Figure 31-13. ATmega48A: Power-Save Supply Current vs. VCC (Watchdog Timer Disabled and 32kHz Crystal
Oscillator Running)
31.1.6 Standby Supply Current
Figure 31-14. ATmega48A: Standby Supply Current vs. Vcc (Watchdog Timer Disabled
WATCHDOG TIMER DISABLED and 32 kHz CRYSTAL OSCILLATOR RUNNING
85 °C
25 °C
-40 °C
0
0.4
0.8
1.2
1.6
2
1.5 2 2.5 3 3.5 4 4.5 5 5.5
V
CC
(V)
I
CC
(uA)
6MHz_xtal
6MHz_res
4MHz_xtal
4MHz_res
450kHz_res
2MHz_xtal
2MHz_res
0
0.02
0.04
0.06
0.08
0.1
0.12
0.14
0.16
1.5 2 2.5 3 3.5 4 4.5 5 5.5
V
CC
(V)
I
CC
(mA)

333
ATmega48A/PA/88A/PA/168A/PA/328/P [DATASHEET]
8271G–AVR–02/2013
31.1.7 Pin Pull-Up
Figure 31-15. ATmega48A: I/O Pin Pull-up Resistor Current vs. Input Voltage (VCC = 1.8 V)
Figure 31-16. ATmega48A: I/O Pin Pull-up Resistor Current vs. Input Voltage (VCC = 2.7 V)
85 °C
25 °C
-40 °C
0
10
20
30
40
50
0 0.2 0.4 0.6 0.81 1.2 1.4 1.6 1.8
VOP (V)
IOP (uA)
85 °C
25 °C
-40 °C
0
10
20
30
40
50
60
70
0 0.5 1 1.5 2 2.5 3
V
OP
(V)
I
OP
(uA)

334
ATmega48A/PA/88A/PA/168A/PA/328/P [DATASHEET]
8271G–AVR–02/2013
Figure 31-17. ATmega48A: I/O Pin Pull-up Resistor Current vs. Input Voltage (VCC = 5V)
Figure 31-18. ATmega48A: Reset Pull-up Resistor Current vs. Reset Pin Voltage (VCC = 1.8V))
85 °C
25 °C
-40 °C
0
20
40
60
80
100
120
140
012345
V
OP
(V)
I
OP
(uA)
85 °C
25 °C
-40 °C
0
5
10
15
20
25
30
35
0 0.2 0.4 0.6 0.81 1.2 1.4 1.6 1.8
V
RESET (V)
I
RESET
(uA)

335
ATmega48A/PA/88A/PA/168A/PA/328/P [DATASHEET]
8271G–AVR–02/2013
Figure 31-19. ATmega48A: Reset Pull-up Resistor Current vs. Reset Pin Voltage (VCC = 2.7 V)
Figure 31-20. ATmega48A: Reset Pull-up Resistor Current vs. Reset Pin Voltage (VCC = 5V)
85 °C
25 °C
-40 °C
0
10
20
30
40
50
60
0 0.5 1 1.5 2 2.5 3
V
RESET (V)
I
RESET
(uA)
85 °C
25 °C
-40 °C
0
20
40
60
80
100
120
0 0.5 1 1.5 2 2.5 3 3.5 4 4.5 5
VRESET (V)
IRESET (uA)

336
ATmega48A/PA/88A/PA/168A/PA/328/P [DATASHEET]
8271G–AVR–02/2013
31.1.8 Pin Driver Strength
Figure 31-21. ATmega48A: I/O Pin Output Voltage vs. Sink Current (VCC = 3 V)
Figure 31-22. ATmega48A: I/O Pin Output Voltage vs. Sink Current (VCC = 5 V)
85 °C
25 °C
-40 °C
0
0.2
0.4
0.6
0.8
1
04812 16 20
IOL (mA)
V
OL
(V)
85 °C
25 °C
-40 °C
0
0.1
0.2
0.3
0.4
0.5
0.6
04812 16 20
I
OL
(mA)
V
OL
(V)

337
ATmega48A/PA/88A/PA/168A/PA/328/P [DATASHEET]
8271G–AVR–02/2013
Figure 31-23. ATmega48A: I/O Pin Output Voltage vs. Source Current (Vcc = 3 V)
Figure 31-24. ATmega48A: I/O Pin Output Voltage vs. Source Current (VCC = 5 V)
85 °C
25 °C
-40 °C
0
0.5
1
1.5
2
2.5
3
3.5
04812 16 20
I
OH
(mA)
V
OH
(V)
85 °C
25 °C
-40 °C
4.2
4.3
4.4
4.5
4.6
4.7
4.8
4.9
5
04812 16 20
I
OH
(mA)
V
OH
(V)

338
ATmega48A/PA/88A/PA/168A/PA/328/P [DATASHEET]
8271G–AVR–02/2013
31.1.9 Pin Threshold and Hysteresis
Figure 31-25. ATmega48A: I/O Pin Input Threshold Voltage vs. VCC (VIH, I/O Pin read as ‘1’)
Figure 31-26. ATmega48A: I/O Pin Input Threshold Voltage vs. VCC (VIL, I/O Pin read as ‘0’)
85 °C
25 °C
-40 °C
0
0.5
1
1.5
2
2.5
3
1.5 2 2.5 3 3.5 4 4.5 5 5.5
V
CC
(V)
Threshold (V)
85 °C
25 °C
-40 °C
0
0.5
1
1.5
2
2.5
1.5 2 2.5 3 3.5 4 4.5 5 5.5
V
CC
(V)
Threshold (V)

339
ATmega48A/PA/88A/PA/168A/PA/328/P [DATASHEET]
8271G–AVR–02/2013
Figure 31-27. ATmega48A: I/O Pin Input Hysteresis vs. VCC
Figure 31-28. ATmega48A: Reset Input Threshold Voltage vs. VCC (VIH, I/O Pin read as ‘1)’
85 °C
25 °C
-40 °C
0
0.1
0.2
0.3
0.4
0.5
0.6
1.5 2 2.5 33.5 4 4.5 5 5.5
VCC (V)
Input Hysteresis (V)
85 °C
25 °C
-40 °C
0
0.5
1
1.5
2
2.5
1.5 2 2.5 3 3.5 4 4.5 5 5.5
VCC (V)
Threshold (V)

340
ATmega48A/PA/88A/PA/168A/PA/328/P [DATASHEET]
8271G–AVR–02/2013
Figure 31-29. )ATmega48A: Reset Input Threshold Voltage vs. VCC (VIL, I/O Pin read as ‘0’)
Figure 31-30. ATmega48A: Reset Pin Input Hysteresis vs. VCC
85 °C
25 °C
-40 °C
0
0.5
1
1.5
2
2.5
1.5 2 2.5 3 3.5 4 4.5 5 5.5
V
CC
(V)
Threshold (V)
85 °C
25 °C
-40 °C
0
0.1
0.2
0.3
0.4
0.5
0.6
0.7
1.5 2 2.5 33.5 4 4.5 5 5.5
V
CC
(V)
Input Hysteresis (V)

341
ATmega48A/PA/88A/PA/168A/PA/328/P [DATASHEET]
8271G–AVR–02/2013
31.1.10 BOD Threshold
Figure 31-31. ATmega48A: BOD Thresholds vs. Temperature (BODLEVEL is 1.8 V)
Figure 31-32. ATmega48A: BOD Thresholds vs. Temperature (BODLEVEL is 2.7 V)
Rising Vcc
Falling Vcc
1.79
1.8
1.81
1.82
1.83
1.84
1.85
-50 -40 -30 -20 -10 0 10 20 30 40 50 60 70 8090
Temperature (°C)
Threshold (V)
Rising Vcc
Falling Vcc
2.62
2.64
2.66
2.68
2.7
2.72
2.74
2.76
-50 -40 -30 -20 -10 0 10 20 30 40 50 60 70 8090
Temperature (°C)
Threshold (V)

342
ATmega48A/PA/88A/PA/168A/PA/328/P [DATASHEET]
8271G–AVR–02/2013
Figure 31-33. ATmega48A: BOD Thresholds vs. Temperature (BODLEVEL is 4.3 V)
Figure 31-34. ATmega48A: Bandgap Voltage vs. VCC
Rising Vcc
Falling Vcc
4.24
4.26
4.28
4.3
4.32
4.34
4.36
-50 -40 -30 -20 -10 0 10 20 30 40 50 60 70 8090
Temperature (°C)
Threshold (V)
85 °C
25 °C
-40 °C
1.09
1.092
1.094
1.096
1.098
1.1
1.102
1.104
1.5 2 2.5 3 3.5 4 4.5 5 5.5
VCC (V)
Bandgap Voltage (V)

343
ATmega48A/PA/88A/PA/168A/PA/328/P [DATASHEET]
8271G–AVR–02/2013
31.1.11 Internal Oscillator Speed
Figure 31-35. ATmega48A: Watchdog Oscillator Frequency vs. Temperature
Figure 31-36. ATmega48A: Watchdog Oscillator Frequency vs. VCC
5.5 V
4.0 V
3.3 V
2.7 V
104
106
108
110
112
114
116
-40 -30 -20 -10 0 10 20 30 40 50 60 70 8090
Temperature (°C)
F
RC
(kHz)
85 °C
25 °C
-40 °C
106
108
110
112
114
116
118
1.5 2 2.5 3 3.5 4 4.5 5 5.5
V
CC
(V)
F
RC
(kHz)

344
ATmega48A/PA/88A/PA/168A/PA/328/P [DATASHEET]
8271G–AVR–02/2013
Figure 31-37. ATmega48A: Calibrated 8MHz RC Oscillator Frequency vs. VCC
Figure 31-38. ATmega48A: Calibrated 8MHz RC Oscillator Frequency vs. Temperature
85 °C
25 °C
-40 °C
7.6
7.7
7.8
7.9
8
8.1
8.2
1.5 2 2.5 3 3.5 4 4.5 5 5.5
VCC (V)
F
RC
(MHz)
5.5 V
3.3 V
1.8 V
7.6
7.7
7.8
7.9
8
8.1
8.2
-50 -40 -30 -20 -10 0 10 20 30 40 50 60 70 8090
Temperature (°C)
F
RC
(MHz)

345
ATmega48A/PA/88A/PA/168A/PA/328/P [DATASHEET]
8271G–AVR–02/2013
Figure 31-39. ATmega48A: Calibrated 8MHz RC Oscillator Frequency vs. OSCCAL Value
31.1.12 Current Consumption of Peripheral Units
Figure 31-40. ATmega48A: ADC Current vs. VCC (AREF = AVCC)
85 °C
25 °C
-40 °C
0
2
4
6
8
10
12
14
16
016324864 80 96 112 128144 160 176 192 208224 240 256
OSCCAL (X1)
F
RC
(MHz)
85 °C
25 °C
-40 °C
0
50
100
150
200
250
300
350
1.5 2 2.5 3 3.5 4 4.5 5 5.5
VCC (V)
ICC (uA)

346
ATmega48A/PA/88A/PA/168A/PA/328/P [DATASHEET]
8271G–AVR–02/2013
Figure 31-41. ATmega48A: Analog Comparator Current vs. VCC
Figure 31-42. ATmega48A: AREF External Reference Current vs. VCC
85 °C
25 °C
-40 °C
0
10
20
30
40
50
60
70
80
90
1.5 2 2.5 3 3.5 4 4.5 5 5.5
V
CC
(V)
I
CC
(uA)
85 °C
25 °C
-40 °C
0
20
40
60
80
100
120
140
160
1.5 2 2.5 3 3.5 4 4.5 5 5.5
V
CC
(V)
I
CC
(uA)

347
ATmega48A/PA/88A/PA/168A/PA/328/P [DATASHEET]
8271G–AVR–02/2013
Figure 31-43. ATmega48A Brownout Detector Current vs. VCC
Figure 31-44. ATmega48A: Programming Current vs. VCC
85 °C
25 °C
-40 °C
0
8
16
24
32
40
1.5 2 2.5 3 3.5 4 4.5 5 5.5
VCC (V)
ICC (uA)
85 °C
25 °C
-40 °C
0
1
2
3
4
5
6
1.5 2 2.5 3 3.5 4 4.5 5 5.5
V
CC
(V)
I
CC
(mA)

348
ATmega48A/PA/88A/PA/168A/PA/328/P [DATASHEET]
8271G–AVR–02/2013
31.1.13 Current Consumption in Reset and Reset Pulsewidth
Figure 31-45. ATmega48A: Reset Supply Current vs. Low Frequency (0.1 - 1.0MHz)
Figure 31-46. ATmega48A: Reset Supply Current vs. Frequency (1 - 20MHz)
5.5 V
5.0 V
4.5 V
4.0 V
3.3 V
2.7 V
1.8 V
0
0.02
0.04
0.06
0.08
0.1
0.12
0.14
0 0.1 0.2 0.3 0.4 0.5 0.6 0.7 0.80.9 1
Frequency (MHz)
I
CC
(mA)
5.5 V
5.0 V
4.5 V
0
0.5
1
1.5
2
2.5
0246810 12 14 16 1820
Frequency (MHz)
I
CC
(mA)
1.8 V
2.7 V
3.3 V
4.0 V

349
ATmega48A/PA/88A/PA/168A/PA/328/P [DATASHEET]
8271G–AVR–02/2013
Figure 31-47. ATmega48A: Minimum Reset Pulse width vs. VCC
85 °C
25 °C
-40 °C
0
200
400
600
800
1000
1200
1400
1600
1.5 2 2.5 3 3.5 4 4.5 5 5.5
V
CC
(V)
Pulsewidth (ns)

350
ATmega48A/PA/88A/PA/168A/PA/328/P [DATASHEET]
8271G–AVR–02/2013
31.2 ATmega48PA Typical Characteristics
31.2.1 Active Supply Current
Figure 31-48. ATmega48PA: Active Supply Current vs. Low Frequency (0.1-1.0MHz)
Figure 31-49. ATmega48PA: Active Supply Current vs. Frequency (1-20MHz)
5.5V
5.0V
4.5V
4.0V
3.3V
2.7V
1.8V
0
0.02
0.04
0.06
0.08
0.1
0.12
0.14
0.16
0 0.1 0.2 0.30.4 0.5 0.6 0.7 0.80.91
Frequency (MHz)
ICC (mA)
5.5V
5.0V
4.5V
0
1
2
3
4
5
6
7
8
9
10
11
0246810 12 14 16 1820
Frequency (MHz)
ICC (mA)
4.0V
3.3V
2.7V
1.8V

351
ATmega48A/PA/88A/PA/168A/PA/328/P [DATASHEET]
8271G–AVR–02/2013
Figure 31-50. ATmega48PA: Active Supply Current vs. VCC (Internal RC Oscillator, 128kHz)
Figure 31-51. ATmega48PA: Active Supply Current vs. VCC (Internal RC Oscillator, 1MHz)
105°C
85°C
25°C
-40°C
0.005
0.01
0.015
0.02
0.025
0.03
0.035
0.04
0.045
0.05
1.5 2 2.5 33.5 4 4.5 5 5.5
VCC (V)
ICC (mA)
105°C
85°C
25°C
-40°C
0.2
0.3
0.4
0.5
0.6
0.7
0.8
0.9
1
1.1
1.2
1.5 2 2.5 33.5 4 4.5 5 5.5
VCC (V)
ICC (mA)

352
ATmega48A/PA/88A/PA/168A/PA/328/P [DATASHEET]
8271G–AVR–02/2013
Figure 31-52. ATmega48PA: Active Supply Current vs. VCC (Internal RC Oscillator, 8MHz)
31.2.2 Idle Supply Current
Figure 31-53. ATmega48PA: Idle Supply Current vs. Low Frequency (0.1-1.0MHz)
105°C
85°C
25°C
-40°C
0.5
1
1.5
2
2.5
3
3.5
4
4.5
5
5.5
1.5 2 2.5 33.5 4 4.5 5 5.5
VCC (V)
ICC (mA)
5.5V
5.0V
4.5V
4.0V
3.3V
2.7V
1.8V
0
0.02
0.04
0.06
0.08
0.1
0.12
0.14
0.16
0 0.1 0.2 0.30.4 0.5 0.6 0.7 0.80.91
Frequency (MHz)
ICC (mA)

353
ATmega48A/PA/88A/PA/168A/PA/328/P [DATASHEET]
8271G–AVR–02/2013
Figure 31-54. ATmega48PA: Idle Supply Current vs. Frequency (1-20MHz)
Figure 31-55. ATmega48PA: Idle Supply Current vs. VCC (Internal RC Oscillator, 128kHz)
5.5V
5.0V
4.5V
0
0.2
0.4
0.6
0.8
1
1.2
1.4
1.6
1.8
2
2.2
2.4
2.6
0246810 12 14 16 1820
Frequency (MHz)
ICC (mA)
4.0V
3.3V
2.7V
1.8V
105°C
85°C
25°C
-40°C
0.005
0.01
0.015
0.02
0.025
0.03
0.035
0.04
0.045
0.05
1.5 2 2.5 33.5 4 4.5 5 5.5
V
CC
(V)
I
CC
(mA)

354
ATmega48A/PA/88A/PA/168A/PA/328/P [DATASHEET]
8271G–AVR–02/2013
Figure 31-56. ATmega48PA: Idle Supply Current vs. VCC (Internal RC Oscillator, 1MHz)
Figure 31-57. ATmega48PA: Idle Supply Current vs. Vcc (Internal RC Oscillator, 8MHz)
105°C
85°C
25°C
-40°C
0.08
0.13
0.18
0.23
0.28
0.33
1.5 2 2.5 33.5 4 4.5 5 5.5
VCC (V)
ICC (mA)
105°C
85°C
25°C
-40°C
0.2
0.3
0.4
0.5
0.6
0.7
0.8
0.9
1
1.1
1.2
1.3
1.5 2 2.5 33.5 4 4.5 5 5.5
VCC (V)
ICC (mA)

355
ATmega48A/PA/88A/PA/168A/PA/328/P [DATASHEET]
8271G–AVR–02/2013
31.2.3 ATmega48PA: Supply Current of IO Modules
The tables and formulas below can be used to calculate the additional current consumption for the different I/O
modules in Active and Idle mode. The enabling or disabling of the I/O modules are controlled by the Power Reduc-
tion Register. See ”Power Reduction Register” on page 41 for details.
It is possible to calculate the typical current consumption based on the numbers from Table 31-4 on page 355 for
other VCC and frequency settings than listed in Table 31-3 on page 355.
31.2.3.1 Example
Calculate the expected current consumption in idle mode with TIMER1, ADC, and SPI enabled at VCC = 2.0V and
F = 1MHz. From Table 31-4 on page 355, third column, we see that we need to add 11.2% for the TIMER1, 22.1%
for the ADC, and 17.6% for the SPI module. Reading from Figure 31-53 on page 352, we find that the idle current
consumption is ~0.028 mA at VCC = 2.0V and F = 1MHz. The total current consumption in idle mode with TIMER1,
ADC, and SPI enabled, gives:
Table 31-3. ATmega48PA: Additional Current Consumption for the different I/O modules (absolute values)
PRR bit Typical numbers
VCC = 2V, F = 1MHz VCC = 3V, F = 4MHz VCC = 5V, F = 8MHz
PRUSART0 2.9µA 20.7µA 97.4µA
PRTWI 6.0µA 44.8µA 219.7µA
PRTIM2 5.0µA 34.5µA 141.3µA
PRTIM1 3.6µA 24.4µA 107.7µA
PRTIM0 1.4µA 9.5µA 38.4µA
PRSPI 5.0µA 38.0µA 190.4µA
PRADC 6.1µA 47.4µA 244.7µA
Table 31-4. ATmega48PA: Additional Current Consumption (percentage) in Active and Idle mode
PRR bit
Additional Current consumption
compared to Active with external
clock (see Figure 31-48 on page
350 and Figure 31-49 on page
350)
Additional Current consumption
compared to Idle with external
clock (see Figure 31-53 on page
352 and Figure 31-54 on page
353)
PRUSART0 1.8% 11.4%
PRTWI 3.9% 20.6%
PRTIM2 2.9% 15.7%
PRTIM1 2.1% 11.2%
PRTIM0 0.8% 4.2%
PRSPI 3.3% 17.6%
PRADC 4.2% 22.1%
ICCtotal 0.028 mA (1 + 0.112 + 0.221 + 0.176)0.042 mA

356
ATmega48A/PA/88A/PA/168A/PA/328/P [DATASHEET]
8271G–AVR–02/2013
31.2.4 Power-down Supply Current
Figure 31-58. ATmega48PA: Power-Down Supply Current vs. VCC (Watchdog Timer Disabled)
Figure 31-59. ATmega48PA: Power-Down Supply Current vs. VCC (Watchdog Timer Enabled)
105°C
85°C
25°C
-40°C
0
0.3
0.6
0.9
1.2
1.5
1.8
2.1
2.4
2.7
1.5 2 2.5 33.5 4 4.5 5 5.5
VCC (V)
ICC (µA)
105°C
85°C
25°C
-40°C
2.5
3
3.5
4
4.5
5
5.5
6
6.5
7
7.5
8
8.5
9
1.5 2 2.5 33.5 4 4.5 5 5.5
VCC (V)
ICC (µA)

357
ATmega48A/PA/88A/PA/168A/PA/328/P [DATASHEET]
8271G–AVR–02/2013
31.2.5 Power-save Supply Current
Figure 31-60. ATmega48PA: Power-Save Supply Current vs. VCC (Watchdog Timer Disabled and 32kHz Crystal
Oscillator Running)
31.2.6 Standby Supply Current
Figure 31-61. ATmega48PA: Standby Supply Current vs. Vcc (Watchdog Timer Disabled)
0
0.25
0.5
0.75
1
1.25
1.5
1.75
2
2.25
2.5
1.5 2 2.5 3 3.5 4 4.5 5 5.5
Icc [µA]
Vcc [V]
105°C
85°C
25°C
-40°C
6MHz_xtal
6MHz_res
4MHz_xtal
4MHz_res
450kHz_res
2MHz_xtal
2MHz_res
1MHz_res
0.0
15
30
45
60
75
90
105
120
135
150
1.5 2 2.5 33.5 4 4.5 5 5.5
VCC (V)
ICC (µA)

358
ATmega48A/PA/88A/PA/168A/PA/328/P [DATASHEET]
8271G–AVR–02/2013
31.2.7 Pin Pull-Up
Figure 31-62. ATmega48PA: I/O Pin Pull-up Resistor Current vs. Input Voltage (VCC = 1.8V)
Figure 31-63. ATmega48PA: I/O Pin Pull-up Resistor Current vs. Input Voltage (VCC = 2.7V)
105°C
85°C
25°C
-40°C
0
5
10
15
20
25
30
35
40
45
0 0.2 0.4 0.6 0.81 1.2 1.4 1.6 1.8
VOP (V)
IOP (µA)
0
10
20
30
40
50
60
70
00.30.6 0.91.2 1.5 1.82.1 2.4 2.7
VOP (V)
IOP (µA)
105°C
-40°C
25°C
85°C

359
ATmega48A/PA/88A/PA/168A/PA/328/P [DATASHEET]
8271G–AVR–02/2013
Figure 31-64. ATmega48PA: I/O Pin Pull-up Resistor Current vs. Input Voltage (VCC = 5V)
Figure 31-65. ATmega48PA: Reset Pull-up Resistor Current vs. Reset Pin Voltage (VCC = 1.8V)
105°C
85°C
25°C
-40°C
0
15
30
45
60
75
90
105
120
00.511.522.533.5 4 4.5 5
VOP (V)
IOP (µA)
105°C
85°C
25°C
-40°C
0
5
10
15
20
25
30
35
0 0.2 0.4 0.6 0.81 1.2 1.4 1.6 1.8
VRESET (V)
IRESET (µA)

360
ATmega48A/PA/88A/PA/168A/PA/328/P [DATASHEET]
8271G–AVR–02/2013
Figure 31-66. ATmega48PA: Reset Pull-up Resistor Current vs. Reset Pin Voltage (VCC = 2.7V)
Figure 31-67. ATmega48PA: Reset Pull-up Resistor Current vs. Reset Pin Voltage (VCC = 5V)
0
4
8
12
16
20
24
28
32
36
40
44
48
52
00.30.6 0.91.2 1.5 1.82.1 2.4 2.7
VRESET (V)
IRESET (µA)
105°C
85°C
25°C
-40°C
105°C
85°C
25°C
-40°C
0
10
20
30
40
50
60
70
80
90
100
110
00.511.522.533.5 4 4.5 5
VRESET (V)
IRESET (µA)

361
ATmega48A/PA/88A/PA/168A/PA/328/P [DATASHEET]
8271G–AVR–02/2013
31.2.8 Pin Driver Strength
Figure 31-68. ATmega48PA: I/O Pin Output Voltage vs. Sink Current (VCC = 3V)
Figure 31-69. ATmega48PA: I/O Pin Output Voltage vs. Sink Current (VCC = 5V)
105°C
85°C
25°C
-40°C
0
0.1
0.2
0.3
0.4
0.5
0.6
0.7
0.8
0.9
1
0246810 12 14 16 1820
I
OL
(mA)
V
OL
(V)
105°C
85°C
25°C
-40°C
0
0.05
0.1
0.15
0.2
0.25
0.3
0.35
0.4
0.45
0.5
0.55
0.6
0.65
0246810 12 14 16 1820
IOL (mA)
VOL (V)

362
ATmega48A/PA/88A/PA/168A/PA/328/P [DATASHEET]
8271G–AVR–02/2013
Figure 31-70. ATmega48PA: I/O Pin Output Voltage vs. Source Current (Vcc = 3V)
Figure 31-71. ATmega48PA: I/O Pin Output Voltage vs. Source Current (VCC = 5V)
105°C
85°C
25°C
-40°C
1.9
2
2.1
2.2
2.3
2.4
2.5
2.6
2.7
2.8
2.9
3
0246810 12 14 16 1820
IOH (mA)
VOH (V)
105°C
85°C
25°C
-40°C
4.3
4.4
4.5
4.6
4.7
4.8
4.9
5
0246810 12 14 16 1820
IOH (mA)
VOH (V)

363
ATmega48A/PA/88A/PA/168A/PA/328/P [DATASHEET]
8271G–AVR–02/2013
31.2.9 Pin Threshold and Hysteresis
Figure 31-72. ATmega48PA: I/O Pin Input Threshold Voltage vs. VCC (VIH, I/O Pin read as ‘1’)
Figure 31-73. ATmega48PA: I/O Pin Input Threshold Voltage vs. VCC (VIL, I/O Pin read as ‘0’)
105°C
85°C
25°C
-40°C
0.8
1.1
1.4
1.7
2
2.3
2.6
2.9
1.5 2 2.5 33.5 4 4.5 5 5.5
VCC (V)
Threshold (V)
105°C
85°C
25°C
-40°C
0.3
0.6
0.9
1.2
1.5
1.8
2.1
2.4
1.5 2 2.5 33.5 4 4.5 5 5.5
VCC (V)
Threshold (V)

364
ATmega48A/PA/88A/PA/168A/PA/328/P [DATASHEET]
8271G–AVR–02/2013
Figure 31-74. ATmega48PA: I/O Pin Input Hysteresis vs. VCC
Figure 31-75. ATmega48PA: Reset Input Threshold Voltage vs. VCC (VIH, I/O Pin read as ‘1’)
105°C
85°C
25°C
-40°C
0.25
0.3
0.35
0.4
0.45
0.5
0.55
0.6
1.5 2 2.5 33.5 4 4.5 5 5.5
V
CC
(V)
Input Hysteresis (mV)
-40 °C
105 °C
85 °C
25 °C
105°C
85°C
25°C
-40°C
0.95
1.2
1.45
1.7
1.95
2.2
2.45
1.5 2 2.5 33.5 4 4.5 5 5.5
VCC (V)
Threshold (V)
105°C
85°C
25°C
-40°C

365
ATmega48A/PA/88A/PA/168A/PA/328/P [DATASHEET]
8271G–AVR–02/2013
Figure 31-76. ATmega48PA: Reset Input Threshold Voltage vs. VCC (VIL, I/O Pin read as ‘0’)
Figure 31-77. ATmega48PA: Reset Pin Input Hysteresis vs. VCC
105°C
85°C
25°C
-40°C
0.6
0.8
1
1.2
1.4
1.6
1.8
2
2.2
2.4
1.5 2 2.5 33.5 4 4.5 5 5.5
VCC (V)
Threshold (V)
105°C
85°C
25°C
-40°C
0
0.05
0.1
0.15
0.2
0.25
0.3
0.35
0.4
0.45
0.5
0.55
0.6
0.65
1.5 2 2.5 33.5 4 4.5 5 5.5
VCC (V)
Input Hysteresis (mV)
-40°C
25°C
105°C
85°C

366
ATmega48A/PA/88A/PA/168A/PA/328/P [DATASHEET]
8271G–AVR–02/2013
31.2.10 BOD Threshold
Figure 31-78. ATmega48PA: BOD Thresholds vs. Temperature (BODLEVEL is 1.8V)
Figure 31-79. ATmega48PA: BOD Thresholds vs. Temperature (BODLEVEL is 2.7V)
Rising Vcc
Falling Vcc
1.765
1.77
1.775
1.78
1.785
1.79
1.795
1.8
1.805
1.81
1.815
1.82
1.825
-40 -30 -20 -10 0 10 20 30405060708090 100 110
Temperature (°C)
Threshold (V)
2.64
2.65
2.66
2.67
2.68
2.69
2.7
2.71
2.72
2.73
2.74
2.75
2.76
-40 -30 -20 -10 0 10 20 30405060708090 100 110
Temperature (°C)
Threshold (V)
Rising Vcc
Falling Vcc

367
ATmega48A/PA/88A/PA/168A/PA/328/P [DATASHEET]
8271G–AVR–02/2013
Figure 31-80. ATmega48PA: BOD Thresholds vs. Temperature (BODLEVEL is 4.3V)
Figure 31-81. ATmega48PA: Bandgap Voltage vs. VCC
Rising Vcc
Falling Vcc
4.2
4.22
4.24
4.26
4.28
4.3
4.32
4.34
-40 -30 -20 -10 0 10 20 30405060708090 100 110
Temperature (°C)
Threshold (V)
1.11
1.1125
1.115
1.1175
1.12
1.1225
1.125
1.1275
1.13
1.1325
1.522.533.544.5 5 5.5
Bandgap Voltage [V]
Vcc [V]
105°C
85°C
25°C
-40°C

368
ATmega48A/PA/88A/PA/168A/PA/328/P [DATASHEET]
8271G–AVR–02/2013
31.2.11 Internal Oscillator Speed
Figure 31-82. ATmega48PA: Watchdog Oscillator Frequency vs. Temperature
Figure 31-83. ATmega48PA: Watchdog Oscillator Frequency vs. VCC
5.5V
4.0V
3.3V
2.7V
104
106
108
110
112
114
116
-40 -30 -20 -10 0 10 20 30405060708090 100 110
Temperature (°C)
FRC (kHz)
105°C
85°C
25°C
-40°C
104
106
108
110
112
114
116
1.5 2 2.5 33.5 4 4.5 5 5.5
VCC (V)
FRC (kHz)

369
ATmega48A/PA/88A/PA/168A/PA/328/P [DATASHEET]
8271G–AVR–02/2013
Figure 31-84. ATmega48PA: Calibrated 8MHz RC Oscillator Frequency vs. VCC
Figure 31-85. ATmega48PA: Calibrated 8MHz RC Oscillator Frequency vs. Temperature
105°C
85°C
25°C
-40°C
7.65
7.7
7.75
7.8
7.85
7.9
7.95
8
8.05
8.1
8.15
8.2
8.25
1.5 2 2.5 33.5 4 4.5 5 5.5
V
CC
(V)
F
RC
(MHz)
5.5V
4.0V
3.0V
1.8V
7.65
7.7
7.75
7.8
7.85
7.9
7.95
8
8.05
8.1
8.15
8.2
-40 -30 -20 -10 0 10 20 30405060708090 100 110
Temperature (°C)
FRC (MHz)

370
ATmega48A/PA/88A/PA/168A/PA/328/P [DATASHEET]
8271G–AVR–02/2013
Figure 31-86. ATmega48PA: Calibrated 8MHz RC Oscillator Frequency vs. OSCCAL Value
31.2.12 Current Consumption of Peripheral Units
Figure 31-87. ATmega48PA: ADC Current vs. VCC (AREF = AVCC)
105°C
85°C
25°C
-40°C
4
5
6
7
8
9
10
11
12
13
14
15
016324864 8096112128144 160 176 192208224 240 256
OSCCAL (X1)
FRC (MHz)
105°C
85°C
25°C
-40°C
130
150
170
190
210
230
250
270
290
310
1.5 2 2.5 33.544.555.5
VCC (V)
ICC (µA)

371
ATmega48A/PA/88A/PA/168A/PA/328/P [DATASHEET]
8271G–AVR–02/2013
Figure 31-88. ATmega48PA: Analog Comparator Current vs. VCC
Figure 31-89. ATmega48PA: AREF External Reference Current vs. VCC
105°C
85°C
25°C
-40°C
35
40
45
50
55
60
65
70
75
80
85
90
1.5 2 2.5 33.5 4 4.5 5 5.5
VCC (V)
ICC (µA)
-40°C
25°C
85°C
105°C
105°C
85°C
25°C
-40°C
40
50
60
70
80
90
100
110
120
130
140
150
1.5 2 2.5 33.544.555.5
VCC (V)
ICC (µA)

372
ATmega48A/PA/88A/PA/168A/PA/328/P [DATASHEET]
8271G–AVR–02/2013
Figure 31-90. ATmega48PA: Brownout Detector Current vs. VCC
Figure 31-91. ATmega48PA: Programming Current vs. VCC
105°C
85°C
25°C
-40°C
15
16
17
18
19
20
21
22
23
24
25
26
1.5 2 2.5 33.5 4 4.5 5 5.5
VCC (V)
ICC (µA)
105°C
85°C
25°C
-40°C
1
1.5
2
2.5
3
3.5
4
4.5
5
5.5
1.5 2 2.5 33.5 4 4.5 5 5.5
VCC (V)
ICC (mA)

373
ATmega48A/PA/88A/PA/168A/PA/328/P [DATASHEET]
8271G–AVR–02/2013
31.2.13 Current Consumption in Reset and Reset Pulsewidth
Figure 31-92. ATmega48PA: Reset Supply Current vs. Low Frequency (0.1MHz- 1.0MHz)
Figure 31-93. ATmega48PA: Reset Supply Current vs. Frequency (1MHz- 20MHz)
5.5V
5.0V
4.5V
4.0V
3.3V
2.7V
1.8V
0
0.01
0.02
0.03
0.04
0.05
0.06
0.07
0.08
0.09
0.1
0.11
0.12
0.13
0 0.1 0.2 0.30.4 0.5 0.6 0.7 0.80.91
Frequency (MHz)
ICC (mA)
5.5V
5.0V
4.5V
0
0.2
0.4
0.6
0.8
1
1.2
1.4
1.6
1.8
2
2.2
2.4
0246810 12 14 16 1820
Frequency (MHz)
ICC (mA)
1.8V
2.7V
3.3V
4.0V

374
ATmega48A/PA/88A/PA/168A/PA/328/P [DATASHEET]
8271G–AVR–02/2013
Figure 31-94. ATmega48PA: Minimum Reset Pulse width vs. VCC
105°C
85°C
25°C
-40°C
200
300
400
500
600
700
800
900
1000
1100
1200
1300
1400
1500
1600
1.5 2 2.5 33.5 4 4.5 5 5.5
VCC (V)
Pulsewidth (ns)

375
ATmega48A/PA/88A/PA/168A/PA/328/P [DATASHEET]
8271G–AVR–02/2013
31.3 ATmega88A Typical Characteristics
31.3.1 Active Supply Current
Figure 31-95. ATmega88A: Active Supply Current vs. Low Frequency (0.1-1.0MHz)
Figure 31-96. ATmega88A: Active Supply Current vs. Frequency (1 - 20MHz)
5.5 V
5.0 V
4.5 V
4.0 V
3.3 V
2.7 V
1.8 V
0
0.2
0.4
0.6
0.8
1
0 0.1 0.2 0.3 0.4 0.5 0.6 0.7 0.80.9 1
Frequency (MHz)
ICC (mA)
5.5 V
5.0 V
4.5 V
0
2
4
6
8
10
12
0246810 12 14 16 1820
Frequency (MHz)
ICC (mA)
1.8 V
2.7 V
3.3 V
4.0 V

376
ATmega48A/PA/88A/PA/168A/PA/328/P [DATASHEET]
8271G–AVR–02/2013
Figure 31-97. ATmega88A: Active Supply Current vs. VCC (Internal RC Oscillator, 128kHz)
Figure 31-98. ATmega88A: Active Supply Current vs. VCC (Internal RC Oscillator, 1MHz)
85 °C
25 °C
-40 °C
0
0.03
0.06
0.09
0.12
1.522.533.544.555.5
VCC (V)
ICC (mA)
85 °C
25 °C
-40 °C
0
0.2
0.4
0.6
0.8
1
1.2
1.5 2 2.5 3 3.5 4 4.5 5 5.5
VCC (V)
ICC (mA)

377
ATmega48A/PA/88A/PA/168A/PA/328/P [DATASHEET]
8271G–AVR–02/2013
Figure 31-99. ATmega88A: Active Supply Current vs. VCC (Internal RC Oscillator, 8MHz)
31.3.2 Idle Supply Current
Figure 31-100.ATmega88A: Idle Supply Current vs. Low Frequency (0.1-1.0MHz)
85 °C
25 °C
-40 °C
0
1
2
3
4
5
1.5 2 2.5 3 3.5 4 4.5 5 5.5
V
CC
(V)
I
CC
(mA)
5.5 V
5.0 V
4.5 V
4.0 V
3.3 V
2.7 V
1.8 V
0
0.03
0.06
0.09
0.12
0.15
0 0.1 0.2 0.3 0.4 0.5 0.6 0.7 0.80.9 1
Frequency (MHz)
ICC (mA)

378
ATmega48A/PA/88A/PA/168A/PA/328/P [DATASHEET]
8271G–AVR–02/2013
Figure 31-101.ATmega88A: Idle Supply Current vs. Frequency (1-20MHz)
Figure 31-102.ATmega88A: Idle Supply Current vs. VCC (Internal RC Oscillator, 128kHz)
5.5 V
5.0 V
4.5 V
0
0.5
1
1.5
2
2.5
0246810 12 14 16 1820
Frequency (MHz)
I
CC
(mA)
4.0 V
3.3 V
2.7 V
1.8 V
85 °C
25 °C
-40 °C
0
0.01
0.02
0.03
0.04
1.5 2 2.5 3 3.5 4 4.5 5 5.5
VCC (V)
ICC (mA)

379
ATmega48A/PA/88A/PA/168A/PA/328/P [DATASHEET]
8271G–AVR–02/2013
Figure 31-103.ATmega88A: Idle Supply Current vs. VCC (Internal RC Oscillator, 1MHz)
Figure 31-104.ATmega88A: Idle Supply Current vs. Vcc (Internal RC Oscillator, 8MHz)
85 °C
25 °C
-40 °C
0
0.05
0.1
0.15
0.2
0.25
0.3
0.35
1.5 2 2.5 3 3.5 4 4.5 5 5.5
V
CC
(V)
I
CC
(mA)
85 °C
25 °C
-40 °C
0
0.3
0.6
0.9
1.2
1.5 2 2.5 3 3.5 4 4.5 5 5.5
VCC (V)
ICC (mA)

380
ATmega48A/PA/88A/PA/168A/PA/328/P [DATASHEET]
8271G–AVR–02/2013
31.3.3 ATmega88A: Supply Current of IO Modules
The tables and formulas below can be used to calculate the additional current consumption for the different I/O
modules in Active and Idle mode. The enabling or disabling of the I/O modules are controlled by the Power Reduc-
tion Register. See ”Power Reduction Register” on page 41 for details.
It is possible to calculate the typical current consumption based on the numbers from Table 31-8 on page 405 for
other VCC and frequency settings than listed in Table 31-7 on page 405.
31.3.3.1 Example
Calculate the expected current consumption in idle mode with TIMER1, ADC, and SPI enabled at VCC = 2.0V and
F = 1MHz. From Table 31-8 on page 405, third column, we see that we need to add 13.6% for the TIMER1, 26.3%
for the ADC, and 21.5% for the SPI module. Reading from Figure 31-147 on page 402, we find that the idle current
consumption is ~0.027 mA at VCC = 2.0V and F = 1MHz. The total current consumption in idle mode with TIMER1,
ADC, and SPI enabled, gives:
Table 31-5. ATmega88PA: Additional Current Consumption for the different I/O modules (absolute values)
PRR bit Typical numbers
VCC = 2V, F = 1MHz VCC = 3V, F = 4MHz VCC = 5V, F = 8MHz
PRUSART0 3.0µA 21.3µA 97.9µA
PRTWI 6.1µA 45.4µA 219.0µA
PRTIM2 5.2µA 35.2µA 149.5µA
PRTIM1 3.8µA 25.6µA 110.0µA
PRTIM0 1.5µA 9.8µA 39.6µA
PRSPI 5.2µA 40.0µA 199.6µA
PRADC 6.3µA 48.7µA 247.0µA
Table 31-6. ATmega88PA: Additional Current Consumption (percentage) in Active and Idle mode
PRR bit
Additional Current consumption
compared to Active with external
clock (see Figure 31-142 on page
399 and Figure 31-143 on page
400)
Additional Current consumption
compared to Idle with external
clock (see Figure 31-147 on page
402 and Figure 31-148 on page
402)
PRUSART0 1.8% 11.4%
PRTWI 3.9% 24.4%
PRTIM2 2.9% 18.6%
PRTIM1 2.1% 13.6%
PRTIM0 0.8% 5.2%
PRSPI 3.5% 21.5%
PRADC 4.2% 26.3%
ICCtotal 0.027 mA (1 + 0.136 + 0.263 + 0.215)0.043 mA

381
ATmega48A/PA/88A/PA/168A/PA/328/P [DATASHEET]
8271G–AVR–02/2013
31.3.4 Power-down Supply Current
Figure 31-105.ATmega88A: Power-Down Supply Current vs. VCC (Watchdog Timer Disabled)
Figure 31-106.ATmega88A: Power-Down Supply Current vs. VCC (Watchdog Timer Enabled)
85 °C
25 °C
-40 °C
0
0.2
0.4
0.6
0.8
1
1.2
1.4
1.6
1.5 2 2.5 3 3.5 4 4.5 5 5.5
VCC (V)
I
CC
(uA)
85 °C
25 °C
-40 °C
0
2
4
6
8
1.5 2 2.5 3 3.5 4 4.5 5 5.5
V
CC
(V)
I
CC
(uA)

382
ATmega48A/PA/88A/PA/168A/PA/328/P [DATASHEET]
8271G–AVR–02/2013
31.3.5 Power-save Supply Current
Figure 31-107.ATmega88A: Power-Save Supply Current vs. VCC (Watchdog Timer Disabled and 32kHz Crystal
Oscillator Running)
31.3.6 Standby Supply Current
Figure 31-108.ATmega88A: Standby Supply Current vs. Vcc (Watchdog Timer Disabled)
0
0.5
1
1.5
2
2.5
3
1.5 2 2.5 33.5 4 4.5 5 5.5
VCC (V)
ICC (uA)
85 °C
25 °C
-40 °C
0
0.02
0.04
0.06
0.08
0.1
0.12
0.14
0.16
0.18
1.522.533.544.555.5
VCC (V)
ICC (mA)
6MHz_xtal
6MHz_res
4MHz_xtal
4MHz_res
450kHz_res
2MHz_xtal
2MHz_res

383
ATmega48A/PA/88A/PA/168A/PA/328/P [DATASHEET]
8271G–AVR–02/2013
31.3.7 Pin Pull-Up
Figure 31-109.ATmega88A: I/O Pin Pull-up Resistor Current vs. Input Voltage (VCC = 1.8 V)
Figure 31-110.ATmega88A: I/O Pin Pull-up Resistor Current vs. Input Voltage (VCC = 2.7 V)
85 °C
25 °C
-40 °C
0
10
20
30
40
50
0 0.2 0.4 0.6 0.81 1.2 1.4 1.6 1.8
VOP (V)
I
OP
(uA)
85 °C
25 °C
-40 °C
0
10
20
30
40
50
60
70
80
0 0.5 1 1.5 2 2.5 3
VOP (V)
I
OP
(uA)

384
ATmega48A/PA/88A/PA/168A/PA/328/P [DATASHEET]
8271G–AVR–02/2013
Figure 31-111.ATmega88A: I/O Pin Pull-up Resistor Current vs. Input Voltage (VCC = 5 V)
Figure 31-112.ATmega88A: Reset Pull-up Resistor Current vs. Reset Pin Voltage (VCC = 1.8 V)
85 °C
25 °C
-40 °C
0
20
40
60
80
100
120
140
012345
VOP (V)
I
OP
(uA)
85 °C
25 °C
-40 °C
0
5
10
15
20
25
30
35
40
0 0.2 0.4 0.6 0.81 1.2 1.4 1.6 1.8
VRESET (V)
I
RESET
(uA)

385
ATmega48A/PA/88A/PA/168A/PA/328/P [DATASHEET]
8271G–AVR–02/2013
Figure 31-113.ATmega88A: Reset Pull-up Resistor Current vs. Reset Pin Voltage (VCC = 2.7 V)
Figure 31-114.ATmega88A: Reset Pull-up Resistor Current vs. Reset Pin Voltage (VCC = 5 V)
85 °C
0
10
20
30
40
50
60
0 0.5 1 1.5 2 2.5 3
V
RESET
(V)
I
RESET
(uA)
-40 °C
25 °C
85 °C
-40 °C
25 °C
0
20
40
60
80
100
120
0 0.5 1 1.5 2 2.5 3 3.5 4 4.5 5
VRESET (V)
IRESET (uA)

386
ATmega48A/PA/88A/PA/168A/PA/328/P [DATASHEET]
8271G–AVR–02/2013
31.3.8 Pin Driver Strength
Figure 31-115.ATmega88A: I/O Pin Output Voltage vs. Sink Current (VCC = 3 V)
Figure 31-116.ATmega88A: I/O Pin Output Voltage vs. Sink Current (VCC = 5 V)
85 °C
25 °C
-40 °C
0
0.2
0.4
0.6
0.8
1
04812 16 20
I
OL
(mA)
V
OL
(V)
85 °C
25 °C
-40 °C
0
0.1
0.2
0.3
0.4
0.5
0.6
04812 16 20
IOL (mA)
VOL (V)

387
ATmega48A/PA/88A/PA/168A/PA/328/P [DATASHEET]
8271G–AVR–02/2013
Figure 31-117.ATmega88A: I/O Pin Output Voltage vs. Source Current (Vcc = 3 V)
Figure 31-118.)ATmega88A: I/O Pin Output Voltage vs. Source Current (VCC = 5 V)
85 °C
25 °C
-40 °C
0
0.5
1
1.5
2
2.5
3
3.5
04812 16 20
IOH (mA)
VOH (V)
85 °C
25 °C
-40 °C
4.2
4.3
4.4
4.5
4.6
4.7
4.8
4.9
5
04812 16 20
IOH (mA)
VOH (V)

388
ATmega48A/PA/88A/PA/168A/PA/328/P [DATASHEET]
8271G–AVR–02/2013
31.3.9 Pin Threshold and Hysteresis
Figure 31-119.ATmega88A: I/O Pin Input Threshold Voltage vs. VCC (VIH, I/O Pin read as ‘1’)
Figure 31-120.ATmega88A: I/O Pin Input Threshold Voltage vs. VCC (VIL, I/O Pin read as ‘0’
85 °C
25 °C
-40 °C
0
0.5
1
1.5
2
2.5
3
1.5 2 2.5 3 3.5 4 4.5 5 5.5
VCC (V)
Threshold (V)
,
85 °C
25 °C
-40 °C
0
0.5
1
1.5
2
2.5
1.5 2 2.5 3 3.5 4 4.5 5 5.5
V
CC
(V)
Threshold (V)

389
ATmega48A/PA/88A/PA/168A/PA/328/P [DATASHEET]
8271G–AVR–02/2013
Figure 31-121.ATmega88A: I/O Pin Input Hysteresis vs. VCC
Figure 31-122.ATmega88A: Reset Input Threshold Voltage vs. VCC (VIH, I/O Pin read as ‘1’)
85 °C
25 °C
-40 °C
0
0.1
0.2
0.3
0.4
0.5
0.6
1.5 2 2.5 33.5 4 4.5 5 5.5
VCC (V)
Input Hysteresis (V)
85 °C
25 °C
-40 °C
0
0.3
0.6
0.9
1.2
1.5
1.5 2 2.5 3 3.5 4 4.5 5 5.5
VCC (V)
Threshold (V)

390
ATmega48A/PA/88A/PA/168A/PA/328/P [DATASHEET]
8271G–AVR–02/2013
Figure 31-123.ATmega88A: Reset Input Threshold Voltage vs. VCC (VIL, I/O Pin read as ‘0’)
Figure 31-124.ATmega88A: Reset Pin Input Hysteresis vs. VCC
85 °C
25 °C
-40 °C
0
0.5
1
1.5
2
2.5
1.5 2 2.5 3 3.5 4 4.5 5 5.5
VCC (V)
Threshold (V)
85 °C
25 °C
-40 °C
0
0.1
0.2
0.3
0.4
0.5
0.6
1.5 2 2.5 33.5 4 4.5 5 5.5
V
CC
(V)
Input Hysteresis (V)

391
ATmega48A/PA/88A/PA/168A/PA/328/P [DATASHEET]
8271G–AVR–02/2013
31.3.10 BOD Threshold
Figure 31-125.ATmega88A: BOD Thresholds vs. Temperature (BODLEVEL is 1.8 V)
Figure 31-126.ATmega88A: BOD Thresholds vs. Temperature (BODLEVEL is 2.7 V)
Rising Vcc
Falling Vcc
1.77
1.78
1.79
1.8
1.81
1.82
1.83
-50 -40 -30 -20 -10 0 10 20 30 40 50 60 70 8090
Temperature (°C)
Threshold (V)
Rising Vcc
Falling Vcc
2.64
2.66
2.68
2.7
2.72
2.74
2.76
-50 -40 -30 -20 -10 0 10 20 30 40 50 60 70 8090
Temperature (°C)
Threshold (V)

392
ATmega48A/PA/88A/PA/168A/PA/328/P [DATASHEET]
8271G–AVR–02/2013
Figure 31-127.ATmega88A: BOD Thresholds vs. Temperature (BODLEVEL is 4.3 V)
Figure 31-128.ATmega88A: Bandgap Voltage vs. VCC
Rising Vcc
Falling Vcc
4.22
4.24
4.26
4.28
4.3
4.32
4.34
-50 -40 -30 -20 -10 0 10 20 30 40 50 60 70 8090
Temperature (°C)
Threshold (V)
85 °C
25 °C
-40 °C
1.096
1.097
1.098
1.099
1.1
1.101
1.102
1.103
1.5 2 2.5 3 3.5 4 4.5 5 5.5
VCC (V)
Bandgap Voltage (V)

393
ATmega48A/PA/88A/PA/168A/PA/328/P [DATASHEET]
8271G–AVR–02/2013
31.3.11 Internal Oscillator Speed
Figure 31-129.ATmega88A: Watchdog Oscillator Frequency vs. Temperature
Figure 31-130.ATmega88A: Watchdog Oscillator Frequency vs. VCC
5.5 V
4.0 V
3.3 V
2.7 V
105
106
107
108
109
110
111
112
113
114
-40 -20 0 20 40 60 80 100
Temperature (°C)
F
RC
(kHz)
85 °C
25 °C
-40 °C
104
106
108
110
112
114
116
1.522.533.544.555.5
VCC (V)
FRC (kHz)

394
ATmega48A/PA/88A/PA/168A/PA/328/P [DATASHEET]
8271G–AVR–02/2013
Figure 31-131.ATmega88A: Calibrated 8MHz RC Oscillator Frequency vs. VCC
Figure 31-132.ATmega88A: Calibrated 8MHz RC Oscillator Frequency vs. Temperature
85 °C
25 °C
-40 °C
7.6
7.7
7.8
7.9
8
8.1
8.2
8.3
1.5 2 2.5 3 3.5 4 4.5 5 5.5
V
CC
(V)
F
RC
(MHz)
5.5 V
4.0 V
3.0 V
7.8
7.9
8
8.1
8.2
8.3
-40 -20 0 20 40 60 80 100
Temperature (°C)
F
RC
(MHz)

395
ATmega48A/PA/88A/PA/168A/PA/328/P [DATASHEET]
8271G–AVR–02/2013
Figure 31-133.ATmega88A: Calibrated 8MHz RC Oscillator Frequency vs. OSCCAL Value
31.3.12 Current Consumption of Peripheral Units
Figure 31-134.ATmega88A: ADC Current vs. VCC (AREF = AVCC)
85 °C
25 °C
-40 °C
0
2
4
6
8
10
12
14
016324864 8096112128144 160 176 192 208224 240 256
OSCCAL (X1)
FRC (MHz)
85 °C
25 °C
-40 °C
0
50
100
150
200
250
300
1.5 2 2.5 3 3.5 4 4.5 5 5.5
V
CC
(V)
I
CC
(uA)

396
ATmega48A/PA/88A/PA/168A/PA/328/P [DATASHEET]
8271G–AVR–02/2013
Figure 31-135.ATmega88A: Analog Comparator Current vs. VCC
Figure 31-136.ATmega88A: AREF External Reference Current vs. VCC
85 °C
25 °C
-40 °C
0
10
20
30
40
50
60
70
80
90
1.5 2 2.5 3 3.5 4 4.5 5 5.5
V
CC
(V)
I
CC
(uA)
85 °C
25 °C
-40 °C
0
20
40
60
80
100
120
140
160
1.522.533.544.555.5
V
CC
(V)
I
CC
(uA)

397
ATmega48A/PA/88A/PA/168A/PA/328/P [DATASHEET]
8271G–AVR–02/2013
Figure 31-137.ATmega88A: Brownout Detector Current vs. VCC
Figure 31-138.ATmega88A: Programming Current vs. VCC
85 °C
25 °C
-40 °C
0
10
20
30
40
50
1.5 2 2.5 3 3.5 4 4.5 5 5.5
V
CC
(V)
I
CC
(uA)
85 °C
25 °C
-40 °C
0
1
2
3
4
5
6
7
8
1.5 2 2.5 3 3.5 4 4.5 5 5.5
V
CC
(V)
I
CC
(mA)

398
ATmega48A/PA/88A/PA/168A/PA/328/P [DATASHEET]
8271G–AVR–02/2013
31.3.13 Current Consumption in Reset and Reset Pulsewidth
Figure 31-139.ATmega88A: Reset Supply Current vs. Low Frequency (0.1 - 1.0MHz)
Figure 31-140.ATmega88A: Reset Supply Current vs. Frequency (1 - 20MHz)
5.5 V
5.0 V
4.5 V
4.0 V
3.3 V
2.7 V
1.8 V
0
0.02
0.04
0.06
0.08
0.1
0.12
0 0.1 0.2 0.3 0.4 0.5 0.6 0.7 0.80.9 1
Frequency (MHz)
I
CC
(mA)
5.5 V
5.0 V
4.5 V
0
0.4
0.8
1.2
1.6
2
0246810 12 14 16 1820
Frequency (MHz)
I
CC
(mA)
1.8 V
2.7 V
4.0 V
3.3 V

399
ATmega48A/PA/88A/PA/168A/PA/328/P [DATASHEET]
8271G–AVR–02/2013
Figure 31-141.ATmega88A: Minimum Reset Pulse width vs. VCC
31.4 ATmega88PA Typical Characteristics
31.4.1 Active Supply Current
Figure 31-142.ATmega88PA: Active Supply Current vs. Low Frequency (0.1-1.0MHz)
85 °C
25 °C
-40 °C
0
200
400
600
800
1000
1200
1400
1600
1.5 2 2.5 3 3.5 4 4.5 5 5.5
VCC (V)
Pulsewidth (ns)
5.5V
5.0V
4.5V
4.0V
3.3V
2.7V
1.8V
0
0.02
0.04
0.06
0.08
0.1
0.12
0.14
0 0.1 0.2 0.30.4 0.5 0.6 0.7 0.80.91
Frequency (MHz)
I
CC
(mA)

400
ATmega48A/PA/88A/PA/168A/PA/328/P [DATASHEET]
8271G–AVR–02/2013
Figure 31-143.ATmega88PA: Active Supply Current vs. Frequency (1 - 20MHz)
Figure 31-144.ATmega88PA: Active Supply Current vs. VCC (Internal RC Oscillator, 128kHz)
5.5V
5.0V
4.5V
0
2
4
6
8
10
12
0246810 12 14 16 1820
Frequency (MHz)
I
CC
(mA)
4.0V
3.3V
2.7V
1.8V
105°C
85°C
25°C
-40°C
0
0.02
0.04
0.06
0.08
0.1
0.12
0.14
1.5 2 2.5 33.5 4 4.5 5 5.5
VCC (V)
ICC (mA)

401
ATmega48A/PA/88A/PA/168A/PA/328/P [DATASHEET]
8271G–AVR–02/2013
Figure 31-145.ATmega88PA: Active Supply Current vs. VCC (Internal RC Oscillator, 1MHz)
Figure 31-146.ATmega88PA: Active Supply Current vs. VCC (Internal RC Oscillator, 8MHz)
105°C
85°C
25°C
-40°C
0
0.2
0.4
0.6
0.8
1
1.2
1.4
1.5 2 2.5 33.5 4 4.5 5 5.5
V
CC
(V)
ICC (mA)
105°C
85°C
25°C
-40°C
0
1
2
3
4
5
6
1.5 2 2.5 33.544.555.5
V
CC (V)
I
CC
(mA)

402
ATmega48A/PA/88A/PA/168A/PA/328/P [DATASHEET]
8271G–AVR–02/2013
31.4.2 Idle Supply Current
Figure 31-147.ATmega88PA: Idle Supply Current vs. Low Frequency (0.1-1.0MHz)
Figure 31-148.ATmega88PA: Idle Supply Current vs. Frequency (1 - 20MHz)
5.5 V
5.0 V
4.5 V
4.0 V
3.3 V
2.7 V
1.8 V
0
0.03
0.06
0.09
0.12
0.15
0 0.1 0.2 0.3 0.4 0.5 0.6 0.7 0.80.9 1
Frequency (MHz)
ICC (mA)
5.5 V
5.0 V
4.5 V
0
0.5
1
1.5
2
2.5
0246810 12 14 16 1820
Frequency (MHz)
I
CC
(mA)
4.0 V
3.3 V
2.7 V
1.8 V

403
ATmega48A/PA/88A/PA/168A/PA/328/P [DATASHEET]
8271G–AVR–02/2013
Figure 31-149.ATmega88PA: Idle Supply Current vs. VCC (Internal RC Oscillator, 128kHz)
Figure 31-150.ATmega88PA: Idle Supply Current vs. VCC (Internal RC Oscillator, 1MHz)
105°C
85°C
25°C
-40°C
0
0.005
0.01
0.015
0.02
0.025
0.03
0.035
0.04
0.045
0.05
1.5 2 2.5 33.5 4 4.5 5 5.5
V
CC (V)
ICC (mA)
105°C
85°C
25°C
-40°C
0
0.05
0.1
0.15
0.2
0.25
0.3
0.35
0.4
1.5 2 2.5 33.5 4 4.5 5 5.5
V
CC
(V)
I
CC
(mA)

404
ATmega48A/PA/88A/PA/168A/PA/328/P [DATASHEET]
8271G–AVR–02/2013
Figure 31-151.ATmega88PA: Idle Supply Current vs. VCC (Internal RC Oscillator, 8MHz)
105°C
85°C
25°C
-40°C
0
0.2
0.4
0.6
0.8
1
1.2
1.5 2 2.5 33.5 4 4.5 5 5.5
V
CC
(V)
I
CC
(mA)

405
ATmega48A/PA/88A/PA/168A/PA/328/P [DATASHEET]
8271G–AVR–02/2013
31.4.3 ATmega88PA: Supply Current of IO Modules
The tables and formulas below can be used to calculate the additional current consumption for the different I/O
modules in Active and Idle mode. The enabling or disabling of the I/O modules are controlled by the Power Reduc-
tion Register. See ”Power Reduction Register” on page 41 for details.
It is possible to calculate the typical current consumption based on the numbers from Table 31-8 for other VCC and
frequency settings than listed in Table 31-7.
31.4.3.1 Example
Calculate the expected current consumption in idle mode with TIMER1, ADC, and SPI enabled at VCC = 2.0V and
F = 1MHz. From Table 31-8, third column, we see that we need to add 13.6% for the TIMER1, 26.3% for the ADC,
and 21.5% for the SPI module. Reading from Figure 31-147 on page 402, we find that the idle current consumption
is ~0.027 mA at VCC = 2.0V and F = 1MHz. The total current consumption in idle mode with TIMER1, ADC, and SPI
enabled, gives:
Table 31-7. ATmega88PA: Additional Current Consumption for the different I/O modules (absolute values)
PRR bit Typical numbers
VCC = 2V, F = 1MHz VCC = 3V, F = 4MHz VCC = 5V, F = 8MHz
PRUSART0 3.0µA 21.3µA 97.9µA
PRTWI 6.1µA 45.4µA 219.0µA
PRTIM2 5.2µA 35.2µA 149.5µA
PRTIM1 3.8µA 25.6µA 110.0µA
PRTIM0 1.5µA 9.8µA 39.6µA
PRSPI 5.2µA 40.0µA 199.6µA
PRADC 6.3µA 48.7µA 247.0µA
Table 31-8. ATmega88PA: Additional Current Consumption (percentage) in Active and Idle mode
PRR bit
Additional Current consumption
compared to Active with external
clock (see Figure 31-142 on page
399 and Figure 31-143 on page
400)
Additional Current consumption
compared to Idle with external
clock (see Figure 31-147 on page
402 and Figure 31-148 on page
402)
PRUSART0 1.8% 11.4%
PRTWI 3.9% 24.4%
PRTIM2 2.9% 18.6%
PRTIM1 2.1% 13.6%
PRTIM0 0.8% 5.2%
PRSPI 3.5% 21.5%
PRADC 4.2% 26.3%
ICCtotal 0.027 mA (1 + 0.136 + 0.263 + 0.215)0.043 mA

406
ATmega48A/PA/88A/PA/168A/PA/328/P [DATASHEET]
8271G–AVR–02/2013
31.4.4 Power-down Supply Current
Figure 31-152.ATmega88PA: Power-Down Supply Current vs. VCC (Watchdog Timer Disabled)
Figure 31-153.ATmega88PA: Power-Down Supply Current vs. VCC (Watchdog Timer Enabled)
105°C
85°C
25°C
-40°C
0
1
2
3
4
5
1.5 2 2.5 33.5 4 4.5 5 5.5
V
CC (V)
ICC (µA)
105°C
85°C
25°C
-40°C
0
2
4
6
8
10
12
1.5 2 2.5 33.5 4 4.5 5 5.5
V
CC
(V)
ICC (µA)

407
ATmega48A/PA/88A/PA/168A/PA/328/P [DATASHEET]
8271G–AVR–02/2013
31.4.5 Power-save Supply Current
Figure 31-154.ATmega88PA: Power-Save Supply Current vs. VCC (Watchdog Timer Disabled and 32kHz Crystal
Oscillator Running)
31.4.6 Standby Supply Current
Figure 31-155.ATmega88PA: Standby Supply Current vs. Vcc (Watchdog Timer Disabled)
105°C
85°C
25°C
-40°C
0
2
4
6
1.5 2 2.5 33.5 4 4.5 5 5.5
VCC (V)
ICC (µA)
0
0.02
0.04
0.06
0.08
0.1
0.12
0.14
0.16
0.18
1.522.533.544.555.5
VCC (V)
ICC (mA)
6MHz_xtal
6MHz_res
4MHz_xtal
4MHz_res
450kHz_res
2MHz_xtal
2MHz_res

408
ATmega48A/PA/88A/PA/168A/PA/328/P [DATASHEET]
8271G–AVR–02/2013
31.4.7 Pin Pull-Up
Figure 31-156.ATmega88PA: I/O Pin Pull-up Resistor Current vs. Input Voltage (VCC = 1.8V)
Figure 31-157.ATmega88PA: I/O Pin Pull-up Resistor Current vs. Input Voltage (VCC = 2.7V)
105°C
85°C
25°C
-40°C
0
10
20
30
40
50
60
0 0.2 0.4 0.6 0.81 1.2 1.4 1.6 1.82
VOP (V)
I
OP
(µA)
105°C
85°C
25°C
-40°C
0
10
20
30
40
50
60
70
80
0 0.5 1 1.5 2 2.5 3
V
OP
(V)
I
OP
(µA)

409
ATmega48A/PA/88A/PA/168A/PA/328/P [DATASHEET]
8271G–AVR–02/2013
Figure 31-158.ATmega88PA: I/O Pin Pull-up Resistor Current vs. Input Voltage (VCC = 5V)
Figure 31-159.ATmega88PA: Reset Pull-up Resistor Current vs. Reset Pin Voltage (VCC = 1.8V)
0
20
40
60
80
100
120
140
160
0123456
V
OP
(V)
IOP (µA)
105°C
85°C
25°C
-40°C
105°C
85°C
25°C
-40°C
0
5
10
15
20
25
30
35
40
0 0.2 0.4 0.6 0.81 1.2 1.4 1.6 1.82
V
RESET (V)
IRESET (µA)

410
ATmega48A/PA/88A/PA/168A/PA/328/P [DATASHEET]
8271G–AVR–02/2013
Figure 31-160.ATmega88PA: Reset Pull-up Resistor Current vs. Reset Pin Voltage (VCC = 2.7V)
Figure 31-161.ATmega88PA: Reset Pull-up Resistor Current vs. Reset Pin Voltage (VCC = 5V)
0
10
20
30
40
50
60
0 0.5 1 1.5 2 2.5 3
V
RESET
(V)
IRESET (µA)
105°C
85°C
25°C
-40°C
0
20
40
60
80
100
120
0123456
VRESET (V)
IRESET (µA)
105°C
85°C
25°C
-40°C

411
ATmega48A/PA/88A/PA/168A/PA/328/P [DATASHEET]
8271G–AVR–02/2013
31.4.8 Pin Driver Strength
Figure 31-162.ATmega88PA: I/O Pin Output Voltage vs. Sink Current (VCC = 3V)
Figure 31-163.ATmega88PA: I/O Pin Output Voltage vs. Sink Current (VCC = 5V)
105°C
85°C
25°C
-40°C
0
0.2
0.4
0.6
0.8
1
1.2
0 5 10 15 20 25
I
OL
(mA)
V
OL
(V)
105°C 85°C
25°C
-40°C
0
0.1
0.2
0.3
0.4
0.5
0.6
0.7
0 5 10 15 20 25
I
OL
(mA)
V
OL
(V)

412
ATmega48A/PA/88A/PA/168A/PA/328/P [DATASHEET]
8271G–AVR–02/2013
Figure 31-164.ATmega88PA: I/O Pin Output Voltage vs. Source Current (Vcc = 3V)
Figure 31-165.ATmega88PA: I/O Pin Output Voltage vs. Source Current (VCC = 5V)
105°C
85°C
25°C
-40°C
1.5
2
2.5
3
3.5
0 5 10 15 20 25
I
OH
(mA)
V
OH
(V)
105°C
85°C
25°C
-40°C
4.2
4.4
4.6
4.8
5
5.2
0 5 10 15 20 25
I
OH
(mA)
V
OH
(V)

413
ATmega48A/PA/88A/PA/168A/PA/328/P [DATASHEET]
8271G–AVR–02/2013
31.4.9 Pin Threshold and Hysteresis
Figure 31-166.ATmega88PA: I/O Pin Input Threshold Voltage vs. VCC (VIH, I/O Pin read as ‘1’)
Figure 31-167.ATmega88PA: I/O Pin Input Threshold Voltage vs. VCC (VIL, I/O Pin read as ‘0’)
105°C
85°C
25°C
-40°C
0
0.5
1
1.5
2
2.5
3
3.5
1.5 2 2.5 33.5 4 4.5 5 5.5
V
CC
(V)
Threshold (V)
105°C
85°C
25°C
-40°C
0
0.5
1
1.5
2
2.5
1.5 2 2.5 33.5 4 4.5 5 5.5
V
CC
(V)
Threshold (V)

414
ATmega48A/PA/88A/PA/168A/PA/328/P [DATASHEET]
8271G–AVR–02/2013
Figure 31-168.ATmega88PA: I/O Pin Input Hysteresis vs. VCC
Figure 31-169.ATmega88PA: Reset Input Threshold Voltage vs. VCC (VIH, I/O Pin read as ‘1’)
105°C
85°C
25°C
-40°C
0
0.1
0.2
0.3
0.4
0.5
0.6
0.7
1.5 2 2.5 33.544.555.5
V
CC
(V)
Input Hysteresis (mV)
105°C
85°C
25°C
-40°C
0
0.5
1
1.5
2
2.5
1.5 2 2.5 33.5 4 4.5 5 5.5
V
CC
(V)
Threshold (V)

415
ATmega48A/PA/88A/PA/168A/PA/328/P [DATASHEET]
8271G–AVR–02/2013
Figure 31-170.ATmega88PA: Reset Input Threshold Voltage vs. VCC (VIL, I/O Pin read as ‘0’)
Figure 31-171.ATmega88PA: Reset Pin Input Hysteresis vs. VCC
105°C
85°C
25°C
-40°C
0
0.5
1
1.5
2
2.5
1.5 2 2.5 33.5 4 4.5 5 5.5
V
CC
(V)
Threshold (V)
105°C
85°C
25°C
-40°C
0
0.1
0.2
0.3
0.4
0.5
0.6
0.7
1.5 2 2.5 33.5 4 4.5 5 5.5
VCC (V)
Input Hysteresis (mV)

416
ATmega48A/PA/88A/PA/168A/PA/328/P [DATASHEET]
8271G–AVR–02/2013
31.4.10 BOD Threshold
Figure 31-172.ATmega88PA: BOD Thresholds vs. Temperature (BODLEVEL is 1.8V)
Figure 31-173.ATmega88PA: BOD Thresholds vs. Temperature (BODLEVEL is 2.7V)
Rising Vcc
Falling Vcc
1.76
1.77
1.78
1.79
1.8
1.81
1.82
1.83
1.84
-60 -40 -20 0 20 40 60 80 100 120
Temperature (°C)
Threshold (V)
Rising Vcc
Falling Vcc
2.6
2.62
2.64
2.66
2.68
2.7
2.72
2.74
2.76
2.78
2.8
-60 -40 -20 0 20 40 60 80 100 120
Temperature (°C)
Threshold (V)

417
ATmega48A/PA/88A/PA/168A/PA/328/P [DATASHEET]
8271G–AVR–02/2013
Figure 31-174.ATmega88PA: BOD Thresholds vs. Temperature (BODLEVEL is 4.3V)
Figure 31-175.ATmega88PA: Calibrated Bandgap Voltage vs. Temperature
Rising Vcc
Falling Vcc
4
4.05
4.1
4.15
4.2
4.25
4.3
4.35
4.4
4.45
4.5
-60 -40 -20 0 20 40 60 80100120
Temperature (°C)
Threshold (V)
1.045
1.05
1.055
1.06
1.065
1.07
1.075
1.08
1.085
1.09
-40 -30 -20 -10 0 10 20 30 40 50 60 70 80 90 100 110
Bandgap Voltage [V]
Temperature [V]
5.5V
4.5V
4.0V
3.3V
2.7V
1.8V

418
ATmega48A/PA/88A/PA/168A/PA/328/P [DATASHEET]
8271G–AVR–02/2013
Figure 31-176.ATmega88PA: Bandgap Voltage vs. VCC
31.4.11 Internal Oscillator Speed
Figure 31-177.ATmega88PA: Watchdog Oscillator Frequency vs. Temperature
1.045
1.05
1.055
1.06
1.065
1.07
1.075
1.08
1.085
1.09
1.5 2 2.5 3 3.5 4 4.5 5 5.5
Bandgap Voltage [V]
Vcc [V]
105°C
85°C
25°C
-40°C
5.5V
4.0V
3.3V
2.7V
102
104
106
108
110
112
114
116
-40 -20 0 20 40 60 80 100 120
Temperature (°C)
F
RC
(kHz)

419
ATmega48A/PA/88A/PA/168A/PA/328/P [DATASHEET]
8271G–AVR–02/2013
Figure 31-178.ATmega88PA: Watchdog Oscillator Frequency vs. VCC
Figure 31-179.ATmega88PA: Calibrated 8MHz RC Oscillator Frequency vs. VCC
105°C
85°C
25°C
-40°C
102
104
106
108
110
112
114
116
1.5 2 2.5 33.5 4 4.5 5 5.5
V
CC
(V)
FRC (kHz)
105°C
85°C
25°C
-40°C
7.5
7.75
8
8.25
8.5
1.5 2 2.5 33.5 4 4.5 5 5.5
V
CC
(V)
FRC (MHz)

420
ATmega48A/PA/88A/PA/168A/PA/328/P [DATASHEET]
8271G–AVR–02/2013
Figure 31-180.ATmega88PA: Calibrated 8MHz RC Oscillator Frequency vs. Temperature
Figure 31-181.ATmega88PA: Calibrated 8MHz RC Oscillator Frequency vs. OSCCAL Value
5.5V
4.0V
3.0V
1.8V
7.6
7.7
7.8
7.9
8
8.1
8.2
8.3
8.4
-60 -40 -20 0 20 40 60 80100120
Temperature (°C)
F
RC
(MHz)
105°C
85°C
25°C
-40°C
0
2
4
6
8
10
12
14
016324864 80 96 112 128144 160 176 192 208224 240 256
OSCCAL (X1)
F
RC
(MHz)

421
ATmega48A/PA/88A/PA/168A/PA/328/P [DATASHEET]
8271G–AVR–02/2013
31.4.12 Current Consumption of Peripheral Units
Figure 31-182.ATmega88PA: ADC Current vs. VCC (AREF = AVCC)
Figure 31-183.ATmega88PA: Analog Comparator Current vs. VCC
105°C
85°C
25°C
-40°C
0
50
100
150
200
250
300
350
1.522.533.5 4 4.5 5 5.5
V
CC (V)
ICC (µA)
105°C
85°C
25°C
-40°C
0
10
20
30
40
50
60
70
80
90
1.5 2 2.5 33.5 4 4.5 5 5.5
V
CC
(V)
I
CC
(µA)

422
ATmega48A/PA/88A/PA/168A/PA/328/P [DATASHEET]
8271G–AVR–02/2013
Figure 31-184.ATmega88PA: AREF External Reference Current vs. VCC
Figure 31-185.ATmega88PA: Brownout Detector Current vs. VCC
105°C
85°C
25°C
-40°C
0
20
40
60
80
100
120
140
160
1.5 2 2.5 33.5 4 4.5 5 5.5
V
CC
(V)
I
CC
(µA)
105°C
85°C
25°C
-40°C
0
5
10
15
20
25
30
1.5 2 2.5 33.544.555.5
V
CC
(V)
ICC (µA)

423
ATmega48A/PA/88A/PA/168A/PA/328/P [DATASHEET]
8271G–AVR–02/2013
Figure 31-186.ATmega88PA: Programming Current vs. VCC
31.4.13 Current Consumption in Reset and Reset Pulsewidth
Figure 31-187.ATmega88PA: Reset Supply Current vs. Low Frequency (0.1MHz - 1.0MHz)
105°C
85°C
25°C
-40°C
0
1
2
3
4
5
6
7
8
9
10
1.5 2 2.5 33.5 4 4.5 5 5.5
VCC (V)
I
CC
(mA)
5.5V
5.0V
4.5V
4.0V
3.3V
1.8V
0
0.02
0.04
0.06
0.08
0.1
0.12
0 0.1 0.2 0.30.4 0.5 0.6 0.7 0.80.91
Frequency (MHz)
ICC (mA)

424
ATmega48A/PA/88A/PA/168A/PA/328/P [DATASHEET]
8271G–AVR–02/2013
Figure 31-188.ATmega88PA: Reset Supply Current vs. Frequency (1MHz - 20MHz)
Figure 31-189.ATmega88PA: Minimum Reset Pulse width vs. VCC
5.5V
5.0V
4.5V
0
0.5
1
1.5
2
2.5
0246810 12 14 16 1820
Frequency (MHz)
ICC (mA)
4.0V
3.3V
2.7V
1.8V
105°C
85°C
25°C
-40°C
0
200
400
600
800
1000
1200
1400
1600
1800
1.5 2 2.5 33.5 4 4.5 5 5.5
V
CC
(V)
Pulsewidth (ns)

425
ATmega48A/PA/88A/PA/168A/PA/328/P [DATASHEET]
8271G–AVR–02/2013
31.5 ATmega168A Typical Characteristics
31.5.1 Active Supply Current
Figure 31-190.ATmega168A: Active Supply Current vs. Low Frequency (0.1-1.0MHz)
Figure 31-191.ATmega168A: Active Supply Current vs. Frequency (1-20MHz)
5.5 V
5.0 V
4.5 V
4.0 V
3.3 V
2.7 V
1.8 V
0
0.2
0.4
0.6
0.8
1
0 0.1 0.2 0.3 0.4 0.5 0.6 0.7 0.80.9 1
Frequency (MHz)
ICC (mA)
5.5 V
5.0 V
4.5 V
0
2
4
6
8
10
12
0246810 12 14 16 1820
Frequency (MHz)
I
CC
(mA)
1.8 V
4.0 V
3.3 V
2.7 V

426
ATmega48A/PA/88A/PA/168A/PA/328/P [DATASHEET]
8271G–AVR–02/2013
Figure 31-192.ATmega168A: Active Supply Current vs. VCC (Internal RC Oscillator, 128kHz)
Figure 31-193.ATmega168A: Active Supply Current vs. VCC (Internal RC Oscillator, 1MHz)
85 °C
25 °C
-40 °C
0
0.03
0.06
0.09
0.12
0.15
1.5 2 2.5 3 3.5 4 4.5 5 5.5
VCC (V)
I
CC
(mA)
85 °C
25 °C
-40 °C
0
0.2
0.4
0.6
0.8
1
1.2
1.5 2 2.5 3 3.5 4 4.5 5 5.5
V
CC
(V)
I
CC
(mA)

427
ATmega48A/PA/88A/PA/168A/PA/328/P [DATASHEET]
8271G–AVR–02/2013
Figure 31-194.ATmega168A: Active Supply Current vs. VCC (Internal RC Oscillator, 8MHz)
31.5.2 Idle Supply Current
Figure 31-195.ATmega168A: Idle Supply Current vs. Low Frequency (0.1-1.0MHz)
25 °C
-40 °C
0
1
2
3
4
5
1.5 2 2.5 3 3.5 4 4.5 5 5.5
V
CC
(V)
I
CC
(mA)
85 °C
5.5 V
5.0 V
4.5 V
4.0 V
3.3 V
2.7 V
1.8 V
0
0.03
0.06
0.09
0.12
0.15
0 0.1 0.2 0.3 0.4 0.5 0.6 0.7 0.80.9 1
Frequency (MHz)
I
CC
(mA)

428
ATmega48A/PA/88A/PA/168A/PA/328/P [DATASHEET]
8271G–AVR–02/2013
Figure 31-196.ATmega168A: Idle Supply Current vs. Frequency (1-20MHz)
Figure 31-197.IATmega168A: Idle Supply Current vs. VCC (Internal RC Oscillator, 128kHz)
5.5 V
5.0 V
4.5 V
0
0.5
1
1.5
2
2.5
3
0246810 12 14 16 1820
Frequency (MHz)
I
CC
(mA)
1.8 V
2.7 V
4.0 V
3.3 V
85 °C
25 °C
-40 °C
0
0.005
0.01
0.015
0.02
0.025
0.03
0.035
0.04
1.5 2 2.5 3 3.5 4 4.5 5 5.5
VCC (V)
ICC (mA)

429
ATmega48A/PA/88A/PA/168A/PA/328/P [DATASHEET]
8271G–AVR–02/2013
Figure 31-198.ATmega168A: Idle Supply Current vs. VCC (Internal RC Oscillator, 1MHz)
Figure 31-199.ATmega168A: Idle Supply Current vs. Vcc (Internal RC Oscillator, 8MHz)
85 °C
25 °C
-40 °C
0
0.05
0.1
0.15
0.2
0.25
0.3
1.5 2 2.5 3 3.5 4 4.5 5 5.5
VCC (V)
ICC (mA)
85 °C
25 °C
-40 °C
0
0.3
0.6
0.9
1.2
1.5 2 2.5 3 3.5 4 4.5 5 5.5
V
CC
(V)
I
CC
(mA)

430
ATmega48A/PA/88A/PA/168A/PA/328/P [DATASHEET]
8271G–AVR–02/2013
31.5.3 ATmega168A Supply Current of IO Modules
The tables and formulas below can be used to calculate the additional current consumption for the different I/O
modules in Active and Idle mode. The enabling or disabling of the I/O modules are controlled by the Power Reduc-
tion Register. See ”Power Reduction Register” on page 41 for details.
It is possible to calculate the typical current consumption based on the numbers from Table 31-12 on page 455 for
other VCC and frequency settings than listed in Table 31-11 on page 455.
31.5.3.1 Example
Calculate the expected current consumption in idle mode with TIMER1, ADC, and SPI enabled at VCC = 2.0V and
F = 1MHz. From Table 31-12 on page 455, third column, we see that we need to add 10.3% for the TIMER1,
20.3% for the ADC, and 17.1% for the SPI module. Reading from Figure 31-242 on page 452, we find that the idle
current consumption is ~0.027 mA at VCC = 2.0V and F = 1MHz. The total current consumption in idle mode with
TIMER1, ADC, and SPI enabled, gives:
Table 31-9. ATmega168A: Additional Current Consumption for the different I/O modules (absolute values)
PRR bit Typical numbers
VCC = 2V, F = 1MHz VCC = 3V, F = 4MHz VCC = 5V, F = 8MHz
PRUSART0 2.86µA 20.3µA 52.2µA
PRTWI 6.00µA 44.1µA 122.0µA
PRTIM2 4.97µA 33.2µA 79.8µA
PRTIM1 3.50µA 23.0µA 55.3µA
PRTIM0 1.43µA 9.2µA 21.4µA
PRSPI 5.01µA 38.6µA 111.4µA
PRADC 6.34µA 45.7µA 123.6µA
Table 31-10. ATmega168A: Additional Current Consumption (percentage) in Active and Idle mode
PRR bit
Additional Current consumption
compared to Active with external
clock (see Figure 31-237 on page
450 and Figure 31-238 on page
450)
Additional Current consumption
compared to Idle with external
clock (see Figure 31-242 on page
452 and Figure 31-243 on page
453)
PRUSART0 1.5% 8.9%
PRTWI 3.2% 19.5%
PRTIM2 2.4% 14.8%
PRTIM1 1.7% 10.3%
PRTIM0 0.7% 4.1%
PRSPI 2.9% 17.1%
PRADC 3.4% 20.3%
ICCtotal 0.027 mA (1 + 0.103 + 0.203 + 0.171)0.040 mA

431
ATmega48A/PA/88A/PA/168A/PA/328/P [DATASHEET]
8271G–AVR–02/2013
31.5.4 Power-down Supply Current
Figure 31-200.ATmega168A: Power-Down Supply Current vs. VCC (Watchdog Timer Disabled)
Figure 31-201.ATmega168A: Power-Down Supply Current vs. VCC (Watchdog Timer Enabled)
85 °C
25 °C
-40 °C
0
0.2
0.4
0.6
0.8
1
1.5 2 2.5 3 3.5 4 4.5 5 5.5
V
CC (V)
ICC (uA)
85 °C
25 °C
-40 °C
0
2
4
6
8
1.5 2 2.5 3 3.5 4 4.5 5 5.5
VCC (V)
ICC (uA)

432
ATmega48A/PA/88A/PA/168A/PA/328/P [DATASHEET]
8271G–AVR–02/2013
31.5.5 Power-save Supply Current
Figure 31-202.ATmega168A: Power-Save Supply Current vs. VCC (Watchdog Timer Disabled and 32kHz Crystal
Oscillator Running)
31.5.6 Standby Supply Current
Figure 31-203.ATmega168A: Standby Supply Current vs. Vcc (Watchdog Timer Disabled)
85 °C
25 °C
-40 °C
0
0.5
1
1.5
2
2.5
1.5 2 2.5 3 3.5 4 4.5 5 5.5
VCC (V)
ICC (uA)
6MHz_xtal
6MHz_res
4MHz_xtal
4MHz_res
450kHz_res
2MHz_xtal
2MHz_res
1MHz_res
0
0.02
0.04
0.06
0.08
0.1
0.12
0.14
1.5 2 2.5 3 3.5 4 4.5 5 5.5
VCC (MHz)
ICC(mA)

433
ATmega48A/PA/88A/PA/168A/PA/328/P [DATASHEET]
8271G–AVR–02/2013
31.5.7 Pin Pull-Up
Figure 31-204.ATmega168A: I/O Pin Pull-up Resistor Current vs. Input Voltage (VCC = 1.8 V)
Figure 31-205.ATmega168A: I/O Pin Pull-up Resistor Current vs. Input Voltage (VCC = 2.7 V)
85 °C
25 °C
-40 °C
0
10
20
30
40
50
0 0.2 0.4 0.6 0.81 1.2 1.4 1.6 1.82
V
OP
(V)
I
OP
(uA)
85 °C
25 °C
-40 °C
0
10
20
30
40
50
60
70
80
0 0.5 1 1.5 2 2.5 3
V
OP
(V)
I
OP
(uA)

434
ATmega48A/PA/88A/PA/168A/PA/328/P [DATASHEET]
8271G–AVR–02/2013
Figure 31-206.ATmega168A: I/O Pin Pull-up Resistor Current vs. Input Voltage (VCC = 5 V)
Figure 31-207.ATmega168A: Reset Pull-up Resistor Current vs. Reset Pin Voltage (VCC =1.8V)
85 °C
25 °C
-40 °C
0
20
40
60
80
100
120
140
160
0123456
VOP (V)
IOP (uA)
85 °C
25 °C
-40 °C
0
5
10
15
20
25
30
35
40
0 0.2 0.4 0.6 0.81 1.2 1.4 1.6 1.8
VRESET (V)
IRESET (uA)

435
ATmega48A/PA/88A/PA/168A/PA/328/P [DATASHEET]
8271G–AVR–02/2013
Figure 31-208.ATmega168A: Reset Pull-up Resistor Current vs. Reset Pin Voltage (VCC =2.7V)
Figure 31-209.ATmega168A: Reset Pull-up Resistor Current vs. Reset Pin Voltage (VCC =5V)
85 °C
0
10
20
30
40
50
60
0 0.5 1 1.5 2 2.5 3
V
RESET
(V)
I
RESET
(uA)
-40 °C
25 °C
0
20
40
60
80
100
120
012345
V
RESET
(V)
I
RESET
(uA)
85 °C
-40 °C
25 °C

436
ATmega48A/PA/88A/PA/168A/PA/328/P [DATASHEET]
8271G–AVR–02/2013
31.5.8 Pin Driver Strength
Figure 31-210.ATmega168A: I/O Pin Output Voltage vs. Sink Current (VCC = 3 V)
Figure 31-211.ATmega168A: I/O Pin Output Voltage vs. Sink Current (VCC = 5 V)
85 °C
25 °C
-40 °C
0
0.2
0.4
0.6
0.8
1
04812 16 20
I
OL
(mA)
V
OL
(V)
85 °C
25 °C
-40 °C
0
0.1
0.2
0.3
0.4
0.5
0.6
04812 16 20
IOL (mA)
VOL (V)

437
ATmega48A/PA/88A/PA/168A/PA/328/P [DATASHEET]
8271G–AVR–02/2013
Figure 31-212.ATmega168A: I/O Pin Output Voltage vs. Source Current (Vcc = 3 V)
Figure 31-213.ATmega168A: I/O Pin Output Voltage vs. Source Current (VCC = 5 V)
85 °C
25 °C
-40 °C
0
0.5
1
1.5
2
2.5
3
3.5
04812 16 20
I
OH
(mA)
V
OH
(V)
85 °C
25 °C
-40 °C
4
4.2
4.4
4.6
4.8
5
04812 16 20
I
OH
(mA)
V
OH
(V)

438
ATmega48A/PA/88A/PA/168A/PA/328/P [DATASHEET]
8271G–AVR–02/2013
31.5.9 Pin Threshold and Hysteresis
Figure 31-214.ATmega168A: I/O Pin Input Threshold Voltage vs. VCC (VIH, I/O Pin read as ‘1’)
Figure 31-215.ATmega168A: I/O Pin Input Threshold Voltage vs. VCC (VIL, I/O Pin read as ‘0’)
85 °C
25 °C
-40 °C
0
0.5
1
1.5
2
2.5
3
1.5 2 2.5 3 3.5 4 4.5 5 5.5
V
CC (V)
Threshold (V)
85 °C
25 °C
-40 °C
0
0.5
1
1.5
2
2.5
1.5 2 2.5 3 3.5 4 4.5 5 5.5
VCC (V)
Threshold (V)

439
ATmega48A/PA/88A/PA/168A/PA/328/P [DATASHEET]
8271G–AVR–02/2013
Figure 31-216.ATmega168A: I/O Pin Input Hysteresis vs. VCC
Figure 31-217.ATmega168A: Reset Input Threshold Voltage vs. VCC (VIH, I/O Pin read as ‘1’)
85 °C
25 °C
-40 °C
0
0.1
0.2
0.3
0.4
0.5
0.6
1.5 2 2.5 33.5 4 4.5 5 5.5
V
CC
(V)
Input Hysteresis (V)
85 °C
25 °C
-40 °C
0
0.3
0.6
0.9
1.2
1.5
1.5 2 2.5 3 3.5 4 4.5 5 5.5
V
CC
(V)
Threshold (V)

440
ATmega48A/PA/88A/PA/168A/PA/328/P [DATASHEET]
8271G–AVR–02/2013
Figure 31-218.ATmega168A: Reset Input Threshold Voltage vs. VCC (VIL, I/O Pin read as ‘0’)
Figure 31-219.ATmega168A: Reset Pin Input Hysteresis vs. VCC
85 °C
25 °C
-40 °C
0
0.5
1
1.5
2
2.5
1.5 2 2.5 3 3.5 4 4.5 5 5.5
V
CC
(V)
Threshold (V)
85 °C
25 °C
-40 °C
0
0.1
0.2
0.3
0.4
0.5
0.6
0.7
1.5 2 2.5 33.5 4 4.5 5 5.5
V
CC
(V)
Input Hysteresis (V)

441
ATmega48A/PA/88A/PA/168A/PA/328/P [DATASHEET]
8271G–AVR–02/2013
31.5.10 BOD Threshold
Figure 31-220.ATmega168A: BOD Thresholds vs. Temperature (BODLEVEL is 1.8 V)
Figure 31-221.ATmega168A: BOD Thresholds vs. Temperature (BODLEVEL is 2.7 V)
Rising Vcc
Falling Vcc
1.72
1.74
1.76
1.78
1.8
1.82
1.84
1.86
-50 -40 -30 -20 -10 0 10 20 30 40 50 60 70 8090
Temperature (°C)
Threshold (V)
Rising Vcc
Falling Vcc
2.62
2.64
2.66
2.68
2.7
2.72
2.74
2.76
-50 -40 -30 -20 -10 0 10 20 30 40 50 60 70 8090
Temperature (
°
C)
Threshold (V)

442
ATmega48A/PA/88A/PA/168A/PA/328/P [DATASHEET]
8271G–AVR–02/2013
Figure 31-222.ATmega168A: BOD Thresholds vs. Temperature (BODLEVEL is 4.3 V)
Figure 31-223.ATmega168A: Bandgap Voltage vs. VCC
Rising Vcc
Falling Vcc
4.2
4.22
4.24
4.26
4.28
4.3
4.32
4.34
-50 -40 -30 -20 -10 0 10 20 30 40 50 60 70 8090
Temperature (°C)
Threshold (V)
85 °C
25 °C
-40 °C
1.115
1.117
1.119
1.121
1.123
1.125
1.127
1.129
1.131
1.133
1.135
1.5 2 2.5 3 3.5 4 4.5 5 5.5
Vcc (V)
Bandgap Voltage (V)

443
ATmega48A/PA/88A/PA/168A/PA/328/P [DATASHEET]
8271G–AVR–02/2013
31.5.11 Internal Oscillator Speed
Figure 31-224.ATmega168A: Watchdog Oscillator Frequency vs. Temperature
Figure 31-225.ATmega168A: Watchdog Oscillator Frequency vs. VCC
5.5 V
3.3 V
2.7 V
111
113
115
117
119
121
-40 -30 -20 -10 0 10 20 30 40 50 60 70 8090
Temperature (°C)
FRC (kHz)
85 °C
25 °C
-40 °C
110
112
114
116
118
120
122
1.5 2 2.5 3 3.5 4 4.5 5 5.5
V
CC
(V)
F
RC
(kHz)

444
ATmega48A/PA/88A/PA/168A/PA/328/P [DATASHEET]
8271G–AVR–02/2013
Figure 31-226.ATmega168A: Calibrated 8MHz RC Oscillator Frequency vs. VCC
Figure 31-227.ATmega168A: Calibrated 8MHz RC Oscillator Frequency vs. Temperature
85 °C
25 °C
-40 °C
7.4
7.6
7.8
8
8.2
8,4
1.5 2 2.5 3 3.5 4 4.5 5 5.5
VCC (V)
FRC (MHz)
5.5 V
5.0 V
2.7 V
1.8 V
7.5
7.6
7.7
7.8
7.9
8
8.1
8.2
8.3
-50-40-30-20-10 0 102030405060708090
Temperature (°C)
F
RC
(MHz)

445
ATmega48A/PA/88A/PA/168A/PA/328/P [DATASHEET]
8271G–AVR–02/2013
Figure 31-228.ATmega168A: Calibrated 8MHz RC Oscillator Frequency vs. OSCCAL Value
31.5.12 Current Consumption of Peripheral Units
Figure 31-229.ATmega168A: ADC Current vs. VCC (AREF = AVCC)
85 °C
25 °C
-40 °C
0
2
4
6
8
10
12
14
16
016324864 8096112128144 160 176 192 208224 240 256
OSCCAL (X1)
F
RC
(MHz)
85 °C
25 °C
-40 °C
100
150
200
250
300
350
1.5 2 2.5 3 3.5 4 4.5 5 5.5
V
CC
(V)
I
CC
(uA)

446
ATmega48A/PA/88A/PA/168A/PA/328/P [DATASHEET]
8271G–AVR–02/2013
Figure 31-230.ATmega168A: Analog Comparator Current vs. VCC
Figure 31-231.ATmega168A: AREF External Reference Current vs. VCC
85 °C
25 °C
-40 °C
30
40
50
60
70
80
90
1.522.533.544.555.5
VCC (V)
ICC (uA)
85 °C
25 °C
-40 °C
0
20
40
60
80
100
120
140
160
180
1.522.533.544.555.5
VCC (V)
ICC (uA)

447
ATmega48A/PA/88A/PA/168A/PA/328/P [DATASHEET]
8271G–AVR–02/2013
Figure 31-232.ATmega168A: Brownout Detector Current vs. VCC
Figure 31-233.ATmega168A: Programming Current vs. VCC
85 °C
25 °C
-40 °C
12
14
16
18
20
22
24
26
1.522.533.544.555.5
V
CC
(V)
I
CC
(uA)
85 °C
25 °C
-40 °C
0
2
4
6
8
10
1.5 2 2.5 3 3.5 4 4.5 5 5.5
VCC (V)
ICC (mA)

448
ATmega48A/PA/88A/PA/168A/PA/328/P [DATASHEET]
8271G–AVR–02/2013
31.5.13 Current Consumption in Reset and Reset Pulsewidth
Figure 31-234.ATmega168A: Reset Supply Current vs. Low Frequency (0.1 - 1.0MHz)
Figure 31-235.ATmega168A: Reset Supply Current vs. Frequency (1 - 20MHz)
5.5 V
5.0 V
4.5 V
4.0 V
3.3 V
2.7 V
1.8 V
0
0.02
0.04
0.06
0.08
0.1
0.12
0 0.1 0.2 0.3 0.4 0.5 0.6 0.7 0.80.9 1
Frequency (MHz)
I
CC
(mA)
5.5 V
5.0 V
4.5 V
0
0.5
1
1.5
2
2.5
0246810 12 14 16 1820
Frequency (MHz)
I
CC
(mA)
1.8 V
2.7 V
3.3 V
4.0 V

449
ATmega48A/PA/88A/PA/168A/PA/328/P [DATASHEET]
8271G–AVR–02/2013
Figure 31-236.ATmega168A: Minimum Reset Pulse width vs. VCC
85 °C
25 °C
-40 °C
0
250
500
750
1000
1250
1500
1750
1.5 2 2.5 3 3.5 4 4.5 5 5.5
V
CC (V)
Pulsewidth (ns)

450
ATmega48A/PA/88A/PA/168A/PA/328/P [DATASHEET]
8271G–AVR–02/2013
31.6 ATmega168PA Typical Characteristics
31.6.1 Active Supply Current
Figure 31-237.ATmega168PA: Active Supply Current vs. Low Frequency (0.1-1.0MHz)
Figure 31-238.ATmega168PA: Active Supply Current vs. Frequency (1-20MHz)
5.5V
5.0V
4.5V
4.0V
3.3V
2.7V
1.8V
0
0.1
0.2
0.3
0.4
0.5
0.6
0.7
0.8
0.9
1
0 0.1 0.2 0.30.4 0.5 0.6 0.7 0.80.91
Frequency (MHz)
ICC (mA)
5.5V
5.0V
4.5V
0
2
4
6
8
10
12
0246810 12 14 16 1820
Frequency (MHz)
ICC (mA)
1.8V
2.7V
3.6V
4.0V

451
ATmega48A/PA/88A/PA/168A/PA/328/P [DATASHEET]
8271G–AVR–02/2013
Figure 31-239.ATmega168PA: Active Supply Current vs. VCC (Internal RC Oscillator, 128kHz)
Figure 31-240.ATmega168PA: Active Supply Current vs. VCC (Internal RC Oscillator, 1MHz)
105°C
85°C
25°C
-40°C
0.02
0.04
0.06
0.08
0.1
0.12
0.14
1.5 2 2.5 33.5 4 4.5 5 5.5
VCC (V)
ICC (mA)
105°C
85°C
25°C
-40°C
0.2
0.3
0.4
0.5
0.6
0.7
0.8
0.9
1
1.1
1.2
1.5 2 2.5 33.5 4 4.5 5 5.5
VCC (V)
ICC (mA)

452
ATmega48A/PA/88A/PA/168A/PA/328/P [DATASHEET]
8271G–AVR–02/2013
Figure 31-241.ATmega168PA: Active Supply Current vs. VCC (Internal RC Oscillator, 8MHz)
31.6.2 Idle Supply Current
Figure 31-242.ATmega168PA: Idle Supply Current vs. Low Frequency (0.1-1.0MHz)
105°C
85°C
25°C
-40°C
0.5
1
1.5
2
2.5
3
3.5
4
4.5
5
5.5
1.5 2 2.5 33.5 4 4.5 5 5.5
VCC (V)
ICC (mA)
5.5V
5.0V
4.5V
4.0V
3.6V
2.7V
1.8V
0
0.02
0.04
0.06
0.08
0.1
0.12
0.14
0.16
0 0.1 0.2 0.30.4 0.5 0.6 0.7 0.80.91
Frequency (MHz)
ICC (mA)

453
ATmega48A/PA/88A/PA/168A/PA/328/P [DATASHEET]
8271G–AVR–02/2013
Figure 31-243.ATmega168PA: Idle Supply Current vs. Frequency (1-20MHz)
Figure 31-244.ATmega168PA: Idle Supply Current vs. VCC (Internal RC Oscillator, 128kHz)
5.5V
5.0V
4.5V
0
2
4
6
8
10
12
0246810 12 14 16 1820
Frequency (MHz)
ICC (mA)
1.8V
2.7V
3.6V
4.0V
105°C
85°C
25°C
-40°C
0.005
0.01
0.015
0.02
0.025
0.03
0.035
0.04
0.045
1.5 2 2.5 33.5 4 4.5 5 5.5
VCC (V)
ICC (mA)

454
ATmega48A/PA/88A/PA/168A/PA/328/P [DATASHEET]
8271G–AVR–02/2013
Figure 31-245.ATmega168PA: Idle Supply Current vs. VCC (Internal RC Oscillator, 1MHz)
Figure 31-246.ATmega168PA: Idle Supply Current vs. VCC (Internal RC Oscillator, 8MHz)
105°C
85°C
25°C
-40°C
0.06
0.09
0.12
0.15
0.18
0.21
0.24
0.27
0.3
1.5 2 2.5 33.5 4 4.5 5 5.5
VCC (V)
ICC (mA)
105°C
85°C
25°C
-40°C
0.1
0.3
0.5
0.7
0.9
1.1
1.3
1.5 2 2.5 33.5 4 4.5 5 5.5
VCC (V)
ICC (mA)

455
ATmega48A/PA/88A/PA/168A/PA/328/P [DATASHEET]
8271G–AVR–02/2013
31.6.3 ATmega168PA Supply Current of IO Modules
The tables and formulas below can be used to calculate the additional current consumption for the different I/O
modules in Active and Idle mode. The enabling or disabling of the I/O modules are controlled by the Power Reduc-
tion Register. See ”Power Reduction Register” on page 41 for details.
It is possible to calculate the typical current consumption based on the numbers from Table 31-12 on page 455 for
other VCC and frequency settings than listed in Table 31-11 on page 455.
31.6.3.1 Example
Calculate the expected current consumption in idle mode with TIMER1, ADC, and SPI enabled at VCC = 2.0V and
F = 1MHz. From Table 31-12 on page 455, third column, we see that we need to add 10.3% for the TIMER1,
20.3% for the ADC, and 17.1% for the SPI module. Reading from Figure 31-242 on page 452, we find that the idle
current consumption is ~0.027 mA at VCC = 2.0V and F = 1MHz. The total current consumption in idle mode with
TIMER1, ADC, and SPI enabled, gives:
Table 31-11. ATmega168PA: Additional Current Consumption for the different I/O modules (absolute values)
PRR bit Typical numbers
VCC = 2V, F = 1MHz VCC = 3V, F = 4MHz VCC = 5V, F = 8MHz
PRUSART0 2.86µA 20.3µA 52.2µA
PRTWI 6.00µA 44.1µA 122.0µA
PRTIM2 4.97µA 33.2µA 79.8µA
PRTIM1 3.50µA 23.0µA 55.3µA
PRTIM0 1.43µA 9.2µA 21.4µA
PRSPI 5.01µA 38.6µA 111.4µA
PRADC 6.34µA 45.7µA 123.6µA
Table 31-12. ATmega168PA: Additional Current Consumption (percentage) in Active and Idle mode
PRR bit
Additional Current consumption
compared to Active with external
clock (see Figure 31-237 on page
450 and Figure 31-238 on page
450)
Additional Current consumption
compared to Idle with external
clock (see Figure 31-242 on page
452 and Figure 31-243 on page
453)
PRUSART0 1.5% 8.9%
PRTWI 3.2% 19.5%
PRTIM2 2.4% 14.8%
PRTIM1 1.7% 10.3%
PRTIM0 0.7% 4.1%
PRSPI 2.9% 17.1%
PRADC 3.4% 20.3%
ICCtotal 0.02 mA (1 + 0.103 + 0.203 + 0.171)0.04 mA

456
ATmega48A/PA/88A/PA/168A/PA/328/P [DATASHEET]
8271G–AVR–02/2013
31.6.4 Power-down Supply Current
Figure 31-247.ATmega168PA: Power-Down Supply Current vs. VCC (Watchdog Timer Disabled)
Figure 31-248.ATmega168PA: Power-Down Supply Current vs. VCC (Watchdog Timer Enabled)
105°C
85°C
25°C
-40°C
0
0.3
0.6
0.9
1.2
1.5
1.8
2.1
2.4
1.5 2 2.5 33.544.555.5
VCC (V)
ICC (µA)
105°C
85°C
25°C
-40°C
3
4
5
6
7
8
9
1.5 2 2.5 33.5 4 4.5 5 5.5
VCC (V)
ICC (µA)

457
ATmega48A/PA/88A/PA/168A/PA/328/P [DATASHEET]
8271G–AVR–02/2013
31.6.5 Power-save Supply Current
Figure 31-249.ATmega168PA: Power-Save Supply Current vs. VCC (Watchdog Timer Disabled and 32kHz Crystal
Oscillator Running)
31.6.6 Standby Supply Current
Figure 31-250.ATmega168PA: Standby Supply Current vs. Vcc (Watchdog Timer Disabled)
105°C
85°C
25°C
-40°C
0.5
1
1.5
2
2.5
3
3.5
4
1.5 2 2.5 33.5 4 4.5 5 5.5
VCC (V)
ICC (µA)
6MHz_xtal
6MHz_res
4MHz_xtal
4MHz_res
450kHz_res
2MHz_xtal
2MHz_res
1MHz_res
0
0.02
0.04
0.06
0.08
0.1
0.12
0.14
1.5 2 2.5 3 3.5 4 4.5 5 5.5
VCC (MHz)
ICC(mA)

458
ATmega48A/PA/88A/PA/168A/PA/328/P [DATASHEET]
8271G–AVR–02/2013
31.6.7 Pin Pull-Up
Figure 31-251.ATmega168PA: I/O Pin Pull-up Resistor Current vs. Input Voltage (VCC = 1.8V)
Figure 31-252.ATmega168PA: I/O Pin Pull-up Resistor Current vs. Input Voltage (VCC = 2.7V)
105°C
85°C
25°C
-40°C
0
5
10
15
20
25
30
35
40
45
50
0 0.2 0.4 0.6 0.81 1.2 1.4 1.6 1.8
VOP (V)
IOP (µA)
105°C
85°C
25°C
-40°C
0
10
20
30
40
50
60
70
80
0 0.5 1 1.5 2 2.5 3
VOP (V)
IOP (µA)

459
ATmega48A/PA/88A/PA/168A/PA/328/P [DATASHEET]
8271G–AVR–02/2013
Figure 31-253.ATmega168PA: I/O Pin Pull-up Resistor Current vs. Input Voltage (VCC = 5V)
Figure 31-254.ATmega168PA: Reset Pull-up Resistor Current vs. Reset Pin Voltage
(VCC = 1.8V)
105°C
85°C
25°C
0
20
40
60
80
100
120
140
012345
VOP (V)
IOP (µA)
-40°C
105°C
85°C
25°C
-40°C
0
5
10
15
20
25
30
35
40
0 0.2 0.4 0.6 0.81 1.2 1.4 1.6 1.8
VRESET (V)
IRESET (µA)

460
ATmega48A/PA/88A/PA/168A/PA/328/P [DATASHEET]
8271G–AVR–02/2013
Figure 31-255.ATmega168PA: Reset Pull-up Resistor Current vs. Reset Pin Voltage
(VCC = 2.7V)
Figure 31-256.ATmega168PA: Reset Pull-up Resistor Current vs. Reset Pin Voltage (VCC = 5V)
105 C
85°C
25°C
-40°C
0
10
20
30
40
50
60
00.30.6 0.91.2 1.5 1.82.1 2.4 2.7
VRESET (V)
IRESET (µA)
105°C
85°C
25°C
-40°C
0
20
40
60
80
100
120
00.511.522.533.5 4 4.5 5
VRESET (V)
IRESET (µA)

461
ATmega48A/PA/88A/PA/168A/PA/328/P [DATASHEET]
8271G–AVR–02/2013
31.6.8 Pin Driver Strength
Figure 31-257.ATmega168PA: I/O Pin Output Voltage vs. Sink Current (VCC = 3V)
Figure 31-258.ATmega168PA: I/O Pin Output Voltage vs. Sink Current (VCC = 5V)
105°C
85°C
25°C
-40°C
0
0.1
0.2
0.3
0.4
0.5
0.6
0.7
0.8
0.9
1
0246810 12 14 16 1820
IOL (mA)
VOL (V)
105°C
85°C
25°C
-40°C
0
0.1
0.2
0.3
0.4
0.5
0.6
0246810 12 14 16 1820
IOL (mA)
VOL (V)

462
ATmega48A/PA/88A/PA/168A/PA/328/P [DATASHEET]
8271G–AVR–02/2013
Figure 31-259.ATmega168PA: I/O Pin Output Voltage vs. Source Current (VCC = 3V)
Figure 31-260.ATmega168PA I/O Pin Output Voltage vs. Source Current (VCC = 5V)
105°C
85°C
25°C
-40°C
1.7
1.9
2.1
2.3
2.5
2.7
2.9
3.1
0 5 10 15 20
I
OH
(mA)
V
OH
(V)
105°C
85°C
25°C
-40°C
4.3
4.4
4.5
4.6
4.7
4.8
4.9
5
0 5 10 15 20
IOH (mA)
VOH (V)

463
ATmega48A/PA/88A/PA/168A/PA/328/P [DATASHEET]
8271G–AVR–02/2013
31.6.9 Pin Threshold and Hysteresis
Figure 31-261.ATmega168PA I/O Pin Input Threshold Voltage vs. VCC (VIH, I/O Pin read as ‘1’)
Figure 31-262.ATmega168PA I/O Pin Input Threshold Voltage vs. VCC (VIL, I/O Pin read as ‘0’)
105°C
85°C
25°C
-40°C
1
1.2
1.4
1.6
1.8
2
2.2
2.4
2.6
2.8
3
1.5 2 2.5 33.5 4 4.5 5 5.5
VCC (V)
Threshold (V)
105°C
85°C
25°C
-40°C
0
0.5
1
1.5
2
2.5
1.5 2 2.5 33.5 4 4.5 5 5.5
VCC (V)
Threshold (V)

464
ATmega48A/PA/88A/PA/168A/PA/328/P [DATASHEET]
8271G–AVR–02/2013
Figure 31-263.ATmega168PA I/O Pin Input Hysteresis vs. VCC
Figure 31-264.ATmega168PA: Reset Input Threshold Voltage vs. VCC (VIH, I/O Pin read as ‘1’)
105°C
85°C
25°C
-40°C
0.25
0.3
0.35
0.4
0.45
0.5
0.55
0.6
1.5 2 2.5 33.5 4 4.5 5 5.5
VCC (V)
Input Hysteresis (V)
105°C
85°C
25°C
-40°C
0.6
0.7
0.8
0.9
1
1.1
1.2
1.3
1.4
1.5
1.5 2 2.5 33.5 4 4.5 5 5.5
VCC (V)
Threshold (V)

465
ATmega48A/PA/88A/PA/168A/PA/328/P [DATASHEET]
8271G–AVR–02/2013
Figure 31-265.ATmega168PA: Reset Input Threshold Voltage vs. VCC (VIL, I/O Pin read as ‘0’)
Figure 31-266.ATmega168PA: Reset Pin Input Hysteresis vs. VCC
105°C
85°C
25°C
-40°C
0.5
0.7
0.9
1.1
1.3
1.5
1.7
1.9
2.1
2.3
2.5
1.5 2 2.5 33.5 4 4.5 5 5.5
VCC (V)
Threshold (V)
105°C
85°C
25°C
-40°C
0
0.1
0.2
0.3
0.4
0.5
0.6
0.7
1.5 2 2.5 3 3.5 4 4.5 5 5.5
VCC (V)
Input Hysteresis (V)

466
ATmega48A/PA/88A/PA/168A/PA/328/P [DATASHEET]
8271G–AVR–02/2013
31.6.10 BOD Threshold
Figure 31-267.ATmega168PA: BOD Thresholds vs. Temperature (BODLEVEL is 1.8V)
Figure 31-268.ATmega168PA: BOD Thresholds vs. Temperature (BODLEVEL is 2.7V)
Rising Vcc
Falling Vcc
1.76
1.77
1.78
1.79
1.8
1.81
1.82
1.83
-40 -30 -20 -10 0 10 20 30405060708090 100 110
Temperature (°C)
Threshold (V)
Falling Vcc
Rising Vcc
2.62
2.64
2.66
2.68
2.7
2.72
2.74
2.76
-40 -30 -20 -10 0 10 20 30405060708090 100 110
Temperature (°C)
Threshold (V)

467
ATmega48A/PA/88A/PA/168A/PA/328/P [DATASHEET]
8271G–AVR–02/2013
Figure 31-269.ATmega168PA: BOD Thresholds vs. Temperature (BODLEVEL is 4.3V)
Figure 31-270.ATmega168PA: Calibrated Bandgap Voltage vs. Temperature
Rising Vcc
Falling Vcc
4.2
4.22
4.24
4.26
4.28
4.3
4.32
-40 -30 -20 -10 0 10 20 30405060708090 100 110
Temperature (°C)
Threshold (V)
5.5V
4.5V
4.0V
3.3V
2.7V
1.8V
1.116
1.118
1.12
1.122
1.124
1.126
1.128
1.13
1.132
1.134
1.136
-50 -30-10 10 30507090110
Temperature (°C)
Bandgap Voltage (V)

468
ATmega48A/PA/88A/PA/168A/PA/328/P [DATASHEET]
8271G–AVR–02/2013
Figure 31-271.ATmega168PA: Calibrated Bandgap Voltage vs. Vcc
31.6.11 Internal Oscillator Speed
Figure 31-272.ATmega168PA: Watchdog Oscillator Frequency vs. Temperature
105°C
85°C
25°C
-40°C
1.116
1.118
1.12
1.122
1.124
1.126
1.128
1.13
1.132
1.134
1.136
1.5 2 2.5 33.5 4 4.5 5 5.5
Vcc (V)
Bandgap Voltage (V)
5.5V
5.0V
4.5V
4.0V
3.3V
2.7V
108
110
112
114
116
118
120
122
-40 -30 -20 -10 0 10 20 30405060708090100
Temperature (°C)
F
RC
(kHz)

469
ATmega48A/PA/88A/PA/168A/PA/328/P [DATASHEET]
8271G–AVR–02/2013
Figure 31-273.ATmega168PA: Watchdog Oscillator Frequency vs. VCC
Figure 31-274.ATmega168PA: Calibrated 8MHz RC Oscillator Frequency vs. VCC
105°C
85°C
25°C
-40°C
108
110
112
114
116
118
120
122
2 2.5 33.5 4 4.5 5 5.5
VCC (V)
FRC (kHz)
105°C
85°C
25°C
-40°C
7.5
7.6
7.7
7.8
7.9
8
8.1
8.2
8.3
8.4
8.5
2 2.5 33.5 4 4.5 5 5.5
VCC (V)
FRC (MHz)

470
ATmega48A/PA/88A/PA/168A/PA/328/P [DATASHEET]
8271G–AVR–02/2013
Figure 31-275.ATmega168PA: Calibrated 8MHz RC Oscillator Frequency vs. Temperature
Figure 31-276.ATmega168PA: Calibrated 8MHz RC Oscillator Frequency vs. OSCCAL Value
5.5V
4.5V
4.0V
3.3V
1.8V
7.5
7.6
7.7
7.8
7.9
8
8.1
8.2
8.3
8.4
-40 -30 -20 -10 0 10 20 30405060708090 100 110
Temperature (°C)
F
RC
(MHz)
105°C
85°C
25°C
-40°C
2
4
6
8
10
12
14
016324864 8096112128144 160 176 192208224 240 256
OSCCAL (X1)
FRC (MHz)

471
ATmega48A/PA/88A/PA/168A/PA/328/P [DATASHEET]
8271G–AVR–02/2013
31.6.12 Current Consumption of Peripheral Units
Figure 31-277.ATmega168PA: ADC Current vs. VCC (AREF = AVCC)
Figure 31-278.ATmega168PA: Analog Comparator Current vs. VCC
105°C
85°C
25°C
-40°C
100
125
150
175
200
225
250
275
300
325
1.5 2 2.5 33.544.555.5
VCC (V)
ICC (µA)
105°C
85°C
25°C
-40°C
30
40
50
60
70
80
90
1.5 2 2.5 33.5 4 4.5 5 5.5
VCC (V)
ICC (µA)

472
ATmega48A/PA/88A/PA/168A/PA/328/P [DATASHEET]
8271G–AVR–02/2013
Figure 31-279.ATmega168PA: AREF External Reference Current vs. VCC
Figure 31-280.ATmega168PA: Brownout Detector Current vs. VCC
105°C
85°C
25°C
-40°C
40
60
80
100
120
140
160
180
1.5 2 2.5 33.5 4 4.5 5 5.5
VCC (V)
ICC (µA)
105°C
85°C
25°C
-40°C
14
16
18
20
22
24
26
28
1.5 2 2.5 33.5 4 4.5 5 5.5
VCC (V)
ICC (µA)

473
ATmega48A/PA/88A/PA/168A/PA/328/P [DATASHEET]
8271G–AVR–02/2013
Figure 31-281.ATmega168PA: Programming Current vs. VCC
31.6.13 Current Consumption in Reset and Reset Pulsewidth
Figure 31-282.ATmega168PA: Reset Supply Current vs. Low Frequency (0.1MHz - 1.0MHz)
105°C
85°C
25°C
-40°C
1
2
3
4
5
6
7
8
9
1.5 2 2.5 33.544.555.5
VCC (V)
ICC (mA)
5.5V
4.5V
4.0V
3.3V
2.7V
1.8V
0
0.02
0.04
0.06
0.08
0.1
0.12
0.1 0.2 0.30.4 0.5 0.6 0.7 0.80.91
Frequency (MHz)
ICC (mA)

474
ATmega48A/PA/88A/PA/168A/PA/328/P [DATASHEET]
8271G–AVR–02/2013
Figure 31-283.ATmega168PA: Reset Supply Current vs. Frequency (1MHz - 20MHz)
Figure 31-284.ATmega168PA: Minimum Reset Pulse Width vs. Vcc
5.5V
5.0V
4.5V
0
0.3
0.6
0.9
1.2
1.5
1.8
2.1
2.4
0246810 12 14 16 1820
Frequency (MHz)
ICC (mA)
1.8V
2.7V
3.6V
4.0V
105°C
85°C
25°C
-40°C
0
200
400
600
800
1000
1200
1400
1600
1800
1.5 2 2.5 33.5 4 4.5 5 5.5
VCC (V)
Pulsewidth (ns)

475
ATmega48A/PA/88A/PA/168A/PA/328/P [DATASHEET]
8271G–AVR–02/2013
31.7 ATmega328 Typical Characteristics
31.7.1 Active Supply Current
Figure 31-285.ATmega328: Active Supply Current vs. Low Frequency (0.1-1.0MHz)
Figure 31-286.ATmega328: Active Supply Current vs. Frequency (1-20MHz)
5.5 V
5.0 V
4.5 V
4.0 V
3.3 V
2.7 V
1.8 V
0
0.2
0.4
0.6
0.8
1
1.2
0 0.1 0.2 0.3 0.4 0.5 0.6 0.7 0.80.9 1
Frequency (MHz)
I
CC
(mA)
5.5V
5.0V
4.5V
0
2
4
6
8
10
12
14
0246810 12 14 16 1820
Frequency (MHz)
I
CC
(mA)
1.8 V
2.7 V
3.3 V
4.0 V

476
ATmega48A/PA/88A/PA/168A/PA/328/P [DATASHEET]
8271G–AVR–02/2013
Figure 31-287.ATmega328: Active Supply Current vs. VCC (Internal RC Oscillator, 128kHz)
Figure 31-288.ATmega328: Active Supply Current vs. VCC (Internal RC Oscillator, 1MHz)
85 °C
25 °C
-40 °C
0
0.04
0.08
0.12
0.16
1.5 2 2.5 3 3.5 4 4.5 5 5.5
V
CC
(V)
I
CC
(mA)
85 °C
25 °C
-40 °C
0
0.2
0.4
0.6
0.8
1
1.2
1.4
1.5 2 2.5 3 3.5 4 4.5 5 5.5
V
CC
(V)
ICC (mA)

477
ATmega48A/PA/88A/PA/168A/PA/328/P [DATASHEET]
8271G–AVR–02/2013
Figure 31-289.ATmega328: Active Supply Current vs. VCC (Internal RC Oscillator, 8MHz)
31.7.2 Idle Supply Current
Figure 31-290.ATmega328: Idle Supply Current vs. Low Frequency (0.1-1.0MHz)
85 °C
25 °C
-40 °C
0
1
2
3
4
5
6
7
8
1.5 2 2.5 3 3.5 4 4.5 5 5.5
V
CC
(V)
I
CC
(mA)
5.5 V
5.0 V
4.5 V
4.0 V
3.3 V
2.7 V
1.8 V
0
0.04
0.08
0.12
0.16
0.2
0 0.1 0.2 0.3 0.4 0.5 0.6 0.7 0.80.9 1
Frequency (MHz)
I
CC
(mA)

478
ATmega48A/PA/88A/PA/168A/PA/328/P [DATASHEET]
8271G–AVR–02/2013
Figure 31-291.ATmega328: Idle Supply Current vs. Frequency (1-20MHz)
Figure 31-292.ATmega328: Idle Supply Current vs. VCC (Internal RC Oscillator, 128kHz)
5.5 V
5.0 V
4.5 V
0
0.5
1
1.5
2
2.5
3
3.5
4
0246810 12 14 16 1820
Frequency (MHz)
I
CC
(mA)
1.8 V
2.7 V
3.3 V
4.0 V
85 °C
25 °C
-40 °C
0
0.01
0.02
0.03
0.04
0.05
0.06
1.5 2 2.5 3 3.5 4 4.5 5 5.5
V
CC
(V)
I
CC
(mA)

479
ATmega48A/PA/88A/PA/168A/PA/328/P [DATASHEET]
8271G–AVR–02/2013
Figure 31-293.ATmega328: Idle Supply Current vs. VCC (Internal RC Oscillator, 1MHz)
Figure 31-294.ATmega328: Idle Supply Current vs. Vcc (Internal RC Oscillator, 8MHz)
85 °C
25 °C
-40 °C
0
0.05
0.1
0.15
0.2
0.25
0.3
0.35
0.4
1.5 2 2.5 3 3.5 4 4.5 5 5.5
V
CC
(V)
I
CC
(mA)
85 °C
25 °C
-40 °C
0
0.4
0.8
1.2
1.6
2
1.5 2 2.5 33.5 4 4.5 5 5.5
V
CC
(V)
I
CC
(mA)

480
ATmega48A/PA/88A/PA/168A/PA/328/P [DATASHEET]
8271G–AVR–02/2013
31.7.3 ATmega328 Supply Current of IO Modules
The tables and formulas below can be used to calculate the additional current consumption for the different I/O
modules in Active and Idle mode. The enabling or disabling of the I/O modules are controlled by the Power Reduc-
tion Register. See ”Power Reduction Register” on page 41 for details.
It is possible to calculate the typical current consumption based on the numbers from Table 31-13 for other VCC
and frequency settings than listed in Table 31-14.
31.7.3.1 Example
Calculate the expected current consumption in idle mode with TIMER1, ADC, and SPI enabled at VCC = 2.0V and
F = 1MHz. From Table 31-14, third column, we see that we need to add 14.5% for the TIMER1, 22.1% for the ADC,
and 15.7% for the SPI module. Reading from Figure 31-338 on page 503, we find that the idle current consumption
is ~0.055 mA at VCC = 2.0V and F = 1MHz. The total current consumption in idle mode with TIMER1, ADC, and SPI
enabled, gives:
Table 31-13. ATmega328: Additional Current Consumption for the different I/O modules (absolute values)
PRR bit Typical numbers
VCC = 2V, F = 1MHz VCC = 3V, F = 4MHz VCC = 5V, F = 8MHz
PRUSART0 3.20 µA 22.17 µA 100.25 µA
PRTWI 7.34 µA 46.55 µA 199.25 µA
PRTIM2 7.34 µA 50.79 µA 224.25 µA
PRTIM1 6.19 µA 41.25 µA 176.25 µA
PRTIM0 1.89 µA 14.28 µA 61.13 µA
PRSPI 6.94 µA 43.84 µA 186.50 µA
PRADC 8.66 µA 61.80 µA 295.38 µA
Table 31-14. ATmega328: Additional Current Consumption (percentage) in Active and Idle mode
PRR bit
Additional Current consumption
compared to Active with external
clock (see Figure 31-332 on page
500 and Figure 31-333 on page
500)
Additional Current consumption
compared to Idle with external
clock (see Figure 31-337 on page
502 and Figure 31-338 on page
503)
PRUSART0 1.4% 7.8%
PRTWI 3.0% 16.6%
PRTIM2 3.3% 17.8%
PRTIM1 2.7% 14.5%
PRTIM0 0.9% 4.8%
PRSPI 2.9% 15.7%
PRADC 4.1% 22.1%
ICCtotal 0.045 mA (1 + 0.145 + 0.221 + 0.157)0.069 mA

481
ATmega48A/PA/88A/PA/168A/PA/328/P [DATASHEET]
8271G–AVR–02/2013
31.7.4 Power-down Supply Current
Figure 31-295.ATmega328: Power-Down Supply Current vs. VCC (Watchdog Timer Disabled)
Figure 31-296.ATmega328: Power-Down Supply Current vs. VCC (Watchdog Timer Enabled)
85 °C
25 °C
-40 °C
0
0.2
0.4
0.6
0.8
1
1.2
1.5 2 2.5 3 3.5 4 4.5 5 5.5
V
CC
(V)
I
CC
(uA)
85 °C
25 °C
-40 °C
0
1
2
3
4
5
6
7
8
9
10
1.5 2 2.5 3 3.5 4 4.5 5 5.5
V
CC
(V)
I
CC
(uA)

482
ATmega48A/PA/88A/PA/168A/PA/328/P [DATASHEET]
8271G–AVR–02/2013
31.7.5 Power-save Supply Current
Figure 31-297.ATmega328: Power-Save Supply Current vs. VCC (Watchdog Timer Disabled and 32kHz Crystal
Oscillator Running)
31.7.6 Standby Supply Current
Figure 31-298.ATmega328: Standby Supply Current vs. Vcc (Watchdog Timer Disabled)
25 °C
0
0.2
0.4
0.6
0.8
1
1.2
1.4
1.6
1.8
2
1.5 2 2.5 3 3.5 4 4.5 5 5.5
V
CC
(V)
I
CC
(uA)
6MHz_xtal
6MHz_res
4MHz_xtal
4MHz_res
2MHz_xtal
2MHz_res
1MHz_res
0
0.02
0.04
0.06
0.08
0.1
0.12
0.14
0.16
1.5 2 2.5 3 3.5 4 4.5 5 5.5
VCC
(V)
ICC (mA)

483
ATmega48A/PA/88A/PA/168A/PA/328/P [DATASHEET]
8271G–AVR–02/2013
31.7.7 Pin Pull-Up
Figure 31-299.ATmega328: I/O Pin Pull-up Resistor Current vs. Input Voltage (VCC = 1.8 V)
Figure 31-300.ATmega328: I/O Pin Pull-up Resistor Current vs. Input Voltage (VCC = 2.7 V)
85 °C
25 °C
-40 °C
0
10
20
30
40
50
60
0 0.2 0.4 0.6 0.81 1.2 1.4 1.6 1.82
V
OP
(V)
I
OP
(uA)
85 °C
25 °C
-40 °C
0
10
20
30
40
50
60
70
80
90
0 0.5 1 1.5 2 2.5 3
V
OP
(V)
IOP (uA)

484
ATmega48A/PA/88A/PA/168A/PA/328/P [DATASHEET]
8271G–AVR–02/2013
Figure 31-301.ATmega328: I/O Pin Pull-up Resistor Current vs. Input Voltage (VCC = 5 V)
Figure 31-302.ATmega328: Reset Pull-up Resistor Current vs. Reset Pin Voltage (VCC =1.8V)
0
20
40
60
80
100
120
140
160
0123456
V
OP
(V)
I
OP
(uA)
85 °C
25 °C
-40 °C
0
5
10
15
20
25
30
35
40
0 0.2 0.4 0.6 0.81 1.2 1.4 1.6 1.82
V
RESET
(V)
I
RESET
(uA)
85 °C
25 °C
-40 °C

485
ATmega48A/PA/88A/PA/168A/PA/328/P [DATASHEET]
8271G–AVR–02/2013
Figure 31-303.ATmega328: Reset Pull-up Resistor Current vs. Reset Pin Voltage (VCC =2.7V)
Figure 31-304.ATmega328: Reset Pull-up Resistor Current vs. Reset Pin Voltage (VCC = 5 V)
0
10
20
30
40
50
60
70
0 0.5 1 1.5 2 2.5 3
V
RESET
(V)
I
RESET
(uA)
85 °C
25 °C
-40 °C
0
20
40
60
80
100
120
0123456
V
RESET
(V)
I
RESET
(uA)
85 °C
25 °C
-40 °C

486
ATmega48A/PA/88A/PA/168A/PA/328/P [DATASHEET]
8271G–AVR–02/2013
31.7.8 Pin Driver Strength
Figure 31-305.ATmega328: I/O Pin Output Voltage vs. Sink Current (VCC = 3 V)
Figure 31-306.ATmega328: I/O Pin Output Voltage vs. Sink Current (VCC = 5 V)
85 °C
25 °C
-40 °C
0
0.2
0.4
0.6
0.8
1
0 5 10 15 20 25
I
OL
(mA)
V
OL
(V)
85 °C
25 °C
-40 °C
0
0.1
0.2
0.3
0.4
0.5
0.6
0 5 10 15 20 25
I
OL
(mA)
V
OL
(V)

487
ATmega48A/PA/88A/PA/168A/PA/328/P [DATASHEET]
8271G–AVR–02/2013
Figure 31-307.ATmega328: I/O Pin Output Voltage vs. Source Current (Vcc = 3 V)
Figure 31-308.ATmega328: I/O Pin Output Voltage vs. Source Current (VCC = 5 V)
85 °C
25 °C
-40 °C
0
0.5
1
1.5
2
2.5
3
3.5
0 5 10 15 20 25
I
OH
(mA)
VOH (V)
I/O PIN OUTPUT VOLTAGE vs. SOURCE CURRENT
V
CC
= 5V
85 °C
25 °C
-40 °C
4.3
4.4
4.5
4.6
4.7
4.8
4.9
5
5.1
0 5 10 15 20 25
I
OH
(mA)
VOH (V)

488
ATmega48A/PA/88A/PA/168A/PA/328/P [DATASHEET]
8271G–AVR–02/2013
31.7.9 Pin Threshold and Hysteresis
Figure 31-309.ATmega328: I/O Pin Input Threshold Voltage vs. VCC (VIH, I/O Pin read as ‘1’)
Figure 31-310.ATmega328: I/O Pin Input Threshold Voltage vs. VCC (VIL, I/O Pin read as ‘0’)
85 °C
25 °C
-40 °C
0
0.5
1
1.5
2
2.5
3
3.5
4
1.5 2 2.5 3 3.5 4 4.5 5 5.5
V
CC
(V)
Threshold (V)
I/O PIN INPUT THRESHOLD VOLTAGE vs. VCC
VIL, IO PIN READ AS '0'
85 °C
25 °C
-40 °C
0
0.5
1
1.5
2
2.5
1.5 2 2.5 3 3.5 4 4.5 5 5.5
V
CC
(V)
Threshold (V)

489
ATmega48A/PA/88A/PA/168A/PA/328/P [DATASHEET]
8271G–AVR–02/2013
Figure 31-311.ATmega328: I/O Pin Input Hysteresis vs. VCC
Figure 31-312.ATmega328: Reset Input Threshold Voltage vs. VCC (VIH, I/O Pin read as ‘1’)
I/O PIN INPUT HYSTERESIS vs. VCC
85 °C
25 °C
-40 °C
0
0.1
0.2
0.3
0.4
0.5
0.6
0.7
1.5 2 2.5 33.5 4 4.5 5 5.5
VCC (V)
Input Hysteresis (V)
85 °C
25 °C
-40 °C
0
0.5
1
1.5
2
2.5
1.5 2 2.5 3 3.5 4 4.5 5 5.5
V
CC
(V)
Threshold (V)

490
ATmega48A/PA/88A/PA/168A/PA/328/P [DATASHEET]
8271G–AVR–02/2013
Figure 31-313.ATmega328: Reset Input Threshold Voltage vs. VCC (VIL, I/O Pin read as ‘0’)
Figure 31-314.ATmega328: Reset Pin Input Hysteresis vs. VCC
85 °C
25 °C
-40 °C
0
0.5
1
1.5
2
2.5
1.5 2 2.5 3 3.5 4 4.5 5 5.5
V
CC
(V)
Threshold (V)
85 °C
25 °C
-40 °C
0
0.1
0.2
0.3
0.4
0.5
0.6
0.7
1.5 2 2.5 33.5 4 4.5 5 5.5
V
CC
(V)
Input Hysteresis (V)

491
ATmega48A/PA/88A/PA/168A/PA/328/P [DATASHEET]
8271G–AVR–02/2013
31.7.10 BOD Threshold
Figure 31-315.ATmega328: BOD Thresholds vs. Temperature (BODLEVEL is 1.8 V)
Figure 31-316.ATmega328: BOD Thresholds vs. Temperature (BODLEVEL is 2.7 V)
1
0
1.75
1.77
1.79
1.81
1.83
1.85
-60 -40 -20 0 20 40 60 80 100
Temperature (°C)
Threshold (V)
1
0
2.66
2.68
2.7
2.72
2.74
2.76
2.78
-60 -40 -20 0 20 40 60 80100
Temperature (°C)
Threshold (V)

492
ATmega48A/PA/88A/PA/168A/PA/328/P [DATASHEET]
8271G–AVR–02/2013
Figure 31-317.ATmega328: BOD Thresholds vs. Temperature (BODLEVEL is 4.3 V)
Figure 31-318.ATmega328: Bandgap Voltage vs. VCC
1
0
4.25
4.3
4.35
4.4
-60 -40 -20 0 20 40 60 80 100
Temperature (°C)
Threshold (V)
85 °C
25 °C
-40 °C
1.124
1.126
1.128
1.13
1.132
1.134
1.136
1.138
1.5 2 2.5 3 3.5 4 4.5 5 5.5
Vcc (V)
Bandgap Voltage (V)

493
ATmega48A/PA/88A/PA/168A/PA/328/P [DATASHEET]
8271G–AVR–02/2013
31.7.11 Internal Oscillator Speed
Figure 31-319.ATmega328: Watchdog Oscillator Frequency vs. Temperature
Figure 31-320.ATmega328: Watchdog Oscillator Frequency vs. VCC
5.5 V
4.0 V
3.3 V
2.7 V
109
110
111
112
113
114
115
116
117
118
119
-60 -40 -20 0 20 40 60 80100
Temperature (°C)
F
RC
(kHz)
85 °C
25 °C
-40 °C
1.5 2 2.5 3 3.5 4 4.5 5 5.5
(V)
F
RC
(kHz)
108
110
112
114
116
118
120
V
CC

494
ATmega48A/PA/88A/PA/168A/PA/328/P [DATASHEET]
8271G–AVR–02/2013
Figure 31-321.ATmega328: Calibrated 8MHz RC Oscillator Frequency vs. VCC
Figure 31-322.ATmega328: Calibrated 8MHz RC Oscillator Frequency vs. Temperature
CALIBRATED 8 MHz RC OSCILLATOR FREQUENCY vs. VCC
85 °C
25 °C
-40 °C
7.4
7.6
7.8
8
8.2
8.4
1.5 2 2.5 33.5 4 4.5 5 5.5
VCC
(V)
FRC (MHz)
5.0 V
3.0 V
7.6
7.7
7.8
7.9
8
8.1
8.2
8.3
8.4
-50 -40 -30 -20 -10 0 10 20 30 40 50 60 70 8090100
Temperature (°C)
FRC (MHz)

495
ATmega48A/PA/88A/PA/168A/PA/328/P [DATASHEET]
8271G–AVR–02/2013
Figure 31-323.ATmega328: Calibrated 8MHz RC Oscillator Frequency vs. OSCCAL Value
31.7.12 Current Consumption of Peripheral Units
Figure 31-324.ATmega328: ADC Current vs. VCC (AREF = AVCC)
85 °C
25 °C
-40 °C
0
2
4
6
8
10
12
14
16
016324864 8096 112 128144 160 176 192208224 240 256
OSCCAL (X1)
F
RC
(MHz)
85 °C
25 °C
-40 °C
0
50
100
150
200
250
300
350
1.5 2 2.5 3 3.5 4 4.5 5 5.5
V
CC
(V)
I
CC
(uA)

496
ATmega48A/PA/88A/PA/168A/PA/328/P [DATASHEET]
8271G–AVR–02/2013
Figure 31-325.ATmega328: Analog Comparator Current vs. VCC
Figure 31-326.ATmega328: AREF External Reference Current vs. VCC
85 °C
25 °C
-40 °C
0
20
40
60
80
100
120
1.5 2 2.5 33.5 4 4.5 5 5.5
V
CC
(V)
I
CC
(uA)
85 °C
25 °C
-40 °C
0
20
40
60
80
100
120
140
160
180
1.5 2 2.5 33.5 4 4.5 5 5.5
V
CC
(V)
I
CC
(uA)

497
ATmega48A/PA/88A/PA/168A/PA/328/P [DATASHEET]
8271G–AVR–02/2013
Figure 31-327.ATmega328: Brownout Detector Current vs. VCC
Figure 31-328.ATmega328: Programming Current vs. VCC
85 °C
25 °C
-40 °C
0
5
10
15
20
25
30
1.5 2 2.5 33.544.555.5
V
CC
(V)
I
CC
(uA)
85 °C
25 °C
-40 °C
0
1
2
3
4
5
6
7
8
9
10
1.5 2 2.5 33.5 4 4.5 5 5.5
V
CC
(V)
I
CC
(mA)

498
ATmega48A/PA/88A/PA/168A/PA/328/P [DATASHEET]
8271G–AVR–02/2013
31.7.13 Current Consumption in Reset and Reset Pulsewidth
Figure 31-329.ATmega328: Reset Supply Current vs. Low Frequency (0.1 - 1.0MHz)
Figure 31-330.ATmega328: Reset Supply Current vs. Frequency (1 - 20MHz)
5.5 V
5.0 V
4.5 V
4.0 V
3.3 V
2.7 V
1.8 V
0
0.05
0.1
0.15
0 0.1 0.2 0.3 0.4 0.5 0.6 0.7 0.80.9 1
Frequency (MHz)
I
CC
(mA)
5.5 V
5.0 V
4.5 V
0
0.5
1
1.5
2
2.5
3
0246810 12 14 16 1820
Frequency (MHz)
I
CC
(mA)
1.8 V
2.7 V
3.3 V
4.0 V

499
ATmega48A/PA/88A/PA/168A/PA/328/P [DATASHEET]
8271G–AVR–02/2013
Figure 31-331.ATmega328: Minimum Reset Pulse width vs. VCC
85 °C
25 °C
-40 °C
0
200
400
600
800
1000
1200
1400
1600
1800
1.5 2 2.5 33.5 4 4.5 5 5.5
VCC (V)
Pulsewidth (ns)

500
ATmega48A/PA/88A/PA/168A/PA/328/P [DATASHEET]
8271G–AVR–02/2013
31.8 ATmega328P Typical Characteristics
31.8.1 Active Supply Current
Figure 31-332.ATmega328P: Active Supply Current vs. Low Frequency (0.1-1.0MHz)
Figure 31-333.ATmega328P: Active Supply Current vs. Frequency (1-20MHz)
5.5V
5.0V
4.5V
4.0V
3.6V
2.7V
1.8V
0
0.2
0.4
0.6
0.8
1
1.2
0.1 0.2 0.30.4 0.5 0.6 0.7 0.80.91
Frequency (MHz)
ICC (mA)
5.5V
5.0V
4.5V
0
0.5
1
1.5
2
2.5
3
3.5
0246810 12 14 16 1820
Frequency (MHz)
ICC (mA)
1.8V
2.7V
3.6V
4.0V

501
ATmega48A/PA/88A/PA/168A/PA/328/P [DATASHEET]
8271G–AVR–02/2013
Figure 31-334.ATmega328P: Active Supply Current vs. VCC (Internal RC Oscillator, 128kHz)
Figure 31-335.ATmega328P: Active Supply Current vs. VCC (Internal RC Oscillator, 1MHz)
105°C
85°C
25°C
-40°C
0
0.02
0.04
0.06
0.08
0.1
0.12
0.14
0.16
1.5 2 2.5 33.5 4 4.5 5 5.5
VCC (V)
ICC (mA)
105°C
85°C
25°C
-40°C
0.2
0.4
0.6
0.8
1
1.2
1.4
1.5 2 2.5 33.5 4 4.5 5 5.5
VCC (V)
ICC (mA)

502
ATmega48A/PA/88A/PA/168A/PA/328/P [DATASHEET]
8271G–AVR–02/2013
Figure 31-336.ATmega328P: Active Supply Current vs. VCC (Internal RC Oscillator, 8MHz)
31.8.2 Idle Supply Current
Figure 31-337.ATmega328P: Idle Supply Current vs. Low Frequency (0.1-1.0MHz)
105°C
85°C
25°C
-40°C
1
2
3
4
5
6
7
1.522.533.544.555.5
VCC (V)
ICC (mA)
5.5V
5.0V
4.5V
4.0V
3.6V
2.7V
1.8V
0
0.02
0.04
0.06
0.08
0.1
0.12
0.14
0.16
0.18
0.2
0 0.2 0.4 0.6 0.81
Frequency (MHz)
I
CC
(mA)

503
ATmega48A/PA/88A/PA/168A/PA/328/P [DATASHEET]
8271G–AVR–02/2013
Figure 31-338.ATmega328P: Idle Supply Current vs. Frequency (1-20MHz)
Figure 31-339.ATmega328P: Idle Supply Current vs. VCC (Internal RC Oscillator, 128kHz)
5.5V
5.0V
4.5V
0
0.5
1
1.5
2
2.5
3
3.5
0246810 12 14 16 1820
Frequency (MHz)
ICC (mA)
1.8V
2.7V
3.6V
4.0V
105°C
85°C
25°C
-40°C
0.005
0.01
0.015
0.02
0.025
0.03
0.035
0.04
0.045
0.05
1.5 2 2.5 33.5 4 4.5 5 5.5
VCC (V)
ICC (mA)

504
ATmega48A/PA/88A/PA/168A/PA/328/P [DATASHEET]
8271G–AVR–02/2013
Figure 31-340.ATmega328P: Idle Supply Current vs. VCC (Internal RC Oscillator, 1MHz)
Figure 31-341.ATmega328P Idle Supply Current vs. Vcc (Internal RC Oscillator, 8MHz)
105°C
85°C
25°C
-40°C
0.1
0.15
0.2
0.25
0.3
0.35
0.4
1.5 2 2.5 33.5 4 4.5 5 5.5
VCC (V)
ICC (mA)
105°C
85°C
25°C
-40°C
0.2
0.4
0.6
0.8
1
1.2
1.4
1.6
1.8
1.5 2 2.5 33.5 4 4.5 5 5.5
V
CC
(V)
I
CC
(mA)

505
ATmega48A/PA/88A/PA/168A/PA/328/P [DATASHEET]
8271G–AVR–02/2013
31.8.3 ATmega328P Supply Current of IO Modules
The tables and formulas below can be used to calculate the additional current consumption for the different I/O
modules in Active and Idle mode. The enabling or disabling of the I/O modules are controlled by the Power Reduc-
tion Register. See ”Power Reduction Register” on page 41 for details.
It is possible to calculate the typical current consumption based on the numbers from Table 31-15 for other VCC
and frequency settings than listed in Table 31-16.
31.8.3.1 Example
Calculate the expected current consumption in idle mode with TIMER1, ADC, and SPI enabled at VCC = 2.0V and
F = 1MHz. From Table 31-16, third column, we see that we need to add 14.5% for the TIMER1, 22.1% for the ADC,
and 15.7% for the SPI module. Reading from Figure 31-338 on page 503, we find that the idle current consumption
is ~0.055 mA at VCC = 2.0V and F = 1MHz. The total current consumption in idle mode with TIMER1, ADC, and SPI
enabled, gives:
Table 31-15. ATmega328P: Additional Current Consumption for the different I/O modules (absolute values)
PRR bit Typical numbers
VCC = 2V, F = 1MHz VCC = 3V, F = 4MHz VCC = 5V, F = 8MHz
PRUSART0 3.20 µA 22.17 µA 100.25 µA
PRTWI 7.34 µA 46.55 µA 199.25 µA
PRTIM2 7.34 µA 50.79 µA 224.25 µA
PRTIM1 6.19 µA 41.25 µA 176.25 µA
PRTIM0 1.89 µA 14.28 µA 61.13 µA
PRSPI 6.94 µA 43.84 µA 186.50 µA
PRADC 8.66 µA 61.80 µA 295.38 µA
Table 31-16. ATmega328P: Additional Current Consumption (percentage) in Active and Idle mode
PRR bit
Additional Current consumption
compared to Active with external
clock (see Figure 31-332 on page
500 and Figure 31-333 on page
500)
Additional Current consumption
compared to Idle with external
clock (see Figure 31-337 on page
502 and Figure 31-338 on page
503)
PRUSART0 1.4% 7.8%
PRTWI 3.0% 16.6%
PRTIM2 3.3% 17.8%
PRTIM1 2.7% 14.5%
PRTIM0 0.9% 4.8%
PRSPI 2.9% 15.7%
PRADC 4.1% 22.1%
ICCtotal 0.045 mA (1 + 0.145 + 0.221 + 0.157)0.069 mA

506
ATmega48A/PA/88A/PA/168A/PA/328/P [DATASHEET]
8271G–AVR–02/2013
31.8.4 Power-down Supply Current
Figure 31-342.ATmega328P: Power-Down Supply Current vs. VCC (Watchdog Timer Disabled)
Figure 31-343.ATmega328P: Power-Down Supply Current vs. VCC (Watchdog Timer Enabled)
105°C
85°C
25°C
-40°C
0
0.5
1
1.5
2
2.5
3
1.5 2 2.5 33.5 4 4.5 5 5.5
V
CC
(V)
I
CC
(µA)
105°C
85°C
25°C
-40°C
2
3
4
5
6
7
8
9
10
1.5 2 2.5 33.5 4 4.5 5 5.5
VCC (V)
ICC (µA)

507
ATmega48A/PA/88A/PA/168A/PA/328/P [DATASHEET]
8271G–AVR–02/2013
31.8.5 Power-save Supply Current
Figure 31-344.ATmega328P: Power-Save Supply Current vs. VCC (Watchdog Timer Disabled and 32kHz Crystal
Oscillator Running)
31.8.6 Standby Supply Current
Figure 31-345.ATmega328P: Standby Supply Current vs. Vcc (Watchdog Timer Disabled)
105°C
85°C
25°C
-40°C
0
0.5
1
1.5
2
2.5
3
3.5
4
1.5 2 2.5 33.5 4 4.5 5 5.5
VCC (V)
ICC (µA)
6MHz_xtal
6MHz_res
4MHz_xtal
4MHz_res
2MHz_xtal
2MHz_res
1MHz_res
0
0.02
0.04
0.06
0.08
0.1
0.12
0.14
0.16
1.5 2 2.5 3 3.5 4 4.5 5 5.5
VCC
(V)
ICC (mA)

508
ATmega48A/PA/88A/PA/168A/PA/328/P [DATASHEET]
8271G–AVR–02/2013
31.8.7 Pin Pull-Up
Figure 31-346.ATmega328P: I/O Pin Pull-up Resistor Current vs. Input Voltage (VCC = 1.8V)
Figure 31-347.ATmega328P: I/O Pin Pull-up Resistor Current vs. Input Voltage (VCC = 2.7V)
105°C
85°C
25°C
-40°C
0
5
10
15
20
25
30
35
40
45
50
0 0.2 0.4 0.6 0.81 1.2 1.4 1.6 1.82
V
OP
(V)
I
OP
(µA)
105°C
85°C
25°C
-40°C
0
10
20
30
40
50
60
70
80
0 0.5 1 1.5 2 2.5 3
VOP (V)
IOP (µA)

509
ATmega48A/PA/88A/PA/168A/PA/328/P [DATASHEET]
8271G–AVR–02/2013
Figure 31-348.ATmega328P: I/O Pin Pull-up Resistor Current vs. Input Voltage (VCC = 5V)
Figure 31-349.ATmega328P: Reset Pull-up Resistor Current vs. Reset Pin Voltage (VCC = 1.8V)
0
20
40
60
80
100
120
140
160
012345
V
OP
(V)
I
OP
(µA)
105°C
85°C
25°C
-40°C
105°C
85°C
25°C
-40°C
0
5
10
15
20
25
30
35
40
0 0.2 0.4 0.6 0.81 1.2 1.4 1.6 1.8
VRESET (V)
IRESET (µA)

510
ATmega48A/PA/88A/PA/168A/PA/328/P [DATASHEET]
8271G–AVR–02/2013
Figure 31-350.ATmega328P: Reset Pull-up Resistor Current vs. Reset Pin Voltage (VCC = 2.7V)
Figure 31-351.ATmega328P: Reset Pull-up Resistor Current vs. Reset Pin Voltage (VCC = 5V)
0
10
20
30
40
50
60
00.30.6 0.91.2 1.5 1.82.1 2.4 2.7
VRESET (V)
IRESET (µA)
105°C
85°C
25°C
-40°C
0
20
40
60
80
100
120
0 0.5 1 1.5 2 2.5 33.5 4 4.5 5
VRESET (V)
IRESET (µA)
105°C
85°C
25°C
-40°C

511
ATmega48A/PA/88A/PA/168A/PA/328/P [DATASHEET]
8271G–AVR–02/2013
31.8.8 Pin Driver Strength
Figure 31-352.ATmega328P: I/O Pin Output Voltage vs. Sink Current (VCC = 3V)
Figure 31-353.ATmega328P: I/O Pin Output Voltage vs. Sink Current (VCC = 5V)
105°C
85°C
25°C
-40°C
0
0.1
0.2
0.3
0.4
0.5
0.6
0.7
0.8
0.9
1
0 5 10 15 20
I
OL
(mA)
V
OL
(V)
105°C
85°C
25°C
-40°C
0
0.1
0.2
0.3
0.4
0.5
0.6
0.7
0 5 10 15 20
IOL (mA)
VOL (V)

512
ATmega48A/PA/88A/PA/168A/PA/328/P [DATASHEET]
8271G–AVR–02/2013
Figure 31-354.ATmega328P: I/O Pin Output Voltage vs. Source Current (Vcc = 3V)
Figure 31-355.ATmega328P: I/O Pin Output Voltage vs. Source Current (VCC = 5V)
105°C
85°C
25°C
-40°C
1.9
2.1
2.3
2.5
2.7
2.9
3.1
0 5 10 15 20
IOH (mA)
VOH (V)
105°C
85°C
25°C
-40°C
4.3
4.4
4.5
4.6
4.7
4.8
4.9
5
5.1
0 5 10 15 20
IOH (mA)
VOH (V)

513
ATmega48A/PA/88A/PA/168A/PA/328/P [DATASHEET]
8271G–AVR–02/2013
31.8.9 Pin Threshold and Hysteresis
Figure 31-356.ATmega328P: I/O Pin Input Threshold Voltage vs. VCC (VIH, I/O Pin read as ‘1’)
Figure 31-357.ATmega328P: I/O Pin Input Threshold Voltage vs. VCC (VIL, I/O Pin read as ‘0’
105°C
85°C
25°C
-40°C
1
1.3
1.6
1.9
2.2
2.5
2.8
3.1
1.5 2 2.5 33.5 4 4.5 5 5.5
VCC (V)
Threshold (V)
105°C
85°C
25°C
-40°C
0.2
0.5
0.8
1.1
1.4
1.7
2
2.3
2.6
1.5 2 2.5 33.544.555.5
VCC (V)
Threshold (V)

514
ATmega48A/PA/88A/PA/168A/PA/328/P [DATASHEET]
8271G–AVR–02/2013
Figure 31-358.ATmega328P: I/O Pin Input Hysteresis vs. VCC
Figure 31-359.ATmega328P: Reset Input Threshold Voltage vs. VCC (VIH, I/O Pin read as ‘1’)
105°C
85°C
25°C
-40°C
0.2
0.3
0.4
0.5
0.6
0.7
0.8
1.82.32.83.33.84.34.85.3
VCC (V)
Input Hysteresis (mV)
105°C
85°C
25°C
-40°C
0.8
1
1.2
1.4
1.6
1.8
2
2.2
2.4
2.6
1.5 2 2.5 33.5 4 4.5 5 5.5
VCC (V)
Threshold (V)

515
ATmega48A/PA/88A/PA/168A/PA/328/P [DATASHEET]
8271G–AVR–02/2013
Figure 31-360.ATmega328P: Reset Input Threshold Voltage vs. VCC (VIL, I/O Pin read as ‘0’)
Figure 31-361.ATmega328P: Reset Pin Input Hysteresis vs. VCC
105°C
85°C
25°C
-40°C
0.5
0.7
0.9
1.1
1.3
1.5
1.7
1.9
2.1
2.3
2.5
1.5 2 2.5 33.5 4 4.5 5 5.5
VCC (V)
Threshold (V)
105°C
85°C
25°C
-40°C
0
0.1
0.2
0.3
0.4
0.5
0.6
0.7
1.5 2 2.5 33.5 4 4.5 5 5.5
VCC (V)
Input Hysteresis (V)

516
ATmega48A/PA/88A/PA/168A/PA/328/P [DATASHEET]
8271G–AVR–02/2013
31.8.10 BOD Threshold
Figure 31-362.ATmega328P: BOD Thresholds vs. Temperature (BODLEVEL is 1.8V)
Figure 31-363.ATmega328P BOD Thresholds vs. Temperature (BODLEVEL is 2.7V)
Rising Vcc
Falling Vcc
1.78
1.79
1.8
1.81
1.82
1.83
1.84
-50 -40 -30 -20 -10 0 10 20 30405060708090 100 110
Temperature (°C)
Threshold (V)
Rising Vcc
Falling Vcc
2.66
2.67
2.68
2.69
2.7
2.71
2.72
2.73
2.74
2.75
2.76
2.77
2.78
-40 -30 -20 -10 0 10 20 30405060708090 100 110
Temperature (°C)
Threshold (V)

517
ATmega48A/PA/88A/PA/168A/PA/328/P [DATASHEET]
8271G–AVR–02/2013
Figure 31-364.ATmega328P BOD Thresholds vs. Temperature (BODLEVEL is 4.3V)
Figure 31-365.ATmega328P: Calibrated Bandgap Voltage vs. Vcc
Rising Vcc
Falling Vcc
4.24
4.26
4.28
4.3
4.32
4.34
4.36
4.38
-40 -30 -20 -10 0 10 20 30405060708090 100 110
Temperature (°C)
Threshold (V)
105°C
85°C
25°C
-40°C
1.121
1.124
1.127
1.13
1.133
1.136
1.139
1.5 2 2.5 33.5 4 4.5 5 5.5
Vcc (V)
Bandgap Voltage (V)

518
ATmega48A/PA/88A/PA/168A/PA/328/P [DATASHEET]
8271G–AVR–02/2013
31.8.11 Internal Oscillator Speed
Figure 31-366.ATmega328P: Watchdog Oscillator Frequency vs. Temperature
Figure 31-367.ATmega328PC Watchdog Oscillator Frequency vs. VCC
5.5V
4.0V
3.6V
2.7V
106
108
110
112
114
116
118
120
-40 -30 -20 -10 0 10 20 30405060708090 100 110
Temperature (°C)
F
RC
(kHz)
105°C
85°C
25°C
-40°C
106
108
110
112
114
116
118
120
2 2.5 33.5 4 4.5 5 5.5
VCC (V)
FRC (kHz)

519
ATmega48A/PA/88A/PA/168A/PA/328/P [DATASHEET]
8271G–AVR–02/2013
Figure 31-368.ATmega328P: Calibrated 8 MHz RC Oscillator Frequency vs. VCC
Figure 31-369.ATmega328P: Calibrated 8MHz RC Oscillator Frequency vs. Temperature
105°C
85°C
25°C
-40°C
7.4
7.6
7.8
8
8.2
8.4
8.6
2 2.5 33.5 4 4.5 5 5.5
V
CC
(V)
FRC (MHz)
5.5V
5.0V
4.5V
4.0V
3.6V
2.7V
1.8V
7.5
7.6
7.7
7.8
7.9
8
8.1
8.2
8.3
8.4
-40 -30 -20 -10 0 10 20 30405060708090 100 110
Temperature (°C)
FRC (MHz)

520
ATmega48A/PA/88A/PA/168A/PA/328/P [DATASHEET]
8271G–AVR–02/2013
Figure 31-370.ATmega328P Calibrated 8MHz RC Oscillator Frequency vs. OSCCAL Value
31.8.12 Current Consumption of Peripheral Units
Figure 31-371.ATmega328P: ADC Current vs. VCC (AREF = AVCC)
105°C
85°C
25°C
-40°C
4
5
6
7
8
9
10
11
12
13
14
016324864 8096 112 128144 160 176 192208224 240
OSCCAL (X1)
FRC (MHz)
105°C
85°C
25°C
-40°C
40
60
80
100
120
140
160
1.5 2 2.5 33.5 4 4.5 5 5.5
VCC (V)
ICC (µA)

521
ATmega48A/PA/88A/PA/168A/PA/328/P [DATASHEET]
8271G–AVR–02/2013
Figure 31-372.ATmega328P: Analog Comparator Current vs. VCC
Figure 31-373.ATmega328P: AREF External Reference Current vs. VCC
105°C
85°C
25°C
-40°C
30
40
50
60
70
80
90
100
1.5 2 2.5 33.5 4 4.5 5 5.5
V
CC
(V)
ICC (µA)
105°C
85°C
25°C
-40°C
40
60
80
100
120
140
160
180
1.5 2 2.5 33.5 4 4.5 5 5.5
VCC (V)
ICC (µA)

522
ATmega48A/PA/88A/PA/168A/PA/328/P [DATASHEET]
8271G–AVR–02/2013
Figure 31-374.ATmega328P: Brownout Detector Current vs. VCC
Figure 31-375.ATmega328P: Programming Current vs. VCC
105°C
85°C
25°C
-40°C
10
15
20
25
30
1.5 2 2.5 33.5 4 4.5 5 5.5
VCC (V)
ICC (µA)
105°C
85°C
25°C
-40°C
1
2
3
4
5
6
7
8
9
10
1.5 2 2.5 33.5 4 4.5 5 5.5
VCC (V)
ICC (mA)

523
ATmega48A/PA/88A/PA/168A/PA/328/P [DATASHEET]
8271G–AVR–02/2013
31.8.13 Current Consumption in Reset and Reset Pulsewidth
Figure 31-376.ATmega328P: Reset Supply Current vs. Low Frequency (0.1MHz - 1.0MHz)
Figure 31-377.ATmega328P Reset Supply Current vs. Frequency (1MHz - 20MHz)
5.5V
5.0V
4.5V
4.0V
3.6V
2.7V
1.8V
0
0.02
0.04
0.06
0.08
0.1
0.12
0.14
0.16
0.1 0.2 0.30.4 0.5 0.6 0.7 0.80.91
Frequency (MHz)
ICC (mA)
5.5V
5.0V
4.5V
0
0.5
1
1.5
2
2.5
3
0246810 12 14 16 1820
Frequency (MHz)
I
CC
(mA)
4.0V
3.6V
2.7V
1.8V

524
ATmega48A/PA/88A/PA/168A/PA/328/P [DATASHEET]
8271G–AVR–02/2013
Figure 31-378.ATmega328P: Minimum Reset Pulse Width vs. Vcc
105°C
85°C
25°C
-40°C
0
200
400
600
800
1000
1200
1400
1600
1800
1.5 2 2.5 33.5 4 4.5 5 5.5
VCC (V)
Pulsewidth (ns)

525
ATmega48A/PA/88A/PA/168A/PA/328/P [DATASHEET]
8271G–AVR–02/2013
32. ATmega48PA Typical Characteristics – (TA = -40°C to 105°C)
The following charts show typical behavior. These figures are not tested during manufacturing. All current consumption
measurements are performed with all I/O pins configured as inputs and with internal pull-ups enabled. A square wave
generator with rail-to-rail output is used as clock source.
All Active- and Idle current consumption measurements are done with all bits in the PRR register set and thus, the
corresponding I/O modules are turned off. Also the Analog Comparator is disabled during these measurements.
The power consumption in Power-down mode is independent of clock selection.
The current consumption is a function of several factors such as: operating voltage, operating frequency, loading of I/O
pins, switching rate of I/O pins, code executed and ambient temperature. The dominating factors are operating voltage
and frequency.
The current drawn from capacitive loaded pins may be estimated (for one pin) as CL*VCC*f where CL = load capacitance,
VCC = operating voltage and f = average switching frequency of I/O pin.
The parts are characterized at frequencies higher than test limits. Parts are not guaranteed to function properly at
frequencies higher than the ordering code indicates.
The difference between current consumption in Power-down mode with Watchdog Timer enabled and Power-down
mode with Watchdog Timer disabled represents the differential current drawn by the Watchdog Timer.
32.1 Active Supply Current
Figure 32-1. ATmega48PA: Active Supply Current vs. Low Frequency (0.1MHz -1.0MHz)
5.5V
5.0V
4.5V
4.0V
3.6V
3.3V
2.7V
1.8V
0
0.1
0.2
0.3
0.4
0.5
0.6
0.7
0.8
0.9
1
0.1 0.2 0.30.4 0.5 0.6 0.7 0.80.91
Frequency (MHz)
ICC (mA)

526
ATmega48A/PA/88A/PA/168A/PA/328/P [DATASHEET]
8271G–AVR–02/2013
Figure 32-2. ATmega48PA: Active Supply Current vs. Frequency (1MHz - 20MHz)
Figure 32-3. ATmega48PA: Active Supply Current vs. VCC (Internal RC Oscillator, 128kHz)
5.5V
5.0V
4.5V
0
1
2
3
4
5
6
7
8
9
10
11
0246810 12 14 16 1820
Frequency (MHz)
ICC (mA)
4.0V
3.3V
2.7V
1.8V
105°C
85°C
25°C
-40°C
0.024
0.0342
0.0444
0.0546
0.0648
0.075
0.0852
0.0954
0.1056
0.1158
0.126
1.82.17 2.54 2.913.283.65 4.02 4.39 4.76 5.135.5
V
CC
(V)
I
CC
(mA)

527
ATmega48A/PA/88A/PA/168A/PA/328/P [DATASHEET]
8271G–AVR–02/2013
Figure 32-4. ATmega48PA: Active Supply Current vs. VCC (Internal RC Oscillator, 1MHz)
Figure 32-5. ATmega48PA: Active Supply Current vs. VCC (Internal RC Oscillator, 8MHz)
105°C
85°C
25°C
-40°C
0.2
0.3
0.4
0.5
0.6
0.7
0.8
0.9
1
1.1
1.2
1.5 2 2.5 33.5 4 4.5 5 5.5
VCC (V)
ICC (mA)
105°C
85°C
25°C
-40°C
0.5
1
1.5
2
2.5
3
3.5
4
4.5
5
5.5
1.5 2 2.5 33.5 4 4.5 5 5.5
V
CC
(V)
I
CC
(mA)

528
ATmega48A/PA/88A/PA/168A/PA/328/P [DATASHEET]
8271G–AVR–02/2013
32.2 Idle Supply Current
Figure 32-6. ATmega48PA: Idle Supply Current vs. Low Frequency (0.1MHz -1.0MHz)
Figure 32-7. ATmega48PA: Idle Supply Current vs. Frequency (1MHz - 20MHz)
5.5V
5.0V
4.5V
4.0V
3.3V
2.7V
1.8V
0
0.02
0.04
0.06
0.08
0.1
0.12
0.14
0.16
0 0.1 0.2 0.30.4 0.5 0.6 0.7 0.80.91
Frequency (MHz)
ICC (mA)
5.5V
5.0V
4.5V
0
0.2
0.4
0.6
0.8
1
1.2
1.4
1.6
1.8
2
2.2
2.4
2.6
0246810 12 14 16 1820
Frequency (MHz)
ICC (mA)
4.0V
3.3V
2.7V
1.8V

529
ATmega48A/PA/88A/PA/168A/PA/328/P [DATASHEET]
8271G–AVR–02/2013
Figure 32-8. ATmega48PA: Idle Supply Current vs. VCC (Internal RC Oscillator, 128kHz)
Figure 32-9. ATmega48PA: Idle Supply Current vs. VCC (Internal RC Oscillator, 1MHz)
105°C
85°C
25°C
-40°C
0.005
0.01
0.015
0.02
0.025
0.03
0.035
0.04
0.045
0.05
1.5 2 2.5 33.5 4 4.5 5 5.5
V
CC
(V)
I
CC
(mA)
105°C
85°C
25°C
-40°C
0.08
0.13
0.18
0.23
0.28
0.33
1.5 2 2.5 33.5 4 4.5 5 5.5
VCC (V)
ICC (mA)

530
ATmega48A/PA/88A/PA/168A/PA/328/P [DATASHEET]
8271G–AVR–02/2013
Figure 32-10.ATmega48PA: Idle Supply Current vs. Vcc (Internal RC Oscillator, 8MHz)
32.3 Power-down Supply Current
Figure 32-11.ATmega48PA: Power-Down Supply Current vs. VCC (Watchdog Timer Disabled)
105°C
85°C
25°C
-40°C
0.2
0.3
0.4
0.5
0.6
0.7
0.8
0.9
1
1.1
1.2
1.3
1.5 2 2.5 33.5 4 4.5 5 5.5
VCC (V)
ICC (mA)
105°C
85°C
25°C
-40°C
0
0.3
0.6
0.9
1.2
1.5
1.8
2.1
2.4
2.7
1.5 2 2.5 33.5 4 4.5 5 5.5
VCC (V)
ICC (µA)

531
ATmega48A/PA/88A/PA/168A/PA/328/P [DATASHEET]
8271G–AVR–02/2013
Figure 32-12.ATmega48PA: Power-Down Supply Current vs. VCC (Watchdog Timer Enabled)
32.4 Power-save Supply Current
Figure 32-13.ATmega48PA: Power-Save Supply Current vs. VCC (Watchdog Timer Disabled and 32kHz Crystal Oscilla-
tor Running)
105°C
85°C
25°C
-40°C
2.5
3
3.5
4
4.5
5
5.5
6
6.5
7
7.5
8
8.5
9
1.5 2 2.5 33.5 4 4.5 5 5.5
VCC (V)
ICC (µA)

532
ATmega48A/PA/88A/PA/168A/PA/328/P [DATASHEET]
8271G–AVR–02/2013
32.5 Standby Supply Current
Figure 32-14.ATmega48PA: Standby Supply Current vs. Vcc (Watchdog Timer Disabled)
32.6 Pin Pull-Up
Figure 32-15.ATmega48PA: I/O Pin Pull-up Resistor Current vs. Input Voltage (VCC = 1.8V)
6MHz_xtal
6MHz_res
4MHz_xtal
4MHz_res
450kHz_res
2MHz_xtal
2MHz_res
1MHz_res
0.0
15
30
45
60
75
90
105
120
135
150
1.5 2 2.5 33.5 4 4.5 5 5.5
VCC (V)
ICC (µA)
105°C
85°C
25°C
-40°C
0
5
10
15
20
25
30
35
40
45
0 0.2 0.4 0.6 0.81 1.2 1.4 1.6 1.8
VOP (V)
IOP (µA)

533
ATmega48A/PA/88A/PA/168A/PA/328/P [DATASHEET]
8271G–AVR–02/2013
Figure 32-16.ATmega48PA: I/O Pin Pull-up Resistor Current vs. Input Voltage (VCC = 2.7V)
Figure 32-17.ATmega48PA: I/O Pin Pull-up Resistor Current vs. Input Voltage (VCC = 5V)
0
10
20
30
40
50
60
70
00.30.6 0.91.2 1.5 1.82.1 2.4 2.7
VOP (V)
IOP (µA)
105°C
-40°C
25°C
85°C
105°C
85°C
25°C
-40°C
0
15
30
45
60
75
90
105
120
00.511.522.533.5 4 4.5 5
VOP (V)
IOP (µA)

534
ATmega48A/PA/88A/PA/168A/PA/328/P [DATASHEET]
8271G–AVR–02/2013
Figure 32-18.ATmega48PA: Reset Pull-up Resistor Current vs. Reset Pin Voltage (VCC = 1.8V)
Figure 32-19.ATmega48PA: Reset Pull-up Resistor Current vs. Reset Pin Voltage (VCC = 2.7V)
105°C
85°C
25°C
-40°C
0
5
10
15
20
25
30
35
0 0.2 0.4 0.6 0.81 1.2 1.4 1.6 1.8
VRESET (V)
IRESET (µA)
0
4
8
12
16
20
24
28
32
36
40
44
48
52
00.30.6 0.91.2 1.5 1.82.1 2.4 2.7
VRESET (V)
IRESET (µA)
105°C
85°C
25°C
-40°C

535
ATmega48A/PA/88A/PA/168A/PA/328/P [DATASHEET]
8271G–AVR–02/2013
Figure 32-20.ATmega48PA: Reset Pull-up Resistor Current vs. Reset Pin Voltage (VCC = 5V)
32.7 Pin Driver Strength
Figure 32-21.ATmega48PA: I/O Pin Output Voltage vs. Sink Current (VCC = 3V)
105°C
85°C
25°C
-40°C
0
10
20
30
40
50
60
70
80
90
100
110
00.511.522.533.5 4 4.5 5
VRESET (V)
IRESET (µA)
105°C
85°C
25°C
-40°C
0
0.1
0.2
0.3
0.4
0.5
0.6
0.7
0.8
0.9
1
0246810 12 14 16 1820
I
OL
(mA)
V
OL
(V)

536
ATmega48A/PA/88A/PA/168A/PA/328/P [DATASHEET]
8271G–AVR–02/2013
Figure 32-22.ATmega48PA: I/O Pin Output Voltage vs. Sink Current (VCC = 5V)
Figure 32-23.ATmega48PA: I/O Pin Output Voltage vs. Source Current (Vcc = 3V)
105°C
85°C
25°C
-40°C
0
0.05
0.1
0.15
0.2
0.25
0.3
0.35
0.4
0.45
0.5
0.55
0.6
0.65
0246810 12 14 16 1820
IOL (mA)
VOL (V)
105°C
85°C
25°C
-40°C
1.9
2
2.1
2.2
2.3
2.4
2.5
2.6
2.7
2.8
2.9
3
0246810 12 14 16 1820
IOH (mA)
VOH (V)

537
ATmega48A/PA/88A/PA/168A/PA/328/P [DATASHEET]
8271G–AVR–02/2013
Figure 32-24.ATmega48PA: I/O Pin Output Voltage vs. Source Current (VCC = 5V)
32.8 Pin Threshold and Hysteresis
Figure 32-25.ATmega48PA: I/O Pin Input Threshold Voltage vs. VCC (VIH, I/O Pin read as ‘1’)
105°C
85°C
25°C
-40°C
4.3
4.4
4.5
4.6
4.7
4.8
4.9
5
0246810 12 14 16 1820
IOH (mA)
VOH (V)
105°C
85°C
25°C
-40°C
0.8
1.1
1.4
1.7
2
2.3
2.6
2.9
1.5 2 2.5 33.5 4 4.5 5 5.5
VCC (V)
Threshold (V)

538
ATmega48A/PA/88A/PA/168A/PA/328/P [DATASHEET]
8271G–AVR–02/2013
Figure 32-26.ATmega48PA: I/O Pin Input Threshold Voltage vs. VCC (VIL, I/O Pin read as ‘0’)
Figure 32-27.ATmega48PA: I/O Pin Input Hysteresis vs. VCC
105°C
85°C
25°C
-40°C
0.3
0.6
0.9
1.2
1.5
1.8
2.1
2.4
1.5 2 2.5 33.5 4 4.5 5 5.5
VCC (V)
Threshold (V)
105°C
85°C
25°C
-40°C
0.25
0.3
0.35
0.4
0.45
0.5
0.55
0.6
1.5 2 2.5 33.5 4 4.5 5 5.5
V
CC
(V)
Input Hysteresis (mV)
-40 °C
105 °C
85 °C
25 °C

539
ATmega48A/PA/88A/PA/168A/PA/328/P [DATASHEET]
8271G–AVR–02/2013
Figure 32-28.ATmega48PA: Reset Input Threshold Voltage vs. VCC (VIH, I/O Pin read as ‘1’)
Figure 32-29.ATmega48PA: Reset Input Threshold Voltage vs. VCC (VIL, I/O Pin read as ‘0’)
105°C
85°C
25°C
-40°C
0.95
1.2
1.45
1.7
1.95
2.2
2.45
1.5 2 2.5 33.5 4 4.5 5 5.5
VCC (V)
Threshold (V)
105°C
85°C
25°C
-40°C
105°C
85°C
25°C
-40°C
0.6
0.8
1
1.2
1.4
1.6
1.8
2
2.2
2.4
1.5 2 2.5 33.5 4 4.5 5 5.5
VCC (V)
Threshold (V)

540
ATmega48A/PA/88A/PA/168A/PA/328/P [DATASHEET]
8271G–AVR–02/2013
Figure 32-30.ATmega48PA: Reset Pin Input Hysteresis vs. VCC
32.9 BOD Threshold
Figure 32-31.ATmega48PA: BOD Thresholds vs. Temperature (BODLEVEL is 1.8V)
105°C
85°C
25°C
-40°C
0
0.05
0.1
0.15
0.2
0.25
0.3
0.35
0.4
0.45
0.5
0.55
0.6
0.65
1.5 2 2.5 33.5 4 4.5 5 5.5
VCC (V)
Input Hysteresis (mV)
-40°C
25°C
105°C
85°C
Rising Vcc
Falling Vcc
1.765
1.77
1.775
1.78
1.785
1.79
1.795
1.8
1.805
1.81
1.815
1.82
1.825
-40 -30 -20 -10 0 10 20 30405060708090 100 110
Temperature (°C)
Threshold (V)

541
ATmega48A/PA/88A/PA/168A/PA/328/P [DATASHEET]
8271G–AVR–02/2013
Figure 32-32.ATmega48PA: BOD Thresholds vs. Temperature (BODLEVEL is 2.7V)
Figure 32-33.ATmega48PA: BOD Thresholds vs. Temperature (BODLEVEL is 4.3V)
2.64
2.65
2.66
2.67
2.68
2.69
2.7
2.71
2.72
2.73
2.74
2.75
2.76
-40 -30 -20 -10 0 10 20 30405060708090 100 110
Temperature (°C)
Threshold (V)
Rising Vcc
Falling Vcc
Rising Vcc
Falling Vcc
4.2
4.22
4.24
4.26
4.28
4.3
4.32
4.34
-40 -30 -20 -10 0 10 20 30405060708090 100 110
Temperature (°C)
Threshold (V)

542
ATmega48A/PA/88A/PA/168A/PA/328/P [DATASHEET]
8271G–AVR–02/2013
32.10 Internal Oscilllator Speed
Figure 32-34.ATmega48PA: Watchdog Oscillator Frequency vs. Temperature
Figure 32-35.ATmega48PA: Watchdog Oscillator Frequency vs. VCC
5.5V
4.0V
3.3V
2.7V
104
106
108
110
112
114
116
-40 -30 -20 -10 0 10 20 30405060708090 100 110
Temperature (°C)
FRC (kHz)
105°C
85°C
25°C
-40°C
104
106
108
110
112
114
116
1.5 2 2.5 33.5 4 4.5 5 5.5
VCC (V)
FRC (kHz)

543
ATmega48A/PA/88A/PA/168A/PA/328/P [DATASHEET]
8271G–AVR–02/2013
Figure 32-36.ATmega48PA: Calibrated 8MHz RC Oscillator Frequency vs. VCC
Figure 32-37.ATmega48PA: Calibrated 8MHz RC Oscillator Frequency vs. Temperature
105°C
85°C
25°C
-40°C
7.65
7.7
7.75
7.8
7.85
7.9
7.95
8
8.05
8.1
8.15
8.2
8.25
1.5 2 2.5 33.5 4 4.5 5 5.5
V
CC
(V)
F
RC
(MHz)
5.5V
4.0V
3.0V
1.8V
7.65
7.7
7.75
7.8
7.85
7.9
7.95
8
8.05
8.1
8.15
8.2
-40 -30 -20 -10 0 10 20 30405060708090 100 110
Temperature (°C)
FRC (MHz)

544
ATmega48A/PA/88A/PA/168A/PA/328/P [DATASHEET]
8271G–AVR–02/2013
Figure 32-38.ATmega48PA: Calibrated 8MHz RC Oscillator Frequency vs. OSCCAL Value
32.11 Current Consumption of Peripheral Units
Figure 32-39.ATmega48PA: ADC Current vs. VCC (AREF = AVCC)
105°C
85°C
25°C
-40°C
4
5
6
7
8
9
10
11
12
13
14
15
016324864 8096112128144 160 176 192208224 240 256
OSCCAL (X1)
FRC (MHz)
105°C
85°C
25°C
-40°C
130
150
170
190
210
230
250
270
290
310
1.5 2 2.5 33.544.555.5
VCC (V)
ICC (µA)

545
ATmega48A/PA/88A/PA/168A/PA/328/P [DATASHEET]
8271G–AVR–02/2013
Figure 32-40.ATmega48PA: Analog Comparator Current vs. VCC
Figure 32-41.ATmega48PA: AREF External Reference Current vs. VCC
105°C
85°C
25°C
-40°C
35
40
45
50
55
60
65
70
75
80
85
90
1.5 2 2.5 33.5 4 4.5 5 5.5
VCC (V)
ICC (µA)
-40°C
25°C
85°C
105°C
105°C
85°C
25°C
-40°C
40
50
60
70
80
90
100
110
120
130
140
150
1.5 2 2.5 33.544.555.5
VCC (V)
ICC (µA)

546
ATmega48A/PA/88A/PA/168A/PA/328/P [DATASHEET]
8271G–AVR–02/2013
Figure 32-42.ATmega48PA: Brownout Detector Current vs. VCC
Figure 32-43.ATmega48PA: Programming Current vs. VCC
105°C
85°C
25°C
-40°C
15
16
17
18
19
20
21
22
23
24
25
26
1.5 2 2.5 33.5 4 4.5 5 5.5
VCC (V)
ICC (µA)
105°C
85°C
25°C
-40°C
1
1.5
2
2.5
3
3.5
4
4.5
5
5.5
1.5 2 2.5 33.5 4 4.5 5 5.5
VCC (V)
ICC (mA)

547
ATmega48A/PA/88A/PA/168A/PA/328/P [DATASHEET]
8271G–AVR–02/2013
32.12 Current Consumption in Reset and Reset Pulsewidth
Figure 32-44.ATmega48PA: Reset Supply Current vs. Low Frequency (0.1MHz- 1.0MHz)
Figure 32-45.ATmega48PA: Reset Supply Current vs. Frequency (1MHz- 20MHz)
5.5V
5.0V
4.5V
4.0V
3.3V
2.7V
1.8V
0
0.01
0.02
0.03
0.04
0.05
0.06
0.07
0.08
0.09
0.1
0.11
0.12
0.13
0 0.1 0.2 0.30.4 0.5 0.6 0.7 0.80.91
Frequency (MHz)
ICC (mA)
5.5V
5.0V
4.5V
0
0.2
0.4
0.6
0.8
1
1.2
1.4
1.6
1.8
2
2.2
2.4
0246810 12 14 16 1820
Frequency (MHz)
ICC (mA)
1.8V
2.7V
3.3V
4.0V

548
ATmega48A/PA/88A/PA/168A/PA/328/P [DATASHEET]
8271G–AVR–02/2013
Figure 32-46.ATmega48PA: Minimum Reset Pulse width vs. VCC
105°C
85°C
25°C
-40°C
200
300
400
500
600
700
800
900
1000
1100
1200
1300
1400
1500
1600
1.5 2 2.5 33.5 4 4.5 5 5.5
VCC (V)
Pulsewidth (ns)

549
ATmega48A/PA/88A/PA/168A/PA/328/P [DATASHEET]
8271G–AVR–02/2013
33. ATmega88PA Typical Characteristics – (TA = -40°C to 105°C)
The following charts show typical behavior. These figures are not tested during manufacturing. All current consumption
measurements are performed with all I/O pins configured as inputs and with internal pull-ups enabled. A square wave
generator with rail-to-rail output is used as clock source.
All Active- and Idle current consumption measurements are done with all bits in the PRR register set and thus, the
corresponding I/O modules are turned off. Also the Analog Comparator is disabled during these measurements.
The power consumption in Power-down mode is independent of clock selection.
The current consumption is a function of several factors such as: operating voltage, operating frequency, loading of I/O
pins, switching rate of I/O pins, code executed and ambient temperature. The dominating factors are operating voltage
and frequency.
The current drawn from capacitive loaded pins may be estimated (for one pin) as CL*VCC*f where CL = load capacitance,
VCC = operating voltage and f = average switching frequency of I/O pin.
The parts are characterized at frequencies higher than test limits. Parts are not guaranteed to function properly at
frequencies higher than the ordering code indicates.
The difference between current consumption in Power-down mode with Watchdog Timer enabled and Power-down
mode with Watchdog Timer disabled represents the differential current drawn by the Watchdog Timer.
33.1 Active Supply Current
Figure 33-1. ATmega88PA: Active Supply Current vs. Low Frequency (0.1MHz -1.0MHz)
5.5V
5.0V
4.5V
4.0V
3.3V
2.7V
1.8V
0
0.1
0.2
0.3
0.4
0.5
0.6
0.7
0.8
0.9
1
0 0.1 0.2 0.30.4 0.5 0.6 0.7 0.80.91
Frequency (MHz)
I
CC
(mA)

550
ATmega48A/PA/88A/PA/168A/PA/328/P [DATASHEET]
8271G–AVR–02/2013
Figure 33-2. ATmega88PA: Active Supply Current vs. Frequency (1MHz - 20MHz)
Figure 33-3. ATmega88PA: Active Supply Current vs. VCC (Internal RC Oscillator, 128kHz)
5.5V
5.0V
4.5V
0
2
4
6
8
10
12
0246810 12 14 16 1820
Frequency (MHz)
I
CC
(mA)
4.0V
3.3V
2.7V
1.8V
105°C
85°C
25°C
-40°C
0
0.02
0.04
0.06
0.08
0.1
0.12
0.14
1.5 2 2.5 33.5 4 4.5 5 5.5
VCC (V)
ICC (mA)

551
ATmega48A/PA/88A/PA/168A/PA/328/P [DATASHEET]
8271G–AVR–02/2013
Figure 33-4. ATmega88PA: Active Supply Current vs. VCC (Internal RC Oscillator, 1MHz)
Figure 33-5. ATmega88PA: Active Supply Current vs. VCC (Internal RC Oscillator, 8MHz)
105°C
85°C
25°C
-40°C
0
0.2
0.4
0.6
0.8
1
1.2
1.4
1.5 2 2.5 33.5 4 4.5 5 5.5
V
CC
(V)
ICC (mA)
105°C
85°C
25°C
-40°C
0
1
2
3
4
5
6
1.5 2 2.5 33.544.555.5
V
CC (V)
I
CC
(mA)

552
ATmega48A/PA/88A/PA/168A/PA/328/P [DATASHEET]
8271G–AVR–02/2013
33.2 Idle Supply Current
Figure 33-6. ATmega88PA: Idle Supply Current vs. Low Frequency (0.1MHz -1.0MHz)
Figure 33-7. ATmega88PA: Idle Supply Current vs. Frequency (1MHz - 20MHz)
5.5V
5.0V
4.5V
4.0V
3.3V
2.7V
1.8V
0
0.02
0.04
0.06
0.08
0.1
0.12
0.14
0 0.1 0.2 0.30.4 0.5 0.6 0.7 0.80.91
Frequency (MHz)
I
CC
(mA)
5.5V
5.0V
4.5V
0
0.5
1
1.5
2
2.5
0246810 12 14 16 1820
Frequency (MHz)
I
CC
(mA)
4.0V
3.3V
2.7V
1.8V

553
ATmega48A/PA/88A/PA/168A/PA/328/P [DATASHEET]
8271G–AVR–02/2013
Figure 33-8. ATmega88PA: Idle Supply Current vs. VCC (Internal RC Oscillator, 128kHz)
Figure 33-9. ATmega88PA: Idle Supply Current vs. VCC (Internal RC Oscillator, 1MHz)
105°C
85°C
25°C
-40°C
0
0.005
0.01
0.015
0.02
0.025
0.03
0.035
0.04
0.045
0.05
1.5 2 2.5 33.5 4 4.5 5 5.5
V
CC (V)
ICC (mA)
105°C
85°C
25°C
-40°C
0
0.05
0.1
0.15
0.2
0.25
0.3
0.35
0.4
1.5 2 2.5 33.5 4 4.5 5 5.5
V
CC
(V)
I
CC
(mA)

554
ATmega48A/PA/88A/PA/168A/PA/328/P [DATASHEET]
8271G–AVR–02/2013
Figure 33-10.ATmega88PA: Idle Supply Current vs. VCC (Internal RC Oscillator, 8MHz)
33.3 Power-down Supply Current
Figure 33-11.ATmega88PA: Power-Down Supply Current vs. VCC (Watchdog Timer Disabled)
105°C
85°C
25°C
-40°C
0
0.2
0.4
0.6
0.8
1
1.2
1.5 2 2.5 33.5 4 4.5 5 5.5
V
CC
(V)
I
CC
(mA)
105°C
85°C
25°C
-40°C
0
1
2
3
4
5
1.5 2 2.5 33.5 4 4.5 5 5.5
V
CC (V)
ICC (µA)

555
ATmega48A/PA/88A/PA/168A/PA/328/P [DATASHEET]
8271G–AVR–02/2013
Figure 33-12.ATmega88PA: Power-Down Supply Current vs. VCC (Watchdog Timer Enabled)
33.4 Power-save Supply Current
Figure 33-13.ATmega88PA: Power-Save Supply Current vs. VCC (Watchdog Timer Disabled and 32kHz Crystal Oscilla-
tor Running)
105°C
85°C
25°C
-40°C
0
2
4
6
8
10
12
1.5 2 2.5 33.5 4 4.5 5 5.5
V
CC
(V)
ICC (µA)
105°C
85°C
25°C
-40°C
0
2
4
6
1.5 2 2.5 33.5 4 4.5 5 5.5
VCC (V)
ICC (µA)

556
ATmega48A/PA/88A/PA/168A/PA/328/P [DATASHEET]
8271G–AVR–02/2013
33.5 Pin Pull-Up
Figure 33-14.ATmega88PA: I/O Pin Pull-up Resistor Current vs. Input Voltage (VCC = 1.8V)
Figure 33-15.ATmega88PA: I/O Pin Pull-up Resistor Current vs. Input Voltage (VCC = 2.7V)
105°C
85°C
25°C
-40°C
0
10
20
30
40
50
60
0 0.2 0.4 0.6 0.81 1.2 1.4 1.6 1.82
VOP (V)
I
OP
(µA)
105°C
85°C
25°C
-40°C
0
10
20
30
40
50
60
70
80
0 0.5 1 1.5 2 2.5 3
V
OP
(V)
I
OP
(µA)

557
ATmega48A/PA/88A/PA/168A/PA/328/P [DATASHEET]
8271G–AVR–02/2013
Figure 33-16.ATmega88PA: I/O Pin Pull-up Resistor Current vs. Input Voltage (VCC = 5V)
Figure 33-17.ATmega88PA: Reset Pull-up Resistor Current vs. Reset Pin Voltage (VCC = 1.8V)
0
20
40
60
80
100
120
140
160
0123456
V
OP
(V)
IOP (µA)
105°C
85°C
25°C
-40°C
105°C
85°C
25°C
-40°C
0
5
10
15
20
25
30
35
40
0 0.2 0.4 0.6 0.81 1.2 1.4 1.6 1.82
V
RESET (V)
IRESET (µA)

558
ATmega48A/PA/88A/PA/168A/PA/328/P [DATASHEET]
8271G–AVR–02/2013
Figure 33-18.ATmega88PA: Reset Pull-up Resistor Current vs. Reset Pin Voltage (VCC = 2.7V)
Figure 33-19.ATmega88PA: Reset Pull-up Resistor Current vs. Reset Pin Voltage (VCC = 5V)
0
10
20
30
40
50
60
0 0.5 1 1.5 2 2.5 3
V
RESET
(V)
IRESET (µA)
105°C
85°C
25°C
-40°C
0
20
40
60
80
100
120
0123456
VRESET (V)
IRESET (µA)
105°C
85°C
25°C
-40°C

559
ATmega48A/PA/88A/PA/168A/PA/328/P [DATASHEET]
8271G–AVR–02/2013
33.6 Pin Driver Strength
Figure 33-20.ATmega88PA: I/O Pin Output Voltage vs. Sink Current (VCC = 3V)
Figure 33-21.ATmega88PA: I/O Pin Output Voltage vs. Sink Current (VCC = 5V)
105°C
85°C
25°C
-40°C
0
0.2
0.4
0.6
0.8
1
1.2
0 5 10 15 20 25
I
OL
(mA)
V
OL
(V)
105°C 85°C
25°C
-40°C
0
0.1
0.2
0.3
0.4
0.5
0.6
0.7
0 5 10 15 20 25
I
OL
(mA)
V
OL
(V)

560
ATmega48A/PA/88A/PA/168A/PA/328/P [DATASHEET]
8271G–AVR–02/2013
Figure 33-22.ATmega88PA: I/O Pin Output Voltage vs. Source Current (Vcc = 3V)
Figure 33-23.ATmega88PA: I/O Pin Output Voltage vs. Source Current (VCC = 5V)
105°C
85°C
25°C
-40°C
1.5
2
2.5
3
3.5
0 5 10 15 20 25
I
OH
(mA)
V
OH
(V)
105°C
85°C
25°C
-40°C
4.2
4.4
4.6
4.8
5
5.2
0 5 10 15 20 25
I
OH
(mA)
V
OH
(V)

561
ATmega48A/PA/88A/PA/168A/PA/328/P [DATASHEET]
8271G–AVR–02/2013
33.7 Pin Threshold and Hysteresis
Figure 33-24.ATmega88PA: I/O Pin Input Threshold Voltage vs. VCC (VIH, I/O Pin read as ‘1’)
Figure 33-25.ATmega88PA: I/O Pin Input Threshold Voltage vs. VCC (VIL, I/O Pin read as ‘0’)
105°C
85°C
25°C
-40°C
0
0.5
1
1.5
2
2.5
3
3.5
1.5 2 2.5 33.5 4 4.5 5 5.5
V
CC
(V)
Threshold (V)
105°C
85°C
25°C
-40°C
0
0.5
1
1.5
2
2.5
1.5 2 2.5 33.5 4 4.5 5 5.5
V
CC
(V)
Threshold (V)

562
ATmega48A/PA/88A/PA/168A/PA/328/P [DATASHEET]
8271G–AVR–02/2013
Figure 33-26.ATmega88PA: I/O Pin Input Hysteresis vs. VCC
Figure 33-27.ATmega88PA: Reset Input Threshold Voltage vs. VCC (VIH, I/O Pin read as ‘1’)
105°C
85°C
25°C
-40°C
0
0.1
0.2
0.3
0.4
0.5
0.6
0.7
1.5 2 2.5 33.544.555.5
V
CC
(V)
Input Hysteresis (mV)
105°C
85°C
25°C
-40°C
0
0.5
1
1.5
2
2.5
1.5 2 2.5 33.5 4 4.5 5 5.5
V
CC
(V)
Threshold (V)

563
ATmega48A/PA/88A/PA/168A/PA/328/P [DATASHEET]
8271G–AVR–02/2013
Figure 33-28.ATmega88PA: Reset Input Threshold Voltage vs. VCC (VIL, I/O Pin read as ‘0’)
Figure 33-29.ATmega88PA: Reset Pin Input Hysteresis vs. VCC
105°C
85°C
25°C
-40°C
0
0.5
1
1.5
2
2.5
1.5 2 2.5 33.5 4 4.5 5 5.5
V
CC
(V)
Threshold (V)
105°C
85°C
25°C
-40°C
0
0.1
0.2
0.3
0.4
0.5
0.6
0.7
1.5 2 2.5 33.5 4 4.5 5 5.5
VCC (V)
Input Hysteresis (mV)

564
ATmega48A/PA/88A/PA/168A/PA/328/P [DATASHEET]
8271G–AVR–02/2013
33.8 BOD Threshold
Figure 33-30.ATmega88PA: BOD Thresholds vs. Temperature (BODLEVEL is 1.8V)
Figure 33-31.ATmega88PA: BOD Thresholds vs. Temperature (BODLEVEL is 2.7V)
Rising Vcc
Falling Vcc
1.76
1.77
1.78
1.79
1.8
1.81
1.82
1.83
1.84
-60 -40 -20 0 20 40 60 80 100 120
Temperature (°C)
Threshold (V)
Rising Vcc
Falling Vcc
2.6
2.62
2.64
2.66
2.68
2.7
2.72
2.74
2.76
2.78
2.8
-60 -40 -20 0 20 40 60 80 100 120
Temperature (°C)
Threshold (V)

565
ATmega48A/PA/88A/PA/168A/PA/328/P [DATASHEET]
8271G–AVR–02/2013
Figure 33-32.ATmega88PA: BOD Thresholds vs. Temperature (BODLEVEL is 4.3V)
33.9 Internal Oscilllator Speed
Figure 33-33.ATmega88PA: Watchdog Oscillator Frequency vs. Temperature
Rising Vcc
Falling Vcc
4
4.05
4.1
4.15
4.2
4.25
4.3
4.35
4.4
4.45
4.5
-60 -40 -20 0 20 40 60 80100120
Temperature (°C)
Threshold (V)
5.5V
4.0V
3.3V
2.7V
102
104
106
108
110
112
114
116
-40 -20 0 20 40 60 80 100 120
Temperature (°C)
F
RC
(kHz)

566
ATmega48A/PA/88A/PA/168A/PA/328/P [DATASHEET]
8271G–AVR–02/2013
Figure 33-34.ATmega88PA: Watchdog Oscillator Frequency vs. VCC
Figure 33-35.ATmega88PA: Calibrated 8MHz RC Oscillator Frequency vs. VCC
105°C
85°C
25°C
-40°C
102
104
106
108
110
112
114
116
1.5 2 2.5 33.5 4 4.5 5 5.5
V
CC
(V)
FRC (kHz)
105°C
85°C
25°C
-40°C
7.5
7.75
8
8.25
8.5
1.5 2 2.5 33.5 4 4.5 5 5.5
V
CC
(V)
FRC (MHz)

567
ATmega48A/PA/88A/PA/168A/PA/328/P [DATASHEET]
8271G–AVR–02/2013
Figure 33-36.ATmega88PA: Calibrated 8MHz RC Oscillator Frequency vs. Temperature
Figure 33-37.ATmega88PA: Calibrated 8MHz RC Oscillator Frequency vs. OSCCAL Value
5.5V
4.0V
3.0V
1.8V
7.6
7.7
7.8
7.9
8
8.1
8.2
8.3
8.4
-60 -40 -20 0 20 40 60 80100120
Temperature (°C)
F
RC
(MHz)
105°C
85°C
25°C
-40°C
0
2
4
6
8
10
12
14
016324864 80 96 112 128144 160 176 192 208224 240 256
OSCCAL (X1)
F
RC
(MHz)

568
ATmega48A/PA/88A/PA/168A/PA/328/P [DATASHEET]
8271G–AVR–02/2013
33.10 Current Consumption of Peripheral Units
Figure 33-38.ATmega88PA: ADC Current vs. VCC (AREF = AVCC)
Figure 33-39.ATmega88PA: Analog Comparator Current vs. VCC
105°C
85°C
25°C
-40°C
0
50
100
150
200
250
300
350
1.522.533.5 4 4.5 5 5.5
V
CC (V)
ICC (µA)
105°C
85°C
25°C
-40°C
0
10
20
30
40
50
60
70
80
90
1.5 2 2.5 33.5 4 4.5 5 5.5
V
CC
(V)
I
CC
(µA)

569
ATmega48A/PA/88A/PA/168A/PA/328/P [DATASHEET]
8271G–AVR–02/2013
Figure 33-40.ATmega88PA: AREF External Reference Current vs. VCC
Figure 33-41.ATmega88PA: Brownout Detector Current vs. VCC
105°C
85°C
25°C
-40°C
0
20
40
60
80
100
120
140
160
1.5 2 2.5 33.5 4 4.5 5 5.5
V
CC
(V)
I
CC
(µA)
105°C
85°C
25°C
-40°C
0
5
10
15
20
25
30
1.5 2 2.5 33.544.555.5
V
CC
(V)
ICC (µA)

570
ATmega48A/PA/88A/PA/168A/PA/328/P [DATASHEET]
8271G–AVR–02/2013
Figure 33-42.ATmega88PA: Programming Current vs. VCC
33.11 Current Consumption in Reset and Reset Pulsewidth
Figure 33-43.ATmega88PA: Reset Supply Current vs. Low Frequency (0.1MHz - 1.0MHz)
105°C
85°C
25°C
-40°C
0
1
2
3
4
5
6
7
8
9
10
1.5 2 2.5 33.5 4 4.5 5 5.5
VCC (V)
I
CC
(mA)
5.5V
5.0V
4.5V
4.0V
3.3V
1.8V
0
0.02
0.04
0.06
0.08
0.1
0.12
0 0.1 0.2 0.30.4 0.5 0.6 0.7 0.80.91
Frequency (MHz)
ICC (mA)

571
ATmega48A/PA/88A/PA/168A/PA/328/P [DATASHEET]
8271G–AVR–02/2013
Figure 33-44.ATmega88PA: Reset Supply Current vs. Frequency (1MHz - 20MHz)
Figure 33-45.ATmega88PA: Minimum Reset Pulse width vs. VCC
5.5V
5.0V
4.5V
0
0.5
1
1.5
2
2.5
0246810 12 14 16 1820
Frequency (MHz)
ICC (mA)
4.0V
3.3V
2.7V
1.8V
105°C
85°C
25°C
-40°C
0
200
400
600
800
1000
1200
1400
1600
1800
1.5 2 2.5 33.5 4 4.5 5 5.5
V
CC
(V)
Pulsewidth (ns)

572
ATmega48A/PA/88A/PA/168A/PA/328/P [DATASHEET]
8271G–AVR–02/2013

573
ATmega48A/PA/88A/PA/168A/PA/328/P [DATASHEET]
8271G–AVR–02/2013
34. ATmega168PA Typical Characteristics – (TA = -40°C to 105°C)
The following charts show typical behavior. These figures are not tested during manufacturing. All current con-
sumption measurements are performed with all I/O pins configured as inputs and with internal pull-ups enabled. A
sine wave generator with rail-to-rail output is used as clock source.
The power consumption in Power-down mode is independent of clock selection.
The current consumption is a function of several factors such as: operating voltage, operating frequency, loading of
I/O pins, switching rate of I/O pins, code executed and ambient temperature. The dominating factors are operating
voltage and frequency.
The current drawn from capacitive loaded pins may be estimated (for one pin) as CL*VCC*f where CL = load capac-
itance, VCC = operating voltage and f = average switching frequency of I/O pin.
The parts are characterized at frequencies higher than test limits. Parts are not guaranteed to function properly at
frequencies higher than the ordering code indicates.
The difference between current consumption in Power-down mode with Watchdog Timer enabled and Power-down
mode with Watchdog Timer disabled represents the differential current drawn by the Watchdog Timer.
34.1 Active Supply Current
Figure 34-1. ATmega168PA: Active Supply Current vs. Low Frequency (0.1MHz -1.0MHz)
5.5V
5.0V
4.5V
4.0V
3.3V
2.7V
1.8V
0
0.1
0.2
0.3
0.4
0.5
0.6
0.7
0.8
0.9
1
0 0.1 0.2 0.30.4 0.5 0.6 0.7 0.80.91
Frequency (MHz)
ICC (mA)

574
ATmega48A/PA/88A/PA/168A/PA/328/P [DATASHEET]
8271G–AVR–02/2013
Figure 34-2. ATmega168PA: Active Supply Current vs. Frequency (1MHz - 20MHz)
Figure 34-3. ATmega168PA: Active Supply Current vs. VCC (Internal RC Oscillator, 128kHz)
5.5V
5.0V
4.5V
0
2
4
6
8
10
12
0246810 12 14 16 1820
Frequency (MHz)
ICC (mA)
1.8V
2.7V
3.6V
4.0V
105°C
85°C
25°C
-40°C
0.02
0.04
0.06
0.08
0.1
0.12
0.14
1.5 2 2.5 33.5 4 4.5 5 5.5
VCC (V)
ICC (mA)

575
ATmega48A/PA/88A/PA/168A/PA/328/P [DATASHEET]
8271G–AVR–02/2013
Figure 34-4. ATmega168PA: Active Supply Current vs. VCC (Internal RC Oscillator, 1MHz)
Figure 34-5. ATmega168PA: Active Supply Current vs. VCC (Internal RC Oscillator, 8MHz)
105°C
85°C
25°C
-40°C
0.2
0.3
0.4
0.5
0.6
0.7
0.8
0.9
1
1.1
1.2
1.5 2 2.5 33.5 4 4.5 5 5.5
VCC (V)
ICC (mA)
105°C
85°C
25°C
-40°C
0.5
1
1.5
2
2.5
3
3.5
4
4.5
5
5.5
1.5 2 2.5 33.5 4 4.5 5 5.5
VCC (V)
ICC (mA)

576
ATmega48A/PA/88A/PA/168A/PA/328/P [DATASHEET]
8271G–AVR–02/2013
34.2 Idle Supply Current
Figure 34-6. ATmega168PA: Idle Supply Current vs. Low Frequency (0.1MHz - 1.0MHz)
Figure 34-7. ATmega168PA: Idle Supply Current vs. Frequency (1MHz - 20MHz)
5.5V
5.0V
4.5V
4.0V
3.6V
2.7V
1.8V
0
0.02
0.04
0.06
0.08
0.1
0.12
0.14
0.16
0 0.1 0.2 0.30.4 0.5 0.6 0.7 0.80.91
Frequency (MHz)
ICC (mA)
5.5V
5.0V
4.5V
0
0.3
0.6
0.9
1.2
1.5
1.8
2.1
2.4
2.7
0246810 12 14 16 1820
Frequency (MHz)
ICC (mA)
1.8V
2.7V
3.6V
4.0V

577
ATmega48A/PA/88A/PA/168A/PA/328/P [DATASHEET]
8271G–AVR–02/2013
Figure 34-8. ATmega168PA: Idle Supply Current vs. VCC (Internal RC Oscillator, 128kHz)
Figure 34-9. ATmega168PA: Idle Supply Current vs. VCC (Internal RC Oscillator, 1MHz)
105°C
85°C
25°C
-40°C
0.005
0.01
0.015
0.02
0.025
0.03
0.035
0.04
0.045
1.5 2 2.5 33.5 4 4.5 5 5.5
VCC (V)
ICC (mA)
105°C
85°C
25°C
-40°C
0.06
0.09
0.12
0.15
0.18
0.21
0.24
0.27
0.3
1.5 2 2.5 33.5 4 4.5 5 5.5
VCC (V)
ICC (mA)

578
ATmega48A/PA/88A/PA/168A/PA/328/P [DATASHEET]
8271G–AVR–02/2013
Figure 34-10.ATmega168PA: Idle Supply Current vs. VCC (Internal RC Oscillator, 8MHz)
34.3 Power-down Supply Current
Figure 34-11.ATmega168PA: Power-Down Supply Current vs. VCC (Watchdog Timer Disabled)
105°C
85°C
25°C
-40°C
0.1
0.3
0.5
0.7
0.9
1.1
1.3
1.5 2 2.5 33.5 4 4.5 5 5.5
VCC (V)
ICC (mA)
105°C
85°C
25°C
-40°C
0
0.3
0.6
0.9
1.2
1.5
1.8
2.1
2.4
1.5 2 2.5 33.544.555.5
VCC (V)
ICC (µA)

579
ATmega48A/PA/88A/PA/168A/PA/328/P [DATASHEET]
8271G–AVR–02/2013
Figure 34-12.ATmega168PA: Power-Down Supply Current vs. VCC (Watchdog Timer Enabled)
34.4 Power-save Supply Current
Figure 34-13.ATmega168PA: Power-Save Supply Current vs. VCC (Watchdog Timer Disabled and 32kHz Crystal Oscilla-
tor Running)
105°C
85°C
25°C
-40°C
3
4
5
6
7
8
9
1.5 2 2.5 33.5 4 4.5 5 5.5
VCC (V)
ICC (µA)
105°C
85°C
25°C
-40°C
0.5
1
1.5
2
2.5
3
3.5
4
1.5 2 2.5 33.5 4 4.5 5 5.5
VCC (V)
ICC (µA)

580
ATmega48A/PA/88A/PA/168A/PA/328/P [DATASHEET]
8271G–AVR–02/2013
34.5 Standby Supply Current
Figure 34-14.ATmega168PA: Standby Supply Current vs. VCC (Watchdog Timer Disabled).
34.6 Pin Pull-Up
Figure 34-15.ATmega168PA: I/O Pin Pull-up Resistor Current vs. Input Voltage (VCC = 1.8V)
6 MHz_xtal
6 MHz_res
4 MHz_xtal
4 MHz_res
2 MHz_xtal
2 MHz_res
1 MHz_res
0.02
0.03
0.04
0.05
0.06
0.07
0.08
0.09
0.1
0.11
0.12
0.13
0.14
0.15
22.533.544.555.5
V
CC
(V)
I
CC
(mA)
105°C
85°C
25°C
-40°C
0
5
10
15
20
25
30
35
40
45
50
0 0.2 0.4 0.6 0.81 1.2 1.4 1.6 1.8
VOP (V)
IOP (µA)

581
ATmega48A/PA/88A/PA/168A/PA/328/P [DATASHEET]
8271G–AVR–02/2013
Figure 34-16.ATmega168PA: I/O Pin Pull-up Resistor Current vs. Input Voltage (VCC = 2.7V)
Figure 34-17.ATmega168PA: I/O Pin Pull-up Resistor Current vs. Input Voltage (VCC = 5V)
105°C
85°C
25°C
-40°C
0
10
20
30
40
50
60
70
80
0 0.5 1 1.5 2 2.5 3
VOP (V)
IOP (µA)
105°C
85°C
25°C
0
20
40
60
80
100
120
140
012345
VOP (V)
IOP (µA)
-40°C

582
ATmega48A/PA/88A/PA/168A/PA/328/P [DATASHEET]
8271G–AVR–02/2013
Figure 34-18.ATmega168PA: Reset Pull-up Resistor Current vs. Reset Pin Voltage
(VCC = 1.8V)
Figure 34-19.ATmega168PA: Reset Pull-up Resistor Current vs. Reset Pin Voltage
(VCC = 2.7V)
105°C
85°C
25°C
-40°C
0
5
10
15
20
25
30
35
40
0 0.2 0.4 0.6 0.81 1.2 1.4 1.6 1.8
VRESET (V)
IRESET (µA)
105 C
85°C
25°C
-40°C
0
10
20
30
40
50
60
00.30.6 0.91.2 1.5 1.82.1 2.4 2.7
VRESET (V)
IRESET (µA)

583
ATmega48A/PA/88A/PA/168A/PA/328/P [DATASHEET]
8271G–AVR–02/2013
Figure 34-20.ATmega168PA: Reset Pull-up Resistor Current vs. Reset Pin Voltage (VCC = 5V)
34.7 Pin Driver Strength
Figure 34-21.ATmega168PA: I/O Pin Output Voltage vs. Sink Current (VCC = 3V)
105°C
85°C
25°C
-40°C
0
20
40
60
80
100
120
00.511.522.533.5 4 4.5 5
VRESET (V)
IRESET (µA)
105°C
85°C
25°C
-40°C
0
0.1
0.2
0.3
0.4
0.5
0.6
0.7
0.8
0.9
1
0246810 12 14 16 1820
IOL (mA)
VOL (V)

584
ATmega48A/PA/88A/PA/168A/PA/328/P [DATASHEET]
8271G–AVR–02/2013
Figure 34-22.ATmega168PA: I/O Pin Output Voltage vs. Sink Current (VCC = 5V)
Figure 34-23.ATmega168PA: I/O Pin Output Voltage vs. Source Current (VCC = 3V)
105°C
85°C
25°C
-40°C
0
0.1
0.2
0.3
0.4
0.5
0.6
0246810 12 14 16 1820
IOL (mA)
VOL (V)
105°C
85°C
25°C
-40°C
1.7
1.9
2.1
2.3
2.5
2.7
2.9
3.1
0 5 10 15 20
I
OH
(mA)
V
OH
(V)

585
ATmega48A/PA/88A/PA/168A/PA/328/P [DATASHEET]
8271G–AVR–02/2013
Figure 34-24.ATmega168PA I/O Pin Output Voltage vs. Source Current (VCC = 5V)
34.8 Pin Threshold and Hysteresis
Figure 34-25.ATmega168PA I/O Pin Input Threshold Voltage vs. VCC (VIH, I/O Pin read as ‘1’)
105°C
85°C
25°C
-40°C
4.3
4.4
4.5
4.6
4.7
4.8
4.9
5
0 5 10 15 20
IOH (mA)
VOH (V)
105°C
85°C
25°C
-40°C
1
1.2
1.4
1.6
1.8
2
2.2
2.4
2.6
2.8
3
1.5 2 2.5 33.5 4 4.5 5 5.5
VCC (V)
Threshold (V)

586
ATmega48A/PA/88A/PA/168A/PA/328/P [DATASHEET]
8271G–AVR–02/2013
Figure 34-26.ATmega168PA I/O Pin Input Threshold Voltage vs. VCC (VIL, I/O Pin read as ‘0’)
Figure 34-27.ATmega168PA I/O Pin Input Hysteresis vs. VCC
105°C
85°C
25°C
-40°C
0
0.5
1
1.5
2
2.5
1.5 2 2.5 33.5 4 4.5 5 5.5
VCC (V)
Threshold (V)
105°C
85°C
25°C
-40°C
0.25
0.3
0.35
0.4
0.45
0.5
0.55
0.6
1.5 2 2.5 33.5 4 4.5 5 5.5
VCC (V)
Input Hysteresis (V)

587
ATmega48A/PA/88A/PA/168A/PA/328/P [DATASHEET]
8271G–AVR–02/2013
Figure 34-28.ATmega168PA: Reset Input Threshold Voltage vs. VCC (VIH, I/O Pin read as ‘1’)
Figure 34-29.ATmega168PA: Reset Input Threshold Voltage vs. VCC (VIL, I/O Pin read as ‘0’)
105°C
85°C
25°C
-40°C
0.6
0.7
0.8
0.9
1
1.1
1.2
1.3
1.4
1.5
1.5 2 2.5 33.5 4 4.5 5 5.5
VCC (V)
Threshold (V)
105°C
85°C
25°C
-40°C
0.5
0.7
0.9
1.1
1.3
1.5
1.7
1.9
2.1
2.3
2.5
1.5 2 2.5 33.5 4 4.5 5 5.5
VCC (V)
Threshold (V)

588
ATmega48A/PA/88A/PA/168A/PA/328/P [DATASHEET]
8271G–AVR–02/2013
Figure 34-30.ATmega168PA: Reset Pin Input Hysteresis vs. VCC
34.9 BOD Threshold
Figure 34-31.ATmega168PA: BOD Thresholds vs. Temperature (BODLEVEL is 1.8V)
105°C
85°C
25°C
-40°C
0
0.1
0.2
0.3
0.4
0.5
0.6
0.7
1.5 2 2.5 3 3.5 4 4.5 5 5.5
VCC (V)
Input Hysteresis (V)
Rising Vcc
Falling Vcc
1.76
1.77
1.78
1.79
1.8
1.81
1.82
1.83
-40 -30 -20 -10 0 10 20 30405060708090 100 110
Temperature (°C)
Threshold (V)

589
ATmega48A/PA/88A/PA/168A/PA/328/P [DATASHEET]
8271G–AVR–02/2013
Figure 34-32.ATmega168PA: BOD Thresholds vs. Temperature (BODLEVEL is 2.7V)
Figure 34-33.ATmega168PA: BOD Thresholds vs. Temperature (BODLEVEL is 4.3V)
Falling Vcc
Rising Vcc
2.62
2.64
2.66
2.68
2.7
2.72
2.74
2.76
-40 -30 -20 -10 0 10 20 30405060708090 100 110
Temperature (°C)
Threshold (V)
Rising Vcc
Falling Vcc
4.2
4.22
4.24
4.26
4.28
4.3
4.32
-40 -30 -20 -10 0 10 20 30405060708090 100 110
Temperature (°C)
Threshold (V)

590
ATmega48A/PA/88A/PA/168A/PA/328/P [DATASHEET]
8271G–AVR–02/2013
Figure 34-34.ATmega168PA: Calibrated Bandgap Voltage vs. Vcc
Figure 34-35.ATmega168PA: Calibrated Bandgap Voltage vs. Temperature
105°C
85°C
25°C
-40°C
1.116
1.118
1.12
1.122
1.124
1.126
1.128
1.13
1.132
1.134
1.136
1.5 2 2.5 33.5 4 4.5 5 5.5
Vcc (V)
Bandgap Voltage (V)
5.5V
4.5V
4.0V
3.3V
2.7V
1.8V
1.116
1.118
1.12
1.122
1.124
1.126
1.128
1.13
1.132
1.134
1.136
-50 -30-10 10 30507090110
Temperature (°C)
Bandgap Voltage (V)

591
ATmega48A/PA/88A/PA/168A/PA/328/P [DATASHEET]
8271G–AVR–02/2013
34.10 Internal Oscillator Speed
Figure 34-36.ATmega168PA: Watchdog Oscillator Frequency vs. Temperature
Figure 34-37.ATmega168PA: Watchdog Oscillator Frequency vs. VCC
5.5V
5.0V
4.5V
4.0V
3.3V
2.7V
108
110
112
114
116
118
120
122
-40 -30 -20 -10 0 10 20 30405060708090100
Temperature (°C)
F
RC
(kHz)
105°C
85°C
25°C
-40°C
108
110
112
114
116
118
120
122
2 2.5 33.5 4 4.5 5 5.5
VCC (V)
FRC (kHz)

592
ATmega48A/PA/88A/PA/168A/PA/328/P [DATASHEET]
8271G–AVR–02/2013
Figure 34-38.ATmega168PA: Calibrated 8MHz RC Oscillator Frequency vs. VCC
Figure 34-39.ATmega168PA: Calibrated 8MHz RC Oscillator Frequency vs. Temperature
105°C
85°C
25°C
-40°C
7.5
7.6
7.7
7.8
7.9
8
8.1
8.2
8.3
8.4
8.5
2 2.5 33.5 4 4.5 5 5.5
VCC (V)
FRC (MHz)
5.5V
4.5V
4.0V
3.3V
1.8V
7.5
7.6
7.7
7.8
7.9
8
8.1
8.2
8.3
8.4
-40 -30 -20 -10 0 10 20 30405060708090 100 110
Temperature (°C)
F
RC
(MHz)

593
ATmega48A/PA/88A/PA/168A/PA/328/P [DATASHEET]
8271G–AVR–02/2013
Figure 34-40.ATmega168PA: Calibrated 8MHz RC Oscillator Frequency vs. OSCCAL Value
34.11 Current Consumption of Peripheral Units
Figure 34-41.ATmega168PA: ADC Current vs. VCC (AREF = AVCC)
105°C
85°C
25°C
-40°C
2
4
6
8
10
12
14
016324864 8096112128144 160 176 192208224 240 256
OSCCAL (X1)
FRC (MHz)
105°C
85°C
25°C
-40°C
100
125
150
175
200
225
250
275
300
325
1.5 2 2.5 33.544.555.5
VCC (V)
ICC (µA)

594
ATmega48A/PA/88A/PA/168A/PA/328/P [DATASHEET]
8271G–AVR–02/2013
Figure 34-42.ATmega168PA: Analog Comparator Current vs. VCC
Figure 34-43.ATmega168PA: AREF External Reference Current vs. VCC
105°C
85°C
25°C
-40°C
30
40
50
60
70
80
90
1.5 2 2.5 33.5 4 4.5 5 5.5
VCC (V)
ICC (µA)
105°C
85°C
25°C
-40°C
40
60
80
100
120
140
160
180
1.5 2 2.5 33.5 4 4.5 5 5.5
VCC (V)
ICC (µA)

595
ATmega48A/PA/88A/PA/168A/PA/328/P [DATASHEET]
8271G–AVR–02/2013
Figure 34-44.ATmega168PA: Brownout Detector Current vs. VCC
Figure 34-45.ATmega168PA: Programming Current vs. VCC
105°C
85°C
25°C
-40°C
14
16
18
20
22
24
26
28
1.5 2 2.5 33.5 4 4.5 5 5.5
VCC (V)
ICC (µA)
105°C
85°C
25°C
-40°C
1
2
3
4
5
6
7
8
9
1.5 2 2.5 33.544.555.5
VCC (V)
ICC (mA)

596
ATmega48A/PA/88A/PA/168A/PA/328/P [DATASHEET]
8271G–AVR–02/2013
34.12 Current Consumption in Reset and Reset Pulsewidth
Figure 34-46.ATmega168PA: Reset Supply Current vs. Low Frequency (0.1MHz - 1.0MHz)
Figure 34-47.ATmega168PA: Reset Supply Current vs. Frequency (1MHz - 20MHz)
5.5V
4.5V
4.0V
3.3V
2.7V
1.8V
0
0.02
0.04
0.06
0.08
0.1
0.12
0.1 0.2 0.30.4 0.5 0.6 0.7 0.80.91
Frequency (MHz)
ICC (mA)
5.5V
5.0V
4.5V
0
0.3
0.6
0.9
1.2
1.5
1.8
2.1
2.4
0246810 12 14 16 1820
Frequency (MHz)
ICC (mA)
1.8V
2.7V
3.6V
4.0V

597
ATmega48A/PA/88A/PA/168A/PA/328/P [DATASHEET]
8271G–AVR–02/2013
Figure 34-48.ATmega168PA: Minimum Reset Pulse Width vs. Vcc
105°C
85°C
25°C
-40°C
0
200
400
600
800
1000
1200
1400
1600
1800
1.5 2 2.5 33.5 4 4.5 5 5.5
VCC (V)
Pulsewidth (ns)

598
ATmega48A/PA/88A/PA/168A/PA/328/P [DATASHEET]
8271G–AVR–02/2013
35. ATmega328P Typical Characteristics – (TA = -40°C to 105°C)
The following charts show typical behavior. These figures are not tested during manufacturing. All current con-
sumption measurements are performed with all I/O pins configured as inputs and with internal pull-ups enabled. A
sine wave generator with rail-to-rail output is used as clock source.
The power consumption in Power-down mode is independent of clock selection.
The current consumption is a function of several factors such as: operating voltage, operating frequency, loading of
I/O pins, switching rate of I/O pins, code executed and ambient temperature. The dominating factors are operating
voltage and frequency.
The current drawn from capacitive loaded pins may be estimated (for one pin) as CL*VCC*f where CL = load capac-
itance, VCC = operating voltage and f = average switching frequency of I/O pin.
The parts are characterized at frequencies higher than test limits. Parts are not guaranteed to function properly at
frequencies higher than the ordering code indicates.
The difference between current consumption in Power-down mode with Watchdog Timer enabled and Power-down
mode with Watchdog Timer disabled represents the differential current drawn by the Watchdog Timer.
35.1 ATmega328P Active Supply Current
Figure 35-1. ATmega328P: Active Supply Current vs. Low Frequency (0.1MHz - 1.0MHz)
5.5V
5.0V
4.5V
4.0V
3.6V
2.7V
1.8V
0
0.2
0.4
0.6
0.8
1
1.2
0.1 0.2 0.30.4 0.5 0.6 0.7 0.80.91
Frequency (MHz)
ICC (mA)

599
ATmega48A/PA/88A/PA/168A/PA/328/P [DATASHEET]
8271G–AVR–02/2013
Figure 35-2. ATmega328P: Active Supply Current vs. Frequency (1MHz - 20MHz)
Figure 35-3. ATmega328P: Active Supply Current vs. VCC (Internal RC Oscillator, 128kHz)
5.5V
5.0V
4.5V
0
2
4
6
8
10
12
14
0246810 12 14 16 1820
Frequency (MHz)
ICC (mA)
1.8V
2.7V
3.6V
4.0V
105°C
85°C
25°C
-40°C
0
0.02
0.04
0.06
0.08
0.1
0.12
0.14
0.16
1.5 2 2.5 33.5 4 4.5 5 5.5
VCC (V)
ICC (mA)

600
ATmega48A/PA/88A/PA/168A/PA/328/P [DATASHEET]
8271G–AVR–02/2013
Figure 35-4. ATmega328P: Active Supply Current vs. VCC (Internal RC Oscillator, 1MHz)
Figure 35-5. ATmega328P: Active Supply Current vs. VCC (Internal RC Oscillator, 8MHz)
105°C
85°C
25°C
-40°C
0.2
0.4
0.6
0.8
1
1.2
1.4
1.5 2 2.5 33.5 4 4.5 5 5.5
VCC (V)
ICC (mA)
105°C
85°C
25°C
-40°C
1
2
3
4
5
6
7
1.522.533.544.555.5
VCC (V)
ICC (mA)

601
ATmega48A/PA/88A/PA/168A/PA/328/P [DATASHEET]
8271G–AVR–02/2013
35.2 Idle Supply Current
Figure 35-6. ATmega328P: Idle Supply Current vs. Low Frequency (0.1MHz - 1.0MHz)
Figure 35-7. ATmega328P: Idle Supply Current vs. Frequency (1MHz - 20MHz)
5.5V
5.0V
4.5V
4.0V
3.6V
2.7V
1.8V
0
0.02
0.04
0.06
0.08
0.1
0.12
0.14
0.16
0.18
0.2
0 0.2 0.4 0.6 0.81
Frequency (MHz)
I
CC
(mA)
5.5V
5.0V
4.5V
0
0.5
1
1.5
2
2.5
3
3.5
0246810 12 14 16 1820
Frequency (MHz)
ICC (mA)
1.8V
2.7V
3.6V
4.0V

602
ATmega48A/PA/88A/PA/168A/PA/328/P [DATASHEET]
8271G–AVR–02/2013
Figure 35-8. ATmega328P: Idle Supply Current vs. VCC (Internal RC Oscillator, 128kHz)
Figure 35-9. ATmega328P: Idle Supply Current vs. VCC (Internal RC Oscillator, 1MHz)
105°C
85°C
25°C
-40°C
0.005
0.01
0.015
0.02
0.025
0.03
0.035
0.04
0.045
0.05
1.5 2 2.5 33.5 4 4.5 5 5.5
VCC (V)
ICC (mA)
105°C
85°C
25°C
-40°C
0.1
0.15
0.2
0.25
0.3
0.35
0.4
1.5 2 2.5 33.5 4 4.5 5 5.5
VCC (V)
ICC (mA)

603
ATmega48A/PA/88A/PA/168A/PA/328/P [DATASHEET]
8271G–AVR–02/2013
Figure 35-10.ATmega328P Idle Supply Current vs. Vcc (Internal RC Oscillator, 8MHz)
35.3 Power-down Supply Current
Figure 35-11.ATmega328P: Power-Down Supply Current vs. VCC (Watchdog Timer Disabled)
105°C
85°C
25°C
-40°C
0.2
0.4
0.6
0.8
1
1.2
1.4
1.6
1.8
1.5 2 2.5 33.5 4 4.5 5 5.5
V
CC
(V)
I
CC
(mA)
105°C
85°C
25°C
-40°C
0
0.5
1
1.5
2
2.5
3
1.5 2 2.5 33.5 4 4.5 5 5.5
V
CC
(V)
I
CC
(µA)

604
ATmega48A/PA/88A/PA/168A/PA/328/P [DATASHEET]
8271G–AVR–02/2013
Figure 35-12.ATmega328P: Power-Down Supply Current vs. VCC (Watchdog Timer Enabled)
35.4 Power-save Supply Current
Figure 35-13.ATmega328P: Power-Save Supply Current vs. VCC (Watchdog Timer Disabled and 32kHz Crystal Oscilla-
tor Running)
105°C
85°C
25°C
-40°C
2
3
4
5
6
7
8
9
10
1.5 2 2.5 33.5 4 4.5 5 5.5
VCC (V)
ICC (µA)
105°C
85°C
25°C
-40°C
0
0.5
1
1.5
2
2.5
3
3.5
4
1.5 2 2.5 33.5 4 4.5 5 5.5
VCC (V)
ICC (µA)

605
ATmega48A/PA/88A/PA/168A/PA/328/P [DATASHEET]
8271G–AVR–02/2013
35.5 Standby Supply Current
Figure 35-14.ATmega328P: Standby Supply Current vs. Vcc (Watchdog Timer Disabled)
35.6 Pin Pull-Up
Figure 35-15.ATmega328P: I/O Pin Pull-up Resistor Current vs. Input Voltage (VCC = 1.8V)
6 MHz_xtal
6 MHz_res
4 MHz_xtal
4 MHz_res
2 MHz_xtal
2 MHz_res
1 MHz_res
0.02
0.03
0.04
0.05
0.06
0.07
0.08
0.09
0.1
0.11
0.12
0.13
0.14
0.15
2 2.5 3 3.5 4 4.5 5 5.5
VCC (V)
ICC (mA)
105°C
85°C
25°C
-40°C
0
5
10
15
20
25
30
35
40
45
50
0 0.2 0.4 0.6 0.81 1.2 1.4 1.6 1.82
V
OP
(V)
I
OP
(µA)

606
ATmega48A/PA/88A/PA/168A/PA/328/P [DATASHEET]
8271G–AVR–02/2013
Figure 35-16.ATmega328P: I/O Pin Pull-up Resistor Current vs. Input Voltage (VCC = 2.7V)
Figure 35-17.ATmega328P: I/O Pin Pull-up Resistor Current vs. Input Voltage (VCC = 5V)
105°C
85°C
25°C
-40°C
0
10
20
30
40
50
60
70
80
0 0.5 1 1.5 2 2.5 3
VOP (V)
IOP (µA)
0
20
40
60
80
100
120
140
160
012345
V
OP
(V)
I
OP
(µA)
105°C
85°C
25°C
-40°C

607
ATmega48A/PA/88A/PA/168A/PA/328/P [DATASHEET]
8271G–AVR–02/2013
Figure 35-18.ATmega328P: Reset Pull-up Resistor Current vs. Reset Pin Voltage (VCC = 1.8V)
Figure 35-19.ATmega328P: Reset Pull-up Resistor Current vs. Reset Pin Voltage (VCC = 2.7V)
105°C
85°C
25°C
-40°C
0
5
10
15
20
25
30
35
40
0 0.2 0.4 0.6 0.81 1.2 1.4 1.6 1.8
VRESET (V)
IRESET (µA)
0
10
20
30
40
50
60
00.30.6 0.91.2 1.5 1.82.1 2.4 2.7
VRESET (V)
IRESET (µA)
105°C
85°C
25°C
-40°C

608
ATmega48A/PA/88A/PA/168A/PA/328/P [DATASHEET]
8271G–AVR–02/2013
Figure 35-20.ATmega328P: Reset Pull-up Resistor Current vs. Reset Pin Voltage (VCC = 5V)
35.7 Pin Driver Strength
Figure 35-21.ATmega328P: I/O Pin Output Voltage vs. Sink Current (VCC = 3V)
0
20
40
60
80
100
120
0 0.5 1 1.5 2 2.5 33.5 4 4.5 5
VRESET (V)
IRESET (µA)
105°C
85°C
25°C
-40°C
105°C
85°C
25°C
-40°C
0
0.1
0.2
0.3
0.4
0.5
0.6
0.7
0.8
0.9
1
0 5 10 15 20
I
OL
(mA)
V
OL
(V)

609
ATmega48A/PA/88A/PA/168A/PA/328/P [DATASHEET]
8271G–AVR–02/2013
Figure 35-22.ATmega328P: I/O Pin Output Voltage vs. Sink Current (VCC = 5V)
Figure 35-23.ATmega328P: I/O Pin Output Voltage vs. Source Current (Vcc = 3V)
105°C
85°C
25°C
-40°C
0
0.1
0.2
0.3
0.4
0.5
0.6
0.7
0 5 10 15 20
IOL (mA)
VOL (V)
105°C
85°C
25°C
-40°C
1.9
2.1
2.3
2.5
2.7
2.9
3.1
0 5 10 15 20
IOH (mA)
VOH (V)

610
ATmega48A/PA/88A/PA/168A/PA/328/P [DATASHEET]
8271G–AVR–02/2013
Figure 35-24.ATmega328P: I/O Pin Output Voltage vs. Source Current (VCC = 5V)
35.8 Pin Threshold and Hysteresis
Figure 35-25.ATmega328P: I/O Pin Input Threshold Voltage vs. VCC (VIH, I/O Pin read as ‘1’)
105°C
85°C
25°C
-40°C
4.3
4.4
4.5
4.6
4.7
4.8
4.9
5
5.1
0 5 10 15 20
IOH (mA)
VOH (V)
105°C
85°C
25°C
-40°C
1
1.3
1.6
1.9
2.2
2.5
2.8
3.1
1.5 2 2.5 33.5 4 4.5 5 5.5
VCC (V)
Threshold (V)

611
ATmega48A/PA/88A/PA/168A/PA/328/P [DATASHEET]
8271G–AVR–02/2013
Figure 35-26.ATmega328P: I/O Pin Input Threshold Voltage vs. VCC (VIL, I/O Pin read as ‘0’
Figure 35-27.ATmega328P: I/O Pin Input Hysteresis vs. VCC
105°C
85°C
25°C
-40°C
0.2
0.5
0.8
1.1
1.4
1.7
2
2.3
2.6
1.5 2 2.5 33.544.555.5
VCC (V)
Threshold (V)
105°C
85°C
25°C
-40°C
0.2
0.3
0.4
0.5
0.6
0.7
0.8
1.82.32.83.33.84.34.85.3
VCC (V)
Input Hysteresis (mV)

612
ATmega48A/PA/88A/PA/168A/PA/328/P [DATASHEET]
8271G–AVR–02/2013
Figure 35-28.ATmega328P: Reset Input Threshold Voltage vs. VCC (VIH, I/O Pin read as ‘1’)
Figure 35-29.ATmega328P: Reset Input Threshold Voltage vs. VCC (VIL, I/O Pin read as ‘0’)
105°C
85°C
25°C
-40°C
0.8
1
1.2
1.4
1.6
1.8
2
2.2
2.4
2.6
1.5 2 2.5 33.5 4 4.5 5 5.5
VCC (V)
Threshold (V)
105°C
85°C
25°C
-40°C
0.5
0.7
0.9
1.1
1.3
1.5
1.7
1.9
2.1
2.3
2.5
1.5 2 2.5 33.5 4 4.5 5 5.5
VCC (V)
Threshold (V)

613
ATmega48A/PA/88A/PA/168A/PA/328/P [DATASHEET]
8271G–AVR–02/2013
Figure 35-30.ATmega328P: Reset Pin Input Hysteresis vs. VCC
35.9 BOD Threshold
Figure 35-31.ATmega328P: BOD Thresholds vs. Temperature (BODLEVEL is 1.8V)
105°C
85°C
25°C
-40°C
0
0.1
0.2
0.3
0.4
0.5
0.6
0.7
1.5 2 2.5 33.5 4 4.5 5 5.5
VCC (V)
Input Hysteresis (V)
Rising Vcc
Falling Vcc
1.78
1.79
1.8
1.81
1.82
1.83
1.84
-50 -40 -30 -20 -10 0 10 20 30405060708090 100 110
Temperature (°C)
Threshold (V)

614
ATmega48A/PA/88A/PA/168A/PA/328/P [DATASHEET]
8271G–AVR–02/2013
Figure 35-32.ATmega328P BOD Thresholds vs. Temperature (BODLEVEL is 2.7V)
Figure 35-33.ATmega328P BOD Thresholds vs. Temperature (BODLEVEL is 4.3V)
Rising Vcc
Falling Vcc
2.66
2.67
2.68
2.69
2.7
2.71
2.72
2.73
2.74
2.75
2.76
2.77
2.78
-40 -30 -20 -10 0 10 20 30405060708090 100 110
Temperature (°C)
Threshold (V)
Rising Vcc
Falling Vcc
4.24
4.26
4.28
4.3
4.32
4.34
4.36
4.38
-40 -30 -20 -10 0 10 20 30405060708090 100 110
Temperature (°C)
Threshold (V)

615
ATmega48A/PA/88A/PA/168A/PA/328/P [DATASHEET]
8271G–AVR–02/2013
Figure 35-34.ATmega328P: Calibrated Bandgap Voltage vs. Vcc
35.10 Internal Oscillator Speed
Figure 35-35.ATmega328P: Watchdog Oscillator Frequency vs. Temperature
105°C
85°C
25°C
-40°C
1.121
1.124
1.127
1.13
1.133
1.136
1.139
1.5 2 2.5 33.5 4 4.5 5 5.5
Vcc (V)
Bandgap Voltage (V)
5.5V
4.0V
3.6V
2.7V
106
108
110
112
114
116
118
120
-40 -30 -20 -10 0 10 20 30405060708090 100 110
Temperature (°C)
F
RC
(kHz)

616
ATmega48A/PA/88A/PA/168A/PA/328/P [DATASHEET]
8271G–AVR–02/2013
Figure 35-36.ATmega328PC Watchdog Oscillator Frequency vs. VCC
Figure 35-37.ATmega328P: Calibrated 8 MHz RC Oscillator Frequency vs. VCC
105°C
85°C
25°C
-40°C
106
108
110
112
114
116
118
120
2 2.5 33.5 4 4.5 5 5.5
VCC (V)
FRC (kHz)
105°C
85°C
25°C
-40°C
7.4
7.6
7.8
8
8.2
8.4
8.6
2 2.5 33.5 4 4.5 5 5.5
V
CC
(V)
FRC (MHz)

617
ATmega48A/PA/88A/PA/168A/PA/328/P [DATASHEET]
8271G–AVR–02/2013
Figure 35-38.ATmega328P: Calibrated 8MHz RC Oscillator Frequency vs. Temperature
Figure 35-39.ATmega328P Calibrated 8MHz RC Oscillator Frequency vs. OSCCAL Value
5.5V
5.0V
4.5V
4.0V
3.6V
2.7V
1.8V
7.5
7.6
7.7
7.8
7.9
8
8.1
8.2
8.3
8.4
-40 -30 -20 -10 0 10 20 30405060708090 100 110
Temperature (°C)
FRC (MHz)
105°C
85°C
25°C
-40°C
4
5
6
7
8
9
10
11
12
13
14
016324864 8096 112 128144 160 176 192208224 240
OSCCAL (X1)
FRC (MHz)

618
ATmega48A/PA/88A/PA/168A/PA/328/P [DATASHEET]
8271G–AVR–02/2013
35.11 Current Consumption of Peripheral Units
Figure 35-40.ATmega328P: ADC Current vs. VCC (AREF = AVCC)
Figure 35-41.ATmega328P: Analog Comparator Current vs. VCC
105°C
85°C
25°C
-40°C
40
60
80
100
120
140
160
1.5 2 2.5 33.5 4 4.5 5 5.5
VCC (V)
ICC (µA)
105°C
85°C
25°C
-40°C
30
40
50
60
70
80
90
100
1.5 2 2.5 33.5 4 4.5 5 5.5
V
CC
(V)
ICC (µA)

619
ATmega48A/PA/88A/PA/168A/PA/328/P [DATASHEET]
8271G–AVR–02/2013
Figure 35-42.ATmega328P: AREF External Reference Current vs. VCC
Figure 35-43.ATmega328P: Brownout Detector Current vs. VCC
105°C
85°C
25°C
-40°C
40
60
80
100
120
140
160
180
1.5 2 2.5 33.5 4 4.5 5 5.5
VCC (V)
ICC (µA)
105°C
85°C
25°C
-40°C
10
15
20
25
30
1.5 2 2.5 33.5 4 4.5 5 5.5
VCC (V)
ICC (µA)

620
ATmega48A/PA/88A/PA/168A/PA/328/P [DATASHEET]
8271G–AVR–02/2013
Figure 35-44.ATmega328P: Programming Current vs. VCC
35.12 Current Consumption in Reset and Reset Pulsewidth
Figure 35-45.ATmega328P: Reset Supply Current vs. Low Frequency (0.1MHz - 1.0MHz)
105°C
85°C
25°C
-40°C
1
2
3
4
5
6
7
8
9
10
1.5 2 2.5 33.5 4 4.5 5 5.5
VCC (V)
ICC (mA)
5.5V
5.0V
4.5V
4.0V
3.6V
2.7V
1.8V
0
0.02
0.04
0.06
0.08
0.1
0.12
0.14
0.16
0.1 0.2 0.30.4 0.5 0.6 0.7 0.80.91
Frequency (MHz)
ICC (mA)

621
ATmega48A/PA/88A/PA/168A/PA/328/P [DATASHEET]
8271G–AVR–02/2013
Figure 35-46.ATmega328P Reset Supply Current vs. Frequency (1MHz - 20MHz)
Figure 35-47.ATmega328P: Minimum Reset Pulse Width vs. Vcc
5.5V
5.0V
4.5V
0
0.5
1
1.5
2
2.5
3
0246810 12 14 16 1820
Frequency (MHz)
I
CC
(mA)
4.0V
3.6V
2.7V
1.8V
105°C
85°C
25°C
-40°C
0
200
400
600
800
1000
1200
1400
1600
1800
1.5 2 2.5 33.5 4 4.5 5 5.5
VCC (V)
Pulsewidth (ns)

622
ATmega48A/PA/88A/PA/168A/PA/328/P [DATASHEET]
8271G–AVR–02/2013
36. Register Summary
Address Name Bit 7 Bit 6 Bit 5 Bit 4 Bit 3 Bit 2 Bit 1 Bit 0 Page
(0xFF) Reserved – – – – – – – –
(0xFE) Reserved – – – – – – – –
(0xFD) Reserved – – – – – – – –
(0xFC) Reserved – – – – – – – –
(0xFB) Reserved – – – – – – – –
(0xFA) Reserved – – – – – – – –
(0xF9) Reserved – – – – – – – –
(0xF8) Reserved – – – – – – – –
(0xF7) Reserved – – – – – – – –
(0xF6) Reserved – – – – – – – –
(0xF5) Reserved – – – – – – – –
(0xF4) Reserved – – – – – – – –
(0xF3) Reserved – – – – – – – –
(0xF2) Reserved – – – – – – – –
(0xF1) Reserved – – – – – – – –
(0xF0) Reserved – – – – – – – –
(0xEF) Reserved – – – – – – – –
(0xEE) Reserved – – – – – – – –
(0xED) Reserved – – – – – – – –
(0xEC) Reserved – – – – – – – –
(0xEB) Reserved – – – – – – – –
(0xEA) Reserved – – – – – – – –
(0xE9) Reserved – – – – – – – –
(0xE8) Reserved – – – – – – – –
(0xE7) Reserved – – – – – – – –
(0xE6) Reserved – – – – – – – –
(0xE5) Reserved – – – – – – – –
(0xE4) Reserved – – – – – – – –
(0xE3) Reserved – – – – – – – –
(0xE2) Reserved – – – – – – – –
(0xE1) Reserved – – – – – – – –
(0xE0) Reserved – – – – – – – –
(0xDF) Reserved – – – – – – – –
(0xDE) Reserved – – – – – – – –
(0xDD) Reserved – – – – – – – –
(0xDC) Reserved – – – – – – – –
(0xDB) Reserved – – – – – – – –
(0xDA) Reserved – – – – – – – –
(0xD9) Reserved – – – – – – – –
(0xD8) Reserved – – – – – – – –
(0xD7) Reserved – – – – – – – –
(0xD6) Reserved – – – – – – – –
(0xD5) Reserved – – – – – – – –
(0xD4) Reserved – – – – – – – –
(0xD3) Reserved – – – – – – – –
(0xD2) Reserved – – – – – – – –
(0xD1) Reserved – – – – – – – –
(0xD0) Reserved – – – – – – – –
(0xCF) Reserved – – – – – – – –
(0xCE) Reserved – – – – – – – –
(0xCD) Reserved – – – – – – – –
(0xCC) Reserved – – – – – – – –
(0xCB) Reserved – – – – – – – –
(0xCA) Reserved – – – – – – – –
(0xC9) Reserved – – – – – – – –
(0xC8) Reserved – – – – – – – –
(0xC7) Reserved – – – – – – – –
(0xC6) UDR0 USART I/O Data Register 194
(0xC5) UBRR0H USART Baud Rate Register High 198
(0xC4) UBRR0L USART Baud Rate Register Low 198
(0xC3) Reserved – – – – – – – –
(0xC2) UCSR0C UMSEL01 UMSEL00 UPM01 UPM00 USBS0 UCSZ01 /UDORD0 UCSZ00 / UCPHA0 UCPOL0 196/207
(0xC1) UCSR0B RXCIE0 TXCIE0 UDRIE0 RXEN0 TXEN0 UCSZ02 RXB80 TXB80 195
(0xC0) UCSR0A RXC0 TXC0 UDRE0 FE0 DOR0 UPE0 U2X0 MPCM0 194
(0xBF) Reserved – – – – – – – –
(0xBE) Reserved – – – – – – – –

623
ATmega48A/PA/88A/PA/168A/PA/328/P [DATASHEET]
8271G–AVR–02/2013
(0xBD) TWAMR TWAM6 TWAM5 TWAM4 TWAM3 TWAM2 TWAM1 TWAM0 –237
(0xBC) TWCR TWINT TWEA TWSTA TWSTO TWWC TWEN –TWIE 235
(0xBB) TWDR 2-wire Serial Interface Data Register 237
(0xBA) TWAR TWA6 TWA5 TWA4 TWA3 TWA2 TWA1 TWA0 TWGCE 237
(0xB9) TWSR TWS7 TWS6 TWS5 TWS4 TWS3 –TWPS1TWPS0 236
(0xB8) TWBR 2-wire Serial Interface Bit Rate Register 235
(0xB7) Reserved – – – – – – –
(0xB6) ASSR – EXCLK AS2 TCN2UB OCR2AUB OCR2BUB TCR2AUB TCR2BUB 160
(0xB5) Reserved – – – – – – – –
(0xB4) OCR2B Timer/Counter2 Output Compare Register B 159
(0xB3) OCR2A Timer/Counter2 Output Compare Register A 159
(0xB2) TCNT2 Timer/Counter2 (8-bit) 159
(0xB1) TCCR2B FOC2A FOC2B –– WGM22 CS22 CS21 CS20 158
(0xB0) TCCR2A COM2A1 COM2A0 COM2B1 COM2B0 ––WGM21WGM20 155
(0xAF) Reserved – – – – – – – –
(0xAE) Reserved – – – – – – – –
(0xAD) Reserved – – – – – – – –
(0xAC) Reserved – – – – – – – –
(0xAB) Reserved – – – – – – – –
(0xAA) Reserved – – – – – – – –
(0xA9) Reserved – – – – – – – –
(0xA8) Reserved – – – – – – – –
(0xA7) Reserved – – – – – – – –
(0xA6) Reserved – – – – – – – –
(0xA5) Reserved – – – – – – – –
(0xA4) Reserved – – – – – – – –
(0xA3) Reserved – – – – – – – –
(0xA2) Reserved – – – – – – – –
(0xA1) Reserved – – – – – – – –
(0xA0) Reserved – – – – – – – –
(0x9F) Reserved – – – – – – – –
(0x9E) Reserved – – – – – – – –
(0x9D) Reserved – – – – – – – –
(0x9C) Reserved – – – – – – – –
(0x9B) Reserved – – – – – – – –
(0x9A) Reserved – – – – – – – –
(0x99) Reserved – – – – – – – –
(0x98) Reserved – – – – – – – –
(0x97) Reserved – – – – – – – –
(0x96) Reserved – – – – – – – –
(0x95) Reserved – – – – – – – –
(0x94) Reserved – – – – – – – –
(0x93) Reserved – – – – – – – –
(0x92) Reserved – – – – – – – –
(0x91) Reserved – – – – – – – –
(0x90) Reserved – – – – – – – –
(0x8F) Reserved – – – – – – – –
(0x8E) Reserved – – – – – – – –
(0x8D) Reserved – – – – – – – –
(0x8C) Reserved – – – – – – – –
(0x8B) OCR1BH Timer/Counter1 - Output Compare Register B High Byte 136
(0x8A) OCR1BL Timer/Counter1 - Output Compare Register B Low Byte 136
(0x89) OCR1AH Timer/Counter1 - Output Compare Register A High Byte 136
(0x88) OCR1AL Timer/Counter1 - Output Compare Register A Low Byte 136
(0x87) ICR1H Timer/Counter1 - Input Capture Register High Byte 136
(0x86) ICR1L Timer/Counter1 - Input Capture Register Low Byte 136
(0x85) TCNT1H Timer/Counter1 - Counter Register High Byte 135
(0x84) TCNT1L Timer/Counter1 - Counter Register Low Byte 135
(0x83) Reserved – – – – – – – –
(0x82) TCCR1C FOC1A FOC1B – – – – – –135
(0x81) TCCR1B ICNC1 ICES1 – WGM13 WGM12 CS12 CS11 CS10 134
(0x80) TCCR1A COM1A1 COM1A0 COM1B1 COM1B0 ––WGM11WGM10 132
(0x7F) DIDR1 – – – – – –AIN1DAIN0D 241
(0x7E) DIDR0 –– ADC5D ADC4D ADC3D ADC2D ADC1D ADC0D 257
(0x7D) Reserved – – – – – – – –
(0x7C) ADMUX REFS1 REFS0 ADLAR – MUX3 MUX2 MUX1 MUX0 254
(0x7B) ADCSRB –ACME – – – ADTS2 ADTS1 ADTS0 257
(0x7A) ADCSRA ADEN ADSC ADATE ADIF ADIE ADPS2 ADPS1 ADPS0 255
Address Name Bit 7 Bit 6 Bit 5 Bit 4 Bit 3 Bit 2 Bit 1 Bit 0 Page

624
ATmega48A/PA/88A/PA/168A/PA/328/P [DATASHEET]
8271G–AVR–02/2013
(0x79) ADCH ADC Data Register High byte 256
(0x78) ADCL ADC Data Register Low byte 256
(0x77) Reserved – – – – – – – –
(0x76) Reserved – – – – – – – –
(0x75) Reserved – – – – – – – –
(0x74) Reserved – – – – – – – –
(0x73) Reserved – – – – – – – –
(0x72) Reserved – – – – – – – –
(0x71) Reserved – – – – – – – –
(0x70) TIMSK2 – – – – – OCIE2B OCIE2A TOIE2 159
(0x6F) TIMSK1 ––ICIE1 –– OCIE1B OCIE1A TOIE1 136
(0x6E) TIMSK0 – – – – – OCIE0B OCIE0A TOIE0 110
(0x6D) PCMSK2 PCINT23 PCINT22 PCINT21 PCINT20 PCINT19 PCINT18 PCINT17 PCINT16 75
(0x6C) PCMSK1 – PCINT14 PCINT13 PCINT12 PCINT11 PCINT10 PCINT9 PCINT8 75
(0x6B) PCMSK0 PCINT7 PCINT6 PCINT5 PCINT4 PCINT3 PCINT2 PCINT1 PCINT0 75
(0x6A) Reserved – – – – – – – –
(0x69) EICRA – – – –ISC11ISC10ISC01ISC00 72
(0x68) PCICR – – – – – PCIE2 PCIE1 PCIE0
(0x67) Reserved – – – – – – – –
(0x66) OSCCAL Oscillator Calibration Register 36
(0x65) Reserved – – – – – – – –
(0x64) PRR PRTWI PRTIM2 PRTIM0 – PRTIM1 PRSPI PRUSART0 PRADC 41
(0x63) Reserved – – – – – – – –
(0x62) Reserved – – – – – – – –
(0x61) CLKPR CLKPCE – – – CLKPS3 CLKPS2 CLKPS1 CLKPS0 36
(0x60) WDTCSR WDIF WDIE WDP3 WDCE WDE WDP2 WDP1 WDP0 54
0x3F (0x5F) SREG I T H S V N Z C 9
0x3E (0x5E) SPH – – – – – (SP10) 5. SP9 SP8 12
0x3D (0x5D) SPL SP7 SP6 SP5 SP4 SP3 SP2 SP1 SP0 12
0x3C (0x5C) Reserved – – – – – – – –
0x3B (0x5B) Reserved – – – – – – – –
0x3A (0x5A) Reserved – – – – – – – –
0x39 (0x59) Reserved – – – – – – – –
0x38 (0x58) Reserved – – – – – – – –
0x37 (0x57) SPMCSR SPMIE (RWWSB)5. SIGRD (RWWSRE)5. BLBSET PGWRT PGERS SPMEN 283
0x36 (0x56) Reserved – – – – – – – –
0x35 (0x55) MCUCR –BODS
(6) BODSE(6) PUD –– IVSEL IVCE 44/69/92
0x34 (0x54) MCUSR – – – – WDRF BORF EXTRF PORF 54
0x33 (0x53) SMCR – – – –SM2SM1SM0SE 39
0x32 (0x52) Reserved – – – – – – – –
0x31 (0x51) Reserved – – – – – – – –
0x30 (0x50) ACSR ACD ACBG ACO ACI ACIE ACIC ACIS1 ACIS0 240
0x2F (0x4F) Reserved – – – – – – – –
0x2E (0x4E) SPDR SPI Data Register 171
0x2D (0x4D) SPSR SPIF WCOL – – – – – SPI2X 170
0x2C (0x4C) SPCR SPIE SPE DORD MSTR CPOL CPHA SPR1 SPR0 169
0x2B (0x4B) GPIOR2 General Purpose I/O Register 2 25
0x2A (0x4A) GPIOR1 General Purpose I/O Register 1 25
0x29 (0x49) Reserved – – – – – – – –
0x28 (0x48) OCR0B Timer/Counter0 Output Compare Register B
0x27 (0x47) OCR0A Timer/Counter0 Output Compare Register A
0x26 (0x46) TCNT0 Timer/Counter0 (8-bit)
0x25 (0x45) TCCR0B FOC0A FOC0B –– WGM02 CS02 CS01 CS00
0x24 (0x44) TCCR0A COM0A1 COM0A0 COM0B1 COM0B0 ––WGM01WGM00
0x23 (0x43) GTCCR TSM – – – – – PSRASY PSRSYNC 141/161
0x22 (0x42) EEARH (EEPROM Address Register High Byte) 5. 21
0x21 (0x41) EEARL EEPROM Address Register Low Byte 21
0x20 (0x40) EEDR EEPROM Data Register 21
0x1F (0x3F) EECR –– EEPM1 EEPM0 EERIE EEMPE EEPE EERE 21
0x1E (0x3E) GPIOR0 General Purpose I/O Register 0 25
0x1D (0x3D) EIMSK – – – – – –INT1INT0 73
0x1C (0x3C) EIFR – – – – – – INTF1 INTF0 73
0x1B (0x3B) PCIFR – – – – – PCIF2 PCIF1 PCIF0
0x1A (0x3A) Reserved – – – – – – – –
0x19 (0x39) Reserved – – – – – – – –
0x18 (0x38) Reserved – – – – – – – –
0x17 (0x37) TIFR2 – – – – – OCF2B OCF2A TOV2 160
0x16 (0x36) TIFR1 ––ICF1 –– OCF1B OCF1A TOV1 137
Address Name Bit 7 Bit 6 Bit 5 Bit 4 Bit 3 Bit 2 Bit 1 Bit 0 Page

625
ATmega48A/PA/88A/PA/168A/PA/328/P [DATASHEET]
8271G–AVR–02/2013
Note: 1. For compatibility with future devices, reserved bits should be written to zero if accessed. Reserved I/O memory addresses
should never be written.
2. I/O Registers within the address range 0x00 - 0x1F are directly bit-accessible using the SBI and CBI instructions. In these
registers, the value of single bits can be checked by using the SBIS and SBIC instructions.
3. Some of the Status Flags are cleared by writing a logical one to them. Note that, unlike most other AVRs, the CBI and SBI
instructions will only operate on the specified bit, and can therefore be used on registers containing such Status Flags. The
CBI and SBI instructions work with registers 0x00 to 0x1F only.
4. When using the I/O specific commands IN and OUT, the I/O addresses 0x00 - 0x3F must be used. When addressing I/O
Registers as data space using LD and ST instructions, 0x20 must be added to these addresses. The
ATmega48A/PA/88A/PA/168A/PA/328/P is a complex microcontroller with more peripheral units than can be supported
within the 64 location reserved in Opcode for the IN and OUT instructions. For the Extended I/O space from 0x60 - 0xFF in
SRAM, only the ST/STS/STD and LD/LDS/LDD instructions can be used.
5. Only valid for ATmega88A/88PA/168A/168PA/328/328P.
6. BODS and BODSE only available for picoPower devices ATmega48PA/88PA/168PA/328P
0x15 (0x35) TIFR0 – – – – – OCF0B OCF0A TOV0
0x14 (0x34) Reserved – – – – – – – –
0x13 (0x33) Reserved – – – – – – – –
0x12 (0x32) Reserved – – – – – – – –
0x11 (0x31) Reserved – – – – – – – –
0x10 (0x30) Reserved – – – – – – – –
0x0F (0x2F) Reserved – – – – – – – –
0x0E (0x2E) Reserved – – – – – – – –
0x0D (0x2D) Reserved – – – – – – – –
0x0C (0x2C) Reserved – – – – – – – –
0x0B (0x2B) PORTD PORTD7 PORTD6 PORTD5 PORTD4 PORTD3 PORTD2 PORTD1 PORTD0 93
0x0A (0x2A) DDRD DDD7 DDD6 DDD5 DDD4 DDD3 DDD2 DDD1 DDD0 93
0x09 (0x29) PIND PIND7 PIND6 PIND5 PIND4 PIND3 PIND2 PIND1 PIND0 93
0x08 (0x28) PORTC – PORTC6 PORTC5 PORTC4 PORTC3 PORTC2 PORTC1 PORTC0 92
0x07 (0x27) DDRC – DDC6 DDC5 DDC4 DDC3 DDC2 DDC1 DDC0 92
0x06 (0x26) PINC – PINC6 PINC5 PINC4 PINC3 PINC2 PINC1 PINC0 92
0x05 (0x25) PORTB PORTB7 PORTB6 PORTB5 PORTB4 PORTB3 PORTB2 PORTB1 PORTB0 92
0x04 (0x24) DDRB DDB7 DDB6 DDB5 DDB4 DDB3 DDB2 DDB1 DDB0 92
0x03 (0x23) PINB PINB7 PINB6 PINB5 PINB4 PINB3 PINB2 PINB1 PINB0 92
0x02 (0x22) Reserved – – – – – – – –
0x01 (0x21) Reserved – – – – – – – –
0x0 (0x20) Reserved – – – – – – – –
Address Name Bit 7 Bit 6 Bit 5 Bit 4 Bit 3 Bit 2 Bit 1 Bit 0 Page

626
ATmega48A/PA/88A/PA/168A/PA/328/P [DATASHEET]
8271G–AVR–02/2013
37. Instruction Set Summary
Mnemonics Operands Description Operation Flags #Clocks
ARITHMETIC AND LOGIC INSTRUCTIONS
ADD Rd, Rr Add two Registers Rd Rd + Rr Z,C,N,V,H 1
ADC Rd, Rr Add with Carry two Registers Rd Rd + Rr + C Z,C,N,V,H 1
ADIW Rdl,K Add Immediate to Word Rdh:Rdl Rdh:Rdl + K Z,C,N,V,S 2
SUB Rd, Rr Subtract two Registers Rd Rd - Rr Z,C,N,V,H 1
SUBI Rd, K Subtract Constant from Register Rd Rd - K Z,C,N,V,H 1
SBC Rd, Rr Subtract with Carry two Registers Rd Rd - Rr - C Z,C,N,V,H 1
SBCI Rd, K Subtract with Carry Constant from Reg. Rd Rd - K - C Z,C,N,V,H 1
SBIW Rdl,K Subtract Immediate from Word Rdh:Rdl Rdh:Rdl - K Z,C,N,V,S 2
AND Rd, Rr Logical AND Registers Rd Rd Rr Z,N,V 1
ANDI Rd, K Logical AND Register and Constant Rd Rd K Z,N,V 1
OR Rd, Rr Logical OR Registers Rd Rd v Rr Z,N,V 1
ORI Rd, K Logical OR Register and Constant Rd Rd v K Z,N,V 1
EOR Rd, Rr Exclusive OR Registers Rd Rd Rr Z,N,V 1
COM Rd One’s Complement Rd 0xFF Rd Z,C,N,V 1
NEG Rd Two’s Complement Rd 0x00 Rd Z,C,N,V,H 1
SBR Rd,K Set Bit(s) in Register Rd Rd v K Z,N,V 1
CBR Rd,K Clear Bit(s) in Register Rd Rd (0xFF - K) Z,N,V 1
INC Rd Increment Rd Rd + 1 Z,N,V 1
DEC Rd Decrement Rd Rd 1 Z,N,V 1
TST Rd Test for Zero or Minus Rd Rd Rd Z,N,V 1
CLR Rd Clear Register Rd Rd Rd Z,N,V 1
SER Rd Set Register Rd 0xFF None 1
MUL Rd, Rr Multiply Unsigned R1:R0 Rd x Rr Z,C 2
MULS Rd, Rr Multiply Signed R1:R0 Rd x Rr Z,C 2
MULSU Rd, Rr Multiply Signed with Unsigned R1:R0 Rd x Rr Z,C 2
FMUL Rd, Rr Fractional Multiply Unsigned R1:R0 (Rd x Rr) << 1 Z,C 2
FMULS Rd, Rr Fractional Multiply Signed R1:R0 (Rd x Rr) << 1 Z,C 2
FMULSU Rd, Rr Fractional Multiply Signed with Unsigned R1:R0 (Rd x Rr) << 1 Z,C 2
BRANCH INSTRUCTIONS
RJMP k Relative Jump PC PC + k + 1 None 2
IJMP Indirect Jump to (Z) PC Z None 2
JMP(1) k Direct Jump PC kNone3
RCALL k Relative Subroutine Call PC PC + k + 1 None 3
ICALL Indirect Call to (Z) PC ZNone3
CALL(1) k Direct Subroutine Call PC kNone4
RET Subroutine Return PC STACK None 4
RETI Interrupt Return PC STACK I 4
CPSE Rd,Rr Compare, Skip if Equal if (Rd = Rr) PC PC + 2 or 3 None 1/2/3
CP Rd,Rr Compare Rd Rr Z, N,V,C,H 1
CPC Rd,Rr Compare with Carry Rd Rr C Z, N,V,C,H 1
CPI Rd,K Compare Register with Immediate Rd K Z, N,V,C,H 1
SBRC Rr, b Skip if Bit in Register Cleared if (Rr(b)=0) PC PC + 2 or 3 None 1/2/3
SBRS Rr, b Skip if Bit in Register is Set if (Rr(b)=1) PC PC + 2 or 3 None 1/2/3
SBIC P, b Skip if Bit in I/O Register Cleared if (P(b)=0) PC PC + 2 or 3 None 1/2/3
SBIS P, b Skip if Bit in I/O Register is Set if (P(b)=1) PC PC + 2 or 3 None 1/2/3
BRBS s, k Branch if Status Flag Set if (SREG(s) = 1) then PCPC+k + 1 None 1/2
BRBC s, k Branch if Status Flag Cleared if (SREG(s) = 0) then PCPC+k + 1 None 1/2
BREQ k Branch if Equal if (Z = 1) then PC PC + k + 1 None 1/2
BRNE k Branch if Not Equal if (Z = 0) then PC PC + k + 1 None 1/2
BRCS k Branch if Carry Set if (C = 1) then PC PC + k + 1 None 1/2
BRCC k Branch if Carry Cleared if (C = 0) then PC PC + k + 1 None 1/2
BRSH k Branch if Same or Higher if (C = 0) then PC PC + k + 1 None 1/2
BRLO k Branch if Lower if (C = 1) then PC PC + k + 1 None 1/2
BRMI k Branch if Minus if (N = 1) then PC PC + k + 1 None 1/2
BRPL k Branch if Plus if (N = 0) then PC PC + k + 1 None 1/2
BRGE k Branch if Greater or Equal, Signed if (N V= 0) then PC PC + k + 1 None 1/2
BRLT k Branch if Less Than Zero, Signed if (N V= 1) then PC PC + k + 1 None 1/2
BRHS k Branch if Half Carry Flag Set if (H = 1) then PC PC + k + 1 None 1/2
BRHC k Branch if Half Carry Flag Cleared if (H = 0) then PC PC + k + 1 None 1/2
BRTS k Branch if T Flag Set if (T = 1) then PC PC + k + 1 None 1/2
BRTC k Branch if T Flag Cleared if (T = 0) then PC PC + k + 1 None 1/2
BRVS k Branch if Overflow Flag is Set if (V = 1) then PC PC + k + 1 None 1/2
BRVC k Branch if Overflow Flag is Cleared if (V = 0) then PC PC + k + 1 None 1/2
BRIE k Branch if Interrupt Enabled if ( I = 1) then PC PC + k + 1 None 1/2
BRID k Branch if Interrupt Disabled if ( I = 0) then PC PC + k + 1 None 1/2

627
ATmega48A/PA/88A/PA/168A/PA/328/P [DATASHEET]
8271G–AVR–02/2013
BIT AND BIT-TEST INSTRUCTIONS
SBI P,b Set Bit in I/O Register I/O(P,b) 1None2
CBI P,b Clear Bit in I/O Register I/O(P,b) 0None2
LSL Rd Logical Shift Left Rd(n+1) Rd(n), Rd(0) 0 Z,C,N,V 1
LSR Rd Logical Shift Right Rd(n) Rd(n+1), Rd(7) 0 Z,C,N,V 1
ROL Rd Rotate Left Through Carry Rd(0)C,Rd(n+1) Rd(n),CRd(7) Z,C,N,V 1
ROR Rd Rotate Right Through Carry Rd(7)C,Rd(n) Rd(n+1),CRd(0) Z,C,N,V 1
ASR Rd Arithmetic Shift Right Rd(n) Rd(n+1), n=0...6 Z,C,N,V 1
SWAP Rd Swap Nibbles Rd(3...0)Rd(7...4),Rd(7...4)Rd(3...0) None 1
BSET s Flag Set SREG(s) 1 SREG(s) 1
BCLR s Flag Clear SREG(s) 0 SREG(s) 1
BST Rr, b Bit Store from Register to T T Rr(b) T 1
BLD Rd, b Bit load from T to Register Rd(b) TNone1
SEC Set Carry C 1C1
CLC Clear Carry C 0 C 1
SEN Set Negative Flag N 1N1
CLN Clear Negative Flag N 0 N 1
SEZ Set Zero Flag Z 1Z1
CLZ Clear Zero Flag Z 0 Z 1
SEI Global Interrupt Enable I 1I1
CLI Global Interrupt Disable I 0 I 1
SES Set Signed Test Flag S 1S1
CLS Clear Signed Test Flag S 0 S 1
SEV Set Twos Complement Overflow. V 1V1
CLV Clear Twos Complement Overflow V 0 V 1
SET Set T in SREG T 1T1
CLT Clear T in SREG T 0 T 1
SEH Set Half Carry Flag in SREG H 1H1
CLH Clear Half Carry Flag in SREG H 0 H 1
DATA TRANSFER INSTRUCTIONS
MOV Rd, Rr Move Between Registers Rd Rr None 1
MOVW Rd, Rr Copy Register Word Rd+1:Rd Rr+1:Rr None 1
LDI Rd, K Load Immediate Rd KNone1
LD Rd, X Load Indirect Rd (X) None 2
LD Rd, X+ Load Indirect and Post-Inc. Rd (X), X X + 1 None 2
LD Rd, - X Load Indirect and Pre-Dec. X X - 1, Rd (X) None 2
LD Rd, Y Load Indirect Rd (Y) None 2
LD Rd, Y+ Load Indirect and Post-Inc. Rd (Y), Y Y + 1 None 2
LD Rd, - Y Load Indirect and Pre-Dec. Y Y - 1, Rd (Y) None 2
LDD Rd,Y+q Load Indirect with Displacement Rd (Y + q) None 2
LD Rd, Z Load Indirect Rd (Z) None 2
LD Rd, Z+ Load Indirect and Post-Inc. Rd (Z), Z Z+1 None 2
LD Rd, -Z Load Indirect and Pre-Dec. Z Z - 1, Rd (Z) None 2
LDD Rd, Z+q Load Indirect with Displacement Rd (Z + q) None 2
LDS Rd, k Load Direct from SRAM Rd (k) None 2
ST X, Rr Store Indirect (X) Rr None 2
ST X+, Rr Store Indirect and Post-Inc. (X) Rr, X X + 1 None 2
ST - X, Rr Store Indirect and Pre-Dec. X X - 1, (X) Rr None 2
ST Y, Rr Store Indirect (Y) Rr None 2
ST Y+, Rr Store Indirect and Post-Inc. (Y) Rr, Y Y + 1 None 2
ST - Y, Rr Store Indirect and Pre-Dec. Y Y - 1, (Y) Rr None 2
STD Y+q,Rr Store Indirect with Displacement (Y + q) Rr None 2
ST Z, Rr Store Indirect (Z) Rr None 2
ST Z+, Rr Store Indirect and Post-Inc. (Z) Rr, Z Z + 1 None 2
ST -Z, Rr Store Indirect and Pre-Dec. Z Z - 1, (Z) Rr None 2
STD Z+q,Rr Store Indirect with Displacement (Z + q) Rr None 2
STS k, Rr Store Direct to SRAM (k) Rr None 2
LPM Load Program Memory R0 (Z) None 3
LPM Rd, Z Load Program Memory Rd (Z) None 3
LPM Rd, Z+ Load Program Memory and Post-Inc Rd (Z), Z Z+1 None 3
SPM Store Program Memory (Z) R1:R0 None -
IN Rd, P In Port Rd PNone1
OUT P, Rr Out Port P Rr None 1
PUSH Rr Push Register on Stack STACK Rr None 2
POP Rd Pop Register from Stack Rd STACK None 2
MCU CONTROL INSTRUCTIONS
NOP No Operation None 1
SLEEP Sleep (see specific descr. for Sleep function) None 1
Mnemonics Operands Description Operation Flags #Clocks

628
ATmega48A/PA/88A/PA/168A/PA/328/P [DATASHEET]
8271G–AVR–02/2013
Note: 1. These instructions are only available in ATmega168PA and ATmega328P.
WDR Watchdog Reset (see specific descr. for WDR/timer) None 1
BREAK Break For On-chip Debug Only None N/A
Mnemonics Operands Description Operation Flags #Clocks

629
ATmega48A/PA/88A/PA/168A/PA/328/P [DATASHEET]
8271G–AVR–02/2013
38. Ordering Information
38.1 ATmega48A
Note: 1. This device can also be supplied in wafer form. Please contact your local Atmel sales office for detailed ordering information
and minimum quantities.
2. Pb-free packaging complies to the European Directive for Restriction of Hazardous Substances (RoHS directive). Also
Halide free and fully Green.
3. See ”Speed Grades” on page 310.
4. NiPdAu Lead Finish.
5. Tape & Reel.
6. Use ”ATmega48PA” on page 630, industrial (-40C to 105C) as the ATmega48A (-40C to 105C) is not presently offered.
Speed (MHz) Power Supply (V) Ordering Code(2) Package(1) Operational Range(6)
20(3) 1.8 - 5.5
ATmega48A-AU
ATmega48A-AUR(5)
ATmega48A-CCU
ATmega48A-CCUR(5)
ATmega48A-MMH(4)
ATmega48A-MMHR(4)(5)
ATmega48A-MU
ATmega48A-MUR(5)
ATmega48A-PU
32A
32A
32CC1
32CC1
28M1
28M1
32M1-A
32M1-A
28P3
Industrial
(-40C to 85C)
Package Type
32A 32-lead, Thin (1.0 mm) Plastic Quad Flat Package (TQFP)
32CC1 32-ball, 4 x 4 x 0.6 mm package, ball pitch 0.5 mm, Ultra Thin, Fine-Pitch Ball Grill Array (UFBGA)
28M1 28-pad, 4 x 4 x 1.0 body, Lead Pitch 0.45 mm Quad Flat No-Lead/Micro Lead Frame Package (QFN/MLF)
32M1-A 32-pad, 5 x 5 x 1.0 body, Lead Pitch 0.50 mm Quad Flat No-Lead/Micro Lead Frame Package (QFN/MLF)
28P3 28-lead, 0.300” Wide, Plastic Dual Inline Package (PDIP)

630
ATmega48A/PA/88A/PA/168A/PA/328/P [DATASHEET]
8271G–AVR–02/2013
38.2 ATmega48PA
Note: 1. This device can also be supplied in wafer form. Please contact your local Atmel sales office for detailed ordering information
and minimum quantities.
2. Pb-free packaging complies to the European Directive for Restriction of Hazardous Substances (RoHS directive). Also
Halide free and fully Green.
3. See ”Speed Grades” on page 310.
4. NiPdAu Lead Finish.
5. Tape & Reel.
Speed (MHz)(3) Power Supply (V) Ordering Code(2) Package(1) Operational Range
20 1.8 - 5.5
ATmega48PA-AU
ATmega48PA-AUR(5)
ATmega48PA-CCU
ATmega48PA-CCUR(5)
ATmega48PA-MMH(4)
ATmega48PA-MMHR(4)(5)
ATmega48PA-MU
ATmega48PA-MUR(5)
ATmega48PA-PU
32A
32A
32CC1
32CC1
28M1
28M1
32M1-A
32M1-A
28P3
Industrial
(-40C to 85C)
ATmega48PA-AN
ATmega48PA-ANR(5)
ATmega48PA-MMN(4)
ATmega48PA-MMNR(4)(5)
ATmega48PA-MN
ATmega48PA-MNR(5)
ATmega48PA-PN
32A
32A
28M1
28M1
32M1-A
32M1-A
28P3
Industrial
(-40C to 105C)
Package Type
32A 32-lead, Thin (1.0mm) Plastic Quad Flat Package (TQFP)
32CC1 32-ball, 4 x 4 x 0.6mm package, ball pitch 0.5mm, Ultra Thin, Fine-Pitch Ball Grill Array (UFBGA)
28M1 28-pad, 4 x 4 x 1.0 body, Lead Pitch 0.45mm Quad Flat No-Lead/Micro Lead Frame Package (QFN/MLF)
32M1-A 32-pad, 5 x 5 x 1.0 body, Lead Pitch 0.50mm Quad Flat No-Lead/Micro Lead Frame Package (QFN/MLF)
28P3 28-lead, 0.300” Wide, Plastic Dual Inline Package (PDIP)

631
ATmega48A/PA/88A/PA/168A/PA/328/P [DATASHEET]
8271G–AVR–02/2013
38.3 ATmega88A
Note: 1. This device can also be supplied in wafer form. Please contact your local Atmel sales office for detailed ordering information
and minimum quantities.
2. Pb-free packaging complies to the European Directive for Restriction of Hazardous Substances (RoHS directive).Also
Halide free and fully Green.
3. See ”Speed Grades” on page 310.
4. NiPdAu Lead Finish.
5. Tape & Reel.
6. Use ”ATmega88PA” on page 632, industrial (-40C to 105C) as the ATmega48A (-40C to 105C) is not presently offered.
Speed (MHz) Power Supply (V) Ordering Code(2) Package(1) Operational Range(6)
20(3) 1.8 - 5.5
ATmega88A-AU
ATmega88A-AUR(5)
ATmega88A-CCU
ATmega88A-CCUR(5)
ATmega88A-MMH(4)
ATmega88A-MMHR(4)(5)
ATmega88A-MU
ATmega88A-MUR(5)
ATmega88A-PU
32A
32A
32CC1
32CC1
28M1
28M1
32M1-A
32M1-A
28P3
Industrial
(-40C to 85C)
Package Type
32A 32-lead, Thin (1.0mm) Plastic Quad Flat Package (TQFP)
32CC1 32-ball, 4 x 4 x 0.6mm package, ball pitch 0.5mm, Ultra Thin, Fine-Pitch Ball Grill Array (UFBGA)
28M1 28-pad, 4 x 4 x 1.0 body, Lead Pitch 0.45mm Quad Flat No-Lead/Micro Lead Frame Package (QFN/MLF)
32M1-A 32-pad, 5 x 5 x 1.0 body, Lead Pitch 0.50mm Quad Flat No-Lead/Micro Lead Frame Package (QFN/MLF)
28P3 28-lead, 0.300” Wide, Plastic Dual Inline Package (PDIP)

632
ATmega48A/PA/88A/PA/168A/PA/328/P [DATASHEET]
8271G–AVR–02/2013
38.4 ATmega88PA
Note: 1. This device can also be supplied in wafer form. Please contact your local Atmel sales office for detailed ordering information
and minimum quantities.
2. Pb-free packaging complies to the European Directive for Restriction of Hazardous Substances (RoHS directive).Also
Halide free and fully Green.
3. See ”Speed Grades” on page 310.
4. NiPdAu Lead Finish.
5. Tape & Reel.
Speed (MHz)(3) Power Supply (V) Ordering Code(2) Package(1) Operational Range
20 1.8 - 5.5
ATmega88PA-AU
ATmega88PA-AUR(5)
ATmega88PA-CCU
ATmega88PA-CCUR(5)
ATmega88PA-MMH(4)
ATmega88PA-MMHR(4)(5)
ATmega88PA-MU
ATmega88PA-MUR(5)
ATmega88PA-PU
32A
32A
32CC1
32CC1
28M1
28M1
32M1-A
32M1-A
28P3
Industrial
(-40C to 85C)
ATmega88PA-AN
ATmega88PA-ANR(5)
ATmega88PA-MMN(4)
ATmega88PA-MMNR(4)(5)
ATmega88PA-MN
ATmega88PA-MNR(5)
ATmega88PA-PN
32A
32A
28M1
28M1
32M1-A
32M1-A
28P3
Industrial
(-40C to 105C)
Package Type
32A 32-lead, Thin (1.0mm) Plastic Quad Flat Package (TQFP)
32CC1 32-ball, 4 x 4 x 0.6mm package, ball pitch 0.5 mm, Ultra Thin, Fine-Pitch Ball Grill Array (UFBGA)
28M1 28-pad, 4 x 4 x 1.0 body, Lead Pitch 0.45 mm Quad Flat No-Lead/Micro Lead Frame Package (QFN/MLF)
32M1-A 32-pad, 5 x 5 x 1.0 body, Lead Pitch 0.50 mm Quad Flat No-Lead/Micro Lead Frame Package (QFN/MLF)
28P3 28-lead, 0.300” Wide, Plastic Dual Inline Package (PDIP)

633
ATmega48A/PA/88A/PA/168A/PA/328/P [DATASHEET]
8271G–AVR–02/2013
38.5 ATmega168A
Note: 1. This device can also be supplied in wafer form. Please contact your local Atmel sales office for detailed ordering information
and minimum quantities.
2. Pb-free packaging complies to the European Directive for Restriction of Hazardous Substances (RoHS directive).Also
Halide free and fully Green.
3. See ”Speed Grades” on page 310
4. NiPdAu Lead Finish.
5. Tape & Reel.
6. Use ”ATmega168PA” on page 634, industrial (-40C to 105C) as the ATmega48A (-40C to 105C) is not presently offered.
Speed (MHz)(3) Power Supply (V) Ordering Code(2) Package(1) Operational Range(6)
20 1.8 - 5.5
ATmega168A-AU
ATmega168A-AUR(5)
ATmega168A-CCU
ATmega168A-CCUR(5)
ATmega168A-MMH(4)
ATmega168A-MMHR(4)(5)
ATmega168A-MU
ATmega168A-MUR(5)
ATmega168A-PU
32A
32A
32CC1
32CC1
28M1
28M1
32M1-A
32M1-A
28P3
Industrial
(-40C to 85C)
Package Type
32A 32-lead, Thin (1.0mm) Plastic Quad Flat Package (TQFP)
32CC1 32-ball, 4 x 4 x 0.6 mm package, ball pitch 0.5mm, Ultra Thin, Fine-Pitch Ball Grill Array (UFBGA)
28M1 28-pad, 4 x 4 x 1.0 body, Lead Pitch 0.45mm Quad Flat No-Lead/Micro Lead Frame Package (QFN/MLF)
32M1-A 32-pad, 5 x 5 x 1.0 body, Lead Pitch 0.50mm Quad Flat No-Lead/Micro Lead Frame Package (QFN/MLF)
28P3 28-lead, 0.300” Wide, Plastic Dual Inline Package (PDIP)

634
ATmega48A/PA/88A/PA/168A/PA/328/P [DATASHEET]
8271G–AVR–02/2013
38.6 ATmega168PA
Note: 1. This device can also be supplied in wafer form. Please contact your local Atmel sales office for detailed ordering information
and minimum quantities.
2. Pb-free packaging complies to the European Directive for Restriction of Hazardous Substances (RoHS directive).Also
Halide free and fully Green.
3. See ”Speed Grades” on page 310.
4. NiPdAu Lead Finish.
5. Tape & Reel.
Speed (MHz)(3) Power Supply (V) Ordering Code(2) Package(1) Operational Range
20 1.8 - 5.5
ATmega168PA-AU
ATmega168PA-AUR(5)
ATmega168PA-CCU
ATmega168PA-CCUR(5)
ATmega168PA-MMH(4)
ATmega168PA-MMHR(4)(5)
ATmega168PA-MU
ATmega168PA-MUR(5)
ATmega168PA-PU
32A
32A
32CC1
32CC1
28M1
28M1
32M1-A
32M1-A
28P3
Industrial
(-40C to 85C)
20 1.8 - 5.5
ATmega168PA-AN
ATmega168PA-ANR(5)
ATmega168PA-MN
ATmega168PA-MNR(5)
ATmega168PA-PN
32A
32A
32M1-A
32M1-A
28P3
Industrial
(-40C to 105C)
Package Type
32A 32-lead, Thin (1.0mm) Plastic Quad Flat Package (TQFP)
32CC1 32-ball, 4 x 4 x 0.6mm package, ball pitch 0.5mm, Ultra Thin, Fine-Pitch Ball Grill Array (UFBGA)
28M1 28-pad, 4 x 4 x 1.0 body, Lead Pitch 0.45mm Quad Flat No-Lead/Micro Lead Frame Package (QFN/MLF)
32M1-A 32-pad, 5 x 5 x 1.0 body, Lead Pitch 0.50mm Quad Flat No-Lead/Micro Lead Frame Package (QFN/MLF)
28P3 28-lead, 0.300” Wide, Plastic Dual Inline Package (PDIP)

635
ATmega48A/PA/88A/PA/168A/PA/328/P [DATASHEET]
8271G–AVR–02/2013
38.7 ATmega328
Note: 1. This device can also be supplied in wafer form. Please contact your local Atmel sales office for detailed ordering information
and minimum quantities.
2. Pb-free packaging complies to the European Directive for Restriction of Hazardous Substances (RoHS directive).Also
Halide free and fully Green.
3. See Figure 29-1 on page 310.
4. NiPdAu Lead Finish.
5. Tape & Reel
6. Use ”ATmega328P” on page 636, industrial (-40C to 105C) as the ATmega48A (-40C to 105C) is not presently offered.
Speed (MHz) Power Supply (V) Ordering Code(2) Package(1) Operational Range(6)
20(3) 1.8 - 5.5
ATmega328-AU
ATmega328-AUR(5)
ATmega328-MMH(4)
ATmega328-MMHR(4)(5)
ATmega328-MU
ATmega328-MUR(5)
ATmega328-PU
32A
32A
28M1
28M1
32M1-A
32M1-A
28P3
Industrial
(-40C to 85C)
Package Type
32A 32-lead, Thin (1.0mm) Plastic Quad Flat Package (TQFP)
28M1 28-pad, 4 x 4 x 1.0 body, Lead Pitch 0.45mm Quad Flat No-Lead/Micro Lead Frame Package (QFN/MLF)
28P3 28-lead, 0.300” Wide, Plastic Dual Inline Package (PDIP)
32M1-A 32-pad, 5 x 5 x 1.0 body, Lead Pitch 0.50mm Quad Flat No-Lead/Micro Lead Frame Package (QFN/MLF)

636
ATmega48A/PA/88A/PA/168A/PA/328/P [DATASHEET]
8271G–AVR–02/2013
38.8 ATmega328P
Note: 1. This device can also be supplied in wafer form. Please contact your local Atmel sales office for detailed ordering information
and minimum quantities.
2. Pb-free packaging complies to the European Directive for Restriction of Hazardous Substances (RoHS directive).Also
Halide free and fully Green.
3. See Figure 29-1 on page 310.
4. NiPdAu Lead Finish.
5. Tape & Reel.
Speed (MHz)(3) Power Supply (V) Ordering Code(2) Package(1) Operational Range
20 1.8 - 5.5
ATmega328P-AU
ATmega328P-AUR(5)
ATmega328P-MMH(4)
ATmega328P-MMHR(4)(5)
ATmega328P-MU
ATmega328P-MUR(5)
ATmega328P-PU
32A
32A
28M1
28M1
32M1-A
32M1-A
28P3
Industrial
(-40C to 85C)
ATmega328P-AN
ATmega328P-ANR(5)
ATmega328P-MN
ATmega328P-MNR(5)
ATmega328P-PN
32A
32A
32M1-A
32M1-A
28P3
Industrial
(-40C to 105C)
Package Type
32A 32-lead, Thin (1.0mm) Plastic Quad Flat Package (TQFP)
28M1 28-pad, 4 x 4 x 1.0 body, Lead Pitch 0.45mm Quad Flat No-Lead/Micro Lead Frame Package (QFN/MLF)
28P3 28-lead, 0.300” Wide, Plastic Dual Inline Package (PDIP)
32M1-A 32-pad, 5 x 5 x 1.0 body, Lead Pitch 0.50mm Quad Flat No-Lead/Micro Lead Frame Package (QFN/MLF)

637
ATmega48A/PA/88A/PA/168A/PA/328/P [DATASHEET]
8271G–AVR–02/2013
39. Packaging Information
39.1 32A
TITLE DRAWING NO. REV.
32A, 32-lead, 7 x 7mm body size, 1.0mm body thickness,
0.8mm lead pitch, thin prole plastic quad at package (TQFP) C
32A
2010-10-20
PIN 1 IDENTIFIER
0°~7°
PIN 1
L
C
A1 A2 A
D1
D
eE1 E
B
Notes:
1. This package conforms to JEDEC reference MS-026, Variation ABA.
2. Dimensions D1 and E1 do not include mold protrusion. Allowable
protrusion is 0.25mm per side. Dimensions D1 and E1 are maximum
plastic body size dimensions including mold mismatch.
3. Lead coplanarity is 0.10mm maximum.
A – – 1.20
A1 0.05 – 0.15
A2 0.95 1.00 1.05
D 8.75 9.00 9.25
D1 6.90 7.00 7.10 Note 2
E 8.75 9.00 9.25
E1 6.90 7.00 7.10 Note 2
B 0.30 – 0.45
C 0.09 – 0.20
L 0.45 – 0.75
e 0.80 TYP
COMMON DIMENSIONS
(Unit of measure = mm)
SYMBOL MIN NOM MAX NOTE

638
ATmega48A/PA/88A/PA/168A/PA/328/P [DATASHEET]
8271G–AVR–02/2013
39.2 32CC1
TITLE DRAWING NO.GPC REV.
Package Drawing Contact:
packagedrawings@atmel.com B
CAG
32CC1, 32-ball (6 x 6 Array), 4 x 4 x 0.6 mm
package, ball pitch 0.50 mm, Ultra Thin,
Fine-Pitch Ball Grid Array (UFBGA)
32CC1
A – – 0.60
A1 0.12 – –
A2 0.38 REF
b 0.25 0.30 0.35 1
b1 0.25 – – 2
D 3.90 4.00 4.10
D1 2.50 BSC
E 3.90 4.00 4.10
E1 2.50 BSC
e 0.50 BSC
07/06/10
b1
COMMON DIMENSIONS
(Unit of Measure = mm)
123456
B
A
C
D
E
F
E
D
e
32-Øb
E
D
B
A
Pin#1 ID
0.08
A1
A
D1
E1
A2
A1 BALL CORNER
123456
F
CSIDE VIEW
BOTTOM VIEW
TOP VIEW
SYMBOL MIN NOM MAX NOTE
Note1:
Dimension “b” is measured at the maximum ball dia. in a plane parallel
to the seating plane.
Note2:
Dimension “b1” is the solderable surface defined by the opening of the
solder resist layer.
e

639
ATmega48A/PA/88A/PA/168A/PA/328/P [DATASHEET]
8271G–AVR–02/2013
39.3 28M1
TITLE DRAWING NO. GPC REV.
Package Drawing Contact:
packagedrawings@atmel.com 28M1ZBV B
28M1, 28-pad, 4 x 4 x 1.0mm Body, Lead Pitch 0.45mm,
2.4 x 2.4mm Exposed Pad, Thermally Enhanced
Plastic Very Thin Quad Flat No Lead Package (VQFN)
10/24/08
SIDE VIEW
Pin 1 ID
BOTTOM VIEW
TOP VIEW
Note: The terminal #1 ID is a Laser-marked Feature.
D
E
e
K
A1
C
A
D2
E2
y
L
1
2
3
b
1
2
3
0.45 COMMON DIMENSIONS
(Unit of Measure = mm)
SYMBOL MIN NOM MAX NOTE
A 0.80 0.90 1.00
A1 0.00 0.02 0.05
b 0.17 0.22 0.27
C 0.20 REF
D 3.95 4.00 4.05
D2 2.35 2.40 2.45
E 3.95 4.00 4.05
E2 2.35 2.40 2.45
e 0.45
L 0.35 0.40 0.45
y 0.00 – 0.08
K 0.20 – –
R 0.20
0.4 Ref
(4x)

640
ATmega48A/PA/88A/PA/168A/PA/328/P [DATASHEET]
8271G–AVR–02/2013
39.4 32M1-A
2325 Orchard Parkway
San Jose, CA 95131
TITLE DRAWING NO.
R
REV.
32M1-A, 32-pad, 5 x 5 x 1.0mm Body, Lead Pitch 0.50mm, E
32M1-A
5/25/06
3.10mm Exposed Pad, Micro Lead Frame Package (MLF)
COMMON DIMENSIONS
(Unit of Measure = mm)
SYMBOL MIN NOM MAX NOTE
D1
D
E1 E
e
b
A3
A2
A1
A
D2
E2
0.08C
L
1
2
3
P
P
0
1
2
3
A 0.80 0.90 1.00
A1 – 0.02 0.05
A2 – 0.65 1.00
A3 0.20 REF
b 0.180.230.30
D
D1
D2 2.953.10 3.25
4.90 5.00 5.10
4.70 4.75 4.80
4.70 4.75 4.80
4.90 5.00 5.10
E
E1
E2 2.953.10 3.25
e 0.50 BSC
L 0.30 0.40 0.50
P – – 0.60
– – 12o
Note: JEDEC Standard MO-220, Fig. 2 (Anvil Singulation), VHHD-2.
TOP VIEW
SIDE VIEW
BOTTOM VIEW
0
Pin 1 ID
Pin #1 Notch
(0.20 R)
K 0.20 – –
K
K

641
ATmega48A/PA/88A/PA/168A/PA/328/P [DATASHEET]
8271G–AVR–02/2013
39.5 28P3
2325 Orchard Parkway
San Jose, CA 95131
TITLE DRAWING NO.
R
REV.
28P3, 28-lead (0.300"/7.62mm Wide) Plastic Dual
Inline Package (PDIP) B
28P3
09/28/01
PIN
1
E1
A1
B
REF
E
B1
C
L
SEATING PLANE
A
0º ~ 15º
D
e
eB
B2
(4 PLACES)
COMMON DIMENSIONS
(Unit of Measure = mm)
SYMBOL MIN NOM MAX NOTE
A – – 4.5724
A1 0.508 – –
D 34.544 – 34.798 Note 1
E 7.620 – 8.255
E1 7.112 – 7.493 Note 1
B 0.381 – 0.533
B1 1.143 – 1.397
B2 0.762 – 1.143
L 3.175 – 3.429
C 0.203 – 0.356
eB – – 10.160
e 2.540 TYP
Note: 1. Dimensions D and E1 do not include mold Flash or Protrusion.
Mold Flash or Protrusion shall not exceed 0.25mm (0.010").

642
ATmega48A/PA/88A/PA/168A/PA/328/P [DATASHEET]
8271G–AVR–02/2013
40. Errata
40.1 Errata ATmega48A
The revision letter in this section refers to the revision of the ATmega48A device.
40.1.1 Rev. D
•Analog MUX can be turned off when setting ACME bit
•TWI Data setup time can be too short
1. Analog MUX can be turned off when setting ACME bit
If the ACME (Analog Comparator Multiplexer Enabled) bit in ADCSRB is set while MUX3 in ADMUX is '1'
(ADMUX[3:0]=1xxx), all MUX'es are turned off until the ACME bit is cleared.
Problem Fix/Workaround
Clear the MUX3 bit before setting the ACME bit.
2. TWI Data setup time can be too short
When running the device as a TWI slave with a system clock above 2MHz, the data setup time for the first bit
after ACK may in some cases be too short. This may cause a false start or stop condition on the TWI line.
Problem Fix/Workaround
Insert a delay between setting TWDR and TWCR.
40.2 Errata ATmega48PA
The revision letter in this section refers to the revision of the ATmega48PA device.
40.2.1 Rev. D
•Analog MUX can be turned off when setting ACME bit
•TWI Data setup time can be too short
1. Analog MUX can be turned off when setting ACME bit
If the ACME (Analog Comparator Multiplexer Enabled) bit in ADCSRB is set while MUX3 in ADMUX is '1'
(ADMUX[3:0]=1xxx), all MUX'es are turned off until the ACME bit is cleared.
Problem Fix/Workaround
Clear the MUX3 bit before setting the ACME bit.
2. TWI Data setup time can be too short
When running the device as a TWI slave with a system clock above 2MHz, the data setup time for the first bit
after ACK may in some cases be too short. This may cause a false start or stop condition on the TWI line.
Problem Fix/Workaround
Insert a delay between setting TWDR and TWCR.

643
ATmega48A/PA/88A/PA/168A/PA/328/P [DATASHEET]
8271G–AVR–02/2013
40.3 Errata ATmega88A
The revision letter in this section refers to the revision of the ATmega88A device.
40.3.1 Rev. F
•Analog MUX can be turned off when setting ACME bit
•TWI Data setup time can be too short
1. Analog MUX can be turned off when setting ACME bit
If the ACME (Analog Comparator Multiplexer Enabled) bit in ADCSRB is set while MUX3 in ADMUX is '1'
(ADMUX[3:0]=1xxx), all MUX'es are turned off until the ACME bit is cleared.
Problem Fix/Workaround
Clear the MUX3 bit before setting the ACME bit.
2. TWI Data setup time can be too short
When running the device as a TWI slave with a system clock above 2MHz, the data setup time for the first bit
after ACK may in some cases be too short. This may cause a false start or stop condition on the TWI line.
Problem Fix/Workaround
Insert a delay between setting TWDR and TWCR.
40.4 Errata ATmega88PA
The revision letter in this section refers to the revision of the ATmega88PA device.
40.4.1 Rev. F
•Analog MUX can be turned off when setting ACME bit
•TWI Data setup time can be too short
1. Analog MUX can be turned off when setting ACME bit
If the ACME (Analog Comparator Multiplexer Enabled) bit in ADCSRB is set while MUX3 in ADMUX is '1'
(ADMUX[3:0]=1xxx), all MUX'es are turned off until the ACME bit is cleared.
Problem Fix/Workaround
Clear the MUX3 bit before setting the ACME bit.
2. TWI Data setup time can be too short
When running the device as a TWI slave with a system clock above 2MHz, the data setup time for the first bit
after ACK may in some cases be too short. This may cause a false start or stop condition on the TWI line.
Problem Fix/Workaround
Insert a delay between setting TWDR and TWCR.

644
ATmega48A/PA/88A/PA/168A/PA/328/P [DATASHEET]
8271G–AVR–02/2013
40.5 Errata ATmega168A
The revision letter in this section refers to the revision of the ATmega168A device.
40.5.1 Rev. E
•Analog MUX can be turned off when setting ACME bit
•TWI Data setup time can be too short
1. Analog MUX can be turned off when setting ACME bit
If the ACME (Analog Comparator Multiplexer Enabled) bit in ADCSRB is set while MUX3 in ADMUX is '1'
(ADMUX[3:0]=1xxx), all MUX'es are turned off until the ACME bit is cleared.
Problem Fix/Workaround
Clear the MUX3 bit before setting the ACME bit.
2. TWI Data setup time can be too short
When running the device as a TWI slave with a system clock above 2MHz, the data setup time for the first bit
after ACK may in some cases be too short. This may cause a false start or stop condition on the TWI line.
Problem Fix/Workaround
Insert a delay between setting TWDR and TWCR.
40.6 Errata ATmega168PA
The revision letter in this section refers to the revision of the ATmega168PA device.
40.6.1 Rev E
•Analog MUX can be turned off when setting ACME bit
•TWI Data setup time can be too short
1. Analog MUX can be turned off when setting ACME bit
If the ACME (Analog Comparator Multiplexer Enabled) bit in ADCSRB is set while MUX3 in ADMUX is '1'
(ADMUX[3:0]=1xxx), all MUX'es are turned off until the ACME bit is cleared.
Problem Fix/Workaround
Clear the MUX3 bit before setting the ACME bit.
2. TWI Data setup time can be too short
When running the device as a TWI slave with a system clock above 2MHz, the data setup time for the first bit
after ACK may in some cases be too short. This may cause a false start or stop condition on the TWI line.
Problem Fix/Workaround
Insert a delay between setting TWDR and TWCR.

645
ATmega48A/PA/88A/PA/168A/PA/328/P [DATASHEET]
8271G–AVR–02/2013
40.7 Errata ATmega328
The revision letter in this section refers to the revision of the ATmega328 device.
40.7.1 Rev D
•Analog MUX can be turned off when setting ACME bit
•TWI Data setup time can be too short
1. Analog MUX can be turned off when setting ACME bit
If the ACME (Analog Comparator Multiplexer Enabled) bit in ADCSRB is set while MUX3 in ADMUX is '1'
(ADMUX[3:0]=1xxx), all MUX'es are turned off until the ACME bit is cleared.
Problem Fix/Workaround
Clear the MUX3 bit before setting the ACME bit.
2. TWI Data setup time can be too short
When running the device as a TWI slave with a system clock above 2MHz, the data setup time for the first bit
after ACK may in some cases be too short. This may cause a false start or stop condition on the TWI line.
Problem Fix/Workaround
Insert a delay between setting TWDR and TWCR.
40.7.2 Rev C
Not sampled.
40.7.3 Rev B
•Analog MUX can be turned off when setting ACME bit
•Unstable 32kHz Oscillator
1. Analog MUX can be turned off when setting ACME bit
If the ACME (Analog Comparator Multiplexer Enabled) bit in ADCSRB is set while MUX3 in ADMUX is '1'
(ADMUX[3:0]=1xxx), all MUX'es are turned off until the ACME bit is cleared.
Problem Fix/Workaround
Clear the MUX3 bit before setting the ACME bit.
2. Unstable 32kHz Oscillator
The 32kHz oscillator does not work as system clock. The 32kHz oscillator used as asynchronous timer is
inaccurate.
Problem Fix/ Workaround
None.
40.7.4 Rev A
•Analog MUX can be turned off when setting ACME bit
•Unstable 32kHz Oscillator
1. Analog MUX can be turned off when setting ACME bit
If the ACME (Analog Comparator Multiplexer Enabled) bit in ADCSRB is set while MUX3 in ADMUX is '1'
(ADMUX[3:0]=1xxx), all MUX'es are turned off until the ACME bit is cleared.
Problem Fix/Workaround
Clear the MUX3 bit before setting the ACME bit.

646
ATmega48A/PA/88A/PA/168A/PA/328/P [DATASHEET]
8271G–AVR–02/2013
2. Unstable 32kHz Oscillator
The 32kHz oscillator does not work as system clock. The 32kHz oscillator used as asynchronous timer is
inaccurate.
Problem Fix/ Workaround
None.
40.8 Errata ATmega328P
The revision letter in this section refers to the revision of the ATmega328P device.
40.8.1 Rev D
•Analog MUX can be turned off when setting ACME bit
•TWI Data setup time can be too short
1. Analog MUX can be turned off when setting ACME bit
If the ACME (Analog Comparator Multiplexer Enabled) bit in ADCSRB is set while MUX3 in ADMUX is '1'
(ADMUX[3:0]=1xxx), all MUX'es are turned off until the ACME bit is cleared.
Problem Fix/Workaround
Clear the MUX3 bit before setting the ACME bit.
2. TWI Data setup time can be too short
When running the device as a TWI slave with a system clock above 2MHz, the data setup time for the first bit
after ACK may in some cases be too short. This may cause a false start or stop condition on the TWI line.
Problem Fix/Workaround
Insert a delay between setting TWDR and TWCR.
40.8.2 Rev C
Not sampled.
40.8.3 Rev B
•Analog MUX can be turned off when setting ACME bit
•Unstable 32kHz Oscillator
1. Analog MUX can be turned off when setting ACME bit
If the ACME (Analog Comparator Multiplexer Enabled) bit in ADCSRB is set while MUX3 in ADMUX is '1'
(ADMUX[3:0]=1xxx), all MUX'es are turned off until the ACME bit is cleared.
Problem Fix/Workaround
Clear the MUX3 bit before setting the ACME bit.
2. Unstable 32kHz Oscillator
The 32kHz oscillator does not work as system clock. The 32kHz oscillator used as asynchronous timer is
inaccurate.
Problem Fix/ Workaround
None.

647
ATmega48A/PA/88A/PA/168A/PA/328/P [DATASHEET]
8271G–AVR–02/2013
40.8.4 Rev A
•Unstable 32kHz Oscillator
1. Unstable 32kHz Oscillator
The 32kHz oscillator does not work as system clock. The 32kHz oscillator used as asynchronous timer is
inaccurate.
Problem Fix/ Workaround
None.

648
ATmega48A/PA/88A/PA/168A/PA/328/P [DATASHEET]
8271G–AVR–02/2013
41. Datasheet Revision History
Please note that the referring page numbers in this section are referred to this document. The referring revision in
this section are referring to the document revision.
41.1 Rev. 8271G – 02/2013
41.2 Rev. 8271F – 08/2012
41.3 Rev. 8271E – 07/2012
1. Added ”Electrical Characteristics (TA = -40°C to 105°C)” on page 320.
2. Added ”ATmega48PA Typical Characteristics – (TA = -40°C to 105°C)” on page 525.
3. Added ”ATmega88PA Typical Characteristics – (TA = -40°C to 105°C)” on page 549.
4. Added ”ATmega168PA Typical Characteristics – (TA = -40°C to 105°C)” on page 573.
5. Added ”ATmega328P Typical Characteristics – (TA = -40°C to 105°C)” on page 598.
1. Added ”DC Characteristics” on page 303. The following tables for DC characteristics - TA = -40C to 105C added:
Table 29-4 on page 305
Table 29-7 on page 307
Table 29-10 on page 308
Table 29-13 on page 310
2. Replaced the following typical characteristics by the plots that include les characteristics at “TA=-40C to 105C”:
”ATmega48PA Typical Characteristics” on page 350
”ATmega88PA Typical Characteristics” on page 399
”ATmega168PA Typical Characteristics” on page 450
”ATmega328P Typical Characteristics” on page 500
3. Removed the Power Save (Psave) maximum numbers for all devices throughout ”Electrical Characteristics – (TA =
-40°C to 85°C)” on page 303.
4. Changed the powerdown maximum numbers from 8.5 and 3µA to 10 and 5µA (ATmega48PA, ATmega88PA,
ATmega168PA and ATmega328P).
5. Changed the table note “Maximum values are characterized values and not test limits in production” to “Max values
are test limits in production throughout ”Electrical Characteristics – (TA = -40°C to 85°C)” on page 303.
1. Updated Figure 1-1 on page 2. Overlined “RESET” in 28 MLF top view and in 32 MLF top view.
2. Added EEAR9 bit to the ”EEARH and EEARL – The EEPROM Address Register” on page 21 and updated the all bit
descriptions accordingly.
3. Added a footnote “EEAR9 and EEAR8 are unused bits in ATmega48A/48PA and must always be written to zero” to
”EEARH and EEARL – The EEPROM Address Register” on page 21.
4. Updated Table 18-8 on page 157, “Waveform Generation Mode Bit Description” . WGM2, WGM1 and WGM0
changed to WGM22, WGM21 and WGM20 respectively.
5. Updated ”TCCR2B – Timer/Counter Control Register B” on page 158. bit 2 (CS22) and bit 3 (WGM22) changed
from R (read only) to R/W (read/write).
6. Updated the definition of fosc on page 174. fosc is the system clock frequency (not XTAL pin frequency)
7. Updated ”SPMCSR – Store Program Memory Control and Status Register” on page 267. Bit 0 renamed SPMEN
and added bit 5 “SIGRD”.
8. Replaced “SELFPRGEN” by “SPMEN” throughout the whole datasheet including in the “code examples”, except in
”Program And Data Memory Lock Bits” on page 285 and in ”Fuse Bits” on page 286.
9. Updated ”Register Summary” on page 622 to include the bits: SIGRD and SPMEN in the SMPCSR register.

649
ATmega48A/PA/88A/PA/168A/PA/328/P [DATASHEET]
8271G–AVR–02/2013
41.4 Rev. 8271D – 05/11
41.5 Rev. 8271C – 08/10
41.6 Rev. 8271B – 04/10
10. Updated the Table 29-1 on page 303. Removed the footnote.
11. Updated the footnote of the Table 29-18 on page 313. Removed the footnote “Note 2”.
12. Updated ”Errata” on page 642. Added “Errata” TWI Data setup time can be too short.
1. Added Atmel QTouch Sensing Capability Feature
2. Updated ”Register Description” on page 92 with PINxn as R/W.
3. Added a footnote to the PINxn, page 92.
4. Updated “Ordering Information”,”ATmega328” on page 635. Added “ATmega328-MMH” and “ATmega328-MMHR”.
5. Updated “Ordering Information”,”ATmega328P” on page 636. Added “ATmega328P-MMH” and “ATmega328P-
MMHR”.
6. Added “Ordering Information” for ATmega48PA/88PA/168PA/328P @ 105C
7. Updated ”Errata ATmega328” on page 645 and ”Errata ATmega328P” on page 646
8. Updated the datasheet according to the Atmel new brand style guide.
1. Added 32UFBGA Pinout, Table 1-1 on page 2.
2. Updated the “SRAM Data Memory”, Figure 8-3 on page 18.
3. Updated ”Ordering Information” on page 629 with CCU and CCUR code related to “32CC1” Package drawing.
4. “32CC1” Package drawing added ”Packaging Information” on page 637.
1. Updated Table 9-8 with correct value for timer oscillator at xtal2/tos2
2. Corrected use of SBIS instructions in assembly code examples.
3. Corrected BOD and BODSE bits to R/W in Section 10.11.2 on page 44, Section 12.5 on page 69 and Section 14.4
on page 92
4. Figures for bandgap characterization added, Figure 31-34 on page 342, Figure 31-81 on page 367, Figure 31-128
on page 392, Figure 31-176 on page 418, Figure 31-223 on page 442, Figure 31-271 on page 468, Figure 31-318
on page 492 and Figure 31-365 on page 517.
5. Updated ”Packaging Information” on page 637 by replacing 28M1 with a correct corresponding package.

650
ATmega48A/PA/88A/PA/168A/PA/328/P [DATASHEET]
8271G–AVR–02/2013
41.7 Rev. 8271A – 12/09
1. New datasheet 8271 with merged information for ATmega48PA, ATmega88PA, ATmega168PA and ATmega48A,
ATmega88A andATmega168A. Also included information on ATmega328 and ATmega328P
2 Changes done:
– New devices added: ATmega48A/ATmega88A/ATmega168A and ATmega328
– Updated Feature Description
– Updated Table 2-1 on page 6
– Added note for BOD Disable on page 39.
– Added note on BOD and BODSE in ”MCUCR – MCU Control Register” on page 92 and ”Register
Description” on page 283
– Added limitation informatin for the application ”Boot Loader Support – Read-While-Write Self-
Programming” on page 269
– Added limitiation information for ”Program And Data Memory Lock Bits” on page 285
– Added specified DC characteristics
– Added typical characteristics
– Removed exception information in ”Address Match Unit” on page 216.

i
ATmega48A/PA/88A/PA/168A/PA/328/P [DATASHEET]
8271G–AVR–02/2013
Table of Contents
Features ..................................................................................................... 1
1 Pin Configurations ................................................................................... 2
1.1Pin Descriptions .........................................................................................................3
2 Overview ................................................................................................... 5
2.1Block Diagram ...........................................................................................................5
2.2Comparison Between Processors .............................................................................6
3 Resources ................................................................................................. 7
4 Data Retention .......................................................................................... 7
5 About Code Examples ............................................................................. 7
6 Capacitive Touch Sensing ....................................................................... 7
7 AVR CPU Core .......................................................................................... 8
7.1Overview ....................................................................................................................8
7.2ALU – Arithmetic Logic Unit .......................................................................................9
7.3Status Register ..........................................................................................................9
7.4General Purpose Register File ................................................................................10
7.5Stack Pointer ...........................................................................................................12
7.6Instruction Execution Timing ...................................................................................13
7.7Reset and Interrupt Handling ...................................................................................13
8 AVR Memories ........................................................................................ 16
8.1Overview ..................................................................................................................16
8.2In-System Reprogrammable Flash Program Memory .............................................16
8.3SRAM Data Memory ................................................................................................18
8.4EEPROM Data Memory ..........................................................................................19
8.5I/O Memory ..............................................................................................................20
8.6Register Description ................................................................................................21
9 System Clock and Clock Options ......................................................... 26
9.1Clock Systems and their Distribution .......................................................................26
9.2Clock Sources .........................................................................................................27
9.3Low Power Crystal Oscillator ...................................................................................28
9.4Full Swing Crystal Oscillator ....................................................................................29
9.5Low Frequency Crystal Oscillator ............................................................................31
9.6Calibrated Internal RC Oscillator .............................................................................32

ii
ATmega48A/PA/88A/PA/168A/PA/328/P [DATASHEET]
8271G–AVR–02/2013
9.7128kHz Internal Oscillator .......................................................................................33
9.8External Clock .........................................................................................................33
9.9Clock Output Buffer .................................................................................................34
9.10Timer/Counter Oscillator ........................................................................................34
9.11System Clock Prescaler ........................................................................................34
9.12Register Description ..............................................................................................36
10 Power Management and Sleep Modes ................................................. 38
10.1Sleep Modes ..........................................................................................................38
10.2BOD Disable(1) .......................................................................................................39
10.3Idle Mode ...............................................................................................................39
10.4ADC Noise Reduction Mode ..................................................................................39
10.5Power-down Mode .................................................................................................39
10.6Power-save Mode ..................................................................................................40
10.7Standby Mode .......................................................................................................40
10.8Extended Standby Mode .......................................................................................41
10.9Power Reduction Register .....................................................................................41
10.10Minimizing Power Consumption ..........................................................................41
10.11Register Description ............................................................................................43
11 System Control and Reset ..................................................................... 46
11.1Resetting the AVR .................................................................................................46
11.2Reset Sources .......................................................................................................46
11.3Power-on Reset .....................................................................................................47
11.4External Reset .......................................................................................................48
11.5Brown-out Detection ..............................................................................................48
11.6Watchdog System Reset .......................................................................................49
11.7Internal Voltage Reference ....................................................................................49
11.8Watchdog Timer ....................................................................................................50
11.9Register Description ..............................................................................................54
12 Interrupts ................................................................................................. 57
12.1Interrupt Vectors in ATmega48A and ATmega48PA .............................................57
12.2Interrupt Vectors in ATmega88A and ATmega88PA .............................................59
12.3Interrupt Vectors in ATmega168A and ATmega168PA .........................................62
12.4Interrupt Vectors in ATmega328 and ATmega328P ..............................................65
12.5Register Description ..............................................................................................69
13 External Interrupts ................................................................................. 71

iii
ATmega48A/PA/88A/PA/168A/PA/328/P [DATASHEET]
8271G–AVR–02/2013
13.1Pin Change Interrupt Timing ..................................................................................71
13.2Register Description ..............................................................................................72
14 I/O-Ports .................................................................................................. 76
14.1Overview ................................................................................................................76
14.2Ports as General Digital I/O ...................................................................................77
14.3Alternate Port Functions ........................................................................................81
14.4Register Description ..............................................................................................92
15 8-bit Timer/Counter0 with PWM ............................................................ 94
15.1Features ................................................................................................................94
15.2Overview ................................................................................................................94
15.3Timer/Counter Clock Sources ...............................................................................95
15.4Counter Unit ..........................................................................................................95
15.5Output Compare Unit .............................................................................................96
15.6Compare Match Output Unit ..................................................................................98
15.7Modes of Operation ...............................................................................................99
15.8Timer/Counter Timing Diagrams .........................................................................103
15.9Register Description ............................................................................................105
16 16-bit Timer/Counter1 with PWM ........................................................ 112
16.1Features ..............................................................................................................112
16.2Overview ..............................................................................................................112
16.3Accessing 16-bit Registers ..................................................................................114
16.4Timer/Counter Clock Sources .............................................................................117
16.5Counter Unit ........................................................................................................118
16.6Input Capture Unit ...............................................................................................118
16.7Output Compare Units .........................................................................................120
16.8Compare Match Output Unit ................................................................................122
16.9Modes of Operation .............................................................................................123
16.10Timer/Counter Timing Diagrams .......................................................................130
16.11Register Description ..........................................................................................132
17 Timer/Counter0 and Timer/Counter1 Prescalers ............................... 139
17.1Internal Clock Source ..........................................................................................139
17.2Prescaler Reset ...................................................................................................139
17.3External Clock Source .........................................................................................139
17.4Register Description ............................................................................................141
18 8-bit Timer/Counter2 with PWM and Asynchronous Operation ....... 142

iv
ATmega48A/PA/88A/PA/168A/PA/328/P [DATASHEET]
8271G–AVR–02/2013
18.1Features ..............................................................................................................142
18.2Overview ..............................................................................................................142
18.3Timer/Counter Clock Sources .............................................................................143
18.4Counter Unit ........................................................................................................143
18.5Output Compare Unit ...........................................................................................144
18.6Compare Match Output Unit ................................................................................146
18.7Modes of Operation .............................................................................................147
18.8Timer/Counter Timing Diagrams .........................................................................151
18.9Asynchronous Operation of Timer/Counter2 .......................................................153
18.10Timer/Counter Prescaler ...................................................................................154
18.11Register Description ..........................................................................................155
19 SPI – Serial Peripheral Interface ......................................................... 162
19.1Features ..............................................................................................................162
19.2Overview ..............................................................................................................162
19.3SS Pin Functionality ............................................................................................167
19.4Data Modes .........................................................................................................167
19.5Register Description ............................................................................................169
20 USART0 ................................................................................................. 172
20.1Features ..............................................................................................................172
20.2Overview ..............................................................................................................172
20.3Clock Generation .................................................................................................173
20.4Frame Formats ....................................................................................................176
20.5USART Initialization .............................................................................................177
20.6Data Transmission – The USART Transmitter ....................................................179
20.7Data Reception – The USART Receiver .............................................................181
20.8Asynchronous Data Reception ............................................................................185
20.9Multi-processor Communication Mode ................................................................188
20.10Examples of Baud Rate Setting .........................................................................189
20.11Register Description ..........................................................................................194
21 USART in SPI Mode .............................................................................. 199
21.1Features ..............................................................................................................199
21.2Overview ..............................................................................................................199
21.3Clock Generation .................................................................................................199
21.4SPI Data Modes and Timing ................................................................................200
21.5Frame Formats ....................................................................................................200
21.6Data Transfer .......................................................................................................203

v
ATmega48A/PA/88A/PA/168A/PA/328/P [DATASHEET]
8271G–AVR–02/2013
21.7AVR USART MSPIM vs. AVR SPI ......................................................................205
21.8Register Description ............................................................................................206
22 2-wire Serial Interface .......................................................................... 209
22.1Features ..............................................................................................................209
22.22-wire Serial Interface Bus Definition ..................................................................209
22.3Data Transfer and Frame Format ........................................................................210
22.4Multi-master Bus Systems, Arbitration and Synchronization ...............................213
22.5Overview of the TWI Module ...............................................................................215
22.6Using the TWI ......................................................................................................217
22.7Transmission Modes ...........................................................................................220
22.8Multi-master Systems and Arbitration ..................................................................233
22.9Register Description ............................................................................................235
23 Analog Comparator .............................................................................. 239
23.1Overview ..............................................................................................................239
23.2Analog Comparator Multiplexed Input .................................................................239
23.3Register Description ............................................................................................240
24 Analog-to-Digital Converter ................................................................ 242
24.1Features ..............................................................................................................242
24.2Overview ..............................................................................................................242
24.3Starting a Conversion ..........................................................................................244
24.4Prescaling and Conversion Timing ......................................................................245
24.5Changing Channel or Reference Selection .........................................................247
24.6ADC Noise Canceler ...........................................................................................248
24.7ADC Conversion Result .......................................................................................252
24.8Temperature Measurement .................................................................................252
24.9Register Description ............................................................................................254
25 debugWIRE On-chip Debug System ................................................... 259
25.1Features ..............................................................................................................259
25.2Overview ..............................................................................................................259
25.3Physical Interface ................................................................................................259
25.4Software Break Points .........................................................................................260
25.5Limitations of debugWIRE ...................................................................................260
25.6Register Description ............................................................................................260
26 Self-Programming the Flash, ATmega 48A/48PA .............................. 261
26.1Overview ..............................................................................................................261

vi
ATmega48A/PA/88A/PA/168A/PA/328/P [DATASHEET]
8271G–AVR–02/2013
26.2Addressing the Flash During Self-Programming .................................................262
26.3Register Description ............................................................................................267
27 Boot Loader Support – Read-While-Write Self-Programming ......... 269
27.1Features ..............................................................................................................269
27.2Overview ..............................................................................................................269
27.3Application and Boot Loader Flash Sections .......................................................269
27.4Read-While-Write and No Read-While-Write Flash Sections ..............................269
27.5Boot Loader Lock Bits .........................................................................................272
27.6Entering the Boot Loader Program ......................................................................273
27.7Addressing the Flash During Self-Programming .................................................274
27.8Self-Programming the Flash ................................................................................275
27.9Register Description ............................................................................................283
28 Memory Programming ......................................................................... 285
28.1Program And Data Memory Lock Bits .................................................................285
28.2Fuse Bits ..............................................................................................................286
28.3Signature Bytes ...................................................................................................289
28.4Calibration Byte ...................................................................................................289
28.5Page Size ............................................................................................................290
28.6Parallel Programming Parameters, Pin Mapping, and Commands .....................290
28.7Parallel Programming ..........................................................................................292
28.8Serial Downloading ..............................................................................................299
29 Electrical Characteristics .................................................................... 303
29.1Absolute Maximum Ratings* ...............................................................................303
29.2DC Characteristics ...............................................................................................303
29.3Speed Grades .....................................................................................................310
29.4Clock Characteristics ...........................................................................................311
29.5System and Reset Characteristics ......................................................................312
29.6SPI Timing Characteristics ..................................................................................313
29.7Two-wire Serial Interface Characteristics ............................................................315
29.8ADC Characteristics ............................................................................................317
29.9Parallel Programming Characteristics .................................................................318
30 Electrical Characteristics (TA = -40°C to 105°C) ............................... 320
30.1Absolute Maximum Ratings* ...............................................................................320
30.2DC Characteristics ...............................................................................................320
31 Typical Characteristics ........................................................................ 324

vii
ATmega48A/PA/88A/PA/168A/PA/328/P [DATASHEET]
8271G–AVR–02/2013
31.1ATmega48A Typical Characteristics ...................................................................325
31.2ATmega48PA Typical Characteristics .................................................................350
31.3ATmega88A Typical Characteristics ...................................................................375
31.4ATmega88PA Typical Characteristics .................................................................399
31.5ATmega168A Typical Characteristics .................................................................425
31.6ATmega168PA Typical Characteristics ...............................................................450
31.7ATmega328 Typical Characteristics ....................................................................475
31.8ATmega328P Typical Characteristics .................................................................500
32 ATmega48PA Typical Characteristics – (TA = -40°C to 105°C) ........ 525
32.1Active Supply Current ..........................................................................................525
32.2Idle Supply Current ..............................................................................................528
32.3Power-down Supply Current ................................................................................530
32.4Power-save Supply Current .................................................................................531
32.5Standby Supply Current ......................................................................................532
32.6Pin Pull-Up ...........................................................................................................532
32.7Pin Driver Strength ..............................................................................................535
32.8Pin Threshold and Hysteresis ..............................................................................537
32.9BOD Threshold ....................................................................................................540
32.10Internal Oscilllator Speed ..................................................................................542
32.11Current Consumption of Peripheral Units ..........................................................544
32.12Current Consumption in Reset and Reset Pulsewidth ......................................547
33 ATmega88PA Typical Characteristics – (TA = -40°C to 105°C) ........ 549
33.1Active Supply Current ..........................................................................................549
33.2Idle Supply Current ..............................................................................................552
33.3Power-down Supply Current ................................................................................554
33.4Power-save Supply Current .................................................................................555
33.5Pin Pull-Up ...........................................................................................................556
33.6Pin Driver Strength ..............................................................................................559
33.7Pin Threshold and Hysteresis ..............................................................................561
33.8BOD Threshold ....................................................................................................564
33.9Internal Oscilllator Speed ....................................................................................565
33.10Current Consumption of Peripheral Units ..........................................................568
33.11Current Consumption in Reset and Reset Pulsewidth ......................................570
34 ATmega168PA Typical Characteristics – (TA = -40°C to 105°C) ...... 573
34.1Active Supply Current ..........................................................................................573
34.2Idle Supply Current ..............................................................................................576

viii
ATmega48A/PA/88A/PA/168A/PA/328/P [DATASHEET]
8271G–AVR–02/2013
34.3Power-down Supply Current ................................................................................578
34.4Power-save Supply Current .................................................................................579
34.5Standby Supply Current ......................................................................................580
34.6Pin Pull-Up ...........................................................................................................580
34.7Pin Driver Strength ..............................................................................................583
34.8Pin Threshold and Hysteresis ..............................................................................585
34.9BOD Threshold ....................................................................................................588
34.10Internal Oscillator Speed ...................................................................................591
34.11Current Consumption of Peripheral Units ..........................................................593
34.12Current Consumption in Reset and Reset Pulsewidth ......................................596
35 ATmega328P Typical Characteristics – (TA = -40°C to 105°C) ........598
35.1ATmega328P Active Supply Current ...................................................................598
35.2Idle Supply Current ..............................................................................................601
35.3Power-down Supply Current ................................................................................603
35.4Power-save Supply Current .................................................................................604
35.5Standby Supply Current ......................................................................................605
35.6Pin Pull-Up ...........................................................................................................605
35.7Pin Driver Strength ..............................................................................................608
35.8Pin Threshold and Hysteresis ..............................................................................610
35.9BOD Threshold ....................................................................................................613
35.10Internal Oscillator Speed ...................................................................................615
35.11Current Consumption of Peripheral Units ..........................................................618
35.12Current Consumption in Reset and Reset Pulsewidth ......................................620
36 Register Summary ................................................................................ 622
37 Instruction Set Summary ..................................................................... 626
38 Ordering Information ........................................................................... 629
38.1ATmega48A ........................................................................................................629
38.2ATmega48PA ......................................................................................................630
38.3ATmega88A .........................................................................................................631
38.4ATmega88PA ......................................................................................................632
38.5ATmega168A .......................................................................................................633
38.6ATmega168PA ...................................................................................................634
38.7ATmega328 ........................................................................................................635
38.8ATmega328P ......................................................................................................636
39 Packaging Information ......................................................................... 637

ix
ATmega48A/PA/88A/PA/168A/PA/328/P [DATASHEET]
8271G–AVR–02/2013
39.132A ......................................................................................................................637
39.232CC1 .................................................................................................................638
39.328M1 ....................................................................................................................639
39.432M1-A ................................................................................................................640
39.528P3 ....................................................................................................................641
40 Errata ..................................................................................................... 642
40.1Errata ATmega48A ..............................................................................................642
40.2Errata ATmega48PA ...........................................................................................642
40.3Errata ATmega88A ..............................................................................................643
40.4Errata ATmega88PA ...........................................................................................643
40.5Errata ATmega168A ............................................................................................644
40.6Errata ATmega168PA .........................................................................................644
40.7Errata ATmega328 ..............................................................................................645
40.8Errata ATmega328P ............................................................................................646
41 Datasheet Revision History ................................................................. 648
41.1Rev. 8271G – 02/2013 ........................................................................................648
41.2Rev. 8271F – 08/2012 .........................................................................................648
41.3Rev. 8271E – 07/2012 .........................................................................................648
41.4Rev. 8271D – 05/11 .............................................................................................649
41.5Rev. 8271C – 08/10 .............................................................................................649
41.6Rev. 8271B – 04/10 .............................................................................................649
41.7Rev. 8271A – 12/09 .............................................................................................650
Table of Contents ....................................................................................... i

Atmel Corporation
1600 Technology Drive
San Jose, CA 95110
USA
Tel: (+1) (408) 441-0311
Fax: (+1) (408) 487-2600
www.atmel.com
Atmel Asia Limited
Unit 01-5 & 16, 19F
BEA Tower, Millennium City 5
418 Kwun Tong Roa
Kwun Tong, Kowloon
HONG KONG
Tel: (+852) 2245-6100
Fax: (+852) 2722-1369
Atmel Munich GmbH
Business Campus
Parkring 4
D-85748 Garching b. Munich
GERMANY
Tel: (+49) 89-31970-0
Fax: (+49) 89-3194621
Atmel Japan G.K.
16F Shin-Osaki Kangyo Bldg
1-6-4 Osaki, Shinagawa-ku
Tokyo 141-0032
JAPAN
Tel: (+81) (3) 6417-0300
Fax: (+81) (3) 6417-0370
© 2012 Atmel Corporation. All rights reserved. / Rev.: 8271G–AVR–02/2013
Disclaimer: The information in this document is provided in connection with Atmel products. No license, express or implied, by estoppel or otherwise, to any intellectual property right is granted by this
document or in connection with the sale of Atmel products. EXCEPT AS SET FORTH IN THE ATMEL TERMS AND CONDITIONS OF SALES LOCATED ON THE ATMEL WEBSITE, ATMEL ASSUMES
NO LIABILITY WHATSOEVER AND DISCLAIMS ANY EXPRESS, IMPLIED OR STATUTORY WARRANTY RELATING TO ITS PRODUCTS INCLUDING, BUT NOT LIMITED TO, THE IMPLIED
WARRANTY OF MERCHANTABILITY, FITNESS FOR A PARTICULAR PURPOSE, OR NON-INFRINGEMENT. IN NO EVENT SHALL ATMEL BE LIABLE FOR ANY DIRECT, INDIRECT,
CONSEQUENTIAL, PUNITIVE, SPECIAL OR INCIDENTAL DAMAGES (INCLUDING, WITHOUT LIMITATION, DAMAGES FOR LOSS AND PROFITS, BUSINESS INTERRUPTION, OR LOSS OF
INFORMATION) ARISING OUT OF THE USE OR INABILITY TO USE THIS DOCUMENT, EVEN IF ATMEL HAS BEEN ADVISED OF THE POSSIBILITY OF SUCH DAMAGES. Atmel makes no
representations or warranties with respect to the accuracy or completeness of the contents of this document and reserves the right to make changes to specifications and products descriptions at any time
without notice. Atmel does not make any commitment to update the information contained herein. Unless specifically provided otherwise, Atmel products are not suitable for, and shall not be used in,
automotive applications. Atmel products are not intended, authorized, or warranted for use as components in applications intended to support or sustain life.
Atmel®, Atmel logo and combinations thereof, Enabling Unlimited Possibilities®, and others are registered trademarks or trademarks of Atmel Corporation or its
subsidiaries. Other terms and product names may be trademarks of others.