Clevo M740TH, M748TH Service Manual. Www.s Manuals.com. Manual
User Manual: Notebook Clevo M748TH - Service manuals and Schematics, Disassembly / Assembly. Free.
Open the PDF directly: View PDF
.
Page Count: 99
- Manual
- Notice
- Introduction 1-1
- Disassembly 2-1
- 1: Introduction
- Overview
- Specifications
- External Locator - Top View with LCD Panel Open
- External Locator - Front & Right side Views
- External Locator - Left Side & Rear View
- External Locator - Bottom View
- Mainboard Overview - Top (Key Parts)
- Mainboard Overview - Bottom (Key Parts)
- Mainboard Overview - Top (Connectors)
- Mainboard Overview - Bottom (Connectors)
- Chapter 2: Disassembly
- Overview
- Maintenance Tools
- Connections
- Maintenance Precautions
- Disassembly Steps
- Removing the Battery
- Removing the Hard Disk Drive
- Removing the Optical (CD/DVD) Device
- Removing the System Memory (RAM)
- Removing the Inverter Board
- Removing and Installing the Processor
- Removing the Wireless LAN Module
- Removing the Bluetooth Module
- Removing the Keyboard
- Removing the Modem
- Appendix A: Part Lists
- Appendix B: Schematic Diagrams
- System Block Diagram
- Clock Generator
- Penryn (Socket-P) CPU 1/2
- Penryn (Socket-P) CPU 2/2
- CANTIGA 1/7, Host
- CANTIGA 2/7, Graphics
- CANTIGA 3/7
- CANTIGA 4/7
- CANTIGA 5/7
- CANTIGA 6/7
- CANTIGA 7/7
- DDRII SO-DIMM - 0
- DDRII SO-DIMM - 1
- Panel, Inverter, CRT
- ICH9M 1/4, SATA
- ICH9M 2/4, PCI, USB
- ICH9M 3/4
- ICH9M 4/4
- NEW CARD, MINI PCIE
- 3G, POWERGOOD
- USB, FAN, TP, FP, MULTI CON
- CARD READER(JMB261)
- SATA ODD, LED, HOTKEY, LID SW
- LAN(JMB261)
- AUDIO CODEC ALC272
- KPC-ITE IT8502E
- 5VS, 3VS, 3.3VM, 1.05VS, V1N1
- POWER 3.3V/5V
- POWER 1.5VS/1.05VS
- POWER 1.8V/0.9V
- POWER GPU/NVVDD
- AC_IN, CHARGE
- VCORE
- ODD BOARD FOR M760T
- CLICK FINGER BOARD FOR M77
- MULTI FUNCTION BOARD
- AUDIO BOARD
- POWER SWITCH BOARD FOR M76
- POWER SWITCH BOARD FOR M74
- FINGER BOARD FOR M74
- POWER SWITCH BOARD FOR M76
- EXTERNAL ODD BOARD FOR W76
- Appendix C: Updating the FLASH ROM BIOS


Preface
I
Preface
Notebook Computer
M740TH/ M748TH
Service Manual

Preface
II
Preface
Notice
The company reserves the right to revise this publication or to change its contents without notice. Information contained
herein is for reference only and does not constitute a commitment on the part of the manufacturer or any subsequent ven-
dor. They assume no responsibility or liability for any errors or inaccuracies that may appear in this publication nor are
they in anyway responsible for any loss or damage resulting from the use (or misuse) of this publication.
This publication and any accompanying software may not, in whole or in part, be reproduced, translated, transmitted or
reduced to any machine readable form without prior consent from the vendor, manufacturer or creators of this publica-
tion, except for copies kept by the user for backup purposes.
Brand and product names mentioned in this publication may or may not be copyrights and/or registered trademarks of
their respective companies. They are mentioned for identification purposes only and are not intended as an endorsement
of that product or its manufacturer.
Version 1.0
March 2010
Trademarks
Intel, Celeron and Intel Core are trademarks of Intel Corporation.
Windows® is a registered trademark of Microsoft Corporation.
Other brand and product names are trademarks and /or registered trademarks of their respective companies.

Preface
III
Preface
About this Manual
This manual is intended for service personnel who have completed sufficient training to undertake the maintenance and
inspection of personal computers.
It is organized to allow you to look up basic information for servicing and/or upgrading components of the M740TH/
M748TH series notebook PC.
The following information is included:
Chapter 1, Introduction, provides general information about the location of system elements and their specifications.
Chapter 2, Disassembly, provides step-by-step instructions for disassembling parts and subsystems and how to upgrade
elements of the system.
Appendix A, Part Lists
Appendix B, Schematic Diagrams
Appendix C, Updating the FLASH ROM BIOS

Preface
IV
Preface
IMPORTANT SAFETY INSTRUCTIONS
Follow basic safety precautions, including those listed below, to reduce the risk of fire, electric shock and injury to per-
sons when using any electrical equipment:
1. Do not use this product near water, for example near a bath tub, wash bowl, kitchen sink or laundry tub, in a wet
basement or near a swimming pool.
2. Avoid using a telephone (other than a cordless type) during an electrical storm. There may be a remote risk of elec-
trical shock from lightning.
3. Do not use the telephone to report a gas leak in the vicinity of the leak.
4. Use only the power cord and batteries indicated in this manual. Do not dispose of batteries in a fire. They may
explode. Check with local codes for possible special disposal instructions.
5. This product is intended to be supplied by a Listed Power Unit with an AC Input of 100 - 240V, 50 - 60Hz, DC Output
of 19V, 3.42A or 18.5V, 3.5A (65W) minimum AC/DC Adapter.
CAUTION
Always disconnect all telephone lines from the wall outlet before servicing or disassembling this equipment.
TO REDUCE THE RISK OF FIRE, USE ONLY NO. 26 AWG OR LARGER,
TELECOMMUNICATION LINE CORD
This Computer’s Optical Device is a Laser Class 1 Product

Preface
V
Preface
Instructions for Care and Operation
The notebook computer is quite rugged, but it can be damaged. To prevent this, follow these suggestions:
1. Don’t drop it, or expose it to shock. If the computer falls, the case and the components could be damaged.
2. Keep it dry, and don’t overheat it. Keep the computer and power supply away from any kind of heating element. This
is an electrical appliance. If water or any other liquid gets into it, the computer could be badly damaged.
3. Follow the proper working procedures for the computer. Shut the computer down properly and don’t forget to save
your work. Remember to periodically save your data as data may be lost if the battery is depleted.
Do not expose the computer
to any shock or vibration. Do not place it on an unstable
surface. Do not place anything heavy
on the computer.
Do not expose it to excessive
heat or direct sunlight. Do not leave it in a place
where foreign matter or mois-
ture may affect the system.
Don’t use or store the com-
puter in a humid environment. Do not place the computer on
any surface which will block
the vents.
Do not turn off the power
until you properly shut down
all programs.
Do not turn off any peripheral
devices when the computer is
on.
Do not disassemble the com-
puter by yourself. Perform routine maintenance
on your computer.

Preface
VI
Preface
4. Avoid interference. Keep the computer away from high capacity transformers, electric motors, and other strong mag-
netic fields. These can hinder proper performance and damage your data.
5. Take care when using peripheral devices.
Power Safety
The computer has specific power requirements:
• Only use a power adapter approved for use with this computer.
• Your AC adapter may be designed for international travel but it still requires a steady, uninterrupted power supply. If you are
unsure of your local power specifications, consult your service representative or local power company.
• The power adapter may have either a 2-prong or a 3-prong grounded plug. The third prong is an important safety feature; do
not defeat its purpose. If you do not have access to a compatible outlet, have a qualified electrician install one.
• When you want to unplug the power cord, be sure to disconnect it by the plug head, not by its wire.
• Make sure the socket and any extension cord(s) you use can support the total current load of all the connected devices.
• Before cleaning the computer, make sure it is disconnected from any external power supplies.
Use only approved brands of
peripherals. Unplug the power cord before
attaching peripheral devices.
Do not plug in the power
cord if you are wet. Do not use the power cord if
it is broken. Do not place heavy objects
on the power cord.
Power Safety
Warning
Before you undertake
any upgrade proce-
dures, make sure that
you have turned off the
power, and discon-
nected all peripherals
and cables (including
telephone lines). It is
advisable to also re-
move your battery in
order to prevent acci-
dentally turning the
machine on.

Preface
VII
Preface
Battery Precautions
• Only use batteries designed for this computer. The wrong battery type may explode, leak or damage the computer.
• Do not remove any batteries from the computer while it is powered on.
• Do not continue to use a battery that has been dropped, or that appears damaged (e.g. bent or twisted) in any way. Even if the
computer continues to work with a damaged battery in place, it may cause circuit damage, which may possibly result in fire.
• Recharge the batteries using the notebook’s system. Incorrect recharging may make the battery explode.
• Do not try to repair a battery pack. Refer any battery pack repair or replacement to your service representative or qualified service
personnel.
• Keep children away from, and promptly dispose of a damaged battery. Always dispose of batteries carefully. Batteries may explode
or leak if exposed to fire, or improperly handled or discarded.
• Keep the battery away from metal appliances.
• Affix tape to the battery contacts before disposing of the battery.
• Do not touch the battery contacts with your hands or metal objects.
Battery Disposal
The product that you have purchased contains a rechargeable battery. The battery is recyclable. At the end of
its useful life, under various state and local laws, it may be illegal to dispose of this battery into the municipal
waste stream. Check with your local solid waste officials for details in your area for recycling options or proper
disposal.
Caution
Danger of explosion if battery is incorrectly replaced. Replace only with the same or equivalent type recommend-
ed by the manufacturer. Discard used battery according to the manufacturer’s instructions.

Preface
VIII
Preface
Related Documents
You may also need to consult the following manual for additional information:
User’s Manual on CD
This describes the notebook PC’s features and the procedures for operating the computer and its ROM-based setup pro-
gram. It also describes the installation and operation of the utility programs provided with the notebook PC.

Preface
IX
Preface
Contents
Introduction ..............................................1-1
Overview .........................................................................................1-1
Specifications ..................................................................................1-2
External Locator - Top View with LCD Panel Open ......................1-4
External Locator - Front & Right side Views .................................1-5
External Locator - Left Side & Rear View .....................................1-6
External Locator - Bottom View .....................................................1-7
Mainboard Overview - Top (Key Parts) .........................................1-8
Mainboard Overview - Bottom (Key Parts) ....................................1-9
Mainboard Overview - Top (Connectors) .....................................1-10
Mainboard Overview - Bottom (Connectors) ...............................1-11
Disassembly ...............................................2-1
Overview .........................................................................................2-1
Maintenance Tools ..........................................................................2-2
Connections .....................................................................................2-2
Maintenance Precautions .................................................................2-3
Disassembly Steps ...........................................................................2-4
Removing the Battery ......................................................................2-5
Removing the Hard Disk Drive .......................................................2-6
Removing the Optical (CD/DVD) Device ......................................2-8
Removing the System Memory (RAM) ..........................................2-9
Removing the Inverter Board ........................................................2-11
Removing and Installing the Processor .........................................2-12
Removing the Wireless LAN Module ...........................................2-15
Removing the Bluetooth Module ..................................................2-16
Removing the Keyboard ................................................................2-17
Removing the Modem ...................................................................2-18
Part Lists ..................................................A-1
Part List Illustration Location ........................................................A-2
Top (M740TH) .............................................................................. A-3
Top (M748TH) .............................................................................. A-4
Bottom ........................................................................................... A-5
LCD ............................................................................................... A-6
DVD SUPER-MULTI ................................................................... A-7
Schematic Diagrams.................................B-1
System Block Diagram ...................................................................B-2
Clock Generator ..............................................................................B-3
Penryn (Socket-P) CPU 1/2 ............................................................B-4
Penryn (Socket-P) CPU 2/2 ............................................................B-5
CANTIGA 1/7, Host .......................................................................B-6
CANTIGA 2/7, Graphics ................................................................B-7
CANTIGA 3/7 ................................................................................B-8
CANTIGA 4/7 ................................................................................B-9
CANTIGA 5/7 ..............................................................................B-10
CANTIGA 6/7 ..............................................................................B-11
CANTIGA 7/7 ..............................................................................B-12
DDRII SO-DIMM - 0 ...................................................................B-13
DDRII SO-DIMM - 1 ...................................................................B-14
Panel, Inverter, CRT .....................................................................B-15
ICH9M 1/4, SATA .......................................................................B-16
ICH9M 2/4, PCI, USB ..................................................................B-17
ICH9M 3/4 ....................................................................................B-18
ICH9M 4/4 ....................................................................................B-19
NEW CARD, MINI PCIE ............................................................B-20
3G, POWERGOOD ......................................................................B-21
USB, FAN, TP, FP, MULTI CON ...............................................B-22
CARD READER(JMB261) ..........................................................B-23
SATA ODD, LED, HOTKEY, LID SW ......................................B-24
LAN(JMB261) ..............................................................................B-25

Preface
X
Preface
AUDIO CODEC ALC272 ...........................................................B-26
KPC-ITE IT8502E ....................................................................... B-27
5VS, 3VS, 3.3VM, 1.05VS, V1N1 .............................................. B-28
POWER 3.3V/5V .........................................................................B-29
POWER 1.5VS/1.05VS ................................................................ B-30
POWER 1.8V/0.9V ......................................................................B-31
POWER GPU/NVVDD ............................................................... B-32
AC_IN, CHARGE ........................................................................ B-33
VCORE ........................................................................................ B-34
ODD BOARD FOR M760T ........................................................B-35
CLICK FINGER BOARD FOR M77 .......................................... B-36
MULTI FUNCTION BOARD ..................................................... B-37
AUDIO BOARD ..........................................................................B-38
POWER SWITCH BOARD FOR M76 ....................................... B-39
POWER SWITCH BOARD FOR M74 ....................................... B-40
FINGER BOARD FOR M74 .......................................................B-41
POWER SWITCH BOARD FOR M76 ....................................... B-42
EXTERNAL ODD BOARD FOR W76 ....................................... B-43
Updating the FLASH ROM BIOS......... C-1
Download the BIOS ........................................................................2-1
Unzip the downloaded files to a bootable CD/DVD/ or USB Flash
drive .................................................................................................2-1
Set the computer to boot from the external drive ............................2-1
Use the flash tools to update the BIOS ...........................................2-2
Restart the computer (booting from the HDD) ...............................2-2

Introduction
Overview 1 - 1
1.Introduction
1: Introduction
Overview
This manual covers the information you need to service or upgrade the M740TH/M748TH series notebook computer.
Information about operating the computer (e.g. getting started, and the Setup utility) is in the User’s Manual. Information
about drivers (e.g. VGA & audio) is also found in User’s Manual. That manual is shipped with the computer.
Operating systems (e.g. Windows Vista/ Window 7, etc.) have their own manuals as do application software (e.g. word
processing and database programs). If you have questions about those programs, you should consult those manuals.
The M740TH/M748TH series notebook is designed to be upgradeable. See Disassembly on page 2 - 1 for a detailed de-
scription of the upgrade procedures for each specific component. Please note the warning and safety information indi-
cated by the “” symbol.
The balance of this chapter reviews the computer’s technical specifications and features.

Introduction
1 - 2 Specifications
1.Introduction
Specifications
Latest Specification Information
The specifications listed in this here are correct
at the time of going to press. Certain items (par-
ticularly processor types/speeds) may be
changed, delayed or updated due to the manu-
facturer's release schedule. Check with your
service center for details.
CPU
The CPU is not a user serviceable part. Ac-
cessing the CPU in any way may violate your
warranty.
Processor Options
Intel® Core™2 Duo Processor
T6600 (2.2GHz), T6500 (2.1GHz),
T6400 (2.0GHz)
2MB L2 Cache & 800MHz FSB
Intel® Pentium® Processor
T4300 (2.1GHz), T4200 (2.0GHz)
1MB L2 Cache & 800MHz FSB
Intel® Celeron® Processor
T3100 (1.9GHz), T3000 (1.8GHz)
1MB L2 Cache & 800MHz FSB
T1700 (1.83GHz), T1600 (1.66GHz)
1MB L2 Cache & 667MHz FSB
900 (2.2GHz)
1MB L2 Cache & 800MHz FSB
Core Logic
Intel® GL40 + ICH9M Chipset
BIOS
One 16Mb SPI Flash ROM
Phoenix™ BIOS
LCD Options
14.1" WXGA TFT LCD
Memory
Two 200 Pin SO-DIMM Sockets Supporting DDR2 667/
800MHz Memory
Memory Expandable up to 4GB
Video Adapter
Intel® GL40 Integrated Video
Shared Memory Architecture up to 1GB
MS DirectX® 10.0 compatible
Security
Security (Kensington® Type) Lock Slot
BIOS Password
Storage
(Factory Option) One Changeable 12.7mm(h) Optical
Device Type (Super Multi Drive Module)
One Changeable 2.5" 9.5 mm (h) SATA (Serial) HDD
Audio
High Definition Audio Compliant Interface
2 * Built-In Speakers
Built-In Microphone
Keyboard
“WinKey” keyboard (with embedded numeric keypad)
Pointing Device
Built-in Touchpad
Interface
Three USB 2.0 Ports
One Headphone-Out Jack
One Microphone-In Jack
One S/PDIF Out Jack
One RJ-11 Modem Jack
One RJ-45 LAN Jack
One DC-in Jack
One External Monitor Port
One ExpressCard/34(54) Slot
Card Reader
Embedded 7-in-1 Card Reader (MS/ MS Pro/ SD/ Mini SD/
MMC/ RS MMC/ MS Duo)
Note: MS Duo/ Mini SD/ RS MMC Cards require a PC
adapter

Introduction
Specifications 1 - 3
1.Introduction
Communication
56K MDC Modem, V.90 & V.92 Compliant
10Mb/100Mb Ethernet LAN
Wireless LAN Module Options:
(Factory Option) Intel® WiFi Link 5300 (802.11a/g/n)
Wireless LAN Half Mini-Card Module
(Factory Option) Intel® WiFi Link 1000 (802.11b/g/n)
Wireless LAN Half Mini-Card Module
(Factory Option) 3rd Party 802.11b/g/n Wireless LAN Half
Mini-Card Module
(Factory Option) 1.3M Pixel USB PC Camera Module
(Factory Option) Bluetooth 2.1 + EDR Module
(Factory Option) 3.75G/HSPA Mini-Card Module
Power
6 Cell Smart Lithium-Ion Battery Pack, 48,84WH
(Factory Option) 9 Cell Smart Lithium-Ion Battery Pack,
79,92WH
Full Range AC/DC Adapter
AC Input: 100 - 240V, 50 - 60Hz
DC Output: 19V, 3.42A or 18.5V, 3.5A (65W)
Environmental Spec
Temperature
Operating: 5°C - 35°C
Non-Operating: -20°C - 60°C
Relative Humidity
Operating: 20% - 80%
Non-Operating: 10% - 90%
Dimensions & Weight
336mm (w) * 250mm (d) * 24.8 - 35.7mm (h)
2.2 kg With 6 Cell Battery and ODD

Introduction
1 - 4 External Locator - Top View with LCD Panel Open
1.Introduction
External Locator - Top View with LCD Panel Open
Figure 1
Top View
1. Optional Built-In
PC Camera
2. LCD
3. Speakers
4. Power Button
5. Hot Key Buttons
6. Keyboard
7. Built-In
Microphone
8. Touchpad &
Buttons
9. LED Indicators
2
5
1
7
9
4
6
33
8

Introduction
External Locator - Front & Right side Views 1 - 5
1.Introduction
External Locator - Front & Right side Views
Figure 2
Front Views
1. LED Power &
Communication
Indicators
Figure 3
Right Side Views
1. S/PDIF-Out Jack
2. Microphone-In
Jack
3. Headphone-Out
Jack
4. USB 2.0 Port
5. Optical Device
Drive Bay
6. RJ-11 Phone
Jack
7. Security Lock
Slot
1
15
24
367

Introduction
1 - 6 External Locator - Left Side & Rear View
1.Introduction
External Locator - Left Side & Rear View
Figure 4
Left Side View
1. DC-In Jack
2. External Monitor
Port
3. RJ-45 LAN Jack
4. Vent
5. 2 * USB 2.0 Ports
6. 7-in-1 Card
Reader
7. ExpressCard Slot
135
27
46
5
Figure 5
Rear View
1. Battery
1

Introduction
External Locator - Bottom View 1 - 7
1.Introduction
External Locator - Bottom View
Figure 6
Bottom View
1. Battery
2. RAM & CPU Bay
Cover
3. Vent/Fan Intake/
Outlet
4. Hard Disk Bay
Cover
Overheating
To prevent your com-
puter from overheating
make sure nothing
blocks the vent/fan in-
takes while the com-
puter is in use.
2
3
1
4
3

Introduction
1 - 8 Mainboard Overview - Top (Key Parts)
1.Introduction
Mainboard Overview - Top (Key Parts)
Figure 7
Mainboard Top
Key Parts
1. JMB261
2. KBC ITE IT8502E
1
2

Introduction
Mainboard Overview - Bottom (Key Parts) 1 - 9
1.Introduction
Mainboard Overview - Bottom (Key Parts)
1
2
3
4
5
7
8
9
10
6
Figure 8
Mainboard Bottom
Key Parts
1. CPU Socket (no
CPU installed)
2. North Bridge
3. Memory Slots
DDR2 SO-DIMM
4. Clock Generator
5. Card Reader
Socket
6. South Bridge
7. Audio Codec
8. SIMLOCK
9. 3.5G Slot
10. Mini-Card Slot
(WLAN Module)

Introduction
1 - 10 Mainboard Overview - Top (Connectors)
1.Introduction
Mainboard Overview - Top (Connectors)
Figure 9
Mainboard Top
Connectors
1. USB Port
2. Inverter board
Connector
3. LCD Cable
Connector
4. Keyboard Cable
Connector
5. Audio Board
Connector
6. Microphone
Cable Connector
7. TouchPad Cable
Connector
6
5
7
1
1
4
23

Introduction
Mainboard Overview - Bottom (Connectors) 1 - 11
1.Introduction
Mainboard Overview - Bottom (Connectors)
Figure 10
Mainboard Bottom
Connectors
1. BT Cable
Connector
2. Multi Board
Connector
3. CD-ROM
Connector
4. HDD Connector
5. CMOS Bat.
Connector
6. CPU Fan Cable
Connector
7. DC-In Jack
1
2
3
4
56
7

Introduction
1-12
1.Introduction

Disassembly
Overview 2 - 1
2.Disassembly
Chapter 2: Disassembly
Overview
This chapter provides step-by-step instructions for disassembling the M740TH/ M748TH series notebook’s parts and
subsystems. When it comes to reassembly, reverse the procedures (unless otherwise indicated).
We suggest you completely review any procedure before you take the computer apart.
Procedures such as upgrading/replacing the RAM, optical device and hard disk are included in the User’s Manual but are
repeated here for your convenience.
To make the disassembly process easier each section may have a box in the page margin. Information contained under
the figure # will give a synopsis of the sequence of procedures involved in the disassembly procedure. A box with a
lists the relevant parts you will have after the disassembly process is complete. Note: The parts listed will be for the dis-
assembly procedure listed ONLY, and not any previous disassembly step(s) required. Refer to the part list for the previ-
ous disassembly procedure. The amount of screws you should be left with will be listed here also.
A box with a will also provide any possible helpful information. A box with a contains warnings.
An example of these types of boxes are shown in the sidebar.
Information
Warning

Disassembly
2 - 2 Overview
2.Disassembly
NOTE: All disassembly procedures assume that the system is turned OFF, and disconnected from any power supply (the
battery is removed too).
Maintenance Tools
The following tools are recommended when working on the notebook PC:
• M3 Philips-head screwdriver
• M2.5 Philips-head screwdriver (magnetized)
• M2 Philips-head screwdriver
• Small flat-head screwdriver
• Pair of needle-nose pliers
• Anti-static wrist-strap
Connections
Connections within the computer are one of four types:
Locking collar sockets for ribbon connectors To release these connectors, use a small flat-head screwdriver to
gently pry the locking collar away from its base. When replac-
ing the connection, make sure the connector is oriented in the
same way. The pin1 side is usually not indicated.
Pressure sockets for multi-wire connectors To release this connector type, grasp it at its head and gently
rock it from side to side as you pull it out. Do not pull on the
wires themselves. When replacing the connection, do not try to
force it. The socket only fits one way.
Pressure sockets for ribbon connectors To release these connectors, use a small pair of needle-nose pli-
ers to gently lift the connector away from its socket. When re-
placing the connection, make sure the connector is oriented in
the same way. The pin1 side is usually not indicated.
Board-to-board or multi-pin sockets To separate the boards, gently rock them from side to side as
you pull them apart. If the connection is very tight, use a small
flat-head screwdriver - use just enough force to start.

Disassembly
Overview 2 - 3
2.Disassembly
Maintenance Precautions
The following precautions are a reminder. To avoid personal injury or damage to the computer while performing a re-
moval and/or replacement job, take the following precautions:
1. Don't drop it. Perform your repairs and/or upgrades on a stable surface. If the computer falls, the case and other
components could be damaged.
2. Don't overheat it. Note the proximity of any heating elements. Keep the computer out of direct sunlight.
3. Avoid interference. Note the proximity of any high capacity transformers, electric motors, and other strong mag-
netic fields. These can hinder proper performance and damage components and/or data. You should also monitor
the position of magnetized tools (i.e. screwdrivers).
4. Keep it dry. This is an electrical appliance. If water or any other liquid gets into it, the computer could be badly
damaged.
5. Be careful with power. Avoid accidental shocks, discharges or explosions.
•Before removing or servicing any part from the computer, turn the computer off and detach any power supplies.
•When you want to unplug the power cord or any cable/wire, be sure to disconnect it by the plug head. Do not pull on the wire.
6. Peripherals – Turn off and detach any peripherals.
7. Beware of static discharge. ICs, such as the CPU and main support chips, are vulnerable to static electricity.
Before handling any part in the computer, discharge any static electricity inside the computer. When handling a
printed circuit board, do not use gloves or other materials which allow static electricity buildup. We suggest that
you use an anti-static wrist strap instead.
8. Beware of corrosion. As you perform your job, avoid touching any connector leads. Even the cleanest hands pro-
duce oils which can attract corrosive elements.
9. Keep your work environment clean. Tobacco smoke, dust or other air-born particulate matter is often attracted
to charged surfaces, reducing performance.
10. Keep track of the components. When removing or replacing any part, be careful not to leave small parts, such as
screws, loose inside the computer.
Cleaning
Do not apply cleaner directly to the computer, use a soft clean cloth.
Do not use volatile (petroleum distillates) or abrasive cleaners on any part of the computer.
Power Safety
Warning
Before you undertake
any upgrade proce-
dures, make sure that
you have turned off the
power, and discon-
nected all peripherals
and cables (including
telephone lines). It is
advisable to also re-
move your battery in
order to prevent acci-
dentally turning the
machine on.

Disassembly
2 - 4 Disassembly Steps
2.Disassembly
Disassembly Steps
The following table lists the disassembly steps, and on which page to find the related information. PLEASE PERFORM
THE DISASSEMBLY STEPS IN THE ORDER INDICATED.
To remove the Battery:
1. Remove the battery page 2 - 5
To remove the HDD:
1. Remove the battery page 2 - 5
2. Remove the HDD page 2 - 6
To remove the Optical Device:
1. Remove the battery page 2 - 5
2. Remove the Optical device page 2 - 8
To remove the System Memory:
1. Remove the battery page 2 - 5
2. Remove the system memory page 2 - 9
To remove the Inverter Board:
1. Remove the battery page 2 - 5
2. Remove the inverter board page 2 - 11
To remove and install a Processor:
1. Remove the battery page 2 - 5
2. Remove the processor page 2 - 12
3. Install the processor page 2 - 14
To remove the Wireless LAN Module:
1. Remove the battery page 2 - 5
2. Remove the wireless LAN page 2 - 15
To remove the Bluetooth Module:
1. Remove the battery page 2 - 5
2. Remove the Bluetooth page 2 - 16
To remove the Keyboard:
1. Remove the battery page 2 - 5
2. Remove the keyboard page 2 - 17
To remove the Modem:
1. Remove the battery page 2 - 5
2. Remove the HDD page 2 - 6
3. Remove the Optical device page 2 - 8
4. Remove the processor page 2 - 12
5. Remove the keyboard page 2 - 17
6. Remove the modem page 2 - 18

Disassembly
Removing the Battery 2 - 5
2.Disassembly
Removing the Battery
1. Turn the computer off, and turn it over.
2. Slide the latch in the direction of the arrow.
3. Slide the latch in the direction of the arrow, and hold it in place.
4. Slide the battery in the direction of the arrow .
3. Battery
1
2
6
3
4
a.
3
b.
2
4
1
Figure 1
Battery Removal
a. Slide the latch and hold
in place.
b. Slide the battery in the di-
rection of the arrow.

Disassembly
2 - 6 Removing the Hard Disk Drive
2.Disassembly
Removing the Hard Disk Drive
The hard disk drive can be taken out to accommodate other 2.5" serial (SATA) hard disk drives with a height of 9.5mm
(h). Follow your operating system’s installation instructions, and install all necessary drivers and utilities (as outlined in
Chapter 4 of the User’s Manual) when setting up a new hard disk.
Hard Disk Upgrade Process
1. Turn off the computer, and remove the battery (page 2 - 5).
2. Locate the hard disk bay cover and remove screw & .
Figure 2
HDD Assembly
Removal
a. Locate the HDD bay
cover and remove the
screw(s).
•2 Screws
1
2
21
a.
HDD System Warning
New HDD’s are blank. Be-
fore you begin make sure:
You have backed up any
data you want to keep from
your old HDD.
You have all the CD-ROMs
and FDDs required to install
your operating system and
programs.
If you have access to the in-
ternet, download the latest
application and hardware
driver updates for the oper-
ating system you plan to in-
stall. Copy these to a
removable medium.

Disassembly
Removing the Hard Disk Drive 2 - 7
2.Disassembly
3. Remove the hard disk bay cover .
4. Grip the tab and slide the hard disk in the direction of arrow .
5. Lift the hard disk out of the bay .
6. Remove the screw and the adhesive cover from the hard disk .
7. Reverse the process to install a new hard disk (do not forget to replace all the screws and covers).
6
3
4
5
6
6
7
6
8
4
b.
c.
e.
5
6
d.
3
7
8
3. HDD Bay Cover
7. Adhesive Cover
8. HDD
•1 Screw
Figure 3
HDD Assembly
Removal (cont’d.)
b. Remove the HDD bay
cover.
c. Grip the tab and slide the
HDD in the direction of
the arrow.
d. Lift the HDD assembly
out of the bay.
e. Remove the screw and
adhesive cover.

Disassembly
2 - 8 Removing the Optical (CD/DVD) Device
2.Disassembly
Removing the Optical (CD/DVD) Device
1. Turn off the computer, and remove the battery (page 2 - 5).
2. Locate the component bay cover and remove screws - .
3. Carefully (a fan and cable are attached to the under side of the cover) lift up the bay cover.
4. Carefully disconnect the fan cable , and remove the cover .
5. Remove the screw at point , and use a screwdriver to carefully push out the optical device at point .
6. Insert the new device and carefully slide it into the computer (the device only fits one way. DO NOT FORCE IT; The
screw holes should line up).
7. Restart the computer to allow it to automatically detect the new device.
Figure 4
Optical Device
Removal
a. Remove the screws.
b. Disconnect the fan cable
and remove the cover.
c. Remove the screw.
d. Push the optical device
out off the computer at
point 7.
1
2
4
5
1
6
8
7
1. Component Bay Cover
8. Optical Device
•4 Screws
5
24
3
c.
d.
c.
8
1
1
6
7
a.
b.

Disassembly
Removing the System Memory (RAM) 2 - 9
2.Disassembly
Removing the System Memory (RAM)
The computer has two memory sockets for 200 pin Small Outline Dual In-line Memory Modules (SO-DIMM) supporting
DDR2 667/800MHz. The main memory can be expanded up to 4GB. The SO-DIMM modules supported are 1024MB,
and 2048MB and DDRII Modules. The total memory size is automatically detected by the POST routine once you turn
on your computer.
Memory Upgrade Process
1. Turn off the computer, remove the battery (page 2 - 5).
2. Locate the component bay cover , and remove screws - .
3. Carefully (a fan and cable are attached to the under side of the cover) lift up the bay cover.
4. Carefully disconnect the fan cable , and remove the cover .
Figure 5
RAM Module
Removal
a. Remove the screws.
b. Remove the cover.
Contact Warning
Be careful not to touch
the metal pins on the
module’s connecting
edge. Even the clean-
est hands have oils
which can attract parti-
cles, and degrade the
module’s perfor-
mance.
1
2
4
5
1
1. Component Bay
Cover
•3 Screws
24
3
a. b.
1
5
1

Disassembly
2 - 10 Removing the System Memory (RAM)
2.Disassembly
5. Gently pull the two release latches ( & ) on the sides of the memory socket in the direction indicated by the
arrows (Figure 6c).
6. The RAM module(s) will pop-up (Figure 6d), and you can then remove it.
7. Pull the latches to release the second module if necessary.
8. Insert a new module holding it at about a 30° angle and fit the connectors firmly into the memory slot.
9. The module’s pin alignment will allow it to only fit one way. Make sure the module is seated as far into the slot as it
will go. DO NOT FORCE the module; it should fit without much pressure.
10. Press the module in and down towards the mainboard until the slot levers click into place to secure the module.
11. Replace the bay cover and screws (make sure you reconnect the fan cable before screwing down the bay
cover).
Note for M760TUN computers that there are four - cover pins which need to be aligned with slots in the
case, to insure a proper cover fit, before screwing down the bay cover .
12. Restart the computer to allow the BIOS to register the new memory configuration as it starts up.
6
7
d.
8
6 7
c.
Figure 6
RAM Module
Removal (cont’d.)
c. Pull the release
latch(es).
d. Remove the module(s).
e. Properly re-insert the
bay cover pins.
Single Memory
Module Installation
If your computer has a
single memory module,
then insert the module
into the Channel 0
(J_DIMM_1) socket. In
this case, this is the low-
er memory socket (the
socket closest to the
mainboard) as shown in
Figure 6d.
8. RAM Module(s)
8
9
12
1
9
e.
10
11
12
1

Disassembly
Removing the Inverter Board 2 - 11
2.Disassembly
Removing the Inverter Board
1. Turn off the computer, and remove the battery (page 2 - 5).
2. Remove any rubber covers, screws - (Figure 7a), then run your finger around the middle of the frame to
carefully unsnap the LCD front panel module from the back.
3. Discharge the remaining system power (see ?$paratext>? below).
4. Remove screw (Figure 7b) from the inverter, and carefully lift the inverter board up slightly.
5. Disconnect cables & (Figure 7c) from the inverter, then remove the inverter (Figure 7d) from the top
case assembly.
Figure 7
Inverter Board
Removal
a. Remove the 6 screws
and unsnap the LCD
front panel module from
the back.
b. Remove the screw and
discharge the remaining
power from the inverter
board and lift the board
up slightly.
c. Disconnect the cables
from the inverter.
d. Remove the inverter.
1
6
7
8
9
10
11
7. LCD Front Panel
11. Inverter Board
•6 Screws
a. b.
11
Inverter Power Warning
In order to prevent a short circuit when re-
moving the inverter it is necessary to dis-
charge any remaining system power. To do
so, press the computer’s power button for a
few seconds before disconnecting the in-
verter cable.
1
9
2 5
34
6
c.
d.
10
8
7

Disassembly
2 - 12 Removing and Installing the Processor
2.Disassembly
Removing and Installing the Processor
Processor Removal Procedure
1. Turn off the computer, remove the battery (page 2 - 5) and the component bay cover (page 2 - 9).
2. The CPU heat sink will be visible at point on the mainboard.
3. Loosen screws , ,(Figure 8b) the reverse order to that indicated on the label.
4. Carefully lift up the heat sink (Figure 8c) off the computer.
A
3
2
1
B
Figure 8
Processor Removal
a. Remove the cover and
Iocate the heat sink.
b. Remove the screws in
the order indicated.
c. Remove the heat sink.
B. Heat Sink
• 3 Screws (Loosen
Only)
a.
1
2
3
b.
c.
B
A

Disassembly
Removing and Installing the Processor 2 - 13
2.Disassembly
5. Turn the release latch towards the unlock symbol , to release the CPU (Figure 9d).
6. Carefully (it may be hot) lift the CPU up out of the socket (Figure 9e).
7. See page 2 - 14 for information on inserting a new CPU.
8. When re-inserting the CPU, pay careful attention to the pin alignment, it will fit only one way (DO NOT FORCE IT!).
C
D
Figure 9
Processor Removal
(cont’d)
d. Turn the release latch to
unlock the CPU.
e. Lift the CPU out of the
socket.
Caution
The heat sink, and CPU area in
general, contains parts which are
subject to high temperatures. Al-
low the area time to cool before re-
moving these parts.
C
d.
e.
Unlock Lock
C
D
D. CPU

Disassembly
2 - 14 Removing and Installing the Processor
2.Disassembly
Processor Installation Procedure
1. Insert the CPU , pay careful attention to the pin alignment, it will fit only one way (DO NOT FORCE IT!), and
turn the release latch towards the lock symbol (Figure 10b).
2. Remove the sticker (Figure 10c) from the heat sink.
3. Insert the heat sink as indicated in Figure 10c.
4. Tighten screws - in the order indicated on the label.
5. Replace the component bay cover and tighten the screws (page 2 - 9).
A
B
C
D
1
3
c.
3
D
b. 2
1
d.
B
A
a.
C
D
Figure 10
Processor
Installation
a. Insert the CPU.
b. Turn the release latch to-
wards the lock symbol.
c. Remove the sticker from
the heat sink and insert
the heat sink.
d. Tighten the screws.
A. CPU
D. Heat Sink
• 3 Screws (Tighten
Only)

Disassembly
Removing the Wireless LAN Module 2 - 15
2.Disassembly
Removing the Wireless LAN Module
1. Turn off the computer, remove the battery (page 2 - 5) and the component bay cover (page 2 - 9).
2. The Wireless LAN module will be visible at point on the mainboard.
3. Carefully disconnect cables - , then remove screw from the module socket.
4. The Wireless LAN module will pop-up.
5. Lift the Wireless LAN module (Figure 11d) up and off the computer.
Figure 11
Wireless LAN
Module Removal
a. Remove the cover.
b. Disconnect the cable
and remove the screw.
c. The WLAN module will
pop up.
d. Lift the WLAN module
out.
Note: Make sure you
reconnect the antenna
cable to ‘’1’’ +
‘’2’’socket (Figure
b).
1
2
3
4
5
5
4
b.
c.
a. d.
2
3
5
1
5. WLAN Module.
•1 Screw

Disassembly
2 - 16 Removing the Bluetooth Module
2.Disassembly
Removing the Bluetooth Module
1. Turn off the computer, remove the battery (page 2 - 5).
2. Locate the Bluetooth bay cover, and remove the screw and cover .
3. Remove the screw and turn the module over.
4. Carefully separate the Bluetooth module from the connector and disconnect the cable .
5. Lift the Bluetooth module (Figure 12c) up and off the computer.
Figure 12
Bluetooth Module
Removal
a. Remove the screw.
b. Lfit the cover and remove
the screw.
c. Disconnect the cable and
the connector.
d. Lift the Bluetooth module
up off the socket.
1
2
3
4
5
6
a.
b.
1
3
4
6
c.
d.
5
2
2. Cover
6. Bluetooth Module
•2 Screws

Disassembly
Removing the Keyboard 2 - 17
2.Disassembly
Removing the Keyboard
1. Turn off the computer, and remove the battery (page 2 - 5).
2. Press the four keyboard latches at the top of the keyboard to elevate the keyboard from its normal position (you
may need to use a small screwdriver to do this).
3. Carefully lift the keyboard up, being careful not to bend the keyboard ribbon cable (Figure 13b).
4. Disconnect the keyboard ribbon cable from the locking collar socket .
5
6
7
Figure 13
Keyboard Removal
a. Press the four latches to
release the keyboard.
b. Lift the keyboard up and
disconnect the cable
from the locking collar.
c. Remove the keyboard.
Re-Inserting the Key-
board
When re-inserting the
keyboard firstly align
the four keyboard tabs
at the bottom of the
keyboard with the slots
in the case.
a. c.
b.
124
6
7
5
5
3
5. Keyboard

Disassembly
2 - 18 Removing the Modem
2.Disassembly
Removing the Modem
1. Turn off the computer, remove the battery (page 2 - 5), HDD (page 2 - 6), component bay cover (page 2 - 9), opti-
cal device (page 2 - 8), CPU (page 2 - 12), bluetooth (page 2 - 16) and keyboard (page 2 - 17).
2. Remove screws - from the bottom case.
3. Turn the computer over, remove screws - and disconnect cables - (Figure 15b).
1
17
18
19
20
22
•19 Screws
3
a. b.
11
19
1246
578
9
12
13 10
14 15
16
17 18 21
20
22
Figure 14
Modem Removal
a. Remove the screws and
diconnect the cable.
b. Turn the computer over,
remove the screws and
disconnect the cable.

Disassembly
Removing the Modem 2 - 19
2.Disassembly
4. Carefully lift the top case up and off the computer (Figure 15d).
5. Remove screws - (Figure 15e) from the computer.
6. Remove screws - (Figure 15f) from the modem module.
7. Lift the modem up and separate the modem from the connector .
8. Lift the modem off the computer.
23
24
26
27
28
29
30
23 Top Case
30. Modem
•5 Screws
e.
23
30
26
24
25
d. f.
g.
27
28
29
Figure 15
Modem Removal
(cont’d.)
d. Lift the cover off the
computer.
e. Remove the screws.
f. Remove the screws and
disconnect the connec-
tor.
g. Lift the modem out.

Disassembly
2-20
2.Disassembly

Part Lists
A-1
A.Part Lists
Appendix A: Part Lists
This appendix breaks down the M740TH/ M748TH series notebook’s construction into a series of illustrations. The com-
ponent part numbers are indicated in the tables opposite the drawings.
Note: This section indicates the manufacturer’s part numbers. Your organization may use a different system, so be sure
to cross-check any relevant documentation.
Note: Some assemblies may have parts in common (especially screws). However, the part lists DO NOT indicate the
total number of duplicated parts used.
Note: Be sure to check any update notices. The parts shown in these illustrations are appropriate for the system at the
time of publication. Over the product life, some parts may be improved or re-configured, resulting in new part numbers.

Part Lists
A - 2 Part List Illustration Location
A.Part Lists
Part List Illustration Location
The following table indicates where to find the appropriate part list illustration.
Table A- 1
Part List Illustration
Location
Parts PAGES
Top (M740TH) page A - 3
Top (M748TH) page A - 4
Bottom page A - 5
LCD page A - 6
DVD SUPER-MULTI page A - 7

Part Lists
Top (M740TH) A - 3
A.Part Lists
Top (M740TH)
無鉛
無鉛
無鉛
無鉛
無鉛
無鉛
無鉛
白色 (無鉛)
無鉛
無鉛
無鉛
無電鍍 無鉛
無鉛
含背膠 無鉛
無鉛
Figure A - 1
Top (M740TH)

Part Lists
A - 4 Top (M748TH)
A.Part Lists
Top (M748TH)
無鉛
無鉛
無鉛
無鉛
尚盟 無鉛
無鉛
無鉛
黑色 (無鉛)
無鉛
無鉛
無鉛
無鉛
含背膠 無鉛
無鉛
珍珠黑 無鉛
Figure A - 2
Top (M748TH)

Part Lists
Bottom A - 5
A.Part Lists
Bottom
無鉛
凱碩 無鉛
無鉛
無鉛
無鉛
日東 無鉛
無鉛
無鉛
無鉛
無鉛
無鉛
無鉛
無鉛
無鉛
無鉛
無鉛
無鉛
藍天7 互億 無鉛
無鉛
海華 無鉛
無鉛
區加長 無鉛
(富士弘)無鉛
日東 無鉛
無鉛
無鉛
無鉛
(鼎緯) 無鉛
無鉛
無鉛
無鉛
無鉛
無鉛
無電鍍 無鉛
無鉛
變更 (鼎緯)
日東 無鉛
無鉛
無鉛
(更換背膠)無鉛
無鉛
無鉛
無鉛
無鉛
導電布 無鉛
無鉛
無鉛
無鉛
無電鍍 無鉛
無鉛
無電鍍 無鉛
無鉛
無鉛
亞旭 無鉛
微星 變更 無鉛
凱碩 無鉛
Figure A - 3
Bottom

Part Lists
A - 6 LCD
A.Part Lists
LCD
無鉛
無鉛
無鉛
精乘 無鉛
無鉛
(世華)無鉛
無鉛
無鉛
地線上移 無鉛
無鉛
精乘 無鉛
無鉛
無鉛
無鉛
無鉛
無鉛
無鉛
無鉛
無鉛
無鉛
(設變) 無鉛
中性 電鑄薄膜鍍亮鉻 無鉛
無鉛
精乘 無鉛
無鉛
無鋁箔 無鉛
無鉛
(不需重工高壓線)無鉛
無鉛
無鉛
(無鋁箔) 世華 無鉛
無鉛
(無鋁箔) (珍珠黑) 無鉛
(電鑄薄膜鍍亮鉻) (字體設變為無鉛)
無鉛
Figure A - 4
LCD

Part Lists
DVD SUPER-MULTI A - 7
A.Part Lists
DVD SUPER-MULTI
(志精) 無鉛
*(非耐落) 無鉛
(設變)無鉛
內縮 無鉛
內縮 無鉛
Figure A - 5
DVD SUPER-
MULTI

Part Lists
A - 8
A.Part Lists

Schematic Diagrams
B-1
B.Schematic Diagrams
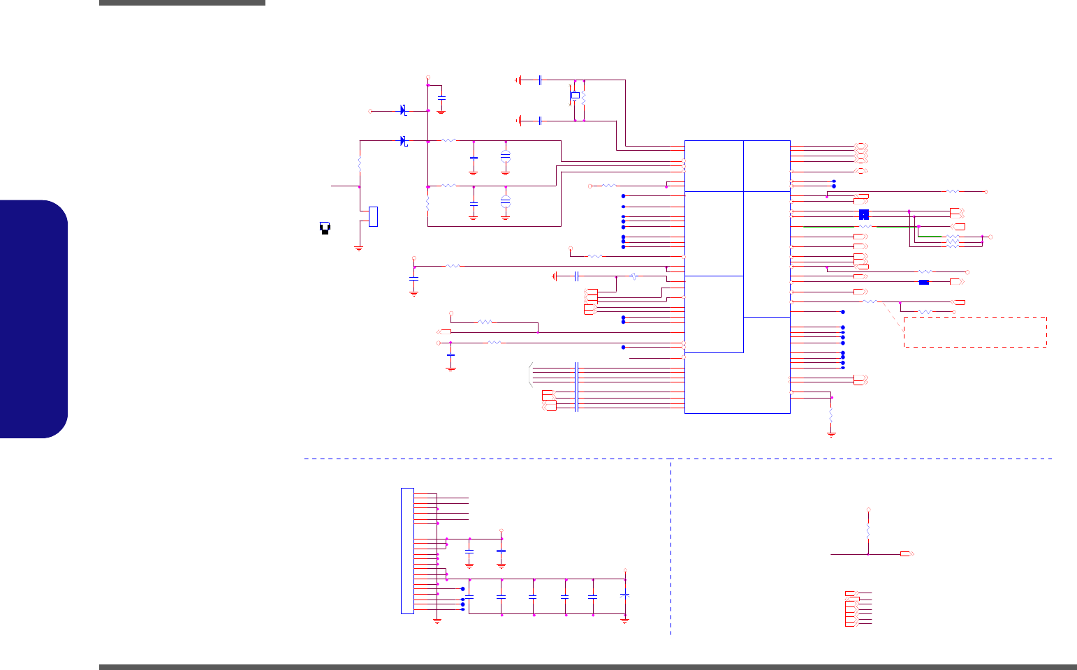
Appendix B: Schematic Diagrams
This appendix has circuit diagrams of the M740TH/ M748TH notebook’s PCB’s. The following table indicates where
to find the appropriate schematic diagram.
Diagram - Page Diagram - Page Diagram - Page
System Block Diagram - Page B - 2 ICH9M 1/4, SATA - Page B - 16 POWER 1.5VS/1.05VS - Page B - 30
Clock Generator - Page B - 3 ICH9M 2/4, PCI, USB - Page B - 17 POWER 1.8V/0.9V - Page B - 31
Penryn (Socket-P) CPU 1/2 - Page B - 4 ICH9M 3/4 - Page B - 18 POWER GPU/NVVDD - Page B - 32
Penryn (Socket-P) CPU 2/2 - Page B - 5 ICH9M 4/4 - Page B - 19 AC_IN, CHARGE - Page B - 33
CANTIGA 1/7, Host - Page B - 6 NEW CARD, MINI PCIE - Page B - 20 VCORE - Page B - 34
CANTIGA 2/7, Graphics - Page B - 7 3G, POWERGOOD - Page B - 21 ODD BOARD FOR M760T - Page B - 35
CANTIGA 3/7 - Page B - 8 USB, FAN, TP, FP, MULTI CON - Page B - 22 CLICK FINGER BOARD FOR M77 - Page B - 36
CANTIGA 4/7 - Page B - 9 CARD READER(JMB261) - Page B - 23 MULTI FUNCTION BOARD - Page B - 37
CANTIGA 5/7 - Page B - 10 SATA ODD, LED, HOTKEY, LID SW - Page B - 24 AUDIO BOARD - Page B - 38
CANTIGA 6/7 - Page B - 11 LAN(JMB261) - Page B - 25 POWER SWITCH BOARD FOR M76 - Page B - 39
CANTIGA 7/7 - Page B - 12 AUDIO CODEC ALC272 - Page B - 26 FINGER BOARD FOR M74 - Page B - 41
DDRII SO-DIMM - 0 - Page B - 13 KPC-ITE IT8502E - Page B - 27 POWER SWITCH BOARD FOR M76 - Page B - 42
DDRII SO-DIMM - 1 - Page B - 14 5VS, 3VS, 3.3VM, 1.05VS, V1N1 - Page B - 28 EXTERNAL ODD BOARD FOR W76 - Page B - 43
Panel, Inverter, CRT - Page B - 15 POWER 3.3V/5V - Page B - 29
Table B - 1
Schematic
Diagrams
Version Note
The schematic dia-
grams in this chapter
are based upon ver-
sion 6-7P-M74H6-001.
If your mainboard (or
other boards) are a lat-
er version, please
check with the Service
Center for updated di-
agrams (if required).

Schematic Diagrams
B - 2 System Block Diagram
B.Schematic Diagrams
System Block Diagram
Sheet 1 of 42
System Block
Diagram
CLEVO M7XTH System Block Diagram
SPK_R, RJ-11, LED
(USB5)
FingerPrint
12 MHz
(U SB 7 )
(USB6)
New Card
Colck Generator
TOUCH PAD
LPC
SMART
BATTERY
POWER GPU
LAN / CARD READER
SO-DIMM1
INT SPK R
HP
OUT
CLICK BOARD
SOCKET
<=8"
667/800/1066 MHz
VTT=1.05T
PCIE
Memory Termination
1329 Ball FCBG A
480 Mbps
676 mBGA
DDR II
Synaptic
Mini PCIE
14.318 MHz
ICS9LPR365BGLF
7I N1
SOUTH BRIDGE
0 . 5" ~5 . 5"
SPI
1"~16"
Intel Cantiga
GL40
INT MIC
DDR II
USB0
Intel Penryn
24 MHz
B lu e to ot h
<12"
FSB
48pins LQFP
AZALIA
MDC
MODULE
MIC
IN
Realtek
ALC272
PROCESSOR
USB2
INT SPK L
14*14*1.6mm
128pins LQFP
100 MHz
TH ER M AL
SE NS O R
33 MHz
SO-DIMM0
ICH9M
TPA6017A2
MULTI I/O BOARD
32.768KHz
MINI PCIE
(USB7)
SMART
FAN
810602-1703
MDC CON
VCO RE
EC SMBUS
FINGER PRINTER BOARD
AZALIA LINK
CCD
SOCKET
0. 1" ~ 13
SYSTEM SMBUS
ITE 8502E
<12"
SPDIF
OUT
NORTH BRIDGE
SA TA HD D
SATA ODD
AC-IN,CHARGER
INT. K/B
EC
Azalia Codec
AUDIO
AMP.
0.5"~11"
SOCKET
RJ-11
VDD3,VDD5
1.8V,0.9VS(VTT_MEM)
USB2.0
USB1
RJ-45
GO LA N
DMI
3.3VS, 5VS,3.3V,5V
478pins uFCBGA
32.768 KHz
1.05VS,1.5VS
9*9 *1.6 mm
(USB3)
SATA I/II 3.0Gb/s
POWER KEY,CCD,LID
(Optional)
667/800 MHz
DDR2
JMB261
AUDIO BOARD
PHONE JACK, USB
AUDIO BOARD
AUDIO
BOARD
INTERNAL
GRAPHICS
INTERNAL
GRAPHICS
(Optional)
(USB4)
3G CARD
<8"
LCD CONNECTOR,
I V ER TE R
CRT CONNECTOR <15"
BIOS
SPI

Schematic Diagrams
Clock Generator B - 3
B.Schematic Diagrams
Clock Generator
1.05VS
1.05VS
3.3VS
3.3VS1.05VS
3.3VS_G
3.3VS
3.3VS
3.3VS
3.3VS
1.05V S_CLK
3.3VS 3,6,7, 10,12,13,14,15,16,17, 18,19,21,22,23,25,26, 27,33
1.05VS 3,4,5, 7,9,10,15,18,29,31
M C H_BSEL 2 7
MCH_BSEL0 7
MC H_BSE L17
C PU_BS EL23
CPU _BSEL 03C PU_BS EL13
CLK_DREFSS# 7
CLK_DREFSS 7
M CH _CLKR EQ# 7
WLAN _CLKR EQ # 19,20
NEWCARD_CLKREQ# 19
CLK_PCIE_GLAN 22
CLK_CPU_BCLK 3
CLK_PCIE_ICH# 16
CLK_SATA# 15
CLK_MCH_BCLK# 5
C LK _P CIE_MINI _3G 20
CLK_PCIE_MINI 19
CLK_PCIE_NEW_CARD 19
C LK _P CIE_G LAN# 22
CLK_DREF# 7
CLK_PCIE_MINI_3G# 20
C LK _P CIE_N EW_C ARD # 19
CLK_PCIE_3GPLL 7
CLK_PCIE_3GPLL# 7
CLK_CPU_BCLK# 3
CLK_DREF 7
CLK_MCH_BCLK 5
CLK_PCIE_MINI# 19
CLK_SATA 15
CLK_PCIE_ICH 16
CLK_ PW R G D17
IC H_SM BDA T012,13,17
IC H_SM BCLK012,13,17
PCLK_IC H16
CL K_ IC H4 817
CL K_ IC H1 417
PM _STPPCI#17
PM_ STPC PU#17
PC LK_KBC26
P CLK_KBC
P CLK_IC H
CLK_ICH48
CLK_ICH14
C LK_ BSEL 0
C LK_BSEL1
Z1220
PCLKIC H
Z1204
Z1205
WLAN _C LKR EQ#
Z1203
Z1221
XTAL_IN
XTAL_OU T
FS LC
C L K _ PCIE _M IN I#
C LK_PCIE _M IN I
CLK_CPU_BCLK
CLK_CPU_BCLK#
C LK_PCIE _N EW_C AR D#
C LK_PCIE _N EW_C AR D
CL K_ DR EF S S
CL K_ DR EF S S #
C LK_BSEL1
C LK_PCIE _I CH
C LK_PCIE _I CH #
CL K_ DR EF
CL K_ DR EF #
C L K_ PCIE _3G PL L
C L K_ PCIE _3G PL L #
C L K _ PCIE _M IN I_ 3G
C L K _ PCIE _M IN I_ 3G #
C L K_ PCIE _G LAN
C LK_PCIE _G LAN #
C LK_SATA#
C LK_SATA
C LK_MC H_BC L K#
C LK_MC H_BC L K
VTT_PWR _G D
IC SR EQ_ SEL
FS LAC LK _B SEL 0
CLK_ICH48
C LK _B SEL 2
CLK_ICH14
PC LK_KBC PC LKKBC
C LK_BSEL2
R 662 *0_04 RN14
8P4R X1K_04
1
2
3
45
6
7
8
R 663 *1K_04
R661
1K _0 4
R646 470_04
R219 100K_04
C817
.1U_16V_04
C 748
.1U _16V_04
C442
.1U_16V_04
T253
X2
14.318M Hz
12
R660 470_04
C728
27P_50V_04
R 497 *10K_04
R 2 07 1K _0 4
R 213 2.21K_1%_04
R220 0_04
R657 * 10K_04
R 205 *0_04
R 659 10K_04
R 606 10K_04
R214
*56_04
C 821
. 1U _16V _04
R 649 33_04
C819
.1U _16V_04
R 648 10K_04
C471 *10P_50V_04
R647 470_04
R 653 *10K_04
C472
*. 1U _10V _X7R _04
R 652 10K _04
C 816
.1U _16V_04
U24
SLG 8S P510T
5
9
61
37
51
53
43
50
54
8
11
7
63
49
62
10
26
48
60
59
42
44
39
3
4
20
55
64
6
1
15
16
23
52
45
46
22
21
30
31
35
34
33
32
18
17
13
14
56
36
12
2
19
29
41
40
27
28
24
25
58
38
47
57
PCI 3
VDD48
VD DR EF
CPU _ ST OP #
CPU1
CPU0#
S RC 7#/C R#_E
CPU1#
CPU0
GNDPCI
GN D4 8
PCI F5/ITP_EN
SDA TA
VDDCPU_IO
REF 0/ FSL C/E ST _S EL
USB _4 8 M Hz /F SL A
VD DSR C_IO 1
NC
X1
X2
GN DS RC 3
SR C7 /C R# _ F
VDDSRC
PCI1/CR#_B
PCI 2/TM E
VD D PLL3_IO
VD DC PU
SCLK
PCI 4/27_Select
PCI0/CR#_A
GND
VD DPLL3
GN DS R C1
GNDCPU
VD DS RC _I O3
SRC8#/ITP#
SR C2# /SATA#
SRC 2/SATA
SR C9
SRC9#
SRC 10#
SRC10
SR C11/C R#_H
SR C11#/C R#_G
27M Hz _ SS/SR C1# /SE2
27MH z_N onS S/SR C1/SE1
SR C0/D OTT_96
SRC0#/DOTC_96
CK_ P W RG D/P D#
VDD SRC _IO2
VDD _IO
VDDPCI
GN D
GNDSRC2
SR C6
SRC6#
SR C4
SRC4#
SR C3 /C R# _ C
SR C3#/C R#_D
GNDREF
PCI _S TO P#
SR C8 /ITP
FSLB/TEST_M OD E
R206
1K _0 4
C823
1u_6.3V _X5R _04
C813
1u_6. 3V _X5R _04
C743 *10P_50V_04
C806
.1U_16V_04
R 212 33_04
C473 *10P_50V_04
T254
C729
27P _50V_04
C 797
.1U _16V_04
R509 33_04
C815
10u_6.3V_X5R _06
L71 *H CB 1005KF-121T20_10mil_short
C432 *10P_50V_04
R 221 33_04
R 494 *0_04
L72 * HC B1005K F-121T20_10m il_short
C 796
1u_6.3V_X5R _04
T255
C793
1u_6.3V_X5R _04
C765
.1U_16V_04
T252
C820
10u_6.3V_X5R _06
CPU_SW1
F H DS -0 2 F -T -T / R
1
2
4
3
1
FS C
BS EL 1
1
FSA
0
0
Host Clock
800 MHz200 MHz
1
Fr eq ue n cy
166 MHz
BSEL0
133 MHz
667 MHz
0
Place terminationclose to
ICS
FSB
Layout note:
BSEL2
266 MHz
0
CK505
1
0
0
0
0
533 MHz
40mils
1066 MHz
MCH PCICLK: SRC10 / SRC10#
SRC11/CR#H MCHCLKREQ#
MINI PCIECLK: SRC9 / SRC9#
SRC11#/CR#G MINICLKREQ#
NEWCARD PCIECLK: SRC8/ITP / SRC8#/ITP#
SRC7#/CR#F
10mil
CLOCK GENERATOR
Zo=55 Ohm
Zo=55 Ohm
S L Zd if f= 10 0 O hm
M S Zd if f= 95 O h m
EMI
PLACE CRYSTAL WITHIN 500
MILS
Layout note:
6-02-08510-EL0 SLG8SP510T
6-02-09635-EL0 ICS9LPR365BGLF
Sheet 2 of 42
Clock Generator

Schematic Diagrams
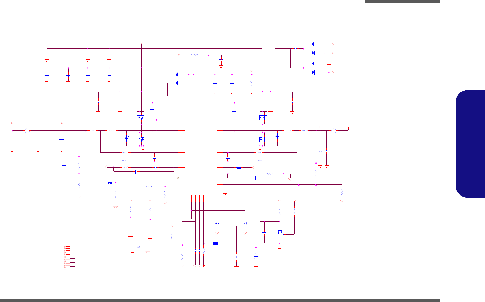
B - 4 Penryn (Socket-P) CPU 1/2
B.Schematic Diagrams
Penryn (Socket-P) CPU 1/2
Sheet 3 of 42
Penryn (Socket-P)
CPU 1/2
1.05V S
3.3V
3.3VS
1.05VS
VDD 3
V_THR M
H_DSTBN#2 5
H_ D BSY # 5
H_ BR 0 # 5
H_ H ITM# 5
H _D # [ 6 3: 0] 5
H_ H IT# 5
SMC_CPU_THERM 26
H _D # [ 6 3: 0] 5
H_DSTBP#3 5
H_AD S# 5
H_DSTBP#2 5
H_DINV#3 5
H_DINV#2 5
H_ BN R# 5
H_DSTBN#3 5
SMD_CPU_THERM 26
H_DRDY# 5
H_ L O CK # 5
PM _TH RM # 17
PSI# 33
H_ F ER R#15
THERM_ALERT# 26
H_ R S# 2 5
H _ DP RS T P# 7 , 1 5 ,3 3
H_DPWR# 5
H_ C PUR S T # 5
H_INTR15
H_A20M#15
H_ R S# 1 5
H_STPCLK#15
H_ BP RI# 5
H_SMI#15
H _ CP US L P# 5
CL K_ C PU_ B C L K 2H_NMI15
H_IGNNE#15
H_ T R DY # 5
H_DPSLP# 15
H_ D EF ER # 5
H_PWRGD 15
H_ IN IT # 1 5
CL K_ C PU_ B C L K # 2
H_ R S# 0 5
H _D # [ 6 3: 0]5
H_ADSTB#15
H_ D ST BP# 05
H _ RE Q # [4 :0 ]5
H_ D ST BP# 15
H _D#[63:0]5
H_ D ST BN #05
H_ D INV #05
H_ D ST BN #15
H_ADSTB#05
H _A #[35:3]5
H _ A # [ 3 5: 3]5
H_ D INV #15
3.3V14, 15,16,17,18, 19,20,21,22,23,27,29,30
VD D 315,19, 23,26,27,28,32
3.3VS2,6, 7,10,12,13,14,15,16,17,18,19,21,22, 23,25,26,27,33
CP U_ BSE L02
1.05V S2,4,5,7,9,10,15, 18,29,31
CP U_ BSE L22
CP U_ BSE L12
PM _TH RM TRIP# 7 ,15
H_ D # 36
H_TRST#
H_D#6
H_D#14
H_A#25
H_IERR#
H_D#17
H_D#28
CPU_TEST3
H_D#0
H_ D # 34
H_PREQ#
H_ A# 5
ITP_ DB RST#
H_ R EQ# 2
H_A#33
H_ D # 48
H_ D # 54
H_TD I
H_ D # 51
H_D#30
H_ D # 32
H_D#4
ITP _ DBR S T#
H_TH ERM DC
H_D#24
H_D#18
H_ D # 47
H_A#28
H_D#15
COMP1
H_D#7
H_ R EQ# 0
H_ A# 8
H_A#35
H_D#29
H_A#18
H_ R EQ# 3
CPU_GTLREF
H_D#16
CO MP 0
H_A#17
H_ D # 42
CPU_TEST1
H_ D # 40
H_ D # 46
CO MP 2
H_PR OC H OT#
CPU_TEST2
H_ D # 33
H_A#24
H_A#11
H_ D # 50
H_A#27
H_D#27
H_ D # 53
H_D#11
H_ D # 37
H_TC K
H_ D # 45
H_ R EQ# 1
H_D#26
H_A#12
H_ A# 9
H_A#30
H_TM S
CO MP 3
H_A#29
COMP3
H_ D # 58
H_A#23
H_A#13
H_ D # 55
H_ BP M0 #
H_A#32
H_TR ST #
H_TD O
H_D#9
H_ D # 43
H_A#20 H_ D # 49
H_D#13
H_ A# 7
H_ A# 6
H_D#31
H_A#15
CPU_TEST4
H_A#16
H_ D # 56
CPU_TEST7
H_PR DY #
H_A#26
H_A#19
CPU_TEST6
H_A#21
H_D#1
H_ D # 59
H_TMS
H_TH ERM DA
H_ D # 62
H_A#14
H_
D#2
H_IER R #
H_A#22
H_ R EQ# 4
H_ D # 41
H_D#19
H_ D # 44
H_ BP M2 #
H_D#22
H_D#20
H_A#34
H_ BP M3 #
H_THERMDC
H_ A# 4
H_D#10
H_ D # 35
H_ D # 52
H_D#5
H_ D # 57H_D#25
COMP2
H_ A# 3
CPU_TEST5
CO MP 1
H_ D # 38
H_D#8
H_D#3
H_ D # 61
COMP0
H_D#21
H_ D # 63
H_ D # 39
H_D#23
H_D#12
H_A#10
H_PROCHOT#
H_ BP M1 #
H_A#31
H_PR EQ #
H_ D # 60
H_TCK
H_TDI
H_THERMDA
C PUR SVD 04
C PUR SVD 07
C PUR SVD 03
C PUR SVD 05
C PUR SVD 09
C PUR SVD 06
C PUR SVD 08
C PUR SVD 01
C PUR SVD 02
RN13
8P4R X4.7K _04
1
2
3
45
6
7
8
R 154 *20mil_short
C613 *.1U _10V_X7R _04
D6 SC S7 51 V -4 0
AC
DATA GRP 0 DATA GRP 1
DATA GRP 2DATA GRP 3
MISC
U22B
Pe nry n
R2 6
U2 6
AA1
Y1
E22
F24
J24
J23
H22
F26
K22
H23
N22
K25
P26
R23
E26
L23
M24
L22
M23
P25
P23
P22
T24
R24
L25
G22
T25
N25
Y22
AB24
V24
V26
V23
T2 2
U2 5
U2 3
F23
Y25
W22
Y23
W24
W25
AA23
AA24
AB25
AE24
AD24
G25
AA21
AB22
AB21
AC26
AD20
AE22
AF2 3
AC25
AE21
AD21
E25
AC22
AD23
AF2 2
AC23
E23
K24
G24
AF1
H25
N24
U2 2
AC20
E5
B5
D2 4
J26
L26
Y26
AE25
H26
M26
AA26
AF2 4
AD 26
AE6
D6
D7
C24
B22
B23
C21
D25
AF2 6
A26
C23
C3
COMP[0]
COMP[1]
COMP[2]
COMP[3]
D[ 0]#
D[ 1]#
D[ 10 ]#
D[ 11 ]#
D[ 12 ]#
D[ 13 ]#
D[ 14 ]#
D[ 15 ]#
D[ 16 ]#
D[ 17 ]#
D[ 18 ]#
D[ 19 ]#
D[ 2]#
D[ 20 ]#
D[ 21 ]#
D[ 22 ]#
D[ 23 ]#
D[ 24 ]#
D[ 25 ]#
D[ 26 ]#
D[ 27 ]#
D[ 28 ]#
D[ 29 ]#
D[ 3]#
D[ 30 ]#
D[ 31 ]#
D[32]#
D[33]#
D[34]#
D[35]#
D[36]#
D[37]#
D[38]#
D[39]#
D[ 4]#
D[40]#
D[41]#
D[42]#
D[43]#
D[44]#
D[45]#
D[46]#
D[47]#
D[48]#
D[49]#
D[ 5]#
D[50]#
D[51]#
D[52]#
D[53]#
D[54]#
D[55]#
D[56]#
D[57]#
D[58]#
D[59]#
D[ 6]#
D[60]#
D[61]#
D[62]#
D[63]#
D[ 7]#
D[ 8]#
D[ 9]#
TEST5
DI NV[0 ]#
DI NV[1 ]#
D INV [2 ]#
D INV [3 ]#
DP RST P#
DPSLP#
DP W R#
DS TB N[0 ]#
DS TB N[1 ]#
DSTBN[2]#
DSTBN[3]#
DS TB P[0 ]#
DS TB P[1 ]#
DSTBP[2]#
DSTBP[3]#
GT L R E F
PSI#
PW R G OO D
SLP#
TEST3
BSEL[0]
BSEL[1]
BSEL[2]
TEST2
TEST4
TEST6
TEST1
TEST7
R31 54.9_1% _04
R392 1K_1%_04
R397
27.4_1%_04
R34 649_1% _06
R74
*10K _04
R30 54.9_1% _04
U6
W 83L771AWG
1
2
3
4
5
6
7
8
VD D
D+
D-
THE RM
GND
ALER T
SDA TA
SC LK
R 5 6 * 1K _0 4
R29
27.4_1%_04
R6 2 * 1K _0 4
R33 54.9_1% _04
R3 9 5
54. 9_1% _04
R32 54.9_1% _04
R57 54.9_1% _04
C201
1U _6.3V_04
R4 1 6 * 1K _0 4
R394
2K_1%_04
ADDR
GROUP_0
ADDR
GROUP_1
CONTROLXDP/ITP SIGNALS
H CLK
THERMAL
RESERVED
ICH
U22A
Pe nry n
N3
P5
P2
L2
P4
P1
R1
Y2
U5
R3
W6
U4
Y5
U1
R4
T5
T3
W2
W5
Y4
J4
U2
V4
M4
N5
T2
V3
B2
D2
D22
L5
L4
K5
M3
N2
J1
A6
H1
M1
V1
D3
A22
A21
E2
AD4
AD3
AD1
AC4
G5
F1
C20
E1
H5
F21
A5
G6
E4
D20
C4
B3
C6
B4
H4
AC2
AC1
D21
K3
H2
K2
J3
L1
C1
F3
F4
G3
A3
D5
AC5
AA6
AB3
C7
A24
B25
AB5
G2
AB6
W3
AA 4
AB 2
AA 3
F6
A[10]#
A[11]#
A[12]#
A[13]#
A[14]#
A[15]#
A[16]#
A[17]#
A[18]#
A[19]#
A[20]#
A[21]#
A[22]#
A[23]#
A[24]#
A[25]#
A[26]#
A[27]#
A[28]#
A[29]#
A[3]#
A[30]#
A[31]#
RS VD[0 1 ]
RS VD[0 2 ]
RS VD[0 3 ]
RS VD[0 4 ]
RS VD[0 5 ]
RS VD[0 6 ]
RS VD[0 7 ]
A[4]#
A[5]#
A[6]#
A[7]#
A[8]#
A[9]#
A20 M#
ADS#
AD STB[0 ]#
AD STB[1 ]#
RS VD[0 8 ]
BCLK[0]
BCLK[1]
BN R#
BPM[0]#
BPM[1]#
BPM[2]#
BPM[3]#
BP RI#
BR0#
DBR#
DB SY#
DEF E R#
DRDY#
FER R#
HIT#
HITM#
IER R#
IGN N E#
INIT#
LINT0
LINT1
LO CK#
PRDY#
PR EQ#
PRO CH OT#
RE Q[0 ]#
RE Q[1 ]#
RE Q[2 ]#
RE Q[3 ]#
RE Q[4 ]#
RESET#
RS[0 ]#
RS[1 ]#
RS[2 ]#
SM I#
STPC LK #
TC K
TD I
TD O
THE RM TR IP#
THER MD A
TH ERM D C
TM S
TRD Y#
TRST#
A[32]#
A[33]#
A[34]#
A[35]#
RS VD[0 9 ]
C198
1000P_50V_04
R60 54.9_1% _04 R28
54. 9_1%_04
Near to Thermal
IC
Route H_THERMDA and
H_THERMDC on same layer.
10 mil trace on 10 mil spacing.
H _ TD I
C i rc ul t: 5 4. 9 o hm c he ck 15 0 oh m
COMP0, COMP2: 0.5" Max, Zo=27.4 Ohms
COMP1, COMP3: 0.5" Max, Zo=55 Ohms
Best estimate is 18 mils wide trace for outer
layers and 14 mils wide trace if on internal
layers.
If PROCHOT# is routed between CPU, IMVP and MCH,
pull-up resistor has to be 68 ohm ? 5%. If not
use, pull-up resistor has to be 56 ohm ? 5%
Layout note:
Zo=55 ohm, 0.5"max for GTLREF
Zo= 55O? 5%
10mils
TO POWER PAGE
Layout Note:
Layout Note:
Layout note:
Layout Note:
Zo= 55O ? 5%
Within 2.0"
of the CPU
Zo = 55 O? 5 %
<1 2i nc h es
H_PWRGD <12" (CPU TO ICH9M)
H_NMI
H_INTR
H_A20M#
H_DPSLP#
H_IGNNE#
H_INIT#
H_SMI#
H_STPCLK#
0.5" < L< 12"
CPU TO ICH with same
ground plane
H_CPURST# 1"<L<5"
DESIGN GUIDE P.65
COMP[3:0]
traces should be at least 25 mils (> 50 mils
preferred) away from any other toggling
signal.
no decoupling should be
placed on the
GTLREF pin
THERMAL SENSER
NEAR EC

Schematic Diagrams
Penryn (Socket-P) CPU 2/2 B - 5
B.Schematic Diagrams
Penryn (Socket-P) CPU 2/2
1.5VS
1.05VS
1.05VS
VCO R E
VCO R E
VC OR E
VC OR E
VC OR E
VCO R E
1.05VS
VC OR E
VC OR E
VC CSE NSE 33
VSS SEN SE 3 3
H_VID4 33
H_VID5 33
H_VID2 33
H_VID1 33
H_VID3 33
H_VID6 33
H_VID0 33
VC O RE33
1.05VS2,3,5,7,9,10,15,18,29,31 1.5VS10,15,16,18,19,20,29
VSSSE NSE
VC CS ENS E
C6 1 5
1U _6.3V_04
U22C
Pen ry n
.
A7
A9
A10
A12
A13
A15
A17
A18
A20
B7
B9
B10
B12
B14
B15
B17
B18
B20
C9
C10
C12
C13
C15
C17
C18
D9
D10
D12
D14
D15
D17
D18
E7
E9
E10
E12
E13
E15
E17
E18
E20
F7
F9
F10
F12
F14
F15
F17
F18
F20
AA 7
AA 9
AA 10
AA 12
AA 13
AA 15
AA 17
AA 18
AA 20
AB 9
AC 10
AB 10
AB 12
AB 14
AB 15
AB 17
AB 18
AB20
AB7
AC 7
AC 9
AC 12
AC 13
AC 15
AC 17
AC 18
AD 7
AD 9
AD 10
AD 12
AD 14
AD 15
AD 17
AD 18
AE9
AE10
AE12
AE13
AE15
AE17
AE18
AE20
AF9
AF10
AF12
AF14
AF15
AF17
AF18
AF20
B26
J6
K6
M6
J21
K21
M21
N21
N6
R21
R6
T21
T6
V21
W21
AF7
AD 6
AF5
AE5
AF4
AE3
AF3
AE2
AE7
C26
G21
V6
VC C[001]
VC C[002]
VC C[003]
VC C[004]
VC C[005]
VC C[006]
VC C[007]
VC C[008]
VC C[009]
VC C[010]
VC C[011]
VC C[012]
VC C[013]
VC C[014]
VC C[015]
VC C[016]
VC C[017]
VC C[018]
VC C[019]
VC C[020]
VC C[021]
VC C[022]
VC C[023]
VC C[024]
VC C[025]
VC C[026]
VC C[027]
VC C[028]
VC C[029]
VC C[030]
VC C[031]
VC C[032]
VC C[033]
VC C[034]
VC C[035]
VC C[036]
VC C[037]
VC C[038]
VC C[039]
VC C[040]
VC C[041]
VC C[042]
VC C[043]
VC C[044]
VC C[045]
VC C[046]
VC C[047]
VC C[048]
VC C[049]
VC C[050]
VC C[051]
VC C[052]
VC C[053]
VC C[054]
VC C[055]
VC C[056]
VC C[057]
VC C[058]
VC C[059]
VC C[060]
VC C[061]
VC C[062]
VC C[063]
VC C[064]
VC C[065]
VC C[066]
VC C[067]
VCC [068]
VCC [069]
VCC [070]
VCC [071]
VCC [072]
VCC [073]
VCC [074]
VCC [075]
VCC [076]
VCC [077]
VCC [078]
VCC [079]
VCC [080]
VCC [081]
VCC [082]
VCC [083]
VCC [084]
VCC [085]
VCC [086]
VCC [087]
VCC [088]
VCC [089]
VCC [090]
VCC [091]
VCC [092]
VCC [093]
VCC [094]
VCC [095]
VCC [096]
VCC [097]
VCC [098]
VCC [099]
VCC [100]
VCCA[01]
VCCP[03]
VCCP[04]
VCCP[05]
VCCP[06]
VCCP[07]
VCCP[08]
VCCP[09]
VCCP[10]
VCCP[11]
VCCP[12]
VCCP[13]
VCCP[14]
VCCP[15]
VCCP[16]
VC CSE NSE
VID [0]
VID [1]
VID [2]
VID [3]
VID [4]
VID [5]
VID [6]
VSSSE NSE
VCCA[02]
VCCP[01]
VCCP[02]
C1 2 1
.1U _10V_X7R _04
C1 0 3
.1U_10V_X7R _04
C86
22U_6.3V_08
R14
100_1% _06
C207
10U _10V_08
C621
.1U _10V_X7R_04
C95
* . 1 U _ 1 0V _X 7 R _ 04
C681
10U_10V_08
C1 9 4
1U_6.3V_04
C1 3 4
22U _6.3V_08
R13
100_1%_06
C88
22U_6.3V_08
C193
1U _6.3V_04
C117
.1U _10V_X7R_0 4
C1 0 5
1U _6.3V_04
C53
.01U _50V_X7R_04
C209
10U_10V_08
U2 2 D
Pen ry n
.
P6
AE11
A8
A11
A14
A16
A19
A23
AF2
B6
B8
B11
B13
B16
B19
B21
B24
C5
C8
C11
C14
C16
C19
C2
C22
C25
D1
D4
D8
D11
D13
D16
D19
D23
D26
E3
E6
E8
E11
E14
E16
E19
E21
E24
F5
F8
F11
F13
F16
F19
F2
F22
F25
G4
G1
G2 3
G2 6
H3
H6
H21
H24
J2
J5
J2 2
J2 5
K1
K4
K23
K26
L3
L6
L2 1
L2 4
M2
M5
M2 2
M2 5
N1
N4
N23
N26
P3 A25
AF21
AF19
AF16
AF13
AF11
AF8
AF6
A2
AE26
AE23
AE19
P21
P24
R2
R5
R22
R25
T1
T4
T23
T26
U3
U6
U21
U24
V2
V5
V22
V25
W1
W4
W23
W26
Y3
Y21
Y24
AA2
AA5
AA8
AA11
AA14
AA16
AA19
AA22
AA25
AB1
AB4
AB8
AB11
AB13
AB16
AB19
AB23
AB26
AC 3
AC 6
AC 8
AC 11
AC 14
AC 16
AC 19
AC 21
AC 24
AD 2
AD 5
AD 8
AD 11
AD 13
AD 16
AD 19
AD 22
AD 25
AE1
AE4
Y6
A4
AE14
AE16
AE8
AF25
VS S[08 2]
VS S[14 8]
V SS[002]
V SS[003]
V SS[004]
V SS[005]
V SS[006]
V SS[007]
V SS[008]
V SS[009]
V SS[010]
V SS[011]
V SS[012]
V SS[013]
V SS[014]
V SS[015]
V SS[016]
V SS[017]
V SS[018]
V SS[019]
V SS[020]
V SS[021]
V SS[022]
V SS[023]
V SS[024]
V SS[025]
V SS[026]
V SS[027]
V SS[028]
V SS[029]
V SS[030]
V SS[031]
V SS[032]
V SS[033]
V SS[034]
V SS[035]
V SS[036]
V SS[037]
V SS[038]
V SS[039]
V SS[040]
V SS[041]
V SS[042]
V SS[043]
V SS[044]
V SS[045]
V SS[046]
V SS[047]
V SS[048]
V SS[049]
V SS[050]
V SS[051]
V SS[052]
V SS[053]
V SS[054]
V SS[055]
V SS[056]
V SS[057]
V SS[058]
V SS[059]
V SS[060]
V SS[061]
V SS[062]
V SS[063]
V SS[064]
V SS[065]
V SS[066]
V SS[067]
V SS[068]
V SS[069]
V SS[070]
V SS[071]
V SS[072]
V SS[073]
V SS[074]
V SS[075]
V SS[076]
V SS[077]
V SS[078]
V SS[079]
V SS[080]
V SS[081] VS S[162]
VS S[16 1]
VS S[16 0]
VS S[15 9]
VS S[15 8]
VS S[15 7]
VS S[15 6]
VS S[15 5]
VS S[15 4]
VS S[15 3]
VS S[15 2]
VS S[15 1]
VS S[08 3]
VS S[08 4]
VS S[08 5]
VS S[08 6]
VS S[08 7]
VS S[08 8]
VS S[08 9]
VS S[09 0]
VS S[09 1]
VS S[09 2]
VS S[09 3]
VS S[09 4]
VS S[09 5]
VS S[09 6]
VS S[09 7]
VS S[09 8]
VS S[09 9]
VS S[10 0]
VS S[10 1]
VS S[10 2]
VS S[10 3]
VS S[10 4]
VS S[10 5]
VS S[10 7]
VS S[10 8]
VS S[10 9]
VS S[11 0]
VS S[11 1]
VS S[11 2]
VS S[11 3]
VS S[11 4]
VS S[11 5]
VS S[11 6]
VS S[11 7]
VS S[11 8]
VS S[11 9]
VS S[12 0]
VS S[12 1]
VS S[12 2]
VS S[12 3]
VS S[12 4]
VS S[12 5]
VS S[12 6]
VS S[12 7]
VS S[12 8]
VS S[12 9]
VS S[13 0]
VS S[13 1]
VS S[13 2]
VS S[13 3]
VS S[13 4]
VS S[13 5]
VS S[13 6]
VS S[13 7]
VS S[13 8]
VS S[13 9]
VS S[14 0]
VS S[14 1]
VS S[14 2]
VS S[14 3]
VS S[14 4]
VS S[14 5]
VS S[14 6]
VS S[10 6]
V SS[001]
VS S[14 9]
VS S[15 0]
VS S[14 7]
VS S[16 3]
C1 3 5
22 U _ 6 . 3V _ 08
C639
.1 U_ 1 0 V_ X7 R_ 0 4
C6 5 3
.01U _50V _X7R _04
C89
1U_6.3V_04
C122
* .1 U_10V_X7R _04
C619
22U_6.3V_08
C1 9 0
1U_6.3V_04
C609
* 10U _10V _08
C191
1U_6.3V_04
C5 2
.01U_50V_X7R _04
C113
.1U_10V_X7R_04
C1 8 9
.1U_10V_X7R _04
C8 7
*10U_10V_08
C2 1 0
10 U _ 1 0V _0 8
C6 4 4
22 U _ 6 . 3V _ 08
C1 2 0
*.1U _10V_X7R _04
C620
*10U _10V_08
C6 0 8
22 U _ 6 . 3V _ 08
C130
* .1U _10V_X7R _04
+
C6 2 7
150U _4V_B2
C133
22U _6.3V_08
C1 2 7
.1 U_ 1 0 V_ X7 R_ 0 4
C102
.1U_10V_X7R_04
C5 4
1U_6.3V_04
C6 0 5
.1 U_ 1 0V _ X7 R_ 0 4
C618
22U _6.3V_08
C192
1U _6. 3V _04
C104
1U _6. 3V _04
C645
10U_10V_08
C51
1U_6.3V_04
C6 4 3
10U _10V_08
C1 0 6
*.1U _10V _X7R _04
C682
10U _10V_08
C623
1U _6.3V_04
C2 0 8
*10U_10V_08
+VCCP = 1.05V (0. 997V~1.102V)
Layout note:
PLACE AS CLOSE
AS POSSIBLE TO
THE CPU VCCA PIN
Route VCCSENSE and
VSSSENSE traces at 27.4Ohm
with 50 mil spacing.
Place PU and PD within 1
inch of CPU.
20mils
PLACE NEAR CPU
TO POWER PAGE
80mils
EMI
Layout note:
NEAR CPU PIN
0.1UF*6 INSIDE CPU CENTER CAVITY IN 2 ROWS
Sheet 4 of 42
Penryn (Socket-P)
CPU 2/2

Schematic Diagrams
B - 6 CANTIGA 1/7, Host
B.Schematic Diagrams
CANTIGA 1/7, Host
1.05VS
1. 0 5V S
H_ D R DY # 3
H_ BR 0 # 3
H_DINV#0 3
H_DINV#1 3
H_ D ST BP# 1 3
H_ H IT # 3
H_DSTBN#0 3
H_ D ST BP# 2 3
H_DSTBN#3 3
H_ D ST BP# 3 3
H_DINV#2 3
H_DSTBN#2 3
H_REQ#[4:0] 3
H_AD S# 3
H_ D ST BP# 0 3
H_DSTBN#1 3
H_A#[35:3] 3
H_AD STB# 1 3
H_DINV#3 3
H_D#[63:0]3
H_ H IT M# 3
H_BNR# 3
H_D BSY # 3
H_AD STB# 0 3
H_ R S# 2 3
H_ R S# 1 3
H_CPUSLP#3
H_ TR DY # 3
H_ D PW R # 3
H_ R S# 0 3
H_ D EF E R# 3
H_ BP RI # 3
H_CPURST#3
1. 0 5VS2,3,4,7,9,10,15,18,29,31
CLK_MCH_BCLK 2
CLK_ MC H_BC L K# 2
H_ L O CK # 3
H_D#25
H_D#59
H_D#35
H_D#22
H_D#15
H_D#33
H_D#60
H_A#24
H_D#14
H_REQ#0
H_A#21
H_D#34
H_D#58
H_D#11
H_REQ#3
H_D#23
H_D#12
H_D#26
H_D#47
H_D#50
H_D#24
H_A#34
H_D#57
H_A#31
H_A#30
H_D#13
H_D#41
H_A#19
H_D#51
H_A#23
H_D#63
H_D#19
H_D#48
H_D#42
H_REQ#1
H_A#10
H_A#11
H_A#16
MCH_HSWING
H_A#17
H_D#9
H_D#40
H_D#38
H_D#46
H_A#15
H_D#27
H_A#8
H_D#62
H_D#39
H_D#29
H_D#6
H_A#5
H_D#32 H_A#35
H_A#26
H_A#7
H_A#33
H_A#12
H_REQ#2
H_A#29
H_D#54
H_D#53
H_D#49
H_D#61
H_D#31
H_A#27
H_A#22
H_D#7
H_D#0
H_D#37
H_A#6
H_D#10
MCH_HRCOMP
H_A#3
H_A#20
H_D#3
H_D#5
H_D#30
H_A#32
H_A#9
H_D#43
H_D#1
H_D#28
H_D#56
H_D#44
H_A#14
H_D#52
H_D#16
H_A#25
H_D#20
H_D#18
H_A#4
H_D#21
H_REQ#4
H_A#18
H_D#17
H_A#28
H_D#2
Z0501
H_A#13
H_D#8
H_D#45
H_D#55
H_D#36
H_D#4
R439
221_1%_04
R444
24.9_1% _04
R436
100_1%_04
R4 4 5
1K _1 % _ 0 4
HOST
U2 3 A
CA NT I GA
P16
R16
N17
M13
E17
P17
F17
G20
B19
J16
E20
H16
J20
L17
A17
B17
L16
C21
J17
H20
A14
B18
K17
C15
F16
H13
C18
M16
J13
H12
B16
G17
A9
F11
G12
AH 6
C1 2
AH 7
F2
F13
B13
G8
M9
L6
N1 0
AA8
AA2
AE11
D4
H3
B10
M1 1
J1
J2
N1 2
J6
P2
L2
R2
N9
F8
M5
J3
N2
R1
N5
N6
P13
N8
L7
E6
M3
Y3
AD14
Y6
Y10
Y12
Y14
Y7
W2
G2
Y9
AA13
AA9
AA11
AD11
AD10
AD13
AE12
AE9
H6
AD 8
AA3
AD 3
AD 7
AE14
AF3
AC 1
AE3
AC 3
H2
AE8
AG2
AD 6
F6
E9
J8
L3
Y13
Y1
J11
F9
L10
M7
AA 5
AE 6
L9
M8
AA 6
AE 5
A11
B11
C9
H9
E12
H11
B15
K13
B14
B20
F21
K21
L20
C5
E11
E3
B6
F12
C8
H_A#_10
H_A#_11
H_A#_12
H_A#_13
H_A#_14
H_A#_15
H_A#_16
H_A#_17
H_A#_18
H_A#_19
H_A#_20
H_A#_21
H_A#_22
H_A#_23
H_A#_24
H_A#_25
H_A#_26
H_A#_27
H_A#_28
H_A#_29
H_A#_3
H_A#_30
H_A#_31
H_A#_4
H_A#_5
H_A#_6
H_A#_7
H_A#_8
H_A#_9
H _ ADS#
H_ADSTB#_0
H_ADSTB#_1
H_BNR#
H_ BP RI #
H_ BR E Q #
HPLL_CLK#
H_CPURST#
HPLL_CLK
H_D#_0
H_REQ#_2
H_REQ#_3
H_D#_1
H_D#_10
H_D#_20
H_D#_30
H_D#_40
H_D#_50
H_D#_60
H_D#_8
H_D#_9
H_ D B SY #
H_D#_11
H_D#_12
H_D#_13
H_D#_14
H_D#_15
H_D#_16
H_D#_17
H_D#_18
H_D#_19
H_D#_2
H_D#_21
H_D#_22
H_D#_23
H_D#_24
H_D#_25
H_D#_26
H_D#_27
H_D#_28
H_D#_29
H_D#_3
H_D#_31
H_D#_32
H_D#_33
H_D#_34
H_D#_35
H_D#_36
H_D#_37
H_D#_38
H_D#_39
H_D#_4
H_D#_41
H_D#_42
H_D#_43
H_D#_44
H_D#_45
H_D#_46
H_D#_47
H_D#_48
H_D#_49
H_D#_5
H_D#_51
H_D#_52
H_D#_53
H_D#_54
H_D#_55
H_D#_56
H_D#_57
H_D#_58
H_D#_59
H_D#_6
H_D#_61
H_D#_62
H_D#_63
H_D#_7
H_DEFER#
H_DINV#_0
H_DINV#_1
H_DINV#_2
H_DINV#_3
H_DPWR#
H_DRDY#
H_DSTBN#_0
H_DSTBN#_1
H_DSTBN#_2
H_DSTBN#_3
H_DSTBP#_0
H_DSTBP#_1
H_DSTBP#_2
H_DSTBP#_3
H_AVREF
H_DVREF
H_ T RD Y #
H_HIT#
H_ H I TM #
H_LOCK#
H_REQ#_0
H_REQ#_1
H_REQ#_4
H_A#_32
H_A#_33
H_A#_34
H_A#_35
H_SWING
H_CPUSLP#
H_RCOMP
H_RS#_0
H_RS#_1
H_RS#_2
R4 4 9
2K _1 % _ 0 4
C669
.1U_10V_X7R_04
C655
.1U_10V_X7R_04
10mils
0.1 uF s hou ld be pla ced
100 mils or le ss fro m GM CH
pin .
10mils
L ayo ut Not ice :
Layout Notice:
MC H_H RCO MP a 10 mi ls tra ces
an d 2 0 m ils spa cin g
CLOSE TO PIN
SHORT BOTH PIN
BELOW GMCH
PACKAGE
10mils
FOR QUA D C ORE
16. 9_1% _04
Sheet 5 of 42
CANTIGA 1/7, Host

Schematic Diagrams
CANTIGA 2/7, Graphics B - 7
B.Schematic Diagrams
CANTIGA 2/7, Graphics
1. 05VM_PE G
3.3 VS
3.3V S2, 3,7, 10,12, 13,1 4,15, 16,17 ,18,1 9,21, 22,23 ,25,2 6,27, 33
DAC_RED14
DAC_GREEN14
DAC_BLUE14
DAC_DDCACLK14
DAC_ DDCADA TA14
DAC_VSYNC14
DAC_HSYNC14
LVDS -L2 P14
LVDS-U2P14
LVDS -L0 N14
LVDS-U2N14
LVDS -LCL KN14
P_DDC_CLK14
LVDS-U0P14
P_DDC_DATA14
LVDS-UCLKP14
LVDS -L1 N14
LVDS-U1N14
LVDS -L0 P14
LVDS-U0N14
LVDS-LCLKP14
LVDS-U1P14
BLON14
NB_ENAVDD14
LVDS-UCLKN14
LVDS -L1 P14
LVDS -L2 N14
1.05V M_PEG10
Z 0601
LVDS _IB G
LVDS _VBG
DAC_RED
DAC_BLU E
TVC_ D AC
TVA _D A C
LVDSA_DATA3
Z06 05
CRT_VS
Z06 04
Z06 02
LVDSB_DATA3
CRT_HS
TVB _D A C
C RT_ TV O
Z06 03
LVDSB_DATA#3
L_BKLT_ CTRL
LVDSA_DATA#3
PE G _ C OMP
DAC_GREEN
R122
10K_04
R48 0 2. 37K _1%_0 4
C664
22P_50 V_04
R94 3 0.1_1 %_04
R95 75_1% _04
R86 75_1% _04
C6 73
22P_50V _04
C226
30P_50V _04
R91
150_ 1%_04
R82 75_1% _04
LVDS
PCI-EXPRESS GRAPHICS
TV VGA
U23C
CANTIGA
T37
T36
H44
J46
L44
L40
N41
P48
N44
T43
U43
Y43
Y48
Y36
AA43
AD37
AC47
AD39
H43
J44
L43
L41
N40
P47
N43
T42
U42
Y42
W47
Y37
AA42
AD36
AC48
AD40
J41
Y40
M40
M42
R48
N38
T40
U37
U40
M46
AA46
AA37
AA40
AD43
AC46
M47
J42
L46
M48
M39
M43
R47
N37
T39
U36
U39
Y39
Y46
AA36
AA39
AD42
AD46
M3 2
M3 3
K3 3
J3 3
M2 9
C4 4
B4 3
E3 7
E3 8
C4 1
C4 0
H4 7
E4 6
G4 0
D4 5
F4 0
B3 7
A3 7
A4 1
H3 8
G3 7
G3 8
F3 7
G3 2
F2 5
H2 5
K2 5
H2 4
E2 8
H3 2
J3 2
G2 8
J2 9
E2 9
J2 8
G2 9
L2 9
H4 8
B4 2
L3 2
C3 1
E3 2
A4 0
B4 0
J3 7
K3 7
PEG_COMPI
PE G _ C OM P O
PE G _ R X#_ 0
PE G _ R X#_ 1
PE G _ R X#_ 2
PE G _ R X#_ 3
PE G _ R X#_ 4
PE G _ R X#_ 5
PE G _ R X#_ 6
PE G _ R X#_ 7
PE G _ R X#_ 8
PE G _ R X#_ 9
PE G_RX#_1 0
PE G_RX#_1 1
PE G_RX#_1 2
PE G_RX#_1 3
PE G_RX#_1 4
PE G_RX#_1 5
PE G _ R X_ 0
PE G _ R X_ 1
PE G _ R X_ 2
PE G _ R X_ 3
PE G _ R X_ 4
PE G _ R X_ 5
PE G _ R X_ 6
PE G _ R X_ 7
PE G _ R X_ 8
PE G _ R X_ 9
PE G _ R X_1 0
PE G _ R X_1 1
PE G _ R X_1 2
PE G _ R X_1 3
PE G _ R X_1 4
PE G _ R X_1 5
PE G_ TX#_ 0
PEG_TX#_1 0
PE G_ TX#_ 3
PE G_ TX#_ 4
PE G_ TX#_ 5
PE G_ TX#_ 6
PE G_ TX#_ 7
PE G_ TX#_ 8
PE G_ TX#_ 9
PE G_ TX#_ 1
PEG_TX#_1 1
PEG_TX#_1 2
PEG_TX#_1 3
PEG_TX#_1 4
PEG_TX#_1 5
PE G_ TX#_ 2
PE G_TX_ 0
PE G_TX_ 1
PE G_TX_ 2
PE G_TX_ 3
PE G_TX_ 4
PE G_TX_ 5
PE G_TX_ 6
PE G_TX_ 7
PE G_TX_ 8
PE G_TX_ 9
PE G_ TX_1 0
PE G_ TX_1 1
PE G_ TX_1 2
PE G_ TX_1 3
PE G_ TX_1 4
PE G_ TX_1 5
L_CTRL _CLK
L_CTRL _DAT A
L_DDC_CL K
L_DDC_DATA
L_VDD_EN
LVDS_I BG
LVDS_VB G
LVDS_VREFH
LVDS_VREFL
LVDSA_CLK#
LVDSA_CLK
LVDSA_DATA# _0
LVDSA_DATA# _1
LVDSA_DATA# _2
LVDSA_DATA_ 1
LVDSA_DATA_ 2
LVDSB_CLK#
LVDSB_CLK
LVDSB_DATA# _0
LVDSB_DATA# _1
LVDSB_DATA# _2
LVDSB_DATA_ 1
LVDSB_DATA_ 2
L_BKL T_EN
TV A_D A C
TV B_D A C
TVC_DAC
TV _R TN
CRT_BLUE
CRT_DDC_C LK
CRT_DDC_D ATA
CRT_GREEN
CRT_HSYNC
C RT_ TV O_I R EF
CRT_RED
CR T_I R TN
CRT_VSYNC
LVDSA_DATA_ 0
LVDSB_DATA_ 0
L_BKL T_CTRL
TV_DCONSEL_0
TV_DCONSEL_1
LVDSA_DATA# _3
LVDSA_DATA_ 3
LVDSB_DATA# _3
LVDSB_DATA_ 3
R115
10K_04
R11 4 * 20m il_ short
R98
2.2 1K_1 %_04
L11
*20 mil_shor t
R99
1 50_1%_04
R102
2.21K_1% _04
R88 3 0.1_1 %_04
R78 1 .02K _1%_04
R12 0 * 20m il_ short
C2 24
3 0P_ 50V_ 04
C668
22P_50V _04
R83
1 50_1%_04
R141
49. 9_1%_ 04
Zo =
50O? 5%
Minimize REFSET
routing length a nd
shield with VSS
Zo=
55O? 5%
MAX=0.5"
Zdiff=
100O? 0%
PEG _COMPI and th e PEG_ COMPO pins sh ould b e
sho rted a t the p ackage and t hen rou ted to one
end of a 49.9 O ? % pu ll-up resisto r to
VCC _PEG. Place t he res istor within 500 mi ls
(1. 27 cm) of the (G)MC H
Sheet 6 of 42
CANTIGA 2/7,
Graphics

Schematic Diagrams
B - 8 CANTIGA 3/7
B.Schematic Diagrams
CANTIGA 3/7
1. 8V
1.05V S
3.3VS
1.8V
3.3VS
1.8V
1.05VS
3. 3V S
M_ C L K_ DD R1 12
M_ C K E 0 12
M_ C K E 2 13
M_ C L K_ DD R0 # 1 2
M_ C S 3 # 13
M_ C S 0 # 12
M_ C L K_ DD R3 13
M_ C K E 1 12
M_ C L K_ DD R3 # 1 3
M_ O DT 1 12
M_ C L K_ DD R2 # 1 3
M_ C L K_ DD R2 13
M_ O DT 0 12
M_ O DT 2 13
MCH_IC H_SY N C# 17
M_ C S 2 # 13
M_ C K E 3 13
M_ C L K_ DD R0 12
M_ O DT 3 13
M_ C L K_ DD R1 # 1 2
M_ C S 1 # 12
MCH_C LK REQ# 2
M PWR O K 14,17,26
CL_DA TA0 17
C L_RST#0 17
M C H_BS EL12
CL_CLK 0 17
M C H_BS EL02
M C H_BS EL22
H_DPRSTP#3,15,33
DM I_TXP1 1 6
DM I_ T X N3 1 6
DM I_TXP0 1 6
PM _TH R MTR IP#3,15
DM I_ T X N0 1 6
DM I_TXP2 1 6
DM I_ T X N1 1 6
PM_BMBUSY#17
DM I_ T X N2 1 6
DM I_TXP3 1 6
DM I_ R XN 2 1 6
CLK_PC IE_3G PLL# 2
DM I_ R XP 3 16
DM I_ R XP 1 16
PLT_R ST#16
CLK_ PC IE_ 3 G PL L 2
PM _D PR SLPVR17,33
DM I_ R XN 3 1 6
DM I_ R XN 1 1 6
DM I_ R XN 0 1 6
DELAY_PWRGD17,33
PM_EXTTS1#12,13
1.05VS2,3,4,5,9,10,15,18,29,31
DM I_ R XP 0 16
3.3VS2,3,6,10,12,13,14,15,16,17, 18,19,21,22,23,25,26,27,33 1.8V9,10,12,13,29,30
DM I_ R XP 2 16
CLK_DREF 2
C LK_ DR EFSS # 2
C LK_ DR EFSS 2
CLK_DREF# 2
VD D33,15,19,23,26,27,28,32
MCH_C FG_19
MCH_C FG_16
M C H_N C_25
SM _RC OM P#
MCH_C FG_6
M CH _HD A_SD O
M C H_N C_19
P M_ EXTTS0 #
MCH_N C_6
M C H_N C_10
M C H_N C_11
MCH_C FG_12
Z0701
DF GT_VID _3
MCH_CFG_16
MCH_N C_7
M CH _HD A_SY NC
MCH_N C_9
MCH_C FG_7
MCH_CFG_10
MC H_ C F G _1 9 MCH_C FG_14
M C H_N C_18
M C H_N C_16
M C H_N C_26
MCH_C FG_5
M CH _HD A_BC LK
M_ V R EF _M C H
MC H _ C L K R E Q #
M C H_N C_17
MCH_C FG_18
MCH_C FG_17
M C H_N C_14
CLK _D R EF#
MCH_N C_4
M C H_N C_24
M C H_N C_21
DF GT_VID _1
P M_ EXTTS1 #
PM _EXTTS1 #
M C H_C L_ V REF
MCH_N C_1
MCH_C FG_20
M C H_N C_20
MCH_CFG_12
MCH_C FG_8
MCH_CFG_5
PM _EXTTS0 #
DF GT_VID _0
HD M I_CTR LDATA
MCH_CFG_9
M C H_N C_15
MCH_D PRSLPVR
MC H_ C F G _2 0
MCH_C FG_3
MCH_N C_3
MCH_C FG_10
SM _REXT
MCH_C FG_11
DF GT_VID _2
MCH_R STIN#
M C H_N C_23
M C H_N C_22
M C H_N C_13
MCH_CFG_7
MCH_C FG_9
SM_RC OM P_VO H
MC H _ TS AT N#
MCH_HD A_RST#
MCH_N C_8
DD PC _CTR LCLK
SM_RC OM P_VO L
M C H_N C_12
MCH_C FG_13
DF GT_ VR _ EN
MCH_C FG_4
MCH_C FG_15
DF GT_VID _4
DD R 3 _D R AMR ST#
MCH_N C_5
SM _RC OM P
MCH_N C_2
MCH_CFG_13
SM_R CO M P_VO L
SM_R CO M P_VO H
MCH_R SVD17
MCH_R SVD8
MCH_R SVD10
MCH_R SVD4
MCH_R SVD15
MCH_R SVD25
MCH_R SVD3
MCH_R SVD23
MCH_R SVD12
MCH_R SVD7
MCH_R SVD11
MCH_R SVD9
MCH_R SVD2
MCH_R SVD1
MCH_R SVD20
MCH_R SVD22
MCH_R SVD5
MCH_R SVD24
MCH_R SVD14
MCH_R SVD13
MCH_R SVD16
MCH_R SVD6
CLK _D R EFSS
CLK _D R EF
CLK _D R EFSS#
DD PC _CTR LDATA
HD M I_CTR LCLK
M CH _HD A_SD I
MCH_CFG_6
H DM I_C TR LCLK
H DM I_C TR LDA TA
MCH _CLK REQ#
DDPC_CTRLDATA
C707
2.2U _6.3V_06
R 93 *2.21K_1% _04
R4 8 9
3.01K _1% _04
R143
1K _1%_04
C284
. 1U _10V_X7R _04
R 119 *4.02K_1%_06
R169
1K_1%_04
R605 10K _04
R 113 *4.02K_1%_06
R 4 85 * 20_1% _06
R 77 *2.21K_1% _04
R 100 *2.21K_1%_04
C8 7 9
.01U _50V_X7R _04
R109 2. 21K _1% _04
R481
499_1% _04
R136 10K _04
R4 9 1 1 K _ 1 % _ 04
R125 *2.21K_1%_04
R 106 *2.21K_1%_04
C705
.01U_50V_X7R_04
C706
2.2U _6.3V_06
PM
MISC
NC
DDR CLK/ CONTROL/COMPENSATIONCLK
DMI
CFG
RSVD
GRAPHICS VIDMEHDA
U23B
CANTIGA
AP24
AT2 1
AV24
AR 24
AR 21
AU 24
BC 28
AY 28
AY 36
BB36
BA17
AY 16
AV16
AR 13
BC 36
BD 17
AY 17
BF1 5
AY 13
BG 22
BH 21
P29
R2 8
P25
T25
R2 5
T28
P20
P24
C2 5
N2 4
M2 4
E21
C2 3
C2 4
N2 1
P21
T21
R2 0
M2 0
L21
H2 1
R2 9
N3 3
P32
AT4 0
AT1 1
B38
A38
E41
F41
AE41
AE37
AE47
AH 39
AE40
AE38
AE48
AH 40
AE35
AE43
AE46
AH 42
AD 35
AE44
AF4 6
AH 43
AL34
AN35
AK34
AM35
BG23
BF2 3
BH18
BF1 8
B7
AU 20
AV20
AY21
AH 9
AH10
AH12
AH13
M3 6
N3 6
R3 3
T33
B33
B32
G33
F33
C34
BF2 8
BH 28
T20
R3 2
K12
AH 37
AH 36
AN 36
AJ 3 5
AH 34
A47
BG48
BF4 8
BD48
BC48
BH47
BG47
BE47
BH46
BF4 6
BG45
BH44
BH43
BH 6
BH 5
BG 4
G36
E36
K36
T24
H36
B12
E43
F43
BH 3
E33
B31
N28
BF3
BH 2
BG 2
BE2
BG 1
BF1
BD 1
BC 1
F1
AV42
AR 36
BF1 7
M1
B28
B30
B29
C29
A28
M28
B2
SA_C K_ 0
SA_C K_ 1
SB_C K_ 0
SA_C K# _0
SA_C K# _1
SB_C K# _0
SA_CKE_0
SA_CKE_1
SB_CKE_0
SB_CKE_1
SA_C S# _0
SA_C S# _1
SB_C S# _0
SB_C S# _1
SM_DRAMRST#
SA_ODT_0
SA_ODT_1
SB_ODT_0
SB_ODT_1
SM _RC O MP
SM_RCOMP#
CFG_18
CFG_19
CFG_2
CFG_0
CFG_1
CFG_20
CFG_3
CFG_4
CFG_5
CFG_6
CFG_7
CFG_8
CFG_9
CFG_10
CFG_11
CFG_12
CFG_13
CFG_14
CFG_15
CFG_16
CFG_17
PM _SY NC #
PM _EXT_ TS# _0
PM _EXT_ TS# _1
PW RO K
RSTIN#
DPLL_R EF_CLK
D P LL _ R E F _ C LK #
D P L L _R E F _S S C L K
D PLL_REF _SSC LK #
DM I_ RXN _ 0
DM I_ RXN _ 1
DM I_ RXN _ 2
DM I_ RXN _ 3
DMI_RXP_0
DMI_RXP_1
DMI_RXP_2
DMI_RXP_3
DMI_TXN_0
DMI_TXN_1
DMI_TXN_2
DMI_TXN_3
DM I_ T XP _ 0
DM I_ T XP _ 1
DM I_ T XP _ 2
DM I_ T XP _ 3
RSVD10
RSVD12
RSVD11
RSVD13
RSVD22
RSVD23
RSVD24
RSVD25
PM_DPRSTP#
SB_C K_ 1
SB_C K# _1
RSVD20
RSVD5
RSVD6
RSVD7
RSVD8
RSVD1
RSVD2
RSVD3
RSVD4
G FX_ VID _0
G FX_ VID _1
G FX_ VID _2
G FX_ VID _3
GFX_VR_EN
SM _RC OM P_VO H
SM _R C OM P_ VO L
TH ER MTR IP#
DPRSLPVR
RSVD9
CL_CLK
CL_DATA
C L_PWR OK
CL _ R ST #
CL_VREF
NC_26
NC_1
NC_2
NC_3
NC_4
NC
_5
NC_6
NC_7
NC_8
NC_9
NC_10
NC_11
NC_12
NC_13
NC_14
NC_15
S DVO _C TR LCLK
SD VO _CTR L DATA
CL KR EQ #
RSVD14
ICH_SYNC#
TSATN #
PE G_C LK #
PEG _CLK
NC_16
G FX_ VID _4
RSVD15
D DPC _C TR LCLK
NC_17
NC_18
NC_19
NC_20
NC_21
NC_22
NC_23
NC_24
NC_25
SM_ VR EF
SM _PW R OK
SM_REXT
RSVD17
HDA_BCLK
HD A_ R ST #
HDA_SDI
HD A _ SD O
HDA_SYNC
DD PC _ CTR L DATA
RSVD16
R144
511_1% _04
R105 *2.21K_1%_04
R128 100_1%_04
R 4 83 * 20_1% _06
R4 9 0
1K_1%_04
R72 *10mil_short
R170
1K_1%_04
R 488 80.6_1% _06
R 79 *2.21K_1% _04
R 446 54.9_1%_04
R 482 80.6_1% _06
R 73 *2.21K_1% _04
R 84 *2.21K_1% _04
R 75 2.21K_1% _04
R131 10K _04
R96 *10mil_short
C703
.01U_50V_X7R_04
PCI express graphics lane
re ve r se o pt i on f o r la y ou t
co nv e ni en ce
Zo=
55O? 5%
Zo= 55O? 5%
DM I X 2 se le c t L o w= D M I x 2
H ig h =D MI x 4 (d e fa ul t )
Z dif f=
70O? 0%
DMI lane reversal
MC H_ C FG _1 0
PC IE Lo op ba c k en a bl e
ME T L S
Co nf i de nt ia l it y
FS B D yn am ic OD T
MC H_ C FG _1 2
MC H_ C FG _1 3
cl oc k u n- ga t in g
SDVO/DP/iHDMI
Concurrent with PCIe
Add 0.1uF capacitor on this
rail close to (G)MCH.
This "Daisy Chain" CMOS topology
should be routed from ICH9M to Intel
MVP, then to (G)MCH and CPU (in this
order exactly). CPU must be end agent
on the DPRSTP topology to avoid
signal integrity degradation.
iT PM HO ST I N TE RF A CE
Lo w= en ab le
Hi gh = di sa bl e ( de f au lt )
High: SDVO/iHDMI/DP enable
High: iHDMI/DP enable
Sheet 7 of 42
CANTIGA 3/7

Schematic Diagrams
CANTIGA 4/7 B - 9
B.Schematic Diagrams
CANTIGA 4/7
M_ A_ D QS0 12
M_ A_ D QS7# 12
M_B _DQS7 13
M_B _DQS2# 13
M_ A_ D QS3 12
M_ A_ D QS6# 12
M_ A_ D QS2# 12
M_B _DQS5# 13
M_ A_ D QS0# 12
M_ A_ D QS7 12
M_ A_ D QS4 12
M_B _DQS0# 13
M_B _DQS3 13
M_ A_ D QS4# 12
M_B _DQS0 13
M_ A_ D QS3# 12
M_B _DQS1 13
M_B _DQS5 13
M_ A_ D QS2 12 M_B _DQS2 13
M_B_D Q[63:0]13
M_B _DQS7# 13
M_B _DQS1# 13
M_ A_ D QS1 12
M_B _DQS3# 13
M_A_DQ[63:0]12
M_ A_ D QS6 12
M_B _DQS4 13
M_B _DQS4# 13
M_B _DQS6 13
M_ A_ D QS5 12
M_ A_ D QS1# 12
M_B _DQS6# 13
M_ A_ D QS5# 12
M_B _DM0 13
M_ A _ D M7 1 2
M_ A _ D M2 1 2
M_ A_ BS2 # 12
M_B_RAS# 13
M_B _DM5 13
M _B _ BS2 # 13
M_ A_ BS0 # 12
M_B _DM2 13
M _B _ BS1 # 13
M_B_CAS# 13
M_ A_ BS1 # 12
M_B _DM4 13
M_ A_ C AS# 12
M _B _ BS0 # 13
M_ A _ D M6 1 2
M_ A _ D M1 1 2
M_B _WE# 13
M_ A _ D M4 1 2
M _B _A[14:0] 13
M_B _DM7 13
M_ A _ D M3 1 2
M_B _DM1 13
M_B _DM3 13
M_B _DM6 13
M_ A _ D M5 1 2
M_ A _ D M0 1 2
M_ A_ R AS# 12
M_ A _ W E # 12
M_A_A[14:0] 12
M_A_DQ42
M_A_DQ13
M_A_DQ59
M_A_DQ12
M_ B_ D Q4 3
M_A_DQ31
M_ B_ D Q4 9
M_A_DQ35
M_A_DQ14
M_ B_ D Q3 9
M _A_A3 M_ B_ D Q4 0
M_ B_ D Q6 3
M_ A_ A1 4
M_ B_ D Q3 2
M_ B_ D Q3 5
M_A_DQ16
M_ B_ D Q0
M_A_DQ19
M_ B_ D Q2 3
M_ B_ D Q4 5
M _A_A6
M_ B_ D Q1 5
M_ B_ D Q4 1
M_A_DQ15
M_A_DQ44
M_A_DQ24
M_A_DQ57
M_ B_ D Q6 1
M_ B_ A 0
M_A_DQ27
M_ B_ D Q2
M_ B_ D Q4 8
M_A_DQ5
M_ B_ D Q3 8M _A_A0
M_ B_ D Q5 7
M_ B_ D Q5
M _A_A8
M_ B_ D Q1 2
M_ B_ D Q1 4
M_A_DQ10
M_ B_ D Q3
M_A_DQ17
M _A_A7
M_ B_ D Q1 9
M_ B_ D Q5 2
M_ B_ D Q9
M_ B_ A 4
M_ B_ D Q2 7
M_ B_ D Q2 1
M_ B_ D Q3 7
M_ B_ D Q8
M_A_DQ53
M _A_A1
M_A_DQ62
M_A_DQ2
M_ B_ D Q5 3
M_A_DQ28
M_ B_ A 1 4
M_ B_ D Q5 0
M_A_DQ45
M_A_DQ1
M_A_DQ7
M _A_A2
M_ B_ D Q6 2
M_A_DQ11
M_ B_ A 9
M_ B_ D Q1 8
M_A_DQ20
M _A_A13
M_A_DQ63
M_A_DQ34
M_ B_ D Q6 0
M_A_DQ58
M_ B_ D Q5 8
M_ B_ D Q2 4
M_A_DQ60
M_ B_ A 1 2
M_A_DQ32
M_ B_ D Q2 8
M_A_DQ37
M_ B_ A 8
M_A_DQ46
M _A_A10
M_ B_ D Q4 6
M_ B_ D Q5 1
M_ B_ D Q2 6
M_ B_ D Q2 2
M_A_DQ50
M_A_DQ61
M_ B_ A 1
M_A_DQ4
M_A_DQ41
M_A_DQ22
M_ B_ D Q5 4
M_A_DQ47
M_ B_ D Q1 7
M_A_DQ49
M_ B_ A 1 0
M_ B_ A 2
M_A_A12
M_ B_ D Q4M_A_DQ3
M_A_DQ52
M_A_DQ48
M_ B_ D Q2 9
M_A_DQ25
M_A_DQ0
M_ B_ D Q1 1
M_ B_ D Q4 2
M_ B_ D Q6
M_ B_ A 3
M_A_DQ33
M_ B_ A 7
M_ B_ A 6
M_ B_ D Q3 6
M_A_DQ23
M _A_A11
M_ B_ D Q3 0
M_ B_ D Q4 7
M_ B_ D Q2 5
M_ B_ D Q1 6
M_A_DQ26
M_ B_ D Q7
M_A_DQ8
M_A_DQ21
M_A_DQ51
M_ B_ D Q5 6
M_A_DQ18
M_ B_ D Q5 9
M_A_DQ54
M_ B_ D Q1 3
M_ B_ D Q4 4
M_ B_ D Q3 4
M_A_DQ38
M_ B_ A 5
M _A_A4
M_A_DQ29
M_A_DQ6
M _A_A9
M_ B_ D Q3 3
M_ B_ A 1 3
M_A_DQ43 M _ A_ A5
M_ B_ D Q1
M_A_DQ36
M_ B_ D Q2 0
M_A_DQ30
M_A_DQ9 M_ B_ D Q1 0
M_ B_ D Q5 5
M_A_DQ56
M_A_DQ39
M_ B_ A 1 1
M_A_DQ55
M_A_DQ40
M_ B_ D Q3 1
DDR SYSTEM MEMORY B
U23E
CA NT IG A
AK4 7
AH46
BA4 8
AY4 8
AT47
AR47
BA4 7
BC47
BC46
BC44
BG43
BF4 3
AP4 7
BE4 5
BC41
BF4 0
BF4 1
BG38
BF3 8
BH35
BG35
BH40
BG39
AP4 6
BG34
BH34
BH14
BG12
BH11
BG8
BH12
BF1 1
BF8
BG7
AJ46
BC5
BC6
AY3
AY1
BF6
BF5
BA1
BD3
AV2
AU3
AJ48
AR3
AN2
AY2
AV1
AP3
AR1
AL1
AL2
AJ 1
AH1
AM4 8
AM2
AM3
AH3
AJ 3
AP4 8
AU47
AU46
BC16
BB17
BB33
BG16
AM4 7
AY47
BD40
BF3 5
BG11
BA3
AP1
AK2
AL47
AV48
BG41
BG37
BH9
BB2
AU1
AN6
AL46
AV47
BH41
BH37
BG9
BC2
AT2
AN5
AV17
BA25
BB16
AW 33
AY33
BH15
BC25
AU25
AW 25
BB28
AU28
AW 28
AT3 3
BD33
AU33
AU17
BF1 4
SB_DQ _0
SB_DQ _1
SB_DQ _1 0
SB_DQ _1 1
SB_DQ _1 2
SB_DQ _1 3
SB_DQ _1 4
SB_DQ _1 5
SB_DQ _1 6
SB_DQ _1 7
SB_DQ _1 8
SB_DQ _1 9
SB_DQ _2
SB_DQ _2 0
SB_DQ _2 1
SB_DQ _2 2
SB_DQ _2 3
SB_DQ _2 4
SB_DQ _2 5
SB_DQ _2 6
SB_DQ _2 7
SB_DQ _2 8
SB_DQ _2 9
SB_DQ _3
SB_DQ _3 0
SB_DQ _3 1
SB_DQ _3 2
SB_DQ _3 3
SB_DQ _3 4
SB_DQ _3 5
SB_DQ _3 6
SB_DQ _3 7
SB_DQ _3 8
SB_DQ _3 9
SB_DQ _4
SB_DQ _4 0
SB_DQ _4 1
SB_DQ _4 2
SB_DQ _4 3
SB_DQ _4 4
SB_DQ _4 5
SB_DQ _4 6
SB_DQ _4 7
SB_DQ _4 8
SB_DQ _4 9
SB_DQ _5
SB_DQ _5 0
SB_DQ _5 1
SB_DQ _5 2
SB_DQ _5 3
SB_DQ _5 4
SB_DQ _5 5
SB_DQ _5 6
SB_DQ _5 7
SB_DQ _5 8
SB_DQ _5 9
SB_DQ _6
SB_DQ _6 0
SB_DQ _6 1
SB_DQ _6 2
SB_DQ _6 3
SB_DQ _7
SB_DQ _8
SB_DQ _9
SB_BS _0
SB_BS _1
SB_BS _2
SB _C AS#
SB _D M _0
SB _D M _1
SB _D M _2
SB _D M _3
SB _D M _4
SB _D M _5
SB _D M _6
SB _D M _7
SB_ D QS _0
SB_ D QS _1
SB_ D QS _2
SB_ D QS _3
SB_ D QS _4
SB_ D QS _5
SB_ D QS _6
SB_ D QS _7
SB_D QS #_0
SB_D QS #_1
SB_D QS #_2
SB_D QS #_3
SB_D QS #_4
SB_D QS #_5
SB_D QS #_6
SB_D QS #_7
SB_MA_0
SB_MA_1
SB_MA _ 10
SB_MA _ 11
SB_MA _ 12
SB_MA _ 13
SB_MA_2
SB_MA_3
SB_MA_4
SB_MA_5
SB_MA_6
SB_MA_7
SB_MA_8
SB_MA_9
SB_MA _ 14
SB _R AS#
SB_ W E#
DDR SYSTEM MEMORY A
U23D
CANTIGA
AJ 38
AJ 41
AU 40
AT38
AN 41
AN 39
AU 44
AU 42
AV39
AY 44
BA40
BD 43
AN 38
AV41
AY 43
BB41
BC 40
AY 37
BD 38
AV37
AT36
AY 38
BB38
AM 38
AV36
AW36
BD 13
AU 11
BC 11
BA12
AU 13
AV13
BD 12
BC 12
AJ 36
BB9
BA9
AU 10
AV9
BA11
BD 9
AY 8
BA6
AV5
AV7
AJ 40
AT9
AN 8
AU 5
AU 6
AT5
AN 10
AM 11
AM 5
AJ9
AJ8
AM 44
AN 12
AM 13
AJ 11
AJ 12
AM 42
AN 43
AN 44
BD 21
BG 18
AT2 5
BD 20
AM 37
AT4 1
AY 41
AU 39
BB 12
AY 6
AT7
AJ 4 4
AT4 4
BA 43
BC 37
AW 12
BC 8
AU 8
AM 7
AJ 5
AJ 4 3
AT4 3
BA 44
BD 37
AY 12
BD 8
AU 9
AM 8
BA 21
BC 24
BC 21
BG 26
BH 26
BH 17
BG 24
BH 24
BG 25
BA 24
BD 24
BG 27
BF 25
AW 24
BB 20
AY 20
AY 25
SA _D Q _0
SA _D Q _1
SA _D Q _10
SA _D Q _11
SA _D Q _12
SA _D Q _13
SA _D Q _14
SA _D Q _15
SA _D Q _16
SA _D Q _17
SA _D Q _18
SA _D Q _19
SA _D Q _2
SA _D Q _20
SA _D Q _21
SA _D Q _22
SA _D Q _23
SA _D Q _24
SA _D Q _25
SA _D Q _26
SA _D Q _27
SA _D Q _28
SA _D Q _29
SA _D Q _3
SA _D Q _30
SA _D Q _31
SA _D Q _32
SA _D Q _33
SA _D Q _34
SA _D Q _35
SA _D Q _36
SA _D Q _37
SA _D Q _38
SA _D Q _39
SA _D Q _4
SA _D Q _40
SA _D Q _41
SA _D Q _42
SA _D Q _43
SA _D Q _44
SA _D Q _45
SA _D Q _46
SA _D Q _47
SA _D Q _48
SA _D Q _49
SA _D Q _5
SA _D Q _50
SA _D Q _51
SA _D Q _52
SA _D Q _53
SA _D Q _54
SA _D Q _55
SA _D Q _56
SA _D Q _57
SA _D Q _58
SA _D Q _59
SA _D Q _6
SA _D Q _60
SA _D Q _61
SA _D Q _62
SA _D Q _63
SA _D Q _7
SA _D Q _8
SA _D Q _9
S A_BS_0
S A_BS_1
S A_BS_2
SA_ CA S#
SA_ DM _ 0
SA_ DM _ 1
SA_ DM _ 2
SA_ DM _ 3
SA_ DM _ 4
SA_ DM _ 5
SA_ DM _ 6
S A_DQ S_0
S A_DQ S_1
S A_DQ S_2
S A_DQ S_3
S A_DQ S_4
S A_DQ S_5
S A_DQ S_6
S A_DQ S_7
SA_ DM _ 7
SA_DQ S#_0
SA_DQ S#_1
SA_DQ S#_2
SA_DQ S#_3
SA_DQ S#_4
SA_DQ S#_5
SA_DQ S#_6
SA_DQ S#_7
SA_ M A_0
SA_ M A_1
SA _M A_10
SA _M A_11
SA _M A_12
SA _M A_13
SA_ M A_2
SA_ M A_3
SA_ M A_4
SA_ M A_5
SA_ M A_6
SA_ M A_7
SA_ M A_8
SA_ M A_9
SA_ RA S#
SA _W E#
SA _M A_14
Zo= 55 O? 5 %
Zo = 5 5O? 5%
Zo= 55 O? 5%
Zo= 55 O? 5%
Sheet 8 of 42
CANTIGA 4/7

Schematic Diagrams
B - 10 CANTIGA 5/7
B.Schematic Diagrams
CANTIGA 5/7
1.8V
1.05VS
1.05VS
VGFX_ CORE
VGFX_ CORE
VGFX_CORE
VG FX_ C ORE
3.3VS2, 3, 6,7,10,12,13,14,15,16, 17,18,19,21,22,23,25,26,27,33
1.8V7,10,12,13,29,30
1.05VS2,3,4,5,7,10,15,18,29,31
VGFX_ CORE31
VC C SM_ L F4
VC C SM_ L F1
VCCSM_42
VC C SM_ L F7
VCCSM_36
VCCSM_38
VC C SM_ L F6
VC C SM_ L F5
VC C SM_ L F2
VCCSM_40
G PU VS SSEN SE
VCCSM_37
G PU VC C SEN SE
VC C SM_ L F3
C256 .1U_16V _04
C666 1U_6. 3V_04 C231 .1U_10V_X7R_04
C654 .22U_16V _X7R_06
C263
*.1U_16V_04
POWER
VCC NCTF
VCC CORE
U23F
CANTIGA
AM32
AC30
AJ29
AK25
AA32
Y32
W32
U32
AM30
AL30
AK30
AG30
AF30
AE30
AL32
W30
V30
AK32
AH29
AG29
AE29
AL28
AK28
AL26
AK26
AJ32
AK24
AH32
AG32
AE32
AC32
AC29
AA29
Y29
W29
V29
U30
AL29
AK29
AH30
AB30
AA30
Y30
AG34
AC34
AB34
AA34
Y34
V34
U34
AM33
AK33
AJ 3 3
AG33
AF3 3
AE33
AC33
AA33
Y33
W33
V33
U33
AH28
AF2 8
AC28
AA28
AJ 2 6
AG26
AE26
AC26
AH25
AG25
AF2 5
AG24
AJ 2 3
AH23
AF2 3
T32
AK23
VC C_NCTF_1
VCC_NCTF_20
VCC_NCTF_29
VCC_NCTF_42
VC C_NCTF_9
VCC_NCTF_10
VCC_NCTF_11
VCC_NCTF_12
VCC_NCTF_13
VCC_NCTF_14
VCC_NCTF_15
VCC_NCTF_17
VCC_NCTF_18
VCC_NCTF_19
VC C_NCTF_2
VCC_NCTF_24
VCC_NCTF_25
VC C_NCTF_3
VCC_NCTF_30
VCC_NCTF_31
VCC_NCTF_32
VCC_NCTF_38
VCC_NCTF_39
VCC_NCTF_40
VCC_NCTF_41
VC C_NCTF_4
VCC_NCTF_43
VC C_NCTF_5
VC C_NCTF_6
VC C_NCTF_7
VC C_NCTF_8
VCC_NCTF_33
VCC_NCTF_34
VCC_NCTF_35
VCC_NCTF_36
VCC_NCTF_37
VCC_NCTF_26
VCC_NCTF_27
VCC_NCTF_28
VCC_NCTF_16
VCC_NCTF_21
VCC_NCTF_22
VCC_NCTF_23
VC C _1
VC C _2
VC C _3
VC C _4
VC C _5
VC C _6
VC C _7
VC C _8
VC C _9
VC C _10
VC C _11
VC C _12
VC C _13
VC C _14
VC C _15
VC C _16
VC C _17
VC C _18
VC C _19
VC C _20
VC C _21
VC C _22
VC C _23
VC C _24
VC C _25
VC C _26
VC C _27
VC C _28
VC C _29
VC C _30
VC C _31
VC C _32
VC C _33
VC C _34
VC C _35
VCC_NCTF_44
C335 .22U_16V _X7R_06
C233 .22U_16V_X7R_06
C319 .22U_16V_X7R_06
C266 .1U_16V_04
C662 22U_6.3V_08
+
C739 * 220U_2. 5V_B
C234 .1U_10V_X7R_04
+
C749 * 150U_4V_B2
C322
*.1U_16V _04
C240 .1U_10V_X7R_04
+
C677 * 220U _4V_D 2
C223 .1U_10V_X7R_04
POWER
VCC SM VCC GFX
VCC GFX NCTF
VCC SM LF
U23G
CANTI GA
AY 32
BF31
AW29
BD 3 2
BC 3 2
BB32
BA32
AW32
AV32
AU 3 2
AT3 2
AR 3 2
AP32
AN 3 2
BH 3 1
BG31
AN 3 3
BG30
BH 2 9
BG29
BF29
BD 2 9
BC 2 9
BB29
BA29
AY 29
BH 3 2
AV29
AU 2 9
AT2 9
AR 2 9
V23
AM2 1
AL21
AK21
W21
V21
U21
AM2 0
AK20
W20
V28
U20
AM1 9
AL19
AK19
AJ 1 9
AH 1 9
AG19
AF1 9
AE19
AB19
W26
AA19
Y19
W19
V19
U19
AM1 7
AK17
AH 1 7
AG17
AF1 7
V26
AE17
AC 1 7
AB17
Y17
W17
V17
AM1 6
AL16
AK16
AJ 1 6
W25
AH 1 6
AG16
AF1 6
AE16
AC 1 6
AB16
AA16
V25
W24
V24
W23
AP29
BG32
BF32
W28AP33
Y26
AE25
AB25
AA25
AE24
AC 2 4
AA24
Y24
AE23
AC 2 3
AB23
AA23
AJ 2 1
AG21
AE21
AC 2 1
AA21
Y21
AH 2 0
AF20
AE20
AC 2 0
AB20
AA20
T17
AM1 5
AL15
AJ 1 5
AH 1 5
AF15
AB15
AV44
BA37
AM4 0
AV21
AY 5
AM1 0
BB13
T16
AG15
AA15
Y15
V15
U15
AN 1 4
AM1 4
U14
T14
AJ 1 4
AH 1 4
Y16
W16
V16
U16
BA36
BB24
BD 1 6
BB21
AW16
AW13
AT1 3
AE15
VCC_SM_10
VCC_SM_20
VCC_SM_30
VCC_SM_6
VCC_SM_7
VCC_SM_8
VCC_SM_9
VCC_SM_11
VCC_SM_12
VCC_SM_13
VCC_SM_14
VCC_SM_15
VCC_SM_16
VCC_SM_17
VCC_SM_18
VCC_SM_19
VCC_SM_2
VCC_SM_21
VCC_SM_22
VCC_SM_23
VCC_SM_24
VCC_SM_25
VCC_SM_26
VCC_SM_27
VCC_SM_28
VCC_SM_29
VCC_SM_3
VCC_SM_31
VCC_SM_32
VCC_SM_33
VCC_SM_34
VC C _ AXG_ NCTF_10
VC C _ AXG_ NCTF_11
VC C _ AXG_ NCTF_12
VC C _ AXG_ NCTF_13
VC C _ AXG_ NCTF_14
VC C _ AXG_ NCTF_15
VC C _ AXG_ NCTF_16
VC C _ AXG_ NCTF_17
VC C _ AXG_ NCTF_18
VC C _ AXG_ NCTF_19
VC C _ AXG_ NCTF_ 2
VC C _ AXG_ NCTF_20
VC C _ AXG_ NCTF_21
VC C _ AXG_ NCTF_22
VC C _ AXG_ NCTF_23
VC C _ AXG_ NCTF_24
VC C _ AXG_ NCTF_25
VC C _ AXG_ NCTF_26
VC C _ AXG_ NCTF_27
VC C _ AXG_ NCTF_28
VC C _ AXG_ NCTF_29
VC C _ AXG_ NCTF_ 3
VC C _ AXG_ NCTF_30
VC C _ AXG_ NCTF_31
VC C _ AXG_ NCTF_32
VC C _ AXG_ NCTF_33
VC C _ AXG_ NCTF_34
VC C _ AXG_ NCTF_35
VC C _ AXG_ NCTF_36
VC C _ AXG_ NCTF_37
VC C _ AXG_ NCTF_38
VC C _ AXG_ NCTF_39
VC C _ AXG_ NCTF_ 4
VC C _ AXG_ NCTF_40
VC C _ AXG_ NCTF_41
VC C _ AXG_ NCTF_42
VC C _ AXG_ NCTF_43
VC C _ AXG_ NCTF_44
VC C _ AXG_ NCTF_45
VC C _ AXG_ NCTF_46
VC C _ AXG_ NCTF_47
VC C _ AXG_ NCTF_48
VC C _ AXG_ NCTF_49
VC C _ AXG_ NCTF_ 5
VC C _ AXG_ NCTF_50
VC C _ AXG_ NCTF_51
VC C _ AXG_ NCTF_52
VC C _ AXG_ NCTF_53
VC C _ AXG_ NCTF_54
VC C _ AXG_ NCTF_55
VC C _ AXG_ NCTF_56
VC C _ AXG_ NCTF_ 6
VC C _ AXG_ NCTF_ 7
VC C _ AXG_ NCTF_ 8
VC C _ AXG_ NCTF_ 9
VCC_SM_35
VCC_SM_4
VCC_SM_5
VC C _ AXG_ NCTF_ 1VCC_SM_1
VCC_AXG_1
VCC_AXG_2
VCC_AXG_3
VCC_AXG_4
VCC_AXG_5
VCC_AXG_6
VCC_AXG_7
VCC_AXG_8
VCC_AXG_9
VCC
_AXG_ 1 0
VCC_AXG_1 1
VCC_AXG_1 2
VCC_AXG_1 3
VCC_AXG_1 4
VCC_AXG_1 5
VCC_AXG_1 6
VCC_AXG_1 7
VCC_AXG_1 8
VCC_AXG_1 9
VCC_AXG_2 0
VCC_AXG_2 1
VCC_AXG_2 2
VCC_AXG_2 3
VCC_AXG_2 4
VCC_AXG_2 5
VCC_AXG_2 7
VCC_AXG_2 8
VCC_AXG_3 0
VCC_AXG_3 1
VCC_AXG_3 3
VCC_AXG_3 4
VCC_SM_LF1
VCC_SM_LF2
VCC_SM_LF3
VCC_SM_LF4
VCC_SM_LF5
VCC_SM_LF6
VCC_SM_LF7
VCC_AXG_2 6
VCC_AXG_3 2
VCC_AXG_3 5
VCC_AXG_3 6
VCC_AXG_3 7
VCC_AXG_3 8
VCC_AXG_3 9
VCC_AXG_4 0
VCC_AXG_4 1
VCC_AXG_4 2
VCC_AXG_ SE NSE
V SS_A XG_S EN SE
VC C _ AXG_ NCTF_57
VC C _ AXG_ NCTF_58
VC C _ AXG_ NCTF_59
VC C _ AXG_ NCTF_60
VCC_SM_36/NC
VCC_SM_37/NC
VCC_SM_38/NC
VCC_SM_39/NC
VCC_SM_40/NC
VCC
_SM_41/NC
VCC_SM_42/NC
VCC_AXG_2 9
C250
*.1U_16V_04
C300 22U_6.3V_08
C294
*.1U_16V_04
C708 .1U_10V_X7R_04
C307 22U_6.3V_08
C336 1U_6.3V_04
C282 .22U_16V _X7R_06
C235 . 1U_10V_X7R_04
C328 1U_6.3V_04
C260 .22U_16V_X7R_06
C249 . 1U_10V_X7R_04
C242 .1U_10V_X7R_04
C318 .47U_10V_04
C277
*.1U_16V _04
C656 22U_6.3V_08
PLACE CLOSE
TO THE GMCH
?BGA
Sheet 9 of 42
CANTIGA 5/7

Schematic Diagrams
CANTIGA 6/7 B - 11
B.Schematic Diagrams
CANTIGA 6/7
1.5VS
1.05VS
3.3VS
1.05VS
1.8V
1.05VS
1.05VS
1.05VS
1 . 5VM _PEG PLL
1.05VM_PEG
1.8V_TXLV DS
1.8V_TXLVDS
1.8V
1.5VS
3. 3VS
1.05VS
3.3V S_TV_CRT_BG
3.3VS_TV_CRT_B G
1.05VS
1.5V M_P EGPLL 1.05VS
3.3VS
1.05VS
1.05VS
1.05VM_DMI
3. 3VS2,3,6,7,12,13,14,15,16,17,18,19,21,22,23, 25,26,27,33 1. 5VS4,15,16, 18,19,20,29
1.05VS2,3, 4,5, 7,9,15,18,29,31
1.8V7,9,12,13,29,30
1.05VM_PEG6
VTTLF_C AP 3
MCH_VCC_AXF
VTTLF_C AP 2
VCCA_HPLL
Z1001
VC CA_MPLL
VCCA_MPLL
MCH_VCC_SMCK
VCCA_HPLL
VTTLF_C AP 1
MCH_VCC_HDA
VCCD_TVDAC
VCCA_DPLLB
MCH_VCCD_LVDS
VCCA_DPLLA
.
L14
BK P1005HS121_04
C688
.1U_10V_X7R_04
C876
*.1U _16V_04
C678
.01U_16V_04
.
L78
BKP1005HS121_04
C680
4.7U_6.3V_06
C292
.1U_10V_X7R_04
+
C698
*220U_6.3V_B2
C220
.1U_10V_X7R_04
C679
1U_6.3V_04
C243
.1U_10V_X7R_04
+
C663
150 U _ 4V_ B2
C285
1000P _50V_04
C268
1U_6.3V_04
.
L59
BKP1005HS121_04
.
L19
BKP1005HS121_04
C691
.1U_10V_X7R_04
R454 0_06
C264
* 2.2u_6.3V_06
.
L20
BKP1005HS121_04
C704
.1U_10V_X7R_04
C687
4.7U_6.3V_06
C685
.47U_10V_04
R484 0_06
C859
4.7U_6.3V_06
C296
10U_10V _08
+
C349
*1 0 0U _ 6 . 3V_ B2
C672
.01U_16V_04
C701
10U_6.3V_X5R_08
C686
.01U_16V_04
.
L17
BKP 1005HS121_04
C314
1U_6.3V_04
C689
.1U_10V_X7R_04
.
L83
HCB1608K F-121T25_06
C862
.1U_10V_X7R_04
R134 *20mi l_short
+
C325
*220U _6. 3V_B2
C675
.1U_10V_X7R_04
C273
.1U_10V_X7R_04
C683
. 1 U _1 0 V_X7 R_04
D7
SCS355V
AC
C289
1000P_50V_04
C301 .1U_10V_X7R_04
C860
*4. 7U _6. 3V_06
R153 *20m il _short
C667
. 1 U _1 0 V_X7 R_04
C874
4.7U_6.3V_06
C248
1U_6.3V_04
C245
4.7U_6.3V_06
POWER
CR T PLL A PEG A SM TV
D TV/CRT
LVDS
VTTLF
PE G SM CK
AXF
VTT
DMI
HV
A CK
A LVDS HDA
U23H
CANTI GA
V3
U3
V2
U2
AD48
AA48
B27
A26
F47
L48
AD1
J48
AE1
B24
A24
AA47
U6
T6
U5
T5
T8
U7
T7
AF1
U13
T13
T12
U11
T11
U10
T10
U9
T9
U8
U12
AP28
AN28
A25
M25
A8
L1
AB2
AH 48
AF4 8
BF2 1
BH 20
BG20
BF2 0
M38
L28
B22
B21
A21
AR20
AP20
AN20
AR17
AP17
AT1 6
AR16
AP16
K47
J47 C35
B35
V48
L37
U48
V47
U47
U46
AN17
AP25
AN25
AN24
AM28
AM26
AM25
AL25
AM24
AL24
AM23
T2
V1
U1
A35
AH 47
AG47
B25
AL23
A32
VTT_19
VTT_20
VTT_21
VTT_22
VC CA _ PEG _BG
VC CA _ PEG _PL L
VC CA_CRT_DAC_1
VC CA_CRT_DAC_2
VC CA_DPLLA
VC CA_DPLLB
VC CA_HPLL
VC CA_LVDS
VC CA_MPLL
VC CA_TV_DAC_1
VC CA_TV_DAC_2
VC CD_PEG_PLL
VTT_15
VTT_16
VTT_17
VTT_18
VTT_12
VTT_13
VTT_14
VC CD_HPLL
VTT_1
VTT_2
VTT_4
VTT_5
VTT_6
VTT_7
VTT_8
VTT_9
VTT_10
VTT_11
VTT_3
VC CA_SM_CK_1
VC CA_SM_CK_2
VC CA_DAC_BG
VC CD_TVDAC
VTTLF1
VTTLF2
VTTLF3
VCC_DMI _1
VCC_DMI _2
VC C_SM_CK_1
VC C_SM_CK_2
VC C_SM_CK_3
VC C_SM_CK_4
VC CD_LVDS_1
VC CD_QDAC
VCC_AXF_1
VCC_AXF_2
VCC_AXF_3
VC CA_SM_1
VC CA_SM_2
VC CA_SM_3
VC CA_SM_4
VC CA_SM_5
VC CA_SM_7
VC CA_SM_8
VC CA_SM_9
VC C_TX_LVDS
VSS A_ L VD S VC C_HV_1
VC C_HV_2
VCC_PEG_1
VC CD_LVDS_2
VCC_PEG_2
VCC_PEG_3
VCC_PEG_4
VCC_PEG_5
VC CA_SM_6
VC CA_SM_CK_3
VC CA_SM_CK_4
VC CA_SM_CK_5
VC CA_SM_CK_NCTF_1
VC CA_SM_CK_NCTF_2
VC CA_SM_CK_NCTF_3
VC CA_SM_CK_NCTF_4
VC CA_SM_CK_NCTF_5
VC CA_SM_CK_NCTF_6
VC CA_SM_CK_NCTF_7
VTT_23
VTT_24
VTT_25
VC C_HV_3
VCC_DMI _3
VCC_DMI _4
VSS A_DAC_B G
VC CA_SM_CK_NCTF_8
VC C_HDA
C676
4.7U_6.3V_06
C692
10U_10V_08
C246 .1U_10V_X7R_04
R600
*20mil_short
C875
*. 1U_16V_04
R101 10_06
C261
10U_10V_08
C283
10U_10V_08
C693
. 1 U _1 0 V_X7 R_04
C878
10U_6.3V_X5R_08
C690
.01U_16V_04
C657
.47U_10V_04
C230
.1U_16V_04
.
L58
HCB1608KF-121T25_06
C308
.1U_10V_X7R_04
C274
10U_10V_08
C670
.01U_16V_04
C863
.1U_10V_X7R_04
C665
.47U_10V _04
C684
*10U_10V _08
C326
10U_10V_08
C674
.47U_10V_04
C699
22U_6.3V_08
C304
.1U_10V_X7R_04
C700
.1U_10V_X7R_04
C671
2.2U_6.3V _06
C877
*10U_10V_08
C702
.1U_10V_X7R_04
.
L60
HCB1608K F-121T25_06
20mils
10mils
20mils
10mils
20mils
80mils
25mils
10mils
10mils
10mils
10mils
D04 -0925
Sheet 10 of 42
CANTIGA 6/7

Schematic Diagrams
B - 12 CANTIGA 7/7
B.Schematic Diagrams
CANTIGA 7/7
Z1102
Z1101
Z1103
Z1104
R127 *10m il_short
R118 *10m il_short
R121 *10m il_short
R132 *10m il_short
VSS
U23I
CANTIGA
AU48
A23
AR48
AL48
BB 47
AW 47
AN47
AJ47
AF 47
AD47
AB 47
Y47
T47
N47
L47
G47
BD46
BA 46
AV 46
AR46
AM46
V46
R46
P46
H46
F46
BF 44
AH44
AD44
AA 44
Y44
U44
T44
M44
F44
BC43
AV 43
AU43
AM43
J43
C43
BG42
AY42
AT42
AN42
AJ42
AE 42
N42
L42
BD41
AU41
AM41
AH41
AD41
AA 41
Y41
U41
T41
M41
G41
B41
BG40
BB 40
AV 40
AN40
H40
E40
AT39
AM39
AJ39
AE 39
N39
L39
B39
BH38
BC38
BA 38
AU38
AH38
AD38
AA 38
Y38
U38
T38
J38
F38
C38
BD36
AM 36
AE 36
P36
L36
J36
F36
B36
AH 35
AA 35
Y35
U35
T35
BF 34
AM 34
AJ 3 4
AF 34
AE 34
W34
B34
A34
BG 33
BC 33
BA 33
AV 33
AR 33
AL3 3
AH 33
AB 33
P33
L33
H33
N32
K32
F32
C32
A31
AN 29
T29
N29
K29
H29
F29
A29
BG 28
BD 28
BA 28
AV 28
AT2 8
AR 28
AJ 2 8
AG 28
AE 28
AB 28
Y28
P28
K28
H28
F28
C28
BF 26
AH 26
AF 26
AB 26
AA 26
C26
B26
BH 25
BD 25
BB 25
AV 25
AR 25
AJ 2 5
AC 25
Y25
N25
L25
J25
G25
E25
BF 24
BF 37
BB 37
AW 37
AT37
AN37
AJ37
H37
C37
BG36
AU36
AT2 4
AH 24
AB 24
L24
AY46
G24
E24
AG 23
B23
AY 24
AJ 2 4
AF 24
R24
K24
J24
F24
BH 23
Y23
AK 15
AD 12
AJ 6
VSS_1
VSS_198
VSS_2
VSS_3
VSS_4
VSS_5
VSS_6
VSS_7
VSS_8
VSS_9
VS S_10
VS S_11
VS S_12
VS S_13
VS S_14
VS S_15
VS S_16
VS S_17
VS S_19
VS S_20
VS S_21
VS S_22
VS S_23
VS S_24
VS S_25
VS S_26
VS S_27
VS S_28
VS S_29
VS S_30
VS S_31
VS S_32
VS S_33
VS S_34
VS S_35
VS S_36
VS S_37
VS S_38
VS S_39
VS S_40
VS S_41
VS S_42
VS S_43
VS S_44
VS S_45
VS S_46
VS S_47
VS S_48
VS S_49
VS S_50
VS S_51
VS S_52
VS S_53
VS S_54
VS S_55
VS S_56
VS S_57
VS S_58
VS S_59
VS S_60
VS S_61
VS S_62
VS S_63
VS S_64
VS S_65
VS S_66
VS S_67
VS S_68
VS S_69
VS S_70
VS S_71
VS S_72
VS S_73
VS S_74
VS S_75
VS S_76
VS S_77
VS S_78
VS S_79
VS S_80
VS S_81
VS S_82
VS S_83
VS S_84
VS S_85
VS S_86
VS S_87
VS S_97
VSS_100
VSS_101
VSS_102
VSS_103
VSS_104
VSS_105
VSS_106
VSS_107
VSS_108
VSS_109
VSS_110
VSS_111
VSS_112
VSS_113
VSS_114
VSS_115
VSS_116
VSS_117
VSS_118
VSS_119
VSS_120
VSS_121
VSS_122
VSS_123
VSS_124
VSS_125
VSS_126
VSS_127
VSS_128
VSS_129
VSS_130
VSS_131
VSS_132
VSS_133
VSS_134
VSS_135
VSS_136
VSS_137
VSS_138
VSS_139
VSS_140
VSS_141
VSS_142
VSS_143
VSS_144
VSS_145
VSS_146
VSS_147
VSS_148
VSS_149
VSS_150
VSS_151
VSS_152
VSS_153
VSS_154
VSS_155
VSS_156
VSS_157
VSS_158
VSS_159
VSS_160
VSS_161
VSS_162
VSS_163
VSS_164
VSS_165
VSS_166
VSS_167
VSS_168
VSS_169
VSS_170
VSS_171
VSS_172
VSS_173
VSS_174
VSS_175
VSS_176
VSS_177
VSS_178
VSS_179
VS S_88
VS S_89
VS S_90
VS S_91
VS S_92
VS S_93
VS S_94
VS S_95
VS S_96
VS S_99
VSS_182
VSS_184
VSS_186
VSS_188
VS S_18
VSS_191
VSS_193
VSS_195
VSS_197
VSS_181
VSS_183
VSS_185
VSS_187
VSS_189
VSS_190
VSS_192
VSS_194
VSS_196
VS S_98
VSS_180
VSS_199
VSS
VSS NCTF
VSS SCB
NC
U23J
CANTIGA
BG21
AW21
AU21
AP 21
AN21
AH21
AF 21
AB 21
R21
M21
J21
G21
BC20
BA 20
AW20
AT20
AJ20
AG20
Y20
N20
K20
F20
C20
A20
BG19
A18
BG17
BC17
AW17
AT17
R17
M17
H17
C17
BA 16
AU16
AN16
N16
K16
G16
E16
BG15
W15
A15
BG14
AA 14
C14
BG13
BC13
BA 13
AN13
AJ13
AE 13
N13
L13
G13
E13
BF 12
AV 12
AT12
AM12
AA 12
J12
A12
BD11
BB 11
AY11
AN11
AH11
Y11
N11
G11
C11
BG10
AV 10
AT10
AJ10
AE 10
AA 10
BH8
B9
G9
AD9
AM9
AN9
BC9
M10
BF 9
AH8
Y8
L8
E8
B8
AY7
AU7
AN7
AJ7
AE7
AA7
N7
J7
BG6
BD6
AV6
AT6
AC15
AM6
M6
C6
BA5
AH5
AD5
Y5
L5
J5
H5
F5
BE4
BC3
AV3
AL3
AF32
AB32
V32
AJ30
AM29
AF29
AB29
U26
U23
AL20
V20
AC19
AL17
AJ17
AA17
U17
BH48
BH1
A48
C1
A3
E1
D2
C3
B4
A5
A6
A43
A44
B45
C46
D47
B47
A46
F48
E48
C48
B48
R3
P3
BA2
AR2
AU2
AP2
F3
AW2
AE2
AF2
AH2
AJ2
AD2
AC2
Y2
M2
K2
AM1
AA1
P1
H1
BB 8
AV 8
AT8
U24
U28
U25
U29
L12 VSS_199
VSS_201
VSS_202
VSS_203
VSS_204
VSS_205
VSS_206
VSS_207
VSS_208
VSS_209
VSS_210
VSS_211
VSS_212
VSS_213
VSS_214
VSS_215
VSS_216
VSS_217
VSS_218
VSS_219
VSS_220
VSS_221
VSS_222
VSS_223
VSS_224
VSS_225
VSS_226
VSS_227
VSS_228
VSS_229
VSS_230
VSS_231
VSS_232
VSS_233
VSS_235
VSS_237
VSS_238
VSS_239
VSS_240
VSS_241
VSS_242
VSS_243
VSS_245
VSS_246
VSS_247
VSS_248
VSS_249
VSS_250
VSS_251
VSS_252
VSS_255
VSS_256
VSS_257
VSS_258
VSS_259
VSS_260
VSS_261
VSS_262
VSS_263
VSS_264
VSS_265
VSS_266
VSS_267
VSS_268
VSS_269
VSS_270
VSS_271
VSS_272
VSS_273
VSS_275
VSS_276
VSS_277
VSS_278
VSS_279
VSS_280
VSS_281
VSS_282
VSS_283
VSS_284
VSS_293
VSS_292
VSS_291
VSS_290
VSS_289
VSS_288
VSS_287
VSS_285
VSS_286
VSS_297
VSS_298
VSS_299
VSS_300
VSS_301
VSS_302
VSS_303
VSS_304
VSS_305
VSS_306
VSS_307
VSS_308
VSS_309
VSS_310
VSS_311
VSS_312
VSS_313
VSS_244
VSS_314
VSS_315
VSS_316
VSS_317
VSS_318
VSS_319
VSS_320
VSS_321
VSS_322
VSS_323
VSS_324
VSS_325
VSS_327
VSS_328
VSS_329
VSS_NCTF_1
VSS_NCTF_2
VSS_NCTF_3
VSS_NCTF_4
VSS_NCTF_5
VSS_NCTF_6
VSS_NCTF_7
VSS_NCTF_8
VSS_NCTF_9
VSS_NCTF_10
VSS_NCTF_11
VSS_NCTF_12
VSS_NCTF_13
VSS_NCTF_14
VSS_NCTF_15
VSS_NCTF_16
VS S_S C B _1
VS S_S C B _2
VS S_S C B _3
VS S_S C B _4
VS S_S C B _5
N C_26
N C_27
N C_28
N C_29
N C_30
N C_31
N C_32
N C_33
N C_34
N C_35
N C_36
N C_37
N C_38
N C_39
N C_40
N C_41
N C_42
VSS_330
VSS_331
VSS_333
VSS_336
VSS_335
VSS_337
VSS_332
VSS_334
VSS_341
VSS_340
VSS_339
VSS_338
VSS_342
VSS_343
VSS_344
VSS_345
VSS_346
VSS_347
VSS_348
VSS_349
VSS_350
VSS_294
VSS_295
VSS_296
VSS_351
VSS_352
VSS_353
VSS_354
VSS_200
Sheet 11 of 42
CANTIGA 7/7

Schematic Diagrams
DDRII SO-DIMM - 0 B - 13
B.Schematic Diagrams
DDRII SO-DIMM - 0
Sheet 12 of 42
DDRII SO-DIMM - 0
3.3VS
1.8V
VTT_MEM
VTT_MEM
1.8V
1. 8V
1.8V
1.8V
M_ A _D Q S 18
M_ A _D Q S 38
M_ A _D Q S 48
M_ A _ D QS 0#8
ICH _SM BCLK 02,13,17
M_ A _D Q S 58
M_ A _ D QS 1#8
M_ A _ D QS 5#8
M_ A _D Q S 78
M_ A _ D QS 3#8
M_ A _ D QS 2#8
M_A_D Q[63:0] 8
M_ A _ D QS 4#8
M_ A _ D QS 6#8
M_ A _D Q S 08
ICH _SM BDA T02,13,17
M_ A _D Q S 68
M_ A _D Q S 28
M_ A _ D QS 7#8
PM _E XTTS1#7,13
M_A_DM18
3.3V S2,3,6,7,10,13,14, 15,16,17,18,19,21,22,23,25,26,27, 33
M_A_WE#8
1.8V7,9,10,13,29, 30
M_CLK_DDR1#7
M_ODT17
M_A_DM48
M_ C L K _ DD R07
M_A_DM28
M_CS 1#7
M_A_DM38
M_A_BS 2#8
M_A_BS 0#8
M _A_A[14:0]8
M_ODT07
M_A_DM68M_A_DM78
M_A_DM58
M_CLK_DDR0#7
VTT_MEM13 , 3 0
M_A _C AS#8
M_A_BS 1#8
M_ C L K _ DD R17
M_CK E17
M_A_DM08
M_CS 0#7
M_A _R AS#8
M_CK E07
MVREF_DIM0_1
M_A_DQ2
M_A_DQ48
M_CKE 1
M_A_DQ16
M_A_ A8M_A_DQ18
M_A_DQ49
M _A_A4
M_ C S 0 #
M_A_DQ53
M_ O D T 1
M_A_DQ39
M_A_DQ4
M _A_A6
M _A_BS0 #
M_A_DQ27
M_A_DQ63
M_A_DQ26
M_CS1#
M _A_A1 2
M_A_DQ54
M_A_DQ45
M_A_DQ14
M_A_DQ15
M_A_DQ31
M _A_A9
M_A_DQ5
M_ODT1
M _A_A2
M_A_DQ60
SA0_D IM0_1
M_A_DQ61
M _A_A0
DIM M0_G ND 1
M_A_DQ9
M _A_A1 0
M_A_DQ42
M_A_DQ32
M_A_DQ21
M_A_DQ10
M _A_A5
M_A_DQ46
M_A_DQ0
M_A_DQ51
M_A_DQ1
M_A_DQ29
M_A_DQ8
M_A_ A6
M_A_ A7
M_A_DQ50
M_A_DQ28
M_A_DQ56
M _A_A3
M _A_A8
M_CKE 0
M_A_DQ13
M_A_DQ47
M_A_DQ55
M_ O D T 0
M_A_ A3
M_A_DQ7
M_A_DQ23
M _A_RA S#
M_A_DQ59
M_A_DQ22
M_A_DQ35
M_A_DQ3
M _A_A1 3
M_A_DQ44
M _A_CA S#
M_A_DQ17
M_A_ BS0 #
MV REF _DIM 0_1
M_A_ A9
M _A_A7
M_ A _ W E #
M_A_DQ41
M_A_DQ52
M_A_DQ19
M_ C S 1 #
M_A_DQ34
M_A_ A0
M_A_ A2
M_A_DQ6
M_A_ A4
M_A_ A1 2
M_A_DQ33
M _A_BS1 #
M_A_DQ36
M_A_ A1
M _A_A1
M_A_DQ24
M_A_ BS2 #
M _A_A1 4
M_A_DQ38
M_CS0#
SA1_D IM0_1
M_A_ A1 4
M_A_ C AS#
M_A_DQ40
M
_A_BS1#
M _A_A1 1
M_A_WE#
M_A_ A5
M_A_DQ25
M_A_DQ30
M_A_DQ62
M_A_DQ43
M_A_DQ37
M_C KE0
M_A_ A1 0
M_ODT0
M_A_ R AS#M_A_DQ12
M_A_DQ11
M _A_BS2 #
M_A_DQ57
M_A_ A1 1
DIM M0_G ND 0
M_A_DQ58
M_A_ A1 3
M_A_DQ20
M_C KE1
C400
10U _10V _08
C 412
.1U _10V _X7R _04
C425
.1U_10V_X7R_04
C722 .01U _50V_X7R_04
C 408
.1U _16V _04
C392 .01U _50V_X7R_04
C717 .1U _10V_X7R _04
C414
1U _6.3V_04
C720 .1U _10V_X7R _04
R 197
10K_04
C434
10U_10V_08
J_DIM M_1A
2-1734073-1
102
101
100
99
98
97
94
92
93
91
105
90
89
116
86
84
85
5
7
17
19
4
6
14
16
23
25
35
37
20
22
36
38
43
45
55
57
44
46
56
58
61
63
73
75
62
64
74
76
123
125
135
137
124
126
134
136
141
143
151
153
140
142
152
154
157
159
173
175
158
160
174
176
179
181
189
191
180
182
192
194
107
106
108
109
113
110
115
79
80
30
32
164
166
195
197
200
198
10
26
52
67
130
147
170
185
13
31
51
70
131
148
169
188
11
29
49
68
129
146
167
186
114
119
A0
A1
A2
A3
A4
A5
A6
A7
A8
A9
A10/AP
A11
A12
A13
A14
A15
A16_B A2
DQ 0
DQ 1
DQ 2
DQ 3
DQ 4
DQ 5
DQ 6
DQ 7
DQ 8
DQ 9
DQ 1 0
DQ 1 1
DQ 1 2
DQ 1 3
DQ 1 4
DQ 1 5
DQ 1 6
DQ 1 7
DQ 1 8
DQ 1 9
DQ 2 0
DQ 2 1
DQ 2 2
DQ 2 3
DQ 2 4
DQ 2 5
DQ 2 6
DQ 2 7
DQ 2 8
DQ 2 9
DQ 3 0
DQ 3 1
DQ 3 2
DQ 3 3
DQ 3 4
DQ 3 5
DQ 3 6
DQ 3 7
DQ 3 8
DQ 3 9
DQ 4 0
DQ 4 1
DQ 4 2
DQ 4 3
DQ 4 4
DQ 4 5
DQ 4 6
DQ 4 7
DQ 4 8
DQ 4 9
DQ 5 0
DQ 5 1
DQ 5 2
DQ 5 3
DQ 5 4
DQ 5 5
DQ 5 6
DQ 5 7
DQ 5 8
DQ 5 9
DQ 6 0
DQ 6 1
DQ 6 2
DQ 6 3
BA0
BA1
RA S#
WE#
CA S#
S0#
S1#
CK E0
CK E1
CK 0
CK 0#
CK 1
CK 1#
SD A
SC L
SA1
SA0
DM 0
DM 1
DM 2
DM 3
DM 4
DM 5
DM 6
DM 7
DQ S0
DQ S1
DQ S2
DQ S3
DQ S4
DQ S5
DQ S6
DQ S7
DQ S0 #
DQ S1 #
DQ S2 #
DQ S3 #
DQ S4 #
DQ S5 #
DQ S6 #
DQ S7 #
OD T0
OD T1
C435
10U_10V_08
C 426
1U _6.3V_04
RN 3
8P4RX56_04
1
2
3
4 5
6
7
8
C417
.1U_10V_X7R_04
C 726
2.2U _6.3V _06
RN 4
8P4RX56_04
1
2
3
4 5
6
7
8
RN 2 2
8P4RX56_04
1
2
3
4 5
6
7
8
+
C385
150U_4V_B2
RN 2
8P4RX56_04
1
2
3
4 5
6
7
8
C4 4 6
10U_10V_08
C4 0 4
.22U _16V_X7R _06
C716 .1U _10V_X7R _04
C723 .1U _10V_X7R _04
C397 .1U _10V_X7R _04
C391 .1U _10V_X7R _04
C428
.1U_10V_X7R_04
C4 1 8
4.7U_6.3V_06
RN 2 1
8P4RX56_04
1
2
3
4 5
6
7
8
C415
.1U_10V_X7R _04
C719 .1U _10V_X7R _04
C433
4.7U_6.3V_06
RN 2 0
8P4RX56_04
1
2
3
4 5
6
7
8
RN 1
8P4RX56_04
1
2
3
4 5
6
7
8
C 405
.22U _16V_X7R _06
+
C437
* 150U _4V _B 2
C393 * .1U_10V_X7R_04
C725 .1U _10V_X7R _04
C394 .1U _10V_X7R _04
R189
1K_1%_04
C413
.1U_10V_X7R _04
C718 * .1U_10V_X7R_04
C396 * .1U_10V_X7R_04
C407
1U_6.3V_04
C416
. 1 U _ 10 V _X 7 R _ 04
C 427
.1U_10V_X7R_04
C402
2.2U _6.3V_06
C724 * .1U_10V_X7R_04
C721 * .1U_10V_X7R_04
R 190 1K_1%_04
C409
.1U _10V_X7R_04
+
C419
220U_4V_D 2
C 727
.1U _16V _04
J_DIM M_1B
2-1734073-1
112
111
117
96
95
118
81
82
87
103
88
104
199
83
120
50
69
163
1
201
202
47
133
183
77
12
48
184
78
71
72
121
122
196
193
8
18
24
41
53
42
54
59
65
60
66
127
139
128
145
165
171
172
177
187
178
190
9
21
33
155
34
132
144
156
168
2
3
15
27
39
149
161
28
40
138
150
162
VD D1
VD D2
VD D3
VD D4
VD D5
VD D6
VD D7
VD D8
VD D9
VD D10
VD D11
VD D12
VD DSP D
NC 1
NC 2
NC 3
NC 4
NC TEST
VR EF
GN D 0
GN D 1
VSS1
VSS2
VSS3
VSS4
VSS5
VSS6
VSS7
VSS8
VSS9
VSS10
VSS11
VSS12
VSS13
VSS14
VSS15
V SS16
V SS17
V SS18
V SS19
V SS20
V SS21
V SS22
V SS23
V SS24
V SS25
V SS26
V SS27
V SS28
V SS29
V SS30
V SS31
V SS32
V SS33
V SS34
V SS35
V SS36
V SS37
V SS38
V SS39
V SS40
V SS41
V SS42
V SS43
V SS44
V SS45
V SS46
V SS47
V SS48
V SS49
V SS50
V SS51
V SS52
V SS53
V SS54
V SS55
V SS56
V SS57
R198
10K _04
C 429
1U _6.3V _04
C395 .1U _10V_X7R _04
C4 0 1
10 U _ 1 0V _ 08
Layout Note:
Place one cap close to every 2 pull-up resistors
te r m in a t e d to + V T T _ M EM
Layout note:
signal/space/signal:
20mils
CLOSE TO SO-DIMM_0
SO-DIMM 0
20mils
+VTT_MEM RESISTORS
8 / 4 / 8

Schematic Diagrams
B - 14 DDRII SO-DIMM - 1
B.Schematic Diagrams
DDRII SO-DIMM - 1
Sheet 13 of 42
DDRII SO-DIMM - 1
3.3VS
1.8V
1.8V
3.3VS
VTT_M EM
1.8V
VTT_MEM
1.8V
M_B _DQ S3#8
IC H_ SM BD AT02,12, 17
M_B _DQ S6#8
M _B _D Q[ 63:0] 8
M_B _DQ S0#8
M_B _DQ S5#8
IC H_ SM BC LK02,12, 17
M _B_DQ S58M _B_ DQ S48
M_B _DQ S7#8
M _B_DQ S08
M_B _DQ S4#8
M_B _DQ S2#8
M _B_DQ S78
M_B _DQ S1#8
M _B_DQ S68
M _B_DQ S18
M _B_DQ S38
M _B_DQ S28
P M_EXTTS1#7,12
M_B_DM48
M_ C S 2 #7
M_ O D T 27
M_B_BS2#8
M_B_DM38
M_ B _ A[ 1 4 :0 ]8
M_B_BS1#8
3. 3 V S2,3,6,7,10,12,14,15, 16,17,18,19,21,22,23, 25,26,27,33
VTT_M EM12,30
M_C KE27
M_B_RAS #8
M_ C LK _D D R2 #7
M_ B _ W E #8
M_ C S 3 #7
M_B_DM58
M_B_DM68
M _ CL K _ DD R 27
M_B_DM28
M_B_BS0#8
M_B_DM18
M_B_CAS #8
M_ O D T 37
M _ CL K _ DD R 37
M_B_DM08
M_C KE37
M_B_DM78
M_ C LK _D D R3 #7
1. 8 V7,9, 10,12,29,30
M_B_DQ1
M_B_DQ46
M_B_DQ53
SA0_DI M1_1
M_B_ R AS#
M_ C S 2 #
M_B_DQ29
M _B_BS 0#
M_B_DQ31
M_B_ A5
M_B_DQ50
M_ O D T 3
M_B_DQ61
M_B_ A0
M_B_DQ42
M_B_DQ33
M_B_ A1 2
M_B_ A3
M_B_DQ11
M_B_DQ55
M_B_DQ21
M_B_DQ58
M_B_DQ27
M_B_DQ60
M_B_DQ62
M_B_ A9
M_C KE3
M_B_DQ30
M _B_BS 1#
M_B_DQ37
M_B_DQ63
M_B_DQ28
M_B_DQ51
M_B_DQ25
M_B_DQ49
M_ODT2
M_B_DQ48
M_B_DQ5
M_B_ BS 0#
M_B_ BS 2#
M_B_DQ39
M_B_DQ34
M_B_DQ23
M_B_DQ57
M_B_DQ54
M_B_DQ43
M_B_DQ9
M_C S2#
M_B_DQ41
M_B_ A8
M_B_DQ26
M_B_ A1 0
M_B_DQ20
M_B_DQ7
M_B_DQ56
M_B_ A4
M_B_ A1 4
M_B_ A1
M_C KE3
M_B_DQ40
M_B_DQ47
SA1_DI M1_1
M_B_ BS 1#
M_B_ A6
M_B_DQ52
M_B_DQ36
DIM M 1_ G ND 0
DIM M 1_ G ND 1
M_B_DQ10
MV R EF _ D I M1 _ 1
M_ B _ W E #
M_B_DQ3
M_B_DQ24
M _B_C AS#
M_B_ A1 1
M_B_DQ12
M_C S3#
M_B_DQ4
M_B_DQ35
M_B_DQ0
M_ODT3
M_B_ A7
M_B_DQ18
M_B_DQ13
M_B_DQ59
M_B_DQ22
M V RE F_ DI M 1 _1
M_B_DQ45
M_B_DQ44
M _B_BS 2#
M_B_DQ15
M_B_DQ16
M_B_DQ2
M _B_R AS#
M_B_DQ14
M_B_DQ19
M_B_DQ17
M_C KE2
M_C KE2
M_ O D T 2
M_B_DQ32
M_B_DQ8
M_B_DQ38
M_B_W E#
M_B_DQ6
M_B_ A2
M_B_ A1 3
M _B_A10
M _B_A8
M _B_A5
M _B_A2
M _B_A0
M_B_ C AS#
M _B_A6
M_ C S 3 #
M _B_A9
M _B_A14
M _B_A3
M _B_A1
M _B_A12
M _B_A7
M _B_A4
M _B_A13
M _B_A11
C 485 *.1U _10V_X7R_04
C487 .1U_10V_X7R_04
C489 .1U_10V_X7R_04
C454
.1U _10 V_ X7R_04
C438
.22U_16V_X7R _06
R 2 02 1K _1 % _ 0 4
C449
1U _6.3V_04
C755 .1U_10V_X7R_04
C 455
.1 U _ 10 V_ X7 R_ 0 4
C744 .1U_10V_X7R_04
C467
1U_6.3V_04
C 478 *.1U _10V_X7R_04
C463
10U _10V_08
C 753 .01U _50V _X7R_04
C451
1U_6.3V_04
C 486 *.1U _10V_X7R_04
C45 8
10U _10V _08
C456
. 1U _16V _04
C452
. 1U _16V _04
C 752 *.1U _10V_X7R_04
J_DI MM _2A
1734075-2
102
101
100
99
98
97
94
92
93
91
105
90
89
116
86
84
85
5
7
17
19
4
6
14
16
23
25
35
37
20
22
36
38
43
45
55
57
44
46
56
58
61
63
73
75
62
64
74
76
123
125
135
137
124
126
134
136
141
143
151
153
140
142
152
154
157
159
173
175
158
160
174
176
179
181
189
191
180
182
192
194
107
106
108
109
113
110
115
79
80
30
32
164
166
195
197
200
198
10
26
52
67
130
147
170
185
13
31
51
70
131
148
169
188
11
29
49
68
129
146
167
186
114
119
A0
A1
A2
A3
A4
A5
A6
A7
A8
A9
A10/AP
A11
A12
A13
A14
A15
A16_ BA2
DQ0
DQ1
DQ2
DQ3
DQ4
DQ5
DQ6
DQ7
DQ8
DQ9
DQ 1 0
DQ 1 1
DQ 1 2
DQ 1 3
DQ 1 4
DQ 1 5
DQ 1 6
DQ 1 7
DQ 1 8
DQ 1 9
DQ 2 0
DQ 2 1
DQ 2 2
DQ 2 3
DQ 2 4
DQ 2 5
DQ 2 6
DQ 2 7
DQ 2 8
DQ 2 9
DQ 3 0
DQ 3 1
DQ 3 2
DQ 3 3
DQ 3 4
DQ 3 5
DQ 3 6
DQ 3 7
DQ 3 8
DQ 3 9
DQ 4 0
DQ 4 1
DQ 4 2
DQ 4 3
DQ 4 4
DQ 4 5
DQ 4 6
DQ 4 7
DQ 4 8
DQ 4 9
DQ 5 0
DQ 5 1
DQ 5 2
DQ 5 3
DQ 5 4
DQ 5 5
DQ 5 6
DQ 5 7
DQ 5 8
DQ 5 9
DQ 6 0
DQ 6 1
DQ 6 2
DQ 6 3
BA0
BA1
R AS#
WE #
C AS#
S0#
S1#
C KE0
C KE1
CK0
CK0#
CK1
CK1#
SD A
SC L
SA1
SA0
DM0
DM1
DM2
DM3
DM4
DM5
DM6
DM7
DQS0
DQS1
DQS2
DQS3
DQS4
DQS5
DQS6
DQS7
DQS0#
DQS1#
DQS2#
DQS3#
DQ
S4#
DQS5#
DQS6#
DQS7#
ODT0
ODT1
RN9
8P4RX56_04
1
2
3
45
6
7
8
C406
.22U_16V_X7R_06
C466
.1U _ 10V_X7R_0 4
RN11
8P4RX56_04
1
2
3
45
6
7
8
C476
10U_10V_08
R218
10K_04
C4 6 9
1U_6.3V_04
RN10
8P4RX56_04
1
2
3
45
6
7
8
C443
2.2U _6.3V_06
C 491 *.01U_50V_X7R _04
C4 6 4
.1U_ 10 V_ X7 R _ 04
C453
10U_10V_08
C445
4.7U _6. 3V _06
C444
4.7U_6.3V_06
C756 .1U_10V_X7R_04
C447
.1U _ 10V_X7R_04
+
C421
* 1 50 U _ 4V _B 2
+
C470
*150U_4V_B2
RN12
8P4RX56_04
1
2
3
45
6
7
8
C45 0
.1U _ 1 0V _X7 R _0 4
C492 .1U_10V_X7R_04
C490 .1U_10V_X7R_04
+
C4 3 6
*220U _4V_D2
C468
.1U _10 V_ X7R_0 4
C457
2.2U _6.3V_06
RN39
8P4RX56_04
1
2
3
4 5
6
7
8
RN41
8P4RX56_04
1
2
3
4 5
6
7
8
C488 .1U_10V_X7R_04
C465
.1U _10V_X7R_04
R217
10K_04
J_ D I M M _ 2B
1734075-2
11 2
11 1
11 7
96
95
11 8
81
82
87
10 3
88
10 4
19 9
83
12 0
50
69
16 3
1
20 1
20 2
47
13 3
18 3
77
12
48
18 4
78
71
72
12 1
12 2
19 6
19 3
8
18
24
41
53
42
54
59
65
60
66
127
139
128
145
165
171
172
177
187
178
190
9
21
33
155
34
132
144
156
168
2
3
15
27
39
149
161
28
40
138
150
162
VDD1
VDD2
VDD3
VDD4
VDD5
VDD6
VDD7
VDD8
VDD9
VDD10
VDD11
VDD12
V DD SPD
NC1
NC2
NC3
NC4
NCTEST
VREF
GND0
GND1
V SS1
V SS2
V SS3
V SS4
V SS5
V SS6
V SS7
V SS8
V SS9
V SS10
V SS11
V SS12
V SS13
V SS14
V SS15
VSS16
VSS17
VSS18
VSS19
VSS20
VSS21
VSS22
VSS23
VSS24
VSS25
VSS26
VSS27
VSS28
VSS29
VSS30
VSS31
VSS32
VSS33
VSS34
VSS35
VSS36
VSS37
VSS38
VSS39
VSS40
VSS41
VSS42
VSS43
VSS44
VSS45
VSS46
VSS47
VSS48
VSS49
VSS50
VSS51
VSS52
VSS53
VSS54
VSS55
VSS56
VSS57
C754 .1U_10V_X7R_04
C7 4 5
10 U _ 10 V _ 0 8
RN40
8P4RX56_04
1
2
3
4 5
6
7
8
R2 0 1
1K_1%_04
C44 8
.1 U_ 10 V _X7 R _ 04
C757 .1U_10V_X7R_04
C 477 *.1U _10V_X7R_04
+VTT_MEM RESISTORS
CLOSE TO SO-DIMM_1
Layout Note:
SO-DIMM_1 is placed farther from
the GMCH than SO-DIMM_0
SO-DIMM 1
Layout note:
20mils
20mils
signal/space/signal:
Layout note:
8 / 4 / 8
Pl a ce o ne ca p cl o se t o e ve ry 2 pu ll -up r e si stor s
terminated to +VTT_MEM

Schematic Diagrams
Panel, Inverter, CRT B - 15
B.Schematic Diagrams
Panel, Inverter, CRT
3. 3 VS
SYS15VSYS15V
PL V D D
3.3V
3. 3 V
3.3V VI N VIN_INV
3.3V
3.3VS
PL V D D
3. 3 VS
5VS
5VS
5V S3. 3 VS
3.3V
VIN 23,27,28,29,30,32
3.3VS 2,3,6,7 , 10 , 12, 1 3, 1 5, 16 , 17 ,1 8, 1 9, 21 , 22 , 23 ,25,26,27,33
SYS15V 27,28
5VS 15,18,21,23,25,27
3 . 3V 3 , 15 , 16, 1 7, 1 8, 19 , 20 ,21,22,23,27,29,30
1.5VS 4,10,15,16,18,19,20,29
BKL_EN26
MP W R OK7,17,26
LI D _ SW #23 ,26
BRIGH TNE SS26
5V 18,21,25,27,28,29,30,33
SB_BLON17
P_ DDC_DATA 6
P_ DDC_CL K 6
DAC_ DDCADATA6
DAC_ DDCACLK6
LV D S - U 1P 6
LV D S - U C LK N 6
LV D S - U 0P 6
LV D S - U C LK P 6
LV D S - U 0N 6
LV D S - U 2N 6
LV D S - U 2P 6
LV D S - U 1N 6
LV D S - L1 P 6
LV D S - L2 N 6
LV D S - L2 P 6
LV D S - L1 N 6
DAC_ GREEN6
DAC_ RED6
DAC_ BLUE6
BLON6
NB_ENAVDD6
LV D S - L0 P 6
LV D S - L0 N 6
LVDS-LCL KP 6
LVDS-LCL KN 6
DAC_ HSYNC6
DAC_ VSYN C6
Z1404Z1403
Z1405
Z1407
Z1408
LVD S-U1N
LVD S-U1P
LVD S-UCLKN
LVD S-U2N
LVD S-U2P
LVD S-LCLKP
LVD S-UCLKP
LVD S-LCLKN
Z1406
LVDS-L1N
LVDS-L0P
LVDS-L2P
LVDS-LCLKN
LVDS-L2N
LVDS-LCLKP
LVDS-L0N
LVDS-L1P
LVDS-U0N
LVDS-U1P
L VDS -UCL KN
LVDS-U1N
L VDS -UCL KP
LVDS-U0P
LVDS-U2P
LVDS-U2N
DDC DATA
FGRN
VSYNC
FBLUE
HSYNC
DDCL K
FRED
LVD S-L0N
LVD S-L0P
LVD S-L1P
LVD S-L1N
RED
LVDS-L2P
LVDS-U2N
LVDS-L0N
LVDS-U0N
LVDS-LCLKP
LVDS-U1N
LVDS-LCLKN
LVDS-L0P
LVDS-U2P
L VDS -UCLK P
LVDS-L1N
LVDS-U1P
LVDS-L1P
L VDS -UCLK N
LVDS-L2N
LVDS-U0P LVDS-L2P
LV D S - L2 N
LV D S - U 0N
LV D S - U 0P INV_BLONZ1409
CRT _HSYNC
DDC LK
DDC DATA
GRN
BLU
RED
CRT_VSYNC VSYNC
HSYNC
BLU
GRN
C15
*.1U_10V_X7R_04
D3 2
*B A V 99
A
CAC
.
L1
H C B 16 08K F - 12 1T 25 _06
U18 D
74 LV C 08 P W
12
13 11
147
C3 3
22P_50V_04
C2 4
0.22u_10V_Y5V_04
C21
22P_50V_04
C593
10U _ 10 V _0 8
Q2 5
* DTC114EUA_S
C
E
B
R35 4
15 0_ 1%_ 04
.
L4 4 F C M 10 05 K F- 1 21 T03
R 3 51 2. 2 1K _1 %_ 04
U9
I P 4 772 C Z 16
1
2
3
4
5
6
7
8
910
11 12
13 14
15 16
VCC_SYNC
VCC_VIDEO
VIDEO_1
VIDEO_2
VIDEO_3
GND
VCC_DDC
BYP
DDC_ OUT1DDC_IN1
DDC_IN2 DDC_ OUT2
SYNC_IN1 SYNC_ OUT1
SYNC_IN2 SYNC_ OUT2
C16
0. 22 u_ 10 V _Y 5V _0 4
J _CRT1
C105 09 -91 50 5-L
8
7
6
5
4
3
2
19
10
11
12
13
14
15
GND2
GND1
R33 8
*1 00K _ 04
R33 7
*1M_ 04 _S
C59 2
.1 U _5 0V _ 06
U1 7
*S I 3 456 B D V-T 1- E 3_ S
3
2
1
4
5
6
G
D
D
S
D
D
Q2 7
*2N7002W_S
G
DS
U1 8A
74 LV C 0 8P W
1
23
147
C58 8
.1U_50 V_06
.
L4 6 F C M 10 05 K F- 1 21 T03
R33 6
*20 0_ 04
J_INV1
87213-06
1
2
3
4
5
6
R1 0
150_1%_04
C3
.1U_ 16 V _04
J _L CD1
88107-30001
1 2
3 4
5 6
7 8
910
11 12
13 14
15 16
17 18
19 20
21 22
23 24
25 26
27 28
29 30
12
34
56
78
910
11 1 2
13 1 4
15 1 6
17 1 8
19 2 0
21 2 2
23 2 4
25 2 6
27 2 8
29 3 0
.
L4 8 F C M 10 05 K F- 1 21 T03
R 3 52 2. 2 1K _1 %_0 4
CP4
* 10 P _1 2_8 P 4C
1
2
3
45
6
7
8
C23
22 0P _5 0V _ X7 R _0 4
C3 0
1000P_50V_X7R_04
C58 9
*.22U_16V_04_S
U18 B
74 LV C 08 P W
4
56
147
R288 *10mil_short
R3 39
*1M_04_S
C1 7
1000P_50V_X7R_04
R48 33_04
R5
*1 M_0 4
C 536
1U _1 0V _ 06
U18C
74LVC08PW
9
10 8
147
C34
22P_50V_0 4
C18
220 P _5 0V _X 7R _ 04
C4
* . 1U _1 6V _ 04_ S
C2
1U_6.3V_X5R_04
R650
4. 7K _ 04
R284 *10mil_short
C5
.1U_16 V_0 4
CP2
*10P_12_8P4C
1
2
3
45
6
7
8
C1
.1U_ 50 V_0 6
R 3 48 2. 2 1K _1 %_0 4
CP1
* 10 P _1 2_8 P 4C
1
2
3
45
6
7
8
R349
150_1%_04
R45 33_04
C5 91
* 4 . 7U _ 25 V_ 08
R34 2 *1 00 K_ 04
C22
22P_50V_04
R283 *10mil_short
C26
22 P_ 50 V _0 4
C1 4
*.1U_16V_04
U4
G5 24 3A
4
5
3
1
2
VIN
VIN
EN
VOUT
GND
C2 7
2 2P _ 50V _ 04
Q26
*2N7002W_S
G
DS
R3 32
* 1 00 K_ 04
R3 35
*3 30 _0 4_ S
+
C5 90
* 1 00 U _6 . 3V _B 2
R 3 50 2. 2 1K _1 %_ 04
C13
0 . 22 u_ 10V _ Y5 V _0 4
CP3
*10P_12_8P4C
1
2
3
45
6
7
8
PANEL INVERTER CONNECTOR
J_INV1
40 mil
6
1
6-20- 41A10-106
P LE AS E CL OS E TO C ON NE CT OR
24 mil
CRT
2A
ED ID Mod e
NEAR PIN4,5
2A
CO-LAY
C M20 09- 02Q R P N:6 -02 -20 090 -B6 0
I P47 72C Z16 PN :6- 02- 477 21- B60
Sheet 14 of 42
Panel, Inverter,
CRT

Schematic Diagrams
B - 16 ICH9M 1/4, SATA
B.Schematic Diagrams
ICH9M 1/4, SATA
Sheet 15 of 42
ICH9M 1/4, SATA
3.3V S
5VS
VD D3
3.3VS
RTCVCC
3.3VS
1.5VS
3.3VS
RTC VCC
1.05V S
3.3VS
3.3VS
1.05VS
3.3V
SA TA _LED # 23
LPC_AD 3 26
LP C _ F R A M E # 2 6
LPC_AD 0 26
LP C _ A D 1 2 6
LP C _ A D 2 2 6
H_ A2 0 M# 3
H_SMI # 3
H_NM I 3
SA TATXP123
H_ PW R GD 3
H_DPS LP # 3
CLK_SATA# 2
CL K_ SA TA 2
H_IGN NE # 3
VD D33,19,23,26,27,28,32
H_ ST PCL K# 3
SA TATXN 123
H_ DPR ST P# 3 ,7 ,33
H_INI T# 3
H_INTR 3
3.3VS2,3, 6,7,10,12,13,14,16,17,18,19,21,22,23,25,26, 27,33
GA2 0 2 6
5VS14,18,21,23,25,27
RTCVCC18 1.5VS4,10,16,18,19, 20,29
PM_ THR MTR IP# 3, 7
KBC_R ST# 26
1.05VS2 , 3 , 4 , 5, 7, 9 , 1 0 , 1 8, 29 , 3 1
H_F ER R# 3
SATAR XP 123 SATAR XN 123
AZ_BITCLK21,25
AZ_RST#21,25 AZ_ SD IN025
AZ_SD IN121
AZ_SYNC21,25
AZ_SDOUT21,25
3.3V3,14,16,17,18,19,20, 21,22,23,27,29,30
LAN_TXD2
HD D_N C3
ICH_FERR#
HDA_DOCK_EN#_R
IC H_ G PIO5 6
RTC_X1
LPC _DR Q0#
SATATXN0
LAN_RSTSYNC
SA TA1TXN
G LAN_CLK
LAN_RXD1
Z2201
Z2202
RT C_ VB A T_ 1
SATA4TXN
RTCRST#
SA TATXP0
ICH_GLAN_COMP
RTC_X2
LAN_TXD0
SATATXP0
SA TA_L ED #
SATA_TXP5_C
SB_THRMTRIP#
SATA4RXN
HD D_N C1
SATARXN0
SA TA_TXN0_ C
SATA4RXP
LAN_RXD0
IN TRU DER #
HDA_DOCK_RST#
SA TA1TXP
ICH_DPSLP#
SATA4TXP
RTC_VBAT1
SR TCR ST#
ICH_DPRSTP#
IC H_ IN TV RM EN
ICH_TP12
SA TA_R XN0_ C
HD D_N C2
SA TA_TXP0_C
HD D_N C0
SATAR XP 0
SATA_TXN5_C
LD RQ 1#
LAN_TXD1
LAN_RXD2
SA TA_R XP0_C
SA TATXN 0
HDA_SDIN3
SATA_RXP5_C
SATA_RXN5_C
SA TAR XP0
SA TAR XN0
SA TA_R XN1_ C
SA TA_R XP1_C
Z2203
HDA_SDIN2
SATA_LED#
.
L82 0_04
R537 10K_04
R542
*10K _04
C776
10U_10V_08
R 2 3 9 * 1 0m i l _s h o r t
C713 .01U _50V_X7R_04
C827
*.1U_16V_04
RTCLAN / GLANIHDASATA LPCCPU
U2 5 A
IC H9 M
C2 3
C2 4
B22
C2 2
E25
C1 3
F14
G1 3
D1 4
D1 3
D1 2
E13
AF6
AH 4
AE7
AF4
AG 4
AH 3
AG 5
AG 8
AJ 1 6
AH16
AF17
AG17
AH13
AJ 1 3
AG14
AF14
AH18
AJ18
AJ7
AH7
K5
K4
L6
K2
J3
J1
K3
N7
AJ27
AJ25
AE23
AJ26
AD22
AF25
AE22
AG2 5
L3
AF24
AF23
AH27
AG2 6
A25
B10
B27
B28
AE5
AG1 2
AH11
AF12
AJ11
AG2 7
AG 7
AE8
A22
AH9
AJ9
AE10
AF10
F20
RTC X1
RTC X2
INTVR ME N
INTR UD ER#
GL AN _ CL K
LAN_R STSYN C
LAN_RXD0
LAN_RXD1
LAN_RXD2
LAN_TXD0
LAN_TXD1
LAN_TXD2
HD A_BIT_CLK
HD A_SYN C
HD A_ RST #
HD A_SDI N0
HD A_SDI N1
HD A_SDI N2
HD A_SDO UT
SATALED #
SATA0RXN
SATA0RXP
SATA0TXN
SATA0TXP
SATA1RXN
SATA1RXP
SATA1TXN
SATA1TXP
SATA_CLKN
SATA_ CLKP
SATARBIAS#
SATAR BIAS
FWH0/LAD0
FWH1/LAD1
FWH2/LAD2
FWH3/LAD3
LD R Q 0 #
LD R Q 1 # / G P I O 2 3
FWH 4/LFR AME #
A20 GATE
A20M#
DPRSTP#
DP SLP #
FE RR #
CPUPWRGD
IGN NE #
IN IT#
INTR
RCIN#
SM I#
NMI
STPC LK #
THR MTRIP #
RTC RST #
GP IO5 6
GL AN _ CO MPO
GL AN _ CO MPI
HD A_SDI N3
SA TA 4TXN
SATA4RXN
SATA4 TXP
SATA4RXP
TP12
HD A_ DO CK_ E N # /GPIO 3 3
HD A_ DO CK_ R ST#/ GPIO 34
LAN100_S LP
SATA5RXN
SATA5RXP
SA TA 5TXN
SATA5 TXP
SR TC RST#
C838
1U _6.3V_04
D3 5 SCS 751V-40
A C
C7 7 8
1 U _ 1 0V _0 6
R247 *56_04
JOPE N2
*O PEN _10m il-1M M
12
C712 .01U _50V_X7R_04
D3 6
SCS 751V-40
A C
R514 56_04
R 240 56_04
R 233 24.9_1% _04
+
C758
* 100U _6.3V_B2
R317 10K _04
R244
332K_1%_06
R515 *56_04
R5 1 3 5 6 _0 4
R557
20K_1%_04
C 783 15P_50V_04
C837
1U _6.3V_04
R547
24. 9_1% _04
C7 8 0
*.01U_16V_04
R556
1M_04
JOPE N1
*O PEN _10m il-1M M
12
C499
.1 U_ 1 6 V_ 04
R529
1K_04
R309 *1K_04
R517
10M_04
R246 *10mil_short
C7 4 7
.1 U_ 1 6 V_0 4
R 576 10K_04
R243 54.9_1%_04
X3
32.768KH z
14
3
2
J_R TC1
85205-02R
1
2
C795 .01U _50V_X7R_04
J_HDD1
C166N5-X2205-X
S1
S2
S3
S4
S5
S6
S7
P1
P2
P3
P4
P5
P6
P7
P8
P9
P10
P11
P12
P13
P14
P15
C912 *22P_50V_04
C799 .01U _50V_X7R_04
C831
1U _6.3V_04
C 785 15P_50V_04
C7 8 2
*10U_10V_08
C792 .01U _50V_X7R_04
C714 .01U _50V_X7R_04
C798 .01U _50V_X7R_04
R518 *10mil_short
C4 7 9
*.1U _16V_04
C715 .01U _50V_X7R_04
C4 7 4
*.1U _16V_04
R 549 *10K_04
R555
20K_1%_04
ODD
HDD
Zdif f= 10 0O? 0%
20mils
R TC CL EA R
Layout note:
20mils
54.9_1% needs to placed
within 2" of ICH8, 56 Ohm
must be placed within 2" of
24.9_1% w/o stub.
Zo = 50 O? 5%
10mils
T PM CL EA R
SATA HDD & ODD LED
Within 500mil
PIN GND1~2=GND
SATA HDD
<2inches <0.2inches
2
J_RTC1
1

Schematic Diagrams
ICH9M 2/4, PCI, USB B - 17
B.Schematic Diagrams
ICH9M 2/4, PCI, USB
3.3V
1. 5VS
3.3VS
3.3V
3.3V S
3.3VS
3.3V
3.3V 3.3V
PME# 26
PCI E_TXP1_WLAN19
PCIE_TXP2_NEW_CARD19
DMI_TXP 2 7
DMI_TXP 0 7
PCIE_TXN1_WLA N19
PC I E_ TXP3 _3 G20
BUF_PLT_RST#19,20, 22,26
DMI_TXN3 7
DMI_TXN0 7
PC I E_ TXP4 _ GL AN22
PC I E_ TXN 4_ GLAN22
DMI_TXN2 7
DMI_TXP 3 7
PC I E_ TXN 3_3G20
DMI_TXP 1 7
DMI_TXN1 7PC I E_ TXN2_NEW_CARD19
DMI_RXN1 7
C L K_PC I E_ I C H 2
5VS14,15,18,21,23,25,27
DMI_RXP2 7
1.5VS4,10,15,18,19,20,29
PCIE_RXN 4 _GLAN22
PC I E_ R XN1_WLA N19
PC LK_ICH2
DMI_RXN0 7
PCIE_RXP2_NEW_CARD19
PCIE_RXP4 _ GL AN22 DMI_RXN3 7
DMI_RXP1 7
DMI_RXP0 7
PCIE_RXP3_3G20
PCIE_RXP1_WLAN19
3.3VS2,3,6,7,10,12,13,14,15, 17,18,19,21,22,23,25,26,27,33
CLK_PCIE_ICH# 2
3.3V3,14,15, 17,18,19,20,21,22,23,27,29,30
PC I E_ R XN2_NEW_CARD19
PC I E_ R XN3_3G20 DMI_RXN2 7
DMI_RXP3 7
USB_OC#0121
PLT_ RST#7
SPI_WP# 17
U SB_ PN 5 2 1
U SB_ PN 4 1 9
U SB_ PN 7 2 1
U SB_ PP 5 21
U SB_ PP 1 21
U SB_ PP 7 21
U SB_ PP 3 23
U SB_ PP 4 19
U SB_ PN 0 2 1
U SB_ PN 1 2 1
U SB_ PN 2 2 0
U SB_ PN 3 2 3
U SB_ PP 0 21
U SB_ PP 2 20
U SB_ PP 8 21
U SB_ PN 8 2 1
U SB_ PN 9 1 9
U SB_ PP 9 19
USB_OC#919
PCI_SERR#
PCI_INT#C
PCI_INT#H
PCIE_TXP6_C
dGPU_S ELECT#
PC I E_ TXN 1 _C
PCI_INT#EPCI_INT#A
PC I E_ TXN 2 _C
SPI_SO
PCI_AD3
PCI_AD22
SPI_CS0#
PCI_AD0
PCI_AD2
PCI_INT#D
PCI_PERR#
PCI_INT#D
PCI_PERR#
PCI_AD11
PCI_INT#G
PC I _ C / BE# 0
PCI_IRDY#
PCIE_TXP3_C
PCIE_TXP2_C
PCI_AD28
PC I _ GNT#3
PCI_AD1
PCI_AD29
PCI_IRDY#
PC I E_ TXN 3 _C
PCI_AD13
PCI_INT#C
PCIE_TXP1_C
PC I E_ TXN 6 _C
PC I _ GNT#1
PC I _ PAR
PCI_SERR#
ICH_USBRBIAS
Z2307
PC I _ R EQ#0
PC I _ STO P#
PC I _ GNT#2
PC I _ R EQ#3
SP I CS0#
SPI_SCLK
PCI_INT#A
PCI_INT#F
PCI_AD31
PC I _ R EQ#0
PCI_AD5
PCI_AD20
PCI_AD19
PCI_AD25
DMI_C OMP
PCI_INT#G
SP I CLK
PC I _ R ST#
PCI_AD4
PCI_AD23
PCI_AD7
PCI_AD27
PCI_INT#F
PC I _ D EVSE L#
PCI_AD18
PC I _ C / BE# 2
PC I E_ R XN 6_C
PC I E_ TXN 4 _C
PCI_INT#H
PC I _ STO P#
PCI_AD6
PCI_AD21
PCLK_ICH
PCI_AD14
PC I _ R EQ# 3 PC I _R EQ #1
PC I _ C / BE# 3
PC I _ R EQ#1
PCI_AD8
PCIE_TXP4_C
PCI_LOCK#
SP I MOSI
dGPU_SELECT#
PCI_AD16
PCI_AD9
PCIE_RXP6_C
PC I _ FR AME#
PCI_AD24
PCI_LOCK#
PC I _ C / BE# 1
PC I _ FR AME#
PCI_AD26
PCI_INT#B
PCI_AD12
PC I _ TRDY#
PCI_AD17 PC I _ D EVSE L #
PC I _ TRDY#
PCI_AD15
Z2301
PCI_INT#B
PCI_AD30
Z2305
PCI_AD10
PCI_INT#E
Z2308
Z2309
PC I E_ TXN 5 _C
PCIE_RXP5_CARD
PCIE_TXP5_C
PC I E_ R XN 5_CARD
PL T_ R ST#
PL T_ R ST#
SPI_CS1#
SPI_SI
SP I _ SO_R
SP I _ WP#
Z2310
SPI _ SC LK
SP I _ HOLD#
SPI _SO
SPI _ C S0#
PCI_GNT#0
SPI _SI
SP I _ WP#
USB_PP6
USB_PP10
USB_PN6
USB_PN10
Z2304
Z2307
Z2301
Z2308
USB_PP11
USB_PN11
Z2306
Z2303
Z2302
PCI-Express
Direct Media Interface
USB
SPI
U25D
ICH9M
N29
N28
P27
P26
L29
L28
M27
M26
J29
J28
K27
K26
G29
G28
H27
H26
E29
E28
F27
F26
C29
C28
D27
D26
V27
V26
U29
U28
Y27
Y26
W29
W28
AB 27
AB 26
AA 29
AA 28
AD 2 7
AD 2 6
AC 2 9
AC 2 8
T26
T25
AF 29
AF 28
N4
N5
N6
P6
M1
N2
M4
M3
AC 5
AC 4
AD 3
AD 2
AC 1
AC 2
AA 5
AA 4
AB 2
AB 3
AA 1
AA 2
W5
W4
Y3
Y2
AG1
AG2
D23
D24
F23
D25
E23
N3
N1
W2
W1
V2
V3
U5
U1
U4
U2
P5
P3
PERN1
PER P1
PETN 1
PETP 1
PERN2
PER P2
PETN 2
PETP 2
PERN3
PER P3
PETN 3
PETP 3
PERN4
PER P4
PETN 4
PETP 4
PERN5
PER P5
PETN 5
PETP 5
PERN6/GLAN_RXN
PER P6 / GL AN _ RXP
PETN 6 / G LAN_TXN
PETP 6/GLAN_TXP
DMI0RXN
DMI0RXP
DMI0TXN
DMI0TXP
DMI1RXN
DMI1RXP
DMI1TXN
DMI1TXP
DMI2RXN
DMI2RXP
DMI2TXN
DMI2TXP
DMI3RXN
DMI3RXP
DMI3TXN
DMI3TXP
DMI_C LKN
DMI_CLKP
DMI_ZC OMP
DMI_IRCOMP
OC0#/GPIO59
OC1#/GPIO40
OC2#/GPIO41
OC3#/GPIO42
OC4#/GPIO43
OC5#/GPIO29
OC6#/GPIO30
OC7#/GPIO31
USB P0N
USBP0P
USB P1N
USBP1P
USB P2N
USBP2P
USB P3N
USBP3P
USB P4N
USBP4P
USB P5N
USBP5P
USB P6N
USBP6P
USB P7N
USBP7P
USBRBIAS#
USBRBIAS
SPI _ C LK
SPI _ C S0 #
SPI_CS1#/GPIO58/CLGPI O6
SPI _ MO SI
SPI _ MI SO
OC8#/GPIO44
OC9#/GPIO45
USBP8P
USB P8N
USB P9N
USBP9P
USBP10N
USBP11N
USBP10P
USBP11P
OC10#/GPIO46
OC11#/GPIO47
C766 .1U_10V_X7R_04
NC3
SHORT
R256 15_1%_04
R573 3.3K_04
R237 * 10K_04
R512 24.9_1%_04
R534 15_1%_04
RN45
8P4RX8.2K_04
81
72
6
5
3
4
C770 .1U_10V_X7R_04
R320 1K_04
R285
*100K_04
C772 .1U_10V_X7R_04
R297 *1K_04
C771 .1U_10V_X7R_04
C548 * .1U_16V_04
RN18
8P4RX8.2K_04
8 1
7 2
6
5
3
4
C768 .1U_10V_X7R_04
R254 * 10K_04
RN19
8P4RX8.2K_04
81 72
6
5
3
4
R319 8.2K_04
R236 * 1K_04
R235 * 3.3K_04
R257 15_1%_04
PC I
Interrupt I/F
U25B
ICH9M
D11
C8
D9
E12
E9
C9
E10
B7
C7
C5
G11
F8
F11
E7
A3
D2
F10
D5
D10
B3
F7
C3
F3
F4
C1
G7
H7
D1
G5
H6
G1
H3
F1
G4
B6
A7
F13
F12
E6
F6
D8
B4
D6
A5
D3
E3
R1
C6
E4
C2
J4
A4
F5
D7
C14
D4
R2
J5
E1
J6
C4 G2
F2
K6
H4
AD0
AD1
AD2
AD3
AD4
AD5
AD6
AD7
AD8
AD9
AD10
AD11
AD12
AD13
AD14
AD15
AD16
AD17
AD18
AD19
AD20
AD21
AD22
AD23
AD24
AD25
AD26
AD27
AD28
AD29
AD30
AD31
REQ0#
GNT0#
REQ1#/GPIO50
GNT1#/GPIO51
REQ2#/GPIO52
GNT2#/GPIO53
REQ3#/GPIO54
GNT3#/GPIO55
C/BE0#
C/BE1#
C/BE2#
C/BE3#
IRDY#
PAR
PC I R ST#
DEVSEL#
PE RR#
PL OC K#
SE RR#
STOP#
TRDY#
FRAME#
PL TR ST#
PC I C LK
PME#
PI R QA#
PI R QB#
PI R QC#
PI R QD# PIRQH#/GPIO5
PI R QG#/GPIO4
PI R Q F# / GPI O 3
PI R Q E#/ G PI O 2
R255 * 3.3K_04
R587 3.3K_04
C769 .1U_10V_X7R_04
R584 20_1%_06
RN65
8P4RX10K _04
81
72
6
5
3
4
U14
74AHC1G08GW
1
2
5
4
3
C773 .1U_10V_X7R_04
RN46
8P4RX8.2K_04
81
72 6
5
3
4
R31010K_04
C846 .1U_16V_04
C767 .1U_10V_X7R_04
U32
SST 2 5VF 01 6B
1
2
3
4
5
6
7
8
CE#
SO
WP#
VSS
SI
SCK
HOLD#
VD D
R248 15_1%_04
RN64
8P4RX10K_04
81
72
6
5
3
4
RN17
8P4RX8.2K_04
8 1
7 2
6
53
4
R31510K_04
10
Place within 500
mils of ICH
S tu ff U ns ta ff
St rap S PI_CS #1
St u ffUn st af f
USB0: Por t 0
USB1: Por t 1
USB2: 3G
USB3: Blu etooth
USB4: Min i Card
USB5: CCD
USB6:
USB7: Fin ger Print
USB9: New card
USB11: Bl uetooth
USB10:
USB8: Por t 2
Zo = 5 5O ? 5%
FW H( de fa ul t)
N/B ,IDE,FWH
Stuff Stuff
Place within 5 00
mils of ICH
01
PCIRST#:
Zo = 55 O? 5%
PC I_G N T#0
Boot B IOS select
Zd iff =
90 O? 5%
SPI
BUF_PLT_RST#:
LAN,Cardbus,KBC
11
NEW CARD,MINI CARD
PCI
PLT_RST#:
Z o= 60 O? 5%
16Mbit
SPI_*_R = 0.1" ~0.5"
iTPM Enable
R254 STUFF 10K_04
Sheet 16 of 42
ICH9M 2/4, PCI,
USB

Schematic Diagrams
B - 18 ICH9M 3/4
B.Schematic Diagrams
ICH9M 3/4
3.3V
3.3V
3.3V
3.3V
3.3V S
3.3V
3.3V
3.3V
3.3V
3.3VS
3.3VS
3.3V
3.3VS
3.3V S
3.3VS
CLK_PWRGD 2
PM_DPRSLPVR 7,33
CL K_ I C H4 8 2
CL K_ I C H1 4 2
RSMRST# 26
PWR_BTN# 26
M PWR OK 7,14,26
CL_D ATA 0 7
ICH _SMBC LK119
ICH _SMBD AT119
ICH _SMBD AT02, 12 , 1 3 ICH _ SMBC LK02, 12 , 1 3
CL_C LK0 7
SERI RQ26
CL_RST#0 7
MC H_IC H_ SY NC #7
IC H_SP KR25
PM _STP CPU #2
S U S B # 1 9, 26 , 2 9
PM_ STPPC I#2
1.8V_PWR GD30
5VS14,15,18,21,23,25,27
PC IE_ W AKE#19,20,22
1.05VM_PW RG D29
3.3V3,14,15,16,18,19,20,21,22,23,27,29,30
3.3V S2,3,6,7,10,12,13,14,15,16,18,19,21,22, 23,25,26,27,33
1.8V_PWRG D30
PM_ THR M#3
PM_BMBUSY#7
CLKEN#33 SMI#26
ODD_DETECT#23
A C_PR ESENT 26
S US_ PW R _ ACK 26
SW I#26
SCI#26
SB_BLON14
SB_MU TE#25 SPI_W P#16
SUS C# 26
DELAY_PWRGD7, 3 3
SLP_ S4 # 30
PM_CLKRUN#
PM_ SY SRST#
ICH _G PIO 9
SB_ PW R OK
ICH _SUS B#
LA N_ RS T#
ICH _S MBD AT0
OD D_DETEC T #
ICH _T P1 1
CL K_ I CH 1 4 SB_GP IO21
ICH _S MBC LK 0
PM_ THR M#
ICH _G PIO 24
SCI#
ICH _S MBC L K1
CL _ DAT A 1
SY S_ PW RO K
PM_ THR M#
SB_PWROK
PM_CLKR UN #
SB_BATLOW#
SUSC LK
ICH _S MBD AT 1
SLP_S 5#
MP W R O K
CL K_ I CH 4 8
SYS_PW RO K
SB_BL ON
ICH_RSMRST#
SERIR Q
SB_GP IO19
SLP_M #
CL _ VRE F 1
ICH _S USB#
SB_BL ON
PCIE_W A KE#
PW R_BT N #
SERIR Q
RSM RST #
SCI#
CL_CLK1
PCIE_W A KE#
PM _P W RO K
ICH _S MBD AT1
PM_ STPC PU#
ICH _G PIO 60
SMI#
SB_SUSS TAT#
SB_SUSS TA T# dG P U _P R S N T#
SUSP W R_ AC K
PM_ STPPC I#
ICH _G PIO 8
ACPR ESEN T
ICH _S MBC LK 1
S4_STATE#
SLP_S 4#
SB_GPIO 21
CL_VREF0
SB_GPIO 19
DPR SLPVR
dG P U _R U N P W R O K
ICH _T P1 0
ICH _T P9
ICH _T P8
ICH _T P3
ICH _G PIO 39
ICH _G PIO 38
PW RS AVE# _ R
SB_MU TE #
ICH _G PIO 28
GPO 22
dGPU_HOLD_RST#
dG PU_PW R_EN #
ICH _G PIO 13
ICH _G PIO 48
ICH _G PIO 49
ICH _G PIO 57
CL_RST#1
PW RS AVE# _ R
OD D_DE TEC T#
ICH _G PIO 57
Z2401
SMI#
ICH _S MBC L K0
ICH _S MBD AT 0
PM_ STPC PU#
PM_ STPPC I#
ICH _G PIO 11
SW I#
ICH _G PIO 17
ICH _G PIO 17
ACPR ESEN T
SUSP W R_ AC K
S4_ STATE #
SLP_ S4 #
dGPU _PRSN T#
ICH _G PIO 13
CL_RST#1
ICH _G PIO 8
SW I#
PM
_SY SRST#
ICH _G PIO 11
ICH _G PIO 60
MP W R OK
SB_MU TE #
ICH _S USB#
ICH _G PIO 38
R 278 * 10K_04
U26C
74LVC08PW
9
10 8
147
C556
*. 1U _16V_04
R 266 * 10K_04
R 286 10K_04
R272 *10m il_short
R227
453_1% _06
R 521 100K_04
SATA
SM BSYS GPIO
GPIO
GP I O
Clocks
Power MGTController Link
MI S C
U25C
IC H9M
AH23
AF1 9
AE21
AD20
G16
A13
E17
C17
B18
R4
G19
M6
AG 19
AH 21
AG 21
A21
C12
A17
AE18
K1
AJ 2 2
L1
A14
E19
AE19
AG 22
L4
AF2 1
E20
M5
AJ 2 3
D21
H1
AF3
P1
C1 6
E16
G1 7
G2 0
M2
B13
R3
D2 0
D2 2
F19
C1 0
A9
D19
A20
R5
R6
B16
AF8
F24
B19
F22
C1 9
C2 5
A19
F21
C1 8
C2 0
C1 1
A16
M7
B21
D1 8AH 24
C21
A8
AJ 2 1
AH 20
AJ 2 4
AJ 2 0
SATA0 G P/GPIO 21
SATA1 G P/GPIO 19
SATA4 G P/GPIO 36
SATA5 G P/GPIO 37
SMB CLK
SMB DATA
LINKALER T#/G PIO 60/C L GPIO 4
SMLIN K0
SMLIN K1
SUS _STAT#/LPCP D#
SYS _R ESET#
PMS YN C#/GP IO0
GPIO 1
GPIO 6
GPIO 7
GPIO 8
GPIO 1 2
SMB ALE RT#/GPIO 11
GPIO 1 7
GPIO 1 8
SCLO CK/G PIO 22
SATACL KR EQ #/G PIO 35
STP_PCI#
STP_CPU #
S L OAD /GP IO3 8
SDA TAO UT0/G PIO3 9
CLKR UN #
SDA TAO UT1/G PIO4 8
W AKE#
SER IRQ
THR M#
VRM PWR GD
CL K1 4
CL K4 8
SU SC LK
SLP_S3#
SLP_S4#
SLP_S5#
PW R OK
DPR SLPVR /GPIO 16
BATL O W #
PWRBTN#
LAN _R ST#
RSMRST#
RI#
S4_STATE#/GPIO 26
GPIO 2 7
GPIO 2 8
TP11
CK_PWRGD
CL PW R OK
SLP_M#
GPIO 2 0
CL_CLK0
CL_CLK1
CL_DATA0
CL_DATA1
CL_VRE F0
CL_VRE F1
C L_RST0#
GPIO 10/ SUS_PWR _ACK
WOL_EN/ GPIO 9
GP IO14 /AC_PR ESEN T
M EM_LED /GPIO 24
SPKR
TP3
C L_RST1#GPIO 4 9
GPIO 1 3
GPI O 5 7 / CL GP IO5
TP10
TP8
MC H_SY NC #
TP9
R 520 * 8.2 K_04
H3 7
C276B146D 126
R 527 10K_04
R 316 10K_04
C 534
* .1U_16V_04
R 575 10K_04
R2 6 4
3.24K _1%_06
R613 *0_04
R519 10K _04
R273
*10K _04
U26A
74LV C08PW
1
2
3
147
R 267 10K_04
R269 *0_04
R261 *10K_04
R5 3 1
*100K _04
R 294 *10m il_shor t
R279 100_1%_04
R 258 100K _04
H36
C276B146D 126
R2 6 3
453_1% _06
C 787
* .1U_16V_04
R229
3.24K_1%_06
C786
. 1 U _ 1 0 V _X 7 R _0 4
R 262 100K_04
U26D
74LV C08PW
12
13
11
147
C493
* .1U_10V _X7R_04
R 276 2.21K_1% _04
R 577 * 100K_04
U15
* G6 90L293T73
1
2
3
GN D
RST#
VC C
R 293 100K_04
RN15
8P4RX10K_04
81
72 6
5
3
4
R 280
* 100K_04
R 289 10K_04
R 277 2.21K_1% _04
R 612 * 10K_04
R516 *10K_04
R 259 10K_04
R 275 100K_04
R 318 8.2K_04
R 224
1M _04
R 281 *10m il_shor t
R 616 * 10K_04
R225
10K_04
R578 * 1 0m il_short
Q22
2N7002W
G
DS
R526
* 100 K_04
C762
.1U _10V_X7R _04
R274
*1 0 K _0 4
C543 100P_50V_04
R 253 10K_04
R249 10K _04
R 523 10K_04
RN16
8P4RX10K_04
81
72 6
5
3
4
R 522 100K_04
R533 8.2K_04
R 536 100K _04
R583 *10K_04
R252 10K_04
R 268 10K_04
R 538 * 10K_04
R260 10K _04
R 619 10K_04
R282 10K_04
U26B
74LVC08PW
4
5
6
147
12mils
Layout note:
It"s for internal testing
purposes only
POWER OK
NEW CARD, MINI CARD
DDR2, CLK GEN
Zo= 55O? 5%
(IMP809)
CL_ VRET0 /1=0. 405V
Zo= 55O? 5%
12mils
0919
8.2-k Pull-up
to Vcc3_3 if
TEMP SENSOR
not used
ICH_GPIO57:
Can be used as TPM Physical
Presence for iTPM. Refer to
the CRB Schematics for a
sample implementation.
FOR ICH9M
Sheet 17 of 42
ICH9M 3/4

Schematic Diagrams
ICH9M 4/4 B - 19
B.Schematic Diagrams
ICH9M 4/4
Sheet 18 of 42
ICH9M 4/4
1.5VS
5V
1.5VS
1. 5V S
1.05VS
3.3V
3.3V
3. 3V
3.3VS
RTC VC C
1.5VS_PC IE_IC H
3.3VS
3.3V
1.5VS
3.3VS
3.3VS
1. 05 V S
3.3VS
1.05VS
1.5VS
5VS 3.3V S
1.5VS
1.5VS
1.5VS_PC IE_IC H
3.3V3,14,15,16,17, 19,20,21,22,23,27,29,30
1.05VS2,3,4,5,7,9,10,15,29,31
5VS14,15,21,23,25,27
3.3VS2,3,6,7,10, 12,13,14,15,16,17,19,21, 22,23,25,26,27,33
5V21,25,27,28,29,30,33
RTCVCC15
1.5VS4, 10,15,16,19,20,29
VCCSUS3.3
TP_VC C LAN105_IC H
TP_V CC CL_15
VCCSUSHDA
VC C LAN3_ 3
VCC_DMI
VC C SATAP LL
VCC G LANP LL
TP_V CC CL_105
VCC5REF
VCC G LAN3_3
VC C DM IPLL
VCCGLANPLL
VC C GLAN 3_3
VC C5R EF
VCC3.3_4
TP_V CC SU S15_I CH 1
TP_V CC SU S105_IC H 1
V5R EF_ SU S
VCCLAN3_3
V5RE F_ SU S
TP_V CC SU S105_IC H 2
TP_V CC SU S15_I CH 2
VCCHDA
C848
22n_16V_04
C 554
22n_16V _04
C5 1 6
.1U_16V_04
R585
10_04
R5 3 2
10_04
.
L75 B KP1005HS 121_04
C804
.1U_10V_X7R_04
C550
.1U _16V_04
C546
.1U_10V_X7R_04
+
C760
*220U_2.5V_B
C 830 . 1U _16V_04
D34
S CS751V-40
AC
C 835 .1U_16V_04
C525
* .1U _10V_ X7R _04
C528
1U_6.3V_04
C 777 . 1U _16V_04
C 914
. 1U _10V_X7R_04
C 840 .1U_16V_04
C 522
. 1U _10V_X7R_04
C921
* 1U_25V_X5R_06
.
L31
BKP 1005H S121_04
C521
.1U _16V _04
C5 2 0
.1 U_ 1 6 V_ 0 4
C5 7 0
.1U_16V_04
C828
.1U _10V_X7R _04
C513
4.7U_6.3V_06
C509
2.2U_6.3V_06
C913
.1U _16V _04
C5 2 7
10U _10V_08
C515
. 1U _16V_04
C759
.01U _50V _X7R _04
R5 1 1
10_04
+
C802
100U_6.3V_B
CORE
VCCA3GP ATXARX USB CORE
PCI
GLAN POWER
VCCP_CORE
VCCPSUSVCCPUSB
U2 5 F
IC H9 M
A6
AE1
AA24
AA25
AB24
AB25
AC24
AC25
AD24
AD25
AE25
AE26
AE27
AE28
AE29
F25
G2 5
H2 4
H2 5
J2 4
J2 5
K24
K25
L2 3
L2 4
L2 5
M2 4
M2 5
N2 3
N2 4
N2 5
P24
P25
R2 4
R2 5
R2 6
R2 7
T2 4
T2 7
T2 8
T2 9
U2 4
AG 29
R2 9
AC16
AD15
AD16
AE15
AF1 5
AJ19
AJ 6
AC11
AD11
AJ 5
A10
A11
A15
B15
C1 5
D1 5
E15
F15
L11
L12
L14
L16
L17
L18
M1 1
M1 8
P11
P18
T11
T18
U1 1
U1 8
A12
B12
AJ 4
AJ 3
AB23
AC 23
F9
G3
G6
J2
J7
K7
A23
A18
D1 6
D1 7
E22
T1
T2
T3
T4
T5
T6
U6
U7
V6
V7
W6
W7
AG10
AC 8
F17
G9
AC12
AC13
AC14
AA7
AF1
B9
AB6
V12
V17
V14
V11
V18
V16
E27
D2 9
E26
D2 8
A26
A27
AD 19
Y6
AD 8
F18
Y23
W23
G2 2
B24
A24
G2 3
W24
V25
U2 5
W25
U2 3
V24
K23
Y24
Y25
AG15
AH15
AJ15
AE11
AF1 1
Y7
AF2 0
AG 24
AC 20
AC 10
AC21
G1 0
AC19
AC18
AC9
AJ10
AH10
AG11
AB7
AC6
AC7
T7
V5RE F
V5RE F_ SU S
VC C1_5_B[1]
VC C1_5_B[2]
VC C1_5_B[3]
VC C1_5_B[4]
VC C1_5_B[5]
VC C1_5_B[6]
VC C1_5_B[7]
VC C1_5_B[8]
VC C1_5_B[9]
VC C1_5_B[10]
VC C1_5_B[11]
VC C1_5_B[12]
VC C1_5_B[13]
VC C1_5_B[14]
VC C1_5_B[15]
VC C1_5_B[16]
VC C1_5_B[17]
VC C1_5_B[18]
VC C1_5_B[19]
VC C1_5_B[20]
VC C1_5_B[21]
VC C1_5_B[22]
VC C1_5_B[23]
VC C1_5_B[24]
VC C1_5_B[25]
VC C1_5_B[26]
VC C1_5_B[27]
VC C1_5_B[28]
VC C1_5_B[29]
VC C1_5_B[30]
VC C1_5_B[31]
VC C1_5_B[32]
VC C1_5_B[33]
VC C1_5_B[34]
VC C1_5_B[35]
VC C1_5_B[36]
VC C1_5_B[37]
VC C1_5_B[38]
VC C1_5_B[39]
VC C1_5_B[40]
VC C3_3[1]
VCCDMIPLL
VC C1_5_A[1]
VC C1_5_A[2]
VC C1_5_A[3]
VC C1_5_A[4]
VC C1_5_A[5]
VC CSA TAPL L
VC C3_3[2]
VC C1_5_A[9]
VC C1_5_A[10]
VC CU SBP LL
VC CLAN 1_05[ 1]
VC CLAN 1_05[ 2]
VC C 1_05[1]
VC C 1_05[2]
VC C 1_05[3]
VC C 1_05[4]
VC C 1_05[5]
VC C 1_05[6]
VC C 1_05[7]
VC C 1_05[8]
VC C 1_05[9]
VC C 1_05[10]
VC C 1_05[11]
VC C 1_05[12]
VC C 1_05[13]
VC C 1_05[14]
VC C 1_05[15]
VC C 1_05[16]
VC C 1_05[17]
VC C 1_05[18]
VC C 1_05[19]
VC C 1_05[20]
VC CLAN 3_3[1]
VC CLAN 3_3[2]
VCCHDA
VC C SUS HD A
V_ C PU_ IO [1 ]
V_ C PU_ IO [2 ]
VC C3_3[9]
VC C 3_3[10]
VC C 3_3[11]
VC C 3_3[12]
VC C 3_3[13]
VC C 3_3[14]
VC CR TC
VC CS US3_3[1]
VC CS US3_3[2]
VC CS US3_3[3]
VC CS US3_3[4]
VC CS US3_3[6]
VC CS US3_3[7]
VC CS US3_3[8]
VC CS US3_3[9]
VC CS US 3_ 3 [1 0 ]
VC CS US 3_ 3 [1 1 ]
VC CS US 3_ 3 [1 2 ]
VC CS US 3_ 3 [1 3 ]
VC CS US 3_ 3 [1 4 ]
VC CS US 3_ 3 [1 5 ]
VC CS US 3_ 3 [1 6 ]
VC CS US 3_ 3 [1 7 ]
VC C1_5_A[13]
VC CS US 1_ 0 5 [1 ]
VC CS US 1_ 0 5 [2 ]
VC C1_5_A[22]
VC C1_5_A[23]
VC C1_5_A[24]
VC C1_5_A[25]
VC C1_5_A[26]
VC CS US3_3[5]
VC C3_3[8]
VC C1_5_A[27]
VC C 1_05[22]
VC C 1_05[25]
VC C 1_05[23]
VC C 1_05[21]
VC C 1_05[26]
VC C 1_05[24]
VC CG LAN 1_5[4]
VC CG LAN 1_5[2]
VC CG LAN 1_5[3]
VC CG LAN 1_5[1]
VC CG LAN 3_3
VC CG LAN PLL
VC C3_3[3]
VC CS US 3_ 3 [1 8 ]
VC CS US1_5[1]
VC CS US1_5[2]
V C C _ DM I[2 ]
V C C _ DM I[1 ]
VC CC L1 _05
VCCCL3_3[2]
VCCCL3_3[1]
VCCCL1_5
VC C1_5_B[45]
VC C1_5_B[43]
VC C1_5_B[41]
VC C1_5_B[46]
VC C1_5_B[44]
VC C1_5_B[42]
VC C1_5_B[47]
VC C1_5_B[48]
VC C1_5_B[49]
VC C1_5_A[6]
VC C1_5_A[7]
VC C1_5_A[8]
VC C1_5_A[11]
VC C1_5_A[12]
VC CS US 3_ 3 [1 9 ]
VC C3_3[4]
VC C3_3[5]
VC C3_3[6]
VC C3_3[7]
VC C1_5_A[20]
VC C1_5_A[21]
VC C1_5_A[19]
VC C1_5_A[18]
VC C1_5_A[17]
VC C1_5_A[16]
VC C1_5_A[15]
VC C1_5_A[14]
VC C1_5_A[28]
VC C1_5_A[29]
VC C1_5_A[30]
VC CS US 3_ 3 [2 0 ]
C818
.1U_16V_04
C8 1 4
.1U_16V_04
C850
. 1U _10V_X7R_04
C505
.1U _1 0 V_X7 R _ 04
.
L62
BK P1005H S121_04
C506
.1U _10V _X7R _04
C5 0 1
.1U_16V_04
.
L35
BK P1005H S121_04
C810
1U_6.3V_04
C498
10U _10V_08
C496
*10U _10V_08
C524
* 1U_6.3V_04
.
L73 B KP1005HS 121_04
C761
22U _6.3V_08
C 552
.1 U _ 1 6V _ 04
C803
1U_6.3V_04
C5 0 3
.1U_16V_04
C 523 . 1U _16V_04
.
L32
BKP 1005H S121_04
C514 4.7U_6.3V_06
C849
.1U _10V_X7R _04
C519
.1U_10V_X7R_04
C511
.1 U _ 1 6V _ 04
.
L81
HC B1608KF-121T25_06
R2 3 8
10_04
C920
* 1U_25V_X5R_06
C 526
. 1U _16V_04
R550
10_04
C518
.1U_10V_X7R_04
C504
.1U_16V_04
C 535 . 1U _16V_04
C508
22U_6.3V_08
D37
S CS751V-40
AC
C7 6 3
.1U_16V_04
U25E
IC H9 M
AA26
AA27
AA3
AA6
AB1
AA23
AB28
AB29
AB4
AB5
AC17
AC26
AC27
AC3
AD1
AD10
AD12
AD13
AD14
AD17
AD18
AD21
AD28
AD29
AD4
AD5
AD6
AD7
AD9
AE12
AE13
AE14
AE16
AE17
AE2
AE20
AE24
AE3
AE4
AE6
AE9
AF13
AF16
AF18
AF22
AH26
AF26
AF27
AF5
AF7
AF9
AG1 3
AG1 6
AG1 8
AG2 0
AG2 3
AG3
AG6
AG9
AH12
AH14
AH17
AH19
AH2
AH22
AH25
AH28
AH5
AH8
AJ12
AJ14
AJ17
AJ 8
B11
B14
B17
B2
B20
B23
B5
B8
C2 6
C2 7
E11
E14
E18
E2
E21
E24
E5
E8
F16
F28
F29
G1 2
G1 4
G1 8
G2 4
G2 6
G2 7
G8
H2
H2 3
H2 8
H2 9
H5
J23
J26
J27
AC 22
K28
K29
L13
L15
L2
L26
L27
L5
L7
M12
M13
M14
M15
M16
M17
M23
M28
M29
N11
N12
N13
N14
N15
N16
N17
N18
N26
N27
P12
P13
P14
P15
P16
P17
P2
P23
P28
P29
P4
P7
R11
R12
R13
R14
R15
R16
R17
R18
R28
T12
T13
T14
T15
T16
T17
T23
U12
U13
U14
U15
U16
U17
AD 23
U26
U27
U3
A1
A2
A28
A29
AH 1
AH 29
AJ1
AJ2
AJ28
AJ29
B1
B29
V1
V13
V15
V23
V28
G2 1
V29
V4
V5
W26
W27
W3
Y1
Y28
Y29
Y4
Y5
AG 28
AH 6
AF2
B26
B25
VSS[ 1]
VSS[ 2]
VSS[ 3]
VSS[ 4]
VSS[ 5]
VSS[ 6]
VSS[ 7]
VSS[ 8]
VSS[ 9]
VSS[ 10]
VSS[ 11]
VSS[ 12]
VSS[ 13]
VSS[ 14]
VSS[ 15]
VSS[ 16]
VSS[ 17]
VSS[ 18]
VSS[ 19]
VSS[ 20]
VSS[ 21]
VSS[ 22]
VSS[ 23]
VSS[ 24]
VSS[ 25]
VSS[ 26]
VSS[ 27]
VSS[ 28]
VSS[ 29]
VSS[ 30]
VSS[ 31]
VSS[ 32]
VSS[ 33]
VSS[ 34]
VSS[ 35]
VSS[ 36]
VSS[ 37]
VSS[ 38]
VSS[ 39]
VSS[ 40]
VSS[ 41]
VSS[ 42]
VSS[ 43]
VSS[ 44]
VSS[ 45]
VSS[ 46]
VSS[ 47]
VSS[ 48]
VSS[ 49]
VSS[ 50]
VSS[ 51]
VSS[ 52]
VSS[ 53]
VSS[ 54]
VSS[ 55]
VSS[ 56]
VSS[ 57]
VSS[ 58]
VSS[ 59]
VSS[ 60]
VSS[ 61]
VSS[ 62]
VSS[ 63]
VSS[ 64]
VSS[ 65]
VSS[ 66]
VSS[ 67]
VSS[ 68]
VSS[ 69]
VSS[ 70]
VSS[ 71]
VSS[ 72]
VSS[ 73]
VSS[ 74]
VSS[ 75]
VSS[ 76]
VSS[ 77]
VSS[ 78]
VSS[ 79]
VSS[ 80]
VSS[ 81]
VSS[ 82]
VSS[ 83]
VSS[ 84]
VSS[ 85]
VSS[ 86]
VSS[ 87]
VSS[ 88]
VSS[ 89]
VSS[ 90]
VSS[ 91]
VSS[ 92]
VSS[ 93]
VSS[ 94]
VSS[ 95]
VSS[ 96]
VSS[ 97]
VSS[ 99]
VSS[ 100]
VSS[ 101]
VSS[ 102]
VSS[ 103]
VSS[ 104]
VSS[ 105]
VSS[ 106]
VSS [107]
VSS [108]
VSS [109]
VSS [110]
VSS [111]
VSS [112]
VSS [113]
VSS [114]
VSS [115]
VSS [116]
VSS [117]
VSS [118]
VSS [119]
VSS [120]
VSS [121]
VSS [122]
VSS [123]
VSS [124]
VSS [125]
VSS [126]
VSS [127]
VSS [128]
VSS [129]
VSS [130]
VSS [131]
VSS [132]
VSS [133]
VSS [134]
VSS [135]
VSS [136]
VSS [137]
VSS [138]
VSS [139]
VSS [140]
VSS [141]
VSS [142]
VSS [143]
VSS [144]
VSS [145]
VSS [146]
VSS [147]
VSS [148]
VSS [149]
VSS [150]
VSS [151]
VSS [152]
VSS [153]
VSS [154]
VSS [155]
VSS [156]
VSS [157]
VSS [158]
VSS [159]
VSS [160]
VSS [161]
VSS [162]
VSS [163]
VSS [164]
VSS [165]
VSS [166]
VSS [167]
VSS [169]
VSS [170]
VSS [171]
VSS [172]
VSS [173]
VSS [174]
VSS [175]
VSS [176]
VSS [177]
VSS [178]
V SS_N CTF[1 ]
V SS_N CTF[2 ]
V SS_N CTF[3 ]
V SS_N CTF[4 ]
V SS_N CTF[5 ]
V SS_N CTF[6 ]
V SS_N CTF[7 ]
V SS_N CTF[8 ]
V SS_N CTF[9 ]
V SS_ N CTF[ 10 ]
V SS_ N CTF[ 11 ]
V SS_ N CTF[ 12 ]
VSS [179]
VSS [180]
VSS [181]
VSS [182]
VSS [183]
VSS[ 98]
VSS [184]
VSS [185]
VSS [186]
VSS [187]
VSS [188]
VSS [189]
VSS [190]
VSS [191]
VSS [192]
VSS [193]
VSS [194]
VSS [195]
VSS [196]
VSS [197]
VSS [168]
VSS [198]
C529
.1U_10V_X7R_04
Layout note:
Layout note:
Place within 100mils
of ICH on the bottom
s i de o r 1 4 0 mi l s on
t h e to p
20mils
Place at MCH edge
CLOSE TO pin AD25
10mils
Place within 100mils of ICH on the
bottom side or 140 mils on the top
20mils
Place above Caps within 100 mils of ICH on the bottom
side or 140 mils on the top near D28, T28, AD28
Layout note:
Layout note:
10mils
Layout note:
10mils
Pl ac e w i th in 10 0m i ls of I C H
on the bottom side or 140 mils
on the top near pin F1
10mils
20mils
20mils
10mils
Pl ac e w i th in 10 0 m il s
of pin G4 of ICH9M on
th e b ot t om s i de of
140mils on the top
Layout note:
Place within 100mils of
ICH on the bottom side or
140 mils on the top near
pin AE7
10mils
Layout note:
Layout note:
10mils
Pl ac e w i th in 10 0 m il s
of pin A16 and T7 of
ICH9M on the bottom
si de or 14 0 m il s o n
th e t op si de
10mils

Schematic Diagrams
B - 20 NEW CARD, MINI PCIE
B.Schematic Diagrams
NEW CARD, MINI PCIE
3.3VS
3.3VS
3. 3V S
WLAN 1.5VS
3.3V
NC _3.3V S
3.3V
3.3V
1. 5V S
3.3V
1.5VS
NC _1.5V S
3.3V
NC _3.3V
3.3V
3.3V
3.3VS
3.3V
WLAN 1.5VS 1.5VS
VDD3
U SB_PN4 16
U SB_PP4 16
W LA N_CLKR EQ#2,20
C L K _ PCIE _M INI#2
CLK_PCI E_M IN I2
5V 18,21,25,27,28,29,30,33
WLAN _E N 23,26
1.5VS 4,10, 15,16,18,20,29
3.3VS 2,3,6,7,10,12,13,14,15,16,17,18, 21,22,23,25,26,27,33
3.3V 3,14, 15,16,17,18,20,21,22,23,27,29,30
I CH _SM BD AT117
I CH _SM BC LK 117
US B_P N916 US B_P P916
NEWCARD_CLKREQ#2
PC IE_RXN 2_N EW _ CA RD16
PC IE_RXP2_NE W _ CAR D16
WLAN_D ET#26
U SB_OC #916
PC IE_T XN1 _W L AN16
PCIE _W AKE#17,20,22
PC IE_TXP1 _ W LAN16
PCIE_ TXN2_ NE W _ CAR D16
CLK_PC IE_NEW _ C ARD2
BU F_PLT_R ST#16,20,22,26
CLK_PCI E_N EW _C ARD #2
PCIE_ TXP2 _ NEW _ C ARD16
PCIE_ R XN1 _W L AN16
SUSB #17,26,29
PC IE_RXP1 _W L AN16
80D ET#26
3IN126
80CLK 26
VD D3 3,15, 23,26,27,28,32
BU F_PLT_R ST#
NC _R ST #
NC _ CPU SB#
NEW_ R ESER VED2
PC IE_W AKE #
BUF_PLT_RST#
NEW_ R ESER VED1
NC _S HD N#
UI M_VPP_1
UI M_ CL K_ 1
UI M_ RST _ 1
UI M_ DAT A_ 1
BU F_PL T_R ST#
NC _PERS T#
UI M_ PW R _1
PC IE_W AKE#
NC _R CL KE N
Z2603
NC _ CPPE #
R35 *20m il_short
R389 0_04
R 23 *0_06
U2 7
74A HC 1G 08G W
1
2
5
4
3
C 805 .1U_16V_04
C 475 .1U_16V_04
C843 .1U _16V_04
C196
*.1U _16V_04
R242 10K_04
R3 8 8 1 0 K_ 04
J_NEW 1
130801-1
17
1
10
26
20
23
4
19
18
22
21
25
24
14
15
12
9
13
11
8
7
16
5
6
3
2
GND1
GND2
GND3
GND4
CP PE#
GN D
+1.5V
GN D
GN D
GN D
CP USB#
RE FCL K+
RE FCL K-
PER p0
PER n0
PETp0
PETn0
+3.3V
+3.3V
+3.3V AUX
+1.5V
PER ST#
W AKE #
SM B_DATA
SM B_CLK
CL KR EQ #
RE SERVE D
RE SERVE D
US B_ D+
US B_ D-
GN D
GN D
GN D
GN D
C 483 .1U_16V_04
R588 10K_04
C112
.1U_16V_04
C841 .1U _16V_04
U31
P2231N F
6
20
1
2
3
8
4
7
9
10
11
12
15
17
18
19
5
13
14
16 21
SY SRST#
SHD N#
STBY #
AVC C_3.3V
VOU T_3.3V
PER ST#
NC
GN D
C PUSB#
CPPE#
VOU T_1.5V
AVC C_1.5V
AU XO UT
AVC C_AU X
RC LK E N
OC #
NC
NC
NC
NC GN D
C7 3
*.1U_16V_04
C 497 .1U_16V_04
C2 1 1
*10U_10V_08
R586 *10K_04
C 494 .1U_16V_04
C 8 01 * . 1U _ 16 V _ 0 4
R565 *100K _04
R530 *10K_04
KEY
J_MIN I1
88908-5204
3
5
7
9
11
13
1
15
23
25
21
27
31
33
29
17
19
20
37
39
41
43
45
47
49
51
44
42
18
16
14
2
12
10
8
6
4
22
24
26
28
30
32
34
36
38
40
46
48
50
52
35
COEX1
COEX2
C LKR EQ #
GND0
REFCLK-
REFCLK+
WAK E#
GND1
PETn0
PETp0
GND2
GND3
PER n0
PER p0
GND4
Reserved0
Reserved1
W _ DISA BL E#
GND12
3.3VAUX_3
3.3VAUX_4
GND13
Reserved2
Reserved3
Reserved4
Reserved5
LED_WLAN #
LED_WWAN#
GND6
U IM_VPP
UIM _ RES E T
3. 3V A U X _ 0
UIM_CLK
UIM_DATA
UIM _ P W R
1.5V_0
GND5
PER SET#
3. 3V A U X _ 1
GND7
1.5V_1
SMB_CLK
SM B_DA TA
GND8
U SB_D-
USB_ D +
GND9
LED _WPAN #
1.5V_2
GND10
3. 3V A U X _ 2
GND11
R566 *100K _04
C807 .1U _16V_04
Ad d GN D pi n
40 mil
Port 9
20 mil
20 mil
20 mil
MINI CARD
20 mil
Port 4
20 mil
NEW CARD
40 mil
6- 01 -7 41 08 -Q 61
40 mil
20 PIN QFN PACKAGE
Sheet 19 of 42
NEW CARD, MINI
PCIE

Schematic Diagrams
3G, POWERGOOD B - 21
B.Schematic Diagrams
3G, POWERGOOD
3G_3.3V
1.5VS
3G_3.3V
1. 5VS
3G_3.3V
3G_3.3V1.5V S
3G_3.3V
GND
GND
GND
GND
GND
GND
GND
GND
GND
GND
GND
GND GNDGNDGND
3. 3V3G_3.3V
USB_PP2 16
USB_PN2 16
CLK_PCIE_MINI_3G2C LK_ PC I E_MI N I _ 3G #2
3G_EN 26
BUF_ P LT_RST# 16,19,22,26
PC I E_ W AKE #17,19,22
WLAN_CLKREQ#2,19
PCIE_TXP3_3G16 PCIE_TXN3_3G16
3G_DET#26
PC I E_R XN3_3G16 PCI E_RXP3_3G16
5VS 14,15,18,21, 23, 25,27
3.3VS 2,3, 6, 7,10,12,13,14,15,16,17,18,19,21,22,23, 25, 26,27,33
3.3V 3,14,15, 16, 17, 18,19,21,22,23,27,29,30
1.5VS 4,10,15, 16, 18, 19,29
3G_POWER26
UIM_RST
UIM_RST
UIM_PWR
UIM_CLK
Z 2704
U I M_ VPP
UIM_PWR
Z2701 UIM_DATA
UIM_CLK Z2702 Z2703 UIM_DATA
UIM_VPP
R507 *4.7K _04
C695
10U_10V_08
C199
.1U_16V_04
C213
.1U_16V_04
C116
.1U_16V_04
KEY
J_3G1
88908-5204
3
5
7
9
11
13
1
15
23
25
21
27
31
33
29
17
19
20
37
39
41
43
45
47
49
51 44
42
18
16
14
2
12
10
8
6
4
22
24
26
28
30
32
34
36
38
40
46
48
50
52
35
COEX1
COEX2
C L KR EQ#
GND0
REFCLK-
REFCLK+
W AKE #
GND1
PE Tn 0
PE Tp 0
GND2
GND3
PE Rn0
PE Rp0
GND4
Reserved0
Reserved1
W_DI S ABLE #
GND12
3.3VAUX_3
3.3VAUX_4
GND13
Reserved2
Reserved3
Reserved4
Reserved5 LE D_WLAN#
LED_WWAN#
GND6
U I M_ VPP
U I M_ R ESE T
3.3V AUX_0
UIM_CLK
UIM_DATA
UIM_PWR
1.5V_0
GND5
PER SE T #
3.3V AUX_1
GND7
1.5V_1
SMB_CLK
SMB_ D ATA
GND8
USB_D-
USB_D+
GND9
LED_WPAN#
1.5V_2
GND10
3.3V AUX_2
GND11
R503 0_04
C145 1U_6.3V_04
(TOP VIEW)
LOCK
OPEN
J_SIM1
SI ML O CK 1770661- 1
C7
C6
C5C1
C2
C3 UIM_DATA
UIM_VPP
UIM_GNDUIM_PWR
UIM_RST
UIM_CLK R508 0_04
R67 * 0_06
Q14
MTN7002Z HS3
G
DS
+
C697 220U_4V_D2
C694
.1U_16V_04
R63 100K_04
C179 .1U_16V_04
R448 * 0_04
+
C696
220U_4V _D2
R61
10K_04
Q19
AO3415
G
DS
C735
*22 P _50V_04
C169
10U_10V_08
C742
* 22P_50V_04
R477 0_04
C740
* 22P_50V_04
C737
*22P_50V _04
C66
.1U_16V_04
20 mil
3G
Layou note:
1. SIM? Signal Trace(10mil)
2. All signal trace reference GND
3. SIM hold body around add GND
4.SIM CONN NEAR MINI CARD CONN
SIM CONN
Port 2
3G POWER
>48 mil
From H8 default HI
>48 mil
Sheet 20 of 42
3G, POWERGOOD

Schematic Diagrams
B - 22 USB, FAN, TP, FP, MULTI CON
B.Schematic Diagrams
USB, FAN, TP, FP, MULTI CON
3.3V S
3.3VS_FP 3.3VS
5VS
U SBVC C01
USB_VCC01_1
USB _VC C01_0
5V
US BVCC 0 1
5V
3.3V S
3. 3 V
5VS
3. 3 V
U SBVC C01
5V
AUD G
3.3V S_FP
5VS _FA N
5VS
3.3V
5V
TP _D A T A 2 6
TP _C LK 26
U SB_PP7 16
USB_PN7 16
CPU_FANSEN26
3.3V S 2,3,6,7,10,12,13,14,15,16,17,18,19,22,23,25,26,27,33
VDD 5 27,28
5V 18,25,27,28,29,30,33
5VS 14,15,18,23,25,27
US B_PP116
US B_PN116
US B_PP016
USB_O C#0116
US B_PN016
3.3V 3,14, 15,16,17,18,19,20,22,23,27,29,30
VIN 14,23,27,28,29,30,32
AZ_SDOUT15,25
S PKOU TR- 2 5
AZ_SY NC15,25
AZ_BITCLK15,25
S PKOU TR+ 25
AZ_RS T#15,25
AZ_SD IN115
M_ B T N# 2 7
CCD_DET# 26
CCD_EN 26
U SB_PN5 16
U SB_PP5 16
LED_CTRL 26
SPDIFO25
MIC1-L25
J D_SEN SE25
USB _P N816
H EAD PHO NE-L25
J D_SEN SE_ B25
H EAD PHO NE-R25
MIC1-R25
USB _P P816
U SB_PP7 16
USB_PN7 16
CPU _ F AN 2 6
DD_ON#27,30
Z2803
TPBU TTO N_L
TP_DATA
TP_SCR OLL_DO W N
NC _T P_6
NC _T P_5
TPBUTTO N_L
TPBU TTO N_R
TPB UTTON _R
TP_SCR OLL_UP
TP_CLK
Z2804
USB _PN 0_R
USB _PP 0_ R
USB _PP 1_ R
USB _PN 1_R
SPK_H P#
NC_FON
C9 2 2
*.1U_16V_04
.
L2 4
*H CB 1608KF-121T25_06_S
U1 9
G9 9 0
3
5
2
1
4
6
8
7
VOUT
GN D
VIN
FON
V SET
GN D
GN D
GN D
C374
1U_10V_06
C711
47P_50V_04
C 376
* .1U_16V_04_S
R632 10K_04
C375
*10U_10V _08
J_FP 1
*85201-04L_S
1
2
3
4
.
L79
FC M 1005KF-121T03
C312
.1U_ 1 6V _0 4
C916 68P_50V _04
R620 0_04
J_TP 1
85201-06R
1
2
3
4
5
6
C370
*.1U _16V_04
CN 2
87216-1606
12
34
56
78
910
11
13
15
12
14
16
C 360
. 1U _16V_04
C919 68P_50V _04
J_TP 2
87151-1207G
1
2
3
4
5
6
7
8
9
10
11
12
D11 SCS551V-30
AC
+
C333
* 100U _6.3V_B2
C384
10U_10V_08
C369
*10U_10V _08
R622 0_04
R492
10K_04
J_FAN1
85205-03001
1
2
3
SW 6
TJG-533-S-T/R
3
14
2
5
6
C334
.1U_16V_04
C923
*.1U_16V_04
C918 68P_50V _04
C882
68P_50V_04
C389
.1U_16V_04
SW 7
TJG -533-S-T/R
3
14
2
5
6
L22 * 32m il_short
C 365
* .1U_16V_04
R624
FCM 1005KF-1 21T03
J_FP 2
*85201-06051_S
1
2
3
4
5
6
CN1
87213-1300G_R
1
2
3
4
5
6
7
8
9
10
11
12
13
R621 0_04
C313
4. 7U _6. 3V_06
C917 68P_50V _04
J_US B2
KS- 001 HL-AN BA
1
GND1
2
3
4
GND2
V+
GND1
DATA_L
DATA_H
GND
GN D2
C915
* 1U_10V _06_S
C3 1 1
10U _10V_08
C355
.1U _16V_04
L25 * 32m il_short
J_US B1
KS- 001 HL-AN BA
1
GND 1
2
3
4
GND 2
V+
GND 1
DATA_L
DATA_H
GND
GN D2
+
C387
* 100U _6.3V_B2
C881
*1000P_50V_04
L2 3
* WC M2012F2S-161T03
1
4
2
3
L2 7
* WC M2012F2S-161T03
1
4
2
3
J_SW1
85201-04051_R
1
2
3
4
R493
10K_04
C710
47P_50V_04
R 192 4.7K_04
U10
RT9715BGS
6
83
2 7
14
5VOU T1
VOU T3VIN 2
VIN 1 VOU T2
GNDEN #
FLG #
R623 0_04
C364
.1U_10V _X7R_04
J_FAN1
J_FP1
41
FAN CONTROL
FP CONN
1
3
CLICK CONN FOR M760T
Port 0
60 mil
Port 1
For ESD
60 mil
USB PORT*2
100 MIL
MULTI I/O CONN
1
J_SW1
4
PIN GND3~4=GND
PIN GND3~4=GND
1.5V:FOR MONTEVINA PLATFORM
GMCH HD_AUDIO USED
FOR P HO N E JA CK BO AR D
FOR POWER SWITCH BOARD
FOR MULTI IO BOARD
12
SW6~9
6-20-94A20-112
LIFT
KEY
J_TP2
RIGHT
KEY
2
1
1
3
4
CLICK CONN FOR M740T
Port 0
Port 1
Port 5
Port 7
Port 8
D03B-0329
For W76
Sheet 21 of 42
USB, FAN, TP, FP,
MULTI CON

Schematic Diagrams
CARD READER(JMB261) B - 23
B.Schematic Diagrams
CARD READER(JMB261)
3.3V
3.3V
3.3V
DV DD
DV DD
VCC_CARD
3.3VS
3.3V
VCC_CARD
VCC_CARD
VCC_CARD
VCC_CARD
VCC_CARD
3.3V
3.3V
3.3V 3.3V
3.3V 3.3V
DVDD
DVDD
DVDD
DVD D
DVD D
3.3V
DVDD
3.3V
3.3VS
LAN _MD IP224
LAN _MD IN 224
LAN _MD IP324
LAN _MD IN 324
C LK _PCIE _GLAN 2
PCI E_TXP 4_G L AN 1 6
PC IE_TXN4_G LAN 16
CLK_ PC IE_ G L AN # 2
P CIE _R XP4_GLA N 16
PC IE_RXN 4_GLAN 16
BUF _PLT_R ST# 16,19,20,26
3. 3V S2,3,6,7,10, 12,13,14,15,16,17,18, 19,21,23,25,26,27,33 3. 3V3,14,15,16,17,18, 19,20,21,23,27,29,30
DVDD24
LAN _MD IP024
LAN _MD IN 024
LAN _MD IP124
LAN _MD IN 124
PC IE_WAK E# 17,19,20
SD _C LK
MS_ I N S #
SD_D 3
SD_C LK
SD_B S
SD_W P
SD_D 3
SD_D 2
SD_B S
SD_C LK
SD_D 2
SD_C D #
SD_D 1
SD_D 0
SD_D 0
SD_D 1
MD I O 1 4
MD I O 1 2
MS _ I N S #
SD _CD #
MD I O 7
LAN _LE D2
C R1_LED N
LANXO U T
AR FB1 2REGLX
SD_D0
SD _D1
SD _D 2
MD I O 1 3
CR1_PCTLN
MS _ I N S #
SD_C D#
SD_CLK
LA N _ L E D 1
LA N _ L E D 0
LA N _ M D I N 2
LA N _ M D I P 2
LA N _ M D I N 3
LA N _ M D I P 3
3.3VS
3.3V
SD _D 3
SD _BS
MDIO7
SD _ W P
MDIO8
MDIO11
MDIO9
MDIO10
MDIO12
LA N_LED 2
CR 1_LE DN
MD I O1 4
MD I O1 3
CR 1 _P CTL N
ARFB12
RE GL X
LA N X I N
LAN XO UT
LA N X I N
SD _BS
SD _ W P
R178 * 0_04
C2 6 9
10U_10V_08
C293
10U_10V_08
C252
.1 U_ 1 6 V _ 0 4
R 433 0_04
R216 *10K_04
C267
.1 U _1 6 V _ 0 4
C 610
4.7U _25V _08
R185 1M_04
C 323
.1U_16V_04
R 177 4.7K_04
C584
.1 U _ 16 V _0 4
C6 0 3
.1 U_ 1 6 V _ 0 4
C 286 .1U_10V_X7R_04
C5 8 1
.1U_16V_04
R179 75_06
X4
25MH z
12
R188 * 100K _04
R241 *200K_04
R2 5 1
12K_1%_04
C597 * .1U_16V_04
C290
.1 U _1 6 V _ 04
C270
.1 U_ 1 6 V _ 0 4
C594
.1 U _1 6 V _ 0 4
R222 *200K_04
C281
.1 U_ 1 6 V _ 0 4
(LQFP 64)
JMC251
JMC261
U12
JMC261
1
2
3
4
5
6
7
8
9
10
11
12
14
15
16
17
18
19
20
21
22
23
24
13
37
38
39
40
41
42
43
44
45
46
47
48
36
35
34
33
32
31
30
29
28
27
26
25
49
50
51
52
53
54
55
56
57
58
59
60
61
62
63
64
REXT
VD DX 33
XIN
XOUT
GND
LX
FB12
VDDREG
CLKN
CL K P
AVD DH
RXP
GN D
TXN
TX P
AV DD X
RSTN
W A KEN
MPD
CREQN
SMB_SCL/LED2
CR_CD1N
CR_CD0N
RXN
MDIO8
VD DIO
MDIO7
MDIO6
GN D
MDIO5
MDIO4
MDIO3
VD DIO
MDIO2
MDIO1
MDIO0
MDIO9
MDIO10
MDIO11
MDIO12
GND
MDIO13
MDIO14
SM B_SD A/C R _L E DN
TESTN
VDD IO
VDD
VC C3O
LED 0
LED 1
VDD
GND
VIP_1
VIN_1
AVDD12
VIP_2
VIN_2
GND
AVDD33
V IP_3(NC )
V IN_3(N C)
AVDD12(NC)
V IP_4(NC )
V IN_4(N C)
C 287 .1U_10V_X7R_04
C5 9 6
.1 U_ 1 6 V _ 0 4
R 176 4.7K_04
C 321
.1U _16V_04
.
L26
SW F2520C F-4 R 7 M-M
C3 1 6
.1U_16V_04
C 595
* 10P_50V _04
C265
22P_50V_04
C2 8 0
.1U_16V_04
R 182 22_04
C317
. 1U _16V_04
C251
.1 U_ 1 6 V _ 0 4
C303
10U_10V_08
R250 10K_04
C2 5 7
10U _10V _08
RN38
8P4R X10K_04
1
2
3
45
6
7
8
J _CA RD -RE V1
M DR 019-C 0-00 10(Rev erse )
P2
P21
P3
P4
P5
P6
P7
P8
P9
P10
P11
P12
P13
P14
P15
P16
P17
P18
P19
P20
P1
P23
P22
DA T 2_ S D
VSS _M S
CD /D AT 3 _ SD
CM D _S D
VSS _S D
VD D_SD
CL K _S D
VSS _S D
DA T 0_ S D
DA T 1_ S D
WP_SD
VSS _M S
VC C_M S
SC LK_MS
DA T 3_ M S
IN S _ MS
DA T 2_ M S
SD IO/D AT0_M S
DA T 1_ M S
BS_M S
CD _ SD
GND
GND
C2 6 2
22P _50V_04
R234 4.7K_04
Near Cardreader CONN
Card Reader
Connector
Card Reader
Power
Card Reader Pull
Hi gh/Low
Re sistors
Pin#51
Pin#26
Plac e all c apacit or s clo se d t o c hip.
Th e s ubscript in eac h CAP inc icat es t h e pi n
number of JMC251/JMC261 that should be
closed to.
Reserved
Pin#38
Pin#55 Pin#55
Pin#27
Pin#62
Pin#2Pin#59 Pin#59 Pin#11
Reserved
Pin#7Pin#7
Switching Regulator
For JMC251/261
only
(>20mil)
Pin#8 Pin#8
NC
NC NC
Enable D3E(2)NC
C566 Function
NC
R178
NC 100K
NC
0.1u
NC
R188
0 Enable D3E(1)
R432 Disable D3E0
For JMC251/261
on ly
1. F o r J M C251/ JMC26 1 o nly .
2. MPD connec t t o M ain Powe r o r
RSTN fo r D3E applicaio n, to A UX
power otherwise.
MDIO Single
End = 50
Oh m
P C Ie D i ff er e nt i al
Pairs = 100 Ohm
(>20mil)
JMC251/JMC261
Sheet 22 of 42
CARD
READER(JMB261)

Schematic Diagrams
B - 24 SATA ODD, LED, HOTKEY, LID SW
B.Schematic Diagrams
SATA ODD, LED, HOTKEY, LID SW
3.3VS3.3VS 3.3VS
3.3V S
VDD3 VDD 3 VDD 3 VD D3 5VS5VS
5V S
3.3V
GN DGN D GN D GN D
GN D
GN D
3V_BT
3.3V
3.3V
VIN
GND
1 .5 VS 4 ,1 0, 15 ,1 6 ,18,1 9 ,2 0 ,29
3.3V 3,14, 15,16,17,18,19,20,21,22, 27,29,30
5VS 14,15,18,21, 25,27
5V 18,21,25,27, 28,29,30,33
3.3VS 2,3,6,7,10,12,13,14,15, 16,17,18,19,21,22,25,26, 27,33
SATATXP1 15
SATATXN 1 15
LED_SC RO LL# 26L ED_ NU M# 2 6
L ED_ CA P # 26
LE D _ A C I N # 2 6
LED _P WR# 26
L ED_ BAT _ CH G# 2 6
LED _BAT_FULL# 26 WLAN_EN 19,26
BT_E N 26
VD D5 27,28
SA T ARXN1 1 5
SATARXP1 15
ODD_DETECT# 17
LID_SW# 14,26
SATA_LED# 15
WEB_WW W# 26WEB _E MAIL# 26
BT_DET#26
U SB_PN316
U SB_PP316
BT_EN26
AP_KEY 27
VIN 14,27,28,29, 30,32
VD D3 3,15, 19,26,27,28,32
Z3001
Z3003
Z3002
Z3005Z3004
Z3009Z3008 Z 3010 Z3011 Z3013Z3012
Z3015Z30 14
LI D _ S W #
Z3017
BT_EN#
Z3006
SW 3
TJG -533-S-T/R
3
14
2
5
6
SW 1
TJ G - 53 3 - S - T / R
3
14
2
5
6
Q32
2N7002W
G
DS
C7
.1U _16V_04
SW2
TJG- 533-S-T/R
3
14
2
5
6
R5 9 2
220_04
D20
R Y-SP17 2 YG34
AC
R610
100K_04
R 381 10K_04
C3 5 0
.1U_16V _04
C55
.1 U_ 1 6 V_ 04
D2 1
RY- SP172YG 34
AC
.
L4
HC B1608KF-121T25_06
R595
220_04
SW5
* TJG -533-S- T/R
3
1
4
2
5
6
D22
R Y-SP172YG34
AC
C5 9
10U _10V_08
Q5 0
DTC114EUA
C
E
B
J_BT1
87212-06G 0
1
2
3
4
5
6
R590
470_04
C3 5 7
10U _10V_08
C8
.1 U_ 1 6 V_ 04
SW 4
*T J G -5 3 3- S -T/ R
3
1
4
2
5
6
C5 8 7
.1U _16V_04
Q24
DTA114EUA
C
E
B
R593
470_04
+
C7 0 9
* 1 0 0 U _ 6 . 3V _B 2
C337
1U _10V_06
U1
MH -24 8
1 2
3
VC C O UT
GN D
SG
Y
D16
RY -SP1 5 5H YY G4
1
3
2
4
SG
Y
D17
RY -SP15 5H YY G4
1
3
2
4
J_OD D1
91923-0137P
S1
S2
S3
S4
S5
S6
S7
P1
P2
P3
P4
P5
P6 C3 5 4
.1U_16V_04
R327
220_04
R6 1 1
100K_04
R5 9 4
220_04
R3 2 8
220_04
R3 2 5
220_04
R 331 10K_04
D19
R Y-SP172Y G34
AC
SG
Y
D15
RY-SP155HYYG4
1
3
2
4
R3 2 6
220_04
C9
.1 U_ 1 6 V_ 04
R591
220_04
Q4 8
DTC114EUA
C
E
B
SATA ODD
CAPS
LOCK
LED
HDD/
CD-ROM
LED
NUM
LOCK
LE D
LED
SCROLL
LOCK
LED
3
POWER ON
LE D
1
24
BAT LED
42
311
42
WLAN/
BT
LED
3
LID SWITCH IC
M740TU USE
SILENT
M760TU USE
PSW1~5
32
HOT KEY
MAIL
4
1
INTERNET
1
3
2
PSU1, PSU2
P IN G N D1~ 4 =G ND
Bluetooth
J_BT1
From EC default HI
6
50mil
1
Port 3
Sheet 23 of 42
SATA ODD, LED,
HOTKEY, LID SW

Schematic Diagrams
LAN(JMB261) B - 25
B.Schematic Diagrams
LAN(JMB261)
DVDD
DVDD22
LAN_MDIP222
LAN_MDIN222
LAN_MDIP322
LAN_MDIN322
LAN_MDIP022
LAN_MDIN022
LAN_MDIP122 LAN_MDIN122
LAN_MD IP022 LA N_MD IN022
LAN_MD IP122
LAN_MD IN122
MC T4
LMX4 -
Z 311 0
MC T3
MC T1
MC T2
LM X1+
LMX4 +
LM X1-
LMX3 -
LMX3 +
LM X2-
LM X2+
DLMX4+
DLMX1-
DLMX2-
DLMX2+
DLMX3+
DLMX4-
DLMX1+
DLMX3-
LMX1-
LMX1+
NS_ NC2
NS_ NC1
MCT1
MCT2
LMX2+
LMX2-
N S_ NC3
N S_ NC4
DLMX3-
DLMX4+
DLMX4-
DLMX3+
TCT
TCT
R47 75 _1% _04
C100 91- 108A 4
J_RJ _1
8
7
6
5
4
3
2
1GND1
GND2
DD-
DD+
DB-
DC-
DC+
DB+
DA-
DA + s hield
shield
C204
* .01U _16V _0 4_S
C212
.01U _16V_0 4
R85
0 _04
R43 7 5_1% _0 4
LP2
*# 944C M-00 51=P 3
1
2
3
46
5
7
8
R42 * 75 _1%_04 _S
C218
*. 01U_ 16V_0 4_S
LP1
*# 944C M-00 51=P 3
1
2
3
4
6
5
7
8
R46 75 _1% _04
R80
* 0_04
R44 7 5_1% _0 4
C171
1000 p_2 KV_1 2
LP4
* 8P 4RX0 _06 _S
1
2
3
4
6
5
7
8
R41 * 75 _1%_04 _S
R81
0 _04
LP3
8P4RX0_06
1
2
3
4
6
5
7
8
C19 7
* .01 U_16 V_ 04_S
L2 8
* NS 6816 80
1
216
15
314
4
125
6
7
13
98
11
10
RD +
RD -
RX+
RX-
RD _CT RX_ CT
NC
NCNC
TD_CT
TD+
NC
TX -TD-
TX_ CT
TX +
L8
LF - H 240 2P -1
1
2
3
4
5
6
7
8
9
10
11
12 13
14
15
16
17
18
19
20
21
22
23
24
TCT1
TD1+
TD1-
TCT2
TD2+
TD2-
TCT3
TD3+
TD3-
TCT4
TD4+
TD4- MX4-
MX4+
MCT4
MX3-
MX3+
MCT3
MX2-
MX2+
MCT2
MX1-
MX1+
MCT1
40 m il
LAN (JMC251/JMC261)
FOR JMC251
STUFF L8,C212,C197,C204,C218,LP3,LP4,J_RJ_1,
R44,R43,R42,R41,C171
FOR JMC261
STUFF L28,C212,,LP3,J_RJ_1,
R44,R43,R46,R47,C171,R81,R85
10 /100 M --> LF-H 240 P-1
10 00M --> GS5 019P LF
Sheet 24 of 42
LAN(JMB261)

Schematic Diagrams
B - 26 AUDIO CODEC ALC272
B.Schematic Diagrams
AUDIO CODEC ALC272
5VS
AUD G
AUDG
AU DG
AU D G
5V
5VS _AUD
AU DG
AU DG
AU DG
AUDG
AUD G
AU DG
AU D G
5VS _R EAR
AU DG
AUD G
5VS
5VS AUDG
AUDG
3.3VS
3.3VS 3. 3V S_AU D
AUDG AUDG
AU DG
AZ_ SD O UT15,21
AZ_S YN C15,21
BEE P26
MI C 1 -L21 MIC1-R21
AZ_RST#15 , 2 1
ICH _SPK R17
SB _M U TE#17
SPD IFO21
KBC _M UTE#26
HE ADP HO NE -R 2 1
HE ADP HO NE -L 2 1
SPK OU TR+ 21
SPK OU TR- 21
J D _ SEN SE_ B21
J D _ SEN SE21
AZ_ BITC L K15,21 A Z _ SDI N015
5 V 1 8,2 1 ,2 7 ,2 8, 29 ,3 0 ,3 3
3.3VS 2,3,6,7,10,12,13,14, 15,16,17,18,19,21,22,23,26,27,33
5VS 14,15,18,21, 23,27
BEEP
MI C 1 -VR E F O -L
EAP D_M OD E
AZ_B ITCLK_ R
AZ_S YN C_R
AZ _ S DO UT_ R
AZ_R ST#_R
AZ_S DIN 0_ R
FRO N T-L
FRO N T-R
IN T_M IC
FR ON T-L
FR ON T-R
INT _ M I C_ R
MIC2_L
MIC2_R
MIC2_R
MIC1_L
MIC1_R
MIC2_L ALC_G PIO 0
JD REF
SP KOU TL -
SP KOU TL +
MIC2-V REF O
PC BEEP _C PC BEE P_RBEE P
EAPD _M OD E
MIC1-V RE FO
LIN -
GAIN0
RIN-
LIN +
SP K_EN
GAIN1
RIN+
A MP_B YPA SS
S PK_ EN
SP KO UTL-_R
SP KO UTL+_R
M IC2 -V REF O
Z3202
MIC1-L
MIC 1 _ L _C
MIC1_R
MIC1_L
M IC1-R MIC 1_R_C
MIC1-L
ALC_V REF
MIC1-VREFO-R
MIC1-R
ALC_G PIO 1
JD 1
JD 2
MIC_SENSE
HP_SENSE
IN T_ M IC
C791
680P_50V_X7R_04
C811 4.7U _6.3V _06
R287 * 100K_04
C 557 .1U_1 0V_ X7 R_04
C855 4.7U _6.3V _06R579 1K_04
R343 75_1% _04
C101 2.2U _ 6 .3V_X5 R_04
C542
10U _10V _08
R524 20K_1%_04
C784
*1U_10V_06
.
L49 H CB 1608KF -121T25_06
C8 0 0
.1 U_ 1 6 V_ 0 4
C5 5 3
*10U_10V_08
C779
.1 U _1 6 V_ 0 4
C107 2.2U _ 6 .3V_X5 R_04
D38 *SCS355V
AC
C 541 .1U_1 0V_ X7 R_04
C649
.1 U _ 16 V _0 4
Thermal Pad
U29
TPA 6017A2PW PR
19
17
5
10
11
2
14
8
6
4
20
3
18
15
21
9
1
13
12
16
7
SD #
RIN-
LIN -
BYP ASS
GND
GAIN0
RO UT-
LO UT-
PVD D
LO U T+
GND
GAIN1 RO U T+
PVD D
EXPO SED PA D
LIN +
GND
GND
NC
VD D
RIN+
C6 3 0 .1 U _ 1 6V _ 04
.
L77 HC B1608K F-121T25_06
R528 22_04
C839 100P_50V_04
C864
10U_10V_08
R539 22_04
R365
4.7K_04
R572 1K_04
C789
.1 U _1 6 V_ 0 4
DIGITAL
ANALOG
U3 5
ALC27 2
1
2
3
4
5
6
7
8
9
10
11
12
13
14
15
16
17
18
19
20
21
22
23
24
26
27
28
29
30
31
32
33
34
35
36
37
39
40
41
42
43
44
45
46
47
48
38
25
DVD D
GP IO0/D M IC-D AT A1 /2
GP IO1/D M IC-D AT A3 /4
D VSS1
SD AT A-O UT
BIT-C LK
DV SS2
SD ATA-IN
DVDD-IO
SY NC
RE SET#
PC BEEP -IN
Sense A(JD1)
LINE 2-L
LINE 2-R
MI C 2 -L
MI C 2 -R
LINE 1-VR EFO
MI C 2 - V R E F O
LINE 2-VR EFO
MI C 1 -L
MI C 1 -R
LIN E1-L
LINE1-R
AVSS 1
VR EF
MI C 1 - V R E F O
CBP
CBN
CPV EE
HPOUT-R
HPOUT-L
Sense B(JD2)
LO UT1-L
LO U T1 - R
MONO-O UT
LO UT2-L
JD R E F
LO U T2 - R
A VSS2
NC
DM IC -C LK 3/ 4
SPD IFO 2
DM IC -C LK 1/ 2
EAP D
SPD IFO 1
AVD D2
AVD D 1
C6 2 9 .1 U _ 1 6V _ 04
C750 *.1U_16V_04
.
L5 FCM 1005KF-121T03_0 4
C625
1U _6. 3V _04
D33 CH355PTA C
L40 *10mil_shortR295 100K_04
R1 8 1
2.21K_1%_04
C6 2 4 .1 U _ 1 6V _ 04
U3 7
MC 74VHC 1G 08D FT1G
1
2
5
4
3
C549
* 1U_10V_06
C7 9 0
*.1U _10V_X7R _04
R344 75_1% _04
D40 *SC S551V-30
AC
J_S PKL1
85204-02001
P CB Footprint = 85204-02R
2
1
R 362
4.7K_04
C788
10U_10V_08
C5 4 7
2.2U _6.3V_ X5 R_04
C551
.1 U _ 1 6V _ 04
C808
.1 U _ 16 V _0 4
C7 8 1
*.1U _16V _04
R368 30K_04
L41 H CB 1005KF -121T20
C775 *.1U_16V_04
R367 30K_04
R525 5.1K_1%_04
C746 *.1U_16V_04
C861 10U _10V_08
C 809
680P_50V_X7R_04
C 650 22P_50V _04
C794
10U_10V_08
C12
180P_50V_04
R540 22_04
C812 4.7U _6.3V _06
J _ INT M IC 1
88266-02001
PC B F ootprint = 88266-2R
2
1
C 832 1U_10V_06
C751 *.1U_16V_04
R535 22_04
C7 3 4 .1 U _ 1 6V _ 04
.
L6 FCM 1005KF-121T03_0 4
R571 10K_04
C845 4.7U _6.3V _06
C7 7 4 .1 U _ 1 6V _ 04
C 561 .1U_1 0V_ X7 R_04
C11
180P_50V_04
R296 * 100K_04
D39 CH355PTA C
C2 5 5
330P _50V_X7R _04
L37 * 10mil_shor t
R290 100K_04
R 361 20K_1%_04
C 560 .1U_1 0V_ X7 R_04
R544 22_04
PC BEEP
FOR EMI
AMP (TPA6017)
Codec pin 1 ~ pin 11 and pin 44 ~ pin 48
are Digital signals.
The others are Analog signals.
Layout Note:
PIN 13 ,PIN34 JD_SENSE
MUST AVOID NOISE
Very close to Audio Codec
Layout Note:
NEAR CODEC
Gain Settings
GAIN0 GAIN1 AV(inv) INPUT IMPEDANCE
0 0 6 dB 90 k
0 1 10 dB 70 k
1 0 15.6 dB 45 k
1 1 21.6 dB 25 k
FOR PIN25,PIN38 10uF/.1uF
Layout Note:
Very close to Audio Codec
M770CU SPEAKER 4ohm/2W, use 33K
W760CU SPEAKER 8ohm/1.5W, use30K
W760C use 47K
10/16 change
footprinter
Low mute!
FOR EMI
12
J_SPK1
?15db
12
J_INTMIC1
CODEC ( ALC272-GR )
Sheet 25 of 42
AUDIO CODEC
ALC272

Schematic Diagrams
KPC-ITE IT8502E B - 27
B.Schematic Diagrams
KPC-ITE IT8502E
VDD 3
VDD3
KBC _A VDD
VD D3
VDD3
VDD 3
KB C_AGN D
KB C_AG ND
3.3VS
VDD 3
VD D3
DD_ON 27
SCI# 17
KBC_RST# 15
SMI# 17
SWI# 17
PWR_BTN# 17
CHG_EN 32
VCORE_ON 33
RSMRST# 17
CCD_EN 21
3G _EN 20
THERM_ALERT#3
VD D3 3,15,19,23,27,28,32
CPU_F ANSEN 21
3.3VS 2,3,6,7,10,12,13,14,15,16,17,18,19,21,22,23,25,27,33
W L AN_D ET# 19
BT_DET# 23
MPWROK 7,14,17
3.3V 3,14,15,16,17,18,19,20,21,22,23,27,29,30
AP _KE Y#27
WEB _W WW#23
LID_SW #14,23
SUSC# 17
CCD_DET#21
SUSB# 17,19,29
WEB _E MAIL#23
TP_DATA21
SMD_CPU_THERM3
LPC _A D015
SMC_CPU_THERM3
SERI RQ17
LPC _A D215 LPC _A D115
SM C_BAT32 SM D_BAT32
LP C_FR AME#15
LPC _A D315
TP_CLK21
LED _PWR #23
LED_N UM #23
LED _B AT_FU LL#23
BRIGHTNESS14
LED_C AP#23
LED_BAT_C HG #23
LED _SCR OLL#23
BEEP25
KBC _MU TE #25
BU F_PLT_R ST#16,19,20,22
PC LK_KBC2
PW R _ SW #27
3G_D ET#20
LED _ACIN #23
AC_IN #32
CPU _F AN21
WLAN _E N19 , 2 3
PM E#16
BT_E N23
BK L_EN14
GA 2015
A C_PR ESEN T 17
LED_CTRL 21
SUS_PW R_ACK 17
BA T_D ET32
BAT_ VOLT32
3G_PO WER20
80CLK19
3IN119 80DE T#19
C K32KE
KB C_SPI_SC L K
KB -SI7
KB -SO6
WD T_EN
KB -SO11
KB -SI1
KB -SI3
KB -SI0
MOD EL_ID
SMD_BAT
KB -SO0
KB -SO7
JMB_D3D
KB -SO4
K BC_W R ESET#
MODEL_ID
EC_VC C
P CLK_KBC
SMC_VGA_THERM
KB -SO15
CCD_DET#
CTX0
PCLK_KBC
SMD_VGA_THERM
KB -SO5
BAT_V OLT
KB -SO10
KB -SO8
KB -SO3
KB C_SPI_SO
P CLK_KBC _R
KB -SO2
SMC_CPU_THERM
C UR _SEN SE_ R
KB -SI2
WLAN_PWR KB -SO13
KB -SO1
KB -SI4
BAT_VOLT_R KB C_SPI_SI
CC D_DE T#
SMC_BAT
TH ERM _RST#
KB -SO12
KBC _W RES ET#
C K32K
BAT_VOLT_R
KB C_SPI_C E#
KB -SO9
LC D_BR IGH TNESS
KB -SO14
SMD_CPU_THERM
EC _V GA_ALER T#
KB -SI6
KB -SI5
3G _DET#
LED THR OTTLE #
BAT_DET
LCD_BRIGHTNESS
3G _ D E T #
K BC_BEEP
L ED _ CT RL
M CH _TS ATN_EC
KB -SI0
KB -SO0
KB -SO2
KB -SI7
KB -SI5
KB -SO14
KB -SI4
KB -SI6
KB -SO5
KB -SO6
KB -SO10
KB -SO1
KB -SO3
KB -SO13
KB -SO8
KB -SO7
KB -SO11
KB -SI2
KB -SO4
KB -SI3
KB -SO15
KB -SO9
KB -SI1
KB -SO12
KB-SI0
KB-SI1
KB-SI2
KB-SI3
KB-SI5
KB-SI4
KB-SI6
KB-SO0
KB-SI7
KB-SO1
KB-SO3
KB-SO2
KB
-SO4
KB-SO5
KB-SO7
KB-SO6
BAT_V OLT
KB-SO10
KB-SO13
KB-SO8
KB-SO14
KB-SO9
KB-SO12
KB-SO15
KB-SO11
LAN _OG PIO
Z3405
SPI_VD D1 KBC_SPI _S I_R
KBC_SPI _S CLK_R
KBC _FL ASH
KBC_SPI _S O_R
KBC_SPI _C E#_R
KBC_SPI_SCLK
KBC_SPI_SO
KBC_SPI_SI
KBC _HO LD#
KBC_SPI_CE#
SMC _ BAT
BAT_ DE T
SMD _ BAT
C889 *.1U_16V_04
NC1 SHORT
J_K B1
85201-24051
24
23
22
14
12
11
21
8
20
19
6
5
18
4
17
10
9
7
3
2
1
16
15
13
C532
.1U_16V_04
D3 1
BAV9 9
A
C
AC
R552 1K_04
C901 *.1U_16V_04
C530
15P_50V_04
C567 *33P_50V_04
D2 8
BAV9 9 A
C
AC
R 245 *10_04
C898 *.1U_16V_04
C507
.1U _16V_04
C 924 .1U_16V _04
R308 47_04
C902 *.1U_16V_04
C910 *.1U_16V_04
C5 1 7
10U _10V_08
.
L80
B KP1005H S121_04
C893 *.1U_16V_04
C495 * .1U_16V _04
.
L30
BK P1005HS 121_04
C 510
* .1U_16V_04
C900 *.1U_16V_04
C908 *.1U_16V_04
R543
100K_04
J_KB2
85201-24051
24
23
22
14
12
11
21
8
20
19
6
5
18
4
17
10
9
7
3
2
1
16
15
13
C891 *.1U_16V_04
R307 15_1% _04
R 486 4.7K_04
R223 100_1%_04
C892 *.1U_16V_04
R306 47_04
C890 *.1U_16V_04
R664 *0_04
C907 *.1U_16V_04
C896 *.1U_16V_04
R226 10K_04
C904 *.1U_16V_04
R230 10K_04
C480 1U_10V_06
C894 *.1U_16V_04
C502
*10P_50V_04
R228 10K_04
C564 *33P_50V_04
C482
.1U_16V _04
C484 1U_6.3V_04 D2 9
BAV9 9
A
C
AC
C566 *33P_50V_04
C905 *.1U_16V_04
C500
.1U _16V_04
C565 *33P_50V_04
C911 *.1U_16V_04
C895 *.1U_16V_04
C906 *.1U_16V_04
C512
.1U_16V_04
C888 *.1U_16V_04
R232 *26.7K_04
NC 2
SHO RT
X5 32.768KH z
14
3 2
C533
15P_50V_04
K/B MATRIX
FLASH
LPC
SMBUS
PS / 2
PW M
UA R T
DA C
CLOCK
IT8512E
CIR
AD C
WAKE UP
PWM/COUNTER
LPC/WAKE UP
EXT GPIO
GP INTERRUPT
WAKE UP
GPIO
U1 3
IT 8 50 2 E
14
13
10
9
8
7
6
17
5
15
23
126
4
58
59
60
61
62
63
64
65
36
37
38
39
40
41
42
43
44
45
46
51
52
53
54
55
11
26
50
92
114
127
12 1
3
74
85
86
87
120
124
22
35
125
18
21
112
109
108
123
88
89
90 47
48
24
25
28
29
30
31
32
34
66
67
68
69
70
71
72
73
1
12
27
49
122
113
75
2
128
79
78
77
76
83
84
82
33
20
91
81
80
16
119
56
57
93
94
95
96
97
98
99
107
110
111
115
116
117
118
100
101
102
103
104
105
106
19
WRS T#
LPCC LK
LAD0
LAD1
LAD2
LAD3
LFRAM E#
( PD )LPCPD # /W U I6/G PE6
SER IRQ
ECS MI#/G PD4( PU )
ECS CI#/G PD3( PU )
GA20 /G PB5
KBR ST# /G PB6 ( PU )
KSI0/STB#
KS I1/A F D#
KSI2/INI T#
KSI3/SLIN#
KSI4
KSI5
KSI6
KSI7
KSO 0/PD0
KSO 1/PD1
KSO 2/PD2
KSO 3/PD3
KSO 4/PD4
KSO 5/PD5
KSO 6/PD6
KSO 7/PD7
KSO 8/A CK#
KSO 9/BUS Y
KS O1 0 /PE
KSO11/ER R#
KSO12/SLCT
KSO 13
KSO 14
KSO 15
VCC
VSTBY
VSTB Y
VSTBY
VST BY
VSTBY
VSTBY
VBA T
AV CC
PS2CLK0 /G PF0 ( PU )
PS2DAT0 /G PF1( PU )
PS2CLK1 /G PF2 ( PU )
( PD )TM RI 0/W UI2 /G P C4
( PD )TM RI 1/W UI3 /G P C6
L PCR ST #/ W UI4 /G PD2 ( P U )
( PD )WU I5/G PE5
PW R SW /G PE4( PU )
RI1#/WU I0/GPD 0( PU )
RI2#/WU I1/GPD 1( PU )
( P D )R ING # /PW R F AIL #/LP CR ST #/G PB7
TXD /GP B1( PU )
RXD /GPB0 ( P U )
( P D )C T X/G PB2
PS2DAT1 /G PF3( PU )
PS2CLK2 /G PF4 ( PU )
PS2DAT2 /G PF5( PU )
( P D )T AC H0 /G PD6
( P D )T AC H1 /G PD7
PW M 0/G PA0( PU )
PW M 1/G PA1( PU )
PW M 2/G PA2( PU )
PW M 3/G PA3( PU )
PW M 4/G PA4( PU )
PW M 5/G PA5( PU )
PW M 6/G PA6( PU )
PW M 7/G PA7( PU )
ADC 0/GPI 0
ADC 1/GPI 1
ADC 2/GPI 2
ADC 3/GPI 3
ADC 4/GPI 4
ADC 5/GPI 5
ADC 6/GPI 6
ADC 7/GPI 7
VSS
VSS
VSS
VSS
VSS
VSS
AVS S
CK32KE
CK32K
DAC 3 /GPJ 3
DAC 2 /GPJ 2
DAC 1 /GPJ 1
DAC 0 /GPJ 0
( P D )EG CS #/G P E 2
( P D )EG CL K/G P E3
( PD )EG A D/G P E 1
GIN T/GPD 5 ( PU )
L80LLAT/GPE 7( P U )
VSS
DAC 5 /GPJ 5
DAC 4 /GPJ 4
PW U REQ # /GPC 7( PU )
( P D )C RX /G PC0
( PD )KS O1 6 /G P C3
( PD )KS O1 7 /G P C5
( PD )ID0 /G PH0
( PD )ID1 /G PH1
( PD )ID2 /G PH2
( PD )ID3 /G PH3
( PD )ID4 /G PH4
( PD )ID5 /G PH5
( PD )ID6 /G PH6
( PD )ID7 /G PG1
SMC L K0 /GPB 3
SMD AT0/GPB 4
SMC L K1 /GPC 1
SMD AT1/GPC 2
SMC LK2 /GPF 6( P U )
SMD AT2/GPF 7( P U )
FLFRA ME#/G PG2
FL AD 0/S CE#
FLAD1/SI
FLAD 2/S O
FLAD3/G PG6
FL CLK/SC K
( PD )FL RST # /W U I7 /TM/G PG0
( PD )L 80 H LA T/G PE0
R 432 4.7K_04
C 852 .1U _16V_04
R 487 10K_04
C825
1U_10V_06
C897 *.1U_16V_04
R551 4.7K _04
R305 15_1% _04
C909 *.1U_16V_04
C531
.1U _16V_04
C899 *.1U_16V_04
R231 0_04
U33
EN 25P 05-50GC P
1
2
3
4
5
6
7
8
CE#
SO
WP#
VSS
SI
SCK
HOLD#
VD D
D3 0
BAV9 9 A
C
AC
R 265 *10M_04
C903 *.1U_16V_04
C481
.1U_16V_04
1J_KB1
LOW ACTIVE
24
RX
FOR
M740T
MODEL_ID
X
M7 4 0 T
V1 .0 3 .3 V
VO LT AG EVE R.
26 .7 K
FOR
M760T
2.4V
M740TU
RX
0_ 04 f o r M7 60 T/ TU
BK P1 00 5 HS 12 1_ 04 f or M7 40 T/ TU
EM I So l ut io n
0_04 FOR IT8512CX/EX
0 .1 U_ 04 FO R IT E8 51 2- J( IT E8 50 2- J W /0 C IR )
E C Co st Do wn
512Kbit
KBC_SPI_*_R = 0.1"~0.5"
Sheet 26 of 42
KPC-ITE IT8502E

Schematic Diagrams
B - 28 5VS, 3VS, 3.3VM, 1.05VS, V1N1
B.Schematic Diagrams
5VS, 3VS, 3.3VM, 1.05VS, V1N1
VDD3
VIN
VI N 1VA
VDD3 3.3VS
VD D 5SY S15V 5VS
SYS15V
SYS15V VDD5
VDD3SY S15 V 3.3V
5V
SYS5V
VI N
VA
VIN
VI N 1
VA 32
VDD3 3,15,19,23,26,28,32
5VS 14,15,18,21,23,25
VIN 14,23,28,29,30,32
SYS15V 14,28
PWR_SW#26
3. 3VS 2,3,6,7,10,12,13, 14, 15, 16, 17,18, 19,21,22,23,25,26,33
VDD528
VIN1 28
SUSB 29, 30
M_B TN#21
3. 3V 3,14,15,16,17,18,19,20,21,22,23,29,30
5V 18,21,25,28,29,30,33
SYS5V 28,29,32
DD_ON26
DD_ON# 21,30
1. 05VS 2,3,4,5,7, 9,10, 15, 18,29,31
AP_KEY 23
A P_KEY # 2 6
DD_ON 26
Z3507
Z3502
Z3501
Z3510
Z3509
SU SB
PWR-SWA
M_B TN#
DD_ON#
5V
DD_ON#
Z3508
Z3506
AP_KE Y_ C
DD_ON#
Z3501
PWR_SW#
Z 3505
Z3504
M_BTN#
DD_ON
PWR_SW#
AP _KEY
DD_ON
PR 62
10K_04
Q15
*2N7002W_S G
DS
R193
*33K_1%_04_S
PJ 2 1
40mil
12
R187
* 100K_04_S
U8
P280 8
1
2
3
4 5
6
7
8
VA
VIN
M_BTN#
INSTANT-ONGND
PW R_SW#
DD_ON_LATCH
VI N 1
PQ38
SI4800BDY
4
6 2
5
7 3
1
8
PC 7 2
*.1U_50V_06_S
R194
1M_04
PD 7
*S CS355V_S
A C
Q21 * AO3409_S
G
DS
Q18
2N7002W
G
DS
Q40
SI4800BDY
4
6 2
5
7 3
1
8
PD 6
*S CS355V_S
A C
PQ13
2N7002W
G
DS
C733
.1U_16V_04
PQ37
2N7002W
G
DS
PR 1 40
1M_04
PC 7 5
*.1U_16V_04
PC 1 53
2200P_50V_04
PR60
100K_04
PC73
.1U_50V_06
PQ12
2N7002W
G
DS
C403
*.1U_16V_04_S
Q20
2N7002W
G
DS
PR 6 3
1M_04
PR 5 7
*10 K _04_S
R191
10K_04
Q37
SI 4 80 0 BD Y
4
6 2
5
7 3
1
8
R501
* 100_1%_04
PQ10
*DTA114EUA_S
C E
B
Q53
2N7002W
G
DS
C731
1000P_50V_X7R_04
C732
.1U_16V_04
PC 7 6
2200P_50V_04
C730
10U_10V_08
R500
1M_04
PR 5 8
* 100K_04_S
R196
*330 K _04_S
Q17
*2N7002W_S
G
DS
Q16
*2N7002W_S
G
DS
Q36
*2N7002W
G
DS
Q54
2N7002W
G
DS
C423
2200P_50V_04
PJ3
40mil
12
PQ39
SI4800BDY
4
6 2
5
7 3
1
8
ON
DDON L TO H FROM EC
ON
PM OS
NM O S
150mA
NM O S
ON
3A
3A 3A
3A
Power Plane
Power Plan e
5V
3.3V
5VS
3.3VS
(1 )
(2 )
(6 )
(3 )
(4)
(7)
(8)
(5)
Sheet 27 of 42
5VS, 3VS, 3.3VM,
1.05VS, V1N1

Schematic Diagrams
POWER 3.3V/5V B - 29
B.Schematic Diagrams
POWER 3.3V/5V
LD O 5V
LDO 5V
5V
SY S3V
VD D5
VIN
SY S5V
VD D3
SYS5V
VIN 1
VIN 2VIN2
SY S5V
SY S15 V
SY S10 V
5V
SGN D4
SG ND 4
SGND4
SG ND 4
SG ND 4
SGN D4
SG ND 4
SGND4
SGND4
SG ND 4
SGN D4SGND4
VIN 127
1.05VS2,3,4,5,7,9, 10,15,18,29,31SY S1 5 V14 , 2 7
1.5VS4,10,15, 16,18,19,20,29
VIN14, 23,27,29,30,32
5VS14,15, 18,21,23,25,27
VD D527
VD D33,15, 19,23,26,27,32
5V18,21, 25,27,29,30,33
SY S5V27,29,32 VC OR E4, 3 3
Z3618
LD O5V
LG ATE 2
Z3613
Z3612
Z3615
Z3616
VIN 2
Z3625
Z3601
Z3607
LGATE1
Z3621
Z3628
Z3614
Z3617
Z3622
Z3619
LD O 5 V
Z3610
LGATE1
3V EN
LDO 5V
Z3624
Z3627
Z3620
Z3626
Z3602
Z3608
5V EN
Z3609
Z3611
Z3605
Z3606
Z3623
LDO 5V
Z3604
Z3603
PR18 6
*0_04
PL1 0
4.7U H 5.5A 6.8*7.3*3.5
1 2
PJ 2 4
40mil
12
PC 155
.1U _1 0 V_ X7R_0 4
PR 1 77 * 10 m il_s h o rt
PU9
LTC 3850
5
10
9
25
15
13
14
1720
18
23
22
1
12
26
21
19
2
6
3
11
16
4
24
8
7
27
28
ITH 2
ILIM
RUN2
FRE Q/PLLFLTR
BO OS T2
SW 2
TG 2
BG 2BG1
IN TVCC
SW1
TG 1
TK/SS 1
PGO OD
RUN1
BO OST 1
VI N
ITH1
TK/SS2
VFB1
EXTVCC
PGN D
VFB 2
MO DE / P L LI N
SENS E2+
SE NSE 2-
SEN SE1 +
SEN SE1 -
+
PC164
150u_6. 3V _D 2
PQ47
AO4468
4
62
5
73
1
8
PR 184 47K_ 0 4
PC 18 8
4.7U _6.3V_06
PR16 9
3.32K_1%_06
PD 18
FM5822
A C
PC197
1000P_50V_04
PR 167 * 10m il_short
PR 175 10_04
PD23 SCS3 55 V
AC
PR187
*10K_04
P C 2 0 4 . 01 U _ 16 V _ 0 4
PD22 SCS3 55 V
A C
PR152
20 K _ 1 % _ 0 6
PC21 0
2200P_50V_04
PJ 15
OPE N-5 m m
1 2
PC 203
1000P_50V_04
PC20 1
2200P_50V_04
PC185
*4.7U_25V_08
PC 167
*100P_50V _04
PR18 8
*100K _04
PD20
FM0540-N
AC
PJ 1 4
OPEN-5mm
1 2
PC207 220P_50V_X7R _04
PC 202
.1 U _ 16 V_ 0 4
PC 19 0
.1U_ 1 0V_ X7R_0 4
PQ45
A O4468
4
62 5
73
1
8
PC15 7
.1U_10V_X7R _04
PR 168
*10K_04
PR14 3
8m_12
PQ44
AO 44 68
4
62 5
73
1
8
PR146
105K_1%_06
PR170 10K_04
PR176 10_04
PC211
*.1U _16V_04
PC18 3
*4.7U _25V_08
P C158 .1U _10V_X7R _04
PD 19
FM5822
A C
P C209 .01U _16V_04
PC 166
22P_50V _04
PR 164
*1 M _ 04
PR183 47K_04
PD25 SCS3 55 V
AC
P C208 * 100P_50V_04
PR174 10_04
PR 185
*0 _ 0 4
PC 206 220P_50V _X7R_04
PC 184
4.7U_25V_08
PC182
4.7U _25V_08
PD24 SCS3 55 V
A C
PR 144
8m _12
PC 19 2
.1U _ 10V_ X7R_0 4
PR 181
*10K_04
P C205 *100P _50V_04 PR 147
63. 4K _1% _06
PC 189
.1U_ 1 0V_ X7R _0 4
PR172
*1 M _0 4
PR151
20K_1%_04
PL9
4.7U H 5.5A 6.8* 7.3* 3.5
1 2
PC 187
.1U _2 5 V_ X7R_0 6
PQ5 6
*2N 7002W
G
DS
P D21 FM 0540-N
AC
PQ46
AO 4468
4
62
5
73
1
8
PQ5 5
*2N7002W
G
DS
PR173
*1M_04
PR 161 2.2_0 4
PR 178 10_04
PC218
.1 U _ 25 V_ X 7R_ 0 6
PJ1 9
SH OR T
21
+
P C165 150u_6.3V_D 2
PC 217
.1U _2 5 V_ X7R_0 6
PQ57
*2 N 70 0 2 W
G
DS
PC 200
.1U _ 1 6V _0 4
PR 16 0
*0_04
PC19 9
1000P_50V_04
PC198
2200P_50V_04
PC 215
.1U _25V_X7R_0 6
PC 219
.1U _25V_X7R_0 6
PC222
.1 U _ 25 V_ X 7R_ 0 6
PC220
. 1U _25V _X7R_06
PC 221
.1U _2 5 V_ X7R_0 6
PC 21 4
220P_50V _X7R_04
PR 163 * 10m il_short
VDD5 VDD3
6-06-00355-061
6-06-05822-061
25mohm_NEC
5A
6- 19 -4 10 01 -2 4 2
5A5A
6- 06 -0 05 4 0- 02 1
6- 15 -0 48 0 0- 7B 1
6- 13 -R 00 80 - 13 B
6 -0 2 -0 38 50 -C Q0
25mohm_NEC
5A
PIN 29 = SGND4
Sheet 28 of 42
POWER 3.3V/5V

Schematic Diagrams
B - 30 POWER 1.5VS/1.05VS
B.Schematic Diagrams
POWER 1.5VS/1.05VS
SYS5V
1.05V S
<NAME>
V1.05
5V
3.3V
5V
1.8V
5V
1.5V S
5V
V1 . 5S
VI N14,23,27, 28,30,32 VD D 527,28 5V18, 21,25,27, 28,30,33
1.05V S2,3,4,5, 7,9,10, 15,18,31
3.3V3, 14,15,16, 17,18,19, 20,21,22, 23,27,30
1.5V S4, 10,15,16, 18,19,20
SUSB 27,30
SUSB#17, 19,26
1.8V7,9,10, 12,13,30
1.05VM_PWRGD17
SY S 5V27,28,32
SU SB27 ,30
SUSB
SUSB
Z3703
Z3702
Z37 08
Z370 6
Z37 07
Z3704
Z 3705
EN_1.05VM
PC186
10U_10V_08
PR1 59 100K_0 4
PC180
.1U_16V_04 P R158
19 .6K_1%_06
PQ50
2N7002W
G
DS
PC179
82 P_50V_04 PC178
.1U_16V_04
PR 1 57
17.4K _1%_04
PJ17
*OPEN_3mm
1 2
PC161
1U_10 V_06
PU 8
AX6 610
1
6
3
5
4
2
7
8
9
GND
VCNTL
VOUT
VI N
VOUT
VFB
POK
EN
VI N
PC177
10 U_1 0V_08
PC196
.1U_16V_04
PR145 6. 8K_1% _04
PQ43
MDS2655
4
62 73 8
5
1
PC172 .1U_16V_ 04
PR171
10K_04
PC174
1U_10V_06
+
PC213 15U_25V_D
PR155
23. 7K_1% _06
PC168
.1U_1 0V_X7R_04
PC 17 0
.01U_16V_04
PC169
.1U_50V_06
PQ4 2
2N70 02W
G
DS
PR148
100K_1%_04
PC173
20P_50V _04
+
PC15 6 220U_4V_D2
PD 1 6
FM5822
A C
PC228 *4. 7U_25V_08
+
P C154 * 220U_4V _D2
PU7
SC412A
1
2
3
4
5
6
7
8
9
10
11
12
13
14
15
16
17
LX
BS T
VCC
DL
GND
RTN
N.C
N.C
FB
VOUT
PGD
EN
ILI M
N.C
N. C
DH
PA D
PQ51
2N700 2W
G
DS
PR 1 54
10K_1% _04
PQ40
MDS2659
4
62 73 8
5
1
PD 1 7
FM0540- N
AC
PL7
BC I HP1040-2R5M-NL
1 2
PC171
.1U_10V_X7R_04
P C227 * 4.7U _25V_08
PJ 1 3
8mm
1 2
PR153
*10mi l_sh ort
PR149
220K_1%_04
PC175
.1U_16V_04
PC176
10U_10V _08
1.05VS
8A
1.5VS
2.5A
2.5A
Sheet 29 of 42
POWER 1.5VS/
1.05VS

Schematic Diagrams
POWER 1.8V/0.9V B - 31
B.Schematic Diagrams
POWER 1.8V/0.9V
Sheet 30 of 42
POWER 1.8V/0.9V
VIN
5V
5V
5V
VDDQ
VDDQ
5V
1.8V
VTT_M EM
3.3VVIN
VD DQ
VTT_M EM12, 13 1.8V7,9,10,12,13,29
5V18,21,25,27,28,29,33
3.3V3, 14,15,16,17, 18,19,20,21,22,23,27,29
VIN14,23,27,28,29,32
1.8V_PW RG D 17
DD _ ON #21,27
SU SB27,29
SLP_S4 #17
DD_ON#
1.8VEN
VTTE N
Z3812
Z3814
VSS A
Z3817
Z3818
Z3815
Z3813
Z3809
Z3808
Z3801
VSS A
Z3806
Z3803
Z3804
Z3805
Z3807
Z3802
1.8V_PWR GD
Z3816
Z3810
Z 3819
+
PC 82
220U_4V_D2
+
P C181
150U_4V_B2
H2 4
C217D111
M13
M-MARK1
PC 15 9
.1U_16V_04
1
H16
MTH 315D 111_N4567
2
3 8
9
PC 88
1U _10V_06
H1 3
C67D 67
H35
C 158D158
PC85
.1U_10V_X7R _04
M12
M-MA RK1
H18
C276D158
PQ53
2N 7002W
G
DS
PR166 47K_04
1
H31
MTH 315D 111
2
3
4
5 6
7
8
9
PR75
*20K_1%_06
PC86
1000P_50V_04
1
H20
M TH315D111
2
3
4
5 6
7
8
9
PJ 1 8
O PEN _2A
12
PQ52
2N 7002W
G
DS
M6
M-M A R K 1
M3
M-M A R K 1
1
H1 1
MT H 3 15 D 1 11
2
3
4
5 6
7
8
9
PR 69
2.2K_1%_06
PR 70
10K_1%_06
H23
C 276D 158
1
H17
MTH315D 111
2
3
4
5 6
7
8
9
M1 0
M-M A R K 1
PC 80 .1U_50V_06
H19
C276D158
M14
M-MARK1
PJ 1 6
O PEN _8A
1 2
H2 5
C237D146
PC91
100P_50V_04
H40
C 2 7 6B 1 46 D 1 26
H7
C237
H21
C 217D 111
H30
C67D67
1
H29
MTH 315D 111
2
3
4
5 6
7
8
9
PD 8
FM 58 22
A C
H8
C 237
M4
M-M A R K 1
H5
C237
P R179 *10m il_shor t
M5
M-MARK 1
PC84
1U_10V_06
H4
C237
PC 95
*10U_10V_08
PU3
SC486
11
2
3
4
5
6
7
8
9
10
1
12
13
14
15
16
17
18
19
20
21
22
23
24
25
VTTE N
TO N
VDD Q S
VSSA
VCC A
FB
PGD
REF
CO MP
VTTS
EN/P SV
VDD P2
VDD P2
VTT
VTT
PG N D1
PG N D2
PG N D1
DL
VDD P1
ILIM
LX
DH
BST
PG N D2
PC 87
10U_10V_08
1
H12
MTH 315D 111
2
3
4
5 6
7
8
9
M9
M- MA R K 1
M8
M-M A R K 1
PC 193
.1U _16V_04
PC 98
*.068U_50V_06
.
PL8
2.5UH +/-20%
PC92
*.1U _16V_04
H2 6
C237D146
PQ 41
M DS 2659
4
62 5
73
1
8
PQ 15
MD S2655
4
62
5
73
1
8
M1 1
M-M A R K 1
PR 165
100K_04
1
H32
MTH315D111
2
3
4
5 6
7
8
9
H1 0
C158D158
1
H2 8
MTH 315D 111
2
3
4
5 6
7
8
9
P C160
. 01U _16V_04
PC97
1U _10V_06
PC 90
1U_10V_06
PC 89
10U_10V_08
M1
M-MARK1
+
PC 83 *15U_2 5V_D
PR73
10_06
PC 96
1U_25V_08
PQ 14
*M DS2655
4
62 5
73
1
8
PR 66
1.5M _04
H3
C237
PR 182 *100K_04
PC 93
*10U _10V_08
1
H27
MTH 315D 111_N 56
2
3
4 7
8
9
M2
M-MAR K1
H6
C 3 5 4B 3 15 D 1 85
PC94
1U _10V_06
PR 65
10K_1% _06
P R180 *0_04
PC 81 .1U_50V_06
1
H33
M TH315D111
2
3
4
5 6
7
8
9
H9
C 1 58 D 1 58
H22
C 237D 146
PR 71
100K_04
PD9
FM0540-N
AC
PQ 54
* 2N7002W
G
DS
PR67 10_06
M7
M-MARK 1
PR 68
10_06
PC 194
.1U _16V_04
PR72
10_04
H1
SMD 79X177R
PJ 2 2
40mil
12
H3 4
C158D158
PC 226 4.7U_25V_08
PC225 *4.7U_25V_08
H2
C197
H38
C295D165
PR76
*15m il_shor t
PR 150
* 32mil_short
PR 64
* 32mil_short
1
H1 4
MTH315B217D 111
2
3
4
5 6
7
8
9
PR 74 * 15m il_ short
1.5A
11A
Ra
Rb
1.8V
VTT_MEM

Schematic Diagrams
B - 32 POWER GPU/NVVDD
B.Schematic Diagrams
POWER GPU/NVVDD
Sheet 31 of 42
POWER GPU/
NVVDD
VGFX_CORE
1. 0 5 VS
VGF X_ C OR E9
1. 0 5V S2,3,4,5,7,9,10,15,18,29
PC71 .01U_16V_04
PJ 11
OP EN _5 A
1 2
PC149 .01U_16V_04
P C7 0 . 0 1U _ 1 6V _0 4
PC150 .01U_16V _04
PC148 .01U_16V _04
VGFX_CORE

Schematic Diagrams
AC_IN, CHARGE B - 33
B.Schematic Diagrams
AC_IN, CHARGE
Sheet 32 of 42
AC_IN, CHARGE
S YS5V
BAT
VA
VA
VDD 3
VIN
SG ND 5
SGND5
SG ND 5
VA
SG ND 5
SYS5V
SYS5V
SGN D 5
SGN D5
VA
SG ND 5
SG N D5
VA
VIN
SGN D5 SG ND 5
VA 27
BA T_VO LT 26
AC_IN # 26
SY S5V 27 ,2 8 ,29
VD D3 3,15,19,23, 26,27,28
SM D_BAT26
CH G_E N26
BAT_DET26
VIN 14,23,27,28,29,30
SM C_BAT26 Z4030
Z4029
Z4031
Z4020
Z4018
CTL
Z4011
Z4004
Z4016
BAT
Z4008
Z4021
Z4001
Z4009
Z4034
Z4019
Z4037
Z4002
Z4022
Z4005
Z4033
Z4032BAT
Z4007
Z4006
CTL
Z4035
Z4036
Z4028
Z4017
PR 95
10K_1%_04
PQ26B
AO4932
4
3
5
6
PQ 26A
AO 49 32
7
8
1
2PR 92
20m_20
PC 116
*.1U_50V_06
PQ 25
*P 20 0 3 E VG
4
62 5
73
1
8
PR 1 89 1M _04
PC10 1
.1U_50V_06
PC 99
.1U_50V_06
PR 16
30K_1%_04
PC 29
.1U_16V_04
PC123
100P_50V_04
PR96
10 K _ 1 % _ 0 4
P R 34 * 15 m i l _s h o r t
PR 21 * 0_04
P D3 FM0540-N
AC
PQ3
MTN 7002ZH S3
G
DS
PR 90
*15mil_short
PC 12
4.7U_25V_08
PR30
100K_1%_04
PC120
1000P_50V _04
PQ4
MTN 7002ZH S3
G
DS
PR 196 * 10m il_short
PC 115
.01U_50V_X7R _04
PR 1
10K_1%_04
PQ 6
M TN7002ZHS 3
G
DS
PC 234.7U_25V_08
P R139
200K_1%_04
PC 114
30P _50V_04
P C30 .1U_25V_X7R_06
P R42 100K_04
J_D C -JA CK1
2DC -G213-B200
GND2
GND1
2
1
GND4
GND3
PR19 9
200K_04
PC27
1000P_50V_04
PJ 1
1m m
12
JBA TTA1
BAT CON
1
2
3
4
5
6
7
8
9
GND1
GND2
PC 112
30 P_ 50V_ 0 4
PR 94
20K_1%_04
PR 91
* 15m il_sho rt
PC 31 * 22P _50V_04
PQ16
P 2003EVG
4
6 2
5
7 3
1
8
PC 164.7U_25V_08
PC100
.1U_50V_06
P C113
30 P_ 50 V_0 4
PC 19.1U_50V_06
PR97
1K _1 % _ 0 4
PC22 . 1U _50V _06
PC 2
.1U _50V_06
PC 102 .1U _16V_04
TRERMAL PAD
PU1
MB 3 9 A 1 3 2
1
2
3
4
5
6
7
9
10
11
12
13
14
15
17
18
19
20
21
22
23
25
26
27
28
29
30
31
8
16
24
32
33
VC C
-IN C1
+INC 1
AC IN
AC OK
-IN E 3
AD J 1
-IN E 1
OU T C 1
OUT C 2
+INC 2
-IN C 2
AD J 2
CO M P 2
BATT
AD J 3
CS
RT
VREF
GND
CTL 1
CEL L S
PG ND
OUT -2
VB
LX
OUT -1
CB
CO MP 1
CO MP 3
VIN
CTL2
SG ND
PC46
.1U_50V_06
PL2 H CB1005K F-121T20
PR98
27.4K_1%_04
PL5
4.7UH 5.5A 6.8*7.3*3.5
PR 19 2
100K_04
PR19 5
0_ 0 4
PL11 H CB1005K F-121T20
PR 198 * 10m il_short
PR32
0_04
PC 44.7U_25V_08
PR 193
0_04
PC 55 .1U _50V_ 06
PC 41 1 U_25 V_ 08
PR 197
10K_1%_04
PR 78
10K_08
PR37
100K_04
PR 2
130K_04
PC25
.1 U_ 5 0 V _ 06
PC 18 . 1U _50V _06
PC3
.1U _50V _06
PC 54.7U_25V_08
PC174. 7U _ 2 5V _0 8
PR 17 22K_1%_04
P R77 20m_20
PQ 7
M TN 7002ZH S3
G
DS
PL12 H CB1005K F-121T20
PR 15
6.04K_1% _04
PC 54.1U_50V_06
PC117
*.1U _50V_06
PL1
H CB4532KF-800T60
PC 47
.1U _50V_06
PQ 5
PD TA 114EU
CE
B
PR 25 * 1 0 mil_ s ho rt
PC 6.1U_50V_06
PR 11
10K_04
PR 12 * 0_04
PR 194 39.2K_1% _04
PR 22
*10m il_short
PQ 2
P2003EVG
4
62
5
73
1
8
PC 14
4.7U_25V_08
PC 244.7U_25V_08
Battery Voltage:
9V~12.6V
PR32 = 17.4K OFTUN
Charge Voltage 12.6V
Charge Current 2.0A
T ot al Po we r 60 W
2A

Schematic Diagrams
B - 34 VCORE
B.Schematic Diagrams
VCORE
Sheet 33 of 42
VCORE
SGN D3
SGN D3
SG ND 3SG ND 3
SGN D3
SGND3
SG ND 3
3.3VS
VIN
3.3VS
3.3V S
VIN 5V
VIN
VIN
5V
VC OR E
5V
5V
3.3VS
SG ND 3
PSI#3
CLKEN#17
DEL A Y _ P W RG D7,17
VC OR E43.3VS2,3,6,7,10,12,13,14,15,16,17,18,19,21,22, 23,25,26, 27
5V18 , 2 1 , 2 5, 27 , 2 8 , 2 9, 30
VIN14 , 2 3 , 2 7, 28 , 2 9 , 3 0, 32
PM _D PR SLPVR7,17
H_DPRSTP#3, 7 , 1 5
H_VID64H_VID54
H_VID44
H_VID34H_VID24
H_VID14H_VID04
VSSSEN SE4
VC CSEN SE4
VCORE_ON26
DR P_ L 1
CS2N
CS1N
DC R_ DR 2
DRP-
DRP+
DR P_ L 2
DRN1
DRN2
DCR_DR1
TG 1
TG 2
BG 2
DRN2
PSI#
VPN 2
Z4109
BS T1
CS1 N
V CO RE_VR EF
V-R C2
P M_DPR SLPVR
CS2N
Z4102
CS2 P
CS1N
FB-
ISH
H_DPRSTP#
VC OR E_HY S
DPR S L
VC_SS
EN_VC OR E
DAC
VSSSEN SE
VCC SEN SE
DELAY_PWRGD
VCCA
CS2 N
DPR S L _S TP
DRP-
DRP+
BG1BG1BG1BG1BG1
VC OR E_VRE F
CLKEN#
VPN 1
Z4101
Z4112
Z4110
H_VID6
H_VID5
H_VID4
E-RC
H_VID3
H_VID2
H_VID1
H_VID0
Z4103
BST2
VC OR E_CLSET
FB+
DRN1
DR N1
V-RC1
Z4113
Z4108
DR N2
EN_VC OR E
Z4105
Z4107
DPRSL_STP
Z4111
VC _S S
Z4104
CLKEN#
Z4106
DPRSL
PR111 * 32m il_ short
PR45 *10m il_short
P C36 100P_50V_04
PC 10
.1 U _5 0 V_ 0 6
PR 107
28K_1% _04
+
PC152
330U _2.5V _D
PC 38
1000p_50V _X7R_06
PR 109
17. 4K_1%_04
PC 15
.1U _50V_06
PR 26
10_06
PD 4
FM0540-N
AC
PU 6
*74AH CT1G02GW
4
53
1
2
PC110 1000p_50V_X7R_06
PR10 1
*10K_04
PC 28 1500P_50V_06
PR 104 0 _ 04
PR 28 100_1%_04
PC 33 100P_50V_04
PR 10 2
680_04
PR31 10_ 0 4
PR10 0 *0_ 04
PR46 47K_04
+
PC118
330U_2.5V _D
PC 35 1U _25V_08
PC131 1000P_50V_04
PR10 3
47K_04
PQ 23
IR F7 8 32 Z TR PBF
4
62 5
73
1
8
PR 39
13K_1%_06
PR 14
130K_1% _06
PC 34 100P_50V_04
PR 29
7 . 5K _1 % _ 0 4
PR112
*0_04
PQ24
IRF 78 3 2 Z T RPB F
4
62
5
73
1
8
PR 48
10_06
PQ 32
* 2N 7002W
G
DS
PQ2 8
IR F7 8 32 Z TR PBF
4
62 5
73
1
8
PC128 .01U _50V_04
PC 39
1U_25V_08
PC 63 .1U _16V_04
+
PC129
330U_2.5V _D
PR 1 9 10 0_1% _04
.
PL4
0. 5U H
PQ 33
*2N7002W
G
DS
PR10 6
*10K_04
P C 4 3 1U _ 2 5V _ 0 8
P C37 1000P_50V_04
PR99
*6 8 0 _0 4
PC 13 3
*22n_16V_X7R _04
+
PC 130
*330U_2.5V_D
PR 23 4 7K_ 1% _ 04
+
PC111
15U_25V_D
PC 12 4
680P _50V_X7R _04
PC44
1U _25V_08
PC 56 .015U _50V_06
PQ34
2N 7002W
G
DS
RT2
NTC_100K_06
12
PR44 10K_04
PC 125
15 n_ 10 V_ X7R _ 04
PC45 *100P_50V_04
P C40 1000P_50V_04
P R 18 4 9 9_ 1 % _ 0 4
PC 9
.1U _50V_06
PR 105
* 10K_04
PR10
*2 0 m il _ s ho rt
PD13
FM5822
A C
PC7
.1U _ 50 V_ 0 6
+
PC108
330U _2.5V _D
PC 32 1000P_50V_04
PR 110
*0 _ 0 4
PC42
.1 U_ 5 0 V_0 6
PR 38
17. 4K_1%_04
PQ31
*A O 34 1 4
G
DS
PR27 * 20m il_short
PR36 7.5K_1% _04
PC57 *100P_50V_04
PU5
SC452
1
2
3
4
5
6
7
8
9
10
11
15
16
17
18
19
20
21
22
23
24
25
26
27
28
29
30
31
32
33
34
35
36
37
38
39
40
41
42
43
44
14
13
12
45
CL KE N #
VREF
HY S
CL SE T
VID6
VID5
VID4
VID3
VID2
VID1
VID0
BST2
TG 2
DR N2
BG 2
V5_2
PS I#
FB+
FB-
DRP-
DRP+
SS
DAC
AGN D
VC CA
ERROUT
CS2+
CS 2-
CS 1-
CS1+
ISH
PR STP#
EN
V5_1
BG 1
DR N1
TG 1
BST1
VIN 1
VP N1
DPR SL
VIN 2
VP N2
PW R GD
GND
PQ 22
IRF7413ZPBF
4
62
5
73
1
8
PC 8
.01U_25V_04
.
PL3
0. 5 U H
PC127 33n_16V_X7R _04
PR 40
1K_04
PC60 33n_16V_X7R _04
PD 2
FM0540-N
AC
PC 11
.1U _50V_06
P R 20 3 5 7K _1 % _ 0 6
PR 84 *32m il_short
PC 59 1U_25V_08
PR41
47K_04
PC 126 * 100P_50V_04
PC 134
* . 1U _ 1 6V _ 0 4
PC 13
C AR400L16M
PR 24
1K_1%_04
PR 13
130K_1%_06
+
PC15 1
*330U _2.5V_D
PQ27
IR F7413ZP BF
4
62
5
73
1
8
PC 58 *100P_50V_04
RT1
NT C_ 1 0 0K _0 6
12
PJ10
40m il
1 2
PR11 3
100K_04
PR85
10_06
PR35 10_ 0 4
PR 43
28K_1% _04
PR 86 *32m il_short
PQ36
2N 7 0 02 W
G
DS
PC 132
*22n_16V_X7R _04
PQ29
IRF 78 3 2 Z T RPB F
4
62
5
73
1
8
PR108 47K_04
PD14
FM5822
A C
close to IMVP6
22A
22A
44 A
VCORE

Schematic Diagrams
ODD BOARD FOR M760T B - 35
B.Schematic Diagrams
ODD BOARD FOR M760T
SGN D3
SGN D3
SG ND 3SG ND 3
SGN D3
SGND3
SG ND 3
3.3VS
VIN
3.3VS
3.3V S
VIN 5V
VIN
VIN
5V
VC OR E
5V
5V
3.3VS
SG ND 3
PSI#3
CLKEN#17
DEL A Y _ PW RG D7,17
VC OR E43.3VS2,3,6,7,10,12,13,14,15,16,17,18,19,21,22, 23,25,26, 27
5V18,21,25, 27,28,29, 30
VIN14,23,27, 28,29,30, 32
PM _D PR SL PVR7,17
H_DPRSTP#3,7,15
H_VID64H_VID54
H_VID44
H_VID34H_VID24
H_VID14H_VID04
VSSSEN SE4
VC CSEN SE4
VCORE_ON26
DR P_ L 1
CS2N
CS1N
DC R_ DR 2
DRP-
DRP+
DR P_ L 2
DRN1
DRN2
DCR_DR1
TG 1
TG 2
BG 2
DRN2
PSI#
VPN 2
Z 4109
BS T1
CS1 N
V CO RE_VR EF
V-R C2
P M_DPR SLPVR
CS2N
Z4102
CS2 P
CS1N
FB-
ISH
H_DPRSTP#
VC OR E_HY S
DPR SL
VC_SS
EN_VC OR E
DAC
VSSSEN SE
VCC SEN SE
DELAY_PWRGD
VCCA
CS2 N
DPR SL _S TP
DRP-
DRP+
BG1BG1BG1BG1BG1
VC OR E_VRE F
C LKEN#
VPN 1
Z4101
Z4112
Z4110
H_VID6
H_VID5
H_VID4
E-RC
H_VID3
H_VID2
H_VID1
H_VID0
Z4103
BST2
VC OR E_CLSET
FB+
DRN1
DR N1
V-RC1
Z4113
Z4108
DR N2
EN_VC OR E
Z4105
Z 4107
D PRSL_STP
Z4111
VC _S S
Z4104
CLKEN#
Z4106
DPRSL
PR111 * 32m il_short
PR45 *10m il_short
P C36 100P_50V_04
PC 10
.1U _50V_06
PR 107
28K_1%_04
+
PC152
330U _2.5V _D
PC 38
1000p_50V _X7R_06
PR 109
17. 4K_1%_04
PC 15
.1U _50V_06
PR 26
10_06
PD 4
FM 0540-N
AC
PU 6
* 74AH CT1G02G W
4
53
1
2
PC110 1000p_50V_X7R_06
PR10 1
*10K_04
PC 28 1500P_50V_06
PR 104 0_04
PR 28 100_1% _04
PC 33 100P_50V_04
PR 102
680_04
PR31 10_ 04
PR100 *0_04
PR46 47K_04
+
P C118
330U_2.5V _D
PC 35 1U _25V_08
PC131 1000P_50V_04
PR10 3
47K_04
PQ 23
IR F7832ZTR PBF
4
62 5
73
1
8
PR 39
13K_1%_06
PR 14
130K_1%_06
PC 34 100P_50V_04
PR 29
7.5K _1%_04
PR112
*0_04
PQ24
IRF 7832ZTRPBF
4
62
5
73
1
8
PR 48
10_06
PQ 32
* 2N 7 002W
G
DS
PQ28
IR F7832ZTR PBF
4
62 5
73
1
8
PC128 .01U _50V_04
PC 39
1U_25V_08
PC 63 .1U _16V_04
+
P C129
330U_2.5V _D
PR 19 100_1%_04
.
PL4
0. 5U H
PQ 33
* 2N 7002W
G
DS
PR106
*10K_04
PC43 1U _25V_08
P C37 1000P_50V_04
PR99
*680_04
PC 133
*22n_16V_X7R _04
+
PC 130
*330U_2.5V_D
PR 23 4 7K_ 1% _0 4
+
PC111
15U_25V_D
PC 124
680P _50V_X7R _04
PC44
1U _25V_08
PC 56 .015U _50V_06
PQ34
2N 7002W
G
DS
RT2
N TC _100K_06
12
PR44 10K_04
PC 125
15n_10V_X7R _04
PC45 *100P_50V_04
P C40 1000P_50V_04
PR 18 499_1%_04
PC 9
.1U _50V_06
PR 105
* 10K_04
PR10
*20m il_short
PD13
FM5822
A C
PC7
.1U _50V_06
+
PC108
330U _2.5V _D
PC 32 1000P_50V_04
PR 110
*0_04
PC42
.1U_50V_06
PR 38
17. 4K_1%_04
PQ31
*AO 3414
G
DS
PR27 * 20m il_short
PR36 7.5K_1%_04
PC57 *10 0P_ 50 V_ 04
PU5
SC452
1
2
3
4
5
6
7
8
9
10
11
15
16
17
18
19
20
21
22
23
24
25
26
27
28
29
30
31
32
33
34
35
36
37
38
39
40
41
42
43
44
14
13
12
45
CLKEN #
VREF
HY S
CLSET
VID6
VID5
VID4
VID3
VID2
VID1
VID0
BST2
TG 2
DR N2
BG 2
V5_2
PS I#
FB+
FB-
DRP-
DRP+
SS
DAC
AGN D
VC CA
ERROUT
CS2+
CS 2-
CS 1-
CS1+
ISH
PR STP#
EN
V5_1
BG 1
DR N1
TG 1
BST1
VIN 1
VP N1
DPR SL
VIN 2
VP N2
PWR GD
GND
PQ 22
I RF7413ZP BF
4
62
5
73
1
8
PC 8
.01U_25V_04
.
PL3
0. 5 U H
PC127 33n_16V_X7R _04
PR 40
1K_04
PC60 33n_16V_X7R _04
PD 2
FM0540-N
AC
PC 11
.1U _50V_06
PR 20 3 57K _1 % _ 06
PR 84 *32mil_short
PC 59 1U_25V_08
PR41
47K_04
PC 126 * 100P_50V_04
PC 134
* .1U _16V_04
PC 13
C AR400L16M
PR 24
1K_1%_04
PR 13
130K_1%_06
+
PC151
* 330 U _2.5V_D
PQ27
IR F7413ZP BF
4
62
5
73
1
8
PC 58 *1 00 P_ 50V_0 4
RT1
NTC_100K_06
12
PJ10
40m il
1 2
PR113
100K_04
PR85
10_06
PR35 10_ 04
PR 43
28K_1%_04
PR 86 *32mil_short
PQ36
2N 7002W
G
DS
PC 132
*22n_16V_X7R _04
PQ29
IRF 7832ZTRPBF
4
62
5
73
1
8
PR108 47K_04
PD14
FM5822
A C
close to IMVP6
22A
22A
44A
VCORE
Sheet 34 of 42
CLICK FINGER
BOARD FOR M77

Schematic Diagrams
B - 36 CLICK FINGER BOARD FOR M77
B.Schematic Diagrams
CLICK FINGER BOARD FOR M77
CGNDCGND
CGND
CGND
CT3.3V
CTTC_VDD
C T 3. 3V
CT 3 .3 V
CTTC_VDD
CGND
CGND
CT TC_ V D D
CGND
CGNDCG ND
CG ND
C5 V
CGND
CGND
CG ND
CTTC_VDD
CTAV DD
CG ND
CTDVDD1
CG ND
C T3.3V
CG ND
CT 3 .3 V
CG ND
CGND CG ND
CG ND
CG ND
CG ND
CT3.3V
CGND
CTTC _VD D
CG ND
CTD VDD 1
CTAV DD
CG ND
CG ND
CG ND
CGND
CG ND CGNDCGND CGNDCG NDCGND CG NDCGND
CG ND CG ND
C5V
CG ND
CG ND
CG N D CG ND
CG ND CG ND
CTM ISO/ MO DE3
CTDA TA 0
CTMI SO/M OD E3
CTDA TA 2
CT G_F E T
CTUSB_PN7_R
CTMUXOUT
Z4507
CTU SB_PP7_R
CTGP IO1
CTG PIO 0/I NT
CTESD_RING
CTDA TA 1
CTM CL K
CTM CS
CTM OSI
CTNRESET
CTG RID 0 /SEN SE
CTPD_REG
CT P_ C L K
CT P_ D AT A
CTUS B_PN7
Z 4503
CTG_FET
Z4505
Z4506
Z4504
CTXOUT
CTXIN
CTU SB_ PN 7
CTUSB_PP7
CTMCLK
CTG PIO1
CTD ATA1
CTG RID 0 /SEN SE
CT G P IO0 /IN T
CTM CS
CTPD _R EG
CTXIN
CTNRESET
CTESD_RING
CTM UXOU T
CT U S B_ PN7 _ R
CT U S B_ PP 7 _ R
CTD ATA0
CTDATA2
CTMOSI
CTM ISO/M O DE3
CTXOUT
CTU SB_ PP7
C T PB UTT O N_ LCTPBU TTO N_R
CT P_ S C RO L L _U P
Z4501
CTP _ D AT A
CT P_ S C RO L L _D OW N
CTP _ C LK
CTPBU TTON _R
Z4502
CTPBUTTON_L
CT GP IO0 /IN T
CTMO SI
CC 2 2
.1U_10V_X7R _04
CR 15 27.4_1%_04
CR 13
*33_06
CR 3
33 0 K _ 0 4
CSW 3
*T J G-5 3 3 -S -T /R
3
1
4
2
5
6
CC 17
*.022U_16V_X7R_04
CU1
RC LA MP0502B
1
23
CH2
C55D55
CR 7 0_04
CC15
1U_10V_06
CJ _ F P 2
85201- 04051_S_R
1
2
3
4
CR 2
220_06
CC20
1U_10V_06
CC 1 3
.1 U _ 10 V_ X 7R_ 0 4
CR6 47K_04
CC7
33P _50V_04
CC 9
.1U_10V _X7R _04
CR1
330K_06
CR11
1M_04
CR 8 0_04
CC 10 22P_50V_04
CQ 1
*N DS 35 2 A P _ N L
G
D S
CC 11 22P_50V_04
1
CH4
M TH237D91
2
3
4
5 6
7
8
9
CR12 *15_06
CC 1 8
47P_50V_04
CCS1
SM D158X27 6R
11
CR20
*330K_04
CX1
12MHz FU JICOM FSX-8L
1 2
1
CH6
M TH237D91
2
3
4
5 6
7
8
9
CC3
*. 1U _10V_X7R_04
CC2
.1U_25V_X7R _06
CR14
5.6_06
CR 1 9 * 10K_04
CR21
*100K_04
CC8
2.2U _10V_06
CC 1
33P_50V_06
CC14
.1 U _ 10 V_ X7 R_ 0 4
CR 10 0_04
CJ _ T P2
85201-06051_S_R
1
2
3
4
5
6
CC 16
10K_06
CD1
*SCS 551V-30
A C
CR 22 10K_04
CH 5
C5 5 D5 5
CR 5 10K_04
CCS2
SMD75X276R
11
CC6
2.2U_10V_06
CU 3
*SN 74LVC 1G123DC T
8
7
6
54
3
2
1VCC
Rx/Cx
Cx
QGN D
CLR#
B
A#
CC 25 .1U _ 1 0V _X 7 R_0 4
CR 4
*0 _ 04
CJ _ TP1
87151-1207G _L
1
2
3
4
5
6
7
8
9
10
11
12
CC 1 9
47P_5 0 V_0 4
CC 5
2 . 2U _ 1 0V _0 6
CU 2
*M 95128W M N6TP
1
2
3
4
5
6
7
8
CS#
Q
WP#
VSS
S
SCK
HO L D#
VDD
CQ2
BTB1 19 8N 3
BE
C
CR 9 0_04
CSW 4
*TJG-533-S-T/R
3
1
4
2
5
6
1
CH3
M TH2 37D91
2
3
4
5 6
7
8
9
1
CH1
MTH237D91
2
3
4
5 6
7
8
9
CCS3
SM D158X27 6R
11
CR 18 27.4_1%_04
CR 17 1.5K_04
CC24
*.1U _10V_X7R_04
CR16
* 100K_04
CC23
*1 U _ 10 V_ 0 6
CSW 2
TJG -533-S -T/ R
3
1
4
2
5
6
CC4
1U _10V_06
CC21 * 2 . 2U _ 6 . 3V _0 6
CSW 1
TJG -533-S-T/R
3
1
4
2
5
6
CJ _ F P1
CO N2 4 A
1 2
3 4
5 6
7 8
910
11 12
13 14
15 16
17 18
19 20
2221
23 24
CC 12
.1U _10V _X7R_04
CCS4
SM D 75 X276R
11
TC S4 C
TC S4 B
10mil
TC S4 B Unstuff
TC S4 C 1U_10V_06
47 P_ 50 V_ 06
Un st uf f
22P_50V_04
33P_50V_04
TCS4C
TCS4B
CJ_TP2
1
6
330K_04
TC S4 B Unstuff
TC S4 C
3
4
4
CJ_FP1
1
1
CSW1~4
2
RIGHT
KEY LIFT
KEY
M7 60 X X ST U FF
M7 65 X X ST U FF
CSW1, CSW2
CSW3, CSW4
D03 For
M765
D0 3 F or
M7 6 5
6-20-94A20-112
1
12
CJ_TP1
D03D-0925
TC S4 EA 33 P_ 50 V_ 06
G RE E N F OR T C S4 EA CH AN G E PA R TS
TC S4 E 1U_10V_06
TC S4 E 330K_04
TC S4 EA US E RE SI ST ER
Sheet 35 of 42
CLICK FINGER
BOARD FOR M77

Schematic Diagrams
MULTI FUNCTION BOARD B - 37
B.Schematic Diagrams
MULTI FUNCTION BOARD
M _5V M5 V _ C C D
MG ND MG N D
M_3.3V
MG ND
MGN D
MG ND
MG ND
MGNDMGND MG NDMGND MG ND MG N D
M_3.3V
MG ND
M_ 5 V
MGND
MGND MGND MG ND MG ND
MGND
M5V_CCD
MGND
M_ 5 V
MG ND
MU S B _ P N 1
MU S B _ P P 1
MC CD _D E T #
Z4603
MCCD_EN
Z4604
Z4609
Z4608 Z4611
Z4610
Z4606
Z4605
M AZ_BITCLKMAZ_BITCLK_R
Z4607
MAZ_SDIN1_RMA Z _S DIN 1
M AZ_SDO UT_ R
MAZ_SYNC_R
M AZ_RST#_RMA Z_R ST#
MA Z _S D O U T
MA Z _S Y N C
MAZ_SY NC
M DD -SPKR +
M AZ_BITCLK MU S B _ P N 1MAZ_RS T#
MCC D_DE T#
MCCD_EN
M DD -SPKR -
MAZ_SDOU T
MAZ_SDIN1
MU S B _ P P 1
Z4602
Z4605
Z4612M DD -SPKR -
Z4601M DD -SPKR +
MJ _ M DC 1
88018-120G
1
3
5
7
9
11 12
10
8
6
4
2
GN D
Azalia_SD O
GN D
Azalia_SY NC
Azalia_SD I
Azalia_R ST# Azalia_BC LK
GND
GND
3. 3 V M a in / a u x
R ESER VED
R ESER VED
MC7
180P_50V_04 MJ _ C C D 1
85205-05001_R
1
2
3
4
5
M R5 33_04
1
MH 5
MTH 256D146-5P
2
4
5 6
3
M R2 33_04
MJ_FB1
88107-16001
12
34
56
78
910
11
13
15
12
14
16
1
MH 3
MTH256D111
2
3
4
5 6
7
8
9
MC3
.1U_10V_X7R _04
1
MH6
M TH 256D 146-5P
2
4
5 6
3
MC5
1U_6.3V_04
MR 7
10 0 K _ 0 4
MC2
.1U _10V_ X7R _04
MH 1
C52D52
MC1
* 22P_50V_04
1
MH 7
MTH315D111
2
3
4
5 6
7
8
9
MC4
1U_6.3V_04
1
MH8
MT H3 1 5 D1 1 1
2
3
4
5 6
7
8
9
MR1 0_04
MR 8 33 0 K _ 0 4
MH 2
C60D 60
M R3 22_04
ML6 BK1608H S121
M L2 H CB1005KF -121T20
MC 6 . 1U _10V_X7R_04
MJ _ R J1 1
C10121-10204-L
1
2TIP
RIN G
MC8
180P _50V_04
MJ _ SPK1
85205-03001_L
1
2
3
MJ_MODEM1
85205-02001_L
PC B Footprint = 85205-02L
2
1
MR6
100K _04
MC 9
1U _6. 3V_04
MC 10
1U _6.3V_04
M L4 FC M1005KF- 121T03
MQ2
A O3409
G
DS
ML5 BK1608H S121
M R4 33_04
M L3 FC M1005KF- 121T03
ML1
H CB1005KF -121T20
MQ 1
2N 7002W
G
DS
FOR EMI
SPEAKER CONNECTOR
MJ_SPK1
48 mil
From H8 default HI
MJ_CCD1
5
1
CCD
PIN GND1~2=MGND
MO DE M
21
RJ-11
FAR AWAY ANOTHER PARTS >2.5mm
MJ_MODEM1
RJ-11
11
MJ_MDC1
12
12
MDC MODULE
10mil
MULTI I/O CONN
1
3
20 MIL
20 M IL
D03
Sheet 36 of 42
MULTI FUNCTION
BOARD

Schematic Diagrams
B - 38 AUDIO BOARD
B.Schematic Diagrams
AUDIO BOARD
A_U SBVC C A_ US BVCC 2
A_5V
AG NDAG ND
A_U SBVCC
AG ND AGN D
AGND
AGND
AGN D AG ND AG NDAGND
AGN D
A_5V
A_AUDG
A_AUD G
A_AUD G
AGN D A_AU DG
Z4709
AH EADP HO NE-R
AH EADP HO NE-L
AM IC _SE NSE
Z4705
AH P_SEN SE
Z4708
AM IC 1-L
AM IC 1-R
Z4706
Z4707
Z4711
Z4712
Z4710AS PDIFO
Z4702
Z4703
Z4704
Z4701
AMIC1-R
A HEAD PH ON E-R
A HEAD PH ON E-L
AMIC1-L
A USB_PP4
ASPDIFO
A SPK_HP#
A USB_PN 4
A HP_SEN SE
AS PK_HP#
AUSB _P N4
AU SB_PN4_R
AUSB _P P4
AU SB_PP4 _R
A MIC _S ENSE
AC 15 .1U _10V_X7R_04
R
L
AJ _ SPD IF1
2SJ-S351-S30
2
6
5
3
1
4
AH1
C5 2 D5 2
AC 10
680P _50V_04
AC6
.1U _ 10V_X7 R_0 4
AC 16 .1U _10V_X7R_04
AR 2 *10mil_short
AR9
1K _0 4
AR8
1K _0 4
AL3 FC M1005K F-121T03
1
AH4
MTH276D111
2
3
4
5 6
7
8
9
AL7 FC M1005KF- 102T02
AC 4
680P _50V_04
AC 13 .1U _10V_X7R_04
AR3 100_06
AC8
10U _10V_08
AL5
HC B1608KF- 121T25
AC 5
.1U _10V_X7R _04
R
L
AJ _ HP1
2SJ-S351-S30
2
5
3
1
4
6
AC11
. 01U _16V_X7R _04
AC 12
1000P_50V_04
+
AC 1
100U _6. 3V_B2
AL4 FC M1005K F-121T03
AU 1
R T9701-CPL
1
2
3
4
5
VOU T
GN D
VIN
VIN
VOU T
AR 1 *10mil_short
AC7
.1U _10V_X7R_04
AL2 FC M1005K F-121T03
AC 2
680P _50V_04
AR 7
220_04
AJ _ U SB1
C107B3-10403-Y
1
GND1
2
3
4
GN D2
GND3
GN D4
V+
shield
DATA_L
DATA_H
GND
s hie ld
shield
s hie ld
AC9
10U _10V_08
AJ _ FB1
87212-13G0_L
1
2
3
4
5
6
7
8
9
10
11
12
13 AL6 FC M1005K F-121T03
AR5 100_06
1
AH2
MTH276D111
2
3
4
5 6
7
8
9
R
L
AJ _ MIC 1
2SJ-S351-S30
2
5
3
1
4
6
AC 14 .1U _10V_X7R_04
AH 5
C296D296N
AL1
*WC M2012F2S -161T03
1
4
2
3
AC 3
680P _50V_04
AH 3
C52D52
60 mil
USB PORT
50 mil 50 mil
H EADP HON E
MIC IN
AUDIO JACK
BLACK
SPDIF OUT
4
6
35
21
BLACK
BLACK
D0 3B
Sheet 37 of 42
AUDIO BOARD

Schematic Diagrams
POWER SWITCH BOARD FOR M76 B - 39
B.Schematic Diagrams
POWER SWITCH BOARD FOR M76
FGND
FGN D
FGN D FTC_VDD
FAVDD
FTC_V DD
FGN D
FA VD D
FGND
FTC_V DD
FDVDD1
FGN D
FDVDD1
FGN D
FESD _ RI N G
FMUXOU T
FDATA0
FXOUT
FMCS
FMCLK FUSB_PN7_R
FGRID0/SENSE
FXOUT
FD ATA1
FPD_REG
FGPIO1
FPD _RE G
FU SB_ PN 7_ R
FNRESET
FD ATA0
FG RI D 0/ SEN SE
FESD _ RI N G
FGPIO1
FMOS I
FU SB_ PP7_R
FD ATA2
FMOSI
FMCLK
FMIS O/ MODE3
FXIN
FES D_R IN G
FMUXOUT
FGPIO0/I NT FGPIO0/ INT
FDATA1
FMIS O/ MODE3
FDATA2
FU SB_ PP7_R
FN RE SET
FXIN
FMCS
FU1
TC S 4 B
A1
B1
C1
D1
E1
F1
G1
H1
J1
A2
B2
C2
D2
E2
F2
G2
H2
J2
A3
B3
C3
D3
E3
F3
G3
H3
J3
EXT_ RI N G2
CR I DO
RING
MUXOUT
AV DD
MCS
PAD_VDD1B
MISO
DV DD
GPIO1
AGND
DA TA0
DA TA1
GPIO0
MCLK
USB_DN
USB_DP
MOSI
PD _R EG
NRESET
DGND
DA TA2
EXT_ RI N G1
PV DD
XT A L I N
PGND
XTALOUT
FJ1
CON24
1 2
3 4
5 6
7 8
910
11 12
13 14
15 16
17 18
19 20
2221
23 24
BOTTON VIEW
1
2
23
24
FJ1
23
224
TOP VIEW
1
Sheet 38 of 42
POWER SWITCH
BOARD FOR M76

Schematic Diagrams
B - 40
B.Schematic Diagrams
POWER SWITCH BOARD FOR M74
SMGND
SMGND SMGNDSMGND SMGNDSMGND
SMGN D
SMGND
SMGND
SM_3.3 VS
SM_ 3.3VS
SM_BTN#
SM_BTN# Z4 902
Z4901
SMH2
C5 2D52
SMJ_SW1
85201-040 51_L
1
2
3
4
1
SMH4
MTH237D87
2
3
4
5 6
7
8
9
1
SMH1
MTH237D87
2
3
4
5 6
7
8
9
SMR1
220_04
SMC1
*.1U _04
SMD1
KPC -3216QBC-C
AC
SMS1
C126
11
SMH3
C52 D52
SMH5
C237B52D 52N
SMSW1
TJG- 5 33- S- T/ R
3
14
2
5
6
POWER BUTTON
POWER SW & POWER LED FOR M74
1
20mi l
POWER
SWITCH
LED
SJ _SW1
20mil
4
20mil
Sheet 39 of 42
POWER SWITCH
BOARD FOR M74

Schematic Diagrams
FINGER BOARD FOR M74 B - 41
B.Schematic Diagrams
FINGER BOARD FOR M74
FC GN D
FCTTC_VDD_F
FCTTC_VDD_F
FC CT3.3V_F
FCTDVDD1_F
F CTTC_VD D _F
FCTAVDD_F
FCC T3.3V_F
FC CT3.3V_F
FCTDVDD1_F
FC C T3.3V_F
FC C T3.3V_F
FCTTC_VDD_F
FC GN D
FC TAVD D_F
F CC T3.3V_F
FC TTC _VD D_F
FCG N D
FCG N D
FCG N D FCG N D
FCG N D FCG N D
FCGND
FC GN D
FC GN D
FCGND
FC G ND FCG N D
FC G ND FC GN D
FC G ND
FCGND
FC GN D FC G ND
FC GN D
FC GN D
FCG ND FC G ND FC GN D FCG ND
FC G ND FC G ND FC GN DFC GN D FCG NDFCG ND FC G NDFC G ND
FC GN D
FCGND
FCG ND
FC GN D FC GN D
FCG N D
FC TM C S_F
F CTD ATA2_ F
FCTGPIO1_F
F CTD ATA0_ F
F CTD ATA1_ F
FC TM ISO /M OD E3_F
FC TM C LK _F
FC TM O SI_ F
FCTMISO/MODE3_F
FCTU SB_PN 7_R _F
F CTD ATA2_F
FCTD ATA0_F
FCTG PIO 1_F FCTPD _RE G_F
FCTM UXO UT_F
FCTU SB_PP7_R _F
FCTG PIO 0/ INT_F
FCTM ISO /MO DE 3_F
FCTMOSI_F
FCTMCLK_F
FCTM CS _F
FCTG RID 0 /SEN SE_F
F CTXOU T_F
F CTU SB_PN 7_F
FC TESD _R IN G_F
FCTXIN_F
FC TU SB_PP 7_F
FCTD ATA1_F
FC TNR ESET_F
FC TG _FET_F
FC TM UXO UT_F
Z5001
F CTESD _RIN G _F
FC TPD_R EG _F
FC TG_FET_F
Z5004
F CTG RID 0/SEN SE_F
Z5003
Z5005
FCTU SB_PN 7 _R _F F CTU SB_PN 7_F
FC TN R ESET_F FCTU SB_PP7 _R _ F FC TUSB _P P7_F
FCTG PIO 0/INT_F
Z 5002
FC TXI N_F
FC TXO U T_F
FC R4 1.5K_04
FC R8 47K _04
FC C10
.1U_10V_X7R _04
1
FCH 8
MT H 2 37 D 9 1
2
3
4
5 6
7
8
9
FCC20
.1U_10V_X7R_04
FCC 22
1U_10V_06
FC H6
C 237D 237
FC C17
1U _10V_06
1
FC H2
MTH 237D91
2
3
4
5 6
7
8
9
FCH 3
C44D44
FC R2
*0_06
FCC21
18P_50V_06
FC R13 47K _04
FCR16
100_06
FC Q1
ND S352AP_NL
G
D S
FC J_FP2
CON24A
1 2
3 4
5 6
7 8
910
11 12
13 14
15 16
17 18
19 20
2221
23 24
FC S4
SM D79X197R
11
FCC13
1U _10V _06
FC H5
C 237D 237
FCR 15
*330K_04
FC C14
.1U_10 V_X7R_0 4
FCU3
M 95128W MN 6TP
1
2
3
4
5
6
7
8
CS#
Q
WP#
VSS
S
SCK
HO L D#
VDD
FCH4
C44D44
FC R6 27. 4_1%_04
1
FC H 7
M TH237D91
2
3
4
5 6
7
8
9
FC R10 330K _04
FCC 3 2.2U_6.3V_06
FC R9 47K _04
FCR7
100K_04
FC C4
1U_10V_06
FC R20
100K_04
FC R5 27.4_1%_04
FCC16
1U _10V _06
FCC1
.1U_25V_X7R _06
FCX1
12M Hz-H SX531S
12
34
FCU2
S N74LVC1G 123D CT
8
7
6
54
3
2
1VCC
Rx/Cx
Cx
QGND
CLR#
B
A#
FC C12
* 47P_50V_06
FC C2
.1U_10V_X7R _04
FC R1
330K_04
FCR18
330K_06
FC J_FP 1
85201-04051_R
1
2
3
4
FC R11 47K _04
F CR 12 47K_04
FCC 6
*1U _10V_06
1
FCH1
MTH237D91
2
3
4
5 6
7
8
9
FC U1
R C LA MP0502B
1
2
3
FCS2
S MD 79X197R
11
FC R21 *47K_04
FCS 3
SMD 79X197R
11
FC C11
33P _50V_04
FCR 14
0_04
FCQ2
B TB 1198N 3
B
E
C
FCD 1
*SC S551V-30
A C
FCC9
47P_50V_04
FC R19
33_06
FCC 8
47P _50V_04
FC S1
SM D79X197R
11
FC C7
.1U_10V_X7R _04
FC C5
.022U_16V_X7R _04
FC C19
1U_10V_06
FCR 17 10K_04
FC C18
1U_10V_06 FCC 15
18P _50V_06
FC R3 15_0 6
FCJ_FP1
41
1U _1 0 V_ 06
TCS4B
Un st u ff
TCS4B
TCS4C
TC S4 B
TCS4C
10mil
330K_04
22P_50V_04
Un st u ff
TCS4C 47P_50V_06
33P_50V_04
TC S4 C
TCS4B
Unstuff
Sheet 40 of 42
FINGER BOARD
FOR M74

Schematic Diagrams
B - 42 POWER SWITCH BOARD FOR M76
B.Schematic Diagrams
POWER SWITCH BOARD FOR M76
SHGND SHGNDSHGND
SHGND
SHGNDSHGND
SH GN D
SH _ 3. 3 V S
SHGND
SH_3.3 VS
SHGND
SH_BTN#
SH_BTN# Z5 102
Z5101
SH D1
KPC-3216QBC-C
AC
SHR1
220_04
SH SW1
TJG-5 33- S- T/ R
3
14
2
5
6
1
SHH4
MTH237D 87
2
3
4
5 6
7
8
9
SHJ_SW1
85201-040 51_L
1
2
3
4
1
SH H2
MTH237D87
2
3
4
5 6
7
8
9
SHC1
*.1U_04
SHH5
C237B52D52N SHH1
C52 D52
SHH3
C5 2D52 SHS1
C126
11
POWER BUTTON
POWER SW & POWER LED FOR M76
POWER
SWITCH
LED
20 mil
20m il
20m il
4
20mil SJ _SW1
1
Sheet 41 of 42
POWER SWITCH
BOARD FOR M76

Schematic Diagrams
EXTERNAL ODD BOARD FOR W76 B - 43
B.Schematic Diagrams
EXTERNAL ODD BOARD FOR W76
WGNDWGND
WGND
WGND
W_5VS
WGND
WGND
W_5VS
W_5VS
WGND
Z5201
Z5206
Z5202
Z5204
Z5205
Z5203
WH4
C67D67
WH1
C2 3 7 D 9 1
WC2
.1U_16V_04
WJ_ODD1
202001-1
S1
S2
S3
S4
S5
S6
S7
P1
P2
P3
P4
P5
P6
WC1
.1U_16V_04
WH2
C237D91 WH3
C67D67
WJ_ODD2
242001-1
S1
S2
S3
S4
S5
S6
S7
P1
P2
P3
P4
P5
P6
PIN
GND1~ 3=
W
ODD BOARD FOR W76
PIN
GND1~ 2= WGND
Sheet 42 of 42
EXTERNAL ODD
BOARD FOR W76

Schematic Diagrams
B - 44
B.Schematic Diagrams

BIOS Update
C-1
C:BIOS Update
Appendix C:Updating the FLASH ROM BIOS
To update the FLASH ROM BIOS you must:
• Download the BIOS update from the web site.
• Unzip the files onto a bootable CD/DVD/USB Flash Drive.
• Reboot your computer from an external CD/DVD/USB Flash Drive.
• Use the flash tools to update the flash BIOS using the commands indicated below.
• Restart the computer booting from the HDD and press F2 at startup enter the BIOS.
• Load setup defaults from the BIOS and save the default settings and exit the BIOS to restart the computer.
• After rebooting the computer you may restart the computer again and make any required changes to the default BIOS
settings.
Download the BIOS
1. Go to www.clevo.com.tw and point to E-Services and click E-Channel.
2. Use your user ID and password to access the appropriate download area (BIOS), and download the latest BIOS files
(the BIOS file will be contained in a batch file that may be run directly once unzipped) for your computer model
(see sidebar for important information on BIOS versions).
Unzip the downloaded files to a bootable CD/DVD/ or USB Flash drive
1. Insert a bootable CD/DVD/USB flash drive into the CD/DVD drive/USB port of the computer containing the
downloaded files.
2. Use a tool such as Winzip or Winrar to unzip all the BIOS files and refresh tools to your bootable CD/DVD/USB
flash drive (you may need to create a bootable CD/DVD with the files using a 3rd party software).
Set the computer to boot from the external drive
1. With the bootable CD/DVD/USB flash drive containing the BIOS files in your CD/DVD drive/USB port, restart the
computer and press F2 (in most cases) to enter the BIOS.
2. Use the arrow keys to highlight the Boot menu.
3. Use the “+” and “-” keys to move boot devices up and down the priority order.
4. Make sure that the CD/DVD drive/USB flash drive is set first in the boot priority of the BIOS.
5. Press F10 to save any changes you have made and exit the BIOS to restart the computer.
BIOS Version
Make sure you down-
load the latest correct
version of the BIOS ap-
propriate for the com-
puter model you are
working on.
You should only
download BIOS ver-
sions that are
V1.01.XX or higher as
appropriate for your
computer model.
Note that BIOS versions
are not backward com-
patible and therefore
you may not down-
grade your BIOS to an
older version after up-
grading to a later ver-
sion (e.g if you upgrade
a BIOS to ver 1.01.05,
you MAY NOT then go
back and flash the BIOS
to ver 1.01.04).

BIOS Update
C - 2
C:BIOS Update
Use the flash tools to update the BIOS
1. Make sure you are not loading any memory management programs such as HIMEM by holding the F8 key as you
see the message “Starting MS-DOS”. You will then be prompted to give “Y” or “N” responses to the programs
being loaded by DOS. Choose “N” for any memory management programs.
2. You should now be at the DOS prompt e.g: DISK C:\> (C is the designated drive letter for the CD/DVD drive/USB
flash drive).
3. Type the following command at the DOS prompt:
C:\> XXX.bat
4. The utility will then proceed to flash the BIOS.
5. You should then be prompted to press any key to restart the system or turn the power off, and then on again but
make sure you remove the CD/DVD/USB flash drive from the CD/DVD drive/USB port before the computer
restarts.
Restart the computer (booting from the HDD)
1. With the CD/DVD/USB flash drive removed from the CD/DVD drive/USB port the computer should restart from
the HDD.
2. Press F2 as the computer restarts to enter the BIOS.
3. Use the arrow keys to highlight the Exit menu.
4. Select Load Setup Defaults (or press F9) and select “Yes” to confirm the selection.
5. Press F10 to save any changes you have made and exit the BIOS to restart the computer.
Your computer is now running normally with the updated BIOS
You may now enter the BIOS and make any changes you require to the default settings.
