Clevo W243HWQ, W244HWQ Service Manual. Www.s Manuals.com. Manual
User Manual: Notebook Clevo W244HWQ - Service manuals and Schematics, Disassembly / Assembly. Free.
Open the PDF directly: View PDF
.
Page Count: 105 [warning: Documents this large are best viewed by clicking the View PDF Link!]
- Manual
- Notice
- System Startup
- Introduction 1-1
- Disassembly 2-1
- Chapter 1: Introduction
- Overview
- Specifications
- External Locator - Top View with LCD Panel Open
- External Locator - Front & Right Side Views
- External Locator - Left Side & Rear View
- External Locator - Bottom View
- Mainboard Overview - Top (Key Parts)
- Mainboard Overview - Bottom (Key Parts)
- Mainboard Overview - Top (Connectors)
- Mainboard Overview - Bottom (Connectors)
- Chapter 2: Disassembly
- Overview
- Maintenance Tools
- Connections
- Maintenance Precautions
- Disassembly Steps
- Removing the Battery
- Removing the Hard Disk Drive
- Removing the Optical (CD/DVD) Device
- Removing and installing the ODD Bezel
- Removing the System Memory (RAM)
- Removing and Installing a Processor
- Removing the Wireless LAN Module
- Removing the 3.75G Module
- Removing the Keyboard
- Removing the Top Case module
- Top
- Bottom with 3G
- Bottom without 3G
- SATA BLU-RAY COMBO
- SATA DVD SUPER MULTI
- LCD
- HDD
- Appendix B: Schematic Diagrams
- System Block Diagram
- PROCESSOR/ DMI, PEG, FDI
- PROCESSOR/ CLK, MISC, JTAG
- PROCESSOR/ DDR3
- PROCESSOR/ POWER1
- PROCESSOR/ POWER2
- PROCESSOR/ GND
- PROCESSOR/ RESERVED
- DDR3 SO-DIMM_0
- DDR3 SO-DIMM_1
- LVDS, Inverter
- HDMI, CRT
- PCH/ HDA, JTAG. SATA
- PCH/ PCI-E, SMBUS, CLK
- PCH/ DMI, FDI, GPIO
- PCH/ LVDS, DDI, CRT
- PCH/ PCI, USB, NVRAM
- PCH/ GPIO, VSS_NCTF, RSVD
- PCH/ POWER1
- PCH/ POWER2
- PCH/ GND
- New Card, Mini PCIE
- CCD, 3G, TPM
- Card Reader/LAN JMC261C
- INTEL LAN 82579
- LAN (82579), SATA HDD, ODD
- USB3.0 NEC, USB CHARGER
- KBC-ITE IT81518
- LED, MDC, BT
- AUDIO CODEC ALC269 VIA1802
- USB, FAN, TP, MULTI CON
- 5VS, 3VS, 1.5V/0.75VS, 1.5VS CPU
- VDD3, VDD5
- Power 1.05VS/0.75V, 1.8VS
- Power 1.05VS LAN M
- Power 0.85VS
- Power V-Core1
- Power V-Core2 VGFX
- AC IN, CHARGER
- CLICK & FINGER BOARD
- AUDIO BOARD/ USB
- Power Switch & LID Board
- EXTERNAL ODD BOARD
- FINGERPRINT BOARD
- POWER SEQUENCE
- POWER SEQUENCE 1
- Appendix C: Updating the FLASH ROM BIOS

W243HWQ/W244HWQ Series

Preface
I
Preface
Notebook Computer
W243HUQ/W244HUQ
Service Manual

Preface
II
Preface
Notice
The company reserves the right to revise this publication or to change its contents without notice. Information contained
herein is for reference only and does not constitute a commitment on the part of the manufacturer or any subsequent ven-
dor. They assume no responsibility or liability for any errors or inaccuracies that may appear in this publication nor are
they in anyway responsible for any loss or damage resulting from the use (or misuse) of this publication.
This publication and any accompanying software may not, in whole or in part, be reproduced, translated, transmitted or
reduced to any machine readable form without prior consent from the vendor, manufacturer or creators of this publica-
tion, except for copies kept by the user for backup purposes.
Brand and product names mentioned in this publication may or may not be copyright s and/or registered trademarks of
their respective companies. They are mentioned for identification purposes only and are not intended as an endorsement
of that product or its manufacturer.
Version 1.1
May 2011
Trademarks
Intel and Intel Core are trademarks of Intel Corporation.
Windows® is a registered trademark of Microsoft Corporation.
Other brand and product names are trademarks and /or registered trademarks of their respective companies.

Preface
III
Preface
About this Manual
This manual is intended for service personnel who have completed sufficient training to undertake the maintenance and
inspection of personal computers.
It is organized to allow you to look up basic information for servicing and/or upgrading components of the W243HWQ/
W244HWQ series notebook PC.
The following information is included:
Chapter 1, Introduction, provides general information about the location of system elements and their specifications.
Chapter 2, Disassembly, provides step-by-step instructions for disassembling parts and subsystems and how to upgrade
elements of the system.
Appendix A, Part Lists
Appendix B, Schematic Diagrams
Appendix C, Updating the FLASH ROM BIOS

Preface
IV
Preface
IMPORTANT SAFETY INSTRUCTIONS
Follow basic safety precautions, including those listed below, to reduce the risk of fire, electric shock and injury to per-
sons when using any electrical equipment:
1. Do not use this product near water, for example near a bath tub, wash bowl, kitchen sink or laundry tub, in a wet
basement or near a swimming pool.
2. Avoid using a telephone (other than a cordless type) during an electrical storm. There may be a remote risk of elec-
trical shock from lightning.
3. Do not use the telephone to report a gas leak in the vicinity of the leak.
4. Use only the power cord and batteries indicated in this manual. Do not dispose of batteries in a fire. They may
explode. Check with local codes for possible special disposal instructions.
5. This product is intended to be supplied by a Listed Power Unit with an AC Input of 100 - 240V, 50 - 60Hz, DC Output
of 19V, 3.42A or 18.5V, 3.5A (65W) minimum AC/DC Adapter.
CAUTION
This Computer’s Optical Device is a Laser Class 1 Product
FCC Statement
This device complies with Part 15 of the FCC Rules. Operation is subject to the following two conditions:
This device may not cause harmful interference.
This device must accept any interference received, including interference that may cause undesired operation.

Preface
V
Preface
Instructions for Care and Operation
The notebook computer is quite rugged, but it can be damaged. To prevent this, follow these suggestions:
1. Don’t drop it, or expose it to shock. If the computer falls, the case and the components could be damaged.
2. Keep it dry, and don’t overheat it. Keep the computer and power supply away from any kind of heating element. This
is an electrical appliance. If water or any other liquid gets into it, the computer could be badly damaged.
3. Follow the proper working procedures for the computer. Shut the computer down properly and don’t forget to save
your work. Remember to periodically save your data as data may be lost if the battery is depleted.
Do not expose the computer
to any shock or vibration. Do not place it on an unstable
surface. Do not place anything heavy
on the computer.
Do not expose it to excessive
heat or direct sunlight. Do not leave it in a place
where foreign matter or mois-
ture may affect the system.
Don’t use or store the com-
puter in a humid environment. Do not place the computer on
any surface which will block
the vents.
Do not turn off the power
until you properly shut down
all programs.
Do not turn off any peripheral
devices when the computer is
on.
Do not disassemble the com-
puter by yourself. Perform routine maintenance
on your computer.

Preface
VI
Preface
4. Avoid interference. Keep the computer away from high capacity transformers, electric motors, and other strong mag-
netic fields. These can hinder proper performance and damage your data.
5. Take care when using peripheral devices.
Power Safety
The computer has specific power requirements:
• Only use a power adapter approved for use with this computer.
• Your AC adapter may be designed for international travel but it still requires a steady, uninterrupted power supply. If you are
unsure of your local power specifications, consult your service representative or local power company.
• The power adapter may have either a 2-prong or a 3-prong grounded plug. The third prong is an important safety feature; do
not defeat its purpose. If you do not have access to a compatible outlet, have a qualified electrician install one.
• When you want to unplug the power cord, be sure to disconnect it by the plug head, not by its wire.
• Make sure the socket and any extension cord(s) you use can support the total current load of all the connected devices.
• Before cleaning the computer, make sure it is disconnected from any external power supplies.
Use only approved brands of
peripherals. Unplug the power cord before
attaching peripheral devices.
Do not plug in the power
cord if you are wet. Do not use the power cord if
it is broken. Do not place heavy objects
on the power cord.
Power Safety
Warning
Before you undertake
any upgrade proce-
dures, make sure that
you have turned off the
power, and discon-
nected all peripherals
and cables (including
telephone lines). It is
advisable to also re-
move your battery in
order to prevent acci-
dentally turning the
machine on.

Preface
VII
Preface
Battery Precautions
• Only use batteries designed for this computer. The wrong battery type may explode, leak or damage the computer.
• Do not continue to use a battery that has been dropped, or that appears damaged (e.g. bent or twisted) in any way. Even if the
computer continues to work with a damaged battery in place, it may cause circuit damage, which may possibly result in fire.
• Recharge the batteries using the notebook’s system. Incorrect recharging may make the battery explode.
• Do not try to repair a battery pack. Refer any battery pack repair or replacement to your service representative or qualified service
personnel.
• Keep children away from, and promptly dispose of a damaged battery. Always dispose of batteries carefully. Batteries may explode
or leak if exposed to fire, or improperly handled or discarded.
• Keep the battery away from metal appliances.
• Affix tape to the battery contacts before disposing of the battery.
• Do not touch the battery contacts with your hands or metal objects.
Battery Guidelines
The following can also apply to any backup batteries you may have.
• If you do not use the battery for an extended period, then remove the battery from the computer for storage.
• Before removing the battery for storage charge it to 60% - 70%.
• Check stored batteries at least every 3 months and charge them to 60% - 70%.
Battery Disposal
The product that you have purchased contains a rechargeable battery. The battery is recyclable. At the end of its useful life, under var-
ious state and local laws, it may be illegal to dispose of this battery into the municipal waste stream. Check with your local solid waste
officials for details in your area for recycling options or proper disposal.
Caution
Danger of explosion if battery is incorrectly replaced. Replace only with the same or equivalent type recommended by the manufacturer.
Discard used battery according to the manufacturer’s instructions.
Battery Level
Click the battery icon in the taskbar to see the current battery level and charge status. A battery that drops below a level of 10%
will not allow the computer to boot up. Make sure that any battery that drops below 10% is recharged within one week.

Preface
VIII
Preface
Related Documents
You may also need to consult the following manual for additional information:
User’s Manual on CD/DVD
This describes the notebook PC’s features and the procedures for operating the computer and its ROM-based setup pro-
gram. It also describes the installation and operation of the utility programs provided with the notebook PC.
System Startup
1. Remove all packing materials.
2. Place the computer on a stable surface.
3. Insert the battery and make sure it is locked in position.
4. Securely attach any peripherals you want to use with the computer
(e.g. keyboard and mouse) to their ports.
5. Attach the AC/DC adapter to the DC-In jack at the rear of the
computer, then plug the AC power cord into an outlet, and connect
the AC power cord to the AC/DC adapter.
6. Use one hand to raise the
lid/LCD to a comfortable viewing angle
(do
not exceed 130 degrees)
;
use the other hand (as illustrated in Figure
1) to support the base of the computer (Note: Never lift the computer
by the lid/LCD).
7. Press the power button to turn the computer “on”.
Shut Down
Note that you should
always shut your
computer down by
choosing Shut Down
from the Start Menu.
This will help prevent
hard disk or system
problems.
130 ゚
Figure 1
Opening the Lid/LCD/
Computer with AC/DC
Adapter Plugged-In

Preface
XI
Preface
Contents
Introduction ..............................................1-1
Overview ......................................................................................... 1-1
Specifications ..................................................................................1-2
External Locator - Top View with LCD Panel Open ......................1-4
External Locator - Front & Right Side Views .................................1-5
External Locator - Left Side & Rear View .....................................1-6
External Locator - Bottom View .....................................................1-7
Mainboard Overview - Top (Key Parts) .........................................1-8
Mainboard Overview - Bottom (Key Parts) ....................................1-9
Mainboard Overview - Top (Connectors) .....................................1-10
Mainboard Overview - Bottom (Connectors) ...............................1-11
Disassembly ...............................................2-1
Overview ......................................................................................... 2-1
Maintenance Tools ..........................................................................2-2
Connections .....................................................................................2-2
Maintenance Precautions .................................................................2-3
Disassembly Steps ...........................................................................2-4
Removing the Battery ......................................................................2-5
Removing the Hard Disk Drive .......................................................2-6
Removing the Optical (CD/DVD) Device ......................................2-8
Removing and installing the ODD Bezel .......................................2-9
Removing the System Memory (RAM) ........................................2-10
Removing and Installing a Processor ............................................2-12
Removing the Wireless LAN Module ...........................................2-15
Removing the 3.75G Module ........................................................2-16
Removing the Keyboard ................................................................2-17
Removing the Top Case module ...................................................2-19
Part Lists ..................................................A-1
Part List Illustration Location ........................................................A-2
Top ................................................................................................. A-3
Bottom with 3G ............................................................................. A-4
Bottom without 3G ........................................................................ A-5
SATA BLU-RAY COMBO .......................................................... A-6
SATA DVD SUPER MULTI ........................................................ A-7
LCD ............................................................................................... A-8
HDD ............................................................................................... A-9
Schematic Diagrams.................................B-1
System Block Diagram ...................................................................B-2
PROCESSOR/ DMI, PEG, FDI ......................................................B-3
PROCESSOR/ CLK, MISC, JTAG ................................................B-4
PROCESSOR/ DDR3 .....................................................................B-5
PROCESSOR/ POWER1 ...............................................................B-6
PROCESSOR/ POWER2 ...............................................................B-7
PROCESSOR/ GND .......................................................................B-8
PROCESSOR/ RESERVED ...........................................................B-9
DDR3 SO-DIMM_0 .....................................................................B-10
DDR3 SO-DIMM_1 .....................................................................B-11
LVDS, Inverter .............................................................................B-12
HDMI, CRT ..................................................................................B-13
PCH/ HDA, JTAG. SATA ............................................................B-14
PCH/ PCI-E, SMBUS, CLK .........................................................B-15
PCH/ DMI, FDI, GPIO ................................................................. B-16
PCH/ LVDS, DDI, CRT ...............................................................B-17
PCH/ PCI, USB, NVRAM ............................................................B-18
PCH/ GPIO, VSS_NCTF, RSVD .................................................B-19
PCH/ POWER1 ............................................................................B-20
PCH/ POWER2 ............................................................................B-21
PCH/ GND ....................................................................................B-22
New Card, Mini PCIE ...................................................................B-23

Preface
XII
Preface
CCD, 3G, TPM ............................................................................. B-24
Card Reader/LAN JMC261C ....................................................... B-25
INTEL LAN 82579 ...................................................................... B-26
LAN (82579), SATA HDD, ODD ............................................... B-27
USB3.0 NEC, USB CHARGER .................................................. B-28
KBC-ITE IT81518 ....................................................................... B-29
LED, MDC, BT ............................................................................ B-30
AUDIO CODEC ALC269 VIA1802 ........................................... B-31
USB, FAN, TP, MULTI CON ..................................................... B-32
5VS, 3VS, 1.5V/0.75VS, 1.5VS CPU .......................................... B-33
VDD3, VDD5 ............................................................................... B-34
Power 1.05VS/0.75V, 1.8VS ....................................................... B-35
Power 1.05VS LAN M ................................................................. B-36
Power 0.85VS ............................................................................... B-37
Power V-Core1 ............................................................................. B-38
Power V-Core2 VGFX ................................................................. B-39
AC IN, CHARGER ...................................................................... B-40
CLICK & FINGER BOARD ....................................................... B-41
AUDIO BOARD/ USB ................................................................ B-42
Power Switch & LID Board ......................................................... B-43
EXTERNAL ODD BOARD ........................................................ B-44
FINGERPRINT BOARD ............................................................. B-45
POWER SEQUENCE .................................................................. B-46
POWER SEQUENCE 1 ............................................................... B-47
...................................................................................................... B-48
Updating the FLASH ROM BIOS......... C-1
To update the FLASH ROM BIOS you must: C-1
Download the BIOS ....................................................................... C-1
Unzip the downloaded files to a bootable CD/DVD/ or USB Flash
drive ................................................................................................ C-1
Set the computer to boot from the external drive ........................... C-1
Use the flash tools to update the BIOS ...........................................C-2
Restart the computer (booting from the HDD) ...............................C-2

Introduction
Overview 1 - 1
1.Introduction
Chapter 1: Introduction
Overview
This manual covers the information you need to serv ice or upgrade the W243HWQ/W244HWQ series notebook com-
puter. Information about operating the computer (e.g. getting started, and the Setup utility) is in the User’s Manual. In-
formation about dri-vers (e.g. VGA & audio) is also found in the User’s Manual. The manual is shipped with the
computer.
Operating systems (e.g. Window 7, etc.) have their own manuals as do applic ation softwares (e.g. word processing and
database programs). If you have questions about those programs, you should consult those manuals.
The W243HWQ/W244HWQ series notebook is designed to be upgradeable. See Disassembly on page 2 - 1 for a detailed
description of the upgrade procedures for each specific component. Please take note of the warning and safety informa-
tion indicated by the “” symbol.
The balance of this chapter reviews the computer’s technical specifications and features.

Introduction
1 - 2 Specifications
1.Introduction
Specifications
Latest Specification Information
The specifications listed here are correct at the
time of sending them to the press. Certain items
(particularly processor types/speeds) may be
changed, delayed or updated due to the manu-
facturer's release schedule. Check with your
service center for more details.
CPU
The CPU is not a user serviceable part. Ac-
cessing the CPU in any way may violate your
warranty.
Processor Options
Intel® Core™ i7 Processor
i7-2620M (2.70GHz)
4MB L3 Cache, 32nm, DDR3-1333MHz, TDP 35W
Intel® Core™ i5 Processor
i5-2540M (2.60GHz), i5-2520M (2.50GHz),
i5-2410M (2.30GHz)
3MB L3 Cache, 32nm, DDR3-1333MHz, TDP 35W
Intel® Core™ i3 Processor
i3-2310M (2.10GHz)
3MB L3 Cache, 32nm, DDR3-1333MHz, TDP 35W
Core Logic
Intel® HM65 Chipset
LCD
14" (35.56cm), 3.6mm, HD TFT LCD
OR
14" (35.56cm), 5.2mm, HD TFT LCD
Memory
Two 204 Pin SO-DIMM Sockets Supporting DDR3 1333MHz
Memory
Memory Expandable up to 8GB
(The real memory operating frequency depends on the FSB
of the processor.)
Video Adapter
Intel® HD Graphics 3000
Shared Memory Architecture of up to 1748MB
MS DirectX® 10 compatible
BIOS
One 32Mb SPI Flash ROM
AMI BIOS
Storage
(Factory Option) One Changeable 12.7mm(h) Optical
Device Type Drive (Super Multi Drive Module or Blu-Ray
Combo Drive Module)
One Changeable 2.5" 9.5mm (h) SATA HDD
Audio
High Definition Audio Compliant Interface
2 * Built-In Speakers
Built-In Microphone
Security
Security (Kensington® Type) Lock Slot
BIOS Password
(Factory Option) TPM v1.2
(Factory Option) Fingerprint Reader
Keyboard
“WinKey” keyboard (with embedded numeric keypad)
Pointing Device
Built-in Touchpad
Interface
Three USB 2.0 Ports
One HDMI-Out Port
One Headphone-Out Jack
One Microphone-In Jack
One RJ-45 LAN Jack
One DC-in Jack
One External Monitor Port

Introduction
Specifications 1 - 3
1.Introduction
Communication
Intel® 82579V GbE Network Adapter
(Factory Option) 1.3M Pixel USB PC Camera Module
(Factory Option) 3.75G/HSPA Mini-Card Module
WLAN/ Bluetooth Half Mini-Card Modules:
(Factory Option) Intel® WiFi Link 1000 (802.11b/g/n) Wire-
less LAN
(Factory Option) Intel® Centrino® Wireless-N 1030 Wire-
less LAN (802.11b/g/n) + Bluetooth 3.0
(Factory Option) Third-Party Wireless LAN (802.11b/g/n)
(Factory Option) Third-Party Wireless LAN (802.11b/g/n) +
Bluetooth 3.0
Mini Card Slots
Slot 1 for WLAN Module or Combo WLAN and Bluetooth
Module
(Factory Option) Slot 2 for 3.75G/HSPA Module
Card Reader
Embedded Multi-In-1 Card Reader
MMC (MultiMedia Card) / RS MMC
SD (Secure Digital) / Mini SD / SDHC/ SDXC
MS (Memory Stick) / MS Pro / MS Duo
Power
6 Cell Smart Lithium-Ion Battery Pack, 48.84WH
(Factory Option) 6 Cell Smart Lithium-Ion Battery Pack,
62.16WH
Full Range AC/DC Adapter
AC Input: 100 - 240V, 50 - 60Hz
DC Output: 19V, 3.42A or 18.5V, 3.5A (65W)
Environmental Spec
Temperature
Operating: 5°C - 35°C
Non-Operating: -20°C - 60°C
Relative Humidity
Operating: 20% - 80%
Non-Operating: 10% - 90%
Dimensions & Weight
340mm (w) * 238mm (d) * 33.50 - 25.05mm (h)
2.164 kg (with 48.84WH Battery and ODD)
340mm (w) * 238mm (d) * 34.7 - 26.25mm (h)
2.183 kg (with 48.84WH Battery and ODD)

Introduction
1 - 4 External Locator - Top View with LCD Panel Open
1.Introduction
External Locator - Top View with LCD Panel Open
Figure 1
Top View
1. PC Camera
(Optional)
2. LCD
3. Power Button
4. Hot-Key Buttons
5. LED Status
Indicators
6. Keyboard
7. Built-In
Microphone
8. Touchpad &
Buttons
9. Fingerprint
Reader (Optional)
4
6
3
5
7
1
2
8
9

Introduction
External Locator - Front & Right Side Views 1 - 5
1.Introduction
External Locator - Front & Right Side Views
Figure 2
Front View
1. LED Power
Indicators
Figure 3
Right Side View
1. Microphone-In
Jack
2. Headphone-Out
Jack
3. USB 2.0 Port
4. Optical Device
Drive Bay
5. Emergency Eject
Hole
6. Security Lock
Slot
FRONT VIEW
1
RIGHT SIDE VIEW
1 2 35
46

Introduction
1 - 6 External Locator - Left Side & Rear View
1.Introduction
External Locator - Left Side & Rear View
/
Figure 4
Left Side View
1. DC-In Jack
2. External Monitor
Port
3. RJ-45 LAN Jack
4. HDMI-Out Port
5. USB 2.0 Port
6. Vent
7. USB 2.0 Port
8. Multi-in-1 Card
Reader
LEFT SIDE VIEW
12345
678
Figure 5
Rear View
1. Battery
REAR VIEW
1

Introduction
External Locator - Bottom View 1 - 7
1.Introduction
External Locator - Bottom View
Figure 6
Bottom View
1. Battery
2. Component Bay
Cover
3. Vent
4. Hard Disk Bay
Cover
5. Speakers
6. USIM Card Cover
Overheating
To prevent your com-
puter from overhea-
ting, make sure no-
thing blocks any vent
while the computer is
in use.
2
3
1
43
5
5
3
3
6
3

Introduction
1 - 8 Mainboard Overview - Top (Key Parts)
1.Introduction
Mainboard Overview - Top (Key Parts)
Figure 7
Mainboard Top
Key Parts
1. JMICRO JMC261
2. ITE IT8518E
3. AZALIA CODEC
REALTEK
ALC269
12
3

Introduction
Mainboard Overview - Bottom (Key Parts) 1 - 9
1.Introduction
Mainboard Overview - Bottom (Key Parts)
1
2
3
4
65
Figure 8
Mainboard Bottom
Key Parts
1. Memory Slots
DDR3 SO-DIMM
2. CPU Socket (no
CPU installed)
3. Platform Controller
Hub
4. Mini-Card
Connector (WLAN
Module)
5. SIMLOCK
6. 3.75G/HSPA
Module Connector

Introduction
1 - 10 Mainboard Overview - Top (Connectors)
1.Introduction
Mainboard Overview - Top (Connectors)
Figure 9
Mainboard Top
Connectors
1. HDMI-Out Port
2. USB Port 2.0
3. Speaker Cable
Connector
4. Microphone
Cable Connector
5. Audio Board
Connector
6. TouchPad Cable
Connector
7. Keyboard Cable
Connector
8. Switch Board
Cable Connector
1
2
8
2
3
46
7
5

Introduction
Mainboard Overview - Bottom (Connectors) 1 - 11
1.Introduction
Mainboard Overview - Bottom (Connectors)
Figure 10
Mainboard Bottom
Connectors
1. Battery
Connector
2. ODD Connector
3. HDD Connector
4. CMOS Battery
Connector
5. CPU Fan Cable
Connector
6. Multi-in-1 Card
Reader
7. RJ-45 LAN Jack
8. External Monitor
Port
9. DC-In Jack
10. CCD Cable
Connector
11. LCD Cable
Connector
1
24
5
6
7
8
9
3
10
11

Introduction
1 - 12
1.Introduction

Disassembly
Overview 2 - 1
2.Disassembly
Chapter 2: Disassembly
Overview
This chapter provides step-by-step instructions for disassembling the W243HWQ/W244HWQ series notebook’s parts
and subsystems. When it comes to reassembly, reverse the procedures (unless otherwise indicated).
We suggest you completely review any procedure before you take the computer apart.
Procedures such as upgrading/replacing the RAM, optical device and hard disk are included in the User’s Manual but are
repeated here for your convenience.
To make the disassembly process easier each section may have a box in the page margin. Information contained under
the figure # will give a synopsis of the sequence of procedures involved in the disassembly procedure. A box with a
lists the relevant parts you will have after the disassembly process is complete. Note: The parts listed will be for the dis-
assembly procedure listed ONLY, and not any previous disassembly step(s) required. Refer to the part list for the previ-
ous disassembly procedure. The amount of screws you should be left with will be listed here also.
A box with a will also provide any possible helpful information. A box with a contains warnings.
An example of these types of boxes are shown in the sidebar.
Information
Warning

Disassembly
2 - 2 Overview
2.Disassembly
NOTE: All disassembly procedures assume that the system is turned OFF, and disconnected from any power supply (the
battery is removed too).
Maintenance Tools
The following tools are recommended when working on the notebook PC:
• M3 Philips-head screwdriver
• M2.5 Philips-head screwdriver (magnetized)
• M2 Philips-head screwdriver
• Small flat-head screwdriver
• Pair of needle-nose pliers
• Anti-static wrist-strap
Connections
Connections within the computer are one of four types:
Locking collar sockets for ribbon connectors To release these connectors, use a small flat-head screwdriver to
gently pry the locking collar away from its base. When replac-
ing the connection, make sure th e connector is oriented in the
same way. The pin1 side is usually not indicated.
Pressure sockets for multi-wire connectors To release this connector type, grasp it at its head and gently
rock it from side to side as you pull it out. Do not pull on the
wires themselves. When replacing the connection, do not try to
force it. The socket only fits one way.
Pressure sockets for ribbon connectors To release these connectors, use a small pair of needle-nose pli-
ers to gently lift the connector awa y from its socket. When re -
placing the connection, make sure the connector is orie nted in
the same way. The pin1 side is usually not indicated.
Board-to-board or multi-pin sockets To separate the boards, gently rock them from side to side as
you pull them apart. If the connec tion is very tight, use a small
flat-head screwdriver - use just enough force to start.

Disassembly
Overview 2 - 3
2.Disassembly
Maintenance Precautions
The following precautions are a reminder. To avoid personal injury or damage to the computer while performing a re-
moval and/or replacement job, take the following precautions:
1. Don't drop it. Perform your repairs and/or upgrades on a stable surface. If the computer falls, the case and other
components could be damaged.
2. Don't overheat it. Note the proximity of any heating elements. Keep the computer out of direct sunlight.
3. Avoid interference. Note the proximity of any high capacity transformers, electric motors, and other strong mag-
netic fields. These can hinder proper performance and damage components and/or data. You should also monitor
the position of magnetized tools (i.e. screwdrivers).
4. Keep it dry. This is an electrical appliance. If water or any other liquid gets into it, the computer could be badly
damaged.
5. Be careful with power. Avoid accidental shocks, discharges or explosions.
•Before removing or servicing any part from the computer, turn the computer off and detach any power supplies.
•When you want to unplug the power cord or any cable/wire, be sure to disconnect it by the plug head. Do not pull on the wire.
6. Peripherals – Turn off and detach any peripherals.
7. Beware of static discharge. ICs, such as the CPU and main support chips, are vulnerable to static electricity.
Before handling any part in the computer, discharge any static electricity inside the computer. When handling a
printed circuit board, do not use gloves or other materials which allow static electricity buildup. We suggest that
you use an anti-static wrist strap instead.
8. Beware of corrosion. As you perform your job, avoid touching any connector leads. Even the cleanest hands pro-
duce oils which can attract corrosive elements.
9. Keep your work environment clean. Tobacco smoke, dust or other air-born particulate matter is often attracted
to charged surfaces, reducing performance.
10. Keep track of the components. When removing or replacing any part, be careful not to leave small parts, such as
screws, loose inside the computer.
Cleaning
Do not apply cleaner directly to the computer, use a soft clean cloth.
Do not use volatile (petroleum distillates) or abrasive cleaners on any part of the computer.
Power Safety
Warning
Before you undertake
any upgrade proce-
dures, make sure that
you have turned off the
power, and discon-
nected all peripherals
and cables (including
telephone lines). It is
advisable to also re-
move your battery in
order to prevent acci-
dentally turning the
machine on.

Disassembly
2 - 4 Disassembly Steps
2.Disassembly
Disassembly Steps
The following table lists the disassembly steps, and on which page to find the related information. PLEASE PERFORM
THE DISASSEMBLY STEPS IN THE ORDER INDICATED.
To remove the Battery:
1. Remove the battery page 2 - 5
To remove the HDD:
1. Remove the battery page 2 - 5
2. Remove the HDD page 2 - 6
To remove the Optical Device:
1. Remove the battery page 2 - 5
2. Remove the Optical device page 2 - 8
3. Removing and installing the
ODD Bezel page 2 - 9
To remove the System Memory:
1. Remove the battery page 2 - 5
2. Remove the system memory page 2 - 10
To remove and install a Processor:
1. Remove the battery page 2 - 5
2. Remove the processor page 2 - 12
3. Install the processor page 2 - 14
To remove the Wireless LAN Module:
1. Remove the battery page 2 - 5
2. Remove the WLAN module page 2 - 15
To remove the 3.75G Module:
1. Remove the battery page 2 - 5
2. Remove the 3.75G module page 2 - 15
To remove the Keyboard:
1. Remove the battery page 2 - 5
2. Remove the keyboard page 2 - 17
To remove the Top Case module:
1. Remove the battery page 2 - 5
2. Remove the HDD page 2 - 6
3. Remove the system memory page 2 - 9
4. Remove the processor page 2 - 12
5. Remove the WLAN module page 2 - 15
6. Remove the 3.75G module page 2 - 15
7. Remove the keyboard page 2 - 17
8. Remove the Top Case module page 2 - 19

Disassembly
Removing the Battery 2 - 5
2.Disassembly
Removing the Battery
1. Turn the computer off, and turn it over.
2. Slide the latch in the direction of the arrow (Figure 1a).
3. Slide the latch in the direction of the arrow, and hold it in place (Figure 1a).
4. Slide the battery in the direction of the arrow (Figure 1b).
3. Battery
1
2
6
3
4
Figure 1
Battery Removal
a. Slide the latch and hold it
in place.
b. Slide the battery in the di-
rection of the arrow.
a. b.
3
4
21

Disassembly
2 - 6 Removing the Hard Disk Drive
2.Disassembly
Removing the Hard Disk Drive
The hard disk drive can be taken out to accommodate other 2.5" serial (SATA) hard disk drives with a height of 9.5mm
(h). Follow your operating system’s installation instructions, and install all necessary drivers and utilities (as outlined in
Chapter 4 of the User’s Manual) when setting up a new hard disk.
Hard Disk Upgrade Process
1. Turn off the computer, and remove the battery (page 2 - 5).
2. Locate the hard disk bay cover and remove screws & (Figure 2a).
Figure 2
HDD Assembly
Removal
a. Locate the HDD bay cover
and remove the screws.
•2 Screws
1
2
a.
HDD System Warning
New HDD’s are blank. Before you
begin make sure:
You have backed up any data
you want to keep from your old
HDD.
You have all the CD-ROMs and
FDDs required to install your op-
erating system and programs.
If you have access to the internet,
download the latest application
and hardware driver updates for
the operating system you plan to
install. Copy these to a remov-
able medium.
2
1

Disassembly
Removing the Hard Disk Drive 2 - 7
2.Disassembly
3. Remove the hard disk bay cover (Figure 3b).
4. Grip the tab and slide the hard disk in the direction of arrow (Figure 3c).
5. Lift the hard disk out of the bay (Figure 3d).
6. Remove the screws - and the mylar cover from the hard disk (Figure 3e).
7. Reverse the process to install a new hard disk (do not forget to replace all the screws and covers).
6
3
4
5
6
9
10
11
4
b.
c. e.
5
3
11
10
d.
6
7
8
9
3. HDD Bay Cover
10. Mylar Cover
11. HDD
•4 Screws
Figure 3
HDD Assembly
Removal (cont’d.)
b. Remove the HDD bay
cover.
c. Grip the tab and slide the
HDD in the direction of
the arrow.
d. Lift the HDD assembly
out of the bay.
e. Remove the screws and
mylar cover.

Disassembly
2 - 8 Removing the Optical (CD/DVD) Device
2.Disassembly
Removing the Optical (CD/DVD) Device
1. Turn off the computer, and remove the battery (page 2 - 5).
2. Locate the RAM & CPU bay cover , and remove screws - (Figure 4a).
3. Carefully (a fan and cable are attached to the under side of the cover) lift up the bay cover.
4. Carefully disconnect the fan cable , and remove the cover (Figure 4b).
5. Remove the screw at point , and use a screwdriver to carefully push out the optical device at point (Fig-
ure 4c).
6. Insert the new device and carefully slide it into the computer (the device only fits one way. DO NOT FORCE IT; The
screw holes should line up).
7. Restart the computer to allow it to automatically detect the new device.
Figure 4
Optical Device
Removal
a. Remove the screws.
b. Remove the cover.
c. Remove the screw and
push the optical device
out off the computer at
point .
8
1
2
5
6
1
7
9
8
1. Component Bay Cov-
er
9. Optical Device
•5 Screws
3
c.
9
1
4
6
a.
b.
1
2
5
78

Disassembly
Removing and installing the ODD Bezel 2 - 9
2.Disassembly
Removing and installing the ODD Bezel
1. Turn off the computer, remove the battery and remove the ODD(page 2 - 5).
2. Carefully unsnap the ODD Bezel from ODD in the direction of the arrow .
3. Snap the bezel onto the ODD at points and .
Figure 5
ODD Bezel
a. Unsnap the ODD Bezel
in the direction of the ar-
row .
b. Snap the bezel onto the
ODD at points and
.
2
3
4
1
2
1
a.
2
3
4
b. 4
3
1. ODD Bezel

Disassembly
2 - 10 Removing the System Memory (RAM)
2.Disassembly
Removing the System Memory (RAM)
The computer has two memory sockets for 200 pin Small Outline Dual In-line Memory Modules (SO-DIMM) supporting
DDR3 1333MHz. The main memory can be expanded up to 8GB. The SO-DIMM modules supported are 1GB, 2GB and
4GB and DDRIII Modules. The total memory size is automatically detected by the POST routine once you turn on your
computer.
Memory Upgrade Process
1. Turn off the computer, remove the battery (page 2 - 5) and the component bay cover (page 2 - 8).
2. The RAM modules will be visible at point on the main board (Figure 6a).
3. Gently pull the two release latches ( & ) on the sides of the memory socket in the direction indicated by the
arrows (Figure 6b).
4. The RAM module will pop-up (Figure 6c), and you can then remove it.
5. Pull the latches to release the second module if necessary.
6. Insert a new module holding it at about a 30° angle and fit the connectors firmly into the memory slot.
7. The module’s pin alignment will allow it to only fit one way. Make sure the module is seated as far into the slot as it
will go. DO NOT FORCE the module; it should fit without much pressure.
8. Press the module in and down towards the mainboard until the slot levers click into place to secure the module.
Figure 6
RAM Module
Removal
a. Locate the memory
socket.
b. Pull the release
latches.
c. Remove the mod-
ule.
Contact Warning
Be careful not to touch
the metal pins on the
module’s connecting
edge. Even the clean-
est hands have oils
which can attract parti-
cles, and degrade the
module’s perfor-
mance.
1
2
3
4. RAM Module
c.
4
3
2
b.
a.
1
4

Disassembly
Removing the System Memory (RAM) 2 - 11
2.Disassembly
9. Replace the bay cover and screws (make sure you reconnect the fan cable before screwing down the bay
cover).
Note that there are four - cover pins which need to be aligned with slots in the case, to insure a proper cover
fit, before screwing down the bay cover (Figure 7d).
10. Restart the computer to allow the BIOS to register the new memory configuration as it starts up.
5
8
d. 5
6
7
8
Figure 7
RAM Module
Removal (cont’d.)
d. Properly re-insert the
bay cover pins.

Disassembly
2 - 12 Removing and Installing a Processor
2.Disassembly
Removing and Installing a Processor
Processor Removal Procedure
1. Turn off the computer, turn it over, and remove the battery (page 2 - 5) and the component bay cover (page 2 - 8).
2. The CPU heat sink will be visible at point (Figure 8a).
3. Loosen the CPU heat sink screws in the order , & (the reverse order as indicated on the label Figure 8a).
4. Grip the heat sink tab and carefully lift the heat sink up and off the computer (Figure 8b).
A
3
2
1
4
Figure 8
Processor Removal
a. The CPU heat sink will
be visible at point .
Remove the screws from
the CPU heatsink.
b. Grip the heat sink tab
and carefully lift the heat
sink up and off the com-
puter.
A
4. Heat Sink
•3 Screws
a.
b.
1
2
3A
4

Disassembly
Removing and Installing a Processor 2 - 13
2.Disassembly
5. Turn the release latch towards the unlock symbol to release the CPU (Figure 9d).
6. Carefully (it may be hot) lift the CPU up and out of the socket (Figure 9e).
7. Reverse the process to install a new CPU.
8. When re-inserting the CPU, pay careful attention to the pin alignment, it will fit only one way (DO NOT FORCE IT!).
5
6
Figure 9
Processor Removal
(cont’d)
c. Turn the release latch to
unlock the CPU.
d. Lift the CPU out of the
socket.
c.
d.
Caution
The heat sink, and CPU area in
general, contains parts which are
subject to high temperatures. Allow
the area time to cool before remov-
ing these parts.
Unlock Lock
5
6
5
6. CPU

Disassembly
2 - 14 Removing and Installing a Processor
2.Disassembly
Processor Installation Procedure
1. Insert the CPU (Figure 10a), pay careful attention to the pin alignment, it will fit only one way (DO NOT FORCE
IT!), and turn the release latch towards the lock symbol (Figure 10b).
2. Remove the sticker (Figure 10c) from the heat sink.
3. Insert the heat sink as indicated in Figure 10d.
4. Tighten the CPU heat sink screws in the order , & (the order as indicated on the label and Figure 10d).
5. Replace the component bay cover (don’t forget to replace the fan cable) and tighten the screws (page 2 - 9).
A
B
C
D
1
2
3
b.
B
a.
D
1
3
2Note:
Tighten th e scre ws
in the order as indi-
cated on the label.
C
A
c.
d.
Figure 10
Processor
Installation
a. Insert the CPU.
b. Turn the release latch to-
wards the lock symbol.
c. Remove the sticker from
the heat sink and insert
the heat sink.
d. Tighten the screws.
A. CPU
D. Heat Sink
•3 Screws

Disassembly
Removing the Wireless LAN Module 2 - 15
2.Disassembly
Removing the Wireless LAN Module
1. Turn off the computer, turn it over, and remove the battery (page 2 - 5) and the component bay cover (page 2 - 9).
2. The Wireless LAN module will be visible at point on the mainboard (Figure 11a).
3. Carefully disconnect the cable , and then remove the screw (Figure 11b).
4. The Wireless LAN module (Figure 11c) will pop-up, and you can remove it from the computer (Figure 11d).
Figure 11
Wireless LAN
Module Removal
a. Locate the WLAN.
b. Disconnect the cable
and remove the screw.
c. The WLAN module will
pop up.
d. Remove the Wireless
LAN module.
Note: Make sure you
reconnect the antenna
cable to the “1 + 2”
socket (Figure 11b).
1
2
3
4
b.
c.
a.
2
3
d.
4
4
1
4.Wireless LAN Module
•1 Screw

Disassembly
2 - 16
2.Disassembly
Removing the 3.75G Module
1. Turn off the computer, remove the battery (page 2 - 5) and the component bay cover (page 2 - 8).
2. The 3.75G module will be visible at point on the mainboard.
3. Carefully disconnect the cable , then remove the screw from the module socket.
4. The 3.75G module will pop-up.
5. Lift the 3.75G module (Figure 12d) up and off the computer.
Figure 12
3.75G Module
Removal
a. Remove the cover.
b. Disconnect the cable
and remove the screw.
c. The 3.75G module will
pop up.
d. Lift the 3.75G module
out.
1
2
3
4
4
b.
a.
d.
2
34
1
c.
1
4. 3.75G Module.
•1 Screw

Disassembly
Removing the Keyboard 2 - 17
2.Disassembly
Removing the Keyboard
1. Turn off the computer, and remove the battery (page 2 - 5),and the component bay cover (page 2 - 8)
2. Remove screws - from the bottom of the computer and use the Eject Pin Tool to carefully push out the key-
board at point
3. Carefully lift the keyboard up, being careful not to bend the keyboard ribbon cable.
Figure 13
Keyboard Removal
a. Remove screws from the
bottom of the computer
and use the Eject Pin
Tool to push out the key-
board at point .
b.Carefully lift the keyboard
up.
3
4. Keyboard
•2 Screws
1
2
3
a.
c.
1
3
2
b.
4

Disassembly
2 - 18 Removing the Keyboard
2.Disassembly
4. Disconnect the keyboard ribbon cable from the locking collar socket (Figure 13c)
5. Carefully lift up the keyboard (Figure 13d) off the computer.
5
6
Figure 14
Keyboard Removal
(cont’d)
c. Carefully lift the key-
board up and disconnect
the keyboard ribbon ca-
ble from the locking col-
lar socket.
d. Remove the keyboard.
Re-Inserting the
Keyboard
When re-inserting the
keyboard firstly align the
four keyboard tabs at
the bottom (Figure 14d)
at the bottom of the key-
board with the slots in
the case.
6. Keyboard
4
Keyboard Tabs
5
c. d.
6
4

Disassembly
Removing the Top Case module 2 - 19
2.Disassembly
Removing the Top Case module
1. Turn off the computer, and remove the battery (page 2 - 5), remove the HHD (page 2 - 6), remove the ODD (page
2 - 8), remove the Memory (page 2 - 10) , remove Processor (page 2 - 12), remove the WLAN (page 2 - 15) and
the remove Keyboard (page 2 - 17).
2. Remove screws - and carefully disconnect the cables - from the Top Case module ..
3. Remove screws - from the bottom of the computer and use the Eject Pin Tool to carefully push out the hinge
cover at point .
Figure 15
Top Case module
Removal
a. Remove screws and the
cables.
b. Remove screws from the
bottom of the computer
and use the Eject Pin
Tool to push out the key-
board at point .
27
6. Top Case module
•23 Screws
1
2
3
5
6
6
12
3
54
a.
7
26
27
12
13
14 15
16
24
23 22 20
21
18
19
17
26
25
9
8
711
10
b.
27

Disassembly
2 - 20 Removing the Top Case module
2.Disassembly
4. Carefully lift up the hinge cover off the computer.
5. Carefully unsnap the top case from computer at point .
Figure 16
Top Case module
Removal (cont’d)
c. Remove the hinge cov-
er.
d. Remove the top case
module.
28. Hinge cover
29. TopCase module
28
28
28
c.
29
30
29
30
d.

A - 1
A.Part Lists
Appendix A:Part Lists
This appendix breaks down the W243HWQ/W244HWQ series notebook’s construction into a series of illustrations. The
component part numbers are indicated in the tables opposite the drawings.
Note: This section indicates the manufacturer’s part numbers. Your organization may use a different system, so be sure
to cross-check any relevant documentation.
Note: Some assemblies may have parts in common ( especially screws). However, the part lists DO NOT in dicate the
total number of duplicated parts used.
Note: Be sure to check any update notices. The parts shown in these illustrations are appropriate for the system at the
time of publication. Over the product life, some parts may be improved or re-configured, resulting in new part numbers.

A - 2
A.Part Lists
Part List Illustration Location
The following table indicates where to find the appropriate part list illustration.
Table A - 1
Part List Illustration
Location Part W243HWQ/W244HWQ
Top page A - 3
Bottom (w/ 3G) page A - 4
Bottom (w/o 3G) page A - 5
SATA BLU-RAY
COMBO page A - 6
SATA DVD SUPER
MULTI page A - 7
LCD page A - 8A
HDD page A - 9

Top A - 3
A.Part Lists
Top
(灰色)
黑色
Figure A - 1
Top

A - 4 Bottom with 3G
A.Part Lists
Bottom with 3G
Figure A - 2
Bottom with SIM
(W240HUQ/
W241HUQ/
W245HUQ Series)

Bottom without 3G A - 5
A.Part Lists
Bottom without 3G
Figure A - 3
Bottom without 3G

A - 6 SATA BLU-RAY COMBO
A.Part Lists
SATA BLU-RAY COMBO
Figure 4
SATA BLU-RAY
COMBO

SATA DVD SUPER MULTI A - 7
A.Part Lists
SATA DVD SUPER MULTI
Figure 5
SATA DVD SUPER
MULTI

A - 8
A.Part Lists
LCD
銘板
Figure A - 6
LCD

HDD A - 9
A.Part Lists
HDD
無鉛
(無鉛)
Figure A - 7
HDD

A - 10
A.Part Lists

Schematic Diagrams
B - 1
B.Schematic Diagrams
Appendix B: Schematic Diagrams
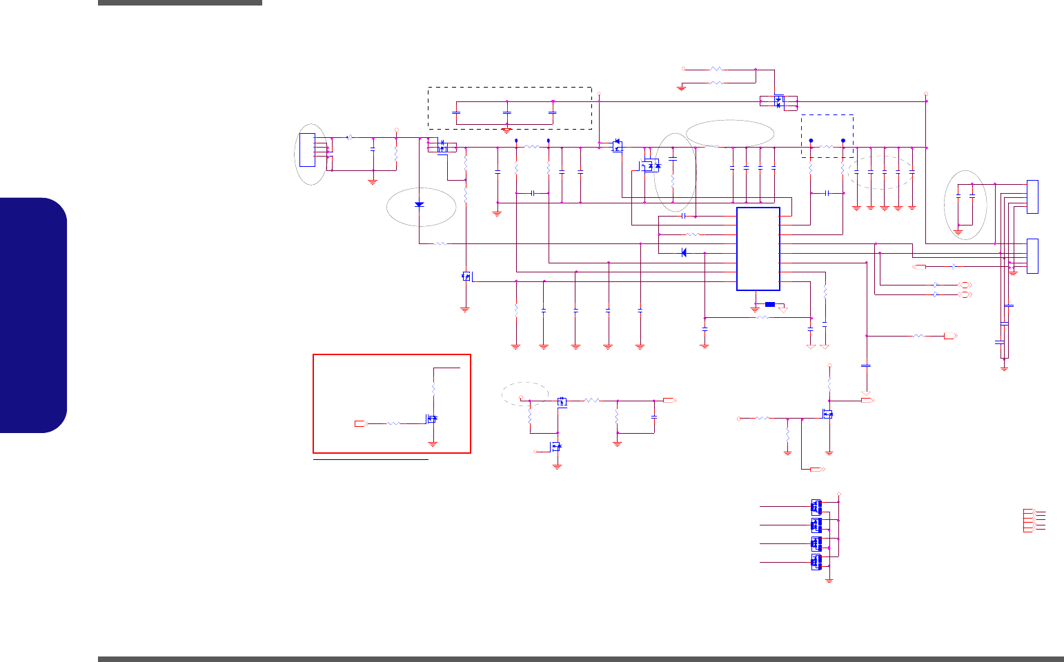
This appendix has circ uit diagrams of the W243HWQ/W244HWQ notebook’s PCB’s. The fo llowing table indicates
where to find the appropriate schematic diagram.
Diagram - Page Diagram - Page Diagram - Page
System Block Diagram - Page B - 2 PCH/ GPIO, VSS_NCTF, RSVD - Page B - 19 Power 1.05VS LAN M - Page B - 36
PROCESSOR/ DMI, PEG, FDI - Page B - 3 PCH/ POWER1 - Page B - 20 Power 0.85VS - Page B - 37
PROCESSOR/ CLK, MISC, JTAG - Page B - 4 PCH/ POWER2 - Page B - 21 Power V-Core1 - Page B - 38
PROCESSOR/ DDR3 - Page B - 5 PCH/ GND - Page B - 22 Power V-Core2 VGFX - Page B - 39
PROCESSOR/ POWER1 - Page B - 6 New Card, Mini PCIE - Page B - 23 AC IN, CHARGER - Page B - 40
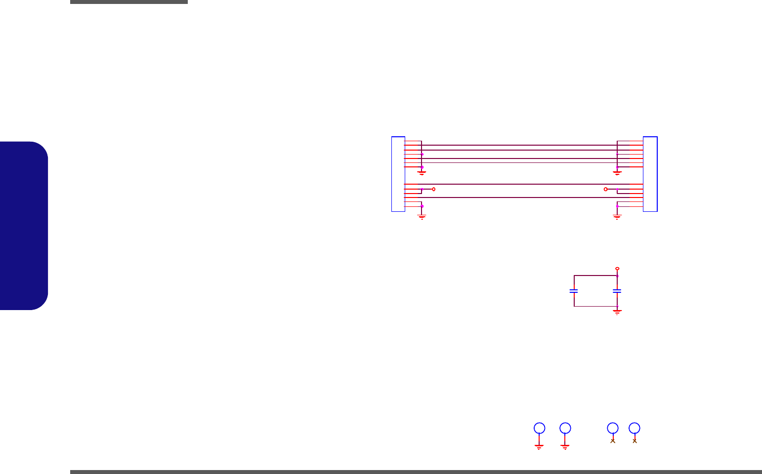
PROCESSOR/ POWER2 - Page B - 7 CCD, 3G, TPM - Page B - 24 CLICK & FINGER BOARD - Page B - 41
PROCESSOR/ GND - Page B - 8 Card Reader/LAN JMC261C - Page B - 25 AUDIO BOARD/ USB - Page B - 42
PROCESSOR/ RESERVED - Page B - 9 INTEL LAN 82579 - Page B - 26 Power Switch & LID Board - Page B - 43
DDR3 SO-DIMM_0 - Page B - 10 LAN (82579), SATA HDD, ODD - Page B - 27 EXTERNAL ODD BOARD - Page B - 44
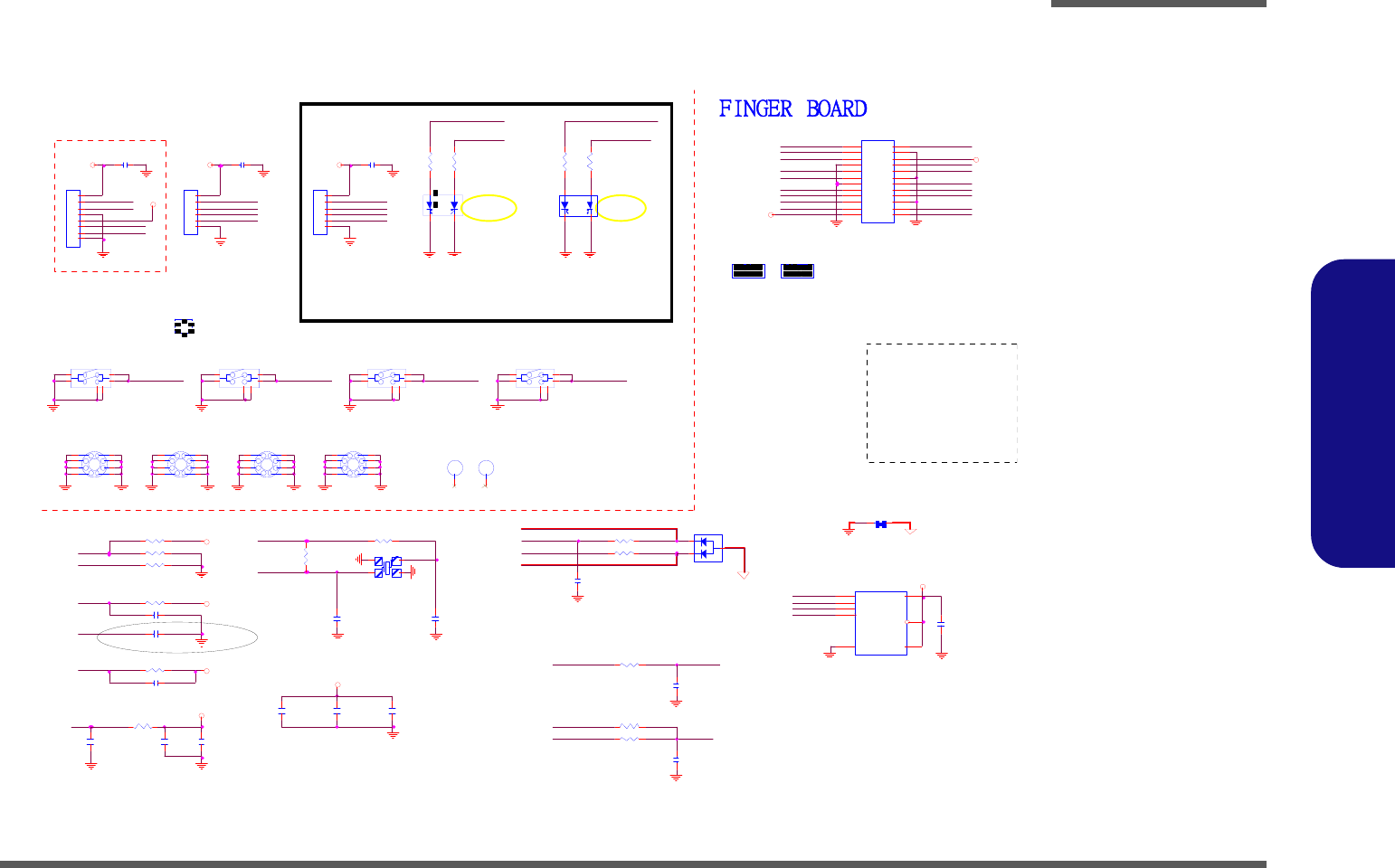
DDR3 SO-DIMM_1 - Page B - 11 USB3.0 NEC, USB CHARGER - Page B - 28 FINGERPRINT BOARD - Page B - 45
LVDS, Inverter - Page B - 12 KBC-ITE IT81518 - Page B - 29 POWER SEQUENCE - Page B - 46
HDMI, CRT - Page B - 13 LED, MDC, BT - Page B - 30 POWER SEQUENCE 1 - Page B - 47
PCH/ HDA, JTAG. SATA - Page B - 14 AUDIO CODEC ALC269 VIA1802 - Page B - 31
PCH/ PCI-E, SMBUS, CLK - Page B - 15 USB, FAN, TP, MULTI CON - Page B - 32
PCH/ DMI, FDI, GPIO - Page B - 16 5VS, 3VS, 1.5V/0.75VS, 1.5VS CPU - Page B - 33
PCH/ LVDS, DDI, CRT - Page B - 17 VDD3, VDD5 - Page B - 34
PCH/ PCI, USB, NVRAM - Page B - 18 Power 1.05VS/0.75V, 1.8VS - Page B - 35
Table B - 1
SCHEMATIC
DIAGRAMS
Version Note
The schematic dia-
grams in this chapter
are based upon ver-
sion 6-7P-W24V6-002.
If your mainboard (or
other boards) are a lat-
er version, please
check with the Service
Center for updated di-
agrams (if required).

Schematic Diagrams
B - 2 System Block Diagram
B.Schematic Diagrams
System Block Diagram
Sheet 1 of 46
System Block
Diagram
Huron River System Block Diagram
(USB2)
POWER SWITCH+HOTKEY X 3
Intel LAN
LCD CONNECTOR, <8 "
TOUCH PAD CR T CO NN EC TO R
VCORE
SM AR T
BATTERY
LPC
SO-DIMM1
CARD READER
INT SPK R
Mi ni P CI E
SOCKET
WL AN
CLICK BOARD
PCIE
<= 8"
480 Mbps
Memory Termination
Synaptic
DDRIII
SPI
0. 5" ~6 .5 "
7IN1
1" ~1 6" 25
MHz
(U SB 0)
DDRIII
INT MIC
24 MHz
FDI
<1 2"
SHEET 10
HD MI
SHEET 11
128pins LQFP
INT SPK L
32.768KHz
SO-DIMM0
EC SMBUS
82579
CCD
AZAL IA LINK
SYSTEM SMBUS
0.1"~13
BIOS
SPI
IT E 85 18 E
SATA ODDSA TA H DD
<12"
INT. K/B
CLICK & FINGER BOARD
Az al ia C od ecEC
0. 5" ~1 1"
SO CK ET
5V,3V,5VS,3VS,1.5VS,
1.5VS _CPU
<1 5"
CR T S WI TC H
LVDS SWITCH
USB2.0
VDD3, VDD5
DMI*4
32.768 KHz
W83L771AWG
JM IC RO
6-71-E51QS-D02
SATA I/II 3.0Gb/s
REALTEK ALC269
800/1067 MHz
DDR3 / 1.5V
14 *14*1 .6 mm
33 MHz
TH ER MA L
SE NS OR
100 MHz
POWER SWITCH BOARD
810602-1703
SMART
FA N
(U SB 5)
PROCESSOR
37.5*37.5 mm
JM C2 61 C
CougarPoint
Platform
Controller
Hub (PCH)
25x25x0.6 mm
989 Balls FCBGA
rPGA989/988
Sandy Bridge
6-71-W2402-D01
AUDIO
BOARD
TP M
6-71-E51QN-D01
EXT. ODD
EXTERNAL ODD BOARD
6-71-C4508-D03
USB+EARPHONE+EXT.MIC
AUDIO BOARD
(USB4)
(Optional)
Mi ni P CI E
SOCKET
3 G CA RD
HP
OUT
INTERNAL
GRAPHICS
INTERNAL
GRAPHICS
MIC
IN
0.85V S
AU DI O BO AR D
1.05V_LAN_M,
1.05VS_VTT
1.5V,0.75VS(VTT_MEM)
1.8VS
VGFX_ CORE
US B PO RT
(USB9)
USB3.0 IC
uPD720200
USB PORT
RJ-45
12 MHz
Fi ng er Pr in t
US B3 .0
USB PORT
(U SB 1)
(Optional)
(USB3)
NE C

Schematic Diagrams
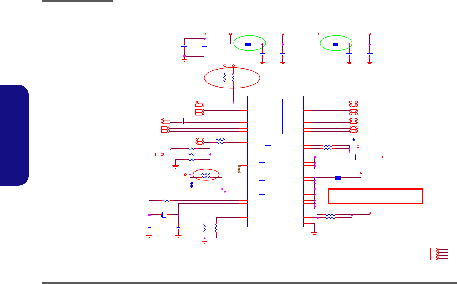
PROCESSOR/ DMI, PEG, FDI B - 3
B.Schematic Diagrams
PROCESSOR/ DMI, PEG, FDI
Sheet 2 of 46
PROCESSOR/ DMI,
PEG, FDI
DP_TXP311
11/0 3
DP_TXN_3
DP_TXP011
C324 * 0.1u_10V_X7R _04
DP_TXP111
D P_TXP_3
DP_TXN111 DP_TXN011
D P_TXP_1
D P_TXP_0
C329 * 0.1u_10V_X7R _04
C330 * 0.1u_10V_X7R _04
DP_AUX_N
DP_AUX_P
D P_TXP_2C327 * 0.1u_10V_X7R _04
DP_TXP211
DP_TXN_2
DP_AUXN11 DP_AUXP11
DP_TXN_0
C328 * 0.1u_10V_X7R _04 DP_TXN_1
C331 * 0.1u_10V_X7R _04
DP_TXN211
C325 * 0.1u_10V_X7R _04
PCI EXPRESS* - GRAPHICS
DMI
Intel(R) FDI
eDP
U3 4 A
PZ98827-364B-01F
DM I_RX# [0]
B27
DM I_RX# [1]
B25
DM I_RX# [2]
A25
DM I_RX# [3]
B24
DM I_RX[0 ]
B28
DM I_RX[1 ]
B26
DM I_RX[2 ]
A24
DM I_RX[3 ]
B23
DM I_TX#[0]
G21
DM I_TX#[1]
E22
DM I_TX#[2]
F21
DM I_TX#[3]
D21
DM I_TX[0]
G22
DM I_TX[1]
D22
DM I_TX[3]
C21 DM I_TX[2 ]
F20
F DI0 _T X#[0 ]
A21
F DI0 _T X#[1 ]
H19
F DI0 _T X#[2 ]
E19
F DI0 _T X#[3 ]
F18
F DI1 _T X#[0 ]
B21
F DI1 _T X#[1 ]
C20
F DI1 _T X#[2 ]
D18
F DI1 _T X#[3 ]
E17
FDI0_TX[0]
A22
FDI0_TX[1]
G19
FDI0_TX[2]
E20
FDI0_TX[3]
G18
FDI1_TX[0]
B20
FDI1_TX[1]
C19
FDI1_TX[2]
D19
FDI1_TX[3]
F17
FDI0_FSY NC
J18
FDI1_FSY NC
J17
FDI_IN T
H20
FDI0_LSYN C
J19
FDI1_LSYN C
H17
PE G_ICO MP I J22
PEG _I CO MPO J21
PEG_RCOMPO H2 2
PEG _ RX#[0] K33
PEG _ RX#[1] M3 5
PEG _ RX#[2] L34
PEG _ RX#[3] J35
PEG _ RX#[4] J32
PEG _ RX#[5] H3 4
PEG _ RX#[6] H3 1
PEG _ RX#[7] G3 3
PEG _ RX#[8] G3 0
PEG _ RX#[9] F35
PE G_RX#[10] E3 4
PE G_RX#[11] E3 2
PE G_RX#[12] D3 3
PE G_RX#[13] D3 1
PE G_RX#[14] B3 3
PE G_RX#[15] C3 2
PEG _R X[0] J33
PEG _R X[1] L35
PEG _R X[2] K3 4
PEG _R X[3] H3 5
PEG _R X[4] H3 2
PEG _R X[5] G3 4
PEG _R X[6] G3 1
PEG _R X[7] F33
PEG _R X[8] F30
PEG _R X[9] E3 5
PEG _ RX[10 ] E33
PEG _ RX[11 ] F32
PEG _ RX[12 ] D3 4
PEG _ RX[13 ] E31
PEG _ RX[14 ] C3 3
PEG _ RX[15 ] B32
PEG _TX#[0] M2 9
PEG _TX#[1] M3 2
PEG _TX#[2] M3 1
PEG _TX#[3] L32
PEG _TX#[4] L29
PEG _TX#[5] K31
PEG _TX#[6] K28
PEG _TX#[7] J30
PEG _TX#[8] J28
PEG _TX#[9] H2 9
PEG _TX# [10] G2 7
PEG _TX# [11] E2 9
PEG _TX# [12] F27
PEG _TX# [13] D2 8
PEG _TX# [14] F26
PEG _TX# [15] E2 5
PEG_TX[0] M2 8
PEG_TX[1] M3 3
PEG_TX[2] M3 0
PEG_TX[3] L31
PEG_TX[4] L28
PEG_TX[5] K30
PEG_TX[6] K27
PEG_TX[7] J29
PEG_TX[8] J27
PEG_TX[9] H2 8
PEG _TX[1 0 ] G2 8
PEG _TX[1 1 ] E28
PEG _TX[1 2 ] F28
PEG _TX[1 3 ] D2 7
PEG _TX[1 4 ] E26
PEG _TX[1 5 ] D2 5
eDP_AU X
C15
eDP_AU X#
D15
eDP_TX[ 0]
C17
eDP_TX[ 1]
F16
eDP_TX[ 2]
C16
eDP_TX[ 3]
G15
eDP_TX#[0]
C18
eDP_TX#[1]
E16
eDP_TX#[2]
D16
eDP_TX#[3]
F15
eDP_CO MP IO
A18
eDP_HP D#
B16 eDP_ICO MP O
A17
C326 * 0.1u_10V_X7R _04
R 122 *1 0mil_ 04
U1 1
*W 8 3 L 7 71 A W G
VDD
1
D+
2
D-
3
THE RM 4
GN D
5
ALER T 6
SD ATA 7
SC LK 8
Q18
*2 N 39 0 4
B
E C
SMC_CPU_THERM 14,28
3.3V
CR IT_TEM P_REP# 18
SMD_CPU_THERM 14,28
C97
* 0. 1 u _ 1 6V _ Y 5V _0 4
TS#_DIM M0_1 9,10
D+ _ CPU
D-_CP U
Analog Thermal Sensor
On Board CPU Thermal Sensor
C540 * 0.1u_10V_X7R _04
C1 0 0
0. 1u_10V _X7R_04
ED P_ CO MP
R389
1K_04
1. 0 5 V S _ V T T
ED P_HPD #
PQ 47
*M TN7002ZH S3
G
DS
ED P F unc ti on Di sa bl e
ED P_ HP D: Pu ll -u p1 0K - DI SA BL ED
EM B_HP D11
R3 8 8
*100K_04
Q17
*TMP20
NC 1
GND 2
VO 3
GN D
5
VC C
4
SC70-5 & SC70-3 Co-lay
PLACE NEAR U3
13
2
R390
24.9_1%_04
R63 24.9_1%_04
DM I_ RXP115
DM I_ RXP015
1.05VS_VTT
1. 0 5 V S _ V T T
DM I_ RXN 115
DM I_ RXP315
DM I_ RXP215
DM I_ RXN 215 DM I_ RXN 315
DM I_ RXN 015
DM I_ TXP 015
3.3V3,8,11,13,15,17,19,20,22,23,27,29,31,32,34,36
1.05VS_VTT3,5,18,19,20,35,37
FDI_TXN215
FDI_TXN015
FDI_TXN515
FDI_TXN115
FDI_TXN715
FDI_TXN415 FDI_TXN315
FDI_TXP515
FDI_TXP115
FDI_TXN615
FDI_TXP315 FDI_TXP215
FDI_TXP015
FDI_TXP615
FDI_TXP715
FDI_TXP415
F DI_LSYN C015 F DI_ LSYN C115
FDI_IN T15
Sandy Bridge Processor 1/7
( DMI,PEG,FDI )
FDI_FSYNC115 FDI_FSYNC015
DM I_ TXP 315 DM I_ T XP 215
DM I_ TXP 115
DP Compensation Signal
DM I_ TXN 115
PE G_CO MP
20 m i l
DM I_ TXN 015
DM I_ TXN 215 DM I_ T XN 315
Q16
G7 1 1 ST9 U
OU T 1
VC C
2
GN D
3
1:2 (4mils:8mils)
3.3V
THER M_VO LT 28
C541 * 0.1u_10V_X7R _04
9/20
EVT
DP_TXN311
C99
0.1u_10V_X7R_04
CAD NOTE: DP_COMPIO and ICOMPO signals
should be shorted near balls and routed with
- typical impedance < 25 mohms

Schematic Diagrams
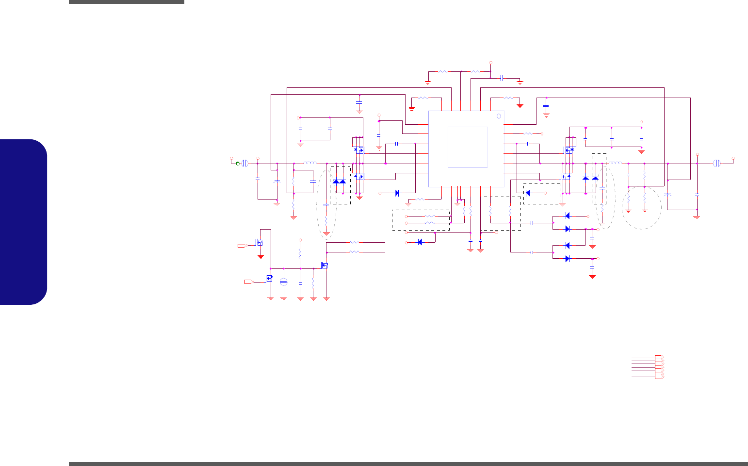
B - 4 PROCESSOR/ CLK, MISC, JTAG
B.Schematic Diagrams
PROCESSOR/ CLK, MISC, JTAG
H_PROCHOT#37
S
D
G
Q3 6 B
MTDN 7002ZHS6R
5
3
4
R 91 100K_04
CLOCKS
MISCTHERMALPWR MANAGEMENT
DDR3
MISC
JTAG & BPM
U34B
PZ98827-364B-01F
SM_RC OM P[1] A5
SM_RC OM P[2] A4
SM_D RAM RST# R8
SM_RC OM P[0] AK1
BCLK# A27
BC LK A28
D PLL_RE F_SS CLK# A15
DPLL_REF_SSC LK A16
CATERR#
AL33
PEC I
AN33
PR OC HOT#
AL32
THER MTRI P#
AN32
SM _D RAM PWR OK
V8
R ESET#
AR33
P RDY # AP29
PREQ # AP27
TC K AR26
TM S AR27
TRST# AP30
TD I AR28
TDO AP26
DBR # AL35
BP M#[0] AT28
BP M#[1] AR29
BP M#[2] AR30
BP M#[3] AT30
BP M#[4] AP32
BP M#[5] AR31
BP M#[6] AT31
BP M#[7] AR32
PM _SY NC
AM34
SKTOC C#
AN34
PR OC _SEL EC T#
C2 6
U NCO REP W RG OOD
AP33
R 59 0_04
S3 circuit:- DRAM PWR GOOD logic
1.8VS_PWRG D15,34
PM_ DR AM_ PW R GD15 PM SYS _PW RGD _BUF
R73
* 200_1%_04
1.5V S_C PU
R57
10K_04
R58
* 39_04
SUSB32,34,35
Q1 0
*M TN7002ZH S3
G
DS
3.3V
11/03
S
D
G
Q36A
MTDN 7002ZHS6R
2
6
1
R530 10K_04
11/0 4
C515
47p_50V_NPO _04
H_PROCHOT#
R 90 *0_04
R60 130_1%_04
CAD Note: Capacitor need to be placed
close to buffer output pin
H_PROCHOT_EC28
Q14
M TN7 002ZH S3
G
DS
C
A
A
D2 0
*BAT5 4 AW GH
1
2
3
PMS YS_PW R GD_ BU F
R41451_04
R41651_04
R10851_04
R41551_04
R109*51_04
R9 551_04
3. 3V S
1.05VS_VTT
XD P _ D B R _ R
R 407 1K_04
XD P_TM S
XD P_TD O_ R
PU /PD for JTAG s ig na ls
XD P_TR ST#
XD P_P REQ #
XD P_TD I_R
XD P_TC LK
H_CPUPWRGD_R
R106
* 750_1%_04
R112 *1.5K_1% _04
Processor Pullups/Pull downs
TR AC E WI DTH 1 0M IL , LEN GT H <5 00 MIL S
3.3V S
BU F_C PU_R ST#
D DR3 Comp en sa ti on Si gn al s
SM _R CO MP_ 2
SM _R CO MP_ 1
SM _R CO MP_ 0
C9 6
*68p_50V_N PO_04
VDD PW R GOO D_ R
XDP_TRST#
XDP_TCLK
PLT_RST #17,23
XDP_TMS
XDP_TDI_ R
CPUDRAMRST#
H_PROCHOT#_D
H_ C ATE RR#
Bu ffered r es et to CP U
XDP_TDO _R
XDP_PR EQ#
H_ T HR MTRIP #18
H_SN B_ IVB#18
R382 25.5_1%_04
R381 200_1%_04
R 419 * 10m il_04
R4 1 210K_04
R413 140_1%_04
H_PECI18 , 2 8
P M_ SYN C_R
If PROCHOT# is not used, then it must
be t erm in at ed wi th a 6 8- O + -5 % pu ll -up
re si sto r to 1 .05 VS _V TT .
Sandy Bridge Processor 2/7
( CLK,MISC,JTAG )
R 418 * 10m il_04
R4 1 062_04
1.05VS_ VTT
H_PROCHOT#
SM_RC OM P_2
SM_RC OM P_0
SM_RC OM P_1
CL K_ DP _ N 14
CLK_ EXP_N 14
CLK_ EXP_P 14
H_ PM_ SY NC15
CLK_DP_P 14
H_SN B_ IVB#
1.5V6,8,9,10,20,27,32,34 1.5V S_C PU6, 3 2
1.05VS_VTT2,5,18,19,20,35,37
3.3V2,8,11,13,15,17,19,20,22,23, 27,29,31,32,34,36
H_CPUPWRGD18
Q8
MTN 7002ZHS3
G
DS
R4 6
4.99K_1% _04
CPUDRAMRST#
C2 2
0.047u_10V_X7R _04
R 47 *0_04
1.5V
R4 5
1K_04
S3 circuit:- DRAM_RST# to memory
sh ould b e hi gh during S3
DR AMR ST_C NTR L 8,14
DD R3_DR AMR ST# 9,10
R48
1K_04
10/1
XDP_D BR_R
R 411 * 10m il_04
XDP_BPM 1 _R
XDP_BPM 0 _R
XDP_BPM 6 _R
XDP_BPM 5 _R
XDP_BPM 4 _R
XDP_BPM 3 _R
XDP_BPM 2 _R
XDP_BPM 7 _R
H_PEC I_R
R105 75_1%_04
R 405 56_1%_04
1230 D02
H_ CPU PW R GD_ R
R104 43 _ 1 % _0 4
10/29
R531
100K _04
C5 85*0.1u_10V_X7R _04
XDP_PR DY #
1.05VS_VTT
3.3V S9,10,11,12,13,14,15,16,17,18,19,20,23,24,25,26, 28,29,30,31,32,37
R 417 * 10m il_04 H _TH RM TRIP#_R
Sheet 3 of 46
PROCESSOR/ CLK,
MISC, JTAG

Schematic Diagrams
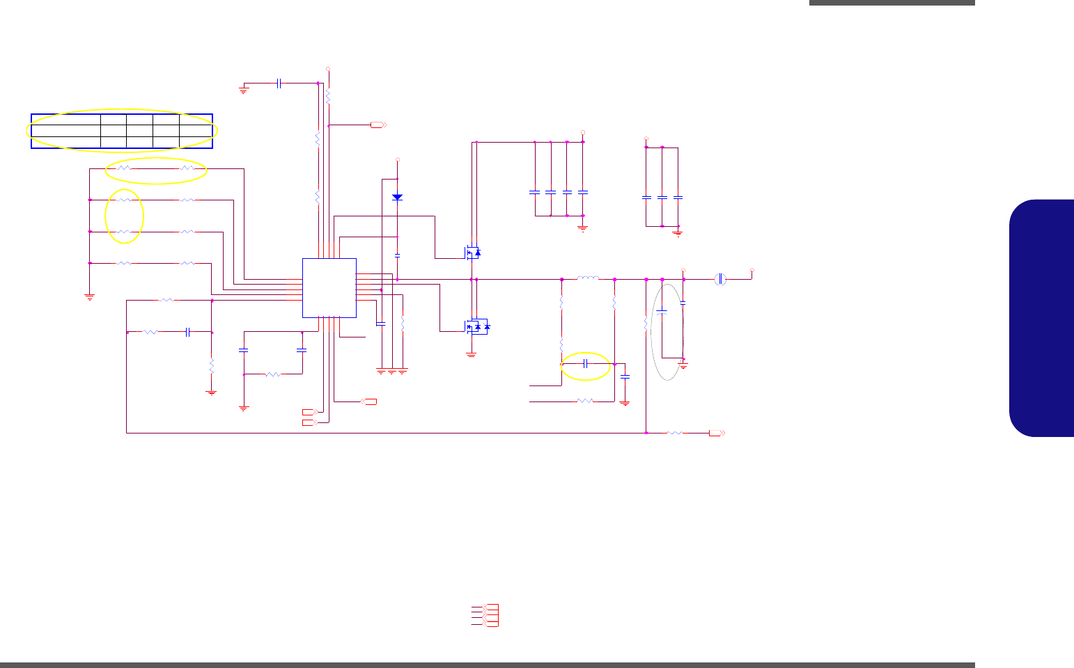
PROCESSOR/ DDR3 B - 5
B.Schematic Diagrams
PROCESSOR/ DDR3
DDR SYSTEM MEMORY B
U34D
PZ98827-364B -01F
SB_BS[ 0]
AA9
SB_BS[ 1]
AA7
SB_BS[ 2]
R6
SB_CAS#
AA10
SB_RAS#
AB8
SB_WE#
AB9
SB _CLK[0] AE 2
SB _CLK[1] AE 1
SB _CLK#[0] AD 2
SB _CLK#[1] AD 1
SB_ C KE[ 0] R9
SB_ C KE[ 1] R10
SB_ODT[0] AE 4
SB_ODT[1] AD 4
SB _DQS[4] AN 6
SB_DQS#[4] AN 5
SB _DQS[5] AP 8
SB_DQS#[5] AP 9
SB _DQS[6]
AK 11
SB_DQS#[6]
AK 12
SB _DQS[7] AP 1 4
SB_DQS#[7] AP 15
SB _DQS[0]
C7
SB_DQS#[0]
D7
SB _DQS[1] G3
SB_DQS#[1] F3
SB _DQS[2] J6
SB_DQS#[2] K6
SB _DQS[3] M3
SB_DQS#[3] N3
SB_ MA[ 0] AA 8
SB_ MA[ 1] T7
SB_ MA[ 2] R7
SB_ MA[ 3] T6
SB_ MA[ 4] T2
SB_ MA[ 5] T4
SB_ MA[ 6] T3
SB_ MA[ 7] R2
SB_ MA[ 8] T5
SB_ MA[ 9] R3
SB _MA[ 10] AB 7
SB _MA[ 11] R1
SB _MA[ 12] T1
SB _MA[ 13] AB 10
SB _MA[ 14] R5
SB _MA[ 15] R4
SB_DQ[0]
C9
SB_DQ[1]
A7
SB_DQ[2]
D10
SB_DQ[3]
C8
SB_DQ[4]
A9
SB_DQ[5]
A8
SB_DQ[6]
D9
SB_DQ[7]
D8
SB_DQ[8]
G4
SB_DQ[9]
F4
SB_DQ[10]
F1
SB_DQ[11]
G1
SB_DQ[12]
G5
SB_DQ[13]
F5
SB_DQ[14]
F2
SB_DQ[15]
G2
SB_DQ[16]
J7
SB_DQ[17]
J8
SB_DQ[18]
K10
SB_DQ[19]
K9
SB_DQ[20]
J9
SB_DQ[21]
J10
SB_DQ[22]
K8
SB_DQ[23]
K7
SB_DQ[24]
M5
SB_DQ[25]
N4
SB_DQ[26]
N2
SB_DQ[27]
N1
SB_DQ[28]
M4
SB_DQ[29]
N5
SB_DQ[30]
M2
SB_DQ[31]
M1
SB_DQ[32]
AM5
SB_DQ[33]
AM6
SB_DQ[34]
AR 3
SB_DQ[35]
AP3
SB_DQ[36]
AN 3
SB_DQ[37]
AN 2
SB_DQ[38]
AN 1
SB_DQ[39]
AP2
SB_DQ[40]
AP5
SB_DQ[41]
AN 9
SB_DQ[42]
AT5
SB_DQ[43]
AT6
SB_DQ[44]
AP6
SB_DQ[45]
AN 8
SB_DQ[46]
AR 6
SB_DQ[47]
AR 5
SB_DQ[48]
AR 9
SB_DQ[49]
AJ 1 1
SB_DQ[50]
AT8
SB_DQ[51]
AT9
SB_DQ[52]
AH11
SB_DQ[53]
AR 8
SB_DQ[54]
AJ 1 2
SB_DQ[55]
AH12
SB_DQ[56]
AT1 1
SB_DQ[57]
AN14
SB_DQ[58]
AR14
SB_DQ[59]
AT1 4
SB_DQ[60]
AT1 2
SB_DQ[61]
AN15
SB_DQ[62]
AR15
SB_DQ[63]
AT1 5
SB _CLK[2] AB 2
SB _CLK#[2] AA 2
SB_ C KE[ 2] T9
SB _CLK[3] AA 1
SB _CLK#[3] AB 1
SB_ C KE[ 3] T10
SB _CS#[0] AD 3
SB _CS#[1] AE 3
SB _CS#[2] AD 6
SB _CS#[3]
AE 6
SB_ODT[2]
AD 5
SB_ODT[3] AE 5
M_A_DQS#5
M_A_DQS#6
M_A_DQS#7
M_A_DQS#4
M_A_DQS#1
M_A_DQS#3
M_A_DQS#0
M_A_DQS#2
M_A_DQS0
M_A_DQS7
M_A_DQS5
M_A_DQS6
M_A_DQS4
M_A_DQS2
M_A_DQS1
M_A_DQS3
M_B_DQ[63:0]10M_A_DQ[63:0]9
M_B_DQS#4
M_B_DQS#6
M_B_DQS#5
M_B_DQS#2
M_B_DQS#3
M_B_DQS#0
M_B_DQS#7
M_B_DQS#1
M_B_B6
M_B_B2
M_B_B3
M_B_B4
M_B_B0
M_B_B5
M_B_B13
M_B_B12
M_B_B9
M_B_B10
M_B_B1
M_B_B14
M_B_B15
M_B_B7
M_B_B8
M_B_B11
M_B_DQS3
M_B_DQS4
M_B_DQS2
M_B_DQS6
M_B_DQS5
M_B_DQS0
M_B_DQS7
M_B_DQS1
Sandy Bridge Processor 3/7 ( DDR3 )
M_ A_BS 09
M_A_DQS#[7:0] 9
M_ A_ C AS#9
M_ A_BS 19
M_ A_BS 29
M_A_CLK_DDR#1 9
M_A_CLK_DDR1 9
M_A_WE#9
M_ A_ R AS#9
M_ A_C KE0 9
M_A_CLK_DDR#0 9
M_ A_C KE1 9
M_A_DQS[7:0] 9
M_A_ODT1 9
M_A_CLK_DDR0 9
M_A_CS#0 9
M_A_CS#1 9
M_A_ODT0 9
M_A_A[15:0] 9
M_A_DQ2
M_A_DQ1
M_A_DQ29
M_A_DQ4
M_A_DQ3
M_A_DQ36
M_A_DQ35
M_A_DQ31
M_A_DQ30
M_A_DQ32
M_A_DQ41
M_A_DQ39
M_A_DQ42
M_A_DQ33
M_A_DQ34
M_A_DQ37
M_A_DQ44
M_A_DQ46
M_A_DQ43
M_A_DQ45
M_A_DQ40
M_A_DQ28
M_A_DQ50
M_A_DQ38
M_A_DQ49
M_A_DQ47
M_A_DQ55
M_A_DQ54
M_A_DQ52
M_A_DQ53
M_A_DQ48
M_A_DQ51
M_A_DQ6
M_A_DQ56
M_A_DQ58
M_A_DQ57
M_A_DQ5
M_A_DQ59
M_A_DQ62
M_A_DQ63
M_A_DQ60
M_A_DQ61
M_A_DQ9
M_A_DQ8
M_A_DQ7
M_A_DQ16
M_A_DQ15
M_A_DQ13
M_A_DQ12
M_A_DQ11
M_A_DQ10
M_A_DQ14
M_A_DQ19
M_A_DQ18
M_A_DQ17
M_A_DQ25
M_A_DQ23
M_A_DQ0
M_A_DQ21
M_A_DQ22
M_A_DQ20
M_A_DQ27
M_A_DQ26
M_A_DQ24
M_B_RAS#10
M_ B_BS 210
M_B_CAS#10
M_ B_BS 110
M_ B_BS 010
M_B_WE#10
M_B_DQS[ 7:0] 10
M_B_DQS# [ 7:0] 10
M_ B_ B[ 15 : 0 ] 1 0
M_ B_C KE1 1 0
M_B_ODT110
M_ B_C L K_ D DR#1 10
M_B_CS#0 10
M_B_ODT010
M_ B_C KE0 1 0
M_ B_C L K_ D DR1 10
M_ B_C L K_ D DR0 10
M_ B_C L K_ D DR#0 10
M_B_CS#1 10
M_B_DQ49
M_B_DQ54
M_B_DQ53
M_B_DQ48
M_B_DQ47
M_B_DQ57
M_B_DQ56
M_B_DQ52
M_B_DQ51
M_B_DQ50
M_B_DQ61
M_B_DQ60
M_B_DQ58
M_B_DQ55
M_B_DQ12
M_B_DQ62
M_B_DQ11
M_B_DQ63
M_B_DQ59
M_B_DQ5
M_B_DQ4
M_B_DQ2
M_B_DQ1
M_B_DQ3
M_B_DQ9
M_B_DQ8
M_B_DQ7
M_B_DQ6
M_B_DQ13
M_B_DQ10
M_B_DQ0
M_B_DQ16
M_B_DQ15
M_B_DQ18
M_B_DQ17
M_B_DQ14
M_B_DQ20
M_B_DQ19
M_B_DQ22
M_B_DQ21
M_B_DQ23
M_B_DQ29
M_B_DQ24
M_B_DQ26
M_B_DQ25
M_B_DQ28
M_B_DQ27
M_B_DQ32
M_B_DQ31
M_B_DQ34
M_B_DQ30
M_B_DQ33
M_B_DQ38
M_B_DQ37
M_B_DQ36
M_B_DQ35
M_B_DQ39
M_B_DQ45
M_B_DQ44
M_B_DQ43
M_B_DQ42
M_B_DQ41
M_B_DQ40
M_B_DQ46
M_A_A7
M_A_A4
M_A_A6
M_A_A8
M_A_A9
M_A_A1 5
M_A_A3
M_A_A0
M_A_A1
M_A_A5
M_A_A1 1
M_A_A1 3
M_A_A1 0
M_A_A1 2
M_A_A2
M_A_A1 4
DDR SYSTEM MEMORY A
U34C
PZ 98827-364B- 01F
SA _BS[0]
AE 10
SA _BS[1]
AF 10
SA _BS[2]
V6
SA _CAS#
AE8
SA _RAS#
AD9
SA _WE#
AF9
SA_CLK[0] AB6
SA_CLK[1] AA5
SA_CLK#[0] AA6
SA_CLK#[1] AB5
SA _CKE[0] V9
SA _CKE[1] V1 0
SA_C S# [ 0 ] AK3
SA_C S# [ 1 ] AL3
SA _ODT[0] AH 3
SA _ODT[1] AG 3
SA_ D QS[ 0 ]
D4
SA_ D QS# [ 0 ]
C4
SA_ D QS[ 1 ] F6
SA_ D QS# [ 1 ] G6
SA_ D QS[ 2 ] K3
SA_ D QS# [ 2 ] J3
SA_ D QS[ 3 ] N6
SA_ D QS# [ 3 ] M6
SA_ D QS[ 4 ] AL5
SA_ D QS# [ 4 ] AL6
SA_ D QS[ 5 ] AM9
SA_ D QS# [ 5 ] AM8
SA_ D QS[ 6 ]
AR 1 1
SA_ D QS# [ 6 ]
AR 1 2
SA_ D QS[ 7 ] AM14
SA_ D QS# [ 7 ] AM1 5
SA_MA[0] AD 1 0
SA_MA[1] W1
SA_MA[2] W2
SA_MA[3] W7
SA_MA[4] V3
SA_MA[5] V2
SA_MA[6] W3
SA_MA[7] W6
SA_MA[8] V1
SA_MA[9] W5
SA_M A[ 10 ] AD 8
SA_M A[ 11 ] V4
SA_M A[ 12 ] W4
SA_M A[ 13 ] AF8
SA_M A[ 14 ] V5
SA_M A[ 15 ] V7
SA _DQ[0]
C5
SA _DQ[1]
D5
SA _DQ[2]
D3
SA _DQ[3]
D2
SA _DQ[4]
D6
SA _DQ[5]
C6
SA _DQ[6]
C2
SA _DQ[7]
C3
SA _DQ[8]
F10
SA _DQ[9]
F8
SA _DQ[10]
G10
SA _DQ[11]
G9
SA _DQ[12]
F9
SA _DQ[13]
F7
SA _DQ[14]
G8
SA _DQ[15]
G7
SA _DQ[16]
K4
SA _DQ[17]
K5
SA _DQ[18]
K1
SA _DQ[19]
J1
SA _DQ[20]
J5
SA _DQ[21]
J4
SA _DQ[22]
J2
SA _DQ[23]
K2
SA _DQ[24]
M8
SA _DQ[25]
N10
SA _DQ[26]
N8
SA _DQ[27]
N7
SA _DQ[28]
M10
SA _DQ[29]
M9
SA _DQ[30]
N9
SA _DQ[31]
M7
SA _DQ[32]
AG6
SA _DQ[33]
AG5
SA _DQ[34]
AK6
SA _DQ[35]
AK5
SA _DQ[36]
AH5
SA _DQ[37]
AH6
SA _DQ[38]
AJ5
SA _DQ[39]
AJ6
SA _DQ[40]
AJ8
SA _DQ[41]
AK8
SA _DQ[42]
AJ9
SA _DQ[43]
AK9
SA _DQ[44]
AH8
SA _DQ[45]
AH9
SA _DQ[46]
AL9
SA _DQ[47]
AL8
SA _DQ[48]
AP 11
SA _DQ[49]
AN11
SA _DQ[50]
AL12
SA _DQ[51]
AM12
SA _DQ[52]
AM11
SA _DQ[53]
AL11
SA _DQ[54]
AP 12
SA _DQ[55]
AN12
SA _DQ[56]
AJ14
SA _DQ[57]
AH14
SA _DQ[58]
AL15
SA _DQ[59]
AK 15
SA _DQ[60]
AL14
SA _DQ[61]
AK 14
SA _DQ[62]
AJ15
SA _DQ[63]
AH15
SA_CLK[2] AB4
SA_CLK#[2] AA4
SA_CLK[3] AB3
SA_CLK#[3] AA3
SA _CKE[2] W9
SA _CKE[3] W10
SA_C S# [ 2 ] AG1
SA_C S# [ 3 ]
AH 1
SA _ODT[2]
AG2
SA _ODT[3] AH 2
Sheet 4 of 46
PROCESSOR/
DDR3

Schematic Diagrams
B - 6 PROCESSOR/ POWER1
B.Schematic Diagrams
PROCESSOR/ POWER1
R687
*10_04
VC OR E_ VSS_SE NSE 3 7
VC OR E_ VC C_SEN SE 37
C 53 10u_6.3V_X5R_06
SVID Signals
R86130_1%_04
R4 0 875_1%_04
layout? check
R89* 5 4. 9_ 1 % _ 0 4
1.05VS_VTT
H_CPU_SVIDDAT_R
H_CPU_SVIDCLK
H_CPU_SVIDALRT#
layout? check
CAD Note: H_CPU_SVIDALRT#_R,H_CPU_SVIDDAT_R
Place the PU resistors close to CPU
+
C 417
220u_6.3V _6.3* 6.3* 4.2
R8 8 0 _0 4
PROCESSOR UNCORE POWER
C 72 *10u_6. 3V _X5R _06
C 66 *10u_6. 3V _X5R _06
C 62 *10u_6. 3V _X5R _06
C 59 *10u_6. 3V _X5R _06
48A
PROCESSOR CORE POWER
8.5A
C 337 22u_6.3V_X5R_08
C 332 22u_6.3V_X5R_08
C 351 22u_6.3V_X5R_08
C 336 22u_6.3V_X5R_08
C 363 22u_6.3V_X5R_08
Sandy Bridge Processor 4/7
VCC IO _SEN SE 35
1.05V S_VTT2,3,18,19,20,35,37 VC OR E37,38
C 334 *22u_6. 3V _X5R _08
C 333 *22u_6. 3V _X5R _08
C 362 *22u_6. 3V _X5R _08
C 360 *22u_6. 3V _X5R _08
C 356 *22u_6. 3V _X5R _08
VC OR E
H _ CP U_ SVID ALR T#_ R
ICCMAX Maximum Process or SV 48
H_ C PU _S VID DA T 3 7
C 56 10u_6.3V_X5R_06
C346
22u_6.3V_X5R _08
C 365
22u_6. 3V _X5R _08
C 420
*22u_6.3V_X5R_08
C 375
22u_6. 3V _X5R _08
C 69 10u_6.3V_X5R_06
H _ CP U_ SV ID D A T_ R
C397
* 22u_6.3V_X5R_08
C367
22u_6.3V _X5R _08
C 366 22u_6.3V_X5R_08
R406 43_1%_04
C372
22u_6.3V _X5R _08
C 355
* 22u_6.3V_X5R_08
C382
*22u_6.3V_X5R _08
C 381
* 22u_6.3V_X5R_08
+V1.05S_VCC P_F
C385
22u_6.3V_X5R _08
C394
* 22u_6.3V_X5R_08
C 364
*22u_6.3V_X5R_08
C384
22u_6.3V_X5R _08
C358
* 22u_6.3V_X5R_08
C368
* 22u_6.3V_X5R_08
C 361
22u_6.3V_X5R _08
C 33 10u_6.3V_X5R_06
C419
* 22u_6.3V_X5R_08
C344
* 22u_6.3V_X5R_08
C357
22u_6.3V _X5R _08
C398
* 22u_6.3V_X5R_08
C 352
22u_6. 3V _X5R _08
1126
C 371 22u_6.3V_X5R_08
C 74 10u_6.3V_X5R_06
C 321
* 22u_6.3V_X5R_08
C 34 10u_6.3V_X5R_06
C 359 22u_6.3V_X5R_08
C383
22u_6.3V _X5R _08
H_ C PU _S VID CL K 3 7
H_ C PU _S VID AL RT# 3 7
R62 *20m il_04
C350
*22u_6.3V_X5R _08
C418
* 22u_6.3V_X5R_08
C 406
*22u_6.3V_X5R_08
C 354 22u_6.3V_X5R_08
C 396
* 22u_6.3V_X5R_08
C 407
* 22u_6.3V_X5R_08
C 353 22u_6.3V_X5R_08
VC OR E
1.05VS_VTT
VCORE
1.05V S_VTT
VC OR E
H _ CP U_ SV ID C LK _ R
R8 5 0 _0 4
VCC IO _SEN SE_R R 384 * 0_04
CAD Note: H_CPU_SVIDCLK_R
Place the PU
resistors close to VR
R379
10_04
1.05VS _V TTVC OR E
R383
10_04
VSSIO _SEN SE
POWER
CORE SUPPL Y
PEG AND DDR
SENSE LIN ES SVID
U 34F
PZ 98827-364B-01F
VCC _SEN SE AJ 3 5
V SS_ SEN SE AJ 3 4
VIDALERT# AJ 2 9
VIDSCLK AJ 3 0
VID SO UT AJ 2 8
VSSIO _SEN SE A1 0
VCC1
AG35
VCC2
AG34
VCC3
AG33
VCC4
AG32
VCC5
AG31
VCC6
AG30
VCC7
AG29
VCC8
AG28
VCC9
AG27
VCC10
AG26
VCC11
AF35
VCC12
AF34
VCC13
AF33
VCC14
AF32
VCC15
AF31
VCC16
AF30
VCC17
AF29
VCC18
AF28
VCC19
AF27
VCC20
AF26
VCC21
AD35
VCC22
AD34
VCC23
AD33
VCC24
AD32
VCC25
AD31
VCC26
AD30
VCC27
AD29
VCC28
AD28
VCC29
AD27
VCC30
AD26
VCC31
AC35
VCC32
AC34
VCC33
AC33
VCC34
AC32
VCC35
AC31
VCC36
AC30
VCC37
AC29
VCC38
AC28
VCC39
AC27
VCC40
AC26
VCC41
AA35
VCC42
AA34
VCC43
AA33
VCC44
AA32
VCC45
AA31
VCC46
AA30
VCC47
AA29
VCC48
AA28
VCC49
AA27
VCC50
AA26
VCC51
Y35
VCC52
Y34
VCC53
Y33
VCC54
Y32
VCC55
Y31
VCC56
Y30
VCC57
Y29
VCC58
Y28
VCC59
Y27
VCC60
Y26
VCC61
V35
VCC62
V34
VCC63
V33
VCC64
V32
VCC65
V31
VCC66
V30
VCC67
V29
VCC68
V28
VCC69
V27
VCC70
V26
VCC71
U3 5
VCC72
U3 4
VCC73
U3 3
VCC74
U3 2
VCC75
U3 1
VCC76
U3 0
VCC77
U2 9
VCC78
U2 8
VCC79
U2 7
VCC80
U2 6
VCC81
R3 5
VCC82
R3 4
VCC83
R3 3
VCC84
R3 2
VCC85
R3 1
VCC86
R3 0
VCC87
R2 9
VCC88
R2 8
VCC89
R2 7
VCC90
R2 6
VCC91
P35
VCC92
P34
VCC93
P33
VCC94
P32
VCC95
P31
VCC96
P30
VCC97
P29
VCC98
P28
VCC99
P27
VCC100
P26
VCCIO1 AH13
VCCIO12 J11
VCCIO18 G1 2
VCCIO19 F14
VCCIO20 F13
VCCIO21 F12
VCCIO22 F11
VCCIO23 E1 4
VCCIO24 E1 2
VCCIO2 AH10
VCCIO3 AG10
VCCIO4 AC10
VCCIO5 Y1 0
VCCIO6 U1 0
VCCIO7 P1 0
VCCIO8 L10
VCCIO9 J14
VCCIO10 J13
VCCIO11 J12
VCCIO13 H1 4
VCCIO14 H1 2
VCCIO15 H1 1
VCCIO16 G1 4
VCCIO17 G1 3
VCCIO25 E1 1
VCCIO32 C1 2
VCCIO33 C1 1
VCCIO34 B1 4
VCCIO35 B1 2
VCCIO36 A1 4
VCCIO37 A1 3
VCCIO38 A1 2
VCCIO39 A1 1
VCCIO26 D1 4
VCCIO27 D1 3
VCCIO28 D1 2
VCCIO29 D1 1
VCCIO30 C1 4
VCCIO31 C1 3
VC CIO _SEN SE B1 0
VCCIO40 J23
+
C 402
220u_6.3V _6.3* 6.3* 4.2
Sheet 5 of 46
PROCESSOR/
POWER1

Schematic Diagrams
PROCESSOR/ POWER2 B - 7
B.Schematic Diagrams
PROCESSOR/ POWER2
1230 D02
C6 5
10u_6.3V _X5R_06
C63
10u_6.3V_X5R _06
C3 2 3
10u_6.3V _X5R_08
C376
22u_6.3V_X5R _08
C373
22u_6.3V_X5R _08
C3 1 7
22u_6. 3V_X5R_08
C3 8 8
22u_6. 3V_X5R_08
C320
1u_6. 3V_X5R_04
C386
22u_6.3V_X5R _08
C392
22u_6.3V_X5R _08
C3 1 9
1u_6.3V_X5R_04
C3 74
22u_6.3V_X5R_08
VC C_GT_SENS E 37
C377
22u _6 .3V_X5R _08
VSS_G T_SEN SE 37
C6 0
10u_6.3V _X5R_06
C391
22u_6.3V_X5R _08
C3 1 6
10u_6.3V_X5R_06
C318
* 22u_6.3V _X5R_08
C387
22u _6 .3V_X5R _08
C3 69
*22u_6.3V_X5R_08
C6 7
10u_6.3V_X5R_06
C3 45
10u_6.3V_X5R_08
C58
10u_6.3V_X5R _06
C28
10u_6.3V_X5R _06
C7 1
10u_6.3V _X5R_06
1.8VS
0.85VS
VG FX_C OR E
1.5V S_C PU
1.5V S_C PU3,32
1.8V S18,19,34
3.3V S3,9,10,11,12,13,14,15,16,17,18,19,20,23,24,25,26,28,29, 30,31,32,37
All VDDQ = 12A
All VCCPLL = 1.2A
1.5V3,8,9,10, 20,27,32,34
VGF X_C ORE38
R1160_04
All VDDQ = 6A
1.5V S19,30,32
Sandy Bridge Processor 5/7 ( GRAPHICS POWER )
All VAXG = 33A
V_SM _VREF V_SM _VR EF_ CN T
V CC SA_S ENSE 36
VCC SA_SEN SE
+
C314
560u_2.5V_6.6* 6.6*5.9
1230 D02
R532 *0_04
C3 9 0
22u_6.3V _X5R_08
C322
22u_6.3V_X5R _08
C389
22u_6.3V_X5R _08
0.85VS36
C586 * 0.1u_10V_X7R_04
CAD Note: +V_SM_VREF should
have 10 mil trace width
POWER
GRAPHICS
DDR3 -1.5V RAILS SENSE
LINES
1.8V RAIL
SA RAIL
VREFMISC
U34G
PZ98827-364B -01F
SM _VREF AL1
VSSAXG _S ENSE AK3 4
VAXG _S ENSE AK3 5
VAXG1
AT2 4
VAXG2
AT2 3
VAXG3
AT2 1
VAXG4
AT2 0
VAXG5
AT1 8
VAXG6
AT1 7
VAXG7
AR24
VAXG8
AR23
VAXG9
AR21
VAXG10
AR20
VAXG11
AR18
VAXG12
AR17
VAXG13
AP24
VAXG14
AP23
VAXG15
AP21
VAXG16
AP20
VAXG17
AP18
VAXG18
AP17
VAXG19
AN24
VAXG20
AN23
VAXG21
AN21
VAXG22
AN20
VAXG23
AN18
VAXG24
AN17
VAXG25
AM24
VAXG26
AM23
VAXG27
AM21
VAXG28
AM20
VAXG29
AM18
VAXG30
AM17
VAXG31
AL24
VAXG32
AL23
VAXG33
AL21
VAXG34
AL20
VAXG35
AL18
VAXG36
AL17
VAXG37
AK24
VAXG38
AK23
VAXG39
AK21
VAXG40
AK20
VAXG41
AK18
VAXG42
AK17
VAXG43
AJ 2 4
VAXG44
AJ 2 3
VAXG45
AJ 2 1
VAXG46
AJ 2 0
VAXG47
AJ 1 8
VAXG48
AJ 1 7
VAXG49
AH24
VAXG50
AH23
VAXG51
AH21
VAXG52
AH20
VAXG53
AH18
VAXG54
AH17
VD DQ 11 U4
VD DQ 12 U1
VD DQ 13 P7
VD DQ 14 P4
VD DQ 15 P1
VD DQ 1 AF7
VD DQ 2 AF4
VD DQ 3 AF1
VD DQ 4 AC7
VD DQ 5 AC4
VD DQ 6 AC1
VD DQ 7 Y7
VD DQ 8 Y4
VD DQ 9 Y1
VD DQ 10 U7
VCC PLL1
B6
VCC PLL2
A6
VC CSA 1 M2 7
VC CSA 2 M2 6
VC CSA 3 L2 6
VC CSA 4 J2 6
VC CSA 5 J2 5
VC CSA 6 J2 4
VC CSA 7 H2 6
VC CSA 8 H2 5
V CCS A_S ENSE H2 3
VC CSA_VID 1 C2 4
VCC PLL3
A2
FC _C 22 C2 2
V_SM_VREF
Q1 5
*A O 3 40 2 L
G
DS
R119
1K_1%_04
R114
*100K _1%_04 R117
1K_1%_04
1. 5 V
SU SB# 15,27,28,32
V_SM_ VR EF_ CNT
layout? check
VCC SA_VID0 36
R 56 10K_04
layout? check
VCC SA_VID1 36
1.5VS_CP U
R393
*10K_04
11/03
R386
10K_04
+
PC 167
* 330U_2V_D2_D
+
C458
330uF _2.5V_9m_6.3*6
1124 for ? ? ? ?
1229 D02(W240HU)
C8 1 1
*10u_6.3V_X5R_06
11/03
+
C400
330U_2V_D2_D
+
C315
* 330U_2.5V_D 2_D
Sheet 6 of 46
PROCESSOR/
POWER2

Schematic Diagrams
B - 8 PROCESSOR/ GND
B.Schematic Diagrams
PROCESSOR/ GND
Sandy Bridge Processor 6/7 ( GND )
VSS
U3 4H
PZ 98827 -364B-0 1F
VS S1
AT35
VS S2
AT32
VS S3
AT29
VS S4
AT27
VS S5
AT25
VS S6
AT22
VS S7
AT19
VS S8
AT16
VS S9
AT13
VS S1 0
AT10
VS S1 1
AT7
VS S1 2
AT4
VS S1 3
AT3
VS S1 4
AR25
VS S1 5
AR22
VS S1 6
AR19
VS S1 7
AR16
VS S1 8
AR13
VS S1 9
AR10
VS S2 0
AR7
VS S2 1
AR4
VS S2 2
AR2
VS S2 3
AP 34
VS S2 4
AP 31
VS S2 5
AP 28
VS S2 6
AP 25
VS S2 7
AP 22
VS S2 8
AP 19
VS S2 9
AP 16
VS S3 0
AP 13
VS S3 1
AP 10
VS S3 2
AP7
VS S3 3
AP4
VS S3 4
AP1
VS S3 5
AN30
VS S3 6
AN27
VS S3 7
AN25
VS S3 8
AN22
VS S3 9
AN19
VS S4 0
AN16
VS S4 1
AN13
VS S4 2
AN10
VS S4 3
AN7
VS S4 4
AN4
VS S4 5
AM29
VS S4 6
AM25
VS S4 7
AM22
VS S4 8
AM19
VS S4 9
AM16
VS S5 0
AM13
VS S5 1
AM10
VS S5 2
AM7
VS S5 3
AM4
VS S5 4
AM3
VS S5 5
AM2
VS S5 6
AM1
VS S5 7
AL34
VS S5 8
AL31
VS S5 9
AL28
VS S6 0
AL25
VS S6 1
AL22
VS S6 2
AL19
VS S6 3
AL16
VS S6 4
AL13
VS S6 5
AL10
VS S6 6
AL7
VS S6 7
AL4
VS S6 8
AL2
VS S6 9
AK 33
VS S7 0
AK 30
VS S7 1
AK 27
VS S7 2
AK 25
VS S7 3
AK 22
VS S7 4
AK 19
VS S7 5
AK 16
VS S7 6
AK 13
VS S7 7
AK 10
VS S7 8
AK7
VS S7 9
AK4
VS S8 0
AJ25
VSS81 AJ22
VSS82 AJ19
VSS83 AJ16
VSS84 AJ13
VSS85 AJ10
VSS86 AJ7
VSS87 AJ4
VSS88 AJ3
VSS89 AJ2
VSS90 AJ1
VSS91 AH35
VSS92 AH34
VSS93 AH32
VSS94 AH30
VSS95 AH29
VSS96 AH28
VSS97 AH26
VSS98 AH25
VSS99 AH22
VSS100 AH19
VSS101 AH16
VSS102 AH7
VSS103 AH4
VSS104 AG9
VSS105 AG8
VSS106 AG4
VSS107 AF6
VSS108 AF5
VSS109 AF3
VSS110 AF2
VSS111 AE35
VSS112 AE34
VSS113 AE33
VSS114 AE32
VSS115 AE31
VSS116 AE30
VSS117 AE29
VSS118 AE28
VSS119 AE27
VSS120 AE26
VSS121 AE9
VSS122 AD7
VSS123 AC9
VSS124 AC8
VSS125 AC6
VSS126 AC5
VSS127 AC3
VSS128 AC2
VSS129 AB35
VSS130 AB34
VSS131 AB33
VSS132 AB32
VSS133 AB31
VSS134 AB30
VSS135 AB29
VSS136 AB28
VSS137 AB27
VSS138 AB26
VSS139 Y9
VSS140 Y8
VSS141 Y6
VSS142 Y5
VSS143 Y3
VSS144 Y2
VSS145 W35
VSS146 W34
VSS147 W33
VSS148 W32
VSS149 W31
VSS150 W30
VSS151 W29
VSS152 W28
VSS153 W27
VSS154 W26
VSS155 U9
VSS156 U8
VSS157 U6
VSS158 U5
VSS159 U3
VSS160 U2
VSS
U34I
PZ98 827-3 64B-01F
VSS161
T35
VSS162
T34
VSS163
T33
VSS164
T32
VSS165
T31
VSS166
T30
VSS167
T29
VSS168
T28
VSS169
T27
VSS170
T26
VSS171
P9
VSS172
P8
VSS173
P6
VSS174
P5
VSS175
P3
VSS176
P2
VSS177
N35
VSS178
N34
VSS179
N33
VSS180
N32
VSS181
N31
VSS182
N30
VSS183
N29
VSS184
N28
VSS185
N27
VSS186
N26
VSS187
M34
VSS188
L33
VSS189
L30
VSS190
L27
VSS191
L9
VSS192
L8
VSS193
L6
VSS194
L5
VSS195
L4
VSS196
L3
VSS197
L2
VSS198
L1
VSS199
K35
VSS200
K32
VSS201
K29
VSS202
K26
VSS203
J34
VSS204
J31
VSS205
H33
VSS206
H30
VSS207
H27
VSS208
H24
VSS209
H21
VSS210
H18
VSS211
H15
VSS212
H13
VSS213
H10
VSS214
H9
VSS215
H8
VSS216
H7
VSS217
H6
VSS218
H5
VSS219
H4
VSS220
H3
VSS221
H2
VSS222
H1
VSS223
G35
VSS224
G32
VSS225
G29
VSS226
G26
VSS227
G23
VSS228
G20
VSS229
G17
VSS230
G11
VSS231
F34
VSS232
F31
VSS233
F29
VS S 234 F22
VS S 235 F19
VS S 236 E30
VS S 237 E27
VS S 238 E24
VS S 239 E21
VS S 240 E18
VS S 241 E15
VS S 242 E13
VS S 243 E10
VS S 244 E9
VS S 245 E8
VS S 246 E7
VS S 247 E6
VS S 248 E5
VS S 249 E4
VS S 250 E3
VS S 251 E2
VS S 252 E1
VS S 253 D3 5
VS S 254 D3 2
VS S 255 D2 9
VS S 256 D2 6
VS S 257 D2 0
VS S 258 D1 7
VS S 259 C3 4
VS S 260 C3 1
VS S 261 C2 8
VS S 262 C2 7
VS S 263 C2 5
VS S 264 C2 3
VS S 265 C1 0
VS S 266 C1
VS S 267 B22
VS S 268 B19
VS S 269 B17
VS S 270 B15
VS S 271 B13
VS S 272 B11
VS S 273 B9
VS S 274 B8
VS S 275 B7
VS S 276 B5
VS S 277 B3
VS S 278 B2
VS S 279 A35
VS S 280 A32
VS S 281 A29
VS S 282 A26
VS S 283 A23
VS S 284 A20
VS S 285 A3
CAD Note: 0 ohm resistor
should be placed close
to CPU
Sheet 7 of 46
CPU 6/7 (GND)

Schematic Diagrams
PROCESSOR/ RESERVED B - 9
B.Schematic Diagrams
PROCESSOR/ RESERVED
VREF _C H_ A_ DIM M
R 40 * 0_04
MV R E F _ D Q _D I M0
R 44 * 0_04
MV RE F_ DQ _ DIM 1
Q7
* AO3402L
G
DS
R28
1K_1%_04
R49
*1 K _ 04
R29
1K_1%_04
Q6
* AO3402L
G
DS
R39
*1 K _ 04 R31
1K_1%_04
R38
1K_1%_04
DRAMRST_CNTRL 3,14
1.5V
1. 5 V
MVREF_D Q_DIMMA 9
DRAMRST_CNTRL
MVREF_D Q_DIMMB 10
VREF _C H_ B_ DIM M
RESERVED
U34E
PZ98827-364B-01F
CFG [0]
AK28
CFG [1]
AK29
CFG [2]
AL26
CFG [3]
AL27
CFG [4]
AK26
CFG [5]
AL29
CFG [6]
AL30
CFG [7]
AM 31
CFG [8]
AM 32
CFG [9]
AM 30
CF G [10 ]
AM 28
CF G [11 ]
AM 26
CF G [12 ]
AN 28
CF G [13 ]
AN 31
CF G [14 ]
AN 26
CF G [15 ]
AM 27
CF G [16 ]
AK31
CF G [17 ]
AN 29
R SVD34 AM 33
R SVD35 AJ 27
R SVD38 J16
R SVD42 AT34
R SVD39 H1 6
R SVD40 G1 6
R SVD41 AR 35
R SVD43 AT33
R SVD45 AR 34
R SVD56 AT2
R SVD57 AT1
R SVD58 AR 1
R SVD46 B34
R SVD47 A33
R SVD48 A34
R SVD49 B35
R SVD50 C3 5
R SVD51 AJ 32
R SVD52 AK32
R SVD30 AE7
R SVD31 AK2
R SVD28 L7
R SVD29 AG 7
RSVD 2 7
J15
RSVD 1 6
C30 RSVD 1 5
D23
RSVD 1 7
A31
RSVD 1 8
B30
RSVD 2 0
D30 RSVD 1 9
B29
RSVD 2 2
A30 RSVD 2 1
B31
RSVD 2 3
C29
RSVD 2 4
J20
R SVD37 T8
RSVD 6
B4
RSVD 7
D1
RSVD 8
F25
RSVD 9
F24
RSVD 1 1
D24
RSVD 1 2
G25
RSVD 1 3
G24
RSVD 1 4
E23
R SVD32 W8
R SVD33 AT26
RSVD 2 5
B18
R SVD44 AP35
RSVD 1 0
F23
RSVD 5
AJ 26
VAXG_VAL_ SENSE
AJ 31
VSSAXG_VAL_SENS E
AH 31
VCC _V AL_ SEN SE
AJ 33
VSS_VAL_S ENSE
AH 33
KEY B1
VCC_DIE_SENSE AH 27
VCC IO_SEL
A19
R SVD54 AN 35
R SVD55 AM 35
CFG 6
CFG 5
11: (Default) x16 - Device 1 functions 1 and 2 disabled
10: x8, x8 - Device 1 function 1 enabled ; function 2 disabled
01: Reserved - (Device 1 function 1 disabled ; function 2 enabled)
00: x8,x4,x4 - Device 1 functions 1 and 2 enabled
CFG[6:5]
R 92 *1K_04
PCIE Port Bifurcation Straps
R 99 *1K_04
On CRB
H_SNB_IVB#_PWRCTRL = low, 1.0V
H_SNB_IVB#_PWRCTRL = high/NC, 1.05V
PEG DEFER TRAINING
1: (Default) PEG Train immediately following xxRESETB de assertion
0: PEG Wait for BIOS for training
CFG7
R 93 *1K_04CFG 7
3. 3 V2,3,11,13,15,17,19, 20,22,23,27,29,31,32,34,36
10/29
CFG 2
CFG2
CFG 4
CF G St raps for P ro ce ss or
PEG Static Lane Reversal - CFG2 is for the 16x
1:(Default) Normal Operation; Lane #
definition matches socket pin map definition
0:Lane Reversed
Display Port Presence Strap
1:(Default) Disabled; No Physical Display Port
attached to Embedded Display Port
0:Enabled; An external Display Port device is
connected to the Embedded Display Port
CFG4
R 110 *1K_04
R 111 *1K_04
H_CPU_RSVD1
H_CPU_RSVD4
H_CPU_RSVD3
H_CPU_RSVD2
10/29
CFG 7
CFG 4
CFG 2
CFG 6
CFG 0
CFG 5
10/29
1. 5 V3,6,9,10,20,27,32,34
Sandy Bridge Processor 7/7
( RESERVED )
VR EF _ CH_ A_ DI MM
VR EF _ CH_ B_ DI MM
R391 * 10m il_04
3.3V R392 10K_04
H_SN B_IVB#_PW RC TR L
Sheet 8 of 46
PROCESSOR/
RESERVED

Schematic Diagrams
B - 10 DDR3 SO-DIMM_0
B.Schematic Diagrams
DDR3 SO-DIMM_0
C6 1
1u_6.3V_X5R _04
C84
1u_6.3V_X5R_04
C5 5
10u_6.3V _X5R_06
C70
1u_6.3V_X5R_04
C64
10 u_10V_Y5 V_08
C5 7
10u_10V_Y 5V_08
C46
1u_6.3V_X5R_04
C4 0
1u_6.3V _X5R_04
1.5V
C103
1u_6.3V_X5R _04
C92 1u_6.3V _X5R_04
C23 0.1u_10V_X5R_04
C111
1 0 u _6 . 3 V _ X 5R _ 06
C91 0.1u_10V_X5R_04
C47
0.1u_10V _X5R_04
1.5V
C52
0.1u_10V_X5R_04
C8 6
0. 1u_10V _X5R_04
C50
0.1u_10V_X5R _04
C3 7
0.1u_10V_X5R_04
C49
0.1u_10V_X5R _04
C51
0.1u_10V_X5R _04
C82
0.1u_10V_X5R_04
C48
0.1u_10V_X5R _04
C6 8
0.1u_10V_X5R_04
+
C347
560u_2.5V_6.6* 6.6* 5. 9
? ? ? D IM M SLOT? ?
SO-DIMM A
1. 5 V S19,30,32
M_ A _ DQ 2
M_ A _ DQ 1
M_ A _ DQ 31
M_ A _ DQ 30
M_ A _ DQ 29
M_ A _ DQ 4
M_ A _ DQ 3
M_ A _ DQ 37
M_ A _ DQ 36
M_ A _ DQ 35
M_ A _ DQ 34
M_ A _ DQ 33
M_ A _ DQ 32
M_ A _ DQ 43
M_ A _ DQ 42
M_ A _ DQ 41
M_ A _ DQ 40
M_ A _ DQ 39
M_ A _ DQ 38
M_ A _ DQ 47
M_ A _ DQ 46
M_ A _ DQ 45
M_ A _ DQ 44
M_ A _ DQ 52
M_ A _ DQ 51
M_ A _ DQ 28
M_ A _ DQ 50
M_ A _ DQ 49
M_ A _ DQ 5
M_ A _ DQ 48
M_ A _ DQ 55
M_ A _ DQ 54
M_ A _ DQ 53
M_ A _ DQ 61
M_ A _ DQ 60
M_ A _ DQ 58
M_ A _ DQ 57
M_ A _ DQ 56
M_ A _ DQ 6
M_ A _ DQ 8
M_ A _ DQ 7
M_ A _ DQ 59
M_ A _ DQ 63
M_ A _ DQ 62
M_ A _ DQ 14
M_ A _ DQ 13
M_ A _ DQ 12
M_ A _ DQ 11
M_ A _ DQ 9
M_ A _ DQ 17
M_ A _ DQ 16
M_ A _ DQ 15
M_ A _ DQ 21
M_ A _ DQ 10
M_ A _ DQ 19
M_ A _ DQ 18
M_ A _ DQ 25
M_ A _ DQ 24
M_ A _ DQ 23
M_ A _ DQ 0
M_ A _ DQ 22
M_ A _ DQ 20
M_ A _ DQ 27
M_ A _ DQ 26
CHANGE TO STANDARD
C106
1u_6.3V _X5R_04
C1 0 4
1u_6.3V _X5R_04
VTT_MEM
C1 0 5
1u_6.3V_X5R _04
R 124 *10K_04
J D I MM2 A
D DR SK-20401-TR5B
A0
98
A1
97
A2
96
A3
95
A4
92
A5
91
A6
90
A7
86
A8
89
A9
85
A10 /AP
107
A11
84
A12 /BC#
83
A13
119
A14
80
A15
78
DQ 0 5
DQ 1 7
DQ 2 15
DQ 3 17
DQ 4 4
DQ 5 6
DQ 6 16
DQ 7 18
DQ 8 21
DQ 9 23
DQ 1 0 33
DQ 1 1 35
DQ 1 2 22
DQ 1 3 24
DQ 1 4 34
DQ 1 5 36
DQ 1 6 39
DQ 1 7 41
DQ 1 8 51
DQ 1 9 53
DQ 2 0 40
DQ 2 1 42
DQ 2 2 50
DQ 2 3 52
DQ 2 4 57
DQ 2 5 59
DQ 2 6 67
DQ 2 7 69
DQ 2 8 56
DQ 2 9 58
DQ 3 0 68
DQ 3 1 70
DQ 3 2 12 9
DQ 3 3 13 1
DQ 3 4 14 1
DQ 3 5 14 3
DQ 3 6 13 0
DQ 3 7 13 2
DQ 3 8 14 0
DQ 3 9 14 2
DQ 4 0 14 7
DQ 4 1 14 9
DQ 4 2 15 7
DQ 4 3 15 9
DQ 4 4 14 6
DQ 4 5 14 8
DQ 4 6 15 8
DQ 4 7 16 0
DQ 4 8 16 3
DQ 4 9 16 5
DQ 5 0 17 5
DQ 5 1 17 7
DQ 5 2 16 4
DQ 5 3 16 6
DQ 5 4 17 4
DQ 5 5 17 6
DQ 5 6 18 1
DQ 5 7 18 3
DQ 5 8 19 1
DQ 5 9 19 3
DQ 6 0 18 0
DQ 6 1 18 2
DQ 6 2 19 2
DQ 6 3 19 4
BA0
109
BA1
108
RA S#
110
WE#
113
CA S#
115
S0#
114
S1#
121
CK E0
73
CK E1
74
CK 0
101
CK 0#
103
CK 1
102
CK 1#
104
SD A
200 SC L
202 SA1
201 SA0
197
DM 0
11
DM 1
28
DM 2
46
DM 3
63
DM 4
136
DM 5
153
DM 6
170
DM 7
187
DQ S0
12
DQ S1
29
DQ S2
47
DQ S3
64
DQ S4
137
DQ S5
154
DQ S6
171
DQ S7
188
DQ S 0 #
10
DQ S 1 #
27
DQ S 2 #
45
DQ S 3 #
62
DQ S 4 #
135
DQ S 5 #
152
DQ S 6 #
169
DQ S 7 #
186
OD T 0
116
OD T 1
120
BA2
79
C101
1u _ 6 . 3V _Y 5 V _0 4
R94 1K_1%_04
R1 0 3
1K_1% _04
JDIMM2B
DD RSK-20401-TR 5B
VDD 1
75
VDD 2
76
VDD 3
81
VDD 4
82
VDD 5
87
VDD 6
88
VDD 7
93
VDD 8
94
VDD 9
99
VDD 10
100
VDD 11
105
VDD 12
106
VDD SPD
199
NC 1
77
NC 2
122
NC TES T
125
VREF_D Q
1
VSS1
2
VSS2
3
VSS3
8
VSS4
9
VSS5
13
VSS6
14
VSS7
19
VSS8
20
VSS9
25
VSS10
26
VSS11
31
VSS12
32
VSS13
37
VSS14
38
VSS15
43
VSS16 44
VSS17 48
VSS18 49
VSS19 54
VSS20 55
VSS21 60
VSS22 61
VSS23 65
VSS24 66
VSS25 71
VSS26 72
VSS27 127
VSS28 128
VSS29 133
VSS30 134
VSS31 138
VSS32 139
VSS33 144
VSS34 145
VSS35 150
VSS36 151
VSS37 155
VSS38 156
VSS39 161
VSS40 162
VSS41 167
VSS42 168
VSS43 172
VSS44 173
VSS45 178
VSS46 179
VSS47 184
VSS48 185
VSS49 189
VSS50 190
VSS51 195
VSS52 196
G2 GND2
G1 GND1
VTT2 204
VTT1 203
VREF_C A
126
RESET#
30 EVENT#
198
VDD 13
111
VDD 14
112
VDD 16
118 VDD 15
117
VDD 17
123
VDD 18
124
3.3VS
3.3VS
1.5V
1.5V
VTT_M EM
M_ A_ RAS #4
M_A_BS14
M_ A_CL K_D DR 14
M_ A_CL K_D DR #14
DDR3_DRAMRST#3, 10
M_A_ODT14
M_A_BS04
M_ A_ W E #4
M_ A_ CAS #4
M _A_CKE04
M_ A_CL K_D DR 04
VTT_M EM10,34
M_A_ODT04
M_ A _ DQ [ 6 3:0 ] 4
M _A_CKE14
M_A_BS24
3. 3 V S3,10,11,12,13,14,15,16,17,18,19,20, 23,24,25,26,28, 29,30,31,32,37
M_ A_CL K_D DR #04
M_A_CS#14
M_A_DQ S[7:0]4
TS#_DIM M0_12, 10
M_A_CS#04
M_ A _ A [ 1 5: 0]4
M_ A_D QS# [7 :0]4
1. 5 V3,6,8, 10,20,27,32,34
SA1_DIM 1 10
SA1_DIM1
SA0_DIM0
SA1_DIM0
CLOS E TO SO- DIMM_ 0
SA0_DIM 1 10
SA0_DIM1
RN 2
10K_8P4R _04
1
2
3
4 5
6
7
8
3.3VS
MVREF _D IM0
20mils
R4 1 *0 _ 04
MVREF_DIM0
MVREF_D Q_DIMMA8
SMB _C LK10 , 1 4 SMB_D ATA10,14
+
C3 7 0
*220u_4V_V_A
SA0_D IM0
SA1_D IM0
M_A_A8
M_A_A9
M_A_A2
M_A_A3
M_A_A4
M_A_A6
M_A_A5
M_A_A7
M_A_A13
M_A_A14
M_A_A15
M_A_A0
M_A_A1
M_A_A10
M_A_A12
M_A_A11
M_ A _ D Q S 1
M_ A _ D Q S 0
M_ A _ D Q S 2
M_ A _ D Q S 4
M_ A _ D Q S 3
M_ A _ D Q S 5
M_ A _ D Q S 6
M_ A _ D Q S # 1
M_ A _ D Q S # 0
M_ A _ D Q S 7
M_ A _ D Q S # 4
M_ A _ D Q S # 3
M_ A _ D Q S # 2
M_ A _ D Q S # 5
M_ A _ D Q S # 7
M_ A _ D Q S # 6
C102
0.1u_16V_Y5V_04
C24 1u_6.3V _X5R_04
Sheet 9 of 46
DDR3 SO-DIMM_0

Schematic Diagrams
DDR3 SO-DIMM_1 B - 11
B.Schematic Diagrams
DDR3 SO-DIMM_1
MV R E F _ D IM 1
M_ B _ D Q 31
M_ B _ D Q 46
M_ B _ D Q 24
M_ B _ D Q 56
M_ B _ D Q 28
M_ B _ D Q 11
M_ B _ D Q 1
M_ B _ D Q 16
M_ B _ D Q 23
M_ B _ D Q 61
M_ B _ D Q 13
M_ B _ D Q 40
M_ B _ D Q 54
M_ B _ D Q 62
M_ B _ D Q 58
M_ B _ D Q 50
M_ B _ D Q 41
M_ B _ D Q 57
M_ B _ D Q 37
M_ B _ D Q 60
M_ B _ D Q 2
M_ B _ D Q 5
M_ B _ D Q 25
M_ B _ D Q 30
M_ B _ D Q 27
M_ B _ D Q 44
M_ B _ D Q 17
M_ B _ D Q 3
M_ B _ D Q 7
M_ B _ D Q 9
M_ B _ D Q 34
M_ B _ D Q 59
M_ B _ D Q 35
M_ B _ D Q 36
M_ B _ D Q 47
M_ B _ D Q 43
M_ B _ D Q 38
C 25 0.1u_10V _X5R_04
M_ B _ D Q 63
M_ B _ D Q 33
M_ B _ D Q 42
M_ B _ D Q 8
M_ B _ D Q 15
M_ B _ D Q 4
M_ B _ D Q 26
M_ B _ D Q 45
M_ B _ D Q 48
M_ B _ D Q 55
M_ B _ D Q 29
M_ B _ D Q 10
M_ B _ D Q 52
M_ B _ D Q 53
C107
1 u _6 . 3 V _ X 5R _ 04
C109
1u_6. 3V_X5R_04
M_ B _ D Q 12
C4 3
0.1u_10V _X5R_04
M_ B _ D Q 6
M_ B _ D Q 19
M_ B _ D Q 18
M_ B _ D Q 0
C1 0 8
1u_6.3V_X5R_04
VTT_MEM
M_ B _ D Q 21
M_ B _ D Q 20
M_ B _ D Q 39
M_ B _ D Q 49
M_ B _ D Q 51
M_ B _ D Q 14
M_ B _ D Q 22
M_ B _ D Q 32
R4 2 *0_04
M _B_B5
M _B_B1
M _B_B2
M _B_B3
M _B_B4
M _B_B6
M _B_B9
M _B_B10
M _B_B11
M _B_B13
M _B_B12
M _B_B0
20mils
M _B_B14
M _B_B7
M _B_B8
SA1_D IM1
JD IMM 1B
D DR SK-20401-TR9D
VD D1
75
VD D2
76
VD D3
81
VD D4
82
VD D5
87
VD D6
88
VD D7
93
VD D8
94
VD D9
99
VD D1 0
10 0
VD D1 1
10 5
VD D1 2
10 6
VD DSPD
19 9
NC1
77
NC2
12 2
NCTEST
12 5
VR EF_DQ
1
VSS1
2
VSS2
3
VSS3
8
VSS4
9
VSS5
13
VSS6
14
VSS7
19
VSS8
20
VSS9
25
VSS10
26
VSS11
31
VSS12
32
VSS13
37
VSS14
38
VSS15
43
VSS16 44
VSS17 48
VSS18 49
VSS19 54
VSS20 55
VSS21 60
VSS22 61
VSS23 65
VSS24 66
VSS25 71
VSS26 72
VSS27 12 7
VSS28 12 8
VSS29 13 3
VSS30 13 4
VSS31 13 8
VSS32 13 9
VSS33 14 4
VSS34 14 5
VSS35 15 0
VSS36 15 1
VSS37 15 5
VSS38 15 6
VSS39 16 1
VSS40 16 2
VSS41 16 7
VSS42 16 8
VSS43 17 2
VSS44 17 3
VSS45 17 8
VSS46 17 9
VSS47 18 4
VSS48 18 5
VSS49 18 9
VSS50 19 0
VSS51 19 5
VSS52 19 6
G2 GND 2
G1 GND 1
VTT2 20 4
VTT1 20 3
VR EF_CA
12 6
RESET#
30 EVEN T#
19 8
VD D1 3
11 1
VD D1 4
11 2
VD D1 6
11 8 VD D15
11 7
VD D1 7
12 3
VD D1 8
12 4
JD I MM 1 A
DD RSK-20401-TR9D
A0
98
A1
97
A2
96
A3
95
A4
92
A5
91
A6
90
A7
86
A8
89
A9
85
A10/AP
107
A11
84
A12/BC#
83
A13
119
A14
80
A15
78
DQ 0 5
DQ 1 7
DQ 2 15
DQ 3 17
DQ 4 4
DQ 5 6
DQ 6 16
DQ 7 18
DQ 8 21
DQ 9 23
DQ10 33
DQ11 35
DQ12 22
DQ13 24
DQ14 34
DQ15 36
DQ16 39
DQ17 41
DQ18 51
DQ19 53
DQ20 40
DQ21 42
DQ22 50
DQ23 52
DQ24 57
DQ25 59
DQ26 67
DQ27 69
DQ28 56
DQ29 58
DQ30 68
DQ31 70
DQ32 129
DQ33 131
DQ34 141
DQ35 143
DQ36 130
DQ37 132
DQ38 140
DQ39 142
DQ40 147
DQ41 149
DQ42 157
DQ43 159
DQ44 146
DQ45 148
DQ46 158
DQ47 160
DQ48 163
DQ49 165
DQ50 175
DQ51 177
DQ52 164
DQ53 166
DQ54 174
DQ55 176
DQ56 181
DQ57 183
DQ58 191
DQ59 193
DQ60 180
DQ61 182
DQ62 192
DQ63 194
BA0
109
BA1
108
R AS#
110
WE#
113
C AS#
115
S0#
114
S1#
121
C KE0
73
C KE1
74
CK0
101
CK0#
103
CK1
102
CK1#
104
SDA
200 SCL
202 SA1
201 SA0
197
DM0
11
DM1
28
DM2
46
DM3
63
DM4
136
DM5
153
DM6
170
DM7
187
DQS0
12
DQS1
29
DQS2
47
DQS3
64
DQS4
137
DQS5
154
DQS6
171
DQS7
188
DQS0#
10
DQS1#
27
DQS2#
45
DQS3#
62
DQS4#
135
DQS5#
152
DQS6#
169
DQS7#
186
ODT0
116
ODT1
120
BA2
79
R98
1K _1 % _ 04
C416
1u_6.3V_Y5V_04
R97 1K_1% _04
CLOS E TO SO- DIMM_1
1. 5V
M _B_B15
1.5V
VTT_MEM
3.3VS
DD R3 _D RA MRS T#3,9
3.3VS3,9,11,12,13, 14,15,16,17,18,19,20,23,24,25,26,28,29,30,31,32,37
M_B_DQ[63:0] 4
TS # _ D I M M 0 _ 12,9
VTT_MEM9,34
M_ B_BS14
M_B_CLK_DDR14
M_B_B[15:0]4
SM B_CLK9,14SM B_ DATA9, 14
M _B _R AS#4M_B _WE #4
M _B _C AS#4
M_B_CLK_DDR#14
M_ B_BS24
M_ B_CK E04
M_B_CLK_DDR04
M_ B_BS04
M_B_CLK_DDR#04
M_ B_ CS #14
M_ B_CK E14
M_ B_ OD T 04
M_ B_ OD T 14
M_ B_ CS #04
M_ B_ D QS# [7 :0 ]4
M_ B_DQ S[7:0]4
1.5V3,6,8,9,20,27,32,34
M_B_D QS2
M_B_D QS1
M_B_D QS0
M_B_D QS7
M_B_D QS6
M_B_D QS5
M_B_D QS4
M_B_D QS3
M_B_D QS#5
M_B_D QS#4
M_B_D QS#3
M_B_D QS#2
M_B_D QS#1
M_B_D QS#0
M_B_D QS#7
M_B_D QS#6
1.5VS19,30,32
Layout Note:
SO -D IM M _1 is p la ce d fa r the r fr o m t h e GM CH th a n SO -DI M M _0
C44
1u_6.3V_X5R_04
C3 9
1u_6.3V_X5R _04
C83
1u_6. 3V_X5R_04
1.5V
C76
1 u _6 . 3 V _ X 5R _ 04
1. 5V
C75
0.1u_10V_X5R _04
SA1_DIM 19SA0 _ DIM 19
MVRE F_DIM1
SA0_D IM1
C42
0.1u_10V_X5R _04
MVRE F_DQ_D IMMB8
C4 5
0. 1u_10V_X5R_04
C8 8 0 .1 u _ 10 V_ X5R _ 04
C3 8
0.1u_10V_X5R_04
C415
0.1u_16V_Y5V_04
C3 5
0 . 1u _ 1 0V _X 5 R _ 0 4
C78
10u_10V_Y5V_08
C3 7 9
10u_10V_Y 5V_08
C380
10u_ 10V_Y5V_08
C85
0.1u_10V_X5R _04
? ? ? DI M M SL OT ? ?
C36
0.1u_10V_X5R _04
C7 3
1u_6.3V_X5R_04
C 26 1u_6.3V_X5R _04
C1 1 0
1u _ 6 . 3 V _X 5 R _ 0 4
C81
0.1u_10V _X5R_04
C89 1u_6. 3V_X5R_04
C112
10u_6.3V_X5R _06
C41
0.1u_10V_X5R _04
Sheet 10 of 46
DDR3 SO-DIMM_1

Schematic Diagrams
B - 12 LVDS, Inverter
B.Schematic Diagrams
LVDS, Inverter
Sheet 11 of 46
LVDS, Inverter
DP _TXP2 2
DP_TXN2 2
MU X_ 1 P
DP_AUXN2
Q49
M T N7 00 2 Z HS 3
G
DS
DP_ A U XP2
MU X_ 1 N
Q4 3
* AO3415
G
DS
EMB_H PD
INV_ BL ON
LVDS-L0N
LVDS-L2P
LVDS-L2N
LVDS-L0P
J_LCD 2
87216-3006
1
122
3
344
5
566
7
788
9
910 10
11
11 12 12
13
13 14 14
15
15 16 16
17
17 18 18
19
19 20 20
21
21 22 22
23
23 24 24
25
25 26 26
27
27 28 28
29
29 30 30
VLED
P_ DDC _ DA TA
C520
0.1u_16V_Y5V_04
BRIG HTNESS
LVDS-L1P
LVDS-L1N
2A
L VDS -L CL KP
L VDS -L CL KN
P_ DDC _ CL K
VIN
1228 D02
C519
4.7u_25V_X5R_08
Q4 5
* AO3415
G
DS
MU X_ 0 P
MU X_ 0 N
J_LC D1
* 87216-4006
1
3
5
7
9
11
13
15
17
19
21
23
25
27
29
31
33
35
37
39
2
4
6
8
10
12
14
16
18
20
22
24
26
28
30
32
34
36
38
40
G1
G1
G2
G2
3.3VS3,9,10,12,13,14,15,16,17,18,19,20,23,24,25, 26,28,29,30,31,32,37
BRIGHTNESS 28
LVDS-UCLKN16
SYS15V32,33,35
VIN31 , 3 2, 33 , 3 4, 3 5 , 3 6, 3 7 , 3 8, 3 9 3.3V2 , 3 , 8 , 13 , 1 5 , 17 , 1 9 , 20 , 2 2, 23 , 2 7, 2 9 , 3 1, 3 2 , 3 4, 3 6
LV D S - L 1N16
LV D S - L 1P16
VLED
LVDS-L0P
LVDS-L0N
LVDS-L1N
INV _ BL ON
INVERTER CONNECTOR
LVDS-LCLKP
LVDS-LCLKN
LVDS-L1P
R280
1M _04
LVDS-UCLKP16
LVDS-L2P 16
LVDS-L2N 16
U1 6B
74LVC08PW
4
56
147
C2 1 4
*0.1u_10V_Y5V_04
R 266 *100K_04
MU X_ 2 N
MUX_1N
MUX_1P
U1 6D
74LVC08PW
12
13 11
147
LVDS-L2N
INV_ BL ON
MU X_ 2 P
U16C
7 4 LV C 0 8P W
9
10
8
147
U1 6 A
74LVC08PW
1
2
3
147
P_ DD C_DATA
LVDS-L2P
BRIG HTNES S
DP _TXP3 2
DP_TXN3 2
3.3VS
PLVD D
3.3V
3.3V
3.3V3.3V
P_ DD C_CLK
LVDS -LC LK N16
LV D S - L 0P16
LVD S-L0N16
LI D _ S W #28 , 3 1
BLO N16
AL L_SY S_ PW RG D15 , 2 8 , 37
MU X_ 0 N
LVDS -LC LK P16
BK L_ EN28
SB_BLON18
PL VDD
HI LV DS :3. 3V 3 A
HI eD P: 3.3 V 3A
LO W e DP ;5V 3 A
.
L2
* HCB 1608KF -121T25
C5 17
0.1u_50V_Y5V _06
Q4 7
P200 3EV G
4
62
5
73
1
8
C587
*0.1u_50V_Y5V_06
BLO N
2A
P_ DD C_ DA TA 1 6
3A
R N12 0_8P4R_04
1
2
3
45
6
7
8
1A
1230 D02
R N13 0_8P4R_041
2
3
45
6
7
8
1229 D02(W240HU)
3.3VS
PLVDD_ SEL
VLED
1228 D02
VIN
R268 *100K_04
RN14 *0_8P4R_041
2
3
45
6
7
8
MU X_ 0 P
40Pin
5VS12 , 1 9, 20 , 2 6, 3 0 , 3 1, 3 2 , 3 7, 3 8
LVDS-U 2N16
LVD S-U2P16
3A
P_ DD C_ CL K 1 6
MU X_ 2 N
B o ar d I D _R
30Pin
Board ID 13
R9
2. 2 K _ 0 4
R10
2.2K_04
S
D
G
Q51B
*MTDN7002ZHS6R
5
3
4
R6 4 6
*2 0 0 _0 6
PLVDD
R5 81
*100K_04
VLED_EN #
30Pin & 40 Pin Co-layout--LED
PANEL.
C812 0.22u_50V_Y5 V_ 06
R267 100K_04
5VS
Board ID _R
R5 79 0 _0 6
11 /1 8
?40pin connector? , ? ? 30pin connector? ?? ?pin pad?? ??
R721
*1 0 K _ 04
C8 13
* 0.1u_50V_Y5V_06
R608
1 0 0 _1 % _ 04
DP_TXN12
>100 mil
>100 mil
>100mil>100 mil
BK L_EN
C5 43
0. 1 u _1 6 V _ Y 5 V _0 4
C545
* 10u_10V_Y5V_08
R577
*100K_04
PLVD D
C542
0. 1u_16V_Y5V_04
Q4 2
MTN7002ZHS 3
G
DS
R2 44
1.5M_04
R 578 330K_04
C 544 *0.1u_16V_Y5V_04
Q4 1
AO3 4 15
G
DS
R3 7 0
100K_04
NB _EN AVDD16, 28
3.3V S
MU X_ 2 P
Q4 4
*M TN 7002ZHS3
G
DS
DP_ T XP 12
LVDS-U 0N16
LVD S-U0P16
3.3V
Q5 3
2N7002W
G
DS
EM B_H PD 2
3A
LVDS -U1P16
LVDS -U1N16
5V S
PL VDD _S EL
HI ? 5V 3A
LO W ? 3. 3V 3 A
3A
EMB_HP D
R580
*100K_04
DP_TXN02
R720 *0_04
C518
0.1u_16V_Y5V_04
DP_ T XP 02
S
D
G
Q51A
*M TD N7 0 02 Z H S6R
2
6
1
RN15 *0_8P4R_04
1
2
3
45
6
7
8
1A
D02A
R 727 100K_04
3.3VS
C2 1 3
0.1u_16V_Y 5V_04
R6 0 7
1M_04
PLVDD _SE L
D02A R3.3A_2_18.DSN
NB_ EN AVDD
PLV DD_ SE L
3.3VS
W243 1117 ? ? 3.2
PANEL CONNECTOR
R2 8 1 0_ 0 4
2A

Schematic Diagrams
HDMI, CRT B - 13
B.Schematic Diagrams
HDMI, CRT
Sheet 12 of 46
HDMI, CRT
HDMIB _ D0B N16
HDMIB _ D1B N16
HDMIB _ D2B N16
HDMIB _ CLK BN16
HDMIB _ D1B P16
HDMIB _ D2B P16
HDMIB _ CLK BP16
HDMIB _ D0B P16
J _CRT1
108AH15FST04A1CC
8
7
6
5
4
3
2
19
10
11
12
13
14
15
GND2
GND1
HDMIB_ DAT A2N
RED
HDMIB_ DAT A0N
DDCDATA
HDMIB_DATA1P
DDCLK
TMDS_DATA0#
VSYNC
24 mi l
HDMIB_DATA0P
HDMIB_EXT1_SCL
HSYNC
GRN
BL U E
TMDS_DATA2
H D M I B _E XT 1_ SD A
HDMI_HPD-C
TMDS_DATA2#
HDM I_CEC
C 71000p_50V_X7R_04
C 15 10 00p _5 0V _X 7 R _0 4
C 1 1 2 20 p_ 50V _ N PO _ 04
C 9 22 0p _5 0V _N P O _ 04
H D M I B _E XT 1_ SC L
HDMIB_DATA1N
C1 7 1 0p_ 50 V_NPO_0 4
C 18 10p _5 0V _N P O _ 04
C14 10p_50V_NPO _04
C 1 3 1 0p _5 0V _N P O _ 04
C21 10p_50V_NPO _04
HDMI PORT
C 1 9 1 0p _50 V _N P O _0 4
HDMIB_DATA0P
HDMIB_DATA0N
PIN 49 = GND
R 3 72 33 _0 4
R 3 73 33 _0 4
J _HDMI1
C 1 28 17 - 11 9A 5- L
SHIELD2
2
TMDS DAT A1+
4TMDS DAT A1-
6SHIELD0
8TMDS CLOCK+
10
TMDS CLOCK-
12
R ESERVED
14
SDA
16 +5V
18
TMDS DAT A2+ 1
TM D S D A TA 2- 3
SHIELD1 5
TMDS DAT A0+ 7
TM D S D A TA 0- 9
CL K SHIELD 11
CEC 13
SCL 15
DDC/CEC GND 17
HOT PL UG DETECT 19
GND
GND1
GND
GND2
GND
GND3
GND
G ND4
CRT PORT
DDCLK
HDMIB _D AT A1 N
HDMI_HPD-C
3. 3 VS
HDMIB_C LOCKN
H D M I B _E XT 1_ SD A
PS8 101 (6 -03 -08 101 -03 2) PIN TO PIN
C3 49
10u_10V_Y5V_ 08
U33
TP D 7S 01 9
VCC_SYNC
1
VCC_VIDEO
2VI D E O _1 3
VI D E O _2 4
VI D E O _3 5
GND 6
VCC_DDC
7
BYP
8
DDC_ OUT1 9
DDC_ IN1
10
DDC_ IN2
11 DDC_ OUT2 12
SYNC_IN1
13 SYNC_ OUT1 14
SYNC_IN2
15 SYNC_ OUT2 16
C312
0.22u_10V_Y5V_04
C31 3
0. 22 u_ 10 V_ Y 5V _0 4
C3 11
0.2 2u_10V_Y5V_04
3.3VS
5VS
3.3VS
T MDS_ CLOCK
CRT_ HSY NC
U5
SN75DP139
IN_ D1+
39
IN_ D1-
38
IN_ D2+
42
IN_ D2-
41
IN_ D3+
45
IN_ D3-
44
IN_ D4+
48
IN_ D4-
47
SCL
9
SDA
8
HPD
7
OE#
25
DCC_ EN#
32
RT_EN#
10
PC0
3
PC1
4
REXT
6
GND[6] 27
QE_ 2
35 OE_ 1
34
OUT _D1 + 22
OUT_ D1- 23
OUT _D2 + 19
OUT_ D2- 20
OUT _D3 + 16
OUT_ D3- 17
OUT _D4 + 13
OUT_ D4- 14
SCL_SINK 28
SDA_SINK 29
HPD_ SINK 30
VCC[1] 2
VCC[2] 11
VCC[3] 15
VCC[4] 21
VCC[5] 26
VCC[6] 33
VCC[7] 40
VCC[8] 46
GND[1] 1
GND[2] 5
GND[3] 12
GND[4] 18
GND[5] 24
GND[7] 31
GND[8] 36
GND[9] 37
GN D[10] 43
GND
49
3.3VS
DDCDATA
HDMIB_DATA2P
CRT_ VSY NC
RED
BLUE
GRN
HSYNC
VSYNC
.
L7 F C M 1 005 M F - 600 T0 1
HDMIB _CL OCKP
HDMIB_DATA2N
HDMIB _CL OCKN
.
L6 F C M 1 005 M F - 600 T0 1
6-19-31001-264
1207
.
L4 F C M 1 005 M F - 600 T0 1
DAC_HSYNC16
DAC_VSYNC16
C 1 6 2 2p _50 V _N P O _0 4
C 12 2 2p _5 0V _N P O _ 04
C20 22p_50V_NPO_04
TMDS_DATA0
5V S11 ,1 9,2 0,26 ,30 ,31,3 2,3 7,38
C30
0. 1u _1 6V _Y 5 V _0 4
3. 3V S3,9,10,11,13,1 4, 1 5, 16 , 17 , 18, 1 9, 2 0, 23 , 24 ,2 5, 2 6, 28 , 29 , 30, 3 1, 3 2, 37
HDMIB_DATA2P
.
L5 F C M 1 005 MF - 600 T0 1
.
L8 F C M 1 005 MF - 600 T0 1
.
L3 F C M 1 005 MF - 600 T0 1
???
FOR INTEL GRAPHIC
???
???
DAC_DDCA CL K16
DAC_DDCADATA16
DCC_EN#
HDMI_CTRLCLK
HDMI_CTRLDATA
PC1
DAC_GR EEN16 DAC_RED16
M_PORTB_HPD# _R
DAC_BL UE16
R14 150_1% _04
R13 15 0_1 %_ 04
R 1 5 1 50 _1% _0 4
PC 0
PC 1
R 68 * 0_0 4
R 39 6 4 . 02 K_ 1% _04
R 5 1 * 4. 7K _ 04
R5 2 4.7K _ 04
R 3 95 * 4. 7 K_ 04
R5 4 4.7K _ 04
R 61 * 4. 7K _ 04
3.3VS
R 5 3 * 4. 7K _ 04
3.3VS
HDMI_CT RLCL K16
3. 3V S
DCC_ EN #
HD MI_CTRLDATA16
PC0
R70 *0_04
R69 *0_04
C31
0. 1u _1 6V _Y 5 V _0 4
TM D S _ D AT A 1 R72 *0_04
R71 *0_04
H D M I B_ E XT 1_S D A
RD1
*BAV99 RECTIFIER
A
C
AC
HDMI_HPD-C
RD3
* BAV99 RECT IFIER
A
C
AC
RD2
*BAV9 9 RECTIFIER
A
C
AC
For ESD
5VS_HDMI
H D M I B_ E XT 1_S C L
R40 3
2.2K_04
R4 04
2. 2K _ 04
10/2 8
R401 1_045VS_HDMI_INR 40 0 1_0 4
5VS_HDMI
5VS
C33 9
0. 1 u_1 6V _ Y 5V _0 4
TMDS_ DATA1#
TM D S _ C LO C K #
10/29
R5 5 10 0K_0 4
RN1
2.2K_8P4R_04
8 1
7 2
6
53
4
PORTC_HPD16
R65 *0 _0 4
R64 *0 _0 4
R66 *0 _0 4
6- 20-14X30-015
R67 *0 _0 4
L1 1
* W C M 20 12F 2 S-S H O R T
1
4
2
3
L9
* W C M 20 12F 2 S-S H O R T
1
4
2
3HDMIB_C LOCKP
HDMIB _D AT A1 P
L12
*WCM2012F2S-SHORT
1
4
2
3
TM D S _ D AT A 1#
C33 8
0. 1u _1 6V _Y 5 V _0 4
T MDS_ CLOCK#
R 39 8 * 1 0m il _0 4
C34 8
10 u_ 10 V_ Y 5V _ 08
5V S
L10
*WCM2012F2S-SHORT
1
4
2
3
TMDS_ DATA1
C34 0
0. 1 u_1 6V _ Y 5V _0 4
TM D S _ C LO C K

Schematic Diagrams
B - 14 PCH/ HDA, JTAG. SATA
B.Schematic Diagrams
PCH/ HDA, JTAG. SATA
USB30_SMI#27
R2 9 5
3.3K_1%_04
3.3VS_SPI
R2 9 6
3.3K_1%_04
32Mbit
SP I_W P#
U18
M X25L3206E
PCB F ootp rint = M -SOP8B
CE# 1
SO 2
WP#
3
VSS 4
SI 5
SCK 6
HO L D#
7
VD D
8
SP I_H OLD #
SPI_CS1#
SPI_SCLK
11 /1 9
SPI_SO
SPI_SI
C2 2 6
0.1u_16V_Y 5V_04
VDD3
SPI_ C S1#
11 /1 8
SPI_CS1#_R
HDA_RST#_RHDA_RST#_R
SRTC _R ST#
3.3V_M
BIOS ROM
SATA HDD
R2 9 4
3.3K_1%_04
SPI_* = 1.5"~6.5"
HD A_SYN C 3 0
HDA _R ST # 30
32Mbit
H DA_SD OUT 30
H DA_BITCL K 30
3.3VS_SPI
R2 9 1
3.3K_1%_04
SP I_W P#
SP I_H OLD #
Flash Descriptor Security Overide
U17
M X25L3206E
PC B Fo otprint = M-SO P8B
CE# 1
SO 2
WP#
3
VSS 4
SI 5
SCK 6
HO L D#
7
VD D
8
HDA_SDOUT
11/18
SATA ODD
VDD 3
RTC VCC
HIGH = Enable
LOW = Disable
3. 3 V S
3. 3 V S
R445 *10K_04
GPIO 21
SATA_LED #
R183 10K_04
Zo= 50O? 5 %
RTCVC C
1.05VS
1.05VS
20mil
10mil
20 m i l
PCH _J TAG_ TMS
SPI_CS0#_R
RTC_RST#
RTC_ X2
PCH _J TAG_ TDI
W243HVQ
W2 43 H WQ
CougarPoint - M
(HDA,JTAG,SATA)
PCH _J TAG_ TDO
S PI_S CLK_R
SPI_SI
NO R EB OO T ST RAP : HD A_ SP KR Hi gh E na bl e
iTPM ENABLE/DISABLE
TPM FUNCTION:SPI_SI High Enable
HD A_SPKR
R TC_VBAT1
H DA_SPKR
SPI_SI_R
RTC CLEAR
SATA_L ED # 29
R 538 *10K_04
H DA_SPKR30
HD A_SDIN 1
HDA_SDIN030
SATA_LED#
W2 43 HV Q
R235 330K_04
SPI_SO_R
R476
1K_04
3.3VS
R4 7 8
10 M _0 4
NC1
NC_ 0 4
R168 10K_04
R236
1M_04
LPC_AD 0 23,28
SATAICOMP
SERIR Q
JO P E N 1
*O P E N_ 1 0m i l-1 MM
12
LPC_AD 1 23,28
R195 *1K_04
R167 *1K_04
X13
M C - 3 06 _ 3 2. 7 6 8 K H z
14
3 2
R 172 37.4_1% _04
LPC_AD 2 23,28
R4 7 7
20K _1%_04
R2 3 7
20K _1%_04
3.3V2,3,8,11,15,17,19,20,22,23,27,29,31,32,34,36
LPC_AD 3 23,28
3.3VS3,9,10,11,12,14,15,16,17,18,19,20,23,24,25,26,28,29,30,31,32,37
NO REBOOT STRAP
3.3A _1 .5A_HD A_I O20
5VS11,12,19,20,26,30,31,32,37,38
LPC_FR AME# 23,28
1.05VS14,15,19,20,32
SER IRQ 23,28
SATATXN0 26
SATAR XP0 26
SATARXN0 26
SATATXP0 26
R 432 750_1%_04
R 171 49.9_1% _04
BBS_ BIT0 17
RB IAS_SATA3
R TC_ VBAT_1
C
A
A
D17
BA T54CS3
1
23
SPI_SCLK
GP IO2 1
PCH _INTVRM EN
SM_INTRUDER#
SPI_SO
SPI_SI
SPI_CS0#
SATA3COMP
PCH _JTAG_TCK _BU F
RTC _X1
NC4
NC_ 0 4
R209
100_1%_04
R218
210_1%_06
R2 3 8
2 1 0_ 1 % _0 6
R223
210_1%_06
R211
1 0 0_ 1 % _0 4
R 4 58 5 1 _0 4
R4 5 9
100_1%_04
PC H_ J T AG_ T CK_ B UF
PC H_J TAG_TMS
PC H_ J TA G_ T DO
PC H_ J TA G_ T DI
RTCIHDA
SA TA
LPC
SPI JTAG
SATA 6G
U3 7 A
C ougarPoint_Rev_1p0
RTCX1
A20
RTCX2
C2 0
IN TVR ME N
C1 7
IN TR UD ER#
K22
HDA_BCLK
N3 4
HDA_SYNC
L3 4
HDA_RST#
K34
HDA_SDIN0
E34
HDA_SDIN1
G3 4
HDA_SDIN2
C3 4
HDA_SDO
A36
SATALED# P3
FWH 0 / L AD0 C38
FWH 1 / L AD1 A38
FWH 2 / L AD2 B37
FWH 3 / L AD3 C37
LD R Q 1# / G P I O2 3 K3 6
FW H4 / LFRA ME# D36
LDR Q0# E36
RTCRST#
D2 0
HDA_SDIN3
A34
H DA_ DO CK_ EN # / GPIO 33
C3 6
H DA_DO CK_R ST# / G PIO13
N3 2
SR TC RST#
G2 2
SATA0RXN AM 3
SATA0RXP AM 1
SATA0TXN AP7
SATA0TXP AP5
SATA1RXN AM 10
SATA1RXP AM 8
SATA1TXN AP11
SATA1TXP AP10
SATA2RXN AD 7
SATA2RXP AD 5
SATA2TXN AH 5
SATA2TXP AH 4
SATA3RXN AB8
SATA3RXP AB10
SATA3TXN AF3
SATA3TXP AF1
SATA4RXN Y7
SATA4RXP Y5
SATA4TXN AD 3
SATA4TXP AD 1
SATA5RXN Y3
SATA5RXP Y1
SATA5TXN AB3
SATA5TXP AB1
SATAIC OM PI Y10
SPI_ C LK
T3
SPI_ C S0#
Y14
SPI_ C S1#
T1
SPI_ M OSI
V4
SPI_ M ISO
U3
SATA0GP / G PIO21 V14
SATA1GP / G PIO19 P1
JTAG_TCK
J3
JTAG_TMS
H7
JTAG_TDI
K5
JTAG_TDO
H1
SER IRQ V5
SPKR
T1 0
SATAICO MPO Y11
SATA3C OM PI AB13
SATA3RCO MPO AB12
SATA3R BIAS AH 1
H DA_SY NC _R
3 . 3A _1 . 5 A _ H D A _ I O
C4 6 5
1u_6.3V_X5R _06
SPI_ SO
SPI_ SC LK
SPI_ SI
R441R178R177R176R444
SPI_ C S0#
R441 33_04
C2 0 6
1u_6.3V_X5R _06
3. 3V
C4 6 8
18p_50V_NPO _04
11/19
VD D314,15,17,18,20,22,23,24,25,28,32,33,35,39
R 4 68 * 2 8m i l _0 6
H DA_BITCLK_R
W2 43 H VQ
R 178 0_04
C4 6 3
18p_50V_NPO _04
3.3V_M
3.3V_M15,19,25,26,32
RN16
Board ID 11
R224 1K_04
C221
0.1u_16V_Y5V_04
W243 1117
RTCVCC15,20
R2 29
* 1 0K _0 4
3. 3 V S
3.3A_1.5A_H DA _IO R2 6 9 *1 K _ 04
X
XXX
X
X
R2 3 0
10K_04
R 539 0_04
Board ID
Flash Descriptor
Security Overide
Low = Disabled-(Default)
High = Enabled
11/ 05
RN 1 8
33_8P4R_04
1
2
3
4 5
6
7
8
RN 16
*0 _ 8 P 4 R_ 04
1
2
3
45
6
7
8
11 /1 9
H SPI_MSO 28
HSPI_MSI 28
HSPI_SCLK 28
SPI_C S0# _R HSPI_CE# 28
S P I _ S C LK _R
SPI_SO _R
SPI_SI_ R
H DA_SD OU T_R
ME_WE28
D12RB751S-40C 2
A C
10/29
HDA _SY NC _ R
H D A _B I TC LK _R
HDA _R S T#_ R
HDA _SD OU T_R
R 177 0_04
1201
SATAR XP2 26
SATARXN2 26
R 176 0_04
SATATXP2 26
SATATXN2 26
R 444 0_04
X12
*32.768KH z
14
3 2
2
J_RTC1
1
OOOOO
O
J_RTC1
85 2 0 5- 02 7 0 1
1
2
C466 1u_6.3V_X5R_06
Sheet 13 of 46
PCH/ HDA, JTAG.
SATA

Schematic Diagrams
PCH/ PCI-E, SMBUS, CLK B - 15
B.Schematic Diagrams
PCH/ PCI-E, SMBUS, CLK
3G _B_CLKR Q#
BT_SB D#
PCIE CLKR Q0#
R150 *1 0 m il _ 0 4
P CIE_TXN3_WLAN22
P CIE_R XN 3_WLAN22
PCIE_RXP3_WLAN22
PC IE_ TXP 3_ W LAN22
PC IE_RXN 4_G LA N24
PCIE _TXP2 _ C
PC IE_TXN 4 _G LAN24 PCIE _TXP4_ GL AN24
PC IE_RXP4 _GLAN24
PCIE _TXN 2_ C
PCIE_RXP2_USB3027
PC IE_TXN 2_USB3027
P CIE_R XN 2_USB3027
PC IE_TXP 2_U SB3027 C132 0.1u_10V_X7R _04
PCIE _TXP4 _ C
PCIE _TXN 4_ C
C142 0.1u_10V_X7R _04
C131 0.1u_10V_X7R _04
C130 0.1u_10V_X7R _04
C143 0.1u_10V_X7R _04
C129 0.1u_10V_X7R _04
PCIE _TXN 3_ C
PCIE _TXP3 _ C
SMB_D ATA
C LK_BUF _C PYC LK_N
R438
1M _04
DR AMR ST_ CN TRL 3 ,8
CLK_ EXP_ P 3
CLK_DP_P 3
CLK_DP_N 3
CougarPoint - M (PCI-E,SMBUS,CLK)
LAN _CLKR EQ#
SML0_DATA
DR AMR ST _ CN TR L
SML0_CLK
XTAL 25_IN
1.05VS
XTAL 25_O UT
CL K_ PC I_ FB 1 7
T71
T72
T12
T13
SMC_CPU_THERM
PCIE CLKR Q2#
C LK_BUF _C PYC LK_P
PC IEC LKRQ 2 # R 169 * 10K_04
3. 3 V S
100MHz
C LK_BUF_D OT96_N
SMD_CPU_THERM
PC IECLKR Q2#27
CLK_DP_N_R
CLK_DP_P_R
LPD _ S PI_ IN TR #
XCLK_R CO MP
PCIE CLKR Q7#
PCIE CLKR Q1#
CLK_PCIE_ICH
1.05VS13,15,19,20,32
CLK_PCIE_ICH#
CLK_BUF_CPYCLK_N
CLK_BUF_DOT96_N
CLK_BUF_DOT96_P
CLK_BUF_CPYCLK_P
R 175 10K_04
90 .9 -O ? % p ul lu p to +V cc IO
(1 .0 5V , S0 r ai l) cl os e t o
PC H
CLK_SATA#
CLK_SATA
R437 90.9_1%_04
C LK_BUF_D OT96_P
VDD 3
R 239 * 10K_04
100MHz
10 0M H z
96MHz
14 .3 18 M Hz
33 M Hz
PEG _B _C L KRQ #
CLK_ EXP_ N 3
W LAN _CLKR EQ#22
O nly PC IECLKRQ [2 :1 ]# on PCH a re core w e l l po w e re d.
Al l other PC IECLKRQ x # are suspend w ell pow ered.
CLK_PCIE_MINI#22
CL K_ P C IE_ MIN I22
PCIE _R XN1
CLK_BUF_REF14
PCIE _R XP1
PCIE _TXN 1
PCIE _TXP1
SMB _D ATA 9,10
SMB_C LK SMB _C LK 9,10
3.3V2,3,8,11,13,15,17,19,20,22,23,27,29,31,32,34,36
3.3VS3,9, 10,11,12, 13,15,16,17,18,19,20,23,24,25,26,28,29,30,31,32,37
PEG _CLKR EQ#
SMC _ CPU _THER M 2,28
SMD _ CPU _THER M 2,28
C 444 22p_50V_N PO_04
C 447 22p_50V_N PO_04
120MHz
1126
SM B_CLK
SM B_DA TA
RN 9
2. 2K _ 8 P 4 R _0 4
1
2
3
45
6
7
8
SM L0 _D ATA
SM L0 _C LK
PC IEC LKRQ 2 #
IG LAN_C L KREQ #
VD D313,15,17,18,20,22,23,24,25,28,32,33,35,39
11/19
C LK _PC IE_U SB30#27
CL K_ PC IE_ US B3027
R 212 * 10K_04
PE G_CLKR EQ #
R 541 * 10K_04
11 / 19
BT_SBD # 22
3 G _B _C L K R Q # R 262 * 10K_04
100MHz
PC IEC LKRQ 0 #
LAN _CLKR EQ#
10 0M H z
CLK_PCIE_GLAN#24
CL K_ P C IE_ GL AN24
PC IEC LKRQ 1 #
PE G_CLKR EQ #
Lane 1 X
Lane 2 USB3.0
Lane 3 WLAN
Lane 4 CARD READER
Lane 5 X
Lane 6 GLAN INTEL 82579
Lane 7 X
Lane 8 X
PCI-E x1 Usage
DGPU_PRSNT#
CLK_PCIE_ICH
R 481 * 10K_04
CLK_SATA#
CLK_SATA
PE G_B_ CLKR Q#
CLK_BUF_REF14 R 208 10K_04
RN19
10K _8P4R _04
1
2
3
45
6
7
8
PCIE _TXN 6_ C
PCIE _TXP6 _ C
C172 0.1u_10V_X7R _04
C175 0.1u_10V_X7R _04
PC IE_ R XN 6_ IG L AN25
PC IE_TXN 6_I GLAN25 PCIE _TXP6_ IGL AN25
PC IE_ R XP6 _ IGL AN25
R 248 10K_04
R 250 10K_04
X1 1
FSX5L_25MH Z
12
R 543 * 10K_04
BT_SBD #
L PD _ SPI_ INTR #
R 255 * 10K_04
R 219 * 10K_04
1124 change for layout
R 249 2.2K_04SMC_CPU_THERM
SMD_CPU_THERM R 256 2.2K_04
D RA MR ST_C NTR L R 482 1K_04
CLK_PCIE_ICH#
PC I- E *
CLOCKS
F LE X CL OC KS
SMBUSC on t ro ll e r
Link
U37B
Co u g arP oi n t_ Re v _ 1 p 0
PERN1
BG34
PERP1
BJ34
PERN2
BE34
PERP2
BF3 4
PERN3
BG36
PERP3
BJ36
PERN4
BF3 6
PERP4
BE36
PERN5
BG37
PERP5
BH37
PERN6
BJ38
PERP6
BG38
PERN7
BG40
PERP7
BJ40
PERN8
BE38
PERP8
BC38
PETN1
AV32
PETP1
AU32
PETN2
BB32
PETP2
AY32
PETN3
AV34
PETP3
AU34
PETN4
AY34
PETP4
BB34
PETN5
AY36
PETP5
BB36
PETN6
AU36
PETP6
AV36
PETN7
AY40
PETP7
BB40
PETN8
AW 3 8
PETP8
AY38
C LKOU T_PCIE0N
Y40
C LKOU T_PCIE0P
Y39
C LKOU T_PCIE1N
AB49
C LKOU T_PCIE1P
AB47
C LKOU T_PCIE2N
AA48
C LKOU T_PCIE2P
AA47
C LKOU T_PCIE3N
Y37
C LKOU T_PCIE3P
Y36
C LKOU T_PCIE4N
Y43
C LKOU T_PCIE4P
Y45
C LKOU T_PCIE5N
V45
C LKOU T_PCIE5P
V46
C LK IN_GN D1_N BJ 30
CLKIN_GND1_P BG 30
CLKIN_DMI_N BF18
CLKIN _DM I_P BE18
CL KI N_ DO T _9 6 N G2 4
CLKIN_DOT_96P E24
CLKIN_SATA_N AK7
CLKIN_SATA_P AK5
XTAL 25_IN V47
XTA L25_OU T V49
REFCLK14IN K45
CLKI N_PC ILO OP BACK H4 5
CLKOUT_PEG_A_N AB37
CLKO UT_PEG _A _P AB38
PEG_A_C LK RQ # / GPIO 47 M1 0
P CIEC L KRQ 0 # / GPIO 7 3
J2
P CIEC L KRQ 1 # / GPIO 1 8
M1
P CIEC L KRQ 2 # / GPIO 2 0
V10
P CIEC L KRQ 3 # / GPIO 2 5
A8
P CIEC L KRQ 4 # / GPIO 2 6
L1 2
P CIEC L KRQ 5 # / GPIO 4 4
L1 4
C L KOU TFLEX0 / GPIO 6 4 K43
C L KOU TFLEX1 / GPIO 6 5 F47
C L KOU TFLEX2 / GPIO 6 6 H47
C L KOU TFLEX3 / GPIO 6 7 K49
C LK OU T_D MI_N AV22
CLKOUT_DMI_P AU 22
P E G_ B_ C LKR Q # / GP IO 5 6
E6
C LKOU T_PEG_B_P
AB40 C LKOU T_PEG_B_N
AB42
X C LK _R C O MP Y4 7
CL KO UT _ DP _P AM 13
C LKOU T_DP_ N AM 12
C LKOU T_PCIE6N
V40
C LKOU T_PCIE6P
V42
P CIEC L KRQ 7 # / GPIO 4 6
K12
C LKOU T_PCIE7N
V38
C LKOU T_PCIE7P
V37
CLKOUT_ITPXDP_N
AK14
CLKOUT_ITPXDP_P
AK13
S MBALER T# / GPIO 11 E12
SM BC LK H1 4
SM BDA TA C9
SM L0 ALER T# / GPIO 60 A12
SM L0C LK C8
SML0DA TA G1 2
SML1ALER T# / PCH HO T# / GPIO 74 C13
SML1C LK / GPIO 58 E1 4
SML1DA TA / GPIO 75 M1 6
CL_CLK1 M7
CL_DATA1 T11
C L_RST1# P10
P CIEC L KRQ 6 # / GPIO 4 5
T1 3
CL _ DA TA 1
CL _ CL K1
CL_RST#1
CL_DATA1 22
CL_RST#1 22
CL _ CL K 1 2 2
R 540 * 10K_04
X1
* X8A 025000F G1H_25MH z
12
3 4
R 463 * 10K_04
PC IEC LKRQ 7 #
R 132 10K_04
R 134 10K_04
DGPU_PRSNT#
SML0_DATA 25
SML0_CLK 25
R 240 10K_04
R 232 10K_04
CLK_PC IE_ IGLAN #25 C L K_PCIE_ IG LAN25
IGL AN _ CLKR EQ#25 R 173 0_04
IGLAN_CLKREQ#
R154 *1 0 m il _ 0 4
Sheet 14 of 46
PCH/ PCI-E,
SMBUS, CLK

Schematic Diagrams
B - 16 PCH/ DMI, FDI, GPIO
B.Schematic Diagrams
PCH/ DMI, FDI, GPIO
SLP_S5# 28
R 6 70 0 _ 04
R270 10K_04
R 627 0_04
SU S_ACK#
PM_PCH _PW ROK28
to EC
U15_3.3V
SLP_M#
1129
0105 D02
R635 *0_04
SLP_M# 28,32
SLP_M#
3.3V
0.85VS_PWR GD36
R261 10K_04
DMI
FD I
System Power Management
U37C
CougarPoint_Rev_1p0
DMI0RXN
BC 24
DMI1RXN
BE20
DMI2RXN
BG 18
DMI3RXN
BG 20
DMI0RXP
BE24
DMI1RXP
BC 20
DMI2RXP
BJ18
DMI3RXP
BJ20
DMI0TXN
AW 24
DMI1TXN
AW 20
DMI2TXN
BB18
DMI3TXN
AV18
DMI0TXP
AY 24
DMI1TXP
AY 20
DMI2TXP
AY 18
DMI3TXP
AU 18
DMI_ZCOMP
BJ24
D MI_ IRC OM P
BG 25
FDI_R XN 0 BJ14
FDI_R XN 1 AY14
FDI_R XN 2 BE14
FDI_R XN 3 BH1 3
FDI_R XN 4 BC1 2
FDI_R XN 5 BJ12
FDI_R XN 6 BG10
FDI_R XN 7 BG9
FD I_RXP0 BG14
FD I_RXP1 BB14
FD I_RXP2 BF14
FD I_RXP3 BG13
FD I_RXP4 BE12
FD I_RXP5 BG12
FD I_RXP6 BJ1 0
FD I_RXP7 BH9
FD I_FSY NC 0 AV12
FD I_FSY NC 1 BC10
FDI_LSYNC0 AV14
FDI_LSYNC1 BB10
FD I_IN T AW 16
PM SYN CH AP14
SLP_ SU S# G1 6
SLP_S3# F4
SLP_S4# H4
SLP_S 5# / GP IO63 D1 0
SY S_RESET#
K3
SY S_PW RO K
P12
PW RBTN#
E20
RI#
A10
W AKE# B9
S US_STA T# / GP IO61 G8
SU SCL K / GP IO6 2 N1 4
AC PRESEN T / GPIO 31
H20
BATL OW # / G PIO72
E10
PW ROK
L22
CL KRU N# / GP IO32 N3
SU SWARN #/SUSPW R DN ACK/GP IO30
K16
RSMRST#
C21
DRAMPWROK
B13
SLP_LAN# / GP IO2 9 K14
APW ROK
L10
DPW ROK E22
D MI2 RBIAS
BH 21
SLP_ A# G1 0
DSW VR MEN A18
SU SACK#
C12
R 2 78 * 1 0 K _0 4
R 6 29 0 _ 04
SLP_SUS# 28
RSMRST#
11 2 4
1126
SAME THE BIOS ROM SIDE
S US_ PW R_ ACK28
R 634 0_04
R6 93
0_04
SUS_PW R _AC K
R 6 32 0_ 0 4
R671 *0_04
AC_PR ESENT17, 28
PC IE_W AKE# 22,2 4,27
PM _SLP_LAN# 28,32,35
C 589 *0.1u_16V _Y 5V_04
1129
SU SC#
0224
3.3V2,3,8,11,13,17, 19,20,22,23,27,29,31,32,34,36
VTT_M EM9, 1 0 , 34
1.05VS13,14,19,20,32
3.3VS3,9,10,11,12,13,14,16,17,18,19,20, 23,24,25,26,28,29,30,31,32,37
RTCVCC13,20
V DD3
R691 * 0_04
VD D3
1228 D02
R694
*0_04
VD D313 , 1 4 , 17 , 1 8, 20 , 2 2, 2 3 , 2 4, 2 5 , 2 8, 3 2 , 3 3, 3 5 , 39
SUS_AC K#28
R690
10K_04
1228 D02
PM_MPW R OK
U15B
74LVC08PW
4
5
6
147
U15C
74LVC 08 PW
9
10 8
147
U15A
74LVC08PW
1
23
147
R 625 * 0_04
U 15_3.3V
DDR1.5V_PWRGD34
U15_3.3V U15_3.3V1.8VS_PWR GD3, 3 4
??SUSB# -->? ? 1.05VS_VTT? SUSPEND?????
1.05V_LAN_PWR GD35
ON
ALL_SY S_PW RG D 11, 28,3 7
R631 *0_04
PM _ PCH_ P W R OK28
R2 5 3
10K_04
U15D
74LVC08PW
12
13 11
147
D ELA Y_PW RG D37
U15_3.3V
SY S_PW RO K
SLP_S5#
R546
*2K_04
1.05VS_ VTT_EN 32 ,35
R2 1 3 *0 _0 4
1125
SLP_S5#
R551
*1K_04
R633 *0_04
R692 0_04
Q5 0
MT N7 00 2 Z HS3
G
DS
R 623 0_04
0323-J
add0310-J
Add
0310-J
Add timing Adj
1. 05 V _ LA N _ P W R G D35
VDD 3
R622
*10K_04
3.3V_M
PM_MPW ROK
U48A
74LVC08PW
1
2
3
147
ME - P OW R O K
SLP _M32 R433 470K_04
C594
3300p_50V_X7R_04
C5 9 5
1u_6.3V_X5R _04
R624
1M_04
R5 4 5
10K_04
R5 44 10 K_ 0 4
1.8VS_PWR GD3, 3 4
S4_S TATE# 23
SU S_AC K#_R
SUS C#
SUS_PW R _AC K R4 83 10 K_ 0 4
SY S_R ESET#
FDI_TXP7 2
AC_PRESEN T
R472 330K_04
R479 *330K_04
R626 0_04
DSWODVREN - On Die DSW VR Enable
LOW Disabled
CougarPoint -M (DMI,FDI,GPIO)
AC_PRE SENT
1229 D02
R 422 750_1%_04
PCIE_ W AKE#
HI Enabled (DEFAULT)
PM_CLKRU N#
3.3VS
1.05VS
DSW O DV REN
SUSCLK
DPW R OK
PM_CLKR UN# R447 8.2K_04
PM_BATLO W #
3.3VS
R TCVCC
PM_SLP_LAN #
DMI_RXP12
DMI_RXP32
DMI_RXP02
DMI_RXN12
DMI_RXN22
DMI_RXP22
DM I_TXP02
DMI_RXN32
DMI_RXN02
DM I_TXP22
DM I_TXP32
PCIE_ W AKE#
DMI_TXN12
DMI_TXN32
DMI_TXN02
DM I_TXP12
DMI_TXN22
H _PM _SYNC 3
RSM RST#28
PW R _BTN#28
PM_DR AM_ PWRG D3
SW I#28
VD D3
PWR _BTN#
PW R_BTN#
SLP_SU S#
SY S_PW ROK
SUS B#
SU SC# 28 ,34
SU SB# 6,27 ,28,32
FDI_LSYNC02
FDI_FSYNC1 2
SW I#
FDI_LSYNC12
FDI_FSYNC0 2
F DI_ INT 2
SYS_PW R _O K
1207
FDI_TXP4 2
FDI_TXP6 2
PM_PCH _P WROK_R
FDI_TXP3 2
FDI_TXP1 2
FDI_TXP5 2
FDI_TXN02
FDI_TXP0 2
FDI_TXP2 2
FDI_TXN32
FDI_TXN62
FDI_TXN12
FDI_TXN72
FDI_TXN52
FDI_TXN22
FDI_TXN42
PM _P CH_PW R OK_R
R628 *0_04
1124
R257 * 1 0m i l _0 4
R453 10K_04
R 6 30 0 _ 04
RSM RST #
R246 8.2K_04
SUS_PW R_AC K
R2 52 10 K_ 0 4
R 423 49.9_1%_04
R4 86 10 K_ 0 4
R 2 47 *1 0K _0 4
PM_ BATL OW #
DMI_2RBIAS
R4 85 10 K_ 0 4
SWI#
3.3V
PM_SLP_LAN#
DSW O DVR EN
DMI_ C OMP_ R
PM_MPW R OK
PM _C L KRUN # 23
R 636 0_04
ALL_ SYS _PW R GD
DD R1.5V_PW RGD34
to EC 1124
SUS CLK 28
SU SB#
3.3V_M13,19,25,26,32
Sheet 15 of 46
PCH/ DMI, FDI,
GPIO

Schematic Diagrams
PCH/ LVDS, DDI, CRT B - 17
B.Schematic Diagrams
PCH/ LVDS, DDI, CRT
DA C_ B L U E
NEAR PCH
EMI
DA C_ R ED
DA C_ G REE N
C188
* 33p_50V_N PO_04
C169
* 33p_50V_N PO_04
C196
* 33p_50V_N PO_04
DAC _ RE D12
DAC _ GR EEN12
DAC_BLUE12
Ver:1.0
pull up 2.2K
R153 *10m il_04
DA C_ G REE N
DA C_ B L U E
DA C_ R ED
LVD S_IBG
HD M IB_ D 0 BN _ C
HD M IB_ D 0 BP _C
L_CTRL_CLK
HD M IB_ D 1 BP _C
HD M IB_ D 1 BN _ C
HD M IB_ D 2 BP _C
HD M IB_ D 2 BN _ C
L_CTRL_DATA
R187 150_1%_04
R192 150_1%_04
5VS11,12,19,20,26, 30,31,32,37,38
R200 150_1%_04
C 127 0.1u_10V_X7R_04
C 126 0.1u_10V_X7R_04
C 137 0.1u_10V_X7R_04
C 138 0.1u_10V_X7R_04
C 141 0.1u_10V_X7R_04
DA C_ IR EF
C 125 0.1u_10V_X7R_04
C 140 0.1u_10V_X7R_04
C 124 0.1u_10V_X7R_04
HD M IB_CLKB N_C
HD M IB_CLKB P_C
PC H_D DPC _HP D
R 165 1K_1%_04
R170 2.37K _1%_04
Connect to GND
HDMIB_D1BP 12
CougarPoint -M
(LVDS,DDI,CRT)
Display Port D Display Port BDisplay Port C
3.3VS
3.3VS
R 271 2.2K_04
SDVO
R 272 2.2K_04
P_DDC_CLK11
NB_ EN AV DD11, 28
P_D DC _DA TA11
HDMI_CTRLDATA 12
LVD S-LC LKN11
LVD S-LC LK P11
BLON11
LVD S-L1N11
LVD S-L1P11
LVD S-L2N11
LVD S-L0N11
LVD S-L2P11
LVD S-L0P11
DAC_DDCADATA12 DAC_DDCACLK12
HDMI_CTRLCLK 12
HDMIB_D0BN 12
DAC _ VSY NC12 DAC _ HS YN C12
HDMIB_CLKBP 12
HDMIB_CLKBN 12
HDMIB_D1BN 12
HDMIB_D2BP 12
HDMIB_D2BN 12
HDMIB_D0BP 12
3.3VS3,9,10,11,12,13, 14,15,17,18,19,20,23,24,25,26,28, 29,30,31,32,37
PORTC_HPD 12
LVDS
Digital Display Interface
CRT
U37D
CougarPoint_Rev_1p0
L_BKLTC TL
P45
L_BKLTEN
J47
L_CTRL_CLK
T45
L_CTRL_DATA
P39
L_DDC_CLK
T40
L_DDC_DATA
K47
L_VD D_ EN
M45
LVDSA_CLK#
AK39
LVDSA_CLK
AK40
LVDSA_DATA#0
AN 48
LVDSA_DATA#1
AM 47
LVDSA_DATA#2
AK47
LVDSA_DATA#3
AJ48
LVDSA_DATA0
AN 47
LVDSA_DATA1
AM 49
LVDSA_DATA2
AK49
LVDSA_DATA3
AJ47
LVDSB_CLK#
AF40
LVDSB_CLK
AF39
LVDSB_DATA#0
AH 45
LVDSB_DATA#1
AH 47
LVDSB_DATA#2
AF49
LVDSB_DATA#3
AF45
LVDSB_DATA0
AH 43
DD PB _ 0 N AV42
DD PB _ 1 N AV45
LVD _VR EFH
AE48
LVD _VR EFL
AE47
DDPD_2N BF42
DDPD_3N BJ 4 2
DD PB _ 2 N AU 48
DD PB _ 3 N AV47
DDPC_0N AY 4 7
DDPC_1N AY 4 3
DDPC_2N BA4 7
DDPC_3N BB4 7
DDPD_0N BB4 3
DDPD_1N BF44
DDPB_0P AV40
DDPB_1P AV46
DD PD _2 P BE4 2
DD PD _3 P BG 4 2
DDPB_2P AU 47
DDPB_3P AV49
LVDSB_DATA1
AH 49
LVDSB_DATA2
AF47
LVDSB_DATA3
AF43
LVD _IBG
AF37
LVD _VBG
AF36
DD PC _1 P AY 4 5
DD PC _0 P AY 4 9
DD PC _2 P BA4 8
DD PC _3 P BB4 9
DD PD _0 P BB4 5
DD PD _1 P BE4 4
CRT_BLUE
N48
CRT_DDC_CLK
T39
CRT_DDC_DATA
M40
CRT_GREEN
P49
CRT_HSYNC
M47
C RT_IR TN
T42
CRT_RED
T49
C RT_ VS YN C
M49
DAC_IREF
T43
SDVO_CTRLCLK P3 8
SD VO _CTR L DATA M39
D DP C_C TR LCLK P4 6
DD PC _CTR L DATA P42
D DP D_C TR LCLK M43
DD PD _CTR L DATA M36
DD PB _ A UXN AT4 9
DDPC_AUXN AP47
DDPD_AUXN AT45
DDPB_AUXP AT4 7
DD PC _ AUXP AP4 9
DD PD _ AUXP AT43
DD PB_H PD AT4 0
DDPC_HPD AT 38
DDPD_HPD BH 4 1
S DVO _T VC LK INP AP4 5
SD VO _ TV CLKIN N AP4 3
SD VO_S TA LL P AM 4 0
SDVO_STALLN AM 4 2
SDVO_INTP AP40
SD VO _I NTN AP39
R1 6 3 1 0K _0 4
R2 1 5 1 0K _0 4
LVD S-U 1P11
LVD S-U 2N11
LVD S-U 1N11
LVD S-U 0N11
LVD S-U CLKN11
LVD S-U 0P11
LVD S-U 2P11
LVD S-U CLKP11
Sheet 16 of 46
PCH/ LVDS, DDI,
CRT

Schematic Diagrams
B - 18 PCH/ PCI, USB, NVRAM
B.Schematic Diagrams
PCH/ PCI, USB, NVRAM
BT P OR T11
R688
0_04
1126
10/29
U SB_PP1 31
U SB_PN1 3 1
USB PORT1 (J_USB_1)
U SB_PN0 2 7
FOR LAYOUT SWAP
U SB_PP0 27
VD D3
FINGER PRINTER
U SB_PN5 2 3
CCD
PC LK _TPM23
U SB_PP5 23
PC LK _TPM _PCH
R 214 22_04
R225 *1K_04
R 467 22.6_1%_04
MPC Switch Control
MPC ON -- 0
MPC OFF -- 1 DEFAULT
BBS _B IT0 1 3
PLT_R ST#3,23
PM E#28
IN T_ P IR QE#
SATA_OD D_ D A#
INT_PIRQH#
IN T_ P IR QG #
IN T_ P IR QE #
CLK_PC I_KBC_RR 260 22_04
PC LK_KBC28
C LK_PC I_FB14
U SB_PP2 22
U SB_PN2 2 2
PCI _G NT# 3
U SB_PN9 3 1
U SB_PP4 23
U SB_PN4 2 3
U SB_PP9 31
R243 *1K_04
IN T_ P IR QA#
R226 *1K_04
AC _PRESE NT 15,28
CL K_ PC I_ F B_ RR 227 22_04
USB_BIA S
U SB_PN3 3 1
U SB_PP3 31
BBS_BIT1 BBS_BIT0 Boot BIOS Location
0 0 LP C
0 1 Reserved (NAND)
1 0 PC I
1 1 SP I
3G
Boot BIOS Strap
IN T_ P IR QB#
PLT_R ST#
USB PORT2 (AJ_USB1)
INT_PIRQD#
INT_PIRQC#
PC I_G NT# 3
R446 *1K_04
DGPU_PWM_SELECT#
BBS_BIT1
DG PU _H OL D _R ST #
USB PORT0 (J_USB3_1; USB3.0)
D_ G PU_ P W R_ E N #
DG PU _S ELE CT#
WLAN
LOW = PCI_GNT#3 swap override
PC I_ G NT #3
Flash Descriptor security override strap
HIGH = Default
BBS_BIT1
CougarPoint -M (PCI,USB,NVRAM)
USB _O C# 4 5
USB_ O C# 0 1 31
USB _O C# 6 7
USB _O C# 2 3
USB _O C# 0 1
USB _O C# 8 9
USB _O C# 1 4
USB _O C# 1 0 1 1
USB _O C# 1 2 1 3
U13
74AHC 1G08GW
1
2
5
4
3
PLT_RST#
R245
100K_04
C 207 *0.1u _1 6V_Y5V_04
B UF_PLT_R ST# 22, 24,25,27, 28
3.3V
PIN PLT_ RST# to B uffe r
R689
*0 _ 0 4
R2 3 3 * 0_ 0 4
INT_PIRQD#
DG PU_ PW M _ SEL EC T#
SATA_OD D_DA #
U SB_OC #1213
D GPU _ SEL ECT#
IN T_P IRQ A#
DGPU_HOLD_RST#
D_ GP U_ PW R _ EN#
INT_PIRQC#
IN T_PIRQ B#
USB_OC#01
INT_PIR QG #
USB_OC#23
USB_OC#67
USB_OC#45
USB_OC#14
INT_PIRQH#
USB_OC#89
U SB_OC #1011
R22810K_04
IN T_P IRQ E#
RN 6
10K_8P 4R _04
8 1
7 2
6
53
4
RN 7
10K_8P 4R _04
8 1
7 2
6
53
4
R241*10K_04
SATA_O DD _D A#26
R25110K_04
RN5
10K_8P 4R _04
81 72
6
5
3
4
RN4
10K_8P 4R _04
81
72
6
5
3
4
R26510K_04
3.3VS
1207
RSVD
PC I
USB
U37E
C o ug a r P o i nt _ R e v _ 1p 0
RSVD23 AV5
R SVD 1 AY7
R SVD 2 AV7
R SVD 3 AU3
R SVD 4 BG4
R SVD 5 AT10
R SVD 6 BC8
R SVD 7 AU2
R SVD 8 AT4
RSVD17 BB5
RSVD18 BB3
RSVD19 BB7
RSVD20 BE8
RSVD21 BD4
RSVD22 BF6
R SVD 9 AT3
RSVD10 AT1
RSVD11 AY3
RSVD12 AT5
RSVD13 AV3
RSVD14 AV1
RSVD15 BB1
RSVD16 BA3
RSVD25 AT8
RSVD24 AV10
RSVD26 AY5
RSVD27 BA2
RSVD28 AT12
RSVD29 BF3
PIR QA#
K40
PIR QB#
K38
PIRQC#
H3 8
PIRQD#
G3 8
R E Q1 # / GP IO5 0
C4 6
R E Q2 # / GP IO5 2
C4 4
R E Q3 # / GP IO5 4
E40
GNT1# / GPIO51
D4 7
GNT2# / GPIO53
E42
GNT3# / GPIO55
F46
PIR QE# / G PIO 2
G4 2
PIR QF# / G PIO 3
G4 0
PIR QG # / GPIO 4
C4 2
PIRQH# / GPIO5
D4 4
U SBP0 N C2 4
U SBP0 P A24
U SBP1 N C2 5
U SBP1 P B25
U SBP2 N C2 6
U SBP2 P A26
U SBP3 N K2 8
U SBP3 P H28
U SBP4 N E2 8
U SBP4 P D28
U SBP5 N C2 8
U SBP5 P A28
U SBP6 N C2 9
U SBP6 P B29
U SBP7 N N2 8
U SBP7 P M2 8
U SBP8 N L3 0
U SBP8 P K30
U SBP9 N G3 0
U SBP9 P E30
USBP10N C30
USB P10 P A30
USBP11N L3 2
USB P11 P K32
USBP12N G3 2
USB P12 P E32
USBP13N C32
USB P13 P A32
PM E#
K10
CLKOUT_PCI0
H4 9
CLKOUT_PCI1
H4 3
CLKOUT_PCI2
J48
USB RBIAS # C3 3
USBR BIAS B33
OC 0 # / GPIO 59 A14
OC 1 # / GPIO 40 K20
OC 2 # / GPIO 41 B17
OC 3 # / GPIO 42 C1 6
OC 4 # / GPIO 43 L1 6
OC 5# / G PIO 9 A16
OC 6 # / GPIO 10 D1 4
OC 7 # / GPIO 14 C1 4
CLKOUT_PCI4
H4 0 CLKOUT_PCI3
K42
PLTRST#
C6
TP1
BG26
TP2
BJ 2 6
TP3
BH25
TP6
AH38
TP7
AH37
TP8
AK43
TP9
AK45
TP16
Y13
TP17
K24
TP18
L24
TP19
AB46
TP20
AB45
TP21
B21
TP22
M2 0
TP23
AY16
TP25
BE28
TP26
BC30
TP27
BE32
TP28
BJ 3 2
TP29
BC28
TP30
BE30
TP31
BF3 2
TP32
BG32
TP33
AV26
TP34
BB26
TP35
AU28
TP36
AY30
TP37
AU26
TP38
AY26
TP39
AV28
TP40
AW 3 0
TP4
BJ 1 6
TP5
BG16
TP15
AM 5 TP14
AM 4 TP13
AH12 TP12
H3 TP11
N3 0 TP10
C1 8
TP24
BG46
3.3V
U SB_PP11 29
US B_P N1 1 2 9
Sheet 17 of 46
PCH/ PCI, USB,
NVRAM

Schematic Diagrams
PCH/ GPIO, VSS_NCTF, RSVD B - 19
B.Schematic Diagrams
PCH/ GPIO, VSS_NCTF, RSVD
Sheet 18 of 46
PCH/ GPIO,
VSS_NCTF, RSVD
R166 200K _04
SATA_OD D_PWR GT
R264 10K_04 DG PU_H PD_ IN TR #
R470 1K_04
NV_ C LE H _SNB _IV B# 3
SATA_OD D_PR SNT#
11/18
11/18
R3 1 4 *0 _ 0 4
1124
R484 *10K_04
IN TE GR AT E CL OC K
DI SA BL E- -- -R 46 5 NO S TU FF ( D EF AU LT )
EN AB LE -- -- -R 46 5 ST UF F
3.3VS
CR IT_TEM P_REP #_ R
PM _LA NPH Y_ EN25 P M_L ANPH Y_EN
CPU/MISC
NCTF
GPIO
U37F
C ougarPoint_Rev_1p0
GPIO27
E16
GPIO28
P8
G PIO24 / M EM_LED
E8
GPIO57
D6
LAN_PHY_PWR_CTRL / GPIO12
C4
VS S_N C TF_ 1
A4
VS S_N C TF_ 2
A44
VS S_N C TF_ 3
A45
VS S_N C TF_ 4
A46
VS S_N C TF_ 5
A5
VS S_N C TF_ 6
A6
VS S_N C TF_ 7
B3
VS S_N C TF_ 8
B47
VS S_N C TF_ 9
BD1
VS S_N C TF_ 1 0
BD49
VS S_N C TF_ 1 1
BE1
VS S_N C TF_ 1 2
BE49
TAC H2 / G PIO6
H3 6
TAC H0 / G PIO1 7
D4 0
TAC H3 / G PIO7
E38
SA TA3 G P / G PIO37
M5
SA TA5 G P / G PIO49
V3
SC LOC K / G PIO22
T5
SLO AD / GPIO 3 8
N2
SD ATAO UT0 / GPI O39
M3
SD ATAO UT1 / GPI O48
V13
PR OC PWR GD AY 11
RCIN# P5
PEC I AU 16
TH RM TR IP# AY 10
GPIO8
C1 0
BM BU SY# / G PIO0
T7
GPIO15
G2
TAC H1 / G PIO1
A42
SA TA2 G P / G PIO36
V8
IN IT3_ 3V # T14
STP_ PC I# / GP IO34
K1
GPIO35
K4
SA TA4 G P / G PIO16
U2
VS S_NC TF_3 2 F49
A20G ATE P4
TAC H4 / G PIO6 8 C40
TAC H6 / G PIO7 0 C41
TAC H7 / G PIO7 1 A40
TAC H5 / G PIO6 9 B41
VS S_NC TF_1 7 BH 3
VS S_NC TF_1 8 BH 47
VS S_NC TF_1 9 BJ 4
VS S_NC TF_2 0 BJ 44
VS S_NC TF_2 1 BJ 45
VS S_NC TF_2 2 BJ 46
VS S_NC TF_2 3 BJ 5
VS S_NC TF_2 4 BJ 6
VS S_NC TF_2 5 C2
VS S_NC TF_2 6 C48
VS S_NC TF_2 7 D1
VS S_NC TF_2 8 D49
VS S_NC TF_2 9 E1
VS S_NC TF_3 0 E49
VS S_NC TF_3 1 F1
TS_VSS4 AK10
TS_VSS3 AH 10
TS_VSS2 AK11
TS_VSS1 AH 8
NC_1 P37
VS S_N C TF_ 1 3
BF1
VS S_N C TF_ 1 4
BF49
VS S_NC TF_1 5 BG 2
VS S_NC TF_1 6 BG 48
DF_TVS AY 1
HPE CI_ R R 137 *10K_04
R 6 76 * 0 _0 4
1. 05 V S _ V T T
R480 *10K_04
1. 05 V S _ V T T2,3,5,19,20,35,37
VDD 3
R699 0_04
1201
R442 10K_04 SATA_DET#4
R179 10K_04
R181 10K_04 TE ST_SE T_U P
R 430 2.2K_04
R4 3 5 *0 _ 0 4
C RIT_ TEMP_R EP#2
R316 0_04
R 469 1.5K_1%_04
OCPPE#28
R 474 1.5K_1%_04
R 471 1.5K_1%_04
11/18
PM _LA NPH Y_ EN
R461 *10K_04
R465 1K_04
R254 1K_04
R 548 *10m il_04
R 547 *10m il_04
R 550 *10m il_04
R 549 *10m il_04
SMI#28
R 125 390_1% _06
DG PU_ PW RO K
R455 *1K_04
GPIO 3 4
SCI#28
VDD 313,14,15,17,20,22,23,24,25,28,32,33,35,39
GP IO 3 4
ICC _E N#
HTHRMTRIP#_R
CR IT_ TEM P_REP# _R
ICPP E#28
R201 100K _04 FD I_OVR VLTG
SLP_ME_CSW _SEV#28
PCH _MU TE#
10/28
1.8V S
HO ST_ALER T#1
SM I#
PLL_ OD VR_EN
BIOS_ R EC
SC I#
B IO S RE CO VE RY
DISABLE----R349 NO STUFF (DEFAULT)
ENABLE-----R349 STUFF
KB C_ RS T#
SATA_OD D_PWR GT
PLL_O DVR _ EN
R 429 1K_04
3.3VS
3.3V2,3,8,11,13,15,17,19,20,22,23,27,29,31,32,34,36
Set to Vss when LOW
Set to Vcc when HIGH
NV _C LE
DM I & FD I Te rm inat ion Vo l ta ge
3.3V S3,9, 10,11,12, 13,14,15,16,17,19,20,23,24,25,26,28,29,30,31,32,37
1.8V S6, 1 9 , 3 4
GFX_CR B_DET
GP IO 7 0
H OST_ALER T#1
TEST _DET
FDI_O VRVLTG
GFX_CR B_ DET
R436 10K_04
ICC _E N#
3. 3 V S
GP IO 7 1
DG PU_ PW R OK
HO ST_ALER T#2
S_GPIO
S_GPIO
BIO S_RE C
R462 1K_04
R194 *1K_04
R222 100K_04
R1 8 4 *0 _ 0 4
R450 100K_04
R180 10K _04
RN8
1 0 K _ 8P 4R _ 04
1
2
3
4 5
6
7
8
R451 *10K_04
VDD3
3. 3 V S
3. 3 V S
SATA_DET# 4
PCH _GPIO 57
R 1 38 * 0 _0 4
MF G _ MO D ER449 10K_04
3.3VS
KBC_RST#
SMI#
CougarPoint - M (GPIO,VSS_NCTF,RSVD)
DG PU_H PD_IN TR #
INIT 3 _3 V#
SATA_ODD_PRSNT#26
SB_BLON11
3. 3 V S
Internal GFX: Low (Default)
External GFX: High
KBC _RST# 2 8
GA20 28
S A T A _ O D D _P W R G T 26
SATA_OD D_PR SNT#
SCI#
H_THRMTRIP# 3
H_CPUPWRGD 3
H _P ECI 3,28
H OST_ALER T#2
GA20

Schematic Diagrams
B - 20 PCH/ POWER1
B.Schematic Diagrams
PCH/ POWER1
Sheet 19 of 46
PCH/ POWER1
layout? check
layout? check
1. 05 V S
1. 0 5 V S13,14,15,20,32
R421 *0_04
3.3VS
1.05S_VC C_D MI
R147 *0_04
3.3 VS_VC CA_L VD
1.05 VS_ VCC APLL_EXP
11/01
R 439 *0_04
20mA
U39
*A P L 5 6 03 -3 3 B
IN 1
SET
4GND 2
SH DN # 3
OU T
5
3. 3 V S 3.3VVCC ME3.3V
42mA
POWER
VCC CORE
DMI
VCCIO
CRTLVDS
FDI
DFT / SPI HVCMOS
U3 7 G
CougarP oint_Rev_1p0
VCC CO RE[1 ]
AA23
VCC CO RE[2 ]
AC 23
VCC CO RE[3 ]
AD 21
VCC CO RE[4 ]
AD 23
VCC CO RE[5 ]
AF2 1
VCC CO RE[6 ]
AF2 3
VCC CO RE[7 ]
AG 21
VCC CO RE[8 ]
AG 23
VCC CO RE[9 ]
AG 24
VCC CO RE[1 0]
AG 26
VCC CO RE[1 1]
AG 27
VCC CO RE[1 2]
AG 29
VCC CO RE[1 3]
AJ 2 3
VCC CO RE[1 4]
AJ 2 6
VCC CO RE[1 5]
AJ 2 7
VCC DFTER M[4] AJ 17
VCC DFTER M[3] AJ 16
VCC IO[17]
AN 21
VCC IO[18]
AN 26
VCC IO[19]
AN 27
VCC IO[20]
AP21
VCC IO[23]
AP26
VCC IO[24]
AT2 4
VCC IO[15]
AN 16
VCC IO[16]
AN 17
VCC IO[21]
AP23
VCC IO[22]
AP24
VCC ADA C U48
VC CTX_LV DS[1] AM 37
VC CTX_LV DS[2] AM 38
VC CA LVD S AK 36
VC CVR M[3] AT16
VCC VRM [2]
AP16
VCC APLLE XP
BJ 2 2
VccAF DIPLL
BG 6
VCC IO[28]
AN 19 VC CTX_LV DS[4] AP 37
VC CTX_LV DS[3] AP 36
VSSADAC U47
VSSA LVD S AK 37
VCC IO[27]
AP17
VCC 3_3 [6] V33
VCC 3_3 [7] V34
VCC 3_3 [3]
BH 29 VCC DFTER M[2] AG 1 7
VCC DFTER M[1] AG 1 6
VC CD MI[1] AT20
VCC IO[25]
AN 33
VCC IO[26]
AN 34
VCC CO RE[1 6]
AJ 2 9
VCC CO RE[1 7]
AJ 3 1
VCC SPI V1
VCC CLKDM I AB 36
VCC DM I[2 ]
AU 20 3.3V_M
R 666 0_04
R 440 *0_04
C1 7 9
0.1u_10V_X5R _04
APL5603-33B 6-02-56033-4C0
G9091-330T11UF 6-02-90913-4C0
16 0 m A
R14 8 *2 0mil_ 04
R164 * 20m il_04 1.05VS
1.05 VS_ VCC APLL_F DI
C1 5 6
0.1u_10V_X5R _04
C160
0.1u_10V_X5R _04
1.5VS_1.8V S
1.5VS_1.8VS
1.5V S_1.8VS
1.05VS
3.3V S
VCC A_PLL _EXP
VCC CLKD MI
1. 8 V S1.5VS
R 149 *20m il_04
42mA
190mA
3.3V S
1.05V S_V TT
All VCCORE = 1.3A
3.3VS
1.8VS_VCC TX_LVD
5VS
All VCCIO = 2.92A
266mA
266mA
R460
* 1 0K _ 1 % _ 04
C451
0. 0 1 u _1 6 V _ X 7R _ 04
11/03
C158
1u_6.3V _Y 5V_04
C128
10u_6.3V_X5R _06
C4 5 7
*22u_6.3V_X5R _08
C147
10u_6.3V_X5R _06
C453
10u_6.3V _X5R_06
C1 5 1
1u_6 .3V_Y5V_04
R457
*23.7K_1%_04
R143 *0_04
C439
22u_6.3V _X5R_08
C171
1u_6.3 V_ Y5 V_04
C1 7 4
1u_6.3V_Y 5V_04
C149
1u_6 .3V_Y5V_04
.
L3 4
HCB 1608KF-121T25
C5 3 9
*0.1u_10V_X5R _04
.
L31
*HCB1005KF-121T20
C4 2 4
*10u_6.3V_X5R _06
C1 6 8
10u_6.3V _X5R_06
C178
1u_6 .3V_Y5V_04
C446
1u_6.3V_ Y5V_04
C1 5 2
1u_6.3V_Y5V_04
C1 4 6
1u_6.3V_Y5V_04
C4 5 9
* 1u_6.3V _X5R_04
1. 05 V S _ V T T
C4 5 2
0.1u_10V_X5R _04
C153
0. 0 1 u _1 6 V _ X 7R _ 04
C1 5 0
0.01u_16V _X7R_04
1.43V 1.58V
4.75V
1.10V
Mi n
5V
1.5V
Max
1.89V
1.05V
1.8V
3.47V
1.71V
1.00V
3. 3 V2,3,8,11,13,15,17,20,22,23,27,29,31,32,34,36
CougarPoint power supply range
Voltage
3.3V
5V S11,12,20,26,30,31,32,37,38
60mA
3.14V
5.25V
1. 0 5 V S _ V T T2, 3, 5 , 1 8 , 2 0, 3 5 , 3 7
2mA
160mA
1m A
1mA
R 159 *20m il_04
1.05VS
R140 *20m il_04
1.05VS
3. 3 V S3,9, 10,11,12,13,14, 15,16,17,18,20,23,24,25,26,28,29,30,31,32,37
1. 5 V S30,32 1. 8 V S6, 1 8 , 3 4
CougarPoint -M (POWER)
1.05VS
1.5VS_1.8VS20
C1 4 4
0.1u_10V_X5R _04
R 141 *0_04
VC CA_D AC_ 3.3 VS
1. 8 V SV_NVRAM_VCCQ 3. 3V S
1.05 VS_ VCC APLL_E XP
3.3V_M13,15,25,26,32
R 15 2 * 2 0m i l _0 4
1.8VS
L1 7
HC B1005KF-121T20

Schematic Diagrams
PCH/ POWER2 B - 21
B.Schematic Diagrams
PCH/ POWER2
Sheet 20 of 46
PCH/ POWER2
11/01
1.05V_M32
11/03
3.3A_1.5A_HDA _IO13
.
L15
H CB1608KF-121T25
3.3A_1.5A_HD A_IO
VD D313,14,15,17,18,22,23,24,25,28,32, 33,35,39
R2 5 9 * 0_ 0 6
1.05V S
11/18
W243 1117
VDD 3
3.3VS
VD D3
1.05V _LAN _M
3. 3 V S
1.05V S
C164
1u_6. 3V_Y 5V_04
1. 1VS_VC CA_B_DPL
L16
H C B 1 0 0 5K F - 12 1 T 20
R 454 0_04
VDD 527,32,33,35
11/01
1.05VS
1.05V_LAN_M25,32,35
R275 0_0603
11/18
D1 0 R B75 1 S-4 0 C2
AC
11/18
R1 9 6 * 20 m il_ 0 4
R274 0_0603
D1 1 R B75 1 S-4 0 C2
AC
3.3V
C201 0.1u_10V_X5R _04
1.43V
1.10V
Min
5V
1.5V
1. 0 5 V S
1.89V
1.05V
1.58V
4.75V
3.47V
1.71V
Max
3.3V
1.00V
1.8V
L30
* HC B1 005KF-121T20
5.25V
CougarPoint power supply range
Voltage
3.14V
1.05VS
C1 8 0
0.1u_10V_X5R_04
C193
0.1u_10V_X5R _04
1.05VS_V TT
RTCVC C
+VCC APLL _C PY_ PC H
3.3VS3,9,10,11,12,13,14,15,16,17,18,19,23,24,25,26,28,29,30,31,32,37
RTC VCC13,15
1.5V3,6,8,9,10,27,32,34
3.3V2,3,8,11,13,15,17,19,22,23,27,29,31,32,34,36
5VS11,12,19,26,30,31,32,37,38
PC H_ VC CDS W
5V23,27,31,32,34,35,36
DC PSUSC 161 *1u_6.3V_X5R_04
3mA
VC C3_ 3
3.3V
+V C C R T C E X T
3.3A_1.5A_HDA _IO
C449
* 22u _6.3V_ X5R_0 8
1.5V S_1.8VS
C441
22u_6.3V_X5R _08
+V1.05S_SATA3
1.05VS
80mA
97mA
1m A
80mA
1.05VS_VTT2,3,5,18,19,35,37
5VS
C1 7 3
1u_6.3V_Y5V_04
3.3VS
C200
1u_6. 3V_Y 5V_04
VD D5
1.05VS
VD D3
+5V_PCH_VCC5REFSUS
C163
1u_6 .3V_ Y 5V_ 04
CougarPoint - M (POWER)
V ol tag e Ra il V olt ag e S0 Ic cm ax C urr en t (A )
V_CPU_IO 1.05 1 (mA)
V 5R EF 5 1 (mA )
V 5R EF_ Su s 5 1 (mA )
Vcc3_3 3.3 0.266
VccADAC3 1.05 1 (mA)
VccADPLLA 1.05 0.08
VccADPLLB 1.05 0.08
VccCore 1.05 1.3
VccDMI 1.1 0.042
VccIO 1.05 2.925
VccASW 1.05 1.01
VccSPI 3.3 0.020
VccDSW3_3 3.3 2 (mA)
V cc DFT ER M 1.8 0. 19
V cc Sus 3_ 3 3.3 0. 097
VccSusHDA 3.3 1 (mA)
VccVRM 1.5 0.16
V cc ClK DM I 1.0 5 0. 02
VccSSC 1.05 0.095
V cc DIF FC LK N 1.0 5 0. 055
VccALVDS 3.3 1 (mA)
V cc TX_ LV DS 1.8 0. 06
1.05VS_VC CAPLL_SATA 3
1.05VS13,14,15,19,32
VC CSST
11 /1 9
16mA
1. 0 5 V S
1m A
1mA
97 m A
All VCCASW=1.01A
266mA
16mA
266 mA
VDD 3
All VCCIO=2.92A
55 m A
1.05V_M
1.05VS_VCC A_C LK
1.01A
All VCCIO=2.92A
1.05VS
C4 1 2
*0.1u_10V_X5R _04
L33
* H C B 10 0 5 K F - 1 21 T 2 0
R276 0_06
C1 8 4
0.1u_10V_X5R_04
C460
1u_6.3V_Y 5V_04
C187
1u_6.3V_Y 5V_04
C159
* 10u_6.3V_X5R _06
1.05V_M
L32
H C B 1 0 0 5K F - 12 1 T 20
C423
22u_6.3V_X5R _08
C1 6 7
1u_6.3V_Y5V_04
C4 3 8
22u_6.3V _X5R_08
C183
1u_6.3V_Y 5V_04
C1 9 2
1u_6.3V_Y5V_04
C4 2 7
1u_ 6.3V_ Y5 V_ 04
C4 1 3
*0.1u _10V_ X5R _ 04
C403
4.7u_6.3V_X5R _06
R2 5 8 * 0_ 0 6
C 203 0.1u_10V_X5R_04
+
C436
* 220u_6.3V_6.3*4.2
R242 10_04
1.05V S_VC CA_ A_D PL
C204
0.1u_10V_X5R_04
C191 0.1u_10V_X5R _04
L36
* HC B1 005KF-121T20
1.05V S
C154 *1u_6.3V_X5R_04
11/03
C 190 *0.1u_10V_X5R _04
C1 8 1
0. 1u_10V_X5R_04
C4 6 1
0.1u_10V_X5R_04
C1 7 6
10u_6.3V_X5R_06
R263 10_04
C1 9 4
0.1u_10V_X5R_04
W243 1117
L35
H C B 1 0 0 5K F - 12 1 T 20
R424
*0_04
C4 2 6
1u_ 6.3V_ Y5 V_ 04
C422
22u_6.3V_X5R _08
C4 6 2
0.1u_10V_X5R_04
C182 * 1u_6.3V_X5R _04
C1 6 6
1u_6.3V_Y5V_04
+ VC CA _ USB S US
C155
1u_6.3V_Y5V _04
+V1.05M _VCC SUS
C1 8 6
1u_6 .3V_Y 5 V_04
C197
0.1u_10V_X5R _04
+V5A_PCH _VCC 5R EFSUS
1.5VS_1.8VS19
VD D3
R 6 37 * 0 _0 4
R452 0_04
POWER
SATA USB
Clock and Miscellaneous
HDA
CPURTC
PCI/GPIO/LPCMISC
U3 7 J
Co u g ar P oi n t_ Re v _ 1p 0
DC PSUSB YP
V12
VCC ASW [1 ]
AA19
VCC ASW [2 ]
AA21
VCC ASW [3 ]
AA24
VCC ASW [5 ]
AA27
VCC ASW [6 ]
AA29
VCCSUSHDA P32
V C C S U S 3 _ 3[ 6] P24
VC CIO [34] T2 6
VC CIO[ 4] AD17
VCC ASW [7 ]
AA31
VCC ASW [8 ]
AC26
VCC ASW [9 ]
AC27
VCC ASW [1 0]
AC29
VCC ASW [1 1]
AC31
VCC ASW [1 2]
AD29
V5REF P34
VC C3_3[ 4] T3 4
VCC RTC
A22
VCC SUS3_3[10] V24
V C C S U S 3 _ 3[ 9] V23
V C C S U S 3 _ 3[ 8] T2 4
V C C S U S 3 _ 3[ 7] T2 3
VC CIO[ 2] AC16
VCC ADPLLB
BF47
VCC DIFFC LKN[1]
AF33
V5REF_SUS M2 6
VC CIO[ 3] AC17
DC PSUS[1]
T17
VCC SSC
AG33
VCC ADPLLA
BD47
VCC VRM [4]
Y49
VCC ACLK
AD49
DC PRTC
N1 6
VCC ASW [4 ]
AA26
VCC DIFFC LKN[2]
AF34
VCC IO[7]
AF17
DC PSST
V16
VC CIO[ 5] AF1 3
VC CAS W [22] T2 1
VC CAS W [23] V21
VC CAS W [21] T1 9
VC C3_3[ 1] AA16
VC C3_3[ 8] W16
V C C S U S 3 _ 3[ 2] N20
V C C S U S 3 _ 3[ 3] N22
V C C S U S 3 _ 3[ 4] P20
V C C S U S 3 _ 3[ 5] P22
VC CIO [29] N26
VC CIO [30] P26
VC CIO [31] P28
VC CIO [32] T2 7
V_PRO C_IO
BJ 8
VC CIO [33] T2 9
VCC DIFFC LKN[3]
AG34
VCC ASW [1 3]
AD31
VCC ASW [1 4]
W21
VCC ASW [1 5]
W23
VCC ASW [1 6]
W24
VCC ASW [1 7]
W26
VCC ASW [1 8]
W29
VCC ASW [1 9]
W31
VCC ASW [2 0]
W33
VC CIO[ 6] AF1 4
VCCVRM[1] AF11
VC CIO [12] AH13
VC CIO [13] AH14
VC C3_3[ 2] AJ2
VCC APLLSAT A AK1
DC PSUS[3]
AL2 4
VCC IO[14]
AL2 9
DC PSUS[ 4] AN2 3
V C C S U S 3 _ 3[ 1] AN24
VCC APLLD MI2
BH23
DC PSUS[2]
V19
VCC DSW 3 _ 3
T16
VCC 3_3 [5]
T38
11/01
1.5VS_1.8VS
1. 5V
C 202 1u_6.3V_X5R _04
W243 1117
11 /1 8
11 /1 8
11 /1 8
R 456 *0_04
Note: C1289- STUFFED ONLY FOR CPT INTERPOSER;
UNSTUFF FOR CPT
VDD 3
+V1.05M _V CCS US

Schematic Diagrams
B - 22 PCH/ GND
B.Schematic Diagrams
PCH/ GND
Sheet 21 of 46
PCH/ GND
U37I
CougarPoint_Rev_1p0
VSS[159]
AY4
VSS[160]
AY42
VSS[161]
AY46
VSS[162]
AY8
VSS[163]
B11
VSS[164]
B15
VSS[165]
B19
VSS[166]
B23
VSS[167]
B27
VSS[168]
B31
VSS[169]
B35
VSS[170]
B39
VSS[171]
B7
VSS[173]
BB12
VSS[174]
BB16
VSS[175]
BB20
VSS[176]
BB22
VSS[177]
BB24
VSS[178]
BB28
VSS[179]
BB30
VSS[180]
BB38
VSS[181]
BB4
VSS[182]
BB46
VSS[183]
BC14
VSS[184]
BC18
VSS[185]
BC2
VSS[186]
BC22
VSS[187]
BC26
VSS[188]
BC32
VSS[189]
BC34
VSS[190]
BC36
VSS[191]
BC40
VSS[192]
BC42
VSS[193]
BC48
VSS[194]
BD46
VSS[195]
BD5
VSS[196]
BE22
VSS[197]
BE26
VSS[198]
BE40
VSS[199]
BF1 0
VSS[200]
BF1 2
VSS[201]
BF1 6
VSS[202]
BF2 0
VSS[203]
BF2 2
VSS[204]
BF2 4
VSS[205]
BF2 6
VSS[206]
BF2 8
VSS[207]
BD3
VSS[208]
BF3 0
VSS[209]
BF3 8
VSS[210]
BF4 0
VSS[211]
BF8
VSS[212]
BG17
VSS[213]
BG21
VSS[214]
BG33
VSS[215]
BG44
VSS[216]
BG8
VSS[217]
BH11
VSS[218]
BH15
VSS[219]
BH17
VSS[220]
BH19
VSS[222]
BH27
VSS[223]
BH31
VSS[224]
BH33
VSS[225]
BH35
VSS[226]
BH39
VSS[227]
BH43
VSS[228]
BH7
VSS[229]
D3
VSS[230]
D12
VSS[231]
D16
VSS[232]
D18
VSS[233]
D22
VSS[234]
D24
VSS[235]
D26
VSS[236]
D30
VSS[237]
D32
VS S[ 26 4] K7
VS S[ 26 5] L18
VS S[ 26 6] L2
VS S[ 26 7] L20
VS S[ 26 8] L26
VS S[ 26 9] L28
VS S[ 27 0] L36
VS S[ 27 1] L48
VS S[ 27 2] M12
VS S[ 27 3] P16
VS S[ 27 4] M18
VS S[ 27 5] M22
VS S[ 27 6] M24
VS S[ 27 7] M30
VS S[ 27 8] M32
VS S[ 27 9] M34
VS S[ 28 0] M38
VS S[ 28 1] M4
VS S[ 28 2] M42
VS S[ 28 3] M46
VS S[ 28 4] M8
VS S[ 28 5] N18
VS S[ 28 6] P30
VS S[ 28 8] P11
VS S[ 28 9] P18
VS S[ 29 0] T33
VS S[ 29 1] P40
VS S[ 29 2] P43
VS S[ 29 3] P47
VS S[ 29 4] P7
VS S[ 29 5] R2
VS S[ 29 6] R48
VS S[ 29 7] T12
VS S[ 29 8] T31
VS S[ 29 9] T37
VS S[ 30 0] T4
VS S[ 30 1] W34
VS S[ 30 2] T46
VS S[ 30 3] T47
VS S[ 30 4] T8
VS S[ 30 5] V11
VS S[ 30 6] V17
VS S[ 30 7] V26
VS S[ 30 8] V27
VS S[ 30 9] V29
VS S[ 31 0] V31
VS S[ 31 1] V36
VS S[ 31 2] V39
VS S[ 31 3] V43
VS S[ 31 4] V7
VS S[ 31 5] W17
VS S[ 31 6] W19
VSS[238]
D34
VSS[239]
D38
VSS[240]
D42
VSS[241]
D8
VSS[242]
E18
VSS[243]
E26
VSS[244]
G18
VSS[245]
G20
VSS[246]
G26
VSS[247]
G28
VSS[248]
G36
VSS[249]
G48
VSS[250]
H12
VSS[251]
H18
VS S[ 31 7] W2
VS S[ 31 8] W27
VS S[ 31 9] W48
VS S[ 32 0] Y12
VS S[ 32 1] Y38
VS S[ 32 2] Y4
VS S[ 32 3] Y42
VS S[ 32 4] Y46
VS S[ 32 5] Y8
VS S[ 32 8] BG29
VS S[ 32 9] N24
VS S[ 33 0] AJ3
VS S[ 28 7] N47
VSS[252]
H22
VSS[253]
H24
VSS[254]
H26
VSS[255]
H30
VSS[256]
H32
VSS[257]
H34
VSS[258]
F3
VS S[ 26 2] K39
VS S[ 26 3] K46
VS S[ 25 9] H46
VS S[ 26 0] K18
VS S[ 26 1] K26
VS S[ 33 1] AD47
VS S[ 33 3] B43
VS S[ 33 4] BE10
VS S[ 33 5] BG41
VS S[ 33 7] G14
VS S[ 33 8] H16
VS S[ 34 0] T36
VS S[ 34 2] BG22
VS S[ 34 3] BG24
VS S[ 34 4] C22
VS S[ 34 5] AP13
VSS[172]
F45
VSS[221]
H10
VS S[ 34 6] M14
VS S[ 34 7] AP3
VS S[ 34 8] AP1
VS S[ 34 9] BE16
VS S[ 35 0] BC16
VS S[ 35 1] BG28
VS S[ 35 2] BJ28
U37H
CougarPoint_R ev _1p0
VS S[ 1]
AA 17
VS S[ 2]
AA2
VS S[ 3]
AA3
VS S[ 5]
AA 34
VS S[ 6]
AB 11
VS S[ 7]
AB 14
VS S[ 8]
AB 39
VS S[ 9]
AB4
VS S[ 10 ]
AB 43
VS S[ 11 ]
AB5
VS S[ 12 ]
AB7
VS S[ 13 ]
AC19
VS S[ 14 ]
AC2
VS S[ 15 ]
AC21
VS S[ 16 ]
AC24
VS S[ 17 ]
AC33
VS S[ 18 ]
AC34
VS S[ 19 ]
AC48
VS S[ 20 ]
AD10
VS S[ 21 ]
AD11
VS S[ 22 ]
AD12
VS S[ 23 ]
AD13
VS S[ 24 ]
AD19
VS S[ 25 ]
AD24
VS S[ 26 ]
AD26
VS S[ 27 ]
AD27
VS S[ 28 ]
AD33
VS S[ 29 ]
AD34
VS S[ 30 ]
AD36
VS S[ 31 ]
AD37
VS S[ 33 ]
AD39
VS S[ 34 ]
AD4
VS S[ 35 ]
AD40
VS S[ 36 ]
AD42
VS S[ 37 ]
AD43
VS S[ 38 ]
AD45
VS S[ 39 ]
AD46
VS S[ 43 ]
AF 10
VS S[ 44 ]
AF 12
VS S[ 46 ]
AD16
VS S[ 47 ]
AF 16
VS S[ 48 ]
AF 19
VS S[ 49 ]
AF 24
VS S[ 50 ]
AF 26
VS S[ 51 ]
AF 27
VS S[ 52 ]
AF 29
VS S[ 53 ]
AF 31
VS S[ 54 ]
AF 38
VS S[ 55 ]
AF4
VS S[ 56 ]
AF 42
VS S[ 57 ]
AF 46
VS S[ 59 ]
AF7
VS S[ 60 ]
AF8
VS S[ 61 ]
AG19
VS S[ 62 ]
AG2
VS S[ 63 ]
AG31
VS S[ 64 ]
AG48
VS S[ 65 ]
AH11
VS S[ 66 ]
AH3
VS S[ 67 ]
AH36
VS S[ 68 ]
AH39
VS S[ 69 ]
AH40
VS S[ 70 ]
AH42
VS S[ 71 ]
AH46
VS S[ 72 ]
AH7
VS S[ 73 ]
AJ19
VS S[ 76 ]
AJ33
VS S[ 77 ]
AJ34
VS S[ 78 ]
AK 12
VS S[ 79 ]
AK3
VS S[ 80 ] AK 38
VS S[ 81 ] AK 4
VS S[ 82 ] AK 42
VS S[ 83 ] AK 46
VS S[ 84 ] AK 8
VS S[ 85 ] AL16
VS S[ 86 ] AL17
VS S[ 87 ] AL19
VS S[ 88 ] AL2
VS S[ 89 ] AL21
VS S[ 90 ] AL23
VS S[ 91 ] AL26
VS S[ 92 ] AL27
VS S[ 93 ] AL31
VS S[ 96 ] AL48
VS S[ 97 ] AM11
VS S[ 98 ] AM14
VS S[ 99 ] AM36
VSS[100] AM39
VSS[102] AM45
VSS[103] AM46
VSS[104] AM7
VSS[105] AN2
VSS[106] AN2 9
VSS[107] AN3
VSS[108] AN3 1
VSS[109] AP12
VSS[110] AP19
VSS[111] AP28
VSS[112] AP30
VSS[113] AP32
VSS[114] AP38
VSS[116] AP42
VSS[117] AP46
VSS[118] AP8
VSS[119] AR2
VSS[120] AR4 8
VSS[121] AT11
VSS[122] AT13
VSS[123] AT18
VSS[124] AT22
VSS[125] AT26
VSS[126] AT28
VSS[127] AT30
VSS[128] AT32
VSS[131] AT42
VSS[132] AT46
VSS[133] AT7
VSS[134] AU2 4
VSS[135] AU3 0
VSS[136] AV16
VSS[137] AV20
VSS[138] AV24
VSS[139] AV30
VSS[140] AV38
VSS[141] AV4
VSS[142] AV43
VSS[143] AV8
VSS[144] AW14
VSS[145] AW18
VSS[146] AW2
VSS[147] AW22
VSS[148] AW26
VSS[149] AW28
VSS[150] AW32
VSS[151] AW34
VSS[152] AW36
VSS[153] AW40
VSS[154] AW48
VSS[155] AV11
VSS[156] AY12
VSS[157] AY22
VSS[158] AY28
VS S[ 40 ]
AD8
VS S[ 42 ]
AE3
VS S[ 45 ]
AD14
VSS[115] AP4
VS S[ 0]
H5
VS S[ 58 ]
AF5
VS S[ 32 ]
AD38
VS S[ 4]
AA 33
VS S[ 74 ]
AJ21
VS S[ 75 ]
AJ24
VS S[ 41 ]
AE2
VSS[129] AT34
VSS[130] AT39
VSS[101] AM43
VS S[ 95 ] AL34
VS S[ 94 ] AL33
CougarPoint -M (GND)

Schematic Diagrams
New Card, Mini PCIE B - 23
B.Schematic Diagrams
New Card, Mini PCIE
R 489 0_04
PC IE_ W AKE#15 , 2 4 , 27
1. 5 V3, 6,8,9,10,20,27,32,34 1. 5 V S19,30,32
3.3VS3,9,10,11,12,13,14,15,16, 17,18,19,20,23,24,25,26,28,29,30,31,32,37 3.3V2,3,8,11,13,15,17,19,20,23,27,29,31,32,34,36
VD D313,14,15,17,18,20,23,24,25,28,32,33,35,39
BT_SB D#
C472
0.1u_16V_Y5V_04
3IN1 28
VDD 3 R4 9 9 * 1 0K_ 0 4
R 6 80 * 1 0K _ 0 4
R501 0_04
1125
NEW CARD(Port 3)
10 /2 9
R552 *0_04
R199 , R204 , R498 ? ? 0_04 for Vpro
Wake up on WLAN Function
R 681 0_04
3.3V
W243 1117 ? ? 3.2
3.3V
VD D3
BT_SB D#14
R605 0_04
R553 *0_04
1228 D02
1125
R686 * 0_06
R682 *0_04
R 491 10K_04
1125
3.3V
CL_D ATA114 C L _R S T #114 R498 *0_04
R204 *0_04
R199 *0_04
CL_C LK114
R685 0_06
BT_SBD #
R684 *0_04
CL _ DAT A_ 1
CL_RST#_1
11 /1 8
MINI CARD WLAN
R 357 *10mil_04
BT_EN28,29
BU F_P LT_RST# 17,24,25,27,28
VDD 3
VD D3 R4 90 1 0 K_ 04
CL K_ PCIE _ M INI#14
WLAN_CLKR EQ#14
CL_CLK_1
PCIE _T XN3_ W L AN14
WLAN_D ET#28
CL K_ PCIE _M INI14
PC IE_RXN3_WLAN14
PCIE_ TXP 3_ W LAN14
11 2 5
P C I E _R XP 3_ W L A N14
U SB_P N2 17
3.3V
VD D3
WLAN_EN 28,29
U SB_P P2 17
20 mil
BT_ DET# 28,2 9
KEY
J_MIN I1
88910-5204M-01
CO EX1
3
CO EX2
5
CLKR EQ#
7
GN D0
9
REFC LK-
11
REFC LK+
13
WAKE#
1
GN D1
15
PETn0
23
PETp0
25
GN D2
21
GN D3
27
PERn0
31
PERp0
33
GN D4
29
Re s e rv ed 0
17
Re s e rv ed 1
19
W _ DISAB LE# 20
GN D1 2
37
3.3VA UX_3
39
3.3VA UX_4
41
GN D1 3
43
Re s e rv ed 2
45
Re s e rv ed 3
47
Re s e rv ed 4
49
Re s e rv ed 5
51 LED_WLAN# 44
LE D _ W W A N # 42
GND6 18
U IM_VPP 16
UI M_ RESE T 14
3.3VAU X_0 2
UIM_CLK 12
UIM_DATA 10
UIM _P W R 8
1.5V_0 6
GND5 4
PERS ET# 22
3.3VAU X_1 24
GND7 26
1.5V_1 28
SMB_CL K 30
SMB_DATA 32
GND8 34
USB_D- 36
USB_ D+ 38
GND9 40
LE D _ W P A N # 46
1.5V_2 48
GND10 50
3.3VAU X_2 52
GN D1 1
35
R 356 *10mil_04
BT_EN28,29
US B_D #
US B_DR494 *0_04
VDD3
WLAN_LED # 29
80CLK 28
Sheet 22 of 46
New Card, Mini
PCIE

Schematic Diagrams
B - 24 CCD, 3G, TPM
B.Schematic Diagrams
CCD, 3G, TPM
R641 0_04
UIM _R ST
KEY
J_3G1
MPCEC -S00F1-TP00
C OEX1
3
C OEX2
5
CLKREQ#
7
GND0
9
REFCLK-
11
REFCLK+
13
W AKE#
1
GND1
15
PETn0
23
PETp0
25
GND2
21
GND3
27
PER n0
31
PER p0
33
GND4
29
Reserved0
17
Reserved1
19
W_DISABLE# 20
GND12
37
3.3VAUX_3
39
3.3VAUX_4
41
GND13
43
Reserved2
45
Reserved3
47
Reserved4
49
Reserved5
51 LED_WLAN# 44
LED _WWAN# 42
GN D6 18
UIM_VPP 16
UIM _RESET 14
3. 3V A U X_ 0 2
UIM_CLK 12
UIM_DATA 10
UIM _PW R 8
1.5V_0 6
GN D5 4
PERSET# 22
3. 3V A U X_ 1 24
GN D7 26
1.5V_1 28
SMB_CLK 30
SM B_DATA 32
GN D8 34
USB_D- 36
USB_ D+ 38
GN D9 40
LE D _ W P A N # 46
1.5V_2 48
GND10 50
3. 3V A U X_ 2 52
GND11
35
C2 3 5
0.1u_16V_Y5V_04
UIM_ D A TA
UIM_ VPP
UIM_ R S T
UIM_ PW R
3G_3.3V
UIM_ C LK
C2 6 7
10 u_10V_ Y5V_08
3G _3 . 3 V
3G_3.3V
3G _E N 2 8
3G_DET#28
3G _ 3. 3 V
60 mils
U SB_PP4 17
U SB_PN4 17
R5 1 5
10_06
UIM _D AT A
Q3 3
MT N 70 0 2Z H S3
G
DS
R520
100K_04
3G _3.3V
Q3 5
MTN7002ZH S3
G
DS
>48 mil
R5 19
33 0 K _0 4
R 5 09 * 0 _0 6
3G_R
3G POWER
From H8 default HI
>48 mil
C5 07
0.1u_16V_Y 5V_04
Q30
AO3415
G
DS
C483
0.1u_16V_Y5V_04
C5 0 0
10 u_10 V_Y5V_08
C2 1 2
0.1u_16V_Y5V_04
SIM CONN
UIM _C UIM _D
+
C2 8 6
220u_4V_V_A
MINI CARD 3G(Port 6)
+
C2 8 7
220u_6.3V_6.3*6.3*4.2
UIM _PW R
C470
*22p_50V _N PO_04
R5 0 4
*10mil_04
C4 6 9
*22p_50V _N PO_04
3.3VS3,9,10,11,12,13,14,15,16,17, 18,19,20,24,25,26,28,29,30,31,32,37
R4 8 8
*1 0 mi l_0 4
C471
* 22p_50V_NPO _04
5V2 7 , 3 1, 3 2 , 34 , 3 5 , 36
3.3V2,3,8,11, 13,15,17,19,20,22,27,29,31,32,34,36
(TOP VIEW)
LOCK
OPE N
J_SI M1
C1 7 7 06 6 1-1
UIM_ D ATA C7
UIM _VPP C6
UIM_ G ND C5
UIM _PW R
C1 UIM _R ST
C2 UIM _C LK
C3
3G _PWR _EN28
C242
0.1u_16V_Y5V_04
R503 *4.7K_04UIM _P W R UIM_ D A TA
C4 8 9
*2 2p _ 5 0V _ N P O_ 04
UIM _C L K
SIM LOCK
UIM _VP P
C209
0.1u_16V_Y5V_04
USB _PP517 USB_PN517
C4
1u_6.3V_Y5V_04
From H8 default HI
48 mil
5V
J_C CD1
85205-05001
1
2
3
4
5
C2
*1u_6.3V_Y5V_04
CC D_DET#
5
MJ_CCD1
R1 1
*1 0 0K _0 4
1
CCD
5V_CC D
CCD_EN28
C302
18p_50V_N PO_04
XTALI
C3 05
18p_50V_NPO_04
R6 42 * 0_ 0 4
TPM 1.2
LPC_AD113 , 2 8
PLT_R ST#3,17
LPC_AD313 , 2 8
LPC_FRA ME#13,28
LPC_AD213 , 2 8
SER IRQ13,28
LPC_AD013 , 2 8
PC LK_TPM17
PM_CLKRUN#15
3.3V
C2 8 5
0.1u_16V_Y5V_04
C5 0 8
0.1u_16V_Y5V_04
TP M _ LP C P D #
C294
0.1u_16V_Y5V_04
TPM3005
C2 8 2
0.1u_16V_Y5V_04
TPM_BAD D
TPM 3002
TPM
U28
SLB9635TT
LAD3
17
LAD0
26
LAD1
23
LAD2
20
VD D1 10
XT A L I 13
VD D3 24
VD D2 19
LFRAM E#
22
LCLK
21
LRESET#
16
SER IRQ
27
CLKR UN #
15
GND_1 4
GND_2 11
GND_3 18
GND_4 25
GPI O 6
GPIO2 2
XTAL O 14
TESTI
8
TESTBI/BADD
9
PP
7
NC _1
1
NC _2
3
NC _3
12
LPCPD #
28
VSB 5
TP M _P P
TPM 3001
TPM3004
TPM 3003
XTALO
VDD 3
3. 3 V S
C3 0 0
1u_10V_Y 5V_06
TPM_LPCPD # R 6 43 * 1 0K _0 4
W243 1117 ? ? 3.2
VDD 3
R 511 0_06
L PCPD# ina cti ve to LRST# inactive 32~96us
Asserted before entering S3
L PC r ese t timing:
VD D313 ,1 4, 15 ,1 7,1 8 ,2 0,2 2 ,2 4, 25 ,2 8,3 2 ,33 ,3 5 ,39
CCD_DET#28
TPM_PP
R 3 48 10 K _ 1 %_ 0 4
R 3 52 * 1 0K _1 % _0 4
R 3 41 * 1 0K _0 4
3.3VS
TPM_BAD D
S4_STATE#15
X7
M C-146_32.768KHz
14
3 2
HI: 4E/ 4F H
LOW: 2E/ 2F H
HI: ACCESS
LOW: NORMAL ( Inte rnal PD )
TPM_PP
TPM_BADD
6 -22 -3 2R7 6- 0B4
3.3VS
R719 10K_04
C5
1u _6.3V_Y5V_ 04
1228 D02
3.3VS
C6
0.1u_16V_Y5V_04
R512 *0_06
R6 4 0 *0 _0 4
PC LK_TPM1
R3 4 9
*3 3_ 0 4
PC LK_ TPM C2 92
*10p_50V_N PO_06
1228 D02
W243 1117
U4 1
G5 2 43 A
VIN
4
VIN
5
EN
3
VO UT 1
GND 2
6- 22 -32 R7 6-0 BG
6- 22 -32 R7 6-0 B2
XTAL I
Co-layout X7, X8
XTAL O
X8
*1TJS125DJ4A420P_32.768KH z
1 4
32
Sheet 23 of 46
CCD, 3G, TPM

Schematic Diagrams
Card Reader/LAN JMC261C B - 25
B.Schematic Diagrams
Card Reader/LAN JMC261C
LAN_SCL
LAN_SDA
S D _C L K _C
R 4 25 *4. 7K _ 04
R 4 26 *4. 7K _ 04
U35
*A T2 4C02 B N
SCL
6
A0 1
A1 2
A2 3
WP 7
SDA
5
VCC
8
GND
4
3. 3V _ LA N _C
SD _ B S
IS O N _ 25 1C
SD _ D 1
PR115
0_ 04
DVDD
4 IN 1 SOCKE T SD/ MMC/MS /MS Pr o
R4 31 *0_ 06
VDD3
VDD3
C45 0
0. 1u _1 6V _Y 5 V _0 4
C1 95
*10u_6.3V_X5R_06
Pin#2Pin #2
For JMC251 C
3. 3 V_ LA N _C
SD _ D 1
.
L3 7
S WF 2 520 C F -4R7M-M
DVDD
Pi n#3 3Pin#33
REGLX
(>20mil )
For JMC251/261 only
S witching Regulator
c lose to PIN33
C17 7
10 u_ 6. 3V _ X5R _ 06
C44 8
0. 1u _1 6V _Y 5 V _04
(>20mil)
DVDD
R207
*28 mil_ 06
12 28 D0 2
ne ar P in #41
R190 * 100K_04
C4 80
* 0 . 1u _16 V _Y 5 V_ 04
C4 81
* 0.1u_1 6V_Y5 V_04
BUF_PLT_RST# 17,22,25,27,28
ISON_2 51 C
3.3VS3, 9, 1 0, 11 , 12 ,1 3, 1 4, 15 , 16 ,1 7, 1 8, 19 , 20 ,2 3, 2 5, 26 , 28 ,2 9,3 0,31 ,32 ,37
C445
0 . 1u _16 V _Y 5 V_ 04
C435
0 . 1u _16 V _Y 5 V_ 04
C134
0 . 1u _16 V _Y 5 V_ 04
C157
0 . 1u_ 16 V_ Y 5V _ 04
C4 37
0.1u_16V_Y5V_04
C189
0.1u_16V_Y5V_04
C145
0.1u_16V_Y5V_04
C1 36
* 1 0u _6. 3 V _X5 R _0 6
C135
0 . 1u_ 16 V_ Y 5V _ 04
Pin#7
Pin#52
Pla c e all c ap a c ito rs clo s e d to ch ip .
The subscript in each CAP incicates the pin
number of JM C251/ JMC 261 that s hould be
cl o s e d t o .
AVDD1 2_1 3
P in# 7P in #55
Pin#43
R ese rv ed
P in #43
P in# 62
Reserved P in# 21P in #59Pin#59 Pin#2
C148
0 . 1u_ 16 V_ Y 5V _ 04
C133
* 1 0u _6 . 3V _X 5R _ 06
3. 3V _ LA N _C
3. 3V _ LA N _C
A V D D 12 _5 2
A V D D 12 _7
C139
0 . 1u_ 16 V_ Y 5V _ 04
P in #13
A V D D 12 _1 3
LA N X I N
SD _ C L K
LAN_MDIN2_C
A V D D 12_ 55
LAN_MDIN0_C
LAN_MDIN1_C
LAN_MDIP1_C
LAN_MDIP0_C
A V D D 12_ 52
MDIO8
A V D D 12_ 62
LAN_MDIP3_C
LAN_MDIP2_C
PCIe Differential
Pairs = 100 Ohm
R72 3
15 0_0 6
(LQFP 64)
JMC261 C
U36
JM C 2 61 _C
REXT
1
AVDD3 3
2
XIN
3
XO U T
4
GND
10
LX 33
AVDD12
7
CPPEN 23
CLKN
5
CL KP
6
AVDD1 2
13
RXP
8
GND 22
TXN
11
TXP
12
PWRCR 30
RSTN 24
WAKEN 27
MPD 28
ISON 45
LAN_LED2 26
CR_ CD1N
16
CR_ CD0N 17
RXN
9
MDI O8
51
LA N _L E D 0 47
MDIO7
15
MDIO6 20
GN D 44
MDIO5 41
MDIO4 40
MDIO3 39
VDDIO 43
MDIO2 38
MDIO1 37
MDIO0 36
MDI O9
50 MDI O10
49
MDI O1 1 48
MDIO1 2 19
VDDREG 32
MDIO13
14
MDIO1 4 18
CR_L ED 25
TE S T 29
VDDIO 21
GND 34
VCC3 V 31
FB12 35
LA N _L E D 1 46
VDDO 42
VDD
52
VIP_1
53
VIN_1
54
AVDD12
55
VIP_2
56
VIN_2
57
GND
58
AVDD33
59
VIP_3
60
VIN_3
61
AVDD12
62
VIP_4
63
VIN_4
64
VCC_CARD
SD_BS
3.3V_LAN_C
JMC261C
VDDRE G
DVDD
11 24
112 4
10/29
SD _ B S
112 4
(>20mil)
P in# 31
3. 3V S
C442
0 . 1u _16 V _Y 5V _ 04
C443
* 10u _6 . 3V _Y 5 V_ 06
Pin#32P in #32
(>2 0mil)
VDDREG
C1 98
0 . 1u _1 6V _Y 5 V_ 04
C 199
10u _6 . 3V _X 5R _ 06
R4 27 *20 mi l_ 04
Pin#31
11/02
5V23 , 27 ,3 1, 3 2, 34 , 35 ,36
(>20mil)
LA N _ SC L
R1 36 *0_ 04
PCIE_TXP4_GL AN 1 4
CL K_PCIE_ GLA N 14
CL K_ PCIE _ GLA N# 14
P C I E _T XN 4 _G LA N 14
MS _I N S #
AV DD12 _7
REXT_C
3.3V_LAN_C
LA N X O U T
R14 2
12 K_ 1%_ 04
MDIO13
PC I E _R X P _4_ GLA N PCIE_RXP4_GLAN 14
MDIO7
C434 0.1u_10V_X7R_04 PCIE_RXN4 _GLAN 14
C433 0.1u_10V_X7R_04
(>20mil)
PC I E _R X N _4 _G L AN
6-22-25R00-1B4
6-22-25R00-1B5
VDD3
R7 24
150_06
3.3VS
R14 5 *20 mil_0 4
LA N _ SD A
CPPE N
SD _ C L K
0224
R19 1 *20 mil_0 4
R 493 10 K_ 04
SD _ D 0
PCIE_WAKE#15 , 22 ,27 LAN_PCIE_WAKE#
R 4 34 10K _ 04
PCIE_WAKE#
3.3V_LAN_C
112 4
C1 65
0.1u_16V_Y5V_04 C17 0
2.2u_6.3V_X5R_06
SD X C _ P O W ER
MP D
C4 78
* 0 . 1u_ 16 V_ Y 5V _ 04
Ne ar Car dre ade r CO NN
VCC_CARD
A V D D 12 _5 5
SD _ D 3
A V D D 12 _62
3 . 3V _L AN _ C
SD _ C L K
3 . 3V _L A N _C
AV DD12 _7
MS_ IN S#
REGLX
3.3V_LAN_C
SD_CD#
VDD3
11 24
11 24
R 4 48 22 _1% _0 4
SD_D2
LA N _P C I E _W A KE # 2 8
MS_I NS#
R14 6
*20mil_04
C4 54
* 1 0p _5 0V _N P O _ 04
11/02
VDD31 3, 1 4, 15 , 17 ,1 8, 2 0, 22 , 23 ,2 5, 2 8, 32 , 33 ,35,39
LA N _ PC I E _W A KE #
C4 82
0 . 1u_ 16 V_ Y 5V _ 04
C4 79
0 . 1u_ 16 V_ Y 5V _ 04
PC 9 8
82p _5 0V _N P O _ 04
U2 0
AX6615ESA
GND
1
VCNTL 6
VO U T 3
VI N
5
VO U T 4
VF B 2
PO K
7
EN
8
VI N
9
PR 1 1 6
1. 6K _1 %_ 04
PC99
0 . 1u _1 6V _Y 5V _ 04
J_ CA RD-REV1
MDR019-C0-1042
D A T 2_S D
P2
VSS_MS
P21
C D / D A T 3_S D
P3
CMD_SD
P4
VSS_SD
P5
VDD_ SD
P6
CLK_SD
P7
VSS_SD
P8
D A T 0_S D
P9
D A T 1_S D
P10
WP_SD
P11
VSS_MS
P12
VCC_ MS
P13
SCLK_ MS
P14
D A T 3_M S
P15
INS_MS
P16
D A T 2_M S
P17
SDIO/DAT0_MS
P18
D A T 1_M S
P19
BS_MS
P20
CD_SD
P1
GND P2 3
GND P2 2
PC102
1u_10V_Y5V_06 DVDD
P R 114
2. 4 9K _1 %_0 4
VD D 3
1 124
SD _ D 2
1.2V
? ? ?? PIN6?
1A
2A
GS7113
6 -02 -07 113 -320
AX6610
6 -02 -06 610 -320
SD _ W P
VCC_CARD
R496
* 7 5_0 4
Card Reader
Power
VCC_ C ARD
11 24
VCC_ C ARD
SD _ D 0
SD _ D 0
1.5V3,6,8,9,1 0,2 0,27 ,32 ,34
1124
SDXC_POW ER
1 229 D 02 (W 240 HU )
DVDD
SD_D3
C43 1
2 2p_ 50 V_ N P O _0 4
C4 32
22p_50V_NPO_04
LA N XOU T
R 14 4 *2 0m il _0 4
LA N XI N
X10
FS X5 L_ 25 M H Z
12
R4 28 *1M_ 04 SD _ D 1
11 24
C 4 40 0. 1 u_1 6V _ Y 5V _0 4
DVDD
DVDD
DVDD
MPD
R2 17 *4.7 K_ 04
0 104 D02
VDD3
R 2 16 10 K_ 04
3. 3V S
X9
* F S X5 L_ 25M H z
12
3 4
SD _ C D #
D1 6
*RB75 1S-40 C2
A C
SD _ D 2
R 15 6 *2 0m il _0 4
CR_ CD1N
SD_CLK
0103 D0 2 R3. 2_1 2_31
SD _ D 3
VCC_ CARD
R 16 2 *2 0m il _0 4
SD_W P
R 158 1K _0 4
Car d R ead er Pull Hi gh/ Low
Res ist ors
R 497 * 4. 7 K_ 04
3. 3 VS
SD_W P
VCC_CARD
SD_CD#
Sheet 24 of 46
Card Reader/LAN
JMC261C

Schematic Diagrams
B - 26 INTEL LAN 82579
B.Schematic Diagrams
INTEL LAN 82579
PCI E_T XN 6_ IG L AN14 PCIE_TXP6_IGLAN14
LAN_MDIN1 26
LAN_MDIP1 26
PCI E_R XN 6_ IG LAN14
C LK_ PCI E_ IG LAN #14 CLK_PC IE_I GLAN14
IGLAN_CLKREQ#14 BUF_ PLT_RST#1 7 ,2 2, 24 ,2 7, 28
PC IE_RXP6_ IG LAN14 C185 0.1u_10V_X7R_04
C215 0.1u_10V_X7R_04
R17 *0_06
3.3VS3,9,10,11,12,13,14,15,16,17,18,19,20,23,24,26,28,29,30,31,32,37
VD D313 ,1 4, 15 ,1 7, 18 ,2 0, 22 , 23 ,2 4, 28 ,3 2, 33 ,3 5, 39
1.05V_LAN_M20,32,35
LAN_MDIN2 26
LAN_MDIP2 26
C3
0.1u_16V_04
R638 0_04
R639 0_04
C8
0.1u_16V_04 C10
0.1u_16V_04
11/18
11/18
LAN_MDIN3 26
LAN_MDIP3 26
C3 2
10 u_ 6. 3V_ X5 R _0 6
1.0M_LAN
3.3V_M13 ,1 5, 19 ,2 6, 32
LAN_MDIP0 26
R 2 4 * sh or t_ 08
LAN_MDIN0 26
11/19
LAN_JTAG_TCK
LAN_JTAG_TMS
SML0_CLK14
R 61 2 4. 7K_ 04
R6 13 1 0K_ 04 R 61 4 4. 7K_ 04
VDD 3
3.3V_LAN
R6 16 *1 0K_ 04
LAN_JTAG_TDI
LAN_JTAG_TDO
R617 10K_04
R618 10K_04
SML0_DATA14
C5 93
27 P_ 50 V_N P O_ 04
3. 3V_ LAN
RES_BIAS
LAN_TEST_EN
LAN_XTAL_IN
LAN_XTAL_OUT
C592
27P_50V_NPO_04
3. 3VS
X1 6 25 MH z
12
R6 19 0_ 04
PCIE
MDI
SMBUS
JTA G LED
U47
82 57 9L M/ V
RSVD _VC C3 P3_ 1 1
RSVD _VC C3 P3_ 2 2
LAN _D ISABLE_N
3
VD D3P3_ OU T 4
VDD 3P3 _I N 5
VCT 6
CTRL _1 P0 7
VDD1P0_8 8
XT A L_ O U T
9
XT A L _ I N
10
VDD 1P0_11 11
RBI AS
12
MD I _ P LU S 0 13
MD I_ MI NU S0 14
VDD 3P3_15 15
VDD 1P0_16 16
MD I _ P LU S 1 17
MD I_ MI NU S1 18
VDD 3P3_19 19
MD I _ P LU S 2 20
MD I_ MI NU S2 21
VDD 1P0_22 22
MD I _ P LU S 3 23
MD I_ MI NU S3 24
LED 2
25 LED 0
26
LED 1
27
SMB_CLK
28
VDD 3P3_29 29
TE S T _E N
30
SMB_DATA
31
JTAG_ TD I
32
JTAG_ TM S
33 JTAG_ TD O
34
JTAG_ TC K
35
PE_R ST_ N
36
VDD 1P0_37 37
PETp
38
PETn
39
VDD 1P0_40 40
PERp
41
PERn
42
VDD 1P0_43 43
PE_C LKP
44
PE_C LKN
45
VDD 1P0_46 46
VDD 1P0_47 47
CL K_R EQ_ N
48
VSS_EPAD 49
VDD 3
03 24 -J
ch an ge s h or t
1. 0M _L A N
R6 15 0 _0 4
PM_L ANPH Y_ EN18
0324-J
ad d
R6 1 1
10 K_ 04
3.3V_M
R6 10
*10K_04
1. 0M _L A N
R16 *0_06
C5 90
0. 1u _1 6 V_0 4
C591
10u_6.3V_X5R_06
R273 *short_08
1. 05 V_L AN_ M
R6 21
3. 01 K_1 %_0 4
PC I E_R XN 6_C_GLAN
PC I E_R XP6 _C _G LAN
R620
1K_04
3. 3V_ LAN3. 3V_ M
LAN_MDIN0
LAN_MDIP0
LAN_MDIP3
LAN_MDIN2
LAN_MDIP2
LAN_MDIN1
LAN_MDIP1
0324-J
change short
+VCT_LAN
LAN_MDIN3
R12 *short_08
+V3.3M_LAN_OUT C4 67 1u _ 6. 3V_ X5 R_ 06
NOTE
1.0M_LAN Will Work at 0.95V to 1.15V
Sheet 25 of 46
INTEL LAN 82579

Schematic Diagrams
LAN (82579), SATA HDD, ODD B - 27
B.Schematic Diagrams
LAN (82579), SATA HDD, ODD
LMX2+
SATA_ TXP0
SATA_ TXN0
HDD_NC1
HDD_NC2
HDD_NC3
HDD_NC0
SATA HDD
P IN G ND 1 ~ 2 = G ND
C474 0.1u_16V_Y5V_04
C473 0.1u_16V_Y5V_04
3.3VS 3,9,10,11,12,13,14,15,16,17,18, 19,20,23,24,25,28,29,30,31,32,37
3.3V 2,3,8,11,13,15,17,19,20,22,23,27,29,31,32,34,36
J _ HD D1
ALLTOP-C 166N5-12205-L
S1
S2
S3
S4
S5
S6
S7
P1
P2
P3
P4
P5
P6
P7
P8
P9
P10
P11
P12
P13
P14
P15
C210 10u_10V_Y5V_08
1.5V 3,6,8,9,10,20,27,32,34
C475 1u_6.3V_Y5V_04
5V S
C476 *0.1u_16V_Y5V_04
3.3V_M 13,15,19,25,32
1A
LMX2-
L2 8
*W C M2 0 12 F 2 S -S H OR T
1
4
2
3
SATA ODD
C430 0.01u_16V_X7R_04
C428 0.01u_16V_X7R_04
Zero Power ODD
5VS_OD D
C425 0.01u_16V_X7R_04
?? ?? ?? ?? ?
C421 0.01u_16V_X7R_04
SATA_OD D_DA # 17
SATA_OD D_PR SNT# 18
SATA _O DD _PW RGT 1 8
C4 1 0
0.1u_16V_Y 5V_04
C4 0 4
10u_10V _Y 5V _08
C408
1u_6.3V_Y5V_04
C4 1 1
0.1u_16V _Y 5V _04
+
C393
* 100u_6.3V_B2
SA TAR XN2 1 3
SA TAR XP2 13
SA TATXN2 13
SA TATXP2 13
W240HU ALLTOP-C166N5-12205-L
W250HU 1-162-100561
C54
0.01u_16V_X7R_04
LMX4+
LMX3-
LMX3+
NMCT_4
LAN_MD IP0
LAN_MD IP3
LAN_MD IN3
LAN_MD IN2
LAN_MD IP2
LMX4- DLM X4 -
LAN_MD IP1
LAN_MD IN1
LAN_MD IN0 DLM X1+
5VS 11,12,19,20,30,31,32,37,38
DLM X3+
DLM X4+
LMX1+
DLM X2-
DLM X3-
DLM X1-
GIGA LAN (82579)
LMX1-
GN D
L29
G ST5009 LF
TCT1
1
2TD1+
3
TD1-
TCT2
4
5TD2+
6
TD2-
TCT3
7
8TD3+
9
TD3-
TCT4
10
11 TD4+
12
TD4-
13
MX4- 14
MX4+
MC T4 15
16
MX 3 - 17
MX3+
MC T3 18
19
MX2- 20
MX 2 +
MC T2 21
22
MX 1 - 23
MX 1 +
MC T1 24
3.3V_M
R75
*0_04
R402 75_1%_04
R399 75_1%_04
R394 75_1%_04
R397 75_1%_04
LAN_M DIN025 LAN_M DIP025
LAN_M DIP125
PJ S-08 SL 3B
J_RJ1
DD -
8DD +
7
DB-
6
DC -
5DC +
4
DB+
3DA-
2DA+
1shield GN D1
shield GN D2
LAN_M DIP225
LAN_M DIN125
NM CT _ R
LAN_M DIN325
LAN_M DIP325 LAN_M DIN225
NMCT_3
NMCT_2
C522
0.1u_16V_Y 5V_04
0101D02
SATA_ RXN 0
NMCT_1
SATA_ RXP0
+
C2 08
*100u_6.3V_B_A
C343
*0.01u_16V_X7R_04
C342
*0.01u_16V_X7R_04
SA TATXN0 1 3
SA TATXP0 13
C3 4 1
*0.01u_16V_X7R_04
U4 2
G 5243A
VIN 4
VIN 5
EN 3
VOUT
1
GND
2
C484 0.01u_16V_X7R_04
C485 0.01u_16V_X7R_04
W240HU PJS-08SL3B
W250HU PJS-08SO1B-1
J_OD D1
C 18553-11305-L
GND1 S1
A+ S2
A- S3
GND2 S4
B- S5
B+ S6
GND3 S7
DP P1
V_50 P2
V_50_1 P3
MD P4
GND4 P5
GND5 P6
C487 0.01u_16V_X7R_04
C486 0.01u_16V_X7R_04
L25
*W CM 2 01 2 F 2 S -SHO RT
1
4
2
3
1. 5A
SA TAR XP0 1 3
R555 100K_04
L2 6
*W C M2 0 12 F 2 S -S H OR T
1
4
2
3
W243 1117
SA TAR XN0 13
C3 3 5
10 0 0 p_ 2 K V _ X 7R _1 2
DLM X2+
3.3VS
L27
*W CM 2 01 2 F 2 S -SHO RT
1
4
2
3
C521
*0.01u_16V_X7R_04
5VS
Sheet 26 of 46
LAN (82579), SATA
HDD, ODD

Schematic Diagrams
B - 28 USB3.0 NEC, USB CHARGER
B.Schematic Diagrams
USB3.0 NEC, USB CHARGER
LO W PO WE R R 72 2 =0 _0 4
NO R P OW ER R7 22 = *0 _0 4
(15nF~ 48nF)
2A
3A
????PIN6?
CL OS E TO C ON N EC TO R
10/28
K BC _S PI _ *_ R = 0. 1" ~0 .5 "
512Kb it
11 24
W243 1117
11 / 0 2
11/01
R7 26 *0 _0 4
G_ OC#
G_ DP 0_ 0
G_ DM0 _0
USB_PP1_A
USB_PN 1_ A
AC_IN
USB _PN1 _A
USB_PP1_ A
AC_IN
G_D P0_ 0
G_D M0_ 0
SS R X1
SS R X1 #
TX P 0_ R
TX N 0 _R
PPON
G_ DP 0
G_ DM0
G_ DP 0_ 0
G_ DM0 _0
USB_PN1_A
W/ U SB C ha r ge r Po we r
W/ o US B Ch a rg er P ow er
80 mil 80 mil
M_ PQ FP16
RE /R F
CTL 1 CTL 2 CT L3 : 0 X 1-- ---> De dic ate d Cha rg in g P o rt , Aut o-d e tec t
CTL 1 CTL 2 CT L3 : X 1 0-- ---> Sta nd ar d Dow nstrea m P or t, U SB 2.0 Mo de .
CTL1 CTL2 CT L3 : 1 1 1---- -> Ch arging Do wndtream Port, BC Spe c 1. 1
USB Charger components
W/O USB Charger
W /o U S B3 .0 , US B Ch ar ge r
W/ USB3.0, USB Charger
USB 3.0/PCH USB 2.0 Co-layout
RA/RB
PCH U SB2.0
Diff. trace 90ohm
USB 2.0 CO -LAYOU T? ? ? ? ? ? ? ?
RC/RD
RH
RG
100 MIL
W240H U: 6-21-B4A 10-009
/2n d: 6-21-B4A 00-009
W250H UQ: 6- 21- B4A20-009
10/29
10/29
RA/RB, USB 3.0 components,
RE/RF, RG
W/ USB3.0, W/o USB Charger
RA/RB, USB 3.0 components,
USB Charger components, RH
St uf f
R C/ RD , RE /R F, R G
12 28 D 02
11 19 - 2
AUXD ET
C799
20p_50V_NPO _04
Q37
*MT N70 0 2Z HS3
G
DS
C7 9 0
0.01u_16V_X7R_04
NC5
*N C_0 4
C786
0.01u_16V_X7R_04
X19 * FSX8 L_24.000MHz
12
R705
10 K _0 4
C781
0.01u_16V_X7R_04
R 1 93 0_ 04
C7 79
0 . 01 u_ 16 V _X 7 R _0 4
R5 6 2
10K_04
R557 0_04
C8 04
0.1 u _1 6V _ Y 5 V _0 4
Q52
*MTN7002ZHS3
G
DS
R70 7
10 K _0 4 R71 6 47 _0 4
C808
1 0 u_ 10 V _Y 5V _ 08
.
L65
HCB1608KF-121T25
C162 0.1u_16V_Y5V_04
D63
RB751S-40C2
A C
C7 89
0.01u_16V_X7R _04
R56 3 *40 .2K _ 0 4
C792
0.01u_16V_X7R_04
C7 8 8
0.01u_16V_X7R_04
R7 11 1 K_0 4
C776
0.1u_10V_X5R_04
C803
10u_10V_Y5V_08
C8 05
1u_ 6.3V_Y 5V_04
R560 *10K_04
R 7 18 1. 6 K _1 % _0 4
R71 5 15 _1 %_ 0 4
C7 98
20p_50V_NPO _04
AU XD E T _ R
R706
*0_04
uPD7 20200
U5 1
XT2
M1 4 XT1
N14
PON RSTB
P5
PERSTB
H2
PEW AKEB
K1
PECR EQ B
K2
AUXDET
J2
U2 AV DD3 3 P13
U3AVDD33 D7
PECL KP
B2
PECL KN
B1
PETXP
D2
PETXN
D1
PERXP
F2
PERXN
F1
U3AVSS D6
U2AVSS N1 2
U2PVSS N1 1
CSEL
P6
SPISCK
M2
SPICSB
N2
GND
P4 GND
J1 3 GND
K14 GND
K13
VD D33 N5
VDD 33 N4
VDD3 3 L14
VDD3 3 L13
VD D33 L1 0
VDD 33 L9
VDD3 3 G4
VDD3 3 G3
VDD 33 F14
VDD3 3 F1 3
VDD3 3 F3
VDD3 3 D10
GND
B13 GND
B11
VDD1 0 E4
VDD1 0 E3
VD D 1 0 D9
VDD 10 D8
VDD1 0 D5
VDD 10 C9
VDD1 0 C8
VD D 1 0 C7
VDD 10 C6
VDD 10 C5
VDD1 0 C4
VDD3 3 P3
VD D 3 3 N6
GND
C14
GND
F8 GN D
F7 GN D
F6 GND
F4 GND
E14 GND
E13 GND
E2 GN D
E1
GND
D1 2 GND
D1 1 GND
D4 GND
D3 GN D
C13
GND
C11 GND
C10 GND
C3 GND
C2 GND
C1
GND
F9
GND
F11
GND
F12
GND
G1
GN D
G2
GND
G6
GND
G7
GND
G8
GND
G9
GND
G11
GN D
G12
GND
G1 3
GND
H6
GND
H7
GND
H8
GND
H9
GN D
H12
GND
J3
GND
J4
GND
J6
PSEL
J1
GND
J7
GND
J8
GN D
J9
GND
J1 1
GND
J12
GND
K3
GND
K4
GN D
L2
GN D
L3
GND
L4
GND L6
GND L7
GND L1 1
GND L1 2
GND M3
GND M4
GND M5
GND M6
GND M7
GND M8
GND
A14
GND
B3
GND
B7
GND
B9
GND
B4
GND
B5
GND
A4
GND
A5
GND
A7
GND
A9
GND
A11
GND
A13
GND
A1
GND
A2
GND
A3
GND P14
GND P11
GND P9
GND P7
GND P2
GND P1
GND N1 3
GND N9
GND N7
GND N3
GND M1 3
GND M1 2
GND M1 1
GND M1 0
GND M9
SPISI
N1
SPISO
M1
VDD 10 E11
VD D10 E12
VDD1 0 H3
VDD1 0 H4
VD D10 H1 1
VDD1 0 K11
VDD1 0 K12
VDD1 0 L5
VDD1 0 L8
GND
L1
SMIB
H1
RREF P12
U3 T XDP2 B6
U3 TXDN2 A6
U3R XDP2 B8
U3RXDN2 A8
U2DP1 P10
U2 DM1 N1 0
U3 T XDP1 B10
U3 TXDN1 A10
U3R XDP1 B12
U3RXDN1 A12
U2DP2 P8
U2 DM2 N8
OC I2B G1 4
OC I1B H1 3
PPON2 H1 4
PPON1 J1 4
GND
B14
GND
C12
GND
D13
GN D
D14
C8 09
0. 1 u _1 6V _ Y 5 V _0 4
R56 6 *0_ 0 4
R7 1 7
47K_04
C782
0 . 01 u_ 16 V _ X7 R _0 4
R702 10K_04
C796 0.1u_10V_X7R_04
R 1 86 0_ 04
C787
0.01u_16V_X7R_04 C7 91
0. 0 1 u_ 16 V _X 7 R _0 4
R556 0_04
U5 3
AX6610
GND
1
VCN TL 6
VOUT 3
VIN
5
VOUT 4
VFB 2
POK
7
EN
8
VIN
9
R 5 65 * 1 0K _ 04
U5 2
MX 25 L5 1 21 EMC-2 0G
CE# 1
SO 2
WP#
3
VSS 4
SI 5
SCK 6
HOLD#
7
VD D
8
R704
100_04
C806 0.015u_10V_X7R_04
C7 8 4
0 . 01 u_ 1 6V _ X7 R _ 04
C785
0.01u_16V_X7R _04
C774
0.1u_10V_X5R _04
R71 3 47 _0 4
R56 1 *17 .8K _ 1 %_ 04
C8 0 7
*10U_10V_08
R701 0_04
U43
*TPS254 0
CTL 1
6
NC 9
DM_IN 11
DM _O
2
DP_IN 10
IN
1
EN/DSC
5
DP_ O
3
ILIM_SEL
4
CTL 2
7
CTL 3
8
OUT 12
FAULT# 13
GND 14
IL IM1 15
IL IM0 16
PPAD 17
C778
0 . 1u _1 0 V _X 5R _ 0 4
C810 0.1u_16V_Y5V_04
R709
2.4K_1%_04
C78 3
0. 0 1u _ 16 V _X 7R _0 4
+
C 49 5 1 0 0u _6 . 3V _ B _B
R 708 *15mil_06
C 794 0.1u_10V_X7R_04
R5 58 0_ 0 6
C80 2
1u_6.3V_Y5V_0 4
R58 2 *0_ 0 4
R2 03 *0_ 0 4
C78 0
5p_50V_NPO_04
R703
392K_1%_04
R5 59 *0 _0 6
C7 77
0.1u_10V_X5R_04
C793
0.1u_10V_X5R_04
C 795 0.1u_10V_X7R_04
C797 0.1u_10V_X7R_04
C8 0 0
1u_6.3V_X5R_04
R1 97 *0_ 0 4
C775
0.1u_10V_X5R_04
R71 4 15 _1 %_ 0 4
R 5 64 * 1 0K _ 04
S tandard -A
J_U SB3_1
USB-09ECEB-SD001
PCB Footprint = USB-C19005
VBUS
1
D-
2
D+
3
GND_D
7
SSRX-
5
SSRX+
6
GND
4SSTX-
8
SSTX+
9SHIELD GND1
SHIELD GND2
SHIELD GND3
SHIELD GND4
R 71 0 75 0_ 1% _ 04
X 18 2 4. 0 00 MH z / 16 pF / + 30 pp m
12
C8 01
0.1u_16V_Y5V_04
R 7 12 4 . 7K _ 04
3. 3 V 1. 0 5V3. 3 V A
UGND
3. 3 V A
3.3VA
UGND
3.3V
3. 3 V
5V
3.3V
1. 0 5 V
5V
1.5V
3. 3 V3. 3 V
VDD5 V CC_ TPS2 54 0
VD D5
3.3V
VD D5
USBVCC
VC C_TPS2540
USB30 VCC
PC I EC LK R Q 2 #14
3.3V2 ,3,8 ,11 ,13 ,15 ,1 7,1 9,2 0,2 2,2 3 ,29 ,31 ,32 ,34 ,36 5V2 3 ,31 ,32 ,34 ,35 ,3 6
1.5V3,6,8,9,10,20,32,34
PCIE_R XP2_USB3 014
PC IE_T XN2_ USB3014 PCIE_TXP2 _USB3014
BUF_PLT_RST#17,2 2 , 24 , 25 , 28
SU S B#6, 1 5, 2 8 , 32
CLK_PCIE_USB30 #14
C LK_PCIE_USB3014
PC IE_RXN2_USB3014
U SB_PP017
USB_PN017
AC_IN#28,39
DD _ON28 , 32 , 33
PC IE_ WAKE#15,22,24
USB 30 _ SM I#13
USBVCC31 V DD520 ,32 ,33 ,3 5
R 7 25 0_ 0 4
01 03 D 0 2 R 3. 2 12 _3
AUXDET_R
SSTX1#
USB _ SPI_ SO
L64
*W CM 20 12 F2S-SHOR T
1
4
2
3
USB _ SPI_ SI
TXP0_R
USB _ SPI_ SCL K
SSTX1
USB _ SPI_ CE# TXN0_R
SSTX2#
SSTX2
PCIE_W AKE# _R G_ OC#
U2DP2
U2DM2
PPON
SSRX1#
SSRX1
G_ DP 0
G_ DM0
SSRX2
SSRX2#
USB _ SPI_ CE#
USB _ SPI_ SI
USB _ SPI_ SCL K
USB_SPI_CE#_R
USB_SPI_ SCL K_R
USB _ SPI_ SOUSB_SPI_ SO_R
USB_SPI_ VDD_1
USB_HOLD#
USB_SPI_ SI_R
U SB_FLASH
AUXD ET
U SB_PP1_ A_R
U SB_PN1 _A_R
U SB_PP1_ A
R 722 0_04
Sheet 27 of 46
USB3.0 NEC, USB
CHARGER

Schematic Diagrams
KBC-ITE IT81518 B - 29
B.Schematic Diagrams
KBC-ITE IT81518
C211
0.1u_16V_Y5V_0 4
W2 50H U
IC PPE# 18
R328 *0_04
11 /1 8
W EB_EMAIL#31
AP_KEY#31
R333
0_04
KB C_ SP I_ CE#
KBC_H OLD#
KB-SO 15
KB C_SPI_SCLK
RN 11
2.2K_8P4R _04
81 72
6
5
3
4
KB-SI3
KB-SI1
KB-S O11
KB-SO 6
KB-SI7
KB-S O15
KB-SO 5
KB-SO 4
KB-SO 7
KB-SO 0
KB-SI0
R3 6 6 4 7 _0 4
R3 5 5 1 5 _1 % _ 04
KB-S O13
KB-SI2
KB-SO 2
KB-SO 3
KB-SO 8
KB-S O10
NC 2 * NC_ 0 4
R3 4 2 1 5 _1 % _ 04
KB-S O14
KB-SO 9
KB-S O12
KB-SI4
KB-SO 1
R3 5 9 4 7 _0 4
KB-SI5
KB-SI6
CCD_DET#
PC LK_KBC
EC_VCC BAT_DET
J_ K B 1
*85201-24051
24
23
22
14
12
11
21
8
20
19
6
5
18
4
17
10
9
7
3
2
1
16
15
13
VDD 3
KBC _ AVDD
VDD3
VD D3
80CLK
J_80D EBUG 1
88266-05001
1
2
3
4
5
VDD 3
3.3VS
VDD 3
80DET#80DET#
3IN1
LED_ACIN29
KBC_M UTE#30
RN 10
1 0 K _ 8P 4R _0 4
81 72
6
5
3
4
BAT_VOLT39
SCI #18 SMI #18
3.3VS3,9,10,11,12,13,14,15,16,17,18,19,20,23,24,25,26,29,30,31,32, 37
CPU_FANSEN 31
VD D313,14,15,17,18,20,22,23,24,25,32,33,35, 39
SU SB# 6 ,15,27,32
SU SC# 15,34
ALL _S YS_ PWRG D 1 1,1 5,37
CCD_DET#23
LID_SW#11 , 3 1
PW R_BTN#15
TH E R M _ V O L T2
C262
* 15p_50V_NPO _04
X4 *M C-1 4 6_ 3 2.768KHz
1 4
32
R3 2 7 *1 0 M_ 0 6
MC-146 & CM200S
Co-l ayout
C2 6 5
*15p_50V_NPO _04
R2 9 3 *1 0K _0 4
BT_EN 22,29
X5 * CM -200S_32.768K Hz
1 4
32
R2 9 2 10 K_ 0 4
VD D3
KBC _SPI_SC LK
CK3 2 KE
KB-SO 11
KB-SO 6
KB-SI7
KB-SI0
KB-SI3
KB-SI1
KB-SO 4
KB-SO 7
KB-SO 0
KB-SO 5
KB-SO 8
KB-SO 10
KB-SO 2
PCLK_KBC_R
KBC _SPI_SO
KB-SO 3
KB-SI2
KBC _SPI_SI
KB-SI4
KB-SO 1
KB-SO 13
KB-SO 12
C 258 0.1u_16V_Y5V_04
1126 POWER
KB-SI5
KB-SI6
KB-SO 14
KB-SO 9
KBC _SPI_C E#
CK3 2 K
LCD_BR IGH TN ESS
K/B MATRIX
FLASH
LPC
SMBUS
PS/2
PWM
UART
DAC
CLOCK
IT8518
CIR
ADC
WAKE UP
PWM/COUNTER
LPC/WAKE UP
EXT GPIO
GP INTERRUPT
WAKE UP
GPIO
U23
IT8 5 18 E
WR ST#
14
LPCC LK
13
LAD0
10
LAD1
9
LAD2
8
LAD3
7
LFRA ME#
6
( PD )LPC PD#/WUI6/G PE6 17
SER IRQ
5
EC SMI#/GP D4 ( PU )
15 EC SCI# /GP D3( PU )
23
GA20/GPB5
126
KBR ST#/G PB6 ( PU )
4
KS I0 /ST B# 58
KSI1/AFD # 59
KS I2 /INIT# 60
KSI3/ SLIN # 61
KSI4 62
KSI5 63
KSI6 64
KSI7 65
KSO 0/PD 0 36
KSO 1/PD 1 37
KSO 2/PD 2 38
KSO 3/PD 3 39
KSO 4/PD 4 40
KSO 5/PD 5 41
KSO 6/PD 6 42
KSO 7/PD 7 43
KSO8/AC K# 44
KSO 9/ BUSY 45
KSO 10/PE 46
KSO11 /ERR # 51
KSO12/SLCT 52
KSO13 53
KSO14 54
KSO15 55
VCC 11
VSTBY 26
VST BY 50
VSTBY 92
VST BY 114
VSTB Y 127
VSTBY 121
VBAT 3
AVCC 74
PS2 C LK0 /G PF0( PU )
85
PS2D AT0/G PF1( PU )
86
PS2 C LK1 /G PF2( PU )
87
( P D )TMR I0/W UI2 /GPC 4 12 0
( P D )TMR I1/W UI3 /GPC 6 12 4
L PCR ST#/W UI4 /GPD 2( PU )
22
( PD )W UI5 /G PE5 35
PW R SW/G PE4( PU )
125
RI1#/WUI0/GPD0( PU )
18
RI2#/WUI1/GPD1( PU )
21
( PD )R ING #/PWRFAIL#/LPCR ST#/G PB7 11 2
TXD/G PB1( PU )
109 RXD/GPB0( PU )
108
( PD )C TX/G PB2 12 3
PS2D AT1/G PF3( PU )
88
PS2 C LK2 /G PF4( PU )
89
PS2D AT2/G PF5( PU )
90
( PD )T AC H0 /GPD 6 47
( PD )T AC H1 /GPD 7 48
PW M 0/GPA0( PU )
24
PW M 1/GPA1( PU )
25
PW M 2/GPA2( PU )
28
PW M 3/GPA3( PU )
29
PW M 4/GPA4( PU )
30
PW M 5/GPA5( PU )
31
PW M 6/GPA6( PU )
32
PW M 7/GPA7( PU )
34
AD C0/GPI0
66
AD C1/GPI1
67
AD C2/GPI2
68
AD C3/GPI3
69
AD C4/GPI4
70
AD C5/GPI5
71
AD C6/GPI6
72
AD C7/GPI7
73
VSS
1
VSS
12
VSS
27
VSS
49
VSS
122 VSS
113
AVSS
75
CK32KE 2
CK32K 12 8
DAC3/GPJ3
79 DAC2/GPJ2
78 GPJ1
77 GPJ0
76
( PD )EG CS# /G PE2 83
( PD )EG CL K /G P E3 84
( PD )EG AD/G PE1 82
G INT/GPD 5 ( PU )
33
L80LLAT/GPE7 ( PU )
20
VSS
91
DAC5/GPJ5
81 DAC4/GPJ4
80
PW U REQ #/GPC 7( PU )
16
( PD )C RX/GPC 0 11 9
( PD )KSO16/GPC 3 56
( PD )KSO17/GPC 5 57
( PD )GPH 0/ID 0 93
( PD )GPH 1/ID 1 94
( PD )GPH 2/ID 2 95
( PD )GPH 3/ID 3 96
( PD )GPH 4/ID 4 97
( PD )GPH 5/ID 5 98
( PD )GPH 6/ID 6 99
( PD )GPG 1/ID 7 10 7
SM CLK0/GPB3
110
SM DAT0 /GPB4
111
SM CLK1/GPC 1
115
SM DAT1 /GPC 2
116
SM CLK2/GPF6 ( PU )
117
SM DAT2/GPF7( PU )
118
FLFRA ME#/GPG 2 10 0
FL AD0/SC E# 10 1
FLAD 1/S I 10 2
FL AD2/SO 10 3
FLAD3/GPG 6 10 4
FLCLK/SCK 10 5
( PD )F L R ST# /W U I7 /GPG 0/TM 10 6
( PD )L80H LAT/G PE0 19
LOW ACTIVE
C303 * 33p_50V_NPO _04
3G_PWR _E N 23
KBC _SPI_C E# C284 * 33p_50V_NPO _04
C290 * 33p_50V_NPO _04
KBC _SPI_S CL K
KBC _SPI_S O
C297 * 33p_50V_NPO _04
KBC _SPI_S I
.
L21 H CB1005KF-121T20
MODEL_ID
XV1 .0
RB
C 219 * 0.1u_10 V_X5R _ 04
W240HU
R312 *10_04
11/02
RA
3G_DET#
10 K
BAT_VOLT
80CLK
RB
RA
C 217 1u_6.3V_Y 5V_04
.
L1 9
H C B 10 0 5K F - 12 1 T 20
BAT_VOLT
EC _VSS
PCLK_KBC
L C D_ BR IG HT NES S
KBC _W R ESET#
C 246 *10p_50V _N PO_06
SM D_BAT
MO DE L _ ID
R299
100K_04
C252
0.1u_16V_Y5V_0 4
SM C_BAT
HIGH ACTIVE
CC D_ DE T#
BAT_DET
VD D3
3G_EN23
AC _IN #
J_KB 2
85201-24051
24
23
22
14
12
11
21
8
20
19
6
5
18
4
17
10
9
7
3
2
1
16
15
13
KBC _SPI _SI_R
KBC_H OLD#
KBC _SPI _C E#_R
VD D3
KBC_FL ASH
KBC _SPI _SC LK_R
U3 1
MX25L3206E
PCB Foo tprint = M-SO P8 B
CE# 1
SO 2
WP#
3
VSS 4
SI 5
SCK 6
HO LD #
7
VDD
8
Co- la y SP I RO M
KBC _SPI _SO _ R
?EC Pin 78
? ? ? HI enable
ME _ W E13
KB C_AGN D
SM D_BAT
KBC _AG ND
SM C_BAT
CHG_RST 39
SWI# 15
KBC_RST# 18
DD_ON 27,32,33
CCD_EN 23
RSMRST# 15
3IN 122
80C LK22
BKL_ EN 11
WLA N_DET#22
LPC_AD 013,23
TP_D ATA31
LPC_AD 113,23
LPC_AD 213,23
SE RIRQ13,23
W243HVQ
BU F_PLT_ RST#17 , 2 2 , 24 , 2 5 , 27
LP C_ FRAM E#13 , 2 3
SM D_BAT39
SM C_BAT39
SM D_CPU _ TH ERM2,14
TP_C LK31
LPC_AD 313,23
3G _ D E T #23
PW R _S W #32
PC LK _KBC17
H_ PE C I3, 1 8
AC_IN#27,39
SM C_CPU _ TH ERM2,14
LED _PW R29
BRIG HTNESS11
BAT_D ET39
W250HUQ
W270HUQ
LE D_CAP#29
LED _BA T_FU LL29
LE D_ NU M#29
W240HU/W270HU
WLA N_EN22,29
CPU_FAN31
L ED_ B AT _ CH G29
C2 6 4
0 . 1u _ 1 6V _Y 5V _0 4
H SPI_ MSI 13
KBC_BEEP30
GA 2 018
H SPI_ CE# 13
HSPI_SCLK 13
H SPI_ MSO 13
R288 *10mil_04
BT_DET#22 , 2 9
1M b it
TO T A L_ C U R39
KBC_FLASH
KBC _W RESET#
R346 4.7K_04
R360 1K_04
U30
*PM 2 5L D0 1 0 C-S C E
CE# 1
SO 2
WP#
3
VSS 4
SI 5
SCK 6
HOL D #
7
VDD
8
KBC_SPI_SO _R KB C_SPI_SO
KB C_SPI_SIKBC_SPI_SI_R
KBC_SPI_*_R = 0.1"~0.5"
KBC_SPI_SC LK _R
KBC_SPI_C E#_ R
LED _S CRO LL#29
AP_KEY#
MO DE L _ ID
WE B_W WW#31
R697*0_04
C238
0.1u_16V_Y5V_04
R336 *0_04
1230 D02
R3 3 5 *0 _0 4
R330 0_04
SUS_AC K#15
6- 04 -2 50 10 -A 91
PM_SLP_LA N#15,32,35
1124
1228 D02
W2 43 HW Q
PM E# 17
C288
0.1u_16V_Y5 V_04
PMP CH_PW R OK_ R
10K
R3 0 00_04
AC _PRESEN T15,17
1J_KB1
LAN _PC IE_ WAKE# 24
24
C256
0.1u_16V_Y5V_04
X
R3 2 9 *0 _0 4
C2 3 4
0.1u_16V_Y 5V_04
R3 0 6 *0 _ 0 4
SLP_ S5# 15
R3 1 5 *0 _ 0 4
SU SCLK 15
R606 0_04
SLP _M E_ CSW _ SEV#18
H_PR OCH OT_EC 3
R679 *0_04
C266
10u_10V_Y5V_08
C 250 0.1u_16V_Y 5V_04
R678 *0_04
SLP_ SUS# 15
SLP_M #15 , 3 2
R3 0 3*0 _ 04
PM_PCH_PWROK15
1124
R6 7 5 *0 _ 0 4
3G_D ET#
VD D3
R673 *0_04
1126 POWER
C233
* 0.1 u_16V_Y5V_0 4
AP_KEY #
1228 D02
OC PPE# 18
PME #_R
PM _PCH_ PW R OK 1 5
VC OR E_O N 3 7
C222
0.1u_16V_Y 5V_04
1124
1124
R698 0_04
R353
10K_04
1202
R6 7 4 *0 _ 0 4
R331 0_04
R3 2 0 0_ 0 4 80PO RT_DET#
SU S_P W R_ACK 15
R3 2 6 *0 _ 0 4 NB_ENA VDD 11,16
1201
C232
*0.1u_16V_Y5V_04
R672 *0_04
0104 D02
Sheet 28 of 46
KBC-ITE IT81518

Schematic Diagrams
B - 30 LED, MDC, BT
B.Schematic Diagrams
LED, MDC, BT
1
H1 3
M TH 315D111
3
4
5 6
92
1
H5
MTH315D111
3
4
5 6
7
8
92
1
H6
MT H 31 5 D 1 1 1
3
4
5 6
7
8
92
S ATA_LED# 13
1
H24
MT H 31 5 D 1 1 1
3
4
5 6
7
8
92
1
H1 1
M TH 315D111
3
4
5 6
7
8
92
1
H1 5
MTH315D111
3
4
5 6
7
8
92
W 2 40 H U ? ? ?
W 2 50 H U ? ?
LED_BAT_FULL
LED_BAT_CHG
LED_PWR
LED_ACIN
J_TP1
*85201-06051
1
2
3
4
5
6
GN D
W L AN _L ED# 2 2
S1
SMD 80 X80
1
1
1
H9
MTH315D111
3
4
5 6
7
8
92
1
H7
MT H 31 5 D 1 1 1
3
4
5 6
7
8
92
1
H2 5
M TH 315D111
3
4
5 6
7
8
92
1
H2 2
MTH315D111
3
4
5 6
7
8
92
1
H1 6
M TH 315D111
3
4
5 6
7
8
92
LE D _ A C I N 28
BT_EN#
R4 7 3
* 28m il_06
C464
*10u_6.3V_X5R _06
3V_BT3.3V
5 0mi l 5 0m il
3V_BT
BT_ EN #
USB_PN1117
BT_DET#22,28
Port 11
USB_PP1117
J_BT1
* 87212-06G0
1
2
3
4
5
6
Bluetooth(Port8)
BT_EN Q24
* MTN7002ZH S3
G
DS
3.3V
R323
*10K_04
C259
*180p_50V_N PO_04
LED _PWR 28
6-52-52001-027
6 -5 2-5 20 01- 02 7 6 -52 -5 200 1- 02 7 6 -5 2- 520 01 -0 27
1124 Del ? ? P IN? ?
R362
220_04
R361
220_04
NU M
LO C K
LE D
CAPS
LOCK
LED
LED
BAT LED
SCROLL
LOCK
LED
PO W E R O N
LE D
31
WL A N
LE D
24
SG
Y
D1 5
KPB-30 25 YS GC
1
3
2
4
BT
LED
H10
H 6_3D4_4
R3
220_04
D4
RY -SP170YG34-5M
AC
Q1
D TC 114EUA
CE
B
Q3
*D TC 1 14 E U A
CE
B
D3
RY-SP170YG34- 5M
AC
R6
220_04
R5
220_04
R4
220_04
SG
Y
D1
KPB -3025 YSGC
1
3
2
4
SG
Y
D1 4
KPB-3025YSG C
1
3
2
4
D5
RY-S P170YG34-5M
AC
R7
220_04
3.3VS3.3VS3. 3 V S
3.3VS 3.3VS
WLAN_EN 22,28
BT_E N 22,28
BT_ EN
LED _CAP# 2 8 LED_SCR OLL# 28LED _ NUM # 28
3.3V2,3,8,11,13,15,17,19,20,22,23,27,31,32,34,36
3.3V S3,9,10,11,12,13,14,15,16,17,18,19,20,23,24,25,26,28,30,31,32,37
HDD/ODD
LED
3.3VS
D2
RY-S P170YG34-5M
AC
R2
220_04
LED _B AT_FU LL 28
1.5V3,6,8,9,10,20,27,32,34
R1
*10mil_04
LED_BAT_C HG 28
M5
M-MARK1
M8
M-MARK 1
M6
M-MARK1 M1
M-M A RK 1
M3
M-MARK 1
M7
M-MAR K1
M2
M-M A R K 1
M4
M-M A RK 1
W240HU ? ?
W250HU ? ? ?
H1 2
H6 _ 3D 4 _4
H2
C111D 111N
H14
H 6_3D4_4
H3
C 111D111N
H4
C111D 111N
R363
220_04
H1
C111D111N
H20
H4_7B6_0D3_7 H18
H 4_7B6_0D 3_7
H1 7
H6 _ 0D 3 _7
H2 3
C6 7 D6 7
H8
C6 7 D6 7
H19
H 4_0B7_0D3_7
H2 1
H4_0B7_0D3_7
R364
220_04
Sheet 29 of 46
LED, MDC, BT

Schematic Diagrams
AUDIO CODEC ALC269 VIA1802 B - 31
B.Schematic Diagrams
AUDIO CODEC ALC269 VIA1802
R529 0_04
M IC1_L
C 514 4.7u_6.3V_X5R_06 MI C 2_ L
IN T_ M IC_ R C 511 4.7u_6.3V_X5R_06 MIC 2_ R
R345 & R350
AL269 2.2K_04
VT1802P 4.7K_04
R343 & R351
AL269 1K_04
VT1802P 75_04
MI C 1-V R E F O- L
MIC 1_ R
R343 1K_04
MIC1-R 31
MIC1-L 31
R 345 2.2K_04
MI C 1-V R E F O- R
R351 1K_04
R 350 2.2K_04
MIC 1_ L
1207
ALC269 20K_1%_04
VT1802P 5.1K_1%_04
M IC1_R
C118
AL269 680p
VT1802P 330p
SPKOU TR-31
SPKO UTR+31
LDO _C AP
C395 0.1u_16V_Y 5V_04
C498
10u_10V_Y5V_08
C270
0.1u_16V_Y5V_04
C2 7 1
0.1u_16V_Y5V_04
C4 9 9
* 10u_10V_Y5V_08
PVD D1_2
AUD G
HD A_ RST#
HEA D PHO NE - R 3 1
C281
0.1u_16V_Y5V_04
C299
0.1u_16V _Y 5V _04
C513
10u_ 10V_Y 5 V_08
R 527 *0_04
C2 8 0
10 u _ 10 V _ Y 5 V _ 0 8
C2 8 3
0.1u_16V _Y 5V _04
3.3VS
3.3VS_A UD
DVDD _ IO
3.3VS_ AU D
1.5VS
BEEP_ R
J_SPKL1
2 1
C497
0.1u_16V_Y 5V_04
C496
10u_10V_Y5V_08
ALC269 2.2u
VT1802P NC
C304 2.2u_6.3V _X5R_06
C301 0.1u_16V_Y 5V _04
ALC269 2.2u; VT1802P 10u
EAPD_MODE
O PVEE-ALC2 69
C BP-ALC269
MIC2_R
MIC2_L
SP KOU TL-
MIC1-L_R
MIC1-R_R
3.3VS 3,9,10,11,12,13,14,15,16,17,18,19,20,23,24,25,26,28,29,31,32,37
SEN SE_ A
1.5VS 19,32
AUD G
EA PD_MO DE
Very close to Audio Codec
Layout Note:
DMIC-DAT
Closed to SB.
DMIC-CLK
HP_SEN SE
MI C _S E N S E
SP KOU TL+
C 272 2.2u_6.3V_X5R_06
R523 20K_1% _04
AZ_ SYN C_R
R369 20K_1%_04 C502 0.1u_16V_Y 5V_04
R354 33_04
R368 39.2K_1%_04
DIGITAL ANALOG
U29
ALC26 9Q-VB6-GR
DV DD1 1
GPIO0
2
GPIO1
3
PD #
4
SD ATA-OU T
5
BIT-C LK
6
DVS S2
7
SD ATA-IN
8
DVD D-IO 9
SY NC
10
RESET#
11
PC BEEP
12
Sense A 13
LIN E2- L 14
LI N E 2 - R 15
MIC 2- L 16
MIC2-R 17
Sense-B 18
JD REF 19
MO NO -OU T 20
MIC 1- L 21
MIC1-R 22
LIN E1- L 23
LI N E 1 - R 24
AVS S1
26
VREF 27
LDO _CAP 28
MIC2-VREFO 29
MI C 1 - V RE F O -R 30
M IC 1-V R EF O-L
31
HP-OUT-L 32
AVSS2
37
OPVEE 34
CBN 35
CBP 36
HP-O UT-R 33
PVD D1 39
SPK- L+
40
SPK- L-
41
PVSS1
42
P VSS2
43
SPK- R+
45 SPK- R-
44
PV DD2 46
SPD IFC2/EAPD
47
SPD IFO
48
AVD D2 38
AVDD 1 25
GND
49
C2 7 9
2.2u_6.3V_X5R _06
C503 0.1u_16V_Y 5V_04
C307 4.7u_6.3V_X5R_06
C306 4.7u_6.3V_X5R_06
AUD G
AU DG
AU DG
H DA_BIT CLK13
HD A_R ST#13
HD A_S DIN013
H DA_SY NC13
H DA_SD OUT13
M IC2 -VRE F O
AZ_ SDIN 0_R
SP DIF O
M IC1 -VRE F O-R
EMI Require
H EADPH ON E-L
H EADPH ON E-R
CBN-AL269
R130
AL269 4.7K_04
VT1802P 2.2K_04
R 700 1K_04
Q25
MTN7002ZHS3
G
D S
EA PD_MO DE
C 512 *100p_50V_N PO_04
1229 D02(W240HU)
R567 0_04
MONO-OUT
C 2 91 22 p _ 50 V _ N P O _ 04
ALC269 ? ?
VT1802P ? ? ?
C509
10u_10V_Y 5V_08
L4 0
HC B1005KF-121T20
1 2
C5 1 0
0 . 1u _ 1 6V _ Y 5V _ 0 4
C494
1u_6.3V_Y5V_04
5VS_AUD
AUDG
VT1802P
ALC269 VB
AUD G
5V S
AUDIO CODEC
LINE2-L
LINE2-R
SEN SE-B
SPKO UTL -_ L
C293
*1u_6.3V_Y5V_04
SPKOU TL -
SPKO UTL +_L
L24
FC M1005KF-121T03
1 2SPKOU TL +
C289
* 180p_50V_NPO _04
C295
* 180p_50V_NPO _04
L2 3
FCM 100 5KF-121T03
1 2
7/16
J_ SPKL1
85204-02001
1
2
INT _ MIC
MI C 2-V R E F O
1
C118
680p_50V_X7R_04
2
J_INTMIC1
J _IN TMIC 1
88266-02001
1
2
R130 4.7K_04
R128 1K_04
LINE1-L
M I C1 -V R E F O-L
LINE1-R
INT _ MIC
Q3 9
*2N 7002W
G
DS
AU DG
HEAD PHO NE-L
3.3V S
HEAD PHO NE-R
R5 6 8
*220K_04
Q3 8
*A O 3 41 5
G
D S
R571
* 1 0K _0 4
AUDG
C5 3 8
*1 0 u _6 . 3 V _ X5 R _0 6
R570
*10K_04
Headphone Anti-Pop Circuit
R5 6 9
*4 .7 K _ 04
Q4 0
*2 N7 0 02 W
G
DS
3.3VS
VR EF-ALC2 6 9
1201
PD#
AZ_ RST#
20m s
5VS
Speaker 4 ohm------> 40mils
SPKOUTR+,R-,L+,L- Trace width
Spe a ke r w i re le ngth less tha n 8000 mils , It don 't ne ed LC F il te r.
3.3VS _AUD
MI C _ S E N S E 3 1
C298 10u_6.3V_X5R_06
HEA D PHO NE - L 3 1
1202
BEEP_ CBEE P
C
A
A
D1 3
BAT54 C W GH
1
23
C309
1u_6 .3V_ Y5 V_04
R365
4.7K_04
R 3 67 4 7 K _ 04
C308
1 0 0p _ 5 0V _ N P O _ 0 4
HDA _R ST#
Q2 7
*BSS138_NL
G
DS
FOR VOLUMN
ADJUST
HD A_SP KR13
KBC_BEEP28
D19 RB 751S-40C 2
AC
R5 1 4 * 10 0 K _ 04
Q3 2
*M TN7002ZH S3
G
DS
R518
10 K _ 0 4
D18 RB 751S-40C 2
AC
5VS
5VS
KBC_M UTE#28
JDR EF
HDA_RST#
PD #
D21 *R B751S-40C2
AC
5VS
R 510 * 28mil_06
.
L39
*H CB1608KF-121T25
R533 *28mil_06
HP_ S ENS E 31
Sheet 30 of 46
AUDIO CODEC
ALC269 VIA1802

Schematic Diagrams
B - 32 USB, FAN, TP, MULTI CON
B.Schematic Diagrams
USB, FAN, TP, MULTI CON
LID_SW#
1229 D02(W240HU)
1202
1228 D02
L13
*WC M2012F2S-SH ORT
1
4
2
3
M_BTN#
AUSB_PN1 _R
FON #
W EB _EM AIL#
WEB _WWW #
C5 9 7
0. 1u_16V_Y5V_04
USB_PN 3 17
USB_PP3 1 7
J_ T P 2
88486-0801
1
2
3
4
5
6
7
8
R 1 3 1 * 2 8m i l _0 6
C114
47p_50V_N PO_04
U38
AX995SA
VOU T
3
GN D 5
VIN
2FON
1
VSET
4GN D 6
GN D 7
GN D 8
C2 0 5
0.1u_16V_Y5V_04
R 340 220_04
J_SW2
*50500-01041-001L
1
2
3
4
5
6
7
8
9
10
C2 9
0.01u_16V_X7R_04
R 339 220_04
R127
10K_04
Q9
*M TN 70 0 2 Z HS 3
G
DS
C27
0.01u_16V_X7R _04
J_AUD IO1
87213-1400G
1
2
3
4
5
6
7
8
10
11
12
13
14
9
C456
10u_6.3V_X5R_06
R 202 4.7K_04
J_ F A N 1
85205-03701
1
2
3
C1 1 3
1u_6.3V_Y5V_04
C115
47p_50V_NPO_04
J_ S W 1
88 4 8 6- 0 8 01
1
2
3
4
5
6
7
8
R129
10K_04
C 223 0.01u_16V_X7R_04
5VS
3. 3 V S
5VS_FAN
5VS_FAN
5VS
5VS_TP
5VS
3. 3 V3.3VS
VIN
3. 3 V3.3VS
CPU_FAN28
5V
AUD G
M_ B T N# 3 2
TP_CLK 28
TP_DATA 28
CPU_FANSEN28
WEB_WWW# 28
LID_SW# 11,28
W EB_ EMAIL# 2 8
AP_KEY# 28
AP_ON 32
MIC1-L30
HP_SEN SE30
M IC_ SEN SE30
HE ADPHO NE-L30
HE ADPHO NE-R30
MIC1-R30
U SB_PP917 USB_PN 917
SPKOU TR-30
SPKOU TR+30
5V23,27,32,34,35,36
VIN11,32,33,34,35,36,37,38,39
3. 3 V2,3,8,11,13,15,17,19,20,22,23,27,29,32,34,36 5V S11,12,19,20,26,30,32,37,38
3. 3 V S3,9,10,11,12,13,14,15,16,17,18,19,20,23,24,25,26,28,29,30,32,37
0101 D02
C546
* 0.1u_50V_Y5V_06
Audio B'd CONN
AUSB_PP1_ R
FAN CONTROL
U5 0
*AX995B
VOU T
1
GND 5
VIN
3FON #
4
VSET
6GND 2
FO N#
AX995B & APE8872
Co-L ayo ut
PN :A P E8 8 742n d Sou r ce
5VS_FAN 5VS
CPU_FAN28
CLICK B'd & FP CONN
POWER SWITCH B'd CONN
3
JFAN
80 mil
W240HU 317DE04PSA7A2C
W250HU 1-284-800281-1
Port 1
DD_ O N#32 , 3 4
C493
*0 .1 u_ 1 6 V _Y 5 V _0 4
+
C488
100u_6.3V _B_B
L62
H CB1608KF-121T25
C501 0.1u_16V_Y 5V_04
J _ USB_ 1
317 DE04PSA7 A2C
V+
1
G ND1
GND1
DA TA _ L
2
DA TA _ H
3
GN D
4
GND 2
GN D2
GND 4
GN D4 GN D3
GND3
C491
10u_6.3V_X5R_06
C492
0 . 1 u _1 6 V _Y 5 V _0 4
U4 0
R T9715BGS/SY6288D FAC
VO UT1 6
VO UT3 8
VIN2
3
VIN1
2VO UT2 7
GND 1
EN#
4
FLG#
5
C94
0.1u_16V_Y5V_04
R524 *0_04
USBVC C
1
U SBVCC
5V
G_ USB VCC
U SB_PP117
USB_PN117
USB_O C#0117
CO-LAY USB 3.0 J_USB2
FLG#
100 MIL
USB 2.0
USBVC C27
3.3VS
3.3VS_FP
C5 96
1U _1 0 V _ 06
.
L5 0
H CB1608KF-121T25
C547
*0.1u_16V_Y5V_04
1119-2
I f sy ste m ha s AP ON f un ct ion , us es J _SW 1
If system has no AP ON function, uses J_SW2
M_BTN#
AP_KEY#
CLOSE TO J_SW1
AP_O N
AP_KEY #
LID_SW#
WEB_WWW#
20mil
W EB_ EM AIL#
20mil
1.1A 60mils
SPK _H P#
H EADPH ON E-LL
M IC_ SENS E
H EADPH ON E-RR
H P_SENSE
SPK OUTR+
SPK OUTR-
Sheet 31 of 46
USB, FAN, TP,
MULTI CON

Schematic Diagrams
5VS, 3VS, 1.5V/0.75VS, 1.5VS CPU B - 33
B.Schematic Diagrams
5VS, 3VS, 1.5V/0.75VS, 1.5VS CPU
PR 2 3 4 * 10 K_ 0 4
5VS_EN1
5VS
NM O S
PR 2 45 * 0_ 04
0224
P M _S LP _L A N
PC 9 6
0. 1u _1 6V _Y 5 V_ 04
D62 *V15AVLC0402
12
PC29
0 . 1u _16 V _04
VIN
1.05VS_EN
1. 05 VS _ EN _ C
1.0 5V S_VTT 2 ,3,5,1 8,19 ,20,3 5,37
1.05VS 13,1 4, 1 5, 19 , 20
12 28 D0 2
SYS5V 33,35
1 228 D 02
PC 7 8
0. 1u _1 6V _0 4
PR 2 2 6 1 K _0 4
PJ 15
*OPE N _ 5A -Sh ort
12
C2 24
0.01u_16V_X7R_04
0 308 -J
P DA bu g
S I48 00 BD Y?M E4 41 0AD -G
W243 1117
PR232
* 1 00 K_ 04
SLP_M
10A
C225
0. 01 u_ 16V _ X7R _ 04
W243 1117 ? ? 3.2
10/2 9
5V_EN1
ON
DD_ON " L" TO
"H" FROM EC
SUSB
ON
ON
PJ15 MUST SHORT
DD_ON
1.5 V S_ CPU_ LO
SUSB
1 .5VS _CPUEN
NMOS
ON
1.5VS_C PU
3. 3 VS _ EN 1
SU S B
1.5VS_EN
Pow er P lane
PR 2 3 3
10 0K _0 4
NMOS
ON
3A
3A
1.5VS
Powe r Pl ane
3A
3A
3.3V
5V
P ower Pla ne
3.3VS
1 . 5V S _LO
ON
C50 5
0. 0 1u _16 V _X7 R _0 4
0 104 D02
NM O S
PR 2 4 4 0_ 04
DD_ ON#
DD_ ON
1.05V_M 20
3.3VS_LO
ON
PR 2 3 1
100 K _04
ON
3. 3V _ EN 1
DD_ON#
SUSB
1230 D02
ON
NMOS
1.05V_LAN_M 20,25,35
1. 0 5V M _E N
NMOS
ON
1.05V_M
SL P _ M
1 . 05 VM _LO
P C 220
10 u_ 6. 3V _X 5R _ 06
PC218
0 . 1u_ 16 V_ Y 5V _0 4
PR240
1M_04
PQ 9 1 B
MTN N2 0N 0 3Q8
6
5
4
PR 2 2 7 1 K _0 4
PR241
* 100 _0 4
PQ91A
M T N N 20N 0 3Q 8
1
3
728
PQ7 2
MTN7002ZHS3
G
DS
PC213
4 70 p_5 0V _X 7R _ 04
SYS15 V
1 . 05V _ LA N _M 1. 05 V _M
PJ 22
*OP EN _ 5A
12
VDD3
Q20
MT N70 02Z HS3
G
DS
R57 4 *1 0K _0 4
S
D
G
PQ87B
M T D N 700 2Z H S 6R
5
3
4
S
D
G
PQ 8 8 A
* MTDN7002ZHS6R
2
6
1
R1 26
* 1 00 _04
R4 43
1 M _04
C4 09
* 1 0u _10 V_ Y 5V _0 8
C4 29
0.1u_16V_Y5V_04
C4 55
2 200 p_ 50 V_ X7 R_04
1. 0 5V _L AN _ M
1.05VS_VTT_EN 1 5,35
1. 0 5V S
SYS15V
10A
NMOS
1.05VS_LO
ON
PQ90
P12 03BV
4
6 2
5
7 3
1
8
PC217
0.1u_16V_Y5V_04
11/02
NM O S
C50 4
0. 0 1u_ 16 V_ X7 R _0 4
PQ65B
MT NN20 N03Q8
6
5
4
PC 1 1 0
0. 1u _5 0V _Y 5V _ 06
PQ48B
MT NN20 N03 Q8
6
5
4
PQ20B
MTNN20 N03 Q8
6
5
4
SUSB 3 ,34 ,35
PC221
47 0p _5 0V _X 7R _0 4
PR72
* 2 20 _04
PR220
1 00K _ 04
PJ 19
*4 0mi l
12
PR22 5
1M _ 04 PR 2 2 3
1M _ 04
PC46
*2200p_50V_X7R_04
PR102
10 0_ 04
PC216
10 u_6 . 3V _X 5R _ 06
PQ 4 8 A
* M TN N 2 0N 03 Q 8
1
3
728
PQ 6 6 A
MTNN20 N03 Q8
1
3
728
PR221
100K_04
PJ 20
*4 0mi l
12
PQ 2 1 B
MTNN2 0N0 3Q8
6
5
4
PC180
*0 .1u_10V_X7R_04
PC 1 7 9
*10 u_6 .3V_X5R_06
PQ16
M TN 7 00 2Z H S3
G
DS
PU 7
P2 80 8B 0
VA
1
VIN
2
M_ BT N #
3
INSTANT-ON
4GND 5
PWR_SW # 6
DD_ON_ LA TCH 7
VIN1 8
PQ 6 4 B
MTNN2 0N0 3Q8
6
5
4
PC 2 2 2
470p_50V_X7R_04
R 3 71 10 0K _0 4
PR218
1M_04
PR109
1M _ 04 PR71
V al ue = *1M_ 04
PQ21A
MT NN20N0 3Q8
1
3
728
PC 9 5
220 0p _5 0V _X 7R _0 4
PQ64A
MTNN2 0N0 3Q8
1
3
728
PR 2 2 4
10K _ 04
S
D
G
PQ 6 7 A
MTDN7002ZHS6R
2
6
1
PC2
0.1u_50V_Y5V_06
PQ11
*MT N700 2Z H S3
G
DS
PR219
100_04
PC89
47 0p _50 V _X7 R _0 4
S
D
G
PQ67B
MT DN70 02Z HS6R
5
3
4
PQ 6 6 B
MT NN20 N03Q8
6
5
4
PR 1 1 1
1M _0 4
PQ6 3
MT N70 02Z HS3
G
DS
P R 123 10 K_ 04
PC212
4 70 p_5 0V _X 7R _ 04
PC 1 1 1
0. 1u _5 0V _Y 5 V_ 06
PC94
10u_6.3V_X5R_06
PR222
10K_04
PQ 2 0 A
MTNN2 0N03 Q8
1
3
728
PQ 6 5 A
MTNN20 N03 Q8
1
3
728
3.3V 3.3VS
5V
SL P _ M
SYS5V
SYS15V
SYS15V 3.3VS
VDD3
SLP_M#15,28
SYS15V VDD3
VDD5
PQ 8 5
M TN 7 002 ZH S 3
G
DS
PR 2 3 6
10 K_ 04
SYS5V
5V
3. 3 V
SLP_M 15
1. 5 V
VDD3
VA
1. 5V S
SYS15V
1.5V
VI N VIN1
1. 5V S _C P U
SYS15V
SYS5V
5VSSYS15V VDD5
DD_ ON27, 2 8, 33 SUSB#6, 15 , 27, 2 8
3.3VS 3,9,10,11,12,13,14,15,16,17,18,19,20,23,24,25,26,28,29,30,31,37
V D D 5 20 , 27, 3 3, 35
DD_ ON# 31 ,34
PWR_SW # 28M_B T N #31
AP_ON31
VIN1 33
3.3 V 2, 3, 8 , 11, 1 3, 15 , 17, 1 9, 20 , 22 ,2 3,2 7,29 ,31,3 4,36
VIN 11,3 1, 3 3, 34 , 35, 3 6, 37 , 38, 3 9
1 . 5V 3, 6 ,8 , 9, 10 , 20 ,27,34
1.5VS 19,30
5 V 23 , 27, 3 1, 34 , 35 ,36
5VS 11,1 2, 1 9, 20 , 26, 3 0, 31 , 37, 3 8
SYS15V 33,35
1.5VS_CPU 3,6
SU S B 3 ,34,35
VA 39
V D D 3 13 , 14, 1 5, 17 , 18 ,20,22,23,2 4, 2 5, 28 , 33, 3 5, 39
PR243
0_ 04
PM _ S L P _L AN
SYS5V
SUSB
P R 237
10 K_ 04
PM_SLP_LAN#15, 2 8, 35
PQ86
MTN7 00 2Z HS3
G
DS
W243 1117
1.05VS
PC 2 1 9
0. 1u _1 6V _Y 5 V_ 04
ON
R 60 4 1K _0 4
C 506
0. 01 u_1 6V _X 7R _ 04
D6 1
*V 15 AV LC0 40 2
12
DD_ON#
3 . 3V _M 13 , 15, 1 9, 25 , 26
W243 1117
PC97
0 . 1u_ 16 V_ Y 5V _0 4
3. 3V M _ EN 1
3. 3V M _ EN
3.3V_M
NM OS
3. 3V M _ LO
PR 1 0 6
100_04
PQ92B
MT NN20N0 3Q8
6
5
4
PR 1 1 2
1M _0 4
PQ 1 7
MTN70 02 ZHS3
G
DS
C24 7
0. 0 1u_ 16 V_ X7 R _04
PC100
10 u_ 6. 3V _X 5R _ 06
PC 9 2
470 p_ 50 V_ X7 R _04
PQ9 2A
MT NN20 N03Q8
1
3
728
SYS15V 3.3V_M
VDD3
Sheet 32 of 46
5VS, 3VS, 1.5V/
0.75VS, 1.5VS CPU

Schematic Diagrams
B - 34 VDD3, VDD5
B.Schematic Diagrams
VDD3, VDD5
0105 D02
PR 228
1.5M_04
0104 D02 EMI 1124 change
for Power
P C 71 0 . 1 u_ 1 0 V _X 5R _0 4
0105 D02
PD 6
CSO D1 4 0S H
A C
U SB_AC_IN39
PR93
*5 .1 _0 6
PC44
*1000p_50V_X7R_04
V D D 5 2 0 , 2 7, 32 , 3 5
VDD 3 13,14, 15,17,18,20,22,23,24,25,28,32,35,39
VIN 11,31, 32,34,35,36,37,38,39
EN _AL L
5A
5A
Rb
Ra
EN_3 V
EN_5 V
E N_3V5V
DD_ON_EN_VDD
EN_3 V
SYS3V 39
SYS5V 32 ,35
M9 90 12 5
EN_5V
PR 213
2.2_06
VDD5VDD3
+
PC 63
220u_6. 3V_6.3*6.3*4.2
PR75
30 K _ 1 %_ 0 6
PR21 4 0_04
PC201
1000p_50V_X7R_04
PQ 60
P120 3BV
4
62
5
73
1
8
PD 8
*R B 05 4 0 S 2
A C
PC 72
0.1u_16V_Y5V_04
PC204 0.1u_10V_X7R_04
PC 64
4.7u_25V_X5R _08
PQ 18
MT N7 00 2 Z HS 3
G
DS
PR209
* 6 80 K _ 1 % _0 4
PR21 2
*0 _0 4
PR201 *10K_04
PJ 1 0
*5mm
1 2
0105 D02
PL9
4. 7 U H _ 6 . 8* 7. 3* 3. 5
1 2
PQ1 4
MT N7 0 0 2Z HS3
G
DS
PC58
0.1u_16V_Y5V_04
PJ11
*40mil
12
PC68
2200p_50V_X7R_04
PR 19 8
100K_04
PC199
1u _ 1 0V _Y 5V _0 6
PD29 R B0540S2
AC
PD 7
*R B 0 54 0 S 2
AC
PC61
1000p_50V_X7R _04
PC20 6
0.1u_50V_Y5V_06
PC19 5
1u_10V_Y5V_06
PC69
2200p_50V_X7R_04
PR76
13K_1% _06
PU11
uP6182
VREF 3
EN1 1
VFB1 2
TO NSEL 4
LDO 5
17
LGA TE1 19
PHASE1 20
VFB2 5
UGATE2
10
VCLK
18
BO OT2
9
EN 2 6
VO 2
7
LD O3
8
PH ASE2
11
LG ATE2
12
EN 0
13
SKIPSEL
14
GND
15
VIN
16
UGA TE1 21
BOO T1 22
POK 23
VO1 24
GND P AD
25
PR 86 *0_04
PC62
100p_50V_NPO _04
PD5
*SK34SA
A C
PC 210
0.01u_50V_X7R_04
01 0 5 D0 2
PD20 R B0540S2
A C
PD 9
*SK34SA
A C
0104 D02 EMI
PR210
0_04
PC20 0
4.7u_25V_X5R_08
PC 203
0.1u_10V_X7R_04
PD 24
RB0 5 40 S2
AC
PC 209
0.01u_50V_X7R_04
+
PC65
22 0 u _6 . 3 V _ 6. 3* 6. 3 * 4. 2
PR215 *0_04
P R77 0_04
PQ13
P120 3BV
4
62
5
73
1
8
PD22 R B0540S2
AC
PC 74
4.7u_25V_X5R_08
PJ 8
*5mm
12
PC19 8
1000p_50V_X7R _04
PC 207
4.7u_25V_X5R _08
PR197
100K_04
PR90
10K_04
PR19 4
20K_1% _04
PL10
4.7U H_6.8*7.3*3.5
12
PR196
19 . 1 K _ 1% _ 0 6
PR 211
*0_04
PC20 8
1u_10V_Y5V_06
PR 82 0_ 04
PR195 *0_04
PC205
4.7u_25V_X5R _08
PQ 12
P120 3BV
4
62 5
73
1
8
PQ 56
P120 3BV
4
62
5
73
1
8
PD23 R B0540S2
A C
PR 84 100K_04
SYS15V
SY S5V
VDD3
VREF
VIN
SYS3V
VIN
VRE G3
SYS10V
VDD 5
VRE G5VIN1
VREG5
VR EG5
SYS5V
VR EF
VR EG5
SYS5V
VIN
DD_ON27,28,32
VR EG5
VIN1 3 2
SYS15V 32,35
PQ 73
MT N 70 0 2 Z HS 3
G
DS
PR 11 3
* 5.1_06
PC 93
*1000p_50V_X7R_04
1 124 ch an ge fo r Po wer
PD21
CSO D1 4 0SH
A C
Sheet 33 of 46
VDD3, VDD5

Schematic Diagrams
Power 1.05VS/0.75V, 1.8VS B - 35
B.Schematic Diagrams
Power 1.05VS/0.75V, 1.8VS
1 .8 VS_ PW R GD3,15
PC 66
82p_50V_NPO _04
PU 5
AX6615ESA
GND
1
VCNTL 6
VO UT 3
VIN
5
VO UT 4
VFB 2
PO K
7
EN
8
VIN
9
PC59 10u_6.3V_X 5R _06
PR105 100K_04
PJ 7
*O PEN_3A
1 2
PC85
0.1u_16V_Y5V_04
PR 78
1.27K_1%_04
PQ 15
M TN7 002ZH S3
G
DS
PC 90
0.1u_16V_Y5V_04
PC 91
1u_10V_Y 5V _06
P C57 0.1u_16V_Y5V_04
PC 67 10u_6.3V_X5R_06
PC83
10u_6.3V_X5R _06
V1. 8 1.8VS
PR 79
1K_1%_04
3.3V
5V
5V
SU SB3,32,35
1.8VS_PW RG D
PR 92
100K_04
3.3V
EN1.8VS
1.8VS
? ? ? ? PIN6?
3A
2A
P R 1 1 0 1 0K _0 4
GS7113
6-02-07113-320
AX6610
6-02-06610-320
3.3V
1129
PQ 99
M TN7002ZH S3
G
DS
PQ50
* MD U2654
4
62 5
73
1
8
5V23,27,31,32,35,36
1.5V3,6,8,9,10,20,27,32 VTT_M EM9,10
1.8V S6,18,19
VIN11,31,32,33,35,36,37,38,39
3.3V2,3,8,11,13,15,17,19,20,22,23,27,29,31,32,36
DDR1.5V_PW RGD 15
PQ 52
MD U2657
4
62 5
73
1
8
+
PC169
*560u_2.5V_6.3*6
0105 D02
SUSB
1.70V
1.60V
1
01
0
0
1.55V
0
Voltage
1
1.65V
1. 5_ CT RL 01 .5V _CT R L1
1
R 695 0_04
R 696 *0_04
VTTEN
PC 70 0.1u_10V_X7R_04
PQ5 7
*M TN7002ZH S3
G
DS
PR81 0_06
PJ 1 2
*40mil
12
PR117 100K_04
PC19 4
10u_10V_Y5V_08
1.5V
PC55
10u_10V _Y 5V_08
PR89 2.2_04
P R 20 5 0 _0 6
PQ 51
M DU 2654
4
62
5
73
1
8
PC 76
1u_10V_Y 5V _06
PC56
10u_10V_Y 5V _08
PC 188
0.1u_50V _Y5V_06
PD4
RB0540S2
A C
PC79
* 1000p_5 0V_X7R_04
PR 99 10K _1%_06
PU 4
uP6163
VTTGN D
1
VLDO IN
23
VTT
24
VTTSNS
2
GND
3
MOD E
4
VTTREF
5VCC 5 14
PG OO D 13
S5 11
S3 10
VD DQ SET
9
VD DQ SNS
8
COMP
6
CS 16
PGN D 18
DR VL 19
LL 20
DR VH 21
VB ST 22
PVCC5 15
CS_GND 17
NC
7
NC
12
GND
25
PR208 *10_06
PC 84
*0 .1 u _ 16 V_ Y 5V _0 4
PC 51
0.1u_50V _Y5V_06
PR 83 6.19K_1%_06
PQ 23
MTN7002ZHS3
G
DS
PR80
0_ 0 6
PR101
* 10K_1% _04
PC75
*1000p_50V_X7R_04
SU SB
PQ2 4
*M TN 7 0 02 Z H S 3
G
DS
PL7
1.0U H_11.5 *10.2* 3.0
1 2
PR 202 *0_06
PC 48
0.1u_16V _Y 5V_04
P R192
3.3_06
PC 19 1
4.7u_25V_X5R_08
PR 203 *0_06
SU SC#15,28
PR206 0_06
PC80
1u_10V_Y5V_06
VDD Q
PR118 47K_04
PJ 1 8
* OP EN_2A
12
5V
5V
5V 5V
VDD Q
5V
VTT_MEM VDD Q
5V
DD_ON#31,32
5V
VTT_M EM
SUSC #15,28
+
PC184
560u_2.5V_6. 6* 6 .6* 5.9
VIN
+
PC18 6
*15u_25V_6.3*4.4_C
SU SB
VDDQSET
PR 73
*5.1_06
PC52
*1000p_X7R_06
30A
V
TT
_
MEM
1.5V
P R103 100K_04
PR 91
0_06
PC19 2
4.7u_25V_X5R_08
PR98 10K_1%_06
PC82
0.1u_16V _Y 5V_04
PC49
0.1u_16V_Y5V_04
PR 193 * 22_04
PQ2 2
MTN7002ZHS3
G
DS
PC 60 0.1u_10V_X7R_04
PC 54
*10u_10V_Y5V_08
PQ 19
M TN7 002Z HS3
G
DS
PGO OD _6163
PD 17C SO D140S H
A C
11/09
PJ6
*O PEN _12A
1 2
PC 304
*0.1u_ 16V_Y5 V_04
Sheet 34 of 46
Power 1.05VS/
0.75V, 1.8VS

Schematic Diagrams
B - 36 Power 1.05VS LAN M
B.Schematic Diagrams
Power 1.05VS LAN M
1.8VS_PWR GD3, 1 5
PC 66
82p_50V_NPO _04
PU5
AX6615ESA
GND
1
VCNTL 6
VO UT 3
VIN
5
VO UT 4
VFB 2
PO K
7
EN
8
VIN
9
PC59 10u_6.3V_X 5R _06
PR105 100K_04
PJ 7
*O P E N _ 3 A
1 2
PC85
0.1u_16V _Y5V_04
PR 78
1.27K_1% _04
PQ 15
M TN7002ZH S3
G
DS
PC 90
0.1u_16V_Y5V_04
PC 91
1u_10V_Y 5V _06
P C57 0.1u_16V_Y5V_04
PC 67 10u_6.3V_X5R_06
PC83
10u_6.3V_X5R _06
V1.8 1.8VS
PR 79
1K_1%_04
3.3V
5V
5V
SU SB3,32,35
1. 8 V S _P W R G D
PR 92
100K_04
3.3V
EN1.8VS
1.8VS
? ? ? ? PIN6?
3A
2A
PR110 10K_04
GS7113
6-02-07113-320
AX6610
6-02-06610-320
3.3V
1129
PQ 99
M TN7002Z HS3
G
DS
PQ5 0
*MDU2654
4
62 5
73
1
8
5V23,27,31,32,35,36
1.5V3, 6,8,9,10,20,27,32 VTT_M EM9,10
1.8V S6,18,19
VIN11,31,32,33,35,36,37,38,39
3.3V2,3,8,11,13,15,17,19,20,22,23,27,29,31,32,36
DDR1.5V_PW RGD 15
PQ 52
MD U 2 6 5 7
4
62 5
73
1
8
+
PC16 9
*560u_2.5V_6.3*6
0105 D02
SUSB
1.70V
1.60V
1
01
0
0
1.55V
0
Voltage
1
1.65V
1. 5_ CT RL 01.5V_CTRL1
1
R 695 0_04
R 696 *0_04
VTTEN
PC 70 0.1u_10V_X7R_04
PQ5 7
*M TN7002Z HS3
G
DS
PR 81 0_06
PJ 1 2
*40mil
12
PR11 7 1 00 K_ 04
PC 19 4
10u_ 10V_ Y5 V_08
1.5V
PC55
10u_10V_Y 5V_08
PR89 2.2_04
PR 205 0_06
PQ 51
MDU 2654
4
62
5
73
1
8
PC76
1u_10V_Y5V_06
PC56
10u_10V_Y 5V_08
PC 188
0.1u_50V _Y 5V_06
PD4
RB0540S2
A C
PC79
* 1000p_50V_X7R _04
P R99 10K_1% _06
PU4
uP6163
VTTGN D
1
VLD OIN
23
VTT
24
VTTSN S
2
GND
3
MOD E
4
VTTRE F
5VCC 5 14
PGOOD 13
S5 11
S3 10
VD DQ SET
9
VD DQ SNS
8
COMP
6
CS 16
PG ND 18
DR VL 19
LL 20
DR VH 21
VB ST 22
PVCC5 15
CS_ G ND 17
NC
7
NC
12
GND
25
PR208 *10_06
PC 84
*0.1u_16V_Y 5V _04
PC 51
0.1u_50V _Y 5V_06
PR 83 6.19K_1%_06
PQ 23
MTN7002ZHS3
G
DS
PR80
0_06
PR10 1
*10K_1%_04
PC75
* 1000p_50V_X7R_04
SU SB
PQ24
*M TN7002ZH S3
G
DS
PL7
1. 0U H_11.5*10.2* 3.0
1 2
PR 202 *0_06
PC 48
0.1u_16V _Y 5V_04
P R192
3.3_06
PC 19 1
4.7u_25V_X5R_08
PR 203 *0_06
SU SC#15 , 2 8
PR 206 0_06
PC80
1u_10V_Y5V_06
VDD Q
PR118 47K_04
PJ 1 8
*O P E N _ 2 A
12
5V
5V
5V 5V
VDD Q
5V
VTT_MEM VDD Q
5V
DD_ON#31, 32
5V
VTT_M EM
SUS C#15,28
+
PC18 4
560u_2.5V_6. 6* 6.6* 5.9
VIN
+
PC18 6
*15u_25V_6.3*4.4_C
SUSB
V DD QSET
PR 73
*5.1_06
PC52
*1000p_X7R_06
30A
V
TT
_
MEM
1.5V
PR103 100K _04
PR 91
0_06
PC19 2
4.7u_25V_X5R_08
PR98 10K_1%_06
PC82
0. 1u _16V_Y 5V_04
PC49
0.1u_16V_Y5V_04
P R193 * 2 2_04
PQ22
MTN7002ZHS3
G
DS
PC 60 0.1u_10V _X7R_04
PC 54
* 10u_10V_Y5V_08
PQ19
MT N7 0 0 2 Z HS 3
G
DS
PGO O D_6163
PD17CSOD140SH
A C
11/09
PJ6
*O PEN _12A
1 2
PC 30 4
*0 .1u _16 V_Y5V_ 0 4
Sheet 35 of 46
Power 1.05VS LAN
M

Schematic Diagrams
Power 0.85VS B - 37
B.Schematic Diagrams
Power 0.85VS
11/04
PQ36A
PD1503YVS
7
8
1
2
PC 140
0.1u_16V_Y5V_04
PR150
22_04
PR157
100_04
PC124
0. 01u_16V_X7R_04
PR173 33K_1%_04
PR151
1K_1%_04
PR33
9. 31K_1%_04
PC42
* 0.1u_16V_Y 5V_04
PC153 4.7u_25V _X5R_08
PR146
10K_1%_04
PR 1 37
0_04
PJ5
*OPEN-5mm
1 2
PR159
10K_04
PD 1
RB0540S2
AC
PC41
0.1u_25V_X7R_06
PC131 0. 01u_50V_X7R_04
PR147
9. 31K_1%_04
PR155 * 0_04
PR34
12K_1%_04
PR64
0_04
PU9
uP6122
BOOT 1
UG 2
POK 3
SS 4
EA P 5
SET3
6
SET2
7
SET1
8
SET0
9
FB
10
COMP
11
VI D0
12
VI D 1
13
EN/PSM
14
CSN
15
CSP 16
RT 17
VC C 18
LG 19
PHASE 20
GND 21
PR144
10K_1%_04
PR 6 2
0_04
PR36
15K_1%_04
PC154 0.1u_50V _Y5V_06
PR 6 3
12K_1%_04
PC155 4.7u_25V_X5R_08
PC40
0. 1u_16V_Y5V_04
PR35
10K_1%_04
PC129
0.022u_16V_X7R_04
PQ36B
PD1503Y VS
4
3
5
6
PR145
10K_1%_04
PR65 1.3K_1%_04
PR149
0_04
PC 2 5
47p_50V_NPO_04
PR 1 48
100_04
PC34 0.1u_50V_Y5V _06
PL4
1.0UH_6.8* 7.3* 3.5
1 2
PR 1 58
100K_1%_04
VIN
5V
V0.85 0. 85VS
3.3V
0.85V S 6
5V 23,27,31, 32,34,35
VIN 11,31,32, 33,34,35,37, 38,39
VC C SA_ V I D 16
VC C SA_ V I D 06
0. 85VS_PWRGD 15
01 03 D 02 W2 40X
PC197 0.1u_50V _Y5V_06
VIN
PC47 0.1u_50V_Y5V_06
PC173 0. 1u_50V_Y5V_06
VC C SA _ SE NSE 6
CSN
0
0.8V
0
POK
0.9V
1
1VCCSA_VID1
0.725V
VCCSA_VID0 1
0.675V
10
0
CSP
CSN
CSPCSP
6A
0.85V_ON35
+
PC168
220U_4V_D2_D
11/05
PC27 1u_10V_Y5V _06
FOR EMI
3.3V 2,3,8, 11,13,15,17, 19,20,22,23,27, 29,31,32,34
Sheet 36 of 46
Power 0.85VS

Schematic Diagrams
B - 38 Power V-Core1
B.Schematic Diagrams
Power V-Core1
PC 5
0.1u_10V_X7R_04
PU 1
N CP 6131S
TS E N S E
2
VRH OT#
3
SCLK
5
ALE RT#
6
VR_RD Y
7
VR_RD Y A
8
VCC
10 ENABLE
9
SDIO
4
FBA
16
DIFFOUTA
17
TR BSTA
18
CO M PA
19
CSN 3 37
C SP3 36
CSN 1 35
C SP1 34
DR ON 33
PW M1/AD DR 32
PW M 3/VBOO T 31
PW M2 /IS HED 30
CSSU M A
24 IO UTA
23 CSCOMPA
22 DR OO PA
21 IL IM A
20
VS PA
15
C SP2 38
CSN 2 39
IO UT 43
CSSUM 44
CSC OM P 45
DROOP 46
ILI M 47
COMP 48
FB 49
TR BST 50
VS N 51
RO SC
11
VRM P
12
CSPA
25
CSN A
26
IM AX 29
PW M A/IM AXA 28
CSR EF 42
NC2 41
NC 1 40
EPA D 53
VSP
1
TSE NSEA
13 VBOOTA 27
VSNA
14 DIFF OU T 52
PR191100_04
PR15
130_1%_04
PC 19
0.022u_16V_X7R_04
PR16
10K_04
PR1260_04
PR 32 10_04
PC113
100p_50V_N PO_04
PR 26
165K_1% _06
PR190100_04
RT2
100K_N TC _06_B
1 2
P R124 0_04
PR 22
10_04
PC 15 1 20 0P
PC7
5600p_50V _X7R _04
P R141 137K_1%_06
PC13
3300P_50V_ X7R_ 04 PR 1 3 3 165K_1%_06
PR 10
54.9_1% _04
PR 188 100_04
PR135
115K_1% _06
PR 43 5.49K_1%_04
PC10
68 P_50V_N PO_04
PR 131 100_1%_04
PC 22 0.047u_10V_X7R_04
PR38
41.2K_1%_04
PC 17 270P_50V_X7R _04
PR153 0_ 04
PR 16 98.25K_1%_04
PR 1878.25K_1%_04
A_GN D
PR 130 1K_04
5VS
A_G ND
1.0 5VS_VTT
PC21
1000p_50V_ X7R_ 04
A_GN D
A_GND
A_GND
A_G ND
A_G ND
A_GND
A_G ND
A_G ND
A_G N D
A_GN D
A_G ND
A_G ND
VIN
5VS
A_GN D
A_GN D
A_G N D
VC OR E_VSS_SE NSE5
VCO RE_VC C_SE NSE5
A_G ND
VR _O N
H_ C PU_ S V IDC LK5H_ C PU_ S V IDAL R T#5
H_ C PU_ S V IDD AT5
CSP3 38
CSP1 38
H_PROCHOT#3
DELAY_PWRGD15
CSN 3 3 8
CSN3 38
CSN1 38
CSP 1 3 8
CSN 1 3 8
CSP 3 3 8
CSN A 38
VSS_GT_SEN SE6
VCC _GT_SEN SE6
VR 1 _P W MA 38
CSPA 38
CSP A 38
DRON 38 VR 1_P WM1 38
CSPP 3
CSN 3
ALL_SYS_PW RG D11, 15,28
TR BST
CSN 1
PR 143
113K_1%_04
PR 39 0_04
3.3V S
5VS
PJ14
*6mil
12
PR12
*75_04
S
D
G
PQ69B
*MTDN 7002ZH S6R
5
3
4
PR 6 *1 0K_04
PR3
*1 0 0K _0 4
PR5
*1 0 K _ 04
PC 1
*0.1u_16V _Y 5V_04
A_G N D
PJ1
*6mil
12
3.3VS
VCORE_ON28
VR_O N
PW M 2_ 61 3 1
10/29
20100805
5VS
S
D
G
PQ 69A
*MT D N7 0 0 2Z HS 6 R
2
6
1
TR BST
PJ 2 * 6 mil
1 2
1.05VS_VTT2,3,5,18,19,20,35
P R230 0_04
PJ13
*6mil
12
VCO RE5,38
VIN11,31,32,33,34,35,36,38,39
V_G T38
5VS11,12, 19,20,26, 30,31,32, 38
3. 3V S3,9,10,11, 12,13,14, 15,16,17, 18,19,20,23,24,25,26,28,29,30,31,32
1. 05 V S13,14,15,19,20,32
V_ GT
FBFBFBFB
VCORE
CSPP 1
CSSU M A
VR1_ PWM A
IMAX_61 31
H_CPU_SVIDALRT#
CSC OM PA
VBO OTA
Quad V CCAX G
VID 1=1.15V
Ic cM a x = 26 A
R_LL=3.9m ohm
OC P~ 31 A
CSPPACSPPACSPPA
PUT COLSE
TO V_GT
Inductor
B~4350
B~4350
PUT COLSE
TO VCORE
HOT SPOT
Quad 45W CPU
VID1=0.9V
IccMax=94A
R_LL=1.9m ohm
OCP~120A
PUT COLSE
TO V_GT
HOT SPOT
B~3964
OPTION:
DISALBE
V_GT
V
CORE_1
VR 1_PW M3 38
CSN 2 _5 VS
PUT COLSE
TO VCORE
Phase 1
Inductor
IC C_MA X_21h
= R* 10 uA* 25 6A /2 V
B~3964
H_CPU_SVIDALRT#
H_CPU_SVIDDAT
V SS_SEN SE_613 1
VC C_SEN SE_61 31
H_CPU_SVIDCLK
VR MP _V IN
H_CPU_SVIDCLK
IL IM
VR 1_ C SRE F
CSNA
6131_VC C
VR1_ PW M 3
PR 154
20.5K_1%_1/16W_04
PR 139
7. 5K _ 1 % _ 0 4
PR17
1K_1% _04
DIFFOUT
PC115 100p_50V_NPO _04
PR 132
15K_1%_04
PC 3
1u_6. 3V _X5R_04
PC 23 0.047u_10V_X7R_04
PR125 2.2_06
P R31 137K_1%_06
PR 19 1.21K_1% _04
PR 7 *10m il_04
PC 118
0.1u_10V_X5R _04
PC 20
1000p_50V _X7R _04
PR37
11 3 K _ 1 % _0 4
PC 114
0.1u_10V_X7R _04
PR 142 10_04
IMO NA
PC 117
0.1u_10V_X5R _04
PC 16 470p_50V_X7R_04
PR 14 10K_ 04
PR1270_04
IL IM A
TSEN SEATSEN SEATSEN SEA
PC 14 270p_50V _X7R _04
IMON
RT3100K_NTC _06_B
12
PR 15 6
10K_04
TSENS ETSENS ETSENS ETSENS ETSENS E
PR24
75K_1%_04
PR21 4.02K_1%_04
FBA
PC8
1000p_50V_X7R_04
TSEN SEA
CO MP
PR11
10K_04
PC 12
22p_50V_N PO_04
PR 41
*0_04
H_CPU_SVIDDAT
VR_O N
PR 23 1K_04
PR28 12.1K_1%_04
CSCOMP
IMON
VR _ON _ENAB LE _613 1
P R128 0_04
PR 18
*14K _1%_04
PR140
24K_1%_04
PR42 5.4 9K_ 1% _0 4
PR 20
24.9K_1%_04
VR _RD Y
PR 129 3.01K_1%_04
VSN A_6131
RT4
100K_N TC_06_B
1 2
IMONA
DR ON
PR8 0_04
CSS UM
PR27 75 K_ 1%_ 0 4
PR9 * 15 m il_06
PR25
10_04
PC116
3300p_50V _X7R_04
PC11
680p_50V_X7R _04
VR _RD YA
PR 152
10K_04
VSPA_6 131
DIFF OU TA
PC6
0.01u_50V_X7R_04
COMPA
PR40
10 K _ 0 4
PR 13 4
24 . 3 K _ 1 % _ 04
ROSC
PC 9
1000p_50V_X7R _04
RT1100K_NT C_06_B
12
TSENS E
P R189 100_04
Sheet 37 of 46
Power V-Core1

Schematic Diagrams
Power V-Core2 VGFX B - 39
B.Schematic Diagrams
Power V-Core2 VGFX
PQ31
*MD U2654
G
DS
50A
+
PC 22 3
*330uF_25V
PC 119
0.22u_10V_X7R _06
VR EG_ SW 1_ HG _R
0104 D02 EMI
0104 D02 EMI
25A
PD2CSO D1 4 0SH
A C
PC37
* 1 00 0 p _5 0 V _ X 7R _ 04
PR61
*5 .1 _0 6
PR 16 5 0 _06
PR 16 6 0 _06
VREG _ SW 1_H G
+
PC17 0
*330U_2.5V_D 2
+
PC177
*330U_2.5V_D 2
11/03
+
PC17 1
*330U_2.5V_D 2
11/09
VCO RE5, 3 7
VG FX_C OR E
0224
11 2 5
11 2 5
25A
VRE G_ SW 3_H G_ R
PR13 8 2K_1%_04
0105 D02
0224
VG FX_C OR E 6
V_GT 37
VC OR E 5,3 7
0224
VIN1 1 ,31 ,3 2 ,3 3,3 4 ,3 5,3 6 ,3 7, 39
5VS1 1 ,12 ,1 9 ,2 0,2 6 ,3 0,3 1 ,3 2, 37
VR EG_SWA _H G
VR EG_ SWA
VREG_SW3_HG
V_GT
VCO RE
VC OR E
CSP3 3 7
PR70 *15mil_06 CSN 3 3 7
VCORE_2
VGFX_CORE
+
PC 17 4
560u_2. 5V_6.6*6.6*5.9
+
PC 13 0
15 u _ 25 V _ 6 . 3* 4 . 4
PR68 *15mil_06
+
PC 17 6
560u_2. 5V_6.6*6.6*5.9
PR67 *15mil_06
PQ 41
MDU2654
G
DS
PR29
2. 2 _ 0 6
PQ33
*MD U 2 6 5 7
G
DS
PR60 *15m il_06
+
PC17 5
560u_2.5V_6.6*6.6*5.9
PC 38
2. 2u _ 6 . 3V _ X 5 R _ 0 6
PC24
2.2u_6.3V_X5R _06
P R 59 * 1 5m i l _0 6
PL5
0. 3 6 u H _ 1 2. 9 * 14 * 3 . 8
1 2
PC15 2
*4.7u_25V_X5R_08
PQ45
MD U2 65 4
G
DS
PC 161
0.1u_50V_Y5V_06
PL3
0.36uH_10* 10* 3.5
1 2
+
PC 17 2
560u_2. 5V_6.6*6.6*5.9
PR54
2K_1%_04
+
PC 13 3
15 u _ 25 V _ 6 . 3* 4 . 4
PC12 5
2. 2u _ 6 . 3V _ X 5 R _ 0 6
PQ 29
MDU2657
G
DS
PC 12 0
* 4 . 7u _ 2 5V _X 5 R _0 8
PC 30
0. 2 2 u _1 0 V _ X 7R _ 06
PQ 43
M DU2 6 5 4
G
DS
+
PC 17 8
560u_2. 5V_6.6*6.6*5.9
P R 58 * 1 5m i l _0 6
PQ 38
MDU2654
G
DS
HG
SW
GND
PAD
LGVC C
EN
PWM
BST
1
2
3
45
6
7
8
9
NCP5911PU 8
PR52
2. 2_ 0 6
PQ44
*MD U 2 6 5 4
G
DS
PC 12 6
0.1u_50V_Y 5V_06
PC 12 1
* 4 . 7u _ 2 5V _X 5 R _0 8
PQ40
MD U2 65 7
G
DS
+
PC147
*330u_2.5V_ 9m _6.3*6
PC 14 9
*4 .7u _ 2 5V _X 5 R _0 8
HG
SW
GND
PAD
LGVC C
EN
PWM
BST
1
2
3
45
6
7
8
9
NCP5911PU 3
PR13 6
2. 2 _ 0 6
+
PC123
15u_25V_6.3*4.4
PR69 *15mil_06
PC12 8
*4.7u_25V_X5R_08
PC 18
0.22u_10V_X7R _06
PC122
0.1u_50V_Y5V_06
PC12 7
*4 .7 u _ 25 V _ X 5 R_ 0 8
PR30 2K_1%_04
HG
SW
GND
PAD
LGVC C
EN
PWM
BST
1
2
3
45
6
7
8
9
NCP5911PU 2
PQ 46
MDU2654
G
DS
VGFX_CORE
+
PC 16 4
330uF_2.5V_9m _6.3*6
5VS
5VS
VIN
VIN
DR ON37
VIN
5VS
CSP1 37
VR1_PWM137
CSN1 37
VR1_PWM337
DR ON37
DR ON37
CSPA 37
CSNA 37
VR1_ PW MA37
VR EG_ SW3_ OUT
VR EG_ SW 1_ OU T
VR EG_SW3 _LG
VC OR E
VC OR E
VR EG_SW1_LG
VR EG_SWA _LG
PQ39
*MD U 2 6 5 7
G
DS
PL6
0. 3 6 u H _ 1 2. 9 * 14 * 3 . 8
1 2
PQ30
*MD U 2 6 5 7
G
DS
PQ 32
M DU2 6 5 7
G
DS
PD 11
SK34SA
A C
PD15
SK34 SA
A C
25A
PR57
5.1_06
PC36
10 0 0 p_ 5 0 V _X 7 R _ 0 4
PR66
5.1_06
PC43
10 0 0 p_ 5 0 V _X 7 R _ 0 4
PQ28
*MD U2654
G
DS
Sheet 38 of 46
Power V-Core2
VGFX

Schematic Diagrams
B - 40 AC IN, CHARGER
B.Schematic Diagrams
AC IN, CHARGER
V_BAT
PC301
30p_50V_04
SMC _BAT
PR289 10_06
PC306
0.1u_50V_Y5V_06
W240HU
1229 D02
COMP_O
SM D_BAT_R
LDR
PD19
BAV9 9 REC TIFIER
A
C
AC
BAT_ VOLT
D02A
11 2 9 E M I
1229 D02
SMD _BAT
BAT_ DET
SMC _BAT
BST
PC 30 2
* 1000p_X7R _06
PR 29 0
*5.1_06
PL1 4FC M1005KF-121T03 1 2
PL1 3FC M1005KF-121T03 1 2
PL12
FC M1005KF-121T031 2
LX_C HG
VAC
0104 D02 EMI
AC AV
IAC M
IAC P
J_DC _ JAC K1
65W~90W/3PIN (6-20-B3410-003/6-20-B3420-003/6-20-B3430-003/6-20-B3420-103)
GND2
GND1
2
1
3
1126 POWER CHANGE
JBATTA 1
*B T D-0 5 T C1 B
1
2
3
4
5
P CB Lay out no tes
Reset circuit
PC31 0
0. 1 u _ 50 V _ Y 5 V _ 06
W250HU
SM C_BAT_R
PC 31 1
0.1u_50V_Y 5V _06
JBATTA 2
BTD-05TI1G
1
2
3
4
5
P C 30 8 4 . 7 u_ 2 5 V _X 5 R _ 0 8
PC309 4.7u_25V_X5R_08
PC 31 2
0.1u_50V_Y 5V_06
0224
PC 30 5
0.1u_50V_Y5V_06
1130 EMI
1) All power traces sh ould b e routed on the outer layer s
GNDP, VAD, VSYS, LX, VCHG, VBATT
2) Use Kelvin connections f or R3, R4
(se perate f orce and measu rement trace s)
3) R23 and R24 are du mmy r esisto rs, for layout purpo ses only
(se rves as single point connection betw een GNDP & GNDA)
4) Fo otprint TO-236 i s equivalent to SOT- 23
5) Fo otprint SIP/1P i s a si ngle hole axial p ad
6) All resi sitors, capac itor s and semiconductor s are SMD
7) Po tentio meter s, and test p oints a re axial devi ces
VD DP
PR288 0_04 IC HM
IC HP
BAT_DET28
IAC 1
PC23 2
4.7u_25V_X5R_08
PR 255
10K_04
PQ 97
M TP3403N 3
G
DS
PC229
0.1u_16V_Y5V_04
PC228 4.7u_25V_X5R _08
PR 2
100K_04
PR24 6
60.4K_1%_04
P C235 0.1u_50V_Y5V_06
PR162
100_04
PD27
BAV99 R ECTIFIER
A
C
AC
PR161 0_04
P C238 4.7u_25V_X5R _08
PC13 6
* 1 u _ 25 V _ 08
PQ37
MTN7002ZH S3
G
DS
PQ 1B
PD 1503Y VS
4
3
5
6
PR 287
3 0 0K _1 % _0 4
PR 4
0. 0 2 _ 1% _ 32
PQ 2
ME P4435Q8
4
62
5
73
1
8
PC224
*1u_25V_08
PR250
10 _ 06
PR249
0.02_1%_32
P C 10 8 4 . 7 u_ 2 5 V _X 5 R _0 8
PL11
TMPC 0603H-8R2M-Z01
PU 10
OZ8681
LX
14
LD R
16
BST
12
VAC
1
VDD P
15
IACM
3
VD DA 6
SDA 11
IC HP 5
IC HM 4
CO MP 8
HDR 13
B ASE
17
SC L 10
IAC 7
IACP
2
ACAV
9
PC 22 7
1u_25V_08
PC137
0.47u_10V_Y5V_04
PR 257 10_06
PC 230
4.7u_25V _X5R_08
PR164
*1 5m il_s h or t_0 6
PC 237
0.1u_50V_Y5V_06
P R251 1M _04
PC 234
4.7u_25V_X5R_08
PL2
H CB4532K-800T90
PC 10 5
0.1u_50V_Y5V_06
PD16
BAV99 R ECTIFIER
A
C
AC
PD26
BAV99 R ECTIFIER
A
C
AC
PR 25 2
2 0 0K _1 % _0 4
PR283 10_06
P C 23 9 4 . 7 u_ 2 5V _X 5 R _ 0 8
PR25 3 * 47 0K_04
PR 24 7
1 0 0K _1 % _0 4
PR256 10_06
PR163
0_04
PR258 100K_04
PQ96
MTN 7002ZHS3 G
DS
PC236
1u_10V_06
PQ9 8
MTN 7002ZHS3
G
DS
PC138
1u_10V_06
PC 22 5
0.047u_10V_X7R _04
BST_ L
PR 280 10_06
PC13 5
0.047u_10V _X7R_04
PQ9 4
MEP 4435Q 8
4
6 2
5
7 3
1
8
PR25 9
100_04
PC 13 2
1000P_50V_X7R_04
PR282
10K_04
PD 25 RB0540S2
AC
PR 16 0
100K_04
PC 231 4.7u_25V_X 5R _08
PQ95
MTN 7002Z HS3
G
DS
PC233
4.7u_25V_X5R _08
PD14
MD L9 1 4S 2
AC
PQ1A
PD1503YVS
7
8
1
2
PR 1
15K_04
VIN V_BA T
0224
SY S3V
VD D3
VA
VA
VDD3
VA
SMD_BAT 28
CH G_R ST28
TO TA L _ C U R 2 8
SMC_BAT 28
A C _I N # 27 , 2 8BAT_ VOLT 28
VDD 31 3 , 14 , 1 5 , 17 , 1 8 , 20 , 2 2 , 23 , 2 4 , 25 , 2 8, 32 , 3 3, 3 5
SY S15V32,33,35
VA32
VIN11 , 3 1 , 32 , 3 3 , 34 , 3 5 , 36 , 3 7 , 38
USB_AC_IN 33
SY S3V33
PC 30 7
0.1u_50V_Y 5V_06
8. 2U H_ 7.3 *6 .6* 2. 8MM
BAT_ DET_R
1130 EMI
PC299
30p_50V_04
PC298
47p_50V_N PO_04
?? JBATTA1
PC300
30p_50V_04
Sheet 39 of 46
AC IN, CHARGER

Schematic Diagrams
CLICK & FINGER BOARD B - 41
B.Schematic Diagrams
CLICK & FINGER BOARD
TR 17 100_1%_04
TBDR IVE2
TBEZEL 2
TBEZEL 1
TUSB _PN 10
TC16
3 3 p_ 5 0 V _ N P O _ 04
TU SB_PP10
TU 2
R CLAM P0502B
1
2
3
TR 2 1 . 5 K _ 1% _ 0 4
TUSB_PN _ R TR 4 27.4_1%_04
TC2
4 7 p_ 5 0 V _ N P O _ 04
TUSB_PP_ R
TC1
4 7 p_ 5 0 V _ N P O _ 04
TBDR IVE1
TR 3 27.4_1%_04
TESD _GN D
TUSB_CONN
CLED _BAT_F ULL
CLED _BAT_C HG
CL E D _ P W R
CL ED _ ACIN
TR 14 100_1%_04
CLED _BAT_F ULL
6-21-91A20-1066-21-91A20-106 6-21-91A00-1066-21-91A00-106
6-53-3050B-0426-53-3050B-0426-53-3050B-042
1
6-53-3050B-042
BAT LED
POWER ON
LED
2
CG ND
CLED_ACIN
6-52-55002-04E
6-52-55002-042
CLED _ BAT_C HG
CH 6
H O - 1 65 X 9 4_ 5 N P
CH 5
C95D95
CJ _ T P3
*85201-06051
1
2
3
4
5
6
1
CH 1
MTH237D91
2
3
4
5 6
7
8
9
CR 3
* 220_04
CC2
*0.1u_16V_Y5V_04
CSW2
TJG-533-S-T/R
3
1
4
2
5
6
CC1
0.1u_16V_Y5V_04
CR 1
* 220_04
CLICK BOARD
CS W 3
*T J G- 53 3 -S-T / R
3
1
4
2
5
6
CSW 4
*TJ G-5 3 3 -S-T/R
3
1
4
2
5
6
CC3
*0.1 u_16V_Y5V_ 04
1
CH 4
MTH237D91
2
3
4
5 6
7
8
9
CJ _ T P2
85201-06051
1
2
3
4
5
6
CSW1
TJG -533-S-T/R
3
1
4
2
5
6
SG
Y
CD 26
*KPB -30 25YSG C
1
3
2
4
CR4
*2 2 0 _0 4
1
CH 2
MTH237D91
2
3
4
5 6
7
8
9
SG
Y
CD27
* KPB-3025Y SGC
1
3
2
4
CR2
* 220_04
CG ND
CG ND
1
CH 3
MTH237D91
2
3
4
5 6
7
8
9
CG ND
CGND
CGNDCGND
CGND
CGNDCG NDCGNDCG ND
C5VS
CG NDCG ND
CG ND
CG ND
CG ND
CVDD3
CG ND
CG ND
C5VS
CGND CG NDCG ND CG ND
CT PBU TT O N_ RCTPBUTTON_L CTPBUTTON_RC TP BUT TO N_ L
RIGHT
KEY
LIFT
KEY
LI F T
KE Y
1
RIGHT
KE Y
CSW1~4
3
4
6-52-55002-04E
6-52-55002-042
2
CT P_ DA TACTP _ C LK
CTPBU TTO N_R
CT P_ CL KCTP _ D A TA
CTPBU TTO N_L
CLED_PWR
TU SB_PP1 0
TU SB_PN 10
CGND CG ND
TR 15
* 32m il_s h ort
951206
TESD_G ND
TMI SO
TMC LK
T3. 3V
TMO SI
TC10
0.1u_16V_Y 5V_04
TU1
M95128WMN6TP
CS #
1Q
2
WP# 3
VSS
4
S
5
SC K
6
HO L D# 7
VDD 8
CGND
TMC S
CJ _ T P1
88486-0801
1
2
3
4
5
6
7
8
CG ND CG ND
CG ND
TREF_O SC TC 4 27p_50V_NPO _04
TPD_RE G T3.3V
TR 5 330K _04
TR 13
2.2_1%_06
TMO SI
TC14
0.1u_16V_Y5V_04
TR 1 6 4 7 K _ 04
TC 3 1u_6.3V_X5R_04
TR 9 4 . 7 K _ 04
TNR ESET
TR 10 *4.7K_04
TR 11 *4.7K_04
TC 13
1u_10V_06
TC 1 2
1u _ 1 0 V _0 6
TREG _O UT
TAVDD
TMISO
TC 15 1u_6.3 V_X5R_0 4
T3.3V
T3.3V
11/0 411/04
CG ND
1124 DEL TD1 , TD2
HSX 531S+-2 0ppm
T XIN_ RTXIN TR19 470_04
TC 1 7
18 p _ 5 0V _N P O _ 0 4
TX1
HS X531S_12M HZ
12
3 4
TXOU T
TGN D
TR18
1M_04
TC18
18p_50V_N PO _04
TG ND
CG ND
CG ND
CG ND
CG ND
TBEZEL 2
Place Bott on
TB D R I V E 1
TM C L K
TJ_FPB 1
*C ON 24 A
1 2
3 4
5 6
7 8
910
11 12
13 14
15 16
17 18
19 20
2221
23 24
TAVD D
TM C S
TPD_RE G
TB D R I V E 2
TM O S I
TUSB_PP_ R
TUSB_PN _RTN RE SET
TX I N
T3.3V
TUSB_C ON N
TREF_O SCTR E G _O U T
TX O U T TMISO
T3 . 3 V
TBEZEL 1
CGND
TC 8
1 u _ 6 .3V _X 5 R_ 0 4
TC11
0.1u_16V_Y5V_04
TC 6
1u_6.3V_X5R _04
T3.3V
CG ND
W240HU ? ? ?
W250HU ? ?
CG ND
T3 . 3 V
J_FP1
TOP VIEW BOTTON VIEW
23 1
2 2 2424
0224
Sheet 40 of 46
CLICK & FINGER
BOARD

Schematic Diagrams
B - 42 AUDIO BOARD/ USB
B.Schematic Diagrams
AUDIO BOARD/ USB
AMIC 1-R
ASPKO UTR- ASPKO UTR+_ R
ASPKO UTR-_ R
ASPKO UTR+
AUSB_PN2
ASPKOUTR+
AMIC1-L
AMIC1-R
AMIC_SENSE
ASPKOUTR-
AUSB_PP2
AHP_SENSE
AHEADPHONE-R
ASPK_HP#
AHEADPHONE-L
ASPK_ HP#
AUSB_PP2
AHP_SEN SE
AUSB_PP2_ R
AUSB_PN2 _ RAUSB_PN2
AU 1
R T97 15BGS/SY 6288 DFAC
VOUT1 6
VOUT3 8
VIN 2
3
VIN 1
2VOUT2 7
GND 1
EN #
4
FLG#
5
AL7
FC M1005KF-121T03
1 2
AC 4
100p_50V_N PO_04
AC14 0.1u_16V_Y 5V_04
AL61
*AW CM2012F2S-161T03
1
4
2
3
AC2
100p_50V_NPO _04
AH1
C 5 9D 59
AH3
C59D59
AJ_AU DIO1
87213-1400G
1
2
3
4
5
6
7
8
9
10
11
12
13
14
AL3 FCM 1005K F-12 1T03
AL6 FCM1005KF -121T03
1
AH4
MTH276D111
2
3
4
5 6
7
8
9
AC7
0.1u_16V_Y 5V_04
AR 8
*1K_1%_04
AR5 68_ 04
AL2 FCM 1005K F-12 1T03
+
AC 1
100u_6.3V_B_A
AC13 0.1u_16V_Y 5V_04
AL5
HCB1608KF -121T25
AR11 *10mil_04
AR3 68_ 04
AC9
10u_10V_Y 5V_08
AJ_USB1
US04036BCA081
V+
1
GND1
GND 1
DATA_L
2
DATA_H
3
GND
4
GN D2
GN D2
GN D4
GN D4 GND3
GND 3
AC 11
1 0 0 0p _ 50 V _ X 7R _ 04
AR 9
*1K_1%_04
R
L
AJ _ HP1
2S J - T 3 51 - S 2 3
2
6
5
3
1
4
AC3
100p_50V_NPO _04
1
AH 2
MTH276D111
2
3
4
5 6
7
8
9
AC10
10 0 p _5 0 V _ N P O _ 0 4
AC6
0.1u_16V_Y5V_04
1
AL4 FCM1005KF -121T03
AC5
0. 1u_16V_Y5V_04
AC8
180p_50V_NPO _04
J_SPK1
AC15 0.1u_16V_Y 5V_04
AC17
180p_50V_NPO _04
2
AC16 0.1u_16V_Y 5V_04
AJ _ SPKR1
85204-02001
PC B Footprint = 85204-02R
1
2
AR10 *10mil_04
R
L
AJ _ MIC1
2S J - T 3 51 - S 2 3
2
6
5
3
1
4
AL8
FC M1005KF-121T03
1 2
A_U SBVC C
A_AUD G
A_5V
A_U SBVC C
A_USBVC C2
AG NDAG NDAGN D
AG ND
A_AUD G
AGNDAGN D AG ND AGND
AGN D
A_5V
A_AU DG AG ND
AG ND
AG ND
BLACK
BLACK
AUDIO JACK
MIC IN
HEADPHONE
USB PORT
60 mil
A_AUD GAGN D
6-20-B2800-106
6-20-B2800-106
6-21-B49B0-104
6-21-B49C0-104
6-20-53A00-114
PIN SWAP
TO M/B
6-02-09715-920
50 mil s
50mils
6-20-43110-102
6-20-43150-102
1228 D02
A_AUD G
AMIC 1-L
AMIC _SENSE
AHEAD PHO NE-L
AHEAD PHO NE-R
Sheet 41 of 46
AUDIO BOARD/
USB

Schematic Diagrams
Power Switch & LID Board B - 43
B.Schematic Diagrams
Power Switch & LID Board
Sheet 42 of 46
Power Switch & LID
Board
6-52-56000-020
6-52-56001-028
6-52-56001-023
POWER
SWITCH
LED
POWER BUTTON
FOR E5128Q FOR E4120Q/E5120Q
20 mi l
6-52-56001-022
4
PSW1~8
1
2
6-53-3150B-245
3
FOR E4120Q/E5120Q
FOR E5128Q
6-53-3050B-240
6-53-3050B-241
SM_BTN# SWEB_WWW# SW EB_E MAIL # SAP_O N
POWER SW & LED & HOT KEY
POWER BUTTON WEB_WWW#
PSW1~8
2
WEB_EMAIL#
4
31
AP_KEY#
6-53-3050B-241
6-53-3150B-245
6-53-3050B-240
6-53-3050B-241
6-53-3150B-245
HOT KEY
6-53-3150B-245
6-53-3050B-240
6-53-3050B-241
6-53-3150B-245
6-53-3050B-2406-53-3050B-240
6-53-3050B-241
1228 D02
/P T3661G -BB
11/04
SM _BTN #
SLID_SW #
SAP_O N
SWEB_WWW #
SW EB_EM AIL #
SL ID_ SW #
SAP_ O N
SW EB _W W W #
SW EB _EM AIL #
SM _B TN # SLI D_SW #
SM_BTN#
SC3
*0.1u_16V_Y5V_04
SMH5
H7_0D2_3
SM H2
H 7_0D2_3
1
SMH 4
MT H2 3 7D 1 18
2
3
4
5 6
7
8
9
1
SM H1
MTH237D87
2
3
4
5 6
7
8
9
SMAIL _SW 1
TJG-533-S-T/R
3
14
2
5
6
SJ _ SW 2
88486-0801
1
2
3
4
5
6
7
8
SD3
*HT-150NB-DT
AC
SC 4
* 0.1 u_16V_Y5V_0 4
SPW R _ SW2
*TJG-533-S-T/R
3
1
4
2
5
6
S AP_SW 1
TJG-533-S-T/R
3
14
2
5
6
SC5
*0.1u_16V_Y 5V_04
SJ _ SW 1
* 5 05 0 0- 0 1 0 41 - 0 0 1L
1
2
3
4
5
6
7
8
9
10
SC1
*1 00 p _ 50 V _ N P O _ 04
SD 1
H T-1 5 0N B -DT
AC
SR2
22 0 _ 04
SD2
*BA V99 R ECTIF IER
C
AC
A
SR4
*0 _ 0 4
SC 2
0.1u_16V_Y5V_04
SR1 1 00 K_1% _ 04
SR 5
*4 7K _ 0 4
SU1
MH 248 -ALFA-ESO
VC C
1OU T 2
GND
3
SWWW_SW1
TJG-53 3-S-T/R
3
14
2
5
6
SC6
*0.1u_16V_Y5V_04
SR 3
* 100K_1% _04
1
SMH3
MT H2 3 7D 87
2
3
4
5 6
7
8
9
SMG NDSM GN D
SPW R _ SW1
TJG-533-S-T/R
3
14
2
5
6
SMGN D SMG NDSM GN D SMG ND
SMG ND
S_VIN
SM GND
SMG ND
S_3.3 V
SM GN D
SM GN D
S_3 .3VS
S_VIN
SMG ND
S_3.3VS
SMG ND
S_3 .3V
SM GND
S_3 .3V
SM GN D
SMGN D
S_3.3V
SM GND
SMG ND
S_3 .3VS
SM GN D
SMG ND
SMGN DSM GN D
SM GN DSMG ND SM GND
20 mi l
10 pin & 8 pin co-lay
20mil
SMGN D
1
SU1, SU2
2
6-20-94K10-108
3
6-52-56001-023
6-02-00268-LC1
6-02-00248-LC2
LID SWITCH IC
20mil
6-52-56001-022
6-52-56000-020
6-52-56001-028

Schematic Diagrams
B - 44 EXTERNAL ODD BOARD
B.Schematic Diagrams
EXTERNAL ODD BOARD
QJ _S ATA_ TXP1
QJ _S A TA_ O DD _ DA#
QJ _S A TA _ T XN 1
QJ _S ATA_ R XP1
QJ_SATA_RXN1
QJ _O D D_ D ETE CT#
QH2
C67D67
QH1
C237D91
QC1
*0.1u_16V_Y5V_04
QH3
C67D67
QJ_ODD2
1-162-100562
S1
S2
S3
S4
S5
S6
S7
P1
P2
P3
P4
P5
P6
QC2
0.1u_16V_Y5V_04
QH4
C237D91
QGND
QGND QGND
QJ_ODD1
242001-1
S1
S2
S3
S4
S5
S6
S7
P1
P2
P3
P4
P5
P6
Q_5VS
QGND
QG N D
Q_ 5VS
QGND
PI N
GND1~2 =WG ND
ODD BOARD FOR E5120Q
PIN
GND1~3=QGND
QGND
Q_ 5V S
6-21-1 4030-0 13
6-21-1 4020-0 13
6-21-1 4010-0 13
6-21-1 3A00-0 13
Sheet 43 of 46
EXTERNAL ODD
Board

Schematic Diagrams
FINGERPRINT BOARD B - 45
B.Schematic Diagrams
FINGERPRINT BOARD
FPJT1
SPNZ-24S2-VB-017-1-R
1 2
3 4
5 6
7 8
910
11 12
13 14
15 16
17 18
19 20
2221
23 24
FPU 1
TCS5XF
BDRIVE1 B11
BDRIVE2 B10
REF_OSC C11
REG_OUT A10
AV D D C10
MCS B2
ESD _G N D 3 C9
MIS O C6
DVDD1 A1
ESD _G N D 1 A3
AGND A8
BEZEL1B A7
BEZEL2B C7
ESD _G N D 2 C3
MC L K B3
USB_DN B1
USB_DP C1
MOS I B4
PD_REG A4
NRESET A2
DGND1 C4
BEZEL1A A5
BEZEL2A C5
DVDD2 A11
XTALI N B6
DGND2 C8
XTALOU T A6
ESD _G N D 4
A9
NC1
B7
NC2
B8
NC3
B9
NC4
C2
USB_CONNECT B5
F3.3V
FGND
FAVDD
FGND
FGND
FGND
FGND
FGND
FGND
F AVD D
FGND
F3.3V
FGND
01 03 D 02 ? ? C ha nge to 6-21-41700-2 12
FREF _OS C
FB DR IVE 2
FB DR IVE 1
FUSB _CONN
FREG_OUT
FB EZE L1
FB EZE L2
FREF _OS CFREG_OUT
F N R ESE T
FPD_REG
FMISO
FBE ZEL2
FXOUT
F BD R I VE2 FBE ZEL1
F BD R I VE1
FUSB _P N
FUSB _CONN
FUSB _P P
FXIN
FMOSI
FMCS
FMCLK
F3.3V
FP D_REG
FXI N
FMOSI
FMISO
FUSB _PP
FMCS
FUSB _PN
FMCLK
FXOUT
FNRESET
6-2 1- 41 71 0- 21 2
FJ1
RED
23
24 24
TOP VIEW
2
The TESD_GND trace has to be wide (> 20mil)
The path be m arked in
BOTTON VIEW
1231
needs to be design to be short and at low impedance.
2
Sheet 44 of 46
FINGERPRINT
BOARD

Schematic Diagrams
B - 46 POWER SEQUENCE
B.Schematic Diagrams
POWER SEQUENCE
Sheet 45 of 46
POWER
SEQUENCE
0ms(RSMRST# to ACPRESENT)
2.05ms(PM_MPWROK to 1.8VS); 3.874ms(1,5V to 1.8VS)
21.52ms(PWR_BTN# to SLP_A#)
206.83ms (RSMRST# to PWR_BTN#)
36.9us (SUSC# to SUSB#) (spec:min 30us)
103.915ms (RSMRST# to SLP_A# spec:min 5ms)
S LP_A#
245us(SUSB# to VCCPLL)
1.646ms
S LP_ME_CS W_DEV#
1.51ms(1.8VS to 1.8VS_PWRGD)
SLP _LAN#
SL P_S5#
345.1us
(Vc cCore PC H)1.5VS
W243HVQ/W243HWQ-D01 POWER ON SEQUENCE
DD_ON
1 .05VS
5V
85 8 u s
1.8VS_ PWRGD
80ms(RSMRST# to PWR_BTN#)
3.3V
1.44ms
500us
PWR _BTN#
(VCCPLL) 1.8VS
RS MRST#
(SLP_S3# )SUSB#
(SLP_S4# )SUSC#
(VDDQ )1.5V
5VS
92.764ms
3.7ms
VT T_MEM
(SUSPW RDNACK)
SUS_P WR_ACK
3.3VS
603.7us
102ms(RSMRST# to SUSPWRDNACK)
102.1ms(RSMRST# to SUSCLK)
S USCLK
102.1ms(RSMRST# to SUS_ACK#)
ACPR ESENT
95.9ms(RSMRST# to SLP_SUS#)
SLP _SUS#
SUS _ACK#
1.833ms(APWOK to 1.5V);299us(SUSB# to 1.5V)
(AP WROK)PM_ MPWROK
2.05ms(SUSB# to APWROK)
18.5ms(SLP_SUS# to PWRBTN#)
1.976ms(1.05VS_VTT to 0.85VS);4.6275ms(SUSB# to 0.85VS)
3.9248ms(SUSB# to 1.05VS_VTT_EN)
(VCCA)0 .85VS
1.158ms(1.05VS_VTT_EN to 1.05VS_VTT);2.7ms(SUSB# to 1.05VS_VTT)
1.05VS_V TT_EN
(V CCP)1.05 VS_VTT
102ms(RSMRST# to SLP_S5#)
103.915ms(RSMRST# to SLP_LAN#)
1.645ms(SUSB# to 1.05V_M)
3 .3V_M
36.9us (SLP_S5# to SUSC# spec:min 30us)
113.54us(1.5V to DDR1.5V_PERGD)
DDR1.5V_ PWRGD
ALL_SYS_ PWRGD
0.85VS_ PWRGD
5.536ms
1.925ms
2.25ms(VCCSPI to APWROK spec:min 1ms)

Schematic Diagrams
POWER SEQUENCE 1 B - 47
B.Schematic Diagrams
POWER SEQUENCE 1
Sheet 46 of 46
POWER
SEQUENCE 1
3.4974s
(Vcc AXG)O.85VS
115.63ms
3.19ms(spec:min 2ms)
3.9ms(spec:max 5ms)
IMVP_PW RGD(VR_Ready)
VDD PWRGOOD_R
112.83ms
(PWROK) PM_PCH_PWROK
ALL_ SYS_PWRGD
(UN COREPWRGOOD)
H_ CPUPWRGD
115.6ms
114.11ms
V
ccCore (CPU)VCORE
715.65us
PM_D RAM_PWRGD
BUF _CPU_RST#
1.9ms
SYS_PWROK
DE LAY_PWRGD
1.9ms
PLT_RST#
114.11ms
1.21ms
1.21ms
W243HVQ/W243HWQ-D01 POWER ON SEQUENCE

Schematic Diagrams
B - 48
B.Schematic Diagrams

BIOS Update
C - 1
C:BIOS Update
Appendix C:Updating the FLASH ROM BIOS
To update the FLASH ROM BIOS you must:
• Download the BIOS update from the web site.
• Unzip the files onto a bootable CD/DVD/USB Flash Drive.
• Reboot your computer from an external CD/DVD/USB Flash Drive.
• Use the flash tools to update the flash BIOS using the commands indicated below.
• Restart the computer booting from the HDD and press F2 at startup enter the BIOS.
• Load setup defaults from the BIOS and save the default settings and exit the BIOS to restart the computer.
• After rebooting the computer you may restart the computer again and make any required changes to the default BIOS
settings.
Download the BIOS
1. Go to www.clevo.com.tw and point to E-Services and click E-Channel.
2. Use your user ID and password to access the appropriate download area (BIOS), and download the latest BIOS files
(the BIOS file will be contained in a batch file that may be run directly once unzipped) for your computer model
(see sidebar for important information on BIOS versions).
Unzip the downloaded files to a bootable CD/DVD/ or USB Flash drive
1. Insert a bootable CD/DVD/USB flash drive into the CD/DVD drive/USB port of the computer containing the
downloaded files.
2. Use a tool such as Winzip or Winrar to unzip all the BIOS files and refresh tools to your bootable CD/DVD/USB
flash drive (you may need to create a bootable CD/DVD with the files using a 3rd party software).
Set the computer to boot from the external drive
1. With the bootable CD/DVD/USB flash drive containing the BIOS files in your CD/DVD drive/USB port, restart the
computer and press F2 (in most cases) to enter the BIOS.
2. Use the arrow keys to highlight the Boot menu.
3. Use the “+” and “-” keys to move boot devices up and down the priority order.
4. Make sure that the CD/DVD drive/USB flash drive is set first in the boot priority of the BIOS.
5. Press F10 to save any changes you have made and exit the BIOS to restart the computer.
BIOS Version
Make sure you down-
load the latest correct
version of the BIOS ap-
propriate for the com-
puter model you are
working on.
You should only
download BIOS ver-
sions that are
V1.01.XX or higher as
appropriate for your
computer model.
Note that BIOS versions
are not backward com-
patible and therefore
you may not down-
grade your BIOS to an
older version after up-
grading to a later ver-
sion (e.g if you upgrade
a BIOS to ver 1.01.05,
you MAY NOT then go
back and flash the BIOS
to ver 1.01.04).

BIOS Update
C - 2
C:BIOS Update
Use the flash tools to update the BIOS
1. Make sure you are not loading any memory management programs such as HIMEM by holding the F8 key as you
see the message “Starting MS-DOS”. You will then be prompted to give “Y” or “N” responses to the programs
being loaded by DOS. Choose “N” for any memory management programs.
2. You should now be at the DOS prompt e.g: DISK C:\> (C is the designated drive letter for the CD/DVD drive/USB
flash drive).
3. Type the following command at the DOS prompt:
C:\> Flash.bat
4. The utility will then proceed to flash the BIOS.
5. You should then be prompted to press any key to restart the system or turn the power off, and then on again but
make sure you remove the CD/DVD/USB flash drive from the CD/DVD drive/USB port before the computer
restarts.
Restart the computer (booting from the HDD)
1. With the CD/DVD/USB flash drive removed from the CD/DVD drive/USB port the computer should restart from
the HDD.
2. Press F2 as the computer restarts to enter the BIOS.
3. Use the arrow keys to highlight the Exit menu.
4. Select Load Setup Defaults (or press F9) and select “Yes” to confirm the selection.
5. Press F10 to save any changes you have made and exit the BIOS to restart the computer.
Your computer is now running normally with the updated BIOS
You may now enter the BIOS and make any changes you require to the default settings.
