Compal LA 2171 Schematics. Www.s Manuals.com. R0.2 Schematics
User Manual: Motherboard Compal LA-2171 Sullivan - Schematics. Free.
Open the PDF directly: View PDF
.
Page Count: 51

5
5
4
4
3
3
2
2
1
1
D D
C C
B B
A A
Title
Size Document Number Rev
Date: Sheet of
LA-2171 0.2
Cover Sheet
1 50, 12, 2004
Compal Electronics, Inc.
SULLIVAN
uFCPGA Dothan
02-11-2004
REV: 0.2
@ : Depop Component for All
Dothan Schematic with Capture CIS and Function field
REV : X01
DELL CONFIDENTIAL/PROPRIETARY
PROPRIETARY NOTE: THIS SHEET OF ENGINEERING DRAWING AND SPECIFICATIONS CONTAINS CONFIDENTIAL
TRADE SECRET AND OTHER PROPRIETARY INFORMATION OF DELL INC. ("DELL") THIS DOCUMENT MAY NOT
BE TRANSFERRED OR COPIED WITHOUT THE EXPRESS WRITTEN AUTHORIZATION OF DELL. IN ADDITION,
NEITHER THIS SHEET NOR THE INFORMATION IT CONTAINS WAY BE USED BY OR DISCLOSED TO ANY THIRD
PARTY WITHOUT DELL'S EXPRESS WRITTEN CONSENT.
Create PDF with GO2PDF for free, if you wish to remove this line, click here to buy Virtual PDF Printer

5
5
4
4
3
3
2
2
1
1
D D
C C
B B
A A
Title
Size Document Number Rev
Date: Sheet of
LA-2171 0.2
Block Diagram
2 50, 12, 2004
Compal Electronics, Inc.
JUSB2 D
PCI BUS
SO-DIMM X2
Dothan
page 24
GMCH-M
ATA100
page 7,8,9
Transformer
page 36
LPC BUS
page 16,17
page 18
page 19
Fan Control
NEW CARD
& TV-OUT
uFCPGA CPU
IDSEL:AD17
(PIRQA/B#,GNT#2,REQ#2)
Macallan III
VGA CONN.
3.3V 24.576MHz
VCORE
page 6
LPC to X-BUS
& Super I/O
page 15
USB2.0
HA#(3..31)
Alviso
page 46
SST39VF080
PCI-E 16X
Clock Generator
HD#(0..63)
Compal confidential
DC IN
CK410M
3.3V 33MHz
5V/3.3V/15V
USBPORT 0
page 31,32
Int.KBD
BANK 0, 1, 2, 3
USBPORT 1
DMI
CDROM
CHARGER
page 29
ICH6
3.3V 33MHz
page 44
USBPORT 2
RICHO R5C841
LAN
BCM4401
JUSB3 D
USBPORT 3
CRT CONN. System Bus
page 36
USBPORT 4
page 30
JUSB2 U
609 BGA
X BUS
CardBus Controller
USBPORT 5
Block Diagram
400 / 533MHz
1.8V 400 / 533MHz
VGA
Board
1.5V
100MHz
1257 FC-BGA
AC-LINK
48MHz / 480Mb
page 28
USBPORT 6
USBPORT 7
GUARDIAN
EMC6N300 page 15
Touch Pad
page 36
& RJ45
MINI PCI
page 33
Memory
BUS(DDRII)
page 41
page 47
BATT IN/+2.5V
page 42
LED/B page 37
Slot 0
page32
1394 CONN.
page31
SATA
3.3V or 5V SATA
page 24
HDD
SATA to PATA Bridge
page 24
page 25
STAC9751
AC97 CODEC
AMP &
page 26
Phone Jack Subwoofer
page 27
page 34,35
page 45
1.8V / 0.9V
1.5V/1.05V(+VCCP)
page 43page 20,21,22,23
page 10,11,12,13,14
Blue Tooth
Multi-media
LCM CONN.
Board
page36
GPIO
DELL CONFIDENTIAL/PROPRIETARY
PROPRIETARY NOTE: THIS SHEET OF ENGINEERING DRAWING AND SPECIFICATIONS CONTAINS CONFIDENTIAL
TRADE SECRET AND OTHER PROPRIETARY INFORMATION OF DELL INC. ("DELL") THIS DOCUMENT MAY NOT
BE TRANSFERRED OR COPIED WITHOUT THE EXPRESS WRITTEN AUTHORIZATION OF DELL. IN ADDITION,
NEITHER THIS SHEET NOR THE INFORMATION IT CONTAINS WAY BE USED BY OR DISCLOSED TO ANY THIRD
PARTY WITHOUT DELL'S EXPRESS WRITTEN CONSENT.
JUSB3 U
SDIO CONN.
page32
page 27
MDC
Marvell 88SA8040
JUSB1 U
JUSB1 D
Create PDF with GO2PDF for free, if you wish to remove this line, click here to buy Virtual PDF Printer

5
5
4
4
3
3
2
2
1
1
D D
C C
B B
A A
Title
Size Document Number Rev
Date: Sheet of
LA-2171 0.2
Index and Config.
3 50, 12, 2004
Compal Electronics, Inc.
PIRQ
D,C
D,B
+VCCP
PM TABLE
+15V AD17
PCI DEVICE
CARD BUS
IDSEL
S0
1
PCI TABLE
MINI PCI
+1.5VSUS
S3
USB TABLE
+3VSUS
+5VSUS
AD19
+5VALW
S1
S5 S4/AC don't exist
+1.8VRUN
+VCC_CORE
REQ#/GNT#
+5VRUN
ON
power
plane
+3VRUN
S5 S4/AC
+3VALW
State
+1.8VSUS
OFF
+1.5VRUN
+2.5VRUN
2
3Blue Tooth
1
4NEW CARD
USB PORT#
0
DESTINATION
5
7
JUSB2 (Bottom)
6
JUSB2 (Top)
ON
ON
ON
ON
ON
ON ON
ON
OFF
OFF
OFF
OFFOFF
+0.9V_DDR_VTT
3
LAN AD16 4 C
DELL CONFIDENTIAL/PROPRIETARY
PROPRIETARY NOTE: THIS SHEET OF ENGINEERING DRAWING AND SPECIFICATIONS CONTAINS CONFIDENTIAL
TRADE SECRET AND OTHER PROPRIETARY INFORMATION OF DELL INC. ("DELL") THIS DOCUMENT MAY NOT
BE TRANSFERRED OR COPIED WITHOUT THE EXPRESS WRITTEN AUTHORIZATION OF DELL. IN ADDITION,
NEITHER THIS SHEET NOR THE INFORMATION IT CONTAINS WAY BE USED BY OR DISCLOSED TO ANY THIRD
PARTY WITHOUT DELL'S EXPRESS WRITTEN CONSENT.
JUSB3 (Top)
JUSB3 (Bottom)
JUSB1 (Top)
JUSB1 (Bottom)
Create PDF with GO2PDF for free, if you wish to remove this line, click here to buy Virtual PDF Printer

5
5
4
4
3
3
2
2
1
1
D D
C C
B B
A A
Title
Size Document Number Rev
Date: Sheet of
LA-2171 0.2
Power Rail
4 50, 12, 2004
Compal Electronics, Inc.
+5VALW
+5VSUS
BATTERY
V3P3LAN
PWR_SRC
+3VSRC
+3VALW
+3VRUN
ADAPTER
+VCC_CORE
+3VSUS
+1.8VRUN
RUN_ON
RUNPWROK
SUS_ON
SUS_ON
RUN_ON
SUSPWROK_5V
RUN_ON
+5VHDD +5VMOD +5VRUN VDDA
AUDIO_AVDD_ON
PJP11,PJP12
SUSPWROK_5V
+1.8VSUS
+1.8VSUSP +0.9V_DDR_VTT
SUSPWROK_5V
RUNPWROK
+VCCP
+1.5VRUN
RUN_ON SUSPWROK_1.5V
+1.5VSUS
L10
(Option)
PL9
+15V +2.5VRUN
RUN_ON_D
DELL CONFIDENTIAL/PROPRIETARY
PROPRIETARY NOTE: THIS SHEET OF ENGINEERING DRAWING AND SPECIFICATIONS CONTAINS CONFIDENTIAL
TRADE SECRET AND OTHER PROPRIETARY INFORMATION OF DELL INC. ("DELL") THIS DOCUMENT MAY NOT
BE TRANSFERRED OR COPIED WITHOUT THE EXPRESS WRITTEN AUTHORIZATION OF DELL. IN ADDITION,
NEITHER THIS SHEET NOR THE INFORMATION IT CONTAINS WAY BE USED BY OR DISCLOSED TO ANY THIRD
PARTY WITHOUT DELL'S EXPRESS WRITTEN CONSENT.
Create PDF with GO2PDF for free, if you wish to remove this line, click here to buy Virtual PDF Printer

5
5
4
4
3
3
2
2
1
1
D D
C C
B B
A A
Title
Size Document Number Rev
Date: Sheet of
LA-2171 0.2
SMBUS TOPOLOGY
5 50, 12, 2004
Compal Electronics, Inc.
+3VRUN CK_SDATA CLK GEN.
Macallan III
7002
ICH6
DAT_SMB
7002
+3VALW
CLK_SMB
GUARDIAN
ICH_SMBDATA +3VSUS
ICH_SMBCLK
24C04
CK_SCLK
SIO
CHARGER
PBAT_SMBCLK
PBAT_SMBDAT +5VALW BATTERY
DELL CONFIDENTIAL/PROPRIETARY
PROPRIETARY NOTE: THIS SHEET OF ENGINEERING DRAWING AND SPECIFICATIONS CONTAINS CONFIDENTIAL
TRADE SECRET AND OTHER PROPRIETARY INFORMATION OF DELL INC. ("DELL") THIS DOCUMENT MAY NOT
BE TRANSFERRED OR COPIED WITHOUT THE EXPRESS WRITTEN AUTHORIZATION OF DELL. IN ADDITION,
NEITHER THIS SHEET NOR THE INFORMATION IT CONTAINS WAY BE USED BY OR DISCLOSED TO ANY THIRD
PARTY WITHOUT DELL'S EXPRESS WRITTEN CONSENT.
SMBCLK_VGA
SMBDAT_VGA +5VALW VGA
DIMM1DIMM0
Device Address
DIM0
DIM1
CLK GEN.
GUARDIAN
24C04
VGA
Battery
Charger
A0h
A2h
D2h
5Eh
A2h
58h
16h
12h
ICH6-SMBus
EC-SMBus
Create PDF with GO2PDF for free, if you wish to remove this line, click here to buy Virtual PDF Printer

5
5
4
4
3
3
2
2
1
1
D D
C C
B B
A A
CLKSEL1
ICH_SMBCLK
CK_14M_ICH
CK_SDATA
CK_14M_SIO
CLKSEL0
ICH_SMBDATA
CK_14M_CODEC
CLK_MCH_BCLK
CK_ITP#
CK_ITP
CK_BCLK#
CK_BCLK
CLK_MCH_BCLK#
CLK_PCIE_ICH#
CLK_PCIE_ICH
PCICLK2
H_STP_CPU#
CK_XTAL_OUT
CLK_ENABLE#
H_STP_PCI#
PCICLK4
CK_SDATA
CK_SCLK
CK_SCLK
CLKIREF
CLKREF
PCICLK3
CLKSEL1
CLKSEL0 CK_ITP
CK_ITP#
CLK_MCH_BCLK
CLK_MCH_BCLK#
CK_BCLK
CK_BCLK#
CK_CPU1
CK_CPU1#
CK_CPU2#
CK_CPU2
CK_CPU0
CK_CPU0#
PCICLK5
PCICLKF1
PCICLKF0
CK_XTAL_IN
CK_33M_ICHPCI
CK_33M_MINIPCI
CK_33M_LANPCI
CK_33M_CBPCI
CK_33M_SIOPCI
SRC1#
SRC4#
SRC4
CLK_MCH_3GPLL
CLK_MCH_3GPLL#
CLKSEL2
CK_VDD_REF
CK_VDD_48
CK_VDD_48 CK_VDD_A
CK_VDD_A CK_VDD_REF
CLKSEL2CK_48M_ICH
SRC1
SRC5#
SCR5 CLK_MCH_3GPLL
CLK_PCIE_VGA#
CLK_PCIE_VGA
CLK_PCIE_SATA
CLK_PCIE_VGA#
CLK_PCIE_VGA
CLK_PCIE_SATA#
CLK_PCIE_SATA
SRC3#
SRC3 CLK_PCIE_TV
CLK_PCIE_TV#
CLK_PCIE_SATA#
CLK_MCH_3GPLL#
CLK_PCIE_TV
CLK_PCIE_TV#
SRC2
SRC2# CLK_PCIE_ICH#
CLK_PCIE_ICH
+VCCP
CK_VDD_MAIN
+VCCP
+3VRUN
+3VRUN
+3VRUN CK_VDD_MAIN2
+3VRUN
+3VRUN
CK_14M_ICH <22>
CK_14M_SIO <34>
ICH_SMBCLK<22>
CK_48M_ICH<22>
ICH_SMBDATA<22>
CK_14M_CODEC <25>
CLK_ENABLE# <46>
H_STP_CPU# <22,46>
H_STP_PCI# <22>
CK_33M_SIOPCI<34>
CK_33M_MINIPCI<33>
CK_33M_LANPCI<29>
CK_33M_CBPCI<31>
CK_33M_ICHPCI<20>
MCH_CLKSEL0 <10>
MCH_CLKSEL1 <10>
CPU_BSEL0<8>
CPU_BSEL1<8>
CK_SDATA <16,17>
CK_SCLK <16,17>
CK_ITP <7>
CK_ITP# <7>
CK_BCLK <7>
CK_BCLK# <7>
CLK_MCH_BCLK# <10>
CLK_MCH_BCLK <10>
CLK_MCH_3GPLL <12>
CLK_PCIE_VGA# <18>
CLK_PCIE_VGA <18>
CLK_PCIE_SATA <21>
CLK_PCIE_SATA# <21>
CLK_MCH_3GPLL# <12>
CLK_PCIE_TV# <37>
CLK_PCIE_TV <37>
CLK_PCIE_ICH <22>
CLK_PCIE_ICH# <22>
Title
Size Document Number Rev
Date: Sheet of
LA-2171 0.2
Clock Generator
6 50, 12, 2004
Compal Electronics, Inc.
3
1
G
Place near each pin
W>40 mil
S
Place near CK410M
2N7002
2
D
Place crystal within
500 milsof CK410
FSC FSB FSA CPU
MHz SRC
MHz PCI
MHz
266
133
166
333
400
RESERVED
100 33.30
1
Table : ICS 954201 / Cypress CY28411
CLKSEL0 CLKSEL1 CLKSEL2
0 0 1 for Dothan-A 533Mhz
1 0 1 for Dothan-A 400Mhz
Dothan-A 400MHz, Install R390, No pop. R394, R395
Dothan-A 533MHz, Install R394, No pop. R390, R395
33.3
33.3
33.3
33.3
33.3
33.3
100
100
100
100
100
100
100
200
00
0
0
0
0
0
0
0
0
0
0
1
1 1
1
1
11
1
1
1
DELL CONFIDENTIAL/PROPRIETARY
*
PROPRIETARY NOTE: THIS SHEET OF ENGINEERING DRAWING AND SPECIFICATIONS CONTAINS CONFIDENTIAL
TRADE SECRET AND OTHER PROPRIETARY INFORMATION OF DELL INC. ("DELL") THIS DOCUMENT MAY NOT
BE TRANSFERRED OR COPIED WITHOUT THE EXPRESS WRITTEN AUTHORIZATION OF DELL. IN ADDITION,
NEITHER THIS SHEET NOR THE INFORMATION IT CONTAINS WAY BE USED BY OR DISCLOSED TO ANY THIRD
PARTY WITHOUT DELL'S EXPRESS WRITTEN CONSENT.
R551 33_0402_5%~D
1 2
C72
0.047U_0402_10V7K~D
1
2
R58
49.9_0402_1%~D
12
R395
0_0402_5%~D@
1 2
C100
0.1U_0402_16V4Z~D
1
2
X2
14.31818MHz_20P_1BX14318CC1A~D
12
R113
2.2_0402_5%~D
1 2
C405
4.7U_0805_6.3V6K~D
1
2
R42 33_0402_5%~D
1 2
R54 33_0402_5%~D
1 2
R393
0_0402_5%~D
1 2
R552 33_0402_5%~D
1 2
R55 33_0402_5%~D
1 2
R553
49.9_0402_1%~D
1 2
R43
49.9_0402_1%~D
1 2
R85
10K_0402_5%~D
1 2
R394
0_0402_5%~D
1 2
U7
CY28411ZCT_TSSOP56~D
VDD_SRC0
21
VDD_SRC1
28
VDD_SRC2
34
VDD_PCI0
1
VDD_PCI1
7
VDD_48
11
VDD_CPU
42
VDD_REF
48
FSA/USB_48
12
VSS_PCI0
2
FSB/TEST_MODE
16
XTAL_OUT
49
XTAL_IN
50
VSS_SRC
29
VSS_48
13
VSS_CPU
45
PCI2
56
FSC/TEST_SEL
53
SDATA
47
SCLOCK
46
PCIF0/ITP_EN
8
PCIF1
9
IREF
39
SRC5 31
CPU_STOP# 54
CPU1 41
CPU1# 40
CPU_2_ITP/SRC_7 36
SRC5# 30
PCI3
3
PCI4
4
PCI5
5
CPU0# 43
CPU0 44
SRC6 33
SRC6# 32
PCI_STOP# 55
VSS_A 38
VDD_A 37
REF 52
VSS_PCI1
6
VSS_REF
51
CPU_2_ITP/SRC7# 35
SRC4 26
SRC4# 27
SRC3 24
SRC3# 25
SRC2 22
SRC2# 23
SRC1 19
SRC1# 20
SRC0 17
SRC0# 18
DOT96 14
DOT96# 15
VTT_PWRGD#/PD 10
R66 33_0402_5%~D
1 2
R396
0_0402_5%~D@
1 2
R119
1_0402_5%~D
1 2
R40
49.9_0402_1%~D
1 2
R70
49.9_0402_1%~D
12
C94
10U_0805_10V4M~D
1
2
R48 33_0402_5%~D
1 2
R554
49.9_0402_1%~D
1 2
C77
33P_0402_50V8J~D@
12
L20
BLM21PG600SN1D_0805~D
1 2
R65
49.9_0402_1%~D
12
R385 475_0603_1%~D
1 2
G
D
S
Q10
2N7002_SOT23~D
2
1 3
R83 33_0402_5%~D
12
R117
100K_0402_5%~D
12
R59 33_0402_5%~D
1 2
R118
100K_0402_5%~D
12
C401
4.7U_0805_6.3V6K~D
1
2
R112 12.1_0402_1%~D
1 2
R86
10K_0402_5%~D
1 2
R392
1K_0402_5%~D
1 2
R84 33_0402_5%~D
12
C89
0.047U_0402_10V7K~D
1
2
R389
1K_0402_5%~D
@
1 2
R80
49.9_0402_1%~D
12
R95 33_0402_5%~D
12
C44
0.047U_0402_10V7K~D
1
2
R81 33_0402_5%~D
1 2
R56
49.9_0402_1%~D
1 2
C57
0.047U_0402_10V7K~D
1
2
C78
0.047U_0402_10V7K~D
1
2
C42
10U_0805_10V4M~D
1
2
C49
0.047U_0402_10V7K~D
1
2
R47 33_0402_5%~D
1 2
G
D
S
Q9
2N7002_SOT23~D
2
1 3
R106 33_0402_5%~D
12
R41 33_0402_5%~D
1 2
R122 12.1_0402_1%~D
1 2
R63 33_0402_5%~D
1 2
R51
49.9_0402_1%~D
1 2
C83
33P_0402_50V8J~D@
12
R68
49.9_0402_1%~D
1 2
R49
49.9_0402_1%~D
1 2
R71 33_0402_5%~D
1 2
R94
10K_0402_5%~D
@
1 2
R53
49.9_0402_1%~D
12
R46
49.9_0402_1%~D
1 2
C69
0.047U_0402_10V7K~D
1
2
R67 33_0402_5%~D
1 2
L21
BLM21PG600SN1D_0805~D
1 2
R93 33_0402_5%~D
12
R76 33_0402_5%~D
1 2
R64
49.9_0402_1%~D
1 2
C53
0.047U_0402_10V7K~D
1
2
R75
49.9_0402_1%~D
12
R3901K_0402_5%~D@
1 2
C62
0.047U_0402_10V7K~D
1
2
R116 12.1_0402_1%~D
1 2
R50 33_0402_5%~D
1 2
R376
2.2_0402_5%~D
1 2
R391
1K_0402_5%~D
1 2
R123 33_0402_5%~D
12
Create PDF with GO2PDF for free, if you wish to remove this line, click here to buy Virtual PDF Printer

5
5
4
4
3
3
2
2
1
1
D D
C C
B B
A A
ITP_TDI
ITP_TMS
ITP_TCK
ITP_TDO
ITP_TRST#
ITP_BPM#0
ITP_BPM#1
ITP_BPM#2
ITP_BPM#4
ITP_BPM#5
ITP_DBRESET# ITP_TDO
H_RESET# ITP_TMS
ITP_TDI
ITP_TRST#
ITP_TCK
ITP_DBRESET#
H_A#28
H_THERMDA
H_FERR#
H_ADSTB#0
H_D#52
H_D#20H_A#23
H_REQ#2
H_D#10
H_D#5
H_D#49
H_D#3
H_A#31
H_REQ#0
H_D#39
H_D#57
H_D#29
H_A#17
H_IGNNE#
H_D#34
H_D#14
H_BNR#
H_A#29
H_DSTBP#0
H_D#51
H_D#22
H_A#8
H_DEFER#
H_INIT#
H_REQ#1
H_D#50
H_D#48
H_D#0H_A#3
H_RS#0
H_DSTBN#1
H_D#58
H_D#28
H_A#6
ITP_BPM#2
H_BPRI#
H_ADS#
H_A#25
ITP_BPM#3
H_RS#1
H_DSTBP#1
H_D#46
H_D#41
H_D#12
H_A#4
H_IERR#
H_HITM#
H_DSTBN#0
H_D#47
H_D#37
H_THERMDC
H_INTR
H_DSTBN#2
H_D#9
H_D#7
H_A#22
H_A#7
H_REQ#4
H_D#31
H_D#13
ITP_DBRESET#
H_DRDY#
H_A#15
H_A#14
ITP_TCK
ITP_BPM#3
H_A20M#
H_D#27
H_D#25
H_D#4
H_DSTBP#2
H_D#56
H_D#35
H_D#59
H_D#63
H_D#45
H_D#24
H_D#30
H_D#55
H_D#40
H_D#19
H_D#62
H_D#44
H_D#23
H_D#2
H_D#8
H_D#6
H_D#54
H_D#33
H_D#18
H_D#16
H_D#61
H_D#43
H_D#1
H_D#26
H_DSTBN#3
H_D#53
H_D#32
H_D#11
H_DSTBP#3
H_D#38
H_D#36
H_D#17
H_D#15
H_NMI
H_D#60
H_D#42
H_D#21
H_A#30
H_A#27
H_A#18
H_A#10
H_BR0#
H_LOCK#
CPU_CK_ITP
H_A#11
H_A#21
H_A#26
H_A#13
H_A#9
CK_BCLK#
ITP_BPM#0
H_DPSLP#
H_A#20
H_A#16
H_A#12
H_TRDY#
H_HIT#
CPU_CK_ITP#
H_ADSTB#1
H_DBSY#
H_A#19
H_A#24
H_A#5
H_RS#2
CK_BCLK
H_RESET#
ITP_BPM#1
H_REQ#3
H_SMI#
H_STPCLK#
ITP_TCK
ITP_TRST#
ITP_TMS
H_CPUSLP#
ITP_TDO
ITP_TDI
ITP_BPM#5
ITP_BPM#4
H_PROCHOT#
H_DPRSLP#
H_THERMTRIP#
H_PWRGOOD
CK_ITP_R
CK_ITP_R#
CK_ITP#
CK_ITP
CK_ITP_R#
CK_ITP_R
TEST1
H_RESET#
TEST1
TEST2
+VCCP
+VCCP
+VCCP
+VCCP
+3VSUS
+VCCP
+VCCP
+VCCP
H_THERMTRIP#<15>
H_THERMDA<15> H_THERMDC<15>
H_ADS#<10>
H_REQ#[0..4]<10>
H_A#[3..31]<10>
H_BPRI#<10> H_BNR#<10>
CK_BCLK#<6>
H_DEFER#<10>
H_HITM#<10>
H_BR0#<10>
CK_BCLK<6>
H_HIT#<10>
H_D#[0..63] <10>
H_DPSLP#<21>
H_RESET#<10>
H_DRDY#<10>
H_TRDY#<10>
H_RS#[0..2]<10>
H_ADSTB#0<10>
H_DSTBP#[0..3] <10>
H_ADSTB#1<10>
H_DSTBN#[0..3] <10>
H_DINV#0 <10>
H_DINV#2 <10>
CK_ITP#<6> CK_ITP<6>
H_DBSY#<10>
H_DINV#1 <10>
H_IGNNE# <21>
H_LOCK#<10>
H_INTR <21>
H_NMI <21>
H_DINV#3 <10>
H_INIT# <21>
H_FERR# <21>
ITP_DBRESET#<39>
H_A20M# <21>
H_STPCLK# <21>
H_SMI# <21>
H_PWRGOOD<21> H_CPUSLP#<10,21>
H_DPWR#<10>
H_DPRSLP#<21>
H_PROCHOT#<35>
Title
Size Document Number Rev
Date: Sheet of
LA-2171 0.2
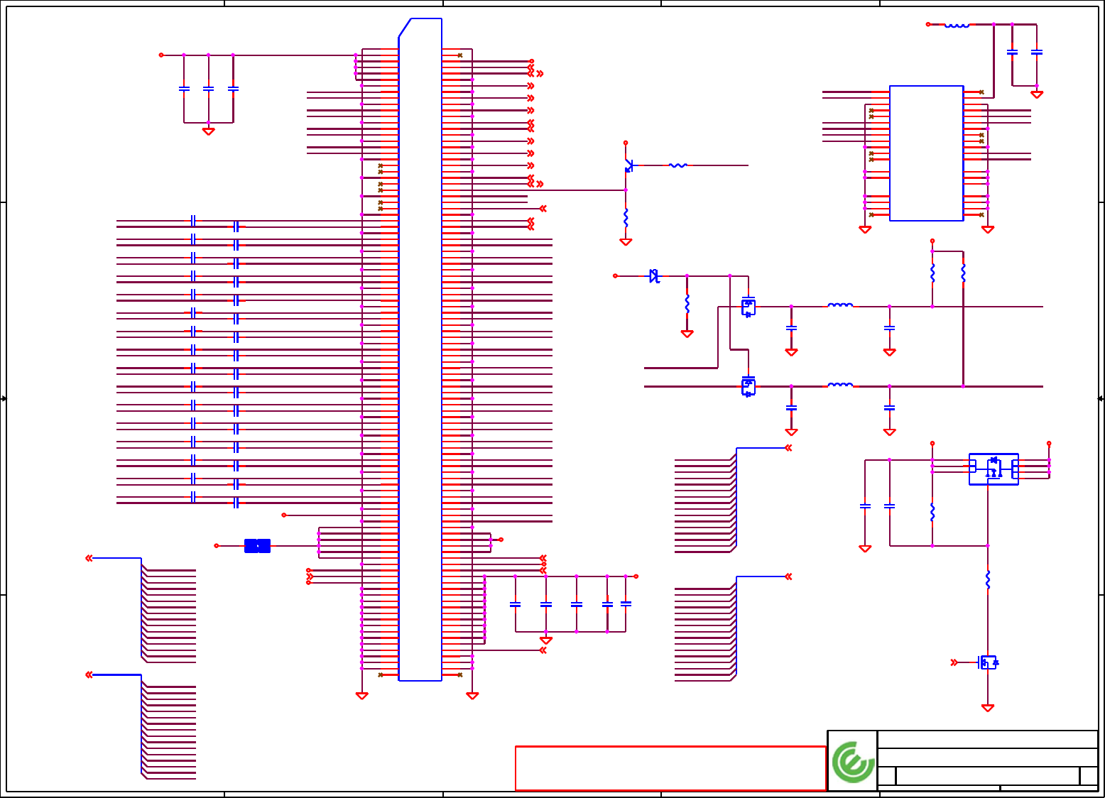
Dothan Processor(1/2)
7 50, 12, 2004
Compal Electronics, Inc.
This shall place near CPU
Add pullups for PWRGOOD and THERMTRIP per INTEL
Place near JITP
Check ITP connector.
DELL CONFIDENTIAL/PROPRIETARY
PROPRIETARY NOTE: THIS SHEET OF ENGINEERING DRAWING AND SPECIFICATIONS CONTAINS CONFIDENTIAL
TRADE SECRET AND OTHER PROPRIETARY INFORMATION OF DELL INC. ("DELL") THIS DOCUMENT MAY NOT
BE TRANSFERRED OR COPIED WITHOUT THE EXPRESS WRITTEN AUTHORIZATION OF DELL. IN ADDITION,
NEITHER THIS SHEET NOR THE INFORMATION IT CONTAINS WAY BE USED BY OR DISCLOSED TO ANY THIRD
PARTY WITHOUT DELL'S EXPRESS WRITTEN CONSENT.
R62
150_0402_5%~D
1 2
R31
22.6_0603_1%~D
1 2
R44
27.4_0603_1%~D
1 2
R397
75_0402_5%~D
1 2
T2 PAD~D
R61
39.2_0603_1%~D
1 2
RN3
0_0404_4P2R_5%~D
@
1 4
2 3
R36
54.9_0603_1%~D
1 2
JITP
MOLEX_52435-2891_28P~D@
TDI
1TMS
2TRST#
3NC1
4TCK
5NC2
6TDO
7BCLKN
8BCLKP
9GND0
10 FBO
11 RESET#
12 BPM5#
13
BPM4#
15
BPM3#
17
BPM2#
19
BPM1#
21
BPM0#
23 DBA#
24 DBR#
25 VTAP
26 VTT0
27 VTT1
28
GND1
14
GND2
16
GND3
18
GND4
20
GND5
22
GND6 29
GND7
30
ADDR GROUP
CONTROL GROUP
HOST CLK
MISC
DATA GROUP
THERMAL
DIODE
LEGACY CPU
Dothan
JCPUA
AMP_1473129-1_Dothan~D
A3#
P4
A4#
U4
A5#
V3
A6#
R3
A7#
V2
A8#
W1
A9#
T4
A10#
W2
A11#
Y4
A12#
Y1
A13#
U1
A14#
AA3
A15#
Y3
A16#
AA2
A17#
AF4
A18#
AC4
A19#
AC7
A20#
AC3
A21#
AD3
A22#
AE4
A23#
AD2
A24#
AB4
A25#
AC6
A26#
AD5
A27#
AE2
A28#
AD6
A29#
AF3
A30#
AE1
A31#
AF1
REQ0#
R2
REQ1#
P3
REQ2#
T2
REQ3#
P1
REQ4#
T1
ADSTB0#
U3
ADSTB1#
AE5
BCLK0
B15
BCLK1
B14
ITP_CLK0
A16
ITP_CLK1
A15
ADS#
N2
BNR#
L1
BPRI#
J3
BR0#
N4
DEFER#
L4
DRDY#
H2
HIT#
K3
HITM#
K4
IERR#
A4
LOCK#
J2
RESET#
B11
RS0#
H1
RS1#
K1
RS2#
L2
TRDY#
M3
BPM0#
C8
BPM1#
B8
BPM2#
A9
BPM3#
C9
DBR#
A7
DBSY#
M2
DPSLP#
B7
DPWR#
C19
PRDY#
A10
PREQ#
B10
PROCHOT#
B17
PWRGOOD
E4
SLP#
A6
TCK
A13
TDI
C12
TDO
A12
TEST1
C5
TEST2
F23
TMS
C11
TRST#
B13
THERMDA
B18
THERMDC
A18
THERMTRIP#
C17
D0# A19
D1# A25
D2# A22
D3# B21
D4# A24
D5# B26
D6# A21
D7# B20
D8# C20
D9# B24
D10# D24
D11# E24
D12# C26
D13# B23
D14# E23
D15# C25
D16# H23
D17# G25
D18# L23
D19# M26
D20# H24
D21# F25
D22# G24
D23# J23
D24# M23
D25# J25
D26# L26
D27# N24
D28# M25
D29# H26
D30# N25
D31# K25
D32# Y26
D33# AA24
D34# T25
D35# U23
D36# V23
D37# R24
D38# R26
D39# R23
D40# AA23
D41# U26
D42# V24
D43# U25
D44# V26
D45# Y23
D46# AA26
D47# Y25
D48# AB25
D49# AC23
D50# AB24
D51# AC20
D52# AC22
D53# AC25
D54# AD23
D55# AE22
D56# AF23
D57# AD24
D58# AF20
D59# AE21
D60# AD21
D61# AF25
D62# AF22
D63# AF26
DINV0# D25
DINV1# J26
DINV2# T24
DINV3# AD20
DSTBN0# C23
DSTBN1# K24
DSTBN2# W25
DSTBN3# AE24
DSTBP0# C22
DSTBP1# L24
DSTBP2# W24
DSTBP3# AE25
A20M# C2
FERR# D3
IGNNE# A3
INIT# B5
LINT0 D1
LINT1 D4
STPCLK# C6
SMI# B4
DPRSTP#
G1
R19
54.9_0603_1%~D
1 2
R20
22.6_0603_1%~D
1 2
R92
56_0402_5%~D
1 2
R405
200_0402_5%~D
1 2
C20
0.1U_0402_10V7K~D
1
2
R11
150_0402_5%~D
1 2
RN2
0_0404_4P2R_5%~D
1 4
2 3
R99
1K_0402_5%~D@
1 2
R45
680_0402_5%~D
1 2
T21 PAD~D
Create PDF with GO2PDF for free, if you wish to remove this line, click here to buy Virtual PDF Printer

5
5
4
4
3
3
2
2
1
1
D D
C C
B B
A A
COMP0
COMP3
COMP1
COMP2
H_VID0
H_VID5
H_VID3
H_VID4
H_VID2
H_VID1
H_VID1
H_VID0
H_VID2
H_VID5
VSSSENSE
H_VID3
H_VID4
VCCSENSE
CPU_BSEL0
CPU_BSEL1
H_PSI#
+VCCP
+VCC_CORE
+VCCA_PROC
+1.8VRUN
+VCCP V_CPU_GTLREF
V_CPU_GTLREF
+1.5VRUN
+VCCP
+VCC_CORE
VID0 <46>
VID1 <46>
VID2 <46>
VID3 <46>
VID4 <46>
VID5 <46>
H_PSI#<46>
CPU_BSEL0<6> CPU_BSEL1<6>
Title
Size Document Number Rev
Date: Sheet of
LA-2171 0.2
Dothan Processor(2/2)
8 50, 12, 2004
Compal Electronics, Inc.
Resistor placed within
0.5" of CPU pin.Trace
should be at least 25
miles away from any
other toggling signal.
R_B
R_A
For test only ,Cmos output
CPU Voltage ID SHORT
OPEN
OPEN OPEN OPEN OPEN OPEN OPEN
Layout close CPU
Layout Note:
500 mil max length
DELL CONFIDENTIAL/PROPRIETARY
PROPRIETARY NOTE: THIS SHEET OF ENGINEERING DRAWING AND SPECIFICATIONS CONTAINS CONFIDENTIAL
TRADE SECRET AND OTHER PROPRIETARY INFORMATION OF DELL INC. ("DELL") THIS DOCUMENT MAY NOT
BE TRANSFERRED OR COPIED WITHOUT THE EXPRESS WRITTEN AUTHORIZATION OF DELL. IN ADDITION,
NEITHER THIS SHEET NOR THE INFORMATION IT CONTAINS WAY BE USED BY OR DISCLOSED TO ANY THIRD
PARTY WITHOUT DELL'S EXPRESS WRITTEN CONSENT.
R427
54.9_0603_1%~D
12
C117
0.01U_0402_16V7K~D
1
2
R381 0_0402_5%~D
12
C122
10U_1206_6.3V6M~D
1
2
R379 0_0402_5%~D
12
R208
54.9_0603_1%~D@
1 2
B_VID6
OPEN~D
@
1
122
T42 PAD~D
B_VID5
OPEN~D
@
1
122
R203
2K_0603_1%~D
12
R201
1K_0603_1%~D
12
Dothan
POWER, GROUNG, RESERVED SIGNALS AND NC
JCPUB
AMP_1473129-1_Dothan~D
PSI#
E1
GTLREF
AD26
VCCQ0
P23
VCCQ1
W4
VCCSENSE
AE7
VSSSENSE
AF6
BSEL0
C16
BSEL1
C14
VCCA0
F26
VCCA1
B1
VCCA2
N1
VCCA3
AC26
VCCP
D10
VCCP
D12
VCCP
D14
VCCP
D16
VCCP
E11
VCCP
E13
VCCP
E15
VCCP
F10
VCCP
F12
VCCP
F14
VCCP
F16
VCCP
K6
VCCP
L5
VCCP
L21
VCCP
M6
VCCP
M22
VCCP
N5
VCCP
N21
VCCP
P6
VCCP
P22
VCCP
R5
VCCP
R21
VCCP
T6
VCCP
T22
VCCP
U21
VCC
D6
VCC
D8
VCC
D18
VCC
D20
VCC
D22
VCC
E5
VCC
E7
VCC
E9
VCC
E17
VCC
E19
VCC
E21
VCC
F6
VCC
F8
VCC
F18
VID0
E2
VID1
F2
VID2
F3
VID3
G3
VID4
G4
VID5
H4
COMP0
P25
COMP1
P26
COMP2
AB2
COMP3
AB1
RSVD
AF7
RSVD
B2
RSVD
C3
RSVD
E26
VSS A2
VSS A5
VSS A8
VSS A11
VSS A14
VSS A17
VSS A20
VSS A23
VSS A26
VSS B3
VSS B6
VSS B9
VSS B12
VSS B16
VSS B19
VSS B22
VSS B25
VSS C1
VSS C4
VSS C7
VSS C10
VSS C13
VSS C15
VSS C18
VSS C21
VSS C24
VSS D2
VSS D5
VSS D7
VSS D9
VSS D11
VSS D13
VSS D15
VSS D17
VSS D19
VSS D21
VSS D23
VSS D26
VSS E3
VSS E6
VSS E8
VSS E10
VSS E12
VSS E14
VSS E16
VSS E18
VSS E20
VSS E22
VSS E25
VSS F1
VSS F4
VSS F5
VSS F7
VSS F9
VSS F11
VSS F13
VSS F15
VSS F17
VSS F19
VSS F21
VSS F24
VSS G2
VSS G6
VSS G22
VSS G23
VSS G26
VSS H3
VSS H5
VSS H21
VSS H25
VSS J1
VSS J4
VSS J6
VSS J22
VSS J24
VSS K2
VSS K5
VSS K21
VSS K23
VSS K26
VSS L3
VSS L6
VSS L22
VSS L25
VSS M1
RSVD
AC1
R417
27.4_0603_1%~D
12
R38
10K_0402_5%~D
12
B_VID4
OPEN~D
@
1
122
PJP3
PAD-OPEN 2x2m~D
2 1
T43 PAD~D
R416
54.9_0603_1%~D
12
T44 PAD~D
R207
54.9_0603_1%~D@
1 2
RN1
10K_1206_8P4R_5%~D
1 8
2 7
3 6
4 5
B_VID1
OPEN~D
@
1
122
B_VID3
OPEN~D
@
1
122
R37
10K_0402_5%~D
12
R378 0_0402_5%~D
12
T45 PAD~D
B_VID2
OPEN~D
@
1
122
R426
27.4_0603_1%~D
12
Dothan
POWER, GROUND
JCPUC
AMP_1473129-1_Dothan~D
VCC
F20
VCC
F22
VCC
G5
VCC
G21
VCC
H6
VCC
H22
VCC
J5
VCC
J21
VCC
K22
VCC
U5
VCC
V6
VCC
V22
VCC
W5
VCC
W21
VCC
Y6
VCC
Y22
VCC
AA5
VCC
AA7
VCC
AA9
VCC
AA11
VCC
AA13
VCC
AA15
VCC
AA17
VCC
AA19
VCC
AA21
VCC
AB6
VCC
AB8
VCC
AB10
VCC
AB12
VCC
AB14
VCC
AB16
VCC
AB18
VCC
AB20
VCC
AB22
VCC
AC9
VCC
AC11
VCC
AC13
VCC
AC15
VCC
AC17
VCC
AC19
VCC
AD8
VCC
AD10
VCC
AD12
VCC
AD14
VCC
AD16
VCC
AD18
VCC
AE9
VCC
AE11
VCC
AE13
VCC
AE15
VCC
AE17
VCC
AE19
VCC
AF8
VCC
AF10
VCC
AF12
VCC
AF14
VCC
AF16
VCC
AF18
VSS
M4
VSS
M5
VSS
M21
VSS
M24
VSS
N3
VSS
N6
VSS
N22
VSS
N23
VSS
N26
VSS
P2
VSS
P5
VSS
P21
VSS
P24
VSS
R1
VSS
R4
VSS
R6
VSS
R22
VSS
R25
VSS
T3
VSS
T5
VSS
T21
VSS
T23
VSS T26
VSS U2
VSS U6
VSS U22
VSS U24
VSS V1
VSS V4
VSS V5
VSS V21
VSS V25
VSS W3
VSS W6
VSS W22
VSS W23
VSS W26
VSS Y2
VSS Y5
VSS Y21
VSS Y24
VSS AA1
VSS AA4
VSS AA6
VSS AA8
VSS AA10
VSS AA12
VSS AA14
VSS AA16
VSS AA18
VSS AA20
VSS AA22
VSS AA25
VSS AB3
VSS AB5
VSS AB7
VSS AB9
VSS AB11
VSS AB13
VSS AB15
VSS AB17
VSS AB19
VSS AB21
VSS AB23
VSS AB26
VSS AC2
VSS AC5
VSS AC8
VSS AC10
VSS AC12
VSS AC14
VSS AC16
VSS AC18
VSS AC21
VSS AC24
VSS AD1
VSS AD4
VSS AD7
VSS AD9
VSS AD11
VSS AD13
VSS AD15
VSS AD17
VSS AD19
VSS AD22
VSS AD25
VSS AE3
VSS AE6
VSS AE8
VSS AE10
VSS AE12
VSS AE14
VSS AE16
VSS AE18
VSS AE20
VSS AE23
VSS AE26
VSS AF2
VSS AF5
VSS AF9
VSS AF11
VSS AF13
VSS AF15
VSS AF17
VSS AF19
VSS AF21
VSS AF24
PJP5
PAD-OPEN 2x2m~D@
2 1
R380 0_0402_5%~D
12
R383 0_0402_5%~D
12
R382 0_0402_5%~D
12
Create PDF with GO2PDF for free, if you wish to remove this line, click here to buy Virtual PDF Printer

5
5
4
4
3
3
2
2
1
1
D D
C C
B B
A A
+VCCP
+VCC_CORE
+VCC_CORE
+VCC_CORE
+VCC_CORE
+VCC_CORE
+VCC_CORE
+VCC_CORE
+VCC_CORE
Title
Size Document Number Rev
Date: Sheet of
LA-2171 0.2
Dothan Bypass
9 50, 12, 2004
Compal Electronics, Inc.
10uF 1206 X5R -> 85 degree
X7R
High Frequence Decoupling
Near VCORE regulator.
DELL CONFIDENTIAL/PROPRIETARY
PROPRIETARY NOTE: THIS SHEET OF ENGINEERING DRAWING AND SPECIFICATIONS CONTAINS CONFIDENTIAL
TRADE SECRET AND OTHER PROPRIETARY INFORMATION OF DELL INC. ("DELL") THIS DOCUMENT MAY NOT
BE TRANSFERRED OR COPIED WITHOUT THE EXPRESS WRITTEN AUTHORIZATION OF DELL. IN ADDITION,
NEITHER THIS SHEET NOR THE INFORMATION IT CONTAINS WAY BE USED BY OR DISCLOSED TO ANY THIRD
PARTY WITHOUT DELL'S EXPRESS WRITTEN CONSENT.
NOTE:Place close to CPU south side
ESR <= 3m ohm
Capacitor > 880 uF
C163
10U_1206_6.3V6M~D
1
2
C452
0.1U_0402_10V7K~D
1
2
+
C415
220U_D2_2VM~D
1
2
C432
0.1U_0402_10V7K~D
1
2
C144
10U_1206_6.3V6M~D
1
2
C441
10U_1206_6.3V6M~D
1
2
C435
0.1U_0402_10V7K~D
1
2
C165
10U_1206_6.3V6M~D
1
2
C209
10U_1206_6.3V6M~D
1
2
+
C408
220U_D2_2VM~D@
1
2
+
C665
220U_D2_2VM~D
1
2
C466
10U_1206_6.3V6M~D
1
2
C446
0.1U_0402_10V7K~D
1
2
C457
0.1U_0402_10V7K~D
1
2
C437
0.1U_0402_10V7K~D
1
2
+
C416
220U_D2_2VM~D
1
2
C525
10U_1206_6.3V6M~D
1
2
C445
0.1U_0402_10V7K~D
1
2
C464
10U_1206_6.3V6M~D
1
2
C138
10U_1206_6.3V6M~D
1
2
C210
10U_1206_6.3V6M~D
1
2
C139
10U_1206_6.3V6M~D
1
2
C527
10U_1206_6.3V6M~D
1
2
C526
10U_1206_6.3V6M~D
1
2
C532
10U_1206_6.3V6M~D
1
2
C207
10U_1206_6.3V6M~D
1
2
C465
10U_1206_6.3V6M~D
1
2
+
C85
220U_D2_2VM~D
1
2
C444
10U_1206_6.3V6M~D
1
2
C447
0.1U_0402_10V7K~D
1
2
C463
10U_1206_6.3V6M~D
1
2
C127
10U_1206_6.3V6M~D
1
2
C448
0.1U_0402_10V7K~D
1
2
C208
10U_1206_6.3V6M~D
1
2
C212
10U_1206_6.3V6M~D
1
2
C436
0.1U_0402_10V7K~D
1
2
C214
10U_1206_6.3V6M~D
1
2
C530
10U_1206_6.3V6M~D
1
2
C167
10U_1206_6.3V6M~D
1
2
C168
10U_1206_6.3V6M~D
1
2
C529
10U_1206_6.3V6M~D
1
2
C211
10U_1206_6.3V6M~D
1
2
+
C407
220U_D2_2VM~D
@
1
2
C213
10U_1206_6.3V6M~D
1
2
C166
10U_1206_6.3V6M~D
1
2
+
C160
150U _D2_6.3VM~D
1
2
C215
10U_1206_6.3V6M~D
1
2
C528
10U_1206_6.3V6M~D
1
2
C128
10U_1206_6.3V6M~D
1
2
C531
10U_1206_6.3V6M~D
1
2
C443
10U_1206_6.3V6M~D
1
2
C440
10U_1206_6.3V6M~D
1
2
Create PDF with GO2PDF for free, if you wish to remove this line, click here to buy Virtual PDF Printer

5
5
4
4
3
3
2
2
1
1
D D
C C
B B
A A
H_SWNG1
PM_EXTTS#0
PM_EXTTS#1
PLTRST_R#
THERMTRIP_MCH#
H_ADSTB#1
H_R_CPUSLP#
H_RS#2
H_RS#0
H_RS#1
H_YSCOMP
H_YRCOMP
H_SWNG0
H_SWNG1
H_SWNG0
PM_EXTTS#0
PM_EXTTS#1
MCH_CLKSEL0
CFG6
CFG5
CFG7
CFG12
CFG13
CFG19
CFG16
CFG18
MCH_CLKSEL1
M_ODT0
M_ODT1
M_ODT2
M_ODT3
DDR_CS3_DIMMB#
DDR_CS2_DIMMB#
DDR_CS0_DIMMA#
DDR_CS1_DIMMA#
DDR_CKE3_DIMMB
DDR_CKE1_DIMMA
DDR_CKE2_DIMMB
DDR_CKE0_DIMMA
M_CLK_DDR#0
M_CLK_DDR#1
M_CLK_DDR#3
M_CLK_DDR#4
M_CLK_DDR0
M_CLK_DDR1
M_CLK_DDR3
M_CLK_DDR4
DMI_RXP1
DMI_RXP0
DMI_RXN0
DMI_RXN1
DMI_TXP0
DMI_TXP1
DMI_TXN0
DMI_TXN1
SMRCOMPP
SMRCOMPN
H_CPUSLP# H_R_CPUSLP#
CFG0
CFG9
DMI_RXP3
DMI_RXP2
DMI_RXN2
DMI_RXN3
DMI_TXP2
DMI_TXP3
DMI_TXN2
DMI_TXN3
M_OCDOCMP0
M_OCDOCMP1
M_OCDOCMP0
M_OCDOCMP1
THERMTRIP_MCH#
H_DRDY#
H_A#25
H_A#24
H_A#23
H_REQ#3
H_HIT#
H_DSTBP#0
H_REQ#2
H_A#12
H_A#5
H_A#4
H_BNR#
H_A#18
H_DSTBN#0
H_A#21
H_A#20
H_A#14
H_A#9
TP_H_EDRDY#
H_ADS#
H_A#29
H_REQ#0
H_A#31
H_A#30
H_BPRI#
H_RESET#
H_DBSY#
H_DSTBN#3
TP_H_PCREQ#
H_A#28
H_DSTBN#1
H_VREF
H_A#16
H_A#15
H_BR0#
H_A#17
H_A#13
H_LOCK#
H_A#8
H_ADSTB#0
H_DSTBP#1
H_REQ#4
H_A#26
H_A#19
H_A#6
H_TRDY#
H_A#11
H_A#7
H_HITM#
H_DSTBN#2
H_REQ#1
H_A#22
H_A#10
H_DSTBP#3
H_DEFER#
H_DSTBP#2
H_A#27
H_A#3
H_XSCOMP
H_XRCOMP
H_D#21
H_D#61
H_D#35
H_D#6
H_D#47
H_D#58
H_D#51
H_D#31
H_D#26
H_D#13
H_D#55
H_D#48
H_D#15
H_D#0
H_D#59
H_D#23
H_D#3
H_D#1
H_D#32
H_D#11
H_D#5
H_D#62
H_D#29
H_D#49
H_D#44
H_D#25
H_D#16
H_D#50
H_D#43
H_D#27
H_D#56
H_D#45
H_D#18
H_D#40
H_D#38
H_D#36
H_D#34
H_D#24
H_D#42
H_D#39
H_D#22
H_D#37
H_D#9
H_D#8
H_D#46
H_D#33
H_D#60
H_D#52
H_D#28
H_D#19
H_D#7
H_D#2
H_D#54
H_D#14
H_D#4
H_D#41
H_D#20
H_D#10
H_D#30
H_D#63
H_D#57
H_D#53
H_D#17
H_D#12
+VCCP
+VCCP
+VCCP
+VCCP
+2.5VRUN
+1.8VSUS
+VCCP
+1.5VRUN
H_A#[3..31]<7> H_D#[0..63] <7>
PM_BMBUSY# <22>
THERMTRIP_MCH# <15>
IMVP_PWRGD <22,39,46>
H_REQ#[0..4]<7>
H_ADSTB#1<7> H_ADSTB#0<7>
H_DSTBP#[0..3]<7>
H_DSTBN#[0..3]<7>
H_TRDY#<7>
H_HITM#<7> H_HIT#<7> H_LOCK#<7>
H_DEFER#<7>
H_BPRI#<7>
H_BR0#<7>
H_RESET#<7>
H_DPWR#<7>
H_DINV#0<7> H_DINV#1<7>
H_DINV#3<7> H_DINV#2<7>
H_DRDY#<7>
H_DBSY#<7>
CLK_MCH_BCLK#<6> CLK_MCH_BCLK<6>
H_BNR#<7>
H_ADS#<7>
H_RS#[0..2]<7>
PLTRST_MCH# <20>
DDR_CS2_DIMMB#<16> DDR_CS3_DIMMB#<16>
DDR_CS0_DIMMA#<17> DDR_CS1_DIMMA#<17>
DDR_CKE3_DIMMB<16> DDR_CKE2_DIMMB<16>
DDR_CKE0_DIMMA<17> DDR_CKE1_DIMMA<17>
M_CLK_DDR#0<17> M_CLK_DDR#1<17>
M_CLK_DDR#3<16> M_CLK_DDR#4<16>
M_CLK_DDR0<17> M_CLK_DDR1<17>
M_CLK_DDR3<16> M_CLK_DDR4<16>
DMI_RXP1<22> DMI_RXP0<22>
DMI_RXN0<22> DMI_RXN1<22>
DMI_TXP0<22> DMI_TXP1<22>
DMI_TXN0<22> DMI_TXN1<22>
V_DDR_MCH_REF<16,17,45>
H_CPUSLP#<7,21>
CFG5 <12>
CFG6 <12>
CFG7 <12>
CFG12 <12>
CFG13 <12>
CFG16 <12>
CFG19 <12>
CFG18 <12>
CFG0 <12>
CFG9 <12>
DMI_RXP3<22> DMI_RXP2<22>
DMI_RXN2<22> DMI_RXN3<22>
DMI_TXP2<22> DMI_TXP3<22>
DMI_TXN2<22> DMI_TXN3<22>
MCH_CLKSEL1 <6>
MCH_CLKSEL0 <6>
M_ODT0<17> M_ODT1<17> M_ODT2<16> M_ODT3<16>
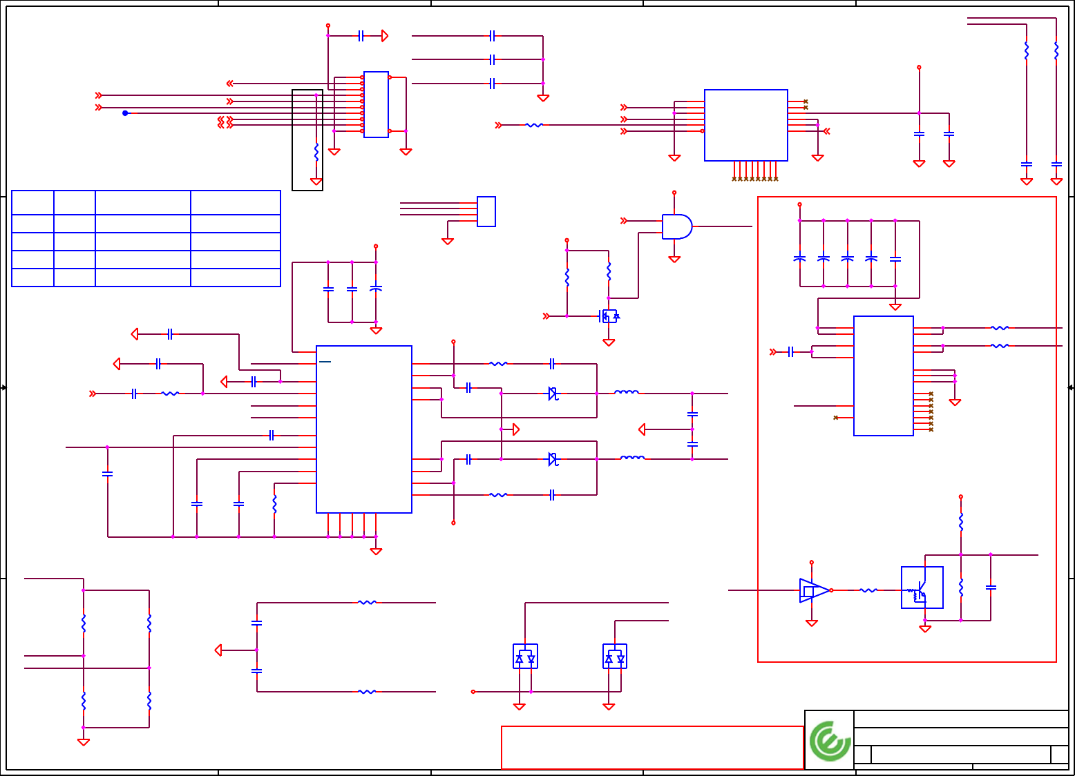
Title
Size Document Number Rev
Date: Sheet of
LA-2171 0.2
Alviso(1 of 5)
10 50, 12, 2004
Compal Electronics, Inc.
Layout Guide
will show these
signals routed
differentially.
Layout Guide will show
these signals routed
differentially.
Note:
"Do not install R97 for Dothan-A,
Install R97 for Dothan-B"
Layout Note:
Rote as short
as possible
DELL CONFIDENTIAL/PROPRIETARY
PROPRIETARY NOTE: THIS SHEET OF ENGINEERING DRAWING AND SPECIFICATIONS CONTAINS CONFIDENTIAL
TRADE SECRET AND OTHER PROPRIETARY INFORMATION OF DELL INC. ("DELL") THIS DOCUMENT MAY NOT
BE TRANSFERRED OR COPIED WITHOUT THE EXPRESS WRITTEN AUTHORIZATION OF DELL. IN ADDITION,
NEITHER THIS SHEET NOR THE INFORMATION IT CONTAINS WAY BE USED BY OR DISCLOSED TO ANY THIRD
PARTY WITHOUT DELL'S EXPRESS WRITTEN CONSENT.
C484
0.1U_0402_16V4Z~D
1
2
R176
100_0603_1%~D
12
R455
40.2_0603_1%~D
12
R131
221_0603_1%~D
12
T3 PAD~D
R121
54.9_0603_1%~D
12
R413
10K_0402_5%~D
12
R200 100_0603_1%~D
1 2
R157
221_0603_1%~D
12
R143
100_0603_1%~D
12
C124
0.1U_0402_10V7K~D
1
2
T1 PAD~D
R398
10K_0402_5%~D
12
DMIDDR MUXING
CFG/RSVD
PM
CLK
NC
U15B
ALVISO_BGA1257~D
DMIRXN0
AA31
DMIRXN1
AB35
DMIRXP0
Y31
DMIRXP1
AA35
DMITXN0
AA33
DMITXN1
AB37
DMITXP0
Y33
DMITXP1
AA37
SM_CK0
AM33
SM_CK1
AL1
SM_CK2
AE11
SM_CK3
AJ34
SM_CK4
AF6
SM_CK5
AC10
SM_CK0#
AN33
SM_CK1#
AK1
SM_CK2#
AE10
SM_CK3#
AJ33
SM_CK4#
AF5
SM_CK5#
AD10
SM_CKE0
AP21
SM_CKE1
AM21
SM_CKE2
AH21
SM_CKE3
AK21
SM_CS0#
AN16
SM_CS1#
AM14
SM_CS2#
AH15
SM_CS3#
AG16
SM_OCDCOMP0
AF22
SM_OCDCOMP1
AF16
SM_ODT0
AP14
SM_ODT1
AL15
SM_ODT2
AM11
SM_ODT3
AN10
SMRCOMPN
AK10
SMRCOMPP
AK11
SMVREF0
AF37
SMVREF1
AD1
SMXSLEWIN
AE27
SMXSLEWOUT
AE28
SMYSLEWIN
AF9
SMYSLEWOUT
AF10
CFG0 G16
CFG1 H13
CFG2 G14
CFG3 F16
CFG4 F15
CFG5 G15
CFG6 E16
CFG7 D17
CFG8 J16
CFG9 D15
CFG10 E15
CFG11 D14
CFG12 E14
CFG13 H12
CFG14 C14
CFG15 H15
CFG16 J15
CFG17 H14
CFG18 G22
CFG19 G23
CFG20 D23
RSVD21 G25
RSVD22 G24
RSVD23 J17
RSVD24 A31
RSVD25 A30
RSVD26 D26
RSVD27 D25
BM_BUSY# J23
EXT_TS0# J21
EXT_TS1# H22
THRMTRIP# F5
PWROK AD30
RSTIN# AE29
DREF_CLKN A24
DREF_CLKP A23
DREF_SSCLKN C37
DREF_SSCLKP D37
NC1 AP37
NC2 AN37
NC3 AP36
NC4 AP2
NC5 AP1
NC6 AN1
NC7 B1
NC8 A2
NC9 B37
NC10 A36
NC11 A37
DMITXN2
AC33
DMITXN3
AD37
DMIRXN3
AD35 DMIRXN2
AC31
DMITXP2
AB33
DMITXP3
AC37
DMIRXP2
AB31
DMIRXP3
AC35
R132
100_0603_1%~D
12
R125
24.9_0603_1%~D
12
R180
24.9_0603_1%~D
12
T20PAD~D
R456
40.2_0603_1%~D
12
R457
80.6_0603_1%~D
12
HOST
Alviso
U15A
ALVISO_BGA1257~D
HD0# E4
HD1# E1
HD2# F4
HD3# H7
HD4# E2
HD5# F1
HD6# E3
HD7# D3
HD8# K7
HD9# F2
HD10# J7
HD11# J8
HD12# H6
HD13# F3
HD14# K8
HD15# H5
HD16# H1
HD17# H2
HD18# K5
HD19# K6
HD20# J4
HD21# G3
HD22# H3
HD23# J1
HD24# L5
HD25# K4
HD26# J5
HD27# P7
HD28# L7
HD29# J3
HD30# P5
HD31# L3
HD32# U7
HD33# V6
HD34# R6
HD35# R5
HD36# P3
HD37# T8
HD38# R7
HD39# R8
HD40# U8
HD41# R4
HD42# T4
HD43# T5
HD44# R1
HD45# T3
HD46# V8
HD47# U6
HD48# W6
HD49# U3
HD50# V5
HD51# W8
HD52# W7
HD53# U2
HD54# U1
HD55# Y5
HD56# Y2
HD57# V4
HD58# Y7
HD59# W1
HD60# W3
HD61# Y3
HD62# Y6
HD63# W2
HA3#
G9
HA4#
C9
HA5#
E9
HA6#
B7
HA7#
A10
HA8#
F9
HA9#
D8
HA10#
B10
HA11#
E10
HA12#
G10
HA13#
D9
HA14#
E11
HA15#
F10
HA16#
G11
HA17#
G13
HA18#
C10
HA19#
C11
HA20#
D11
HA21#
C12
HA22#
B13
HA23#
A12
HA24#
F12
HA25#
G12
HA26#
E12
HA27#
C13
HA28#
B11
HA29#
D13
HA30#
A13
HA31#
F13
HREQ#0
A7
HREQ#1
D7
HREQ#2
B8
HREQ#3
C7
HREQ#4
A8
HADSTB#0
B9
HADSTB#1
E13
HPCREQ#
A11
HCLKN
AB1
HCLKIN
AB2
HVREF J11
HXRCOMP C1
HXSCOMP C2
HYRCOMP T1
HYSCOMP L1
HYSWING P1
HXSWING D1
HDSTBN#0
G4
HDSTBN#1
K1
HDSTBN#2
R3
HDSTBN#3
V3
HDSTBP#0
G5
HDSTBP#1
K2
HDSTBP#2
R2
HDSTBP#3
W4
HDINV#0
H8
HDINV#1
K3
HDINV#2
T7
HDINV#3
U5
HCPURST#
H10
HADS#
F8
HTRDY#
B5
HDPWR#
G6
HDRDY#
F7
HDEFER#
E6
HEDRDY#
F6
HHITM#
D6
HHIT#
D4
HLOCK#
B3
HBREQ0#
E7
HBNR#
A5
HBPRI#
D5
HDBSY#
C6
HSLPCPU#
G8
HRS0#
A4
HRS1#
C5
HRS2#
B4
C490
0.1U_0402_16V4Z~D
1
2
C146
0.1U_0402_16V4Z~D
1
2
R97
0_0402_5%~D@1 2
C112
0.1U_0402_16V4Z~D
1
2
R114
75_0402_5%~D
1 2
R142
200_0603_1%~D
12
R156
54.9_0603_1%~D
12
T19PAD~D
R458 80.6_0603_1%~D
1 2
Create PDF with GO2PDF for free, if you wish to remove this line, click here to buy Virtual PDF Printer

5
5
4
4
3
3
2
2
1
1
D D
C C
B B
A A
DDR_B_D11
DDR_B_D57
DDR_B_D46
DDR_B_D7
DDR_B_D0
DDR_B_D44
DDR_B_D40
DDR_B_D30
DDR_B_D27
DDR_B_D15
DDR_B_D3
DDR_B_D35
DDR_B_D25
DDR_B_D23
DDR_B_D49
DDR_B_D37
DDR_B_D19
DDR_B_D48
DDR_B_D47
DDR_B_D36
DDR_B_D18
DDR_B_D8
DDR_B_D62
DDR_B_D60
DDR_B_D9
DDR_B_D2
DDR_B_D52
DDR_B_D50
DDR_B_D22
DDR_B_D56
DDR_B_D51
DDR_B_D39
DDR_B_D28
DDR_B_D17
DDR_B_BS#0
DDR_B_D45
DDR_B_D6
DDR_B_D61
DDR_B_D58
DDR_B_BS#1 DDR_B_D1
DDR_B_D54
DDR_B_D41
DDR_B_D31
DDR_B_D12
DDR_B_D5
DDR_B_D38
DDR_B_D32
DDR_B_D20
DDR_B_D16
DDR_B_D14
DDR_B_D33
DDR_B_D63
DDR_B_D59
DDR_B_D42
DDR_B_D55
DDR_B_D53
DDR_B_D43
DDR_B_D29
DDR_B_D26
DDR_B_D13
DDR_B_D4
DDR_B_BS#2
DDR_B_D34
DDR_B_D24
DDR_B_D21
DDR_B_D10
DDR_B_DQS#4
DDR_B_DQS#5
DDR_B_DQS0
DDR_B_CAS#
DDR_B_WE#
DDR_B_RAS#
DDR_B_DM1
DDR_B_DQS#6
DDR_B_DQS#7
TP_MB_RCVENIN#
DDR_B_DQS1
DDR_B_DQS2
DDR_B_DQS3
DDR_B_DQS4
DDR_B_DQS5
DDR_B_DQS6
DDR_B_DQS7
DDR_B_DQS#0
DDR_B_MA0
DDR_B_MA5
DDR_B_MA3
DDR_B_MA2
DDR_B_MA7
DDR_B_MA1
DDR_B_MA6
DDR_B_MA4
DDR_B_MA12
DDR_B_MA9
DDR_B_MA8
DDR_B_MA10
DDR_B_MA11
DDR_B_MA13
DDR_B_DQS#1
DDR_B_DQS#2
DDR_B_DQS#3
DDR_B_DM6
DDR_B_DM7
DDR_B_DM2
DDR_B_DM4
DDR_B_DM5
DDR_B_DM3
DDR_B_DM0
DDR_A_D63
DDR_A_D59
DDR_A_D42
DDR_A_D37
DDR_A_D17
DDR_A_D2
DDR_A_D22
DDR_A_D19
DDR_A_D7
DDR_A_WE#
DDR_A_MA10
DDR_A_DQS#4
DDR_A_D53
DDR_A_D43
DDR_A_D35
DDR_A_D15
DDR_A_DQS1
DDR_A_D30
DDR_A_D56
DDR_A_D58
DDR_A_D48
DDR_A_D32
DDR_A_MA5
DDR_A_D55
DDR_A_D51
DDR_A_D40
DDR_A_D34
DDR_A_DQS5 DDR_A_D18
DDR_A_D16
DDR_A_D10
DDR_A_D9
DDR_A_MA9
DDR_A_DQS#3
DDR_A_DQS6
DDR_A_DQS0
DDR_A_D38
DDR_A_D27
DDR_A_D11
DDR_A_MA3
DDR_A_DQS#7
DDR_A_DM6
DDR_A_D33
DDR_A_D14
DDR_A_D0
DDR_A_MA4
DDR_A_MA0
DDR_A_BS#0
DDR_A_D54
DDR_A_D46
DDR_A_D28
DDR_A_DQS4
DDR_A_BS#2 DDR_A_D3
DDR_A_D60
DDR_A_D21
DDR_A_D41
DDR_A_D13
DDR_A_D6
DDR_A_D5
DDR_A_MA8
DDR_A_DQS#2
DDR_A_BS#1
DDR_A_D45
DDR_A_MA2
DDR_A_DQS#6
DDR_A_DM7
DDR_A_D62
DDR_A_D26
DDR_A_D20
DDR_A_DM4
DDR_A_DM3
DDR_A_D52
DDR_A_D57
DDR_A_D44
DDR_A_D39
DDR_A_D25
DDR_A_D1
DDR_A_MA13
DDR_A_DQS#1
DDR_A_DQS3
DDR_A_DM1
DDR_A_D12
DDR_A_D61
DDR_A_D36
DDR_A_D8
DDR_A_MA7
DDR_A_DQS7
DDR_A_D29
DDR_A_CAS#
DDR_A_MA11
DDR_A_MA1
DDR_A_DQS#5
DDR_A_DQS#0
DDR_A_DM5
DDR_A_DM2
DDR_A_D23
DDR_A_DQS2
DDR_A_D50
DDR_A_D49
DDR_A_D47
DDR_A_D31
DDR_A_D24
DDR_A_D4
DDR_A_RAS#
DDR_A_MA12
DDR_A_MA6
DDR_A_DM0
TP_MB_RCVENOUT#TP_MA_RCVENOUT#
TP_MA_RCVENIN#
DDR_B_D[0..63] <16>DDR_A_D[0..63] <17>
DDR_A_BS#0<17> DDR_A_BS#1<17>
DDR_A_MA[0..13]<17>
DDR_A_BS#2<17>
DDR_B_BS#0<16> DDR_B_BS#1<16> DDR_B_BS#2<16>
DDR_A_WE#<17>
DDR_A_CAS#<17> DDR_A_RAS#<17>
DDR_A_DM[0..7]<17>
DDR_B_CAS#<16> DDR_B_RAS#<16>
DDR_B_MA[0..13]<16>
DDR_B_WE#<16>
DDR_B_DM[0..7]<16>
DDR_A_DQS#[0..7]<17>
DDR_A_DQS[0..7]<17>
DDR_B_DQS#[0..7]<16>
DDR_B_DQS[0..7]<16>
Title
Size Document Number Rev
Date: Sheet of
LA-2171 0.2
Alviso(2 of 5)
11 50, 12, 2004
Compal Electronics, Inc.
This Symbol as same
as Intel CRB
schematic, So Layout
Guide will show these
signals routed
differentially.
This Symbol as same
as Intel CRB
schematic, So Layout
Guide will show these
signals routed
differentially.
DELL CONFIDENTIAL/PROPRIETARY
PROPRIETARY NOTE: THIS SHEET OF ENGINEERING DRAWING AND SPECIFICATIONS CONTAINS CONFIDENTIAL
TRADE SECRET AND OTHER PROPRIETARY INFORMATION OF DELL INC. ("DELL") THIS DOCUMENT MAY NOT
BE TRANSFERRED OR COPIED WITHOUT THE EXPRESS WRITTEN AUTHORIZATION OF DELL. IN ADDITION,
NEITHER THIS SHEET NOR THE INFORMATION IT CONTAINS WAY BE USED BY OR DISCLOSED TO ANY THIRD
PARTY WITHOUT DELL'S EXPRESS WRITTEN CONSENT.
DDR SYSTEM MEMORY B
U15D
ALVISO_BGA1257~D
SBDQ0 AE31
SBDQ1 AE32
SBDQ2 AG32
SBDQ3 AG36
SBDQ4 AE34
SBDQ5 AE33
SBDQ6 AF31
SBDQ7 AF30
SBDQ8 AH33
SBDQ9 AH32
SBDQ10 AK31
SBDQ11 AG30
SBDQ12 AG34
SBDQ13 AG33
SBDQ14 AH31
SBDQ15 AJ31
SBDQ16 AK30
SBDQ17 AJ30
SBDQ18 AH29
SBDQ19 AH28
SBDQ20 AK29
SBDQ21 AH30
SBDQ22 AH27
SBDQ23 AG28
SBDQ24 AF24
SBDQ25 AG23
SBDQ26 AJ22
SBDQ27 AK22
SBDQ28 AH24
SBDQ29 AH23
SBDQ30 AG22
SBDQ31 AJ21
SBDQ32 AG10
SBDQ33 AG9
SBDQ34 AG8
SBDQ35 AH8
SBDQ36 AH11
SBDQ37 AH10
SBDQ38 AJ9
SBDQ39 AK9
SBDQ40 AJ7
SBDQ41 AK6
SBDQ42 AJ4
SBDQ43 AH5
SBDQ44 AK8
SBDQ45 AJ8
SBDQ46 AJ5
SB_BS0#
AJ15
SB_BS1#
AG17
SB_BS2#
AG21
SBDQ47 AK4
SBDQ48 AG5
SBDQ49 AG4
SBDQ50 AD8
SBDQ51 AD9
SBDQ52 AH4
SBDQ53 AG6
SBDQ54 AE8
SBDQ55 AD7
SBDQ56 AC5
SBDQ57 AB8
SBDQ58 AB6
SBDQ59 AA8
SBDQ60 AC8
SBDQ61 AC7
SBDQ62 AA4
SBDQ63 AA5
SB_CAS#
AH14
SB_RAS#
AK14
SB_RCVENIN#
AF15
SB_RCVENOUT#
AF14
SB_WE#
AH16
SB_MA0
AH17
SB_MA1
AK17
SB_MA2
AH18
SB_MA3
AJ18
SB_MA4
AK18
SB_MA5
AJ19
SB_MA6
AK19
SB_MA7
AH19
SB_MA8
AJ20
SB_MA9
AH20
SB_MA10
AJ16
SB_MA11
AG18
SB_MA12
AG20
SB_MA13
AG15
SB_DQS0#
AF35
SB_DQS1#
AK33
SB_DQS2#
AK28
SB_DQS3#
AJ23
SB_DQS4#
AL10
SB_DQS5#
AH7
SB_DQS6#
AF7
SB_DQS7#
AB5
SB_DQS0
AF34
SB_DQS1
AK32
SB_DQS2
AJ28
SB_DQS3
AK23
SB_DQS4
AM10
SB_DQS5
AH6
SB_DQS6
AF8
SB_DQS7
AB4
SD_DM0
AF32
SD_DM1
AK34
SD_DM2
AK27
SD_DM3
AK24
SD_DM4
AJ10
SD_DM5
AK5
SD_DM6
AE7
SD_DM7
AB7
DDR MEMORY SYSTEM A
U15C
ALVISO_BGA1257~D
SADQ0 AG35
SADQ1 AH35
SADQ2 AL35
SADQ3 AL37
SADQ4 AH36
SADQ5 AJ35
SADQ6 AK37
SADQ7 AL34
SADQ8 AM36
SADQ9 AN35
SADQ10 AP32
SADQ11 AM31
SADQ12 AM34
SADQ13 AM35
SADQ14 AL32
SADQ15 AM32
SADQ16 AN31
SADQ17 AP31
SADQ18 AN28
SADQ19 AP28
SADQ20 AL30
SADQ21 AM30
SADQ22 AM28
SADQ23 AL28
SADQ24 AP27
SADQ25 AM27
SADQ26 AM23
SADQ27 AM22
SADQ28 AL23
SADQ29 AM24
SADQ30 AN22
SADQ31 AP22
SADQ32 AM9
SADQ33 AL9
SADQ34 AL6
SADQ35 AP7
SADQ36 AP11
SADQ37 AP10
SADQ38 AL7
SADQ39 AM7
SADQ40 AN5
SADQ41 AN6
SADQ42 AN3
SADQ43 AP3
SADQ44 AP6
SADQ45 AM6
SADQ46 AL4
SADQ47 AM3
SADQ48 AK2
SADQ49 AK3
SADQ50 AG2
SADQ51 AG1
SADQ52 AL3
SADQ53 AM2
SADQ54 AH3
SADQ55 AG3
SADQ56 AF3
SADQ57 AE3
SADQ58 AD6
SADQ59 AC4
SADQ60 AF2
SADQ61 AF1
SADQ62 AD4
SADQ63 AD5
SA_BS0#
AK15
SA_BS1#
AK16
SA_BS2#
AL21
SA_DM0
AJ37
SA_DM1
AP35
SA_DM2
AL29
SA_DM3
AP24
SA_DM4
AP9
SA_DM5
AP4
SA_DM6
AJ2
SA_DM7
AD3
SA_DQS0
AK36
SA_DQS1
AP33
SA_DQS2
AN29
SA_DQS3
AP23
SA_DQS4
AM8
SA_DQS5
AM4
SA_DQS6
AJ1
SA_DQS7
AE5
SA_DQS0#
AK35
SA_DQS1#
AP34
SA_DQS2#
AN30
SA_DQS3#
AN23
SA_DQS4#
AN8
SA_DQS5#
AM5
SA_DQS6#
AH1
SA_DQS7#
AE4
SA_MA0
AL17
SA_MA1
AP17
SA_MA2
AP18
SA_MA3
AM17
SA_MA4
AN18
SA_MA5
AM18
SA_MA6
AL19
SA_MA7
AP20
SA_MA8
AM19
SA_MA9
AL20
SA_MA10
AM16
SA_MA11
AN20
SA_MA12
AM20
SA_MA13
AM15
SA_CAS#
AN15
SA_RAS#
AP16
SA_RCVENIN#
AF29
SA_RCVENOUT#
AF28
SA_WE#
AP15
T22 PAD~DT25 PAD~D T23 PAD~DT24 PAD~D
Create PDF with GO2PDF for free, if you wish to remove this line, click here to buy Virtual PDF Printer

5
5
4
4
3
3
2
2
1
1
D D
C C
B B
A A
PEG_RXN0
PEG_RXN1
PEG_RXN2
PEG_RXN3
PEG_RXN4
PEG_RXN5
PEG_RXN7
PEG_RXN6
PEG_RXN8
PEG_RXN9
PEG_RXN11
PEG_RXN10
PEG_RXN14
PEG_RXN15
PEG_RXN13
PEG_RXN12
PEG_RXP1
PEG_RXP3
PEG_RXP2
PEG_RXP6
PEG_RXP7
PEG_RXP5
PEG_RXP4
PEG_RXP11
PEG_RXP9
PEG_RXP8
PEG_RXP12
PEG_RXP13
PEG_RXP15
PEG_RXP14
PEG_RXP10
PEG_TXN0
PEG_TXN1
PEG_TXN3
PEG_TXN2
PEG_TXN6
PEG_TXN7
PEG_TXN5
PEG_TXN4
PEG_TXN11
PEG_TXN9
PEG_TXN8
PEG_TXN12
PEG_TXN13
PEG_TXN15
PEG_TXN14
PEG_TXN10
PEG_TXP0
PEG_TXP1
PEG_TXP3
PEG_TXP2
PEG_TXP6
PEG_TXP7
PEG_TXP5
PEG_TXP4
PEG_TXP11
PEG_TXP9
PEG_TXP8
PEG_TXP12
PEG_TXP13
PEG_TXP15
PEG_TXP14
PEG_TXP10
PEG_RXN[0..15]
PEG_TXN[0..15]
PEG_TXP[0..15]
PEG_RXP[0..15]
PEG_RXP0
PEGCOMP
+1.5VRUN_PCIE
+VCCP
+2.5VRUN
+VCCP
PEG_RXN[0..15] <18>
PEG_RXP[0..15] <18>
PEG_TXN[0..15] <18>
PEG_TXP[0..15] <18>
CLK_MCH_3GPLL#<6> CLK_MCH_3GPLL<6>
CFG0<10>
CFG5<10>
CFG6<10>
CFG7<10>
CFG12<10>
CFG13<10>
CFG16<10>
CFG18<10> CFG19<10>
CFG9<10>
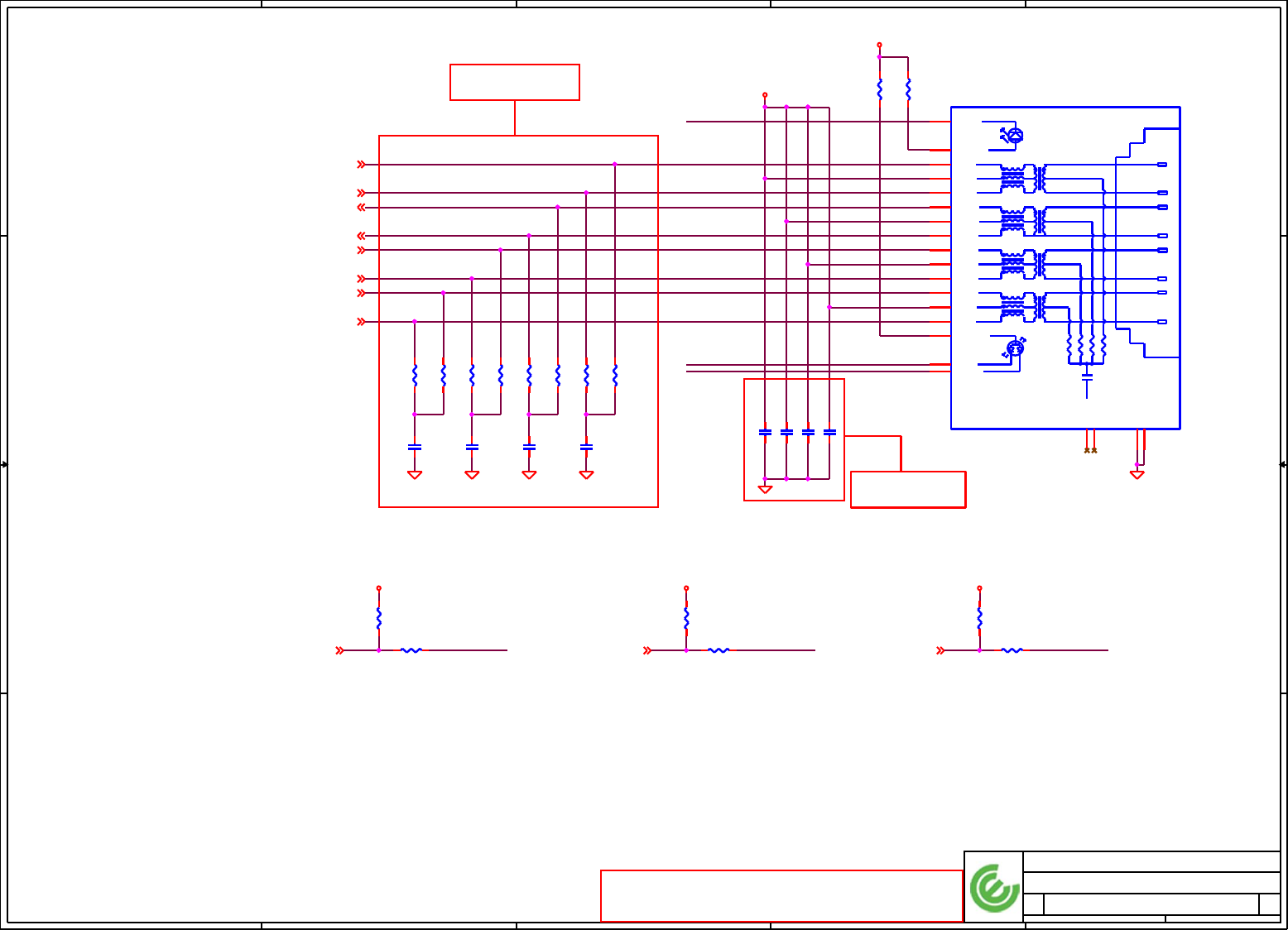
Title
Size Document Number Rev
Date: Sheet of
LA-2171 0.2
Alviso(3 of 5)
12 50, 12, 2004
Compal Electronics, Inc.
This Symbol as same
as Intel CRB
schematic, So Layout
Guide will show these
signals routed
differentially.
CFG[2:0] Refer to sheet 6 for FSB
frequency select
CFG19
(VTT Select)
*
*
CFG18
(VCC Select)
Low = DMI x 2
CFG7
High = DMI x 4
CFG5
Low = DT/Transportable CPU
High = Mobile CPU
CFG6 High = DDR-I
Low = DDR-II
CFG[13:12]
CFG16
(FSB Dynamic
ODT)
Low = 1.05V (Default)
00 = Reserved
01 = XOR Mode Enabled
10 = All Z Mode Enabled
11 = Normal Operation (Default)
High = 1.2V
Low = 1.05V (Default)
High = 1.5V
High = Enabled
Low = Disabled
Low = Reverse Lane
CFG9 High = Normal Operation
*
*
*
**
*
CFG[17:3] have internal pull-up
CFG[19:18] have internal pull-down
DELL CONFIDENTIAL/PROPRIETARY
PROPRIETARY NOTE: THIS SHEET OF ENGINEERING DRAWING AND SPECIFICATIONS CONTAINS CONFIDENTIAL
TRADE SECRET AND OTHER PROPRIETARY INFORMATION OF DELL INC. ("DELL") THIS DOCUMENT MAY NOT
BE TRANSFERRED OR COPIED WITHOUT THE EXPRESS WRITTEN AUTHORIZATION OF DELL. IN ADDITION,
NEITHER THIS SHEET NOR THE INFORMATION IT CONTAINS WAY BE USED BY OR DISCLOSED TO ANY THIRD
PARTY WITHOUT DELL'S EXPRESS WRITTEN CONSENT.
R411 2.2K_0402_5%~D@
1 2
MISC
TVVGALVDS
PCI - EXPRESS GRAPHICS
U15G
ALVISO_BGA1257~D
SDVOCTRL_DATA
H24
SDVOCTRL_CLK
H25
GCLKN
AB29
GCLKP
AC29
TVDAC_A
A15
TVDAC_B
C16
TVDAC_C
A17
TV_REFSET
J18
TV_IRTNA
B15
TV_IRTNB
B16
TV_IRTNC
B17
GREEN#
B20
HSYNC
G21
DDCCLK
E24
DDCDATA
E23
BLUE
E21
BLUE#
D21
GREEN
C20
RED
A19
RED#
B19
VSYNC
H21
REFSET
J20
LDDC_CLK
F23
LBKLT_CTL
E25
LBKLT_EN
F25
LCTLA_CLK
C23
LCTLB_DATA
C22
LDDC_DATA
F22
LVDD_EN
F26
LIBG
C33
LVBG
C31
LVREFH
F28
LVREFL
F27
LACLKN
B30
LACLKP
B29
LBCLKN
C25
LBCLKP
C24
LADATAN0
B34
LADATAN1
B33
LADATAN2
B32
LADATAP0
A34
LADATAP1
A33
LADATAP2
B31
LBDATAN0
C29
LBDATAN1
D28
LBDATAN2
C27
LBDATAP2
C26
EXP_COMPI D36
EXP_ICOMPO D34
EXP_RXN0 E30
EXP_RXN1 F34
EXP_RXN2 G30
EXP_RXN3 H34
EXP_RXN4 J30
EXP_RXN5 K34
EXP_RXN6 L30
EXP_RXN7 M34
EXP_RXN8 N30
EXP_RXN9 P34
EXP_RXN10 R30
EXP_RXN11 T34
EXP_RXN12 U30
EXP_RXN13 V34
EXP_RXN14 W30
EXP_RXN15 Y34
EXP_RXP0 D30
EXP_RXP1 E34
EXP_RXP2 F30
EXP_RXP3 G34
EXP_RXP4 H30
EXP_RXP5 J34
EXP_RXP6 K30
EXP_RXP7 L34
EXP_RXP8 M30
EXP_RXP9 N34
EXP_RXP10 P30
EXP_RXP11 R34
EXP_RXP12 T30
EXP_RXP13 U34
EXP_RXP14 V30
EXP_RXP15 W34
EXP_TXN0 E32
EXP_TXN1 F36
EXP_TXN2 G32
EXP_TXN3 H36
EXP_TXN4 J32
EXP_TXN5 K36
EXP_TXN6 L32
EXP_TXN7 M36
EXP_TXN8 N32
EXP_TXN9 P36
EXP_TXN10 R32
EXP_TXN11 T36
EXP_TXN12 U32
EXP_TXN13 V36
EXP_TXN14 W32
EXP_TXN15 Y36
EXP_TXP0 D32
EXP_TXP1 E36
EXP_TXP2 F32
EXP_TXP3 G36
EXP_TXP4 H32
EXP_TXP5 J36
EXP_TXP6 K32
EXP_TXP7 L36
EXP_TXP8 M32
EXP_TXP9 N36
EXP_TXP10 P32
EXP_TXP11 R36
EXP_TXP12 T32
EXP_TXP13 U36
EXP_TXP14 V32
EXP_TXP15 W36
LBDATAP0
C28
LBDATAP1
D27
R408 2.2K_0402_5%~D@
1 2
R407 1K_0402_5%~D@
1 2
R129
24.9_0603_1%~D
1 2
R406 1K_0402_5%~D@
1 2
R402 2.2K_0402_5%~D@
1 2
R415 10K_0402_5%~D
12
R401 2.2K_0402_5%~D@
1 2
R404 2.2K_0402_5%~D
1 2
R412 2.2K_0402_5%~D@
1 2
R108 2.2K_0402_5%~D@
1 2
Create PDF with GO2PDF for free, if you wish to remove this line, click here to buy Virtual PDF Printer

5
5
4
4
3
3
2
2
1
1
D D
C C
B B
A A
V1.8_DDR_CAP3
V1.8_DDR_CAP4
V1.8_DDR_CAP6
V1.8_DDR_CAP4
V1.8_DDR_CAP6
3GRLL_R
V1.8_DDR_CAP5
V1.8_DDR_CAP1
V1.8_DDR_CAP2
V1.8_DDR_CAP5
V1.8_DDR_CAP1
V1.8_DDR_CAP2
V1.8_DDR_CAP3
+1.5VRUN
+1.5VRUN_DPLLA +1.5VRUN_DPLLB
+1.5VRUN+1.5VRUN_DDRDLL
+1.5VRUN
+1.5VRUN+1.5VRUN_3GPLL
+2.5VRUN+2.5VRUN_3GBG
+2.5VRUN
+VCCP
+1.8VSUS
+1.5VRUN_MPLL
+1.5VRUN
+1.5VRUN_MPLL
+1.5VRUN_HPLL
+1.5VRUN
+1.5VRUN_HPLL
+1.5VRUN
+1.5VRUN_DPLLB
+1.5VRUN
+1.5VRUN_DPLLA
+1.5VRUN
+2.5VRUN
+2.5VRUN
+2.5VRUN
+VCCP
+VCCP
+1.5VRUN_PCIE
+1.8VSUS
+1.5VRUN
+VCCP
Title
Size Document Number Rev
Date: Sheet of
LA-2171 0.2
Alviso(4 of 5)
13 50, 12, 2004
Compal Electronics, Inc.
Note : All VCCSM pin
shorted internally.
W=20 mils
W=20 mils
DELL CONFIDENTIAL/PROPRIETARY
PROPRIETARY NOTE: THIS SHEET OF ENGINEERING DRAWING AND SPECIFICATIONS CONTAINS CONFIDENTIAL
TRADE SECRET AND OTHER PROPRIETARY INFORMATION OF DELL INC. ("DELL") THIS DOCUMENT MAY NOT
BE TRANSFERRED OR COPIED WITHOUT THE EXPRESS WRITTEN AUTHORIZATION OF DELL. IN ADDITION,
NEITHER THIS SHEET NOR THE INFORMATION IT CONTAINS WAY BE USED BY OR DISCLOSED TO ANY THIRD
PARTY WITHOUT DELL'S EXPRESS WRITTEN CONSENT.
Note: Place near chip.
Close B26,B25,A25
Route VSSA3GBG gnd from GMCH to
decoupling cap ground lead and
then connect to the gnd plane.
C120
0.1U_0402_16V4Z~D
1
2
C462
0.1U_0402_16V4Z~D
1
2
C641
0.1U_0402_16V4Z~D
1
2
L34
BLM18PG600SN1_0603
12
L78
BLM18PG600SN1_0603
12
C425
10U_1206_6.3V6M~D
1
2
+
C481
470U_D2_2.5VM~D
1
2
C640
0.1U_0402_16V4Z~D
1
2
C233
10U_1206_6.3V6M~D
1
2
C638
0.1U_0402_16V4Z~D
1
2
C427
0.01U_0402_16V7K~D
1
2
C479
10U_1206_6.3V6M~D
1
2
C459
10U_1206_6.3V6M~D
1
2
C453
2.2U_0805_10V6K~D
1
2
C79
4.7U_0805_6.3V6K~D
1
2
L19
BLM11A601S_0603~D
1 2
C504
0.1U_0402_10V7K~D
1
2
C430
0.1U_0402_16V4Z~D
1
2
C90
4.7U_0805_6.3V6K~D
1
2
C451
0.1U_0402_16V4Z~D
1
2
C422
0.47U_0603_16V7K~D
1
2
C644
0.1U_0402_16V4Z~D
1
2
C118
0.22U_0603_10V7K~D
1
2
C513
0.1U_0402_10V7K~D
1
2
C418
10U_1206_6.3V6M~D
1
2
C456
0.1U_0402_16V4Z~D
1
2
POWER
U15F
ALVISO_BGA1257~D
VTT0
K13
VTT1
J13
VTT2
K12
VTT3
W11
VTT4
V11
VTT5
U11
VTT6
T11
VTT7
R11
VTT8
P11
VTT9
N11
VTT10
M11
VTT11
L11
VTT12
K11
VTT13
W10
VTT14
V10
VTT15
U10
VTT16
T10
VTT17
R10
VTT18
P10
VTT19
N10
VTT20
M10
VTT21
K10
VTT22
J10
VTT23
Y9
VTT24
W9
VTT25
U9
VTT26
R9
VTT27
P9
VTT28
N9
VTT29
M9
VTT30
L9
VTT31
J9
VTT32
N8
VTT33
M8
VTT34
N7
VTT35
M7
VTT36
N6
VTT37
M6
VTT38
A6
VTT39
N5
VTT40
M5
VTT41
N4
VTT42
M4
VTT43
N3
VTT44
M3
VTT45
N2
VTT46
M2
VTT47
B2
VTT48
V1
VTT49
N1
VTT50
M1
VTT51
G1
VCCSM0 AM37
VCCSM1 AH37
VCCSM2 AP29
VCCSM3 AD28
VCCSM4 AD27
VCCSM5 AC27
VCCSM6 AP26
VCCSM7 AN26
VCCSM8 AM26
VCCSM9 AL26
VCCSM10 AK26
VCCSM11 AJ26
VCCSM12 AH26
VCCSM13 AG26
VCCSM14 AF26
VCCSM15 AE26
VCCSM16 AP25
VCCSM17 AN25
VCCSM18 AM25
VCCSM19 AL25
VCCSM20 AK25
VCCSM21 AJ25
VCCSM22 AH25
VCCSM23 AG25
VCCSM24 AF25
VCCSM25 AE25
VCCSM26 AE24
VCCSM27 AE23
VCCSM28 AE22
VCCSM29 AE21
VCCSM30 AE20
VCCSM31 AE19
VCCSM32 AE18
VCCSM33 AE17
VCCSM34 AE16
VCCSM35 AE15
VCCSM36 AE14
VCCSM37 AP13
VCCSM38 AN13
VCCSM39 AM13
VCCSM40 AL13
VCCSM41 AK13
VCCSM42 AJ13
VCCSM43 AH13
VCCSM44 AG13
VCCSM45 AF13
VCCSM46 AE13
VCCSM47 AP12
VCCSM48 AN12
VCCSM49 AM12
VCCSM50 AL12
VCCSM51 AK12
VCCSM52 AJ12
VCCSM53 AH12
VCCSM54 AG12
VCCSM55 AF12
VCCSM56 AE12
VCCSM57 AD11
VCCSM58 AC11
VCCSM59 AB11
VCCSM60 AB10
VCCSM61 AB9
VCCSM62 AP8
VCCSM63 AM1
VCCSM64 AE1
C186
0.1U_0402_16V4Z~D
1
2
L32
BLM18PG600SN1_0603
12
C461
0.1U_0402_16V4Z~D
1
2
+
C238
330U_D2E_2.5VM~D@
1
2
C639
0.1U_0402_16V4Z~D
1
2
C515
0.1U_0402_10V7K~D
1
2
C426
0.1U_0402_16V4Z~D
1
2
L24
BLM11A601S_0603~D
12
+
C485
470U_D2_2.5VM~D
1
2
C126
10U_1206_6.3V6M~D
1
2
C173
10U_1206_6.3V6M~D
1
2
C642
0.1U_0402_16V4Z~D
1
2
POWER
U15E
ALVISO_BGA1257~D
VCC0
T29
VCC1
R29
VCC2
N29
VCC3
M29
VCC4
K29
VCC5
J29
VCC6
V28
VCC7
U28
VCC8
T28
VCC9
R28
VCC10
P28
VCC11
N28
VCC12
M28
VCC13
L28
VCC14
K28
VCC15
J28
VCC16
H28
VCC17
G28
VCC18
V27
VCC19
U27
VCC20
T27
VCC21
R27
VCC22
P27
VCC23
N27
VCC24
M27
VCC25
L27
VCC26
K27
VCC27
J27
VCC28
H27
VCC29
K26
VCC30
H26
VCC31
K25
VCC32
J25
VCC33
K24
VCC34
K23
VCC35
K22
VCC36
K21
VCC37
W20
VCC38
U20
VCC39
T20
VCC40
K20
VCC41
V19
VCC42
U19
VCC43
K19
VCC44
W18
VCC45
V18
VCC46
T18
VCC47
K18
VCC48
K17
VCCD_HMPLL1
AC2
VCCD_HMPLL2
AC1
VCCA_DPLLA
B23
VCCA_DPLLB
C35
VCCA_HPLL
AA1
VCCA_MPLL
AA2
VCCA_TVDACA0 F17
VCCA_TVDACA1 E17
VCCA_TVDACB0 D18
VCCA_TVDACB1 C18
VCCA_TVDACC0 F18
VCCA_TVDACC1 E18
VCCA_TVBG H18
VSSA_TVBG G18
VCCD_TVDAC D19
VCCDQ_TVDAC H17
VCCD_LVDS0 B26
VCCD_LVDS1 B25
VCCD_LVDS2 A25
VCCA_LVDS A35
VCCHV0 B22
VCCHV1 B21
VCCHV2 A21
VCCTX_LVDS0 B28
VCCTX_LVDS1 A28
VCCTX_LVDS2 A27
VCCA_SM0 AF20
VCCA_SM1 AP19
VCCA_SM2 AF19
VCCA_SM3 AF18
VCC3G0 AE37
VCC3G1 W37
VCC3G2 U37
VCC3G3 R37
VCC3G4 N37
VCC3G5 L37
VCC3G6 J37
VCCA_3GPLL0 Y29
VCCA_3GPLL1 Y28
VCCA_3GPLL2 Y27
VCCA_3GBG F37
VSSA_3GBG G37
VCC_SYNC H20
VCCA_CRTDAC0 F19
VCCA_CRTDAC1 E19
VSSA_CRTDAC G19
C231
0.1U_0402_16V4Z~D
1
2
C454
10U_1206_6.3V6M~D
1
2
C519
0.1U_0402_10V7K~D
1
2
C497
0.1U_0402_16V4Z~D
1
2
L29
BLM11A601S_0603~D
1 2
C119
0.1U_0402_16V4Z~D
1
2
C523
0.1U_0402_10V7K~D
1
2
C477
0.1U_0402_16V4Z~D
1
2
C450
0.1U_0402_16V4Z~D
1
2
C643
0.1U_0402_16V4Z~D
1
2
C460
4.7U_0805_6.3V6K~D
1
2
C449
0.22U_0603_10V7K~D
1
2
C232
10U_1206_6.3V6M~D
1
2
C495
0.1U_0402_10V7K~D
1
2
C423
0.47U_0603_16V7K~D
1
2
C455
10U_1206_6.3V6M~D
1
2
C520
0.1U_0402_16V4Z~D
1
2
C429
0.1U_0402_16V4Z~D
1
2
L30
BLM11A601S_0603~D
1 2
C428
0.1U_0402_16V4Z~D
1
2
+
C510
220U_D2_4VM
1
2
R422
0.5_0805_1%~D
1 2
L15
BLM11A601S_0603~D
1 2
+
C237
100U_D2_6.3VM_R45~D
1
2
Create PDF with GO2PDF for free, if you wish to remove this line, click here to buy Virtual PDF Printer

5
5
4
4
3
3
2
2
1
1
D D
C C
B B
A A
+VCCP +1.8VSUS
+VCCP
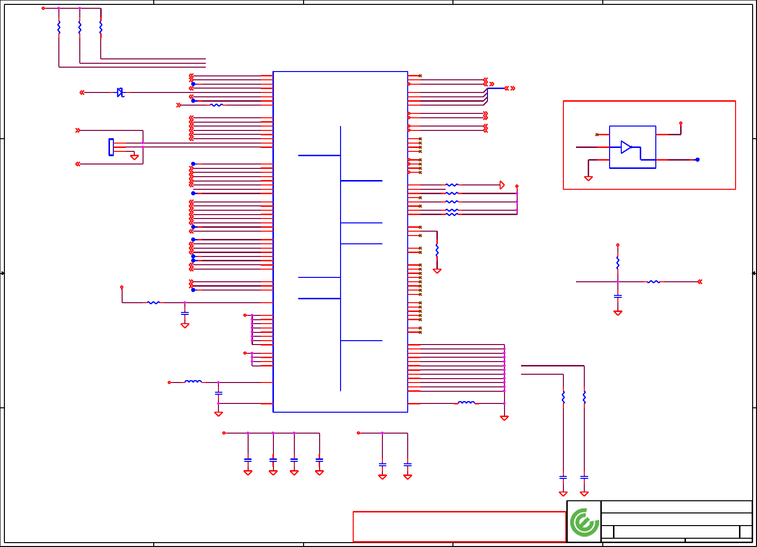
Title
Size Document Number Rev
Date: Sheet of
LA-2171 0.2
Alviso(5 of 5)
14 50, 12, 2004
Compal Electronics, Inc.
DELL CONFIDENTIAL/PROPRIETARY
PROPRIETARY NOTE: THIS SHEET OF ENGINEERING DRAWING AND SPECIFICATIONS CONTAINS CONFIDENTIAL
TRADE SECRET AND OTHER PROPRIETARY INFORMATION OF DELL INC. ("DELL") THIS DOCUMENT MAY NOT
BE TRANSFERRED OR COPIED WITHOUT THE EXPRESS WRITTEN AUTHORIZATION OF DELL. IN ADDITION,
NEITHER THIS SHEET NOR THE INFORMATION IT CONTAINS WAY BE USED BY OR DISCLOSED TO ANY THIRD
PARTY WITHOUT DELL'S EXPRESS WRITTEN CONSENT.
VSS
U15I
ALVISO_BGA1257~D
VSS271
Y1
VSS270
D2
VSS269
G2
VSS268
J2
VSS260
L2
VSS259
P2
VSS258
T2
VSS257
V2
VSS256
AD2
VSS255
AE2
VSS254
AH2
VSS253
AL2
VSS252
AN2
VSS251
A3
VSS250
C3
VSS249
AA3
VSS248
AB3
VSS247
AC3
VSS246
AJ3
VSS245
C4
VSS244
H4
VSS243
L4
VSS242
P4
VSS241
U4
VSS240
Y4
VSS239
AF4
VSS238
AN4
VSS237
E5
VSS236
W5
VSS235
AL5
VSS234
AP5
VSS233
B6
VSS232
J6
VSS231
L6
VSS230
P6
VSS229
T6
VSS228
AA6
VSS227
AC6
VSS226
AE6
VSS225
AJ6
VSS224
G7
VSS223
V7
VSS222
AA7
VSS221
AG7
VSS220
AK7
VSS219
AN7
VSS218
C8
VSS217
E8
VSS216
L8
VSS215
P8
VSS214
Y8
VSS213
AL8
VSS212
A9
VSS211
H9
VSS210
K9
VSS209
T9
VSS208
V9
VSS207
AA9
VSS206
AC9
VSS205
AE9
VSS204
AH9
VSS203
AN9
VSS202
D10
VSS201
L10
VSS200
Y10
VSSALVDS B36
VSS199
AA10
VSS198
F11
VSS197
H11
VSS196
Y11
VSS195 AA11
VSS194 AF11
VSS193 AG11
VSS192 AJ11
VSS191 AL11
VSS190 AN11
VSS189 B12
VSS188 D12
VSS187 J12
VSS186 A14
VSS185 B14
VSS184 F14
VSS183 J14
VSS182 K14
VSS181 AG14
VSS180 AJ14
VSS179 AL14
VSS178 AN14
VSS177 C15
VSS176 K15
VSS175 A16
VSS174 D16
VSS173 H16
VSS172 K16
VSS171 AL16
VSS170 C17
VSS169 G17
VSS168 AF17
VSS167 AJ17
VSS166 AN17
VSS165 A18
VSS164 B18
VSS163 U18
VSS162 AL18
VSS161 C19
VSS160 H19
VSS159 J19
VSS158 T19
VSS157 W19
VSS156 AG19
VSS155 AN19
VSS154 A20
VSS153 D20
VSS152 E20
VSS151 F20
VSS150 G20
VSS149 V20
VSS148 AK20
VSS147 C21
VSS146 F21
VSS145 AF21
VSS144 AN21
VSS143 A22
VSS142 D22
VSS141 E22
VSS140 J22
VSS139 AH22
VSS138 AL22
VSS137 H23
VSS136 AF23
VSS135 B24
VSS134 D24
VSS133 F24
VSS132 J24
VSS131 AG24
VSS130 AJ24
VSS
U15J
ALVISO_BGA1257~D
VSS267
AL24
VSS266
AN24
VSS265
A26
VSS264
E26
VSS263
G26
VSS262
J26
VSS261
B27
VSS129
E27
VSS128
G27
VSS127
W27
VSS126
AA27
VSS125
AB27
VSS124
AF27
VSS123
AG27
VSS122
AJ27
VSS121
AL27
VSS120
AN27
VSS119
E28
VSS118
W28
VSS117
AA28
VSS116
AB28
VSS115
AC28
VSS114
A29
VSS113
D29
VSS112
E29
VSS111
F29
VSS110
G29
VSS109
H29
VSS108
L29
VSS107
P29
VSS106
U29
VSS105
V29
VSS104
W29
VSS103
AA29
VSS102
AD29
VSS101
AG29
VSS100
AJ29
VSS99
AM29
VSS98
C30
VSS97
Y30
VSS96
AA30
VSS95
AB30
VSS94
AC30
VSS93
AE30
VSS92
AP30
VSS91
D31
VSS90
E31
VSS89
F31
VSS88
G31
VSS87
H31
VSS86
J31
VSS85
K31
VSS84
L31
VSS83
M31
VSS82
N31
VSS81
P31
VSS80
R31
VSS79
T31
VSS78
U31
VSS77
V31
VSS76
W31
VSS75
AD31
VSS74
AG31
VSS73
AL31
VSS72
A32
VSS71
C32
VSS70
Y32
VSS69
AA32
VSS68
AB32
VSS67 AC32
VSS66 AD32
VSS65 AJ32
VSS64 AN32
VSS63 D33
VSS62 E33
VSS61 F33
VSS60 G33
VSS59 H33
VSS58 J33
VSS57 K33
VSS56 L33
VSS55 M33
VSS54 N33
VSS53 P33
VSS52 R33
VSS51 T33
VSS50 U33
VSS49 V33
VSS48 W33
VSS47 AD33
VSS46 AF33
VSS45 AL33
VSS44 C34
VSS43 AA34
VSS42 AB34
VSS41 AC34
VSS40 AD34
VSS39 AH34
VSS38 AN34
VSS37 B35
VSS36 D35
VSS35 E35
VSS34 F35
VSS33 G35
VSS32 H35
VSS31 J35
VSS30 K35
VSS29 L35
VSS28 M35
VSS27 N35
VSS26 P35
VSS25 R35
VSS24 T35
VSS23 U35
VSS22 V35
VSS21 W35
VSS20 Y35
VSS19 AE35
VSS18 C36
VSS17 AA36
VSS16 AB36
VSS15 AC36
VSS14 AD36
VSS13 AE36
VSS12 AF36
VSS11 AJ36
VSS10 AL36
VSS9 AN36
VSS8 E37
VSS7 H37
VSS6 K37
VSS5 M37
VSS4 P37
VSS3 T37
VSS2 V37
VSS1 Y37
VSS0 AG37
NCTF
U15H
ALVISO_BGA1257~D
VCCSM_NCTF31 AB12
VCCSM_NCTF30 AC12
VCCSM_NCTF29 AD12
VCCSM_NCTF28 AB13
VCCSM_NCTF27 AC13
VCCSM_NCTF26 AD13
VCCSM_NCTF25 AC14
VCCSM_NCTF24 AD14
VCCSM_NCTF23 AC15
VCCSM_NCTF22 AD15
VCCSM_NCTF21 AC16
VCCSM_NCTF20 AD16
VCCSM_NCTF19 AC17
VCCSM_NCTF18 AD17
VCCSM_NCTF17 AC18
VCCSM_NCTF16 AD18
VCCSM_NCTF15 AC19
VCCSM_NCTF14 AD19
VCCSM_NCTF13 AC20
VCCSM_NCTF12 AD20
VCCSM_NCTF11 AC21
VCCSM_NCTF10 AD21
VCCSM_NCTF9 AC22
VCCSM_NCTF8 AD22
VCCSM_NCTF7 AC23
VCCSM_NCTF6 AD23
VCCSM_NCTF5 AC24
VCCSM_NCTF4 AD24
VCCSM_NCTF3 AC25
VCCSM_NCTF2 AD25
VCCSM_NCTF1 AC26
VCC_NCTF78 L17
VCC_NCTF77 M17
VCC_NCTF76 N17
VCC_NCTF75 P17
VCC_NCTF74 T17
VCC_NCTF73 U17
VCC_NCTF72 V17
VCC_NCTF71 W17
VCC_NCTF70 L18
VCC_NCTF69 M18
VCC_NCTF68 N18
VCC_NCTF67 P18
VCC_NCTF66 R18
VCC_NCTF65 Y18
VCC_NCTF64 L19
VCC_NCTF63 M19
VCC_NCTF62 N19
VCC_NCTF61 P19
VCC_NCTF60 R19
VCC_NCTF59 Y19
VCC_NCTF58 L20
VCC_NCTF57 M20
VCC_NCTF56 N20
VCC_NCTF55 P20
VCC_NCTF54 R20
VCC_NCTF53 Y20
VCC_NCTF52 L21
VCC_NCTF51 M21
VCC_NCTF50 N21
VCC_NCTF49 P21
VCC_NCTF48 T21
VCC_NCTF47 U21
VCC_NCTF46 V21
VCC_NCTF45 W21
VCC_NCTF44 L22
VCC_NCTF43 M22
VCC_NCTF42 N22
VCC_NCTF41 P22
VCC_NCTF40 R22
VCC_NCTF39 T22
VCC_NCTF38 U22
VCC_NCTF37 V22
VCC_NCTF36 W22
VCC_NCTF35 L23
VCC_NCTF34 M23
VCC_NCTF33 N23
VCC_NCTF32 P23
VCC_NCTF31 R23
VCC_NCTF30 T23
VCC_NCTF29 U23
VCC_NCTF28 V23
VCC_NCTF27 W23
VCC_NCTF26 L24
VCC_NCTF25 M24
VCC_NCTF24 N24
VCC_NCTF23 P24
VCC_NCTF22 R24
VCC_NCTF21 T24
VCC_NCTF20 U24
VCC_NCTF19 V24
VCC_NCTF18 W24
VCC_NCTF17 L25
VCC_NCTF16 M25
VCC_NCTF15 N25
VCC_NCTF14 P25
VCC_NCTF13 R25
VCC_NCTF12 T25
VCC_NCTF11 U25
VCCSM_NCTF0 AD26
VTT_NCTF17
L12
VTT_NCTF16
M12
VTT_NCTF15
N12
VTT_NCTF14
P12
VTT_NCTF13
R12
VTT_NCTF12
T12
VTT_NCTF11
U12
VTT_NCTF10
V12
VTT_NCTF9
W12
VTT_NCTF8
L13
VTT_NCTF7
M13
VTT_NCTF6
N13
VTT_NCTF5
P13
VTT_NCTF4
R13
VTT_NCTF3
T13
VTT_NCTF2
U13
VTT_NCTF1
V13
VTT_NCTF0
W13
VSS_NCTF68
Y12
VSS_NCTF67
AA12
VSS_NCTF66
Y13
VSS_NCTF65
AA13
VSS_NCTF64
L14
VSS_NCTF63
M14
VSS_NCTF62
N14
VSS_NCTF61
P14
VSS_NCTF60
R14
VSS_NCTF59
T14
VSS_NCTF58
U14
VSS_NCTF57
V14
VSS_NCTF56
W14
VSS_NCTF55
Y14
VSS_NCTF54
AA14
VSS_NCTF53
AB14
VSS_NCTF52
L15
VSS_NCTF51
M15
VSS_NCTF50
N15
VSS_NCTF49
P15
VSS_NCTF48
R15
VSS_NCTF47
T15
VSS_NCTF46
U15
VSS_NCTF45
V15
VSS_NCTF44
W15
VSS_NCTF43
Y15
VSS_NCTF42
AA15
VSS_NCTF41
AB15
VSS_NCTF40
L16
VSS_NCTF39
M16
VSS_NCTF38
N16
VSS_NCTF37
P16
VSS_NCTF36
R16
VSS_NCTF35
T16
VSS_NCTF34
U16
VSS_NCTF33
V16
VSS_NCTF32
W16
VSS_NCTF31
Y16
VSS_NCTF30
AA16
VSS_NCTF29
AB16
VSS_NCTF28
R17
VSS_NCTF27
Y17
VSS_NCTF26
AA17
VSS_NCTF25
AB17
VSS_NCTF24
AA18
VSS_NCTF23
AB18
VSS_NCTF22
AA19
VSS_NCTF21
AB19
VSS_NCTF20
AA20
VSS_NCTF19
AB20
VSS_NCTF18
R21
VSS_NCTF17
Y21
VSS_NCTF16
AA21
VSS_NCTF15
AB21
VSS_NCTF14
Y22
VSS_NCTF13
AA22
VSS_NCTF12
AB22
VSS_NCTF11
Y23
VSS_NCTF10
AA23
VSS_NCTF9
AB23
VSS_NCTF8
Y24
VSS_NCTF7
AA24
VSS_NCTF6
AB24
VSS_NCTF5
Y25
VSS_NCTF4
AA25
VSS_NCTF3
AB25
VSS_NCTF2
Y26
VSS_NCTF1
AA26
VSS_NCTF0
AB26
VCC_NCTF10
V25
VCC_NCTF9
W25
VCC_NCTF8
L26
VCC_NCTF7
M26
VCC_NCTF6
N26
VCC_NCTF5
P26
VCC_NCTF4
R26
VCC_NCTF3
T26
VCC_NCTF2
U26
VCC_NCTF1
V26
VCC_NCTF0
W26
Create PDF with GO2PDF for free, if you wish to remove this line, click here to buy Virtual PDF Printer

5
5
4
4
3
3
2
2
1
1
D D
C C
B B
A A
REN_DIODE_P
+3VSUS_R
REN_DIODE_NTHERMATRIP1#
THERMATRIP2#
THERMATRIP_VGA#
THERMATRIP1#
THERMATRIP2#
FAN2_5V
FAN2_VFB FAN2_ON
FAN2VREF
FAN1_ON
FAN1_VFB
FAN1_VOUT
FAN1VREF
+3VSUS
+RTC_CELL
+3VSUS
+3VALW
+5VSUS
+5VSUS
+3VSUS
+3VSUS
+VCCP
+VCCP
+3VRUN
+15V
+5VRUN
+15V
+3VRUN
+5VRUN
DAT_SMB<35,36> CLK_SMB<35,36>
H_THERMDA<7>
H_THERMDC<7>
SUSPWROK<22,39>
ICH_PWRGD#<39>
POWER_SW#<35,37>
ATF_INT# <34>
THERMTRIP_SIO <35>
THERM_STP# <44>
INTRUDER# <21>
5V_CAL_SIO# <34>
THERMATRIP_VGA#<18>
THERMTRIP_MCH#<10>
H_THERMTRIP#<7>
FAN2_PWM<35>
FAN2_TACH <35>
FAN1_TACH <35>
FAN1_PWM<35>
Title
Size Document Number Rev
Date: Sheet of
LA-2171 0.2
Thermal sensor and Fan
15 50, 12, 2004
Compal Electronics, Inc.
1
E 3
2222 SYMBOL(SOT23-NEW)
2
C
B
DELL CONFIDENTIAL/PROPRIETARY
Trace width = 10mil
FAN1
FAN1 Control and Tachometer
PROPRIETARY NOTE: THIS SHEET OF ENGINEERING DRAWING AND SPECIFICATIONS CONTAINS CONFIDENTIAL
TRADE SECRET AND OTHER PROPRIETARY INFORMATION OF DELL INC. ("DELL") THIS DOCUMENT MAY NOT
BE TRANSFERRED OR COPIED WITHOUT THE EXPRESS WRITTEN AUTHORIZATION OF DELL. IN ADDITION,
NEITHER THIS SHEET NOR THE INFORMATION IT CONTAINS WAY BE USED BY OR DISCLOSED TO ANY THIRD
PARTY WITHOUT DELL'S EXPRESS WRITTEN CONSENT.
FAN2
FAN2 Control and Tachometer
R418
12.1K_0603_1%~D
12
R475
10KB_0603_1%_TSM1A103F34D3R~D
12
R96
150K_0402_5%~D
1 2
C505
2200P_0402_50V7K~D
1
2
U4A
LM358M_SO8~D
P8
IN+
3
IN-
2
G
4
O1
C559
0.47U_0603_16V7K~D
1
2
R57
10K_0402_5%~D
12
D18
RB751V_SOD323~D
2 1
C74
2200P_0402_50V7K~D@
1 2
U4B
LM358M_SO8~D
P8
IN+
5
IN-
6
G
4
O7
C64
1000P_0402_50V7K~D
@
1
2
R451
100K_0402_5%~D
12
C560
1000P_0402_50V7K~D
@
1
2
C508
0.1U_0402_16V4Z~D
1
2
R104
100K_0402_5%~D
1 2
S
G
DQ7
SI3456DV-T1_TSOP6~D
3
6
2
4 5
1
C583
2200P_0402_50V7K~D@
1 2
G
D
S
Q46
2N7002_SOT23~D 2
13
R483
150K_0402_5%~D
1 2
C75
1U_0603_10V4Z~D
1
2
R430 8.2K_0402_5%~D
1 2
R452
1K_0402_5%~D
1 2
R428
49.9_0603_1%~D
1 2
R433 1K_0402_5%~D
1 2
E
B
C
Q37
MMBT3904_SOT23~D
1
2
3
S
G
DQ47
SI3456DV-T1_TSOP6~D
3
6
2
4 5
1
C478
2200P_0402_50V7K~D
1
2
U25
EMC6N300_SSOP24~D
THDAT_SMB
1
THCLK_SMB
2
SMBADDRSEL
13
REM_DIODE2_P
18
REM_DIODE2_N
17
+3VSUS
4
VSUS_PWRGD
11
+RTC_PWR3V
10
+3V_PWROK
5
POWER_SW
21
THERMTRIP1
6
THERMTRIP2
7
THERMTRIP3
8
VSET
22
HW_LOCK
14
VSS
3
ATF_INT 9
VCP 23
RESSERVED 16
REM_DIODE1_N 19
REM_DIODE1_P 20
THERMTRIP_SIO 15
THERM_STP 24
INTRUDER 12
+
C257
47U_D_16VM_R70~D
1
2
C406
0.1U_0402_16V4Z~D
1
2
C489
2200P_0402_50V7K~D
1
2
JFAN2
E&T_3801-03-1~D
1
2
3
R386
8.2K_0402_5%~D
12
C496
0.1U_0402_16V4Z~D
1
2
C503
2200P_0402_50V7K~D
1
2
E
B
C
Q8
MMBT3904_SOT23~D
1
2
3
R111
100K_0402_5%~D
1 2
C95
0.1U_0402_16V4Z~D
1
2
JFAN1
E&T_3801-03-1~D
1
2
3
R444 1K_0402_5%~D
1 2
C84
1U_0603_10V4Z~D
1
2
R476
10K_0402_5%~D
12
R450
10K_0402_5%~D
12
C483
0.1U_0402_16V4Z~D
1
2
R481
100K_0402_5%~D
12
C51
0.1U_0603_25V7K~D
1
2
+
C65
47U_D_16VM_R70~D
1
2
R388
2.2K_0402_5%~D
1 2
D5
RB751V_SOD323~D
2 1
R424
2.21K_0603_1%~D
12
R453 1K_0402_5%~D
1 2
R421
30.1K_0603_1%~D
12
R120
2.2K_0402_5%~D
1 2
R124
8.2K_0402_5%~D
12
E
B
C
Q40
MMBT3904_SOT23~D
1
2
3
R82
100K_0402_5%~D
12
C54
0.47U_0603_16V7K~D
1
2
Create PDF with GO2PDF for free, if you wish to remove this line, click here to buy Virtual PDF Printer

5
5
4
4
3
3
2
2
1
1
D D
C C
B B
A A
DDR_CS3_DIMMB#
M_CLK_DDR3
M_CLK_DDR4
M_CLK_DDR#3
M_CLK_DDR#4
DDR_B_DM0
DDR_CKE3_DIMMB
DDR_CS2_DIMMB#
CK_SCLK
CK_SDATA
DDR_CKE2_DIMMB
DDR_B_CAS#
DDR_B_DM5
DDR_B_DM7
DDR_B_DQS#0
DDR_B_BS#2
DDR_B_DQS#1
DDR_B_DQS#2
DDR_B_DQS#4
DDR_B_DQS#6
DDR_B_MA1
DDR_B_MA10
DDR_B_MA3
DDR_B_MA9
DDR_B_MA12
DDR_B_MA5
DDR_B_WE#
DDR_B_D8
DDR_B_D3
DDR_B_D9
DDR_B_D1
DDR_B_D0
DDR_B_D2
DDR_B_D10
DDR_B_D25
DDR_B_D17
DDR_B_D19
DDR_B_D16
DDR_B_D18
DDR_B_D11
DDR_B_D24
DDR_B_D27
DDR_B_D40
DDR_B_D26
DDR_B_D35
DDR_B_D33
DDR_B_D34
DDR_B_D32
DDR_B_D56
DDR_B_D43
DDR_B_D42
DDR_B_D50
DDR_B_D49
DDR_B_D51
DDR_B_D48
DDR_B_D41
DDR_B_D59
DDR_B_D58
DDR_B_DQS1
DDR_B_DQS0
DDR_B_DQS2
DDR_B_DM3
DDR_B_D57
DDR_B_DQS4
DDR_B_DQS6
DDR_B_MA8
DDR_B_BS#0
DDR_B_MA11
DDR_B_MA2
DDR_B_MA0
DDR_B_MA4
DDR_B_MA6
DDR_B_D6
DDR_B_BS#1
DDR_B_RAS#
DDR_B_D4
DDR_B_D7
DDR_B_D5
DDR_B_D15
DDR_B_D20
DDR_B_D12
DDR_B_D13
DDR_B_D14
DDR_B_D21
DDR_B_D22
DDR_B_D29
DDR_B_D30
DDR_B_D31
DDR_B_D23
DDR_B_D37
DDR_B_D36
DDR_B_D28
DDR_B_D38
DDR_B_D39
DDR_B_D46
DDR_B_D44
DDR_B_D47
DDR_B_D52
DDR_B_D45
DDR_B_D53
DDR_B_D54
DDR_B_D60
DDR_B_D63
DDR_B_D61
DDR_B_D62
DDR_B_D55
DDR_B_DM6
DDR_B_DM4
DDR_B_DQS3
DDR_B_DQS#3
DDR_B_DQS#5
DDR_B_DQS#7
DDR_B_MA7
DDR_B_DM1
DDR_B_DM2
DDR_B_DQS7
DDR_B_MA13
DDR_B_DQS5
DDR_B_MA1
DDR_B_BS#0
DDR_B_CAS#
DDR_B_MA0
DDR_B_RAS#
DDR_B_MA3
DDR_B_MA10
DDR_B_BS#2
DDR_CS2_DIMMB#
DDR_B_BS#1
DDR_CKE2_DIMMB
DDR_CKE3_DIMMB
DDR_B_MA4
DDR_B_MA7
DDR_B_MA9
DDR_B_MA2
DDR_B_MA11
DDR_B_MA5
DDR_B_MA12
DDR_B_MA6
DDR_B_MA8
M_ODT3
DDR_CS3_DIMMB#
M_ODT2
M_ODT3
M_ODT2
DDR_B_MA13
DDR_B_WE#
M_CLK_DDR3
M_CLK_DDR#3
M_CLK_DDR4
M_CLK_DDR#4
V_DDR_MCH_REF
+1.8VSUS +1.8VSUS
+0.9V_DDR_VTT
+3VRUN
+0.9V_DDR_VTT
+1.8VSUS
+3VRUN
DDR_CS3_DIMMB#<10>
M_CLK_DDR3 <10>
M_CLK_DDR4 <10>
M_CLK_DDR#3 <10>
M_CLK_DDR#4 <10>
V_DDR_MCH_REF <10,17,45>
CK_SDATA<6,17>
DDR_CKE3_DIMMB <10>
CK_SCLK<6,17>
DDR_CS2_DIMMB# <10>
DDR_CKE2_DIMMB<10>
DDR_B_D[0..63]<11>
DDR_B_DQS[0..7]<11>
DDR_B_MA[0..13]<11>
DDR_B_DM[0..7]<11>
DDR_B_DQS#[0..7]<11>
M_ODT3<10>
M_ODT2 <10>
DDR_B_RAS# <11>
DDR_B_WE#<11>
DDR_B_BS#1 <11>
DDR_B_BS#0<11>
DDR_B_CAS#<11>
DDR_B_BS#2<11>
Title
Size Document Number Rev
Date: Sheet of
LA-2171 0.2
DDRII-SODIMM SLOT1
16 50, 12, 2004
Compal Electronics, Inc.
Layout Note:
Place these resistor
closely JDIM1,all
trace length<750 mil
Layout Note:
Place these resistor
closely JDIM1,all
trace length
Max=1.3"
Layout Note:
Place near JDIM1
Layout Note:
Place one cap close to every 2 pullup
resistors terminated to +0.9V_DDR_VTT
DELL CONFIDENTIAL/PROPRIETARY
PROPRIETARY NOTE: THIS SHEET OF ENGINEERING DRAWING AND SPECIFICATIONS CONTAINS CONFIDENTIAL
TRADE SECRET AND OTHER PROPRIETARY INFORMATION OF DELL INC. ("DELL") THIS DOCUMENT MAY NOT
BE TRANSFERRED OR COPIED WITHOUT THE EXPRESS WRITTEN AUTHORIZATION OF DELL. IN ADDITION,
NEITHER THIS SHEET NOR THE INFORMATION IT CONTAINS WAY BE USED BY OR DISCLOSED TO ANY THIRD
PARTY WITHOUT DELL'S EXPRESS WRITTEN CONSENT.
STANDARD
DIMMA
RN12
56_0404_4P2R_5%~D
1 4
2 3
C577
0.1U_0402_16V4Z~D
1
2
C292
2.2U_0805_10V6K~D
1
2
C294
0.1U_0402_16V4Z~D
1
2
RN27
56_0404_4P2R_5%~D
14 23
RN13
56_0404_4P2R_5%~D
14 23
C581
0.1U_0402_16V4Z~D
1
2
RN22
56_0404_4P2R_5%~D
14 23
RN26
56_0404_4P2R_5%~D
1 4
2 3
C582
0.1U_0402_16V4Z~D
1
2
C580
0.1U_0402_16V4Z~D
1
2
R272
10K_0402_5%~D
12
C301
0.1U_0402_16V4Z~D
1
2
C308
2.2U_0805_10V6K~D
1
2
C299
0.1U_0402_16V4Z~D
1
2
C318
0.1U_0402_16V4Z~D
1
2
C287
10P_0402_50V8J~D
@
1
2
RN23
56_0404_4P2R_5%~D
14 23
RN11
56_0404_4P2R_5%~D
1 4
2 3
C320
0.1U_0402_16V4Z~D
1
2
RN25
56_0404_4P2R_5%~D
1 4
2 3
C319
0.1U_0402_16V4Z~D
1
2
C293
0.1U_0402_16V4Z~D
1
2
R271
10K_0402_5%~D
1 2
C300
0.1U_0402_16V4Z~D
1
2
C578
0.1U_0402_16V4Z~D
1
2
C297
0.1U_0402_16V4Z~D
1
2
C289
10P_0402_50V8J~D
@
1
2
C310
2.2U_0805_10V6K~D
1
2
RN15
56_0404_4P2R_5%~D
14 23
RN14
56_0404_4P2R_5%~D
14 23
RN10
56_0404_4P2R_5%~D
1 4
2 3
C312
2.2U_0805_10V6K~D
1
2
C313
2.2U_0805_10V6K~D
1
2
C317
0.1U_0402_16V4Z~D
1
2
C311
2.2U_0805_10V6K~D
1
2
JDIM1
FOX_AS0A426-M2S-TR~D
VREF
1
VSS
3
DQ0
5
DQ1
7
VSS
9
DQS0#
11
DQS0
13
VSS
15
DQ2
17
DQ3
19
VSS
21
DQ8
23
DQ9
25
VSS
27
DQS1#
29
DQS1
31
VSS
33
DQ10
35
DQ11
37
VSS
39
VSS 2
DQ4 4
DQ5 6
VSS 8
DM0 10
VSS 12
DQ6 14
DQ7 16
VSS 18
DQ12 20
DQ13 22
VSS 24
DM1 26
VSS 28
CK0 30
CK0# 32
VSS 34
DQ14 36
DQ15 38
VSS 40
VSS
41
DQ16
43
DQ17
45
VSS
47
DQS2#
49
DQS2
51
VSS
53
DQ18
55
DQ19
57
VSS
59
DQ24
61
DQ25
63
VSS
65
DM3
67
NC
69
VSS
71
DQ26
73
DQ27
75
VSS
77
CKE0
79
VDD
81
NC
83
BA2
85
VDD
87
A12
89
A9
91
A8
93
VDD
95
A5
97
A3
99
A1
101
VDD
103
A10/AP
105
BA0
107
WE#
109
VDD
111
CAS#
113
NC/S1#
115
VDD
117
NC/ODT1
119
VSS
121
DQ32
123
DQ33
125
VSS
127
DQS4#
129
DQS4
131
VSS
133
DQ34
135
DQ35
137
VSS
139
DQ40
141
DQ41
143
VSS
145
DM5
147
VSS
149
DQ42
151
DQ43
153
VSS
155
DQ48
157
DQ49
159
VSS
161
NC,TEST
163
VSS
165
DQS6#
167
DQS6
169
VSS
171
DQ50
173
DQ51
175
VSS
177
DQ56
179
DQ57
181
VSS
183
DM7
185
VSS
187
DQ58
189
DQ59
191
VSS
193
SDA
195
SCL
197
VDDSPD
199
VSS 42
DQ20 44
DQ21 46
VSS 48
NC 50
DM2 52
VSS 54
DQ22 56
DQ23 58
VSS 60
DQ28 62
DQ29 64
VSS 66
DQS3# 68
DQS3 70
VSS 72
DQ30 74
DQ31 76
VSS 78
NC/CKE1 80
VDD 82
NC/A15 84
NC/A14 86
VDD 88
A11 90
A7 92
A6 94
VDD 96
A4 98
A2 100
A0 102
VDD 104
BA1 106
RAS# 108
S0# 110
VDD 112
ODT0 114
NC/A13 116
VDD 118
NC 120
VSS 122
DQ36 124
DQ37 126
VSS 128
DM4 130
VSS 132
DQ38 134
DQ39 136
VSS 138
DQ44 140
DQ45 142
VSS 144
DQS5# 146
DQS5 148
VSS 150
DQ46 152
DQ47 154
VSS 156
DQ52 158
DQ53 160
VSS 162
CK1 164
CK1# 166
VSS 168
DM6 170
VSS 172
DQ54 174
DQ55 176
VSS 178
DQ60 180
DQ61 182
VSS 184
DQS7# 186
DQS7 188
VSS 190
DQ62 192
DQ63 194
VSS 196
SAO 198
SA1 200
C302
0.1U_0402_16V4Z~D
1
2
C296
0.1U_0402_16V4Z~D
1
2
RN9
56_0404_4P2R_5%~D
1 4
2 3
C291
2.2U_0805_10V6K~D
1
2
RN24
56_0404_4P2R_5%~D
14 23
C298
0.1U_0402_16V4Z~D
1
2
C579
0.1U_0402_16V4Z~D
1
2
Create PDF with GO2PDF for free, if you wish to remove this line, click here to buy Virtual PDF Printer

5
5
4
4
3
3
2
2
1
1
D D
C C
B B
A A
DDR_A_MA11
V_DDR_MCH_REF
DDR_CKE1_DIMMA
M_CLK_DDR0
M_CLK_DDR1
M_CLK_DDR#0
M_CLK_DDR#1
DDR_CKE1_DIMMA
DDR_CS0_DIMMA#
CK_SCLK
DDR_A_MA1
DDR_A_MA10
DDR_A_MA3
DDR_A_MA9 DDR_A_MA7
DDR_A_MA12
DDR_A_MA5
DDR_A_WE#
DDR_A_D8
DDR_A_D3
DDR_A_D9
DDR_A_D1
DDR_A_D0
DDR_A_D2
DDR_A_D10
DDR_A_D25
DDR_A_D17
DDR_A_D19
DDR_A_D16
DDR_A_D18
DDR_A_D11
DDR_A_D24
DDR_A_D40
DDR_A_D27
DDR_A_D35
DDR_A_D33
DDR_A_D34
DDR_A_D26
DDR_A_D32
DDR_A_D56
DDR_A_D43
DDR_A_D42
DDR_A_D50
DDR_A_D49
DDR_A_D51
DDR_A_D48
DDR_A_D41
DDR_A_D59
DDR_A_D58
DDR_A_D57
DDR_A_DQS1
DDR_A_DQS0
DDR_A_DQS2
DDR_A_DM3
DDR_A_DM1
DDR_A_DM2
DDR_A_DQS4
DDR_A_DQS6
DDR_A_DQS7
CK_SDATA
DDR_CKE0_DIMMA
DDR_A_MA8
DDR_CS1_DIMMA#
DDR_A_MA11
DDR_A_MA2
DDR_A_MA0
DDR_A_MA4
DDR_A_MA6
DDR_A_CAS#
DDR_A_BS#1
DDR_A_RAS#
DDR_A_D6
DDR_A_D4
DDR_A_D7
DDR_A_D5
DDR_A_D15
DDR_A_D20
DDR_A_D14
DDR_A_D21
DDR_A_D22
DDR_A_D12
DDR_A_D13
DDR_A_D29
DDR_A_D30
DDR_A_D31
DDR_A_D37
DDR_A_D36
DDR_A_D23
DDR_A_D38
DDR_A_D28
DDR_A_D39
DDR_A_D46
DDR_A_D44
DDR_A_D54
DDR_A_D53
DDR_A_D47
DDR_A_D52
DDR_A_D45
DDR_A_D60
DDR_A_D63
DDR_A_D61
DDR_A_D62
DDR_A_D55
DDR_A_DM6
DDR_A_DM4
DDR_A_DM5
DDR_A_DM7
DDR_A_DM0
DDR_A_MA13
DDR_A_DQS5
DDR_A_BS#0
DDR_A_BS#2
DDR_A_DQS#0
DDR_A_DQS#1
DDR_A_DQS#2
DDR_A_DQS3
DDR_A_DQS#3
DDR_A_DQS#4
DDR_A_DQS#5
DDR_A_DQS#6
DDR_A_DQS#7
DDR_A_MA0
DDR_A_MA4
DDR_A_BS#2
DDR_A_BS#1
DDR_A_MA6
DDR_A_MA9
DDR_CKE0_DIMMA
DDR_A_MA2
DDR_A_MA12
DDR_A_MA5
DDR_A_MA1
DDR_A_CAS#
DDR_A_RAS#
DDR_A_BS#0
DDR_A_MA8
DDR_A_MA3
DDR_A_MA10
DDR_CS0_DIMMA#
M_ODT1
DDR_CS1_DIMMA#
M_ODT0
M_ODT1
DDR_A_WE#
M_ODT0
DDR_A_MA13
DDR_A_MA7
M_CLK_DDR0
M_CLK_DDR#0
M_CLK_DDR1
M_CLK_DDR#1
+1.8VSUS +1.8VSUS
+0.9V_DDR_VTT
+3VRUN
+0.9V_DDR_VTT
+1.8VSUS
DDR_A_D[0..63]<11>
DDR_A_DQS[0..7]<11>
DDR_A_MA[0..13]<11>
DDR_A_DM[0..7]<11>
M_CLK_DDR0 <10>
M_CLK_DDR#0 <10>
CK_SDATA<6,16>
DDR_CKE1_DIMMA <10>
DDR_CS0_DIMMA# <10>
CK_SCLK<6,16>
DDR_CKE0_DIMMA<10>
DDR_CS1_DIMMA#<10>
DDR_A_DQS#[0..7]<11>
M_ODT0 <10>
M_ODT1<10>
DDR_A_WE#<11>
DDR_A_CAS#<11>
DDR_A_BS#0<11>
DDR_A_BS#2<11>
V_DDR_MCH_REF <10,16,45>
DDR_A_RAS# <11>
DDR_A_BS#1 <11>
M_CLK_DDR#1 <10>
M_CLK_DDR1 <10>
Title
Size Document Number Rev
Date: Sheet of
LA-2171 0.2
DDRII-SODIMM SLOT2
17 50, 12, 2004
Compal Electronics, Inc.
Layout Note:
Place these resistor
closely JDIM2,all
trace length Max=1.3"
Layout Note:
Place near JDIM2
Layout Note:
Place one cap close to every 2 pullup
resistors terminated to +0.9V_DDR_VTT
Layout Note:
Place these resistor
closely JDIM2,all
trace length<750 mil
DELL CONFIDENTIAL/PROPRIETARY
PROPRIETARY NOTE: THIS SHEET OF ENGINEERING DRAWING AND SPECIFICATIONS CONTAINS CONFIDENTIAL
TRADE SECRET AND OTHER PROPRIETARY INFORMATION OF DELL INC. ("DELL") THIS DOCUMENT MAY NOT
BE TRANSFERRED OR COPIED WITHOUT THE EXPRESS WRITTEN AUTHORIZATION OF DELL. IN ADDITION,
NEITHER THIS SHEET NOR THE INFORMATION IT CONTAINS WAY BE USED BY OR DISCLOSED TO ANY THIRD
PARTY WITHOUT DELL'S EXPRESS WRITTEN CONSENT.
DIMMB
REVERSE
C605
0.1U_0402_16V4Z~D
1
2
C329
10P_0402_50V8J~D
@
1
2
C324
2.2U_0805_10V6K~D
1
2
C323
0.1U_0402_16V4Z~D
1
2
RN21
56_0404_4P2R_5%~D
14 23
C342
0.1U_0402_16V4Z~D
1
2
C603
0.1U_0402_16V4Z~D
1
2
RN33
56_0404_4P2R_5%~D
1 4
2 3
RN35
56_0404_4P2R_5%~D
1 4
2 3
RN32
56_0404_4P2R_5%~D
1 4
2 3
C325
2.2U_0805_10V6K~D
1
2C328
10P_0402_50V8J~D
@
1
2
C343
0.1U_0402_16V4Z~D
1
2
C607
0.1U_0402_16V4Z~D
1
2
C326
2.2U_0805_10V6K~D
1
2
C337
0.1U_0402_16V4Z~D
1
2
C336
0.1U_0402_16V4Z~D
1
2
R286
10K_0402_5%~D
1 2
C341
2.2U_0805_10V6K~D
1
2
C604
0.1U_0402_16V4Z~D
1
2
C335
0.1U_0402_16V4Z~D
1
2
C340
2.2U_0805_10V6K~D
1
2
RN36
56_0404_4P2R_5%~D
1 4
2 3
R282
10K_0402_5%~D
12
C346
2.2U_0805_10V6K~D
1
2
RN20
56_0404_4P2R_5%~D
14 23
RN31
56_0404_4P2R_5%~D
14 23
RN18
56_0404_4P2R_5%~D
14 23
RN16
56_0404_4P2R_5%~D
14 23
C332
0.1U_0402_16V4Z~D
1
2
RN34
56_0404_4P2R_5%~D
1 4
2 3
RN19
56_0404_4P2R_5%~D
14 23
JDIM2
FOX_AS0A426-M2R-TR~D
VREF
1
VSS
3
DQ0
5
DQ1
7
VSS
9
DQS0#
11
DQS0
13
VSS
15
DQ2
17
DQ3
19
VSS
21
DQ8
23
DQ9
25
VSS
27
DQS1#
29
DQS1
31
VSS
33
DQ10
35
DQ11
37
VSS
39
VSS
41
DQ16
43
DQ17
45
VSS
47
DQS2#
49
DQS2
51
VSS
53
DQ18
55
DQ19
57
VSS
59
DQ24
61
DQ25
63
VSS
65
DM3
67
NC
69
VSS
71
DQ26
73
DQ27
75
VSS
77
CKE0
79
VDD
81
NC
83
BA2
85
VDD
87
A12
89
A9
91
A8
93
VDD
95
A5
97
A3
99
A1
101
VDD
103
A10/AP
105
BA0
107
WE#
109
VDD
111
CAS#
113
NC/S1#
115
VDD
117
NC/ODT1
119
VSS
121
DQ32
123
DQ33
125
VSS
127
DQS4#
129
DQS4
131
VSS
133
DQ34
135
DQ35
137
VSS
139
DQ40
141
DQ41
143
VSS
145
DM5
147
VSS
149
DQ42
151
DQ43
153
VSS
155
DQ48
157
DQ49
159
VSS
161
NC,TEST
163
VSS
165
DQS6#
167
DQS6
169
VSS
171
DQ50
173
DQ51
175
VSS
177
DQ56
179
DQ57
181
VSS
183
DM7
185
VSS
187
DQ58
189
DQ59
191
VSS
193
SDA
195
SCL
197
VDDSPD
199
VSS 2
DQ4 4
DQ5 6
VSS 8
DM0 10
VSS 12
DQ6 14
DQ7 16
VSS 18
DQ12 20
DQ13 22
VSS 24
DM1 26
VSS 28
CK0 30
CK0# 32
VSS 34
DQ14 36
DQ15 38
VSS 40
VSS 42
DQ20 44
DQ21 46
VSS 48
NC 50
DM2 52
VSS 54
DQ22 56
DQ23 58
VSS 60
DQ28 62
DQ29 64
VSS 66
DQS3# 68
DQS3 70
VSS 72
DQ30 74
DQ31 76
VSS 78
NC/CKE1 80
VDD 82
NC/A15 84
NC/A14 86
VDD 88
A11 90
A7 92
A6 94
VDD 96
A4 98
A2 100
A0 102
VDD 104
BA1 106
RAS# 108
S0# 110
VDD 112
ODT0 114
NC/A13 116
VDD 118
NC 120
VSS 122
DQ36 124
DQ37 126
VSS 128
DM4 130
VSS 132
DQ38 134
DQ39 136
VSS 138
DQ44 140
DQ45 142
VSS 144
DQS5# 146
DQS5 148
VSS 150
DQ46 152
DQ47 154
VSS 156
DQ52 158
DQ53 160
VSS 162
CK1 164
CK1# 166
VSS 168
DM6 170
VSS 172
DQ54 174
DQ55 176
VSS 178
DQ60 180
DQ61 182
VSS 184
DQS7# 186
DQS7 188
VSS 190
DQ62 192
DQ63 194
VSS 196
SAO 198
SA1 200
C602
0.1U_0402_16V4Z~D
1
2
C608
0.1U_0402_16V4Z~D
1
2
C334
0.1U_0402_16V4Z~D
1
2
RN30
56_0404_4P2R_5%~D
14 23
C606
0.1U_0402_16V4Z~D
1
2
RN17
56_0404_4P2R_5%~D
1 4
2 3
C330
0.1U_0402_16V4Z~D
1
2
C331
0.1U_0402_16V4Z~D
1
2
C344
0.1U_0402_16V4Z~D
1
2
C345
2.2U_0805_10V6K~D
1
2
C333
0.1U_0402_16V4Z~D
1
2
Create PDF with GO2PDF for free, if you wish to remove this line, click here to buy Virtual PDF Printer

5
5
4
4
3
3
2
2
1
1
D D
C C
B B
A A
PEG_PWRON# GPWR_SRC_ON
PEG_TXN2
PEG_A_TXN_4
PEG_RXP14
PEG_A_TXP_5
PEG_TXP13
PEG_RXP6
TV_Y
DVI_TX0+
DVI_TX1-
PEG_A_TXN_0
PEG_RXP13
THERMATRIP_VGA#
PEG_TXP6
PEG_RXP5
PEG_A_TXN_9
PEG_RXP7
PEG_RXP5
PEG_RXP1
PEG_TXP5
PEG_A_TXN_8
PEG_A_TXP_6
VGA_GRN
PEG_RXP3
PEG_A_TXN_14PEG_TXN14
PEG_RXN[0..15]
PEG_RXN10
PEG_RXN9
PEG_RXN2
PEG_A_TXN_6
PEG_A_TXN_15 PEG_RXP7
PEG_RXP11
PEG_RXN2
PEG_RXN10
TV_C
PEG_TXN13
PEG_RXP10
PEG_RXP4
PEG_TXN6
PEG_A_TXP_4
PEG_A_TXN_3
PEG_TXN1
PEG_RXN14
PEG_A_TXP_1
PEG_A_TXP_9PEG_TXP9
PEG_A_TXN_1
CLK_PCIE_VGA
PEG_A_TXP_13
PEG_A_TXP_0
PEG_TXN8
PEG_RXP2
VGA_BLU
PEG_RXN0
PEG_RXN8
PEG_A_TXP_8
PEG_RXN8
PEG_RXN5
PEG_RXN4
DVI_SCLK_L
PEG_RXP8
PEG_RXN1
PEG_RXN5
PEG_RXN11
RUNPWROK
DVI_TX2-
PEG_A_TXP_12
DVI_CLK-
PEG_TXP3
PEG_RXP11
PEG_RXP8
PEG_RXP3
PEG_RXN0
PEG_TXN12
PEG_TXN10
DVI_SDAT_L
VGA_RED
PEG_TXN9
PEG_A_TXN_7
PEG_A_TXP_3
PEG_TXN4
PEG_A_TXN_5
PEG_RXP0
PEG_TXN15
PEG_TXP7
PLTRST_VGA#
PEG_TXP0
PEG_RXN13
PEG_RXN15
SMBDAT_VGA
PEG_TXN11
PEG_RXP0
PEG_RXN12
SMBCLK_VGA
PEG_A_TXN_13
PEG_TXP12
DVI_CLK+
PEG_A_TXN_11
PEG_RXN12
PEG_TXP10
VDDM
GC_BL_SUSPEND
DAT_DDC2
PEG_RXP9
PEG_RXP15
PEG_A_TXP_2
PEG_TXP8
PEG_A_TXN_2
PEG_RXN13
PEG_RXN7
PEG_RXN1
PEG_RXP13
HSYNC
PEG_RXN6
PEG_RXN14
PEG_TXN0
PEG_RXP[0..15]
PEG_RXN15
PEG_RXP9
PEG_RXN6
CLK_PCIE_VGA#
PEG_TXN3
PEG_A_TXP_15PEG_TXP15
PEG_RXN9
TV_CVBS
PEG_TXP1
DVI_TX2+
PEG_TXN5
PEG_RXN3
PEG_RXP2
PEG_A_TXN_10
PEG_RXP4
PEG_RXP12
PEG_TXP2
PEG_A_TXP_11PEG_TXP11
PEG_RXP15
PEG_A_TXP_14
PEG_A_TXP_10
PEG_A_TXN_12
PEG_TXP4
CLK_DDC2
PEG_RXP14
PEG_RXN4
PEG_RXN7
PEG_TXN7
PEG_TXP14
PEG_RXP12
PEG_RXN11
PEG_RXP6PEG_A_TXP_7
PEG_RXP1
PEG_RXP10
VSYNC
PEG_RXN3
DVI_TX0-
DVI_TX1+
ICH_PCIE_WAKE#
PEG_TXN[0..15]
PEG_TXN1
PEG_TXN13
PEG_TXN10
PEG_TXN2
PEG_TXN7
PEG_TXN0
PEG_TXN6
PEG_TXN5
PEG_TXN11
PEG_TXN12
PEG_TXN15
PEG_TXN3
PEG_TXN9
PEG_TXN8
PEG_TXN14
PEG_TXN4
PEG_TXP5
PEG_TXP1
PEG_TXP0
PEG_TXP6
PEG_TXP2
PEG_TXP4
PEG_TXP8
PEG_TXP7
PEG_TXP3
PEG_TXP9
PEG_TXP13
PEG_TXP10
PEG_TXP12
PEG_TXP11
PEG_TXP14
PEG_TXP15
PEG_TXP[0..15]
DVI_SCLK_L
DVI_SDAT_L
DVI_DETECT
DVI_TX2+
DVI_SCLK
DVI_TX1-
DVI_TX0+
DVI_DETECT
DVI_SDAT
DVI_TX1+
DVI_CLK-
DVI_TX2-
DVI_SDAT
DVI_SCLK
DVI_TX0-
DVI_CLK+
PWR_SRC G_PWR_SRC
+5VALW
+15V
+1.5VRUN
G_PWR_SRC
+5VRUN
+3VRUN
+1.8VSUS
+2.5VRUN
+3VSUS
+5VRUN
+5VRUN
+5VRUN
+3VRUN
RUN_ON<34,38,39,42,44,45>
VGA_RED <19>
PLTRST_VGA# <20>
SMBDAT_VGA <35>
VSYNC <19>
VGA_GRN <19>
CLK_PCIE_VGA# <6>
SMBCLK_VGA <35>
TV_CVBS <19>
CLK_PCIE_VGA <6>
CLK_DDC2 <19>
GC_BL_SUSPEND <34>
RUNPWROK<35,39,43,46>
PEG_RXP[0..15] <12>
TV_C <19>
DAT_DDC2 <19>
THERMATRIP_VGA# <15>
VGA_BLU <19>
TV_Y <19>
PEG_RXN[0..15] <12>
HSYNC <19>
ICH_PCIE_WAKE# <22,34>
PEG_TXP[0..15]<12>
PEG_TXN[0..15]<12>
Title
Size Document Number Rev
Date: Sheet of
LA-2171 0.2
VGA and DVI connector
18 50, 12, 2004
Compal Electronics, Inc.
DELL CONFIDENTIAL/PROPRIETARY
PROPRIETARY NOTE: THIS SHEET OF ENGINEERING DRAWING AND SPECIFICATIONS CONTAINS CONFIDENTIAL
TRADE SECRET AND OTHER PROPRIETARY INFORMATION OF DELL INC. ("DELL") THIS DOCUMENT MAY NOT
BE TRANSFERRED OR COPIED WITHOUT THE EXPRESS WRITTEN AUTHORIZATION OF DELL. IN ADDITION,
NEITHER THIS SHEET NOR THE INFORMATION IT CONTAINS WAY BE USED BY OR DISCLOSED TO ANY THIRD
PARTY WITHOUT DELL'S EXPRESS WRITTEN CONSENT.
R547
5.6K_0402_5%~D
12
R548
1K_0402_5%~D
12
C183 0.1U_0402_16V4Z~D
1 2
C518
0.1U_0603_25V7K~D
1
2
C647
10U_1210_25V6K~D
@
1
2
C125 0.1U_0402_16V4Z~D
1 2
C140 0.1U_0402_16V4Z~D
1 2
C174 0.1U_0402_16V4Z~D
1 2
C154 0.1U_0402_16V4Z~D
1 2
C512
0.1U_0603_25V7K~D
1
2
C66
220P_0402_50V7K~D
1
2
C185 0.1U_0402_16V4Z~D
1 2
C18
10U_0805_10V4M~D
1
2
C169 0.1U_0402_16V4Z~D
1 2
R462
100K_0402_5%~D
12
JVID
JAE_WB3M200VD1~D
1
1
3
3
5
5
7
7
9
9
11
11
13
13
15
15
17
17
19
19
21
21
23
23
25
25
27
27
29
29
31
31
33
33
35
35
37
37
39
39
41
41
43
43
45
45
47
47
49
49
51
51
53
53
55
55
57
57
59
59
61
61
63
63
65
65
67
67
69
69
71
71
73
73
75
75
77
77
79
79
81
81
83
83
85
85
87
87
89
89
91
91
93
93
95
95
97
97
99
99
101
101
103
103
105
105
107
107
109
109
111
111
113
113
115
115
117
117
119
119
121
121
123
123
125
125
127
127
129
129
131
131
133
133
135
135
137
137
139
139
141
141
143
143
145
145
147
147
149
149
151
151
153
153
155
155
157
157
159
159
161
161
163
163
165
165
167
167
169
169
171
171
173
173
175
175
177
177
179
179
181
181
183
183
185
185
187
187
189
189
191
191
193
193
195
195
197
197
199
199
201
201
22
44
66
88
10 10
12 12
14 14
16 16
18 18
20 20
22 22
24 24
26 26
28 28
30 30
32 32
34 34
36 36
38 38
40 40
42 42
44 44
46 46
48 48
50 50
52 52
54 54
56 56
58 58
60 60
62 62
64 64
66 66
68 68
70 70
72 72
74 74
76 76
78 78
80 80
82 82
84 84
86 86
88 88
90 90
92 92
94 94
96 96
98 98
100 100
102 102
104 104
106 106
108 108
110 110
112 112
114 114
116 116
118 118
120 120
122 122
124 124
126 126
128 128
130 130
132 132
134 134
136 136
138 138
140 140
142 142
144 144
146 146
148 148
150 150
152 152
154 154
156 156
158 158
160 160
162 162
164 164
166 166
168 168
170 170
172 172
174 174
176 176
178 178
180 180
182 182
184 184
186 186
188 188
190 190
192 192
194 194
196 196
198 198
200 200
202 202
203
203 204 204
205
205 206 206
C199 0.1U_0402_16V4Z~D
1 2
C151 0.1U_0402_16V4Z~D
1 2
C543
0.1U_0603_25V7K~D
1
2
C414
0.047U_0402_16V4Z~D
1
2
C141 0.1U_0402_16V4Z~D
1 2
C170 0.1U_0402_16V4Z~D
1 2
C142 0.1U_0402_16V4Z~D
1 2
C161 0.1U_0402_16V4Z~D
1 2
C175 0.1U_0402_16V4Z~D
1 2
C537
0.1U_0603_25V7K~D
1
2
C129 0.1U_0402_16V4Z~D
1 2
C123 0.1U_0402_16V4Z~D
1 2
C67
220P_0402_50V7K~D
1
2
C182 0.1U_0402_16V4Z~D
1 2
G
D
S
Q58
2N7002_SOT23~D
2
13
L86
BLM11A121S_0603~D
1 2
C187 0.1U_0402_16V4Z~D
1 2 C189 0.1U_0402_16V4Z~D
1 2
C409
0.047U_0402_16V4Z~D
1
2
R134
100K_0402_5%~D
1 2
G
D
S
Q44
2N7002_SOT23~D
2
13
C184 0.1U_0402_16V4Z~D
1 2
C149 0.1U_0402_16V4Z~D
1 2
C121 0.1U_0402_16V4Z~D
1 2
L87
BLM11A121S_0603~D
1 2
C150 0.1U_0402_16V4Z~D
1 2
D22
RB751V_SOD323~D
2 1
G
D
S
Q59
2N7002_SOT23~D
2
13
E
B
CQ57
MMBT3904_SOT23~D
2
3 1
C191 0.1U_0402_16V4Z~D
1 2
C145 0.1U_0402_16V4Z~D
1 2
C658
220P_0402_50V7K~D
1
2
L11
BLM31A260SPT_1206~D
12
R463
100K_0402_5%~D
1 2
C659
220P_0402_50V7K~D
1
2
C147 0.1U_0402_16V4Z~D
1 2
R545
10K_0402_5%~D
12
PJP11
PAD-OPEN 4x4m
1 2
C540
0.1U_0603_25V7K~D
1
2
Q42
SI4435DY_SO8~D
3 6
5
7
8
2
4
1
C143 0.1U_0402_16V4Z~D
1 2
C181 0.1U_0402_16V4Z~D
1 2
C17
0.1U_0402_16V4Z~D
1
2
C148 0.1U_0402_16V4Z~D
1 2
C162 0.1U_0402_16V4Z~D
1 2
C134 0.1U_0402_16V4Z~D
1 2
JDVI
JAE_DV2R029NDA
DATA2#
1
DATA2
2
SHIELD24
3
DATA4#
4
DATA4
5
DDCCLK
6
DDCDATA
7
DATA1#
9
DATA1
10
SHIELD13
11
DATA3#
12
CRT_VSYNC
8
CRT_R
C1
CRT_G
C2
G1
26
DATA3 13
VCC5 14
GND5 15
HPDET 16
DATA0# 17
DATA0 18
SHIELD5 19
DATA5# 20
DATA5 21
SHIELDCLK 22
CLK 23
CLK# 24
CRT_HSYNC C4
GND C5
G2 25
CRT_B C3
G3
27 G4 28
G5
29 G6 30
NC1
31 NC2 32
R546
5.6K_0402_5%~D
12
C417
0.047U_0402_16V4Z~D
1
2
C155 0.1U_0402_16V4Z~D
1 2
C535
0.1U_0603_25V7K~D
1
2
Create PDF with GO2PDF for free, if you wish to remove this line, click here to buy Virtual PDF Printer

5
5
4
4
3
3
2
2
1
1
D D
C C
B B
A A
SPDIF
DAT_DDC2
BLUE
SP_DIFBSP_DIF
JVGA_HS
SPDIF_SHDN
VGA_BLU
VGA_RED
GREEN
JVGA_VS
RED
SVIDEO_Y
SP_DIF_E
SP_DIF_C
SVIDEO_C
SP_DIF_D
SVIDEO_CVBS
VGA_GRN
CLK_DDC2
M_ID2#
+5VRUN
+5VRUN
+3VRUN
+3VSUS
CRT_VCC
CRT_VCC
SPDIF_SHDN <25,34>
TV_Y<18>
VGA_RED<18>
VSYNC<18>
VGA_GRN<18>
CLK_DDC2<18>
TV_CVBS<18>
HSYNC<18>
VGA_BLU<18>
SPDIF<25>
DAT_DDC2<18>
TV_C<18>
Title
Size Document Number Rev
Date: Sheet of
LA-2171 0.2
TV_OUT and CRT connector
19 50, 12, 2004
Compal Electronics, Inc.
A2
A1
K1
K2
DDA204U
Evaluate Package
CLOSE TO JSVID
Overlap R8,R1 & L6 for Pop Option
DELL CONFIDENTIAL/PROPRIETARY
PROPRIETARY NOTE: THIS SHEET OF ENGINEERING DRAWING AND SPECIFICATIONS CONTAINS CONFIDENTIAL
TRADE SECRET AND OTHER PROPRIETARY INFORMATION OF DELL INC. ("DELL") THIS DOCUMENT MAY NOT
BE TRANSFERRED OR COPIED WITHOUT THE EXPRESS WRITTEN AUTHORIZATION OF DELL. IN ADDITION,
NEITHER THIS SHEET NOR THE INFORMATION IT CONTAINS WAY BE USED BY OR DISCLOSED TO ANY THIRD
PARTY WITHOUT DELL'S EXPRESS WRITTEN CONSENT.
R357
1K_0402_5%~D
@
12
C8
22P_0402_50V8J~D
@
1
2
JSVID
FOX_MH11777-WRUR6~D
2
4
6
3
5
1
9
8
7
D15
DA204U_SOT323~D
@
2
31
U1
SN74AHCT1G125DCKR_SC70-5~D
A
2Y4
P5
G
3
OE# 1
C2
10P_0402_50V8J~D
1
2
D16
DA204U_SOT323~D
@
2
31
C391
82P_0402_50V8J~D
@
1
2
D4
DA204U_SOT323~D
@
2
31
C392
33P_0402_50V8J~D
1
2
D3
DA204U_SOT323~D
@
2
31
L5
BLM18BB600SN1D_0603~D
1 2
R364
75_0402_5%~D
@
12
R5
75_0402_5%~D
@
12
C3
10P_0402_50V8J~D
1
2
R4
75_0402_5%~D
@
12
C393
33P_0402_50V8J~D
1
2
L71
BLM11A121S_0603~D
1 2
C11
0.01U_0402_16V7K~D
12
D1
RB751V_SOD323~D
21
L68
1.8UH_MDF1608A1R8K_10%_0603~D
1 2
R356
2.2K_0402_5%~D
1 2
R2
110_0603_1%~D
12
D14
DA204U_SOT323~D
@
2
31
D2
DA204U_SOT323~D
@
2
31
JVGA
FOX_DZ11A91-L8
6
11
1
7
12
2
8
13
3
9
14
4
10
15
5
18
19
R6
75_0402_5%~D
@
12
C6
10P_0402_50V8J~D
1
2
L4
BLM18BB600SN1D_0603~D
1 2
R358
1K_0402_5%~D
@
12
R3
2.2K_0402_5%~D
1 2
R7
220_0603_1%~D
12
L3
BLM18BB600SN1D_0603~D
1 2
R363
75_0402_5%~D
@
12
C10
22P_0402_50V8J~D
@
1
2
C4
0.01U_0402_16V7K~D
1
2
C384
82P_0402_50V8J~D
1
2
C5
0.1U_0402_16V4Z~D
1
2
L66
1.8UH_MDF1608A1R8K_10%_0603~D
1 2
C382
82P_0402_50V8J~D
1
2
R8
0_0805_5%~D
1 2
L67
1.8UH_MDF1608A1R8K_10%_0603~D
1 2
C1
300P_1808_3000V8K~D@
1
2
C385
22P_0402_50V8J~D
1
2
C383
82P_0402_50V8J~D
1
2
C386
22P_0402_50V8J~D
1
2
T18 PAD~D
C389
82P_0402_50V8J~D
@
1
2
R362
75_0402_5%~D
@
12
C9
22P_0402_50V8J~D
@
1
2
R1
0_0805_5%~D
12
C23
0.1U_0402_16V4Z~D
1
2
L6
TA08F010_4P~D@
1 8
4 5
C390
82P_0402_50V8J~D
@
1
2
L70
BLM11A121S_0603~D
1 2
Create PDF with GO2PDF for free, if you wish to remove this line, click here to buy Virtual PDF Printer

5
5
4
4
3
3
2
2
1
1
D D
C C
B B
A A
CK_33M_ICHPCI
PCI_SERR#
PCI_DEVSEL#
PCI_PCIRST#
PCI_C_BE0#
PCIRSTB2#
CLK_ICH_TERM
PCI_REQ4#
PCI_PERR#
PCI_GNT1#
ICH_GPIO4_PIRQG#
PCI_PIRQB#
PCI_REQ5#
PCI_STOP#
PCI_C_BE1#
PCI_C_BE3#
ICH_GPIO3_PIRQF#
PCI_PIRQC#
PCI_REQ2#
ICH_GPIO2_PIRQE#
PCI_REQB#
PCI_FRAME#
PCI_REQ3#
PCI_PLOCK#
PCI_IRDY#
PCI_C_BE2#
PCI_REQ1#
PCI_REQ0#
PCI_PIRQD#
PCI_PIRQA#
PCI_PAR
PCI_GNT3#
PCI_TRDY#
ICH_GPIO5_PIRQH#
PLTRST# PCIRSTB1#
PLTRST#
CK_33M_ICHPCI
PCI_AD0
PCI_AD1
PCI_AD2
PCI_AD3
PCI_AD4
PCI_AD5
PCI_AD7
PCI_AD6
PCI_AD8
PCI_AD9
PCI_AD11
PCI_AD10
PCI_AD14
PCI_AD15
PCI_AD13
PCI_AD12
PCI_AD16
PCI_AD17
PCI_AD19
PCI_AD18
PCI_AD22
PCI_AD23
PCI_AD21
PCI_AD20
PCI_AD25
PCI_AD24
PCI_AD28
PCI_AD29
PCI_AD31
PCI_AD30
PCI_AD26
PCI_AD27ICH_GPIO4_PIRQG#
ICH_GPIO3_PIRQF#
ICH_GPIO2_PIRQE#
PCI_REQ0#
PCI_REQ1#
PCI_REQ3#
PCI_REQ4#
ICH_PME#
PCI_REQ2#
PCI_REQ5#
PCI_REQB#
PCI_GNT5#
PCI_GNT5#
PCI_PCIRST# PCIRSTB3#
PCI_GNT4#
PCI_PIRQB#
PCI_PIRQD#
PCI_PLOCK#
PCI_IRDY#
PCI_TRDY#
PCI_STOP#
PCI_FRAME#
COINCELL_R
PCI_DEVSEL#
PCI_PERR#
PCI_SERR#
PCI_PIRQC#
PCI_PIRQA#
ICH_GPIO5_PIRQH#
+3VRUN
+3VSUS
+3VRUN
+3VRUN
+3VRUN
+3VRUN
COINCELL
+3.3VX
+RTC_CELL
PCI_C_BE1# <29,31,33>
PCI_SERR# <29,31,33>
PCI_PAR <29,31,33>
PCI_IRDY# <29,31,33>
PCI_PERR# <29,31,33>
PCI_GNT1# <31>
PCI_PIRQC#<29,31>
PCI_C_BE3# <29,31,33>
PCI_FRAME#<29,31,33>
PCI_REQ1# <31>
PCI_C_BE2# <29,31,33>
PCI_DEVSEL# <29,31,33>
PCI_PIRQB#<31,33>
PCI_PIRQD#<31,33>
PCI_TRDY# <29,31,33>
PCI_GNT3# <33>
PCI_C_BE0# <29,31,33>
PCI_STOP# <29,31,33>
PCI_REQ3# <33>
PLTRST_LOM# <29>
PCI_AD[0..31]<29,31,33>
PLTRST# <22,24,37>
CK_33M_ICHPCI <6>
ICH_PME# <34>
PLTRST_SIO# <34>
PCIRST_CB# <31,33>
PCI_REQ4# <29>
PCI_GNT4# <29>
PLTRST_MCH# <10>
PLTRST_DELAY#<22,37> PLTRST_VGA# <18>
Title
Size Document Number Rev
Date: Sheet of
LA-2171 0.2
ICH6(1/4)
20 50, 12, 2004
Compal Electronics, Inc.
Internal Pull-up.
Sample high destination is LPC.
DELL CONFIDENTIAL/PROPRIETARY
PROPRIETARY NOTE: THIS SHEET OF ENGINEERING DRAWING AND SPECIFICATIONS CONTAINS CONFIDENTIAL
TRADE SECRET AND OTHER PROPRIETARY INFORMATION OF DELL INC. ("DELL") THIS DOCUMENT MAY NOT
BE TRANSFERRED OR COPIED WITHOUT THE EXPRESS WRITTEN AUTHORIZATION OF DELL. IN ADDITION,
NEITHER THIS SHEET NOR THE INFORMATION IT CONTAINS WAY BE USED BY OR DISCLOSED TO ANY THIRD
PARTY WITHOUT DELL'S EXPRESS WRITTEN CONSENT.
R469
10_0402_5%~D
@
1 2
R470
0_0402_5%~D@
12
R4618.2K_0402_5%~D 1 2
RN4
8.2K_1206_8P4R_5%~D
1 8
2 7
3 6
4 5
R151
33_0402_5%~D
1 2
R4668.2K_0402_5%~D 1 2
R153
33_0402_5%~D
1 2
U13D
74VHC08MTC_TSSOP14~D
IN1
13
IN2
12 OUT 11
R4608.2K_0402_5%~D 1 2
C547
8.2P_0402_50V8J~D
@
1
2
R133
33_0402_5%~D
1 2
R4548.2K_0402_5%~D 1 2
R2518.2K_0402_5%~D 1 2 R4688.2K_0402_5%~D 1 2
U13A
74VHC08MTC_TSSOP14~D
IN1
1
IN2
2OUT 3
P14
G
7
U13C
74VHC08MTC_TSSOP14~D
IN1
10
IN2
9OUT 8
R4598.2K_0402_5%~D 1 2
R2558.2K_0402_5%~D 1 2
RN5
8.2K_1206_8P4R_5%~D
1 8
2 7
3 6
4 5
R152
33_0402_5%~D
1 2
C116
0.1U_0402_16V4Z~D
12
R2548.2K_0402_5%~D 1 2
U13B
74VHC08MTC_TSSOP14~D
IN1
4
IN2
5OUT 6
R154
33_0402_5%~D
1 2
R509
1K_0402_5%~D
12
RN6
8.2K_1206_8P4R_5%~D
1 8
2 7
3 6
4 5
R4808.2K_0402_5%~D 1 2
C596
1U_0603_10V4Z~D
1
2
D20
BAT54C_SOT23~D
2
3
1
Interrupt I/F
PCI
RESERVED
U16B
ICH6_BGA609~D
AD[0]
E2
AD[1]
E5
AD[2]
C2
AD[3]
F5
AD[4]
F3
AD[5]
E9
AD[6]
F2
AD[7]
D6
AD[8]
E6
AD[9]
D3
AD[10]
A2
AD[11]
D2
AD[12]
D5
AD[13]
H3
AD[14]
B4
AD[15]
J5
AD[16]
K2
AD[17]
K5
AD[18]
D4
AD[19]
L6
AD[20]
G3
AD[21]
H4
AD[22]
H2
AD[23]
H5
AD[24]
B3
AD[25]
M6
AD[26]
B2
AD[27]
K6
AD[28]
K3
AD[29]
A5
AD[30]
L1
AD[31]
K4
FRAME#
J3
REQ[0]# L5
GNT[0]# C1
REQ[1]# B5
GNT[1]# B6
REQ[2]# M5
GNT[2]# F1
REQ[3]# B8
GNT[3]# C8
REQ[4]#/GPI[40] F7
GNT[4]#/GPO[48] E7
REQ[5]#/GPI[1] E8
GNT[5]#/GPO[17] F6
REQ[6]#/GPI[0] B7
TRDY# J2
STOP# J1
PLTRST# R5
PCICLK G6
PME# P6
PIRQ[E]#/GPI[2] D9
PIRQ[F]#/GPI[3] C7
PIRQ[G]#GPI[4] C6
PIRQ[H]#/GPI[5] M3
GNT[6]#/GPO[16] D8
C/BE[0]# J6
C/BE[1]# H6
C/BE[2]# G4
C/BE[3]# G2
IRDY# A3
PAR E1
PCIRST# R2
DEVSEL# C3
PERR# E3
PLOCK# C5
SERR# G5
PIRQ[C]#
M1
SATA[1]TXP/RSVD[4]
AG4
PIRQ[A]#
N2
SATA[3]RXN/RSVD[5]
AC9
SATA[1]RXP/RSVD[2]
AD5
SATA[1]TXN/RSVD[3]
AF4
PIRQ[B]#
L2
PIRQ[D]#
L3
SATA[1]RXN/RSVD[1]
AC5
SATA[3]RXP/RSVD[6]
AD9
SATA[3]TXN/RSVD[7]
AF8
SATA[3]TXP/RSVD[8]
AG8
TP[3]/RSVD[9]
U3
R2538.2K_0402_5%~D 1 2
Create PDF with GO2PDF for free, if you wish to remove this line, click here to buy Virtual PDF Printer

5
5
4
4
3
3
2
2
1
1
D D
C C
B B
A A
LPC_LFRAME#
ICH_RTCRST#
LPC_LDRQ0#
LPC_LDRQ1#
ICH_AC_SYNC_R
IDE_DD7
IDE_DD6
IDE_DIOR#
IDE_DD12
IDE_DCS1#
IDE_DD1
IDE_DD9
IDE_DD11
IDE_DD2
IDE_DD3
IDE_DD10
ICH_AC_SDIN1
IDE_DD4
IDE_DD8
IDE_DD14
ICH_AC_SDIN0
IDE_DIORDY
ICH_AC_SDOUT_R
IDE_DD0
IDE_DDACK#
ICH_AC_RST_R#
IDE_DD13
IDE_DIOW#
IDE_DD15
IDE_DD5
ICH_RTCX1
RDDREQIDE_DDREQ
LPC_LAD2
LPC_LAD1
LPC_LAD0
LPC_LAD3
IDE_DA1
IDE_DCS3#
IDE_DA2
IDE_DA0
SATA_TXP0_C
SATA_RXN0_C
SATA_RXP0_C
SATA_TXN0_C
ICH_RTCX2
CLK_PCIE_SATA#
CLK_PCIE_SATA
H_A20M#
H_INIT#
H_IGNNE#
H_INTR
H_NMI
H_SMI#
H_STPCLK#
H_CPUSLP#
H_DPSLP#
SIO_A20GATE
A20M#
IGNNE#
ICH4_INIT#
STPCLK#
SMI#
NMI
INTR
DPSLP#
CPUSLP#
H_PWRGOOD
THRMTRIP_ICH#
INTRUDER#
IDE_IRQ
SIO_RCIN#
H_DPRSLP#DPRSLP#
FERR#
ICH_AC_BITCLK_TERM
SATA_TXN0
SATA_TXP0SATA_TXP0_C
SATA_TXN0_C
INTRUDER#
ICH_AC_SYNC_R
ICH_AC_RST_R#
ICH_AC_SDOUT_R
H_FERR#
H_DPRSLP#
SATA_ACT#
+RTC_CELL
+VCCP
+RTC_CELL
+VCCP
ICH_SDOUT_MDC<27>
LPC_LDRQ0# <34>
LPC_LDRQ1# <34>
ICH_RST_MDC#<27>
ICH_SYNC_MDC<27>
IDE_DD[0..15] <24>
LPC_LFRAME# <34>
ICH_AC_SDIN0<25>
IDE_DDACK#<24>
IDE_DIOR#<24>
IDE_DCS3# <24>
IDE_DIOW#<24>
ICH_AC_SDIN1<27>
IDE_DCS1# <24>
IDE_DIORDY<24>
ICH_AC_BITCLK<25>
RDDREQ <24>
LPC_LAD[0..3] <34>
CLK_PCIE_SATA#<6> CLK_PCIE_SATA<6>
H_INTR <7>
H_INIT# <7>
H_DPSLP# <7>
H_NMI <7>
H_IGNNE# <7>
H_A20M# <7>
H_SMI# <7>
SIO_A20GATE <35>
H_STPCLK# <7>
H_CPUSLP# <7,10>
INTRUDER#<15>
IDE_IRQ<24>
H_DPRSLP# <7>
H_FERR# <7>
H_PWRGOOD <7>
SIO_RCIN# <34>
SATA_TXN0 <24>
SATA_TXP0 <24>
IDE_DA0 <24>
IDE_DA1 <24>
IDE_DA2 <24>
ICH_RST_AUDIO#<25>
ICH_SYNC_AUDIO<25>
ICH_SDOUT_AUDIO<25>
SATA_ACT#<37>
SATA_RXN0_C<24> SATA_RXP0_C<24>
Title
Size Document Number Rev
Date: Sheet of
LA-2171 0.2
ICH6(2/4)
21 50, 12, 2004
Compal Electronics, Inc.
Package
9.6X4.06 mm
Near ICH6 side.
Note : R169 Do not populate for
Dothan-A, Populte for Dothan-B.
Note : R168 populate 56 ohm for
Dothan-A, Populte zero ohm for
Dothan-B.
Note : R423 must be stuff for
Dothan-A, no-stuff for Dothan-B.
DELL CONFIDENTIAL/PROPRIETARY
PROPRIETARY NOTE: THIS SHEET OF ENGINEERING DRAWING AND SPECIFICATIONS CONTAINS CONFIDENTIAL
TRADE SECRET AND OTHER PROPRIETARY INFORMATION OF DELL INC. ("DELL") THIS DOCUMENT MAY NOT
BE TRANSFERRED OR COPIED WITHOUT THE EXPRESS WRITTEN AUTHORIZATION OF DELL. IN ADDITION,
NEITHER THIS SHEET NOR THE INFORMATION IT CONTAINS WAY BE USED BY OR DISCLOSED TO ANY THIRD
PARTY WITHOUT DELL'S EXPRESS WRITTEN CONSENT.
R204
10M_0402_5%~D
12
R25033_0402_5%~D
1 2
R182
100K_0402_5%~D
12
C571
10P_0402_50V8J~D
@
1
2
R170 0_0402_5%~D
12
C476 0.01U_0402_16V7K~D
1 2
R158 0_0402_5%~D
12
R419 0_0402_5%~D
12
CMOS_CLR
SHORT PADS~D
1
122
R164 75_0402_5%~D
1 2
R252
33_0402_5%~D
1 2
R161
56_0402_5%~D@
12
R177
24.9_0603_1%~D
1 2
R248
33_0402_5%~D
1 2
R160
56_0402_5%~D
12
R266
33_0402_5%~D
1 2
R473
10_0402_5%~D
@
1 2
R167 0_0402_5%~D
12
RTC LAN SATAAC-97/AZALIA
LPC
CPU
IDE
U16A
ICH6_BGA609~D
RTCX1
Y1
RTCX2
Y2
RTCRST#
AA2
INTRUDER#
AA3
INTVRMEN
AA5
EE_CS
D12
EE_SHCLK
B12
EE_DOUT
D11
EE_DIN
F13
LAN_CLK
F12
LAN_RSTSYNC
B11
LANRXD[0]
E12
LANRXD[1]
E11
LANRXD[2]
C13
LANTXD[0]
C12
LANTXD[1]
C11
LANTXD[2]
E13
ACZ_BIT_CLK
C10
ACZ_SYNC
B9
ACZ_RST#
A10
ACZ_SDIN[0]
F11
ACZ_SDIN[1]
F10
ACZ_SDIN[2]
B10
ACZ_SDO
C9
SATALED#
AC19
SATA[0]RXN
AE3
SATA[0]RXP
AD3
SATA[0]TXN
AG2
SATA[0]TXP
AF2
SATA[2]RXN
AD7
SATA[2]RXP
AC7
SATA[2]TXN
AF6
SATA[2]TXP
AG6
SATA_CLKN
AC2
SATA_CLKP
AC1
SATARBIAS#
AG11
SATARBIAS
AF11
IORDY
AF16
IDEIRQ
AB16
DDACK#
AB15
DIOW#
AC14
DIOR#
AE16
LAD[0]/FWH[0] P2
LAD[1]/FWH[1] N3
LAD[2]/FWH[2] N5
LAD[3]/FWH[3] N4
LDRQ[0]# N6
LDRQ[1]#/GPI[41] P4
LFRAME#/FWH[4] P3
A20GATE AF22
A20M# AF23
CPUSLP# AE27
DPRSLP#/TP[4] AE24
DPSLP#/TP[2] AD27
FERR# AF24
CPUPWRGD/GPO[49] AG25
IGNNE# AG26
INIT3_3V# AE22
INIT# AF27
INTR AG24
RCIN# AD23
NMI AF25
SMI# AG27
STPCLK# AE26
THRMTRIP# AE23
DA[0] AC16
DA[1] AB17
DA[2] AC17
DCS1# AD16
DCS3# AE17
DD[0] AD14
DD[1] AF15
DD[2] AF14
DD[3] AD12
DD[4] AE14
DD[5] AC11
DD[6] AD11
DD[7] AB11
DD[8] AE13
DD[9] AF13
DD[10] AB12
DD[11] AB13
DD[12] AC13
DD[13] AE15
DD[14] AG15
DD[15] AD13
DDREQ AB14
R169 0_0402_5%~D@
12
R159 0_0402_5%~D
12
R435
0_0402_5%~D
1 2
C188
12P_0603_50V8J~D
12
C172
0.1U_0402_16V4Z~D
1 2
R420 0_0402_5%~D
12
C506
33P_0402_50V8J~D
1
2
R423 0_0402_5%~D
12
X3
32.768KHZ_12.5P_MC-306~D
1 2
R265
33_0402_5%~D
1 2
R168 56_0402_5%~D
12
C467 0.01U_0402_16V7K~D
1 2
C203
12P_0603_50V8J~D
12
R425 0_0402_5%~D
12
R24933_0402_5%~D
1 2 R166 0_0402_5%~D
12
R184
180K_0402_5%~D
1 2
Create PDF with GO2PDF for free, if you wish to remove this line, click here to buy Virtual PDF Printer

5
5
4
4
3
3
2
2
1
1
D D
C C
B B
A A
DPRSLPVR
ICH_SUSCLK
IMVP_PWRGD
ICH_RI#
H_STP_PCI#
DPRSLPVR
USBP0-
USBP0+
USBP1+
USBP2+
USBP3+
USBP1-
USBP2-
USBP5+
USBP4+
USBP3-
USBP4-
USBP5-
USBRBIAS
USB_OC1#
USB_OC0#
USB_OC2#
USB_OC4#
USB_OC3#
DMI_TXN0
DMI_TXN1
DMI_TXP0
DMI_TXP1
DMI_RXN0
DMI_RXN1
DMI_RXP1
DMI_RXP0
ICH_BATLOW#
SIO_SLP_S5#
SIO_SLP_S3#
PLTRST#
SIO_PWRBTN#
ICH_SMBDATA
ICH_SMBCLK
ICH_SMLINK1
ICH_SMLINK0
IRQ_SERIRQ
H_STP_CPU#
SUSPWROK
SYS_RESET#
PM_BMBUSY#
USB2P0_SMI#
CLKRUN#
CK_14M_ICH
CK_48M_ICH
CK_14M_ICH_TERM
CK_48M_ICH_TERM
CK_14M_ICH
CK_48M_ICH
MCH_SYNC#
SPKR
LINKALERT#
ICH_SMBDATA
ICH_SMLINK1
ICH_SMLINK0
ICH_SMBCLK
SIO_EXT_SMI#
SIO_EXT_SCI#
DMI_IRCOMP
CLK_PCIE_ICH#
CLK_PCIE_ICH
SIO_THRM#
USBP7+
USBP6+
USBP6-
USBP7-
USB_OC7#
ICH_PWRGD
LINKALERT#
SYS_RESET#
USB2P0_SMI#
ICH_BATLOW#
ICH_PCIE_WAKE#
SIO_THRM#
MCH_SYNC#
IRQ_SERIRQ
LCD_BIST_EN
USB_OC5#
USB_OC6#
CLKRUN#
DMI_TXN2
DMI_TXN3
DMI_TXP2
DMI_TXP3
DMI_RXN3
DMI_RXN2
DMI_RXP3
DMI_RXP2
USB_OC1#
USB_OC0#
USB_OC3#
USB_OC2#
USB_OC6#
USB_OC7#
USB_OC4#
USB_OC5#
PCIE_TXN1_C
PCIE_TXP1_C
PCIE_RXP1_C
PCIE_RXN1_C
PCIE_TXN1_C
PCIE_TXP1_C
PCIE_TXN1
PCIE_TXP1
GPIO24SIO_EXT_WAK#
SIO_EXT_WAK# GPI12
+3VRUN
+3VSUS
+3VSUS
+3VSUS
+1.5VRUN
+3VSUS
+3VSUS
+3VSUS
+3VSUS
+3VSUS
+3VRUN
+3VRUN
+3VRUN
+3VSUS
+3VRUN
+3VSUS
+3VRUN
SIO_EXT_SMI#<34>
SIO_EXT_SCI#<34>
SIO_EXT_WAK#<34>
H_STP_PCI#<6>
H_STP_CPU#<6,46>
IMVP_PWRGD<10,39,46>
USBP0+ <28>
USBP4+ <28>
USBP5- <28>
USBP3+ <31>
USBP5+ <28>
USBP4- <28>
USBP3- <31>
USBP0- <28>
USBP2+ <28>
USBP2- <28>
USBP1+ <28>
USBP1- <28>
IRQ_SERIRQ<31,34>
SIO_SLP_S3#<34>
SIO_SLP_S5#<34>
ICH_PWRGD<39>
SIO_PWRBTN#<34>
SUSPWROK<15,39>
CLKRUN#<29,31,33,34>
CK_48M_ICH<6>
CK_14M_ICH<6>
ICH_SMBCLK<6>
ICH_SMBDATA<6>
CLK_PCIE_ICH# <6>
CLK_PCIE_ICH <6>
PM_BMBUSY#<10>
SIO_THRM#<34>
ICH_PCIE_WAKE#<18,34>
USBP6+ <28>
USBP7- <28>
USBP7+ <28>
USBP6- <28>
PLTRST#<20,24,37>
SPKR<25>
DMI_RXN0 <10>
DMI_RXP0 <10>
DMI_TXN0 <10>
DMI_TXP0 <10>
DMI_RXN1 <10>
DMI_TXN1 <10>
DMI_RXP1 <10>
DMI_RXN2 <10>
DMI_TXP1 <10>
DMI_TXP2 <10>
DMI_RXP2 <10>
DMI_TXN2 <10>
DMI_RXN3 <10>
DMI_RXP3 <10>
DMI_TXP3 <10>
DMI_TXN3 <10>
USB_OC4# <28>
USB_OC7# <28>
DPRSLPVR<46>
USB_OC0# <28>
USB_OC5# <28>
USB_OC6# <28>
PLTRST_DELAY#<20,37>
PCIE_RXN1_C <37>
PCIE_RXP1_C <37>
PCIE_TXN1 <37>
PCIE_TXP1 <37>
USB_OC1# <28>
Title
Size Document Number Rev
Date: Sheet of
LA-2171 0.2
ICH6(3/4)
22 50, 12, 2004
Compal Electronics, Inc.
(PCI Express Wake Event)
KAPALUA system can't boot issue
May need pulldown for DPRSLPVR in case
the ICH6m does not set this value in time
for boot.
DELL CONFIDENTIAL/PROPRIETARY
PROPRIETARY NOTE: THIS SHEET OF ENGINEERING DRAWING AND SPECIFICATIONS CONTAINS CONFIDENTIAL
TRADE SECRET AND OTHER PROPRIETARY INFORMATION OF DELL INC. ("DELL") THIS DOCUMENT MAY NOT
BE TRANSFERRED OR COPIED WITHOUT THE EXPRESS WRITTEN AUTHORIZATION OF DELL. IN ADDITION,
NEITHER THIS SHEET NOR THE INFORMATION IT CONTAINS WAY BE USED BY OR DISCLOSED TO ANY THIRD
PARTY WITHOUT DELL'S EXPRESS WRITTEN CONSENT.
R479
22.6_0603_1%~D
1 2
R443
680_0402_5%~D
1 2
R467 24.9_0603_1%~D
1 2
R163 10K_0402_5%~D
1 2
R471
10_0402_5%~D
@
1 2
R440
10K_0402_5%~D
1 2
T27
PAD~D
C661 0.1U_0402_10V7K~D
1 2
C567
4.7P_0402_50V8C~D
@
1
2
R446
10K_0402_5%~D
1 2
T28 PAD~D
R173
10K_0402_5%~D
12
R165
100K_0402_5%~D
@
12
R442
10K_0402_5%~D
1 2
R549
0_0402_5%~D
1 2
R441
8.2K_0402_5%~D
1 2
R198
10K_0402_5%~D
12
R197
10K_0402_5%~D
12
R178
1K_0402_5%~D
@
1 2
R432
10K_0402_5%~D
1 2
RN8
10K_1206_8P4R_5%~D
1 8
2 7
3 6
4 5
R172
10K_0402_5%~D@1 2
R90
0_0402_5%~D@
1 2
R445
10K_0402_5%~D
1 2
R437
10K_0402_5%~D
1 2
R431
10K_0402_5%~D
1 2
RN7
10K_1206_8P4R_5%~D
1 8
2 7
3 6
4 5
T26 PAD~D
R91 0_0402_5%~D
1 2
C662 0.1U_0402_10V7K~D
1 2
R174 33_0402_5%~D
1 2
R171
10K_0402_5%~D
1 2
C558
4.7P_0402_50V8C~D
@
1
2
PCI-EXPRESSDIRECT MEDIA INTERFACE
USB
CLOCK GPIO
POWER MGT
U16C
ICH6_BGA609~D
RI#
T2
SATA[0]GP/GPI[26]
AF17
SATA[1]GP/GPI[29]
AE18
SATA[2]GP/GPI[30]
AF18
SATA[3]GP/GPI[31]
AG18
SMBCLK
Y4
SMBDATA
W5
LINKALERT#
Y5
SMLINK[0]
W4
SMLINK[1]
U6
MCH_SYNC#
AG21
SPKR
F8
SUS_STAT#/LPCPD#
W3
SYS_RESET#
U2
BM_BUSY#/GPI[6]
AD19
GPI[7]
AE19
GPI[8]
R1
STP_PCI#/GPO[18]
AC21
GPO[19]
AB21
STP_CPU#/GPO[20]
AD22
GPO[21]
AD20
GPO[23]
AD21
GPIO[24]
V3
GPIO[25]
P5
GPIO[27]
R3
GPIO[28]
T3
CLKRUN#/GPIO[32]
AF19
GPIO[33]
AF20
GPIO[34]
AC18
WAKE#
U5
SERIRQ
AB20
THRM#
AC20
CLK14
E10
CLK48
A27
SUSCLK
V6
SLP_S3#
T4
SLP_S4#
T5
SLP_S5#
T6
PWROK
AA1
DPRSLPVR/TP[1]
AE20
LAN_RST#
V5
BATLOW#/TP[0]
V2
PWRBTN#
U1
VRMPWRGD
AF21
RSMRST#
Y3
PERn[1] H25
PERp[1] H24
PETn[1] G27
PETp[1] G26
PERn[2] K25
PERp[2] K24
PETn[2] J27
PETp[2] J26
SMBALERT#/GPI[11]
W6
GPI[12]
M2
GPI[13]
R6
PERn[3] M25
PERp[3] M24
PETn[3] L27
PETp[3] L26
PERn[4] P24
PERp[4] P23
PETn[4] N27
PETp[4] N26
DMI[0]RXN T25
DMI[0]RXP T24
DMI[0]TXN R27
DMI[0]TXP R26
DMI[1]RXN V25
DMI[1]RXP V24
DMI[1]TXN U27
DMI[1]TXP U26
DMI[2]RXN Y25
DMI[2]RXP Y24
DMI[2]TXN W27
DMI[2]TXP W26
DMI[3]RXN AB24
DMI[3]RXP AB23
DMI[3]TXN AA27
DMI[3]TXP AA26
DMI_CLKN AD25
DMI_CLKP AC25
DMI_ZCOMP F24
DMI_IRCOMP F23
OC[4]#/GPI[9] C23
OC[5]#/GPI[10] D23
OC[6]#/GPI[14] C25
OC[7]#/GPI[15] C24
OC[0]# C27
OC[1]# B27
OC[2]# B26
OC[3]# C26
USBP[0]N C21
USBP[0]P D21
USBP[1]N A20
USBP[1]P B20
USBP[2]N D19
USBP[3]N A18
USBP[3]P B18
USBP[4]N E17
USBP[4]P D17
USBP[5]P A16
USBP[5]N B16
USBP[6]N C15
USBP[6]P D15
USBP[7]N A14
USBP[7]P B14
USBP[2]P C19
USBRBIAS# A22
USBRBIAS B22
R474
10_0402_5%~D
@
1 2
R429
10K_0402_5%~D
1 2
R434
10K_0402_5%~D
1 2
R448
10K_0402_5%~D
12
Create PDF with GO2PDF for free, if you wish to remove this line, click here to buy Virtual PDF Printer

5
5
4
4
3
3
2
2
1
1
D D
C C
B B
A A
ICH6_VCCPLL
ICH6_VCCPLL
ICH_V5REF_SUS
ICH_V5REF_SUS
ICH_V5REF_RUN
ICH_V5REF_RUN
ICH_V5REF_SUS
ICH_V5REF_RUN
+1.5VRUN_L
+3VSUS
+3VRUN
+3VSUS+5VSUS
+5VRUN
+VCCP
+3VSUS
+1.5VRUN
+1.5VRUN
+3VRUN
+1.5VSUS
+1.5VRUN
+1.5VRUN
+1.5VRUN
+3VSUS
+1.5VRUN
+3VRUN
+3VSUS
+RTC_CELL
+3VRUN
+3VRUN
+RTC_CELL
+3VRUN
+5VSUS
+5VALW
+1.5VRUN
+1.5VSUS
+1.5VRUN
+2.5VRUN
+3VRUN
+1.5VRUN
+1.5VRUN
Title
Size Document Number Rev
Date: Sheet of
LA-2171 0.2
ICH6(4/4)
23 50, 12, 2004
Compal Electronics, Inc.
Near PIN AG5
Near PIN AG9
Near PIN AE1
Near PIN
E26, E27
Near PIN
AC27
Near PIN AG10
Near PIN F27(C968),
P27(C949), AB27(C950)
Near PIN A25
Replacing by this circuit?
Near PIN U7
Near PIN A24
Near PIN AA19
Near PIN AG23
Near PIN AB18
Near PIN
A2-A6, D1-H1
Near PIN
AG13, AG16
Near PIN A17
DELL CONFIDENTIAL/PROPRIETARY
Note: Intel will update design guide.
PROPRIETARY NOTE: THIS SHEET OF ENGINEERING DRAWING AND SPECIFICATIONS CONTAINS CONFIDENTIAL
TRADE SECRET AND OTHER PROPRIETARY INFORMATION OF DELL INC. ("DELL") THIS DOCUMENT MAY NOT
BE TRANSFERRED OR COPIED WITHOUT THE EXPRESS WRITTEN AUTHORIZATION OF DELL. IN ADDITION,
NEITHER THIS SHEET NOR THE INFORMATION IT CONTAINS WAY BE USED BY OR DISCLOSED TO ANY THIRD
PARTY WITHOUT DELL'S EXPRESS WRITTEN CONSENT.
L80
BLM11A601S_0603~D
1 2
C522
0.1U_0402_16V4Z~D
1 2
C568
0.1U_0402_16V4Z~D
1
2
PCIE
COREIDE
PCIUSB
SATA
USB CORE
PCI/IDE RBP
U16E
ICH6_BGA609~D
VCC1_5[1]
AA22
VCC1_5[2]
AA23
VCC1_5[3]
AA24
VCC1_5[4]
AA25
VCC1_5[5]
AB25
VCC1_5[6]
AB26
VCC1_5[7]
AB27
VCC1_5[8]
F25
VCC1_5[9]
F26
VCC1_5[10]
F27
VCC1_5[11]
G22
VCC1_5[12]
G23
VCC1_5[13]
G24
VCC1_5[14]
G25
VCC1_5[15]
H21
VCC1_5[16]
H22
VCC1_5[17]
J21
VCC1_5[18]
J22
VCC1_5[19]
K21
VCC1_5[20]
K22
VCC1_5[21]
L21
VCC1_5[22]
L22
VCC1_5[23]
M21
VCC1_5[24]
M22
VCC1_5[25]
N21
VCC1_5[26]
N22
VCC1_5[27]
N23
VCC1_5[28]
N24
VCC1_5[29]
N25
VCC1_5[30]
P21
VCC1_5[31]
P25
VCC1_5[32]
P26
VCC1_5[33]
P27
VCC1_5[34]
R21
VCC1_5[35]
R22
VCC1_5[36]
T21
VCC1_5[37]
T22
VCC1_5[38]
U21
VCC1_5[39]
U22
VCC1_5[40]
V21
VCC1_5[41]
V22
VCC1_5[42]
W21
VCC1_5[43]
W22
VCC1_5[44]
Y21
VCC1_5[45]
Y22
VCC1_5[46]
AA6
VCC1_5[47]
AB4
VCC1_5[48]
AB5
VCC1_5[49]
AB6
VCC1_5[50]
AC4
VCC1_5[51]
AD4
VCC1_5[52]
AE4
VCC1_5[53]
AE5
VCC1_5[54]
AF5
VCC1_5[55]
AG5
VCC1_5[56]
AA7
VCC1_5[57]
AA8
VCC1_5[58]
AA9
VCC1_5[59]
AB8
VCC1_5[60]
AC8
VCC1_5[61]
AD8
VCC1_5[62]
AE8
VCC1_5[63]
AE9
VCC1_5[64]
AF9
VCC1_5[65]
AG9
VCCDMIPLL
AC27
VCC3_3[1]
E26
VCCSATAPLL
AE1
VCC3_3[22]
AG10
VCCLAN3_3/VCCSUS3_3[1]
A13
VCCLAN3_3/VCCSUS3_3[2]
F14
VCCLAN3_3/VCCSUS3_3[3]
G13
VCCLAN3_3/VCCSUS3_3[4]
G14
VCCSUS3_3[1]
A11
VCCSUS3_3[2]
U4
VCCSUS3_3[3]
V1
VCCSUS3_3[4]
V7
VCCSUS3_3[5]
W2
VCCSUS3_3[6]
Y7
VCCSUS3_3[7]
A17
VCCSUS3_3[8]
B17
VCCSUS3_3[9]
C17
VCCSUS3_3[10]
F18
VCCSUS3_3[11]
G17
VCCSUS3_3[12]
G18
VCC1_5[98] F9
VCC1_5[97] U17
VCC1_5[96] U16
VCC1_5[95] U14
VCC1_5[93] U11
VCC1_5[94] U12
VCC1_5[92] T17
VCC1_5[91] T11
VCC1_5[90] P17
VCC1_5[89] P11
VCC1_5[88] M17
VCC1_5[87] M11
VCC1_5[86] L17
VCC1_5[85] L16
VCC1_5[84] L14
VCC1_5[83] L12
VCC1_5[82] L11
VCC1_5[81] AA21
VCC1_5[80] AA20
VCC1_5[79] AA19
VCC3_3[21] AA10
VCC3_3[20] AG19
VCC3_3[19] AG16
VCC3_3[18] AG13
VCC3_3[17] AD17
VCC3_3[16] AC15
VCC3_3[15] AA17
VCC3_3[14] AA15
VCC3_3[13] AA14
VCC3_3[12] AA12
VCC3_3[11] P1
VCC3_3[10] M7
VCC3_3[9] L7
VCC3_3[8] L4
VCC3_3[7] J7
VCC3_3[6] H7
VCC3_3[5] H1
VCC3_3[4] E4
VCC3_3[3] B1
VCC3_3[2] A6
VCCSUS1_5[3] U7
VCCSUS1_5[2] R7
VCCSUS1_5[1] G19
VCC1_5[78] G20
VCC1_5[77] F20
VCC1_5[76] E24
VCC1_5[75] E23
VCC1_5[74] E22
VCC1_5[73] E21
VCC1_5[72] E20
VCC1_5[71] D27
VCC1_5[70] D26
VCC1_5[69] D25
VCC1_5[68] D24
VCC1_5[67] G8
VCC2_5[2] P7
VCC2_5[4] AB18
V5REF[2] AA18
V5REF[1] A8
V5REF_SUS F21
VCCUSBPLL A25
VCCSUS3_3[20] A24
VCCRTC AB3
VCCLAN1_5/VCCSUS1_5[2] G11
VCCLAN1_5/VCCSUS1_5[1] G10
V_CPU_IO[3] AG23
V_CPU_IO[2] AD26
V_CPU_IO[1] AB22
VCCSUS3_3[19] G16
VCCSUS3_3[18] G15
VCCSUS3_3[17] F16
VCCSUS3_3[16] F15
VCCSUS3_3[15] E16
VCCSUS3_3[14] D16
VCCSUS3_3[13] C16
C494
0.1U_0402_16V4Z~D
1 2
C538
1U_0603_10V4Z~D
1
2
C472
0.1U_0402_16V4Z~D
1 2
C492
0.1U_0402_16V4Z~D
1
2
R472
10_0402_5%~D@
1 2
C542
0.1U_0402_16V4Z~D
1
2
C511
0.1U_0402_16V4Z~D
1
2
C524
0.1U_0402_16V4Z~D
1
2
C488
0.1U_0402_16V4Z~D
1
2
C554
0.1U_0402_16V4Z~D
1 2
C551
0.1U_0402_16V4Z~D
1
2
C493
0.1U_0402_16V4Z~D
1
2
C550
0.1U_0402_16V4Z~D
1 2
D19
RB751V_SOD323~D
@
21
R477
1K_0402_5%~D@
1 2
C555
0.1U_0402_16V4Z~D
1 2
C536
0.1U_0402_16V4Z~D
1 2
C502
0.1U_0402_16V4Z~D
1 2
C564
0.1U_0402_16V4Z~D
1
2
C549
0.1U_0402_16V4Z~D
1
2
C557
0.1U_0402_16V4Z~D
1
2
C561
0.1U_0402_16V4Z~D
1
2
C487
0.1U_0402_16V4Z~D
1
2
L82
BLM21PG600SN1D_0805~D
1 2
C501
0.1U_0402_16V4Z~D
1
2
C565
0.1U_0402_16V4Z~D
1 2
C498
0.1U_0402_16V4Z~D
1 2
C471
0.1U_0402_16V4Z~D
1
2
C546
0.1U_0402_16V4Z~D
1
2
C570
0.1U_0402_16V4Z~D
1
2
C566
0.01U_0402_16V7K~D
1 2
C499
0.01U_0402_16V7K~D
1 2
C473
0.1U_0402_16V4Z~D
@
1 2
C475
0.1U_0402_16V4Z~D
1
2
C474
0.1U_0402_16V4Z~D
1
2
C521
0.1U_0402_16V4Z~D
1 2
C548
0.1U_0402_16V4Z~D
1 2
R438
1_0402_5%~D
1 2
D17
RB751V_SOD323~D@
21
C480
0.1U_0402_16V4Z~D
1
2
C491
0.01U_0402_16V7K~D
1
2
C553
0.1U_0402_16V4Z~D
1 2
R478
10_0402_5%~D
1 2
C569
0.1U_0402_16V4Z~D
1
2
C516
0.1U_0402_16V4Z~D
1
2
U16D
ICH6_BGA609~D
VSS[86] F4
VSS[85] F22
VSS[84] F19
VSS[83] F17
VSS[81] E19
VSS[82] E25
VSS[80] E18
VSS[79] E15
VSS[78] E14
VSS[76] D22
VSS[75] D20
VSS[74] D18
VSS[73] D14
VSS[72] D13
VSS[71] D10
VSS[70] D1
VSS[69] C4
VSS[68] C22
VSS[67] C20
VSS[66] C18
VSS[65] C14
VSS[64] B25
VSS[63] B24
VSS[62] B23
VSS[61] B21
VSS[60] B19
VSS[59] B15
VSS[58] B13
VSS[57] AG7
VSS[56] AG3
VSS[55] AG22
VSS[54] AG20
VSS[53] AG17
VSS[52] AG14
VSS[51] AG12
VSS[50] AG1
VSS[49] AF7
VSS[48] AF3
VSS[47] AF26
VSS[46] AF12
VSS[45] AF10
VSS[44] AF1
VSS[43] AE7
VSS[42] AE6
VSS[41] AE25
VSS[40] AE21
VSS[39] AE2
VSS[38] AE12
VSS[37] AE11
VSS[36] AE10
VSS[35] AD6
VSS[34] AD24
VSS[33] AD2
VSS[32] AD18
VSS[31] AD15
VSS[29] AD1
VSS[30] AD10
VSS[28] AC6
VSS[27] AC3
VSS[26] AC26
VSS[25] AC24
VSS[24] AC23
VSS[23] AC22
VSS[22] AC12
VSS[21] AC10
VSS[20] AB9
VSS[19] AB7
VSS[18] AB2
VSS[17] AB19
VSS[16] AB10
VSS[15] AB1
VSS[14] AA4
VSS[13] AA16
VSS[12] AA13
VSS[11] AA11
VSS[10] A9
VSS[9] A7
VSS[8] A4
VSS[7] A26
VSS[6] A23
VSS[5] A21
VSS[4] A19
VSS[3] A15
VSS[2] A12
VSS[1] A1
VSS[172]
E27
VSS[171]
Y6
VSS[170]
Y27
VSS[169]
Y26
VSS[168]
Y23
VSS[167]
W7
VSS[166]
W25
VSS[165]
W24
VSS[164]
W23
VSS[163]
W1
VSS[162]
V4
VSS[161]
V27
VSS[160]
V26
VSS[159]
V23
VSS[158]
U25
VSS[157]
U24
VSS[156]
U23
VSS[155]
U15
VSS[154]
U13
VSS[153]
T7
VSS[152]
T27
VSS[151]
T26
VSS[150]
T23
VSS[149]
T16
VSS[148]
T15
VSS[147]
T14
VSS[146]
T13
VSS[145]
T12
VSS[144]
T1
VSS[143]
R4
VSS[142]
R25
VSS[141]
R24
VSS[140]
R23
VSS[139]
R17
VSS[138]
R16
VSS[137]
R15
VSS[136]
R14
VSS[135]
R13
VSS[134]
R12
VSS[133]
R11
VSS[132]
P22
VSS[131]
P16
VSS[130]
P15
VSS[129]
P14
VSS[128]
P13
VSS[127]
P12
VSS[126]
N7
VSS[125]
N17
VSS[124]
N16
VSS[123]
N15
VSS[122]
N14
VSS[121]
N13
VSS[120]
N12
VSS[119]
N11
VSS[118]
N1
VSS[117]
M4
VSS[116]
M27
VSS[115]
M26
VSS[114]
M23
VSS[113]
M16
VSS[112]
M15
VSS[111]
M14
VSS[110]
M13
VSS[109]
M12
VSS[108]
L25
VSS[107]
L24
VSS[106]
L23
VSS[105]
L15
VSS[104]
L13
VSS[103]
K7
VSS[102]
K27
VSS[101]
K26
VSS[100]
K23
VSS[99]
K1
VSS[98]
J4
VSS[97]
J25
VSS[96]
J24
VSS[95]
J23
VSS[94]
H27
VSS[93]
H26
VSS[92]
H23
VSS[91]
G9
VSS[90]
G7
VSS[89]
G21
VSS[88]
G12
VSS[77] D7
VSS[87]
G1
C552
0.1U_0402_16V4Z~D
1 2
C469
0.1U_0402_16V4Z~D
1
2
C574
1U_0603_10V4Z~D
1
2
C556
0.1U_0402_16V4Z~D
1 2
C562
0.1U_0402_16V4Z~D
1
2
+
C514
220U_D2_4VM
1
2
R162
10_0402_5%~D
1 2
C468
0.1U_0402_16V4Z~D
1
2
Create PDF with GO2PDF for free, if you wish to remove this line, click here to buy Virtual PDF Printer

A
A
B
B
C
C
D
D
E
E
F
F
G
G
H
H
1 1
2 2
3 3
4 4
IDE_HDD0
IDE_HDD1
IDE_HDD2
IDE_HDD3
IDE_HDD4
IDE_HDD5
IDE_HDD6
IDE_HDD7
IDE_HDD8
IDE_HDD9
IDE_HDD10
IDE_HDD11
IDE_HDD12
IDE_HDD13
IDE_HDD14
IDE_HDD15
IDE_HDA0
IDE_HDA1
IDE_HDA2
IDE_HCS0#
IDE_HCS1#
IDE_HINTRQ
IDE_HDMACK#
IDE_HIORDY
IDE_HDIOR#
IDE_HDIOW#
IDE_HDREQ
XTLIN
VSS_SATA
VSS_SATA
IDE_HIORDY IDE_HINTRQ
CNFG1
CNFG0
CNFG2
XTLOUT
IDE_HDREQ
IDE_IRQ
IDE_DIORDY
IDE_HDD12
IDE_HDD10
IDE_HRESET#
IDE_HINTRQ
IDE_HDD1
IDE_HCS1#
IDE_HDD8
IDE_HDIOW#
IDE_HDD15
IDE_HDREQ
IDE_HDD3 IDE_HDD13
IDE_HDD5 IDE_HDD9
IDE_HDA2IDE_HDA0
IDE_HDD0
IDE_HDD11
IDE_HDMACK#
IDE_HIORDY
IDE_HDD7
IDE_HDD2
IDE_HDD6
IDE_HDD14
IDE_HDD4
IDE_HCS0#
IDE_HDA1
IDE_HDIOR#
IDE_DD11
IDE_DD12
IDE_DD13
IDE_DD14
ATAIOSEL
ATAIOSEL
CNFG2
CNFG1
CNFG0
VSS_SATA
IDE_HIOCS16#
RPDDACK#
SATA_RXN0
SATA_RXP0
SATA_RXN0
SATA_RXP0
IDE_DD6
IDE_DD3
IDE_DD4
IDE_DD2
IDE_DD5
IDE_DD13
IDE_DD1 IDE_DD14
IDE_DD11
IDE_DD10
IDE_DD15
IDE_DD0
IDE_DD9
IDE_DD12
RPDDACK#
SEC_CSEL
PDIAG#
IDE_DD7 IDE_DD8
IDE_DD5
IDE_DD1
IDE_DD6
IDE_DD9
IDE_DD3
IDE_DD10
IDE_DD7
IDE_DD4
IDE_DD8
IDE_DD2
IDE_DD0
IDE_DD15
CDROM_ACT#
XTLOUTXTLIN
+3VRUN_SATA
IDE_HRESET#
+5VHDD
+5VHDD
+3VRUN
+3VRUN
+1.8VRUN
+3VRUN +1.8VRUN +3VRUN
+3VRUN
+3VRUN +3VRUN +3VRUN
+3VRUN
+5VHDD
+3VRUN
+5VMOD
+5VMOD
+5VMOD
+5VMOD
+5VMOD
SATA_TXP0 <21>
SATA_TXN0 <21>
IDE_DD[0..15] <21>
PLTRST# <20,22,37>
IDE_DDACK#<21>
SATA_RXN0_C <21>
SATA_RXP0_C <21>
IDE_RST_MOD<34>
RDDREQ <21>
IDE_DIOW#<21> IDE_DIORDY<21>
IDE_DCS1#<21> IDE_DCS3# <21>
IDE_DIOR# <21>
IDE_DA1<21> IDE_DA2 <21>
IDE_IRQ<21>
IDE_DA0<21>
Title
Size Document Number Rev
Date: Sheet of
LA-2171 0.2
SATA to PATA BRIDGE & CD-ROM CONN.
24 50, 12, 2004
Compal Electronics, Inc.
Reference clock configuration
T4 T3
0
0
1
1
0
0
1
1
20MHz
25MHz
30MHz
40MHz
*
Layout Notes:
Place close to 88SA8040
SATA to PATA Bridge
HDD Connector
Pin No. Settings
SATATEST0
SATATEST1
SATATEST2
SATATEST3
SATATEST4
SATATEST5
SATATEST6
SATATEST7
33
34
35
36
37
38
39
40
NC
0
1
Int. PU/PD
PD
PD
PD
PD
PD
PD
PU
PU NC
NC
NC
NC
NC
NC
0
PU / PD is internal pull-up or pull-down 100Kohm
Pin Name
CFG0
CFG1
CFG2
20
19
18 PD
PD
PU
Place near 88SA8040
Layout Note: W=80 mils
CD-ROM Connector
Layout Note: Place close to CD-ROM CONN.
DELL CONFIDENTIAL/PROPRIETARY
1
PROPRIETARY NOTE: THIS SHEET OF ENGINEERING DRAWING AND SPECIFICATIONS CONTAINS CONFIDENTIAL
TRADE SECRET AND OTHER PROPRIETARY INFORMATION OF DELL INC. ("DELL") THIS DOCUMENT MAY NOT
BE TRANSFERRED OR COPIED WITHOUT THE EXPRESS WRITTEN AUTHORIZATION OF DELL. IN ADDITION,
NEITHER THIS SHEET NOR THE INFORMATION IT CONTAINS WAY BE USED BY OR DISCLOSED TO ANY THIRD
PARTY WITHOUT DELL'S EXPRESS WRITTEN CONSENT.
JHDD
FOX_HH99223-SA_REVERS~D
1
1
3
3
5
5
7
7
9
9
11
11
13
13
15
15
17
17
19
19
21
21
23
23
25
25
27
27
29
29
31
31
33
33
35
35
37
37
39
39
41
41
43
43
22
44
66
88
10 10
12 12
14 14
16 16
18 18
20 20
22 22
24 24
26 26
28 28
30 30
32 32
34 34
36 36
38 38
40 40
42 42
44 44
R284
10K_0402_5%~D
@
1 2
C368
1000P_0402_50V7K~D
1
2
R281
10K_0402_5%~D
1 2
C295
4.7U_0805_10V4Z~D
1
2
C594
0.1U_0402_16V4Z~D
1
2
X7
25MHz_20P_1BX25000CK1A~D
1 2
C304
1000P_0402_50V7K~D
1
2
R296 10K_0402_5%~D
1 2
R523 100K_0402_5%~D
1 2
C314
0.1U_0402_16V4Z~D
1
2
R488 10K_0402_5%~D
@
1 2
C309
0.1U_0402_16V4Z~D
1
2
T40 PAD~D
R303
4.7K_0402_5%~D
12
R489 10K_0402_5%~D
@
1 2
C592
33P_0402_50V8J~D
1
2
R298
10K_0402_5%~D
1 2
R487 10K_0402_5%~D@
1 2
C370
0.1U_0402_16V4Z~D
1
2
R493
0_0402_5%~D
12
C482
0.01U_0402_16V7K~D
12
R486 10K_0402_5%~D
1 2
T41 PAD~D
R317
5.6K_0402_5%~D
1 2
R175
4.7K_0402_5%~D
1 2
C307
0.1U_0402_16V4Z~D
1
2
R291
10K_0402_5%~D
@
1 2
Parallel ATA
UART
SATA
Config & Debug
Power
U28
88SA8040_TQFP64~D
HDD0
62
HDD1
64
HDD3
5HDD2
2
HDD4
7
HDD5
11
HDD6
13
HDD7
15
HDD8
14
HDD9
12
HDD10
10
HDD11
6
HDD12
3
TX_P 32
TX_M 31
RX_P 27
HDD14
63
RX_M 28
HDD15
61
RST# 17
T0 33
T1 34
T2 35
T3 36
T4 37
T5 38
T6 39
T7 40
CNFG2 20
CNFG1 19
CNFG0 18
ATAIOSEL 21
XTLIN/OSC 22
XTLOUT 23
ISET 26
VDDIO_0 4
VDDIO_1 44
VDD_0 9
VDD_1 41
VDD_2 56
VAA1 24
VAA2 29
VSS2 30
GND_0 8
GND_1 42
GND_2 57
HDA0
50
HDA1
51
HDA2
49
HCS0#
48
HCS1#
47
HIOCS16#
52
HINTRQ
53
HDMACK#
54
HIORDY
55
HDIOR#
58
HDIOW#
59
HDMARQ
60
HRESET#
16
HPDIAG#
46
UAO
45
UAI
43
VSS1 25
HDD13
1
C322
4.7U_0805_10V4Z~D
1
2
C486
0.01U_0402_16V7K~D
12
C363
10U_0805_10V4M~D
1
2
R275 12.1K_0603_1%~D
12
R280
10K_0402_5%~D@
1 2
R496 10K_0402_5%~D
1 2
C586
0.1U_0402_16V4Z~D
1
2
R484
10K_0402_5%~D
12
R276
10K_0402_5%~D@
1 2
R283
10K_0402_5%~D@
1 2
R499 33_0402_5%~D
1 2
C595
0.1U_0402_16V4Z~D
1
2
R485 10K_0402_5%~D
1 2
R278
10K_0402_5%~D@
1 2
R325
22_0402_5%~D
1 2
C306
0.1U_0402_16V4Z~D
1
2
C350
47P_0402_50V8J~D
1 2
C367
0.1U_0402_16V4Z~D
1 2
C305
0.01U_0402_16V7K~D
1
2
C316
2.2U_0805_10V6K~D
1
2
JMOD
SUYIN_80095AR-050G1T~D
1
1
3
3
5
5
7
7
9
9
11
11
13
13
15
15
17
17
19
19
21
21
23
23
25
25
27
27
29
29
31
31
33
33
35
35
37
37
39
39
41
41
43
43
45
45
47
47
49
49
22
44
66
88
10 10
12 12
14 14
16 16
18 18
20 20
22 22
24 24
26 26
28 28
30 30
32 32
34 34
36 36
38 38
40 40
42 42
44 44
46 46
48 48
50 50
C588
4.7U_0805_10V4Z~D
1
2
R520
100K_0402_5%~D
1 2
C593
33P_0402_50V8J~D
1
2
C365
1U_0603_10V4Z~D
1
2
R273
10K_0402_5%~D
1 2
R306 470_0402_5%~D
1 2
R494
1M_0402_5%~D
1 2
R524
470_0402_5%~D
1 2
L45
BLM31A260SPT_1206~D
1 2
R279
10K_0402_5%~D@
1 2
R285
510_0402_5%~D@
12
R436
8.2K_0402_5%~D
12
C587
0.1U_0402_16V4Z~D
1
2
Create PDF with GO2PDF for free, if you wish to remove this line, click here to buy Virtual PDF Printer

5
5
4
4
3
3
2
2
1
1
D D
C C
B B
A A
AC97VREFI
R_ICH_AC_BITCLK
CAP2
SPK_SHUTDOWN#
HP_OUT_R
ICH_AC_SDOUT_TERM
R_ICH_AC_SDIN0
EAPD
HP_COMM
SPDIF_SHDN
VREFOUT
ICH_SDOUT_AUDIO
CNB_MICIN
AFLT2
AUDIO_AVDD_ON TPS793333_BYPASS
AFLT1
SPDIF
HP_OUT_L
Z2403 PC_BEEP
9750_PHONE
PC_BEEP
CK_14M_CODEC
CK_14M_CODEC_TERM
XTL_24M-
XTL_24M+
XTL_24M-
ICH_RST_AUDIO#
ICH_SDOUT_AUDIO
ICH_SYNC_AUDIO
Z2402
Z2401
Z2404
+3VRUN
VDDA
VDDA
+5VSUS
VDDA
+3VRUN
SPDIF_SHDN<19,34>
AUD_LINE_OUT_L <26>
SPK_SHUTDOWN#<26,27>
ICH_AC_SDIN0<21>
EAPD<26>
ICH_SDOUT_AUDIO<21>
MDC_AC_BITCLK<27>
NB_MICIN <26>
ICH_SYNC_AUDIO<21>
AUD_LINE_OUT_R <26>
AUDIO_AVDD_ON<35>
HP_OUT_R <26>
SPDIF<19>
ICH_AC_BITCLK<21>
HP_OUT_L <26>
CBS_SPK<31>
SPKR<22>
CK_14M_CODEC<6>
AUD_MONO_OUT <27>
ICH_RST_AUDIO#<21>
BEEP<34>
Title
Size Document Number Rev
Date: Sheet of
LA-2171 0.2
AC97 CODEC
25 50, 12, 2004
Compal Electronics, Inc.
W=30 mil
VDDA=3.3V
Pin46
CID1 Pin3
XTL_OUT
CLOCK SOURCE Pin45
CID0
GND
GND
GND
GND
OPENOPEN
OPEN OPEN
1K
1K1K
1K
14.318 MHz
27 MHz
48 MHz
24.576 MHz
TRACE>15 mil
45
2
single gate TTL
31
PACKAGE : 8X4.5X1.5mm
22P for
Crystal Only
DELL CONFIDENTIAL/PROPRIETARY
PROPRIETARY NOTE: THIS SHEET OF ENGINEERING DRAWING AND SPECIFICATIONS CONTAINS CONFIDENTIAL
TRADE SECRET AND OTHER PROPRIETARY INFORMATION OF DELL INC. ("DELL") THIS DOCUMENT MAY NOT
BE TRANSFERRED OR COPIED WITHOUT THE EXPRESS WRITTEN AUTHORIZATION OF DELL. IN ADDITION,
NEITHER THIS SHEET NOR THE INFORMATION IT CONTAINS WAY BE USED BY OR DISCLOSED TO ANY THIRD
PARTY WITHOUT DELL'S EXPRESS WRITTEN CONSENT.
R235
33_0402_5%~D
1 2
C222
0.33U_0603_10V7K~D
1 2
R210
0_0402_5%~D
1 2
C245
22P_0402_50V8J~D
@
1 2
C544
0.1U_0402_16V4Z~D
1
2
C252
0.1U_0402_16V4Z~D
1 2
C248
10P_0402_50V8J~D@
1 2
C97
1U_0603_10V4Z~D@
1
2
C196 820P_0603_50V7K~D
1 2
C541
2.2U_0805_10V6K~D
@
1
2
C192
1000P_0402_50V7K~D
1
2
R221
0_0402_5%~D
12
C194
0.1U_0402_16V4Z~D
1
2
C268
27P_0603_50V8J~D
@
1
2
R105
8.2K_0402_5%~D@
12
R233
33_0402_5%~D
1 2
X5
24.576 MHz_20P_1BX24576CC1A~D
@
1 2
C246
22P_0402_50V8J~D
@
1 2
STAC9751
U19
STAC9751TG_TQFP48~D
PC_BEEP 12
PHONE 13
AUX_L 14
AUX_R 15
VIDEO_L 16
VIDEO_R 17
CD_L 18
CD_GND 19
CD_R 20
MIC1 21
MIC2 22
LINE_IN_L 23
LINE_IN_R 24
SDATA_OUT
5
BIT_CLK
6
SDATA_IN
8
SYNC
10 RESET#
11
XTL_IN
2
XTL_OUT
3
LOUT_L 35
LOUT_R 36
MONO_OUT 37
CID0
45 CID1
46
GPIO0/NC
43
GPIO1/NC
44
HP_OUT_L 39
HP_COMM 40
HP_OUT_R 41
EAPD
47
NC/FLTOUT
34
NC/FLTIN
33
CAP2
32
NC/BPCFG
31
AFLT2
30
AFLT1
29
VREFOUT
28
VREF
27
DVDD1 1
DVDD2 9
AVDD1 25
AVDD2 38
DVSS1
4
DVSS2
7
AVSS1
26
AVSS2
42
SPDIF
48
C101
0.047U_0402_16V4Z~D
1
2
U9
TPS793333DBVR_SOT23-5~D@
IN
1OUT 5
GND
2
EN
3BYPASS 4
C249
10P_0402_50V8J~D@
1 2
R220
0_0402_5%~D
12
C244
22P_0402_50V8J~D@
1
2
R115
10K_0402_5%~D
1 2
R219
33_0402_5%~D@
12
C96
0.1U_0402_16V4Z~D
1
2
C98
0.1U_0402_16V4Z~D
1
2
L16
BLM11A121S_0603~D
1 2
R222
47_0402_5%~D@
1 2
C195
1U_0603_10V4Z~D
1
2
U8B
SN74LVC2G86DCTR_SSOP8~D
2A
5
2B
6
G
4
2Y 3
P8
C81
0.1U_0402_16V4Z~D
1
2
C258
22P_0402_50V8J~D
@
1
2
R234
33_0402_5%~D
1 2
R212
1K_0402_5%~D@
1 2
C247
10P_0402_50V8J~D@
1 2
C99
0.01U_0402_16V7K~D@
1
2
C115
0.1U_0402_16V4Z~D@
1
2
C190
2.2U_0805_10V6K~D
1
2
R214
1K_0402_5%~D@
1 2
C198 0.1U_0402_16V4Z~D
@1 2
C197 820P_0603_50V7K~D
1 2
C545
0.1U_0402_16V4Z~D
1
2
C266
27P_0603_50V8J~D
@
1
2
L25
BLM31A260SPT_1206~D
1 2
C251
1000P_0402_50V7K~D
@
1
2
C92
0.1U_0402_16V4Z~D@
1
2
C217
0.1U_0402_16V4Z~D
1 2
R215
10K_0402_5%~D
12
C93
2.2U_0805_10V6K~D
1
2
C193
1000P_0402_50V7K~D
1
2
C205
0.1U_0402_16V4Z~D
1 2
U8A
SN74LVC2G86DCTR_SSOP8~D
1A
1
1B
2
G
4
1Y 7
P8
C267
27P_0603_50V8J~D
@
1
2
Create PDF with GO2PDF for free, if you wish to remove this line, click here to buy Virtual PDF Printer

5
5
4
4
3
3
2
2
1
1
D D
C C
B B
A A
INT_SPK_R1
INT_SPK_L2
EMICIN
INT_SPK_R2
INT_SPK_L1
AUD_GAIN0
AUD_GAIN1
INT_SPK_R1
INT_SPK_R2
INT_SPK_L1
INT_SPK_L2
AUD_GAIN0
AUD_GAIN1
+5VAMPVCC
BYPASS
HP_NB_SENSE
HP_SPK_L1
HP_SPK_R1HP_NB_SENSE
AUD_LINE_IN_R
AUD_LINE_IN_L
HP_SPK_L2
HP_SPK_R2
INT_SPK_L1
INT_SPK_L2
INT_SPK_R2
INT_SPK_R1
COINCELL
INT_SPK_R1
INT_SPK_R2
INT_SPK_L1
INT_SPK_L2
+5VRUN
+5VRUN
+5VRUN
+3VRUN
+5VRUN
+3VRUN
+3VRUN
COINCELL
NB_MUTE<34>
SPK_SHUTDOWN#<25,27>
EAPD<25>
AUD_LINE_OUT_R<25>
AUD_LINE_OUT_L<25>
NB_MICIN<25>
HP_NB_SENSE<34>
HP_OUT_L<25>
HP_OUT_R<25>
Title
Size Document Number Rev
Date: Sheet of
LA-2171 0.2
Amplifier and Phone Jack
26 50, 12, 2004
Compal Electronics, Inc.
TRACE>15 mil
60mil single end
connection near JACK
W=40mils
Gain Setting
GAIN0 INPUTAV(inv)GAIN1
21.6dB
15.6dB
6dB
1
0
10dB
25K ohm
45K ohm
70K ohm
90K ohm
IMPEDANCE
11
0
0
0
*
1
Added new
Amplifier, same as
Nimitz
LINE OUT
Place close to connector
DELL CONFIDENTIAL/PROPRIETARY
PROPRIETARY NOTE: THIS SHEET OF ENGINEERING DRAWING AND SPECIFICATIONS CONTAINS CONFIDENTIAL
TRADE SECRET AND OTHER PROPRIETARY INFORMATION OF DELL INC. ("DELL") THIS DOCUMENT MAY NOT
BE TRANSFERRED OR COPIED WITHOUT THE EXPRESS WRITTEN AUTHORIZATION OF DELL. IN ADDITION,
NEITHER THIS SHEET NOR THE INFORMATION IT CONTAINS WAY BE USED BY OR DISCLOSED TO ANY THIRD
PARTY WITHOUT DELL'S EXPRESS WRITTEN CONSENT.
C633
0.1U_0402_16V4Z~D
@
1
2
D13
DA204U_SOT323~D
@
2
31
C269
10U_0805_10V4M~D
1
2
D10
DA204U_SOT323~D
@
2
31
G
D
SQ43
2N7002_SOT23~D
2
13
C223
1U_0603_10V4Z~D
1 2
C500
100P_0402_50V8J~D
1
2
JSPK
E&T_3801-04
1
12
23
34
4
L79
BLM11A121S_0603~D
12
C533
100P_0402_50V8J~D
1
2
R465
1.33K_0603_1%~D
12
C632
0.1U_0402_16V4Z~D
@
1
2
G
D
SQ41
2N7002_SOT23~D
2
13
C572
0.1U_0402_16V4Z~D
1
2
JCOIN
E&T_3801-02~D
1
1
2
2
C221
1U_0603_10V4Z~D
1
2
R231
10K_0402_5%~D@
12
C630
0.1U_0402_16V4Z~D
@
1
2
R223
10K_0402_5%~D@
12
C573
0.1U_0402_16V4Z~D
1
2
C507
100P_0402_50V8J~D
1
2
L77
BLM11A121S_0603~D
12
R464
2K_0402_5%
12
C534
4.7U_0805_10V4Z~D
1
2
JMIC
FOX_JA6333L-1ST-TR
1
2
3
4
5
6
L83
BLM11A121S_0603~D
12
U21
TPA6017A2PWPR_TSSOP20~D
GND4
1GND3
11 GND2
13 GND1
20
VDD 16
PVDD1 15
RIN-
17
BYPASS 10
NC 12
LOUT- 8
LOUT+ 4
ROUT- 14
ROUT+ 18
RIN+
7
LIN-
5
LIN+
9
GAIN0 2
GAIN1 3
PVDD2 6
SHUTDOWN
19
L81
BLM11A121S_0603~D
12
C517
100P_0402_50V8J~D
1 2
C276
0.47U_0603_16V7K~D
1
2
C260
0.01U_0402_16V7K~D
1 2
D11
DA204U_SOT323~D
@
2
31
C264
0.01U_0402_16V7K~D
1 2
R218
10K_0402_5%~D
12
C283
0.1U_0402_16V4Z~D
@
1
2
C204
1U_0603_10V4Z~D
1
2
C539
100P_0402_50V8J~D
1
2
C271
0.01U_0402_16V7K~D
1 2
C631
0.1U_0402_16V4Z~D
@
1
2
C458
100P_0402_50V8J~D
1
2
JAUDO
FOX_JA6333L-1ST-TR
1
2
3
4
5
6
R449
100_0402_5%~D
1 2
U18
MAX4411ETP-T_TQFN20~D
C1P
1
PGND
2
C1N
3
NC-4 4
PVss
5
NC-6 6
SVss
7
NC-8 8
OUTL 9
SVDD 10
INR
15
SHDNR#
14
INL
13
NC-12 12
OUTR 11
NC-20 20
PVDD 19
SHDNL#
18
SGND
17
NC-16 16
C563
0.01U_0402_16V7K~D
1 2
C216
1U_0603_10V4Z~D
1 2
C272
0.1U_0402_16V4Z~D
1
2
L84
BLM21AF121SN1D_0805~D
1 2
R447
100K_0402_5%~D
1 2
R216
10K_0402_5%~D
12
R236
10K_0402_5%~D
12
D12
DA204U_SOT323~D
@
2
31
C229
1U_0603_10V4Z~D
1
2
G
D
SQ45
2N7002_SOT23~D
2
13
Create PDF with GO2PDF for free, if you wish to remove this line, click here to buy Virtual PDF Printer

5
5
4
4
3
3
2
2
1
1
D D
C C
B B
A A
USBP2_D-
USBP2_D+
COEX3
HW_RADIO_DIS#
COEX2_WLAN_ACTIVE
COEX1_BT_ACTIVE
ICH_AC_SDOUT_MDCTERM
ICH_SDOUT_MDC
MDC_AC_BITCLK_TERM
MDC_AC_BITCLK
MDC_SDIN
SUB_SHUTDOWN#
SUB_GAIN1
SUB_GAIN0
SUB_GAIN0
SUB_GAIN1
SUB_OUT2
SUB_OUT1SUBOUT1
SUBOUT2 SUBOUT1
SUBOUT2
SUB_SHUTDOWN#
ICH_SYNC_MDC
ICH_SDOUT_MDC
ICH_RST_MDC#
SUB_VREF
SUB_VREF
SUBOUT1
SUBOUT2
SUB_DETECT#
SUB_OUT1
SUB_OUT2
MODE
MODE
SUB_OUT2_P
SUB_OUT1_N
SUB_SHUTDOWN#
SUBOUT2
SUBOUT1
+3VSUS
+3VRUN
+15V
+15V
+15V
+15V
+3VRUN
+3VRUN
+15V
+15V
+3VRUN
BT_ACTIVE<37>
USBP2_D+<28> USBP2_D-<28>
HW_RADIO_DIS#<33,35>
COEX1_BT_ACTIVE<33>
COEX2_WLAN_ACTIVE<33>
ICH_RST_MDC#<21>
ICH_SYNC_MDC<21>
ICH_AC_SDIN1<21>
AUD_MONO_OUT<25>
MDC_AC_BITCLK <25>
ICH_SDOUT_MDC<21>
SUB_DETECT#<34>
SPK_SHUTDOWN#<25,26>
AUD_MONO_OUT<25>
Title
Size Document Number Rev
Date: Sheet of
LA-2171 0.2
SUBWOOFER,BT PORT and MDC
27 50, 12, 2004
Compal Electronics, Inc.
W=20 mil
Place near BT
Gain Setting
GAIN0 GAIN1 Amplifier gain(db) INPUT
0
1
12dB
23.6dB
36dB
IMPEDANCE
241K ohm
168K ohm
104K ohm
33K ohm
18dB0
0
0
1 1
1
DELL CONFIDENTIAL/PROPRIETARY
PROPRIETARY NOTE: THIS SHEET OF ENGINEERING DRAWING AND SPECIFICATIONS CONTAINS CONFIDENTIAL
TRADE SECRET AND OTHER PROPRIETARY INFORMATION OF DELL INC. ("DELL") THIS DOCUMENT MAY NOT
BE TRANSFERRED OR COPIED WITHOUT THE EXPRESS WRITTEN AUTHORIZATION OF DELL. IN ADDITION,
NEITHER THIS SHEET NOR THE INFORMATION IT CONTAINS WAY BE USED BY OR DISCLOSED TO ANY THIRD
PARTY WITHOUT DELL'S EXPRESS WRITTEN CONSENT.
C378
1000P_0402_50V7K~D
1
2
R144
10K_0402_5%~D
12
U33
TPA3001D1PWP_TSSOP24~D
INN
1
INP
2
GAIN0
3
GAIN1
4
SHDN
5
PGND
6
VCLAMP
7
BSN 8
PVCC 9
OUTN 10
OUTN 11
PGND
12
PGND
13
OUTP 14
OUTP 15
PVCC 16
BSP 17
AGND
18
AGND
19
ROSC
20
COSC
21
BYPASS
22
VREF
23
VCC
24 R532
51_0603_1%~D
1 2
C273
10P_0402_50V8J~D@
1 2
C224
4.7U_0805_10V4Z~D
1
2
C634
0.22U_0603_10V7K~D
1 2
R536
100K_0402_5%~D@
12
R514
15K_0402_5%
@
12
+
C354
150U_4B_16VM~D@
1
2
R12
0_0805_5%~D@
1 2
+
C646
150U_4B_16VM~D
1
2
R349
0_0805_5%~D
1 2
Q51
DTC144EKA_SOT23~D@
2
13
C635
1000P_0402_50V7K~D
1 2
G
D
S
Q12
2N7002_SOT23~D
2
13
D8
DA204U_SOT323~D
@
2
31
C219
0.1U_0402_16V4Z~D
1
2
R537
100K_0402_5%~D
12
C235
10P_0402_50V8J~D@
1
2
C377
1000P_0402_50V7K~D
1
2
R213
10_0402_5%~D@
1 2
+
C372
150U_4B_16VM~D@
1
2
R538
100K_0402_5%~D@
12
D6
B130-13_SMA~D
2 1
R205
10_0402_5%~D@
1 2
C625
1U_0805_25V4Z~D
1
2
U10C
SN74LVC3G14DCTR_SSOP8~D@
P8
A
3Y5
G
4
R202
33_0402_5%~D
1 2
R531
51_0603_1%~D
1 2
C201
10P_0402_50V8J~D@
1
2
R539
1.21K_0603_1%~D
1 2
+
C619
150U_4B_16VM~D@
1
2
R534
120K_0402_5%~D
12
L65
BLM21PG600SN1D_0805~D
1 2
C615
10U_1210_25V6K~D
1
2
C381
1000P_0402_50V7K~D
@
1
2
T17
PAD~D
C624
1U_0805_25V4Z~D
1 2
C645
1U_0805_25V4Z~D
@
1
2
R535
100K_0402_5%~D
12
JBT
E&T_3702-10-1~D
1
2
3
4
5
6
7
8
9
10
11
12
U11
TC7SH08FU_SSOP5~D
B
1
A
2
G
3
O4
P5
C623
1U_0805_25V4Z~D
1 2
C281
10P_0402_50V8J~D@
1 2
C616
0.47U_0603_16V7K~D@
1 2
C626
1U_0805_25V4Z~D
1 2
C629
0.22U_0603_10V7K~D
1 2
C636
1U_0805_25V4Z~D
1
2
R521
4.7K_0402_5%~D
@
12
R345
10K_0402_5%~D
12
C627
220P_0402_50V7K~D
1
2
R79
0_0805_5%~D@
1 2
C637
0.056U_0603_10V7K~D
1 2
+
C353
150U_4B_16VM~D@
1
2
L64
BLM21PG600SN1D_0805~D
1 2
R541
1K_0402_5%~D
@
1 2
U31
TDA1517ATW_HTSSOP20~D@
IN1+
3
IN2-
18
SVRR
5
VP1
15
VP2
16
OUT2B 13
SGND 4
PGND1 10
PGND2 11
MODE
17
NC1 1
NC2 2
NC3 6
NC4 7
NC5 14
NC6 19
NC7 20
OUT1A 8
OUT1B 9
OUT2A 12
Connector for MDC Rev1.5
JMDC
TYCO_1-179397-2~D
GND1
1
IAC_SDATA_OUT
3
GND2
5
IAC_SYNC
7
IAC_SDATA_IN
9
IAC_RESET#
11
RES0 2
RES1 4
3.3V 6
GND3 8
GND4 10
IAC_BITCLK 12
13
13
14
14
15
15
16
16
17
17
18
18
19
19
20
20
C380
1000P_0402_50V7K~D@
1
2
D9
DA204U_SOT323~D
@
2
31
C621
0.22U_1206_25V7M~D
1 2
C617
0.1U_0603_25V7K~D@
1
2
D7
B130-13_SMA~D
2 1
JWOFR
E&T_3801-04
1
12
23
34
4
C280
10P_0402_50V8J~D@
1 2
C622
0.22U_1206_25V7M~D
1 2
R155
10K_0402_5%~D
12
R346
0_0805_5%~D
1 2
C379
0.1U_0402_16V4Z~D
1 2
C628
1U_0805_25V4Z~D
1
2
Create PDF with GO2PDF for free, if you wish to remove this line, click here to buy Virtual PDF Printer

5
5
4
4
3
3
2
2
1
1
D D
C C
B B
A A
USBP1_D-
CBS_CAD15_L
USBP1_D+
USBP0_D+
USBP5_D-
USBP2_D-
USBP0_D-
USBP2_D+
CBS_CAD13_L
USBP4_D-
USBP5_D+
USBP6_D-
USBP6_D+
USBP7_D-
USBP7_D+
USBP0_D-
USBP0_GND
USBP0_D+
USBP6_D+
USBP6_D-
USBP6_GND
USBP6_VCC
USBP7_GND
USBP7_D-
USBP7_VCC
USBP7_D+
USBP4_D+
USBP4_D-
USBP5_D-
USBP4_GND
USBP5_VCC
USBP5_GND
USBP4_VCC
USBP4_D+
USBP5_D+
USB_BACK_EN#
USB_OC6#
USB_OC7#
USB_SIDE_EN#
USB_OC4#
USB_OC5#
USB_SIDE_EN#
USB_OC0#
USBP0_VCC
USBP1_D-
USBP1_D+
USBP1_VCC
USBP1_GND
USB_OC1#
USBP0_PWR
USBP6_PWR
USBP7_PWR
USBP4_PWR
USBP5_PWR
+5VSUS
USBP6_PWR
USBP7_PWR
+5VSUS
USBP4_PWR
USBP5_PWR
USBP0_PWR
+5VSUS
USBP1_PWR
USBP1_PWR
USBP2-<22>
USBP5-<22>
USBP1-<22>
USBP5+<22>
USBP1+<22>
USBP4-<22>
USBP4+<22>
USBP0-<22>
USBP2+<22>
USBP0+<22>
USB_BACK_EN#<34>
USB_OC6# <22>
USB_OC7# <22>
USB_SIDE_EN#<34>
USB_OC4# <22>
USB_OC5# <22>
USB_SIDE_EN#<34>
USB_OC0# <22>
USBP2_D- <27>
USBP2_D+ <27>
CBS_CAD15<31>
CBS_CAD13<31>
CBS_CAD15_L <32>
CBS_CAD13_L <32>
USBP6-<22>
USBP6+<22>
USBP7-<22>
USBP7+<22>
USB_OC1# <22>
Title
Size Document Number Rev
Date: Sheet of
LA-2171 0.2
USB 2.0 PORT
28 50, 12, 2004
Compal Electronics, Inc.
2
3BlueTooth
1
4NEW CARD
USB PORT#
0
DESTINATION
5
7
6
JUSB1 (Top)
PLACE CHOKE
NEAR
CONNECTOR
DELL CONFIDENTIAL/PROPRIETARY
PROPRIETARY NOTE: THIS SHEET OF ENGINEERING DRAWING AND SPECIFICATIONS CONTAINS CONFIDENTIAL
TRADE SECRET AND OTHER PROPRIETARY INFORMATION OF DELL INC. ("DELL") THIS DOCUMENT MAY NOT
BE TRANSFERRED OR COPIED WITHOUT THE EXPRESS WRITTEN AUTHORIZATION OF DELL. IN ADDITION,
NEITHER THIS SHEET NOR THE INFORMATION IT CONTAINS WAY BE USED BY OR DISCLOSED TO ANY THIRD
PARTY WITHOUT DELL'S EXPRESS WRITTEN CONSENT.
JUSB2 (Top)
JUSB2 (Bottom)
JUSB3 (Top)
JUSB3 (Bottom)
JUSB1 (Bottom)
C7
0.1U_0402_16V4Z~D
1
2
+
C21
150U _D2_6.3VM~D
1
2
L39
BLM21PG600SN1D_0805~D
1 2
C576
0.1U_0402_16V4Z~D
1
2
L69 DLW21SN900SQ2_0805~D@
1
1
4
433
22
U22
TPS2062DR_SO8~D
GND
1
IN
2
EN1#
3
EN2#
4
OC1# 8
OUT1 7
OUT2 6
OC2# 5
L10
BLM21PG600SN1D_0805~D
1 2
L38 DLW21SN900SQ2_0805~D@
1
1
4
433
22
R10
0_0402_5%~D
1 2
C388
47P_0402_50V8J~D
@
1
2
R361
0_0402_5%~D
1 2
L36
BLM21PG600SN1D_0805~D
1 2
R366
0_0402_5%~D
1 2
+
C278
150U _D2_6.3VM~D
1
2
C259
10U_1206_16V4Z~D
1
2
L2
BLM21PG600SN1D_0805~D
1 2
C285
10U_1206_16V4Z~D
1
2
JUSB3
JST_SM8B-SRSS~D
1
12
23
34
4
5
56
67
78
8
99
10 10
L14
BLM21PG600SN1D_0805~D
1 2
C375
47P_0402_50V8J~D
@
1
2
C387
47P_0402_50V8J~D
@
1
2
C274
47P_0402_50V8J~D
@
1
2
R247
0_0402_5%~D
1 2
L72 DLW21SN900SQ2_0805~D@
1
1
4
433
22
JUSB2
FOX_UB11123-8Z4-HT~D
A_VCC
A1
A_D-
A2
A_D+
A3
A_GND
A4
B_VCC
B1
B_D-
B2
B_D+
B3
B_GND
B4
G1
9
G2
10
G3
11
G4
12
L12
BLM21PG600SN1D_0805~D
1 2
JUSB1
FOX_UB11123-8Z4-HT~D
A_VCC
A1
A_D-
A2
A_D+
A3
A_GND
A4
B_VCC
B1
B_D-
B2
B_D+
B3
B_GND
B4
G1
9
G2
10
G3
11
G4
12
C265
47P_0402_50V8J~D
@
1
2
C575
0.1U_0402_16V4Z~D
1
2
C394
47P_0402_50V8J~D
@
1
2
R238
0_0402_5%~D
1 2
L42
BLM21PG600SN1D_0805~D
1 2
C87
0.1U_0402_16V4Z~D
1
2
R342
0_0402_5%~D
1 2
L40 DLW21SN900SQ2_0805~D@
1
1
4
433
22
C395
47P_0402_50V8J~D
@
1
2
C286
47P_0402_50V8J~D
@
1
2
L44
BLM21PG600SN1D_0805~D
1 2
R269
0_0402_5%~D
1 2
L41 DLW21SN900SQ2_0805~D@
1
1
4
433
22
C15
0.1U_0402_16V4Z~D
1
2
+
C88
150U _D2_6.3VM~D
1
2
C262
47P_0402_50V8J~D
@
1
2
R246
0_0402_5%~D
1 2
U20
TPS2062DR_SO8~D
GND
1
IN
2
EN1#
3
EN2#
4
OC1# 8
OUT1 7
OUT2 6
OC2# 5
C277
47P_0402_50V8J~D
@
1
2
+
C19
150U _D2_6.3VM~D
1
2
R341
0_0402_5%~D
1 2
C14
47P_0402_50V8J~D
@
1
2
L9
BLM21PG600SN1D_0805~D
1 2
C282
47P_0402_50V8J~D
@
1
2
C16
0.1U_0402_16V4Z~D
1
2
+
C12
150U _D2_6.3VM~D
1
2
L17
BLM21PG600SN1D_0805~D
1 2
R237
0_0402_5%~D
1 2 C275
47P_0402_50V8J~D
@
1
2
L59 DLW21SN900SQ2_0805~D@
1
1
4
433
22
R365
0_0402_5%~D
1 2
C261
0.1U_0402_16V4Z~D
1
2
C374
47P_0402_50V8J~D
@
1
2
L8 DLW21SN900SQ2_0805~D@
1
1
4
433
22
C279
0.1U_0402_16V4Z~D
1
2
L7
BLM21PG600SN1D_0805~D
1 2
R9
0_0402_5%~D
1 2
R245
0_0402_5%~D
1 2
L1
BLM21PG600SN1D_0805~D
1 2
R243
0_0402_5%~D
1 2
U2
TPS2062DR_SO8~D
GND
1
IN
2
EN1#
3
EN2#
4
OC1# 8
OUT1 7
OUT2 6
OC2# 5
C41
10U_1206_16V4Z~D
1
2
C13
47P_0402_50V8J~D
@
1
2
+
C250
150U _D2_6.3VM~D
1
2
C263
47P_0402_50V8J~D
@
1
2
R360
0_0402_5%~D
1 2
L43 DLW21SN900SQ2_0805~D@
1
1
4
433
22
R268
0_0402_5%~D
1 2
C47
0.1U_0402_16V4Z~D
1
2
Create PDF with GO2PDF for free, if you wish to remove this line, click here to buy Virtual PDF Printer

5
5
4
4
3
3
2
2
1
1
D D
C C
B B
A A
PCI_C_BE1#
PCI_REQ4#
PCI_AD17
PCI_STOP#
PCI_AD29
PCI_C_BE0#
PCI_AD26
PCI_TRDY# LAN_TRST#
V_1P2_PLLVDD_PHY
XTALI
PCI_AD7
LAN_CTRL_1P2V
PCI_AD27
PCI_AD21
PLTRST_LOM#
LAN_CTRL_2P5V
PCI_AD25
PCI_AD13
LAN_EEDATA_SPROM_CS
LAN_ACT#
PCI_AD10
LAN_EEPROM_W
PCI_PAR
PCI_SERR#
PCI_AD1
PCI_AD3
PCI_C_BE2#
CK_33M_LANPCI
PCI_C_BE3#
PCI_FRAME#
PCI_AD20
PCI_IRDY#
PCI_AD12
PCI_AD0
LAN_AUXPWR
PCI_PERR#
LAN_TX3+
PCI_AD16
LINK_10#
PCI_AD18
PCI_GNT4#
PCI_PIRQC#
PCI_AD30
XTALO
PCI_AD4
LAN_TX3-
LAN_TX2-
PCI_AD9
PCI_AD31
PCI_AD14
PCI_AD22
PCI_AD15
PCI_AD11
PCI_AD28
PCI_AD19
PCI_AD16
PCI_AD5
LAN_EECLK_SPROM_CLK
LAN_TX2+
PCI_AD8
PCI_DEVSEL#
LINK_100#
LAN_RDAC
PCI_AD24
PCI_AD23
VAUX_LAN
PCI_AD6
PCI_AD2
LAN_TX0-
LAN_TX0+
LAN_TX1+
LAN_TX1-
LAN_IDSEL
LAN_SPROM_DOUT
SYS_PME#
CLK_82540_TERMCK_33M_LANPCI
5705M_LOWPWR
NC_LAN_N9
5705M_CLOCKRUN
LAN_BIAS
Z2702
LAN_EEPROM_W
LAN_SPROM_DIN
LAN_CTRL_2P5V
LAN_CTRL_1P2V
NC_LAN_P9
LAN_SPROM_DOUT
V_1P2_PLLVDD_PHY
LAN_EEDATA_SPROM_CS
LAN_EECLK_SPROM_CLK
AVDD2P5
LAN_EECLK_SPROM_CLK
LAN_EEDATA_SPROM_CS
AVDD1P2
LAN_SPROM_DIN
V_2P5_LAN
V_2P5_LAN
V_3P3_LAN
V_2P5_LAN
V_1P2_LAN
V_3P3_LAN
V_3P3_LAN
V_3P3_LAN
V_2P5_LAN
V_1P2_LAN
V_1P2_LAN
+3V_LOM_PCI
V_1P2_LAN
V_3P3_LAN
V_2P5_LAN
V_3P3_LAN
V_2P5_LAN
V_2P5_LAN
V_2P5_LAN
V_1P2_LAN
+3VSRC
V_3P3_LAN +3VRUN
+3V_LOM_PCI
+3V_LOM_PCI
V_3P3_LAN
PCI_IRDY#<20,31,33>
LAN_TX2+ <30>
PCI_C_BE1#<20,31,33>
PCI_SERR#<20,31,33>
PCI_TRDY#<20,31,33>
CK_33M_LANPCI<6>
PCI_AD[0..31]<20,31,33>
SYS_PME#<31,33,34>
LAN_ACT# <30>
PCI_GNT4#<20>
LINK_10# <30>
PCI_REQ4#<20>
PCI_DEVSEL#<20,31,33>
PCI_FRAME#<20,31,33>
PCI_C_BE3#<20,31,33> PCI_C_BE2#<20,31,33>
ENAB_3VLAN<38>
PCI_PERR#<20,31,33>
LINK_100# <30>
PCI_C_BE0#<20,31,33>
LAN_TX3- <30>
LAN_TX2- <30>
LAN_TX3+ <30>
PCI_PAR<20,31,33>
PLTRST_LOM#<20> PCI_PIRQC#<20,31>
PCI_STOP#<20,31,33>
LAN_TX0- <30>
LAN_TX0+ <30>
LAN_TX1- <30>
LAN_TX1+ <30>
CLKRUN#<22,31,33,34>
LAN_LOW_PWR <35>
Title
Size Document Number Rev
Date: Sheet of
LA-2171 0.2
LAN Controller (BCM4401)
29 50, 12, 2004
Compal Electronics, Inc.
2
BCP69
4
C
1E
3
C
B
for 4401 :1.27K
for 5705M:1.24K
R136
For 5705M only
DELL CONFIDENTIAL/PROPRIETARY
PROPRIETARY NOTE: THIS SHEET OF ENGINEERING DRAWING AND SPECIFICATIONS CONTAINS CONFIDENTIAL
TRADE SECRET AND OTHER PROPRIETARY INFORMATION OF DELL INC. ("DELL") THIS DOCUMENT MAY NOT
BE TRANSFERRED OR COPIED WITHOUT THE EXPRESS WRITTEN AUTHORIZATION OF DELL. IN ADDITION,
NEITHER THIS SHEET NOR THE INFORMATION IT CONTAINS WAY BE USED BY OR DISCLOSED TO ANY THIRD
PARTY WITHOUT DELL'S EXPRESS WRITTEN CONSENT.
Note: Place these components
as closeto the chip as possible.
For 4401 only
Note: Place these components
as closeto the chip as possible.
Note: Place these components
as closeto the chip as possible.
R540
R72
10K_0402_5%~D
12
C411
0.1U_0402_16V4Z~D
1
2
L26
BLM11A601S_0603~D
@
12
L23
BLM11A601S_0603~D
@
1 2
C45
10U_0805_10V4M~D
1
2
C43
0.1U_0402_16V4Z~D
1
2
C91
0.1U_0402_16V4Z~D
1
2
C24
0.01U_0402_16V7K~D
1
2
C32
0.1U_0402_16V4Z~D
1
2
C76
0.1U_0402_16V4Z~D
1
2
C30
0.1U_0402_16V4Z~D
1
2
Q38
BCP69_SOT223~D@
3
1
2
4
C61
0.1U_0402_16V4Z~D
@
1
2
R135
4.7K_0603_1%~D
12
C35
0.1U_0402_16V4Z~D
1
2
C37
0.1U_0402_16V4Z~D
1
2
BCM4401
U5B
BCM4401KFB_FBGA196~D
VDDC_E12
E12
VDDC_H5
H5
VDDC_H6
H6
VDDC_H7
H7
VDDC_H8
H8
VDDC_J5
J5
VDDC_J6
J6
VDDC_J7
J7
VDDC_J8
J8
VDDC_J9
J9
VDDC_J10
J10
VDDC_K5
K5
VDDC_K6
K6
VDDC_K7
K7
VDDC_K8
K8
VDDC_K9
K9
VDDC_K10
K10
VDDC_L5
L5
VDDC_L10
L10
VDDC_M14
M14
VDDC_N14
N14
VDDC_P8
P8
VDDC_P12
P12
VDDC_P13
P13
VDDC_P14
P14
CSTSCHG
C8
CLKRUN
H4
NC_H10
H10
NC_J4
J4
NC_K4
K4
NC_J11
J11
NC_K11
K11
NC_L7
L7
NC_L8
L8
VDDIO_A11
A11
VDDIO_F11
F11
VDDIO_K12
K12
VDDIO_L12
L12
VDDP_K14
K14
VDDP_L13
L13
VDDP_P11
P11
VDDIO-PCI_A7
A7
VDDIO-PCI_B3
B3
VDDIO-PCI_C5
C5
VDDIO-PCI_E1
E1
VDDIO-PCI_E4
E4
VDDIO-PCI_G1
G1
VDDIO-PCI_K3
K3
VDDIO-PCI_L4
L4
VDDIO-PCI_N6
N6
VDDIO-PCI_P2
P2
VSS_B7 B7
VSS_D4 D4
VSS_D5 D5
VSS_D6 D6
VSS_D7 D7
VSS_D8 D8
VSS_D9 D9
VSS_E2 E2
VSS_E5 E5
VSS_E6 E6
VSS_E7 E7
VSS_E8 E8
VSS_E9 E9
VSS_F5 F5
VSS_F6 F6
VSS_F7 F7
VSS_F8 F8
VSS_F9 F9
VSS_F10 F10
VSS_G4 G4
VSS_G5 G5
VSS_G6 G6
VSS_G7 G7
VSS_G8 G8
VSS_G9 G9
VSS_G10 G10
VSS_H9 H9
VSS_K2 K2
VSS_L6 L6
VSS_L9 L9
VSS_M6 M6
VSS_M12 M12
VSS_M13 M13
VSS_N1 N1
VSS_N12 N12
VSS_N13 N13
NC_L11 L11
NC_L14 L14
NC_M8 M8
NC_M9 M9
LOW_POWER M11
NC_N8 N8
NC_N9 N9
NC_P9 P9
AVDDL_F12 F12
AVDDL_F13 F13
AVDD_F14 F14
AVDD_A13 A13
R60
1K_0402_5%~D
@
12
BCM4401
U5A
BCM4401KFB_FBGA196~D
AD31
B8
AD30
A8
AD29
C7
AD28
C6
AD27
B6
AD26
B5
AD25
A5
AD24
B4
AD23
B2
AD22
B1
AD21
C1
AD20
D3
AD19
D2
AD18
D1
AD17
E3
AD16
K1
AD15
L2
AD14
L1
AD13
M3
AD12
M2
AD11
M1
AD10
N2
AD9
N3
AD8
P3
AD7
N4
AD6
P4
AD5
M5
AD4
N5
AD3
P5
AD2
P6
AD1
M7
AD0
N7
CBE3
C4
CBE2
F3
CBE1
L3
CBE0
M4
IDSEL
A4
FRAME
F2
IRDY
F1
TRDY
G3
DEVSEL
H3
STOP
H1
PERR
J2
SERR
A2
PAR
J1
PCI_CLK
A3
INTA
H2
PCI_RST
C2
GNT
J3
REQ
C3
VAUXPRSNT
J12
M66EN
F4
PME
A6
TRD3+ E13
TRD3- E14
TRD2+ D13
TRD2- D14
TRD1+ C13
TRD1- C14
TRD0+ B13
TRD0- B14
REGSUP12 B9
REGCTL12 B10
REGSEN12 A9
REGSUP25 B11
REGCTL25 C11
REGSEN25 C10
VESD1 P1
VESD2 G2
VESD3 A1
EEDATA P10
EECLK M10
GPIO0 H12
GPIO1 K13
GPIO2 J13
LINKLEDB G13
SPD100LEDB H13
SPD1000LEDB G12
TRAFFICLEDB G14
PLLVDD2 H14
NC P7
TCK C12
TDI D12
TDO B12
TMS A12
TRST D11
SMB_CLK A10
SMB_DATA C9
BIASVDD A14
RDAC D10
SO G11
SI E10
SCLK E11
CS H11
XTALVDD J14
XTALO N10
XTALI N11
C103
0.1U_0402_16V4Z~D
1
2
C50
0.1U_0402_16V4Z~D
1
2
X1
25MHz_20P_1BX25000CK1A~D
12
C34
0.1U_0402_16V4Z~D
1
2
C114
8.2P_0402_50V8J~D@
1 2
C33
0.1U_0402_16V4Z~D
@
1
2
C26
27P_0402_50V8J 1
2
C22
4.7U_0805_10V4Z~D
@
1
2
C63
0.1U_0402_16V4Z~D
1
2
R29
0_0402_5%~D@
1 2
R39
4.7K_0402_5%~D
12
S
G
D
Q13
SI3456DV-T1_TSOP6~D
3
6
245
1
R130
10_0402_5%~D@
12
C104
0.1U_0402_16V4Z~D
1
2
L22
BLM11A601S_0603~D
1 2
C52
0.1U_0402_16V4Z~D
@
1
2
U3
AT93C46-10SI-2.7_SO8~D
CS
1
SK
2
DI
3
DO
4
VCC 8
NC 7
ORG 6
GND 5
L28
BLM31A260SPT_1206~D
1 2
C46
0.1U_0402_16V4Z~D
1
2
C25
27P_0402_50V8J 1
2
C421
10U_0805_10V4M~D
1
2
C113
10U_0805_10V4M~D
1
2
R33
10K_0402_5%~D
12
C86
1U_0603_10V4Z~D
1
2
C404
4.7U_0805_10V4Z~D
@
1
2
C29
0.1U_0402_16V4Z~D
1
2
C59
0.1U_0402_16V4Z~D
1
2
L13
BLM11A601S_0603~D
1 2
C73
0.1U_0402_16V4Z~D
1
2
C109
1000P_0402_50V7K~D
1
2
R35
1K_0402_5%~D@
1 2
C70
2.2U_0805_10V6K~D
1
2
C56
0.1U_0402_16V4Z~D
1
2
R34 0_0402_5%~D
1 2
R540
0_0402_5%~D
1 2
R77
0_0402_5%~D
1 2
C60
10U_0805_10V4M~D
@
1
2
C80
0.1U_0402_16V4Z~D
1
2
Q36
BCP69_SOT223~D@
3
1
2
4
C402
0.1U_0402_16V4Z~D
@
1
2
R128
100_0402_5%~D
1 2
R30
0_0402_5%~D
1 2
R136
1.27K_0603_1%~D
12
C36
0.1U_0402_16V4Z~D
1
2
U6
AT24C256_SO8~D@
A0 1
A1 2
NC 3
GND 4
VCC
8
WP
7
SCL
6
SDA
5
C105
0.1U_0402_16V4Z~D
1
2
R32 0_0402_5%~D
1 2
C108
0.1U_0402_16V4Z~D
1
2
C68
0.1U_0402_16V4Z~D
@
1
2
C82
0.1U_0402_16V4Z~D
1
2
C58
10U_0805_10V4M~D
1
2
C31
0.1U_0402_16V4Z~D
1
2
L18
BLM11A601S_0603~D
1 2
C102
0.1U_0402_16V4Z~D
@
1
2
C55
4.7U_0805_10V4Z~D
1
2
C71
0.1U_0402_16V4Z~D
1
2
C27
10U_0805_10V4M~D
1
2
L27
BLM11A601S_0603~D
12
R69
4.7K_0402_5%~D@
12
C48
0.1U_0402_16V4Z~D
1
2
Create PDF with GO2PDF for free, if you wish to remove this line, click here to buy Virtual PDF Printer

5
5
4
4
3
3
2
2
1
1
D D
C C
B B
A A
LAN_ACTLED_YEL#
LED_10_GRN#
LED_100_ORG#
LED_10_GRN# LED_100_ORG#LAN_ACTLED_YEL#
V_2P5_LAN
V_3P3_LAN
V_3P3_LAN V_3P3_LANV_3P3_LAN
LAN_TX0+<29>
LAN_TX2-<29>
LAN_TX2+<29>
LAN_TX0-<29>
LAN_TX1+<29>
LAN_TX3+<29>
LAN_TX3-<29>
LINK_10#<29> LINK_100#<29>LAN_ACT#<29>
LAN_TX1-<29>
Title
Size Document Number Rev
Date: Sheet of
LA-2171 0.2
LAN Transfomer and RJ45
30 50, 12, 2004
Compal Electronics, Inc.
Layout Notice : Place
termination as close as
chip as possible
DELL CONFIDENTIAL/PROPRIETARY
PROPRIETARY NOTE: THIS SHEET OF ENGINEERING DRAWING AND SPECIFICATIONS CONTAINS CONFIDENTIAL
TRADE SECRET AND OTHER PROPRIETARY INFORMATION OF DELL INC. ("DELL") THIS DOCUMENT MAY NOT
BE TRANSFERRED OR COPIED WITHOUT THE EXPRESS WRITTEN AUTHORIZATION OF DELL. IN ADDITION,
NEITHER THIS SHEET NOR THE INFORMATION IT CONTAINS WAY BE USED BY OR DISCLOSED TO ANY THIRD
PARTY WITHOUT DELL'S EXPRESS WRITTEN CONSENT.
Place these caps as close
to the center tap pins
of the mag/connector.
R52
200_0402_5%~D
12
C397 0.01U_0402_16V7K~D
1
2
R23
49.9_0603_1%~D
@
1 2
C398 0.01U_0402_16V7K~D
1
2
R22
49.9_0603_1%~D
@
1 2
R351
0_0402_5%~D
1 2
R27
49.9_0603_1%~D
1 2
R353
0_0402_5%~D
1 2
1000pF 2KV
4 X 75 OHMS
1CT:1CT
1CT:1CT
1CT:1CT
1CT:1CT
TRP1P
TRP1N
TRP2P
TRP2N
TRP3P
TRP3N
TRP4P
TRP4N
JLOM
TYCO_1368398-1~D
TRD1P
11
TRCT1
12
TRD1N
10
TRD2P
4
TRCT2
6
TRD2N
5
TRD3P
3
TRCT3
1
TRD3N
2
TRD4P
8
TRCT4
7
TRD4N
9
YELLOW
13
COMMON0
14
COMMON1
16
GREEN
17
ORANGE
15
SHIELD0
18
SHIELD1
19
20
20
21
21
R377
200_0402_5%~D
12
R24
49.9_0603_1%~D
@
1 2
C40
0.1U_0402_16V4Z~D
@
1
2
R21
49.9_0603_1%~D
@
1 2
R28
49.9_0603_1%~D
1 2
C399 0.01U_0402_16V7K~D
1
2
R25
49.9_0603_1%~D
1 2
C396 0.01U_0402_16V7K~D
1
2
R350
10K_0402_5%~D
1 2
R354
0_0402_5%~D
1 2
R355
10K_0402_5%~D
1 2
R352
10K_0402_5%~D
1 2
C39
0.1U_0402_16V4Z~D
@
1
2
R26
49.9_0603_1%~D
1 2
C28
0.1U_0402_16V4Z~D
1
2
C38
0.1U_0402_16V4Z~D
1
2
Create PDF with GO2PDF for free, if you wish to remove this line, click here to buy Virtual PDF Printer

5
5
4
4
3
3
2
2
1
1
D D
C C
B B
A A
R5C841XI
R5C841XO
CBS_CSTSCHNG
CBS_CCLKRUN#
CBS_CCLK_INTERNAL
CBS_CINT#
CBS_CRST#
CBS_CAUDIO
IEEE1394_TPAN0
CBS_RSVD/A18
IEEE1394_TPAP0
IEEE1394_TPBP0
IEEE1394_TPBN0
IEEE1394_TPBIAS0
CBS_RSVD/D14
CBS_RSVD/D2
CBS_CCD2#_INTERNAL
CBS_CCD1#_INTERNAL
CBS_CVS2
CBS_CVS1
PCI_AD29
PCI_AD30
PCI_AD28
PCI_AD31
PCI_AD26
PCI_AD25
PCI_AD27
PCI_AD22
PCI_AD23
PCI_AD20
PCI_AD24
PCI_AD21
PCI_AD18
PCI_AD17
PCI_AD19
PCI_AD14
PCI_AD16
PCI_AD13
PCI_AD15
PCI_AD12
PCI_AD11
PCI_AD10
PCI_AD9
PCI_AD7
PCI_AD6
PCI_AD8
PCI_AD4
PCI_AD5
PCI_AD1
PCI_AD2
PCI_AD3
PCI_AD0
PCI_C_BE3#
PCI_C_BE0#
PCI_C_BE2#
PCI_C_BE1#
PCI_PAR
PCI_FRAME#
PCI_STOP#
PCI_DEVSEL#
PCI_TRDY#
PCI_IRDY#
PCI_AD17 CBS_IDSEL
PCI_REQ1#
PCI_GNT1#
PCI_PERR#
PCI_SERR#
CBS_GRST#
PCIRST_CB#
IEEE1394_TPBIAS0
IEEE1394_TPBN0
CK33M_CBS_TERM
TPA0+
TPB0+
TPA0-
TPB0-
Z3008
CK_33M_CBPCI
CBS_CC/BE3#
CBS_CC/BE2#
CBS_CC/BE0#
CBS_CC/BE1#
CBS_CPAR
CBS_CDEVSEL#
CBS_CTRDY#
CBS_CFRAME#
CBS_CIRDY#
CBS_CSTOP#
CBS_CPERR#
CBS_CSERR#
CBS_CREQ#
CBS_CGNT#
SD_EN
CBS_CBLOCK#
CBS_GRST#
CBS_SPK
IEEE1394_TPBP0
IEEE1394_TPAP0
IEEE1394_TPAN0
SD_EN
R5C841XI
R5C841XO
CBS_CRST#
+3VRUN
+3VSUS
+3V_PHY
+3VSUS
+3VSUS
+3VSUS
+3VSUS
+SD_VCC
VPPEN0<32> VPPEN1<32>
VCC5EN#<32> VCC3EN#<32>
SD_CMD <32>
CLKRUN#<22,29,33,34>
SD_DATA0 <32>
SD_DATA1 <32>
SD_DATA2 <32>
SD_DATA3 <32>
CBS_CCLKRUN# <32>
CBS_CSTSCHNG <32>
CBS_CCLK <32>
CBS_CRST# <32>
CBS_CINT# <32>
CBS_CAUDIO <32>
CBS_RSVD/D2 <32>
CBS_RSVD/D14 <32>
CBS_RSVD/A18 <32>
CBS_CCD2# <32>
CBS_CCD1# <32>
CBS_CVS1 <32>
CBS_CVS2 <32>
PCI_AD[0..31]<20,29,33>
PCI_C_BE3#<20,29,33>
PCI_C_BE1#<20,29,33> PCI_C_BE0#<20,29,33>
PCI_C_BE2#<20,29,33>
PCI_PAR<20,29,33>
SYS_PME#<29,33,34>
PCI_TRDY#<20,29,33> PCI_FRAME#<20,29,33>
PCI_IRDY#<20,29,33> PCI_STOP#<20,29,33> PCI_DEVSEL#<20,29,33>
PCI_GNT1#<20> PCI_REQ1#<20>
PCI_PERR#<20,29,33> PCI_SERR#<20,29,33>
PCIRST_CB#<20,33>
CK_33M_CBPCI<6>
CBS_CAD0 <32>
CBS_CAD19 <32>
CBS_CAD17 <32>
CBS_CAD18 <32>
CBS_CAD15 <28>
CBS_CAD12 <32>
CBS_CAD14 <32>
CBS_CAD11 <32>
CBS_CAD10 <32>
CBS_CAD9 <32>
CBS_CAD8 <32>
CBS_CAD7 <32>
CBS_CAD6 <32>
CBS_CAD5 <32>
CBS_CAD4 <32>
CBS_CAD3 <32>
CBS_CAD2 <32>
CBS_CAD1 <32>
CBS_CAD31 <32>
CBS_CAD29 <32>
CBS_CAD27 <32>
CBS_CAD23 <32>
CBS_CAD24 <32>
CBS_CAD28 <32>
CBS_CAD26 <32>
CBS_CAD21 <32>
CBS_CAD20 <32>
CBS_CAD30 <32>
CBS_CAD25 <32>
CBS_CAD13 <28>
CBS_CAD16 <32>
CBS_CAD22 <32>
CBS_CC/BE3# <32>
CBS_CC/BE1# <32>
CBS_CC/BE2# <32>
CBS_CC/BE0# <32>
CBS_CPAR <32>
CBS_CREQ# <32>
CBS_CGNT# <32>
CBS_CSERR# <32>
CBS_CPERR# <32>
CBS_CFRAME# <32>
CBS_CTRDY# <32>
CBS_CSTOP# <32>
CBS_CIRDY# <32>
CBS_CBLOCK# <32>
CBS_CDEVSEL# <32>
PCI_PIRQC#<20,29>
PCI_PIRQD#<20,33>
IRQ_SERIRQ<22,34>
USBP3+<22> USBP3-<22>
PCI_PIRQB#<20,33>
CB_HWSPND#<34> CBS_SPK<25>
SD_DET# <32>
SD_WP <32>
SD_CLK <32>
Title
Size Document Number Rev
Date: Sheet of
LA-2171 0.2
CardBus Controller(R5C841)
31 50, 12, 2004
Compal Electronics, Inc.
DELL CONFIDENTIAL/PROPRIETARY
PROPRIETARY NOTE: THIS SHEET OF ENGINEERING DRAWING AND SPECIFICATIONS CONTAINS CONFIDENTIAL
TRADE SECRET AND OTHER PROPRIETARY INFORMATION OF DELL INC. ("DELL") THIS DOCUMENT MAY NOT
BE TRANSFERRED OR COPIED WITHOUT THE EXPRESS WRITTEN AUTHORIZATION OF DELL. IN ADDITION,
NEITHER THIS SHEET NOR THE INFORMATION IT CONTAINS WAY BE USED BY OR DISCLOSED TO ANY THIRD
PARTY WITHOUT DELL'S EXPRESS WRITTEN CONSENT.
Layout Note: Shield GND for SD_CLK
Layout Note: Place close to R5C841
and Shield GND for these signals
Layout Note: Shield GND
for USBP3+ and USBP3-
Layout Note: Place close to 1394 CONN.
Layout Note: Place close to R5C841
Layout Note: Shield GND for
IEEE1394_TPA and TPB
Layout Note: Shield GND for
CBS_CAD13 and CBS_CAD15
Layout Note: Shield GND for
CBS_CCLK_INTERNAL and CBS_CCLK
Layout Note: Place close to R5C841
and Shield GND for SD_CLK
For RICHO R5C841 Review Control
REV. Date
12/18/030.1
C400
0.01U_0402_16V7K~D
1
2
C256
22P_0402_50V8J~D
12
C243
0.01U_0402_16V7K~D
1
2
J1394
SUYIN_020115FR004S502ZL~D
1
2
3
4 5
6
R188
100K_0402_5%~D
12
R241
56.2_0603_1%~D
12
R261
5.1K_0603_1%~D
1 2
R242 0_0402_5%~D
1 2
R333 10K_0402_5%~D
1 2
R193 100K_0402_5%~D
1 2
X4
24.576MHz_16P_1BG24576CKIA~D
1 2
R195
100K_0402_5%~D
12
R192100_0402_5%~D
1 2
R191
10K_0603_1%~D
1 2
R73
0_0402_5%~D
1 2
R186
100K_0402_5%~D
12
R5C841
U17B
R5C841_PBGA208~D
CPS
D11
TPAP1
B10
TPAP0
B12
TPAN0
A12
TPBP0
B13
TPBN0
A13
TPBIAS0
D12
XO
B16 XI
A16
TPAN1
A10
TPBP1
B11
TPBN1
A11
VREF
D13
REXT
B14
MDIO00 B1
MDIO01 A2
MDIO02 A3
MDIO03 B3
MDIO04 B4
MDIO05 A5
MDIO06 B5
MDIO07 D5
MDIO08 A6
MDIO09 B6
MDIO10 D6
MDIO11 E6
MDIO12 A7
MDIO13 B7
MDIO14 D7
MDIO15 E7
MDIO16 A8
MDIO17 B8
MDIO18 D8
MDIO19 E8
FIL0
A14
TPBIAS1
D10
USBDP
V14
USBDM
W14
VPPEN0
V13
VPPEN1
W13
VCC5EN#
R13
VCC3EN#
T13
REGEN#
R7
R211
0_0402_5%~D
1 2
R196
10_0402_5%~D
@
12
R183 0_0402_5%~D@
1 2
C236
270P_0402_50V7K~D
@
1
2
C290
0.33U_0603_10V7K~D
1
2
R217
0_0402_5%~D
1 2
R229
56.2_0603_1%~D
12
R185 10K_0402_5%~D@
1 2
C657
1U_0603_10V4Z~D
1
2
C284
270P_0402_50V7K~D
1
2
R232 0_0402_5%~D
1 2
R543
10K_0402_5%~D
12
R74 10K_0402_5%~D
1 2
C171
4.7P_0402_50V8C~D
@
1
2
R190 10K_0402_5%~D
1 2
R230 47_0402_5%~D
12
R239
56.2_0603_1%~D
12
R227 0_0402_5%~D
1 2
U34
RT9701-CB_SOT23-5
VIN
3
VIN/CE
4VOUT 1
VOUT 5
GND
2
C234 0.01U_0402_16V7K~D
1 2
R244
56.2_0603_1%~D
12
R194 10K_0402_5%~D
1 2
R240 0_0402_5%~D
1 2
R5C841
U17A
R5C841_PBGA208~D
AD31
M2
AD30
M1
AD29
N5
AD28
N4
AD27
N2
AD26
N1
AD25
P5
AD24
P4
AD23
R4
AD22
R2
AD21
R1
AD20
T2
AD19
T1
AD18
U2
AD17
U1
AD16
V1
AD15
T7
AD14
V7
AD13
W7
AD12
R8
AD11
T8
AD10
V8
AD9
W8
AD8
R9
AD7
V9
AD6
W9
AD5
T11
AD4
V11
AD3
W11
AD2
T12
AD1
V12
AD0
W12
PAR
V6
DEVSEL#
T5
FRAME#
V3
GNT#
M5
IDSEL
P1
IRDY#
V4
PERR#
W5
REQ#
M4
SERR#
T6
STOP#
V5
TRDY#
W4
CCLK/CADR16 L19
CCLKRUN#/WP(IOIS16#) A18
CRST#/RESET H19
RESERVED/CDATA2 C19
RESERVED/CDATA14 W18
RESERVED/CADR18 N16
CAD31/CDATA10 B19
CAD30/CDATA9 C18
CAD29/CDATA1 D19
CAD28/CDATA8 D18
CAD27/CDATA0 E19
CAD26/CADR0 E16
CAD25/CADR1 F18
CAD24/CADR2 F15
CAD23/CADR3 G18
CAD22/CADR4 G15
CAD21/CADR5 H18
CAD20/CADR6 H15
CAD19/CADR25 J18
CAD18/CADR7 J16
CAD17/CADR24 J15
CAD16/CADR17 P16
CAD15/IOWR# P19
CAD14/CADR9 R19
CAD13/IORD# P18
CAD12/CADR11 R18
CAD11/OE# T19
CAD10/CE2# T18
CAD9/CADR10 U19
CAD8/CDATA15 U18
CAD7/CDATA7 W17
CAD6/CDATA13 V17
CAD5/CDATA6 W16
CAD4/CDATA12 V16
CAD3/CDATA5 W15
CAD2/CDATA11 V15
CAD1/CDATA4 T15
CAD0/CDATA3 R14
CC/BE3#/REG# F16
CC/BE2#/CADR12 K18
CC/BE1#/CADR8 P15
CC/BE0#/CE1# V19
CPAR/CADR13 N15
CAUDIO/BVD2(SPKR#/LED) F19
RESERVED/CADR19 N19
CCD1#/CD1# T14
CCD2#/CD2# D15
CDEVSEL#/CADR21 L18
CFRAME#/CADR23 K16
CGNT#/WE# M15
CINT#/RDY(IREQ#) M18
CIRDY#/CADR15 K15
CREQ#/INPACK# G19
CSTOP#/CADR20 M16
CSTSCHG/BVD1(STSCHG#/RI#) E18
CTRDY#/CADR22 L16
CVS1/VS1# R16
CVS2/VS2# H16
PCICLK
K1
PCIRST#
L4
GBRST#
G2
CPERR#/CADR14 N18
CSERR#/WAIT# G16
HWSPND#
F2
CLKRUN#
L5
INTA#
J2
C/BE3#
P2
C/BE2#
W2
C/BE1#
W6
C/BE0#
T9
INTB#
K4
INTC#
K2
UDIO0/SERIRQ#
J4
UDIO1
H1
UDIO2
H2
UDIO3
H4
UDIO4
H5
UDIO5
G1
RI_OUT#/PME#
G4
SPKROUT
F1
TEST
F4
L37
857CM-0009~D@
11
22
33
44
5
5
6
6
7
7
8
8
C253
0.01U_0402_16V7K~D
1
2
C218
270P_0402_50V7K~D
@
1
2
C255
22P_0402_50V8J~D
12
Create PDF with GO2PDF for free, if you wish to remove this line, click here to buy Virtual PDF Printer

5
5
4
4
3
3
2
2
1
1
D D
C C
B B
A A
CBS_CAD18
CBS_CAD29
CBS_CAD6
CBS_CAD24
CBS_CAD12
CBS_CAD5
CBS_CAD14
CBS_CAD3
CBS_CAD20
CBS_CAD31
CBS_CAD4
CBS_CAD8
CBS_CAD27
CBS_CAD30
CBS_CAD1
CBS_CAD7
CBS_CAD26
CBS_CAD2
CBS_CAD22
CBS_CAD25
CBS_CAD28
CBS_CAD19
CBS_CAD11
CBS_CAD21
CBS_CAD16
CBS_CAD10
CBS_CAD9
CBS_CAD0
CBS_CAD17
CBS_CAD23
CBS_CAD1
CBS_CAD3
CBS_CAD5
CBS_CAD12
CBS_CAD14
CBS_CINT#
CBS_CGNT#
CBS_CIRDY#
CBS_CCLK
CBS_CCLKRUN#
CBS_RSVD/D2
CBS_CAD9
CBS_CC/BE2#
CBS_CAD11
CBS_CC/BE0#
CBS_CC/BE1#
CBS_CPAR
CBS_CPERR#
CBS_CAD18
CBS_CAD20
CBS_CAD21
CBS_CAD22
CBS_CAD23
CBS_CAD24
CBS_CAD25
CBS_CAD26
CBS_CAD27
CBS_CAD29
CBS_CAD7
CBS_CAD0
CBS_CAD30
CBS_CCD2#
CBS_CAD13_L
CBS_CAD15_L
CBS_CAD16
CBS_RSVD/A18
CBS_CAD17
CBS_CVS2
CBS_CAD19
CBS_CAD28
CBS_CAD31
CBS_CSTSCHNG
CBS_CREQ#
CBS_CC/BE3#
CBS_CAUDIO
CBS_CRST#
CBS_CSERR#
CBS_CTRDY#
CBS_CFRAME#
CBS_CBLOCK#
CBS_CSTOP#
CBS_CDEVSEL#
CBS_CVS1
CBS_RSVD/D14
CBS_CAD10
CBS_CAD8
CBS_CCD1#
CBS_CAD6
CBS_CAD4
CBS_CAD2
CBS_VPP
CBS_VCC+3VSUS
+5VSUS
+3V_PHY
+3VSUS
+3VSUS
+3V_PHY
+3VRUN
+3VSUS
+3VSUS
+SD_VCC
CBS_VCC
CBS_VPP
CBS_VCC
CBS_VPP CBS_VPP
CBS_VCC
+SD_VCC
+SD_VCC
CBS_CAD0 <31>
CBS_CAD1 <31>
CBS_CAD2 <31>
CBS_CAD3 <31>
CBS_CAD4 <31>
CBS_CAD5 <31>
CBS_CAD6 <31>
CBS_CAD7 <31>
CBS_CAD8 <31>
CBS_CAD9 <31>
CBS_CAD10 <31>
CBS_CAD11 <31>
CBS_CAD12 <31>
CBS_CAD14 <31>
CBS_CAD16 <31>
CBS_CAD17 <31>
CBS_CAD31 <31>
CBS_CAD30 <31>
CBS_CAD18 <31>
CBS_CAD19 <31>
CBS_CAD20 <31>
CBS_CAD29 <31>
CBS_CAD28 <31>
CBS_CAD21 <31>
CBS_CAD27 <31>
CBS_CAD26 <31>
CBS_CAD25 <31>
CBS_CAD24 <31>
CBS_CAD23 <31>
CBS_CAD22 <31>
VPPEN0<31> VPPEN1<31>
VCC3EN#<31> VCC5EN#<31>
CBS_CCD2# <31>
CBS_RSVD/A18 <31>
CBS_CVS2 <31>
CBS_CINT#<31> CBS_CGNT#<31>
CBS_CIRDY#<31> CBS_CCLK<31>
CBS_CCLKRUN#<31> CBS_RSVD/D2<31>
CBS_CC/BE2#<31>
CBS_CC/BE1#<31>
CBS_CC/BE0#<31>
CBS_CPAR<31>
CBS_CPERR#<31>
CBS_CAUDIO <31>
CBS_CSTSCHNG <31>
CBS_CREQ# <31>
CBS_CC/BE3# <31>
CBS_CRST# <31>
CBS_CSERR# <31>
CBS_CTRDY# <31>
CBS_CFRAME# <31>
CBS_CBLOCK# <31>
CBS_CSTOP# <31>
CBS_CDEVSEL# <31>
CBS_RSVD/D14 <31>
CBS_CVS1 <31>
CBS_CCD1# <31>
CBS_CAD13_L <28>
CBS_CAD15_L <28>
SD_CMD<31>
SD_DATA3<31>
SD_DATA0<31> SD_DATA1<31> SD_DATA2<31>
SD_DET#<31>
SD_CLK<31>
SD_WP<31>
Title
Size Document Number Rev
Date: Sheet of
LA-2171 0.2
CardBus/SD card Socket
32 50, 12, 2004
Compal Electronics, Inc.
DELL CONFIDENTIAL/PROPRIETARY
PROPRIETARY NOTE: THIS SHEET OF ENGINEERING DRAWING AND SPECIFICATIONS CONTAINS CONFIDENTIAL
TRADE SECRET AND OTHER PROPRIETARY INFORMATION OF DELL INC. ("DELL") THIS DOCUMENT MAY NOT
BE TRANSFERRED OR COPIED WITHOUT THE EXPRESS WRITTEN AUTHORIZATION OF DELL. IN ADDITION,
NEITHER THIS SHEET NOR THE INFORMATION IT CONTAINS WAY BE USED BY OR DISCLOSED TO ANY THIRD
PARTY WITHOUT DELL'S EXPRESS WRITTEN CONSENT.
Layout Note: Place close to SD CONN.
Place close to JCBUS
C240
10U_0805_10V4M~D
1
2
C410
0.01U_0402_16V7K~D
1
2
C652
0.47U_0603_16V7K~D
1
2
C178
0.01U_0402_16V7K~D
1
2
U14
R5331V002-E2-FA_SSOP16~D
VCC3IN
11
NC 10
VCC5_EN
1
EN0
3
EN1
4
FLG
5
VCCOUT 12
VCCOUT 14
VCC5IN
15
VCC3_EN
2
VPPOUT 8
NC 7
NC 6
GND
16
VCC5IN
13
VCCOUT 9
C176
10U_0805_10V4M~D
1
2
JSD
Molex_SD-67840-0002~D
CD/DAT3
1
CMD
2
VSS1
3
VDD
4
CLK
5
VSS2
6
DAT0
7
DAT1
8
DAT2
9
WP
12 WP_VSS
11
DETECT#
10
GND1 13
GND2 14
GND3 15
GND4 16
C227
10U_0805_10V4M~D
1
2
C225
0.01U_0402_16V7K~D
1
2
C202
0.01U_0402_16V7K~D
1
2
C656
1000P_0402_50V7K~D
1
2
C655
1000P_0402_50V7K~D
1
2
C413
10U_0805_10V4M~D
1
2
C648
1U_0603_10V4Z~D
1
2
C239
0.01U_0402_16V7K~D
1
2
R5C841
U17C
R5C841_PBGA208~D
VCC_3V1
F5
VCC_3V2
G5
VCC_3V3
J19
VCC_3V4
K19
VCC_PCI3V1
W3
VCC_PCI3V2
R11
VCC_PCI3V3
R12
VCC_MD3V
A4
VCC_RIN1
R6
VCC_RIN2
E13
VCC_ROUT1
L1
AGND1
A9
AGND2
B9
AGND3
D9
VCC_ROUT2
E14
AVCC_PHY1
E10
AVCC_PHY2
E11
AVCC_PHY3
A17
GND1
J1
GND2
J5
GND3
K5
GND4
E9
GND5
R10
GND6
T10
GND7
V10
GND8
W10
GND9
L15
GND10
M19
NC1 L2
NC2 C1
NC3 D1
NC4 E1
NC5 C2
NC6 D2
NC7 E2
NC8 E4
NC9 E12
AVCC_PHY4
B17
AGND4
D14
AGND5
A15
AGND6
B15
+
C654
22U_D2_6.3VM~D
1
2
C156
0.1U_0402_16V4Z~D
1
2
C649
0.01U_0402_16V7K~D
1
2
C351
0.1U_0402_16V4Z~D
1
2
C179
0.1U_0402_16V4Z~D
1
2
JCBUS
FOX_QT600806-7121_LT~D
A_CAD0
1
A_CAD1
2
A_CAD3
3
A_CAD5
4
GND0
5
A_CAD7
6
A_PCI_C/BE0#
7
A_CAD9
8
A_CAD11
9
GND1
10
A_CAD12
11
A_CAD14
12
A_PCI_C/BE1#
13
A_CPAR
14
GND2
15
A_CPERR#
16
A_CGNT#
17
A_CINT#
18
+AVCC0
19
GND3
20
+AVPP0
21
A_CCLK
22
A_CIRDY
23
A_PCI_C/BE2#
24
GND4
25
A_CAD18
26
A_CAD20
27
A_CAD21
28
A_CAD22
29
GND5
30
A_CAD23
31
A_CAD24
32
A_CAD25
33
A_CAD26
34
GND6
35
A_CAD27
36
A_CAD29
37
CB_A_D2
38
A_CCLKRUN#
39
GND7
40
GND15 80
A_CCD1# 79
A_CAD2 78
A_CAD4 77
A_CAD6 76
GND14 75
CB_A_D14 74
A_CAD8 73
A_CAD10 72
A_CVS1 71
GND13 70
A_CAD13 69
A_CAD15 68
A_CAD16 67
CB_A_A18 66
GND12 65
A_CBLOCK# 64
A_CSTOP# 63
A_CDEVSEL# 62
+AVCC1 61
GND11 60
+AVPP1 59
A_CTRDY# 58
A_CFRAME# 57
A_CAD17 56
GND10 55
A_CAD19 54
A_CVS2 53
A_CRST# 52
A_CSERR# 51
GND9 50
A_CREQ# 49
A_PCI_C/BE3# 48
A_CAUDIO 47
A_CSTSCHG 46
GND8 45
A_CAD28 44
A_CAD30 43
A_CAD31 42
A_CCD2# 41
C653
0.47U_0603_16V7K~D
1
2
C177
0.1U_0402_16V4Z~D
1
2
C650
0.01U_0402_16V7K~D
1
2
C164
0.1U_0402_16V4Z~D
1
2
C509
0.1U_0402_16V4Z~D
1
2
R78
33K_0402_5%~D
12
C228
0.01U_0402_16V7K~D
1
2
C254
0.01U_0402_16V7K~D
1
2
L31
BLM21A601SPT_0805~D
1 2
C412
0.01U_0402_16V7K~D
1
2
C206
0.01U_0402_16V7K~D
1
2
C200
10U_0805_10V4M~D
1
2
C651
0.01U_0402_16V7K~D
1
2
C660
0.1U_0402_16V4Z~D
1
2
C241
0.01U_0402_16V7K~D
1
2
C220
0.01U_0402_16V7K~D
1
2
C355
0.1U_0402_16V4Z~D
1
2
Create PDF with GO2PDF for free, if you wish to remove this line, click here to buy Virtual PDF Printer

5
5
4
4
3
3
2
2
1
1
D D
C C
B B
A A
PCI_AD27
PCI_AD10
PCI_AD21
PCI_AD17
PCI_TRDY#
PCI_AD8
PCI_PIRQD#
PCI_AD28
PCI_AD18
PCI_AD0
PCI_AD15
MPCIACT#
PCI_AD31
PCI_AD2
PCI_PIRQB#
PCI_AD13
PCI_FRAME#
PCI_AD29
HW_RADIO_DIS#
PCI_AD29
PCI_AD26
PCI_AD8
PCI_C_BE2#
PCI_AD20
PCI_AD24
PCI_AD14
PCI_AD6
PCI_REQ3#
PCI_AD30
PCI_AD9
PCI_AD28
PCI_SERR# PCI_STOP#
PCI_AD6
PCI_AD27
PCI_AD18
PCI_AD16
PCI_AD16
PCI_AD23
PCI_AD13
PCI_PERR#
PCI_C_BE3#
PCI_AD12
PCI_AD7
PCI_GNT3#
PCI_AD31
PCI_AD5
CK_33M_MINPCI_TERM
PCI_AD4
PCI_AD2
PCI_AD5
PCI_AD23
PCI_AD3
PCI_AD7
PCI_AD30
PCI_AD3
PCI_AD1
PCI_AD19
PCI_AD1
PCI_AD20
PCI_AD21
PCI_C_BE1#
PCI_AD24
PCI_AD12
PCI_AD22
PCI_AD9
PCI_AD10
PCI_DEVSEL#
PCI_AD14
PCI_AD19
PCI_AD26
MINIDSEL
PCI_AD25
PCI_AD17
PCI_AD19
PCI_AD25
PCI_AD11
PCI_PAR
PCI_AD0
PCI_AD15
PCI_C_BE0#
PCI_AD22
PCI_AD4
PCI_IRDY#
PCI_AD11
CLKRUN#
PCIRST_CB#CK_33M_MINIPCI
CK_33M_MINIPCI
SYS_PME#
LED_WLAN24
LED_WLAN5
LED_WLAN24
LED_WLAN5
DEBUG_OUT
+5VRUN
+3VRUN
V_3P3_LAN
+5VRUN
V_3P3_LAN +3VSUS
+3VRUN+3VRUN +3VRUN
+3VALW
PCI_PIRQB# <20,31>
PCI_STOP# <20,29,31>
PCI_PAR <20,29,31>
PCI_IRDY#<20,29,31>
PCI_GNT3# <20>
PCI_DEVSEL# <20,29,31>
PCI_PIRQD#<20,31>
HW_RADIO_DIS#<27,35>
PCI_SERR#<20,29,31>
PCI_C_BE0# <20,29,31>
PCI_REQ3#<20>
PCI_TRDY# <20,29,31>
PCI_C_BE3#<20,29,31>
PCIRST_CB# <20,31>
PCI_PERR#<20,29,31>
PCI_C_BE2#<20,29,31>
PCI_FRAME# <20,29,31>
PCI_C_BE1#<20,29,31>
PCI_AD[0..31]<20,29,31>
CLKRUN#<22,29,31,34>
COEX1_BT_ACTIVE <27>
CK_33M_MINIPCI<6>
COEX2_WLAN_ACTIVE<27>
SYS_PME# <29,31,34>
LED_WLAN_OUT <37>
DEBUG_ENABLE<34>
DEBUG_OUT <34>
Title
Size Document Number Rev
Date: Sheet of
LA-2171 0.2
MINIPCI
33 50, 12, 2004
Compal Electronics, Inc.
DELL CONFIDENTIAL/PROPRIETARY
PROPRIETARY NOTE: THIS SHEET OF ENGINEERING DRAWING AND SPECIFICATIONS CONTAINS CONFIDENTIAL
TRADE SECRET AND OTHER PROPRIETARY INFORMATION OF DELL INC. ("DELL") THIS DOCUMENT MAY NOT
BE TRANSFERRED OR COPIED WITHOUT THE EXPRESS WRITTEN AUTHORIZATION OF DELL. IN ADDITION,
NEITHER THIS SHEET NOR THE INFORMATION IT CONTAINS WAY BE USED BY OR DISCLOSED TO ANY THIRD
PARTY WITHOUT DELL'S EXPRESS WRITTEN CONSENT.
C131
0.047U_0402_16V4Z~D
1
2
R146 0_0402_5%~D
1 2 R147
10K_0402_5%~D
@
12
JPCI
AMP_1318644-1~D
RING 2
TIP
1
8PMJ-1 4
8PMJ-3
3
8PMJ-2 6
8PMJ-6
5
8PMJ-4 8
8PMJ-7
7
8PMJ-5 10
8PMJ-8
9
LED2_YELP 12
LED1_GRNP
11
LED2_YELN 14
LED1_GRNN
13
RESERVED 16
CHSGND
15
5V 18
INTB#
17
INTA# 20
3.3V
19
RESERVED 22
RESERVED
21
3.3VAUX 24
GROUND
23
RST# 26
CLK
25
3.3V 28
GROUND
27
GNT# 30
REQ#
29
GROUND 32
3.3V
31
PME# 34
AD31
33
RESERVED 36
AD29
35
AD30 38
GROUND
37
3.3V 40
AD27
39
AD28 42
AD25
41
AD26 44
RESERVED
43
AD24 46
C/BE3#
45
IDSEL 48
AD23
47
GROUND 50
GROUND
49
AD22 52
AD21
51
AD20 54
AD19
53
PAR 56
GROUND
55
AD18 58
AD17
57
AD16 60
C/BE2#
59
GROUND 62
IRDY#
61
FRAME# 64
3.3V
63
TRDY# 66
CLKRUN#
65
STOP# 68
SERR#
67
3.3V 70
GROUND
69
DEVSEL# 72
PERR#
71
GROUND 74
C/BE1#
73
AD15 76
AD14
75
AD13 78
GROUND
77
AD11 80
AD12
79
GROUND 82
AD10
81
AD9 84
GROUND
83
C/BE0# 86
AD8
85
3.3V 88
AD7
87
AD6 90
3.3V
89
AD4 92
AD5
91
AD2 94
RESERVED
93
AD0 96
AD3
95
RESERVED 98
5V
97
RESERVED 100
AD1
99
GROUND 102
GROUND
101
M66EN 104
AC_SYNC
103
AC_SDATA_OUT 106
AC_SDATA_IN
105
AC_CODEC_ID0# 108
AC_BIT_CLK
107
AC_RESET# 110
AC_CODEC_ID1#
109
RESERVED 112
MOD_AUDIO_MON
111
GROUND 114
AUDIO_GND
113
SYS_AUDIO_IN 116
SYS_AUDIO_OUT
115
SYS_AUDIO_IN GND 118
SYS_AUDIO_OUT GND
117
AUDIO_GND 120
AUDIO_GND
119
MCPIACT# 122
RESERVED
121
3.3VAUX 124
VCC5A
123
C136
0.1U_0402_16V4Z~D
1
2
U12
TC7SH32FU_SSOP5~D
INB
1
INA
2O4
P5
G
3
C158
0.047U_0402_16V4Z~D
1
2
R150
10K_0402_5%~D
1 2
C133
0.047U_0402_16V4Z~D
1
2
R139 10K_0402_5%~D
12
C470
0.047U_0402_16V4Z~D
1
2
R179
10_0402_5%~D@
1 2
C153
0.047U_0402_16V4Z~D
1
2
C159
0.047U_0402_16V4Z~D
1
2
R149 100K_0402_5%~D
1 2
R145
100_0402_5%~D
1 2
R138 200_0402_5%~D
1 2
C130
0.047U_0402_16V4Z~D
1
2C152
0.047U_0402_16V4Z~D
1
2
C132
0.047U_0402_16V4Z~D
1
2
C135
0.1U_0402_16V4Z~D
1
2
C157
4.7P_0402_50V8C~D
@
1
2
R148 100K_0402_5%~D
1 2
R181
0_0402_5%~D
1 2
C137
0.1U_0402_16V4Z~D
1
2
Create PDF with GO2PDF for free, if you wish to remove this line, click here to buy Virtual PDF Printer

5
5
4
4
3
3
2
2
1
1
D D
C C
B B
A A
KAGND
KSO_17
SYS_PME#
VAUX_EN
LID_CL#
KSO17
HP_NB_SENSE
CB_HWSPND#
USB_BACK_EN#
ATF_INT#
NB_MUTE
SIO_EXT_SMI#
BEEP
SIO_EXT_SCI#
SIO_EXT_WAK#
SIO_RCIN#
DEBUG_OUT
SYS_PME#
SIO_SLP_S5#
LID_CL_SIO#
ATF_INT#
SIO_SLP_S3#
SPDIF_SHDN
SIO_PWRBTN#
SUS_ON
RUN_ON
ICH_PME#
SIO_THRM#
GC_BL_SUSPEND
MODC_EN#
HDDC_EN#
254VCC0
KPLLVCC
LPC_LFRAME#
IRQ_SERIRQ
CLKRUN#
LPC_LAD1
LPC_LAD0
LPC_LAD2
LPC_LAD3
PLTRST_SIO#
LPC_LDRQ1#
CK_33M_SIOPCI
CK_14M_SIO
CK_14M_SIO_TERM
CK_33M_SIOPCI_TERM
LPC_LDRQ0#
CK_14M_SIO
CK_33M_SIOPCI
5V_CAL_SIO#
ICH_PCIE_WAKE#
USB_SIDE_EN#
IDE_RST_MOD
DEBUG_ENABLE
DEBUG_ENABLE
LID_CL_SIO#
TXD0
TXD0
+3VALW
+3VALW
+3.3VX
+3VRUN
+3VRUN+3VALW
+3VRUN
+3VALW
+3VRUN
+5VSUS
KSO_17<36> VAUX_EN<38>
USB_BACK_EN#<28>
LID_CL# <36>
CB_HWSPND#<31> HP_NB_SENSE<26>
SIO_EXT_WAK#<22>
SIO_EXT_SMI#<22>
NB_MUTE<26> SIO_RCIN#<21>
SIO_EXT_SCI#<22>
BEEP<25>
DEBUG_OUT<33>
ATF_INT#<15>
SIO_SLP_S3#<22>
SIO_SLP_S5#<22>
SYS_PME#<29,31,33>
SPDIF_SHDN<19,25>
SUS_ON<38,39,44>
ICH_PME#<20> SIO_THRM#<22>
SIO_PWRBTN#<22> RUN_ON<18,38,39,42,44,45>
MODC_EN#<38>
GC_BL_SUSPEND<18>
HDDC_EN#<38>
CLKRUN# <22,29,31,33>
LPC_LFRAME# <21>
IRQ_SERIRQ <22,31>
LPC_LAD[0..3] <21>
PLTRST_SIO# <20>
LPC_LDRQ1# <21>
LPC_LDRQ0# <21>
CK_14M_SIO<6>
CK_33M_SIOPCI<6>
5V_CAL_SIO#<15>
ICH_PCIE_WAKE#<18,22>
USB_SIDE_EN#<28>
IDE_RST_MOD<24>
SUB_DETECT#<27>
DEBUG_ENABLE<33>
Title
Size Document Number Rev
Date: Sheet of
LA-2171 0.2
SIO LPC47N354(1/2)
34 50, 12, 2004
Compal Electronics, Inc.
DELL CONFIDENTIAL/PROPRIETARY
PROPRIETARY NOTE: THIS SHEET OF ENGINEERING DRAWING AND SPECIFICATIONS CONTAINS CONFIDENTIAL
TRADE SECRET AND OTHER PROPRIETARY INFORMATION OF DELL INC. ("DELL") THIS DOCUMENT MAY NOT
BE TRANSFERRED OR COPIED WITHOUT THE EXPRESS WRITTEN AUTHORIZATION OF DELL. IN ADDITION,
NEITHER THIS SHEET NOR THE INFORMATION IT CONTAINS WAY BE USED BY OR DISCLOSED TO ANY THIRD
PARTY WITHOUT DELL'S EXPRESS WRITTEN CONSENT.
Note: For system debug
pin4 connect to serial port pin3
R517 10K_0402_5%~D
1 2
C352
0.1U_0402_16V4Z~D
1
2
T34 PAD~D
R502
10_0402_5%~D@
12
R290 10K_0402_5%~D
1 2
C599
0.1U_0402_16V4Z~D
1
2
T13PAD~D
R501
0_0402_5%~D
12
T32 PAD~D
C349
0.1U_0402_16V4Z~D
1
2
C598
4.7P_0402_50V8C~D@
1
2
T14 PAD~D
C373
0.1U_0402_16V4Z~D
1
2
R300 10K_0402_5%~D
1 2
J1397
1.5mm SMT~D@
11
22
33
D21
RB751V_SOD323~D
2 1
R321
10K_0402_5%~D
12
R330
10K_0402_5%~D
12
C601
0.1U_0402_16V4Z~D
1
2
T38 PAD~D
T46 PAD~D
C364
0.1U_0402_16V4Z~D
1
2
R503
10_0402_5%~D@
12
T6 PAD~D
L85
BLM11A121S_0603~D
1 2
R329
10_0402_5%~D
12
C600
0.1U_0402_16V4Z~D
1
2
R288 10K_0402_5%~D
1 2
R320
10K_0402_5%~D
12
C597
4.7P_0402_50V8C~D@
1
2
L46
BLM11A121S_0603~D
1 2
R324
100K_0402_5%~D
12
R289 10K_0402_5%~D
1 2
T16 PAD~D
T31 PAD~D
R338
10K_0402_5%~D
1 2
C614
0.1U_0402_16V4Z~D
1
2
T35 PAD~D
U36
TC7SH04FU_SSOP5~D@
IN A
2
OUT Y 4
NC
1
GND
3
VCC 5
C362
0.047U_0402_10V7K~D
1
2
LPC47N354
256 - LBGA
GPIO
COM1
LPT
GND
MACALLEN III
LPC
8051
GPIO
VCC
LPC INTERFACE
IR
CLOCK
U24A
LPC47N354_LBGA256~D
SGPIO30
F13
SGPIO31
F14
SGPIO32
E16
SGPIO33
E15
SGPIO34
E12
SGPIO35
E13
SGPIO36
D16
SGPIO37
D15
LGPIO50
T5
LGPIO51
N6
LGPIO52
L6
LGPIO53
R6
LGPIO54
T6
LGPIO55
L7
LGPIO56
P7
LGPIO57
N7
LGPIO60/SPCLK
A15
LGPIO61/SPDOUT
D13
LGPIO62/SPDIN
A14
LGPIO63
C12
LGPIO64
B13
LGPIO65
A13
LGPIO66
D12
LGPIO67
F11
LGPIO70
B12
LGPIO71
A12
LGPIO72
C11
LGPIO73
D11
LGPIO74
E11
LGPIO75
A11
LGPIO76
F10
LGPIO77
C10
VCCO/BAT
E2
EC_SCI/SPDIN J12
SER_IRQ T4
CLKRUN# P5
SGPIO40
C16
SGPIO41
B16
SGPIO42
C15
SGPIO43
A16
SGPIO44
D14
SGPIO45
C14
SGPIO46
C13
SGPIO47
B14
VCC2_5/PLL
R5
VSS13/PLL
P6
LAD0 M3
LAD1 R1
LAD2 T1
LAD3 P3
LDRQ0# M6
LDRQ1# R3
LFRAME# N4
LRESET# L2
DLAD0 N2
DLAD1 P1
DLAD2 P2
DLAD3 N3
DLDRQ1# R2
DLFRAME# T2
DSER_IRQ R4
DCLKRUN# T3
RXD1 K1
TXD1 K5
DSR K2
RTS K4
CTS K3
DTR K6
RI B10
DCD L1
GPIO10/WK_SE14/IRMODE/IRRX3B H15
IRRX K14
IRTX M4
GPIOB2/SLCTIN J4
GPIOB1/INIT J5
GPIOC0/PD0 J1
GPIOC1/PD1 H2
GPIOC2/PD2 H1
GPIOC3/PD3 H3
GPIOC4/PD4 H4
GPIOC5/PD5 H5
GPIOC6/PD6 H6
GPIOC7/PD7 H8
OUTD0/SLCT F1
OUTD1/PE G5
OUTD2/BUSY G1
OUTD3/ACK H7
OUTD4/ERROR J6
GPIOB0/STROBE K7
GPIOB3/ALF J7
AGND F3
PCI_CLK
L3
CLOCKI
L4
GPIO83/32KHZ_OUT
B2
VCC1_1
M7
VCC1_2
B11
VCC1_3
R13
VCC1_4
H12
VCC1_5
E14
VCC1_6
B7
VCC1_7
A1
VCC1_8
L11
VCC2_1
G2
VCC2_2
P4
VCC2_3
J2
VCC2_4
M2
VSS1 C2
VSS2 G4
VSS3 N5
VSS4 R15
VSS5 B15
VSS6 G9
VSS7 J3
VSS8 N1
VSS9 T10
VSS10 J11
VSS11 G14
VSS12 B6
R340 0_0402_5%~D
1 2
Create PDF with GO2PDF for free, if you wish to remove this line, click here to buy Virtual PDF Printer

5
5
4
4
3
3
2
2
1
1
D D
C C
B B
A A
DAT_KBD
PBAT_PRES#
IN6
IN5
IN5
CLK_KBD
SIO_MSCLK
SIO_MSDAT
CLK_SM1
XOSEL
BAT1_LED#
BAT2_LED#
HW_RADIO_DIS#
FAN2_TACH
FAN2_PWM
RUNPWROK
SIO_A20GATE
RESET_OUT#
FAN1_PWM
SMBDAT_VGA
DAT_SMB
FAN1_TACH
PBAT_SMBDAT
SMBCLK_VGA
PBAT_SMBCLK
CLK_SMB
SMBUS_DATA
SMBUS_CLK
BREATH_LED
EEPROM_WC
SMBDAT_VGA
SMBCLK_VGA
PBAT_SMBDAT
PBAT_SMBCLK
LAN_LOW_PWR
LAN_LOW_PWR
CHG_PBATT
SMBUS_CLK
SMBUS_DATA
FRD#
FWR#
FCS#
SIO_KAH_PGM
KSO16
NUM_LED#
CAP_LED#
SRL_LED#
NB_PSID
THERMTRIP_SIO
H_PROCHOT_SIO#
FPVCC
ALWON
VCC1RST#
ACAV_IN
SYSOPT1
SYSOPT0
POWER_SW#POWER_SW_IN#
AUDIO_AVDD_ON
SIO_FA3
KSO1
SIO_FD6
SIO_FA0
SIO_FA6
KSO8
SIO_FD2
SIO_FD0
KSO11
KSI1
SIO_FA1
KSI0
PBAT_ALARM#
KSO2
SIO_FA12
KSO7
KSI6
KSO0
SIO_FA19
SIO_FA16
SIO_FD1
SIO_FA4
KSI5
KSO15
SIO_FA10
SIO_FD7
KSO9
DAT_SM1 CLK_32KX2
KSO6 SIO_FA11
KSO12
SIO_FA18
KSI3
KSO3
KSO4
SIO_FD4
SIO_FA5
DAT_KBD
KSO10
SIO_FA9
KSO13
SIO_FA8
KSI2
SIO_FD3
KSI7
SIO_FA14
SIO_FA13
CLK_32KX1
SIO_FA2
CLK_KBD
KSO14
SIO_FA17
KSI4
KSO5
SIO_FA7
SIO_FA15
SIO_FD5
PBAT_ALARM#
CHG_PBATT
CLK_SMB
DAT_SMB
POWER_SW_IN#
FPVCC
BID1
BID3
BID2
BID0
BID0
BID1
BID2
BID3
PS_ID_DISABLE#
IN2
IN2
IN6
CLK_SM1
CLK_SM2
DAT_SM1
DAT_SM2
DAT_SM2
CLK_SM2
H_PROCHOT_SIO#
PROCHOT_SFTON
+3VALW+3VALW
+5VRUN
+3VALW
+3VALW
+3VALW
+5VALW
+3.3VX
+3VALW
+3VRUN
+3VALW
+5VALW
+3VALW
+3VALW
+VCCP
+VCCP
PBAT_PRES#<42>
KSI[0..7]<36>
KSO[0..15]<36>
PBAT_ALARM#<42>
SMBCLK_VGA <18>
EEPROM_WC <36>
FAN1_PWM <15>
FAN1_TACH <15>
SIO_FA[0..19] <36>
DAT_SMB <15,36>
BAT1_LED# <37>
PBAT_SMBCLK <42,47>
PBAT_SMBDAT <42,47>
FAN2_PWM <15>
SIO_FD[0..7] <36>
BREATH_LED <37>
SIO_A20GATE <21>
BAT2_LED# <37>
FCS# <36>
FRD# <36>
RUNPWROK <18,39,43,46>
HW_RADIO_DIS# <27,33>
FAN2_TACH <15>
FWR# <36>
CLK_SMB <15,36>
RESET_OUT# <39>
SMBDAT_VGA <18>
LAN_LOW_PWR <29>
KSO16<36>
NB_PSID<41>
SRL_LED#<37> NUM_LED#<37> CAP_LED#<37>
ALWON <44>
VCC1RST# <36>
ACAV_IN <47>
THERMTRIP_SIO<15>
POWER_SW# <15,37>
AUDIO_AVDD_ON <25>
CHG_PBATT <47>
PS_ID_DISABLE#<41>
DAT_SM2<36> CLK_SM2<36>
DAT_SM2<36> CLK_SM2<36>
M_LED_C<36> M_LED_B<36> M_LED_A<36>
H_PROCHOT# <7>
Title
Size Document Number Rev
Date: Sheet of
LA-2171 0.2
SIO LPC47N354(2/2)
35 50, 12, 2004
Compal Electronics, Inc.
3.8X12.1mm
1
0
BID0BID3
X01
X00
REV
BID2 BID1
0
0
0
0
0
0
Level shifter
DELL CONFIDENTIAL/PROPRIETARY
LPC47N354 A Rev Anomaly -
Touch Pad IMCLK and IMDAT signals are inverted
Note: SMSC errata
PROPRIETARY NOTE: THIS SHEET OF ENGINEERING DRAWING AND SPECIFICATIONS CONTAINS CONFIDENTIAL
TRADE SECRET AND OTHER PROPRIETARY INFORMATION OF DELL INC. ("DELL") THIS DOCUMENT MAY NOT
BE TRANSFERRED OR COPIED WITHOUT THE EXPRESS WRITTEN AUTHORIZATION OF DELL. IN ADDITION,
NEITHER THIS SHEET NOR THE INFORMATION IT CONTAINS WAY BE USED BY OR DISCLOSED TO ANY THIRD
PARTY WITHOUT DELL'S EXPRESS WRITTEN CONSENT.
R511
10K_0402_5%~D
@
1 2
T7 PAD~D
T39 PAD~D
R519
10K_0402_5%~D
1 2
R504
10K_0402_5%~D
1 2
R409
56_0402_5%~D
1 2
R515
10K_0402_5%~D
1 2
R339
4.7K_0402_5%~D
1 2
R311
10K_0402_5%~D
@
1 2
R507
10K_0402_5%~D
@
1 2
R510 10K_0402_5%~D
1 2
R299
4.7K_0402_5%~D
1 2
E
B
CQ39
MMBT3904_SOT23~D
1
2
3
R525
22K_0402_5%~D
1 2
C339
22P_0402_50V8J~D
1 2
R508 10K_0402_5%~D
12
R318
10K_0402_5%~D
1 2
R327 100K_0402_5%~D
1 2
R335 10K_0402_5%~D
1 2
T11 PAD~D
T37 PAD~D
R528
1K_0402_5%~D
@
12
T36 PAD~D
T8 PAD~D
R334 10K_0402_5%~D
1 2
R527
10K_0402_5%~D
12
X6
32.768KHZ_12.5P_MC-306~D
12
R336
8.2K_0402_5%~D
1 2
R301
4.7K_0402_5%~D
12
R323
10K_0402_5%~D
@
12
R513
4.7K_0402_5%~D
1 2
R500
4.7K_0402_5%~D
1 2
R526
8.2K_0402_5%~D
1 2
R337
22K_0402_5%~D
1 2
R319 10K_0402_5%~D@
1 2
R322
4.7K_0402_5%~D
12
T9 PAD~D
R505 0_0402_5%~D
1 2
R506 10K_0402_5%~D
1 2
R512
10K_0402_5%~D
1 2
R516
10K_0402_5%~D
1 2
R297
4.7K_0402_5%~D
12
R491
1K_0402_5%~D
12
T33 PAD~D
R312 10K_0402_5%~D
1 2
C338
22P_0402_50V8J~D
1 2
R331 100K_0402_5%~D
1 2
C609
0.1U_0402_16V4Z~D
1
2
R326
10K_0402_5%~D
12
R410
56_0402_5%~D
1 2
R304
100K_0402_5%~D
1 2
LPC47N354
256 - LBGA
GPIO
K/B
MISC
MACALLEN III
FLASH
U24B
LPC47N354_LBGA256~D
IN0 (WK_EE4)
A9
IN1 (WK_EE2)
B9
IN2 (WK_EE3)
B8
IN3 (GPWKUP)
A8
IN5 (WK_SE01)
C8
IN6 (WK_SE05)
D8
IN7 (WK_EE1)
E8
FPGM L10
TEST_PIN K12
XOSEL E4
GPIO0 (WK_SE02)
H13
GPIO1 (WK_SE03)
H11
GPIO2 (WK_SE04)
H10
GPIO3 (TRIGGER)
G10
GPIO7 (WK_SE06)
G13
GPIO8 (WK_SE12)/IRRX2
J14
GPIO9 (WK_SE13)/IRTX2
J16
GPIO17 (WK_SE23)/A20M
G11
GPIO20 (WK_SE25)/PS2CLK/8051RX
F15
GPIO21 (WK_SE26)/PS2DAT/8051TX
F12
GPIO84
B5
GPIO85
E5
GPIO86
D5
GPIO87
A4
GPIO90
B4
GPIO91
C5
GPIO92
A3
GPIO93
A2
GPIO96
C3
GPIO97
D3
GPIOA0
B1
GPIOA1
D4
GPIOA2
C1
MSCLK/SPCLK
D10
MSDATA/SPDOUT
E10
EMCLK
G6
EMDAT
G3
GPIO94/IMCLK
B3
GPIO95/IMDAT
C4
KCLK
M1
KDAT
M5
GPIO6 (WK_SE11)/IRMODE/IRRX3A
G15
GPIO5 (WK_SE10)/KSO15
G12
GPIO4 (WK_SE07)/KSO14
G16
KSO13/GPIO18(WK_SE27)
R7
KSO12/OUT8/KBRST
T7
KSO11
K8
KSO10
J8
KSO9
L8
KSO8
M8
KSO7
N8
KSO6
P8
KSO5
T8
KSO4
R8
KSO3
R9
KSO2
T9
KSO1
P9
KSO0
N9
KSI7
M9
KSI6
L9
KSI5
K9
KSI4
K10
KSI3
M10
KSI2
R10
KSI1
N10
KSI0
P10
XTAL1
E1
XTAL2
D1
SYSOPT0/GPIO80 K15
SYSOPT1/GPIO81 K16
BAT_LED J9
PWR_LED J10
GPIOA3/WINDMON E3
TESTA F2
VCC1RST# D2
RESET_OUT L5
PWRGD K13
ACAV_IN F4
POWER_SW_IN# F5
ALWON F6
OUT0 D7
OUT1/IRQ8 C7
OUT2/FRD F7
OUT3/FWR A6
OUT4 E6
OUT5/KBRST D6
OUT6 C6
OUT7/SMI E7
OUT8/KBRST A7
OUT9/PWM2 G7
OUT10/PWM0 G8
OUT11/PWM1 F8
AB1A_CLK C9
AB1B_DATA F9
AB1B_CLK E9
AB1A_DATA D9
GPIO11 (WK_SE15)/AB2A_DATA H16
GPIO12 (WK_SE16)/AB2A_CLK H14
GPIO13 (WK_SE17)/AB2B_DATA J15
GPIO14 (WK_SE20)/AB2B_CLK J13
GPIO15 (WK_SE21)/FAN_TACH1 A10
GPIO16 (WK_SE22)/FAN_TACH2 H9
GPIO82/FAN_TACH3 A5
GPIO19 (WK_SE24) F16
FA0 N12
FA1 T13
FA2 P12
FA3 T14
FA4 T15
FA5 R16
FA6 N13
FA7 P16
FA8 M14
FA9 N15
FA10 N16
FA11 M13
FA12 L12
FA13 M15
FA14 M16
FA15 L14
FA16 L13
FA17 L15
FA18 L16
FA19 K11
FA20 R14
FA21 T16
FA22 P13
FRD P14
FWR N14
FCS P15
FD7 M12
FD6 R12
FD5 T12
FD4 P11
FD3 N11
FD2 M11
FD1 R11
FD0 T11
T15 PAD~D
R518
10K_0402_5%~D
1 2
T10 PAD~D
Create PDF with GO2PDF for free, if you wish to remove this line, click here to buy Virtual PDF Printer

5
5
4
4
3
3
2
2
1
1
D D
C C
B B
A A
DAT_SMB
SIO_FA3
SIO_FD5
SIO_FA1
SIO_FA7
SIO_FA15
SIO_FD3
CLK_SM2
SIO_FA2
VCC1RST#
SIO_FA4
SIO_FA18
FRD#
SIO_FA8
SIO_FA16
SIO_FA11
SIO_FD2
SIO_FA5
CLK_SMB
SIO_FD7
DAT_SM2
SIO_FD1
SIO_FA12
SIO_FD0
SIO_FA9
FWR#
FCS#
SIO_FA17
SIO_FA0
SIO_FA13
SIO_FA6
SIO_FA14
SIO_FA19
SIO_FD4
SIO_FA10
FWH_RST
SIO_FD6
EEPROM_WC
FWH_RST
KSO4
KSO1
KSO8
KSI7
KSI4
KSI7
KSO14
KSO7
KSO13
KSI0
KSI3
KSO11
KSI2
KSO2
KSO9
KSO9
KSI1
KSO1
KSO12
KSO15
KSI2
KSI3
KSO16
KSO15
KSO0
KSI6
KSO10
KSI4
KSO13
KSO6
KSI5
KSO5
KSO8
KSO3
KSI6
KSO5
TP_DATA
TP_CLK
KSO7
KSI1
KSO14
KSO10
KSO2
KSI5
KSO3
KSI0
KSO4
KSO6
KSO0
KSO12
KSO11
TP_DATA
TP_CLK
KSI2
KSI6
KSI5
KSI0
KSI1
KSI3
KSI4
+3VALW
+5VRUN
+3VALW+3VALW
+3VALW
+3VALW +5VRUN
FCS#<35>
DAT_SMB <15,35>
FWR#<35>
KSI[0..7]<35>
VCC1RST# <35>
DAT_SM2<35>
SIO_FA[0..19]<35>
FRD#<35>
CLK_SM2<35>
SIO_FD[0..7] <35>
CLK_SMB <15,35>
EEPROM_WC <35>
KSO[0..15]<35>
KSO16<35>
LID_CL#<34>
KSO_17<34> M_LED_A<35> M_LED_B<35> M_LED_C<35>
Title
Size Document Number Rev
Date: Sheet of
LA-2171 0.2
INT KB
36 50, 12, 2004
Compal Electronics, Inc.
SUB_6782U SMbus address A2
LPC47N354 A Rev Anomaly - Touch Pad IMCLK and IMDAT signals are inverted
Note: SMSC errata
DELL CONFIDENTIAL/PROPRIETARY
PROPRIETARY NOTE: THIS SHEET OF ENGINEERING DRAWING AND SPECIFICATIONS CONTAINS CONFIDENTIAL
TRADE SECRET AND OTHER PROPRIETARY INFORMATION OF DELL INC. ("DELL") THIS DOCUMENT MAY NOT
BE TRANSFERRED OR COPIED WITHOUT THE EXPRESS WRITTEN AUTHORIZATION OF DELL. IN ADDITION,
NEITHER THIS SHEET NOR THE INFORMATION IT CONTAINS WAY BE USED BY OR DISCLOSED TO ANY THIRD
PARTY WITHOUT DELL'S EXPRESS WRITTEN CONSENT.
LCM & Direct play SW & T PAD
CN2
100P_1206_8P4C_50V8~D
@
1 8
2 7
3 6
4 5
L53 BLM15AG221PN1D_0402~D
1 2
C360
0.1U_0402_16V4Z~D
1
2
L52 BLM15AG221PN1D_0402~D
1 2
C590
0.1U_0402_16V4Z~D
1
2
L48
BLM11A601S_0603~D
1 2
R533
0_0402_5%~D
12
L54 BLM15AG221PN1D_0402~D
1 2
L61BLM15AG221PN1D_0402~D 12
L56 BLM15AG221PN1D_0402~D
1 2
C366
100P_0402_50V8J~D
@
1
2
U27
AT24C04N-10SI-2.7_SO8~D
NC
1
A1
2
A2
3
VSS
4
VCC 8
WP 7
SCL 6
SDA 5
R302
10K_0402_5%~D@
1 2
C358
10P_0402_50V8J~D
1
2
L57BLM15AG221PN1D_0402~D 12
R316
4.7K_0402_5%~D
12
R495
0_0402_5%~D
12
L60BLM15AG221PN1D_0402~D 12
L58
BLM31A260SPT_1206~D
1 2
CN3
100P_1206_8P4C_50V8~D
@
1 8
2 7
3 6
4 5
R315
4.7K_0402_5%~D
12
JLCM
ACES_87216-2012
1
122
3
344
5
566
7
788
9
910 10
12 12
14 14
11
11
13
13
15
15 16 16
17
17
19
19 18 18
20 20
L51 BLM15AG221PN1D_0402~D
1 2
C361
0.1U_0402_16V4Z~D
1
2
L63BLM15AG221PN1D_0402~D 12
JKYBD
JAE_FK2S030W11~D
1
3
5
7
11
9
13
15
17
19
21
23
25
27
29
2
4
6
8
10
12
14
16
18
20
22
24
26
28
30
31
32
33
34
L50 BLM15AG221PN1D_0402~D
1 2
CN4
100P_1206_8P4C_50V8~D
@
1 8
2 7
3 6
4 5
C376
0.1U_0402_16V4Z~D
1
2
CN5
100P_1206_8P4C_50V8~D
@
1 8
2 7
3 6
4 5
C359
10P_0402_50V8J~D
1
2
L47
BLM11A601S_0603~D
1 2
CN6
100P_1206_8P4C_50V8~D
@
1 8
2 7
3 6
4 5
C356
10P_0402_50V8J~D
1
2
U32
SST39VF080-70-4C-EI_TSOP40~D
A0
21
A1
20
A2
19
A3
18
A4
17
A5
16
A6
15
A7
14
A8
8
A9
7
A10
36
A11
6
A12
5
A13
4
A14
3
A15
2
A16
1
A18
13
CE#
22
OE#
24
D0 25
D1 26
D2 27
D3 28
D4 32
D5 33
D6 34
D7 35
GND 39
A17
40
WE#
9
VCC 30
VCC 31
GND 23
A19
37
NC 29
NC 38
VPP 11
RP#/RESET# 10
WP#/RY/BY# 12
C369
0.1U_0402_16V4Z~D
1
2
CN1
100P_1206_8P4C_50V8~D
@
1 8
2 7
3 6
4 5
C357
10P_0402_50V8J~D
1
2
L55 BLM15AG221PN1D_0402~D
1 2
Create PDF with GO2PDF for free, if you wish to remove this line, click here to buy Virtual PDF Printer

5
5
4
4
3
3
2
2
1
1
D D
C C
B B
A A
CAP_LED
Z3901
SRL_LED
R_BT_MPCI_ACT
BT_MPCI_ACTIVE
R_SRL
ACTLED
NUM_LEDR_NUM
BREATH_LED_B
BT_ACTIVE
R_BAT1_LED
Z3902
BAT1_LED
R_BAT2_LED BAT2_LED
R_CAP
R_BREATH_LED
R_PIDEACT
RJ_TIP
RJ_RING
RJ_TIP
RJ_RING
LED_WLAN_OUT
R_BREATH_LED
ACTLED
BAT1_LED
BAT2_LED
R_BT_MPCI_ACT
NUM_LED
SRL_LED
CAP_LED
POWER_SW#
POWER_SW_EMI
PCIE_RXN1
PCIE_RXP1
PCIE_RXN1_C
PCIE_RXP1_C
PCIE_TXN1
PCIE_TXP1
PCIE_RXN1
PCIE_RXP1
TUNR_PLTRST#
CLK_PCIE_TV#
CLK_PCIE_TV
CVBS_Y
Chroma_Pb
Audio_L
Audio_R
Luma_Pr
Chroma_Pb
TV_Luma_Pr
Luma_Pr
TV_Audio_R
TV_CVBS_Y
CVBS_Y
Audio_R
Audio_L
TV_Luma_Pr
TV_CVBS_Y
TV_Chroma_Pb TV_Chroma_Pb
TV_Audio_R
TV_Audio_L
TV_Audio_L
+5VALW
+3VALW
+3VRUN
+3VALW
+3VRUN
+5VALW
+5VRUN+3VRUN
SRL_LED#<35>
CAP_LED#<35>
BT_ACTIVE<27>
BAT2_LED#<35>
BAT1_LED#<35>
BREATH_LED<35>
NUM_LED#<35>
SATA_ACT#<21>
LED_WLAN_OUT<33> POWER_SW#<15,35>
PCIE_RXN1_C <22>
PCIE_RXP1_C <22>
PCIE_TXN1 <22>
PCIE_TXP1 <22>
PLTRST# <20,22,24>
PLTRST_DELAY# <20,22>
CLK_PCIE_TV<6> CLK_PCIE_TV#<6>
Title
Size Document Number Rev
Date: Sheet of
LA-2171 0.2
JLED
37 50, 12, 2004
Compal Electronics, Inc.
1
32
DTA114YKA
OUT
GNDIN
DELL CONFIDENTIAL/PROPRIETARY
PROPRIETARY NOTE: THIS SHEET OF ENGINEERING DRAWING AND SPECIFICATIONS CONTAINS CONFIDENTIAL
TRADE SECRET AND OTHER PROPRIETARY INFORMATION OF DELL INC. ("DELL") THIS DOCUMENT MAY NOT
BE TRANSFERRED OR COPIED WITHOUT THE EXPRESS WRITTEN AUTHORIZATION OF DELL. IN ADDITION,
NEITHER THIS SHEET NOR THE INFORMATION IT CONTAINS WAY BE USED BY OR DISCLOSED TO ANY THIRD
PARTY WITHOUT DELL'S EXPRESS WRITTEN CONSENT.
CLOSE TO JSVID
C439
33P_0402_50V8J~D
@
1
2
R13
470_0402_5%~D
12
L75
1.8UH_MDF1608A1R8K_10%_0603~D
1 2
JLED
E&T_3801-12-1~D
1
2
3
4
5
6
7
8
9
10
11
12
13
14
C420
22P_0402_50V8J~D
1
2
10K
47K Q4
DTA114YKA_SC59~D
2
1 3
JTUNR
SUYIN_800160FA020S200ZR~D
1
122
3
344
5
566
7
788
9
910 10
12 12
14 14
11
11
13
13
15
15 16 16
17
17
19
19 18 18
20 20
R15
470_0402_5%~D
12
L76
1.8UH_MDF1608A1R8K_10%_0603~D
1 2
10K
47K Q5
DTA114YKA_SC59~D
2
1 3
C424
22P_0402_50V8J~D
@
1
2
C442
33P_0402_50V8J~D
1
2
R18
470_0402_5%~D
12
JPHON
SUYIN_100002FR006G202ZU~D
1
1
2
2
GND1
3
GND2
4
R556
0_0402_5%~D
1 2
C610
33P_0402_50V8J~D
@
1
2
C664 0.1U_0402_10V7K~D
1 2
R372
150_0402_5%~D
1 2
C434
22P_0402_50V8J~D
@
1
2
JTV2
E&T_3801-08-1~D
11
22
33
44
55
66
99
10
10
77
88
R14
470_0402_5%~D
12
10K
47K Q3
DTA114YKA_SC59~D
2
1 3
L73
1.8UH_MDF1608A1R8K_10%_0603~D
1 2
L88
1.8UH_MDF1608A1R8K_10%_0603~D
1 2
R16
470_0402_5%~D
12
R373
10K_0402_5%~D
1 2
C431
22P_0402_50V8J~D
1
2
R17
470_0402_5%~D
12
R371
150_0402_5%~D
1 2
JWIRE
E&T_3802-02-1~D
1
2
R370
10K_0402_5%~D
1 2
10K
47K Q1
DTA114YKA_SC59~D
2
1 3
L74
1.8UH_MDF1608A1R8K_10%_0603~D
1 2
E
B
CQ33
MMBT3904_SOT23~D
1
2
3
C663 0.1U_0402_10V7K~D
1 2
C419
22P_0402_50V8J~D
1
2
10K
47K Q6
DTA114YKA_SC59~D
2
1 3
JTV1
FOX_MH11777-WRUR6~D
2
4
6
3
5
1
9
8
7
10
11
R375
0_0402_5%~D@
1 2
C438
33P_0402_50V8J~D
1
2
E
B
CQ32
MMBT3904_SOT23~D
1
2
3
R555
0_0402_5%~D@
1 2
10K
47K Q2
DTA114YKA_SC59~D
2
1 3
C433
22P_0402_50V8J~D
@
1
2
Create PDF with GO2PDF for free, if you wish to remove this line, click here to buy Virtual PDF Printer

5
5
4
4
3
3
2
2
1
1
D D
C C
B B
A A
MOD_EN
HDD_EN
Z4005
Z4006
Z4007
N21917830
Z4008
Z4009
Z4010
SUS_ON
RUN_ON_5V#
RUN_ON_5V#
RUN_ENABLE
Z4015
Z4018
SUSPWROK_5V#
SUSPWROK_5V
+5VSUS
+5VHDD
+3VSRC
+5VSUS
+VCC_CORE
+3VRUN
+1.5VSUS
+15V
+15V
+5VSUS
+5VRUN
+5VMOD
+0.9V_DDR_VTT +3VRUN
+3VSRCPWR_SRC
+3VSUS
PWR_SRC
PWR_SRC
PWR_SRC
+1.5VRUN +VCCP +1.8VRUN
+1.8VRUN
+1.8VSUS
+15V
+5VALW
+1.5VSUS
+1.5VRUN
+1.5VSUS +1.8VSUS+5VALW
MODC_EN#<34>
HDDC_EN#<34>
VAUX_EN<34>
ENAB_3VLAN <29>
SUS_ON<34,39,44>
RUN_ON<18,34,39,42,44,45>
SUSPWROK_5V <44,45>
Title
Size Document Number Rev
Date: Sheet of
LA-2171 0.2
POWER CONTROL
38 50, 12, 2004
Compal Electronics, Inc.
+5VHDD Source
2
+1.5VRUN Source
+5VMOD Source
2
+3VRUN Source
Run Planes Enable
+5VRUN Source
1
2
1
2
1
1 1
11
2
1
2 2
1
+3VSUS Source
1
+1.8VRUN Source
DELL CONFIDENTIAL/PROPRIETARY
PROPRIETARY NOTE: THIS SHEET OF ENGINEERING DRAWING AND SPECIFICATIONS CONTAINS CONFIDENTIAL
TRADE SECRET AND OTHER PROPRIETARY INFORMATION OF DELL INC. ("DELL") THIS DOCUMENT MAY NOT
BE TRANSFERRED OR COPIED WITHOUT THE EXPRESS WRITTEN AUTHORIZATION OF DELL. IN ADDITION,
NEITHER THIS SHEET NOR THE INFORMATION IT CONTAINS WAY BE USED BY OR DISCLOSED TO ANY THIRD
PARTY WITHOUT DELL'S EXPRESS WRITTEN CONSENT.
R522
10K_0402_5%~D
@
12
Q17
SI4810DY_SO8~D
36
5
7
82
4
1
R267
200K_0402_5%~D
12
G
D
S
Q14
2N7002_SOT23~D@
2
13
R274
100K_0402_5%~D
12
S
G
D
Q52
SI3456DV-T1_TSOP6~D
3
6
245
1
C327
0.01U_0402_25V7K~D
1
2
Q53
DTC144EKA_SOT23~D
2
13
R310
100K_0402_5%~D
12
Q20
DTC144EKA_SOT23~D
2
13
R87
22_0805_5%~D@
12
G
D
S
Q16
2N7002_SOT23~D
2
13
C321
4.7U_0805_10V4Z~D
1
2
S
G
D
Q21
SI3456DV-T1_TSOP6~D
3
6
245
1
Q55
SI4800DY-T1_SO8~D
36
5
7
82
4
1
R347
100K_0402_5%~D
12
R88
22_0805_5%~D@
12
C618
4.7U_0805_10V4Z~D
1
2
S
G
DQ19
SI3456DV-T1_TSOP6~D
3
6
2
4 5
1
R270
470K_0402_5%~D
12
G
D
S
Q25
2N7002_SOT23~D@
2
13
C403
4.7U_0805_10V4Z~D
1
2
R309
22_0805_5%~D@
12
R262
200K_0402_5%~D
12
R127
22_0805_5%~D@
12
R89
100K_0402_5%~D@
12
R530
100K_0402_5%~D
12
C315
4.7U_1206_16V6K~D
1
2
R529
100K_0402_5%~D
12
G
D
S
Q24
2N7002_SOT23~D
2
13
R384
10K_0402_5%~D
@
12
C371
0.01U_0402_25V7K~D
1
2
G
D
S
Q29
2N7002_SOT23~D
2
13
R277
10K_0402_5%~D
@
12
4700P_0402_25V7K~D
C348
1
2
G
D
S
Q30
2N7002_SOT23~D
2
13
C620
4.7U_1206_16V6K~D
1
2
C347
4.7U_0805_10V4Z~D
1
2
R313
22_0805_5%~D@
12
R305
10K_0402_5%~D
@
12
R314
100K_0402_5%~D
12
C288
0.1U_0402_16V4Z~D
1
2
G
D
S
Q23
2N7002_SOT23~D
2
13
G
D
S
Q31
2N7002_SOT23~D@
2
13
R343
470K_0402_5%~D
12
G
D
S
Q22
2N7002_SOT23~D@
2
13
R225
47_0805_5%~D@
12
G
D
S
Q11
2N7002_SOT23~D@
2
13
G
D
S
Q27
2N7002_SOT23~D@
2
13
Q18
SI4810DY_SO8~D
36
5
7
82
4
1
R308
22_0805_5%~D@
12
R344
200K_0402_5%~D
12
G
D
S
Q34
2N7002_SOT23~D@
2
13
R258
470K_0402_5%~D
12
G
D
S
Q15
2N7002_SOT23~D
2
13
R287
100K_0402_5%~D
12
R307
47_0805_5%~D@
12
C303
4.7U_0805_10V4Z~D
1
2
R348
100K_0402_5%~D
12
G
D
S
Q26
2N7002_SOT23~D@
2
13
S
G
D
Q35
SI3456DV-T1_TSOP6~D@
3
6
245
1
S
G
DQ28
SI3456DV-T1_TSOP6~D
3
6
2
4 5
1
G
D
S
Q48
2N7002_SOT23~D@
2
13
Create PDF with GO2PDF for free, if you wish to remove this line, click here to buy Virtual PDF Printer

5
5
4
4
3
3
2
2
1
1
D D
C C
B B
A A
RUNPWROK
IMVP_PWRGD
5VRUNRC
RUNPWROK
SUS_ON
1.5VSUS_PWRGD
1.5VSUS_PWRGD
ICH_PWRGD
ICH_PWRGD#
+3VSUS
+3VRUN
+3VSUS
+3VSUS
+3VSUS
+3VSUS
+1.5VSUS
+3VALW
+3VSUS
RUNPWROK <18,35,43,46>
ITP_DBRESET#<7>
RESET_OUT#<35>
ICH_PWRGD <22>
IMVP_PWRGD<10,22,46>
SUSPWROK <15,22>
RUN_ON<18,34,38,42,44,45>
2P5V_PWRGD<42>
SUS_ON<34,38,44>
ICH_PWRGD# <15>
Title
Size Document Number Rev
Date: Sheet of
LA-2171 0.2
Power Good
39 50, 12, 2004
Compal Electronics, Inc.
+3VSUS
+3VSUS
+3VSUS
DELL CONFIDENTIAL/PROPRIETARY
+3VSUS
PROPRIETARY NOTE: THIS SHEET OF ENGINEERING DRAWING AND SPECIFICATIONS CONTAINS CONFIDENTIAL
TRADE SECRET AND OTHER PROPRIETARY INFORMATION OF DELL INC. ("DELL") THIS DOCUMENT MAY NOT
BE TRANSFERRED OR COPIED WITHOUT THE EXPRESS WRITTEN AUTHORIZATION OF DELL. IN ADDITION,
NEITHER THIS SHEET NOR THE INFORMATION IT CONTAINS WAY BE USED BY OR DISCLOSED TO ANY THIRD
PARTY WITHOUT DELL'S EXPRESS WRITTEN CONSENT.
U29B
74VHC08MTC_TSSOP14~D
IN1
4
IN2
5OUT 6
C591
0.1U_0402_16V4Z~D
1
2
U26C
SN74LVC3G14DCTR_SSOP8~D
P8
A
3Y5
G
4
U30D
74VHC08MTC_TSSOP14~D
IN1
13
IN2
12 OUT 11
E
B
CQ50
MMBT3904_SOT23~D
1
2
3
R492
100K_0402_5%~D
12
R490
100K_0402_5%~D
12
U26B
SN74LVC3G14DCTR_SSOP8~D
P8
A
6Y2
G
4
C585
0.1U_0402_16V4Z~D
1 2
G
D
S
Q60
2N7002_SOT23~D
2
13
R550
100K_0402_5%~D
12
C584
0.1U_0402_16V4Z~D
1
2
R293
0_0402_5%~D@
1 2
R498
0_0402_5%~D
1 2
U30C
74VHC08MTC_TSSOP14~D
IN1
10
IN2
9OUT 8
C589
0.1U_0402_16V4Z~D
1 2
R482
10K_0402_5%~D
12
R497
0_0402_5%~D
@
1 2
U26A
SN74LVC3G14DCTR_SSOP8~D
P8
A
1Y7
G
4
U30B
74VHC08MTC_TSSOP14~D
IN1
4
IN2
5OUT 6
U29C
74VHC08MTC_TSSOP14~D
IN1
10
IN2
9OUT 8
U29D
74VHC08MTC_TSSOP14~D
IN1
13
IN2
12 OUT 11
U29A
74VHC08MTC_TSSOP14~D
IN1
1
IN2
2OUT 3
P14
G
7
R292
0_0402_5%~D
1 2
U30A
74VHC08MTC_TSSOP14~D
IN1
1
IN2
2OUT 3
P14
G
7
Create PDF with GO2PDF for free, if you wish to remove this line, click here to buy Virtual PDF Printer

5
5
4
4
3
3
2
2
1
1
D D
C C
B B
A A
Title
Size Document Number Rev
Date: Sheet of
LA-2171 0.2
PAD and Standoff
40 50, 12, 2004
Compal Electronics, Inc.
Fiducial Mark
DELL CONFIDENTIAL/PROPRIETARY
PROPRIETARY NOTE: THIS SHEET OF ENGINEERING DRAWING AND SPECIFICATIONS CONTAINS CONFIDENTIAL
TRADE SECRET AND OTHER PROPRIETARY INFORMATION OF DELL INC. ("DELL") THIS DOCUMENT MAY NOT
BE TRANSFERRED OR COPIED WITHOUT THE EXPRESS WRITTEN AUTHORIZATION OF DELL. IN ADDITION,
NEITHER THIS SHEET NOR THE INFORMATION IT CONTAINS WAY BE USED BY OR DISCLOSED TO ANY THIRD
PARTY WITHOUT DELL'S EXPRESS WRITTEN CONSENT.
FD11
SMD40M80@
1
FD15
FIDUCAL@
1
FD3
SMD40M80@
1
H16
C315D110@
1
FD8
SMD40M80@
1
H26
C236D110@
1
CLP4
EMI_CLIP~D@
GND 1
FD12
FIDUCAL@
1
CLP10
EMI_CLIP~D@
GND
1
H29
C276D126@
1
FD5
SMD40M80@
1
H25
C315D91@
1
MYLAR(ZZZ)
MY1
MYLAR_CARDBUS~D@
NC
1
FD10
SMD40M80@
1
FD6
SMD40M80@
1
MYLAR(ZZZ)
MY2
MYLAR_HDD~D@
NC
1
H17
C315D110@
1
H6
C315D126@
1
H12
C236D110@
1
THERM PAD
TPAD3
THERMAL_PAD_VRAM~D@
NC
1
H4
C315D126@
1
H30
C134D134N@
1
CARDBUS CAGE
CAGE1
FCI_57996-001(W/SC)~D
NC
1
H19
C315D110@
1
FD4
SMD40M80@
1
FD14
FIDUCAL@
1
FD1
SMD40M80@
1
MYLAR(ZZZ)
MY5
MYLAR_MINIPCI~D@
NC
1
H14
C236D110@
1
FD7
SMD40M80@
1
FD13
FIDUCAL@
1
H9
C315D126@
1
THERM PAD
TPAD2
THERMAL_PAD_VGA~D@
NC
1
H20
C236D110@
1
H2
C315D126@
1
H22
C315D91@
1
BARE PCB
PCB
DAQ20_LA-2171 _REV0 _M/B~D
NC
1
H15
C315D209@
1
H18
C315D209@
1
FD21
FIDUCAL@
1
H13
C236D110@
1
CLP13
EMI_CLIP~D@
GND 1
MYLAR(ZZZ)
MY9
MYLAR_BATTERY~D@
NC
1
H28
C276D110@
1
THERM PAD
TPAD1
THERMAL_PAD_MCH~D@
NC
1
MYLAR(ZZZ)
MY8
MYLAR_MCH_BOTTOM~D@
NC
1
FD17
SMD40M80@
1
H24
C315D91@
1
H3
C276D126@
1
H5
C276D126@
1
FD9
SMD40M80@
1
MYLAR(ZZZ)
MY4
MYLAR_DIMMB~D@
NC
1
FD16
FIDUCAL@
1
H23
C315D91@
1
FD18
SMD40M80@
1
MYLAR(ZZZ)
MY7
MYLAR_MCH_TOP~D@
NC
1
MYLAR(ZZZ)
MY6
MYLAR_DOCK_FRAME~D@
NC
1
H7
C276D126@
1
CLP11
EMI_CLIP~D@
GND
1
H32
C276D110@
1
H8
C315D126@
1
H10
C315D126@
1
H21
C236D110@
1
H27
C236D110@
1
H31
O181X134D181X134N@
1
MYLAR(ZZZ)
MY3
MYLAR_DIMMA~D@
NC
1
CLP18
EMI_CLIP~D@
GND
1
FD2
SMD40M80@
1
Create PDF with GO2PDF for free, if you wish to remove this line, click here to buy Virtual PDF Printer

5
5
4
4
3
3
2
2
1
1
D D
C C
B B
A A
RTC_SHDN#
DCIN+
DCIN-
PS_IDPWR_ID
PQ_G
PS_ID
DC_IN
+3.3VX
+DC_IN
+3VALW PWR_SRC
+5VALW
+5VALW
NB_PSID <35>
PS_ID_DISABLE# <35>
Title
Size Document Number Rev
Date: Sheet of
LA-2171 0.2
+DCIN
41 50, 12, 2004
Compal Electronics, Inc.
+3.3VRTC Source
NOTE: "THE POINT LOCATED
AT PS MODULE
THE POINT
DC_IN+ Source
Z-series AC Adaptor
Connctor
DELL CONFIDENTIAL/PROPRIETARY
PROPRIETARY NOTE: THIS SHEET OF ENGINEERING DRAWING AND SPECIFICATIONS CONTAINS CONFIDENTIAL
TRADE SECRET AND OTHER PROPRIETARY INFORMATION OF DELL INC. ("DELL") THIS DOCUMENT MAY NOT
BE TRANSFERRED OR COPIED WITHOUT THE EXPRESS WRITTEN AUTHORIZATION OF DELL. IN ADDITION,
NEITHER THIS SHEET NOR THE INFORMATION IT CONTAINS WAY BE USED BY OR DISCLOSED TO ANY THIRD
PARTY WITHOUT DELL'S EXPRESS WRITTEN CONSENT.
MAX1615EUK_SOT23-5~D
PU2
IN
1
GND
2
OUT 3
5/3+ 4
#SHDN
5
PR78
2.2K_0402_5%~D
1 2
PL2
FBM-L18-453215-900LMA90T_1812~D@
1 2
PD8
EC10QS04_SOD106~D
2 1
PR69
100K_0402_5%~D
1 2
PL1
FBM-L18-453215-900LMA90T_1812~D@1 2
PR68
100K_0402_1%~D
1 2
PD9
DA204U_SOT323~D
@
2
3
1
PC33
10U_1206_6.3V7K~D
12
PC34
0.1U_0805_50V7M~D
12
G
D
S
PQ12
2N7002_SOT23~D
2
1 3
PR11
100K_0402_5%~D
12
PC3
0.47U_1812_50V7M~D
1 2
PC1
10U_1210_25V7K~D
12
PC45
0.1U_0805_50V7M~D
12
HRS_HR33-DL-7~D
PJDC1
Low_PWR 1
DC+_1 2
DC+_2 3
DC-_1 4
DC-_2 5
GND_1
6
GND_2
7
GND_3
8
GND_4
9
MH1
MH2
PC48
0.01U_0402_25V7K~D
12
C
B
EPQ10
MMBT3904_SOT23~D
2
3 1
PL15
BLM11A121S_0603~D
12
PR75
0_0402_5%~D
1 2
PR62
15K_0402_1%~D
1 2
PQ1 SI4825DY_SO8~D
3 6
5
7
8
2
4
1
PL3
OC8070-A301~D
3
1 4
2
PR57
0_0402_5%~D
1 2
PR16
150K_0402_5%~D
12
Create PDF with GO2PDF for free, if you wish to remove this line, click here to buy Virtual PDF Printer

5
5
4
4
3
3
2
2
1
1
D D
C C
B B
A A
Z4304
Z4305
Z4306
2P5V_PWRGD
PBATT+
+3VALW
+3VALW
+2.5VRUN+2.5VRUNP
+3VSUS
+3VSRC +2.5VRUNP
+VCHGR
NC_TEST6
PBAT_SMBDAT <35,47> PBAT_PRES# <35>
PBAT_SMBCLK <35,47>
PBAT_ALARM# <35>
2P5V_PWRGD<39>
RUN_ON<18,34,38,39,44,45>
Title
Size Document Number Rev
Date: Sheet of
LA-2171 0.2
Battery Conn./+2.5V
42 50, 12, 2004
Compal Electronics, Inc.
Primary Battery Connector
ESD Diodes
1
2
3
4
5
6
7
8
9
SUYIN_20175A-09G1
TOP view
R1=R2* (Vo/ 0.8 -1), R2:25K~100K.
+2.5VRUN
EMI team suggest
DELL CONFIDENTIAL/PROPRIETARY
DELL CONFIDENTIAL/PROPRIETARY
PROPRIETARY NOTE: THIS SHEET OF ENGINEERING DRAWING AND SPECIFICATIONS CONTAINS CONFIDENTIAL
TRADE SECRET AND OTHER PROPRIETARY INFORMATION OF DELL INC. ("DELL") THIS DOCUMENT MAY NOT
BE TRANSFERRED OR COPIED WITHOUT THE EXPRESS WRITTEN AUTHORIZATION OF DELL. IN ADDITION,
NEITHER THIS SHEET NOR THE INFORMATION IT CONTAINS WAY BE USED BY OR DISCLOSED TO ANY THIRD
PARTY WITHOUT DELL'S EXPRESS WRITTEN CONSENT.
PD19
DA204U_SOT323~D@
2
3
1
PR156
10K_0402_5%~D
12
PC130
0.1U_0402_10V6K~D
12
PD17
DA204U_SOT323~D@
2
3
1
PC14
10U_1206_6.3V7K~D
12
PR166
10K_0402_1%~D
1 2
PR33
10K_0402_5%~D
12
PL13
FBM-L18-453215-900LMA90T_1812~D
1 2
PR164
100_0402_5%~D
1 2
PC15
0.1U_0805_25V7K~D
12
PR155
100_0402_5%~D
1 2
PJBAT
SUYIN_200275MR009G516ZL~D
BATT1+ 1
SMB_CLK 3
SMB_DAT 4
BATT_PRES# 5
SYSPRES# 6
BATT2- 9
GND
10
GND
11
BATT2+ 2
BATT_VOLT 7
BATT1- 8
PR31
30.9K_0402_1%~D
12
MAX1806EUA25_8UMAX~D
PU1
IN
1
IN
2
POK
3
SHDN#
4GND1 5
SET 6
OUT 7
OUT 8
GND2 9
PD21
DA204U_SOT323~D@
2
3
1
PC16
1U_0805_10V7K~D
12
PC40
2200P_0402_50V7K~D
12
PR161
100_0402_5%~D
1 2
PJP4
PAD-OPEN 4x4m
1 2
PC13
0.1U_0805_25V7K~D
12
PR32
0_0603_5%~D@
1 2
PD20
DA204U_SOT323~D@
2
3
1
PR30
66.5K_0402_1%
12
PC41
0.1U_0805_50V7M~D
1 2
PR162
100_0402_5%~D
1 2
Create PDF with GO2PDF for free, if you wish to remove this line, click here to buy Virtual PDF Printer

A
A
B
B
C
C
D
D
1 1
2 2
3 3
4 4
1.05V_BST2
1.5V_BST2
MAX1845_VCC
1.5V_DH
1.5V_DL
1.5V_BST
1.5V_LX
VCCP_PWRGD
MAX1845_VCC
1.5V_V+ 1.05V_BST
1.05V_DH
1.05V_LX
1.05V_DL
1.05V_OUT
1.05V_FB
MAX1845_REF
1.5V_FB
1.5V_OUT
SUSPWROK_1P8V
+VCCP_1P05VP
PWR_SRC
+5VSUS
+1.5VSUSP
+1.5VSUSP
+VCCP
+1.5VSUS
+VCCP_1P05VP
+3VSUS
NC_TEST1 NC_TEST2
RUNPWROK<18,35,39,46>
VCCP_PWRGD<46>
SUSPWROK_1P8V<45>
Title
Size Document Number Rev
Date: Sheet of
LA-2171 0.2
+1.5VSUSP /+VCCP_1P05VP
43 50, 12, 2004
Compal Electronics, Inc.
+1.5VSUSP / +VCCP_1P05VP
Design current 3A for +1.5VSUSP
Design current 5A for +VCCP_1P05VPPeak current 4.034A for +1.5VSUSP
Peak current 7.124A for +VCCP_1P05VP
DELL CONFIDENTIAL/PROPRIETARY
PROPRIETARY NOTE: THIS SHEET OF ENGINEERING DRAWING AND SPECIFICATIONS CONTAINS CONFIDENTIAL
TRADE SECRET AND OTHER PROPRIETARY INFORMATION OF DELL INC. ("DELL") THIS DOCUMENT MAY NOT
BE TRANSFERRED OR COPIED WITHOUT THE EXPRESS WRITTEN AUTHORIZATION OF DELL. IN ADDITION,
NEITHER THIS SHEET NOR THE INFORMATION IT CONTAINS WAY BE USED BY OR DISCLOSED TO ANY THIRD
PARTY WITHOUT DELL'S EXPRESS WRITTEN CONSENT.
PR100
0_0603_5%~D
12
PR90
150K_0402_1%~D
12
PC53
0.1U_0603_25V7K~D
1 2
PR97
1K_0402_1%~D
12
PC9
2200P_0402_50V7K~D
12
PD12
EP10QY03~D
2 1
PC70
1000P_0402_50V7K~D
@
12
PJP1
PAD-OPEN 4x4m
1 2
PR91
100K_0402_5%~D
12
PQ15
IRF7811A_SO8~D
3 6
5
7
8
2
4
1
PR86
0_0603_5%~D
1 2
PJP2
PAD-OPEN 4x4m
1 2
PL4
1.8U +-30% DC104C-919AS-1R8N 9.5A~D
1 2
PC50
10U_1206_25V6M~D
1
2
PC73
0.1U_0805_25V7K~D
12
PR99
280K_0402_1%~D
12
PR96
20K_0402_1%~D
12
PC67
4.7U_0805_6.3V6K~D
1 2
PU4
MAX1845EEI_QSOP28~D
OUT2
15
BST2
19
FB2
14
CS2
16
VDD 21
UVP
9
SKIP
6
V+
4
GND
23
ON1
11
DH1 26
LX1 27
ILIM2 13
DL1 24
VCC 22
PGOOD
7
FB1 2
ON2
12
ILIM1 3
OVP
8
REF 10
LX2
17
DL2
20
TON 5
CS1 28
BST1 25
DH2
18
OUT1 1+
PC10
330U_D2E_2.5VM~D
1
2
PD5
EP10QY03~D
2 1
PR107
0_0603_5%~D@
1 2
PC8
10U_1206_25V6M~D
1
2
PR104
0_0402_5%~D
12
PR80
0_0603_5%~D
1 2
PD10
RB751V-40_SOD323~D
21
SI4814DY_SO8~D
PQ2
D1 2
G1
8
G2 3
S1/D2
5
D1 1
S1/D2
7
S2 4
S1/D2
6
PD11
RB751V-40_SOD323~D
2 1
PR87
0_0603_5%~D@
1 2
PC69
0.1U_0805_25V7K~D
12
PR94
0_0402_5%~D
@
1 2
PR101
0_0402_5%~D
12
PC65
1U_0603_6.3V6M~D
12
PL5
3U_SPC-07040-3R0_5A_30%~D
1 2
PD13
RB751V-40_SOD323~D
21
PR108
10K_0402_1%~D
12
PR92
20_0603_1%~D
1 2
PR98
90.9K_0402_1%~D
12
+
PC11
330U_D2E_2.5VM~D
@
1
2
PR109
20K_0402_1%~D
12
+
PC12
220U_D_2.5VM~D
1
2
PR24
0_0603_5%~D
1 2
PC129
1000P_0402_50V7K~D
12
PQ16
FDS6676S_SO8~D
3 6
5
7
8
2
4
1
PC68
0.1U_0805_50V7M~D
12
PC7
0.1U_0603_25V7K~D
12
PC52
0.1U_0805_50V7M~D
12
PC49
2200P_0402_50V7K~D
12
PL14
FBM-L11-322513-151LMAT_1210~D
1 2
PR89
90.9K_0402_1%~D
12
PC51
10U_1206_25V6M~D
1
2
PC66
1U_0603_10V6K~D
12
Create PDF with GO2PDF for free, if you wish to remove this line, click here to buy Virtual PDF Printer

5
5
4
4
3
3
2
2
1
1
D D
C C
B B
A A
TON
BST3
BST5
ILIM5
BST_5BST_3
PRO#
ILIM3
REF
LX3
FB5
DH5
DH3
DL3
DL5
REF
PRO#
TON
ILIM5
ILIM3
FB3
LX5
MAX1999_SKIP#
SUS_ON
PWR_SRC
+5VSUSP
+5VALW
+3VALW
VCC_MAX1999
+3VSRCP
VCC_MAX1999
+3VSRCP
+5VSUS
+15V
+3VSRCP
+15VP
+5VSUSP
+3VSRC
VCC_MAX1999
+15VP
+5VSUSP
NC_TEST3
NC_TEST4
THERM_STP#<15>
SUS_ON<34,38,39>
SUSPWROK_5V <38,45>
ALWON<35>
RUN_ON <18,34,38,39,42,45>
SUS_ON<34,38,39>
Title
Size Document Number Rev
Date: Sheet of
LA-2171 0.2
+3.3V/+5V/+15V
44 50, 12, 2004
Compal Electronics, Inc.
Place these CAPs
close to FETs
Adding SKIP control
Place these CAPs
close to FETs
(150mA,Via NO.= 2)
(6A,240mils ,Via NO.= 12)
(4A,160mils ,Via NO.= 8)
Design current 3.4A for +3.3VSRC
Design current 4A for +5VSUS
DC/DC +3V/ +5V/ +15V
Peak current 4.758A for +3VSRCP
Peak current 5.7A for +5VSUSP
Note: check the power consumption of +15V plane
PROPRIETARY NOTE: THIS SHEET OF ENGINEERING DRAWING AND SPECIFICATIONS CONTAINS CONFIDENTIAL
TRADE SECRET AND OTHER PROPRIETARY INFORMATION OF DELL INC. ("DELL") THIS DOCUMENT MAY NOT
BE TRANSFERRED OR COPIED WITHOUT THE EXPRESS WRITTEN AUTHORIZATION OF DELL. IN ADDITION,
NEITHER THIS SHEET NOR THE INFORMATION IT CONTAINS WAY BE USED BY OR DISCLOSED TO ANY THIRD
PARTY WITHOUT DELL'S EXPRESS WRITTEN CONSENT.
DELL CONFIDENTIAL/PROPRIETARY
PR120
0_0402_5%~D
@
1 2
PR147
1K_0402_5%~D
1 2
PC38
1000P_0402_50V7K~D
@
12
PR61
2K_0402_1%~D
1 2
PJP8
PAD-OPEN 4x4m
1 2
PC98
10U_1206_25V6M~D
1
2
PU6
MAX1999EEI_QSOP28~D
SHDN
6
BST3
28
DH3
26
LX3
27
DL3
24
OUT3
22
LX5 15
DL5 19
FB5 9
PRO 10
ILIM5 11
ILIM3 5
REF 8
V+
20
VCC
17
LDO5 18
BST5 14
DH5 16
OUT5 21
N.C. 1
TON 13
GND 23
SKIP
12
LDO3
25
FB3
7
ON3
3
ON5
4
PGOOD 2
PC29
0.1U_0603_25V7K~D
12
PL20
FBM-L11-322513-151LMAT_1210~D
1 2
PL10
10U_SPC-1204P-100_4.5A_20%~D
1 2
PR48
47_0603_5%~D
12
PR125
1.07K_0402_1%~D
1 2
PR121
4.7_1206_5%~D
1 2
PJP9
PAD-OPEN 4x4m
1 2
PC107
0.1U_0805_50V7M~D
12
PC26
1U_0603_10V6K~D
12
PC120
1U_0805_10V7K~D
12
PC28
4.7U_1206_25V6K~D
12
PJ3800CS_SO8~D
PU8
SCP
2FB 8
VCC
3
OUT 5
-IN
1
OSC 7
BR/CTL
4GND 6
PR138
0_0402_5%~D@12
PR144
0_0402_5%~D
1 2
PC91
1U_0603_10V6K~D
12
PL9
5.6U_CEP125-5R6MC_8.8A_20%~D
12
PR59
0_0402_5%~D
1 2
PD7
RB717F_SOT323~D
2
31
PJP13
PAD-OPEN 4x4m
1 2
PC119
0.1U_0805_50V7M~D
12
PR124
0_0603_5%~D
12
PC106
0.1U_0805_50V7M~D
12
PC116
0.1U_0603_25V7K~D
12
PR141
30.1K_0402_1%~D
1 2
PC90
22U_1206_6.3VAM~D
12
PR142
57.6K_0402_1%~D
1 2
PR143
0_0402_5%~D
1 2
PR122
30.9K_0402_1%~D
1 2
PL11
22U_SPC_06704_22R0_1.5A_30%~D
12
PR146
147K_0402_1%~D
1 2
PC94
10U_1206_6.3V7K~D
12
PC113
2200P_0402_50V7K~D
12
PC111
270P_0402_25V8K~D
12
S
G
DPQ30
SI3442DV_TSOP6~D
3
6
2
4 5
1
PR136
0_0402_5%~D12
PR54
0_0603_5%~D@
1 2
PC31
0.1U_0603_25V7K~D
1 2
PC110
0.1U_0603_25V7K~D
12
PR149
0_0402_5%~D
@
1 2
PR123
0_0402_5%~D
1 2
PR135
3.01K_0402_1%~D
1 2
PC96
1000P_0603_50V8J~D@12
PR60
240K_0402_5%~D
1 2 PC95
4.7U_1206_25V6K~D
12
PC121
0.1U_0805_50V7M~D
12
PR58
0_0402_5%~D
@
1 2
PR145
0_0402_5%~D
@
1 2
+
PC92
15U_D2_25M_R90~D
1
2
PC128
10U_1206_25V6M~D
1
2
PD15
EC31QS04~D
2 1
PR157
150_0603_1%~D
1 2
+
PC27
330U_D3L_6.3VM_R25~D
1
2
PR56
0_0603_5%~D
1 2
PR137
0_0402_5%~D
@
12
PR140
100K_0402_5%~D
1 2
PC97
10U_1206_25V6M~D
1
2
PR148
147K_0402_1%~D
1 2
PR55
0_0603_5%~D@
1 2
+
PC39
330U_D3L_6.3VM_R25~D
1
2
PC93
0.1U_0603_25V7K~D
12
SI4814DY_SO8~D
PQ29
D1 2
G1
8
G2 3
S1/D2
5
D1 1
S1/D2
7
S2 4
S1/D2
6
PR49
0_0603_5%~D
1 2
PC99
2200P_0402_50V7K~D
12
PR126
0_0603_5%~D
1 2
PQ32
SI4800DY-T1_SO8~D
3 6
5
7
8
2
4
1
PQ27
SI4810DY_SO8~D
3 6
5
7
8
2
4
1
Create PDF with GO2PDF for free, if you wish to remove this line, click here to buy Virtual PDF Printer

5
5
4
4
3
3
2
2
1
1
D D
C C
B B
A A
1.8V_LX
1.8V_DH
1.8V_DL
1.8V_REF
AVDD
+0.9V_PWRGD
1.8V_FB
1.8V_0.9V_PWR_SRC
1.8V_0.9V_PWR_SRC
PWR_SRC
+1.8VSUS
+5VSUS
+0.9V_DDR_VTTP
NC_TEST5
+1.8VSUSP
+1.8VSUSP +1.8VSUS
+0.9V_DDR_VTT
+0.9V_DDR_VTTP
+5VSUS
+5VSUS
V_DDR_MCH_REF <10,16,17>
RUN_ON <18,34,38,39,42,44>
SUSPWROK_5V <38,44>
SUSPWROK_1P8V <43>
Title
Size Document Number Rev
Date: Sheet of
Board Number LA2111 0.1
+1.8VSUSP/ +0.9V_DDR_VT
45 50, 12, 2004
PROPRIETARY NOTE: THIS SHEET OF ENGINEERING DRAWING AND SPECIFICATIONS CONTAINS CONFIDENTIAL
TRADE SECRET AND OTHER PROPRIETARY INFORMATION OF DELL INC. ("DELL") THIS DOCUMENT MAY NOT
BE TRANSFERRED OR COPIED WITHOUT THE EXPRESS WRITTEN AUTHORIZATION OF DELL. IN ADDITION,
NEITHER THIS SHEET NOR THE INFORMATION IT CONTAINS WAY BE USED BY OR DISCLOSED TO ANY THIRD
PARTY WITHOUT DELL'S EXPRESS WRITTEN CONSENT.
DELL CONFIDENTIAL/PROPRIETARY
+1.8VSUSP/ +0.9V_DDR_VTT
DDR2 Termination
(3A,200mils ,Via NO.=6)
(8A,320mils ,Via NO.=16)
Design current 1.05A for +0.9V_DDR_VTTP
Peak current 1.5A for +0.9V_DDR_VTTP
Design current 7A for +1.8V_SUSP
Peak current 10.1A for +1.8VSUSP
PC81
2200P_0402_50V7K~D
12
PR46
470K_0402_5%~D
1 2
PC131
10U_1206_6.3V7K~D
@
12
PR38
150K_0402_1%~D
12
PL8
2.2U_SPC-1205P-2R2B_13A_30%~D
1 2
PC79
10U_1206_25V6M~D
1
2
PJP7
PAD-OPEN 4x4m
1 2
PD14
RB751V-40_SOD323~D
21
+
PC86
150U _D2_6.3VM~D
@
1
2
PJP6
PAD-OPEN 4x4m
1 2
PC83
0.1U_0603_25V7K~D
12
PC87
0.1U_0603_25V7K~D
12
PC22
4.7U_0805_6.3V6K~D
1 2
PC74
0.22U_0603_16V7K~D
12
PC21
22U_1206_6.3VAM~D
1
2
PR116
27.4K_0603_1%~D
12
PQ24
FDS6676S_SO8~D
3 6
5
7
8
2
4
1
+
PC23
330U_D2E_2.5VM~D
1
2PC82
0.1U_0603_25V7K~D
1 2
PR45 0_0402_5%~D
12
PU5
MAX8550ETI_TQFN28~D
SKIP
25
VDD 22
PGND1
23
LX
19
AVDD 26
REF
3
TON
1
OVP/ UVP 2
SS
8
GND
24
POK1 5
POK2 6
VTT 12
STBY 7
SHDNB 28
VOUT
16 REFIN 14
FB
15
VTTR 10
ILIM
4
PGND2 11
DH
18
DL
21
VTTS 9
SHDNA 27
VIN 17
BST
20
VTTI 13
PR35
10_0402_5%~D
1 2
PC78
0.1U_0805_50V7M~D
12
PC20
22U_1206_6.3VAM~D
1
2
PC75
10U_1206_6.3V7K~D
12
+
PC24
330U_D2E_2.5VM~D
1
2
PR34
470K_0402_5%~D
1 2
PC25
0.1U_0603_25V7K~D
12
PR113
0_0603_5%~D
1 2
PR37
100K_0402_5%~D
1 2
PC17
22U_1206_6.3VAM~D
1
2
PJP12
PAD-OPEN 4x4m
1 2
G
D
S
PQ23
2N7002_SOT23~D 2
13
PR40
20_0603_1%~D
1 2
PR41
100K_0402_1%~D
1 2
PC80
1U_0603_10V6K~D
1 2
PR118
17.4K_0402_1%~D
12
PC76
10U_1206_25V6M~D
1
2
PR36 0_0402_5%~D
12
PC19
1000P_0402_50V7K~D
1 2
PR42 0_0402_5%~D
12
PR117
0_0603_5%~D@1 2
PL17
FBM-L11-322513-151LMAT_1210~D
12
PC18
1U_0603_6.3V6M~D
12
PQ25
IRF7811A_SO8~D
3 6
5
7
8
2
4
1
Create PDF with GO2PDF for free, if you wish to remove this line, click here to buy Virtual PDF Printer

8
8
7
7
6
6
5
5
4
4
3
3
2
2
1
1
H H
G G
F F
E E
D D
C C
B B
A A
VID0
VID1
MAX1987_VCC
VID5
VID4
VID3
VID2
CPU_PWR_SRC
MAX1987_REFMAX1987_REF
PWR_SRC
CPU_PWR_SRC
+VCC_CORE
+VCC_CORE
CPU_PWR_SRC
+VCC_CORE
+5VRUN
+3VRUN
+3VRUN
+3VRUN
+5VRUN
+5VRUN
MAX1987_VCC
MAX1987_VCC
CLK_ENABLE#<6>
CLK_ENABLE#<6>
DPRSLPVR<22>
VCCP_PWRGD<43>
CLK_ENABLE#<6>
VID4<8> VID3<8>
VID1<8>
IMVP_PWRGD<10,22,39>
VID2<8>
H_STP_CPU#<6,22>
DPRSLPVR<22>
VID5<8>
H_PSI#<8>
RUNPWROK<18,35,39,43>
VID0<8>
Title
Size Document Number Rev
Date: Sheet of
LA-2171 0.2
+VCORE
46 50, 12, 2004
Compal Electronics, Inc.
VID 0
VID 5
0
VID 4 VID 2
VID
1
VID 1
111
0 1
1
0
0
1
VID 3
100
1
Vcore
0.748
V
1.484
100.956
1.308
10
1
1 0 11
1
The C4 Mode voltage
is 0.748V, S2 open
PBOOT voltage seeting up on 1.212V
Output Capatitors in H/W, ESR=3m ohms
(a): START-UP and SHUTDOWN(SUS=LOW,RUNPWROK=LOW):2mV/us
(b): ENTER SUSPEND (SUS=HIGH,RUNPWROK=HIGH): 8.6mV/us
(c): EXIT SUSPEND (SUS=LOW, RUNPWROK=HIGH): 24.7mV/us
TRANSITION TIMING:
Change PR82:30.1k. Delete PR22/PQ8/PQ17/PQ7/PQ18/PR20/PR26/PR23
PR22/PQ8/PQ17/PQ7/PQ18/PR20/PR26/PR23 and PR19 are only for YONAH CPU.
and PR19 for BANIAS and DOTHAN
Remote Vcore sense
PROPRIETARY NOTE: THIS SHEET OF ENGINEERING DRAWING AND SPECIFICATIONS CONTAINS CONFIDENTIAL
TRADE SECRET AND OTHER PROPRIETARY INFORMATION OF DELL INC. ("DELL") THIS DOCUMENT MAY NOT
BE TRANSFERRED OR COPIED WITHOUT THE EXPRESS WRITTEN AUTHORIZATION OF DELL. IN ADDITION,
NEITHER THIS SHEET NOR THE INFORMATION IT CONTAINS WAY BE USED BY OR DISCLOSED TO ANY THIRD
PARTY WITHOUT DELL'S EXPRESS WRITTEN CONSENT.
DELL CONFIDENTIAL/PROPRIETARY
PR71
0_0402_5%~D
12
PR79
0_0402_5%~D
@
12
PR106
1K_0402_1%~D
1 2
PR26
0_0402_5%~D@
12
PQ19
IRF7821_S08~D
S
1
S
3G
4
D8
D7
D6
D5
S
2
PU3
MAX1987ETM_TQFN48~D
TIME
1
TON
2
B0
3B1
4B2
5
S0
6S1
7S2
8
SHDN#
9
REF
10
ILIM
11
VCC 12
GND 13
CCV
14
POS
15
NEG
16
CCI 17
FB 18
OAIN- 19
OAIN+ 20
PSI#
21
SYSOK
22
IMVPOK
23
CLKEN#
24
D5
25
D4
26
D3
27
D2
28
D1
29
D0
30
DD0# 31
BSTM 32
LXM 33
DHM 34
DLM 35
VDD 36
PGND 37
DLS 38
DHS 39
LXS 40
BSTS 41
SUS
43
DPSLP#
44
CMN 46
CSN 47
V+ 42
CMP 45
CSP 48
PQ20
IRF7821_S08~D
S
1
S
3G
4
D8
D7
D6
D5
S
2
PC47
100P_0402_50V8K~D
12
PR25
0_0402_5%~D@
12
PC60
0.1U_0603_25V7K~D
12
PR12
0_0402_5%~D
@
12
PR93
0_0603_5%~D
1 2
PC5
10U_1206_6.3V7K~D
12
PR72
0_0402_5%~D
@
12
G
D
S
PQ8
2N7002_SOT23~D@
2
13
PC55
10U_1210_25V7K~D
1
2
PC43
470P_0402_50V7K~D
1 2
PR18
0_0402_5%~D@
12
PC71
0.01U_0402_25V7K~D
12
PR22
100K_0402_1%~D@1 2
G
D
S
PQ7
2N7002_SOT23~D@
2
13
PR23
100K_0402_1%~D@1 2
PC44
1U_0603_10V6K~D
12
PR4 0_0402_5%~D
12
PD1
RB751V-40_SOD323~D
21
PR82
30.1K_0402_1%~D
12
PC62
0.1U_0603_25V7K~D
12
PC57
10U_1210_25V7K~D
1
2
PR10
2.2_0603_5%~D
1 2
PR105
1K_0402_1%~D
1 2
PR13
0_0402_5%~D
12
PR84 0_0402_5%~D
12
PC61
0.1U_0603_25V7K~D
12
PQ21
IRF7821_S08~D
S
1
S
3G
4
D8
D7
D6
D5
S
2
PR64
10K_0402_5%~D
@
12
PR67
3.01K_0402_1%~D
12
PR15
0_0402_5%~D@
12
PR102
1K_0402_1%~D
1 2
PR29
0.001_2512_5%~D
1 2
PL7
0.7U_ETQP2H0R7BFL_29A_20%~D
12
PR9
0_0402_5%~D@
1 2
G
D
S
PQ17
2N7002_SOT23~D@
2
13
PC58
10U_1210_25V7K~D
1
2
PR63
10_0805_5%~D
12
PD2
RB751V-40_SOD323~D
2 1
PC6
0.1U_0603_25V7K~D
12
PR7
20.5K_0402_1%~D12
PR21
2.2_0603_5%~D
12
PC56
10U_1210_25V7K~D
1
2
PR66
1.91K_0603_1%~D
12
PR88
10K_0402_1%~D
12
PR20
15K_0402_1%~D
@
12
PC59
10U_1210_25V7K~D
1
2
PR3
100K_0402_1%~D12
PR5
1.24K_0603_1%~D
12
PR74
0_0402_5%~D
@
12
PR83 0_0402_5%~D
12
PR17
0_0402_5%~D
12
PL16
FBM-L18-453215-900LMA90T_1812~D
12
PR1 0_0402_5%~D@12
PC72
0.01U_0402_25V7K~D
12
PR103
1K_0402_1%~D
1 2
PL6
0.7U_ETQP2H0R7BFL_29A_20%~D
1 2
PR28
0.001_2512_5%~D
1 2
PD4
EC31QS04~D
@
2 1
PR14
0_0402_5%~D
12
PQ6
IRF7832_SO8~D
S
1
S
3G
4
D8
D7
D6
D5
S
2
PC54
10U_1210_25V7K~D
1
2
PR2
1M_0402_1%~D
1 2
PR19
36K_0402_5%
@
12
PR65
10K_0402_1%~D
12
PC42
270P_0402_25V8K~D
12
PR85
0_0402_5%~D@
12
PR6
100K_0402_1%~D
12
PD3
EC31QS04~D
@
2 1
PR8
0_0402_5%~D
1 2
PQ4
IRF7832_SO8~D
S
1
S
3G
4
D8
D7
D6
D5
S
2
PR110
3.01K_0402_1%~D
12
G
D
S
PQ18
2N7002_SOT23~D@
2
13
PC64
2200P_0402_50V7K~D
12
PQ5
IRF7832_SO8~D
S
1
S
3G
4
D8
D7
D6
D5
S
2
PC63
2200P_0402_50V7K~D
12
PC4
0.1U_0603_25V7K~D
12
PR27
100K_0402_1%~D@1 2
PC2
0.22U_0603_16V7K~D
12
PQ22
IRF7821_S08~D
S
1
S
3G
4
D8
D7
D6
D5
S
2
PR95
0_0603_5%~D
1 2
PQ3
IRF7832_SO8~D
S
1
S
3G
4
D8
D7
D6
D5
S
2
Create PDF with GO2PDF for free, if you wish to remove this line, click here to buy Virtual PDF Printer

5
5
4
4
3
3
2
2
1
1
D D
C C
B B
A A
MAX1535_CCI
MAX1535_CCS
CHVREF
CSSP
CHG_CS
CSSN
MAX1535_CCV
MAX1535_DAC
CHVREF
CHVREF
MAX1535_LX
TM
CSIN
CSIP
TH
DLO
PDL
PDL
AC_IN
PDS
PDS
ACAV_IN
ACAV_IN
DLOV
+VCHGR
+DC_IN
+VCHGR
+5VALW
PWR_SRC+SDC_IN
PBAT_SMBDAT <35,42>
PBAT_SMBCLK <35,42>
CHG_PBATT<35>
ACAV_IN<35>
Title
Size Document Number Rev
Date: Sheet of
LA-2171 0.2
Charger
47 50, 12, 2004
Compal Electronics, Inc.
Connect GND side of PC150, PC151, PC152 to GND through 1 via.
Adress : 12H
IMAX=1.6135V
Maximum charger current=8A
VMAX=2.625V
Maximum charger voltage=13.12V
Reserver H-side MOSFET
+DC_IN discharge path
Vin Detector
High 17.859 V
Low 16.988 V
DELL CONFIDENTIAL/PROPRIETARY
PROPRIETARY NOTE: THIS SHEET OF ENGINEERING DRAWING AND SPECIFICATIONS CONTAINS CONFIDENTIAL
TRADE SECRET AND OTHER PROPRIETARY INFORMATION OF DELL INC. ("DELL") THIS DOCUMENT MAY NOT
BE TRANSFERRED OR COPIED WITHOUT THE EXPRESS WRITTEN AUTHORIZATION OF DELL. IN ADDITION,
NEITHER THIS SHEET NOR THE INFORMATION IT CONTAINS WAY BE USED BY OR DISCLOSED TO ANY THIRD
PARTY WITHOUT DELL'S EXPRESS WRITTEN CONSENT.
DELL CONFIDENTIAL/PROPRIETARY
PR76
0.01_2512_1%~D
1 2
PC108
1U_0603_6.3V6M~D
1 2
PQ14 SI4825DY_SO8~D
36
5
7
82
4
1
PR159
0_0402_5%~D
1 2
G
D
S
PQ11
2N7002_SOT23~D
2
13
PC123
0.1U_0603_25V7M~D
@
1 2
PC32
0.01U_0402_25V7K~D
1 2
PR81
100K_0402_5%~D
12
PR50
0.01_2512_1%~D
1 2
PC109
1U_0805_10V7K~D
12
PR150
0_0402_5%~D
1 2
PC35
10U_1210_25V7K~D
1
2
PC126
0.1U_0603_25V7K~D
12
PC88
0.1U_0805_50V7M~D
1 2
PR70
10K_0402_5%~D
1 2
PZD1
RLZ4.3B_LL34~D
12
PR51
150K_0603_1%~D
1 2
PC112
1U_1206_25V7K~D
1 2
PR158
0_0402_5%~D
1 2
PR129
182K_0402_1%~D
1 2
PC127
0.1U_0603_25V7K~D
@
1 2
PC124
1U_0805_25V4Z~D
12
PR73
10K_0402_5%~D
12
PC114
0.1U_0603_25V7K~D
12
PR77
0_0402_5%~D@
1 2
PR134
0_0402_5%~D
12
PQ26
SI4835DY_SO8~D@
36
5
7
82
4
1
PR153
10K_0402_1%~D
1 2
PC36
10U_1210_25V7K~D
1
2
PC37
10U_1210_25V7K~D
1
2
PC30
0.1U_0603_25V7K~D
1 2
PC117
0.1U_0603_25V7M~D
@
1
2
PR127
10K_0402_1%~D
1 2
PR52
20K_0603_1%~D
12
FDS6670S_SO8~D
PQ31
3 6
5
7
8
2
4
1
PR151
59K_0402_1%~D
1 2
PC122
1500P_0402_50V7K~D
1 2
PC89
2200P_0402_50V7K~D
12
PR154
100K_0402_5%~D
1 2
PC101
10U_1210_25V7K~D
1
2
PC104
0.01U_0402_25V7K~D
12
PC46
10U_1210_25V7K~D
1
2
PR128
182K_0402_1%~D
1 2
PC100
10U_1210_25V7K~D
1
2
PC115
1000P_0402_50V7K~D
@
1 2
PR130
280K_0402_1%~D
12
G
D
SPQ13
2N7002_SOT23~D
2
13
PR163
0_0805_5%~D
12
PQ28
SI4835DY_SO8~D
36
5
7
82
4
1
PD16
EC31QS04~D
@
2 1
PR132
10K_0402_5%~D
12
PC125
0.1U_0603_25V7K~D
@
1 2
G
D
S
PQ33
2N7002_SOT23~D
2
13
PR53
681K_0402_1%~D
1 2
PR139
0_0402_5%~D
1 2
PL12
5.6U_CEP125-5R6MC_8.8A_20%~D
1 2
PR152
10K_0402_1%~D
1 2
PR160
33_0402_5%~D
1 2
PL19
FBM-L18-453215-900LMA90T_1812~D
12
PC103
1000P_0402_50V7K~D
12
PC105
0.01U_0402_25V7K~D
12
PC118
1U_0805_10V7K~D
1 2
PD18
RB751V-40_SOD323~D
2 1
PC102
10U_1210_25V7K~D
1
2
PU7
MAX1535AX_QFN32~D
DHI 26
CSIN 20
DLO 23
SDA 14
CCS
6
CCV
8
CSSP 29
PDS
31
THM
13
VDD
12
SRC
27
ACIN
3
ACOK
32
DCIN
1
CCI
7
LDO 2
VMAX 9
BATT
19
DLOV 24
PDL
30
DHIV 25
CSSN 28
SCL 15
INT
16
CSIP 21
PGND 22
DAC
11
REF
4
GND
18
IMAX
10
GND
5
I.C.
17
PQ9 SI4825DY_SO8~D
3 6
5
7
8
2
4
1
PR131
102K_0402_1%~D
12
PR133
0_0402_5%~D
12
Create PDF with GO2PDF for free, if you wish to remove this line, click here to buy Virtual PDF Printer

5
5
4
4
3
3
2
2
1
1
D D
C C
B B
A A
Title
Size Document Number Rev
Date: Sheet of
LA-2171 0.2
Changed-List History
48 50, 12, 2004
Compal Electronics, Inc.
Version Change List ( P. I. R. List )
Item Issue DescriptionDate Request
Owner Solution Description Rev.Page#
1M00
2
Title
3
4
5
6
7
8
9
10
11
12
13
14
15
16
17
18
19
20
21
22
23
24
25
Change cardbus controller to TI PCI4515.Dell
VGA/B &
DVI CONN.
31&32 Change U162
18
Cardbus
10/16/03
Dell Add DVI connector. Add JDVI
25
28
40
Subwoofer
LED/B
SATA Bridge Dell
Dell
Dell
Add SATA to PATA circuit. Add page 25
Add page 28
Removed IR circuit. Delete U52
Add subwoofer circuit.
M00
M00
M00
M00
Removed internal MIC circuit.
Change LAN controller (U164) from 5751M to 4401.
Add pop option for the 5705 like Kapalua/Lindbergh board.
Depop 1394 choke, L142 and pop bypass
resistors, R1025, R1026, R1027, R1028
Change schematic revision from M00 to X00.
Dell
Dell
Dell
Dell
10/17/03
10/17/03
10/17/03
10/17/03
10/15/03
10/16/03
10/16/03
10/16/03
27
31&32
33
1
X00
X00
X00
X00Cover page
Cardbus
LOM
Amplifier &
Phone JACK
DELL CONFIDENTIAL/PROPRIETARY
PROPRIETARY NOTE: THIS SHEET OF ENGINEERING DRAWING AND SPECIFICATIONS CONTAINS CONFIDENTIAL
TRADE SECRET AND OTHER PROPRIETARY INFORMATION OF DELL INC. ("DELL") THIS DOCUMENT MAY NOT
BE TRANSFERRED OR COPIED WITHOUT THE EXPRESS WRITTEN AUTHORIZATION OF DELL. IN ADDITION,
NEITHER THIS SHEET NOR THE INFORMATION IT CONTAINS WAY BE USED BY OR DISCLOSED TO ANY THIRD
PARTY WITHOUT DELL'S EXPRESS WRITTEN CONSENT.
40 Compal01/07/04 X01Pop CLP4,5,10,11,13 and depop CLP18For EMI requirement.
PAD & ME &
spare parts
22
37
Dell
Dell
01/08/04
01/08/04
Compal40 PAD & ME &
spare parts 01/08/04
X01
X01
X01Pop H12,H13,H14,H17,H20,H21,H26,H27Added ME standoff.
Delete T4,T5,T29,T30 and add C661,C662
Add C663,C664
ICH6(3/4)
LED/B &
TV TUNER
Connected PCIE channel 1 to TV-Tuner connector.
Connected TV tuner signals.
01/28/0432 CardBus(2/2) Fixed SD card issue. The pin11 of JSD need to be connected to GND
and pin 12 need to be connected to U17 pin b3. X01
10
6
7&10
Alviso(1/5) 01/28/04
01/28/04
01/28/04
Dell
Dell
Dell
Clock Generator
Dothan(1/2)
&Alviso(1/5)
From Intel Message.
Per Intel and ICS recommendation.
Per the Intel Check list 1.301
Change C124 from 220pF to 0.1uF and move capacitor
as close as possible to the HVREF pin (pin J11 of U15).
Connect the SATA clock to SRC4 and connect the VGA clock to SRC1.
Change R397 and R114 to 75 ohm.
X01
X01
X01
01/29/04
Compal
Compal36 The BIOS debug connector is for bring up only. Delete JDBUG.
Internal K/B
& LCM CONN. X01
1 Cover page 01/29/04 Compal Change schematic revision from X00 to X01. X01
X01Compal01/29/04Macallen(2/2)35 Board ID X01. Pop R318 and depop R319.
X0134 01/29/04 CompalMacallen(1/2) Reserved a inverter for serial port debug. Add U36 and T13.
01/30/04 Compal Delete CLP5 and add H32 X0140 PAD & ME &
spare parts This clip have interferenced with screw hole.
37 02/02/04 Compal X01
LED/B &
TV TUNER The indicative LED of HDD doesn't work well. Remove R12 and connect the pin3 of Q2 to +3VRUN.
37 LED/B &
TV TUNER 02/04/04 Dell Changed JTUNR pin definitions Added PCIRST#, CLK_PCIE_TV/TV# signals
6 Dell02/04/04Clock Generator Added PCIE clock connection to JTUNR Added R551, R552, R553, R554
X01
X01
Create PDF with GO2PDF for free, if you wish to remove this line, click here to buy Virtual PDF Printer

5
5
4
4
3
3
2
2
1
1
D D
C C
B B
A A
Title
Size Document Number Rev
Date: Sheet of
LA-2171 0.2
Changed-List History
49 50, 12, 2004
Compal Electronics, Inc.
Solution Description Rev.
PROPRIETARY NOTE: THIS SHEET OF ENGINEERING DRAWING AND SPECIFICATIONS CONTAINS CONFIDENTIAL
TRADE SECRET AND OTHER PROPRIETARY INFORMATION OF DELL INC. ("DELL") THIS DOCUMENT MAY NOT
BE TRANSFERRED OR COPIED WITHOUT THE EXPRESS WRITTEN AUTHORIZATION OF DELL. IN ADDITION,
NEITHER THIS SHEET NOR THE INFORMATION IT CONTAINS WAY BE USED BY OR DISCLOSED TO ANY THIRD
PARTY WITHOUT DELL'S EXPRESS WRITTEN CONSENT.
Page# Title
DELL CONFIDENTIAL/PROPRIETARY
Version Change List ( P. I. R. List )
Item Issue DescriptionDate Request
Owner
37 LED/B &
TV TUNER 02/05/04 Dell Changed JTUNR PCIRST# to PLTRST# or PLTRST_DELY# Pop Option Added R555, R556
26 X01
35
27 Macallen(2/2) 02/05/04 Dell Improves the rise time of the SMBUS signals. Allbatteryvendors and
Compal agree to the change per Youseff Dauo. Change battery SMBUS pullups, R336 and R526, from 22K to 8.2k. X01
28
29
5
13&23
SMBus Diagram
Alviso(4/5)
&ICH6(4/4)
02/05/04
02/05/04
Dell Add a SMbus device address table in the Schematic.
Panasonic has phase out SGA2022114L.
X01
X01Change C510,C514 from SGA2022114L to SGA2022110L.Compal
30
31
32
02/06/04
02/06/04
02/06/04
Dell
Dell
Dell
38 Power control
VGA/B &
DVI CONN.
Subwoofer
18
27
X01
X01
X01
SUSPWROK_5V no longer controls the switching FET for +3VSUS.
Add bulk capacitor to G_PWR_SRC.
Add 0 ohm pop options to make it easier to
switch between both subwoofer amps.
Removed R256 and R257.
Add C647, but nopop.
Add R12,R79 for pop options.
33
34
37
28 USB 2.0 PORT
02/06/04
02/06/04
Dell
Dell
TV tuner solution for X01 gerber.
Change the single USB port in the back to dual stack.
Change JTV1,JTV2 and JTUNR pin definitions.
JTV1 is a 8pin MINI DIN CONN.
Add L14,L17,C88,C87 and change the P/N of JUSB1.
X01
X01
LED/B &
TV TUNER
35 39 Dell02/09/04
Power
Sequence X01Change R482 from 330ohm to 10K. Change R490 from 10k to 100K.
Delays 1.5VSUS power good so that it comes up after 1.5VSUS
is completely up.
36 37 LED/B &
TV TUNER 02/09/04 Dell Add L73,L74,L75,L76,L88,C438,C442,C419,C420,C431,C433,C434,C424
,C439,C610
Add EMI pi-filters for 5 AV signals. X01
37 38 Power control 02/10/04 Dell Decrease Rdson for +1.5SUS to +1.5RUN switching FET. Add Q55 and nopop Q35. X01
35 02/11/04Macallen(2/2) Delete RN28 and RN29.
Backout workaround for SMSC errata item. Connect
CLK_SM2 and DAT_SM2 appropriately.
Dell
38 X01
ICH6(3/4) SIO_EXT_WAK# signal leakage to +3VRUN via GPI12 of
ICH6M when system is into S3 status.
22 02/11/04 Dell Added R90, R91 (0 ohm pop option)
39 X01
40 02/11/04 Dell38 Power control X01
Add drain FETs for +1.5VSUS and +1.8VSUS. FETs to drain power
plane when system is turned off. Added R87~R89, Q31, Q34, Q48
41
42
Dell02/11/0418 ME team decided to use JAE DVI-I connector (with shielding) instead of
Suyin DVI-D connector (without shielding) for EA/SST build this time.
System auto power on issue.
Change the P/N of JDVI
Change C609 from 1uF to 0.1uF and R504 from 100K to 10K ohm.
VGA/B &
DVI CONN.
02/11/04 Compal
X01
X0135 Macallen(2/2)
43 02/11/04 X01Compal Change the footprint of Q13,Q19,Q21,Q28,Q35,Q47,Q52,Q7Reduce the pad width by compal's DFX requirement.
Create PDF with GO2PDF for free, if you wish to remove this line, click here to buy Virtual PDF Printer

5
5
4
4
3
3
2
2
1
1
D D
C C
B B
A A
Title
Size Document Number Rev
Date: Sheet of
LA-2171 0.2
Power-Changed-List History
50 50, 12, 2004
Compal Electronics, Inc.
Version Change List ( P. I. R. List ) for Power Circuit
Solution Description Rev.
18
19
20
21
7
8
9
10
11
12
Page#
1
2
13
14
15
16
Compal2003/10/14Charger selector49
Title
5
6
Item Issue DescriptionDate
22
Request
Owner
23
24
17
0.0
25
Modify charger selector circuit.
3
4
Need to discuss.
42 PSID & +3VX 2003/10/15 Compal Modify PSID circuit same as Nimitas. And add current limit resistor on
RTC charger. Add ESD solution on PSID, and limit RTC charge current. 0.0
44 +15VP 2003/11/4 Compal +15VP current rating is not enough for subwoofer Use MB3800 Boost IC to genearte +15VP from +5VSUSP X00
47 Charger Compal2003/11/5 That has leakage current from battery goes through PQ22 and PQ44 to
DC_IN. Move Adaptor current sense PR144 after PQ24 and before PWR_SRC.
That is same as Nimitaz. X00
DELL CONFIDENTIAL/PROPRIETARY
PROPRIETARY NOTE: THIS SHEET OF ENGINEERING DRAWING AND SPECIFICATIONS CONTAINS CONFIDENTIAL
TRADE SECRET AND OTHER PROPRIETARY INFORMATION OF DELL INC. ("DELL") THIS DOCUMENT MAY NOT
BE TRANSFERRED OR COPIED WITHOUT THE EXPRESS WRITTEN AUTHORIZATION OF DELL. IN ADDITION,
NEITHER THIS SHEET NOR THE INFORMATION IT CONTAINS WAY BE USED BY OR DISCLOSED TO ANY THIRD
PARTY WITHOUT DELL'S EXPRESS WRITTEN CONSENT.
44 +15VP 2003/12/11 Compal Test +15VP on Demon board.The output ripple voltage is large
and improve efficiency. Add PC128 10U_1206_25V,change PQ30 from SI2302DS to SI3442DV,
change PR157 form 392_0603_1% to 150_0603_1%, no-pop PC96. M00
45 2004/2/1 DELL+1.8VSUSP X01Change DDRII DC-DC solution for cost down. Using MAXIM MAX8550 .
Compal2004/2/143 VCCP_1p05VP has two 330uF caps on it(PC10, PC11), Laguna
only has one. Do we need two? Can de-populate PC11,and test is OK. X01+VCCP_1P05VP
45 2004/2/5 Compal+1.8VSUSP Voltage divider setting is error, the FB regulate on 0.7V. Change PR116 from 45.3K_0402_1% to 27.4K_0603_1%.
Change PC22 from 1U_0603_6.3V to 4.7U_0805_6.3V X01
46 +VCC_CORE 2004/2/5 Compal Choke height is over mechnical height limitation X01Change PL6 and PL7 from 0.6U_HK_AE26A0R6 to 0.7U_ETQP2H0R7BFL.
46 +VCC_CORE 2004/2/6 Compal EMI broad band test is over 1~2 db Change PR10 and PR21 from 0_0603_5% to 2.2_0603_5%. X01
41
45
PS_ID 2004/2/11 DELL Open issue #60 Change PS_ID pullup resistor, PR78, from 1.5K to 2.2K Change PR78 from 1.5K_0603_1% to 2.2K_0402_5%. X01
+0.9V_DDR_VTTP 2004/2/11 DELL Open issue#63 Please add a 10uf, 1206 package capacitor at the output
of PU5 pin 12, +0.9V_DDR_VTTP. Add and reserve PC131 10U_1206_6.3V7K. X01
Create PDF with GO2PDF for free, if you wish to remove this line, click here to buy Virtual PDF Printer
