Compal LA 5154P Schematics. Www.s Manuals.com. R1.0 Schematics
User Manual: Motherboard Compal LA-5154P NAT02 - Schematics. Free.
Open the PDF directly: View PDF
.
Page Count: 50

A
A
B
B
C
C
D
D
E
E
1 1
2 2
3 3
4 4
Title
Size Document Number Rev
Date: Sheet of
Security Classification
Compal Secret Data
THIS SHEET OF ENGINEERING DRAWING IS THE PROPRIETARY PROPERTY OF COMPAL ELECTRONICS, INC. AND CONTAINS CONFIDENTIAL
AND TRADE SECRET INFORMATION. THIS SHEET MAY NOT BE TRANSFERED FROM THE CUSTODY OF THE COMPETENT DIVISION OF R&D
DEPARTMENT EXCEPT AS AUTHORIZED BY COMPAL ELECTRONICS, INC. NEITHER THIS SHEET NOR THE INFORMATION IT CONTAINS
MAY BE USED BY OR DISCLOSED TO ANY THIRD PARTY WITHOUT PRIOR WRITTEN CONSENT OF COMPAL ELECTRONICS, INC.
Issued Date
Deciphered Date
NAT02 M/B LA-5154P Schematic
1.0
Cover Page
Custom
1 49Thursday, November 26, 2009
2009/09/21 2010/09/21
Compal Electronics, Inc.
Title
Size Document Number Rev
Date: Sheet of
Security Classification
Compal Secret Data
THIS SHEET OF ENGINEERING DRAWING IS THE PROPRIETARY PROPERTY OF COMPAL ELECTRONICS, INC. AND CONTAINS CONFIDENTIAL
AND TRADE SECRET INFORMATION. THIS SHEET MAY NOT BE TRANSFERED FROM THE CUSTODY OF THE COMPETENT DIVISION OF R&D
DEPARTMENT EXCEPT AS AUTHORIZED BY COMPAL ELECTRONICS, INC. NEITHER THIS SHEET NOR THE INFORMATION IT CONTAINS
MAY BE USED BY OR DISCLOSED TO ANY THIRD PARTY WITHOUT PRIOR WRITTEN CONSENT OF COMPAL ELECTRONICS, INC.
Issued Date
Deciphered Date
NAT02 M/B LA-5154P Schematic
1.0
Cover Page
Custom
1 49Thursday, November 26, 2009
2009/09/21 2010/09/21
Compal Electronics, Inc.
Title
Size Document Number Rev
Date: Sheet of
Security Classification
Compal Secret Data
THIS SHEET OF ENGINEERING DRAWING IS THE PROPRIETARY PROPERTY OF COMPAL ELECTRONICS, INC. AND CONTAINS CONFIDENTIAL
AND TRADE SECRET INFORMATION. THIS SHEET MAY NOT BE TRANSFERED FROM THE CUSTODY OF THE COMPETENT DIVISION OF R&D
DEPARTMENT EXCEPT AS AUTHORIZED BY COMPAL ELECTRONICS, INC. NEITHER THIS SHEET NOR THE INFORMATION IT CONTAINS
MAY BE USED BY OR DISCLOSED TO ANY THIRD PARTY WITHOUT PRIOR WRITTEN CONSENT OF COMPAL ELECTRONICS, INC.
Issued Date
Deciphered Date
NAT02 M/B LA-5154P Schematic
1.0
Cover Page
Custom
1 49Thursday, November 26, 2009
2009/09/21 2010/09/21
Compal Electronics, Inc.
Intel Arrandale Processor with DDRIII + Ibex Peak-M
NAT02 M/B Schematics Document
REV:1.0
Compal Confidential
2009-11-26

5
5
4
4
3
3
2
2
1
1
D D
C C
B B
A A
Title
Size Document Number Rev
Date: Sheet of
Security Classification
Compal Secret Data
THIS SHEET OF ENGINEERING DRAWING IS THE PROPRIETARY PROPERTY OF COMPAL ELECTRONICS, INC. AND CONTAINS CONFIDENTIAL
AND TRADE SECRET INFORMATION. THIS SHEET MAY NOT BE TRANSFERED FROM THE CUSTODY OF THE COMPETENT DIVISION OF R&D
DEPARTMENT EXCEPT AS AUTHORIZED BY COMPAL ELECTRONICS, INC. NEITHER THIS SHEET NOR THE INFORMATION IT CONTAINS
MAY BE USED BY OR DISCLOSED TO ANY THIRD PARTY WITHOUT PRIOR WRITTEN CONSENT OF COMPAL ELECTRONICS, INC.
Issued Date
Deciphered Date
NAT02 M/B LA-5154P Schematic
1.0
Block Diagrams
Custom
2 49Thursday, November 26, 2009
2009/09/21 2010/09/21
Compal Electronics, Inc.
Title
Size Document Number Rev
Date: Sheet of
Security Classification
Compal Secret Data
THIS SHEET OF ENGINEERING DRAWING IS THE PROPRIETARY PROPERTY OF COMPAL ELECTRONICS, INC. AND CONTAINS CONFIDENTIAL
AND TRADE SECRET INFORMATION. THIS SHEET MAY NOT BE TRANSFERED FROM THE CUSTODY OF THE COMPETENT DIVISION OF R&D
DEPARTMENT EXCEPT AS AUTHORIZED BY COMPAL ELECTRONICS, INC. NEITHER THIS SHEET NOR THE INFORMATION IT CONTAINS
MAY BE USED BY OR DISCLOSED TO ANY THIRD PARTY WITHOUT PRIOR WRITTEN CONSENT OF COMPAL ELECTRONICS, INC.
Issued Date
Deciphered Date
NAT02 M/B LA-5154P Schematic
1.0
Block Diagrams
Custom
2 49Thursday, November 26, 2009
2009/09/21 2010/09/21
Compal Electronics, Inc.
Title
Size Document Number Rev
Date: Sheet of
Security Classification
Compal Secret Data
THIS SHEET OF ENGINEERING DRAWING IS THE PROPRIETARY PROPERTY OF COMPAL ELECTRONICS, INC. AND CONTAINS CONFIDENTIAL
AND TRADE SECRET INFORMATION. THIS SHEET MAY NOT BE TRANSFERED FROM THE CUSTODY OF THE COMPETENT DIVISION OF R&D
DEPARTMENT EXCEPT AS AUTHORIZED BY COMPAL ELECTRONICS, INC. NEITHER THIS SHEET NOR THE INFORMATION IT CONTAINS
MAY BE USED BY OR DISCLOSED TO ANY THIRD PARTY WITHOUT PRIOR WRITTEN CONSENT OF COMPAL ELECTRONICS, INC.
Issued Date
Deciphered Date
NAT02 M/B LA-5154P Schematic
1.0
Block Diagrams
Custom
2 49Thursday, November 26, 2009
2009/09/21 2010/09/21
Compal Electronics, Inc.
Block Diagram
Int.KBD &
BL
Dig. MIC
+5VS
USB[x]USB[x]
+VDDA
VCORE
CHARGER
DC IN
DC/DC Interface
1.5V/0.75V
BATT IN
3V/5V
Compal confidential
Model : NAT01
BANK 0, 1, 2, 3, 4 ,5 ,6 ,7 ,8
DDRIII-DIMM X2
+1.5V
+5VS
+3VS
FAN
SPI
Speaker
Azalia Codec
92HD73C
+3VS
S-HDD-2
+5VS
1.1VS_VTTPower Sequence
+3VS
Mini Card 1
+1.5VS
WWAN
CardBus
OZ888GS0
+3VS
Mini Card 3
+3VS
TV Tuner
+3VS
Mini Card 2
PCI Express BUS
+1.5VS+1.5VS
WLAN
USB[x]
IEEE1394
LVDS CONN
VGA
DPD
DP CONN
+5VS
CRT CONN
LVDS
8 IN 1 CONN
+3VS
Flash ROM
16Mx1sector
PCIE1PCIE2PCIE3
+LCDVDD
+3.3V_ALW
Charge USB/E-SATA
Ports X1
+5VALW
Right behind side.
Right Front Side.
Touch Pad
ENE KBC
+3VALW
+RTC_CELL
KB926QFD3
LPC BUS
+3VS
33MHz
+5VS
HDMI CONN
DPB
S-HDD-1
+5VS
E-ODD
+3VS
+5VS
AMP
B+
MAX9736A
Subwoofer
AMP
B+
MAX9736A
HeadPhone &
MIC Jack
+3VS
MAX4411x2
AMP
Express Card
Touch Screen
Camera
+1.8VS
Bluetooth
USB Port X1
+5V_ALW
USB Port1 X1
+5V_ALW
P.14
P.35
P.35
P.37
P.36
P.11,12
P.30
P.30
P.32
P.30
P.29 P.29 P.29
P.25 P.26
P.26
P.25
P.31
P.31
P.32P.32
P.28
P.28 P.27 P.27
P.40
P.33 P.47
P.45
P.46 P.44
P.42P.41
GFX_Core/1.05V 1.05V/1.8V
P.43P.48
To Card-reader subboard
To Card-reader
subboard
To Single USB
subboard
P.30
P.30
P.30
P.30
Processor
Arrandale
(UMA)
Intel
page 5,6,7,8,9,10
rPGA988A
6.4G/8.5G/10.6G
100M/133M/166M(CFD)
Dual Channel
1.5V DDRIII 800/1066/1333
Memory BUS(DDRIII)
133/120/100/96/14.318MHZ to PCH
48MHZ to CardReader
Clock Generator
IDT: 9LRS3199AKLFT
SILEGO: SLG8SP587
page 13
DMI x4
100MHz
1GB/s x4
3.3V 48MHz
USBx14
100MHz
SATA x 6
RJ45
RTL8111DL
+3VALW
P.24
port 4
port 5
port 1port 0
(GEN1 1.5GT/S ,GEN2 3GT/S)
page 06
CPU XDP
133MHz
PCH
Ibex Peak-M
Intel
page 15,16,17 18,19,
20,21,22,23
3.3V 24MHz
HD Audio
page 15
SPI
SPI ROM x1
32Mbit
100MHz
PCI-Express x 8 (ABD PCIE1 2.5GT/S CKD PCIE1/2 2.5/5GT/S)
+CPU_CORE
+1.05VS
+1.1VS_VTT
+0.75VS
+3VS
FFS
P.14
+3VS
SB3526
page 32
To Cap Sensor
subboard
100MHz
FDI x8
2.7GT/s
(UMA)
HDMI
Level Shift
P.36
P.25

A
A
B
B
C
C
D
D
E
E
1 1
2 2
3 3
4 4
Title
Size Document Number Rev
Date: Sheet of
Security Classification
Compal Secret Data
THIS SHEET OF ENGINEERING DRAWING IS THE PROPRIETARY PROPERTY OF COMPAL ELECTRONICS, INC. AND CONTAINS CONFIDENTIAL
AND TRADE SECRET INFORMATION. THIS SHEET MAY NOT BE TRANSFERED FROM THE CUSTODY OF THE COMPETENT DIVISION OF R&D
DEPARTMENT EXCEPT AS AUTHORIZED BY COMPAL ELECTRONICS, INC. NEITHER THIS SHEET NOR THE INFORMATION IT CONTAINS
MAY BE USED BY OR DISCLOSED TO ANY THIRD PARTY WITHOUT PRIOR WRITTEN CONSENT OF COMPAL ELECTRONICS, INC.
Issued Date
Deciphered Date
NAT02 M/B LA-5154P Schematic
1.0
Notes List
B
3 49Thursday, November 26, 2009
2009/09/21 2010/09/21
Compal Electronics, Inc.
Title
Size Document Number Rev
Date: Sheet of
Security Classification
Compal Secret Data
THIS SHEET OF ENGINEERING DRAWING IS THE PROPRIETARY PROPERTY OF COMPAL ELECTRONICS, INC. AND CONTAINS CONFIDENTIAL
AND TRADE SECRET INFORMATION. THIS SHEET MAY NOT BE TRANSFERED FROM THE CUSTODY OF THE COMPETENT DIVISION OF R&D
DEPARTMENT EXCEPT AS AUTHORIZED BY COMPAL ELECTRONICS, INC. NEITHER THIS SHEET NOR THE INFORMATION IT CONTAINS
MAY BE USED BY OR DISCLOSED TO ANY THIRD PARTY WITHOUT PRIOR WRITTEN CONSENT OF COMPAL ELECTRONICS, INC.
Issued Date
Deciphered Date
NAT02 M/B LA-5154P Schematic
1.0
Notes List
B
3 49Thursday, November 26, 2009
2009/09/21 2010/09/21
Compal Electronics, Inc.
Title
Size Document Number Rev
Date: Sheet of
Security Classification
Compal Secret Data
THIS SHEET OF ENGINEERING DRAWING IS THE PROPRIETARY PROPERTY OF COMPAL ELECTRONICS, INC. AND CONTAINS CONFIDENTIAL
AND TRADE SECRET INFORMATION. THIS SHEET MAY NOT BE TRANSFERED FROM THE CUSTODY OF THE COMPETENT DIVISION OF R&D
DEPARTMENT EXCEPT AS AUTHORIZED BY COMPAL ELECTRONICS, INC. NEITHER THIS SHEET NOR THE INFORMATION IT CONTAINS
MAY BE USED BY OR DISCLOSED TO ANY THIRD PARTY WITHOUT PRIOR WRITTEN CONSENT OF COMPAL ELECTRONICS, INC.
Issued Date
Deciphered Date
NAT02 M/B LA-5154P Schematic
1.0
Notes List
B
3 49Thursday, November 26, 2009
2009/09/21 2010/09/21
Compal Electronics, Inc.
USB Port Table
1101 0010b
ON OFF OFF
+0.75VS 0.75V switched power rail for DDR terminator
+RTCVCC RTC power
+1.5VS
+1.8VS 1.8V switched power rail
+5VS
+3VS
+5VALW
+3VALW 3.3V always on power rail
5V always on power rail
3.3V switched power rail
5V switched power rail
B+_BIAS B+ always on power rail ON ON*
ONON
ON
ON
EC SM Bus1 address
Device
OFF
DDR DIMM0
1001 000Xb
DDR DIMM1
1001 010Xb
+1.1VS_VTT 1.1V switched power rail (1.05 for AUB CPU) ON OFF OFF
1.5V switched power rail
+CPU_CORE
STATE SIGNAL
Full ON
S1(Power On Suspend)
S3 (Suspend to RAM)
S4 (Suspend to Disk)
S5 (Soft OFF)
SLP_S1# SLP_S3# SLP_S4# SLP_S5# +VALW +V +VS Clock
Ibex SM Bus address
Device
Clock Generator
(9LRS3191AKLFT, SLG8SP585)
Address
Address Address
Voltage Rails
VIN
B+
+1.05VS
Adapter power supply (19V)
AC or battery power rail for power circuit.
Core voltage for CPU
1.05V switched power rail for PCH
External PCI Devices
Device IDSEL#
REQ#/GNT#
Interrupts
ON
OFF
OFF
ON
Note : ON* means that this power plane is ON only with AC power available, otherwise it is OFF.
OFFON
ON
ON
ON ON*
OFF
OFF
BTO Option Table
BTO Item BOM Structure
ON
ON
ON
ON
ON
ON
ON ON
ON
ON
ON
OFF
OFF
OFF
OFF
OFF
OFF
OFF
OFF
LOW
LOW LOW LOW LOW
LOWLOWLOW
LOW
LOW
LOW
HIGH HIGH HIGH HIGH
HIGHHIGHHIGH
HIGH
HIGH
HIGH
ON ON*
ON OFF OFF
+LAN_IO 3.3V power rail for LAN ON ON
S1 S3 S5
ON
ON OFF
N/A N/A N/A
N/AN/AN/A
Power Plane Description
EC SM Bus2 address
Device
Smart Battery
OFF
OFF
+1.5V 1.5V power rail for DDRIII ON ON OFF
0001 011X b
ON*
USB&ESATA
USB board
Reader/BD
USB Port
NC
Device
WLAN
WWAN
WPAN
Express
NC
Touch screen
Bluetooth
Camera
0
1
2
3
4
5
6
7
8
9
10
11
+1.1VS
1.1V power rail for PCIE of GUP
ON OFF OFF
+VGFX_CORE
Core voltage for Graphic ON OFFOFF
OFF
Free Fall Sensor
CPU XDP
PCH XDP
WWAN
WLAN
Express Card
XDCP_ISL90727
XDCP_ISL90728
0101 110Xb
0111 110Xb
Vcc 3.3V +/- 5%
100K +/- 1%Ra
Board ID
Rb V min
X00
X01
X02
MP
0
8.2K +/- 1%
0 V
0.216 V 0.250 V 0.289 V
0.436 V
0.712 V
0.503 V
0.819 V
0.538 V
0.875 V
AD_BID
V typ
AD_BID
V
AD_BID
max
18K +/- 1%
33K +/- 1%
56K +/- 1%
100K +/- 1%
200K +/- 1%
3.300 V
0 V 0.100 V
NC
1.036 V
1.453 V 1.650 V 1.759 V
1.935 V
2.500 V
2.200 V
3.300 V
2.341 V
1.185 V 1.264 V
Board ID / SKU ID Table for AD channel
VGA
M96
M96
M96
M96
Madison
Madison
Madison
Madison
X02
X01
X00
MP
remove

5
5
4
4
3
3
2
2
1
1
D D
C C
B B
A A
Title
Size Document Number Rev
Date: Sheet of
Security Classification
Compal Secret Data
THIS SHEET OF ENGINEERING DRAWING IS THE PROPRIETARY PROPERTY OF COMPAL ELECTRONICS, INC. AND CONTAINS CONFIDENTIAL
AND TRADE SECRET INFORMATION. THIS SHEET MAY NOT BE TRANSFERED FROM THE CUSTODY OF THE COMPETENT DIVISION OF R&D
DEPARTMENT EXCEPT AS AUTHORIZED BY COMPAL ELECTRONICS, INC. NEITHER THIS SHEET NOR THE INFORMATION IT CONTAINS
MAY BE USED BY OR DISCLOSED TO ANY THIRD PARTY WITHOUT PRIOR WRITTEN CONSENT OF COMPAL ELECTRONICS, INC.
Issued Date
Deciphered Date
NAT02 M/B LA-5154P Schematic
1.0
Power Rail
Custom
4 49Thursday, November 26, 2009
2009/09/21 2010/09/21
Compal Electronics, Inc.
Title
Size Document Number Rev
Date: Sheet of
Security Classification
Compal Secret Data
THIS SHEET OF ENGINEERING DRAWING IS THE PROPRIETARY PROPERTY OF COMPAL ELECTRONICS, INC. AND CONTAINS CONFIDENTIAL
AND TRADE SECRET INFORMATION. THIS SHEET MAY NOT BE TRANSFERED FROM THE CUSTODY OF THE COMPETENT DIVISION OF R&D
DEPARTMENT EXCEPT AS AUTHORIZED BY COMPAL ELECTRONICS, INC. NEITHER THIS SHEET NOR THE INFORMATION IT CONTAINS
MAY BE USED BY OR DISCLOSED TO ANY THIRD PARTY WITHOUT PRIOR WRITTEN CONSENT OF COMPAL ELECTRONICS, INC.
Issued Date
Deciphered Date
NAT02 M/B LA-5154P Schematic
1.0
Power Rail
Custom
4 49Thursday, November 26, 2009
2009/09/21 2010/09/21
Compal Electronics, Inc.
Title
Size Document Number Rev
Date: Sheet of
Security Classification
Compal Secret Data
THIS SHEET OF ENGINEERING DRAWING IS THE PROPRIETARY PROPERTY OF COMPAL ELECTRONICS, INC. AND CONTAINS CONFIDENTIAL
AND TRADE SECRET INFORMATION. THIS SHEET MAY NOT BE TRANSFERED FROM THE CUSTODY OF THE COMPETENT DIVISION OF R&D
DEPARTMENT EXCEPT AS AUTHORIZED BY COMPAL ELECTRONICS, INC. NEITHER THIS SHEET NOR THE INFORMATION IT CONTAINS
MAY BE USED BY OR DISCLOSED TO ANY THIRD PARTY WITHOUT PRIOR WRITTEN CONSENT OF COMPAL ELECTRONICS, INC.
Issued Date
Deciphered Date
NAT02 M/B LA-5154P Schematic
1.0
Power Rail
Custom
4 49Thursday, November 26, 2009
2009/09/21 2010/09/21
Compal Electronics, Inc.
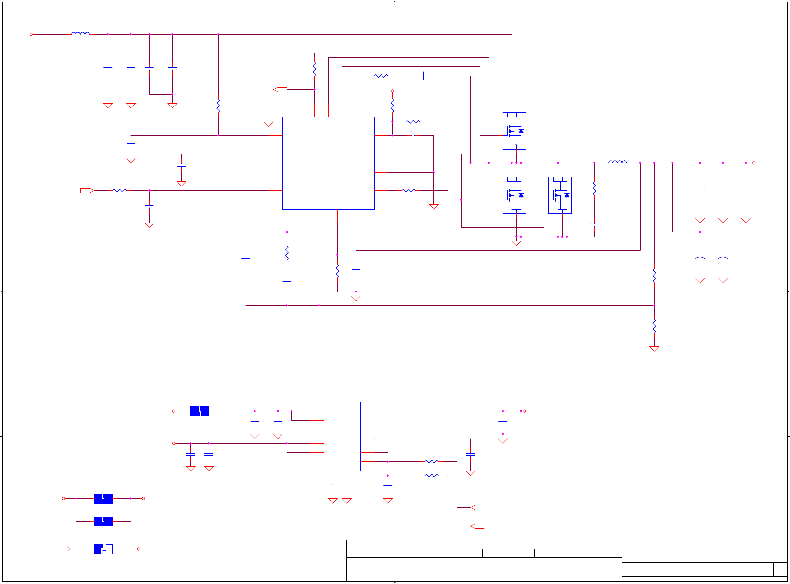
BATTERY
B+
ADAPTER
65000mA
15000mA
12800mA
CHARGER
5700mA
8881mA
913mA
?mA
8400mA 2000mA 8677mA160mA 20mA
ISL62883HRZ-T
VR_ON
(PU13)
ISL62881HRZ-T
GFXVR_PWRGD
(PU22)
+CPU_CORE
+GFX_CORE
ISL6268CAZ-T
SYSON
(PU10) +1.5V RT9026
SUSP#
(PU10) +0.75VS
RT9025
(PU12) +1.1VS
TPS51117RGYR
SUSP#
(PU6) +1.05VS
TPS51427
SUSP#
(PU5)
+5VALW
ISL6268CAZ-T
(PU8) +1.1VS_VTT
15000mA
SUSP#
TPS51117RGYR
(PU7) +1.8VS
2500mA
SUSP#
RUNON
+5VS
SI4800BDY
(U22)
+CRT_VCC
FUSE
TPS2062ADR
(U17)
+5V_CHGUSB
USB_EN#
+3VALW
EN_EOL#
SI3456BDY
(Q3)
+LAN_IO
EN_EOL#
RTL8111DL
(U9)
+LAN_VDD
+1.05VS_CK505
0 Ohm
SUSP
FBM-11-160808-601-T
(L29)
+EC_AVCC
SUSP
SI4800BDY
(U21)
+3VS
+3VS_CK505
+DVDD_AUDIO
0 Ohm
0 Ohm
+3V_WLAN
0 Ohm
+AVDD_AUDIO
0 Ohm
0 Ohm
+5VS_KBL
+3V_WLAN
0 Ohm
VDDEN
SI2310BDS-T1-E3
(Q25)
+LCDVDD
EN_EOL#
SI2310BDS
(Q34)
+3VS_DELAY
SI4800BDY
(U25) +1.5VS

5
5
4
4
3
3
2
2
1
1
D D
C C
B B
A A
PEG_IRCOMP
EXP_RBIAS
H_FDI_TXP0
H_FDI_TXP1
H_FDI_TXP2
H_FDI_TXP3
H_FDI_TXP4
H_FDI_TXP5
H_FDI_TXP6
H_FDI_TXP7
H_FDI_TXN0
H_FDI_TXN1
H_FDI_TXN2
H_FDI_TXN3
H_FDI_TXN4
H_FDI_TXN5
H_FDI_TXN6
H_FDI_TXN7
CFG3
CFG6
CFG5
CFG4
CFG7
CFG10
CFG9
CFG8
CFG11
CFG15
CFG14
CFG13
CFG12
CFG18
CFG17
CFG16
CFG0
CFG1
CFG2
DMI_PTX_HRX_N0<17>
DMI_PTX_HRX_N1<17>
DMI_PTX_HRX_N2<17>
DMI_PTX_HRX_N3<17>
DMI_PTX_HRX_P0<17>
DMI_PTX_HRX_P1<17>
DMI_PTX_HRX_P3<17>
DMI_PTX_HRX_P2<17>
DMI_HTX_PRX_N0<17>
DMI_HTX_PRX_N1<17>
DMI_HTX_PRX_N2<17>
DMI_HTX_PRX_N3<17>
DMI_HTX_PRX_P0<17>
DMI_HTX_PRX_P1<17>
DMI_HTX_PRX_P2<17>
DMI_HTX_PRX_P3<17>
H_FDI_FSYNC0<17>
H_FDI_FSYNC1<17>
H_FDI_INT<17>
H_FDI_LSYNC0<17>
H_FDI_LSYNC1<17>
H_FDI_TXN0<17>
H_FDI_TXN1<17>
H_FDI_TXN2<17>
H_FDI_TXN3<17>
H_FDI_TXN4<17>
H_FDI_TXN5<17>
H_FDI_TXN6<17>
H_FDI_TXN7<17>
H_FDI_TXP0<17>
H_FDI_TXP1<17>
H_FDI_TXP2<17>
H_FDI_TXP3<17>
H_FDI_TXP4<17>
H_FDI_TXP5<17>
H_FDI_TXP6<17>
H_FDI_TXP7<17>
H_DIMMA_REF<11>
H_DIMMB_REF<12>
Title
Size Document Number Rev
Date: Sheet of
Security Classification
Compal Secret Data
THIS SHEET OF ENGINEERING DRAWING IS THE PROPRIETARY PROPERTY OF COMPAL ELECTRONICS, INC. AND CONTAINS CONFIDENTIAL
AND TRADE SECRET INFORMATION. THIS SHEET MAY NOT BE TRANSFERED FROM THE CUSTODY OF THE COMPETENT DIVISION OF R&D
DEPARTMENT EXCEPT AS AUTHORIZED BY COMPAL ELECTRONICS, INC. NEITHER THIS SHEET NOR THE INFORMATION IT CONTAINS
MAY BE USED BY OR DISCLOSED TO ANY THIRD PARTY WITHOUT PRIOR WRITTEN CONSENT OF COMPAL ELECTRONICS, INC.
Issued Date
Deciphered Date
NAT02 M/B LA-5154P Schematic
1.0
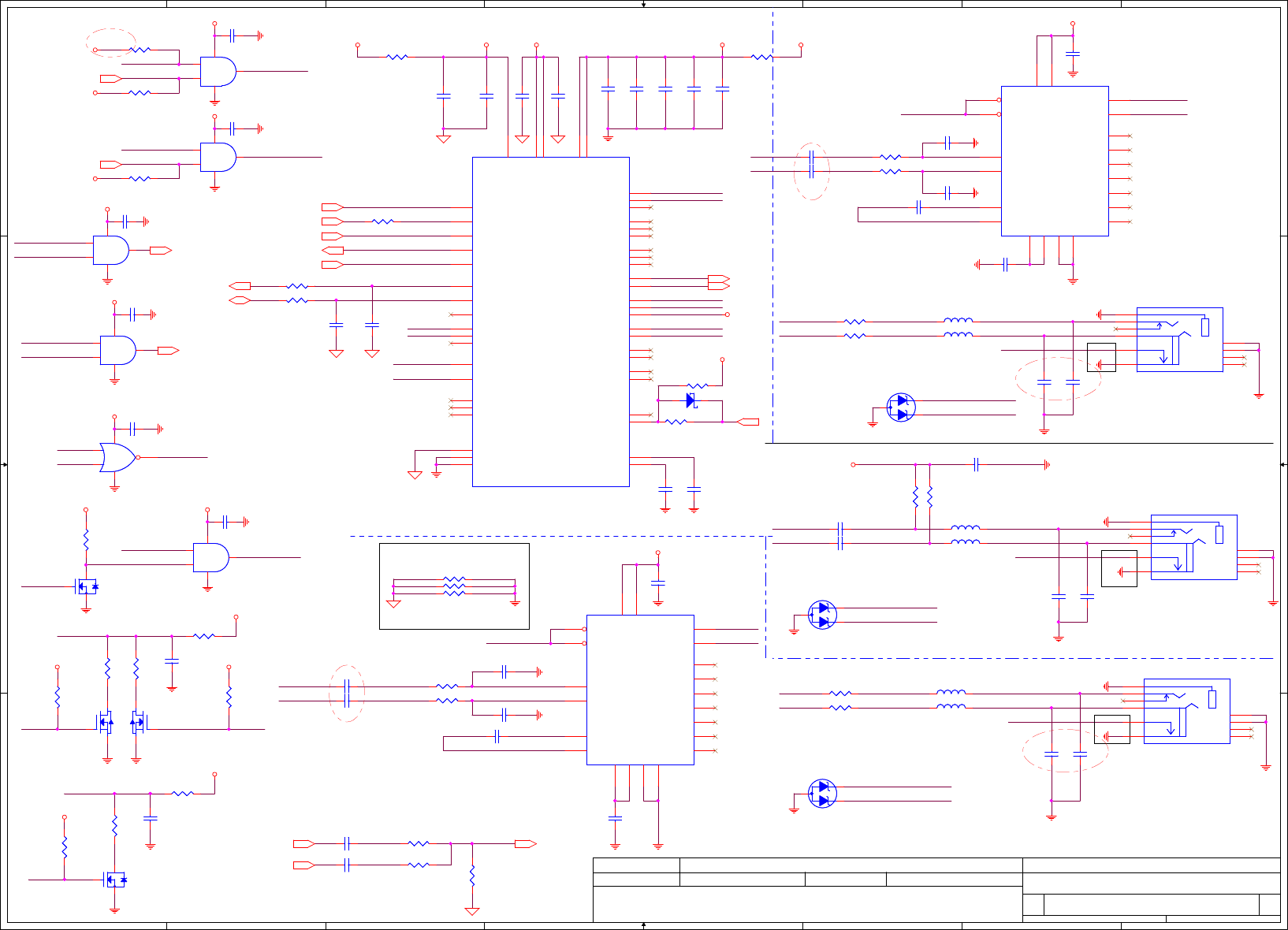
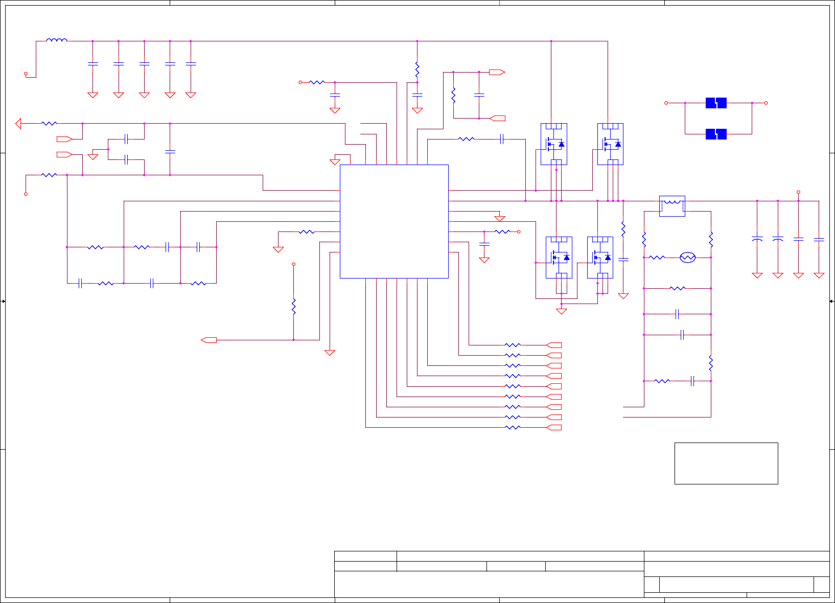
PROCESSOR (1/6) DMI,FDI,PEG
Custom
5 49Thursday, November 26, 2009
2009/09/21 2010/09/21
Compal Electronics, Inc.
Title
Size Document Number Rev
Date: Sheet of
Security Classification
Compal Secret Data
THIS SHEET OF ENGINEERING DRAWING IS THE PROPRIETARY PROPERTY OF COMPAL ELECTRONICS, INC. AND CONTAINS CONFIDENTIAL
AND TRADE SECRET INFORMATION. THIS SHEET MAY NOT BE TRANSFERED FROM THE CUSTODY OF THE COMPETENT DIVISION OF R&D
DEPARTMENT EXCEPT AS AUTHORIZED BY COMPAL ELECTRONICS, INC. NEITHER THIS SHEET NOR THE INFORMATION IT CONTAINS
MAY BE USED BY OR DISCLOSED TO ANY THIRD PARTY WITHOUT PRIOR WRITTEN CONSENT OF COMPAL ELECTRONICS, INC.
Issued Date
Deciphered Date
NAT02 M/B LA-5154P Schematic
1.0
PROCESSOR (1/6) DMI,FDI,PEG
Custom
5 49Thursday, November 26, 2009
2009/09/21 2010/09/21
Compal Electronics, Inc.
Title
Size Document Number Rev
Date: Sheet of
Security Classification
Compal Secret Data
THIS SHEET OF ENGINEERING DRAWING IS THE PROPRIETARY PROPERTY OF COMPAL ELECTRONICS, INC. AND CONTAINS CONFIDENTIAL
AND TRADE SECRET INFORMATION. THIS SHEET MAY NOT BE TRANSFERED FROM THE CUSTODY OF THE COMPETENT DIVISION OF R&D
DEPARTMENT EXCEPT AS AUTHORIZED BY COMPAL ELECTRONICS, INC. NEITHER THIS SHEET NOR THE INFORMATION IT CONTAINS
MAY BE USED BY OR DISCLOSED TO ANY THIRD PARTY WITHOUT PRIOR WRITTEN CONSENT OF COMPAL ELECTRONICS, INC.
Issued Date
Deciphered Date
NAT02 M/B LA-5154P Schematic
1.0
PROCESSOR (1/6) DMI,FDI,PEG
Custom
5 49Thursday, November 26, 2009
2009/09/21 2010/09/21
Compal Electronics, Inc.
*1:Disabled; No Physical Display Port
attached to Embedded Display Port
0:Enabled; An external Display Port
device is connected to the Embedded
Display Port
*:Default
CFG4 - Display Port Presence
*1 :Normal Operation
0 :Lane Numbers Reversed
15 -> 0, 14 -> 1, ...
CFG0 - PCI-Express Configuration Select
CFG3 - PCI-Express Static Lane Reversal
*1:Single PEG
0:Bifurcation enabled
UMA
Remove PCIE-16X
UMA
(SA_DIMM_VREF)
(SB_DIMM_VREF)
WW41 Recommend not pull down
PCIE2.0 Jitter is over on ES1
T101
PAD
@T101
PAD
@
R649
0_0402_5%~D
@
R649
0_0402_5%~D
@12
R212
0_0402_5%~D
@
R212
0_0402_5%~D
@
1 2
T97
PAD
@T97
PAD
@
R213
0_0402_5%~D
@
R213
0_0402_5%~D
@
1 2
T98
PAD
@T98
PAD
@
R1038
3.01K_0402_1%~D
@R1038
3.01K_0402_1%~D
@
1 2
PCI EXPRESS -- GRAPHICS
DMI Intel(R) FDI
JCPU1A
IC,AUB_CFD_rPGA,R0P9
CONN@
PCI EXPRESS -- GRAPHICS
DMI Intel(R) FDI
JCPU1A
IC,AUB_CFD_rPGA,R0P9
CONN@
DMI_RX#[0]
A24
DMI_RX#[1]
C23
DMI_RX#[2]
B22
DMI_RX#[3]
A21
DMI_RX[0]
B24
DMI_RX[1]
D23
DMI_RX[2]
B23
DMI_RX[3]
A22
DMI_TX#[0]
D24
DMI_TX#[1]
G24
DMI_TX#[2]
F23
DMI_TX#[3]
H23
DMI_TX[0]
D25
DMI_TX[1]
F24
DMI_TX[3]
G23 DMI_TX[2]
E23
FDI_TX#[0]
E22
FDI_TX#[1]
D21
FDI_TX#[2]
D19
FDI_TX#[3]
D18
FDI_TX#[4]
G21
FDI_TX#[5]
E19
FDI_TX#[6]
F21
FDI_TX#[7]
G18
FDI_TX[0]
D22
FDI_TX[1]
C21
FDI_TX[2]
D20
FDI_TX[3]
C18
FDI_TX[4]
G22
FDI_TX[5]
E20
FDI_TX[6]
F20
FDI_TX[7]
G19
FDI_FSYNC[0]
F17
FDI_FSYNC[1]
E17
FDI_INT
C17
FDI_LSYNC[0]
F18
FDI_LSYNC[1]
D17
PEG_ICOMPI B26
PEG_ICOMPO A26
PEG_RBIAS A25
PEG_RCOMPO B27
PEG_RX#[0] K35
PEG_RX#[1] J34
PEG_RX#[2] J33
PEG_RX#[3] G35
PEG_RX#[4] G32
PEG_RX#[5] F34
PEG_RX#[6] F31
PEG_RX#[7] D35
PEG_RX#[8] E33
PEG_RX#[9] C33
PEG_RX#[10] D32
PEG_RX#[11] B32
PEG_RX#[12] C31
PEG_RX#[13] B28
PEG_RX#[14] B30
PEG_RX#[15] A31
PEG_RX[0] J35
PEG_RX[1] H34
PEG_RX[2] H33
PEG_RX[3] F35
PEG_RX[4] G33
PEG_RX[5] E34
PEG_RX[6] F32
PEG_RX[7] D34
PEG_RX[8] F33
PEG_RX[9] B33
PEG_RX[10] D31
PEG_RX[11] A32
PEG_RX[12] C30
PEG_RX[13] A28
PEG_RX[14] B29
PEG_RX[15] A30
PEG_TX#[0] L33
PEG_TX#[1] M35
PEG_TX#[2] M33
PEG_TX#[3] M30
PEG_TX#[4] L31
PEG_TX#[5] K32
PEG_TX#[6] M29
PEG_TX#[7] J31
PEG_TX#[8] K29
PEG_TX#[9] H30
PEG_TX#[10] H29
PEG_TX#[11] F29
PEG_TX#[12] E28
PEG_TX#[13] D29
PEG_TX#[14] D27
PEG_TX#[15] C26
PEG_TX[0] L34
PEG_TX[1] M34
PEG_TX[2] M32
PEG_TX[3] L30
PEG_TX[4] M31
PEG_TX[5] K31
PEG_TX[6] M28
PEG_TX[7] H31
PEG_TX[8] K28
PEG_TX[9] G30
PEG_TX[10] G29
PEG_TX[11] F28
PEG_TX[12] E27
PEG_TX[13] D28
PEG_TX[14] C27
PEG_TX[15] C25
RESERVED
JCPU1E
IC,AUB_CFD_rPGA,R0P9
CONN@
RESERVED
JCPU1E
IC,AUB_CFD_rPGA,R0P9
CONN@
CFG[0]
AM30
CFG[1]
AM28
CFG[2]
AP31
CFG[3]
AL32
CFG[4]
AL30
CFG[5]
AM31
CFG[6]
AN29
CFG[7]
AM32
CFG[8]
AK32
CFG[9]
AK31
CFG[10]
AK28
CFG[11]
AJ28
CFG[12]
AN30
CFG[13]
AN32
CFG[14]
AJ32
CFG[15]
AJ29
CFG[16]
AJ30
CFG[17]
AK30
RSVD34 AH25
RSVD35 AK26
RSVD38 AJ26
RSVD_NCTF_42 AT3
RSVD39 AJ27
RSVD_NCTF_40 AP1
RSVD_NCTF_41 AT2
RSVD_NCTF_43 AR1
RSVD_TP_86
H16
RSVD45 AL28
RSVD46 AL29
RSVD47 AP30
RSVD48 AP32
RSVD49 AL27
RSVD50 AT31
RSVD51 AT32
RSVD52 AP33
RSVD53 AR33
RSVD_NCTF_54 AT33
RSVD_NCTF_55 AT34
RSVD_NCTF_56 AP35
RSVD_NCTF_57 AR35
RSVD58 AR32
RSVD_NCTF_30
C35
RSVD_NCTF_31
B35
RSVD_NCTF_28
A34
RSVD_NCTF_29
A33
RSVD27
J28 RSVD26
J29
RSVD16
A19 RSVD15
B19
RSVD17
A20
RSVD18
B20
RSVD20
T9 RSVD19
U9
RSVD22
AB9 RSVD21
AC9
RSVD_NCTF_23
C1
RSVD_NCTF_24
A3
RSVD_TP_66 AA5
RSVD_TP_67 AA4
RSVD_TP_68 R8
RSVD_TP_71 AA2
RSVD_TP_72 AA1
RSVD_TP_73 R9
RSVD_TP_69 AD3
RSVD_TP_74 AG7
RSVD_TP_70 AD2
RSVD_TP_75 AE3
RSVD_TP_76 V4
RSVD_TP_77 V5
RSVD_TP_78 N2
RSVD_TP_81 W3
RSVD_TP_82 W2
RSVD_TP_83 N3
RSVD_TP_79 AD5
RSVD_TP_84 AE5
RSVD_TP_80 AD7
RSVD_TP_85 AD9
RSVD36 AL26
RSVD_NCTF_37 AR2
RSVD1
AP25
RSVD2
AL25
RSVD3
AL24
RSVD4
AL22
RSVD5
AJ33
RSVD6
AG9
RSVD7
M27
RSVD8
L28
RSVD9
J17
RSVD10
H17
RSVD11
G25
RSVD12
G17
RSVD13
E31
RSVD14
E30
RSVD32 AJ13
RSVD33 AJ12
RSVD_TP_59 E15
RSVD_TP_60 F15
KEY A2
RSVD62 D15
RSVD63 C15
RSVD64 AJ15
RSVD65 AH15
VSS AP34
R613
750_0402_1%~D
R613
750_0402_1%~D
1 2
R1037
3.01K_0402_1%~D
@R1037
3.01K_0402_1%~D
@
1 2
R1035
3.01K_0402_1%~D @
R1035
3.01K_0402_1%~D @
1 2
R1036
3.01K_0402_1%~D @
R1036
3.01K_0402_1%~D @
1 2
T99
PAD
@T99
PAD
@
R648
0_0402_5%~D
@
R648
0_0402_5%~D
@12
T100
PAD
@T100
PAD
@
T102
PAD
@T102
PAD
@
R605
49.9_0402_1%~D
R605
49.9_0402_1%~D
1 2

5
5
4
4
3
3
2
2
1
1
D D
C C
B B
A A
H_PWRGOOD_R
PBTN_OUT#_XDP
XDP_TDI
XDP_TMS
XDP_TRST#
XDP_TCLK
XDP_DBRESET#
CLK_CPU_XDP#
CLK_CPU_XDP
H_RESET#_R
XDP_TDO
H_CPUPWRGD
XDP_PREQ#
XDP_PRDY#
XDP_OBS0
XDP_OBS1
XDP_OBS2
XDP_OBS3
XDP_OBS5
XDP_OBS4
XDP_OBS7
XDP_OBS6
H_PWRGD_XDP
XDP_TMS
XDP_TRST#
XDP_TDI_R
XDP_PREQ#
XDP_TCLK
XDP_TDI_R XDP_TDI
XDP_TDOXDP_TDO_M
XDP_TDI_M
XDP_TDO_R
SMB_DATA_S3
SMB_CLK_S3
H_CPURST#
H_RESET#_R
SM_RCOMP_1
SM_RCOMP_2
H_COMP3
H_COMP1
H_PWRGD_XDP H_PWRGD_XDP_R
H_COMP0
H_COMP2
SKTOCC#_R
XDP_DBRESET#
PLT_RST#_R
H_CATERR#
H_PECI_R
PM_EXTTS#1_R
PM_EXTTS#0
CLK_CPU_BCLK_R
CLK_CPU_BCLK#_R
CLK_CPU_ITP_R
CLK_CPU_ITP#_R
H_PROCHOT#
XDP_OBS0XDP_OBS0_R
CLK_CPU_XDP
CLK_CPU_XDP#
H_THERMTRIP#_R
XDP_OBS1XDP_OBS1_R
XDP_OBS2XDP_OBS2_R
XDP_OBS3XDP_OBS3_R
XDP_OBS4XDP_OBS4_R
XDP_OBS5XDP_OBS5_R
XDP_OBS6XDP_OBS6_R
XDP_OBS7XDP_OBS7_R
H_CPURST#
CLK_CPU_DMI_R
CLK_CPU_DMI#_R
XDP_PRDY#
H_PM_SYNC_R
XDP_PREQ#
XDP_TCLK
XDP_TMS
XDP_TRST#
PM_DRAM_PWRGD_R
SM_RCOMP_0
XDP_TDI_R
XDP_TDO_R
XDP_TDO_M
XDP_TDI_M
XDP_DBR#_R
SM_RCOMP_1
SM_RCOMP_2
SM_RCOMP_0
H_COMP3
H_COMP1
H_COMP0
H_COMP2
H_CATERR#
H_PROCHOT#
H_CPURST#
H_CPUPWRGD_1
H_CPUPWRGD_0
PM_DRAM_PWRGD_R
CLK_CPU_DP_R
CLK_CPU_DP#_R
SMB_CLK_S3
SMB_DATA_S3
PM_DRAM_PWRGD_R
PBTN_OUT#<17,31>
H_VTTPWRGD<45>
PLT_RST#<19,24,27,28,30,31>
H_PECI<20>
H_THERMTRIP#<20>
PM_EXTTS#0_1 <11,12>
H_PM_SYNC<17>
H_CPUPWRGD<20>
PM_DRAM_PWRGD<17>
CLK_CPU_DMI# <16>
CLK_CPU_DMI <16>
CLK_CPU_BCLK# <20>
CLK_CPU_BCLK <20>
XDP_DBRESET# <17>
H_PROCHOT#<46>
PCI_PLTRST# <19>
CLK_CPU_DP# <16>
CLK_CPU_DP <16>
PCH_SMBDATA<11,12,16>
PCH_SMBCLK<11,12,16>
1.5V_PWRGD<44>
SM_DRAMRST# <11,12>
DDR_RST_GATE <11,12,20>
+1.1VS_VTT
+1.1VS_VTT
+3VS
+1.1VS_VTT
+1.1VS_VTT
+1.1VS_VTT
+1.1VS_VTT
+1.5V
+3VS
+3VS
+3VS
+3VS
+3VALW
Title
Size Document Number Rev
Date: Sheet of
Security Classification
Compal Secret Data
THIS SHEET OF ENGINEERING DRAWING IS THE PROPRIETARY PROPERTY OF COMPAL ELECTRONICS, INC. AND CONTAINS CONFIDENTIAL
AND TRADE SECRET INFORMATION. THIS SHEET MAY NOT BE TRANSFERED FROM THE CUSTODY OF THE COMPETENT DIVISION OF R&D
DEPARTMENT EXCEPT AS AUTHORIZED BY COMPAL ELECTRONICS, INC. NEITHER THIS SHEET NOR THE INFORMATION IT CONTAINS
MAY BE USED BY OR DISCLOSED TO ANY THIRD PARTY WITHOUT PRIOR WRITTEN CONSENT OF COMPAL ELECTRONICS, INC.
Issued Date
Deciphered Date
NAT02 M/B LA-5154P Schematic
1.0
PROCESSOR (2/6) CLK,JTAG
Custom
6 49Thursday, November 26, 2009
2009/09/21 2010/09/21
Compal Electronics, Inc.
Title
Size Document Number Rev
Date: Sheet of
Security Classification
Compal Secret Data
THIS SHEET OF ENGINEERING DRAWING IS THE PROPRIETARY PROPERTY OF COMPAL ELECTRONICS, INC. AND CONTAINS CONFIDENTIAL
AND TRADE SECRET INFORMATION. THIS SHEET MAY NOT BE TRANSFERED FROM THE CUSTODY OF THE COMPETENT DIVISION OF R&D
DEPARTMENT EXCEPT AS AUTHORIZED BY COMPAL ELECTRONICS, INC. NEITHER THIS SHEET NOR THE INFORMATION IT CONTAINS
MAY BE USED BY OR DISCLOSED TO ANY THIRD PARTY WITHOUT PRIOR WRITTEN CONSENT OF COMPAL ELECTRONICS, INC.
Issued Date
Deciphered Date
NAT02 M/B LA-5154P Schematic
1.0
PROCESSOR (2/6) CLK,JTAG
Custom
6 49Thursday, November 26, 2009
2009/09/21 2010/09/21
Compal Electronics, Inc.
Title
Size Document Number Rev
Date: Sheet of
Security Classification
Compal Secret Data
THIS SHEET OF ENGINEERING DRAWING IS THE PROPRIETARY PROPERTY OF COMPAL ELECTRONICS, INC. AND CONTAINS CONFIDENTIAL
AND TRADE SECRET INFORMATION. THIS SHEET MAY NOT BE TRANSFERED FROM THE CUSTODY OF THE COMPETENT DIVISION OF R&D
DEPARTMENT EXCEPT AS AUTHORIZED BY COMPAL ELECTRONICS, INC. NEITHER THIS SHEET NOR THE INFORMATION IT CONTAINS
MAY BE USED BY OR DISCLOSED TO ANY THIRD PARTY WITHOUT PRIOR WRITTEN CONSENT OF COMPAL ELECTRONICS, INC.
Issued Date
Deciphered Date
NAT02 M/B LA-5154P Schematic
1.0
PROCESSOR (2/6) CLK,JTAG
Custom
6 49Thursday, November 26, 2009
2009/09/21 2010/09/21
Compal Electronics, Inc.
XDP Connector
Scan Chain
(Default)
CPU Only
GMCH Only
STUFF -> R653, R657, R662
NO STUFF -> R655, R660
STUFF -> R653, R655
NO STUFF -> R657, R660, R662
NO STUFF -> R653, R655, R657
STUFF -> R660, R662
JTAG MAPPING
[Calpella] Platform – Design Guide -
Addendum / Update – Rev. 1.52
Leakage Issue
WW51.4 CRB Board Rework/workaround- Rev 0.1
has changed the resistors in RSTIN#
R656 51_0402_1%~D@R656 51_0402_1%~D@
1 2
R607 0_0402_5%~DR607 0_0402_5%~D
1 2
R1064
1K_0402_5%~D
R1064
1K_0402_5%~D
1 2
R1044 0_0402_5%~DR1044 0_0402_5%~D
1 2
R1136
10K_0402_5%~D
R1136
10K_0402_5%~D
1 2
R1050 0_0402_5%~DR1050 0_0402_5%~D
1 2
R610 0_0402_5%~DR610 0_0402_5%~D
1 2
RU84 0_0402_5%~DRU84 0_0402_5%~D
1 2
R1055
3K_0402_1%~D
@R1055
3K_0402_1%~D
@
12
R668 0_0402_5%~DR668 0_0402_5%~D
1 2
JP8
SAMTE_BSH-030-01-L-D-ACONN@
JP8
SAMTE_BSH-030-01-L-D-ACONN@
GND0
1
OBSFN_A0
3
OBSFN_A1
5
GND2
7
OBSDATA_A0
9
OBSDATA_A1
11
GND4
13
OBSDATA_A2
15
OBSDATA_A3
17
GND6
19
OBSFN_B0
21
OBSFN_B1
23
GND8
25
OBSDATA_B0
27
OBSDATA_B1
29
GND10
31
OBSDATA_B2
33
OBSDATA_B3
35
GND12
37
PW RGOOD/HOOK0
39
HOOK1
41
VCC_OBS_AB
43
HOOK2
45
HOOK3
47
GND14
49
SDA
51
SCL
53
TCK1
55
TCK0
57
GND16
59
GND1 2
OBSFN_C0 4
OBSFN_C1 6
GND3 8
OBSDATA_C0 10
OBSDATA_C1 12
GND5 14
OBSDATA_C2 16
OBSDATA_C3 18
GND7 20
OBSFN_D0 22
OBSFN_D1 24
GND9 26
OBSDATA_D0 28
OBSDATA_D1 30
GND11 32
OBSDATA_D2 34
OBSDATA_D3 36
GND13 38
ITPCLK/HOOK4 40
ITPCLK#/HOOK5 42
VCC_OBS_CD 44
RESET#/HOOK6 46
DBR#/HOOK7 48
GND15 50
TD0 52
TRST# 54
TDI 56
TMS 58
GND17 60
RU83 0_0402_5%~DRU83 0_0402_5%~D
1 2
R1063
1K_0402_5%~D
R1063
1K_0402_5%~D
1 2
R1103
750_0402_1%~D
R1103
750_0402_1%~D
1 2
R1040 10K_0402_5%~DR1040 10K_0402_5%~D
1 2
R316
0_0402_5%~D
R316
0_0402_5%~D
1 2
R1042
0_0402_5%~D
R1042
0_0402_5%~D
1 2
R1062 68_0402_5%~D@R1062 68_0402_5%~D@
1 2
T5 PAD @
T5 PAD @
R1039
0_0402_5%~D
R1039
0_0402_5%~D
1 2
R1046 0_0402_5%~DR1046 0_0402_5%~D
1 2
R667 0_0402_5%~D
@
R667 0_0402_5%~D
@
1 2
R661 0_0402_5%~DR661 0_0402_5%~D
1 2
R1065
51_0402_1%~D
R1065
51_0402_1%~D
1 2
R290
1.5K_0402_1%~D
R290
1.5K_0402_1%~D
12
R650 49.9_0402_1%~DR650 49.9_0402_1%~D
1 2
R284 0_0402_5%~DR284 0_0402_5%~D
1 2
R1052
750_0402_1%~D
R1052
750_0402_1%~D
12
R263
0_0402_5%~D
R263
0_0402_5%~D
1 2
R363 0_0402_5%~DR363 0_0402_5%~D
1 2
R480
4.7K_0402_5%~D
R480
4.7K_0402_5%~D
1 2
R606 0_0402_5%~DR606 0_0402_5%~D
1 2
R663
0_0402_5%~D
R663
0_0402_5%~D
12
R1051 0_0402_5%~DR1051 0_0402_5%~D
1 2
R647 130_0402_1%~DR647 130_0402_1%~D
1 2
R669 51_0402_1%~D@R669 51_0402_1%~D@
1 2
G
D
S
Q53
2N7002LT1G_SOT23-3
G
D
S
Q53
2N7002LT1G_SOT23-3
2
1 3
T104 PAD @
T104 PAD @
R289
1.5K_0402_1%~D
R289
1.5K_0402_1%~D
1 2
R658 20_0402_1%~DR658 20_0402_1%~D
1 2
R300
0_0402_5%~D
R300
0_0402_5%~D
1 2
R662 0_0402_5%~D@R662 0_0402_5%~D@
1 2
R657 51_0402_1%~D@R657 51_0402_1%~D@
1 2
R654 0_0402_5%~DR654 0_0402_5%~D
1 2
G
D
S
Q52
2N7002LT1G_SOT23-3
G
D
S
Q52
2N7002LT1G_SOT23-3
2
1 3
R1045
0_0402_5%~D
R1045
0_0402_5%~D
1 2
T103 PAD @
T103 PAD @
R653 51_0402_1%~D@R653 51_0402_1%~D@
1 2
R362
0_0402_5%~D
@
R362
0_0402_5%~D
@
1 2
R645 100_0402_1%~DR645 100_0402_1%~D
1 2
R1099
4.7K_0402_5%~D
R1099
4.7K_0402_5%~D
1 2
G
D
S
Q36BSS138_SOT23~D
G
D
S
Q36BSS138_SOT23~D
2
13
R1054
1.1K_0402_1%~D
@R1054
1.1K_0402_1%~D
@
12
R1041 0_0402_5%~DR1041 0_0402_5%~D
1 2
R234 49.9_0402_1%~DR234 49.9_0402_1%~D
1 2
U69
74AHC1G08GW_SOT353-5~D
U69
74AHC1G08GW_SOT353-5~D
IN1
1
IN2
2
G
3
O4
P5
R1048 0_0402_5%~DR1048 0_0402_5%~D
1 2
R288 10K_0402_5%~DR288 10K_0402_5%~D
1 2
R646 24.9_0402_1%~DR646 24.9_0402_1%~D
1 2
C315
0.1U_0402_16V4Z~D
@
C315
0.1U_0402_16V4Z~D
@
1
2
R651 51_0402_1%~DR651 51_0402_1%~D
1 2
R1121 0_0402_5%~D@R1121 0_0402_5%~D@
1 2
CLOCKS
MISC THERMAL PWR MANAGEMENT
DDR3
MISC
JTAG & BPM
JCPU1B
IC,AUB_CFD_rPGA,R0P9
CONN@
CLOCKS
MISC THERMAL PWR MANAGEMENT
DDR3
MISC
JTAG & BPM
JCPU1B
IC,AUB_CFD_rPGA,R0P9
CONN@
SM_RCOMP[1] AM1
SM_RCOMP[2] AN1
SM_DRAMRST# F6
SM_RCOMP[0] AL1
BCLK# B16
BCLK A16
BCLK_ITP# AT30
BCLK_ITP AR30
PEG_CLK# D16
PEG_CLK E16
DPLL_REF_SSCLK# A17
DPLL_REF_SSCLK A18
CATERR#
AK14
COMP3
AT23
PECI
AT15
PROCHOT#
AN26
THERMTRIP#
AK15
RESET_OBS#
AP26
VCCPW RGOOD_1
AN14
VCCPW RGOOD_0
AN27
SM_DRAMPW ROK
AK13
VTTPW RGOOD
AM15
RSTIN#
AL14
PM_EXT_TS#[0] AN15
PM_EXT_TS#[1] AP15
PRDY# AT28
PREQ# AP27
TCK AN28
TMS AP28
TRST# AT27
TDI AT29
TDO AR27
TDI_M AR29
TDO_M AP29
DBR# AN25
BPM#[0] AJ22
BPM#[1] AK22
BPM#[2] AK24
BPM#[3] AJ24
BPM#[4] AJ25
BPM#[5] AH22
BPM#[6] AK23
BPM#[7] AH23
COMP2
AT24
PM_SYNC
AL15
TAPPW RGOOD
AM26
COMP1
G16
COMP0
AT26
SKTOCC#
AH24
R1061 68_0402_5%~DR1061 68_0402_5%~D
1 2
R1053 49.9_0402_1%~DR1053 49.9_0402_1%~D
1 2
R1060 0_0402_5%~DR1060 0_0402_5%~D
1 2
R1043
0_0402_5%~D
R1043
0_0402_5%~D
1 2
R659 20_0402_1%~DR659 20_0402_1%~D
1 2
C1142
0.1U_0402_10V6K~D
C1142
0.1U_0402_10V6K~D
1 2
R1049 0_0402_5%~DR1049 0_0402_5%~D
1 2
R1047 0_0402_5%~DR1047 0_0402_5%~D
1 2
R609 0_0402_5%~DR609 0_0402_5%~D
1 2
R655 0_0402_5%~DR655 0_0402_5%~D
1 2
R365
1K_0402_5%~D
R365
1K_0402_5%~D
1 2

5
5
4
4
3
3
2
2
1
1
D D
C C
B B
A A
DDR_A_D63
DDR_A_D62
DDR_A_D8
DDR_A_D5
DDR_A_D4
DDR_A_D3
DDR_A_D7
DDR_A_D6
DDR_A_D59
DDR_A_D58
DDR_A_D57
DDR_A_D56
DDR_A_D47
DDR_A_D46
DDR_A_D43
DDR_A_D42
DDR_A_D41
DDR_A_D40
DDR_A_D45
DDR_A_D44
DDR_A_D39
DDR_A_D38
DDR_A_D35
DDR_A_D34
DDR_A_D33
DDR_A_D32
DDR_A_D37
DDR_A_D36
DDR_A_D61
DDR_A_D60
DDR_A_D2
DDR_A_D1
DDR_A_D0
DDR_A_D55
DDR_A_D54
DDR_A_D51
DDR_A_D50
DDR_A_D49
DDR_A_D48
DDR_A_D53
DDR_A_D52
DDR_A_D31
DDR_A_D30
DDR_A_D27
DDR_A_D26
DDR_A_D25
DDR_A_D24
DDR_A_D15
DDR_A_D14
DDR_A_D11
DDR_A_D10
DDR_A_D9
DDR_A_D13
DDR_A_D12
DDR_A_D29
DDR_A_D28
DDR_A_D23
DDR_A_D22
DDR_A_D19
DDR_A_D18
DDR_A_D17
DDR_A_D16
DDR_A_D21
DDR_A_D20
DDR_A_BS2
DDR_A_BS1
DDR_A_BS0
DDR_A_WE#
DDR_A_RAS#
DDR_A_CAS#
DDR_A_MA14
DDR_A_MA0
DDR_A_MA1
DDR_A_MA4
DDR_A_MA2
DDR_A_MA3
DDR_A_MA5
DDR_A_MA6
DDR_A_MA7
DDR_A_MA8
DDR_A_MA9
DDR_A_MA12
DDR_A_MA13
DDR_A_MA11
DDR_A_MA10
DDR_A_MA15
DDR_A_DQS#0
DDR_A_DQS#1
DDR_A_DQS#3
DDR_A_DQS#2
DDR_A_DQS#5
DDR_A_DQS#4
DDR_A_DQS#6
DDR_A_DQS#7
DDR_A_DQS0
DDR_A_DQS2
DDR_A_DQS3
DDR_A_DQS1
DDR_A_DQS4
DDR_A_DQS5
DDR_A_DQS6
DDR_A_DQS7
DDR_A_DM7
DDR_A_DM5
DDR_A_DM2
DDR_A_DM1
DDR_A_DM6
DDR_A_DM4
DDR_A_DM0
DDR_A_DM3
DDR_B_D32
DDR_B_D33
DDR_B_D36
DDR_B_D37
DDR_B_D38
DDR_B_D39
DDR_B_D48
DDR_B_D49
DDR_B_D52
DDR_B_D53
DDR_B_D54
DDR_B_D55
DDR_B_D50
DDR_B_D51
DDR_B_D56
DDR_B_D57
DDR_B_D60
DDR_B_D61
DDR_B_D62
DDR_B_D63
DDR_B_D58
DDR_B_D59
DDR_B_D34
DDR_B_D35
DDR_B_D40
DDR_B_D41
DDR_B_D44
DDR_B_D45
DDR_B_D46
DDR_B_D47
DDR_B_D42
DDR_B_D43
DDR_B_D0
DDR_B_D1
DDR_B_D4
DDR_B_D5
DDR_B_D6
DDR_B_D7
DDR_B_D16
DDR_B_D17
DDR_B_D20
DDR_B_D21
DDR_B_D22
DDR_B_D23
DDR_B_D18
DDR_B_D19
DDR_B_D24
DDR_B_D25
DDR_B_D28
DDR_B_D29
DDR_B_D30
DDR_B_D31
DDR_B_D26
DDR_B_D27
DDR_B_D2
DDR_B_D3
DDR_B_D8
DDR_B_D9
DDR_B_D12
DDR_B_D13
DDR_B_D14
DDR_B_D15
DDR_B_D10
DDR_B_D11
DDR_B_MA2
DDR_B_MA3
DDR_B_MA10
DDR_B_MA11
DDR_B_MA8
DDR_B_MA9
DDR_B_MA0
DDR_B_MA6
DDR_B_MA7
DDR_B_MA1
DDR_B_MA4
DDR_B_MA5
DDR_B_MA14
DDR_B_MA12
DDR_B_MA13
DDR_B_MA15
DDR_B_DQS#5
DDR_B_DQS#7
DDR_B_DQS#3
DDR_B_DQS#4
DDR_B_DQS#1
DDR_B_DQS#0
DDR_B_DQS#6
DDR_B_DQS#2
DDR_B_DQS7
DDR_B_DQS0
DDR_B_DQS5
DDR_B_DQS4
DDR_B_DQS3
DDR_B_DQS6
DDR_B_DQS2
DDR_B_DQS1
DDR_B_DM3
DDR_B_DM0
DDR_B_DM1
DDR_B_DM5
DDR_B_DM6
DDR_B_DM7
DDR_B_DM2
DDR_B_DM4
DDR_B_BS2
DDR_B_BS1
DDR_B_BS0
DDR_B_CAS#
DDR_B_WE#
DDR_B_RAS#
DDR_A_BS0<11>
DDR_A_BS1<11>
DDR_A_BS2<11>
DDR_A_CAS#<11>
DDR_A_RAS#<11>
DDR_A_WE#<11>
DDR_B_BS0<12>
DDR_B_BS1<12>
DDR_B_BS2<12>
DDR_B_CAS#<12>
DDR_B_RAS#<12> DDR_B_WE#<12>
DDR_A_CLK0 <11>
DDR_A_CLK1 <11>
DDR_B_CLK0 <12>
DDR_B_CLK1 <12>
DDR_A_CLK0# <11>
DDR_A_CLK1# <11>
DDR_B_CLK0# <12>
DDR_B_CLK1# <12>
DDR_A_CKE0 <11>
DDR_A_CKE1 <11>
DDR_B_CKE0 <12>
DDR_B_CKE1 <12>
DDR_A_CS0# <11>
DDR_A_CS1# <11>
DDR_B_CS0# <12>
DDR_B_CS1# <12>
DDR_A_ODT0 <11>
DDR_A_ODT1 <11>
DDR_B_ODT0 <12>
DDR_B_ODT1 <12>
DDR_B_MA[0..15]<12> DDR_B_DQS[0..7]<12>
DDR_B_DQS#[0..7]<12>
DDR_B_DM[0..7]<12>
DDR_B_D[0..63]<12>
DDR_A_D[0..63]<11>
DDR_A_DM[0..7]<11>
DDR_A_DQS#[0..7]<11>
DDR_A_DQS[0..7]<11>
DDR_A_MA[0..15]<11>
Title
Size Document Number Rev
Date: Sheet of
Security Classification
Compal Secret Data
THIS SHEET OF ENGINEERING DRAWING IS THE PROPRIETARY PROPERTY OF COMPAL ELECTRONICS, INC. AND CONTAINS CONFIDENTIAL
AND TRADE SECRET INFORMATION. THIS SHEET MAY NOT BE TRANSFERED FROM THE CUSTODY OF THE COMPETENT DIVISION OF R&D
DEPARTMENT EXCEPT AS AUTHORIZED BY COMPAL ELECTRONICS, INC. NEITHER THIS SHEET NOR THE INFORMATION IT CONTAINS
MAY BE USED BY OR DISCLOSED TO ANY THIRD PARTY WITHOUT PRIOR WRITTEN CONSENT OF COMPAL ELECTRONICS, INC.
Issued Date Deciphered Date
NAT02 M/B LA-5154P Schematic
1.0
PROCESSOR (3/6) DDRIII
B
7 49Thursday, November 26, 2009
2009/09/21 2010/09/21
Compal Electronics, Inc.
Title
Size Document Number Rev
Date: Sheet of
Security Classification
Compal Secret Data
THIS SHEET OF ENGINEERING DRAWING IS THE PROPRIETARY PROPERTY OF COMPAL ELECTRONICS, INC. AND CONTAINS CONFIDENTIAL
AND TRADE SECRET INFORMATION. THIS SHEET MAY NOT BE TRANSFERED FROM THE CUSTODY OF THE COMPETENT DIVISION OF R&D
DEPARTMENT EXCEPT AS AUTHORIZED BY COMPAL ELECTRONICS, INC. NEITHER THIS SHEET NOR THE INFORMATION IT CONTAINS
MAY BE USED BY OR DISCLOSED TO ANY THIRD PARTY WITHOUT PRIOR WRITTEN CONSENT OF COMPAL ELECTRONICS, INC.
Issued Date Deciphered Date
NAT02 M/B LA-5154P Schematic
1.0
PROCESSOR (3/6) DDRIII
B
7 49Thursday, November 26, 2009
2009/09/21 2010/09/21
Compal Electronics, Inc.
Title
Size Document Number Rev
Date: Sheet of
Security Classification
Compal Secret Data
THIS SHEET OF ENGINEERING DRAWING IS THE PROPRIETARY PROPERTY OF COMPAL ELECTRONICS, INC. AND CONTAINS CONFIDENTIAL
AND TRADE SECRET INFORMATION. THIS SHEET MAY NOT BE TRANSFERED FROM THE CUSTODY OF THE COMPETENT DIVISION OF R&D
DEPARTMENT EXCEPT AS AUTHORIZED BY COMPAL ELECTRONICS, INC. NEITHER THIS SHEET NOR THE INFORMATION IT CONTAINS
MAY BE USED BY OR DISCLOSED TO ANY THIRD PARTY WITHOUT PRIOR WRITTEN CONSENT OF COMPAL ELECTRONICS, INC.
Issued Date Deciphered Date
NAT02 M/B LA-5154P Schematic
1.0
PROCESSOR (3/6) DDRIII
B
7 49Thursday, November 26, 2009
2009/09/21 2010/09/21
Compal Electronics, Inc.
DDR SYSTEM MEMORY A
JCPU1C
IC,AUB_CFD_rPGA,R0P9
CONN@
DDR SYSTEM MEMORY A
JCPU1C
IC,AUB_CFD_rPGA,R0P9
CONN@
SA_BS[0]
AC3
SA_BS[1]
AB2
SA_BS[2]
U7
SA_CAS#
AE1
SA_RAS#
AB3
SA_WE#
AE9
SA_CK[0] AA6
SA_CK[1] Y6
SA_CK#[0] AA7
SA_CK#[1] Y5
SA_CKE[0] P7
SA_CKE[1] P6
SA_CS#[0] AE2
SA_CS#[1] AE8
SA_ODT[0] AD8
SA_ODT[1] AF9
SA_DM[0] B9
SA_DM[1] D7
SA_DM[2] H7
SA_DM[3] M7
SA_DM[4] AG6
SA_DM[5] AM7
SA_DM[6] AN10
SA_DM[7] AN13
SA_DQS[0] C8
SA_DQS#[0] C9
SA_DQS[1] F9
SA_DQS#[1] F8
SA_DQS[2] H9
SA_DQS#[2] J9
SA_DQS[3] M9
SA_DQS#[3] N9
SA_DQS[4] AH8
SA_DQS#[4] AH7
SA_DQS[5] AK10
SA_DQS#[5] AK9
SA_DQS[6] AN11
SA_DQS#[6] AP11
SA_DQS[7] AR13
SA_DQS#[7] AT13
SA_MA[0] Y3
SA_MA[1] W1
SA_MA[2] AA8
SA_MA[3] AA3
SA_MA[4] V1
SA_MA[5] AA9
SA_MA[6] V8
SA_MA[7] T1
SA_MA[8] Y9
SA_MA[9] U6
SA_MA[10] AD4
SA_MA[11] T2
SA_MA[12] U3
SA_MA[13] AG8
SA_MA[14] T3
SA_MA[15] V9
SA_DQ[0]
A10
SA_DQ[1]
C10
SA_DQ[2]
C7
SA_DQ[3]
A7
SA_DQ[4]
B10
SA_DQ[5]
D10
SA_DQ[6]
E10
SA_DQ[7]
A8
SA_DQ[8]
D8
SA_DQ[9]
F10
SA_DQ[10]
E6
SA_DQ[11]
F7
SA_DQ[12]
E9
SA_DQ[13]
B7
SA_DQ[14]
E7
SA_DQ[15]
C6
SA_DQ[16]
H10
SA_DQ[17]
G8
SA_DQ[18]
K7
SA_DQ[19]
J8
SA_DQ[20]
G7
SA_DQ[21]
G10
SA_DQ[22]
J7
SA_DQ[23]
J10
SA_DQ[24]
L7
SA_DQ[25]
M6
SA_DQ[26]
M8
SA_DQ[27]
L9
SA_DQ[28]
L6
SA_DQ[29]
K8
SA_DQ[30]
N8
SA_DQ[31]
P9
SA_DQ[32]
AH5
SA_DQ[33]
AF5
SA_DQ[34]
AK6
SA_DQ[35]
AK7
SA_DQ[36]
AF6
SA_DQ[37]
AG5
SA_DQ[38]
AJ7
SA_DQ[39]
AJ6
SA_DQ[40]
AJ10
SA_DQ[41]
AJ9
SA_DQ[42]
AL10
SA_DQ[43]
AK12
SA_DQ[44]
AK8
SA_DQ[45]
AL7
SA_DQ[46]
AK11
SA_DQ[47]
AL8
SA_DQ[48]
AN8
SA_DQ[49]
AM10
SA_DQ[50]
AR11
SA_DQ[51]
AL11
SA_DQ[52]
AM9
SA_DQ[53]
AN9
SA_DQ[54]
AT11
SA_DQ[55]
AP12
SA_DQ[56]
AM12
SA_DQ[57]
AN12
SA_DQ[58]
AM13
SA_DQ[59]
AT14
SA_DQ[60]
AT12
SA_DQ[61]
AL13
SA_DQ[62]
AR14
SA_DQ[63]
AP14
DDR SYSTEM MEMORY - B
JCPU1D
IC,AUB_CFD_rPGA,R0P9
CONN@
DDR SYSTEM MEMORY - B
JCPU1D
IC,AUB_CFD_rPGA,R0P9
CONN@
SB_BS[0]
AB1
SB_BS[1]
W5
SB_BS[2]
R7
SB_CAS#
AC5
SB_RAS#
Y7
SB_WE#
AC6
SB_CK[0] W8
SB_CK[1] V7
SB_CK#[0] W9
SB_CK#[1] V6
SB_CKE[0] M3
SB_CKE[1] M2
SB_CS#[0] AB8
SB_CS#[1] AD6
SB_ODT[0] AC7
SB_ODT[1] AD1
SB_DM[0] D4
SB_DM[1] E1
SB_DM[2] H3
SB_DM[3] K1
SB_DM[4] AH1
SB_DM[5] AL2
SB_DM[6] AR4
SB_DM[7] AT8
SB_DQS[4] AG2
SB_DQS#[4] AH2
SB_DQS[5] AL5
SB_DQS#[5] AL4
SB_DQS[6] AP5
SB_DQS#[6] AR5
SB_DQS[7] AR7
SB_DQS#[7] AR8
SB_DQS[0] C5
SB_DQS#[0] D5
SB_DQS[1] E3
SB_DQS#[1] F4
SB_DQS[2] H4
SB_DQS#[2] J4
SB_DQS[3] M5
SB_DQS#[3] L4
SB_MA[0] U5
SB_MA[1] V2
SB_MA[2] T5
SB_MA[3] V3
SB_MA[4] R1
SB_MA[5] T8
SB_MA[6] R2
SB_MA[7] R6
SB_MA[8] R4
SB_MA[9] R5
SB_MA[10] AB5
SB_MA[11] P3
SB_MA[12] R3
SB_MA[13] AF7
SB_MA[14] P5
SB_MA[15] N1
SB_DQ[0]
B5
SB_DQ[1]
A5
SB_DQ[2]
C3
SB_DQ[3]
B3
SB_DQ[4]
E4
SB_DQ[5]
A6
SB_DQ[6]
A4
SB_DQ[7]
C4
SB_DQ[8]
D1
SB_DQ[9]
D2
SB_DQ[10]
F2
SB_DQ[11]
F1
SB_DQ[12]
C2
SB_DQ[13]
F5
SB_DQ[14]
F3
SB_DQ[15]
G4
SB_DQ[16]
H6
SB_DQ[17]
G2
SB_DQ[18]
J6
SB_DQ[19]
J3
SB_DQ[20]
G1
SB_DQ[21]
G5
SB_DQ[22]
J2
SB_DQ[23]
J1
SB_DQ[24]
J5
SB_DQ[25]
K2
SB_DQ[26]
L3
SB_DQ[27]
M1
SB_DQ[28]
K5
SB_DQ[29]
K4
SB_DQ[30]
M4
SB_DQ[31]
N5
SB_DQ[32]
AF3
SB_DQ[33]
AG1
SB_DQ[34]
AJ3
SB_DQ[35]
AK1
SB_DQ[36]
AG4
SB_DQ[37]
AG3
SB_DQ[38]
AJ4
SB_DQ[39]
AH4
SB_DQ[40]
AK3
SB_DQ[41]
AK4
SB_DQ[42]
AM6
SB_DQ[43]
AN2
SB_DQ[44]
AK5
SB_DQ[45]
AK2
SB_DQ[46]
AM4
SB_DQ[47]
AM3
SB_DQ[48]
AP3
SB_DQ[49]
AN5
SB_DQ[50]
AT4
SB_DQ[51]
AN6
SB_DQ[52]
AN4
SB_DQ[53]
AN3
SB_DQ[54]
AT5
SB_DQ[55]
AT6
SB_DQ[56]
AN7
SB_DQ[57]
AP6
SB_DQ[58]
AP8
SB_DQ[59]
AT9
SB_DQ[60]
AT7
SB_DQ[61]
AP9
SB_DQ[62]
AR10
SB_DQ[63]
AT10

5
5
4
4
3
3
2
2
1
1
D D
C C
B B
A A
H_VTTVID1
VCCSENSE_R
VSSSENSE_R
VCCSENSE
VSSSENSE
VSS_SENSE_VTT
H_PSI#
CPU_VID2
CPU_VID3
CPU_VID0
CPU_VID6
H_DPRSLPVR
CPU_VID4
CPU_VID5
CPU_VID1
H_PSI# <46>
CPU_VID0 <46>
CPU_VID1 <46>
CPU_VID2 <46>
CPU_VID3 <46>
CPU_VID4 <46>
CPU_VID5 <46>
CPU_VID6 <46>
H_DPRSLPVR <46>
VCCSENSE <46>
VSSSENSE <46>
VTT_SENSE <45>
IMVP_IMON <46>
H_VTTVID1 <45>
+CPU_CORE
+CPU_CORE
+CPU_CORE
+CPU_CORE
+CPU_CORE
+1.1VS_VTT
+1.1VS_VTT
+CPU_CORE
+1.1VS_VTT
+1.1VS_VTT
+CPU_CORE
Title
Size Document Number Rev
Date: Sheet of
Security Classification
Compal Secret Data
THIS SHEET OF ENGINEERING DRAWING IS THE PROPRIETARY PROPERTY OF COMPAL ELECTRONICS, INC. AND CONTAINS CONFIDENTIAL
AND TRADE SECRET INFORMATION. THIS SHEET MAY NOT BE TRANSFERED FROM THE CUSTODY OF THE COMPETENT DIVISION OF R&D
DEPARTMENT EXCEPT AS AUTHORIZED BY COMPAL ELECTRONICS, INC. NEITHER THIS SHEET NOR THE INFORMATION IT CONTAINS
MAY BE USED BY OR DISCLOSED TO ANY THIRD PARTY WITHOUT PRIOR WRITTEN CONSENT OF COMPAL ELECTRONICS, INC.
Issued Date
Deciphered Date
NAT02 M/B LA-5154P Schematic
1.0
PROCESSOR (4/6) PWR,Bypass
Custom
8 49Thursday, November 26, 2009
2009/09/21 2010/09/21
Compal Electronics, Inc.
Title
Size Document Number Rev
Date: Sheet of
Security Classification
Compal Secret Data
THIS SHEET OF ENGINEERING DRAWING IS THE PROPRIETARY PROPERTY OF COMPAL ELECTRONICS, INC. AND CONTAINS CONFIDENTIAL
AND TRADE SECRET INFORMATION. THIS SHEET MAY NOT BE TRANSFERED FROM THE CUSTODY OF THE COMPETENT DIVISION OF R&D
DEPARTMENT EXCEPT AS AUTHORIZED BY COMPAL ELECTRONICS, INC. NEITHER THIS SHEET NOR THE INFORMATION IT CONTAINS
MAY BE USED BY OR DISCLOSED TO ANY THIRD PARTY WITHOUT PRIOR WRITTEN CONSENT OF COMPAL ELECTRONICS, INC.
Issued Date
Deciphered Date
NAT02 M/B LA-5154P Schematic
1.0
PROCESSOR (4/6) PWR,Bypass
Custom
8 49Thursday, November 26, 2009
2009/09/21 2010/09/21
Compal Electronics, Inc.
Title
Size Document Number Rev
Date: Sheet of
Security Classification
Compal Secret Data
THIS SHEET OF ENGINEERING DRAWING IS THE PROPRIETARY PROPERTY OF COMPAL ELECTRONICS, INC. AND CONTAINS CONFIDENTIAL
AND TRADE SECRET INFORMATION. THIS SHEET MAY NOT BE TRANSFERED FROM THE CUSTODY OF THE COMPETENT DIVISION OF R&D
DEPARTMENT EXCEPT AS AUTHORIZED BY COMPAL ELECTRONICS, INC. NEITHER THIS SHEET NOR THE INFORMATION IT CONTAINS
MAY BE USED BY OR DISCLOSED TO ANY THIRD PARTY WITHOUT PRIOR WRITTEN CONSENT OF COMPAL ELECTRONICS, INC.
Issued Date
Deciphered Date
NAT02 M/B LA-5154P Schematic
1.0
PROCESSOR (4/6) PWR,Bypass
Custom
8 49Thursday, November 26, 2009
2009/09/21 2010/09/21
Compal Electronics, Inc.
(Place these capacitors between inductor and socket on Bottom)
(Place these capacitors on CPU cavity, Bottom Layer)
(Place these capacitors on CPU cavity, Bottom Layer)
H_VTTVID1 = low, 1.1V
H_VTTVID1 = high, 1.05V
48A Continuous 18A
(Place these capacitors under CPU socket, top layer)
VTT Rail
Auburndale +1.1VS_VTT=1.05V
Clarksfield +1.1VS_VTT=1.1V
Peak 21A
WW15 MOW
R0.3 modify
close to CPU side.
CSC (Current Sense Configuration)
8/25
R1.0 modify
2X470uF
TOP side (under inductor)
4 x 470uF(4.5mohm@100kHz; 4.0mohm@SRF)
16X10uF 3m ohm/16
4X470uF 4m ohm/4
3m ohm/12
C,uF
MLCC 0805 X5R
+CPU-CORE
Decoupling
16X22uF
ESR, mohm
SPCAP,Polymer
Stuffing Option
+
C1012
470U_D2_2VM_R4.5M~OK
+
C1012
470U_D2_2VM_R4.5M~OK
1
2
R1075 1K_0402_1%~DR1075 1K_0402_1%~D
1 2
R1074 1K_0402_1%~DR1074 1K_0402_1%~D
1 2
C201
10U_0805_6.3V6M~D
C201
10U_0805_6.3V6M~D
1
2
C1042
22U_0805_6.3V6M~OK
C1042
22U_0805_6.3V6M~OK
1
2
+
C263
470U_D2_2VM_R4.5M~OK
@
+
C263
470U_D2_2VM_R4.5M~OK
@
1
2
C1041
22U_0805_6.3V6M~OK
C1041
22U_0805_6.3V6M~OK
1
2
R343 1K_0402_1%~D@R343 1K_0402_1%~D@
1 2
R608 0_0402_5%~DR608 0_0402_5%~D
1 2
C233
10U_0805_6.3V6M~D
C233
10U_0805_6.3V6M~D
1
2
C222
22U_0805_6.3V6M~OK
C222
22U_0805_6.3V6M~OK
1
2
R644 100_0402_1%~DR644 100_0402_1%~D
1 2
C1557 1000P_0402_50V7K~D@C1557 1000P_0402_50V7K~D@
1 2
+
C167
470U_D2_2VM_R4.5M~OK
@
+
C167
470U_D2_2VM_R4.5M~OK
@
1
2
C203
10U_0805_6.3V6M~D
C203
10U_0805_6.3V6M~D
1
2
R1078 1K_0402_1%~DR1078 1K_0402_1%~D
1 2
C232
10U_0805_6.3V6M~D
C232
10U_0805_6.3V6M~D
1
2
C1043
22U_0805_6.3V6M~OK
C1043
22U_0805_6.3V6M~OK
1
2
C213
10U_0805_6.3V6M~D
C213
10U_0805_6.3V6M~D
1
2
+
C533
470U_D2_2VM_R4.5M~OK
+
C533
470U_D2_2VM_R4.5M~OK
1
2
R1066 1K_0402_1%~DR1066 1K_0402_1%~D
1 2
POWER
CPU CORE SUPPLY
1.1V RAIL POWER
SENSE LINES
CPU VIDS
JCPU1F
IC,AUB_CFD_rPGA,R0P9
CONN@
POWER
CPU CORE SUPPLY
1.1V RAIL POWER
SENSE LINES
CPU VIDS
JCPU1F
IC,AUB_CFD_rPGA,R0P9
CONN@
ISENSE AN35
VTT_SENSE B15
PSI# AN33
VID[0] AK35
VID[1] AK33
VID[2] AK34
VID[3] AL35
VID[4] AL33
VID[5] AM33
VID[6] AM35
PROC_DPRSLPVR AM34
VTT_SELECT G15
VCC_SENSE AJ34
VSS_SENSE_VTT A15
VCC1
AG35
VCC2
AG34
VCC3
AG33
VCC4
AG32
VCC5
AG31
VCC6
AG30
VCC7
AG29
VCC8
AG28
VCC9
AG27
VCC10
AG26
VCC11
AF35
VCC12
AF34
VCC13
AF33
VCC14
AF32
VCC15
AF31
VCC16
AF30
VCC17
AF29
VCC18
AF28
VCC19
AF27
VCC20
AF26
VCC21
AD35
VCC22
AD34
VCC23
AD33
VCC24
AD32
VCC25
AD31
VCC26
AD30
VCC27
AD29
VCC28
AD28
VCC29
AD27
VCC30
AD26
VCC31
AC35
VCC32
AC34
VCC33
AC33
VCC34
AC32
VCC35
AC31
VCC36
AC30
VCC37
AC29
VCC38
AC28
VCC39
AC27
VCC40
AC26
VCC41
AA35
VCC42
AA34
VCC43
AA33
VCC44
AA32
VCC45
AA31
VCC46
AA30
VCC47
AA29
VCC48
AA28
VCC49
AA27
VCC50
AA26
VCC51
Y35
VCC52
Y34
VCC53
Y33
VCC54
Y32
VCC55
Y31
VCC56
Y30
VCC57
Y29
VCC58
Y28
VCC59
Y27
VCC60
Y26
VCC61
V35
VCC62
V34
VCC63
V33
VCC64
V32
VCC65
V31
VCC66
V30
VCC67
V29
VCC68
V28
VCC69
V27
VCC70
V26
VCC71
U35
VCC72
U34
VCC73
U33
VCC74
U32
VCC75
U31
VCC76
U30
VCC77
U29
VCC78
U28
VCC79
U27
VCC80
U26
VCC81
R35
VCC82
R34
VCC83
R33
VCC84
R32
VCC85
R31
VCC86
R30
VCC87
R29
VCC88
R28
VCC89
R27
VCC90
R26
VCC91
P35
VCC92
P34
VCC93
P33
VCC94
P32
VCC95
P31
VCC96
P30
VCC97
P29
VCC98
P28
VCC99
P27
VCC100
P26
VTT0_33 AF10
VTT0_34 AE10
VTT0_35 AC10
VTT0_36 AB10
VTT0_37 Y10
VTT0_38 W10
VTT0_39 U10
VTT0_40 T10
VTT0_41 J12
VTT0_42 J11
VTT0_1 AH14
VTT0_2 AH12
VTT0_3 AH11
VTT0_4 AH10
VTT0_5 J14
VTT0_6 J13
VTT0_7 H14
VTT0_8 H12
VTT0_9 G14
VTT0_10 G13
VTT0_11 G12
VTT0_12 G11
VTT0_13 F14
VTT0_14 F13
VTT0_15 F12
VTT0_16 F11
VTT0_17 E14
VTT0_18 E12
VTT0_19 D14
VTT0_20 D13
VTT0_21 D12
VTT0_22 D11
VTT0_23 C14
VTT0_24 C13
VTT0_25 C12
VTT0_26 C11
VTT0_27 B14
VTT0_28 B12
VTT0_29 A14
VTT0_30 A13
VTT0_31 A12
VTT0_32 A11
VSS_SENSE AJ35
VTT0_43 J16
VTT0_44 J15
C159
10U_0805_6.3V6M~D
C159
10U_0805_6.3V6M~D
1
2
C214
10U_0805_6.3V6M~D
C214
10U_0805_6.3V6M~D
1
2
C245
10U_0805_6.3V6M~D
C245
10U_0805_6.3V6M~D
1
2
+
C251
470U_D2_2VM_R4.5M~OK
+
C251
470U_D2_2VM_R4.5M~OK
1
2
C183
10U_0805_6.3V6M~D
C183
10U_0805_6.3V6M~D
1
2
+
C1011
330U_X_2VM_R6M~OK
@
+
C1011
330U_X_2VM_R6M~OK
@
1
2
C192
10U_0805_6.3V6M~D
C192
10U_0805_6.3V6M~D
1
2
R347 1K_0402_1%~DR347 1K_0402_1%~D
1 2
C1063
22U_0805_6.3V6M~OK
C1063
22U_0805_6.3V6M~OK
1
2
C1037
22U_0805_6.3V6M~OK
C1037
22U_0805_6.3V6M~OK
1
2
C1038
22U_0805_6.3V6M~OK
C1038
22U_0805_6.3V6M~OK
1
2
R1079 1K_0402_1%~D@R1079 1K_0402_1%~D@
1 2
+
C1010
330U_X_2VM_R6M~OK
+
C1010
330U_X_2VM_R6M~OK
1
2
C174
10U_0805_6.3V6M~D
C174
10U_0805_6.3V6M~D
1
2
C185
10U_0805_6.3V6M~D
C185
10U_0805_6.3V6M~D
1
2
R1073 1K_0402_1%~D@R1073 1K_0402_1%~D@
1 2
+
C1009
330U_X_2VM_R6M~OK
+
C1009
330U_X_2VM_R6M~OK
1
2
C195
10U_0805_6.3V6M~D
C195
10U_0805_6.3V6M~D
1
2C191
10U_0805_6.3V6M~D
C191
10U_0805_6.3V6M~D
1
2
R1070 1K_0402_1%~DR1070 1K_0402_1%~D
1 2
R348 1K_0402_1%~D@R348 1K_0402_1%~D@
1 2
R643 100_0402_1%~DR643 100_0402_1%~D
1 2
C212
10U_0805_6.3V6M~D
C212
10U_0805_6.3V6M~D
1
2
C200
10U_0805_6.3V6M~D
C200
10U_0805_6.3V6M~D
1
2
R1077 1K_0402_1%~D@R1077 1K_0402_1%~D@
1 2
C199
10U_0805_6.3V6M~D
C199
10U_0805_6.3V6M~D
1
2
C211
10U_0805_6.3V6M~D
C211
10U_0805_6.3V6M~D
1
2
R641 0_0402_5%~DR641 0_0402_5%~D
1 2
C1035
22U_0805_6.3V6M~OK
C1035
22U_0805_6.3V6M~OK
1
2
R1076 1K_0402_1%~D@R1076 1K_0402_1%~D@
1 2
C223
10U_0805_6.3V6M~D
C223
10U_0805_6.3V6M~D
1
2
R1069 1K_0402_1%~D@R1069 1K_0402_1%~D@
1 2
C190
10U_0805_6.3V6M~D
C190
10U_0805_6.3V6M~D
1
2
C1040
22U_0805_6.3V6M~OK
C1040
22U_0805_6.3V6M~OK
1
2
R1072 1K_0402_1%~DR1072 1K_0402_1%~D
1 2
C239
10U_0805_6.3V6M~D
C239
10U_0805_6.3V6M~D
1
2
C194
10U_0805_6.3V6M~D
C194
10U_0805_6.3V6M~D
1
2
C1034
22U_0805_6.3V6M~OK
C1034
22U_0805_6.3V6M~OK
1
2
R1080 1K_0402_1%~DR1080 1K_0402_1%~D
1 2
C208
10U_0805_6.3V6M~D
C208
10U_0805_6.3V6M~D
1
2
C1036
22U_0805_6.3V6M~OK
C1036
22U_0805_6.3V6M~OK
1
2
R1068 1K_0402_1%~DR1068 1K_0402_1%~D
1 2
C1062
22U_0805_6.3V6M~OK
C1062
22U_0805_6.3V6M~OK
1
2
C240
22U_0805_6.3V6M~OK
C240
22U_0805_6.3V6M~OK
1
2
C1039
22U_0805_6.3V6M~OK
C1039
22U_0805_6.3V6M~OK
1
2
+
C1044
470U_D2_2VM_R4.5M~OK
+
C1044
470U_D2_2VM_R4.5M~OK
1
2
R1067 1K_0402_1%~D@R1067 1K_0402_1%~D@
1 2
R1071 1K_0402_1%~D@R1071 1K_0402_1%~D@
1 2
R642 0_0402_5%~DR642 0_0402_5%~D
1 2

5
5
4
4
3
3
2
2
1
1
D D
C C
B B
A A
+1.8VS_VCCSFR
GFXVR_DPRSLPVR_R
VCC_AXG_SENSE <48>
VSS_AXG_SENSE <48>
GFXVR_VID_0 <48>
GFXVR_VID_1 <48>
GFXVR_VID_2 <48>
GFXVR_VID_3 <48>
GFXVR_VID_4 <48>
GFXVR_VID_5 <48>
GFXVR_VID_6 <48>
GFXVR_EN <48>
GFXVR_DPRSLPVR <48>
GFXVR_IMON <48>
+1.1VS_VTT
+1.8VS
+1.1VS_VTT
+1.1VS_VTT
+1.1VS_VTT
+VGFX_CORE
+1.5V_CPU_DDR +1.5V
Title
Size Document Number Rev
Date: Sheet of
Security Classification
Compal Secret Data
THIS SHEET OF ENGINEERING DRAWING IS THE PROPRIETARY PROPERTY OF COMPAL ELECTRONICS, INC. AND CONTAINS CONFIDENTIAL
AND TRADE SECRET INFORMATION. THIS SHEET MAY NOT BE TRANSFERED FROM THE CUSTODY OF THE COMPETENT DIVISION OF R&D
DEPARTMENT EXCEPT AS AUTHORIZED BY COMPAL ELECTRONICS, INC. NEITHER THIS SHEET NOR THE INFORMATION IT CONTAINS
MAY BE USED BY OR DISCLOSED TO ANY THIRD PARTY WITHOUT PRIOR WRITTEN CONSENT OF COMPAL ELECTRONICS, INC.
Issued Date Deciphered Date
NAT02 M/B LA-5154P Schematic
1.0
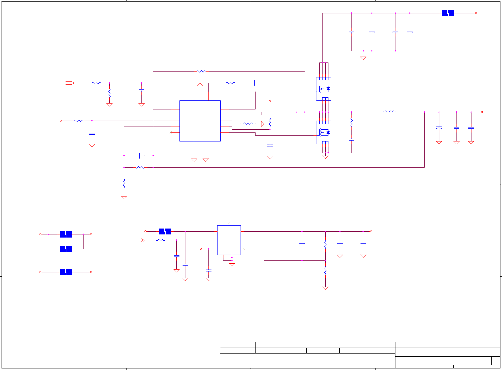
PROCESSOR (5/6) PWR
Custom
9 49Thursday, November 26, 2009
2009/09/21 2010/09/21
Compal Electronics, Inc.
Title
Size Document Number Rev
Date: Sheet of
Security Classification
Compal Secret Data
THIS SHEET OF ENGINEERING DRAWING IS THE PROPRIETARY PROPERTY OF COMPAL ELECTRONICS, INC. AND CONTAINS CONFIDENTIAL
AND TRADE SECRET INFORMATION. THIS SHEET MAY NOT BE TRANSFERED FROM THE CUSTODY OF THE COMPETENT DIVISION OF R&D
DEPARTMENT EXCEPT AS AUTHORIZED BY COMPAL ELECTRONICS, INC. NEITHER THIS SHEET NOR THE INFORMATION IT CONTAINS
MAY BE USED BY OR DISCLOSED TO ANY THIRD PARTY WITHOUT PRIOR WRITTEN CONSENT OF COMPAL ELECTRONICS, INC.
Issued Date Deciphered Date
NAT02 M/B LA-5154P Schematic
1.0
PROCESSOR (5/6) PWR
Custom
9 49Thursday, November 26, 2009
2009/09/21 2010/09/21
Compal Electronics, Inc.
Title
Size Document Number Rev
Date: Sheet of
Security Classification
Compal Secret Data
THIS SHEET OF ENGINEERING DRAWING IS THE PROPRIETARY PROPERTY OF COMPAL ELECTRONICS, INC. AND CONTAINS CONFIDENTIAL
AND TRADE SECRET INFORMATION. THIS SHEET MAY NOT BE TRANSFERED FROM THE CUSTODY OF THE COMPETENT DIVISION OF R&D
DEPARTMENT EXCEPT AS AUTHORIZED BY COMPAL ELECTRONICS, INC. NEITHER THIS SHEET NOR THE INFORMATION IT CONTAINS
MAY BE USED BY OR DISCLOSED TO ANY THIRD PARTY WITHOUT PRIOR WRITTEN CONSENT OF COMPAL ELECTRONICS, INC.
Issued Date Deciphered Date
NAT02 M/B LA-5154P Schematic
1.0
PROCESSOR (5/6) PWR
Custom
9 49Thursday, November 26, 2009
2009/09/21 2010/09/21
Compal Electronics, Inc.
15A
3A
0.6A
UMA
UMA
11/17 follow Intel suggest to change RU93 to 470 ohm
C1033
0.1U_0402_16V7K~D
C1033
0.1U_0402_16V7K~D
1 2
C158
22U_0805_6.3V6M~OK
C158
22U_0805_6.3V6M~OK
1
2
C180
2.2U_0603_6.3V6K~D
C180
2.2U_0603_6.3V6K~D
1
2
C1143
0.1U_0402_16V7K~D
C1143
0.1U_0402_16V7K~D
1 2
C179
22U_0805_6.3V6M~OK
C179
22U_0805_6.3V6M~OK
1
2
C1144
0.1U_0402_16V7K~D
C1144
0.1U_0402_16V7K~D
1 2
C202
1U_0402_6.3V4Z~D
C202
1U_0402_6.3V4Z~D
1
2
CU5
22U_0805_6.3V6M~OK
CU5
22U_0805_6.3V6M~OK
1
2
C165
22U_0805_6.3V6M~OK
C165
22U_0805_6.3V6M~OK
1
2
CU6
10U_0805_6.3V6M~D
CU6
10U_0805_6.3V6M~D
1
2
C184
22U_0805_6.3V6M~OK
C184
22U_0805_6.3V6M~OK
1
2
+
CU51
330U_X_2VM_R6M~OK
@
+
CU51
330U_X_2VM_R6M~OK
@
1
2
C175
1U_0402_6.3V4Z~D
C175
1U_0402_6.3V4Z~D
1
2
C1145
0.1U_0402_16V7K~D
C1145
0.1U_0402_16V7K~D
1 2
C193
1U_0402_6.3V4Z~D
C193
1U_0402_6.3V4Z~D
1
2
CU4
22U_0805_6.3V6M~OK
CU4
22U_0805_6.3V6M~OK
1
2
C178
22U_0805_6.3V6M~OK
C178
22U_0805_6.3V6M~OK
1
2
C160
10U_0805_6.3V6M~D
C160
10U_0805_6.3V6M~D
1
2
C224
22U_0805_6.3V6M~OK
C224
22U_0805_6.3V6M~OK
1
2
C177
22U_0805_6.3V6M~OK
C177
22U_0805_6.3V6M~OK
1
2
C196
1U_0402_6.3V4Z~D
C196
1U_0402_6.3V4Z~D
1
2
RU1 0_0402_5%~DRU1 0_0402_5%~D
1 2
PJP12
JUMP_43X118@
PJP12
JUMP_43X118@
1
122
C216
1U_0402_6.3V4Z~D
C216
1U_0402_6.3V4Z~D
1
2
R228
0.022_0805_1%~OK
R228
0.022_0805_1%~OK
1 2
PJP13
JUMP_43X118@
PJP13
JUMP_43X118@
1
122
RU93 470_0402_5%~DRU93 470_0402_5%~D
1 2
+
CU52
330U_X_2VM_R6M~OK
+
CU52
330U_X_2VM_R6M~OK
1
2
C209
1U_0402_6.3V4Z~D
C209
1U_0402_6.3V4Z~D
1
2
C168
4.7U_0805_10V4Z~D
C168
4.7U_0805_10V4Z~D
1
2
C176
22U_0805_6.3V6M~OK
C176
22U_0805_6.3V6M~OK
1
2
PJP14
JUMP_43X118@
PJP14
JUMP_43X118@
1
122
+
C250
330U_D2_2V_Y~OK
+
C250
330U_D2_2V_Y~OK
1
2
POWER
GRAPHICS VIDs
GRAPHICS
DDR3 - 1.5V RAILS
FDI PEG & DMI
SENSE
LINES
1.1V1.8V
JCPU1G
IC,AUB_CFD_rPGA,R0P9
CONN@
POWER
GRAPHICS VIDs
GRAPHICS
DDR3 - 1.5V RAILS
FDI PEG & DMI
SENSE
LINES
1.1V1.8V
JCPU1G
IC,AUB_CFD_rPGA,R0P9
CONN@
GFX_VID[0] AM22
GFX_VID[1] AP22
GFX_VID[2] AN22
GFX_VID[3] AP23
GFX_VID[4] AM23
GFX_VID[5] AP24
GFX_VID[6] AN24
GFX_VR_EN AR25
GFX_DPRSLPVR AT25
GFX_IMON AM24
VAXG_SENSE AR22
VSSAXG_SENSE AT22
VAXG1
AT21
VAXG2
AT19
VAXG3
AT18
VAXG4
AT16
VAXG5
AR21
VAXG6
AR19
VAXG7
AR18
VAXG8
AR16
VAXG9
AP21
VAXG10
AP19
VAXG11
AP18
VAXG12
AP16
VAXG13
AN21
VAXG14
AN19
VAXG15
AN18
VAXG16
AN16
VAXG17
AM21
VAXG18
AM19
VAXG19
AM18
VAXG20
AM16
VAXG21
AL21
VAXG22
AL19
VAXG23
AL18
VAXG24
AL16
VAXG25
AK21
VAXG26
AK19
VAXG27
AK18
VAXG28
AK16
VAXG29
AJ21
VAXG30
AJ19
VAXG31
AJ18
VAXG32
AJ16
VAXG33
AH21
VAXG34
AH19
VAXG35
AH18
VAXG36
AH16
VTT1_45
J24
VTT1_46
J23
VTT1_47
H25
VTT1_48
K26
VTT1_49
J27
VTT1_50
J26
VTT1_51
J25
VTT1_52
H27
VTT1_53
G28
VTT1_54
G27
VTT1_55
G26
VTT1_56
F26
VTT1_57
E26
VTT1_58
E25
VDDQ1 AJ1
VDDQ2 AF1
VDDQ3 AE7
VDDQ4 AE4
VDDQ5 AC1
VDDQ6 AB7
VDDQ7 AB4
VDDQ8 Y1
VDDQ9 W7
VDDQ10 W4
VDDQ11 U1
VDDQ12 T7
VDDQ13 T4
VDDQ14 P1
VDDQ15 N7
VDDQ16 N4
VDDQ17 L1
VDDQ18 H1
VTT0_59 P10
VTT0_60 N10
VTT0_61 L10
VTT0_62 K10
VCCPLL1 L26
VCCPLL2 L27
VCCPLL3 M26
VTT1_63 J22
VTT1_64 J20
VTT1_65 J18
VTT1_66 H21
VTT1_67 H20
VTT1_68 H19
CU1
10U_0805_6.3V6M~D
CU1
10U_0805_6.3V6M~D
1
2
C182
1U_0402_6.3V4Z~D
C182
1U_0402_6.3V4Z~D
1
2

5
5
4
4
3
3
2
2
1
1
D D
C C
B B
A A
Title
Size Document Number Rev
Date: Sheet of
Security Classification
Compal Secret Data
THIS SHEET OF ENGINEERING DRAWING IS THE PROPRIETARY PROPERTY OF COMPAL ELECTRONICS, INC. AND CONTAINS CONFIDENTIAL
AND TRADE SECRET INFORMATION. THIS SHEET MAY NOT BE TRANSFERED FROM THE CUSTODY OF THE COMPETENT DIVISION OF R&D
DEPARTMENT EXCEPT AS AUTHORIZED BY COMPAL ELECTRONICS, INC. NEITHER THIS SHEET NOR THE INFORMATION IT CONTAINS
MAY BE USED BY OR DISCLOSED TO ANY THIRD PARTY WITHOUT PRIOR WRITTEN CONSENT OF COMPAL ELECTRONICS, INC.
Issued Date Deciphered Date
NAT02 M/B LA-5154P Schematic
1.0
PROCESSOR (6/6) VSS
Custom
10 49Thursday, November 26, 2009
2009/09/21 2010/09/21
Compal Electronics, Inc.
Title
Size Document Number Rev
Date: Sheet of
Security Classification
Compal Secret Data
THIS SHEET OF ENGINEERING DRAWING IS THE PROPRIETARY PROPERTY OF COMPAL ELECTRONICS, INC. AND CONTAINS CONFIDENTIAL
AND TRADE SECRET INFORMATION. THIS SHEET MAY NOT BE TRANSFERED FROM THE CUSTODY OF THE COMPETENT DIVISION OF R&D
DEPARTMENT EXCEPT AS AUTHORIZED BY COMPAL ELECTRONICS, INC. NEITHER THIS SHEET NOR THE INFORMATION IT CONTAINS
MAY BE USED BY OR DISCLOSED TO ANY THIRD PARTY WITHOUT PRIOR WRITTEN CONSENT OF COMPAL ELECTRONICS, INC.
Issued Date Deciphered Date
NAT02 M/B LA-5154P Schematic
1.0
PROCESSOR (6/6) VSS
Custom
10 49Thursday, November 26, 2009
2009/09/21 2010/09/21
Compal Electronics, Inc.
Title
Size Document Number Rev
Date: Sheet of
Security Classification
Compal Secret Data
THIS SHEET OF ENGINEERING DRAWING IS THE PROPRIETARY PROPERTY OF COMPAL ELECTRONICS, INC. AND CONTAINS CONFIDENTIAL
AND TRADE SECRET INFORMATION. THIS SHEET MAY NOT BE TRANSFERED FROM THE CUSTODY OF THE COMPETENT DIVISION OF R&D
DEPARTMENT EXCEPT AS AUTHORIZED BY COMPAL ELECTRONICS, INC. NEITHER THIS SHEET NOR THE INFORMATION IT CONTAINS
MAY BE USED BY OR DISCLOSED TO ANY THIRD PARTY WITHOUT PRIOR WRITTEN CONSENT OF COMPAL ELECTRONICS, INC.
Issued Date Deciphered Date
NAT02 M/B LA-5154P Schematic
1.0
PROCESSOR (6/6) VSS
Custom
10 49Thursday, November 26, 2009
2009/09/21 2010/09/21
Compal Electronics, Inc.
VSS
NCTF
JCPU1I
IC,AUB_CFD_rPGA,R0P9
CONN@
VSS
NCTF
JCPU1I
IC,AUB_CFD_rPGA,R0P9
CONN@
VSS161
K27
VSS162
K9
VSS163
K6
VSS164
K3
VSS165
J32
VSS166
J30
VSS167
J21
VSS168
J19
VSS169
H35
VSS170
H32
VSS171
H28
VSS172
H26
VSS173
H24
VSS174
H22
VSS175
H18
VSS176
H15
VSS177
H13
VSS178
H11
VSS179
H8
VSS180
H5
VSS181
H2
VSS182
G34
VSS183
G31
VSS184
G20
VSS185
G9
VSS186
G6
VSS187
G3
VSS188
F30
VSS189
F27
VSS190
F25
VSS191
F22
VSS192
F19
VSS193
F16
VSS194
E35
VSS195
E32
VSS196
E29
VSS197
E24
VSS198
E21
VSS199
E18
VSS200
E13
VSS201
E11
VSS202
E8
VSS203
E5
VSS204
E2
VSS205
D33
VSS206
D30
VSS207
D26
VSS208
D9
VSS209
D6
VSS210
D3
VSS211
C34
VSS212
C32
VSS213
C29
VSS214
C28
VSS215
C24
VSS216
C22
VSS217
C20
VSS218
C19
VSS219
C16
VSS220
B31
VSS221
B25
VSS222
B21
VSS223
B18
VSS224
B17
VSS225
B13
VSS226
B11
VSS227
B8
VSS228
B6
VSS229
B4
VSS230
A29
VSS_NCTF1 AT35
VSS_NCTF2 AT1
VSS_NCTF3 AR34
VSS_NCTF4 B34
VSS_NCTF5 B2
VSS_NCTF6 B1
VSS_NCTF7 A35
VSS231
A27
VSS232
A23
VSS233
A9
VSS
JCPU1H
IC,AUB_CFD_rPGA,R0P9
CONN@
VSS
JCPU1H
IC,AUB_CFD_rPGA,R0P9
CONN@
VSS1
AT20
VSS2
AT17
VSS3
AR31
VSS4
AR28
VSS5
AR26
VSS6
AR24
VSS7
AR23
VSS8
AR20
VSS9
AR17
VSS10
AR15
VSS11
AR12
VSS12
AR9
VSS13
AR6
VSS14
AR3
VSS15
AP20
VSS16
AP17
VSS17
AP13
VSS18
AP10
VSS19
AP7
VSS20
AP4
VSS21
AP2
VSS22
AN34
VSS23
AN31
VSS24
AN23
VSS25
AN20
VSS26
AN17
VSS27
AM29
VSS28
AM27
VSS29
AM25
VSS30
AM20
VSS31
AM17
VSS32
AM14
VSS33
AM11
VSS34
AM8
VSS35
AM5
VSS36
AM2
VSS37
AL34
VSS38
AL31
VSS39
AL23
VSS40
AL20
VSS41
AL17
VSS42
AL12
VSS43
AL9
VSS44
AL6
VSS45
AL3
VSS46
AK29
VSS47
AK27
VSS48
AK25
VSS49
AK20
VSS50
AK17
VSS51
AJ31
VSS52
AJ23
VSS53
AJ20
VSS54
AJ17
VSS55
AJ14
VSS56
AJ11
VSS57
AJ8
VSS58
AJ5
VSS59
AJ2
VSS60
AH35
VSS61
AH34
VSS62
AH33
VSS63
AH32
VSS64
AH31
VSS65
AH30
VSS66
AH29
VSS67
AH28
VSS68
AH27
VSS69
AH26
VSS70
AH20
VSS71
AH17
VSS72
AH13
VSS73
AH9
VSS74
AH6
VSS75
AH3
VSS76
AG10
VSS77
AF8
VSS78
AF4
VSS79
AF2
VSS80
AE35
VSS81 AE34
VSS82 AE33
VSS83 AE32
VSS84 AE31
VSS85 AE30
VSS86 AE29
VSS87 AE28
VSS88 AE27
VSS89 AE26
VSS90 AE6
VSS91 AD10
VSS92 AC8
VSS93 AC4
VSS94 AC2
VSS95 AB35
VSS96 AB34
VSS97 AB33
VSS98 AB32
VSS99 AB31
VSS100 AB30
VSS101 AB29
VSS102 AB28
VSS103 AB27
VSS104 AB26
VSS105 AB6
VSS106 AA10
VSS107 Y8
VSS108 Y4
VSS109 Y2
VSS110 W35
VSS111 W34
VSS112 W33
VSS113 W32
VSS114 W31
VSS115 W30
VSS116 W29
VSS117 W28
VSS118 W27
VSS119 W26
VSS120 W6
VSS121 V10
VSS122 U8
VSS123 U4
VSS124 U2
VSS125 T35
VSS126 T34
VSS127 T33
VSS128 T32
VSS129 T31
VSS130 T30
VSS131 T29
VSS132 T28
VSS133 T27
VSS134 T26
VSS135 T6
VSS136 R10
VSS137 P8
VSS138 P4
VSS139 P2
VSS140 N35
VSS141 N34
VSS142 N33
VSS143 N32
VSS144 N31
VSS145 N30
VSS146 N29
VSS147 N28
VSS148 N27
VSS149 N26
VSS150 N6
VSS151 M10
VSS152 L35
VSS153 L32
VSS154 L29
VSS155 L8
VSS156 L5
VSS157 L2
VSS158 K34
VSS159 K33
VSS160 K30

5
5
4
4
3
3
2
2
1
1
D D
C C
B B
A A
DDR_A_D12
DDR_A_CKE0
DDR_A_D59
DDR_A_D6
DDR_A_MA3
SMBCLK
DDR_A_CS1#
DDR_A_D39
DDR_A_BS1
DDR_A_DQS0
DDR_A_WE#
DDR_A_MA7
DDR_A_MA0
DDR_A_DM2
DDR_A_DM1
DDR_A_DQS7
DDR_A_D0
DDR_A_D57
DDR_A_D46
DDR_A_D28
DDR_A_DM0
DDR_A_D19
DDR_A_DQS#5
DDR_A_D51
DDR_A_D4
DDR_A_DM4
DDR_A_D30
DDR_A_DQS2
DDR_A_D44DDR_A_D44
DDR_A_RAS#
DDR_A_D33
DDR_A_D58
DDR_A_DM5
DDR_A_DQS3
DDR_A_MA8
DDR_A_CS0#
DDR_A_D10
DDR_A_MA6
DDR_A_D3
DDR_A_MA10
DDR_A_DQS#7
DDR_A_D1
DDR_A_DQS#6
DDR_A_D40
DDR_A_MA9
DDR_A_D16
DDR_A_D29
DDR_A_DQS#4
DDR_A_D52
DDR_A_DM3
DDR_A_DQS5
DDR_A_D54
DDR_A_D49
DDR_A_BS2
DDR_A_D45
DDR_A_D9
DDR_A_DM7
DDR_A_D7
DDR_A_MA1
DDR_A_D13
DDR_A_D20
DDR_A_D60
DDR_A_BS0
DDR_A_CAS#
DDR_VREF_CA_DIMMA
DDR_A_ODT0
DDR_A_D37
DDR_A_MA5
DDR_A_DQS#1
DDR_A_MA14
DDR_A_D55
DDR_A_MA4
DDR_A_D21
DDR_A_D62
DDR_A_D24
DDR_A_D15
DDR_A_D23
DDR_A_D56
DDR_A_D53
DDR_A_D47
DDR_A_D18
DDR_A_ODT1
DDR_A_D43
DDR_A_D34
DDR_A_CLK1
DDR_A_CLK1#
DDR_A_D48
SMBDATA
DDR_A_DQS#2
DDR_A_D11
DDR_A_D38
DDR_A_CLK0
DDR_A_CLK0#
DDR_A_DQS#3
DDR_A_D32
DDR_A_D8
DDR_A_DQS1
DDR_A_MA13
DDR_A_MA11
DDR_A_D50
DDR_A_D61
DDR_A_MA2
DDR_A_D41
DDR_A_D17
DDR_A_D36
DDR_A_D26
DDR_A_D63
DDR_A_D2
DDR_A_D5
DDR_A_D22
DDR_A_D25
DDR_A_DQS6
DDR_A_D35
DDR_A_D14
DDR_A_MA12
DDR_A_DQS#0
DDR_A_DQS4
DDR_A_DM6
DDR_A_D42
DDR_A_CKE1
PM_EXTTS#0_1
DDR_A_MA15
+V_DDR3_DIMMA_REF
PP_S4GT_Q_0
PP_S4GT
VREF_RW_POT0
PCH_SMBDATA
VREF_POT0_R
PCH_SMBCLK
PP_S4GT
VREF_OPAMP_POT0
VREF_POT0_R
VREF_DQA
PCH_SMBDATA
PCH_SMBCLK
DDR_A_D27 DDR_A_D31
+V_DDR3_DIMMA_REF2
SM_DRAMRST#
DDR_A_CKE0<7>
DDR_A_CS1#<7>
DDR_A_BS1 <7>
DDR_A_WE#<7>
DDR_A_RAS# <7>
SM_DRAMRST# <6,12>
DDR_A_CS0# <7>
DDR_A_BS2<7>
DDR_A_BS0<7>
DDR_A_CAS#<7> DDR_A_ODT0 <7>
DDR_A_ODT1 <7>
DDR_A_CLK1# <7>
DDR_A_CLK1 <7>
DDR_A_CLK0<7>
DDR_A_CLK0#<7>
DDR_A_CKE1 <7>
SMBDATA <12,13,14,16>
SMBCLK <12,13,14,16>
H_DIMMA_REF<5>
PP_S4GT<12>
PM_SLP_S4#<17>
DDR_A_DQS#[0..7]<7>
DDR_A_DQS[0..7]<7>
DDR_A_D[0..63]<7>
DDR_A_DM[0..7]<7>
DDR_A_MA[0..15]<7>
PCH_SMBCLK<6,12,16>
PCH_SMBDATA<6,12,16>
PM_EXTTS#0_1 <6,12>
DDR_RST_GATE <6,12,20>
H_DIMMA_REF <5>
+0.75VS
+1.5V +1.5V
+V_DDR3_DIMMA_REF2
+3VS
+1.5V
+0.75VS
+V_DDR3_DIMMA_REF
+1.5V
+5VALW
+1.5V
+3V
+5VALW
+V_DDR3_DIMMA_REF
+V_DDR3_DIMMA_REF2 +V_DDR3_DIMMB_REF2
+V_DDR3_DIMMA_REF2
+1.5V
+V_DDR3_DIMMB_REF+V_DDR3_DIMMA_REF
+V_DDR3_DIMMA_REF
+1.5V
Title
Size Document Number Rev
Date: Sheet of
Security Classification
Compal Secret Data
THIS SHEET OF ENGINEERING DRAWING IS THE PROPRIETARY PROPERTY OF COMPAL ELECTRONICS, INC. AND CONTAINS CONFIDENTIAL
AND TRADE SECRET INFORMATION. THIS SHEET MAY NOT BE TRANSFERED FROM THE CUSTODY OF THE COMPETENT DIVISION OF R&D
DEPARTMENT EXCEPT AS AUTHORIZED BY COMPAL ELECTRONICS, INC. NEITHER THIS SHEET NOR THE INFORMATION IT CONTAINS
MAY BE USED BY OR DISCLOSED TO ANY THIRD PARTY WITHOUT PRIOR WRITTEN CONSENT OF COMPAL ELECTRONICS, INC.
Issued Date
Deciphered Date
NAT02 M/B LA-5154P Schematic
1.0
DDRIII-SODIMM SLOT1
Custom
11 49Thursday, November 26, 2009
2009/09/21 2010/09/21
Compal Electronics, Inc.
Title
Size Document Number Rev
Date: Sheet of
Security Classification
Compal Secret Data
THIS SHEET OF ENGINEERING DRAWING IS THE PROPRIETARY PROPERTY OF COMPAL ELECTRONICS, INC. AND CONTAINS CONFIDENTIAL
AND TRADE SECRET INFORMATION. THIS SHEET MAY NOT BE TRANSFERED FROM THE CUSTODY OF THE COMPETENT DIVISION OF R&D
DEPARTMENT EXCEPT AS AUTHORIZED BY COMPAL ELECTRONICS, INC. NEITHER THIS SHEET NOR THE INFORMATION IT CONTAINS
MAY BE USED BY OR DISCLOSED TO ANY THIRD PARTY WITHOUT PRIOR WRITTEN CONSENT OF COMPAL ELECTRONICS, INC.
Issued Date
Deciphered Date
NAT02 M/B LA-5154P Schematic
1.0
DDRIII-SODIMM SLOT1
Custom
11 49Thursday, November 26, 2009
2009/09/21 2010/09/21
Compal Electronics, Inc.
Title
Size Document Number Rev
Date: Sheet of
Security Classification
Compal Secret Data
THIS SHEET OF ENGINEERING DRAWING IS THE PROPRIETARY PROPERTY OF COMPAL ELECTRONICS, INC. AND CONTAINS CONFIDENTIAL
AND TRADE SECRET INFORMATION. THIS SHEET MAY NOT BE TRANSFERED FROM THE CUSTODY OF THE COMPETENT DIVISION OF R&D
DEPARTMENT EXCEPT AS AUTHORIZED BY COMPAL ELECTRONICS, INC. NEITHER THIS SHEET NOR THE INFORMATION IT CONTAINS
MAY BE USED BY OR DISCLOSED TO ANY THIRD PARTY WITHOUT PRIOR WRITTEN CONSENT OF COMPAL ELECTRONICS, INC.
Issued Date
Deciphered Date
NAT02 M/B LA-5154P Schematic
1.0
DDRIII-SODIMM SLOT1
Custom
11 49Thursday, November 26, 2009
2009/09/21 2010/09/21
Compal Electronics, Inc.
Standard Type
DDR3 SO-DIMM A
Layout Note: Place these 4 Caps near Command
and Control signals of DIMMA
Layout Note:
Place near JDIMM1.203 & JDIMM1.204
Layout Note:
Place near JDIMM1
M2 Circuit
M1 Circuit M3 Circuit
2008/9/8 #400755
Calpella Clarksfield
DDR3 SO-DIMM
VREFDQ Platform
Design Guide Change Details
M1 Circuit
R1247
1K_0402_1%~D
R1247
1K_0402_1%~D
12
U46A
LM358DT_SO8
@U46A
LM358DT_SO8
@
+
3
-
201
P8
G
4
R227 0_0402_5%~D@R227 0_0402_5%~D@
1 2
JDIMM1
FOX_AS0A626-U4RN-7F
CONN@
JDIMM1
FOX_AS0A626-U4RN-7F
CONN@
VREF_DQ
1VSS1 2
VSS2
3DQ4 4
DQ0
5DQ5 6
DQ1
7VSS3 8
VSS4
9DQS#0 10
DM0
11 DQS0 12
VSS5
13 VSS6 14
DQ2
15 DQ6 16
DQ3
17 DQ7 18
VSS7
19 VSS8 20
DQ8
21 DQ12 22
DQ9
23 DQ13 24
VSS9
25 VSS10 26
DQS#1
27 DM1 28
DQS1
29 RESET# 30
VSS11
31 VSS12 32
DQ10
33 DQ14 34
DQ11
35 DQ15 36
VSS13
37 VSS14 38
DQ16
39 DQ20 40
DQ17
41 DQ21 42
VSS15
43 VSS16 44
DQS#2
45 DM2 46
DQS2
47 VSS17 48
VSS18
49 DQ22 50
DQ18
51 DQ23 52
DQ19
53 VSS19 54
VSS20
55 DQ28 56
DQ24
57 DQ29 58
DQ25
59 VSS21 60
VSS22
61 DQS#3 62
DM3
63 DQS3 64
VSS23
65 VSS24 66
DQ26
67 DQ30 68
DQ27
69 DQ31 70
VSS25
71 VSS26 72
A12/BC#
83 A11 84
A9
85 A7 86
VDD5
87 VDD6 88
A8
89 A6 90
CKE0
73 CKE1 74
VDD1
75 VDD2 76
NC1
77 A15 78
BA2
79 A14 80
VDD3
81 VDD4 82
A5
91 A4 92
VDD7
93 VDD8 94
A3
95 A2 96
A1
97 A0 98
VDD9
99 VDD10 100
CK0
101 CK1 102
CK0#
103 CK1# 104
VDD11
105 VDD12 106
A10/AP
107 BA1 108
BA0
109 RAS# 110
VDD13
111 VDD14 112
WE#
113 S0# 114
CAS#
115 ODT0 116
VDD15
117 VDD16 118
A13
119 ODT1 120
S1#
121 NC2 122
VDD17
123 VDD18 124
NCTEST
125 VREF_CA 126
VSS27
127 VSS28 128
DQ32
129 DQ36 130
DQ33
131 DQ37 132
VSS29
133 VSS30 134
DQS#4
135 DM4 136
DQS4
137 VSS31 138
VSS32
139 DQ38 140
DQ34
141 DQ39 142
DQ35
143 VSS33 144
VSS34
145 DQ44 146
DQ40
147 DQ45 148
DQ41
149 VSS35 150
VSS36
151 DQS#5 152
DM5
153 DQS5 154
VSS37
155 VSS38 156
DQ42
157 DQ46 158
DQ43
159 DQ47 160
VSS39
161 VSS40 162
DQ48
163 DQ52 164
DQ49
165 DQ53 166
VSS41
167 VSS42 168
DQS#6
169 DM6 170
DQS6
171 VSS43 172
VSS44
173 DQ54 174
DQ50
175 DQ55 176
DQ51
177 VSS45 178
VSS46
179 DQ60 180
DQ56
181 DQ61 182
DQ57
183 VSS47 184
VSS48
185 DQS#7 186
DM7
187 DQS7 188
VSS49
189 VSS50 190
DQ58
191 DQ62 192
DQ59
193 DQ63 194
VSS51
195 VSS52 196
SA0
197 EVENT# 198
VDDSPD
199 SDA 200
SA1
201 SCL 202
VTT1
203 VTT2 204
G1
205 G2 206
C204
10U_0805_6.3V6M~D
C204
10U_0805_6.3V6M~D
1
2
R1081
10K_0402_5%~D
R1081
10K_0402_5%~D
12
C163
1U_0402_6.3V4Z~D
@C163
1U_0402_6.3V4Z~D
@
1
2
C220
0.1U_0402_16V4Z~D
C220
0.1U_0402_16V4Z~D
1
2
R221
2.2_0402_5%~D
@R221
2.2_0402_5%~D
@
1 2
C230
2.2U_0603_6.3V4Z~D
C230
2.2U_0603_6.3V4Z~D
1
2
+
C197
330U_D2_2V_Y~OK
+
C197
330U_D2_2V_Y~OK
1
2
C205
10U_0805_6.3V6M~D
C205
10U_0805_6.3V6M~D
1
2
C112
2.2U_0805_16V4Z~D
C112
2.2U_0805_16V4Z~D
1
2
R1056 0_0402_5%~DR1056 0_0402_5%~D
1 2
C164
1U_0402_6.3V4Z~D
@C164
1U_0402_6.3V4Z~D
@1
2
C1064
0.1U_0402_16V4Z~D
C1064
0.1U_0402_16V4Z~D
1
2
R178 0_0402_5%~DR178 0_0402_5%~D
1 2
R169
1K_0402_1%~D
R169
1K_0402_1%~D
12
R1057 10K_0402_5%~DR1057 10K_0402_5%~D
1 2
R179 0_0402_5%~DR179 0_0402_5%~D
1 2
R56
1K_0402_5%~D
R56
1K_0402_5%~D
1 2
C1014
2.2U_0603_6.3V4Z~D
C1014
2.2U_0603_6.3V4Z~D
1
2
R220
10_0402_5%~D
@R220
10_0402_5%~D
@
12
C1017
10U_0805_6.3V6M~D
C1017
10U_0805_6.3V6M~D
1
2
C153
1U_0402_6.3V4Z~D
@C153
1U_0402_6.3V4Z~D
@
1 2
R226
100K_0402_5%~D
@R226
100K_0402_5%~D
@
12
R170
1K_0402_1%~D
R170
1K_0402_1%~D
12
R222
12.1K_0402_1%~D
@R222
12.1K_0402_1%~D
@
12
R313
100K_0402_5%~D
@R313
100K_0402_5%~D
@
1 2
U45
ISL90727WIE627Z-TK_SC70-6
@U45
ISL90727WIE627Z-TK_SC70-6
@
RH 6
SDA 4
RW 5
VDD
1
GND
2
SCL
3
C281
1U_0603_10V4Z~D
C281
1U_0603_10V4Z~D
1
2
Q48A
2N7002DW-7-F_SOT363-6~D
@Q48A
2N7002DW-7-F_SOT363-6~D
@
61
2
C276
0.1U_0402_16V4Z~D
C276
0.1U_0402_16V4Z~D
1
2
Q48B
2N7002DW-7-F_SOT363-6~D
@Q48B
2N7002DW-7-F_SOT363-6~D
@
3
5
4
C187
10U_0805_6.3V6M~D
C187
10U_0805_6.3V6M~D
1
2
C170
10U_0805_6.3V6M~D
C170
10U_0805_6.3V6M~D
1
2
C186
10U_0805_6.3V6M~D
C186
10U_0805_6.3V6M~D
1
2
C280
1U_0603_10V4Z~D
C280
1U_0603_10V4Z~D
1
2
C1046
0.1U_0402_16V4Z~D
C1046
0.1U_0402_16V4Z~D
1
2
C1045
0.1U_0402_16V4Z~D
C1045
0.1U_0402_16V4Z~D
1
2
R230
1M_0402_5%~D
@R230
1M_0402_5%~D
@
12
C1016
1U_0603_10V4Z~D
C1016
1U_0603_10V4Z~D
1
2
R1229
0_0402_5%~D
@
R1229
0_0402_5%~D
@
1 2
C1013
0.1U_0402_16V4Z~D
C1013
0.1U_0402_16V4Z~D
1
2
R223
12.1K_0402_1%~D
@R223
12.1K_0402_1%~D
@
12
G
D
S
Q37
BSS138_SOT23~D
G
D
S
Q37
BSS138_SOT23~D
2
1 3
C124
0.1U_0402_16V4Z~D
C124
0.1U_0402_16V4Z~D
1
2
R1245
0_0402_5%~D
@
R1245
0_0402_5%~D
@
1 2
R1246
0_0402_5%~D
@
R1246
0_0402_5%~D
@
1 2
C1015
1U_0603_10V4Z~D
C1015
1U_0603_10V4Z~D
1
2
C171
10U_0805_6.3V6M~D
C171
10U_0805_6.3V6M~D
1
2
R1248
1K_0402_1%~D
R1248
1K_0402_1%~D
12

5
5
4
4
3
3
2
2
1
1
D D
C C
B B
A A
DDR_B_CKE1DDR_B_CKE0
PP_S4GT_Q_1
PP_S4GT
PCH_SMBDATA
VREF_POT1_R
VREF_RW_POT1
PCH_SMBCLK
VREF_OPAMP_POT1
PCH_SMBDATA
PCH_SMBCLK
VREF_POT1_R
DDR_B_DQS6
DDR_B_D52
DDR_B_CS1#
DDR_B_MA13
DDR_B_CAS#
DDR_B_MA7
DDR_B_D21
DDR_B_D10
DDR_B_DQS0
DDR_B_D63
DDR_B_D54
DDR_B_D41
DDR_B_D39
DDR_B_MA1
DDR_B_DM3
DDR_B_DQS#2
SMBDATA
DDR_B_D49
DDR_B_DQS5
DDR_B_D35
DDR_B_D32
DDR_B_MA0
DDR_B_MA11
DDR_B_MA15
DDR_B_D26
DDR_B_D17
DDR_B_D33
DDR_B_D25
DDR_B_D8
DDR_B_D46
DDR_B_D38
DDR_B_DQS#4
DDR_B_D19
DDR_B_D16
DDR_B_DQS1
DDR_B_D5
DDR_B_D4
VREF_DQB
DDR_B_MA2
DDR_B_MA6
DDR_B_D7
SMBCLK
DDR_B_D62
DDR_B_DQS#6
DDR_B_D37
DDR_B_MA10
DDR_B_DQS#3
DDR_B_D22
DDR_B_D6
DDR_B_D51
DDR_B_D34
DDR_B_RAS#
DDR_B_BS1
DDR_B_MA3
DDR_B_DM1
DDR_B_DM0
DDR_B_D57
DDR_B_DM4
DDR_B_MA9
DDR_B_D15
DDR_B_DM7
DDR_B_D61
DDR_B_CLK1#
DDR_B_DQS3
DDR_B_D29
DDR_B_D23
DDR_B_D1
PM_EXTTS#0_1
DDR_B_D58
DDR_B_D48
DDR_B_D43
DDR_B_D36
DDR_B_ODT0
DDR_B_CLK0#
DDR_B_MA14
DDR_B_MA8
DDR_B_D20
SM_DRAMRST#
DDR_B_DQS#1
DDR_B_D9
DDR_B_DQS7
DDR_B_D42
DDR_B_DQS#5
DDR_B_ODT1
DDR_B_CS0#
DDR_B_BS0
DDR_B_CLK0
DDR_B_D14
DDR_B_D56
DDR_B_D40
DDR_B_D44
DDR_B_DQS4
DDR_B_D24
DDR_B_D28
DDR_B_DQS2
DDR_B_DM2
DDR_B_D12
DDR_B_D2
DDR_B_D0
DDR_B_DQS#7
DDR_B_D53
DDR_B_DM5
DDR_B_WE#
DDR_B_CLK1
DDR_B_D55
DDR_B_DM6
DDR_B_D47
DDR_VREF_CA_DIMMB
DDR_B_MA12
DDR_B_MA5
DDR_B_D11
DDR_B_D13
DDR_B_D3
DDR_B_D59
DDR_B_D60
DDR_B_D50
DDR_B_BS2
DDR_B_D31
DDR_B_D30
DDR_B_D18
DDR_B_DQS#0
DDR_B_D45
DDR_B_MA4
DDR_B_D27
+V_DDR3_DIMMB_REF
+V_DDR3_DIMMB_REF2
DDR_B_DQS#[0..7]<7>
DDR_B_DQS[0..7]<7>
DDR_B_D[0..63]<7>
DDR_B_MA[0..15]<7>
DDR_B_DM[0..7]<7>
DDR_B_CKE1 <7>DDR_B_CKE0<7>
DDR_B_CS1#<7>
DDR_B_BS1 <7>
DDR_B_WE#<7>
DDR_B_RAS# <7>
SM_DRAMRST# <6,11>
DDR_B_CS0# <7>
DDR_B_BS2<7>
DDR_B_BS0<7>
DDR_B_CAS#<7> DDR_B_ODT0 <7>
DDR_B_ODT1 <7>
DDR_B_CLK1# <7>
DDR_B_CLK1 <7>
DDR_B_CLK0<7>
DDR_B_CLK0#<7>
SMBDATA <11,13,14,16>
SMBCLK <11,13,14,16>
H_DIMMB_REF<5>
PP_S4GT<11>
PCH_SMBCLK<6,11,16>
PCH_SMBDATA<6,11,16>
PM_EXTTS#0_1 <6,11>
DDR_RST_GATE <6,11,20>
H_DIMMB_REF <5>
+0.75VS
+1.5V
+1.5V
+V_DDR3_DIMMB_REF2
+3VS
+V_DDR3_DIMMB_REF
+1.5V
+0.75VS
+1.5V
+3V
+5VALW
+V_DDR3_DIMMB_REF
+1.5V
+V_DDR3_DIMMB_REF2
+1.5V
+V_DDR3_DIMMB_REF
Title
Size Document Number Rev
Date: Sheet of
Security Classification
Compal Secret Data
THIS SHEET OF ENGINEERING DRAWING IS THE PROPRIETARY PROPERTY OF COMPAL ELECTRONICS, INC. AND CONTAINS CONFIDENTIAL
AND TRADE SECRET INFORMATION. THIS SHEET MAY NOT BE TRANSFERED FROM THE CUSTODY OF THE COMPETENT DIVISION OF R&D
DEPARTMENT EXCEPT AS AUTHORIZED BY COMPAL ELECTRONICS, INC. NEITHER THIS SHEET NOR THE INFORMATION IT CONTAINS
MAY BE USED BY OR DISCLOSED TO ANY THIRD PARTY WITHOUT PRIOR WRITTEN CONSENT OF COMPAL ELECTRONICS, INC.
Issued Date
Deciphered Date
NAT02 M/B LA-5154P Schematic
1.0
DDRIII-SODIMM SLOT2
12 49Thursday, November 26, 2009
2009/09/21 2010/09/21
Compal Electronics, Inc.
Title
Size Document Number Rev
Date: Sheet of
Security Classification
Compal Secret Data
THIS SHEET OF ENGINEERING DRAWING IS THE PROPRIETARY PROPERTY OF COMPAL ELECTRONICS, INC. AND CONTAINS CONFIDENTIAL
AND TRADE SECRET INFORMATION. THIS SHEET MAY NOT BE TRANSFERED FROM THE CUSTODY OF THE COMPETENT DIVISION OF R&D
DEPARTMENT EXCEPT AS AUTHORIZED BY COMPAL ELECTRONICS, INC. NEITHER THIS SHEET NOR THE INFORMATION IT CONTAINS
MAY BE USED BY OR DISCLOSED TO ANY THIRD PARTY WITHOUT PRIOR WRITTEN CONSENT OF COMPAL ELECTRONICS, INC.
Issued Date
Deciphered Date
NAT02 M/B LA-5154P Schematic
1.0
DDRIII-SODIMM SLOT2
12 49Thursday, November 26, 2009
2009/09/21 2010/09/21
Compal Electronics, Inc.
Title
Size Document Number Rev
Date: Sheet of
Security Classification
Compal Secret Data
THIS SHEET OF ENGINEERING DRAWING IS THE PROPRIETARY PROPERTY OF COMPAL ELECTRONICS, INC. AND CONTAINS CONFIDENTIAL
AND TRADE SECRET INFORMATION. THIS SHEET MAY NOT BE TRANSFERED FROM THE CUSTODY OF THE COMPETENT DIVISION OF R&D
DEPARTMENT EXCEPT AS AUTHORIZED BY COMPAL ELECTRONICS, INC. NEITHER THIS SHEET NOR THE INFORMATION IT CONTAINS
MAY BE USED BY OR DISCLOSED TO ANY THIRD PARTY WITHOUT PRIOR WRITTEN CONSENT OF COMPAL ELECTRONICS, INC.
Issued Date
Deciphered Date
NAT02 M/B LA-5154P Schematic
1.0
DDRIII-SODIMM SLOT2
12 49Thursday, November 26, 2009
2009/09/21 2010/09/21
Compal Electronics, Inc.
DDR3 SO-DIMM B
Standard Type
2008/9/8 #400755
Calpella Clarksfield
DDR3 SO-DIMM
VREFDQ Platform
Design Guide Change Details
Layout Note:
Place near JDIMM2
Layout Note:
Place near JDIMM2.203 & JDIMM2.204
Layout Note: Place these 4 Caps near Command
and Control signals of DIMMA
M2 Circuit
M3 Circuit
M1 Circuit
M1 Circuit
M1 Circuit
C1048
0.1U_0402_16V4Z~D
C1048
0.1U_0402_16V4Z~D
1
2
C128
1U_0402_6.3V4Z~D
@C128
1U_0402_6.3V4Z~D
@
1
2
R1059 10K_0402_5%~DR1059 10K_0402_5%~D
1 2
C188
10U_0805_6.3V6M~D
C188
10U_0805_6.3V6M~D
1
2
C173
10U_0805_6.3V6M~D
C173
10U_0805_6.3V6M~D
1
2
R165 0_0402_5%~DR165 0_0402_5%~D
1 2
R1249
1K_0402_1%~D
R1249
1K_0402_1%~D
12
R193
2.2_0402_5%~D
@R193
2.2_0402_5%~D
@
1 2
C1018
1U_0603_10V4Z~D
C1018
1U_0603_10V4Z~D
1
2
C172
10U_0805_6.3V6M~D
C172
10U_0805_6.3V6M~D
1
2
R194
10_0402_5%~D
@R194
10_0402_5%~D
@
12
C221
0.1U_0402_16V4Z~D
C221
0.1U_0402_16V4Z~D
1
2
C1047
0.1U_0402_16V4Z~D
C1047
0.1U_0402_16V4Z~D
1
2
C231
2.2U_0603_6.3V4Z~D
C231
2.2U_0603_6.3V4Z~D
1
2
R1230
1K_0402_1%~D
R1230
1K_0402_1%~D
12
U8
ISL90728WIE627Z-TK_SC70-6
@U8
ISL90728WIE627Z-TK_SC70-6
@
RH 6
SDA 4
RW 5
VDD
1
GND
2
SCL
3
R1231
1K_0402_1%~D
R1231
1K_0402_1%~D
12
R196
12.1K_0402_1%~D
@R196
12.1K_0402_1%~D
@
12
C1020
2.2U_0603_6.3V4Z~D
C1020
2.2U_0603_6.3V4Z~D
1
2
C156
1U_0402_6.3V4Z~D
@C156
1U_0402_6.3V4Z~D
@1
2
R186 0_0402_5%~D@R186 0_0402_5%~D@
1 2
C283
1U_0603_10V4Z~D
C283
1U_0603_10V4Z~D
1
2
C1050
0.1U_0402_16V4Z~D
C1050
0.1U_0402_16V4Z~D
1
2
C206
10U_0805_6.3V6M~D
C206
10U_0805_6.3V6M~D
1
2
R1082 10K_0402_5%~DR1082 10K_0402_5%~D
1 2
G
D
S
Q49
2N7002LT1G_SOT23-3
@
G
D
S
Q49
2N7002LT1G_SOT23-3
@
2
13
G
D
S
Q44
BSS138_SOT23~D
G
D
S
Q44
BSS138_SOT23~D
2
1 3
JDIMM2
FOX_AS0A626-U8RN-7F
CONN@
JDIMM2
FOX_AS0A626-U8RN-7F
CONN@
VREF_DQ
1VSS1 2
VSS2
3DQ4 4
DQ0
5DQ5 6
DQ1
7VSS3 8
VSS4
9DQS#0 10
DM0
11 DQS0 12
VSS5
13 VSS6 14
DQ2
15 DQ6 16
DQ3
17 DQ7 18
VSS7
19 VSS8 20
DQ8
21 DQ12 22
DQ9
23 DQ13 24
VSS9
25 VSS10 26
DQS#1
27 DM1 28
DQS1
29 RESET# 30
VSS11
31 VSS12 32
DQ10
33 DQ14 34
DQ11
35 DQ15 36
VSS13
37 VSS14 38
DQ16
39 DQ20 40
DQ17
41 DQ21 42
VSS15
43 VSS16 44
DQS#2
45 DM2 46
DQS2
47 VSS17 48
VSS18
49 DQ22 50
DQ18
51 DQ23 52
DQ19
53 VSS19 54
VSS20
55 DQ28 56
DQ24
57 DQ29 58
DQ25
59 VSS21 60
VSS22
61 DQS#3 62
DM3
63 DQS3 64
VSS23
65 VSS24 66
DQ26
67 DQ30 68
DQ27
69 DQ31 70
VSS25
71 VSS26 72
A12/BC#
83 A11 84
A9
85 A7 86
VDD5
87 VDD6 88
A8
89 A6 90
CKE0
73 CKE1 74
VDD1
75 VDD2 76
NC1
77 A15 78
BA2
79 A14 80
VDD3
81 VDD4 82
A5
91 A4 92
VDD7
93 VDD8 94
A3
95 A2 96
A1
97 A0 98
VDD9
99 VDD10 100
CK0
101 CK1 102
CK0#
103 CK1# 104
VDD11
105 VDD12 106
A10/AP
107 BA1 108
BA0
109 RAS# 110
VDD13
111 VDD14 112
WE#
113 S0# 114
CAS#
115 ODT0 116
VDD15
117 VDD16 118
A13
119 ODT1 120
S1#
121 NC2 122
VDD17
123 VDD18 124
NCTEST
125 VREF_CA 126
VSS27
127 VSS28 128
DQ32
129 DQ36 130
DQ33
131 DQ37 132
VSS29
133 VSS30 134
DQS#4
135 DM4 136
DQS4
137 VSS31 138
VSS32
139 DQ38 140
DQ34
141 DQ39 142
DQ35
143 VSS33 144
VSS34
145 DQ44 146
DQ40
147 DQ45 148
DQ41
149 VSS35 150
VSS36
151 DQS#5 152
DM5
153 DQS5 154
VSS37
155 VSS38 156
DQ42
157 DQ46 158
DQ43
159 DQ47 160
VSS39
161 VSS40 162
DQ48
163 DQ52 164
DQ49
165 DQ53 166
VSS41
167 VSS42 168
DQS#6
169 DM6 170
DQS6
171 VSS43 172
VSS44
173 DQ54 174
DQ50
175 DQ55 176
DQ51
177 VSS45 178
VSS46
179 DQ60 180
DQ56
181 DQ61 182
DQ57
183 VSS47 184
VSS48
185 DQS#7 186
DM7
187 DQS7 188
VSS49
189 VSS50 190
DQ58
191 DQ62 192
DQ59
193 DQ63 194
VSS51
195 VSS52 196
SA0
197 EVENT# 198
VDDSPD
199 SDA 200
SA1
201 SCL 202
VTT1
203 VTT2 204
G1
205 G2 206
C189
10U_0805_6.3V6M~D
C189
10U_0805_6.3V6M~D
1
2
U46B
LM358DT_SO8
@U46B
LM358DT_SO8
@
+
5
-
607
P8
G
4
C277
0.1U_0402_16V4Z~D
C277
0.1U_0402_16V4Z~D
1
2
C207
10U_0805_6.3V6M~D
C207
10U_0805_6.3V6M~D
1
2
+
C198
330U_D2_2V_Y~OK
+
C198
330U_D2_2V_Y~OK
1
2
R1250
1K_0402_1%~D
R1250
1K_0402_1%~D
12
C1019
1U_0603_10V4Z~D
C1019
1U_0603_10V4Z~D
1
2
R321
100K_0402_5%~D
@R321
100K_0402_5%~D
@
1 2
R1058 0_0402_5%~DR1058 0_0402_5%~D
1 2
C122
0.1U_0402_16V4Z~D
C122
0.1U_0402_16V4Z~D
1
2
R166 0_0402_5%~DR166 0_0402_5%~D
1 2
C1049
0.1U_0402_16V4Z~D
C1049
0.1U_0402_16V4Z~D
1
2
C298
10U_0805_6.3V6M~D
C298
10U_0805_6.3V6M~D
1
2
C282
1U_0603_10V4Z~D
C282
1U_0603_10V4Z~D
1
2
R197
12.1K_0402_1%~D
@R197
12.1K_0402_1%~D
@
12
C110
2.2U_0805_16V4Z~D
C110
2.2U_0805_16V4Z~D
1
2

A
A
B
B
C
C
D
D
E
E
F
F
G
G
H
H
1 1
2 2
3 3
4 4
CLK_BUF_DREF_96M
CLK_BUF_DREF_96M#
H_STP_CPU#
CLK_XTAL_OUT
CLK_XTAL_IN
CK505_PW RGD
REF_0/CPU_SEL
CLK_BUF_CPU_BCLK_R
CLK_BUF_CPU_BCLK#_R
CLK_BUF_CPU_BCLK
CLK_BUF_CPU_BCLK#
H_STP_CPU#
CLK_BUF_DREF_96M_R
CLK_BUF_DREF_96M#_R
CLK_BUF_PCIE_SATA
SMBCLK
SMBDATA
CLK_BUF_PCIE_SATA_R
CK505_PW RGD
CLK_BUF_CPU_DMI#_RCLK_BUF_CPU_DMI#
CLK_BUF_PCIE_SATA#_RCLK_BUF_PCIE_SATA#
CLK_BUF_CPU_DMI_RCLK_BUF_CPU_DMI
CLK_XTAL_OUT
CLK_XTAL_IN
REF_0/CPU_SEL
CLK_BUF_DREF_96M<16>
CLK_BUF_DREF_96M#<16>
CLK_BUF_PCIE_SATA#<16>
CLK_BUF_PCIE_SATA<16>
CLK_BUF_CPU_DMI#<16>
CLK_BUF_CPU_BCLK <16>
CLK_BUF_CPU_BCLK# <16>
CLK_BUF_ICH_14M <16>
SMBCLK <11,12,14,16>
SMBDATA <11,12,14,16>
CLK_ENABLE# <46>
VGATE <17,31,46>
CLK_BUF_CPU_DMI<16>
+CLK_VDD
+CLK_VDD
+CLK_VDDSRC
+1.05VS
+CLK_VDDSRC
+CLK_VDDSRC +CLK_VDD
+3VS
+CLK_VDD
+CLK_VDD
+CLK_VDDSRC
Title
Size Document Number Rev
Date: Sheet of
Security Classification
Compal Secret Data
THIS SHEET OF ENGINEERING DRAWING IS THE PROPRIETARY PROPERTY OF COMPAL ELECTRONICS, INC. AND CONTAINS CONFIDENTIAL
AND TRADE SECRET INFORMATION. THIS SHEET MAY NOT BE TRANSFERED FROM THE CUSTODY OF THE COMPETENT DIVISION OF R&D
DEPARTMENT EXCEPT AS AUTHORIZED BY COMPAL ELECTRONICS, INC. NEITHER THIS SHEET NOR THE INFORMATION IT CONTAINS
MAY BE USED BY OR DISCLOSED TO ANY THIRD PARTY WITHOUT PRIOR WRITTEN CONSENT OF COMPAL ELECTRONICS, INC.
Issued Date Deciphered Date
NAT02 M/B LA-5154P Schematic
1.0
Clock Generator (CK505)
Custom
13 49Thursday, November 26, 2009
2009/09/21 2010/09/21
Compal Electronics, Inc.
Title
Size Document Number Rev
Date: Sheet of
Security Classification
Compal Secret Data
THIS SHEET OF ENGINEERING DRAWING IS THE PROPRIETARY PROPERTY OF COMPAL ELECTRONICS, INC. AND CONTAINS CONFIDENTIAL
AND TRADE SECRET INFORMATION. THIS SHEET MAY NOT BE TRANSFERED FROM THE CUSTODY OF THE COMPETENT DIVISION OF R&D
DEPARTMENT EXCEPT AS AUTHORIZED BY COMPAL ELECTRONICS, INC. NEITHER THIS SHEET NOR THE INFORMATION IT CONTAINS
MAY BE USED BY OR DISCLOSED TO ANY THIRD PARTY WITHOUT PRIOR WRITTEN CONSENT OF COMPAL ELECTRONICS, INC.
Issued Date Deciphered Date
NAT02 M/B LA-5154P Schematic
1.0
Clock Generator (CK505)
Custom
13 49Thursday, November 26, 2009
2009/09/21 2010/09/21
Compal Electronics, Inc.
Title
Size Document Number Rev
Date: Sheet of
Security Classification
Compal Secret Data
THIS SHEET OF ENGINEERING DRAWING IS THE PROPRIETARY PROPERTY OF COMPAL ELECTRONICS, INC. AND CONTAINS CONFIDENTIAL
AND TRADE SECRET INFORMATION. THIS SHEET MAY NOT BE TRANSFERED FROM THE CUSTODY OF THE COMPETENT DIVISION OF R&D
DEPARTMENT EXCEPT AS AUTHORIZED BY COMPAL ELECTRONICS, INC. NEITHER THIS SHEET NOR THE INFORMATION IT CONTAINS
MAY BE USED BY OR DISCLOSED TO ANY THIRD PARTY WITHOUT PRIOR WRITTEN CONSENT OF COMPAL ELECTRONICS, INC.
Issued Date Deciphered Date
NAT02 M/B LA-5154P Schematic
1.0
Clock Generator (CK505)
Custom
13 49Thursday, November 26, 2009
2009/09/21 2010/09/21
Compal Electronics, Inc.
1
CPU_1PIN 30 CPU_0
0 133MHz
(Default) 133MHz
100MHz 100MHz
Clock Generator
Silego Have Internal Pull-Up
Integrated 33ohm Resistor
Integrated 33ohm Resistor
IDT: 9LRS3191AKLFT
SILEGO: SLG8SP585
IDT Have Internal Pull-Down
Integrated 33ohm Resistor
R1.0 modify
C1057
0.1U_0402_16V4Z~D
C1057
0.1U_0402_16V4Z~D
1
2
C979
0.1U_0402_16V4Z~D
C979
0.1U_0402_16V4Z~D
1
2
R632
0_0402_5%~D
@
R632
0_0402_5%~D
@
1 2
C1052
10U_0805_10V4Z~D
C1052
10U_0805_10V4Z~D
1
2
C1060 33P_0402_50V8J~DC1060 33P_0402_50V8J~D
12
C1055
0.1U_0402_16V4Z~D
C1055
0.1U_0402_16V4Z~D
1
2
G
D
S
Q45
2N7002LT1G_SOT23-3
G
D
S
Q45
2N7002LT1G_SOT23-3
2
13
C1109
10P_0402_50V8J~D
@
C1109
10P_0402_50V8J~D
@
1 2
R631
10K_0402_5%~D
R631
10K_0402_5%~D
1 2
R1011 0_0402_5%~DR1011 0_0402_5%~D
1 2
Y6
14.31818MHz_20P_FSX8L14.318181M20FDB~OK
Y6
14.31818MHz_20P_FSX8L14.318181M20FDB~OK
12
C1054
0.1U_0402_16V4Z~D
C1054
0.1U_0402_16V4Z~D
1
2
R1010 0_0402_5%~DR1010 0_0402_5%~D
1 2
L80
FBMA-L11-201209-221LMA30T_0805
L80
FBMA-L11-201209-221LMA30T_0805
12
R634 10K_0402_5%~DR634 10K_0402_5%~D
1 2
CU54
47P_0402_50V8J~D
@CU54
47P_0402_50V8J~D
@
1
2
R633 33_0402_5%~DR633 33_0402_5%~D
1 2
U49
SLG8SP587VTR_QFN32_5X5
U49
SLG8SP587VTR_QFN32_5X5
CPU_1# 19
SATA
10
CKPWRGD/PD# 25
DOT_96#
4
CPU_0# 22
XTAL_OUT 27
VSS_REF 26
VDD_CPU 24
CPU_0 23
27MHZ_SS
7
XTAL_IN 28
27MHZ
6
USB_48
8
CPU_1 20
VSS_CPU 21
VDD_CPU_IO 18
VDD_USB_48
1
VSS_48M
2
REF_0/CPU_SEL 30
SDA 31
SCL 32
VDD_27
5
VSS_27M
9
SATA#
11
VSS_SRC
12
SRC_1
13
SRC_1#
14
VDD_SRC_IO
15
VDD_SRC 17
VDD_REF 29
DOT_96
3
CPU_STOP#
16
TGND
33
C1061
10U_0805_10V4Z~D
C1061
10U_0805_10V4Z~D
1
2
R1004 0_0402_5%~DR1004 0_0402_5%~D
1 2
R1009 0_0402_5%~DR1009 0_0402_5%~D
1 2
C1053
0.1U_0402_16V4Z~D
C1053
0.1U_0402_16V4Z~D
1
2
CU53
47P_0402_50V8J~D
@CU53
47P_0402_50V8J~D
@
1
2
L79
FBMA-L11-201209-221LMA30T_0805
L79
FBMA-L11-201209-221LMA30T_0805
12
C1056
0.1U_0402_16V4Z~D
C1056
0.1U_0402_16V4Z~D
1
2
R1008 0_0402_5%~DR1008 0_0402_5%~D
1 2
C1058
0.1U_0402_16V4Z~D
C1058
0.1U_0402_16V4Z~D
1
2
R1006 0_0402_5%~DR1006 0_0402_5%~D
1 2
C1051
10U_0805_10V4Z~D
C1051
10U_0805_10V4Z~D
1
2
C1059 33P_0402_50V8J~DC1059 33P_0402_50V8J~D
12
R1005 0_0402_5%~DR1005 0_0402_5%~D
1 2
R627 10K_0402_5%~DR627 10K_0402_5%~D
1 2
R1007 0_0402_5%~DR1007 0_0402_5%~D
1 2
C1065
10U_0805_10V4Z~D
C1065
10U_0805_10V4Z~D
1
2
R1141
1M_0402_5%~D
@R1141
1M_0402_5%~D
@
12
R1140 10K_0402_5%~D
@
R1140 10K_0402_5%~D
@
1 2

+FAN1_POWER
EN_DFAN1
PWR_ON-OFF_BTN#
FAN_SPEED1<31>
EN_DFAN1<31>
SMBCLK<11,12,13,16>
SMBDATA<11,12,13,16>
ACCEL_INT#<19>
PWR_ON-OFF_BTN# <32>
+3VS
+5VS
+FAN1_POWER
+3VS
+3VS
+3VS
+3VS
+3VS +3VS_ACL_IO
+3VS_ACL_IO
Title
Size Document Number Rev
Date: Sheet of
Security Classification
Compal Secret Data
THIS SHEET OF ENGINEERING DRAWING IS THE PROPRIETARY PROPERTY OF COMPAL ELECTRONICS, INC. AND CONTAINS CONFIDENTIAL
AND TRADE SECRET INFORMATION. THIS SHEET MAY NOT BE TRANSFERED FROM THE CUSTODY OF THE COMPETENT DIVISION OF R&D
DEPARTMENT EXCEPT AS AUTHORIZED BY COMPAL ELECTRONICS, INC. NEITHER THIS SHEET NOR THE INFORMATION IT CONTAINS
MAY BE USED BY OR DISCLOSED TO ANY THIRD PARTY WITHOUT PRIOR WRITTEN CONSENT OF COMPAL ELECTRONICS, INC.
Issued Date
Deciphered Date
NAT02 M/B LA-5154P Schematic
1.0
FAN & Screw Hole
B
14 49Thursday, November 26, 2009
2009/09/21 2010/09/21
Compal Electronics, Inc.
Title
Size Document Number Rev
Date: Sheet of
Security Classification
Compal Secret Data
THIS SHEET OF ENGINEERING DRAWING IS THE PROPRIETARY PROPERTY OF COMPAL ELECTRONICS, INC. AND CONTAINS CONFIDENTIAL
AND TRADE SECRET INFORMATION. THIS SHEET MAY NOT BE TRANSFERED FROM THE CUSTODY OF THE COMPETENT DIVISION OF R&D
DEPARTMENT EXCEPT AS AUTHORIZED BY COMPAL ELECTRONICS, INC. NEITHER THIS SHEET NOR THE INFORMATION IT CONTAINS
MAY BE USED BY OR DISCLOSED TO ANY THIRD PARTY WITHOUT PRIOR WRITTEN CONSENT OF COMPAL ELECTRONICS, INC.
Issued Date
Deciphered Date
NAT02 M/B LA-5154P Schematic
1.0
FAN & Screw Hole
B
14 49Thursday, November 26, 2009
2009/09/21 2010/09/21
Compal Electronics, Inc.
Title
Size Document Number Rev
Date: Sheet of
Security Classification
Compal Secret Data
THIS SHEET OF ENGINEERING DRAWING IS THE PROPRIETARY PROPERTY OF COMPAL ELECTRONICS, INC. AND CONTAINS CONFIDENTIAL
AND TRADE SECRET INFORMATION. THIS SHEET MAY NOT BE TRANSFERED FROM THE CUSTODY OF THE COMPETENT DIVISION OF R&D
DEPARTMENT EXCEPT AS AUTHORIZED BY COMPAL ELECTRONICS, INC. NEITHER THIS SHEET NOR THE INFORMATION IT CONTAINS
MAY BE USED BY OR DISCLOSED TO ANY THIRD PARTY WITHOUT PRIOR WRITTEN CONSENT OF COMPAL ELECTRONICS, INC.
Issued Date
Deciphered Date
NAT02 M/B LA-5154P Schematic
1.0
FAN & Screw Hole
B
14 49Thursday, November 26, 2009
2009/09/21 2010/09/21
Compal Electronics, Inc.
FAN Control circuit
40mil
Must be placed in the center of the system.
Free Fall Sensor
P/N : SA000039C00 (S IC DE351DLTR LGA 14P MOTION SENSOR)
for debug only
TOPBTN
Power Button
DE351DLTR
U50
DE351DLTR_LGA14_3X5
DE351DLTR
U50
DE351DLTR_LGA14_3X5
VDD_IO
1
GND 2
RSVD 3
GND 4
GND 5
VDD
6
CS
7
INT 1
8
INT 2
9GND 10
RSVD 11
SDO
12
SDA / SDI / SDO
13
SCL / SPC
14
R1135 10K_0402_5%~D
R1135 10K_0402_5%~D
1 2
U7
RT9027BPS_SO8
U7
RT9027BPS_SO8
VEN
1
VIN
2
GND 5
GND 6
GND 8
VO
3
VSET
4
GND 7
C96 10U_1206_16V4Z~DC96 10U_1206_16V4Z~D
1 2
R141
10K_0402_5%~D
R141
10K_0402_5%~D
12
R1134
0_0603_5%~D
R1134
0_0603_5%~D
1 2
C77
10U_1206_16V4Z~D
C77
10U_1206_16V4Z~D
12
C1066
0.1U_0402_16V4Z~D
C1066
0.1U_0402_16V4Z~D 1
2
SWO1
SMT1-05_4P
@
SWO1
SMT1-05_4P
@
3
2
1
4
5
6
C91
1000P_0402_50V7K~D
C91
1000P_0402_50V7K~D
12
C98
0.1U_0402_16V4Z~D
C98
0.1U_0402_16V4Z~D 1
2
SWO2
SMT1-05_4P
@
SWO2
SMT1-05_4P
@
3
2
1
4
5
6
C1067
10U_0805_10V4Z~D
C1067
10U_0805_10V4Z~D
1
2
JFAN1
MOLEX_53261-0371~D
CONN@
JFAN1
MOLEX_53261-0371~D
CONN@
1
1
2
2
3
3G5
G4

5
5
4
4
3
3
2
2
1
1
D D
C C
B B
A A
PCH_RTCX1
PCH_RTCX2
PCH_RTCRST#
PCH_SRTCRST#
PCH_INTVRMEN
SM_INTRUDER#
PCH_SRTCRST#
HDA_BITCLK_PCH
HDA_SYNC_PCH
HDA_RST_PCH#
HDA_SDOUT_PCH
PCH_JTAG_TMS
PCH_JTAG_TDO
PCH_JTAG_TDI
PCH_JTAG_RST#
PCH_JTAG_TCK
SPI_W P1#
PCH_SPI_MISO_1
PCH_SPI_CS0#
SPI_HOLD1#
PCH_SPI_CLK_1
PCH_SPI_MOSI_1
LPC_AD0
LPC_FRAME#
LPC_AD3
LPC_AD2
LPC_AD1
SERIRQ
SATA_COMP
PCH_SATALED#
PCH_SPI_MOSI
PCH_SPI_CS0#_R
PCH_SPKR
PCH_SPKR
SERIRQ
PCH_SPI_MOSI
PCH_SPI_CS0#
PCH_SPI_MISO_1 PCH_SPI_MISO
PCH_SPI_CLK_1
PCH_SPI_MOSI_1
PCH_SPI_CLKPCH_SPI_CLK
HDA_SYNC_PCH
HDA_BITCLK_PCH
HDA_RST_PCH#
HDA_SDOUT_PCH
PCH_JTAG_RST#
PCH_JTAG_TMS
PCH_JTAG_TDO
PCH_JTAG_TDI
PCH_JTAG_TCK
SATA_ITX_DRX_P0
SATA_ITX_DRX_N0
PCH_RTCRST#
SATA_ITX_DRX_P4
SATA_ITX_DRX_N4
SATA_ITX_DRX_N1
SATA_ITX_DRX_P1
SATA_ITX_DRX_P5
SATA_ITX_DRX_N5
HDA_BITCLK_AUDIO
PCH_SPI_CLK_2
PCH_SPI_CLKPCH_SPI_CLK
PCH_SPI_CS1# PCH_SPI_CS1#_R
PCH_SPI_MISO_2
PCH_SPI_MISO
PCH_SPI_MOSI_2
PCH_SPI_MOSI
SPI_W P2#
PCH_SPI_MISO_2
PCH_SPI_CS1#
SPI_HOLD2#
PCH_SPI_CLK_2
PCH_SPI_MOSI_2
HDA_SDIN0<25>
LPC_FRAME# <27,31>
LPC_AD0 <27,31>
LPC_AD1 <27,31>
LPC_AD2 <27,31>
LPC_AD3 <27,31>
SERIRQ <31>
PCH_SPKR<25>
HDA_SYNC_AUDIO<25>
HDA_SDOUT_AUDIO<25>
HDA_RST_AUDIO#<25>
HDA_BITCLK_AUDIO<25>
SATA_ITX_C_DRX_P5 <30>
SATA_IRX_DTX_P5 <30>
SATA_ITX_C_DRX_N5 <30>
SATA_IRX_DTX_N5 <30>
SATA_ITX_C_DRX_N4 <29>
SATA_IRX_DTX_P4 <29>
SATA_ITX_C_DRX_P4 <29>
SATA_IRX_DTX_N4 <29>
SATA_ITX_C_DRX_N1 <29>
SATA_IRX_DTX_N1 <29>
SATA_ITX_C_DRX_P1 <29>
SATA_IRX_DTX_P1 <29>
SATA_ITX_C_DRX_N0 <29>
SATA_IRX_DTX_P0 <29>
SATA_ITX_C_DRX_P0 <29>
SATA_IRX_DTX_N0 <29>
TOUCHKEY_TINT<31,32>
+RTCVCC
+RTCVCC
+RTCVCC
+3VS
+3VS
+3VS
+3VS
+3VS
+3VS
+3VS
+1.05VS
+3V
+1.05VS
+3VS
+3VS
+3VS
Title
Size Document Number Rev
Date: Sheet of
Security Classification
Compal Secret Data
THIS SHEET OF ENGINEERING DRAWING IS THE PROPRIETARY PROPERTY OF COMPAL ELECTRONICS, INC. AND CONTAINS CONFIDENTIAL
AND TRADE SECRET INFORMATION. THIS SHEET MAY NOT BE TRANSFERED FROM THE CUSTODY OF THE COMPETENT DIVISION OF R&D
DEPARTMENT EXCEPT AS AUTHORIZED BY COMPAL ELECTRONICS, INC. NEITHER THIS SHEET NOR THE INFORMATION IT CONTAINS
MAY BE USED BY OR DISCLOSED TO ANY THIRD PARTY WITHOUT PRIOR WRITTEN CONSENT OF COMPAL ELECTRONICS, INC.
Issued Date Deciphered Date
NAT02 M/B LA-5154P Schematic
1.0
PCH (1/9) SATA,HDA,SPI, LPC
Custom
15 49Thursday, November 26, 2009
2009/09/21 2010/09/21
Compal Electronics, Inc.
Title
Size Document Number Rev
Date: Sheet of
Security Classification
Compal Secret Data
THIS SHEET OF ENGINEERING DRAWING IS THE PROPRIETARY PROPERTY OF COMPAL ELECTRONICS, INC. AND CONTAINS CONFIDENTIAL
AND TRADE SECRET INFORMATION. THIS SHEET MAY NOT BE TRANSFERED FROM THE CUSTODY OF THE COMPETENT DIVISION OF R&D
DEPARTMENT EXCEPT AS AUTHORIZED BY COMPAL ELECTRONICS, INC. NEITHER THIS SHEET NOR THE INFORMATION IT CONTAINS
MAY BE USED BY OR DISCLOSED TO ANY THIRD PARTY WITHOUT PRIOR WRITTEN CONSENT OF COMPAL ELECTRONICS, INC.
Issued Date Deciphered Date
NAT02 M/B LA-5154P Schematic
1.0
PCH (1/9) SATA,HDA,SPI, LPC
Custom
15 49Thursday, November 26, 2009
2009/09/21 2010/09/21
Compal Electronics, Inc.
Title
Size Document Number Rev
Date: Sheet of
Security Classification
Compal Secret Data
THIS SHEET OF ENGINEERING DRAWING IS THE PROPRIETARY PROPERTY OF COMPAL ELECTRONICS, INC. AND CONTAINS CONFIDENTIAL
AND TRADE SECRET INFORMATION. THIS SHEET MAY NOT BE TRANSFERED FROM THE CUSTODY OF THE COMPETENT DIVISION OF R&D
DEPARTMENT EXCEPT AS AUTHORIZED BY COMPAL ELECTRONICS, INC. NEITHER THIS SHEET NOR THE INFORMATION IT CONTAINS
MAY BE USED BY OR DISCLOSED TO ANY THIRD PARTY WITHOUT PRIOR WRITTEN CONSENT OF COMPAL ELECTRONICS, INC.
Issued Date Deciphered Date
NAT02 M/B LA-5154P Schematic
1.0
PCH (1/9) SATA,HDA,SPI, LPC
Custom
15 49Thursday, November 26, 2009
2009/09/21 2010/09/21
Compal Electronics, Inc.
INTVRMEN - Integrated SUS 1.1V VRM Enable
High - Enable Internal VRs
close to RAM door
close to RAM door
SATA for ODD
SATA for HDD1
enable iTPM: SPI_MOSI High
HDA for AUDIO
RC Delay 18~25mS
RC Delay 18~25mS
CRB 1.0 Change to 4.7K
SATA for HDD2
SATA for eSATA
2008 Intel MOW36/MOW50
MP mount R1130, R1131,
R1132, R1133 and remove
others
TDO:
Reserved on ES1 Sample
Mount R1104, R1105 on ES2 Sample
From PCH EDS 5.16, SATA port2 & 3
are not available in all sku.
SPI Flash
(32Mbit/4Mbyte)
Change to SA000021A0L
GPIO33 pull down only for ME disable
R1232 1K_0402_5%~D@R1232 1K_0402_5%~D@
1 2
R1111 4.7K_0402_5%~DR1111 4.7K_0402_5%~D
1 2
R51 330K_0402_5%~DR51 330K_0402_5%~D
1 2
RU903.3K_0402_5%~D
@
RU903.3K_0402_5%~D
@
12
R1133 51_0402_1%~D@R1133 51_0402_1%~D@
1 2
R1105 100_0402_1%~DR1105 100_0402_1%~D
1 2
R139 37.4_0402_1%~OKR139 37.4_0402_1%~OK
1 2
C963 0.01U_0402_16V7K~DC963 0.01U_0402_16V7K~D
12
R1083 33_0402_5%~DR1083 33_0402_5%~D
1 2
R46
20K_0402_1%~D
R46
20K_0402_1%~D
1 2
R1100
10M_0402_5%~D
R1100
10M_0402_5%~D
12
RU89 33_0402_5%~D@RU89 33_0402_5%~D@
1 2
R77 10K_0402_5%~D@R77 10K_0402_5%~D@
1 2
R565 33_0402_5%~DR565 33_0402_5%~D
1 2
R1107 100_0402_1%~DR1107 100_0402_1%~D
1 2
RU87 15_0402_5%~D@RU87 15_0402_5%~D@
1 2
X2
32.768KHZ_12.5PF_Q13MC14610002
X2
32.768KHZ_12.5PF_Q13MC14610002
OSC 4
OSC 1
NC
3
NC
2
C9610.01U_0402_16V7K~D C9610.01U_0402_16V7K~D
1 2
R1131 51_0402_1%~D@R1131 51_0402_1%~D@
1 2
C964 0.01U_0402_16V7K~DC964 0.01U_0402_16V7K~D
12
C9620.01U_0402_16V7K~D C9620.01U_0402_16V7K~D
1 2
R129 10K_0402_5%~DR129 10K_0402_5%~D
1 2
R584 0_0402_5%~DR584 0_0402_5%~D
1 2
U29
MX25L3205DM2I-12G_SO8~D
U29
MX25L3205DM2I-12G_SO8~D
CLK 6
GND
4DIO 5
DO
2
/WP
3
VCC 8
/HOLD 7
/CS
1
R571 15_0402_5%~DR571 15_0402_5%~D
1 2
R36
20K_0402_1%~D
R36
20K_0402_1%~D
1 2
C9660.01U_0402_16V7K~D C9660.01U_0402_16V7K~D
1 2
C1110
10P_0402_50V8J~D
@
C1110
10P_0402_50V8J~D
@
1 2
R115
10K_0402_5%~D
R115
10K_0402_5%~D
1 2
ME1 @ME1 @
12
R64 1M_0402_5%~DR64 1M_0402_5%~D
1 2
R1110
3.3K_0402_5%~D
R1110
3.3K_0402_5%~D
1 2
R1109 10K_0402_5%~DR1109 10K_0402_5%~D
1 2
C9680.01U_0402_16V7K~D C9680.01U_0402_16V7K~D
1 2
R1108 20K_0402_1%~DR1108 20K_0402_1%~D
1 2
RU86 0_0402_5%~D@RU86 0_0402_5%~D@
1 2
T110
PAD
@T110
PAD
@
R1085 33_0402_5%~DR1085 33_0402_5%~D
1 2
C15
1U_0603_10V6K~D
C15
1U_0603_10V6K~D
1 2
CMOS1
@
CMOS1
@
12
RTCIHDA
SATA LPC
SPI JTAG
REV1.0
U47A
IBEXPEAK-M_FCBGA1071~D
RTCIHDA
SATA LPC
SPI JTAG
REV1.0
U47A
IBEXPEAK-M_FCBGA1071~D
RTCX1
B13
RTCX2
D13
INTVRMEN
A14
INTRUDER#
A16
HDA_BCLK
A30
HDA_SYNC
D29
HDA_RST#
C30
HDA_SDIN0
G30
HDA_SDIN1
F30
HDA_SDIN2
E32
HDA_SDO
B29
SATALED# T3
FWH0 / LAD0 D33
FWH1 / LAD1 B33
FWH2 / LAD2 C32
FWH3 / LAD3 A32
LDRQ1# / GPIO23 F34
FWH4 / LFRAME# C34
LDRQ0# A34
RTCRST#
C14
HDA_SDIN3
F32
HDA_DOCK_EN# / GPIO33
H32
HDA_DOCK_RST# / GPIO13
J30
SRTCRST#
D17
SATA0RXN AK7
SATA0RXP AK6
SATA0TXN AK11
SATA0TXP AK9
SATA1RXN AH6
SATA1RXP AH5
SATA1TXN AH9
SATA1TXP AH8
SATA2RXN AF11
SATA2RXP AF9
SATA2TXN AF7
SATA2TXP AF6
SATA3RXN AH3
SATA3RXP AH1
SATA3TXN AF3
SATA3TXP AF1
SATA4RXN AD9
SATA4RXP AD8
SATA4TXN AD6
SATA4TXP AD5
SATA5RXN AD3
SATA5RXP AD1
SATA5TXN AB3
SATA5TXP AB1
SATAICOMPI AF15
SPI_CLK
BA2
SPI_CS0#
AV3
SPI_CS1#
AY3
SPI_MOSI
AY1
SPI_MISO
AV1
SATA0GP / GPIO21 Y9
SATA1GP / GPIO19 V1
JTAG_TCK
M3
JTAG_TMS
K3
JTAG_TDI
K1
JTAG_TDO
J2
TRST#
J4
SERIRQ AB9
SPKR
P1
SATAICOMPO AF16
R1130 51_0402_1%~D@R1130 51_0402_1%~D@
1 2
R11223.3K_0402_5%~D R11223.3K_0402_5%~D
12
C9650.01U_0402_16V7K~D C9650.01U_0402_16V7K~D
1 2
R1086 33_0402_5%~DR1086 33_0402_5%~D
1 2
R82
10K_0402_5%~D
R82
10K_0402_5%~D
12
R1120
1K_0402_5%~D
@
R1120
1K_0402_5%~D
@
1 2
T111
PAD
@T111
PAD
@
R1084 33_0402_5%~DR1084 33_0402_5%~D
1 2
R1102 100_0402_1%~DR1102 100_0402_1%~D
1 2
R1132 51_0402_1%~D@R1132 51_0402_1%~D@
1 2
RU91
3.3K_0402_5%~D@
RU91
3.3K_0402_5%~D@
1 2
R116 10K_0402_5%~D@R116 10K_0402_5%~D@
1 2
R1024 0_0402_5%~DR1024 0_0402_5%~D
1 2
C398
18P_0402_50V8J~D
C398
18P_0402_50V8J~D
12
RU88 15_0402_5%~D@RU88 15_0402_5%~D@
1 2
C9670.01U_0402_16V7K~D C9670.01U_0402_16V7K~D
1 2
R1106 200_0402_5%~DR1106 200_0402_5%~D
1 2
C402
18P_0402_50V8J~D
C402
18P_0402_50V8J~D
12
R173 1K_0402_5%~D@R173 1K_0402_5%~D@
1 2
R1104 200_0402_5%~D R1104 200_0402_5%~D
1 2
R1101 200_0402_5%~DR1101 200_0402_5%~D
1 2
R111
10K_0402_5%~D
R111
10K_0402_5%~D
12
U68
MX25L1605AM2C-12G_SO8@
U68
MX25L1605AM2C-12G_SO8@
CS#
1
SO
2
WP#
3
GND
4
VCC 8
HOLD# 7
SCLK 6
SI 5
C13
1U_0603_10V6K~D
C13
1U_0603_10V6K~D
1 2
R575 15_0402_5%~DR575 15_0402_5%~D
1 2

5
5
4
4
3
3
2
2
1
1
D D
C C
B B
A A
R_CLK_PCIE_EXPR
R_CLK_PCIE_EXPR#
EC_LID_OUT#
PCH_GPIO60
PCH_GPIO74
XCLK_RCOMP
EC_LID_OUT#
PCH_GPIO60
PCH_GPIO74
PCH_GPIO56
PCH_GPIO44
PCH_GPIO56
R_CLK_PCIE_WAN
R_CLK_PCIE_WAN#
R_CLK_PCIE_WLAN#
R_CLK_PCIE_WLAN
PCH_GPIO18
PCH_GPIO73
PCH_GPIO73
PCH_GPIO25
PCH_GPIO20
PCIE_IRX_GLANTX_N6
PCIE_ITX_GLANRX_P6
PCIE_ITX_GLANRX_N6
PCIE_IRX_GLANTX_P6
PCIE_IRX_WLANTX_P2
PCIE_IRX_WLANTX_N2
PCIE_ITX_WLANRX_P2
PCIE_ITX_WLANRX_N2
PCIE_IRX_WPANTX_P3
PCIE_IRX_WPANTX_N3
PCIE_ITX_WPANRX_P3
PCIE_ITX_WPANRX_N3
PCIE_IRX_WANTX_P1
PCIE_IRX_WANTX_N1
PCIE_ITX_WANRX_P1
PCIE_ITX_WANRX_N1
PCIE_IRX_CBTX_N4
PCIE_IRX_CBTX_P4
PCIE_ITX_CBRX_N4
PCIE_ITX_CBRX_P4
PCIE_IRX_EXPTX_P5
PCIE_IRX_EXPTX_N5
PCIE_ITX_EXPRX_P5
PCIE_ITX_EXPRX_N5
PCH_GPIO18
R_CLK_PCIE_WPAN#
R_CLK_PCIE_WPAN
PCH_GPIO20
R_CLK_PCIE_CB#
R_CLK_PCIE_CB
PCH_GPIO25
PCH_GPIO26
R_CLK_PCIE_GLAN#
R_CLK_PCIE_GLAN
PCH_GPIO44
PCH_GPIO26
PEG_CLKREQ#_R
SMBCLK
SMBDATAPCH_SMBDATA
PCH_SMBCLK
EC_SMB_DA2
EC_SMB_CK2
PCH_SML1CLK
PCH_SML1DAT
PCH_SML1DAT
PCH_SML1CLK
WWAN_CLKREQ# PCH_GPIO73
CB_CLKREQ# PCH_GPIO25
EXP_CLKREQ# PCH_GPIO26 GLAN_CLKREQ# PCH_GPIO44
XTAL25_IN
XTAL25_OUT
PCH_SMBDATA <6,11,12>
PCH_SMBCLK <6,11,12>
CLK_CPU_DMI <6>
CLK_BUF_DREF_96M# <13>
CLK_BUF_DREF_96M <13>
CLK_BUF_CPU_BCLK# <13>
CLK_BUF_CPU_BCLK <13>
CLK_BUF_CPU_DMI# <13>
CLK_BUF_CPU_DMI <13>
CLK_BUF_PCIE_SATA# <13>
CLK_BUF_PCIE_SATA <13>
CLK_BUF_ICH_14M <13>
CLK_PCI_FB <19>
CLK_CPU_DMI# <6>
CLK_PCIE_EXPR#<28>
CLK_PCIE_EXPR<28>
EC_LID_OUT# <31>
CLK_PCIE_WAN#<27>
CLK_PCIE_WAN<27>
WWAN_CLKREQ#<27>
CLK_PCIE_WLAN<27>
CLK_PCIE_WLAN#<27>
WLAN_CLKREQ#<27>
PCIE_IRX_GLANTX_N6<24>
PCIE_IRX_GLANTX_P6<24>
PCIE_ITX_C_GLANRX_N6<24>
PCIE_ITX_C_GLANRX_P6<24>
PCIE_IRX_WLANTX_N2<27>
PCIE_IRX_WLANTX_P2<27>
PCIE_ITX_C_WLANRX_N2<27>
PCIE_ITX_C_WLANRX_P2<27>
PCIE_IRX_WPANTX_N3<28>
PCIE_IRX_WPANTX_P3<28>
PCIE_ITX_C_WPANRX_N3<28>
PCIE_ITX_C_WPANRX_P3<28>
PCIE_IRX_WANTX_N1<27>
PCIE_IRX_WANTX_P1<27>
PCIE_ITX_C_WANRX_N1<27>
PCIE_ITX_C_WANRX_P1<27>
PCIE_IRX_CBTX_P4<30>
PCIE_IRX_CBTX_N4<30>
PCIE_ITX_C_CBRX_N4<30>
PCIE_ITX_C_CBRX_P4<30>
PCIE_IRX_EXPTX_P5<28>
PCIE_IRX_EXPTX_N5<28>
PCIE_ITX_C_EXPRX_N5<28>
PCIE_ITX_C_EXPRX_P5<28>
CLK_PCIE_WPAN#<28>
CLK_PCIE_WPAN<28>
WPAN_CLKREQ#<28>
CLK_PCIE_CB#<30>
CLK_PCIE_CB<30>
CB_CLKREQ#<30>
EXP_CLKREQ#<28>
CLK_PCIE_GLAN<24>
CLK_PCIE_GLAN#<24>
GLAN_CLKREQ#<24>
SMBDATA <11,12,13,14>
SMBCLK <11,12,13,14>
EC_SMB_CK2 <27,28,31>
EC_SMB_DA2 <27,28,31>
CLK_CPU_DP# <6>
CLK_CPU_DP <6>
+3V
+3VS
+1.05VS
+3VS
+3VS
+3VS
+3VS
+3V
+3VS
+3VS
+3V
+3V
+3V
+3VS
+3VS
+3VS +3VS
Title
Size Document Number Rev
Date: Sheet of
Security Classification
Compal Secret Data
THIS SHEET OF ENGINEERING DRAWING IS THE PROPRIETARY PROPERTY OF COMPAL ELECTRONICS, INC. AND CONTAINS CONFIDENTIAL
AND TRADE SECRET INFORMATION. THIS SHEET MAY NOT BE TRANSFERED FROM THE CUSTODY OF THE COMPETENT DIVISION OF R&D
DEPARTMENT EXCEPT AS AUTHORIZED BY COMPAL ELECTRONICS, INC. NEITHER THIS SHEET NOR THE INFORMATION IT CONTAINS
MAY BE USED BY OR DISCLOSED TO ANY THIRD PARTY WITHOUT PRIOR WRITTEN CONSENT OF COMPAL ELECTRONICS, INC.
Issued Date
Deciphered Date
NAT02 M/B LA-5154P Schematic
1.0
PCH (2/9) PCIE, SMBUS, CLK
Custom
16 49Thursday, November 26, 2009
2009/09/21 2010/09/21
Compal Electronics, Inc.
Title
Size Document Number Rev
Date: Sheet of
Security Classification
Compal Secret Data
THIS SHEET OF ENGINEERING DRAWING IS THE PROPRIETARY PROPERTY OF COMPAL ELECTRONICS, INC. AND CONTAINS CONFIDENTIAL
AND TRADE SECRET INFORMATION. THIS SHEET MAY NOT BE TRANSFERED FROM THE CUSTODY OF THE COMPETENT DIVISION OF R&D
DEPARTMENT EXCEPT AS AUTHORIZED BY COMPAL ELECTRONICS, INC. NEITHER THIS SHEET NOR THE INFORMATION IT CONTAINS
MAY BE USED BY OR DISCLOSED TO ANY THIRD PARTY WITHOUT PRIOR WRITTEN CONSENT OF COMPAL ELECTRONICS, INC.
Issued Date
Deciphered Date
NAT02 M/B LA-5154P Schematic
1.0
PCH (2/9) PCIE, SMBUS, CLK
Custom
16 49Thursday, November 26, 2009
2009/09/21 2010/09/21
Compal Electronics, Inc.
Title
Size Document Number Rev
Date: Sheet of
Security Classification
Compal Secret Data
THIS SHEET OF ENGINEERING DRAWING IS THE PROPRIETARY PROPERTY OF COMPAL ELECTRONICS, INC. AND CONTAINS CONFIDENTIAL
AND TRADE SECRET INFORMATION. THIS SHEET MAY NOT BE TRANSFERED FROM THE CUSTODY OF THE COMPETENT DIVISION OF R&D
DEPARTMENT EXCEPT AS AUTHORIZED BY COMPAL ELECTRONICS, INC. NEITHER THIS SHEET NOR THE INFORMATION IT CONTAINS
MAY BE USED BY OR DISCLOSED TO ANY THIRD PARTY WITHOUT PRIOR WRITTEN CONSENT OF COMPAL ELECTRONICS, INC.
Issued Date
Deciphered Date
NAT02 M/B LA-5154P Schematic
1.0
PCH (2/9) PCIE, SMBUS, CLK
Custom
16 49Thursday, November 26, 2009
2009/09/21 2010/09/21
Compal Electronics, Inc.
2. Level Shift1, Pull-Up to +3VS
CLOCK GEN, DIMM1, DIMM2, FFS
3. Level Shift2, Pull-Up to +3VS
CPU & PCH XDP
1. Connect Directly
XDCP of DDR3
10/100/1G LAN -->
MiniWLAN -->
MiniWPAN -->
MiniWWAN -->
Card Reader -->
Express card -->
MiniWWAN -->
MiniWLAN -->
MiniWPAN -->
Card Reader -->
Express card -->
10/100/1G LAN -->
Remove
Note: ADD 25MHz
crystal for Display Clock Integration
Buffer Mode check is need or not
XTAL25_IN should be pulled to
GND using a 0Ω resistor.
(Calpella_Schematic_Checklist_Rev1.6)
R0.3 Modify
C1026 0.1U_0402_16V7K~DC1026 0.1U_0402_16V7K~D
12
G
D
S
Q65
2N7002LT1G_SOT23-3
@
G
D
S
Q65
2N7002LT1G_SOT23-3
@
2
13
C973 0.1U_0402_16V7K~DC973 0.1U_0402_16V7K~D
12
C1023 0.1U_0402_16V7K~DC1023 0.1U_0402_16V7K~D
12
G
D
S
Q57
2N7002LT1G_SOT23-3
G
D
S
Q57
2N7002LT1G_SOT23-3
2
1 3
Y2
25MHZ_20P
Y2
25MHZ_20P
12
R563 0_0402_5%~DR563 0_0402_5%~D
1 2
R1022 10K_0402_5%~DR1022 10K_0402_5%~D
1 2
C971 0.1U_0402_16V7K~DC971 0.1U_0402_16V7K~D
12
C1025 0.1U_0402_16V7K~DC1025 0.1U_0402_16V7K~D
12
C1028
27P_0402_50V8J~D
C1028
27P_0402_50V8J~D
1 2
R95 10K_0402_5%~DR95 10K_0402_5%~D
1 2
R76 0_0402_5%~DR76 0_0402_5%~D
1 2
R551 0_0402_5%~DR551 0_0402_5%~D
1 2
C1022 0.1U_0402_16V7K~DC1022 0.1U_0402_16V7K~D
12
R1013 0_0402_5%~DR1013 0_0402_5%~D
1 2
C1021 0.1U_0402_16V7K~DC1021 0.1U_0402_16V7K~D
12
R550 0_0402_5%~DR550 0_0402_5%~D
1 2
R1207 10K_0402_5%~D
@
R1207 10K_0402_5%~D
@
1 2
T113PAD @
T113PAD @
R1206 10K_0402_5%~D
@
R1206 10K_0402_5%~D
@
1 2
PCI-E*
SMBus
Controller
From CLK BUFFER PEG
Clock Flex
Link
REV1.0
U47B
IBEXPEAK-M_FCBGA1071~D
PCI-E*
SMBus
Controller
From CLK BUFFER PEG
Clock Flex
Link
REV1.0
U47B
IBEXPEAK-M_FCBGA1071~D
PERN1
BG30
PERP1
BJ30
PERN2
AW 30
PERP2
BA30
PERN3
AU30
PERP3
AT30
PERN4
BA32
PERP4
BB32
PERN5
BF33
PERP5
BH33
PERN6
BA34
PERP6
AW 34
PERN7
AT34
PERP7
AU34
PERN8
BG34
PERP8
BJ34
PETN1
BF29
PETP1
BH29
PETN2
BC30
PETP2
BD30
PETN3
AU32
PETP3
AV32
PETN4
BD32
PETP4
BE32
PETN5
BG32
PETP5
BJ32
PETN6
BC34
PETP6
BD34
PETN7
AU36
PETP7
AV36
PETN8
BG36
PETP8
BJ36
SMBALERT# / GPIO11 B9
SMBCLK H14
SMBDATA C8
SML0CLK C6
SML0DATA G8
CLKOUT_PCIE0N
AK48
CLKOUT_PCIE0P
AK47
CLKOUT_PCIE1N
AM43
CLKOUT_PCIE1P
AM45
CLKOUT_PCIE2N
AM47
CLKOUT_PCIE2P
AM48
CLKOUT_PCIE3N
AH42
CLKOUT_PCIE3P
AH41
CLKOUT_PCIE4N
AM51
CLKOUT_PCIE4P
AM53
CLKOUT_PCIE5N
AJ50
CLKOUT_PCIE5P
AJ52
SML0ALERT# / GPIO60 J14
CL_CLK1 T13
CL_DATA1 T11
CL_RST1# T9
CLKIN_BCLK_N AP3
CLKIN_BCLK_P AP1
CLKIN_DMI_N AW24
CLKIN_DMI_P BA24
CLKIN_DOT_96N F18
CLKIN_DOT_96P E18
CLKIN_SATA_N / CKSSCD_N AH13
CLKIN_SATA_P / CKSSCD_P AH12
XTAL25_IN AH51
XTAL25_OUT AH53
REFCLK14IN P41
CLKIN_PCILOOPBACK J42
CLKOUT_PEG_A_N AD43
CLKOUT_PEG_A_P AD45
PEG_A_CLKRQ# / GPIO47 H1
PCIECLKRQ0# / GPIO73
P9
PCIECLKRQ1# / GPIO18
U4
PCIECLKRQ2# / GPIO20
N4
PCIECLKRQ3# / GPIO25
A8
PCIECLKRQ4# / GPIO26
M9
PCIECLKRQ5# / GPIO44
H6
CLKOUTFLEX0 / GPIO64 T45
CLKOUTFLEX1 / GPIO65 P43
CLKOUTFLEX2 / GPIO66 T42
CLKOUTFLEX3 / GPIO67 N50
CLKOUT_DMI_N AN4
CLKOUT_DMI_P AN2
PEG_B_CLKRQ# / GPIO56
P13
CLKOUT_PEG_B_P
AK51 CLKOUT_PEG_B_N
AK53
SML1ALERT# / GPIO74 M14
SML1CLK / GPIO58 E10
SML1DATA / GPIO75 G12
XCLK_RCOMP AF38
CLKOUT_DP_P / CLKOUT_BCLK1_P AT3
CLKOUT_DP_N / CLKOUT_BCLK1_N AT1
R635
4.7K_0402_5%~D
R635
4.7K_0402_5%~D
1 2
C1027
27P_0402_50V8J~D
C1027
27P_0402_50V8J~D
1 2
R1204 10K_0402_5%~D
@
R1204 10K_0402_5%~D
@
1 2
C974 0.1U_0402_16V7K~DC974 0.1U_0402_16V7K~D
12
R1016 0_0402_5%~DR1016 0_0402_5%~D
1 2
R53
2.2K_0402_5%~D
R53
2.2K_0402_5%~D
12
R1147
2.2K_0402_5%~D
R1147
2.2K_0402_5%~D
12
R1112 10K_0402_5%~DR1112 10K_0402_5%~D
1 2
R1014 0_0402_5%~DR1014 0_0402_5%~D
1 2
R1205 10K_0402_5%~D
@
R1205 10K_0402_5%~D
@
1 2
R1087 10K_0402_5%~DR1087 10K_0402_5%~D
1 2
G
D
S
Q67
2N7002LT1G_SOT23-3
@
G
D
S
Q67
2N7002LT1G_SOT23-3
@
2
13
R84 10K_0402_5%~DR84 10K_0402_5%~D
1 2
C970 0.1U_0402_16V7K~DC970 0.1U_0402_16V7K~D
12
R1020 0_0402_5%~DR1020 0_0402_5%~D
1 2
R78 10K_0402_5%~DR78 10K_0402_5%~D
1 2
G
D
S
Q58
2N7002LT1G_SOT23-3
G
D
S
Q58
2N7002LT1G_SOT23-3
2
1 3
R1203 10K_0402_5%~D
@
R1203 10K_0402_5%~D
@
1 2
R1019 0_0402_5%~DR1019 0_0402_5%~D
1 2
R81 10K_0402_5%~DR81 10K_0402_5%~D
1 2
R1018 0_0402_5%~DR1018 0_0402_5%~D
1 2
C1024 0.1U_0402_16V7K~DC1024 0.1U_0402_16V7K~D
12
R52
2.2K_0402_5%~D
R52
2.2K_0402_5%~D
12
R93 0_0402_5%~DR93 0_0402_5%~D
1 2
R43 10K_0402_5%~DR43 10K_0402_5%~D
1 2
R1017 0_0402_5%~DR1017 0_0402_5%~D
1 2
R1123 0_0402_5%~DR1123 0_0402_5%~D
1 2
G
D
S
Q66
2N7002LT1G_SOT23-3
@
G
D
S
Q66
2N7002LT1G_SOT23-3
@
2
13
R127 90.9_0402_1%~DR127 90.9_0402_1%~D
1 2
C969 0.1U_0402_16V7K~DC969 0.1U_0402_16V7K~D
12
R1023 10K_0402_5%~DR1023 10K_0402_5%~D
1 2
R1149
2.2K_0402_5%~D
R1149
2.2K_0402_5%~D
12
R1124 0_0402_5%~DR1124 0_0402_5%~D
1 2
G
D
S
Q64
2N7002LT1G_SOT23-3
@
G
D
S
Q64
2N7002LT1G_SOT23-3
@
2
13
R638
4.7K_0402_5%~D
R638
4.7K_0402_5%~D
1 2
R54 10K_0402_5%~DR54 10K_0402_5%~D
1 2
R1012 0_0402_5%~DR1012 0_0402_5%~D
1 2
R1113 10K_0402_5%~DR1113 10K_0402_5%~D
1 2
T112PAD @
T112PAD @
R1021 0_0402_5%~DR1021 0_0402_5%~D
1 2
G
D
S
Q47
2N7002LT1G_SOT23-3
G
D
S
Q47
2N7002LT1G_SOT23-3
2
1 3
R1209 10K_0402_5%~D
@
R1209 10K_0402_5%~D
@
1 2
R1015 0_0402_5%~DR1015 0_0402_5%~D
1 2
R1208 10K_0402_5%~D@R1208 10K_0402_5%~D@
1 2
G
D
S
Q46
2N7002LT1G_SOT23-3
G
D
S
Q46
2N7002LT1G_SOT23-3
2
1 3
C972 0.1U_0402_16V7K~DC972 0.1U_0402_16V7K~D
12
R558 0_0402_5%~DR558 0_0402_5%~D
1 2
R1210 10K_0402_5%~D
@
R1210 10K_0402_5%~D
@
1 2
R548
1M_0402_5%~D
R548
1M_0402_5%~D
12

5
5
4
4
3
3
2
2
1
1
D D
C C
B B
A A
DMI_COMP
XDP_DBRESET#
SYS_PWROK_R
PCH_RSMRST#
LAN_RST#
SUS_PW R_ACK
PBTN_OUT#
PCH_GPIO72
EC_SW I#
SLP_S5#
PM_SLP_DSW#
PM_SLP_LAN#
ICH_PCIE_W AKE#
PM_CLKRUN#
ICH_PWROK
SYS_PWROK
VGATE
LAN_RST#
SYS_PWROK
PCH_RSMRST#
SYS_PWROK
ICH_PWROK
PCH_ACIN
PCH_GPIO61
PCH_GPIO62
PM_SLP_M#
EC_SW I#
PCH_GPIO72
SUS_PW R_ACK
XDP_DBRESET#
PM_SLP_LAN#
ICH_PCIE_W AKE#
VGATE
SYS_PWROK
PM_CLKRUN#
SLP_S5#
PM_SLP_S4#
H_FDI_TXP0
H_FDI_TXP1
H_FDI_TXP2
H_FDI_TXP3
H_FDI_TXP4
H_FDI_TXP5
H_FDI_TXP6
H_FDI_TXP7
H_FDI_TXN0
H_FDI_TXN1
H_FDI_TXN2
H_FDI_TXN3
H_FDI_TXN4
H_FDI_TXN5
H_FDI_TXN6
H_FDI_TXN7
PM_DRAM_PWRGD<6>
PBTN_OUT#<6,31>
PM_SLP_S4# <11>
SLP_S3# <31>
ICH_PCIE_W AKE# <24,27,28,31>
H_PM_SYNC <6>
XDP_DBRESET#<6>
ICH_PWROK <31>
EC_RSMRST# <31>
ACIN<25,31,40,41>
DMI_HTX_PRX_N0<5>
DMI_HTX_PRX_N1<5>
DMI_HTX_PRX_N2<5>
DMI_HTX_PRX_N3<5>
DMI_HTX_PRX_P0<5>
DMI_HTX_PRX_P1<5>
DMI_HTX_PRX_P3<5>
DMI_HTX_PRX_P2<5>
DMI_PTX_HRX_N0<5>
DMI_PTX_HRX_N1<5>
DMI_PTX_HRX_N2<5>
DMI_PTX_HRX_N3<5>
DMI_PTX_HRX_P0<5>
DMI_PTX_HRX_P1<5>
DMI_PTX_HRX_P2<5>
DMI_PTX_HRX_P3<5>
VGATE <13,31,46>
PM_SLP_S5# <31>
SUS_PW R_ACK<31>
EC_TX_P80_DATA<27,31>
H_FDI_FSYNC1 <5>
H_FDI_INT <5>
H_FDI_LSYNC0 <5>
H_FDI_LSYNC1 <5>
H_FDI_FSYNC0 <5>
H_FDI_TXN0 <5>
H_FDI_TXN1 <5>
H_FDI_TXN3 <5>
H_FDI_TXN2 <5>
H_FDI_TXN5 <5>
H_FDI_TXN4 <5>
H_FDI_TXN7 <5>
H_FDI_TXN6 <5>
H_FDI_TXP1 <5>
H_FDI_TXP0 <5>
H_FDI_TXP3 <5>
H_FDI_TXP2 <5>
H_FDI_TXP4 <5>
H_FDI_TXP5 <5>
H_FDI_TXP7 <5>
H_FDI_TXP6 <5>
+3VS
+3V
+3V
+3VS
+1.05VS+3V
+3V
Title
Size Document Number Rev
Date: Sheet of
Security Classification
Compal Secret Data
THIS SHEET OF ENGINEERING DRAWING IS THE PROPRIETARY PROPERTY OF COMPAL ELECTRONICS, INC. AND CONTAINS CONFIDENTIAL
AND TRADE SECRET INFORMATION. THIS SHEET MAY NOT BE TRANSFERED FROM THE CUSTODY OF THE COMPETENT DIVISION OF R&D
DEPARTMENT EXCEPT AS AUTHORIZED BY COMPAL ELECTRONICS, INC. NEITHER THIS SHEET NOR THE INFORMATION IT CONTAINS
MAY BE USED BY OR DISCLOSED TO ANY THIRD PARTY WITHOUT PRIOR WRITTEN CONSENT OF COMPAL ELECTRONICS, INC.
Issued Date Deciphered Date
NAT02 M/B LA-5154P Schematic
1.0
PCH (3/9) DMI, FDI, PM
Custom
17 49Thursday, November 26, 2009
2009/09/21 2010/09/21
Compal Electronics, Inc.
Title
Size Document Number Rev
Date: Sheet of
Security Classification
Compal Secret Data
THIS SHEET OF ENGINEERING DRAWING IS THE PROPRIETARY PROPERTY OF COMPAL ELECTRONICS, INC. AND CONTAINS CONFIDENTIAL
AND TRADE SECRET INFORMATION. THIS SHEET MAY NOT BE TRANSFERED FROM THE CUSTODY OF THE COMPETENT DIVISION OF R&D
DEPARTMENT EXCEPT AS AUTHORIZED BY COMPAL ELECTRONICS, INC. NEITHER THIS SHEET NOR THE INFORMATION IT CONTAINS
MAY BE USED BY OR DISCLOSED TO ANY THIRD PARTY WITHOUT PRIOR WRITTEN CONSENT OF COMPAL ELECTRONICS, INC.
Issued Date Deciphered Date
NAT02 M/B LA-5154P Schematic
1.0
PCH (3/9) DMI, FDI, PM
Custom
17 49Thursday, November 26, 2009
2009/09/21 2010/09/21
Compal Electronics, Inc.
Title
Size Document Number Rev
Date: Sheet of
Security Classification
Compal Secret Data
THIS SHEET OF ENGINEERING DRAWING IS THE PROPRIETARY PROPERTY OF COMPAL ELECTRONICS, INC. AND CONTAINS CONFIDENTIAL
AND TRADE SECRET INFORMATION. THIS SHEET MAY NOT BE TRANSFERED FROM THE CUSTODY OF THE COMPETENT DIVISION OF R&D
DEPARTMENT EXCEPT AS AUTHORIZED BY COMPAL ELECTRONICS, INC. NEITHER THIS SHEET NOR THE INFORMATION IT CONTAINS
MAY BE USED BY OR DISCLOSED TO ANY THIRD PARTY WITHOUT PRIOR WRITTEN CONSENT OF COMPAL ELECTRONICS, INC.
Issued Date Deciphered Date
NAT02 M/B LA-5154P Schematic
1.0
PCH (3/9) DMI, FDI, PM
Custom
17 49Thursday, November 26, 2009
2009/09/21 2010/09/21
Compal Electronics, Inc.
No used Integrated LAN,
connecting LAN_RST# to GND
10/2 Intel suggestion change to 10K
UMA
T4
PAD
@T4
PAD
@
R39
2.2K_0402_5%~D
R39
2.2K_0402_5%~D
12
R27 4.7K_0402_5%~DR27 4.7K_0402_5%~D
1 2
T2
PAD
@T2
PAD
@
R1211 10K_0402_5%~DR1211 10K_0402_5%~D
1 2
R590
49.9_0402_1%~D
R590
49.9_0402_1%~D
1 2
D3A
BAV99DW-7_SOT363
D3A
BAV99DW-7_SOT363
1
2
6
R58 0_0402_5%~DR58 0_0402_5%~D
12
R110 10K_0402_5%~D
@
R110 10K_0402_5%~D
@
1 2
T8
PAD
@T8
PAD
@
U2
TC7SH08FUF_SSOP5
U2
TC7SH08FUF_SSOP5
B2
A1
Y
4
P5
G
3
R72 10K_0402_5%~DR72 10K_0402_5%~D
1 2
C1125
0.1U_0402_10V6K~D
C1125
0.1U_0402_10V6K~D
1 2
R70 0_0402_5%~D@R70 0_0402_5%~D@
12
R41 10K_0402_5%~DR41 10K_0402_5%~D
1 2
R1125 8.2K_0402_5%~D
@
R1125 8.2K_0402_5%~D
@
1 2
DMI
FDI
System Power Management
REV1.0
U47C
IBEXPEAK-M_FCBGA1071~D
DMI
FDI
System Power Management
REV1.0
U47C
IBEXPEAK-M_FCBGA1071~D
DMI0RXN
BC24
DMI1RXN
BJ22
DMI2RXN
AW20
DMI3RXN
BJ20
DMI0RXP
BD24
DMI1RXP
BG22
DMI2RXP
BA20
DMI3RXP
BG20
DMI0TXN
BE22
DMI1TXN
BF21
DMI2TXN
BD20
DMI3TXN
BE18
DMI0TXP
BD22
DMI1TXP
BH21
DMI2TXP
BC20
DMI3TXP
BD18
DMI_ZCOMP
BH25
DMI_IRCOMP
BF25
FDI_RXN0 BA18
FDI_RXN1 BH17
FDI_RXN2 BD16
FDI_RXN3 BJ16
FDI_RXN4 BA16
FDI_RXN5 BE14
FDI_RXN6 BA14
FDI_RXN7 BC12
FDI_RXP0 BB18
FDI_RXP1 BF17
FDI_RXP2 BC16
FDI_RXP3 BG16
FDI_RXP4 AW16
FDI_RXP5 BD14
FDI_RXP6 BB14
FDI_RXP7 BD12
FDI_FSYNC0 BF13
FDI_FSYNC1 BH13
FDI_LSYNC0 BJ12
FDI_LSYNC1 BG14
FDI_INT BJ14
PMSYNCH BJ10
TP23 N2
SLP_M# K8
SLP_S3# P12
SLP_S4# H7
SLP_S5# / GPIO63 E4
SYS_RESET#
T6
SYS_PWROK
M6
PWRBTN#
P5
RI#
F14
WAKE# J12
SUS_STAT# / GPIO61 P8
SUSCLK / GPIO62 F3
ACPRESENT / GPIO31
P7
LAN_RST#
A10
MEPWROK
K5
BATLOW# / GPIO72
A6
PWROK
B17
CLKRUN# / GPIO32 Y1
SUS_PWR_DN_ACK / GPIO30
M1
RSMRST#
C16
DRAMPWROK
D9
SLP_LAN# / GPIO29 F6
R55 1K_0402_5%~DR55 1K_0402_5%~D
1 2
R1114 10K_0402_5%~DR1114 10K_0402_5%~D
1 2
C
B
E
Q50
MMBT3906_SOT23-3
C
B
E
Q50
MMBT3906_SOT23-3
1
2
3
R1234
0_0402_5%~D
@
R1234
0_0402_5%~D
@
12
R66 10K_0402_5%~DR66 10K_0402_5%~D
1 2
D3B
BAV99DW-7_SOT363
D3B
BAV99DW-7_SOT363
4
5
3
R69 10K_0402_5%~D
@
R69 10K_0402_5%~D
@
1 2
R1115 10K_0402_5%~DR1115 10K_0402_5%~D
1 2
U62
74AHC1G08GW _SOT353-5~D
U62
74AHC1G08GW _SOT353-5~D
IN1
1
IN2
2
G
3
O4
P5
R31 10K_0402_5%~DR31 10K_0402_5%~D
1 2
T7
PAD
@T7
PAD
@
R32
10K_0402_5%~D
R32
10K_0402_5%~D
12
R1088 8.2K_0402_5%~DR1088 8.2K_0402_5%~D
1 2
D50
CH751H-40PT_SOD323-2~D
D50
CH751H-40PT_SOD323-2~D
21
R1233 0_0402_5%~D@R1233 0_0402_5%~D@
12
R30 0_0402_5%~D
@
R30 0_0402_5%~D
@
12
R37 0_0402_5%~D@R37 0_0402_5%~D@
12

5
5
4
4
3
3
2
2
1
1
D D
C C
B B
A A
CRT_IREF
DP_HPD
DP_DDC_DATA
DP_DDC_CLK
IGPU_BKLT_EN
LCTLA_CLK
LCTLB_DATA
LVDS_DDC_CLK
LVDS_DDC_DATA
LVDS_B0+
LVDS_B1-
LVDS_B2-
LVDS_B1+
LVDS_B2+
LVDS_B0-
CRT_DDC_DATA
CRT_DDC_CLK
VGA_CRT_B
VGA_CRT_R
VGA_CRT_G
LVDS_A1-
LVDS_A2-
LVDS_A0+
LVDS_A2+
LVDS_A0-
LVDS_A1+
LVDS_ACLK-
LVDS_ACLK+
LVDS_BCLK-
LVDS_BCLK+
LCTLA_CLK
LCTLB_DATA
VGA_CRT_R
VGA_CRT_G
VGA_CRT_B
LVDS_DDC_CLK
LVDS_DDC_DATA
CRT_DDC_CLK
CRT_DDC_DATA
IGPU_BKLT_EN
LVDS_IBG
LVD_VREF
PCH_DPB_HPD
PCH_DPB_N3
PCH_DPB_P0
PCH_DPB_P1
PCH_DPB_N2
PCH_DPB_P3
PCH_DPB_N0
PCH_DPB_N1
PCH_DPB_P2
DP_AUX#
DP_AUX
VGA_LVDDEN
SDVO_SDATA
DP_DDC_DATA
SDVO_SCLK
DP_DDC_CLK
DP_HPD <37>
DISP_A3P_VGA <37>
DISP_A3N_VGA <37>
DISP_A2P_VGA <37>
DISP_A2N_VGA <37>
DISP_A1P_VGA <37>
DISP_A1N_VGA <37>
DISP_A0N_VGA <37>
DISP_A0P_VGA <37>
DP_DDC_DATA <37>
DP_DDC_CLK <37>
VGA_LVDDEN<35>
VGA_PW M<35>
LVDS_DDC_DATA<35>
LVDS_DDC_CLK<35>
LVDS_B1-<35>
LVDS_B1+<35>
LVDS_B2-<35>
LVDS_B2+<35>
LVDS_B0+<35>
LVDS_B0-<35>
CRT_DDC_CLK<35>
CRT_DDC_DATA<35>
VGA_CRT_R<35>
VGA_CRT_B<35>
VGA_CRT_G<35>
LVDS_A1-<35>
LVDS_A1+<35>
LVDS_A2-<35>
LVDS_A2+<35>
LVDS_A0-<35>
LVDS_A0+<35>
LVDS_ACLK+<35>
LVDS_ACLK-<35>
LVDS_BCLK+<35>
LVDS_BCLK-<35>
CRT_VSYNC<35>
CRT_HSYNC<35>
PCH_TMDS_D1# <36>
PCH_TMDS_CK# <36>
PCH_TMDS_D1 <36>
PCH_TMDS_CK <36>
PCH_DPB_HPD <36>
SDVO_SCLK <36>
SDVO_SDATA <36>
PCH_TMDS_D2# <36>
PCH_TMDS_D2 <36>
PCH_TMDS_D0# <36>
PCH_TMDS_D0 <36>
IGPU_BKLT_EN<31>
DP_AUX# <37>
DP_AUX <37>
+3VS
Title
Size Document Number Rev
Date: Sheet of
Security Classification
Compal Secret Data
THIS SHEET OF ENGINEERING DRAWING IS THE PROPRIETARY PROPERTY OF COMPAL ELECTRONICS, INC. AND CONTAINS CONFIDENTIAL
AND TRADE SECRET INFORMATION. THIS SHEET MAY NOT BE TRANSFERED FROM THE CUSTODY OF THE COMPETENT DIVISION OF R&D
DEPARTMENT EXCEPT AS AUTHORIZED BY COMPAL ELECTRONICS, INC. NEITHER THIS SHEET NOR THE INFORMATION IT CONTAINS
MAY BE USED BY OR DISCLOSED TO ANY THIRD PARTY WITHOUT PRIOR WRITTEN CONSENT OF COMPAL ELECTRONICS, INC.
Issued Date Deciphered Date
NAT02 M/B LA-5154P Schematic
1.0
PCH (4/9) LVDS, CRT, DPI
Custom
18 49Thursday, November 26, 2009
2009/09/21 2010/09/21
Compal Electronics, Inc.
Title
Size Document Number Rev
Date: Sheet of
Security Classification
Compal Secret Data
THIS SHEET OF ENGINEERING DRAWING IS THE PROPRIETARY PROPERTY OF COMPAL ELECTRONICS, INC. AND CONTAINS CONFIDENTIAL
AND TRADE SECRET INFORMATION. THIS SHEET MAY NOT BE TRANSFERED FROM THE CUSTODY OF THE COMPETENT DIVISION OF R&D
DEPARTMENT EXCEPT AS AUTHORIZED BY COMPAL ELECTRONICS, INC. NEITHER THIS SHEET NOR THE INFORMATION IT CONTAINS
MAY BE USED BY OR DISCLOSED TO ANY THIRD PARTY WITHOUT PRIOR WRITTEN CONSENT OF COMPAL ELECTRONICS, INC.
Issued Date Deciphered Date
NAT02 M/B LA-5154P Schematic
1.0
PCH (4/9) LVDS, CRT, DPI
Custom
18 49Thursday, November 26, 2009
2009/09/21 2010/09/21
Compal Electronics, Inc.
Title
Size Document Number Rev
Date: Sheet of
Security Classification
Compal Secret Data
THIS SHEET OF ENGINEERING DRAWING IS THE PROPRIETARY PROPERTY OF COMPAL ELECTRONICS, INC. AND CONTAINS CONFIDENTIAL
AND TRADE SECRET INFORMATION. THIS SHEET MAY NOT BE TRANSFERED FROM THE CUSTODY OF THE COMPETENT DIVISION OF R&D
DEPARTMENT EXCEPT AS AUTHORIZED BY COMPAL ELECTRONICS, INC. NEITHER THIS SHEET NOR THE INFORMATION IT CONTAINS
MAY BE USED BY OR DISCLOSED TO ANY THIRD PARTY WITHOUT PRIOR WRITTEN CONSENT OF COMPAL ELECTRONICS, INC.
Issued Date Deciphered Date
NAT02 M/B LA-5154P Schematic
1.0
PCH (4/9) LVDS, CRT, DPI
Custom
18 49Thursday, November 26, 2009
2009/09/21 2010/09/21
Compal Electronics, Inc.
Display Port
change to 2.2k follow Intel checklist ver.1.6
HDMI D2
HDMI D1
HDMI D0
HDMI CLK
RU6 2.2K_0402_5%~DRU6 2.2K_0402_5%~D
1 2
CU9 0.1U_0402_16V7K~DCU9 0.1U_0402_16V7K~D
12
RU10 2.2K_0402_5%~DRU10 2.2K_0402_5%~D
1 2
RU85 100K_0402_5%~DRU85 100K_0402_5%~D
1 2
RU12 150_0402_1%~DRU12 150_0402_1%~D
1 2
RU4 0_0402_5%~DRU4 0_0402_5%~D
1 2
RU7 2.2K_0402_5%~DRU7 2.2K_0402_5%~D
1 2
CU10 0.1U_0402_16V7K~DCU10 0.1U_0402_16V7K~D
12
RU8 10K_0402_5%~DRU8 10K_0402_5%~D
1 2
CU11 0.1U_0402_16V7K~DCU11 0.1U_0402_16V7K~D
12
RU9 10K_0402_5%~DRU9 10K_0402_5%~D
1 2
RU5 100K_0402_5%~DRU5 100K_0402_5%~D
1 2
LVDS
Digital Display Interface
CRT
REV1.0
U47D
IBEXPEAK-M_FCBGA1071~D
<BOM Structure>
LVDS
Digital Display Interface
CRT
REV1.0
U47D
IBEXPEAK-M_FCBGA1071~D
<BOM Structure>
L_BKLTCTL
Y48
L_BKLTEN
T48
L_CTRL_CLK
AB46
L_CTRL_DATA
V48
L_DDC_CLK
AB48
L_DDC_DATA
Y45
L_VDD_EN
T47
LVDSA_CLK#
AV53
LVDSA_CLK
AV51
LVDSA_DATA#0
BB47
LVDSA_DATA#1
BA52
LVDSA_DATA#2
AY48
LVDSA_DATA#3
AV47
LVDSA_DATA0
BB48
LVDSA_DATA1
BA50
LVDSA_DATA2
AY49
LVDSA_DATA3
AV48
LVDSB_CLK#
AP48
LVDSB_CLK
AP47
LVDSB_DATA#0
AY53
LVDSB_DATA#1
AT49
LVDSB_DATA#2
AU52
LVDSB_DATA#3
AT53
LVDSB_DATA0
AY51
DDPB_0N BD42
DDPB_1N BJ42
LVD_VREFH
AT43
LVD_VREFL
AT42
DDPD_2N BF37
DDPD_3N BE36
DDPB_2N BB40
DDPB_3N AW38
DDPC_0N BE40
DDPC_1N BF41
DDPC_2N BD38
DDPC_3N BB36
DDPD_0N BJ40
DDPD_1N BJ38
DDPB_0P BC42
DDPB_1P BG42
DDPD_2P BH37
DDPD_3P BD36
DDPB_2P BA40
DDPB_3P BA38
LVDSB_DATA1
AT48
LVDSB_DATA2
AU50
LVDSB_DATA3
AT51
LVD_IBG
AP39
LVD_VBG
AP41
DDPC_1P BH41
DDPC_0P BD40
DDPC_2P BC38
DDPC_3P BA36
DDPD_0P BG40
DDPD_1P BG38
CRT_BLUE
AA52
CRT_DDC_CLK
V51
CRT_DDC_DATA
V53
CRT_GREEN
AB53
CRT_HSYNC
Y53
CRT_IRTN
AB51
CRT_RED
AD53
CRT_VSYNC
Y51
DAC_IREF
AD48
SDVO_CTRLCLK T51
SDVO_CTRLDATA T53
DDPC_CTRLCLK Y49
DDPC_CTRLDATA AB49
DDPD_CTRLCLK U50
DDPD_CTRLDATA U52
DDPB_AUXN BG44
DDPC_AUXN BE44
DDPD_AUXN BC46
DDPB_AUXP BJ44
DDPC_AUXP BD44
DDPD_AUXP BD46
DDPB_HPD AU38
DDPC_HPD AV40
DDPD_HPD AT38
SDVO_TVCLKINP BG46
SDVO_TVCLKINN BJ46
SDVO_STALLP BG48
SDVO_STALLN BJ48
SDVO_INTP BH45
SDVO_INTN BF45
RU101 2.2K_0402_5%~DRU101 2.2K_0402_5%~D
1 2
RU14 150_0402_1%~DRU14 150_0402_1%~D
1 2
RU3 2.37K_0402_1%~DRU3 2.37K_0402_1%~D
1 2
CU12 0.1U_0402_16V7K~DCU12 0.1U_0402_16V7K~D
12
R126
1K_0402_0.5%~D
R126
1K_0402_0.5%~D
12
RU102 2.2K_0402_5%~DRU102 2.2K_0402_5%~D
1 2
RU94 2.2K_0402_5%~DRU94 2.2K_0402_5%~D
1 2
CU7 0.1U_0402_16V7K~DCU7 0.1U_0402_16V7K~D
12
RU2 100K_0402_5%~DRU2 100K_0402_5%~D
1 2
RU13 150_0402_1%~DRU13 150_0402_1%~D
1 2
CU13 0.1U_0402_16V7K~DCU13 0.1U_0402_16V7K~D
12
CU8 0.1U_0402_16V7K~DCU8 0.1U_0402_16V7K~D
12
RU11 2.2K_0402_5%~DRU11 2.2K_0402_5%~D
1 2
RU95 2.2K_0402_5%~DRU95 2.2K_0402_5%~D
1 2
CU14 0.1U_0402_16V7K~DCU14 0.1U_0402_16V7K~D
12

5
5
4
4
3
3
2
2
1
1
D D
C C
B B
A A
PCI_GNT3#
PCI_GNT1#
PCI_GNT0#
PCI_PIRQG#
PCI_PIRQF#
PCI_PIRQH#
USBP0-
USBP0+
USBP1-
USBP1+
USBP2-
USBP2+
USB_OC7#
USB_OC4#
USB_OC5#
USB_OC6#
USB_OC0#_R
USB_OC3#
USB_OC1#_R
PCI_PIRQA#
PCI_PIRQC#
PCI_PIRQD#
PCI_PIRQB#
USB_BIAS
PCI_PLTRST#
PCI_REQ0#
PCI_REQ1#
PCI_REQ2#
PCI_REQ3#
PCI_SERR#
PCI_TRDY#
PCI_DEVSEL#
PCI_FRAME#
PCI_IRDY#
PCI_STOP#
PCI_PERR#
PCI_PLOCK#
PCI_GNT3#
PCI_GNT0#
PCI_GNT1#
USBP10-
USBP10+
R_CLK_PCI_FB
R_CLK_PCI_EC
PCI_REQ0#
PCI_PIRQB#
PCI_PIRQF#
PCI_REQ3#
PCI_PIRQA#
PCI_PIRQC#
PCI_SERR#
PCI_PIRQG#
PCI_IRDY#
PCI_TRDY#
PCI_DEVSEL#
PCI_FRAME#
PCI_REQ2#
PCI_PIRQD#
PCI_REQ1#
PCI_PIRQH#
PCI_PERR#
PCI_PLOCK#
PCI_STOP#
USB_OC2#_R
USBP4-
USBP4+
USBP3-
USBP8-
USBP3+
USBP8+
USBP5-
USBP5+
USB_OC4#
USB_OC5#
USB_OC6#
USB_OC7#
USBP11+
USBP11-
USBP9+
USBP9-
USB_OC3#
USB_OC0#_R
USB_OC2#_R
USB_OC1#_R
R_CLK_DEBUG_PORT
PCI_PLTRST#
PLT_RST#
CLK_PCI_EC
CLK_PCI_FB
ACCEL_INT#
NV_RCOMP
NV_ALE
NV_CLE
USBP1- <30>
USBP1+ <30>
USBP2- <30>
USBP2+ <30>
USBP0- <30>
USBP0+ <30>
ESATA_USB_OC# <30>
USB_OC2# <30>
USBP10- <30>
USBP10+ <30>
CLK_PCI_FB<16>
USB_OC1# <30>
CLK_PCI_EC<31>
USBP4- <27>
USBP4+ <27>
USBP3- <28>
USBP8- <28>
USBP3+ <28>
USBP8+ <28>
USBP5- <27>
USBP5+ <27>
PLT_RST# <6,24,27,28,30,31>
USBP11+ <30>
USBP11- <30>
USBP9+ <32>
USBP9- <32>
CLK_DEBUG_PORT<27>
ACCEL_INT#<14>
PCI_PLTRST#<6>
+3VS
+3V
+3VS
+3V
+VCCQ_NAND
Title
Size Document Number Rev
Date: Sheet of
Security Classification
Compal Secret Data
THIS SHEET OF ENGINEERING DRAWING IS THE PROPRIETARY PROPERTY OF COMPAL ELECTRONICS, INC. AND CONTAINS CONFIDENTIAL
AND TRADE SECRET INFORMATION. THIS SHEET MAY NOT BE TRANSFERED FROM THE CUSTODY OF THE COMPETENT DIVISION OF R&D
DEPARTMENT EXCEPT AS AUTHORIZED BY COMPAL ELECTRONICS, INC. NEITHER THIS SHEET NOR THE INFORMATION IT CONTAINS
MAY BE USED BY OR DISCLOSED TO ANY THIRD PARTY WITHOUT PRIOR WRITTEN CONSENT OF COMPAL ELECTRONICS, INC.
Issued Date
Deciphered Date
NAT02 M/B LA-5154P Schematic
1.0
PCH (5/9) PCI, USB, VRAM
Custom
19 49Thursday, November 26, 2009
2009/09/21 2010/09/21
Compal Electronics, Inc.
Title
Size Document Number Rev
Date: Sheet of
Security Classification
Compal Secret Data
THIS SHEET OF ENGINEERING DRAWING IS THE PROPRIETARY PROPERTY OF COMPAL ELECTRONICS, INC. AND CONTAINS CONFIDENTIAL
AND TRADE SECRET INFORMATION. THIS SHEET MAY NOT BE TRANSFERED FROM THE CUSTODY OF THE COMPETENT DIVISION OF R&D
DEPARTMENT EXCEPT AS AUTHORIZED BY COMPAL ELECTRONICS, INC. NEITHER THIS SHEET NOR THE INFORMATION IT CONTAINS
MAY BE USED BY OR DISCLOSED TO ANY THIRD PARTY WITHOUT PRIOR WRITTEN CONSENT OF COMPAL ELECTRONICS, INC.
Issued Date
Deciphered Date
NAT02 M/B LA-5154P Schematic
1.0
PCH (5/9) PCI, USB, VRAM
Custom
19 49Thursday, November 26, 2009
2009/09/21 2010/09/21
Compal Electronics, Inc.
Title
Size Document Number Rev
Date: Sheet of
Security Classification
Compal Secret Data
THIS SHEET OF ENGINEERING DRAWING IS THE PROPRIETARY PROPERTY OF COMPAL ELECTRONICS, INC. AND CONTAINS CONFIDENTIAL
AND TRADE SECRET INFORMATION. THIS SHEET MAY NOT BE TRANSFERED FROM THE CUSTODY OF THE COMPETENT DIVISION OF R&D
DEPARTMENT EXCEPT AS AUTHORIZED BY COMPAL ELECTRONICS, INC. NEITHER THIS SHEET NOR THE INFORMATION IT CONTAINS
MAY BE USED BY OR DISCLOSED TO ANY THIRD PARTY WITHOUT PRIOR WRITTEN CONSENT OF COMPAL ELECTRONICS, INC.
Issued Date
Deciphered Date
NAT02 M/B LA-5154P Schematic
1.0
PCH (5/9) PCI, USB, VRAM
Custom
19 49Thursday, November 26, 2009
2009/09/21 2010/09/21
Compal Electronics, Inc.
A16 swap override Strap/Top-Block
PCI_GNT#3
Swap Override jumper
Low = A16 swap
High = Default
Boot BIOS Strap
PCI_GNT#0 PCI_GNT#1
Boot BIOS Location
0 0
Reserved (NAND)
PCI
SPI
LPC
0 1
1 0
1 1
*
OC[0..3] use for EHCI 1
OC[4..7] use for EHCI 2
EHCI 1
EHCI 2
USB&ESATA
USB board
Reader board
USB Port
NC
Device
WLAN
WWAN
WPAN
Express
NC
Touch screen
Bluetooth
Camera
0
1
2
3
4
5
6
7
8
9
10
11
2008/1/6 2009MOW01 change to 22 ohm
Link to INT of G sensor
From PCH EDS 5.18, USB port6 & 7
are not available in all sku.
NV_CLE
DMI Termination Voltage
Set to Vcc when HIGH
Set to Vss when LOW
Danbury Technology Enabled
NV_ALE
High = Enabled
Low = Disabled
R172 1K_0402_5%~D@R172 1K_0402_5%~D@
1 2
R75 1K_0402_5%~D@R75 1K_0402_5%~D@
1 2
T115
PAD
@T115
PAD
@
T116
PAD
@T116
PAD
@
RP5
8.2K_1206_8P4R_5%~D
RP5
8.2K_1206_8P4R_5%~D
1 8
2 7
3 6
4 5
C1112
10P_0402_50V8J~D
@
C1112
10P_0402_50V8J~D
@
1 2
R67 0_0402_5%~DR67 0_0402_5%~D
1 2
RP7
10K_1206_8P4R_5%~D
RP7
10K_1206_8P4R_5%~D
1 8
2 7
3 6
4 5
R1116 22_0402_5%~DR1116 22_0402_5%~D
1 2
T117
PAD
@T117
PAD
@
R1239 8.2K_0402_5%~D
R1239 8.2K_0402_5%~D
1 2
R1139
1U_0402_6.3V6K~D
R1139
1U_0402_6.3V6K~D
12
R99 22_0402_5%~DR99 22_0402_5%~D
1 2
R83 1K_0402_5%~D@R83 1K_0402_5%~D@
1 2
C1111
10P_0402_50V8J~D
@
C1111
10P_0402_50V8J~D
@
1 2
U44
MC74VHC1G08DFT2G SC70 5P
U44
MC74VHC1G08DFT2G SC70 5P
B
2
A
1Y4
P5
G
3
R28 0_0402_5%~DR28 0_0402_5%~D
1 2
RP9
8.2K_1206_8P4R_5%~D
RP9
8.2K_1206_8P4R_5%~D
1 8
2 7
3 6
4 5
C976
0.1U_0402_16V4Z~D
C976
0.1U_0402_16V4Z~D
1
2
RP4
8.2K_1206_8P4R_5%~D
RP4
8.2K_1206_8P4R_5%~D
1 8
2 7
3 6
4 5
R1031 22_0402_5%~DR1031 22_0402_5%~D
1 2
R48 0_0402_5%~DR48 0_0402_5%~D
1 2
T118
PAD
@T118
PAD
@
RP6
8.2K_1206_8P4R_5%~D
RP6
8.2K_1206_8P4R_5%~D
1 8
2 7
3 6
4 5
RP8
8.2K_1206_8P4R_5%~D
RP8
8.2K_1206_8P4R_5%~D
1 8
2 7
3 6
4 5
R63
22.6_0402_1%~D
R63
22.6_0402_1%~D
1 2
R1030 0_0402_5%~D
@
R1030 0_0402_5%~D
@
12
T114
PAD
@T114
PAD
@
RP10
10K_1206_8P4R_5%~D
RP10
10K_1206_8P4R_5%~D
1 8
2 7
3 6
4 5
R1117 1K_0402_5%~D@R1117 1K_0402_5%~D@
1 2
R167 1K_0402_5%~D@R167 1K_0402_5%~D@
1 2
PCI
NVRAM
USB
REV1.0
U47E
IBEXPEAK-M_FCBGA1071~D
PCI
NVRAM
USB
REV1.0
U47E
IBEXPEAK-M_FCBGA1071~D
AD0
H40
AD1
N34
AD2
C44
AD20
C42
AD21
K46
AD22
M51
AD23
J52
AD24
K51
AD25
L34
AD26
F42
AD27
J40
AD28
G46
AD29
F44
AD3
A38
AD30
M47
AD31
H36
AD4
C36
AD5
J34
AD6
A40
AD7
D45
AD8
E36
AD9
H48
C/BE0#
J50
C/BE1#
G42
C/BE2#
H47
C/BE3#
G34
PCIRST#
K6
PERR#
E50
PIRQA#
G38
PIRQB#
H51
PIRQC#
B37
PIRQD#
A44
PLOCK#
D49
PLTRST#
D5
PME#
M7
REQ0#
F51
REQ1# / GPIO50
A46
REQ2# / GPIO52
B45
REQ3# / GPIO54
M53
SERR#
E44
STOP#
D41
TRDY#
C48
NV_ALE BD3
NV_CE#0 AY9
NV_CE#1 BD1
NV_CE#2 AP15
NV_CE#3 BD8
NV_CLE AY6
NV_DQS0 AV9
NV_DQS1 BG8
NV_DQ0 / NV_IO0 AP7
NV_DQ1 / NV_IO1 AP6
NV_DQ10 / NV_IO10 BD6
NV_DQ11 / NV_IO11 BB7
NV_DQ12 / NV_IO12 BC8
NV_DQ13 / NV_IO13 BJ8
NV_DQ14 / NV_IO14 BJ6
NV_DQ15 / NV_IO15 BG6
NV_DQ2 / NV_IO2 AT6
NV_DQ3 / NV_IO3 AT9
NV_DQ4 / NV_IO4 BB1
NV_DQ5 / NV_IO5 AV6
NV_DQ6 / NV_IO6 BB3
NV_DQ7 / NV_IO7 BA4
NV_DQ8 / NV_IO8 BE4
NV_DQ9 / NV_IO9 BB6
NV_RB# AV7
NV_RCOMP AU2
NV_W R#0_RE# AY8
NV_W R#1_RE# AY5
NV_W E#_CK0 AV11
NV_W E#_CK1 BF5
USBP0N H18
USBP0P J18
USBP10N A22
USBP10P C22
USBP11N G24
USBP11P H24
USBP12N L24
USBP12P M24
USBP13N A24
USBP13P C24
USBP1N A18
USBP1P C18
USBP2N N20
USBP2P P20
USBP3N J20
USBP3P L20
USBP4N F20
USBP4P G20
USBP5N A20
USBP5P C20
USBP6N M22
USBP7N B21
USBP7P D21
USBP8N H22
USBP8P J22
USBP9N E22
USBP9P F22
USBRBIAS# B25
USBRBIAS D25
USBP6P N22
AD10
E40
AD11
C40
AD12
M48
AD13
M45
AD14
F53
AD15
M40
AD16
M43
AD17
J36
AD18
K48
AD19
F40
DEVSEL#
F46
FRAME#
C46
GNT0#
F48
GNT1# / GPIO51
K45
GNT2# / GPIO53
F36
GNT3# / GPIO55
H53
PIRQE# / GPIO2
B41
PIRQF# / GPIO3
K53
PIRQG# / GPIO4
A36
PIRQH# / GPIO5
A48
IRDY#
A42
PAR
H44
OC0# / GPIO59 N16
OC1# / GPIO40 J16
OC2# / GPIO41 F16
OC3# / GPIO42 L16
OC4# / GPIO43 E14
OC5# / GPIO9 G16
OC6# / GPIO10 F12
OC7# / GPIO14 T15
CLKOUT_PCI0
N52
CLKOUT_PCI1
P53
CLKOUT_PCI2
P46
CLKOUT_PCI3
P51
CLKOUT_PCI4
P48
R153 32.4_0402_1%~OKR153 32.4_0402_1%~OK
1 2

5
5
4
4
3
3
2
2
1
1
D D
C C
B B
A A
GATEA20
GATEA20
KB_RST#
KB_RST#
H_THERMTRIP#THRMTRIP_PCH#
PCH_GPIO36
PCH_GPIO37
PCH_GPIO49
PCH_GPIO16
PCH_GPIO49
PCH_GPIO37
PCH_GPIO36
PCH_GPIO35
LAN_LOPW EN
PCH_GPIO34
PCH_GPIO0
PCH_GPIO0
PCH_GPIO1PCH_GPIO1
LAN_CABDT
PCH_GPIO15
PCH_GPIO22
PCH_GPIO27
PCH_GPIO28
VGA_PRSNT_R#
VGA_PRSNT_L#
VGA_PRSNT_L#
VGA_PRSNT_R#
PCH_GPIO48
PCH_GPIO48
PCH_GPIO57
H_THERMTRIP#
PCH_GPIO45
PCH_GPIO46
PCH_GPIO34
GPIO17
GPIO17
PCH_GPIO16
PCH_GPIO22
TP24_SST
EC_SCI#
EC_SMI#
LAN_LOPW EN
LAN_CABDT
PCH_GPIO27
PCH_GPIO46
PCH_GPIO35
PCH_GPIO28
EC_SCI#
PCH_GPIO15
EC_SMI#
PCH_GPIO57
PCH_GPIO45
GATEA20 <31>
KB_RST# <31>
H_CPUPWRGD <6>
H_THERMTRIP# <6>
H_PECI <6>
CLK_CPU_BCLK <6>
CLK_CPU_BCLK# <6>
MAINPWON <42,47>
EC_SCI#<31>
EC_SMI#<31>
LAN_LOPW EN<24>
LAN_CABDT<24>
PCH_GPIO49<31>
DDR_RST_GATE<6,11,12>
+3VS
+1.1VS_VTT
+3VS
+1.1VS_VTT
+3V
Title
Size Document Number Rev
Date: Sheet of
Security Classification
Compal Secret Data
THIS SHEET OF ENGINEERING DRAWING IS THE PROPRIETARY PROPERTY OF COMPAL ELECTRONICS, INC. AND CONTAINS CONFIDENTIAL
AND TRADE SECRET INFORMATION. THIS SHEET MAY NOT BE TRANSFERED FROM THE CUSTODY OF THE COMPETENT DIVISION OF R&D
DEPARTMENT EXCEPT AS AUTHORIZED BY COMPAL ELECTRONICS, INC. NEITHER THIS SHEET NOR THE INFORMATION IT CONTAINS
MAY BE USED BY OR DISCLOSED TO ANY THIRD PARTY WITHOUT PRIOR WRITTEN CONSENT OF COMPAL ELECTRONICS, INC.
Issued Date Deciphered Date
NAT02 M/B LA-5154P Schematic
1.0
PCH (6/9) GPIO, CPU, MISC
Custom
20 49Thursday, November 26, 2009
2009/09/21 2010/09/21
Compal Electronics, Inc.
Title
Size Document Number Rev
Date: Sheet of
Security Classification
Compal Secret Data
THIS SHEET OF ENGINEERING DRAWING IS THE PROPRIETARY PROPERTY OF COMPAL ELECTRONICS, INC. AND CONTAINS CONFIDENTIAL
AND TRADE SECRET INFORMATION. THIS SHEET MAY NOT BE TRANSFERED FROM THE CUSTODY OF THE COMPETENT DIVISION OF R&D
DEPARTMENT EXCEPT AS AUTHORIZED BY COMPAL ELECTRONICS, INC. NEITHER THIS SHEET NOR THE INFORMATION IT CONTAINS
MAY BE USED BY OR DISCLOSED TO ANY THIRD PARTY WITHOUT PRIOR WRITTEN CONSENT OF COMPAL ELECTRONICS, INC.
Issued Date Deciphered Date
NAT02 M/B LA-5154P Schematic
1.0
PCH (6/9) GPIO, CPU, MISC
Custom
20 49Thursday, November 26, 2009
2009/09/21 2010/09/21
Compal Electronics, Inc.
Title
Size Document Number Rev
Date: Sheet of
Security Classification
Compal Secret Data
THIS SHEET OF ENGINEERING DRAWING IS THE PROPRIETARY PROPERTY OF COMPAL ELECTRONICS, INC. AND CONTAINS CONFIDENTIAL
AND TRADE SECRET INFORMATION. THIS SHEET MAY NOT BE TRANSFERED FROM THE CUSTODY OF THE COMPETENT DIVISION OF R&D
DEPARTMENT EXCEPT AS AUTHORIZED BY COMPAL ELECTRONICS, INC. NEITHER THIS SHEET NOR THE INFORMATION IT CONTAINS
MAY BE USED BY OR DISCLOSED TO ANY THIRD PARTY WITHOUT PRIOR WRITTEN CONSENT OF COMPAL ELECTRONICS, INC.
Issued Date Deciphered Date
NAT02 M/B LA-5154P Schematic
1.0
PCH (6/9) GPIO, CPU, MISC
Custom
20 49Thursday, November 26, 2009
2009/09/21 2010/09/21
Compal Electronics, Inc.
(Do not pull high)
(Rev:1.0 GPIO24 Only)
WW46 Platform/Design Updates
2008/11/17 54.9 1% ->56 5%
R1.0 modify
GPIO27 (Have internal Pull-High)
High: VCCVRM VR Enable
Low: VCCVRM VR Disable
10/7 Not Use PCH_GPIO15 PU 1K to +3V
T121PAD @
T121PAD @
R73 10K_0402_5%~DR73 10K_0402_5%~D
1 2
R1126 10K_0402_5%~DR1126 10K_0402_5%~D
1 2
T120PAD @
T120PAD @
R133 10K_0402_5%~DR133 10K_0402_5%~D
1 2
R61 10K_0402_5%~DR61 10K_0402_5%~D
1 2
R47 10K_0402_5%~DR47 10K_0402_5%~D
1 2
R183 56_0402_1%~DR183 56_0402_1%~D
12
R107 10K_0402_5%~DR107 10K_0402_5%~D
1 2
R59 10K_0402_5%~DR59 10K_0402_5%~D
1 2
R128 10K_0402_5%~DR128 10K_0402_5%~D
1 2
R1119 10K_0402_5%~DR1119 10K_0402_5%~D
1 2
R1129 10K_0402_5%~DR1129 10K_0402_5%~D
1 2
R1127 10K_0402_5%~DR1127 10K_0402_5%~D
1 2
R117 10K_0402_5%~DR117 10K_0402_5%~D
1 2
R1032 10K_0402_5%~DR1032 10K_0402_5%~D
1 2
T122PAD @
T122PAD @
T6
PAD
@T6
PAD
@
R68 10K_0402_5%~DR68 10K_0402_5%~D
1 2
R1128 10K_0402_5%~DR1128 10K_0402_5%~D
1 2
R86 1K_0402_5%~DR86 1K_0402_5%~D
1 2
R175 56_0402_1%~DR175 56_0402_1%~D
12
R121 10K_0402_5%~DR121 10K_0402_5%~D
1 2
R106 10K_0402_5%~DR106 10K_0402_5%~D
1 2
R101 10K_0402_5%~DR101 10K_0402_5%~D
1 2
R1118 10K_0402_5%~DR1118 10K_0402_5%~D
1 2
R87 10K_0402_5%~DR87 10K_0402_5%~D
1 2
T123PAD @
T123PAD @
R134 10K_0402_5%~D@R134 10K_0402_5%~D@
1 2
T119PAD @
T119PAD @
R100 10K_0402_5%~DR100 10K_0402_5%~D
1 2
GPIO
MISC
NCTF
RSVD
CPU
REV1.0
U47F
IBEXPEAK-M_FCBGA1071~D
GPIO
MISC
NCTF
RSVD
CPU
REV1.0
U47F
IBEXPEAK-M_FCBGA1071~D
GPIO27
AB12
GPIO28
V13
GPIO24
H10
GPIO57
F8
LAN_PHY_PWR_CTRL / GPIO12
K9
VSS_NCTF_1
A4
VSS_NCTF_2
A49
VSS_NCTF_3
A5
VSS_NCTF_4
A50
VSS_NCTF_5
A52
VSS_NCTF_6
A53
VSS_NCTF_7
B2
VSS_NCTF_8
B4
VSS_NCTF_9
B52
VSS_NCTF_10
B53
VSS_NCTF_11
BE1
VSS_NCTF_12
BE53
VSS_NCTF_13
BF1
VSS_NCTF_14
BF53
VSS_NCTF_15
BH1
VSS_NCTF_16
BH2
VSS_NCTF_17
BH52
VSS_NCTF_18
BH53
VSS_NCTF_19
BJ1
VSS_NCTF_20
BJ2
VSS_NCTF_21
BJ4
VSS_NCTF_22
BJ49
VSS_NCTF_23
BJ5
VSS_NCTF_24
BJ50
VSS_NCTF_25
BJ52
VSS_NCTF_26
BJ53
VSS_NCTF_27
D1
VSS_NCTF_28
D2
VSS_NCTF_29
D53
VSS_NCTF_30
E1
VSS_NCTF_31
E53
TACH2 / GPIO6
D37
TACH0 / GPIO17
F38
TACH3 / GPIO7
J32
TP9 M18
TP10 N18
TP11 AJ24
TP12 AK41
SATA3GP / GPIO37
AB13
SATA5GP / GPIO49
AA4
SCLOCK / GPIO22
Y7
SLOAD / GPIO38
V3
SDATAOUT0 / GPIO39
P3
SDATAOUT1 / GPIO48
AB6
A20GATE U2
PROCPWRGD BE10
RCIN# T1
PECI BG10
THRMTRIP# BD10
GPIO8
F10
CLKOUT_PCIE6N AH45
CLKOUT_PCIE6P AH46
PCIECLKRQ6# / GPIO45
H3
CLKOUT_PCIE7N AF48
CLKOUT_PCIE7P AF47
PCIECLKRQ7# / GPIO46
F1
TP5 AY46
TP4 AY45
TP6 AV43
TP7 AV45
BMBUSY# / GPIO0
Y3
TP16 M30
TP17 N30
NC_1 AB45
NC_2 AB38
NC_3 AB42
NC_4 AB41
GPIO15
T7
TACH1 / GPIO1
C38
TP13 AK42
TP3 BB22
TP1 BA22
TP2 AW22
TP14 M32
TP15 N32
SATA2GP / GPIO36
AB7
NC_5 T39
INIT3_3V# P6
STP_PCI# / GPIO34
M11
SATACLKREQ# / GPIO35
V6
SATA4GP / GPIO16
AA2
TP24 C10
TP8 AF13
CLKOUT_BCLK0_N / CLKOUT_PCIE8N AM3
CLKOUT_BCLK0_P / CLKOUT_PCIE8P AM1
TP19 AA23
TP18 H12
C1559 0.047U_0402_16V4Z~DC1559 0.047U_0402_16V4Z~D
1 2
R120 10K_0402_5%~DR120 10K_0402_5%~D
1 2
R184
330_0402_5%~D@
R184
330_0402_5%~D@
1 2
C
B
E
Q51
2SC2411K_SOT23
@
C
B
E
Q51
2SC2411K_SOT23
@
1
2
3
R62 10K_0402_5%~DR62 10K_0402_5%~D
1 2

5
5
4
4
3
3
2
2
1
1
D D
C C
B B
A A
+VCCAPLL_EXP
+VCCADAC
+VCCAPLL_FDI
+VCC_DMI
+VCCTX_LVDS
+VCCA_LVDS
+3VS
+1.1VS_VTT
+3VS
+3VS
+VCCVRM +1.5VS
+1.8VS
+1.8VS+VCCQ_NAND
+VCCVRM
+1.05VS
+1.05VS
+1.05VS
+1.05VS
+1.05VS
+1.05VS
+1.05VS
+1.05VS
+3VS
+1.8VS
+3VS
Title
Size Document Number Rev
Date: Sheet of
Security Classification
Compal Secret Data
THIS SHEET OF ENGINEERING DRAWING IS THE PROPRIETARY PROPERTY OF COMPAL ELECTRONICS, INC. AND CONTAINS CONFIDENTIAL
AND TRADE SECRET INFORMATION. THIS SHEET MAY NOT BE TRANSFERED FROM THE CUSTODY OF THE COMPETENT DIVISION OF R&D
DEPARTMENT EXCEPT AS AUTHORIZED BY COMPAL ELECTRONICS, INC. NEITHER THIS SHEET NOR THE INFORMATION IT CONTAINS
MAY BE USED BY OR DISCLOSED TO ANY THIRD PARTY WITHOUT PRIOR WRITTEN CONSENT OF COMPAL ELECTRONICS, INC.
Issued Date Deciphered Date
NAT02 M/B LA-5154P Schematic
1.0
PCH (7/9) PWR
Custom
21 49Thursday, November 26, 2009
2009/09/21 2010/09/21
Compal Electronics, Inc.
Title
Size Document Number Rev
Date: Sheet of
Security Classification
Compal Secret Data
THIS SHEET OF ENGINEERING DRAWING IS THE PROPRIETARY PROPERTY OF COMPAL ELECTRONICS, INC. AND CONTAINS CONFIDENTIAL
AND TRADE SECRET INFORMATION. THIS SHEET MAY NOT BE TRANSFERED FROM THE CUSTODY OF THE COMPETENT DIVISION OF R&D
DEPARTMENT EXCEPT AS AUTHORIZED BY COMPAL ELECTRONICS, INC. NEITHER THIS SHEET NOR THE INFORMATION IT CONTAINS
MAY BE USED BY OR DISCLOSED TO ANY THIRD PARTY WITHOUT PRIOR WRITTEN CONSENT OF COMPAL ELECTRONICS, INC.
Issued Date Deciphered Date
NAT02 M/B LA-5154P Schematic
1.0
PCH (7/9) PWR
Custom
21 49Thursday, November 26, 2009
2009/09/21 2010/09/21
Compal Electronics, Inc.
Title
Size Document Number Rev
Date: Sheet of
Security Classification
Compal Secret Data
THIS SHEET OF ENGINEERING DRAWING IS THE PROPRIETARY PROPERTY OF COMPAL ELECTRONICS, INC. AND CONTAINS CONFIDENTIAL
AND TRADE SECRET INFORMATION. THIS SHEET MAY NOT BE TRANSFERED FROM THE CUSTODY OF THE COMPETENT DIVISION OF R&D
DEPARTMENT EXCEPT AS AUTHORIZED BY COMPAL ELECTRONICS, INC. NEITHER THIS SHEET NOR THE INFORMATION IT CONTAINS
MAY BE USED BY OR DISCLOSED TO ANY THIRD PARTY WITHOUT PRIOR WRITTEN CONSENT OF COMPAL ELECTRONICS, INC.
Issued Date Deciphered Date
NAT02 M/B LA-5154P Schematic
1.0
PCH (7/9) PWR
Custom
21 49Thursday, November 26, 2009
2009/09/21 2010/09/21
Compal Electronics, Inc.
60mA
All Ibex Peak-M Power rails with netnames +1.1VS and
+1.1V rails are actually +1.05VS and +1.05V rails
Near AB34
Near AT16
Near AE50
Near AB24
Near AN20
Near AK13
Near AM8
69mA
300mA
156mA
6mA
61mA
35mA
59mA
85mA
1524mA
42mA
3208mA
Near AB24
Top Side
CRB 0.9 is 180 ohm @ 100MHz
DG0.8 is 600 ohm FB (Page 290)
DG 0.8 is 1uH Inductor (Page 291)
DG 0.8 is 1uH Inductor (Page 291)
Have Internal VRM (DG0.8 Page 293)
Have Internal VRM (DG0.8 Page 293)
Intel suggest follow CRB 8/21
Near AN35
1uH inductor, 405mA
1uH inductor, 405mA
Follow Intel suggestion 8/21
Top Side
Change to 0 ohm
for discrete
35mA
Near AP43
0.1uH inductor, 200mA
UMA
change to 47U
change to 2ohm
R189 0.022_0805_1%~OK@R189 0.022_0805_1%~OK@
1 2
L9
2_0603_5%~D
L9
2_0603_5%~D
1 2
C80
1U_0402_6.3V4Z~D
C80
1U_0402_6.3V4Z~D
1
2
C79
0.1U_0402_16V4Z~D
C79
0.1U_0402_16V4Z~D
1
2
CU16
0.01U_0402_16V7K~D
CU16
0.01U_0402_16V7K~D
1
2
R188 0.022_0805_1%~OKR188 0.022_0805_1%~OK
1 2
C72
0.01U_0402_16V7K~D
C72
0.01U_0402_16V7K~D
1
2
C1029
10U_0805_10V4Z~D
@
C1029
10U_0805_10V4Z~D
@
1
2
C69
0.1U_0402_16V4Z~D
C69
0.1U_0402_16V4Z~D
1
2
C63
1U_0402_6.3V4Z~D
C63
1U_0402_6.3V4Z~D
1
2
C85
1U_0402_6.3V4Z~D
C85
1U_0402_6.3V4Z~D
1
2
C97
0.1U_0402_16V4Z~D
C97
0.1U_0402_16V4Z~D
1
2
R125
0_0402_5%~D
@
R125
0_0402_5%~D
@
12
C90
1U_0402_6.3V4Z~D
C90
1U_0402_6.3V4Z~D
1
2
CU17
22U_0805_6.3V6M~OK
CU17
22U_0805_6.3V6M~OK
1
2
L81
1UH_CBC2012T1R0M_20%~D
@L81
1UH_CBC2012T1R0M_20%~D
@
1 2
R174 0_0805_5%~D@R174 0_0805_5%~D@
1 2
L40
1UH_CBC2012T1R0M_20%~D
L40
1UH_CBC2012T1R0M_20%~D
1 2
RU15 0.022_0805_1%~OKRU15 0.022_0805_1%~OK
1 2
C107
10U_0805_10V4Z~D
C107
10U_0805_10V4Z~D
1
2
C978
10U_0805_10V4Z~D
@
C978
10U_0805_10V4Z~D
@
1
2
POWER
VCC CORE
DMI
PCI E*
CRTLVDS
FDI
NAND / SPI HVCMOS
REV1.0
U47G
IBEXPEAK-M_FCBGA1071~D
POWER
VCC CORE
DMI
PCI E*
CRTLVDS
FDI
NAND / SPI HVCMOS
REV1.0
U47G
IBEXPEAK-M_FCBGA1071~D
VCCCORE[1]
AB24
VCCCORE[2]
AB26
VCCCORE[3]
AB28
VCCCORE[4]
AD26
VCCCORE[5]
AD28
VCCCORE[6]
AF26
VCCCORE[7]
AF28
VCCCORE[8]
AF30
VCCCORE[9]
AF31
VCCCORE[10]
AH26
VCCCORE[11]
AH28
VCCCORE[12]
AH30
VCCCORE[13]
AH31
VCCCORE[14]
AJ30
VCCCORE[15]
AJ31
VCCPNAND[4] AK19
VCCPNAND[3] AK20
VCCIO[27]
AN23
VCCIO[28]
AN24
VCCIO[29]
AN26
VCCIO[30]
AN28
VCCIO[54]
AN30
VCCIO[55]
AN31
VCCIO[33]
AT26
VCCIO[34]
AT28
VCCIO[35]
AU26
VCCIO[36]
AU28
VCCIO[37]
AV26
VCCIO[38]
AV28
VCCIO[39]
AW26
VCCIO[40]
AW28
VCCIO[41]
BA26
VCCIO[42]
BA28
VCCIO[43]
BB26
VCCIO[44]
BB28
VCCIO[45]
BC26
VCCIO[46]
BC28
VCCIO[47]
BD26
VCCIO[48]
BD28
VCCIO[49]
BE26
VCCIO[50]
BE28
VCCIO[51]
BG26
VCCIO[52]
BG28
VCCIO[53]
BH27
VCCIO[31]
BJ26
VCCIO[32]
BJ28
VCCADAC[1] AE50
VCCADAC[2] AE52
VCCTX_LVDS[1] AP43
VCCTX_LVDS[2] AP45
VCCALVDS AH38
VCCVRM[2] AT24
VCCVRM[1]
AT22
VCCAPLLEXP
BJ24
VCCFDIPLL
BJ18
VCCPNAND[6] AK13
VCCPNAND[5] AK15
VCCPNAND[7] AM12
VCCPNAND[8] AM13
VCCIO[24]
AK24 VCCTX_LVDS[4] AT45
VCCTX_LVDS[3] AT46
VSSA_DAC[1] AF53
VSSA_LVDS AH39
VSSA_DAC[2] AF51
VCCIO[1]
AM23
VCC3_3[2] AB34
VCC3_3[3] AB35
VCC3_3[4] AD35
VCC3_3[1]
AN35
VCCME3_3[1] AM8
VCCME3_3[2] AM9
VCCME3_3[3] AP11
VCCME3_3[4] AP9
VCCPNAND[2] AK16
VCCPNAND[9] AM15
VCCPNAND[1] AM16
VCCDMI[1] AT16
VCCDMI[2] AU16
VCCIO[25]
AN20
VCCIO[26]
AN22
R182 0_0805_5%~D@R182 0_0805_5%~D@
1 2
LU1
0.1UH_MLF1608DR10KT_10%_1608
LU1
0.1UH_MLF1608DR10KT_10%_1608
12
CU15
0.01U_0402_16V7K~D
CU15
0.01U_0402_16V7K~D
1
2
R138 0.022_0805_1%~OKR138 0.022_0805_1%~OK
1 2
C64
47U_0805_4V6M~D
C64
47U_0805_4V6M~D
1
2
C95
1U_0402_6.3V4Z~D
C95
1U_0402_6.3V4Z~D
1
2
C58
0.1U_0402_16V4Z~D
C58
0.1U_0402_16V4Z~D
1
2
C94
0.1U_0402_16V4Z~D
C94
0.1U_0402_16V4Z~D
12
C83
1U_0402_6.3V4Z~D
C83
1U_0402_6.3V4Z~D
1
2
C114
10U_0805_10V4Z~D
C114
10U_0805_10V4Z~D
1
2
R181 0.022_0805_1%~OKR181 0.022_0805_1%~OK
1 2

5
5
4
4
3
3
2
2
1
1
D D
C C
B B
A A
+PCH_VCCD6W
+1.1VS_VCCACLK
+VCCSST
+VCCSUS
+VCCRTCEXT
+VCC5REFSUS
+VCC5REF
+VCCSATAPLL
PCH_VCCME16
PCH_VCCME13
PCH_VCCME14
PCH_VCCME15
SBPWR_EN#<33>
+VCCVRM
+VCCADPLLA
+VCCADPLLB
+3V
+3VS
+1.1VS_VTT
+RTCVCC
+3V
+5V
+5VS
+3V
+3VS
+3VS
+3VS
+VCCVRM
+3V
+VCCADPLLB
+VCCADPLLA
+1.05VS
+1.05VS
+1.05VS
+1.05VS
+1.05VS
+1.05VS
+1.05VS
+1.05VS
+1.05VS
+1.05VS
+1.05VS
+5VALW
+5V
+1.05VS
Title
Size Document Number Rev
Date: Sheet of
Security Classification
Compal Secret Data
THIS SHEET OF ENGINEERING DRAWING IS THE PROPRIETARY PROPERTY OF COMPAL ELECTRONICS, INC. AND CONTAINS CONFIDENTIAL
AND TRADE SECRET INFORMATION. THIS SHEET MAY NOT BE TRANSFERED FROM THE CUSTODY OF THE COMPETENT DIVISION OF R&D
DEPARTMENT EXCEPT AS AUTHORIZED BY COMPAL ELECTRONICS, INC. NEITHER THIS SHEET NOR THE INFORMATION IT CONTAINS
MAY BE USED BY OR DISCLOSED TO ANY THIRD PARTY WITHOUT PRIOR WRITTEN CONSENT OF COMPAL ELECTRONICS, INC.
Issued Date Deciphered Date
NAT02 M/B LA-5154P Schematic
1.0
PCH (8/9) PWR
Custom
22 49Thursday, November 26, 2009
2009/09/21 2010/09/21
Compal Electronics, Inc.
Title
Size Document Number Rev
Date: Sheet of
Security Classification
Compal Secret Data
THIS SHEET OF ENGINEERING DRAWING IS THE PROPRIETARY PROPERTY OF COMPAL ELECTRONICS, INC. AND CONTAINS CONFIDENTIAL
AND TRADE SECRET INFORMATION. THIS SHEET MAY NOT BE TRANSFERED FROM THE CUSTODY OF THE COMPETENT DIVISION OF R&D
DEPARTMENT EXCEPT AS AUTHORIZED BY COMPAL ELECTRONICS, INC. NEITHER THIS SHEET NOR THE INFORMATION IT CONTAINS
MAY BE USED BY OR DISCLOSED TO ANY THIRD PARTY WITHOUT PRIOR WRITTEN CONSENT OF COMPAL ELECTRONICS, INC.
Issued Date Deciphered Date
NAT02 M/B LA-5154P Schematic
1.0
PCH (8/9) PWR
Custom
22 49Thursday, November 26, 2009
2009/09/21 2010/09/21
Compal Electronics, Inc.
Title
Size Document Number Rev
Date: Sheet of
Security Classification
Compal Secret Data
THIS SHEET OF ENGINEERING DRAWING IS THE PROPRIETARY PROPERTY OF COMPAL ELECTRONICS, INC. AND CONTAINS CONFIDENTIAL
AND TRADE SECRET INFORMATION. THIS SHEET MAY NOT BE TRANSFERED FROM THE CUSTODY OF THE COMPETENT DIVISION OF R&D
DEPARTMENT EXCEPT AS AUTHORIZED BY COMPAL ELECTRONICS, INC. NEITHER THIS SHEET NOR THE INFORMATION IT CONTAINS
MAY BE USED BY OR DISCLOSED TO ANY THIRD PARTY WITHOUT PRIOR WRITTEN CONSENT OF COMPAL ELECTRONICS, INC.
Issued Date Deciphered Date
NAT02 M/B LA-5154P Schematic
1.0
PCH (8/9) PWR
Custom
22 49Thursday, November 26, 2009
2009/09/21 2010/09/21
Compal Electronics, Inc.
All Ibex Peak-M Power rails with netnames +1.1VS and
+1.1V rails are actually +1.05VS and +1.05V rails
Near V9
Near AT18
Near V12
Near Y22
Near Y20
Near F24
Near K49
Near V15
Near AD13
Near A26
Near V24
Near AK1
Near A12
Near P18
Near AH23Near AJ35Near AH35
Near AF23
Near AP51
Near L30
Near AB19
Near U23
Near BD51
Near BB51
163mA
1998mA
344mA
52mA
357mA
73mA
72mA
2mA
>1mA
>1mA
6mA
32mA
> 1mA
Near J38
DG 0.8 is 10uH Inductor (Page 290)
Have Internal VRM (DG0.8 Page 293)
DG 0.8 is 10uH Inductor (Page 291)
Have Internal VRM (DG0.8 Page 293)
Follow Intel suggestion
10uH inductor, 120mA
10uH inductor, 120mA
10uH inductor, 120mA
10uH inductor, 120mA
Follow Intel
Suggestion 8/21
Follow Intel
Suggestion 8/21
Change to 1U for power
sequence issue on ICH9
Near AD38 Near V39
Follow Intel design
L83
10UH_LB2012T100MR_20%~D
L83
10UH_LB2012T100MR_20%~D
1 2
R1156
0_0402_5%~D
R1156
0_0402_5%~D
12
C19
1U_0402_6.3V4Z~D
C19
1U_0402_6.3V4Z~D
1
2
C40
22U_0805_6.3V6M~OK
C40
22U_0805_6.3V6M~OK
1
2
C70
1U_0402_6.3V4Z~D
C70
1U_0402_6.3V4Z~D
1
2
C89
0.1U_0402_16V4Z~D
C89
0.1U_0402_16V4Z~D
1
2
R109 0_0603_5%~DR109 0_0603_5%~D
1 2
C56
0.1U_0402_16V4Z~D
C56
0.1U_0402_16V4Z~D
1 2
R124
0_0603_5%~D
@R124
0_0603_5%~D
@
1 2
C54
1U_0402_6.3V4Z~D
C54
1U_0402_6.3V4Z~D
1
2
C46
0.1U_0402_16V4Z~D
C46
0.1U_0402_16V4Z~D
1
2
L13
10UH_LB2012T100MR_20%~D
@L13
10UH_LB2012T100MR_20%~D
@
1 2
L82
10UH_LB2012T100MR_20%~D
L82
10UH_LB2012T100MR_20%~D
1 2
+
C1030
220U_D2_4VM_R15~D
+
C1030
220U_D2_4VM_R15~D
1
2
C48
22U_0805_6.3V6M~OK
C48
22U_0805_6.3V6M~OK
1
2
POWER
SATA
USB
Clock and Miscellaneous
HDA
CPU
PCI/GPIO/LPC
RTC PCI/GPIO/LPC
REV1.0
U47J
IBEXPEAK-M_FCBGA1071~D
POWER
SATA
USB
Clock and Miscellaneous
HDA
CPU
PCI/GPIO/LPC
RTC PCI/GPIO/LPC
REV1.0
U47J
IBEXPEAK-M_FCBGA1071~D
DCPSUSBYP
Y20
VCCME[1]
AD38
VCCME[2]
AD39
VCCME[3]
AD41
VCCME[5]
AF41
VCCME[6]
AF42
VCCSUSHDA L30
VCCSUS3_3[28] U23
VCCIO[56] V23
VCCIO[13] AD19
VCCIO[14] AF20
VCCIO[15] AF19
VCCME[7]
V39
VCCME[8]
V41
VCCME[9]
V42
VCCME[10]
Y39
VCCME[11]
Y41
VCCME[12]
Y42
V5REF K49
VCC3_3[8] J38
VCC3_3[9] L38
VCC3_3[10] M36
VCC3_3[11] N36
VCC3_3[12] P36
VCC3_3[13] U35
VCCRTC
A12
VCCSUS3_3[27] A26
VCCSUS3_3[26] A28
VCCSUS3_3[25] B27
VCCSUS3_3[24] C26
VCCSUS3_3[23] C28
VCCSUS3_3[22] E26
VCCSUS3_3[21] E28
VCCSUS3_3[20] F26
VCCSUS3_3[19] F28
VCCSUS3_3[18] G26
VCCSUS3_3[17] G28
VCCSUS3_3[16] H26
VCCSUS3_3[15] H28
VCCSUS3_3[14] J26
VCCSUS3_3[13] J28
VCCSUS3_3[12] L26
VCCSUS3_3[11] L28
VCCSUS3_3[10] M26
VCCSUS3_3[9] M28
VCCSUS3_3[8] N26
VCCSUS3_3[7] N28
VCCSUS3_3[6] P26
VCCSUS3_3[5] P28
VCCSUS3_3[4] U24
VCCSUS3_3[3] U26
VCCSUS3_3[2] U28
VCCSUS3_3[1] V28
VCCIO[11] AD20
VCCIO[20] AD22
VCCIO[10] AH19
VCCADPLLA[2]
BB53
VCCADPLLB[1]
BD51
VCCIO[22]
AJ35
V5REF_SUS F24
VCCIO[16] AH20
VCCIO[17] AB19
VCCIO[18] AB20
VCCIO[19] AB22
VCCIO[12] AF22
VCC3_3[14] AD13
VCCIO[9] AH22
VCCVRM[4] AT20
DCPSUS
Y22
VCCIO[2]
AF34
VCCIO[3]
AH34
VCCLAN[1]
AF23
VCCLAN[2]
AF24
VCCADPLLA[1]
BB51
VCCADPLLB[2]
BD53
VCCVRM[3]
AU24
VCCACLK[1]
AP51
VCCACLK[2]
AP53
DCPRTC
V9
VCCIO[4]
AF32
VCCME[4]
AF43
VCCIO[23]
AH35
VCCIO[21]
AH23
DCPSST
V12 VCCSATAPLL[2] AK1
VCCSATAPLL[1] AK3
VCCME[13] AA34
VCCME[14] Y34
VCCME[15] Y35
VCCME[16] AA35
VCC3_3[5]
V15
VCC3_3[6]
V16
VCC3_3[7]
Y16
VCCSUS3_3[29]
P18
VCCSUS3_3[30]
U19
VCCSUS3_3[31]
U20
VCCSUS3_3[32]
U22
VCCIO[5] V24
VCCIO[6] V26
VCCIO[7] Y24
VCCIO[8] Y26
V_CPU_IO[1]
AT18
V_CPU_IO[2]
AU18
R118 0_0603_5%~DR118 0_0603_5%~D
1 2
LU9
10UH_LB2012T100MR_20%~D
LU9
10UH_LB2012T100MR_20%~D
1 2
C49
1U_0402_6.3V4Z~D
C49
1U_0402_6.3V4Z~D
1
2
C99
0.1U_0402_16V4Z~D
C99
0.1U_0402_16V4Z~D
1
2
C104
1U_0402_6.3V4Z~D
C104
1U_0402_6.3V4Z~D
1
2
C74
1U_0402_6.3V4Z~D
C74
1U_0402_6.3V4Z~D
1
2
C38
0.1U_0402_16V4Z~D
C38
0.1U_0402_16V4Z~D
1
2
R131
0_0402_5%~D
R131
0_0402_5%~D
12
C25
0.1U_0402_16V4Z~D
C25
0.1U_0402_16V4Z~D
1
2
R569
0_0402_5%~D
@
R569
0_0402_5%~D
@
12
C92
10U_0805_10V4Z~D
@
C92
10U_0805_10V4Z~D
@
1
2
D48
CH751H-40PT_SOD323-2~D
D48
CH751H-40PT_SOD323-2~D
21
L84
10UH_LB2012T100MR_20%~D
@L84
10UH_LB2012T100MR_20%~D
@
1 2
C113
4.7U_0805_10V4Z~D
C113
4.7U_0805_10V4Z~D
1
2
CU66
1U_0402_6.3V4Z~D
CU66
1U_0402_6.3V4Z~D
1
2
D49
CH751H-40PT_SOD323-2~D
D49
CH751H-40PT_SOD323-2~D
21
C60
22U_0805_6.3V6M~OK
C60
22U_0805_6.3V6M~OK
1
2
C36
1U_0402_6.3V6K~D
C36
1U_0402_6.3V6K~D
12
C67
0.1U_0402_16V4Z~D
C67
0.1U_0402_16V4Z~D
1 2
CU65
1U_0402_6.3V4Z~D
CU65
1U_0402_6.3V4Z~D
1
2
R102 0_0603_5%~DR102 0_0603_5%~D
1 2
C1074
0.1U_0402_16V4Z~D
C1074
0.1U_0402_16V4Z~D
1
2
C28
1U_0402_6.3V6K~D
C28
1U_0402_6.3V6K~D
12
C75
1U_0402_6.3V4Z~D
@
C75
1U_0402_6.3V4Z~D
@
1
2
C24
0.1U_0402_16V4Z~D
C24
0.1U_0402_16V4Z~D
1
2
CU64
1U_0402_6.3V4Z~D
CU64
1U_0402_6.3V4Z~D
1
2
C47
0.1U_0402_16V4Z~D
C47
0.1U_0402_16V4Z~D
1
2
C57
0.1U_0402_16V4Z~D
C57
0.1U_0402_16V4Z~D
1
2
C84
10U_0805_10V4Z~D
@
C84
10U_0805_10V4Z~D
@
1
2
C65
1U_0402_6.3V4Z~D
@
C65
1U_0402_6.3V4Z~D
@
1
2
R92 0_0603_5%~DR92 0_0603_5%~D
1 2
C37 1U_0402_6.3V4Z~DC37 1U_0402_6.3V4Z~D
1 2
C1031
0.1U_0402_16V4Z~D
C1031
0.1U_0402_16V4Z~D
1
2
C73
1U_0402_6.3V4Z~D
C73
1U_0402_6.3V4Z~D
1
2
R97
10_0402_5%~D
R97
10_0402_5%~D
1 2
C53
0.1U_0402_16V4Z~D
C53
0.1U_0402_16V4Z~D
1
2
C50
0.1U_0402_16V4Z~D
C50
0.1U_0402_16V4Z~D
1 2
+
C1032
220U_D2_4VM_R15~D
+
C1032
220U_D2_4VM_R15~D
1
2
C51
0.1U_0402_16V4Z~D
C51
0.1U_0402_16V4Z~D
1 2
G
D
S
Q62
AO3413_SOT23-3
G
D
S
Q62
AO3413_SOT23-3
2
1 3
C66
1U_0402_6.3V4Z~D
C66
1U_0402_6.3V4Z~D
1
2
C86
1U_0402_6.3V4Z~D
@
C86
1U_0402_6.3V4Z~D
@
1
2
C78
1U_0402_6.3V4Z~D
C78
1U_0402_6.3V4Z~D
1
2
R49
10_0402_5%~D
R49
10_0402_5%~D
1 2
C109
1U_0402_6.3V4Z~D
C109
1U_0402_6.3V4Z~D
1
2

5
5
4
4
3
3
2
2
1
1
D D
C C
B B
A A
Title
Size Document Number Rev
Date: Sheet of
Security Classification
Compal Secret Data
THIS SHEET OF ENGINEERING DRAWING IS THE PROPRIETARY PROPERTY OF COMPAL ELECTRONICS, INC. AND CONTAINS CONFIDENTIAL
AND TRADE SECRET INFORMATION. THIS SHEET MAY NOT BE TRANSFERED FROM THE CUSTODY OF THE COMPETENT DIVISION OF R&D
DEPARTMENT EXCEPT AS AUTHORIZED BY COMPAL ELECTRONICS, INC. NEITHER THIS SHEET NOR THE INFORMATION IT CONTAINS
MAY BE USED BY OR DISCLOSED TO ANY THIRD PARTY WITHOUT PRIOR WRITTEN CONSENT OF COMPAL ELECTRONICS, INC.
Issued Date Deciphered Date
NAT02 M/B LA-5154P Schematic
1.0
PCH (9/9) VSS
Custom
23 49Thursday, November 26, 2009
2009/09/21 2010/09/21
Compal Electronics, Inc.
Title
Size Document Number Rev
Date: Sheet of
Security Classification
Compal Secret Data
THIS SHEET OF ENGINEERING DRAWING IS THE PROPRIETARY PROPERTY OF COMPAL ELECTRONICS, INC. AND CONTAINS CONFIDENTIAL
AND TRADE SECRET INFORMATION. THIS SHEET MAY NOT BE TRANSFERED FROM THE CUSTODY OF THE COMPETENT DIVISION OF R&D
DEPARTMENT EXCEPT AS AUTHORIZED BY COMPAL ELECTRONICS, INC. NEITHER THIS SHEET NOR THE INFORMATION IT CONTAINS
MAY BE USED BY OR DISCLOSED TO ANY THIRD PARTY WITHOUT PRIOR WRITTEN CONSENT OF COMPAL ELECTRONICS, INC.
Issued Date Deciphered Date
NAT02 M/B LA-5154P Schematic
1.0
PCH (9/9) VSS
Custom
23 49Thursday, November 26, 2009
2009/09/21 2010/09/21
Compal Electronics, Inc.
Title
Size Document Number Rev
Date: Sheet of
Security Classification
Compal Secret Data
THIS SHEET OF ENGINEERING DRAWING IS THE PROPRIETARY PROPERTY OF COMPAL ELECTRONICS, INC. AND CONTAINS CONFIDENTIAL
AND TRADE SECRET INFORMATION. THIS SHEET MAY NOT BE TRANSFERED FROM THE CUSTODY OF THE COMPETENT DIVISION OF R&D
DEPARTMENT EXCEPT AS AUTHORIZED BY COMPAL ELECTRONICS, INC. NEITHER THIS SHEET NOR THE INFORMATION IT CONTAINS
MAY BE USED BY OR DISCLOSED TO ANY THIRD PARTY WITHOUT PRIOR WRITTEN CONSENT OF COMPAL ELECTRONICS, INC.
Issued Date Deciphered Date
NAT02 M/B LA-5154P Schematic
1.0
PCH (9/9) VSS
Custom
23 49Thursday, November 26, 2009
2009/09/21 2010/09/21
Compal Electronics, Inc.
REV1.0
U47H
IBEXPEAK-M_FCBGA1071~D
REV1.0
U47H
IBEXPEAK-M_FCBGA1071~D
VSS[1]
AA19
VSS[2]
AA20
VSS[3]
AA22
VSS[5]
AA24
VSS[6]
AA26
VSS[7]
AA28
VSS[8]
AA30
VSS[9]
AA31
VSS[10]
AA32
VSS[11]
AB11
VSS[12]
AB15
VSS[13]
AB23
VSS[14]
AB30
VSS[15]
AB31
VSS[16]
AB32
VSS[17]
AB39
VSS[18]
AB43
VSS[19]
AB47
VSS[20]
AB5
VSS[21]
AB8
VSS[22]
AC2
VSS[23]
AC52
VSS[24]
AD11
VSS[25]
AD12
VSS[26]
AD16
VSS[27]
AD23
VSS[28]
AD30
VSS[29]
AD31
VSS[30]
AD32
VSS[31]
AD34
VSS[33]
AD42
VSS[34]
AD46
VSS[35]
AD49
VSS[36]
AD7
VSS[37]
AE2
VSS[38]
AE4
VSS[39]
AF12
VSS[43]
AF35
VSS[44]
AP13
VSS[46]
AF45
VSS[47]
AF46
VSS[48]
AF49
VSS[49]
AF5
VSS[50]
AF8
VSS[51]
AG2
VSS[52]
AG52
VSS[53]
AH11
VSS[54]
AH15
VSS[55]
AH16
VSS[56]
AH24
VSS[57]
AH32
VSS[59]
AH43
VSS[60]
AH47
VSS[61]
AH7
VSS[62]
AJ19
VSS[63]
AJ2
VSS[64]
AJ20
VSS[65]
AJ22
VSS[66]
AJ23
VSS[67]
AJ26
VSS[68]
AJ28
VSS[69]
AJ32
VSS[70]
AJ34
VSS[71]
AT5
VSS[72]
AJ4
VSS[73]
AK12
VSS[76]
AK26
VSS[77]
AK22
VSS[78]
AK23
VSS[79]
AK28
VSS[80] AK30
VSS[81] AK31
VSS[82] AK32
VSS[83] AK34
VSS[84] AK35
VSS[85] AK38
VSS[86] AK43
VSS[87] AK46
VSS[88] AK49
VSS[89] AK5
VSS[90] AK8
VSS[91] AL2
VSS[92] AL52
VSS[93] AM11
VSS[96] AM20
VSS[97] AM22
VSS[98] AM24
VSS[99] AM26
VSS[100] AM28
VSS[102] AM30
VSS[103] AM31
VSS[104] AM32
VSS[105] AM34
VSS[106] AM35
VSS[107] AM38
VSS[108] AM39
VSS[109] AM42
VSS[110] AU20
VSS[111] AM46
VSS[112] AV22
VSS[113] AM49
VSS[114] AM7
VSS[116] BB10
VSS[117] AN32
VSS[118] AN50
VSS[119] AN52
VSS[120] AP12
VSS[121] AP42
VSS[122] AP46
VSS[123] AP49
VSS[124] AP5
VSS[125] AP8
VSS[126] AR2
VSS[127] AR52
VSS[128] AT11
VSS[131] AT32
VSS[132] AT36
VSS[133] AT41
VSS[134] AT47
VSS[135] AT7
VSS[136] AV12
VSS[137] AV16
VSS[138] AV20
VSS[139] AV24
VSS[140] AV30
VSS[141] AV34
VSS[142] AV38
VSS[143] AV42
VSS[144] AV46
VSS[145] AV49
VSS[146] AV5
VSS[147] AV8
VSS[148] AW14
VSS[149] AW18
VSS[150] AW2
VSS[151] BF9
VSS[152] AW32
VSS[153] AW36
VSS[154] AW40
VSS[155] AW52
VSS[156] AY11
VSS[157] AY43
VSS[158] AY47
VSS[40]
Y13
VSS[42]
AU4
VSS[45]
AN34
VSS[115] AA50
VSS[0]
AB16
VSS[58]
AV18
VSS[32]
AU22
VSS[4]
AM19
VSS[74]
AM41
VSS[75]
AN19
VSS[41]
AH49
VSS[129] BA12
VSS[130] AH48
VSS[101] BA42
VSS[95] AD24
VSS[94] BB44
REV1.0
U47I
IBEXPEAK-M_FCBGA1071~D
REV1.0
U47I
IBEXPEAK-M_FCBGA1071~D
VSS[159]
AY7
VSS[160]
B11
VSS[161]
B15
VSS[162]
B19
VSS[163]
B23
VSS[164]
B31
VSS[165]
B35
VSS[166]
B39
VSS[167]
B43
VSS[168]
B47
VSS[169]
B7
VSS[170]
BG12
VSS[171]
BB12
VSS[172]
BB16
VSS[173]
BB20
VSS[174]
BB24
VSS[175]
BB30
VSS[176]
BB34
VSS[177]
BB38
VSS[178]
BB42
VSS[179]
BB49
VSS[180]
BB5
VSS[181]
BC10
VSS[182]
BC14
VSS[183]
BC18
VSS[184]
BC2
VSS[185]
BC22
VSS[186]
BC32
VSS[187]
BC36
VSS[188]
BC40
VSS[189]
BC44
VSS[190]
BC52
VSS[191]
BH9
VSS[192]
BD48
VSS[193]
BD49
VSS[194]
BD5
VSS[195]
BE12
VSS[196]
BE16
VSS[197]
BE20
VSS[198]
BE24
VSS[199]
BE30
VSS[200]
BE34
VSS[201]
BE38
VSS[202]
BE42
VSS[203]
BE46
VSS[204]
BE48
VSS[205]
BE50
VSS[206]
BE6
VSS[207]
BE8
VSS[208]
BF3
VSS[209]
BF49
VSS[210]
BF51
VSS[211]
BG18
VSS[212]
BG24
VSS[213]
BG4
VSS[214]
BG50
VSS[215]
BH11
VSS[216]
BH15
VSS[217]
BH19
VSS[218]
BH23
VSS[219]
BH31
VSS[220]
BH35
VSS[221]
BH39
VSS[222]
BH43
VSS[223]
BH47
VSS[224]
BH7
VSS[225]
C12
VSS[226]
C50
VSS[227]
D51
VSS[228]
E12
VSS[229]
E16
VSS[230]
E20
VSS[231]
E24
VSS[232]
E30
VSS[233]
E34
VSS[234]
E38
VSS[235]
E42
VSS[236]
E46
VSS[237]
E48
VSS[264] K47
VSS[265] K7
VSS[266] L14
VSS[267] L18
VSS[268] L2
VSS[269] L22
VSS[270] L32
VSS[271] L36
VSS[272] L40
VSS[273] L52
VSS[274] M12
VSS[275] M16
VSS[276] M20
VSS[277] N38
VSS[278] M34
VSS[279] M38
VSS[280] M42
VSS[281] M46
VSS[282] M49
VSS[283] M5
VSS[284] M8
VSS[285] N24
VSS[286] P11
VSS[288] P22
VSS[289] P30
VSS[290] P32
VSS[291] P34
VSS[292] P42
VSS[293] P45
VSS[294] P47
VSS[295] R2
VSS[296] R52
VSS[297] T12
VSS[298] T41
VSS[299] T46
VSS[300] T49
VSS[301] T5
VSS[302] T8
VSS[303] U30
VSS[304] U31
VSS[305] U32
VSS[306] U34
VSS[307] P38
VSS[308] V11
VSS[309] P16
VSS[310] V19
VSS[311] V20
VSS[312] V22
VSS[313] V30
VSS[314] V31
VSS[315] V32
VSS[316] V34
VSS[238]
E6
VSS[239]
E8
VSS[240]
F49
VSS[241]
F5
VSS[242]
G10
VSS[243]
G14
VSS[244]
G18
VSS[245]
G2
VSS[246]
G22
VSS[247]
G32
VSS[248]
G36
VSS[249]
G40
VSS[250]
G44
VSS[251]
G52
VSS[317] V35
VSS[318] V38
VSS[319] V43
VSS[320] V45
VSS[321] V46
VSS[322] V47
VSS[323] V49
VSS[324] V5
VSS[325] V7
VSS[326] V8
VSS[327] W2
VSS[328] W52
VSS[329] Y11
VSS[330] Y12
VSS[331] Y15
VSS[332] Y19
VSS[333] Y23
VSS[334] Y28
VSS[335] Y30
VSS[336] Y31
VSS[337] Y32
VSS[338] Y38
VSS[339] Y43
VSS[340] Y46
VSS[342] Y5
VSS[343] Y6
VSS[344] Y8
VSS[341] P49
VSS[345] P24
VSS[287] AD15
VSS[252]
AF39
VSS[253]
H16
VSS[254]
H20
VSS[255]
H30
VSS[256]
H34
VSS[257]
H38
VSS[258]
H42
VSS[346] T43
VSS[347] AD51
VSS[348] AT8
VSS[349] AD47
VSS[350] Y47
VSS[351] AT12
VSS[352] AM6
VSS[353] AT13
VSS[354] AM5
VSS[355] AK45
VSS[356] AK39
VSS[366] AV14
VSS[262] K11
VSS[263] K43
VSS[259] H49
VSS[260] H5
VSS[261] J24

A
A
B
B
C
C
D
D
E
E
1 1
2 2
3 3
4 4
LAN_LED2
LAN_LED3
V_DAC
V_DAC
V_DAC
LAN_MDIN0
LAN_MDIP0
LAN_MDIN3
LAN_MDIP3
LAN_MDIN2
LAN_MDIP2
LAN_MDIN1
RJ45_TX3+
RJ45_TX3-
RJ45_RX1-
LAN_MDIP1
V_DAC
RJ45_RX1+
RJ45_TX0-
RJ45_TX0+
RJ45_TX2+
RJ45_TX2-
+LAN_DVDD12
LAN_LED1
LAN_LED3
PCIE_IRX_C_GLANTX_P6
PCIE_IRX_C_GLANTX_N6
PCIE_ITX_C_GLANRX_N6
PCIE_ITX_C_GLANRX_P6
LAN_CKTAL2
LAN_CKTAL2
LAN_CKTAL1
LAN_CKTAL1
LAN_LED1
LAN_LED3
LAN_MDIP3
LAN_MDIP2
LAN_MDIN1
LAN_MDIN2
LAN_MDIP1
LAN_MDIN3
LAN_MDIN0
LAN_MDIP0
ISOLATEB
LED1_LED3LED2_LED3
LAN_MDIN1
LAN_MDIP1
LAN_MDIN0
LAN_MDIN2
LAN_MDIP0
LAN_MDIP2
LAN_MDIN3
LAN_MDIP3
RJ45_RX1-
RJ45_RX1+
RJ45_TX0-
RJ45_TX2-
RJ45_TX2+
RJ45_TX3-
RJ45_TX0+
RJ45_TX3+
LED1_LED3 LINK_100_1000#
LED2_LED3 LINK_10_1000#
LAN_LED0 LAN_ACTIVITY#
LAN_LED0
LAN_LED2
EN_WOL
PCIE_IRX_GLANTX_P6<16>
PCIE_IRX_GLANTX_N6<16>
PCIE_ITX_C_GLANRX_P6<16>
PCIE_ITX_C_GLANRX_N6<16>
CLK_PCIE_GLAN<16>
CLK_PCIE_GLAN#<16>
GLAN_CLKREQ#<16>
ICH_PCIE_WAKE#<17,27,28,31>
PLT_RST#<6,19,27,28,30,31>
EN_WOL#<31>
LAN_CABDT<20>
LAN_LOPWEN<20>
+LAN_IO
+3VALW
B+_BIAS
+LAN_VDD
+LAN_IO
+LAN_DVDD12
+3VS
+LAN_IO
+LAN_DVDD12
+LAN_VDD
+LAN_VDD
+LAN_IO
+LAN_IO
+LAN_IO
+LAN_IO
+LAN_DVDD12
Title
Size Document Number Rev
Date: Sheet of
Security Classification
Compal Secret Data
THIS SHEET OF ENGINEERING DRAWING IS THE PROPRIETARY PROPERTY OF COMPAL ELECTRONICS, INC. AND CONTAINS CONFIDENTIAL
AND TRADE SECRET INFORMATION. THIS SHEET MAY NOT BE TRANSFERED FROM THE CUSTODY OF THE COMPETENT DIVISION OF R&D
DEPARTMENT EXCEPT AS AUTHORIZED BY COMPAL ELECTRONICS, INC. NEITHER THIS SHEET NOR THE INFORMATION IT CONTAINS
MAY BE USED BY OR DISCLOSED TO ANY THIRD PARTY WITHOUT PRIOR WRITTEN CONSENT OF COMPAL ELECTRONICS, INC.
Issued Date
Deciphered Date
NAT02 M/B LA-5154P Schematic
1.0
Gigabit LAN_RTL8111DL
Custom
24 49Thursday, November 26, 2009
2009/09/21 2010/09/21
Compal Electronics, Inc.
Title
Size Document Number Rev
Date: Sheet of
Security Classification
Compal Secret Data
THIS SHEET OF ENGINEERING DRAWING IS THE PROPRIETARY PROPERTY OF COMPAL ELECTRONICS, INC. AND CONTAINS CONFIDENTIAL
AND TRADE SECRET INFORMATION. THIS SHEET MAY NOT BE TRANSFERED FROM THE CUSTODY OF THE COMPETENT DIVISION OF R&D
DEPARTMENT EXCEPT AS AUTHORIZED BY COMPAL ELECTRONICS, INC. NEITHER THIS SHEET NOR THE INFORMATION IT CONTAINS
MAY BE USED BY OR DISCLOSED TO ANY THIRD PARTY WITHOUT PRIOR WRITTEN CONSENT OF COMPAL ELECTRONICS, INC.
Issued Date
Deciphered Date
NAT02 M/B LA-5154P Schematic
1.0
Gigabit LAN_RTL8111DL
Custom
24 49Thursday, November 26, 2009
2009/09/21 2010/09/21
Compal Electronics, Inc.
Title
Size Document Number Rev
Date: Sheet of
Security Classification
Compal Secret Data
THIS SHEET OF ENGINEERING DRAWING IS THE PROPRIETARY PROPERTY OF COMPAL ELECTRONICS, INC. AND CONTAINS CONFIDENTIAL
AND TRADE SECRET INFORMATION. THIS SHEET MAY NOT BE TRANSFERED FROM THE CUSTODY OF THE COMPETENT DIVISION OF R&D
DEPARTMENT EXCEPT AS AUTHORIZED BY COMPAL ELECTRONICS, INC. NEITHER THIS SHEET NOR THE INFORMATION IT CONTAINS
MAY BE USED BY OR DISCLOSED TO ANY THIRD PARTY WITHOUT PRIOR WRITTEN CONSENT OF COMPAL ELECTRONICS, INC.
Issued Date
Deciphered Date
NAT02 M/B LA-5154P Schematic
1.0
Gigabit LAN_RTL8111DL
Custom
24 49Thursday, November 26, 2009
2009/09/21 2010/09/21
Compal Electronics, Inc.
W=60mils
W=60mils
( Should be place within 200 mils )
These caps close to U9: Pin 10, 13, 30, 36, 39
These caps close to U9: Pin 4
W=60mils
W=60mils
( Should be place within 200 mils )
These components close to U9: Pin 48
LEDS1-0
LED0
LED1
LED2
LED3
0 0 0 1 1 0 1 1
Tx / Rx
LINK100
LINK10
LINK1000
Tx / Rx
LINK10 /100 / 1000
LINK10 / 100
LINK1000
Tx
LINK
Rx
FULL
LINK10 / ACT
LINK100 / ACT
FULL
LINK1000 / ACT
These caps close to U9: Pin 44.45
These caps close to U9: Pin 1.29, 37, 40
W=30mils W=30mils
These caps close to U9: Pin 19
LINK OK
12/11 reserve for EMI as Dell Tony request.
W=40mils
R0.3 Modify
S
G
D
Q3
SI3456BDV-T1-E3_TSOP6~D
S
G
D
Q3
SI3456BDV-T1-E3_TSOP6~D
3
6
2
45
1
TS1
BOTH_GST5009-LF
TS1
BOTH_GST5009-LF
TCT1
1
TD1+
2
TD1-
3
TCT2
4
TD2+
5
TD2-
6MX2- 19
MX2+ 20
MCT2 21
MX1- 22
MX1+ 23
MCT1 24
TCT3
7
TD3+
8
TD3-
9
TCT4
10
TD4+
11
TD4-
12
MCT3 18
MX3+ 17
MX3- 16
MCT4 15
MX4+ 14
MX4- 13
R244
220_0402_5%~D
R244
220_0402_5%~D
1 2
R236
470K_0402_5%
R236
470K_0402_5%
12
C293
0.1U_0402_10V6K~D
C293
0.1U_0402_10V6K~D
1
2
C289
0.1U_0402_10V6K~D
C289
0.1U_0402_10V6K~D
1
2
R245
220_0402_5%~D
R245
220_0402_5%~D
1 2
C304 0.1U_0402_16V7K~DC304 0.1U_0402_16V7K~D
12
C878 6.8PF_0402_50V9~DC878 6.8PF_0402_50V9~D
1 2
R239 2.49K_0402_1%R239 2.49K_0402_1%
1 2
C876 6.8PF_0402_50V9~DC876 6.8PF_0402_50V9~D
1 2
C305 0.1U_0402_16V7K~DC305 0.1U_0402_16V7K~D
12
C958
2200P_0402_50V7K~D
C958
2200P_0402_50V7K~D
1
2
R1033 0_0402_5%~D
@
R1033 0_0402_5%~D
@
1 2
C291
0.1U_0402_10V6K~D
C291
0.1U_0402_10V6K~D
1
2
R235
0_0603_5%~D
R235
0_0603_5%~D
12
C288
0.1U_0402_10V6K~D
C288
0.1U_0402_10V6K~D
1
2
C318
33P_0402_50V8J~D
C318
33P_0402_50V8J~D
1
2
C319
33P_0402_50V8J~D
C319
33P_0402_50V8J~D
1
2
Y3
25MHZ_20P_1BX25000CK1A
Y3
25MHZ_20P_1BX25000CK1A
1 2
R947
3.6K_0402_5%
R947
3.6K_0402_5%
12
C285
22U_1206_6.3V6M~D
@
C285
22U_1206_6.3V6M~D
@
1
2
C877 6.8PF_0402_50V9~DC877 6.8PF_0402_50V9~D
1 2
D4
CH751H-40PT_SOD323-2~D
D4
CH751H-40PT_SOD323-2~D
21
C296
0.1U_0402_10V6K~D
C296
0.1U_0402_10V6K~D
1
2
C306
0.1U_0402_10V6K~D
C306
0.1U_0402_10V6K~D
1
2
D7
CH751H-40PT_SOD323-2~D
D7
CH751H-40PT_SOD323-2~D
21
C322 0.01U_0402_16V7K~DC322 0.01U_0402_16V7K~D
1 2
C874 6.8PF_0402_50V9~DC874 6.8PF_0402_50V9~D
1 2
R884
0_0603_5%~D
R884
0_0603_5%~D
12
R1142
1.5M_0402_5%~D
R1142
1.5M_0402_5%~D
12
C294
0.1U_0402_10V6K~D
C294
0.1U_0402_10V6K~D
1
2
D5
CH751H-40PT_SOD323-2~D
D5
CH751H-40PT_SOD323-2~D
21
D6
CH751H-40PT_SOD323-2~D
D6
CH751H-40PT_SOD323-2~D
21
C310 1U_0603_10V6K~DC310 1U_0603_10V6K~D
1 2
C286
22U_1206_6.3V6M~D
C286
22U_1206_6.3V6M~D
1
2
C302
0.1U_0402_10V6K~D
@C302
0.1U_0402_10V6K~D
@
1
2
C287
0.1U_0402_10V6K~D
C287
0.1U_0402_10V6K~D
1
2
C323
1000P_1206_2KV7K
C323
1000P_1206_2KV7K
1
2
JRJ45
FOX_JM3611A-R4953B-7F
CONN@
JRJ45
FOX_JM3611A-R4953B-7F
CONN@
PR1-
2
PR1+
1
PR2+
3
PR3+
4
PR3-
5
PR2-
6
PR4+
7
PR4-
8
Yellow LED+
10
Orange LED-
11
Yellow LED+
12
Yellow LED-
13
GND 15
GND 14
Green LED-
9
C308
22U_1206_6.3V6M~D
C308
22U_1206_6.3V6M~D
1
2
L11
4.7UH_1008HC-472EJFS-A_5%_1008
L11
4.7UH_1008HC-472EJFS-A_5%_1008
1 2
R240 1K_0402_5%~DR240 1K_0402_5%~D
1 2
C307
22U_1206_6.3V6M~D
C307
22U_1206_6.3V6M~D
1
2
RTL8111DL
U9
RTL8111DL-GR_LQFP48_7X7
RTL8111DL
U9
RTL8111DL-GR_LQFP48_7X7
AVDD33 1
MDIP0 2
MDIN0 3
FB12 4
MDIP1 5
MDIN1 6
GND
7
MDIP2 8
MDIN2 9
AVDD12 10
MDIP3 11
MDIN3 12
RSET
46
SROUT12 48
GND
47
CKTAL2
42 CKTAL1
41
AVDD33 40
VDDSR 44
LED0 38
VDD33 37
ENSR 43
DVDD12 13
GND
14
HSIP
15
HSIN
16
REFCLK_P
17
REFCLK_N
18
EVDD12 19
HSOP
20
HSON
21
EGND
22
GPO
23
NC
24
LED1/EESK 35
LED2/EEDI/AUX 34
LED3/EEDO 33
EECS 32
DVDD12 36
GND
31
DVDD12 30
VDD33 29
ISOLATEB
28
PERSTB
27
LANWAKEB
26
CLKREQB
25
AVDD12 39
VDDSR 45
C321 0.01U_0402_16V7K~DC321 0.01U_0402_16V7K~D
1 2
C290
0.1U_0402_10V6K~D
C290
0.1U_0402_10V6K~D
1
2
C324 0.01U_0402_16V7K~DC324 0.01U_0402_16V7K~D
1 2
C292
0.1U_0402_10V6K~D
C292
0.1U_0402_10V6K~D
1
2
C303
0.01U_0402_16V7K~D
@C303
0.01U_0402_16V7K~D
@
1
2
R246
220_0402_5%~D
R246
220_0402_5%~D
1 2
G
D
S
Q4
PMF3800SN_SC70-3
G
D
S
Q4
PMF3800SN_SC70-3
2
13
R942 0_0805_5%~DR942 0_0805_5%~D
12
C880 6.8PF_0402_50V9~DC880 6.8PF_0402_50V9~D
1 2
C873 6.8PF_0402_50V9~DC873 6.8PF_0402_50V9~D
1 2
C295
0.1U_0402_10V6K~D
C295
0.1U_0402_10V6K~D
1
2
R241 0_0402_5%~D@R241 0_0402_5%~D@
1 2
C284
1U_0603_10V6K~D
C284
1U_0603_10V6K~D
1
2
RP1
75_1206_8P4R_5%
RP1
75_1206_8P4R_5%
18
27
36
45
C875 6.8PF_0402_50V9~DC875 6.8PF_0402_50V9~D
1 2
C320 0.01U_0402_16V7K~DC320 0.01U_0402_16V7K~D
1 2
R242 15K_0402_5%R242 15K_0402_5%
1 2
L10
FBMA-L11-322513-201LMA40T_1210
L10
FBMA-L11-322513-201LMA40T_1210
1 2
C309
0.1U_0402_10V6K~D
C309
0.1U_0402_10V6K~D
1
2
C311 1U_0603_10V6K~DC311 1U_0603_10V6K~D
1 2
C879 6.8PF_0402_50V9~DC879 6.8PF_0402_50V9~D
1 2

A
A
B
B
C
C
D
D
E
E
F
F
G
G
H
H
1 1
2 2
3 3
4 4
HDA_SDIN0_R
SENSE_A
SENSE_B
+AVDD_AUDIO
EAPD#
HP1_CD_L
HP1_CD_R
HP2_CD_L
HP2_CD_R
SPK_CD_L
SPK_CD_R
MIC_CD_L
MIC_CD_R
HP1_AMP_R
HP1_AMP_LHP_AMP_MUTE#
HP2_AMP_R
HP2_AMP_LHP_AMP_MUTE#
HP1_AMP_R
HP1_AMP_L HP1_AMP_L1_JKHP1_AMP_L1
HP1_AMP_R1 HP1_AMP_R1_JK
HP2_AMP_R
HP2_AMP_L HP2_AMP_L1_JKHP2_AMP_L1
HP2_AMP_R1 HP2_AMP_R1_JK
MIC_CD_R1_JK
MIC_CD_L1_JKMIC_CD_L
MIC_CD_R
MIC_CD_L1
MIC_CD_R1
HP1_AMP_L1_JK
HP1_AMP_R1_JK
MIC_CD_L1_JK
MIC_CD_R1_JK
HP2_AMP_L1_JK
HP2_AMP_R1_JK
BEEP_C#
SB_SPKR_C
MIC_JD
SENSE_B
HP2_JD
HP1_JD
SENSE_A
HP1_JD
MIC_JD
HP2_JD
PC_BEEP
PC_BEEP
HP1_JD
HP2_JD
HP_JD
HP1_CD_L2
HP1_CD_R2
HP1_CD_L1
HP1_CD_R1
HP2_CD_L2
HP2_CD_R2HP2_CD_R1
HP2_CD_L1
EC_SUB_MUTE#
EAPD#
EA_EC_SPK_MUTE#
EA_EC_SUB_MUTE#
EC_SPK_HP_MUTE#
EAPD#
HP_JD
EA_EC_SPK_MUTE#
HP_JD
EA_EC_SUB_MUTE#
HP_JD
HP_AMP_MUTE#
EA_EC_SPK_MUTE#
HP_JD#
HP2_CD_R
HP2_CD_L
HP1_CD_L
HP1_CD_R
HDA_BITCLK_AUDIO<15>
HDA_SDIN0<15>
HDA_SDOUT_AUDIO<15>
HDA_SYNC_AUDIO<15>
HDA_RST_AUDIO#<15>
PCH_SPKR<15>
DMIC_CLK<30>
DMIC0<30>
BEEP#<31> PC_BEEP <26>
SPK_CD_L <26>
SPK_CD_R <26>
ACIN <17,31,40,41>
EC_SPK_HP_MUTE#<31>
EC_SUB_MUTE#<31>
SUB_AMP_MUTE# <26>
SPK_AMP_MUTE# <26>
+DVDD_AUDIO+3VS +5VS+AVDD_AUDIO
+MIC1_VREFO
+3VS
+3VS
+MIC1_VREFO
+3VS +3VS
+AVDD_AUDIO
+3VS
+AVDD_AUDIO
+3VS
+3VS
+3VS
+3VS
+3VS
+3VS
+3VS
+3VS
+3VS
+3VS
+3VS+3VS
Title
Size Document Number Rev
Date: Sheet of
Security Classification
Compal Secret Data
THIS SHEET OF ENGINEERING DRAWING IS THE PROPRIETARY PROPERTY OF COMPAL ELECTRONICS, INC. AND CONTAINS CONFIDENTIAL
AND TRADE SECRET INFORMATION. THIS SHEET MAY NOT BE TRANSFERED FROM THE CUSTODY OF THE COMPETENT DIVISION OF R&D
DEPARTMENT EXCEPT AS AUTHORIZED BY COMPAL ELECTRONICS, INC. NEITHER THIS SHEET NOR THE INFORMATION IT CONTAINS
MAY BE USED BY OR DISCLOSED TO ANY THIRD PARTY WITHOUT PRIOR WRITTEN CONSENT OF COMPAL ELECTRONICS, INC.
Issued Date
Deciphered Date
NAT02 M/B LA-5154P Schematic
1.0
HD Audio_IDT92HD73C
Custom
25 49Thursday, November 26, 2009
2009/09/21 2010/09/21
Compal Electronics, Inc.
Title
Size Document Number Rev
Date: Sheet of
Security Classification
Compal Secret Data
THIS SHEET OF ENGINEERING DRAWING IS THE PROPRIETARY PROPERTY OF COMPAL ELECTRONICS, INC. AND CONTAINS CONFIDENTIAL
AND TRADE SECRET INFORMATION. THIS SHEET MAY NOT BE TRANSFERED FROM THE CUSTODY OF THE COMPETENT DIVISION OF R&D
DEPARTMENT EXCEPT AS AUTHORIZED BY COMPAL ELECTRONICS, INC. NEITHER THIS SHEET NOR THE INFORMATION IT CONTAINS
MAY BE USED BY OR DISCLOSED TO ANY THIRD PARTY WITHOUT PRIOR WRITTEN CONSENT OF COMPAL ELECTRONICS, INC.
Issued Date
Deciphered Date
NAT02 M/B LA-5154P Schematic
1.0
HD Audio_IDT92HD73C
Custom
25 49Thursday, November 26, 2009
2009/09/21 2010/09/21
Compal Electronics, Inc.
Title
Size Document Number Rev
Date: Sheet of
Security Classification
Compal Secret Data
THIS SHEET OF ENGINEERING DRAWING IS THE PROPRIETARY PROPERTY OF COMPAL ELECTRONICS, INC. AND CONTAINS CONFIDENTIAL
AND TRADE SECRET INFORMATION. THIS SHEET MAY NOT BE TRANSFERED FROM THE CUSTODY OF THE COMPETENT DIVISION OF R&D
DEPARTMENT EXCEPT AS AUTHORIZED BY COMPAL ELECTRONICS, INC. NEITHER THIS SHEET NOR THE INFORMATION IT CONTAINS
MAY BE USED BY OR DISCLOSED TO ANY THIRD PARTY WITHOUT PRIOR WRITTEN CONSENT OF COMPAL ELECTRONICS, INC.
Issued Date
Deciphered Date
NAT02 M/B LA-5154P Schematic
1.0
HD Audio_IDT92HD73C
Custom
25 49Thursday, November 26, 2009
2009/09/21 2010/09/21
Compal Electronics, Inc.
Reserved for TEST
GND AGND
Int. Speaker and
Sub woofer
Rear or MIC
Place close to Jack
Center
Place close to Jack
Front
+MIC1_VREFO W=10 mil
75mA 132mA
Place close to Jack
1226 Modify
Int. 60k pull up.
1226 Modify
1226 Modify
R0.3 Modify
R0.3 Modify
R0.3 Modify
R1.0 Modify
R1.0 Modify
G
D
S
Q43
PMF3800SN_SC70-3
G
D
S
Q43
PMF3800SN_SC70-3
2
13
C1118
0.1U_0402_10V6K~D
C1118
0.1U_0402_10V6K~D
1 2
C1108
270P_0402_50V7K~D
C1108
270P_0402_50V7K~D
1 2
R248
0_0603_5%~D
R248
0_0603_5%~D
12
C342
100P_0402_50V8J~D
@
C342
100P_0402_50V8J~D
@
1
2
Q42B
2N7002DW-7-F_SOT363-6~D
Q42B
2N7002DW-7-F_SOT363-6~D
3
5
4
C334
10U_0603_6.3V6M~D
C334
10U_0603_6.3V6M~D
1
2
R545
5.1K_0402_1%~D
R545
5.1K_0402_1%~D
1 2
R247
0_0603_5%~D
R247
0_0603_5%~D
12
C353
100P_0402_50V8J~D
C353
100P_0402_50V8J~D
1
2
U11
92HD73C1X5PRGXC1X8_QFP48_7X7
U11
92HD73C1X5PRGXC1X8_QFP48_7X7
PORTE_L 14
PORTE_R 15
PORTF_R 17
PORTF_L 16
PORTC_L 23
PORTC_R 24
PORTI_L
18
PORTI_R
20 PORTI_C
19
PORTB_L 21
PORTB_R 22
SENSE_A
13
PCBEEP
12
PORTD_L 35
PORTD_R 36
VREFOUT-A 37
RESET#
11
SYNC
10
BITCLK
6
SDO
5
SDI_CODEC
8
VOL_UP/DMIC_CLK/GPIO1
2
DVDD_IO 3
VREFOUT-C 29
DMIC1/GPIO5
30
VREFOUT-B 28
VREFFILT 27
DVDD_CORE 1
DVDD_CORE 9
AVDD1 25
AVDD2 38
SENSE_C
32
PORTH_R 46
EAPD/SPDIF IN/GPIO0
47
SPDIF OUT0 48
VOL_DN/DMIC_0/GPIO2
4
DVSS
7
VREFOUT-E 31
CAP2 33
SENSE_B
34
PORTG_L 43
PORTG_R 44
PORTH_L 45
SPDIF OUT1/GPIO3 40
AVSS1
26
AVSS2
42
PORTA_L 39
PORTA_R 41
C354
2.2U_0805_10V7K~D
C354
2.2U_0805_10V7K~D
R1217 20K_0402_1%~DR1217 20K_0402_1%~D
1 2
C341
100P_0402_50V8J~D
@
C341
100P_0402_50V8J~D
@
1
2
C357
1000P_0402_50V7K~D
C357
1000P_0402_50V7K~D
1
2
R264
499K_0402_1%~D
R264
499K_0402_1%~D
1 2
C352
100P_0402_50V8J~D
C352
100P_0402_50V8J~D
1
2
R257
4.7K_0402_5%~D
R257
4.7K_0402_5%~D
12
R256
4.7K_0402_5%~D
R256
4.7K_0402_5%~D
12
C351
1U_0603_10V4Z~D
C351
1U_0603_10V4Z~D
1
2
R1220
10K_0402_5%~D
R1220
10K_0402_5%~D
12
D31
PACDN042Y3R_SOT23-3~D@
D31
PACDN042Y3R_SOT23-3~D@
2
3
1
C355
2.2U_0805_10V7K~D
C355
2.2U_0805_10V7K~D
D53
CH751H-40PT_SOD323-2~D
D53
CH751H-40PT_SOD323-2~D
2 1
C331
0.1U_0402_10V6K~D
C331
0.1U_0402_10V6K~D
1
2
R261
68_0603_1%~D
R261
68_0603_1%~D
1 2
C337
2.2U_0805_10V7K~D
C337
2.2U_0805_10V7K~D
L16
BLM18BD601SN1D_0603~D
L16
BLM18BD601SN1D_0603~D
1 2
C946
0.1U_0402_16V4Z~D
C946
0.1U_0402_16V4Z~D
1 2
R262
68_0603_1%~D
R262
68_0603_1%~D
1 2
R543
5.1K_0402_1%~D
R543
5.1K_0402_1%~D
1 2
C335
1U_0402_6.3V6K~D
C335
1U_0402_6.3V6K~D
1
2
SHLD1
SHLD2
NPTH1
NPTH2
JHP1
FOX_JA6333L-B5S4-7F
CONN@
SHLD1
SHLD2
NPTH1
NPTH2
JHP1
FOX_JA6333L-B5S4-7F
CONN@
1
2
3
4
5
6
7
8
9
10
C945
0.1U_0402_16V4Z~D
C945
0.1U_0402_16V4Z~D
1 2
C356
1000P_0402_50V7K~D
C356
1000P_0402_50V7K~D
1
2
SHLD1
SHLD2
NPTH1
NPTH2
JHP2
FOX_JA6333L-B5S4-7F
CONN@
SHLD1
SHLD2
NPTH1
NPTH2
JHP2
FOX_JA6333L-B5S4-7F
CONN@
1
2
3
4
5
6
7
8
9
10
R1221
2K_0402_1%~D
R1221
2K_0402_1%~D
1 2
C336
2.2U_0805_10V7K~D
C336
2.2U_0805_10V7K~D
R249 33_0402_5%~DR249 33_0402_5%~D
1 2
L15
BLM18BD601SN1D_0603~D
L15
BLM18BD601SN1D_0603~D
1 2
C1120 270P_0402_50V7K~DC1120 270P_0402_50V7K~D
1 2
C327
0.1U_0402_10V6K~D
C327
0.1U_0402_10V6K~D
1
2
C345 1000P_0402_50V7K~DC345 1000P_0402_50V7K~D
1 2
C343
1000P_0402_50V7K~D
C343
1000P_0402_50V7K~D
1
2
R1219 10K_0402_5%~DR1219 10K_0402_5%~D
1 2
C325
1U_0603_10V4Z~D
C325
1U_0603_10V4Z~D
1
2
R546
20K_0402_1%~D
R546
20K_0402_1%~D
12
U12
MAX4411ETP+T_TQFN20_4X4
U12
MAX4411ETP+T_TQFN20_4X4
C1P
1
PGND
2
C1N
3
NC-4 4
PVss
5
NC-6 6
SVss
7
NC-8 8
OUTL 9
SVDD 10
INR
15
SHDNR#
14
INL
13
NC-12 12
OUTR 11
NC-20 20
PVDD 19
SHDNL#
18
SGND
17
NC-16 16
PAD 21
L19
BLM18BD601SN1D_0603~D
L19
BLM18BD601SN1D_0603~D
1 2
L18
BLM18BD601SN1D_0603~D
L18
BLM18BD601SN1D_0603~D
1 2
U58
74AHC1G08GW_SOT353-5~D
U58
74AHC1G08GW_SOT353-5~D
IN1
1
IN2
2
G
3
O4
P5
R1163 0_0402_5%~D
@
R1163 0_0402_5%~D
@
1 2
G
D
S
Q69
PMF3800SN_SC70-3
G
D
S
Q69
PMF3800SN_SC70-3
2
13
R269 0_0805_5%~D@R269 0_0805_5%~D@1 2
C344
1000P_0402_50V7K~D
C344
1000P_0402_50V7K~D
1
2
C330
1U_0402_6.3V6K~D
C330
1U_0402_6.3V6K~D
1
2
C350
2.2U_0603_10V7K~D
C350
2.2U_0603_10V7K~D
1 2
C339
1U_0603_10V4Z~D
C339
1U_0603_10V4Z~D
12
C865
1000P_0402_50V7K~D
C865
1000P_0402_50V7K~D
1
2
R978
100K_0402_5%~D
R978
100K_0402_5%~D
12
C1121 270P_0402_50V7K~DC1121 270P_0402_50V7K~D
1 2
U60
74AHC1G08GW_SOT353-5~D
U60
74AHC1G08GW_SOT353-5~D
IN1
1
IN2
2
G
3
O4
P5
C349
2.2U_0603_10V7K~D
C349
2.2U_0603_10V7K~D
1 2
R547
39.2K_0402_1%
R547
39.2K_0402_1%
12
R1218 10K_0402_5%~DR1218 10K_0402_5%~D
1 2
C1119
0.1U_0402_10V6K~D
C1119
0.1U_0402_10V6K~D
1 2
R268 0_0805_5%~DR268 0_0805_5%~D
1 2
R1241 0_0402_5%~DR1241 0_0402_5%~D
1 2
R1213
2K_0402_1%~D
R1213
2K_0402_1%~D
1 2
C360
1U_0603_10V4Z~D
C360
1U_0603_10V4Z~D
1
2
R1222
2K_0402_1%~D
R1222
2K_0402_1%~D
1 2
R266
499K_0402_1%~D
R266
499K_0402_1%~D
1 2
U59
74AHC1G08GW_SOT353-5~D
U59
74AHC1G08GW_SOT353-5~D
IN1
1
IN2
2
G
3
O4
P5
R1240 0_0402_5%~DR1240 0_0402_5%~D
1 2
D32
PACDN042Y3R_SOT23-3~D@
D32
PACDN042Y3R_SOT23-3~D@
2
3
1
U57
74AHC1G08GW_SOT353-5~D
U57
74AHC1G08GW_SOT353-5~D
IN1
1
IN2
2
G
3
O4
P5
R251
68_0603_1%~D
R251
68_0603_1%~D
1 2
C333
1U_0402_6.3V6K~D
C333
1U_0402_6.3V6K~D
1
2
C866
1000P_0402_50V7K~D
C866
1000P_0402_50V7K~D
1
2
C332
10U_0603_6.3V6M~D
C332
10U_0603_6.3V6M~D
1
2
Q42A
2N7002DW-7-F_SOT363-6~D
Q42A
2N7002DW-7-F_SOT363-6~D
61
2
C358 1U_0603_10V4Z~DC358 1U_0603_10V4Z~D
1 2
U56
74AHC1G08GW_SOT353-5~D
U56
74AHC1G08GW_SOT353-5~D
IN1
1
IN2
2
G
3
O4
P5
R270 0_0805_5%~D@R270 0_0805_5%~D@1 2
R971
100K_0402_5%~D
R971
100K_0402_5%~D
12
U53
TC7SZ02FU_SSOP5
U53
TC7SZ02FU_SSOP5
INB
1
INA
2
P5
G
3
Y4
R1214 10K_0402_5%~DR1214 10K_0402_5%~D
1 2
C1117
0.1U_0402_10V6K~D
C1117
0.1U_0402_10V6K~D
1 2
C326
0.1U_0402_10V6K~D
C326
0.1U_0402_10V6K~D
1
2
C1107
270P_0402_50V7K~D
C1107
270P_0402_50V7K~D
1 2
C348
10U_0603_6.3V6M~D
C348
10U_0603_6.3V6M~D
1
2
C338 1U_0603_10V4Z~DC338 1U_0603_10V4Z~D
1 2
C1075 0.1U_0402_10V6K~D
C1075 0.1U_0402_10V6K~D
1 2
SHLD1
SHLD2
NPTH1
NPTH2
JMIC1
FOX_JA6333L-B5S4-7F
CONN@
SHLD1
SHLD2
NPTH1
NPTH2
JMIC1
FOX_JA6333L-B5S4-7F
CONN@
1
2
3
4
5
6
7
8
9
10
R544
39.2K_0402_1%
R544
39.2K_0402_1%
12
R979
100K_0402_5%~D
R979
100K_0402_5%~D
12
R1212
2K_0402_1%~D
R1212
2K_0402_1%~D
1 2
C1086
0.1U_0402_16V4Z~D
C1086
0.1U_0402_16V4Z~D
1 2
L17
BLM18BD601SN1D_0603~D
L17
BLM18BD601SN1D_0603~D
1 2
C1087
0.1U_0402_16V4Z~D
C1087
0.1U_0402_16V4Z~D
1 2
R267
10K_0402_5%~D@
R267
10K_0402_5%~D@
1 2
D33
PACDN042Y3R_SOT23-3~D@
D33
PACDN042Y3R_SOT23-3~D@
2
3
1
C328
0.1U_0402_10V6K~D
C328
0.1U_0402_10V6K~D
1
2
C347
1U_0402_6.3V6K~D
C347
1U_0402_6.3V6K~D
1
2
R252
68_0603_1%~D
R252
68_0603_1%~D
1 2
L14
BLM18BD601SN1D_0603~D
L14
BLM18BD601SN1D_0603~D
1 2
U10
MAX4411ETP+T_TQFN20_4X4
U10
MAX4411ETP+T_TQFN20_4X4
C1P
1
PGND
2
C1N
3
NC-4 4
PVss
5
NC-6 6
SVss
7
NC-8 8
OUTL 9
SVDD 10
INR
15
SHDNR#
14
INL
13
NC-12 12
OUTR 11
NC-20 20
PVDD 19
SHDNL#
18
SGND
17
NC-16 16
PAD 21

5
5
4
4
3
3
2
2
1
1
D D
C C
B B
A A
AMP_SPK_JK_L+
AMP_SPKR-
AMP_SPKL+_LAMP_SPKL+
AMP_SPK_JK_L-
AMP_SPK_JK_R-
AMP_SPK_JK_R+
AMP_SPK_JK_L+
AMP_SPK_JK_R+AMP_SPKR+
AMP_SPK_JK_R-
AMP_SPKR+_R
AMP_SPK_JK_L-
SPK_AMP_MUTE_R#
AMP_SPKL-
AMP_SW-
AMP_SW-
AMP_SW+
SUB_FB_L2
SUB_FB_L3
SUB_IN_L
SUB_FB_L SUB_FB_L1
SUB_FB_L4 AMP_SW+ AMP_SW_JK+
SUB_IN_R
SUB_CD_R2SUB_CD_R1SPK_CD_R
SPK_CD_L
SUB_CD_R
SUB_CD_L
SUB_FB_L
AMP_SW_JK-
SPK_CD_R SPK_CD_R4
SPK_CD_R2
SPK_CD_R3SPK_CD_R1
SPK_CD_R2_FBL
PC_BEEP
SPK_CD_L2
SPK_CD_L4SPK_CD_L3SPK_CD_L
PC_BEEP_1
SPK_CD_L1
SPKER_CD_L2_FBL
PC_BEEP PC_BEEP_2
SPK_AMP_MUTE_R#
SPK_AMP_MUTE#
SUB_AMP_MUTE#
SUB_AMP_MUTE_R#
SUB_AMP_MUTE_R#
SPK_CD_R<25>
SPK_CD_L<25>
PC_BEEP<25>
SPK_CD_R<25>
PC_BEEP<25>
SPK_CD_L<25>
SPK_AMP_MUTE#<25>
SUB_AMP_MUTE#<25>
B+
+3VS
B+
+3VS
Title
Size Document Number Rev
Date: Sheet of
Security Classification
Compal Secret Data
THIS SHEET OF ENGINEERING DRAWING IS THE PROPRIETARY PROPERTY OF COMPAL ELECTRONICS, INC. AND CONTAINS CONFIDENTIAL
AND TRADE SECRET INFORMATION. THIS SHEET MAY NOT BE TRANSFERED FROM THE CUSTODY OF THE COMPETENT DIVISION OF R&D
DEPARTMENT EXCEPT AS AUTHORIZED BY COMPAL ELECTRONICS, INC. NEITHER THIS SHEET NOR THE INFORMATION IT CONTAINS
MAY BE USED BY OR DISCLOSED TO ANY THIRD PARTY WITHOUT PRIOR WRITTEN CONSENT OF COMPAL ELECTRONICS, INC.
Issued Date Deciphered Date
NAT02 M/B LA-5154P Schematic
1.0
Sub woofer / Speaker AMP
Custom
26 49Thursday, November 26, 2009
2009/09/21 2010/09/21
Compal Electronics, Inc.
Title
Size Document Number Rev
Date: Sheet of
Security Classification
Compal Secret Data
THIS SHEET OF ENGINEERING DRAWING IS THE PROPRIETARY PROPERTY OF COMPAL ELECTRONICS, INC. AND CONTAINS CONFIDENTIAL
AND TRADE SECRET INFORMATION. THIS SHEET MAY NOT BE TRANSFERED FROM THE CUSTODY OF THE COMPETENT DIVISION OF R&D
DEPARTMENT EXCEPT AS AUTHORIZED BY COMPAL ELECTRONICS, INC. NEITHER THIS SHEET NOR THE INFORMATION IT CONTAINS
MAY BE USED BY OR DISCLOSED TO ANY THIRD PARTY WITHOUT PRIOR WRITTEN CONSENT OF COMPAL ELECTRONICS, INC.
Issued Date Deciphered Date
NAT02 M/B LA-5154P Schematic
1.0
Sub woofer / Speaker AMP
Custom
26 49Thursday, November 26, 2009
2009/09/21 2010/09/21
Compal Electronics, Inc.
Title
Size Document Number Rev
Date: Sheet of
Security Classification
Compal Secret Data
THIS SHEET OF ENGINEERING DRAWING IS THE PROPRIETARY PROPERTY OF COMPAL ELECTRONICS, INC. AND CONTAINS CONFIDENTIAL
AND TRADE SECRET INFORMATION. THIS SHEET MAY NOT BE TRANSFERED FROM THE CUSTODY OF THE COMPETENT DIVISION OF R&D
DEPARTMENT EXCEPT AS AUTHORIZED BY COMPAL ELECTRONICS, INC. NEITHER THIS SHEET NOR THE INFORMATION IT CONTAINS
MAY BE USED BY OR DISCLOSED TO ANY THIRD PARTY WITHOUT PRIOR WRITTEN CONSENT OF COMPAL ELECTRONICS, INC.
Issued Date Deciphered Date
NAT02 M/B LA-5154P Schematic
1.0
Sub woofer / Speaker AMP
Custom
26 49Thursday, November 26, 2009
2009/09/21 2010/09/21
Compal Electronics, Inc.
1A/40mil
Internal Regulator Output.
Internal 2V Bias.
19V
Speaker Connector
15 mils trace
High-Pass Filiter,fc=500Hz, Av=1.45V/V
Mono Select. Set MONO high for mono mode.
For filterless modualation/spread-spectrum mode
1A/40mil
Internal Regulator Output.
Internal 2V Bias.
High-Pass Filiter,fc=100 Hz, 500Hz, Av=1.45V/V
For filterless modualation/spread-spectrum mode
SUB WOOFER amp impedance of JBL is 4 ohm.
Speaker amp impedance of JBL is 4 ohm.
R0.3 add
R0.3 Modify
R0.3 Modify
R0.3 Modify
R1.0 add
U14
MAX9736AETJ+T_TQFN32_7X7
U14
MAX9736AETJ+T_TQFN32_7X7
NC2 8
NC3 17
PVDD1
27
NC1 7
OUTL-2 2
OUTL-1 1
OUTL+2 32
OUTL+1 31
OUTR+1 25
OUTR+2 26
OUTR-1 23
OUTR-2 24
PVDD2
30
PGND1
29 PGND2
28
FB_L
5
IN_L
6
FB_R
19
IN_R
18
VS
16
AGND
13
AGND
14
SHDN#
10
REGEN
11
MUTE#
9
MODE
20
MONO
4
REG
15
COM
12 BOOT 3
C1P
22
C1N
21 EP 33
C1105
1U_0603_25V6-K~D
C1105
1U_0603_25V6-K~D
1
2
L88
BLM18PG181SN1_0603~D
L88
BLM18PG181SN1_0603~D
1 2
R1198
6.49K_0402_1%~D
R1198
6.49K_0402_1%~D
1 2
C914
0.022U_0402_25V7K~D
C914
0.022U_0402_25V7K~D
1 2
C1558
2.2U_0603_10V6K~D
C1558
2.2U_0603_10V6K~D
1
2
L69
BLM18PG181SN1_0603~D
L69
BLM18PG181SN1_0603~D
1 2
C912 0.1U_0402_10V6K~DC912 0.1U_0402_10V6K~D
1 2
C903
22U_1210_25V6K~D
C903
22U_1210_25V6K~D
1
2
L67
BLM18PG181SN1_0603~D
L67
BLM18PG181SN1_0603~D
1 2
C906
330P_0402_50V7K~D
C906
330P_0402_50V7K~D
1
2
D20
PESD24VS2UT_SOT23-3~D
@D20
PESD24VS2UT_SOT23-3~D
@
2
3
1
R904 17.8K_0402_1%R904 17.8K_0402_1%
1 2
C911 1U_0603_10V6K~D
C911 1U_0603_10V6K~D
1 2
C1103
0.1U_0603_50V4Z~D
C1103
0.1U_0603_50V4Z~D
1
2
R1568
330K_0402_5%
R1568
330K_0402_5%
1 2
C907
330P_0402_50V7K~D
C907
330P_0402_50V7K~D
1
2
C1099 0.01U_0402_16V7K~DC1099 0.01U_0402_16V7K~D
1 2
C908 0.1U_0402_10V6K~DC908 0.1U_0402_10V6K~D
1 2
R1196
100K_0402_1%~D
R1196
100K_0402_1%~D
1 2
C923
1U_0603_25V6-K~D
C923
1U_0603_25V6-K~D
1
2
C1095
1U_0603_10V6K~D
C1095
1U_0603_10V6K~D
1 2
R905
11K_0402_1%
R905
11K_0402_1%
1 2
R1202 0_0402_5%~DR1202 0_0402_5%~D
1 2
C1088
330P_0402_50V7K~D
C1088
330P_0402_50V7K~D
1
2
R907
182K_0402_1%
R907
182K_0402_1%
1 2
R1195
10K_0402_1%~D
R1195
10K_0402_1%~D
1 2
JWFER1
MOLEX_53398-0271~D
JWFER1
MOLEX_53398-0271~D
1
1
2
2
G1
3
G2
4
R902
182K_0402_1%
R902
182K_0402_1%
1 2
R1200
15.8K_0402_1%
R1200
15.8K_0402_1%
1 2
U13
MAX9736AETJ+T_TQFN32_7X7
U13
MAX9736AETJ+T_TQFN32_7X7
NC2 8
NC3 17
PVDD1
27
NC1 7
OUTL-2 2
OUTL-1 1
OUTL+2 32
OUTL+1 31
OUTR+1 25
OUTR+2 26
OUTR-1 23
OUTR-2 24
PVDD2
30
PGND1
29 PGND2
28
FB_L
5
IN_L
6
FB_R
19
IN_R
18
VS
16
AGND
13
AGND
14
SHDN#
10
REGEN
11
MUTE#
9
MODE
20
MONO
4
REG
15
COM
12 BOOT 3
C1P
22
C1N
21 EP 33
R906
182K_0402_1%
R906
182K_0402_1%
1 2
D21
PESD24VS2UT_SOT23-3~D
@D21
PESD24VS2UT_SOT23-3~D
@
2
3
1
C1094
330P_0402_50V7K~D
C1094
330P_0402_50V7K~D
1
2
C1106
1U_0603_25V6-K~D
C1106
1U_0603_25V6-K~D
1
2
C1091
22U_1210_25V6K~D
C1091
22U_1210_25V6K~D
1
2
C917
330P_0402_50V7K~D
C917
330P_0402_50V7K~D
1
2
R900
11K_0402_1%
R900
11K_0402_1%
1 2
L86
22UH_LQH55PN220MR0L_0.85A_20%~D
L86
22UH_LQH55PN220MR0L_0.85A_20%~D
1 2
C1097
0.047U_0402_16V7K~D
C1097
0.047U_0402_16V7K~D
1 2
C1089
22U_1210_25V6K~D
C1089
22U_1210_25V6K~D
1
2
D59
SDMK0340L-7-F_SOD323-2~D
D59
SDMK0340L-7-F_SOD323-2~D
1 2
R1201
9.09K_0402_1%~D
R1201
9.09K_0402_1%~D
1 2
C1090
22U_1210_25V6K~D
C1090
22U_1210_25V6K~D
1
2
L70
BLM18PG181SN1_0603~D
L70
BLM18PG181SN1_0603~D
1 2
C913
2200P_0402_25V7K~D
C913
2200P_0402_25V7K~D
1 2
R903
16.5K_0402_1%
R903
16.5K_0402_1%
1 2
R1567
330K_0402_5%
R1567
330K_0402_5%
1 2
R1199
9.09K_0402_1%~D
R1199
9.09K_0402_1%~D
1 2
C1093
0.1U_0603_50V4Z~D
C1093
0.1U_0603_50V4Z~D
1
2
C1553
2.2U_0603_10V6K~D
C1553
2.2U_0603_10V6K~D
1
2
R1194
11.5K_0402_1%
R1194
11.5K_0402_1%
1 2
C1101
0.1U_0402_16V7K~D
C1101
0.1U_0402_16V7K~D
1
2
C1104
1U_0603_25V6-K~D
C1104
1U_0603_25V6-K~D
1
2
C1092
0.1U_0603_50V4Z~D
C1092
0.1U_0603_50V4Z~D
1
2
C909
2200P_0402_25V7K~D
C909
2200P_0402_25V7K~D
1 2
C925
1U_0603_25V6-K~D
C925
1U_0603_25V6-K~D
1
2
L85
22UH_LQH55PN220MR0L_0.85A_20%~D
L85
22UH_LQH55PN220MR0L_0.85A_20%~D
1 2
C902
22U_1210_25V6K~D
C902
22U_1210_25V6K~D
1
2
R910 0_0402_5%~DR910 0_0402_5%~D
1 2
R901
182K_0402_1%
R901
182K_0402_1%
1 2
L87
BLM18PG181SN1_0603~D
L87
BLM18PG181SN1_0603~D
1 2
C1100 0.47U_0603_10V7K~DC1100 0.47U_0603_10V7K~D
1 2
JSPK1
MOLEX_53261-0471
CONN@
JSPK1
MOLEX_53261-0471
CONN@
1
1
2
2
3
3
4
4G5 5
G6 6
C924
0.1U_0603_50V4Z~D
C924
0.1U_0603_50V4Z~D
1
2
C915 1U_0603_10V6K~D
C915 1U_0603_10V6K~D
1 2
C926
1U_0603_25V6-K~D
C926
1U_0603_25V6-K~D
1
2
R1197
20K_0402_1%~D
R1197
20K_0402_1%~D
1 2
R908
16.5K_0402_1%
R908
16.5K_0402_1%
1 2
C901
22U_1210_25V6K~D
C901
22U_1210_25V6K~D
1
2
C910
0.022U_0402_25V7K~D
C910
0.022U_0402_25V7K~D
1 2
L68
BLM18PG181SN1_0603~D
L68
BLM18PG181SN1_0603~D
1 2
C1102
0.1U_0805_50V7M~D
C1102
0.1U_0805_50V7M~D
12
C921
330P_0402_50V7K~D
C921
330P_0402_50V7K~D
1
2
C1098 0.47U_0603_10V7K~DC1098 0.47U_0603_10V7K~D
1 2
C922
0.1U_0805_50V7M~D
C922
0.1U_0805_50V7M~D
12
C1096
0.047U_0402_16V7K~D
C1096
0.047U_0402_16V7K~D
1 2
C905
0.1U_0603_50V4Z~D
C905
0.1U_0603_50V4Z~D
1
2
C904
0.1U_0603_50V4Z~D
C904
0.1U_0603_50V4Z~D
1
2
D60
SDMK0340L-7-F_SOD323-2~D
D60
SDMK0340L-7-F_SOD323-2~D
1 2
R909 17.8K_0402_1%R909 17.8K_0402_1%
1 2

A
A
B
B
C
C
D
D
E
E
1 1
2 2
3 3
4 4
ICH_PCIE_W AKE#
WW AN_CLKREQ#
WW AN_RADIO_OFF#
PLT_RST#
USBP5_D+
UIM_CLK
UIM_RST
UIM_DATA
USBP5_D-
UIM_CLK
CLK_PCIE_W AN
CLK_PCIE_W AN#
UIM_DATA
UIM_RST
USBP4_D-
USBP4_D+
ICH_PCIE_W AKE#
CLK_PCIE_W LAN
WLAN_CLKREQ#
WLAN_RADIO_OFF#
COEX1_WLAN_ACTIVE
LPC_AD3
LPC_AD2
LPC_AD1
LPC_AD0
USBP5_D+
USBP5_D-
USBP4_D+
USBP4_D-
BT_ACTIVE
PCIE_IRX_W LANTX_N2
PCIE_ITX_C_WLANRX_N2
PCIE_IRX_W LANTX_P2
PCIE_ITX_C_WLANRX_P2
PCIE_IRX_W ANTX_N1
PCIE_IRX_W ANTX_P1
PCIE_ITX_C_WANRX_N1
PCIE_ITX_C_WANRX_P1
CLK_PCIE_W LAN#
WPAN_ACTIVE
UIM_VPP
COEX1_WLAN_ACTIVE
UIM_VPP
EC_SMB_CK2 <16,28,31>
EC_SMB_DA2 <16,28,31>
LPC_AD[0..3] <15,31>
LPC_FRAME# <15,31>
PLT_RST#<6,19,24,28,30,31>
PCIE_IRX_W LANTX_N2<16>
PCIE_ITX_C_WLANRX_P2<16>
PCIE_ITX_C_WLANRX_N2<16>
PCIE_IRX_W LANTX_P2<16>
PCIE_ITX_C_WANRX_N1<16>
PCIE_ITX_C_WANRX_P1<16>
PCIE_IRX_W ANTX_P1<16>
PCIE_IRX_W ANTX_N1<16>
CLK_PCIE_W LAN<16>
WLAN_CLKREQ#<16>
CLK_PCIE_W AN#<16>
CLK_PCIE_W AN<16>
WW AN_CLKREQ#<16>
EC_SMB_CK2 <16,28,31>
EC_SMB_DA2 <16,28,31>
ICH_PCIE_W AKE#<17,24,28,31>
ICH_PCIE_W AKE#<17,24,28,31>
PLT_RST# <6,19,24,28,30,31>
PLT_RST# <6,19,24,28,30,31>
WW AN_RADIO_OFF# <31>
WLAN_RADIO_OFF# <31>
CLK_PCIE_W LAN#<16>
COEX2_WLAN_ACTIVE<28,30>
WPAN_ACTIVE<28>
BT_ACTIVE<30>
USBP5+ <19>
USBP5- <19>
USBP4- <19>
USBP4+ <19>
CLK_DEBUG_PORT<19>
EC_RX_P80_DATA<31>
EC_TX_P80_DATA<17,31>
+1.5VS +3VS
+3VS
+UIM_PWR
+UIM_PWR
+3V_W LAN +1.5VS +3V_W LAN
+1.5VS
+1.5VS
+3VS
+3V_W LAN
+3VS
Title
Size Document Number Rev
Date: Sheet of
Security Classification
Compal Secret Data
THIS SHEET OF ENGINEERING DRAWING IS THE PROPRIETARY PROPERTY OF COMPAL ELECTRONICS, INC. AND CONTAINS CONFIDENTIAL
AND TRADE SECRET INFORMATION. THIS SHEET MAY NOT BE TRANSFERED FROM THE CUSTODY OF THE COMPETENT DIVISION OF R&D
DEPARTMENT EXCEPT AS AUTHORIZED BY COMPAL ELECTRONICS, INC. NEITHER THIS SHEET NOR THE INFORMATION IT CONTAINS
MAY BE USED BY OR DISCLOSED TO ANY THIRD PARTY WITHOUT PRIOR WRITTEN CONSENT OF COMPAL ELECTRONICS, INC.
Issued Date Deciphered Date
NAT02 M/B LA-5154P Schematic
1.0
Mini Card_WLAN/WWAN
Custom
27 49Thursday, November 26, 2009
2009/09/21 2010/09/21
Compal Electronics, Inc.
Title
Size Document Number Rev
Date: Sheet of
Security Classification
Compal Secret Data
THIS SHEET OF ENGINEERING DRAWING IS THE PROPRIETARY PROPERTY OF COMPAL ELECTRONICS, INC. AND CONTAINS CONFIDENTIAL
AND TRADE SECRET INFORMATION. THIS SHEET MAY NOT BE TRANSFERED FROM THE CUSTODY OF THE COMPETENT DIVISION OF R&D
DEPARTMENT EXCEPT AS AUTHORIZED BY COMPAL ELECTRONICS, INC. NEITHER THIS SHEET NOR THE INFORMATION IT CONTAINS
MAY BE USED BY OR DISCLOSED TO ANY THIRD PARTY WITHOUT PRIOR WRITTEN CONSENT OF COMPAL ELECTRONICS, INC.
Issued Date Deciphered Date
NAT02 M/B LA-5154P Schematic
1.0
Mini Card_WLAN/WWAN
Custom
27 49Thursday, November 26, 2009
2009/09/21 2010/09/21
Compal Electronics, Inc.
Title
Size Document Number Rev
Date: Sheet of
Security Classification
Compal Secret Data
THIS SHEET OF ENGINEERING DRAWING IS THE PROPRIETARY PROPERTY OF COMPAL ELECTRONICS, INC. AND CONTAINS CONFIDENTIAL
AND TRADE SECRET INFORMATION. THIS SHEET MAY NOT BE TRANSFERED FROM THE CUSTODY OF THE COMPETENT DIVISION OF R&D
DEPARTMENT EXCEPT AS AUTHORIZED BY COMPAL ELECTRONICS, INC. NEITHER THIS SHEET NOR THE INFORMATION IT CONTAINS
MAY BE USED BY OR DISCLOSED TO ANY THIRD PARTY WITHOUT PRIOR WRITTEN CONSENT OF COMPAL ELECTRONICS, INC.
Issued Date Deciphered Date
NAT02 M/B LA-5154P Schematic
1.0
Mini Card_WLAN/WWAN
Custom
27 49Thursday, November 26, 2009
2009/09/21 2010/09/21
Compal Electronics, Inc.
WWAN
Place as close as JSIM1
WLAN
Link ok
Don't forget to remove R287 or
disble debug port when doing
SIM Pre-test and before RTS.
R02 Modify
For EC debug pin
R914 0_0402_5%~DR914 0_0402_5%~D
1 2
R287 0_0402_5%~DR287 0_0402_5%~D
1 2
R912 0_0402_5%~DR912 0_0402_5%~D
1 2
R919 0_0402_5%~DR919 0_0402_5%~D
1 2
R997
10K_0402_5%~D
R997
10K_0402_5%~D
12
JW LAN1
TYCO_1775838-1~D
CONN@
JW LAN1
TYCO_1775838-1~D
CONN@
1
1
3
3
5
5
7
7
9
9
11
11
13
13
15
15
17
17
19
19
21
21
23
23
25
25
27
27
29
29
31
31
33
33
35
35
37
37
39
39
41
41
43
43
45
45
47
47
49
49
51
51
GND1
53
22
44
66
88
10 10
12 12
14 14
16 16
18 18
20 20
22 22
24 24
26 26
28 28
30 30
32 32
34 34
36 36
38 38
40 40
42 42
44 44
46 46
48 48
50 50
52 52
GND2 54
R285 0_0402_5%~DR285 0_0402_5%~D
1 2
C1116
47P_0402_50V8J~D
@
C1116
47P_0402_50V8J~D
@
1
2
C405
4.7U_0805_10V4Z~D
C405
4.7U_0805_10V4Z~D
1
2
D41
SRV05-4.TCT_SOT23-6~D
D41
SRV05-4.TCT_SOT23-6~D
2
3
1
4
6
5
C1113
47P_0402_50V8J~D
@
C1113
47P_0402_50V8J~D
@
1
2
R286 0_0402_5%~DR286 0_0402_5%~D
1 2
C409
4.7U_0805_10V4Z~D
C409
4.7U_0805_10V4Z~D
1
2
JW WAN1
TYCO_1775838-1~D
CONN@
JW WAN1
TYCO_1775838-1~D
CONN@
1
1
3
3
5
5
7
7
9
9
11
11
13
13
15
15
17
17
19
19
21
21
23
23
25
25
27
27
29
29
31
31
33
33
35
35
37
37
39
39
41
41
43
43
45
45
47
47
49
49
51
51
GND1
53
22
44
66
88
10 10
12 12
14 14
16 16
18 18
20 20
22 22
24 24
26 26
28 28
30 30
32 32
34 34
36 36
38 38
40 40
42 42
44 44
46 46
48 48
50 50
52 52
GND2 54
+
C956
330U_D2E_6.3VM_R25~D
+
C956
330U_D2E_6.3VM_R25~D
1
2
C412
4.7U_0805_10V4Z~D
C412
4.7U_0805_10V4Z~D
1
2
R923 0_0402_5%~DR923 0_0402_5%~D
1 2
JSIM1
MOLEX_475531001
CONN@
JSIM1
MOLEX_475531001
CONN@
VCC 1
RST 2
CLK 3
GND
5
VPP
6
I/O
7
NC
8NC 4
GND
9
GND
10
C408
.1U_0402_16V7K~D
C408
.1U_0402_16V7K~D
1
2
C404
.1U_0402_16V7K~D
C404
.1U_0402_16V7K~D
1
2
L72
DLW21SN121SQ2L_4P~D
@L72
DLW21SN121SQ2L_4P~D
@
11
44
3
3
2
2
R924 0_0402_5%~DR924 0_0402_5%~D
1 2
R913 0_0402_5%~DR913 0_0402_5%~D
1 2
R925 0_0402_5%~DR925 0_0402_5%~D
1 2
R922 0_0402_5%~DR922 0_0402_5%~D
1 2
C407
0.01U_0402_16V7K~D
C407
0.01U_0402_16V7K~D
1
2
R921 0_0402_5%~DR921 0_0402_5%~D
1 2
R920 0_0402_5%~DR920 0_0402_5%~D
1 2
C415
.1U_0402_16V7K~D
C415
.1U_0402_16V7K~D
1
2
R915 0_0402_5%~DR915 0_0402_5%~D
1 2
JP10@JP10@
1 2
R323 100K_0402_5%~DR323 100K_0402_5%~D
1 2
C1114
47P_0402_50V8J~D
@
C1114
47P_0402_50V8J~D
@
1
2
C413
.1U_0402_16V7K~D
C413
.1U_0402_16V7K~D
1
2
C411
33P_0402_50V8J~D
C411
33P_0402_50V8J~D
C416
4.7U_0805_10V4Z~D
C416
4.7U_0805_10V4Z~D
1
2
R916 0_0402_5%~DR916 0_0402_5%~D
1 2
C414
0.01U_0402_16V7K~D
C414
0.01U_0402_16V7K~D
1
2
D40
BAT54C-7-F_SOT23~D
D40
BAT54C-7-F_SOT23~D
2
3
1
C417
0.01U_0402_16V7K~D
C417
0.01U_0402_16V7K~D
1
2
C418
0.01U_0402_16V7K~D
C418
0.01U_0402_16V7K~D
1
2
R911 0_0402_5%~DR911 0_0402_5%~D
1 2
R291 0_0402_5%~DR291 0_0402_5%~D
1 2
R917 0_0402_5%~DR917 0_0402_5%~D
1 2
C403
0.01U_0402_16V7K~D
C403
0.01U_0402_16V7K~D
1
2
L71
DLW21SN121SQ2L_4P~D
@L71
DLW21SN121SQ2L_4P~D
@
11
44
3
3
2
2
C410
33P_0402_50V8J~D
C410
33P_0402_50V8J~D
R918 0_0402_5%~DR918 0_0402_5%~D
1 2
C1115
47P_0402_50V8J~D
@
C1115
47P_0402_50V8J~D
@
1
2

5
5
4
4
3
3
2
2
1
1
D D
C C
B B
A A
USBP3_D-
USBP3_D+
USBP3_D-
USBP3_D+
ICH_PCIE_WAKE#
WPAN_RADIO_OFF#
CLK_PCIE_WPAN#
CLK_PCIE_WPAN
WPAN_CLKREQ#
PCIE_IRX_WPANTX_N3
PCIE_IRX_WPANTX_P3
PCIE_ITX_C_WPANRX_N3
PCIE_ITX_C_WPANRX_P3
PCIE_ITX_C_EXPRX_N5
PCIE_ITX_C_EXPRX_P5
PCIE_IRX_EXPTX_P5
PCIE_IRX_EXPTX_N5
EC_SMB_CK2
USBP8+
USBP8-
EXP_CLKREQ#
PERST#
EXPR_CPUSB#
EC_SMB_DA2
CLK_PCIE_EXPR
CLK_PCIE_EXPR#
WPAN_ACTIVE_R
PLT_RST#
EXPR_CPUSB#
CPPE#
PERST#
CPPE#
EC_SMB_CK2 <16,27,31>
EC_SMB_DA2 <16,27,31>PCIE_ITX_C_WPANRX_N3<16>
PCIE_ITX_C_WPANRX_P3<16>
PCIE_IRX_WPANTX_N3<16>
PCIE_IRX_WPANTX_P3<16>
PCIE_ITX_C_EXPRX_N5<16>
PCIE_ITX_C_EXPRX_P5<16>
PCIE_IRX_EXPTX_N5<16>
PCIE_IRX_EXPTX_P5<16>
CLK_PCIE_WPAN<16>
CLK_PCIE_WPAN#<16>
WPAN_CLKREQ#<16>
EC_SMB_CK2<16,27,31>
EC_SMB_DA2<16,27,31>
CLK_PCIE_EXPR#<16>
CLK_PCIE_EXPR<16>
EXP_CLKREQ#<16>
ICH_PCIE_WAKE#<17,24,27,31>
ICH_PCIE_WAKE#<17,24,27,31>
PLT_RST# <6,19,24,27,30,31>
PLT_RST#<6,19,24,27,30,31>
COEX2_WLAN_ACTIVE<27,30>
WPAN_ACTIVE<27>
WPAN_RADIO_OFF# <31>
USBP3- <19>
USBP3+ <19>
SYSON<31,33,44>
SUSP#<31,33,43,44,45>
USBP8-<19>
USBP8+<19>
+3VS+3VS +1.5VS
+3VS
+1.5VS
+3VS_CARD_AUX
+1.5VS_CARD
+3VS_CARD
+1.5VS_CARD
+3VS_CARD_AUX
+3VALW
+3VS_CARD
+3VS
+1.5VS
Title
Size Document Number Rev
Date: Sheet of
Security Classification
Compal Secret Data
THIS SHEET OF ENGINEERING DRAWING IS THE PROPRIETARY PROPERTY OF COMPAL ELECTRONICS, INC. AND CONTAINS CONFIDENTIAL
AND TRADE SECRET INFORMATION. THIS SHEET MAY NOT BE TRANSFERED FROM THE CUSTODY OF THE COMPETENT DIVISION OF R&D
DEPARTMENT EXCEPT AS AUTHORIZED BY COMPAL ELECTRONICS, INC. NEITHER THIS SHEET NOR THE INFORMATION IT CONTAINS
MAY BE USED BY OR DISCLOSED TO ANY THIRD PARTY WITHOUT PRIOR WRITTEN CONSENT OF COMPAL ELECTRONICS, INC.
Issued Date
Deciphered Date
NAT02 M/B LA-5154P Schematic
1.0
Mini Card_WPAN / Express
Custom
28 49Thursday, November 26, 2009
2009/09/21 2010/09/21
Compal Electronics, Inc.
Title
Size Document Number Rev
Date: Sheet of
Security Classification
Compal Secret Data
THIS SHEET OF ENGINEERING DRAWING IS THE PROPRIETARY PROPERTY OF COMPAL ELECTRONICS, INC. AND CONTAINS CONFIDENTIAL
AND TRADE SECRET INFORMATION. THIS SHEET MAY NOT BE TRANSFERED FROM THE CUSTODY OF THE COMPETENT DIVISION OF R&D
DEPARTMENT EXCEPT AS AUTHORIZED BY COMPAL ELECTRONICS, INC. NEITHER THIS SHEET NOR THE INFORMATION IT CONTAINS
MAY BE USED BY OR DISCLOSED TO ANY THIRD PARTY WITHOUT PRIOR WRITTEN CONSENT OF COMPAL ELECTRONICS, INC.
Issued Date
Deciphered Date
NAT02 M/B LA-5154P Schematic
1.0
Mini Card_WPAN / Express
Custom
28 49Thursday, November 26, 2009
2009/09/21 2010/09/21
Compal Electronics, Inc.
Title
Size Document Number Rev
Date: Sheet of
Security Classification
Compal Secret Data
THIS SHEET OF ENGINEERING DRAWING IS THE PROPRIETARY PROPERTY OF COMPAL ELECTRONICS, INC. AND CONTAINS CONFIDENTIAL
AND TRADE SECRET INFORMATION. THIS SHEET MAY NOT BE TRANSFERED FROM THE CUSTODY OF THE COMPETENT DIVISION OF R&D
DEPARTMENT EXCEPT AS AUTHORIZED BY COMPAL ELECTRONICS, INC. NEITHER THIS SHEET NOR THE INFORMATION IT CONTAINS
MAY BE USED BY OR DISCLOSED TO ANY THIRD PARTY WITHOUT PRIOR WRITTEN CONSENT OF COMPAL ELECTRONICS, INC.
Issued Date
Deciphered Date
NAT02 M/B LA-5154P Schematic
1.0
Mini Card_WPAN / Express
Custom
28 49Thursday, November 26, 2009
2009/09/21 2010/09/21
Compal Electronics, Inc.
WPAN Card
Express Card
(1A)
(0.5A)
+1.5V_CARD Max. 650mA , Average 500mA
+3V_CARD Max. 1300mA, Average 1000mA
Express Card Power
Switch
U16
P2231NL E2_QFN20_4X4
U16
P2231NL E2_QFN20_4X4
3.3Vin
2
3.3Vin
17 3.3Vout 3
3.3Vout 15
SYSRST#
6
SHDNZ
20
STBYZ
1
PERSTZ 8
OCZ 19
RCLKEN
18
AUX_IN
12 AUX_OUT 11
CPPE#
10
CPUSB#
9NC 16
GND 7
NC 14
NC 13
NC 5
NC 4
JWPAN1
TYCO_1775838-1~D
JWPAN1
TYCO_1775838-1~D
1
1
3
3
5
5
7
7
9
9
11
11
13
13
15
15
17
17
19
19
21
21
23
23
25
25
27
27
29
29
31
31
33
33
35
35
37
37
39
39
41
41
43
43
45
45
47
47
49
49
51
51
GND1
53
22
44
66
88
10 10
12 12
14 14
16 16
18 18
20 20
22 22
24 24
26 26
28 28
30 30
32 32
34 34
36 36
38 38
40 40
42 42
44 44
46 46
48 48
50 50
52 52
GND2 54
C420
0.047U_0402_16V4Z~D
C420
0.047U_0402_16V4Z~D
1
2
C419
0.047U_0402_16V4Z~D
C419
0.047U_0402_16V4Z~D
1
2
R1162 0_0402_5%~DR1162 0_0402_5%~D
1 2
C430
4.7U_0805_10V4Z~D
C430
4.7U_0805_10V4Z~D
1
2
C434
0.1U_0402_16V4Z~D
C434
0.1U_0402_16V4Z~D
1
2
C423
0.1U_0402_16V4Z~D
C423
0.1U_0402_16V4Z~D
1
2
C433
0.1U_0402_16V4Z~D
C433
0.1U_0402_16V4Z~D
1
2
C427
0.1U_0402_16V4Z~D
C427
0.1U_0402_16V4Z~D
1
2
JEXP1
TAITW_PXPXAE-000LBS2ZZ4N0_NR
CONN@
JEXP1
TAITW_PXPXAE-000LBS2ZZ4N0_NR
CONN@
GND
1
USB-
2
USB+
3
CPUSB#
4
REV
5
REV
6
SMBCLK
7
SMBDATE
8
+1.5V
9
+1.5V
10
WAKE#
11
+3.3VAUX
12
PERST#
13
+3.3V
14
+3.3V
15
CLKREQ#
16
CPPE#
17
REFCLK-
18
REFCLK+
19
GND
20
PERn0
21
PERp0
22
GND
23
PETn0
24
PETp0
25
GND
26
G1
27
G2
28
G3
29
G4
30
C424
0.1U_0402_16V4Z~D
C424
0.1U_0402_16V4Z~D
1
2
C431
0.1U_0402_16V4Z~D
C431
0.1U_0402_16V4Z~D
1
2
R292 0_0402_5%~DR292 0_0402_5%~D
1 2
C435
4.7U_0805_10V4Z~D
C435
4.7U_0805_10V4Z~D
1
2
R2950_0402_5%~D R2950_0402_5%~D
12
R294 0_0402_5%~DR294 0_0402_5%~D
1 2
R293 0_0402_5%~DR293 0_0402_5%~D
1 2
R298 0_0402_5%~DR298 0_0402_5%~D
1 2
C425
4.7U_0603_6.3V6M~D
C425
4.7U_0603_6.3V6M~D
1
2
C428
4.7U_0805_10V4Z~D
C428
4.7U_0805_10V4Z~D
1
2
R2960_0402_5%~D R2960_0402_5%~D
12
C432
0.1U_0402_16V4Z~D
C432
0.1U_0402_16V4Z~D
1
2
C421
0.047U_0402_16V4Z~D
C421
0.047U_0402_16V4Z~D
1
2
C429
0.1U_0402_16V4Z~D
C429
0.1U_0402_16V4Z~D
1
2
L26
DLW21SN121SQ2L_4P~D
@L26
DLW21SN121SQ2L_4P~D
@
11
44
3
3
2
2
C422
0.047U_0402_16V4Z~D
C422
0.047U_0402_16V4Z~D
1
2

A
A
B
B
C
C
D
D
E
E
1 1
2 2
3 3
4 4
ESATA_ITX_DRX_N1
SATA_IRX_C_DTX_P1
SATA_IRX_C_DTX_N1
ESATA_ITX_C_DRX_P1
ESATA_ITX_DRX_P1
ESATA_ITX_C_DRX_N1
ESATA_IRX_DTX_N1
ESATA_IRX_DTX_P1
SATA_ITX_C_DRX_P1
SATA_ITX_C_DRX_N1
SATA_ITX_R_DRX_P1
ESATA_IRX_DTX_P1
ESATA_IRX_DTX_N1
SATA_IRX_DTX_P1
SATA_IRX_DTX_N1
SATA_ITX_C_DRX_P1
SATA_ITX_C_DRX_N1
SATA_IRX_R_DTX_P1
ESATA_ITX_C_DRX_P1
ESATA_ITX_C_DRX_N1
SATA_IRX_R_DTX_N1
SATA_ITX_R_DRX_N1
ESATA_ITX_C_DRX_N1
ESATA_ITX_C_DRX_P1
ESATA_IRX_C_DTX_N1ESATA_IRX_DTX_N1
ESATA_IRX_C_DTX_P1ESATA_IRX_DTX_P1
SATA_IRX_C_DTX_N4
SATA_ITX_C_DRX_N4
SATA_ITX_C_DRX_P4
SATA_IRX_C_DTX_P4
ESATA_ITX_DRX_N0
SATA_IRX_C_DTX_P0
SATA_IRX_C_DTX_N0
ESATA_ITX_C_DRX_P0
ESATA_ITX_DRX_P0
ESATA_ITX_C_DRX_N0
ESATA_IRX_DTX_N0
ESATA_IRX_DTX_P0
SATA_ITX_C_DRX_P0
SATA_ITX_C_DRX_N0
SATA_ITX_R_DRX_P0
ESATA_IRX_DTX_P0
ESATA_IRX_DTX_N0
SATA_IRX_DTX_P0
SATA_IRX_DTX_N0
SATA_ITX_C_DRX_P0
SATA_ITX_C_DRX_N0
SATA_IRX_R_DTX_P0
ESATA_ITX_C_DRX_P0
ESATA_ITX_C_DRX_N0
SATA_IRX_R_DTX_N0
SATA_ITX_R_DRX_N0
ESATA_IRX_C_DTX_N0
ESATA_ITX_C_DRX_N0
ESATA_ITX_C_DRX_P0
ESATA_IRX_DTX_N0
ESATA_IRX_DTX_P0 ESATA_IRX_C_DTX_P0
SATA_ITX_C_DRX_P1<15>
SATA_ITX_C_DRX_N1<15>
SATA_IRX_DTX_P1<15>
SATA_IRX_DTX_N1<15>
SATA_ITX_C_DRX_P0<15>
SATA_ITX_C_DRX_N0<15>
SATA_IRX_DTX_P0<15>
SATA_IRX_DTX_N0<15>
SATA_ITX_C_DRX_P4<15>
SATA_ITX_C_DRX_N4<15>
SATA_IRX_DTX_N4<15>
SATA_IRX_DTX_P4<15>
+SATA_PWR1
+SATA_PWR1
+5VS
+5VS
+5VS
+5VS
+5VS
+5VS
+1.8VS +SATA_PWR1
+SATA_PWR
+SATA_PWR
+SATA_PWR
+1.8VS +SATA_PWR
+SATA_PWR1
Title
Size Document Number Rev
Date: Sheet of
Security Classification
Compal Secret Data
THIS SHEET OF ENGINEERING DRAWING IS THE PROPRIETARY PROPERTY OF COMPAL ELECTRONICS, INC. AND CONTAINS CONFIDENTIAL
AND TRADE SECRET INFORMATION. THIS SHEET MAY NOT BE TRANSFERED FROM THE CUSTODY OF THE COMPETENT DIVISION OF R&D
DEPARTMENT EXCEPT AS AUTHORIZED BY COMPAL ELECTRONICS, INC. NEITHER THIS SHEET NOR THE INFORMATION IT CONTAINS
MAY BE USED BY OR DISCLOSED TO ANY THIRD PARTY WITHOUT PRIOR WRITTEN CONSENT OF COMPAL ELECTRONICS, INC.
Issued Date
Deciphered Date
NAT02 M/B LA-5154P Schematic
1.0
ODD/SATA HDD
Custom
29 49Thursday, November 26, 2009
2009/09/21 2010/09/21
Compal Electronics, Inc.
Title
Size Document Number Rev
Date: Sheet of
Security Classification
Compal Secret Data
THIS SHEET OF ENGINEERING DRAWING IS THE PROPRIETARY PROPERTY OF COMPAL ELECTRONICS, INC. AND CONTAINS CONFIDENTIAL
AND TRADE SECRET INFORMATION. THIS SHEET MAY NOT BE TRANSFERED FROM THE CUSTODY OF THE COMPETENT DIVISION OF R&D
DEPARTMENT EXCEPT AS AUTHORIZED BY COMPAL ELECTRONICS, INC. NEITHER THIS SHEET NOR THE INFORMATION IT CONTAINS
MAY BE USED BY OR DISCLOSED TO ANY THIRD PARTY WITHOUT PRIOR WRITTEN CONSENT OF COMPAL ELECTRONICS, INC.
Issued Date
Deciphered Date
NAT02 M/B LA-5154P Schematic
1.0
ODD/SATA HDD
Custom
29 49Thursday, November 26, 2009
2009/09/21 2010/09/21
Compal Electronics, Inc.
Title
Size Document Number Rev
Date: Sheet of
Security Classification
Compal Secret Data
THIS SHEET OF ENGINEERING DRAWING IS THE PROPRIETARY PROPERTY OF COMPAL ELECTRONICS, INC. AND CONTAINS CONFIDENTIAL
AND TRADE SECRET INFORMATION. THIS SHEET MAY NOT BE TRANSFERED FROM THE CUSTODY OF THE COMPETENT DIVISION OF R&D
DEPARTMENT EXCEPT AS AUTHORIZED BY COMPAL ELECTRONICS, INC. NEITHER THIS SHEET NOR THE INFORMATION IT CONTAINS
MAY BE USED BY OR DISCLOSED TO ANY THIRD PARTY WITHOUT PRIOR WRITTEN CONSENT OF COMPAL ELECTRONICS, INC.
Issued Date
Deciphered Date
NAT02 M/B LA-5154P Schematic
1.0
ODD/SATA HDD
Custom
29 49Thursday, November 26, 2009
2009/09/21 2010/09/21
Compal Electronics, Inc.
Place close U55 pin 21 & pin22
Place close U55 pin 2 & pin3
SATA HDD (On board)
Close to JSATA1.
SATA ODD CONN
SATA HDD
Close to ODD Conn
Close to JSATA2.
0 1
0
1
1 1
no equalization
[0:2.5dB] @ 1.6 GHz
[2.5:4.5dB] @ 1.6 GHz
[4.5:6.5dB] @ 1.6 GHz
Equalizer Selection
Compliance Channel
*
SEL0_ [A:B] SEL1_ [A:B]
0 0
Kink pin kink hole pin
HDD Conn.(REV.) –FOXCONN–SP01000LC0L layout Tyco–SP01000E70L layout
pin
1x
1.2x
Swing
Output Swing Control
0dB
-3.5dB
De-emphasis
Output De-emphasis Adjustment
SEL3_ [A:B]
1
0
* *
SEL2_ [A:B]
0
1
Place close U67 pin 21 & pin22
Place close U67 pin 2 & pin3
R0.3 depop
R0.3 change to SA00002YQ0L (S IC PI2EQX3201BLZFEX TQFN 36P)
R0.3 change to SA00002YQ0L (S IC PI2EQX3201BLZFEX TQFN 36P)
R1171 0_0402_5%~D@R1171 0_0402_5%~D@1 2
C453
0.1U_0402_16V7K~D
C453
0.1U_0402_16V7K~D
1
2
R1177 0_0402_5%~DR1177 0_0402_5%~D
1 2
RU82 0_0402_5%~D@RU82 0_0402_5%~D@1 2
C1084 0.01U_0402_16V7K~DC1084 0.01U_0402_16V7K~D
1 2
R1182 0_0402_5%~D@R1182 0_0402_5%~D@1 2
RU60 0_0402_5%~D@RU60 0_0402_5%~D@1 2
C1078
0.1U_0402_16V4Z~D
C1078
0.1U_0402_16V4Z~D
1
2
RU63 0_0402_5%~D@RU63 0_0402_5%~D@1 2
C1082
4700P_0402_25V7K~D
C1082
4700P_0402_25V7K~D
12
C448
1000P_0402_50V7K~D
C448
1000P_0402_50V7K~D
1
2
R1181 0_0402_5%~DR1181 0_0402_5%~D
1 2
RU75 0_0402_5%~DRU75 0_0402_5%~D
1 2
R1188 0_0402_5%~D@R1188 0_0402_5%~D@1 2
R1176 0_0402_5%~DR1176 0_0402_5%~D
1 2
RU77 5.1K_0402_1%~DRU77 5.1K_0402_1%~D
1 2
C449 0.01U_0402_25V7K~DC449 0.01U_0402_25V7K~D
12
R1191 0_0402_5%~D@R1191 0_0402_5%~D@1 2
JODD1
MOLEX_47639-3000_13P
CONN@
JODD1
MOLEX_47639-3000_13P
CONN@
GND
1
A+
2
A-
3
GND
4
B-
5
B+
6
GND
7
DP
8
V5
9
V5
10
MD
11
GND
12
GND
13
G1 14
G2 15
G3 16
RU79 5.1K_0402_1%~DRU79 5.1K_0402_1%~D
1 2
C446
0.1U_0402_16V7K~D
C446
0.1U_0402_16V7K~D
1
2
RU64 0_0402_5%~D@RU64 0_0402_5%~D@1 2
RU71 0_0402_5%~DRU71 0_0402_5%~D
1 2
RU80 470_0402_5%~D@RU80 470_0402_5%~D@1 2
C454
0.1U_0402_16V7K~D
C454
0.1U_0402_16V7K~D
1
2
R1172 0_0402_5%~D@R1172 0_0402_5%~D@1 2
R1174 0_0402_5%~D@R1174 0_0402_5%~D@1 2
R1192 0_0402_5%~D@R1192 0_0402_5%~D@1 2
JP11
@
JP11
@
1 2
R1170 0_0402_5%~D@R1170 0_0402_5%~D@1 2
RU66
470_0402_5%~D
RU66
470_0402_5%~D
12
CU48 0.01U_0402_25V7K~DCU48 0.01U_0402_25V7K~D
12
JP12
@
JP12
@
1 2
R1184 0_0402_5%~D@R1184 0_0402_5%~D@1 2
C452
10U_0805_10V4Z~D
C452
10U_0805_10V4Z~D
1
2
CU47
4700P_0402_25V7K~D
CU47
4700P_0402_25V7K~D
12
C439
1U_0603_10V4Z~D
C439
1U_0603_10V4Z~D
1
2
CU49 0.01U_0402_25V7K~DCU49 0.01U_0402_25V7K~D
12
RU70 0_0402_5%~D@RU70 0_0402_5%~D@1 2
CU46 0.01U_0402_16V7K~DCU46 0.01U_0402_16V7K~D
1 2
R1186 0_0402_5%~D@R1186 0_0402_5%~D@1 2
R1189 5.1K_0402_1%~DR1189 5.1K_0402_1%~D
1 2
RU73 0_0402_5%~DRU73 0_0402_5%~D
1 2
JSATA2
TYCO_1770615-3~D
JSATA2
TYCO_1770615-3~D
GND
1
RX+
2
RX-
3
GND
4
TX-
5
TX+
6
GND
7
3.3V
8
3.3V
9
3.3V
10
GND
11
GND
12
GND
13
5V
14
5V
15
5V
16
GND
17
Reserved
18
GND
19
12V
20
12V
21
12V
22 GND1 23
GND2 24
C1083 0.01U_0402_16V7K~DC1083 0.01U_0402_16V7K~D
1 2
RU68 0_0402_5%~D@RU68 0_0402_5%~D@1 2
CU38
10U_1206_16V4Z~D
CU38
10U_1206_16V4Z~D
1
2
CU40
0.1U_0402_16V4Z~D
CU40
0.1U_0402_16V4Z~D
1
2
R1168 0_0402_5%~D@R1168 0_0402_5%~D@1 2
C441
1000P_0402_50V7K~D
C441
1000P_0402_50V7K~D
1
2
CU44
4700P_0402_25V7K~D
CU44
4700P_0402_25V7K~D
12
RU67 0_0402_5%~DRU67 0_0402_5%~D
1 2
RU76 0_0402_5%~D@RU76 0_0402_5%~D@1 2
C1080
0.1U_0402_16V4Z~D
C1080
0.1U_0402_16V4Z~D
1
2
R1190 470_0402_5%~D@R1190 470_0402_5%~D@1 2
C1079
0.1U_0402_16V4Z~D
C1079
0.1U_0402_16V4Z~D
1
2
U67
PI2EQX3201BZFEX_TQFN36_6X5
U67
PI2EQX3201BZFEX_TQFN36_6X5
AI+
2
AI-
3
BI+ 22
BI- 21
SEL0_A
34
SEL0_B
13
SEL1_A
33
SEL1_B
14
SEL2_A
32
SEL2_B
15
AO+ 27
AO- 26
AGND 24
GND 4
GND 9
VDD 1
VDD 6
VDD 10
VDD 23
VDD 28
AVDD 5
BO+
7
EN_B
29 EN_A
30
SEL3_B
16 SEL3_A
31
BO-
8
OUT+ 17
OUT- 18
SD_A 36
GND 20
GND 25
SD_B 35
IREF
19
CLKIN+
11
CLKIN-
12 PAD 37
JSATA1
MOLEX_47662-2000_NR
MOLEX_47662-2000_22P-T
SP010812230
CONN@
JSATA1
MOLEX_47662-2000_NR
MOLEX_47662-2000_22P-T
SP010812230
CONN@
GND
1
A+
2
A-
3
GND
4
B-
5
B+
6
GND
7
V33
8
V33
9
V33
10
GND
11
GND
12
GND
13
V5
14
V5
15
V5
16
GND
17
Reserved
18
GND
19
V12
20
V12
21
V12
22
GND 23
GND 24
GND 25
U55
PI2EQX3201BZFEX_TQFN36_6X5
U55
PI2EQX3201BZFEX_TQFN36_6X5
AI+
2
AI-
3
BI+ 22
BI- 21
SEL0_A
34
SEL0_B
13
SEL1_A
33
SEL1_B
14
SEL2_A
32
SEL2_B
15
AO+ 27
AO- 26
AGND 24
GND 4
GND 9
VDD 1
VDD 6
VDD 10
VDD 23
VDD 28
AVDD 5
BO+
7
EN_B
29 EN_A
30
SEL3_B
16 SEL3_A
31
BO-
8
OUT+ 17
OUT- 18
SD_A 36
GND 20
GND 25
SD_B 35
IREF
19
CLKIN+
11
CLKIN-
12 PAD 37
R1185 0_0402_5%~DR1185 0_0402_5%~D
1 2
CU41
0.1U_0402_16V4Z~D
CU41
0.1U_0402_16V4Z~D
1
2
RU74 0_0402_5%~D@RU74 0_0402_5%~D@1 2
C445
10U_0805_10V4Z~D
C445
10U_0805_10V4Z~D
1
2
C455
1000P_0402_50V7K~D
C455
1000P_0402_50V7K~D
1
2
RU59 0_0402_5%~D@RU59 0_0402_5%~D@1 2
R1175 0_0402_5%~D@R1175 0_0402_5%~D@1 2
RU61 0_0402_5%~D@RU61 0_0402_5%~D@1 2
RU81 0_0402_5%~D@RU81 0_0402_5%~D@1 2
C437 0.01U_0402_16V7K~DC437 0.01U_0402_16V7K~D
1 2
R1169 0_0402_5%~D@R1169 0_0402_5%~D@1 2
CU42
0.1U_0402_16V4Z~D
CU42
0.1U_0402_16V4Z~D
1
2
C1085
4700P_0402_25V7K~D
C1085
4700P_0402_25V7K~D
12
R1193
470_0402_5%~D
R1193
470_0402_5%~D
12
CU45 0.01U_0402_16V7K~DCU45 0.01U_0402_16V7K~D
1 2
RU58 0_0402_5%~D@RU58 0_0402_5%~D@1 2
C1081
0.1U_0402_16V4Z~D
C1081
0.1U_0402_16V4Z~D
1
2
C1077
0.1U_0402_16V4Z~D
C1077
0.1U_0402_16V4Z~D
1
2
RU57 0_0402_5%~D@RU57 0_0402_5%~D@1 2
R1183 0_0402_5%~DR1183 0_0402_5%~D
1 2
R1178 0_0402_5%~D@R1178 0_0402_5%~D@1 2
CU39
0.1U_0402_16V4Z~D
CU39
0.1U_0402_16V4Z~D
1
2
RU78 0_0402_5%~D@RU78 0_0402_5%~D@1 2
C1076
10U_1206_16V4Z~D
C1076
10U_1206_16V4Z~D
1
2
R1180 0_0402_5%~DR1180 0_0402_5%~D
1 2
C447
0.1U_0402_16V7K~D
C447
0.1U_0402_16V7K~D
1
2
C438
10U_0805_10V4Z~D
C438
10U_0805_10V4Z~D
1
2
RU69 0_0402_5%~DRU69 0_0402_5%~D
1 2
RU72 0_0402_5%~D@RU72 0_0402_5%~D@1 2
R1179 0_0402_5%~D@R1179 0_0402_5%~D@1 2
RU62 0_0402_5%~D@RU62 0_0402_5%~D@1 2
C450 0.01U_0402_25V7K~DC450 0.01U_0402_25V7K~D
12
R1187 5.1K_0402_1%~DR1187 5.1K_0402_1%~D
1 2
R1173 0_0402_5%~D@R1173 0_0402_5%~D@1 2
C436 0.01U_0402_16V7K~DC436 0.01U_0402_16V7K~D
1 2
CU43
0.1U_0402_16V4Z~D
CU43
0.1U_0402_16V4Z~D
1
2
C440
0.1U_0402_16V4Z~D
C440
0.1U_0402_16V4Z~D
1
2
RU65 0_0402_5%~DRU65 0_0402_5%~D
1 2

ESATA_USB_OC#
PWRSHARE_OE#
USB_CHARGE_D+
USB_CHARGE_D- USBP0_R_D-
USBP0_R_D+
USBP10+
USBP10-
USBP11-
USBP11+
DMIC_CLK
DMIC0
USBP_P11
USBP_N11
BT_DET# BT_ACTIVE
COEX2_WLAN_ACTIVE
BT_OFF# USBP10+
BT_RADIO_OFF# USBP10-
DMIC_CLK
DMIC0
USBP_P11
USBP_N11
USBP0_D-
USBP0_D+
BT_ACTIVE
CB_CLKREQ#
PLT_RST#
PCIE_IRX_CBTX_P4
PCIE_IRX_CBTX_N4
PCIE_ITX_C_CBRX_P4
CLK_PCIE_CB
PCIE_ITX_C_CBRX_N4
CLK_PCIE_CB#
USB_DETECT
ESATA_ITX_DRX_N
SATA_IRX_C_DTX_P5
SATA_IRX_C_DTX_N5
ESATA_ITX_C_DRX_P
ESATA_ITX_DRX_P
ESATA_ITX_C_DRX_N
ESATA_IRX_DTX_N
ESATA_IRX_DTX_P
SATA_ITX_C_DRX_P5
SATA_ITX_C_DRX_N5
SATA_ITX_R_DRX_P5
ESATA_IRX_DTX_P
ESATA_IRX_DTX_N
SATA_IRX_DTX_P5
SATA_IRX_DTX_N5
SATA_ITX_C_DRX_P5
SATA_ITX_C_DRX_N5
SATA_IRX_R_DTX_P5
ESATA_ITX_C_DRX_P
ESATA_ITX_C_DRX_N
SATA_IRX_R_DTX_N5
SATA_ITX_R_DRX_N5
USB_DETECT
USB_DETECT#
USBP0_R_D+
USBP0_D-
USBP0_D+
USBP0_R_D-
ESATA_IRX_C_DTX_P
ESATA_IRX_C_DTX_N
ESATA_ITX_C_DRX_P
ESATA_ITX_C_DRX_N
ESATA_IRX_DTX_N
ESATA_IRX_DTX_P
USBP0+<19>
USBP0-<19>
USB_OC2#<19>
ESATA_USB_OC# <19>
PWRSHARE_EN#<31>
PWRSHARE_OE# <31>
DMIC0<25>
USBP11+<19>
USBP11-<19>
DMIC_CLK<25>
USBP10- <19>
USBP10+ <19>
BT_RADIO_OFF#<31>
BT_OFF#<31>
BT_ACTIVE <27>
COEX2_WLAN_ACTIVE<27,28>
USBP2-<19>
USBP2+<19>
BATT_CHG_LED#<31>
BATT_LOW_LED#<31>
USB_EN#<31>
USBP1+<19>
USBP1-<19>
USB_EN#<31>
CLK_PCIE_CB#<16>
CLK_PCIE_CB<16>
CB_CLKREQ#<16>
PLT_RST#<6,19,24,27,28,31>
USB_OC1#<19>
PCIE_ITX_C_CBRX_P4<16>
PCIE_ITX_C_CBRX_N4<16>
PCIE_IRX_CBTX_P4<16>
PCIE_IRX_CBTX_N4<16>
BT_DET#<31>
SATA_ITX_C_DRX_P5<15>
SATA_ITX_C_DRX_N5<15>
SATA_IRX_DTX_P5<15>
SATA_IRX_DTX_N5<15>
USB_DETECT#<32>
+5V_CHGUSB
+5VALW
+3VALW
+5V_CHGUSB
+3VS
+5VALW
+3VS
+3VS
+5V_CHGUSB
+3VS
+5VALW
+ESATA_PWR
+ESATA_PWR
+ESATA_PWR
+1.8VS +ESATA_PWR
+5V_CHGUSB
Title
Size Document Number Rev
Date: Sheet of
Security Classification
Compal Secret Data
THIS SHEET OF ENGINEERING DRAWING IS THE PROPRIETARY PROPERTY OF COMPAL ELECTRONICS, INC. AND CONTAINS CONFIDENTIAL
AND TRADE SECRET INFORMATION. THIS SHEET MAY NOT BE TRANSFERED FROM THE CUSTODY OF THE COMPETENT DIVISION OF R&D
DEPARTMENT EXCEPT AS AUTHORIZED BY COMPAL ELECTRONICS, INC. NEITHER THIS SHEET NOR THE INFORMATION IT CONTAINS
MAY BE USED BY OR DISCLOSED TO ANY THIRD PARTY WITHOUT PRIOR WRITTEN CONSENT OF COMPAL ELECTRONICS, INC.
Issued Date
Deciphered Date
NAT02 M/B LA-5154P Schematic
1.0
USB/BlueTooth/Camera/ESATA
Custom
30 49Thursday, November 26, 2009
2009/09/21 2010/09/21
Compal Electronics, Inc.
Title
Size Document Number Rev
Date: Sheet of
Security Classification
Compal Secret Data
THIS SHEET OF ENGINEERING DRAWING IS THE PROPRIETARY PROPERTY OF COMPAL ELECTRONICS, INC. AND CONTAINS CONFIDENTIAL
AND TRADE SECRET INFORMATION. THIS SHEET MAY NOT BE TRANSFERED FROM THE CUSTODY OF THE COMPETENT DIVISION OF R&D
DEPARTMENT EXCEPT AS AUTHORIZED BY COMPAL ELECTRONICS, INC. NEITHER THIS SHEET NOR THE INFORMATION IT CONTAINS
MAY BE USED BY OR DISCLOSED TO ANY THIRD PARTY WITHOUT PRIOR WRITTEN CONSENT OF COMPAL ELECTRONICS, INC.
Issued Date
Deciphered Date
NAT02 M/B LA-5154P Schematic
1.0
USB/BlueTooth/Camera/ESATA
Custom
30 49Thursday, November 26, 2009
2009/09/21 2010/09/21
Compal Electronics, Inc.
Title
Size Document Number Rev
Date: Sheet of
Security Classification
Compal Secret Data
THIS SHEET OF ENGINEERING DRAWING IS THE PROPRIETARY PROPERTY OF COMPAL ELECTRONICS, INC. AND CONTAINS CONFIDENTIAL
AND TRADE SECRET INFORMATION. THIS SHEET MAY NOT BE TRANSFERED FROM THE CUSTODY OF THE COMPETENT DIVISION OF R&D
DEPARTMENT EXCEPT AS AUTHORIZED BY COMPAL ELECTRONICS, INC. NEITHER THIS SHEET NOR THE INFORMATION IT CONTAINS
MAY BE USED BY OR DISCLOSED TO ANY THIRD PARTY WITHOUT PRIOR WRITTEN CONSENT OF COMPAL ELECTRONICS, INC.
Issued Date
Deciphered Date
NAT02 M/B LA-5154P Schematic
1.0
USB/BlueTooth/Camera/ESATA
Custom
30 49Thursday, November 26, 2009
2009/09/21 2010/09/21
Compal Electronics, Inc.
X
H
S Function
L
Disconnect
OE#
D=1D
H
L
L
S Logic"1" Work from BKT
D=2D
Camera Conn
to Single USB boardBluetooth
Place close JCAM1
Place close JESA1
Layout note: Pin5 thru
individual via to GND layer
Cardreader Connector
1x
1.2x
0 1
0
Swing
1
1 1
no equalization
[0:2.5dB] @ 1.6 GHz
Output Swing Control
0dB
-3.5dB
[2.5:4.5dB] @ 1.6 GHz
De-emphasis
Output De-emphasis Adjustment
SEL3_ [A:B]
[4.5:6.5dB] @ 1.6 GHz
1
0
*
*
Equalizer Selection
Compliance Channel
SEL2_ [A:B]
*
SEL0_ [A:B] SEL1_ [A:B]
0
1
0 0
Place close U40 pin 21 & pin22
Place close U40 pin 2 & pin3
R0.3 depop
R0.3 depop
R0.3 change to SA00002YQ0L (S IC PI2EQX3201BLZFEX TQFN 36P)
ESATA
R1.0 modify
C943 0.01U_0402_16V7K~DC943 0.01U_0402_16V7K~D
1 2
C938
0.1U_0402_16V4Z~D
C938
0.1U_0402_16V4Z~D
1
2
R958 0_0402_5%~D@R958 0_0402_5%~D@1 2
R301
43.2K_0402_1%~D
R301
43.2K_0402_1%~D
1 2
C461
0.1U_0402_16V4Z~D
C461
0.1U_0402_16V4Z~D
1
2
C463
10U_0805_10V4Z~D
C463
10U_0805_10V4Z~D
1
2
R951 0_0402_5%~D@R951 0_0402_5%~D@1 2
JCARD1
FOX_GS12301-1011A-9F~D
CONN@
JCARD1
FOX_GS12301-1011A-9F~D
CONN@
1
12
23
34
45
56
67
78
89
910
10 11
11 12
12 13
13 14
14 15
15 16
16 17
17 18
18 19
19 20
20 21
21 22
22 23
23 24
24 25
25 26
26 27
27 28
28 29
29 30
30
G1 31
G2 32
G3 33
G4 34
L28 BLM18BB221SN1D_2P~DL28 BLM18BB221SN1D_2P~D
12
C458
100P_0402_50V8J~D
C458
100P_0402_50V8J~D
1
2
R955 0_0402_5%~DR955 0_0402_5%~D
1 2
R968 470_0402_5%~D@R968 470_0402_5%~D@1 2
R961 0_0402_5%~DR961 0_0402_5%~D
1 2
C464 4700P_0402_25V7K~DC464 4700P_0402_25V7K~D
12
U17
TPS2062ADR_SO8~D
U17
TPS2062ADR_SO8~D
GND
1
IN
2
EN1#
3
EN2#
4
OC1# 8
OUT1 7
OUT2 6
OC2# 5
R1166 0_0402_5%~D@R1166 0_0402_5%~D@1 2
R303
100K_0402_5%~D
R303
100K_0402_5%~D
12
L27 WCM2012F2S-900T04_0805@L27 WCM2012F2S-900T04_0805@
1
122
33
4
4
R964 0_0402_5%~D@R964 0_0402_5%~D@1 2
C937
0.1U_0402_16V4Z~D
C937
0.1U_0402_16V4Z~D
1
2
JP13
@
JP13
@
1 2
R952 0_0402_5%~D@R952 0_0402_5%~D@1 2
R960 0_0402_5%~D@R960 0_0402_5%~D@1 2
R965 10K_0402_1%~DR965 10K_0402_1%~D
1 2
R954 0_0402_5%~DR954 0_0402_5%~D
1 2
C466
0.1U_0402_16V4Z~D
C466
0.1U_0402_16V4Z~D
1 2
R1167 0_0402_5%~D@R1167 0_0402_5%~D@1 2
USB
ESATA
JESA1
FOX_3Q3813C-RB1C3B-7F
CONN@
USB
ESATA
JESA1
FOX_3Q3813C-RB1C3B-7F
CONN@
VBUS
1
D-
2
D+
3
GND
4
GND
5
A+
6
A-
7
GND
8
B-
9
B+
10
GND
11
GND 14
GND 15
GND 16
GND 17
DET1
12
DET2
13
R966 0_0402_5%~D@R966 0_0402_5%~D@1 2
C456 47P_0402_50V8J~D
@
C456 47P_0402_50V8J~D
@
1 2
R963 0_0402_5%~DR963 0_0402_5%~D
1 2
C936
0.1U_0402_16V4Z~D
C936
0.1U_0402_16V4Z~D
1
2
U18
TS3USB221RSER_QFN10_2x1P5~D
U18
TS3USB221RSER_QFN10_2x1P5~D
D+ 8
2D+
3
GND
5OE# 6
S9
1D-
2
VCC 10
1D+
1
D- 7
2D-
4
JSUSB1
FCI_10089709-010010-LF
CONN@
JSUSB1
FCI_10089709-010010-LF
CONN@
1
1
2
2
3
3
4
4
5
5
6
6
7
7
8
8
9
9
10
10
G1
11
G2
12
R1165 0_0402_5%~D@R1165 0_0402_5%~D@1 2
+
C460
150U_D2_6.3VM~D
+
C460
150U_D2_6.3VM~D
1
2
C939
0.1U_0402_16V4Z~D
C939
0.1U_0402_16V4Z~D
1
2
R962 0_0402_5%~D@R962 0_0402_5%~D@1 2
R304
49.9K_0402_1%~D
R304
49.9K_0402_1%~D
1 2
JBT1
HRS_DF12(3.0)-14DP-0.5V(86)~D
JBT1
HRS_DF12(3.0)-14DP-0.5V(86)~D
1
122
3
344
5
566
7
788
9
910 10
GND
15 GND 16
11
11 12 12
13
13 14 14
R299 0_0402_5%~DR299 0_0402_5%~D
12
G
D
S
Q63
PMF3800SN_SC70-3
@
G
D
S
Q63
PMF3800SN_SC70-3
@
2
13
C465 4700P_0402_25V7K~DC465 4700P_0402_25V7K~D
12
R1164 0_0402_5%~D@R1164 0_0402_5%~D@1 2
R967 10K_0402_1%~DR967 10K_0402_1%~D
1 2
R970 0_0402_5%~D@R970 0_0402_5%~D@1 2
C940
0.1U_0402_16V4Z~D
C940
0.1U_0402_16V4Z~D
1
2
R950 0_0402_5%~D@R950 0_0402_5%~D@1 2
C457 47P_0402_50V8J~D
@
C457 47P_0402_50V8J~D
@
1 2
R995
10K_0402_5%~D
@R995
10K_0402_5%~D
@
1 2
L89 WCM2012F2S-900T04_0805@L89 WCM2012F2S-900T04_0805@
1
122
33
4
4
R956 0_0402_5%~D@R956 0_0402_5%~D@1 2
R949 0_0402_5%~D@R949 0_0402_5%~D@1 2
JCAM1
MOLEX_48227-0701
CONN@
JCAM1
MOLEX_48227-0701
CONN@
1
1
2
2
3
3
4
4
5
5
6
6
7
7
GND
8
GND
9
R957 0_0402_5%~D@R957 0_0402_5%~D@1 2
R1571 0_0402_5%~DR1571 0_0402_5%~D
1 2
U40
PI2EQX3201BZFEX_TQFN36_6X5
U40
PI2EQX3201BZFEX_TQFN36_6X5
AI+
2
AI-
3
BI+ 22
BI- 21
SEL0_A
34
SEL0_B
13
SEL1_A
33
SEL1_B
14
SEL2_A
32
SEL2_B
15
AO+ 27
AO- 26
AGND 24
GND 4
GND 9
VDD 1
VDD 6
VDD 10
VDD 23
VDD 28
AVDD 5
BO+
7
EN_B
29 EN_A
30
SEL3_B
16 SEL3_A
31
BO-
8
OUT+ 17
OUT- 18
SD_A 36
GND 20
GND 25
SD_B 35
IREF
19
CLKIN+
11
CLKIN-
12 PAD 37
C935
10U_0805_10V4Z~D
C935
10U_0805_10V4Z~D
1
2
D34
CM1293-04SO_SOT23-6@
D34
CM1293-04SO_SOT23-6@
CH3 6
Vp 5
CH4 4
CH2
3
Vn
2
CH1
1
C462
0.1U_0402_16V4Z~D
C462
0.1U_0402_16V4Z~D
1
2
D35
CM1293-04SO_SOT23-6@
D35
CM1293-04SO_SOT23-6@
CH3 6
Vp 5
CH4 4
CH2
3
Vn
2
CH1
1
R1572 0_0402_5%~DR1572 0_0402_5%~D
1 2
C942 0.01U_0402_16V7K~DC942 0.01U_0402_16V7K~D
1 2
R305
49.9K_0402_1%~D
R305
49.9K_0402_1%~D
1 2
R969 0_0402_5%~D@R969 0_0402_5%~D@1 2
R953
390_0402_5%
R953
390_0402_5%
12
C459
100P_0402_50V8J~D
C459
100P_0402_50V8J~D
1
2
R302
75K_0402_1%
R302
75K_0402_1%
1 2
R297 0_0402_5%~DR297 0_0402_5%~D
12
R959 0_0402_5%~D@R959 0_0402_5%~D@1 2
C944
4700P_0402_25V7K~D
C944
4700P_0402_25V7K~D
12
C941
4700P_0402_25V7K~D
C941
4700P_0402_25V7K~D
12

EC_PWM
FAN_SPEED1
EN_WOL#
ACOFF
BEEP#
AD_BID
TP_DATA
TP_CLK
TP_DATA
BT_OFF#
EC_SMB_CK2
EC_SMB_DA2
MSEN#
FSEL#SPICS#
IREF
EC_RX_P80_DATA
EN_DFAN1
PCIE_PME#
GFXVR_PWRGD
GATEA20
VGATE
KB_RST#
WWAN_RADIO_OFF#
SERIRQ
LPC_FRAME#LPC_FRAME#
MSEN#
LPC_AD2
LPC_AD3
LPC_AD1
LPC_AD0
CLK_PCI_EC
CLK_PCI_EC
PLT_RST#
EC_ENBKL
LCD_TST
EC_SCI#
PWR_BTN_LED#
KSI6
KSI[0..7]
KSI0
KSI2
KSI1
KSI5
KSI7
KSO13
KSO15
KSI4
KSI3
KSO14
KSO12
KSO7
KSO16
KSO0
KSO9
KSO[0..18]
KSO6
KSO3
KSO4
KSO11
KSO1
KSO10
KSO2
KSO8
BATT_LOW_LED#
EC_LID_OUT#
SUSP#
PBTN_OUT#
BATT_CHG_LED#
EC_SMB_CK2
EC_SMB_DA2
EC_SMB_CK1
EC_SMB_DA1
SYSON
PM_SLP_S5#
SLP_S3# EC_RSMRST#
XCLKO
XCLKI
ECAGND
FWR#SPI_SI
FRD#SPI_SO
EC_SMI# EC_ON
EC_ACIN
VR_ON
PCIE_PME#
FSTCHG
ON_OFF
BKOFF#
SPI_CLK
TP_CLK
ECAGND
ICH_PWROK
EC_RST#
EC_RST#
FSEL#SPICS#
SPI_SOFRD#SPI_SO
FWR#SPI_SISPI_SI
+SPI_R
SPI_CS#
SPI_CLK_R
SPI_CLK_R
USB_EN#
BT_DET#
KSO17
KB_BL_PWM#
EN_KBL#
EN_KBL#
SPI_SO
SPI_CS#
SPI_SI
SPI_CLK_R
+SPI_R
+SPI_R
KSO18
KSO5
WLAN_RADIO_OFF#
EC_SMB_DA1
EC_SMB_CK1
KSO5
ECAGND
BT_RADIO_OFF#
LCD_VCC_TEST_EN
PS_ID
BKLT_KB_DET#
WPAN_RADIO_OFF#
USB_DET#_DELAY
PWRSHARE_EN#
EC_SUB_MUTE#
LCD_TST
LID_SW# BT_RADIO_OFF#
PWRSHARE_OE#
EC_SPK_HP_MUTE#
EC_FB_SDATA
EC_FB_SCLK
EC_FB_SCLK
EC_FB_SDATA
TOUCHKEY_TINT
EC_TX_P80_DATA
ADP_I
BATT_TEMP
AD_BID
BATT_OVP
XCLKIXCLKO
CP_SEL
EC_ENBKL
EC_ACIN
SBPWR_EN
SPI_CLK_R
PCH_GPIO49
USB_DET#_DELAY
ECAGND
KSO1
KSO2
SUS_PWR_ACK_R
KSI4
LPC_FRAME#<15,27>
LPC_AD3<15,27>
LPC_AD2<15,27>
LPC_AD1<15,27>
LPC_AD0<15,27>
SERIRQ<15>
EC_LID_OUT# <16>
PLT_RST#<6,19,24,27,28,30>
PBTN_OUT# <6,17>
ACIN <17,25,40,41>
VGATE <13,17,46>
ICH_PWROK <17>
EC_RSMRST# <17>
ICH_PCIE_WAKE#<17,24,27,28>
SLP_S3#<17>
PM_SLP_S5#<17>
CLK_PCI_EC<19>
EC_SMI#<20>
EC_SCI#<20>
GATEA20<20>
VR_ON <46>
KB_RST#<20>
KSI[0..7]<32>
KSO[0..18]<32>
TOUCHKEY_TINT<15,32>
EC_SMB_CK1<47>
EC_SMB_CK2<16,27,28>
EC_SMB_DA2<16,27,28>
LID_SW#<32>
EC_FB_SCLK<32>
EC_FB_SDATA<32>
PWR_BTN_LED#<32>
EN_KBL#<32>
WLAN_RADIO_OFF#<27>
EC_TX_P80_DATA<17,27>
KB_BL_PWM#<32>
EC_RX_P80_DATA<27>
ON_OFF<32>
FAN_SPEED1<14>
EC_SPK_HP_MUTE# <25>
MSEN# <35>
FSTCHG <41>
BT_OFF# <30>
EN_WOL# <24>
WPAN_RADIO_OFF# <28>
GFXVR_PWRGD <48>
KSO5 <32>
TP_CLK <32>
USB_EN# <30>
LCD_TST <35>
CHGVADJ <41>
IREF <41>
PWRSHARE_OE# <30>
BATT_TEMP <47>
ADP_I <41>
BATT_OVP <47>
EC_PWM <35>
BEEP# <25>
PWRSHARE_EN# <30>
ACOFF <41>
SYSON <28,33,44>
BKLT_KB_DET# <32>
PS_ID <40>
SUSP# <28,33,43,44,45>
BT_DET# <30>
BKOFF# <35>
WWAN_RADIO_OFF# <27>
LCD_VCC_TEST_EN <35>
EC_ON <32>
BT_RADIO_OFF# <30>
BATT_CHG_LED# <30>
BATT_LOW_LED# <30>
EC_SUB_MUTE# <25>
EN_DFAN1 <14>
TP_DATA <32>
IGPU_BKLT_EN <18>
USB_DET#_DELAY <32>
EC_SMB_DA1<47>
CP_SEL <41>
SBPWR_EN <33>
PCH_GPIO49 <20>
SUS_PWR_ACK <17>
+3VALW
+EC_AVCC
+3VALW
+5VS
+3VALW
+3VS
+3VALW
+3VALW
+3VALW
+3VALW+EC_AVCC
Title
Size Document Number Rev
Date: Sheet of
Security Classification
Compal Secret Data
THIS SHEET OF ENGINEERING DRAWING IS THE PROPRIETARY PROPERTY OF COMPAL ELECTRONICS, INC. AND CONTAINS CONFIDENTIAL
AND TRADE SECRET INFORMATION. THIS SHEET MAY NOT BE TRANSFERED FROM THE CUSTODY OF THE COMPETENT DIVISION OF R&D
DEPARTMENT EXCEPT AS AUTHORIZED BY COMPAL ELECTRONICS, INC. NEITHER THIS SHEET NOR THE INFORMATION IT CONTAINS
MAY BE USED BY OR DISCLOSED TO ANY THIRD PARTY WITHOUT PRIOR WRITTEN CONSENT OF COMPAL ELECTRONICS, INC.
Issued Date
Deciphered Date
NAT02 M/B LA-5154P Schematic
1.0
EC_KB926/BIOS/Reed SW
Custom
31 49Thursday, November 26, 2009
2009/09/21 2010/09/21
Compal Electronics, Inc.
Title
Size Document Number Rev
Date: Sheet of
Security Classification
Compal Secret Data
THIS SHEET OF ENGINEERING DRAWING IS THE PROPRIETARY PROPERTY OF COMPAL ELECTRONICS, INC. AND CONTAINS CONFIDENTIAL
AND TRADE SECRET INFORMATION. THIS SHEET MAY NOT BE TRANSFERED FROM THE CUSTODY OF THE COMPETENT DIVISION OF R&D
DEPARTMENT EXCEPT AS AUTHORIZED BY COMPAL ELECTRONICS, INC. NEITHER THIS SHEET NOR THE INFORMATION IT CONTAINS
MAY BE USED BY OR DISCLOSED TO ANY THIRD PARTY WITHOUT PRIOR WRITTEN CONSENT OF COMPAL ELECTRONICS, INC.
Issued Date
Deciphered Date
NAT02 M/B LA-5154P Schematic
1.0
EC_KB926/BIOS/Reed SW
Custom
31 49Thursday, November 26, 2009
2009/09/21 2010/09/21
Compal Electronics, Inc.
Title
Size Document Number Rev
Date: Sheet of
Security Classification
Compal Secret Data
THIS SHEET OF ENGINEERING DRAWING IS THE PROPRIETARY PROPERTY OF COMPAL ELECTRONICS, INC. AND CONTAINS CONFIDENTIAL
AND TRADE SECRET INFORMATION. THIS SHEET MAY NOT BE TRANSFERED FROM THE CUSTODY OF THE COMPETENT DIVISION OF R&D
DEPARTMENT EXCEPT AS AUTHORIZED BY COMPAL ELECTRONICS, INC. NEITHER THIS SHEET NOR THE INFORMATION IT CONTAINS
MAY BE USED BY OR DISCLOSED TO ANY THIRD PARTY WITHOUT PRIOR WRITTEN CONSENT OF COMPAL ELECTRONICS, INC.
Issued Date
Deciphered Date
NAT02 M/B LA-5154P Schematic
1.0
EC_KB926/BIOS/Reed SW
Custom
31 49Thursday, November 26, 2009
2009/09/21 2010/09/21
Compal Electronics, Inc.
Board ID
Ra
Rb
SPI Flash (1Mbit/128Kbyte)
VCC 3.3V+/-5% 0.6V~1.6V
Ra
Board ID
20mils
0 +/- 5%
8.2K+/- 5%
18K +/- 5%
Rb
100K
0 V
0.250V
0.503V
D3 Version : P/N : SA00001J580
Place under u20
EC Adam_Yang request
Follow the suggestion of EC team to
follow JAT10 setting.
*
*
*
place close U19
*
*
R0.3 Modify
**
VGA
X00
X01
X02
R0.3 modify
R1.0 modify
R0.3 modify
R0.3 modify
R0.3 Modify
For ENE strape pin
UMA
UMA
UMA
*
R1.0 modify
Add 47K pull high
MP UMA 33K +/- 5% 0.819V
C477
0.1U_0402_16V4Z~D
C477
0.1U_0402_16V4Z~D
1
2
R322 47K_0402_5%R322 47K_0402_5%
1 2
R315 2.2K_0402_5%~DR315 2.2K_0402_5%~D
12
R557
0_0402_5%~D
R557
0_0402_5%~D
1 2
GG
Y5
32.768KHZ_12.5PF_QTFM28-32768K1
GG
Y5
32.768KHZ_12.5PF_QTFM28-32768K1
1
2
4
3
R314 2.2K_0402_5%~DR314 2.2K_0402_5%~D
12
R334
15_0402_5%~D
R334
15_0402_5%~D
1 2
R318 2.2K_0402_5%~DR318 2.2K_0402_5%~D
12
R1569 0_0402_5%~DR1569 0_0402_5%~D
1 2
C472
1000P_0402_50V7K~D
C472
1000P_0402_50V7K~D
1
2
C484
0.1U_0402_16V4Z~D
C484
0.1U_0402_16V4Z~D
1
2
R326 4.7K_0402_5%~DR326 4.7K_0402_5%~D
12
C483
22P_0402_50V8J~D
<BOM Structure>
C483
22P_0402_50V8J~D
<BOM Structure>
12
R325 4.7K_0402_5%~DR325 4.7K_0402_5%~D
12
C471
1000P_0402_50V7K~D
C471
1000P_0402_50V7K~D
1
2
R948 200K_0402_5%R948 200K_0402_5%
1 2
R308 47K_0402_5%R308 47K_0402_5%
1 2
C476 0.01U_0402_16V7K~DC476 0.01U_0402_16V7K~D
1 2
C479
33P_0402_50V8J~D
C479
33P_0402_50V8J~D
C469
0.1U_0402_16V4Z~D
C469
0.1U_0402_16V4Z~D
1
2
R309 47K_0402_5%R309 47K_0402_5%
1 2
R330
22_0402_5%~D
R330
22_0402_5%~D
12
R320 4.7K_0402_5%~DR320 4.7K_0402_5%~D
12
C478
15P_0402_50V8J~D
@C478
15P_0402_50V8J~D
@
1
2
C482 0.1U_0402_16V4Z~DC482 0.1U_0402_16V4Z~D
12
L30
BLM18BD601SN1D_0603~D
L30
BLM18BD601SN1D_0603~D
12
R1215
10K_0402_5%~D
R1215
10K_0402_5%~D
1 2
R311
100K_0402_5%~D
R311
100K_0402_5%~D
1 2
R307 470_0402_5%~DR307 470_0402_5%~D
1 2
R333
15_0402_5%~D
R333
15_0402_5%~D
12
L29
BLM18BD601SN1D_0603~D
L29
BLM18BD601SN1D_0603~D
12
R339 4.7K_0402_5%~DR339 4.7K_0402_5%~D
12
R977 0_0402_5%~DR977 0_0402_5%~D
1 2
R1237 10K_0402_5%~D@R1237 10K_0402_5%~D@12
R306 10K_0402_5%~DR306 10K_0402_5%~D
12
R926 10K_0402_5%~DR926 10K_0402_5%~D
12
JP1
E&T_2941-G08N-00E~D
CONN@
JP1
E&T_2941-G08N-00E~D
CONN@
1
122
3
344
5
566
7
788
R324 10K_0402_5%~DR324 10K_0402_5%~D
1 2
C470
0.1U_0402_16V4Z~D
C470
0.1U_0402_16V4Z~D
1
2
C475 0.1U_0402_16V4Z~DC475 0.1U_0402_16V4Z~D
12
R319 4.7K_0402_5%~D@R319 4.7K_0402_5%~D@12
C474
0.1U_0402_16V4Z~D
C474
0.1U_0402_16V4Z~D
1
2
C1122
22P_0402_50V8J~D
C1122
22P_0402_50V8J~D
1
2
R342 4.7K_0402_5%~DR342 4.7K_0402_5%~D
12
R312
33K_0402_5%~D
R312
33K_0402_5%~D
1 2
R327
10_0402_5%~D
@R327
10_0402_5%~D
@
12
U20
MX25L1005AMC-12G_SO8
U20
MX25L1005AMC-12G_SO8
CS#
1
SO
2
WP#
3
GND
4
VCC 8
HOLD# 7
SCLK 6
SI 5
C473
1000P_0402_50V7K~D
C473
1000P_0402_50V7K~D
1
2
C481
33P_0402_50V8J~D
C481
33P_0402_50V8J~DC468
0.1U_0402_16V4Z~D
C468
0.1U_0402_16V4Z~D
1
2
R328
20M_0603_5%@
R328
20M_0603_5%@
1 2
C480 1U_0603_10V4Z~DC480 1U_0603_10V4Z~D
1 2
R317 2.2K_0402_5%~DR317 2.2K_0402_5%~D
12
R332
15_0402_5%~D
R332
15_0402_5%~D
1 2
C467
0.1U_0402_16V4Z~D
C467
0.1U_0402_16V4Z~D
1
2
R331
15_0402_5%~D
R331
15_0402_5%~D
12
C522 0.01U_0402_16V7K~DC522 0.01U_0402_16V7K~D
1 2
R329
10K_0402_5%~D
R329
10K_0402_5%~D
12
LPC & MISC
Int. K/B
Matrix
SM Bus
GPIO
GPIO
AD Input
PWM Output
DA Output
PS2 Interface
SPI Device Interface
SPI Flash ROM
GPO
GPI
U19
KB926QFD3_LQFP128
LPC & MISC
Int. K/B
Matrix
SM Bus
GPIO
GPIO
AD Input
PWM Output
DA Output
PS2 Interface
SPI Device Interface
SPI Flash ROM
GPO
GPI
U19
KB926QFD3_LQFP128
GA20/GPIO00
1
KBRST#/GPIO01
2
SERIRQ#
3
LFRAME#
4
LAD3
5
PM_SLP_S3#/GPIO04
6
LAD2
7
LAD1
8
VCC 9
LAD0
10
GND
11
PCICLK
12
PCIRST#/GPIO05
13
PM_SLP_S5#/GPIO07
14
EC_SMI#/GPIO08
15
LID_SW#/GPIO0A
16
SUSP#/GPIO0B
17
PBTN_OUT#/GPIO0C
18
EC_PME#/GPIO0D
19
SCI#/GPIO0E
20
INVT_PWM/PWM1/GPIO0F 21
VCC 22
BEEP#/PWM2/GPIO10 23
GND
24
EC_THERM#/GPIO11
25
FANPWM1/GPIO12 26
ACOFF/FANPWM2/GPIO13 27
FAN_SPEED1/FANFB1/GPIO14
28
FANFB2/GPIO15
29
EC_TX/GPIO16
30
EC_RX/GPIO17
31
ON_OFF/GPIO18
32
VCC 33
PWR_LED#/GPIO19
34
GND
35
NUMLED#/GPIO1A
36
ECRST#
37
CLKRUN#/GPIO1D
38
KSO0/GPIO20
39
KSO1/GPIO21
40
KSO2/GPIO22
41
KSO3/GPIO23
42
KSO4/GPIO24
43
KSO5/GPIO25
44
KSO6/GPIO26
45
KSO7/GPIO27
46
KSO8/GPIO28
47
KSO9/GPIO29
48
KSO10/GPIO2A
49
KSO11/GPIO2B
50
KSO12/GPIO2C
51
KSO13/GPIO2D
52
KSO14/GPIO2E
53
KSO15/GPIO2F
54
KSI0/GPIO30
55
KSI1/GPIO31
56
KSI2/GPIO32
57
KSI3/GPIO33
58
KSI4/GPIO34
59
KSI5/GPIO35
60
KSI6/GPIO36
61
KSI7/GPIO37
62
BATT_TEMP/AD0/GPIO38 63
BATT_OVP/AD1/GPIO39 64
ADP_I/AD2/GPIO3A 65
AD3/GPIO3B 66
AVCC 67
DAC_BRIG/DA0/GPIO3C 68
AGND
69
EN_DFAN1/DA1/GPIO3D 70
IREF/DA2/GPIO3E 71
DA3/GPIO3F 72
CIR_RX/GPIO40 73
CIR_RLC_TX/GPIO41 74
AD4/GPIO42 75
SELIO2#/AD5/GPIO43 76
SCL1/GPIO44
77
SDA1/GPIO45
78
SCL2/GPIO46
79
SDA2/GPIO47
80
KSO16/GPIO48
81
KSO17/GPIO49
82
PSCLK1/GPIO4A 83
PSDAT1/GPIO4B 84
PSCLK2/GPIO4C 85
PSDAT2/GPIO4D 86
TP_CLK/PSCLK3/GPIO4E 87
TP_DATA/PSDAT3/GPIO4F 88
FSTCHG/SELIO#/GPIO50 89
BATT_CHGI_LED#/GPIO52 90
CAPS_LED#/GPIO53 91
BATT_LOW_LED#/GPIO54 92
SUSP_LED#/GPIO55 93
GND
94
SYSON/GPIO56 95
VCC 96
SDICS#/GPXOA00 97
SDICLK/GPXOA01 98
SDIDO/GPXOA02 99
EC_RSMRST#/GPXO03 100
EC_LID_OUT#/GPXO04 101
EC_ON/GPXO05 102
EC_SWI#/GPXO06 103
ICH_PWROK/GPXO06 104
BKOFF#/GPXO08 105
WL_OFF#/GPXO09 106
GPXO10 107
GPXO11 108
SDIDI/GPXID0 109
PM_SLP_S4#/GPXID1 110
VCC 111
ENBKL/GPXID2 112
GND
113
GPXID3 114
GPXID4 115
GPXID5 116
GPXID6 117
GPXID7 118
SPIDI/RD# 119
SPIDO/WR# 120
VR_ON/XCLK32K/GPIO57 121
XCLK1
122
XCLK0
123 V18R 124
VCC 125
SPICLK/GPIO58 126
AC_IN/GPIO59 127
SPICS# 128
D54
CH751H-40PT_SOD323-2~D
D54
CH751H-40PT_SOD323-2~D
2 1

A
A
B
B
C
C
D
D
E
E
1 1
2 2
3 3
4 4
KSI[0..7]
KSO[0..18]
BKLT_KB_DET
BKLT_KB_DET#
KB_BL_PWM
BKLT_KB_DET
EN_KBL
USBP9+
USBP9-
PWR_LED+
PWR_BTN_LED#
PWR_ON-OFF_BTN#
+HALL_VCC
LID_SW#
+HALL_VCC
LID_SW#
PWR_ON-OFF_BTN#
USBP9-
USBP9+
TOUCHKEY_TINT
FB_SCLK
FB_SDATA
FB_SDATA
FB_SCLK
KSO12
KSO13
KSI3
KSI6
KSI2
KSO0
KSO3
KSO2
KSI1
KSO11
KSO15
KSI0
KSO9
KSO18
KSO14
KSO8
KSO10
KSO16
KSO6
KSO5
KSI4
KSO17
KSO1
KSO4
KSI5
KSI7
KSO7
USB_DETECT#
51ON#
KSI2
KSI3
KSI4
KSI5
KSI6
KSI7
KSO0
KSO1
KSO2
KSO3
KSO6
KSO7
KSO8
KSO9
KSO10
KSO11
KSO12
KSO13
KSO14
KSO15
KSO4
KSO5
KSO16
KSO17
KSO18
KSI0
KSI1
TP_DATA
TP_CLK
USB_DET#_DELAY
EC_ON
51ON#
PWR_BTN_LED#<31>
KSO[0..18]<31>
KSI[0..7]<31>
EN_KBL#<31>
KB_BL_PWM#<31>
EC_FB_SCLK<31>
USBP9-<19>
USBP9+<19>
TP_CLK<31>
LID_SW#<31>
TP_DATA<31>
EC_FB_SDATA<31>
TOUCHKEY_TINT<15,31>
BKLT_KB_DET# <31>
USB_DET#_DELAY <31>
51ON# <40>
USB_DETECT#<30>
EC_ON<31>
ON_OFF <31>
51ON# <40>
PWR_ON-OFF_BTN#<14>
+5VS_KBL
+5VS
B+_BIAS
+5VS_KBL
+3VS
+3VS
+3VS
+5VS
+5VALW
+3VALW
+3VS
+5VS +3VS
RTCVREF RTCVREF RTCVREF RTCVREF
+3VALW
Title
Size Document Number Rev
Date: Sheet of
Security Classification
Compal Secret Data
THIS SHEET OF ENGINEERING DRAWING IS THE PROPRIETARY PROPERTY OF COMPAL ELECTRONICS, INC. AND CONTAINS CONFIDENTIAL
AND TRADE SECRET INFORMATION. THIS SHEET MAY NOT BE TRANSFERED FROM THE CUSTODY OF THE COMPETENT DIVISION OF R&D
DEPARTMENT EXCEPT AS AUTHORIZED BY COMPAL ELECTRONICS, INC. NEITHER THIS SHEET NOR THE INFORMATION IT CONTAINS
MAY BE USED BY OR DISCLOSED TO ANY THIRD PARTY WITHOUT PRIOR WRITTEN CONSENT OF COMPAL ELECTRONICS, INC.
Issued Date
Deciphered Date
NAT02 M/B LA-5154P Schematic
1.0
PWROK/BTN/KB/Touch Pad
Custom
32 49Thursday, November 26, 2009
2009/09/21 2010/09/21
Compal Electronics, Inc.
Title
Size Document Number Rev
Date: Sheet of
Security Classification
Compal Secret Data
THIS SHEET OF ENGINEERING DRAWING IS THE PROPRIETARY PROPERTY OF COMPAL ELECTRONICS, INC. AND CONTAINS CONFIDENTIAL
AND TRADE SECRET INFORMATION. THIS SHEET MAY NOT BE TRANSFERED FROM THE CUSTODY OF THE COMPETENT DIVISION OF R&D
DEPARTMENT EXCEPT AS AUTHORIZED BY COMPAL ELECTRONICS, INC. NEITHER THIS SHEET NOR THE INFORMATION IT CONTAINS
MAY BE USED BY OR DISCLOSED TO ANY THIRD PARTY WITHOUT PRIOR WRITTEN CONSENT OF COMPAL ELECTRONICS, INC.
Issued Date
Deciphered Date
NAT02 M/B LA-5154P Schematic
1.0
PWROK/BTN/KB/Touch Pad
Custom
32 49Thursday, November 26, 2009
2009/09/21 2010/09/21
Compal Electronics, Inc.
Title
Size Document Number Rev
Date: Sheet of
Security Classification
Compal Secret Data
THIS SHEET OF ENGINEERING DRAWING IS THE PROPRIETARY PROPERTY OF COMPAL ELECTRONICS, INC. AND CONTAINS CONFIDENTIAL
AND TRADE SECRET INFORMATION. THIS SHEET MAY NOT BE TRANSFERED FROM THE CUSTODY OF THE COMPETENT DIVISION OF R&D
DEPARTMENT EXCEPT AS AUTHORIZED BY COMPAL ELECTRONICS, INC. NEITHER THIS SHEET NOR THE INFORMATION IT CONTAINS
MAY BE USED BY OR DISCLOSED TO ANY THIRD PARTY WITHOUT PRIOR WRITTEN CONSENT OF COMPAL ELECTRONICS, INC.
Issued Date
Deciphered Date
NAT02 M/B LA-5154P Schematic
1.0
PWROK/BTN/KB/Touch Pad
Custom
32 49Thursday, November 26, 2009
2009/09/21 2010/09/21
Compal Electronics, Inc.
INT_KB_Conn.1
Touch PAD/B Conn.
Keyboard back light
Touch Screen Connector
20mil
20mil
20mil
20mil
To power board
Place close JTCH1
Place close JPBTN1
Cap Sensor
CLOSE TO U48
Power share
For EMI
R0.3 Modify
R0.3 Modify
R0.3 Modify
R0.3 Modify
Power Button Circuit
R0.3 Modify
C493 100P_0402_50V8J~D@C493 100P_0402_50V8J~D@
C503 100P_0402_50V8J~D@C503 100P_0402_50V8J~D@
D11
BAT54C-7-F_SOT23~D
D11
BAT54C-7-F_SOT23~D
2
3
1
C511 100P_0402_50V8J~D@C511 100P_0402_50V8J~D@
R1143
10K_0402_1%~D
R1143
10K_0402_1%~D
12
R930
100K_0402_5%~D
R930
100K_0402_5%~D
12
C489 100P_0402_50V8J~D@C489 100P_0402_50V8J~D@
D51
SDMK0340L-7-F
D51
SDMK0340L-7-F
2 1
C496 100P_0402_50V8J~D@C496 100P_0402_50V8J~D@
C486 100P_0402_50V8J~D@C486 100P_0402_50V8J~D@
C500 100P_0402_50V8J~D@C500 100P_0402_50V8J~D@
JPBTN1
MOLEX_53261-0471
CONN@
JPBTN1
MOLEX_53261-0471
CONN@
1
1
2
2
3
3
4
4G5 5
G6 6
R896
200_0402_5%~D
R896
200_0402_5%~D
1 2
C490 100P_0402_50V8J~D@C490 100P_0402_50V8J~D@
C506 100P_0402_50V8J~D@C506 100P_0402_50V8J~D@
R934 10K_0402_5%~DR934 10K_0402_5%~D
1 2
L77 BLM18BD601SN1D_0603~DL77 BLM18BD601SN1D_0603~D
1 2
JKB1
JAE_FL4S030HB3R3000
CONN@
JKB1
JAE_FL4S030HB3R3000
CONN@
1
1
4
4
2
2
5
5
3
3
8
8
7
7
6
6
10
10
9
9
11
11 12
12 13
13 14
14
17
17
16
16
19
19 20
20
15
15
22
22
21
21
18
18
23
23
25
25
24
24
26
26 27
27 28
28 29
29 30
30
GND 31
GND 32
C488 100P_0402_50V8J~D@C488 100P_0402_50V8J~D@
C502 100P_0402_50V8J~D@C502 100P_0402_50V8J~D@
F1
0.75A_24V_1812L075-24DR~OK
@
F1
0.75A_24V_1812L075-24DR~OK
@
12
R928
300K_0402_5%
R928
300K_0402_5%
1 2
C959
33P_0402_50V8J~D
C959
33P_0402_50V8J~D
1 2
R1238
0_0402_5%~D
R1238
0_0402_5%~D
1 2
C501 100P_0402_50V8J~D@C501 100P_0402_50V8J~D@
JTCH1
JST_SM08B-SURS-TF(LF)(SN)~D
CONN@
JTCH1
JST_SM08B-SURS-TF(LF)(SN)~D
CONN@
1
1
2
2
3
3
4
4
5
5
6
6
7
7
8
8
G1
9G2 10
R337
10K_0402_5%~D
R337
10K_0402_5%~D
12
R1003 0_0402_5%~D@R1003 0_0402_5%~D@
1 2
C498 100P_0402_50V8J~D@C498 100P_0402_50V8J~D@
D55
PESD5V2S2UT_SOT23-3~D
D55
PESD5V2S2UT_SOT23-3~D
2
3
1
C509 100P_0402_50V8J~D@C509 100P_0402_50V8J~D@
R1236 0_0402_5%~DR1236 0_0402_5%~D
1 2
G
D
S
Q39
MMBF170LT1G 1N SOT23-3
G
D
S
Q39
MMBF170LT1G 1N SOT23-3
2
13
R335
100K_0402_5%~D
R335
100K_0402_5%~D
1 2
C510 100P_0402_50V8J~D@C510 100P_0402_50V8J~D@
L78 BLM18BD601SN1D_0603~DL78 BLM18BD601SN1D_0603~D
1 2
C492 100P_0402_50V8J~D@C492 100P_0402_50V8J~D@C491 100P_0402_50V8J~D@C491 100P_0402_50V8J~D@
JCAP1
TYCO_2041084-6
CONN@
JCAP1
TYCO_2041084-6
CONN@
1
12
23
34
45
56
6
G1 7
G2 8
C507 100P_0402_50V8J~D@C507 100P_0402_50V8J~D@
JTP1
TYCO_2041084-6~D
CONN@
JTP1
TYCO_2041084-6~D
CONN@
1
1
2
2
3
3
4
4
5
5
6
6G1 7
G2 8
G
D
S
Q6
PMF3800SN_SC70-3
G
D
S
Q6
PMF3800SN_SC70-3
2
13
R1144
220K_0402_5%
R1144
220K_0402_5%
12
S
G
D
Q38
SI3456BDV-T1-E3 1N TSOP6 W/D
S
G
D
Q38
SI3456BDV-T1-E3 1N TSOP6 W/D
3
6
2
45
1
C521
0.1U_0402_16V4Z~D
C521
0.1U_0402_16V4Z~D
1
2
D36
CM1293-04SO_SOT23-6@
D36
CM1293-04SO_SOT23-6@
CH3 6
Vp 5
CH4 4
CH2
3
Vn
2
CH1
1
C505 100P_0402_50V8J~D@C505 100P_0402_50V8J~D@
C495 100P_0402_50V8J~D@C495 100P_0402_50V8J~D@
D30
PESD24VS2UT_SOT23-3~D
D30
PESD24VS2UT_SOT23-3~D
2
3
1
R336
0_0402_5%~D
R336
0_0402_5%~D
1 2
C494 100P_0402_50V8J~D@C494 100P_0402_50V8J~D@
C499 100P_0402_50V8J~D@C499 100P_0402_50V8J~D@
C960
33P_0402_50V8J~D
C960
33P_0402_50V8J~D
1 2
C504 100P_0402_50V8J~D@C504 100P_0402_50V8J~D@
D58
SDMK0340L-7-F
@D58
SDMK0340L-7-F
@
21
JKBL1
TYCO_2041084-4
CONN@
JKBL1
TYCO_2041084-4
CONN@
1
1
2
2
3
3
4
4GND 6
GND 5
C487 100P_0402_50V8J~D@C487 100P_0402_50V8J~D@
R931
2M_0402_5%~D
R931
2M_0402_5%~D
1 2
C514
100P_0402_50V8J~D
C514
100P_0402_50V8J~D
1
2
G
D
S
Q56
2N7002LT1G_SOT23-3
G
D
S
Q56
2N7002LT1G_SOT23-3
2
13
C508 100P_0402_50V8J~D@C508 100P_0402_50V8J~D@
R929
0_0805_5%~D
R929
0_0805_5%~D
1 2
R927
10K_0402_5%~D
R927
10K_0402_5%~D
12
C485 100P_0402_50V8J~D@C485 100P_0402_50V8J~D@
C497 100P_0402_50V8J~D@C497 100P_0402_50V8J~D@
G
D
S
Q40
PMF3800SN_SC70-3
G
D
S
Q40
PMF3800SN_SC70-3
2
13
D56
PESD5V2S2UT_SOT23-3~D
D56
PESD5V2S2UT_SOT23-3~D
2
3
1
C1068
0.1U_0402_16V4Z~D
C1068
0.1U_0402_16V4Z~D
1
2
C927
0.1U_0402_16V4Z~D
C927
0.1U_0402_16V4Z~D
1
2
C512
0.1U_0402_16V4Z~D
C512
0.1U_0402_16V4Z~D
1
2
C513
100P_0402_50V8J~D
C513
100P_0402_50V8J~D
1
2
D52
SDMK0340L-7-F
D52
SDMK0340L-7-F
2 1
C928
1U_0603_10V6K~D
C928
1U_0603_10V6K~D
1
2
C1069
2.2U_0603_10V7K~D
C1069
2.2U_0603_10V7K~D
12
G
D
S
Q41
MMBF170LT1G 1N SOT23-3
G
D
S
Q41
MMBF170LT1G 1N SOT23-3
2
13
U51
TC7SZ14FU_SSOP5~D
U51
TC7SZ14FU_SSOP5~D
Y4
P5
G
3
A
2NC
1
R933 0_0402_5%~DR933 0_0402_5%~D
1 2
R1145
100K_0402_5%~D
R1145
100K_0402_5%~D
12

A
A
B
B
C
C
D
D
E
E
1 1
2 2
3 3
4 4
SUSP
SUSP SUSP
SYSON#
SUSP
SYSON
SUSP
SYSON#
SUSP#
SUSP
SUSP
SUSP
SBPWR_EN#
3V_GATE
SBPWR_EN
SBPWR_EN#
SBPWR_EN#
SUSP
SUSP
SUSP
SUSP
SUSP
SYSON<28,31,44>
SUSP#<28,31,43,44,45>
SBPWR_EN<31>
SBPWR_EN#<22>
1.5VS_DDR_PWRGD <44>
+5VS+5VALW
+5VS
+3VS+3VALW
B+_BIAS
+3VS
+5VALW
+5VALW
+0.75VS
B+_BIAS
+1.5V
+1.5VS
+1.5V +1.05VS +1.1VS_VTT
+3VALW +3V
B+_BIAS
+5VALW
+3V
B+_BIAS
B+_BIAS +1.5V +1.5V_CPU_DDR
+1.5V_CPU_DDR
+3VALW
+3VALW
Title
Size Document Number Rev
Date: Sheet of
Security Classification
Compal Secret Data
THIS SHEET OF ENGINEERING DRAWING IS THE PROPRIETARY PROPERTY OF COMPAL ELECTRONICS, INC. AND CONTAINS CONFIDENTIAL
AND TRADE SECRET INFORMATION. THIS SHEET MAY NOT BE TRANSFERED FROM THE CUSTODY OF THE COMPETENT DIVISION OF R&D
DEPARTMENT EXCEPT AS AUTHORIZED BY COMPAL ELECTRONICS, INC. NEITHER THIS SHEET NOR THE INFORMATION IT CONTAINS
MAY BE USED BY OR DISCLOSED TO ANY THIRD PARTY WITHOUT PRIOR WRITTEN CONSENT OF COMPAL ELECTRONICS, INC.
Issued Date
Deciphered Date
NAT02 M/B LA-5154P Schematic
1.0
DC/DC Interface
Custom
33 49Thursday, November 26, 2009
2009/09/21 2010/09/21
Compal Electronics, Inc.
Title
Size Document Number Rev
Date: Sheet of
Security Classification
Compal Secret Data
THIS SHEET OF ENGINEERING DRAWING IS THE PROPRIETARY PROPERTY OF COMPAL ELECTRONICS, INC. AND CONTAINS CONFIDENTIAL
AND TRADE SECRET INFORMATION. THIS SHEET MAY NOT BE TRANSFERED FROM THE CUSTODY OF THE COMPETENT DIVISION OF R&D
DEPARTMENT EXCEPT AS AUTHORIZED BY COMPAL ELECTRONICS, INC. NEITHER THIS SHEET NOR THE INFORMATION IT CONTAINS
MAY BE USED BY OR DISCLOSED TO ANY THIRD PARTY WITHOUT PRIOR WRITTEN CONSENT OF COMPAL ELECTRONICS, INC.
Issued Date
Deciphered Date
NAT02 M/B LA-5154P Schematic
1.0
DC/DC Interface
Custom
33 49Thursday, November 26, 2009
2009/09/21 2010/09/21
Compal Electronics, Inc.
Title
Size Document Number Rev
Date: Sheet of
Security Classification
Compal Secret Data
THIS SHEET OF ENGINEERING DRAWING IS THE PROPRIETARY PROPERTY OF COMPAL ELECTRONICS, INC. AND CONTAINS CONFIDENTIAL
AND TRADE SECRET INFORMATION. THIS SHEET MAY NOT BE TRANSFERED FROM THE CUSTODY OF THE COMPETENT DIVISION OF R&D
DEPARTMENT EXCEPT AS AUTHORIZED BY COMPAL ELECTRONICS, INC. NEITHER THIS SHEET NOR THE INFORMATION IT CONTAINS
MAY BE USED BY OR DISCLOSED TO ANY THIRD PARTY WITHOUT PRIOR WRITTEN CONSENT OF COMPAL ELECTRONICS, INC.
Issued Date
Deciphered Date
NAT02 M/B LA-5154P Schematic
1.0
DC/DC Interface
Custom
33 49Thursday, November 26, 2009
2009/09/21 2010/09/21
Compal Electronics, Inc.
Discharge Circuit
+5VALW to +5VS Transfer
+3VALW to +3VS Transfer
+1.5V to +1.5VS Transfer
7.69A
8.73A
+3VALW to +3V Transfer (PCH AUX Power)
169mA
R0.3 modify
R0.3 modify
+1.5V to +1.5VS_DDR Transfer
R1.0 modify
R1.0 modify
Q55
Si4634 1N SO8
Q55
Si4634 1N SO8
16
5
7
8
2
4
3
R379
100K_0402_5%~D
R379
100K_0402_5%~D
12
R338
330K_0402_5%
R338
330K_0402_5%
12
G
D
S
Q15
PMF3800SN_SC70-3
G
D
S
Q15
PMF3800SN_SC70-3
2
13
U22
AO4468 1N SO8
U22
AO4468 1N SO8
16
5
7
8
2
4
3
G
D
S
Q60
PMF3800SN_SC70-3
G
D
S
Q60
PMF3800SN_SC70-3
2
13
R353
470_0402_5%~D
R353
470_0402_5%~D
12
C519
0.1U_0402_16V4Z~D
C519
0.1U_0402_16V4Z~D
1
2
R1157
2M_0402_5%~D
R1157
2M_0402_5%~D
12
C531
10U_0805_10V4Z~D
C531
10U_0805_10V4Z~D
1
2
G
D
S
Q17
PMF3800SN_SC70-3
G
D
S
Q17
PMF3800SN_SC70-3
2
13
R1153
0_0402_5%~D
R1153
0_0402_5%~D
1 2
C1148
0.01U_0402_25V7K~D
C1148
0.01U_0402_25V7K~D
1
2
U64
74AHC1G08GW_SOT353-5~D
U64
74AHC1G08GW_SOT353-5~D
IN1
1
IN2
2
G
3
O4
P5
R1216
330K_0402_5%
R1216
330K_0402_5%
12
G
D
S
Q21
PMF3800SN_SC70-3
G
D
S
Q21
PMF3800SN_SC70-3
2
13
G
D
S
Q16
PMF3800SN_SC70-3
G
D
S
Q16
PMF3800SN_SC70-3
2
13
Q73
Si4634 1N SO8
Q73
Si4634 1N SO8
S1
S2
S3
G4
D
8
D
7
D
6
D
5
C1073
0.01U_0402_25V7K~D
C1073
0.01U_0402_25V7K~D
1
2
G
D
S
Q61
PMF3800SN_SC70-3
G
D
S
Q61
PMF3800SN_SC70-3
2
13
R358
470_0603_5%
R358
470_0603_5%
12
C1071
0.1U_0402_16V4Z~D
C1071
0.1U_0402_16V4Z~D
1
2
R361
10K_0402_5%~D
R361
10K_0402_5%~D
1 2
C518
10U_0805_10V4Z~D
C518
10U_0805_10V4Z~D
1
2
R1034
470_0603_5%
R1034
470_0603_5%
1 2
R341
390K_0402_5%
@
R341
390K_0402_5%
@
12
C516
0.1U_0402_16V4Z~D
C516
0.1U_0402_16V4Z~D
1
2
R1235
2M_0402_5%~D
R1235
2M_0402_5%~D
12
C524
0.01U_0402_25V7K~D
C524
0.01U_0402_25V7K~D
1
2
G
D
S
Q11
PMF3800SN_SC70-3
G
D
S
Q11
PMF3800SN_SC70-3
2
13
R1155
470_0402_5%~D
R1155
470_0402_5%~D
12
R346
470K_0402_5%
R346
470K_0402_5%
12
C520
10U_0805_10V4Z~D
C520
10U_0805_10V4Z~D
1
2
G
D
S
Q75
PMF3800SN_SC70-3
G
D
S
Q75
PMF3800SN_SC70-3
2
13
R1154
10K_0402_5%~D
R1154
10K_0402_5%~D
1 2
R1151
100K_0402_5%~D
R1151
100K_0402_5%~D
12
R349
20K_0402_1%~D
R349
20K_0402_1%~D
12
R356
470_0402_5%~D
R356
470_0402_5%~D
12
U52
SI4800BDY-T1-E3_SO8
U52
SI4800BDY-T1-E3_SO8
36
5
7
8
2
4
1
G
D
S
Q59
PMF3800SN_SC70-3
G
D
S
Q59
PMF3800SN_SC70-3
2
13
G
D
S
Q10
PMF3800SN_SC70-3
G
D
S
Q10
PMF3800SN_SC70-3
2
13
G
D
S
Q13
PMF3800SN_SC70-3
G
D
S
Q13
PMF3800SN_SC70-3
2
13
R352
470_0402_5%~D
R352
470_0402_5%~D
12
JP9@JP9@
1 2
R344
470K_0402_5%
R344
470K_0402_5%
12
C1070
10U_0805_10V4Z~D
C1070
10U_0805_10V4Z~D
1
2
R1158
2M_0402_5%~D
R1158
2M_0402_5%~D
12
C532
470P_0402_50V7K~D
C532
470P_0402_50V7K~D
1
2
G
D
S
Q54
PMF3800SN_SC70-3
G
D
S
Q54
PMF3800SN_SC70-3
2
13
C1147
0.01U_0402_25V7K~D
C1147
0.01U_0402_25V7K~D
1
2
R1152
330K_0402_5%
R1152
330K_0402_5%
12
C525
0.01U_0402_25V7K~D
C525
0.01U_0402_25V7K~D
1
2
C534
470P_0402_50V7K~D
C534
470P_0402_50V7K~D
1
2
G
D
S
Q68
PMF3800SN_SC70-3
G
D
S
Q68
PMF3800SN_SC70-3
2
13
R345
20K_0402_1%~D
R345
20K_0402_1%~D
12
R360
100K_0402_5%~D
R360
100K_0402_5%~D
12
U21
AO4468 1N SO8
U21
AO4468 1N SO8
16
5
7
8
2
4
3
G
D
S
Q19
PMF3800SN_SC70-3
G
D
S
Q19
PMF3800SN_SC70-3
2
13
R354
100K_0402_5%~D
R354
100K_0402_5%~D
12
G
D
S
Q74
PMF3800SN_SC70-3
G
D
S
Q74
PMF3800SN_SC70-3
2
13
R355
10K_0402_5%~D
R355
10K_0402_5%~D
1 2
G
D
S
Q12
PMF3800SN_SC70-3
G
D
S
Q12
PMF3800SN_SC70-3
2
13
C1146
0.1U_0402_10V6K~D
C1146
0.1U_0402_10V6K~D
1 2
C517
10U_0805_10V4Z~D
C517
10U_0805_10V4Z~D
1
2
G
D
S
Q20
PMF3800SN_SC70-3
G
D
S
Q20
PMF3800SN_SC70-3
2
13
R1252 0_0402_5%~D
@
R1252 0_0402_5%~D
@
12
G
D
S
Q7
PMF3800SN_SC70-3
G
D
S
Q7
PMF3800SN_SC70-3
2
13
R359
470_0402_5%~D
R359
470_0402_5%~D
12
C536
10U_0805_10V4Z~D
C536
10U_0805_10V4Z~D
1
2
R396
100K_0402_5%~D
R396
100K_0402_5%~D
1 2
C1072
10U_0805_10V4Z~D
C1072
10U_0805_10V4Z~D
1
2
R340
2M_0402_5%~D
R340
2M_0402_5%~D
12
C515
10U_0805_10V4Z~D
C515
10U_0805_10V4Z~D
1
2
R364
220_0402_5%~D
R364
220_0402_5%~D
12

5
5
4
4
3
3
2
2
1
1
D D
C C
B B
A A
Title
Size Document Number Rev
Date: Sheet of
Security Classification
Compal Secret Data
THIS SHEET OF ENGINEERING DRAWING IS THE PROPRIETARY PROPERTY OF COMPAL ELECTRONICS, INC. AND CONTAINS CONFIDENTIAL
AND TRADE SECRET INFORMATION. THIS SHEET MAY NOT BE TRANSFERED FROM THE CUSTODY OF THE COMPETENT DIVISION OF R&D
DEPARTMENT EXCEPT AS AUTHORIZED BY COMPAL ELECTRONICS, INC. NEITHER THIS SHEET NOR THE INFORMATION IT CONTAINS
MAY BE USED BY OR DISCLOSED TO ANY THIRD PARTY WITHOUT PRIOR WRITTEN CONSENT OF COMPAL ELECTRONICS, INC.
Issued Date Deciphered Date
NAT02 M/B LA-5154P Schematic
1.0
Screws
Custom
34 49Thursday, November 26, 2009
2009/09/21 2010/09/21
Compal Electronics, Inc.
Title
Size Document Number Rev
Date: Sheet of
Security Classification
Compal Secret Data
THIS SHEET OF ENGINEERING DRAWING IS THE PROPRIETARY PROPERTY OF COMPAL ELECTRONICS, INC. AND CONTAINS CONFIDENTIAL
AND TRADE SECRET INFORMATION. THIS SHEET MAY NOT BE TRANSFERED FROM THE CUSTODY OF THE COMPETENT DIVISION OF R&D
DEPARTMENT EXCEPT AS AUTHORIZED BY COMPAL ELECTRONICS, INC. NEITHER THIS SHEET NOR THE INFORMATION IT CONTAINS
MAY BE USED BY OR DISCLOSED TO ANY THIRD PARTY WITHOUT PRIOR WRITTEN CONSENT OF COMPAL ELECTRONICS, INC.
Issued Date Deciphered Date
NAT02 M/B LA-5154P Schematic
1.0
Screws
Custom
34 49Thursday, November 26, 2009
2009/09/21 2010/09/21
Compal Electronics, Inc.
Title
Size Document Number Rev
Date: Sheet of
Security Classification
Compal Secret Data
THIS SHEET OF ENGINEERING DRAWING IS THE PROPRIETARY PROPERTY OF COMPAL ELECTRONICS, INC. AND CONTAINS CONFIDENTIAL
AND TRADE SECRET INFORMATION. THIS SHEET MAY NOT BE TRANSFERED FROM THE CUSTODY OF THE COMPETENT DIVISION OF R&D
DEPARTMENT EXCEPT AS AUTHORIZED BY COMPAL ELECTRONICS, INC. NEITHER THIS SHEET NOR THE INFORMATION IT CONTAINS
MAY BE USED BY OR DISCLOSED TO ANY THIRD PARTY WITHOUT PRIOR WRITTEN CONSENT OF COMPAL ELECTRONICS, INC.
Issued Date Deciphered Date
NAT02 M/B LA-5154P Schematic
1.0
Screws
Custom
34 49Thursday, November 26, 2009
2009/09/21 2010/09/21
Compal Electronics, Inc.
H_3P1
H_1P6N
H_3P0
H_3P2
H_4P0
H_3P0X4P0
H_2P2
H_2P5
H21
HOLEA@
H21
HOLEA@
1
H2
HOLEA@
H2
HOLEA@
1
FD2
FIDUCAL
@
FD2
FIDUCAL
@
1
H9
HOLEA@
H9
HOLEA@
1
H35
HOLEA@
H35
HOLEA@
1
PCB
ZZZ
PCB
ZZZ
H20
HOLEA@
H20
HOLEA@
1
H12
HOLEA@
H12
HOLEA@
1
H27
HOLEA@
H27
HOLEA@
1
H10
HOLEA@
H10
HOLEA@
1
H8
HOLEA@
H8
HOLEA@
1
H19
HOLEA@
H19
HOLEA@
1
H6
HOLEA@
H6
HOLEA@
1
H5
HOLEA@
H5
HOLEA@
1
FD4
FIDUCAL
@
FD4
FIDUCAL
@
1
FD1
FIDUCAL
@
FD1
FIDUCAL
@
1
H23
HOLEA@
H23
HOLEA@
1
H3
HOLEA@
H3
HOLEA@
1
H29
HOLEA@
H29
HOLEA@
1
H14
HOLEA@
H14
HOLEA@
1
H25
HOLEA@
H25
HOLEA@
1
H18
HOLEA@
H18
HOLEA@
1
H7
HOLEA@
H7
HOLEA@
1
H15
HOLEA@
H15
HOLEA@
1
H36
HOLEA@
H36
HOLEA@
1
H26
HOLEA@
H26
HOLEA@
1
H11
HOLEA@
H11
HOLEA@
1
H4
HOLEA@
H4
HOLEA@
1
H28
HOLEA@
H28
HOLEA@
1
H17
HOLEA@
H17
HOLEA@
1
H16
HOLEA@
H16
HOLEA@
1
H24
HOLEA@
H24
HOLEA@
1
FD3
FIDUCAL
@
FD3
FIDUCAL
@
1

5
5
4
4
3
3
2
2
1
1
D D
C C
B B
A A
CRT_DDC_DATA_C
CRT_DDC_CLK_C
D_CRT_HSYNC HSYNC_L
VSYNC_L
CRT_HSYNC
CRT_VSYNC
CRT_R_L
CRT_G_L
CRT_B_L
D_CRT_VSYNC
MSEN#
CRT_R_L
CRT_DDC_DATA_C
CRT_G_L
HSYNC_L
CRT_B_L
VSYNC_L
CRT_DDC_CLK_C
BKOFF# DISPOFF#
CRT_R
CRT_G
CRT_B
LCD_TST
EDID_CLK_LCD
EDID_DATA_LCD
LVDS_A0-
LVDS_A0+
LVDS_A1-
LVDS_A1+
LVDS_A2-
LVDS_A2+
LVDS_ACLK-
LVDS_B1-
LVDS_B1+
LVDS_B2-
LVDS_B2+
LVDS_BCLK-
INVT_PWM
DISPOFF#
LVDS_B0+
LVDS_BCLK+
PWR_SRC_ON
LVDS_B0-
LVDS_ACLK++LCDVDDVGA_LVDDEN
LCD_VCC_TEST_EN
CRT_B
INVT_PWM
VGA_CRT_R<18>
VGA_CRT_G<18>
VGA_CRT_B<18>
CRT_DDC_DATA<18>
CRT_DDC_CLK<18>
CRT_HSYNC<18>
CRT_VSYNC<18>
MSEN#<31>
BKOFF#<31>
VGA_PWM<18>
LVDS_BCLK+<18>
LVDS_BCLK-<18>
LVDS_B2+<18>
LVDS_B2-<18>
LVDS_B1+<18>
LVDS_B1-<18>
LVDS_B0+<18>
LVDS_B0-<18>
LVDS_ACLK+<18>
LVDS_ACLK-<18>
LVDS_A2+<18>
LVDS_A2-<18>
LVDS_A1+<18>
LVDS_A0-<18>
LVDS_A0+<18>
LVDS_A1-<18>
LVDS_DDC_DATA<18>
LVDS_DDC_CLK<18>
LCD_TST<31>
EC_PWM<31>
VGA_LVDDEN<18>
LCD_VCC_TEST_EN<31>
+3VS +CRT_VCC+3VS +CRT_VCC+3VS
+CRT_VCC
+CRT_VCC
+5VS +CRT_VCC
+3VS
+3VS
+LCDVDD
+3VS
+3VS +3VS
+LCDVDD
B+
+INV_PWR_SRC
+INV_PWR_SRC
B+ +INV_PWR_SRC
+LCDVDD
+LCDVDD +5V
+3VS
Title
Size Document Number Rev
Date: Sheet of
Security Classification
Compal Secret Data
THIS SHEET OF ENGINEERING DRAWING IS THE PROPRIETARY PROPERTY OF COMPAL ELECTRONICS, INC. AND CONTAINS CONFIDENTIAL
AND TRADE SECRET INFORMATION. THIS SHEET MAY NOT BE TRANSFERED FROM THE CUSTODY OF THE COMPETENT DIVISION OF R&D
DEPARTMENT EXCEPT AS AUTHORIZED BY COMPAL ELECTRONICS, INC. NEITHER THIS SHEET NOR THE INFORMATION IT CONTAINS
MAY BE USED BY OR DISCLOSED TO ANY THIRD PARTY WITHOUT PRIOR WRITTEN CONSENT OF COMPAL ELECTRONICS, INC.
Issued Date
Deciphered Date
NAT02 M/B LA-5154P Schematic
1.0
VGA / LVDS
Custom
35 49Thursday, November 26, 2009
2009/09/21 2010/09/21
Compal Electronics, Inc.
Title
Size Document Number Rev
Date: Sheet of
Security Classification
Compal Secret Data
THIS SHEET OF ENGINEERING DRAWING IS THE PROPRIETARY PROPERTY OF COMPAL ELECTRONICS, INC. AND CONTAINS CONFIDENTIAL
AND TRADE SECRET INFORMATION. THIS SHEET MAY NOT BE TRANSFERED FROM THE CUSTODY OF THE COMPETENT DIVISION OF R&D
DEPARTMENT EXCEPT AS AUTHORIZED BY COMPAL ELECTRONICS, INC. NEITHER THIS SHEET NOR THE INFORMATION IT CONTAINS
MAY BE USED BY OR DISCLOSED TO ANY THIRD PARTY WITHOUT PRIOR WRITTEN CONSENT OF COMPAL ELECTRONICS, INC.
Issued Date
Deciphered Date
NAT02 M/B LA-5154P Schematic
1.0
VGA / LVDS
Custom
35 49Thursday, November 26, 2009
2009/09/21 2010/09/21
Compal Electronics, Inc.
Title
Size Document Number Rev
Date: Sheet of
Security Classification
Compal Secret Data
THIS SHEET OF ENGINEERING DRAWING IS THE PROPRIETARY PROPERTY OF COMPAL ELECTRONICS, INC. AND CONTAINS CONFIDENTIAL
AND TRADE SECRET INFORMATION. THIS SHEET MAY NOT BE TRANSFERED FROM THE CUSTODY OF THE COMPETENT DIVISION OF R&D
DEPARTMENT EXCEPT AS AUTHORIZED BY COMPAL ELECTRONICS, INC. NEITHER THIS SHEET NOR THE INFORMATION IT CONTAINS
MAY BE USED BY OR DISCLOSED TO ANY THIRD PARTY WITHOUT PRIOR WRITTEN CONSENT OF COMPAL ELECTRONICS, INC.
Issued Date
Deciphered Date
NAT02 M/B LA-5154P Schematic
1.0
VGA / LVDS
Custom
35 49Thursday, November 26, 2009
2009/09/21 2010/09/21
Compal Electronics, Inc.
W=40mils
W=40mils
C R T
For EMI
W=60mils
R02: Reserve for EMI
(Place close to JLVDS1)
R02: Add
40mil
40mil
R0.3 Modify
R0.3 Modify
W=60mils
W=60mils
reserve for RF request
R1.0 Modify
D14
DAN217_SC59-3
D14
DAN217_SC59-3
2
3
1
C1130 5P_0402_50V8C
@
C1130 5P_0402_50V8C
@1 2
LU8 BLM18BB470SN1D_2P~DLU8 BLM18BB470SN1D_2P~D
1 2
D16
DAN217_SC59-3
D16
DAN217_SC59-3
2
3
1
CU58
10P_0402_50V8J~D
@
CU58
10P_0402_50V8J~D
@
12
R375 0_0402_5%~DR375 0_0402_5%~D
12
R370
2.2K_0402_5%~D
R370
2.2K_0402_5%~D
1 2
R1243
100K_0402_5%~D
R1243
100K_0402_5%~D
12
R376
470_0805_5%
R376
470_0805_5%
1 2
G
D
S
Q22
PMF3800SN_SC70-3
G
D
S
Q22
PMF3800SN_SC70-3
2
13
C1128 5P_0402_50V8C
@
C1128 5P_0402_50V8C
@1 2
U54
74AHC1G32GW_SOT353-5~D
U54
74AHC1G32GW_SOT353-5~D
INB
2
INA
1
O4
P5
G
3
D19
CH751H-40PT_SOD323-2~D
D19
CH751H-40PT_SOD323-2~D
21
R380
10K_0402_5%~D
R380
10K_0402_5%~D
12
R369
2.2K_0402_5%~D
R369
2.2K_0402_5%~D
1 2
R374 0_0402_5%~DR374 0_0402_5%~D
12
R372
2K_0402_1%~D
R372
2K_0402_1%~D
1 2
C547
15P_0402_50V8J~D
C547
15P_0402_50V8J~D
1
2
C1129 5P_0402_50V8C
@
C1129 5P_0402_50V8C
@1 2
C541
10P_0402_50V8J~D
C541
10P_0402_50V8J~D
12
R1161
0_0603_5%~D
R1161
0_0603_5%~D
1 2
R944
0_0402_5%~D
@R944
0_0402_5%~D
@
12
NC
D17
BAT1000-7-F_SOT23-3~D
NC
D17
BAT1000-7-F_SOT23-3~D
2 1
3
L31 BLM18BB470SN1D_2P~DL31 BLM18BB470SN1D_2P~D
1 2
S
G
D
Q70
SI3457BDV-T1-E3_TSOP6~D
S
G
D
Q70
SI3457BDV-T1-E3_TSOP6~D
3
6
2
4 5
1
R371
2K_0402_1%~D
R371
2K_0402_1%~D
1 2
CU56
10P_0402_50V8J~D
@
CU56
10P_0402_50V8J~D
@
12
R373
10K_0402_5%~D
R373
10K_0402_5%~D
1 2
R394
10K_0402_5%~D
@R394
10K_0402_5%~D
@
12
G
D
S
Q26
BSS138_SOT23~D
G
D
S
Q26
BSS138_SOT23~D
2
13
D15
DAN217_SC59-3
D15
DAN217_SC59-3
2
3
1
R1242
100K_0402_5%~D
R1242
100K_0402_5%~D
12
C543
100P_0402_50V8J~D
C543
100P_0402_50V8J~D
1
2
G
D
S
Q24
SSM3K7002FU_SC70-3~D
G
D
S
Q24
SSM3K7002FU_SC70-3~D
2
13
G
D
S
Q23
PMF3800SN_SC70-3
G
D
S
Q23
PMF3800SN_SC70-3
2
13
C546
0.1U_0402_16V4Z~D
C546
0.1U_0402_16V4Z~D
1 2
LU6 BLM18BB470SN1D_2P~DLU6 BLM18BB470SN1D_2P~D
1 2
C542
10P_0402_50V8J~D
C542
10P_0402_50V8J~D
12
C535
1U_0603_10V6K~D
C535
1U_0603_10V6K~D
1
2
CU550.1U_0402_16V4Z~D CU550.1U_0402_16V4Z~D
12
U26
74AHCT1G125GW_SOT353-5
U26
74AHCT1G125GW_SOT353-5
A
2Y4
OE# 1
G
3P5
D37
BAT54C-7-F_SOT23~D
D37
BAT54C-7-F_SOT23~D
2
3
1
G
D
S
Q71
SSM3K7002FU_SC70-3~D
G
D
S
Q71
SSM3K7002FU_SC70-3~D
2
13
JLVDS1
JAE_FI-G40SB-VF25-R2000
CONN@
JLVDS1
JAE_FI-G40SB-VF25-R2000
CONN@
1
12
23
34
45
56
67
78
89
910
10 11
11 12
12 13
13 14
14 15
15 16
16 17
17 18
18 19
19 20
20 21
21 22
22 23
23 24
24 25
25 26
26 27
27 28
28 29
29 30
30 31
31 32
32 33
33 34
34 35
35 36
36 37
37 38
38 39
39 40
40
G1 41
G2 42
G3 43
G4 44
G5 45
G6 46
G7 47
G8 48
G9 49
R378
56K_0402_5%
R378
56K_0402_5%
12
C537
22P_0402_50V8J~D
@
C537
22P_0402_50V8J~D
@
1
2
L32 BLM18BB470SN1D_2P~DL32 BLM18BB470SN1D_2P~D
1 2
R945
0_0402_5%~D
@R945
0_0402_5%~D
@
12
G
D
S
Q25
AO3413_SOT23-3
6.5
G
D
S
Q25
AO3413_SOT23-3
6.5
2
1 3
C549
0.1U_0402_16V4Z~D
C549
0.1U_0402_16V4Z~D
1
2
R382
4.7K_0402_5%~D
R382
4.7K_0402_5%~D
12
LU7 BLM18BB470SN1D_2P~DLU7 BLM18BB470SN1D_2P~D
1 2
C1127
0.1U_0603_50V4Z~D
C1127
0.1U_0603_50V4Z~D
1
2
G
G
JCRT1
TYCO_1775763-2
CONN@
G
G
JCRT1
TYCO_1775763-2
CONN@
6
11
1
7
12
2
8
13
3
9
14
4
10
15
5
16
17
C545
0.1U_0402_16V4Z~D
C545
0.1U_0402_16V4Z~D
1 2
R377
47K_0402_5%
R377
47K_0402_5%
1 2
R368
150_0402_1%~D
R368
150_0402_1%~D
12
CU63
470P_0402_50V7K~D
@CU63
470P_0402_50V7K~D
@
1
2
C539
22P_0402_50V8J~D
@
C539
22P_0402_50V8J~D
@
1
2
CU57
10P_0402_50V8J~D
@
CU57
10P_0402_50V8J~D
@
12
R381 0_0805_5%~D@R381 0_0805_5%~D@1 2
C551
0.1U_0402_16V4Z~D
C551
0.1U_0402_16V4Z~D
1
2
U27
74AHCT1G125GW_SOT353-5
U27
74AHCT1G125GW_SOT353-5
A
2Y4
OE# 1
G
3P5
C1126
1000P_0402_50V7K~D
C1126
1000P_0402_50V7K~D
1
2
C544
100P_0402_50V8J~D
C544
100P_0402_50V8J~D
1
2
C1131 5P_0402_50V8C
@
C1131 5P_0402_50V8C
@1 2
R366
150_0402_1%~D
R366
150_0402_1%~D
12
C548
15P_0402_50V8J~D
C548
15P_0402_50V8J~D
1
2
C540
10P_0402_50V8J~D
C540
10P_0402_50V8J~D
12
R1160
0_0603_5%~D
R1160
0_0603_5%~D
1 2
C538
22P_0402_50V8J~D
@
C538
22P_0402_50V8J~D
@
1
2
L33 BLM18BB470SN1D_2P~DL33 BLM18BB470SN1D_2P~D
1 2
R367
150_0402_1%~D
R367
150_0402_1%~D
12
C550
4.7U_0805_10V4Z~D
C550
4.7U_0805_10V4Z~D
1
2

5
5
4
4
3
3
2
2
1
1
D D
C C
B B
A A
HDMI_HPD
HDMI_R_CK-
HDMI_R_D1+
HDMI_R_D1-
HDMI_R_D2-
HDMI_R_CK+
HDMI_R_D2+
HDMI_R_D0+
HDMI_R_D0-
HDMI_SCLK
HDMI_SDATA
OE#
HDMI_HPD
HDMI_SDATA
HDMI_SCLK
HDMI_R_CK-HDMI_CLK-
HDMI_R_D0-HDMI_TX0-
HDMI_TX0+ HDMI_R_D0+
HDMI_CLK+ HDMI_R_CK+
HDMI_R_D1-HDMI_TX1-
HDMI_R_D2-HDMI_TX2-
HDMI_TX2+ HDMI_R_D2+
HDMI_TX1+ HDMI_R_D1+
OC_S1
OC_S0
OC_S2
OC_S3
SDVO_SDATA
SDVO_SCLK
EC_DVI_DET
HDMI_HPD
OE#
EC_DVI_DET
EQ_S0
EQ_S1
+5VS_HDMI
HDMI_TX2-
HDMI_TX2+
HDMI_TX1-
HDMI_TX1+
HDMI_CLK-
HDMI_CLK+
HDMI_TX0-
HDMI_TX0+
IN_D4+
IN_D4-
IN_D3+
IN_D3-
IN_D2+
IN_D2-
IN_D1+
IN_D1-
SDVO_SCLK<18>
SDVO_SDATA<18>
PCH_DPB_HPD<18>
PCH_TMDS_D1 <18>
PCH_TMDS_D2# <18>
PCH_TMDS_D2 <18>
PCH_TMDS_D1# <18>
PCH_TMDS_D0# <18>
PCH_TMDS_D0 <18>
PCH_TMDS_CK <18>
PCH_TMDS_CK# <18>
+3VS
+3VS
+3VS
+3VS
+3VS
+3VS
+3VS
+3VS
+5VS
+5VS
+3VS
Title
Size Document Number Rev
Date: Sheet of
Security Classification
Compal Secret Data
THIS SHEET OF ENGINEERING DRAWING IS THE PROPRIETARY PROPERTY OF COMPAL ELECTRONICS, INC. AND CONTAINS CONFIDENTIAL
AND TRADE SECRET INFORMATION. THIS SHEET MAY NOT BE TRANSFERED FROM THE CUSTODY OF THE COMPETENT DIVISION OF R&D
DEPARTMENT EXCEPT AS AUTHORIZED BY COMPAL ELECTRONICS, INC. NEITHER THIS SHEET NOR THE INFORMATION IT CONTAINS
MAY BE USED BY OR DISCLOSED TO ANY THIRD PARTY WITHOUT PRIOR WRITTEN CONSENT OF COMPAL ELECTRONICS, INC.
Issued Date Deciphered Date
NAT02 M/B LA-5154P Schematic
1.0
HDMI
Custom
36 49Thursday, November 26, 2009
2009/09/21 2010/09/21
Compal Electronics, Inc.
Title
Size Document Number Rev
Date: Sheet of
Security Classification
Compal Secret Data
THIS SHEET OF ENGINEERING DRAWING IS THE PROPRIETARY PROPERTY OF COMPAL ELECTRONICS, INC. AND CONTAINS CONFIDENTIAL
AND TRADE SECRET INFORMATION. THIS SHEET MAY NOT BE TRANSFERED FROM THE CUSTODY OF THE COMPETENT DIVISION OF R&D
DEPARTMENT EXCEPT AS AUTHORIZED BY COMPAL ELECTRONICS, INC. NEITHER THIS SHEET NOR THE INFORMATION IT CONTAINS
MAY BE USED BY OR DISCLOSED TO ANY THIRD PARTY WITHOUT PRIOR WRITTEN CONSENT OF COMPAL ELECTRONICS, INC.
Issued Date Deciphered Date
NAT02 M/B LA-5154P Schematic
1.0
HDMI
Custom
36 49Thursday, November 26, 2009
2009/09/21 2010/09/21
Compal Electronics, Inc.
Title
Size Document Number Rev
Date: Sheet of
Security Classification
Compal Secret Data
THIS SHEET OF ENGINEERING DRAWING IS THE PROPRIETARY PROPERTY OF COMPAL ELECTRONICS, INC. AND CONTAINS CONFIDENTIAL
AND TRADE SECRET INFORMATION. THIS SHEET MAY NOT BE TRANSFERED FROM THE CUSTODY OF THE COMPETENT DIVISION OF R&D
DEPARTMENT EXCEPT AS AUTHORIZED BY COMPAL ELECTRONICS, INC. NEITHER THIS SHEET NOR THE INFORMATION IT CONTAINS
MAY BE USED BY OR DISCLOSED TO ANY THIRD PARTY WITHOUT PRIOR WRITTEN CONSENT OF COMPAL ELECTRONICS, INC.
Issued Date Deciphered Date
NAT02 M/B LA-5154P Schematic
1.0
HDMI
Custom
36 49Thursday, November 26, 2009
2009/09/21 2010/09/21
Compal Electronics, Inc.
internal pull down
Change RU29 to 3.4K for ASM1442
Reserve RU37 4.7K pull high for ASM1442
Add RU25 4.7K pull down for ASM1442
Change U63 to SA00003GT00
Unpop RU28,RU32
Pop RU30,RU33
CU22
0.1U_0402_16V4Z~D
CU22
0.1U_0402_16V4Z~D
1
2
CU19
0.1U_0402_16V4Z~D
CU19
0.1U_0402_16V4Z~D
1
2
RU46 0_0402_5%~D@RU46 0_0402_5%~D@
1 2
RU49 10K_0402_5%~D@RU49 10K_0402_5%~D@
1 2
CU20
0.1U_0402_16V4Z~D
CU20
0.1U_0402_16V4Z~D
1
2
RU18
100K_0402_5%~D
RU18
100K_0402_5%~D
12
RU45 0_0402_5%~D@RU45 0_0402_5%~D@
1 2
ASM1442_QFN48_7X7
U63
ASM1442_QFN48_7X7
U63
VCC3V
2
ANALOG1(REXT)
6
HPD_SOURCE
7
SDA_SOURCE
8
SCL_SOURCE
9
ANALOG2
10
GND
12 GND
5GND
1
GND
18
GND
24
GND
27
GND
31
GND
36
GND
37
GND
43
VCC3V
11
VCC3V
15
VCC3V
21
VCC3V
26
VCC3V
33
VCC3V
40
VCC3V
46
FUNCTION1
3
FUNCTION2
4
OUT_D4+
13
OUT_D4-
14
OUT_D3+
16
OUT_D3-
17
OUT_D2+
19
IN_D4+ 48
IN_D4- 47
IN_D3+ 45
IN_D3- 44
IN_D2+ 42
IN_D2- 41
IN_D1- 38
OE* 25
SCL_SINK 28
SDA_SINK 29
HPD_SINK 30
DDC_EN 32
OUT_D2-
20
OUT_D1+
22
OUT_D1-
23
IN_D1+ 39
FUNCTION3 34
FUNCTION4 35
THERMAL_GND 49
CU24
0.1U_0402_16V4Z~D
CU24
0.1U_0402_16V4Z~D
1
2
RU106 68_0402_5%~D
@
RU106 68_0402_5%~D
@
1 2
CU26
0.1U_0402_16V4Z~D
CU26
0.1U_0402_16V4Z~D
1
2
LU2
MURATA DLW 21SN900HQ2L
LU2
MURATA DLW 21SN900HQ2L
1
122
33
4
4
RU44 0_0402_5%~D@RU44 0_0402_5%~D@
1 2
LU5
MURATA DLW 21SN900HQ2L
LU5
MURATA DLW 21SN900HQ2L
1
122
33
4
4
CU23
0.1U_0402_16V4Z~D
CU23
0.1U_0402_16V4Z~D
1
2
RU27 0_0402_5%~DRU27 0_0402_5%~D
1 2
RU20 2.2K_0402_5%~DRU20 2.2K_0402_5%~D
12
RU19 0_0402_5%~D@RU19 0_0402_5%~D@
1 2
RU29 3.4K_0402_1%~DRU29 3.4K_0402_1%~D
1 2
CU60 0.5P_0402_50V8
@
CU60 0.5P_0402_50V8
@
1 2
RU25 4.7K_0402_5%~DRU25 4.7K_0402_5%~D
1 2
RU40 0_0402_5%~D@RU40 0_0402_5%~D@
1 2
CU21
0.1U_0402_16V4Z~D
CU21
0.1U_0402_16V4Z~D
1
2
JHDMI1
FOX_QJ5119L-NVBT-7F
CONN@
JHDMI1
FOX_QJ5119L-NVBT-7F
CONN@
D2+
1D2_shield
2D2-
3D1+
4D1_shield
5D1-
6D0+
7D0_shield
8D0-
9CK+
10 CK_shield
11 CK-
12 CEC
13 Reserved
14 SCL
15 SDA
16 DDC/CEC_GND
17 +5V
18 HP_DET
19
GND 20
GND 21
GND 22
GND 23
RU104 68_0402_5%~D
@
RU104 68_0402_5%~D
@
1 2
RU37 4.7K_0402_5%~D@RU37 4.7K_0402_5%~D@
1 2
RU17
10K_0402_5%~D
RU17
10K_0402_5%~D
12
RU38 0_0402_5%~D@RU38 0_0402_5%~D@
1 2
RU113 0_0402_5%~DRU113 0_0402_5%~D
1 2
RU21 10K_0402_5%~D@RU21 10K_0402_5%~D@
1 2
LU4
MURATA DLW 21SN900HQ2L
LU4
MURATA DLW 21SN900HQ2L
1
122
33
4
4
RU22 2.2K_0402_5%~DRU22 2.2K_0402_5%~D
12
RU35 0_0402_5%~D@RU35 0_0402_5%~D@
1 2
LU3
MURATA DLW 21SN900HQ2L
LU3
MURATA DLW 21SN900HQ2L
1
122
33
4
4
RU114 0_0402_5%~DRU114 0_0402_5%~D
1 2
G
D
S
QU1
2N7002LT1G_SOT23-3
G
D
S
QU1
2N7002LT1G_SOT23-3
2
13
RU33 10K_0402_5%~DRU33 10K_0402_5%~D
1 2
RU31 0_0402_5%~D@RU31 0_0402_5%~D@
1 2
RU111 0_0402_5%~DRU111 0_0402_5%~D
1 2
RU32 10K_0402_5%~D@RU32 10K_0402_5%~D@
1 2
RU48
0_0402_5%~D
RU48
0_0402_5%~D
1 2
RU112 0_0402_5%~DRU112 0_0402_5%~D
1 2
RU24 0_0402_5%~D@RU24 0_0402_5%~D@
1 2
FU1
1.5A_6V_1206L150PR~D
@FU1
1.5A_6V_1206L150PR~D
@
1 2
RU30 10K_0402_5%~DRU30 10K_0402_5%~D
1 2
CU59 0.5P_0402_50V8
@
CU59 0.5P_0402_50V8
@
1 2
RU109 0_0402_5%~DRU109 0_0402_5%~D
1 2
RU28 10K_0402_5%~D@RU28 10K_0402_5%~D@
1 2
RU34 2.2K_0402_5%~DRU34 2.2K_0402_5%~D
12
RU103 68_0402_5%~D
@
RU103 68_0402_5%~D
@
1 2
RU92
0_1206_5%
RU92
0_1206_5%
12
RU110 0_0402_5%~DRU110 0_0402_5%~D
1 2
CU61 0.5P_0402_50V8
@
CU61 0.5P_0402_50V8
@
1 2
RU36 2.2K_0402_5%~DRU36 2.2K_0402_5%~D
12
RU47 10K_0402_5%~D@RU47 10K_0402_5%~D@
1 2
RU107 0_0402_5%~DRU107 0_0402_5%~D
1 2
RU105 68_0402_5%~D
@
RU105 68_0402_5%~D
@
1 2
CU18
0.1U_0402_16V4Z~D
CU18
0.1U_0402_16V4Z~D
1
2
CU50
1U_0402_6.3V6K~D
CU50
1U_0402_6.3V6K~D
1 2
CU62 0.5P_0402_50V8
@
CU62 0.5P_0402_50V8
@
1 2
RU108 0_0402_5%~DRU108 0_0402_5%~D
1 2

5
5
4
4
3
3
2
2
1
1
D D
C C
B B
A A
DISP_A1N
DISP_A1P
DISP_A2N
DISP_A2P
DISP_A3N
DISP_A3P
DISP_A0P
DISP_A1N
DISP_A1P
DISP_A2N
DISP_A2P
DISP_A3N
DISP_A3P
DISP_HD
DISP_A0N
DISP_A0P
DISP_A0N
DISP_CEC
DP_AUX_SW
DP_AUX#_SW
+3VS_DP
DISP_A0NDISP_A0N
DISP_A0PDISP_A0P
DISP_A1PDISP_A1P
DISP_A1N DISP_A1N
DISP_A2N DISP_A2N
DISP_A2P DISP_A2P
DISP_A3P DISP_A3P
DISP_A3N DISP_A3N
DP_DDC_DATA
DP_DDC_CLK
DP_AUX#_SW
DP_DDC_DATA
DP_DDC_CLK
DP_AUX#_C
DP_AUX_SW
DP_CA_DET# DP_CA_DET
DP_CA_DET
DP_AUX_C
DISP_HDDISP_HD
DISP_HD
DISP_HD
DISP_A0N_VGA<18>
DISP_A0P_VGA<18>
DISP_A1N_VGA<18>
DISP_A1P_VGA<18>
DISP_A2N_VGA<18>
DISP_A3P_VGA<18>
DISP_A3N_VGA<18>
DISP_A2P_VGA<18>
DP_DDC_CLK<18>
DP_DDC_DATA<18>
DP_AUX<18>
DP_AUX#<18>
DP_HPD<18>
DP_HPD <18>
DP_HPD<18>
+3VS
+3VS_DP
+3VS
+5VS
+5VS
+3VS
+3VS
+5VS
+3VS +3VS
Title
Size Document Number Rev
Date: Sheet of
Security Classification
Compal Secret Data
THIS SHEET OF ENGINEERING DRAWING IS THE PROPRIETARY PROPERTY OF COMPAL ELECTRONICS, INC. AND CONTAINS CONFIDENTIAL
AND TRADE SECRET INFORMATION. THIS SHEET MAY NOT BE TRANSFERED FROM THE CUSTODY OF THE COMPETENT DIVISION OF R&D
DEPARTMENT EXCEPT AS AUTHORIZED BY COMPAL ELECTRONICS, INC. NEITHER THIS SHEET NOR THE INFORMATION IT CONTAINS
MAY BE USED BY OR DISCLOSED TO ANY THIRD PARTY WITHOUT PRIOR WRITTEN CONSENT OF COMPAL ELECTRONICS, INC.
Issued Date
Deciphered Date
NAT02 M/B LA-5154P Schematic
1.0
Display Port
Custom
37 49Thursday, November 26, 2009
2009/09/21 2010/09/21
Compal Electronics, Inc.
Title
Size Document Number Rev
Date: Sheet of
Security Classification
Compal Secret Data
THIS SHEET OF ENGINEERING DRAWING IS THE PROPRIETARY PROPERTY OF COMPAL ELECTRONICS, INC. AND CONTAINS CONFIDENTIAL
AND TRADE SECRET INFORMATION. THIS SHEET MAY NOT BE TRANSFERED FROM THE CUSTODY OF THE COMPETENT DIVISION OF R&D
DEPARTMENT EXCEPT AS AUTHORIZED BY COMPAL ELECTRONICS, INC. NEITHER THIS SHEET NOR THE INFORMATION IT CONTAINS
MAY BE USED BY OR DISCLOSED TO ANY THIRD PARTY WITHOUT PRIOR WRITTEN CONSENT OF COMPAL ELECTRONICS, INC.
Issued Date
Deciphered Date
NAT02 M/B LA-5154P Schematic
1.0
Display Port
Custom
37 49Thursday, November 26, 2009
2009/09/21 2010/09/21
Compal Electronics, Inc.
Title
Size Document Number Rev
Date: Sheet of
Security Classification
Compal Secret Data
THIS SHEET OF ENGINEERING DRAWING IS THE PROPRIETARY PROPERTY OF COMPAL ELECTRONICS, INC. AND CONTAINS CONFIDENTIAL
AND TRADE SECRET INFORMATION. THIS SHEET MAY NOT BE TRANSFERED FROM THE CUSTODY OF THE COMPETENT DIVISION OF R&D
DEPARTMENT EXCEPT AS AUTHORIZED BY COMPAL ELECTRONICS, INC. NEITHER THIS SHEET NOR THE INFORMATION IT CONTAINS
MAY BE USED BY OR DISCLOSED TO ANY THIRD PARTY WITHOUT PRIOR WRITTEN CONSENT OF COMPAL ELECTRONICS, INC.
Issued Date
Deciphered Date
NAT02 M/B LA-5154P Schematic
1.0
Display Port
Custom
37 49Thursday, November 26, 2009
2009/09/21 2010/09/21
Compal Electronics, Inc.
Co-lay
Place close JDP1
DPB_CA_DET= 1 TMDS Signaling
DPB_CA_DET= 0 DP Signaling
SW for MB side
1225 modify it.
Follow Intel HPD design rev 1.6
Vgs <=1.5 V
Reserve near connector
G
D
S
QU6
BSS138_SOT23~D
@
G
D
S
QU6
BSS138_SOT23~D
@
2
13
8
D38
RCLAMP0524P.TCT~D
@
8
D38
RCLAMP0524P.TCT~D
@
4
5
1
6
2
7
3
10
9
RETURN
GND
CONFIG1
GND
GND
GND
HPD
CONFIG2
GND
DP_PWR
LANE3_N
LANE3_P
LANE1_N
LANE1_P
LANE2_P
LANE2_N
AUXCH_P
AUXCH_N
LANE0_N
LANE0_P
GROUND
JDP1
FOX_3V102P1-RB2BT-8F
CONN@
RETURN
GND
CONFIG1
GND
GND
GND
HPD
CONFIG2
GND
DP_PWR
LANE3_N
LANE3_P
LANE1_N
LANE1_P
LANE2_P
LANE2_N
AUXCH_P
AUXCH_N
LANE0_N
LANE0_P
GROUND
JDP1
FOX_3V102P1-RB2BT-8F
CONN@
1
2
3
4
5
6
7
8
9
10
11
12
13
14
15
16
17
18
19
20
21
22
23
24
8
D39
RCLAMP0524P.TCT~D
@
8
D39
RCLAMP0524P.TCT~D
@
4
5
1
6
2
7
3
10
9
CU36
0.1U_0402_10V7K~D
CU36
0.1U_0402_10V7K~D
1 2
C566 0.1U_0402_10V6K~DC566 0.1U_0402_10V6K~D
12
C563 0.1U_0402_10V6K~DC563 0.1U_0402_10V6K~D
12
R943 1M_0402_5%~DR943 1M_0402_5%~D
12
C573 22U_0805_6.3V6M~DC573 22U_0805_6.3V6M~D
1
2
U66
NC7SZ04P5X_NL_SC70-5~D
U66
NC7SZ04P5X_NL_SC70-5~D
A2
Y
4
P5
NC 1
G
3
C564 0.1U_0402_10V6K~DC564 0.1U_0402_10V6K~D
12
CU37
0.1U_0402_10V7K~D
CU37
0.1U_0402_10V7K~D
12
C952
10U_0805_10V4Z~D
C952
10U_0805_10V4Z~D
1
2
RU97 100K_0402_5%~DRU97 100K_0402_5%~D
1 2
F2
1.5A_6V_1206L150PR~D
F2
1.5A_6V_1206L150PR~D
1 2
U70
SN74CBTD3306CPWR_TSSOP8~D
U70
SN74CBTD3306CPWR_TSSOP8~D
1OE#
1
GND 4
2OE#
7
2A
51B 3
1A
2
2B 6
VCC 8
RU99
10K_0402_5%~D
@RU99
10K_0402_5%~D
@
12
C568 0.1U_0402_10V6K~DC568 0.1U_0402_10V6K~D
12
RU100
100K_0402_5%~D
RU100
100K_0402_5%~D
12
RU115
110K_0402_1%~D
@RU115
110K_0402_1%~D
@
12
CU34
0.1U_0402_10V7K~D
CU34
0.1U_0402_10V7K~D
12
C561 0.1U_0402_10V6K~DC561 0.1U_0402_10V6K~D
12
G
D
S
QU5
BSS138_SOT23~D
@
G
D
S
QU5
BSS138_SOT23~D
@
2
13
R416 5.1M_0402_5%R416 5.1M_0402_5%
12
RU96 100K_0402_5%~DRU96 100K_0402_5%~D
1 2
RU56
2.2K_0402_5%~D
RU56
2.2K_0402_5%~D
12
G
D
S
QU4
BSS138_SOT23~D
G
D
S
QU4
BSS138_SOT23~D
2
13
C570 0.1U_0402_10V6K~DC570 0.1U_0402_10V6K~D
12
U65
SN74CBTD3306CPWR_TSSOP8~D
U65
SN74CBTD3306CPWR_TSSOP8~D
1OE#
1
GND 4
2OE#
7
2A
51B 3
1A
2
2B 6
VCC 8
C953
0.1U_0402_16V4Z~D
C953
0.1U_0402_16V4Z~D
1
2
C562 0.1U_0402_10V6K~DC562 0.1U_0402_10V6K~D
12
C572 0.1U_0402_10V6K~DC572 0.1U_0402_10V6K~D
1
2
CU33
0.1U_0402_10V7K~D
CU33
0.1U_0402_10V7K~D
12
RU116
0_0402_5%~D
@RU116
0_0402_5%~D
@
1 2
CU35
0.1U_0402_10V7K~D
CU35
0.1U_0402_10V7K~D
12
RU55
2.2K_0402_5%~D
RU55
2.2K_0402_5%~D
12
C569 0.1U_0402_10V6K~DC569 0.1U_0402_10V6K~D
12
R409 0_1206_5%~D@R409 0_1206_5%~D@12
RU98
100K_0402_5%~D
@RU98
100K_0402_5%~D
@
12

5
5
4
4
3
3
2
2
1
1
D D
C C
B B
A A
Title
Size Document Number Rev
Date: Sheet of
Security Classification
Compal Secret Data
THIS SHEET OF ENGINEERING DRAWING IS THE PROPRIETARY PROPERTY OF COMPAL ELECTRONICS, INC. AND CONTAINS CONFIDENTIAL
AND TRADE SECRET INFORMATION. THIS SHEET MAY NOT BE TRANSFERED FROM THE CUSTODY OF THE COMPETENT DIVISION OF R&D
DEPARTMENT EXCEPT AS AUTHORIZED BY COMPAL ELECTRONICS, INC. NEITHER THIS SHEET NOR THE INFORMATION IT CONTAINS
MAY BE USED BY OR DISCLOSED TO ANY THIRD PARTY WITHOUT PRIOR WRITTEN CONSENT OF COMPAL ELECTRONICS, INC.
Issued Date
Deciphered Date
NAT02 M/B LA-5154P Schematic
1.0
HW PIR
Custom
38 49Thursday, November 26, 2009
2009/09/21 2010/09/21
Compal Electronics, Inc.
Title
Size Document Number Rev
Date: Sheet of
Security Classification
Compal Secret Data
THIS SHEET OF ENGINEERING DRAWING IS THE PROPRIETARY PROPERTY OF COMPAL ELECTRONICS, INC. AND CONTAINS CONFIDENTIAL
AND TRADE SECRET INFORMATION. THIS SHEET MAY NOT BE TRANSFERED FROM THE CUSTODY OF THE COMPETENT DIVISION OF R&D
DEPARTMENT EXCEPT AS AUTHORIZED BY COMPAL ELECTRONICS, INC. NEITHER THIS SHEET NOR THE INFORMATION IT CONTAINS
MAY BE USED BY OR DISCLOSED TO ANY THIRD PARTY WITHOUT PRIOR WRITTEN CONSENT OF COMPAL ELECTRONICS, INC.
Issued Date
Deciphered Date
NAT02 M/B LA-5154P Schematic
1.0
HW PIR
Custom
38 49Thursday, November 26, 2009
2009/09/21 2010/09/21
Compal Electronics, Inc.
Title
Size Document Number Rev
Date: Sheet of
Security Classification
Compal Secret Data
THIS SHEET OF ENGINEERING DRAWING IS THE PROPRIETARY PROPERTY OF COMPAL ELECTRONICS, INC. AND CONTAINS CONFIDENTIAL
AND TRADE SECRET INFORMATION. THIS SHEET MAY NOT BE TRANSFERED FROM THE CUSTODY OF THE COMPETENT DIVISION OF R&D
DEPARTMENT EXCEPT AS AUTHORIZED BY COMPAL ELECTRONICS, INC. NEITHER THIS SHEET NOR THE INFORMATION IT CONTAINS
MAY BE USED BY OR DISCLOSED TO ANY THIRD PARTY WITHOUT PRIOR WRITTEN CONSENT OF COMPAL ELECTRONICS, INC.
Issued Date
Deciphered Date
NAT02 M/B LA-5154P Schematic
1.0
HW PIR
Custom
38 49Thursday, November 26, 2009
2009/09/21 2010/09/21
Compal Electronics, Inc.
Page 1
Page 1Page 1
Page 1
Solu tio n D escrip tion
Solu tion D escrip tionSolu tion D escrip tion
Solu tion D escrip tion R ev.
R ev.R ev.
R ev .P a ge #
P a ge #P ag e#
P a ge # T it le
TitleTitle
Title
V ersion Change L ist ( P . I. R . L ist )
V ersion Change L ist ( P . I. R . L ist )V ersion Change L ist ( P . I. R . L ist )
V ersion Change L ist ( P . I. R . L ist )
Item
ItemItem
Item Issue D escrip tion
Issue D escrip tionIssue D escrip tion
Issue D escrip tionD ate
D ateD ate
D ate R equ est
R equ estR e qu est
R equ est
O w n er
O w n erO w n er
O w n er
01 08
Compal2009/07/22
PROCESSOR (4/6) PWR,Bypass
Design change for IMVP6.5 current gain
R343 un-pop,R1072 pop,R1074 pop,R1073 unpop,R1075 pop,R1076 un-pop Rev02 (X01)
02 16
PCH (2/9) PCIE, SMBUS, CLK
2009/08/10 Compal XTAL25_IN should be pulled to GND using a 0Ω resistor. Pop C1027 with a 0 ohm resister
0603
+1.5V and resert 2009/08/10 Compal
Reduce S3 state Power Add U63,Q36,R290,R310,R1103,R1136,C1142
Rev02 (X01)
Rev02 (X01)
04 09
Separate +1.5V power 2009/08/10 Compal
Reduce S3 state Power Add PJP12,PJP13,PJP14,C1033,C1143,C1144,C1145
Rev02 (X01)
05 11
VrefDQ 2009/08/10 Compal
VrefDQ should be Maintained within SPEC during S3 Add Q37,R313
Rev02 (X01)
06 12
VrefDQ 2009/08/10 Compal
VrefDQ should be Maintained within SPEC during S3 Add Q44,R321
Rev02 (X01)
07 20
DDR_RST_GATE 2009/08/10 Compal
DDR_RST_GATE from GPIO46 Add GPIO46
Rev02 (X01)
08 33
VDDQ 2009/08/10 Compal
Processor VDDQ should be turned off in S3 Add Q73,Q11,R346,R349,R1158,C534,C536
Rev02 (X01)
09 15
GPIO1D 2009/08/18 Compal
ADD EC GPIO1D to PCH GPIO33 Add GPIO33
Rev02 (X01)
Compal2009/08/25
Sub woofer / Speaker AMP
26
Reserve Subwoofer delay circuit for mute Reserve D60, R1568, C1558
C318,C319,C479,C481 BOM change to SE071330J8L
(S CER CAP 33P 50V +-5% NPO 0402)
Follow crystal vendor's recommend
Compal2009/08/25
24,31
6
PROCESSOR (2/6) CLK,JTAG 2009/08/25 Compal Intel S3 solution disable POP R1054,R1055,R1121; Depop Q36,R290,R1103
11,12
33
DC/DC Interface 2009/08/25
2009/08/25 Compal
Compal
Intel S3 solution disable
Intel S3 solution disable
Depop Q37,Q44,R56
Depop Q73
Q73 BOM change to SB000001Y8L
R358 BOM change to SD013470080 (S RES 1/10W 470 +-5% 0603)
10
11
12
13
14
Rev02 (X01)
Rev02 (X01)
Rev02 (X01)
Rev02 (X01)
Rev02 (X01)
15
VGA / LVDS
35
2009/08/25 Compal to improve +LCDVDD voltage quality. Pop C550 Rev02 (X01)
16
EC_KB926/BIOS/Reed SW
31
2009/08/25 Compal Board ID change R312 BOM change to 8.2K Rev02 (X01)
17 31
EC_KB926/BIOS/Reed SW 2009/08/25 Compal Reserve a 0ohm resister on SUS_PWR_ACK from PCH to EC Reserve R1569 on SUS_PWR_ACK Rev02 (X01)
18
Compal2009/09/01
35
In common with MV Rev02 (X01)
Q71 BOM change to SB00000960L
20
2009/09/21 Compal S3 POWER Reduction update from Intel Reserve C1559 on DDR_RST_GATE Rev03 (X02)
30
Reserve common choke on USB0
2009/09/21 Compal Reserve L89,R1571,R1572 Rev03 (X02)
19
20

5
5
4
4
3
3
2
2
1
1
D D
C C
B B
A A
Title
Size Document Number Rev
Date: Sheet of
Security Classification
Compal Secret Data
THIS SHEET OF ENGINEERING DRAWING IS THE PROPRIETARY PROPERTY OF COMPAL ELECTRONICS, INC. AND CONTAINS CONFIDENTIAL
AND TRADE SECRET INFORMATION. THIS SHEET MAY NOT BE TRANSFERED FROM THE CUSTODY OF THE COMPETENT DIVISION OF R&D
DEPARTMENT EXCEPT AS AUTHORIZED BY COMPAL ELECTRONICS, INC. NEITHER THIS SHEET NOR THE INFORMATION IT CONTAINS
MAY BE USED BY OR DISCLOSED TO ANY THIRD PARTY WITHOUT PRIOR WRITTEN CONSENT OF COMPAL ELECTRONICS, INC.
Issued Date
Deciphered Date
NAT02 M/B LA-5154P Schematic
1.0
HW PIR
Custom
39 49Thursday, November 26, 2009
2009/09/21 2010/09/21
Compal Electronics, Inc.
Title
Size Document Number Rev
Date: Sheet of
Security Classification
Compal Secret Data
THIS SHEET OF ENGINEERING DRAWING IS THE PROPRIETARY PROPERTY OF COMPAL ELECTRONICS, INC. AND CONTAINS CONFIDENTIAL
AND TRADE SECRET INFORMATION. THIS SHEET MAY NOT BE TRANSFERED FROM THE CUSTODY OF THE COMPETENT DIVISION OF R&D
DEPARTMENT EXCEPT AS AUTHORIZED BY COMPAL ELECTRONICS, INC. NEITHER THIS SHEET NOR THE INFORMATION IT CONTAINS
MAY BE USED BY OR DISCLOSED TO ANY THIRD PARTY WITHOUT PRIOR WRITTEN CONSENT OF COMPAL ELECTRONICS, INC.
Issued Date
Deciphered Date
NAT02 M/B LA-5154P Schematic
1.0
HW PIR
Custom
39 49Thursday, November 26, 2009
2009/09/21 2010/09/21
Compal Electronics, Inc.
Title
Size Document Number Rev
Date: Sheet of
Security Classification
Compal Secret Data
THIS SHEET OF ENGINEERING DRAWING IS THE PROPRIETARY PROPERTY OF COMPAL ELECTRONICS, INC. AND CONTAINS CONFIDENTIAL
AND TRADE SECRET INFORMATION. THIS SHEET MAY NOT BE TRANSFERED FROM THE CUSTODY OF THE COMPETENT DIVISION OF R&D
DEPARTMENT EXCEPT AS AUTHORIZED BY COMPAL ELECTRONICS, INC. NEITHER THIS SHEET NOR THE INFORMATION IT CONTAINS
MAY BE USED BY OR DISCLOSED TO ANY THIRD PARTY WITHOUT PRIOR WRITTEN CONSENT OF COMPAL ELECTRONICS, INC.
Issued Date
Deciphered Date
NAT02 M/B LA-5154P Schematic
1.0
HW PIR
Custom
39 49Thursday, November 26, 2009
2009/09/21 2010/09/21
Compal Electronics, Inc.
Page 1
Page 1P age 1
Page 1
Solu tion D escrip tion
Solu tion D escrip tionSolu tion D escrip tion
Solu tion D escrip tion R ev .
R ev.R ev.
R ev .P a ge #
P a ge #P ag e#
P a ge # T it le
TitleTitle
Title
V ersion Change L ist ( P . I. R . L ist )
V ersion Change L ist ( P . I. R . L ist )V ersion Change L ist ( P . I. R . L ist )
V ersion Change L ist ( P . I. R . L ist )
Item
ItemItem
Item Issue D escrip tion
Issue D escrip tionIssue D escrip tion
Issue D escrip tionD ate
D ateD ate
D ate R eq uest
R equ estR e qu est
R equ est
O w n er
O w n erO w n er
O w n er
22
21
20
19
18
17
16
15
14
13
12
11
10
09
08
07
06
05
04
03
02
01
23
24
25
30
2009/09/21 Compal Add ESATA re-driver Unpop R1164,R1165,R1166,R1167,R949,R950,R951,R952
pop JP13,C941,C944,C942,C943 Rev03 (X02)
33
2009/09/21 Compal Q55,Q73 BOM change to SB00000DA0L Rev03 (X02)
8
2009/09/21 Compal BOM reason C1009,C1010 BOM change to SGA00002U1L Rev03 (X02)
HD Audio_IDT92HD73C
25
2009/09/21 Compal
BOM change for C336,C337,C354,C355
Rev03 (X02)
26
Sub woofer/Speaker AMP 2009/09/21 Compal implement Subwoofer delay circuit for mute Pop D60,C1558 R1568 change to 330K Rev03 (X02)
37
Display Port 2009/09/21 Compal Follow Intel HPD design Rev03 (X02)
remove RU98,RU99;add RU115; change QU4 to SB50138008L
22
PCH (8/9) PWR 2009/09/21 Compal Follow Intel design Add LU9,CU64,CU65,CU66 Rev03 (X02)
DDRIII SO-DIMM
11,12
2009/10/08 Compal Add M3 solution Pop R166,R178 Rev03 (X02)
31
EC 2009/10/12 Compal Add R322 47K ohm pull highFor ENE issue Rev03 (X02)
ESATA
17
PCH 2009/10/15 Compal Bom reason Change U2 SA007080B90 to SA007080100 Rev03 (X02)
19
PCH 2009/10/16 Compal Design follow NAT01 Change R1139 SD02810038L to SE000000K8L
31
EC 2009/10/22 Compal Change Board ID Change R312 SD02882018L to SD02818028L
Rev03 (X02)
Rev03 (X02)
32
Touch Screen 2009/11/02 Compal Add R1236 Rev03 (X02)
Add for Touch Screen issue
30
Camera 2009/11/02 Compal improve 888MHZ noise Add C458,C459 Rev10 (A00)
27
WLAN 2009/11/05 Compal for EC debug pin Add R323 100K pull down
9
Rev10 (A00)
Rev10 (A00)
Change RU93 to 470ohm
2009/11/05 Compal
PWR Intel suggest to reduce GFX voltage overshoot
26
Sub woofer/Speaker Amp 2009/11/16 Compal Follow NAT01 design Change C922 & C1102 to 0.1uF Rev10 (A00)
31
EC 2009/11/19 Compal Change Board ID Change R312 SD02818028L to SD02833028L Rev10 (A00)
36
HDMI 2009/11/24 Compal Change HDMI level shift Change U63 to SA00003GT00 Rev10 (A00)
36
36
HDMI
HDMI
2009/11/24
2009/11/24
Compal
Compal
Add RU25 4.7K pull down for ASM1442
Reserve RU37 4.7K pull high for ASM1442
For HDMI Deep color mode
For HDMI Deep color mode
Rev10 (A00)
Rev10 (A00)
Rev10 (A00)
36
HDMI 2009/11/24 Compal For HDMI Level shift ASM1442 Change RU29 to 3.4K for ASM1442
Unpop RU28,RU32 , Pop RU30,RU33For HDMI Deep color mode
Compal2009/11/24
HDMI
36
Rev10 (A00)

5
5
4
4
3
3
2
2
1
1
D D
C C
B B
A A
CHGRTCP
DOCK_PSIDPSID
DOCK_PSID
MAX1615_IN
MAX1615_#SHDN
VinDe_Out
VinDe_IN3N41
VinDe_Ref
PS_ID <31>
51ON#<32>
ACIN <17,25,31,41>
VIN
ADPIN
+5VALW
+5VALW
+3VALW+5VALW
VIN
VS
BATT+
RTCVREF
VIN VIN
RTCVREF
VS
Title
Size Document Number Rev
Date: Sheet of
Security Classification
Compal Secret Data
THIS SHEET OF ENGINEERING DRAWING IS THE PROPRIETARY PROPERTY OF COMPAL ELECTRONICS, INC. AND CONTAINS CONFIDENTIAL
AND TRADE SECRET INFORMATION. THIS SHEET MAY NOT BE TRANSFERED FROM THE CUSTODY OF THE COMPETENT DIVISION OF R&D
DEPARTMENT EXCEPT AS AUTHORIZED BY COMPAL ELECTRONICS, INC. NEITHER THIS SHEET NOR THE INFORMATION IT CONTAINS
MAY BE USED BY OR DISCLOSED TO ANY THIRD PARTY WITHOUT PRIOR WRITTEN CONSENT OF COMPAL ELECTRONICS, INC.
Issued Date
Deciphered Date
NAT02 M/B LA-5154P Schematic
1.0
DCIN/Precharger
Custom
40 49Thursday, November 26, 2009
2009/09/21 2010/09/21
Compal Electronics, Inc.
Title
Size Document Number Rev
Date: Sheet of
Security Classification
Compal Secret Data
THIS SHEET OF ENGINEERING DRAWING IS THE PROPRIETARY PROPERTY OF COMPAL ELECTRONICS, INC. AND CONTAINS CONFIDENTIAL
AND TRADE SECRET INFORMATION. THIS SHEET MAY NOT BE TRANSFERED FROM THE CUSTODY OF THE COMPETENT DIVISION OF R&D
DEPARTMENT EXCEPT AS AUTHORIZED BY COMPAL ELECTRONICS, INC. NEITHER THIS SHEET NOR THE INFORMATION IT CONTAINS
MAY BE USED BY OR DISCLOSED TO ANY THIRD PARTY WITHOUT PRIOR WRITTEN CONSENT OF COMPAL ELECTRONICS, INC.
Issued Date
Deciphered Date
NAT02 M/B LA-5154P Schematic
1.0
DCIN/Precharger
Custom
40 49Thursday, November 26, 2009
2009/09/21 2010/09/21
Compal Electronics, Inc.
Title
Size Document Number Rev
Date: Sheet of
Security Classification
Compal Secret Data
THIS SHEET OF ENGINEERING DRAWING IS THE PROPRIETARY PROPERTY OF COMPAL ELECTRONICS, INC. AND CONTAINS CONFIDENTIAL
AND TRADE SECRET INFORMATION. THIS SHEET MAY NOT BE TRANSFERED FROM THE CUSTODY OF THE COMPETENT DIVISION OF R&D
DEPARTMENT EXCEPT AS AUTHORIZED BY COMPAL ELECTRONICS, INC. NEITHER THIS SHEET NOR THE INFORMATION IT CONTAINS
MAY BE USED BY OR DISCLOSED TO ANY THIRD PARTY WITHOUT PRIOR WRITTEN CONSENT OF COMPAL ELECTRONICS, INC.
Issued Date
Deciphered Date
NAT02 M/B LA-5154P Schematic
1.0
DCIN/Precharger
Custom
40 49Thursday, November 26, 2009
2009/09/21 2010/09/21
Compal Electronics, Inc.
L-->H 18.234 17.841 17.449
H-->L 17.597 17.210 16.813
Vin Detector
Max. typ. Min.
3.3V
PL1
FBMA-L18-453215-900LMA90T_1812~D
PL1
FBMA-L18-453215-900LMA90T_1812~D
1 2
PC4
100P_0402_50V8J~D
PC4
100P_0402_50V8J~D
12
PR191
82.5K_0402_1%~D
@PR191
82.5K_0402_1%~D
@
12
PR208
68_1206_5%~D
PR208
68_1206_5%~D
12
PD6
DA204U_SOT323~D
@
PD6
DA204U_SOT323~D
@
2
3
1
PC6
100P_0402_50V8J~D
PC6
100P_0402_50V8J~D
12
PC5
1000P_0402_50V7K~D
PC5
1000P_0402_50V7K~D
12
PR202
1M_0402_1%~D
@PR202
1M_0402_1%~D
@
1 2
PC193
2200P_0402_50V7K~D
@
PC193
2200P_0402_50V7K~D
@
1 2
PC7
1000P_0402_50V7K~D
PC7
1000P_0402_50V7K~D
12
PR193
22K_0402_1%~D
@PR193
22K_0402_1%~D
@
1 2
PR20
15K_0402_1%~D
PR20
15K_0402_1%~D
1 2
PR204
56K_0402_5%~D
@PR204
56K_0402_5%~D
@
1 2
PR13
200_0805_5%
PR13
200_0805_5%
12
PC3
1000P_0402_50V7K~D
PC3
1000P_0402_50V7K~D
12
PR19
10K_0402_1%~D
PR19
10K_0402_1%~D
12
PL2
BLM18BD102SN1D_0603~D
PL2
BLM18BD102SN1D_0603~D
12
PD4
DA204U_SOT323~D
PD4
DA204U_SOT323~D
2
3
1
PJPDC1
MOLEX_87438-0743
@PJPDC1
MOLEX_87438-0743
@
11
33
44
55
22
66
77
PC13
4.7U_0805_6.3V6K~D
PC13
4.7U_0805_6.3V6K~D
12
PR10
68_1206_5%~D
PR10
68_1206_5%~D
12
PC191
1000P_0402_50V7K~D
@PC191
1000P_0402_50V7K~D
@
12
PQ1
TP0610K-T1-E3_SOT23-3
27.4
PQ1
TP0610K-T1-E3_SOT23-3
27.4
2
13
PR21
10K_0402_1%~D
@PR21
10K_0402_1%~D
@
1 2
PD2
RLS4148_LL34-2
PD2
RLS4148_LL34-2
1 2
PR206
19.6K_0402_1%~D
@
PR206
19.6K_0402_1%~D
@
12
PC192
0.01U_0402_25V7K~D
@
PC192
0.01U_0402_25V7K~D
@
12
PC12
0.1U_0603_25V7K~D
PC12
0.1U_0603_25V7K~D
12
PU17A
LM393DR_SO8
@PU17A
LM393DR_SO8
@
+
3
-
2O1
P8
G
4
PC11
0.22U_0603_25V7K~D
PC11
0.22U_0603_25V7K~D
1 2
PJP1
JUMP_43X118@
PJP1
JUMP_43X118@
1
122
PR205
10K_0402_5%~D
@PR205
10K_0402_5%~D
@
12
E
B
C
PQ3
MMST3904-7-F_SOT323~D
E
B
C
PQ3
MMST3904-7-F_SOT323~D
2
3 1
PR11
100K_0402_5%~D
PR11
100K_0402_5%~D
12
PR12
22K_0402_5%~D
PR12
22K_0402_5%~D
1 2
PD1
RLZ4.3B_LL34
@PD1
RLZ4.3B_LL34
@
12
PR203
10K_0402_5%~D
@PR203
10K_0402_5%~D
@
12
PD5
SM24_SOT23
@PD5
SM24_SOT23
@
2
3
1
PR201
10K_0402_5%~D
@PR201
10K_0402_5%~D
@
12
PR16
2.2K_0402_5%~D
PR16
2.2K_0402_5%~D
1 2
PR17
33_0402_5%~D
PR17
33_0402_5%~D
1 2
PD3
RLS4148_LL34-2
PD3
RLS4148_LL34-2
12
PR15
0_0402_5%~D
@PR15
0_0402_5%~D
@
1 2
PR14 0_0402_5%~DPR14 0_0402_5%~D
1 2
PR18
100K_0402_1%~D
PR18
100K_0402_1%~D
1 2
PR192
1K_0402_5%~D
@PR192
1K_0402_5%~D
@
1 2
PC2
100P_0402_50V8J~D
PC2
100P_0402_50V8J~D
12
PU17B
LM393DR_SO8
@PU17B
LM393DR_SO8
@
+
5
-
6O7
P8
G
4
G
D
S
PQ2
FDV301N_NL_SOT23-3~D
G
D
S
PQ2
FDV301N_NL_SOT23-3~D
2
1 3
PC194
.1U_0402_16V7K~D
32.3
@
PC194
.1U_0402_16V7K~D
32.3
@
12
MAX1615EUK+_SOT23-5~D
PU3
MAX1615EUK+_SOT23-5~D
PU3
IN 1
GND
2
OUT
3
5/3+
4#SHDN 5
PC14
1U_0805_25V4Z~D
PC14
1U_0805_25V4Z~D
12

A
A
B
B
C
C
D
D
E
E
1 1
2 2
3 3
4 4
GATE
DL_CHG
SRP
SRN
VADJ
REGN
ACSET
REGN
/BATDRV
ACN
ACP
ACDET
DH_CHG
SRSET
OVPSET
ACDRV_CHG#
/BATDRV
LX_CHG
CELLS
VADJ
CHGEN#
ACSET
ACGOOD#
Z4012
GATE
ACOFF
CHGEN#
CHG_B+
ACGOOD#
CP_SEL
PVCC_CHG
CHGVADJ<31>
FSTCHG<31>
ACOFF <31>
IREF <31>
ADP_I<31>
ACIN <17,25,31,40>
CP_SEL<31>
BATT+
VIN
VREF
+3VALW
B+
VREF
VREF
B+_BIAS
+5VALW
B+
+COINCELL
+RTCVCC
RTCVREF
RTCVREF
VREF
VREF
+COINCELL
+3VALW
Title
Size Document Number Rev
Date: Sheet of
Security Classification
Compal Secret Data
THIS SHEET OF ENGINEERING DRAWING IS THE PROPRIETARY PROPERTY OF COMPAL ELECTRONICS, INC. AND CONTAINS CONFIDENTIAL
AND TRADE SECRET INFORMATION. THIS SHEET MAY NOT BE TRANSFERED FROM THE CUSTODY OF THE COMPETENT DIVISION OF R&D
DEPARTMENT EXCEPT AS AUTHORIZED BY COMPAL ELECTRONICS, INC. NEITHER THIS SHEET NOR THE INFORMATION IT CONTAINS
MAY BE USED BY OR DISCLOSED TO ANY THIRD PARTY WITHOUT PRIOR WRITTEN CONSENT OF COMPAL ELECTRONICS, INC.
Issued Date
Deciphered Date
NAT02 M/B LA-5154P Schematic
1.0
Charger
B
41 49Thursday, November 26, 2009
2009/09/21 2010/09/21
Compal Electronics, Inc.
Title
Size Document Number Rev
Date: Sheet of
Security Classification
Compal Secret Data
THIS SHEET OF ENGINEERING DRAWING IS THE PROPRIETARY PROPERTY OF COMPAL ELECTRONICS, INC. AND CONTAINS CONFIDENTIAL
AND TRADE SECRET INFORMATION. THIS SHEET MAY NOT BE TRANSFERED FROM THE CUSTODY OF THE COMPETENT DIVISION OF R&D
DEPARTMENT EXCEPT AS AUTHORIZED BY COMPAL ELECTRONICS, INC. NEITHER THIS SHEET NOR THE INFORMATION IT CONTAINS
MAY BE USED BY OR DISCLOSED TO ANY THIRD PARTY WITHOUT PRIOR WRITTEN CONSENT OF COMPAL ELECTRONICS, INC.
Issued Date
Deciphered Date
NAT02 M/B LA-5154P Schematic
1.0
Charger
B
41 49Thursday, November 26, 2009
2009/09/21 2010/09/21
Compal Electronics, Inc.
Title
Size Document Number Rev
Date: Sheet of
Security Classification
Compal Secret Data
THIS SHEET OF ENGINEERING DRAWING IS THE PROPRIETARY PROPERTY OF COMPAL ELECTRONICS, INC. AND CONTAINS CONFIDENTIAL
AND TRADE SECRET INFORMATION. THIS SHEET MAY NOT BE TRANSFERED FROM THE CUSTODY OF THE COMPETENT DIVISION OF R&D
DEPARTMENT EXCEPT AS AUTHORIZED BY COMPAL ELECTRONICS, INC. NEITHER THIS SHEET NOR THE INFORMATION IT CONTAINS
MAY BE USED BY OR DISCLOSED TO ANY THIRD PARTY WITHOUT PRIOR WRITTEN CONSENT OF COMPAL ELECTRONICS, INC.
Issued Date
Deciphered Date
NAT02 M/B LA-5154P Schematic
1.0
Charger
B
41 49Thursday, November 26, 2009
2009/09/21 2010/09/21
Compal Electronics, Inc.
90W adapter
Input UVP : 16.98V
Icharge=(Vsrset/Vvdac)*(0.1/PR29)=3.3A
Fsw : 300KHz
Iadapter=(Vacset/Vvdac)*(0.1/PR22)=4.16A
Input OVP : 22.3V
CP setting
ICHG setting
IREF Current
3.3V 3.3A
COIN RTC Battery
PC34
0.47U_0603_16V7K~D
PC34
0.47U_0603_16V7K~D
1 2
PR28
340K_0402_1%~D
PR28
340K_0402_1%~D
1 2
PR34
340K_0402_1%~D
PR34
340K_0402_1%~D
1 2
PC26
0.1U_0603_25V7K~D
PC26
0.1U_0603_25V7K~D
12
PC20
0.022U_0603_50V7~D
PC20
0.022U_0603_50V7~D
1 2
PC24
.1U_0402_16V7K~D
PC24
.1U_0402_16V7K~D
1 2
PC28
0.1U_0603_25V7K~D
PC28
0.1U_0603_25V7K~D
1 2
PR32
4.7_1206_5%~D
PR32
4.7_1206_5%~D
12
PC37
0.1U_0603_25V7K~D
PC37
0.1U_0603_25V7K~D
12
PR88
0_0402_5%~D
PR88
0_0402_5%~D
1 2
PR26
100K_0402_1%~D
PR26
100K_0402_1%~D
12
PD9
BAT54CW_SOT323~D
PD9
BAT54CW_SOT323~D
3
2
1
PR27
3.3_1210_5%~D
PR27
3.3_1210_5%~D
12
PC1892200P_0402_50V7K~D PC1892200P_0402_50V7K~D
12
PR31
54.9K_0402_1%
PR31
54.9K_0402_1%
1 2
PR86
0_0402_5%~D@
PR86
0_0402_5%~D@
12
PR49
200K_0402_1%~D
PR49
200K_0402_1%~D
12
PC1880.1U_0603_25V7K~D PC1880.1U_0603_25V7K~D
12
PQ7
FDS6675BZ_SO8
PQ7
FDS6675BZ_SO8
S1
S2
S3
G4
D
8D
7D
6D
5
PC190
0.1U_0402_10V7K~D
@
PC190
0.1U_0402_10V7K~D
@
12
PC100 1000P_0603_50V7~D@PC100 1000P_0603_50V7~D@
12
PJPRTC
MOLEX_53398-0271_2P
@PJPRTC
MOLEX_53398-0271_2P
@
1
1
2
2
G1
3
G2
4
PJP17
JUMP_43X118@
PJP17
JUMP_43X118@
11
2
2
PR46
100_0805_5%~D
PR46
100_0805_5%~D
1 2
PQ5
SI4459ADY_SO8
PQ5
SI4459ADY_SO8
S
1
S
2
S
3
G
4
D8
D7
D6
D5
PC36
.1U_0402_16V7K~D
PC36
.1U_0402_16V7K~D
1 2
PQ9
SI2301BDS-T1-E3_SOT23-3
PQ9
SI2301BDS-T1-E3_SOT23-3
2
1 3
PC44
0.1U_0805_25V7M~N
PC44
0.1U_0805_25V7M~N
1 2
PC39
1U_0603_10V6K~D
PC39
1U_0603_10V6K~D
12
PD7
RLS4148_LL34-2
PD7
RLS4148_LL34-2
12
PC25
0.022U_0603_50V7~D
PC25
0.022U_0603_50V7~D
1 2
PC38
0.1U_0603_25V7K~D
PC38
0.1U_0603_25V7K~D
12
PQ6
FDS8884_SO8
PQ6
FDS8884_SO8
3 6
5
7
8
2
4
1
PR90 4.7_1206_5%~DPR90 4.7_1206_5%~D
12
PR50
100K_0402_1%~D
PR50
100K_0402_1%~D
12
PC27
0.1U_0603_25V7K~D
PC27
0.1U_0603_25V7K~D
12
G
D
S
PQ25
SSM3K7002FU_SC70-3
G
D
S
PQ25
SSM3K7002FU_SC70-3
2
13
PC33
0.01U_0402_25V7K~D
@PC33
0.01U_0402_25V7K~D
@
12
PR42
47K_0402_1%~D
PR42
47K_0402_1%~D
1 2
PC30
10U_1206_25V6M~D
PC30
10U_1206_25V6M~D
1 2
G
D
S
PQ15
SSM3K7002FU_SC70-3
G
D
S
PQ15
SSM3K7002FU_SC70-3
2
13
PR53
340K_0402_1%~D
PR53
340K_0402_1%~D
12
PC41
0.1U_0603_25V7K~D
PC41
0.1U_0603_25V7K~D
12
PQ4
FDS6675BZ_SO8
PQ4
FDS6675BZ_SO8
S1
S2
S3
G4
D
8
D
7
D
6
D
5
PC224.7U_0805_25V6K~D PC224.7U_0805_25V6K~D
1 2
PC214.7U_0805_25V6K~D PC214.7U_0805_25V6K~D
1 2
PR51
47K_0402_1%~D
PR51
47K_0402_1%~D
1 2
PC15
0.01U_0402_25V7K~D
PC15
0.01U_0402_25V7K~D
1 2
PL3
10U_919AS-100M-P3_4.5A_20%
PL3
10U_919AS-100M-P3_4.5A_20%
1 2
PC45
.1U_0402_16V7K~D
PC45
.1U_0402_16V7K~D
1 2
PR22
0.015_2512_1%
PR22
0.015_2512_1%
1
3
4
2
PC46
1U_0603_10V4Z~D
PC46
1U_0603_10V4Z~D
1
2
PC181000P_0402_50V7K~D PC181000P_0402_50V7K~D
12
G
D
S
PQ16
SSM3K7002FU_SC70-3
G
D
S
PQ16
SSM3K7002FU_SC70-3
2
13
PR41
47K_0402_1%~D
PR41
47K_0402_1%~D
12
PR25
2.2_0603_5%~D
PR25
2.2_0603_5%~D
1 2
PC16
0.01U_0603_50V7K~D
PC16
0.01U_0603_50V7K~D
1 2
PC31
10U_1206_25V6M~D
PC31
10U_1206_25V6M~D
12
PQ8
FDS6690AS_NL_SO8
PQ8
FDS6690AS_NL_SO8
3 6
5
7
8
2
4
1
PR40
100K_0402_1%~D
PR40
100K_0402_1%~D
12
PC47
0.1U_0603_25V7K~D
PC47
0.1U_0603_25V7K~D
12
PR37 1K_0603_5%~DPR37 1K_0603_5%~D
12
PR39
10_0603_5%~D
PR39
10_0603_5%~D
1 2
G
D
S
PQ14
SSM3K7002FU_SC70-3
G
D
S
PQ14
SSM3K7002FU_SC70-3
2
13
PC171000P_0402_50V7K~D PC171000P_0402_50V7K~D
12
PR30
60.4K_0402_1%
PR30
60.4K_0402_1%
12
PR38
51.1K_0402_1%~D
PR38
51.1K_0402_1%~D
12
PD8
1SS355TE-17_SOD323-2
PD8
1SS355TE-17_SOD323-2
12
PC42
0.01U_0402_25V7K~D
@PC42
0.01U_0402_25V7K~D
@
12
PR36
100K_0402_1%~D
PR36
100K_0402_1%~D
1 2
PC19
2.2U_0805_25V6K
PC19
2.2U_0805_25V6K
1 2
PR24
100K_0402_1%~D
PR24
100K_0402_1%~D
12
PR35
54.9K_0402_1%
PR35
54.9K_0402_1%
1 2
PC35
680P_0603_50V7K~D
PC35
680P_0603_50V7K~D
12
PR29
0.02_2512_1%
PR29
0.02_2512_1%
1
3
4
2
PR52
220K_0402_5%
PR52
220K_0402_5%
1 2
PR54
220K_0402_5%
PR54
220K_0402_5%
1 2
PQ12
TP0610K-T1-E3_SOT23-3
32.8
PQ12
TP0610K-T1-E3_SOT23-3
32.8
2
13
G
D
S
PQ13
SSM3K7002FU_SC70-3
G
D
S
PQ13
SSM3K7002FU_SC70-3
2
13
PR44
210K_0402_1%~D
PR44
210K_0402_1%~D
1 2
PC29
1U_0603_10V6K~D
PC29
1U_0603_10V6K~D
12
PR48
470K_0402_5%~D
PR48
470K_0402_5%~D
1 2
PR23
3.3_1210_5%~D
PR23
3.3_1210_5%~D
12
PC40
0.1U_0603_25V7K~D
PC40
0.1U_0603_25V7K~D
12
PR87
0_0402_5%~D
PR87
0_0402_5%~D
1 2
PC32
10U_1206_25V6M~D
PC32
10U_1206_25V6M~D
12
PR45
499K_0402_1%~D
PR45
499K_0402_1%~D
12
PC234.7U_0805_25V6K~D PC234.7U_0805_25V6K~D
1 2
PR47
1K_0402_5%~D
PR47
1K_0402_5%~D
12
PR43
0_0402_5%~D@
PR43
0_0402_5%~D@
12
PR33
100K_0402_1%~D
PR33
100K_0402_1%~D
12
PR89
143K_0402_1%~D
PR89
143K_0402_1%~D
1 2
PC43
100P_0402_50V8J~D
PC43
100P_0402_50V8J~D
12
G
D
S
PQ11
SSM3K7002FU_SC70-3
G
D
S
PQ11
SSM3K7002FU_SC70-3
2
13
PU4
BQ24751ARHDR_QFN28_5X5
PU4
BQ24751ARHDR_QFN28_5X5
ACN
2
ACP
3
CHGEN
1
ACSET
6
IADAPT 15
VADJ
12
PGND 22
ACDET
5
ACOP
7
BAT 17
BATDRV
14
CELLS 20
SRN 18
SRP 19
LODRV 23
ACDRV
4
VREF
10
LEARN 21
SRSET 16
AGND
9
VDAC
11
OVPSET
8
ACGOOD
13
PVCC 28
HIDRV 26
PH 25
BTST 27
REGN 24
TP 29

5
5
4
4
3
3
2
2
1
1
D D
C C
B B
A A
ILIM2
BST3A
LX5
BST5A
DL5
FB3
2VREF_TPS51427
2VREF_TPS51427
DH5DH3
EN_LDO
LX3
FB5
ILM1
TPS51427_EN2
TPS51427_EN1
DL3
MAINPWON
<20,47>
VL
VL
TPS51427_B+
VS
+3VALWP
B+
+5VALWP
VL
TPS51427_B+
2VREF_TPS51427
VL
+3VALW
+5VALW
+5VALW P
+3VALW P
VS
B+
Title
Size Document Number Rev
Date: Sheet of
Security Classification
Compal Secret Data
THIS SHEET OF ENGINEERING DRAWING IS THE PROPRIETARY PROPERTY OF COMPAL ELECTRONICS, INC. AND CONTAINS CONFIDENTIAL
AND TRADE SECRET INFORMATION. THIS SHEET MAY NOT BE TRANSFERED FROM THE CUSTODY OF THE COMPETENT DIVISION OF R&D
DEPARTMENT EXCEPT AS AUTHORIZED BY COMPAL ELECTRONICS, INC. NEITHER THIS SHEET NOR THE INFORMATION IT CONTAINS
MAY BE USED BY OR DISCLOSED TO ANY THIRD PARTY WITHOUT PRIOR WRITTEN CONSENT OF COMPAL ELECTRONICS, INC.
Issued Date Deciphered Date
NAT02 M/B LA-5154P Schematic
1.0
+3VALWP/+5VALWP
Custom
42 49Thursday, November 26, 2009
2009/09/21 2010/09/21
Compal Electronics, Inc.
Title
Size Document Number Rev
Date: Sheet of
Security Classification
Compal Secret Data
THIS SHEET OF ENGINEERING DRAWING IS THE PROPRIETARY PROPERTY OF COMPAL ELECTRONICS, INC. AND CONTAINS CONFIDENTIAL
AND TRADE SECRET INFORMATION. THIS SHEET MAY NOT BE TRANSFERED FROM THE CUSTODY OF THE COMPETENT DIVISION OF R&D
DEPARTMENT EXCEPT AS AUTHORIZED BY COMPAL ELECTRONICS, INC. NEITHER THIS SHEET NOR THE INFORMATION IT CONTAINS
MAY BE USED BY OR DISCLOSED TO ANY THIRD PARTY WITHOUT PRIOR WRITTEN CONSENT OF COMPAL ELECTRONICS, INC.
Issued Date Deciphered Date
NAT02 M/B LA-5154P Schematic
1.0
+3VALWP/+5VALWP
Custom
42 49Thursday, November 26, 2009
2009/09/21 2010/09/21
Compal Electronics, Inc.
Title
Size Document Number Rev
Date: Sheet of
Security Classification
Compal Secret Data
THIS SHEET OF ENGINEERING DRAWING IS THE PROPRIETARY PROPERTY OF COMPAL ELECTRONICS, INC. AND CONTAINS CONFIDENTIAL
AND TRADE SECRET INFORMATION. THIS SHEET MAY NOT BE TRANSFERED FROM THE CUSTODY OF THE COMPETENT DIVISION OF R&D
DEPARTMENT EXCEPT AS AUTHORIZED BY COMPAL ELECTRONICS, INC. NEITHER THIS SHEET NOR THE INFORMATION IT CONTAINS
MAY BE USED BY OR DISCLOSED TO ANY THIRD PARTY WITHOUT PRIOR WRITTEN CONSENT OF COMPAL ELECTRONICS, INC.
Issued Date Deciphered Date
NAT02 M/B LA-5154P Schematic
1.0
+3VALWP/+5VALWP
Custom
42 49Thursday, November 26, 2009
2009/09/21 2010/09/21
Compal Electronics, Inc.
Rds(on) = 11.5m ohm(max)
Rds(on) = 9m ohm(typical)
Rds(on) = 11.5m ohm(max) ;
Rds(on) = 9m ohm(typical)
5VALWP
Thermai Design Current=6.88A
OCP min=9A
Fsw=400K
3.3VALWP
Thermal Design Current=8.5A
OCP min=11A
Fsw=300K
PC197
0.1U_0603_25V7K~D
PC197
0.1U_0603_25V7K~D
12
PC52
4.7U_0805_25V6K~D
PC52
4.7U_0805_25V6K~D
1 2
PJP24
PAD-OPEN 2x2m~D
@PJP24
PAD-OPEN 2x2m~D
@
2 1
PQ18
SI4686DY-T1-E3_SO8
PQ18
SI4686DY-T1-E3_SO8
3 6
5
7
8
2
4
1
PR61
61.9K_0402_1%~D
PR61
61.9K_0402_1%~D
1 2
PC54
0.1U_0603_25V7K~D
PC54
0.1U_0603_25V7K~D
1 2
PR75
0_0402_5%~D
@PR75
0_0402_5%~D
@
12
+
PC63
330U_D_6.3VM_R18M~D
+
PC63
330U_D_6.3VM_R18M~D
1
2
PR67
200K_0402_5%~D
PR67
200K_0402_5%~D
1 2
PR59
2.2_0603_5%~D
PR59
2.2_0603_5%~D
1 2
PC66
1U_0603_10V6K~D
PC66
1U_0603_10V6K~D
12
PQ17
SI4686DY-T1-E3_SO8
PQ17
SI4686DY-T1-E3_SO8
3 6
5
7
8
2
4
1
PD17
1SS355TE-17_SOD323-2
@PD17
1SS355TE-17_SOD323-2
@
1 2
PC57
0.1U_0603_25V7K~D
PC57
0.1U_0603_25V7K~D
1 2
PC58
680P_0603_50V7K~D
PC58
680P_0603_50V7K~D
12
PR64 0_0402_5%~D@PR64 0_0402_5%~D@
12
PR63
10K_0402_1%~D
PR63
10K_0402_1%~D
1 2
PQ20
FDS6670AS_NL_SO8
PQ20
FDS6670AS_NL_SO8
S
3D6
D5
D7
D8
S
2
G
4
S
1
PL5
2.2UH_MPLC1040L2R2_11A_20%~D
PL5
2.2UH_MPLC1040L2R2_11A_20%~D
12
PR70
0_0402_5%~D
@PR70
0_0402_5%~D
@
1 2
PJP9
JUMP_43X118@
PJP9
JUMP_43X118@
1
122
PR93
100K_0402_5%~D
@PR93
100K_0402_5%~D
@
1 2
PR73
0_0402_5%~D
PR73
0_0402_5%~D
12
PR66
100K_0402_1%~D
PR66
100K_0402_1%~D
1 2
PR57
0_0402_5%~D
PR57
0_0402_5%~D
1 2
PQ24
TP0610K-T1-E3_SOT23-3
@PQ24
TP0610K-T1-E3_SOT23-3
@
2
13
PC65
0.22U_0603_25V7K~D
PC65
0.22U_0603_25V7K~D
1 2
PC56
4.7U_0805_6.3V6K~D
PC56
4.7U_0805_6.3V6K~D
12
PC84
0.1U_0603_25V7K~D
PC84
0.1U_0603_25V7K~D
12
PC49
4.7U_0805_25V6K~D
PC49
4.7U_0805_25V6K~D
1 2
PC51
4.7U_0805_25V6K~D
PC51
4.7U_0805_25V6K~D
1 2
PC62
680P_0603_50V7K~D
PC62
680P_0603_50V7K~D
12
PR58
4.7_1206_5%~D
PR58
4.7_1206_5%~D
12
PQ10
DTC115EUA_SC70-3
@PQ10
DTC115EUA_SC70-3
@
2
13
PR71
0_0402_5%~D
PR71
0_0402_5%~D
1 2
PC59
1U_0603_10V6K~D
PC59
1U_0603_10V6K~D
1 2
PR55
0_0805_5%
PR55
0_0805_5%
1 2
PC80
0.1U_0402_10V7K~D
PC80
0.1U_0402_10V7K~D
12
PU5
ISL6237IRZ-T_QFN32_5X5
PU5
ISL6237IRZ-T_QFN32_5X5
UGATE2
26
BOOT2
24
PHASE2
25
LGATE2
23
OUT2
30
REFIN2
32
TON
2
LDOREFIN
8
NC
20
EN_LDO
4
EN2
27
EN1
14
POK1 13
POK2 28
PVCC 19
VCC 3
SKIP 29
LDO 7
ILIM2 31
BYP 9
OUT1 10
GND
21
PGND 22
LGATE1 18
PHASE1 16
BOOT1 17
UGATE1 15
VIN 6
NC
5
REF
1
FB1 11
ILIM1 12
TP
33
PC67
0.047U_0603_16V7K~D
PC67
0.047U_0603_16V7K~D
12
PR72
806K_0603_1%
PR72
806K_0603_1%
1 2
PL23
FBMA-L18-453215-900LMA90T_1812
PL23
FBMA-L18-453215-900LMA90T_1812
1 2
PD10
RLZ5.1B_LL34
PD10
RLZ5.1B_LL34
1 2
PC48
4.7U_0805_25V6K~D
PC48
4.7U_0805_25V6K~D
1 2
PC61
0.1U_0603_25V7K~D
PC61
0.1U_0603_25V7K~D
1 2
PC50
2200P_0402_50V7K~D
PC50
2200P_0402_50V7K~D
12
+
PC60
330U_D_6.3VM_R18M~D
+
PC60
330U_D_6.3VM_R18M~D
1
2
PC68
0.047U_0402_16V7K~N
@
PC68
0.047U_0402_16V7K~N
@
12
PC79
0.1U_0402_10V7K~D
PC79
0.1U_0402_10V7K~D
12
PD11
1SS355TE-17_SOD323-2
PD11
1SS355TE-17_SOD323-2
1 2
PL4
2.2UH_MPLC1040L2R2_11A_20%~D
PL4
2.2UH_MPLC1040L2R2_11A_20%~D
1 2
PJP7
JUMP_43X118@
PJP7
JUMP_43X118@
1
122
PJP11
JUMP_43X118@
PJP11
JUMP_43X118@
1
122
PR68
210K_0402_1%~D
PR68
210K_0402_1%~D
12
PC55
1U_0603_10V6K~D
PC55
1U_0603_10V6K~D
1 2
PR91
100K_0402_5%~D
@
PR91
100K_0402_5%~D
@
12
PJP5
JUMP_43X118@
PJP5
JUMP_43X118@
1
122
PR74
47K_0402_5%~D
@PR74
47K_0402_5%~D
@
1 2
PQ19
FDS6670AS_NL_SO8
PQ19
FDS6670AS_NL_SO8
S
3D6
D5
D7
D8
S
2
G4
S
1
PR62
10K_0402_1%~D
@
PR62
10K_0402_1%~D
@
1 2
PR56
4.7_1206_5%~D
PR56
4.7_1206_5%~D
12
PR60
2.2_0603_5%~D
PR60
2.2_0603_5%~D
1 2
PC53
2200P_0402_50V7K~D
PC53
2200P_0402_50V7K~D
12
PR65 0_0402_5%~DPR65 0_0402_5%~D
1 2
PR69
255K_0402_1%~D
PR69
255K_0402_1%~D
12
PC64 0.22U_0603_10V7K~DPC64 0.22U_0603_10V7K~D
1 2
PQ21
TP0610K-T1-E3_SOT23-3
PQ21
TP0610K-T1-E3_SOT23-3
2
1 3
PR92
100K_0402_5%~D
@
PR92
100K_0402_5%~D
@
12

A
A
B
B
C
C
D
D
1 1
2 2
3 3
4 4
EN_VCCP
TRIP_VCCP
V5DRV_VCCP
LX_VCCP
UG_VCCP
BST_VCCP
TON_VCCP
FB_VCCP
V5FILT_VCCP
VCCP_B++
SUSP#<28,31,33,44,45>
B+
+1.05VSP
+5VALW
+5VALW
+1.05VS
+1.05VSP
+1.8VS
+1.8VSP
+3VALW
+5VALW
+1.8VSP
SUSP#<28,31,33,44,45>
Title
Size Document Number Rev
Date: Sheet of
Security Classification
Compal Secret Data
THIS SHEET OF ENGINEERING DRAWING IS THE PROPRIETARY PROPERTY OF COMPAL ELECTRONICS, INC. AND CONTAINS CONFIDENTIAL
AND TRADE SECRET INFORMATION. THIS SHEET MAY NOT BE TRANSFERED FROM THE CUSTODY OF THE COMPETENT DIVISION OF R&D
DEPARTMENT EXCEPT AS AUTHORIZED BY COMPAL ELECTRONICS, INC. NEITHER THIS SHEET NOR THE INFORMATION IT CONTAINS
MAY BE USED BY OR DISCLOSED TO ANY THIRD PARTY WITHOUT PRIOR WRITTEN CONSENT OF COMPAL ELECTRONICS, INC.
Issued Date
Deciphered Date
NAT02 M/B LA-5154P Schematic
1.0
+1.05VSP/+1.8VSP
Custom
43 49Thursday, November 26, 2009
2009/09/21 2010/09/21
Compal Electronics, Inc.
Title
Size Document Number Rev
Date: Sheet of
Security Classification
Compal Secret Data
THIS SHEET OF ENGINEERING DRAWING IS THE PROPRIETARY PROPERTY OF COMPAL ELECTRONICS, INC. AND CONTAINS CONFIDENTIAL
AND TRADE SECRET INFORMATION. THIS SHEET MAY NOT BE TRANSFERED FROM THE CUSTODY OF THE COMPETENT DIVISION OF R&D
DEPARTMENT EXCEPT AS AUTHORIZED BY COMPAL ELECTRONICS, INC. NEITHER THIS SHEET NOR THE INFORMATION IT CONTAINS
MAY BE USED BY OR DISCLOSED TO ANY THIRD PARTY WITHOUT PRIOR WRITTEN CONSENT OF COMPAL ELECTRONICS, INC.
Issued Date
Deciphered Date
NAT02 M/B LA-5154P Schematic
1.0
+1.05VSP/+1.8VSP
Custom
43 49Thursday, November 26, 2009
2009/09/21 2010/09/21
Compal Electronics, Inc.
Title
Size Document Number Rev
Date: Sheet of
Security Classification
Compal Secret Data
THIS SHEET OF ENGINEERING DRAWING IS THE PROPRIETARY PROPERTY OF COMPAL ELECTRONICS, INC. AND CONTAINS CONFIDENTIAL
AND TRADE SECRET INFORMATION. THIS SHEET MAY NOT BE TRANSFERED FROM THE CUSTODY OF THE COMPETENT DIVISION OF R&D
DEPARTMENT EXCEPT AS AUTHORIZED BY COMPAL ELECTRONICS, INC. NEITHER THIS SHEET NOR THE INFORMATION IT CONTAINS
MAY BE USED BY OR DISCLOSED TO ANY THIRD PARTY WITHOUT PRIOR WRITTEN CONSENT OF COMPAL ELECTRONICS, INC.
Issued Date
Deciphered Date
NAT02 M/B LA-5154P Schematic
1.0
+1.05VSP/+1.8VSP
Custom
43 49Thursday, November 26, 2009
2009/09/21 2010/09/21
Compal Electronics, Inc.
+1.05VSP
Thermal Desig Current=5A
OCP min=9A
Fsw=300KHz
+1.8VSP
Thermal Desig Current=0.69A
+
PC73
220U_D2_4VM
+
PC73
220U_D2_4VM
1
2
PC75
680P_0603_50V7K~D
PC75
680P_0603_50V7K~D
12
PC170
1U_0402_6.3V6K~D
PC170
1U_0402_6.3V6K~D
12
PC69
10U_1206_25V6M~D
PC69
10U_1206_25V6M~D
12
PC85
0.1U_0603_25V7K~D
PC85
0.1U_0603_25V7K~D
12
PC87
1000P_0402_50V7K~D
PC87
1000P_0402_50V7K~D
12
PR82
0_0603_5%~D
PR82
0_0603_5%~D
12
PC74
4.7U_0805_6.3V6K~D
PC74
4.7U_0805_6.3V6K~D
12
PQ23
FDS6670AS_NL_SO8
PQ23
FDS6670AS_NL_SO8
S
3D6
D5
D7
D8
S
2
G
4
S
1
PR76
267K_0402_1%~D
PR76
267K_0402_1%~D
1 2
PJP10
JUMP_43X118
@PJP10
JUMP_43X118
@
1
122
PR77
0_0402_5%~D
PR77
0_0402_5%~D
12
PL6
2.2UH_MPLC1040L2R2_11A_20%~D
PL6
2.2UH_MPLC1040L2R2_11A_20%~D
1 2
PJP23
JUMP_43X118
@PJP23
JUMP_43X118
@
1
122
PU13 RT9025PU13 RT9025
PGOOD 1
VIN
3VOUT 6
5
NC
ADJ 7
8
GND
VDD
4
EN
2
9
GND
PC88
10U_1206_25V6M~D
PC88
10U_1206_25V6M~D
12
PR84
8.66K_0402_1%~D
PR84
8.66K_0402_1%~D
12
PQ22
SI4686DY-T1-E3_SO8
PQ22
SI4686DY-T1-E3_SO8
3 6
5
7
8
2
4
1
PR85
21.5K_0402_1%~D
PR85
21.5K_0402_1%~D
12
PC72
.1U_0402_16V7K~D
@PC72
.1U_0402_16V7K~D
@
12
PC70
10U_1206_25V6M~D
PC70
10U_1206_25V6M~D
12
PC171
0.1U_0402_16V7K~D
@PC171
0.1U_0402_16V7K~D
@
12
PR95 0_0402_5%~DPR95 0_0402_5%~D
1 2
PR81
10K_0402_1%~D
PR81
10K_0402_1%~D
1 2
PR97
806_0402_1%~D
PR97
806_0402_1%~D
12
PC78
47P_0402_50V8J~D
@PC78
47P_0402_50V8J~D
@
12
PC172
10U_1206_25V6M~D
PC172
10U_1206_25V6M~D
12
PU6
TPS51117RGYR_QFN14_3.5x3.5
PU6
TPS51117RGYR_QFN14_3.5x3.5
VOUT
3
V5FILT
4
EN_PSV 1
TON
2
VFB
5
PGOOD
6DRVL 9
DRVH 13
LL 12
GND
7
PGND
8
TRIP 11
V5DRV 10
VBST 14
TP 15
PJP25
JUMP_43X118
@PJP25
JUMP_43X118
@
1
122
PC86
2200P_0402_50V7K~D
PC86
2200P_0402_50V7K~D
12
PJP20
PAD-OPEN 4x4m
@PJP20
PAD-OPEN 4x4m
@
12
PC77
4.7U_0805_10V6K~D
PC77
4.7U_0805_10V6K~D
12
PR78
2.2_0603_5%~D
PR78
2.2_0603_5%~D
1 2
PR96
1K_0402_1%~D
PR96
1K_0402_1%~D
12
PR83
4.7_1206_5%~D
PR83
4.7_1206_5%~D
12
PR80
300_0603_5%~D
PR80
300_0603_5%~D
1 2
PJP28
JUMP_43X118
@PJP28
JUMP_43X118
@
1
122
PC76
1U_0603_10V6K~D
PC76
1U_0603_10V6K~D
12
PC71 0.1U_0603_25V7K~DPC71 0.1U_0603_25V7K~D
1 2
PC126
10U_1206_25V6M~D
PC126
10U_1206_25V6M~D
12
PC81
0.1U_0402_10V7K~D
PC81
0.1U_0402_10V7K~D
12
PR79
30.1K_0402_1%~D
PR79
30.1K_0402_1%~D
12

A
A
B
B
C
C
D
D
1 1
2 2
3 3
4 4
6268_1.5VP
6268_1.5VP
LG_1.5VP
ISEN_1.5VP
PHASE_1.5VP
UG_1.5VP
BOOT_1.5VP
6268_1.5VP
6268_1.5VP_B+
SYSON<28,31,33>
1.5V_PW RGD<6>
SUSP# <28,31,33,43,45>
1.5VS_DDR_PW RGD <33>
+3VALW
+0.75VSP
+1.5VP
+1.5VP +1.5V
+0.75VSP +0.75VS
B+
+1.5VP
+5VALW
Title
Size Document Number Rev
Date: Sheet of
Security Classification
Compal Secret Data
THIS SHEET OF ENGINEERING DRAWING IS THE PROPRIETARY PROPERTY OF COMPAL ELECTRONICS, INC. AND CONTAINS CONFIDENTIAL
AND TRADE SECRET INFORMATION. THIS SHEET MAY NOT BE TRANSFERED FROM THE CUSTODY OF THE COMPETENT DIVISION OF R&D
DEPARTMENT EXCEPT AS AUTHORIZED BY COMPAL ELECTRONICS, INC. NEITHER THIS SHEET NOR THE INFORMATION IT CONTAINS
MAY BE USED BY OR DISCLOSED TO ANY THIRD PARTY WITHOUT PRIOR WRITTEN CONSENT OF COMPAL ELECTRONICS, INC.
Issued Date
Deciphered Date
NAT02 M/B LA-5154P Schematic
1.0
+1.5VSP/+0.75VSP
Custom
44 49Thursday, November 26, 2009
2009/09/21 2010/09/21
Compal Electronics, Inc.
Title
Size Document Number Rev
Date: Sheet of
Security Classification
Compal Secret Data
THIS SHEET OF ENGINEERING DRAWING IS THE PROPRIETARY PROPERTY OF COMPAL ELECTRONICS, INC. AND CONTAINS CONFIDENTIAL
AND TRADE SECRET INFORMATION. THIS SHEET MAY NOT BE TRANSFERED FROM THE CUSTODY OF THE COMPETENT DIVISION OF R&D
DEPARTMENT EXCEPT AS AUTHORIZED BY COMPAL ELECTRONICS, INC. NEITHER THIS SHEET NOR THE INFORMATION IT CONTAINS
MAY BE USED BY OR DISCLOSED TO ANY THIRD PARTY WITHOUT PRIOR WRITTEN CONSENT OF COMPAL ELECTRONICS, INC.
Issued Date
Deciphered Date
NAT02 M/B LA-5154P Schematic
1.0
+1.5VSP/+0.75VSP
Custom
44 49Thursday, November 26, 2009
2009/09/21 2010/09/21
Compal Electronics, Inc.
Title
Size Document Number Rev
Date: Sheet of
Security Classification
Compal Secret Data
THIS SHEET OF ENGINEERING DRAWING IS THE PROPRIETARY PROPERTY OF COMPAL ELECTRONICS, INC. AND CONTAINS CONFIDENTIAL
AND TRADE SECRET INFORMATION. THIS SHEET MAY NOT BE TRANSFERED FROM THE CUSTODY OF THE COMPETENT DIVISION OF R&D
DEPARTMENT EXCEPT AS AUTHORIZED BY COMPAL ELECTRONICS, INC. NEITHER THIS SHEET NOR THE INFORMATION IT CONTAINS
MAY BE USED BY OR DISCLOSED TO ANY THIRD PARTY WITHOUT PRIOR WRITTEN CONSENT OF COMPAL ELECTRONICS, INC.
Issued Date
Deciphered Date
NAT02 M/B LA-5154P Schematic
1.0
+1.5VSP/+0.75VSP
Custom
44 49Thursday, November 26, 2009
2009/09/21 2010/09/21
Compal Electronics, Inc.
+0.75VSP
Thermal Design Current:0.7A
Peak current:1A
Vout=VDDQSNS/2=1.5V/2=0.75V
+1.5VP
1.5VP
Thermal Design Current=12.8A
OCP min=16A
Fsw=300KHz
PR131
0_0402_5%~D
@PR131
0_0402_5%~D
@
12
PC219
10U_0805_6.3V6M~D
PC219
10U_0805_6.3V6M~D
12
PR222
0_0603_5%~D
PR222
0_0603_5%~D
12
PC140
1U_0603_10V6K~D
PC140
1U_0603_10V6K~D
12
PC221
0.1U_0402_10V7K~D
PC221
0.1U_0402_10V7K~D
12
PC224
68P_0402_50V8J~D
PC224
68P_0402_50V8J~D
12
PC138
4.7U_0805_6.3V6K~D
PC138
4.7U_0805_6.3V6K~D
12
PC220
10U_0805_6.3V6M~D
PC220
10U_0805_6.3V6M~D
12
PR228
33K_0402_1%~D
PR228
33K_0402_1%~D
12
PC222
.1U_0402_16V7K~D
@
PC222
.1U_0402_16V7K~D
@
12
PC211
0.1U_0603_25V7K~D
PC211
0.1U_0603_25V7K~D
12
PC216
2.2U_0603_6.3V6K~D
PC216
2.2U_0603_6.3V6K~D
1 2
PC214
10U_1206_25V6M~D
PC214
10U_1206_25V6M~D
12
PU10
RT9026_MSOP10
PU10
RT9026_MSOP10
GND 8
VDDQSNS
1
VTT
3
VLDOIN
2
VIN 10
PGND
4
S3 7
VTTREF 6
S5 9
VTTSNS
5
GND
11
PQ52
FDMS8670S_ POWER56-8~D
PQ52
FDMS8670S_ POWER56-8~D
4
1
2
3 5
PC223
680P_0603_50V7K~D
PC223
680P_0603_50V7K~D
12
PC139
4.7U_0805_6.3V6K~D
@
PC139
4.7U_0805_6.3V6K~D
@
12
PR220
10K_0402_1%~D
PR220
10K_0402_1%~D
12
PR225
0_0402_5%~D
PR225
0_0402_5%~D
1 2
+
PC226
330U_Y_2.5VM
+
PC226
330U_Y_2.5VM
1
2
PC228
0.01U_0402_25V7K~D
PC228
0.01U_0402_25V7K~D
12
PC144
0.1U_0402_16V7K~D
@PC144
0.1U_0402_16V7K~D
@
12
PL24
FBMA-L18-453215-900LMA90T_1812
PL24
FBMA-L18-453215-900LMA90T_1812
1 2
PJP22
JUMP_43X118
@PJP22
JUMP_43X118
@
1
122
PR229
45.3K_0402_1%~D
PR229
45.3K_0402_1%~D
12
+
PC225
330U_Y_2.5VM
+
PC225
330U_Y_2.5VM
1
2
PC218
2.2U_0603_6.3V6K~D
PC218
2.2U_0603_6.3V6K~D
12
PC217
0.1U_0603_25V7K~D
@PC217
0.1U_0603_25V7K~D
@
12
PC215
0.1U_0603_25V7K~D
PC215
0.1U_0603_25V7K~D
1 2
PL15
1UH_FDUE1040D-1R0M-P3_21.3A_20%
PL15
1UH_FDUE1040D-1R0M-P3_21.3A_20%
1 2
PR226
3.01K_0402_1%~D
PR226
3.01K_0402_1%~D
1 2
PC141
10U_0805_10V6K~D
PC141
10U_0805_10V6K~D
12
PC227
2200P_0402_50V7K~D
PC227
2200P_0402_50V7K~D
12
PR221
2.2_0603_5%~D
PR221
2.2_0603_5%~D
1 2
PR231
1K_0402_1%~D
PR231
1K_0402_1%~D
12
PC213
10U_1206_25V6M~D
PC213
10U_1206_25V6M~D
12
PQ51
FDMS8670S_ POWER56-8~D
PQ51
FDMS8670S_ POWER56-8~D
4
1
2
3 5
PC143
0.1U_0402_16V7K~D
PC143
0.1U_0402_16V7K~D
12
PR227
4.7_1206_5%~D
PR227
4.7_1206_5%~D
12
PR224 4.7_0603_5%~DPR224 4.7_0603_5%~D
1 2
PC212
2200P_0402_50V7K~D
PC212
2200P_0402_50V7K~D
12
PU19
ISL6268CAZ-T_SSOP16
PU19
ISL6268CAZ-T_SSOP16
EN
5
BOOT 15
PVCC 14
VIN
3
VCC
4
PGOOD 2
PHASE 1
UG 16
LG 13
PGND 12
VO
10
COMP
6
FB
7
FSET
9
ISEN 11
GND 8
PJP18
JUMP_43X118
@PJP18
JUMP_43X118
@
1
122
PR130
0_0402_5%~D
PR130
0_0402_5%~D
12
PQ50
FDMS8692_POW ER56-8-5~D
PQ50
FDMS8692_POW ER56-8-5~D
3 5
2
4
1
PR230
1.5K_0402_1%~D
PR230
1.5K_0402_1%~D
1 2
PC142
10U_0805_10V6K~D
PC142
10U_0805_10V6K~D
12
PJP21
PAD-OPEN 2x2m~D
@PJP21
PAD-OPEN 2x2m~D
@
2 1
PR223
0_0603_5%~D
PR223
0_0603_5%~D
12
PJP35
JUMP_43X118
@PJP35
JUMP_43X118
@
1
122

5
5
4
4
3
3
2
2
1
1
D D
C C
B B
A A
6268_1.1VS_VTTP
LG_1.1VS_VTTP
ISEN_1.1VS_VTTP
PHASE_1.1VS_VTTP
UG_1.1VS_VTTP
BOOT_1.1VS_VTTP
6268_1.1VS_VTTP
6268_1.1VS_VTTP_B+
6268_1.1VS_VTTP
SUSP#<28,31,33,43,44>
H_VTTPWRGD
<6>
VTT_SENSE <8>
H_VTTVID1 <8>
H_VTTVID1<8>
B+
+1.1VS_VTTP
+5VALW
+1.1VS_VTT
+1.1VS_VTTP
+3VS
Title
Size Document Number Rev
Date: Sheet of
Security Classification
Compal Secret Data
THIS SHEET OF ENGINEERING DRAWING IS THE PROPRIETARY PROPERTY OF COMPAL ELECTRONICS, INC. AND CONTAINS CONFIDENTIAL
AND TRADE SECRET INFORMATION. THIS SHEET MAY NOT BE TRANSFERED FROM THE CUSTODY OF THE COMPETENT DIVISION OF R&D
DEPARTMENT EXCEPT AS AUTHORIZED BY COMPAL ELECTRONICS, INC. NEITHER THIS SHEET NOR THE INFORMATION IT CONTAINS
MAY BE USED BY OR DISCLOSED TO ANY THIRD PARTY WITHOUT PRIOR WRITTEN CONSENT OF COMPAL ELECTRONICS, INC.
Issued Date
Deciphered Date
NAT02 M/B LA-5154P Schematic
1.0
+1.1VS_VTTP
Custom
45 49Thursday, November 26, 2009
2009/09/21 2010/09/21
Compal Electronics, Inc.
Title
Size Document Number Rev
Date: Sheet of
Security Classification
Compal Secret Data
THIS SHEET OF ENGINEERING DRAWING IS THE PROPRIETARY PROPERTY OF COMPAL ELECTRONICS, INC. AND CONTAINS CONFIDENTIAL
AND TRADE SECRET INFORMATION. THIS SHEET MAY NOT BE TRANSFERED FROM THE CUSTODY OF THE COMPETENT DIVISION OF R&D
DEPARTMENT EXCEPT AS AUTHORIZED BY COMPAL ELECTRONICS, INC. NEITHER THIS SHEET NOR THE INFORMATION IT CONTAINS
MAY BE USED BY OR DISCLOSED TO ANY THIRD PARTY WITHOUT PRIOR WRITTEN CONSENT OF COMPAL ELECTRONICS, INC.
Issued Date
Deciphered Date
NAT02 M/B LA-5154P Schematic
1.0
+1.1VS_VTTP
Custom
45 49Thursday, November 26, 2009
2009/09/21 2010/09/21
Compal Electronics, Inc.
Title
Size Document Number Rev
Date: Sheet of
Security Classification
Compal Secret Data
THIS SHEET OF ENGINEERING DRAWING IS THE PROPRIETARY PROPERTY OF COMPAL ELECTRONICS, INC. AND CONTAINS CONFIDENTIAL
AND TRADE SECRET INFORMATION. THIS SHEET MAY NOT BE TRANSFERED FROM THE CUSTODY OF THE COMPETENT DIVISION OF R&D
DEPARTMENT EXCEPT AS AUTHORIZED BY COMPAL ELECTRONICS, INC. NEITHER THIS SHEET NOR THE INFORMATION IT CONTAINS
MAY BE USED BY OR DISCLOSED TO ANY THIRD PARTY WITHOUT PRIOR WRITTEN CONSENT OF COMPAL ELECTRONICS, INC.
Issued Date
Deciphered Date
NAT02 M/B LA-5154P Schematic
1.0
+1.1VS_VTTP
Custom
45 49Thursday, November 26, 2009
2009/09/21 2010/09/21
Compal Electronics, Inc.
+1.1VS_VTTP
1.1VS_VTTP
Thermal Design Current=18A
OCP min=24A
Fsw=300KHz
H_VTTVID1 = "High" , Vo = 1.05V
H_VTTVID1 = "Low" , Vo = 1.1V
PC231
10U_1206_25V6M~D
PC231
10U_1206_25V6M~D
12
PC286
10U_1206_25V6M~D
PC286
10U_1206_25V6M~D
12
PR305
10_0402_5%~D
PR305
10_0402_5%~D
12
PJP33
JUMP_43X118@
PJP33
JUMP_43X118@
1
122
PR250
10K_0402_5%~D
PR250
10K_0402_5%~D
1 2
PC237
10U_0805_6.3V6M~D
PC237
10U_0805_6.3V6M~D
12
PR232
9.31K_0402_1%~D
PR232
9.31K_0402_1%~D
12
PJP32
JUMP_43X118@
PJP32
JUMP_43X118@
1
122
+
PC244
330U_Y_2.5VM
+
PC244
330U_Y_2.5VM
1
2
PC229
0.1U_0603_25V7K~D
PC229
0.1U_0603_25V7K~D
12
PR238
4.75K_0402_1%~D
PR238
4.75K_0402_1%~D
1 2
PR246
10K_0402_5%~D
PR246
10K_0402_5%~D
1 2
PR242
1.5K_0402_1%~D
PR242
1.5K_0402_1%~D
1 2
PC242
68P_0402_50V8J~D
PC242
68P_0402_50V8J~D
12
PR240
33K_0402_1%~D
PR240
33K_0402_1%~D
12
PC239
0.1U_0402_10V7K~D
PC239
0.1U_0402_10V7K~D
12
PC238
10U_0805_6.3V6M~D
PC238
10U_0805_6.3V6M~D
12
PR236 4.7_0603_5%~DPR236 4.7_0603_5%~D
1 2
PU20
ISL6268CAZ-T_SSOP16
PU20
ISL6268CAZ-T_SSOP16
EN
5
BOOT 15
PVCC 14
VIN
3
VCC
4
PGOOD 2
PHASE 1
UG 16
LG 13
PGND 12
VO
10
COMP
6
FB
7
FSET
9
ISEN 11
GND 8
PC247
0.068U_0402_16V7K~D
PC247
0.068U_0402_16V7K~D
1 2
PL22
FBMA-L18-453215-900LMA90T_1812
PL22
FBMA-L18-453215-900LMA90T_1812
1 2
PC232
10U_1206_25V6M~D
PC232
10U_1206_25V6M~D
12
PC236
2.2U_0603_6.3V6K~D
PC236
2.2U_0603_6.3V6K~D
12
PR327
2.7K_0402_1%~D
PR327
2.7K_0402_1%~D
12
PR237
0_0402_5%~D
PR237
0_0402_5%~D
1 2
PC246
0.01U_0402_25V7K~D
PC246
0.01U_0402_25V7K~D
12
PR234
0_0603_5%~D
PR234
0_0603_5%~D
12
PR239
4.7_1206_5%~D
PR239
4.7_1206_5%~D
12
PC234
2.2U_0603_6.3V6K~D
PC234
2.2U_0603_6.3V6K~D
1 2
PR235
0_0603_5%~D
PR235
0_0603_5%~D
12
PQ55
FDMS8670S_ POWER56-8~D
PQ55
FDMS8670S_ POWER56-8~D
4
1
2
3 5
+
PC243
330U_Y_2.5VM
+
PC243
330U_Y_2.5VM
1
2
PR243
2K_0402_1%~D
PR243
2K_0402_1%~D
12
PJP31
JUMP_43X118@
PJP31
JUMP_43X118@
1
122
PL16
1UH_FDUE1040D-1R0M-P3_21.3A_20%
PL16
1UH_FDUE1040D-1R0M-P3_21.3A_20%
1 2
PC241
680P_0603_50V7K~D
PC241
680P_0603_50V7K~D
12
PQ54
FDMS8670S_ POWER56-8~D
PQ54
FDMS8670S_ POWER56-8~D
4
1
2
3 5
G
D
S
PQ57
SSM3K7002FU_SC70-3
G
D
S
PQ57
SSM3K7002FU_SC70-3
2
13
PR241
45.3K_0402_1%~D
PR241
45.3K_0402_1%~D
12
PC235
0.1U_0603_25V7K~D
@PC235
0.1U_0603_25V7K~D
@
12
PR249
10K_0402_5%~D
PR249
10K_0402_5%~D
1 2
PC240
.1U_0402_16V7K~D
@PC240
.1U_0402_16V7K~D
@
12
PR233
2.2_0603_5%~D
PR233
2.2_0603_5%~D
1 2
PQ53
FDMS8692_POWER56-8-5~D
PQ53
FDMS8692_POWER56-8-5~D
3 5
2
4
1
PC248
0.01U_0402_16V7K~D
PC248
0.01U_0402_16V7K~D
12
PC230
2200P_0402_50V7K~D
PC230
2200P_0402_50V7K~D
12
PC245
2200P_0402_50V7K~D
PC245
2200P_0402_50V7K~D
12
PR251
100K_0402_5%~D
PR251
100K_0402_5%~D
1 2
PR248
10K_0402_5%~D
PR248
10K_0402_5%~D
1 2
PC233
0.1U_0603_25V7K~D
PC233
0.1U_0603_25V7K~D
1 2
G
D
S
PQ56
SSM3K7002FU_SC70-3
G
D
S
PQ56
SSM3K7002FU_SC70-3
2
13
PR247
17.8K_0402_1%~D
PR247
17.8K_0402_1%~D
1 2
PR245
17.8K_0402_1%~D
@PR245
17.8K_0402_1%~D
@
1 2
PR244
0_0402_5%~D
PR244
0_0402_5%~D
1 2

8
8
7
7
6
6
5
5
4
4
3
3
2
2
1
1
H H
G G
F F
E E
D D
C C
B B
A A
BOOT1_1
H_PROCHOT#_R
LGATE1
V2N
BOOT2 BOOT2_2
UGATE2
PHASE1
VSSSENSE
V1N
CLK_ENABLE#
LGATE2
V2N
V1N
PHASE2
BOOT1
UGATE1
CPU_VID0<8>
CPU_VID1<8>
CPU_VID2<8>
CPU_VID3<8>
CPU_VID4<8>
CPU_VID5<8>
CPU_VID6<8>
H_DPRSLPVR<8>
VR_ON<31>
CLK_ENABLE#<13>
VGATE<13,17,31>
H_PROCHOT#<6>
VCCSENSE <8>
VSSSENSE<8>
IMVP_IMON<8>
H_PSI#<8>
+CPU_B+
B+
+CPU_B+
+5VS
+3VS
+5VS
+CPU_B+
+1.1VS_VTT
+1.1VS_VTT
+CPU_CORE
+CPU_CORE
+CPU_CORE
VSUM-
VSUM-
VSUM-
ISEN2
ISEN2
ISEN1
ISEN1
VSUM+
VSUM+
VSUM+
Title
Size Document Number Rev
Date: Sheet of
Security Classification
Compal Secret Data
THIS SHEET OF ENGINEERING DRAWING IS THE PROPRIETARY PROPERTY OF COMPAL ELECTRONICS, INC. AND CONTAINS CONFIDENTIAL
AND TRADE SECRET INFORMATION. THIS SHEET MAY NOT BE TRANSFERED FROM THE CUSTODY OF THE COMPETENT DIVISION OF R&D
DEPARTMENT EXCEPT AS AUTHORIZED BY COMPAL ELECTRONICS, INC. NEITHER THIS SHEET NOR THE INFORMATION IT CONTAINS
MAY BE USED BY OR DISCLOSED TO ANY THIRD PARTY WITHOUT PRIOR WRITTEN CONSENT OF COMPAL ELECTRONICS, INC.
Issued Date
Deciphered Date
NAT02 M/B LA-5154P Schematic
1.0
+CPU_CORE
C
46 49Thursday, November 26, 2009
2009/09/21 2010/09/21
Compal Electronics, Inc.
Title
Size Document Number Rev
Date: Sheet of
Security Classification
Compal Secret Data
THIS SHEET OF ENGINEERING DRAWING IS THE PROPRIETARY PROPERTY OF COMPAL ELECTRONICS, INC. AND CONTAINS CONFIDENTIAL
AND TRADE SECRET INFORMATION. THIS SHEET MAY NOT BE TRANSFERED FROM THE CUSTODY OF THE COMPETENT DIVISION OF R&D
DEPARTMENT EXCEPT AS AUTHORIZED BY COMPAL ELECTRONICS, INC. NEITHER THIS SHEET NOR THE INFORMATION IT CONTAINS
MAY BE USED BY OR DISCLOSED TO ANY THIRD PARTY WITHOUT PRIOR WRITTEN CONSENT OF COMPAL ELECTRONICS, INC.
Issued Date
Deciphered Date
NAT02 M/B LA-5154P Schematic
1.0
+CPU_CORE
C
46 49Thursday, November 26, 2009
2009/09/21 2010/09/21
Compal Electronics, Inc.
Title
Size Document Number Rev
Date: Sheet of
Security Classification
Compal Secret Data
THIS SHEET OF ENGINEERING DRAWING IS THE PROPRIETARY PROPERTY OF COMPAL ELECTRONICS, INC. AND CONTAINS CONFIDENTIAL
AND TRADE SECRET INFORMATION. THIS SHEET MAY NOT BE TRANSFERED FROM THE CUSTODY OF THE COMPETENT DIVISION OF R&D
DEPARTMENT EXCEPT AS AUTHORIZED BY COMPAL ELECTRONICS, INC. NEITHER THIS SHEET NOR THE INFORMATION IT CONTAINS
MAY BE USED BY OR DISCLOSED TO ANY THIRD PARTY WITHOUT PRIOR WRITTEN CONSENT OF COMPAL ELECTRONICS, INC.
Issued Date
Deciphered Date
NAT02 M/B LA-5154P Schematic
1.0
+CPU_CORE
C
46 49Thursday, November 26, 2009
2009/09/21 2010/09/21
Compal Electronics, Inc.
Layout Note:
PH3 place near Phase1 L-MOS
Layout Note:
Place near Phase1 Choke
OCP calculation: Assume DCR=0.88mOhm
G1=Rn/(Rn+Rsum/3),
where Rn=PR224//(PR171+PH5); Rsum=PR143,PR215
DROOP=2*(DCR/2)*G1*Rdroop/Ri=1.896mOhm
where Rdroop=PR161;Ri=PR212
Iocp=42.7u*Rdroop/DROOP=~68A.
Iccmax= TBD
I_TDC=TDB
OCP=68A, Intel spec=TDB
PR257 0_0402_5%~DPR257 0_0402_5%~D
1 2
PQ59
FDMS8670S_ POWER56-8~D
PQ59
FDMS8670S_ POWER56-8~D
G
2
D3
S
1
PR269
0_0402_5%~D
PR269
0_0402_5%~D
1 2
PC277
0.33U_0603_10V7K~D
PC277
0.33U_0603_10V7K~D
PR253 0_0402_5%~DPR253 0_0402_5%~D
1 2
PC271
0.1U_0603_25V7K~D
PC271
0.1U_0603_25V7K~D
12
PC275
0.22U_0603_10V7K~D
PC275
0.22U_0603_10V7K~D
1 2
PC287
10U_1206_25V6K~D
PC287
10U_1206_25V6K~D
12
PH5
10K_0603_1%_ERTJ1VG103FA~D
PH5
10K_0603_1%_ERTJ1VG103FA~D
1 2
PQ65
FDMS8692_POWER56-8-5~D
PQ65
FDMS8692_POWER56-8-5~D
4
1
2
3 5
PC252
10U_1206_25V6K~D
PC252
10U_1206_25V6K~D
12
PR261 499_0402_1%~DPR261 499_0402_1%~D
1 2
PC283
680P_0603_50V7K~D
PC283
680P_0603_50V7K~D
12
PC266
0.22U_0402_10V6K~D
PC266
0.22U_0402_10V6K~D
12
PR291
2.2_0603_5%~D
PR291
2.2_0603_5%~D
12
PR272
147K_0402_1%~D
PR272
147K_0402_1%~D
1 2
PR301
0_0402_5%~D
@PR301
0_0402_5%~D
@
1 2
PR292 0_0402_5%~DPR292 0_0402_5%~D
1 2
PC273
10U_1206_25V6K~D
PC273
10U_1206_25V6K~D
12
PR303 10_0402_5%~DPR303 10_0402_5%~D
1 2
PC264
10P_0402_50V8J~D
PC264
10P_0402_50V8J~D
1 2
PR302 0_0402_5%~DPR302 0_0402_5%~D
1 2
PR256 0_0402_5%~DPR256 0_0402_5%~D
1 2
PC270
0.033U_0603_16V7K~D
PC270
0.033U_0603_16V7K~D
12
PC274
10U_1206_25V6K~D
PC274
10U_1206_25V6K~D
12
PR264
1_0402_5%~D
PR264
1_0402_5%~D
12
PR296
10K_0402_5%~D
PR296
10K_0402_5%~D
12
PC265
150P_0402_50V8J~D
PC265
150P_0402_50V8J~D
1 2
PR288
12.1K_0402_1%~D
PR288
12.1K_0402_1%~D
12
PC280
0.01U_0402_16V7K~D
PC280
0.01U_0402_16V7K~D
12
PR294
4.7_1206_5%~D
PR294
4.7_1206_5%~D
12
PR278
249K_0402_1%~D
@PR278
249K_0402_1%~D
@
12
PR266
10K_0402_5%~D
PR266
10K_0402_5%~D
12
PL17
FBMA-L18-453215-900LMA90T_1812~D
PL17
FBMA-L18-453215-900LMA90T_1812~D
1 2
PH4
470K_0402_5%_ERTJ0EV474J~D
PH4
470K_0402_5%_ERTJ0EV474J~D
12
PC250
2200P_0402_50V7K~D
PC250
2200P_0402_50V7K~D
12
PR284 0_0402_5%~DPR284 0_0402_5%~D
1 2
PQ60
FDMS8670S_ POWER56-8~D
PQ60
FDMS8670S_ POWER56-8~D
G
2
D3
S
1
+
PC253
100U_25V_M~D
+
PC253
100U_25V_M~D
1
2
PR297
1_0402_5%~D
PR297
1_0402_5%~D
12
PC261
1000P_0402_50V7K~D
PC261
1000P_0402_50V7K~D
12
+
PC255
100U_25V_M~D
@
+
PC255
100U_25V_M~D
@
1
2
PR285
412K_0402_1%~D
PR285
412K_0402_1%~D
1 2
PR295
3.65K_0603_1%~D
PR295
3.65K_0603_1%~D
12
PL19
0.36UH_ETQP4LR36ZFC_28A_20%~D
PL19
0.36UH_ETQP4LR36ZFC_28A_20%~D
1
3
4
2
PR283 0_0402_5%~DPR283 0_0402_5%~D
1 2
PU21
ISL62883HRZ-T_QFN40_5X5~D
PU21
ISL62883HRZ-T_QFN40_5X5~D
PGOOD
1
PSI#
2
RBIAS
3
VR_TT#
4
NTC
5
VW
6
COMP
7
FB
8
VIN
17
ISEN1
11
VSEN
12
RTN
13
ISUM-
14
ISUM+
15
VDD
16
VSSP1 22
LGATE1 23
PWM3 24
VCCP 25
LGATE2 26
VSSP2 27
PHASE2 28
UGATE2 29
VID0 31
VID1 32
VID2 33
VID3 34
VID5 36
VID6 37
VR_ON 38
ISEN3
9
ISEN2
10
IMON
18
BOOT1
19
UGATE1
20
AGND
41
PHASE1 21
BOOT2 30
DPRSLPVR 39
CLK_EN# 40
VID4 35
PC278
0.022U_0603_25V7K~D
PC278
0.022U_0603_25V7K~D
12
PQ61
FDMS8692_POWER56-8-5~D
PQ61
FDMS8692_POWER56-8-5~D
4
1
2
3 5
PR281 0_0402_5%~DPR281 0_0402_5%~D
1 2
PR265
1.91K_0402_1%~D
PR265
1.91K_0402_1%~D
1 2
PC257
680P_0603_50V7K~D
PC257
680P_0603_50V7K~D
12
PC267
0.22U_0402_10V6K~D
PC267
0.22U_0402_10V6K~D
12
PC284
1200P_0402_50V7K~D
@PC284
1200P_0402_50V7K~D
@
1 2
PR286 0_0402_5%~DPR286 0_0402_5%~D
1 2
PC263
390P_0402_50V7K~D
PC263
390P_0402_50V7K~D
1 2
PC256
0.22U_0603_10V7K~D
PC256
0.22U_0603_10V7K~D
1 2
PR274 0_0402_5%~DPR274 0_0402_5%~D
1 2
PR277 0_0402_5%~DPR277 0_0402_5%~D
1 2
PC268
1U_0603_10V6K~D
PC268
1U_0603_10V6K~D
12
PQ62
FDMS8670S_ POWER56-8~D
PQ62
FDMS8670S_ POWER56-8~D
G
2
D3
S
1
PC281
1000P_0402_50V7K~D
PC281
1000P_0402_50V7K~D
12
PQ58
FDMS8692_POWER56-8-5~D
PQ58
FDMS8692_POWER56-8-5~D
4
1
2
3 5
PC282
330P_0402_50V7K~D
PC282
330P_0402_50V7K~D
12
PR271 0_0402_5%~DPR271 0_0402_5%~D
1 2
PR255 0_0402_5%~DPR255 0_0402_5%~D
1 2
PR304
100_0402_1%~D
@PR304
100_0402_1%~D
@
1 2
PR300
11K_0402_1%~D
PR300
11K_0402_1%~D
12
PR299
0_0402_5%~D
PR299
0_0402_5%~D
12
PR273 68_0402_5%~DPR273 68_0402_5%~D
1 2
PC262
1U_0603_10V6K~D
PC262
1U_0603_10V6K~D
12
PR290
82.5_0402_1%~D
PR290
82.5_0402_1%~D
12
PR276 4.02K_0402_1%~DPR276 4.02K_0402_1%~D
1 2
PR259
2.2_0603_5%~D
PR259
2.2_0603_5%~D
12
PR293
2.87K_0402_1%~D
PR293
2.87K_0402_1%~D
12
PR258 0_0402_5%~DPR258 0_0402_5%~D
1 2
PR268
1.91K_0402_1%~D
PR268
1.91K_0402_1%~D
12
PR298
1.15K_0402_1%~D
PR298
1.15K_0402_1%~D
1 2
PC272
2200P_0402_50V7K~D
PC272
2200P_0402_50V7K~D
12
PR282
3.4K_0402_1%~D
PR282
3.4K_0402_1%~D
1 2
PC251
10U_1206_25V6K~D
PC251
10U_1206_25V6K~D
12
PR275
0_0402_5%~D
PR275
0_0402_5%~D
1 2
PR260 0_0402_5%~DPR260 0_0402_5%~D
1 2
PC259 56P_0402_50V8~D@PC259 56P_0402_50V8~D@
1 2
PC258
1U_0603_10V6K~D
PC258
1U_0603_10V6K~D
1 2
PR280
562_0402_1%~D
PR280
562_0402_1%~D
1 2
PR254 0_0402_5%~DPR254 0_0402_5%~D
1 2
PC276
2700P_0402_50V7K~D
PC276
2700P_0402_50V7K~D
12
PR289 10_0402_5%~DPR289 10_0402_5%~D
1 2
PR252 0_0402_5%~DPR252 0_0402_5%~D
1 2
PQ64
FDMS8692_POWER56-8-5~D
PQ64
FDMS8692_POWER56-8-5~D
4
1
2
3 5
PC285
.1U_0402_16V7K~D
PC285
.1U_0402_16V7K~D
12
PC279
330P_0402_50V7K~D
PC279
330P_0402_50V7K~D
12
PR262
4.7_1206_5%~D
PR262
4.7_1206_5%~D
12
PC269
0.22U_0603_25V7K~D
PC269
0.22U_0603_25V7K~D
12
PL18
0.36UH_ETQP4LR36ZFC_28A_20%~D
PL18
0.36UH_ETQP4LR36ZFC_28A_20%~D
1
3
4
2
PR267
0_0402_5%~D
@PR267
0_0402_5%~D
@
1 2
PR263
3.65K_0603_1%~D
PR263
3.65K_0603_1%~D
12
PC260
22P_0402_50V8J~D
PC260
22P_0402_50V8J~D
1 2
PR279
8.06K_0402_1%~D
PR279
8.06K_0402_1%~D
12
PC249
0.1U_0603_25V7K~D
PC249
0.1U_0603_25V7K~D
12
+
PC254
100U_25V_M~D
+
PC254
100U_25V_M~D
1
2
PR287 1_0402_5%~DPR287 1_0402_5%~D
1 2
PQ63
FDMS8670S_ POWER56-8~D
PQ63
FDMS8670S_ POWER56-8~D
G
2
D3
S
1
PR270 100K_0402_5%~D@PR270 100K_0402_5%~D@
1 2

5
5
4
4
3
3
2
2
1
1
D D
C C
B B
A A
OTP_IN OTP_IN+
OTP_IN-
OTP_OUT
BATT_IN
BATT_TEMP
BATT+
BATT_B/I
BATT_SMD
BATT++
BATT_SMC
BATT_OUT
BATT_TEMP <31>
EC_SMB_DA1 <31>
EC_SMB_CK1 <31>
BATT_OVP<31>
MAINPWON <20,42>
VL
VL VS
VL
+3VALWP
BATT++
BATT+
BATT+
VS
+3VALWP
Title
Size Document Number Rev
Date: Sheet of
Security Classification
Compal Secret Data
THIS SHEET OF ENGINEERING DRAWING IS THE PROPRIETARY PROPERTY OF COMPAL ELECTRONICS, INC. AND CONTAINS CONFIDENTIAL
AND TRADE SECRET INFORMATION. THIS SHEET MAY NOT BE TRANSFERED FROM THE CUSTODY OF THE COMPETENT DIVISION OF R&D
DEPARTMENT EXCEPT AS AUTHORIZED BY COMPAL ELECTRONICS, INC. NEITHER THIS SHEET NOR THE INFORMATION IT CONTAINS
MAY BE USED BY OR DISCLOSED TO ANY THIRD PARTY WITHOUT PRIOR WRITTEN CONSENT OF COMPAL ELECTRONICS, INC.
Issued Date
Deciphered Date
NAT02 M/B LA-5154P Schematic
1.0
BATTERY CONN
Custom
47 49Thursday, November 26, 2009
2009/09/21 2010/09/21
Compal Electronics, Inc.
Title
Size Document Number Rev
Date: Sheet of
Security Classification
Compal Secret Data
THIS SHEET OF ENGINEERING DRAWING IS THE PROPRIETARY PROPERTY OF COMPAL ELECTRONICS, INC. AND CONTAINS CONFIDENTIAL
AND TRADE SECRET INFORMATION. THIS SHEET MAY NOT BE TRANSFERED FROM THE CUSTODY OF THE COMPETENT DIVISION OF R&D
DEPARTMENT EXCEPT AS AUTHORIZED BY COMPAL ELECTRONICS, INC. NEITHER THIS SHEET NOR THE INFORMATION IT CONTAINS
MAY BE USED BY OR DISCLOSED TO ANY THIRD PARTY WITHOUT PRIOR WRITTEN CONSENT OF COMPAL ELECTRONICS, INC.
Issued Date
Deciphered Date
NAT02 M/B LA-5154P Schematic
1.0
BATTERY CONN
Custom
47 49Thursday, November 26, 2009
2009/09/21 2010/09/21
Compal Electronics, Inc.
Title
Size Document Number Rev
Date: Sheet of
Security Classification
Compal Secret Data
THIS SHEET OF ENGINEERING DRAWING IS THE PROPRIETARY PROPERTY OF COMPAL ELECTRONICS, INC. AND CONTAINS CONFIDENTIAL
AND TRADE SECRET INFORMATION. THIS SHEET MAY NOT BE TRANSFERED FROM THE CUSTODY OF THE COMPETENT DIVISION OF R&D
DEPARTMENT EXCEPT AS AUTHORIZED BY COMPAL ELECTRONICS, INC. NEITHER THIS SHEET NOR THE INFORMATION IT CONTAINS
MAY BE USED BY OR DISCLOSED TO ANY THIRD PARTY WITHOUT PRIOR WRITTEN CONSENT OF COMPAL ELECTRONICS, INC.
Issued Date
Deciphered Date
NAT02 M/B LA-5154P Schematic
1.0
BATTERY CONN
Custom
47 49Thursday, November 26, 2009
2009/09/21 2010/09/21
Compal Electronics, Inc.
CPU
SMART
SMARTSMART
SMART
Battery:
Battery:Battery:
Battery:
9.BAT+
9.BAT+9.BAT+
9.BAT+
8.BAT+
8.BAT+8.BAT+
8.BAT+
7.ID
7.ID7.ID
7.ID
6.B/I
6.B/I6.B/I
6.B/I
5.TS
5.TS5.TS
5.TS
4.SMD
4.SMD4.SMD
4.SMD
3.SMC
3.SMC3.SMC
3.SMC
2.GND
2.GND2.GND
2.GND
1.GND
1.GND1.GND
1.GND
CPU
Recovery at 50 +-3 degree C
PH3 under CPU botten side :
CPU thermal protection at 90 +-3 degree C
Place clsoe to EC pin
PJPB1 battery connector
Battery Connect/OTP
BATT_OVP=0.08338*BATT+
LI-3S :13.5V----BATT_OVP=1.126V
PC166
0.1U_0603_25V7K~D
PC166
0.1U_0603_25V7K~D
1 2
PU12B
LM358ADR_SO8
PU12B
LM358ADR_SO8
+5
-6
0
7
P8
G
4
PC169
1U_0603_10V6K~D
PC169
1U_0603_10V6K~D
12
PD14
DA204U_SOT323~D
@
PD14
DA204U_SOT323~D
@
2
3
1
PJPB1
SUYIN_200275MR009F50PZR~D
PJPB1
SUYIN_200275MR009F50PZR~D
11
33
44
55
66
88
99
22
77
GND 10
GND 11
PD12
DA204U_SOT323~D
@
PD12
DA204U_SOT323~D
@
2
3
1
PC161
100P_0402_50V8J~D
PC161
100P_0402_50V8J~D
12
PR179
100_0402_5%~D
PR179
100_0402_5%~D
1 2
PC162
1000P_0402_50V7K~D
PC162
1000P_0402_50V7K~D
12
PR181
453K_0402_1%~D
PR181
453K_0402_1%~D
12
PR187
10K_0402_1%~D
PR187
10K_0402_1%~D
1 2
PH3
100K_0402_1%_NCP15WF104F03RC
PH3
100K_0402_1%_NCP15WF104F03RC
12
PD13
DA204U_SOT323~D
@
PD13
DA204U_SOT323~D
@
2
3
1
PR185
205K_0402_1%~D
PR185
205K_0402_1%~D
1 2
PR188
150K_0402_1%~D
PR188
150K_0402_1%~D
1 2
PC165
.1U_0402_16V7K~D
@PC165
.1U_0402_16V7K~D
@
1 2
PC163
0.01U_0402_25V7K~D
PC163
0.01U_0402_25V7K~D
12
PR180
100_0402_5%~D
PR180
100_0402_5%~D
1 2
PR190
150K_0402_1%~D
PR190
150K_0402_1%~D
12
PR183
499K_0402_1%~D
PR183
499K_0402_1%~D
12
PD16
1SS355TE-17_SOD323-2
PD16
1SS355TE-17_SOD323-2
1 2
PR177
1K_0402_5%~D
PR177
1K_0402_5%~D
12 PR184
147K_0402_1%~D
PR184
147K_0402_1%~D
1 2
PR176
1K_0402_5%~D
PR176
1K_0402_5%~D
1 2
PC164
100P_0402_50V8J~D
PC164
100P_0402_50V8J~D
12
PU12A
LM358ADR_SO8
PU12A
LM358ADR_SO8
+
3
-
201
P8
G
4
PR186
61.9K_0402_1%~D
PR186
61.9K_0402_1%~D
1 2
PR175
1K_0402_5%~D
PR175
1K_0402_5%~D
1 2
PD15
DA204U_SOT323~D
@
PD15
DA204U_SOT323~D
@
2
3
1
PL13
FBMA-L18-453215-900LMA90T_1812~D
PL13
FBMA-L18-453215-900LMA90T_1812~D
1 2
PC168
1000P_0402_50V7K~D
PC168
1000P_0402_50V7K~D
12
PR178
6.49K_0402_1%~D
PR178
6.49K_0402_1%~D
1 2
PC167
0.01U_0402_25V7K~D
PC167
0.01U_0402_25V7K~D
12
PR182
10.7K_0402_1%~D
PR182
10.7K_0402_1%~D
12
PR189
86.6K_0402_1%
PR189
86.6K_0402_1%
12

5
5
4
4
3
3
2
2
1
1
D D
C C
B B
A A
GFX_B+
ISUM-
ISUM+
BST_GFX
DL_GFX
LX_GFX
DH_GFX
ISUM+
ISUM-
GFXVR_VID_0 <9>
GFXVR_VID_1 <9>
GFXVR_VID_2 <9>
GFXVR_VID_3 <9>
GFXVR_VID_4 <9>
GFXVR_VID_5 <9>
GFXVR_VID_6 <9>
GFXVR_EN <9>
GFXVR_DPRSLPVR <9>
GFXVR_IMON <9>
VSS_AXG_SENSE <9>
VCC_AXG_SENSE<9>
VSS_AXG_SENSE<9>
GFXVR_PW RGD<31>
B+
+5VALW
+VGFX_CORE
+VGFX_CORE
+5VALW
+VGFX_COREP
+VGFX_COREP +VGFX_CORE
Title
Size Document Number Rev
Date: Sheet of
Security Classification
Compal Secret Data
THIS SHEET OF ENGINEERING DRAWING IS THE PROPRIETARY PROPERTY OF COMPAL ELECTRONICS, INC. AND CONTAINS CONFIDENTIAL
AND TRADE SECRET INFORMATION. THIS SHEET MAY NOT BE TRANSFERED FROM THE CUSTODY OF THE COMPETENT DIVISION OF R&D
DEPARTMENT EXCEPT AS AUTHORIZED BY COMPAL ELECTRONICS, INC. NEITHER THIS SHEET NOR THE INFORMATION IT CONTAINS
MAY BE USED BY OR DISCLOSED TO ANY THIRD PARTY WITHOUT PRIOR WRITTEN CONSENT OF COMPAL ELECTRONICS, INC.
Issued Date Deciphered Date
1.0
+GFX_COREP
48 49
Thursday, November 26, 2009
2009/09/21 2010/09/21
Title
Size Document Number Rev
Date: Sheet of
Security Classification
Compal Secret Data
THIS SHEET OF ENGINEERING DRAWING IS THE PROPRIETARY PROPERTY OF COMPAL ELECTRONICS, INC. AND CONTAINS CONFIDENTIAL
AND TRADE SECRET INFORMATION. THIS SHEET MAY NOT BE TRANSFERED FROM THE CUSTODY OF THE COMPETENT DIVISION OF R&D
DEPARTMENT EXCEPT AS AUTHORIZED BY COMPAL ELECTRONICS, INC. NEITHER THIS SHEET NOR THE INFORMATION IT CONTAINS
MAY BE USED BY OR DISCLOSED TO ANY THIRD PARTY WITHOUT PRIOR WRITTEN CONSENT OF COMPAL ELECTRONICS, INC.
Issued Date Deciphered Date
1.0
+GFX_COREP
48 49
Thursday, November 26, 2009
2009/09/21 2010/09/21
Title
Size Document Number Rev
Date: Sheet of
Security Classification
Compal Secret Data
THIS SHEET OF ENGINEERING DRAWING IS THE PROPRIETARY PROPERTY OF COMPAL ELECTRONICS, INC. AND CONTAINS CONFIDENTIAL
AND TRADE SECRET INFORMATION. THIS SHEET MAY NOT BE TRANSFERED FROM THE CUSTODY OF THE COMPETENT DIVISION OF R&D
DEPARTMENT EXCEPT AS AUTHORIZED BY COMPAL ELECTRONICS, INC. NEITHER THIS SHEET NOR THE INFORMATION IT CONTAINS
MAY BE USED BY OR DISCLOSED TO ANY THIRD PARTY WITHOUT PRIOR WRITTEN CONSENT OF COMPAL ELECTRONICS, INC.
Issued Date Deciphered Date
1.0
+GFX_COREP
48 49
Thursday, November 26, 2009
2009/09/21 2010/09/21
Compal Electronics, Inc.
+GFX_COREP
TDC 15.4 A
OCP Current 27A
NAT02 M/B LA-5154P Schematic
PC297
0.33U_0603_10V7K~D
PC297
0.33U_0603_10V7K~D
1 2
PR306
9.76K_0402_1%~D
PR306
9.76K_0402_1%~D
12
PU22
ISL62881HRZ-T_QFN28_4X4
PU22
ISL62881HRZ-T_QFN28_4X4
FB
6
CLK_EN#
1
PGOOD
2
ISUM+ 10
ISUM 9
VID5
25
VID1 21
LGATE 18
VSSP 17
VID2
22
UGATE 15
RTN 8
RBIAS
3
VW
4
COMP
5
VID0 20
VCCP 19
VID3
23
VID4
24
VID6
26
VR_ON
27
DPRSLPVR
28
VSEN
7
VDD 11
VIN 12
IMON 13
BOOT 14
PHASE 16
AGND 29
PC301
10U_1206_25V6M~D
PC301
10U_1206_25V6M~D
12
+
PC106
330U_Y_2VM
+
PC106
330U_Y_2VM
1
2
PR3160_0402_5%~D PR3160_0402_5%~D
1 2
PC290
10U_1206_25V6M~D
PC290
10U_1206_25V6M~D
12
PR309
4.87K_0402_1%~D
PR309
4.87K_0402_1%~D
12
PL21
0.45UH_ETQP4LR45XFC_25A_20%
PL21
0.45UH_ETQP4LR45XFC_25A_20%
1
3
4
2
PQ45
FDMS8670S_ POWER56-8~D
PQ45
FDMS8670S_ POWER56-8~D
4
1
2
3 5
PC302
10U_0603_6.3V6M~D
PC302
10U_0603_6.3V6M~D
1 2
PQ44
FDMS8670S_ POWER56-8~D
PQ44
FDMS8670S_ POWER56-8~D
4
1
2
3 5
PC185
0.01U_0402_16V7K~D
PC185
0.01U_0402_16V7K~D
1 2
PC183
0.22U_0402_10V5K~D
PC183
0.22U_0402_10V5K~D
1 2
PR3200_0402_5%~D PR3200_0402_5%~D
1 2
PC184
0.1U_0402_10V7K~D
@PC184
0.1U_0402_10V7K~D
@
1 2
PR217
0_0603_5%~D
PR217
0_0603_5%~D
1 2
PC200
100P_0402_50V8J~D
PC200
100P_0402_50V8J~D
12
PC179
0.22U_0402_10V5K~D
PC179
0.22U_0402_10V5K~D
12
PH6
10KB_0603_5%_ERTJ1VR103J
PH6
10KB_0603_5%_ERTJ1VR103J
1 2
PR326
0_0603_5%~D
PR326
0_0603_5%~D
1 2
PQ43
FDMS8692_POWER56-8-5~D
PQ43
FDMS8692_POWER56-8-5~D
4
1
2
3 5
PQ46
FDMS8692_POWER56-8-5~D
@
PQ46
FDMS8692_POWER56-8-5~D
@
4
1
2
3 5
PR3150_0402_5%~D PR3150_0402_5%~D
1 2
PR3130_0402_5%~D PR3130_0402_5%~D
1 2
PC296
0.033U_0603_16V7K~D
PC296
0.033U_0603_16V7K~D
12
PC295
0.22U_0603_25V7K~D
PC295
0.22U_0603_25V7K~D
12
PR216
4.7_1206_5%~D
PR216
4.7_1206_5%~D
12
PR324
82.5_0402_1%~D
PR324
82.5_0402_1%~D
1 2
PR3170_0402_5%~D PR3170_0402_5%~D
1 2
PR218
3.65K_0805_1%~D
PR218
3.65K_0805_1%~D
12
PR3250_0402_5%~D PR3250_0402_5%~D
1 2
PR219
0_0402_5%
PR219
0_0402_5%
12
PC174
330P_0402_50V7K~D
PC174
330P_0402_50V7K~D
12
PR209
1_0603_5%~D
PR209
1_0603_5%~D
12
PC298
1000P_0402_50V7K~D
PC298
1000P_0402_50V7K~D
1 2
PR308
2.61K_0402_1%~D
PR308
2.61K_0402_1%~D
1 2
PR210
24K_0402_1%~D
PR210
24K_0402_1%~D
12
PC299
330P_0402_50V7K~D
PC299
330P_0402_50V7K~D
1 2
PC180
680P_0603_50V7K~D
PC180
680P_0603_50V7K~D
12
PR310
8.06K_0402_1%~D
PR310
8.06K_0402_1%~D
12
PJP37
JUMP_43X118@
PJP37
JUMP_43X118@
11
2
2
PR3230_0402_5%~D PR3230_0402_5%~D
1 2
PC300
2200P_0402_50V7K~D
PC300
2200P_0402_50V7K~D
12
PR212
2.2_0603_5%~D
PR212
2.2_0603_5%~D
1 2
PR307
825K_0402_1%~D
PR307
825K_0402_1%~D
1 2
PR215
47K_0402_1%~D
PR215
47K_0402_1%~D
12
+
PC105
330U_Y_2VM
+
PC105
330U_Y_2VM
1
2
PC182
15P_0402_50V8J~D
PC182
15P_0402_50V8J~D
1 2
PC289
10U_1206_25V6M~D
PC289
10U_1206_25V6M~D
12
PC288
0.1U_0402_10V7K~D
PC288
0.1U_0402_10V7K~D
12
PC177
68P_0402_50V8J~D
PC177
68P_0402_50V8J~D
1 2
PR3190_0402_5%~D PR3190_0402_5%~D
1 2
PR213
10_0402_5%~D
PR213
10_0402_5%~D
1 2
PR314
10K_0402_1%~D
PR314
10K_0402_1%~D
12
PL20
FBMA-L18-453215-900LMA90T_1812~D
PL20
FBMA-L18-453215-900LMA90T_1812~D
1 2
PR321
1.87K_0402_1%~D
PR321
1.87K_0402_1%~D
1 2
PR311
11K_0402_1%~D
PR311
11K_0402_1%~D
1 2
PC294
1U_0603_10V6K~D
PC294
1U_0603_10V6K~D
12
PR211
10_0402_5%~D
PR211
10_0402_5%~D
1 2
PC178
1000P_0402_50V7K~D
PC178
1000P_0402_50V7K~D
1 2
PJP36
JUMP_43X118
@
PJP36
JUMP_43X118
@
11
2
2
PR3180_0402_5%~D PR3180_0402_5%~D
1 2
PC292
0.1U_0603_25V7K~D
PC292
0.1U_0603_25V7K~D
12

5
5
4
4
3
3
2
2
1
1
D D
C C
B B
A A
Title
Size Document Number Rev
Date: Sheet of
Security Classification
Compal Secret Data
THIS SHEET OF ENGINEERING DRAWING IS THE PROPRIETARY PROPERTY OF COMPAL ELECTRONICS, INC. AND CONTAINS CONFIDENTIAL
AND TRADE SECRET INFORMATION. THIS SHEET MAY NOT BE TRANSFERED FROM THE CUSTODY OF THE COMPETENT DIVISION OF R&D
DEPARTMENT EXCEPT AS AUTHORIZED BY COMPAL ELECTRONICS, INC. NEITHER THIS SHEET NOR THE INFORMATION IT CONTAINS
MAY BE USED BY OR DISCLOSED TO ANY THIRD PARTY WITHOUT PRIOR WRITTEN CONSENT OF COMPAL ELECTRONICS, INC.
Issued Date
Deciphered Date
NAT02 M/B LA-5154P Schematic
1.0
PWR PIR-1
Custom
49 49Thursday, November 26, 2009
2009/09/21 2010/09/21
Compal Electronics, Inc.
Title
Size Document Number Rev
Date: Sheet of
Security Classification
Compal Secret Data
THIS SHEET OF ENGINEERING DRAWING IS THE PROPRIETARY PROPERTY OF COMPAL ELECTRONICS, INC. AND CONTAINS CONFIDENTIAL
AND TRADE SECRET INFORMATION. THIS SHEET MAY NOT BE TRANSFERED FROM THE CUSTODY OF THE COMPETENT DIVISION OF R&D
DEPARTMENT EXCEPT AS AUTHORIZED BY COMPAL ELECTRONICS, INC. NEITHER THIS SHEET NOR THE INFORMATION IT CONTAINS
MAY BE USED BY OR DISCLOSED TO ANY THIRD PARTY WITHOUT PRIOR WRITTEN CONSENT OF COMPAL ELECTRONICS, INC.
Issued Date
Deciphered Date
NAT02 M/B LA-5154P Schematic
1.0
PWR PIR-1
Custom
49 49Thursday, November 26, 2009
2009/09/21 2010/09/21
Compal Electronics, Inc.
Title
Size Document Number Rev
Date: Sheet of
Security Classification
Compal Secret Data
THIS SHEET OF ENGINEERING DRAWING IS THE PROPRIETARY PROPERTY OF COMPAL ELECTRONICS, INC. AND CONTAINS CONFIDENTIAL
AND TRADE SECRET INFORMATION. THIS SHEET MAY NOT BE TRANSFERED FROM THE CUSTODY OF THE COMPETENT DIVISION OF R&D
DEPARTMENT EXCEPT AS AUTHORIZED BY COMPAL ELECTRONICS, INC. NEITHER THIS SHEET NOR THE INFORMATION IT CONTAINS
MAY BE USED BY OR DISCLOSED TO ANY THIRD PARTY WITHOUT PRIOR WRITTEN CONSENT OF COMPAL ELECTRONICS, INC.
Issued Date
Deciphered Date
NAT02 M/B LA-5154P Schematic
1.0
PWR PIR-1
Custom
49 49Thursday, November 26, 2009
2009/09/21 2010/09/21
Compal Electronics, Inc.
Page 1
Page 1P age 1
Page 1
Solu tion D escrip tion
Solu tion D escrip tionSolu tion D escrip tion
Solu tion D escrip tion R ev.
R ev.R ev.
R ev .P a ge #
P a ge #P ag e#
P a ge # T it le
TitleTitle
Title
V ersion Change L ist ( P . I. R . L ist )
V ersion Change L ist ( P . I. R . L ist )V ersion Change L ist ( P . I. R . L ist )
V ersion Change L ist ( P . I. R . L ist )
Item
ItemItem
Item Issue D escrip tion
Issue D escrip tionIssue D escrip tion
Issue D escrip tionD ate
D ateD ate
D ate R equ est
R equ estR e qu est
R equ est
O w n er
O w n erO w n er
O w n er
01 P51 +1.1VS_VTTP 08/31 Lin Will Slove EMI Add PL22 and Change PR233 form 0 ohm to 2.2 ohm.
02 P53 +CPU_Core 08/31 Lin Will Slove EMI Change PR259 and PR291 from 0 ohm to 2.2 ohm.
03 P55 +GFX_COREP 08/31 Lin Will Adjust load-line and Imon Change PR306 form 9.54K to 9.76K, PR210 from 22.3K
to 24K and PC296 from 0.22uF to 0.033uF.
04 P55 +GFX_COREP 08/31 Lin Will Adjust output voltage ripple and thermal dispation Add PQ46 and change PC289, PC290, PC301 from 4.7uF to
10uF, and PC105, PC106 from 330uF 9mohm to 330uF 6mohm.
X01
X01
X01
X01
05 P43 +1.05VSP/+0.75VSP 10/14 Lin Will Slove the IC input power sequence. Change TPS51117 V5FILT and V5DRV from 5VS to 5VALW. X02
06 P42 +3VALWP/+5VALWP 10/14 Lin Will Slove EMI. Change PJP19 to PL23, and PR59, PR60 from 0 ohm to
2.2 ohm. X02
07 P44 +1.5VSP/+0.75VSP 10/14 Lin Will Slove EMI. Change PJP29 to PL24. X02
08 P45 +1.1VS_VTTP 11/20 Lin Will Low down the power consumption. Change PR232 from 43.2K to 9.31K, and add PR327 2.7K. X03
09 P41/P42 Charger
+3VALWP/+5VALWP 11/20 Lin Will 1206 size shortage issue. Change SE142475K8L(1206) to SE000006R8L(0805), and
SE041224K8L(1206) to SE000005Z8L(0603). X03
10 P42 +3VALWP/+5VALWP 11/20 Lin Will When adapter inserts and pulls out quickly two
twice, it will make TPS51427 out of electricity.
Add PR91,PR92,PR93 100K, PQ24 TP0610K, PQ10 DTC115EUA,
and PD17 1SS355TE-17. But all unpop.
Change PU5 to ISL6237, and add PJP24.
X03
