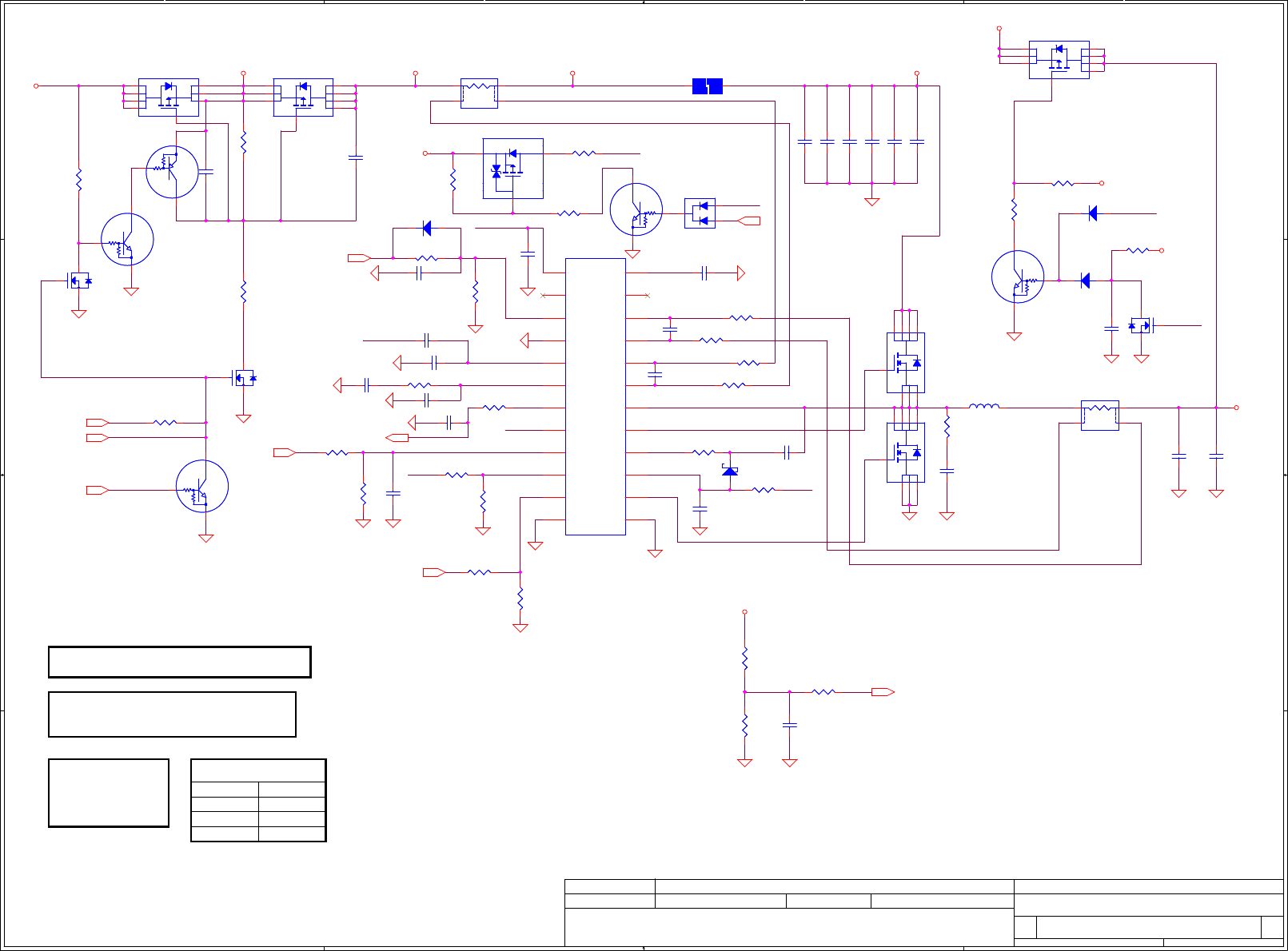
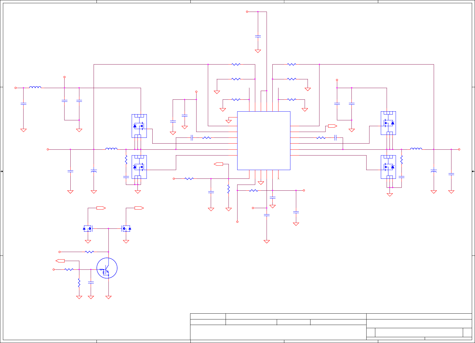
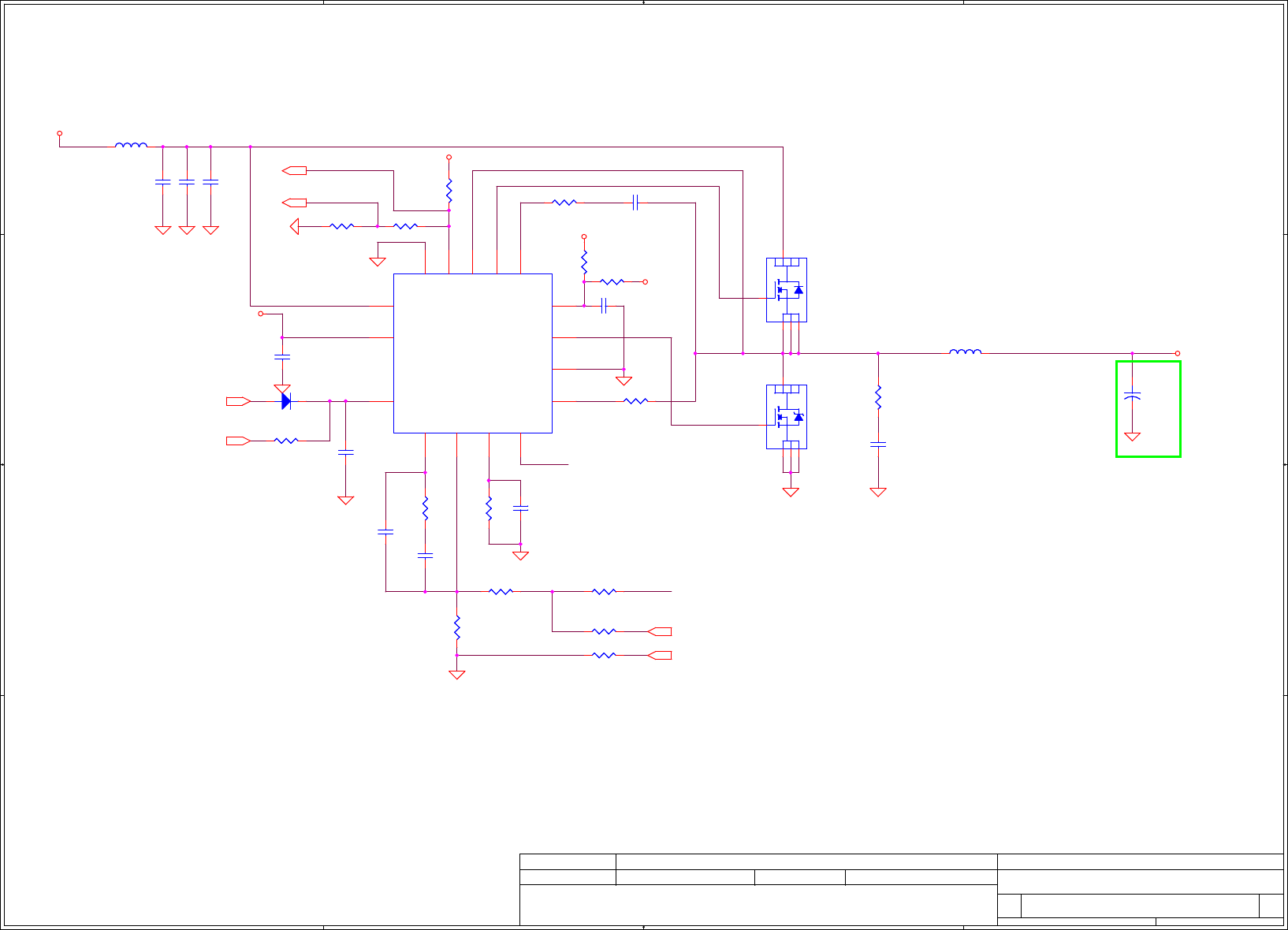
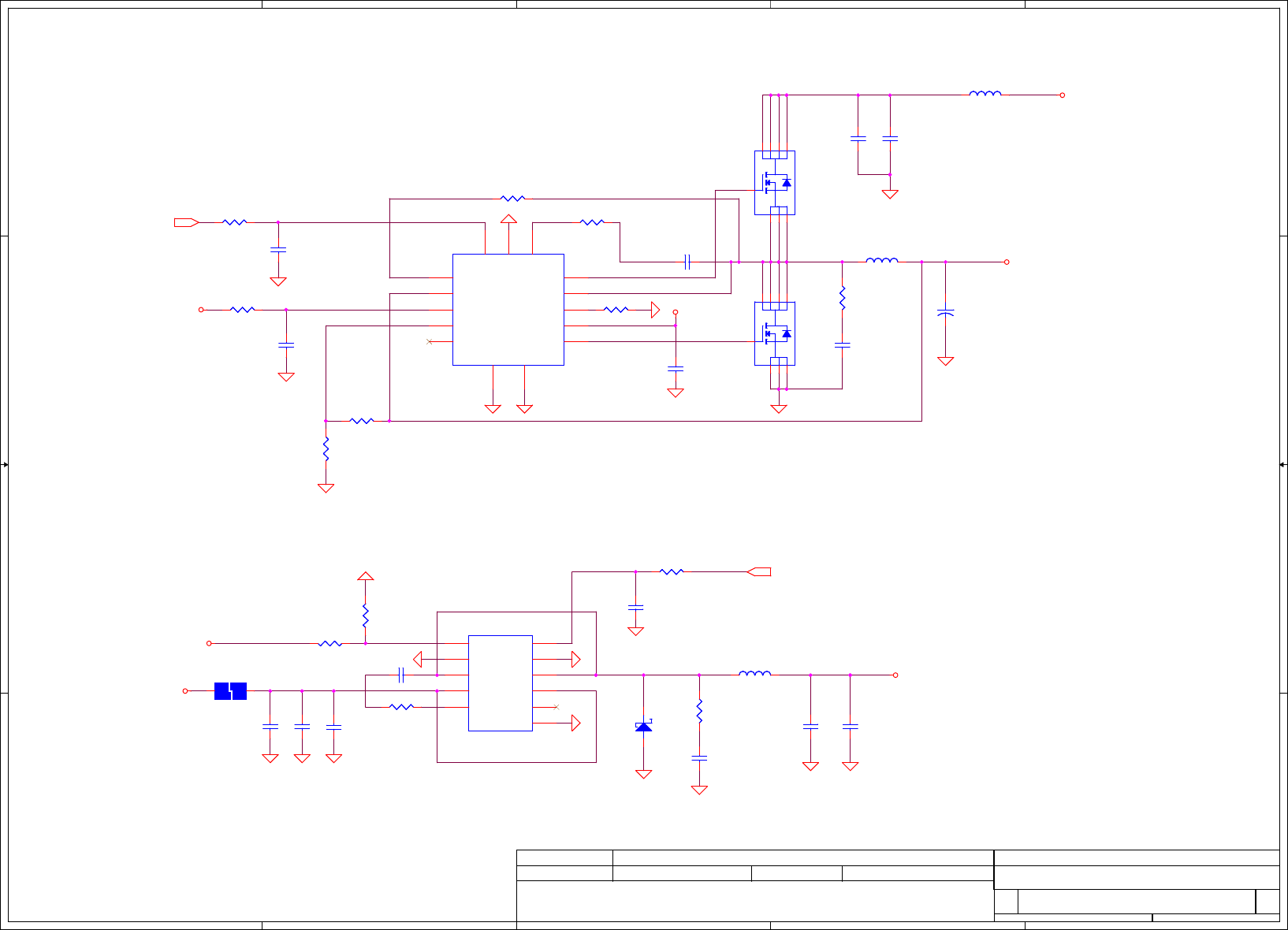
Compal LA 6031P Schematics. Www.s Manuals.com. R1.0 Schematics
User Manual: Motherboard Compal LA-6031P NDU00, NDU10 - Schematics. Free.
Open the PDF directly: View PDF
.
Page Count: 46

A
A
B
B
C
C
D
D
E
E
1 1
2 2
3 3
4 4
Title
Size Document Number Rev
Date: Sheet of
Security Classification
Compal Secret Data
THIS SHEET OF ENGINEERING DRAWING IS THE PROPRIETARY PROPERTY OF COMPAL ELECTRONICS, INC. AND CONTAINS CONFIDENTIAL
AND TRADE SECRET INFORMATION. THIS SHEET MAY NOT BE TRANSFERED FROM THE CUSTODY OF THE COMPETENT DIVISION OF R&D
DEPARTMENT EXCEPT AS AUTHORIZED BY COMPAL ELECTRONICS, INC. NEITHER THIS SHEET NOR THE INFORMATION IT CONTAINS
MAY BE USED BY OR DISCLOSED TO ANY THIRD PARTY WITHOUT PRIOR WRITTEN CONSENT OF COMPAL ELECTRONICS, INC.
Issued Date Deciphered Date
NDU00_LA-6031P M/B
1.0
Cover Page
B
1 45Monday, April 12, 2010
2010/04/12 2010/01/23
Compal Electronics, Inc.
Title
Size Document Number Rev
Date: Sheet of
Security Classification
Compal Secret Data
THIS SHEET OF ENGINEERING DRAWING IS THE PROPRIETARY PROPERTY OF COMPAL ELECTRONICS, INC. AND CONTAINS CONFIDENTIAL
AND TRADE SECRET INFORMATION. THIS SHEET MAY NOT BE TRANSFERED FROM THE CUSTODY OF THE COMPETENT DIVISION OF R&D
DEPARTMENT EXCEPT AS AUTHORIZED BY COMPAL ELECTRONICS, INC. NEITHER THIS SHEET NOR THE INFORMATION IT CONTAINS
MAY BE USED BY OR DISCLOSED TO ANY THIRD PARTY WITHOUT PRIOR WRITTEN CONSENT OF COMPAL ELECTRONICS, INC.
Issued Date Deciphered Date
NDU00_LA-6031P M/B
1.0
Cover Page
B
1 45Monday, April 12, 2010
2010/04/12 2010/01/23
Compal Electronics, Inc.
Title
Size Document Number Rev
Date: Sheet of
Security Classification
Compal Secret Data
THIS SHEET OF ENGINEERING DRAWING IS THE PROPRIETARY PROPERTY OF COMPAL ELECTRONICS, INC. AND CONTAINS CONFIDENTIAL
AND TRADE SECRET INFORMATION. THIS SHEET MAY NOT BE TRANSFERED FROM THE CUSTODY OF THE COMPETENT DIVISION OF R&D
DEPARTMENT EXCEPT AS AUTHORIZED BY COMPAL ELECTRONICS, INC. NEITHER THIS SHEET NOR THE INFORMATION IT CONTAINS
MAY BE USED BY OR DISCLOSED TO ANY THIRD PARTY WITHOUT PRIOR WRITTEN CONSENT OF COMPAL ELECTRONICS, INC.
Issued Date Deciphered Date
NDU00_LA-6031P M/B
1.0
Cover Page
B
1 45Monday, April 12, 2010
2010/04/12 2010/01/23
Compal Electronics, Inc.
2010-04-12 Rev 1.0
Intel Arrandale SFF/IBEX PEAK
NDU00/NDU10
LA-6031P Schematic
Streamline-M 13.3”
REV 1.0
Streamline-S 11.6”

A
A
B
B
C
C
D
D
E
E
1 1
2 2
3 3
4 4
Title
Size Document Number Rev
Date: Sheet of
Security Classification
Compal Secret Data
THIS SHEET OF ENGINEERING DRAWING IS THE PROPRIETARY PROPERTY OF COMPAL ELECTRONICS, INC. AND CONTAINS CONFIDENTIAL
AND TRADE SECRET INFORMATION. THIS SHEET MAY NOT BE TRANSFERED FROM THE CUSTODY OF THE COMPETENT DIVISION OF R&D
DEPARTMENT EXCEPT AS AUTHORIZED BY COMPAL ELECTRONICS, INC. NEITHER THIS SHEET NOR THE INFORMATION IT CONTAINS
MAY BE USED BY OR DISCLOSED TO ANY THIRD PARTY WITHOUT PRIOR WRITTEN CONSENT OF COMPAL ELECTRONICS, INC.
Issued Date Deciphered Date
NDU00_LA-6031P M/B
1.0
Block Diagrams
2 45Monday, April 12, 2010
2010/04/12 2010/01/23
Compal Electronics, Inc.
Title
Size Document Number Rev
Date: Sheet of
Security Classification
Compal Secret Data
THIS SHEET OF ENGINEERING DRAWING IS THE PROPRIETARY PROPERTY OF COMPAL ELECTRONICS, INC. AND CONTAINS CONFIDENTIAL
AND TRADE SECRET INFORMATION. THIS SHEET MAY NOT BE TRANSFERED FROM THE CUSTODY OF THE COMPETENT DIVISION OF R&D
DEPARTMENT EXCEPT AS AUTHORIZED BY COMPAL ELECTRONICS, INC. NEITHER THIS SHEET NOR THE INFORMATION IT CONTAINS
MAY BE USED BY OR DISCLOSED TO ANY THIRD PARTY WITHOUT PRIOR WRITTEN CONSENT OF COMPAL ELECTRONICS, INC.
Issued Date Deciphered Date
NDU00_LA-6031P M/B
1.0
Block Diagrams
2 45Monday, April 12, 2010
2010/04/12 2010/01/23
Compal Electronics, Inc.
Title
Size Document Number Rev
Date: Sheet of
Security Classification
Compal Secret Data
THIS SHEET OF ENGINEERING DRAWING IS THE PROPRIETARY PROPERTY OF COMPAL ELECTRONICS, INC. AND CONTAINS CONFIDENTIAL
AND TRADE SECRET INFORMATION. THIS SHEET MAY NOT BE TRANSFERED FROM THE CUSTODY OF THE COMPETENT DIVISION OF R&D
DEPARTMENT EXCEPT AS AUTHORIZED BY COMPAL ELECTRONICS, INC. NEITHER THIS SHEET NOR THE INFORMATION IT CONTAINS
MAY BE USED BY OR DISCLOSED TO ANY THIRD PARTY WITHOUT PRIOR WRITTEN CONSENT OF COMPAL ELECTRONICS, INC.
Issued Date Deciphered Date
NDU00_LA-6031P M/B
1.0
Block Diagrams
2 45Monday, April 12, 2010
2010/04/12 2010/01/23
Compal Electronics, Inc.
File Name : LA-6031P
Touch Pad
page 29
Compal Confidential
Int.KBD
page 32
BANK 0, 1, 2, 3
ALC259
Clock Generator
SLG8SP587VTR
page 31
200pin DDRIII-SO-DIMM X2
EC ROM
1.5V DDRIII 800/1066 MT/s
page 5,6,7,8,9
page 25
HDA Codec
page 12
Memory BUS(DDRIII)
FCBGA1071
Intel Ibex Peak
page 11,10
page 15~23
page 33
ENE KB926 E0
LCD Conn.
Model Name :NDU00/NDU10
page 12
Dual Channel
page 24
SATA HDD0
5V 3GHz(300MB/s)
SATA port 1
HD Audio
3.3V/1.5V 24MHz
LPC BUS
3.3V 33 MHz
USB
5V 480MHz
5V 3GHz(300MB/s)
page 24
eSATARJ45+Transformer (Sub-board)
RTL8105E 10/100M
page 27
page 27
PCIe port 1
page 32
Debug Port
CRT (Sub-board)
page 13
HDMI Level Shifter
page 14
USB
5V 480MHz
USB port 3
5V 480MHz
USB
page 24
USB port 0,1
page 30
USB/B
USB port 3
Power Circuit DC/DC
page 34
RTC CKT.
page 15
page 37~43
DC/DC Interface CKT.
Power/B
page 33
Audio sub-board
page 30
SPK CONN
PCIeMini Card
WiMax
PCIeMini Card
WLAN
USB port 13
PCIe port 2
page 26
page 26
USB port 5
page 25
BT conn
DMI X4
USB port 12
page 26
3G Int. Camera
USB port 11
page 12
1.5V 2.5GHz(250MB/s)
PCIe 1x
1.5V 2.5GHz(250MB/s)
PCIe 1x
page 15
SPI ROM
FDI X8
2.5GHz2.7GHz
HDMI Conn.
page 14
SATA port 5
Mobile
BGA 1288pins
Arrandale CPU
1.5V 2.5GHz(250MB/s)
PCIe 1x
Cardreader conn.
CardReader JMB389
page 28page 28
PCIe port 5
page 30
SPI
DDP-C
RGB
LVDS-A
PCIe port 4
page 26
3G
PCIe 1x
1.5V 2.5GHz(250MB/s)

5
5
4
4
3
3
2
2
1
1
D D
C C
B B
A A
Title
Size Document Number Rev
Date: Sheet of
Security Classification
Compal Secret Data
THIS SHEET OF ENGINEERING DRAWING IS THE PROPRIETARY PROPERTY OF COMPAL ELECTRONICS, INC. AND CONTAINS CONFIDENTIAL
AND TRADE SECRET INFORMATION. THIS SHEET MAY NOT BE TRANSFERED FROM THE CUSTODY OF THE COMPETENT DIVISION OF R&D
DEPARTMENT EXCEPT AS AUTHORIZED BY COMPAL ELECTRONICS, INC. NEITHER THIS SHEET NOR THE INFORMATION IT CONTAINS
MAY BE USED BY OR DISCLOSED TO ANY THIRD PARTY WITHOUT PRIOR WRITTEN CONSENT OF COMPAL ELECTRONICS, INC.
Issued Date Deciphered Date
NDU00_LA-6031P M/B
1.0
Power Tree
3 45Monday, April 12, 2010
2010/04/12 2010/01/23
Compal Electronics, Inc.
Title
Size Document Number Rev
Date: Sheet of
Security Classification
Compal Secret Data
THIS SHEET OF ENGINEERING DRAWING IS THE PROPRIETARY PROPERTY OF COMPAL ELECTRONICS, INC. AND CONTAINS CONFIDENTIAL
AND TRADE SECRET INFORMATION. THIS SHEET MAY NOT BE TRANSFERED FROM THE CUSTODY OF THE COMPETENT DIVISION OF R&D
DEPARTMENT EXCEPT AS AUTHORIZED BY COMPAL ELECTRONICS, INC. NEITHER THIS SHEET NOR THE INFORMATION IT CONTAINS
MAY BE USED BY OR DISCLOSED TO ANY THIRD PARTY WITHOUT PRIOR WRITTEN CONSENT OF COMPAL ELECTRONICS, INC.
Issued Date Deciphered Date
NDU00_LA-6031P M/B
1.0
Power Tree
3 45Monday, April 12, 2010
2010/04/12 2010/01/23
Compal Electronics, Inc.
Title
Size Document Number Rev
Date: Sheet of
Security Classification
Compal Secret Data
THIS SHEET OF ENGINEERING DRAWING IS THE PROPRIETARY PROPERTY OF COMPAL ELECTRONICS, INC. AND CONTAINS CONFIDENTIAL
AND TRADE SECRET INFORMATION. THIS SHEET MAY NOT BE TRANSFERED FROM THE CUSTODY OF THE COMPETENT DIVISION OF R&D
DEPARTMENT EXCEPT AS AUTHORIZED BY COMPAL ELECTRONICS, INC. NEITHER THIS SHEET NOR THE INFORMATION IT CONTAINS
MAY BE USED BY OR DISCLOSED TO ANY THIRD PARTY WITHOUT PRIOR WRITTEN CONSENT OF COMPAL ELECTRONICS, INC.
Issued Date Deciphered Date
NDU00_LA-6031P M/B
1.0
Power Tree
3 45Monday, April 12, 2010
2010/04/12 2010/01/23
Compal Electronics, Inc.
B+
TPS51125RGER
AO-3413
+LCD_VDD
UMA_ENVDD
AO-3413
BT_PWR#
P-CHANNEL
+3VALW
DESIGN CURRENT 5A
APW7138NITRL
+BT_VCC
+VTT/+1.05VS
ADP3211AMNR2G +CPU_CORE
DESIGN CURRENT 48A
VR_ON
RT8209BGQW
+1.5V
DESIGN CURRENT 7.5A
SYSON
VTTP_EN
N-CHANNEL
SI4800
+3VS
SUSP
N-CHANNEL
SI4800BDY
SUSP
+1.5VS
P-CHANNEL
DESIGN CURRENT 18A
DESIGN CURRENT 180mA
DESIGN CURRENT 1.5A
DESIGN CURRENT 4A
DESIGN CURRENT 1.2A
NSWAA Liverpool Intel Arrandale
NTWAA Sunderland Intel Arrandale
+5VALW
DESIGN CURRENT 5A
N-CHANNEL
SI4800
SUSP
+5VS
DESIGN CURRENT 4A
MP2121DQ-LF-Z
SUSP#
+1.8VS
DESIGN CURRENT 1.5A
ADP3211AMNR2G +GFX_CORE
DESIGN CURRENT 15A
GFXVR_EN
Ipeak=5A, Imax=3.5A, Iocp min=8.1
Ipeak=5A, Imax=3.5A, Iocp min=7.9
Ipeak=7.5A, Imax=5.25A, Iocp min=9.67
Ipeak=20A, Imax=14A, Iocp min=28.72
+1.5VS_CPU_VDDQ
AO-3413
+3V_LAN
WOL_EN#
P-CHANNEL DESIGN CURRENT 330mA
+3VL
+5VL
G2992F1U
SUSP
+0.75VS
DESIGN CURRENT 1.5A
SI4856ADY
SUSP
DESIGN CURRENT 3A
Ipeak=1.7A, Imax=1.19A, Iocp min=3
Ipeak=27A, Imax=18.9A, Iocp min=35
Ipeak=12A, Imax=8.4A, Iocp min=15.6

A
A
B
B
C
C
D
D
E
E
1 1
2 2
3 3
4 4
Title
Size Document Number Rev
Date: Sheet of
Security Classification
Compal Secret Data
THIS SHEET OF ENGINEERING DRAWING IS THE PROPRIETARY PROPERTY OF COMPAL ELECTRONICS, INC. AND CONTAINS CONFIDENTIAL
AND TRADE SECRET INFORMATION. THIS SHEET MAY NOT BE TRANSFERED FROM THE CUSTODY OF THE COMPETENT DIVISION OF R&D
DEPARTMENT EXCEPT AS AUTHORIZED BY COMPAL ELECTRONICS, INC. NEITHER THIS SHEET NOR THE INFORMATION IT CONTAINS
MAY BE USED BY OR DISCLOSED TO ANY THIRD PARTY WITHOUT PRIOR WRITTEN CONSENT OF COMPAL ELECTRONICS, INC.
Issued Date Deciphered Date
NDU00_LA-6031P M/B
1.0
Notes List
Custom
4 45Monday, April 12, 2010
2010/04/12 2010/01/23
Compal Electronics, Inc.
Title
Size Document Number Rev
Date: Sheet of
Security Classification
Compal Secret Data
THIS SHEET OF ENGINEERING DRAWING IS THE PROPRIETARY PROPERTY OF COMPAL ELECTRONICS, INC. AND CONTAINS CONFIDENTIAL
AND TRADE SECRET INFORMATION. THIS SHEET MAY NOT BE TRANSFERED FROM THE CUSTODY OF THE COMPETENT DIVISION OF R&D
DEPARTMENT EXCEPT AS AUTHORIZED BY COMPAL ELECTRONICS, INC. NEITHER THIS SHEET NOR THE INFORMATION IT CONTAINS
MAY BE USED BY OR DISCLOSED TO ANY THIRD PARTY WITHOUT PRIOR WRITTEN CONSENT OF COMPAL ELECTRONICS, INC.
Issued Date Deciphered Date
NDU00_LA-6031P M/B
1.0
Notes List
Custom
4 45Monday, April 12, 2010
2010/04/12 2010/01/23
Compal Electronics, Inc.
Title
Size Document Number Rev
Date: Sheet of
Security Classification
Compal Secret Data
THIS SHEET OF ENGINEERING DRAWING IS THE PROPRIETARY PROPERTY OF COMPAL ELECTRONICS, INC. AND CONTAINS CONFIDENTIAL
AND TRADE SECRET INFORMATION. THIS SHEET MAY NOT BE TRANSFERED FROM THE CUSTODY OF THE COMPETENT DIVISION OF R&D
DEPARTMENT EXCEPT AS AUTHORIZED BY COMPAL ELECTRONICS, INC. NEITHER THIS SHEET NOR THE INFORMATION IT CONTAINS
MAY BE USED BY OR DISCLOSED TO ANY THIRD PARTY WITHOUT PRIOR WRITTEN CONSENT OF COMPAL ELECTRONICS, INC.
Issued Date Deciphered Date
NDU00_LA-6031P M/B
1.0
Notes List
Custom
4 45Monday, April 12, 2010
2010/04/12 2010/01/23
Compal Electronics, Inc.
EC SM Bus1 address
Device
EC SM Bus2 address
Device
PCH SM Bus address
Device
Clock Generator
Address
Address Address
STATE SIGNAL
Full ON
S1(Power On Suspend)
S3 (Suspend to RAM)
S4 (Suspend to Disk)
S5 (Soft OFF)
SLP_S3# SLP_S4# SLP_S5#
LOW LOWLOW
LOW LOW
LOW
HIGH HIGHHIGH
HIGH HIGHHIGH
HIGH
HIGH
HIGH
DDR DIMM0
DDR DIMM1
PowerPower
Smart Battery+3VL
Power
+3VALW
PCH
+3VS
+3VS
+3VS
+3VS
EC KB926 D3
+3VL
EC KB926 D3
+3VS
G3 LOW LOWLOW
Voltage Rails
( O MEANS ON X MEANS OFF )
O
O
X
S3
+3VS
X
X
+3VALW
+5VS
S1
O
+CPU_CORE
OO
OO
X
X X
+VTT
power
plane
O
O
O
O
O
X
S5 S4/ Battery only
X X X
+B
State
+1.5VS
+1.5V
S5 S4/AC & Battery
don't exist
S5 S4/AC
+5VALW
S0
O
O
+0.75VS
+1.8VS
+RTCVCC
O
O
O
O
O
O
+GFX_CORE
BTO Option Table
0100 110x b
+3VS
PCH
0001 011x b
WLAN/Wimax/3G
1101 001x b
1001 000x b
1001 010x b
HDMI
HDMI
IHDMI@
Bluetooth
Function
BTO
explain
Bluetooth
BT@
3G
3G
3G@
Mini Card
WIRELESS
WLAN@ 2ND@1ST@
Gensor
main
1STGSENSOR@
GSENSOR@
2nd
R5F211B4D34SP
2NDGSENSOR@
Mini Card
WIMAX
WIMAX@
R5F211B4D31SP
GSENSOR@
+3VS Gensor
+3VL
+5VL
+1.5VS_CPU_VDDQ

5
5
4
4
3
3
2
2
1
1
D D
C C
B B
A A
SM_RCOMP_0
DRAMPWROK_R
H_COMP0
SM_RCOMP_1
SM_RCOMP_2
SM_DRAMRST#_CPU
CATERR#
VTTPWROK_CPU
H_CPURST#
H_PWRGOOD0_R
H_PMSYNCH
DRAMPWROK
PM_EXTTS#_R
PM_EXTTS#_R
CLK_CPU_XDP_R
XDP_BPM#0
XDP_BPM#1
XDP_BPM#2
XDP_BPM#3
XDP_BPM#4
XDP_BPM#5
XDP_BPM#6
XDP_BPM#7
XDP_PRDY#
XDP_PREQ#
XDP_TCK
XDP_TMS
XDP_TRST#
XDP_TDI_R
XDP_TDO_R
XDP_TDO_M
XDP_TDI_M
XDP_TDI_R XDP_TDI
XDP_TDO
XDP_TDI_M
XDP_TDO_R
XDP_TDO_M
TAPPWRGD
CLK_CPU_XDP#_R
XDP_BPM#0_R
XDP_PREQ#_R
XDP_PRDY#_R
TAPPWRGD
XDP_BPM#1_R
XDP_BPM#2_R
XDP_DBRESET#_R
XDP_TCK_R
XDP_TRST#
XDP_TDI
XDP_TDO
H_PWRGOOD H_PWRGOOD_R
XDP_TMS_R
CLK_CPU_XDP#
CLK_CPU_XDP
XDP_RST#_R
XDP_BPM#3_R
XDP_BPM#5_R
XDP_BPM#4_R
XDP_BPM#7_R
XDP_BPM#6_R
TP_SKTOCC#
TAPPWRGD_R
DRAMPWROK
PM_EXTTS#0
H_COMP3
H_COMP2
H_COMP1
CLK_CPU_XDP#
CLK_CPU_XDP
PM_EXTTS#0
XDP_RST#_R
H_CPURST#
H_PWRGOOD1_R
XDP_DBRESET#
XDP_PRDY#
XDP_PREQ#
XDP_TCK
XDP_TMS
XDP_PRDY#_R
XDP_PREQ#_R
SM_DRAMRST#_CPU
H_PWRGOOD
VTTPWROK
DRAMPWROK
H_PROCHOT#_D
XDP_BPM#5
XDP_BPM#4
XDP_BPM#7
XDP_BPM#0
XDP_BPM#6
XDP_BPM#3
XDP_BPM#2
XDP_BPM#1
XDP_BPM#3_R
XDP_BPM#2_R
XDP_BPM#4_R
XDP_BPM#5_R
XDP_BPM#7_R
XDP_BPM#1_R
XDP_BPM#6_R
XDP_BPM#0_R
XDP_TCK_R
XDP_TMS_R
XDP_DBRESET#_R
VTTPWROK_CPU
PECI20
PMSYNCH17
H_PWRGOOD20
DRAMPWROK17
BUF_PLT_RST#19
CLK_CPU_BCLK 20
CLK_CPU_BCLK# 20
CLK_PEG 16
CLK_PEG# 16
PM_EXTTS# 10,11
H_THERMTRIP#20
XDP_DBRESET# 17
PM_PBTN_OUT#17
PLT_RST#19,26,27,28,31,32
RST_GATE 20
SM_DRAMRST# 10,11
VTTPWROK34,39
VTTPWROK_CPU39
+VTT
+VTT
+1.5VS_CPU_VDDQ
+VTT
+VTT
+VTT
+3VS
+VTT
+3VALW
+VTT
Title
Size Document Number Rev
Date: Sheet of
Security Classification
Compal Secret Data
THIS SHEET OF ENGINEERING DRAWING IS THE PROPRIETARY PROPERTY OF COMPAL ELECTRONICS, INC. AND CONTAINS CONFIDENTIAL
AND TRADE SECRET INFORMATION. THIS SHEET MAY NOT BE TRANSFERED FROM THE CUSTODY OF THE COMPETENT DIVISION OF R&D
DEPARTMENT EXCEPT AS AUTHORIZED BY COMPAL ELECTRONICS, INC. NEITHER THIS SHEET NOR THE INFORMATION IT CONTAINS
MAY BE USED BY OR DISCLOSED TO ANY THIRD PARTY WITHOUT PRIOR WRITTEN CONSENT OF COMPAL ELECTRONICS, INC.
Issued Date
Deciphered Date
NDU00_LA-6031P M/B
1.0
CPU CLK/MISC/JTAG
Custom
5 45Monday, April 12, 2010
2010/04/12 2010/01/23
Compal Electronics, Inc.
Title
Size Document Number Rev
Date: Sheet of
Security Classification
Compal Secret Data
THIS SHEET OF ENGINEERING DRAWING IS THE PROPRIETARY PROPERTY OF COMPAL ELECTRONICS, INC. AND CONTAINS CONFIDENTIAL
AND TRADE SECRET INFORMATION. THIS SHEET MAY NOT BE TRANSFERED FROM THE CUSTODY OF THE COMPETENT DIVISION OF R&D
DEPARTMENT EXCEPT AS AUTHORIZED BY COMPAL ELECTRONICS, INC. NEITHER THIS SHEET NOR THE INFORMATION IT CONTAINS
MAY BE USED BY OR DISCLOSED TO ANY THIRD PARTY WITHOUT PRIOR WRITTEN CONSENT OF COMPAL ELECTRONICS, INC.
Issued Date
Deciphered Date
NDU00_LA-6031P M/B
1.0
CPU CLK/MISC/JTAG
Custom
5 45Monday, April 12, 2010
2010/04/12 2010/01/23
Compal Electronics, Inc.
Title
Size Document Number Rev
Date: Sheet of
Security Classification
Compal Secret Data
THIS SHEET OF ENGINEERING DRAWING IS THE PROPRIETARY PROPERTY OF COMPAL ELECTRONICS, INC. AND CONTAINS CONFIDENTIAL
AND TRADE SECRET INFORMATION. THIS SHEET MAY NOT BE TRANSFERED FROM THE CUSTODY OF THE COMPETENT DIVISION OF R&D
DEPARTMENT EXCEPT AS AUTHORIZED BY COMPAL ELECTRONICS, INC. NEITHER THIS SHEET NOR THE INFORMATION IT CONTAINS
MAY BE USED BY OR DISCLOSED TO ANY THIRD PARTY WITHOUT PRIOR WRITTEN CONSENT OF COMPAL ELECTRONICS, INC.
Issued Date
Deciphered Date
NDU00_LA-6031P M/B
1.0
CPU CLK/MISC/JTAG
Custom
5 45Monday, April 12, 2010
2010/04/12 2010/01/23
Compal Electronics, Inc.
Scan Chain
(Default)
CPU Only
GMCH Only
STUFF -> R20, R23, R27
NO STUFF -> R21, R26
STUFF -> R20, R21
NO STUFF -> R23, R26, R27
NO STUFF -> R20, R21, R23
STUFF -> R26, R27
JTAG MAPPING
XDP Connector
DDR3 Compensation Signals
Layout Note:Please these
resistors near Processor
Routed as a single daisy chain
EMI reverse, close to CPU
Layout rule 10mil width
trace length < 0.5",
spacing 20mil
Design guide
1.11update,PLTRST series
resittor 1.5K, PL
resistor 750 ohm
For S3 CPU power saving
For S3 CPU power saving
12/22 follow NWQAA
12/22 follow NWQAA
R33
3K_0402_1%
@
R33
3K_0402_1%
@
1 2
R1441 0_0402_5%@R1441 0_0402_5%@
1 2
R11 68_0402_5%R11 68_0402_5%
1 2
R1432 0_0402_5%@R1432 0_0402_5%@
1 2
R1436 0_0402_5%@R1436 0_0402_5%@
1 2
JXDP1
SAMTE_BSH-030-01-L-D-A @
JXDP1
SAMTE_BSH-030-01-L-D-A @
GND0
1
OBSFN_A0
3
OBSFN_A1
5
GND2
7
OBSDATA_A0
9
OBSDATA_A1
11
GND4
13
OBSDATA_A2
15
OBSDATA_A3
17
GND6
19
OBSFN_B0
21
OBSFN_B1
23
GND8
25
OBSDATA_B0
27
OBSDATA_B1
29
GND10
31
OBSDATA_B2
33
OBSDATA_B3
35
GND12
37
PW RGOOD/HOOK0
39
HOOK1
41
VCC_OBS_AB
43
HOOK2
45
HOOK3
47
GND14
49
SDA
51
SCL
53
TCK1
55
TCK0
57
GND16
59
GND1 2
OBSFN_C0 4
OBSFN_C1 6
GND3 8
OBSDATA_C0 10
OBSDATA_C1 12
GND5 14
OBSDATA_C2 16
OBSDATA_C3 18
GND7 20
OBSFN_D0 22
OBSFN_D1 24
GND9 26
OBSDATA_D0 28
OBSDATA_D1 30
GND11 32
OBSDATA_D2 34
OBSDATA_D3 36
GND13 38
ITPCLK/HOOK4 40
ITPCLK#/HOOK5 42
VCC_OBS_CD 44
RESET#/HOOK6 46
DBR#/HOOK7 48
GND15 50
TD0 52
TRST# 54
TDI 56
TMS 58
GND17 60
R1477 0_0402_5%R1477 0_0402_5%
1 2
R1443 0_0402_5%@R1443 0_0402_5%@
1 2
Clocks
Misc Thermal Power Management
DDR3
Misc
JTAG & MBP
U1B
INTEL_ARRANDALE_1288
Clocks
Misc Thermal Power Management
DDR3
Misc
JTAG & MBP
U1B
INTEL_ARRANDALE_1288
BCLK AK7
BCLK# AK8
BCLK_ITP K71
BCLK_ITP# J70
PEG_CLK# J21
PEG_CLK L21
DPLL_REF_SSCLK Y2
DPLL_REF_SSCLK# W 4
CATERR#
N61
COMP1
AD69
PECI
N19
PROCHOT#
N67
THERMTRIP#
N17
RESET_OBS#
N70
VCCPW RGOOD_1
AM7
VCCPW RGOOD_0
Y67
SM_DRAMPW ROK
AM5
VTTPW RGOOD
H15
RSTIN#
G3
PM_EXT_TS#[0] AV66
PM_EXT_TS#[1] AV64
PRDY# U71
PREQ# U69
TCK T67
TMS N65
TRST# P69
TDI T69
TDO T71
TDI_M P71
TDO_M T70
DBR# W 71
BPM#[0] J69
BPM#[1] J67
BPM#[2] J62
BPM#[3] K65
BPM#[4] K62
BPM#[5] J64
BPM#[6] K69
BPM#[7] M69
COMP0
AE66
PM_SYNC
M17
TAPPW RGOOD
Y70
PROC_DETECT
M71
SM_RCOMP[0] BV33
SM_RCOMP[1] BP39
SM_RCOMP[2] BV40
SM_DRAMRST# BJ12
COMP3
AD71
COMP2
AC70
C12
0.1U_0402_10V6K
@C12
0.1U_0402_10V6K
@
1
2
R1431 0_0402_5%@R1431 0_0402_5%@
1 2
R15
68_0402_5%
@
R15
68_0402_5%
@
1 2
R23 0_0402_5%R23 0_0402_5%
1 2
R1437 0_0402_5%@R1437 0_0402_5%@
1 2
C11 0.1U_0402_10V6K
@
C11 0.1U_0402_10V6K
@
12
R420_0402_5%
@
R420_0402_5%
@
12
D1
PMEG2010AEH_SOD123
D1
PMEG2010AEH_SOD123
21
R1435 0_0402_5%@R1435 0_0402_5%@
1 2
R1484
0_0402_5%
PS@
R1484
0_0402_5%
PS@
12
R13 10K_0402_5%R13 10K_0402_5%
12
R1442 0_0402_5%@R1442 0_0402_5%@
1 2
R1 20_0402_1%R1 20_0402_1%
1 2
R33
750_0402_1%
PS@
R33
750_0402_1%
PS@
R260_0402_5% R260_0402_5%
12
R4 49.9_0402_1%R4 49.9_0402_1%
1 2
R9 49.9_0402_1%R9 49.9_0402_1%
1 2
C878
0.1U_0402_10V6K
PS@
C878
0.1U_0402_10V6K
PS@
1
2
R18 0_0402_5%R18 0_0402_5%
12
R10 100_0402_1%R10 100_0402_1%
1 2
R17 10K_0402_5%R17 10K_0402_5%
12
R36
10K_0402_5%
R36
10K_0402_5%
12
R14 130_0402_1%R14 130_0402_1%
1 2
R1438 0_0402_5%@R1438 0_0402_5%@
1 2
R37 1K_0402_5%@R37 1K_0402_5%@
1 2
R1440 0_0402_5%@R1440 0_0402_5%@
1 2
R1439 0_0402_5%@R1439 0_0402_5%@
1 2
R25 1K_0402_5%R25 1K_0402_5%
12
R30
1.1K_0402_1%
@
R30
1.1K_0402_1%
@
1 2
U2
SN74AHC1G08DCKR_SC70-5
PS@U2
SN74AHC1G08DCKR_SC70-5
PS@
IN1
1
IN2
2
G
3
O4
P5
T3PAD T3PAD
T1PAD T1PAD
R6 0_0402_5%@R6 0_0402_5%@
1 2
R34
750_0402_1%
R34
750_0402_1%
R3 20_0402_1%R3 20_0402_1%
1 2
R310_0402_5% R310_0402_5%
12
R7 49.9_0402_1%R7 49.9_0402_1%
1 2
R280_0402_5% R280_0402_5%
12
R190_0402_5%
@
R190_0402_5%
@
12
R24
0_0402_5%
R24
0_0402_5%
12
R2 0_0402_5%@R2 0_0402_5%@
12
G
D
S
Q1
BSS138_NL_SOT23-3
PS@
G
D
S
Q1
BSS138_NL_SOT23-3
PS@
2
13
R8
100K_0402_5%
PS@
R8
100K_0402_5%
PS@
12
R321.5K_0402_1% R321.5K_0402_1%
R27 0_0402_5%
@
R27 0_0402_5%
@
1 2
R20 0_0402_5%R20 0_0402_5%
1 2
R29 0_0402_5%R29 0_0402_5%
1 2
R38 0_0402_5%@R38 0_0402_5%@
1 2
R5 0_0402_5%@R5 0_0402_5%@
1 2
R1433 0_0402_5%@R1433 0_0402_5%@
1 2
R41
51_0402_5%
R41
51_0402_5%
12
R22 0_0402_5%
@
R22 0_0402_5%
@
1 2
T2PAD T2PAD
R12 24.9_0402_1%R12 24.9_0402_1%
1 2
R1434 0_0402_5%@R1434 0_0402_5%@
1 2
R40 1.5K_0402_1%
PS@
R40 1.5K_0402_1%
PS@ R39 51_0402_5%R39 51_0402_5%
1 2
R21 1K_0402_5%R21 1K_0402_5%
1 2

5
5
4
4
3
3
2
2
1
1
D D
C C
B B
A A
PEG_RBIAS
PEG_COMP
CFG16
CFG14
CFG17
CFG7
CFG0
CFG13
CFG6
CFG4
CFG8
CFG10
CFG2
CFG12
CFG5
CFG3
CFG9
CFG11
CFG1
CFG0
CFG4
CFG3
CFG15
DMI_PTX_CRX_P317
DMI_PTX_CRX_P217
DMI_PTX_CRX_P117
DMI_PTX_CRX_P017
DMI_PTX_CRX_N317
DMI_PTX_CRX_N217
DMI_PTX_CRX_N117
DMI_PTX_CRX_N017
DMI_CTX_PRX_P317
DMI_CTX_PRX_P217
DMI_CTX_PRX_P117
DMI_CTX_PRX_P017
DMI_CTX_PRX_N317
DMI_CTX_PRX_N217
DMI_CTX_PRX_N117
DMI_CTX_PRX_N017
FDI_CTX_PRX_N017
FDI_CTX_PRX_N117
FDI_CTX_PRX_N217
FDI_CTX_PRX_N317
FDI_CTX_PRX_N417
FDI_CTX_PRX_N517
FDI_CTX_PRX_N617
FDI_CTX_PRX_N717
FDI_CTX_PRX_P017
FDI_CTX_PRX_P117
FDI_CTX_PRX_P217
FDI_CTX_PRX_P317
FDI_CTX_PRX_P417
FDI_CTX_PRX_P517
FDI_CTX_PRX_P617
FDI_CTX_PRX_P717
FDI_FSYNC017
FDI_FSYNC117
FDI_INT17
FDI_LSYNC017
FDI_LSYNC117
Title
Size Document Number Rev
Date: Sheet of
Security Classification
Compal Secret Data
THIS SHEET OF ENGINEERING DRAWING IS THE PROPRIETARY PROPERTY OF COMPAL ELECTRONICS, INC. AND CONTAINS CONFIDENTIAL
AND TRADE SECRET INFORMATION. THIS SHEET MAY NOT BE TRANSFERED FROM THE CUSTODY OF THE COMPETENT DIVISION OF R&D
DEPARTMENT EXCEPT AS AUTHORIZED BY COMPAL ELECTRONICS, INC. NEITHER THIS SHEET NOR THE INFORMATION IT CONTAINS
MAY BE USED BY OR DISCLOSED TO ANY THIRD PARTY WITHOUT PRIOR WRITTEN CONSENT OF COMPAL ELECTRONICS, INC.
Issued Date Deciphered Date
NDU00_LA-6031P M/B
1.0
CPU DMI/FDI/PEG
B
6 45Monday, April 12, 2010
2010/04/12 2010/01/23
Compal Electronics, Inc.
Title
Size Document Number Rev
Date: Sheet of
Security Classification
Compal Secret Data
THIS SHEET OF ENGINEERING DRAWING IS THE PROPRIETARY PROPERTY OF COMPAL ELECTRONICS, INC. AND CONTAINS CONFIDENTIAL
AND TRADE SECRET INFORMATION. THIS SHEET MAY NOT BE TRANSFERED FROM THE CUSTODY OF THE COMPETENT DIVISION OF R&D
DEPARTMENT EXCEPT AS AUTHORIZED BY COMPAL ELECTRONICS, INC. NEITHER THIS SHEET NOR THE INFORMATION IT CONTAINS
MAY BE USED BY OR DISCLOSED TO ANY THIRD PARTY WITHOUT PRIOR WRITTEN CONSENT OF COMPAL ELECTRONICS, INC.
Issued Date Deciphered Date
NDU00_LA-6031P M/B
1.0
CPU DMI/FDI/PEG
B
6 45Monday, April 12, 2010
2010/04/12 2010/01/23
Compal Electronics, Inc.
Title
Size Document Number Rev
Date: Sheet of
Security Classification
Compal Secret Data
THIS SHEET OF ENGINEERING DRAWING IS THE PROPRIETARY PROPERTY OF COMPAL ELECTRONICS, INC. AND CONTAINS CONFIDENTIAL
AND TRADE SECRET INFORMATION. THIS SHEET MAY NOT BE TRANSFERED FROM THE CUSTODY OF THE COMPETENT DIVISION OF R&D
DEPARTMENT EXCEPT AS AUTHORIZED BY COMPAL ELECTRONICS, INC. NEITHER THIS SHEET NOR THE INFORMATION IT CONTAINS
MAY BE USED BY OR DISCLOSED TO ANY THIRD PARTY WITHOUT PRIOR WRITTEN CONSENT OF COMPAL ELECTRONICS, INC.
Issued Date Deciphered Date
NDU00_LA-6031P M/B
1.0
CPU DMI/FDI/PEG
B
6 45Monday, April 12, 2010
2010/04/12 2010/01/23
Compal Electronics, Inc.
04/20 INTEL #418125 update
ES1 sample need negative voltage
ES2 sample contact to GND
0: Bifurcation enabled
Not applicable for Clarksfield Processor
1: Single PEG
CFG0
PCI-Express Configuration Select
0: Lane Numbers ReversedCFG3
CFG3-PCI Express Static Lane Reversal
1: Normal Operation
15 -> 0, 14 ->1, .....
0: Enabled; An external Display Port
CFG4-Display Port Presence
1: Disabled; No Physical Display Port
CFG4
device is connected to the Embedded
Display Port
attached to Embedded Display Port
CFG Straps for PROCESSOR
T122 PADT122 PAD
T116 PADT116 PAD
R79 3.01K_0402_1%@R79 3.01K_0402_1%@
1 2
T130PAD T130PAD
T136PAD T136PAD
R93 3.01K_0402_1%@ R93 3.01K_0402_1%@
1 2
T133PAD T133PAD
T139PAD T139PAD
T127PAD T127PAD
T121PAD T121PAD
R43 49.9_0402_1%R43 49.9_0402_1%
1 2
T117 PADT117 PAD
R272 3.01K_0402_1%R272 3.01K_0402_1%
1 2
T124 PADT124 PAD
PCI EXPRESS -- GRAPHICS
DMI Intel(R) FDI
U1A
INTEL_ARRANDALE_1288
PCI EXPRESS -- GRAPHICS
DMI Intel(R) FDI
U1A
INTEL_ARRANDALE_1288
DMI_RX#[0]
F7
DMI_RX#[1]
J8
DMI_RX#[2]
K8
DMI_RX#[3]
J4
DMI_RX[0]
F9
DMI_RX[1]
J6
DMI_RX[2]
K9
DMI_RX[3]
J2
DMI_TX#[0]
H17
DMI_TX#[1]
K15
DMI_TX#[2]
J13
DMI_TX#[3]
F10
DMI_TX[0]
G17
DMI_TX[1]
M15
DMI_TX[3]
J11 DMI_TX[2]
G13
PEG_ICOMPI B12
PEG_ICOMPO A13
PEG_RBIAS B11
PEG_RCOMPO D12
PEG_RX#[0] G40
PEG_RX#[1] G38
PEG_RX#[2] H34
PEG_RX#[3] P34
PEG_RX#[4] G28
PEG_RX#[5] H25
PEG_RX#[6] H24
PEG_RX#[7] D29
PEG_RX#[8] B26
PEG_RX#[9] D26
PEG_RX#[10] B23
PEG_RX#[11] D22
PEG_RX#[12] A20
PEG_RX#[13] D19
PEG_RX#[14] A17
PEG_RX#[15] B14
PEG_RX[0] F40
PEG_RX[1] J38
PEG_RX[2] G34
PEG_RX[3] M34
PEG_RX[4] J28
PEG_RX[5] G25
PEG_RX[6] K24
PEG_RX[7] B28
PEG_RX[8] A27
PEG_RX[9] B25
PEG_RX[10] A24
PEG_RX[11] B21
PEG_RX[12] B19
PEG_RX[13] B18
PEG_RX[14] B16
PEG_RX[15] D15
PEG_TX#[0] N40
PEG_TX#[1] L38
PEG_TX#[2] M32
PEG_TX#[3] D40
PEG_TX#[4] A38
PEG_TX#[5] G32
PEG_TX#[6] B33
PEG_TX#[7] B35
PEG_TX#[8] L30
PEG_TX#[9] A31
PEG_TX#[10] B32
PEG_TX#[11] L28
PEG_TX#[12] N26
PEG_TX#[13] M24
PEG_TX#[14] G21
PEG_TX#[15] J20
PEG_TX[0] L40
PEG_TX[1] N38
PEG_TX[2] N32
PEG_TX[3] B39
PEG_TX[4] B37
PEG_TX[5] H32
PEG_TX[6] A34
PEG_TX[7] D36
PEG_TX[8] J30
PEG_TX[9] B30
PEG_TX[10] D33
PEG_TX[11] N28
PEG_TX[12] M25
PEG_TX[13] N24
PEG_TX[14] F21
PEG_TX[15] L20
FDI_TX#[0]
L2
FDI_TX#[1]
N7
FDI_TX#[2]
M4
FDI_TX#[3]
P1
FDI_TX#[4]
N10
FDI_TX#[5]
R7
FDI_TX#[6]
U7
FDI_TX#[7]
W8
FDI_TX[0]
K1
FDI_TX[1]
N5
FDI_TX[2]
N2
FDI_TX[3]
R2
FDI_TX[4]
N9
FDI_TX[5]
R8
FDI_TX[6]
U6
FDI_TX[7]
W10
FDI_FSYNC[0]
AC7
FDI_FSYNC[1]
AC9
FDI_INT
AB5
FDI_LSYNC[0]
AA1
FDI_LSYNC[1]
AB2
R44 750_0402_1%R44 750_0402_1%
1 2
T134PAD T134PAD
T140PAD T140PAD
T128PAD T128PAD
T119 PADT119 PAD
T125 PADT125 PAD
T132PAD T132PAD
T138PAD T138PAD
T142PAD T142PAD
T118 PADT118 PAD
T129PAD T129PAD
T135PAD T135PAD
T141PAD T141PAD
RESERVED
U1E
INTEL_ARRANDALE_1288
RESERVED
U1E
INTEL_ARRANDALE_1288
CFG[0]
AL4
CFG[1]
AM2
CFG[2]
AK1
CFG[3]
AK2
CFG[4]
AK4
CFG[5]
AJ2
CFG[6]
AT2
CFG[7]
AG7
CFG[8]
AF4
CFG[9]
AG2
CFG[10]
AH1
CFG[11]
AC2
CFG[12]
AC4
CFG[13]
AE2
CFG[14]
AD1
CFG[15]
AF8
CFG[16]
AF6
CFG[17]
AB7
RSVD34 AC69
RSVD35 AC71
RSVD38 R66
RSVD_NCTF[2] BV6
RSVD39 R64
RSVD_NCTF[3] BT5
RSVD_NCTF[4] BR5
RSVD_NCTF[1] BV8
RSVD_TP[0]
AU1
RSVD45 AV69
RSVD46 AK71
RSVD47 AN69
RSVD48 AP66
RSVD49 AH66
RSVD50 AK66
RSVD51 AR71
RSVD52 AM66
RSVD53 AK69
RSVD54 AU71
RSVD55 AT70
RSVD56 AR69
RSVD57 AU69
RSVD58 AT67
RSVD_NCTF[6]
E3
RSVD_NCTF[5]
F1
RSVD_NCTF[7]
C5
RSVD_NCTF[8]
A6
RSVD27
B9 RSVD26
A10
RSVD62 AV4
RSVD63 AU2
RSVD16
T2 RSVD15
T4
RSVD17
U1
RSVD18
V2
RSVD20
AW70 RSVD19
AV71
RSVD22
BB69 RSVD21
AY69
RSVD23
D8
RSVD24
B7
RSVD36 AA71
RSVD37 AA69
RSVD_TP[1] AN7
RSVD_TP[2] AP2
RSVD32 W66
RSVD33 W64
DC_TEST_BT3 BT3
DC_TEST_BT1 BT1
DC_TEST_BR71 BR71
DC_TEST_BR1 BR1
DC_TEST_E71 E71
DC_TEST_E1 E1
DC_TEST_C71 C71
DC_TEST_C69 C69
DC_TEST_C3 C3
DC_TEST_A71 A71
DC_TEST_A69 A69
DC_TEST_A68 A68
DC_TEST_A5 A5
RSVD64 BE69
RSVD65 BE71
DC_TEST_BT69 BT69
DC_TEST_BV5 BV5
DC_TEST_BV3 BV3
DC_TEST_BV1 BV1
DC_TEST_BT71 BT71
DC_TEST_BV71 BV71
DC_TEST_BV69 BV69
DC_TEST_BV68 BV68
T126PAD T126PAD

5
5
4
4
3
3
2
2
1
1
D D
C C
B B
A A
DDR_A_D63
DDR_A_D62
DDR_A_D8
DDR_A_D5
DDR_A_D4
DDR_A_D3
DDR_A_D7
DDR_A_D6
DDR_A_D59
DDR_A_D58
DDR_A_D57
DDR_A_D56
DDR_A_D47
DDR_A_D46
DDR_A_D43
DDR_A_D42
DDR_A_D41
DDR_A_D40
DDR_A_D45
DDR_A_D44
DDR_A_D39
DDR_A_D38
DDR_A_D35
DDR_A_D34
DDR_A_D33
DDR_A_D32
DDR_A_D37
DDR_A_D36
DDR_A_D61
DDR_A_D60
DDR_A_D2
DDR_A_D1
DDR_A_D0
DDR_A_D55
DDR_A_D54
DDR_A_D51
DDR_A_D50
DDR_A_D49
DDR_A_D48
DDR_A_D53
DDR_A_D52
DDR_A_D31
DDR_A_D30
DDR_A_D27
DDR_A_D26
DDR_A_D25
DDR_A_D24
DDR_A_D15
DDR_A_D14
DDR_A_D11
DDR_A_D10
DDR_A_D9
DDR_A_D13
DDR_A_D12
DDR_A_D29
DDR_A_D28
DDR_A_D23
DDR_A_D22
DDR_A_D19
DDR_A_D18
DDR_A_D17
DDR_A_D16
DDR_A_D21
DDR_A_D20
DDR_B_D32
DDR_B_D33
DDR_B_D36
DDR_B_D37
DDR_B_D38
DDR_B_D39
DDR_B_D48
DDR_B_D49
DDR_B_D52
DDR_B_D53
DDR_B_D54
DDR_B_D55
DDR_B_D50
DDR_B_D51
DDR_B_D56
DDR_B_D57
DDR_B_D60
DDR_B_D61
DDR_B_D62
DDR_B_D63
DDR_B_D58
DDR_B_D59
DDR_B_D34
DDR_B_D35
DDR_B_D40
DDR_B_D41
DDR_B_D44
DDR_B_D45
DDR_B_D46
DDR_B_D47
DDR_B_D42
DDR_B_D43
DDR_B_D0
DDR_B_D1
DDR_B_D4
DDR_B_D5
DDR_B_D6
DDR_B_D7
DDR_B_D16
DDR_B_D17
DDR_B_D20
DDR_B_D21
DDR_B_D22
DDR_B_D23
DDR_B_D18
DDR_B_D19
DDR_B_D24
DDR_B_D25
DDR_B_D28
DDR_B_D29
DDR_B_D30
DDR_B_D31
DDR_B_D26
DDR_B_D27
DDR_B_D2
DDR_B_D3
DDR_B_D8
DDR_B_D9
DDR_B_D12
DDR_B_D13
DDR_B_D14
DDR_B_D15
DDR_B_D10
DDR_B_D11
DDR_A_DM5
DDR_A_DM2
DDR_A_DM1
DDR_A_DM6
DDR_A_DM4
DDR_A_DM3
DDR_A_MA14
DDR_A_MA0
DDR_A_MA1
DDR_A_MA4
DDR_A_DM0
DDR_A_MA2
DDR_A_MA3
DDR_A_MA5
DDR_A_MA6
DDR_A_MA7
DDR_A_MA8
DDR_A_MA9
DDR_A_MA12
DDR_A_MA13
DDR_A_MA11
DDR_A_MA10
DDR_A_DQS#0
DDR_A_DQS#1
DDR_A_DQS#3
DDR_A_DQS#2
DDR_A_DQS#5
DDR_A_DQS#4
DDR_A_DQS#6
DDR_A_DQS#7
DDR_A_DM7
DDR_A_DQS1
DDR_A_DQS3
DDR_A_DQS5
DDR_A_DQS0
DDR_A_DQS2
DDR_A_DQS6
DDR_A_DQS7
DDR_A_DQS4
DDR_A_MA15
DDR_B_DQS7
DDR_B_DQS0
DDR_B_DQS5
DDR_B_DQS1
DDR_B_DQS4
DDR_B_DQS3
DDR_B_DQS6
DDR_B_DQS2
DDR_B_DQS#1
DDR_B_DQS#5
DDR_B_DQS#7
DDR_B_DQS#3
DDR_B_DQS#4
DDR_B_DQS#0
DDR_B_DQS#6
DDR_B_DQS#2
DDR_B_DM3
DDR_B_DM1
DDR_B_DM5
DDR_B_DM6
DDR_B_DM7
DDR_B_DM2
DDR_B_DM0
DDR_B_DM4
DDR_B_MA2
DDR_B_MA3
DDR_B_MA10
DDR_B_MA11
DDR_B_MA8
DDR_B_MA9
DDR_B_MA0
DDR_B_MA1
DDR_B_MA6
DDR_B_MA7
DDR_B_MA4
DDR_B_MA5
DDR_B_MA14
DDR_B_MA12
DDR_B_MA13
DDR_B_MA15
DDR_A_D[0..63]10
DDR_A_BS110
DDR_A_BS210
DDR_A_BS010
DDR_A_WE#10
DDRA_CLK0 10 DDRB_CLK0 11
DDRA_CLK1 10
DDRA_CLK0# 10
DDRB_CLK1 11
DDRA_CLK1# 10
DDRB_CLK1# 11
DDRB_CLK0# 11
DDRA_CKE0 10 DDRB_CKE0 11
DDRA_CKE1 10
DDRA_SCS0# 10
DDRB_CKE1 11
DDRA_SCS1# 10 DDRB_SCS1# 11
DDRB_SCS0# 11
DDRA_ODT0 10 DDRB_ODT0 11
DDRA_ODT1 10 DDRB_ODT1 11
DDR_B_D[0..63]11
DDR_A_MA[0..15] 10
DDR_A_DQS[0..7] 10
DDR_A_DM[0..7] 10
DDR_A_DQS#[0..7] 10
DDR_B_MA[0..15] 11
DDR_B_DQS#[0..7] 11
DDR_B_DQS[0..7] 11
DDR_B_DM[0..7] 11
DDR_B_BS111
DDR_B_BS211
DDR_B_BS011
DDR_B_WE#11
DDR_A_CAS#10
DDR_A_RAS#10
DDR_B_RAS#11
DDR_B_CAS#11
Title
Size Document Number Rev
Date: Sheet of
Security Classification
Compal Secret Data
THIS SHEET OF ENGINEERING DRAWING IS THE PROPRIETARY PROPERTY OF COMPAL ELECTRONICS, INC. AND CONTAINS CONFIDENTIAL
AND TRADE SECRET INFORMATION. THIS SHEET MAY NOT BE TRANSFERED FROM THE CUSTODY OF THE COMPETENT DIVISION OF R&D
DEPARTMENT EXCEPT AS AUTHORIZED BY COMPAL ELECTRONICS, INC. NEITHER THIS SHEET NOR THE INFORMATION IT CONTAINS
MAY BE USED BY OR DISCLOSED TO ANY THIRD PARTY WITHOUT PRIOR WRITTEN CONSENT OF COMPAL ELECTRONICS, INC.
Issued Date Deciphered Date
NDU00_LA-6031P M/B
1.0
CPU DDRIII
B
7 45Monday, April 12, 2010
2010/04/12 2010/01/23
Compal Electronics, Inc.
Title
Size Document Number Rev
Date: Sheet of
Security Classification
Compal Secret Data
THIS SHEET OF ENGINEERING DRAWING IS THE PROPRIETARY PROPERTY OF COMPAL ELECTRONICS, INC. AND CONTAINS CONFIDENTIAL
AND TRADE SECRET INFORMATION. THIS SHEET MAY NOT BE TRANSFERED FROM THE CUSTODY OF THE COMPETENT DIVISION OF R&D
DEPARTMENT EXCEPT AS AUTHORIZED BY COMPAL ELECTRONICS, INC. NEITHER THIS SHEET NOR THE INFORMATION IT CONTAINS
MAY BE USED BY OR DISCLOSED TO ANY THIRD PARTY WITHOUT PRIOR WRITTEN CONSENT OF COMPAL ELECTRONICS, INC.
Issued Date Deciphered Date
NDU00_LA-6031P M/B
1.0
CPU DDRIII
B
7 45Monday, April 12, 2010
2010/04/12 2010/01/23
Compal Electronics, Inc.
Title
Size Document Number Rev
Date: Sheet of
Security Classification
Compal Secret Data
THIS SHEET OF ENGINEERING DRAWING IS THE PROPRIETARY PROPERTY OF COMPAL ELECTRONICS, INC. AND CONTAINS CONFIDENTIAL
AND TRADE SECRET INFORMATION. THIS SHEET MAY NOT BE TRANSFERED FROM THE CUSTODY OF THE COMPETENT DIVISION OF R&D
DEPARTMENT EXCEPT AS AUTHORIZED BY COMPAL ELECTRONICS, INC. NEITHER THIS SHEET NOR THE INFORMATION IT CONTAINS
MAY BE USED BY OR DISCLOSED TO ANY THIRD PARTY WITHOUT PRIOR WRITTEN CONSENT OF COMPAL ELECTRONICS, INC.
Issued Date Deciphered Date
NDU00_LA-6031P M/B
1.0
CPU DDRIII
B
7 45Monday, April 12, 2010
2010/04/12 2010/01/23
Compal Electronics, Inc.
DDR SYSTEM MEMORY A
U1C
INTEL_ARRANDALE_1288
DDR SYSTEM MEMORY A
U1C
INTEL_ARRANDALE_1288
SA_BS[0]
BT38
SA_BS[1]
BH38
SA_BS[2]
BF21
SA_CAS#
BK43
SA_RAS#
BL38
SA_WE#
BF38
SA_CK[0] BM34
SA_CK[1] BK36
SA_CK#[0] BP35
SA_CK#[1] BH36
SA_CKE[0] BF20
SA_CKE[1] BK24
SA_CS#[0] BH40
SA_CS#[1] BJ47
SA_ODT[0] BF43
SA_ODT[1] BL47
SA_DM[0] BB10
SA_DM[1] BJ10
SA_DM[2] BM15
SA_DM[3] BN24
SA_DM[4] BG44
SA_DM[5] BG53
SA_DM[6] BN62
SA_DM[7] BH59
SA_DQS[0] AY7
SA_DQS#[0] AY5
SA_DQS[1] BJ5
SA_DQS#[1] BJ7
SA_DQS[2] BL13
SA_DQS#[2] BN13
SA_DQS[3] BN21
SA_DQS#[3] BL21
SA_DQS[4] BK44
SA_DQS#[4] BH44
SA_DQS[5] BH51
SA_DQS#[5] BK51
SA_DQS[6] BM60
SA_DQS#[6] BP58
SA_DQS[7] BE64
SA_DQS#[7] BE62
SA_MA[0] BT36
SA_MA[1] BP33
SA_MA[2] BV36
SA_MA[3] BG34
SA_MA[4] BG32
SA_MA[5] BN32
SA_MA[6] BK32
SA_MA[7] BJ30
SA_MA[8] BN30
SA_MA[9] BF28
SA_MA[10] BH34
SA_MA[11] BH30
SA_MA[12] BJ28
SA_MA[13] BF40
SA_MA[14] BN28
SA_MA[15] BN25
SA_DQ[0]
AT8
SA_DQ[1]
AT6
SA_DQ[2]
BB5
SA_DQ[3]
BB9
SA_DQ[4]
AV7
SA_DQ[5]
AV6
SA_DQ[6]
BE6
SA_DQ[7]
BE8
SA_DQ[8]
BF11
SA_DQ[9]
BE11
SA_DQ[10]
BK5
SA_DQ[11]
BH13
SA_DQ[12]
BF9
SA_DQ[13]
BF6
SA_DQ[14]
BK7
SA_DQ[15]
BN8
SA_DQ[16]
BN11
SA_DQ[17]
BN9
SA_DQ[18]
BG17
SA_DQ[19]
BK15
SA_DQ[20]
BK9
SA_DQ[21]
BG15
SA_DQ[22]
BH17
SA_DQ[23]
BK17
SA_DQ[24]
BN20
SA_DQ[25]
BN17
SA_DQ[26]
BK25
SA_DQ[27]
BH25
SA_DQ[28]
BJ20
SA_DQ[29]
BH21
SA_DQ[30]
BG24
SA_DQ[31]
BG25
SA_DQ[32]
BJ40
SA_DQ[33]
BM43
SA_DQ[34]
BF47
SA_DQ[35]
BF48
SA_DQ[36]
BN40
SA_DQ[37]
BH43
SA_DQ[38]
BN44
SA_DQ[39]
BN47
SA_DQ[40]
BN48
SA_DQ[41]
BN51
SA_DQ[42]
BH53
SA_DQ[43]
BJ55
SA_DQ[44]
BH48
SA_DQ[45]
BJ48
SA_DQ[46]
BM53
SA_DQ[47]
BN55
SA_DQ[48]
BF55
SA_DQ[49]
BN57
SA_DQ[50]
BN65
SA_DQ[51]
BJ61
SA_DQ[52]
BF57
SA_DQ[53]
BJ57
SA_DQ[54]
BK64
SA_DQ[55]
BK61
SA_DQ[56]
BJ63
SA_DQ[57]
BF64
SA_DQ[58]
BB64
SA_DQ[59]
BB66
SA_DQ[60]
BJ66
SA_DQ[61]
BF65
SA_DQ[62]
AY64
SA_DQ[63]
BC70
DDR SYSTEM MEMORY - B
U1D
INTEL_ARRANDALE_1288
DDR SYSTEM MEMORY - B
U1D
INTEL_ARRANDALE_1288
SB_BS[0]
BV43
SB_BS[1]
BV41
SB_BS[2]
BV24
SB_CAS#
BU46
SB_RAS#
BT40
SB_WE#
BT41
SB_CK[0] BU33
SB_CK[1] BV38
SB_CK#[0] BV34
SB_CK#[1] BU39
SB_CKE[0] BT26
SB_CKE[1] BT24
SB_CS#[0] BP46
SB_CS#[1] BT43
SB_ODT[0] BV45
SB_ODT[1] BU49
SB_DM[0] BB4
SB_DM[1] BL4
SB_DM[2] BT13
SB_DM[3] BP22
SB_DM[4] BV47
SB_DM[5] BV57
SB_DM[6] BU65
SB_DM[7] BF67
SB_DQS[4] BT50
SB_DQS#[4] BT52
SB_DQS[5] BU56
SB_DQS#[5] BV55
SB_DQS[6] BV62
SB_DQS#[6] BU63
SB_DQS[7] BJ69
SB_DQS#[7] BG69
SB_DQS[0] BD4
SB_DQS#[0] BE2
SB_DQS[1] BN4
SB_DQS#[1] BM3
SB_DQS[2] BV13
SB_DQS#[2] BU12
SB_DQS[3] BT17
SB_DQS#[3] BT19
SB_MA[0] BT34
SB_MA[1] BP30
SB_MA[2] BV29
SB_MA[3] BU30
SB_MA[4] BV31
SB_MA[5] BT33
SB_MA[6] BT31
SB_MA[7] BP26
SB_MA[8] BV27
SB_MA[9] BT27
SB_MA[10] BU42
SB_MA[11] BU26
SB_MA[12] BT29
SB_MA[13] BT45
SB_MA[14] BV26
SB_MA[15] BU23
SB_DQ[0]
BA2
SB_DQ[1]
AW2
SB_DQ[2]
BD1
SB_DQ[3]
BE4
SB_DQ[4]
AY1
SB_DQ[5]
BC2
SB_DQ[6]
BF2
SB_DQ[7]
BH2
SB_DQ[8]
BG4
SB_DQ[9]
BG1
SB_DQ[10]
BR6
SB_DQ[11]
BR8
SB_DQ[12]
BJ4
SB_DQ[13]
BK2
SB_DQ[14]
BU9
SB_DQ[15]
BV10
SB_DQ[16]
BR10
SB_DQ[17]
BT12
SB_DQ[18]
BT15
SB_DQ[19]
BV15
SB_DQ[20]
BV12
SB_DQ[21]
BP12
SB_DQ[22]
BV17
SB_DQ[23]
BU16
SB_DQ[24]
BP15
SB_DQ[25]
BU19
SB_DQ[26]
BV22
SB_DQ[27]
BT22
SB_DQ[28]
BP19
SB_DQ[29]
BV19
SB_DQ[30]
BV20
SB_DQ[31]
BT20
SB_DQ[32]
BT48
SB_DQ[33]
BV48
SB_DQ[34]
BV50
SB_DQ[35]
BP49
SB_DQ[36]
BT47
SB_DQ[37]
BV52
SB_DQ[38]
BV54
SB_DQ[39]
BT54
SB_DQ[40]
BP53
SB_DQ[41]
BU53
SB_DQ[42]
BT59
SB_DQ[43]
BT57
SB_DQ[44]
BP56
SB_DQ[45]
BT55
SB_DQ[46]
BU60
SB_DQ[47]
BV59
SB_DQ[48]
BV61
SB_DQ[49]
BP60
SB_DQ[50]
BR66
SB_DQ[51]
BR64
SB_DQ[52]
BR62
SB_DQ[53]
BT61
SB_DQ[54]
BN68
SB_DQ[55]
BL69
SB_DQ[56]
BJ71
SB_DQ[57]
BF70
SB_DQ[58]
BG71
SB_DQ[59]
BC67
SB_DQ[60]
BK70
SB_DQ[61]
BK67
SB_DQ[62]
BD71
SB_DQ[63]
BD69

1
1
2
2
3
3
4
4
5
5
A A
B B
C C
D D
+VTT_DDR
H_PSI#
VCCSENSE
VSSSENSE
VCCSENSE
VSSSENSE
+VDDQ_CK
VTT0_72
VTT0_73
VTT0_72
VTT0_73
GFXVR_EN
CPU_VID4
CPU_VID2
CPU_VID6
CPU_VID0
CPU_VID5
CPU_VID3
CPU_VID1
VSSSENSE_R
VCCSENSE_R
H_DPRSLPVR
H_PSI#
H_DPRSLPVR
GFX_DPRSLPVR
GFX_DPRSLPVR
GFX_VID0 43
GFX_VID1 43
GFX_VID2 43
GFX_VID3 43
GFXVID4 43
GFX_VID5 43
GFX_VID6 43
VCC_AXG_SENSE 43
VSS_AXG_SENSE 43
GFXVR_EN 39,43
GFXVR_IMON 43
CPU_VID[0..6]42
H_VTTSELECT
VSS_SENSE_VTT39
IMVP_IMON42
VTT_SENSE39
VCCSENSE42
VSSSENSE42
+GFX_CORE
+VTT
+CPU_CORE
+VTT
+VTT
+1.5VS_CPU_VDDQ
+VCAP2 +1.8VS
+CPU_CORE
+CPU_CORE
+VCAP0
+VCAP1
+VTT
+VTT
+VCAP0 +VCAP1
+1.5VS_CPU_VDDQ
+VTT
+VTT
+VTT
+CPU_CORE
+CPU_CORE
+VTT
+VTT
Title
Size Document Number Rev
Date: Sheet of
Security Classification
Compal Secret Data
THIS SHEET OF ENGINEERING DRAW ING IS THE PROPRIETARY PROPERTY OF COMPAL ELECTRONICS, INC. AND CONTAINS CONFIDENTIAL
AND TRADE SECRET INFORMATION. THIS SHEET MAY NOT BE TRANSFERED FROM THE CUSTODY OF THE COMPETENT DIVISION OF R&D
DEPARTMENT EXCEPT AS AUTHORIZED BY COMPAL ELECTRONICS, INC. NEITHER THIS SHEET NOR THE INFORMATION IT CONTAINS
MAY BE USED BY OR DISCLOSED TO ANY THIRD PARTY WITHOUT PRIOR WRITTEN CONSENT OF COMPAL ELECTRONICS, INC.
Issued Date
Deciphered Date
NDU00_LA-6031P M/B
1.0
Auburndale(4/5)-PWR
Custom
8 45Monday, April 12, 2010
2010/04/12 2010/12/31
Compal Electronics, Inc.
Title
Size Document Number Rev
Date: Sheet of
Security Classification
Compal Secret Data
THIS SHEET OF ENGINEERING DRAW ING IS THE PROPRIETARY PROPERTY OF COMPAL ELECTRONICS, INC. AND CONTAINS CONFIDENTIAL
AND TRADE SECRET INFORMATION. THIS SHEET MAY NOT BE TRANSFERED FROM THE CUSTODY OF THE COMPETENT DIVISION OF R&D
DEPARTMENT EXCEPT AS AUTHORIZED BY COMPAL ELECTRONICS, INC. NEITHER THIS SHEET NOR THE INFORMATION IT CONTAINS
MAY BE USED BY OR DISCLOSED TO ANY THIRD PARTY WITHOUT PRIOR WRITTEN CONSENT OF COMPAL ELECTRONICS, INC.
Issued Date
Deciphered Date
NDU00_LA-6031P M/B
1.0
Auburndale(4/5)-PWR
Custom
8 45Monday, April 12, 2010
2010/04/12 2010/12/31
Compal Electronics, Inc.
Title
Size Document Number Rev
Date: Sheet of
Security Classification
Compal Secret Data
THIS SHEET OF ENGINEERING DRAW ING IS THE PROPRIETARY PROPERTY OF COMPAL ELECTRONICS, INC. AND CONTAINS CONFIDENTIAL
AND TRADE SECRET INFORMATION. THIS SHEET MAY NOT BE TRANSFERED FROM THE CUSTODY OF THE COMPETENT DIVISION OF R&D
DEPARTMENT EXCEPT AS AUTHORIZED BY COMPAL ELECTRONICS, INC. NEITHER THIS SHEET NOR THE INFORMATION IT CONTAINS
MAY BE USED BY OR DISCLOSED TO ANY THIRD PARTY WITHOUT PRIOR WRITTEN CONSENT OF COMPAL ELECTRONICS, INC.
Issued Date
Deciphered Date
NDU00_LA-6031P M/B
1.0
Auburndale(4/5)-PWR
Custom
8 45Monday, April 12, 2010
2010/04/12 2010/12/31
Compal Electronics, Inc.
H_VTTVID1 = Low, 1.1V
H_VTTVID1 = High, 1.05V
Close to CPU
Follow SCH check list
0112 add 7pcs Caps to follow Design guide 0112 add 7pcs Caps to follow Design guide
0112 change size
0116 add
0116 add
0116 add
04/29 Change C55,C56,C57 from
@47P_0402 to 1UF_0402 by HP.
09/22 update
Add pull high_1130 Reserved pull low_1203
Reserved_1203
C58
10U_0805_6.3V6M
C58
10U_0805_6.3V6M
1
2
C83
1U_0402_6.3V4Z
C83
1U_0402_6.3V4Z
1
2
C73
1U_0402_6.3V4Z
C73
1U_0402_6.3V4Z
1
2
C474.7U_0603_6.3V6K
C474.7U_0603_6.3V6K
1
2
C79
1U_0402_6.3V4Z
C79
1U_0402_6.3V4Z
1
2
R46 4.7K_0402_5%R46 4.7K_0402_5%
1 2
C23
1U_0402_6.3V4Z
C23
1U_0402_6.3V4Z
1
2
T8PAD T8PAD
C119
1U_0402_6.3V4Z
C119
1U_0402_6.3V4Z
1
2
R1460 1K_0402_5%@R1460 1K_0402_5%@
1 2
C54
1U_0402_6.3V4Z
C54
1U_0402_6.3V4Z
1
2
C22
10U_0805_6.3V6M
C22
10U_0805_6.3V6M
1
2
C99
1U_0402_6.3V4Z
C99
1U_0402_6.3V4Z
1
2
C56
1U_0402_6.3V4Z
C56
1U_0402_6.3V4Z
1
2
C103
47P_0402_50V8J
@
C103
47P_0402_50V8J
@
1
2
C37
1U_0402_6.3V4Z
C37
1U_0402_6.3V4Z
1
2
C57
1U_0402_6.3V4Z
C57
1U_0402_6.3V4Z
1
2
C114
1U_0402_6.3V4Z
C114
1U_0402_6.3V4Z
1
2
C96
1U_0402_6.3V4Z
C96
1U_0402_6.3V4Z
1
2
C87
1U_0402_6.3V4Z
C87
1U_0402_6.3V4Z
1
2
C55
1U_0402_6.3V4Z
C55
1U_0402_6.3V4Z
1
2
C65
10U_0805_6.3V6M
C65
10U_0805_6.3V6M
1
2
C110
1U_0402_6.3V4Z
C110
1U_0402_6.3V4Z
1
2
R51 100_0402_1%
R51 100_0402_1%
1 2
C82
1U_0402_6.3V4Z
C82
1U_0402_6.3V4Z
1
2
+
C40
330U_B2_2.5VM_R15M
@
+
C40
330U_B2_2.5VM_R15M
@
1
2
C69
47P_0402_50V8J
@
C69
47P_0402_50V8J
@
1
2
C78
1U_0402_6.3V4Z
C78
1U_0402_6.3V4Z
1
2
C81
1U_0402_6.3V4Z
C81
1U_0402_6.3V4Z
1
2
C91
1U_0402_6.3V4Z
C91
1U_0402_6.3V4Z
1
2
C30
1U_0402_6.3V4Z
C30
1U_0402_6.3V4Z
1
2
C109
1U_0402_6.3V4Z
C109
1U_0402_6.3V4Z
1
2
C115
1U_0402_6.3V4Z
C115
1U_0402_6.3V4Z
1
2
C77
1U_0402_6.3V4Z
C77
1U_0402_6.3V4Z
1
2
C31
1U_0402_6.3V4Z
C31
1U_0402_6.3V4Z
1
2
C94
1U_0402_6.3V4Z
C94
1U_0402_6.3V4Z
1
2
C46
10U_0805_6.3V6M
C46
10U_0805_6.3V6M
1
2
C48
10U_0805_6.3V6M
C48
10U_0805_6.3V6M
1
2
C49
1U_0402_6.3V4Z
C49
1U_0402_6.3V4Z
1
2
C53
1U_0402_6.3V4Z
C53
1U_0402_6.3V4Z
1
2
C104
47P_0402_50V8J
@
C104
47P_0402_50V8J
@
1
2
C86
1U_0402_6.3V4Z
C86
1U_0402_6.3V4Z
1
2
C27
1U_0402_6.3V4Z
C27
1U_0402_6.3V4Z
1
2
C29
1U_0402_6.3V4Z
C29
1U_0402_6.3V4Z
1
2
C50
1U_0402_6.3V4Z
C50
1U_0402_6.3V4Z
1
2
C111
1U_0402_6.3V4Z
C111
1U_0402_6.3V4Z
1
2
C28
1U_0402_6.3V4Z
C28
1U_0402_6.3V4Z
1
2
C25
1U_0402_6.3V4Z
C25
1U_0402_6.3V4Z
1
2
C76
1U_0402_6.3V4Z
C76
1U_0402_6.3V4Z
1
2
C39
1U_0402_6.3V4Z
C39
1U_0402_6.3V4Z
1
2
R49
0_0402_5%
R49
0_0402_5%
1 2
C19
1U_0402_6.3V4Z
C19
1U_0402_6.3V4Z
1
2
C70
1U_0402_6.3V4Z
C70
1U_0402_6.3V4Z
1
2
C95
1U_0402_6.3V4Z
C95
1U_0402_6.3V4Z
1
2
T9PAD T9PAD
C21
10U_0805_6.3V6M
C21
10U_0805_6.3V6M
1
2
L2
0_0603_5%
L2
0_0603_5%
12
POWER
1.1V RAIL POWER
SENSE LINESCPU VIDS
1.8V
U1F
INTEL_ARRANDALE_1288
POWER
1.1V RAIL POWER
SENSE LINESCPU VIDS
1.8V
U1F
INTEL_ARRANDALE_1288
VTT0_1 BF60
VTT0_2 BF59
VTT0_3 BD60
VTT0_4 BD59
VTT0_5 BB60
VTT0_6 BB59
VTT0_7 AY60
VTT0_8 AW60
VTT0_9 AW35
VTT0_10 AW33
VTT0_11 AW14
VTT0_12 AW12
VTT0_13 AU60
VTT0_14 AU59
VTT0_15 AU12
VTT0_16 AR60
VTT0_17 AR59
VTT0_18 AR12
VTT0_19 AN60
VTT0_20 AN59
VTT0_21 AN35
VTT0_22 AN33
VTT0_23 AN17
VTT0_24 AN15
VTT0_25 AN14
VTT0_26 AN12
VTT0_27 AM10
VTT0_28 AL60
VTT0_29 AL59
VTT0_30 AL17
VTT0_31 AL15
VTT0_32 AL14
VTT0_33 AL12
VTT0_34 AK35
VTT0_35 AK33
VTT0_36 AF39
VTT0_37 AF37
VTT0_38 AF35
VTT0_39 AF33
VTT0_40 AF32
VTT0_41 AF30
VTT0_42 AD39
VTT0_43 AD37
VTT0_44 AD35
VTT0_45 AD33
VTT0_46 AD32
VTT0_47 AD30
VTT0_48 W35
VTT0_49 W33
VTT0_50 W32
VTT0_51 W30
VTT0_52 W28
VTT0_53 W26
VTT0_54 W24
VTT0_55 W23
VTT0_56 U35
VTT0_57 U33
VTT0_58 U32
VTT0_59 U30
VTT0_60 U28
VTT0_61 U26
VTT0_62 U24
VTT0_63 U23
VTT0_64 R35
VTT0_65 R33
VTT0_66 R32
VTT0_67 R30
VTT0_68 R28
VTT0_69 R26
VTT0_70 R24
VTT0_71 R23
PSI#
F68
VID[0]
A61
VID[1]
D61
VID[2]
D62
VID[3]
A62
VID[4]
B63
VID[5]
D64
VID[6]
D66
PROC_DPRSLPVR
F66
ISENSE
A41
VCC_SENSE
F64
VSS_SENSE
F63
VTT_SENSE
N13
VSS_SENSE_VTT
R12
VCCPLL1
W39
VCCPLL2
W37
VCCPLL3
U37
VCCPLL4
R39
VCCPLL5
R37
VDDQ_CK[1]
BB14
VDDQ_CK[2]
BB12
VTT0_73 AN9
VTT0_72 AY10
VTT_SELECT[1]
AN1
C61
10U_0805_6.3V6M
C61
10U_0805_6.3V6M
1
2
C106
1U_0402_6.3V4Z
C106
1U_0402_6.3V4Z
1
2
C74
1U_0402_6.3V4Z
C74
1U_0402_6.3V4Z
1
2
C108
1U_0402_6.3V4Z
C108
1U_0402_6.3V4Z
1
2
C60
10U_0805_6.3V6M
C60
10U_0805_6.3V6M
1
2
C26
1U_0402_6.3V4Z
C26
1U_0402_6.3V4Z
1
2
C44
10U_0805_6.3V6M
C44
10U_0805_6.3V6M
1
2
C117
1U_0402_6.3V4Z
C117
1U_0402_6.3V4Z
1
2
R1461 1K_0402_5%R1461 1K_0402_5%
1 2
C120
1U_0402_6.3V4Z
C120
1U_0402_6.3V4Z
1
2
C52
1U_0402_6.3V4Z
C52
1U_0402_6.3V4Z
1
2
R52 100_0402_1%R52 100_0402_1%
1 2
C118
1U_0402_6.3V4Z
C118
1U_0402_6.3V4Z
1
2
C102
47P_0402_50V8J
@
C102
47P_0402_50V8J
@
1
2
C43
10U_0805_6.3V6M
C43
10U_0805_6.3V6M
1
2
C33
1U_0402_6.3V4Z
C33
1U_0402_6.3V4Z
1
2
C62
10U_0805_6.3V6M
C62
10U_0805_6.3V6M
1
2
C80
1U_0402_6.3V4Z
C80
1U_0402_6.3V4Z
1
2
C100
1U_0402_6.3V4Z
C100
1U_0402_6.3V4Z
1
2
R1466 1K_0402_5%
@
R1466 1K_0402_5%
@
1 2
R54 0_0402_5%
R54 0_0402_5%
1 2
C113
1U_0402_6.3V4Z
C113
1U_0402_6.3V4Z
1
2
C45
10U_0805_6.3V6M
C45
10U_0805_6.3V6M
1
2
C90
1U_0402_6.3V4Z
C90
1U_0402_6.3V4Z
1
2
C35
1U_0402_6.3V4Z
C35
1U_0402_6.3V4Z
1
2
C116
1U_0402_6.3V4Z
C116
1U_0402_6.3V4Z
1
2
C67
1U_0402_6.3V4Z
C67
1U_0402_6.3V4Z
1
2
C92
1U_0402_6.3V4Z
C92
1U_0402_6.3V4Z
1
2
C84
1U_0402_6.3V4Z
C84
1U_0402_6.3V4Z
1
2
C20
1U_0402_6.3V4Z
C20
1U_0402_6.3V4Z
1
2
C71
1U_0402_6.3V4Z
C71
1U_0402_6.3V4Z
1
2
C63
10U_0805_6.3V6M
C63
10U_0805_6.3V6M
1
2
C68
1U_0402_6.3V4Z
C68
1U_0402_6.3V4Z
1
2
C98
1U_0402_6.3V4Z
C98
1U_0402_6.3V4Z
1
2
C42
10U_0805_6.3V6M
C42
10U_0805_6.3V6M
1
2
C112
1U_0402_6.3V4Z
C112
1U_0402_6.3V4Z
1
2
R1464 1K_0402_5% @R1464 1K_0402_5% @
1 2
C93
1U_0402_6.3V4Z
C93
1U_0402_6.3V4Z
1
2
C85
1U_0402_6.3V4Z
C85
1U_0402_6.3V4Z
1
2
C97
1U_0402_6.3V4Z
C97
1U_0402_6.3V4Z
1
2
R474.7K_0402_5% @R474.7K_0402_5% @
1 2
C107
1U_0402_6.3V4Z
C107
1U_0402_6.3V4Z
1
2
C66
1U_0402_6.3V4Z
C66
1U_0402_6.3V4Z
1
2
C72
1U_0402_6.3V4Z
C72
1U_0402_6.3V4Z
1
2
C41
10U_0805_6.3V6M
C41
10U_0805_6.3V6M
1
2
C38
1U_0402_6.3V4Z
C38
1U_0402_6.3V4Z
1
2
C34
1U_0402_6.3V4Z
C34
1U_0402_6.3V4Z
1
2
C101
1U_0402_6.3V4Z
C101
1U_0402_6.3V4Z
1
2
C105
47P_0402_50V8J
@
C105
47P_0402_50V8J
@
1
2
R1463 1K_0402_5%R1463 1K_0402_5%
1 2
R1465 1K_0402_5%R1465 1K_0402_5%
1 2
R53 0_0402_5%
R53 0_0402_5%
1 2
C89
1U_0402_6.3V4Z
C89
1U_0402_6.3V4Z
1
2
C88
1U_0402_6.3V4Z
C88
1U_0402_6.3V4Z
1
2
C36
1U_0402_6.3V4Z
C36
1U_0402_6.3V4Z
1
2
C32
1U_0402_6.3V4Z
C32
1U_0402_6.3V4Z
1
2
R50
0_0402_5%
R50
0_0402_5%
1 2
POWER
GRAPHICS VIDs
GRAPHICS
DDR3 - 1.5V RAILS
PEG & DMI
SENSE
LINES
U1G
INTEL_ARRANDALE_1288
POWER
GRAPHICS VIDs
GRAPHICS
DDR3 - 1.5V RAILS
PEG & DMI
SENSE
LINES
U1G
INTEL_ARRANDALE_1288
GFX_VID[0] AF71
GFX_VID[1] AG67
GFX_VID[2] AG70
GFX_VID[3] AH71
GFX_VID[4] AN71
GFX_VID[5] AM67
GFX_VID[6] AM70
GFX_VR_EN AH69
GFX_DPRSLPVR AL71
GFX_IMON AL69
VAXG_SENSE AF12
VSSAXG_SENSE AF10
VAXG1
AN32
VAXG2
AN30
VAXG3
AN28
VAXG4
AN26
VAXG5
AN24
VAXG6
AN23
VAXG7
AN21
VAXG8
AN19
VAXG9
AL32
VAXG10
AL30
VAXG11
AL28
VAXG12
AL26
VAXG13
AL24
VAXG14
AL23
VAXG15
AL21
VAXG16
AL19
VAXG17
AK14
VAXG18
AK12
VAXG19
AJ10
VAXG20
AH14
VAXG21
AH12
VAXG22
AF28
VAXG23
AF26
VAXG24
AF24
VAXG25
AF23
VAXG26
AF21
VAXG27
AF19
VAXG28
AF17
VAXG29
AF15
VAXG30
AF14
VAXG31
AD28
VAXG32
AD26
VAXG33
AD24
VAXG34
AD23
VAXG35
AD21
VAXG36
AD19
VTT1_1
W21
VTT1_2
W19
VTT1_3
U21
VTT1_4
U19
VTT1_5
U17
VTT1_6
U15
VTT1_7
U14
VTT1_8
U12
VTT1_9
R21
VTT1_10
R19
VTT1_11
R17
VDDQ1 BU40
VDDQ2 BU35
VDDQ3 BU28
VDDQ4 BN38
VDDQ5 BM25
VDDQ6 BL30
VDDQ7 BJ38
VDDQ8 BH32
VDDQ9 BH28
VDDQ10 BG43
VDDQ11 BF16
VDDQ12 BF15
VDDQ13 BD35
VDDQ14 BD33
VDDQ15 BD32
VDDQ16 BD30
VDDQ17 BD28
VDDQ18 BD26
VAXG37
AD17
VTT1_21 R15
VDDQ19 BD24
VDDQ20 BD23
VDDQ21 BD21
VDDQ22 BD19
VDDQ23 BD17
VDDQ24 BD15
VDDQ25 BB35
VDDQ26 BB33
VDDQ27 BB32
VDDQ28 BB30
VDDQ29 BB28
VDDQ30 BB26
VDDQ31 BB24
VDDQ32 BB23
VDDQ33 BB21
VDDQ34 BB19
VDDQ35 BB17
VDDQ36 BB15
VCAP2_1
AK62
VCAP2_2
AK60
VCAP2_3
AK59
VCAP2_4
AH60
VCAP2_5
AH59
VCAP2_6
AF60
VCAP2_7
AF59
VCAP2_8
AD60
VCAP2_9
AD59
VCAP2_10
AB60
VCAP2_11
AB59
VCAP2_12
AA60
VCAP2_13
AA59
VCAP2_14
W60
VCAP2_15
W59
VCAP2_16
U60
VCAP2_17
U59
VCAP2_18
R60
VCAP2_19
R59
VTT0_DDR AW32
VTT0_DDR[1] AW30
VTT0_DDR[2] AW28
VTT0_DDR[3] AW26
VTT0_DDR[4] AW24
VTT0_DDR[5] AW23
VTT0_DDR[6] AW21
VTT0_DDR[7] AW19
VTT0_DDR[8] AW17
VTT0_DDR[9] AW15
VTT1_12 AD15
VTT1_13 AD14
VTT1_14 AD12
VTT1_15 AB12
VTT1_16 AA12
VTT1_17 W17
VTT1_18 W15
VTT1_19 W14
VTT1_20 W12
C59
10U_0805_6.3V6M
C59
10U_0805_6.3V6M
1
2
+
C17
330U_2.5V_M_R17
+
C17
330U_2.5V_M_R17
1
2
C75
1U_0402_6.3V4Z
C75
1U_0402_6.3V4Z
1
2
L1
0_0603_5%
L1
0_0603_5%
12
+
C18
330U_2.5V_M_R17
+
C18
330U_2.5V_M_R17
1
2
C64
10U_0805_6.3V6M
C64
10U_0805_6.3V6M
1
2
C24
1U_0402_6.3V4Z
C24
1U_0402_6.3V4Z
1
2
POWER
CPU CORE SUPPLY
U1H
INTEL_ARRANDALE_1288
POWER
CPU CORE SUPPLY
U1H
INTEL_ARRANDALE_1288
VCAP0_1 BD55
VCAP0_2 BD51
VCAP0_3 BD48
VCAP0_4 BB55
VCAP0_5 BB51
VCAP0_6 BB48
VCAP0_7 AY57
VCAP0_8 AY53
VCAP0_9 AY50
VCAP0_10 AW57
VCAP0_11 AW53
VCAP0_12 AW50
VCAP0_13 AU55
VCAP0_14 AU51
VCAP0_15 AU48
VCAP0_16 AR55
VCAP0_17 AR51
VCAP0_18 AR48
VCAP0_19 AN57
VCAP0_20 AN53
VCAP0_21 AN50
VCAP0_22 AL57
VCAP0_23 AL53
VCAP0_24 AL50
VCAP0_25 AK57
VCAP0_26 AK53
VCAP0_27 AK50
VCAP1_1 BD44
VCAP1_2 BD41
VCAP1_3 BD37
VCAP1_4 BB44
VCAP1_5 BB41
VCAP1_6 BB37
VCAP1_7 AY46
VCAP1_8 AY42
VCAP1_9 AY39
VCAP1_10 AW46
VCAP1_11 AW42
VCAP1_12 AW39
VCAP1_13 AU44
VCAP1_14 AU41
VCAP1_15 AU37
VCAP1_16 AR44
VCAP1_17 AR41
VCAP1_18 AR37
VCAP1_19 AN46
VCAP1_20 AN42
VCAP1_21 AN39
VCAP1_22 AL46
VCAP1_23 AL42
VCAP1_24 AL39
VCAP1_25 AK46
VCAP1_26 AK42
VCAP1_27 AK39
VCC_20
AB41
VCC_21
AA55
VCC_22
AA51
VCC_23
AA48
VCC_24
AA44
VCC_25
AA41
VCC_26
W55
VCC_27
W51
VCC_28
W48
VCC_29
W44
VCC_30
W41
VCC_31
U55
VCC_32
U51
VCC_33
U48
VCC_34
U44
VCC_35
U41
VCC_36
R55
VCC_37
R51
VCC_38
R48
VCC_39
R44
VCC_40
R41
VCC_41
P60
VCC_42
N55
VCC_43
N51
VCC_44
N48
VCC_45
N44
VCC_46
N42
VCC_47
M60
VCC_48
M51
VCC_49
M44
VCC_50
L55
VCC_51
K60
VCC_52
K51
VCC_53
K44
VCC_54
J55
VCC_55
H60
VCC_56
H51
VCC_57
H44
VCC_58
G60
VCC_59
G55
VCC_60
G51
VCC_61
G44
VCC_62
F55
VCC_63
E60
VCC_64
E57
VCC_65
E53
VCC_66
E50
VCC_67
E46
VCC_68
E42
VCC_69
D59
VCC_70
D57
VCC_71
D55
VCC_72
D54
VCC_73
D52
VCC_74
D50
VCC_75
D48
VCC_76
D47
VCC_77
D45
VCC_78
D43
VCC_79
B60
VCC_80
B56
VCC_81
B53
VCC_82
B49
VCC_83
B46
VCC_84
B42
VCC_85
A57
VCC_86
A54
VCC_87
A50
VCC_88
A47
VCC_89
A43
VCC_1
AF57
VCC_2
AF55
VCC_3
AF53
VCC_4
AF51
VCC_5
AF50
VCC_6
AF48
VCC_7
AF46
VCC_8
AF44
VCC_9
AF42
VCC_10
AF41
VCC_11
AD55
VCC_12
AD51
VCC_13
AD48
VCC_14
AD44
VCC_15
AD41
VCC_16
AB55
VCC_17
AB51
VCC_18
AB48
VCC_19
AB44
C51
1U_0402_6.3V4Z
C51
1U_0402_6.3V4Z
1
2

1
1
2
2
3
3
4
4
5
5
A A
B B
C C
D D
SUSPSUSP
+FAN1
+FAN1
SUSP 34,41
FAN_SPEED1 31
EN_DFAN131
+CPU_CORE
+VTT
+VSB
+1.5V+1.5VS_CPU_VDDQ
+5VS
+3VS
Title
Size Document Number Rev
Date: Sheet of
Security Classification
Compal Secret Data
THIS SHEET OF ENGINEERING DRAW ING IS THE PROPRIETARY PROPERTY OF COMPAL ELECTRONICS, INC. AND CONTAINS CONFIDENTIAL
AND TRADE SECRET INFORMATION. THIS SHEET MAY NOT BE TRANSFERED FROM THE CUSTODY OF THE COMPETENT DIVISION OF R&D
DEPARTMENT EXCEPT AS AUTHORIZED BY COMPAL ELECTRONICS, INC. NEITHER THIS SHEET NOR THE INFORMATION IT CONTAINS
MAY BE USED BY OR DISCLOSED TO ANY THIRD PARTY WITHOUT PRIOR WRITTEN CONSENT OF COMPAL ELECTRONICS, INC.
Issued Date
Deciphered Date
NDU00_LA-6031P M/B
1.0
Auburndale(5/5)-GND/Bypass
Custom
9 45Monday, April 12, 2010
2010/04/12 2010/12/31
Compal Electronics, Inc.
Title
Size Document Number Rev
Date: Sheet of
Security Classification
Compal Secret Data
THIS SHEET OF ENGINEERING DRAW ING IS THE PROPRIETARY PROPERTY OF COMPAL ELECTRONICS, INC. AND CONTAINS CONFIDENTIAL
AND TRADE SECRET INFORMATION. THIS SHEET MAY NOT BE TRANSFERED FROM THE CUSTODY OF THE COMPETENT DIVISION OF R&D
DEPARTMENT EXCEPT AS AUTHORIZED BY COMPAL ELECTRONICS, INC. NEITHER THIS SHEET NOR THE INFORMATION IT CONTAINS
MAY BE USED BY OR DISCLOSED TO ANY THIRD PARTY WITHOUT PRIOR WRITTEN CONSENT OF COMPAL ELECTRONICS, INC.
Issued Date
Deciphered Date
NDU00_LA-6031P M/B
1.0
Auburndale(5/5)-GND/Bypass
Custom
9 45Monday, April 12, 2010
2010/04/12 2010/12/31
Compal Electronics, Inc.
Title
Size Document Number Rev
Date: Sheet of
Security Classification
Compal Secret Data
THIS SHEET OF ENGINEERING DRAW ING IS THE PROPRIETARY PROPERTY OF COMPAL ELECTRONICS, INC. AND CONTAINS CONFIDENTIAL
AND TRADE SECRET INFORMATION. THIS SHEET MAY NOT BE TRANSFERED FROM THE CUSTODY OF THE COMPETENT DIVISION OF R&D
DEPARTMENT EXCEPT AS AUTHORIZED BY COMPAL ELECTRONICS, INC. NEITHER THIS SHEET NOR THE INFORMATION IT CONTAINS
MAY BE USED BY OR DISCLOSED TO ANY THIRD PARTY WITHOUT PRIOR WRITTEN CONSENT OF COMPAL ELECTRONICS, INC.
Issued Date
Deciphered Date
NDU00_LA-6031P M/B
1.0
Auburndale(5/5)-GND/Bypass
Custom
9 45Monday, April 12, 2010
2010/04/12 2010/12/31
Compal Electronics, Inc.
CPU CORE
0112 Add to follow design guide
05/06 update to change
C95,C96,C97,C98 from
SGA00002X00(330U_7mR) to
SGA00004200(470U_4.5mR)
L
1- SV BGA 4x470uF bulk on C95,C96,C97,C98
2- LV BGA 3x330uF 9mR (SGA20331E10) bulk on C96,C97,C98
1A
FAN Control Circuit
10mil
For S3 CPU power saving
C132
22U_0805_6.3V6M
C132
22U_0805_6.3V6M
1
2
C163
22U_0805_6.3V6M
C163
22U_0805_6.3V6M
1
2
C154
1U_0402_6.3V4Z
C154
1U_0402_6.3V4Z
1
2
C159
22U_0805_6.3V6M
C159
22U_0805_6.3V6M
1
2
C136
22U_0805_6.3V6M
C136
22U_0805_6.3V6M
1
2
+
C147
330U_D2_2VM_R9M
+
C147
330U_D2_2VM_R9M
1
2
C156
22U_0805_6.3V6M
C156
22U_0805_6.3V6M
1
2
C130
22U_0805_6.3V6M
C130
22U_0805_6.3V6M
1
2
C127
22U_0805_6.3V6M
C127
22U_0805_6.3V6M
1
2
C125
1U_0402_6.3V4Z
C125
1U_0402_6.3V4Z
1
2
C151
1U_0402_6.3V4Z
C151
1U_0402_6.3V4Z
1
2
C144
1U_0402_6.3V4Z
C144
1U_0402_6.3V4Z
1
2
C149
1U_0402_6.3V4Z
C149
1U_0402_6.3V4Z
1
2
R45 10K_0402_5%R45 10K_0402_5%
12
C168
1U_0402_6.3V4Z
C168
1U_0402_6.3V4Z
1
2
C15
10U_0805_10V4Z
C15
10U_0805_10V4Z
1
2
C169
1U_0402_6.3V4Z
C169
1U_0402_6.3V4Z
1
2
C170
1U_0402_6.3V4Z
C170
1U_0402_6.3V4Z
1
2
C143
1U_0402_6.3V4Z
C143
1U_0402_6.3V4Z
1
2
C135
22U_0805_6.3V6M
C135
22U_0805_6.3V6M
1
2
C165
1U_0402_6.3V4Z
C165
1U_0402_6.3V4Z
1
2
C160
22U_0805_6.3V6M
C160
22U_0805_6.3V6M
1
2
C142
1U_0402_6.3V4Z
C142
1U_0402_6.3V4Z
1
2
C167
1U_0402_6.3V4Z
C167
1U_0402_6.3V4Z
1
2
C166
1U_0402_6.3V4Z
C166
1U_0402_6.3V4Z
1
2
C157
22U_0805_6.3V6M
C157
22U_0805_6.3V6M
1
2
C140
1U_0402_6.3V4Z
C140
1U_0402_6.3V4Z
1
2
+
C148
330U_D2_2VM_R9M
+
C148
330U_D2_2VM_R9M
1
2
C137
22U_0805_6.3V6M
C137
22U_0805_6.3V6M
1
2
JFAN1
ACES_88231-03041_3P
@
JFAN1
ACES_88231-03041_3P
@
1
1
2
2
3
3
GND
4
GND
5
VSS
U1I
INTEL_ARRANDALE_1288
VSS
U1I
INTEL_ARRANDALE_1288
VSS1
BU62
VSS2
BU58
VSS3
BU55
VSS4
BU51
VSS5
BU48
VSS6
BU44
VSS7
BU37
VSS8
BU32
VSS9
BU25
VSS10
BU21
VSS11
BU18
VSS12
BU14
VSS13
BU11
VSS14
BU7
VSS15
BP42
VSS16
BN64
VSS17
BN6
VSS18
BM70
VSS19
BM51
VSS20
BM44
VSS21
BM32
VSS22
BM24
VSS23
BM17
VSS24
BL57
VSS25
BL55
VSS26
BL48
VSS27
BL40
VSS28
BL28
VSS29
BL20
VSS30
BK63
VSS31
BK60
VSS32
BK53
VSS33
BK34
VSS34
BK10
VSS35
BJ64
VSS36
BJ21
VSS37
BJ9
VSS38
BJ1
VSS39
BH70
VSS40
BH57
VSS41
BH55
VSS42
BH47
VSS43
BH24
VSS44
BH20
VSS45
BH15
VSS46
BG51
VSS47
BG36
VSS48
BF62
VSS49
BF30
VSS50
BF13
VSS51
BF8
VSS52
BE70
VSS53
BE65
VSS54
BE9
VSS55
BE1
VSS56
BD57
VSS57
BD53
VSS58
BD50
VSS59
BD46
VSS60
BD42
VSS61
BD39
VSS62
BD14
VSS63
BB71
VSS64
BB62
VSS65
BB57
VSS66
BB53
VSS67
BB50
VSS68
BB46
VSS69
BB42
VSS70
BB39
VSS71
BB7
VSS72
BB1
VSS73
BA70
VSS74
AY71
VSS75
AY66
VSS76
AY62
VSS77
AY59
VSS78
AY55
VSS79
AY51
VSS80
AY48
VSS94 AY17
VSS95 AY15
VSS96 AY14
VSS97 AY12
VSS98 AY8
VSS99 AY4
VSS100 AW67
VSS101 AW62
VSS102 AW59
VSS103 AW55
VSS104 AW51
VSS105 AW48
VSS106 AW44
VSS107 AW41
VSS108 AW37
VSS109 AV9
VSS110 AV1
VSS111 AU70
VSS112 AU62
VSS113 AU57
VSS114 AU53
VSS115 AU50
VSS116 AU46
VSS117 AU42
VSS118 AU39
VSS119 AU35
VSS120 AU33
VSS121 AU32
VSS122 AU30
VSS123 AU28
VSS124 AU26
VSS125 AU24
VSS126 AU23
VSS127 AU21
VSS128 AU19
VSS129 AU17
VSS130 AU15
VSS131 AU14
VSS132 AU4
VSS133 AT64
VSS134 AT10
VSS135 AR62
VSS136 AR57
VSS137 AR53
VSS138 AR50
VSS139 AR46
VSS140
AR42
VSS141
AR39
VSS142
AR35
VSS143
AR33
VSS144
AR32
VSS145
AR30
VSS146
AR28
VSS147
AR26
VSS148
AR24
VSS149
AR23
VSS150
AR21
VSS151
AR19
VSS152
AR17
VSS153
AR15
VSS154
AR14
VSS155
AR4
VSS156
AR1
VSS157
AP70
VSS158
AP64
VSS159
AN62
VSS160
AN55
VSS161 AN51
VSS162 AN48
VSS163 AN44
VSS164 AN41
VSS165 AN37
VSS166 AN5
VSS167 AN4
VSS168 AM64
VSS169 AM8
VSS170 AL62
VSS171 AL55
VSS172 AL51
VSS173 AL48
VSS174 AL44
VSS175 AL41
VSS176 AL37
VSS177 AL35
VSS178 AL33
VSS179 AL1
VSS180 AK70
VSS181 AK64
VSS182 AK55
VSS183 AK51
VSS184 AK48
VSS185 AK44
VSS186 AK41
VSS187 AK37
VSS188 AK32
VSS189 AK30
VSS190 AK28
VSS191 AK26
VSS192 AK24
VSS193 AK23
VSS194 AK21
VSS195 AK19
VSS196 AK17
VSS197 AK15
VSS198 AJ70
VSS199 AH62
VSS200 AH57
VSS201 AH55
VSS81
AY44
VSS82
AY41
VSS83
AY37
VSS84
AY35
VSS85
AY33
VSS86
AY32
VSS87
AY30
VSS88
AY28
VSS89
AY26
VSS202 BV66
VSS203 BV64
VSS204 BT68
VSS205 BR69
VSS206 BR68
VSS207 BR3
VSS208 BN71
VSS209 BN1
VSS210 BL71
VSS211 BL1
VSS212 R14
VSS213 H71
VSS214 F71
VSS215 E69
VSS216 E68
VSS217 A66
VSS218 A64
VSS219 E5
VSS220 C68
VSS90 AY24
VSS91 AY23
VSS92 AY21
VSS93 AY19
+
C145
330U_D2_2VM_R9M
+
C145
330U_D2_2VM_R9M
1
2
Q2
SI4856ADY_SO8
PS@ Q2
SI4856ADY_SO8
PS@
S
1
S
2
S
3
G
4
D8
D7
D6
D5
C131
22U_0805_6.3V6M
C131
22U_0805_6.3V6M
1
2
VSS
U1J
INTEL_ARRANDALE_1288
VSS
U1J
INTEL_ARRANDALE_1288
VSS202
AH53
VSS203
AH51
VSS204
AH50
VSS205
AH48
VSS206
AH46
VSS207
AH44
VSS208
AH42
VSS209
AH41
VSS210
AH39
VSS211
AH37
VSS212
AH35
VSS213
AH33
VSS214
AH32
VSS215
AH30
VSS216
AH28
VSS217
AH26
VSS218
AH24
VSS219
AH23
VSS220
AH21
VSS221
AH19
VSS222
AH17
VSS223
AH15
VSS224
AH4
VSS225
AG64
VSS226
AG9
VSS227
AG6
VSS228
AF69
VSS229
AF62
VSS230
AF1
VSS231
AE70
VSS232
AE64
VSS233
AD62
VSS234
AD57
VSS235
AD53
VSS236
AD50
VSS237
AD46
VSS238
AD42
VSS239
AD4
VSS240
AC67
VSS241
AC64
VSS242
AC10
VSS243
AC5
VSS244
AC1
VSS245
AB70
VSS246
AB62
VSS247
AB57
VSS248
AB53
VSS249
AB50
VSS250
AB46
VSS251
AB42
VSS252
AB39
VSS253
AB37
VSS254
AB35
VSS255
AB33
VSS256
AB32
VSS257
AB30
VSS258
AB28
VSS259
AB26
VSS260
AB24
VSS261
AB23
VSS262
AB21
VSS263
AB19
VSS264
AB17
VSS265
AB15
VSS266
AB14
VSS267
AB9
VSS268
AA66
VSS269
AA64
VSS270
AA62
VSS271
AA57
VSS272
AA53
VSS273
AA50
VSS274
AA46
VSS275
AA42
VSS276
AA39
VSS277
AA37
VSS278
AA35
VSS279
AA33
VSS280
AA32
VSS281
AA30
VSS282
AA28
VSS283
AA26
VSS284
AA24
VSS285
AA23
VSS286
AA21
VSS287
AA19
VSS288 AA17
VSS289 AA15
VSS290 AA14
VSS291 AA4
VSS292 W69
VSS293 W62
VSS294 W57
VSS295 W53
VSS296 W50
VSS297 W46
VSS298 W42
VSS299 W6
VSS300 W1
VSS301 V70
VSS302 U64
VSS303 U62
VSS304 U57
VSS305 U53
VSS306 U50
VSS307 U46
VSS308 U42
VSS309 U39
VSS310 U9
VSS311 U4
VSS312 T1
VSS313 R70
VSS314 R62
VSS315 R57
VSS316 R53
VSS317 R50
VSS318 R46
VSS319 R42
VSS320 R5
VSS321 P4
VSS322 N63
VSS323 N57
VSS324 N53
VSS325 N50
VSS326 N46
VSS327 N30
VSS328 N21
VSS329 N15
VSS330 M53
VSS331 M42
VSS332 M36
VSS333 M1
VSS334 L70
VSS335 L57
VSS336 L48
VSS337 L47
VSS338 L13
VSS339 K64
VSS340 K53
VSS341 K43
VSS342 K36
VSS343 K34
VSS344 K32
VSS345 K25
VSS346 K17
VSS347 K11
VSS348 K6
VSS349 K4
VSS350 J65
VSS351 J57
VSS352 J48
VSS353 J47
VSS354 J40
VSS355 J9
VSS356 H53
VSS357 H43
VSS358 H36
VSS359 H1
VSS360 G70
VSS361 G57
VSS362 G53
VSS363 G48
VSS364 G47
VSS365 G43
VSS366 G30
VSS367 G24
VSS368 G20
VSS369 G15
VSS370 F61
VSS371 F48
VSS372 F47
VSS373 F28
VSS374
F20
VSS375
F4
VSS376
E37
VSS377
E33
VSS378
E30
VSS379
E16
VSS380
E12
VSS381
D41
VSS382
D38
VSS383
D34
VSS384
D31
VSS385
D27
VSS386
D24
VSS387
D20
VSS388
D17
VSS389
D13
VSS390
D10
VSS391
D6
VSS392
B65
VSS393 B62
VSS394 B58
VSS395 B55
VSS396 B51
VSS397 B48
VSS398 B44
VSS399 A59
VSS400 A55
VSS401 A52
VSS402 A48
VSS403 A45
VSS404 A40
VSS405 A36
VSS406 A33
VSS407 A29
VSS408 A26
VSS409 A22
VSS410 A19
VSS411 A15
VSS412 A12
VSS413 A8
VSS415
B40
C121
1U_0402_6.3V4Z
C121
1U_0402_6.3V4Z
1
2
U3
APL5607KI-TRG_SO8
U3
APL5607KI-TRG_SO8
EN
1
VIN
2
VOUT
3
VSET
4
GND 8
GND 7
GND 6
GND 5
Q3A
2N7002DW-T/R7_SOT363-6
PS@Q3A
2N7002DW-T/R7_SOT363-6
PS@
61
2
C172
0.1U_0402_25V6
PS@ C172
0.1U_0402_25V6
PS@
1
2
C164
22U_0805_6.3V6M
C164
22U_0805_6.3V6M
1
2
C150
1U_0402_6.3V4Z
C150
1U_0402_6.3V4Z
1
2
C134
22U_0805_6.3V6M
C134
22U_0805_6.3V6M
1
2
C158
22U_0805_6.3V6M
C158
22U_0805_6.3V6M
1
2
C138
22U_0805_6.3V6M
C138
22U_0805_6.3V6M
1
2
+
C146
330U_D2_2VM_R9M
+
C146
330U_D2_2VM_R9M
1
2
C122
1U_0402_6.3V4Z
C122
1U_0402_6.3V4Z
1
2
C124
1U_0402_6.3V4Z
C124
1U_0402_6.3V4Z
1
2
C139
1U_0402_6.3V4Z
C139
1U_0402_6.3V4Z
1
2
D3
BAS16_SOT23-3
@
D3
BAS16_SOT23-3
@
12
Q3B
2N7002DW-T/R7_SOT363-6
PS@
Q3B
2N7002DW-T/R7_SOT363-6
PS@
3
5
4
C161
22U_0805_6.3V6M
C161
22U_0805_6.3V6M
1
2
C16
0.01U_0402_16V7K
@
C16
0.01U_0402_16V7K
@
1
2
C126
1U_0402_6.3V4Z
C126
1U_0402_6.3V4Z
1
2
R57
820K_0402_5%
PS@
R57
820K_0402_5%
PS@
12
C14
1000P_0402_25V8J@
C14
1000P_0402_25V8J@
1
2
C171
10U_0805_10V4K
PS@
C171
10U_0805_10V4K
PS@
1
2
C133
22U_0805_6.3V6M
C133
22U_0805_6.3V6M
1
2
C123
1U_0402_6.3V4Z
C123
1U_0402_6.3V4Z
1
2
C155
22U_0805_6.3V6M
C155
22U_0805_6.3V6M
1
2
R56
220K_0402_5%
PS@
R56
220K_0402_5%
PS@
1 2
C128
22U_0805_6.3V6M
C128
22U_0805_6.3V6M
1
2
C141
1U_0402_6.3V4Z
C141
1U_0402_6.3V4Z
1
2
C153
1U_0402_6.3V4Z
C153
1U_0402_6.3V4Z
1
2
C13
10U_0805_10V4Z
C13
10U_0805_10V4Z
1
2
D2
1SS355_SOD323-2
@
D2
1SS355_SOD323-2
@
12
C129
22U_0805_6.3V6M
C129
22U_0805_6.3V6M
1
2
C152
1U_0402_6.3V4Z
C152
1U_0402_6.3V4Z
1
2
R55
470_0805_5%
PS@
R55
470_0805_5%
PS@
1 2
C162
22U_0805_6.3V6M
C162
22U_0805_6.3V6M
1
2

5
5
4
4
3
3
2
2
1
1
D D
C C
B B
A A
DDR_A_D3
DDR_A_DM1
DDR_A_D18
DDR_A_DM3
DDR_A_D27
DDR_A_D30
DDR_A_D1
DDR_A_D5
DDR_A_DQS0
DDR_A_D12
DDR_A_D24
DDR_A_DQS3
DDR_A_D22
DDR_A_D28
DDR_A_D26
DDR_A_DM2
DDR_A_D25
DDR_A_DQS1
DDR_A_D20
DDR_A_D29
DDR_A_D0
DDR_A_D19
DDR_A_D21
DDR_A_D31
DDR_A_D23
DDR_A_D8
DDR_A_D13
DDR_A_DQS#1
DDR_A_D11
DDR_A_D16
DDR_A_DM0
DDR_A_D14
DDR_A_D17
DDR_A_DQS2
DDR_A_DQS#3
DDR_A_D7
DDR_A_D15
DDR_A_D9
DDR_A_D4
DDR_A_D2
DDR_A_D10
DDR_A_DQS#0
DDR_A_D6
DDR_A_DQS#2
DDR_A_D62
DDR_A_D46
DDR_A_D37
DDR_A_D45
DDR_A_D53
DDR_A_D47
DDR_A_D52
DDR_A_DQS#5
DDR_A_DM6
DDR_A_D60
DDR_A_D38
DDR_A_D61
DDR_A_D54
DDR_A_D36
DDR_A_D55
DDR_A_D39
DDR_A_DQS7
DDR_A_D44
DDR_A_DQS5
DDR_A_D63
DDR_A_DM4
DDR_A_DQS#7
+DDR_VREF_CA_DIMMA
DDR_A_MA7
DDR_A_MA15
DDR_A_MA6
DDR_A_MA2
DDR_A_MA4
DDR_A_MA14
DDR_A_MA0
DDR_A_MA11
DDR_A_D41
DDR_A_DM7
DDR_A_D43
DDR_A_DQS6
DDR_A_D40
DDR_A_D51
DDR_A_D59
DDR_A_D35
DDR_A_DM5
DDR_A_D49
DDR_A_D56
DDR_A_D57
DDR_A_D34
DDR_A_D32
DDR_A_DQS4
DDR_A_D58
DDR_A_D48
DDR_A_D50
DDR_A_D33
DDR_A_DQS#4
DDR_A_DQS#6
DDR_A_D42
DDR_A_MA13
DDR_A_MA10
DDR_A_MA3
DDR_A_MA5
DDR_A_MA8
DDR_A_MA1
DDR_A_MA12
DDR_A_MA9
PM_SMBCLK 11,12,16,26
PM_SMBDATA 11,12,16,26
SM_DRAMRST# 5,11
PM_EXTTS# 5,11
DDR_A_DQS#[0..7]7
DDR_A_DQS[0..7]7
DDR_A_D[0..63]7
DDR_A_DM[0..7]7
DDR_A_MA[0..15]7
DDR_A_RAS# 7
DDRA_ODT1 7
DDRA_ODT0 7
DDR_A_BS1 7
DDRA_SCS0# 7
DDRA_CLK1 7
DDRA_CLK1# 7
DDRA_CKE1 7
DDR_A_BS07
DDRA_CLK0#7
DDR_A_WE#7
DDR_A_CAS#7
DDRA_SCS1#7
DDRA_CLK07
DDRA_CKE07
DDR_A_BS27
+1.5V +1.5V
+VREF_DQA
+VREF_DQB
+V_DDR3_DIMM_REF
+1.5V
+VREF_DQA
+1.5V
+1.5V +0.75VS
+1.5V
+1.5V
+0.75VS+0.75VS
+3VS
+V_DDR3_DIMM_REF
Title
Size Document Number Rev
Date: Sheet of
Security Classification
Compal Secret Data
THIS SHEET OF ENGINEERING DRAWING IS THE PROPRIETARY PROPERTY OF COMPAL ELECTRONICS, INC. AND CONTAINS CONFIDENTIAL
AND TRADE SECRET INFORMATION. THIS SHEET MAY NOT BE TRANSFERED FROM THE CUSTODY OF THE COMPETENT DIVISION OF R&D
DEPARTMENT EXCEPT AS AUTHORIZED BY COMPAL ELECTRONICS, INC. NEITHER THIS SHEET NOR THE INFORMATION IT CONTAINS
MAY BE USED BY OR DISCLOSED TO ANY THIRD PARTY WITHOUT PRIOR WRITTEN CONSENT OF COMPAL ELECTRONICS, INC.
Issued Date Deciphered Date
NDU00_LA-6031P M/B
1.0
DDRIII-SODIMM0
Custom
10 45Monday, April 12, 2010
2010/04/12 2010/01/23
Compal Electronics, Inc.
Title
Size Document Number Rev
Date: Sheet of
Security Classification
Compal Secret Data
THIS SHEET OF ENGINEERING DRAWING IS THE PROPRIETARY PROPERTY OF COMPAL ELECTRONICS, INC. AND CONTAINS CONFIDENTIAL
AND TRADE SECRET INFORMATION. THIS SHEET MAY NOT BE TRANSFERED FROM THE CUSTODY OF THE COMPETENT DIVISION OF R&D
DEPARTMENT EXCEPT AS AUTHORIZED BY COMPAL ELECTRONICS, INC. NEITHER THIS SHEET NOR THE INFORMATION IT CONTAINS
MAY BE USED BY OR DISCLOSED TO ANY THIRD PARTY WITHOUT PRIOR WRITTEN CONSENT OF COMPAL ELECTRONICS, INC.
Issued Date Deciphered Date
NDU00_LA-6031P M/B
1.0
DDRIII-SODIMM0
Custom
10 45Monday, April 12, 2010
2010/04/12 2010/01/23
Compal Electronics, Inc.
Title
Size Document Number Rev
Date: Sheet of
Security Classification
Compal Secret Data
THIS SHEET OF ENGINEERING DRAWING IS THE PROPRIETARY PROPERTY OF COMPAL ELECTRONICS, INC. AND CONTAINS CONFIDENTIAL
AND TRADE SECRET INFORMATION. THIS SHEET MAY NOT BE TRANSFERED FROM THE CUSTODY OF THE COMPETENT DIVISION OF R&D
DEPARTMENT EXCEPT AS AUTHORIZED BY COMPAL ELECTRONICS, INC. NEITHER THIS SHEET NOR THE INFORMATION IT CONTAINS
MAY BE USED BY OR DISCLOSED TO ANY THIRD PARTY WITHOUT PRIOR WRITTEN CONSENT OF COMPAL ELECTRONICS, INC.
Issued Date Deciphered Date
NDU00_LA-6031P M/B
1.0
DDRIII-SODIMM0
Custom
10 45Monday, April 12, 2010
2010/04/12 2010/01/23
Compal Electronics, Inc.
Standard Type
DDR3 SO-DIMM A
close to JDDRL.1
M1 Circuit
Layout Note:
Place near JDDRL
Layout Note:
Place near JDDRL1.203 and 204
Layout Note: Place these 4 Caps near
Command and Control signals of DIMMA
Reserve for cost down
close to JDDRL.126
For S3 CPU power saving
R61 0_0402_5%R61 0_0402_5%
12
R65
10K_0402_5%
R65
10K_0402_5%
12
C174
2.2U_0603_6.3V4Z
C174
2.2U_0603_6.3V4Z
1
2
+
C177 330U_B2_2.5VM_R15M
@
+
C177 330U_B2_2.5VM_R15M
@
1 2
C187 0.1U_0402_16V4ZC187 0.1U_0402_16V4Z
1 2
JDDRL1
FOX_AS0A626-U4SG-7H@
JDDRL1
FOX_AS0A626-U4SG-7H@
VREF_DQ
1VSS1 2
VSS2
3DQ4 4
DQ0
5DQ5 6
DQ1
7VSS3 8
VSS4
9DQS#0 10
DM0
11 DQS0 12
VSS5
13 VSS6 14
DQ2
15 DQ6 16
DQ3
17 DQ7 18
VSS7
19 VSS8 20
DQ8
21 DQ12 22
DQ9
23 DQ13 24
VSS9
25 VSS10 26
DQS#1
27 DM1 28
DQS1
29 RESET# 30
VSS11
31 VSS12 32
DQ10
33 DQ14 34
DQ11
35 DQ15 36
VSS13
37 VSS14 38
DQ16
39 DQ20 40
DQ17
41 DQ21 42
VSS15
43 VSS16 44
DQS#2
45 DM2 46
DQS2
47 VSS17 48
VSS18
49 DQ22 50
DQ18
51 DQ23 52
DQ19
53 VSS19 54
VSS20
55 DQ28 56
DQ24
57 DQ29 58
DQ25
59 VSS21 60
VSS22
61 DQS#3 62
DM3
63 DQS3 64
VSS23
65 VSS24 66
DQ26
67 DQ30 68
DQ27
69 DQ31 70
VSS25
71 VSS26 72
A12/BC#
83 A11 84
A9
85 A7 86
VDD5
87 VDD6 88
A8
89 A6 90
CKE0
73 CKE1 74
VDD1
75 VDD2 76
NC1
77 A15 78
BA2
79 A14 80
VDD3
81 VDD4 82
A5
91 A4 92
VDD7
93 VDD8 94
A3
95 A2 96
A1
97 A0 98
VDD9
99 VDD10 100
CK0
101 CK1 102
CK0#
103 CK1# 104
VDD11
105 VDD12 106
A10/AP
107 BA1 108
BA0
109 RAS# 110
VDD13
111 VDD14 112
WE#
113 S0# 114
CAS#
115 ODT0 116
VDD15
117 VDD16 118
A13
119 ODT1 120
S1#
121 NC2 122
VDD17
123 VDD18 124
NCTEST
125 VREF_CA 126
VSS27
127 VSS28 128
DQ32
129 DQ36 130
DQ33
131 DQ37 132
VSS29
133 VSS30 134
DQS#4
135 DM4 136
DQS4
137 VSS31 138
VSS32
139 DQ38 140
DQ34
141 DQ39 142
DQ35
143 VSS33 144
VSS34
145 DQ44 146
DQ40
147 DQ45 148
DQ41
149 VSS35 150
VSS36
151 DQS#5 152
DM5
153 DQS5 154
VSS37
155 VSS38 156
DQ42
157 DQ46 158
DQ43
159 DQ47 160
VSS39
161 VSS40 162
DQ48
163 DQ52 164
DQ49
165 DQ53 166
VSS41
167 VSS42 168
DQS#6
169 DM6 170
DQS6
171 VSS43 172
VSS44
173 DQ54 174
DQ50
175 DQ55 176
DQ51
177 VSS45 178
VSS46
179 DQ60 180
DQ56
181 DQ61 182
DQ57
183 VSS47 184
VSS48
185 DQS#7 186
DM7
187 DQS7 188
VSS49
189 VSS50 190
DQ58
191 DQ62 192
DQ59
193 DQ63 194
VSS51
195 VSS52 196
SA0
197 EVENT# 198
VDDSPD
199 SDA 200
SA1
201 SCL 202
VTT1
203 VTT2 204
G1
205 G2 206
C190 10U_0805_6.3V6MC190 10U_0805_6.3V6M
1 2
R64
10K_0402_5%
R64
10K_0402_5%
1 2
C181 0.1U_0402_16V4ZC181 0.1U_0402_16V4Z
1 2
C182 10U_0805_6.3V6MC182 10U_0805_6.3V6M
1 2
C184 0.1U_0402_16V4ZC184 0.1U_0402_16V4Z
1 2
C193 10U_0805_6.3V6MC193 10U_0805_6.3V6M
1 2
R62
1K_0402_1%
R62
1K_0402_1%
12
R58 0_0402_5%R58 0_0402_5%
12
C191 1U_0402_6.3V4ZC191 1U_0402_6.3V4Z
12
R63
0_0402_5%
R63
0_0402_5%
1 2
C178 0.1U_0402_16V4ZC178 0.1U_0402_16V4Z
1 2
C194
2.2U_0603_6.3V4Z
C194
2.2U_0603_6.3V4Z
1
2
R60
1K_0402_1%
PS@
R60
1K_0402_1%
PS@
12
C188 10U_0805_6.3V6MC188 10U_0805_6.3V6M
1 2
C175
2.2U_0603_6.3V4Z
C175
2.2U_0603_6.3V4Z
1
2
C173
0.1U_0402_16V4Z
C173
0.1U_0402_16V4Z
1
2
C176
0.1U_0402_16V4Z
C176
0.1U_0402_16V4Z
1
2
C189 1U_0402_6.3V4ZC189 1U_0402_6.3V4Z
12
C180 10U_0805_6.3V6MC180 10U_0805_6.3V6M
1 2
C185 10U_0805_6.3V6MC185 10U_0805_6.3V6M
1 2
C195
0.1U_0402_16V4Z
C195
0.1U_0402_16V4Z
1
2
C186 1U_0402_6.3V4ZC186 1U_0402_6.3V4Z
12
C179 10U_0805_6.3V6MC179 10U_0805_6.3V6M
1 2
R59
1K_0402_1%
R59
1K_0402_1%
12
C183 1U_0402_6.3V4ZC183 1U_0402_6.3V4Z
12
+
C192
330U_2.5V_M_R17
+
C192
330U_2.5V_M_R17
1
2

A
A
B
B
C
C
D
D
E
E
1 1
2 2
3 3
4 4
DDR_B_D25
DDR_B_D26
DDR_B_D8
DDR_B_D1
DDR_B_DQS#0
DDR_B_D15
DDR_B_D30
DDR_B_D20
DDR_B_D17
DDR_B_D23
DDR_B_D9
DDR_B_D18
DDR_B_DQS#3
DDR_B_D16
DDR_B_D29
DDR_B_D0
DDR_B_D13
DDR_B_D21
DDR_B_DQS#1
DDR_B_D19
DDR_B_D24
DDR_B_DQS3
DDR_B_DM0
DDR_B_D2
DDR_B_D11
DDR_B_DQS0
DDR_B_D31
DDR_B_D3
DDR_B_D4
DDR_B_D5
DDR_B_D6
DDR_B_D28
DDR_B_DQS1
DDR_B_D10
DDR_B_D12
DDR_B_DM2
DDR_B_D22
DDR_B_D7
DDR_B_DM1
DDR_B_DQS#2
DDR_B_DQS2
DDR_B_DM3
DDR_B_D14
DDR_B_D27
DDR_B_D32
DDR_B_D43
DDR_B_DQS#6
DDR_B_D48
DDR_B_DM7
DDR_B_D50
DDR_B_D51
DDR_B_DQS#4
DDR_B_D35
DDR_B_D56
DDR_B_D41
DDR_B_D57
DDR_B_D49
DDR_B_D33
DDR_B_D34
DDR_B_DM5
DDR_B_D58
DDR_B_D42
DDR_B_DQS6
DDR_B_D40
DDR_B_DQS4
DDR_B_D59
DDR_B_D55
DDR_B_D38
DDR_B_D52
DDR_B_D53
DDR_B_D47
DDR_B_D46
DDR_B_DM4
DDR_B_D54
DDR_B_D63
DDR_B_D36
DDR_B_DQS#7
DDR_B_D44
DDR_B_D45
DDR_B_D61
DDR_B_DQS5
DDR_B_DM6
DDR_B_DQS7
DDR_B_D62
DDR_B_D39
DDR_B_DQS#5
DDR_B_D60
DDR_B_D37
+DDR_VREF_CA_DIMMB
DDR_B_MA0
DDR_B_MA6
DDR_B_MA15
DDR_B_MA11
DDR_B_MA4
DDR_B_MA7
DDR_B_MA14
DDR_B_MA2
DDR_B_MA10
DDR_B_MA13
DDR_B_MA12
DDR_B_MA8
DDR_B_MA3
DDR_B_MA9
DDR_B_MA1
DDR_B_MA5
DDRB_CKE1 7
SM_DRAMRST# 5,10
DDR_B_DQS#[0..7]7
DDR_B_DQS[0..7]7
DDR_B_D[0..63]7
DDR_B_MA[0..15]7
DDR_B_DM[0..7]7
PM_SMBDATA 10,12,16,26
PM_EXTTS# 5,10
PM_SMBCLK 10,12,16,26
DDRB_CLK1# 7
DDR_B_RAS# 7
DDRB_ODT1 7
DDR_B_BS1 7
DDRB_SCS0# 7
DDRB_CLK1 7
DDRB_ODT0 7DDR_B_CAS#7
DDR_B_BS07
DDRB_CLK0#7
DDRB_CLK07
DDRB_SCS1#7
DDR_B_WE#7
DDR_B_BS27
DDRB_CKE07
+1.5V+1.5V
+VREF_DQB
+1.5V
+0.75VS+1.5V
+0.75VS+0.75VS
+3VS
+V_DDR3_DIMM_REF
Title
Size Document Number Rev
Date: Sheet of
Security Classification
Compal Secret Data
THIS SHEET OF ENGINEERING DRAWING IS THE PROPRIETARY PROPERTY OF COMPAL ELECTRONICS, INC. AND CONTAINS CONFIDENTIAL
AND TRADE SECRET INFORMATION. THIS SHEET MAY NOT BE TRANSFERED FROM THE CUSTODY OF THE COMPETENT DIVISION OF R&D
DEPARTMENT EXCEPT AS AUTHORIZED BY COMPAL ELECTRONICS, INC. NEITHER THIS SHEET NOR THE INFORMATION IT CONTAINS
MAY BE USED BY OR DISCLOSED TO ANY THIRD PARTY WITHOUT PRIOR WRITTEN CONSENT OF COMPAL ELECTRONICS, INC.
Issued Date Deciphered Date
NDU00_LA-6031P M/B
1.0
DDRIII-SODIMM1
Custom
11 45Monday, April 12, 2010
2010/04/12 2010/01/23
Compal Electronics, Inc.
Title
Size Document Number Rev
Date: Sheet of
Security Classification
Compal Secret Data
THIS SHEET OF ENGINEERING DRAWING IS THE PROPRIETARY PROPERTY OF COMPAL ELECTRONICS, INC. AND CONTAINS CONFIDENTIAL
AND TRADE SECRET INFORMATION. THIS SHEET MAY NOT BE TRANSFERED FROM THE CUSTODY OF THE COMPETENT DIVISION OF R&D
DEPARTMENT EXCEPT AS AUTHORIZED BY COMPAL ELECTRONICS, INC. NEITHER THIS SHEET NOR THE INFORMATION IT CONTAINS
MAY BE USED BY OR DISCLOSED TO ANY THIRD PARTY WITHOUT PRIOR WRITTEN CONSENT OF COMPAL ELECTRONICS, INC.
Issued Date Deciphered Date
NDU00_LA-6031P M/B
1.0
DDRIII-SODIMM1
Custom
11 45Monday, April 12, 2010
2010/04/12 2010/01/23
Compal Electronics, Inc.
Title
Size Document Number Rev
Date: Sheet of
Security Classification
Compal Secret Data
THIS SHEET OF ENGINEERING DRAWING IS THE PROPRIETARY PROPERTY OF COMPAL ELECTRONICS, INC. AND CONTAINS CONFIDENTIAL
AND TRADE SECRET INFORMATION. THIS SHEET MAY NOT BE TRANSFERED FROM THE CUSTODY OF THE COMPETENT DIVISION OF R&D
DEPARTMENT EXCEPT AS AUTHORIZED BY COMPAL ELECTRONICS, INC. NEITHER THIS SHEET NOR THE INFORMATION IT CONTAINS
MAY BE USED BY OR DISCLOSED TO ANY THIRD PARTY WITHOUT PRIOR WRITTEN CONSENT OF COMPAL ELECTRONICS, INC.
Issued Date Deciphered Date
NDU00_LA-6031P M/B
1.0
DDRIII-SODIMM1
Custom
11 45Monday, April 12, 2010
2010/04/12 2010/01/23
Compal Electronics, Inc.
Standard Type
DDR3 SO-DIMM B
close to JDDRH.1
Layout Note:
Place near JDDRH
Layout Note:
Place near JDDRH.203 and 204
Layout Note: Place these 4 Caps near
Command and Control signals of DIMMB
close to JDDRH.126
C212 1U_0402_6.3V4ZC212 1U_0402_6.3V4Z
12
C207 0.1U_0402_16V4ZC207 0.1U_0402_16V4Z
1 2
C210 0.1U_0402_16V4ZC210 0.1U_0402_16V4Z
1 2
R68
10K_0402_5%
R68
10K_0402_5%
1 2
C198
2.2U_0603_6.3V4Z
C198
2.2U_0603_6.3V4Z
1
2
R67
10K_0402_5%
R67
10K_0402_5%
1 2
C203 10U_0805_6.3V6MC203 10U_0805_6.3V6M
1 2
C205 10U_0805_6.3V6MC205 10U_0805_6.3V6M
1 2
C204 0.1U_0402_16V4ZC204 0.1U_0402_16V4Z
1 2
C214 1U_0402_6.3V4ZC214 1U_0402_6.3V4Z
12
C196
2.2U_0603_6.3V4Z
C196
2.2U_0603_6.3V4Z
1
2
C209 1U_0402_6.3V4ZC209 1U_0402_6.3V4Z
12
C199
0.1U_0402_16V4Z
C199
0.1U_0402_16V4Z
1
2
C211 10U_0805_6.3V6MC211 10U_0805_6.3V6M
1 2
C215 10U_0805_6.3V6MC215 10U_0805_6.3V6M
1 2
C217
0.1U_0402_16V4Z
C217
0.1U_0402_16V4Z
1
2
C213 10U_0805_6.3V6MC213 10U_0805_6.3V6M
1 2
C206 1U_0402_6.3V4ZC206 1U_0402_6.3V4Z
12
C201 0.1U_0402_16V4ZC201 0.1U_0402_16V4Z
1 2
C197
0.1U_0402_16V4Z
C197
0.1U_0402_16V4Z
1
2
C202 10U_0805_6.3V6MC202 10U_0805_6.3V6M
1 2
C216
2.2U_0603_6.3V4Z
C216
2.2U_0603_6.3V4Z
1
2
C208 10U_0805_6.3V6MC208 10U_0805_6.3V6M
1 2
JDDRH1
FOX_AS0A626-U4RN-7F@
JDDRH1
FOX_AS0A626-U4RN-7F@
VREF_DQ
1VSS1 2
VSS2
3DQ4 4
DQ0
5DQ5 6
DQ1
7VSS3 8
VSS4
9DQS#0 10
DM0
11 DQS0 12
VSS5
13 VSS6 14
DQ2
15 DQ6 16
DQ3
17 DQ7 18
VSS7
19 VSS8 20
DQ8
21 DQ12 22
DQ9
23 DQ13 24
VSS9
25 VSS10 26
DQS#1
27 DM1 28
DQS1
29 RESET# 30
VSS11
31 VSS12 32
DQ10
33 DQ14 34
DQ11
35 DQ15 36
VSS13
37 VSS14 38
DQ16
39 DQ20 40
DQ17
41 DQ21 42
VSS15
43 VSS16 44
DQS#2
45 DM2 46
DQS2
47 VSS17 48
VSS18
49 DQ22 50
DQ18
51 DQ23 52
DQ19
53 VSS19 54
VSS20
55 DQ28 56
DQ24
57 DQ29 58
DQ25
59 VSS21 60
VSS22
61 DQS#3 62
DM3
63 DQS3 64
VSS23
65 VSS24 66
DQ26
67 DQ30 68
DQ27
69 DQ31 70
VSS25
71 VSS26 72
A12/BC#
83 A11 84
A9
85 A7 86
VDD5
87 VDD6 88
A8
89 A6 90
CKE0
73 CKE1 74
VDD1
75 VDD2 76
NC1
77 A15 78
BA2
79 A14 80
VDD3
81 VDD4 82
A5
91 A4 92
VDD7
93 VDD8 94
A3
95 A2 96
A1
97 A0 98
VDD9
99 VDD10 100
CK0
101 CK1 102
CK0#
103 CK1# 104
VDD11
105 VDD12 106
A10/AP
107 BA1 108
BA0
109 RAS# 110
VDD13
111 VDD14 112
WE#
113 S0# 114
CAS#
115 ODT0 116
VDD15
117 VDD16 118
A13
119 ODT1 120
S1#
121 NC2 122
VDD17
123 VDD18 124
NCTEST
125 VREF_CA 126
VSS27
127 VSS28 128
DQ32
129 DQ36 130
DQ33
131 DQ37 132
VSS29
133 VSS30 134
DQS#4
135 DM4 136
DQS4
137 VSS31 138
VSS32
139 DQ38 140
DQ34
141 DQ39 142
DQ35
143 VSS33 144
VSS34
145 DQ44 146
DQ40
147 DQ45 148
DQ41
149 VSS35 150
VSS36
151 DQS#5 152
DM5
153 DQS5 154
VSS37
155 VSS38 156
DQ42
157 DQ46 158
DQ43
159 DQ47 160
VSS39
161 VSS40 162
DQ48
163 DQ52 164
DQ49
165 DQ53 166
VSS41
167 VSS42 168
DQS#6
169 DM6 170
DQS6
171 VSS43 172
VSS44
173 DQ54 174
DQ50
175 DQ55 176
DQ51
177 VSS45 178
VSS46
179 DQ60 180
DQ56
181 DQ61 182
DQ57
183 VSS47 184
VSS48
185 DQS#7 186
DM7
187 DQS7 188
VSS49
189 VSS50 190
DQ58
191 DQ62 192
DQ59
193 DQ63 194
VSS51
195 VSS52 196
SA0
197 EVENT# 198
VDDSPD
199 SDA 200
SA1
201 SCL 202
VTT1
203 VTT2 204
G1
205 G2 206
R66
0_0402_5%
R66
0_0402_5%
1 2
+
C200 330U_B2_2.5VM_R15M
@
+
C200 330U_B2_2.5VM_R15M
@
1 2

A
A
B
B
C
C
D
D
E
E
F
F
G
G
H
H
1 1
2 2
3 3
4 4
H_STP_CPU#
CLK_XTAL_IN
CLK_XTAL_OUT
CLK_XTAL_OUT
H_STP_CPU#
CK_PW RGD
CLK_XTAL_IN
CPU_SELCLK_DOT_R
CLK_DOT#_R
CLK_SATA_R
CLK_SATA#_R
PCH_CLK_DMI_R
PCH_CLK_DMI#_R
CLK_BCLK_R#
CLK_BCLK_R
USB20_N11_R
+LCDVDD_R
USB20_P11_R
INVT_PWM_R
BKOFF#
CK_PW RGD
CPU_SEL
INVT_PWM_R
USB20_P11_R
USB20_N11_R
CLK_14M_PCH
INT_MIC_CLK
INT_MIC_DATA
+LCDVDD_R
CLK_14M_PCH 16
PM_SMBDATA 10,11,16,26
PM_SMBCLK 10,11,16,26
CLK_DOT16
CLK_DOT#16
CLK_SATA#16
CLK_SATA16
PCH_CLK_DMI16
PCH_CLK_DMI#16
CLK_BCLK 16
CLK_BCLK# 16
UMA_ENVDD18
BKOFF#31
LCD_EDID_CLK18
LCD_EDID_DATA18
CLK_ENABLE# 42
INVT_PWM31
PCH_PW M18 INT_MIC_CLK29
INT_MIC_DATA29
USB20_P1119
USB20_N1119
LCD_TXOUT0+18
LCD_TXOUT0-18
LCD_TXOUT1+18
LCD_TXOUT1-18
LCD_TXOUT2+18
LCD_TXOUT2-18
LCD_TXCLK+18
LCD_TXCLK-18
+3VS +3VS_CK505 +1.05VS +1.05VS_CK505
+3VS_CK505
+3VS_CK505
+1.05VS_CK505
+3VS_CK505
+1.05VS_CK505
+3VS
+LCD_VDD
+LCD_VDD +3VS
+LCD_INV B+
+LCD_VDD
+3VS_CK505
+1.05VS
+3VS
+3VS_LVDS_CAM
+1.5VS_CK505
+1.5VS +1.5VS_CK505
+1.5VS_CK505
+3VS
+LCD_INV
+3VS_LVDS_CAM
Title
Size Document Number Rev
Date: Sheet of
Security Classification
Compal Secret Data
THIS SHEET OF ENGINEERING DRAWING IS THE PROPRIETARY PROPERTY OF COMPAL ELECTRONICS, INC. AND CONTAINS CONFIDENTIAL
AND TRADE SECRET INFORMATION. THIS SHEET MAY NOT BE TRANSFERED FROM THE CUSTODY OF THE COMPETENT DIVISION OF R&D
DEPARTMENT EXCEPT AS AUTHORIZED BY COMPAL ELECTRONICS, INC. NEITHER THIS SHEET NOR THE INFORMATION IT CONTAINS
MAY BE USED BY OR DISCLOSED TO ANY THIRD PARTY WITHOUT PRIOR WRITTEN CONSENT OF COMPAL ELECTRONICS, INC.
Issued Date Deciphered Date
NDU00_LA-6031P M/B
1.0
Clock Generator (CK505)/ LVDS CONN
Custom
12 45Monday, April 12, 2010
2010/04/12 2010/01/23
Compal Electronics, Inc.
Title
Size Document Number Rev
Date: Sheet of
Security Classification
Compal Secret Data
THIS SHEET OF ENGINEERING DRAWING IS THE PROPRIETARY PROPERTY OF COMPAL ELECTRONICS, INC. AND CONTAINS CONFIDENTIAL
AND TRADE SECRET INFORMATION. THIS SHEET MAY NOT BE TRANSFERED FROM THE CUSTODY OF THE COMPETENT DIVISION OF R&D
DEPARTMENT EXCEPT AS AUTHORIZED BY COMPAL ELECTRONICS, INC. NEITHER THIS SHEET NOR THE INFORMATION IT CONTAINS
MAY BE USED BY OR DISCLOSED TO ANY THIRD PARTY WITHOUT PRIOR WRITTEN CONSENT OF COMPAL ELECTRONICS, INC.
Issued Date Deciphered Date
NDU00_LA-6031P M/B
1.0
Clock Generator (CK505)/ LVDS CONN
Custom
12 45Monday, April 12, 2010
2010/04/12 2010/01/23
Compal Electronics, Inc.
Title
Size Document Number Rev
Date: Sheet of
Security Classification
Compal Secret Data
THIS SHEET OF ENGINEERING DRAWING IS THE PROPRIETARY PROPERTY OF COMPAL ELECTRONICS, INC. AND CONTAINS CONFIDENTIAL
AND TRADE SECRET INFORMATION. THIS SHEET MAY NOT BE TRANSFERED FROM THE CUSTODY OF THE COMPETENT DIVISION OF R&D
DEPARTMENT EXCEPT AS AUTHORIZED BY COMPAL ELECTRONICS, INC. NEITHER THIS SHEET NOR THE INFORMATION IT CONTAINS
MAY BE USED BY OR DISCLOSED TO ANY THIRD PARTY WITHOUT PRIOR WRITTEN CONSENT OF COMPAL ELECTRONICS, INC.
Issued Date Deciphered Date
NDU00_LA-6031P M/B
1.0
Clock Generator (CK505)/ LVDS CONN
Custom
12 45Monday, April 12, 2010
2010/04/12 2010/01/23
Compal Electronics, Inc.
Clock Generator
Routing the
trace at
least 10mil
Silego Have Internal Pull-Up
IDT Have Internal Pull-Down
1
CPU_1/1#CPU_SEL CPU_0/0#
0 133MHz
(Default) 133MHz
100MHz 100MHz
W=60mils
W=60mils
LCD/PANEL BD. Conn.
W=20mils
1.5A
Rated Current MAX:3000mA
For SED For SED
For SED For SED
For SED
Reserve for EMI request
For SED
SA00002XY00
Change to PCH control.
IDT
R70 R73Clock gen R72
no-mountRTM mount
01/30 EMI request
03/04 Pin24 +LCD_INV-->NC
03/23 cap reserval.
04/12 Q25B replace Q5B.
C224
0.1U_0402_16V4Z
C224
0.1U_0402_16V4Z
1
2
C236
0.1U_0402_16V4Z
C236
0.1U_0402_16V4Z
1 2
R71
FBMH1608HM601-T_0603
R71
FBMH1608HM601-T_0603
1 2
R7410K_0402_5% R7410K_0402_5%
12
R89
0_0603_5%
R89
0_0603_5%
1 2
R95
10K_0402_5%
R95
10K_0402_5%
12
C243
0.1U_0402_25V6
C243
0.1U_0402_25V6
1
2
C227
47P_0402_50V8J
C227
47P_0402_50V8J
12
G
D
S
Q6
AO3413_SOT23
G
D
S
Q6
AO3413_SOT23
2
1 3
C231
22P_0402_50V8J
C231
22P_0402_50V8J
1
2
R86 0_0402_5%R86 0_0402_5%
1 2
C228
0.1U_0402_16V4Z
C228
0.1U_0402_16V4Z
1
2
R73
FBMH1608HM601-T_0603
R73
FBMH1608HM601-T_0603
1 2
L3
0_0805_5%
L3
0_0805_5%
12
C220
0.1U_0402_16V4Z
C220
0.1U_0402_16V4Z
1
2
C239
0.1U_0402_16V4Z
C239
0.1U_0402_16V4Z
1
2
R85 0_0402_5%R85 0_0402_5%
1 2
R92 47K_0402_5%R92 47K_0402_5%
1 2
C240
680P_0402_50V7K
C240
680P_0402_50V7K
1
2
C226
0.1U_0402_16V4Z
C226
0.1U_0402_16V4Z
1
2
C218
10U_0805_10V4Z
C218
10U_0805_10V4Z
1
2
R84 0_0402_5%R84 0_0402_5%
1 2
C242
68P_0402_50V8J
C242
68P_0402_50V8J
1
2
L4
FBMA-L11-201209-221LMA30T_0805
L4
FBMA-L11-201209-221LMA30T_0805
12
R72
0_0603_5%
@R72
0_0603_5%
@
1 2
R7810K_0402_5% @R7810K_0402_5% @
12
C234
0.1U_0402_16V4Z
C234
0.1U_0402_16V4Z
1
2
C244
680P_0402_50V7K
C244
680P_0402_50V7K
1
2
C222
47P_0402_50V8J
C222
47P_0402_50V8J
12
C230
0.1U_0402_16V4Z
C230
0.1U_0402_16V4Z
1
2
C232
22P_0402_50V8J
C232
22P_0402_50V8J
1
2
C899
0.1U_0402_16V4Z
C899
0.1U_0402_16V4Z
1
2
R97 0_0402_5%R97 0_0402_5%
1 2
R910_0402_5% R910_0402_5%
12
R82 0_0402_5%R82 0_0402_5%
1 2
Q4B
2N7002DW -T/R7_SOT363-6
Q4B
2N7002DW -T/R7_SOT363-6
3
5
4
C229
0.1U_0402_16V4Z
C229
0.1U_0402_16V4Z
1
2
C237
0.1U_0402_16V7K
C237
0.1U_0402_16V7K
1
2
R96 0_0402_5%R96 0_0402_5%
1 2
R94
100K_0402_5%
R94
100K_0402_5%
1 2
R87
150_0603_5%
R87
150_0603_5%
12
Q4A
2N7002DW -T/R7_SOT363-6
Q4A
2N7002DW -T/R7_SOT363-6
61
2
R77 0_0402_5%R77 0_0402_5%
1 2
R83 0_0402_5%R83 0_0402_5%
1 2
C233
33P_0402_50V8K
@C233
33P_0402_50V8K
@
1
2
R88
100K_0402_5%
R88
100K_0402_5%
12
Q25B
2N7002DW -T/R7_SOT363-6
IHDMI@
Q25B
2N7002DW -T/R7_SOT363-6
IHDMI@
3
5
4
C241
0.1U_0402_16V4Z
C241
0.1U_0402_16V4Z
1
2
C904
1U_0402_6.3V4Z
C904
1U_0402_6.3V4Z
1
2
C225
0.1U_0402_16V4Z
C225
0.1U_0402_16V4Z
1
2
JLVDS1
I-PEX_20143-030E-20F~D
@
JLVDS1
I-PEX_20143-030E-20F~D
@
29
29
27
27
25
25
23
23
21
21
19
19
16
16 15
15
13
13
11
11
9
9
7
7
2
2
4
4
5
5
30
30
28
28
26
26
24
24
22
22
20
20
18
18 17
17
14
14
12
12
10
10
8
8
6
6
1
1
3
3
MGND1 31
MGND2 32
MGND3 33
MGND4 34
R81 0_0402_5%R81 0_0402_5%
1 2
R75 0_0402_5%R75 0_0402_5%
1 2
C219
0.1U_0402_16V4Z
C219
0.1U_0402_16V4Z
1
2
L5
WCM-2012-900T_0805
@L5
WCM-2012-900T_0805
@
1
122
33
4
4
U5
RTM890N-631-GRT_QFN32_5X5
U5
RTM890N-631-GRT_QFN32_5X5
CPU_1# 19
SATA
10
CKPWRGD/PD# 25
DOT_96#
4
CPU_0# 22
XTAL_OUT 27
VSS_REF 26
VDD_CPU 24
CPU_0 23
27MHZ_SS
7
XTAL_IN 28
27MHZ
6
USB_48
8
CPU_1 20
VSS_CPU 21
VDD_CPU_IO 18
VDD_USB_48
1
VSS_48M
2
REF_0/CPU_SEL 30
SDA 31
SCL 32
VDD_27
5
VSS_27M
9
SATA#
11
VSS_SRC
12
SRC_1
13
SRC_1#
14
VDD_SRC_IO
15
VDD_SRC 17
VDD_REF 29
DOT_96
3
CPU_STOP#
16
TGND
33
R900_0402_5%
@
R900_0402_5%
@
12
R69
10K_0402_5%
R69
10K_0402_5%
12
Y1
14.318MHZ_16PF_7A14300083
Y1
14.318MHZ_16PF_7A14300083
1 2
R7633_0402_5% R7633_0402_5%
1 2
C238
0.01U_0402_25V7K
C238
0.01U_0402_25V7K
1
2
C221
0.1U_0402_16V4Z
C221
0.1U_0402_16V4Z
1
2
C905
1U_0402_6.3V4Z
C905
1U_0402_6.3V4Z
1
2
D84
PACDN042Y3R_SOT23-3
D84
PACDN042Y3R_SOT23-3
2
3
1
C235
4.7U_0805_10V4Z
C235
4.7U_0805_10V4Z
1
2
C223
10U_0805_10V4Z
C223
10U_0805_10V4Z
1
2
R70
FBMH1608HM601-T_0603
R70
FBMH1608HM601-T_0603
1 2
R8010K_0402_5% R8010K_0402_5%
12

A
A
B
B
C
C
D
D
E
E
1 1
2 2
3 3
4 4
RJ45_MIDI1+27
RJ45_MIDI1-27
RJ45_MIDI0-27
RJ45_MIDI0+27
UMA_CRT_CLK18
UMA_CRT_DATA18
UMA_CRT_VSYNC18
UMA_CRT_HSYNC18
CRT_R18
CRT_G18
CRT_B18
+3VS
+5VS
RJ45_GND
Title
Size Document Number Rev
Date: Sheet of
Security Classification
Compal Secret Data
THIS SHEET OF ENGINEERING DRAWING IS THE PROPRIETARY PROPERTY OF COMPAL ELECTRONICS, INC. AND CONTAINS CONFIDENTIAL
AND TRADE SECRET INFORMATION. THIS SHEET MAY NOT BE TRANSFERED FROM THE CUSTODY OF THE COMPETENT DIVISION OF R&D
DEPARTMENT EXCEPT AS AUTHORIZED BY COMPAL ELECTRONICS, INC. NEITHER THIS SHEET NOR THE INFORMATION IT CONTAINS
MAY BE USED BY OR DISCLOSED TO ANY THIRD PARTY WITHOUT PRIOR WRITTEN CONSENT OF COMPAL ELECTRONICS, INC.
Issued Date Deciphered Date
NDU00_LA-6031P M/B
1.0
CRT\TV\LVDS
13 45Monday, April 12, 2010
2010/04/12 2010/01/23
Compal Electronics, Inc.
Title
Size Document Number Rev
Date: Sheet of
Security Classification
Compal Secret Data
THIS SHEET OF ENGINEERING DRAWING IS THE PROPRIETARY PROPERTY OF COMPAL ELECTRONICS, INC. AND CONTAINS CONFIDENTIAL
AND TRADE SECRET INFORMATION. THIS SHEET MAY NOT BE TRANSFERED FROM THE CUSTODY OF THE COMPETENT DIVISION OF R&D
DEPARTMENT EXCEPT AS AUTHORIZED BY COMPAL ELECTRONICS, INC. NEITHER THIS SHEET NOR THE INFORMATION IT CONTAINS
MAY BE USED BY OR DISCLOSED TO ANY THIRD PARTY WITHOUT PRIOR WRITTEN CONSENT OF COMPAL ELECTRONICS, INC.
Issued Date Deciphered Date
NDU00_LA-6031P M/B
1.0
CRT\TV\LVDS
13 45Monday, April 12, 2010
2010/04/12 2010/01/23
Compal Electronics, Inc.
Title
Size Document Number Rev
Date: Sheet of
Security Classification
Compal Secret Data
THIS SHEET OF ENGINEERING DRAWING IS THE PROPRIETARY PROPERTY OF COMPAL ELECTRONICS, INC. AND CONTAINS CONFIDENTIAL
AND TRADE SECRET INFORMATION. THIS SHEET MAY NOT BE TRANSFERED FROM THE CUSTODY OF THE COMPETENT DIVISION OF R&D
DEPARTMENT EXCEPT AS AUTHORIZED BY COMPAL ELECTRONICS, INC. NEITHER THIS SHEET NOR THE INFORMATION IT CONTAINS
MAY BE USED BY OR DISCLOSED TO ANY THIRD PARTY WITHOUT PRIOR WRITTEN CONSENT OF COMPAL ELECTRONICS, INC.
Issued Date Deciphered Date
NDU00_LA-6031P M/B
1.0
CRT\TV\LVDS
13 45Monday, April 12, 2010
2010/04/12 2010/01/23
Compal Electronics, Inc.
CRT CONNECTOR
12/14 Fine tune pin define JP1 Pin1 Pin2 Pin8-->GND
12/21 pin 2,3 to RJ45_GND
12/17 EMI request.
12/21 transformer on board.
12/22 Fine tune JP4 pin define
01/28 EMI request. Change pin definition.
02/08 update connector footprint.
JP1
STARC_107K20-000000-G4
@
JP1
STARC_107K20-000000-G4
@
1
1
2
2
3
3
4
4
5
5
6
6
7
7
8
8
9
9
10
10
11
11
12
12
13
13
14
14
15
15
16
16
17
17
18
18
19
19
20
20 GND1 21
GND2 22
C879
0.1U_0402_16V4Z
C879
0.1U_0402_16V4Z

5
5
4
4
3
3
2
2
1
1
D D
C C
B B
A A
UMA_DVI_TXD2-
UMA_DVI_TXD2+
HDMI_R_D0+
UMA_DVI_TXC+
UMA_DVI_TXC-
UMA_DVI_TXD0+
UMA_DVI_TXD1+
HDMI_R_D1-
HDMI_R_D1+
HDMI_R_D2-
HDMI_R_CK-
HDMI_R_D0-
HDMI_R_D2+
HDMI_R_CK+
UMA_DVI_TXD0-
UMA_DVI_TXD1-
HDMI_HPD
UMA_DVI_TXD1+
UMA_DVI_TXD2-
UMA_DVI_TXD2+
UMA_DVI_TXC+
UMA_DVI_TXC-
UMA_DVI_TXD0-
UMA_DVI_TXD0+
UMA_DVI_TXD1-
HDMI_TX0+
HDMI_TX2-
HDMI_TX2+
HDMI_TXC+
HDMI_TX1-
HDMI_TX1+
OE#
HDMI_HPD
HDMI_SCLK
HDMI_SDATA
PCH_HDMI_HPD
OE#
HDMI_TX0-
HDMI_TXC-
HDMI_HPD
HDMI_SDATA
HDMI_SCLK
HDMI_R_CK-
HDMI_R_CK+
HDMI_R_D0-
HDMI_R_D0+
HDMI_R_D1-
HDMI_R_D1+
HDMI_R_D2-
HDMI_R_D2+
UMA_HDMI_DATA18
UMA_HDMI_CLK18
UMA_HDMI_TXC+ 18
UMA_HDMI_TXC- 18
PCH_HDMI_HPD18
UMA_HDMI_TX1- 18
UMA_HDMI_TX1+ 18
UMA_HDMI_TX0+ 18
UMA_HDMI_TX0- 18
UMA_HDMI_TX2- 18
UMA_HDMI_TX2+ 18
+3VS
+HDMI_5V_OUT
+3VS
+3VS
+3VS
+3VS
+3VS
+HDMI_5V_OUT+5VS
+3VS
+3VS
+3VS
+HDMI_5V_OUT
Title
Size Document Number Rev
Date: Sheet of
Security Classification
Compal Secret Data
THIS SHEET OF ENGINEERING DRAWING IS THE PROPRIETARY PROPERTY OF COMPAL ELECTRONICS, INC. AND CONTAINS CONFIDENTIAL
AND TRADE SECRET INFORMATION. THIS SHEET MAY NOT BE TRANSFERED FROM THE CUSTODY OF THE COMPETENT DIVISION OF R&D
DEPARTMENT EXCEPT AS AUTHORIZED BY COMPAL ELECTRONICS, INC. NEITHER THIS SHEET NOR THE INFORMATION IT CONTAINS
MAY BE USED BY OR DISCLOSED TO ANY THIRD PARTY WITHOUT PRIOR WRITTEN CONSENT OF COMPAL ELECTRONICS, INC.
Issued Date Deciphered Date
NDU00_LA-6031P M/B
1.0
HDMI Connector
14 45Monday, April 12, 2010
2010/04/12 2010/01/23
Compal Electronics, Inc.
Title
Size Document Number Rev
Date: Sheet of
Security Classification
Compal Secret Data
THIS SHEET OF ENGINEERING DRAWING IS THE PROPRIETARY PROPERTY OF COMPAL ELECTRONICS, INC. AND CONTAINS CONFIDENTIAL
AND TRADE SECRET INFORMATION. THIS SHEET MAY NOT BE TRANSFERED FROM THE CUSTODY OF THE COMPETENT DIVISION OF R&D
DEPARTMENT EXCEPT AS AUTHORIZED BY COMPAL ELECTRONICS, INC. NEITHER THIS SHEET NOR THE INFORMATION IT CONTAINS
MAY BE USED BY OR DISCLOSED TO ANY THIRD PARTY WITHOUT PRIOR WRITTEN CONSENT OF COMPAL ELECTRONICS, INC.
Issued Date Deciphered Date
NDU00_LA-6031P M/B
1.0
HDMI Connector
14 45Monday, April 12, 2010
2010/04/12 2010/01/23
Compal Electronics, Inc.
Title
Size Document Number Rev
Date: Sheet of
Security Classification
Compal Secret Data
THIS SHEET OF ENGINEERING DRAWING IS THE PROPRIETARY PROPERTY OF COMPAL ELECTRONICS, INC. AND CONTAINS CONFIDENTIAL
AND TRADE SECRET INFORMATION. THIS SHEET MAY NOT BE TRANSFERED FROM THE CUSTODY OF THE COMPETENT DIVISION OF R&D
DEPARTMENT EXCEPT AS AUTHORIZED BY COMPAL ELECTRONICS, INC. NEITHER THIS SHEET NOR THE INFORMATION IT CONTAINS
MAY BE USED BY OR DISCLOSED TO ANY THIRD PARTY WITHOUT PRIOR WRITTEN CONSENT OF COMPAL ELECTRONICS, INC.
Issued Date Deciphered Date
NDU00_LA-6031P M/B
1.0
HDMI Connector
14 45Monday, April 12, 2010
2010/04/12 2010/01/23
Compal Electronics, Inc.
HDMI Connector
Add circuit to control
OE# pin for save power consumption
12/14 modify HPD circuit.
12/14 HDMI_HPD connect to U10.30
12/14 RV R100
12/15 Vendor recommend
12/15 Vendor recommend for deep color mode.
12/15 Vendor recommend
<01/27 update HDMI Connector >
ANALOG2 Function2 Function1 Swing Pre-Amp Slew-rate Note
LowLowLow 450
420
450
460
340
400
400
420
0
2dB
-3dB Shortest trace
Longest Trace
Longest Trace2dB
0
0
0
0
0
-3dB
-4dB
0
0
0
0
0
Shortest trace
HighLowLow
LowHighLow
HighHighLow
LowLowHigh
HighLowHigh
Low
High
High High
High High
Streamline PVT2 setting
03/17 change to 3.9K, common design
04/12 EMI suggestion. 3.6K
04/12 Q25B replace Q5B page 12.
04/12 R1476 remove.
C257 0.1U_0402_16V7K
IHDMI@
C257 0.1U_0402_16V7K
IHDMI@
1 2
R104
10_0402_5%IHDMI@
R104
10_0402_5%IHDMI@
1 2
L8
WCM-2012-900T_0805
@
L8
WCM-2012-900T_0805
@
1
122
33
4
4
R122
10_0402_5%IHDMI@
R122
10_0402_5%IHDMI@
1 2
C245
10U_0805_10V4Z
IHDMI@
C245
10U_0805_10V4Z
IHDMI@
1
2
R103 10K_0402_5%
@
R103 10K_0402_5%
@
12
C258 0.1U_0402_16V7K
IHDMI@
C258 0.1U_0402_16V7K
IHDMI@
1 2
C254 0.1U_0402_16V7K
IHDMI@
C254 0.1U_0402_16V7K
IHDMI@
1 2
R101 2.2K_0402_5%
IHDMI@
R101 2.2K_0402_5%
IHDMI@
1 2
R124
10K_0402_5%
IHDMI@
R124
10K_0402_5%
IHDMI@
12
R107 0_0402_5% @R107 0_0402_5% @
12
R116
10_0402_5%IHDMI@
R116
10_0402_5%IHDMI@
1 2
R110 0_0402_5%@R110 0_0402_5%@
1 2
R121
10_0402_5%IHDMI@
R121
10_0402_5%IHDMI@
1 2
R100 10K_0402_5%
@
R100 10K_0402_5%
@
12
R1473
2.2K_0402_5%
@
R1473
2.2K_0402_5%
@
1 2
R117
0_0402_5%
@
R117
0_0402_5%
@
1 2
C263
0.1U_0402_16V4Z
IHDMI@
C263
0.1U_0402_16V4Z
IHDMI@
1
2
L6
WCM-2012-900T_0805
@
L6
WCM-2012-900T_0805
@
1
122
33
4
4
R123
100K_0402_5%
@
R123
100K_0402_5%
@
1 2
R1472
4.7K_0402_5%
IHDMI@
R1472
4.7K_0402_5%
IHDMI@
12
C260 0.1U_0402_16V7K
IHDMI@
C260 0.1U_0402_16V7K
IHDMI@
1 2
R105 4.7K_0402_5%
IHDMI@
R105 4.7K_0402_5%
IHDMI@
12
C249
0.1U_0402_16V4Z
IHDMI@
C249
0.1U_0402_16V4Z
IHDMI@
1
2
C259 0.1U_0402_16V7K
IHDMI@
C259 0.1U_0402_16V7K
IHDMI@
1 2
L9
WCM-2012-900T_0805
@
L9
WCM-2012-900T_0805
@
1
122
33
4
4
C247
0.1U_0402_16V4Z
IHDMI@
C247
0.1U_0402_16V4Z
IHDMI@
1
2
R112 0_0402_5%@R112 0_0402_5%@
1 2
L7
WCM-2012-900T_0805
@
L7
WCM-2012-900T_0805
@
1
122
33
4
4
R98
10K_0402_5%
@
R98
10K_0402_5%
@
12
C252
0.1U_0402_16V4Z
IHDMI@
C252
0.1U_0402_16V4Z
IHDMI@
1
2
C256 0.1U_0402_16V7K
IHDMI@
C256 0.1U_0402_16V7K
IHDMI@
1 2
C253 0.1U_0402_16V7K
IHDMI@
C253 0.1U_0402_16V7K
IHDMI@
1 2
R109 0_0402_5% @R109 0_0402_5% @
12
R115
10_0402_5%IHDMI@
R115
10_0402_5%IHDMI@
1 2
C248
0.1U_0402_16V4Z
IHDMI@
C248
0.1U_0402_16V4Z
IHDMI@
1
2
R106 0_0402_5%
IHDMI@
R106 0_0402_5%
IHDMI@
1 2
F1
1.1A_6V_MINISMDC110F-2
IHDMI@F1
1.1A_6V_MINISMDC110F-2
IHDMI@
2 1
R102 2.2K_0402_5%
IHDMI@
R102 2.2K_0402_5%
IHDMI@
1 2
R99
100K_0402_5%
@
R99
100K_0402_5%
@
1 2
U6
ASM1442 QFN_48P_7X7
IHDMI@
U6
ASM1442 QFN_48P_7X7
IHDMI@
VCC3V
2
ANALOG1(REXT)
6
HPD_SOURCE
7
SDA_SOURCE
8
SCL_SOURCE
9
ANALOG2
10
GND
12 GND
5GND
1
GND
18
GND
24
GND
27
GND
31
GND
36
GND
37
GND
43
VCC3V
11
VCC3V
15
VCC3V
21
VCC3V
26
VCC3V
33
VCC3V
40
VCC3V
46
FUNCTION1
3
FUCNTION2
4
OUT_D4+
13
OUT_D4-
14
OUT_D3+
16
OUT_D3-
17
OUT_D2+
19
IN_D4+ 48
IN_D4- 47
IN_D3+ 45
IN_D3- 44
IN_D2+ 42
IN_D2- 41
IN_D1- 38
OE* 25
SCL_SINK 28
SDA_SINK 29
HPD_SINK 30
DDC_EN 32
OUT_D2-
20
OUT_D1+
22
OUT_D1-
23 IN_D1+ 39
FUNCTION3 34
FUNCTION4 35
THERMAL_PAD 49
R114
3.6K_0402_1% IHDMI@
R114
3.6K_0402_1% IHDMI@
12
Q25A
2N7002DW -T/R7_SOT363-6
IHDMI@
Q25A
2N7002DW -T/R7_SOT363-6
IHDMI@
61
2
C246
0.1U_0402_16V4Z
IHDMI@
C246
0.1U_0402_16V4Z
IHDMI@
1
2
C250
0.1U_0402_16V4Z
IHDMI@
C250
0.1U_0402_16V4Z
IHDMI@
1
2
R120
10_0402_5%IHDMI@
R120
10_0402_5%IHDMI@
1 2
JHDMI1
SUYIN_100042GR019M23BZR
@
JHDMI1
SUYIN_100042GR019M23BZR
@
D2+
1
D2_shield
2
D2-
3
D1+
4
D1_shield
5
D1-
6
D0+
7
D0_shield
8
D0-
9
CK+
10
CK_shield
11
CK-
12
CEC
13
Reserved
14
SCL
15
SDA
16
DDC/CEC_GND
17
+5V
18
HP_DET
19
GND0 20
GND1 21
GND2 22
GND3 23
R118
10_0402_5%IHDMI@
R118
10_0402_5%IHDMI@
1 2
R119
10_0402_5%IHDMI@
R119
10_0402_5%IHDMI@
1 2
R113 0_0402_5% @R113 0_0402_5% @
1 2
C251
0.1U_0402_16V4Z
IHDMI@
C251
0.1U_0402_16V4Z
IHDMI@
1
2
R108 0_0402_5%
IHDMI@
R108 0_0402_5%
IHDMI@
1 2
C262
0.1U_0402_16V4Z
C262
0.1U_0402_16V4Z
1
2
D4
PMEG2010AEH_SOD123 IHDMI@
D4
PMEG2010AEH_SOD123 IHDMI@
2 1
C255 0.1U_0402_16V7K
IHDMI@
C255 0.1U_0402_16V7K
IHDMI@
1 2
R111 0_0402_5% IHDMI@R111 0_0402_5% IHDMI@
1 2

5
5
4
4
3
3
2
2
1
1
D D
C C
B B
A A
AZ_SYNC
PCH_RTCRST#
PCH_SRTCRST#
AZ_RST#
AZ_BITCLK
SM_INTRUDER#
AZ_SDOUT
AZ_SYNC
PCH_INTVRMEN
PCH_SRTCRST#
PCH_RTCRST#
AZ_RST#
PCH_RTCX2
PCH_RTCX1
AZ_SDOUT
SATAICOMP
SERIRQ
PCH_SPKR
PCH_SPI_MISO
PCH_SPI_CS0#
PCH_SPI_CLK
PCH_SPI_MOSIPCH_SPI_MOSI
PCH_SPI_MOSI
AZ_BITCLK
PCH_SPI_CLK
PCH_SPI_MISO
PCH_JTAG_TCK
PCH_JTAG_TMS
PCH_JTAG_TDI
PCH_JTAG_TDO
PCH_JTAG_RST#
PCH_JTAG_TCK
PCH_JTAG_TMS PCH_JTAG_RST#PCH_JTAG_TDO PCH_JTAG_TDI
PCH_SPI_CS0#
PCH_SPI_CLK
GPIO19
SATA_LED#
CR_WAKE#
CR_WAKE#
SATA_LED#
GPIO19
AZ_BITCLK_HD
AZ_SDIN0_HD29
LPC_AD0 26,31,32
LPC_AD1 26,31,32
LPC_AD2 26,31,32
LPC_AD3 26,31,32
AZ_RST_HD#29
AZ_SYNC_HD29
LPC_FRAME# 26,31,32
AZ_SDOUT_HD29
SERIRQ 31,32
PCH_SPKR18,29
AZ_BITCLK_HD29
SATA_PRX_C_DTX_N5 24
SATA_PRX_C_DTX_P5 24
SATA_PTX_DRX_P5 24
SATA_PTX_DRX_N5 24
SATA_PRX_C_DTX_N1 24
SATA_PRX_C_DTX_P1 24
SATA_PTX_DRX_P1 24
SATA_PTX_DRX_N1 24
PW RME_CTRL#31
SATA_LED# 33
CR_CPPE#28
CR_WAKE# 28
+RTCVCC
+1.05VS
+3VS
+3VS
+RTCVCC
+3VS
+3VALW +3VALW +3VALW +3VALW
+CHGRTC
+RTCVCC
+RTCBATT
+3VS
Title
Size Document Number Rev
Date: Sheet of
Security Classification
Compal Secret Data
THIS SHEET OF ENGINEERING DRAWING IS THE PROPRIETARY PROPERTY OF COMPAL ELECTRONICS, INC. AND CONTAINS CONFIDENTIAL
AND TRADE SECRET INFORMATION. THIS SHEET MAY NOT BE TRANSFERED FROM THE CUSTODY OF THE COMPETENT DIVISION OF R&D
DEPARTMENT EXCEPT AS AUTHORIZED BY COMPAL ELECTRONICS, INC. NEITHER THIS SHEET NOR THE INFORMATION IT CONTAINS
MAY BE USED BY OR DISCLOSED TO ANY THIRD PARTY WITHOUT PRIOR WRITTEN CONSENT OF COMPAL ELECTRONICS, INC.
Issued Date Deciphered Date
NDU00_LA-6031P M/B
1.0
PCH-SPI/SATA/LPC/RTC/HDA
B
15 45Monday, April 12, 2010
2010/04/12 2010/01/23
Compal Electronics, Inc.
Title
Size Document Number Rev
Date: Sheet of
Security Classification
Compal Secret Data
THIS SHEET OF ENGINEERING DRAWING IS THE PROPRIETARY PROPERTY OF COMPAL ELECTRONICS, INC. AND CONTAINS CONFIDENTIAL
AND TRADE SECRET INFORMATION. THIS SHEET MAY NOT BE TRANSFERED FROM THE CUSTODY OF THE COMPETENT DIVISION OF R&D
DEPARTMENT EXCEPT AS AUTHORIZED BY COMPAL ELECTRONICS, INC. NEITHER THIS SHEET NOR THE INFORMATION IT CONTAINS
MAY BE USED BY OR DISCLOSED TO ANY THIRD PARTY WITHOUT PRIOR WRITTEN CONSENT OF COMPAL ELECTRONICS, INC.
Issued Date Deciphered Date
NDU00_LA-6031P M/B
1.0
PCH-SPI/SATA/LPC/RTC/HDA
B
15 45Monday, April 12, 2010
2010/04/12 2010/01/23
Compal Electronics, Inc.
Title
Size Document Number Rev
Date: Sheet of
Security Classification
Compal Secret Data
THIS SHEET OF ENGINEERING DRAWING IS THE PROPRIETARY PROPERTY OF COMPAL ELECTRONICS, INC. AND CONTAINS CONFIDENTIAL
AND TRADE SECRET INFORMATION. THIS SHEET MAY NOT BE TRANSFERED FROM THE CUSTODY OF THE COMPETENT DIVISION OF R&D
DEPARTMENT EXCEPT AS AUTHORIZED BY COMPAL ELECTRONICS, INC. NEITHER THIS SHEET NOR THE INFORMATION IT CONTAINS
MAY BE USED BY OR DISCLOSED TO ANY THIRD PARTY WITHOUT PRIOR WRITTEN CONSENT OF COMPAL ELECTRONICS, INC.
Issued Date Deciphered Date
NDU00_LA-6031P M/B
1.0
PCH-SPI/SATA/LPC/RTC/HDA
B
15 45Monday, April 12, 2010
2010/04/12 2010/01/23
Compal Electronics, Inc.
CMOS Setting, near DDR Door
iME Setting.
Integrated SUS 1.05V VRM Enable
PCH_INTVRMEN
High - Enable Internal VRs
(must be always pulled high)
Desktop Only
PCH_JTAG_TDO
ES1 ES1ES2 ES2
PCH_JTAG_TDI
PCH_JTAG_TCK
PCH_JTAG_RST#
R355
R354
R358
R535
No Install
No Install
No Install
No Install
51ohm
No InstallR536
R537
R643
R353
No Install
No Install
No Install
No Install
No InstallNo Install
No Install
100ohm 100ohm
100ohm 100ohm
10Kohm 10Kohm
10Kohm
20Kohm 20Kohm
20Kohm
100ohm
200ohm
200ohm
200ohm
200ohm
200ohm
51ohm 51ohm 51ohm
No Install
No Install
R156
No Install
No Install
PCH_JTAG_TMS
PCH JTAG Enable PCH JTAG Disable (Default)
RefDesPCH Pin
L=>On Die PLL is supplied by 1.8V
H=>On Die PLL is supplied by 1.5V
This signal has a weak internal pull down.
*
This signal has a weak internal pull down.
This signal can't PU
*
SPI_MOSI
ITPM Enabled
High = Enabled
Low = Disabled (Default)
Internal: Pull down 20k
HDA_DOCK_EN#
Flash Descriptor Security Overide
Low = Enabled
High = Disabled
eSATA
1ST HDD
for EMI request
06/01 change R125 from 4.7K to 51 ohm
4MB
12/16 EMC request
2/1 Add R1494 D86 (EMI)
2/8 change back to original.(Lion Wang)
del D86 and R1494.
R132 33_0402_5%R132 33_0402_5%
1 2
R148
10K_0402_5%
@
R148
10K_0402_5%
@
12
C270
10P_0402_50V8J
@C270
10P_0402_50V8J
@
1
2
R147
100_0402_5%
@
R147
100_0402_5%
@
1 2
R135 33_0402_5%R135 33_0402_5%
1 2
D5
BAS40-04_SOT23-3
D5
BAS40-04_SOT23-3
1
2
3
C267 18P_0402_50V8JC267 18P_0402_50V8J
12
R130 330K_0402_5%R130 330K_0402_5%
1 2
C266 1U_0402_6.3V4ZC266 1U_0402_6.3V4Z
1 2
R127 20K_0402_1%R127 20K_0402_1%
1 2
R125 20K_0402_1%R125 20K_0402_1%
1 2
R149
10_0402_5%
@
R149
10_0402_5%
@
12
J1J1
1 2
R138 10K_0402_5%R138 10K_0402_5%
12
R137 10K_0402_5%R137 10K_0402_5%
1 2
C265 1U_0402_6.3V4ZC265 1U_0402_6.3V4Z
1 2
C388
33P_0402_50V8K
C388
33P_0402_50V8K
1
2
R141
200_0402_5%
@
R141
200_0402_5%
@
12
R142
200_0402_5%
@
R142
200_0402_5%
@
12
C264
18P_0402_50V8J
C264
18P_0402_50V8J
12
R128 10K_0402_5%R128 10K_0402_5%
1 2
R134 33_0402_5%R134 33_0402_5%
1 2
C269
0.1U_0402_16V4Z
C269
0.1U_0402_16V4Z
1
2
R143
200_0402_5%
@
R143
200_0402_5%
@
1 2
R140 1K_0402_5%
@
R140 1K_0402_5%
@
12
C268
0.1U_0402_16V4Z
C268
0.1U_0402_16V4Z
1
2
RTCIHDA
SATA LPC
SPI JTAG
U8A
IBEXPEAK-M QV20 A0_FCBGA1071
HM55@
RTCIHDA
SATA LPC
SPI JTAG
U8A
IBEXPEAK-M QV20 A0_FCBGA1071
HM55@
RTCX1
B13
RTCX2
D13
INTVRMEN
A14
INTRUDER#
A16
HDA_BCLK
A30
HDA_SYNC
D29
HDA_RST#
C30
HDA_SDIN0
G30
HDA_SDIN1
F30
HDA_SDIN2
E32
HDA_SDO
B29
SATALED# T3
FWH0 / LAD0 D33
FWH1 / LAD1 B33
FWH2 / LAD2 C32
FWH3 / LAD3 A32
LDRQ1# / GPIO23 F34
FWH4 / LFRAME# C34
LDRQ0# A34
RTCRST#
C14
HDA_SDIN3
F32
HDA_DOCK_EN# / GPIO33
H32
HDA_DOCK_RST# / GPIO13
J30
SRTCRST#
D17
SATA0RXN AK7
SATA0RXP AK6
SATA0TXN AK11
SATA0TXP AK9
SATA1RXN AH6
SATA1RXP AH5
SATA1TXN AH9
SATA1TXP AH8
SATA2RXN AF11
SATA2RXP AF9
SATA2TXN AF7
SATA2TXP AF6
SATA3RXN AH3
SATA3RXP AH1
SATA3TXN AF3
SATA3TXP AF1
SATA4RXN AD9
SATA4RXP AD8
SATA4TXN AD6
SATA4TXP AD5
SATA5RXN AD3
SATA5RXP AD1
SATA5TXN AB3
SATA5TXP AB1
SATAICOMPI AF15
SPI_CLK
BA2
SPI_CS0#
AV3
SPI_CS1#
AY3
SPI_MOSI
AY1
SPI_MISO
AV1
SATA0GP / GPIO21 Y9
SATA1GP / GPIO19 V1
JTAG_TCK
M3
JTAG_TMS
K3
JTAG_TDI
K1
JTAG_TDO
J2
TRST#
J4
SERIRQ AB9
SPKR
P1
SATAICOMPO AF16
R131
1K_0402_5%
@
R131
1K_0402_5%
@
1 2
U9
MX25L3205DM2I-12G SO8
U9
MX25L3205DM2I-12G SO8
S
1
VCC
8
Q2
HOLD
7
VSS 4
D
5
C
6
W
3
R144
20K_0402_5%
@
R144
20K_0402_5%
@
1 2
R136 37.4_0402_1%R136 37.4_0402_1%
1 2
R126
10M_0402_5%
R126
10M_0402_5%
12
R129 1M_0402_5%R129 1M_0402_5%
1 2
R145
100_0402_5%
@
R145
100_0402_5%
@
12
R133 33_0402_5%R133 33_0402_5%
1 2
T143 PADT143 PAD
R150 51_0402_5%R150 51_0402_5%
1 2
Y2
32.768KHZ_12.5PF_Q13MC14610002
Y2
32.768KHZ_12.5PF_Q13MC14610002
OSC 4
OSC 1
NC
3
NC
2
R146
100_0402_5%
@
R146
100_0402_5%
@
12
R139 10K_0402_5%R139 10K_0402_5%
1 2
JCMOS1JCMOS1
1 2

5
5
4
4
3
3
2
2
1
1
D D
C C
B B
A A
PCH_X1
PCH_X1
PCH_SMLDATA0
XCLK_RCOMP
PCH_X2
PCH_SMLCLK1
PCH_SMLCLK0
PCH_SMBDATA
PCH_SMBCLK
PCH_SMBDATA
PCH_SMLDATA1
PCH_GPIO60
PCH_X2
PCH_SMBCLK
PCH_GPIO74
EC_LID_OUT#
PCH_SMLCLK1
PCH_SMLDATA1
PCH_SMLCLK0
PCH_SMLDATA0
PCH_GPIO60
PCH_GPIO74
EC_LID_OUT#
CLKREQ_CR#
PCH_GPIO44
PCH_GPIO56
CLKREQ_CR#
PCH_GPIO44
PCH_GPIO56
CLKREQ_W LAN#
CLK_W LAN_R
CLK_W LAN#_R
CLKREQ_UW B#CLKREQ_UW B#
CLKREQ_W LAN#
PCIE_PTX_WLANRX_P2
PCIE_PTX_WLANRX_N2
CLKREQ_PEG#
CLK_14M_PCH
CLKREQ_NEW#
CLKREQ_LAN#
CLKREQ_LAN#
PCIE_PTX_CRRX_N5
PCIE_PTX_CRRX_P5
CLK_CR_R
CLK_CR#_R
PCIE_PTX_LANRX_P1
PCIE_PTX_LANRX_N1
CLK_LAN#_R
CLK_LAN_R
CLKREQ_NEW#
CLK_14M_PCH_R
PCIE_PTX_WW ANRX_P4
PCIE_PTX_WW ANRX_N4
CLK_W W AN_R
CLK_W W AN#_R
PM_SMBDATA 10,11,12,26
PM_SMBCLK 10,11,12,26
CLK_PCILOOP 19
EC_LID_OUT# 31
EC_SMB_DA2 31,32
EC_SMB_CK2 31,32
CLK_W LAN#26
CLK_W LAN26
CLKREQ_W LAN#26
PCIE_PTX_C_WLANRX_N226
PCIE_PRX_WLANTX_N226
PCIE_PTX_C_WLANRX_P226
PCIE_PRX_WLANTX_P226
CLK_BCLK# 12
CLK_BCLK 12
PCH_CLK_DMI# 12
PCH_CLK_DMI 12
CLK_DOT# 12
CLK_DOT 12
CLK_SATA# 12
CLK_SATA 12
CLK_PEG# 5
CLK_PEG 5
PCIE_PTX_C_CRRX_N528
PCIE_PRX_C_CRTX_P528
PCIE_PRX_C_CRTX_N528
PCIE_PTX_C_CRRX_P528
CLK_CR28
CLK_CR#28
CLKREQ_CR#
PCIE_PTX_C_LANRX_P127
PCIE_PTX_C_LANRX_N127
PCIE_PRX_C_LANTX_N127
PCIE_PRX_C_LANTX_P127
CLK_LAN#27
CLK_LAN27
CLKREQ_LAN#27
CLK_14M_PCH 12
PCIE_PTX_C_WW ANRX_N426
PCIE_PRX_WW ANTX_N426
PCIE_PTX_C_WW ANRX_P426
PCIE_PRX_WW ANTX_P426
CLKREQ_UW B#26
CLK_W W AN#26
CLK_W W AN26
+3VS
+3VALW
+3VS
+1.05VS
+3VS
+3VALW
+3VALW
+3VALW
+3VALW
Title
Size Document Number Rev
Date: Sheet of
Security Classification
Compal Secret Data
THIS SHEET OF ENGINEERING DRAWING IS THE PROPRIETARY PROPERTY OF COMPAL ELECTRONICS, INC. AND CONTAINS CONFIDENTIAL
AND TRADE SECRET INFORMATION. THIS SHEET MAY NOT BE TRANSFERED FROM THE CUSTODY OF THE COMPETENT DIVISION OF R&D
DEPARTMENT EXCEPT AS AUTHORIZED BY COMPAL ELECTRONICS, INC. NEITHER THIS SHEET NOR THE INFORMATION IT CONTAINS
MAY BE USED BY OR DISCLOSED TO ANY THIRD PARTY WITHOUT PRIOR WRITTEN CONSENT OF COMPAL ELECTRONICS, INC.
Issued Date Deciphered Date
NDU00_LA-6031P M/B
1.0
CLK/PCIE/SMBUS
B
16 45Monday, April 12, 2010
2010/04/12 2010/01/23
Compal Electronics, Inc.
Title
Size Document Number Rev
Date: Sheet of
Security Classification
Compal Secret Data
THIS SHEET OF ENGINEERING DRAWING IS THE PROPRIETARY PROPERTY OF COMPAL ELECTRONICS, INC. AND CONTAINS CONFIDENTIAL
AND TRADE SECRET INFORMATION. THIS SHEET MAY NOT BE TRANSFERED FROM THE CUSTODY OF THE COMPETENT DIVISION OF R&D
DEPARTMENT EXCEPT AS AUTHORIZED BY COMPAL ELECTRONICS, INC. NEITHER THIS SHEET NOR THE INFORMATION IT CONTAINS
MAY BE USED BY OR DISCLOSED TO ANY THIRD PARTY WITHOUT PRIOR WRITTEN CONSENT OF COMPAL ELECTRONICS, INC.
Issued Date Deciphered Date
NDU00_LA-6031P M/B
1.0
CLK/PCIE/SMBUS
B
16 45Monday, April 12, 2010
2010/04/12 2010/01/23
Compal Electronics, Inc.
Title
Size Document Number Rev
Date: Sheet of
Security Classification
Compal Secret Data
THIS SHEET OF ENGINEERING DRAWING IS THE PROPRIETARY PROPERTY OF COMPAL ELECTRONICS, INC. AND CONTAINS CONFIDENTIAL
AND TRADE SECRET INFORMATION. THIS SHEET MAY NOT BE TRANSFERED FROM THE CUSTODY OF THE COMPETENT DIVISION OF R&D
DEPARTMENT EXCEPT AS AUTHORIZED BY COMPAL ELECTRONICS, INC. NEITHER THIS SHEET NOR THE INFORMATION IT CONTAINS
MAY BE USED BY OR DISCLOSED TO ANY THIRD PARTY WITHOUT PRIOR WRITTEN CONSENT OF COMPAL ELECTRONICS, INC.
Issued Date Deciphered Date
NDU00_LA-6031P M/B
1.0
CLK/PCIE/SMBUS
B
16 45Monday, April 12, 2010
2010/04/12 2010/01/23
Compal Electronics, Inc.
FROM CLK GEN FOR: 133/100/96/14.318 MHZWLAN
For LAN
For WLAN
LAN
NC
Note: Stuff 0 ohm if
25MHz crystal un-stuff
for EMI request
For Card Reader
Card Reader
10/19 Change pin assignment for common design
12/18 EMC Remove R179 and C278
12/18 EMC request change value
For 8 pin SIM card
01/27 Reserve for 8 pin SIM card.
For 8 pin SIM card
C279 10P_0402_50V8JC279 10P_0402_50V8J
12
R166 0_0402_5%R166 0_0402_5%
1 2
R152 2.2K_0402_5%R152 2.2K_0402_5%
12
C276
27P_0402_50V8J
C276
27P_0402_50V8J
1
2
R17310K_0402_5% R17310K_0402_5%
1 2
R16910K_0402_5% R16910K_0402_5%
1 2
R158 4.7K_0402_5%R158 4.7K_0402_5%
R171 0_0402_5%R171 0_0402_5%
1 2
R167 0_0402_5%R167 0_0402_5%
1 2
R172 1M_0402_5%R172 1M_0402_5%
12
C277
0_0402_5%
@
C277
0_0402_5%
@
C272 0.1U_0402_16V7K W LAN@C272 0.1U_0402_16V7K W LAN@
12
Q17B
2N7002DW -T/R7_SOT363-6
Q17B
2N7002DW -T/R7_SOT363-6
3
5
4
R170 0_0402_5%R170 0_0402_5%
1 2
C271 0.1U_0402_16V7K W LAN@C271 0.1U_0402_16V7K W LAN@
12
R16210K_0402_5% R16210K_0402_5%
12
C336 0.1U_0402_16V7KC336 0.1U_0402_16V7K
1 2
C897 0.1U_0402_16V7K SIM8@C897 0.1U_0402_16V7K SIM8@
12
R1604.7K_0402_5% R1604.7K_0402_5%
12
R17410K_0402_5% R17410K_0402_5%
1 2
R151 2.2K_0402_5%R151 2.2K_0402_5%
12
R16110K_0402_5% R16110K_0402_5%
12
Q17A
2N7002DW -T/R7_SOT363-6
Q17A
2N7002DW -T/R7_SOT363-6
6 1
2
C275
27P_0402_50V8J
C275
27P_0402_50V8J
1
2
R155 2.2K_0402_5%R155 2.2K_0402_5%
12
R177 90.9_0402_1%R177 90.9_0402_1%
1 2
C898 0.1U_0402_16V7K SIM8@C898 0.1U_0402_16V7K SIM8@
12
R1219 0_0402_5%R1219 0_0402_5%
1 2
R1594.7K_0402_5% R1594.7K_0402_5%
12
R17510K_0402_5% R17510K_0402_5%
1 2
C868 0.1U_0402_16V7KC868 0.1U_0402_16V7K
1 2
R17610K_0402_5% R17610K_0402_5%
1 2
C273 0.1U_0402_16V7KC273 0.1U_0402_16V7K
12
R156 2.2K_0402_5%R156 2.2K_0402_5%
12
R165 10K_0402_5%R165 10K_0402_5%
1 2
R1493 0_0402_5%R1493 0_0402_5%
1 2
R164 10K_0402_5%
@
R164 10K_0402_5%
@
1 2
R1220 0_0402_5%R1220 0_0402_5%
1 2
R154 4.7K_0402_5%R154 4.7K_0402_5%
C274 0.1U_0402_16V7KC274 0.1U_0402_16V7K
12
R16310K_0402_5% R16310K_0402_5%
12
PCI-E*
SMBus
Controller
From CLK BUFFER PEG
Clock Flex
Link
U8B
IBEXPEAK-M QV20 A0_FCBGA1071
HM55@
PCI-E*
SMBus
Controller
From CLK BUFFER PEG
Clock Flex
Link
U8B
IBEXPEAK-M QV20 A0_FCBGA1071
HM55@
PERN1
BG30
PERP1
BJ30
PERN2
AW30
PERP2
BA30
PERN3
AU30
PERP3
AT30
PERN4
BA32
PERP4
BB32
PERN5
BF33
PERP5
BH33
PERN6
BA34
PERP6
AW34
PERN7
AT34
PERP7
AU34
PERN8
BG34
PERP8
BJ34
PETN1
BF29
PETP1
BH29
PETN2
BC30
PETP2
BD30
PETN3
AU32
PETP3
AV32
PETN4
BD32
PETP4
BE32
PETN5
BG32
PETP5
BJ32
PETN6
BC34
PETP6
BD34
PETN7
AU36
PETP7
AV36
PETN8
BG36
PETP8
BJ36
SMBALERT# / GPIO11 B9
SMBCLK H14
SMBDATA C8
SML0CLK C6
SML0DATA G8
CLKOUT_PCIE0N
AK48
CLKOUT_PCIE0P
AK47
CLKOUT_PCIE1N
AM43
CLKOUT_PCIE1P
AM45
CLKOUT_PCIE2N
AM47
CLKOUT_PCIE2P
AM48
CLKOUT_PCIE3N
AH42
CLKOUT_PCIE3P
AH41
CLKOUT_PCIE4N
AM51
CLKOUT_PCIE4P
AM53
CLKOUT_PCIE5N
AJ50
CLKOUT_PCIE5P
AJ52
SML0ALERT# / GPIO60 J14
CL_CLK1 T13
CL_DATA1 T11
CL_RST1# T9
CLKIN_BCLK_N AP3
CLKIN_BCLK_P AP1
CLKIN_DMI_N AW24
CLKIN_DMI_P BA24
CLKIN_DOT_96N F18
CLKIN_DOT_96P E18
CLKIN_SATA_N / CKSSCD_N AH13
CLKIN_SATA_P / CKSSCD_P AH12
XTAL25_IN AH51
XTAL25_OUT AH53
REFCLK14IN P41
CLKIN_PCILOOPBACK J42
CLKOUT_PEG_A_N AD43
CLKOUT_PEG_A_P AD45
PEG_A_CLKRQ# / GPIO47 H1
PCIECLKRQ0# / GPIO73
P9
PCIECLKRQ1# / GPIO18
U4
PCIECLKRQ2# / GPIO20
N4
PCIECLKRQ3# / GPIO25
A8
PCIECLKRQ4# / GPIO26
M9
PCIECLKRQ5# / GPIO44
H6
CLKOUTFLEX0 / GPIO64 T45
CLKOUTFLEX1 / GPIO65 P43
CLKOUTFLEX2 / GPIO66 T42
CLKOUTFLEX3 / GPIO67 N50
CLKOUT_DMI_N AN4
CLKOUT_DMI_P AN2
PEG_B_CLKRQ# / GPIO56
P13
CLKOUT_PEG_B_P
AK51 CLKOUT_PEG_B_N
AK53
SML1ALERT# / GPIO74 M14
SML1CLK / GPIO58 E10
SML1DATA / GPIO75 G12
XCLK_RCOMP AF38
CLKOUT_DP_P / CLKOUT_BCLK1_P AT3
CLKOUT_DP_N / CLKOUT_BCLK1_N AT1
R1492 0_0402_5%R1492 0_0402_5%
1 2
R180 10_0402_5%R180 10_0402_5%
1 2
Y3
25MHZ_20PF_7A25000012
Y3
25MHZ_20PF_7A25000012
12
R153 4.7K_0402_5%R153 4.7K_0402_5%
R17810K_0402_5% R17810K_0402_5%
1 2
Q19A
2N7002DW -T/R7_SOT363-6
Q19A
2N7002DW -T/R7_SOT363-6
6 1
2
R16810K_0402_5% R16810K_0402_5%
1 2
R1445 33_0402_5%R1445 33_0402_5%
1 2
R157 4.7K_0402_5%R157 4.7K_0402_5%
Q19B
2N7002DW -T/R7_SOT363-6
Q19B
2N7002DW -T/R7_SOT363-6
3
5
4

5
5
4
4
3
3
2
2
1
1
D D
C C
B B
A A
DMI_COMP
LAN_RST#
PW ROK
PCH_RSMRST#
PCH_RSMRST#
PCH_SUSPW RDN
PCH_SUSPW RDN
PCH_ACIN
PCH_LOW_BAT#
XDP_DBRESET# EC_SWI#
LAN_RST#
PCH_LOW_BAT#
IBEX_RI#
SUS_STAT#
SUS_CLK
PW ROK
IBEX_RI#
EC_SW I#
VGATE
PM_PW ROK
PM_CLKRUN#
PW ROK PCH_RSMRST#
DMI_PTX_CRX_N26
DMI_PTX_CRX_P16
DMI_PTX_CRX_N06
DMI_PTX_CRX_N16
DMI_PTX_CRX_N36
DMI_PTX_CRX_P06
DMI_CTX_PRX_N06
DMI_CTX_PRX_N16
DMI_CTX_PRX_N26
DMI_CTX_PRX_P16
DMI_CTX_PRX_P26
DMI_PTX_CRX_P36
DMI_CTX_PRX_P36
DMI_CTX_PRX_N36
DMI_CTX_PRX_P06
DMI_PTX_CRX_P26
EC_RSMRST#31
PBTN_OUT#31
PM_SLP_S5# 31
PM_SLP_S4# 31
PM_SLP_S3# 31
PMSYNCH 5
XDP_DBRESET#5
ACIN31,33,35
VGATE31,42
PM_PBTN_OUT#5
EC_SW I# 27
PM_PW ROK31
DRAMPW ROK5
FDI_CTX_PRX_N0 6
FDI_CTX_PRX_N1 6
FDI_CTX_PRX_N3 6
FDI_CTX_PRX_N2 6
FDI_CTX_PRX_N5 6
FDI_CTX_PRX_N4 6
FDI_CTX_PRX_N7 6
FDI_CTX_PRX_N6 6
FDI_CTX_PRX_P1 6
FDI_CTX_PRX_P0 6
FDI_CTX_PRX_P3 6
FDI_CTX_PRX_P2 6
FDI_CTX_PRX_P4 6
FDI_CTX_PRX_P5 6
FDI_CTX_PRX_P7 6
FDI_CTX_PRX_P6 6
FDI_INT 6
FDI_FSYNC0 6
FDI_LSYNC0 6
FDI_FSYNC1 6
FDI_LSYNC1 6
PCH_SUSPW RDN31
SUS_CLK 31
POK36,38
+1.05VS
+3VALW
+3VALW
+3VALW
+3VALW
+3VS
+3VALW
+3VS
Title
Size Document Number Rev
Date: Sheet of
Security Classification
Compal Secret Data
THIS SHEET OF ENGINEERING DRAWING IS THE PROPRIETARY PROPERTY OF COMPAL ELECTRONICS, INC. AND CONTAINS CONFIDENTIAL
AND TRADE SECRET INFORMATION. THIS SHEET MAY NOT BE TRANSFERED FROM THE CUSTODY OF THE COMPETENT DIVISION OF R&D
DEPARTMENT EXCEPT AS AUTHORIZED BY COMPAL ELECTRONICS, INC. NEITHER THIS SHEET NOR THE INFORMATION IT CONTAINS
MAY BE USED BY OR DISCLOSED TO ANY THIRD PARTY WITHOUT PRIOR WRITTEN CONSENT OF COMPAL ELECTRONICS, INC.
Issued Date Deciphered Date
NDU00_LA-6031P M/B
1.0
PCH-DMI/FDI/PWM
B
17 45Monday, April 12, 2010
2010/04/12 2010/01/23
Compal Electronics, Inc.
Title
Size Document Number Rev
Date: Sheet of
Security Classification
Compal Secret Data
THIS SHEET OF ENGINEERING DRAWING IS THE PROPRIETARY PROPERTY OF COMPAL ELECTRONICS, INC. AND CONTAINS CONFIDENTIAL
AND TRADE SECRET INFORMATION. THIS SHEET MAY NOT BE TRANSFERED FROM THE CUSTODY OF THE COMPETENT DIVISION OF R&D
DEPARTMENT EXCEPT AS AUTHORIZED BY COMPAL ELECTRONICS, INC. NEITHER THIS SHEET NOR THE INFORMATION IT CONTAINS
MAY BE USED BY OR DISCLOSED TO ANY THIRD PARTY WITHOUT PRIOR WRITTEN CONSENT OF COMPAL ELECTRONICS, INC.
Issued Date Deciphered Date
NDU00_LA-6031P M/B
1.0
PCH-DMI/FDI/PWM
B
17 45Monday, April 12, 2010
2010/04/12 2010/01/23
Compal Electronics, Inc.
Title
Size Document Number Rev
Date: Sheet of
Security Classification
Compal Secret Data
THIS SHEET OF ENGINEERING DRAWING IS THE PROPRIETARY PROPERTY OF COMPAL ELECTRONICS, INC. AND CONTAINS CONFIDENTIAL
AND TRADE SECRET INFORMATION. THIS SHEET MAY NOT BE TRANSFERED FROM THE CUSTODY OF THE COMPETENT DIVISION OF R&D
DEPARTMENT EXCEPT AS AUTHORIZED BY COMPAL ELECTRONICS, INC. NEITHER THIS SHEET NOR THE INFORMATION IT CONTAINS
MAY BE USED BY OR DISCLOSED TO ANY THIRD PARTY WITHOUT PRIOR WRITTEN CONSENT OF COMPAL ELECTRONICS, INC.
Issued Date Deciphered Date
NDU00_LA-6031P M/B
1.0
PCH-DMI/FDI/PWM
B
17 45Monday, April 12, 2010
2010/04/12 2010/01/23
Compal Electronics, Inc.
RSMRST# circuit
Close to PCH
03/10 for EC Y4 crystal.
03/22 damping for EMI.
03/24 add +3VALW Power OK.
D86
CH751H-40PT_SOD323-2
@D86
CH751H-40PT_SOD323-2
@
21
R194 1K_0402_5%R194 1K_0402_5%
1 2
R192 0_0402_5%
@
R192 0_0402_5%
@
1 2
R197
4.7K_0402_5%
R197
4.7K_0402_5%
12
U12
SN74AHC1G08DCKR_SC70-5
U12
SN74AHC1G08DCKR_SC70-5
IN1
1
IN2
2
G
3
O4
P5
R1880_0402_5%
@
R1880_0402_5%
@
12
R191 0_0402_5%R191 0_0402_5%
1 2
R190 10K_0402_5%R190 10K_0402_5%
12
R196
10K_0402_5%
R196
10K_0402_5%
12
R1950_0402_5% @R1950_0402_5% @
1 2
R187 10K_0402_5%R187 10K_0402_5%
12
R198
2.2K_0402_5%
R198
2.2K_0402_5%
1 2
C280
0.1U_0402_16V4Z
C280
0.1U_0402_16V4Z
1 2
D37
CH751H-40PT_SOD323-2
D37
CH751H-40PT_SOD323-2
2 1
R182 10K_0402_5%R182 10K_0402_5%
1 2
D7A
BAV99DW-7_SOT363
D7A
BAV99DW-7_SOT363
1
2
6
DMI
FDI
System Power Management
U8C
IBEXPEAK-M QV20 A0_FCBGA1071
HM55@
DMI
FDI
System Power Management
U8C
IBEXPEAK-M QV20 A0_FCBGA1071
HM55@
DMI0RXN
BC24
DMI1RXN
BJ22
DMI2RXN
AW20
DMI3RXN
BJ20
DMI0RXP
BD24
DMI1RXP
BG22
DMI2RXP
BA20
DMI3RXP
BG20
DMI0TXN
BE22
DMI1TXN
BF21
DMI2TXN
BD20
DMI3TXN
BE18
DMI0TXP
BD22
DMI1TXP
BH21
DMI2TXP
BC20
DMI3TXP
BD18
DMI_ZCOMP
BH25
DMI_IRCOMP
BF25
FDI_RXN0 BA18
FDI_RXN1 BH17
FDI_RXN2 BD16
FDI_RXN3 BJ16
FDI_RXN4 BA16
FDI_RXN5 BE14
FDI_RXN6 BA14
FDI_RXN7 BC12
FDI_RXP0 BB18
FDI_RXP1 BF17
FDI_RXP2 BC16
FDI_RXP3 BG16
FDI_RXP4 AW16
FDI_RXP5 BD14
FDI_RXP6 BB14
FDI_RXP7 BD12
FDI_FSYNC0 BF13
FDI_FSYNC1 BH13
FDI_LSYNC0 BJ12
FDI_LSYNC1 BG14
FDI_INT BJ14
PMSYNCH BJ10
TP23 N2
SLP_M# K8
SLP_S3# P12
SLP_S4# H7
SLP_S5# / GPIO63 E4
SYS_RESET#
T6
SYS_PWROK
M6
PWRBTN#
P5
RI#
F14
WAKE# J12
SUS_STAT# / GPIO61 P8
SUSCLK / GPIO62 F3
ACPRESENT / GPIO31
P7
LAN_RST#
A10
MEPWROK
K5
BATLOW# / GPIO72
A6
PWROK
B17
CLKRUN# / GPIO32 Y1
SUS_PWR_DN_ACK / GPIO30
M1
RSMRST#
C16
DRAMPWROK
D9
SLP_LAN# / GPIO29 F6
R184 49.9_0402_1%R184 49.9_0402_1%
1 2
R181 10K_0402_5%R181 10K_0402_5%
1 2
D7B
BAV99DW-7_SOT363
D7B
BAV99DW-7_SOT363
4
5
3
C
B
E
Q18
MMBT3906_SOT23-3
C
B
E
Q18
MMBT3906_SOT23-3
1
2
3
R185 10K_0402_5%R185 10K_0402_5%
12
R183 10K_0402_5%R183 10K_0402_5%
1 2
R189 8.2K_0402_5%R189 8.2K_0402_5%
12
R186 10K_0402_5%R186 10K_0402_5%
12
D6
CH751H-40PT_SOD323-2
D6
CH751H-40PT_SOD323-2
21
T4PADT4PAD
R193 330K_0402_5%R193 330K_0402_5%
1 2
R1505
0_0402_5%
R1505
0_0402_5%
1 2

5
5
4
4
3
3
2
2
1
1
D D
C C
B B
A A
CRT_IREF
PCH_SPKR
PCI_GNT#3
PCI_GNT#0
PCI_GNT#1
NV_ALE
NV_CLE
LCTL_DATA
LCTL_CLK
LVDS_IBG
UMA_CRT_B
UMA_CRT_G
UMA_CRT_R
LCD_EDID_CLK
LCD_EDID_DATA
UMA_CRT_CLK
UMA_CRT_DATA
UMA_ENBKL
UMA_CRT_B
UMA_CRT_G
UMA_CRT_R
UMA_CRT_B
UMA_CRT_G
UMA_CRT_R
PCH_SPKR 15,29
PCI_GNT#0 19
PCI_GNT#1 19
PCI_GNT#3 19
NV_CLE 19
NV_ALE 19
LCD_TXOUT0-12
LCD_TXOUT1-12
LCD_TXOUT2-12
LCD_EDID_CLK12
LCD_EDID_DATA12
LCD_TXCLK+12
LCD_TXCLK-12
UMA_ENVDD12
UMA_ENBKL31
LCD_TXOUT0+12
LCD_TXOUT1+12
LCD_TXOUT2+12
UMA_CRT_HSYNC13
UMA_CRT_VSYNC13
UMA_CRT_DATA13
UMA_CRT_CLK13
UMA_HDMI_CLK 14
UMA_HDMI_DATA 14
PCH_HDMI_HPD 14
UMA_HDMI_TX2- 14
UMA_HDMI_TX2+ 14
UMA_HDMI_TX1- 14
UMA_HDMI_TX1+ 14
UMA_HDMI_TX0- 14
UMA_HDMI_TX0+ 14
UMA_HDMI_TXC- 14
UMA_HDMI_TXC+ 14
PCH_PW M12
CRT_G 13
CRT_R 13
CRT_B 13
+3VS
+1.8VS_PCH_NAND
+3VS
+3VS
+3VS
+3VS
Title
Size Document Number Rev
Date: Sheet of
Security Classification
Compal Secret Data
THIS SHEET OF ENGINEERING DRAWING IS THE PROPRIETARY PROPERTY OF COMPAL ELECTRONICS, INC. AND CONTAINS CONFIDENTIAL
AND TRADE SECRET INFORMATION. THIS SHEET MAY NOT BE TRANSFERED FROM THE CUSTODY OF THE COMPETENT DIVISION OF R&D
DEPARTMENT EXCEPT AS AUTHORIZED BY COMPAL ELECTRONICS, INC. NEITHER THIS SHEET NOR THE INFORMATION IT CONTAINS
MAY BE USED BY OR DISCLOSED TO ANY THIRD PARTY WITHOUT PRIOR WRITTEN CONSENT OF COMPAL ELECTRONICS, INC.
Issued Date Deciphered Date
NDU00_LA-6031P M/B
1.0
PCH-CRT/LVDS/HDMI
Custom
18 45Monday, April 12, 2010
2010/04/12 2010/01/23
Compal Electronics, Inc.
Title
Size Document Number Rev
Date: Sheet of
Security Classification
Compal Secret Data
THIS SHEET OF ENGINEERING DRAWING IS THE PROPRIETARY PROPERTY OF COMPAL ELECTRONICS, INC. AND CONTAINS CONFIDENTIAL
AND TRADE SECRET INFORMATION. THIS SHEET MAY NOT BE TRANSFERED FROM THE CUSTODY OF THE COMPETENT DIVISION OF R&D
DEPARTMENT EXCEPT AS AUTHORIZED BY COMPAL ELECTRONICS, INC. NEITHER THIS SHEET NOR THE INFORMATION IT CONTAINS
MAY BE USED BY OR DISCLOSED TO ANY THIRD PARTY WITHOUT PRIOR WRITTEN CONSENT OF COMPAL ELECTRONICS, INC.
Issued Date Deciphered Date
NDU00_LA-6031P M/B
1.0
PCH-CRT/LVDS/HDMI
Custom
18 45Monday, April 12, 2010
2010/04/12 2010/01/23
Compal Electronics, Inc.
Title
Size Document Number Rev
Date: Sheet of
Security Classification
Compal Secret Data
THIS SHEET OF ENGINEERING DRAWING IS THE PROPRIETARY PROPERTY OF COMPAL ELECTRONICS, INC. AND CONTAINS CONFIDENTIAL
AND TRADE SECRET INFORMATION. THIS SHEET MAY NOT BE TRANSFERED FROM THE CUSTODY OF THE COMPETENT DIVISION OF R&D
DEPARTMENT EXCEPT AS AUTHORIZED BY COMPAL ELECTRONICS, INC. NEITHER THIS SHEET NOR THE INFORMATION IT CONTAINS
MAY BE USED BY OR DISCLOSED TO ANY THIRD PARTY WITHOUT PRIOR WRITTEN CONSENT OF COMPAL ELECTRONICS, INC.
Issued Date Deciphered Date
NDU00_LA-6031P M/B
1.0
PCH-CRT/LVDS/HDMI
Custom
18 45Monday, April 12, 2010
2010/04/12 2010/01/23
Compal Electronics, Inc.
Low= A16 swap override Enable
High= A16 swap override Disable
PCH Strap Pin
NO REBOOT Strap
PCH_SPKR
Low= Disable
High= Enable
NV_ALE
NV_CLE
High = Enabled
Low = Disabled (Default)
DMI Termination Voltage
Danbury Technology Enabled
Low= Set to Vss (Default)
High= Set to Vcc
Internal: Pull down 20k
During Reset: Low
Initial: Low
Internal: Pull up 20k
During Reset: High
Initial: High
Internal: Pull down 20k
During Reset: HZ
Initial: Low
Internal: Pull down 20k
During Reset: Low
Initial: Low
1
0
Boot BIOS LoactionPCI_GNT#0PCI_GNT#1
Internal: Pull up 20k
During Reset: High
Initial: High
Internal: Pull up 20k
During Reset: High
Initial: High
Boot BIOS Strap
LPC (Default)
PCI
SPI
1
11
0
0
0 Reserved (NAND)
A16 Swap Override Strap
PCI_GNT#3
Check list: 10k PU
Check list: 4.7k PD
Check list: 8.2k PU
HDMI
2/2 Add L41 L42 L43 C900 C901 C902 for EMI request
modify.....
03/22 common design.
03/22 common design.
R213 100K_0402_5%
IHDMI@
R213 100K_0402_5%
IHDMI@
12
R218 1K_0402_5%
@
R218 1K_0402_5%
@
12
R2161K_0402_5% @R2161K_0402_5% @
12
L42 NBQ100505T-800Y-N_2P
L42 NBQ100505T-800Y-N_2P
1 2
R207
2.2K_0402_5%
IHDMI@
R207
2.2K_0402_5%
IHDMI@
12
R215 1K_0402_5%
@
R215 1K_0402_5%
@
1 2
L43 NBQ100505T-800Y-N_2P
L43 NBQ100505T-800Y-N_2P
1 2
R2171K_0402_5% @R2171K_0402_5% @
12
R206
2.2K_0402_5%
IHDMI@
R206
2.2K_0402_5%
IHDMI@
12
R201 10K_0402_5%R201 10K_0402_5%
1 2
R212 150_0402_1%R212 150_0402_1%
1 2
C901
2.2P_0402_50V8C
C901
2.2P_0402_50V8C
1
2
R200 10K_0402_5%R200 10K_0402_5%
1 2
R199 100K_0402_5%R199 100K_0402_5%
1 2
R203 4.7K_0402_5%R203 4.7K_0402_5%
12
C900
2.2P_0402_50V8C
C900
2.2P_0402_50V8C
1
2
R204 4.7K_0402_5%R204 4.7K_0402_5%
12
LVDS
Digital Display Interface
CRT
U8D
IBEXPEAK-M QV20 A0_FCBGA1071
HM55@
LVDS
Digital Display Interface
CRT
U8D
IBEXPEAK-M QV20 A0_FCBGA1071
HM55@
L_BKLTCTL
Y48
L_BKLTEN
T48
L_CTRL_CLK
AB46
L_CTRL_DATA
V48
L_DDC_CLK
AB48
L_DDC_DATA
Y45
L_VDD_EN
T47
LVDSA_CLK#
AV53
LVDSA_CLK
AV51
LVDSA_DATA#0
BB47
LVDSA_DATA#1
BA52
LVDSA_DATA#2
AY48
LVDSA_DATA#3
AV47
LVDSA_DATA0
BB48
LVDSA_DATA1
BA50
LVDSA_DATA2
AY49
LVDSA_DATA3
AV48
LVDSB_CLK#
AP48
LVDSB_CLK
AP47
LVDSB_DATA#0
AY53
LVDSB_DATA#1
AT49
LVDSB_DATA#2
AU52
LVDSB_DATA#3
AT53
LVDSB_DATA0
AY51
DDPB_0N BD42
DDPB_1N BJ42
LVD_VREFH
AT43
LVD_VREFL
AT42
DDPD_2N BF37
DDPD_3N BE36
DDPB_2N BB40
DDPB_3N AW38
DDPC_0N BE40
DDPC_1N BF41
DDPC_2N BD38
DDPC_3N BB36
DDPD_0N BJ40
DDPD_1N BJ38
DDPB_0P BC42
DDPB_1P BG42
DDPD_2P BH37
DDPD_3P BD36
DDPB_2P BA40
DDPB_3P BA38
LVDSB_DATA1
AT48
LVDSB_DATA2
AU50
LVDSB_DATA3
AT51
LVD_IBG
AP39
LVD_VBG
AP41
DDPC_1P BH41
DDPC_0P BD40
DDPC_2P BC38
DDPC_3P BA36
DDPD_0P BG40
DDPD_1P BG38
CRT_BLUE
AA52
CRT_DDC_CLK
V51
CRT_DDC_DATA
V53
CRT_GREEN
AB53
CRT_HSYNC
Y53
CRT_IRTN
AB51
CRT_RED
AD53
CRT_VSYNC
Y51
DAC_IREF
AD48
SDVO_CTRLCLK T51
SDVO_CTRLDATA T53
DDPC_CTRLCLK Y49
DDPC_CTRLDATA AB49
DDPD_CTRLCLK U50
DDPD_CTRLDATA U52
DDPB_AUXN BG44
DDPC_AUXN BE44
DDPD_AUXN BC46
DDPB_AUXP BJ44
DDPC_AUXP BD44
DDPD_AUXP BD46
DDPB_HPD AU38
DDPC_HPD AV40
DDPD_HPD AT38
SDVO_TVCLKINP BG46
SDVO_TVCLKINN BJ46
SDVO_STALLP BG48
SDVO_STALLN BJ48
SDVO_INTP BH45
SDVO_INTN BF45
R210 150_0402_1%R210 150_0402_1%
1 2
R205 100K_0402_5%
IHDMI@
R205 100K_0402_5%
IHDMI@
12
T6 PADT6 PAD
R208 2.2K_0402_5%
R208 2.2K_0402_5%
12
R220 1K_0402_5%
@
R220 1K_0402_5%
@
12
R219 1K_0402_5%
@
R219 1K_0402_5%
@
12
R214
1K_0402_1%
R214
1K_0402_1%
12
C902
2.2P_0402_50V8C
C902
2.2P_0402_50V8C
1
2
R209 2.2K_0402_5%
R209 2.2K_0402_5%
12
R211 150_0402_1%R211 150_0402_1%
1 2
R202 2.37K_0402_1%R202 2.37K_0402_1%
1 2
L41 NBQ100505T-800Y-N_2P
L41 NBQ100505T-800Y-N_2P
1 2

5
5
4
4
3
3
2
2
1
1
D D
C C
B B
A A
SLP_CHG_M3_PCH
USB_OC#0
USBBIAS
EXP_CPPE#
CLK_SIO
USB_OC#4
USB_OC#0
USB_OC#4
PLT_RST#
PCI_PIRQG#
PCI_PIRQC#
PCI_PIRQE#
PCI_STOP#
PCI_REQ#3
PCI_PIRQF#
PCI_PIRQB#
PCI_REQ#0
PCI_DEVSEL#
PCI_PERR#
PCI_SERR#
PCI_PLOCK#
PCI_IRDY#
PCI_PIRQD#
PCI_REQ#2
PCI_REQ#1
PCI_PIRQA#
PCI_FRAME#
PCI_TRDY#
PCI_PIRQH#
CLK_PCH
CLK_EC
PCI_PERR#
PCI_IRDY#
PCI_PLOCK#
PCI_DEVSEL#
PCI_TRDY#
PCI_STOP#
PCI_FRAME#
PCI_PIRQH#
PCI_PIRQG#
PCI_PIRQF#
PCI_PIRQE#
PCI_PIRQB#
PCI_PIRQC#
PCI_PIRQD#
PCI_PIRQA#
PCI_REQ#0
PCI_REQ#1
PCI_REQ#2
PCI_REQ#3
PCI_SERR#
USB_OC#1_D
EXP_CPPE#
SLP_CHG_M4_PCH
USB_OC#2
USB_OC#3
USB_OC#1_D
USB_OC#2
USB_OC#3
USB20_P1 30
USB20_N1 30
USB20_P3 24
USB20_N3 24
USB20_P5 25
USB20_N5 25
USB20_P0 30
USB20_N0 30
USB20_P11 12
USB20_N11 12
USB_OC#0 30,31
PLT_RST#5,26,27,28,31,32
CLK_PCI_DDR32
BUF_PLT_RST#5
NV_CLE 18
NV_ALE 18
USB20_P12 26
USB20_N13 26
USB20_P13 26
USB20_N12 26
CLK_PCILOOP16 CLK_PCI_EC31
PCI_GNT#018
PCI_GNT#118
PCI_GNT#318
USB_OC#1 24,31
SLP_CHG_M3_PCH 24
SLP_CHG_M4_PCH 24
USB20_P10 26
USB20_N10 26
+3VALW
+3VS
+3VS
+3VS
+3VS
+3VALW
Title
Size Document Number Rev
Date: Sheet of
Security Classification
Compal Secret Data
THIS SHEET OF ENGINEERING DRAWING IS THE PROPRIETARY PROPERTY OF COMPAL ELECTRONICS, INC. AND CONTAINS CONFIDENTIAL
AND TRADE SECRET INFORMATION. THIS SHEET MAY NOT BE TRANSFERED FROM THE CUSTODY OF THE COMPETENT DIVISION OF R&D
DEPARTMENT EXCEPT AS AUTHORIZED BY COMPAL ELECTRONICS, INC. NEITHER THIS SHEET NOR THE INFORMATION IT CONTAINS
MAY BE USED BY OR DISCLOSED TO ANY THIRD PARTY WITHOUT PRIOR WRITTEN CONSENT OF COMPAL ELECTRONICS, INC.
Issued Date Deciphered Date
NDU00_LA-6031P M/B
1.0
PCH USB/PCI/NAND
B
19 45Monday, April 12, 2010
2010/04/12 2010/01/23
Compal Electronics, Inc.
Title
Size Document Number Rev
Date: Sheet of
Security Classification
Compal Secret Data
THIS SHEET OF ENGINEERING DRAWING IS THE PROPRIETARY PROPERTY OF COMPAL ELECTRONICS, INC. AND CONTAINS CONFIDENTIAL
AND TRADE SECRET INFORMATION. THIS SHEET MAY NOT BE TRANSFERED FROM THE CUSTODY OF THE COMPETENT DIVISION OF R&D
DEPARTMENT EXCEPT AS AUTHORIZED BY COMPAL ELECTRONICS, INC. NEITHER THIS SHEET NOR THE INFORMATION IT CONTAINS
MAY BE USED BY OR DISCLOSED TO ANY THIRD PARTY WITHOUT PRIOR WRITTEN CONSENT OF COMPAL ELECTRONICS, INC.
Issued Date Deciphered Date
NDU00_LA-6031P M/B
1.0
PCH USB/PCI/NAND
B
19 45Monday, April 12, 2010
2010/04/12 2010/01/23
Compal Electronics, Inc.
Title
Size Document Number Rev
Date: Sheet of
Security Classification
Compal Secret Data
THIS SHEET OF ENGINEERING DRAWING IS THE PROPRIETARY PROPERTY OF COMPAL ELECTRONICS, INC. AND CONTAINS CONFIDENTIAL
AND TRADE SECRET INFORMATION. THIS SHEET MAY NOT BE TRANSFERED FROM THE CUSTODY OF THE COMPETENT DIVISION OF R&D
DEPARTMENT EXCEPT AS AUTHORIZED BY COMPAL ELECTRONICS, INC. NEITHER THIS SHEET NOR THE INFORMATION IT CONTAINS
MAY BE USED BY OR DISCLOSED TO ANY THIRD PARTY WITHOUT PRIOR WRITTEN CONSENT OF COMPAL ELECTRONICS, INC.
Issued Date Deciphered Date
NDU00_LA-6031P M/B
1.0
PCH USB/PCI/NAND
B
19 45Monday, April 12, 2010
2010/04/12 2010/01/23
Compal Electronics, Inc.
BT
eSATA-USB
USB-RIGHT2
USB-RIGHT1
Int. Camera
Within 500 mils
WiMax(WLAN)
3G
GNT2#: Not
pull low,
internal pull
up 20K
12/21 reserved
0120 reserved for both.
8 pins SIM card
03/23 common design.
RP5
8.2K_0804_8P4R_5%
RP5
8.2K_0804_8P4R_5%
1 8
2 7
3 6
4 5
R224 22.6_0402_1%R224 22.6_0402_1%
12
RP6
10K_0804_8P4R_5%
RP6
10K_0804_8P4R_5%
1 8
2 7
3 6
4 5
R221 0_0402_5%R221 0_0402_5%
1 2
R226 22_0402_5%R226 22_0402_5%
12
R223
100K_0402_5%
@
R223
100K_0402_5%
@
12
PCI
NVRAM
USB
U8E
IBEXPEAK-M QV20 A0_FCBGA1071
HM55@
PCI
NVRAM
USB
U8E
IBEXPEAK-M QV20 A0_FCBGA1071
HM55@
AD0
H40
AD1
N34
AD2
C44
AD20
C42
AD21
K46
AD22
M51
AD23
J52
AD24
K51
AD25
L34
AD26
F42
AD27
J40
AD28
G46
AD29
F44
AD3
A38
AD30
M47
AD31
H36
AD4
C36
AD5
J34
AD6
A40
AD7
D45
AD8
E36
AD9
H48
C/BE0#
J50
C/BE1#
G42
C/BE2#
H47
C/BE3#
G34
PCIRST#
K6
PERR#
E50
PIRQA#
G38
PIRQB#
H51
PIRQC#
B37
PIRQD#
A44
PLOCK#
D49
PLTRST#
D5
PME#
M7
REQ0#
F51
REQ1# / GPIO50
A46
REQ2# / GPIO52
B45
REQ3# / GPIO54
M53
SERR#
E44
STOP#
D41
TRDY#
C48
NV_ALE BD3
NV_CE#0 AY9
NV_CE#1 BD1
NV_CE#2 AP15
NV_CE#3 BD8
NV_CLE AY6
NV_DQS0 AV9
NV_DQS1 BG8
NV_DQ0 / NV_IO0 AP7
NV_DQ1 / NV_IO1 AP6
NV_DQ10 / NV_IO10 BD6
NV_DQ11 / NV_IO11 BB7
NV_DQ12 / NV_IO12 BC8
NV_DQ13 / NV_IO13 BJ8
NV_DQ14 / NV_IO14 BJ6
NV_DQ15 / NV_IO15 BG6
NV_DQ2 / NV_IO2 AT6
NV_DQ3 / NV_IO3 AT9
NV_DQ4 / NV_IO4 BB1
NV_DQ5 / NV_IO5 AV6
NV_DQ6 / NV_IO6 BB3
NV_DQ7 / NV_IO7 BA4
NV_DQ8 / NV_IO8 BE4
NV_DQ9 / NV_IO9 BB6
NV_RB# AV7
NV_RCOMP AU2
NV_WR#0_RE# AY8
NV_WR#1_RE# AY5
NV_WE#_CK0 AV11
NV_WE#_CK1 BF5
USBP0N H18
USBP0P J18
USBP10N A22
USBP10P C22
USBP11N G24
USBP11P H24
USBP12N L24
USBP12P M24
USBP13N A24
USBP13P C24
USBP1N A18
USBP1P C18
USBP2N N20
USBP2P P20
USBP3N J20
USBP3P L20
USBP4N F20
USBP4P G20
USBP5N A20
USBP5P C20
USBP6N M22
USBP7N B21
USBP7P D21
USBP8N H22
USBP8P J22
USBP9N E22
USBP9P F22
USBRBIAS# B25
USBRBIAS D25
USBP6P N22
AD10
E40
AD11
C40
AD12
M48
AD13
M45
AD14
F53
AD15
M40
AD16
M43
AD17
J36
AD18
K48
AD19
F40
DEVSEL#
F46
FRAME#
C46
GNT0#
F48
GNT1# / GPIO51
K45
GNT2# / GPIO53
F36
GNT3# / GPIO55
H53
PIRQE# / GPIO2
B41
PIRQF# / GPIO3
K53
PIRQG# / GPIO4
A36
PIRQH# / GPIO5
A48
IRDY#
A42
PAR
H44
OC0# / GPIO59 N16
OC1# / GPIO40 J16
OC2# / GPIO41 F16
OC3# / GPIO42 L16
OC4# / GPIO43 E14
OC5# / GPIO9 G16
OC6# / GPIO10 F12
OC7# / GPIO14 T15
CLKOUT_PCI0
N52
CLKOUT_PCI1
P53
CLKOUT_PCI2
P46
CLKOUT_PCI3
P51
CLKOUT_PCI4
P48
T37 PAD
T37 PAD
R143010K_0402_5% R143010K_0402_5%
12
RP2
8.2K_0804_8P4R_5%
RP2
8.2K_0804_8P4R_5%
1 8
2 7
3 6
4 5
R222 32.4_0402_1%
@
R222 32.4_0402_1%
@
1 2
D83
CH751H-40PT_SOD323-2
D83
CH751H-40PT_SOD323-2
2 1
R1421
330K_0402_5%
R1421
330K_0402_5%
1 2
R150110K_0402_5% R150110K_0402_5%
12
RP3
8.2K_0804_8P4R_5%
RP3
8.2K_0804_8P4R_5%
1 8
2 7
3 6
4 5
RP4
8.2K_0804_8P4R_5%
RP4
8.2K_0804_8P4R_5%
1 8
2 7
3 6
4 5
R227 22_0402_5%R227 22_0402_5%
12
RP1
8.2K_0804_8P4R_5%
RP1
8.2K_0804_8P4R_5%
1 8
2 7
3 6
4 5
R150210K_0402_5% R150210K_0402_5%
12
R228 22_0402_5%R228 22_0402_5%
12
U13
SN74AHC1G08DCKR_SC70-5
@U13
SN74AHC1G08DCKR_SC70-5
@
IN1 1
IN2 2
G
3
O
4
P5

5
5
4
4
3
3
2
2
1
1
D D
C C
B B
A A
KB_RST#
KB_RST#
THRMTRIP_PCH#
BT_RST#
PCH_PECI
GATEA20
EC_SMI#
EC_SCI#
PCH_GPIO12
EC_SMI#
PCH_GPIO6
BT_DET#
PCH_GPIO1
PCH_GPIO0
PCH_GPIO16
PCH_GPIO15
PCH_GPIO36
PCH_GPIO37
PCH_GPIO39
THM_ALT#
PCH_GPIO38
PCH_GPIO27
PCH_GPIO28
ISDBT_DET
PCH_GPIO45
RST_GATE
PCH_GPIO57
3G_OFF#
PCH_GPIO36
PCH_GPIO39
EC_SCI#
PCH_GPIO0
BT_DET#
PCH_GPIO16
PCH_GPIO38
ISDBT_DET
PCH_GPIO1
THM_ALT#
PCH_GPIO6
PCH_GPIO37
PCH_GPIO12
PCH_GPIO28
PCH_GPIO45
RST_GATE
EC_SMI#
PCH_GPIO57
PCH_GPIO15
3G_OFF#
PCH_GPIO37
PCH_GPIO36
PECI 5
KB_RST# 31
H_PWRGOOD 5
H_THERMTRIP# 5
GATEA20 31
CLK_CPU_BCLK 5
CLK_CPU_BCLK# 5
EC_SCI#31
EC_SMI#31
BT_DET#25
THM_ALT#31
BT_PW R#25,26
BT_RST#25
RST_GATE5
3G_OFF#26
+3VS
+3VS
+3VALW
+VTT
+3VS
Title
Size Document Number Rev
Date: Sheet of
Security Classification
Compal Secret Data
THIS SHEET OF ENGINEERING DRAWING IS THE PROPRIETARY PROPERTY OF COMPAL ELECTRONICS, INC. AND CONTAINS CONFIDENTIAL
AND TRADE SECRET INFORMATION. THIS SHEET MAY NOT BE TRANSFERED FROM THE CUSTODY OF THE COMPETENT DIVISION OF R&D
DEPARTMENT EXCEPT AS AUTHORIZED BY COMPAL ELECTRONICS, INC. NEITHER THIS SHEET NOR THE INFORMATION IT CONTAINS
MAY BE USED BY OR DISCLOSED TO ANY THIRD PARTY WITHOUT PRIOR WRITTEN CONSENT OF COMPAL ELECTRONICS, INC.
Issued Date Deciphered Date
NDU00_LA-6031P M/B
1.0
PCH CPU/GPIO
B
20 45Monday, April 12, 2010
2010/04/12 2010/01/23
Compal Electronics, Inc.
Title
Size Document Number Rev
Date: Sheet of
Security Classification
Compal Secret Data
THIS SHEET OF ENGINEERING DRAWING IS THE PROPRIETARY PROPERTY OF COMPAL ELECTRONICS, INC. AND CONTAINS CONFIDENTIAL
AND TRADE SECRET INFORMATION. THIS SHEET MAY NOT BE TRANSFERED FROM THE CUSTODY OF THE COMPETENT DIVISION OF R&D
DEPARTMENT EXCEPT AS AUTHORIZED BY COMPAL ELECTRONICS, INC. NEITHER THIS SHEET NOR THE INFORMATION IT CONTAINS
MAY BE USED BY OR DISCLOSED TO ANY THIRD PARTY WITHOUT PRIOR WRITTEN CONSENT OF COMPAL ELECTRONICS, INC.
Issued Date Deciphered Date
NDU00_LA-6031P M/B
1.0
PCH CPU/GPIO
B
20 45Monday, April 12, 2010
2010/04/12 2010/01/23
Compal Electronics, Inc.
Title
Size Document Number Rev
Date: Sheet of
Security Classification
Compal Secret Data
THIS SHEET OF ENGINEERING DRAWING IS THE PROPRIETARY PROPERTY OF COMPAL ELECTRONICS, INC. AND CONTAINS CONFIDENTIAL
AND TRADE SECRET INFORMATION. THIS SHEET MAY NOT BE TRANSFERED FROM THE CUSTODY OF THE COMPETENT DIVISION OF R&D
DEPARTMENT EXCEPT AS AUTHORIZED BY COMPAL ELECTRONICS, INC. NEITHER THIS SHEET NOR THE INFORMATION IT CONTAINS
MAY BE USED BY OR DISCLOSED TO ANY THIRD PARTY WITHOUT PRIOR WRITTEN CONSENT OF COMPAL ELECTRONICS, INC.
Issued Date Deciphered Date
NDU00_LA-6031P M/B
1.0
PCH CPU/GPIO
B
20 45Monday, April 12, 2010
2010/04/12 2010/01/23
Compal Electronics, Inc.
Not pull low
internal pull up
Internal: Pull up 20k
During Reset: High
Initial: High
Internal: Pull up 20k
During Reset: High
Initial: High
GPIO8
Not pull down
Internal: Pull down 20k
During Reset: Low
Initial: Low
GPIO15
a Strong pull up may be needed
for GPIO Functionality
PCH_GPIO27
High = Enabled (Default)
Low = Disabled
On-Die PLL VR
1019 change net name to follow common design
02/08 reserved for porject ID.
R251 10K_0402_5%R251 10K_0402_5%
1 2
R253 10K_0402_5%R253 10K_0402_5%
1 2
R252 10K_0402_5%R252 10K_0402_5%
1 2
R249 10K_0402_5%R249 10K_0402_5%
1 2
R24710K_0402_5% R24710K_0402_5%
1 2
R24310K_0402_5%
@
R24310K_0402_5%
@
1 2
R25410K_0402_5% R25410K_0402_5%
1 2
R24210K_0402_5%
@
R24210K_0402_5%
@
1 2
R23610K_0402_5% R23610K_0402_5%
1 2
R230
10K_0402_5%
R230
10K_0402_5%
12
R23810K_0402_5% R23810K_0402_5%
1 2
R248 10K_0402_5%R248 10K_0402_5%
1 2
R2378.2K_0402_5% R2378.2K_0402_5%
1 2
R23910K_0402_5% R23910K_0402_5%
1 2
R24010K_0402_5% R24010K_0402_5%
1 2
R256 1K_0402_5%
@
R256 1K_0402_5%
@
1 2
R25510K_0402_5%
@
R25510K_0402_5%
@
1 2
R231 0_0402_5%R231 0_0402_5%
1 2
R250 1K_0402_5%R250 1K_0402_5%
1 2
R232 1K_0402_5%
@
R232 1K_0402_5%
@
12
R149510K_0402_5% R149510K_0402_5%
1 2
R233 56_0402_1%R233 56_0402_1%
1 2
R234 56_0402_1%R234 56_0402_1%
1 2
R24110K_0402_5% R24110K_0402_5%
1 2
GPIO
MISC
NCTF
RSVD
CPU
U8F
IBEXPEAK-M QV20 A0_FCBGA1071
HM55@
GPIO
MISC
NCTF
RSVD
CPU
U8F
IBEXPEAK-M QV20 A0_FCBGA1071
HM55@
GPIO27
AB12
GPIO28
V13
GPIO24
H10
GPIO57
F8
LAN_PHY_PWR_CTRL / GPIO12
K9
VSS_NCTF_1
A4
VSS_NCTF_2
A49
VSS_NCTF_3
A5
VSS_NCTF_4
A50
VSS_NCTF_5
A52
VSS_NCTF_6
A53
VSS_NCTF_7
B2
VSS_NCTF_8
B4
VSS_NCTF_9
B52
VSS_NCTF_10
B53
VSS_NCTF_11
BE1
VSS_NCTF_12
BE53
VSS_NCTF_13
BF1
VSS_NCTF_14
BF53
VSS_NCTF_15
BH1
VSS_NCTF_16
BH2
VSS_NCTF_17
BH52
VSS_NCTF_18
BH53
VSS_NCTF_19
BJ1
VSS_NCTF_20
BJ2
VSS_NCTF_21
BJ4
VSS_NCTF_22
BJ49
VSS_NCTF_23
BJ5
VSS_NCTF_24
BJ50
VSS_NCTF_25
BJ52
VSS_NCTF_26
BJ53
VSS_NCTF_27
D1
VSS_NCTF_28
D2
VSS_NCTF_29
D53
VSS_NCTF_30
E1
VSS_NCTF_31
E53
TACH2 / GPIO6
D37
TACH0 / GPIO17
F38
TACH3 / GPIO7
J32
TP9 M18
TP10 N18
TP11 AJ24
TP12 AK41
SATA3GP / GPIO37
AB13
SATA5GP / GPIO49
AA4
SCLOCK / GPIO22
Y7
SLOAD / GPIO38
V3
SDATAOUT0 / GPIO39
P3
SDATAOUT1 / GPIO48
AB6
A20GATE U2
PROCPWRGD BE10
RCIN# T1
PECI BG10
THRMTRIP# BD10
GPIO8
F10
CLKOUT_PCIE6N AH45
CLKOUT_PCIE6P AH46
PCIECLKRQ6# / GPIO45
H3
CLKOUT_PCIE7N AF48
CLKOUT_PCIE7P AF47
PCIECLKRQ7# / GPIO46
F1
TP5 AY46
TP4 AY45
TP6 AV43
TP7 AV45
BMBUSY# / GPIO0
Y3
TP16 M30
TP17 N30
NC_1 AB45
NC_2 AB38
NC_3 AB42
NC_4 AB41
GPIO15
T7
TACH1 / GPIO1
C38
TP13 AK42
TP3 BB22
TP1 BA22
TP2 AW22
TP14 M32
TP15 N32
SATA2GP / GPIO36
AB7
NC_5 T39
INIT3_3V# P6
STP_PCI# / GPIO34
M11
SATACLKREQ# / GPIO35
V6
SATA4GP / GPIO16
AA2
TP24 C10
TP8 AF13
CLKOUT_BCLK0_N / CLKOUT_PCIE8N AM3
CLKOUT_BCLK0_P / CLKOUT_PCIE8P AM1
TP19 AA23
TP18 H12
R149610K_0402_5% R149610K_0402_5%
1 2
R24510K_0402_5% R24510K_0402_5%
1 2
R24610K_0402_5% R24610K_0402_5%
1 2
R229 10K_0402_5%R229 10K_0402_5%
12
R24410K_0402_5% R24410K_0402_5%
1 2
R23510K_0402_5% R23510K_0402_5%
1 2

5
5
4
4
3
3
2
2
1
1
D D
C C
B B
A A
+PCH_VCCDMI
+3VS_VCCADAC
+PCH_FDI_VRM
+PCH_DMI_VRM
+1.05VS
+3VS
+3VS
+3VS
+1.05VS
+1.05VS
+1.05VS
+1.05VS
+PCH_VRM
+3VS
+1.8VS
+3VS
+1.5VS
+1.8VS
+PCH_VRM
+1.8VS_PCH_NAND
+PCH_VRM
+1.8VS
+3VS
+1.05VS +VTT
Title
Size Document Number Rev
Date: Sheet of
Security Classification
Compal Secret Data
THIS SHEET OF ENGINEERING DRAWING IS THE PROPRIETARY PROPERTY OF COMPAL ELECTRONICS, INC. AND CONTAINS CONFIDENTIAL
AND TRADE SECRET INFORMATION. THIS SHEET MAY NOT BE TRANSFERED FROM THE CUSTODY OF THE COMPETENT DIVISION OF R&D
DEPARTMENT EXCEPT AS AUTHORIZED BY COMPAL ELECTRONICS, INC. NEITHER THIS SHEET NOR THE INFORMATION IT CONTAINS
MAY BE USED BY OR DISCLOSED TO ANY THIRD PARTY WITHOUT PRIOR WRITTEN CONSENT OF COMPAL ELECTRONICS, INC.
Issued Date Deciphered Date
NDU00_LA-6031P M/B
1.0
PCH POWER-1
B
21 45Monday, April 12, 2010
2010/04/12 2010/01/23
Compal Electronics, Inc.
Title
Size Document Number Rev
Date: Sheet of
Security Classification
Compal Secret Data
THIS SHEET OF ENGINEERING DRAWING IS THE PROPRIETARY PROPERTY OF COMPAL ELECTRONICS, INC. AND CONTAINS CONFIDENTIAL
AND TRADE SECRET INFORMATION. THIS SHEET MAY NOT BE TRANSFERED FROM THE CUSTODY OF THE COMPETENT DIVISION OF R&D
DEPARTMENT EXCEPT AS AUTHORIZED BY COMPAL ELECTRONICS, INC. NEITHER THIS SHEET NOR THE INFORMATION IT CONTAINS
MAY BE USED BY OR DISCLOSED TO ANY THIRD PARTY WITHOUT PRIOR WRITTEN CONSENT OF COMPAL ELECTRONICS, INC.
Issued Date Deciphered Date
NDU00_LA-6031P M/B
1.0
PCH POWER-1
B
21 45Monday, April 12, 2010
2010/04/12 2010/01/23
Compal Electronics, Inc.
Title
Size Document Number Rev
Date: Sheet of
Security Classification
Compal Secret Data
THIS SHEET OF ENGINEERING DRAWING IS THE PROPRIETARY PROPERTY OF COMPAL ELECTRONICS, INC. AND CONTAINS CONFIDENTIAL
AND TRADE SECRET INFORMATION. THIS SHEET MAY NOT BE TRANSFERED FROM THE CUSTODY OF THE COMPETENT DIVISION OF R&D
DEPARTMENT EXCEPT AS AUTHORIZED BY COMPAL ELECTRONICS, INC. NEITHER THIS SHEET NOR THE INFORMATION IT CONTAINS
MAY BE USED BY OR DISCLOSED TO ANY THIRD PARTY WITHOUT PRIOR WRITTEN CONSENT OF COMPAL ELECTRONICS, INC.
Issued Date Deciphered Date
NDU00_LA-6031P M/B
1.0
PCH POWER-1
B
21 45Monday, April 12, 2010
2010/04/12 2010/01/23
Compal Electronics, Inc.
close to AB34
close to AM8
close to AT16
close to Ak13
close to AE50
375mA
69mA
40mA
1432mA
61mA
37mA
3062mA
85mA
156mA
375mA
196mA
> 1mA
59mA
C294
1U_0402_6.3V4Z
C294
1U_0402_6.3V4Z
1
2
R260 0_0402_5%R260 0_0402_5%
12
L10
MURATA_BLM18AG601SN1D_0603
L10
MURATA_BLM18AG601SN1D_0603
12
R261 0_0603_5%R261 0_0603_5%
1 2
R259 0_0603_5%R259 0_0603_5%
1 2
R263 0_0402_5%R263 0_0402_5%
12
C293 1U_0402_6.3V4ZC293 1U_0402_6.3V4Z
1 2
C296 0.1U_0402_16V4ZC296 0.1U_0402_16V4Z
12
R258 0_0402_5%
@
R258 0_0402_5%
@
12
C289 10U_0805_10V4ZC289 10U_0805_10V4Z
1 2
C281
10U_0805_10V4Z
C281
10U_0805_10V4Z
1
2
C292 1U_0402_6.3V4ZC292 1U_0402_6.3V4Z
1 2
C288
0.1U_0402_16V4Z
C288
0.1U_0402_16V4Z
1
2
PJ18
JUMP_43X118@
PJ18
JUMP_43X118@
11
2
2
POWER
VCC CORE
DMI
PCI E*
CRTLVDS
FDI
NAND / SPI HVCMOS
U8G
IBEXPEAK-M QV20 A0_FCBGA1071
HM55@
POWER
VCC CORE
DMI
PCI E*
CRTLVDS
FDI
NAND / SPI HVCMOS
U8G
IBEXPEAK-M QV20 A0_FCBGA1071
HM55@
VCCCORE[1]
AB24
VCCCORE[2]
AB26
VCCCORE[3]
AB28
VCCCORE[4]
AD26
VCCCORE[5]
AD28
VCCCORE[6]
AF26
VCCCORE[7]
AF28
VCCCORE[8]
AF30
VCCCORE[9]
AF31
VCCCORE[10]
AH26
VCCCORE[11]
AH28
VCCCORE[12]
AH30
VCCCORE[13]
AH31
VCCCORE[14]
AJ30
VCCCORE[15]
AJ31
VCCPNAND[4] AK19
VCCPNAND[3] AK20
VCCIO[27]
AN23
VCCIO[28]
AN24
VCCIO[29]
AN26
VCCIO[30]
AN28
VCCIO[54]
AN30
VCCIO[55]
AN31
VCCIO[33]
AT26
VCCIO[34]
AT28
VCCIO[35]
AU26
VCCIO[36]
AU28
VCCIO[37]
AV26
VCCIO[38]
AV28
VCCIO[39]
AW26
VCCIO[40]
AW28
VCCIO[41]
BA26
VCCIO[42]
BA28
VCCIO[43]
BB26
VCCIO[44]
BB28
VCCIO[45]
BC26
VCCIO[46]
BC28
VCCIO[47]
BD26
VCCIO[48]
BD28
VCCIO[49]
BE26
VCCIO[50]
BE28
VCCIO[51]
BG26
VCCIO[52]
BG28
VCCIO[53]
BH27
VCCIO[31]
BJ26
VCCIO[32]
BJ28
VCCADAC[1] AE50
VCCADAC[2] AE52
VCCTX_LVDS[1] AP43
VCCTX_LVDS[2] AP45
VCCALVDS AH38
VCCVRM[2] AT24
VCCVRM[1]
AT22
VCCAPLLEXP
BJ24
VCCFDIPLL
BJ18
VCCPNAND[6] AK13
VCCPNAND[5] AK15
VCCPNAND[7] AM12
VCCPNAND[8] AM13
VCCIO[24]
AK24 VCCTX_LVDS[4] AT45
VCCTX_LVDS[3] AT46
VSSA_DAC[1] AF53
VSSA_LVDS AH39
VSSA_DAC[2] AF51
VCCIO[1]
AM23
VCC3_3[2] AB34
VCC3_3[3] AB35
VCC3_3[4] AD35
VCC3_3[1]
AN35
VCCME3_3[1] AM8
VCCME3_3[2] AM9
VCCME3_3[3] AP11
VCCME3_3[4] AP9
VCCPNAND[2] AK16
VCCPNAND[9] AM15
VCCPNAND[1] AM16
VCCDMI[1] AT16
VCCDMI[2] AU16
VCCIO[25]
AN20
VCCIO[26]
AN22
C290 1U_0402_6.3V4ZC290 1U_0402_6.3V4Z
1 2
R257 0_0402_5%R257 0_0402_5%
1 2
C297 0.1U_0402_16V4ZC297 0.1U_0402_16V4Z
1
2
C285
10U_0805_10V4Z
C285
10U_0805_10V4Z
1
2
C286
0.01U_0402_25V4Z
C286
0.01U_0402_25V4Z
C284
0.1U_0402_16V4Z
C284
0.1U_0402_16V4Z
1
2
C283
1U_0402_6.3V4Z
C283
1U_0402_6.3V4Z
1
2
R262 0_0603_5%
@
R262 0_0603_5%
@
1 2
C295
0.1U_0402_16V4Z
C295
0.1U_0402_16V4Z
1
2
C287
0.01U_0402_25V4Z
C287
0.01U_0402_25V4Z
C282
1U_0402_6.3V4Z
C282
1U_0402_6.3V4Z
1
2
C291 1U_0402_6.3V4ZC291 1U_0402_6.3V4Z
1 2

5
5
4
4
3
3
2
2
1
1
D D
C C
B B
A A
+PCH_VCCME4
+PCH_VCCME1
+VCCRTCEXT
+V1.1A_INT_VCCSUS
+PCH_VCCME3
+1.05VS_PCHDPLL_A
+PCH_VCCME2
+PCH_VCC5REF
+VCCSST
+1.05VS_PCHDPLL_B
+TP_PCH_VCCDSW
+PCH_VCC5REFSUS
+PCH_VCC5REF
+3VS
+1.05VS
+RTCVCC
+1.05VS
+3VALW
+1.05VS
+1.05VS
+PCH_VRM
+3VS
+1.05VS
+1.05VS
+3VALW
+1.05VS
+3VS
+5VALW+3VALW
+5VS
+3VS
+PCH_VRM
+1.05VS
+1.05VS
+3VALW
Title
Size Document Number Rev
Date: Sheet of
Security Classification
Compal Secret Data
THIS SHEET OF ENGINEERING DRAWING IS THE PROPRIETARY PROPERTY OF COMPAL ELECTRONICS, INC. AND CONTAINS CONFIDENTIAL
AND TRADE SECRET INFORMATION. THIS SHEET MAY NOT BE TRANSFERED FROM THE CUSTODY OF THE COMPETENT DIVISION OF R&D
DEPARTMENT EXCEPT AS AUTHORIZED BY COMPAL ELECTRONICS, INC. NEITHER THIS SHEET NOR THE INFORMATION IT CONTAINS
MAY BE USED BY OR DISCLOSED TO ANY THIRD PARTY WITHOUT PRIOR WRITTEN CONSENT OF COMPAL ELECTRONICS, INC.
Issued Date
Deciphered Date
NDU00_LA-6031P M/B
1.0
PCH POWER-2
Custom
22 45Monday, April 12, 2010
2010/04/12 2010/01/23
Compal Electronics, Inc.
Title
Size Document Number Rev
Date: Sheet of
Security Classification
Compal Secret Data
THIS SHEET OF ENGINEERING DRAWING IS THE PROPRIETARY PROPERTY OF COMPAL ELECTRONICS, INC. AND CONTAINS CONFIDENTIAL
AND TRADE SECRET INFORMATION. THIS SHEET MAY NOT BE TRANSFERED FROM THE CUSTODY OF THE COMPETENT DIVISION OF R&D
DEPARTMENT EXCEPT AS AUTHORIZED BY COMPAL ELECTRONICS, INC. NEITHER THIS SHEET NOR THE INFORMATION IT CONTAINS
MAY BE USED BY OR DISCLOSED TO ANY THIRD PARTY WITHOUT PRIOR WRITTEN CONSENT OF COMPAL ELECTRONICS, INC.
Issued Date
Deciphered Date
NDU00_LA-6031P M/B
1.0
PCH POWER-2
Custom
22 45Monday, April 12, 2010
2010/04/12 2010/01/23
Compal Electronics, Inc.
Title
Size Document Number Rev
Date: Sheet of
Security Classification
Compal Secret Data
THIS SHEET OF ENGINEERING DRAWING IS THE PROPRIETARY PROPERTY OF COMPAL ELECTRONICS, INC. AND CONTAINS CONFIDENTIAL
AND TRADE SECRET INFORMATION. THIS SHEET MAY NOT BE TRANSFERED FROM THE CUSTODY OF THE COMPETENT DIVISION OF R&D
DEPARTMENT EXCEPT AS AUTHORIZED BY COMPAL ELECTRONICS, INC. NEITHER THIS SHEET NOR THE INFORMATION IT CONTAINS
MAY BE USED BY OR DISCLOSED TO ANY THIRD PARTY WITHOUT PRIOR WRITTEN CONSENT OF COMPAL ELECTRONICS, INC.
Issued Date
Deciphered Date
NDU00_LA-6031P M/B
1.0
PCH POWER-2
Custom
22 45Monday, April 12, 2010
2010/04/12 2010/01/23
Compal Electronics, Inc.
> 1mA
> 1mA
> 1mA
375mA
375mA
52mA
68mA
69mA
3062mA
320mA
1849mA
1849mA
2mA
31mA
163mA
3062mA
3062mA
163mA
6mA
196mA
VCCSUSHDA can be
either 1.5V or 3.3V
196mA
VccLAN may be grounded if Intel LAN is disabled
Near AD38
Near V39
If two VccME rails can be
combined, only total 2 x 22 µF and
2 x 1 µF caps are necessary
12/14 Reserve 1.5VA for low power.
L12
10UH_LB2012T100MR_20%
L12
10UH_LB2012T100MR_20%
1 2
C298
1U_0402_6.3V4Z
C298
1U_0402_6.3V4Z
1
2
+
C314
220U_6.3V_R17
+
C314
220U_6.3V_R17
1
2
C323
1U_0402_6.3V4Z
C323
1U_0402_6.3V4Z
1
2
C331 0.1U_0402_16V4ZC331 0.1U_0402_16V4Z
1 2
C302
1U_0402_6.3V4Z
C302
1U_0402_6.3V4Z
1
2
C324 0.1U_0402_16V4ZC324 0.1U_0402_16V4Z
1 2
C325 4.7U_0603_6.3V6KC325 4.7U_0603_6.3V6K
1 2
C322 0.1U_0402_16V4ZC322 0.1U_0402_16V4Z
1 2
C315
1U_0402_6.3V4Z
C315
1U_0402_6.3V4Z
1
2
C318
1U_0402_6.3V4Z
C318
1U_0402_6.3V4Z
1
2
D9
CH751H-40PT_SOD323-2
D9
CH751H-40PT_SOD323-2
21
C317
1U_0402_6.3V4Z
C317
1U_0402_6.3V4Z
1
2
R1467
0_0402_5%
R1467
0_0402_5%
12
R270 0_0402_5%R270 0_0402_5%
1 2
C307
1U_0402_6.3V4Z
C307
1U_0402_6.3V4Z
1
2
C305
22U_0805_6.3V6M
C305
22U_0805_6.3V6M
1
2
C301
22U_0805_6.3V6M
C301
22U_0805_6.3V6M
1
2
C313
0.1U_0402_16V4Z
C313
0.1U_0402_16V4Z
1
2
C320 0.1U_0402_16V4ZC320 0.1U_0402_16V4Z
1 2
R264
100_0402_1%
R264
100_0402_1%
12
C300
22U_0805_6.3V6M
C300
22U_0805_6.3V6M
1
2
POWER
SATA
USB
Clock and Miscellaneous
HDA
CPU
PCI/GPIO/LPC
RTC PCI/GPIO/LPC
U8J
IBEXPEAK-M QV20 A0_FCBGA1071
HM55@
POWER
SATA
USB
Clock and Miscellaneous
HDA
CPU
PCI/GPIO/LPC
RTC PCI/GPIO/LPC
U8J
IBEXPEAK-M QV20 A0_FCBGA1071
HM55@
DCPSUSBYP
Y20
VCCME[1]
AD38
VCCME[2]
AD39
VCCME[3]
AD41
VCCME[5]
AF41
VCCME[6]
AF42
VCCSUSHDA L30
VCCSUS3_3[28] U23
VCCIO[56] V23
VCCIO[13] AD19
VCCIO[14] AF20
VCCIO[15] AF19
VCCME[7]
V39
VCCME[8]
V41
VCCME[9]
V42
VCCME[10]
Y39
VCCME[11]
Y41
VCCME[12]
Y42
V5REF K49
VCC3_3[8] J38
VCC3_3[9] L38
VCC3_3[10] M36
VCC3_3[11] N36
VCC3_3[12] P36
VCC3_3[13] U35
VCCRTC
A12
VCCSUS3_3[27] A26
VCCSUS3_3[26] A28
VCCSUS3_3[25] B27
VCCSUS3_3[24] C26
VCCSUS3_3[23] C28
VCCSUS3_3[22] E26
VCCSUS3_3[21] E28
VCCSUS3_3[20] F26
VCCSUS3_3[19] F28
VCCSUS3_3[18] G26
VCCSUS3_3[17] G28
VCCSUS3_3[16] H26
VCCSUS3_3[15] H28
VCCSUS3_3[14] J26
VCCSUS3_3[13] J28
VCCSUS3_3[12] L26
VCCSUS3_3[11] L28
VCCSUS3_3[10] M26
VCCSUS3_3[9] M28
VCCSUS3_3[8] N26
VCCSUS3_3[7] N28
VCCSUS3_3[6] P26
VCCSUS3_3[5] P28
VCCSUS3_3[4] U24
VCCSUS3_3[3] U26
VCCSUS3_3[2] U28
VCCSUS3_3[1] V28
VCCIO[11] AD20
VCCIO[20] AD22
VCCIO[10] AH19
VCCADPLLA[2]
BB53
VCCADPLLB[1]
BD51
VCCIO[22]
AJ35
V5REF_SUS F24
VCCIO[16] AH20
VCCIO[17] AB19
VCCIO[18] AB20
VCCIO[19] AB22
VCCIO[12] AF22
VCC3_3[14] AD13
VCCIO[9] AH22
VCCVRM[4] AT20
DCPSUS
Y22
VCCIO[2]
AF34
VCCIO[3]
AH34
VCCLAN[1]
AF23
VCCLAN[2]
AF24
VCCADPLLA[1]
BB51
VCCADPLLB[2]
BD53
VCCVRM[3]
AU24
VCCACLK[1]
AP51
VCCACLK[2]
AP53
DCPRTC
V9
VCCIO[4]
AF32
VCCME[4]
AF43
VCCIO[23]
AH35
VCCIO[21]
AH23
DCPSST
V12 VCCSATAPLL[2] AK1
VCCSATAPLL[1] AK3
VCCME[13] AA34
VCCME[14] Y34
VCCME[15] Y35
VCCME[16] AA35
VCC3_3[5]
V15
VCC3_3[6]
V16
VCC3_3[7]
Y16
VCCSUS3_3[29]
P18
VCCSUS3_3[30]
U19
VCCSUS3_3[31]
U20
VCCSUS3_3[32]
U22
VCCIO[5] V24
VCCIO[6] V26
VCCIO[7] Y24
VCCIO[8] Y26
V_CPU_IO[1]
AT18
V_CPU_IO[2]
AU18
C326 0.1U_0402_16V4ZC326 0.1U_0402_16V4Z
1 2
C309 0.1U_0402_16V4ZC309 0.1U_0402_16V4Z
1 2
C328 0.1U_0402_16V4ZC328 0.1U_0402_16V4Z
1 2
C319 0.1U_0402_16V4ZC319 0.1U_0402_16V4Z
12
R1469
150_0402_1%
LP@ R1469
150_0402_1%
LP@
1 2
C329 1U_0402_6.3V4ZC329 1U_0402_6.3V4Z
1 2
C308 0.1U_0402_16V4ZC308 0.1U_0402_16V4Z
12
R265
100_0402_1%
R265
100_0402_1%
12
R1468
180_0402_1%
LP@ R1468
180_0402_1%
LP@
1 2
+
C310
220U_6.3V_R17
+
C310
220U_6.3V_R17
1
2
C303
0.1U_0402_16V4Z
C303
0.1U_0402_16V4Z
1
2
C306
22U_0805_6.3V6M
C306
22U_0805_6.3V6M
1
2
C321 0.1U_0402_16V4ZC321 0.1U_0402_16V4Z
1 2
D8
CH751H-40PT_SOD323-2
D8
CH751H-40PT_SOD323-2
21
C312
1U_0402_6.3V4Z
C312
1U_0402_6.3V4Z
1
2
C316
1U_0402_6.3V4Z
C316
1U_0402_6.3V4Z
1
2
C299 0.1U_0402_16V4ZC299 0.1U_0402_16V4Z
12
R268 0_0402_5%R268 0_0402_5%
1 2
R267 0_0402_5%R267 0_0402_5%
1 2
R266
0_0603_5%
@
R266
0_0603_5%
@
12
C330
1U_0402_6.3V4Z
C330
1U_0402_6.3V4Z
1
2
C304
0.1U_0402_16V4Z
C304
0.1U_0402_16V4Z
1
2
C311
1U_0402_6.3V4Z
C311
1U_0402_6.3V4Z
1
2
L11
10UH_LB2012T100MR_20%
L11
10UH_LB2012T100MR_20%
1 2
R269 0_0402_5%R269 0_0402_5%
1 2
C327 0.1U_0402_16V4ZC327 0.1U_0402_16V4Z
1 2

5
5
4
4
3
3
2
2
1
1
D D
C C
B B
A A
Title
Size Document Number Rev
Date: Sheet of
Security Classification
Compal Secret Data
THIS SHEET OF ENGINEERING DRAWING IS THE PROPRIETARY PROPERTY OF COMPAL ELECTRONICS, INC. AND CONTAINS CONFIDENTIAL
AND TRADE SECRET INFORMATION. THIS SHEET MAY NOT BE TRANSFERED FROM THE CUSTODY OF THE COMPETENT DIVISION OF R&D
DEPARTMENT EXCEPT AS AUTHORIZED BY COMPAL ELECTRONICS, INC. NEITHER THIS SHEET NOR THE INFORMATION IT CONTAINS
MAY BE USED BY OR DISCLOSED TO ANY THIRD PARTY WITHOUT PRIOR WRITTEN CONSENT OF COMPAL ELECTRONICS, INC.
Issued Date Deciphered Date
NDU00_LA-6031P M/B
1.0
PCH-GND
Custom
23 45Monday, April 12, 2010
2010/04/12 2010/01/23
Compal Electronics, Inc.
Title
Size Document Number Rev
Date: Sheet of
Security Classification
Compal Secret Data
THIS SHEET OF ENGINEERING DRAWING IS THE PROPRIETARY PROPERTY OF COMPAL ELECTRONICS, INC. AND CONTAINS CONFIDENTIAL
AND TRADE SECRET INFORMATION. THIS SHEET MAY NOT BE TRANSFERED FROM THE CUSTODY OF THE COMPETENT DIVISION OF R&D
DEPARTMENT EXCEPT AS AUTHORIZED BY COMPAL ELECTRONICS, INC. NEITHER THIS SHEET NOR THE INFORMATION IT CONTAINS
MAY BE USED BY OR DISCLOSED TO ANY THIRD PARTY WITHOUT PRIOR WRITTEN CONSENT OF COMPAL ELECTRONICS, INC.
Issued Date Deciphered Date
NDU00_LA-6031P M/B
1.0
PCH-GND
Custom
23 45Monday, April 12, 2010
2010/04/12 2010/01/23
Compal Electronics, Inc.
Title
Size Document Number Rev
Date: Sheet of
Security Classification
Compal Secret Data
THIS SHEET OF ENGINEERING DRAWING IS THE PROPRIETARY PROPERTY OF COMPAL ELECTRONICS, INC. AND CONTAINS CONFIDENTIAL
AND TRADE SECRET INFORMATION. THIS SHEET MAY NOT BE TRANSFERED FROM THE CUSTODY OF THE COMPETENT DIVISION OF R&D
DEPARTMENT EXCEPT AS AUTHORIZED BY COMPAL ELECTRONICS, INC. NEITHER THIS SHEET NOR THE INFORMATION IT CONTAINS
MAY BE USED BY OR DISCLOSED TO ANY THIRD PARTY WITHOUT PRIOR WRITTEN CONSENT OF COMPAL ELECTRONICS, INC.
Issued Date Deciphered Date
NDU00_LA-6031P M/B
1.0
PCH-GND
Custom
23 45Monday, April 12, 2010
2010/04/12 2010/01/23
Compal Electronics, Inc.
U8H
IBEXPEAK-M QV20 A0_FCBGA1071
HM55@
U8H
IBEXPEAK-M QV20 A0_FCBGA1071
HM55@
VSS[1]
AA19
VSS[2]
AA20
VSS[3]
AA22
VSS[5]
AA24
VSS[6]
AA26
VSS[7]
AA28
VSS[8]
AA30
VSS[9]
AA31
VSS[10]
AA32
VSS[11]
AB11
VSS[12]
AB15
VSS[13]
AB23
VSS[14]
AB30
VSS[15]
AB31
VSS[16]
AB32
VSS[17]
AB39
VSS[18]
AB43
VSS[19]
AB47
VSS[20]
AB5
VSS[21]
AB8
VSS[22]
AC2
VSS[23]
AC52
VSS[24]
AD11
VSS[25]
AD12
VSS[26]
AD16
VSS[27]
AD23
VSS[28]
AD30
VSS[29]
AD31
VSS[30]
AD32
VSS[31]
AD34
VSS[33]
AD42
VSS[34]
AD46
VSS[35]
AD49
VSS[36]
AD7
VSS[37]
AE2
VSS[38]
AE4
VSS[39]
AF12
VSS[43]
AF35
VSS[44]
AP13
VSS[46]
AF45
VSS[47]
AF46
VSS[48]
AF49
VSS[49]
AF5
VSS[50]
AF8
VSS[51]
AG2
VSS[52]
AG52
VSS[53]
AH11
VSS[54]
AH15
VSS[55]
AH16
VSS[56]
AH24
VSS[57]
AH32
VSS[59]
AH43
VSS[60]
AH47
VSS[61]
AH7
VSS[62]
AJ19
VSS[63]
AJ2
VSS[64]
AJ20
VSS[65]
AJ22
VSS[66]
AJ23
VSS[67]
AJ26
VSS[68]
AJ28
VSS[69]
AJ32
VSS[70]
AJ34
VSS[71]
AT5
VSS[72]
AJ4
VSS[73]
AK12
VSS[76]
AK26
VSS[77]
AK22
VSS[78]
AK23
VSS[79]
AK28
VSS[80] AK30
VSS[81] AK31
VSS[82] AK32
VSS[83] AK34
VSS[84] AK35
VSS[85] AK38
VSS[86] AK43
VSS[87] AK46
VSS[88] AK49
VSS[89] AK5
VSS[90] AK8
VSS[91] AL2
VSS[92] AL52
VSS[93] AM11
VSS[96] AM20
VSS[97] AM22
VSS[98] AM24
VSS[99] AM26
VSS[100] AM28
VSS[102] AM30
VSS[103] AM31
VSS[104] AM32
VSS[105] AM34
VSS[106] AM35
VSS[107] AM38
VSS[108] AM39
VSS[109] AM42
VSS[110] AU20
VSS[111] AM46
VSS[112] AV22
VSS[113] AM49
VSS[114] AM7
VSS[116] BB10
VSS[117] AN32
VSS[118] AN50
VSS[119] AN52
VSS[120] AP12
VSS[121] AP42
VSS[122] AP46
VSS[123] AP49
VSS[124] AP5
VSS[125] AP8
VSS[126] AR2
VSS[127] AR52
VSS[128] AT11
VSS[131] AT32
VSS[132] AT36
VSS[133] AT41
VSS[134] AT47
VSS[135] AT7
VSS[136] AV12
VSS[137] AV16
VSS[138] AV20
VSS[139] AV24
VSS[140] AV30
VSS[141] AV34
VSS[142] AV38
VSS[143] AV42
VSS[144] AV46
VSS[145] AV49
VSS[146] AV5
VSS[147] AV8
VSS[148] AW14
VSS[149] AW18
VSS[150] AW2
VSS[151] BF9
VSS[152] AW32
VSS[153] AW36
VSS[154] AW40
VSS[155] AW52
VSS[156] AY11
VSS[157] AY43
VSS[158] AY47
VSS[40]
Y13
VSS[42]
AU4
VSS[45]
AN34
VSS[115] AA50
VSS[0]
AB16
VSS[58]
AV18
VSS[32]
AU22
VSS[4]
AM19
VSS[74]
AM41
VSS[75]
AN19
VSS[41]
AH49
VSS[129] BA12
VSS[130] AH48
VSS[101] BA42
VSS[95] AD24
VSS[94] BB44
U8I
IBEXPEAK-M QV20 A0_FCBGA1071
HM55@
U8I
IBEXPEAK-M QV20 A0_FCBGA1071
HM55@
VSS[159]
AY7
VSS[160]
B11
VSS[161]
B15
VSS[162]
B19
VSS[163]
B23
VSS[164]
B31
VSS[165]
B35
VSS[166]
B39
VSS[167]
B43
VSS[168]
B47
VSS[169]
B7
VSS[170]
BG12
VSS[171]
BB12
VSS[172]
BB16
VSS[173]
BB20
VSS[174]
BB24
VSS[175]
BB30
VSS[176]
BB34
VSS[177]
BB38
VSS[178]
BB42
VSS[179]
BB49
VSS[180]
BB5
VSS[181]
BC10
VSS[182]
BC14
VSS[183]
BC18
VSS[184]
BC2
VSS[185]
BC22
VSS[186]
BC32
VSS[187]
BC36
VSS[188]
BC40
VSS[189]
BC44
VSS[190]
BC52
VSS[191]
BH9
VSS[192]
BD48
VSS[193]
BD49
VSS[194]
BD5
VSS[195]
BE12
VSS[196]
BE16
VSS[197]
BE20
VSS[198]
BE24
VSS[199]
BE30
VSS[200]
BE34
VSS[201]
BE38
VSS[202]
BE42
VSS[203]
BE46
VSS[204]
BE48
VSS[205]
BE50
VSS[206]
BE6
VSS[207]
BE8
VSS[208]
BF3
VSS[209]
BF49
VSS[210]
BF51
VSS[211]
BG18
VSS[212]
BG24
VSS[213]
BG4
VSS[214]
BG50
VSS[215]
BH11
VSS[216]
BH15
VSS[217]
BH19
VSS[218]
BH23
VSS[219]
BH31
VSS[220]
BH35
VSS[221]
BH39
VSS[222]
BH43
VSS[223]
BH47
VSS[224]
BH7
VSS[225]
C12
VSS[226]
C50
VSS[227]
D51
VSS[228]
E12
VSS[229]
E16
VSS[230]
E20
VSS[231]
E24
VSS[232]
E30
VSS[233]
E34
VSS[234]
E38
VSS[235]
E42
VSS[236]
E46
VSS[237]
E48
VSS[264] K47
VSS[265] K7
VSS[266] L14
VSS[267] L18
VSS[268] L2
VSS[269] L22
VSS[270] L32
VSS[271] L36
VSS[272] L40
VSS[273] L52
VSS[274] M12
VSS[275] M16
VSS[276] M20
VSS[277] N38
VSS[278] M34
VSS[279] M38
VSS[280] M42
VSS[281] M46
VSS[282] M49
VSS[283] M5
VSS[284] M8
VSS[285] N24
VSS[286] P11
VSS[288] P22
VSS[289] P30
VSS[290] P32
VSS[291] P34
VSS[292] P42
VSS[293] P45
VSS[294] P47
VSS[295] R2
VSS[296] R52
VSS[297] T12
VSS[298] T41
VSS[299] T46
VSS[300] T49
VSS[301] T5
VSS[302] T8
VSS[303] U30
VSS[304] U31
VSS[305] U32
VSS[306] U34
VSS[307] P38
VSS[308] V11
VSS[309] P16
VSS[310] V19
VSS[311] V20
VSS[312] V22
VSS[313] V30
VSS[314] V31
VSS[315] V32
VSS[316] V34
VSS[238]
E6
VSS[239]
E8
VSS[240]
F49
VSS[241]
F5
VSS[242]
G10
VSS[243]
G14
VSS[244]
G18
VSS[245]
G2
VSS[246]
G22
VSS[247]
G32
VSS[248]
G36
VSS[249]
G40
VSS[250]
G44
VSS[251]
G52
VSS[317] V35
VSS[318] V38
VSS[319] V43
VSS[320] V45
VSS[321] V46
VSS[322] V47
VSS[323] V49
VSS[324] V5
VSS[325] V7
VSS[326] V8
VSS[327] W2
VSS[328] W52
VSS[329] Y11
VSS[330] Y12
VSS[331] Y15
VSS[332] Y19
VSS[333] Y23
VSS[334] Y28
VSS[335] Y30
VSS[336] Y31
VSS[337] Y32
VSS[338] Y38
VSS[339] Y43
VSS[340] Y46
VSS[342] Y5
VSS[343] Y6
VSS[344] Y8
VSS[341] P49
VSS[345] P24
VSS[287] AD15
VSS[252]
AF39
VSS[253]
H16
VSS[254]
H20
VSS[255]
H30
VSS[256]
H34
VSS[257]
H38
VSS[258]
H42
VSS[346] T43
VSS[347] AD51
VSS[348] AT8
VSS[349] AD47
VSS[350] Y47
VSS[351] AT12
VSS[352] AM6
VSS[353] AT13
VSS[354] AM5
VSS[355] AK45
VSS[356] AK39
VSS[366] AV14
VSS[262] K11
VSS[263] K43
VSS[259] H49
VSS[260] H5
VSS[261] J24

5
5
4
4
3
3
2
2
1
1
D D
C C
B B
A A
SATA_PRX_DTX_P5
SATA_PTX_C_DRX_P5
SATA_PTX_C_DRX_N5
SATA_PRX_DTX_N5
SATA_PTX_C_DRX_P1
SATA_PTX_C_DRX_N1
USB20_P3_S
USB20_P3
USB20_N3
USB20_N3_S
USB_CHG_EN#
USB20_P3_S_O
USB20_N3_S_O
SLP_CHG_M3
USB20_P3_S_O
SLP_CHG_M4
USB20_N3_S_OUSB20_N3_S
USB20_P3_S
USB20_P3_R
USB20_N3_R
USB20_P3_RL
USB20_N3_RL
USB20_P3_RL
USB20_N3_RL
USB20_N3_RL USB20_P3_RL
USB20_N3_R
USB20_P3_R
SATA_PRX_DTX_P1
SATA_PRX_DTX_N1
SLP_CHG_M3
SLP_CHG_M4
SATA_PTX_C_DRX_P1
SATA_PTX_C_DRX_N1
SATA_PRX_DTX_P1
SATA_PRX_DTX_N1
SATA_PTX_DRX_P515
SATA_PTX_DRX_N515
SATA_PRX_C_DTX_P515
SATA_PRX_C_DTX_N515
SATA_PTX_DRX_P1 15
SATA_PTX_DRX_N1 15
USB20_N319
SLP_CHG# 31
USB20_P319
USB_CHG_EN#31 USB_OC#1 19,31
SATA_PRX_C_DTX_P1 15
SATA_PRX_C_DTX_N1 15
SLP_CHG_M3_EC31
SLP_CHG_M4_EC31
SLP_CHG_M3_PCH19
SLP_CHG_M4_PCH19
+5VS
+USB_VCCB
+5VS
+3VALW
+USB_VCCB+5V_ALW
+USB_VCCB
+USB_VCCB
+5VALW
+5VS
Title
Size Document Number Rev
Date: Sheet of
Security Classification
Compal Secret Data
THIS SHEET OF ENGINEERING DRAWING IS THE PROPRIETARY PROPERTY OF COMPAL ELECTRONICS, INC. AND CONTAINS CONFIDENTIAL
AND TRADE SECRET INFORMATION. THIS SHEET MAY NOT BE TRANSFERED FROM THE CUSTODY OF THE COMPETENT DIVISION OF R&D
DEPARTMENT EXCEPT AS AUTHORIZED BY COMPAL ELECTRONICS, INC. NEITHER THIS SHEET NOR THE INFORMATION IT CONTAINS
MAY BE USED BY OR DISCLOSED TO ANY THIRD PARTY WITHOUT PRIOR WRITTEN CONSENT OF COMPAL ELECTRONICS, INC.
Issued Date Deciphered Date
NDU00_LA-6031P M/B
1.0
SATA-HDD/ODD/USB
24 45Monday, April 12, 2010
2010/04/12 2010/01/23
Compal Electronics, Inc.
Title
Size Document Number Rev
Date: Sheet of
Security Classification
Compal Secret Data
THIS SHEET OF ENGINEERING DRAWING IS THE PROPRIETARY PROPERTY OF COMPAL ELECTRONICS, INC. AND CONTAINS CONFIDENTIAL
AND TRADE SECRET INFORMATION. THIS SHEET MAY NOT BE TRANSFERED FROM THE CUSTODY OF THE COMPETENT DIVISION OF R&D
DEPARTMENT EXCEPT AS AUTHORIZED BY COMPAL ELECTRONICS, INC. NEITHER THIS SHEET NOR THE INFORMATION IT CONTAINS
MAY BE USED BY OR DISCLOSED TO ANY THIRD PARTY WITHOUT PRIOR WRITTEN CONSENT OF COMPAL ELECTRONICS, INC.
Issued Date Deciphered Date
NDU00_LA-6031P M/B
1.0
SATA-HDD/ODD/USB
24 45Monday, April 12, 2010
2010/04/12 2010/01/23
Compal Electronics, Inc.
Title
Size Document Number Rev
Date: Sheet of
Security Classification
Compal Secret Data
THIS SHEET OF ENGINEERING DRAWING IS THE PROPRIETARY PROPERTY OF COMPAL ELECTRONICS, INC. AND CONTAINS CONFIDENTIAL
AND TRADE SECRET INFORMATION. THIS SHEET MAY NOT BE TRANSFERED FROM THE CUSTODY OF THE COMPETENT DIVISION OF R&D
DEPARTMENT EXCEPT AS AUTHORIZED BY COMPAL ELECTRONICS, INC. NEITHER THIS SHEET NOR THE INFORMATION IT CONTAINS
MAY BE USED BY OR DISCLOSED TO ANY THIRD PARTY WITHOUT PRIOR WRITTEN CONSENT OF COMPAL ELECTRONICS, INC.
Issued Date Deciphered Date
NDU00_LA-6031P M/B
1.0
SATA-HDD/ODD/USB
24 45Monday, April 12, 2010
2010/04/12 2010/01/23
Compal Electronics, Inc.
Place closely JHDD SATA CONN.
SATA HDD Conn.
1.2A
W=60mils
eSATA/USB Conn
SLP_CHG_M4
Mode 3
Mode 4
SLP_CHG_M3
LOW
LOW HIGH
HIGH
LOW
HIGH
D=1D
D=2D
FUNCTIONSLP_CHG
eSATA/USB Combo
W=60mils
1.4A
0120 reserve both EC and PCH.
0120 change to GND.
1/26 update JSATA1 footprint
1/28 Add JHDD2
Add wire connector for H/W SATA verify
JHDD2 Layout symbol reverse JHDD1, recerse the pin define
2/2 Update JHDD1 10pin-->12pin
Use PCH
D10
CM1293A-02SR_SOT143-4
@
D10
CM1293A-02SR_SOT143-4
@
GND 1
IO1 2
PWR
4
IO2
3
+
C344
220U_6.3V_M_R17
+
C344
220U_6.3V_M_R17
1
2
C343 0.01U_0402_25V7KC343 0.01U_0402_25V7K
1 2
C349 0.01U_0402_25V7KC349 0.01U_0402_25V7K
1 2
R1487 0_0402_5%R1487 0_0402_5%
12
R952
43K_0402_1%
R952
43K_0402_1%
12
R1490 0_0402_5%
@
R1490 0_0402_5%
@
12
C390 0.1U_0402_16V4Z
C390 0.1U_0402_16V4Z
1 2
C346
1000P_0402_50V7K
C346
1000P_0402_50V7K
1
2
C348 0.01U_0402_25V7KC348 0.01U_0402_25V7K
1 2
R286 0_0402_5% @R286 0_0402_5% @
12
R950
51K_0402_1%
R950
51K_0402_1%
12
USB
ESATA
JSATA1
TAIW I_EU114-117CRL-TW _11P-T
@
USB
ESATA
JSATA1
TAIW I_EU114-117CRL-TW _11P-T
@
VBUS
1
D-
2
D+
3
GND
4
GND
5
A+
6
A-
7
GND
8
B-
9
B+
10
GND
11
GND
12
GND
13
GND
14
GND
15
C345
0.1U_0402_16V4Z
C345
0.1U_0402_16V4Z
1
2
C333
0.1U_0402_16V4Z
C333
0.1U_0402_16V4Z
1
2
R1488 0_0402_5%
@
R1488 0_0402_5%
@
12
R951
51K_0402_1%
R951
51K_0402_1%
12
C334
0.1U_0402_16V4Z
C334
0.1U_0402_16V4Z
1
2
JHDD2
ACES_87036-1001-CP
CONN@
JHDD2
ACES_87036-1001-CP
CONN@
99
10 10
11
22
33
44
55
66
77
88
GND 11
GND 12
C391
0.1U_0402_16V4Z
C391
0.1U_0402_16V4Z
1
2
C342 0.01U_0402_25V7KC342 0.01U_0402_25V7K
1 2
C351
4.7U_0805_10V4Z
@
C351
4.7U_0805_10V4Z
@
1
2
C350 0.01U_0402_25V7KC350 0.01U_0402_25V7K
1 2
U46
SN74CBT3125PWRG4_TSSOP14
U46
SN74CBT3125PWRG4_TSSOP14
1OE#
1
1A
21B 3
2OE#
4
2A
52B 6
GND 7
3B 8
3A
9
3OE#
10
4B 11
4A
12
4OE#
13
VCC
14
C332
10U_0805_10V4Z
C332
10U_0805_10V4Z
1
2
C347 0.01U_0402_25V7KC347 0.01U_0402_25V7K
1 2
C335
0.1U_0402_16V4Z
C335
0.1U_0402_16V4Z
1
2
R285 0_0402_5%@ R285 0_0402_5%@
12
L16
WCM2012F2SF-900T04_0805
L16
WCM2012F2SF-900T04_0805
11
2
2
3
344
R949
75K_0402_1%
R949
75K_0402_1%
12
U45
TS3USB221RSER_QFN10_2x1P5~D
U45
TS3USB221RSER_QFN10_2x1P5~D
D+ 8
2D+
3
GND
5OE# 6
S9
1D-
2
VCC 10
1D+
1
D- 7
2D-
4
R225
100_0402_5%
R225
100_0402_5%
1 2
U14
RT9715BGS_SO8
U14
RT9715BGS_SO8
FLG 5
VIN
3VOUT 6
GND
1
EN
4
VOUT 7
VIN
2VOUT 8
C341 0.01U_0402_25V7KC341 0.01U_0402_25V7K
1 2
JHDD1
ACES_85201-1205N
@
JHDD1
ACES_85201-1205N
@
11
22
33
44
55
66
77
88
99
10 10
11 11
12 12
GND
13
GND
14
C340 0.01U_0402_25V7KC340 0.01U_0402_25V7K
1 2
R1489 0_0402_5%R1489 0_0402_5%
12

5
5
4
4
3
3
2
2
1
1
D D
C C
B B
A A
BT_RESET#
KSO10
KSO11
KSO12
KSO15
KSI7
KSI2
KSI3
KSI4
KSI0
KSI5
KSI6
KSI1
KSO14
KSO2
KSO4
KSO5
KSO0
KSO1
KSO6
KSO13
KSO3
KSO7
KSO8
KSO9
NUM_LED#
CAPS_LED#
KSO15
KSO14
KSO2
KSO4
KSO5
KSO0
KSO1
KSO12
KSO6
KSO13
KSO3
KSO7
KSO10
KSO11
KSO8
KSO9
KSI0
KSI2
KSI3
KSI7
KSI1
KSI5
KSI6
KSI4
JKB34
CAPS_LED#
NUM_LED#
JKB4
CURS_LED#
JKB29
CURS_LED#
CURS_LED#
JKB29
KSO[0..15]
KSI[0..7]
KSO15
KSO14
KSO2
KSO4
KSO5
KSO0
KSO1
KSO12
KSO6
KSO13
KSO3
KSO7
KSO10
KSO11
KSO8
KSO9
KSI0
KSI2
KSI3
KSI7
KSI1
KSI5
KSI6
KSI4
CAPS_LED#
NUM_LED#
JKB4
JKB34
BT_PW R#20,26
BT_RST#20
BT_DET#20
CURS_LED# 31
KSI[0..7] 31
KSO[0..15] 31
CAPS_LED# 31
NUM_LED# 31
USB20_P519
USB20_N519
+BT_VCC
+3VS +3VS
+BT_VCC
+3VS
+3VS
+3VS
Title
Size Document Number Rev
Date: Sheet of
Security Classification
Compal Secret Data
THIS SHEET OF ENGINEERING DRAWING IS THE PROPRIETARY PROPERTY OF COMPAL ELECTRONICS, INC. AND CONTAINS CONFIDENTIAL
AND TRADE SECRET INFORMATION. THIS SHEET MAY NOT BE TRANSFERED FROM THE CUSTODY OF THE COMPETENT DIVISION OF R&D
DEPARTMENT EXCEPT AS AUTHORIZED BY COMPAL ELECTRONICS, INC. NEITHER THIS SHEET NOR THE INFORMATION IT CONTAINS
MAY BE USED BY OR DISCLOSED TO ANY THIRD PARTY WITHOUT PRIOR WRITTEN CONSENT OF COMPAL ELECTRONICS, INC.
Issued Date Deciphered Date
NDU00_LA-6031P M/B
1.0
USB/BT/FP/Int. Cam
25 45Monday, April 12, 2010
2010/04/12 2010/01/23
Compal Electronics, Inc.
Title
Size Document Number Rev
Date: Sheet of
Security Classification
Compal Secret Data
THIS SHEET OF ENGINEERING DRAWING IS THE PROPRIETARY PROPERTY OF COMPAL ELECTRONICS, INC. AND CONTAINS CONFIDENTIAL
AND TRADE SECRET INFORMATION. THIS SHEET MAY NOT BE TRANSFERED FROM THE CUSTODY OF THE COMPETENT DIVISION OF R&D
DEPARTMENT EXCEPT AS AUTHORIZED BY COMPAL ELECTRONICS, INC. NEITHER THIS SHEET NOR THE INFORMATION IT CONTAINS
MAY BE USED BY OR DISCLOSED TO ANY THIRD PARTY WITHOUT PRIOR WRITTEN CONSENT OF COMPAL ELECTRONICS, INC.
Issued Date Deciphered Date
NDU00_LA-6031P M/B
1.0
USB/BT/FP/Int. Cam
25 45Monday, April 12, 2010
2010/04/12 2010/01/23
Compal Electronics, Inc.
Title
Size Document Number Rev
Date: Sheet of
Security Classification
Compal Secret Data
THIS SHEET OF ENGINEERING DRAWING IS THE PROPRIETARY PROPERTY OF COMPAL ELECTRONICS, INC. AND CONTAINS CONFIDENTIAL
AND TRADE SECRET INFORMATION. THIS SHEET MAY NOT BE TRANSFERED FROM THE CUSTODY OF THE COMPETENT DIVISION OF R&D
DEPARTMENT EXCEPT AS AUTHORIZED BY COMPAL ELECTRONICS, INC. NEITHER THIS SHEET NOR THE INFORMATION IT CONTAINS
MAY BE USED BY OR DISCLOSED TO ANY THIRD PARTY WITHOUT PRIOR WRITTEN CONSENT OF COMPAL ELECTRONICS, INC.
Issued Date Deciphered Date
NDU00_LA-6031P M/B
1.0
USB/BT/FP/Int. Cam
25 45Monday, April 12, 2010
2010/04/12 2010/01/23
Compal Electronics, Inc.
(MAX=200mA)
Bluetooth Connector
BlueTooth Interface
KEYBOARD CONN. for 13.3”
KEYBOARD CONN. for 11.6”
please close to JKB1
C356
4.7U_0805_10V4Z
BT@
C356
4.7U_0805_10V4Z
BT@
1
2
R280 300_0402_5%R280 300_0402_5%
1 2
C383 100P_0402_50V8JC383 100P_0402_50V8J
1 2
C378 100P_0402_50V8JC378 100P_0402_50V8J
1 2
C361 100P_0402_50V8JC361 100P_0402_50V8J
1 2
C377 100P_0402_50V8JC377 100P_0402_50V8J
1 2
JKB2
ACES_88170-3400
@
JKB2
ACES_88170-3400
@
1
2
3
4
5
6
7
8
9
10
11
12
13
14
15
16
17
18
19
20
21
22
23
24
25
26
27
28
29
30
31
32
33
34
JBT2
ACES_88231-06001
CONN@
JBT2
ACES_88231-06001
CONN@
1
1
2
2
3
3
4
4
5
5
6
6G1 7
G2 8
C372 100P_0402_50V8JC372 100P_0402_50V8J
1 2
C360 100P_0402_50V8JC360 100P_0402_50V8J
1 2
C367 100P_0402_50V8JC367 100P_0402_50V8J
1 2
C370 100P_0402_50V8JC370 100P_0402_50V8J
1 2
C376 100P_0402_50V8JC376 100P_0402_50V8J
1 2
C373 100P_0402_50V8JC373 100P_0402_50V8J
1 2
C358 100P_0402_50V8JC358 100P_0402_50V8J
1 2
G
D
S
Q7
AO3413_SOT23
BT@
G
D
S
Q7
AO3413_SOT23
BT@
2
1 3
C380 100P_0402_50V8JC380 100P_0402_50V8J
1 2
C366 100P_0402_50V8JC366 100P_0402_50V8J
1 2
C359 100P_0402_50V8JC359 100P_0402_50V8J
1 2
C354
0.01U_0402_25V7K
BT@
C354
0.01U_0402_25V7K
BT@
1
2
C382 100P_0402_50V8JC382 100P_0402_50V8J
1 2
C369 100P_0402_50V8JC369 100P_0402_50V8J
1 2
R275 0_0402_5%
BT@
R275 0_0402_5%
BT@
1 2
R274 47K_0402_5%
BT@
R274 47K_0402_5%
BT@
1 2
C363 100P_0402_50V8JC363 100P_0402_50V8J
1 2
C379 100P_0402_50V8JC379 100P_0402_50V8J
1 2
R276 0_0402_5%
BT@
R276 0_0402_5%
BT@
1 2
C364 100P_0402_50V8JC364 100P_0402_50V8J
1 2
C381 100P_0402_50V8JC381 100P_0402_50V8J
1 2
C375 100P_0402_50V8JC375 100P_0402_50V8J
1 2
C365 100P_0402_50V8JC365 100P_0402_50V8J
1 2
C353
0.1U_0402_16V7K
BT@
C353
0.1U_0402_16V7K
BT@
1
2
R281 300_0402_5%R281 300_0402_5%
12
C368 100P_0402_50V8JC368 100P_0402_50V8J
1 2
R279 300_0402_5%R279 300_0402_5%
1 2
C355
0.1U_0402_16V4Z
BT@
C355
0.1U_0402_16V4Z
BT@
JKB1
ACES_88170-3400
@
JKB1
ACES_88170-3400
@
1
2
3
4
5
6
7
8
9
10
11
12
13
14
15
16
17
18
19
20
21
22
23
24
25
26
27
28
29
30
31
32
33
34
C371 100P_0402_50V8JC371 100P_0402_50V8J
1 2
R273
100K_0402_5%
BT@
R273
100K_0402_5%
BT@
1 2
C374 100P_0402_50V8JC374 100P_0402_50V8J
1 2
C362 100P_0402_50V8JC362 100P_0402_50V8J
1 2
C384 100P_0402_50V8JC384 100P_0402_50V8J
1 2
C357
0.1U_0402_16V4Z
BT@
C357
0.1U_0402_16V4Z
BT@

PLT_RST#
UIM_CLK
UIM_VPP
WL_OFF#
PLT_RST#
UIM_DATA
UIM_RESET
+UIM_PWR
UIM_VPP
UIM_RESET
UIM_DATA
UIM_CLK
PM_SMBCLK
PM_SMBDATA
LED_W IMAX#
LED_W IMAX#
PLT_RST#
BT_CTRL
BT_CTRL
UIM_VPP
UIM_DATAUIM_CLK
UIM_RESET
+UIM_PWR
PLT_RST#
CLKREQ_W LAN#16
CLK_W LAN#16
CLK_W LAN16
E51_TXD31
E51_RXD31
PCIE_PRX_WLANTX_P216
PCIE_PRX_WLANTX_N216
PCIE_PTX_C_WLANRX_N216
PCIE_PTX_C_WLANRX_P216
PLT_RST# 5,19,27,28,31,32
PM_SMBCLK 10,11,12,16
PM_SMBDATA 10,11,12,16
USB20_P13 19
USB20_N13 19
USB20_P12 19
USB20_N12 19
LED_W IMAX# 33
WL_OFF# 31
3G_OFF# 20
LPC_FRAME# 15,31,32
LPC_AD3 15,31,32
LPC_AD2 15,31,32
LPC_AD0 15,31,32
LPC_AD1 15,31,32
BT_PW R#20,25
SUSP#29,31,34,37,40
USB20_P10 19
USB20_N10 19
PCIE_PRX_WW ANTX_P416
PCIE_PRX_WW ANTX_N416
PCIE_PTX_C_WW ANRX_N416
PCIE_PTX_C_WW ANRX_P416
CLKREQ_UW B#16
CLK_W W AN#16
CLK_W W AN16
+3V_W LAN
+3VS
+UIM_PWR
+UIM_PWR
+UIM_PWR
+3VALW
+3VS
+3V_W LAN
+3V_W LAN
+3V_W LAN
+1.5VS
+3VS
+3VS
+UIM_PWR
+3VS
+1.5VS
Title
Size Document Number Rev
Date: Sheet of
Security Classification
Compal Secret Data
THIS SHEET OF ENGINEERING DRAWING IS THE PROPRIETARY PROPERTY OF COMPAL ELECTRONICS, INC. AND CONTAINS CONFIDENTIAL
AND TRADE SECRET INFORMATION. THIS SHEET MAY NOT BE TRANSFERED FROM THE CUSTODY OF THE COMPETENT DIVISION OF R&D
DEPARTMENT EXCEPT AS AUTHORIZED BY COMPAL ELECTRONICS, INC. NEITHER THIS SHEET NOR THE INFORMATION IT CONTAINS
MAY BE USED BY OR DISCLOSED TO ANY THIRD PARTY WITHOUT PRIOR WRITTEN CONSENT OF COMPAL ELECTRONICS, INC.
Issued Date Deciphered Date
NDU00_LA-6031P M/B
1.0
PCIe-WLAN/HDDVD/NAND/NEW
26 45
Monday, April 12, 2010
2010/04/12 2010/01/23
Title
Size Document Number Rev
Date: Sheet of
Security Classification
Compal Secret Data
THIS SHEET OF ENGINEERING DRAWING IS THE PROPRIETARY PROPERTY OF COMPAL ELECTRONICS, INC. AND CONTAINS CONFIDENTIAL
AND TRADE SECRET INFORMATION. THIS SHEET MAY NOT BE TRANSFERED FROM THE CUSTODY OF THE COMPETENT DIVISION OF R&D
DEPARTMENT EXCEPT AS AUTHORIZED BY COMPAL ELECTRONICS, INC. NEITHER THIS SHEET NOR THE INFORMATION IT CONTAINS
MAY BE USED BY OR DISCLOSED TO ANY THIRD PARTY WITHOUT PRIOR WRITTEN CONSENT OF COMPAL ELECTRONICS, INC.
Issued Date Deciphered Date
NDU00_LA-6031P M/B
1.0
PCIe-WLAN/HDDVD/NAND/NEW
26 45
Monday, April 12, 2010
2010/04/12 2010/01/23
Title
Size Document Number Rev
Date: Sheet of
Security Classification
Compal Secret Data
THIS SHEET OF ENGINEERING DRAWING IS THE PROPRIETARY PROPERTY OF COMPAL ELECTRONICS, INC. AND CONTAINS CONFIDENTIAL
AND TRADE SECRET INFORMATION. THIS SHEET MAY NOT BE TRANSFERED FROM THE CUSTODY OF THE COMPETENT DIVISION OF R&D
DEPARTMENT EXCEPT AS AUTHORIZED BY COMPAL ELECTRONICS, INC. NEITHER THIS SHEET NOR THE INFORMATION IT CONTAINS
MAY BE USED BY OR DISCLOSED TO ANY THIRD PARTY WITHOUT PRIOR WRITTEN CONSENT OF COMPAL ELECTRONICS, INC.
Issued Date Deciphered Date
NDU00_LA-6031P M/B
1.0
PCIe-WLAN/HDDVD/NAND/NEW
26 45
Monday, April 12, 2010
2010/04/12 2010/01/23
Compal Electronics, Inc.
PCIe Mini Card-WLAN/WiMax PCIe Mini Card-3G
For SED For SED
90 MIL
Debug card using
For SED
12/14 Reserve debug.
12/14 Reserve debug.
Enable Disable
LO HI
HI LO
BT
on module
BT
on module
**If +3V_WLAN is +3VS, please
remove D21.
WLAN&BT Combo module circuits
BT_CRTL
BT_PWR#
01/20 For combine WLAN card.
01/26 Co-lay with JGSIM1.
01/27 Reserve for 8 pin SIM card.
03/19 add PLT_RST# for 3G card.
C386
47P_0402_50V8J
WLAN@
C386
47P_0402_50V8J
WLAN@
12
PJ16
JUMP_43X79
@
PJ16
JUMP_43X79
@
11
2
2
C387
47P_0402_50V8J
WLAN@
C387
47P_0402_50V8J
WLAN@
12
CM3
4.7U_0805_10V4Z
3G@
CM3
4.7U_0805_10V4Z
3G@
1
2
R1429100K_0402_5%
WIMAX@
R1429100K_0402_5%
WIMAX@
1 2
JW LAN1
BELLW_80052-1021
@
JW LAN1
BELLW_80052-1021
@
3
344
5
566
7
788
9
910 10
11
11 12 12
13
13 14 14
15
15 16 16
17
17 18 18
19
19 20 20
21
21 22 22
23
23 24 24
25
25 26 26
27
27 28 28
29
29 30 30
31
31 32 32
33
33 34 34
35
35 36 36
37
37 38 38
39
39 40 40
41
41 42 42
43
43 44 44
45
45 46 46
47
47 48 48
49
49 50 50
51
51 52 52
1
122
G1
53
G2
54 G3 55
G4 56
C385
47P_0402_50V8J
3G@
C385
47P_0402_50V8J
3G@
12
CM12
10P_0402_50V8J
3G@
CM12
10P_0402_50V8J
3G@
1
2
CM9
4.7U_0805_10V4Z
WLAN@
CM9
4.7U_0805_10V4Z
WLAN@
1
2
CM4
0.01U_0402_25V4Z
WLAN@
CM4
0.01U_0402_25V4Z
WLAN@
1
2
CM6
4.7U_0805_10V4Z
WLAN@
CM6
4.7U_0805_10V4Z
WLAN@
1
2
CM1
0.01U_0402_25V4Z
3G@
CM1
0.01U_0402_25V4Z
3G@
1
2
DM3
DAN217_SC59
@
DM3
DAN217_SC59
@
2
3
1
PJ15
JUMP_43X79
@
PJ15
JUMP_43X79
@
11
2
2
JGSIM2
HB_4210826-SINR02
@
JGSIM2
HB_4210826-SINR02
@
VCC
1
RST
2
CLK
3
RFU
4
GND 5
VPP 6
I/O 7
RFU 8
NC
9NC 10
G
D
S
Q27 2N7002_SOT23-3
WLAN@
G
D
S
Q27 2N7002_SOT23-3
WLAN@
2
13
DM2
DAN217_SC59
@
DM2
DAN217_SC59
@
2
3
1
DM4
DAN217_SC59
@
DM4
DAN217_SC59
@
2
3
1
CM10
0.1U_0402_16V4Z
3G@
CM10
0.1U_0402_16V4Z
3G@
1
2
CM8
0.1U_0402_16V4Z
WLAN@
CM8
0.1U_0402_16V4Z
WLAN@
1
2
JGSIM1
MOLEX_47273-0001~D
@
JGSIM1
MOLEX_47273-0001~D
@
VCC
1
RST
2
CLK
3
GND 4
VPP 5
I/O 6
NC 8
NC
7
RM1
4.7K_0402_5%
@
RM1
4.7K_0402_5%
@
12
J3G1
P-TW O_A54402-A0G16-N
@
J3G1
P-TW O_A54402-A0G16-N
@
1
1
22
3
3
44
5
5
66
7
7
88
9
9
10 10
11
11
12 12
14 14
16 16
13
13
15
15
GND
53
GND
54
17
17
19
19
21
21
23
23
25
25
27
27
29
29
31
31
33
33
35
35
37
37
39
39
41
41
43
43
45
45
47
47
49
49
51
51
18 18
20 20
22 22
24 24
26 26
28 28
30 30
32 32
34 34
36 36
38 38
40 40
42 42
44 44
46 46
48 48
50 50
52 52
CM13
10P_0402_50V8J
3G@
CM13
10P_0402_50V8J
3G@
1
2
R282 0_0402_5%R282 0_0402_5%
1 2
DM1
RLZ20A_LL34
3G@
DM1
RLZ20A_LL34
3G@
12
D85
CH751H-40PT_SOD323-2
D85
CH751H-40PT_SOD323-2
21
R283 0_0402_5%R283 0_0402_5%
1 2
CM11
22P_0402_50V8J
@
CM11
22P_0402_50V8J
@
1
2
CM5
0.1U_0402_16V4Z
WLAN@
CM5
0.1U_0402_16V4Z
WLAN@
1
2
CM7
0.01U_0402_25V4Z
WLAN@
CM7
0.01U_0402_25V4Z
WLAN@
1
2
RN3 100K_0402_5%RN3 100K_0402_5%
1 2
CM2
0.1U_0402_16V4Z
3G@
CM2
0.1U_0402_16V4Z
3G@
1
2

5
5
4
4
3
3
2
2
1
1
D D
C C
B B
A A
+LAN_REGOUT
ISOLATEB
LAN_X2LAN_X1
PCIE_PRX_LANTX_P1
PCIE_PRX_LANTX_N1
LAN_MDI1+
LAN_MDI1-
LAN_MDI0-
LAN_MDI0+
EC_SW I#
ISOLATEB
LAN_X2
LAN_X1
+LAN_REGOUT
ENSW REG
ENSW REG
+3V_AVDDXTAL
+3V_AVDDXTAL
LAN_W AKE#
RJ45_GND
LAN_MDI0-
LAN_MDI0+
LAN_MDI1+
LAN_MDI1-
RJ45_MIDI0-
RJ45_MIDI0+
RJ45_MIDI1+
RJ45_MIDI1-
CLKREQ_LAN#16
PCIE_PTX_C_LANRX_N116
PCIE_PTX_C_LANRX_P116
PCIE_PRX_C_LANTX_P116
PCIE_PRX_C_LANTX_N116
CLK_LAN#16
CLK_LAN16
PLT_RST#5,19,26,28,31,32
EC_SW I#17
WOL_EN#31
RJ45_MIDI1+ 13
RJ45_MIDI1- 13
RJ45_MIDI0- 13
RJ45_MIDI0+ 13
+3VS
+3V_LAN
+LAN_VDD10
+LAN_EVDD10
+LAN_VDD10
+LAN_VDD10
+3V_LAN
+3V_LAN +LAN_VDD10
+3V_LAN
+3V_LAN
+3V_LAN
+LAN_VDD10
+LAN_EVDD10
+LAN_VDDREG
+LAN_VDDREG+3V_LAN
+3V_LAN
+LAN_VDD10
+3VALW
+3VALW
+3V_LAN
RJ45_GND
Title
Size Document Number Rev
Date: Sheet of
Security Classification
Compal Secret Data
THIS SHEET OF ENGINEERING DRAWING IS THE PROPRIETARY PROPERTY OF COMPAL ELECTRONICS, INC. AND CONTAINS CONFIDENTIAL
AND TRADE SECRET INFORMATION. THIS SHEET MAY NOT BE TRANSFERED FROM THE CUSTODY OF THE COMPETENT DIVISION OF R&D
DEPARTMENT EXCEPT AS AUTHORIZED BY COMPAL ELECTRONICS, INC. NEITHER THIS SHEET NOR THE INFORMATION IT CONTAINS
MAY BE USED BY OR DISCLOSED TO ANY THIRD PARTY WITHOUT PRIOR WRITTEN CONSENT OF COMPAL ELECTRONICS, INC.
Issued Date Deciphered Date
Compal Electronics, Inc.
NDU00_LA-6031P M/B
1.0
RTL8105E/RTL8111E
27 45
Monday, April 12, 2010
2010/04/12 2010/02/02
Title
Size Document Number Rev
Date: Sheet of
Security Classification
Compal Secret Data
THIS SHEET OF ENGINEERING DRAWING IS THE PROPRIETARY PROPERTY OF COMPAL ELECTRONICS, INC. AND CONTAINS CONFIDENTIAL
AND TRADE SECRET INFORMATION. THIS SHEET MAY NOT BE TRANSFERED FROM THE CUSTODY OF THE COMPETENT DIVISION OF R&D
DEPARTMENT EXCEPT AS AUTHORIZED BY COMPAL ELECTRONICS, INC. NEITHER THIS SHEET NOR THE INFORMATION IT CONTAINS
MAY BE USED BY OR DISCLOSED TO ANY THIRD PARTY WITHOUT PRIOR WRITTEN CONSENT OF COMPAL ELECTRONICS, INC.
Issued Date Deciphered Date
Compal Electronics, Inc.
NDU00_LA-6031P M/B
1.0
RTL8105E/RTL8111E
27 45
Monday, April 12, 2010
2010/04/12 2010/02/02
Title
Size Document Number Rev
Date: Sheet of
Security Classification
Compal Secret Data
THIS SHEET OF ENGINEERING DRAWING IS THE PROPRIETARY PROPERTY OF COMPAL ELECTRONICS, INC. AND CONTAINS CONFIDENTIAL
AND TRADE SECRET INFORMATION. THIS SHEET MAY NOT BE TRANSFERED FROM THE CUSTODY OF THE COMPETENT DIVISION OF R&D
DEPARTMENT EXCEPT AS AUTHORIZED BY COMPAL ELECTRONICS, INC. NEITHER THIS SHEET NOR THE INFORMATION IT CONTAINS
MAY BE USED BY OR DISCLOSED TO ANY THIRD PARTY WITHOUT PRIOR WRITTEN CONSENT OF COMPAL ELECTRONICS, INC.
Issued Date Deciphered Date
Compal Electronics, Inc.
NDU00_LA-6031P M/B
1.0
RTL8105E/RTL8111E
27 45
Monday, April 12, 2010
2010/04/12 2010/02/02
Close to Pin 21
Close to Pin 3,6,9,13,29,41,45
Close to Pin 27,39,12,47,48
Layout Note: LL1 must be
within 200mil to Pin36
CL8,CL9 must be within
200mil to LL1
+LAN_REGOUT: Width =60mil
Can change to 2.2uH&4.7uF
Reserved For 1.05V Crystal
Need to re-link database
+3VALW TO +3V_LAN
Vgs=-4.5V,Id=3A,Rds<97mohm
12/14 Fine tune pin define UL1 Pin37 Pin40 -->Dummy
12/18 vendor request
12/21 place transformer on board.
Main: SHI0000AA00 2nd : SHI0000AB00
RL4
0_0402_5%
RL4
0_0402_5%
CL40.1U_0402_16V4Z CL40.1U_0402_16V4Z
1 2
CL200.1U_0402_16V4Z CL200.1U_0402_16V4Z
1 2
CL17
0.1U_0402_16V4Z
CL17
0.1U_0402_16V4Z
1
2
CL32 1000P_0402_50V7KCL32 1000P_0402_50V7K
1 2
CL13
4.7U_0805_6.3V6M
CL13
4.7U_0805_6.3V6M
1
2
CL31 1000P_0402_50V7KCL31 1000P_0402_50V7K
1 2
LL1
4.7UH_1008HC-472EJFS-A_5%_1008
LL1
4.7UH_1008HC-472EJFS-A_5%_1008
1 2
CL50.1U_0402_16V4Z CL50.1U_0402_16V4Z
1 2
CL27
27P_0402_50V8J
CL27
27P_0402_50V8J
1
2
CL18
1U_0402_6.3V4Z
CL18
1U_0402_6.3V4Z
1
2
CL9
0.1U_0402_16V4Z
CL9
0.1U_0402_16V4Z
1
2
RL19 0_0402_5%RL19 0_0402_5%
RL22 1K_0402_5%RL22 1K_0402_5%
1 2
CL28
4.7U_0603_6.3V6K
CL28
4.7U_0603_6.3V6K
1
2
CL14
0.01U_0402_25V7K
CL14
0.01U_0402_25V7K
1
2
RL25
75_0402_1%
RL25
75_0402_1%
1 2
CL2 0.1U_0402_16V7KCL2 0.1U_0402_16V7K
1 2
YL1
25MHZ_20PF_7A25000012
YL1
25MHZ_20PF_7A25000012
12
CL15
4.7U_0805_10V4Z
@
CL15
4.7U_0805_10V4Z
@
1
2
RL21 1K_0402_5%@RL21 1K_0402_5%@
1 2
RL7
15K_0402_5%
RL7
15K_0402_5%
CL26
27P_0402_50V8J
CL26
27P_0402_50V8J
1
2
RL9
0_0402_5%@
RL9
0_0402_5%@
UL1
RTL8105E-VB-GR_QFN48_6X6
8111E@
UL1
RTL8105E-VB-GR_QFN48_6X6
8111E@
PERSTB
25
HSOP
22
HSON
23
HSIP
17
HSIN
18
REFCLK_P
19
REFCLK_N
20 NC/MDIP2 7
NC/MDIN2 8
NC/MDIP3 10
NC/MDIN3 11
LED3/EEDO 31
LED1/EESK 37
EECS/SCL 30
LED0 40
MDIN1 5
MDIP1 4
MDIN0 2
MDIP0 1
RSET
46
LANWAKEB
28
ISOLATEB
26
CKXTAL1
43
CKXTAL2
44
AVDD10 3
EVDD10 21
DVDD10 29
DVDD10 41
VDDREG
34
ENSWREG
33
DVDD33 27
DVDD33 39
AVDD33 12
DVDD10 13
AVDD33 42
CLKREQB
16
EEDI/SDA 32
AVDD33 47
AVDD33 48
AVDD10 6
AVDD10 9
AVDD10 45
NC/SMBCLK
14
NC/SMBDATA
15
GPO/SMBALERT
38
GND
24
PGND
49 REGOUT 36
VDDREG
35
CL8 1U_0402_6.3V4ZCL8 1U_0402_6.3V4Z
1
2
RL16 47K_0402_5%RL16 47K_0402_5%
1 2
RL20 1K_0402_5%@RL20 1K_0402_5%@
1 2
PJ17
JUMP_43X39
@
PJ17
JUMP_43X39
@
11
2
2
CL30 0.01U_0402_16V7KCL30 0.01U_0402_16V7K
12
CL70.1U_0402_16V4Z CL70.1U_0402_16V4Z
1 2
RL1 10K_0402_5%RL1 10K_0402_5%
12
LL20_0603_5% LL20_0603_5%
12
G
D
S
QL1
AO3413_SOT23
G
D
S
QL1
AO3413_SOT23
2
1 3
CL1 0.1U_0402_16V7KCL1 0.1U_0402_16V7K
1 2
RL2 10K_0402_5%RL2 10K_0402_5%
12
CL12
0.1U_0402_16V7K
CL12
0.1U_0402_16V7K
1
2
RL3 10K_0402_5%
@
RL3 10K_0402_5%
@
1 2
CL210.1U_0402_16V4Z CL210.1U_0402_16V4Z
1 2
LL30_0603_5% LL30_0603_5%
12
RL26
75_0402_1%
RL26
75_0402_1%
1 2
RL5 2.49K_0402_1%RL5 2.49K_0402_1%
1 2
CL29
0.1U_0402_16V4Z
CL29
0.1U_0402_16V4Z
1
2
RL23
0_0402_5%
@
RL23
0_0402_5%
@
CL11 0.1U_0402_16V4Z@CL11 0.1U_0402_16V4Z@
12
UL2
NS681680
UL2
NS681680
TD+
1
TD-
2
CT
3
CT
6
RD+
7
RD-
8RX- 9
RX+ 10
CT 11
CT 14
TX- 15
TX+ 16
NC
4
NC
5NC 13
NC 12
RL8
0_0402_5%
RL8
0_0402_5%
CL100.1U_0402_16V4Z CL100.1U_0402_16V4Z
1 2
RL6
1K_0402_1%
RL6
1K_0402_1%
12
RL24
100K_0402_5%
RL24
100K_0402_5%
1 2
CL190.1U_0402_16V4Z CL190.1U_0402_16V4Z
1 2
CL60.1U_0402_16V4Z CL60.1U_0402_16V4Z
1 2
CL220.1U_0402_16V4Z CL220.1U_0402_16V4Z
1 2

A
A
B
B
C
C
D
D
1 1
2 2
3 3
4 4
CR_LED#
SD_CD#
MS_CD#
XD_RE#
XD_ALE
XD_SD_MMC_D6
XD_SD_MMC_D7
XD_RB#
XD_SD_MMC_D4
XD_SD_MMC_D5
XD_CLE
SDCLK_MSCLK_XDCE#
SEL24
SEL41
XD_SD_MS_D0
XD_SD_MS_D3
XD_SD_MS_D1
XD_SD_MS_D2
XDW P#_SDW P#
PCIE_PTX_C_CRRX_N5
PCIE_PRX_CRTX_P5
CLK_CR
PCIE_PRX_CRTX_N5
CLK_CR#
PCIE_PTX_C_CRRX_P5
CPPE#
XD_CD#
XD_RB#
SDCLK_MSCLK_XDCE#
CPPE#
SD_CD#
SEL33
SEL41
SDCMD_MSBS_XDWE#
XDW P#_SDW P#
+SEL43
APREXT
XD_ALE
XD_CLE
SEL33
XD_CD#
SD_CD#
MS_CD#
SDCMD_MSBS_XDWE#
SEL24
+SEL43
XD_CE#
MS_CLK
SD_CLK
SD_CD# XD_CD#
SD_CLK
MS_CLK
XD_CE#
XD_SD_MMC_D4
SDCMD_MSBS_XDWE#
XD_SD_MS_D2
XDW P#_SDW P#
XD_CLE
XD_RE#
SDCMD_MSBS_XDWE#
XD_CD#
XD_SD_MMC_D6
XD_SD_MS_D0
SD_CLK
XD_SD_MS_D1
XDW P#_SDW P#
MS_CLK
XD_SD_MMC_D5
XD_SD_MS_D3
XD_SD_MS_D3
XD_SD_MS_D2
XD_SD_MMC_D6
XD_ALE
MS_CD#
XD_SD_MS_D0
SDCMD_MSBS_XDWE#
XD_SD_MS_D1
XD_SD_MMC_D7
XD_SD_MS_D2
XD_SD_MS_D1
XD_CE#
XD_SD_MMC_D4
XD_SD_MMC_D5
XD_SD_MS_D0
XD_RB#
XD_SD_MMC_D7SD_CD#
XD_SD_MS_D3
CLK_CR#16
PLT_RST#5,19,26,27,31,32
PCIE_PTX_C_CRRX_P516
CLK_CR16
PCIE_PRX_C_CRTX_N516
PCIE_PTX_C_CRRX_N516
PCIE_PRX_C_CRTX_P516
CR_CPPE#15
CR_W AKE#15
CR_LED#33
+VCC_OUT
+VCC_OUT
+3VS
+1.8VS_OUT
+1.8VS_OUT
+3VALW
+3VS
+TVA33+TVA33
+3VS
+VCC_OUT
Title
Size Document Number Rev
Date: Sheet of
Security Classification
Compal Secret Data
THIS SHEET OF ENGINEERING DRAWING IS THE PROPRIETARY PROPERTY OF COMPAL ELECTRONICS, INC. AND CONTAINS CONFIDENTIAL
AND TRADE SECRET INFORMATION. THIS SHEET MAY NOT BE TRANSFERED FROM THE CUSTODY OF THE COMPETENT DIVISION OF R&D
DEPARTMENT EXCEPT AS AUTHORIZED BY COMPAL ELECTRONICS, INC. NEITHER THIS SHEET NOR THE INFORMATION IT CONTAINS
MAY BE USED BY OR DISCLOSED TO ANY THIRD PARTY WITHOUT PRIOR WRITTEN CONSENT OF COMPAL ELECTRONICS, INC.
Issued Date
Deciphered Date
NBQAA LA6071P M/B
1.0
Card Reader-JMB389C/385C
Custom
28 45Monday, April 12, 2010
2010/04/12 2010/10/08
Compal Electronics, Inc.
Title
Size Document Number Rev
Date: Sheet of
Security Classification
Compal Secret Data
THIS SHEET OF ENGINEERING DRAWING IS THE PROPRIETARY PROPERTY OF COMPAL ELECTRONICS, INC. AND CONTAINS CONFIDENTIAL
AND TRADE SECRET INFORMATION. THIS SHEET MAY NOT BE TRANSFERED FROM THE CUSTODY OF THE COMPETENT DIVISION OF R&D
DEPARTMENT EXCEPT AS AUTHORIZED BY COMPAL ELECTRONICS, INC. NEITHER THIS SHEET NOR THE INFORMATION IT CONTAINS
MAY BE USED BY OR DISCLOSED TO ANY THIRD PARTY WITHOUT PRIOR WRITTEN CONSENT OF COMPAL ELECTRONICS, INC.
Issued Date
Deciphered Date
NBQAA LA6071P M/B
1.0
Card Reader-JMB389C/385C
Custom
28 45Monday, April 12, 2010
2010/04/12 2010/10/08
Compal Electronics, Inc.
Title
Size Document Number Rev
Date: Sheet of
Security Classification
Compal Secret Data
THIS SHEET OF ENGINEERING DRAWING IS THE PROPRIETARY PROPERTY OF COMPAL ELECTRONICS, INC. AND CONTAINS CONFIDENTIAL
AND TRADE SECRET INFORMATION. THIS SHEET MAY NOT BE TRANSFERED FROM THE CUSTODY OF THE COMPETENT DIVISION OF R&D
DEPARTMENT EXCEPT AS AUTHORIZED BY COMPAL ELECTRONICS, INC. NEITHER THIS SHEET NOR THE INFORMATION IT CONTAINS
MAY BE USED BY OR DISCLOSED TO ANY THIRD PARTY WITHOUT PRIOR WRITTEN CONSENT OF COMPAL ELECTRONICS, INC.
Issued Date
Deciphered Date
NBQAA LA6071P M/B
1.0
Card Reader-JMB389C/385C
Custom
28 45Monday, April 12, 2010
2010/04/12 2010/10/08
Compal Electronics, Inc.
20mil
place close to pin 5 (CC3-CC2-CC1)
40 mils
40mil
20mil
12mil
place near pin 19,20 and 44
place 6 GND vias on T-pad
D3E mode
(Intel only)
CC10 close to pin37
CC11 close to pin18
For intenal LDO's usage
CC4 close to pin 10
CC16 close to pin43
For internal LDO in SD3.0
Pin name
Power On Strapping setting
MDIO14
MDIO7 add-in cardon-board
High
Description
CR_LED
low active
CR_LED
high active
low
CC12 close to pin 36
JMB389C / JMB385C
MDIO14
MDIO7
PCH GPIO13
PCH GPIO21
PU HDA SUS
Reserved for EMI,close to UC1.42
Intel can use PCIe root port
SA00003Z400
SA00003G010
Reserved for EMI,close to JREAD
01/26 Update new card reader symbol to EVT
3/18 22U change to 10U
40 mils
RC3
0_0402_5%
JMB385@
RC3
0_0402_5%
JMB385@
CC2
0.22U_0402_6.3V4K
CC2
0.22U_0402_6.3V4K
1
2
RC23 0_0402_5%
JMB389@
RC23 0_0402_5%
JMB389@
1 2
CC3
1000P_0402_50V7K
CC3
1000P_0402_50V7K
1
2
RC30 10K_0402_5%
JMB385@
RC30 10K_0402_5%
JMB385@
1 2
CC5 0.1U_0402_16V4ZCC5 0.1U_0402_16V4Z
1 2
CC6 0.1U_0402_16V4ZCC6 0.1U_0402_16V4Z
1 2
RC5 0_0402_5%RC5 0_0402_5%
1 2
RC13
FBMA-10-100505-121T_0402
JMB385@
RC13
FBMA-10-100505-121T_0402
JMB385@
RC26 1K_0402_5%RC26 1K_0402_5%
1 2
CC13
0.1U_0402_16V4Z JMB389@
CC13
0.1U_0402_16V4Z JMB389@
1
2
RC16
100_0402_5%
JMB385@ RC16
100_0402_5%
JMB385@
1 2
RC24
100_0402_5%
JMB385@RC24
100_0402_5%
JMB385@
1 2
RC3
100_0402_5%JMB389@
RC3
100_0402_5%JMB389@
1 2
RC1 0_0402_5%
JMB385@
RC1 0_0402_5%
JMB385@
1 2
RC25 200K_0402_5%@RC25 200K_0402_5%@
1 2
RC2
9.1K_0402_1%
JMB385@
RC2
9.1K_0402_1%
JMB385@
UC1
JMB385-QGAZ0C QFN 48P
JMB385@
UC1
JMB385-QGAZ0C QFN 48P
JMB385@
CC12
0.1U_0402_16V4Z
JMB389@
CC12
0.1U_0402_16V4Z
JMB389@
1
2
RC15
100_0402_5%
JMB385@ RC15
100_0402_5%
JMB385@
1 2
RC22 0_0402_5%
JMB385@
RC22 0_0402_5%
JMB385@
1 2
CC24
100P_0402_50V8J
JMB385@CC24
100P_0402_50V8J
JMB385@
1 2
JMB389
UC1
JMB389-QGAZ0C_QFN48_7X7
JMB389@
JMB389
UC1
JMB389-QGAZ0C_QFN48_7X7
JMB389@
XRSTN
1
XTEST
2
APCLKN
3
APCLKP
4APVDD 5
NC/SPI_SCK 30
APREXT
7
APRXP
8APRXN
9
APV18 10
APTXN
11
APTXP
12
CPPE_N
13
CR1_CD2N
14
CR1_CD1N
15
CR1_CD0N
16
CR1_PCTLN
17
DV18 18
DV33 19
DV33 20
CR1_LEDN
21
MDIO14 22
MDIO13 23
APGND 6
MDIO12 25
MDIO11 26
MDIO10 27
MDIO9 28
MDIO8 29
NC/TAV33 36
NC/GND 31
NC/GND 32
NC/GND 38
NC/SPI_CSN 33
NC/SPI_SO 34
NC/SPI_SI 35
DV18 37
SDDV/MDIO4
43
TXIN/NC
39
MDIO7 40
G/MDIO6 24
MDIO5 42
MDIO6/4 41
DV33 44
MDIO3 45
MDIO2 46
MDIO1 47
MDIO0 48
49
GND
CC4
0.1U_0402_16V4Z
CC4
0.1U_0402_16V4Z
1
2
RC14 0_0402_5%RC14 0_0402_5%
1 2
JREAD1
TAITW_R013-P12-HM_44P_NR-T
CONN@
JREAD1
TAITW_R013-P12-HM_44P_NR-T
CONN@
SD_VCC
13
MS_VCC
22
XD_VCC
43
XD_D0 35
XD_D1 36
XD_D2 37
XD_D3 38
XD_D4 39
XD_D5 40
XD_D6 41
XD_D7 42
XD_CD 26
XD_R/B 27
XD_RE 28
XD_CE 29
XD_CLE 30
XD_ALE 31
XD_WE 32
XD_WP 33
SD_GND 7
SD_GND 15
MS_GND 6
MS_GND 24
XD_GND 34
XD_GND 44
GND 45
GND 46
MS_DATA0
12
MS_DATA1
11
MS_DATA2
14
MS_DATA3
18
MS_SCLK
20
MS_INS
16
MS_BS
9
SD_WP
2
SD/MMC_DAT0
4
SD/MMC_DAT1
3
SD/MMC_DAT2
25
SD/MMC_DAT3
23
MMC_DATA4
21
MMC_DATA5
17
MMC_DATA6
8
MMC_DATA7
5
SD_CLK
10
SD_CMD
19
SD_CD
1
RC21 0_0402_5%
JMB389@
RC21 0_0402_5%
JMB389@
1 2
RC2
12K_0402_1%
JMB389@
RC2
12K_0402_1%
JMB389@
12
CC1
10U_0805_10V4Z
CC1
10U_0805_10V4Z
1
2
CC21
0.1U_0402_16V4Z
@CC21
0.1U_0402_16V4Z
@
1
2
RC27 4.7K_0402_5%
JMB385@
RC27 4.7K_0402_5%
JMB385@
1 2
CC18
0.1U_0402_16V4Z
CC18
0.1U_0402_16V4Z
1
2
RC4
10K_0402_5%
RC4
10K_0402_5%
12
CC7 0.1U_0402_16V4ZCC7 0.1U_0402_16V4Z
1 2
RC28 1K_0402_5%RC28 1K_0402_5%
1 2
CC17
10U_0805_10V6K
CC17
10U_0805_10V6K
1
2
RC29 4.7K_0402_5%
JMB385@
RC29 4.7K_0402_5%
JMB385@
1 2
RC12 22_0402_5%JMB389@RC12 22_0402_5%JMB389@
12
RC32 4.7K_0402_5%
JMB385@
RC32 4.7K_0402_5%
JMB385@
1 2
RC20 0_0402_5%
JMB385@
RC20 0_0402_5%
JMB385@
1 2
RC19 0_0402_5%
JMB389@
RC19 0_0402_5%
JMB389@
1 2
RC12
FBMA-10-100505-121T_0402
JMB385@
RC12
FBMA-10-100505-121T_0402
JMB385@
RC18 0_0402_5%
JMB385@
RC18 0_0402_5%
JMB385@
1 2
RC11
FBMA-10-100505-121T_0402
JMB385@
RC11
FBMA-10-100505-121T_0402
JMB385@
CC22
100P_0402_50V8J
JMB385@CC22
100P_0402_50V8J
JMB385@
1 2
RC9 1K_0402_5%RC9 1K_0402_5%
12
CC16 2.2U_0603_6.3V6K
JMB389@
CC16 2.2U_0603_6.3V6K
JMB389@
1 2
CC9 0.1U_0402_16V7KCC9 0.1U_0402_16V7K
1 2
RC7 10K_0402_5%RC7 10K_0402_5%
1 2
CC20
0.1U_0402_16V4Z
@CC20
0.1U_0402_16V4Z
@
1
2
CC23
100P_0402_50V8J
JMB385@CC23
100P_0402_50V8J
JMB385@
1 2
RC13 22_0402_5%JMB389@RC13 22_0402_5%JMB389@
12
CC11 10U_0805_10V4ZCC11 10U_0805_10V4Z
1
2
CC10
0.22U_0402_6.3V4K
CC10
0.22U_0402_6.3V4K
1
2
CC8 0.1U_0402_16V7KCC8 0.1U_0402_16V7K
1 2
RC11 22_0402_5%JMB389@RC11 22_0402_5%JMB389@
12

A
A
B
B
C
C
D
D
E
E
1 1
2 2
3 3
4 4
+PVDD1
+PVDD2
AZ_SDIN0_HD_R
+PVDD2
INT_MIC_CLK_R
AC_VREF
MONO_IN
AC_JDREF
MIC1_R_L
MIC1_R_R
MONO_IN
SENSE_A
SENSE_A
MIC1_R
MIC1_L
AZ_BITCLK_HD
AZ_RST_HD#
INT_MIC_CLK_R
MIC1_R_R
MIC1_R_L
EC_MUTE#
MIC_SENSE30
AZ_RST_HD#15
HP_L 30
HP_R 30
SPKL+ 30
EC_BEEP#31
PCH_SPKR15,18
INT_MIC_DATA12
SPKR+ 30
SPKL- 30
SPKR- 30
AZ_SYNC_HD 15
AZ_BITCLK_HD 15
AZ_SDOUT_HD 15
AZ_SDIN0_HD 15
NBA_PLUG30
MIC1_R30
MIC1_L30
INT_MIC_CLK12
EC_MUTE#31
SUSP#26,31,34,37,40
+MIC1_VREFO_L
+3VS
+3VS_DVDD
+5VS
+5VS
+5VS
+MIC1_VREFO_R
+AVDD
+MIC1_VREFO_L
+MIC1_VREFO_R
+3VS
+5VALW +AVDD
Title
Size Document Number Rev
Date: Sheet of
Security Classification
Compal Secret Data
THIS SHEET OF ENGINEERING DRAWING IS THE PROPRIETARY PROPERTY OF COMPAL ELECTRONICS, INC. AND CONTAINS CONFIDENTIAL
AND TRADE SECRET INFORMATION. THIS SHEET MAY NOT BE TRANSFERED FROM THE CUSTODY OF THE COMPETENT DIVISION OF R&D
DEPARTMENT EXCEPT AS AUTHORIZED BY COMPAL ELECTRONICS, INC. NEITHER THIS SHEET NOR THE INFORMATION IT CONTAINS
MAY BE USED BY OR DISCLOSED TO ANY THIRD PARTY WITHOUT PRIOR WRITTEN CONSENT OF COMPAL ELECTRONICS, INC.
Issued Date
Deciphered Date
NDU00_LA-6031P M/B
1.0Custom
29 45Monday, April 12, 2010
2010/04/12 2009/04/14
Compal Electronics, Inc.
/
HD Audio ALC272 Codec
Title
Size Document Number Rev
Date: Sheet of
Security Classification
Compal Secret Data
THIS SHEET OF ENGINEERING DRAWING IS THE PROPRIETARY PROPERTY OF COMPAL ELECTRONICS, INC. AND CONTAINS CONFIDENTIAL
AND TRADE SECRET INFORMATION. THIS SHEET MAY NOT BE TRANSFERED FROM THE CUSTODY OF THE COMPETENT DIVISION OF R&D
DEPARTMENT EXCEPT AS AUTHORIZED BY COMPAL ELECTRONICS, INC. NEITHER THIS SHEET NOR THE INFORMATION IT CONTAINS
MAY BE USED BY OR DISCLOSED TO ANY THIRD PARTY WITHOUT PRIOR WRITTEN CONSENT OF COMPAL ELECTRONICS, INC.
Issued Date
Deciphered Date
NDU00_LA-6031P M/B
1.0Custom
29 45Monday, April 12, 2010
2010/04/12 2009/04/14
Compal Electronics, Inc.
/
HD Audio ALC272 Codec
Title
Size Document Number Rev
Date: Sheet of
Security Classification
Compal Secret Data
THIS SHEET OF ENGINEERING DRAWING IS THE PROPRIETARY PROPERTY OF COMPAL ELECTRONICS, INC. AND CONTAINS CONFIDENTIAL
AND TRADE SECRET INFORMATION. THIS SHEET MAY NOT BE TRANSFERED FROM THE CUSTODY OF THE COMPETENT DIVISION OF R&D
DEPARTMENT EXCEPT AS AUTHORIZED BY COMPAL ELECTRONICS, INC. NEITHER THIS SHEET NOR THE INFORMATION IT CONTAINS
MAY BE USED BY OR DISCLOSED TO ANY THIRD PARTY WITHOUT PRIOR WRITTEN CONSENT OF COMPAL ELECTRONICS, INC.
Issued Date
Deciphered Date
NDU00_LA-6031P M/B
1.0Custom
29 45Monday, April 12, 2010
2010/04/12 2009/04/14
Compal Electronics, Inc.
/
HD Audio ALC272 Codec
Beep sound
place close to chip
place close to chip
place close to chip
PCI Beep
EC Beep
Ext. MIC
Function
Headphone out
10K
20K
39.2K
SENSE A
5.1K
10K
20K
39.2K
PORT-H (PIN 20)
Sense Pin Impedance
PORT-E (PIN 14, 15)
PORT-F (PIN 16, 17)SENSE B
(PIN 48)
PORT-C (PIN 23, 24)
PORT-B (PIN 21, 22)
PORT-I (PIN 32, 33)
Codec Signals
AGND
place close to chip
place close to chip
Ext. Mic
DGND
for EMI request
place close to JP2_1103
03/19 common design.
EC control EC_MUTE# behavior :tri-state / low-state
12/16 More R on small board, Del RA4 RA5
12/16 for EMI request
300mA
(4.75V(4.56~4.94V))
W=40Mil
12/22 reserve for power saving
01/20 change to +AVDD.
03/19 change to AGND.
03/19 change to AGND.
CA4
10U_0805_10V4Z
CA4
10U_0805_10V4Z
1
2
UA2
G9191-475T1U_SOT23-5
@UA2
G9191-475T1U_SOT23-5
@
IN
1
GND
2
SHDN
3
OUT 5
BYP 4
CA224.7U_0805_10V4Z CA224.7U_0805_10V4Z
12
UA1
ALC259-VB5-GR_QFN48_7X7
UA1
ALC259-VB5-GR_QFN48_7X7
AVDD1 25
AVDD2 38
AVSS1 26
AVSS2 37
DVDD 1
DVDD_IO 9
DVSS1
7
PVDD1 39
PVDD2 46
PVSS1
42 PVSS2
43 CPVEE 34
JDREF 19
VREF 27
LDO_CAP 28
MIC1_VREFO_R 30
MIC2_VREFO 29
MIC1_VREFO_L
31
CBN
35
CBP
36
SENSE A
13
SENSE B
18
SPK_OUT_L+ 40
SPK_OUT_L- 41
SPK_OUT_R+ 45
SPK_OUT_R- 44
HP_OUT_L 32
HP_OUT_R 33
PCBEEP
12
LINE1_L
23
LINE1_R
24
LINE2_L
14
LINE2_R
15
MIC1_L
21
MIC1_R
22
MIC2_L
16
MIC2_R
17
MONO_OUT 20
RESET#
11
GPIO0/DMIC_DATA
2
GPIO1/DMIC_CLK
3
PD#
4
SYNC 10
BCLK 6
SDATA_OUT 5
SDATA_IN 8
EAPD 47
SPDIFO 48
DVSS2
49
CA62
10P_0402_50V8J
@CA62
10P_0402_50V8J
@
1
2
CA18
0.1U_0402_16V4Z
CA18
0.1U_0402_16V4Z
1
2
CA44
0.1U_0402_16V4Z
CA44
0.1U_0402_16V4Z
1
2
CA1
0.1U_0402_16V4Z
CA1
0.1U_0402_16V4Z
1
2
CA12 100P_0402_50V8JCA12 100P_0402_50V8J
1 2
CA214.7U_0805_10V4Z CA214.7U_0805_10V4Z
12
CA61
0.1U_0402_16V4Z
CA61
0.1U_0402_16V4Z
1
2
CA65 0.1U_0402_16V4Z
@
CA65 0.1U_0402_16V4Z
@
1 2
RA3
0_0603_1%
RA3
0_0603_1%
12
RA25 2.2K_0402_5%
RA25 2.2K_0402_5%
1 2
CA47 0.1U_0603_50V7KCA47 0.1U_0603_50V7K
1 2
CA70
0.1U_0402_16V4Z
@CA70
0.1U_0402_16V4Z
@
1
2
CA68
2.2U_0805_16V4Z
@
CA68
2.2U_0805_16V4Z
@
1
2
RA18 0_0603_5%RA18 0_0603_5%
1 2
RA8
47K_0402_5%
RA8
47K_0402_5%
1 2
CA23 10U_0805_10V4ZCA23 10U_0805_10V4Z
1 2
CA59
0.1U_0402_16V4Z
@
CA59
0.1U_0402_16V4Z
@
1
2
CA3
10U_0805_10V4Z
CA3
10U_0805_10V4Z
1
2
CA5
0.1U_0402_16V4Z
CA5
0.1U_0402_16V4Z
1
2
CA64 0.1U_0402_16V4Z
@
CA64 0.1U_0402_16V4Z
@
1 2
RA6 33_0402_5%RA6 33_0402_5%
12
CA14 2.2U_0603_6.3V4ZCA14 2.2U_0603_6.3V4Z
1 2
RA27
4.7K_0402_5%
@RA27
4.7K_0402_5%
@
1 2
CA50 0.1U_0603_50V7KCA50 0.1U_0603_50V7K
1 2
RA1
0_0603_1%
RA1
0_0603_1%
12
RA11
0_0603_1%
@
RA11
0_0603_1%
@
12
RA22 2.2K_0402_5%
RA22 2.2K_0402_5%
1 2
CA8
10U_0805_10V4Z
CA8
10U_0805_10V4Z
1
2
CA69
0.1U_0402_16V4Z
@CA69
0.1U_0402_16V4Z
@
1
2
RA28
33_0402_5%
RA28
33_0402_5%
1 2
CA7
0.1U_0402_16V4Z
CA7
0.1U_0402_16V4Z
1
2
CA56
10U_0805_10V4Z
CA56
10U_0805_10V4Z
1
2
RA45
4.7K_0402_5%
RA45
4.7K_0402_5%
12
RA26
10_0402_5%
@
RA26
10_0402_5%
@
12
CA63
0.1U_0402_16V4Z
@CA63
0.1U_0402_16V4Z
@
1
2
RA30
0_0402_5%
RA30
0_0402_5%
1 2
CA13
0.1U_0402_16V4Z
CA13
0.1U_0402_16V4Z
1 2
RA12
10K_0402_5%
RA12
10K_0402_5%
12
RA2
0_0603_1%
RA2
0_0603_1%
12
CA15
2.2U_0603_6.3V4Z
CA15
2.2U_0603_6.3V4Z
1 2
RA10 20K_0402_1%RA10 20K_0402_1%
12
RA23 1K_0402_5%RA23 1K_0402_5%
1 2
CA58
10U_0805_10V4Z
@CA58
10U_0805_10V4Z
@
1
2
JA1
JUMP_43X39
@
JA1
JUMP_43X39
@
1
122
CA57
0.1U_0402_16V4Z
CA57
0.1U_0402_16V4Z
1
2
RA7
47K_0402_5%
RA7
47K_0402_5%
1 2
CA67
0.1U_0402_16V4Z
@CA67
0.1U_0402_16V4Z
@1 2
CA16
10U_0805_10V4Z
@
CA16
10U_0805_10V4Z
@
1
2
RA24 1K_0402_5%RA24 1K_0402_5%
1 2
CA49 0.1U_0603_50V7KCA49 0.1U_0603_50V7K
1 2
CA66
33P_0402_50V8K
CA66
33P_0402_50V8K 1
2
RA21 39.2K_0402_1%RA21 39.2K_0402_1%
CA6
0.1U_0402_16V4Z
CA6
0.1U_0402_16V4Z
1
2
RA9 20K_0402_1%RA9 20K_0402_1%
12
CA17
0.1U_0402_16V4Z
CA17
0.1U_0402_16V4Z
1
2
CA60
10U_0805_10V4Z
@CA60
10U_0805_10V4Z
@
1
2
CA43
10U_0805_10V4Z
CA43
10U_0805_10V4Z
1
2
CA48 0.1U_0603_50V7KCA48 0.1U_0603_50V7K
1 2
CA2
10U_0805_10V4Z
CA2
10U_0805_10V4Z
1
2

A
A
B
B
C
C
D
D
E
E
1 1
2 2
3 3
4 4
MIC1_R
SPK_L1
SPKL-
SPKL+
SPK_R1
SPKR-
SPKR+
SPK_R2
SPK_L2
SPK_L2
SPK_L1
SPK_R2
SPK_R1
USB20_P0
USB20_P1
USB20_N1
MIC1_L
MIC1_R
HP_L
HP_R
USB_EN#
MIC1_L
USB20_N0
MIC1_R29
MIC1_L29
SPKL+29
SPKL-29
SPKR+29
SPKR-29
HP_R29
HP_L29
MIC_SENSE29
NBA_PLUG29
USB_OC#0 19,31
USB_EN#31
USB20_P019
USB20_P119
USB20_N119
USB20_N019
+USB_VCCA
+USB_VCCA+5VALW
+5VALW
Title
Size Document Number Rev
Date: Sheet of
Security Classification
Compal Secret Data
THIS SHEET OF ENGINEERING DRAWING IS THE PROPRIETARY PROPERTY OF COMPAL ELECTRONICS, INC. AND CONTAINS CONFIDENTIAL
AND TRADE SECRET INFORMATION. THIS SHEET MAY NOT BE TRANSFERED FROM THE CUSTODY OF THE COMPETENT DIVISION OF R&D
DEPARTMENT EXCEPT AS AUTHORIZED BY COMPAL ELECTRONICS, INC. NEITHER THIS SHEET NOR THE INFORMATION IT CONTAINS
MAY BE USED BY OR DISCLOSED TO ANY THIRD PARTY WITHOUT PRIOR WRITTEN CONSENT OF COMPAL ELECTRONICS, INC.
Issued Date
Deciphered Date
NDU00_LA-6031P M/B
1.0Custom
30 45Monday, April 12, 2010
2010/04/12 2009/04/14
Compal Electronics, Inc.
/
AMP/Audio Jack/HP/SPEAKER/VR
Title
Size Document Number Rev
Date: Sheet of
Security Classification
Compal Secret Data
THIS SHEET OF ENGINEERING DRAWING IS THE PROPRIETARY PROPERTY OF COMPAL ELECTRONICS, INC. AND CONTAINS CONFIDENTIAL
AND TRADE SECRET INFORMATION. THIS SHEET MAY NOT BE TRANSFERED FROM THE CUSTODY OF THE COMPETENT DIVISION OF R&D
DEPARTMENT EXCEPT AS AUTHORIZED BY COMPAL ELECTRONICS, INC. NEITHER THIS SHEET NOR THE INFORMATION IT CONTAINS
MAY BE USED BY OR DISCLOSED TO ANY THIRD PARTY WITHOUT PRIOR WRITTEN CONSENT OF COMPAL ELECTRONICS, INC.
Issued Date
Deciphered Date
NDU00_LA-6031P M/B
1.0Custom
30 45Monday, April 12, 2010
2010/04/12 2009/04/14
Compal Electronics, Inc.
/
AMP/Audio Jack/HP/SPEAKER/VR
Title
Size Document Number Rev
Date: Sheet of
Security Classification
Compal Secret Data
THIS SHEET OF ENGINEERING DRAWING IS THE PROPRIETARY PROPERTY OF COMPAL ELECTRONICS, INC. AND CONTAINS CONFIDENTIAL
AND TRADE SECRET INFORMATION. THIS SHEET MAY NOT BE TRANSFERED FROM THE CUSTODY OF THE COMPETENT DIVISION OF R&D
DEPARTMENT EXCEPT AS AUTHORIZED BY COMPAL ELECTRONICS, INC. NEITHER THIS SHEET NOR THE INFORMATION IT CONTAINS
MAY BE USED BY OR DISCLOSED TO ANY THIRD PARTY WITHOUT PRIOR WRITTEN CONSENT OF COMPAL ELECTRONICS, INC.
Issued Date
Deciphered Date
NDU00_LA-6031P M/B
1.0Custom
30 45Monday, April 12, 2010
2010/04/12 2009/04/14
Compal Electronics, Inc.
/
AMP/Audio Jack/HP/SPEAKER/VR
USB+Audio FFC conn
Pin=20pin, pitch=0.5
Speaker Connector
placement near Audio Codec
For EMI request
W=60mils
1.4A
12/16 Fine tune SPK_L1,SPK_L2,SPK_R1 and SPK_R2 for SPK
12/19 Reserved JP6 for audio test
01/26 common design pull high
01/30 New JP2 Layout symbol reverse old conn, reserse the pin define
01/30 Pin definition EMI request.
02/04 change back to 20 pins.
RA14
0_0603_1%
RA14
0_0603_1%
12
C870
4.7U_0805_10V4Z
@
C870
4.7U_0805_10V4Z
@
1
2
JP2
ACES_87151-2005N
@
JP2
ACES_87151-2005N
@
4
4
7
7
10
10
13
13
1
1
6
6
2
2
3
3
5
5
8
8
9
9
11
11
12
12
14
14
15
15
16
16
17
17
18
18
19
19
20
20
GND
21
GND
22
DA4
PACDN042Y3R_SOT23-3
DA4
PACDN042Y3R_SOT23-3
2
3
1
JSPK1
ACES_88231-04001
JSPK1
ACES_88231-04001
1
1
2
2
3
3
4
4
GND1
5
GND2
6
CA27
1U_0402_6.3V4Z
@
CA27
1U_0402_6.3V4Z
@
1
2
R1491
100K_0402_5%
R1491
100K_0402_5%
1 2
RA15
0_0603_1%
RA15
0_0603_1%
12
CA24
1U_0402_6.3V4Z
@
CA24
1U_0402_6.3V4Z
@
1
2
C869 1000P_0402_50V7KC869 1000P_0402_50V7K
12
CA20
10U_0805_10V4Z@
CA20
10U_0805_10V4Z@
1
2
U47
TPS2061IDGNR_MSOP8
U47
TPS2061IDGNR_MSOP8
GND
1
IN
2
OC# 5
OUT 6
OUT 8
IN
3
EN#
4
OUT 7
CA19
10U_0805_10V4Z@
CA19
10U_0805_10V4Z@
1
2
DA5
PACDN042Y3R_SOT23-3
DA5
PACDN042Y3R_SOT23-3
2
3
1
CA25
10U_0805_10V4Z@
CA25
10U_0805_10V4Z@
1
2
CA26
10U_0805_10V4Z@
CA26
10U_0805_10V4Z@
1
2
RA16
0_0603_1%
RA16
0_0603_1%
12
RA13
0_0603_1%
RA13
0_0603_1%
12
JP3
JST_SM06B-XSRK-ETB(HF)
CONN@
JP3
JST_SM06B-XSRK-ETB(HF)
CONN@
11
22
33
44
55
66
GND 7
GND 8

5
5
4
4
3
3
2
2
1
1
D D
C C
B B
A A
BATT_TEMPA
CLK_PCI_EC
ECRST#
EC_SMB_DA1
EC_SMB_CK1
KSO2
KSO4
KSO5
KSO0
KSO1
KSO8
KSO10
KSO12
KSO3
KSO6
KSO9
KSO15
KSO14
KSO13
KSO7
KSO11
KSI5
KSI2
KSI4
KSI0
KSI1
KSI3
CRY1
KSI7
KSI6
EC_SMB_DA2
EC_SMB_CK1
EC_SMB_DA1
EC_SMB_CK2
CRY2
CRY2CRY1
TP_CLK
TP_DATA
KSI[0..7]
KSO[0..17]
EC_SMB_CK2
EC_SMB_DA2
+EC_V18R
ACIN_D
KSO1
KSO2
KSO17
KSO16
LID_SW#
VTTP_EN
E51_TXD
SYSON
ACIN_D
CLK_PCI_EC
ECRST#
R_SPI_CLK
SLP_CHG#
SLP_CHG#
KB_RST#
PLT_RST#
PM_SLP_S3#
FAN_SPEED1
PW R_SUSP_LED#
E51_TXD
ON/OFFBTN#
EC_SMI#
NUM_LED#
PCH_SUSPW RDN
E51_RXD
HDPLOCK
THM_ALT#
EC_ON
EC_LID_OUT#
EC_RSMRST#
BKOFF#
WL_OFF#
PM_PW ROK
CURS_LED#
BATT_FULL_LED#
FSTCHG
SYSON
ACIN_D
CAPS_LED#
VR_ON
PW RME_CTRL#
VGATE
LID_SW#
USB_EN#
TP_DATA
TP_CLK
EC_MUTE#
USB_CHG_EN#
EC_BEEP#
ACOFF
EN_DFAN1
IREF
BATT_TEMPA
CHGVADJ
VTTP_EN
ADP_I
HDPACT
ADP_V
SUSP#
INVT_PWM
PW R_ON_LED#
SPI_CLK
ECAGND
WOL_EN#
HDPINT
CIR_IN
ON/OFFBTN#
EC_SLE
EC_SLE
EC_RSMRST#
ACIN 17,33,35
EC_SMB_DA136
EC_SMB_CK136
EC_SMB_DA216,32
EC_SMB_CK216,32
KSI[0..7]25
KSO[0..17]25
WL_BT_LED#33
GATEA2020
LPC_AD215,26,32
LPC_AD115,26,32
LPC_AD015,26,32
LPC_FRAME#15,26,32
KB_RST#20
LPC_AD315,26,32
PLT_RST#5,19,26,27,28,32
CLK_PCI_EC19
EC_SCI#20
SERIRQ15,32
EC_SO_SPI_SI 32
EC_SI_SPI_SO 32
SPI_CS# 32
USB_OC#0 19,30
UMA_ENBKL 18
SLP_CHG# 24
USB_OC#1 19,24
PBTN_OUT# 17
SUSP# 26,29,34,37,40
PCH_SUSPW RDN17
HDPLOCK32
THM_ALT#20
EC_SMI#20
PW R_SUSP_LED#33
NUM_LED#25
FAN_SPEED19
PM_SLP_S3#17
E51_TXD26
ON/OFFBTN#33
E51_RXD26
BKOFF# 12
WL_OFF# 26
EC_ON 33
PM_PW ROK 17
EC_RSMRST# 17
EC_LID_OUT# 16
CURS_LED# 25
VR_ON 42
BATT_FULL_LED# 33
FSTCHG 37
SYSON 40
CAPS_LED# 25
PW RME_CTRL# 15
VGATE 17,42
LID_SW# 33
USB_CHG_EN# 24
EC_MUTE# 29
TP_DATA 33
TP_CLK 33
USB_EN# 30
VTTP_EN 39
HDPACT 32
EC_BEEP# 29
EN_DFAN1 9
IREF 37
BATT_TEMPA 36
CHGVADJ 37
ADP_V 37
ADP_I 37
ACOFF 37
BATT_LOW _LED# 33
INVT_PWM12
PW R_ON_LED# 33
SPI_CLK 32
PM_SLP_S4# 17
PM_SLP_S5#17
HDPINT 32
WOL_EN# 27
SLP_CHG_M3_EC 24
SLP_CHG_M4_EC 24
PCH_OFF 34
SUS_CLK17
+3VL_EC
+3VL
+3VL
+5VS
+EC_AVCC
+3VS
+3VL
+3V_ALW
+3VL
+3VL
+3VL +3VL_EC
+3VL_EC
+EC_AVCC
+5VL
+3VL_EC
+3VALW
+3VALW +3VALW
Title
Size Document Number Rev
Date: Sheet of
Security Classification
Compal Secret Data
THIS SHEET OF ENGINEERING DRAWING IS THE PROPRIETARY PROPERTY OF COMPAL ELECTRONICS, INC. AND CONTAINS CONFIDENTIAL
AND TRADE SECRET INFORMATION. THIS SHEET MAY NOT BE TRANSFERED FROM THE CUSTODY OF THE COMPETENT DIVISION OF R&D
DEPARTMENT EXCEPT AS AUTHORIZED BY COMPAL ELECTRONICS, INC. NEITHER THIS SHEET NOR THE INFORMATION IT CONTAINS
MAY BE USED BY OR DISCLOSED TO ANY THIRD PARTY WITHOUT PRIOR WRITTEN CONSENT OF COMPAL ELECTRONICS, INC.
Issued Date Deciphered Date
NDU00_LA-6031P M/B
1.0
ENE-KB926 RevD2
31 45
Monday, April 12, 2010
2010/04/12 2010/01/23
Compal Electronics, Inc.
Title
Size Document Number Rev
Date: Sheet of
Security Classification
Compal Secret Data
THIS SHEET OF ENGINEERING DRAWING IS THE PROPRIETARY PROPERTY OF COMPAL ELECTRONICS, INC. AND CONTAINS CONFIDENTIAL
AND TRADE SECRET INFORMATION. THIS SHEET MAY NOT BE TRANSFERED FROM THE CUSTODY OF THE COMPETENT DIVISION OF R&D
DEPARTMENT EXCEPT AS AUTHORIZED BY COMPAL ELECTRONICS, INC. NEITHER THIS SHEET NOR THE INFORMATION IT CONTAINS
MAY BE USED BY OR DISCLOSED TO ANY THIRD PARTY WITHOUT PRIOR WRITTEN CONSENT OF COMPAL ELECTRONICS, INC.
Issued Date Deciphered Date
NDU00_LA-6031P M/B
1.0
ENE-KB926 RevD2
31 45
Monday, April 12, 2010
2010/04/12 2010/01/23
Compal Electronics, Inc.
Title
Size Document Number Rev
Date: Sheet of
Security Classification
Compal Secret Data
THIS SHEET OF ENGINEERING DRAWING IS THE PROPRIETARY PROPERTY OF COMPAL ELECTRONICS, INC. AND CONTAINS CONFIDENTIAL
AND TRADE SECRET INFORMATION. THIS SHEET MAY NOT BE TRANSFERED FROM THE CUSTODY OF THE COMPETENT DIVISION OF R&D
DEPARTMENT EXCEPT AS AUTHORIZED BY COMPAL ELECTRONICS, INC. NEITHER THIS SHEET NOR THE INFORMATION IT CONTAINS
MAY BE USED BY OR DISCLOSED TO ANY THIRD PARTY WITHOUT PRIOR WRITTEN CONSENT OF COMPAL ELECTRONICS, INC.
Issued Date Deciphered Date
NDU00_LA-6031P M/B
1.0
ENE-KB926 RevD2
31 45
Monday, April 12, 2010
2010/04/12 2010/01/23
Compal Electronics, Inc.
to avoid EC entry ENE test mode
for EMI request
1013 EMC request
12/16 EMI request
Add pull high_1130 12/17 EC recommend
EC_SEL
High
Low
EC Version
KB926D3
KB926E0
01/27 toshiba request
Use E0
03/10 for Y4 remove.
03/23 add current resistance.
R1498
10K_0402_5%
@R1498
10K_0402_5%
@
12
C403
1000P_0402_50V7K
C403
1000P_0402_50V7K
1
2
R310 100K_0402_5%R310 100K_0402_5%
1 2
L39 0_0603_5%L39 0_0603_5%
1 2
R1503 0_0402_5%R1503 0_0402_5%
1 2
C903
0.1U_0402_16V4Z
@
C903
0.1U_0402_16V4Z
@
1
2
R299
47K_0402_5%
R299
47K_0402_5%
12
R1474
100K_0402_5%@
R1474
100K_0402_5%@
1 2
R305 4.7K_0402_5%R305 4.7K_0402_5%
1 2
U60
SN74AHCT1G125GW _SOT353-5
@U60
SN74AHCT1G125GW _SOT353-5
@
A
2Y4
OE# 1
G
3P5
R306 330K_0402_5%R306 330K_0402_5%
1 2
R423 10K_0402_5%R423 10K_0402_5%
12
R1459
10K_0402_5%
R1459
10K_0402_5%
12
C400
0.1U_0402_16V4Z
C400
0.1U_0402_16V4Z
1
2
C399
0.1U_0402_16V4Z
C399
0.1U_0402_16V4Z
1
2
C402
1000P_0402_50V7K
C402
1000P_0402_50V7K
1
2
C449 0.1U_0402_16V4ZC449 0.1U_0402_16V4Z
12
R1500
100K_0402_5%
@R1500
100K_0402_5%
@
1 2
C410
15P_0402_50V8J
C410
15P_0402_50V8J
1
2
R3024.7K_0402_5% R3024.7K_0402_5%
1 2
C450
10P_0402_50V8J
C450
10P_0402_50V8J
1
2
C407 0.1U_0402_16V4ZC407 0.1U_0402_16V4Z
12
C397
0.1U_0402_16V4Z
C397
0.1U_0402_16V4Z
1 2
R3004.7K_0402_5% R3004.7K_0402_5%
1 2
R298
10_0402_5%
@
R298
10_0402_5%
@
12
RP7
2.2K_0804_8P4R_5%
RP7
2.2K_0804_8P4R_5%
1 8
2 7
3 6
4 5
C352 0.1U_0402_16V4ZC352 0.1U_0402_16V4Z
1 2
R1428 10K_0402_5%R1428 10K_0402_5%
12
C409
15P_0402_50V8J
C409
15P_0402_50V8J
1
2
D12
CH751H-40PT_SOD323-2
D12
CH751H-40PT_SOD323-2
2 1
C410
20P 50V J NPO 0402
@
C410
20P 50V J NPO 0402
@
C408
4.7U_0805_10V4Z
C408
4.7U_0805_10V4Z
R309 100K_0402_5%R309 100K_0402_5%
1 2
R1475
100K_0402_5%
R1475
100K_0402_5%
1 2
R311
10M_0402_5%@
R311
10M_0402_5%@
1 2
R2710_0402_5%
R271
R2710_0402_5%
R271
12
R303 47K_0402_5%R303 47K_0402_5%
1 2
C405 100P_0402_50V8JC405 100P_0402_50V8J
1 2
LPC & MISC
Int. K/B
Matrix
SM Bus
GPIO
GPIO
AD Input
PWM Output
DA Output
PS2 Interface
SPI Device Interface
SPI Flash ROM
GPO
GPI
U15
KB926QFE0_LQFP128_14X14
LPC & MISC
Int. K/B
Matrix
SM Bus
GPIO
GPIO
AD Input
PWM Output
DA Output
PS2 Interface
SPI Device Interface
SPI Flash ROM
GPO
GPI
U15
KB926QFE0_LQFP128_14X14
GA20/GPIO00
1
KBRST#/GPIO01
2
SERIRQ#
3
LFRAME#
4
LAD3
5
PM_SLP_S3#/GPIO04
6
LAD2
7
LAD1
8
VCC 9
LAD0
10
GND
11
PCICLK
12
PCIRST#/GPIO05
13
PM_SLP_S5#/GPIO07
14
EC_SMI#/GPIO08
15
LID_SW#/GPIO0A
16
SUSP#/GPIO0B
17
PBTN_OUT#/GPIO0C
18
EC_PME#/GPIO0D
19
SCI#/GPIO0E
20
INVT_PWM/PWM1/GPIO0F 21
VCC 22
BEEP#/PWM2/GPIO10 23
GND
24
EC_THERM#/GPIO11
25
FANPWM1/GPIO12 26
ACOFF/FANPWM2/GPIO13 27
FAN_SPEED1/FANFB1/GPIO14
28
FANFB2/GPIO15
29
EC_TX/GPIO16
30
EC_RX/GPIO17
31
ON_OFF/GPIO18
32
VCC 33
PWR_LED#/GPIO19
34
GND
35
NUMLED#/GPIO1A
36
ECRST#
37
CLKRUN#/GPIO1D
38
KSO0/GPIO20
39
KSO1/GPIO21
40
KSO2/GPIO22
41
KSO3/GPIO23
42
KSO4/GPIO24
43
KSO5/GPIO25
44
KSO6/GPIO26
45
KSO7/GPIO27
46
KSO8/GPIO28
47
KSO9/GPIO29
48
KSO10/GPIO2A
49
KSO11/GPIO2B
50
KSO12/GPIO2C
51
KSO13/GPIO2D
52
KSO14/GPIO2E
53
KSO15/GPIO2F
54
KSI0/GPIO30
55
KSI1/GPIO31
56
KSI2/GPIO32
57
KSI3/GPIO33
58
KSI4/GPIO34
59
KSI5/GPIO35
60
KSI6/GPIO36
61
KSI7/GPIO37
62
BATT_TEMP/AD0/GPIO38 63
BATT_OVP/AD1/GPIO39 64
ADP_I/AD2/GPIO3A 65
AD3/GPIO3B 66
AVCC 67
DAC_BRIG/DA0/GPIO3C 68
AGND
69
EN_DFAN1/DA1/GPIO3D 70
IREF/DA2/GPIO3E 71
DA3/GPIO3F 72
CIR_RX/GPIO40 73
CIR_RLC_TX/GPIO41 74
AD4/GPIO42 75
SELIO2#/AD5/GPIO43 76
SCL1/GPIO44
77
SDA1/GPIO45
78
SCL2/GPIO46
79
SDA2/GPIO47
80
KSO16/GPIO48
81
KSO17/GPIO49
82
PSCLK1/GPIO4A 83
PSDAT1/GPIO4B 84
PSCLK2/GPIO4C 85
PSDAT2/GPIO4D 86
TP_CLK/PSCLK3/GPIO4E 87
TP_DATA/PSDAT3/GPIO4F 88
FSTCHG/SELIO#/GPIO50 89
BATT_CHGI_LED#/GPIO52 90
CAPS_LED#/GPIO53 91
BATT_LOW_LED#/GPIO54 92
SUSP_LED#/GPIO55 93
GND
94
SYSON/GPIO56 95
VCC 96
SDICS#/GPXOA00 97
SDICLK/GPXOA01 98
SDIDO/GPXOA02 99
EC_RSMRST#/GPXO03 100
EC_LID_OUT#/GPXO04 101
EC_ON/GPXO05 102
EC_SWI#/GPXO06 103
ICH_PWROK/GPXO06 104
BKOFF#/GPXO08 105
WL_OFF#/GPXO09 106
GPXO10 107
GPXO11 108
SDIDI/GPXID0 109
PM_SLP_S4#/GPXID1 110
VCC 111
ENBKL/GPXID2 112
GND
113
GPXID3 114
GPXID4 115
GPXID5 116
GPXID6 117
GPXID7 118
SPIDI/RD# 119
SPIDO/WR# 120
VR_ON/XCLK32K/GPIO57 121
XCLK1
122
XCLK0
123 V18R 124
VCC 125
SPICLK/GPIO58 126
AC_IN/GPIO59 127
SPICS# 128
R511
0_0805_5%
R511
0_0805_5%
1 2
R1497
0_0402_5%
@
R1497
0_0402_5%
@
1 2
L40
0_0603_5%
L40
0_0603_5%
12
Y4
32.768KHZ_12.5PF_Q13MC14610002
Y4
32.768KHZ_12.5PF_Q13MC14610002
OSC 4
OSC 1
NC
3
NC
2
C404
22P_0402_50V8J
@
C404
22P_0402_50V8J
@
1
2
R1504 22_0402_5%R1504 22_0402_5%
12
R1499
0_0402_5%@
R1499
0_0402_5%@
1 2
C398
0.1U_0402_16V4Z
C398
0.1U_0402_16V4Z
1
2
R301 47K_0402_5%R301 47K_0402_5%
1 2
R30447K_0402_5% R30447K_0402_5%
12
C448 0.1U_0402_16V4ZC448 0.1U_0402_16V4Z
12
C401
0.1U_0402_16V4Z
C401
0.1U_0402_16V4Z
1
2
C406 100P_0402_50V8JC406 100P_0402_50V8J
1 2
R1444 10K_0402_5%R1444 10K_0402_5%
12

A
A
B
B
C
C
D
D
E
E
1 1
2 2
3 3
4 4
SPI_CLK
VOUTX
VOUTX
VOUTY
VOUTZ
SELF_TEST
SELF_TEST
VOUTY
VOUTZ
GXIN
GXOUT
SELF_TEST
VOUTX
VOUTY
HDPINT
VOUTZ
EC_SI_SPI_SO 31
SPI_CLK31
EC_SO_SPI_SI31 LPC_FRAME#15,26,31
LPC_AD2 15,26,31
LPC_AD0 15,26,31
LPC_AD315,26,31
LPC_AD115,26,31
PLT_RST# 5,19,26,27,28,31
CLK_PCI_DDR 19
SPI_CS#31
SERIRQ15,31
HDPLOCK 31
HDPINT31
HDPACT 31
EC_SMB_CK216,31
EC_SMB_DA2 16,31
+3VS
+3VL
+5VS +3VS_HDP
+3VS_HDP+3VS
+3VS_HDP
+3VS_HDP
+3VS_HDP
+3VS_HDP
+3VS_HDP
+3VS_HDP
Title
Size Document Number Rev
Date: Sheet of
Security Classification
Compal Secret Data
THIS SHEET OF ENGINEERING DRAWING IS THE PROPRIETARY PROPERTY OF COMPAL ELECTRONICS, INC. AND CONTAINS CONFIDENTIAL
AND TRADE SECRET INFORMATION. THIS SHEET MAY NOT BE TRANSFERED FROM THE CUSTODY OF THE COMPETENT DIVISION OF R&D
DEPARTMENT EXCEPT AS AUTHORIZED BY COMPAL ELECTRONICS, INC. NEITHER THIS SHEET NOR THE INFORMATION IT CONTAINS
MAY BE USED BY OR DISCLOSED TO ANY THIRD PARTY WITHOUT PRIOR WRITTEN CONSENT OF COMPAL ELECTRONICS, INC.
Issued Date
Deciphered Date
NDU00_LA-6031P M/B
1.0Custom
32 45Monday, April 12, 2010
2010/04/12 2009/04/14
Compal Electronics, Inc.
SPI/LPC/PS2/MDC/FM/CIR
Title
Size Document Number Rev
Date: Sheet of
Security Classification
Compal Secret Data
THIS SHEET OF ENGINEERING DRAWING IS THE PROPRIETARY PROPERTY OF COMPAL ELECTRONICS, INC. AND CONTAINS CONFIDENTIAL
AND TRADE SECRET INFORMATION. THIS SHEET MAY NOT BE TRANSFERED FROM THE CUSTODY OF THE COMPETENT DIVISION OF R&D
DEPARTMENT EXCEPT AS AUTHORIZED BY COMPAL ELECTRONICS, INC. NEITHER THIS SHEET NOR THE INFORMATION IT CONTAINS
MAY BE USED BY OR DISCLOSED TO ANY THIRD PARTY WITHOUT PRIOR WRITTEN CONSENT OF COMPAL ELECTRONICS, INC.
Issued Date
Deciphered Date
NDU00_LA-6031P M/B
1.0Custom
32 45Monday, April 12, 2010
2010/04/12 2009/04/14
Compal Electronics, Inc.
SPI/LPC/PS2/MDC/FM/CIR
Title
Size Document Number Rev
Date: Sheet of
Security Classification
Compal Secret Data
THIS SHEET OF ENGINEERING DRAWING IS THE PROPRIETARY PROPERTY OF COMPAL ELECTRONICS, INC. AND CONTAINS CONFIDENTIAL
AND TRADE SECRET INFORMATION. THIS SHEET MAY NOT BE TRANSFERED FROM THE CUSTODY OF THE COMPETENT DIVISION OF R&D
DEPARTMENT EXCEPT AS AUTHORIZED BY COMPAL ELECTRONICS, INC. NEITHER THIS SHEET NOR THE INFORMATION IT CONTAINS
MAY BE USED BY OR DISCLOSED TO ANY THIRD PARTY WITHOUT PRIOR WRITTEN CONSENT OF COMPAL ELECTRONICS, INC.
Issued Date
Deciphered Date
NDU00_LA-6031P M/B
1.0Custom
32 45Monday, April 12, 2010
2010/04/12 2009/04/14
Compal Electronics, Inc.
SPI/LPC/PS2/MDC/FM/CIR
LPC Debug Port
reserve for EMI, close to U22
Please place the PAD under DDR DIMM.
Socket: SP07000F500 & SP07000H900
SPI Flash (256KB)
20mils
reserve for EMI
G-Sensor
12/25 EMI request reserve. R313,C414
R314
10_0402_5%
R314
10_0402_5%
1 2
RG10 47K_0402_5%
GSENSOR@
RG10 47K_0402_5%
GSENSOR@
12
RG5
4.7K_0402_5%GSENSOR@
RG5
4.7K_0402_5%GSENSOR@
12
RG7
1K_0402_5%
GSENSOR@
RG7
1K_0402_5%
GSENSOR@
12
CG13
1U_0402_6.3V4Z
GSENSOR@
CG13
1U_0402_6.3V4Z
GSENSOR@
1
2
UG4
MMA7360LR2_LGA14
2ND@UG4
MMA7360LR2_LGA14
2ND@
XOUT
2
YOUT
3
ZOUT
4
VSS 5
VDD 6
SLEEP#
7
0G-DET
9
G-SELECT
10
ST
13
NC 1
NC 8
NC 11
NC 12
NC 14
R312 0_0402_5%R312 0_0402_5%
1 2
CG9 0.1U_0402_16V4Z
2ND@
CG9 0.1U_0402_16V4Z
2ND@ 12
CG6
0.1U_0402_16V4Z
GSENSOR@
CG6
0.1U_0402_16V4Z
GSENSOR@
1
2
RG9
47K_0402_5%
GSENSOR@
RG9
47K_0402_5%
GSENSOR@
1 2
U16
MX25L2005CMI-12G SO8
U16
MX25L2005CMI-12G SO8
S
1
VCC
8
Q2
HOLD
7
VSS 4
D
5
C
6
W
3
UG6
R5F211B4D34SP_LSSOP20
1STGSENSOR@
UG6
R5F211B4D34SP_LSSOP20
1STGSENSOR@
P3_7/CNTR0#/SSO/TXD1
2
XOUT/P4_7
4
P1_0/KI0#/AN8/CMP0_0 18
VSS/AVSS
5
P1_1/KI1#/AN9/CMP0_1 17
XIN/P4_6
6
P3_5/SSCK/SCL/CMP1_2
1
P1_5/RXD0/CNTR01/INT11# 12
RESET#
3
P1_3/KI3#/AN11/TZOUT 14
MODE
8
P1_7/CNTR00/INT10#
10
P4_2/VREF 16
P3_3/TCIN/INT3#/SSI00/CMP1_0 19
P1_6/CLK0/SSI01 11
P1_2/KI2#/AN10/CMP0_2 15
P1_4/TXD0 13
P3_4/SCS#/SDA/CMP1_1 20
P4_5/INT0#/RXD1
9
VCC/AVCC
7
UG1
TSH35TR_LGA16
1ST@UG1
TSH35TR_LGA16
1ST@
GND1 1
Vdd1
2Voutx 3
ST
4
Vouty 5
PD
6
Voutz 7
FS
8
Rev
9
NC1 10
NC2 11
Vdd2
12
GND2 13
NC3 14
NC4 15
NC5 16
CG14
0.22U_0402_10V4Z
GSENSOR@
CG14
0.22U_0402_10V4Z
GSENSOR@
12
CG7
0.1U_0402_16V4Z
GSENSOR@
CG7
0.1U_0402_16V4Z
GSENSOR@
1
2
RG3
4.7K_0402_5%GSENSOR@
RG3
4.7K_0402_5%GSENSOR@
12
C411
0.1U_0402_16V4Z
C411
0.1U_0402_16V4Z
1
2
CG8
0.1U_0402_16V4Z
GSENSOR@
CG8
0.1U_0402_16V4Z
GSENSOR@
1
2
CG10 0.1U_0402_16V4Z
2ND@
CG10 0.1U_0402_16V4Z
2ND@ 12
CG1 0.033U_0402_16V7K1ST@CG1 0.033U_0402_16V7K1ST@
1 2
DG1 CH751H-40PT_SOD323-2GSENSOR@ DG1 CH751H-40PT_SOD323-2GSENSOR@
21
CG12
1U_0402_6.3V4Z
GSENSOR@
CG12
1U_0402_6.3V4Z
GSENSOR@ 1
2
RG2
0_0603_5%
@RG2
0_0603_5%
@
12
RG4
4.7K_0402_5%GSENSOR@
RG4
4.7K_0402_5%GSENSOR@
12
UG3
G9191-330T1U_SOT23-5
GSENSOR@UG3
G9191-330T1U_SOT23-5
GSENSOR@
VIN
1
SHDN#
3
VOUT 5
GND
2
BP 4
RG6
4.7K_0402_5%
GSENSOR@
RG6
4.7K_0402_5%
GSENSOR@
12
CG3 0.033U_0402_16V7K1ST@CG3 0.033U_0402_16V7K1ST@
1 2
CG2 0.033U_0402_16V7K1ST@CG2 0.033U_0402_16V7K1ST@
1 2
CG11 0.1U_0402_16V4Z
2ND@
CG11 0.1U_0402_16V4Z
2ND@ 12
H1
DEBUG_PAD@
H1
DEBUG_PAD@
1
2
3
4
56
7
8
9
10
C415 10P_0402_50V8JC415 10P_0402_50V8J
1 2

5
5
4
4
3
3
2
2
1
1
D D
C C
B B
A A
ON/OFFBTN#
TP_DATA
DC_IN
TP_CLK
HDD_LED
WIMAX_LED
LID_SW#
TP_CLK
TP_DATA
MEDIA_LED
PW R_ON_LED#
SUSPEND_LED
HDD_LED
WIMAX_LED
BATT_FULL_LED#
MEDIA_LED
WL_BT_LED#
DC_IN
BATT_LOW _LED#
ON/OFFBTN#31
51_ON# 35
EC_ON31
ACIN 17,31,35
SATA_LED# 15
LED_W IMAX# 26
CR_LED# 28
BATT_FULL_LED#31
PW R_ON_LED#31
PW R_SUSP_LED#31
LID_SW#31
TP_DATA31
TP_CLK31
BATT_LOW _LED#31
WL_BT_LED#31
+3VALW
+5VS
+5VS
+5VS
+5V_ALW
+5VS
+5VS
+3V_ALW
+3VS +5VS +5VALW
+3V_ALW
+3VS
Title
Size Document Number Rev
Date: Sheet of
Security Classification
Compal Secret Data
THIS SHEET OF ENGINEERING DRAWING IS THE PROPRIETARY PROPERTY OF COMPAL ELECTRONICS, INC. AND CONTAINS CONFIDENTIAL
AND TRADE SECRET INFORMATION. THIS SHEET MAY NOT BE TRANSFERED FROM THE CUSTODY OF THE COMPETENT DIVISION OF R&D
DEPARTMENT EXCEPT AS AUTHORIZED BY COMPAL ELECTRONICS, INC. NEITHER THIS SHEET NOR THE INFORMATION IT CONTAINS
MAY BE USED BY OR DISCLOSED TO ANY THIRD PARTY WITHOUT PRIOR WRITTEN CONSENT OF COMPAL ELECTRONICS, INC.
Issued Date Deciphered Date
NDU00_LA-6031P M/B
1.0
Comm. SW/ Sub Conn./LEDS
33 45
Monday, April 12, 2010
2010/04/12 2010/01/23
Title
Size Document Number Rev
Date: Sheet of
Security Classification
Compal Secret Data
THIS SHEET OF ENGINEERING DRAWING IS THE PROPRIETARY PROPERTY OF COMPAL ELECTRONICS, INC. AND CONTAINS CONFIDENTIAL
AND TRADE SECRET INFORMATION. THIS SHEET MAY NOT BE TRANSFERED FROM THE CUSTODY OF THE COMPETENT DIVISION OF R&D
DEPARTMENT EXCEPT AS AUTHORIZED BY COMPAL ELECTRONICS, INC. NEITHER THIS SHEET NOR THE INFORMATION IT CONTAINS
MAY BE USED BY OR DISCLOSED TO ANY THIRD PARTY WITHOUT PRIOR WRITTEN CONSENT OF COMPAL ELECTRONICS, INC.
Issued Date Deciphered Date
NDU00_LA-6031P M/B
1.0
Comm. SW/ Sub Conn./LEDS
33 45
Monday, April 12, 2010
2010/04/12 2010/01/23
Title
Size Document Number Rev
Date: Sheet of
Security Classification
Compal Secret Data
THIS SHEET OF ENGINEERING DRAWING IS THE PROPRIETARY PROPERTY OF COMPAL ELECTRONICS, INC. AND CONTAINS CONFIDENTIAL
AND TRADE SECRET INFORMATION. THIS SHEET MAY NOT BE TRANSFERED FROM THE CUSTODY OF THE COMPETENT DIVISION OF R&D
DEPARTMENT EXCEPT AS AUTHORIZED BY COMPAL ELECTRONICS, INC. NEITHER THIS SHEET NOR THE INFORMATION IT CONTAINS
MAY BE USED BY OR DISCLOSED TO ANY THIRD PARTY WITHOUT PRIOR WRITTEN CONSENT OF COMPAL ELECTRONICS, INC.
Issued Date Deciphered Date
NDU00_LA-6031P M/B
1.0
Comm. SW/ Sub Conn./LEDS
33 45
Monday, April 12, 2010
2010/04/12 2010/01/23
Compal Electronics, Inc.
Screw Hole
PCB Fedical Mark PAD
ISPD
PCB
CPU
Power Button & Lid switch
Touch/B Connector
LED/B Connector
Close to H10 Close to H12 Close to H13
1030 reserve power
(Active Low,16mA)
1102 change follow 3V or 5V.
12/24 Victor request
0120 for LED flash issue.
01/26 change to +5V_ALW
01/26 change connector.
01/27 toshiba request
01/27 change connector.
R1451 and R1543 change to 220 ohm.
ES2 del Q23 and add R236.
03/11 change connector.
R1453 220_0402_5%R1453 220_0402_5%
1 2
ZZZ1
PCB LA-6031P REV01
ZZZ1
PCB LA-6031P REV01
R1447
0_0402_5%
R1447
0_0402_5%
1 2
H2
H_2P1N
@
H2
H_2P1N
@
1
C428
0.1U_0402_16V4Z
@
C428
0.1U_0402_16V4Z
@
1
2
H7
H_4P0
@
H7
H_4P0
@
1
Q22A
2N7002DW -T/R7_SOT363-6
@Q22A
2N7002DW -T/R7_SOT363-6
@
6 1
2
R1456 120_0402_5%R1456 120_0402_5%
1 2
H8
H_2P3
@
H8
H_2P3
@
1
C871
0.1U_0402_16V7K
C871
0.1U_0402_16V7K
1
2
C873
0.1U_0402_16V7K
C873
0.1U_0402_16V7K
1
2
Q21B 2N7002DW -T/R7_SOT363-6
@
Q21B 2N7002DW -T/R7_SOT363-6
@
3
5
4
JTP1
P-TWO_161021-06021_6P-T
JTP1
P-TWO_161021-06021_6P-T
1
1
2
2
3
3
4
4
G1 7
G2 8
5
5
6
6
H17
H_2P6X2P1N
@
H17
H_2P6X2P1N
@
1
H10
H_2P3
@
H10
H_2P3
@
1
R323
10K_0402_5%
R323
10K_0402_5%
1 2
R1450 120_0402_5%R1450 120_0402_5%
1 2
R1451 220_0402_5%R1451 220_0402_5%
1 2
Q21A
2N7002DW -T/R7_SOT363-6
@
Q21A
2N7002DW -T/R7_SOT363-6
@
6 1
2
R324
10K_0402_5%
@
R324
10K_0402_5%
@
12
R1454 120_0402_5%R1454 120_0402_5%
1 2
H4
H_4P0
@
H4
H_4P0
@
1
H11
H_2P3
@
H11
H_2P3
@
1
Q20A
2N7002DW -T/R7_SOT363-6
Q20A
2N7002DW -T/R7_SOT363-6
6 1
2
R326
0_0402_5%
@R326
0_0402_5%
@
1 2
R1457 120_0402_5%R1457 120_0402_5%
1 2
FD2
@
FD2
@
1
R1485
22_0402_5%
R1485
22_0402_5%
12
R336 0_0402_5%R336 0_0402_5%
1 2
H15
H_2P3X3P0
@
H15
H_2P3X3P0
@
1
H6
H_4P0
@
H6
H_4P0
@
1
R1446
0_0402_5% @
R1446
0_0402_5% @
1 2
R1448
0_0402_5%
@R1448
0_0402_5%
@
1 2
Q20B
2N7002DW -T/R7_SOT363-6
Q20B
2N7002DW -T/R7_SOT363-6
3
5
4
FD3
@
FD3
@
1
JPB1
P-TWO_161011-04021
@
JPB1
P-TWO_161011-04021
@
1
1
2
2
3
3
4
4
GND
5
GND
6
H5
H_4P0
@
H5
H_4P0
@
1
C872
0.1U_0402_16V7K
C872
0.1U_0402_16V7K
1
2
JLED1
ACES_88231-12001
@JLED1
ACES_88231-12001
@
1
1
2
2
3
3
4
4
5
5
6
6
7
7
8
8
9
9
10
10
11
11
12
12
GND1
13
GND2
14
R1452 120_0402_5%R1452 120_0402_5%
1 2
D15
CM1293A-02SR SOT143-4
D15
CM1293A-02SR SOT143-4
GND 1
IO1 2
IO2
3
VIN
4
R325
10K_0402_5%
@
R325
10K_0402_5%
@
12
FD4
@
FD4
@
1
R1455 120_0402_5%R1455 120_0402_5%
1 2
H12
H_2P3
@
H12
H_2P3
@
1
H13
H_2P3
@
H13
H_2P3
@
1
R1449
0_0402_5%
R1449
0_0402_5%
1 2
R338 0_0402_5%R338 0_0402_5%
1 2
H9
H_2P3
@
H9
H_2P3
@
1
Q22B 2N7002DW -T/R7_SOT363-6@Q22B 2N7002DW -T/R7_SOT363-6@
3
5
4
Q23B
2N7002DW -T/R7_SOT363-6
Q23B
2N7002DW -T/R7_SOT363-6
3
5
4
FD1
@
FD1
@
1
R1458 120_0402_5%R1458 120_0402_5%
1 2
RC10
4.7K_0402_5%
RC10
4.7K_0402_5%
1 2
H14
H_2P3
@
H14
H_2P3
@
1

A
A
B
B
C
C
D
D
E
E
1 1
2 2
3 3
4 4
SUSP SUSP
SUSP
SUSP
0.75VR_EN
SUSP
SUSP
PCH_OFF_R
PCH_OFF_R
SUSP#26,29,31,37,40
SUSP9,41
0.75VR_EN# 41
VTTPW ROK5,39
PCH_OFF31
+VSB
+3VALW +3VS
+VSB
+5VALW +5VS
+0.75VS
+5VALW
+VSB
+1.5V +1.5VS
+3VALW
+3V_LAN +5VS +5VALW
+5VS +5VS +5VS +5VS
+3VALW +1.5VS
+5VALW
+VSB
+3VALW
+VSB
+3V_ALW+5V_ALW
+VSB +3VL +5VS
Title
Size Document Number Rev
Date: Sheet of
Security Classification
Compal Secret Data
THIS SHEET OF ENGINEERING DRAWING IS THE PROPRIETARY PROPERTY OF COMPAL ELECTRONICS, INC. AND CONTAINS CONFIDENTIAL
AND TRADE SECRET INFORMATION. THIS SHEET MAY NOT BE TRANSFERED FROM THE CUSTODY OF THE COMPETENT DIVISION OF R&D
DEPARTMENT EXCEPT AS AUTHORIZED BY COMPAL ELECTRONICS, INC. NEITHER THIS SHEET NOR THE INFORMATION IT CONTAINS
MAY BE USED BY OR DISCLOSED TO ANY THIRD PARTY WITHOUT PRIOR WRITTEN CONSENT OF COMPAL ELECTRONICS, INC.
Issued Date Deciphered Date
NDU00_LA-6031P M/B
1.0
DC-DC INTERFACE
34 45
Monday, April 12, 2010
2010/04/12 2010/01/23
Title
Size Document Number Rev
Date: Sheet of
Security Classification
Compal Secret Data
THIS SHEET OF ENGINEERING DRAWING IS THE PROPRIETARY PROPERTY OF COMPAL ELECTRONICS, INC. AND CONTAINS CONFIDENTIAL
AND TRADE SECRET INFORMATION. THIS SHEET MAY NOT BE TRANSFERED FROM THE CUSTODY OF THE COMPETENT DIVISION OF R&D
DEPARTMENT EXCEPT AS AUTHORIZED BY COMPAL ELECTRONICS, INC. NEITHER THIS SHEET NOR THE INFORMATION IT CONTAINS
MAY BE USED BY OR DISCLOSED TO ANY THIRD PARTY WITHOUT PRIOR WRITTEN CONSENT OF COMPAL ELECTRONICS, INC.
Issued Date Deciphered Date
NDU00_LA-6031P M/B
1.0
DC-DC INTERFACE
34 45
Monday, April 12, 2010
2010/04/12 2010/01/23
Title
Size Document Number Rev
Date: Sheet of
Security Classification
Compal Secret Data
THIS SHEET OF ENGINEERING DRAWING IS THE PROPRIETARY PROPERTY OF COMPAL ELECTRONICS, INC. AND CONTAINS CONFIDENTIAL
AND TRADE SECRET INFORMATION. THIS SHEET MAY NOT BE TRANSFERED FROM THE CUSTODY OF THE COMPETENT DIVISION OF R&D
DEPARTMENT EXCEPT AS AUTHORIZED BY COMPAL ELECTRONICS, INC. NEITHER THIS SHEET NOR THE INFORMATION IT CONTAINS
MAY BE USED BY OR DISCLOSED TO ANY THIRD PARTY WITHOUT PRIOR WRITTEN CONSENT OF COMPAL ELECTRONICS, INC.
Issued Date Deciphered Date
NDU00_LA-6031P M/B
1.0
DC-DC INTERFACE
34 45
Monday, April 12, 2010
2010/04/12 2010/01/23
+3VALW TO +3VS
Compal Electronics, Inc.
+5VALW TO +5VS
Vgs=-0V,Id=9A,Rds=18.5mohm
+1.5V to +1.5VS
Vgs=10V,Id=14.5A,Rds=6mohm
FDS6676AS
another at page42
Reserve for EMI test
EMI_1102
Close H8,H9,H11 and H14 each.
EMI_1102
For S3 CPU power saving
For S3 CPU power saving
12/21 EMI request
(5A,200mils ,Via NO.= 10)
(OCP min=7.9A)
EMI_1224
C433
1U_0402_6.3V4Z
C433
1U_0402_6.3V4Z
1
2
Q11B
2N7002DW -T/R7_SOT363-6
Q11B
2N7002DW -T/R7_SOT363-6
3
5
4
Q15A
2N7002DW -T/R7_SOT363-6
Q15A
2N7002DW -T/R7_SOT363-6
61
2
C890
0.01U_0402_25V7K
@
C890
0.01U_0402_25V7K
@
1
2
C877
0.1U_0402_16V7K
C877
0.1U_0402_16V7K
1
2
C432
4.7U_0805_10V4Z
C432
4.7U_0805_10V4Z
1
2
Q13B
2N7002DW -T/R7_SOT363-6
Q13B
2N7002DW -T/R7_SOT363-6
3
5
4
C884
0.1U_0402_16V7K
C884
0.1U_0402_16V7K
1
2
C883
0.1U_0402_16V7K
C883
0.1U_0402_16V7K
1
2
C874
0.1U_0402_16V7K
C874
0.1U_0402_16V7K
1
2
C436
0.022U_0402_25V7K
C436
0.022U_0402_25V7K
1
2
C437
4.7U_0805_10V4Z
C437
4.7U_0805_10V4Z
1
2
C439
4.7U_0805_10V4Z
C439
4.7U_0805_10V4Z
1
2
R340
47_0805_5%
PS@
R340
47_0805_5%
PS@
Q16A
2N7002DW -T/R7_SOT363-6
PS@Q16A
2N7002DW -T/R7_SOT363-6
PS@
61
2
Q24B
2N7002DW -T/R7_SOT363-6
Q24B
2N7002DW -T/R7_SOT363-6
3
5
4
C887
0.1U_0402_16V4Z
@
C887
0.1U_0402_16V4Z
@
1
2
C434
4.7U_0805_10V4Z
C434
4.7U_0805_10V4Z
1
2
U49
SI7326DN-T1-E3_PAK1212-8
@
U49
SI7326DN-T1-E3_PAK1212-8
@
35
2
4
1
R1480
47K_0402_5%
@
R1480
47K_0402_5%
@
12
R329
470_0805_5%
R329
470_0805_5%
1 2
Q26B
2N7002DW -7-F_SOT363-6
@
Q26B
2N7002DW -7-F_SOT363-6
@
3
5
4
Q24A
2N7002DW -T/R7_SOT363-6
Q24A
2N7002DW -T/R7_SOT363-6
61
2
Q12
SI4800BDY_SO8
Q12
SI4800BDY_SO8
S1
S2
S3
G4
D
8
D
7
D
6
D
5
R327
470_0805_5%
R327
470_0805_5%
1 2
Q14
SI4800BDY_SO8
Q14
SI4800BDY_SO8
S1
S2
S3
G4
D
8
D
7
D
6
D
5
R333
330K_0402_5%
R333
330K_0402_5%
12
Q15B
2N7002DW -T/R7_SOT363-6
Q15B
2N7002DW -T/R7_SOT363-6
3
5
4
C876
0.1U_0402_16V7K
C876
0.1U_0402_16V7K
1
2
R341
100K_0402_5%
R341
100K_0402_5%
1 2
C881
0.1U_0402_16V7K
C881
0.1U_0402_16V7K
1
2
C894
0.1U_0402_16V7K
@
C894
0.1U_0402_16V7K
@
1
2
C888
10U_0805_10V4Z
@
C888
10U_0805_10V4Z
@
1
2
J2
JUMP_43X118@
J2
JUMP_43X118@
11
2
2
C891
10U_0805_10V4Z
@
C891
10U_0805_10V4Z
@
1
2
C885
0.1U_0402_16V4Z
@
C885
0.1U_0402_16V4Z
@
1
2
C445
0.1U_0402_16V7K
C445
0.1U_0402_16V7K
1
2
R339 100K_0402_5%
PS@
R339 100K_0402_5%
PS@
1 2
C440
0.1U_0402_25V6
C440
0.1U_0402_25V6
1
2
R337
100K_0402_5%
PS@
R337
100K_0402_5%
PS@
1 2
R334
200K_0402_5%
@
R334
200K_0402_5%
@
12
R1479
200K_0402_5%
@
R1479
200K_0402_5%
@
12
J3
JUMP_43X118@
J3
JUMP_43X118@
11
2
2
R332
220K_0402_5%
R332
220K_0402_5%
1 2
Q10
SI4800BDY_SO8
Q10
SI4800BDY_SO8
S1
S2
S3
G4
D
8
D
7
D
6
D
5
R1481
47K_0402_5%
@
R1481
47K_0402_5%
@
12
C895
0.1U_0402_16V7K
@
C895
0.1U_0402_16V7K
@
1
2
C435
4.7U_0805_10V4Z
C435
4.7U_0805_10V4Z
1
2
Q13A
2N7002DW -T/R7_SOT363-6
Q13A
2N7002DW -T/R7_SOT363-6
61
2
Q16B
2N7002DW -T/R7_SOT363-6 PS@
Q16B
2N7002DW -T/R7_SOT363-6 PS@
3
5
4
R342
10K_0402_5%
R342
10K_0402_5%
1 2
R340
470_0805_5%
@
R340
470_0805_5%
@
1 2
Q26A
2N7002DW-7-F_SOT363-6
@
Q26A
2N7002DW-7-F_SOT363-6
@
61
2
C896
0.1U_0402_16V4Z @
C896
0.1U_0402_16V4Z @
1
2
R335
820K_0402_5%
R335
820K_0402_5%
12
C886
10U_0805_10V4Z
@
C886
10U_0805_10V4Z
@
1
2
C893
0.1U_0402_16V7K
@
C893
0.1U_0402_16V7K
@
1
2
C875
0.1U_0402_16V7K
C875
0.1U_0402_16V7K
1
2
C430 4.7U_0805_10V4ZC430 4.7U_0805_10V4Z
1
2
R1486
10K_0402_5%
@
R1486
10K_0402_5%
@
12
C882
0.1U_0402_16V7K
C882
0.1U_0402_16V7K
1
2
U48
SI7326DN-T1-E3_PAK1212-8
@
U48
SI7326DN-T1-E3_PAK1212-8
@
35
2
4
1
C431
1U_0402_6.3V4Z
C431
1U_0402_6.3V4Z
1
2
Q11A
2N7002DW -T/R7_SOT363-6
Q11A
2N7002DW -T/R7_SOT363-6
61
2
C438
0.01U_0402_25V7K
C438
0.01U_0402_25V7K
1
2
C446
0.1U_0402_16V7K
C446
0.1U_0402_16V7K
1
2
R331
47K_0402_5%
R331
47K_0402_5%
1 2
C892
10U_0805_10V4Z
@
C892
10U_0805_10V4Z
@
1
2
R330
47K_0402_5%
R330
47K_0402_5%
1 2
R328
470_0805_5%
R328
470_0805_5%
1 2
C889
0.01U_0402_25V7K
@
C889
0.01U_0402_25V7K
@
1
2
R1478
200K_0402_5%
@
R1478
200K_0402_5%
@
12
C447
0.1U_0402_16V7K
C447
0.1U_0402_16V7K
1
2
C880
0.1U_0402_16V7K
C880
0.1U_0402_16V7K
1
2
C429
1U_0402_6.3V4Z
C429
1U_0402_6.3V4Z
1
2

A
A
B
B
C
C
D
D
1 1
2 2
3 3
4 4
N1
N2
CHGRTCP
DC_IN_S1
PACIN
PACIN
N3
DC_IN_S2
51_ON#33
ACON37
EN038
ACIN 17,31,33
PACIN 37
+RTCBATT
VIN
VIN
VS
BATT+
+CHGRTC
+5VALW P
+VSBP +VSB
+0.75VS+0.75VSP
+VTTP +VTT
+5V_ALW
+1.5V+1.5VP
+CHGRTC
VIN
VS
B+
VL
+5VALW P
VIN
N1
+CHGRTC
+1.8VS+1.8VSP
+GFX_CORE
+GFX_COREP
+5VLVL
+3VL+3VLP
+3VALW P +3V_ALW
Title
Size Document Number Rev
Date: Sheet of
Security Classification
Compal Secret Data
THIS SHEET OF ENGINEERING DRAWING IS THE PROPRIETARY PROPERTY OF COMPAL ELECTRONICS, INC. AND CONTAINS CONFIDENTIAL
AND TRADE SECRET INFORMATION. THIS SHEET MAY NOT BE TRANSFERED FROM THE CUSTODY OF THE COMPETENT DIVISION OF R&D
DEPARTMENT EXCEPT AS AUTHORIZED BY COMPAL ELECTRONICS, INC. NEITHER THIS SHEET NOR THE INFORMATION IT CONTAINS
MAY BE USED BY OR DISCLOSED TO ANY THIRD PARTY WITHOUT PRIOR WRITTEN CONSENT OF COMPAL ELECTRONICS, INC.
Issued Date
Deciphered Date
1.0
DCIN / DETECTOR
35 45Monday, April 12, 2010
Compal Electronics, Inc.
2010/10/022010/04/12
Title
Size Document Number Rev
Date: Sheet of
Security Classification
Compal Secret Data
THIS SHEET OF ENGINEERING DRAWING IS THE PROPRIETARY PROPERTY OF COMPAL ELECTRONICS, INC. AND CONTAINS CONFIDENTIAL
AND TRADE SECRET INFORMATION. THIS SHEET MAY NOT BE TRANSFERED FROM THE CUSTODY OF THE COMPETENT DIVISION OF R&D
DEPARTMENT EXCEPT AS AUTHORIZED BY COMPAL ELECTRONICS, INC. NEITHER THIS SHEET NOR THE INFORMATION IT CONTAINS
MAY BE USED BY OR DISCLOSED TO ANY THIRD PARTY WITHOUT PRIOR WRITTEN CONSENT OF COMPAL ELECTRONICS, INC.
Issued Date
Deciphered Date
1.0
DCIN / DETECTOR
35 45Monday, April 12, 2010
Compal Electronics, Inc.
2010/10/022010/04/12
Title
Size Document Number Rev
Date: Sheet of
Security Classification
Compal Secret Data
THIS SHEET OF ENGINEERING DRAWING IS THE PROPRIETARY PROPERTY OF COMPAL ELECTRONICS, INC. AND CONTAINS CONFIDENTIAL
AND TRADE SECRET INFORMATION. THIS SHEET MAY NOT BE TRANSFERED FROM THE CUSTODY OF THE COMPETENT DIVISION OF R&D
DEPARTMENT EXCEPT AS AUTHORIZED BY COMPAL ELECTRONICS, INC. NEITHER THIS SHEET NOR THE INFORMATION IT CONTAINS
MAY BE USED BY OR DISCLOSED TO ANY THIRD PARTY WITHOUT PRIOR WRITTEN CONSENT OF COMPAL ELECTRONICS, INC.
Issued Date
Deciphered Date
1.0
DCIN / DETECTOR
35 45Monday, April 12, 2010
Compal Electronics, Inc.
2010/10/022010/04/12
- +
RTC Battery
3.3V
SP093MX0000
DC301001M80
(120mA,40mils ,Via NO.= 1)
(1.3A,52mils ,Via NO.= 3)
(5A,200mils ,Via NO.= 10)
(20A,800mils ,Via NO.= 40)
(7.5A,300mils ,Via NO.=15)
Vin Detector
High 18.384 17.901 17.430
Low 17.728 17.257 16.976
Precharge detector
15.97V/14.84V FOR
ADAPTOR
3.3V
LA-6031P
(1.7A,68mils ,Via NO.= 4)
(100mA,40mils ,Via NO.= 2)
(100mA,40mils ,Via NO.= 2)
(OCP min=8.1A)
(OCP min=3A)
(OCP min=28.72A)
(OCP min=9.67A)
(OCP min=15.6A)
(12A,480mils ,Via NO.=24)
(OCP min=7.9A)
(5A,200mils ,Via NO.= 10)
PR7
10K_0402_1%
PR7
10K_0402_1%
12
PD3
RLS4148_LL34-2
PD3
RLS4148_LL34-2
12
PJ2
JUMP_43X118@
PJ2
JUMP_43X118@
11
2
2
PR26
191K_0402_1%
PR26
191K_0402_1%
12
PR13
100K_0402_1%
PR13
100K_0402_1%
12
PC7
0.22U_0603_25V7K
PC7
0.22U_0603_25V7K
12
PR27
47K_0402_1%
PR27
47K_0402_1%
12
PD5
RB715F_SOT323-3
PD5
RB715F_SOT323-3
2
3
1
PC10
1U_0805_25V4Z
PC10
1U_0805_25V4Z
12
PR2
84.5K_0402_1%
PR2
84.5K_0402_1%
12
PC2
100P_0402_50V8J
PC2
100P_0402_50V8J
12
PC13
1000P_0402_50V7K
PC13
1000P_0402_50V7K
12
PD2
RLS4148_LL34-2
PD2
RLS4148_LL34-2
1 2
PR3
5.6K_0402_5%
PR3
5.6K_0402_5%
12
PQ3
DTC115EUA_SC70-3
PQ3
DTC115EUA_SC70-3
2
13
PR10
68_1206_5%
PR10
68_1206_5%
12
PR15
22K_0402_1%
PR15
22K_0402_1%
1 2
PU2 G920AT24U_SOT89-3PU2 G920AT24U_SOT89-3
IN 2
GND
1
OUT
3
PJ13
JUMP_43X118@
PJ13
JUMP_43X118@
11
2
2
PC4
100P_0402_50V8J
PC4
100P_0402_50V8J
12
PJ8
JUMP_43X79@
PJ8
JUMP_43X79@
11
2
2
PD4
RLS4148_LL34-2
PD4
RLS4148_LL34-2
12
PJ19
JUMP_43X39@
PJ19
JUMP_43X39@
11
2
2
PC17
680P_0402_50V7K
@PC17
680P_0402_50V7K
@
12
PF1
7A_24VDC_429007.W RML
PF1
7A_24VDC_429007.W RML
21
G
D
S
PQ2
SSM3K7002FU_SC70-3
G
D
S
PQ2
SSM3K7002FU_SC70-3
2
13
PJ5
JUMP_43X39@
PJ5
JUMP_43X39@
11
2
2
PBJ1
MAXEL_ML1220T10@
PBJ1
MAXEL_ML1220T10@
12
PR17
200_0603_5%
PR17
200_0603_5%
12
PR8
10K_0402_1%
PR8
10K_0402_1%
12
PL1
SMB3025500YA_2P
PL1
SMB3025500YA_2P
1 2
PC3
1000P_0402_50V7K
PC3
1000P_0402_50V7K
12
PJ4
JUMP_43X118@
PJ4
JUMP_43X118@
11
2
2
PC8
0.1U_0603_25V7K
PC8
0.1U_0603_25V7K
12
PR18
499K_0402_1%
PR18
499K_0402_1%
12
PR24
499K_0402_1%
PR24
499K_0402_1%
12
PC21
680P_0402_50V7K
@PC21
680P_0402_50V7K
@
12
PR6
20K_0402_1%
PR6
20K_0402_1%
12
PC6
.1U_0402_16V7K
PC6
.1U_0402_16V7K
12
PR1
1M_0402_1%
PR1
1M_0402_1%
1 2
PR4
10K_0402_1%
PR4
10K_0402_1%
1 2
PR11
200_0603_5%
PR11
200_0603_5%
1 2
PC11
1000P_0402_50V7K
PC11
1000P_0402_50V7K
12
PJ6
JUMP_43X118@
PJ6
JUMP_43X118@
11
2
2
PJ1
JUMP_43X118@
PJ1
JUMP_43X118@
11
2
2
PC9
10U_0805_10V4Z
PC9
10U_0805_10V4Z
12
PR19
100K_0402_1%
PR19
100K_0402_1%
1 2
PC5
0.068U_0402_10V6K
PC5
0.068U_0402_10V6K
12
PC1
1000P_0402_50V7K
PC1
1000P_0402_50V7K
12
PR16
1K_1206_5%
PR16
1K_1206_5%
1 2
PR23
10K_0402_0.1%
PR23
10K_0402_0.1%
12
PJ14
JUMP_43X39@
PJ14
JUMP_43X39@
11
2
2
PR21
560_0603_5%
PR21
560_0603_5%
1 2
PQ1
TP0610K-T1-E3_SOT23-3
PQ1
TP0610K-T1-E3_SOT23-3
2
13
PJ10
JUMP_43X118@
PJ10
JUMP_43X118@
11
2
2
PD1
GLZ4.3B_LL34-2
PD1
GLZ4.3B_LL34-2
12
PJ7
JUMP_43X79@
PJ7
JUMP_43X79@
11
2
2
PR20
2.2M_0402_5%
PR20
2.2M_0402_5%
12
PU1A
LM393DG_SO8
PU1A
LM393DG_SO8
+
3
-
2O1
P8
G
4
PR14
1K_1206_5%
PR14
1K_1206_5%
1 2
PR12
1K_1206_5%
PR12
1K_1206_5%
1 2
PU1B
LM393DG_SO8
PU1B
LM393DG_SO8
+5
-6
O
7
P8
G
4
PJ3
JUMP_43X118@
PJ3
JUMP_43X118@
11
2
2
PR22
560_0603_5%
PR22
560_0603_5%
1 2
PC12
1000P_0402_50V7K
PC12
1000P_0402_50V7K
12
PJP1
SINGA_2DW -0005-B03
@
PJP1
SINGA_2DW -0005-B03
@
+1
-3
-4
+2
PR9
68_1206_5%
PR9
68_1206_5%
12
PR5
22K_0402_1%
PR5
22K_0402_1%
1 2
PR25
66.5K_0402_1%@
PR25
66.5K_0402_1%@
12

A
A
B
B
C
C
D
D
1 1
2 2
3 3
4 4
BATT_P4
BATT_P5
BATT_S1
BATT_P3
EC_SMDA
EC_SMCA
EC_SMDA
BATT_S1
EC_SMCA
BATT_P3
BATT_P4
BATT_P5
BATT_TEMPA 31
EC_SMB_DA1 31
EC_SMB_CK1 31
POK17,38
VS_ON38
BATT+
+3VLP
VMB
+3VLP
B+ +VSBP
VL
VL
Title
Size Document Number Rev
Date: Sheet of
Security Classification
Compal Secret Data
THIS SHEET OF ENGINEERING DRAWING IS THE PROPRIETARY PROPERTY OF COMPAL ELECTRONICS, INC. AND CONTAINS CONFIDENTIAL
AND TRADE SECRET INFORMATION. THIS SHEET MAY NOT BE TRANSFERED FROM THE CUSTODY OF THE COMPETENT DIVISION OF R&D
DEPARTMENT EXCEPT AS AUTHORIZED BY COMPAL ELECTRONICS, INC. NEITHER THIS SHEET NOR THE INFORMATION IT CONTAINS
MAY BE USED BY OR DISCLOSED TO ANY THIRD PARTY WITHOUT PRIOR WRITTEN CONSENT OF COMPAL ELECTRONICS, INC.
Issued Date
Deciphered Date
1.0
BATTERY CONN / OTP
36 45Monday, April 12, 2010
Compal Electronics, Inc.
2010/10/022010/04/12
Title
Size Document Number Rev
Date: Sheet of
Security Classification
Compal Secret Data
THIS SHEET OF ENGINEERING DRAWING IS THE PROPRIETARY PROPERTY OF COMPAL ELECTRONICS, INC. AND CONTAINS CONFIDENTIAL
AND TRADE SECRET INFORMATION. THIS SHEET MAY NOT BE TRANSFERED FROM THE CUSTODY OF THE COMPETENT DIVISION OF R&D
DEPARTMENT EXCEPT AS AUTHORIZED BY COMPAL ELECTRONICS, INC. NEITHER THIS SHEET NOR THE INFORMATION IT CONTAINS
MAY BE USED BY OR DISCLOSED TO ANY THIRD PARTY WITHOUT PRIOR WRITTEN CONSENT OF COMPAL ELECTRONICS, INC.
Issued Date
Deciphered Date
1.0
BATTERY CONN / OTP
36 45Monday, April 12, 2010
Compal Electronics, Inc.
2010/10/022010/04/12
Title
Size Document Number Rev
Date: Sheet of
Security Classification
Compal Secret Data
THIS SHEET OF ENGINEERING DRAWING IS THE PROPRIETARY PROPERTY OF COMPAL ELECTRONICS, INC. AND CONTAINS CONFIDENTIAL
AND TRADE SECRET INFORMATION. THIS SHEET MAY NOT BE TRANSFERED FROM THE CUSTODY OF THE COMPETENT DIVISION OF R&D
DEPARTMENT EXCEPT AS AUTHORIZED BY COMPAL ELECTRONICS, INC. NEITHER THIS SHEET NOR THE INFORMATION IT CONTAINS
MAY BE USED BY OR DISCLOSED TO ANY THIRD PARTY WITHOUT PRIOR WRITTEN CONSENT OF COMPAL ELECTRONICS, INC.
Issued Date
Deciphered Date
1.0
BATTERY CONN / OTP
36 45Monday, April 12, 2010
Compal Electronics, Inc.
2010/10/022010/04/12
LA-6031P
For 11.6"
For 13.3"
Recovery at 56 degree C
CPU thermal protection at 92 degree C
PH1 under CPU botten side :
Recovery at 42 degree C
BAT.thermal protection at 78 degree C
PH2 near main battery CONN:
PJP2
SUYIN_200045MR009G171ZR
@
PJP2
SUYIN_200045MR009G171ZR
@
11
33
44
55
66
88
99
22
77
GND
11 GND
10
GND
12
GND
13
PH2
100K_0402_1%_NCP15W F104F03RC
PH2
100K_0402_1%_NCP15W F104F03RC
12
PC14
0.1U_0603_25V7K
PC14
0.1U_0603_25V7K
12
PF2
10A_125V_451010MRL
PF2
10A_125V_451010MRL
21
PD7
PJSOT24C_SOT23-3
PD7
PJSOT24C_SOT23-3
2
3
1
PU3
G718TM1U_SOT23-8
PU3
G718TM1U_SOT23-8
RHYST2 5
OT1
3
OT2
4
GND
2
VCC
1
TMSNS2 6
RHYST1 7
TMSNS1 8
PR34
22K_0402_1%
PR34
22K_0402_1%
12
PR46
22K_0402_1%
PR46
22K_0402_1%
1 2
PC16
1000P_0402_50V7K
PC16
1000P_0402_50V7K
12
PR40
100_0402_1%
PR40
100_0402_1%
1 2
PC19
0.22U_0603_25V7K
@
PC19
0.22U_0603_25V7K
@
12
PL2
SMB3025500YA_2P
PL2
SMB3025500YA_2P
1 2
PR36
6.49K_0402_1%
PR36
6.49K_0402_1%
12
PR39
100_0402_1%
PR39
100_0402_1%
1 2
PQ5
TP0610K-T1-E3_SOT23-3
PQ5
TP0610K-T1-E3_SOT23-3
2
13
PH1
100K_0402_1%_NCP15W F104F03RC
PH1
100K_0402_1%_NCP15W F104F03RC
12
PC15
0.01U_0402_25V7K
PC15
0.01U_0402_25V7K
12
PC20
0.1U_0603_25V7K
@
PC20
0.1U_0603_25V7K
@
12
PR30
47K_0402_1%
PR30
47K_0402_1%
1 2
PC18
0.1U_0402_25V6K
@PC18
0.1U_0402_25V6K
@
12
PC22
.1U_0402_16V7K
@PC22
.1U_0402_16V7K
@
12
PR47
100K_0402_1%
PR47
100K_0402_1%
1 2
PR48
0_0402_5%
PR48
0_0402_5%
1 2
G
D
S
PQ6
SSM3K7002FU_SC70-3
G
D
S
PQ6
SSM3K7002FU_SC70-3
2
13
PR31
34.8K_0402_1%
PR31
34.8K_0402_1%
1 2
PR44
100K_0402_1%
PR44
100K_0402_1%
12
PJP3
SUYIN_200045MR009G171ZR@
PJP3
SUYIN_200045MR009G171ZR@
11
33
44
55
66
88
99
22
77
GND
11 GND
10
GND
12
GND
13
PR33
1K_0402_1%
PR33
1K_0402_1%
12
PR38
1K_0402_1%
PR38
1K_0402_1%
12
PR32
15.4K_0402_1%~N
PR32
15.4K_0402_1%~N
12
PR29
1K_0402_1%
PR29
1K_0402_1%
1 2
PD8
PJSOT24C_SOT23-3
PD8
PJSOT24C_SOT23-3
2
3
1
PR35
10.2K_0402_1%
PR35
10.2K_0402_1%
1 2

A
A
B
B
C
C
D
D
1 1
2 2
3 3
4 4
ACOFF
CSON
6251_EN CSON
ACOFF
6251VDD
6251VDD
6251VREF
6251VREF
DCIN
PACIN
FSTCHG
BST_CHG
PACIN
6251aclim
DH_CHG
CSIP
DCIN
DL_CHG
CSIN
LX_CHG
6251VDDP
BST_CHGA
CHG
CSOP
IREF31
FSTCHG31
PACIN35
ACOFF31
SUSP# 26,29,31,34,40
CHGVADJ31
ACON35 ADP_I31
ADP_V 31
VIN
VIN
BATT+
P2 P3
B+
CHG_B+
P3
VIN
B+
VIN
Title
Size Document Number Rev
Date: Sheet of
Security Classification
Compal Secret Data
THIS SHEET OF ENGINEERING DRAWING IS THE PROPRIETARY PROPERTY OF COMPAL ELECTRONICS, INC. AND CONTAINS CONFIDENTIAL
AND TRADE SECRET INFORMATION. THIS SHEET MAY NOT BE TRANSFERED FROM THE CUSTODY OF THE COMPETENT DIVISION OF R&D
DEPARTMENT EXCEPT AS AUTHORIZED BY COMPAL ELECTRONICS, INC. NEITHER THIS SHEET NOR THE INFORMATION IT CONTAINS
MAY BE USED BY OR DISCLOSED TO ANY THIRD PARTY WITHOUT PRIOR WRITTEN CONSENT OF COMPAL ELECTRONICS, INC.
Issued Date
Deciphered Date
1.0
CHARGER
37 45Monday, April 12, 2010
2010/04/12 2010/10/02
Compal Electronics, Inc.
Title
Size Document Number Rev
Date: Sheet of
Security Classification
Compal Secret Data
THIS SHEET OF ENGINEERING DRAWING IS THE PROPRIETARY PROPERTY OF COMPAL ELECTRONICS, INC. AND CONTAINS CONFIDENTIAL
AND TRADE SECRET INFORMATION. THIS SHEET MAY NOT BE TRANSFERED FROM THE CUSTODY OF THE COMPETENT DIVISION OF R&D
DEPARTMENT EXCEPT AS AUTHORIZED BY COMPAL ELECTRONICS, INC. NEITHER THIS SHEET NOR THE INFORMATION IT CONTAINS
MAY BE USED BY OR DISCLOSED TO ANY THIRD PARTY WITHOUT PRIOR WRITTEN CONSENT OF COMPAL ELECTRONICS, INC.
Issued Date
Deciphered Date
1.0
CHARGER
37 45Monday, April 12, 2010
2010/04/12 2010/10/02
Compal Electronics, Inc.
Title
Size Document Number Rev
Date: Sheet of
Security Classification
Compal Secret Data
THIS SHEET OF ENGINEERING DRAWING IS THE PROPRIETARY PROPERTY OF COMPAL ELECTRONICS, INC. AND CONTAINS CONFIDENTIAL
AND TRADE SECRET INFORMATION. THIS SHEET MAY NOT BE TRANSFERED FROM THE CUSTODY OF THE COMPETENT DIVISION OF R&D
DEPARTMENT EXCEPT AS AUTHORIZED BY COMPAL ELECTRONICS, INC. NEITHER THIS SHEET NOR THE INFORMATION IT CONTAINS
MAY BE USED BY OR DISCLOSED TO ANY THIRD PARTY WITHOUT PRIOR WRITTEN CONSENT OF COMPAL ELECTRONICS, INC.
Issued Date
Deciphered Date
1.0
CHARGER
37 45Monday, April 12, 2010
2010/04/12 2010/10/02
Compal Electronics, Inc.
LA-6031P
Vaclim=1.08V(65W) PR72=26.7k PR49=0.033
Iada=0~2.368(45W) CP= 92%*Iada; CP=2.178A
Vcell
CHGVADJ=(Vcell-4)*9.445
CHGVADJ
4V
4.2V
4.35V
0V
1.882V
3.2935V
CC=0.25A~3A
IREF=0.254V~3.048V
IREF=1.096*Icharge
CP mode
VCHLIM need over 95mV
PL3
10U_LF919AS-100M-P3_4.5A_20%
PL3
10U_LF919AS-100M-P3_4.5A_20%
1 2
PC33
680P_0402_50V7K
@PC33
680P_0402_50V7K
@
1 2
PQ8 AO4435_SO8
PQ8 AO4435_SO8
4
7
8
6
5
1
2
3
PR72
26.7K_0402_1%
PR72
26.7K_0402_1%
1 2
PR60
100K_0402_1%
PR60
100K_0402_1%
12
PC44
4.7U_0805_6.3V6K
PC44
4.7U_0805_6.3V6K
1 2
PQ13
DTC115EUA_SC70-3
PQ13
DTC115EUA_SC70-3
2
13
PQ20
DTC115EUA_SC70-3
PQ20
DTC115EUA_SC70-3
2
13
PC25 4.7U_0805_25V6-KPC25 4.7U_0805_25V6-K
12
G
D
S
PQ16
SSM3K7002FU_SC70-3
G
D
S
PQ16
SSM3K7002FU_SC70-3
2
13
PC23 4.7U_0805_25V6-KPC23 4.7U_0805_25V6-K
12
PQ7 AO4435_SO8
PQ7 AO4435_SO8
4
7
8
6
5
1
2
3
PR68
22K_0402_5%
PR68
22K_0402_5%
1 2
PR52
47K_0402_1%
PR52
47K_0402_1%
12
PQ15
DTC115EUA_SC70-3
PQ15
DTC115EUA_SC70-3
2
13
PR57
10K_0402_1%
PR57
10K_0402_1%
12
PC38
.1U_0402_16V7K
PC38
.1U_0402_16V7K
1 2
PC31
0.047U_0603_16V7K
PC31
0.047U_0603_16V7K
1 2
PC30
0.1U_0603_25V7K
PC30
0.1U_0603_25V7K
12
PC42
680P_0603_50V8J
PC42
680P_0603_50V8J
12
PR67 0.02_1206_1%
<BOM Structure>
PR67 0.02_1206_1%
<BOM Structure>
1
3
4
2
PJ9
JUMP_43X118@
PJ9
JUMP_43X118@
11
2
2
PC39
0.1U_0603_25V7K
PC39
0.1U_0603_25V7K
12
PR69
4.7_1206_5%
PR69
4.7_1206_5%
12
PR62
20_0603_5%
PR62
20_0603_5%
1 2
PC40
10U_1206_25V6M
PC40
10U_1206_25V6M
12
PR53
47K_0402_1%
PR53
47K_0402_1%
1 2
PR71
0_0603_5%
PR71
0_0603_5%
1 2
PR79 10K_0402_1%PR79 10K_0402_1%
1 2
PC32
0.1U_0603_25V7K
PC32
0.1U_0603_25V7K
12
PR55
100K_0402_1%
PR55
100K_0402_1%
12
PD14
RB751V-40TE17_SOD323-2
PD14
RB751V-40TE17_SOD323-2
12
PR56
10K_0402_1%
PR56
10K_0402_1%
1 2
PQ17
AO4466_SO8
PQ17
AO4466_SO8
3 6
5
7
8
2
4
1
PR61
20_0603_5%
PR61
20_0603_5%
1 2
PR66 47K_0402_1%PR66 47K_0402_1%
1 2
PC27
0.1U_0603_25V7K
PC27
0.1U_0603_25V7K
12
PD13
1SS355_SOD323-2
PD13
1SS355_SOD323-2
1 2
PR76
15.4K_0402_1%
PR76
15.4K_0402_1%
1 2
PR54
100K_0402_1%
PR54
100K_0402_1%
12
PD10
RB715F_SOT323-3
PD10
RB715F_SOT323-3
2
3
1
PR58
200K_0402_1%
PR58
200K_0402_1%
1 2
PC24 4.7U_0805_25V6-KPC24 4.7U_0805_25V6-K
12
G
D
S
PQ14
SSM3K7002FU_SC70-3
G
D
S
PQ14
SSM3K7002FU_SC70-3
2
13
PR70
174K_0402_1%
PR70
174K_0402_1%
12
PC36
0.1U_0603_25V7K
PC36
0.1U_0603_25V7K
1 2
PC45
.1U_0402_16V7K
PC45
.1U_0402_16V7K
12
PC35
0.01U_0402_25V7K
PC35
0.01U_0402_25V7K
1 2
PR63
20_0603_5%
PR63
20_0603_5%
12
PQ9 AO4407A_SO8PQ9 AO4407A_SO8
3 6
5
7
8
2
4
1
PC47 10U_1206_25V6MPC47 10U_1206_25V6M
12
PC26
5600P_0402_25V7K
PC26
5600P_0402_25V7K
1 2
PR50
200K_0402_1%
PR50
200K_0402_1%
12
PU5
ISL6251AHAZ-T_QSOP24
PU5
ISL6251AHAZ-T_QSOP24
EN
3
CELLS
4
VDD
1
ACSET
2
ICOMP
5
VCOMP
6
CHLIM
9
ACPRN 23
CSIP 19
UGATE 17
PHASE 18
BOOT 16
PGND 13
GND
12
ICM
7
VREF
8
VADJ
11
DCIN 24
CSIN 20
ACLIM
10
LGATE 14
VDDP 15
CSOP 21
CSON 22
PC41
10U_1206_25V6M
PC41
10U_1206_25V6M
12
PQ12
DTC115EUA_SC70-3
PQ12
DTC115EUA_SC70-3
2
13
PR65
2.2_0603_1%
PR65
2.2_0603_1%
1 2
PR75
4.7_0603_5%
PR75
4.7_0603_5%
1 2
PC88 10U_1206_25V6MPC88 10U_1206_25V6M
12
PR51 10_0603_5%PR51 10_0603_5%
1 2
PR77
31.6K_0402_1%
PR77
31.6K_0402_1%
12
PR64 6.81K_0402_1%PR64 6.81K_0402_1%
1 2
G
D
S
PQ18
SSM3K7002FU_SC70-3
G
D
S
PQ18
SSM3K7002FU_SC70-3
2
13
PQ19 AO4466_SO8PQ19 AO4466_SO8
3 6
5
7
8
2
4
1
PC34 6800P_0402_25V7KPC34 6800P_0402_25V7K
1 2
PD12
1SS355_SOD323-2
PD12
1SS355_SOD323-2
1 2
PC46 10U_1206_25V6MPC46 10U_1206_25V6M
12
PC37 100P_0402_50V8J@PC37 100P_0402_50V8J@
1 2
PR80
47K_0402_1%
PR80
47K_0402_1%
12
PQ11
DTA144EUA_SC70-3
PQ11
DTA144EUA_SC70-3
2
1 3
PC28
2.2U_0603_6.3V6K
PC28
2.2U_0603_6.3V6K
12
PR78
309K_0402_1%
PR78
309K_0402_1%
12
PR73
100K_0402_1%
PR73
100K_0402_1%
12
PC43
0.01U_0402_25V7K
PC43
0.01U_0402_25V7K
12
PR59
150K_0402_1%
PR59
150K_0402_1%
12
PR74
20K_0402_1%
PR74
20K_0402_1%
12
PR49 0.033_1206_1%PR49 0.033_1206_1%
1
3
4
2
PD11
1SS355_SOD323-2
PD11
1SS355_SOD323-2
1 2
PQ10 TP0610K-T1-E3_SOT23-3PQ10 TP0610K-T1-E3_SOT23-3
2
13
PC29
.1U_0402_16V7K
PC29
.1U_0402_16V7K
1 2

5
5
4
4
3
3
2
2
1
1
D D
C C
B B
A A
BST_5V
UG_3V
LX_5V
LG_3V
LX_3V
UG_5V
BST_3V
ENTRIP2
ENTRIP1
LG_5V
ENTRIP2
POK 17,36
ENTRIP1
VS_ON36
EN035
+5VALWP
B++
B++
+3VALWP
B+
2VREF_51125
B++
+3VLP
VL
2VREF_51125
VS
VL
B+
Title
Size Document Number Rev
Date: Sheet of
Security Classification
Compal Secret Data
THIS SHEET OF ENGINEERING DRAWING IS THE PROPRIETARY PROPERTY OF COMPAL ELECTRONICS, INC. AND CONTAINS CONFIDENTIAL
AND TRADE SECRET INFORMATION. THIS SHEET MAY NOT BE TRANSFERED FROM THE CUSTODY OF THE COMPETENT DIVISION OF R&D
DEPARTMENT EXCEPT AS AUTHORIZED BY COMPAL ELECTRONICS, INC. NEITHER THIS SHEET NOR THE INFORMATION IT CONTAINS
MAY BE USED BY OR DISCLOSED TO ANY THIRD PARTY WITHOUT PRIOR WRITTEN CONSENT OF COMPAL ELECTRONICS, INC.
Issued Date Deciphered Date
LA-6032P
1.0
+5VALWP/+3VALWP
38 45Monday, April 12, 2010
2010/04/12 2010/10/02
Compal Electronics, Inc.
Title
Size Document Number Rev
Date: Sheet of
Security Classification
Compal Secret Data
THIS SHEET OF ENGINEERING DRAWING IS THE PROPRIETARY PROPERTY OF COMPAL ELECTRONICS, INC. AND CONTAINS CONFIDENTIAL
AND TRADE SECRET INFORMATION. THIS SHEET MAY NOT BE TRANSFERED FROM THE CUSTODY OF THE COMPETENT DIVISION OF R&D
DEPARTMENT EXCEPT AS AUTHORIZED BY COMPAL ELECTRONICS, INC. NEITHER THIS SHEET NOR THE INFORMATION IT CONTAINS
MAY BE USED BY OR DISCLOSED TO ANY THIRD PARTY WITHOUT PRIOR WRITTEN CONSENT OF COMPAL ELECTRONICS, INC.
Issued Date Deciphered Date
LA-6032P
1.0
+5VALWP/+3VALWP
38 45Monday, April 12, 2010
2010/04/12 2010/10/02
Compal Electronics, Inc.
Title
Size Document Number Rev
Date: Sheet of
Security Classification
Compal Secret Data
THIS SHEET OF ENGINEERING DRAWING IS THE PROPRIETARY PROPERTY OF COMPAL ELECTRONICS, INC. AND CONTAINS CONFIDENTIAL
AND TRADE SECRET INFORMATION. THIS SHEET MAY NOT BE TRANSFERED FROM THE CUSTODY OF THE COMPETENT DIVISION OF R&D
DEPARTMENT EXCEPT AS AUTHORIZED BY COMPAL ELECTRONICS, INC. NEITHER THIS SHEET NOR THE INFORMATION IT CONTAINS
MAY BE USED BY OR DISCLOSED TO ANY THIRD PARTY WITHOUT PRIOR WRITTEN CONSENT OF COMPAL ELECTRONICS, INC.
Issued Date Deciphered Date
LA-6032P
1.0
+5VALWP/+3VALWP
38 45Monday, April 12, 2010
2010/04/12 2010/10/02
Compal Electronics, Inc.
Imax = 3.5A
F = 245kHz
Total Capacitor = 150 uF
ESR = 18m Ohm
Total Capacitor = 150 uF
ESR = 18m Ohm
F = 305kHz
Imax = 3.5A
Ipeak = 5A
Ipeak = 5A
PR87
30K_0402_1%
PR87
30K_0402_1%
1 2
PC51
2200P_0402_50V7K
PC51
2200P_0402_50V7K
12
PC50
10U_1206_25V6M
PC50
10U_1206_25V6M
12
G
D
S
PQ36
SSM3K7002FU_SC70-3
G
D
S
PQ36
SSM3K7002FU_SC70-3
2
13
PR93
2.2_0603_1%
PR93
2.2_0603_1%
1 2
PC60
4.7U_0805_10V6K
PC60
4.7U_0805_10V6K
12
PU6
TPS51125RGER_QFN24_4X4
PU6
TPS51125RGER_QFN24_4X4
VREF 3
TONSEL 4
ENTRIP1 1
VFB1 2
VFB2 5
ENTRIP2 6
VREG3
8
DRVL1 19
VREG5
17
GND
15
VBST1 22
VIN
16
SKIPSEL
14
DRVL2
12
LL2
11
VO2
7
DRVH2
10 DRVH1 21
PGOOD 23
LL1 20
VCLK
18
VBST2
9
VO1 24
EN0
13
P PAD
25
+
PC56
150U_V_6.3VM_R18
+
PC56
150U_V_6.3VM_R18
1
2
PC62
680P_0603_50V8J
PC62
680P_0603_50V8J
12
PR95
100K_0402_5%
PR95
100K_0402_5%
12
PQ38
DTC115EUA_SC70-3
PQ38
DTC115EUA_SC70-3
2
13
PC57
1U_0402_6.3V6K
PC57
1U_0402_6.3V6K
1 2
PC48
1U_0603_10V6K
PC48
1U_0603_10V6K
12
PR88
20K_0402_1%
PR88
20K_0402_1%
1 2
PR90
121K_0402_1%
PR90
121K_0402_1%
1 2
PQ22
AON7408L_DFN8-5
PQ22
AON7408L_DFN8-5
3 5
2
4
1
PL6
4.7UH_PCMC063T-4R7MN_5.5A_20%
PL6
4.7UH_PCMC063T-4R7MN_5.5A_20%
1 2
G
D
S
PQ37
SSM3K7002FU_SC70-3
G
D
S
PQ37
SSM3K7002FU_SC70-3
2
13
+
PC63
150U_V_6.3VM_R18
+
PC63
150U_V_6.3VM_R18
1
2
PR91
121K_0402_1%
PR91
121K_0402_1%
1 2
PR86
13K_0402_1%
PR86
13K_0402_1%
1 2
PC54
.1U_0402_16V7K
PC54
.1U_0402_16V7K
1 2
PL4
HCB4532KF-800T90_1812
PL4
HCB4532KF-800T90_1812
1 2
PC52
10U_1206_25V6M
PC52
10U_1206_25V6M
12
PR85
42.2K_0402_1%
PR85
42.2K_0402_1%
12
PR83
4.7_1206_5%
PR83
4.7_1206_5%
12
PC55
.1U_0402_16V7K
PC55
.1U_0402_16V7K
1 2
PC67
.1U_0402_16V7K@
PC67
.1U_0402_16V7K@
12
PQ24
AON7702L_DFN8-5
PQ24
AON7702L_DFN8-5
4
5
1
2
3
PR81
100K_0402_1%
PR81
100K_0402_1%
12
PR84
4.7_1206_5%
PR84
4.7_1206_5%
12
PC58
680P_0603_50V8J
PC58
680P_0603_50V8J
12
PC66
.1U_0402_16V7K
PC66
.1U_0402_16V7K
12
PC61
0.1U_0603_25V7K
PC61
0.1U_0603_25V7K
12
PQ21
AON7408L_DFN8-5
PQ21
AON7408L_DFN8-5
3 5
2
4
1
PR92
2.2_0603_1%
PR92
2.2_0603_1%
1 2
PQ23
AON7702L_DFN8-5
PQ23
AON7702L_DFN8-5
4
5
1
2
3
PC68
.1U_0402_16V7K
@
PC68
.1U_0402_16V7K
@
12
PC49
2200P_0402_50V7K
PC49
2200P_0402_50V7K
12
PR96
0_0402_5%@
PR96
0_0402_5%@
1 2
PR82
100K_0402_1%
PR82
100K_0402_1%
1 2
PR89
19.6K_0402_1%
PR89
19.6K_0402_1%
1 2
PC65
.1U_0402_16V7K
PC65
.1U_0402_16V7K
12
PC59
0.01U_0402_16V7K
@PC59
0.01U_0402_16V7K
@
12
PR94
499K_0402_1%
PR94
499K_0402_1%
1 2
PL5
4.7UH_PCMC063T-4R7MN_5.5A_20%
PL5
4.7UH_PCMC063T-4R7MN_5.5A_20%
1 2
PC64
1U_0603_25V6K@
PC64
1U_0603_25V6K@
12
PC53
4.7U_0805_10V6K
PC53
4.7U_0805_10V6K
12

A
A
B
B
C
C
D
D
1 1
2 2
3 3
4 4
+VTTP
LX_+VTTP
DH_+VTTP
DH_+VTTP
BST_+VTTP
DL_+VTTP
SE_+VTTP
+VTTP
+VTTP_B+
FB_+VTTP
VTT_SENSE 8
VSS_SENSE_VTT 8
VTTP_EN31
VTTPW ROK 5,34
GFXVR_EN8,43
VTTPW ROK_CPU 5
+VTTP_VCC
+VTTP_VCC
+VTTP
+5V_ALW
B+
+5VS
Title
Size Document Number Rev
Date: Sheet of
Security Classification
Compal Secret Data
THIS SHEET OF ENGINEERING DRAWING IS THE PROPRIETARY PROPERTY OF COMPAL ELECTRONICS, INC. AND CONTAINS CONFIDENTIAL
AND TRADE SECRET INFORMATION. THIS SHEET MAY NOT BE TRANSFERED FROM THE CUSTODY OF THE COMPETENT DIVISION OF R&D
DEPARTMENT EXCEPT AS AUTHORIZED BY COMPAL ELECTRONICS, INC. NEITHER THIS SHEET NOR THE INFORMATION IT CONTAINS
MAY BE USED BY OR DISCLOSED TO ANY THIRD PARTY WITHOUT PRIOR WRITTEN CONSENT OF COMPAL ELECTRONICS, INC.
Issued Date Deciphered Date
NDU00_LA-6031P M/B
1.0
+VTTP
39 45Monday, April 12, 2010
2010/04/12 2010/01/23
Compal Electronics, Inc.
Title
Size Document Number Rev
Date: Sheet of
Security Classification
Compal Secret Data
THIS SHEET OF ENGINEERING DRAWING IS THE PROPRIETARY PROPERTY OF COMPAL ELECTRONICS, INC. AND CONTAINS CONFIDENTIAL
AND TRADE SECRET INFORMATION. THIS SHEET MAY NOT BE TRANSFERED FROM THE CUSTODY OF THE COMPETENT DIVISION OF R&D
DEPARTMENT EXCEPT AS AUTHORIZED BY COMPAL ELECTRONICS, INC. NEITHER THIS SHEET NOR THE INFORMATION IT CONTAINS
MAY BE USED BY OR DISCLOSED TO ANY THIRD PARTY WITHOUT PRIOR WRITTEN CONSENT OF COMPAL ELECTRONICS, INC.
Issued Date Deciphered Date
NDU00_LA-6031P M/B
1.0
+VTTP
39 45Monday, April 12, 2010
2010/04/12 2010/01/23
Compal Electronics, Inc.
Title
Size Document Number Rev
Date: Sheet of
Security Classification
Compal Secret Data
THIS SHEET OF ENGINEERING DRAWING IS THE PROPRIETARY PROPERTY OF COMPAL ELECTRONICS, INC. AND CONTAINS CONFIDENTIAL
AND TRADE SECRET INFORMATION. THIS SHEET MAY NOT BE TRANSFERED FROM THE CUSTODY OF THE COMPETENT DIVISION OF R&D
DEPARTMENT EXCEPT AS AUTHORIZED BY COMPAL ELECTRONICS, INC. NEITHER THIS SHEET NOR THE INFORMATION IT CONTAINS
MAY BE USED BY OR DISCLOSED TO ANY THIRD PARTY WITHOUT PRIOR WRITTEN CONSENT OF COMPAL ELECTRONICS, INC.
Issued Date Deciphered Date
NDU00_LA-6031P M/B
1.0
+VTTP
39 45Monday, April 12, 2010
2010/04/12 2010/01/23
Compal Electronics, Inc.
+1.05V
Total Capacitor = 990 uF
ESR = 3m Ohm
F = 231kHz
Imax = 14A
Ipeak = 20A
PL8
1.0UH_PCMC104T-1R0MN_20A_20%
PL8
1.0UH_PCMC104T-1R0MN_20A_20%
1 2
PR125
2.43K_0402_1%
PR125
2.43K_0402_1%
1 2
PR106
4.7_0603_5%
PR106
4.7_0603_5%
1 2
PC70
4.7U_0805_25V6-K
PC70
4.7U_0805_25V6-K
12
PC76
.1U_0402_16V7K
@
PC76
.1U_0402_16V7K
@
12
PC73
2.2U_0603_6.3V6K
PC73
2.2U_0603_6.3V6K
1 2
PR112
3.32K_0402_1%
PR112
3.32K_0402_1%
1 2
PD15
1SS355_SOD323-2
@PD15
1SS355_SOD323-2
@
12
PR110
33.2K_0402_1%
@
PR110
33.2K_0402_1%
@
12
PC74
2.2U_0603_6.3V6K
PC74
2.2U_0603_6.3V6K
12
PC79
33P_0402_50V8J
@PC79
33P_0402_50V8J
@
12
PR107
4.7_1206_5%
PR107
4.7_1206_5%
12
PR113
0_0402_5%
PR113
0_0402_5%
1 2
PR108
4.99K_0402_1%
PR108
4.99K_0402_1%
1 2
PC78
0.01U_0402_16V7K
@PC78
0.01U_0402_16V7K
@
12
PR114
4.42K_0402_1%
PR114
4.42K_0402_1%
12
PC69
4.7U_0805_25V6-K
PC69
4.7U_0805_25V6-K
12
PR104 4.53K_0402_1%PR104 4.53K_0402_1%
1 2
PC72
0.1U_0603_25V7K
PC72
0.1U_0603_25V7K
1 2
PR116
10_0402_5%
PR116
10_0402_5%
1 2
PR103 2.2_0603_1%PR103 2.2_0603_1%
1 2
PQ26
TPCA8030-H_SOP-ADV8-5
PQ26
TPCA8030-H_SOP-ADV8-5
4
5
1
2
3
PR115
10_0402_5%
PR115
10_0402_5%
1 2
PR111
57.6K_0402_1%
PR111
57.6K_0402_1%
12
+
PC75
330U_D2E_2.5VM_R9M
+
PC75
330U_D2E_2.5VM_R9M
1
2
PC77
680P_0603_50V8J
PC77
680P_0603_50V8J
12
PQ27
TPCA8028-H_SOP-ADVANCE8-5
PQ27
TPCA8028-H_SOP-ADVANCE8-5
4
1
2
3 5
PR102
3.4K_0402_1%
PR102
3.4K_0402_1%
12
PC71
4.7U_0805_25V6-K
PC71
4.7U_0805_25V6-K
12
PL7
HCB2012KF-121T50_0805
PL7
HCB2012KF-121T50_0805
12
PC80
2200P_0603_50V7K
@
PC80
2200P_0603_50V7K
@
12
PU7
APW 7138NITRL_SSOP16
PU7
APW 7138NITRL_SSOP16
EN
5
BOOT 15
PVCC 14
VIN
3
VCC
4
PGOOD 2
PHASE 1
UG 16
LG 13
PGND 12
VO
10
NC
6
FB
7
FSET
9
ISEN 11
GND 8
PR109
0_0402_5%
PR109
0_0402_5%
1 2
PR105
0_0402_5%
PR105
0_0402_5%
12

5
5
4
4
3
3
2
2
1
1
D D
C C
B B
A A
BST_1.5V
DL_1.5V
LX_1.5V
DH_1.5V
1.5V_B+
SYSON31
SUSP# 26,29,31,34,37
+1.5VP
+5V_ALW
B+
+5V_ALW
+5V_ALW
+1.8VSP
+1.8VSP
Title
Size Document Number Rev
Date: Sheet of
Security Classification
Compal Secret Data
THIS SHEET OF ENGINEERING DRAWING IS THE PROPRIETARY PROPERTY OF COMPAL ELECTRONICS, INC. AND CONTAINS CONFIDENTIAL
AND TRADE SECRET INFORMATION. THIS SHEET MAY NOT BE TRANSFERED FROM THE CUSTODY OF THE COMPETENT DIVISION OF R&D
DEPARTMENT EXCEPT AS AUTHORIZED BY COMPAL ELECTRONICS, INC. NEITHER THIS SHEET NOR THE INFORMATION IT CONTAINS
MAY BE USED BY OR DISCLOSED TO ANY THIRD PARTY WITHOUT PRIOR WRITTEN CONSENT OF COMPAL ELECTRONICS, INC.
Issued Date Deciphered Date
Compal Electronics, Inc.
NDU00_LA-6031P M/B
1.0
+1.5VP/+1.8VSP
Custom
40 45
Monday, April 12, 2010
2010/04/12 2010/10/02
Title
Size Document Number Rev
Date: Sheet of
Security Classification
Compal Secret Data
THIS SHEET OF ENGINEERING DRAWING IS THE PROPRIETARY PROPERTY OF COMPAL ELECTRONICS, INC. AND CONTAINS CONFIDENTIAL
AND TRADE SECRET INFORMATION. THIS SHEET MAY NOT BE TRANSFERED FROM THE CUSTODY OF THE COMPETENT DIVISION OF R&D
DEPARTMENT EXCEPT AS AUTHORIZED BY COMPAL ELECTRONICS, INC. NEITHER THIS SHEET NOR THE INFORMATION IT CONTAINS
MAY BE USED BY OR DISCLOSED TO ANY THIRD PARTY WITHOUT PRIOR WRITTEN CONSENT OF COMPAL ELECTRONICS, INC.
Issued Date Deciphered Date
Compal Electronics, Inc.
NDU00_LA-6031P M/B
1.0
+1.5VP/+1.8VSP
Custom
40 45
Monday, April 12, 2010
2010/04/12 2010/10/02
Title
Size Document Number Rev
Date: Sheet of
Security Classification
Compal Secret Data
THIS SHEET OF ENGINEERING DRAWING IS THE PROPRIETARY PROPERTY OF COMPAL ELECTRONICS, INC. AND CONTAINS CONFIDENTIAL
AND TRADE SECRET INFORMATION. THIS SHEET MAY NOT BE TRANSFERED FROM THE CUSTODY OF THE COMPETENT DIVISION OF R&D
DEPARTMENT EXCEPT AS AUTHORIZED BY COMPAL ELECTRONICS, INC. NEITHER THIS SHEET NOR THE INFORMATION IT CONTAINS
MAY BE USED BY OR DISCLOSED TO ANY THIRD PARTY WITHOUT PRIOR WRITTEN CONSENT OF COMPAL ELECTRONICS, INC.
Issued Date Deciphered Date
Compal Electronics, Inc.
NDU00_LA-6031P M/B
1.0
+1.5VP/+1.8VSP
Custom
40 45
Monday, April 12, 2010
2010/04/12 2010/10/02
Total Capacitor = 550 uF
ESR = 6.6m Ohm
F = 313kHz
Imax = 5.25A
Ipeak = 7.5A
Total Capacitor =44 uF
ESR = 2.5m Ohm
F =1.5MHz
Imax = 5.25A
Ipeak =1.7A
PC133
0.1U_0402_16V7K
PC133
0.1U_0402_16V7K
1 2
PU8
RT8209BGQW_W QFN14_3P5X3P5
PU8
RT8209BGQW_W QFN14_3P5X3P5
VOUT
3
VDD
4
EN/DEM 1
TON
2
FB
5
PGOOD
6LGATE 9
UGATE 13
PHASE 12
GND
7
PGND
8
CS 11
VDDP 10
BOOT 14
NC 15
PQ29
AO4712_SO8
PQ29
AO4712_SO8
3 6
5
7
8
2
4
1
PC137
22U_0805_6.3V6M
PC137
22U_0805_6.3V6M
12
PC83
.1U_0402_16V7K
@PC83
.1U_0402_16V7K
@
12
PR119
2.2_0603_1%
PR119
2.2_0603_1%
1 2
PU9
MP2121DQ-LF-Z_QFN10_3X3
PU9
MP2121DQ-LF-Z_QFN10_3X3
SW
3
GND
2
IN 7
GND 9
SW 8
POK 6
EN/SYNC 10
BS
5
IN
4
FB
1
TP 11
PC134
0.1U_0402_25V6
PC134
0.1U_0402_25V6
12
PR121
100_0603_1%
PR121
100_0603_1%
1 2
PC87
680P_0603_50V8J
PC87
680P_0603_50V8J
12
PQ28
AO4466_SO8
PQ28
AO4466_SO8
3 6
5
7
8
2
4
1
PR117
255K_0402_1%
PR117
255K_0402_1%
1 2
PJ12
JUMP_43X39@
PJ12
JUMP_43X39@
11
2
2
PC132
0.1U_0402_16V7K
@PC132
0.1U_0402_16V7K
@
12
PC81
4.7U_0805_25V6-K
PC81
4.7U_0805_25V6-K
12
PC82
4.7U_0805_25V6-K
PC82
4.7U_0805_25V6-K
12
PC138
22U_0805_6.3V6M
PC138
22U_0805_6.3V6M
12
PR193
316K_0402_1%
PR193
316K_0402_1%
1 2
PR196
4.7_1206_5%
PR196
4.7_1206_5%
12
PL9
HCB2012KF-121T50_0805
PL9
HCB2012KF-121T50_0805
12
PR194
402K_0402_1%
PR194
402K_0402_1%
12
PR195
0_0402_5%
PR195
0_0402_5%
1 2
PR122
18K_0402_1%
PR122
18K_0402_1%
1 2
PC89
4.7U_0805_10V6K
PC89
4.7U_0805_10V6K
12
PR124
10K_0402_1%
PR124
10K_0402_1%
12
PC139
680P_0603_50V7K
PC139
680P_0603_50V7K
12
PR118
0_0402_5%
PR118
0_0402_5%
1 2
PR123
10K_0402_1%
PR123
10K_0402_1%
1 2
PC136
10U_0805_10V4Z
PC136
10U_0805_10V4Z
1 2
+
PC85
220U_6.3V_M
+
PC85
220U_6.3V_M
1
2
PR192
0_0402_5%
PR192
0_0402_5%
1 2
PC135
10U_0805_10V4Z
PC135
10U_0805_10V4Z
12
PC86
4.7U_0603_6.3V6K
PC86
4.7U_0603_6.3V6K
12
PR120
4.7_1206_5%
PR120
4.7_1206_5%
12
PD17
B340A_SMA2
@
PD17
B340A_SMA2
@
12
PL10
1.8UH_SIL104R-1R8PF_9.5A_30%
PL10
1.8UH_SIL104R-1R8PF_9.5A_30%
1 2
PL15
2.2UH_SILM320A-2R2_1.6A_30%
PL15
2.2UH_SILM320A-2R2_1.6A_30%
1 2
PC84
0.1U_0603_25V7K
PC84
0.1U_0603_25V7K
1 2

A
A
B
B
C
C
D
D
1 1
2 2
3 3
4 4
SUSP9,34
0.75VR_EN#34
+0.75VSP
+5V_ALW
+1.5V
Title
Size Document Number Rev
Date: Sheet of
Security Classification
Compal Secret Data
THIS SHEET OF ENGINEERING DRAWING IS THE PROPRIETARY PROPERTY OF COMPAL ELECTRONICS, INC. AND CONTAINS CONFIDENTIAL
AND TRADE SECRET INFORMATION. THIS SHEET MAY NOT BE TRANSFERED FROM THE CUSTODY OF THE COMPETENT DIVISION OF R&D
DEPARTMENT EXCEPT AS AUTHORIZED BY COMPAL ELECTRONICS, INC. NEITHER THIS SHEET NOR THE INFORMATION IT CONTAINS
MAY BE USED BY OR DISCLOSED TO ANY THIRD PARTY WITHOUT PRIOR WRITTEN CONSENT OF COMPAL ELECTRONICS, INC.
Issued Date Deciphered Date
NDU00_LA-6031P M/B
1.0
0.75VSP
41 45Monday, April 12, 2010
2010/04/12 2010/10/02
Compal Electronics, Inc.
Title
Size Document Number Rev
Date: Sheet of
Security Classification
Compal Secret Data
THIS SHEET OF ENGINEERING DRAWING IS THE PROPRIETARY PROPERTY OF COMPAL ELECTRONICS, INC. AND CONTAINS CONFIDENTIAL
AND TRADE SECRET INFORMATION. THIS SHEET MAY NOT BE TRANSFERED FROM THE CUSTODY OF THE COMPETENT DIVISION OF R&D
DEPARTMENT EXCEPT AS AUTHORIZED BY COMPAL ELECTRONICS, INC. NEITHER THIS SHEET NOR THE INFORMATION IT CONTAINS
MAY BE USED BY OR DISCLOSED TO ANY THIRD PARTY WITHOUT PRIOR WRITTEN CONSENT OF COMPAL ELECTRONICS, INC.
Issued Date Deciphered Date
NDU00_LA-6031P M/B
1.0
0.75VSP
41 45Monday, April 12, 2010
2010/04/12 2010/10/02
Compal Electronics, Inc.
Title
Size Document Number Rev
Date: Sheet of
Security Classification
Compal Secret Data
THIS SHEET OF ENGINEERING DRAWING IS THE PROPRIETARY PROPERTY OF COMPAL ELECTRONICS, INC. AND CONTAINS CONFIDENTIAL
AND TRADE SECRET INFORMATION. THIS SHEET MAY NOT BE TRANSFERED FROM THE CUSTODY OF THE COMPETENT DIVISION OF R&D
DEPARTMENT EXCEPT AS AUTHORIZED BY COMPAL ELECTRONICS, INC. NEITHER THIS SHEET NOR THE INFORMATION IT CONTAINS
MAY BE USED BY OR DISCLOSED TO ANY THIRD PARTY WITHOUT PRIOR WRITTEN CONSENT OF COMPAL ELECTRONICS, INC.
Issued Date Deciphered Date
NDU00_LA-6031P M/B
1.0
0.75VSP
41 45Monday, April 12, 2010
2010/04/12 2010/10/02
Compal Electronics, Inc.
PJ11
JUMP_43X79@
PJ11
JUMP_43X79@
11
2
2
PR130
0_0402_5%
PR130
0_0402_5%
1 2
PU10
G2992F1U_SO8
PU10
G2992F1U_SO8
VOUT
4
NC 5
GND
2
VREF
3
VIN
1VCNTL 6
NC 7
NC 8
TP 9
PC97
.1U_0402_16V7K
PC97
.1U_0402_16V7K
12
PC96
4.7U_0805_6.3V6K
PC96
4.7U_0805_6.3V6K
12
PR131
1K_0402_1%
PR131
1K_0402_1%
12
PR128
1K_0402_1%
PR128
1K_0402_1%
12
PC98
0.1U_0402_10V7K
PC98
0.1U_0402_10V7K
12
PC99
10U_0805_6.3V6M
PC99
10U_0805_6.3V6M
12
PC95
1U_0603_10V6K
PC95
1U_0603_10V6K
12
PR129
0_0402_5%
@PR129
0_0402_5%
@
1 2
G
D
S
PQ30
SSM3K7002FU_SC70-3
G
D
S
PQ30
SSM3K7002FU_SC70-3
2
13

A
A
B
B
C
C
D
D
E
E
F
F
G
G
H
H
1 1
2 2
3 3
4 4
CPU_COMP-1
CPU_CSCOMP
CPU_FB
CPU_RAMP
CPU_DRVH
CPU_RAMP-1
CPU_VCC
CPU_RT
CPU_CSFB
CPU_EN
CPU_CSCOMP
CPU_BOOST
CPU_CSCOMP
CPU_DRVL
CPU_COMP
CPU_BOOST-1
CPU_ILIM
CPU_SW
VID0
VID1
VID2
VID3
VID4
VID5
VID6
CPU_IREF
CPU_RPM
CPU_PWRGD
CPU_VID0
CPU_VID1
CPU_VID2
CPU_VID3
CPU_VID4
CPU_VID5
CPU_VID6
CPU_VID1
CPU_VID2
CPU_VID3
CPU_VID4
CPU_VID5
CPU_VID6
CPU_VID0
VR_ON
31
CLK_ENABLE#12
VGATE17,31
VCCSENSE
8
VSSSENSE
8
CPU_VID6
8
CPU_VID5
8
CPU_VID4
8
CPU_VID0
8
CPU_VID1
8
CPU_VID2
8
CPU_VID3
8
IMVP_IMON8
+3VS
+5VS
+CPU_B+
+5VS
+CPU_CORE
+3VS
B+
+CPU_B+
+VTTP
+VTTP
Title
Size Document Number Rev
Date: Sheet of
Security Classification
Compal Secret Data
THIS SHEET OF ENGINEERING DRAWING IS THE PROPRIETARY PROPERTY OF COMPAL ELECTRONICS, INC. AND CONTAINS CONFIDENTIAL
AND TRADE SECRET INFORMATION. THIS SHEET MAY NOT BE TRANSFERED FROM THE CUSTODY OF THE COMPETENT DIVISION OF R&D
DEPARTMENT EXCEPT AS AUTHORIZED BY COMPAL ELECTRONICS, INC. NEITHER THIS SHEET NOR THE INFORMATION IT CONTAINS
MAY BE USED BY OR DISCLOSED TO ANY THIRD PARTY WITHOUT PRIOR WRITTEN CONSENT OF COMPAL ELECTRONICS, INC.
Issued Date
Deciphered Date
NDU00_LA-6031P M/B
1.0
+CPU_CORE
42 45Monday, April 12, 2010
2010/04/12 2010/10/02
Compal Electronics, Inc.
Title
Size Document Number Rev
Date: Sheet of
Security Classification
Compal Secret Data
THIS SHEET OF ENGINEERING DRAWING IS THE PROPRIETARY PROPERTY OF COMPAL ELECTRONICS, INC. AND CONTAINS CONFIDENTIAL
AND TRADE SECRET INFORMATION. THIS SHEET MAY NOT BE TRANSFERED FROM THE CUSTODY OF THE COMPETENT DIVISION OF R&D
DEPARTMENT EXCEPT AS AUTHORIZED BY COMPAL ELECTRONICS, INC. NEITHER THIS SHEET NOR THE INFORMATION IT CONTAINS
MAY BE USED BY OR DISCLOSED TO ANY THIRD PARTY WITHOUT PRIOR WRITTEN CONSENT OF COMPAL ELECTRONICS, INC.
Issued Date
Deciphered Date
NDU00_LA-6031P M/B
1.0
+CPU_CORE
42 45Monday, April 12, 2010
2010/04/12 2010/10/02
Compal Electronics, Inc.
Title
Size Document Number Rev
Date: Sheet of
Security Classification
Compal Secret Data
THIS SHEET OF ENGINEERING DRAWING IS THE PROPRIETARY PROPERTY OF COMPAL ELECTRONICS, INC. AND CONTAINS CONFIDENTIAL
AND TRADE SECRET INFORMATION. THIS SHEET MAY NOT BE TRANSFERED FROM THE CUSTODY OF THE COMPETENT DIVISION OF R&D
DEPARTMENT EXCEPT AS AUTHORIZED BY COMPAL ELECTRONICS, INC. NEITHER THIS SHEET NOR THE INFORMATION IT CONTAINS
MAY BE USED BY OR DISCLOSED TO ANY THIRD PARTY WITHOUT PRIOR WRITTEN CONSENT OF COMPAL ELECTRONICS, INC.
Issued Date
Deciphered Date
NDU00_LA-6031P M/B
1.0
+CPU_CORE
42 45Monday, April 12, 2010
2010/04/12 2010/10/02
Compal Electronics, Inc.
Place RTH1 close to inductor
on the same layer
Connect to input caps
Shortest the
net trace
Avoid high dV/dt
Total Capacitor =1320 uF
ESR = 2.25m Ohm
F =350kHz
Imax = 18.9A
Ipeak =27A
Anburndale ULV(6-0):0010100
PR207 1K_0402_1%@PR207 1K_0402_1%@
12
PR156
422K_0402_1%
PR156
422K_0402_1%
12
PR158
0_0402_5%
PR158
0_0402_5%
1 2
PU11
ADP3211AMNR2G_QFN32_5X5
PU11
ADP3211AMNR2G_QFN32_5X5
GPU
7
PWRGD
1
IMON
2
CLKEN#
3
FBRTN
4
FB
5
COMP
6
ILIM
8
IREF
9
RPM
10
RT
11
RAMP
12
LLINE
13
CSREF
14
CSFB
15
CSCOMP
16
VCC 24
BST 23
DRVH 22
SW 21
PVCC 20
DRVL 19
PGND 18
AGND 17
EN 32
VID0 31
VID1 30
VID2 29
VID3 28
VID4 27
VID5 26
VID6 25
AGND 33
PC110
470P_0402_50V8J
PC110
470P_0402_50V8J
1 2
PR212 1K_0402_1%PR212 1K_0402_1%
12
PR204 1K_0402_1%PR204 1K_0402_1%
12
PQ32
TPCA8028-H_SOP-ADVANCE8-5
PQ32
TPCA8028-H_SOP-ADVANCE8-5
4
1
2
3 5
PR134
309K_0402_1%
@PR134
309K_0402_1%
@
1 2
PL12
0.36UH_PCMC104T-R36MN1R105_30A_20%
PL12
0.36UH_PCMC104T-R36MN1R105_30A_20%
1 2
PR202 1K_0402_1%@PR202 1K_0402_1%@
12
PC111
680P_0603_50V7K
PC111
680P_0603_50V7K
12
PR145
7.32K_0402_1%
PR145
7.32K_0402_1%
1 2
PR139 0_0402_5%
PR139 0_0402_5%
1 2
PR147
2.2_0603_1%
PR147
2.2_0603_1%
1 2
PC106
1000P_0402_50V7K
PC106
1000P_0402_50V7K
1 2
PR151
5.76K_0402_1%
PR151
5.76K_0402_1%
1 2
PC114
1000P_0402_50V7K
PC114
1000P_0402_50V7K
12
PR211 1K_0402_1%PR211 1K_0402_1%
12
PR153
147K_0402_1%
PR153
147K_0402_1%
1 2
PC115
1000P_0402_50V7K
PC115
1000P_0402_50V7K
12
PC102
0.068U_0402_16V7K
PC102
0.068U_0402_16V7K
12
PR135 0_0402_5%
PR135 0_0402_5%
1 2
PR138 0_0402_5%
PR138 0_0402_5%
1 2
PR214 1K_0402_1%PR214 1K_0402_1%
12
PC107
220P_0402_50V7K
PC107
220P_0402_50V7K
1 2
PR208 1K_0402_1%@PR208 1K_0402_1%@
12
+
PC140
47U_25V_M
@
+
PC140
47U_25V_M
@
1
2
PR213 1K_0402_1%@PR213 1K_0402_1%@
12
PR206 1K_0402_1%PR206 1K_0402_1%
12
PR155
0_0402_5%
PR155
0_0402_5%
1 2
PR144
0_0402_5%
PR144
0_0402_5%
12
PC108
2.2U_0603_10V6K
PC108
2.2U_0603_10V6K
12
PR160
95.3K_0603_1%
PR160
95.3K_0603_1%
12
PR136 0_0402_5%
PR136 0_0402_5%
1 2
PR205 1K_0402_1%@PR205 1K_0402_1%@
12
PR152
80.6K_0402_1%
PR152
80.6K_0402_1%
1 2
PC109
47P_0402_50V8J
PC109
47P_0402_50V8J
12
PR210 1K_0402_1%@PR210 1K_0402_1%@
12
PR133
0_0402_5%
PR133
0_0402_5%
12
PR150
20K_0402_1%
PR150
20K_0402_1%
1 2
PC101
10U_1206_25V6M
PC101
10U_1206_25V6M
12
PC100
10U_1206_25V6M
PC100
10U_1206_25V6M
12
PQ31
TPCA8030-H_SOP-ADV8-5
PQ31
TPCA8030-H_SOP-ADV8-5
4
5
1
2
3
PR148
4.7_1206_5%
PR148
4.7_1206_5%
12
+
PC103
47U_25V_M
+
PC103
47U_25V_M
1
2
PC113
560P_0402_50V7K
PC113
560P_0402_50V7K
12
PR154
261K_0402_1%
PR154
261K_0402_1%
1 2
PH3
220K_0402_5%_ERTJ0EV224J~D
PH3
220K_0402_5%_ERTJ0EV224J~D
1 2
PR161
1K_0402_1%
PR161
1K_0402_1%
12
PR157
71.5K_0402_1%
PR157
71.5K_0402_1%
12
PR203 1K_0402_1%@PR203 1K_0402_1%@
12
PL11
FBMA-L11-201209-121LMA50T_0805
PL11
FBMA-L11-201209-121LMA50T_0805
1 2
PR141 0_0402_5%
PR141 0_0402_5%
1 2
PR209 1K_0402_1%PR209 1K_0402_1%
12
PC112
1000P_0402_50V7K
PC112
1000P_0402_50V7K
12
PR143
10_0603_1%
PR143
10_0603_1%
1 2
PR137 0_0402_5%
PR137 0_0402_5%
1 2
PR159
165K_0402_1%
PR159
165K_0402_1%
12
PC105
0.22U_0603_25V7K
PC105
0.22U_0603_25V7K
1 2
PR132
10K_0402_1%
PR132
10K_0402_1%
12
PR149
1K_0402_1%
PR149
1K_0402_1%
1 2
PR215 1K_0402_1%PR215 1K_0402_1%
12
PC104
1U_0805_25V6K
PC104
1U_0805_25V6K
12
PR146
10K_0402_1%
PR146
10K_0402_1%
12
PR140 0_0402_5%
PR140 0_0402_5%
1 2
PR142 0_0402_5%
PR142 0_0402_5%
1 2

A
A
B
B
C
C
D
D
E
E
F
F
G
G
H
H
1 1
2 2
3 3
4 4
GFX_VCC
GFX_COMP-1
GFX_CSCOMP
GFX_FB
GFX_RAMP
GFX_DRVH
GFX_RAMP-1
GFX_VCC
GFX_RT
GFX_CSFB
GFX_EN
GFX_CSCOMP
GFX_BOOST
GFX_CSCOMP
GFX_DRVL
GFX_COMP
GFX_BOOST-1
GFX_ILIM
GFX_SW
GFX_PWRGD
GFX_IREF
GFX_RPM GFXVR_EN
8,39
GFXVR_PWRGD
VCC_AXG_SENSE
8
VSS_AXG_SENSE
8
GFX_VID6
8
GFX_VID5
8
GFXVID4
8
GFX_VID0
8
GFX_VID1
8
GFX_VID2
8
GFX_VID3
8
GFXVR_IMON8
+5VS
+GFX_B+
+5VS
+GFX_COREP
+3VS
B+
+GFX_B+
+VTTP
Title
Size Document Number Rev
Date: Sheet of
Security Classification
Compal Secret Data
THIS SHEET OF ENGINEERING DRAWING IS THE PROPRIETARY PROPERTY OF COMPAL ELECTRONICS, INC. AND CONTAINS CONFIDENTIAL
AND TRADE SECRET INFORMATION. THIS SHEET MAY NOT BE TRANSFERED FROM THE CUSTODY OF THE COMPETENT DIVISION OF R&D
DEPARTMENT EXCEPT AS AUTHORIZED BY COMPAL ELECTRONICS, INC. NEITHER THIS SHEET NOR THE INFORMATION IT CONTAINS
MAY BE USED BY OR DISCLOSED TO ANY THIRD PARTY WITHOUT PRIOR WRITTEN CONSENT OF COMPAL ELECTRONICS, INC.
Issued Date
Deciphered Date
NDU00_LA-6031P M/B
1.0
+GFX
43 45Monday, April 12, 2010
2010/04/12 2010/10/02
Compal Electronics, Inc.
Title
Size Document Number Rev
Date: Sheet of
Security Classification
Compal Secret Data
THIS SHEET OF ENGINEERING DRAWING IS THE PROPRIETARY PROPERTY OF COMPAL ELECTRONICS, INC. AND CONTAINS CONFIDENTIAL
AND TRADE SECRET INFORMATION. THIS SHEET MAY NOT BE TRANSFERED FROM THE CUSTODY OF THE COMPETENT DIVISION OF R&D
DEPARTMENT EXCEPT AS AUTHORIZED BY COMPAL ELECTRONICS, INC. NEITHER THIS SHEET NOR THE INFORMATION IT CONTAINS
MAY BE USED BY OR DISCLOSED TO ANY THIRD PARTY WITHOUT PRIOR WRITTEN CONSENT OF COMPAL ELECTRONICS, INC.
Issued Date
Deciphered Date
NDU00_LA-6031P M/B
1.0
+GFX
43 45Monday, April 12, 2010
2010/04/12 2010/10/02
Compal Electronics, Inc.
Title
Size Document Number Rev
Date: Sheet of
Security Classification
Compal Secret Data
THIS SHEET OF ENGINEERING DRAWING IS THE PROPRIETARY PROPERTY OF COMPAL ELECTRONICS, INC. AND CONTAINS CONFIDENTIAL
AND TRADE SECRET INFORMATION. THIS SHEET MAY NOT BE TRANSFERED FROM THE CUSTODY OF THE COMPETENT DIVISION OF R&D
DEPARTMENT EXCEPT AS AUTHORIZED BY COMPAL ELECTRONICS, INC. NEITHER THIS SHEET NOR THE INFORMATION IT CONTAINS
MAY BE USED BY OR DISCLOSED TO ANY THIRD PARTY WITHOUT PRIOR WRITTEN CONSENT OF COMPAL ELECTRONICS, INC.
Issued Date
Deciphered Date
NDU00_LA-6031P M/B
1.0
+GFX
43 45Monday, April 12, 2010
2010/04/12 2010/10/02
Compal Electronics, Inc.
Place RTH1 close to inductor
on the same layer
Connect to input caps
Shortest the
net trace
Avoid high dV/dt
+1.1V
Total Capacitor =44 uF
ESR = 4.37m Ohm
F =365kHz
Imax = 8.4A
Ipeak =12A
PR190
34.8K_0603_1%
PR190
34.8K_0603_1%
12
PC122
220P_0402_50V7K
PC122
220P_0402_50V7K
1 2
PC119
0.056U_0402_16V7K
PC119
0.056U_0402_16V7K
12
PR169 0_0402_5%
PR169 0_0402_5%
1 2
PR186
0_0402_5%
PR186
0_0402_5%
1 2
PC121
1000P_0402_50V7K
PC121
1000P_0402_50V7K
12
PC130
1000P_0402_50V7K
PC130
1000P_0402_50V7K
12
PR191
1K_0402_1%
PR191
1K_0402_1%
12
PQ34
TPCA8028-H_SOP-ADVANCE8-5
PQ34
TPCA8028-H_SOP-ADVANCE8-5
4
1
2
3 5
PR187
422K_0402_1%
PR187
422K_0402_1%
12
PR180
20K_0402_1%
PR180
20K_0402_1%
1 2
PR165 0_0402_5%
PR165 0_0402_5%
1 2
PC128
1000P_0402_50V7K
PC128
1000P_0402_50V7K
12
PL14
0.36UH_PCMC104T-R36MN1R105_30A_20%
PL14
0.36UH_PCMC104T-R36MN1R105_30A_20%
1 2
PC124
47P_0402_50V8J
PC124
47P_0402_50V8J
12
PL13
FBMA-L11-201209-121LMA50T_0805
PL13
FBMA-L11-201209-121LMA50T_0805
1 2
PC116
10U_1206_25V6M
PC116
10U_1206_25V6M
12
PR179
1K_0402_1%
PR179
1K_0402_1%
1 2
PR176
2.2_0603_1%
PR176
2.2_0603_1%
1 2
PQ33
TPCA8030-H_SOP-ADV8-5
PQ33
TPCA8030-H_SOP-ADV8-5
4
5
1
2
3
PR170 0_0402_5%
PR170 0_0402_5%
1 2
PR172
10_0603_1%
PR172
10_0603_1%
1 2
PC125
470P_0402_50V8J
PC125
470P_0402_50V8J
1 2
PR189
165K_0402_1%
PR189
165K_0402_1%
12
+
PC126
330U_D2E_2.5VM_R9M
+
PC126
330U_D2E_2.5VM_R9M
1
2
PR162
10K_0402_1%@
PR162
10K_0402_1%@
12
PR183
165K_0402_1%
PR183
165K_0402_1%
1 2
PC129
560P_0402_50V7K
PC129
560P_0402_50V7K
12
PR173
309K_0402_1%
@
PR173
309K_0402_1%
@
1 2
PR178
4.7_1206_5%
PR178
4.7_1206_5%
12
PR181
6.65K_0402_1%
PR181
6.65K_0402_1%
1 2
PR163
0_0402_5%@
PR163
0_0402_5%@
12
PR168 0_0402_5%
PR168 0_0402_5%
1 2
PC120
0.22U_0603_25V7K
PC120
0.22U_0603_25V7K
1 2
PR184
274K_0402_1%
PR184
274K_0402_1%
1 2
PR167 0_0402_5%
PR167 0_0402_5%
1 2
PR164 0_0402_5%
PR164 0_0402_5%
1 2
PC117
10U_1206_25V6M
PC117
10U_1206_25V6M
12
PC131
1000P_0402_50V7K
PC131
1000P_0402_50V7K
12
PR175
7.87K_0402_1%
PR175
7.87K_0402_1%
1 2
PH4
220K_0402_5%_ERTJ0EV224J~D
PH4
220K_0402_5%_ERTJ0EV224J~D
1 2
PC118
1U_0805_25V6K
PC118
1U_0805_25V6K
12
PR188
71.5K_0402_1%
PR188
71.5K_0402_1%
12
PC127
680P_0603_50V7K
PC127
680P_0603_50V7K
12
PR185
0_0402_5%
PR185
0_0402_5%
1 2
PR166 0_0402_5%
PR166 0_0402_5%
1 2
PR174
0_0402_5%
PR174
0_0402_5%
12
PC123
2.2U_0603_10V6K
PC123
2.2U_0603_10V6K
12
PR171 0_0402_5%
PR171 0_0402_5%
1 2
PR182
80.6K_0402_1%
PR182
80.6K_0402_1%
1 2
PU12
ADP3211AMNR2G_QFN32_5X5
PU12
ADP3211AMNR2G_QFN32_5X5
GPU
7
PWRGD
1
IMON
2
CLKEN#
3
FBRTN
4
FB
5
COMP
6
ILIM
8
IREF
9
RPM
10
RT
11
RAMP
12
LLINE
13
CSREF
14
CSFB
15
CSCOMP
16
VCC 24
BST 23
DRVH 22
SW 21
PVCC 20
DRVL 19
PGND 18
AGND 17
EN 32
VID0 31
VID1 30
VID2 29
VID3 28
VID4 27
VID5 26
VID6 25
AGND 33

Title
Size Document Number Rev
Date: Sheet of
Security Classification
Compal Secret Data
THIS SHEET OF ENGINEERING DRAWING IS THE PROPRIETARY PROPERTY OF COMPAL ELECTRONICS, INC. AND CONTAINS CONFIDENTIAL
AND TRADE SECRET INFORMATION. THIS SHEET MAY NOT BE TRANSFERED FROM THE CUSTODY OF THE COMPETENT DIVISION OF R&D
DEPARTMENT EXCEPT AS AUTHORIZED BY COMPAL ELECTRONICS, INC. NEITHER THIS SHEET NOR THE INFORMATION IT CONTAINS
MAY BE USED BY OR DISCLOSED TO ANY THIRD PARTY WITHOUT PRIOR WRITTEN CONSENT OF COMPAL ELECTRONICS, INC.
Issued Date Deciphered Date
NDU00_LA-6031P M/B
1.0
Power PIR
44 45Monday, April 12, 2010
2010/04/12 2010/10/02
Compal Electronics, Inc.
Title
Size Document Number Rev
Date: Sheet of
Security Classification
Compal Secret Data
THIS SHEET OF ENGINEERING DRAWING IS THE PROPRIETARY PROPERTY OF COMPAL ELECTRONICS, INC. AND CONTAINS CONFIDENTIAL
AND TRADE SECRET INFORMATION. THIS SHEET MAY NOT BE TRANSFERED FROM THE CUSTODY OF THE COMPETENT DIVISION OF R&D
DEPARTMENT EXCEPT AS AUTHORIZED BY COMPAL ELECTRONICS, INC. NEITHER THIS SHEET NOR THE INFORMATION IT CONTAINS
MAY BE USED BY OR DISCLOSED TO ANY THIRD PARTY WITHOUT PRIOR WRITTEN CONSENT OF COMPAL ELECTRONICS, INC.
Issued Date Deciphered Date
NDU00_LA-6031P M/B
1.0
Power PIR
44 45Monday, April 12, 2010
2010/04/12 2010/10/02
Compal Electronics, Inc.
Title
Size Document Number Rev
Date: Sheet of
Security Classification
Compal Secret Data
THIS SHEET OF ENGINEERING DRAWING IS THE PROPRIETARY PROPERTY OF COMPAL ELECTRONICS, INC. AND CONTAINS CONFIDENTIAL
AND TRADE SECRET INFORMATION. THIS SHEET MAY NOT BE TRANSFERED FROM THE CUSTODY OF THE COMPETENT DIVISION OF R&D
DEPARTMENT EXCEPT AS AUTHORIZED BY COMPAL ELECTRONICS, INC. NEITHER THIS SHEET NOR THE INFORMATION IT CONTAINS
MAY BE USED BY OR DISCLOSED TO ANY THIRD PARTY WITHOUT PRIOR WRITTEN CONSENT OF COMPAL ELECTRONICS, INC.
Issued Date Deciphered Date
NDU00_LA-6031P M/B
1.0
Power PIR
44 45Monday, April 12, 2010
2010/04/12 2010/10/02
Compal Electronics, Inc.
PC54,PC55,PC65,PC66 change SE076104KM8 to SE076104K80 change to A51 material2009/11/9(EVT) P38 +5VALWP/+3VALWP
Resever PD15 Design change2009/11/9(EVT) P39 +VTTP
Change PQ30 to SB000009610 Design change2009/11/9(EVT) P41 +0.75VSP
Change PU11 change to ADP3211 Design change2009/11/9(EVT) P42 CPU_CORE
Change PH3 &PH42009/11/9(EVT) P42 CPU_CORE change to A51 material
Change PR49 change to 33m2009/11/9(EVT) P37 CHARGE Design change
PR90 & PR91 change to 121K Design change2009/11/9(EVT) P38 +5VALWP/+3VALWP
Add PR202~PR215 pull-up & pull-down Design change2009/12/1(DVT) P39 +CPU-CORE
Change PR31,PR32,PR34,PR35 Design change2009/12/17(DVT) P36 Battery
Change PC23,PC24,PC25,PC81,PC82 1206 to 0805 Design change2009/12/17(DVT) P37 CHARGE
Change PR147 0 ohm change to 2.2 ohm EMI commond2009/12/22(DVT) P42 CPU_CORE
Change PR176 0 ohm change to 2.2 ohm EMI commond2009/12/22(DVT) P43 GFX
ADD material PR125 & PR104 & PR102 and add net VTTPWORK_CPU Design change2009/12/22(DVT) P39 +VTTP
Add PD7,PD8 EMI require2010/01/25(PVT) P36 Battery
Add 10u x3 PC46,PC47,PC882010/01/27(PVT) P37 CHARGE EMC require
Resever PR129 Add PR130 and PC97 Design change2010/02/04(PVT) P41 +0.75VSP
Change PQ38 Design change2009/02/04(PVT) P38 +5VALWP/+3VALWP
Change PR160 to 95.3K and PR145 to 7.32K2010/02/04(PVT) P42 CPU_CORE Design change
Change PR21&PR22 and +CHGRTC Design change
2010/02/08(PVT-2)
P36 Battery

5
5
4
4
3
3
2
2
1
1
D D
C C
B B
A A
Title
Size Doc ument Number Rev
Date: Shee t of
Security Classification
Compal Secret Data
THIS SHEET OF ENGINEERING DRAWING IS THE PROPRIETARY PROPERTY OF COMPAL ELECTRONICS, INC. AND CONTAINS CONFIDENTIAL
AND TRADE SECRET INFORMATION. THIS SHEET MAY NOT BE TRANSFERED FROM THE CUSTODY OF THE COMPETENT DIVISION OF R&D
DEPARTMENT EXCEPT AS AUTHORIZED BY COMPAL ELECTRONICS, INC. NEITHER THIS SHEET NOR THE INFORMATION IT CONTAINS
MAY BE USED BY OR DISCLOSED TO ANY THIRD PARTY WITHOUT PRIOR WRITTEN CONSENT OF COMPAL ELECTRONICS, INC.
Issued Date
Deciphered Date
NDU00_LA-6031P M/B
1.0
PIR
45 45Monday, Ap ril 12, 2 010
2010/04/12 2006/07/26
Compal Electronics, Inc.
Title
Size Doc ument Number Rev
Date: Shee t of
Security Classification
Compal Secret Data
THIS SHEET OF ENGINEERING DRAWING IS THE PROPRIETARY PROPERTY OF COMPAL ELECTRONICS, INC. AND CONTAINS CONFIDENTIAL
AND TRADE SECRET INFORMATION. THIS SHEET MAY NOT BE TRANSFERED FROM THE CUSTODY OF THE COMPETENT DIVISION OF R&D
DEPARTMENT EXCEPT AS AUTHORIZED BY COMPAL ELECTRONICS, INC. NEITHER THIS SHEET NOR THE INFORMATION IT CONTAINS
MAY BE USED BY OR DISCLOSED TO ANY THIRD PARTY WITHOUT PRIOR WRITTEN CONSENT OF COMPAL ELECTRONICS, INC.
Issued Date
Deciphered Date
NDU00_LA-6031P M/B
1.0
PIR
45 45Monday, Ap ril 12, 2 010
2010/04/12 2006/07/26
Compal Electronics, Inc.
Title
Size Doc ument Number Rev
Date: Shee t of
Security Classification
Compal Secret Data
THIS SHEET OF ENGINEERING DRAWING IS THE PROPRIETARY PROPERTY OF COMPAL ELECTRONICS, INC. AND CONTAINS CONFIDENTIAL
AND TRADE SECRET INFORMATION. THIS SHEET MAY NOT BE TRANSFERED FROM THE CUSTODY OF THE COMPETENT DIVISION OF R&D
DEPARTMENT EXCEPT AS AUTHORIZED BY COMPAL ELECTRONICS, INC. NEITHER THIS SHEET NOR THE INFORMATION IT CONTAINS
MAY BE USED BY OR DISCLOSED TO ANY THIRD PARTY WITHOUT PRIOR WRITTEN CONSENT OF COMPAL ELECTRONICS, INC.
Issued Date
Deciphered Date
NDU00_LA-6031P M/B
1.0
PIR
45 45Monday, Ap ril 12, 2 010
2010/04/12 2006/07/26
Compal Electronics, Inc.
