Compal LA 6161P Schematics. Www.s Manuals.com. R0.5 Schematics
User Manual: Motherboard Compal LA-6161P Fossil 2.0 UMA - Schematics. Free.
Open the PDF directly: View PDF
.
Page Count: 42

A
A
B
B
C
C
D
D
E
E
1 1
2 2
3 3
4 4
Title
Size Document Number R e v
Date: Sheet o f
Security Classification
Compal Secret Data
THIS SHEET OF ENGINEERING DRAWING IS THE PROPRIETARY PROPERTY OF COMPAL ELECTRONICS, INC. AND CONTAINS CONFIDENTIAL
AND TRADE SECRET INFORMATION. THIS SHEET MAY NOT BE TRANSFERED FROM THE CUSTODY OF THE COMPETENT DIVISION OF R&D
DEPARTMENT EXCEPT AS AUTHORIZED BY COMPAL ELECTRONICS, INC. NEITHER THIS SHEET NOR THE INFORMATION IT CONTAINS
MAY BE USED BY OR DISCLOSED TO ANY THIRD PARTY WITHOUT PRIOR WRITTEN CONSENT OF COMPAL ELECTRONICS, INC.
Issued Date
Deciphered Date
LA-6161P
0.5
Cover Sheet
Custom
1 41Tuesday, May 18, 2010
2008/09/15 2009/09/03
Compal Electronics, Inc.
Compal Confidential
Schematics Document
INTEL Auburndale BGA with IBEX core logic
2010-05-18
REV:0.5
LA-6161P
Fossil 2.0 UMA

A
A
B
B
C
C
D
D
E
E
1 1
2 2
3 3
4 4
Title
Size Document Number R e v
Date: Sheet o f
Security Classification
Compal Secret Data
THIS SHEET OF ENGINEERING DRAWING IS THE PROPRIETARY PROPERTY OF COMPAL ELECTRONICS, INC. AND CONTAINS CONFIDENTIAL
AND TRADE SECRET INFORMATION. THIS SHEET MAY NOT BE TRANSFERED FROM THE CUSTODY OF THE COMPETENT DIVISION OF R&D
DEPARTMENT EXCEPT AS AUTHORIZED BY COMPAL ELECTRONICS, INC. NEITHER THIS SHEET NOR THE INFORMATION IT CONTAINS
MAY BE USED BY OR DISCLOSED TO ANY THIRD PARTY WITHOUT PRIOR WRITTEN CONSENT OF COMPAL ELECTRONICS, INC.
Issued Date
Deciphered Date
LA-6161P
0.5
Block Diagram
Custom
2 41Tuesday, May 18, 2010
2008/09/15 2009/09/03
Compal Electronics, Inc.
File Name : LA-6161P
Compal Confidential
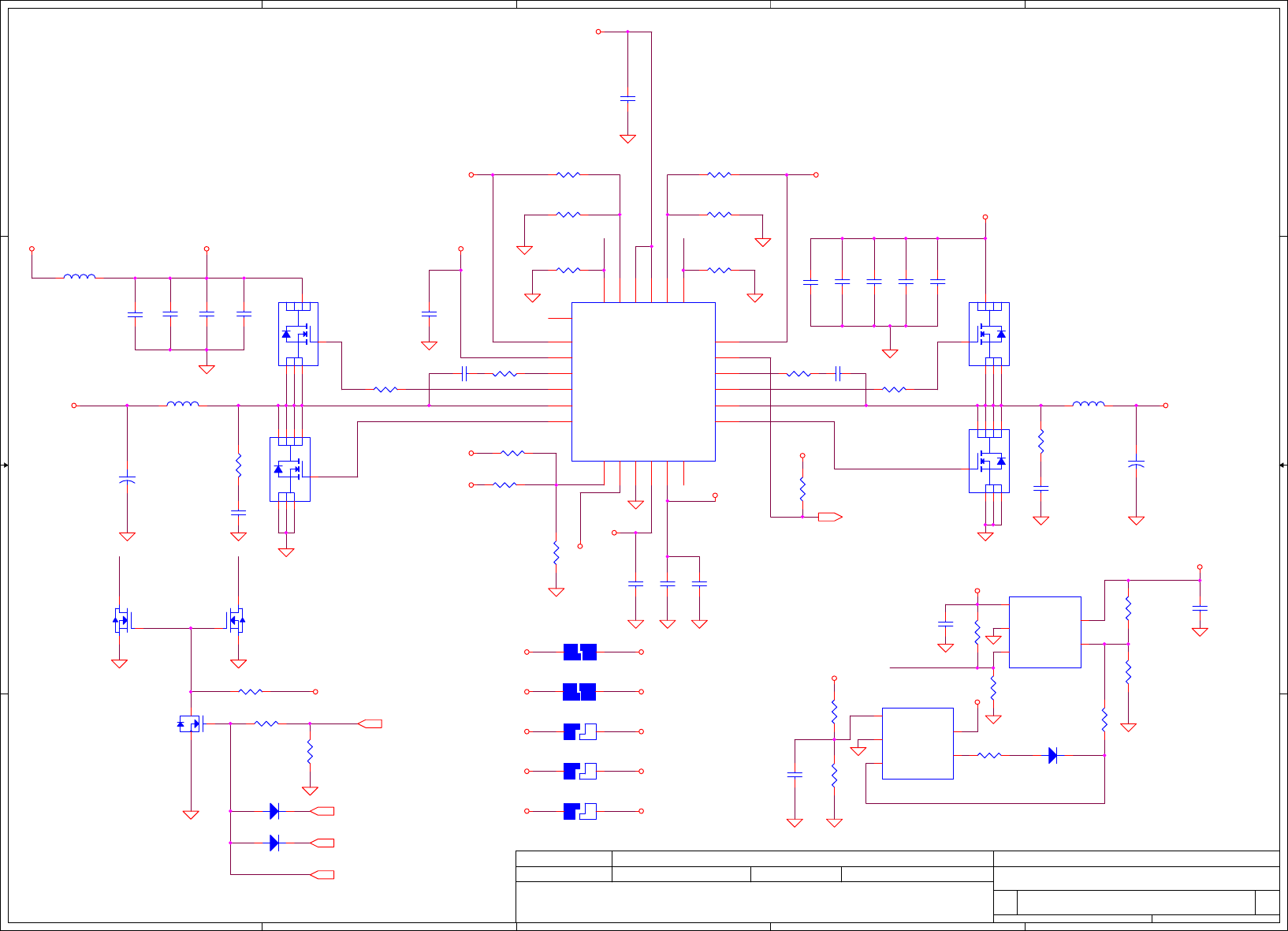
Clock Generator
SLG8SP585VTR
Fan Control
Mobile
BGA 1288pins
Power On/Off CKT.
SPI BUS
DC/DC Interface CKT.
RTC CKT.
Intel Ibex Peak M
Page 19
Power OK CKT.
page 28
Touch Pad CONN. Int.KBD
Page 29
Page 30
Page 25
LED Board
SMSC KBC 1098
10/100/1000 LAN
RTL8151DH-GR
RJ45 CONN
PCI-E BUS
LED
SATA HDD Connector
SATA0
Fossil 2.0 UMA
Page 11
Page 9
Page 4
Page 4,5,6,7,8
Page 21
Page 21
Page 11,12,13,14,15,16
CK505
BANK 2, 3
DDR3-SO-DIMM X 1DDR3 1066/1333MHz 1.5V
Single Channel
Page 11
USB2.0
Azalia
DMI X4
Arrandale CPU
WWAN
+SIM Card
Page 25
Page 25
LIS302DLTR
Page 22
Accelerometer
WLAN Card
Page 22
PCIE*1
Page 22
XDP Conn.
Page 4
1071pins
25mm*27mm
Page 27
SPI ROM 4 MB
USB*1
USB2.0
FDI
DDI
Display port
Page 17
Page 20
ONFI Interface
DDI_D
daughter board
LVDS
SPI BUS
MX25L6445EM2I-10G
USB conn x 3(For I/O)
page 24
page 26
BT(SoftBreeze) Conn USB x 1
Page 23
Audio Jack
Audio CKT
IDT 92HD80
sub/B Page 3
RealTek RTS5159
CardReader Controller
SD/MMC Slot
Page 18
USB x1(Camara)
Page 19
FPR conn x1
CRT
Page 19
Page 18
daughter board
sub/B Page 2

A
A
1 1
Title
Size Document Number R e v
Date: Sheet o f
Security Classification
Compal Secret Data
THIS SHEET OF ENGINEERING DRAWING IS THE PROPRIETARY PROPERTY OF COMPAL ELECTRONICS, INC. AND CONTAINS CONFIDENTIAL
AND TRADE SECRET INFORMATION. THIS SHEET MAY NOT BE TRANSFERED FROM THE CUSTODY OF THE COMPETENT DIVISION OF R&D
DEPARTMENT EXCEPT AS AUTHORIZED BY COMPAL ELECTRONICS, INC. NEITHER THIS SHEET NOR THE INFORMATION IT CONTAINS
MAY BE USED BY OR DISCLOSED TO ANY THIRD PARTY WITHOUT PRIOR WRITTEN CONSENT OF COMPAL ELECTRONICS, INC.
Issued Date
Deciphered Date
LA-6161P
0.5
Notes List
Custom
3 41Tuesday, May 18, 2010
2008/09/15 2009/09/03
Compal Electronics, Inc.
( O MEANS ON X MEANS OFF )
Voltage Rails
O
O
X
S3
+3VS
X
X
+3VALW
+5VS
S1
O
+CPU_CORE
OO
OO
X
X X
+VCCP
power
plane
O
O
O
O
O
X
S5 S4/ Battery only
X X X
+B
State
+1.5VS
+1.5V
S5 S4/AC & Battery
don't exist
S5 S4/AC
+5VALW
S0
O
O
Symbol Note :
: means Digital Ground
: means Analog Ground
@ : means just reserve , no build
V V
V
V
SENSOR
SMBCLK
SOURCE
SMSC1098
BATT THERMAL
SODIMM CLK CHIP
SMBUS Control Table
SML0CLK
SML0DATA
MINI CARD
SMBDATA
SMB_EC_CK1
SMB_EC_DA1
Calpella
SML1CLK
SML1DATA
NIC
X
X
X
X
X
X X
X
X X
X
X X
X
X
X
X
X X
X
X
V
V V
+1.05VS
CONN@ : means ME part.
Calpella
Calpella
XDP G-SENSOR
V
X
X
DOCK
V
X
X
X
+3VL +0.75V
+1.8VS
DEBUG@ : means just build when PCIE port 80 CARD function enable.
45@ : means just put it in the BOM of 45 level.
Install below 45 level BOM structure for ver. 0.1
Install below 43 level BOM structure for ver. 0.1
Remove before MP
+RTCVCC
O
O
O
O
O
O
V
L
Layout Notes
07/24 update
: Question Area Mark.(Wait check)
ULV@ : means just install for ULV CPU

1
1
2
2
3
3
4
4
5
5
A A
B B
C C
D D
XDP _DBRESET#
H_COM P3
H_COM P2
H_COM P1
H_COM P0
TP_SKTOCC#
H _C AT ERR#
H_PECI_ISO
H _ PROC HO T#_ D
H_THERM T RI P#_R
PM_EXTTS#1
PM_EXTTS#0
SM_RCOMP0
SM_RCO MP1 H _C AT ERR#
H _ PROC HO T#_ D
H _ CPUR ST #_R
XDP_TRST#
XDP_BPM#7
XDP_TDO
SM_RCOMP2
V DD PW R GOOD_R
PM_EXTTS#1
PM_P W RBT N#_R
XDP _DB RESET#_R
XDP_TCK
XDP_TRST#
H _C PURST#
XDP_TDI
XDP_TDO
H_C PU PW RG D_R
XDP_TMS
H_C PU PW RG D
CLK_CPU_ XDP#
CLK_CPU_ XDP
XDP _ RST#_R
PLT_RST#
XDP _DBRESET#
XDP _ RST#_R
XDP_BPM#5_R
XDP_BPM#4_R
XDP_BPM#7_R
XDP_BPM#6_R
XDP _PREQ#
XDP_TRST#
XDP _PR EQ#_R
SM_RCOMP2
CLK_CPU_ XDP#
H _C PURST#
H_C PU PW RG D
H _ CPUR ST #_R
H_P M_SYNC _R
V CC P WR GOOD_ 0
SYS_A G E NT_PWROK
V DD PW R GOOD_R
H _P WR GD_X DP _RH_ PW RGD_ XDP
PLT _ RST#_R
X DP _PRDY #_R
XDP_TDI
SM_RCOMP0
CLK_CPU_ XDP
XDP_TCK
XDP_BPM#1
XDP_TMS
XDP_BPM#0
XDP_BPM#4
XDP_BPM#6
XDP_TDO
XDP_BPM#2
PM_EXTTS#0
XDP _PRDY#
XDP_BPM#3
SM_RCOMP1
XDP_BPM#5
SM_D RAMRST#
CLK_EXP#
CLK_EXP
CLK_CPU_BCLK #
C LK _CPU_ BC LK
XDP_TDI_M
XDP_BPM#1
XDP_BPM#0
XDP_BPM#3
XDP_BPM#2
XDP_BPM#5
XDP_BPM#4
XDP_BPM#6
XDP_BPM#7
SM_D RAMRST#
H _P RO CHO T#
FAN_PWM
PM_P W RBT N#_R
H_PWRGD_XDP
XDP _PR EQ#_R
X DP _PRDY #_R
H _ PE CI<14 >
H_THERM T RIP#<14>
PM_EXTTS#1_R <9>
H _P RO C HO T#<3 7>
XDP _DBRESET# <13>
PM_P W RBTN#_R<13>
PLT_RST# <14,21,22,27>
CFG 0 <5>
CFG 1 <5>
CFG 2 <5>
CFG 3 <5>
CFG 8 <5>
CFG 9 <5>
CFG 6 <5>
CFG 7 <5>
H _ PM _S Y NC<1 3>
PM_DRAM_PWRGD<13>
VTTP W RGOOD<29>
BUF _PLT_RST#<14>
H _C P UP W R GD<14 >
CLK_DP# <12>
C LK _D P <12 >
CLK_CPU_BCLK # <14>
CLK_EXP <12>
CLK_EXP# <12>
CLK_CPU_BCLK <14>
C F G1 7<5>
C F G1 6<5>
C FG 1 3<5>
C FG 1 2<5>
C FG 1 5<5>
C FG 1 4<5>
C FG 1 0 <5>
CFG 4 <5>
CFG 5 <5>
C FG 1 1 <5>
V CC P_ 1.5V SP WRG D <29>
DRAM RST# <9>
P C H_ D DR _R ST < 14>
FAN_PWM<28>
+ V CC P
+ V CC P
+V C CP
+V C CP
+ V CC P
+3VS
+V C CP
+1.5V
+V C CP
+5VS
+3VS
+3VS
Title
Size Docum ent Number R e v
D at e : S hee t o f
Security Classification
Compal Secret Data
THIS SHEET OF ENGINEERING DRAWING IS THE PROPRIETARY PROPERTY OF COMPAL ELECTRONICS, INC. AND CONTAINS CONFIDENTIAL
AND TRADE SECRET INFORMATION. THIS SHEET MAY NOT BE TRANSFERED FROM THE CUSTODY OF THE COMPETENT DIVISION OF R&D
DEPARTMENT EXCEPT AS AUTHORIZED BY COMPAL ELECTRONICS, INC. NEITHER THIS SHEET NOR THE INFORMATION IT CONTAINS
MAY BE USED BY OR DISCLOSED TO ANY THIRD PARTY WITHOUT PRIOR WRITTEN CONSENT OF COMPAL ELECTRONICS, INC.
Issued Date Deciphered Date
L A -6 16 1P
0.5
Auburndale(1/5)-Thermal/XDP
C us t om
4 41Tuesday , May 18, 201 0
2008/09/15 2009/09/03
Compal Electronics, Inc.
DDR3 Compensation Signals
Processor Pullups
to power; PU to VCCP at power side also
from DDR
This shall place near XDP
Layout rule 10mil width trace
length < 0.5", spacing 20mil
Close to XDP
CPU XDP Connector
from power
DDR Pullups
0112 Remove uninstall parts
Add test points
Layout Note:Please these
resistors near Processor
ESD request to add
PWM Fan Control circuit
for RF
Intel S3 power reduction circuit for Calpella. 11/09
Intel S3 power reduction circuit for Calpella. 11/09
reserve for ESD, Compal SI 1/19
2nd Source :
SV - i5-540M CPU : 2.53G (K0)
SV - i5-450M CPU : 2.4G (K0)
SV - i3-350M CPU : 2.26G (K0)
SV- i3-370M CPU : 2.4G (K0)
ULV -U3400 CPU : 1.06G (K0)
Q52A
2N7002DW-7-F_SOT363-6
61
2
C3
0.1U_0402_10V6K@
1 2
R 14
0_0402_5%
1 2
R 22
0_0402_5%
1 2
R400_0402_5%
1 2
R35
750_0402_1%
12
C
B
E
Q26
PMBT3904_SOT23
1
2
3
R 19
0_0402_5%
1 2
J FA N 1
ACE S _85204-03001
C O NN @
1
1
2
2
3
3G1 4
G2 5
R 20 1K _0402_5%
@
1 2
JP4
SAMTE_BSH-030-01-L-D-A C O N N@
GND0
1
OBSFN_A0
3
OBSFN_A1
5
GND2
7
OBSDATA_A0
9
OBSDATA_A1
11
GND4
13
OBSDATA_A2
15
OBSDATA_A3
17
GND6
19
OBSFN_B0
21
OBSFN_B1
23
GND8
25
OBSDATA_B0
27
OBSDATA_B1
29
GND10
31
OBSDATA_B2
33
OBSDATA_B3
35
GND12
37
PWRGOOD/HOOK0
39
HOOK1
41
VCC_OBS_AB
43
HOOK2
45
HOOK3
47
GND14
49
SDA
51
SCL
53
TCK1
55
TCK0
57
GND16
59
GND1 2
OBSFN_C0 4
OBSFN_C1 6
GND3 8
OBSDATA_C0 10
OBSDATA_C1 12
GND5 14
OBSDATA_C2 16
OBSDATA_C3 18
GND7 20
OBSFN_D0 22
OBSFN_D1 24
GND9 26
OBSDATA_D0 28
OBSDATA_D1 30
GND11 32
OBSDATA_D2 34
OBSDATA_D3 36
GND13 38
ITPCLK/HOOK4 40
ITPCLK#/HOOK5 42
VCC_OBS_CD 44
RESET#/HOOK6 46
DBR#/HOOK7 48
GND15 50
TD0 52
TRST# 54
TDI 56
TMS 58
GND17 60
R1092
100K_0402_5%
@
12
R949.9_ 0402_1%
1 2
R45 68_0402_5%
1 2
R16
0_0402_5%
1 2
R28 0_0402_5%
1 2
R38
1K _0402_5%@
1 2
R 89 6
10K_0402_5%
1 2
R23 0_0402_5%
1 2
R220_0402_1%
1 2
R29 0_0402_5%@
1 2
R480_0402_5%
1 2
R 32
0_0402_5%@
1 2
T113P AD
R13 750_0402_1%
1 2
R749.9_ 0402_1%
1 2
R520_0402_1%
1 2
R891 0_0402_5%
12
Clocks
Misc Thermal Power Management
DDR3
Misc
JTAG & MBP
U1B
IN TEL_A UBURNDALE_1288
BCLK AK7
BCLK# AK8
BCLK_ITP K71
BCLK_ITP# J70
PEG_CLK# J21
PEG_CLK L21
DPLL_REF_SSCLK Y2
DPLL_REF_SSCLK# W4
CATERR#
N61
COMP1
AD69
PECI
N19
PROCHOT#
N67
THERMTRIP#
N17
RESET_OBS#
N70
VCCPWRGOOD_1
AM7
VCCPWRGOOD_0
Y67
SM_DRAMPW ROK
AM5
VTTPWRGOOD
H15
RSTIN#
G3
PM_EXT_TS#[0] AV66
PM_EXT_TS#[1] AV64
PRDY# U71
PREQ# U69
TCK T67
TMS N65
TRST# P69
TDI T69
TDO T71
TDI_M P71
TDO_M T70
DBR# W71
BPM#[0] J69
BPM#[1] J67
BPM#[2] J62
BPM#[3] K65
BPM#[4] K62
BPM#[5] J64
BPM#[6] K69
BPM#[7] M69
COMP0
AE66
PM_SYNC
M17
TAPPWRGOOD
Y70
PROC_DETECT
M71
SM_RCOMP[0] BV33
SM_RCOMP[1] BP39
SM_RCOMP[2] BV40
SM_DRAMRST# BJ12
COMP3
AD71
COMP2
AC70
T49 P AD
R 18
0_0402_5%
@
1 2
R12 1.5K_0402_1%
1 2
C1
0.1U_0402_16V4Z
@
1
2
R 59 51 _04 02_5%
1 2
R47 68_0402_5%@
1 2
R58 130_0402_1%
1 2
R 39 0_04 02_5%
1 2
R34
1K _0402_5%
1 2
R33
1.5K_0 402_1%
1 2
R21
0_0402_5%
1 2
R36
1K _0402_5%
1 2
R25 0_0402_5%
1 2
R30 0_0402_5%
1 2
T112P AD
R44 49.9_0402_1%
1 2
R31 0_0402_5%@
1 2
R 37
0_0402_5%
1 2
C6 470P_0402_50V7K
1 2
R 26
0_0402_5%
1 2
R10 51_0402_5%
1 2
R 17
0_0402_5%
1 2
R42 0_0402_5%
@
1 2
R24 0_0402_5%@
1 2
R1493 0_0402_5%@
1 2
R410_0402_5%
1 2
R1
10K_0402_5%
1 2
R3
10K_0402_5%
1 2
R52 100_0402_1%
1 2
R27 0_0402_5%@
1 2
R56 24.9_0402_1%
1 2
U50
TC7SH00FUF_ S SOP5
INB
1
INA
2O4
G
3P5
R 46 0_04 02_5%
@
1 2
C1316
47P_0402_50V8J
@
1
2
R1093
1K _0402_5%
12
T48P AD
R1494 0_0402_5%@
1 2
R 15
0_0402_5%
1 2
R430_0402_5%
1 2

1
1
2
2
3
3
4
4
5
5
A A
B B
C C
D D
CF G14
CF G15
CF G16
CF G17
CFG 0
CFG 7
CF G10
CFG 8
CFG 4
CFG 6
CF G13
CFG 3
CFG 5
CFG 9
CF G12
CFG 2
CF G11
CFG 1
EXP_ICOMPI
EXP_RBIAS
FD I_ LS Y NC0
F DI _F S YN C 0
FD I_ LS Y NC1
F DI _F S YN C 1
F DI _INT
FDI_CT X_PRX_N0
FDI_CT X_PRX_N1
FDI_CT X_PRX_N2
FDI_CT X_PRX_N3
FDI_CT X_PRX_N4
FDI_CT X_PRX_N5
FDI_CT X_PRX_N6
FDI_CT X_PRX_N7
FDI_CTX_PRX_P0
FDI_CTX_PRX_P1
FDI_CTX_PRX_P2
FDI_CTX_PRX_P3
FDI_CTX_PRX_P4
FDI_CTX_PRX_P5
FDI_CTX_PRX_P6
FDI_CTX_PRX_P7
CFG 0
CFG 3
CFG 4
DMI_CTX_PRX_P0<13>
DMI_CRX_PTX_P0<13>
DM I _CTX_PRX_N1<13>
DM I _CRX_PTX_N1<13>
DMI_CTX_PRX_P3<13>
DMI_CRX_PTX_P3<13>
DMI_CTX_PRX_P2<13>
DM I _CTX_PRX_N0<13>
DM I _CRX_PTX_N3<13>
DMI_CRX_PTX_P2<13>
DM I _CTX_PRX_N3<13>
DMI_CTX_PRX_P1<13>
DM I _CRX_PTX_N0<13>
DM I _CRX_PTX_N2<13>
DMI_CRX_PTX_P1<13>
DM I _CTX_PRX_N2<13>
FDI_CT X _PRX_N0<13>
FDI_CT X _PRX_N1<13>
FDI_CT X _PRX_N2<13>
FDI_CT X _PRX_N3<13>
FDI_CT X _PRX_N4<13>
FDI_CT X _PRX_N5<13>
FDI_CT X _PRX_N6<13>
FDI_CT X _PRX_N7<13>
FDI_CTX_PRX_P0<13>
FDI_CTX_PRX_P1<13>
FDI_CTX_PRX_P2<13>
FDI_CTX_PRX_P3<13>
FDI_CTX_PRX_P4<13>
FDI_CTX_PRX_P5<13>
FDI_CTX_PRX_P6<13>
FDI_CTX_PRX_P7<13>
FDI _ F SY N C0<13>
FDI _ F SY N C1<13>
F D I_ I NT<13 >
F DI _ LS Y NC 0<13>
F DI _ LS Y NC 1<13>
C F G1 2<4>
C F G1 3<4>
C F G1 4<4>
C F G1 5<4>
C F G1 6<4>
C F G1 7<4>
CFG 0<4>
CFG 1<4>
CFG 2<4>
CFG 3<4>
CFG 4<4>
CFG 5<4>
CFG 6<4>
CFG 7<4>
CFG 8<4>
CFG 9<4>
C F G1 0<4>
C F G1 1<4>
VSS_NCTF6_R <8>
VSS_NCTF1_R <8>
VSS_NCTF2_R <8>
VSS_NCTF7_R <8>
Title
Size Docum ent Number R e v
D at e : S hee t o f
Security Classification
Compal Secret Data
THIS SHEET OF ENGINEERING DRAWING IS THE PROPRIETARY PROPERTY OF COMPAL ELECTRONICS, INC. AND CONTAINS CONFIDENTIAL
AND TRADE SECRET INFORMATION. THIS SHEET MAY NOT BE TRANSFERED FROM THE CUSTODY OF THE COMPETENT DIVISION OF R&D
DEPARTMENT EXCEPT AS AUTHORIZED BY COMPAL ELECTRONICS, INC. NEITHER THIS SHEET NOR THE INFORMATION IT CONTAINS
MAY BE USED BY OR DISCLOSED TO ANY THIRD PARTY WITHOUT PRIOR WRITTEN CONSENT OF COMPAL ELECTRONICS, INC.
Issued Date Deciphered Date
L A -6 16 1P
0.5
Auburndale(2/5)-DMI/PEG/FDI
C us t om
5 41Tuesday , May 18, 201 0
2008/09/15 2009/09/03
Compal Electronics, Inc.
ES1 sample need negative voltage
ES2 sample contact to GND
Not applicable for Clarksfield Processor
0: Bifurcation enabled
PCI-Express Configuration Select
CFG0
1: Single PEG
0: Lane Numbers Reversed
CFG3-PCI Express Static Lane Reversal
CFG3
1: Normal Operation
15 -> 0, 14 ->1, .....
0: Enabled; An external Display Port
CFG4-Display Port Presence
CFG4
1: Disabled; No Physical Display Port
device is connected to the Embedded
Display Port
attached to Embedded Display Port
CFG Straps for PROCESSOR
T52 P AD
T120 P A D
R64
49.9_ 0402_1%
1 2
T116 P A D
R69 3.01K_0402_1%@
1 2
R68 3.01K_0402_1%@
1 2
T117 P A D
PCI EXPRESS -- GRAPHICS
DMI Intel(R) FDI
U 1A
IN TEL_A UBURNDALE_1288
DMI_RX#[0]
F7
DMI_RX#[1]
J8
DMI_RX#[2]
K8
DMI_RX#[3]
J4
DMI_RX[0]
F9
DMI_RX[1]
J6
DMI_RX[2]
K9
DMI_RX[3]
J2
DMI_TX#[0]
H17
DMI_TX#[1]
K15
DMI_TX#[2]
J13
DMI_TX#[3]
F10
DMI_TX[0]
G17
DMI_TX[1]
M15
DMI_TX[3]
J11 DMI_TX[2]
G13
PEG_ICOMPI B12
PEG_ICOMPO A13
PEG_RBIAS B11
PEG_RCOMPO D12
PEG_RX#[0] G40
PEG_RX#[1] G38
PEG_RX#[2] H34
PEG_RX#[3] P34
PEG_RX#[4] G28
PEG_RX#[5] H25
PEG_RX#[6] H24
PEG_RX#[7] D29
PEG_RX#[8] B26
PEG_RX#[9] D26
PEG_RX#[10] B23
PEG_RX#[11] D22
PEG_RX#[12] A20
PEG_RX#[13] D19
PEG_RX#[14] A17
PEG_RX#[15] B14
PEG_RX[0] F40
PEG_RX[1] J38
PEG_RX[2] G34
PEG_RX[3] M34
PEG_RX[4] J28
PEG_RX[5] G25
PEG_RX[6] K24
PEG_RX[7] B28
PEG_RX[8] A27
PEG_RX[9] B25
PEG_RX[10] A24
PEG_RX[11] B21
PEG_RX[12] B19
PEG_RX[13] B18
PEG_RX[14] B16
PEG_RX[15] D15
PEG_TX#[0] N40
PEG_TX#[1] L38
PEG_TX#[2] M32
PEG_TX#[3] D40
PEG_TX#[4] A38
PEG_TX#[5] G32
PEG_TX#[6] B33
PEG_TX#[7] B35
PEG_TX#[8] L30
PEG_TX#[9] A31
PEG_TX#[10] B32
PEG_TX#[11] L28
PEG_TX#[12] N26
PEG_TX#[13] M24
PEG_TX#[14] G21
PEG_TX#[15] J20
PEG_TX[0] L40
PEG_TX[1] N38
PEG_TX[2] N32
PEG_TX[3] B39
PEG_TX[4] B37
PEG_TX[5] H32
PEG_TX[6] A34
PEG_TX[7] D36
PEG_TX[8] J30
PEG_TX[9] B30
PEG_TX[10] D33
PEG_TX[11] N28
PEG_TX[12] M25
PEG_TX[13] N24
PEG_TX[14] F21
PEG_TX[15] L20
FDI_TX#[0]
L2
FDI_TX#[1]
N7
FDI_TX#[2]
M4
FDI_TX#[3]
P1
FDI_TX#[4]
N10
FDI_TX#[5]
R7
FDI_TX#[6]
U7
FDI_TX#[7]
W8
FDI_TX[0]
K1
FDI_TX[1]
N5
FDI_TX[2]
N2
FDI_TX[3]
R2
FDI_TX[4]
N9
FDI_TX[5]
R8
FDI_TX[6]
U6
FDI_TX[7]
W10
FDI_FSYNC[0]
AC7
FDI_FSYNC[1]
AC9
FDI_INT
AB5
FDI_LSYNC[0]
AA1
FDI_LSYNC[1]
AB2
RESERVED
U1E
IN TEL_A UBURNDALE_1288
CFG[0]
AL4
CFG[1]
AM2
CFG[2]
AK1
CFG[3]
AK2
CFG[4]
AK4
CFG[5]
AJ2
CFG[6]
AT2
CFG[7]
AG7
CFG[8]
AF4
CFG[9]
AG2
CFG[10]
AH1
CFG[11]
AC2
CFG[12]
AC4
CFG[13]
AE2
CFG[14]
AD1
CFG[15]
AF8
CFG[16]
AF6
CFG[17]
AB7
RSVD34 AC69
RSVD35 AC71
RSVD38 R66
RSVD_NCTF[2] BV6
RSVD39 R64
RSVD_NCTF[3] BT5
RSVD_NCTF[4] BR5
RSVD_NCTF[1] BV8
RSVD_TP[0]
AU1
RSVD45 AV69
RSVD46 AK71
RSVD47 AN69
RSVD48 AP66
RSVD49 AH66
RSVD50 AK66
RSVD51 AR71
RSVD52 AM66
RSVD53 AK69
RSVD54 AU71
RSVD55 AT70
RSVD56 AR69
RSVD57 AU69
RSVD58 AT67
RSVD_NCTF[6]
E3
RSVD_NCTF[5]
F1
RSVD_NCTF[7]
C5
RSVD_NCTF[8]
A6
RSVD27
B9 RSVD26
A10
RSVD62 AV4
RSVD63 AU2
RSVD16
T2 RSVD15
T4
RSVD17
U1
RSVD18
V2
RSVD20
AW70 RSVD19
AV71
RSVD22
BB69 RSVD21
AY69
RSVD23
D8
RSVD24
B7
RSVD36 AA71
RSVD37 AA69
RSVD_TP[1] AN7
RSVD_TP[2] AP2
RSVD32 W66
RSVD33 W64
DC_TEST_BT3 BT3
DC_TEST_BT1 BT1
DC_TEST_BR71 BR71
DC_TEST_BR1 BR1
DC_TEST_E71 E71
DC_TEST_E1 E1
DC_TEST_C71 C71
DC_TEST_C69 C69
DC_TEST_C3 C3
DC_TEST_A71 A71
DC_TEST_A69 A69
DC_TEST_A68 A68
DC_TEST_A5 A5
RSVD64 BE69
RSVD65 BE71
DC_TEST_BT69 BT69
DC_TEST_BV5 BV5
DC_TEST_BV3 BV3
DC_TEST_BV1 BV1
DC_TEST_BT71 BT71
DC_TEST_BV71 BV71
DC_TEST_BV69 BV69
DC_TEST_BV68 BV68
T118 P A D
T50P AD T51 P AD
T119 P A D
R70 3.01K_0402_1%
1 2
R65
750_0402_1%
1 2

1
1
2
2
3
3
4
4
5
5
A A
B B
C C
D D
D DR _ A_ D63
D DR _ A_ D62
DDR _A _D8
DDR _A _D3
DDR _A _D4
DDR _A _D7
DDR _A _D5
DDR _A _D6
D DR _ A_ D59
D DR _ A_ D58
D DR _ A_ D57
D DR _ A_ D56
D DR _ A_ D47
D DR _ A_ D46
D DR _ A_ D42
D DR _ A_ D43
D DR _ A_ D34
D DR _ A_ D39
D DR _ A_ D44
D DR _ A_ D45
D DR _ A_ D35
D DR _ A_ D41
D DR _ A_ D40
D DR _ A_ D38
D DR _ A_ D36
D DR _ A_ D37
D DR _ A_ D32
D DR _ A_ D33
D DR _ A_ D61
D DR _ A_ D60
DDR _A _D2
DDR _A _D1
DDR _A _D0
D DR _ A_ D55
D DR _ A_ D54
D DR _ A_ D51
D DR _ A_ D48
D DR _ A_ D50
D DR _ A_ D49
D DR _ A_ D52
D DR _ A_ D53
D DR _ A_ D31
D DR _ A_ D14
D DR _ A_ D15
D DR _ A_ D25
D DR _ A_ D24
D DR _ A_ D26
D DR _ A_ D27
D DR _ A_ D30
DDR _A _D9
D DR _ A_ D13
D DR _ A_ D12
D DR _ A_ D10
D DR _ A_ D11
D DR _ A_ D29
D DR _ A_ D28
D DR _ A_ D19
D DR _ A_ D20
D DR _ A_ D16
D DR _ A_ D21
D DR _ A_ D17
D DR _ A_ D22
D DR _ A_ D18
D DR _ A_ D23
DDR_A_M A 15
DD R _A_D QS 0
DD R _A_D QS 2
DD R _A_D QS 1
DD R _A_D QS 6
DD R _A_D QS 5
DD R _A_D QS 4
DD R _A_D QS 3
DD R _A_D QS 7
DD R_A _DQS#7
DD R_A _DQS#0
DD R_A _DQS#2
DD R_A _DQS#5
DD R_A _DQS#3
DD R_A _DQS#1
DD R_A _DQS#4
DD R_A _DQS#6
DD R_A _DM7
DD R_A _DM2
DD R_A _DM5
DD R_A _DM4
DD R_A _DM1
DD R_A _DM6
DD R_A _DM3
DD R_A _DM0
DDR_A_M A0
DDR_A_M A 14
DDR_A_M A5
DDR_A_M A4
DDR_A_M A1
DDR_A_M A2
DDR_A_M A3
DDR_A_M A9
DDR_A_M A7
DDR_A_M A6
DDR_A_M A 12
DDR_A_M A 13
DDR_A_M A8
DDR_A_M A 11
DDR_A_M A 10
D DR _A _D [0.. 63 ]<9 >
D DR _A _B S 0<9>
D DR _A _B S 1<9>
D DR _A _B S 2<9>
D DR _ A_ W E#<9>
D D R_ A_ RA S#<9>
D D R_ A_ CA S#<9>
DDR_A_M A [0..15] <9>
D DR _ A_ DM [ 0.. 7] <9>
M _C LK _DD R0 <9 >
M _C LK _DD R#0 <9>
DDR_CK E 0_DI M MA <9>
M _C LK _DD R1 <9 >
M _C LK _DD R#1 <9>
DDR_CK E 1_DI M MA <9>
DDR_CS 0_DI M M A# <9>
DDR_CS 1_DI M M A# <9>
M_ODT0 <9>
M_ODT1 <9>
D DR _ A_ DQ S #[ 0.. 7] < 9>
D DR _ A _D QS [ 0.. 7] <9>
Title
Size Docum ent Number R e v
D at e : S hee t o f
Security Classification
Compal Secret Data
THIS SHEET OF ENGINEERING DRAWING IS THE PROPRIETARY PROPERTY OF COMPAL ELECTRONICS, INC. AND CONTAINS CONFIDENTIAL
AND TRADE SECRET INFORMATION. THIS SHEET MAY NOT BE TRANSFERED FROM THE CUSTODY OF THE COMPETENT DIVISION OF R&D
DEPARTMENT EXCEPT AS AUTHORIZED BY COMPAL ELECTRONICS, INC. NEITHER THIS SHEET NOR THE INFORMATION IT CONTAINS
MAY BE USED BY OR DISCLOSED TO ANY THIRD PARTY WITHOUT PRIOR WRITTEN CONSENT OF COMPAL ELECTRONICS, INC.
Issued Date Deciphered Date
L A -6 16 1 P
0 .5
Auburndale(3/5)-DDR3
C us t o m
6 4 1Tues day, M ay 18, 2010
2008/09/15 2009/09/03
Compal Electronics, Inc.
DDR SYSTEM MEMORY - B
U1D
IN TEL_A UBURNDALE_1288
SB_BS[0]
BV43
SB_BS[1]
BV41
SB_BS[2]
BV24
SB_CAS#
BU46
SB_RAS#
BT40
SB_WE#
BT41
SB_CK[0] BU33
SB_CK[1] BV38
SB_CK#[0] BV34
SB_CK#[1] BU39
SB_CKE[0] BT26
SB_CKE[1] BT24
SB_CS#[0] BP46
SB_CS#[1] BT43
SB_ODT[0] BV45
SB_ODT[1] BU49
SB_DM[0] BB4
SB_DM[1] BL4
SB_DM[2] BT13
SB_DM[3] BP22
SB_DM[4] BV47
SB_DM[5] BV57
SB_DM[6] BU65
SB_DM[7] BF67
SB_DQS[4] BT50
SB_DQS#[4] BT52
SB_DQS[5] BU56
SB_DQS#[5] BV55
SB_DQS[6] BV62
SB_DQS#[6] BU63
SB_DQS[7] BJ69
SB_DQS#[7] BG69
SB_DQS[0] BD4
SB_DQS#[0] BE2
SB_DQS[1] BN4
SB_DQS#[1] BM3
SB_DQS[2] BV13
SB_DQS#[2] BU12
SB_DQS[3] BT17
SB_DQS#[3] BT19
SB_MA[0] BT34
SB_MA[1] BP30
SB_MA[2] BV29
SB_MA[3] BU30
SB_MA[4] BV31
SB_MA[5] BT33
SB_MA[6] BT31
SB_MA[7] BP26
SB_MA[8] BV27
SB_MA[9] BT27
SB_MA[10] BU42
SB_MA[11] BU26
SB_MA[12] BT29
SB_MA[13] BT45
SB_MA[14] BV26
SB_MA[15] BU23
SB_DQ[0]
BA2
SB_DQ[1]
AW2
SB_DQ[2]
BD1
SB_DQ[3]
BE4
SB_DQ[4]
AY1
SB_DQ[5]
BC2
SB_DQ[6]
BF2
SB_DQ[7]
BH2
SB_DQ[8]
BG4
SB_DQ[9]
BG1
SB_DQ[10]
BR6
SB_DQ[11]
BR8
SB_DQ[12]
BJ4
SB_DQ[13]
BK2
SB_DQ[14]
BU9
SB_DQ[15]
BV10
SB_DQ[16]
BR10
SB_DQ[17]
BT12
SB_DQ[18]
BT15
SB_DQ[19]
BV15
SB_DQ[20]
BV12
SB_DQ[21]
BP12
SB_DQ[22]
BV17
SB_DQ[23]
BU16
SB_DQ[24]
BP15
SB_DQ[25]
BU19
SB_DQ[26]
BV22
SB_DQ[27]
BT22
SB_DQ[28]
BP19
SB_DQ[29]
BV19
SB_DQ[30]
BV20
SB_DQ[31]
BT20
SB_DQ[32]
BT48
SB_DQ[33]
BV48
SB_DQ[34]
BV50
SB_DQ[35]
BP49
SB_DQ[36]
BT47
SB_DQ[37]
BV52
SB_DQ[38]
BV54
SB_DQ[39]
BT54
SB_DQ[40]
BP53
SB_DQ[41]
BU53
SB_DQ[42]
BT59
SB_DQ[43]
BT57
SB_DQ[44]
BP56
SB_DQ[45]
BT55
SB_DQ[46]
BU60
SB_DQ[47]
BV59
SB_DQ[48]
BV61
SB_DQ[49]
BP60
SB_DQ[50]
BR66
SB_DQ[51]
BR64
SB_DQ[52]
BR62
SB_DQ[53]
BT61
SB_DQ[54]
BN68
SB_DQ[55]
BL69
SB_DQ[56]
BJ71
SB_DQ[57]
BF70
SB_DQ[58]
BG71
SB_DQ[59]
BC67
SB_DQ[60]
BK70
SB_DQ[61]
BK67
SB_DQ[62]
BD71
SB_DQ[63]
BD69
DDR SYSTEM MEMORY A
U1C
IN TEL_A UBURNDALE_1288
SA_BS[0]
BT38
SA_BS[1]
BH38
SA_BS[2]
BF21
SA_CAS#
BK43
SA_RAS#
BL38
SA_WE#
BF38
SA_CK[0] BM34
SA_CK[1] BK36
SA_CK#[0] BP35
SA_CK#[1] BH36
SA_CKE[0] BF20
SA_CKE[1] BK24
SA_CS#[0] BH40
SA_CS#[1] BJ47
SA_ODT[0] BF43
SA_ODT[1] BL47
SA_DM[0] BB10
SA_DM[1] BJ10
SA_DM[2] BM15
SA_DM[3] BN24
SA_DM[4] BG44
SA_DM[5] BG53
SA_DM[6] BN62
SA_DM[7] BH59
SA_DQS[0] AY7
SA_DQS#[0] AY5
SA_DQS[1] BJ5
SA_DQS#[1] BJ7
SA_DQS[2] BL13
SA_DQS#[2] BN13
SA_DQS[3] BN21
SA_DQS#[3] BL21
SA_DQS[4] BK44
SA_DQS#[4] BH44
SA_DQS[5] BH51
SA_DQS#[5] BK51
SA_DQS[6] BM60
SA_DQS#[6] BP58
SA_DQS[7] BE64
SA_DQS#[7] BE62
SA_MA[0] BT36
SA_MA[1] BP33
SA_MA[2] BV36
SA_MA[3] BG34
SA_MA[4] BG32
SA_MA[5] BN32
SA_MA[6] BK32
SA_MA[7] BJ30
SA_MA[8] BN30
SA_MA[9] BF28
SA_MA[10] BH34
SA_MA[11] BH30
SA_MA[12] BJ28
SA_MA[13] BF40
SA_MA[14] BN28
SA_MA[15] BN25
SA_DQ[0]
AT8
SA_DQ[1]
AT6
SA_DQ[2]
BB5
SA_DQ[3]
BB9
SA_DQ[4]
AV7
SA_DQ[5]
AV6
SA_DQ[6]
BE6
SA_DQ[7]
BE8
SA_DQ[8]
BF11
SA_DQ[9]
BE11
SA_DQ[10]
BK5
SA_DQ[11]
BH13
SA_DQ[12]
BF9
SA_DQ[13]
BF6
SA_DQ[14]
BK7
SA_DQ[15]
BN8
SA_DQ[16]
BN11
SA_DQ[17]
BN9
SA_DQ[18]
BG17
SA_DQ[19]
BK15
SA_DQ[20]
BK9
SA_DQ[21]
BG15
SA_DQ[22]
BH17
SA_DQ[23]
BK17
SA_DQ[24]
BN20
SA_DQ[25]
BN17
SA_DQ[26]
BK25
SA_DQ[27]
BH25
SA_DQ[28]
BJ20
SA_DQ[29]
BH21
SA_DQ[30]
BG24
SA_DQ[31]
BG25
SA_DQ[32]
BJ40
SA_DQ[33]
BM43
SA_DQ[34]
BF47
SA_DQ[35]
BF48
SA_DQ[36]
BN40
SA_DQ[37]
BH43
SA_DQ[38]
BN44
SA_DQ[39]
BN47
SA_DQ[40]
BN48
SA_DQ[41]
BN51
SA_DQ[42]
BH53
SA_DQ[43]
BJ55
SA_DQ[44]
BH48
SA_DQ[45]
BJ48
SA_DQ[46]
BM53
SA_DQ[47]
BN55
SA_DQ[48]
BF55
SA_DQ[49]
BN57
SA_DQ[50]
BN65
SA_DQ[51]
BJ61
SA_DQ[52]
BF57
SA_DQ[53]
BJ57
SA_DQ[54]
BK64
SA_DQ[55]
BK61
SA_DQ[56]
BJ63
SA_DQ[57]
BF64
SA_DQ[58]
BB64
SA_DQ[59]
BB66
SA_DQ[60]
BJ66
SA_DQ[61]
BF65
SA_DQ[62]
AY64
SA_DQ[63]
BC70

1
1
2
2
3
3
4
4
5
5
A A
B B
C C
D D
H_V ID3
H_V ID0
H_V ID5
H_V ID2
H_V ID4
H_V ID1
H_V ID6
PM_DPRSLPVR_R
VSS_SENSE_VTT
VCCSENSE
VSSSENSE
VCCSENSE
VSSSENSE
+ VDD Q_CK
VTT0_72
VTT0_73
VTT0_72
VTT0_73
GFX V R _EN
H_VTT VID1
VCC_A XG_SENSE
GFX _DPRSLPVR
+V T T_ DDR
VSS_AXG_SENSE
GFX _DPRSLPVR
VCC_AXG_SENSE <39>
VSS_AXG_SENSE <39>
GFX V R_EN <39>
GFX V R_IMON <39>
H _V I D [0 .. 6]< 37>
PSI#<37>
P RO C_ DP RSLP VR<3 7>
IM V P_IMON<37>
VTT_SENSE<34>
VCCSENSE<37>
VSSSENSE<37>
GFX V R_VID_0 <39>
GFX V R_VID_1 <39>
GFX V R_VID_2 <39>
GFX V R_VID_3 <39>
GFX V R_VID_4 <39>
GFX V R_VID_5 <39>
GFX V R_VID_6 <39>
+G F X_CORE
+ V CC P
+ CP U _CO RE
+ V CC P
+ V CC P
+1.5VS_CPU_V DDQ
+V C AP2 +1.8VS
+ C PU _C OR E
+V C CP
+ V CC P
+V CAP0 +VCAP1
+1.5VS_CPU_V DDQ
+ V CC P
+ V CC P
+ V CC P
+ C PU _C OR E
+ CP U _CO RE
+V C AP0
+V C AP1
+ CP U _CO RE
+G F X_CORE
+G F X_CORE
+ V CC P
Title
Size Docum ent Number R e v
D at e : S hee t o f
Security Classification
Compal Secret Data
THIS SHEET OF ENGINEERING DRAWING IS THE PROPRIETARY PROPERTY OF COMPAL ELECTRONICS, INC. AND CONTAINS CONFIDENTIAL
AND TRADE SECRET INFORMATION. THIS SHEET MAY NOT BE TRANSFERED FROM THE CUSTODY OF THE COMPETENT DIVISION OF R&D
DEPARTMENT EXCEPT AS AUTHORIZED BY COMPAL ELECTRONICS, INC. NEITHER THIS SHEET NOR THE INFORMATION IT CONTAINS
MAY BE USED BY OR DISCLOSED TO ANY THIRD PARTY WITHOUT PRIOR WRITTEN CONSENT OF COMPAL ELECTRONICS, INC.
Issued Date Deciphered Date
L A -6 16 1P
0.5
Auburndale(4/5)-PWR
C us t om
7 41Tuesday , May 18, 201 0
2008/09/15 2009/09/03
Compal Electronics, Inc.
Close to CPU
Follow SCH check list
add 7pcs Caps to follow Design guide add 7pcs Caps to follow Design guide
for RF
for RF
for RF
12/05 HP
R72
0_0402_5%
12
C 6 52
1U_0402_6.3V6K
1
2
C46
10U_0805_6.3V6M
1
2
C1319
12P_0402_50V8J
@
1
2
C 3 83
1U_0402_6.3V6K
1
2
C 6 43
1U_0402_6.3V6K
1
2
C 3 81
1U_0402_6.3V6K
1
2
C22
1U_0402_6.3V6K
1
2
C34
1U_0402_6.3V6K
1
2
C 6 44
1U_0402_6.3V6K
1
2
C30
10U_0805_6.3V6M
1
2
C48
10U_0805_6.3V6M
1
2
R78 0_0402_5%
1 2
C 71
1U_0402_6.3V6K
1
2
C 6 15
1U_0402_6.3V6K
1
2
C1322
12P_0402_50V8J
@
1
2
C23
1U_0402_6.3V6K
1
2
C28
10U_0805_6.3V6M
1
2
C 52
47P_0402_50V8J
@
1
2
C 6 14
1U_0402_6.3V6K
1
2
C29
10U_0805_6.3V6M
1
2
C56
47P_0402_50V8J
@
1
2
C 2 14
1U_0402_6.3V6K
1
2
C 6 53
1U_0402_6.3V6K
1
2
C 6 13
1U_0402_6.3V6K
1
2
C 2 15
1U_0402_6.3V6K
1
2
C47
10U_0805_6.3V6M
1
2
C 2 12
1U_0402_6.3V6K
1
2
C 1 13
1U_0402_6.3V6K
1
2
POWER
CPU CORE SUPPLY
U1H
IN TEL_A UBURNDALE_1288
VCAP0_1 BD55
VCAP0_2 BD51
VCAP0_3 BD48
VCAP0_4 BB55
VCAP0_5 BB51
VCAP0_6 BB48
VCAP0_7 AY57
VCAP0_8 AY53
VCAP0_9 AY50
VCAP0_10 AW57
VCAP0_11 AW53
VCAP0_12 AW50
VCAP0_13 AU55
VCAP0_14 AU51
VCAP0_15 AU48
VCAP0_16 AR55
VCAP0_17 AR51
VCAP0_18 AR48
VCAP0_19 AN57
VCAP0_20 AN53
VCAP0_21 AN50
VCAP0_22 AL57
VCAP0_23 AL53
VCAP0_24 AL50
VCAP0_25 AK57
VCAP0_26 AK53
VCAP0_27 AK50
VCAP1_1 BD44
VCAP1_2 BD41
VCAP1_3 BD37
VCAP1_4 BB44
VCAP1_5 BB41
VCAP1_6 BB37
VCAP1_7 AY46
VCAP1_8 AY42
VCAP1_9 AY39
VCAP1_10 AW46
VCAP1_11 AW42
VCAP1_12 AW39
VCAP1_13 AU44
VCAP1_14 AU41
VCAP1_15 AU37
VCAP1_16 AR44
VCAP1_17 AR41
VCAP1_18 AR37
VCAP1_19 AN46
VCAP1_20 AN42
VCAP1_21 AN39
VCAP1_22 AL46
VCAP1_23 AL42
VCAP1_24 AL39
VCAP1_25 AK46
VCAP1_26 AK42
VCAP1_27 AK39
VCC_20
AB41
VCC_21
AA55
VCC_22
AA51
VCC_23
AA48
VCC_24
AA44
VCC_25
AA41
VCC_26
W55
VCC_27
W51
VCC_28
W48
VCC_29
W44
VCC_30
W41
VCC_31
U55
VCC_32
U51
VCC_33
U48
VCC_34
U44
VCC_35
U41
VCC_36
R55
VCC_37
R51
VCC_38
R48
VCC_39
R44
VCC_40
R41
VCC_41
P60
VCC_42
N55
VCC_43
N51
VCC_44
N48
VCC_45
N44
VCC_46
N42
VCC_47
M60
VCC_48
M51
VCC_49
M44
VCC_50
L55
VCC_51
K60
VCC_52
K51
VCC_53
K44
VCC_54
J55
VCC_55
H60
VCC_56
H51
VCC_57
H44
VCC_58
G60
VCC_59
G55
VCC_60
G51
VCC_61
G44
VCC_62
F55
VCC_63
E60
VCC_64
E57
VCC_65
E53
VCC_66
E50
VCC_67
E46
VCC_68
E42
VCC_69
D59
VCC_70
D57
VCC_71
D55
VCC_72
D54
VCC_73
D52
VCC_74
D50
VCC_75
D48
VCC_76
D47
VCC_77
D45
VCC_78
D43
VCC_79
B60
VCC_80
B56
VCC_81
B53
VCC_82
B49
VCC_83
B46
VCC_84
B42
VCC_85
A57
VCC_86
A54
VCC_87
A50
VCC_88
A47
VCC_89
A43
VCC_1
AF57
VCC_2
AF55
VCC_3
AF53
VCC_4
AF51
VCC_5
AF50
VCC_6
AF48
VCC_7
AF46
VCC_8
AF44
VCC_9
AF42
VCC_10
AF41
VCC_11
AD55
VCC_12
AD51
VCC_13
AD48
VCC_14
AD44
VCC_15
AD41
VCC_16
AB55
VCC_17
AB51
VCC_18
AB48
VCC_19
AB44
C 42
1U_0402_6.3V6K
1
2
C 66
1U_0402_6.3V6K
1
2
C57
47P_0402_50V8J
@
1
2
C374.7U_0603_6.3V6K
1
2
C1321
12P_0402_50V8J
@
1
2
R77 0_0402_5%
1 2
R 14 84 4. 7K _0 402 _5% @
1 2
C63
1U_0402_6.3V6K
1
2
C69
1U_0402_6.3V6K
1
2
C89
1U_0402_6.3V6K
1
2
C18
22U_0805_6.3V6M
1
2
C38
22U_0805_6.3V6M
1
2
C 6 46
1U_0402_6.3V6K
1
2
C16
1U_0402_6.3V6K
1
2
C60
10U_0805_6.3V6M
1
2
POWER
1.1V RAIL POWER
SENSE LINESCPU VIDS
1.8V
U 1F
IN TEL_A UBURNDALE_1288
VTT0_1 BF60
VTT0_2 BF59
VTT0_3 BD60
VTT0_4 BD59
VTT0_5 BB60
VTT0_6 BB59
VTT0_7 AY60
VTT0_8 AW60
VTT0_9 AW35
VTT0_10 AW33
VTT0_11 AW14
VTT0_12 AW12
VTT0_13 AU60
VTT0_14 AU59
VTT0_15 AU12
VTT0_16 AR60
VTT0_17 AR59
VTT0_18 AR12
VTT0_19 AN60
VTT0_20 AN59
VTT0_21 AN35
VTT0_22 AN33
VTT0_23 AN17
VTT0_24 AN15
VTT0_25 AN14
VTT0_26 AN12
VTT0_27 AM10
VTT0_28 AL60
VTT0_29 AL59
VTT0_30 AL17
VTT0_31 AL15
VTT0_32 AL14
VTT0_33 AL12
VTT0_34 AK35
VTT0_35 AK33
VTT0_36 AF39
VTT0_37 AF37
VTT0_38 AF35
VTT0_39 AF33
VTT0_40 AF32
VTT0_41 AF30
VTT0_42 AD39
VTT0_43 AD37
VTT0_44 AD35
VTT0_45 AD33
VTT0_46 AD32
VTT0_47 AD30
VTT0_48 W35
VTT0_49 W33
VTT0_50 W32
VTT0_51 W30
VTT0_52 W28
VTT0_53 W26
VTT0_54 W24
VTT0_55 W23
VTT0_56 U35
VTT0_57 U33
VTT0_58 U32
VTT0_59 U30
VTT0_60 U28
VTT0_61 U26
VTT0_62 U24
VTT0_63 U23
VTT0_64 R35
VTT0_65 R33
VTT0_66 R32
VTT0_67 R30
VTT0_68 R28
VTT0_69 R26
VTT0_70 R24
VTT0_71 R23
PSI#
F68
VID[0]
A61
VID[1]
D61
VID[2]
D62
VID[3]
A62
VID[4]
B63
VID[5]
D64
VID[6]
D66
PROC_DPRSLPVR
F66
ISENSE
A41
VCC_SENSE
F64
VSS_SENSE
F63
VTT_SENSE
N13
VSS_SENSE_VTT
R12
VCCPLL1
W39
VCCPLL2
W37
VCCPLL3
U37
VCCPLL4
R39
VCCPLL5
R37
VDDQ_CK[1]
BB14
VDDQ_CK[2]
BB12
VTT0_73 AN9
VTT0_72 AY10
VTT_SELECT[1]
AN1
C 5 33
1U_0402_6.3V6K
1
2
C27
22U_0805_6.3V6M
1
2
C 1 79
1U_0402_6.3V6K
1
2
C31
10U_0805_6.3V6M
1
2
C55
47P_0402_50V8J
@
1
2
C65
1U_0402_6.3V6K
1
2
C21
1U_0402_6.3V6K
1
2
C 6 12
1U_0402_6.3V6K
1
2
C72
1U_0402_6.3V6K
1
2
C1320
12P_0402_50V8J
@
1
2
C67
1U_0402_6.3V6K
1
2
C 6 23
1U_0402_6.3V6K
1
2
C1325
12P_0402_50V8J
@
1
2
C 2 13
1U_0402_6.3V6KZ
1
2
C 44
1U_0402_6.3V6K
1
2
C 5 34
1U_0402_6.3V6K
1
2
C85
1U_0402_6.3V6K
1
2
C20
1U_0402_6.3V6K
1
2
C 1 15
1U_0402_6.3V6K
1
2
R 14 83 4 .7 K_ 040 2_5%@
1 2
C91
1U_0402_6.3V6K
1
2
L32
0_0805_5%
12
C19
22U_0805_6.3V6M
1
2
C92
1U_0402_6.3V6K
1
2
C24
1U_0402_6.3V6K
1
2
R 7 00 4. 7K _0 40 2_5%
1 2
R76 100_0402_1%
1 2
R75 100_0402_1%
1 2
C 6 17
1U_0402_6.3V6K
1
2
C33
1U_0402_6.3V6K
1
2
+
C25
330U_B2_2.5VM_R15M
@
1
2
C 6 16
1U_0402_6.3V6K
1
2
C26
22U_0805_6.3V6M
1
2
C58
47P_0402_50V8J
@
1
2
POWER
GRAPHICS VIDs
GRAPHICS
DDR3 - 1.5V RAILS
PEG & DMI
SENSE
LINES
U 1G
IN TEL_A UBURNDALE_1288
GFX_VID[0] AF71
GFX_VID[1] AG67
GFX_VID[2] AG70
GFX_VID[3] AH71
GFX_VID[4] AN71
GFX_VID[5] AM67
GFX_VID[6] AM70
GFX_VR_EN AH69
GFX_DPRSLPVR AL71
GFX_IMON AL69
VAXG_SENSE AF12
VSSAXG_SENSE AF10
VAXG1
AN32
VAXG2
AN30
VAXG3
AN28
VAXG4
AN26
VAXG5
AN24
VAXG6
AN23
VAXG7
AN21
VAXG8
AN19
VAXG9
AL32
VAXG10
AL30
VAXG11
AL28
VAXG12
AL26
VAXG13
AL24
VAXG14
AL23
VAXG15
AL21
VAXG16
AL19
VAXG17
AK14
VAXG18
AK12
VAXG19
AJ10
VAXG20
AH14
VAXG21
AH12
VAXG22
AF28
VAXG23
AF26
VAXG24
AF24
VAXG25
AF23
VAXG26
AF21
VAXG27
AF19
VAXG28
AF17
VAXG29
AF15
VAXG30
AF14
VAXG31
AD28
VAXG32
AD26
VAXG33
AD24
VAXG34
AD23
VAXG35
AD21
VAXG36
AD19
VTT1_1
W21
VTT1_2
W19
VTT1_3
U21
VTT1_4
U19
VTT1_5
U17
VTT1_6
U15
VTT1_7
U14
VTT1_8
U12
VTT1_9
R21
VTT1_10
R19
VTT1_11
R17
VDDQ1 BU40
VDDQ2 BU35
VDDQ3 BU28
VDDQ4 BN38
VDDQ5 BM25
VDDQ6 BL30
VDDQ7 BJ38
VDDQ8 BH32
VDDQ9 BH28
VDDQ10 BG43
VDDQ11 BF16
VDDQ12 BF15
VDDQ13 BD35
VDDQ14 BD33
VDDQ15 BD32
VDDQ16 BD30
VDDQ17 BD28
VDDQ18 BD26
VAXG37
AD17
VTT1_21 R15
VDDQ19 BD24
VDDQ20 BD23
VDDQ21 BD21
VDDQ22 BD19
VDDQ23 BD17
VDDQ24 BD15
VDDQ25 BB35
VDDQ26 BB33
VDDQ27 BB32
VDDQ28 BB30
VDDQ29 BB28
VDDQ30 BB26
VDDQ31 BB24
VDDQ32 BB23
VDDQ33 BB21
VDDQ34 BB19
VDDQ35 BB17
VDDQ36 BB15
VCAP2_1
AK62
VCAP2_2
AK60
VCAP2_3
AK59
VCAP2_4
AH60
VCAP2_5
AH59
VCAP2_6
AF60
VCAP2_7
AF59
VCAP2_8
AD60
VCAP2_9
AD59
VCAP2_10
AB60
VCAP2_11
AB59
VCAP2_12
AA60
VCAP2_13
AA59
VCAP2_14
W60
VCAP2_15
W59
VCAP2_16
U60
VCAP2_17
U59
VCAP2_18
R60
VCAP2_19
R59
VTT0_DDR AW32
VTT0_DDR[1] AW30
VTT0_DDR[2] AW28
VTT0_DDR[3] AW26
VTT0_DDR[4] AW24
VTT0_DDR[5] AW23
VTT0_DDR[6] AW21
VTT0_DDR[7] AW19
VTT0_DDR[8] AW17
VTT0_DDR[9] AW15
VTT1_12 AD15
VTT1_13 AD14
VTT1_14 AD12
VTT1_15 AB12
VTT1_16 AA12
VTT1_17 W17
VTT1_18 W15
VTT1_19 W14
VTT1_20 W12
C 43
1U_0402_6.3V6K
1
2
C 2 18
1U_0402_6.3V6K
1
2
C 2 19
1U_0402_6.3V6K
1
2
R73
0_0402_5%
12
R74 0_0402_5%
12
C 3 80
1U_0402_6.3V6K
1
2
C59
10U_0805_6.3V6M
1
2
+
C1312
330U_D2_2.5VM_R6M
1
2
C 50
1U_0402_6.3V6K
1
2
C86
1U_0402_6.3V6K
1
2
C35
1U_0402_6.3V6K
1
2
C64
1U_0402_6.3V6K
1
2
C 3 82
1U_0402_6.3V6K
1
2
C90
1U_0402_6.3V6K
1
2
C88
1U_0402_6.3V6K
1
2
C17
1U_0402_6.3V6K
1
2
C62
10U_0805_6.3V6M
1
2
C 6 47
1U_0402_6.3V6K
1
2
C93
1U_0402_6.3V6K
1
2
C 53
47P_0402_50V8J
@
1
2
C68
1U_0402_6.3V6K
1
2
C 54
47P_0402_50V8J
@
1
2
C 6 49
1U_0402_6.3V6K
1
2
C70
1U_0402_6.3V6K
1
2
L31
0_0805_5%
12
C 1 14
1U_0402_6.3V6K
1
2
C32
1U_0402_6.3V6K
1
2
C 6 50
1U_0402_6.3V6K
1
2
C 94
1U_0402_6.3V6K
1
2
C 2 17
1U_0402_6.3V6K
1
2
C 14 0
1U_0402_6.3V6K
1
2
C 87
1U_0402_6.3V6K
1
2
C 2 21
1U_0402_6.3V6K
1
2
C49
10U_0805_6.3V6M
1
2
R 7 05 4. 7K _0 40 2_5%@
1 2
C 6 48
1U_0402_6.3V6K
1
2
T135
P AD
R1478 0_0402_5%
12
R1481 0_0402_5%
12
C 6 45
1U_0402_6.3V6K
1
2
C1326
12P_0402_50V8J
@
1
2
+
C1313
330U_D2_2.5VM_R6M
1
2
C 6 51
1U_0402_6.3V6K
1
2
C 2 16
1U_0402_6.3V6K
1
2
C36
1U_0402_6.3V6K
1
2
C61
10U_0805_6.3V6M
1
2
C 2 20
1U_0402_6.3V6K
1
2
C 51
47P_0402_50V8J
@
1
2

1
1
2
2
3
3
4
4
5
5
A A
B B
C C
D D
CRACK_BGA
CRACK_BGA
CRACK_BGA C RACK_B G A <16,28>
VSS_NCTF1_R<5>
VSS_NCTF6_R<5> VS S _NCT F 7_R<5>
VSS_NCTF2_R<5>
+ CP U _CO RE
+3VS
+3VS
+3VS +3VS
+ V CC P
Title
Size Docum ent Number R e v
D at e : S hee t o f
Security Classification
Compal Secret Data
THIS SHEET OF ENGINEERING DRAWING IS THE PROPRIETARY PROPERTY OF COMPAL ELECTRONICS, INC. AND CONTAINS CONFIDENTIAL
AND TRADE SECRET INFORMATION. THIS SHEET MAY NOT BE TRANSFERED FROM THE CUSTODY OF THE COMPETENT DIVISION OF R&D
DEPARTMENT EXCEPT AS AUTHORIZED BY COMPAL ELECTRONICS, INC. NEITHER THIS SHEET NOR THE INFORMATION IT CONTAINS
MAY BE USED BY OR DISCLOSED TO ANY THIRD PARTY WITHOUT PRIOR WRITTEN CONSENT OF COMPAL ELECTRONICS, INC.
Issued Date Deciphered Date
L A -6 16 1P
0.5
Auburndale(5/5)-GND/Bypass
C us t om
8 41Tuesday , May 18, 201 0
2008/09/15 2009/09/03
Compal Electronics, Inc.
Inside cavity
Under cavity
CPU CORE
BGA Ball Cracking Prevention and Detection
Under cavity
Add to follow design guide
Q4B
2N7002DW-T /R7_SOT363-6
3
5
4
C78
22U_0805_6.3V6M
1
2
C75
22U_0805_6.3V6M
1
2
C 3 07
1U_0402_6.3V6K
1
2
C 6 28
1U_0402_6.3V6K
1
2
+
C 97
330U_D2_2.5VM_R6M
1
2
Q3A
2N7002DW-T /R7_SOT363-6
61
2
Q4A
2N7002DW-T /R7_SOT363-6
61
2
C76
22U_0805_6.3V6M
1
2
C81
22U_0805_6.3V6M
1
2
C 3 02
1U_0402_6.3V6K
1
2
VSS
U1J
IN TEL_A UBURNDALE_1288
VSS202
AH53
VSS203
AH51
VSS204
AH50
VSS205
AH48
VSS206
AH46
VSS207
AH44
VSS208
AH42
VSS209
AH41
VSS210
AH39
VSS211
AH37
VSS212
AH35
VSS213
AH33
VSS214
AH32
VSS215
AH30
VSS216
AH28
VSS217
AH26
VSS218
AH24
VSS219
AH23
VSS220
AH21
VSS221
AH19
VSS222
AH17
VSS223
AH15
VSS224
AH4
VSS225
AG64
VSS226
AG9
VSS227
AG6
VSS228
AF69
VSS229
AF62
VSS230
AF1
VSS231
AE70
VSS232
AE64
VSS233
AD62
VSS234
AD57
VSS235
AD53
VSS236
AD50
VSS237
AD46
VSS238
AD42
VSS239
AD4
VSS240
AC67
VSS241
AC64
VSS242
AC10
VSS243
AC5
VSS244
AC1
VSS245
AB70
VSS246
AB62
VSS247
AB57
VSS248
AB53
VSS249
AB50
VSS250
AB46
VSS251
AB42
VSS252
AB39
VSS253
AB37
VSS254
AB35
VSS255
AB33
VSS256
AB32
VSS257
AB30
VSS258
AB28
VSS259
AB26
VSS260
AB24
VSS261
AB23
VSS262
AB21
VSS263
AB19
VSS264
AB17
VSS265
AB15
VSS266
AB14
VSS267
AB9
VSS268
AA66
VSS269
AA64
VSS270
AA62
VSS271
AA57
VSS272
AA53
VSS273
AA50
VSS274
AA46
VSS275
AA42
VSS276
AA39
VSS277
AA37
VSS278
AA35
VSS279
AA33
VSS280
AA32
VSS281
AA30
VSS282
AA28
VSS283
AA26
VSS284
AA24
VSS285
AA23
VSS286
AA21
VSS287
AA19
VSS288 AA17
VSS289 AA15
VSS290 AA14
VSS291 AA4
VSS292 W69
VSS293 W62
VSS294 W57
VSS295 W53
VSS296 W50
VSS297 W46
VSS298 W42
VSS299 W6
VSS300 W1
VSS301 V70
VSS302 U64
VSS303 U62
VSS304 U57
VSS305 U53
VSS306 U50
VSS307 U46
VSS308 U42
VSS309 U39
VSS310 U9
VSS311 U4
VSS312 T1
VSS313 R70
VSS314 R62
VSS315 R57
VSS316 R53
VSS317 R50
VSS318 R46
VSS319 R42
VSS320 R5
VSS321 P4
VSS322 N63
VSS323 N57
VSS324 N53
VSS325 N50
VSS326 N46
VSS327 N30
VSS328 N21
VSS329 N15
VSS330 M53
VSS331 M42
VSS332 M36
VSS333 M1
VSS334 L70
VSS335 L57
VSS336 L48
VSS337 L47
VSS338 L13
VSS339 K64
VSS340 K53
VSS341 K43
VSS342 K36
VSS343 K34
VSS344 K32
VSS345 K25
VSS346 K17
VSS347 K11
VSS348 K6
VSS349 K4
VSS350 J65
VSS351 J57
VSS352 J48
VSS353 J47
VSS354 J40
VSS355 J9
VSS356 H53
VSS357 H43
VSS358 H36
VSS359 H1
VSS360 G70
VSS361 G57
VSS362 G53
VSS363 G48
VSS364 G47
VSS365 G43
VSS366 G30
VSS367 G24
VSS368 G20
VSS369 G15
VSS370 F61
VSS371 F48
VSS372 F47
VSS373 F28
VSS374
F20
VSS375
F4
VSS376
E37
VSS377
E33
VSS378
E30
VSS379
E16
VSS380
E12
VSS381
D41
VSS382
D38
VSS383
D34
VSS384
D31
VSS385
D27
VSS386
D24
VSS387
D20
VSS388
D17
VSS389
D13
VSS390
D10
VSS391
D6
VSS392
B65
VSS393 B62
VSS394 B58
VSS395 B55
VSS396 B51
VSS397 B48
VSS398 B44
VSS399 A59
VSS400 A55
VSS401 A52
VSS402 A48
VSS403 A45
VSS404 A40
VSS405 A36
VSS406 A33
VSS407 A29
VSS408 A26
VSS409 A22
VSS410 A19
VSS411 A15
VSS412 A12
VSS413 A8
VSS415
B40
VSS
U 1I
IN TEL_A UBURNDALE_1288
VSS1
BU62
VSS2
BU58
VSS3
BU55
VSS4
BU51
VSS5
BU48
VSS6
BU44
VSS7
BU37
VSS8
BU32
VSS9
BU25
VSS10
BU21
VSS11
BU18
VSS12
BU14
VSS13
BU11
VSS14
BU7
VSS15
BP42
VSS16
BN64
VSS17
BN6
VSS18
BM70
VSS19
BM51
VSS20
BM44
VSS21
BM32
VSS22
BM24
VSS23
BM17
VSS24
BL57
VSS25
BL55
VSS26
BL48
VSS27
BL40
VSS28
BL28
VSS29
BL20
VSS30
BK63
VSS31
BK60
VSS32
BK53
VSS33
BK34
VSS34
BK10
VSS35
BJ64
VSS36
BJ21
VSS37
BJ9
VSS38
BJ1
VSS39
BH70
VSS40
BH57
VSS41
BH55
VSS42
BH47
VSS43
BH24
VSS44
BH20
VSS45
BH15
VSS46
BG51
VSS47
BG36
VSS48
BF62
VSS49
BF30
VSS50
BF13
VSS51
BF8
VSS52
BE70
VSS53
BE65
VSS54
BE9
VSS55
BE1
VSS56
BD57
VSS57
BD53
VSS58
BD50
VSS59
BD46
VSS60
BD42
VSS61
BD39
VSS62
BD14
VSS63
BB71
VSS64
BB62
VSS65
BB57
VSS66
BB53
VSS67
BB50
VSS68
BB46
VSS69
BB42
VSS70
BB39
VSS71
BB7
VSS72
BB1
VSS73
BA70
VSS74
AY71
VSS75
AY66
VSS76
AY62
VSS77
AY59
VSS78
AY55
VSS79
AY51
VSS80
AY48
VSS94 AY17
VSS95 AY15
VSS96 AY14
VSS97 AY12
VSS98 AY8
VSS99 AY4
VSS100 AW67
VSS101 AW62
VSS102 AW59
VSS103 AW55
VSS104 AW51
VSS105 AW48
VSS106 AW44
VSS107 AW41
VSS108 AW37
VSS109 AV9
VSS110 AV1
VSS111 AU70
VSS112 AU62
VSS113 AU57
VSS114 AU53
VSS115 AU50
VSS116 AU46
VSS117 AU42
VSS118 AU39
VSS119 AU35
VSS120 AU33
VSS121 AU32
VSS122 AU30
VSS123 AU28
VSS124 AU26
VSS125 AU24
VSS126 AU23
VSS127 AU21
VSS128 AU19
VSS129 AU17
VSS130 AU15
VSS131 AU14
VSS132 AU4
VSS133 AT64
VSS134 AT10
VSS135 AR62
VSS136 AR57
VSS137 AR53
VSS138 AR50
VSS139 AR46
VSS140
AR42
VSS141
AR39
VSS142
AR35
VSS143
AR33
VSS144
AR32
VSS145
AR30
VSS146
AR28
VSS147
AR26
VSS148
AR24
VSS149
AR23
VSS150
AR21
VSS151
AR19
VSS152
AR17
VSS153
AR15
VSS154
AR14
VSS155
AR4
VSS156
AR1
VSS157
AP70
VSS158
AP64
VSS159
AN62
VSS160
AN55
VSS161 AN51
VSS162 AN48
VSS163 AN44
VSS164 AN41
VSS165 AN37
VSS166 AN5
VSS167 AN4
VSS168 AM64
VSS169 AM8
VSS170 AL62
VSS171 AL55
VSS172 AL51
VSS173 AL48
VSS174 AL44
VSS175 AL41
VSS176 AL37
VSS177 AL35
VSS178 AL33
VSS179 AL1
VSS180 AK70
VSS181 AK64
VSS182 AK55
VSS183 AK51
VSS184 AK48
VSS185 AK44
VSS186 AK41
VSS187 AK37
VSS188 AK32
VSS189 AK30
VSS190 AK28
VSS191 AK26
VSS192 AK24
VSS193 AK23
VSS194 AK21
VSS195 AK19
VSS196 AK17
VSS197 AK15
VSS198 AJ70
VSS199 AH62
VSS200 AH57
VSS201 AH55
VSS81
AY44
VSS82
AY41
VSS83
AY37
VSS84
AY35
VSS85
AY33
VSS86
AY32
VSS87
AY30
VSS88
AY28
VSS89
AY26
VSS202 BV66
VSS203 BV64
VSS204 BT68
VSS205 BR69
VSS206 BR68
VSS207 BR3
VSS208 BN71
VSS209 BN1
VSS210 BL71
VSS211 BL1
VSS212 R14
VSS213 H71
VSS214 F71
VSS215 E69
VSS216 E68
VSS217 A66
VSS218 A64
VSS219 E5
VSS220 C68
VSS90 AY24
VSS91 AY23
VSS92 AY21
VSS93 AY19
+
C 98
330U_D2_2.5VM_R6M
1
2
C 1 06
22U_0805_6.3V6M
U LV @
1
2
C 18 9
1U_0402_6.3V6K
1
2
C 1 91
1U_0402_6.3V6K
1
2
C 6 36
1U_0402_6.3V6K
1
2
R81
100K_0402_5%
12
C 1 02
22U_0805_6.3V6M
U LV @
1
2
C 51 0
1U_0402_6.3V6K
1
2
C 1 41
1U_0402_6.3V6K
1
2
C 50 9
1U_0402_6.3V6K
1
2
C 1 03
22U_0805_6.3V6M
1
2
C 5 12
1U_0402_6.3V6K
1
2
C77
22U_0805_6.3V6M
1
2
+
C 96
330U_D2_2.5VM_R6M
U LV @
1
2
C 19 0
1U_0402_6.3V6K
1
2
C 51 5
1U_0402_6.3V6K
1
2
R80
100K_0402_5%
12
C 61 8
1U_0402_6.3V6K
1
2
C74
22U_0805_6.3V6M
U LV @
1
2
C79
22U_0805_6.3V6M
1
2
C 30 6
1U_0402_6.3V6K
1
2
C 1 09
22U_0805_6.3V6M
1
2
C 1 07
22U_0805_6.3V6M
1
2
C 5 13
1U_0402_6.3V6K
1
2
C 3 03
1U_0402_6.3V6K
1
2
C 1 92
1U_0402_6.3V6K
1
2
C 20 1
1U_0402_6.3V6K
1
2
C 6 19
1U_0402_6.3V6K
1
2
R82
100K_0402_5%
12
C83
22U_0805_6.3V6M
U LV @
1
2
C 1 42
1U_0402_6.3V6K
1
2
C 30 5
1U_0402_6.3V6K
1
2
C84
22U_0805_6.3V6M
U LV @
1
2
Q3B
2N7002DW-T /R7_SOT363-6
3
5
4
C 1 08
22U_0805_6.3V6M
1
2
C 1 10
22U_0805_6.3V6M
1
2
+
C 95
330U_D2_2.5VM_R6M
1
2
R79
100K_0402_5%
12
C 1 04
22U_0805_6.3V6M
1
2
C73
22U_0805_6.3V6M
1
2
C 30 4
1U_0402_6.3V6K
1
2
C 1 01
22U_0805_6.3V6M
1
2
C80
22U_0805_6.3V6M
1
2
C 5 08
1U_0402_6.3V6K
1
2
C82
22U_0805_6.3V6M
U LV @
1
2
C 1 05
22U_0805_6.3V6M
1
2
C 51 1
1U_0402_6.3V6K
1
2

1
1
2
2
3
3
4
4
5
5
A A
B B
C C
D D
+ V_ D DR _CP U_RE F
PM_EXTTS#1_R
SMB_CLK_S3
SMB_DATA_S3
D DR _ A_ D26
DDR _A _D6
D DR _ A_ D31
DDR _A _D2
DD R_A _DM0
D DR _ A_ D23
DD R _A_D QS 2
DDR _A _D8
D DR _ A_ D27
DDR _A _D7
DDR _A _D5
D DR _ A_ D17
DD R_A _DM3
D DR _ A_ D11
DD R_A _DQS#1
D DR _ A_ D24
D DR _ A_ D16
DD R_A _DQS#2
D DR _ A_ D10
DDR _A _D9
DD R _A_D QS 1
D DR _ A_ D20
DDR _A _D1
DD R_A _DQS#0
D DR _ A_ D12
DDR _A _D4
DD R _A_D QS 0
DDR _A _D3
DDR _A _D0
D DR _ A_ D13
D DR _ A_ D22
D DR _ A_ D14
D DR _ A_ D30
DD R_A _DM2
DD R_A _DM1
D DR _ A_ D25
D DR _ A_ D29
DD R _A_D QS 3
DRAM R ST#
D DR _ A_ D28
D DR _ A_ D19
D DR _ A_ D21
D DR _ A_ D15
D DR _ A_ D18
DD R_A _DQS#3
DDR_A_M A3
DDR_A_M A1
DDR_A_M A 10
D DR _A_B S0
DD R _A_W E#
DD R_A _CAS#
DDR_CS 1_DI M M A#
DDR_A_M A 13
D DR _A_B S2
DDR_CK E 0_DI M MA
DDR_A_M A 12
DDR_A_M A9
DDR_A_M A8
DDR_A_M A5
M _CLK_D DR0
M _CLK_D DR#0
DDR_CK E 1_DI M MA
DDR_A_M A 15
D DR _A_B S1
DDR_A_M A7
DDR_A_M A0
DD R_A _RAS#
DDR_CS 0_DI M M A#
DDR_A_MA6
M_ODT0
DDR_A_M A 14
DDR_A_M A4
M_ODT1
M _CLK_D DR1
M _CLK_D DR#1
DDR_A_MA11
DDR_A_M A2
DD R _A_D QS 6
D DR _ A_ D35
DD R _A_D QS 4
D DR _ A_ D42
D DR _ A_ D58
D DR _ A_ D61
D DR _ A_ D51
D DR _ A_ D33
D DR _ A_ D62
DD R_A _DM5
DD R_A _DQS#6
D DR _ A_ D44
DD R_A _DQS#4
D DR _ A_ D49
DD R_A _DM7
D DR _ A_ D56
D DR _ A_ D43
D DR _ A_ D34
D DR _ A_ D50
D DR _ A_ D32
D DR _ A_ D54
D DR _ A_ D45
D DR _ A_ D63
D DR _ A_ D36
DD R_A _DM6
D DR _ A_ D39
DD R _A_D QS 7
D DR _ A_ D46
DD R_A _DQS#5
DD R_A _DM4
D DR _ A_ D41
DD R_A _DQS#7
D DR _ A_ D55
DD R _A_D QS 5
D DR _ A_ D52
D DR _ A_ D40
D DR _ A_ D60
D DR _ A_ D38
D DR _ A_ D48
D DR _ A_ D59
D DR _ A_ D53
D DR _ A_ D47
D DR _ A_ D37
D DR _ A_ D57
SMB_DATA_S3
SMB_CLK_S3
PM_EXTTS#1_R
DDR_CK E 0_DI M MA<6>
D DR _A _B S 2<6>
M _ CL K_ DD R0<6>
M _C LK _DD R#0<6>
D DR _A _B S 0<6>
D DR _ A _W E #<6>
D DR _ A_ CA S #<6>
DDR_CS 1_DI M M A #<6>
DRAM RST# <4>
PM_EXTTS#1_R <4>
SMB_DATA_S3 < 10,12,22>
SMB_CLK_S3 <10,12,22>
DDR_CK E 1_DI MMA <6>
M _C LK _DD R1 <6>
M_CLK_DDR#1 <6>
DDR_A_B S 1 <6>
D D R_ A_ RA S# <6>
DDR_CS 0_DI M M A# <6>
M_ODT0 <6>
M_ODT1 <6>
D DR _A _D [0.. 63 ]<6>
D DR _ A_ DM [ 0.. 7]< 6>
D DR _ A _D QS [ 0.. 7]<6 >
D DR _ A _D QS #[ 0. .7 ]< 6>
DDR_A_M A [0..15]<6>
+1.5V +1.5V
+ V _D D R_ CP U_ RE F
+ V _D D R_ CP U_ RE F+V R EF _C A
+1.5V
+0.75VS
+1.5V
+0.75VS
+3VS
+3VS
+3VS
Title
Size Docum ent Number R e v
D at e : S hee t o f
Security Classification
Compal Secret Data
THIS SHEET OF ENGINEERING DRAWING IS THE PROPRIETARY PROPERTY OF COMPAL ELECTRONICS, INC. AND CONTAINS CONFIDENTIAL
AND TRADE SECRET INFORMATION. THIS SHEET MAY NOT BE TRANSFERED FROM THE CUSTODY OF THE COMPETENT DIVISION OF R&D
DEPARTMENT EXCEPT AS AUTHORIZED BY COMPAL ELECTRONICS, INC. NEITHER THIS SHEET NOR THE INFORMATION IT CONTAINS
MAY BE USED BY OR DISCLOSED TO ANY THIRD PARTY WITHOUT PRIOR WRITTEN CONSENT OF COMPAL ELECTRONICS, INC.
Issued Date Deciphered Date
L A -6 16 1 P
0 .5
DDRIII-SODIMM SLOT1
C us t o m
9 4 1Tuesday, May 18, 2010
2008/09/15 2009/09/03
Compal Electronics, Inc.
DDR3 SO-DIMM A
Layout Note:
Place near JD IMM1
Layout Note:
Place near JDIMB1
reserve for memory thermal sensor, HP.
open
R96
10K_0402_5%
1 2
R94 0_0402_5%
1 2
C 11 1
0.1U_0402_16V4Z
1
2
C 11 7
2.2U_0805_16V4Z
1
2
R 86
1K _0402_1%
12
C1338
0.1U_0402_16V4Z
@
1
2
C 12 6
10U_0603_6.3V6M
1
2
C 1 34
1U_0402_6.3V6K
1
2
R 95
10K_0402_5%
1 2
C1315
10U_0603_6.3V6M
1
2
C 12 4
10U_0603_6.3V6M
1
2
U59
NS_LM77CIMMX_3_MSOP8P
@
T_CRIT_A
3
SCL
2
SDA
1
A1 6
+VS 8
GND
4INT 5
A0 7
JDIMM1
FOX _AS0A626-U4SN-7F~D
C O NN @
VREF_DQ
1
VSS
3
DQ0
5
DQ1
7
VSS
9
DM0
11
VSS
13
DQ2
15
DQ3
17
VSS
19
DQ8
21
DQ9
23
VSS
25
DQS1#
27
DQS1
29
VSS
31
DQ10
33
DQ11
35
VSS
37
DQ16
39
VSS 2
DQ4 4
DQ5 6
VSS 8
DQS0# 10
DQS0 12
VSS 14
DQ6 16
DQ7 18
VSS 20
DQ12 22
DQ13 24
VSS 26
DM1 28
RESET# 30
VSS 32
DQ14 34
DQ15 36
VSS 38
DQ20 40
DQ17
41
VSS
43
DQS2#
45
DQS2
47
VSS
49
DQ18
51
DQ19
53
VSS
55
DQ24
57
DQ25
59
VSS
61
DM3
63
VSS
65
DQ26
67
DQ27
69
VSS
71
CKE0
73
VDD
75
NC
77
BA2
79
VDD
81
A12/BC#
83
A9
85
VDD
87
A8
89
A5
91
VDD
93
A3
95
A1
97
VDD
99
CK0
101
CK0#
103
VDD
105
A10/AP
107
BA0
109
VDD
111
WE#
113
CAS#
115
VDD
117
A13
119
S1#
121
VDD
123
TEST
125
VSS
127
DQ32
129
DQ33
131
VSS
133
DQS4#
135
DQS4
137
VSS
139
DQ34
141
DQ35
143
VSS
145
DQ40
147
DQ41
149
VSS
151
DM5
153
VSS
155
DQ42
157
DQ43
159
VSS
161
DQ48
163
DQ49
165
VSS
167
DQS6#
169
DQS6
171
VSS
173
DQ50
175
DQ51
177
VSS
179
DQ56
181
DQ57
183
VSS
185
DM7
187
VSS
189
DQ58
191
DQ59
193
VSS
195
SA0
197
VDDSPD
199
DQ21 42
VSS 44
DM2 46
VSS 48
DQ22 50
DQ23 52
VSS 54
DQ28 56
DQ29 58
VSS 60
DQS3# 62
DQS3 64
VSS 66
DQ30 68
DQ31 70
VSS 72
CKE1 74
VDD 76
A15 78
A14 80
VDD 82
A11 84
A7 86
VDD 88
A6 90
A4 92
VDD 94
A2 96
A0 98
VDD 100
CK1 102
CK1# 104
VDD 106
BA1 108
RAS# 110
VDD 112
S0# 114
ODT0 116
VDD 118
ODT1 120
NC 122
VDD 124
VREF_CA 126
VSS 128
DQ36 130
DQ37 132
VSS 134
DM4 136
VSS 138
DQ38 140
DQ39 142
VSS 144
DQ44 146
DQ45 148
VSS 150
DQS5# 152
DQS5 154
VSS 156
DQ46 158
DQ47 160
VSS 162
DQ52 164
DQ53 166
VSS 168
DM6 170
VSS 172
DQ54 174
DQ55 176
VSS 178
DQ60 180
DQ61 182
VSS 184
DQS7# 186
DQS7 188
VSS 190
DQ62 192
DQ63 194
VSS 196
EVENT# 198
SDA 200
SA1
201
VTT
203
GND1
205
SCL 202
VTT 204
BOSS1 206
GND2
207 BOSS2 208
C 1 35
10U_0805_6.3V6M
1
2
C 12 1
10U_0603_6.3V6M
1
2
C 13 7
0.1U_0402_16V4Z
1
2
C 11 2
2.2U_0805_16V4Z
1
2
C 12 5
10U_0603_6.3V6M
1
2
C 1 33
1U_0402_6.3V6K
1
2
C 1 31
1U_0402_6.3V6K
1
2
R1497
0_0402_5%
@
1 2
R 83
1K _0402_1%
12
C 1 32
1U_0402_6.3V6K
1
2
+
C 11 8
330U_B2_2.5VM_R15M
1
2
C 13 6
2.2U_0402_6.3V6M
1
2
C 12 2
10U_0603_6.3V6M
1
2
R1495
10K_0402_5%
@
1 2
C 12 3
10U_0603_6.3V6M
1
2
R1496
0_0402_5%
@
1 2
C1314
10U_0603_6.3V6M
1
2
C 11 6
0.1U_0402_16V4Z
1
2

1
1
2
2
3
3
4
4
5
5
A A
B B
C C
D D
CP U_S TOP#
SMB_CLK_S3
SMB_DATA_S3
R EF_0 /CP U_SEL
CK _P WRGD
CP U_S TOP#
CLK_BUF_DOT96#
CLK_BUF_DOT96
L_CLK _BUF_DO T96#
L_CLK _BUF_D OT96
CLK_DMI#
CLK_DMI
L_CLK _D MI#
C L K_BUF _CKSSCD
C L K_BUF _CKSSCD #
L_CLK _D MI
L_CLK _BUF_CKSSCD#
L _C LK _BUF _CKSSCD
CLK_14M _ PCH
CLK _XTAL_IN
CLK_XTAL_OUT
CK _P WRGD
R _C LK_B UF _BCL K CLK _B UF_B CLK
CLK_BUF_BCLK#
CLK _XTAL_IN
CLK_XTAL_OUT
R_CLK_B UF_B C LK#
R EF_0 /CP U_SEL
SMB_CLK_S3 <9, 12,22>
CLK_DMI<12>
CLK_DMI#<12>
C L K_ BU F_ CK S SC D<1 2>
C L K_ BU F_ CK S SC D#<1 2>
CLK_BUF_DOT96<12>
CLK_BUF_DOT96#<12>
SMB_DATA_S3 < 9,12,22>
CLK_14M _PCH <12>
C LK _E N # <37 >
CLK_BUF_BCLK# <12>
CLK_BUF_BCLK <12>
+1.05V S _CK505+1.05VS
+3VS_CK505
+3VS_CK505
+3VS_CK505
+3VS +3V S _CK505
+3VS_CK505
+3VS_CK505_G +3VS +1.5VS
+1.05V S _CK505
+3VS_CK505_G
+1.05V S _CK505
+3VS_CK505_G
+1.05VS
Title
Size Docum ent Number R e v
D at e : S hee t o f
Security Classification
Compal Secret Data
THIS SHEET OF ENGINEERING DRAWING IS THE PROPRIETARY PROPERTY OF COMPAL ELECTRONICS, INC. AND CONTAINS CONFIDENTIAL
AND TRADE SECRET INFORMATION. THIS SHEET MAY NOT BE TRANSFERED FROM THE CUSTODY OF THE COMPETENT DIVISION OF R&D
DEPARTMENT EXCEPT AS AUTHORIZED BY COMPAL ELECTRONICS, INC. NEITHER THIS SHEET NOR THE INFORMATION IT CONTAINS
MAY BE USED BY OR DISCLOSED TO ANY THIRD PARTY WITHOUT PRIOR WRITTEN CONSENT OF COMPAL ELECTRONICS, INC.
Issued Date Deciphered Date
L A -6 16 1 P
0 .5
CLOCK GENERATOR
10 41T uesday, May 18, 2010
2008/09/15 2009/09/03
Compal Electronics, Inc.
Close to U6 Close to U6
Close to U2 within 500mil
1
CPU_1PIN 30 CPU_0
0 133MHz
(Default)
133MHz
100MHz 100MHz
install R120 for low power CLKGENEMI request, Compal SI, 1/19
2nd Source :
IDT ICS9LVS3197BKLFT MLF 32P
REALTEK RTM890N-632-VB-GRT QFN 32P
C 1 65
0.1U_0402_16V4Z
1
2
C 1 68
0.1U_0402_16V4Z
1
2
C 1 67
0.1U_0402_16V4Z
1
2
R 1 14 0_ 04 02_ 5%
1 2
R 1 11 0_ 04 02_ 5%
1 2
R 14 66 1 0K _0 402_5 %
1 2
SLG 8LV595VTR_QFN_32P_5X5
U6
CPU_1# 19
SRC_1/SATA
10
CKPWRGD/PD# 25
DOT_96
3
CPU_0# 22
XTAL_OUT 27
VSS_REF 26
VDD_CPU 24
CPU_0 23
27MHZ
6XTAL_IN 28
VDD_27
5
27MHZ_SS
7
CPU_1 20
VSS_CPU 21
VDD_CPU_IO 18
VDD_DOT
1
REF_0/CPU_SEL 30
SDA 31
SCL 32
DOT_96#
4
VSS_SATA
9
SRC_1#/SATA#
11
VSS_SRC
12
SRC_2
13
SRC_2#
14
VDD_SRC_IO
15
VDD_SRC 17
VDD_REF 29
VSS_DOT
2
CPU_STOP#
16
TGND
33
VSS_27
8
R112 0_0402_5%
1 2
C 1 78
33P_0402_50V8J
1
2
C 17 2
10U_0805_10V4Z
1
2
C 1 64
10U_0805_10V4Z
1
2
C 1 70
47P_0402_50V8J
1
2
R 1 08 0_ 04 02_ 5%
1 2
R 10 7 33 _04 02_5%
1 2
R110 0_0402_5%
1 2
C 17 4
0.1U_0402_16V4Z
1
2
R 1 09 0_ 04 02_ 5%
1 2
R 1 06 0_ 04 02_ 5%
1 2
C 1 69
0.1U_0402_16V4Z
1
2
C 1 66
0.1U_0402_16V4Z
1
2
C 17 5
0.1U_0402_16V4Z
1
2
R 1 17
FBMA-L11-160808-301LMA20T_0603~D
1 2
C 17 1
10U_0805_10V4Z
1
2
R 14 65 1 0K _0 402_5 %@
1 2
R 11 5
10K_0402_5%
1 2
C 17 7
33P_0402_50V8J
1
2
R 1 13 0_ 04 02_ 5%
1 2
C 17 3
0.1U_0402_16V4Z
1
2
C 17 6
47P_0402_50V8J
1
2
Y114.31 8MHZ 16PF 7A14300083
12
Q7A
2N7002DW-7-F_SOT363-6
61
2
R 11 6
10K_0402_5%
1 2
R 1 20 0_ 06 03_ 5%
1 2
R 1 43 0_ 06 03_ 5%@
1 2
C 1 63
10P_0402_50V8C@
1
2
R 1 18 0_ 06 03_ 5%
1 2

1
1
2
2
3
3
4
4
5
5
A A
B B
C C
D D
PCH_RTCX2
S M _IN TRUD ER# SI RQ
SB_SPKRPCH_INT V RMEN
HDA_BIT_CLK_CODEC
HDA _SDO UT_CODEC
PCH_JTAG_TDI
SATA_PRX_DTX_P0
SATA_PRX_DTX_N0
PCH _JTAG_TMS
S M_I NTR UDE R#
PCH_RTCX2
SATAICOMPIPCH_TRST#
SB_SPKR
PCH_JTAG_TCK
PCH_RTCX1
H DA _ SD IN0
H DA _S DOUT
HD D_H ALTLE D
S I RQ
KBC_SPI_CS0#
SATA_PTX_DRX_P0
HDA_RST#
KBC_SPI_CS1#
PCH_RTCX1
HDA_BIT_C LK
PCH_JTAG_TDO
SATA_PTX_DRX_N0
PCH_INT V RMEN
HDA _ SY N C
PCH_JTAG_TDO
PCH_JTAG_TCK
GPIO 21
PCH_RTCRST#
PCH_JTAG_TDI
GPIO 21
RT C1 RT C2
PCH_SRTCRS T#
AQUA W HITE_BATLED
PCH_GPIO 33AQUA W HITE_BATLED
GPIO 23
PCH _JTAG_TMS
H D A_ RS T# _C OD EC<2 3>
H D D_ HA LT LE D < 20>
KBC_SPI_CS 0#_R<28>
LP C_LF RAME# <27,28>
H DA _ S D IN 0<2 3>
KBC_SPI_CLK_R<28>
HDA_BIT_CLK_CODEC<23>
LP C_LA D 3 <27,28>
LP C_LA D 0 <27,28>
SATA_LED# <20>
H DA _ SD OUT _C OD EC<2 3>
LP C_LA D 2 <27,28>
KBC_SPI_SO<28>
KBC_SPI_CS 1#_R<28>
S I RQ < 27 ,28>
H DA _ S Y N C_ C O DE C<2 3>
SB_SPKR<23>
LP C_LA D 1 <27,28>
KBC_SPI_SI_R<28>
SATA_PTX_DRX_N0 <19>
SATA_PRX_DTX_N0 <19>
SATA_PTX_DRX_P0 <19>
SATA_PRX_DTX_P0 <19>
AQUA W HITE_BATLED#<25,28>
+ R TC VC C + 3VS
+1.05VS
+3VS
+3VS
+3VALW+3VALW+3VALW
+ R TC VC C
+ R TC VC C +V R EG _511 25
+3VS
+3VALW
+3VS
Title
Size Docum ent Number R e v
D at e : S hee t o f
Security Classification
Compal Secret Data
THIS SHEET OF ENGINEERING DRAWING IS THE PROPRIETARY PROPERTY OF COMPAL ELECTRONICS, INC. AND CONTAINS CONFIDENTIAL
AND TRADE SECRET INFORMATION. THIS SHEET MAY NOT BE TRANSFERED FROM THE CUSTODY OF THE COMPETENT DIVISION OF R&D
DEPARTMENT EXCEPT AS AUTHORIZED BY COMPAL ELECTRONICS, INC. NEITHER THIS SHEET NOR THE INFORMATION IT CONTAINS
MAY BE USED BY OR DISCLOSED TO ANY THIRD PARTY WITHOUT PRIOR WRITTEN CONSENT OF COMPAL ELECTRONICS, INC.
Issued Date Deciphered Date
L A -6 16 1 P
0 .5
IBEX-M(1/6)-HDA/JTAG/SATA
C us t o m
11 41T uesday, May 18, 2010
2008/09/15 2009/09/03
Compal Electronics, Inc.
R158
R167
R165
Uns tuff
Uns tuff
Uns tuff
Uns tuff
Uns tuff
Uns tuff
Uns tuff100 ohm
200 ohm
100 ohm
200 ohm
100 ohm
200 ohm
100 ohm
200 ohm
51 ohm 5%51 ohm 5%
PCH _JTAG_TDO
ES1 AllES2
PCH _JTAG_TDI
PCH _JTAG_TCK
R157
R166
R156
R176
Uns tuff
100 ohm
51 ohm 5%
200 ohm
PCH _JTAG_TMS
Pre-Production Units Production
Ref.PCH Pin
L
+ -
W=20m ils
GPIO33 iAMT Enable /Disable
Hi
DisableLo
Enable (Default)
iAMT setting
for i-AMT setting. 11/20 HP
for i-AMT setting. 11/20 HP
11/20 HP
11/20 HP
for RF
C 1 88 47 P_ 04 02_ 50V8 J
@
1 2
R 1 66
100_0402_1%@
12
Y2
32.76 8KHZ_12.5PF_Q13MC14610002
OSC 4
OSC 1
NC
3
NC
2
R1459
330K_0402_5% @
1 2
RTCIHDA
SATA LPC
SPI JTAG
U7A
IB EXPEAK-M_FCBGA1071
RTCX1
B13
RTCX2
D13
INTVRMEN
A14
INTRUDER#
A16
HDA_BCLK
A30
HDA_SYNC
D29
HDA_RST#
C30
HDA_SDIN0
G30
HDA_SDIN1
F30
HDA_SDIN2
E32
HDA_SDO
B29
SATALED# T3
FWH0 / LAD0 D33
FWH1 / LAD1 B33
FWH2 / LAD2 C32
FWH3 / LAD3 A32
LDRQ1# / GPIO23 F34
FWH4 / LFRAME# C34
LDRQ0# A34
RTCRST#
C14
HDA_SDIN3
F32
HDA_DOCK_EN# / GPIO33
H32
HDA_DOCK_RST# / GPIO13
J30
SRTCRST#
D17
SATA0RXN AK7
SATA0RXP AK6
SATA0TXN AK11
SATA0TXP AK9
SATA1RXN AH6
SATA1RXP AH5
SATA1TXN AH9
SATA1TXP AH8
SATA2RXN AF11
SATA2RXP AF9
SATA2TXN AF7
SATA2TXP AF6
SATA3RXN AH3
SATA3RXP AH1
SATA3TXN AF3
SATA3TXP AF1
SATA4RXN AD9
SATA4RXP AD8
SATA4TXN AD6
SATA4TXP AD5
SATA5RXN AD3
SATA5RXP AD1
SATA5TXN AB3
SATA5TXP AB1
SATAICOMPI AF15
SPI_CLK
BA2
SPI_CS0#
AV3
SPI_CS1#
AY3
SPI_MOSI
AY1
SPI_MISO
AV1
SATA0GP / GPIO21 Y9
SATA1GP / GPIO19 V1
JTAG_TCK
M3
JTAG_TMS
K3
JTAG_TDI
K1
JTAG_TDO
J2
JTAG_RST#
J4
SERIRQ AB9
SPKR
P1
SATAICOMPO AF16
R 1 26 20K _0 402_ 1%
1 2
C 1 82
18P_0402_50V8J
1
2
R 1 57
200_0402_5%@
12
T150P A D
T149P A D
R 1 58
200_0402_5%
@
1 2
R 1 25 10 K_ 04 02_5%@
12
R 1 21 1M _ 0402_ 5%
1 2
R 1 34 33 _04 02 _5%
1 2
C 21 0
1U_0603_10V4Z
1
2
T121P A D
C 18 3
1U_0603_10V4Z
1
2
R 1 48 0_ 04 02_ 5%
1 2
R 26 1
1K _0402_5%
1 2
R 1 37 33 _04 02 _5%
1 2
R 1 32 33 _04 02 _5%
1 2
R 14 61 100 K_ 040 2_5%
1 2
D36
CHN202UPT_S C-70
2
3
1
R1458
10K_0402_5%
@
1 2
R 1 24 33 0K _0 402_ 5%
1 2
R 1 30 33 _04 02 _5%
1 2
R 15 6
200_0402_5%
@
12
R 12 3 10 M_ 0402 _5%
1 2
JBATT1
LOTES_AAA-BAT-019-K01_2P
C O NN @
+
1-2
R 1 44 0_ 04 02_ 5%
1 2
C 18 0
1U_0603_10V4Z
1
2
T147P A D
R 14 5 10 K_ 0402_ 5%
1 2
T148P A D
R 1 22 10 K_ 04 02_5%
1 2
R 1 47
10K_0402_5%
1 2
C 18 1
18P_0402_50V8J
1
2
R 14 57 1 K_ 04 02_5%
1 2
C 1 86 47 P_ 04 02_ 50V8 J
@
1 2
R 1 76 51 _0 40 2_5%
1 2
R 1 67
100_0402_1%
@
12
R 14 60 1 0K _0 402_5%
12
R 1 27 20K _0 402_ 1%
1 2
Q86A
2N7002DWH 2N S OT363-6
61
2
C LR P 2
SHO RT PADS@
12
R 2 34 0_ 04 02_ 5%
1 2
C LR P 1
SHO RT PADS@
12
R 16 5
100_0402_1%
@
12
R142 37.4_0402_1%
1 2

1
1
2
2
3
3
4
4
5
5
A A
B B
C C
D D
SMBCLK
SMBDATA S MB_DATA_S3
SMB_CLK_S3
SMBCLK
SMBDATA
PCIE_PTX_DRX_P6
SML0ALERT#
PCI E _PTX_DRX_N6
PCIE_PRX_DTX_P6
PCI E _PRX_DTX_N6
SML1CLK
SML1DATA
SML1ALERT#
XTAL25_IN
XTAL25_OUT
R _C LK_D P#
R _ CLK _DP
XCLK _RCOMP
R_C LK_EXP#
R_C LK_EXP
SML1CLK
SML0DATA
SML0ALERT#
SML0CLK
SMB_DATA_S3
CLK_PCIE _MCARD #_R
SMBCLKSMB_CLK_S3
SMBDATA
SML1ALERT#
C LK _P CIE_M CA RD_ R
SML1CLK
SML1DATA
SML1DATA
XTAL25_IN
XTAL25_OUT
CA P _CLK
CA P _ DAT
SML0CLK
SML0DATA
LI D _SW_P CH#
LI D _SW_P CH#
PCIE_PTX_DRX_P4
PCI E _PTX_DRX_N4
PCIE_PRX_DTX_P4
PCI E _PRX_DTX_N4
PCIE_PTX_DRX_P7
PCI E _PTX_DRX_N7
PCIE_PRX_DTX_P7
PCI E _PRX_DTX_N7
CLK_PCIE _MCARD 2_R
CLK_PCIE _MCARD 2#_R
SMB_DATA_S3 <9,10,22>
SMB_CLK_S3 <9, 10,22>
C LK _P C I_F B < 14>
CLK_14M _PCH <10>
CLK_EXP <4>
CLK_EXP# <4>
CLK_DMI# <10>
CLK_DMI <10>
CLK_BUF_BCLK < 10>
CLK_BUF_BCLK # <10>
CLK_BUF_DOT96 <10>
CLK_BUF_DOT96# <10>
C L K_ BU F_ CK S SC D < 10>
C L K_ BU F_ CK S SC D# <1 0>
PCI E _PTX_C_DRX_P6<21>
PCI E _PRX_DTX_N6<21>
PCI E _PTX_C_DRX_N6<21>
PCIE_PRX_DTX_P6<21>
CLK_DP# <4>
C LK _D P <4>
CLK_PCIE _MCARD<22>
CA P _DAT <28>
C LK RE Q _W LA N#<22>
CA P _CLK <28>
CLK_PCIE _MCARD#<22>
PCI E _PTX_C_DRX_P4<22>
PCI E _PRX_DTX_N4<22>
PCI E _PTX_C_DRX_N4<22>
PCIE_PRX_DTX_P4<22>
PCI E _PTX_C_DRX_P7<22>
PCI E _PRX_DTX_N7<22>
PCI E _PTX_C_DRX_N7<22>
PCIE_PRX_DTX_P7<22>
CLK_PCIE _MCARD2<22>
CLK_PCIE _MCARD 2#<22>
C LK R EQ _WWAN#<2 2>
+3VS
+3VALW
+1.05VS
+3VALW
+3VS
+3VS
+3VS
+3VALW
+3VALW
+3VALW
+3VL
Title
Size Docum ent Number R e v
D at e : S hee t o f
Security Classification
Compal Secret Data
THIS SHEET OF ENGINEERING DRAWING IS THE PROPRIETARY PROPERTY OF COMPAL ELECTRONICS, INC. AND CONTAINS CONFIDENTIAL
AND TRADE SECRET INFORMATION. THIS SHEET MAY NOT BE TRANSFERED FROM THE CUSTODY OF THE COMPETENT DIVISION OF R&D
DEPARTMENT EXCEPT AS AUTHORIZED BY COMPAL ELECTRONICS, INC. NEITHER THIS SHEET NOR THE INFORMATION IT CONTAINS
MAY BE USED BY OR DISCLOSED TO ANY THIRD PARTY WITHOUT PRIOR WRITTEN CONSENT OF COMPAL ELECTRONICS, INC.
Issued Date Deciphered Date
L A -6 16 1 P
0 .5
IBEX-M(2/6)-PCI-E/SMBUS/CLK
C us t o m
12 41T uesday, May 18, 2010
2008/09/15 2009/09/03
Compal Electronics, Inc.
change from poert2 to port4. 11/20 HP
11/20 HP
11/21 HP
WLAN
GLAN
WWAN
WLAN
WWAN
12/05 HP
R1480 0_0402_5%
1 2
C198 0.1U_0402_16V4Z
1 2
R 1 88 2. 2K _0 40 2_5%
1 2
R208 0_0402_5%
1 2
R 1 87 2. 2K _0 40 2_5%
1 2
R 1 84 2. 2K _0 40 2_5%
1 2
C 19 9
18P_0402_50V8J
1
2
R197 0_0402_5%
1 2
C193 0.1U_0402_16V4Z
1 2
T56 P A D
R 1 85 10 K_ 04 02_5%
1 2
R 69 4
5.1K_0 402_5%
1 2
Q8B
2N7002DW-T /R7_SOT363-6
3
5
4
C1301 0.1U_0402_16V4Z
1 2
R209 0_0402_5%
1 2
R1479 0_0402_5%
1 2
R 7 01 10 K_ 04 02_5%
1 2
R 2 64
0_0402_5%
1 2
C 2 00
18P_0402_50V8J
1
2
PCI-E*
SMBus
Con troller
From CLK BUFFER PEG
Clock Flex
Link
U 7B
IB EXPEAK-M_FCBGA1071
PERN1
BG30
PERP1
BJ30
PERN2
AW30
PERP2
BA30
PERN3
AU30
PERP3
AT30
PERN4
BA32
PERP4
BB32
PERN5
BF33
PERP5
BH33
PERN6
BA34
PERP6
AW34
PERN7
AT34
PERP7
AU34
PERN8
BG34
PERP8
BJ34
PETN1
BF29
PETP1
BH29
PETN2
BC30
PETP2
BD30
PETN3
AU32
PETP3
AV32
PETN4
BD32
PETP4
BE32
PETN5
BG32
PETP5
BJ32
PETN6
BC34
PETP6
BD34
PETN7
AU36
PETP7
AV36
PETN8
BG36
PETP8
BJ36
SMBALERT# / GPIO11 B9
SMBCLK H14
SMBDATA C8
SML0CLK C6
SML0DATA G8
CLKOUT_PCIE0N
AK48
CLKOUT_PCIE0P
AK47
CLKOUT_PCIE1N
AM43
CLKOUT_PCIE1P
AM45
CLKOUT_PCIE2N
AM47
CLKOUT_PCIE2P
AM48
CLKOUT_PCIE3N
AH42
CLKOUT_PCIE3P
AH41
CLKOUT_PCIE4N
AM51
CLKOUT_PCIE4P
AM53
CLKOUT_PCIE5N
AJ50
CLKOUT_PCIE5P
AJ52
SML0ALERT# / GPIO60 J14
CL_CLK1 T13
CL_DATA1 T11
CL_RST1# T9
CLKIN_BCLK_N AP3
CLKIN_BCLK_P AP1
CLKIN_DMI_N AW24
CLKIN_DMI_P BA24
CLKIN_DOT_96N F18
CLKIN_DOT_96P E18
CLKIN_SATA_N / CKSSCD_N AH13
CLKIN_SATA_P / CKSSCD_P AH12
XTAL25_IN AH51
XTAL25_OUT AH53
REFCLK14IN P41
CLKIN_PCILOOPBACK J42
CLKOUT_PEG_A_N AD43
CLKOUT_PEG_A_P AD45
PEG_A_CLKRQ# / GPIO47 H1
PCIECLKRQ0# / GPIO73
P9
PCIECLKRQ1# / GPIO18
U4
PCIECLKRQ2# / GPIO20
N4
PCIECLKRQ3# / GPIO25
A8
PCIECLKRQ4# / GPIO26
M9
PCIECLKRQ5# / GPIO44
H6
CLKOUTFLEX0 / GPIO64 T45
CLKOUTFLEX1 / GPIO65 P43
CLKOUTFLEX2 / GPIO66 T42
CLKOUTFLEX3 / GPIO67 N50
CLKOUT_DMI_N AN4
CLKOUT_DMI_P AN2
PEG_B_CLKRQ# / GPIO56
P13
CLKOUT_PEG_B_P
AK51 CLKOUT_PEG_B_N
AK53
SML1ALERT# / GPIO74 M14
SML1CLK / GPIO58 E10
SML1DATA / GPIO75 G12
XCLK_RCOMP AF38
CLKOUT_DP_P / CLKOUT_BCLK1_P AT3
CLKOUT_DP_N / CLKOUT_BCLK1_N AT1
C197 0.1U_0402_16V4Z
1 2
T139 P A D
R 2 11 90 .9 _0 402_ 1%
1 2
R 2 00 10 K_ 04 02_5%
1 2
Q2B
2N7002DW-T /R7_SOT363-6
3
5
4
R 1 89 2. 2K _0 40 2_5%
1 2
R 1 91 2. 2K _0 40 2_5%
1 2
R 2 63
0_0402_5%
1 2
T55 P A D Y3
25MHZ_20PF_7A25000012
1 2
R 2 02 10 K_ 04 02_5%
1 2
R196 0_0402_5%
1 2
R195 0_0402_5%
1 2
R 1 83 10 K_ 04 02_5%
1 2
R 2 05 10 K_ 04 02_5%
1 2
C1302 0.1U_0402_16V4Z
1 2
R 2 13 10 K_ 04 02_5%
1 2
R 19 2 10 K_ 0402_ 5%
1 2
C194 0.1U_0402_16V4Z
1 2
R 1 86 2. 2K _0 40 2_5%
1 2
R 19 4 10 K_ 0402_ 5%
1 2
Q8A
2N7002DW-T /R7_SOT363-6
6 1
2
T140 P A D
R 69 5
5.1K_0 402_5%
1 2
R 19 9 10 K_ 0402_ 5%
1 2
R198 0_0402_5%
1 2
Q2A
2N7002DW-T /R7_SOT363-6
61
2
R 14 62 10K _0 402 _5%
1 2
R 21 0 1M _0 402_5%
1 2

5
5
4
4
3
3
2
2
1
1
D D
C C
B B
A A
DM I _CTX_PRX_N2
DM I _CRX_PTX_N0
DM I _CRX_PTX_N1
DM I _CRX_PTX_N2
DM I _CRX_PTX_N3
DMI_CRX_PTX_P0
DMI_CRX_PTX_P1
DMI_CRX_PTX_P2
DMI_CRX_PTX_P3
DM I _CTX_PRX_N1
DM I _CTX_PRX_N0
DM I _CTX_PRX_N3
DMI_CTX_PRX_P1
DMI_CTX_PRX_P2
DMI_CTX_PRX_P0
DMI_CTX_PRX_P3
DM I _IRCO MP
M_P W R OK
AUX P WROK
PM_DRAM_PWRGD
LO W _B AT_R
IB EX_R#
PCI E _WA KE#
P M_C LKRUN#
SLP_S5#
SLP _LAN#
DA C_ I RE F
SYS_RS T#
SLP _LAN#
IB EX_R#
LO W _B AT_R
PCI E _WA KE#
SUS _CLK
FDI_CT X_PRX_N0
FDI_CT X_PRX_N1
FDI_CT X_PRX_N2
FDI_CT X_PRX_N3
FDI_CT X_PRX_N4
FDI_CT X_PRX_N5
FDI_CT X_PRX_N6
FDI_CT X_PRX_N7
FDI_CTX_PRX_P0
FDI_CTX_PRX_P1
FDI_CTX_PRX_P2
FDI_CTX_PRX_P3
FDI_CTX_PRX_P4
FDI_CTX_PRX_P5
FDI_CTX_PRX_P6
FDI_CTX_PRX_P7
F DI _INT
F DI _F S YN C 0
F DI _F S YN C 1
FD I_ LS Y NC0
FD I_ LS Y NC1
DP D_ H PD
AC_PRE SENT
SLP_S4#
SLP_S5#
SLP_S3#
VGATE
DPD_TXP1
DP D_A UX
DP D_A UX#
DP D_ TXN0
DPD_TXP0
VGATE
D DC 2_ C LK
D DC 2_D AT A
SYS_RS T#
P M_C LKRUN#
M_RED
M_BLUE
M_G RE EN
3V DD C CL
3V DD C DA
CRT _H SY N C
C RT _ VS YN C
DPD_TXP3
DP D_ TXN3
DPD_TXP2
DP D_ TXN2
DP D_ TXN1
PM_P W RBTN#_R<4>
O N/ OF FB TN #<2 5,28 >
DM I _CRX_PTX_N0<5>
DM I _CTX_PRX_N0<5>
DM I _CTX_PRX_N1<5>
DM I _CTX_PRX_N2<5>
DM I _CTX_PRX_N3<5>
DMI_CTX_PRX_P0<5>
DMI_CTX_PRX_P1<5>
DMI_CTX_PRX_P2<5>
DMI_CTX_PRX_P3<5>
DM I _CRX_PTX_N1<5>
DM I _CRX_PTX_N2<5>
DM I _CRX_PTX_N3<5>
DMI_CRX_PTX_P0<5>
DMI_CRX_PTX_P1<5>
DMI_CRX_PTX_P2<5>
DMI_CRX_PTX_P3<5>
XDP _DBRESET#<4>
VGATE<37>
PM_RSMRST#<28>
PM_DRAM_PWRGD<4>
AC_PRESENT<28>
PCI E _WAKE# <21,22>
P M _CL KR UN# <28>
H _ PM _S Y NC <4>
SLP_S4# <30,36>
SLP_S3# <21,23,28, 29,30,32,34,35>
R P GO OD<33>
FDI_CT X _PRX_N0 <5>
FDI_CT X _PRX_N1 <5>
FDI_CT X _PRX_N2 <5>
FDI_CT X _PRX_N3 <5>
FDI_CT X _PRX_N4 <5>
FDI_CT X _PRX_N5 <5>
FDI_CT X _PRX_N6 <5>
FDI_CT X _PRX_N7 <5>
FDI_CTX_PRX_P0 <5>
FDI_CTX_PRX_P1 <5>
FDI_CTX_PRX_P2 <5>
FDI_CTX_PRX_P3 <5>
FDI_CTX_PRX_P4 <5>
FDI_CTX_PRX_P5 <5>
FDI_CTX_PRX_P6 <5>
FDI_CTX_PRX_P7 <5>
F DI _ IN T <5>
F D I_ F S Y N C0 < 5>
F D I_ F S Y N C1 < 5>
F DI _ LS Y NC 0 <5>
F DI _ LS Y NC 1 <5>
IN V _PWM<18>
ENABLT<18>
E NA V DD<18>
SUS _PWR_A C K<28>
DP D_TXN0 <17>
DPD_TXP0 <17>
DP D_TXN1 <17>
DPD_TXP1 <17>
DP D_TXN2 <17>
DPD_TXP2 <17>
DP D_TXN3 <17>
DPD_TXP3 <17>
D P D_ H P D <17 >
DP D_AUX# <17>
DP D_AUX <17>
D P D_C TR LCL K < 17>
DP D_CTRLDATA <17>
P G D _I N<2 8,37>
LV DS_ACLK N<18>
LV DS_ACLKP<18>
LV DS_A0N<18>
LV DS_A1N<18>
LV DS_A2N<18>
LV DS_A0P<18>
LV DS_A1P<18>
LV DS_A2P<18>
D DC 2_ DA TA<1 8>
D DC 2 _ CL K< 18>
C RT _ V S YN C< 19>
3 V DD C DA< 19>
3 V DD C CL<1 9>
M_BLUE<19>
M_G REEN< 19>
M_RED<19>
C RT _ HS Y NC<19>
+1.05VS
+3VS
+3VALW
+3VS
+3VS
+3VALW
Title
Size Docum ent Number R e v
D at e : S hee t o f
Security Classification
Compal Secret Data
THIS SHEET OF ENGINEERING DRAWING IS THE PROPRIETARY PROPERTY OF COMPAL ELECTRONICS, INC. AND CONTAINS CONFIDENTIAL
AND TRADE SECRET INFORMATION. THIS SHEET MAY NOT BE TRANSFERED FROM THE CUSTODY OF THE COMPETENT DIVISION OF R&D
DEPARTMENT EXCEPT AS AUTHORIZED BY COMPAL ELECTRONICS, INC. NEITHER THIS SHEET NOR THE INFORMATION IT CONTAINS
MAY BE USED BY OR DISCLOSED TO ANY THIRD PARTY WITHOUT PRIOR WRITTEN CONSENT OF COMPAL ELECTRONICS, INC.
Issued Date Deciphered Date
L A -6 16 1 P
0 .5
IBEX-M(3/6)-DMI/GPIO/LVDS
C us t o m
13 41T uesday, May 18, 2010
2008/09/15 2009/09/03
Compal Electronics, Inc.
Close PCH and mini space 20mil
Display Port B
SDVO
Display Port C
delete R84, R66,R67
11/20 HP
11/20 HP
R 2 37 1 0K _0 402_5 %
1 2
R 2 43 1 0K _0 402_5 %
1 2
R 23 5 10 0K _04 02_5%
1 2
R 24 2 10 K_ 04 02_5%@
1 2
R1467
10K_0402_5%
1 2
R 7 72 10 K_ 04 02_5 %
1 2
T58 P AD
T57P AD
R 2 36 1 0K _0 402_5 %
1 2
R 24 0 10 K_ 04 02_5%@
1 2
R 2 25 10 K_ 04 02_5%
1 2
R 22 6
2.2K_0402_5%
R 2 46 1 0K _0 402_5 %
1 2
R 2 31 0_ 04 02_ 5%
1 2
R 7 71 10 K_ 04 02_5 %
1 2
T144 P A D
R 40 8 1K _0 402_5 %
1 2
R 2 45 1 K_ 04 02_5%
1 2
R 2 20 49 .9 _0 402_ 1%
1 2
R 7 73 2. 37 K_ 04 02_1%
1 2
R 2 41 1 0K _0 402_5 %@
1 2
R 2 28 0_ 040 2_5%
1 2
R 22 7
2.2K_0402_5%
R 2 24 0_ 04 02_ 5%
1 2
R 2 39 1 0K _0 402_5 %
1 2
R 24 4 10 K_ 04 02_5%@
1 2
R 2 38 1 0K _0 402_5 %@
1 2
R 2 29 10 K_ 04 02_5 %
1 2
DMI
FDI
System Power Management
U7C
IB EXPEAK-M_FCBGA1071
DMI0RXN
BC24
DMI1RXN
BJ22
DMI2RXN
AW20
DMI3RXN
BJ20
DMI0RXP
BD24
DMI1RXP
BG22
DMI2RXP
BA20
DMI3RXP
BG20
DMI0TXN
BE22
DMI1TXN
BF21
DMI2TXN
BD20
DMI3TXN
BE18
DMI0TXP
BD22
DMI1TXP
BH21
DMI2TXP
BC20
DMI3TXP
BD18
DMI_ZCOMP
BH25
DMI_IRCOMP
BF25
FDI_RXN0 BA18
FDI_RXN1 BH17
FDI_RXN2 BD16
FDI_RXN3 BJ16
FDI_RXN4 BA16
FDI_RXN5 BE14
FDI_RXN6 BA14
FDI_RXN7 BC12
FDI_RXP0 BB18
FDI_RXP1 BF17
FDI_RXP2 BC16
FDI_RXP3 BG16
FDI_RXP4 AW16
FDI_RXP5 BD14
FDI_RXP6 BB14
FDI_RXP7 BD12
FDI_FSYNC0 BF13
FDI_FSYNC1 BH13
FDI_LSYNC0 BJ12
FDI_LSYNC1 BG14
FDI_INT BJ14
PMSYNCH BJ10
TP23 N2
SLP_M# K8
SLP_S3# P12
SLP_S4# H7
SLP_S5# / GPIO63 E4
SYS_RESET#
T6
SYS_PW ROK
M6
PWRBTN#
P5
RI#
F14
WAKE# J12
SUS_STAT# / GPIO61 P8
SUSCLK / GPIO62 F3
ACPRESENT / GPIO31
P7
LAN_RST#
A10
MEPWROK
K5
BATLOW# / GPIO72
A6
PWROK
B17
CLKRUN# / GPIO32 Y1
SUS_PWR_ACK / GPIO30
M1
RSMRST#
C16
DRAMPWROK
D9
SLP_LAN# F6
R 2 23 0_ 04 02_ 5%
1 2
R 23 2
1K_0402_0.5%
LVDS
Digital Display Interface
CRT
U7D
IB E XPEAK-M_FCBGA1071
L_BKLTCTL
Y48
L_BKLTEN
T48
L_CTRL_CLK
AB46
L_CTRL_DATA
V48
L_DDC_CLK
AB48
L_DDC_DATA
Y45
L_VDD_EN
T47
LVDSA_CLK#
AV53
LVDSA_CLK
AV51
LVDSA_DATA#0
BB47
LVDSA_DATA#1
BA52
LVDSA_DATA#2
AY48
LVDSA_DATA#3
AV47
LVDSA_DATA0
BB48
LVDSA_DATA1
BA50
LVDSA_DATA2
AY49
LVDSA_DATA3
AV48
LVDSB_CLK#
AP48
LVDSB_CLK
AP47
LVDSB_DATA#0
AY53
LVDSB_DATA#1
AT49
LVDSB_DATA#2
AU52
LVDSB_DATA#3
AT53
LVDSB_DATA0
AY51
DDPB_0N BD42
DDPB_1N BJ42
LVD_VREFH
AT43
LVD_VREFL
AT42
DDPD_2N BF37
DDPD_3N BE36
DDPB_2N BB40
DDPB_3N AW38
DDPC_0N BE40
DDPC_1N BF41
DDPC_2N BD38
DDPC_3N BB36
DDPD_0N BJ40
DDPD_1N BJ38
DDPB_0P BC42
DDPB_1P BG42
DDPD_2P BH37
DDPD_3P BD36
DDPB_2P BA40
DDPB_3P BA38
LVDSB_DATA1
AT48
LVDSB_DATA2
AU50
LVDSB_DATA3
AT51
LVD_IBG
AP39
LVD_VBG
AP41
DDPC_1P BH41
DDPC_0P BD40
DDPC_2P BC38
DDPC_3P BA36
DDPD_0P BG40
DDPD_1P BG38
CRT_BLUE
AA52
CRT_DDC_CLK
V51
CRT_DDC_DATA
V53
CRT_GREEN
AB53
CRT_HSYNC
Y53
CRT_IRTN
AB51
CRT_RED
AD53
CRT_VSYNC
Y51
DAC_IREF
AD48
SDVO_CTRLCLK T51
SDVO_CTRLDATA T53
DDPC_CTRLCLK Y49
DDPC_CTRLDATA AB49
DDPD_CTRLCLK U50
DDPD_CTRLDATA U52
DDPB_AUXN BG44
DDPC_AUXN BE44
DDPD_AUXN BC46
DDPB_AUXP BJ44
DDPC_AUXP BD44
DDPD_AUXP BD46
DDPB_HPD AU38
DDPC_HPD AV40
DDPD_HPD AT38
SDVO_TVCLKINP BG46
SDVO_TVCLKINN BJ46
SDVO_STALLP BG48
SDVO_STALLN BJ48
SDVO_INTP BH45
SDVO_INTN BF45

5
5
4
4
3
3
2
2
1
1
D D
C C
B B
A A
P C I_SERR #
ACCEL_INT#
US B RBIAS
PLT_RST#
US B 20_N 0
US B 20 _P0
US B 20_N 1
US B 20 _P1
US B _OC#0
C LK _P CI_K BC _R
C L K_PCI _FB_R
C LK _P CI_K BC _R
C L K_PCI _FB_R
CLK_PCI_DB_P
GPIO 24
GPIO 15
ALS _ EN#
WEBCA M _O FF
PCH_XDP_GPIO16
RU NS CI _E C#
PCH_XDP_GPIO49
GPIO 48
P CH _ DD R_R ST
US B _OC#0
NP CI_RS T #
IS O _P REP#
WLA N_TRA NSMI T_OFF#
CLK_PCI_DB_P
US B _OC#4
US B _OC#4
CP P E#
STP_PCI#
US B _OC#2
US B 20_N 3
US B 20 _P3
CP P E#
PCH_XDP_GPIO0
ALS _ EN#
CLK_PCIE _LAN#_R
GPIO 24
PCH_XDP_GPIO49
CLK_PCIE _LAN_R EQ#
RU NS CI _E C#
SATA_CLKREQ#
STP_PCI#
CLK_PCIE _LAN_R
WEBCA M _O FF
P CH _ DD R_R ST
H_THERM T RIP#_L
WLA N_TRA NSMI T_OFF#
P CH _ PE CI_ R
WWAN_TRANS M IT_OFF#
GPIO 15
PCH_XDP_GPIO16
GPIO 48
KB_RST#
LA NLINK _STATUS#
C LK _P CI_F B
CLK_PCI_KBC
SATA_CLKREQ#
US B _OC#2
GPIO 15
NV _RCOM P
US B 20_N 5
US B 20 _P5
F PR _ OF F
IS O _P REP#
PCI _PIRQ E #
P CI _ PIRQ D#
PCI _PIRQ A #
P CI _ PIRQ C#
PCI _PIRQ B #
P C I_PIR QF#
P CI _PIR QG#
PCI _REQ2 #
PCI _REQ3 #
PCI _REQ0 #
PCI _REQ1 #
PCI _GNT 0#
MODE M_DISABLE
PCI _GNT 2#
PCI _GNT 3#
PCI _FRA M E#
PCI _DEVSEL#
PCI _ STOP#
PCI _LOC K #
P CI _PAR
P CI _ TR DY #
P CI _IR D Y#
P C I_PERR #
N V_C LE
NV _A LE
N V_C LE
NV _A LE
PCI _REQ2 #
PCI _REQ1 #
P CI _ TR DY #
PCI _FRA M E#
P CI _IR D Y#
PCI _DEVSEL#
P C I_SERR #
P C I_PERR #
PCI _PIRQ B #
PCI _REQ0 #
P C I_PIR QF#
PCI _REQ3 #
PCI _GNT 3#
P CI _PIR QG#
PCI _PIRQ A #
P CI _ PIRQ C#
PCI _ STOP#
P CI _ PIRQ D#
PCI _PIRQ E #
PCI _GNT 0#
MODE M_DISABLE
ACCEL_INT#
PCI _LOC K #
GPIO7
GPIO7
US B 20_N 9
US B 20 _P9
US B 20_N 8
US B 20 _P8
W WAN_DET#
US B 20_N 10
US B 20 _P10
US B 20_N 12
US B 20 _P12
US B 20_N 6
US B 20 _P6
WWAN_TRANS M IT_OFF#
L AN_ DIS#
GPIO 46
GPIO 46
PLT_RST#< 4,21,22,27>
BUF _PLT_RST#< 4>
GATEA20 <28>
H _P E CI <4>
H_THERM T RIP# <4>
ACCEL_INT#<22>
US B 20_N 0 <24>
US B 20_P0 <24>
US B 20_N 1 <24>
US B 20_P1 <24>
C LK _P C I_F B<12>
C L K_ PC I_ DB<2 7>
CLK_PCI_KBC<28>
P C H _NC TF 6< 16>
P C H _NC TF 7< 16>
P C H_ NC TF 26< 16>
P C H_ NC TF 19< 16>
WLA N_TRA NSMIT_OFF#<22>
WWAN_TRANS M IT_OFF#<20,22>
P C I_ SE R R#< 27 ,28>
BT_OFF <26>
NP CI_RS T #<28>
US B 20_N 3 <24>
US B 20_P3 <24>
CLK_PCIE _LAN <21>
CLK_PCIE _LAN# <21>
CLK_PCIE _LAN_REQ#<21>
CLK_CPU_BCLK # <4>
C LK _C P U_B C LK <4>
KB_RST# <28>
H _C P UP W R GD <4>
O CP #< 38>
R UN S C I _E C#<2 8>
WEBCA M _OFF<18>
P C H_ D DR _R ST< 4>
US B 20_N 5 <24>
US B 20_P5 <24>
US B 20_N 8 <26>
US B 20_P8 <26>
US B 20_N 9 <22>
US B 20_P9 <22>
LA NLINK _STATUS# < 21>
C B _ IN #<2 1>
W WAN_ DE T#< 22>
L A N_ DI S#<21>
US B 20_N 10 < 19>
US B 20_P10 <19>
US B 20_N 12 < 18>
US B 20_P12 <18>
F P R _O FF < 19>
US B 20_N 6 <22>
US B 20_P6 <22>
+3VS
+ V CC P
+3VS
+3VS
+3VALW +3VS
+3VS
+3VS
+1.8VS
+3VS
+3VALW
Title
Size Docum ent Number R e v
D at e : S hee t o f
Security Classification
Compal Secret Data
THIS SHEET OF ENGINEERING DRAWING IS THE PROPRIETARY PROPERTY OF COMPAL ELECTRONICS, INC. AND CONTAINS CONFIDENTIAL
AND TRADE SECRET INFORMATION. THIS SHEET MAY NOT BE TRANSFERED FROM THE CUSTODY OF THE COMPETENT DIVISION OF R&D
DEPARTMENT EXCEPT AS AUTHORIZED BY COMPAL ELECTRONICS, INC. NEITHER THIS SHEET NOR THE INFORMATION IT CONTAINS
MAY BE USED BY OR DISCLOSED TO ANY THIRD PARTY WITHOUT PRIOR WRITTEN CONSENT OF COMPAL ELECTRONICS, INC.
Issued Date Deciphered Date
L A -6 16 1 P
0 .5
IBEX-M(4/6)-PCI/USB/RSVD
C us t o m
14 41T uesday, May 18, 2010
2008/09/15 2009/09/03
Compal Electronics, Inc.
Power USB
USB_SB
USB_SB
Card Reader
Int el Anti-Theft Techonlogy
*
Wea k internal
PU,Do not pull low
Set to Vcc when HIGH
DMI Termination Voltage
NV_ALE
High=Endabled
Low=Disable(floating)
NV_CLE
Set to Vss when LOW
WWAN
BT
FPR
USB_CAM
WLAN
11/21 HP
for RF, SI
CPU Type Detect :
High-->SV , Low-->ULV
L
2/24
2/24
R 13 88 8 .2 K_ 04 02_5%
1 2
T146
P AD
R 13 71 8 .2 K_ 04 02_5%
1 2
T71 P AD
C 6 58
12P_0402_50V8J
1
2
R 3 00 1K _ 040 2_5%@
1 2
R 13 69 8 .2 K_ 04 02_5%
1 2
R 2 60
10K_0402_5%
1 2
GPIO
MISC
NCTF
RSVD
CPU
U 7F
IB E XPEAK-M_FCBGA1071
GPIO27
AB12
GPIO28
V13
MEM_LED / GPIO24
H10
GPIO57
F8
LAN_PHY_PWR_CTRL / GPIO12
K9
VSS_NCTF_1
A4
VSS_NCTF_2
A49
VSS_NCTF_3
A5
VSS_NCTF_4
A50
VSS_NCTF_5
A52
VSS_NCTF_6
A53
VSS_NCTF_7
B2
VSS_NCTF_8
B4
VSS_NCTF_9
B52
VSS_NCTF_10
B53
VSS_NCTF_11
BE1
VSS_NCTF_12
BE53
VSS_NCTF_13
BF1
VSS_NCTF_14
BF53
VSS_NCTF_15
BH1
VSS_NCTF_16
BH2
VSS_NCTF_17
BH52
VSS_NCTF_18
BH53
VSS_NCTF_19
BJ1
VSS_NCTF_20
BJ2
VSS_NCTF_21
BJ4
VSS_NCTF_22
BJ49
VSS_NCTF_23
BJ5
VSS_NCTF_24
BJ50
VSS_NCTF_25
BJ52
VSS_NCTF_26
BJ53
VSS_NCTF_27
D1
VSS_NCTF_28
D2
VSS_NCTF_29
D53
VSS_NCTF_30
E1
VSS_NCTF_31
E53
TACH2 / GPIO6
D37
TACH0 / GPIO17
F38
TACH3 / GPIO7
J32
TP9 M18
TP10 N18
TP11 AJ24
TP12 AK41
SATA3GP / GPIO37
AB13
SATA5GP / GPIO49
AA4
SCLOCK / GPIO22
Y7
SLOAD / GPIO38
V3
SDATAOUT0 / GPIO39
P3
SDATAOUT1 / GPIO48
AB6
A20GATE U2
PROCPWRGD BE10
RCIN# T1
PECI BG10
THRMTRIP# BD10
GPIO8
F10
CLKOUT_PCIE6N AH45
CLKOUT_PCIE6P AH46
PCIECLKRQ6# / GPIO45
H3
CLKOUT_PCIE7N AF48
CLKOUT_PCIE7P AF47
PCIECLKRQ7# / GPIO46
F1
TP5 AY46
TP4 AY45
TP6 AV43
TP7 AV45
BMBUSY# / GPIO0
Y3
TP16 M30
TP17 N30
NC_1 AB45
NC_2 AB38
NC_3 AB42
NC_4 AB41
GPIO15
T7
TACH1 / GPIO1
C38
TP13 AK42
TP3 BB22
TP1 BA22
TP2 AW22
TP14 M32
TP15 N32
SATA2GP / GPIO36
AB7
NC_5 T39
INIT3_3V# P6
STP_PCI# / GPIO34
M11
SATACLKREQ# / GPIO35
V6
SATA4GP / GPIO16
AA2
TP24 C10
TP8 AF13
CLKOUT_BCLK0_N / CLKOUT_PCIE8N AM3
CLKOUT_BCLK0_P / CLKOUT_PCIE8P AM1
TP19 AA23
TP18 H12
T132
P AD
R 26 9 10 K_ 040 2_5%
1 2
T59 P AD
T62 P AD
R 4 30
10K_0402_5%
12
R 13 81 8 .2 K_ 04 02_5%
1 2
T63 P AD
T84 P AD
T78 P AD
R 13 83 8 .2 K_ 04 02_5%
1 2
R 28 0 1K _0 402 _5%
1 2
R 2 88 0_ 040 2_5%
1 2
T76 P AD
R 30 1 10 K_ 040 2_5%
1 2
T64 P AD
T60 P AD
R 2 50 10 K _04 02_5%
1 2
R 2 99 10 K _04 02_5 %
1 2
R 2 81 10 K _04 02_5 %
1 2
R 29 1 10 K_ 040 2_5%
1 2
R 28 9 10 K_ 040 2_5%
1 2
T68 P AD
T67 P AD
R 29 5 10 K_ 040 2_5%
1 2
R 27 6 22 _04 02_5%
1 2
R 2 56
56_0402_5%
12
R 13 84 8 .2 K_ 04 02_5%
1 2
R 2 68 10 K _04 02_5 %
1 2
T77 P AD
R251 0_0402_5%
12
R 13 85 8 .2 K_ 04 02_5%
1 2
T65 P AD
R 13 80 8 .2 K_ 04 02_5%
1 2
R 2 55 5 6_ 040 2_5%
1 2
T70 P AD
R1470
100K_0402_5%
@
12
T74 P AD
R1504
10K_0402_5%
@
12
R 2 78 10 K_ 04 02_5 %
@
1 2
R 13 79 8 .2 K_ 04 02_5%
1 2
T80 P AD
R252 0_0402_5%
12
T61 P AD
R 13 70 8 .2 K_ 04 02_5%
1 2
R 13 67 8 .2 K_ 04 02_5%
1 2
R 13 68 8 .2 K_ 04 02_5%
1 2
T114P AD
R 2 87 10 K _04 02_5 %@
1 2
T133
P AD
R 2 90 10 K _04 02_5 %
1 2
R 1 74 1K _0 40 2_5%@
1 2
R 25 3
10K_0402_5%
1 2
R 25 9 22 .6 _0 402_1 %
1 2
R 2 96 10 K _04 02_5 %
1 2
R 27 4 22 _04 02_5%
1 2
T83 P AD
R 13 89 8 .2 K_ 04 02_5%
1 2
T82 P AD
R 27 3 10 K_ 040 2_5%
1 2
R 30 2 10 K_ 040 2_5%@
1 2
T134
P AD
T75 P AD
C 6 35
12P_0402_50V8J
1
2
R1482 0_0402_5%@
1 2
PCI
NVRAM
USB
U7E
IB EXPEAK-M_FCBGA1071
AD0
H40
AD1
N34
AD2
C44
AD20
C42
AD21
K46
AD22
M51
AD23
J52
AD24
K51
AD25
L34
AD26
F42
AD27
J40
AD28
G46
AD29
F44
AD3
A38
AD30
M47
AD31
H36
AD4
C36
AD5
J34
AD6
A40
AD7
D45
AD8
E36
AD9
H48
C/BE0#
J50
C/BE1#
G42
C/BE2#
H47
C/BE3#
G34
PCIRST#
K6
PERR#
E50
PIRQA#
G38
PIRQB#
H51
PIRQC#
B37
PIRQD#
A44
PLOCK#
D49
PLTRST#
D5
PME#
M7
REQ0#
F51
REQ1# / GPIO50
A46
REQ2# / GPIO52
B45
REQ3# / GPIO54
M53
SERR#
E44
STOP#
D41
TRDY#
C48
NV_ALE BD3
NV_CE#0 AY9
NV_CE#1 BD1
NV_CE#2 AP15
NV_CE#3 BD8
NV_CLE AY6
NV_DQS0 AV9
NV_DQS1 BG8
NV_DQ0 / NV_IO0 AP7
NV_DQ1 / NV_IO1 AP6
NV_DQ10 / NV_IO10 BD6
NV_DQ11 / NV_IO11 BB7
NV_DQ12 / NV_IO12 BC8
NV_DQ13 / NV_IO13 BJ8
NV_DQ14 / NV_IO14 BJ6
NV_DQ15 / NV_IO15 BG6
NV_DQ2 / NV_IO2 AT6
NV_DQ3 / NV_IO3 AT9
NV_DQ4 / NV_IO4 BB1
NV_DQ5 / NV_IO5 AV6
NV_DQ6 / NV_IO6 BB3
NV_DQ7 / NV_IO7 BA4
NV_DQ8 / NV_IO8 BE4
NV_DQ9 / NV_IO9 BB6
NV_RB# AV7
NV_RCOMP AU2
NV_WR#0_RE# AY8
NV_WR#1_RE# AY5
NV_WE#_CK0 AV11
NV_WE#_CK1 BF5
USBP0N H18
USBP0P J18
USBP10N A22
USBP10P C22
USBP11N G24
USBP11P H24
USBP12N L24
USBP12P M24
USBP13N A24
USBP13P C24
USBP1N A18
USBP1P C18
USBP2N N20
USBP2P P20
USBP3N J20
USBP3P L20
USBP4N F20
USBP4P G20
USBP5N A20
USBP5P C20
USBP6N M22
USBP7N B21
USBP7P D21
USBP8N H22
USBP8P J22
USBP9N E22
USBP9P F22
USBRBIAS# B25
USBRBIAS D25
USBP6P N22
AD10
E40
AD11
C40
AD12
M48
AD13
M45
AD14
F53
AD15
M40
AD16
M43
AD17
J36
AD18
K48
AD19
F40
DEVSEL#
F46
FRAME#
C46
GNT0#
F48
GNT1# / GPIO51
K45
GNT2# / GPIO53
F36
GNT3# / GPIO55
H53
PIRQE# / GPIO2
B41
PIRQF# / GPIO3
K53
PIRQG# / GPIO4
A36
PIRQH# / GPIO5
A48
IRDY#
A42
PAR
H44
OC0# / GPIO59 N16
OC1# / GPIO40 J16
OC2# / GPIO41 F16
OC3# / GPIO42 L16
OC4# / GPIO43 E14
OC5# / GPIO9 G16
OC6# / GPIO10 F12
OC7# / GPIO14 T15
CLKOUT_PCI0
N52
CLKOUT_PCI1
P53
CLKOUT_PCI2
P46
CLKOUT_PCI3
P51
CLKOUT_PCI4
P48
R 27 7 10 K_ 040 2_5%
1 2
R 2 75 10 K _04 02_5 %
1 2
R 3 04 10 K _04 02_5 %
1 2
T115P AD
R 2 85 10 K _04 02_5 %
1 2
R 13 74 8 .2 K_ 04 02_5%
1 2
T69 P AD
T138P AD
R 13 72 8 .2 K_ 04 02_5%
1 2
R 29 3 10 K_ 040 2_5%
1 2
R 13 86 8 .2 K_ 04 02_5%
1 2
R 2 67 1K _ 040 2_5%@
1 2
T66 P AD
T145
P AD
T79 P AD
R 2 54
0_0402_5%
1 2
R 25 7 32 .4 _0 402_1 %@
1 2
R 2 71 1K _ 040 2_5%@
1 2
R 13 90 8 .2 K_ 04 02_5%
1 2
R 26 6 22 _04 02_5%
1 2
R 13 87 8 .2 K_ 04 02_5%
1 2
R 1 90 1K _0 40 2_5%@
1 2
T72 P AD
U10
SN74AHC1G08DCKR_SC70-5@
IN1 1
IN2 2
G
3
O
4
P5
T81 P AD
R 13 76 8 .2 K_ 04 02_5%
1 2
R 28 3 10 K_ 040 2_5%
1 2
R 13 82 8 .2 K_ 04 02_5%
1 2
R 2 72 10 K _04 02_5 %
1 2
T73 P AD

1
1
2
2
3
3
4
4
5
5
A A
B B
C C
D D
+1.05V S _VCCF DI PLL
I C H_V 5REF_S US
I C H_V 5REF_S US
+V 1.1A_INT_V CCSUS
+V C CSST
+V C CRTCEXT
I CH _V 5R EF_R UN
+V 1.05S _VCCA_A_DPL
+V 1.05S _VCCA_B_DPL
+V 1.05S _VCCA_A_DPL
+P C H_VCC1_1_ 20
+P C H_VCC1_1_ 21
+P C H_VCC1_1_ 22
+P C H_VCC1_1_ 23
I CH _V 5R EF_R UN
+V 1.05S _VCCA_B_DPL
+1.05VS_APLL
+1.05VS
+1.05VS
+1.05VS
+3VS
+1.8VS
+V C CP
+1.8VS
+1.05VS
+3VALW
+3VS
+ V CC P
+ R TC VC C
+1.05VS
+3VS
+1.05VS
+3VALW
+1.05VS
+5VS +3VS+3VALW+5VALW
+3VS
+3VS
+1.05VS
+1.8VS
+1.05VS
+1.05VS
+1.8VS
+3VS
+1.05VS
+3VALW
+3VS
+1.8VS
+1.8VS
+3VS
+3VS
+3VS+3VS
Title
Size Docum ent Number R e v
D at e : S hee t o f
Security Classification
Compal Secret Data
THIS SHEET OF ENGINEERING DRAWING IS THE PROPRIETARY PROPERTY OF COMPAL ELECTRONICS, INC. AND CONTAINS CONFIDENTIAL
AND TRADE SECRET INFORMATION. THIS SHEET MAY NOT BE TRANSFERED FROM THE CUSTODY OF THE COMPETENT DIVISION OF R&D
DEPARTMENT EXCEPT AS AUTHORIZED BY COMPAL ELECTRONICS, INC. NEITHER THIS SHEET NOR THE INFORMATION IT CONTAINS
MAY BE USED BY OR DISCLOSED TO ANY THIRD PARTY WITHOUT PRIOR WRITTEN CONSENT OF COMPAL ELECTRONICS, INC.
Issued Date Deciphered Date
L A -6 16 1 P
0 .5
IBEX-M(5/6)-PWR
C us t o m
15 41T uesday, May 18, 2010
2008/09/15 2009/09/03
Compal Electronics, Inc.
20 mils20 mils
3.208A
0.163A
1.998A
0.344A
0.052A
0.035A
0.072A
0.073A 0.357A
2mA
>1mA
>1mA
6mA
0.032A
0.069A
0.030A
0.156A
6mA
0.035A
0.061A
0.059A
0.085A
0.042A
1.524A
>1mA
Don't need extra-power
Don't need extra-power
add 0.1uf(0402) on +3VS to GND near D3 & R1386
and R1386 (for 33MHz harmonic)for EMI request, Compal SI, 1/19
C 29 0
1U_0402_6.3V4Z
1
2
C 29 3
1U_0603_6.3V6M
1
2
C 2 67
1U_0402_6.3V4Z
1
2
C 2 66
0.1U_0402_16V4Z
1
2
C 26 5
10U_0603_6.3V6M
1
2
L10
10UH_LB2012T1 00MR_20%_0805
1 2
C 27 8
0.1U_0402_16V4Z
1 2
T111P A D
R 3 10
100_0402_5%
12
C1337
0.1U_0402_16V4Z
1
2
D3
CH751H-40P T_SOD323-2
21
C 28 2
1U_0402_6.3V4Z
@
1
2
C 25 0
0.1U_0402_16V4Z
1
2
C254 0.1U_0402_16V4Z
1 2
C 26 4
1U_0402_6.3V4Z
1
2
C 2 41
10U_0805_6.3V6M
1
2
C 99 9
0.01U _0603_16V7K
@
1
2
C 2 68
1U_0402_6.3V4Z
1
2
T126 P A D
C247 0.1U_0402_16V4Z
1 2
C261 1U_0603_10V4Z
1 2
C 25 1
0.1U_0402_16V4Z
1
2
C 28 9
1U_0402_6.3V4Z
1
2
R1256 0_0402_5%
1 2
T127 P A D
T124P A D
L7
10UH_LB2012T1 00MR_20%_0805
1 2
C 28 8
1U_0402_6.3V4Z
@
1
2
R 6 73 0_ 04 02_ 5%
1 2
C 2 86
0.1U_0402_16V4Z
1
2
C 2 40
1U_0603_10V4Z
1
2
C 25 8
0.1U_0402_16V4Z
1 2
T125P A D
C 2 69
1U_0402_6.3V4Z
1
2
POWER
SATA
USB
Clock and Miscellaneous
HDA
CPU
PCI/GPIO/LPC
RTC PCI/GPIO/LPC
U 7J
IB EXPEAK-M_FCBGA1071
DCPSUSBYP
Y20
VCCME[1]
AD38
VCCME[2]
AD39
VCCME[3]
AD41
VCCME[5]
AF41
VCCME[6]
AF42
VCCSUSHDA L30
VCCSUS3_3[28] U23
VCCIO[56] V23
VCCIO[13] AD19
VCCIO[14] AF20
VCCIO[15] AF19
VCCME[7]
V39
VCCME[8]
V41
VCCME[9]
V42
VCCME[10]
Y39
VCCME[11]
Y41
VCCME[12]
Y42
V5REF K49
VCC3_3[8] J38
VCC3_3[9] L38
VCC3_3[10] M36
VCC3_3[11] N36
VCC3_3[12] P36
VCC3_3[13] U35
VCCRTC
A12
VCCSUS3_3[27] A26
VCCSUS3_3[26] A28
VCCSUS3_3[25] B27
VCCSUS3_3[24] C26
VCCSUS3_3[23] C28
VCCSUS3_3[22] E26
VCCSUS3_3[21] E28
VCCSUS3_3[20] F26
VCCSUS3_3[19] F28
VCCSUS3_3[18] G26
VCCSUS3_3[17] G28
VCCSUS3_3[16] H26
VCCSUS3_3[15] H28
VCCSUS3_3[14] J26
VCCSUS3_3[13] J28
VCCSUS3_3[12] L26
VCCSUS3_3[11] L28
VCCSUS3_3[10] M26
VCCSUS3_3[9] M28
VCCSUS3_3[8] N26
VCCSUS3_3[7] N28
VCCSUS3_3[6] P26
VCCSUS3_3[5] P28
VCCSUS3_3[4] U24
VCCSUS3_3[3] U26
VCCSUS3_3[2] U28
VCCSUS3_3[1] V28
VCCIO[11] AD20
VCCIO[20] AD22
VCCIO[10] AH19
VCCADPLLA[2]
BB53
VCCADPLLB[1]
BD51
VCCIO[22]
AJ35
V5REF_SUS F24
VCCIO[16] AH20
VCCIO[17] AB19
VCCIO[18] AB20
VCCIO[19] AB22
VCCIO[12] AF22
VCC3_3[14] AD13
VCCIO[9] AH22
VCCVRM[4] AT20
DCPSUS
Y22
VCCIO[2]
AF34
VCCIO[3]
AH34
VCCLAN[1]
AF23
VCCLAN[2]
AF24
VCCADPLLA[1]
BB51
VCCADPLLB[2]
BD53
VCCVRM[3]
AU24
VCCACLK[1]
AP51
VCCACLK[2]
AP53
DCPRTC
V9
VCCIO[4]
AF32
VCCME[4]
AF43
VCCIO[23]
AH35
VCCIO[21]
AH23
DCPSST
V12 VCCSATAPLL[2] AK1
VCCSATAPLL[1] AK3
VCCME[13] AA34
VCCME[14] Y34
VCCME[15] Y35
VCCME[16] AA35
VCC3_3[5]
V15
VCC3_3[6]
V16
VCC3_3[7]
Y16
VCCSUS3_3[29]
P18
VCCSUS3_3[30]
U19
VCCSUS3_3[31]
U20
VCCSUS3_3[32]
U22
VCCIO[5] V24
VCCIO[6] V26
VCCIO[7] Y24
VCCIO[8] Y26
V_CPU_IO[1]
AT18
V_CPU_IO[2]
AU18
C1336
0.1U_0402_16V4Z
1
2
C 2 75
0.1U_0402_16V4Z
1
2
C 28 0
0.1U_0402_16V4Z
1 2
C 25 9
1U_0402_6.3V4Z
1
2
R311 0_0402_5%
1 2
C 24 6
1U_0402_6.3V4Z
1
2
POWER
VCC CORE
DMI
PCI E*
CRTLVDS
FDI
NAND / SPI HVCMOS
U7G
IB EXPEAK-M_FCBGA1071
VCCCORE[1]
AB24
VCCCORE[2]
AB26
VCCCORE[3]
AB28
VCCCORE[4]
AD26
VCCCORE[5]
AD28
VCCCORE[6]
AF26
VCCCORE[7]
AF28
VCCCORE[8]
AF30
VCCCORE[9]
AF31
VCCCORE[10]
AH26
VCCCORE[11]
AH28
VCCCORE[12]
AH30
VCCCORE[13]
AH31
VCCCORE[14]
AJ30
VCCCORE[15]
AJ31
VCCPNAND[4] AK19
VCCPNAND[3] AK20
VCCIO[27]
AN23
VCCIO[28]
AN24
VCCIO[29]
AN26
VCCIO[30]
AN28
VCCIO[54]
AN30
VCCIO[55]
AN31
VCCIO[33]
AT26
VCCIO[34]
AT28
VCCIO[35]
AU26
VCCIO[36]
AU28
VCCIO[37]
AV26
VCCIO[38]
AV28
VCCIO[39]
AW26
VCCIO[40]
AW28
VCCIO[41]
BA26
VCCIO[42]
BA28
VCCIO[43]
BB26
VCCIO[44]
BB28
VCCIO[45]
BC26
VCCIO[46]
BC28
VCCIO[47]
BD26
VCCIO[48]
BD28
VCCIO[49]
BE26
VCCIO[50]
BE28
VCCIO[51]
BG26
VCCIO[52]
BG28
VCCIO[53]
BH27
VCCIO[31]
BJ26
VCCIO[32]
BJ28
VCCADAC[1] AE50
VCCADAC[2] AE52
VCCTX_LVDS[1] AP43
VCCTX_LVDS[2] AP45
VCCALVDS AH38
VCCVRM[2] AT24
VCCVRM[1]
AT22
VCCAPLLEXP
BJ24
VCCFDIPLL
BJ18
VCCPNAND[6] AK13
VCCPNAND[5] AK15
VCCPNAND[7] AM12
VCCPNAND[8] AM13
VCCIO[24]
AK24 VCCTX_LVDS[4] AT45
VCCTX_LVDS[3] AT46
VSSA_DAC[1] AF53
VSSA_LVDS AH39
VSSA_DAC[2] AF51
VCCIO[1]
AM23
VCC3_3[2] AB34
VCC3_3[3] AB35
VCC3_3[4] AD35
VCC3_3[1]
AN35
VCCME3_3[1] AM8
VCCME3_3[2] AM9
VCCME3_3[3] AP11
VCCME3_3[4] AP9
VCCPNAND[2] AK16
VCCPNAND[9] AM15
VCCPNAND[1] AM16
VCCDMI[1] AT16
VCCDMI[2] AU16
VCCIO[25]
AN20
VCCIO[26]
AN22
C 2 91
0.1U_0402_16V4Z
1
2
C 2 43
10U_0805_6.3V6M
1
2
R 3 05 0_ 04 02_ 5%
1 2
C2710.1U_0402_16V4Z
1 2
R671 0_0402_5%
1 2
R 3 08 0_ 04 02_ 5%
1 2
T123P A D
C 27 4
0.1U_0402_16V4Z
1 2
C 25 6
22U_0805_6.3V6M
1
2
C 99 8
0.01U _0603_16V7K
@
1
2
C 26 3
1U_0402_6.3V4Z
1
2
R672 0_0402_5%@
1 2
C 26 0
1U_0402_6.3V4Z
1
2
C 29 2
1U_0402_6.3V4Z
1
2
R 3 09
100_0402_5%
12
C 2 44
0.1U_0402_16V4Z
@
1
2
C 2 85
0.1U_0402_16V4Z
1
2
C 27 2
0.1U_0402_16V4Z
1 2
R303 0_0402_5%
1 2
C 25 7
1U_0402_6.3V4Z
1
2
C 27 9
1U_0402_6.3V4Z
<B O M Structure>
1
2
D2
CH751H-40P T_SOD323-2
21
C 2 62
0.1U_0402_16V4Z
1
2
R 3 06 0_ 04 02_ 5%
1 2
R 3 07 0_ 04 02_ 5%
1 2
+
C 2 81
220U_B2_2.5VM_R35M
1
2
C270 0.1U_0402_16V4Z
1 2
C 2 55
22U_0805_6.3V6M
1
2
L43
0.1UH_MLF1608DR10KT_10%
1 2
C 2 52
1U_0402_6.3V4Z
1
2
+
C 2 87
220U_B2_2.5VM_R35M
1
2
C1000
22U_0805_6.3V6M
1
2
C 2 84
4.7U_0603_6.3V6K
1
2
L11
10UH_LB2012T1 00MR_20%_0805
1 2
C 2 42
0.01U _0603_16V7K
@
1
2

1
1
2
2
3
3
4
4
5
5
A A
B B
C C
D D
CRACK_BGA
CRACK_BGA
CRACK_BGA
P C H _NC TF 6< 14>
P C H _NC TF 7< 14>
P C H _NC TF 19< 14>
P C H _NC TF 26< 14>
CRACK_BGA < 8,28>
+3VS
+3VS
+3VS
+3VS
Title
Size Docum ent Number R e v
D at e : S hee t o f
Security Classification
Compal Secret Data
THIS SHEET OF ENGINEERING DRAWING IS THE PROPRIETARY PROPERTY OF COMPAL ELECTRONICS, INC. AND CONTAINS CONFIDENTIAL
AND TRADE SECRET INFORMATION. THIS SHEET MAY NOT BE TRANSFERED FROM THE CUSTODY OF THE COMPETENT DIVISION OF R&D
DEPARTMENT EXCEPT AS AUTHORIZED BY COMPAL ELECTRONICS, INC. NEITHER THIS SHEET NOR THE INFORMATION IT CONTAINS
MAY BE USED BY OR DISCLOSED TO ANY THIRD PARTY WITHOUT PRIOR WRITTEN CONSENT OF COMPAL ELECTRONICS, INC.
Issued Date Deciphered Date
L A -6 16 1 P
0 .5
IBEX-M(6/6)-GND
C us t o m
16 41T uesday, May 18, 2010
2008/09/15 2009/09/03
Compal Electronics, Inc.
BGA Ball Cracking Prevention and Detection
U7H
IB EXPEAK-M_FCBGA1071
VSS[1]
AA19
VSS[2]
AA20
VSS[3]
AA22
VSS[5]
AA24
VSS[6]
AA26
VSS[7]
AA28
VSS[8]
AA30
VSS[9]
AA31
VSS[10]
AA32
VSS[11]
AB11
VSS[12]
AB15
VSS[13]
AB23
VSS[14]
AB30
VSS[15]
AB31
VSS[16]
AB32
VSS[17]
AB39
VSS[18]
AB43
VSS[19]
AB47
VSS[20]
AB5
VSS[21]
AB8
VSS[22]
AC2
VSS[23]
AC52
VSS[24]
AD11
VSS[25]
AD12
VSS[26]
AD16
VSS[27]
AD23
VSS[28]
AD30
VSS[29]
AD31
VSS[30]
AD32
VSS[31]
AD34
VSS[33]
AD42
VSS[34]
AD46
VSS[35]
AD49
VSS[36]
AD7
VSS[37]
AE2
VSS[38]
AE4
VSS[39]
AF12
VSS[43]
AF35
VSS[44]
AP13
VSS[46]
AF45
VSS[47]
AF46
VSS[48]
AF49
VSS[49]
AF5
VSS[50]
AF8
VSS[51]
AG2
VSS[52]
AG52
VSS[53]
AH11
VSS[54]
AH15
VSS[55]
AH16
VSS[56]
AH24
VSS[57]
AH32
VSS[59]
AH43
VSS[60]
AH47
VSS[61]
AH7
VSS[62]
AJ19
VSS[63]
AJ2
VSS[64]
AJ20
VSS[65]
AJ22
VSS[66]
AJ23
VSS[67]
AJ26
VSS[68]
AJ28
VSS[69]
AJ32
VSS[70]
AJ34
VSS[71]
AT5
VSS[72]
AJ4
VSS[73]
AK12
VSS[76]
AK26
VSS[77]
AK22
VSS[78]
AK23
VSS[79]
AK28
VSS[80] AK30
VSS[81] AK31
VSS[82] AK32
VSS[83] AK34
VSS[84] AK35
VSS[85] AK38
VSS[86] AK43
VSS[87] AK46
VSS[88] AK49
VSS[89] AK5
VSS[90] AK8
VSS[91] AL2
VSS[92] AL52
VSS[93] AM11
VSS[96] AM20
VSS[97] AM22
VSS[98] AM24
VSS[99] AM26
VSS[100] AM28
VSS[102] AM30
VSS[103] AM31
VSS[104] AM32
VSS[105] AM34
VSS[106] AM35
VSS[107] AM38
VSS[108] AM39
VSS[109] AM42
VSS[110] AU20
VSS[111] AM46
VSS[112] AV22
VSS[113] AM49
VSS[114] AM7
VSS[116] BB10
VSS[117] AN32
VSS[118] AN50
VSS[119] AN52
VSS[120] AP12
VSS[121] AP42
VSS[122] AP46
VSS[123] AP49
VSS[124] AP5
VSS[125] AP8
VSS[126] AR2
VSS[127] AR52
VSS[128] AT11
VSS[131] AT32
VSS[132] AT36
VSS[133] AT41
VSS[134] AT47
VSS[135] AT7
VSS[136] AV12
VSS[137] AV16
VSS[138] AV20
VSS[139] AV24
VSS[140] AV30
VSS[141] AV34
VSS[142] AV38
VSS[143] AV42
VSS[144] AV46
VSS[145] AV49
VSS[146] AV5
VSS[147] AV8
VSS[148] AW14
VSS[149] AW18
VSS[150] AW2
VSS[151] BF9
VSS[152] AW32
VSS[153] AW36
VSS[154] AW40
VSS[155] AW52
VSS[156] AY11
VSS[157] AY43
VSS[158] AY47
VSS[40]
Y13
VSS[42]
AU4
VSS[45]
AN34
VSS[115] AA50
VSS[0]
AB16
VSS[58]
AV18
VSS[32]
AU22
VSS[4]
AM19
VSS[74]
AM41
VSS[75]
AN19
VSS[41]
AH49
VSS[129] BA12
VSS[130] AH48
VSS[101] BA42
VSS[95] AD24
VSS[94] BB44
Q11A
2N7002DW-T /R7_SOT363-6
61
2
U 7I
IB EXPEAK-M_FCBGA1071
VSS[159]
AY7
VSS[160]
B11
VSS[161]
B15
VSS[162]
B19
VSS[163]
B23
VSS[164]
B31
VSS[165]
B35
VSS[166]
B39
VSS[167]
B43
VSS[168]
B47
VSS[169]
B7
VSS[170]
BG12
VSS[171]
BB12
VSS[172]
BB16
VSS[173]
BB20
VSS[174]
BB24
VSS[175]
BB30
VSS[176]
BB34
VSS[177]
BB38
VSS[178]
BB42
VSS[179]
BB49
VSS[180]
BB5
VSS[181]
BC10
VSS[182]
BC14
VSS[183]
BC18
VSS[184]
BC2
VSS[185]
BC22
VSS[186]
BC32
VSS[187]
BC36
VSS[188]
BC40
VSS[189]
BC44
VSS[190]
BC52
VSS[191]
BH9
VSS[192]
BD48
VSS[193]
BD49
VSS[194]
BD5
VSS[195]
BE12
VSS[196]
BE16
VSS[197]
BE20
VSS[198]
BE24
VSS[199]
BE30
VSS[200]
BE34
VSS[201]
BE38
VSS[202]
BE42
VSS[203]
BE46
VSS[204]
BE48
VSS[205]
BE50
VSS[206]
BE6
VSS[207]
BE8
VSS[208]
BF3
VSS[209]
BF49
VSS[210]
BF51
VSS[211]
BG18
VSS[212]
BG24
VSS[213]
BG4
VSS[214]
BG50
VSS[215]
BH11
VSS[216]
BH15
VSS[217]
BH19
VSS[218]
BH23
VSS[219]
BH31
VSS[220]
BH35
VSS[221]
BH39
VSS[222]
BH43
VSS[223]
BH47
VSS[224]
BH7
VSS[225]
C12
VSS[226]
C50
VSS[227]
D51
VSS[228]
E12
VSS[229]
E16
VSS[230]
E20
VSS[231]
E24
VSS[232]
E30
VSS[233]
E34
VSS[234]
E38
VSS[235]
E42
VSS[236]
E46
VSS[237]
E48
VSS[264] K47
VSS[265] K7
VSS[266] L14
VSS[267] L18
VSS[268] L2
VSS[269] L22
VSS[270] L32
VSS[271] L36
VSS[272] L40
VSS[273] L52
VSS[274] M12
VSS[275] M16
VSS[276] M20
VSS[277] N38
VSS[278] M34
VSS[279] M38
VSS[280] M42
VSS[281] M46
VSS[282] M49
VSS[283] M5
VSS[284] M8
VSS[285] N24
VSS[286] P11
VSS[288] P22
VSS[289] P30
VSS[290] P32
VSS[291] P34
VSS[292] P42
VSS[293] P45
VSS[294] P47
VSS[295] R2
VSS[296] R52
VSS[297] T12
VSS[298] T41
VSS[299] T46
VSS[300] T49
VSS[301] T5
VSS[302] T8
VSS[303] U30
VSS[304] U31
VSS[305] U32
VSS[306] U34
VSS[307] P38
VSS[308] V11
VSS[309] P16
VSS[310] V19
VSS[311] V20
VSS[312] V22
VSS[313] V30
VSS[314] V31
VSS[315] V32
VSS[316] V34
VSS[238]
E6
VSS[239]
E8
VSS[240]
F49
VSS[241]
F5
VSS[242]
G10
VSS[243]
G14
VSS[244]
G18
VSS[245]
G2
VSS[246]
G22
VSS[247]
G32
VSS[248]
G36
VSS[249]
G40
VSS[250]
G44
VSS[251]
G52
VSS[317] V35
VSS[318] V38
VSS[319] V43
VSS[320] V45
VSS[321] V46
VSS[322] V47
VSS[323] V49
VSS[324] V5
VSS[325] V7
VSS[326] V8
VSS[327] W2
VSS[328] W52
VSS[329] Y11
VSS[330] Y12
VSS[331] Y15
VSS[332] Y19
VSS[333] Y23
VSS[334] Y28
VSS[335] Y30
VSS[336] Y31
VSS[337] Y32
VSS[338] Y38
VSS[339] Y43
VSS[340] Y46
VSS[342] Y5
VSS[343] Y6
VSS[344] Y8
VSS[341] P49
VSS[345] P24
VSS[287] AD15
VSS[252]
AF39
VSS[253]
H16
VSS[254]
H20
VSS[255]
H30
VSS[256]
H34
VSS[257]
H38
VSS[258]
H42
VSS[346] T43
VSS[347] AD51
VSS[348] AT8
VSS[349] AD47
VSS[350] Y47
VSS[351] AT12
VSS[352] AM6
VSS[353] AT13
VSS[354] AM5
VSS[355] AK45
VSS[356] AK39
VSS[366] AV14
VSS[262] K11
VSS[263] K43
VSS[259] H49
VSS[260] H5
VSS[261] J24
R 3 13
100K_0402_5%
12
Q11B
2N7002DW-T /R7_SOT363-6
3
5
4
R 3 15
100K_0402_5%
12
R 3 14
100K_0402_5%
12
Q10B
2N7002DW-T /R7_SOT363-6
3
5
4
Q10A
2N7002DW-T /R7_SOT363-6
61
2
R 3 12
100K_0402_5%
12

5
5
4
4
3
3
2
2
1
1
D D
C C
B B
A A
DP _DATA3R_P
DP D_ TXN3
DP _DATA2R_P
DP _DATA2R_N
DP _DATA1R_PDPD_TXP1
DP _DATA0R_P
DP _DATA0R_N
DP _DATA0R_P
DP _D C AD
DP _DATA2R_N
DP _DATA3R_P
DP D_ TXN0
DP _DATA1R_N
DP _DATA3R_N
DPD_TXP0
D P_ H PD
DP D_C_A UX
DP _DATA0R_N
DP _DATA2R_P
DP D_ TXN2
DP _DATA1R_P
DP D_C_A U X#
DP _EN D D C_ EN
DP _D C AD
N2944 1889D P D_CTRLCLK DP D_C_A UX
DP D_C_A U X#DP D_CTRLDATA N29441921
D DC_E N
D DC_E N
DP D_A UX#
DP D_A UX
DP D_AUX#_1
DP D_A UX_1
DP _EN
DP _EN
DP _DATA1R_N
DP _DATA3R_N
DPD_TXP3
DPD_TXP2
DP D_ TXN1
D P_ H PD
DP D_TXN1<13>
DP D_TXP0<13>
DP D_TXN0<13>
DP D_TXN2<13>
DP D_TXP1<13>
DP D_TXN3<13>
DP D_TXP2<13>
DP D_TXP3<13>
D P D_C TR LCL K<13>
DP D_CTRLDATA<13>
DP D_AUX#<13>
DP D_AUX< 13>
D P D_ H P D <13 >
+3VS_DP
+5VS+5VS
+3VS
+3VS
+3VS
+5VS
Title
Size Docum ent Number R e v
D at e : S hee t o f
Security Classification
Compal Secret Data
THIS SHEET OF ENGINEERING DRAWING IS THE PROPRIETARY PROPERTY OF COMPAL ELECTRONICS, INC. AND CONTAINS CONFIDENTIAL
AND TRADE SECRET INFORMATION. THIS SHEET MAY NOT BE TRANSFERED FROM THE CUSTODY OF THE COMPETENT DIVISION OF R&D
DEPARTMENT EXCEPT AS AUTHORIZED BY COMPAL ELECTRONICS, INC. NEITHER THIS SHEET NOR THE INFORMATION IT CONTAINS
MAY BE USED BY OR DISCLOSED TO ANY THIRD PARTY WITHOUT PRIOR WRITTEN CONSENT OF COMPAL ELECTRONICS, INC.
Issued Date Deciphered Date
L A -6 16 1P
0 .5
Display Port Connector
17 41T uesday, May 18, 2010
2009/08/03 2009/09/03
Compal Electronics, Inc.
Q5A
2N7002DW-7-F_SOT363-6
61
2
R1107
10K_0402_5%
1 2
Q22A
2N7002DW-7-F_SOT363-6
61
2
Q23A
2N7002DW-7-F_SOT363-6
61
2
Q24A
2N7002DW-7-F_SOT363-6
6 1
2
C13050.1U_0402_16V4Z
12
C13070.1U_0402_16V4Z
12
Q21A
2N7002DW-7-F_SOT363-6
61
2
C13110.1U_0402_16V4Z
12
R1106
10K_0402_5%
1 2
R1099
100K_0402_5%
1 2
C13090.1U_0402_16V4Z
12
R1115
1M _0402_5%
12
C 66 4
0.1U_0402_16V4Z
1
2
Q12B
TR 2N7002DW-7- F 2N SOT-363
3
5
4
R1101
100K_0402_5%
@
1 2
C13040.1U_0402_16V4Z
12
Q5B
2N7002DW-7-F_SOT363-6
3
5
4
R1114
5.1M_0402_5%
12
Q24B
2N7002DW-7-F_SOT363-6
3
5
4
R1097
100K_0402_5%
1 2
F1
NA NOSMDC050F 0.5A 13.2V POLY - FUSE
21
C13060.1U_0402_16V4Z
12
R1105
100K_0402_5%
@
1 2
Q23B
2N7002DW-7-F_SOT363-6
3
5
4
C13080.1U_0402_16V4Z
12
C 66 5
10U_0805_10V4Z
1
2
Q21B
2N7002DW-7-F_SOT363-6
3
5
4
C13100.1U_0402_16V4Z
12
J D P1
MOLEX_105062-0001_20P-T
C O NN @
GND 24
GND 23
GND 22
GND 21
DP_PWR
20
RTN
19
HP_DET
18
AUX_CH-
17
GND
16
AUX_CH+
15
GND
14
CA_DET
13
LANE3-
12
LANE3_shield
11
LANE3+
10
LANE2-
9
LANE2_shield
8
LANE2+
7
LANE1-
6
LANE1_shield
5
LANE1+
4
LANE0-
3
LANE0_shield
2
LANE0+
1
Q22B
2N7002DW-7-F_SOT363-6
3
5
4
R11170_0402_5%
12

5
5
4
4
3
3
2
2
1
1
D D
C C
B B
A A
USB20_P12_R
USB20_N12_R
USB20_N12_R
USB20_P12_R
DISPLAY_OFF#
BLON_PWM_R
INV_PWM
USB20_P12_R
USB20_N12_R
ENAVDD<13>
WEBCAM_OFF<14>
ENABLT<13>
LID_SW#<25,28>
LVDS_A0N <13>
LVDS_A0P <13>
LVDS_A1N <13>
LVDS_A1P <13>
LVDS_A2N <13>
LVDS_A2P <13>
LVDS_ACLKN <13>
LVDS_ACLKP <13>
DDC2_DATA <13>
DDC2_CLK <13>
INV_PWM<13>
USB20_P12<14>
USB20_N12<14>
LCDVDDLCDVDD +3VS
+5VS +5V_WEBCAM
+3VS
+5VS
+3VS
+3VS
B+
LCDVDD
+5V_WEBCAM
+3VS
+3VALW
+5V_WEBCAM
+5VS
B+_LCD B+
B+_LCD
+3VL
Title
Size Document Number R e v
Date: Sheet o f
Security Classification
Compal Secret Data
THIS SHEET OF ENGINEERING DRAWING IS THE PROPRIETARY PROPERTY OF COMPAL ELECTRONICS, INC. AND CONTAINS CONFIDENTIAL
AND TRADE SECRET INFORMATION. THIS SHEET MAY NOT BE TRANSFERED FROM THE CUSTODY OF THE COMPETENT DIVISION OF R&D
DEPARTMENT EXCEPT AS AUTHORIZED BY COMPAL ELECTRONICS, INC. NEITHER THIS SHEET NOR THE INFORMATION IT CONTAINS
MAY BE USED BY OR DISCLOSED TO ANY THIRD PARTY WITHOUT PRIOR WRITTEN CONSENT OF COMPAL ELECTRONICS, INC.
Issued Date
Deciphered Date
LA-6161P
0.5
LCD CONN & Q-Switch & GPIO Ext.
18 41Tuesday, May 18, 2010
2009/08/03 2009/09/03
Compal Electronics, Inc.
LCD POWER CIRCUIT
LED/PANEL BD. CONN.
for EMI for RF
for ESD
12/05 HP
for RF
for RF
12/10 HP
3/23 for EMI
5/11
5/18
C666 0.1U_0603_50V
12
R1126 47K_0402_5%
1 2
R1472 0_0402_5%
1 2
L38
LQM21FN4R7N00L_0805
@
1 2
C683
4.7U_0805_10V4Z@
1
2
R1121
33_0402_5%
1 2
D5
CH751H-40_SC76
21
G
D
S
Q54
SI2301BDS_SOT23
2
13
R1123
10K_0402_5%
12
C1327
47P_0402_50V8J
@
12
Q6A
2N7002DW-7-F_SOT363-6
61
2
R1129 47K_0402_5%
1 2
C679
0.1U_0402_16V4Z
1
2
R1471 0_0402_5%
1 2
R1125 1M_0402_5%
1 2
C681
0.1U_0402_16V4Z
1
2
C682
2.2U_0805_10V5R
1
2
R1487
220K_0402_1%
1 2
R1130
100K_0402_1%
1 2
Q6B
2N7002DW-7-F_SOT363-6
3
5
4
R1128
10K_0402_5%
1 2
R1127
100K_0402_5%
1 2
D6
CM1293A-02SR_SOT143-4
@
GND 1
IO1 2
IO2
3
VIN
4
R1124
100_0402_1%
12
L44
WCM2012F2S-900T04_0805
@
1
122
33
4
4
C1318
0.1U_0402_16V4Z
1
2
C1328
47P_0402_50V8J
@
12
C676 0.22U_0402_10V4Z
1 2
G
D
S
Q90
SI2307CDS-T1-GE3 1P
2
1 3
C684
0.1U_0402_16V4Z
1
2
Q55
DTC124EKAGZT146_SC59-3
IN
2
OUT 1
GND
3
G
D
S
Q53
SI2301 1P_SOT23
2
1 3
C677
1U_0603_10V4Z
1
2
R11182.2K_0402_5% 1 2
R1120
10K_0402_5%
1 2
C680
4.7U_0805_10V4Z
1
2
R11192.2K_0402_5% 1 2
C1332
0.22U_0603_25V7K
12
R1506
10K_0402_5%
@
12
R1488
100K_0402_5%
12
C1333
1U_0603_25V4Z
1
2
D4
CH751H-40_SC76
21
C667 68P_0402_50V8J
12
JLVDS1
ACES_88242-3001_30P
CONN@
1
3
5
7
9
11
13
15
17
19
21
23
25
27
29
2
4
6
8
10
12
14
16
18
20
22
24
26
28
30
3132
C678
0.01U_0402_16V7K
1
2
R1122
100K_0402_1%
12
C1339
0.1U_0402_16V4Z
1
2

1
1
2
2
3
3
4
4
5
5
A A
B B
C C
D D
SATA_PRX_DTX_P0SATA_RXP0
SATA_PRX_DTX_N0
SATA_PTX_DRX_N0
SATA_PTX_DRX_P0
SATA_RXN0
SATA_TXP0_C
SATA_TXN0_C
B LUE
G R EE N
R E D
3V DD C CL
3V DD C DA
CR T_ HS Y NC HS YN C_ G_A
VS YNC_G _A
D _ H S Y N C
D_ DD CC L K
VGA_G
VGA_R
VGA_B
D_ D DCD AT A
C RT _ VS YN C
USB20_N10_R
US B 20_P 1 0_R
D_V S Y N C
US B 20_P 1 0_R
USB20_N10_R
M_BLUE
M_RED
M_G RE EN
V GA _R ER E D
VGA_BL
VGA_R
VGA_B
G R EE N
B LUE
VGA_G
+ FP_P WR
VGA_GR
SATA_PTX_DRX_P0 <11>
SATA_PTX_DRX_N0 <11>
SATA_PRX_DTX_P0 <11>
SATA_PRX_DTX_N0 <11>
M_G REEN<13>
M_RED<13>
M_BLUE<13>
C RT _ HS Y NC< 13>
C RT _ V S YN C< 13>
3 V DD C DA <1 3>
3 V DD C CL < 13>
F P R_ O F F<1 4>
US B 20_N 10<14>
US B 20_P10<14>
+5VS
+ C RT VD D+ RC R T_ V CC+5V S
+ C RT VD D
+3 VS+ CR T V DD + C RT VD D
+5VS +5VS
+3VS
+5VALW
+3VALW
Title
Size Docum ent Number R e v
D at e : S hee t o f
Security Classification
Compal Secret Data
THIS SHEET OF ENGINEERING DRAWING IS THE PROPRIETARY PROPERTY OF COMPAL ELECTRONICS, INC. AND CONTAINS CONFIDENTIAL
AND TRADE SECRET INFORMATION. THIS SHEET MAY NOT BE TRANSFERED FROM THE CUSTODY OF THE COMPETENT DIVISION OF R&D
DEPARTMENT EXCEPT AS AUTHORIZED BY COMPAL ELECTRONICS, INC. NEITHER THIS SHEET NOR THE INFORMATION IT CONTAINS
MAY BE USED BY OR DISCLOSED TO ANY THIRD PARTY WITHOUT PRIOR WRITTEN CONSENT OF COMPAL ELECTRONICS, INC.
Issued Date Deciphered Date
L A -6 16 1 P
0.5
WLAN/ODD/HDD
19 41Tuesday , May 18, 2010
2008/09/15 2009/09/03
Compal Electronics, Inc.
2.5' SATA HDD Connector
Place component's
closely SATA
CONN.(JHDD1)
CRT Termination/EMI Filter close to PCH (U7)
W=40mils
Place close to
JCRT1
Finger printer
close to JCRT1
close to PCH (U7)
close to PCH (U7)
for ESD
3/24 for EMI
C 2 36
18P_0402_50V8J
1
2
C 23 8
0.1U_0402_16V4Z
1
2
R1463
10K_0402_5%
1 2
R1454
75_0402_1%
1 2
L2
HLC0603CSCC27NJT_0603
1 2
R1450
0_0603_5%
1 2
U4
SN74AHCT1G125GW_SOT353-5
A
2Y4
OE# 1
G
3P5
R 2 17 0_ 04 02_ 5%
12
C 23 5
27P_0402_50V8J
1
2
C 24 5
0.1U_0402_16V4Z
1
2
R1456
75_0402_1%
1 2
Q17A
2N7002DW-7-F_SOT363-6
6 1
2
C 25 3
5P _0402_50V8C
@
1
2
R 2 06 0_ 04 02_ 5%
12
C 21 1
10U_0805_10V4Z
1
2
R1464
220K_0402_1%
1 2
R1452
0_0603_5%
1 2
R 1 93
2.2K_0 402_5%
12
J FP R 1
ACE S _87151-04051_4P
C O NN @
1
2
3
4
5
6
R1451 0_0603_5%
1 2
L3
HLC0603CSCC27NJT_0603
1 2
C 8 73 0. 01 U_ 04 02_1 6V7K
1 2
G
G
J C RT 1
SU YIN_070546FR015S290ZR
CONN@
6
11
1
7
12
2
8
13
3
9
14
4
10
15
5
16
17
F2
1.1A_6 V DC_F USE
21
C 23 9
0.1U_0402_16V4Z
1
2
R1455
75_0402_1%
1 2
R1448
0_0603_5%
1 2
D35
PRT R5V0U2X_SOT143-4
GND 1
IO1 2
IO2
3
VIN
4
R 2 16
2.2K_0 402_5%
12
R 2 15
2.2K_0 402_5%
12
C 8 70 0. 01 U_ 04 02_1 6V7K
1 2
C1296
10P_0402_50V8J@
1
2
R 21 8
2.2K_0 402_5%
12
D17
DA N217T146_SC59-3
@
2
3
1
L4
HLC0603CSCC27NJT_0603
1 2
R 6 39 0_ 040 2_5%
1 2
R1449 0_0603_5%
1 2
R 6 38 0_ 040 2_5%
1 2
C 2 37
27P_0402_50V8J
1
2
C 2 34
27P_0402_50V8J
1
2
J H D D1
SANTA_192701-1_22P-T
C O NN @
GND 1
A+ 2
A- 3
GND 4
B- 5
B+ 6
GND 7
V33 8
V33 9
V33 10
GND 11
GND 12
GND 13
V5 14
V5 15
V5 16
GND 17
Reserved 18
GND 19
V12 20
V12 21
V12 22
NC
23 NC
24
GND
25 GND
26
D32
RB 491D _SC59-3
2 1
C 8 71 0. 01 U_ 04 02_1 6V7K
1 2
C 2 32
18P_0402_50V8J
1
2
C 27 6
5P _0402_50V8C
@
1
2
R1453 0_0603_5%
1 2
C 24 8
0.1U_0402_16V4Z
1
2
C 27 3
0.1U_0402_16V4Z
1 2
Q17B
2N7002DW-7-F_SOT363-6
3
5
4
D18
DA N217T146_SC59-3
@
2
3
1
C1298
10P_0402_50V8J@
1
2
C1297
10P_0402_50V8J@
1
2
C 23 3
18P_0402_50V8J
1
2
C 24 9
0.1U_0402_16V4Z
1 2
G
D
S
Q87
SI2301 BDS_SOT23
2
13
D34
DA N217T146_SC59-3
@
2
3
1
C1299
0.1U_0402_10V6K
1
2
C1300
10U_0805_10V4K
1
2
U5
SN74AHCT1G125GW_SOT353-5
A
2Y4
OE# 1
G
3P5
C 8 72 0. 01 U_ 04 02_1 6V7K
1 2

5
5
4
4
3
3
2
2
1
1
D D
C C
B B
A A
BT_LED
WL/BT_LED#
SATA_LED#
WL_BLUE_BTN
WL/BT_LED#
APP_BUTTON_1
APP_BUTTON_1_LED#
APP_BUTTON_2
APP_BUTTON_2_LED#
APP_BUTTON_2
APP_BUTTON_2_LED#
APP_BUTTON_1
APP_BUTTON_1_LED#
WW_LED#
HDD_HALTLED#
HDD_HALTLED
BT_LED
WL_LED#
SATA_LED#<11>
HDD_HALTLED<11>
APP_BUTTON_2 <28>
APP_BUTTON_1 <28>
WL_BLUE_BTN <28>
CAPS_LOCK_KBC<28>
CAPS_LED#<25>
WW_LED#<22>
BT_LED<26>
WL_LED#<22>
WWAN_TRANSMIT_OFF#<14,22>
+3VS
+3VS
+3VS
+3VS
+3VS
+3VS
Title
Size Document Number R e v
Date: Sheet o f
Security Classification
Compal Secret Data
THIS SHEET OF ENGINEERING DRAWING IS THE PROPRIETARY PROPERTY OF COMPAL ELECTRONICS, INC. AND CONTAINS CONFIDENTIAL
AND TRADE SECRET INFORMATION. THIS SHEET MAY NOT BE TRANSFERED FROM THE CUSTODY OF THE COMPETENT DIVISION OF R&D
DEPARTMENT EXCEPT AS AUTHORIZED BY COMPAL ELECTRONICS, INC. NEITHER THIS SHEET NOR THE INFORMATION IT CONTAINS
MAY BE USED BY OR DISCLOSED TO ANY THIRD PARTY WITHOUT PRIOR WRITTEN CONSENT OF COMPAL ELECTRONICS, INC.
Issued Date
Deciphered Date
LA-6161P
0.5
LEDS & LID
Custom
20 41Tuesday, May 18, 2010
2009/08/03 2009/09/03
Compal Electronics, Inc.
whiteAMBER
HDD active LED
To LED small board
9/1 Del Q58
12/04, HP
C686
0.22U_0402_10V4Z
1
2
Q16B
TR 2N7002DW -7-F 2N SOT-363
3
5
4
Q12A
TR 2N7002DW -7-F 2N SOT-363
61
2
Q14B
TR 2N7002DW -7-F 2N SOT-363
3
5
4
C685
1U_0402_6.3V6K
1
2
R1139
10K_0402_5%
@
1 2
C689
0.22U_0402_10V4Z
1
2
R1144
1M_0402_5%
1 2
R1137
0_0402_5%
1 2
Q13A
TR 2N7002DW -7-F 2N SOT-363
61
2
JLED1
ACES_85201-1005N CONN@
11
22
33
44
55
66
77
88
99
10 10
GND 11
GND 12
R1143
470_0402_5%
12
R1141
470_0402_5%
12
R1136
1K_0402_5%
12
WHITE
YELLOW
D7
HT-297UY5/BP5_YELLOW-WHITE
21
43
R1133 0_0402_5%
1 2
R1131
47K_0402_5%
12
R1135
255_0402_1%
12
Q15B
TR 2N7002DW -7-F 2N SOT-363
3
5
4
R1138 100K_0402_5%
1 2
D8
CH751H-40_SC76
2 1
Q14A
TR 2N7002DW-7-F 2N SOT-363
61
2
Q16A
TR 2N7002DW-7-F 2N SOT-363
61
2
R1132 0_0402_5%
1 2
R1134
255_0402_1%
12
R1142
1M_0402_5%
1 2
D9
CH751H-40_SC76
2 1
Q13B
TR 2N7002DW -7-F 2N SOT-363
3
5
4
C688
1U_0402_6.3V6K
1
2
C687
0.1U_0402_16V4Z
1
2
R1140 0_0402_5%
1 2

5
5
4
4
3
3
2
2
1
1
D D
C C
B B
A A
VCT RL12 +EVDD12
+LAN_VDD12
LA N _DI
L AN_ CS
LA N_MDI2-
LA N_MDI3+
LA N_MDI3-
LA N_MDI2+
LA N_MDI0-
LA N_MDI1+
VCT RL12
C TRL 15/ VDD33
L AN_ CS
LA N _DI
LA N_ACTIVI TY#
LA N_MDI0+
LA N_MDI1-
L AN_ DIS#
LAN_X1
LAN_X2
L AN_ DIS#
PCI E _RXP6_LAN
PCI E _RXN6_LAN
LAN_X1 L AN_X2
C TRL 15/ VDD33
RJ 45_M I DI 3-
RJ 45_M I DI 3+
RJ 45_M I DI 2+
RJ 45_M I DI 2-
RJ 45_M I DI 1+
RJ 45_M I DI 1-
RJ 45_M I DI 0+
RJ 45_M I DI 0-
R J4 5 _G ND
LA NLINK _STATUS#
LA NLED_LINK #
LA N_ACTIVI TY#
CLK_PCIE _LAN_R EQ1#
CLK_PCIE _LAN_R EQ1#
LA NLED_A CT#
LA NLED_LINK #
RJ 45_M I DI 3+
RJ 45_M I DI 3-
RJ 45_M I DI 2-
RJ 45_M I DI 2+
RJ 45_M I DI 1-
RJ 45_M I DI 0+
RJ 45_M I DI 1+
RJ 45_M I DI 0-
LA NLINK _STATUS#
LA NLED_A CT#
C B_ I N#
LA N_MDI1-
LA N_MDI1+
LA N_MDI2-
LA N_MDI2+
LA N_MDI0-
LA N_MDI0+
LA N_MDI3-
LA N_MDI3+
C B_ I N#
PCI E _PTX_C_DRX_N6<12>
PCI E _PTX_C_DRX_P6<12>
CLK_PCIE _LAN#<14>
CLK_PCIE _LAN<14>
PLT_RST#<4,14,22,27>
PCI E _WAKE#<13,22>
PCIE_PRX_DTX_P6<12>
PCI E _PRX_DTX_N6<12>
SLP_S3#<13,23,28,29,30, 32,34,35>
ADP _PRES<28,31, 32,38>
CLK_PCIE _LAN_REQ#<14>
LA NLINK _STATUS# <14>
C B _ IN # <14 >
L A N_D IS #< 14>
+3V_LAN
+E V DD12
+LAN_VDD12
+3V_LAN
+E V DD12
+3VS
+LAN_VDD12
+LAN_VDD12
+3V_LAN
+3VALW +3V_LAN
+3V_LAN
+3VS
+3VS
+3V_LAN
+3V_LAN
+3V_LAN
+3V_LAN
+3V_LAN
+3V_LAN
Title
Size Docum ent Number R e v
D at e : S hee t o f
Security Classification
Compal Secret Data
THIS SHEET OF ENGINEERING DRAWING IS THE PROPRIETARY PROPERTY OF COMPAL ELECTRONICS, INC. AND CONTAINS CONFIDENTIAL
AND TRADE SECRET INFORMATION. THIS SHEET MAY NOT BE TRANSFERED FROM THE CUSTODY OF THE COMPETENT DIVISION OF R&D
DEPARTMENT EXCEPT AS AUTHORIZED BY COMPAL ELECTRONICS, INC. NEITHER THIS SHEET NOR THE INFORMATION IT CONTAINS
MAY BE USED BY OR DISCLOSED TO ANY THIRD PARTY WITHOUT PRIOR WRITTEN CONSENT OF COMPAL ELECTRONICS, INC.
Issued Date Deciphered Date
L A -6 16 1P
0.5
GLAN RTL8111DL
C us t om
21 41Tuesday , May 18, 201 0
2007/08/28 2006/10/06
Compal Electronics, Inc.
10/100 and Giga Transformer
Close to Pin19
Close to Pin1,37,29
Close to Pin48
Close to Pin10,13,30,36
Note 1: The Trace length
between L1 and 8111DL's Pin
1 must be within 0.5 cm. C262
and C263 to L1 must be within
0.5cm. Refer to Layout guide
for more detail.
Close to Pin39 for 8111DL Close to Pin40 for 8111DL
Close to Pin45,44
Place Close to Chip
LAN Conn.
370mA
Th e +3V_LAN Rising time (10%~90%) need >1mS and <100mS
change to 22U by realtek request
for internal regular
Swap the signal 0<-->3, 1<-->2 for layout routing, Compal SI 1/14
reserve for switch WLAN
and on board LAN,
Compal SI 1/19
For ESD
2nd Source :
HDT BA30-A66 1G LAN
R1146
47K_0402_5%
12
C1290
1U_0402_6.3V4Z
1
2
L42
4.7UH_1008HC -472 E JFS-A_5%_1008
1 2
R1445
10K_0402_5%
12
R1165
300_0603_5%
1 2
C1249
27P_0402_50V8J
1
2
R1145
10K_0402_5%
12
C 4 82
0.1U_0402_16V4Z
1
2
C 4 79 0. 1U _0 402 _16V 7K
12
C1289
1U_0402_6.3V4Z
1
2
R1028
0_0402_5%
12
C1278
0.1U_0402_16V4Z
1
2
C1247
0.1U_0402_25V6
1
2
R 8 22 75 _0 40 2_1%
1 2
Y4
25MHZ_20PF_7A25000012
12
C 12 91 0 .0 1U_ 04 02_ 16V7K
1 2
R 9 23 75 _0 40 2_1%
1 2
C1276
27P_0402_50V8J
1
2
C 10 41 1 00 0P _0402 _50V 7K
12
Q27B
2N7002DW-7-F_SOT363-6
3
5
4
C1288
0.1U_0402_16V4Z
1
2
G
D
S
Q 59
SI2301 BDS_SOT23
2
13
R1492 0_0402_5%@
1 2
R1166
300_0603_5%
1 2
C1285
0.1U_0402_16V4Z
1
2
R 8 19
0_0603_5%
12
R 10 24 3. 6K _0 402_5 %
1 2
RTL8111DL
U57
RT L8111DL-VB-GR_LQFP48_7X7
AVDD33 1
MDIP0 2
MDIN0 3
FB12 4
MDIP1 5
MDIN1 6
GND
7
MDIP2 8
MDIN2 9
AVDD12 10
MDIP3 11
MDIN3 12
RSET
46
SROUT12 48
GND
47
CKTAL2
42 CKTAL1
41
AVDD33 40
VDDSR 44
LED0 38
VDD33 37
ENSR 43
DVDD12 13
GND
14
HSIP
15
HSIN
16
REFCLK_P
17
REFCLK_N
18
EVDD12 19
HSOP
20
HSON
21
EGND
22
GPO
23
NC
24
LED1/EESK 35
LED2/EEDI/AUX 34
LED3/EEDO 33
EECS 32
DVDD12 36
GND
31
DVDD12 30
VDD33 29
ISOLATEB
28
PERSTB
27
LANWAKEB
26
CLKREQB
25
AVDD12 39
VDDSR 45
C 4 80
0.1U_0402_16V4Z
1
2
C1279
0.1U_0402_16V4Z
1
2
C1282
0.1U_0402_16V4Z
1
2
C 12 77 0 .0 1U_ 04 02_ 16V7K
1 2
R 9 22 75 _0 40 2_1%
1 2
U 56
SUP E RWORLD_SWG150401
TCT1
1
TD1+
2
TD1-
3
TCT2
4
TD2+
5
TD2-
6MX2- 19
MX2+ 20
MCT2 21
MX1- 22
MX1+ 23
MCT1 24
TCT3
7
TD3+
8
TD3-
9
TCT4
10
TD4+
11
TD4-
12
MCT3 18
MX3+ 17
MX3- 16
MCT4 15
MX4+ 14
MX4- 13
D43
PACDN042_SOT23~D
@
2
3
1
R 2 58
10K_0402_5%
@
1 2
G
D
S
Q60
2N7002_SOT23-3
2
13
R 10 26 2.4 9K _0 402_1 %
1 2
R1027
1K _0402_5%
12
C1248
22U_0805_6.3V6M
1
2
C1287
22U_0805_6.3V6M
1
2
R1150 0_0402_5%
@
12
C1045
1000P _1808_3KV7K
1
2
R1030
0_0402_5%
@
12
C 71 9
0.1U_0402_10V6K@
1
2
C1286
0.1U_0402_16V4Z
1
2
C1281
0.1U_0402_16V4Z
1
2
C 12 92 0 .0 1U_ 04 02_ 16V7K
1 2
Q27A
2N7002DW-7-F_SOT363-6
6 1
2
C 10 39 1 00 0P _0402 _50V 7K
12
C 10 83 1 00 0P _0402 _50V 7K
12
R 81 7
0_0603_5%
1 2
R1029
15K_0402_5%
R 8 21 75 _0 40 2_1%
1 2
R1148
10K_0402_5%
12
R1147
10K_0402_5%
12
C 10 42 0 .0 1U_ 04 02_ 16V7K
1 2
C 10 85 1 00 0P _0402 _50V 7K
12
C1283
0.1U_0402_16V4Z
1
2
C 4 81 0. 1U _0 402 _16V 7K
12
C1280
0.1U_0402_16V4Z
1
2
J RJ 4 5
SANTA_130452-3_13P-T
PR1-
2
PR1+
1
PR2+
3
PR3+
4
PR3-
5
PR2-
6
PR4+
7
PR4-
8
Green LED-
10
Green LED+
9
Yellow LED-
12
Yellow LED+
11
SHLD1 14
SHLD1 15
DETECT PIN1 13
R1149
47K_0402_5%
12
C1284
0.1U_0402_16V4Z
1
2
R 10 25 1K _0 402 _5%@
12
R1446
0_0805_5%
12

A
A
B
B
C
C
D
D
E
E
1 1
2 2
3 3
4 4
UIM_CLK
UIM_RST
M_WXMIT_OFF#
UIM_CLK
UIM_VPP
UIM_RSTUIM_VPP
XMIT_D_OFF#
PCIE_C_RXP4
PCIE_C_RXN4
WL_LED#
XMIT_D_OFF#
UIM_PWR
M_WXMIT_OFF#
PLT_RST#
UIM_DATA
UIM_PWR
UIM_DATA
UIM_PWR
PCIE_C_RXP7
PCIE_C_RXN7
PCIE_WAKE#
WW_LED#
SPI_SO_R0_DB
SPI_CS0#_DB
SPI_SI_DB
SPI_CLK_DB
SPI_HOLD#_MB
SPI_SO_R0_DBSPI_SO_JP
SPI_HOLD#_0
SPI_CLK_JP SPI_CLK_DB
SPI_SI_JP SPI_SI_DB
SPI_HOLD#_MB
SPI_CS0#_DBSPI_CS0#_JP
WWAN_TRANSMIT_OFF#<14,20>
USB20_N9 <14>
USB20_P9 <14>
PLT_RST# <4,14,21,27>
WL_LED# <20>
WLAN_TRANSMIT_OFF# <14>
WW_LED# <20>
WWAN_DET# <14>
PCIE_PTX_C_DRX_P4<12>
PCIE_PTX_C_DRX_N4<12>
PCIE_PRX_DTX_P4<12>
PCIE_PRX_DTX_N4<12>
ACCEL_INT#<14>
SMB_CLK_S3<9,10,12>
SMB_DATA_S3<9,10,12>
MC1_DISABLE<28>
USB20_N6 <14>
USB20_P6 <14>
PCIE_PTX_C_DRX_P7<12>
PCIE_PTX_C_DRX_N7<12>
PCIE_PRX_DTX_P7<12>
PCIE_PRX_DTX_N7<12>
PCIE_WAKE#<13,21>
CLKREQ_WLAN#<12>
CLK_PCIE_MCARD<12>
CLK_PCIE_MCARD#<12>
CLK_PCIE_MCARD2<12>
CLK_PCIE_MCARD2#<12>
CLKREQ_WWAN#<12>
SPI_RECOVERY<28>
SPI_HOLD#_0<27>
SPI_CLK_JP<27>
SPI_SI_JP<27>
SPI_CS0#_JP<27>
SPI_SO_JP<27>
+3V_WWAN
+3V_WWAN
+3V_WWAN
+1.5VS
+1.5VS
+3VS
+3VS
+3VS
+3V_WWAN
+3V_WWAN
+3V_WWAN
+3VS
+3VS
+3VS
+3VS
+3VS
+3VALW
+3V_WWAN
+3VALW
+3VALW
+3VL
Title
Size Document Number R e v
Date: Sheet o f
Security Classification
Compal Secret Data
THIS SHEET OF ENGINEERING DRAWING IS THE PROPRIETARY PROPERTY OF COMPAL ELECTRONICS, INC. AND CONTAINS CONFIDENTIAL
AND TRADE SECRET INFORMATION. THIS SHEET MAY NOT BE TRANSFERED FROM THE CUSTODY OF THE COMPETENT DIVISION OF R&D
DEPARTMENT EXCEPT AS AUTHORIZED BY COMPAL ELECTRONICS, INC. NEITHER THIS SHEET NOR THE INFORMATION IT CONTAINS
MAY BE USED BY OR DISCLOSED TO ANY THIRD PARTY WITHOUT PRIOR WRITTEN CONSENT OF COMPAL ELECTRONICS, INC.
Issued Date
Deciphered Date
LA-6161P
0.5
WLAN&WWAN Mini-Card/Accelerometer
22 41Tuesday, May 18, 2010
2009/08/03 2009/09/03
Compal Electronics, Inc.
Mini-Express Card--WWAN
WWLAN/WiMax Mini-Express Card
Add to prevent leakage issue.
Note2
Close to JP14
half size
Full size
0 0 1 1 1 0 1 b
ACCELEROMETER
L
Must be placed in the center of the system.
L
Place C933 between R1077.1 and R1079.2 for limit inrush current.
WWAN power control by F10. 11/09
11/21 HP
11/21 HP
12/04, HP
12/04, HP
12/05 HP
for RF
Compal,SI 1/4
delete port 80
02/23
02/23
02/23
03/29
04/19
C734
39P_0402_50V8J
@
1
2
Q77
SI2305DS-T1-E3_SOT23-3
2
31
C729
0.01U_0402_16V7K
1
2
R1175 0_0603_5%
1 2
LIS302DL
U14
HP302DLTR8_LGA14_3X5
VDD_IO
1
GND 2
RSVD 3
GND 4
GND 5
VDD
6
CS
7
INT 1
8
INT 2
9GND 10
RSVD 11
SDO
12
SDA / SDI / SDO
13
SCL / SPC
14
C736
0.1U_0402_16V4Z
1
2
R207 10K_0402_5%
12
T129PAD
R1499 0_0402_5%@
1 2
C738
0.1U_0402_16V4Z
1
2
J3
SHORT PADS
1 2
R1077
10K_0402_5%
12
C728
4.7U_0805_10V4Z
1
2
JWW AN1
MOLEX_67910-5700CONN@
1
122
3
344
5
566
7
788
9
910 10
11
11 12 12
13
13 14 14
15
15 16 16
17
17 18 18
19
19 20 20
21
21 22 22
23
23 24 24
25
25 26 26
27
27 28 28
29
29 30 30
31
31 32 32
33
33 34 34
35
35 36 36
37
37 38 38
39
39 40 40
41
41 42 42
43
43 44 44
45
45 46 46
47
47 48 48
49
49 50 50
51
51 52 52
GND1
53 GND2 54
R1505 0_0402_5%@
1 2
C740
18P_0402_50V8J
1
2
R1173
10K_0402_5%
@
12
T130PAD
R1500 0_0402_5%@
1 2
U13
S DIO(BR) NUP4301MR6T1 TSOP-6@
CH1
1
Vn
2
CH2
3CH3 4
Vp 5
CH4 6
R1174 0_0603_5%
1 2
C741
4.7U_0805_10V4Z
1
2
C733
10P_0402_25V8J
@
1
2
JWLAN1
FOX_AS0B226-S40N-7F
CONN@
1
1
3
3
5
5
7
7
9
9
11
11
13
13
15
15
17
17
19
19
21
21
23
23
25
25
27
27
29
29
31
31
33
33
35
35
37
37
39
39
41
41
43
43
45
45
47
47
49
49
51
51
GND1
53
22
44
66
88
10 10
12 12
14 14
16 16
18 18
20 20
22 22
24 24
26 26
28 28
30 30
32 32
34 34
36 36
38 38
40 40
42 42
44 44
46 46
48 48
50 50
52 52
GND2 54
R1501 0_0402_5%@
1 2
D14
CH751H-40_SC76
21
C933
1000P_0402_50V7K
1
2
R1476 10K_0402_5%
12
R1079 220K_0402_1%
1 2
R1469 0_0402_5%
1 2
C737
4.7U_0805_10V4Z
1
2
R1177
47K_0402_5%
@
1 2
D12 CH751H-40_SC76
2 1
R1498 0_0402_5%@
1 2
R1468 0_0402_5%
1 2
D13
DAN217T146_SC59-3@
2
3
1
JSIM1
TAITW_PMPAT6-06GLBS7N14N0CONN@
VCC 1
RST 2
CLK 3
GND
4
VPP
5
I/O
6
GND 8
GND 9
DET
7
R1176 10K_0402_5%
12
C742
0.1U_0402_16V4Z
1
2
R1168 0_0402_5%
1 2
R1502 0_0402_5%@
1 2
T131PAD
C726
0.01U_0402_16V7K
1
2
C739
10U_0805_6.3V6M
1
2
R1080
0_0805_5%
12
R1172
10K_0402_5%
12
C735
0.01U_0402_16V7K
1
2
R1167 0_0402_5%
1 2
C727
0.1U_0402_16V4Z
1
2
C730
0.1U_0402_16V4Z
1
2
C732
10P_0402_25V8J
@
1
2
C731
4.7U_0805_10V4Z
1
2

A
A
B
B
C
C
D
D
E
E
1 1
2 2
3 3
4 4
HDA_SYNC_CODEC
HDA_RST#_CODEC
HDA_SDOUT_CODEC
HDA_BIT_CLK_CODEC
HDA_SDIN0_CODEC
HP_OUTL
HP_OUTR
SB_SPKR
MONO_INR MONO_IN
SPKL+
SPKL-
SPKR+
SPKR-
SENSEA
MUTE_LED_CNTL
+VREFOUT_EXTMIC
MIC_EXTR
MIC_EXTL
+VREFOUT_INTMIC
MIC_INL
MIC_INR MIC_IN_R
MIC_IN_L
HP_OUTL HP_OUTR
EC_MUTE#
HP_DET#
HP_DET
SENSEA
SPKL+
SPKL-
SPKR+
SPKR-
MIC1
EC_MUTE#
MUTE_LED_CNTL
GNDA <24>
HDA_SDOUT_CODEC<11>
HDA_SYNC_CODEC<11>
HDA_RST#_CODEC<11>
HDA_SDIN0<11>
HP_OUTL <24>
HP_OUTR <24>
SB_SPKR <11>
MIC1 <24>
MIC_IN_L <24>
MIC_IN_R <24>
HP_DET<24>
MIC_SENSE<24>
+VREFOUT_EXTMIC <24>
+VREFOUT_INTMIC <24>
EC_MUTE#<28>
MUTE_LED_CNTL<28>
SLP_S3#<13,21,28,29,30,32,34,35>
HDA_BIT_CLK_CODEC<11>
+3VS_DVDD
+3VS_HDA
+AVDD_CODEC +5VS
+3VS
+3VS
+3VS
+AVDD_CODEC
+AVDD_CODEC
+5VALW
+3VS_DVDD
+AVDD_CODEC
+AVDD_CODEC
+AVDD_CODEC
+AVDD_CODEC
+5VALW +VDDA_CODEC
+AVDD_CODEC +VDDA_CODEC
Title
Size Document Number R e v
Date: Sheet o f
Security Classification
Compal Secret Data
THIS SHEET OF ENGINEERING DRAWING IS THE PROPRIETARY PROPERTY OF COMPAL ELECTRONICS, INC. AND CONTAINS CONFIDENTIAL
AND TRADE SECRET INFORMATION. THIS SHEET MAY NOT BE TRANSFERED FROM THE CUSTODY OF THE COMPETENT DIVISION OF R&D
DEPARTMENT EXCEPT AS AUTHORIZED BY COMPAL ELECTRONICS, INC. NEITHER THIS SHEET NOR THE INFORMATION IT CONTAINS
MAY BE USED BY OR DISCLOSED TO ANY THIRD PARTY WITHOUT PRIOR WRITTEN CONSENT OF COMPAL ELECTRONICS, INC.
Issued Date
Deciphered Date
LA-6161P
0.5
Codec_IDT92HD80
Custom
23 41Tuesday, May 18, 2010
2007/08/28 2009/09/03
GNDAGND
HP Jack
Internal SPKR
Int MIC
Ext MIC
Port A
Port B
Port C
Port D
Port E
Port F
DM0
Ext MIC
Int MIC
Head phone
SPKR
X
X
Digital MIC
92HD80 port define
HP de pop circuit
CODEC POWER
W=40Mil
300mA
(4.75V)
Reserve CODEC LDO for Codec.
Reserve CODEC LDO for Codec.
delete D16, Compal, SI 1/5
install for ESD request, Compal SI 1/19
for ESD
R1349 0_0402_5%
1 2
C888 2.2U_0603_6.3V4Z
1 2
C886 1000P_0402_50V7K@1 2
C898
10U_0805_10V4Z
1 2
D37
PJSOT05C_SOT23
2
3
1
R1355 0_0603_5%
1 2
C1295
0.1U_0402_16V4Z
1
2
R1354
10K_0402_5%
1 2
Q70B
2N7002DW-7-F_SOT363-6
@
3
5
4
R1339 0_0805_5%@12
R1443
0_0402_5%
@
12
C890 2.2U_0603_6.3V4Z
1 2
C897
10U_0805_10V4Z
1
2
R1365
10K_0402_5%
1 2
Q71B
2N7002DW-7-F_SOT363-6
@
3
5
4
C893 0.1U_0402_16V4Z
12
R1366
10K_0402_5%
1 2
R1345 100K_0402_5%
12
Q72B
2N7002DW-7-F_SOT363-6
3
5
4
D15
CH751H-40PT_SOD323-2
21
R1352 100K_0402_5%
1 2
C743
1000P_0402_50V7K_X7R
1
2
C889 2.2U_0603_6.3V4Z
1 2
Q70A
2N7002DW-7-F_SOT363-6
@
61
2
R1357 0_0603_5%
1 2
C1294
2.2U_0805_16V4Z
1
2
C902 1000P_0402_50V7K
1 2
C876
0.1U_0402_16V4Z
1
2
C1293
0.1U_0402_16V4Z
1 2
Q84A
2N7002DW-7-F_SOT363-6
61
2
C884
10U_0805_10V4Z
1
2
R1360
4.7K_0402_5%
12
R1362
20K_0402_1%
12
R1358 0_0603_5%
1 2
C877
1U_0402_6.3V6K
1
2
C881 10U_0805_10V4Z
12
R1342
47_0402_5%
@
12
C906
220P_0402_50V7K
1
2
R1350 10K_0402_5%
1 2
JSPK1
E-T_3806K-F04N-03R_4P-T
CONN@
1
1
2
2
3
3
4
4
GND1
5
GND2
6
C907
220P_0402_50V7K
1
2
R1364
39.2K_0402_1%
12
R1351
10K_0402_5%
1 2
C904
220P_0402_50V7K
1
2
D38
PJSOT05C_SOT23
2
3
1
C883
1U_0402_6.3V6K
1
2
R1363
10K_0402_5%
1 2
C905
220P_0402_50V7K
1
2
C882
0.1U_0402_16V4Z
1
2
C892
4.7U_0603_6.3V6M 1
2
R1361
2.49K_0402_1%
12
C900 1000P_0402_50V7K
1 2
C879
1U_0402_6.3V6K
1
2
C908
0.01U_0402_16V7K
12
R1334
BLM18BD601SN1D_0603
12
R1442 0_0805_5%
12
Q71A
2N7002DW-7-F_SOT363-6
@
61
2
C885
33P_0402_50V8K
@
12
R1356 0_0603_5%
1 2
C903 1000P_0402_50V7K
1 2
C880
0.1U_0402_16V4Z
1
2
Q84B
2N7002DW-7-F_SOT363-6
3
5
4
U49
92HD80B1X5NLGXYD38_QFN48_7X7
DVDD_CORE
1
DVDD_IO
3
DMIC_CLK/GPIO1
2
DMIC0/GPIO2
4
SPKR_PORT_D_R- 43
SPKR_PORT_D_R+ 44
PVDD 45
DMIC1/GPIO0/SPDIF_OUT_1
46
HDA_SDO
5
HDA_BITCLK
6
DVSS
7
HDA_SDI
8
DVDD
9
HDA_SYNC
10
HDA_RST#
11
SPDIF_OUT_0
48
EAPD
47
MONO_OUT 25
AVDD 38
AVSS
26
PVSS
42
AVSS
33
AVDD 27
PVDD 39
SPKR_PORT_D_L- 41
VREG 37
VREFFILT 21
CAP2 22
HP0_PORT_A_L 28
VREFOUT_A_or_F 23
VREFOUT_C 24
HP0_PORT_A_R 29
CAP-
35
CAP+
36
SENSE_B 14
PORT_E_L 15
HP1_PORT_B_L 31
PORT_E_R 16
PORT_F_L 17
AVSS
30
PORT_F_R 18
PORT_C_L 19
PORT_C_R 20
PC_BEEP 12
HP1_PORT_B_R 32
SPKR_PORT_D_L+ 40
SENSE_A 13
V- 34
DAP
49
U58
G9191-475T1U_SOT23-5
IN
1
GND
2
SHDN
3
OUT 5
BYP 4
C899
1U_0603_10V6K
1
2
R1346
33_0402_5%
1 2
C896
4.7U_0603_6.3V6M
1
2
R1340 0_0603_5%
1 2
Q72A
2N7002DW-7-F_SOT363-6
61
2
C901 1000P_0402_50V7K
1 2
C895
0.1U_0402_16V4Z
1
2
C891 2.2U_0603_6.3V4Z
1 2
C878
0.1U_0402_16V4Z
1
2
C894 0.1U_0402_16V4Z
1 2
R1359
10K_0402_5%
@
12

A
A
B
B
C
C
D
D
E
E
1 1
2 2
3 3
4 4
INT_MIC_1_3
INT_MIC_1_4
EXT_MICL_3
MIC1
EXT_MIC EXT_MIC_1
INT_MIC_2_3
INT_MIC_2_4
HP_OUTL
HP_OUTR
USB20_N5
USB20_P5USB20_P1
USB20_N1
USB20_P3
USB20_N3
EXT_MIC
INT_MIC_1_2
INT_MIC_2_2
INT_MIC_2_2
INT_MIC_1_2
INT_MIC_2_2
SLP_S4
USB20_P0
USB20_N0
EXT_MIC
HP_DET
MIC1 <23>
MIC_IN_R<23>
MIC_IN_L<23>
HP_OUTR <23>
HP_OUTL <23>
USB20_P5 <14>
USB20_N5 <14>
USB20_N1<14>
USB20_P1<14>
USB20_N3<14>
USB20_P3<14>
MIC_SENSE <23>
+VREFOUT_INTMIC<23>
+VREFOUT_EXTMIC<23>
SLP_S4 <30>
HP_DET<23>
USB20_N0 <14>
USB20_P0 <14>
+CODEC_REF
+AVDD_CODEC
+AVDD_CODEC
+AVDD_CODEC
+AVDD_CODEC
+CODEC_REF
+CODEC_REF
+CODEC_REF
+5VALW +5VALW
+3VS
+5VALW+5VALW
+AVDD_CODEC
+AVDD_CODEC
+AVDD_CODEC
+5VALW
+5VALW
Title
Size Document Number R e v
Date: Sheet o f
Security Classification
Compal Secret Data
THIS SHEET OF ENGINEERING DRAWING IS THE PROPRIETARY PROPERTY OF COMPAL ELECTRONICS, INC. AND CONTAINS CONFIDENTIAL
AND TRADE SECRET INFORMATION. THIS SHEET MAY NOT BE TRANSFERED FROM THE CUSTODY OF THE COMPETENT DIVISION OF R&D
DEPARTMENT EXCEPT AS AUTHORIZED BY COMPAL ELECTRONICS, INC. NEITHER THIS SHEET NOR THE INFORMATION IT CONTAINS
MAY BE USED BY OR DISCLOSED TO ANY THIRD PARTY WITHOUT PRIOR WRITTEN CONSENT OF COMPAL ELECTRONICS, INC.
Issued Date
Deciphered Date
LA-6161P
0.5
AMP & Audio Jack
24 41Tuesday, May 18, 2010
2009/08/03 2009/09/03
Compal Electronics, Inc.
AMP. FOR EXTERNAL MICROPHONE
AMP. FOR INTERNAL MICROPHONE
Place close to U18
USB I/O connx2 , Aduio JACK
Card reader transfer conn
To CODE-ext MIC input
To CODE-ext MIC Bias
change from 120K to 47K, HP SI 1/28
C799
1U_0603_16V6K_X5R
@
1
2
R1211
3K_0402_5%
@
12
U18A
TLV2464_TSSOP14
P4
G
11
OUT 1
+
3
-
2
R1202
47K_0402_5%
1 2
R1216
10K_0402_5%
1 2
C797 0.068U_0603_16V7K
1 2
C784
220P_0402_25V8J
1
2
D19
CHN202UPT_SC-70
2
3
1
R1199
100K_0402_5%
1 2
C794
0.1U_0402_16V4Z
1
2
L40
HLC0603CSCCR10JT_0603
1 2
C792 100P_0402_50V8J
@
1 2
C802
1U_0603_16V7_X7R
@
1
2
R1208 100K_0402_5%
1 2
C791 100P_0402_50V8J
@
1 2
R1215
3K_0402_5%
@
12
JUSB23
ACES_88242-3001_30P
CONN@
1
3
5
7
9
11
13
15
17
19
21
23
25
27
29
2
4
6
8
10
12
14
16
18
20
22
24
26
28
30
31 32
R1204
10K_0402_5%
1 2
R1205 100K_0402_5%
1 2
C7860.1U_0402_16V4Z
1
2
C788
100P_0402_50V8J
1
2
R1203
10K_0402_5%
1 2
C7854.7U_0805_10V4Z
1
2
C789 0.47U_0402_6.3V6K_X5R
12
R1212
3K_0402_5%
@
12
C790
68P_0402_50V8J
1
2
R1200
560K_0402_5%
1 2
C783
1U_0603_10V6K
1
2
C801
68P_0402_50V8J
1
2
R1206 10K_0402_5%
1 2
U17
LMV331IDCKRG4_SC70-5~D
P5
IN+
1
IN-
3
G
2
O4
R1210
3K_0402_5%
1 2
C798 0.068U_0603_16V7K
1 2 C800
68P_0402_50V8J
1
2
C787 15P_0402_50V8K
1 2
R1201
2.2K_0402_5%
12
R1214
3K_0402_5%
@
12
C793
100P_0402_50V8J
1
2
R1209
3K_0402_5%
1 2
U18D
TLV2464_TSSOP14
P4
G
11
OUT 14
+
12
-
13
C796
0.1U_0402_16V4Z
1
2
R1213
10K_0402_5%
1 2
L39 HLC0603CSCCR11JT_0603
1 2
U18C
TLV2464_TSSOP14
P4
G
11
OUT 8
+
10
-
9
C795
100P_0402_50V8J
1
2
R1207 100K_0402_5%
1 2
U18B
TLV2464_TSSOP14
P4
G
11
OUT 7
+
5
-
6
L41
HLC0603CSCCR10JT_0603
1 2

KSI[0..7]
KSO[0..11]
KSI0
KSI1
KSI5
KSI3
KSI4
KSI2
KSI6
KSI_D_12
KSI_D_6
KSO4
KSI_D_4
KSI_D_8
KSO9
KSI_D_5
KSO8
KSI_D_14
KSI_D_9
KSO1
KSO3
KSO11
KSO5
KSI_D_11
KSO10
KSI_D_3
KSO0
KSI_D_0
KSO2
KSI_D_13
KSO6
KSI_D_1
KSI_D_10
KSI7
KSO7
KSI_D_2
STB_LED
ON/OFFBTN_KBC#
KSI_D_12
KSI_D_6
KSO4
KSI_D_4
KSI_D_8
KSO9
KSI_D_5
KSO8
KSI_D_14
KSI_D_9
KSO1
KSO3
KSO11
KSO5
KSI_D_11
KSO10
KSI_D_3
KSO0
KSI_D_0
KSO2
KSO6
KSI_D_1
KSI_D_10
KSI7
KSI_D_2
KSI_D_13
KSO7
KSI_D_11
KSI_D_1
KSI_D_3
KSI_D_13
KSI_D_8
KSI_D_4
KSI_D_5
KSI_D_0
KSI_D_6
KSI_D_9
KSI_D_12
KSI_D_14
KSI_D_10
KSI_D_2
LID_SW#
KSI[0..7]<28>
KSO[0..11]<28>
CAPS_LED#<20>
ON/OFFBTN# <13,28>
ON/OFFBTN_KBC# <28>
STB_LED <28>
LID_SW# <18,28>
AQUAWHITE_BATLED# <11,28>
TP_CLK<28>
TP_DATA<28>
AMBER_BATLED# <28>
+3VALW
+3VL
+5VS
+5VS
+3VS
+3VS
+3VL
Title
Size Document Number R e v
Date: Sheet o f
Security Classification
Compal Secret Data
THIS SHEET OF ENGINEERING DRAWING IS THE PROPRIETARY PROPERTY OF COMPAL ELECTRONICS, INC. AND CONTAINS CONFIDENTIAL
AND TRADE SECRET INFORMATION. THIS SHEET MAY NOT BE TRANSFERED FROM THE CUSTODY OF THE COMPETENT DIVISION OF R&D
DEPARTMENT EXCEPT AS AUTHORIZED BY COMPAL ELECTRONICS, INC. NEITHER THIS SHEET NOR THE INFORMATION IT CONTAINS
MAY BE USED BY OR DISCLOSED TO ANY THIRD PARTY WITHOUT PRIOR WRITTEN CONSENT OF COMPAL ELECTRONICS, INC.
Issued Date
Deciphered Date
LA-6161P
0.5
MDC/KBD/ON_OFF/LID
25 41Tuesday, May 18, 2010
2009/08/03 2009/09/03
Compal Electronics, Inc.
T/P BOARD.
Power BTN/LED and Lid switch BD
INT_KBD CONN.
KB LED power
20mil
Pin 1
Pin1 reserve , so net name is reserve
for Fossil down contact
For EMI
12/09 HP
add 0.1U for EMI request, Compal SI 1/19
C632 100P_0402_50V8J@1 2
C630 100P_0402_50V8J@1 2
C805
1U_0603_10V4Z
1
2
D22
DAP202U_SOT323-3
2
3
1
C656 100P_0402_50V8J@1 2
C642 100P_0402_50V8J@1 2
JTPB1
ACES_87151-04051_4P
CONN@
1
2
3
4
5
6
C626 100P_0402_50V8J@1 2
C638 100P_0402_50V8J@1 2
C745 100P_0402_50V8J@1 2
D20
DAP202U_SOT323-3
2
3
1
D23
DAP202U_SOT323-3
2
3
1
C627 100P_0402_50V8J@1 2
D25
DAP202U_SOT323-3
2
3
1
C622 100P_0402_50V8J@1 2
C634 100P_0402_50V8J@1 2
D27
PACDN042Y3R_SOT23-3
2
3
1
D26
DAP202U_SOT323-3
2
3
1
JPWR1
ACES_85201-06051CONN@
GND 7
GND 8
11
22
33
44
55
66
C1334
0.1U_0402_16V4Z
1
2
C629 100P_0402_50V8J@1 2
D28
CH751H-40_SC76
@
21
D24
DAP202U_SOT323-3
2
3
1
C659 100P_0402_50V8J@1 2
C804
0.1U_0402_16V4Z
1
2
C620 100P_0402_50V8J@1 2
C621 100P_0402_50V8J@1 2
JKB1
HRS_FH28-60(30)SB-1SH(86)
CONN@
1
12
23
34
45
56
67
78
89
910
10 11
11 12
12 13
13 14
14 15
15 16
16 17
17 18
18 19
19 20
20 21
21 22
22 23
23 24
24
31
31 32
32
25
25 26
26 27
27 28
28 29
29 30
30
GND1
33 GND2
34
R1218
100K_0402_5%
12
C657 100P_0402_50V8J@1 2
C640 100P_0402_50V8J@1 2
C660 100P_0402_50V8J@1 2
C625 100P_0402_50V8J@1 2
C633 100P_0402_50V8J@1 2
R1217 470_0402_5%
1 2
C744 100P_0402_50V8J@1 2
D21
DAP202U_SOT323-3
2
3
1
C654 100P_0402_50V8J@1 2
C631 100P_0402_50V8J@1 2
C641 100P_0402_50V8J@1 2
C624 100P_0402_50V8J@1 2
R1219 100K_0402_5%@
1 2
C637 100P_0402_50V8J@1 2
C724 100P_0402_50V8J@1 2
C639 100P_0402_50V8J@1 2
C803
0.1U_0402_16V4Z
1
2

5
5
4
4
3
3
2
2
1
1
D D
C C
B B
A A
USB20_P8_R
USB20_N8_R
USB20_P8_R
USB20_N8_R
BT_OFF<14>
USB20_N8 <14>
BT_LED <20>
USB20_P8 <14>
+3VAUX_BT+3VALW
+3VAUX_BT
+3VAUX_BT
Title
Size Document Number R e v
Date: Sheet o f
Security Classification
Compal Secret Data
THIS SHEET OF ENGINEERING DRAWING IS THE PROPRIETARY PROPERTY OF COMPAL ELECTRONICS, INC. AND CONTAINS CONFIDENTIAL
AND TRADE SECRET INFORMATION. THIS SHEET MAY NOT BE TRANSFERED FROM THE CUSTODY OF THE COMPETENT DIVISION OF R&D
DEPARTMENT EXCEPT AS AUTHORIZED BY COMPAL ELECTRONICS, INC. NEITHER THIS SHEET NOR THE INFORMATION IT CONTAINS
MAY BE USED BY OR DISCLOSED TO ANY THIRD PARTY WITHOUT PRIOR WRITTEN CONSENT OF COMPAL ELECTRONICS, INC.
Issued Date
Deciphered Date
LA-6161P
0.5
USB & BT Connector
26 41Tuesday, May 18, 2010
2009/08/03 2009/09/03
Compal Electronics, Inc.
BT(SoftBreeze) Connector
For ESD
G
D
S
Q63
SI2301BDS_SOT23
2
13
R1477
470_0402_5%
12
D29
CM1293A-02SR_SOT143-4
@
GND 1
IO1 2
IO2
3
VIN
4
R1223
220K_0402_1%
1 2
R1220 0_0402_5%
12
C8140.1U_0402_16V4Z
1
2
R1221 0_0402_5%
12
C8152.2U_0805_10V5R
1
2
C1324
0.1U_0402_10V6K
@
1
2
JBT1
ACES_87213-0800G_8P
CONN@
1
2
3
4
5
6
7
8
G
D
S
Q89
2N7002_SOT23-3
2
13
R1222
10K_0402_5%
12

5
5
4
4
3
3
2
2
1
1
D D
C C
B B
A A
CLK_PCI_DB
SPI_SI_JP
SPI_SO_JP
SPI_HOLD#_0
8051_RECOVER#
DEBUG_KBCRST
8051_RECOVER#
SPI_CLK_JP
SPI_CS0#_JP
SIRQ
CLK_PCI_DB
SPI_SO_R0 SPI_SOSPI_SI
SPI_CS0#
SPI_CLK
SPI_WP#
SPI_HOLD#_1
SPI_CLK
SPI_SO_R0SPI_SO_JP
SPI_WP#
SPI_CLK_JP SPI_CLK
SPI_SI_JP SPI_SI
SPI_CS0#SPI_CS0#_JP
SPI_HOLD#_1SPI_HOLD#_0
+3VL_SPI PWR
LPC_LFRAME#<11,28>
PLT_RST#<4,14,21,22>
SIRQ<11,28>
LPC_LAD1<11,28>
LPC_LAD0<11,28>
LPC_LAD3<11,28>
LPC_LAD2<11,28>
8051RX<28>
8051TX<28>
DEBUG_KBCRST<33>
SPI_CS1#<28>
8051_RECOVER#<28>
PCI_SERR#<14,28>
CLK_PCI_DB<14>
SPI_CLK<28>
SPI_SI<28> SPI_SO <28>
SPI_CS0#<28>
SPI_CLK_JP<22>
SPI_CS0#_JP<22>
SPI_SI_JP<22>
SPI_SO_JP<22>
SPI_HOLD#_0<22>
B+_DEBUG
+3VL
+3VL
+3VL
+3VL
Title
Size Document Number R e v
Date: Sheet o f
Security Classification
Compal Secret Data
THIS SHEET OF ENGINEERING DRAWING IS THE PROPRIETARY PROPERTY OF COMPAL ELECTRONICS, INC. AND CONTAINS CONFIDENTIAL
AND TRADE SECRET INFORMATION. THIS SHEET MAY NOT BE TRANSFERED FROM THE CUSTODY OF THE COMPETENT DIVISION OF R&D
DEPARTMENT EXCEPT AS AUTHORIZED BY COMPAL ELECTRONICS, INC. NEITHER THIS SHEET NOR THE INFORMATION IT CONTAINS
MAY BE USED BY OR DISCLOSED TO ANY THIRD PARTY WITHOUT PRIOR WRITTEN CONSENT OF COMPAL ELECTRONICS, INC.
Issued Date
Deciphered Date
LA-6161P
0.5
BIOS ROM/SW LPC DEBUG
27 41Tuesday, May 18, 2010
2009/08/03 2009/09/03
Compal Electronics, Inc.
LPC Debug Port
25mA
20mils
20mils
SPI ROM SCKET
4MB SPI ROM
20mils
4MB SPI
ROM
BIOS ROM(4MB)
for RF
2nd Source :
WINBOND 32M W25Q32BVSSIG
EON 32M EN25F32-100HIP
05/10 Delete SPI Socket for MV.
R635 0_0402_5%
1 2
R634 0_0402_5%
1 2
R628 100K_0402_5%
1 2
R632 0_0402_5%
@
1 2
R636 0_0402_5%
1 2
R631 3.3K_0402_5%
1 2
R627
10_0402_5%@
12
C582
4.7P_0402_50V8C
@
1
2
R629 3.3K_0402_5%
1 2
C1323
47P_0402_50V8J
@1
2
U35
MX25L3205DM2I-12G
S
1
VCC
8
Q2
HOLD
7
VSS 4
D
5
C
6
W
3
C655
39P_0402_50V8J
@
1
2
R633 0_0402_5%
1 2
R630 33_0402_5%
1 2
JP31
ACES_87216-2404_24P
CONN@
Ground
1
LPC_PCI_CLK
2
Ground
3
LPC_FRAME#
4
+V3S
5
LPC_RESET#
6
+V3S
7
LPC_AD0
8
LPC_AD1
9
LPC_AD2
10
LPC_AD3
11
VCC_3VA
12
PWR_LED#
13
CAPS_LED#
14
NUM_LED#
15
VCC1_PWRGD
16
SPI_CLK
17
SPI_CS#
18
SPI_SI
19
SPI_SO
20
SPI_HOLD#
21
Reserved
22
Reserved
23
Reserved
24
R637 0_0402_5%
1 2
C581
0.1U_0402_16V4Z
1
2

1
1
2
2
3
3
4
4
5
5
A A
B B
C C
D D
P GD _ IN
8051TX
TEST
32K_CLK
AB1B_DATA
AB1B _CLK
SMB_E C_CK1
SMB_E C_DA1
KBRST#
CRACK_BGA
KSI4
KSI3
KSI0
KSI5
KSI1
KSI2
KSI6
TP_CLK
TP_DATA
RU NS CI _E C#
CLK_PCI_KBC
C R Y 1
C R Y 2
PM_RSMRST#
PM_RSMRST#
BAT_ALARM
LI D_S W#
AB1B_DATA
SMB_E C_CK1
AB1B _CLK
SMB_E C_DA1
KB C_PWR _ON
V CC 1_ PWRG D
KBRST#
CRACK_BGA
SLP_S3#
RO M _DATIN
RO M _ DATOUT
RO M _CS #0
RO M _C LK
RO M _CS 1#
SP_DATA
SP_C LK
P WR _ GD
KSO6
KSO9
KSO11
KSO1
KSO7
KSO3
KSO5
KSO8
KSO2
KSO0
KSO4
KSO10
B D_ I D
B D_ I D
SPI_C LK
RO M _CS #0
AD C 2
O CP _A_IN
AD C 1
A D C
A D C
AD C 1
AD C 2
PWRB T N_OUT#
CP U_SV_ID_DET
CP U_SV_ID_DET
CA P S _LOCK _KBC
CLK_PCI_KBC
RO M _C LK
TP_CLK
TP_DATA
SP_DATA
SP_C LK
KSI7
KSI6
KSI2
KSI3
KSI5
KSI0
KSI4
KSI1
APP_BUTTON_1
APP_BUTTON_2
CA P _CLK
AB2A_DATA
AB2A _CLK
MUT E _LED_C NTL_R MUTE_LED_CNTL
APP_B U TTON_1_R
APP_B U TTON_2_R
CA P S _LOCK _KB C_R
WL_BLUE _ BTNWL_BLUE _BT N_R
KSI7
KSI0
KSI1
P GD _ IN
WL_BLUE _ BTN
APP_BUTTON_1
APP_BUTTON_2
WL_BLUE _ BTN
APP_BUTTON_2
APP_BUTTON_1
8051TX ST B_LED
LI D_S W#
S PI _ RE COV ER Y_R
LP C_LA D 3<11,27>
LP C_LA D 2<11,27>
LP C_LA D 1<11,27>
LP C_LA D 0<11,27>
N P CI _RS T #<1 4>
K SI[ 0. .7]<25 >
S I RQ<1 1, 27>
R UN S C I _E C#<1 4>
TP_DATA< 25>
KSO[0..11]<25>
KBC_SPI_SO<11>
SPI_SI<27>
SPI_CS0#<27>
KBC_SPI_CS 0#_R<11>
SPI_SO<27>
SPI_CLK<27>
KB_RST# <14>
K B C_PWR_ ON <33 >
AQUA W HITE_BATLED# <11,25>
BAT_PWM_OUT <32>
C HG C TR L <32>
PM_RSMRST# <13>
CRACK_BGA < 8,16>
EC_MUTE# <23>
CE LLS <32>
BAT_ID# < 31>
GATEA20 <14>
ADP _PRES <21,31,32,38>
SMB_EC_DA1 < 31>
SMB_EC_CK1 < 31>
ADP _EN <38>
V C C1 _ PW R GD < 33, 38>
AMBER_BATLED# <25>
8051TX <27>
8051RX <27>
FAN_PWM <4>
KBC_SPI_CLK_R<11>
L I D_ SW # < 18, 25>
KBC_SPI_SI_R<11>
KBC_SPI_CS 1#_R<11>
SPI_CS1#<27>
P M _CL KR UN#<13>
LP C_LF RAME#< 11,27>
TP_CLK<25>
C LK _P C I_K B C<14>
SLP_S3# <13,21,23, 29,30,32,34,35>
AC_ADP_PRES <31,32>
ADP _A_ID <38>
8051_RECOV ER# <27>
SUS _PWR_A C K <13>
O CP < 38>
ADP _DET# <38>
PMC<32>
O CP _A _I N<38>
O N /O FF B TN # <1 3,25 >
CA P S _LOCK _KBC <20>
P C I_ SE R R# < 14, 27>
CA P _CLK <12>
CA P _DAT <12>
MUT E _LED_CNTL <23>
AC_PRESENT <13>
MC1_DISABLE<22>
P G D_ IN <1 3,3 7>
ON/OFFBTN _KBC# <25>
WL_BLUE _BTN <20>
APP_BUTTON_1 <20>
APP_BUTTON_2 <20>
P W R _G D < 29>
STB_LED <25>
S P I_ RECO VE RY < 22>
+3VL
+3VL
+3VS
+3VL
+ R TC VC C
+ V CC0
+ V CC 0
+3VL
+3VL
+3VL
+3VL
+3VL
+5VS
+3VL
Title
Size Docum ent Number R e v
D at e : S hee t o f
Security Classification
Compal Secret Data
THIS SHEET OF ENGINEERING DRAWING IS THE PROPRIETARY PROPERTY OF COMPAL ELECTRONICS, INC. AND CONTAINS CONFIDENTIAL
AND TRADE SECRET INFORMATION. THIS SHEET MAY NOT BE TRANSFERED FROM THE CUSTODY OF THE COMPETENT DIVISION OF R&D
DEPARTMENT EXCEPT AS AUTHORIZED BY COMPAL ELECTRONICS, INC. NEITHER THIS SHEET NOR THE INFORMATION IT CONTAINS
MAY BE USED BY OR DISCLOSED TO ANY THIRD PARTY WITHOUT PRIOR WRITTEN CONSENT OF COMPAL ELECTRONICS, INC.
Issued Date Deciphered Date
L A -6 16 1 P
0.5
KBC1098
28 41Tuesday , May 18, 2010
2009/08/03 2009/09/03
Compal Electronics, Inc.
L
07/01 update
CPU Type Detect : High-->SV , Low-->LV
L
BIOS request. 11/20 Compal
for ESD
12/10 HP
compal, SI 12/24
Compal 12/24
Compal, SI 1/18
add 0.1U for EMI request, Compal SI 1/19
02/23
C 8 34
0.1U_0402_16V4Z
1
2
R 12 74 10K _0 402_ 5%
1 2
C 8 43
22P_0402_50V8J
1
2
C1329 0.1U_0402_16V4Z @
1 2
R 2 48 0_ 04 02_ 5%
1 2
C 83 3
0.1U_0402_16V4Z
1
2
R P 11
4.7K_0804_8P4R_5%
1 8
2 7
3 6
4 5
C 8 38 4. 7U _0 80 5_10 V6K
1 2
R1503 0_0402_5%@
1 2
R1307 0_0402_5%
1 2
C 8 42
4.7P_0 402_50V8C
@
1
2
R1268 0_0402_5%
1 2
R 12 69 10 K_ 040 2_5%
1 2
C 83 1
0.1U_0402_16V4Z
1
2
R 14 0110 K_ 04 02_5%
12
R1306 0_0402_5%
1 2
R1264 300_0402_5%
1 2
R1242
100K_0402_5%@
12
R1245 0_0402_5%
1 2
R 13 9710 K_ 04 02_5%
12
C 8 462 20 0P _04 02_25V 7K
12
R1253 0_0402_5%
1 2
R 52 6 10 K_ 040 2_5%
1 2
R 13 9810 K_ 04 02_5%
12
R1290 0_0402_5%
1 2
R 12 59 100 K_ 040 2_5%@
1 2
R1251 0_0402_5%
1 2
R1252 0_0402_5%
1 2
C 8 472 20 0P _04 02_25V 7K
12
T141
P AD
R 13 9910 K_ 04 02_5%
12
R 13 9610 K_ 04 02_5%
12
R1257 0_0402_5%
1 2
R1308 0_0402_5%
1 2
T143P AD
C 8 49
0.1U_0402_16V4Z
1
2
C1335 0.1U_0402_16V4Z
1 2
C1330 0.1U_0402_16V4Z@
1 2
T136
P AD
R 14 90 10 0K _0 402_5 %
12
D31
CH751H-40P T_SOD323-2
21
R1279
0_0402_5%@
12
R 12 77 10 K_ 04 02_5%
@
1 2
R1248 0_0402_5%
1 2
R1247 0_0402_5%
1 2
R1267 0_0402_5%
1 2
C1303 0.1U_0402_10V6K
1 2
R1249 0_0402_5%
1 2
R 12 72 10 K_ 040 2_5%
1 2
C 8 39
4.7P_0 402_50V8C@
1
2
R 14 89 10 0K _0 402_5 %
12
R 12 78 10K _0 402 _5%
1 2
R1250 0_0402_5%
1 2
R 12 58 100 K_ 040 2_5%@
1 2
C 8 40
4.7P_0 402_50V8C
@
1
2
C1331 0.1U_0402_16V4Z@
1 2
R 12 70 3 00 _04 02_5%
1 2
C 8 452 20 0P _04 02_25V 7K
12
R1486 0_0402_5%
1 2
R 12 73 3 00 _04 02_5%
1 2
C 8 35
4.7U_0805_10V4Z
1
2
R1275
0_0402_5%
12
R 52 8 10 K_ 040 2_5%@
1 2
C 83 7
0.1U_0402_16V4Z
1
2
R1240 0_0402_5%
1 2
Y5
32.76 8KHZ 1TJS125DJ4A420P
OUT 4
IN 1
NC
3
NC
2
C 8 48
1U_0603_10V4Z
1
2
T142
P AD
R1255
10_0402_5%
@
12
C 83 6
0.1U_0402_16V4Z
1
2
R 12 62 10 0K _0 402_5 %
1 2
C 8 41
4.7P_0 402_50V8C
@
1
2
R 52 7 10 K_ 040 2_5%@
1 2
R 52 5 10 K_ 040 2_5%
1 2
R1276
0_0402_5%
12
R1263 0_0402_5%
1 2
R 13 9510 K_ 04 02_5%
12
R 12 66 10 K_ 040 2_5%
1 2
General Purpose I/O Interface
Keyboard/Mouse Interface
LPC
Bus
Power Mgmt/SIRQ
Miscellaneous
Access Bus Interface
SMSC_1098-NU_TQFP-128P
U 21
KBC1098-NU_VTQFP128_14X14
AGND
72
KSO0
21
KSO1
20
KSO2
19
KSO3
18
KSO4
17
KSO5
16
KSO6
13
KSO7
12
KSO8
10
KSO9
9
KSO10
8
KSO11
7
KSO12/GPIO00/KBRST
6
KSO13/GPIO18
5
KSI0
29
KSI1
28
KSI2
27
KSI3
26
KSI4
25
KSI5
24
KSI6
23
KSI7
22
IMCLK
35
IMDAT
36
KCLK
61
KDAT
62
EMCLK
66
EMDAT
67
CLKRUN#
55
SER_IRQ
57
PCI_CLK
54
EC_SCI#
76
LAD[3]
51
LAD[2]
50
LAD[1]
48
LAD[0]
46
LFRAME#
52
LRESET#
53
AVSS
45
XTAL1
70
XTAL2
71
VCC1 14
TEST PIN 69
VSS
11
VSS
37
VSS
47
VSS
56
VSS
104
VSS
82
VSS
117
VCC1 39
VCC1 58
VCC1 84
VCC1 106
VCC1 119
VCC2 49
OUT0/(SCI) 124
OUT1/IRQ8# 125
CFETA/OUT7/nSMI 123
OUT8/KBRST 122
OUT9/PWM2 121
OUT10/PWM0 120
PWM_CHRGCTL 118
GPIO02 79
GPIO03 80
GPIO04/KSO14 81
GPIO05/KSO15 83
GPIO07/PWM3 85
GPIO08/RXD 86
GPIO09/TXD 87
GPIO11/AB2A_DATA 88
GPIO12/AB2A_CLK 89
GPIO13/AB2B_DATA 90
GPIO14/AB2B_CLK 91
GPIO15/FAN_TACH1 92
GPIO16/FAN_TACH2 101
GPIO17/A20M 102
GPIO20/PS2CLK 103
GPIO21/PS2DAT 105
AB1A_DATA 111
AB1A_CLK 112
AB1B_DATA 109
AB1B_CLK 110
GPIO25 73
GPIO01 107
GPIO26/KSO17 108
NC_CLOCKI 59
32KHZ_OUT/GPIO22/WK_SE01 75
RESET_OUT#/GPIO06 60
PWRGD 78
VCC1_RST# 77
ADC_TO_PWM_OUT/GPIO19 38
GPIO24/KSO16 4
ADP_PRES[CKT#2]/GPIO27/W K_SE05 74
CFETB/GPIO10 116
BAT_LED# 113
PWR_LED#/8051TX 115
FDD_LED#/8051RX 114
Alarm [CKT#2]/GPIO36
1
HSTCLK/GPIO41
2
FLCLK
3
GPIO39
30
HSTCS1#/GPIO42
31
FLCS1#
32
GPIO38
33
GPIO37
34
ADC1/GPIO46
43
ADC_TO_PWM_IN
44
AVCC 40
GPIO35 63
GPIO34 64
Q/GPIO33 65
ADC2/GPIO40 42
AC[CKT#2]/GPIO23 41
HSTDATAIN/GPIO43
94 FLDATAIN
95 HSTCS0#/GPIO44
96 FLCS0#
97 HSTDATAOUT/GPIO45
127 FLDATAOUT
128 CAP 15
GPIO28 93
GPIO29 98
GPIO30 99
GPIO31 100
GPIO32 126
VCC0
68
R1246 0_0402_5%
1 2
R 12 61 1K _0 402 _5%
1 2
R 14 91 10 0K _0 402_5 %
12
R1238
0_0603_5%
12
R 14 0010 K_ 04 02_5%
12
R1485
0_0402_5%
@
1 2
R 12 65 10 K_ 040 2_5%
@
1 2
C 8 44
22P_0402_50V8J
1
2
R 14 0210 K_ 04 02_5%
12
C 83 2
0.1U_0402_16V4Z
1
2

1
1
2
2
3
3
4
4
5
5
6
6
7
7
8
8
A A
B B
C C
D D
2V REF_393
2V REF_393
SLP_S3#
VTTP W RGOOD <4>
P W R _ GD <2 8>
VCCP_POK<34>
SLP_S3#<13,21,23,28,30, 32,34,35>
1.8VS_POK<35>
V C CP _E N < 34>
V CC P_ 1.5V SP WRG D <4>
+5VALW
+1.5VS
+3VALW
+3VS
+5VALW
+0.75VS
+5VS
2V REF_51125
+3VS
2V REF_393
+3VALW
+1.5VS_CPU_V DDQ
Title
Size Docum ent Number R e v
D at e : S hee t o f
Security Classification
Compal Secret Data
THIS SHEET OF ENGINEERING DRAWING IS THE PROPRIETARY PROPERTY OF COMPAL ELECTRONICS, INC. AND CONTAINS CONFIDENTIAL
AND TRADE SECRET INFORMATION. THIS SHEET MAY NOT BE TRANSFERED FROM THE CUSTODY OF THE COMPETENT DIVISION OF R&D
DEPARTMENT EXCEPT AS AUTHORIZED BY COMPAL ELECTRONICS, INC. NEITHER THIS SHEET NOR THE INFORMATION IT CONTAINS
MAY BE USED BY OR DISCLOSED TO ANY THIRD PARTY WITHOUT PRIOR WRITTEN CONSENT OF COMPAL ELECTRONICS, INC.
Issued Date Deciphered Date
L A -6 16 1 P
0.5
POK CKT
29 41Tuesday , May 18, 2010
2009/08/03 2009/09/03
Compal Electronics, Inc.
WWLAN Card STANDOFF
CPU supportWWAN Card STANDOFF
Intel S3 power reduction circuit for Calpella. 11/09
H 20
HO LEA
1
U24
MC74VHC1G08DFT2G_SC70-5
IN1
1
IN2
2OUT 4
VCC 5
GND
3
FM4
1
FM2
1
R1283
0_0402_5%@
12
H10
HO LEA
1
U 23 B
LM 393DT_SO8
+
5
-
6O7
P8
G
4
H6
HO LEA
1
H3
HO LEA
1
U25
MC74VHC1G08DFT2G_SC70-5
IN1
1
IN2
2OUT 4
VCC 5
GND
3
C 8 52
3300P _0402_25V7K
1
2
R 12 96 3 4K _0 402_ 1%
1 2
U 23 A
LM 393DT_SO8
+
3
-
2O1
P8
G
4
H15
HO LEA
1
H4
HO LEA
1
H14
HO LEA
1
J1
SHO RT PADS
1 2
H19
HO LEA
1
H11
HO LEA
1
R1299
34.8K _ 0402_1%
12
D33
CH751H-40P T_SOD323-2
21
R 12 88 1 1. 5K _0 402_1%
1 2
H1
HO LEA
1
R 12 97 10 K_ 040 2_5%
1 2
FM1
1
H 17
HO LEA
1
FM3
1
R 12 94 34 K_ 040 2_1%
1 2
R1292
1M_0402_1%
1 2
R 12 81 3 .3 K_ 04 02_5%
1 2
H 16
HO LEA
1
R1298
2.49K _ 0402_1%
12
H9
HO LEA
1
ZZZ
LA-6161P_PCB
C 8 51
3300P _0402_25V7K
1
2
R1293
4.99K _ 0402_1%
12
R 12 95 7 5K _0 402_ 1%
1 2
R1284
8.2K_0 402_5%
12
H5
HO LEA
1
C 8 50
1000P _0402_50V7K
1
2
H2
HO LEA
1
R1280
1M_0402_1%
1 2
R 12 89 4 9. 9K _0 402_ 1%
1 2
R 12 85 7 6. 8K _0 402_1 %
1 2
R 12 86 10 K_ 040 2_5%
1 2
H 12
HO LEA
1
R 12 87 3 4. 8K _0 402_ 1%
1 2
R1282
10K_0402_5%
12
H13
HO LEA
1
R 12 91 3 .3 K_ 04 02_5%
1 2
H18
HO LEA
1

A
A
B
B
C
C
D
D
E
E
1 1
2 2
3 3
4 4
SLP_S3
SLP_S3 SLP_S3SLP_S3
RUNON
SLP_S3
SLP_S3
RUNON
RUNON
RUNON
SLP_S3
SLP_S3
SLP_S4
SLP_S3 SLP_S3
SLP_S3
SLP_S3#<13,21,23,28,29,32,34,35>
SLP_S4#<13,36>
SLP_S4<24>
+3VS +5VS
+3VS+3VALW
+1.8VS
B+
+3VL
+1.5VS+1.5V
+1.5VS
+5VS+5VALW
+1.5V +1.5VS_CPU_VDDQ
+1.5V
+1.5VS_CPU_VDDQ
+1.5VS_CPU_VDDQ
+0.75VS
+3VL
+VCCP +GFX_CORE +1.5V
+1.5VS+1.5VS_CPU_VDDQ
Title
Size Document Number R e v
Date: Sheet o f
Security Classification
Compal Secret Data
THIS SHEET OF ENGINEERING DRAWING IS THE PROPRIETARY PROPERTY OF COMPAL ELECTRONICS, INC. AND CONTAINS CONFIDENTIAL
AND TRADE SECRET INFORMATION. THIS SHEET MAY NOT BE TRANSFERED FROM THE CUSTODY OF THE COMPETENT DIVISION OF R&D
DEPARTMENT EXCEPT AS AUTHORIZED BY COMPAL ELECTRONICS, INC. NEITHER THIS SHEET NOR THE INFORMATION IT CONTAINS
MAY BE USED BY OR DISCLOSED TO ANY THIRD PARTY WITHOUT PRIOR WRITTEN CONSENT OF COMPAL ELECTRONICS, INC.
Issued Date
Deciphered Date
LA-6161P
0.5
DC/DC Circuits
30 41Tuesday, May 18, 2010
2009/08/03 2009/09/03
Compal Electronics, Inc.
Discharge circuit-1
+3VALW to +3VS Transfer
+1.5V to +1.5VS Transfer
+5VALW to +5VS Transfer
L
Add C626,C664 close to JDIMA1;
C656,C657 close to JDIMB1.
Intel S3 power reduction circuit for Calpella. 11/09
discharge circuit-2
Compal, SI 1/11
R1475
470_0402_5%
12
C866
10U_0805_6.3V4K
@
1
2
C1027 0.1U_0402_16V4Z
1 2
C1025 0.1U_0402_16V4Z
1 2
R1323 0_0402_5%
1 2
Q15A
TR 2N7002DW -7-F 2N SOT-363
61
2
R1326
100K_0402_5%
12
C865
10U_0805_10V4Z
1
2
R1474
470_0402_5%
12
J4
PAD-OPEN 2x2m
2 1
Q85B
2N7002DW-7-F_SOT363-6
3
5
4
C861
10U_0805_10V4Z
1
2
Q88B
2N7002DW-7-F_SOT363-6
3
5
4
U28
SI7326DN-T1-E3_PAK1212-8
35
2
4
1
C1024 0.1U_0402_16V4Z
1 2
C868
0.1U_0402_16V7K
1
2
R1444
100K_0402_5%
12
Q30A
2N7002DW-7-F_SOT363-6
61
2
U29
SI7326DN-T1-E3_PAK1212-8
35
2
4
1
Q52B
2N7002DW-7-F_SOT363-6
3
5
4
R1331
470_0402_5%
12
C863
10U_0805_10V4M
1
2
C1026 0.1U_0402_16V4Z
1 2
C1023
0.1U_0402_16V4Z
1
2
Q7B
2N7002DW-7-F_SOT363-6
3
5
4
R1329
470_0402_5%
12
Q9A
2N7002DW-7-F_SOT363-6
61
2
C869
10U_0805_6.3V4K
1
2
Q88A
2N7002DW-7-F_SOT363-6
61
2
C862
0.01U_0402_25V7K
1
2
R1441
0_0402_5%
12
Q64
SI7326DN-T1-E3_PAK1212-8
@
35
2
4
1
Q30B
2N7002DW-7-F_SOT363-6
3
5
4
R693
22_0402_5%
12
R1328
470_0402_5%
12
R1330
470_0402_5%
12
C505
0.01U_0402_16V7K
@
1
2
R1322
330K_0402_5%
12
C867
0.1U_0402_16V7K
@
1
2
C1022
0.1U_0402_16V4Z
1
2
C864
0.1U_0402_16V4Z
1
2
U45
SI7326DN-T1-E3_PAK1212-8
35
2
4
1
R1324
470_0402_5%
12
C860
0.1U_0402_16V4Z
1
2
R1327
0_0402_5%
@
1 2
Q86B
2N7002DWH 2N SOT363-6
3
5
4
C859
10U_0805_10V4Z
1
2
R1473
470_0402_5%
12
Q85A
2N7002DW-7-F_SOT363-6
61
2
Q9B
2N7002DW-7-F_SOT363-6
3
5
4
R1440
220_0402_5%
12

A
A
B
B
C
C
D
D
1 1
2 2
3 3
4 4
SMB_EC_CK1
SMB_EC_DA1
A DPIN
EC_SMD
EC_SMC
B+_DEBUG
SMB_EC_CK1 <29>
SMB_EC_DA1<29>
BAT_ID#<29>
ADP_SIGNAL <39>
ADP_PRES
<22,29,33>
AC_ADP_PRES
<29,33>
EN0 <34>
VIN
VMB BATT_1
+3VL
+3VL
+3VL
BATT
+3VL
VL
2VREF_51125
2VREF_51125
VL
BATT
VIN
B++ 51125_PWR
B+_DEBUG
Title
Size D o cument Number R ev
D at e: Sh eet o f
Security Classification
Compal Secret Data
THIS SHEET OF ENGINEERING DRAWING IS THE PROPRIETARY PROPERTY OF COMPAL ELECTRONICS, INC. AND CONTAINS CONFIDENTIAL
AND TRADE SECRET INFORMATION. THIS SHEET MAY NOT BE TRANSFERED FROM THE CUSTODY OF THE COMPETENT DIVISION OF R&D
DEPARTMENT EXCEPT AS AUTHORIZED BY COMPAL ELECTRONICS, INC. NEITHER THIS SHEET NOR THE INFORMATION IT CONTAINS
MAY BE USED BY OR DISCLOSED TO ANY THIRD PARTY WITHOUT PRIOR WRITTEN CONSENT OF COMPAL ELECTRONICS, INC.
Issued Date
Deciphered Date
LA-6161P
DCIN/BATT/CPU OTP
C u sto m
31 40Tuesday, M ay 18, 2010
2005/03/10 2009/09/03
Compal Electronics, Inc.
Recovery at 47 +-3 degree C
CPU
CPU thermal protection at 90 +-3 degree C
PH1 under CPU botten side :
PU103A
LM393DR_SO8
+
3
-
2O1
P8
G
4
PC6
1000P_0402_50V7K
12
PD4
BAV99WT1G_SC70-3
2
3
1
PQ2A
2N 7002 KDW H-2N_SOT363-6
61
2
PL1
HCB2012KF-121T50_0805
1 2
PR23
100_0805_5%
1 2
PCN2
ACES_51976-00571-001
11
33
44
55
GND 6
GND 7
22
PD7
CH751H-40PT_SOD323-2
2 1
PR8
100_0402_5%
12
PC9
@100P_0402_50V8J
12
G
D
S
PQ3
SSM3K7002FU_SC70-3
2
13
PH1
100K_0402_1%_TSM0B104F4251RZ
12
PC10
@100P_0402_50V8J
12
PD8
RLZ27V
2 1
PC7
0.01U_0402_50V7K
12
PD5
PJSOT24CH_SOT23-3
2
3
1
PR11 470K_0402_5%
12
PD12
1SS355_SOD323-2
12
PR6 210K_0402_1%
1 2
PD6
PJSOT24CH_SOT23-3
2
3
1
PC3
100P_0402_50V8J
12
PR2
470K_0402_1%
1 2
PC2
1000P_0402_50V7K
12
PR9
100_0402_5%
12
PQ2B
2N7002KDWH-2N_SOT363-6
34
5
PR1
@15K_0402_5%
12
G
D
S
PQ4
SSM3K7002FU_SC70-3
2
13
PC15
0.1U_0603_50V7K
12
PR37
0_0402_5%
1 2
PC1
100P_0402_50V8J
12
PL3
HCB2012KF-121T50_0805
1 2
PR14
470K_0402_5%
12
PCN1
ACES_87302-0441
11
33
44
GND 5
22
GND 6
PD1
@PJSOT24C_SOT23-3
2
3
1
PL2
HCB2012KF-121T50_0805
1 2
PR10
21K_0402_1%
12
PC12
1000P_0402_50V7K
12
PR4 1K_0402_1%
12
PR15
150K_0402_1%
12
PD22
1SS355_SOD323-2
12
PR7
75K_0402_1%
1 2
PD3
BAV99WT1G_SC70-3
2
3
1
PU1
74LVC1G14GW _SOT353-5
A2
Y
4
P5
NC 1
G
3
PC11
0.1U_0603_25V7K
12
PQ1
AO4407AL_SO8
3 6
5
7
8
2
4
1
PR12
4.7K_0402_5%
12
PC8
@100P_0402_50V8J
12
PR5
53.6K_0603_1%
1 2
PR13
220K_0402_5%
12
PR3
100K_0402_5%
1 2
PC5
@100P_0402_50V8J
12
PL4
HCB2012KF-121T50_0805
1 2
PC4
1000P_0402_50V7K
12
PD2
BAV99WT1G_SC70-3
2
3
1

A
A
B
B
C
C
D
D
1 1
2 2
3 3
4 4
REGN
DL_ CHG
DH_CHG
LX_CHG
CHG EN#
VADJ
BATT
ACDET
CHGCTRL
ACDET
IADAPT
BST_CHG
CHG EN#
IADAPT
ADP_PRES<22,29,32>
CHGCTRL <29>
BAT_PW M_OUT<29>
SRSET <39>
CELLS
<29>
IADAPT<39>
SLP_S3#
<14,22,29,30,31,35>
AC_ADP_PRES<29,32> PMC <29>
ADP_EN#
<39>
VIN
BATT
VIN
+3VL
VL
CHG_B+
P2
P2
P2
+3VL
BQ24740VREF
+3VL
+3VL
+3VL
B+
CHG_B+
2VREF_51125
2VREF_51125
VL
P2BATT
P4
P4
+3VL
+5VALW
B+
Title
Size D o cument Number R ev
D at e: Sh eet o f
Security Classification
Compal Secret Data
THIS SHEET OF ENGINEERING DRAWING IS THE PROPRIETARY PROPERTY OF COMPAL ELECTRONICS, INC. AND CONTAINS CONFIDENTIAL
AND TRADE SECRET INFORMATION. THIS SHEET MAY NOT BE TRANSFERED FROM THE CUSTODY OF THE COMPETENT DIVISION OF R&D
DEPARTMENT EXCEPT AS AUTHORIZED BY COMPAL ELECTRONICS, INC. NEITHER THIS SHEET NOR THE INFORMATION IT CONTAINS
MAY BE USED BY OR DISCLOSED TO ANY THIRD PARTY WITHOUT PRIOR WRITTEN CONSENT OF COMPAL ELECTRONICS, INC.
Issued Date
Deciphered Date
LA-6161P
0.5
Charger
32 40Tuesday, M ay 18, 2010
2007/05/29 2009/09/03
Compal Electronics, Inc.
Charge Detector
High 17.614
Low 17.201
AC Detector
High 13.277
Low 10.770
12/2 For RF request
PC104
4.7U_0805_25V6-K
12
PR135
100K_0402_1%
12
PC134 68P_0402_50V8J
1 2
PR145
49.9K_0402_1%
12
PR103
150K_0402_5%
12
PU102B
LM393DR_SO8
+
5
-
6O7
P8
G
4
C
B
E
PQ108
MMBT3906_SOT23-3
1
2
3
PC106
@0.1U_0603_25V7K
12
PC140 68P_0402_50V8J
1 2
PR140
23.7K_0402_1%
12
PC124
0.1U_0402_10V7K
12
PC117
0.1U_0402_10V7K
1 2
PC127
@4.7U_0805_25V6-K
12
PU103B
LM393DR_SO8
+
5
-
6O7
P8
G
4
PC119
100P_0402_50V8J
12
PR133
100K_0402_5%
1 2
PR117 210K_0402_1%
12
PC121
@0.1U_0603_25V7K
12
PQ105
AO4466L 1N SO8
3 6
5
7
8
2
4
1
PR127
0_0402_5%
1 2
PR139
4.7_1206_5%
12
PR121
255K_0402_1%
1 2
PC122
1U_0603_6.3V6M
12
PC132 0.1U_0402_25V6
12
PR110
453K_0402_1%
12
PR143
100K_0402_5%
12
PC103
4.7U_0805_25V6-K
12
PC135 0.1U_0402_25V6
12
PR104
0_0402_5%
1 2
PQ100
AO4407L_SO8
3 6
5
7
8
2
4
1
PR129
10K_0603_0.1%
12
PQ106
AO4468L_SO8
3 6
5
7
8
2
4
1
PC101
1U_0603_6.3V6M
1 2
PU102A
LM393DR_SO8
+
3
-
2O1
P8
G
4
PR124
200K_0402_1%
12
PR147
11K_0402_1%
1 2
PC128
1U_0603_6.3V6M
12
PR134
0.01_2512_1%
1
3
4
2
PC109
1U_0805_25V6K
1 2
PL100
HCB2012KF-121T50_0805
1 2
PC1380.1U_0402_25V6
12
PC113
4.7U_0805_25V6-K
12
BQ24740RHDR_QFN28_5X5
PU100
ACP 3
LPMD 4
CHGEN 1
ACN 2
ACDET 5
ACSET 6
IADSLP
8
SRP
19
BAT
17
IADAPT
15
PGND 22
SRSET
16
ISYNSET
14
VADJ
12
VDAC
11
LPREF 7
VREF
10
DPMDET
21
LODRV 23
CELLS
20
SRN
18
AGND
9
REGN 24
EXTPWR
13
PH 25
HIDRV 26
BTST 27
PVCC 28
TP 29
PC114
4.7U_0805_25V6-K
12
PR102
200K_0402_5%
1 2
PC123
0.047U_0402_16V7K
12
PR119
604K_0402_1%
1 2
PC100
0.1U_0603_25V7K
1 2
PC107
0.01U_0402_16V7K
12
PC129 68P_0402_50V8J
1 2
PC131 2200P_0402_50V7K
12
PR146
39.2K_0402_1%
1 2
PR125
22K_0402_5%
12
PR100
200K_0402_5%
1 2
PC110
0.1U_0402_10V7K
1 2
PC133 2200P_0402_50V7K
12
PD101
LL4148_LL34-2
12
PC112
4.7U_0805_25V6-K
12
PR131
41.2K_0402_1%
12
PQ101
AO4407AL_SO8
36
5
7
8
2
4
1
G
D
S
PQ103
SSM3K7002FU_SC70-3
2
13
PR138
0_0402_5%
1 2
PL101
10UH +-20% #919AQ-H-100M=P3 5.3A
1 2
PC137 68P_0402_50V8J
1 2
PC108
0.1U_0603_50V7K
12
PR122
47K_0402_5%
1 2
PR136 100K_0402_1%
12
PR141
24.3K_0402_1%
12
PC120
0.1U_0603_50V7K
12
PR142
1M_0402_5%
1 2
PR132
470K_0402_5%
12
PR106
10_0805_1%
1 2
PQ102
AO4407AL_SO8
3 6
5
7
8
2
4
1
PR120
220K_0402_5%
1 2
PC139 2200P_0402_50V7K
12
PR108
0_0402_5%
1 2
PR130
22K_0402_1%
12
PR101
56K_0402_1%
1 2
PR105
150K_0402_5%
12
PC111
1U_0603_6.3V6M
1 2
PD102
1SS355_SOD323-2
12
PR109
0.01_1206_1%
1 2
PR128
1K_0402_5%
1 2
LMV321AS5X-G_SOT23-5
PU104
V-
2
+IN
1
-IN
3OUT 4
V+ 5
PR112
1M_0402_1%
12
PR118
147K_0402_1%
12
PC126
1000P_0603_50V7K
12
PC118
1U_0603_10V6K
12
PR113
43.2K_0402_1%
12
PC102
4.7U_0805_25V6-K
12
PC136 2200P_0402_50V7K
12
PC116
1U_0603_6.3V6M
12
PR123
76.8K_0402_1%
12
PC130 0.1U_0402_25V6
12
PR114
100K_0402_5%
1 2
PR111
422K_0402_1%
1 2
PC115
4.7U_0805_25V6-K
12
PR144
300K_0402_5%
1 2
G
D
S
PQ107
SSM3K7002FU_SC70-3
2
13
PR137
0_0402_5%
1 2

A
A
B
B
C
C
D
D
E
E
1 1
2 2
3 3
4 4
ENTRIP1
UG1_3V
ENTRIP1
ENTRIP2
DEBUG_KBCRST
BST_ 3V
UG_3V
LX_3V
LG_3V LG_5V
LX_5V
BST_5V
UG_5V
ENTRIP2
KBC_PWR_ON <29>
RPGOOD <14>
DEBUG_KBCRST <28>
VCC1_PWRGD <29,39>
EN0 <32>
B++
+5VALWP
+5VLP
B++
2VREF_51125
B+
+VREG_51125+3VLP
+3VLP
2VREF_51125
VL
+5VALWP
+3VALW
+5VALW
+3VALWP
VL+5VLP
+3VL
+3VALWP +5VALWP
+5VLP
+3VEXTLP
+5VLP
P2
+3VL+3VEXTLP
+3VALWP
B+
51125_PWR
51125_PWR
Title
Size D o cument Number R ev
D at e: Sh eet o f
Security Classification
Compal Secret Data
THIS SHEET OF ENGINEERING DRAWING IS THE PROPRIETARY PROPERTY OF COMPAL ELECTRONICS, INC. AND CONTAINS CONFIDENTIAL
AND TRADE SECRET INFORMATION. THIS SHEET MAY NOT BE TRANSFERED FROM THE CUSTODY OF THE COMPETENT DIVISION OF R&D
DEPARTMENT EXCEPT AS AUTHORIZED BY COMPAL ELECTRONICS, INC. NEITHER THIS SHEET NOR THE INFORMATION IT CONTAINS
MAY BE USED BY OR DISCLOSED TO ANY THIRD PARTY WITHOUT PRIOR WRITTEN CONSENT OF COMPAL ELECTRONICS, INC.
Issued Date
Deciphered Date
LA-6161P
0.5
3.3VALWP/5VALWP
C u sto m
33 40Tuesday, M ay 18, 2010
2008/09/15 2009/09/03
Compal Electronics, Inc.
(4.5A,180mils ,Via NO.= 9)
(3A,120mils ,Via NO.= 6)
PC303
0.1U_0402_25V6
12
PC309
4.7U_0805_6.3V6K
12
PQ302
AO4468L_SO8
3 6
5
7
8
2
4
1
PR311
@4.7_1206_5%
12
PR306 0_0402_5%
1 2
PR303
20K_0402_1%
1 2
PR316
604K_0402_1%
1 2
PR325
220K_0402_5%
12
PC317
10U_0805_10V6K
12
PC322
68P_0402_50V8J
1 2
G
D
S
PQ305
SSM3K7002FU_SC70-3
2
13
PL301
4.7UH_FDVE0630-H-4R7M=P3_5.5A_20%
12
PC314
@680P_0603_50V8J
12
PC305
0.1U_0402_25V6
12
PR305
115K_0402_1%
1 2
PC315
@680P_0603_50V8J
12
PR308
0_0402_5%
1 2
PC320
2.2U_0805_10V6K
12
PJP300
PAD-OPEN 4x4m
1 2
PC302
2200P_0402_50V7K
12
PR302
20K_0402_1%
1 2
PR323
64.9K_0402_1%
12
PR327 20K_0402_1%
12
PR307
0_0402_5%
1 2
PC311
0.1U_0402_10V7K
1 2
PC321
1U_0603_10V6K
12
PR304
105K_0402_1%
1 2
PJP304
PAD-OPEN 2x2m
2 1
PR315 100K_0402_1%
12
PQ304A
2N 7002 KDW H-2N_SO T363-6
61
2
PL302
4.7UH_FDVE0630-H-4R7M=P3_5.5A_20%
1 2
PJP301
PAD-OPEN 4x4m
1 2
PJP303
PAD-OPEN 2x2m
2 1
PC306
2200P_0402_50V7K
12
PC319
10U_0805_10V6K
12
PR301
30.9K_0402_1%
1 2
PD302
1SS355_SOD323-2
12
PC3100.1U_0402_10V7K
1 2
PC323
68P_0402_50V8J
1 2
PR309
0_0402_5%
1 2
PC316
0.1U_0603_25V7K
12
PJP302
PAD-OPEN 2x2m
2 1
PC307
4.7U_0805_25V6-K
12
PR300
13.7K_0402_1%
1 2
PQ301
SIS412DN-T1-GE3 1N POWERPAK1212-8
3 5
2
4
1
PR317
100K_0402_5%
1 2
PQ304B
2N 7002 KDW H-2N_SOT363-6
34
5
PQ300
SIS412DN-T1-GE3 1N POWERPAK1212-8
3 5
2
4
1
PR320
255K_0402_1%
12
PR326
470K_0402_5%
12
PC318
10U_0805_10V6K
12
PR310
@4.7_1206_5%
12
LMV321AS5X-G_SOT23-5
PU302
V-
2
+IN
1
-IN
3OUT 4
V+ 5
+
PC312
150U_B2_6.3VM_R45M
1
2
PR321
100K_0402_1%
12
PR318
330K_0402_5%
12
PC300
1U_0603_16V7
12
PL300
HCB2012KF-121T50_0805
1 2
PU300
TPS51125RGER QFN 24P
VREF 3
TONSEL 4
ENTRIP1 1
VFB1 2
VFB2 5
ENTRIP2 6
VREG3
8
DRVL1 19
VREG5
17
GND
15
VBST1 22
VIN
16
SKIPSEL
14
DRVL2
12
LL2
11
VO2
7
DRVH2
10 DRVH1 21
PGOOD 23
LL1 20
VCLK
18
VBST2
9
VO1 24
EN0
13
P PAD
25
+
PC313
150U_B2_6.3VM_R45M
1
2
APL5317
PU303
GND
2
VIN
1
EN
3FB 4
VOUT 5
PR314
@100K_0402_5%
12
PR312
@499K_0402_1%
1 2
PR324 16.5K_0402_1%
12
PR331
680K_0402_5%
1 2
PR322
11.5K_0402_1%
12
PD301
1SS355_SOD323-2
12
PD304
1SS355_SOD323-2
12
PC308
4.7U_0805_25V6-K
12
PQ303
IRF8707GTRPBF 1N SO8
4
7
8
6
5
1
2
3
PC304
4.7U_0805_25V6-K
12

A
A
B
B
C
C
D
D
1 1
2 2
3 3
4 4
+VCCP
LX_VCCP
D H_ VC C P
D H_ V CCP1
F B_ VCC P
VCCP_B+
BST_VCCP
DL_VCCP
SE_VCCP
+VCCP
SLP_S3#<14,22,29,30,31,33>
VCCP_POK
<30>
VCCP_EN<30>
VTT_SENSE <7>
+6269_VCC
+6269_VCC
+VCCP
+5VALW
+VCCP
B+
+3VS
+VCCP +1.05VS
Title
Size D o cument Number R ev
D at e: Sh eet o f
Security Classification
Compal Secret Data
THIS SHEET OF ENGINEERING DRAWING IS THE PROPRIETARY PROPERTY OF COMPAL ELECTRONICS, INC. AND CONTAINS CONFIDENTIAL
AND TRADE SECRET INFORMATION. THIS SHEET MAY NOT BE TRANSFERED FROM THE CUSTODY OF THE COMPETENT DIVISION OF R&D
DEPARTMENT EXCEPT AS AUTHORIZED BY COMPAL ELECTRONICS, INC. NEITHER THIS SHEET NOR THE INFORMATION IT CONTAINS
MAY BE USED BY OR DISCLOSED TO ANY THIRD PARTY WITHOUT PRIOR WRITTEN CONSENT OF COMPAL ELECTRONICS, INC.
Issued Date
Deciphered Date
LA-6161P
0.5
1.05V_VCCP
34 40Tuesday, M ay 18, 2010
2008/09/15 2009/09/03
Compal Electronics, Inc.
(18A,720mils ,Via NO.= 36)
PR405
0_0402_5%
1 2
+
PC418
220U_B2_2.5VM_R25M
1
2
PR417
0_0603_5%
1 2
+
PC409
330U_D2_2V_Y
1
2
PR406
@0_0402_5%
1 2
PC417
@0.1U_0402_25V6
12
PL401
HCB2012KF-121T50_0805
1 2
PC419
68P_0402_50V8J
1 2
PQ402
AON6718L 1N DFN
3 5
2
4
1
PR412
2.94K_0402_1%
12
PC405
0.22U_0603_10V7K
1 2
PJP401
PAD-OPEN 4x4m
1 2
PR402
2.2_0603_5%
1 2
PR407
8.06K_0402_1%
1 2
PC403
4.7U_0805_25V6-K
12
PR403
0_0402_5%
12
+
PC410
330U_D2_2V_Y
1
2
PR428
0_0402_5%
1 2
PC413
0.01U_0402_16V7K
12
PR427
10K_0402_5%
12
PC406
2.2U_0805_10V6K
1 2
PU401
ISL6269ACRZ-T_QFN16
FCCM
3
EN
4
BOOT 13
PVCC 12
VIN
1
VCC
2
PGOOD 16
PHASE 15
UG 14
LG 11
PGND 10
VO
8
COMP
5
FB
6
FSET
7
ISEN 9
GND 17
PC416
0.1U_0402_25V6
12
PC415
2200P_0603_50V7K
12
PC407
2.2U_0805_10V6K
12
PR410
49.9K_0402_1%
12
PR411
2.21K_0402_1%
1 2
PC401
2200P_0402_50V7K
12
PR404
2.2_0603_5%
1 2
PC412
680P_0603_50V7K
1 2
PR413
10_0402_5%
1 2
PL402
0.36UH 20% FDU1040J-H-R36M=P3 33A
1 2
PC404
4.7U_0805_25V6-K
12
+
PC408
330U_D2_2V_Y
1
2
PQ401
AO4474L_SO8
3 6
5
7
8
2
4
1
PC414
33P_0402_50V8J
12
PR401
@10K_0402_5%
12
PR408
2.2_1206_5%
12
PC402
4.7U_0805_25V6-K
12
PR409
25.5K_0402_1%
12
PR414
0_0402_5%
1 2
PC411
@0.1U_0402_10V7K
12

A
A
B
B
C
C
D
D
1 1
2 2
3 3
4 4
1.8VS_POK
<30>
SLP_S3#
<14,22,29,30,31,33>
+0.75VSP
+5VALW
+5VALW
+0.75VS
+0.75VSP
+1.8VS
+1.8VSP
+5VALW
+1.8VSP
+1.8VSP
+1.5V
+1.5VS_CPU_VDDQ
+1.5V
Title
Size D o cument Number R ev
D at e: Sh eet o f
Security Classification
Compal Secret Data
THIS SHEET OF ENGINEERING DRAWING IS THE PROPRIETARY PROPERTY OF COMPAL ELECTRONICS, INC. AND CONTAINS CONFIDENTIAL
AND TRADE SECRET INFORMATION. THIS SHEET MAY NOT BE TRANSFERED FROM THE CUSTODY OF THE COMPETENT DIVISION OF R&D
DEPARTMENT EXCEPT AS AUTHORIZED BY COMPAL ELECTRONICS, INC. NEITHER THIS SHEET NOR THE INFORMATION IT CONTAINS
MAY BE USED BY OR DISCLOSED TO ANY THIRD PARTY WITHOUT PRIOR WRITTEN CONSENT OF COMPAL ELECTRONICS, INC.
Issued Date
Deciphered Date
LA-6161P
0.5
0.75VSP/1.8VSP
35 40Tuesday, M ay 18, 2010
2008/09/15 2009/09/03
Compal Electronics, Inc.
(1.5A,60mils ,Via NO.= 3)
(2A,80mils ,Via NO.= 4)
G
D
S
PQ602
SSM3K7002FU_SC70-3
2
13
G
D
S
PQ601
SSM3K7002FU_SC70-3
2
13
PC613
0.1U_0402_16V7K
1 2
PJP601
PAD-OPEN 3x3m
1 2
PR609
0_0402_5%
1 2
PC609
10U_0805_10V6K
1 2
PR612
@0_0805_5%
1 2
PC604
0.1U_0402_10V7K
12
PC610
10U_0805_10V6K
12
PR604
20K_0402_1%
1 2
PR606
4.7_1206_5%
12
PC602
10U_0805_6.3V6M
12
PD602
@B340A_SMA2
12
PC603
1U_0603_10V6K
12
PR608
402K_0402_1%
12
PC614
22U_0805_6.3V6M
12
PC615
22U_0805_6.3V6M
12
PU601
G2992F1U_SO8
VOUT
4
NC 5
GND
2
VREF
3
VIN
1VCNTL 6
NC 7
NC 8
TP 9
PC611
0.1U_0402_25V6
12
PR611
@1K_0402_1%
12
PR605
0_0402_5%
1 2
PL601
HCB1608KF-121T30_0603
1 2
PR610
0_0805_5%
1 2
PC601
10U_0805_6.3V6M
12
PR601
1K_0402_1%
12
PR603
1K_0402_1%
12
PR602
10K_0402_5%
12
PC608
@0.1U_0402_16V7K
12
PC605
10U_0805_6.3V6M
12
PL602
1.2UH +-30% 1231AS-H-1R2N=P3 2.9A
1 2
PC606
.1U_0402_16V7K
12
PD601
1SS355_SOD323-2
1 2
PC612
680P_0603_50V7K
12
PJP602
PAD-OPEN 3x3m
1 2
PU602
MP2121DQ-LF-Z_QFN10_3X3
SW
3
GND
2
IN 7
GND 9
SW 8
POK 6
EN/SYNC 10
BS
5
IN
4
FB
1
TP 11
PR607
316K_0402_1%
1 2

A
A
B
B
C
C
D
D
1 1
2 2
3 3
4 4
+5VALW
BST_1.5V
UG1_1.5V
LG_1.5V
+5VALW
LX_1.5V
UG_1.5V
SLP_S4#<14,25>
+1.5V
+1.5V
B+
+5VALW
+1.5V
+1.5V_B+
Title
Size D o cument Number R ev
D at e: Sh eet o f
Security Classification
Compal Secret Data
THIS SHEET OF ENGINEERING DRAWING IS THE PROPRIETARY PROPERTY OF COMPAL ELECTRONICS, INC. AND CONTAINS CONFIDENTIAL
AND TRADE SECRET INFORMATION. THIS SHEET MAY NOT BE TRANSFERED FROM THE CUSTODY OF THE COMPETENT DIVISION OF R&D
DEPARTMENT EXCEPT AS AUTHORIZED BY COMPAL ELECTRONICS, INC. NEITHER THIS SHEET NOR THE INFORMATION IT CONTAINS
MAY BE USED BY OR DISCLOSED TO ANY THIRD PARTY WITHOUT PRIOR WRITTEN CONSENT OF COMPAL ELECTRONICS, INC.
Issued Date
Deciphered Date
LA-6161P
0.5
1.5VP
36 40Tuesday, M ay 18, 2010
2008/10/31 2009/09/03
Compal Electronics, Inc.
PQ801
SIS412DN-T1-GE3 1N POWERPAK1212-8
3 5
2
4
1
PU801
RT8209BGQW_WQFN14_3P5X3P5
VOUT
3
VDD
4
EN/DEM 1
TON
2
FB
5
PGOOD
6LGATE 9
UGATE 13
PHASE 12
GND
7
PGND
8
CS 11
VDDP 10
BOOT 14
NC 15
PC808
4.7U_0805_10V6K
12
PR803
255K_0402_1%
1 2
PR807 12.4K_0402_1%
1 2
PR806
316_0402_1%
1 2
PC809
@10P_0402_50V8J
1 2
PR805 0_0402_5%
1 2
PC807
1U_0603_10V6K
12
PC803
0.1U_0402_25V6
12
PC805
4.7U_0805_25V6-K
12
PR810 10K_0402_1%
12
PR809
@4.7_1206_5%
12
+
PC811
220U_B2_2.5VM_R25M
1
2
PL801
HCB1608KF-121T30_0603
1 2
PR808 10K_0402_1%
1 2
PL802
2.2UH 20% FDVE0630-H-2R2M=P3 8.3A
1 2
PQ802
IRF H3707TRPBF 1N PQFN
3 5
2
4
1
PR802
2.2_0402_5%
1 2
PC813
68P_0402_50V8J
1 2
PC801
@0.1U_0402_16V7K
12
PC812
@680P_0603_50V8J
12
PC804
4.7U_0805_25V6-K
12
PR804
0_0402_5%
1 2
PR801
0_0402_5%
1 2
PC806
0.1U_0402_10V7K
1 2
PC802
2200P_0402_50V7K
12
PC810
4.7U_0805_6.3V6K
12

8
8
7
7
6
6
5
5
4
4
3
3
2
2
1
1
H H
G G
F F
E E
D D
C C
B B
A A
H GA TE _ C PU2
H _V ID0
H _V ID1
H _V ID2
H _V ID6
H _V ID3
H _V ID0
H _V ID1
H _V ID2
H _V ID6
H _V ID3
P ROC _D PR SLP VR
H _V ID4
P ROC _D PR SLP VR
H _V ID5
H _V ID4
H _V ID5
CPU _ S N -2
C P U _ CS N 2
C PU _CSP2
CPU _ C S P2 -1
Ph a se _C P U2
C PU _SNB2
LG A T E _CPU2
C PU _PGOO D
C P U _ VR _O N
C P U _ VR EF
C P U _ CS N 2
C P U _ CS N 1
CPU _ C S P2 -2
C PU _CSP1
C PU _CSP2
CPU _ C S N 1-1
CPU _ C S N 2-1
C PU _ISLEW
CPU _ M O DE
C P U _ DR O OP
C PU _VSNS
VS S SE N SE
C PU _T R I PSE L
C P U _ GN D SN S
C PU _T O N SEL C P U _ VR EF
CPU _ C L K_EN#
CPU _ I M O N
CPU _ VR_TT#
CPU _ O SRSEL
C PU _T H ER M
H GA TE _ C PU1
CPU _ C S P1 -1
PH A S E_CPU1
LG A T E _CPU1
CPU _ S N -1
C P U _ CS N 1
C PU _CSP1
C PU _SNB1
PS I # P SI#
CPU _ 5 V FILT
CPU _ C S P1 -2
C PU _5 V FI LTPS I #_ 1
CPU _ C S N 2-1
CPU _ C S P2 -2
PS I #_ 1
V C CS EN SE<7>
P G D_ IN< 14, 29>
H _V ID 1<7>
H _V ID 0
<7>
IMVP_IMON
<7>
VS S SENSE
<7>
H_V I D 5
<7>
H _V ID 4<7>
H _V ID 3<7>
H _V ID 2
<7>
PS I#
<7>
CLK _ EN#<11>
VGATE<12,14>
H _V ID 6
<7>
H_P R O C H OT#
<4>
P R OC _D PR SL PV R
<7>
+VC C P
B+
CPU_B+
+ C PU _C OR E
+ VC C P
+5V ALW
+3V ALW
+5V ALW
+5V ALW
CPU_B+
+5V ALW
Title
Size Doc um e nt Number R e v
Dat e: Sh eet o f
Security Classification
Compal Secret Data
THIS SHEET OF ENGINEERING DRAWING IS THE PROPRIETARY PROPERTY OF COMPAL ELECTRONICS, INC. AND CONTAINS CONFIDENTIAL
AND TRADE SECRET INFORMATION. THIS SHEET MAY NOT BE TRANSFERED FROM THE CUSTODY OF THE COMPETENT DIVISION OF R&D
DEPARTMENT EXCEPT AS AUTHORIZED BY COMPAL ELECTRONICS, INC. NEITHER THIS SHEET NOR THE INFORMATION IT CONTAINS
MAY BE USED BY OR DISCLOSED TO ANY THIRD PARTY WITHOUT PRIOR WRITTEN CONSENT OF COMPAL ELECTRONICS, INC.
Issued Date
Deciphered Date
L A- 61 61 P
CPU_CORE
C
37 40Tue s d ay, M ay 18, 2010
2008/09/15 2009/09/03
Compal Electronics, Inc.
Arrandale
VID(6-0): 0100111
VID(6-0): 0011111
VID(6-0): 0010111
SV
LV
ULV
PR 21 9 0_04 02_5%
1 2
PL 202
0. 36 U H 20% FDU10 4 0J-H-R36M=P3 33A
1
3
4
2
PC225
4. 7U _ 0805_25V6-K
12
TPS 5 1621R HAR_QFN40_6X6
PU201
MODE
1
GND
2
CSP2
3
CSN2
4
CSN1
5
CSP1
6
GNDSNS
7
VSNS
8
THERM
9
VR_TT#
10
IMON
11
DPRSLPVR
12
PSI#
13
VID6
14
VID5
15
VID4
16
VID3
17
VID2
18
VID1
19
VID0
20
DRVH1 21
VBST1 22
LL1 23
DRVL1 24
PGND 25
V5IN 26
DRVL2 27
LL2 28
VBST2 29
DRVH2 30
TRIPSEL 31
OSRSEL 32
PGOOD 33
CLK_EN# 34
VR_ON 35
TONSEL 36
ISLEW 37
V5FILT 38
DROOP 39
VREF 40
GND 41
PR 2 5 3 1K_0402_5%
12
PR 2 6 7 0_0402_5%
1 2
PR 2 25 0_ 0 402_5%
12
PC207
4. 7U _ 0805_25V6-K
12
PQ 2 07
TPC A8 036-H 1N SOP-ADV
4
1
2
3 5
PR243
@0_0402_5%
12
PR 2 6 5 @ 0_0402_5%
1 2
PC 2 09
68 P _0402_50V8J
1 2
PR206 @1K_0402_5%
1 2
PR 2 1 8 2.2_0603_5%
1 2
PR 2 56 1K _ 0402_5%
12
PD 2 01
1S S 355_SOD323-2
1 2
PC226
4. 7U _ 0805_25V6-K
PR201
47K_0402_1%
1 2
PC211
680P_0402_50V7K
12
PR205 220_0402_5%
PQ 2 05
TPC A8 030-H 1N SOP-ADV
4
1
2
3 5
PR 2 58 @1K_0402_5%
12
PR 2 5 7 @ 1K_0402_5%
12
PR 2 1 0 249K_ 0402_1%
1 2
PR 22 4 2.2_0 603_5%
12
PC 20 8 2.2U_0 603_10V6K
1 2
PC224
4. 7U _ 0805_25V6-K
PR 2 2 3 470_0402_1%
12
PR 2 62 @1K_0402_5%
12
PR 2 46 1K _ 0402_5%
12
PC206
4. 7U _ 0805_25V6-K
PR227 20K_0402_1%
1 2
PC202
4. 7U _ 0805_25V6-K
PR 2 4 7 @ 1K_0402_5%
12
PR212 0_0402_5%
1 2
PC231
4. 7U _ 0805_25V6-K
12
PC 2 1 8 4.7U_06 03_10V6K
1 2
PR 2 52 @1K_0402_5%
12
PD202 1SS 3 55_SOD323-2
1 2
PC221
0. 22 U _0603_10V7K
1 2
PC228
0. 03 3U_0402_16V7K
12
PR 2 6 6 @ 0_0402_5%
1 2
PR 2 15
17 . 8 K +-1% 0603
12
PR 2 17 28 . 7 K_0402_1%
1 2
PC 2 15 33 P _0402_50V8J
1 2
PC220
10 0 P_0402_50V8J
12
PC232
68 P _0402_50V8J
1 2
PC222
0. 1U _ 0402_25V6
12
PR213 0_0 4 02_5%
1 2
PC227
680P_0402_50V7K
12
PL 203
0. 36 U H 20% FDU10 4 0J-H-R36M=P3 33A
1
3
4
2
PR 2 2 0 470_0402_1%
12
PC 219 33 P_0402_50V8J
1 2
PR 2 48 1K _ 0402_5%
12
PC229
0. 03 3U_0402_16V7K
1 2
PR242
69.8K_0402_1%
1 2
PQ 201
TPC A8 030-H 1N SOP-ADV
4
1
2
3 5
PR 2 2 8 0_0402_5%
1 2
PR 204 0_ 0402_5%
1 2
PR 2 2 1 470_0402_1%
12
+
PC 2 03
68 U _ 25V_M_R0.36
1
2
PC 2 1 7 33P_0 402_50V8J
1 2
PR 2 6 4 @ 0_0402_5%
1 2
PR 2 0 9 5.23K_0402_1%
12
PR241
17 . 8 K +-1% 0603
12
PR 2 03 0_ 0 402_5%
1 2
PC210
0. 22 U _0603_10V7K
1 2
PQ 2 03
TPC A8 036-H 1 N SOP-ADV
4
1
2
3 5
PR216
69.8K_0402_1%
1 2
PR 2 60 1K _ 0402_5%
12
PR 2 2 2 470_0402_1%
12
PL 2 04
HCB2 0 12KF-121T50_0805
1 2
PR 2 4 9 @ 1K_0402_5%
12
PC212
10 0 P_0402_50V8J
12
PC223
2200P_0402_50V7K
12
PH201
10 0 K_04 0 2_1%_TSM0B104F4251RZ
1 2
PC213
0. 03 3U_0402_16V7K
1 2
PR245 28.7K_0402_1%
1 2
PH202
10 0 K_04 0 2_1%_TSM0B104F 4251RZ
1 2
PR 2 5 5 1K_0402_5%
12
PR 2 50 1K _ 0402_5%
12
PR 2 6 3 1K_0402_5%
12
PC205
2200P_0402_50V7K
12
PR 2 5 9 1K_0402_5%
12
PR240
4.7_1206_5%
12
PR 2 5 1 @ 1K_0402_5%
12
PR 2 6 1 @ 1K_0402_5%
12
PR 2 2 9 68_0402_5%
1 2
PR 2 2 6 0_0402_5%
12
PC201
0. 1U _ 0402_25V6
12
PC230
4. 7U _ 0805_25V6-K
12
PR 2 44
12.4K_0402_1%
12
PL 2 01
HCB2 0 12KF-121T50_0805
1 2
PR 2 14
4. 7_ 1206_5%
12
PR 2 1 1 0_0402_5%
1 2
PR 2 54 @1K_0402_5%
12
PC233
68 P _0402_50V8J
1 2
PR230 0_0 4 02_5%
1 2
+
PC 2 04
68 U _ 25V_M_R0.36
1
2
PC214
0. 22 U _0603_10V7K
1 2
PC 21 6 33P_ 0402_50V8J
1 2
PR202
@1K_0402_5%
12

5
5
4
4
3
3
2
2
1
1
D D
C C
B B
A A
ADP_A_ID
ADP_A_ID
OCP_A_IN
ADP_PRES
IADAPT<33>
OCP# <15>
SRSET <33>
OCP<29>
ADP_EN# <33>
VCC1_PWRGD <29,34>
ADP_DET# <29>
ADP_A_ID <29>
OCP_A_IN <29>
ADP_EN <29>
ADP_SIGNAL<32>
ADP_PRES<33>
+3VS
+3VL
+3VS
+5VS
BQ24740VREF
+3VL
VIN
+3VL
VL
2VREF_51125
VL
Title
Size Document Number R e v
Date: Sheet o f
Security Classification
Compal Secret Data
THIS SHEET OF ENGINEERING DRAWING IS THE PROPRIETARY PROPERTY OF COMPAL ELECTRONICS, INC. AND CONTAINS CONFIDENTIAL
AND TRADE SECRET INFORMATION. THIS SHEET MAY NOT BE TRANSFERED FROM THE CUSTODY OF THE COMPETENT DIVISION OF R&D
DEPARTMENT EXCEPT AS AUTHORIZED BY COMPAL ELECTRONICS, INC. NEITHER THIS SHEET NOR THE INFORMATION IT CONTAINS
MAY BE USED BY OR DISCLOSED TO ANY THIRD PARTY WITHOUT PRIOR WRITTEN CONSENT OF COMPAL ELECTRONICS, INC.
Issued Date
Deciphered Date
LA-6161P
ADP_OCP
Custom
38 40Tuesday, May 18, 2010
2008/09/15 2009/09/03
Compal Electronics, Inc.
PR1017
2K_0402_5%
12
PR1067
110K_0402_1%
1 2
PR1028
100K_0402_5%
1 2
PR1059
45.3K_0402_1%
12
PR1031
80.6K_0402_1%
12
E
B
C
PQ1009
MMBT3904WH SOT323-3
2
3 1
PR1042
8.06K_0402_1%
12
PR1025
3.9K_0402_5%
12
PC1000
0.1U_0603_16V7K
1 2
PC1003
3900P_0402_50V7K
1
2
PR1040
33K_0402_5%
12
PR1066
10K_0402_5%
1 2
PR1027 100K_0402_1%
1 2
PR1026
100K_0402_1%
12
PR1029
100K_0402_1%
1 2
PR1018
105K_0402_1%
12
PR1019
10K_0402_5%
1 2
PR1030
68K_0402_5%
12
PC1001
0.01U_0402_16V7K
12
PR1062
1M_0402_5%
1 2
PD1003
GLZ4.7B_LL34-2
12
PR1034 200K_0402_1%
1 2
PU1001A
LM393DR_SO8
+
3
-
2O1
P8
G
4
LMV321AS5X-G_SOT23-5
PU1000
V-
2
+IN
1
-IN
3OUT 4
V+ 5
E
B
C
PQ1005
MMBT3904WH SOT323-3
2
3 1
PR1033 @0_0402_1%
1 2
PR1020
0_0402_5%
1 2
PU1001B
LM393DR_SO8
+
5
-
6O7
P8
G
4
PD1004
1SS355_SOD323-2
12
PR1065
10K_0402_1%
12
PQ1007B
2N7002KDW-2N_SOT363-6
34
5
PR1022
100_0402_5%
1 2
PQ1007A
2N7002KDW-2N_SOT363-6
61
2
PR1035
10K_0402_5%
<BOM Structure>
1 2
G
D
S
PQ1003
NDS0610_NL_SOT23-3
2
13
PC1004
0.01U_0402_16V7K
12
PR1045
4.7K_0402_5%
12
PR1013
10K_0402_1%
1 2
G
D
S
PQ1004
SSM3K7002FU_SC70-3
2
13
PR1064
22K_0402_5%
12
G
D
S
PQ1008
@SSM3K7002FU_SC70-3
2
13
PR1000
511K_0402_1%
12
PR1063
130K_0402_1%
12
PR1046
8.66K_0402_1%
12
PD1001
1SS355_SOD323-2
1 2
PR1032
100_0402_5%
1 2
C
B
E
PQ1006
MMBT3906_SOT23-3
1
2
3
PD1000
1SS355_SOD323-2
12

5
5
4
4
3
3
2
2
1
1
D D
C C
B B
A A
GF X _I R EF
GFX_RPM
GF X _ VCC
GF X _ CSCOMP
GF X _CO MP- 1
GF X _FB
GF X _RA MP
GF X _RA MP- 1
GF X _D R VH
GFX_RT
GF X _ VCC
GF X _C S FB
GF X _EN
GF X _ CSCOMP
GF X _IM ON
GFX_BOOST
GF X _ CSCOMP
GF X _D R VL
GF X _CO MP
GFX_BOOST-1
GFX_ILIM
GF X _SW
GF X _ VID 0
GF X _ VID 1
GF X _ VID 3
GF X _ VID 2
GF X _ VID 4
GF X _ VID 5
GF X _ VID 6
+GFX_CORE
+5VALW
+GFX_B+
+5VALW
+GFX_B+
B+
+GFX_CORE
+VCCP
+GFX_CORE
GF X V R_EN <7>
GF X V R _VID_6 <7>
GF X V R _VID_5 <7>
GF X V R _VID_4 <7>
GF X V R _VID_3 <7>
GF X V R _VID_2 <7>
GF X V R _VID_1 <7>
GF X V R _VID_0 <7>
VS S _AXG_SENSE
<7>
VC C _ A XG_SENSE
<7>
GF X V R_IMON<7>
Title
Size Doc u m e nt Number R e v
Dat e: Sh eet o f
Security Classification
Compal Secret Data
THIS SHEET OF ENGINEERING DRAWING IS THE PROPRIETARY PROPERTY OF COMPAL ELECTRONICS, INC. AND CONTAINS CONFIDENTIAL
AND TRADE SECRET INFORMATION. THIS SHEET MAY NOT BE TRANSFERED FROM THE CUSTODY OF THE COMPETENT DIVISION OF R&D
DEPARTMENT EXCEPT AS AUTHORIZED BY COMPAL ELECTRONICS, INC. NEITHER THIS SHEET NOR THE INFORMATION IT CONTAINS
MAY BE USED BY OR DISCLOSED TO ANY THIRD PARTY WITHOUT PRIOR WRITTEN CONSENT OF COMPAL ELECTRONICS, INC.
Issued Date
Deciphered Date
L A- 61 61 P
GFX_CORE
C
39 40Tue s d ay, M ay 18, 2010
2008/09/15 2009/09/03
Compal Electronics, Inc.
PR 7 18
1K _ 0402_1%
1 2
PC711
220P_0402_50V7K
1 2
PC717
680P_0402_50V7K
12
PQ 701
AO 4 474L_SO8
4
7
8
6
5
1
2
3
PR710 0_0402_5%
1 2
PR708 0_0402_5%
1 2
PC716
1200P_0402_50V7K
12
PC 7 12
2. 2U _ 0603_10V6K
12
PR 7 2 1 80.6K_0402_1%
1 2
PR 7 3 0 1K_0402_1%
12
PR 7 2 2 237K_0402_1%
1 2
PR709 0_0402_5%
1 2
PC 7 06
4. 7U _ 0805_25V6-K
12
PR712
10 _ 0603_1%
1 2
PC 7 05
4. 7U _ 0805_25V6-K
PC 7 03
2200P_0402_50V7K
12
PR 7 24 0_ 0 402_5%
1 2
PR707 0_0402_5%
1 2
PC710
10 0 0P_0402_50V7K
12
PR 7 29
54.9K_0603_1%
12
PR719
20K_0402_1%
1 2
PC709
0. 22 U _0603_25V7K
1 2
PR705 0_0402_5%
1 2
PC713
47 P _0402_50V8J
12
PR727
71.5K_0402_1%
12
PR 7 01 @10K_0402_1%
12
PR715
6.98K_0402_1%
12
PU701
AD P 3 211AM N R2G_QFN32_5X5
GPU
7
PWRGD
1
IMON
2
CLKEN#
3
FBRTN
4
FB
5
COMP
6
ILIM
8
IREF
9
RPM
10
RT
11
RAMP
12
LLINE
13
CSREF
14
CSFB
15
CSCOMP
16
VCC 24
BST 23
DRVH 22
SW 21
PVCC 20
DRVL 19
PGND 18
AGND 17
EN 32
VID0 31
VID1 30
VID2 29
VID3 28
VID4 27
VID5 26
VID6 25
AGND 33
PR 73 1 100_ 0402_5%
1 2
PH701 220 K _0402 _5%_ERTJ0EV224J~D
1 2
PL 701
HCB2 0 12KF-121T50_0805
1 2
PC 7 19
10 0 0P_0402_50V7K
12
PC715
680P_0603_50V7K
12
PC 7 04
4. 7U _ 0805_25V6-K
12
PC701
1U _ 0 805_25V6K
12
PC714
470P_0402_50V8J
1 2
PC708
0. 05 6U_0402_16V7K
12
PL 702
.56U H + - 20% ET Q P4LR56 WFC 21A
1
3
4
2
PR 7 32 100_0402_5%
1 2
PR717
4. 7_ 1206_5%
12
PR 7 20 10 . 7 K_0402_1%
1 2
PC720
68 P _0402_50V8J
1 2
PQ 7 02
AO N 6 718L_ D FN8-5
4
5
1
2
3
PR711 0_0402_5%
1 2
PR 7 2 6 422K_0402_1%
12
PR 7 2 5 0_0402_5%
1 2
PC 7 02
0. 1U _ 0402_25V6
12
PR704 0_0402_5%
1 2
PR728
16 5 K_0402_1%
12
PR714
0_0402_5%
1 2
PR 7 2 3 340K_0402_1%
1 2
PR 7 13
@300K_0402_1%
12
PR703
@0_0402_5%
1 2
PR716
2. 2_ 0603_5%
1 2
PC718
1000P_0402_50V7K
12
PR 7 06 0_0402_5%
1 2

5
5
4
4
3
3
2
2
1
1
D D
C C
B B
A A
Title
Size Do c ument Numbe r R ev
Da te : Sheet o f
Security Classification
Compal Secret Data
THIS SHEET OF ENGINEERING DRAWING IS THE PROPRIETARY PROPERTY OF COMPAL ELECTRONICS, INC. AND CONTAINS CONFIDENTIAL
AND TRADE SECRET INFORMATION. THIS SHEET MAY NOT BE TRANSFERED FROM THE CUSTODY OF THE COMPETENT DIVISION OF R&D
DEPARTMENT EXCEPT AS AUTHORIZED BY COMPAL ELECTRONICS, INC. NEITHER THIS SHEET NOR THE INFORMATION IT CONTAINS
MAY BE USED BY OR DISCLOSED TO ANY THIRD PARTY WITHOUT PRIOR WRITTEN CONSENT OF COMPAL ELECTRONICS, INC.
Issued Date
Deciphered Date
DB- 5 80
Changed - List Power History
C us t om
40 <P age Co unt>Tue sday, M ay 18, 201 0
2005/03/10 2009/09/03
Compal Electronics, Inc.
P38
2
Version change list (P.I.R. List) Power section Page 1 of 1
Item Reason for change PG# Modify List Date Phase
1
10
4
8
P38
9
3
Modify the throttling setting level and
action speed.
Change PR1013 to 10k, PR1000 to 511k,
PR1018 to 105k, and PC1000 to 0.1uF. 01/28 SI
IN AC mode, the performance will reduce
through IADAPT without PQ1008. Add PQ1008.
02/01
SI
OTP setting is setted same with other project. P31 Change PR5 to 53.6k and PR10 to 19.1k.
330uF ESR=9mOhm can pass VCCP rippe spec. P34 Change PR408, PR409, and PR410 to
330uF_9mOhm.
01/29
SI
SI
02/02
Tune Loadline and transient response of GFX. P39 Change PR729 to 54.9k, PC716 to 1200pF,
and PC717 to 680pF.
01/27 SI
Add boost resistance for RF team. P36 Change PR802 to 2.2ohm.
01/27 SI
Tune Loadline and transient response of CPU. P37 Change PR209 to 5.23k.
SI01/28
5
6
7
CPU thermal protection fine-tune. P31 Change PR10 to 21K from 19.1K 03/26 PV
For ULV CPU, need reserved some components. P37 Add PR264, PR265, PR266 locations which is
reserved.
For CPU accuracy get better.
03/26 PV
P37 Change PR215 and PR241 to 0603 size
and keep 17.8K 03/26 PV
11 For Electrical Noise Issue. P37 Add PC204, whcih is 68u
11 For EMI request. P32 Add snabber, PR139 to 4.7ohm, PC126 to 1n
03/31
03/31
PV
PV

5
5
4
4
3
3
2
2
1
1
D D
C C
B B
A A
Title
Size Document Number R e v
Date: Sheet o f
Security Classification
Compal Secret Data
THIS SHEET OF ENGINEERING DRAWING IS THE PROPRIETARY PROPERTY OF COMPAL ELECTRONICS, INC. AND CONTAINS CONFIDENTIAL
AND TRADE SECRET INFORMATION. THIS SHEET MAY NOT BE TRANSFERED FROM THE CUSTODY OF THE COMPETENT DIVISION OF R&D
DEPARTMENT EXCEPT AS AUTHORIZED BY COMPAL ELECTRONICS, INC. NEITHER THIS SHEET NOR THE INFORMATION IT CONTAINS
MAY BE USED BY OR DISCLOSED TO ANY THIRD PARTY WITHOUT PRIOR WRITTEN CONSENT OF COMPAL ELECTRONICS, INC.
Issued Date
Deciphered Date
LA-6161P
0.5
HW Changed-List History-1
41 41Tuesday, May 18, 2010
2007/08/02 2009/09/15
Compal Electronics, Inc.
V ersio n C h an g e L ist
V ersio n C h an g e L istV ersio n C h an g e L ist
V ersio n C h an g e L ist ( P . I. R . L ist ) for H W C ircu it
( P . I. R . L ist ) for H W C ircu it ( P . I. R . L ist ) for H W C ircu it
( P . I. R . L ist ) for H W C ircu it
I t e m
It e mI t e m
I t e m I s s u e D
I s s u e DI s s u e D
I s s u e D e s c rip t io n
e s c r i p t i o ne s c r i p t i o n
e s c r i p t i o nD a t e
D a t eD a t e
D a t e
R e q
R e qR e q
R e q u e s t
u e s tu e s t
u e s t
O w n
O w nO w n
O w n e r
e re r
e r
S o
S oS o
S o lu tio n D e s c r ip t io n
lu t io n D es c rip tio nlu t io n D e s c r ip t io n
lu t io n D es c rip tio n
R e v .
R e v .R e v .
R e v .P a
P aP a
P a g e #
g e #g e #
g e #
T
TT
T i t le
it l eit l e
it l e
1
11
1
2 8
2 82 8
2 8
C
CC
C o m p a l
o m p a lo m p a l
o m p a l
Q u i c k
Q u i c kQ u i c k
Q u i c k l o o k / w eb
lo o k / w eb lo o k / w e b
lo o k / w eb
1 2
1 21 2
1 2 / 2 4
/ 2 4/ 2 4
/ 2 4
0 . 2
0 . 20 . 2
0 . 2
T h e L E D S ta tu s a b o u t W ir e le s s/ Q u ic k L o o k 3
T h e L E D S ta tu s a b o u t W ir e le s s/ Q u ic k L o o k 3T h e L E D S ta tu s a b o u t W ir e le s s/ Q u ic k L o o k 3
T h e L E D S ta tu s a b o u t W ir e le s s/ Q u ic k L o o k 3 /
/ /
/
Q u ic k W e b is a b n o rm a l . O T S #
Q u ic k W e b is a b n o rm a l . O T S #Q u ic k W e b is a b n o rm a l . O T S #
Q u ic k W e b is a b n o rm a l . O T S # 6 0 3 77 8
603778603778
603778
A P P _ B U T T O N _ 1 A P P _ B U T T O
A P P _ B U T T O N _ 1 A P P _ B U T T OA P P _ B U T T O N _ 1 A P P _ B U T T O
A P P _ B U T T O N _ 1 A P P _ B U T T O N _ 2 a d d 1 0 0 k o h m p u ll
N _ 2 a d d 1 0 0 k o h m p u ll N _ 2 a d d 1 0 0 k o h m p u ll
N _ 2 a d d 1 0 0 k o h m p u ll
h ig h t o
h ig h t o h ig h t o
h ig h t o + 3 V L
+ 3 V L+ 3 V L
+ 3 V L
2
22
2
2 8
2 82 8
2 8 P W
P WP W
P W R L E D
R L E DR L E D
R L E D
1 2
1 21 2
1 2 / 2 4
/ 2 4/ 2 4
/ 2 4 C
CC
C o m p a l
o m p a lo m p a l
o m p a l P
PP
P W R L E D c a n 't f la s h in S 3 . O T S # 6 0 3 7 7 4
W R L E D c a n 't f la s h in S 3 . O T S # 6 0 3 7 7 4W R L E D c a n 't f la s h in S 3 . O T S # 6 0 3 7 7 4
W R L E D c a n 't f la s h in S 3 . O T S # 6 0 3 7 7 4 C h a n g e
C h a n g e C h a n g e
C h a n g e S T B _ L E D s ig n a l f r o m K B C p in 1 0 5 t o p in 1 1 5
S T B _ L E D s ig n a l f r o m K B C p in 1 0 5 t o p in 1 1 5S T B _ L E D s ig n a l f r o m K B C p in 1 0 5 t o p in 1 1 5
S T B _ L E D s ig n a l f r o m K B C p in 1 0 5 t o p in 1 1 5
0 . 2
0 . 20 . 2
0 . 2
3
33
3
2 2
2 22 2
2 2 W
WW
W W A N
W A NW A N
W A N
1 / 4
1 / 41 / 4
1 / 4 C
CC
C o m p a l
o m p a lo m p a l
o m p a l th e L E D p a n e l w a s a u t o t u rn o n w h h e n
th e L E D p a n el w a s a u t o t u r n o n w h h e nth e L E D p a n el w a s a u t o t u r n o n w h h e n
th e L E D p a n el w a s a u t o t u r n o n w h h e n p lu g in A C .
p lu g in A C . p lu g in A C .
p lu g in A C .
O
OO
O T S # 6 0 3 7 8 6
T S # 6 0 3 7 8 6T S # 6 0 3 7 8 6
T S # 6 0 3 7 8 6
0 . 2
0 . 20 . 2
0 . 2
c
cc
c o r r e ct t h e J W W A N 1 p in 2 4 p o w e r r a il f ro m
o r re c t t h e J W W A N 1 p in 2 4 p o w e r ra il f r o m o r re c t t h e J W W A N 1 p in 2 4 p o w e r ra il f r o m
o r re c t t h e J W W A N 1 p in 2 4 p o w e r ra il f r o m
+ 3 V S
+ 3 V S + 3 V S
+ 3 V S to + 3 V _ W W A N
to + 3 V _ W W A Nt o + 3 V _ W W A N
to + 3 V _ W W A N
4
44
4
2 3
2 32 3
2 3 A u d
A u dA u d
A u d i o
i oi o
i o
1 / 5
1 / 51 / 5
1 / 5 C
CC
C o m p a l
o m p a lo m p a l
o m p a l a u d io n o f u n c t t io n . O T S # 6 0 3 7
a u d io n o f u n c t t io n . O T S # 6 0 3 7a u d io n o f u n c t t io n . O T S # 6 0 3 7
a u d io n o f u n c t t io n . O T S # 6 0 3 7 7 7
7 77 7
7 7 d
dd
d ele t D 1 6
e let D 1 6e let D 1 6
e let D 1 6
0 . 2
0 . 20 . 2
0 . 2
5
55
5
2 2
2 22 2
2 2 W L
W LW L
W L A N
A NA N
A N
1 / 6
1 / 61 / 6
1 / 6 C
CC
C o m p a l
o m p a lo m p a l
o m p a l D e
D eD e
D e b u g p o r t 8 0 is n o t u se d
b u g p o r t 8 0 is n o t u se db u g p o r t 8 0 is n o t u se d
b u g p o r t 8 0 is n o t u se d d e le t e
d e le t e d e le t e
d e le t e s ig n a l o f P C I _ R S T # ,C L K _ P C I_ D E B U G ,
sig n a l o f P C I _ R S T # ,C L K _ P C I _ D E B U G ,sig n a l o f P C I _ R S T # ,C L K _ P C I _ D E B U G ,
sig n a l o f P C I _ R S T # ,C L K _ P C I _ D E B U G ,
L P C _ L F R A M E # ,L P C _ L
L P C _ L F R A M E # ,L P C _ LL P C _ L F R A M E # ,L P C _ L
L P C _ L F R A M E # ,L P C _ L A D 3 ,2 ,1 ,0 a n d r e m o v e C 1 3 1 7 , R 2 7 0
A D 3 ,2 ,1 ,0 a n d r e m o v e C 1 3 1 7 , R 2 7 0A D 3 ,2 ,1 ,0 a n d r e m o v e C 1 3 1 7 , R 2 7 0
A D 3 ,2 ,1 ,0 a n d r e m o v e C 1 3 1 7 , R 2 7 0
0 . 2
0 . 20 . 2
0 . 2
6
66
6
1 1 , 2 1
1 1 , 2 11 1 , 2 1
1 1 , 2 1
1 / 6
1 / 61 / 6
1 / 6 C
CC
C o m p a l
o m p a lo m p a l
o m p a l re s ist a n c e to o sm a ll w ill im p a ct t h e S M T l
re s is t a n ce t o o s m a ll w ill im p a c t th e S M T lre s is t a n ce t o o s m a ll w ill im p a c t th e S M T l
re s is t a n ce t o o s m a ll w ill im p a c t th e S M T l in e
in ein e
in e
y ie ld r a t e
y ie ld r a t e yie ld r a t e
y ie ld r a t e
c h a n
c h a nc h a n
c h a n g e R 1 4 5 7 , R 1 4 5 8 ,R 1 0 2 7 f ro m 0 2 0 1 t o 0 4 0 2
g e R 1 4 5 7 , R 1 4 5 8 ,R 1 0 2 7 f r o m 0 2 0 1 t o 0 4 0 2g e R 1 4 5 7 , R 1 4 5 8 ,R 1 0 2 7 f r o m 0 2 0 1 t o 0 4 0 2
g e R 1 4 5 7 , R 1 4 5 8 ,R 1 0 2 7 f r o m 0 2 0 1 t o 0 4 0 2
0 . 2
0 . 20 . 2
0 . 2
7
77
7
2 3
2 32 3
2 3 A u d
A u dA u d
A u d i o
i oi o
i o
1 / 6
1 / 61 / 6
1 / 6 C
CC
C o m p a l
o m p a lo m p a l
o m p a l P C _ B E
P C _ B EP C _ B E
P C _ B E E P n o s o u n d in D O S m o d e. O T S # 6 0 4 3 1 4
E P n o s o u n d in D O S m o d e. O T S # 6 0 4 3 1 4E P n o s o u n d in D O S m o d e. O T S # 6 0 4 3 1 4
E P n o s o u n d in D O S m o d e. O T S # 6 0 4 3 1 4 in s t a ll Q 7 2 a n d ch a n g e R 1 3 5 2 f r o m 4 .7 K t o 1 0 0 K ,
in s t a ll Q 7 2 a n d c h a n g e R 1 3 5 2 f r o m 4 .7 K t o 1 0 0 K , in s t a ll Q 7 2 a n d c h a n g e R 1 3 5 2 f r o m 4 .7 K t o 1 0 0 K ,
in s t a ll Q 7 2 a n d c h a n g e R 1 3 5 2 f r o m 4 .7 K t o 1 0 0 K ,
c h a n
c h a nc h a n
c h a n g e C 8 9 5 f r o m 0 .1 U t o 0 .0 1 U
g e C 8 9 5 fr o m 0 .1 U t o 0 .0 1 Ug e C 8 9 5 fr o m 0 .1 U t o 0 .0 1 U
g e C 8 9 5 fr o m 0 .1 U t o 0 .0 1 U
0 . 2
0 . 20 . 2
0 . 2
8
88
8
3 0
3 03 0
3 0 D C
D CD C
D C -D C
-D C- D C
-D C
1 /
1 /1 /
1 / 1 1
1 11 1
1 1 C
CC
C o m p a l
o m p a lo m p a l
o m p a l p o w er d o w n s e q u e n c e h a v v p ro b
p o w er d o w n s e q u e n c e h a v v p ro bp o w er d o w n s e q u e n c e h a v v p ro b
p o w er d o w n s e q u e n c e h a v v p ro b lem w ith + 5 V S &
le m w ith + 5 V S &le m w ith + 5 V S &
le m w ith + 5 V S &
+ 3 V S . (+ 5 V S g o es t o lo w a ft e
+ 3 V S . (+ 5 V S g o es t o lo w a ft e+ 3 V S . (+ 5 V S g o es t o lo w a ft e
+ 3 V S . (+ 5 V S g o es t o lo w a ft e r + 3 V S )
r + 3 V S )r + 3 V S )
r + 3 V S )
0 . 2
0 . 20 . 2
0 . 2
c h a n g
c h a n gc h a n g
c h a n g e R 1 3 2 3 fro m 3 3 0 K t o 0 o h m
e R 1 3 2 3 f ro m 3 3 0 K t o 0 o h me R 1 3 2 3 f ro m 3 3 0 K t o 0 o h m
e R 1 3 2 3 f ro m 3 3 0 K t o 0 o h m
9
99
9
1 4
1 41 4
1 4 G L
G LG L
G L A N
A NA N
A N
1 /
1 /1 /
1 / 1 3
1 31 3
1 3 C
CC
C o m p a l
o m p a lo m p a l
o m p a l S y s t e m c a n 't w a k e u p fr o m S 3 & S 5 .
S y st e m c a n 't w a k e u p fr o m S 3 & S 5 .S y st e m c a n 't w a k e u p fr o m S 3 & S 5 .
S y st e m c a n 't w a k e u p fr o m S 3 & S 5 . O T S # 6 0 5 6 4 7
O T S # 6 0 5 6 4 7O T S # 6 0 5 6 4 7
O T S # 6 0 5 6 4 7 r
rr
r e m o v e R 1 4 8 2
e m o v e R 1 4 8 2e m o v e R 1 4 8 2
e m o v e R 1 4 8 2
0 . 2
0 . 20 . 2
0 . 2
T r a
T r aT r a
T r a n s f o r m e r
n s f o r m e rn s f o r m e r
n s f o r m e r
1 0
1 01 0
1 0
1 4
1 41 4
1 4
1 /
1 /1 /
1 / 1 4
1 41 4
1 4 C
CC
C o m p a l
o m p a lo m p a l
o m p a l E M I
E M I E M I
E M I n o is e
n o is en o i se
n o is e S w a p t h e
S w a p t h eS w a p t h e
S w a p t h e s ig n a l o f M I D 0 < -- > 3 , M I D 1 < --> 2 to im p ro v e
sig n a l o f M I D 0 < --> 3 , M I D 1 < - -> 2 t o im p ro v e sig n a l o f M I D 0 < --> 3 , M I D 1 < - -> 2 t o im p ro v e
sig n a l o f M I D 0 < --> 3 , M I D 1 < - -> 2 t o im p ro v e
th e la y o u t r o u tin g . (a v o id t h e t r a c e ro u t in g u n d er
th e la y o u t r o u tin g . (a v o id t h e t r a c e ro u t in g u n d er th e la y o u t r o u tin g . (a v o id t h e t r a c e ro u t in g u n d er
th e la y o u t r o u tin g . (a v o id t h e t r a c e ro u t in g u n d er t h e T )
th e T )th e T )
th e T )
0 . 2
0 . 20 . 2
0 . 2
1 1
1 11 1
1 1
9
99
9 T r a
T r aT r a
T r a n s f o r m e r
n s f o r m e rn s f o r m e r
n s f o r m e r
1 /
1 /1 /
1 / 2 1
2 12 1
2 1 H P
H PH P
H P re s e r v e m e m or y t h er m a l s e n so r b y H
re s e r v e m e m or y t h er m a l s e n so r b y Hre s e r v e m e m or y t h er m a l s e n so r b y H
re s e r v e m e m or y t h er m a l s e n so r b y H P re q u es t
P re qu estP req u e st
P re qu est r
rr
r e se r v e U 59 ,R 1 4 9 6 ,R 1 4 9 7 ,C 1 3 3 8 ,R 1 4 9 5
e se r v e U 59 ,R 1 4 9 6 ,R 1 4 9 7 ,C 1 3 3 8 ,R 1 4 9 5e se r v e U 59 ,R 1 4 9 6 ,R 1 4 9 7 ,C 1 3 3 8 ,R 1 4 9 5
e se r v e U 59 ,R 1 4 9 6 ,R 1 4 9 7 ,C 1 3 3 8 ,R 1 4 9 5
0 . 2
0 . 20 . 2
0 . 2
1 2
1 21 2
1 2
2 4
2 42 4
2 4 A u d
A u dA u d
A u d i o
i oi o
i o
1 /
1 /1 /
1 / 2 8
2 82 8
2 8 H P
H PH P
H P f
f f
f o r t h e m ic d e t e c t io n c o m p a r a t o r
o r th e m ic d e t e c t io n c o m p a r a t o ro r th e m ic d e t e c t io n c o m p a r a t o r
o r th e m ic d e t e c t io n c o m p a r a t o r c h a n
c h a nc h a n
c h a n g e R 1 2 0 2 f ro m 1 2 0 K t o 4 7 K
g e R 1 2 0 2 f r o m 1 2 0 K t o 4 7 Kg e R 1 2 0 2 f r o m 1 2 0 K t o 4 7 K
g e R 1 2 0 2 f r o m 1 2 0 K t o 4 7 K
0 . 2
0 . 20 . 2
0 . 2
1 3
1 31 3
1 3
2 2
2 22 2
2 2 S
SS
S P I
P I P I
P I
2 /
2 /2 /
2 / 2 3
2 32 3
2 3 C
CC
C o m p a l
o m p a lo m p a l
o m p a l F o r S P I R O M R e c o v
F o r S P I R O M R e c o vF o r S P I R O M R e c o v
F o r S P I R O M R e c o v er y
eryer y
ery
0 . 3
0 . 30 . 3
0 . 3
R e s
R e sR e s
R e s er v e R 1 4 9 8 , R 1 4 9 9 , R 1 5 0 0 , R 1 5 0 1 , R 1 5 0 2 , R 1 5 0 3 .
e rv e R 1 4 9 8 , R 1 4 9 9 , R 1 5 0 0 , R 1 5 0 1 , R 1 5 0 2 , R 1 5 0 3 .e rv e R 1 4 9 8 , R 1 4 9 9 , R 1 5 0 0 , R 1 5 0 1 , R 1 5 0 2 , R 1 5 0 3 .
e rv e R 1 4 9 8 , R 1 4 9 9 , R 1 5 0 0 , R 1 5 0 1 , R 1 5 0 2 , R 1 5 0 3 .
1 4
1 41 4
1 4
1 4
1 41 4
1 4
2 /
2 /2 /
2 / 2 4
2 42 4
2 4 C
CC
C o m p a l
o m p a lo m p a l
o m p a l
C
CC
C P U
P UP U
P U
F o r C P
F o r C PF o r C P
F o r C P U T y p e D et e c t
U T y p e D et e c tU T y p e D et e ct
U T y p e D et e c t A d d R 1 5 0 4 w h ic h is p u ll d o w n to G N D a n d c o n n e c t
A d d R 1 5 0 4 w h ic h is p u ll d o w n to G N D a n d c o n n e c t A d d R 1 5 0 4 w h ic h is p u ll d o w n to G N D a n d c o n n e c t
A d d R 1 5 0 4 w h ic h is p u ll d o w n to G N D a n d c o n n e c t to
toto
to
G P I O
G P I OG P I O
G P I O 4 6 .
4 6 .4 6 .
46.
0 . 3
0 . 30 . 3
0 . 3
1 5
1 51 5
1 5 C
CC
C o m p a l
o m p a lo m p a l
o m p a l
0 . 4
0 . 40 . 4
0 . 42 2
2 22 2
2 2 S
SS
S P I
P I P I
P I
3 /
3 /3 /
3 / 1 2
1 21 2
1 2 C h a
C h aC h a
C h a n g e p o w er p in + 3 V L f r o m p in 4 7 t o 5 1 .
n g e p o w e r p in + 3 V L fr o m p in 4 7 t o 5 1 .n g e p o w e r p in + 3 V L fr o m p in 4 7 t o 5 1 .
n g e p o w e r p in + 3 V L fr o m p in 4 7 t o 5 1 .C a n 't p o w er o n w it h I n t el's W L
C a n 't p o w er o n w it h I n t el's W LC a n 't p o w er o n w it h I n t el's W L
C a n 't p o w er o n w it h I n t el's W L A N ca rd .
A N ca rd .A N ca rd .
A N ca rd .
1 6
1 61 6
1 6
1 8
1 81 8
1 8 L C D
L C DL C D
L C D
C
CC
C o m p a l
o m p a lo m p a l
o m p a l3 /
3 /3 /
3 / 2 3
2 32 3
2 3 F
FF
F o r E M I 's re q u e st
o r E M I 's r e q u es to r E M I 's r e q u es t
o r E M I 's r e q u es t a d d 0 .1 u
a d d 0 .1 ua d d 0 .1 u
a d d 0 .1 u F (C 1 3 3 9 ) o n E N A B L T t o G N D n e a r R 1 1 2 2 .
F (C 1 3 3 9 ) o n E N A B L T t o G N D n e a r R 1 1 2 2 . F (C 1 3 3 9 ) o n E N A B L T t o G N D n e a r R 1 1 2 2 .
F (C 1 3 3 9 ) o n E N A B L T t o G N D n e a r R 1 1 2 2 .
0 . 4
0 . 40 . 4
0 . 4
1 7
1 71 7
1 7
1 9
1 91 9
1 9 C
CC
C R T
R TR T
R T
3 /
3 /3 /
3 / 2 4
2 42 4
2 4 C
CC
C o m p a l
o m p a lo m p a l
o m p a l F
FF
F o r E M I 's re q u e st
o r E M I 's r e q u es to r E M I 's r e q u es t
o r E M I 's r e q u es t C h a n g e C 2
C h a n g e C 2C h a n g e C 2
C h a n g e C 2 32 , C 2 3 3 , C 2 3 6 fr o m 6 .8 p F t o 1 8 p F .
3 2 , C 2 3 3 , C 2 3 6 f r o m 6 .8 p F t o 1 8 p F .3 2 , C 2 3 3 , C 2 3 6 f r o m 6 .8 p F t o 1 8 p F .
3 2 , C 2 3 3 , C 2 3 6 f r o m 6 .8 p F t o 1 8 p F .
0 . 4
0 . 40 . 4
0 . 4
0 . 5
0 . 50 . 5
0 . 5
1 8
1 81 8
1 8
1 8
1 81 8
1 8 L C D
L C DL C D
L C D
5 /
5 /5 /
5 / 1 8
1 81 8
1 8 C
CC
C o m p a l
o m p a lo m p a l
o m p a l F in e t u n e L E D p o w er o n s
F in e t u n e L E D p o w er o n sF in e t u n e L E D p o w er o n s
F in e t u n e L E D p o w er o n s eq u en c e.
e qu e n ce .e q u en c e.
e qu e n ce . C h
C hC h
C h a n g e C 6 7 6 t o 0 .2 2 u F a n d C 6 8 2 t o 2 .2 u F .
a n g e C 6 7 6 t o 0 .2 2 u F a n d C 6 8 2 t o 2 .2 u F .a n g e C 6 7 6 t o 0 .2 2 u F a n d C 6 8 2 t o 2 .2 u F .
a n g e C 6 7 6 t o 0 .2 2 u F a n d C 6 8 2 t o 2 .2 u F .
