Compal LA 6582P Schematics. Www.s Manuals.com. R1.0 Schematics
User Manual: Motherboard Compal LA-6582P PEW71, PEW81, PEW91 - Schematics. Free.
Open the PDF directly: View PDF
.
Page Count: 49

A
A
B
B
C
C
D
D
E
E
1 1
2 2
3 3
4 4
Title
Size Document Number Rev
Date: Sheet of
Security Classification
Compal Secret Data
THIS SHEET OF ENGINEERING DRAWING IS THE PROPRIETARY PROPERTY OF COMPAL ELECTRONICS, INC. AND CONTAINS CONFIDENTIAL
AND TRADE SECRET INFORMATION. THIS SHEET MAY NOT BE TRANSFERED FROM THE CUSTODY OF THE COMPETENT DIVISION OF R&D
DEPARTMENT EXCEPT AS AUTHORIZED BY COMPAL ELECTRONICS, INC. NEITHER THIS SHEET NOR THE INFORMATION IT CONTAINS
MAY BE USED BY OR DISCLOSED TO ANY THIRD PARTY WITHOUT PRIOR WRITTEN CONSENT OF COMPAL ELECTRONICS, INC.
Issued Date
Deciphered Date
PEW71 M/B LA-6582P Schematic
1.0
Cover Page
Custom
1 48Thursday, July 08, 2010
2009/5/12 2010/04/15
Compal Electronics, Inc.
Title
Size Document Number Rev
Date: Sheet of
Security Classification
Compal Secret Data
THIS SHEET OF ENGINEERING DRAWING IS THE PROPRIETARY PROPERTY OF COMPAL ELECTRONICS, INC. AND CONTAINS CONFIDENTIAL
AND TRADE SECRET INFORMATION. THIS SHEET MAY NOT BE TRANSFERED FROM THE CUSTODY OF THE COMPETENT DIVISION OF R&D
DEPARTMENT EXCEPT AS AUTHORIZED BY COMPAL ELECTRONICS, INC. NEITHER THIS SHEET NOR THE INFORMATION IT CONTAINS
MAY BE USED BY OR DISCLOSED TO ANY THIRD PARTY WITHOUT PRIOR WRITTEN CONSENT OF COMPAL ELECTRONICS, INC.
Issued Date
Deciphered Date
PEW71 M/B LA-6582P Schematic
1.0
Cover Page
Custom
1 48Thursday, July 08, 2010
2009/5/12 2010/04/15
Compal Electronics, Inc.
Title
Size Document Number Rev
Date: Sheet of
Security Classification
Compal Secret Data
THIS SHEET OF ENGINEERING DRAWING IS THE PROPRIETARY PROPERTY OF COMPAL ELECTRONICS, INC. AND CONTAINS CONFIDENTIAL
AND TRADE SECRET INFORMATION. THIS SHEET MAY NOT BE TRANSFERED FROM THE CUSTODY OF THE COMPETENT DIVISION OF R&D
DEPARTMENT EXCEPT AS AUTHORIZED BY COMPAL ELECTRONICS, INC. NEITHER THIS SHEET NOR THE INFORMATION IT CONTAINS
MAY BE USED BY OR DISCLOSED TO ANY THIRD PARTY WITHOUT PRIOR WRITTEN CONSENT OF COMPAL ELECTRONICS, INC.
Issued Date
Deciphered Date
PEW71 M/B LA-6582P Schematic
1.0
Cover Page
Custom
1 48Thursday, July 08, 2010
2009/5/12 2010/04/15
Compal Electronics, Inc.
Intel Arrandale Processor with DDRIII + Ibex Peak-M
PEW71_81_91 UMA <LA-6582P> M/B Schematics Document
REV:1.0
Compal Confidential
2010-07-08

A
A
B
B
C
C
D
D
E
E
1 1
2 2
3 3
4 4
Title
Size Document Number Rev
Date: Sheet of
Security Classification
Compal Secret Data
THIS SHEET OF ENGINEERING DRAWING IS THE PROPRIETARY PROPERTY OF COMPAL ELECTRONICS, INC. AND CONTAINS CONFIDENTIAL
AND TRADE SECRET INFORMATION. THIS SHEET MAY NOT BE TRANSFERED FROM THE CUSTODY OF THE COMPETENT DIVISION OF R&D
DEPARTMENT EXCEPT AS AUTHORIZED BY COMPAL ELECTRONICS, INC. NEITHER THIS SHEET NOR THE INFORMATION IT CONTAINS
MAY BE USED BY OR DISCLOSED TO ANY THIRD PARTY WITHOUT PRIOR WRITTEN CONSENT OF COMPAL ELECTRONICS, INC.
Issued Date
Deciphered Date
PEW71 M/B LA-6582P Schematic
1.0
Block Diagrams
B
2 48Thursday, July 08, 2010
2009/5/12 2010/04/15
Compal Electronics, Inc.
Title
Size Document Number Rev
Date: Sheet of
Security Classification
Compal Secret Data
THIS SHEET OF ENGINEERING DRAWING IS THE PROPRIETARY PROPERTY OF COMPAL ELECTRONICS, INC. AND CONTAINS CONFIDENTIAL
AND TRADE SECRET INFORMATION. THIS SHEET MAY NOT BE TRANSFERED FROM THE CUSTODY OF THE COMPETENT DIVISION OF R&D
DEPARTMENT EXCEPT AS AUTHORIZED BY COMPAL ELECTRONICS, INC. NEITHER THIS SHEET NOR THE INFORMATION IT CONTAINS
MAY BE USED BY OR DISCLOSED TO ANY THIRD PARTY WITHOUT PRIOR WRITTEN CONSENT OF COMPAL ELECTRONICS, INC.
Issued Date
Deciphered Date
PEW71 M/B LA-6582P Schematic
1.0
Block Diagrams
B
2 48Thursday, July 08, 2010
2009/5/12 2010/04/15
Compal Electronics, Inc.
Title
Size Document Number Rev
Date: Sheet of
Security Classification
Compal Secret Data
THIS SHEET OF ENGINEERING DRAWING IS THE PROPRIETARY PROPERTY OF COMPAL ELECTRONICS, INC. AND CONTAINS CONFIDENTIAL
AND TRADE SECRET INFORMATION. THIS SHEET MAY NOT BE TRANSFERED FROM THE CUSTODY OF THE COMPETENT DIVISION OF R&D
DEPARTMENT EXCEPT AS AUTHORIZED BY COMPAL ELECTRONICS, INC. NEITHER THIS SHEET NOR THE INFORMATION IT CONTAINS
MAY BE USED BY OR DISCLOSED TO ANY THIRD PARTY WITHOUT PRIOR WRITTEN CONSENT OF COMPAL ELECTRONICS, INC.
Issued Date
Deciphered Date
PEW71 M/B LA-6582P Schematic
1.0
Block Diagrams
B
2 48Thursday, July 08, 2010
2009/5/12 2010/04/15
Compal Electronics, Inc.
USB port 8USB port 11
6.4G/8.5G/10.6G
100M/133M/166M(CFD)
100MHz
33MHz
100MHz
100MHz
1GB/s x4
DMI x4
FDI x8
page 34
port 2,4 port 1
LVDS Conn.
page 22
CRT Conn.
page 23
HDMI(UMA)
page 13
SPI
Model Name PEW71_81_91 UMA
3.3V 24MHz
GIGA LAN
BCM57780
page 27
MINI Card x1
WLAN
CMOS
Camera
PCI-Express x 8 (ABD PCIE1 2.5GT/S CKD PCIE1/2 2.5/5GT/S)
Dual Channel
2.7GT/s
File Name : LA-6582P
Touch Pad
LPC BUS
page 33
Processor
Compal Confidential
page 34
Int.KBD
page 31
BANK 0, 1, 2, 3
USB conn x3
(UMA)
Arrandale (UMA)
3.3V 48MHz
page 30
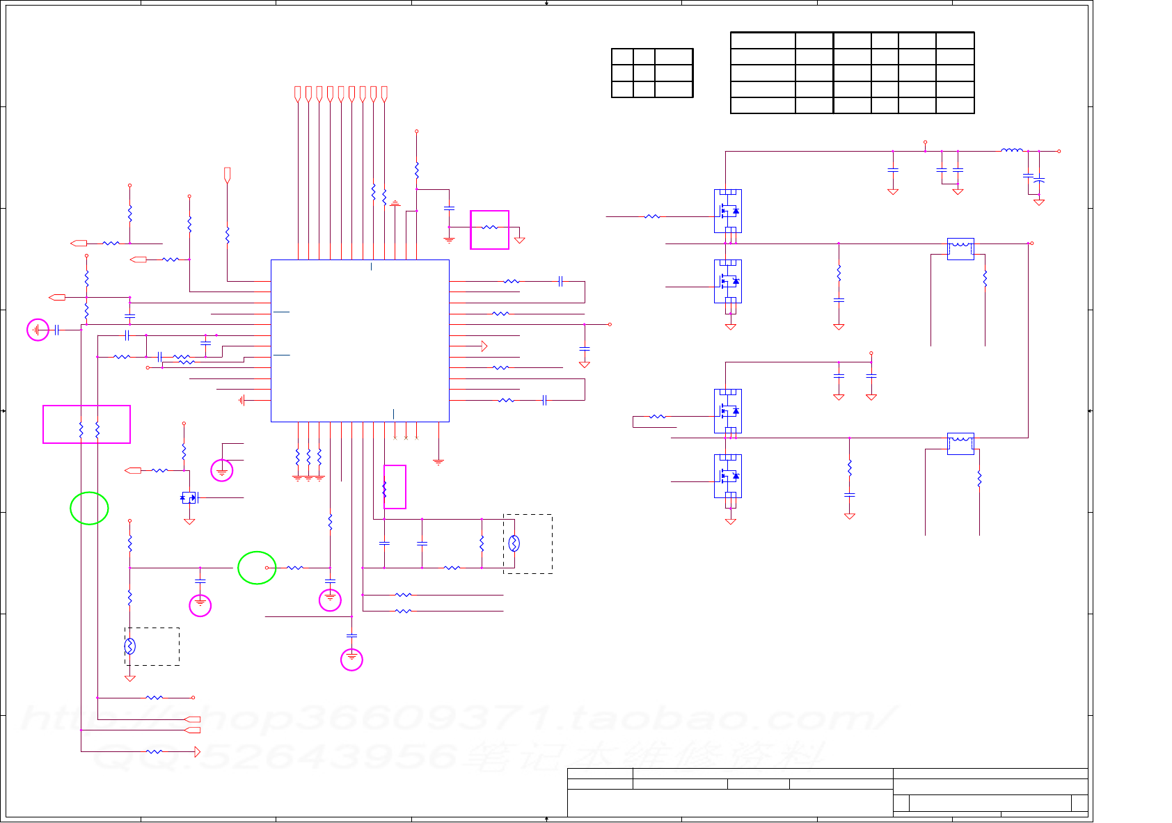
Fan Control
204pin DDRIII-SO-DIMM X2
Intel
BIOS ROM
1.5V DDRIII 800/1066/1333
page 31
HDA Codec
ALC272X
Memory BUS(DDRIII)
PCH
HD Audio
page 26
page 4,5,6,7,8,9
Ibex Peak-M
page 10,11
page 31
ENE KB926
Audio AMP
TPA6017
page 26
USB port 0 (Left Low)
USB Port 1 (Left High)
USB port 2 (sub board)
page 29page 29 page 22
rPGA988A
Intel
page 24
Bluetooth
Conn
port 1
SATA ODD
Conn.
page 25
SPI ROM
CRT(UMA)
LVDS(UMA) USBx14
page 13,14,15,16,17
18,19,20,21
port 0
page 25
Int. Speaker
100MHz
SATA x 6 (GEN1 1.5GT/S ,GEN2 3GT/S)
SATA HDD
Conn.
HDMI Conn.
USB port 9
Card
Reader
page 29
Level Shift
page 24
USB port 12
Mini card
page 26
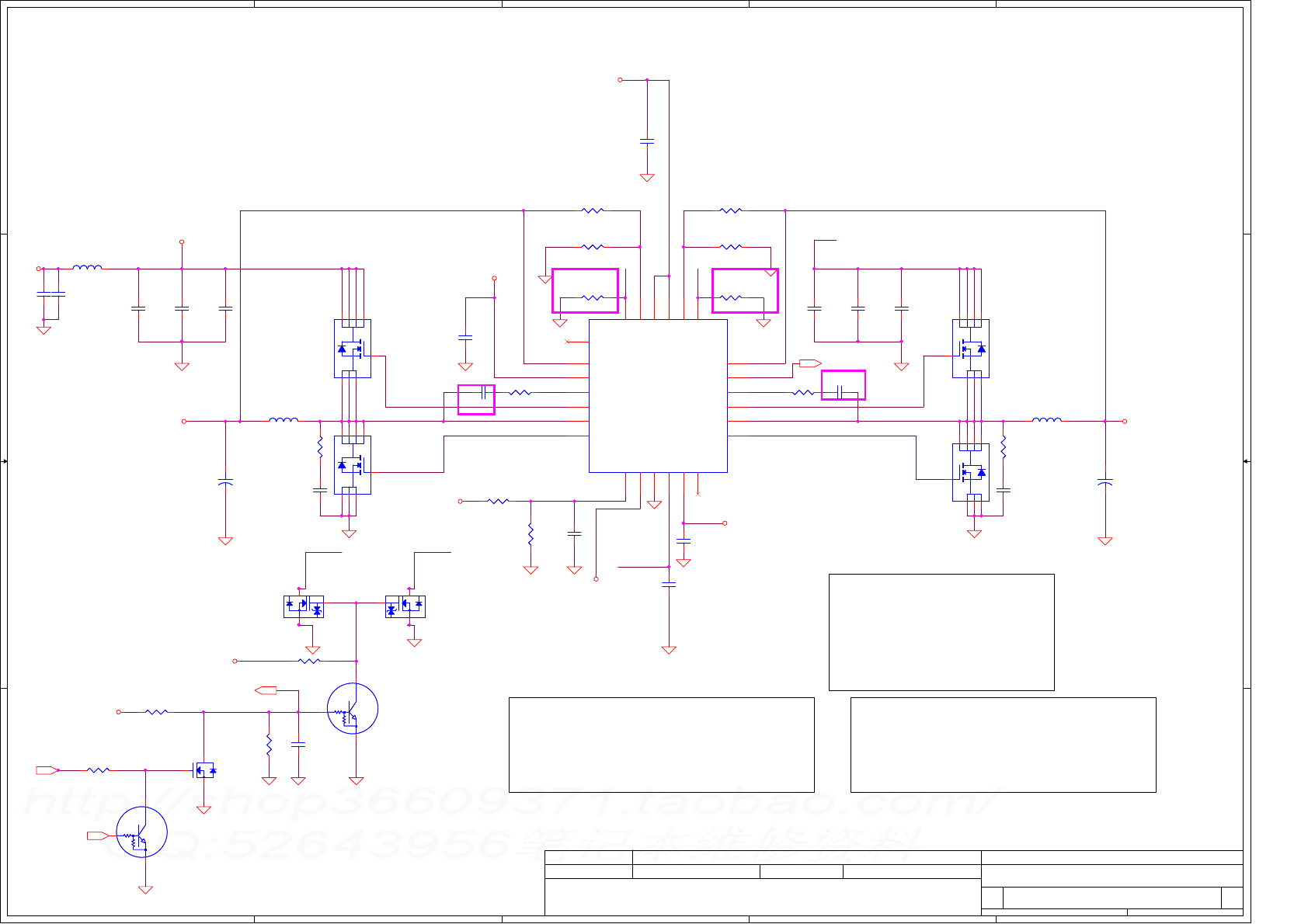
Power ON/Off CKT.
DC/DC Interface CKT.
Power Circuit DC/DC CKT.
RTC CKT. LS-6581P USB/B
LS-6582P PWR/B
LS-6583P ODD/B
133/120/100/96/14.318MHZ to PCH
48MHZ to CardReader
Clock Generator
IDT: 9LRS3199AKLFT
SILEGO: SLG8SP587
page 12
RJ45 Conn.
page 28
ZZZ1
M/B PCB
DAZ0FO00400
ZZZ1
M/B PCB
DAZ0FO00400
ZZZ2
HDMI+HDCP LOGO
RO0000003HM
46@
ZZZ2
HDMI+HDCP LOGO
RO0000003HM
46@

A
A
B
B
C
C
D
D
E
E
1 1
2 2
3 3
4 4
Title
Size Document Number Rev
Date: Sheet of
Security Classification
Compal Secret Data
THIS SHEET OF ENGINEERING DRAWING IS THE PROPRIETARY PROPERTY OF COMPAL ELECTRONICS, INC. AND CONTAINS CONFIDENTIAL
AND TRADE SECRET INFORMATION. THIS SHEET MAY NOT BE TRANSFERED FROM THE CUSTODY OF THE COMPETENT DIVISION OF R&D
DEPARTMENT EXCEPT AS AUTHORIZED BY COMPAL ELECTRONICS, INC. NEITHER THIS SHEET NOR THE INFORMATION IT CONTAINS
MAY BE USED BY OR DISCLOSED TO ANY THIRD PARTY WITHOUT PRIOR WRITTEN CONSENT OF COMPAL ELECTRONICS, INC.
Issued Date
Deciphered Date
PEW71 M/B LA-6582P Schematic
1.0
Notes List
B
3 48Thursday, July 08, 2010
2009/08/01 2010/08/01
Compal Electronics, Inc.
Title
Size Document Number Rev
Date: Sheet of
Security Classification
Compal Secret Data
THIS SHEET OF ENGINEERING DRAWING IS THE PROPRIETARY PROPERTY OF COMPAL ELECTRONICS, INC. AND CONTAINS CONFIDENTIAL
AND TRADE SECRET INFORMATION. THIS SHEET MAY NOT BE TRANSFERED FROM THE CUSTODY OF THE COMPETENT DIVISION OF R&D
DEPARTMENT EXCEPT AS AUTHORIZED BY COMPAL ELECTRONICS, INC. NEITHER THIS SHEET NOR THE INFORMATION IT CONTAINS
MAY BE USED BY OR DISCLOSED TO ANY THIRD PARTY WITHOUT PRIOR WRITTEN CONSENT OF COMPAL ELECTRONICS, INC.
Issued Date
Deciphered Date
PEW71 M/B LA-6582P Schematic
1.0
Notes List
B
3 48Thursday, July 08, 2010
2009/08/01 2010/08/01
Compal Electronics, Inc.
Title
Size Document Number Rev
Date: Sheet of
Security Classification
Compal Secret Data
THIS SHEET OF ENGINEERING DRAWING IS THE PROPRIETARY PROPERTY OF COMPAL ELECTRONICS, INC. AND CONTAINS CONFIDENTIAL
AND TRADE SECRET INFORMATION. THIS SHEET MAY NOT BE TRANSFERED FROM THE CUSTODY OF THE COMPETENT DIVISION OF R&D
DEPARTMENT EXCEPT AS AUTHORIZED BY COMPAL ELECTRONICS, INC. NEITHER THIS SHEET NOR THE INFORMATION IT CONTAINS
MAY BE USED BY OR DISCLOSED TO ANY THIRD PARTY WITHOUT PRIOR WRITTEN CONSENT OF COMPAL ELECTRONICS, INC.
Issued Date
Deciphered Date
PEW71 M/B LA-6582P Schematic
1.0
Notes List
B
3 48Thursday, July 08, 2010
2009/08/01 2010/08/01
Compal Electronics, Inc.
ON OFF OFF
+0.75VS 0.75V switched power rail for DDR terminator
+1.5VS
+1.8VS 1.8V switched power rail
+3VALW 3.3V always on power rail
EC SM Bus1 address
Device
OFF
+1.05VS_VTT 1.05V switched power rail (1.05 for AUB CPU) ON OFF OFF
1.5V switched power rail
+CPU_CORE
Ibex SM Bus address
Device Address
Address Address
Voltage Rails
VIN
B+
+1.05VS
Adapter power supply (19V)
AC or battery power rail for power circuit.
Core voltage for CPU
1.05V switched power rail for PCH
External PCI Devices
Device IDSEL#
REQ#/GNT#
Interrupts
ON
Note : ON* means that this power plane is ON only with AC power available, otherwise it is OFF.
ON OFF
ON ON*
ON OFF OFF
S1 S3 S5
ON
ON OFF
N/A N/A N/A
N/AN/AN/A
Power Plane Description
EC SM Bus2 address
Device
Smart Battery
OFF
OFF
+1.5V 1.5V power rail for DDRIII ON ON OFF
0001 011X b
ON
1101 0010b
DDR DIMM0
1001 000Xb
DDR DIMM2
1001 010Xb
Clock Generator
(9LRS3199AKLFT, SLG8SP587)
+3VS
+5VALW
+5VS
3.3V switched power rail
5V always on power rail
5V switched power rail OFF
ON
OFF
OFFON
ON OFF
ON*ON
+3V_LAN 3.3V power rail for LAN ON ON ON*
+RTCVCC RTC power
+VSB VSB always on power rail ONON
ON ON
ON*
ON
Ext3 Right USB Ext3 Right USB
Ext1 Left Low USB
Ext2 Left High USB
STATE SIGNAL
Full ON
S1(Power On Suspend)
S3 (Suspend to RAM)
S4 (Suspend to Disk)
S5 (Soft OFF)
SLP_S1# SLP_S3# SLP_S4# SLP_S5# +VALW +V +VS Clock
USB 2.0 USB 1.1 Port 4 External
USB Port
3 External
USB Port
Ext1 Left Low USB
Ext2 Left High USB
Camera
1st Min-Card
Card Reader
Camera
1st Min-Card
Card Reader
ON
Blue Tooth Blue Tooth
ON
ON
ON
ON
ON
ON ON
ON
ON
ON
OFF
OFF
OFF
OFF
OFF
OFF
0
1
2
3
OFF
OFF
LOW
LOW LOW
4
5
6
7
8
LOW LOW
LOWLOWLOW
LOW
9
10
11
12
13
LOW
LOW
HIGH HIGH HIGH
UHCI0
UHCI1
UHCI2
UHCI3
UHCI4
HIGH
HIGHHIGHHIGH
HIGH
UHCI5
UHCI6
EHCI1
EHCI2
USB Port Table
HIGH
HIGH
BTO Option Table
BTO Item BOM Structure
HDMI
HDMI@
Project IDBoard ID
Project ID / Board ID Table for EC-AD channel
Vcc 3.3V +/- 5%
100K +/- 5%Ra/Rc
Rb / Rd V min
0
1
2
3
0
8.2K +/- 5%
0 V
0.216 V 0.250 V 0.289 V
0.436 V
0.712 V
0.503 V
0.819 V
0.538 V
0.875 V
AD_BID
V typ
AD_BID
V
AD_BID
max
18K +/- 5%
33K +/- 5%
56K +/- 5%
100K +/- 5%
200K +/- 5%
3.300 V
0 V 0 V
4
5
6
7NC
1.036 V
1.453 V 1.650 V 1.759 V
1.935 V
2.500 V
2.200 V
3.300 V
2.341 V
1.185 V 1.264 V
0.1
0.2
0.3
1.0
Original NEW70/80/90/50/71/91
PEW71/81/91 Audio Mono/Crystal
PEW71/81/91 Audio Mono/SUSCLK
NEW71/91 Optumis

5
5
4
4
3
3
2
2
1
1
D D
C C
B B
A A
PEG_IRCOMP
EXP_RBIAS
DMI_PTX_HRX_N0
H_FDI_TXP0
H_FDI_TXP1
H_FDI_TXP2
H_FDI_TXP3
H_FDI_TXP4
H_FDI_TXP5
H_FDI_TXP6
H_FDI_TXP7
H_FDI_TXN0
H_FDI_TXN1
H_FDI_TXN2
H_FDI_TXN3
H_FDI_TXN4
H_FDI_TXN5
H_FDI_TXN6
H_FDI_TXN7
DMI_PTX_HRX_N1
DMI_PTX_HRX_N2
DMI_PTX_HRX_N3
DMI_PTX_HRX_P0
DMI_PTX_HRX_P1
DMI_PTX_HRX_P3
DMI_PTX_HRX_P2
DMI_HTX_PRX_N0
DMI_HTX_PRX_N1
DMI_HTX_PRX_N3
DMI_HTX_PRX_N2
DMI_HTX_PRX_P0
DMI_HTX_PRX_P1
DMI_HTX_PRX_P3
DMI_HTX_PRX_P2
CFG3
CFG4
CFG7
H_RSVD17_R
H_RSVD18_R
CFG0
RSVD65_R
RSVD64_R
H_FDI_FSYNC0<15>
H_FDI_FSYNC1<15>
H_FDI_INT<15>
H_FDI_LSYNC0<15>
H_FDI_LSYNC1<15>
DMI_HTX_PRX_N[0..3] <15>
DMI_HTX_PRX_P[0..3] <15>
DMI_PTX_HRX_N[0..3] <15>
DMI_PTX_HRX_P[0..3] <15>
H_FDI_TXN[0..7] <15>
H_FDI_TXP[0..7] <15>
Title
Size Document Number Rev
Date: Sheet of
Security Classification
Compal Secret Data
THIS SHEET OF ENGINEERING DRAWING IS THE PROPRIETARY PROPERTY OF COMPAL ELECTRONICS, INC. AND CONTAINS CONFIDENTIAL
AND TRADE SECRET INFORMATION. THIS SHEET MAY NOT BE TRANSFERED FROM THE CUSTODY OF THE COMPETENT DIVISION OF R&D
DEPARTMENT EXCEPT AS AUTHORIZED BY COMPAL ELECTRONICS, INC. NEITHER THIS SHEET NOR THE INFORMATION IT CONTAINS
MAY BE USED BY OR DISCLOSED TO ANY THIRD PARTY WITHOUT PRIOR WRITTEN CONSENT OF COMPAL ELECTRONICS, INC.
Issued Date Deciphered Date
PEW71 M/B LA-6582P Schematic
1.0
PROCESSOR (1/6) DMI,FDI,PEG
B
4 48Thursday, July 08, 2010
2009/08/01 2010/08/01
Compal Electronics, Inc.
Title
Size Document Number Rev
Date: Sheet of
Security Classification
Compal Secret Data
THIS SHEET OF ENGINEERING DRAWING IS THE PROPRIETARY PROPERTY OF COMPAL ELECTRONICS, INC. AND CONTAINS CONFIDENTIAL
AND TRADE SECRET INFORMATION. THIS SHEET MAY NOT BE TRANSFERED FROM THE CUSTODY OF THE COMPETENT DIVISION OF R&D
DEPARTMENT EXCEPT AS AUTHORIZED BY COMPAL ELECTRONICS, INC. NEITHER THIS SHEET NOR THE INFORMATION IT CONTAINS
MAY BE USED BY OR DISCLOSED TO ANY THIRD PARTY WITHOUT PRIOR WRITTEN CONSENT OF COMPAL ELECTRONICS, INC.
Issued Date Deciphered Date
PEW71 M/B LA-6582P Schematic
1.0
PROCESSOR (1/6) DMI,FDI,PEG
B
4 48Thursday, July 08, 2010
2009/08/01 2010/08/01
Compal Electronics, Inc.
Title
Size Document Number Rev
Date: Sheet of
Security Classification
Compal Secret Data
THIS SHEET OF ENGINEERING DRAWING IS THE PROPRIETARY PROPERTY OF COMPAL ELECTRONICS, INC. AND CONTAINS CONFIDENTIAL
AND TRADE SECRET INFORMATION. THIS SHEET MAY NOT BE TRANSFERED FROM THE CUSTODY OF THE COMPETENT DIVISION OF R&D
DEPARTMENT EXCEPT AS AUTHORIZED BY COMPAL ELECTRONICS, INC. NEITHER THIS SHEET NOR THE INFORMATION IT CONTAINS
MAY BE USED BY OR DISCLOSED TO ANY THIRD PARTY WITHOUT PRIOR WRITTEN CONSENT OF COMPAL ELECTRONICS, INC.
Issued Date Deciphered Date
PEW71 M/B LA-6582P Schematic
1.0
PROCESSOR (1/6) DMI,FDI,PEG
B
4 48Thursday, July 08, 2010
2009/08/01 2010/08/01
Compal Electronics, Inc.
WW41 Recommend not pull down
PCIE2.0 Jitter is over on ES1
*1:Disabled; No Physical Display Port
attached to Embedded Display Port
0:Enabled; An external Display Port
device is connected to the Embedded
Display Port
*:Default
CFG4 - Display Port Presence
*1 :Normal Operation
0 :Lane Numbers Reversed
15 -> 0, 14 -> 1, ...
CFG0 - PCI-Express Configuration Select
CFG3 - PCI-Express Static Lane Reversal
*1:Single PEG
0:Bifurcation enabled
eDP Signals Mapping
PEG_HTX_C_GRX_N1
PEG_GTX_C_HRX_N2
PEG_HTX_C_GRX_P2
PEG_HTX_C_GRX_P0
PEG_HTX_C_GRX_N2
PEG_HTX_C_GRX_P3
PEG_GTX_C_HRX_P3
PEG_HTX_C_GRX_N0
PEG_HTX_C_GRX_N3
PEG_HTX_C_GRX_P1
PEG_GTX_C_HRX_P2
eDP_TX2
PEG_HTX_C_GRX_N14
PEG Singals
PEG_GTX_C_HRX_N13
eDP_HPD#
eDP_TX3
PEG_HTX_C_GRX_P13
Lane Reversal
PEG_GTX_C_HRX_P12
PEG_HTX_C_GRX_N13
PEG_HTX_C_GRX_P15
eDP_TX#1
PEG_HTX_C_GRX_P12
eDP Singal
eDP_TX0
eDP_TX#0 PEG_HTX_C_GRX_N15
eDP_TX#2
PEG_HTX_C_GRX_N12
eDP_AUX
eDP_TX1 PEG_HTX_C_GRX_P14
eDP_TX#3
PEG_GTX_C_HRX_P13
eDP_AUX#
(CFD Only)
(CFD Only)
R8
3.01K_0402_1%
@R8
3.01K_0402_1%
@
1 2
R9
0_0402_5%
@
R9
0_0402_5%
@
12
R7
3.01K_0402_1%
@R7
3.01K_0402_1%
@
1 2
R3 750_0402_1%R3 750_0402_1%
1 2
R6
3.01K_0402_1% @
R6
3.01K_0402_1% @
1 2
RESERVED
JCPU1E
IC,AUB_CFD_rPGA,R1P0
CONN@
RESERVED
JCPU1E
IC,AUB_CFD_rPGA,R1P0
CONN@
CFG[0]
AM30
CFG[1]
AM28
CFG[2]
AP31
CFG[3]
AL32
CFG[4]
AL30
CFG[5]
AM31
CFG[6]
AN29
CFG[7]
AM32
CFG[8]
AK32
CFG[9]
AK31
CFG[10]
AK28
CFG[11]
AJ28
CFG[12]
AN30
CFG[13]
AN32
CFG[14]
AJ32
CFG[15]
AJ29
CFG[16]
AJ30
CFG[17]
AK30
RSVD34 AH25
RSVD35 AK26
RSVD38 AJ26
RSVD_NCTF_42 AT3
RSVD39 AJ27
RSVD_NCTF_40 AP1
RSVD_NCTF_41 AT2
RSVD_NCTF_43 AR1
RSVD_TP_86
H16
RSVD45 AL28
RSVD46 AL29
RSVD47 AP30
RSVD48 AP32
RSVD49 AL27
RSVD50 AT31
RSVD51 AT32
RSVD52 AP33
RSVD53 AR33
RSVD_NCTF_54 AT33
RSVD_NCTF_55 AT34
RSVD_NCTF_56 AP35
RSVD_NCTF_57 AR35
RSVD58 AR32
RSVD_NCTF_30
C35
RSVD_NCTF_31
B35
RSVD_NCTF_28
A34
RSVD_NCTF_29
A33
RSVD27
J28 RSVD26
J29
RSVD16
A19 RSVD15
B19
RSVD17
A20
RSVD18
B20
RSVD20
T9 RSVD19
U9
RSVD22
AB9 RSVD21
AC9
RSVD_NCTF_23
C1
RSVD_NCTF_24
A3
RSVD_TP_66 AA5
RSVD_TP_67 AA4
RSVD_TP_68 R8
RSVD_TP_71 AA2
RSVD_TP_72 AA1
RSVD_TP_73 R9
RSVD_TP_69 AD3
RSVD_TP_74 AG7
RSVD_TP_70 AD2
RSVD_TP_75 AE3
RSVD_TP_76 V4
RSVD_TP_77 V5
RSVD_TP_78 N2
RSVD_TP_81 W3
RSVD_TP_82 W2
RSVD_TP_83 N3
RSVD_TP_79 AD5
RSVD_TP_84 AE5
RSVD_TP_80 AD7
RSVD_TP_85 AD9
RSVD36 AL26
RSVD_NCTF_37 AR2
RSVD1
AP25
RSVD2
AL25
RSVD3
AL24
RSVD4
AL22
RSVD5
AJ33
RSVD6
AG9
RSVD7
M27
RSVD8
L28
SA_DIMM_VREF
J17
SB_DIMM_VREF
H17
RSVD11
G25
RSVD12
G17
RSVD13
E31
RSVD14
E30
RSVD32 AJ13
RSVD33 AJ12
RSVD_TP_59 E15
RSVD_TP_60 F15
KEY A2
RSVD62 D15
RSVD63 C15
RSVD64 AJ15
RSVD65 AH15
VSS AP34
R11
0_0402_5%
@
R11
0_0402_5%
@
1 2
R10
0_0402_5%
@
R10
0_0402_5%
@
12
R1 49.9_0402_1%R1 49.9_0402_1%
1 2
R12
0_0402_5%
@
R12
0_0402_5%
@
1 2
R5
3.01K_0402_1% @
R5
3.01K_0402_1% @
1 2
PCI EXPRESS -- GRAPHICS
DMI Intel(R) FDI
JCPU1A
IC,AUB_CFD_rPGA,R1P0
CONN@
PCI EXPRESS -- GRAPHICS
DMI Intel(R) FDI
JCPU1A
IC,AUB_CFD_rPGA,R1P0
CONN@
DMI_RX#[0]
A24
DMI_RX#[1]
C23
DMI_RX#[2]
B22
DMI_RX#[3]
A21
DMI_RX[0]
B24
DMI_RX[1]
D23
DMI_RX[2]
B23
DMI_RX[3]
A22
DMI_TX#[0]
D24
DMI_TX#[1]
G24
DMI_TX#[2]
F23
DMI_TX#[3]
H23
DMI_TX[0]
D25
DMI_TX[1]
F24
DMI_TX[3]
G23 DMI_TX[2]
E23
FDI_TX#[0]
E22
FDI_TX#[1]
D21
FDI_TX#[2]
D19
FDI_TX#[3]
D18
FDI_TX#[4]
G21
FDI_TX#[5]
E19
FDI_TX#[6]
F21
FDI_TX#[7]
G18
FDI_TX[0]
D22
FDI_TX[1]
C21
FDI_TX[2]
D20
FDI_TX[3]
C18
FDI_TX[4]
G22
FDI_TX[5]
E20
FDI_TX[6]
F20
FDI_TX[7]
G19
FDI_FSYNC[0]
F17
FDI_FSYNC[1]
E17
FDI_INT
C17
FDI_LSYNC[0]
F18
FDI_LSYNC[1]
D17
PEG_ICOMPI B26
PEG_ICOMPO A26
PEG_RBIAS A25
PEG_RCOMPO B27
PEG_RX#[0] K35
PEG_RX#[1] J34
PEG_RX#[2] J33
PEG_RX#[3] G35
PEG_RX#[4] G32
PEG_RX#[5] F34
PEG_RX#[6] F31
PEG_RX#[7] D35
PEG_RX#[8] E33
PEG_RX#[9] C33
PEG_RX#[10] D32
PEG_RX#[11] B32
PEG_RX#[12] C31
PEG_RX#[13] B28
PEG_RX#[14] B30
PEG_RX#[15] A31
PEG_RX[0] J35
PEG_RX[1] H34
PEG_RX[2] H33
PEG_RX[3] F35
PEG_RX[4] G33
PEG_RX[5] E34
PEG_RX[6] F32
PEG_RX[7] D34
PEG_RX[8] F33
PEG_RX[9] B33
PEG_RX[10] D31
PEG_RX[11] A32
PEG_RX[12] C30
PEG_RX[13] A28
PEG_RX[14] B29
PEG_RX[15] A30
PEG_TX#[0] L33
PEG_TX#[1] M35
PEG_TX#[2] M33
PEG_TX#[3] M30
PEG_TX#[4] L31
PEG_TX#[5] K32
PEG_TX#[6] M29
PEG_TX#[7] J31
PEG_TX#[8] K29
PEG_TX#[9] H30
PEG_TX#[10] H29
PEG_TX#[11] F29
PEG_TX#[12] E28
PEG_TX#[13] D29
PEG_TX#[14] D27
PEG_TX#[15] C26
PEG_TX[0] L34
PEG_TX[1] M34
PEG_TX[2] M32
PEG_TX[3] L30
PEG_TX[4] M31
PEG_TX[5] K31
PEG_TX[6] M28
PEG_TX[7] H31
PEG_TX[8] K28
PEG_TX[9] G30
PEG_TX[10] G29
PEG_TX[11] F28
PEG_TX[12] E27
PEG_TX[13] D28
PEG_TX[14] C27
PEG_TX[15] C25

5
5
4
4
3
3
2
2
1
1
D D
C C
B B
A A
SM_RCOMP_2
H_VTTPWRGD
H_COMP3
H_COMP1
H_COMP0
H_COMP2
SKTOCC#_R
XDP_DBRESET#
PLT_RST#_R
H_CATERR#
H_PECI_R
PM_EXTTS#1_R
H_PROCHOT#
H_THERMTRIP#_R
H_CPURST#
H_PM_SYNC_R
XDP_TRST#
PM_DRAM_PWRGD_R
XDP_TDO_M
XDP_TDI_M
XDP_DBR#_R
H_CPUPWRGD_1
H_CPUPWRGD_0
H_VTTPWRGD
PM_DRAM_PWRGD_R
H_VTTPWRGD_R
H_VTTPWRGD
H_CATERR#
H_PROCHOT#
H_CPURST#
H_VTTPWRGD_R
PM_EXTTS#0
SM_RCOMP_0
SM_RCOMP_1
XDP_TDO
XDP_DBRESET#
XDP_TDO_M
XDP_TDI_M
XDP_TDO
XDP_TRST#
SM_RCOMP_1
SM_RCOMP_2
SM_RCOMP_0
H_TCK
H_TMS
H_TDI
PLT_RST#<17,27,30>
H_PECI<18>
H_THERMTRIP#<18>
PM_EXTTS#0_1 <10,11>
H_PM_SYNC<15>
H_CPUPWRGD<18>
SM_DRAMRST# <10>
PM_DRAM_PWRGD<15>
XDP_DBRESET# <15>
H_PROCHOT#<45>
CLK_CPU_DMI# <14>
CLK_CPU_DMI <14>
CLK_CPU_BCLK# <18>
CLK_CPU_BCLK <18>
H_VTTPWRGD<43>
CLK_CPU_DP <14>
CLK_CPU_DP# <14>
+1.05VS_VTT
+3VALW
+1.5V_1
+3VALW
+1.05VS_VTT
+3VS
+1.05VS_VTT
Title
Size Document Number Rev
Date: Sheet of
Security Classification
Compal Secret Data
THIS SHEET OF ENGINEERING DRAWING IS THE PROPRIETARY PROPERTY OF COMPAL ELECTRONICS, INC. AND CONTAINS CONFIDENTIAL
AND TRADE SECRET INFORMATION. THIS SHEET MAY NOT BE TRANSFERED FROM THE CUSTODY OF THE COMPETENT DIVISION OF R&D
DEPARTMENT EXCEPT AS AUTHORIZED BY COMPAL ELECTRONICS, INC. NEITHER THIS SHEET NOR THE INFORMATION IT CONTAINS
MAY BE USED BY OR DISCLOSED TO ANY THIRD PARTY WITHOUT PRIOR WRITTEN CONSENT OF COMPAL ELECTRONICS, INC.
Issued Date Deciphered Date
PEW71 M/B LA-6582P Schematic
1.0
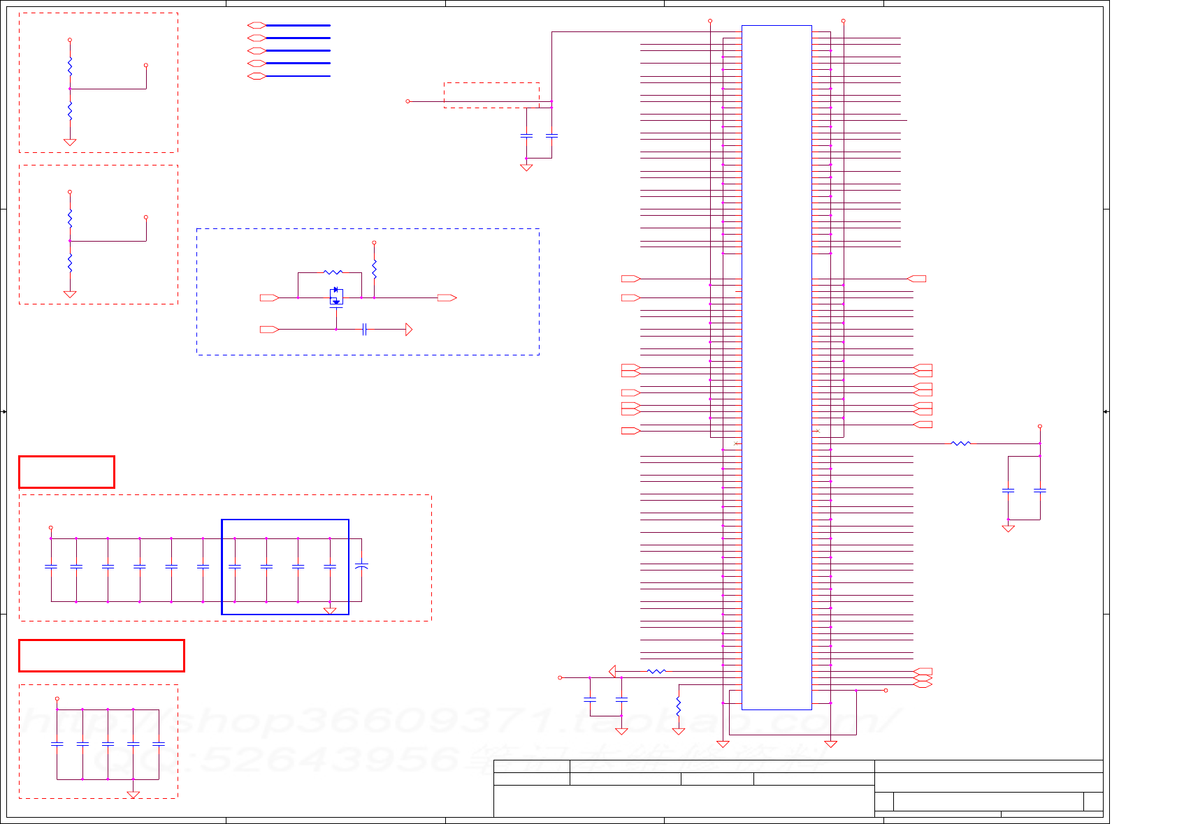
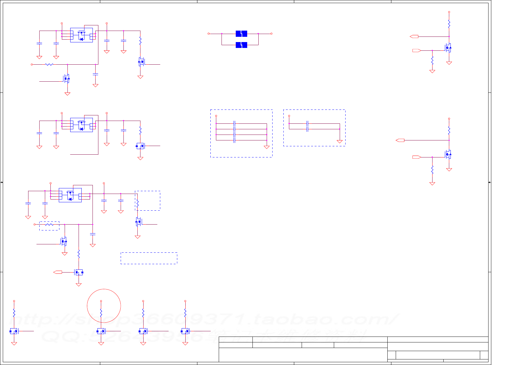
PROCESSOR (2/6) CLK,JTAG
B
5 48Thursday, July 08, 2010
2009/08/01 2010/08/01
Compal Electronics, Inc.
Title
Size Document Number Rev
Date: Sheet of
Security Classification
Compal Secret Data
THIS SHEET OF ENGINEERING DRAWING IS THE PROPRIETARY PROPERTY OF COMPAL ELECTRONICS, INC. AND CONTAINS CONFIDENTIAL
AND TRADE SECRET INFORMATION. THIS SHEET MAY NOT BE TRANSFERED FROM THE CUSTODY OF THE COMPETENT DIVISION OF R&D
DEPARTMENT EXCEPT AS AUTHORIZED BY COMPAL ELECTRONICS, INC. NEITHER THIS SHEET NOR THE INFORMATION IT CONTAINS
MAY BE USED BY OR DISCLOSED TO ANY THIRD PARTY WITHOUT PRIOR WRITTEN CONSENT OF COMPAL ELECTRONICS, INC.
Issued Date Deciphered Date
PEW71 M/B LA-6582P Schematic
1.0
PROCESSOR (2/6) CLK,JTAG
B
5 48Thursday, July 08, 2010
2009/08/01 2010/08/01
Compal Electronics, Inc.
Title
Size Document Number Rev
Date: Sheet of
Security Classification
Compal Secret Data
THIS SHEET OF ENGINEERING DRAWING IS THE PROPRIETARY PROPERTY OF COMPAL ELECTRONICS, INC. AND CONTAINS CONFIDENTIAL
AND TRADE SECRET INFORMATION. THIS SHEET MAY NOT BE TRANSFERED FROM THE CUSTODY OF THE COMPETENT DIVISION OF R&D
DEPARTMENT EXCEPT AS AUTHORIZED BY COMPAL ELECTRONICS, INC. NEITHER THIS SHEET NOR THE INFORMATION IT CONTAINS
MAY BE USED BY OR DISCLOSED TO ANY THIRD PARTY WITHOUT PRIOR WRITTEN CONSENT OF COMPAL ELECTRONICS, INC.
Issued Date Deciphered Date
PEW71 M/B LA-6582P Schematic
1.0
PROCESSOR (2/6) CLK,JTAG
B
5 48Thursday, July 08, 2010
2009/08/01 2010/08/01
Compal Electronics, Inc.
2009/2/4
#414044 DG
Update Rev1.11
2009/08/14 #425302
CP_S3PowerReduction
WhitePaper_Rev0.9
#425302
CP_S3PowerReduction
WhitePaper_Rev0.7
2009/04/23
Intel CRB 1.55 Update
Change R68 to 1.1K_1%, R71 to 3.01K_1%
Need to check Voltage Level
2009/8/14
change back to 2K
del net for XDP remove
del R27 / R29 / R30 / R31 / R33 for XDP remove
del net for XDP remove
del R41 / R43 / R48 / R49
XDP remove
del net for XDP remove
U1 / U2
change to SA00000OH00
20100610 Add
R50
0_0402_5%
R50
0_0402_5%
1 2
R69
1.5K_0402_1%
R69
1.5K_0402_1%
12
R59 68_0402_5% R59 68_0402_5%
12
R57
750_0402_1%
R57
750_0402_1%
12
R18 20_0402_1%R18 20_0402_1%
12
R71
3.01K_0402_1%
@
R71
3.01K_0402_1%
@
12
R28 100K_0402_5%R28 100K_0402_5%
1 2
R62
1K_0402_1%
R62
1K_0402_1%
12
R56
1.5K_0402_1%
R56
1.5K_0402_1%
1 2
R38 100_0402_1%R38 100_0402_1%
1 2
R26
0_0402_5%
R26
0_0402_5%
1 2
R70 51_0402_5%R70 51_0402_5%
1 2
T26
PAD
@T26
PAD
@
R32 10K_0402_5%R32 10K_0402_5%
1 2
R19 20_0402_1%R19 20_0402_1%
12
U1
MC74VHC1G08DFT2G_SC70-5
U1
MC74VHC1G08DFT2G_SC70-5
B
2
A
1Y4
P5
G
3
R39 24.9_0402_1%R39 24.9_0402_1%
1 2
R47
0_0402_5%
R47
0_0402_5%
1 2
R42
0_0402_5%
R42
0_0402_5%
1 2
R36
0_0402_5%
R36
0_0402_5%
1 2
U2
MC74VHC1G08DFT2G_SC70-5
U2
MC74VHC1G08DFT2G_SC70-5
B2
A1
Y
4
P5
G
3
R61
2K_0402_1%
R61
2K_0402_1%
1 2
R60 68_0402_5%@R60 68_0402_5%@
12
T27
PAD
@T27
PAD
@
R20 49.9_0402_1%R20 49.9_0402_1%
12
R35 0_0402_5%R35 0_0402_5%
1 2
R72
750_0402_1%
R72
750_0402_1%
12
R68
1.1K_0402_1%
@
R68
1.1K_0402_1%
@
12
R37 51_0402_5%R37 51_0402_5%
1 2
T24 PAD @
T24 PAD @
R44
0_0402_5%
R44
0_0402_5%
1 2
R45
0_0402_5%
R45
0_0402_5%
12
R34 10K_0402_5%R34 10K_0402_5%
1 2
CLOCKS
MISC THERMAL PWR MANAGEMENT
DDR3
MISC
JTAG & BPM
JCPU1B
IC,AUB_CFD_rPGA,R1P0
CONN@
CLOCKS
MISC THERMAL PWR MANAGEMENT
DDR3
MISC
JTAG & BPM
JCPU1B
IC,AUB_CFD_rPGA,R1P0
CONN@
SM_RCOMP[1] AM1
SM_RCOMP[2] AN1
SM_DRAMRST# F6
SM_RCOMP[0] AL1
BCLK# B16
BCLK A16
BCLK_ITP# AT30
BCLK_ITP AR30
PEG_CLK# D16
PEG_CLK E16
DPLL_REF_SSCLK# A17
DPLL_REF_SSCLK A18
CATERR#
AK14
COMP3
AT23
PECI
AT15
PROCHOT#
AN26
THERMTRIP#
AK15
RESET_OBS#
AP26
VCCPWRGOOD_1
AN14
VCCPWRGOOD_0
AN27
SM_DRAMPWROK
AK13
VTTPWRGOOD
AM15
RSTIN#
AL14
PM_EXT_TS#[0] AN15
PM_EXT_TS#[1] AP15
PRDY# AT28
PREQ# AP27
TCK AN28
TMS AP28
TRST# AT27
TDI AT29
TDO AR27
TDI_M AR29
TDO_M AP29
DBR# AN25
BPM#[0] AJ22
BPM#[1] AK22
BPM#[2] AK24
BPM#[3] AJ24
BPM#[4] AJ25
BPM#[5] AH22
BPM#[6] AK23
BPM#[7] AH23
COMP2
AT24
PM_SYNC
AL15
TAPPWRGOOD
AM26
COMP1
G16
COMP0
AT26
SKTOCC#
AH24
R46 0_0402_5%R46 0_0402_5%
1 2
R52 0_0402_5%
@
R52 0_0402_5%
@
1 2
R21 49.9_0402_1%R21 49.9_0402_1%
12
R40 130_0402_1%R40 130_0402_1%
1 2
T25
PAD
@T25
PAD
@
R67 1K_0402_5%R67 1K_0402_5%
1 2
R58 49.9_0402_1% R58 49.9_0402_1%
12

5
5
4
4
3
3
2
2
1
1
D D
C C
B B
A A
DDR_A_D63
DDR_A_D62
DDR_A_D8
DDR_A_D5
DDR_A_D4
DDR_A_D3
DDR_A_D7
DDR_A_D6
DDR_A_D59
DDR_A_D58
DDR_A_D57
DDR_A_D56
DDR_A_D47
DDR_A_D46
DDR_A_D43
DDR_A_D42
DDR_A_D41
DDR_A_D40
DDR_A_D45
DDR_A_D44
DDR_A_D39
DDR_A_D38
DDR_A_D35
DDR_A_D34
DDR_A_D33
DDR_A_D32
DDR_A_D37
DDR_A_D36
DDR_A_D61
DDR_A_D60
DDR_A_D2
DDR_A_D1
DDR_A_D0
DDR_A_D55
DDR_A_D54
DDR_A_D51
DDR_A_D50
DDR_A_D49
DDR_A_D48
DDR_A_D53
DDR_A_D52
DDR_A_D31
DDR_A_D30
DDR_A_D27
DDR_A_D26
DDR_A_D25
DDR_A_D24
DDR_A_D15
DDR_A_D14
DDR_A_D11
DDR_A_D10
DDR_A_D9
DDR_A_D13
DDR_A_D12
DDR_A_D29
DDR_A_D28
DDR_A_D23
DDR_A_D22
DDR_A_D19
DDR_A_D18
DDR_A_D17
DDR_A_D16
DDR_A_D21
DDR_A_D20
DDR_A_BS2
DDR_A_BS1
DDR_A_BS0
DDR_A_WE#
DDR_A_RAS#
DDR_A_CAS#
DDR_A_MA14
DDR_A_MA0
DDR_A_MA1
DDR_A_MA4
DDR_A_MA2
DDR_A_MA3
DDR_A_MA5
DDR_A_MA6
DDR_A_MA7
DDR_A_MA8
DDR_A_MA9
DDR_A_MA12
DDR_A_MA13
DDR_A_MA11
DDR_A_MA10
DDR_A_MA15
DDR_A_DQS#0
DDR_A_DQS#1
DDR_A_DQS#3
DDR_A_DQS#2
DDR_A_DQS#5
DDR_A_DQS#4
DDR_A_DQS#6
DDR_A_DQS#7
DDR_A_DQS0
DDR_A_DQS2
DDR_A_DQS3
DDR_A_DQS1
DDR_A_DQS4
DDR_A_DQS5
DDR_A_DQS6
DDR_A_DQS7
DDR_A_DM7
DDR_A_DM5
DDR_A_DM2
DDR_A_DM1
DDR_A_DM6
DDR_A_DM4
DDR_A_DM0
DDR_A_DM3
DDR_B_D32
DDR_B_D33
DDR_B_D36
DDR_B_D37
DDR_B_D38
DDR_B_D39
DDR_B_D48
DDR_B_D49
DDR_B_D52
DDR_B_D53
DDR_B_D54
DDR_B_D55
DDR_B_D50
DDR_B_D51
DDR_B_D56
DDR_B_D57
DDR_B_D60
DDR_B_D61
DDR_B_D62
DDR_B_D63
DDR_B_D58
DDR_B_D59
DDR_B_D34
DDR_B_D35
DDR_B_D40
DDR_B_D41
DDR_B_D44
DDR_B_D45
DDR_B_D46
DDR_B_D47
DDR_B_D42
DDR_B_D43
DDR_B_D0
DDR_B_D1
DDR_B_D4
DDR_B_D5
DDR_B_D6
DDR_B_D7
DDR_B_D16
DDR_B_D17
DDR_B_D20
DDR_B_D21
DDR_B_D22
DDR_B_D23
DDR_B_D18
DDR_B_D19
DDR_B_D24
DDR_B_D25
DDR_B_D28
DDR_B_D29
DDR_B_D30
DDR_B_D31
DDR_B_D26
DDR_B_D27
DDR_B_D2
DDR_B_D3
DDR_B_D8
DDR_B_D9
DDR_B_D12
DDR_B_D13
DDR_B_D14
DDR_B_D15
DDR_B_D10
DDR_B_D11
DDR_B_MA2
DDR_B_MA3
DDR_B_MA10
DDR_B_MA11
DDR_B_MA8
DDR_B_MA9
DDR_B_MA0
DDR_B_MA6
DDR_B_MA7
DDR_B_MA1
DDR_B_MA4
DDR_B_MA5
DDR_B_MA14
DDR_B_MA12
DDR_B_MA13
DDR_B_MA15
DDR_B_DQS#5
DDR_B_DQS#7
DDR_B_DQS#3
DDR_B_DQS#4
DDR_B_DQS#1
DDR_B_DQS#0
DDR_B_DQS#6
DDR_B_DQS#2
DDR_B_DQS7
DDR_B_DQS0
DDR_B_DQS5
DDR_B_DQS4
DDR_B_DQS3
DDR_B_DQS6
DDR_B_DQS2
DDR_B_DQS1
DDR_B_DM3
DDR_B_DM0
DDR_B_DM1
DDR_B_DM5
DDR_B_DM6
DDR_B_DM7
DDR_B_DM2
DDR_B_DM4
DDR_B_BS2
DDR_B_BS1
DDR_B_BS0
DDR_B_CAS#
DDR_B_WE#
DDR_B_RAS#
DDR_A_BS0<10>
DDR_A_BS1<10>
DDR_A_BS2<10>
DDR_A_CAS#<10>
DDR_A_RAS#<10>
DDR_A_WE#<10>
DDR_B_BS0<11>
DDR_B_BS1<11>
DDR_B_BS2<11>
DDR_B_CAS#<11>
DDR_B_RAS#<11> DDR_B_WE#<11>
DDR_A_CLK0 <10>
DDR_A_CLK1 <10>
DDR_B_CLK0 <11>
DDR_B_CLK1 <11>
DDR_A_CLK0# <10>
DDR_A_CLK1# <10>
DDR_B_CLK0# <11>
DDR_B_CLK1# <11>
DDR_A_CKE0 <10>
DDR_A_CKE1 <10>
DDR_B_CKE0 <11>
DDR_B_CKE1 <11>
DDR_A_CS0# <10>
DDR_A_CS1# <10>
DDR_B_CS0# <11>
DDR_B_CS1# <11>
DDR_A_ODT0 <10>
DDR_A_ODT1 <10>
DDR_B_ODT0 <11>
DDR_B_ODT1 <11>
DDR_B_MA[0..15]<11> DDR_B_DQS[0..7]<11>
DDR_B_DQS#[0..7]<11>
DDR_B_DM[0..7]<11>
DDR_B_D[0..63]<11>
DDR_A_D[0..63]<10>
DDR_A_DM[0..7]<10>
DDR_A_DQS#[0..7]<10>
DDR_A_DQS[0..7]<10>
DDR_A_MA[0..15]<10>
Title
Size Document Number Rev
Date: Sheet of
Security Classification
Compal Secret Data
THIS SHEET OF ENGINEERING DRAWING IS THE PROPRIETARY PROPERTY OF COMPAL ELECTRONICS, INC. AND CONTAINS CONFIDENTIAL
AND TRADE SECRET INFORMATION. THIS SHEET MAY NOT BE TRANSFERED FROM THE CUSTODY OF THE COMPETENT DIVISION OF R&D
DEPARTMENT EXCEPT AS AUTHORIZED BY COMPAL ELECTRONICS, INC. NEITHER THIS SHEET NOR THE INFORMATION IT CONTAINS
MAY BE USED BY OR DISCLOSED TO ANY THIRD PARTY WITHOUT PRIOR WRITTEN CONSENT OF COMPAL ELECTRONICS, INC.
Issued Date Deciphered Date
PEW71 M/B LA-6582P Schematic
1.0
PROCESSOR (3/6) DDRIII
B
6 48Thursday, July 08, 2010
2009/08/01 2010/08/01
Compal Electronics, Inc.
Title
Size Document Number Rev
Date: Sheet of
Security Classification
Compal Secret Data
THIS SHEET OF ENGINEERING DRAWING IS THE PROPRIETARY PROPERTY OF COMPAL ELECTRONICS, INC. AND CONTAINS CONFIDENTIAL
AND TRADE SECRET INFORMATION. THIS SHEET MAY NOT BE TRANSFERED FROM THE CUSTODY OF THE COMPETENT DIVISION OF R&D
DEPARTMENT EXCEPT AS AUTHORIZED BY COMPAL ELECTRONICS, INC. NEITHER THIS SHEET NOR THE INFORMATION IT CONTAINS
MAY BE USED BY OR DISCLOSED TO ANY THIRD PARTY WITHOUT PRIOR WRITTEN CONSENT OF COMPAL ELECTRONICS, INC.
Issued Date Deciphered Date
PEW71 M/B LA-6582P Schematic
1.0
PROCESSOR (3/6) DDRIII
B
6 48Thursday, July 08, 2010
2009/08/01 2010/08/01
Compal Electronics, Inc.
Title
Size Document Number Rev
Date: Sheet of
Security Classification
Compal Secret Data
THIS SHEET OF ENGINEERING DRAWING IS THE PROPRIETARY PROPERTY OF COMPAL ELECTRONICS, INC. AND CONTAINS CONFIDENTIAL
AND TRADE SECRET INFORMATION. THIS SHEET MAY NOT BE TRANSFERED FROM THE CUSTODY OF THE COMPETENT DIVISION OF R&D
DEPARTMENT EXCEPT AS AUTHORIZED BY COMPAL ELECTRONICS, INC. NEITHER THIS SHEET NOR THE INFORMATION IT CONTAINS
MAY BE USED BY OR DISCLOSED TO ANY THIRD PARTY WITHOUT PRIOR WRITTEN CONSENT OF COMPAL ELECTRONICS, INC.
Issued Date Deciphered Date
PEW71 M/B LA-6582P Schematic
1.0
PROCESSOR (3/6) DDRIII
B
6 48Thursday, July 08, 2010
2009/08/01 2010/08/01
Compal Electronics, Inc.
DDR SYSTEM MEMORY - B
JCPU1D
IC,AUB_CFD_rPGA,R1P0
CONN@
DDR SYSTEM MEMORY - B
JCPU1D
IC,AUB_CFD_rPGA,R1P0
CONN@
SB_BS[0]
AB1
SB_BS[1]
W5
SB_BS[2]
R7
SB_CAS#
AC5
SB_RAS#
Y7
SB_WE#
AC6
SB_CK[0] W8
SB_CK[1] V7
SB_CK#[0] W9
SB_CK#[1] V6
SB_CKE[0] M3
SB_CKE[1] M2
SB_CS#[0] AB8
SB_CS#[1] AD6
SB_ODT[0] AC7
SB_ODT[1] AD1
SB_DM[0] D4
SB_DM[1] E1
SB_DM[2] H3
SB_DM[3] K1
SB_DM[4] AH1
SB_DM[5] AL2
SB_DM[6] AR4
SB_DM[7] AT8
SB_DQS[4] AG2
SB_DQS#[4] AH2
SB_DQS[5] AL5
SB_DQS#[5] AL4
SB_DQS[6] AP5
SB_DQS#[6] AR5
SB_DQS[7] AR7
SB_DQS#[7] AR8
SB_DQS[0] C5
SB_DQS#[0] D5
SB_DQS[1] E3
SB_DQS#[1] F4
SB_DQS[2] H4
SB_DQS#[2] J4
SB_DQS[3] M5
SB_DQS#[3] L4
SB_MA[0] U5
SB_MA[1] V2
SB_MA[2] T5
SB_MA[3] V3
SB_MA[4] R1
SB_MA[5] T8
SB_MA[6] R2
SB_MA[7] R6
SB_MA[8] R4
SB_MA[9] R5
SB_MA[10] AB5
SB_MA[11] P3
SB_MA[12] R3
SB_MA[13] AF7
SB_MA[14] P5
SB_MA[15] N1
SB_DQ[0]
B5
SB_DQ[1]
A5
SB_DQ[2]
C3
SB_DQ[3]
B3
SB_DQ[4]
E4
SB_DQ[5]
A6
SB_DQ[6]
A4
SB_DQ[7]
C4
SB_DQ[8]
D1
SB_DQ[9]
D2
SB_DQ[10]
F2
SB_DQ[11]
F1
SB_DQ[12]
C2
SB_DQ[13]
F5
SB_DQ[14]
F3
SB_DQ[15]
G4
SB_DQ[16]
H6
SB_DQ[17]
G2
SB_DQ[18]
J6
SB_DQ[19]
J3
SB_DQ[20]
G1
SB_DQ[21]
G5
SB_DQ[22]
J2
SB_DQ[23]
J1
SB_DQ[24]
J5
SB_DQ[25]
K2
SB_DQ[26]
L3
SB_DQ[27]
M1
SB_DQ[28]
K5
SB_DQ[29]
K4
SB_DQ[30]
M4
SB_DQ[31]
N5
SB_DQ[32]
AF3
SB_DQ[33]
AG1
SB_DQ[34]
AJ3
SB_DQ[35]
AK1
SB_DQ[36]
AG4
SB_DQ[37]
AG3
SB_DQ[38]
AJ4
SB_DQ[39]
AH4
SB_DQ[40]
AK3
SB_DQ[41]
AK4
SB_DQ[42]
AM6
SB_DQ[43]
AN2
SB_DQ[44]
AK5
SB_DQ[45]
AK2
SB_DQ[46]
AM4
SB_DQ[47]
AM3
SB_DQ[48]
AP3
SB_DQ[49]
AN5
SB_DQ[50]
AT4
SB_DQ[51]
AN6
SB_DQ[52]
AN4
SB_DQ[53]
AN3
SB_DQ[54]
AT5
SB_DQ[55]
AT6
SB_DQ[56]
AN7
SB_DQ[57]
AP6
SB_DQ[58]
AP8
SB_DQ[59]
AT9
SB_DQ[60]
AT7
SB_DQ[61]
AP9
SB_DQ[62]
AR10
SB_DQ[63]
AT10
DDR SYSTEM MEMORY A
JCPU1C
IC,AUB_CFD_rPGA,R1P0
CONN@
DDR SYSTEM MEMORY A
JCPU1C
IC,AUB_CFD_rPGA,R1P0
CONN@
SA_BS[0]
AC3
SA_BS[1]
AB2
SA_BS[2]
U7
SA_CAS#
AE1
SA_RAS#
AB3
SA_WE#
AE9
SA_CK[0] AA6
SA_CK[1] Y6
SA_CK#[0] AA7
SA_CK#[1] Y5
SA_CKE[0] P7
SA_CKE[1] P6
SA_CS#[0] AE2
SA_CS#[1] AE8
SA_ODT[0] AD8
SA_ODT[1] AF9
SA_DM[0] B9
SA_DM[1] D7
SA_DM[2] H7
SA_DM[3] M7
SA_DM[4] AG6
SA_DM[5] AM7
SA_DM[6] AN10
SA_DM[7] AN13
SA_DQS[0] C8
SA_DQS#[0] C9
SA_DQS[1] F9
SA_DQS#[1] F8
SA_DQS[2] H9
SA_DQS#[2] J9
SA_DQS[3] M9
SA_DQS#[3] N9
SA_DQS[4] AH8
SA_DQS#[4] AH7
SA_DQS[5] AK10
SA_DQS#[5] AK9
SA_DQS[6] AN11
SA_DQS#[6] AP11
SA_DQS[7] AR13
SA_DQS#[7] AT13
SA_MA[0] Y3
SA_MA[1] W1
SA_MA[2] AA8
SA_MA[3] AA3
SA_MA[4] V1
SA_MA[5] AA9
SA_MA[6] V8
SA_MA[7] T1
SA_MA[8] Y9
SA_MA[9] U6
SA_MA[10] AD4
SA_MA[11] T2
SA_MA[12] U3
SA_MA[13] AG8
SA_MA[14] T3
SA_MA[15] V9
SA_DQ[0]
A10
SA_DQ[1]
C10
SA_DQ[2]
C7
SA_DQ[3]
A7
SA_DQ[4]
B10
SA_DQ[5]
D10
SA_DQ[6]
E10
SA_DQ[7]
A8
SA_DQ[8]
D8
SA_DQ[9]
F10
SA_DQ[10]
E6
SA_DQ[11]
F7
SA_DQ[12]
E9
SA_DQ[13]
B7
SA_DQ[14]
E7
SA_DQ[15]
C6
SA_DQ[16]
H10
SA_DQ[17]
G8
SA_DQ[18]
K7
SA_DQ[19]
J8
SA_DQ[20]
G7
SA_DQ[21]
G10
SA_DQ[22]
J7
SA_DQ[23]
J10
SA_DQ[24]
L7
SA_DQ[25]
M6
SA_DQ[26]
M8
SA_DQ[27]
L9
SA_DQ[28]
L6
SA_DQ[29]
K8
SA_DQ[30]
N8
SA_DQ[31]
P9
SA_DQ[32]
AH5
SA_DQ[33]
AF5
SA_DQ[34]
AK6
SA_DQ[35]
AK7
SA_DQ[36]
AF6
SA_DQ[37]
AG5
SA_DQ[38]
AJ7
SA_DQ[39]
AJ6
SA_DQ[40]
AJ10
SA_DQ[41]
AJ9
SA_DQ[42]
AL10
SA_DQ[43]
AK12
SA_DQ[44]
AK8
SA_DQ[45]
AL7
SA_DQ[46]
AK11
SA_DQ[47]
AL8
SA_DQ[48]
AN8
SA_DQ[49]
AM10
SA_DQ[50]
AR11
SA_DQ[51]
AL11
SA_DQ[52]
AM9
SA_DQ[53]
AN9
SA_DQ[54]
AT11
SA_DQ[55]
AP12
SA_DQ[56]
AM12
SA_DQ[57]
AN12
SA_DQ[58]
AM13
SA_DQ[59]
AT14
SA_DQ[60]
AT12
SA_DQ[61]
AL13
SA_DQ[62]
AR14
SA_DQ[63]
AP14

5
5
4
4
3
3
2
2
1
1
D D
C C
B B
A A
H_VTTVID1
VCCSENSE
VSSSENSE
VSS_SENSE_VTT
CPU_VID0
CPU_VID1
CPU_VID2
CPU_VID3
CPU_VID6
H_DPRSLPVR
CPU_VID4
CPU_VID5
H_PSI#
H_PSI# <45>
CPU_VID0 <45>
CPU_VID1 <45>
CPU_VID2 <45>
CPU_VID3 <45>
CPU_VID4 <45>
CPU_VID5 <45>
CPU_VID6 <45>
H_DPRSLPVR <45>
VCCSENSE <45>
VSSSENSE <45>
VTT_SENSE <43>
IMVP_IMON <45>
+CPU_CORE
+CPU_CORE
+CPU_CORE
+CPU_CORE
+CPU_CORE
+CPU_CORE
+1.05VS_VTT
+1.05VS_VTT
+CPU_CORE
+1.05VS_VTT
+1.05VS_VTT
Title
Size Document Number Rev
Date: Sheet of
Security Classification
Compal Secret Data
THIS SHEET OF ENGINEERING DRAWING IS THE PROPRIETARY PROPERTY OF COMPAL ELECTRONICS, INC. AND CONTAINS CONFIDENTIAL
AND TRADE SECRET INFORMATION. THIS SHEET MAY NOT BE TRANSFERED FROM THE CUSTODY OF THE COMPETENT DIVISION OF R&D
DEPARTMENT EXCEPT AS AUTHORIZED BY COMPAL ELECTRONICS, INC. NEITHER THIS SHEET NOR THE INFORMATION IT CONTAINS
MAY BE USED BY OR DISCLOSED TO ANY THIRD PARTY WITHOUT PRIOR WRITTEN CONSENT OF COMPAL ELECTRONICS, INC.
Issued Date
Deciphered Date
PEW71 M/B LA-6582P Schematic
1.0
PROCESSOR (4/6) PWR,Bypass
Custom
7 48Thursday, July 08, 2010
2009/08/01 2010/08/01
Compal Electronics, Inc.
Title
Size Document Number Rev
Date: Sheet of
Security Classification
Compal Secret Data
THIS SHEET OF ENGINEERING DRAWING IS THE PROPRIETARY PROPERTY OF COMPAL ELECTRONICS, INC. AND CONTAINS CONFIDENTIAL
AND TRADE SECRET INFORMATION. THIS SHEET MAY NOT BE TRANSFERED FROM THE CUSTODY OF THE COMPETENT DIVISION OF R&D
DEPARTMENT EXCEPT AS AUTHORIZED BY COMPAL ELECTRONICS, INC. NEITHER THIS SHEET NOR THE INFORMATION IT CONTAINS
MAY BE USED BY OR DISCLOSED TO ANY THIRD PARTY WITHOUT PRIOR WRITTEN CONSENT OF COMPAL ELECTRONICS, INC.
Issued Date
Deciphered Date
PEW71 M/B LA-6582P Schematic
1.0
PROCESSOR (4/6) PWR,Bypass
Custom
7 48Thursday, July 08, 2010
2009/08/01 2010/08/01
Compal Electronics, Inc.
Title
Size Document Number Rev
Date: Sheet of
Security Classification
Compal Secret Data
THIS SHEET OF ENGINEERING DRAWING IS THE PROPRIETARY PROPERTY OF COMPAL ELECTRONICS, INC. AND CONTAINS CONFIDENTIAL
AND TRADE SECRET INFORMATION. THIS SHEET MAY NOT BE TRANSFERED FROM THE CUSTODY OF THE COMPETENT DIVISION OF R&D
DEPARTMENT EXCEPT AS AUTHORIZED BY COMPAL ELECTRONICS, INC. NEITHER THIS SHEET NOR THE INFORMATION IT CONTAINS
MAY BE USED BY OR DISCLOSED TO ANY THIRD PARTY WITHOUT PRIOR WRITTEN CONSENT OF COMPAL ELECTRONICS, INC.
Issued Date
Deciphered Date
PEW71 M/B LA-6582P Schematic
1.0
PROCESSOR (4/6) PWR,Bypass
Custom
7 48Thursday, July 08, 2010
2009/08/01 2010/08/01
Compal Electronics, Inc.
(Place these capacitors between inductor and socket on Bottom)
(Place these capacitors on CPU cavity, Bottom Layer)
TOP side (under inductor)
4 x 470uF(4.5mohm@100kHz; 4.0mohm@SRF)
(Place these capacitors on CPU cavity, Bottom Layer)
16X10uF 3m ohm/16
4X470uF 4m ohm/4
3m ohm/12
C,uF
MLCC 0805 X5R
+CPU-CORE
Decoupling
16X22uF
ESR, mohm
SPCAP,Polymer
Stuffing Option
2X470uF
H_VTTVID1 = low, 1.1V
H_VTTVID1 = high, 1.05V
48A Continuous 18A
(Place these capacitors under CPU socket, top layer)
CSC (Current Sense Configuration)
8/25
VTT Rail
Auburndale +1.1VS_VTT=1.05V
Clarksfield +1.1VS_VTT=1.1V
Peak 21A
WW15 MOW
20090915 Modify
Change to OS-CON
20100414
Del C106
C81
10U_0805_6.3V6M
C81
10U_0805_6.3V6M
1
2
C69
10U_0805_6.3V6M
C69
10U_0805_6.3V6M
1
2
+
C82
330U_2.5V_M_R15
+
C82
330U_2.5V_M_R15
12
+
C272
330U_D2E_2.5VM_R6M
+
C272
330U_D2E_2.5VM_R6M
1
2
C97
22U_0805_6.3V6M
C97
22U_0805_6.3V6M
1
2
C78
10U_0805_6.3V6M
C78
10U_0805_6.3V6M
1
2
R95 0_0402_5% R95 0_0402_5%
1 2
R74 1K_0402_1%@R74 1K_0402_1%@
1 2
R87 1K_0402_1%R87 1K_0402_1%
1 2
C74
10U_0805_6.3V6M
C74
10U_0805_6.3V6M
1
2
C102
22U_0805_6.3V6M
C102
22U_0805_6.3V6M
1
2
C94
22U_0805_6.3V6M
C94
22U_0805_6.3V6M
1
2
R89 1K_0402_1%@R89 1K_0402_1%@
1 2 C103
22U_0805_6.3V6M
C103
22U_0805_6.3V6M
1
2
R78 1K_0402_1%@R78 1K_0402_1%@
1 2
R91 100_0402_1%
R91 100_0402_1%
1 2
C77
10U_0805_6.3V6M
C77
10U_0805_6.3V6M
1
2
C85
10U_0805_6.3V6M
C85
10U_0805_6.3V6M
1
2
C91
22U_0805_6.3V6M
C91
22U_0805_6.3V6M
1
2
+
C105
330U_D2E_2.5VM_R6M
+
C105
330U_D2E_2.5VM_R6M
1
2
R88 1K_0402_1%@R88 1K_0402_1%@
1 2
C71
10U_0805_6.3V6M
C71
10U_0805_6.3V6M
1
2
C86
10U_0805_6.3V6M
C86
10U_0805_6.3V6M
1
2
R86 1K_0402_1%R86 1K_0402_1%
1 2
C104
22U_0805_6.3V6M
C104
22U_0805_6.3V6M
1
2
C96
22U_0805_6.3V6M
C96
22U_0805_6.3V6M
1
2
C95
22U_0805_6.3V6M
C95
22U_0805_6.3V6M
1
2
T14
PAD
@T14
PAD
@
C73
10U_0805_6.3V6M
C73
10U_0805_6.3V6M
1
2
C67
10U_0805_6.3V6M
C67
10U_0805_6.3V6M
1
2
+
C273
330U_D2E_2.5VM_R6M
+
C273
330U_D2E_2.5VM_R6M
1
2
POWER
CPU CORE SUPPLY
1.1V RAIL POWER
SENSE LINES
CPU VIDS
JCPU1F
IC,AUB_CFD_rPGA,R1P0
CONN@
POWER
CPU CORE SUPPLY
1.1V RAIL POWER
SENSE LINES
CPU VIDS
JCPU1F
IC,AUB_CFD_rPGA,R1P0
CONN@
ISENSE AN35
VTT_SENSE B15
PSI# AN33
VID[0] AK35
VID[1] AK33
VID[2] AK34
VID[3] AL35
VID[4] AL33
VID[5] AM33
VID[6] AM35
PROC_DPRSLPVR AM34
VTT_SELECT G15
VCC_SENSE AJ34
VSS_SENSE_VTT A15
VCC1
AG35
VCC2
AG34
VCC3
AG33
VCC4
AG32
VCC5
AG31
VCC6
AG30
VCC7
AG29
VCC8
AG28
VCC9
AG27
VCC10
AG26
VCC11
AF35
VCC12
AF34
VCC13
AF33
VCC14
AF32
VCC15
AF31
VCC16
AF30
VCC17
AF29
VCC18
AF28
VCC19
AF27
VCC20
AF26
VCC21
AD35
VCC22
AD34
VCC23
AD33
VCC24
AD32
VCC25
AD31
VCC26
AD30
VCC27
AD29
VCC28
AD28
VCC29
AD27
VCC30
AD26
VCC31
AC35
VCC32
AC34
VCC33
AC33
VCC34
AC32
VCC35
AC31
VCC36
AC30
VCC37
AC29
VCC38
AC28
VCC39
AC27
VCC40
AC26
VCC41
AA35
VCC42
AA34
VCC43
AA33
VCC44
AA32
VCC45
AA31
VCC46
AA30
VCC47
AA29
VCC48
AA28
VCC49
AA27
VCC50
AA26
VCC51
Y35
VCC52
Y34
VCC53
Y33
VCC54
Y32
VCC55
Y31
VCC56
Y30
VCC57
Y29
VCC58
Y28
VCC59
Y27
VCC60
Y26
VCC61
V35
VCC62
V34
VCC63
V33
VCC64
V32
VCC65
V31
VCC66
V30
VCC67
V29
VCC68
V28
VCC69
V27
VCC70
V26
VCC71
U35
VCC72
U34
VCC73
U33
VCC74
U32
VCC75
U31
VCC76
U30
VCC77
U29
VCC78
U28
VCC79
U27
VCC80
U26
VCC81
R35
VCC82
R34
VCC83
R33
VCC84
R32
VCC85
R31
VCC86
R30
VCC87
R29
VCC88
R28
VCC89
R27
VCC90
R26
VCC91
P35
VCC92
P34
VCC93
P33
VCC94
P32
VCC95
P31
VCC96
P30
VCC97
P29
VCC98
P28
VCC99
P27
VCC100
P26
VTT0_33 AF10
VTT0_34 AE10
VTT0_35 AC10
VTT0_36 AB10
VTT0_37 Y10
VTT0_38 W10
VTT0_39 U10
VTT0_40 T10
VTT0_41 J12
VTT0_42 J11
VTT0_1 AH14
VTT0_2 AH12
VTT0_3 AH11
VTT0_4 AH10
VTT0_5 J14
VTT0_6 J13
VTT0_7 H14
VTT0_8 H12
VTT0_9 G14
VTT0_10 G13
VTT0_11 G12
VTT0_12 G11
VTT0_13 F14
VTT0_14 F13
VTT0_15 F12
VTT0_16 F11
VTT0_17 E14
VTT0_18 E12
VTT0_19 D14
VTT0_20 D13
VTT0_21 D12
VTT0_22 D11
VTT0_23 C14
VTT0_24 C13
VTT0_25 C12
VTT0_26 C11
VTT0_27 B14
VTT0_28 B12
VTT0_29 A14
VTT0_30 A13
VTT0_31 A12
VTT0_32 A11
VSS_SENSE AJ35
VTT0_43 J16
VTT0_44 J15
C100
22U_0805_6.3V6M
C100
22U_0805_6.3V6M
1
2
R85 1K_0402_1%@R85 1K_0402_1%@
1 2
R77 1K_0402_1%R77 1K_0402_1%
1 2
C101
22U_0805_6.3V6M
C101
22U_0805_6.3V6M
1
2
R76 1K_0402_1%@R76 1K_0402_1%@
1 2
R79 1K_0402_1%@R79 1K_0402_1%@
1 2
C88
10U_0805_6.3V6M
C88
10U_0805_6.3V6M
1
2
C80
10U_0805_6.3V6M
C80
10U_0805_6.3V6M
1
2
R83 1K_0402_1%R83 1K_0402_1%
1 2
C87
10U_0805_6.3V6M
C87
10U_0805_6.3V6M
1
2
R84 1K_0402_1%@R84 1K_0402_1%@
1 2
C66
10U_0805_6.3V6M
C66
10U_0805_6.3V6M
1
2C76
10U_0805_6.3V6M
C76
10U_0805_6.3V6M
1
2
R75 1K_0402_1%R75 1K_0402_1%
1 2
R90 1K_0402_1%R90 1K_0402_1%
1 2
C72
10U_0805_6.3V6M
C72
10U_0805_6.3V6M
1
2
R94 100_0402_1%
R94 100_0402_1%
1 2
C84
10U_0805_6.3V6M
C84
10U_0805_6.3V6M
1
2
+
C275
330U_D2E_2.5VM_R6M
+
C275
330U_D2E_2.5VM_R6M
1
2
C79
10U_0805_6.3V6M
C79
10U_0805_6.3V6M
1
2
R81 1K_0402_1%@R81 1K_0402_1%@
1 2
R80 1K_0402_1%R80 1K_0402_1%
1 2
C70
10U_0805_6.3V6M
C70
10U_0805_6.3V6M
1
2
R82 1K_0402_1%R82 1K_0402_1%
1 2
+
C83
330U_2.5V_M_R15
+
C83
330U_2.5V_M_R15
12
C92
22U_0805_6.3V6M
C92
22U_0805_6.3V6M
1
2
C99
22U_0805_6.3V6M
C99
22U_0805_6.3V6M
1
2
C89
10U_0805_6.3V6M
C89
10U_0805_6.3V6M
1
2
C75
10U_0805_6.3V6M
C75
10U_0805_6.3V6M
1
2
C68
10U_0805_6.3V6M
C68
10U_0805_6.3V6M
1
2
R73 1K_0402_1%R73 1K_0402_1%
1 2
C98
22U_0805_6.3V6M
C98
22U_0805_6.3V6M
1
2

5
5
4
4
3
3
2
2
1
1
D D
C C
B B
A A
GFXVR_EN
GFXVR_DPRSLPVR_R
+1.8VS_VCCSFR
GFXVR_EN
VCC_AXG_SENSE <44>
VSS_AXG_SENSE <44>
GFXVR_VID_0 <44>
GFXVR_VID_1 <44>
GFXVR_VID_2 <44>
GFXVR_VID_3 <44>
GFXVR_VID_4 <44>
GFXVR_VID_5 <44>
GFXVR_VID_6 <44>
GFXVR_EN <44>
GFXVR_DPRSLPVR <44>
GFXVR_IMON <44>
+VGFX_CORE
+1.05VS_VTT
+1.8VS
+1.05VS_VTT
+1.05VS_VTT
+1.05VS_VTT
+1.5V+1.5V_1
+1.5VS
+1.5V+1.5V_1
Title
Size Document Number Rev
Date: Sheet of
Security Classification
Compal Secret Data
THIS SHEET OF ENGINEERING DRAWING IS THE PROPRIETARY PROPERTY OF COMPAL ELECTRONICS, INC. AND CONTAINS CONFIDENTIAL
AND TRADE SECRET INFORMATION. THIS SHEET MAY NOT BE TRANSFERED FROM THE CUSTODY OF THE COMPETENT DIVISION OF R&D
DEPARTMENT EXCEPT AS AUTHORIZED BY COMPAL ELECTRONICS, INC. NEITHER THIS SHEET NOR THE INFORMATION IT CONTAINS
MAY BE USED BY OR DISCLOSED TO ANY THIRD PARTY WITHOUT PRIOR WRITTEN CONSENT OF COMPAL ELECTRONICS, INC.
Issued Date Deciphered Date
PEW71 M/B LA-6582P Schematic
1.0
PROCESSOR (5/6) PWR
Custom
8 48Thursday, July 08, 2010
2009/08/01 2010/08/01
Compal Electronics, Inc.
Title
Size Document Number Rev
Date: Sheet of
Security Classification
Compal Secret Data
THIS SHEET OF ENGINEERING DRAWING IS THE PROPRIETARY PROPERTY OF COMPAL ELECTRONICS, INC. AND CONTAINS CONFIDENTIAL
AND TRADE SECRET INFORMATION. THIS SHEET MAY NOT BE TRANSFERED FROM THE CUSTODY OF THE COMPETENT DIVISION OF R&D
DEPARTMENT EXCEPT AS AUTHORIZED BY COMPAL ELECTRONICS, INC. NEITHER THIS SHEET NOR THE INFORMATION IT CONTAINS
MAY BE USED BY OR DISCLOSED TO ANY THIRD PARTY WITHOUT PRIOR WRITTEN CONSENT OF COMPAL ELECTRONICS, INC.
Issued Date Deciphered Date
PEW71 M/B LA-6582P Schematic
1.0
PROCESSOR (5/6) PWR
Custom
8 48Thursday, July 08, 2010
2009/08/01 2010/08/01
Compal Electronics, Inc.
Title
Size Document Number Rev
Date: Sheet of
Security Classification
Compal Secret Data
THIS SHEET OF ENGINEERING DRAWING IS THE PROPRIETARY PROPERTY OF COMPAL ELECTRONICS, INC. AND CONTAINS CONFIDENTIAL
AND TRADE SECRET INFORMATION. THIS SHEET MAY NOT BE TRANSFERED FROM THE CUSTODY OF THE COMPETENT DIVISION OF R&D
DEPARTMENT EXCEPT AS AUTHORIZED BY COMPAL ELECTRONICS, INC. NEITHER THIS SHEET NOR THE INFORMATION IT CONTAINS
MAY BE USED BY OR DISCLOSED TO ANY THIRD PARTY WITHOUT PRIOR WRITTEN CONSENT OF COMPAL ELECTRONICS, INC.
Issued Date Deciphered Date
PEW71 M/B LA-6582P Schematic
1.0
PROCESSOR (5/6) PWR
Custom
8 48Thursday, July 08, 2010
2009/08/01 2010/08/01
Compal Electronics, Inc.
15A
3A
0.6A
Reserved for +1.5VS to +1.5V_1
Reserved for +1.5V to +1.5V_1
PD 470ohm 20091105
11/03 add four 0.1u 0402
Intel suggest
C122
22U_0805_6.3V6M
C122
22U_0805_6.3V6M
1
2
C131
4.7U_0805_10V4Z
C131
4.7U_0805_10V4Z
1
2
C130
2.2U_0603_6.3V6K
C130
2.2U_0603_6.3V6K
1
2
C117
1U_0402_6.3V6K
C117
1U_0402_6.3V6K
1
2
+
C107
330U_D2E_2.5VM_R6M
+
C107
330U_D2E_2.5VM_R6M
1
2
C113
10U_0805_6.3V6M
C113
10U_0805_6.3V6M
1
2
C124
10U_0805_6.3V6M
C124
10U_0805_6.3V6M
1
2
+
C121
330U_D2E_2.5VM_R6M
+
C121
330U_D2E_2.5VM_R6M
1
2
C119
22U_0805_6.3V6M
C119
22U_0805_6.3V6M
1
2
C672 0.1U_0402_16V4ZC672 0.1U_0402_16V4Z
1 2
C125
22U_0805_6.3V6M
C125
22U_0805_6.3V6M
1
2
C118
1U_0402_6.3V6K
C118
1U_0402_6.3V6K
1
2
J3
JUMP_43X118@
J3
JUMP_43X118@
11
2
2
J1
JUMP_43X118@
J1
JUMP_43X118@
11
2
2
R97 0_0402_5%R97 0_0402_5%
1 2
C120
22U_0805_6.3V6M
C120
22U_0805_6.3V6M
1
2
C114
1U_0402_6.3V6K
C114
1U_0402_6.3V6K
1
2
C123
22U_0805_6.3V6M
C123
22U_0805_6.3V6M
1
2
C129
1U_0402_6.3V6K
C129
1U_0402_6.3V6K
1
2
C111
22U_0805_6.3V6M
C111
22U_0805_6.3V6M
1
2
C128
1U_0402_6.3V6K
C128
1U_0402_6.3V6K
1
2
C116
1U_0402_6.3V6K
C116
1U_0402_6.3V6K
1
2
C673 0.1U_0402_16V4ZC673 0.1U_0402_16V4Z
1 2
C671 0.1U_0402_16V4ZC671 0.1U_0402_16V4Z
1 2
C110
22U_0805_6.3V6M
C110
22U_0805_6.3V6M
1
2
R167 470_0402_5%
R167 470_0402_5%
1 2
C132
22U_0805_6.3V6M
C132
22U_0805_6.3V6M
1
2
C126
22U_0805_6.3V6M
C126
22U_0805_6.3V6M
1
2
C670 0.1U_0402_16V4ZC670 0.1U_0402_16V4Z
1 2
C112
10U_0805_6.3V6M
C112
10U_0805_6.3V6M
1
2
C115
1U_0402_6.3V6K
C115
1U_0402_6.3V6K
1
2
POWER
GRAPHICS VIDs
GRAPHICS
DDR3 - 1.5V RAILS
FDI PEG & DMI
SENSE
LINES
1.1V1.8V
JCPU1G
IC,AUB_CFD_rPGA,R1P0
CONN@
POWER
GRAPHICS VIDs
GRAPHICS
DDR3 - 1.5V RAILS
FDI PEG & DMI
SENSE
LINES
1.1V1.8V
JCPU1G
IC,AUB_CFD_rPGA,R1P0
CONN@
GFX_VID[0] AM22
GFX_VID[1] AP22
GFX_VID[2] AN22
GFX_VID[3] AP23
GFX_VID[4] AM23
GFX_VID[5] AP24
GFX_VID[6] AN24
GFX_VR_EN AR25
GFX_DPRSLPVR AT25
GFX_IMON AM24
VAXG_SENSE AR22
VSSAXG_SENSE AT22
VAXG1
AT21
VAXG2
AT19
VAXG3
AT18
VAXG4
AT16
VAXG5
AR21
VAXG6
AR19
VAXG7
AR18
VAXG8
AR16
VAXG9
AP21
VAXG10
AP19
VAXG11
AP18
VAXG12
AP16
VAXG13
AN21
VAXG14
AN19
VAXG15
AN18
VAXG16
AN16
VAXG17
AM21
VAXG18
AM19
VAXG19
AM18
VAXG20
AM16
VAXG21
AL21
VAXG22
AL19
VAXG23
AL18
VAXG24
AL16
VAXG25
AK21
VAXG26
AK19
VAXG27
AK18
VAXG28
AK16
VAXG29
AJ21
VAXG30
AJ19
VAXG31
AJ18
VAXG32
AJ16
VAXG33
AH21
VAXG34
AH19
VAXG35
AH18
VAXG36
AH16
VTT1_45
J24
VTT1_46
J23
VTT1_47
H25
VTT1_48
K26
VTT1_49
J27
VTT1_50
J26
VTT1_51
J25
VTT1_52
H27
VTT1_53
G28
VTT1_54
G27
VTT1_55
G26
VTT1_56
F26
VTT1_57
E26
VTT1_58
E25
VDDQ1 AJ1
VDDQ2 AF1
VDDQ3 AE7
VDDQ4 AE4
VDDQ5 AC1
VDDQ6 AB7
VDDQ7 AB4
VDDQ8 Y1
VDDQ9 W7
VDDQ10 W4
VDDQ11 U1
VDDQ12 T7
VDDQ13 T4
VDDQ14 P1
VDDQ15 N7
VDDQ16 N4
VDDQ17 L1
VDDQ18 H1
VTT0_59 P10
VTT0_60 N10
VTT0_61 L10
VTT0_62 K10
VCCPLL1 L26
VCCPLL2 L27
VCCPLL3 M26
VTT1_63 J22
VTT1_64 J20
VTT1_65 J18
VTT1_66 H21
VTT1_67 H20
VTT1_68 H19
C127
22U_0805_6.3V6M
C127
22U_0805_6.3V6M
1
2
R99
0_0805_5%
R99
0_0805_5%
1 2

5
5
4
4
3
3
2
2
1
1
D D
C C
B B
A A
H_NCTF1
H_NCTF2
H_NCTF6
H_NCTF7
Title
Size Document Number Rev
Date: Sheet of
Security Classification
Compal Secret Data
THIS SHEET OF ENGINEERING DRAWING IS THE PROPRIETARY PROPERTY OF COMPAL ELECTRONICS, INC. AND CONTAINS CONFIDENTIAL
AND TRADE SECRET INFORMATION. THIS SHEET MAY NOT BE TRANSFERED FROM THE CUSTODY OF THE COMPETENT DIVISION OF R&D
DEPARTMENT EXCEPT AS AUTHORIZED BY COMPAL ELECTRONICS, INC. NEITHER THIS SHEET NOR THE INFORMATION IT CONTAINS
MAY BE USED BY OR DISCLOSED TO ANY THIRD PARTY WITHOUT PRIOR WRITTEN CONSENT OF COMPAL ELECTRONICS, INC.
Issued Date Deciphered Date
PEW71 M/B LA-6582P Schematic
1.0
PROCESSOR (6/6) VSS
Custom
9 48Thursday, July 08, 2010
2009/08/01 2010/08/01
Compal Electronics, Inc.
Title
Size Document Number Rev
Date: Sheet of
Security Classification
Compal Secret Data
THIS SHEET OF ENGINEERING DRAWING IS THE PROPRIETARY PROPERTY OF COMPAL ELECTRONICS, INC. AND CONTAINS CONFIDENTIAL
AND TRADE SECRET INFORMATION. THIS SHEET MAY NOT BE TRANSFERED FROM THE CUSTODY OF THE COMPETENT DIVISION OF R&D
DEPARTMENT EXCEPT AS AUTHORIZED BY COMPAL ELECTRONICS, INC. NEITHER THIS SHEET NOR THE INFORMATION IT CONTAINS
MAY BE USED BY OR DISCLOSED TO ANY THIRD PARTY WITHOUT PRIOR WRITTEN CONSENT OF COMPAL ELECTRONICS, INC.
Issued Date Deciphered Date
PEW71 M/B LA-6582P Schematic
1.0
PROCESSOR (6/6) VSS
Custom
9 48Thursday, July 08, 2010
2009/08/01 2010/08/01
Compal Electronics, Inc.
Title
Size Document Number Rev
Date: Sheet of
Security Classification
Compal Secret Data
THIS SHEET OF ENGINEERING DRAWING IS THE PROPRIETARY PROPERTY OF COMPAL ELECTRONICS, INC. AND CONTAINS CONFIDENTIAL
AND TRADE SECRET INFORMATION. THIS SHEET MAY NOT BE TRANSFERED FROM THE CUSTODY OF THE COMPETENT DIVISION OF R&D
DEPARTMENT EXCEPT AS AUTHORIZED BY COMPAL ELECTRONICS, INC. NEITHER THIS SHEET NOR THE INFORMATION IT CONTAINS
MAY BE USED BY OR DISCLOSED TO ANY THIRD PARTY WITHOUT PRIOR WRITTEN CONSENT OF COMPAL ELECTRONICS, INC.
Issued Date Deciphered Date
PEW71 M/B LA-6582P Schematic
1.0
PROCESSOR (6/6) VSS
Custom
9 48Thursday, July 08, 2010
2009/08/01 2010/08/01
Compal Electronics, Inc.
VSS
JCPU1H
IC,AUB_CFD_rPGA,R1P0
CONN@
VSS
JCPU1H
IC,AUB_CFD_rPGA,R1P0
CONN@
VSS1
AT20
VSS2
AT17
VSS3
AR31
VSS4
AR28
VSS5
AR26
VSS6
AR24
VSS7
AR23
VSS8
AR20
VSS9
AR17
VSS10
AR15
VSS11
AR12
VSS12
AR9
VSS13
AR6
VSS14
AR3
VSS15
AP20
VSS16
AP17
VSS17
AP13
VSS18
AP10
VSS19
AP7
VSS20
AP4
VSS21
AP2
VSS22
AN34
VSS23
AN31
VSS24
AN23
VSS25
AN20
VSS26
AN17
VSS27
AM29
VSS28
AM27
VSS29
AM25
VSS30
AM20
VSS31
AM17
VSS32
AM14
VSS33
AM11
VSS34
AM8
VSS35
AM5
VSS36
AM2
VSS37
AL34
VSS38
AL31
VSS39
AL23
VSS40
AL20
VSS41
AL17
VSS42
AL12
VSS43
AL9
VSS44
AL6
VSS45
AL3
VSS46
AK29
VSS47
AK27
VSS48
AK25
VSS49
AK20
VSS50
AK17
VSS51
AJ31
VSS52
AJ23
VSS53
AJ20
VSS54
AJ17
VSS55
AJ14
VSS56
AJ11
VSS57
AJ8
VSS58
AJ5
VSS59
AJ2
VSS60
AH35
VSS61
AH34
VSS62
AH33
VSS63
AH32
VSS64
AH31
VSS65
AH30
VSS66
AH29
VSS67
AH28
VSS68
AH27
VSS69
AH26
VSS70
AH20
VSS71
AH17
VSS72
AH13
VSS73
AH9
VSS74
AH6
VSS75
AH3
VSS76
AG10
VSS77
AF8
VSS78
AF4
VSS79
AF2
VSS80
AE35
VSS81 AE34
VSS82 AE33
VSS83 AE32
VSS84 AE31
VSS85 AE30
VSS86 AE29
VSS87 AE28
VSS88 AE27
VSS89 AE26
VSS90 AE6
VSS91 AD10
VSS92 AC8
VSS93 AC4
VSS94 AC2
VSS95 AB35
VSS96 AB34
VSS97 AB33
VSS98 AB32
VSS99 AB31
VSS100 AB30
VSS101 AB29
VSS102 AB28
VSS103 AB27
VSS104 AB26
VSS105 AB6
VSS106 AA10
VSS107 Y8
VSS108 Y4
VSS109 Y2
VSS110 W35
VSS111 W34
VSS112 W33
VSS113 W32
VSS114 W31
VSS115 W30
VSS116 W29
VSS117 W28
VSS118 W27
VSS119 W26
VSS120 W6
VSS121 V10
VSS122 U8
VSS123 U4
VSS124 U2
VSS125 T35
VSS126 T34
VSS127 T33
VSS128 T32
VSS129 T31
VSS130 T30
VSS131 T29
VSS132 T28
VSS133 T27
VSS134 T26
VSS135 T6
VSS136 R10
VSS137 P8
VSS138 P4
VSS139 P2
VSS140 N35
VSS141 N34
VSS142 N33
VSS143 N32
VSS144 N31
VSS145 N30
VSS146 N29
VSS147 N28
VSS148 N27
VSS149 N26
VSS150 N6
VSS151 M10
VSS152 L35
VSS153 L32
VSS154 L29
VSS155 L8
VSS156 L5
VSS157 L2
VSS158 K34
VSS159 K33
VSS160 K30
T5
PAD
@T5
PAD
@
VSS
NCTF
JCPU1I
IC,AUB_CFD_rPGA,R1P0
CONN@
VSS
NCTF
JCPU1I
IC,AUB_CFD_rPGA,R1P0
CONN@
VSS161
K27
VSS162
K9
VSS163
K6
VSS164
K3
VSS165
J32
VSS166
J30
VSS167
J21
VSS168
J19
VSS169
H35
VSS170
H32
VSS171
H28
VSS172
H26
VSS173
H24
VSS174
H22
VSS175
H18
VSS176
H15
VSS177
H13
VSS178
H11
VSS179
H8
VSS180
H5
VSS181
H2
VSS182
G34
VSS183
G31
VSS184
G20
VSS185
G9
VSS186
G6
VSS187
G3
VSS188
F30
VSS189
F27
VSS190
F25
VSS191
F22
VSS192
F19
VSS193
F16
VSS194
E35
VSS195
E32
VSS196
E29
VSS197
E24
VSS198
E21
VSS199
E18
VSS200
E13
VSS201
E11
VSS202
E8
VSS203
E5
VSS204
E2
VSS205
D33
VSS206
D30
VSS207
D26
VSS208
D9
VSS209
D6
VSS210
D3
VSS211
C34
VSS212
C32
VSS213
C29
VSS214
C28
VSS215
C24
VSS216
C22
VSS217
C20
VSS218
C19
VSS219
C16
VSS220
B31
VSS221
B25
VSS222
B21
VSS223
B18
VSS224
B17
VSS225
B13
VSS226
B11
VSS227
B8
VSS228
B6
VSS229
B4
VSS230
A29
VSS_NCTF1 AT35
VSS_NCTF2 AT1
VSS_NCTF3 AR34
VSS_NCTF4 B34
VSS_NCTF5 B2
VSS_NCTF6 B1
VSS_NCTF7 A35
VSS231
A27
VSS232
A23
VSS233
A9
T3
PAD
@T3
PAD
@T2
PAD
@T2
PAD
@
T4
PAD
@T4
PAD
@

5
5
4
4
3
3
2
2
1
1
D D
C C
B B
A A
DDR_A_CKE0
DDR_A_D59
DDR_A_MA3
D_CK_SCLK
DDR_A_CS1#
DDR_A_D39
DDR_A_BS1
DDR_A_WE#
DDR_A_MA7
DDR_A_MA0
DDR_A_DQS7
DDR_A_D57
DDR_A_D46
DDR_A_DQS#5
DDR_A_D51
DDR_A_DM4
DDR_A_D44DDR_A_D44
DDR_A_RAS#
DDR_A_D33
DDR_A_D58
DDR_A_DM5
DDR_A_MA8
DDR_A_CS0#
DDR_A_MA6
DDR_A_MA10
DDR_A_DQS#7
DDR_A_DQS#6
DDR_A_D40
DDR_A_MA9
DDR_A_DQS#4
DDR_A_D52
DDR_A_DQS5
DDR_A_D54
DDR_A_D49
DDR_A_BS2
DDR_A_D45
DDR_A_DM7
DDR_A_MA1
DDR_A_D60
DDR_A_BS0
DDR_A_CAS# DDR_A_ODT0
DDR_A_D37
DDR_A_MA5
DDR_A_MA14
DDR_A_D55
DDR_A_MA4
DDR_A_D62
DDR_A_D56
DDR_A_D53
DDR_A_D47
DDR_A_ODT1
DDR_A_D43
DDR_A_D34
DDR_A_CLK1
DDR_A_CLK1#
DDR_A_D48
D_CK_SDATA
DDR_A_D38
DDR_A_CLK0
DDR_A_CLK0#
DDR_A_D32
DDR_A_MA13
DDR_A_MA11
DDR_A_D50
DDR_A_D61
DDR_A_MA2
DDR_A_D41
DDR_A_D36
DDR_A_D63
DDR_A_DQS6
DDR_A_D35
DDR_A_MA12
DDR_A_DQS4
DDR_A_DM6
DDR_A_D42
DDR_A_CKE1
PM_EXTTS#0_1
DDR_A_MA15
DIMM_DRAMRST#
RST_GATE
DDR_VREF_CA_DIMMA
DDR_A_D5
DDR_A_D22
DDR_A_D14
DDR_A_DQS#0
DDR_A_D31
DDR_A_D12
DDR_A_D6
DDR_A_DQS0
DDR_A_DM2
DDR_A_DM1
DDR_A_D28
DDR_A_D4
DDR_A_D30
DDR_A_DQS3
DIMM_DRAMRST#
DDR_A_D29
DDR_A_D7
DDR_A_D13
DDR_A_D20
DDR_A_D21
DDR_A_D15
DDR_A_D23
DDR_A_DQS#3
+DIMM_VREFDQA
DDR_A_D26
DDR_A_D2
DDR_A_D25
DDR_A_D27
DDR_A_D0
DDR_A_DM0
DDR_A_D19
DDR_A_DQS2
DDR_A_D10
DDR_A_D3
DDR_A_D1
DDR_A_D16
DDR_A_DM3
DDR_A_D9
DDR_A_DQS#1
DDR_A_D24
DDR_A_D18
DDR_A_DQS#2
DDR_A_D11
DDR_A_D8
DDR_A_DQS1
DDR_A_D17
DDR_A_CKE0<6>
DDR_A_CS1#<6>
DDR_A_BS1 <6>
DDR_A_WE#<6>
DDR_A_RAS# <6>
DDR_A_CS0# <6>
DDR_A_BS2<6>
DDR_A_BS0<6>
DDR_A_CAS#<6> DDR_A_ODT0 <6>
DDR_A_ODT1 <6>
DDR_A_CLK1# <6>
DDR_A_CLK1 <6>
DDR_A_CLK0<6>
DDR_A_CLK0#<6>
DDR_A_CKE1 <6>
PM_EXTTS#0_1 <5,11>
D_CK_SDATA <11,12>
D_CK_SCLK <11,12>
DDR_A_DQS#[0..7]<6>
DDR_A_DQS[0..7]<6>
DDR_A_D[0..63]<6>
DDR_A_DM[0..7]<6>
DDR_A_MA[0..15]<6>
SM_DRAMRST#<5>
RST_GATE<18>
DIMM_DRAMRST# <11>
+0.75VS
+1.5V +1.5V
+DIMM_VREFCA
+3VS
+1.5V
+0.75VS
+DIMM_VREFDQA
+1.5V
+DIMM_VREFCA
+1.5V
+1.5V
+DIMM_VREFDQA
Title
Size Document Number Rev
Date: Sheet of
Security Classification
Compal Secret Data
THIS SHEET OF ENGINEERING DRAWING IS THE PROPRIETARY PROPERTY OF COMPAL ELECTRONICS, INC. AND CONTAINS CONFIDENTIAL
AND TRADE SECRET INFORMATION. THIS SHEET MAY NOT BE TRANSFERED FROM THE CUSTODY OF THE COMPETENT DIVISION OF R&D
DEPARTMENT EXCEPT AS AUTHORIZED BY COMPAL ELECTRONICS, INC. NEITHER THIS SHEET NOR THE INFORMATION IT CONTAINS
MAY BE USED BY OR DISCLOSED TO ANY THIRD PARTY WITHOUT PRIOR WRITTEN CONSENT OF COMPAL ELECTRONICS, INC.
Issued Date
Deciphered Date
PEW71 M/B LA-6582P Schematic
1.0
DDRIII-SODIMM SLOT1
Custom
10 48Thursday, July 08, 2010
2009/08/01 2010/08/01
Compal Electronics, Inc.
Title
Size Document Number Rev
Date: Sheet of
Security Classification
Compal Secret Data
THIS SHEET OF ENGINEERING DRAWING IS THE PROPRIETARY PROPERTY OF COMPAL ELECTRONICS, INC. AND CONTAINS CONFIDENTIAL
AND TRADE SECRET INFORMATION. THIS SHEET MAY NOT BE TRANSFERED FROM THE CUSTODY OF THE COMPETENT DIVISION OF R&D
DEPARTMENT EXCEPT AS AUTHORIZED BY COMPAL ELECTRONICS, INC. NEITHER THIS SHEET NOR THE INFORMATION IT CONTAINS
MAY BE USED BY OR DISCLOSED TO ANY THIRD PARTY WITHOUT PRIOR WRITTEN CONSENT OF COMPAL ELECTRONICS, INC.
Issued Date
Deciphered Date
PEW71 M/B LA-6582P Schematic
1.0
DDRIII-SODIMM SLOT1
Custom
10 48Thursday, July 08, 2010
2009/08/01 2010/08/01
Compal Electronics, Inc.
Title
Size Document Number Rev
Date: Sheet of
Security Classification
Compal Secret Data
THIS SHEET OF ENGINEERING DRAWING IS THE PROPRIETARY PROPERTY OF COMPAL ELECTRONICS, INC. AND CONTAINS CONFIDENTIAL
AND TRADE SECRET INFORMATION. THIS SHEET MAY NOT BE TRANSFERED FROM THE CUSTODY OF THE COMPETENT DIVISION OF R&D
DEPARTMENT EXCEPT AS AUTHORIZED BY COMPAL ELECTRONICS, INC. NEITHER THIS SHEET NOR THE INFORMATION IT CONTAINS
MAY BE USED BY OR DISCLOSED TO ANY THIRD PARTY WITHOUT PRIOR WRITTEN CONSENT OF COMPAL ELECTRONICS, INC.
Issued Date
Deciphered Date
PEW71 M/B LA-6582P Schematic
1.0
DDRIII-SODIMM SLOT1
Custom
10 48Thursday, July 08, 2010
2009/08/01 2010/08/01
Compal Electronics, Inc.
Change to Reverse Type
DDR3 SO-DIMM A
Layout Note: Place these 4 Caps near Command
and Control signals of DIMMA
Layout Note:
Place near JDIMM1.203 & JDIMM1.204
Layout Note:
Place near JDIMM1
DIMMA VREFDQ M1 Circuit
DIMMA & DIMMB VREFCA circuit
#425302
CP_S3PowerReduction
WhitePaper_Rev1.0
M1 Circuit
8mm High
C154
10U_0805_6.3V6M
C154
10U_0805_6.3V6M
1
2
C134
0.1U_0402_16V4Z
C134
0.1U_0402_16V4Z
1
2
R104
1K_0402_1%
R104
1K_0402_1%
12
C153
1U_0402_6.3V6K
C153
1U_0402_6.3V6K
1
2
C137
10U_0805_6.3V6M
C137
10U_0805_6.3V6M
1
2
C143
0.1U_0402_16V4Z
C143
0.1U_0402_16V4Z
1
2
C140
10U_0805_6.3V6M
C140
10U_0805_6.3V6M
1
2
C136
0.1U_0402_16V4Z
C136
0.1U_0402_16V4Z
1
2
G
D
S
Q2
BSS138LT1G_SOT23-3
G
D
S
Q2
BSS138LT1G_SOT23-3
2
13
C150
1U_0402_6.3V6K
C150
1U_0402_6.3V6K
1
2
C145
0.1U_0402_16V4Z
C145
0.1U_0402_16V4Z
1
2
R106
1K_0402_1%
R106
1K_0402_1%
12
R110
10K_0402_5%
R110
10K_0402_5%
12
C146
0.1U_0402_16V4Z
C146
0.1U_0402_16V4Z
1
2
R101
1K_0402_1%
R101
1K_0402_1%
12
C149
0.1U_0402_16V4Z
C149
0.1U_0402_16V4Z
1
2
+
C147
330U_2.5V_M_R15
@
+
C147
330U_2.5V_M_R15
@
12
R109 10K_0402_5% R109 10K_0402_5%
1 2
C139
10U_0805_6.3V6M
C139
10U_0805_6.3V6M
1
2
C138
10U_0805_6.3V6M
C138
10U_0805_6.3V6M
1
2
C133
2.2U_0603_6.3V6K
C133
2.2U_0603_6.3V6K
1
2
C151
1U_0402_6.3V6K
C151
1U_0402_6.3V6K
1
2
C617
0.047U_0402_16V7K
C617
0.047U_0402_16V7K
1 2
C141
10U_0805_6.3V6M
C141
10U_0805_6.3V6M
1
2
R107
1K_0402_1%
R107
1K_0402_1%
12
R103
1K_0402_1%
R103
1K_0402_1%
12
C142
10U_0805_6.3V6M
C142
10U_0805_6.3V6M
1
2
C148
2.2U_0603_6.3V6K
C148
2.2U_0603_6.3V6K
1
2
R102
0_0402_5%
@
R102
0_0402_5%
@
1 2
C144
0.1U_0402_16V4Z
C144
0.1U_0402_16V4Z
1
2
JDIMM1
FOX_AS0A626-U8RN-7F
JDIMM1
FOX_AS0A626-U8RN-7F
VREF_DQ
1VSS1 2
VSS2
3DQ4 4
DQ0
5DQ5 6
DQ1
7VSS3 8
VSS4
9DQS#0 10
DM0
11 DQS0 12
VSS5
13 VSS6 14
DQ2
15 DQ6 16
DQ3
17 DQ7 18
VSS7
19 VSS8 20
DQ8
21 DQ12 22
DQ9
23 DQ13 24
VSS9
25 VSS10 26
DQS#1
27 DM1 28
DQS1
29 RESET# 30
VSS11
31 VSS12 32
DQ10
33 DQ14 34
DQ11
35 DQ15 36
VSS13
37 VSS14 38
DQ16
39 DQ20 40
DQ17
41 DQ21 42
VSS15
43 VSS16 44
DQS#2
45 DM2 46
DQS2
47 VSS17 48
VSS18
49 DQ22 50
DQ18
51 DQ23 52
DQ19
53 VSS19 54
VSS20
55 DQ28 56
DQ24
57 DQ29 58
DQ25
59 VSS21 60
VSS22
61 DQS#3 62
DM3
63 DQS3 64
VSS23
65 VSS24 66
DQ26
67 DQ30 68
DQ27
69 DQ31 70
VSS25
71 VSS26 72
A12/BC#
83 A11 84
A9
85 A7 86
VDD5
87 VDD6 88
A8
89 A6 90
CKE0
73 CKE1 74
VDD1
75 VDD2 76
NC1
77 A15 78
BA2
79 A14 80
VDD3
81 VDD4 82
A5
91 A4 92
VDD7
93 VDD8 94
A3
95 A2 96
A1
97 A0 98
VDD9
99 VDD10 100
CK0
101 CK1 102
CK0#
103 CK1# 104
VDD11
105 VDD12 106
A10/AP
107 BA1 108
BA0
109 RAS# 110
VDD13
111 VDD14 112
WE#
113 S0# 114
CAS#
115 ODT0 116
VDD15
117 VDD16 118
A13
119 ODT1 120
S1#
121 NC2 122
VDD17
123 VDD18 124
NCTEST
125 VREF_CA 126
VSS27
127 VSS28 128
DQ32
129 DQ36 130
DQ33
131 DQ37 132
VSS29
133 VSS30 134
DQS#4
135 DM4 136
DQS4
137 VSS31 138
VSS32
139 DQ38 140
DQ34
141 DQ39 142
DQ35
143 VSS33 144
VSS34
145 DQ44 146
DQ40
147 DQ45 148
DQ41
149 VSS35 150
VSS36
151 DQS#5 152
DM5
153 DQS5 154
VSS37
155 VSS38 156
DQ42
157 DQ46 158
DQ43
159 DQ47 160
VSS39
161 VSS40 162
DQ48
163 DQ52 164
DQ49
165 DQ53 166
VSS41
167 VSS42 168
DQS#6
169 DM6 170
DQS6
171 VSS43 172
VSS44
173 DQ54 174
DQ50
175 DQ55 176
DQ51
177 VSS45 178
VSS46
179 DQ60 180
DQ56
181 DQ61 182
DQ57
183 VSS47 184
VSS48
185 DQS#7 186
DM7
187 DQS7 188
VSS49
189 VSS50 190
DQ58
191 DQ62 192
DQ59
193 DQ63 194
VSS51
195 VSS52 196
SA0
197 EVENT# 198
VDDSPD
199 SDA 200
SA1
201 SCL 202
VTT1
203 VTT2 204
G1
205 G2 206
C135
2.2U_0603_6.3V6K
C135
2.2U_0603_6.3V6K
1
2
R108 0_0402_5% R108 0_0402_5% 1 2
C152
1U_0402_6.3V6K
C152
1U_0402_6.3V6K
1
2

5
5
4
4
3
3
2
2
1
1
D D
C C
B B
A A
DDR_B_D26
DDR_B_D2
DDR_B_D5
DDR_B_D22
DDR_B_D25
DDR_B_D14
DDR_B_DQS#0
DDR_B_D31
DDR_B_D12
DDR_B_D6
DDR_B_DQS0
DDR_B_DM2
DDR_B_DM1
+DIMM_VREFDQB
DDR_B_D0
DDR_B_D28
DDR_B_DM0
DDR_B_D19
DDR_B_D4
DDR_B_D30
DDR_B_DQS2
DDR_B_DQS3
DDR_B_D10
DDR_B_D27
DDR_B_D3
DIMM_DRAMRST#
DDR_B_D1
DDR_B_D16
DDR_B_D29
DDR_B_DM3
DDR_B_D9
DDR_B_D7
DDR_B_D13
DDR_B_D20
DDR_B_DQS#1
DDR_B_D21
DDR_B_D24
DDR_B_D15
DDR_B_D23DDR_B_D18
DDR_B_DQS#2
DDR_B_D11
DDR_B_DQS#3
DDR_B_D8
DDR_B_DQS1
DDR_B_D17
DDR_B_MA12
DDR_B_CKE0
DDR_B_MA3
DDR_B_CS1#
DDR_B_WE#
DDR_B_MA8
DDR_B_MA10
DDR_B_MA9
DDR_B_BS2
DDR_B_MA1
DDR_B_BS0
DDR_B_CAS#
DDR_B_MA5
DDR_B_CLK0
DDR_B_CLK0#
DDR_B_MA13
DDR_B_DQS6
DDR_B_D35
DDR_B_DQS4
DDR_B_D42
DDR_B_D59
DDR_B_D57
DDR_B_D51
DDR_B_D33
DDR_B_D58
DDR_B_DM5
DDR_B_DQS#6
DDR_B_D40
DDR_B_DQS#4
DDR_B_D49
DDR_B_DM7
DDR_B_D56
DDR_B_D43
DDR_B_D34
DDR_B_D48
DDR_B_D32
DDR_B_D50
DDR_B_D41
DDR_B_CKE1
DDR_B_BS1
DDR_B_MA7
DDR_B_MA0
DDR_B_RAS#
DDR_B_CS0#
DDR_B_MA6
DDR_B_ODT0
DDR_B_MA14
DDR_B_MA4
DDR_B_ODT1
DDR_B_CLK1
DDR_B_CLK1#
DDR_B_MA11
DDR_B_MA2
DDR_B_MA15
DDR_B_D62
DDR_B_D36
DDR_B_DM6
DDR_B_D39
DDR_B_DQS7
DDR_B_D46
DDR_B_DQS#5
DDR_B_DM4
DDR_B_D44
DDR_B_DQS#7
DDR_B_D52
DDR_B_DQS5
DDR_B_D54
DDR_B_D45
DDR_B_D60
DDR_B_D37
DDR_B_D55
DDR_B_D63
DDR_B_D53
DDR_B_D47
DDR_B_D38
DDR_B_D61
D_CK_SCLK
D_CK_SDATA
PM_EXTTS#0_1
DDR_VREF_CA_DIMMB
DDR_B_DQS#[0..7]<6>
DDR_B_DQS[0..7]<6>
DDR_B_D[0..63]<6>
DDR_B_MA[0..15]<6>
DDR_B_DM[0..7]<6>
DIMM_DRAMRST# <10>
DDR_B_CKE0<6>
DDR_B_CS1#<6>
DDR_B_WE#<6>
DDR_B_BS2<6>
DDR_B_BS0<6>
DDR_B_CAS#<6>
DDR_B_CLK0<6>
DDR_B_CLK0#<6>
DDR_B_CKE1 <6>
DDR_B_BS1 <6>
DDR_B_RAS# <6>
DDR_B_CS0# <6>
DDR_B_ODT0 <6>
DDR_B_ODT1 <6>
DDR_B_CLK1# <6>
DDR_B_CLK1 <6>
PM_EXTTS#0_1 <5,10>
D_CK_SDATA <10,12>
D_CK_SCLK <10,12>
+1.5V
+1.5V
+1.5V
+0.75VS
+DIMM_VREFDQB
+1.5V
+DIMM_VREFDQB
+0.75VS
+3VS
+DIMM_VREFCA
Title
Size Document Number Rev
Date: Sheet of
Security Classification
Compal Secret Data
THIS SHEET OF ENGINEERING DRAWING IS THE PROPRIETARY PROPERTY OF COMPAL ELECTRONICS, INC. AND CONTAINS CONFIDENTIAL
AND TRADE SECRET INFORMATION. THIS SHEET MAY NOT BE TRANSFERED FROM THE CUSTODY OF THE COMPETENT DIVISION OF R&D
DEPARTMENT EXCEPT AS AUTHORIZED BY COMPAL ELECTRONICS, INC. NEITHER THIS SHEET NOR THE INFORMATION IT CONTAINS
MAY BE USED BY OR DISCLOSED TO ANY THIRD PARTY WITHOUT PRIOR WRITTEN CONSENT OF COMPAL ELECTRONICS, INC.
Issued Date
Deciphered Date
PEW71 M/B LA-6582P Schematic
1.0
DDRIII-SODIMM SLOT2
11 48Thursday, July 08, 2010
2009/08/01 2010/08/01
Compal Electronics, Inc.
Title
Size Document Number Rev
Date: Sheet of
Security Classification
Compal Secret Data
THIS SHEET OF ENGINEERING DRAWING IS THE PROPRIETARY PROPERTY OF COMPAL ELECTRONICS, INC. AND CONTAINS CONFIDENTIAL
AND TRADE SECRET INFORMATION. THIS SHEET MAY NOT BE TRANSFERED FROM THE CUSTODY OF THE COMPETENT DIVISION OF R&D
DEPARTMENT EXCEPT AS AUTHORIZED BY COMPAL ELECTRONICS, INC. NEITHER THIS SHEET NOR THE INFORMATION IT CONTAINS
MAY BE USED BY OR DISCLOSED TO ANY THIRD PARTY WITHOUT PRIOR WRITTEN CONSENT OF COMPAL ELECTRONICS, INC.
Issued Date
Deciphered Date
PEW71 M/B LA-6582P Schematic
1.0
DDRIII-SODIMM SLOT2
11 48Thursday, July 08, 2010
2009/08/01 2010/08/01
Compal Electronics, Inc.
Title
Size Document Number Rev
Date: Sheet of
Security Classification
Compal Secret Data
THIS SHEET OF ENGINEERING DRAWING IS THE PROPRIETARY PROPERTY OF COMPAL ELECTRONICS, INC. AND CONTAINS CONFIDENTIAL
AND TRADE SECRET INFORMATION. THIS SHEET MAY NOT BE TRANSFERED FROM THE CUSTODY OF THE COMPETENT DIVISION OF R&D
DEPARTMENT EXCEPT AS AUTHORIZED BY COMPAL ELECTRONICS, INC. NEITHER THIS SHEET NOR THE INFORMATION IT CONTAINS
MAY BE USED BY OR DISCLOSED TO ANY THIRD PARTY WITHOUT PRIOR WRITTEN CONSENT OF COMPAL ELECTRONICS, INC.
Issued Date
Deciphered Date
PEW71 M/B LA-6582P Schematic
1.0
DDRIII-SODIMM SLOT2
11 48Thursday, July 08, 2010
2009/08/01 2010/08/01
Compal Electronics, Inc.
DDR3 SO-DIMM B
Reverse Type
2008/9/8 #400755
Calpella Clarksfield
DDR3 SO-DIMM
VREFDQ Platform
Design Guide Change Details
Layout Note:
Place near JDIMM2
Layout Note:
Place near JDIMM2.203 & JDIMM2.204
Layout Note: Place these 4 Caps near Command
and Control signals of DIMMB
DIMMB VREFDQ M1 Circuit
M1 Circuit
4mm High
R115 0_0402_5%R115 0_0402_5%
1 2
+
C169
330U_2.5V_M_R15
+
C169
330U_2.5V_M_R15
12
C163
10U_0805_6.3V6M
C163
10U_0805_6.3V6M
1
2
C155
2.2U_0603_6.3V6K
C155
2.2U_0603_6.3V6K
1
2
C170
1U_0402_6.3V6K
C170
1U_0402_6.3V6K
1
2
C164
10U_0805_6.3V6M
C164
10U_0805_6.3V6M
1
2
JDIMM2
FOX_AS0A626-U4RN-7F
CONN@
JDIMM2
FOX_AS0A626-U4RN-7F
CONN@
VREF_DQ
1VSS1 2
VSS2
3DQ4 4
DQ0
5DQ5 6
DQ1
7VSS3 8
VSS4
9DQS#0 10
DM0
11 DQS0 12
VSS5
13 VSS6 14
DQ2
15 DQ6 16
DQ3
17 DQ7 18
VSS7
19 VSS8 20
DQ8
21 DQ12 22
DQ9
23 DQ13 24
VSS9
25 VSS10 26
DQS#1
27 DM1 28
DQS1
29 RESET# 30
VSS11
31 VSS12 32
DQ10
33 DQ14 34
DQ11
35 DQ15 36
VSS13
37 VSS14 38
DQ16
39 DQ20 40
DQ17
41 DQ21 42
VSS15
43 VSS16 44
DQS#2
45 DM2 46
DQS2
47 VSS17 48
VSS18
49 DQ22 50
DQ18
51 DQ23 52
DQ19
53 VSS19 54
VSS20
55 DQ28 56
DQ24
57 DQ29 58
DQ25
59 VSS21 60
VSS22
61 DQS#3 62
DM3
63 DQS3 64
VSS23
65 VSS24 66
DQ26
67 DQ30 68
DQ27
69 DQ31 70
VSS25
71 VSS26 72
A12/BC#
83 A11 84
A9
85 A7 86
VDD5
87 VDD6 88
A8
89 A6 90
CKE0
73 CKE1 74
VDD1
75 VDD2 76
NC1
77 A15 78
BA2
79 A14 80
VDD3
81 VDD4 82
A5
91 A4 92
VDD7
93 VDD8 94
A3
95 A2 96
A1
97 A0 98
VDD9
99 VDD10 100
CK0
101 CK1 102
CK0#
103 CK1# 104
VDD11
105 VDD12 106
A10/AP
107 BA1 108
BA0
109 RAS# 110
VDD13
111 VDD14 112
WE#
113 S0# 114
CAS#
115 ODT0 116
VDD15
117 VDD16 118
A13
119 ODT1 120
S1#
121 NC2 122
VDD17
123 VDD18 124
NCTEST
125 VREF_CA 126
VSS27
127 VSS28 128
DQ32
129 DQ36 130
DQ33
131 DQ37 132
VSS29
133 VSS30 134
DQS#4
135 DM4 136
DQS4
137 VSS31 138
VSS32
139 DQ38 140
DQ34
141 DQ39 142
DQ35
143 VSS33 144
VSS34
145 DQ44 146
DQ40
147 DQ45 148
DQ41
149 VSS35 150
VSS36
151 DQS#5 152
DM5
153 DQS5 154
VSS37
155 VSS38 156
DQ42
157 DQ46 158
DQ43
159 DQ47 160
VSS39
161 VSS40 162
DQ48
163 DQ52 164
DQ49
165 DQ53 166
VSS41
167 VSS42 168
DQS#6
169 DM6 170
DQS6
171 VSS43 172
VSS44
173 DQ54 174
DQ50
175 DQ55 176
DQ51
177 VSS45 178
VSS46
179 DQ60 180
DQ56
181 DQ61 182
DQ57
183 VSS47 184
VSS48
185 DQS#7 186
DM7
187 DQS7 188
VSS49
189 VSS50 190
DQ58
191 DQ62 192
DQ59
193 DQ63 194
VSS51
195 VSS52 196
SA0
197 EVENT# 198
VDDSPD
199 SDA 200
SA1
201 SCL 202
VTT1
203 VTT2 204
G1
205 G2 206
C175
2.2U_0603_6.3V6K
C175
2.2U_0603_6.3V6K
1
2
C160
10U_0805_6.3V6M
C160
10U_0805_6.3V6M
1
2
C159
10U_0805_6.3V6M
C159
10U_0805_6.3V6M
1
2
C165
0.1U_0402_16V4Z
C165
0.1U_0402_16V4Z
1
2
R116 10K_0402_5%R116 10K_0402_5%
1 2
R113
1K_0402_1%
R113
1K_0402_1%
12
C176
0.1U_0402_16V4Z
C176
0.1U_0402_16V4Z
1
2
C158
0.1U_0402_16V4Z
C158
0.1U_0402_16V4Z
1
2
C166
0.1U_0402_16V4Z
C166
0.1U_0402_16V4Z
1
2
C167
0.1U_0402_16V4Z
C167
0.1U_0402_16V4Z
1
2
C168
0.1U_0402_16V4Z
C168
0.1U_0402_16V4Z
1
2
C172
1U_0402_6.3V6K
C172
1U_0402_6.3V6K
1
2
C162
10U_0805_6.3V6M
C162
10U_0805_6.3V6M
1
2
C173
1U_0402_6.3V6K
C173
1U_0402_6.3V6K
1
2
C161
10U_0805_6.3V6M
C161
10U_0805_6.3V6M
1
2
C174
10U_0805_6.3V6M
C174
10U_0805_6.3V6M
1
2
C171
1U_0402_6.3V6K
C171
1U_0402_6.3V6K
1
2
R114
1K_0402_1%
R114
1K_0402_1%
12
C156
0.1U_0402_16V4Z
C156
0.1U_0402_16V4Z
1
2
C157
2.2U_0603_6.3V6K
C157
2.2U_0603_6.3V6K
1
2
R117 10K_0402_5%R117 10K_0402_5%
1 2

A
A
B
B
C
C
D
D
E
E
F
F
G
G
H
H
1 1
2 2
3 3
4 4
CLK_XTAL_OUT
CLK_XTAL_IN
CK505_PWRGD
D_CK_SCLK
D_CK_SDATA
H_STP_CPU#
REF_0/CPU_SEL
D_CK_SCLK
D_CK_SDATA
CLK_XTAL_OUT
CLK_XTAL_IN
CK505_PWRGD
CLK_BUF_DREF_96M
CLK_BUF_DREF_96M#
CLK_BUF_CPU_DMI#
CLK_BUF_CPU_DMI
CLK_BUF_PCIE_SATA
CLK_BUF_PCIE_SATA#
CLK_BUF_CPU_BCLK
CLK_BUF_CPU_BCLK#
CLK_SD_48M_R
H_STP_CPU#
REF_0/CPU_SEL
D_CK_SCLK <10,11>
D_CK_SDATA <10,11>
CLK_ENABLE# <45>
VGATE <15,45>
CLK_BUF_ICH_14M <14>CLK_BUF_DREF_96M<14>
CLK_BUF_DREF_96M#<14>
CLK_BUF_PCIE_SATA#<14>
CLK_BUF_PCIE_SATA<14>
CLK_BUF_CPU_DMI<14>
CLK_BUF_CPU_DMI#<14>
CLK_BUF_CPU_BCLK <14>
CLK_BUF_CPU_BCLK# <14>
CLK_SD_48M<29>
PCH_SMBDATA<14,26>
PCH_SMBCLK<14,26>
+CLK_1.05VS
+3VS
+3VS
+3VS
+3VS
+CLK_1.05VS
+CLK_3VS
+3VS
+CLK_3VS
+3VS
+CLK_1.5VS
+1.5VS
+CLK_1.5VS
+CLK_3VS
+CLK_1.5VS
+CLK_1.05VS
+3VS
+1.05VS
Title
Size Document Number Rev
Date: Sheet of
Security Classification
Compal Secret Data
THIS SHEET OF ENGINEERING DRAWING IS THE PROPRIETARY PROPERTY OF COMPAL ELECTRONICS, INC. AND CONTAINS CONFIDENTIAL
AND TRADE SECRET INFORMATION. THIS SHEET MAY NOT BE TRANSFERED FROM THE CUSTODY OF THE COMPETENT DIVISION OF R&D
DEPARTMENT EXCEPT AS AUTHORIZED BY COMPAL ELECTRONICS, INC. NEITHER THIS SHEET NOR THE INFORMATION IT CONTAINS
MAY BE USED BY OR DISCLOSED TO ANY THIRD PARTY WITHOUT PRIOR WRITTEN CONSENT OF COMPAL ELECTRONICS, INC.
Issued Date Deciphered Date
PEW71 M/B LA-6582P Schematic
1.0
Clock Generator (CK505)
Custom
12 48Thursday, July 08, 2010
2009/08/01 2010/08/01
Compal Electronics, Inc.
Title
Size Document Number Rev
Date: Sheet of
Security Classification
Compal Secret Data
THIS SHEET OF ENGINEERING DRAWING IS THE PROPRIETARY PROPERTY OF COMPAL ELECTRONICS, INC. AND CONTAINS CONFIDENTIAL
AND TRADE SECRET INFORMATION. THIS SHEET MAY NOT BE TRANSFERED FROM THE CUSTODY OF THE COMPETENT DIVISION OF R&D
DEPARTMENT EXCEPT AS AUTHORIZED BY COMPAL ELECTRONICS, INC. NEITHER THIS SHEET NOR THE INFORMATION IT CONTAINS
MAY BE USED BY OR DISCLOSED TO ANY THIRD PARTY WITHOUT PRIOR WRITTEN CONSENT OF COMPAL ELECTRONICS, INC.
Issued Date Deciphered Date
PEW71 M/B LA-6582P Schematic
1.0
Clock Generator (CK505)
Custom
12 48Thursday, July 08, 2010
2009/08/01 2010/08/01
Compal Electronics, Inc.
Title
Size Document Number Rev
Date: Sheet of
Security Classification
Compal Secret Data
THIS SHEET OF ENGINEERING DRAWING IS THE PROPRIETARY PROPERTY OF COMPAL ELECTRONICS, INC. AND CONTAINS CONFIDENTIAL
AND TRADE SECRET INFORMATION. THIS SHEET MAY NOT BE TRANSFERED FROM THE CUSTODY OF THE COMPETENT DIVISION OF R&D
DEPARTMENT EXCEPT AS AUTHORIZED BY COMPAL ELECTRONICS, INC. NEITHER THIS SHEET NOR THE INFORMATION IT CONTAINS
MAY BE USED BY OR DISCLOSED TO ANY THIRD PARTY WITHOUT PRIOR WRITTEN CONSENT OF COMPAL ELECTRONICS, INC.
Issued Date Deciphered Date
PEW71 M/B LA-6582P Schematic
1.0
Clock Generator (CK505)
Custom
12 48Thursday, July 08, 2010
2009/08/01 2010/08/01
Compal Electronics, Inc.
Clock Generator
IDT: 9LRS3199AKLFT, SA000030P00
SILEGO: SLG8SP587V(WF), SA00002XY10
IDT SA00003HR00
Change to 5x3.2
IDT: 9LVS3199AKLFT, SA00003HR00
Realtek: RTM890N-631-GRT, SA00003HQ00
Low Power:
Y1 Change to SJ100009R00
20091117
For Cardreader
Silego Have Internal Pull-Up
IDT Have Internal Pull-Down
1
CPU_1PIN 30 CPU_0
0 133MHz
(Default) 133MHz
100MHz 100MHz
Change to 2N7002DW
20100416
Del 3G solution Del 3G solution
Del 3G solution
Del L3
change to +1.05VS
20100429
L2
FBMA-L11-201209-221LMA30T_0805
L2
FBMA-L11-201209-221LMA30T_0805
12
C178
10U_0805_10V4Z
C178
10U_0805_10V4Z
1
2
C182
10U_0805_10V4Z
C182
10U_0805_10V4Z
1
2
R120
10K_0402_5%
R120
10K_0402_5%
1 2
C183
0.1U_0402_16V4Z
C183
0.1U_0402_16V4Z
1
2
R119 33_0402_5%
R119 33_0402_5%
1 2
Y1
14.31818MHZ 20PF 7A14300003
Y1
14.31818MHZ 20PF 7A14300003
12
L1
FBMA-L11-201209-221LMA30T_0805
L1
FBMA-L11-201209-221LMA30T_0805
12
C190
33P_0402_50V8J
C190
33P_0402_50V8J
12
Q4B
2N7002DW-T/R7_SOT363-6
Q4B
2N7002DW-T/R7_SOT363-6
3
5
4
C185
10U_0805_10V4Z
C185
10U_0805_10V4Z
1
2
U3
SLG8SP587VTR_QFN32_5X5
U3
SLG8SP587VTR_QFN32_5X5
CPU_1# 19
SATA
10
CKPWRGD/PD# 25
DOT_96#
4
CPU_0# 22
XTAL_OUT 27
VSS_REF 26
VDD_CPU 24
CPU_0 23
27MHZ_SS
7
XTAL_IN 28
27MHZ
6
USB_48
8
CPU_1 20
VSS_CPU 21
VDD_CPU_IO 18
VDD_USB_48
1
VSS_48M
2
REF_0/CPU_SEL 30
SDA 31
SCL 32
VDD_27
5
VSS_27M
9
SATA#
11
VSS_SRC
12
SRC_1
13
SRC_1#
14
VDD_SRC_IO
15
VDD_SRC 17
VDD_REF 29
DOT_96
3
CPU_STOP#
16
TGND
33
C186
10U_0805_10V4Z
C186
10U_0805_10V4Z
1
2
C179
0.1U_0402_16V4Z
C179
0.1U_0402_16V4Z
1
2
R121 10K_0402_5% R121 10K_0402_5%
1 2
G
D
S
Q5
2N7002_SOT23
G
D
S
Q5
2N7002_SOT23
2
13
C181
10U_0805_10V4Z
C181
10U_0805_10V4Z
1
2
R125
4.7K_0402_5%
R125
4.7K_0402_5%
1 2
R118 33_0402_5% R118 33_0402_5%
1 2
C191
33P_0402_50V8J
C191
33P_0402_50V8J
12
R123
4.7K_0402_5%
R123
4.7K_0402_5%
1 2
C180
0.1U_0402_16V4Z
C180
0.1U_0402_16V4Z
1
2
Q4A
2N7002DW-T/R7_SOT363-6
Q4A
2N7002DW-T/R7_SOT363-6
6 1
2
C184
0.1U_0402_16V4Z
C184
0.1U_0402_16V4Z
1
2
C187
0.1U_0402_16V4Z
C187
0.1U_0402_16V4Z
1
2
R122
0_0402_5%
@
R122
0_0402_5%
@
1 2
C189
0.1U_0402_16V4Z
C189
0.1U_0402_16V4Z
1
2
L4
FBMA-L11-201209-221LMA30T_0805
L4
FBMA-L11-201209-221LMA30T_0805
12
C177
10U_0805_10V4Z
C177
10U_0805_10V4Z
1
2
R124 10K_0402_5% R124 10K_0402_5%
1 2
C188
0.1U_0402_16V4Z
C188
0.1U_0402_16V4Z
1
2

5
5
4
4
3
3
2
2
1
1
D D
C C
B B
A A
PCH_RTCX1
PCH_RTCX2
PCH_RTCRST#
PCH_SRTCRST#
PCH_INTVRMEN
SM_INTRUDER#
PCH_RTCRST#
PCH_SRTCRST#
HDA_BITCLK_PCH
HDA_SYNC_PCH
HDA_RST_PCH#
HDA_SDOUT_PCH
PCH_JTAG_TCK
LPC_AD0
LPC_FRAME#
LPC_AD3
LPC_AD2
LPC_AD1
SERIRQ
SATA_PTX_DRX_N0
SATA_DTX_C_PRX_P0
SATA_DTX_C_PRX_N0
SATA_PTX_DRX_P0
SATA_PTX_DRX_N1
SATA_PTX_DRX_P1
SATA_DTX_C_PRX_P1
SATA_DTX_C_PRX_N1
SATA_COMP
PCH_GPIO19
PCH_SPI_CS0#_R
PCH_SPKR
PCH_SPKR
SERIRQ
PCH_GPIO21
PCH_SPI_CS1#
PCH_SPI_CS0#
PCH_SPI_MISO_1 PCH_SPI_MISO
PCH_SPI_CLK_1
PCH_SPI_MOSIPCH_SPI_MOSI_1
PCH_SPI_CLKPCH_SPI_CLK
SATA_LED#
PCH_GPIO33#
SPI_WP1#
PCH_SPI_MISO_1
PCH_SPI_CS0#
SPI_HOLD1#
PCH_SPI_CLK_1
PCH_SPI_MOSI_1
PCH_GPIO33#
PCH_SPI_CLK_1
PCH_JTAG_TCK
PCH_JTAG_TMS
PCH_JTAG_TDO
PCH_JTAG_TDI
PCH_JTAG_RST#
PCH_SPI_MOSI
HDA_SDIN0<33>
PCH_JTAG_RST#
PCH_JTAG_TDO
PCH_JTAG_TDI
PCH_JTAG_TMS
LPC_FRAME# <30>
LPC_AD0 <30>
LPC_AD1 <30>
LPC_AD2 <30>
LPC_AD3 <30>
SERIRQ <30>
SATA_DTX_C_PRX_N0 <25>
SATA_DTX_C_PRX_P0 <25>
SATA_DTX_C_PRX_N1 <25>
SATA_DTX_C_PRX_P1 <25>
PCH_SPKR<33> SATA_PTX_DRX_P0 <25>
SATA_PTX_DRX_N0 <25>
SATA_PTX_DRX_P1 <25>
SATA_PTX_DRX_N1 <25>
PCH_JTAG_TCK
SATA_LED# <32>
ME_OVERRIDE<30>
HDA_BITCLK_AUDIO<33>
HDA_SYNC_AUDIO<33>
HDA_RST_AUDIO#<33>
HDA_SDOUT_AUDIO<33>
+RTCVCC
+RTCVCC
+RTCVCC
+3VS
+3VS
+3VS
+1.05VS
+3VS
+3VS
+1.05VS
+3VALW
+3VS
+RTCBATT+RTCVCC +CHGRTC
+RTCBATT
Title
Size Document Number Rev
Date: Sheet of
Security Classification
Compal Secret Data
THIS SHEET OF ENGINEERING DRAWING IS THE PROPRIETARY PROPERTY OF COMPAL ELECTRONICS, INC. AND CONTAINS CONFIDENTIAL
AND TRADE SECRET INFORMATION. THIS SHEET MAY NOT BE TRANSFERED FROM THE CUSTODY OF THE COMPETENT DIVISION OF R&D
DEPARTMENT EXCEPT AS AUTHORIZED BY COMPAL ELECTRONICS, INC. NEITHER THIS SHEET NOR THE INFORMATION IT CONTAINS
MAY BE USED BY OR DISCLOSED TO ANY THIRD PARTY WITHOUT PRIOR WRITTEN CONSENT OF COMPAL ELECTRONICS, INC.
Issued Date Deciphered Date
PEW71 M/B LA-6582P Schematic
1.0
PCH (1/9) SATA,HDA,SPI, LPC
Custom
13 48Thursday, July 08, 2010
2009/08/01 2010/08/01
Compal Electronics, Inc.
Title
Size Document Number Rev
Date: Sheet of
Security Classification
Compal Secret Data
THIS SHEET OF ENGINEERING DRAWING IS THE PROPRIETARY PROPERTY OF COMPAL ELECTRONICS, INC. AND CONTAINS CONFIDENTIAL
AND TRADE SECRET INFORMATION. THIS SHEET MAY NOT BE TRANSFERED FROM THE CUSTODY OF THE COMPETENT DIVISION OF R&D
DEPARTMENT EXCEPT AS AUTHORIZED BY COMPAL ELECTRONICS, INC. NEITHER THIS SHEET NOR THE INFORMATION IT CONTAINS
MAY BE USED BY OR DISCLOSED TO ANY THIRD PARTY WITHOUT PRIOR WRITTEN CONSENT OF COMPAL ELECTRONICS, INC.
Issued Date Deciphered Date
PEW71 M/B LA-6582P Schematic
1.0
PCH (1/9) SATA,HDA,SPI, LPC
Custom
13 48Thursday, July 08, 2010
2009/08/01 2010/08/01
Compal Electronics, Inc.
Title
Size Document Number Rev
Date: Sheet of
Security Classification
Compal Secret Data
THIS SHEET OF ENGINEERING DRAWING IS THE PROPRIETARY PROPERTY OF COMPAL ELECTRONICS, INC. AND CONTAINS CONFIDENTIAL
AND TRADE SECRET INFORMATION. THIS SHEET MAY NOT BE TRANSFERED FROM THE CUSTODY OF THE COMPETENT DIVISION OF R&D
DEPARTMENT EXCEPT AS AUTHORIZED BY COMPAL ELECTRONICS, INC. NEITHER THIS SHEET NOR THE INFORMATION IT CONTAINS
MAY BE USED BY OR DISCLOSED TO ANY THIRD PARTY WITHOUT PRIOR WRITTEN CONSENT OF COMPAL ELECTRONICS, INC.
Issued Date Deciphered Date
PEW71 M/B LA-6582P Schematic
1.0
PCH (1/9) SATA,HDA,SPI, LPC
Custom
13 48Thursday, July 08, 2010
2009/08/01 2010/08/01
Compal Electronics, Inc.
INTVRMEN - Integrated SUS
1.1V VRM Enable High - Enable Internal VRs
close to RAM door
close to RAM door
SATA for ODD
SATA for HDD1
HDA for AUDIO
GPIO33 can not pull down
(manufacturing environments)
RC Delay 18~25mS
RC Delay 18~25mS
Have internal PD
SPI ROM Footprint 200mil
2/10 SATA2, SATA3 not support on HM55
If GPIO33 pull down, ME will not working.
For factory update ME, pull down resistor pull
under door.
modify to 330K
X1 Change to mini type
20091102
GPIO33 has a weak internal pull-up
NOTE: Asserting the GPIO33 low on the
rising edge of PWROK will also halt Intel
Management Engine after chipset bringup
and disable runtime Intel Management
Engine features. This is a debug mode and
must not be asserted after manfacturing/
debug.
For 3G team
Close to U5 20090915
CRB 1.0 Change to 4.7K
enable iTPM: SPI_MOSI High
20100421 Modify
20100416 add
GPIO19 GPIO37
0 0
1
1
X
0
SG
dGPU
iGPU
VGA_PRSNT_L#PCH_GPIO19
GPIO21 Project
0
1
NEW50/70/80/90
NEW71/91
R136 33_0402_5%
R136 33_0402_5%
1 2
R151 51_0402_5%@R151 51_0402_5%@
1 2
R133 1M_0402_5% R133 1M_0402_5%
1 2
JBATT1
SUYIN_060003HA002G202ZL
@
JBATT1
SUYIN_060003HA002G202ZL
@
+1
-
2
R149
10K_0402_5%
R149
10K_0402_5%
12
R128
10M_0402_5%
R128
10M_0402_5%
12
C192
18P_0402_50V8J
C192
18P_0402_50V8J
12
R129 1K_0402_5%R129 1K_0402_5%
1 2
R138
10K_0402_5%
R138
10K_0402_5%
1 2
C557 10P_0402_50V8J
@
C557 10P_0402_50V8J
@
1 2
R478 200_0402_1%R478 200_0402_1%
1 2
R484 20K_0402_5% R484 20K_0402_5%
1 2
R132
20K_0402_1%
R132
20K_0402_1%
1 2
C195
18P_0402_50V8J
C195
18P_0402_50V8J
12
R483 100_0402_5% R483 100_0402_5%
1 2
C193
1U_0402_6.3V6K
C193
1U_0402_6.3V6K
1 2
R148 10K_0402_5%@R148 10K_0402_5%@
1 2
R144 10K_0402_5% R144 10K_0402_5%
1 2
U18
MX25L1605DM2I-12G SOP 8P
SA000021A00
U18
MX25L1605DM2I-12G SOP 8P
SA000021A00
CS#
1
SO 2
WP#
3
GND
4SI 5
SCLK 6
HOLD#
7
VCC 8
R141 37.4_0402_1% R141 37.4_0402_1%
1 2
R156 3.3K_0402_5% R156 3.3K_0402_5%
1 2
R157 1K_0402_5%@R157 1K_0402_5%@
1 2
R134 330K_0402_1% R134 330K_0402_1%
1 2
G
D
S
Q7
2N7002_SOT23
G
D
S
Q7
2N7002_SOT23
2
13
R479 100_0402_5%R479 100_0402_5%
1 2
R126
20K_0402_1%
R126
20K_0402_1%
1 2
R154 51_0402_5%@R154 51_0402_5%@
1 2
R135 33_0402_5%
R135 33_0402_5%
1 2
R139 33_0402_5%
R139 33_0402_5%
1 2
R127
10K_0603_5%
@R127
10K_0603_5%
@
1 2
R152 51_0402_5%@R152 51_0402_5%@
1 2
RTCIHDA
SATA LPC
SPI JTAG
REV1.0
U4A
IBEXPEAK-M_FCBGA107
RTCIHDA
SATA LPC
SPI JTAG
REV1.0
U4A
IBEXPEAK-M_FCBGA107
RTCX1
B13
RTCX2
D13
INTVRMEN
A14
INTRUDER#
A16
HDA_BCLK
A30
HDA_SYNC
D29
HDA_RST#
C30
HDA_SDIN0
G30
HDA_SDIN1
F30
HDA_SDIN2
E32
HDA_SDO
B29
SATALED# T3
FWH0 / LAD0 D33
FWH1 / LAD1 B33
FWH2 / LAD2 C32
FWH3 / LAD3 A32
LDRQ1# / GPIO23 F34
FWH4 / LFRAME# C34
LDRQ0# A34
RTCRST#
C14
HDA_SDIN3
F32
HDA_DOCK_EN# / GPIO33
H32
HDA_DOCK_RST# / GPIO13
J30
SRTCRST#
D17
SATA0RXN AK7
SATA0RXP AK6
SATA0TXN AK11
SATA0TXP AK9
SATA1RXN AH6
SATA1RXP AH5
SATA1TXN AH9
SATA1TXP AH8
SATA2RXN AF11
SATA2RXP AF9
SATA2TXN AF7
SATA2TXP AF6
SATA3RXN AH3
SATA3RXP AH1
SATA3TXN AF3
SATA3TXP AF1
SATA4RXN AD9
SATA4RXP AD8
SATA4TXN AD6
SATA4TXP AD5
SATA5RXN AD3
SATA5RXP AD1
SATA5TXN AB3
SATA5TXP AB1
SATAICOMPI AF15
SPI_CLK
BA2
SPI_CS0#
AV3
SPI_CS1#
AY3
SPI_MOSI
AY1
SPI_MISO
AV1
SATA0GP / GPIO21 Y9
SATA1GP / GPIO19 V1
JTAG_TCK
M3
JTAG_TMS
K3
JTAG_TDI
K1
JTAG_TDO
J2
TRST#
J4
SERIRQ AB9
SPKR
P1
SATAICOMPO AF16
R482 200_0402_1%R482 200_0402_1%
1 2
R340 10_0402_5%
@
R340 10_0402_5%
@
1 2
R130
10K_0603_5%
@R130
10K_0603_5%
@
1 2
R137
1K_0402_5%
@
R137
1K_0402_5%
@
1 2
R150
10K_0402_5%
R150
10K_0402_5%
12
R485 10K_0402_5% R485 10K_0402_5%
1 2
R145 15_0402_5% R145 15_0402_5%
1 2
T6 PAD @
T6 PAD @
R147 33_0402_5% R147 33_0402_5%
1 2
D1
DAN202UT106_SC70-3
D1
DAN202UT106_SC70-3
2
3
1
R155 3.3K_0402_5% R155 3.3K_0402_5%
1 2
R481 100_0402_5%R481 100_0402_5%
1 2
R143 15_0402_5% R143 15_0402_5%
1 2
R146 10K_0402_5%@R146 10K_0402_5%@
1 2
R142 0_0402_5% R142 0_0402_5%
1 2
R158 4.7K_0402_5% R158 4.7K_0402_5%
1 2
X1
32.768KHZ_12.5PF_Q13MC14610002
X1
32.768KHZ_12.5PF_Q13MC14610002
OSC 4
OSC 1
NC
3
NC
2
R131 33_0402_5%
R131 33_0402_5%
1 2
R480 200_0402_1%R480 200_0402_1%
1 2
R153 51_0402_5%@R153 51_0402_5%@
1 2
C194
1U_0402_6.3V6K
C194
1U_0402_6.3V6K
1 2
R140
100K_0402_5%
R140
100K_0402_5%
12

5
5
4
4
3
3
2
2
1
1
D D
C C
B B
A A
PCIE_DTX_C_PRX_P1
PCIE_PTX_DRX_N1
PCIE_DTX_C_PRX_N1
PCIE_PTX_DRX_P1
PCIE_PTX_DRX_P2
PCIE_DTX_C_PRX_N2
PCIE_DTX_C_PRX_P2
PCIE_PTX_DRX_N2
PCH_SMBDATA
PCH_SMBCLK
EC_LID_OUT#
PCH_GPIO60
PCH_GPIO74
XTAL25_IN
XTAL25_OUT
XCLK_RCOMP
EC_LID_OUT#
PCH_SMBCLK
PCH_SMBDATA
PCH_GPIO60
PCH_GPIO74
PCH_GPIO25
PCH_GPIO44
PCH_GPIO56
PCH_GPIO44
PCH_GPIO56
PCH_GPIO20
PCH_GPIO18
PCH_GPIO73
PCH_GPIO73
PCH_GPIO25
PCH_GPIO20
MINI1_CLKREQ#
PCH_GPIO26
PROJECT_ID0
PROJECT_ID1
PCH_SML1DAT
PCH_SML1CLK
PCH_SML1CLK
PCH_SML1DAT
PCH_SML1CLK EC_SMB_CK2
PCH_SML1DAT EC_SMB_DA2
PEG_CLKREQ#
PCH_GPIO26
PCIE_DTX_C_PRX_N1<27>
PCIE_PTX_C_DRX_N1<27>
PCIE_PTX_C_DRX_P1<27>
PCIE_DTX_C_PRX_P1<27>
PCIE_DTX_C_PRX_N2<26>
PCIE_PTX_C_DRX_N2<26>
PCIE_PTX_C_DRX_P2<26>
PCIE_DTX_C_PRX_P2<26>
PCH_SMBDATA <12,26>
PCH_SMBCLK <12,26>
CLK_CPU_DMI <5>
CLK_BUF_DREF_96M# <12>
CLK_BUF_DREF_96M <12>
CLK_BUF_CPU_BCLK# <12>
CLK_BUF_CPU_BCLK <12>
CLK_BUF_CPU_DMI# <12>
CLK_BUF_CPU_DMI <12>
CLK_BUF_PCIE_SATA# <12>
CLK_BUF_PCIE_SATA <12>
CLK_BUF_ICH_14M <12>
CLK_PCI_FB <17>
CLK_CPU_DMI# <5>
EC_LID_OUT# <30>
LAN_CLKREQ#<27>
MINI1_CLKREQ#<26>
CLK_PCIE_LAN#<27>
CLK_PCIE_LAN<27>
CLK_PCIE_MINI1<26>
CLK_PCIE_MINI1#<26>
EC_SMB_DA2 <30>
EC_SMB_CK2 <30>
CLK_CPU_DP <5>
CLK_CPU_DP# <5>
+3VALW
+3VS
+3VALW
+1.05VS
+3VS
+3VS
+3VS
+3VALW
Title
Size Document Number Rev
Date: Sheet of
Security Classification
Compal Secret Data
THIS SHEET OF ENGINEERING DRAWING IS THE PROPRIETARY PROPERTY OF COMPAL ELECTRONICS, INC. AND CONTAINS CONFIDENTIAL
AND TRADE SECRET INFORMATION. THIS SHEET MAY NOT BE TRANSFERED FROM THE CUSTODY OF THE COMPETENT DIVISION OF R&D
DEPARTMENT EXCEPT AS AUTHORIZED BY COMPAL ELECTRONICS, INC. NEITHER THIS SHEET NOR THE INFORMATION IT CONTAINS
MAY BE USED BY OR DISCLOSED TO ANY THIRD PARTY WITHOUT PRIOR WRITTEN CONSENT OF COMPAL ELECTRONICS, INC.
Issued Date Deciphered Date
PEW71 M/B LA-6582P Schematic
1.0
PCH (2/9) PCIE, SMBUS, CLK
Custom
14 48Thursday, July 08, 2010
2009/08/01 2010/08/01
Compal Electronics, Inc.
Title
Size Document Number Rev
Date: Sheet of
Security Classification
Compal Secret Data
THIS SHEET OF ENGINEERING DRAWING IS THE PROPRIETARY PROPERTY OF COMPAL ELECTRONICS, INC. AND CONTAINS CONFIDENTIAL
AND TRADE SECRET INFORMATION. THIS SHEET MAY NOT BE TRANSFERED FROM THE CUSTODY OF THE COMPETENT DIVISION OF R&D
DEPARTMENT EXCEPT AS AUTHORIZED BY COMPAL ELECTRONICS, INC. NEITHER THIS SHEET NOR THE INFORMATION IT CONTAINS
MAY BE USED BY OR DISCLOSED TO ANY THIRD PARTY WITHOUT PRIOR WRITTEN CONSENT OF COMPAL ELECTRONICS, INC.
Issued Date Deciphered Date
PEW71 M/B LA-6582P Schematic
1.0
PCH (2/9) PCIE, SMBUS, CLK
Custom
14 48Thursday, July 08, 2010
2009/08/01 2010/08/01
Compal Electronics, Inc.
Title
Size Document Number Rev
Date: Sheet of
Security Classification
Compal Secret Data
THIS SHEET OF ENGINEERING DRAWING IS THE PROPRIETARY PROPERTY OF COMPAL ELECTRONICS, INC. AND CONTAINS CONFIDENTIAL
AND TRADE SECRET INFORMATION. THIS SHEET MAY NOT BE TRANSFERED FROM THE CUSTODY OF THE COMPETENT DIVISION OF R&D
DEPARTMENT EXCEPT AS AUTHORIZED BY COMPAL ELECTRONICS, INC. NEITHER THIS SHEET NOR THE INFORMATION IT CONTAINS
MAY BE USED BY OR DISCLOSED TO ANY THIRD PARTY WITHOUT PRIOR WRITTEN CONSENT OF COMPAL ELECTRONICS, INC.
Issued Date Deciphered Date
PEW71 M/B LA-6582P Schematic
1.0
PCH (2/9) PCIE, SMBUS, CLK
Custom
14 48Thursday, July 08, 2010
2009/08/01 2010/08/01
Compal Electronics, Inc.
For Wireless LAN
For PCIE LAN
For Wireless LAN
For PCIE LAN
2. Level Shift1, Pull-Up to +3VS
CLOCK GEN, DIMM1, DIMM2
3. Level Shift2, Pull-Up to +3VS
LAN
4. Level Shift3, Pull-Up to +3VS
CPU & PCH XDP
1. Connect Directly
EXPRESS CARD, MINI1, MINI2
6/9 MOW23 Request add 25MHz crystal
supporting Integrated Graphics
Project Port ID
2/10 PCIE7, PCIE8 not support on HM55
Change to 5x3.2
Pull high +3VS at KB926 side
2009/08/13: Change back to +3VALW
20090915 Add
2009/09/23:Change to +3VALW
GPIO66 6L/8L
SATA register separe
1
0
8L
6L
GPIO66 *
0602 GPIO65 no use
PULL HIGH:PVT
PULL DOWN:DVT
C199 0.1U_0402_16V7KC199 0.1U_0402_16V7K
12
C200 0.1U_0402_16V7KC200 0.1U_0402_16V7K
12
10K_0402_5%R172@10K_0402_5%R172@
1 2
R177 10K_0402_5%R177 10K_0402_5%
1 2
R187 10K_0402_5%R187 10K_0402_5%
1 2
Q9B
2N7002DW-T/R7_SOT363-6
Q9B
2N7002DW-T/R7_SOT363-6
3
5
4
R182 10K_0402_5%R182 10K_0402_5%
1 2
R184 2.2K_0402_5%R184 2.2K_0402_5%
1 2
R338 10_0402_5%R338 10_0402_5%
1 2
R166 10K_0402_5%R166 10K_0402_5%
1 2
R174 10K_0402_5%@R174 10K_0402_5%@
1 2
R189 10K_0402_5% R189 10K_0402_5%
1 2
C204
27P_0402_50V8J
C204
27P_0402_50V8J
1 2
R188 10K_0402_5% R188 10K_0402_5%
1 2
R181 2.2K_0402_5%R181 2.2K_0402_5%
1 2
R164 0_0402_5% R164 0_0402_5%
1 2
R165 0_0402_5% R165 0_0402_5%
1 2
R183 2.2K_0402_5%R183 2.2K_0402_5%
1 2
R169 90.9_0402_1% R169 90.9_0402_1%
1 2
R180 2.2K_0402_5%R180 2.2K_0402_5%
1 2
R186 10K_0402_5%R186 10K_0402_5%
1 2
R170
1M_0402_5%
R170
1M_0402_5%
12
C555 10P_0402_50V8JC555 10P_0402_50V8J
1 2
R179 10K_0402_5%R179 10K_0402_5%
1 2
Q9A
2N7002DW-T/R7_SOT363-6
Q9A
2N7002DW-T/R7_SOT363-6
6 1
2
R185 10K_0402_5%R185 10K_0402_5%
1 2
PCI-E*
SMBus
Controller
From CLK BUFFER PEG
Clock Flex
Link
REV1.0
U4B
IBEXPEAK-M_FCBGA107
PCI-E*
SMBus
Controller
From CLK BUFFER PEG
Clock Flex
Link
REV1.0
U4B
IBEXPEAK-M_FCBGA107
PERN1
BG30
PERP1
BJ30
PERN2
AW30
PERP2
BA30
PERN3
AU30
PERP3
AT30
PERN4
BA32
PERP4
BB32
PERN5
BF33
PERP5
BH33
PERN6
BA34
PERP6
AW34
PERN7
AT34
PERP7
AU34
PERN8
BG34
PERP8
BJ34
PETN1
BF29
PETP1
BH29
PETN2
BC30
PETP2
BD30
PETN3
AU32
PETP3
AV32
PETN4
BD32
PETP4
BE32
PETN5
BG32
PETP5
BJ32
PETN6
BC34
PETP6
BD34
PETN7
AU36
PETP7
AV36
PETN8
BG36
PETP8
BJ36
SMBALERT# / GPIO11 B9
SMBCLK H14
SMBDATA C8
SML0CLK C6
SML0DATA G8
CLKOUT_PCIE0N
AK48
CLKOUT_PCIE0P
AK47
CLKOUT_PCIE1N
AM43
CLKOUT_PCIE1P
AM45
CLKOUT_PCIE2N
AM47
CLKOUT_PCIE2P
AM48
CLKOUT_PCIE3N
AH42
CLKOUT_PCIE3P
AH41
CLKOUT_PCIE4N
AM51
CLKOUT_PCIE4P
AM53
CLKOUT_PCIE5N
AJ50
CLKOUT_PCIE5P
AJ52
SML0ALERT# / GPIO60 J14
CL_CLK1 T13
CL_DATA1 T11
CL_RST1# T9
CLKIN_BCLK_N AP3
CLKIN_BCLK_P AP1
CLKIN_DMI_N AW24
CLKIN_DMI_P BA24
CLKIN_DOT_96N F18
CLKIN_DOT_96P E18
CLKIN_SATA_N / CKSSCD_N AH13
CLKIN_SATA_P / CKSSCD_P AH12
XTAL25_IN AH51
XTAL25_OUT AH53
REFCLK14IN P41
CLKIN_PCILOOPBACK J42
CLKOUT_PEG_A_N AD43
CLKOUT_PEG_A_P AD45
PEG_A_CLKRQ# / GPIO47 H1
PCIECLKRQ0# / GPIO73
P9
PCIECLKRQ1# / GPIO18
U4
PCIECLKRQ2# / GPIO20
N4
PCIECLKRQ3# / GPIO25
A8
PCIECLKRQ4# / GPIO26
M9
PCIECLKRQ5# / GPIO44
H6
CLKOUTFLEX0 / GPIO64 T45
CLKOUTFLEX1 / GPIO65 P43
CLKOUTFLEX2 / GPIO66 T42
CLKOUTFLEX3 / GPIO67 N50
CLKOUT_DMI_N AN4
CLKOUT_DMI_P AN2
PEG_B_CLKRQ# / GPIO56
P13
CLKOUT_PEG_B_P
AK51 CLKOUT_PEG_B_N
AK53
SML1ALERT# / GPIO74 M14
SML1CLK / GPIO58 E10
SML1DATA / GPIO75 G12
XCLK_RCOMP AF38
CLKOUT_DP_P / CLKOUT_BCLK1_P AT3
CLKOUT_DP_N / CLKOUT_BCLK1_N AT1
C197 0.1U_0402_16V7KC197 0.1U_0402_16V7K
12
R159
10K_0402_5%
R159
10K_0402_5%
1 2
R178 10K_0402_5%R178 10K_0402_5%
1 2
R175 10K_0402_5%R175 10K_0402_5%
1 2
C203
27P_0402_50V8J
C203
27P_0402_50V8J
1 2
Y2
25MHZ_20PF_7A25000012
Y2
25MHZ_20PF_7A25000012
12
R171 10K_0402_5%R171 10K_0402_5%
1 2
C198 0.1U_0402_16V7KC198 0.1U_0402_16V7K
12

5
5
4
4
3
3
2
2
1
1
D D
C C
B B
A A
DMI_COMP
DMI_HTX_PRX_N0
DMI_HTX_PRX_N1
DMI_HTX_PRX_N3
DMI_HTX_PRX_N2
DMI_HTX_PRX_P0
DMI_HTX_PRX_P1
DMI_HTX_PRX_P3
DMI_HTX_PRX_P2
DMI_PTX_HRX_N0
DMI_PTX_HRX_N1
DMI_PTX_HRX_N2
DMI_PTX_HRX_N3
DMI_PTX_HRX_P0
DMI_PTX_HRX_P1
DMI_PTX_HRX_P3
DMI_PTX_HRX_P2
XDP_DBRESET#
SYS_PWROK_R
PCH_RSMRST#
LAN_RST#
SUS_PWR_ACK
PBTN_OUT#
PCH_GPIO72
EC_SWI#
PM_SLP_DSW#
PM_SLP_LAN#
PCH_PCIE_WAKE#
PM_CLKRUN#
EC_PWROK
SYS_PWROK
VGATE
LAN_RST#
SYS_PWROK
PCH_RSMRST#
SYS_PWROK
EC_PWROK
PCH_ACIN
PCH_GPIO61
PM_SLP_M#
H_FDI_TXP0
H_FDI_TXP1
H_FDI_TXP2
H_FDI_TXP3
H_FDI_TXP4
H_FDI_TXP5
H_FDI_TXP6
H_FDI_TXP7
H_FDI_TXN0
H_FDI_TXN1
H_FDI_TXN2
H_FDI_TXN3
H_FDI_TXN4
H_FDI_TXN5
H_FDI_TXN6
H_FDI_TXN7
EC_SWI#
PCH_GPIO72
SUS_PWR_ACK
PM_SLP_LAN#
PCH_PCIE_WAKE#
VGATE
SYS_PWROK
H_FDI_TXP[0..7]
H_FDI_TXN[0..7]
PM_CLKRUN#
DMI_PTX_HRX_N[0..3]
DMI_PTX_HRX_P[0..3]
DMI_HTX_PRX_N[0..3]
DMI_HTX_PRX_P[0..3]
PM_DRAM_PWRGD<5>
PBTN_OUT#<30>
PM_SLP_S5# <30>
PM_SLP_S4# <30>
PM_SLP_S3# <30>
PCH_PCIE_WAKE# <26,27>
PM_CLKRUN# <30>
H_PM_SYNC <5>
XDP_DBRESET#<5>
EC_RSMRST# <30>
EC_ACIN<30>
EC_SWI#<30>
VGATE <12,45>
H_FDI_FSYNC1 <4>
H_FDI_INT <4>
H_FDI_LSYNC0 <4>
H_FDI_LSYNC1 <4>
H_FDI_FSYNC0 <4>
SUS_PWR_ACK<30>
EC_PWROK <30>
PCH_SUSCLK <30>
H_FDI_TXP[0..7] <4>
H_FDI_TXN[0..7] <4>
DMI_HTX_PRX_N[0..3]<4>
DMI_HTX_PRX_P[0..3]<4>
DMI_PTX_HRX_N[0..3]<4>
DMI_PTX_HRX_P[0..3]<4>
+3VS
+3VALW
+3VALW
+3VALW
+1.05VS
+3VS
Title
Size Document Number Rev
Date: Sheet of
Security Classification
Compal Secret Data
THIS SHEET OF ENGINEERING DRAWING IS THE PROPRIETARY PROPERTY OF COMPAL ELECTRONICS, INC. AND CONTAINS CONFIDENTIAL
AND TRADE SECRET INFORMATION. THIS SHEET MAY NOT BE TRANSFERED FROM THE CUSTODY OF THE COMPETENT DIVISION OF R&D
DEPARTMENT EXCEPT AS AUTHORIZED BY COMPAL ELECTRONICS, INC. NEITHER THIS SHEET NOR THE INFORMATION IT CONTAINS
MAY BE USED BY OR DISCLOSED TO ANY THIRD PARTY WITHOUT PRIOR WRITTEN CONSENT OF COMPAL ELECTRONICS, INC.
Issued Date Deciphered Date
PEW71 M/B LA-6582P Schematic
1.0
PCH (3/9) DMI, FDI, PM
Custom
15 48Thursday, July 08, 2010
2009/08/01 2010/08/01
Compal Electronics, Inc.
Title
Size Document Number Rev
Date: Sheet of
Security Classification
Compal Secret Data
THIS SHEET OF ENGINEERING DRAWING IS THE PROPRIETARY PROPERTY OF COMPAL ELECTRONICS, INC. AND CONTAINS CONFIDENTIAL
AND TRADE SECRET INFORMATION. THIS SHEET MAY NOT BE TRANSFERED FROM THE CUSTODY OF THE COMPETENT DIVISION OF R&D
DEPARTMENT EXCEPT AS AUTHORIZED BY COMPAL ELECTRONICS, INC. NEITHER THIS SHEET NOR THE INFORMATION IT CONTAINS
MAY BE USED BY OR DISCLOSED TO ANY THIRD PARTY WITHOUT PRIOR WRITTEN CONSENT OF COMPAL ELECTRONICS, INC.
Issued Date Deciphered Date
PEW71 M/B LA-6582P Schematic
1.0
PCH (3/9) DMI, FDI, PM
Custom
15 48Thursday, July 08, 2010
2009/08/01 2010/08/01
Compal Electronics, Inc.
Title
Size Document Number Rev
Date: Sheet of
Security Classification
Compal Secret Data
THIS SHEET OF ENGINEERING DRAWING IS THE PROPRIETARY PROPERTY OF COMPAL ELECTRONICS, INC. AND CONTAINS CONFIDENTIAL
AND TRADE SECRET INFORMATION. THIS SHEET MAY NOT BE TRANSFERED FROM THE CUSTODY OF THE COMPETENT DIVISION OF R&D
DEPARTMENT EXCEPT AS AUTHORIZED BY COMPAL ELECTRONICS, INC. NEITHER THIS SHEET NOR THE INFORMATION IT CONTAINS
MAY BE USED BY OR DISCLOSED TO ANY THIRD PARTY WITHOUT PRIOR WRITTEN CONSENT OF COMPAL ELECTRONICS, INC.
Issued Date Deciphered Date
PEW71 M/B LA-6582P Schematic
1.0
PCH (3/9) DMI, FDI, PM
Custom
15 48Thursday, July 08, 2010
2009/08/01 2010/08/01
Compal Electronics, Inc.
No used Integrated LAN,
connecting LAN_RST# to GND
10/2
R199 Intel suggestion change to 10K
R195 Change to 10K for WW37
20090916
U6 change to SA00000OH00
32.768KHZ ouput for remove EC crystal
20091103
T10
PAD
@T10
PAD
@
R194 10K_0402_5%R194 10K_0402_5%
1 2
R204
2.2K_0402_5%
R204
2.2K_0402_5%
12
R190 8.2K_0402_5%R190 8.2K_0402_5%
1 2
R206 10K_0402_5%R206 10K_0402_5%
1 2
R191 10K_0402_5%R191 10K_0402_5%
1 2
R192
49.9_0402_1%
R192
49.9_0402_1%
1 2
D3B
BAV99DW-7_SOT363
D3B
BAV99DW-7_SOT363
4
5
3
R196 10K_0402_5%
@
R196 10K_0402_5%
@
1 2
D3A
BAV99DW-7_SOT363
D3A
BAV99DW-7_SOT363
1
2
6
R200 0_0402_5%
@
R200 0_0402_5%
@
12
DMI
FDI
System Power Management
REV1.0
U4C
IBEXPEAK-M_FCBGA107
DMI
FDI
System Power Management
REV1.0
U4C
IBEXPEAK-M_FCBGA107
DMI0RXN
BC24
DMI1RXN
BJ22
DMI2RXN
AW20
DMI3RXN
BJ20
DMI0RXP
BD24
DMI1RXP
BG22
DMI2RXP
BA20
DMI3RXP
BG20
DMI0TXN
BE22
DMI1TXN
BF21
DMI2TXN
BD20
DMI3TXN
BE18
DMI0TXP
BD22
DMI1TXP
BH21
DMI2TXP
BC20
DMI3TXP
BD18
DMI_ZCOMP
BH25
DMI_IRCOMP
BF25
FDI_RXN0 BA18
FDI_RXN1 BH17
FDI_RXN2 BD16
FDI_RXN3 BJ16
FDI_RXN4 BA16
FDI_RXN5 BE14
FDI_RXN6 BA14
FDI_RXN7 BC12
FDI_RXP0 BB18
FDI_RXP1 BF17
FDI_RXP2 BC16
FDI_RXP3 BG16
FDI_RXP4 AW16
FDI_RXP5 BD14
FDI_RXP6 BB14
FDI_RXP7 BD12
FDI_FSYNC0 BF13
FDI_FSYNC1 BH13
FDI_LSYNC0 BJ12
FDI_LSYNC1 BG14
FDI_INT BJ14
PMSYNCH BJ10
TP23 N2
SLP_M# K8
SLP_S3# P12
SLP_S4# H7
SLP_S5# / GPIO63 E4
SYS_RESET#
T6
SYS_PWROK
M6
PWRBTN#
P5
RI#
F14
WAKE# J12
SUS_STAT# / GPIO61 P8
SUSCLK / GPIO62 F3
ACPRESENT / GPIO31
P7
LAN_RST#
A10
MEPWROK
K5
BATLOW# / GPIO72
A6
PWROK
B17
CLKRUN# / GPIO32 Y1
SUS_PWR_DN_ACK / GPIO30
M1
RSMRST#
C16
DRAMPWROK
D9
SLP_LAN# / GPIO29 F6
R202 4.7K_0402_5%R202 4.7K_0402_5%
1 2
T9
PAD
@T9
PAD
@
R193 8.2K_0402_5%R193 8.2K_0402_5%
1 2
C
B
E
Q11
MMBT3906_SOT23-3
C
B
E
Q11
MMBT3906_SOT23-3
1
2
3
R197 0_0402_5% R197 0_0402_5%
12
R207 10K_0402_5%R207 10K_0402_5%
1 2
D2
CH751H-40PT_SOD323-2
D2
CH751H-40PT_SOD323-2
21
R201
10K_0402_5%
R201
10K_0402_5%
12
R198 0_0402_5%@R198 0_0402_5%@
12
T7
PAD
@T7
PAD
@
R195 10K_0402_5%R195 10K_0402_5%
1 2
R203 0_0402_5%@R203 0_0402_5%@
12
R199 10K_0402_5%
R199 10K_0402_5%
1 2
U6
MC74VHC1G08DFT2G_SC70-5
U6
MC74VHC1G08DFT2G_SC70-5
B2
A1
Y
4
P5
G
3
R205 10K_0402_5%R205 10K_0402_5%
1 2

5
5
4
4
3
3
2
2
1
1
D D
C C
B B
A A
ENBKL
LCTLA_CLK
LCTLB_DATA
LVDS_IBG
CRT_IREF
PCH_CRT_R
PCH_CRT_G
PCH_CRT_B
PCH_LCD_CLK
PCH_LCD_DATA
PCH_CRT_DATA
PCH_CRT_CLK
PCH_CRT_B
PCH_CRT_R
PCH_CRT_G
PCH_TXOUT1-
PCH_TXOUT2-
PCH_TXOUT0+
PCH_TXOUT2+
PCH_TXOUT0-
PCH_TXOUT1+
PCH_TXCLK-
PCH_TXCLK+
LCTLA_CLK
LCTLB_DATA
PCH_CRT_CLK
PCH_CRT_DATA
PCH_DPB_N3
PCH_DPB_P0
PCH_DPB_P1
PCH_DPB_N2
PCH_DPB_P3
PCH_DPB_N0
PCH_DPB_N1
PCH_DPB_P2
PCH_DPB_HPD
LVD_VREF
ENBKL
PCH_ENVDD<22>
DPST_PWM<22>
PCH_LCD_DATA<22>
PCH_LCD_CLK<22>
PCH_CRT_CLK<23>
PCH_CRT_DATA<23>
PCH_CRT_R<23>
PCH_CRT_B<23>
PCH_CRT_G<23>
PCH_TXOUT1-<22>
PCH_TXOUT1+<22>
PCH_TXOUT2-<22>
PCH_TXOUT2+<22>
PCH_TXOUT0-<22>
PCH_TXOUT0+<22>
PCH_TXCLK+<22>
PCH_TXCLK-<22>
PCH_CRT_VSYNC<23>
PCH_CRT_HSYNC<23>
PCH_TMDS_D1# <24>
PCH_TMDS_CK# <24>
PCH_TMDS_D1 <24>
PCH_TMDS_CK <24>
PCH_DPB_HPD <24>
SDVO_SCLK <24>
SDVO_SDATA <24>
PCH_TMDS_D2# <24>
PCH_TMDS_D2 <24>
PCH_TMDS_D0# <24>
PCH_TMDS_D0 <24>
ENBKL<30>
+3VS
Title
Size Document Number Rev
Date: Sheet of
Security Classification
Compal Secret Data
THIS SHEET OF ENGINEERING DRAWING IS THE PROPRIETARY PROPERTY OF COMPAL ELECTRONICS, INC. AND CONTAINS CONFIDENTIAL
AND TRADE SECRET INFORMATION. THIS SHEET MAY NOT BE TRANSFERED FROM THE CUSTODY OF THE COMPETENT DIVISION OF R&D
DEPARTMENT EXCEPT AS AUTHORIZED BY COMPAL ELECTRONICS, INC. NEITHER THIS SHEET NOR THE INFORMATION IT CONTAINS
MAY BE USED BY OR DISCLOSED TO ANY THIRD PARTY WITHOUT PRIOR WRITTEN CONSENT OF COMPAL ELECTRONICS, INC.
Issued Date Deciphered Date
PEW71 M/B LA-6582P Schematic
1.0
PCH (4/9) LVDS, CRT, DPI
Custom
16 48Thursday, July 08, 2010
2009/08/01 2010/08/01
Compal Electronics, Inc.
Title
Size Document Number Rev
Date: Sheet of
Security Classification
Compal Secret Data
THIS SHEET OF ENGINEERING DRAWING IS THE PROPRIETARY PROPERTY OF COMPAL ELECTRONICS, INC. AND CONTAINS CONFIDENTIAL
AND TRADE SECRET INFORMATION. THIS SHEET MAY NOT BE TRANSFERED FROM THE CUSTODY OF THE COMPETENT DIVISION OF R&D
DEPARTMENT EXCEPT AS AUTHORIZED BY COMPAL ELECTRONICS, INC. NEITHER THIS SHEET NOR THE INFORMATION IT CONTAINS
MAY BE USED BY OR DISCLOSED TO ANY THIRD PARTY WITHOUT PRIOR WRITTEN CONSENT OF COMPAL ELECTRONICS, INC.
Issued Date Deciphered Date
PEW71 M/B LA-6582P Schematic
1.0
PCH (4/9) LVDS, CRT, DPI
Custom
16 48Thursday, July 08, 2010
2009/08/01 2010/08/01
Compal Electronics, Inc.
Title
Size Document Number Rev
Date: Sheet of
Security Classification
Compal Secret Data
THIS SHEET OF ENGINEERING DRAWING IS THE PROPRIETARY PROPERTY OF COMPAL ELECTRONICS, INC. AND CONTAINS CONFIDENTIAL
AND TRADE SECRET INFORMATION. THIS SHEET MAY NOT BE TRANSFERED FROM THE CUSTODY OF THE COMPETENT DIVISION OF R&D
DEPARTMENT EXCEPT AS AUTHORIZED BY COMPAL ELECTRONICS, INC. NEITHER THIS SHEET NOR THE INFORMATION IT CONTAINS
MAY BE USED BY OR DISCLOSED TO ANY THIRD PARTY WITHOUT PRIOR WRITTEN CONSENT OF COMPAL ELECTRONICS, INC.
Issued Date Deciphered Date
PEW71 M/B LA-6582P Schematic
1.0
PCH (4/9) LVDS, CRT, DPI
Custom
16 48Thursday, July 08, 2010
2009/08/01 2010/08/01
Compal Electronics, Inc.
HDMI D2
HDMI D1
HDMI D0
HDMI CLK
2/3 Change to 1K_0402_0.5% from Intel
Suggestion. (EDS 1.0 is incorrect)
SDVO_CTRLDATA strap Pull High at Level Shift Page
C205 0.1U_0402_16V7KHDMI@C205 0.1U_0402_16V7KHDMI@
12
R216 10K_0402_5% R216 10K_0402_5%
1 2
R215 10K_0402_5% R215 10K_0402_5%
1 2
C210 0.1U_0402_16V7KHDMI@C210 0.1U_0402_16V7KHDMI@
12
R210
2.37K_0402_1%
R210
2.37K_0402_1%
1 2
R217 2.2K_0402_5% R217 2.2K_0402_5%
1 2
C208 0.1U_0402_16V7KHDMI@C208 0.1U_0402_16V7KHDMI@
12
R222
1K_0402_1%
R222
1K_0402_1%
12
R219 150_0402_1% R219 150_0402_1%
1 2
R209
100K_0402_5%
R209
100K_0402_5%
12
R211
0_0402_5%
R211
0_0402_5%
1 2
LVDS
Digital Display Interface
CRT
REV1.0
U4D
IBEXPEAK-M_FCBGA107
LVDS
Digital Display Interface
CRT
REV1.0
U4D
IBEXPEAK-M_FCBGA107
L_BKLTCTL
Y48
L_BKLTEN
T48
L_CTRL_CLK
AB46
L_CTRL_DATA
V48
L_DDC_CLK
AB48
L_DDC_DATA
Y45
L_VDD_EN
T47
LVDSA_CLK#
AV53
LVDSA_CLK
AV51
LVDSA_DATA#0
BB47
LVDSA_DATA#1
BA52
LVDSA_DATA#2
AY48
LVDSA_DATA#3
AV47
LVDSA_DATA0
BB48
LVDSA_DATA1
BA50
LVDSA_DATA2
AY49
LVDSA_DATA3
AV48
LVDSB_CLK#
AP48
LVDSB_CLK
AP47
LVDSB_DATA#0
AY53
LVDSB_DATA#1
AT49
LVDSB_DATA#2
AU52
LVDSB_DATA#3
AT53
LVDSB_DATA0
AY51
DDPB_0N BD42
DDPB_1N BJ42
LVD_VREFH
AT43
LVD_VREFL
AT42
DDPD_2N BF37
DDPD_3N BE36
DDPB_2N BB40
DDPB_3N AW38
DDPC_0N BE40
DDPC_1N BF41
DDPC_2N BD38
DDPC_3N BB36
DDPD_0N BJ40
DDPD_1N BJ38
DDPB_0P BC42
DDPB_1P BG42
DDPD_2P BH37
DDPD_3P BD36
DDPB_2P BA40
DDPB_3P BA38
LVDSB_DATA1
AT48
LVDSB_DATA2
AU50
LVDSB_DATA3
AT51
LVD_IBG
AP39
LVD_VBG
AP41
DDPC_1P BH41
DDPC_0P BD40
DDPC_2P BC38
DDPC_3P BA36
DDPD_0P BG40
DDPD_1P BG38
CRT_BLUE
AA52
CRT_DDC_CLK
V51
CRT_DDC_DATA
V53
CRT_GREEN
AB53
CRT_HSYNC
Y53
CRT_IRTN
AB51
CRT_RED
AD53
CRT_VSYNC
Y51
DAC_IREF
AD48
SDVO_CTRLCLK T51
SDVO_CTRLDATA T53
DDPC_CTRLCLK Y49
DDPC_CTRLDATA AB49
DDPD_CTRLCLK U50
DDPD_CTRLDATA U52
DDPB_AUXN BG44
DDPC_AUXN BE44
DDPD_AUXN BC46
DDPB_AUXP BJ44
DDPC_AUXP BD44
DDPD_AUXP BD46
DDPB_HPD AU38
DDPC_HPD AV40
DDPD_HPD AT38
SDVO_TVCLKINP BG46
SDVO_TVCLKINN BJ46
SDVO_STALLP BG48
SDVO_STALLN BJ48
SDVO_INTP BH45
SDVO_INTN BF45
R218 2.2K_0402_5% R218 2.2K_0402_5%
1 2
C207 0.1U_0402_16V7KHDMI@C207 0.1U_0402_16V7KHDMI@
12
C211 0.1U_0402_16V7KHDMI@C211 0.1U_0402_16V7KHDMI@
12
C206 0.1U_0402_16V7KHDMI@C206 0.1U_0402_16V7KHDMI@
12
R221 150_0402_1% R221 150_0402_1%
1 2
R212 100K_0402_5% R212 100K_0402_5%
1 2
C212 0.1U_0402_16V7KHDMI@C212 0.1U_0402_16V7KHDMI@
12
C209 0.1U_0402_16V7KHDMI@C209 0.1U_0402_16V7KHDMI@
12
R220 150_0402_1% R220 150_0402_1%
1 2

5
5
4
4
3
3
2
2
1
1
D D
C C
B B
A A
PCI_GNT3#
PCI_GNT1#
PCI_GNT0#
PCI_PIRQG#
PCI_PIRQF#
PCI_PIRQE#
PCI_PIRQH#
USB20_N0
USB20_P0
USB20_N1
USB20_P1
USB20_N8
USB20_P8
USB_OC#7_R
USB_OC#5_R
USB_OC#6_R
USB_OC#0_R
USB_OC#3_R
USB_OC#1_R
PCI_PIRQA#
PCI_PIRQC#
PCI_PIRQD#
PCI_PIRQB#
USB_BIAS
PLT_RST#
PCI_REQ0#
PCI_REQ1#
DGPU_SELECT#
PCI_REQ3#
PCI_SERR#
PCI_TRDY#
PCI_DEVSEL#
PCI_FRAME#
PCI_IRDY#
PCI_STOP#
PCI_PERR#
PCI_PLOCK#
TP_PCI_RST#
PCI_GNT3#
PCI_GNT0#
PCI_GNT1#
USB_OC#1_R
CLK_PCI_FB_R
CLK_PCI_LPC_R
PCI_PIRQA#
PCI_PIRQC#
PCI_SERR#
PCI_PIRQG#
PCI_PIRQE#
PCI_PERR#
PCI_PLOCK#
PCI_STOP#
NV_ALE
NV_CLE
PLT_RST#
USB_OC#2_R
USB_OC#3_R
USB_OC#5_R
USB_OC#6_R
USB_OC#7_R
DGPU_PWMSEL#
PCI_REQ3#
PCI_PIRQF#
PCI_PIRQB#
PCI_REQ0#
PCI_DEVSEL#
DGPU_SELECT#
PCI_PIRQD#
PCI_IRDY#
PCI_TRDY#
PCI_PIRQH#
PCI_REQ1#
PCI_FRAME#
NV_ALE
NV_CLE
NV_RCOMP
USB20_P2
USB20_N2
USB20_N9
USB20_P9
USB20_P11
USB20_N11
USB20_P12
USB20_N12
USB_OC#4_R
USB_OC#4_R
USB20_N1 <29>
USB20_P1 <29>
USB20_P8 <22>
USB20_N0 <29>
USB20_P0 <29>
USB20_N8 <22>
PLT_RST#<5,27,30>
USB_OC#0 <29>
USB_OC#2 <29>
CLK_PCI_FB<14>
CLK_PCI_LPC<30>
PLT_RST_BUF# <26>
USB20_P2 <29>
USB20_N2 <29>
USB20_N9 <29>
USB20_P9 <29>
USB20_N11 <29>
USB20_P11 <29>
USB20_N12 <26>
USB20_P12 <26>
+3VS
+1.8VS
+3VALW
+3VS
Title
Size Document Number Rev
Date: Sheet of
Security Classification
Compal Secret Data
THIS SHEET OF ENGINEERING DRAWING IS THE PROPRIETARY PROPERTY OF COMPAL ELECTRONICS, INC. AND CONTAINS CONFIDENTIAL
AND TRADE SECRET INFORMATION. THIS SHEET MAY NOT BE TRANSFERED FROM THE CUSTODY OF THE COMPETENT DIVISION OF R&D
DEPARTMENT EXCEPT AS AUTHORIZED BY COMPAL ELECTRONICS, INC. NEITHER THIS SHEET NOR THE INFORMATION IT CONTAINS
MAY BE USED BY OR DISCLOSED TO ANY THIRD PARTY WITHOUT PRIOR WRITTEN CONSENT OF COMPAL ELECTRONICS, INC.
Issued Date Deciphered Date
PEW71 M/B LA-6582P Schematic
1.0
PCH (5/9) PCI, USB, VRAM
Custom
17 48Thursday, July 08, 2010
2009/08/01 2010/08/01
Compal Electronics, Inc.
Title
Size Document Number Rev
Date: Sheet of
Security Classification
Compal Secret Data
THIS SHEET OF ENGINEERING DRAWING IS THE PROPRIETARY PROPERTY OF COMPAL ELECTRONICS, INC. AND CONTAINS CONFIDENTIAL
AND TRADE SECRET INFORMATION. THIS SHEET MAY NOT BE TRANSFERED FROM THE CUSTODY OF THE COMPETENT DIVISION OF R&D
DEPARTMENT EXCEPT AS AUTHORIZED BY COMPAL ELECTRONICS, INC. NEITHER THIS SHEET NOR THE INFORMATION IT CONTAINS
MAY BE USED BY OR DISCLOSED TO ANY THIRD PARTY WITHOUT PRIOR WRITTEN CONSENT OF COMPAL ELECTRONICS, INC.
Issued Date Deciphered Date
PEW71 M/B LA-6582P Schematic
1.0
PCH (5/9) PCI, USB, VRAM
Custom
17 48Thursday, July 08, 2010
2009/08/01 2010/08/01
Compal Electronics, Inc.
Title
Size Document Number Rev
Date: Sheet of
Security Classification
Compal Secret Data
THIS SHEET OF ENGINEERING DRAWING IS THE PROPRIETARY PROPERTY OF COMPAL ELECTRONICS, INC. AND CONTAINS CONFIDENTIAL
AND TRADE SECRET INFORMATION. THIS SHEET MAY NOT BE TRANSFERED FROM THE CUSTODY OF THE COMPETENT DIVISION OF R&D
DEPARTMENT EXCEPT AS AUTHORIZED BY COMPAL ELECTRONICS, INC. NEITHER THIS SHEET NOR THE INFORMATION IT CONTAINS
MAY BE USED BY OR DISCLOSED TO ANY THIRD PARTY WITHOUT PRIOR WRITTEN CONSENT OF COMPAL ELECTRONICS, INC.
Issued Date Deciphered Date
PEW71 M/B LA-6582P Schematic
1.0
PCH (5/9) PCI, USB, VRAM
Custom
17 48Thursday, July 08, 2010
2009/08/01 2010/08/01
Compal Electronics, Inc.
A16 swap override Strap/Top-Block
PCI_GNT#3
Swap Override jumper
Low = A16 swap
High = Default
Boot BIOS Strap
PCI_GNT#0 PCI_GNT#1 Boot BIOS Location
0 0
Reserved (NAND)
PCI
SPI
LPC
0 1
1 0
1 1
*
USB/B (Left Side Low)
CMOS Camera (LVDS)
Bluetooth
Mini Card(WLAN)
OC[0..3] use for EHCI 1
OC[4..7] use for EHCI 2
EHCI 1
EHCI 2
(For USB Port0, 2)
Card Reader
(For USB Port1)
Have internal PU
Have internal PU
Have internal PU
2008/1/6 2009MOW01 change to 22 ohm
2/10 USB6, USB7 not
support on HM55
USB Port (Left Side High)
USB/B (Right Side)
*
override/Top-Block
Low=A16 swap
PCI_GNT3#
A16 swap overide Strap/Top-Block
Swap Override jumper
Swap Override enabled
High=Default
Set to Vcc when HIGH
DMI Termination Voltage
NV_CLE Set to Vss when LOW
Intel Anti-Theft Techonlogy
*
NV_ALE High=Endabled
Low=Disable(floating)
NV_ALE
NV_CLE
Enable Intel Anti-Theft
Technology 8.2K PU to +3VS
Disable Intel Anti-Theft
Technology floating(internal PD)
DMI termination voltage.
weak internal PU, don't PD
U7 change to SA00000OH00
Del SIM Card USB
Del 3G Card USB
R240 8.2K_0402_5% R240 8.2K_0402_5%
1 2
R230 8.2K_0402_5%R230 8.2K_0402_5%
1 2
R229 8.2K_0402_5%R229 8.2K_0402_5%
1 2
R241 8.2K_0402_5% R241 8.2K_0402_5%
1 2
R244 8.2K_0402_5% R244 8.2K_0402_5%
1 2
R239 32.4_0402_1%@R239 32.4_0402_1%@
1 2
R242 8.2K_0402_5% R242 8.2K_0402_5%
1 2
R253 22_0402_5% R253 22_0402_5%
1 2
R257 10K_0402_5% R257 10K_0402_5%
1 2
R235 8.2K_0402_5% R235 8.2K_0402_5%
1 2
R231 8.2K_0402_5%R231 8.2K_0402_5%
1 2
R246 8.2K_0402_5% R246 8.2K_0402_5%
1 2
R237 8.2K_0402_5% R237 8.2K_0402_5%
1 2
R247 1K_0402_5%@R247 1K_0402_5%@
1 2
R236 8.2K_0402_5% R236 8.2K_0402_5%
1 2
R232 8.2K_0402_5%R232 8.2K_0402_5%
1 2
R238 8.2K_0402_5% R238 8.2K_0402_5%
1 2
R258 1K_0402_5%@R258 1K_0402_5%@
1 2
R249
22.6_0402_1%
R249
22.6_0402_1%
1 2
R224 8.2K_0402_5%R224 8.2K_0402_5%
1 2
PCI
NVRAM
USB
REV1.0
U4E
IBEXPEAK-M_FCBGA107
<BOM Structure>
PCI
NVRAM
USB
REV1.0
U4E
IBEXPEAK-M_FCBGA107
<BOM Structure>
AD0
H40
AD1
N34
AD2
C44
AD20
C42
AD21
K46
AD22
M51
AD23
J52
AD24
K51
AD25
L34
AD26
F42
AD27
J40
AD28
G46
AD29
F44
AD3
A38
AD30
M47
AD31
H36
AD4
C36
AD5
J34
AD6
A40
AD7
D45
AD8
E36
AD9
H48
C/BE0#
J50
C/BE1#
G42
C/BE2#
H47
C/BE3#
G34
PCIRST#
K6
PERR#
E50
PIRQA#
G38
PIRQB#
H51
PIRQC#
B37
PIRQD#
A44
PLOCK#
D49
PLTRST#
D5
PME#
M7
REQ0#
F51
REQ1# / GPIO50
A46
REQ2# / GPIO52
B45
REQ3# / GPIO54
M53
SERR#
E44
STOP#
D41
TRDY#
C48
NV_ALE BD3
NV_CE#0 AY9
NV_CE#1 BD1
NV_CE#2 AP15
NV_CE#3 BD8
NV_CLE AY6
NV_DQS0 AV9
NV_DQS1 BG8
NV_DQ0 / NV_IO0 AP7
NV_DQ1 / NV_IO1 AP6
NV_DQ10 / NV_IO10 BD6
NV_DQ11 / NV_IO11 BB7
NV_DQ12 / NV_IO12 BC8
NV_DQ13 / NV_IO13 BJ8
NV_DQ14 / NV_IO14 BJ6
NV_DQ15 / NV_IO15 BG6
NV_DQ2 / NV_IO2 AT6
NV_DQ3 / NV_IO3 AT9
NV_DQ4 / NV_IO4 BB1
NV_DQ5 / NV_IO5 AV6
NV_DQ6 / NV_IO6 BB3
NV_DQ7 / NV_IO7 BA4
NV_DQ8 / NV_IO8 BE4
NV_DQ9 / NV_IO9 BB6
NV_RB# AV7
NV_RCOMP AU2
NV_WR#0_RE# AY8
NV_WR#1_RE# AY5
NV_WE#_CK0 AV11
NV_WE#_CK1 BF5
USBP0N H18
USBP0P J18
USBP10N A22
USBP10P C22
USBP11N G24
USBP11P H24
USBP12N L24
USBP12P M24
USBP13N A24
USBP13P C24
USBP1N A18
USBP1P C18
USBP2N N20
USBP2P P20
USBP3N J20
USBP3P L20
USBP4N F20
USBP4P G20
USBP5N A20
USBP5P C20
USBP6N M22
USBP7N B21
USBP7P D21
USBP8N H22
USBP8P J22
USBP9N E22
USBP9P F22
USBRBIAS# B25
USBRBIAS D25
USBP6P N22
AD10
E40
AD11
C40
AD12
M48
AD13
M45
AD14
F53
AD15
M40
AD16
M43
AD17
J36
AD18
K48
AD19
F40
DEVSEL#
F46
FRAME#
C46
GNT0#
F48
GNT1# / GPIO51
K45
GNT2# / GPIO53
F36
GNT3# / GPIO55
H53
PIRQE# / GPIO2
B41
PIRQF# / GPIO3
K53
PIRQG# / GPIO4
A36
PIRQH# / GPIO5
A48
IRDY#
A42
PAR
H44
OC0# / GPIO59 N16
OC1# / GPIO40 J16
OC2# / GPIO41 F16
OC3# / GPIO42 L16
OC4# / GPIO43 E14
OC5# / GPIO9 G16
OC6# / GPIO10 F12
OC7# / GPIO14 T15
CLKOUT_PCI0
N52
CLKOUT_PCI1
P53
CLKOUT_PCI2
P46
CLKOUT_PCI3
P51
CLKOUT_PCI4
P48
R227 8.2K_0402_5%R227 8.2K_0402_5%
1 2
R250 0_0402_5% R250 0_0402_5%
1 2
R248 1K_0402_5%@R248 1K_0402_5%@
1 2
R228 8.2K_0402_5%R228 8.2K_0402_5%
1 2
T11 PAD @
T11 PAD @
R252 22_0402_5% R252 22_0402_5%
1 2
R245 8.2K_0402_5% R245 8.2K_0402_5%
1 2
U7
MC74VHC1G08DFT2G_SC70-5
U7
MC74VHC1G08DFT2G_SC70-5
B
2
A
1Y4
P5
G
3
R251 0_0402_5% R251 0_0402_5%
1 2
RP1
10K_1206_8P4R_5%
RP1
10K_1206_8P4R_5%
1 8
2 7
3 6
4 5
R256 1K_0402_5%@R256 1K_0402_5%@
1 2
R225 8.2K_0402_5%R225 8.2K_0402_5%
1 2
R254 1K_0402_5%@R254 1K_0402_5%@
1 2
R243 8.2K_0402_5% R243 8.2K_0402_5%
1 2
T12 PAD @
T12 PAD @
R255 10K_0402_5% R255 10K_0402_5%
1 2
R223 8.2K_0402_5%R223 8.2K_0402_5%
1 2
R226
100K_0402_5%
R226
100K_0402_5%
12

5
5
4
4
3
3
2
2
1
1
D D
C C
B B
A A
EC_GA20
EC_GA20
EC_KBRST#
EC_KBRST#
H_THERMTRIP#THRMTRIP_PCH#
DGPU_PWR_EN
VGA_PRSNT_L#
PCH_TEMP_ALERT#
DGPU_HOLD_RST#
PCH_GPIO35
DGPU_HPD_INT#
PCH_GPIO34
CRT_DET
DGPU_EDIDSEL#
PCH_GPIO15
PCH_GPIO22
PCH_GPIO27
PCH_GPIO28
VGA_PRSNT_R#
PCH_GPIO48
PCH_GPIO57
H_THERMTRIP#
PCH_GPIO45
RST_GATE
PCH_GPIO27
PCH_GPIO15
EC_SMI#
DGPU_PWROK_1
TP24_SST
EC_SMI#
PCH_GPIO24
PCH_GPIO39
EC_SCI#
PCH_GPIO12
DGPU_HOLD_RST#
DGPU_EDIDSEL#
DGPU_HPD_INT#
PCH_GPIO12
PCH_GPIO48
PCH_TEMP_ALERT#
DGPU_PWR_EN
PCH_GPIO39
PCH_GPIO22
DGPU_HOLD_RST#
DGPU_PWROK_1
PCH_GPIO35
EC_SCI#
PCH_GPIO34
VGA_PRSNT_R#
VGA_PRSNT_L#
DGPU_PWROK_1
PCH_GPIO28
PCH_GPIO57
PCH_GPIO45
RST_GATE
PCH_GPIO24
CRT_DET EC_GA20 <30>
EC_KBRST# <30>
H_CPUPWRGD <5>
H_THERMTRIP# <5>
H_PECI <5>
CLK_CPU_BCLK <5>
CLK_CPU_BCLK# <5>
MAINPWON <37,38>
EC_SMI#<30>
PCH_TEMP_ALERT#<30>
EC_SCI#<30>
RST_GATE<10>
+3VS
+1.05VS
+3VS
+1.05VS
+3VALW
Title
Size Document Number Rev
Date: Sheet of
Security Classification
Compal Secret Data
THIS SHEET OF ENGINEERING DRAWING IS THE PROPRIETARY PROPERTY OF COMPAL ELECTRONICS, INC. AND CONTAINS CONFIDENTIAL
AND TRADE SECRET INFORMATION. THIS SHEET MAY NOT BE TRANSFERED FROM THE CUSTODY OF THE COMPETENT DIVISION OF R&D
DEPARTMENT EXCEPT AS AUTHORIZED BY COMPAL ELECTRONICS, INC. NEITHER THIS SHEET NOR THE INFORMATION IT CONTAINS
MAY BE USED BY OR DISCLOSED TO ANY THIRD PARTY WITHOUT PRIOR WRITTEN CONSENT OF COMPAL ELECTRONICS, INC.
Issued Date Deciphered Date
PEW71 M/B LA-6582P Schematic
1.0
PCH (6/9) GPIO, CPU, MISC
Custom
18 48Thursday, July 08, 2010
2009/08/01 2010/08/01
Compal Electronics, Inc.
Title
Size Document Number Rev
Date: Sheet of
Security Classification
Compal Secret Data
THIS SHEET OF ENGINEERING DRAWING IS THE PROPRIETARY PROPERTY OF COMPAL ELECTRONICS, INC. AND CONTAINS CONFIDENTIAL
AND TRADE SECRET INFORMATION. THIS SHEET MAY NOT BE TRANSFERED FROM THE CUSTODY OF THE COMPETENT DIVISION OF R&D
DEPARTMENT EXCEPT AS AUTHORIZED BY COMPAL ELECTRONICS, INC. NEITHER THIS SHEET NOR THE INFORMATION IT CONTAINS
MAY BE USED BY OR DISCLOSED TO ANY THIRD PARTY WITHOUT PRIOR WRITTEN CONSENT OF COMPAL ELECTRONICS, INC.
Issued Date Deciphered Date
PEW71 M/B LA-6582P Schematic
1.0
PCH (6/9) GPIO, CPU, MISC
Custom
18 48Thursday, July 08, 2010
2009/08/01 2010/08/01
Compal Electronics, Inc.
Title
Size Document Number Rev
Date: Sheet of
Security Classification
Compal Secret Data
THIS SHEET OF ENGINEERING DRAWING IS THE PROPRIETARY PROPERTY OF COMPAL ELECTRONICS, INC. AND CONTAINS CONFIDENTIAL
AND TRADE SECRET INFORMATION. THIS SHEET MAY NOT BE TRANSFERED FROM THE CUSTODY OF THE COMPETENT DIVISION OF R&D
DEPARTMENT EXCEPT AS AUTHORIZED BY COMPAL ELECTRONICS, INC. NEITHER THIS SHEET NOR THE INFORMATION IT CONTAINS
MAY BE USED BY OR DISCLOSED TO ANY THIRD PARTY WITHOUT PRIOR WRITTEN CONSENT OF COMPAL ELECTRONICS, INC.
Issued Date Deciphered Date
PEW71 M/B LA-6582P Schematic
1.0
PCH (6/9) GPIO, CPU, MISC
Custom
18 48Thursday, July 08, 2010
2009/08/01 2010/08/01
Compal Electronics, Inc.
GPIO27 (Have internal Pull-High)
High: VCCVRM VR Enable
Low: VCCVRM VR Disable
(Have internal PD,Do not pull high)
10/7 Not Use PCH_GPIO15 PU 1K to +3V WW46 Platform/Design Updates
2008/11/17 54.9 1% ->56 5%
(GPIO8 Should not be Pull-Low)
This signal has weak internal
PU, can't pull low
INIT3_3V
On-Die PLL Voltage Regulator
This signal has a weak internal pull up
GPIO27
H On-Die voltage regulator enable
L On-Die PLL Voltage Regulator disable
*
can't Pull low
This signal has a weak internal pull up
GPIO8
GPIO15
L Intel ME Crypto Transport
Layer Security(TLS) chiper suite
with no confidentiality
H Intel ME Crypto Transport
Layer Security(TLS) chiper suite
with confidentiality
*
it have weak internal PU 20K
20090915 Add
GPIO24 change PU +3VS to +3VALW
20090916
0
GPIO19 GPIO37
0 0
1
10
SG
dGPU
iGPU
VGA_PRSNT_L#PCH_GPIO19
R269 10K_0402_5%
R269 10K_0402_5%
1 2
R288
330_0402_5%@
R288
330_0402_5%@
1 2
R262 10K_0402_5%R262 10K_0402_5%
1 2
R260 10K_0402_5%R260 10K_0402_5%
1 2
R291 10K_0402_5%
R291 10K_0402_5%
1 2
R274 10K_0402_5% R274 10K_0402_5%
1 2
R270 10K_0402_5% R270 10K_0402_5%
1 2
R277 10K_0402_5% R277 10K_0402_5%
1 2
R259 10K_0402_5%R259 10K_0402_5%
1 2
C
B
E
Q12
2SC2411KT146_SOT23-3
@
C
B
E
Q12
2SC2411KT146_SOT23-3
@
1
2
3
R289 10K_0402_5% R289 10K_0402_5%
1 2
R278 56_0402_5%
R278 56_0402_5%
12
R281 10K_0402_5% R281 10K_0402_5%
1 2
R276 56_0402_5%
R276 56_0402_5%
12
R283 10K_0402_5% R283 10K_0402_5%
1 2
R286 10K_0402_5% R286 10K_0402_5%
1 2
R279 1K_0402_5% R279 1K_0402_5%
1 2
R271 10K_0402_5% R271 10K_0402_5%
1 2
T13
PAD
@T13
PAD
@
R287 10K_0402_5%@R287 10K_0402_5%@
1 2
R267 10K_0402_5%
R267 10K_0402_5%
1 2
R275 10K_0402_5% R275 10K_0402_5%
1 2
R290 10K_0402_5%@R290 10K_0402_5%@
1 2
R261 10K_0402_5%R261 10K_0402_5%
1 2
R266 10K_0402_5%R266 10K_0402_5%
1 2
R264 10K_0402_5%R264 10K_0402_5%
1 2
R280 10K_0402_5% R280 10K_0402_5%
1 2
R273 10K_0402_5% R273 10K_0402_5%
1 2
R263 10K_0402_5%@R263 10K_0402_5%@
1 2
R282 10K_0402_5% R282 10K_0402_5%
1 2
R265 10K_0402_5%R265 10K_0402_5%
1 2
R300 10K_0402_5%R300 10K_0402_5%
1 2
R268 10K_0402_5%@R268 10K_0402_5%@
1 2
GPIO
MISC
NCTF
RSVD
CPU
REV1.0
U4F
IBEXPEAK-M_FCBGA107
GPIO
MISC
NCTF
RSVD
CPU
REV1.0
U4F
IBEXPEAK-M_FCBGA107
GPIO27
AB12
GPIO28
V13
GPIO24
H10
GPIO57
F8
LAN_PHY_PWR_CTRL / GPIO12
K9
VSS_NCTF_1
A4
VSS_NCTF_2
A49
VSS_NCTF_3
A5
VSS_NCTF_4
A50
VSS_NCTF_5
A52
VSS_NCTF_6
A53
VSS_NCTF_7
B2
VSS_NCTF_8
B4
VSS_NCTF_9
B52
VSS_NCTF_10
B53
VSS_NCTF_11
BE1
VSS_NCTF_12
BE53
VSS_NCTF_13
BF1
VSS_NCTF_14
BF53
VSS_NCTF_15
BH1
VSS_NCTF_16
BH2
VSS_NCTF_17
BH52
VSS_NCTF_18
BH53
VSS_NCTF_19
BJ1
VSS_NCTF_20
BJ2
VSS_NCTF_21
BJ4
VSS_NCTF_22
BJ49
VSS_NCTF_23
BJ5
VSS_NCTF_24
BJ50
VSS_NCTF_25
BJ52
VSS_NCTF_26
BJ53
VSS_NCTF_27
D1
VSS_NCTF_28
D2
VSS_NCTF_29
D53
VSS_NCTF_30
E1
VSS_NCTF_31
E53
TACH2 / GPIO6
D37
TACH0 / GPIO17
F38
TACH3 / GPIO7
J32
TP9 M18
TP10 N18
TP11 AJ24
TP12 AK41
SATA3GP / GPIO37
AB13
SATA5GP / GPIO49
AA4
SCLOCK / GPIO22
Y7
SLOAD / GPIO38
V3
SDATAOUT0 / GPIO39
P3
SDATAOUT1 / GPIO48
AB6
A20GATE U2
PROCPWRGD BE10
RCIN# T1
PECI BG10
THRMTRIP# BD10
GPIO8
F10
CLKOUT_PCIE6N AH45
CLKOUT_PCIE6P AH46
PCIECLKRQ6# / GPIO45
H3
CLKOUT_PCIE7N AF48
CLKOUT_PCIE7P AF47
PCIECLKRQ7# / GPIO46
F1
TP5 AY46
TP4 AY45
TP6 AV43
TP7 AV45
BMBUSY# / GPIO0
Y3
TP16 M30
TP17 N30
NC_1 AB45
NC_2 AB38
NC_3 AB42
NC_4 AB41
GPIO15
T7
TACH1 / GPIO1
C38
TP13 AK42
TP3 BB22
TP1 BA22
TP2 AW22
TP14 M32
TP15 N32
SATA2GP / GPIO36
AB7
NC_5 T39
INIT3_3V# P6
STP_PCI# / GPIO34
M11
SATACLKREQ# / GPIO35
V6
SATA4GP / GPIO16
AA2
TP24 C10
TP8 AF13
CLKOUT_BCLK0_N / CLKOUT_PCIE8N AM3
CLKOUT_BCLK0_P / CLKOUT_PCIE8P AM1
TP19 AA23
TP18 H12

5
5
4
4
3
3
2
2
1
1
D D
C C
B B
A A
+VCCAPLL_EXP
+VCCADAC
+VCCTX_LVDS
+VCCAPLL_FDI
+VCCA_LVDS
+VCC_DMI
+3VS
+3VS
+1.8VS
+1.05VS
+3VS
+3VS
+VCCVRM +1.5VS
+1.8VS
+VCCVRM
+1.05VS
+1.05VS
+1.05VS
+1.05VS
+1.05VS
+3VS
+1.8VS
Title
Size Document Number Rev
Date: Sheet of
Security Classification
Compal Secret Data
THIS SHEET OF ENGINEERING DRAWING IS THE PROPRIETARY PROPERTY OF COMPAL ELECTRONICS, INC. AND CONTAINS CONFIDENTIAL
AND TRADE SECRET INFORMATION. THIS SHEET MAY NOT BE TRANSFERED FROM THE CUSTODY OF THE COMPETENT DIVISION OF R&D
DEPARTMENT EXCEPT AS AUTHORIZED BY COMPAL ELECTRONICS, INC. NEITHER THIS SHEET NOR THE INFORMATION IT CONTAINS
MAY BE USED BY OR DISCLOSED TO ANY THIRD PARTY WITHOUT PRIOR WRITTEN CONSENT OF COMPAL ELECTRONICS, INC.
Issued Date Deciphered Date
PEW71 M/B LA-6582P Schematic
1.0
PCH (7/9) PWR
Custom
19 48Thursday, July 08, 2010
2009/08/01 2010/08/01
Compal Electronics, Inc.
Title
Size Document Number Rev
Date: Sheet of
Security Classification
Compal Secret Data
THIS SHEET OF ENGINEERING DRAWING IS THE PROPRIETARY PROPERTY OF COMPAL ELECTRONICS, INC. AND CONTAINS CONFIDENTIAL
AND TRADE SECRET INFORMATION. THIS SHEET MAY NOT BE TRANSFERED FROM THE CUSTODY OF THE COMPETENT DIVISION OF R&D
DEPARTMENT EXCEPT AS AUTHORIZED BY COMPAL ELECTRONICS, INC. NEITHER THIS SHEET NOR THE INFORMATION IT CONTAINS
MAY BE USED BY OR DISCLOSED TO ANY THIRD PARTY WITHOUT PRIOR WRITTEN CONSENT OF COMPAL ELECTRONICS, INC.
Issued Date Deciphered Date
PEW71 M/B LA-6582P Schematic
1.0
PCH (7/9) PWR
Custom
19 48Thursday, July 08, 2010
2009/08/01 2010/08/01
Compal Electronics, Inc.
Title
Size Document Number Rev
Date: Sheet of
Security Classification
Compal Secret Data
THIS SHEET OF ENGINEERING DRAWING IS THE PROPRIETARY PROPERTY OF COMPAL ELECTRONICS, INC. AND CONTAINS CONFIDENTIAL
AND TRADE SECRET INFORMATION. THIS SHEET MAY NOT BE TRANSFERED FROM THE CUSTODY OF THE COMPETENT DIVISION OF R&D
DEPARTMENT EXCEPT AS AUTHORIZED BY COMPAL ELECTRONICS, INC. NEITHER THIS SHEET NOR THE INFORMATION IT CONTAINS
MAY BE USED BY OR DISCLOSED TO ANY THIRD PARTY WITHOUT PRIOR WRITTEN CONSENT OF COMPAL ELECTRONICS, INC.
Issued Date Deciphered Date
PEW71 M/B LA-6582P Schematic
1.0
PCH (7/9) PWR
Custom
19 48Thursday, July 08, 2010
2009/08/01 2010/08/01
Compal Electronics, Inc.
60mA
All Ibex Peak-M Power rails with netnames +1.1VS and
+1.1V rails are actually +1.05VS and +1.05V rails
Near AB34
Near AT16
Near AP43
Near AB24
Near AN20
Near AK13
Near AM8
69mA
300mA
156mA
6mA
61mA
35mA
59mA
85mA
1524mA
42mA
3208mA
Near AB24
Top Side
CRB 0.9 is 180 ohm @ 100MHz
DG0.8 is 600 ohm FB (Page 290)
DG 1.6 (Page 329)
Have Internal VRM
Intel suggest follow CRB 8/21
Near AN35
0.1uH inductor, 200mA
Follow Intel suggestion 8/21
Top Side
DG 1.6 (Page 329)
Have Internal VRM
Change to 0_0402
20090914
Change to 0_0805_5%
20090923
Near AE50
For CRT Issue
20091105
220 ohm bead,350mA
L5 Change to 220ohm bead
20091116
POWER
VCC CORE
DMI
PCI E*
CRTLVDS
FDI
NAND / SPI HVCMOS
REV1.0
U4G
IBEXPEAK-M_FCBGA107
POWER
VCC CORE
DMI
PCI E*
CRTLVDS
FDI
NAND / SPI HVCMOS
REV1.0
U4G
IBEXPEAK-M_FCBGA107
VCCCORE[1]
AB24
VCCCORE[2]
AB26
VCCCORE[3]
AB28
VCCCORE[4]
AD26
VCCCORE[5]
AD28
VCCCORE[6]
AF26
VCCCORE[7]
AF28
VCCCORE[8]
AF30
VCCCORE[9]
AF31
VCCCORE[10]
AH26
VCCCORE[11]
AH28
VCCCORE[12]
AH30
VCCCORE[13]
AH31
VCCCORE[14]
AJ30
VCCCORE[15]
AJ31
VCCPNAND[4] AK19
VCCPNAND[3] AK20
VCCIO[27]
AN23
VCCIO[28]
AN24
VCCIO[29]
AN26
VCCIO[30]
AN28
VCCIO[54]
AN30
VCCIO[55]
AN31
VCCIO[33]
AT26
VCCIO[34]
AT28
VCCIO[35]
AU26
VCCIO[36]
AU28
VCCIO[37]
AV26
VCCIO[38]
AV28
VCCIO[39]
AW26
VCCIO[40]
AW28
VCCIO[41]
BA26
VCCIO[42]
BA28
VCCIO[43]
BB26
VCCIO[44]
BB28
VCCIO[45]
BC26
VCCIO[46]
BC28
VCCIO[47]
BD26
VCCIO[48]
BD28
VCCIO[49]
BE26
VCCIO[50]
BE28
VCCIO[51]
BG26
VCCIO[52]
BG28
VCCIO[53]
BH27
VCCIO[31]
BJ26
VCCIO[32]
BJ28
VCCADAC[1] AE50
VCCADAC[2] AE52
VCCTX_LVDS[1] AP43
VCCTX_LVDS[2] AP45
VCCALVDS AH38
VCCVRM[2] AT24
VCCVRM[1]
AT22
VCCAPLLEXP
BJ24
VCCFDIPLL
BJ18
VCCPNAND[6] AK13
VCCPNAND[5] AK15
VCCPNAND[7] AM12
VCCPNAND[8] AM13
VCCIO[24]
AK24 VCCTX_LVDS[4] AT45
VCCTX_LVDS[3] AT46
VSSA_DAC[1] AF53
VSSA_LVDS AH39
VSSA_DAC[2] AF51
VCCIO[1]
AM23
VCC3_3[2] AB34
VCC3_3[3] AB35
VCC3_3[4] AD35
VCC3_3[1]
AN35
VCCME3_3[1] AM8
VCCME3_3[2] AM9
VCCME3_3[3] AP11
VCCME3_3[4] AP9
VCCPNAND[2] AK16
VCCPNAND[9] AM15
VCCPNAND[1] AM16
VCCDMI[1] AT16
VCCDMI[2] AU16
VCCIO[25]
AN20
VCCIO[26]
AN22
C215
0.01U_0402_16V7K
C215
0.01U_0402_16V7K
1
2
C226
1U_0402_6.3V6K
C226
1U_0402_6.3V6K
1
2
R298 0_0805_5% R298 0_0805_5%
1 2
R293 0_0805_5%R293 0_0805_5%
1 2
L6
0.1UH_MLF1608DR10KT_10%_1608
L6
0.1UH_MLF1608DR10KT_10%_1608
12
C228
1U_0402_6.3V6K
C228
1U_0402_6.3V6K
1
2
R299 0_0402_5%R299 0_0402_5%
1 2
C229
0.1U_0402_16V4Z
C229
0.1U_0402_16V4Z
12
T20 PAD @
T20 PAD @
C223
10U_0805_10V4Z
C223
10U_0805_10V4Z
1
2
C219
0.01U_0402_16V7K
C219
0.01U_0402_16V7K
1
2
C217
22U_0805_6.3V6M
C217
22U_0805_6.3V6M
1
2
C213
10U_0805_10V4Z
C213
10U_0805_10V4Z
1
2
R296 0_0805_5%@R296 0_0805_5%@
1 2
C218
0.01U_0402_16V7K
C218
0.01U_0402_16V7K
1
2
C221
22U_0805_6.3V6M
C221
22U_0805_6.3V6M
1
2
C220
22U_0805_6.3V6M
C220
22U_0805_6.3V6M
1
2
C225
1U_0402_6.3V6K
C225
1U_0402_6.3V6K
1
2
T21 PAD @
T21 PAD @
C227
1U_0402_6.3V6K
C227
1U_0402_6.3V6K
1
2
R297 0_0805_5%@R297 0_0805_5%@
1 2
C230
0.1U_0402_16V4Z
C230
0.1U_0402_16V4Z
1
2
C224
1U_0402_6.3V6K
C224
1U_0402_6.3V6K
1
2
C232
0.1U_0402_16V4Z
C232
0.1U_0402_16V4Z
1
2
L5
MBK1608221YZF_2P
L5
MBK1608221YZF_2P
1 2
C214
1U_0402_6.3V6K
C214
1U_0402_6.3V6K
1
2
C222
0.1U_0402_16V4Z
C222
0.1U_0402_16V4Z
1
2
C216
0.1U_0402_16V4Z
C216
0.1U_0402_16V4Z
1
2

5
5
4
4
3
3
2
2
1
1
D D
C C
B B
A A
+VCCLAN
+PCH_VCCD6W
+1.1VS_VCCACLK
+VCCSST
+VCCSUS
+VCCRTCEXT
+VCC5REFSUS
+VCC5REF
PCH_VCCME16
PCH_VCCME13
PCH_VCCME14
PCH_VCCME15
+VCCSATAPLL
+PCH_VCCIO
+VCCVRM
+VCCADPLLA
+VCCADPLLB
+3VALW
+3VS
+1.05VS
+RTCVCC
+3VALW
+5VALW
+5VS
+3VALW
+3VS
+3VS
+3VS
+VCCVRM
+3VALW
+VCCADPLLB
+VCCADPLLA
+1.05VS
+1.05VS
+1.05VS
+1.05VS
+1.05VS
+1.05VS
+1.05VS
+1.05VS
+1.05VS
Title
Size Document Number Rev
Date: Sheet of
Security Classification
Compal Secret Data
THIS SHEET OF ENGINEERING DRAWING IS THE PROPRIETARY PROPERTY OF COMPAL ELECTRONICS, INC. AND CONTAINS CONFIDENTIAL
AND TRADE SECRET INFORMATION. THIS SHEET MAY NOT BE TRANSFERED FROM THE CUSTODY OF THE COMPETENT DIVISION OF R&D
DEPARTMENT EXCEPT AS AUTHORIZED BY COMPAL ELECTRONICS, INC. NEITHER THIS SHEET NOR THE INFORMATION IT CONTAINS
MAY BE USED BY OR DISCLOSED TO ANY THIRD PARTY WITHOUT PRIOR WRITTEN CONSENT OF COMPAL ELECTRONICS, INC.
Issued Date Deciphered Date
PEW71 M/B LA-6582P Schematic
1.0
PCH (8/9) PWR
Custom
20 48Thursday, July 08, 2010
2009/08/01 2010/08/01
Compal Electronics, Inc.
Title
Size Document Number Rev
Date: Sheet of
Security Classification
Compal Secret Data
THIS SHEET OF ENGINEERING DRAWING IS THE PROPRIETARY PROPERTY OF COMPAL ELECTRONICS, INC. AND CONTAINS CONFIDENTIAL
AND TRADE SECRET INFORMATION. THIS SHEET MAY NOT BE TRANSFERED FROM THE CUSTODY OF THE COMPETENT DIVISION OF R&D
DEPARTMENT EXCEPT AS AUTHORIZED BY COMPAL ELECTRONICS, INC. NEITHER THIS SHEET NOR THE INFORMATION IT CONTAINS
MAY BE USED BY OR DISCLOSED TO ANY THIRD PARTY WITHOUT PRIOR WRITTEN CONSENT OF COMPAL ELECTRONICS, INC.
Issued Date Deciphered Date
PEW71 M/B LA-6582P Schematic
1.0
PCH (8/9) PWR
Custom
20 48Thursday, July 08, 2010
2009/08/01 2010/08/01
Compal Electronics, Inc.
Title
Size Document Number Rev
Date: Sheet of
Security Classification
Compal Secret Data
THIS SHEET OF ENGINEERING DRAWING IS THE PROPRIETARY PROPERTY OF COMPAL ELECTRONICS, INC. AND CONTAINS CONFIDENTIAL
AND TRADE SECRET INFORMATION. THIS SHEET MAY NOT BE TRANSFERED FROM THE CUSTODY OF THE COMPETENT DIVISION OF R&D
DEPARTMENT EXCEPT AS AUTHORIZED BY COMPAL ELECTRONICS, INC. NEITHER THIS SHEET NOR THE INFORMATION IT CONTAINS
MAY BE USED BY OR DISCLOSED TO ANY THIRD PARTY WITHOUT PRIOR WRITTEN CONSENT OF COMPAL ELECTRONICS, INC.
Issued Date Deciphered Date
PEW71 M/B LA-6582P Schematic
1.0
PCH (8/9) PWR
Custom
20 48Thursday, July 08, 2010
2009/08/01 2010/08/01
Compal Electronics, Inc.
All Ibex Peak-M Power rails with netnames +1.1VS and
+1.1V rails are actually +1.05VS and +1.05V rails
Near V9
Near AT18
Near V12
Near Y22
Near Y20
Near F24
Near K49
Near V15
Near AD13
Near A26
Near V24
Near A12
Near P18
Near AH23
Near AH35
Near AF23
Near L30
Near AB19
Near U23
Near BD51
Near BB51
163mA
1998mA
344mA
52mA
357mA
73mA
72mA
2mA
>1mA
>1mA
6mA
32mA
> 1mA
Near J38
Follow Intel suggestion 10uH inductor, 120mA
10uH inductor, 120mA
2/12 Follow EDS1.11
Change to 100 ohm
Change to 1U for power
sequence issue on ICH9
Near AD38 Near V39
2/12 Follow EDS1.11
Change to 100 ohm
DG 1.6 (Page 329)
Have Internal VRM
DG 1.6 (Page 329)
Have Internal VRM
Near AF32
09/09/21 WW37 remove
+VCCADPLLA,+VCCADPLLB external 1U
C267
0.1U_0402_16V4Z
C267
0.1U_0402_16V4Z
1
2
C242
0.1U_0402_16V4Z
C242
0.1U_0402_16V4Z
1
2
D5
CH751H-40PT_SOD323-2
D5
CH751H-40PT_SOD323-2
21
+
C247
220U_6.3V_M_R17
@
+
C247
220U_6.3V_M_R17
@
12
C250
1U_0402_6.3V6K
C250
1U_0402_6.3V6K
12
C257
0.1U_0402_16V4Z
C257
0.1U_0402_16V4Z
1 2
R309 0_0603_5% R309 0_0603_5%
1 2
C249
0.1U_0402_16V4Z
C249
0.1U_0402_16V4Z
1 2
C237
1U_0402_6.3V6K
C237
1U_0402_6.3V6K
1
2
R305
100_0402_5%
R305
100_0402_5%
1 2
C248
1U_0402_6.3V6K
@
C248
1U_0402_6.3V6K
@
1
2
R304
0_0402_5%
R304
0_0402_5%
12
R303
0_0603_5%
@R303
0_0603_5%
@
1 2
R312 0_0603_5% R312 0_0603_5%
1 2
R306
100_0402_5%
R306
100_0402_5%
1 2
+
C244
220U_6.3V_M_R17
+
C244
220U_6.3V_M_R17
12
C253
1U_0402_6.3V6K
C253
1U_0402_6.3V6K
1
2
R337 0_0603_5%
R337 0_0603_5%
1 2
C268 1U_0402_6.3V6KC268 1U_0402_6.3V6K
1 2
L11
10UH_LB2012T100MR_20%
@L11
10UH_LB2012T100MR_20%
@
1 2
C255
1U_0402_6.3V6K
C255
1U_0402_6.3V6K
1
2
C271
0.1U_0402_16V4Z
C271
0.1U_0402_16V4Z
1
2
C269
1U_0402_6.3V6K
C269
1U_0402_6.3V6K
1
2
C252
0.1U_0402_16V4Z
C252
0.1U_0402_16V4Z
1
2
C239
1U_0402_6.3V6K
C239
1U_0402_6.3V6K
1
2
C246
0.1U_0402_16V4Z
C246
0.1U_0402_16V4Z
1
2
C265
4.7U_0805_10V4Z
C265
4.7U_0805_10V4Z
1
2
C241
1U_0402_6.3V6K
@
C241
1U_0402_6.3V6K
@
1
2
R310 0_0603_5% R310 0_0603_5%
1 2
C254
1U_0402_6.3V6K
C254
1U_0402_6.3V6K
1 2
C243
0.1U_0402_16V4Z
C243
0.1U_0402_16V4Z
1
2
POWER
SATA
USB
Clock and Miscellaneous
HDA
CPU
PCI/GPIO/LPC
RTC PCI/GPIO/LPC
REV1.0
U4J
IBEXPEAK-M_FCBGA107
POWER
SATA
USB
Clock and Miscellaneous
HDA
CPU
PCI/GPIO/LPC
RTC PCI/GPIO/LPC
REV1.0
U4J
IBEXPEAK-M_FCBGA107
DCPSUSBYP
Y20
VCCME[1]
AD38
VCCME[2]
AD39
VCCME[3]
AD41
VCCME[5]
AF41
VCCME[6]
AF42
VCCSUSHDA L30
VCCSUS3_3[28] U23
VCCIO[56] V23
VCCIO[13] AD19
VCCIO[14] AF20
VCCIO[15] AF19
VCCME[7]
V39
VCCME[8]
V41
VCCME[9]
V42
VCCME[10]
Y39
VCCME[11]
Y41
VCCME[12]
Y42
V5REF K49
VCC3_3[8] J38
VCC3_3[9] L38
VCC3_3[10] M36
VCC3_3[11] N36
VCC3_3[12] P36
VCC3_3[13] U35
VCCRTC
A12
VCCSUS3_3[27] A26
VCCSUS3_3[26] A28
VCCSUS3_3[25] B27
VCCSUS3_3[24] C26
VCCSUS3_3[23] C28
VCCSUS3_3[22] E26
VCCSUS3_3[21] E28
VCCSUS3_3[20] F26
VCCSUS3_3[19] F28
VCCSUS3_3[18] G26
VCCSUS3_3[17] G28
VCCSUS3_3[16] H26
VCCSUS3_3[15] H28
VCCSUS3_3[14] J26
VCCSUS3_3[13] J28
VCCSUS3_3[12] L26
VCCSUS3_3[11] L28
VCCSUS3_3[10] M26
VCCSUS3_3[9] M28
VCCSUS3_3[8] N26
VCCSUS3_3[7] N28
VCCSUS3_3[6] P26
VCCSUS3_3[5] P28
VCCSUS3_3[4] U24
VCCSUS3_3[3] U26
VCCSUS3_3[2] U28
VCCSUS3_3[1] V28
VCCIO[11] AD20
VCCIO[20] AD22
VCCIO[10] AH19
VCCADPLLA[2]
BB53
VCCADPLLB[1]
BD51
VCCIO[22]
AJ35
V5REF_SUS F24
VCCIO[16] AH20
VCCIO[17] AB19
VCCIO[18] AB20
VCCIO[19] AB22
VCCIO[12] AF22
VCC3_3[14] AD13
VCCIO[9] AH22
VCCVRM[4] AT20
DCPSUS
Y22
VCCIO[2]
AF34
VCCIO[3]
AH34
VCCLAN[1]
AF23
VCCLAN[2]
AF24
VCCADPLLA[1]
BB51
VCCADPLLB[2]
BD53
VCCVRM[3]
AU24
VCCACLK[1]
AP51
VCCACLK[2]
AP53
DCPRTC
V9
VCCIO[4]
AF32
VCCME[4]
AF43
VCCIO[23]
AH35
VCCIO[21]
AH23
DCPSST
V12 VCCSATAPLL[2] AK1
VCCSATAPLL[1] AK3
VCCME[13] AA34
VCCME[14] Y34
VCCME[15] Y35
VCCME[16] AA35
VCC3_3[5]
V15
VCC3_3[6]
V16
VCC3_3[7]
Y16
VCCSUS3_3[29]
P18
VCCSUS3_3[30]
U19
VCCSUS3_3[31]
U20
VCCSUS3_3[32]
U22
VCCIO[5] V24
VCCIO[6] V26
VCCIO[7] Y24
VCCIO[8] Y26
V_CPU_IO[1]
AT18
V_CPU_IO[2]
AU18
L10
10UH_LB2012T100MR_20%
L10
10UH_LB2012T100MR_20%
1 2
C235
22U_0805_6.3V6M
C235
22U_0805_6.3V6M
1
2
C262
1U_0402_6.3V6K
C262
1U_0402_6.3V6K
1
2
C251
1U_0402_6.3V6K
C251
1U_0402_6.3V6K
12
C236
22U_0805_6.3V6M
C236
22U_0805_6.3V6M
1
2
C260
0.1U_0402_16V4Z
C260
0.1U_0402_16V4Z
1 2
C261
0.1U_0402_16V4Z
C261
0.1U_0402_16V4Z
1
2
C263
0.1U_0402_16V4Z
C263
0.1U_0402_16V4Z
1
2
C238
22U_0805_6.3V6M
@
C238
22U_0805_6.3V6M
@
1
2
T22 PAD @
T22 PAD @
D4
CH751H-40PT_SOD323-2
D4
CH751H-40PT_SOD323-2
21
C266
0.1U_0402_16V4Z
C266
0.1U_0402_16V4Z
1
2
T23
PAD
@T23
PAD
@
R302
0_0402_5%
R302
0_0402_5%
12
C240
1U_0402_6.3V6K
C240
1U_0402_6.3V6K
1
2
C245
1U_0402_6.3V6K
@
C245
1U_0402_6.3V6K
@
1
2
C256
0.1U_0402_16V4Z
C256
0.1U_0402_16V4Z
1 2
C270
0.1U_0402_16V4Z
C270
0.1U_0402_16V4Z
1
2
R311 0_0603_5% R311 0_0603_5%
1 2

5
5
4
4
3
3
2
2
1
1
D D
C C
B B
A A
Title
Size Document Number Rev
Date: Sheet of
Security Classification
Compal Secret Data
THIS SHEET OF ENGINEERING DRAWING IS THE PROPRIETARY PROPERTY OF COMPAL ELECTRONICS, INC. AND CONTAINS CONFIDENTIAL
AND TRADE SECRET INFORMATION. THIS SHEET MAY NOT BE TRANSFERED FROM THE CUSTODY OF THE COMPETENT DIVISION OF R&D
DEPARTMENT EXCEPT AS AUTHORIZED BY COMPAL ELECTRONICS, INC. NEITHER THIS SHEET NOR THE INFORMATION IT CONTAINS
MAY BE USED BY OR DISCLOSED TO ANY THIRD PARTY WITHOUT PRIOR WRITTEN CONSENT OF COMPAL ELECTRONICS, INC.
Issued Date Deciphered Date
PEW71 M/B LA-6582P Schematic
1.0
PCH (9/9) VSS & PCH XDP Port
Custom
21 48Thursday, July 08, 2010
2009/08/01 2010/08/01
Compal Electronics, Inc.
Title
Size Document Number Rev
Date: Sheet of
Security Classification
Compal Secret Data
THIS SHEET OF ENGINEERING DRAWING IS THE PROPRIETARY PROPERTY OF COMPAL ELECTRONICS, INC. AND CONTAINS CONFIDENTIAL
AND TRADE SECRET INFORMATION. THIS SHEET MAY NOT BE TRANSFERED FROM THE CUSTODY OF THE COMPETENT DIVISION OF R&D
DEPARTMENT EXCEPT AS AUTHORIZED BY COMPAL ELECTRONICS, INC. NEITHER THIS SHEET NOR THE INFORMATION IT CONTAINS
MAY BE USED BY OR DISCLOSED TO ANY THIRD PARTY WITHOUT PRIOR WRITTEN CONSENT OF COMPAL ELECTRONICS, INC.
Issued Date Deciphered Date
PEW71 M/B LA-6582P Schematic
1.0
PCH (9/9) VSS & PCH XDP Port
Custom
21 48Thursday, July 08, 2010
2009/08/01 2010/08/01
Compal Electronics, Inc.
Title
Size Document Number Rev
Date: Sheet of
Security Classification
Compal Secret Data
THIS SHEET OF ENGINEERING DRAWING IS THE PROPRIETARY PROPERTY OF COMPAL ELECTRONICS, INC. AND CONTAINS CONFIDENTIAL
AND TRADE SECRET INFORMATION. THIS SHEET MAY NOT BE TRANSFERED FROM THE CUSTODY OF THE COMPETENT DIVISION OF R&D
DEPARTMENT EXCEPT AS AUTHORIZED BY COMPAL ELECTRONICS, INC. NEITHER THIS SHEET NOR THE INFORMATION IT CONTAINS
MAY BE USED BY OR DISCLOSED TO ANY THIRD PARTY WITHOUT PRIOR WRITTEN CONSENT OF COMPAL ELECTRONICS, INC.
Issued Date Deciphered Date
PEW71 M/B LA-6582P Schematic
1.0
PCH (9/9) VSS & PCH XDP Port
Custom
21 48Thursday, July 08, 2010
2009/08/01 2010/08/01
Compal Electronics, Inc.
Del PCH XDP
REV1.0
U4H
IBEXPEAK-M_FCBGA107
REV1.0
U4H
IBEXPEAK-M_FCBGA107
VSS[1]
AA19
VSS[2]
AA20
VSS[3]
AA22
VSS[5]
AA24
VSS[6]
AA26
VSS[7]
AA28
VSS[8]
AA30
VSS[9]
AA31
VSS[10]
AA32
VSS[11]
AB11
VSS[12]
AB15
VSS[13]
AB23
VSS[14]
AB30
VSS[15]
AB31
VSS[16]
AB32
VSS[17]
AB39
VSS[18]
AB43
VSS[19]
AB47
VSS[20]
AB5
VSS[21]
AB8
VSS[22]
AC2
VSS[23]
AC52
VSS[24]
AD11
VSS[25]
AD12
VSS[26]
AD16
VSS[27]
AD23
VSS[28]
AD30
VSS[29]
AD31
VSS[30]
AD32
VSS[31]
AD34
VSS[33]
AD42
VSS[34]
AD46
VSS[35]
AD49
VSS[36]
AD7
VSS[37]
AE2
VSS[38]
AE4
VSS[39]
AF12
VSS[43]
AF35
VSS[44]
AP13
VSS[46]
AF45
VSS[47]
AF46
VSS[48]
AF49
VSS[49]
AF5
VSS[50]
AF8
VSS[51]
AG2
VSS[52]
AG52
VSS[53]
AH11
VSS[54]
AH15
VSS[55]
AH16
VSS[56]
AH24
VSS[57]
AH32
VSS[59]
AH43
VSS[60]
AH47
VSS[61]
AH7
VSS[62]
AJ19
VSS[63]
AJ2
VSS[64]
AJ20
VSS[65]
AJ22
VSS[66]
AJ23
VSS[67]
AJ26
VSS[68]
AJ28
VSS[69]
AJ32
VSS[70]
AJ34
VSS[71]
AT5
VSS[72]
AJ4
VSS[73]
AK12
VSS[76]
AK26
VSS[77]
AK22
VSS[78]
AK23
VSS[79]
AK28
VSS[80] AK30
VSS[81] AK31
VSS[82] AK32
VSS[83] AK34
VSS[84] AK35
VSS[85] AK38
VSS[86] AK43
VSS[87] AK46
VSS[88] AK49
VSS[89] AK5
VSS[90] AK8
VSS[91] AL2
VSS[92] AL52
VSS[93] AM11
VSS[96] AM20
VSS[97] AM22
VSS[98] AM24
VSS[99] AM26
VSS[100] AM28
VSS[102] AM30
VSS[103] AM31
VSS[104] AM32
VSS[105] AM34
VSS[106] AM35
VSS[107] AM38
VSS[108] AM39
VSS[109] AM42
VSS[110] AU20
VSS[111] AM46
VSS[112] AV22
VSS[113] AM49
VSS[114] AM7
VSS[116] BB10
VSS[117] AN32
VSS[118] AN50
VSS[119] AN52
VSS[120] AP12
VSS[121] AP42
VSS[122] AP46
VSS[123] AP49
VSS[124] AP5
VSS[125] AP8
VSS[126] AR2
VSS[127] AR52
VSS[128] AT11
VSS[131] AT32
VSS[132] AT36
VSS[133] AT41
VSS[134] AT47
VSS[135] AT7
VSS[136] AV12
VSS[137] AV16
VSS[138] AV20
VSS[139] AV24
VSS[140] AV30
VSS[141] AV34
VSS[142] AV38
VSS[143] AV42
VSS[144] AV46
VSS[145] AV49
VSS[146] AV5
VSS[147] AV8
VSS[148] AW14
VSS[149] AW18
VSS[150] AW2
VSS[151] BF9
VSS[152] AW32
VSS[153] AW36
VSS[154] AW40
VSS[155] AW52
VSS[156] AY11
VSS[157] AY43
VSS[158] AY47
VSS[40]
Y13
VSS[42]
AU4
VSS[45]
AN34
VSS[115] AA50
VSS[0]
AB16
VSS[58]
AV18
VSS[32]
AU22
VSS[4]
AM19
VSS[74]
AM41
VSS[75]
AN19
VSS[41]
AH49
VSS[129] BA12
VSS[130] AH48
VSS[101] BA42
VSS[95] AD24
VSS[94] BB44
REV1.0
U4I
IBEXPEAK-M_FCBGA107
REV1.0
U4I
IBEXPEAK-M_FCBGA107
VSS[159]
AY7
VSS[160]
B11
VSS[161]
B15
VSS[162]
B19
VSS[163]
B23
VSS[164]
B31
VSS[165]
B35
VSS[166]
B39
VSS[167]
B43
VSS[168]
B47
VSS[169]
B7
VSS[170]
BG12
VSS[171]
BB12
VSS[172]
BB16
VSS[173]
BB20
VSS[174]
BB24
VSS[175]
BB30
VSS[176]
BB34
VSS[177]
BB38
VSS[178]
BB42
VSS[179]
BB49
VSS[180]
BB5
VSS[181]
BC10
VSS[182]
BC14
VSS[183]
BC18
VSS[184]
BC2
VSS[185]
BC22
VSS[186]
BC32
VSS[187]
BC36
VSS[188]
BC40
VSS[189]
BC44
VSS[190]
BC52
VSS[191]
BH9
VSS[192]
BD48
VSS[193]
BD49
VSS[194]
BD5
VSS[195]
BE12
VSS[196]
BE16
VSS[197]
BE20
VSS[198]
BE24
VSS[199]
BE30
VSS[200]
BE34
VSS[201]
BE38
VSS[202]
BE42
VSS[203]
BE46
VSS[204]
BE48
VSS[205]
BE50
VSS[206]
BE6
VSS[207]
BE8
VSS[208]
BF3
VSS[209]
BF49
VSS[210]
BF51
VSS[211]
BG18
VSS[212]
BG24
VSS[213]
BG4
VSS[214]
BG50
VSS[215]
BH11
VSS[216]
BH15
VSS[217]
BH19
VSS[218]
BH23
VSS[219]
BH31
VSS[220]
BH35
VSS[221]
BH39
VSS[222]
BH43
VSS[223]
BH47
VSS[224]
BH7
VSS[225]
C12
VSS[226]
C50
VSS[227]
D51
VSS[228]
E12
VSS[229]
E16
VSS[230]
E20
VSS[231]
E24
VSS[232]
E30
VSS[233]
E34
VSS[234]
E38
VSS[235]
E42
VSS[236]
E46
VSS[237]
E48
VSS[264] K47
VSS[265] K7
VSS[266] L14
VSS[267] L18
VSS[268] L2
VSS[269] L22
VSS[270] L32
VSS[271] L36
VSS[272] L40
VSS[273] L52
VSS[274] M12
VSS[275] M16
VSS[276] M20
VSS[277] N38
VSS[278] M34
VSS[279] M38
VSS[280] M42
VSS[281] M46
VSS[282] M49
VSS[283] M5
VSS[284] M8
VSS[285] N24
VSS[286] P11
VSS[288] P22
VSS[289] P30
VSS[290] P32
VSS[291] P34
VSS[292] P42
VSS[293] P45
VSS[294] P47
VSS[295] R2
VSS[296] R52
VSS[297] T12
VSS[298] T41
VSS[299] T46
VSS[300] T49
VSS[301] T5
VSS[302] T8
VSS[303] U30
VSS[304] U31
VSS[305] U32
VSS[306] U34
VSS[307] P38
VSS[308] V11
VSS[309] P16
VSS[310] V19
VSS[311] V20
VSS[312] V22
VSS[313] V30
VSS[314] V31
VSS[315] V32
VSS[316] V34
VSS[238]
E6
VSS[239]
E8
VSS[240]
F49
VSS[241]
F5
VSS[242]
G10
VSS[243]
G14
VSS[244]
G18
VSS[245]
G2
VSS[246]
G22
VSS[247]
G32
VSS[248]
G36
VSS[249]
G40
VSS[250]
G44
VSS[251]
G52
VSS[317] V35
VSS[318] V38
VSS[319] V43
VSS[320] V45
VSS[321] V46
VSS[322] V47
VSS[323] V49
VSS[324] V5
VSS[325] V7
VSS[326] V8
VSS[327] W2
VSS[328] W52
VSS[329] Y11
VSS[330] Y12
VSS[331] Y15
VSS[332] Y19
VSS[333] Y23
VSS[334] Y28
VSS[335] Y30
VSS[336] Y31
VSS[337] Y32
VSS[338] Y38
VSS[339] Y43
VSS[340] Y46
VSS[342] Y5
VSS[343] Y6
VSS[344] Y8
VSS[341] P49
VSS[345] P24
VSS[287] AD15
VSS[252]
AF39
VSS[253]
H16
VSS[254]
H20
VSS[255]
H30
VSS[256]
H34
VSS[257]
H38
VSS[258]
H42
VSS[346] T43
VSS[347] AD51
VSS[348] AT8
VSS[349] AD47
VSS[350] Y47
VSS[351] AT12
VSS[352] AM6
VSS[353] AT13
VSS[354] AM5
VSS[355] AK45
VSS[356] AK39
VSS[366] AV14
VSS[262] K11
VSS[263] K43
VSS[259] H49
VSS[260] H5
VSS[261] J24

5
5
4
4
3
3
2
2
1
1
D D
C C
B B
A A
INVTPWM
DISPOFF#
INVTPWM
PCH_LCD_CLK
PCH_LCD_DATA
USB20_N8
USB20_P8
COLOR_ENG_EN
DISPOFF#
PCH_TXOUT1-
PCH_TXCLK-
PCH_TXOUT0+
PCH_TXCLK+
PCH_TXOUT0-
PCH_TXOUT1+
PCH_TXOUT2-
PCH_TXOUT2+
INVTPWM
USB20_N8
USB20_P8
LOCAL_DIM
PCH_LCD_CLK
PCH_LCD_DATA
BKOFF# DISPOFF#
DPST_PWM<16>
PCH_ENVDD<16>
DAC_BRIG <30>
PCH_LCD_DATA <16>
PCH_LCD_CLK <16>
PCH_TXOUT0+ <16>
PCH_TXOUT0- <16>
PCH_TXOUT1- <16>
PCH_TXOUT1+ <16>
PCH_TXOUT2+ <16>
PCH_TXOUT2- <16>
PCH_TXCLK+ <16>
PCH_TXCLK- <16>
INVT_PWM <30>
COLOR_ENG_EN <30>
USB20_N8 <17>
USB20_P8 <17>
LOCAL_DIM <30>
BKOFF#<30>
+3VS
+LCDVDD
+LCDVDD
+3VALW
+INVPWR_B+
B+
+3VS
+3VS
+3VS
+INVPWR_B+
+3VS
+LCDVDD
+3VS
+3VS
Title
Size Document Number Rev
Date: Sheet of
Security Classification
Compal Secret Data
THIS SHEET OF ENGINEERING DRAWING IS THE PROPRIETARY PROPERTY OF COMPAL ELECTRONICS, INC. AND CONTAINS CONFIDENTIAL
AND TRADE SECRET INFORMATION. THIS SHEET MAY NOT BE TRANSFERED FROM THE CUSTODY OF THE COMPETENT DIVISION OF R&D
DEPARTMENT EXCEPT AS AUTHORIZED BY COMPAL ELECTRONICS, INC. NEITHER THIS SHEET NOR THE INFORMATION IT CONTAINS
MAY BE USED BY OR DISCLOSED TO ANY THIRD PARTY WITHOUT PRIOR WRITTEN CONSENT OF COMPAL ELECTRONICS, INC.
Issued Date
Deciphered Date
PEW71 M/B LA-6582P Schematic
1.0
LVDS Connector
Custom
22 48Thursday, July 08, 2010
2009/5/12 2010/04/15
Compal Electronics, Inc.
Title
Size Document Number Rev
Date: Sheet of
Security Classification
Compal Secret Data
THIS SHEET OF ENGINEERING DRAWING IS THE PROPRIETARY PROPERTY OF COMPAL ELECTRONICS, INC. AND CONTAINS CONFIDENTIAL
AND TRADE SECRET INFORMATION. THIS SHEET MAY NOT BE TRANSFERED FROM THE CUSTODY OF THE COMPETENT DIVISION OF R&D
DEPARTMENT EXCEPT AS AUTHORIZED BY COMPAL ELECTRONICS, INC. NEITHER THIS SHEET NOR THE INFORMATION IT CONTAINS
MAY BE USED BY OR DISCLOSED TO ANY THIRD PARTY WITHOUT PRIOR WRITTEN CONSENT OF COMPAL ELECTRONICS, INC.
Issued Date
Deciphered Date
PEW71 M/B LA-6582P Schematic
1.0
LVDS Connector
Custom
22 48Thursday, July 08, 2010
2009/5/12 2010/04/15
Compal Electronics, Inc.
Title
Size Document Number Rev
Date: Sheet of
Security Classification
Compal Secret Data
THIS SHEET OF ENGINEERING DRAWING IS THE PROPRIETARY PROPERTY OF COMPAL ELECTRONICS, INC. AND CONTAINS CONFIDENTIAL
AND TRADE SECRET INFORMATION. THIS SHEET MAY NOT BE TRANSFERED FROM THE CUSTODY OF THE COMPETENT DIVISION OF R&D
DEPARTMENT EXCEPT AS AUTHORIZED BY COMPAL ELECTRONICS, INC. NEITHER THIS SHEET NOR THE INFORMATION IT CONTAINS
MAY BE USED BY OR DISCLOSED TO ANY THIRD PARTY WITHOUT PRIOR WRITTEN CONSENT OF COMPAL ELECTRONICS, INC.
Issued Date
Deciphered Date
PEW71 M/B LA-6582P Schematic
1.0
LVDS Connector
Custom
22 48Thursday, July 08, 2010
2009/5/12 2010/04/15
Compal Electronics, Inc.
LCD POWER CIRCUIT
W=60mils
W=60mils
W=40mils
11/21 intel JIM suggest Pull high at LVDS Conn
Q17 change to SB934130020
U8 change to SA00000U500
20091216
Add R96 for SA00000U500 part
20091216
W=60mils
LED PANEL Conn.
For Camera
L13
FBMA-L11-201209-221LMA30T_0805
L13
FBMA-L11-201209-221LMA30T_0805
12
C625 220P_0402_50V7KC625 220P_0402_50V7K
1 2
C622
470P_0402_50V7K
C622
470P_0402_50V7K
1
2
R724
300_0603_5%
R724
300_0603_5%
12
C621
0.1U_0402_16V4Z
C621
0.1U_0402_16V4Z
1
2
R731 0_0402_5%
@
R731 0_0402_5%
@12
R735 2.2K_0402_5%R735 2.2K_0402_5%
1 2
C618
4.7U_0805_10V4Z
C618
4.7U_0805_10V4Z
1
2
D10
CM1293-04SO_SOT23-6
@D10
CM1293-04SO_SOT23-6
@
CH3
6
Vp
5
CH4
4
CH2 3
Vn 2
CH1 1
R15 0_0402_5%@R15 0_0402_5%@
1 2
C620
4.7U_0805_10V4Z
C620
4.7U_0805_10V4Z
1
2
C624 220P_0402_50V7KC624 220P_0402_50V7K
1 2
R728 0_0402_5%
@
R728 0_0402_5%
@
1 2
U8
74AHCT1G125GW_SOT353-5
U8
74AHCT1G125GW_SOT353-5
A
2Y4
OE# 1
G
3P5
L12
FBMA-L11-201209-221LMA30T_0805
L12
FBMA-L11-201209-221LMA30T_0805
12
C623
68P_0402_50V8J
C623
68P_0402_50V8J
1
2
R725
100K_0402_5%
R725
100K_0402_5%
12
R726
1K_0402_5%
R726
1K_0402_5%
12
C619
0.047U_0402_16V7K
C619
0.047U_0402_16V7K
1
2
R729
100K_0402_5%
R729
100K_0402_5%
12
JLVDS1
STARC_107K40-000001-G2
CONN@
JLVDS1
STARC_107K40-000001-G2
CONN@
11
22
33
44
55
66
77
88
99
10 10
11 11
12 12
13 13
14 14
15 15
16 16
17 17
18 18
19 19
20 20
21 21
22 22
23 23
24 24
25 25
26 26
27 27
28 28
29 29
30 30
31 31
32 32
33 33
34 34
35 35
36 36
37 37
38 38
39 39
40 40
G1
41
G2
42
G3
43
G4
44
G5
45
G6
46
R736 2.2K_0402_5%R736 2.2K_0402_5%
1 2
C626
0.1U_0402_16V4Z
C626
0.1U_0402_16V4Z
1
2
R96 100K_0402_5%R96 100K_0402_5%
1 2
R732 10K_0402_5%R732 10K_0402_5%
1 2
R730 0_0402_5%R730 0_0402_5%
1 2
R727
10K_0402_5%
R727
10K_0402_5%
12
Q65B
2N7002DW-T/R7_SOT363-6
Q65B
2N7002DW-T/R7_SOT363-6
3
5
4
G
D
S
Q17
AO3413_SOT23-3
G
D
S
Q17
AO3413_SOT23-3
2
1 3
Q65A
2N7002DW-T/R7_SOT363-6
Q65A
2N7002DW-T/R7_SOT363-6
61
2
R16 0_0402_5%@R16 0_0402_5%@
1 2

A
A
B
B
C
C
D
D
E
E
1 1
2 2
3 3
4 4
CRT_HSYNC_2
CRT_VSYNC_2
CRT_R_2
DSUB_12
DSUB_15
CRT_G_2
CRT_B_2
CRT_G_1
CRT_R_1
CRT_B_1
PCH_CRT_R
PCH_CRT_G
PCH_CRT_B
PCH_CRT_HSYNC
PCH_CRT_VSYNC
PCH_CRT_DATA
PCH_CRT_CLK
DSUB_12
DSUB_15
CRT_HSYNC_1
CRT_VSYNC_1
PCH_CRT_DATA<16>
PCH_CRT_CLK<16>
PCH_CRT_R<16>
PCH_CRT_G<16>
PCH_CRT_B<16>
PCH_CRT_HSYNC<16>
PCH_CRT_VSYNC<16>
+CRT_VCC
+5VS
+CRT_VCC
+CRT_VCC
+3VS
+3VS
+CRT_VCC
+R_CRT_VCC
Title
Size Document Number Rev
Date: Sheet of
Security Classification
Compal Secret Data
THIS SHEET OF ENGINEERING DRAWING IS THE PROPRIETARY PROPERTY OF COMPAL ELECTRONICS, INC. AND CONTAINS CONFIDENTIAL
AND TRADE SECRET INFORMATION. THIS SHEET MAY NOT BE TRANSFERED FROM THE CUSTODY OF THE COMPETENT DIVISION OF R&D
DEPARTMENT EXCEPT AS AUTHORIZED BY COMPAL ELECTRONICS, INC. NEITHER THIS SHEET NOR THE INFORMATION IT CONTAINS
MAY BE USED BY OR DISCLOSED TO ANY THIRD PARTY WITHOUT PRIOR WRITTEN CONSENT OF COMPAL ELECTRONICS, INC.
Issued Date
Deciphered Date
PEW71 M/B LA-6582P Schematic
1.0
CRT Connector
B
23 48Thursday, July 08, 2010
2009/5/12 2010/04/15
Compal Electronics, Inc.
Title
Size Document Number Rev
Date: Sheet of
Security Classification
Compal Secret Data
THIS SHEET OF ENGINEERING DRAWING IS THE PROPRIETARY PROPERTY OF COMPAL ELECTRONICS, INC. AND CONTAINS CONFIDENTIAL
AND TRADE SECRET INFORMATION. THIS SHEET MAY NOT BE TRANSFERED FROM THE CUSTODY OF THE COMPETENT DIVISION OF R&D
DEPARTMENT EXCEPT AS AUTHORIZED BY COMPAL ELECTRONICS, INC. NEITHER THIS SHEET NOR THE INFORMATION IT CONTAINS
MAY BE USED BY OR DISCLOSED TO ANY THIRD PARTY WITHOUT PRIOR WRITTEN CONSENT OF COMPAL ELECTRONICS, INC.
Issued Date
Deciphered Date
PEW71 M/B LA-6582P Schematic
1.0
CRT Connector
B
23 48Thursday, July 08, 2010
2009/5/12 2010/04/15
Compal Electronics, Inc.
Title
Size Document Number Rev
Date: Sheet of
Security Classification
Compal Secret Data
THIS SHEET OF ENGINEERING DRAWING IS THE PROPRIETARY PROPERTY OF COMPAL ELECTRONICS, INC. AND CONTAINS CONFIDENTIAL
AND TRADE SECRET INFORMATION. THIS SHEET MAY NOT BE TRANSFERED FROM THE CUSTODY OF THE COMPETENT DIVISION OF R&D
DEPARTMENT EXCEPT AS AUTHORIZED BY COMPAL ELECTRONICS, INC. NEITHER THIS SHEET NOR THE INFORMATION IT CONTAINS
MAY BE USED BY OR DISCLOSED TO ANY THIRD PARTY WITHOUT PRIOR WRITTEN CONSENT OF COMPAL ELECTRONICS, INC.
Issued Date
Deciphered Date
PEW71 M/B LA-6582P Schematic
1.0
CRT Connector
B
23 48Thursday, July 08, 2010
2009/5/12 2010/04/15
Compal Electronics, Inc.
W=40mils
CRT Connector
Change to 12pf for Discrete
pull-up 2k on GPU SIDE
pull-up 2.2k on PCH side
D6 change to SCS00002000
D7 / D8 / D9
change to SC6BAV99390
D9
DAN217_SC59
D9
DAN217_SC59
2
3
1
C520 0.1U_0402_16V4ZC520 0.1U_0402_16V4Z
1 2
R743
2.2K_0402_5%
R743
2.2K_0402_5%
12
L34 MBC1608121YZF_0603L34 MBC1608121YZF_0603
1 2
C518
68P_0402_50V8J
C518
68P_0402_50V8J
1
2
L27 FBMA-L11-160808-800LMT_0603L27 FBMA-L11-160808-800LMT_0603
1 2
C505
10P_0402_50V8J
C505
10P_0402_50V8J
1
2
C516
10P_0402_50V8J
C516
10P_0402_50V8J
1
2
C501
0.1U_0402_16V4Z
C501
0.1U_0402_16V4Z
1
2
Q19B
2N7002DW-T/R7_SOT363-6
Q19B
2N7002DW-T/R7_SOT363-6
3
5
4
L33 MBC1608121YZF_0603L33 MBC1608121YZF_0603
1 2
C508
22P_0402_50V8J
C508
22P_0402_50V8J
1
2
R474
150_0402_1%
R474
150_0402_1%
12
C509
22P_0402_50V8J
C509
22P_0402_50V8J
1
2
L25 FBMA-L11-160808-800LMT_0603L25 FBMA-L11-160808-800LMT_0603
1 2
L26 FBMA-L11-160808-800LMT_0603L26 FBMA-L11-160808-800LMT_0603
1 2
D6
RB491D_SC59-3
D6
RB491D_SC59-3
2 1
C514
100P_0402_50V8J
C514
100P_0402_50V8J
1
2
C511
10P_0402_50V8J
C511
10P_0402_50V8J
1
2
R476 10K_0402_5%R476 10K_0402_5%
12
R473
150_0402_1%
R473
150_0402_1%
12
F2
1.1A_6VDC_FUSE
F2
1.1A_6VDC_FUSE
21
C519
68P_0402_50V8J
C519
68P_0402_50V8J
1
2
L24 FBMA-L11-160808-800LMT_0603L24 FBMA-L11-160808-800LMT_0603
1 2
C510
22P_0402_50V8J
C510
22P_0402_50V8J
1
2
L28 FBMA-L11-160808-800LMT_0603L28 FBMA-L11-160808-800LMT_0603
1 2
C517
10P_0402_50V8J
C517
10P_0402_50V8J
1
2
D8
DAN217_SC59
D8
DAN217_SC59
2
3
1
Q19A
2N7002DW-T/R7_SOT363-6
Q19A
2N7002DW-T/R7_SOT363-6
61
2
D7
DAN217_SC59
D7
DAN217_SC59
2
3
1
C512
10P_0402_50V8J
C512
10P_0402_50V8J
1
2
G
G
JCRT1
C-H_13-12201513CP
CONN@
G
G
JCRT1
C-H_13-12201513CP
CONN@
6
11
1
7
12
2
8
13
3
9
14
4
10
15
5
16
17
U22
74AHCT1G125GW_SOT353-5
U22
74AHCT1G125GW_SOT353-5
A
2Y4
OE# 1
G
3P5
C513
10P_0402_50V8J
C513
10P_0402_50V8J
1
2
U23
74AHCT1G125GW_SOT353-5
U23
74AHCT1G125GW_SOT353-5
A
2Y4
OE# 1
G
3P5
R742
2.2K_0402_5%
R742
2.2K_0402_5%
12
C506
10P_0402_50V8J
C506
10P_0402_50V8J
1
2
C515 0.1U_0402_16V4ZC515 0.1U_0402_16V4Z
1 2
L29 FBMA-L11-160808-800LMT_0603L29 FBMA-L11-160808-800LMT_0603
1 2
R475
150_0402_1%
R475
150_0402_1%
12
C507
10P_0402_50V8J
C507
10P_0402_50V8J
1
2

5
5
4
4
3
3
2
2
1
1
D D
C C
B B
A A
HDMI_R_CK-HDMI_CLK-
HDMI_R_D0-HDMI_TX0-
HDMI_TX0+ HDMI_R_D0+
HDMI_CLK+ HDMI_R_CK+
HDMI_R_D1-HDMI_TX1-
HDMI_R_D2-HDMI_TX2-
HDMI_TX2+ HDMI_R_D2+
HDMI_TX1+ HDMI_R_D1+
HDMI_HPD
OE#
LS_HDMI_DET
HDMI_TX1-
HDMI_TX1+
HDMI_TX2-
HDMI_TX2+
HDMI_CLK+
HDMI_CLK-
HDMI_TX0-
HDMI_TX0+
HDMI_CG2
SDVO_SDATA
SDVO_SCLK
OC_S2
HDMI_CG1
HDMI_CG0
EQ_S1
HDMI_SDATA
HDMI_SCLK
HDMI_HPD
OE#
LS_HDMI_DET
HDMI_R_CK-
HDMI_R_D0-
HDMI_R_D1+
HDMI_R_D2-
HDMI_SCLK
HDMI_SDATA
HDMI_R_CK+
HDMI_HPD
HDMI_R_D1-
HDMI_R_D0+
HDMI_R_D2+
PCH_TMDS_CK
PCH_TMDS_CK#
PCH_TMDS_CK# <16>
PCH_TMDS_CK <16>
PCH_TMDS_D0# <16>
PCH_TMDS_D0 <16>
PCH_TMDS_D1 <16>
PCH_TMDS_D1# <16>
PCH_TMDS_D2# <16>
PCH_TMDS_D2 <16>
SDVO_SDATA<16>
SDVO_SCLK<16>
PCH_DPB_HPD <16>
+HDMI_5V_OUT
+5VS
+3VS
+3VS
+3VS
+3VS
+3VS
+3VS
+3VS
+3VS
+3VS
+HDMI_5V_OUT
+HDMI_5V_OUT
Title
Size Document Number Rev
Date: Sheet of
Security Classification
Compal Secret Data
THIS SHEET OF ENGINEERING DRAWING IS THE PROPRIETARY PROPERTY OF COMPAL ELECTRONICS, INC. AND CONTAINS CONFIDENTIAL
AND TRADE SECRET INFORMATION. THIS SHEET MAY NOT BE TRANSFERED FROM THE CUSTODY OF THE COMPETENT DIVISION OF R&D
DEPARTMENT EXCEPT AS AUTHORIZED BY COMPAL ELECTRONICS, INC. NEITHER THIS SHEET NOR THE INFORMATION IT CONTAINS
MAY BE USED BY OR DISCLOSED TO ANY THIRD PARTY WITHOUT PRIOR WRITTEN CONSENT OF COMPAL ELECTRONICS, INC.
Issued Date Deciphered Date
PEW71 M/B LA-6582P Schematic
1.0
HDMI Level Shife & Conn
Custom
24 48Thursday, July 08, 2010
2009/4/15 2010/04/15
Compal Electronics, Inc.
Title
Size Document Number Rev
Date: Sheet of
Security Classification
Compal Secret Data
THIS SHEET OF ENGINEERING DRAWING IS THE PROPRIETARY PROPERTY OF COMPAL ELECTRONICS, INC. AND CONTAINS CONFIDENTIAL
AND TRADE SECRET INFORMATION. THIS SHEET MAY NOT BE TRANSFERED FROM THE CUSTODY OF THE COMPETENT DIVISION OF R&D
DEPARTMENT EXCEPT AS AUTHORIZED BY COMPAL ELECTRONICS, INC. NEITHER THIS SHEET NOR THE INFORMATION IT CONTAINS
MAY BE USED BY OR DISCLOSED TO ANY THIRD PARTY WITHOUT PRIOR WRITTEN CONSENT OF COMPAL ELECTRONICS, INC.
Issued Date Deciphered Date
PEW71 M/B LA-6582P Schematic
1.0
HDMI Level Shife & Conn
Custom
24 48Thursday, July 08, 2010
2009/4/15 2010/04/15
Compal Electronics, Inc.
Title
Size Document Number Rev
Date: Sheet of
Security Classification
Compal Secret Data
THIS SHEET OF ENGINEERING DRAWING IS THE PROPRIETARY PROPERTY OF COMPAL ELECTRONICS, INC. AND CONTAINS CONFIDENTIAL
AND TRADE SECRET INFORMATION. THIS SHEET MAY NOT BE TRANSFERED FROM THE CUSTODY OF THE COMPETENT DIVISION OF R&D
DEPARTMENT EXCEPT AS AUTHORIZED BY COMPAL ELECTRONICS, INC. NEITHER THIS SHEET NOR THE INFORMATION IT CONTAINS
MAY BE USED BY OR DISCLOSED TO ANY THIRD PARTY WITHOUT PRIOR WRITTEN CONSENT OF COMPAL ELECTRONICS, INC.
Issued Date Deciphered Date
PEW71 M/B LA-6582P Schematic
1.0
HDMI Level Shife & Conn
Custom
24 48Thursday, July 08, 2010
2009/4/15 2010/04/15
Compal Electronics, Inc.
W=40mils
Change to TI P/N: SA00003DS00
20100608
NAL00 HDMI connector
HDMI Conn.
Change to DC232000900
20090917
1
1
0
01
0
1
EqualizationEQ0 EQ1
3dB
6dB
9dB
12dB0
(default)
0
0
0
0
0
0
2db
2db
-3db
0
0
0
-4db
-3db
0
1
0
1
1
Swing
0
0
420
0
CG1CG0
450
11 1
0
460
450
420
CG2
0
400
340
1
0
400
1 0
1
0
1
10
0
01
Pre-amp
0
(default)
Slew-rate
For HDMI SW Issue
R765
0_0402_5%
HDMI@R765
0_0402_5%
HDMI@
1 2
R749 2.2K_0402_5%HDMI@R749 2.2K_0402_5%HDMI@
1 2
R763 2.2K_0402_5%HDMI@R763 2.2K_0402_5%HDMI@
1 2
R759 4.32K_0402_1%HDMI@R759 4.32K_0402_1%HDMI@
1 2
R777 2.2K_0402_5%
@
R777 2.2K_0402_5%
@
1 2
R752 0_0402_5%HDMI@R752 0_0402_5%HDMI@
1 2
L15
WCM-2012-900T_0805
@
L15
WCM-2012-900T_0805
@
1
122
33
4
4
R768 0_0402_5%
HDMI@
R768 0_0402_5%
HDMI@
1 2
R761 2.2K_0402_5%HDMI@R761 2.2K_0402_5%HDMI@
1 2
G
D
S
Q20
2N7002_SOT23
HDMI@
G
D
S
Q20
2N7002_SOT23
HDMI@
2
13
D17 CH751H-40PT_SOD323-2
HDMI@
D17 CH751H-40PT_SOD323-2
HDMI@
21
R778 2.2K_0402_5%
@
R778 2.2K_0402_5%
@
1 2
R764
2.2K_0402_5%
@R764
2.2K_0402_5%
@
1 2
C647
0.1U_0402_16V4Z
HDMI@
C647
0.1U_0402_16V4Z
HDMI@
1
2
R755 4.7K_0402_5%HDMI@R755 4.7K_0402_5%HDMI@
1 2
C646
0.1U_0402_16V4Z
HDMI@
C646
0.1U_0402_16V4Z
HDMI@
1
2
R766
0_0402_5%
HDMI@
R766
0_0402_5%
HDMI@
1 2
C648
0.1U_0402_16V4Z
HDMI@
C648
0.1U_0402_16V4Z
HDMI@
1
2
R750
2.2K_0402_5%
@R750
2.2K_0402_5%
@
1 2
R773
20K_0402_5%
@
R773
20K_0402_5%
@
12
C651
0.1U_0402_16V4Z
HDMI@
C651
0.1U_0402_16V4Z
HDMI@
1
2
R769
20K_0402_5%
@
R769
20K_0402_5%
@
12
L16
WCM-2012-900T_0805
@
L16
WCM-2012-900T_0805
@
1
122
33
4
4
F1
1.1A_6VDC_FUSE
HDMI@ F1
1.1A_6VDC_FUSE
HDMI@
21
R754 0_0402_5%HDMI@R754 0_0402_5%HDMI@
1 2
R770 0_0402_5%HDMI@R770 0_0402_5%HDMI@
1 2
R745
10K_0402_5%
HDMI@
R745
10K_0402_5%
HDMI@
12
JHDMI1
SUYIN_100042MR019S153ZL
CONN@
JHDMI1
SUYIN_100042MR019S153ZL
CONN@
D2+
1D2_shield
2D2-
3D1+
4D1_shield
5D1-
6D0+
7D0_shield
8D0-
9CK+
10 CK_shield
11 CK-
12 CEC
13 Reserved
14 SCL
15 SDA
16 DDC/CEC_GND
17 +5V
18 HP_DET
19
GND 20
GND 21
GND 22
GND 23
G
D
S
Q21
2N7002_SOT23
@
G
D
S
Q21
2N7002_SOT23
@
2
13
ASM1442T_QFN48_7X7
U11
HDMI@
ASM1442T_QFN48_7X7
U11
HDMI@
VCC3V
2
REXT
6
HPD#
7
SDA
8
SCL
9
CG_2
10
GND
12 GND
5GND
1
GND
18
GND
24
GND
27
GND
31
GND
36
GND
37
GND
43
VCC3V
11
VCC3V
15
VCC3V
21
VCC3V
26
VCC3V
33
VCC3V
40
VCC3V
46
CG_0
3
CG_1
4
OUT_D4+
13
OUT_D4-
14
OUT_D3+
16
OUT_D3-
17
OUT_D2+
19
IN_D4+ 48
IN_D4- 47
IN_D3+ 45
IN_D3- 44
IN_D2+ 42
IN_D2- 41
IN_D1- 38
OE# 25
SCL_SINK 28
SDA_SINK 29
HPD_SINK 30
DDC_EN 32
OUT_D2-
20
OUT_D1+
22
OUT_D1-
23 IN_D1+ 39
EQ_0 34
EQ_1 35
GND 49
L17
WCM-2012-900T_0805
@
L17
WCM-2012-900T_0805
@
1
122
33
4
4
R767 0_0402_5%HDMI@R767 0_0402_5%HDMI@
1 2
R772 0_0402_5%
HDMI@
R772 0_0402_5%
HDMI@
1 2
R751 2.2K_0402_5%HDMI@R751 2.2K_0402_5%HDMI@
1 2
R757 2.2K_0402_5%@R757 2.2K_0402_5%@
1 2
D12 CH751H-40PT_SOD323-2
HDMI@
D12 CH751H-40PT_SOD323-2
HDMI@
21
C645
0.1U_0402_16V4Z
HDMI@
C645
0.1U_0402_16V4Z
HDMI@
1
2
L14
WCM-2012-900T_0805
@
L14
WCM-2012-900T_0805
@
1
122
33
4
4
R756 2.2K_0402_5%@R756 2.2K_0402_5%@
1 2
R748
2.2K_0402_5%
@R748
2.2K_0402_5%
@
1 2
C649
0.1U_0402_16V4Z
HDMI@
C649
0.1U_0402_16V4Z
HDMI@
1
2
R746
100K_0402_5%
HDMI@
R746
100K_0402_5%
HDMI@
12
C650
0.1U_0402_16V4Z
HDMI@
C650
0.1U_0402_16V4Z
HDMI@
1
2
R771
0_0402_5%
HDMI@
R771
0_0402_5%
HDMI@
1 2
R762 0_0402_5%HDMI@R762 0_0402_5%HDMI@
1 2
R760 0_0402_5%
HDMI@
R760 0_0402_5%
HDMI@
1 2
C652
0.1U_0402_16V4Z
HDMI@
C652
0.1U_0402_16V4Z
HDMI@
1
2
C644
0.1U_0402_16V4Z
HDMI@
C644
0.1U_0402_16V4Z
HDMI@
1
2
R758 0_0402_5%HDMI@R758 0_0402_5%HDMI@
1 2
R753 2.2K_0402_5%@R753 2.2K_0402_5%@
1 2
R747 2.2K_0402_5%HDMI@R747 2.2K_0402_5%HDMI@
1 2

A
A
B
B
C
C
D
D
E
E
F
F
G
G
H
H
1 1
2 2
3 3
4 4
SATA_PTX_C_DRX_P0
SATA_PTX_C_DRX_N0
SATA_DTX_PRX_N0
SATA_DTX_PRX_P0
SATA_PTX_C_DRX_P1
SATA_PTX_C_DRX_N1
SATA_DTX_PRX_N1
SATA_DTX_PRX_P1
SATA_PTX_DRX_P1<13>
SATA_PTX_DRX_N1<13>
SATA_DTX_C_PRX_P1<13>
SATA_DTX_C_PRX_N1<13>
SATA_PTX_DRX_N0<13>
SATA_PTX_DRX_P0<13>
SATA_DTX_C_PRX_N0<13>
SATA_DTX_C_PRX_P0<13>
+3VS
+5VS
+3VS
+5VS
Title
Size Document Number Rev
Date: Sheet of
Security Classification
Compal Secret Data
THIS SHEET OF ENGINEERING DRAWING IS THE PROPRIETARY PROPERTY OF COMPAL ELECTRONICS, INC. AND CONTAINS CONFIDENTIAL
AND TRADE SECRET INFORMATION. THIS SHEET MAY NOT BE TRANSFERED FROM THE CUSTODY OF THE COMPETENT DIVISION OF R&D
DEPARTMENT EXCEPT AS AUTHORIZED BY COMPAL ELECTRONICS, INC. NEITHER THIS SHEET NOR THE INFORMATION IT CONTAINS
MAY BE USED BY OR DISCLOSED TO ANY THIRD PARTY WITHOUT PRIOR WRITTEN CONSENT OF COMPAL ELECTRONICS, INC.
Issued Date
Deciphered Date
PEW71 M/B LA-6582P Schematic
1.0
HDD & ODD & Screw Hole
B
25 48Thursday, July 08, 2010
2009/5/12 2010/04/15
Compal Electronics, Inc.
Title
Size Document Number Rev
Date: Sheet of
Security Classification
Compal Secret Data
THIS SHEET OF ENGINEERING DRAWING IS THE PROPRIETARY PROPERTY OF COMPAL ELECTRONICS, INC. AND CONTAINS CONFIDENTIAL
AND TRADE SECRET INFORMATION. THIS SHEET MAY NOT BE TRANSFERED FROM THE CUSTODY OF THE COMPETENT DIVISION OF R&D
DEPARTMENT EXCEPT AS AUTHORIZED BY COMPAL ELECTRONICS, INC. NEITHER THIS SHEET NOR THE INFORMATION IT CONTAINS
MAY BE USED BY OR DISCLOSED TO ANY THIRD PARTY WITHOUT PRIOR WRITTEN CONSENT OF COMPAL ELECTRONICS, INC.
Issued Date
Deciphered Date
PEW71 M/B LA-6582P Schematic
1.0
HDD & ODD & Screw Hole
B
25 48Thursday, July 08, 2010
2009/5/12 2010/04/15
Compal Electronics, Inc.
Title
Size Document Number Rev
Date: Sheet of
Security Classification
Compal Secret Data
THIS SHEET OF ENGINEERING DRAWING IS THE PROPRIETARY PROPERTY OF COMPAL ELECTRONICS, INC. AND CONTAINS CONFIDENTIAL
AND TRADE SECRET INFORMATION. THIS SHEET MAY NOT BE TRANSFERED FROM THE CUSTODY OF THE COMPETENT DIVISION OF R&D
DEPARTMENT EXCEPT AS AUTHORIZED BY COMPAL ELECTRONICS, INC. NEITHER THIS SHEET NOR THE INFORMATION IT CONTAINS
MAY BE USED BY OR DISCLOSED TO ANY THIRD PARTY WITHOUT PRIOR WRITTEN CONSENT OF COMPAL ELECTRONICS, INC.
Issued Date
Deciphered Date
PEW71 M/B LA-6582P Schematic
1.0
HDD & ODD & Screw Hole
B
25 48Thursday, July 08, 2010
2009/5/12 2010/04/15
Compal Electronics, Inc.
CL 4.0 mm
SATA HDD1 Conn.
SATA ODD
FFC Conn.
JMINI1
Stand-off
20090915 Update to SANTA
Change to 12P conn. for FFC
20100413
H9
H_3P0
@
H9
H_3P0
@
1
JODD1
ACES_85201-1205N
CONN@
JODD1
ACES_85201-1205N
CONN@
1
1
2
2
3
3
4
4
5
5
6
6
7
7
8
8
9
9
10
10
11
11
12
12 GND 13
GND 14
C661 0.01U_0402_16V7KC661 0.01U_0402_16V7K
1 2
C666 0.01U_0402_16V7KC666 0.01U_0402_16V7K
1 2
C667 0.01U_0402_16V7KC667 0.01U_0402_16V7K
1 2
H7
H_3P0
@
H7
H_3P0
@
1
C657
10U_0805_10V4Z
C657
10U_0805_10V4Z
1
2
H2
H_3P0
@
H2
H_3P0
@
1
H22
H_4P2
@
H22
H_4P2
@
1
H1
H_3P0
@
H1
H_3P0
@
1
FD8
@
FIDUCIAL_C40M80
FD8
@
FIDUCIAL_C40M80
1
C653
0.1U_0402_16V4Z
C653
0.1U_0402_16V4Z
1
2
C668 0.01U_0402_16V7KC668 0.01U_0402_16V7K
1 2
H4
H_3P0
@
H4
H_3P0
@
1
H6
H_3P0
@
H6
H_3P0
@
1
H42
H_3P0N
@
H42
H_3P0N
@
1
C660 0.01U_0402_16V7KC660 0.01U_0402_16V7K
1 2
H8
H_3P0
@
H8
H_3P0
@
1
FD6
@
FIDUCIAL_C40M80
FD6
@
FIDUCIAL_C40M80
1
C655
0.1U_0402_16V4Z
C655
0.1U_0402_16V4Z
1
2
H24
H_4P2
@
H24
H_4P2
@
1
JHDD1
SANTA_192301-1
CONN@
JHDD1
SANTA_192301-1
CONN@
GND
1
A+
2
A-
3
GND
4
B-
5
B+
6
GND
7
V33
8
V33
9
V33
10
GND
11
GND
12
GND
13
V5
14
V5
15
V5
16
GND
17
Reserved
18
GND
19
V12
20
V12
21
V12
22 GND 23
GND 24
C654
1000P_0402_50V7K
C654
1000P_0402_50V7K
1
2
C669 0.01U_0402_16V7KC669 0.01U_0402_16V7K
1 2
C659 0.01U_0402_16V7KC659 0.01U_0402_16V7K
1 2
H21
H_4P2
@
H21
H_4P2
@
1
C656
1U_0603_10V6K
C656
1U_0603_10V6K
1
2
FD7
@
FIDUCIAL_C40M80
FD7
@
FIDUCIAL_C40M80
1
C658 0.01U_0402_16V7KC658 0.01U_0402_16V7K
1 2
H18
H_3P4
@
H18
H_3P4
@
1
H41
H_3P0X3P5N
@
H41
H_3P0X3P5N
@
1
H23
H_4P2
@
H23
H_4P2
@
1
H12
H_3P0
@
H12
H_3P0
@
1
FD5
@
FIDUCIAL_C40M80
FD5
@
FIDUCIAL_C40M80
1

A
A
B
B
C
C
D
D
E
E
1 1
2 2
3 3
4 4
WL_OFF#
PLT_RST_BUF#
PCH_SMBCLK
PCH_SMBDATA
E51RXD_P80CLK
E51TXD_P80DATA_R
PCH_PCIE_WAKE#
+VCC_FAN1
+VCC_FAN1
WL_OFF# <30>
E51RXD_P80CLK<30>
Mini1_LED# <30>
E51TXD_P80DATA<30>
MINI1_CLKREQ#<14>
PCH_PCIE_WAKE#<15,27>
PLT_RST_BUF# <17>
CLK_PCIE_MINI1#<14>
CLK_PCIE_MINI1<14>
PCIE_PTX_C_DRX_P2<14>
PCIE_DTX_C_PRX_P2<14>
PCIE_DTX_C_PRX_N2<14>
PCIE_PTX_C_DRX_N2<14>
USB20_N12 <17>
USB20_P12 <17>
PCH_SMBDATA <12,14>
PCH_SMBCLK <12,14>
EN_DFAN1<30>
FAN_SPEED1<30>
+3VS
+3VS
+1.5VS
+3VS+1.5VS
+3VS
+3VALW
+5VS
+3VS
+3VS
+3VS
Title
Size Document Number Rev
Date: Sheet of
Security Classification
Compal Secret Data
THIS SHEET OF ENGINEERING DRAWING IS THE PROPRIETARY PROPERTY OF COMPAL ELECTRONICS, INC. AND CONTAINS CONFIDENTIAL
AND TRADE SECRET INFORMATION. THIS SHEET MAY NOT BE TRANSFERED FROM THE CUSTODY OF THE COMPETENT DIVISION OF R&D
DEPARTMENT EXCEPT AS AUTHORIZED BY COMPAL ELECTRONICS, INC. NEITHER THIS SHEET NOR THE INFORMATION IT CONTAINS
MAY BE USED BY OR DISCLOSED TO ANY THIRD PARTY WITHOUT PRIOR WRITTEN CONSENT OF COMPAL ELECTRONICS, INC.
Issued Date
Deciphered Date
PEW71 M/B LA-6582P Schematic
1.0
MINI CARD (WLAN & 3G)/FAN
B
26 48Thursday, July 08, 2010
2009/5/12 2007/12/25
Compal Electronics, Inc.
Title
Size Document Number Rev
Date: Sheet of
Security Classification
Compal Secret Data
THIS SHEET OF ENGINEERING DRAWING IS THE PROPRIETARY PROPERTY OF COMPAL ELECTRONICS, INC. AND CONTAINS CONFIDENTIAL
AND TRADE SECRET INFORMATION. THIS SHEET MAY NOT BE TRANSFERED FROM THE CUSTODY OF THE COMPETENT DIVISION OF R&D
DEPARTMENT EXCEPT AS AUTHORIZED BY COMPAL ELECTRONICS, INC. NEITHER THIS SHEET NOR THE INFORMATION IT CONTAINS
MAY BE USED BY OR DISCLOSED TO ANY THIRD PARTY WITHOUT PRIOR WRITTEN CONSENT OF COMPAL ELECTRONICS, INC.
Issued Date
Deciphered Date
PEW71 M/B LA-6582P Schematic
1.0
MINI CARD (WLAN & 3G)/FAN
B
26 48Thursday, July 08, 2010
2009/5/12 2007/12/25
Compal Electronics, Inc.
Title
Size Document Number Rev
Date: Sheet of
Security Classification
Compal Secret Data
THIS SHEET OF ENGINEERING DRAWING IS THE PROPRIETARY PROPERTY OF COMPAL ELECTRONICS, INC. AND CONTAINS CONFIDENTIAL
AND TRADE SECRET INFORMATION. THIS SHEET MAY NOT BE TRANSFERED FROM THE CUSTODY OF THE COMPETENT DIVISION OF R&D
DEPARTMENT EXCEPT AS AUTHORIZED BY COMPAL ELECTRONICS, INC. NEITHER THIS SHEET NOR THE INFORMATION IT CONTAINS
MAY BE USED BY OR DISCLOSED TO ANY THIRD PARTY WITHOUT PRIOR WRITTEN CONSENT OF COMPAL ELECTRONICS, INC.
Issued Date
Deciphered Date
PEW71 M/B LA-6582P Schematic
1.0
MINI CARD (WLAN & 3G)/FAN
B
26 48Thursday, July 08, 2010
2009/5/12 2007/12/25
Compal Electronics, Inc.
Mini Card Power Rating
+3VS
+3V
+1.5VS
Primary Power (mA)
Peak Normal
1000
330
500
750
250
375
Auxiliary Power (mA)
Normal
250 (wake enable)
5 (Not wake enable)
Power
For Wireless LAN
(9~16mA)
5.2 mm
40mil
FAN1 Conn
Del 3G / GPS Module Connect
20090915 Add for 3G team20090915 Add for 3G team
Change to PU +3VS
20091230
C38
47P_0402_50V8J
@
C38
47P_0402_50V8J
@
1
2
C1167
1000P_0402_50V7K
C1167
1000P_0402_50V7K
1 2
C1149
0.1U_0402_16V4Z
C1149
0.1U_0402_16V4Z
1
2
C1152
0.1U_0402_16V4Z
C1152
0.1U_0402_16V4Z
1
2
C1150
4.7U_0805_10V4Z
C1150
4.7U_0805_10V4Z
1
2
C1160 10U_0805_10V4Z@C1160 10U_0805_10V4Z@
1 2
R947 0_0402_5%@R947 0_0402_5%@
1 2
C1166
10U_0805_10V4Z
C1166
10U_0805_10V4Z
1 2
U60
APL5607KI-TRG_SO8
U60
APL5607KI-TRG_SO8
EN
1
VIN
2
VOUT
3
VSET
4
GND 8
GND 7
GND 6
GND 5
R956
10K_0402_5%
R956
10K_0402_5%
12
R14 0_0402_5%R14 0_0402_5%
1 2
C1157
0.1U_0402_16V4Z
C1157
0.1U_0402_16V4Z
1
2
R949 0_0603_5%R949 0_0603_5%
1 2
C37
47P_0402_50V8J
@
C37
47P_0402_50V8J
@
1
2
R950 0_0603_5%
@
R950 0_0603_5%
@
1 2
C1148
4.7U_0805_10V4Z
C1148
4.7U_0805_10V4Z
1
2
C1168
1000P_0402_50V7K
C1168
1000P_0402_50V7K
1
2
R952
0_0402_5%
R952
0_0402_5%
1 2
C1151
0.1U_0402_16V4Z
C1151
0.1U_0402_16V4Z
1
2
R953
100K_0402_5%
R953
100K_0402_5%
12
JMINI1
ACES_88910-5204
CONN@
JMINI1
ACES_88910-5204
CONN@
3
344
5
566
7
788
9
910 10
11
11 12 12
13
13 14 14
15
15 16 16
17
17 18 18
19
19 20 20
21
21 22 22
23
23 24 24
25
25 26 26
27
27 28 28
29
29 30 30
31
31 32 32
33
33 34 34
35
35 36 36
37
37 38 38
39
39 40 40
41
41 42 42
43
43 44 44
45
45 46 46
47
47 48 48
49
49 50 50
51
51 52 52
1
122
G1
53
G2
54
G3
55
G3
56
JFAN1
ACES_85204-03001
CONN@
JFAN1
ACES_85204-03001
CONN@
1
1
2
2
3
3G1 4
G2 5

5
5
4
4
3
3
2
2
1
1
D D
C C
B B
A A
LAN_XTALI
LAN_XTALO_R
LAN_XTALO
+LAN_AVDDL
+LAN_GPHYPLLVDDL
+LAN_PCIEPLLVDD
LAN_MIDI1-
LAN_MIDI2-
+LAN_AVDDL
+LAN_PCIEPLLVDD
+LAN_GPHYPLLVDDL
PCIE_DTX_PRX_N1
PCIE_DTX_PRX_P1
LAN_RESET#
LAN_PME#
LAN_RDAC
+LAN_BIASVDDH
+LAN_XTALVDDH
+LAN_XTALVDDH
+LAN_BIASVDDH
+LAN_AVDDH
+LAN_AVDDH
LAN_MIDI3+
LAN_MIDI0+
LAN_MIDI0-
LAN_MIDI1+
LAN_MIDI2+
LAN_MIDI3-
SPROM_CLK
SPROM_DOUT
+1.2V_LAN_OUT
SPROM_DOUT
SPROM_CLK
LAN_XTALO_R
LAN_XTALI
PCIE_DTX_C_PRX_N1<14>
PCIE_PTX_C_DRX_P1<14>
PCIE_PTX_C_DRX_N1<14>
PCH_PCIE_WAKE#<15,26>
LAN_MIDI1- <28>
LAN_MIDI2- <28>
EC_PME#<30>
PCIE_DTX_C_PRX_P1<14>
PLT_RST#<5,17,30>
LAN_CLKREQ#<14>
LAN_MIDI3+ <28>
LAN_MIDI3- <28>
LAN_MIDI0+ <28>
LAN_MIDI0- <28>
LAN_MIDI1+ <28>
LAN_MIDI2+ <28>
LAN_ACTIVITY# <28>
LAN_LINK# <28>
CLK_PCIE_LAN#<14>
CLK_PCIE_LAN<14>
+3V_LAN
+3V_LAN
+1.2V_LAN
+1.2V_LAN
+1.2V_LAN
+3VALW
+3V_LAN
+1.2V_LAN
+3V_LAN
+3VS
+1.2V_LAN
+3V_LAN
+3V_LAN
Title
Size Document Number Rev
Date: Sheet of
Security Classification
Compal Secret Data
THIS SHEET OF ENGINEERING DRAWING IS THE PROPRIETARY PROPERTY OF COMPAL ELECTRONICS, INC. AND CONTAINS CONFIDENTIAL
AND TRADE SECRET INFORMATION. THIS SHEET MAY NOT BE TRANSFERED FROM THE CUSTODY OF THE COMPETENT DIVISION OF R&D
DEPARTMENT EXCEPT AS AUTHORIZED BY COMPAL ELECTRONICS, INC. NEITHER THIS SHEET NOR THE INFORMATION IT CONTAINS
MAY BE USED BY OR DISCLOSED TO ANY THIRD PARTY WITHOUT PRIOR WRITTEN CONSENT OF COMPAL ELECTRONICS, INC.
Issued Date
Deciphered Date
PEW71 M/B LA-6582P Schematic
1.0
Broadcom BCM57780
Custom
27 48Thursday, July 08, 2010
2008/08/10 2009/08/10
Compal Electronics, Inc.
Title
Size Document Number Rev
Date: Sheet of
Security Classification
Compal Secret Data
THIS SHEET OF ENGINEERING DRAWING IS THE PROPRIETARY PROPERTY OF COMPAL ELECTRONICS, INC. AND CONTAINS CONFIDENTIAL
AND TRADE SECRET INFORMATION. THIS SHEET MAY NOT BE TRANSFERED FROM THE CUSTODY OF THE COMPETENT DIVISION OF R&D
DEPARTMENT EXCEPT AS AUTHORIZED BY COMPAL ELECTRONICS, INC. NEITHER THIS SHEET NOR THE INFORMATION IT CONTAINS
MAY BE USED BY OR DISCLOSED TO ANY THIRD PARTY WITHOUT PRIOR WRITTEN CONSENT OF COMPAL ELECTRONICS, INC.
Issued Date
Deciphered Date
PEW71 M/B LA-6582P Schematic
1.0
Broadcom BCM57780
Custom
27 48Thursday, July 08, 2010
2008/08/10 2009/08/10
Compal Electronics, Inc.
Title
Size Document Number Rev
Date: Sheet of
Security Classification
Compal Secret Data
THIS SHEET OF ENGINEERING DRAWING IS THE PROPRIETARY PROPERTY OF COMPAL ELECTRONICS, INC. AND CONTAINS CONFIDENTIAL
AND TRADE SECRET INFORMATION. THIS SHEET MAY NOT BE TRANSFERED FROM THE CUSTODY OF THE COMPETENT DIVISION OF R&D
DEPARTMENT EXCEPT AS AUTHORIZED BY COMPAL ELECTRONICS, INC. NEITHER THIS SHEET NOR THE INFORMATION IT CONTAINS
MAY BE USED BY OR DISCLOSED TO ANY THIRD PARTY WITHOUT PRIOR WRITTEN CONSENT OF COMPAL ELECTRONICS, INC.
Issued Date
Deciphered Date
PEW71 M/B LA-6582P Schematic
1.0
Broadcom BCM57780
Custom
27 48Thursday, July 08, 2010
2008/08/10 2009/08/10
Compal Electronics, Inc.
20mil
20mil
20mil
20mil
60mil
20mil
20mil
On chip
AT24C02
SPROM_CLK
(EECLK)
SPROM_DOUT
(EEDATA)
1 1
01
For EMI
20091211
Y6
25MHZ_20PF_7A25000012
Y6
25MHZ_20PF_7A25000012
1 2
C1126
10U_0805_10V4Z
C1126
10U_0805_10V4Z
1
2
L101
BLM18AG601SN1D_2P
L101
BLM18AG601SN1D_2P
1 2
C1129
4.7U_0603_6.3V6K
C1129
4.7U_0603_6.3V6K
1
2
C1121
0.1U_0402_16V4Z
C1121
0.1U_0402_16V4Z
1
2
C1117
0.1U_0402_16V4Z
C1117
0.1U_0402_16V4Z
1
2
L105
BLM18AG601SN1D_2P
L105
BLM18AG601SN1D_2P
1 2
R914
1.24K_0402_1%
R914
1.24K_0402_1%
1 2
R906
1K_0402_1%
@
R906
1K_0402_1%
@
1 2
C1118 0.1U_0402_16V4Z
@
C1118 0.1U_0402_16V4Z
@
1 2
C1115
0.1U_0402_16V4Z
C1115
0.1U_0402_16V4Z
1
2
R903
1K_0402_1%
R903
1K_0402_1%
1 2
U59
AT24C02_SO8
@U59
AT24C02_SO8
@
A0 1
A1 2
NC 3
GND 4
VCC
8
WP
7
SCL
6
SDA
5
C1136
33P_0402_50V8J
C1136
33P_0402_50V8J
1
2
L103
BLM18AG601SN1D_2P
L103
BLM18AG601SN1D_2P
1 2
R902
1K_0402_1%
@
R902
1K_0402_1%
@
1 2
C1119
0.1U_0402_16V7K
C1119
0.1U_0402_16V7K
1 2
C1112
4.7U_0603_6.3V6K
C1112
4.7U_0603_6.3V6K
1
2
R911 0_0402_5%R911 0_0402_5%
1 2
R915
200_0402_1%
R915
200_0402_1%
12
C1114
4.7U_0603_6.3V6K
C1114
4.7U_0603_6.3V6K
1
2
R907
0_0402_5%
R907
0_0402_5%
12
C1128
4.7U_0603_6.3V6K
C1128
4.7U_0603_6.3V6K
1
2
C1127
0.1U_0402_16V4Z
C1127
0.1U_0402_16V4Z
1
2
C1130
0.1U_0402_16V4Z
C1130
0.1U_0402_16V4Z
1
2
R905
1K_0402_1%
R905
1K_0402_1%
1 2
C1113
0.1U_0402_16V4Z
C1113
0.1U_0402_16V4Z
1
2
R912 1K_0402_5%R912 1K_0402_5%
1 2
C1123
0.1U_0402_16V4Z
C1123
0.1U_0402_16V4Z
1
2
R910 4.7K_0402_5%R910 4.7K_0402_5%
1 2
C1134
4.7U_0603_6.3V6K
C1134
4.7U_0603_6.3V6K
1
2
C674
1000P_0402_50V7K
C674
1000P_0402_50V7K
1
2
C1120
0.1U_0402_16V7K
C1120
0.1U_0402_16V7K
1 2
C1125
0.1U_0402_16V4Z
C1125
0.1U_0402_16V4Z
1
2
R913 10K_0402_5%R913 10K_0402_5%
1 2
C1132
4.7U_0603_6.3V6K
C1132
4.7U_0603_6.3V6K
1
2
R904
0_0402_5%
R904
0_0402_5%
12
L102
4.7UH_PG031B-4R7MS_1.1A_20%
L102
4.7UH_PG031B-4R7MS_1.1A_20%
1 2
C1135
33P_0402_50V8J
C1135
33P_0402_50V8J
1
2
C1133
0.1U_0402_16V4Z
C1133
0.1U_0402_16V4Z
1
2
C675
1000P_0402_50V7K
C675
1000P_0402_50V7K
1
2
R908 0_0402_5%@R908 0_0402_5%@
1 2
L104
BLM18AG601SN1D_2P
L104
BLM18AG601SN1D_2P
1 2
R901
0_1206_5%
R901
0_1206_5%
1 2
C1122
0.1U_0402_16V4Z
C1122
0.1U_0402_16V4Z
1
2
L100
BLM18AG601SN1D_2P
L100
BLM18AG601SN1D_2P
1 2
C1116
0.1U_0402_16V4Z
C1116
0.1U_0402_16V4Z
1
2
L99
BLM18AG601SN1D_2P
L99
BLM18AG601SN1D_2P
1 2
C1131
0.1U_0402_16V4Z
C1131
0.1U_0402_16V4Z
1
2
C676
1000P_0402_50V7K
C676
1000P_0402_50V7K
1
2
BCM57780A0KMLG_QFN48_7X7
U58
BCM57780A0KMLG_QFN48_7X7
U58
AVDDL
39
SR_VDDP 10
TRD1_P 32
CLKREQ#
3
AVDDH 36
AVDDH 30
TRD1_N 31
AVDDL
33
TRD2_P 34
VDDC
6
TRD0_N 29
MODE 5
NC 7
TRD3_P 38
TRD3_N 37
VMAIN_PRSINT
40
LOW_PWR
1
AVDDL
27
RDAC
26
BIASVDDH 25
WAKE#
4
SR_VDD 9
SR_LX 11
XTALI
12
XTALO
13
XTALVDDH 14
VDDC
15
VDDC
41
TRD0_P 28
REST#
2
PCIE_TXD_N
16
EEDATA 43
SR_VFB 8
PCIE_PLLVDDL
18
PCIE_REFCLK_P
20
PCIE_RXD_P
22
GPHY_PLLVDDL
24
PCIE_REFCLK_N
19
PCIE_PLLVDDL
21
PCIE_RXD_N
23
PCIE_TXD_P
17
TRD2_N 35
VDDC
42
EECLK 44
SPD1000LED# 46
SPD100LED# 47
LINKLED# 48
TRAFFICLED# 45
PAD
49
C1124
0.1U_0402_16V4Z
C1124
0.1U_0402_16V4Z
1
2
R909 0_0402_5%R909 0_0402_5%
1 2

5
5
4
4
3
3
2
2
1
1
D D
C C
B B
A A
RJ45_MIDI2-
RJ45_MIDI2+
RJ45_MIDI1+
RJ45_MIDI0-
RJ45_MIDI1-
RJ45_MIDI0+
RJ45_GND LANGND
LAN_ACTIVITY#
LAN_LINK#
RJ45_MIDI3-
RJ45_MIDI3+
RJ45_MIDI2-
RJ45_MIDI2+
RJ45_MIDI1-
RJ45_MIDI1+
RJ45_MIDI0-
RJ45_MIDI0+
RJ45_GND
LAN_MIDI2-
LAN_MIDI2+
LAN_MIDI0-
LAN_MIDI1+
LAN_MIDI3+
LAN_MIDI3-
LAN_MIDI0+
LAN_MIDI1-
RJ45_MIDI3-
RJ45_MIDI3+
LAN_ACTIVITY#<27>
LAN_LINK#<27>
LAN_MIDI3-<27>
LAN_MIDI2-<27>
LAN_MIDI1-<27>
LAN_MIDI3+<27>
LAN_MIDI2+<27>
LAN_MIDI1+<27>
LAN_MIDI0-<27>
LAN_MIDI0+<27>
+3V_LAN
+3V_LAN
Title
Size Document Number Rev
Date: Sheet of
Security Classification
Compal Secret Data
THIS SHEET OF ENGINEERING DRAWING IS THE PROPRIETARY PROPERTY OF COMPAL ELECTRONICS, INC. AND CONTAINS CONFIDENTIAL
AND TRADE SECRET INFORMATION. THIS SHEET MAY NOT BE TRANSFERED FROM THE CUSTODY OF THE COMPETENT DIVISION OF R&D
DEPARTMENT EXCEPT AS AUTHORIZED BY COMPAL ELECTRONICS, INC. NEITHER THIS SHEET NOR THE INFORMATION IT CONTAINS
MAY BE USED BY OR DISCLOSED TO ANY THIRD PARTY WITHOUT PRIOR WRITTEN CONSENT OF COMPAL ELECTRONICS, INC.
Issued Date Deciphered Date
PEW71 M/B LA-6582P Schematic
1.0
LAN Magnetic & RJ45
Custom
28 48Thursday, July 08, 2010
2008/08/10 2009/08/10
Compal Electronics, Inc.
Title
Size Document Number Rev
Date: Sheet of
Security Classification
Compal Secret Data
THIS SHEET OF ENGINEERING DRAWING IS THE PROPRIETARY PROPERTY OF COMPAL ELECTRONICS, INC. AND CONTAINS CONFIDENTIAL
AND TRADE SECRET INFORMATION. THIS SHEET MAY NOT BE TRANSFERED FROM THE CUSTODY OF THE COMPETENT DIVISION OF R&D
DEPARTMENT EXCEPT AS AUTHORIZED BY COMPAL ELECTRONICS, INC. NEITHER THIS SHEET NOR THE INFORMATION IT CONTAINS
MAY BE USED BY OR DISCLOSED TO ANY THIRD PARTY WITHOUT PRIOR WRITTEN CONSENT OF COMPAL ELECTRONICS, INC.
Issued Date Deciphered Date
PEW71 M/B LA-6582P Schematic
1.0
LAN Magnetic & RJ45
Custom
28 48Thursday, July 08, 2010
2008/08/10 2009/08/10
Compal Electronics, Inc.
Title
Size Document Number Rev
Date: Sheet of
Security Classification
Compal Secret Data
THIS SHEET OF ENGINEERING DRAWING IS THE PROPRIETARY PROPERTY OF COMPAL ELECTRONICS, INC. AND CONTAINS CONFIDENTIAL
AND TRADE SECRET INFORMATION. THIS SHEET MAY NOT BE TRANSFERED FROM THE CUSTODY OF THE COMPETENT DIVISION OF R&D
DEPARTMENT EXCEPT AS AUTHORIZED BY COMPAL ELECTRONICS, INC. NEITHER THIS SHEET NOR THE INFORMATION IT CONTAINS
MAY BE USED BY OR DISCLOSED TO ANY THIRD PARTY WITHOUT PRIOR WRITTEN CONSENT OF COMPAL ELECTRONICS, INC.
Issued Date Deciphered Date
PEW71 M/B LA-6582P Schematic
1.0
LAN Magnetic & RJ45
Custom
28 48Thursday, July 08, 2010
2008/08/10 2009/08/10
Compal Electronics, Inc.
40mil
40mil
Place close to TCT pin
LAN Connector
Change to SP050006B00
20091117
C1139
0.1U_0402_16V4Z
C1139
0.1U_0402_16V4Z
1
2
C1143
220P_0402_50V7K
C1143
220P_0402_50V7K
1
2
C1146
0.1U_0402_16V4Z
C1146
0.1U_0402_16V4Z
1
2
C1141
0.1U_0402_16V4Z
C1141
0.1U_0402_16V4Z
1
2
C1137
220P_0402_50V7K
C1137
220P_0402_50V7K
1
2
C1145
1000P_1206_2KV7K
C1145
1000P_1206_2KV7K
1 2
R917
75_0402_1%
R917
75_0402_1%
12
C1144
68P_0402_50V8J
@C1144
68P_0402_50V8J
@
12
C1140
0.1U_0402_16V4Z
C1140
0.1U_0402_16V4Z
1
2
JRJ45
SANTA_130451-K
CONN@
JRJ45
SANTA_130451-K
CONN@
Yellow LED-
12
Yellow LED+
11
PR4-
8
PR4+
7
PR2-
6
PR3-
5
PR3+
4
PR2+
3
PR1-
2
PR1+
1
Green LED-
10
Green LED+
9
SHLD2 13
SHLD1 14
R921 1K_0402_5%R921 1K_0402_5%
12
R918
75_0402_1%
R918
75_0402_1%
12
R920
75_0402_1%
R920
75_0402_1%
12
R919
75_0402_1%
R919
75_0402_1%
12
C1142
0.1U_0402_16V4Z
C1142
0.1U_0402_16V4Z
1
2
C1147
4.7U_0603_6.3V6K
C1147
4.7U_0603_6.3V6K
1
2
T1
350UH_IH-037-2
T1
350UH_IH-037-2
TCT1
1
TD1+
2
TD1-
3
TCT2
4
TD2+
5
TD2-
6
TCT3
7
TD3+
8
TD3-
9
TCT4
10
TD4+
11
TD4-
12
MCT1 24
MX1+ 23
MX1- 22
MCT2 21
MX2+ 20
MX2- 19
MCT3 18
MX3+ 17
MX3- 16
MCT4 15
MX4+ 14
MX4- 13
R916 1K_0402_5%R916 1K_0402_5%
12
C1138 68P_0402_50V8J
@
C1138 68P_0402_50V8J
@
12

A
A
B
B
C
C
D
D
E
E
1 1
2 2
3 3
4 4
USB20_P1_1
+USB_VCCA
USB20_N1_1
CLK_SD_48M
XDWE#_SDCD#
XDD0_SDCLK_MSD2
XDD2_SDCMD
XDD4_SDD3_MSD1
XDD5_SDD2_MS_D5
RREF
+CARDPWR
VREG
+3VS_CR
XDDRY_SDWP_MSCLK
XDCE#_SDD1
XDCLE_SDD0
USB20_N9
USB20_P9
5IN1_LED#
SYSON#
XDD0_SDCLK_MSD2
XDD5_SDD2_MS_D5
XDD4_SDD3_MSD1
XDWE#_SDCD#
XDCLE_SDD0
XDCE#_SDD1
XDDRY_SDWP_MSCLK
XDD2_SDCMD
USB20_N1
USB20_P1
USB20_N1_1
USB20_P1_1
SYSON#
USB20_P2
USB20_N2
USB20_P0
USB20_N0
BT_ON#<30>
USB20_N11<17>
USB20_P11<17>
CLK_SD_48M <12>
5IN1_LED# <32>
USB20_P9<17>
USB20_N9<17>
USB_OC#2 <17>
SYSON#<35>
USB20_P1<17>
USB20_N1<17>
USB_OC#0 <17>
USB20_P2 <17>
USB20_P0 <17>
USB20_N0 <17>
USB20_N2 <17>
+USB_VCCA
+USB_VCCA
+3VS
+BT_VCC
+3VALW
+BT_VCC
+3VS +3VS_CR
+3VALW
+5VALW +USB_VCCA
+CARDPWR
+CARDPWR
+5VALW +USB_VCCB
+3VALW
+USB_VCCB
Title
Size Document Number Rev
Date: Sheet of
Security Classification
Compal Secret Data
THIS SHEET OF ENGINEERING DRAWING IS THE PROPRIETARY PROPERTY OF COMPAL ELECTRONICS, INC. AND CONTAINS CONFIDENTIAL
AND TRADE SECRET INFORMATION. THIS SHEET MAY NOT BE TRANSFERED FROM THE CUSTODY OF THE COMPETENT DIVISION OF R&D
DEPARTMENT EXCEPT AS AUTHORIZED BY COMPAL ELECTRONICS, INC. NEITHER THIS SHEET NOR THE INFORMATION IT CONTAINS
MAY BE USED BY OR DISCLOSED TO ANY THIRD PARTY WITHOUT PRIOR WRITTEN CONSENT OF COMPAL ELECTRONICS, INC.
Issued Date
Deciphered Date
PEW71 M/B LA-6582P Schematic
1.0
USB & Card reader& BT Connector
B
29 48Thursday, July 08, 2010
2009/5/12 2009/12/31
Compal Electronics, Inc.
Title
Size Document Number Rev
Date: Sheet of
Security Classification
Compal Secret Data
THIS SHEET OF ENGINEERING DRAWING IS THE PROPRIETARY PROPERTY OF COMPAL ELECTRONICS, INC. AND CONTAINS CONFIDENTIAL
AND TRADE SECRET INFORMATION. THIS SHEET MAY NOT BE TRANSFERED FROM THE CUSTODY OF THE COMPETENT DIVISION OF R&D
DEPARTMENT EXCEPT AS AUTHORIZED BY COMPAL ELECTRONICS, INC. NEITHER THIS SHEET NOR THE INFORMATION IT CONTAINS
MAY BE USED BY OR DISCLOSED TO ANY THIRD PARTY WITHOUT PRIOR WRITTEN CONSENT OF COMPAL ELECTRONICS, INC.
Issued Date
Deciphered Date
PEW71 M/B LA-6582P Schematic
1.0
USB & Card reader& BT Connector
B
29 48Thursday, July 08, 2010
2009/5/12 2009/12/31
Compal Electronics, Inc.
Title
Size Document Number Rev
Date: Sheet of
Security Classification
Compal Secret Data
THIS SHEET OF ENGINEERING DRAWING IS THE PROPRIETARY PROPERTY OF COMPAL ELECTRONICS, INC. AND CONTAINS CONFIDENTIAL
AND TRADE SECRET INFORMATION. THIS SHEET MAY NOT BE TRANSFERED FROM THE CUSTODY OF THE COMPETENT DIVISION OF R&D
DEPARTMENT EXCEPT AS AUTHORIZED BY COMPAL ELECTRONICS, INC. NEITHER THIS SHEET NOR THE INFORMATION IT CONTAINS
MAY BE USED BY OR DISCLOSED TO ANY THIRD PARTY WITHOUT PRIOR WRITTEN CONSENT OF COMPAL ELECTRONICS, INC.
Issued Date
Deciphered Date
PEW71 M/B LA-6582P Schematic
1.0
USB & Card reader& BT Connector
B
29 48Thursday, July 08, 2010
2009/5/12 2009/12/31
Compal Electronics, Inc.
Card Reader RTS5138 / RTS5137
(only SD+MMC function)
W=100mils
L7 / L22 change to SM070001600
20091230
(Port 1)
Left side
USB Port x 1
Q23 change to SB934130020
Bluetooth Conn.
W=40mils
10mil
10mil
30mil
30mil
Change to SA00002XX00
20090922
80mil
Close to connector
30mil
80mil
Change to SA00002XX00
20090922
USB/B Conn.
(Port 0,2)
Change to RTS5137 (SA000043500)
R830
10K_0402_5%
R830
10K_0402_5%
1 2
R285
6.2K_0603_1%
R285
6.2K_0603_1%
1 2
C741
0.1U_0402_16V4Z
C741
0.1U_0402_16V4Z
1
2
U13
TPS2061DRG4_SO8
U13
TPS2061DRG4_SO8
GND
1
IN
2
FLG 5
OUT 6
OUT 8
IN
3
EN#
4
OUT 7
R829
100K_0402_5%
R829
100K_0402_5%
12
L7
WCM2012F2S-900T04_0805
@L7
WCM2012F2S-900T04_0805
@
1
122
33
4
4
C746
0.1U_0402_16V4Z
C746
0.1U_0402_16V4Z
1
2
R828 0_0402_5%R828 0_0402_5%
1 2
C745
4.7U_0805_10V4Z
C745
4.7U_0805_10V4Z
1
2
U15
TPS2061DRG4_SO8
U15
TPS2061DRG4_SO8
GND
1
IN
2
FLG 5
OUT 6
OUT 8
IN
3
EN#
4
OUT 7
C379
0.1U_0402_16V4Z
C379
0.1U_0402_16V4Z
1
2
C743
470P_0402_50V7K
C743
470P_0402_50V7K
1
2
C355
0.1U_0402_16V4Z
C355
0.1U_0402_16V4Z
1
2
C748
1U_0402_6.3V6K
C748
1U_0402_6.3V6K
1
2
C716 10P_0402_50V8J@C716 10P_0402_50V8J@
1 2
JCR1
TAITW_PSDBTC09GLBS1N14N0
CONN@
JCR1
TAITW_PSDBTC09GLBS1N14N0
CONN@
CD
11 WP
10
CLK
5
D1
8
VSS2
6
VDD
4
D0
7
D2
9
GND1
12
CMD
2D3
1
VSS1
3
GND2
13
C751
0.1U_0402_16V4Z
C751
0.1U_0402_16V4Z
1
2
+
C64
220U_6.3V_M_R17
+
C64
220U_6.3V_M_R17
12
R744 10_0402_5%
@
R744 10_0402_5%
@
1 2
R831 10K_0402_5%R831 10K_0402_5%
1 2
C356 100P_0402_50V8JC356 100P_0402_50V8J
12
C747
0.1U_0402_16V4Z
C747
0.1U_0402_16V4Z
1
2
R824
10K_0402_5%
R824
10K_0402_5%
1 2
C354
0.1U_0402_16V4Z
C354
0.1U_0402_16V4Z
1
2
JUSB1
SUYIN_020133GB004M51PZR
CONN@
JUSB1
SUYIN_020133GB004M51PZR
CONN@
VBUS
1
D-
2
D+
3
GND
4
GND
5
GND
6
GND
7
GND
8
C740
4.7U_0805_10V4Z
C740
4.7U_0805_10V4Z
1
2
R292 0_0603_5% R292 0_0603_5% 1 2
R823
100K_0402_5%
R823
100K_0402_5%
12
JUSB2
ACES_85201-1205N
CONN@
JUSB2
ACES_85201-1205N
CONN@
11
22
33
44
55
66
77
88
99
10 10
11 11
12 12
GND
13
GND
14
C381
0.1U_0402_16V4Z
C381
0.1U_0402_16V4Z
1
2
D13
CM1293-04SO_SOT23-6
D13
CM1293-04SO_SOT23-6
CH3
6
Vp
5
CH4
4
CH2 3
Vn 2
CH1 1
R827 0_0402_5%R827 0_0402_5%
1 2
R294
100K_0402_5%
@
R294
100K_0402_5%
@
1 2
C353
1U_0402_6.3V6K
C353
1U_0402_6.3V6K
1
2
R832
300_0603_5%
R832
300_0603_5%
12
G
D
S
Q24
2N7002_SOT23
G
D
S
Q24
2N7002_SOT23
2
13
U17
RTS5138-GR_QFN24_4X4
U17
RTS5138-GR_QFN24_4X4
REFE
1
DM
2
DP
3
3V3_IN
4
CARD_3V3
5
V18
6
XD_CD#
7
SP1
8
SP2
9
SP3
10
SP4
11
SP5
12 SP6 13
SP7 14
SP8 15
SP9 16
GPIO0 17
SP10 18
SP11 19
SP12 20
SP13 21
SP14 22
XD_D7 23
CLK_IN 24
EPAD
25
JBT1
ACES_87213-0800G
CONN@
JBT1
ACES_87213-0800G
CONN@
1
12
23
34
45
56
67
78
8
GND 9
GND 10
C749
0.1U_0402_16V4Z
C749
0.1U_0402_16V4Z
1
2
C750
4.7U_0805_10V4Z
C750
4.7U_0805_10V4Z
1
2
G
D
S
Q23
AO3413_SOT23-3
G
D
S
Q23
AO3413_SOT23-3
2
1 3
C350
4.7U_0805_10V4Z
C350
4.7U_0805_10V4Z
1
2

5
5
4
4
3
3
2
2
1
1
D D
C C
B B
A A
KSO[0..17]
KSI[0..7]
KSI1
KSI6
KSI5
KSI7
KSO1
KSO0
KSO2
KSO4
KSO3
KSO5
KSO6
KSO7
KSO8
KSO12
KSO10
KSO13
KSO11
KSO9
KSO15
KSO14
KSI2
KSI0
KSI3
KSI4
EC_CRY2
EC_CRY1
LPC_AD0
LPC_AD1
SERIRQ
LPC_AD3
LPC_AD2
LPC_FRAME#
TP_DATA
TP_CLK
EC_SMB_CK1
EC_SMB_DA1
BEEP#
ENBKL
BKOFF#
EC_SMI#
FSTCHG
EC_SCI#
EC_LID_OUT#
ON/OFF
PM_SLP_S3#
ACIN
PM_SLP_S5#
EC_ON
IREF
EN_DFAN1
EC_PWROK
VR_ON
SYSON
BT_ON#
EC_SWI#
EC_GA20
EC_KBRST#
AD_BID0
ECAGND
BATT_OVP
BATT_TEMP
EC_RSMRST#
EC_RST#
FAN_SPEED1
E51RXD_P80CLK
E51TXD_P80DATA
+3VALW_EC
ECAGND
ECAGND
KSO16
+EC_VCCA
EC_SPICLK
KSO17
WL_OFF#
EC_SO_SPI_SI
EC_SI_SPI_SO
EC_SPICS#/FSEL#
ACOFF
ADP_I
3S/4S#
EAPD
PWR_LED
65W /90W#
E51RXD_P80CLK
E51TXD_P80DATA
PBTN_OUT#
SUSP#
CALIBRATE#
EC_SMB_DA1
EC_SMB_CK1
LID_SW#
LID_SW#
EC_PME#
KSO1
KSO2
EC_MUTE#
EC_SMB_DA2
PCH_TEMP_ALERT#
SUS_PWR_ACK
EC_SMB_CK2
EC_PME#
TP_DATA
TP_CLK
3S/4S#
65W /90W#
AD_BID0
AD_ProjectID
PWR_SUSP_LED
ME_OVERRIDE
EC_ACIN
INVT_PW M
GFX_CORE_PWRGD
AD_ProjectID
GFX_CORE_PWRGD
PCH_TEMP_ALERT#
EC_SMB_DA2
EC_SMB_CK2
BATT_TEMP
BATT_OVP
ACIN
E51TXD_P80DATA
COLOR_ENG_EN
LOCAL_DIM
LOCAL_DIM
COLOR_ENG_EN
WLAN_LED#
Mini1_LED#
EC_CRY1 EC_CRY2
EC_CRY2
KSI[0..7] <31>
KSO[0..17] <31>
LPC_FRAME#<13>
LPC_AD2<13>
LPC_AD0<13>
LPC_AD3<13>
LPC_AD1<13>
SERIRQ<13>
PLT_RST#<5,17,27>
TP_CLK <31>
EC_SMB_DA1<37>
EC_SMB_CK1<37>
BEEP# <33>
FSTCHG <39>
EC_SMI#<18>
EC_SCI#<18>
ON/OFF<32>
PM_SLP_S3#<15>
PM_SLP_S5#<15>
EN_DFAN1 <26>
IREF <39>
BT_ON#<29>
EC_KBRST#<18>
EC_GA20<18>
BATT_OVP BATT_TEMP <37>
FAN_SPEED1<26>
PM_SLP_S4# <15>
PM_CLKRUN#<15>
EC_SPICLK <31>
EC_SPICS#/FSEL# <31>
EC_SO_SPI_SI <31>
EC_SI_SPI_SO <31>
ACOFF <39,40>
ADP_I <39>
3S/4S# <39>
EAPD <33>
EC_MUTE# <34>
65W/90W# <39>
TP_DATA <31>
SUSP# <35,41,43>
PBTN_OUT# <15>
EC_LID_OUT# <14>
EC_ON <32,38>
EC_PWROK <15>
EC_SWI# <15>
BKOFF# <22>
EC_RSMRST# <15>
WL_OFF# <26>
BATT_Blue_LED# <32>
BATT_Amber_LED# <32>
PWR_LED <32>
SYSON <35,42>
VR_ON <45>
ACIN <35,39>
ENBKL <16>
CALIBRATE# <39>
CLK_PCI_LPC<17>
LID_SW# <32>
EC_PME# <27>
SUS_PWR_ACK <15>
EC_SMB_DA2<14>
EC_SMB_CK2<14>
PCH_TEMP_ALERT# <18>
E51RXD_P80CLK<26>
E51TXD_P80DATA<26>
DAC_BRIG <22>
PWR_SUSP_LED<32>
ME_OVERRIDE <13>
EC_ACIN<15>
INVT_PWM<22>
GFX_CORE_PWRGD <44>
COLOR_ENG_EN<22>
LOCAL_DIM<22>
WLAN_LED#<32>
Mini1_LED#<26>
PCH_SUSCLK<15>
+3VALW
+3VALW
+3VALW
+3VALW
+5VS
+3VALW
+3VALW
+3VALW
+3VS
Title
Size Document Number Rev
Date: Sheet of
Security Classification
Compal Secret Data
THIS SHEET OF ENGINEERING DRAWING IS THE PROPRIETARY PROPERTY OF COMPAL ELECTRONICS, INC. AND CONTAINS CONFIDENTIAL
AND TRADE SECRET INFORMATION. THIS SHEET MAY NOT BE TRANSFERED FROM THE CUSTODY OF THE COMPETENT DIVISION OF R&D
DEPARTMENT EXCEPT AS AUTHORIZED BY COMPAL ELECTRONICS, INC. NEITHER THIS SHEET NOR THE INFORMATION IT CONTAINS
MAY BE USED BY OR DISCLOSED TO ANY THIRD PARTY WITHOUT PRIOR WRITTEN CONSENT OF COMPAL ELECTRONICS, INC.
Issued Date Deciphered Date
PEW71 M/B LA-6582P Schematic
1.0
EC ENE KB926
B
30 48Thursday, July 08, 2010
2009/4/15 2010/04/15
Compal Electronics, Inc.
Title
Size Document Number Rev
Date: Sheet of
Security Classification
Compal Secret Data
THIS SHEET OF ENGINEERING DRAWING IS THE PROPRIETARY PROPERTY OF COMPAL ELECTRONICS, INC. AND CONTAINS CONFIDENTIAL
AND TRADE SECRET INFORMATION. THIS SHEET MAY NOT BE TRANSFERED FROM THE CUSTODY OF THE COMPETENT DIVISION OF R&D
DEPARTMENT EXCEPT AS AUTHORIZED BY COMPAL ELECTRONICS, INC. NEITHER THIS SHEET NOR THE INFORMATION IT CONTAINS
MAY BE USED BY OR DISCLOSED TO ANY THIRD PARTY WITHOUT PRIOR WRITTEN CONSENT OF COMPAL ELECTRONICS, INC.
Issued Date Deciphered Date
PEW71 M/B LA-6582P Schematic
1.0
EC ENE KB926
B
30 48Thursday, July 08, 2010
2009/4/15 2010/04/15
Compal Electronics, Inc.
Title
Size Document Number Rev
Date: Sheet of
Security Classification
Compal Secret Data
THIS SHEET OF ENGINEERING DRAWING IS THE PROPRIETARY PROPERTY OF COMPAL ELECTRONICS, INC. AND CONTAINS CONFIDENTIAL
AND TRADE SECRET INFORMATION. THIS SHEET MAY NOT BE TRANSFERED FROM THE CUSTODY OF THE COMPETENT DIVISION OF R&D
DEPARTMENT EXCEPT AS AUTHORIZED BY COMPAL ELECTRONICS, INC. NEITHER THIS SHEET NOR THE INFORMATION IT CONTAINS
MAY BE USED BY OR DISCLOSED TO ANY THIRD PARTY WITHOUT PRIOR WRITTEN CONSENT OF COMPAL ELECTRONICS, INC.
Issued Date Deciphered Date
PEW71 M/B LA-6582P Schematic
1.0
EC ENE KB926
B
30 48Thursday, July 08, 2010
2009/4/15 2010/04/15
Compal Electronics, Inc.
For EC Tools
20mil
10/1 ENE Recommand
10/1 EC Recommand
Ra
Rb
Rc
Rd
20090915 Add
EC suggested 2.2K for SMBus
1.Use crystal X2,remove R13
and C765 change to 100K for SUSCLK PD.
2.Use PCH_SUSCLK,remove X1.
20091103
P80DATA PD 100K for EC common design
20091105
For LVDS Function
20091209 Add
For EC SUSCLK PD 100K
R850 2.2K_0402_5%R850 2.2K_0402_5%
1 2
C762 0.1U_0402_16V4ZC762 0.1U_0402_16V4Z
12
R838
100K_0402_5%
R838
100K_0402_5%
1 2
R842 100K_0402_5%R842 100K_0402_5%
1 2
R836
10_0402_5%
R836
10_0402_5%
12
R605 10K_0402_5%@R605 10K_0402_5%@
1 2
R839 2.2K_0402_5%R839 2.2K_0402_5%
1 2
C768 100P_0402_50V8JC768 100P_0402_50V8J
12
R846 10K_0402_5%@R846 10K_0402_5%@
1 2
C757
0.1U_0402_16V4Z
C757
0.1U_0402_16V4Z
1
2
JP3
ACES_85205-0400
@JP3
ACES_85205-0400
@
11
22
33
44
C764
18P_0402_50V8J
@
C764
18P_0402_50V8J
@
1
2
C761
0.1U_0402_16V4Z
@
C761
0.1U_0402_16V4Z
@
1
2
C766
4.7U_0805_10V4Z
C766
4.7U_0805_10V4Z
1
2
X2
32.768KHZ_12.5PF_Q13MC14610002
@
X2
32.768KHZ_12.5PF_Q13MC14610002
@
OSC 4
OSC 1
NC
3
NC
2
R8454.7K_0402_5% R8454.7K_0402_5%
12
C752
0.1U_0402_16V4Z
C752
0.1U_0402_16V4Z
1
2
R51 100K_0402_5%
R51 100K_0402_5%
1 2
R840 2.2K_0402_5%R840 2.2K_0402_5%
1 2
R53 100K_0402_5%
R53 100K_0402_5%
1 2
R844 47K_0402_5%R844 47K_0402_5%
1 2
R848 100K_0402_5%R848 100K_0402_5%
12
R833
0_0603_5%
R833
0_0603_5%
1 2
R851 2.2K_0402_5%R851 2.2K_0402_5%
1 2
L8
FBMA-L11-160808-800LMT_0603
L8
FBMA-L11-160808-800LMT_0603
1 2
C763
0.1U_0402_16V4Z
C763
0.1U_0402_16V4Z
1
2
R837 47K_0402_5%R837 47K_0402_5%
12
C754
0.1U_0402_16V4Z
C754
0.1U_0402_16V4Z
1
2
C760
10P_0402_50V8J
C760
10P_0402_50V8J
12
R834
100K_0402_5%
R834
100K_0402_5%
1 2
C769 100P_0402_50V8JC769 100P_0402_50V8J
12
R849 100K_0402_5%R849 100K_0402_5%
12
R843 47K_0402_5%R843 47K_0402_5%
1 2
LPC & MISC
Int. K/B
Matrix
SM Bus
GPIO
GPIO
AD Input
PWM Output
DA Output
PS2 Interface
SPI Device Interface
SPI Flash ROM
GPO
GPI
U16
KB926QFD3_LQFP128_14X14
LPC & MISC
Int. K/B
Matrix
SM Bus
GPIO
GPIO
AD Input
PWM Output
DA Output
PS2 Interface
SPI Device Interface
SPI Flash ROM
GPO
GPI
U16
KB926QFD3_LQFP128_14X14
GA20/GPIO00
1
KBRST#/GPIO01
2
SERIRQ#
3
LFRAME#
4
LAD3
5
PM_SLP_S3#/GPIO04
6
LAD2
7
LAD1
8
VCC 9
LAD0
10
GND
11
PCICLK
12
PCIRST#/GPIO05
13
PM_SLP_S5#/GPIO07
14
EC_SMI#/GPIO08
15
LID_SW#/GPIO0A
16
SUSP#/GPIO0B
17
PBTN_OUT#/GPIO0C
18
EC_PME#/GPIO0D
19
SCI#/GPIO0E
20
INVT_PWM/PWM1/GPIO0F 21
VCC 22
BEEP#/PWM2/GPIO10 23
GND
24
EC_THERM#/GPIO11
25
FANPWM1/GPIO12 26
ACOFF/FANPWM2/GPIO13 27
FAN_SPEED1/FANFB1/GPIO14
28
FANFB2/GPIO15
29
EC_TX/GPIO16
30
EC_RX/GPIO17
31
ON_OFF/GPIO18
32
VCC 33
PWR_LED#/GPIO19
34
GND
35
NUMLED#/GPIO1A
36
ECRST#
37
CLKRUN#/GPIO1D
38
KSO0/GPIO20
39
KSO1/GPIO21
40
KSO2/GPIO22
41
KSO3/GPIO23
42
KSO4/GPIO24
43
KSO5/GPIO25
44
KSO6/GPIO26
45
KSO7/GPIO27
46
KSO8/GPIO28
47
KSO9/GPIO29
48
KSO10/GPIO2A
49
KSO11/GPIO2B
50
KSO12/GPIO2C
51
KSO13/GPIO2D
52
KSO14/GPIO2E
53
KSO15/GPIO2F
54
KSI0/GPIO30
55
KSI1/GPIO31
56
KSI2/GPIO32
57
KSI3/GPIO33
58
KSI4/GPIO34
59
KSI5/GPIO35
60
KSI6/GPIO36
61
KSI7/GPIO37
62
BATT_TEMP/AD0/GPIO38 63
BATT_OVP/AD1/GPIO39 64
ADP_I/AD2/GPIO3A 65
AD3/GPIO3B 66
AVCC 67
DAC_BRIG/DA0/GPIO3C 68
AGND
69
EN_DFAN1/DA1/GPIO3D 70
IREF/DA2/GPIO3E 71
DA3/GPIO3F 72
CIR_RX/GPIO40 73
CIR_RLC_TX/GPIO41 74
AD4/GPIO42 75
SELIO2#/AD5/GPIO43 76
SCL1/GPIO44
77
SDA1/GPIO45
78
SCL2/GPIO46
79
SDA2/GPIO47
80
KSO16/GPIO48
81
KSO17/GPIO49
82
PSCLK1/GPIO4A 83
PSDAT1/GPIO4B 84
PSCLK2/GPIO4C 85
PSDAT2/GPIO4D 86
TP_CLK/PSCLK3/GPIO4E 87
TP_DATA/PSDAT3/GPIO4F 88
FSTCHG/SELIO#/GPIO50 89
BATT_CHGI_LED#/GPIO52 90
CAPS_LED#/GPIO53 91
BATT_LOW_LED#/GPIO54 92
SUSP_LED#/GPIO55 93
GND
94
SYSON/GPIO56 95
VCC 96
SDICS#/GPXOA00 97
SDICLK/GPXOA01 98
SDIDO/GPXOA02 99
EC_RSMRST#/GPXO03 100
EC_LID_OUT#/GPXO04 101
EC_ON/GPXO05 102
EC_SWI#/GPXO06 103
ICH_PWROK/GPXO06 104
BKOFF#/GPXO08 105
WL_OFF#/GPXO09 106
GPXO10 107
GPXO11 108
SDIDI/GPXID0 109
PM_SLP_S4#/GPXID1 110
VCC 111
ENBKL/GPXID2 112
GND
113
GPXID3 114
GPXID4 115
GPXID5 116
GPXID6 117
GPXID7 118
SPIDI/RD# 119
SPIDO/WR# 120
VR_ON/XCLK32K/GPIO57 121
XCLK1
122
XCLK0
123 V18R 124
VCC 125
SPICLK/GPIO58 126
AC_IN/GPIO59 127
SPICS# 128
C767 100P_0402_50V8JC767 100P_0402_50V8J
12
R8474.7K_0402_5% R8474.7K_0402_5%
12
C755
1000P_0402_50V7K
C755
1000P_0402_50V7K
1
2
C765
18P_0402_50V8J
@
C765
18P_0402_50V8J
@
1
2
C753
0.1U_0402_16V4Z
C753
0.1U_0402_16V4Z
1
2
L9
FBMA-L11-160808-800LMT_0603
L9
FBMA-L11-160808-800LMT_0603
12
C756
1000P_0402_50V7K
C756
1000P_0402_50V7K
1
2
R835
200K_0402_5%
R835
200K_0402_5%
1 2
C765
100K_0402_5%
C765
100K_0402_5%
C758
0.1U_0402_16V4Z
C758
0.1U_0402_16V4Z
1
2
R841
8.2K_0402_5%
R841
8.2K_0402_5%
1 2
R54 100K_0402_5%
R54 100K_0402_5%
1 2
C759 0.01U_0402_16V7KC759 0.01U_0402_16V7K
12
R852 2.2K_0402_5%
@
R852 2.2K_0402_5%
@
1 2
R13 0_0402_5%R13 0_0402_5%
1 2

KSI1
KSI6
KSI5
KSI7
KSO1
KSO0
KSO2
KSO4
KSO3
KSO5
KSO6
KSO7
KSO8
KSO12
KSO10
KSO13
KSO11
KSO9
KSO15
KSO14
KSI2
KSI0
KSI3
KSI4
KSO16
KSO17
KSO16
KSO17
KSI3
KSO8
KSI2
KSO9
KSO14
KSO15
KSO13
KSO12
KSI0
KSO10
KSI1
KSO11
KSI6
KSI7
KSI5
KSO0
KSO5
KSO7
KSO4
KSO6
KSO3
KSI4
KSO2
KSO1
KSO[0..17]
KSI[0..7]
TP_DATA
LEFT_BTN#
RIGHT_BTN#
TP_CLK
SPI_WP#
+SPI_VCC
EC_SPICS#/FSEL#
EC_SPICLK_R
SPI_HOLD#
SPI_WP#
SPI_HOLD#
EC_SPICS#/FSEL#
EC_SI_SPI_SO
EC_SPICLK_R
EC_SO_SPI_SI
+SPI_VCC
TP_CLK
TP_DATA
LEFT_BTN# RIGHT_BTN#
LEFT_BTN#
RIGHT_BTN#
EC_SPICLK_R
KSO[0..17] <30>
KSI[0..7] <30>
TP_DATA<30>
TP_CLK<30>
EC_SPICS#/FSEL#<30>
EC_SPICLK <30>
EC_SO_SPI_SI <30>
EC_SI_SPI_SO <30>
+5VS
+5VS
+3VALW
+3VALW
Title
Size Document Number Rev
Date: Sheet of
Security Classification
Compal Secret Data
THIS SHEET OF ENGINEERING DRAWING IS THE PROPRIETARY PROPERTY OF COMPAL ELECTRONICS, INC. AND CONTAINS CONFIDENTIAL
AND TRADE SECRET INFORMATION. THIS SHEET MAY NOT BE TRANSFERED FROM THE CUSTODY OF THE COMPETENT DIVISION OF R&D
DEPARTMENT EXCEPT AS AUTHORIZED BY COMPAL ELECTRONICS, INC. NEITHER THIS SHEET NOR THE INFORMATION IT CONTAINS
MAY BE USED BY OR DISCLOSED TO ANY THIRD PARTY WITHOUT PRIOR WRITTEN CONSENT OF COMPAL ELECTRONICS, INC.
Issued Date
Deciphered Date
PEW71 M/B LA-6582P Schematic
1.0
BIOS, I/O Port & K/B Connector
C
31 48Thursday, July 08, 2010
2009/5/12 2009/12/31
Compal Electronics, Inc.
Title
Size Document Number Rev
Date: Sheet of
Security Classification
Compal Secret Data
THIS SHEET OF ENGINEERING DRAWING IS THE PROPRIETARY PROPERTY OF COMPAL ELECTRONICS, INC. AND CONTAINS CONFIDENTIAL
AND TRADE SECRET INFORMATION. THIS SHEET MAY NOT BE TRANSFERED FROM THE CUSTODY OF THE COMPETENT DIVISION OF R&D
DEPARTMENT EXCEPT AS AUTHORIZED BY COMPAL ELECTRONICS, INC. NEITHER THIS SHEET NOR THE INFORMATION IT CONTAINS
MAY BE USED BY OR DISCLOSED TO ANY THIRD PARTY WITHOUT PRIOR WRITTEN CONSENT OF COMPAL ELECTRONICS, INC.
Issued Date
Deciphered Date
PEW71 M/B LA-6582P Schematic
1.0
BIOS, I/O Port & K/B Connector
C
31 48Thursday, July 08, 2010
2009/5/12 2009/12/31
Compal Electronics, Inc.
Title
Size Document Number Rev
Date: Sheet of
Security Classification
Compal Secret Data
THIS SHEET OF ENGINEERING DRAWING IS THE PROPRIETARY PROPERTY OF COMPAL ELECTRONICS, INC. AND CONTAINS CONFIDENTIAL
AND TRADE SECRET INFORMATION. THIS SHEET MAY NOT BE TRANSFERED FROM THE CUSTODY OF THE COMPETENT DIVISION OF R&D
DEPARTMENT EXCEPT AS AUTHORIZED BY COMPAL ELECTRONICS, INC. NEITHER THIS SHEET NOR THE INFORMATION IT CONTAINS
MAY BE USED BY OR DISCLOSED TO ANY THIRD PARTY WITHOUT PRIOR WRITTEN CONSENT OF COMPAL ELECTRONICS, INC.
Issued Date
Deciphered Date
PEW71 M/B LA-6582P Schematic
1.0
BIOS, I/O Port & K/B Connector
C
31 48Thursday, July 08, 2010
2009/5/12 2009/12/31
Compal Electronics, Inc.
To BTN/B Conn.
WL_BTN#
BT_BTN#
T/P lock_BTN#
Back up_BTN#
KSI5
KSI1
KSI2
KSI3
KSI4
KSO0 KSO3
Program_BTN#
Volum up_BTN#
Volum down_BTN#
Power save_BTN#
(Left)
(Right)
To TP/B Conn.
ENE suggestion SPI Frequency over 66MHz
SST: 50MHz
MXIC: 70MHz
ST: 40MHz
use 128KB EC ROM SA00002C100
For EMI
Close to U31
C777 100P_0402_50V8J@C777 100P_0402_50V8J@
1 2
C791 100P_0402_50V8J@C791 100P_0402_50V8J@
1 2
C795 100P_0402_50V8J@C795 100P_0402_50V8J@
1 2
C775 100P_0402_50V8J@C775 100P_0402_50V8J@
1 2
R339 10_0402_5%
@
R339 10_0402_5%
@
1 2
R854 4.7K_0402_5%R854 4.7K_0402_5%
1 2
C782 100P_0402_50V8J@C782 100P_0402_50V8J@
1 2
C799 100P_0402_50V8J@C799 100P_0402_50V8J@
1 2
R857 0_0402_5%R857 0_0402_5%
1 2
D14
PJDLC05C_SOT23-3
D14
PJDLC05C_SOT23-3
2
3
1
C785 100P_0402_50V8J@C785 100P_0402_50V8J@
1 2
C788 100P_0402_50V8J@C788 100P_0402_50V8J@
1 2
C783 100P_0402_50V8J@C783 100P_0402_50V8J@
1 2
U31
MX25L512AMC-12G_SO8
U31
MX25L512AMC-12G_SO8
CS#
1
SO 2
WP#
3
GND
4SI 5
SCLK 6
HOLD#
7
VCC 8
C780 100P_0402_50V8J@C780 100P_0402_50V8J@
1 2
SW1
SMT1-05-A_4P
SW1
SMT1-05-A_4P
3
2
1
4
5
6
C793 100P_0402_50V8J@C793 100P_0402_50V8J@
1 2
C789 100P_0402_50V8J@C789 100P_0402_50V8J@
1 2
C797 100P_0402_50V8J@C797 100P_0402_50V8J@
1 2
U30
MX25L8005M2C-15G_SOP8
@U30
MX25L8005M2C-15G_SOP8
@
CE#
1
SO 2
WP#
3
VSS
4SI 5
SCK 6
HOLD#
7
VDD 8
R853 0_0603_5%R853 0_0603_5%
1 2
C771
100P_0402_50V8J
C771
100P_0402_50V8J
1
2
SW2
SMT1-05-A_4P
SW2
SMT1-05-A_4P
3
2
1
4
5
6
JKB1
ACES_88747-2601
CONN@
JKB1
ACES_88747-2601
CONN@
KSI7
1KSI6
2KSI5
3KSI4
4KSI3
5KSI2
6KSI1
7KSI0
8KSO17
9KSO16
10 KSO15
11 KSO14
12 KSO13
13 KSO12
14 KSO11
15 KSO10
16 KSO9
17 KSO8
18 KSO7
19 KSO6
20 KSO5
21 KSO4
22 KSO3
23 KSO2
24 KSO1
25 KSO0
26
G1 27
G2 28
C787 100P_0402_50V8J@C787 100P_0402_50V8J@
1 2
C796 100P_0402_50V8J@C796 100P_0402_50V8J@
1 2
C798 100P_0402_50V8J@C798 100P_0402_50V8J@
1 2
C556 10P_0402_50V8J
@
C556 10P_0402_50V8J
@
1 2
C792 100P_0402_50V8J@C792 100P_0402_50V8J@
1 2
C770 0.1U_0402_16V4ZC770 0.1U_0402_16V4Z
1 2
C794 100P_0402_50V8J@C794 100P_0402_50V8J@
1 2
R855 0_0402_5%R855 0_0402_5%
1 2
C786 100P_0402_50V8J@C786 100P_0402_50V8J@
1 2
C781 100P_0402_50V8J@C781 100P_0402_50V8J@
1 2
R856 4.7K_0402_5%R856 4.7K_0402_5%
1 2
JTP1
ACES_85201-0605N
CONN@
JTP1
ACES_85201-0605N
CONN@
1
1
2
2
3
3
4
4
5
5
6
6
GND 7
GND 8
C778 100P_0402_50V8J@C778 100P_0402_50V8J@
1 2
C776 100P_0402_50V8J@C776 100P_0402_50V8J@
1 2
C773
0.1U_0402_16V4Z
C773
0.1U_0402_16V4Z
C774 100P_0402_50V8J@C774 100P_0402_50V8J@
1 2
C779 100P_0402_50V8J@C779 100P_0402_50V8J@
1 2
C790 100P_0402_50V8J@C790 100P_0402_50V8J@
1 2
D16
PJDLC05C_SOT23-3
D16
PJDLC05C_SOT23-3
2
3
1
R858 0_0402_5%R858 0_0402_5%
1 2
C772
100P_0402_50V8J
C772
100P_0402_50V8J
1
2
C784 100P_0402_50V8J@C784 100P_0402_50V8J@
1 2

A
A
B
B
C
C
D
D
E
E
1 1
2 2
3 3
4 4
EC_ON
51ON#
ON/OFFBTN#
BATT_Blue_LED#
PWR_LED#
PWR_SUSP_LED#
BATT_Amber_LED#
PWR_LED#
PWR_SUSP_LED#
MEDIA_LED#
ON/OFFBTN#
PWR_LED#
WLAN_LED#
LID_SW#
MEDIA_LED#
SATA_LED#
EC_ON<30,38>
ON/OFF <30>
51ON# <36>
BATT_Blue_LED# <30>
BATT_Amber_LED# <30>
PWR_LED<30>
PWR_SUSP_LED<30>
WLAN_LED# <30>
LID_SW# <30>
SATA_LED#<13>
5IN1_LED#<29>
+3VALW
+3VALW
+3VS
+3VALW
+3VS
+3VALW
+3VS
+3VS
Title
Size Document Number Rev
Date: Sheet of
Security Classification
Compal Secret Data
THIS SHEET OF ENGINEERING DRAWING IS THE PROPRIETARY PROPERTY OF COMPAL ELECTRONICS, INC. AND CONTAINS CONFIDENTIAL
AND TRADE SECRET INFORMATION. THIS SHEET MAY NOT BE TRANSFERED FROM THE CUSTODY OF THE COMPETENT DIVISION OF R&D
DEPARTMENT EXCEPT AS AUTHORIZED BY COMPAL ELECTRONICS, INC. NEITHER THIS SHEET NOR THE INFORMATION IT CONTAINS
MAY BE USED BY OR DISCLOSED TO ANY THIRD PARTY WITHOUT PRIOR WRITTEN CONSENT OF COMPAL ELECTRONICS, INC.
Issued Date
Deciphered Date
PEW71 M/B LA-6582P Schematic
1.0
<Title>
B
32 48Thursday, July 08, 2010
2009/5/12 2009/12/31
Compal Electronics, Inc.
Title
Size Document Number Rev
Date: Sheet of
Security Classification
Compal Secret Data
THIS SHEET OF ENGINEERING DRAWING IS THE PROPRIETARY PROPERTY OF COMPAL ELECTRONICS, INC. AND CONTAINS CONFIDENTIAL
AND TRADE SECRET INFORMATION. THIS SHEET MAY NOT BE TRANSFERED FROM THE CUSTODY OF THE COMPETENT DIVISION OF R&D
DEPARTMENT EXCEPT AS AUTHORIZED BY COMPAL ELECTRONICS, INC. NEITHER THIS SHEET NOR THE INFORMATION IT CONTAINS
MAY BE USED BY OR DISCLOSED TO ANY THIRD PARTY WITHOUT PRIOR WRITTEN CONSENT OF COMPAL ELECTRONICS, INC.
Issued Date
Deciphered Date
PEW71 M/B LA-6582P Schematic
1.0
<Title>
B
32 48Thursday, July 08, 2010
2009/5/12 2009/12/31
Compal Electronics, Inc.
Title
Size Document Number Rev
Date: Sheet of
Security Classification
Compal Secret Data
THIS SHEET OF ENGINEERING DRAWING IS THE PROPRIETARY PROPERTY OF COMPAL ELECTRONICS, INC. AND CONTAINS CONFIDENTIAL
AND TRADE SECRET INFORMATION. THIS SHEET MAY NOT BE TRANSFERED FROM THE CUSTODY OF THE COMPETENT DIVISION OF R&D
DEPARTMENT EXCEPT AS AUTHORIZED BY COMPAL ELECTRONICS, INC. NEITHER THIS SHEET NOR THE INFORMATION IT CONTAINS
MAY BE USED BY OR DISCLOSED TO ANY THIRD PARTY WITHOUT PRIOR WRITTEN CONSENT OF COMPAL ELECTRONICS, INC.
Issued Date
Deciphered Date
PEW71 M/B LA-6582P Schematic
1.0
<Title>
B
32 48Thursday, July 08, 2010
2009/5/12 2009/12/31
Compal Electronics, Inc.
Power Button
LED/B LEFT
D15
change to SC600000B00
Pin define modify
20100413
Change to AND gate
20100416
R860
10K_0402_5%
R860
10K_0402_5%
1 2
U19
MC74VHC1G08DFT2G_SC70-5
U19
MC74VHC1G08DFT2G_SC70-5
B
2
A
1Y4
P5
G
3
JLED1
ACES_85201-08051
CONN@
JLED1
ACES_85201-08051
CONN@
GND 9
GND 10
11
22
33
44
55
66
77
88
R864
10K_0402_5%
@R864
10K_0402_5%
@
1 2
R866
10K_0402_5%
R866
10K_0402_5%
12
R865
10K_0402_5%
R865
10K_0402_5%
12
G
D
S
Q25
2N7002_SOT23
G
D
S
Q25
2N7002_SOT23
2
13
R859
100K_0402_5%
R859
100K_0402_5%
1 2
R620 3.9K_0402_5%R620 3.9K_0402_5%
1 2
A
LED2
HT-191UD5_AMBER
A
LED2
HT-191UD5_AMBER
2 1
D15
DAN202UT106_SC70-3
D15
DAN202UT106_SC70-3
2
3
1
R622 3.9K_0402_5%R622 3.9K_0402_5%
1 2
R619 2.2K_0402_5%R619 2.2K_0402_5%
1 2
B
LED3
HT-191NB5_BLUE
B
LED3
HT-191NB5_BLUE
2 1
A
LED4
HT-191UD5_AMBER
A
LED4
HT-191UD5_AMBER
2 1
B
LED1
HT-191NB5_BLUE
B
LED1
HT-191NB5_BLUE
2 1
R621 2.2K_0402_5%R621 2.2K_0402_5%
1 2
Q36B
2N7002DW-T/R7_SOT363-6
Q36B
2N7002DW-T/R7_SOT363-6
3
5
4
Q36A
2N7002DW-T/R7_SOT363-6
Q36A
2N7002DW-T/R7_SOT363-6
61
2

5
5
4
4
3
3
2
2
1
1
D D
C C
B B
A A
MONO_IN
INT_MIC_RINT_MIC_L
CODEC_VREF
AMP_RIGHT
AMP_LEFT
MIC2_C_R
MIC2_C_L
INT_MICINT_MIC_R
SENSE_B
HP_RIGHT
HP_LEFT
MONO_IN
MIC1_C_L
HDA_SDIN0_AUDIOMIC1_C_RMIC1_R
MIC1_L
SENSE_A
+3VS_DVDD
BEEP#<30>
PCH_SPKR<13>
HDA_SYNC_AUDIO<13>
HDA_SDOUT_AUDIO<13>
HDA_RST_AUDIO#<13>
HDA_BITCLK_AUDIO <13>
HDA_SDIN0 <13>
HP_PLUG#<34>
MIC_PLUG#<34>
MIC1_L<34>
MIC1_R<34>
AMP_RIGHT <34>
AMP_LEFT <34>
HP_RIGHT <34>
EAPD<30>
HP_LEFT <34>
MIC2_VREFO
+VDDA
+5VAMP
+5VS
+AVDD_HDA
MIC1_VREFO
+VDDA +3VS
MIC2_VREFO
+5VAMP
+3VS
Title
Size Document Number Rev
Date: Sheet of
Security Classification
Compal Secret Data
THIS SHEET OF ENGINEERING DRAWING IS THE PROPRIETARY PROPERTY OF COMPAL ELECTRONICS, INC. AND CONTAINS CONFIDENTIAL
AND TRADE SECRET INFORMATION. THIS SHEET MAY NOT BE TRANSFERED FROM THE CUSTODY OF THE COMPETENT DIVISION OF R&D
DEPARTMENT EXCEPT AS AUTHORIZED BY COMPAL ELECTRONICS, INC. NEITHER THIS SHEET NOR THE INFORMATION IT CONTAINS
MAY BE USED BY OR DISCLOSED TO ANY THIRD PARTY WITHOUT PRIOR WRITTEN CONSENT OF COMPAL ELECTRONICS, INC.
Issued Date
Deciphered Date
PEW71 M/B LA-6582P Schematic
1.0
HD Audio Codec ALC271X/272X
Custom
33 48Thursday, July 08, 2010
2008/08/10 2009/08/10
Compal Electronics, Inc.
Title
Size Document Number Rev
Date: Sheet of
Security Classification
Compal Secret Data
THIS SHEET OF ENGINEERING DRAWING IS THE PROPRIETARY PROPERTY OF COMPAL ELECTRONICS, INC. AND CONTAINS CONFIDENTIAL
AND TRADE SECRET INFORMATION. THIS SHEET MAY NOT BE TRANSFERED FROM THE CUSTODY OF THE COMPETENT DIVISION OF R&D
DEPARTMENT EXCEPT AS AUTHORIZED BY COMPAL ELECTRONICS, INC. NEITHER THIS SHEET NOR THE INFORMATION IT CONTAINS
MAY BE USED BY OR DISCLOSED TO ANY THIRD PARTY WITHOUT PRIOR WRITTEN CONSENT OF COMPAL ELECTRONICS, INC.
Issued Date
Deciphered Date
PEW71 M/B LA-6582P Schematic
1.0
HD Audio Codec ALC271X/272X
Custom
33 48Thursday, July 08, 2010
2008/08/10 2009/08/10
Compal Electronics, Inc.
Title
Size Document Number Rev
Date: Sheet of
Security Classification
Compal Secret Data
THIS SHEET OF ENGINEERING DRAWING IS THE PROPRIETARY PROPERTY OF COMPAL ELECTRONICS, INC. AND CONTAINS CONFIDENTIAL
AND TRADE SECRET INFORMATION. THIS SHEET MAY NOT BE TRANSFERED FROM THE CUSTODY OF THE COMPETENT DIVISION OF R&D
DEPARTMENT EXCEPT AS AUTHORIZED BY COMPAL ELECTRONICS, INC. NEITHER THIS SHEET NOR THE INFORMATION IT CONTAINS
MAY BE USED BY OR DISCLOSED TO ANY THIRD PARTY WITHOUT PRIOR WRITTEN CONSENT OF COMPAL ELECTRONICS, INC.
Issued Date
Deciphered Date
PEW71 M/B LA-6582P Schematic
1.0
HD Audio Codec ALC271X/272X
Custom
33 48Thursday, July 08, 2010
2008/08/10 2009/08/10
Compal Electronics, Inc.
15mil
For EMI
Int. MIC
15mil
4.75V
(output = 300 mA)
60mil 40mil
External MIC
Internal MIC REF
272@
External MIC REF
272@
272@amp
Place next pin27
Place near Codec
For EMI
DGND
10mil
40mil
HD Audio Codec
10mil
AGND
10mil
Place near Codec
Change to SCA00001100
20090921
Q42 change to SB324110080
L21 Change to SM010012010
20091116
C259/C279/C692/C693
Change to SE107475K80 0603 type
20091216
GND GNDA
GND GNDA
Del 0_0805_5%
20100506
L21
MBC1608121YZF_0603
L21
MBC1608121YZF_0603
1 2
C693 4.7U_0603_6.3V6KC693 4.7U_0603_6.3V6K
1 2
C258
0.1U_0402_16V4Z
C258
0.1U_0402_16V4Z
1
2
C701 10U_0805_10V4Z C701 10U_0805_10V4Z 1 2
C678
1U_0402_6.3V6K
C678
1U_0402_6.3V6K
1 2
D23
PJDLC05C_SOT23-3
@
D23
PJDLC05C_SOT23-3
@
2
3
1
C680
1U_0402_6.3V6K
C680
1U_0402_6.3V6K
1 2
R643
560_0402_5%
R643
560_0402_5%
1 2
C233
0.1U_0402_16V4Z
C233
0.1U_0402_16V4Z
1
2
L18
FBMA-L11-160808-800LMT_0603
L18
FBMA-L11-160808-800LMT_0603
1 2
JMIC2
ACES_88266-02001
CONN@
JMIC2
ACES_88266-02001
CONN@
11
22
G2 4
G1 3
D22
CH751H-40PT_SOD323-2
D22
CH751H-40PT_SOD323-2
2 1
C280
10U_0805_10V4Z
C280
10U_0805_10V4Z
1
2
C234
0.1U_0402_16V4Z
C234
0.1U_0402_16V4Z
1
2
C301
0.1U_0402_16V4Z
C301
0.1U_0402_16V4Z
1
2
R301 33_0402_5%
R301 33_0402_5%
1 2
R644 2.4K_0402_1% R644 2.4K_0402_1%
1 2
C291
0.01U_0402_25V7K
@
C291
0.01U_0402_25V7K
@
1 2
C277
2.2U_0402_6.3VM
C277
2.2U_0402_6.3VM
1 2
C300
0.1U_0402_16V4Z
C300
0.1U_0402_16V4Z
1
2
C259 4.7U_0603_6.3V6KC259 4.7U_0603_6.3V6K
1 2
C
B
E
Q42
2SC2411KT146_SOT23-3
C
B
E
Q42
2SC2411KT146_SOT23-3
1
2
3
R646
560_0402_5%
R646
560_0402_5%
1 2
C278
0.1U_0402_16V4Z
C278
0.1U_0402_16V4Z
1
2
C274
2.2U_0402_6.3VM
C274
2.2U_0402_6.3VM
1
2
R334 0_0805_5%
R334 0_0805_5%
1 2
C692 4.7U_0603_6.3V6KC692 4.7U_0603_6.3V6K
1 2
L19
FBMA-L11-201209-221LMA30T_0805
L19
FBMA-L11-201209-221LMA30T_0805
1 2
C231
22P_0402_50V8J
C231
22P_0402_50V8J
1 2
L20
FBMA-L11-201209-221LMA30T_0805
@L20
FBMA-L11-201209-221LMA30T_0805
@
1 2
C276
10U_0805_10V4Z
C276
10U_0805_10V4Z
1
2
R335
1K_0402_1%
R335
1K_0402_1%
12
R671 0_0402_5%
R671 0_0402_5%
1 2
U36
ALC272X-GR_LQFP48_7X7
<BOM Structure>
U36
ALC272X-GR_LQFP48_7X7
<BOM Structure>
LINE2_L
14
LINE2_R
15
MIC2_R
17
MIC2_L
16
LINE1_L
23
LINE1_R
24
LINE1_VREFO
18
LINE2_VREFO
20
MIC2_VREFO
19
MIC1_L
21
MIC1_R
22
SENSE A
13
PCBEEP_IN
12
LOUT1_L 35
LOUT_R 36
MONO_OUT 37
RESET#
11
SYNC
10
BITCLK 6
SDATA_OUT
5
SDATA_IN 8
GPIO0/DMIC_DATA1/2
2
GPIO1/DMIC_DATA3/4
3
CBP 29
CBN 30
MIC1_VREFO 28
VREF 27
DVDD 1
DVDD_IO 9
AVDD1 25
AVDD2 38
HPOUT_R 32
DMIC_CLK1/2 46
EAPD
47
SPDIFO1
48
DVSS1
4
DVSS2
7
CPVEE 31
HPOUT_L 33
SENSE B
34
NC 43
DMIC_CLK3/4 44
SPDIFO2 45
JDREF 40
AVSS1 26
AVSS2 42
LOUT2_L 39
LOUT2_R 41
R641
10K_0402_5%
R641
10K_0402_5%
12
R638
20K_0402_5%
R638
20K_0402_5%
12
R672 20K_0402_1% R672 20K_0402_1% 12
C700 0.1U_0402_16V4Z C700 0.1U_0402_16V4Z 1 2
L53 FBMA-L11-160808-700LMT_2P
L53 FBMA-L11-160808-700LMT_2P
1 2
R336 0_0402_5%R336 0_0402_5%
1 2
C679
1U_0402_6.3V6K
C679
1U_0402_6.3V6K
1 2
C279 4.7U_0603_6.3V6KC279 4.7U_0603_6.3V6K
1 2
R668 5.11K_0402_1% R668 5.11K_0402_1% 12
R673
2.2K_0402_5%
R673
2.2K_0402_5%
12
C702
220P_0402_50V7K
C702
220P_0402_50V7K
1
2
U14
G9191-475T1U_SOT23-5
@
U14
G9191-475T1U_SOT23-5
@
IN
1
GND
2
SHDN
3
OUT 5
BYP 4
R651 20K_0402_1% R651 20K_0402_1% 1 2

A
A
B
B
C
C
D
D
E
E
1 1
2 2
3 3
4 4
HPOUT_L_2
HPOUT_R_2
MIC1_L_1
MIC1_R_1
MIC1_L_R
HPOUT_R_1
HPOUT_L_1
MIC_PLUG#
MIC1_R_R
HP_PLUG#
GAIN0
SPKR+
SPKR-
SPKL-
AMP_C_RIGHT
GAIN1
SPKL+
AMP_C_LEFT
EC_MUTE#
SPKL-
SPKL+
SPK_L-
SPK_L+
SPK_R+
SPK_R-
SPKR+
SPKR-
MIC_PLUG#
HP_PLUG#
MIC1_L<33>
MIC1_R<33>
MIC_PLUG#<33>
HP_PLUG#<33>
AMP_LEFT<33>
EC_MUTE#<30>
AMP_RIGHT<33>
HP_LEFT<33>
HP_RIGHT<33>
+5VAMP
+5VAMP
MIC1_VREFO
Title
Size Document Number Rev
Date: Sheet of
Security Classification
Compal Secret Data
THIS SHEET OF ENGINEERING DRAWING IS THE PROPRIETARY PROPERTY OF COMPAL ELECTRONICS, INC. AND CONTAINS CONFIDENTIAL
AND TRADE SECRET INFORMATION. THIS SHEET MAY NOT BE TRANSFERED FROM THE CUSTODY OF THE COMPETENT DIVISION OF R&D
DEPARTMENT EXCEPT AS AUTHORIZED BY COMPAL ELECTRONICS, INC. NEITHER THIS SHEET NOR THE INFORMATION IT CONTAINS
MAY BE USED BY OR DISCLOSED TO ANY THIRD PARTY WITHOUT PRIOR WRITTEN CONSENT OF COMPAL ELECTRONICS, INC.
Issued Date
Deciphered Date
PEW71 M/B LA-6582P Schematic
1.0
Amplifier & Audio Jack
Custom
34 48Thursday, July 08, 2010
2008/08/10 2009/08/10
Compal Electronics, Inc.
Title
Size Document Number Rev
Date: Sheet of
Security Classification
Compal Secret Data
THIS SHEET OF ENGINEERING DRAWING IS THE PROPRIETARY PROPERTY OF COMPAL ELECTRONICS, INC. AND CONTAINS CONFIDENTIAL
AND TRADE SECRET INFORMATION. THIS SHEET MAY NOT BE TRANSFERED FROM THE CUSTODY OF THE COMPETENT DIVISION OF R&D
DEPARTMENT EXCEPT AS AUTHORIZED BY COMPAL ELECTRONICS, INC. NEITHER THIS SHEET NOR THE INFORMATION IT CONTAINS
MAY BE USED BY OR DISCLOSED TO ANY THIRD PARTY WITHOUT PRIOR WRITTEN CONSENT OF COMPAL ELECTRONICS, INC.
Issued Date
Deciphered Date
PEW71 M/B LA-6582P Schematic
1.0
Amplifier & Audio Jack
Custom
34 48Thursday, July 08, 2010
2008/08/10 2009/08/10
Compal Electronics, Inc.
Title
Size Document Number Rev
Date: Sheet of
Security Classification
Compal Secret Data
THIS SHEET OF ENGINEERING DRAWING IS THE PROPRIETARY PROPERTY OF COMPAL ELECTRONICS, INC. AND CONTAINS CONFIDENTIAL
AND TRADE SECRET INFORMATION. THIS SHEET MAY NOT BE TRANSFERED FROM THE CUSTODY OF THE COMPETENT DIVISION OF R&D
DEPARTMENT EXCEPT AS AUTHORIZED BY COMPAL ELECTRONICS, INC. NEITHER THIS SHEET NOR THE INFORMATION IT CONTAINS
MAY BE USED BY OR DISCLOSED TO ANY THIRD PARTY WITHOUT PRIOR WRITTEN CONSENT OF COMPAL ELECTRONICS, INC.
Issued Date
Deciphered Date
PEW71 M/B LA-6582P Schematic
1.0
Amplifier & Audio Jack
Custom
34 48Thursday, July 08, 2010
2008/08/10 2009/08/10
Compal Electronics, Inc.
Headphone Out
MIC JACK
Headphone Out
(Use NAL00 PCB Footprint)
Keep 10 mil width
10 dB
90k
70k
45k
25k
1
1 1
0
10dB
6dB
15.6dB
21.6dB
GAIN0
0
1
GAIN1
0
0
AV(inv) Ri
Int. Speaker Conn.
20mil
Left Side
Right Side
D25 / D26 Change to SCA00001100 for ESD
20090921
R678
100K_0402_5%
R678
100K_0402_5%
12
D27
CH751H-40PT_SOD323-2
D27
CH751H-40PT_SOD323-2
21
C714
220P_0402_50V7K
C714
220P_0402_50V7K
1
2
JSPK2
ACES_88266-02001
CONN@
JSPK2
ACES_88266-02001
CONN@
1
1
2
2
G2
4G1
3
L55 FBMA-L11-160808-700LMT_2P L55 FBMA-L11-160808-700LMT_2P
1 2
R683 0_0603_5%R683 0_0603_5%
1 2
R686 56.2_0603_1%R686 56.2_0603_1%
1 2
JSPK1
ACES_88266-02001
CONN@
JSPK1
ACES_88266-02001
CONN@
1
1
2
2
G2
4G1
3
D25
PJDLC05C_SOT23-3
@
D25
PJDLC05C_SOT23-3
@
2
3
1
R694
1K_0603_1%
R694
1K_0603_1%
1 2
U37
TPA6017A2PWPR_TSSOP20
U37
TPA6017A2PWPR_TSSOP20
GND4
1GND3
11 GND2
13 GND1
20
VDD 16
PVDD1 15
RIN-
17
BYPASS 10
NC 12
LOUT- 8
LOUT+ 4
ROUT- 14
ROUT+ 18
RIN+
7
LIN-
5
LIN+
9
GAIN0 2
GAIN1 3
PVDD2 6
SHUTDOWN
19
GND5
21
C707 0.47U_0603_10V7KC707 0.47U_0603_10V7K
1 2
L57
FBMA-L11-160808-700LMT_2P
L57
FBMA-L11-160808-700LMT_2P
1 2
L56 FBMA-L11-160808-700LMT_2P L56 FBMA-L11-160808-700LMT_2P
1 2
R693
4.7K_0402_5%
R693
4.7K_0402_5%
12
C713
330P_0402_50V7K
C713
330P_0402_50V7K
1
2
C715
220P_0402_50V7K
C715
220P_0402_50V7K
1
2
C709 0.47U_0603_10V7KC709 0.47U_0603_10V7K
1 2
C705
10U_0805_10V4Z
C705
10U_0805_10V4Z
1
2
R690 0_0603_5%@R690 0_0603_5%@
1 2
R680 0_0603_5%R680 0_0603_5%
1 2
C712
330P_0402_50V7K
C712
330P_0402_50V7K 1
2
D26
PJDLC05C_SOT23-3
@
D26
PJDLC05C_SOT23-3
@
2
3
1
D24
PJDLC05C_SOT23-3
@
D24
PJDLC05C_SOT23-3
@
2
3
1
JMIC1
SINGA_2SJ-A960-C01
CONN@
JMIC1
SINGA_2SJ-A960-C01
CONN@
1
2
3
4
5
6
D30
PJDLC05C_SOT23-3
@
D30
PJDLC05C_SOT23-3
@
2
3
1
C706
0.1U_0402_16V4Z
C706
0.1U_0402_16V4Z
1
2
R692
4.7K_0402_5%
R692
4.7K_0402_5%
12
C708 0.47U_0603_10V7KC708 0.47U_0603_10V7K
1 2
R685 56.2_0603_1%R685 56.2_0603_1%
1 2
R689 0_0603_5% R689 0_0603_5% 1 2
C711
0.47U_0603_10V7K
C711
0.47U_0603_10V7K
1
2
R681
100K_0402_5%
@R681
100K_0402_5%
@
12
D28
CH751H-40PT_SOD323-2
D28
CH751H-40PT_SOD323-2
21
JHP1
SINGA_2SJ-0960-C01
CONN@
JHP1
SINGA_2SJ-0960-C01
CONN@
1
2
3
4
5
6
R679
100K_0402_5%
@R679
100K_0402_5%
@
12
L58
FBMA-L11-160808-700LMT_2P
L58
FBMA-L11-160808-700LMT_2P
1 2
C710 0.47U_0603_10V7KC710 0.47U_0603_10V7K
1 2
R695
1K_0603_1%
R695
1K_0603_1%
1 2
R688 0_0603_5% R688 0_0603_5% 1 2
R691 0_0603_5%@R691 0_0603_5%@
1 2
R682
100K_0402_5%
R682
100K_0402_5%
12

A
A
B
B
C
C
D
D
E
E
1 1
2 2
3 3
4 4
SUSP
SYSON
SUSP
5VS_GATE
SUSP
5VS_GATE
SUSP SUSP SUSP
SYSON#
SUSP
SUSP
SYSON#
1.5VS_GATE
SUSP
SUSP<41>
SYSON<30,42>
SUSP#<30,41,43>
SYSON#<29>
ACIN<30,39>
+5VALW
+5VALW
+5VALW
+3VALW +3VS
+VSB
+5VS
+1.05VS_VTT +1.8VS+0.75VS
+VSB
+1.5VS
+1.5V
+1.05VS_VTT +1.05VS
+1.5V
+3VS
B+
Title
Size Document Number Rev
Date: Sheet of
Security Classification
Compal Secret Data
THIS SHEET OF ENGINEERING DRAWING IS THE PROPRIETARY PROPERTY OF COMPAL ELECTRONICS, INC. AND CONTAINS CONFIDENTIAL
AND TRADE SECRET INFORMATION. THIS SHEET MAY NOT BE TRANSFERED FROM THE CUSTODY OF THE COMPETENT DIVISION OF R&D
DEPARTMENT EXCEPT AS AUTHORIZED BY COMPAL ELECTRONICS, INC. NEITHER THIS SHEET NOR THE INFORMATION IT CONTAINS
MAY BE USED BY OR DISCLOSED TO ANY THIRD PARTY WITHOUT PRIOR WRITTEN CONSENT OF COMPAL ELECTRONICS, INC.
Issued Date
Deciphered Date
PEW71 M/B LA-6582P Schematic
1.0
DC Interface
B
35 48Thursday, July 08, 2010
2009/5/12 2009/12/31
Compal Electronics, Inc.
Title
Size Document Number Rev
Date: Sheet of
Security Classification
Compal Secret Data
THIS SHEET OF ENGINEERING DRAWING IS THE PROPRIETARY PROPERTY OF COMPAL ELECTRONICS, INC. AND CONTAINS CONFIDENTIAL
AND TRADE SECRET INFORMATION. THIS SHEET MAY NOT BE TRANSFERED FROM THE CUSTODY OF THE COMPETENT DIVISION OF R&D
DEPARTMENT EXCEPT AS AUTHORIZED BY COMPAL ELECTRONICS, INC. NEITHER THIS SHEET NOR THE INFORMATION IT CONTAINS
MAY BE USED BY OR DISCLOSED TO ANY THIRD PARTY WITHOUT PRIOR WRITTEN CONSENT OF COMPAL ELECTRONICS, INC.
Issued Date
Deciphered Date
PEW71 M/B LA-6582P Schematic
1.0
DC Interface
B
35 48Thursday, July 08, 2010
2009/5/12 2009/12/31
Compal Electronics, Inc.
Title
Size Document Number Rev
Date: Sheet of
Security Classification
Compal Secret Data
THIS SHEET OF ENGINEERING DRAWING IS THE PROPRIETARY PROPERTY OF COMPAL ELECTRONICS, INC. AND CONTAINS CONFIDENTIAL
AND TRADE SECRET INFORMATION. THIS SHEET MAY NOT BE TRANSFERED FROM THE CUSTODY OF THE COMPETENT DIVISION OF R&D
DEPARTMENT EXCEPT AS AUTHORIZED BY COMPAL ELECTRONICS, INC. NEITHER THIS SHEET NOR THE INFORMATION IT CONTAINS
MAY BE USED BY OR DISCLOSED TO ANY THIRD PARTY WITHOUT PRIOR WRITTEN CONSENT OF COMPAL ELECTRONICS, INC.
Issued Date
Deciphered Date
PEW71 M/B LA-6582P Schematic
1.0
DC Interface
B
35 48Thursday, July 08, 2010
2009/5/12 2009/12/31
Compal Electronics, Inc.
+3VALW TO +3VS
+5VALW TO +5VS
+1.5V to +1.5VS
U24 / U25 / U26 Change to SB548000320
20090922
For LAM Common mode noise
200911102330
For EC B+
20100507
C47 560P_0402_50V7KC47 560P_0402_50V7K
1 2
G
D
S
Q61
2N7002_SOT23
G
D
S
Q61
2N7002_SOT23
2
13
C852
10U_0805_10V4Z
C852
10U_0805_10V4Z
1
2
C853
10U_0805_10V4Z
C853
10U_0805_10V4Z
1
2
C850
1U_0603_10V6K
C850
1U_0603_10V6K
1
2
C843
10U_0805_10V4Z
C843
10U_0805_10V4Z
1
2
C842
1U_0603_10V6K
C842
1U_0603_10V6K
1
2
Q31A
2N7002DW-T/R7_SOT363-6
Q31A
2N7002DW-T/R7_SOT363-6
61
2
C854
1U_0603_10V6K
C854
1U_0603_10V6K
1
2
G
D
S
Q59
2N7002_SOT23
G
D
S
Q59
2N7002_SOT23
2
13
C855
0.1U_0603_25V7K
C855
0.1U_0603_25V7K
1
2
U25
SI4800BDY-T1-GE3_SO8
U25
SI4800BDY-T1-GE3_SO8
36
5
7
8
2
4
1
U26
SI4800BDY-T1-GE3_SO8
U26
SI4800BDY-T1-GE3_SO8
36
5
7
8
2
4
1R936
470_0603_5%
R936
470_0603_5%
1 2
PJ12
JUMP_43X118@
PJ12
JUMP_43X118@
11
2
2
C851
10U_0805_10V4Z
C851
10U_0805_10V4Z
1
2
R944
470_0603_5%
R944
470_0603_5%
1 2
Q57A
2N7002DW-T/R7_SOT363-6
Q57A
2N7002DW-T/R7_SOT363-6
61
2
R939
470_0603_5%
R939
470_0603_5%
1 2
R941
2.2M_0402_1%
@
R941
2.2M_0402_1%
@
1 2
C846
0.1U_0603_25V7K
C846
0.1U_0603_25V7K
1
2
C46 560P_0402_50V7KC46 560P_0402_50V7K
1 2
R945
470_0603_5%
@
R945
470_0603_5%
@
1 2
Q56A
2N7002DW-T/R7_SOT363-6
Q56A
2N7002DW-T/R7_SOT363-6
61
2
C48 560P_0402_50V7KC48 560P_0402_50V7K
1 2
Q56B
2N7002DW-T/R7_SOT363-6
Q56B
2N7002DW-T/R7_SOT363-6
3
5
4
Q57B
2N7002DW-T/R7_SOT363-6
Q57B
2N7002DW-T/R7_SOT363-6
3
5
4
C849
10U_0805_10V4Z
C849
10U_0805_10V4Z
1
2
G
D
S
Q60
2N7002_SOT23
@
G
D
S
Q60
2N7002_SOT23
@
2
13
G
D
S
Q62
2N7002_SOT23
G
D
S
Q62
2N7002_SOT23
2
13
R943
22_0402_5%
R943
22_0402_5%
1 2
PJ13
JUMP_43X118@
PJ13
JUMP_43X118@
11
2
2
G
D
S
Q63
2N7002_SOT23
G
D
S
Q63
2N7002_SOT23
2
13
R932
100K_0402_5%
R932
100K_0402_5%
1 2
C49 560P_0402_50V7KC49 560P_0402_50V7K
1 2
R934
100K_0402_5%
R934
100K_0402_5%
12
Q31B
2N7002DW-T/R7_SOT363-6
Q31B
2N7002DW-T/R7_SOT363-6
3
5
4
C50 560P_0402_50V7KC50 560P_0402_50V7K
1 2
U24
SI4800BDY-T1-GE3_SO8
U24
SI4800BDY-T1-GE3_SO8
36
5
7
8
2
4
1
R938
10K_0402_5%
R938
10K_0402_5%
12
C848
10U_0805_10V4Z
C848
10U_0805_10V4Z
1
2
R940
28K_0402_1%
R940
28K_0402_1%
12
C45 560P_0402_50V7KC45 560P_0402_50V7K
1 2
G
D
S
Q64
2N7002_SOT23
@
G
D
S
Q64
2N7002_SOT23
@
2
13
R942
470_0603_5%
R942
470_0603_5%
1 2
C844
10U_0805_10V4Z
C844
10U_0805_10V4Z
1
2
R937
100K_0402_5%
R937
100K_0402_5%
1 2
R935
200K_0402_5%
R935
200K_0402_5%
12
R933
470_0603_5%
R933
470_0603_5%
1 2
C845
10U_0805_10V4Z
C845
10U_0805_10V4Z
1
2
C847
10U_0805_10V4Z
C847
10U_0805_10V4Z
1
2

A
A
B
B
C
C
D
D
1 1
2 2
3 3
4 4
N1
DC_IN_S2DC_IN_S1
51ON#<32>
+3VALWP +3VALW
+5VALWP
+VSBP +VSB
+0.75VS+0.75VSP
+1.5V+1.5VP
+1.8VSP +1.8VS
+5VALW
VIN
VS
BATT+
+3VLP
+CHGRTC
+1.05VS_VTTP +1.05VS_VTT
+VGFX_CORE
+VGFX_COREP
VIN
Title
Size Document Number Rev
Date: Sheet of
Security Classification
Compal Secret Data
THIS SHEET OF ENGINEERING DRAWING IS THE PROPRIETARY PROPERTY OF COMPAL ELECTRONICS, INC. AND CONTAINS CONFIDENTIAL
AND TRADE SECRET INFORMATION. THIS SHEET MAY NOT BE TRANSFERED FROM THE CUSTODY OF THE COMPETENT DIVISION OF R&D
DEPARTMENT EXCEPT AS AUTHORIZED BY COMPAL ELECTRONICS, INC. NEITHER THIS SHEET NOR THE INFORMATION IT CONTAINS
MAY BE USED BY OR DISCLOSED TO ANY THIRD PARTY WITHOUT PRIOR WRITTEN CONSENT OF COMPAL ELECTRONICS, INC.
Issued Date
Deciphered Date
1.0
DCIN
Custom
36 48Thursday, July 08, 2010
2007/09/20 2008/09/20
Compal Electronics, Inc.
Title
Size Document Number Rev
Date: Sheet of
Security Classification
Compal Secret Data
THIS SHEET OF ENGINEERING DRAWING IS THE PROPRIETARY PROPERTY OF COMPAL ELECTRONICS, INC. AND CONTAINS CONFIDENTIAL
AND TRADE SECRET INFORMATION. THIS SHEET MAY NOT BE TRANSFERED FROM THE CUSTODY OF THE COMPETENT DIVISION OF R&D
DEPARTMENT EXCEPT AS AUTHORIZED BY COMPAL ELECTRONICS, INC. NEITHER THIS SHEET NOR THE INFORMATION IT CONTAINS
MAY BE USED BY OR DISCLOSED TO ANY THIRD PARTY WITHOUT PRIOR WRITTEN CONSENT OF COMPAL ELECTRONICS, INC.
Issued Date
Deciphered Date
1.0
DCIN
Custom
36 48Thursday, July 08, 2010
2007/09/20 2008/09/20
Compal Electronics, Inc.
Title
Size Document Number Rev
Date: Sheet of
Security Classification
Compal Secret Data
THIS SHEET OF ENGINEERING DRAWING IS THE PROPRIETARY PROPERTY OF COMPAL ELECTRONICS, INC. AND CONTAINS CONFIDENTIAL
AND TRADE SECRET INFORMATION. THIS SHEET MAY NOT BE TRANSFERED FROM THE CUSTODY OF THE COMPETENT DIVISION OF R&D
DEPARTMENT EXCEPT AS AUTHORIZED BY COMPAL ELECTRONICS, INC. NEITHER THIS SHEET NOR THE INFORMATION IT CONTAINS
MAY BE USED BY OR DISCLOSED TO ANY THIRD PARTY WITHOUT PRIOR WRITTEN CONSENT OF COMPAL ELECTRONICS, INC.
Issued Date
Deciphered Date
1.0
DCIN
Custom
36 48Thursday, July 08, 2010
2007/09/20 2008/09/20
Compal Electronics, Inc.
PEW71 M/B LA-6582P Schematic
PR308
22K_0402_1%
PR308
22K_0402_1%
1 2
PQ42
TP0610K-T1-E3_SOT23-3
PQ42
TP0610K-T1-E3_SOT23-3
2
13
PD2
LL4148_LL34-2
PD2
LL4148_LL34-2
1 2
PJ2
JUMP_43X118
PJ2
JUMP_43X118
11
2
2
PJ11
JUMP_43X39
PJ11
JUMP_43X39
11
2
2
PJ7
JUMP_43X118
PJ7
JUMP_43X118
11
2
2
PJ4
JUMP_43X118
PJ4
JUMP_43X118
11
2
2
PD3
LL4148_LL34-2
PD3
LL4148_LL34-2
12
PR310
0_0603_5%
PR310
0_0603_5%
1 2
PC207
100P_0402_50V8J
PC207
100P_0402_50V8J
12
PC206
1000P_0402_50V7K
PC206
1000P_0402_50V7K
12
PR305
68_1206_5%
PR305
68_1206_5%
12
PJ5
JUMP_43X118
PJ5
JUMP_43X118
11
2
2
PC213
0.1U_0603_25V7K
PC213
0.1U_0603_25V7K
12
PL24
SMB3025500YA_2P
PL24
SMB3025500YA_2P
1 2
PJP1
ACES_50305-00441-001
PJP1
ACES_50305-00441-001
1
3
4
GND
GND
2
PJ9
JUMP_43X118
PJ9
JUMP_43X118
11
2
2
PJ14
JUMP_43X118
PJ14
JUMP_43X118
11
2
2
PC212
0.22U_0603_25V7K
PC212
0.22U_0603_25V7K
12
PC208
100P_0402_50V8J
PC208
100P_0402_50V8J
12
PJ10
JUMP_43X118
PJ10
JUMP_43X118
11
2
2
PJ8
JUMP_43X118
PJ8
JUMP_43X118
11
2
2
PC209
1000P_0402_50V7K
PC209
1000P_0402_50V7K
12
PJ6
JUMP_43X118
PJ6
JUMP_43X118
11
2
2
PJ17
JUMP_43X79
PJ17
JUMP_43X79
11
2
2
PR307
100K_0402_1%
PR307
100K_0402_1%
12
PR304
68_1206_5%
PR304
68_1206_5%
12

A
A
B
B
C
C
D
D
1 1
2 2
3 3
4 4
TH
EC_SMCA
EC_SMDA
PI
BATT_S1
SPOK<38>
BATT_TEMP <30>
EC_SMB_CK1 <30>
EC_SMB_DA1 <30>
MAINPW ON <18,38>
B+ +VSBP
VL
+3VALW P
BATT+
VMB
VL
VL
Title
Size Document Number Rev
Date: Sheet of
Security Classification
Compal Secret Data
THIS SHEET OF ENGINEERING DRAWING IS THE PROPRIETARY PROPERTY OF COMPAL ELECTRONICS, INC. AND CONTAINS CONFIDENTIAL
AND TRADE SECRET INFORMATION. THIS SHEET MAY NOT BE TRANSFERED FROM THE CUSTODY OF THE COMPETENT DIVISION OF R&D
DEPARTMENT EXCEPT AS AUTHORIZED BY COMPAL ELECTRONICS, INC. NEITHER THIS SHEET NOR THE INFORMATION IT CONTAINS
MAY BE USED BY OR DISCLOSED TO ANY THIRD PARTY WITHOUT PRIOR WRITTEN CONSENT OF COMPAL ELECTRONICS, INC.
Issued Date
Deciphered Date
1.0
BATTERY CONN / OTP
Custom
37 48Thursday, July 08, 2010
2007/09/20 2008/09/20
Compal Electronics, Inc.
Title
Size Document Number Rev
Date: Sheet of
Security Classification
Compal Secret Data
THIS SHEET OF ENGINEERING DRAWING IS THE PROPRIETARY PROPERTY OF COMPAL ELECTRONICS, INC. AND CONTAINS CONFIDENTIAL
AND TRADE SECRET INFORMATION. THIS SHEET MAY NOT BE TRANSFERED FROM THE CUSTODY OF THE COMPETENT DIVISION OF R&D
DEPARTMENT EXCEPT AS AUTHORIZED BY COMPAL ELECTRONICS, INC. NEITHER THIS SHEET NOR THE INFORMATION IT CONTAINS
MAY BE USED BY OR DISCLOSED TO ANY THIRD PARTY WITHOUT PRIOR WRITTEN CONSENT OF COMPAL ELECTRONICS, INC.
Issued Date
Deciphered Date
1.0
BATTERY CONN / OTP
Custom
37 48Thursday, July 08, 2010
2007/09/20 2008/09/20
Compal Electronics, Inc.
Title
Size Document Number Rev
Date: Sheet of
Security Classification
Compal Secret Data
THIS SHEET OF ENGINEERING DRAWING IS THE PROPRIETARY PROPERTY OF COMPAL ELECTRONICS, INC. AND CONTAINS CONFIDENTIAL
AND TRADE SECRET INFORMATION. THIS SHEET MAY NOT BE TRANSFERED FROM THE CUSTODY OF THE COMPETENT DIVISION OF R&D
DEPARTMENT EXCEPT AS AUTHORIZED BY COMPAL ELECTRONICS, INC. NEITHER THIS SHEET NOR THE INFORMATION IT CONTAINS
MAY BE USED BY OR DISCLOSED TO ANY THIRD PARTY WITHOUT PRIOR WRITTEN CONSENT OF COMPAL ELECTRONICS, INC.
Issued Date
Deciphered Date
1.0
BATTERY CONN / OTP
Custom
37 48Thursday, July 08, 2010
2007/09/20 2008/09/20
Compal Electronics, Inc.
PEW71 M/B LA-6582P Schematic
<40,41>
<40,41>
Recovery at 56 degree C
CPU thermal protection at 92 degree C
PH1 under CPU botten side :
PR547
100K_0402_1%
@PR547
100K_0402_1%
@
1 2
PR550
1K_0402_1%
PR550
1K_0402_1%
12
PQ44
TP0610K-T1-E3_SOT23-3
PQ44
TP0610K-T1-E3_SOT23-3
2
13
PR330
1K_0402_5%
PR330
1K_0402_5%
1 2
PH2
100K_0402_1%_NCP15W F104F03RC
@PH2
100K_0402_1%_NCP15W F104F03RC
@
12
PJP2
SUYIN_200275GR008G13GZR
CONN@
PJP2
SUYIN_200275GR008G13GZR
CONN@
11
33
44
55
66
88
22
77
GND 9
GND 10
PR546
21K_0402_1%
PR546
21K_0402_1%
12
PR329
100K_0402_1%
PR329
100K_0402_1%
1 2
G
D
S
PQ45
2N7002W -T/R7_SOT323-3
G
D
S
PQ45
2N7002W -T/R7_SOT323-3
2
13
PR542
100_0402_1%
PR542
100_0402_1%
1 2
PL44
SMB3025500YA_2P
PL44
SMB3025500YA_2P
1 2
PR551
47K_0402_1%
@PR551
47K_0402_1%
@
1 2
PC221
0.22U_0603_25V7K
@
PC221
0.22U_0603_25V7K
@
12
PC379
1000P_0402_50V7K
PC379
1000P_0402_50V7K
12
PU30
G718TM1U_SOT23-8
PU30
G718TM1U_SOT23-8
RHYST2 5
OT1
3
OT2
4
GND
2
VCC
1
TMSNS2 6
RHYST1 7
TMSNS1 8
PR549
9.53K_0402_1%
PR549
9.53K_0402_1%
1 2
PR548
6.49K_0402_1%
PR548
6.49K_0402_1%
12
PC380
0.01U_0402_25V7K
PC380
0.01U_0402_25V7K
12
PC381
0.1U_0402_10V7K
PC381
0.1U_0402_10V7K
12
PR327
22K_0402_1%
PR327
22K_0402_1%
1 2
PC224
1U_0402_6.3V6K
PC224
1U_0402_6.3V6K
12
PH1
100K_0402_1%_NCP15W F104F03RC
PH1
100K_0402_1%_NCP15W F104F03RC
12
PR544
1K_0402_5%
PR544
1K_0402_5%
12
PR543
100_0402_1%
PR543
100_0402_1%
1 2
PC222
0.1U_0603_25V7K
PC222
0.1U_0603_25V7K
12
PR545
10K_0402_1%
PR545
10K_0402_1%
1 2
PR325
100K_0402_1%
PR325
100K_0402_1%
12

5
5
4
4
3
3
2
2
1
1
D D
C C
B B
A A
ENTRIP1
BST_5V
LX_5V
RT8205_B+
UG_5V
BST_3V
ENTRIP2
LG_5V
ENTRIP1
ENTRIP2
RT8205_B+
LX_3V
UG_3V
LG_3V
ACPRN<39>
EC_ON<30,32>
SPOK <37>
MAINPWON<18,37>
+5VALWP
+3VALWP
B+ +3VLP
2VREF_8205
VL
VL
VS
B+
RT8205_B+
2VREF_8205
Title
Size Document Number Rev
Date: Sheet of
Security Classification
Compal Secret Data
THIS SHEET OF ENGINEERING DRAWING IS THE PROPRIETARY PROPERTY OF COMPAL ELECTRONICS, INC. AND CONTAINS CONFIDENTIAL
AND TRADE SECRET INFORMATION. THIS SHEET MAY NOT BE TRANSFERED FROM THE CUSTODY OF THE COMPETENT DIVISION OF R&D
DEPARTMENT EXCEPT AS AUTHORIZED BY COMPAL ELECTRONICS, INC. NEITHER THIS SHEET NOR THE INFORMATION IT CONTAINS
MAY BE USED BY OR DISCLOSED TO ANY THIRD PARTY WITHOUT PRIOR WRITTEN CONSENT OF COMPAL ELECTRONICS, INC.
Issued Date
Deciphered Date
1.0
38 48
Thursday, July 08, 2010
2009/02/04
Compal Electronics, Inc.
2010/02/04
Custom
Title
Size Document Number Rev
Date: Sheet of
Security Classification
Compal Secret Data
THIS SHEET OF ENGINEERING DRAWING IS THE PROPRIETARY PROPERTY OF COMPAL ELECTRONICS, INC. AND CONTAINS CONFIDENTIAL
AND TRADE SECRET INFORMATION. THIS SHEET MAY NOT BE TRANSFERED FROM THE CUSTODY OF THE COMPETENT DIVISION OF R&D
DEPARTMENT EXCEPT AS AUTHORIZED BY COMPAL ELECTRONICS, INC. NEITHER THIS SHEET NOR THE INFORMATION IT CONTAINS
MAY BE USED BY OR DISCLOSED TO ANY THIRD PARTY WITHOUT PRIOR WRITTEN CONSENT OF COMPAL ELECTRONICS, INC.
Issued Date
Deciphered Date
1.0
38 48
Thursday, July 08, 2010
2009/02/04
Compal Electronics, Inc.
2010/02/04
Custom
Title
Size Document Number Rev
Date: Sheet of
Security Classification
Compal Secret Data
THIS SHEET OF ENGINEERING DRAWING IS THE PROPRIETARY PROPERTY OF COMPAL ELECTRONICS, INC. AND CONTAINS CONFIDENTIAL
AND TRADE SECRET INFORMATION. THIS SHEET MAY NOT BE TRANSFERED FROM THE CUSTODY OF THE COMPETENT DIVISION OF R&D
DEPARTMENT EXCEPT AS AUTHORIZED BY COMPAL ELECTRONICS, INC. NEITHER THIS SHEET NOR THE INFORMATION IT CONTAINS
MAY BE USED BY OR DISCLOSED TO ANY THIRD PARTY WITHOUT PRIOR WRITTEN CONSENT OF COMPAL ELECTRONICS, INC.
Issued Date
Deciphered Date
1.0
38 48
Thursday, July 08, 2010
2009/02/04
Compal Electronics, Inc.
2010/02/04
Custom
3VALW/5VALW
PEW71 M/B LA-6582P Schematic
VFB=2.0V
Typ: 175mA
Typ: 175mA
Note:
Use TPS51125 IC can remove RTC refernece LDO
Use TPS51427 IC must keep RTC refernece LDO
RT8205
TONSEL=VREF (1)SMPS1=300KHZ (+5VALWP)
(2)SMPS2=375KHZ(+3VALWP)
+3.3VALWP Ipeak=4.72A ; Imax=4.00A
Delta I=1.547A=>1/2Delta I=0.773A (F=375K Hz)
Rds(on)=18m ohm(max) ; Rds(on)=15m ohm(typical)
Ilimit_min=(137K*10uA)/(10*22m*1.2)=5.18A
Ilimit_max=(133K*10uA)/(10*17.4m*1.2)=6.56A
Iocp=5.962A~7.334A
+5VALWP Ipeak=7A ; Imax=4.9A
Delta I=2.613A=>1/2Delta I=1.306A (F=300K Hz)
Rds(on)=18m ohm(max) ; Rds(on)=15m ohm(typical)
Ilimit_min=(154K*10uA)/(10*18m*1.2)=7.12A
Ilimit_max=(154K*10uA)/(10*15m*1.2)=8.555A
Iocp=Ilimit+1/2Delta I
=8.426A ~ 9.861A
TPS51125A
TONSEL=VREF (1)SMPS1=245KHZ (+5VALWP)
(2)SMPS2=305KHZ(+3VALWP)
3.3VALWP Delta I = 1.902A (Freq=305KHz)
Iocp = 5.931A ~ 7.100A
5VALWP Delta I = 3.199A (Freq=245KHz)
Iocp = 8.759A ~ 10.449A
PR558
13K_0402_1%
PR558
13K_0402_1%
1 2
PQ96
AO4466_SO8
PQ96
AO4466_SO8
3 6
5
7
8
2
4
1
PR562
137K_0402_1%
PR562
137K_0402_1%
1 2
PC1007
0.1U_0603_25V7K
PC1007
0.1U_0603_25V7K
12
PL47
4.7UH_SIL104R-4R7PF_5.7A_30%
PL47
4.7UH_SIL104R-4R7PF_5.7A_30%
1 2
PR560
20K_0402_1%
PR560
20K_0402_1%
1 2
PC1006
2200P_0402_50V7K
PC1006
2200P_0402_50V7K
12
PR592
200K_0402_1%
PR592
200K_0402_1%
1 2
PC1016
4.7U_0805_10V6K
PC1016
4.7U_0805_10V6K
12
PC1001
680P_0402_50V7K
@
PC1001
680P_0402_50V7K
@
12
+
PC1014
220U_6.3V_M
+
PC1014
220U_6.3V_M
1
2
PR568
499K_0402_1%
PR568
499K_0402_1%
1 2
+
PC1011
220U_6.3V_M
+
PC1011
220U_6.3V_M
1
2
PL48
FBMA-L18-453215-900LMA90T_1812
PL48
FBMA-L18-453215-900LMA90T_1812
12
PC1017
0.1U_0603_25V7K
PC1017
0.1U_0603_25V7K
12
PR567
4.7_1206_5%
PR567
4.7_1206_5%
12
PC1004
2200P_0402_50V7K
PC1004
2200P_0402_50V7K
12
PR563
154K_0402_1%
PR563
154K_0402_1%
1 2
PR570
100K_0402_1%
PR570
100K_0402_1%
12
PR565
2.2_0603_5%
PR565
2.2_0603_5%
1 2
PR572
40.2K_0402_1%
PR572
40.2K_0402_1%
12
PR569
100K_0402_1%
PR569
100K_0402_1%
12
PQ98
AO4468_SO8
PQ98
AO4468_SO8
3 6
5
7
8
2
4
1
PC1009
0.1U_0603_25V7K
PC1009
0.1U_0603_25V7K
1 2
PC1005
10U_1206_25V6M
PC1005
10U_1206_25V6M
12
PR566
4.7_1206_5%
PR566
4.7_1206_5%
12
PC1013
680P_0402_50V7K
PC1013
680P_0402_50V7K
12
PC1003
10U_1206_25V6M
PC1003
10U_1206_25V6M
12
PC1019
2.2U_0603_10V6K
PC1019
2.2U_0603_10V6K
12
PC1000
1U_0603_10V6K
PC1000
1U_0603_10V6K
12
G
D
S
PQ100B
DMN66D0LDW -7_SOT363-6
G
D
S
PQ100B
DMN66D0LDW -7_SOT363-6
5
34
PU1000
RT8205EGQW _W QFN24_4X4
PU1000
RT8205EGQW _W QFN24_4X4
FB1 2
REF 3
VO1 24
ENTRIP1 1
TONSEL 4
FB2 5
SKIPSEL
14
NC
18
VREG5
17
VO2
7
VREG3
8
VIN
16
GND
15
UGATE1 21
BOOT1 22
ENTRIP2 6
PGOOD 23
PHASE1 20
LGATE1 19
EN
13
BOOT2
9
UGATE2
10
PHASE2
11
LGATE2
12
P PAD
25
PC1028
0.1U_0603_25V7K
PC1028
0.1U_0603_25V7K
12
PC1008
4.7U_0805_10V6K
PC1008
4.7U_0805_10V6K
12
PR564
2.2_0603_5%
PR564
2.2_0603_5%
1 2
PQ101
PDTC115EUA_SC70-3
PQ101
PDTC115EUA_SC70-3
2
13
PQ103
PDTC115EUA_SC70-3
PQ103
PDTC115EUA_SC70-3
2
13
PQ99
AO4712_SO8
PQ99
AO4712_SO8
3 6
5
7
8
2
4
1
PC1002
0.1U_0603_25V7K
PC1002
0.1U_0603_25V7K
12
PR561
20K_0402_1%
PR561
20K_0402_1%
1 2
PC1015
1U_0603_10V6K
PC1015
1U_0603_10V6K
12
PR571
100K_0402_1%
PR571
100K_0402_1%
1 2
PC1012
680P_0402_50V7K
PC1012
680P_0402_50V7K
12
G
D
S
PQ102
2N7002W -T/R7_SOT323-3
G
D
S
PQ102
2N7002W -T/R7_SOT323-3
2
13
PC1010
0.1U_0603_25V7K
PC1010
0.1U_0603_25V7K
1 2
PL46
4.7UH_SIL104R-4R7PF_5.7A_30%
PL46
4.7UH_SIL104R-4R7PF_5.7A_30%
1 2
G
D
S
PQ100A
DMN66D0LDW -7_SOT363-6
G
D
S
PQ100A
DMN66D0LDW -7_SOT363-6
2
61
PR559
30K_0402_1%
PR559
30K_0402_1%
1 2
PQ97
AO4466_SO8
PQ97
AO4466_SO8
3 6
5
7
8
2
4
1

A
A
B
B
C
C
D
D
1 1
2 2
3 3
4 4
CHGCHG
ACOFF
6251_EN CSON
6251VDD
6251VDD
6251VREF
CSOP
DCIN
PACIN
BST_CHG
DH_CHG
CSIP
DL_CHG
CSIN
LX_CHG
6251VDDP
BST_CHGA
VIN_1
6251VREF 6251aclim
ACSETIN
ACSETIN
ACPRN
PACIN
ACOFF
PACIN
VIN_1
DCIN6251VDD
ACPRN
ACPRN
IREF<30>
FSTCHG<30>
ADP_I<30>
ACOFF<30,40>
CALIBRATE#<30>
65W/90W#<30>
ACPRN <38>
ACIN <30,35>
3S/4S#<30>
VIN
VIN
BATT+
P2 P3
B+ CHG_B+
B+
PreCHGVIN
6251VDD
VIN
Title
Size Document Number Rev
Date: Sheet of
Security Classification
Compal Secret Data
THIS SHEET OF ENGINEERING DRAWING IS THE PROPRIETARY PROPERTY OF COMPAL ELECTRONICS, INC. AND CONTAINS CONFIDENTIAL
AND TRADE SECRET INFORMATION. THIS SHEET MAY NOT BE TRANSFERED FROM THE CUSTODY OF THE COMPETENT DIVISION OF R&D
DEPARTMENT EXCEPT AS AUTHORIZED BY COMPAL ELECTRONICS, INC. NEITHER THIS SHEET NOR THE INFORMATION IT CONTAINS
MAY BE USED BY OR DISCLOSED TO ANY THIRD PARTY WITHOUT PRIOR WRITTEN CONSENT OF COMPAL ELECTRONICS, INC.
Issued Date
Deciphered Date
1.0
CHARGER
Custom
39 48Thursday, July 08, 2010
2007/09/20 2008/09/20
Compal Electronics, Inc.
Title
Size Document Number Rev
Date: Sheet of
Security Classification
Compal Secret Data
THIS SHEET OF ENGINEERING DRAWING IS THE PROPRIETARY PROPERTY OF COMPAL ELECTRONICS, INC. AND CONTAINS CONFIDENTIAL
AND TRADE SECRET INFORMATION. THIS SHEET MAY NOT BE TRANSFERED FROM THE CUSTODY OF THE COMPETENT DIVISION OF R&D
DEPARTMENT EXCEPT AS AUTHORIZED BY COMPAL ELECTRONICS, INC. NEITHER THIS SHEET NOR THE INFORMATION IT CONTAINS
MAY BE USED BY OR DISCLOSED TO ANY THIRD PARTY WITHOUT PRIOR WRITTEN CONSENT OF COMPAL ELECTRONICS, INC.
Issued Date
Deciphered Date
1.0
CHARGER
Custom
39 48Thursday, July 08, 2010
2007/09/20 2008/09/20
Compal Electronics, Inc.
Title
Size Document Number Rev
Date: Sheet of
Security Classification
Compal Secret Data
THIS SHEET OF ENGINEERING DRAWING IS THE PROPRIETARY PROPERTY OF COMPAL ELECTRONICS, INC. AND CONTAINS CONFIDENTIAL
AND TRADE SECRET INFORMATION. THIS SHEET MAY NOT BE TRANSFERED FROM THE CUSTODY OF THE COMPETENT DIVISION OF R&D
DEPARTMENT EXCEPT AS AUTHORIZED BY COMPAL ELECTRONICS, INC. NEITHER THIS SHEET NOR THE INFORMATION IT CONTAINS
MAY BE USED BY OR DISCLOSED TO ANY THIRD PARTY WITHOUT PRIOR WRITTEN CONSENT OF COMPAL ELECTRONICS, INC.
Issued Date
Deciphered Date
1.0
CHARGER
Custom
39 48Thursday, July 08, 2010
2007/09/20 2008/09/20
Compal Electronics, Inc.
-
BATT Type
Charging Voltage
(0x15)
Normal 3S LI-ON Cells
12600mV
CV mode
12.60V
Iada=0~4.74A(90W/19V=4.736A)
Iada=0~3.42A(90W/19V=3.421A) CP = 85%*Iada ; CP = 4.07A
CP = 85%*Iada ; CP = 2.91A
ADP_I = 19.9*Iadapter*Rsense
CC=0.6~4.48A
IREF=0.43V~3.24V
IREF=0.7224*Icharge
Iinput=(1/0.02)(0.05*Vaclm/2.39+0.05)
where Vaclm=1.502V, Iinput=4.07A
CP mode
<40,41>
TCR=50ppm / C
PEW71 M/B LA-6582P Schematic
Kv
Rinternal ic=514K Rec=3K R1=PR379=15.4K R2=PR381=31.6K
R=514K//31.6K//(15.4K+3k)=11.372K
r=514K//514K//31.6K=28.14K
Vcell=0.175*Vadj+3.99v
4.2V=0.175*Vadj+3.99V =>Vadj=1.2V
Vadj=Vref*(R/(R+514K))+CALIBRATE*(r/(r=514K))
1.1483=CALIBRATE*0.6046 =>CALIBRATE=1.899
1.899=(4.2-(Vcell+A*0.175))*Kv=(4.2-(4.2+A*0.175))*Kv
A=Vref*(R/(R+514K))=0.052
Kv=9.451
Ki
Vchlim=Iref*(PR374/(PR372+PR374))
=Iref*(100K/(80.6K+100K))
=Iref*0.5537
Ichanrge=(165mV/PR369)*(Vchlim/3.3V)
=(165m/20m)*(1/3.3V)*Iref*0.5537
=1.3842*Iref
Iref=0.7224*Ichanrge =>Ki=0.7224
Ki=0.7224
PR376
4.7_0603_5%
PR376
4.7_0603_5%
1 2
PC245
10U_1206_25V6M
PC245
10U_1206_25V6M
12
PR576
10_1206_5%
PR576
10_1206_5%
12
PC1020
1000P_0402_25V8J
PC1020
1000P_0402_25V8J
12
PR364
20_0402_5%
PR364
20_0402_5%
1 2
PD18
RB751V-40_SOD323-2
PD18
RB751V-40_SOD323-2
1 2
PR574
14.3K_0402_1%
PR574
14.3K_0402_1%
12
PR573
191K_0402_1%
PR573
191K_0402_1%
12
PR591
100K_0402_5%
PR591
100K_0402_5%
12
PR354
200K_0402_1%
PR354
200K_0402_1%
12
PR352
47K_0402_1%
PR352
47K_0402_1%
1 2
PR361
150K_0402_1%
PR361
150K_0402_1%
12
PR589
10K_0402_1%
PR589
10K_0402_1%
1 2
PC250
2.2U_0603_6.3V6K
PC250
2.2U_0603_6.3V6K
12
PC263
10U_1206_25V6M
PC263
10U_1206_25V6M
12
PR367
2_0402_5%
PR367
2_0402_5%
1 2
PD13
RB751V-40_SOD323-2
PD13
RB751V-40_SOD323-2
12
PQ51
AO4435L_SO8
PQ51
AO4435L_SO8
36
5
7
8
2
4
1
PC254
0.047U_0402_16V7K
PC254
0.047U_0402_16V7K
1 2
PC262
680P_0402_50V7K
@
PC262
680P_0402_50V7K
@
12
PC1027
2200P_0402_50V7K
PC1027
2200P_0402_50V7K
12
PC259
0.1U_0402_16V7K
PC259
0.1U_0402_16V7K
1 2
PR357
200K_0402_1%
@PR357
200K_0402_1%
@
1 2
PC264
10U_1206_25V6M
PC264
10U_1206_25V6M
12
PC257
0.1U_0603_25V7K
PC257
0.1U_0603_25V7K
1 2
PR374
100K_0402_1%
PR374
100K_0402_1%
12
PC255 6800P_0402_25V7KPC255 6800P_0402_25V7K
1 2
PQ111
PDTC115EU_SOT323
PQ111
PDTC115EU_SOT323
2
13
PD19
BAS40CW _SOT323-3
@PD19
BAS40CW _SOT323-3
@
2
3
1
PR590
14.3K_0402_1%
PR590
14.3K_0402_1%
12
PR369
0.02_1206_1%
PR369
0.02_1206_1%
1
3
4
2
PR365
20_0402_5%
PR365
20_0402_5%
12
PR353
200K_0402_1%
PR353
200K_0402_1%
12
PC265
4.7U_0603_6.3V6K
PC265
4.7U_0603_6.3V6K
1 2
PC261
0.01U_0402_25V7K
PC261
0.01U_0402_25V7K
12
PC247
2200P_0402_25V7K
PC247
2200P_0402_25V7K
12
PQ52
AO4407A_SO8
PQ52
AO4407A_SO8
3 6
5
7
8
2
4
1
47K
47K
PQ56
PDTA144EU_SOT323-3
47K
47K
PQ56
PDTA144EU_SOT323-3
2
1 3
PR381
31.6K_0402_1%
PR381
31.6K_0402_1%
1 2
PC244
10U_1206_25V6M
PC244
10U_1206_25V6M
12
PR379
15.4K_0402_1%
PR379
15.4K_0402_1%
1 2
PR375
12.1K_0402_1%
PR375
12.1K_0402_1%
1 2
PR371
47K_0402_5%
PR371
47K_0402_5%
1 2
PC246
0.1U_0603_25V7K
PC246
0.1U_0603_25V7K
12
PC253
0.1U_0603_25V7K
@
PC253
0.1U_0603_25V7K
@
12
PQ58
PDTC115EU_SOT323
PQ58
PDTC115EU_SOT323
2
13
PR377
2.55K_0402_1%
PR377
2.55K_0402_1%
12
PQ64
AO4468_SO8
PQ64
AO4468_SO8
3 6
5
7
8
2
4
1
PQ57
PDTC115EU_SOT323
PQ57
PDTC115EU_SOT323
2
13
PR366 10K_0402_1%PR366 10K_0402_1%
1 2
PC256
0.01U_0402_25V7K
PC256
0.01U_0402_25V7K
1 2
PQ60
PDTC115EU_SOT323
PQ60
PDTC115EU_SOT323
2
13
PQ53
AO4435L_SO8
PQ53
AO4435L_SO8
3 6
5
7
8
2
4
1
PQ65
PDTC115EU_SOT323
PQ65
PDTC115EU_SOT323
2
13
PR378
20K_0402_1%
PR378
20K_0402_1%
12
PR368
100_0402_1%
PR368
100_0402_1%
1 2
PQ62
AO4466_SO8
PQ62
AO4466_SO8
3 6
5
7
8
2
4
1
PR370
4.7_1206_5%
@
PR370
4.7_1206_5%
@
12
PR360
47K_0402_5%
PR360
47K_0402_5%
12
G
D
S
PQ61
2N7002W -T/R7_SOT323-3
@
G
D
S
PQ61
2N7002W -T/R7_SOT323-3
@
2
13
PR356
10K_0402_1%
PR356
10K_0402_1%
1 2
PR373
0_0603_5%
PR373
0_0603_5%
1 2
PU17
ISL6251AHAZ-T_QSOP24
PU17
ISL6251AHAZ-T_QSOP24
EN
3
CELLS
4
VDD
1
ACSET
2
ICOMP
5
VCOMP
6
CHLIM
9
ACPRN 23
CSIP 19
UGATE 17
PHASE 18
BOOT 16
PGND 13
GND
12
ICM
7
VREF
8
VADJ
11
DCIN 24
CSIN 20
ACLIM
10
LGATE 14
VDDP 15
CSOP 21
CSON 22
PR351 0.02_2512_1%PR351 0.02_2512_1%
1
3
4
2
PC248
5600P_0402_25V7K
PC248
5600P_0402_25V7K
1 2
PR363
20_0402_5%
PR363
20_0402_5%
1 2
PL29
10UH_PCMB104T-100MS_6A_20%
PL29
10UH_PCMB104T-100MS_6A_20%
1 2
G
D
S
PQ59A
DMN66D0LDW -7_SOT363-6
G
D
S
PQ59A
DMN66D0LDW -7_SOT363-6
2
61
PR587
47K_0402_1%
PR587
47K_0402_1%
12
PR588
10K_0402_1%
PR588
10K_0402_1%
12
G
D
S
PQ112
2N7002W -T/R7_SOT323-3
G
D
S
PQ112
2N7002W -T/R7_SOT323-3
2
13
PR359
0_0402_5%
PR359
0_0402_5%
12
PL45
HCB4532KF-800T90_1812
PL45
HCB4532KF-800T90_1812
1 2
G
D
S
PQ59B
DMN66D0LDW -7_SOT363-6
G
D
S
PQ59B
DMN66D0LDW -7_SOT363-6
5
34
PR362
100K_0402_1%
PR362
100K_0402_1%
12
PC260
0.1U_0603_25V7K
PC260
0.1U_0603_25V7K
12
PC249
0.1U_0603_25V7K
PC249
0.1U_0603_25V7K
12
PR575
191K_0402_1%
@PR575
191K_0402_1%
@
12
PC252
0.1U_0603_25V7K
PC252
0.1U_0603_25V7K
12
PR372
80.6K_0402_1%
PR372
80.6K_0402_1%
12
G
D
S
PQ66
2N7002W -T/R7_SOT323-3
G
D
S
PQ66
2N7002W -T/R7_SOT323-3
2
13

5
5
4
4
3
3
2
2
1
1
D D
C C
B B
A A
ACOFF<30,39>
VIN B+
PreCHG
+5VALWP
Title
Size Document Number Rev
Date: Sheet of
Security Classification
Compal Secret Data
THIS SHEET OF ENGINEERING DRAWING IS THE PROPRIETARY PROPERTY OF COMPAL ELECTRONICS, INC. AND CONTAINS CONFIDENTIAL
AND TRADE SECRET INFORMATION. THIS SHEET MAY NOT BE TRANSFERED FROM THE CUSTODY OF THE COMPETENT DIVISION OF R&D
DEPARTMENT EXCEPT AS AUTHORIZED BY COMPAL ELECTRONICS, INC. NEITHER THIS SHEET NOR THE INFORMATION IT CONTAINS
MAY BE USED BY OR DISCLOSED TO ANY THIRD PARTY WITHOUT PRIOR WRITTEN CONSENT OF COMPAL ELECTRONICS, INC.
Issued Date
Deciphered Date
1.0
PRECHARGE
Custom
40 48Thursday, July 08, 2010
2007/09/20 2008/09/20
Compal Electronics, Inc.
Title
Size Document Number Rev
Date: Sheet of
Security Classification
Compal Secret Data
THIS SHEET OF ENGINEERING DRAWING IS THE PROPRIETARY PROPERTY OF COMPAL ELECTRONICS, INC. AND CONTAINS CONFIDENTIAL
AND TRADE SECRET INFORMATION. THIS SHEET MAY NOT BE TRANSFERED FROM THE CUSTODY OF THE COMPETENT DIVISION OF R&D
DEPARTMENT EXCEPT AS AUTHORIZED BY COMPAL ELECTRONICS, INC. NEITHER THIS SHEET NOR THE INFORMATION IT CONTAINS
MAY BE USED BY OR DISCLOSED TO ANY THIRD PARTY WITHOUT PRIOR WRITTEN CONSENT OF COMPAL ELECTRONICS, INC.
Issued Date
Deciphered Date
1.0
PRECHARGE
Custom
40 48Thursday, July 08, 2010
2007/09/20 2008/09/20
Compal Electronics, Inc.
Title
Size Document Number Rev
Date: Sheet of
Security Classification
Compal Secret Data
THIS SHEET OF ENGINEERING DRAWING IS THE PROPRIETARY PROPERTY OF COMPAL ELECTRONICS, INC. AND CONTAINS CONFIDENTIAL
AND TRADE SECRET INFORMATION. THIS SHEET MAY NOT BE TRANSFERED FROM THE CUSTODY OF THE COMPETENT DIVISION OF R&D
DEPARTMENT EXCEPT AS AUTHORIZED BY COMPAL ELECTRONICS, INC. NEITHER THIS SHEET NOR THE INFORMATION IT CONTAINS
MAY BE USED BY OR DISCLOSED TO ANY THIRD PARTY WITHOUT PRIOR WRITTEN CONSENT OF COMPAL ELECTRONICS, INC.
Issued Date
Deciphered Date
1.0
PRECHARGE
Custom
40 48Thursday, July 08, 2010
2007/09/20 2008/09/20
Compal Electronics, Inc.
PEW71 M/B LA-6582P Schematic
PD14
LL4148_LL34-2
PD14
LL4148_LL34-2
12
PR390
1K_1206_5%
PR390
1K_1206_5%
1 2
PD20
BAS40CW _SOT323-3
PD20
BAS40CW _SOT323-3
2
3
1
PQ67
TP0610K-T1-E3_SOT23-3
PQ67
TP0610K-T1-E3_SOT23-3
2
13
PR391
1K_1206_5%
PR391
1K_1206_5%
1 2
PR386
1K_1206_5%
PR386
1K_1206_5%
1 2
PR393
100K_0402_5%
PR393
100K_0402_5%
12
PQ70
PDTC115EU_SOT323
PQ70
PDTC115EU_SOT323
2
13
PR392
100K_0402_5%
PR392
100K_0402_5%
12
PR388
1K_1206_5%
PR388
1K_1206_5%
1 2
PR396
100K_0402_5%
PR396
100K_0402_5%
12
PQ68
PDTC115EU_SOT323
PQ68
PDTC115EU_SOT323
2
13

5
5
4
4
3
3
2
2
1
1
D D
C C
B B
A A
1.8V_EN
FB_1.8V
LX_1.8V
SUSP<35>
SUSP#<30,35,43>
+1.5VP
+3VALW
+0.75VSP
+3VALW +1.8VSP
Title
Size Document Number Rev
Date: Sheet of
Security Classification
Compal Secret Data
THIS SHEET OF ENGINEERING DRAWING IS THE PROPRIETARY PROPERTY OF COMPAL ELECTRONICS, INC. AND CONTAINS CONFIDENTIAL
AND TRADE SECRET INFORMATION. THIS SHEET MAY NOT BE TRANSFERED FROM THE CUSTODY OF THE COMPETENT DIVISION OF R&D
DEPARTMENT EXCEPT AS AUTHORIZED BY COMPAL ELECTRONICS, INC. NEITHER THIS SHEET NOR THE INFORMATION IT CONTAINS
MAY BE USED BY OR DISCLOSED TO ANY THIRD PARTY WITHOUT PRIOR WRITTEN CONSENT OF COMPAL ELECTRONICS, INC.
Issued Date
Deciphered Date
1.0
+1.8VSP/+0.75VSP
Custom
41 48Thursday, July 08, 2010
2007/09/20 2008/09/20
Compal Electronics, Inc.
Title
Size Document Number Rev
Date: Sheet of
Security Classification
Compal Secret Data
THIS SHEET OF ENGINEERING DRAWING IS THE PROPRIETARY PROPERTY OF COMPAL ELECTRONICS, INC. AND CONTAINS CONFIDENTIAL
AND TRADE SECRET INFORMATION. THIS SHEET MAY NOT BE TRANSFERED FROM THE CUSTODY OF THE COMPETENT DIVISION OF R&D
DEPARTMENT EXCEPT AS AUTHORIZED BY COMPAL ELECTRONICS, INC. NEITHER THIS SHEET NOR THE INFORMATION IT CONTAINS
MAY BE USED BY OR DISCLOSED TO ANY THIRD PARTY WITHOUT PRIOR WRITTEN CONSENT OF COMPAL ELECTRONICS, INC.
Issued Date
Deciphered Date
1.0
+1.8VSP/+0.75VSP
Custom
41 48Thursday, July 08, 2010
2007/09/20 2008/09/20
Compal Electronics, Inc.
Title
Size Document Number Rev
Date: Sheet of
Security Classification
Compal Secret Data
THIS SHEET OF ENGINEERING DRAWING IS THE PROPRIETARY PROPERTY OF COMPAL ELECTRONICS, INC. AND CONTAINS CONFIDENTIAL
AND TRADE SECRET INFORMATION. THIS SHEET MAY NOT BE TRANSFERED FROM THE CUSTODY OF THE COMPETENT DIVISION OF R&D
DEPARTMENT EXCEPT AS AUTHORIZED BY COMPAL ELECTRONICS, INC. NEITHER THIS SHEET NOR THE INFORMATION IT CONTAINS
MAY BE USED BY OR DISCLOSED TO ANY THIRD PARTY WITHOUT PRIOR WRITTEN CONSENT OF COMPAL ELECTRONICS, INC.
Issued Date
Deciphered Date
1.0
+1.8VSP/+0.75VSP
Custom
41 48Thursday, July 08, 2010
2007/09/20 2008/09/20
Compal Electronics, Inc.
PEW71 M/B LA-6582P Schematic
Note:Iload(max)=3.5A
FB=0.6V
PJ20
JUMP_43X79
PJ20
JUMP_43X79
11
2
2
PR409
28K_0402_1%
PR409
28K_0402_1%
1 2
PC274
0.47U_0603_16V7K
PC274
0.47U_0603_16V7K
12
PC282
22U_0805_6.3VAM
PC282
22U_0805_6.3VAM
12
PC279
22U_0805_6.3VAM
PC279
22U_0805_6.3VAM
12
PR407
10K_0402_1%
PR407
10K_0402_1%
12
PC288
10U_0805_6.3V6M
PC288
10U_0805_6.3V6M
12
PC278
22U_0805_6.3VAM
PC278
22U_0805_6.3VAM
12
PU20
SY8033BDBC_DFN10_3X3
PU20
SY8033BDBC_DFN10_3X3
EN
5
PG 4
LX 3
FB 6
SVIN
8
TP
11
LX 2
PVIN
10
NC
7
PVIN
9
NC
1
PC1022
68P_0402_50V8J
PC1022
68P_0402_50V8J
12
PC382
680P_0603_50V7K
PC382
680P_0603_50V7K
12
PR401
22K_0402_5%
PR401
22K_0402_5%
1 2
PU21
UP7711U8 PSOP 8P
PU21
UP7711U8 PSOP 8P
NC 5
VREF
3
VOUT
4
GND
2
VIN
1
VCNTL 6
NC 7
NC 8
TP 9
PR410
1K_0402_1%
PR410
1K_0402_1%
12
PR553
4.7_1206_5%
PR553
4.7_1206_5%
12
PR405
4.99K_0402_1%
PR405
4.99K_0402_1%
12
PC1026
0.1U_0402_10V7K
@
PC1026
0.1U_0402_10V7K
@
12
PC287
0.033U_0402_16V7K
PC287
0.033U_0402_16V7K
12
PR408
1K_0402_1%
PR408
1K_0402_1%
12
PC284
4.7U_0603_6.3V6K
PC284
4.7U_0603_6.3V6K
1 2
PC286
0.1U_0402_16V7K
PC286
0.1U_0402_16V7K
12
PL30
2.2UH_MSCDRI-74A-2R2M-E_6.5A_20%
PL30
2.2UH_MSCDRI-74A-2R2M-E_6.5A_20%
1 2
G
D
S
PQ72
2N7002W -T/R7_SOT323-3
G
D
S
PQ72
2N7002W -T/R7_SOT323-3
2
13
PC285
1U_0402_6.3V6K
PC285
1U_0402_6.3V6K
12

A
A
B
B
C
C
D
D
1 1
2 2
3 3
4 4
BST_1.5V-1
LG_1.5V
LX_1.5V
UG_1.5V
1.5V_EN
51117_1.5V_B+
BST_1.5V
SYSON<30,35>
+5VALW
+1.5VP
+5VALW
B+
Title
Size Document Number Rev
Date: Sheet of
Security Classification
Compal Secret Data
THIS SHEET OF ENGINEERING DRAWING IS THE PROPRIETARY PROPERTY OF COMPAL ELECTRONICS, INC. AND CONTAINS CONFIDENTIAL
AND TRADE SECRET INFORMATION. THIS SHEET MAY NOT BE TRANSFERED FROM THE CUSTODY OF THE COMPETENT DIVISION OF R&D
DEPARTMENT EXCEPT AS AUTHORIZED BY COMPAL ELECTRONICS, INC. NEITHER THIS SHEET NOR THE INFORMATION IT CONTAINS
MAY BE USED BY OR DISCLOSED TO ANY THIRD PARTY WITHOUT PRIOR WRITTEN CONSENT OF COMPAL ELECTRONICS, INC.
Issued Date
Deciphered Date
1.0
1.5VP
Custom
42 48Thursday, July 08, 2010
2008/08/10 2009/08/10
Compal Electronics, Inc.
Title
Size Document Number Rev
Date: Sheet of
Security Classification
Compal Secret Data
THIS SHEET OF ENGINEERING DRAWING IS THE PROPRIETARY PROPERTY OF COMPAL ELECTRONICS, INC. AND CONTAINS CONFIDENTIAL
AND TRADE SECRET INFORMATION. THIS SHEET MAY NOT BE TRANSFERED FROM THE CUSTODY OF THE COMPETENT DIVISION OF R&D
DEPARTMENT EXCEPT AS AUTHORIZED BY COMPAL ELECTRONICS, INC. NEITHER THIS SHEET NOR THE INFORMATION IT CONTAINS
MAY BE USED BY OR DISCLOSED TO ANY THIRD PARTY WITHOUT PRIOR WRITTEN CONSENT OF COMPAL ELECTRONICS, INC.
Issued Date
Deciphered Date
1.0
1.5VP
Custom
42 48Thursday, July 08, 2010
2008/08/10 2009/08/10
Compal Electronics, Inc.
Title
Size Document Number Rev
Date: Sheet of
Security Classification
Compal Secret Data
THIS SHEET OF ENGINEERING DRAWING IS THE PROPRIETARY PROPERTY OF COMPAL ELECTRONICS, INC. AND CONTAINS CONFIDENTIAL
AND TRADE SECRET INFORMATION. THIS SHEET MAY NOT BE TRANSFERED FROM THE CUSTODY OF THE COMPETENT DIVISION OF R&D
DEPARTMENT EXCEPT AS AUTHORIZED BY COMPAL ELECTRONICS, INC. NEITHER THIS SHEET NOR THE INFORMATION IT CONTAINS
MAY BE USED BY OR DISCLOSED TO ANY THIRD PARTY WITHOUT PRIOR WRITTEN CONSENT OF COMPAL ELECTRONICS, INC.
Issued Date
Deciphered Date
1.0
1.5VP
Custom
42 48Thursday, July 08, 2010
2008/08/10 2009/08/10
Compal Electronics, Inc.
VFB=0.75V
Rds=4.5mΩ(Typ)
5.6mΩ(Max)
EN_PSV
1. GND=>Disable SMPS
2. FLOAT=>PWM_only mode
3. HIGH=>Auto_skip mode
open-drain
PEW71 M/B LA-6582P Schematic
Because +1.5VSP has 17.74A power budget, it includes
DDR3, VGA chip, VRAM, so must use molding choke.
VFB=0.75V
Vo=VFB*(1+PR418/PR419)=1.52V
Freq=282KHz(min) , 300KHz(typ)
Cesr=15m ohm
Iocp=9.94A~13A
PQ73
AO4466_SO8
PQ73
AO4466_SO8
3 6
5
7
8
2
4
1
PR412
0_0402_5%
PR412
0_0402_5%
1 2
PC291
0.1U_0402_16V7K
@PC291
0.1U_0402_16V7K
@
12
+
PC293
330U_6.3V_M
+
PC293
330U_6.3V_M
1
2
PC289
4.7U_0805_25V6-K
PC289
4.7U_0805_25V6-K
12
PR413
47K_0402_5%
@PR413
47K_0402_5%
@
12
PR415
4.7_1206_5%
PR415
4.7_1206_5%
12
PC296
4.7U_0603_6.3V6K
PC296
4.7U_0603_6.3V6K
12
PR411
280K_0402_1%
PR411
280K_0402_1%
1 2
PL32
1.8UH_1164AY-1R8N=P3_9.5A_30%
PL32
1.8UH_1164AY-1R8N=P3_9.5A_30%
1 2
PU22
G5603RU1U_TQFN14_3P5X3P5
PU22
G5603RU1U_TQFN14_3P5X3P5
OUT
3
VCC
4
EN_SKIP 1
TON
2
FB
5
PGOOD
6DL 9
DH 13
LX 12
AGND
7
PGND
8
ILIM 11
VDD 10
BST 14
TP 15
PL31
FBMA-L18-453215-900LMA90T_1812
PL31
FBMA-L18-453215-900LMA90T_1812
12
PR414
2.2_0603_5%
PR414
2.2_0603_5%
1 2
PQ74
AO4712_SO8
PQ74
AO4712_SO8
3 6
5
7
8
2
4
1
PC290
4.7U_0805_25V6-K
PC290
4.7U_0805_25V6-K
12
PC383
560P_0402_50V7K
PC383
560P_0402_50V7K
12
PR417
18.2K_0402_1%
PR417
18.2K_0402_1%
12
PC295
4.7U_0805_10V6K
PC295
4.7U_0805_10V6K
12
PR419
5.76K_0402_1%
PR419
5.76K_0402_1%
12
PC292
0.1U_0603_25V7K
PC292
0.1U_0603_25V7K
1 2
PR418
5.9K_0402_1%
PR418
5.9K_0402_1%
1 2
PC294
680P_0603_50V7K
PC294
680P_0603_50V7K
12
PR416
100_0603_1%
PR416
100_0603_1%
1 2

5
5
4
4
3
3
2
2
1
1
D D
C C
B B
A A
DH_1.05VS_VTT
BST_1.05VS_VTT
1.05V_EN
DL_1.05VS_VTT
VTTP_B+
LX_1.05VS_VTT
SUSP#<30,35,41>
VTT_SENSE <7>
H_VTTPWRGD <5>
B+
+1.05VS_VTTP
+5VALW
+5VALW
+3VS+5VS
Title
Size Document Number Rev
Date: Sheet of
Security Classification
Compal Secret Data
THIS SHEET OF ENGINEERING DRAWING IS THE PROPRIETARY PROPERTY OF COMPAL ELECTRONICS, INC. AND CONTAINS CONFIDENTIAL
AND TRADE SECRET INFORMATION. THIS SHEET MAY NOT BE TRANSFERED FROM THE CUSTODY OF THE COMPETENT DIVISION OF R&D
DEPARTMENT EXCEPT AS AUTHORIZED BY COMPAL ELECTRONICS, INC. NEITHER THIS SHEET NOR THE INFORMATION IT CONTAINS
MAY BE USED BY OR DISCLOSED TO ANY THIRD PARTY WITHOUT PRIOR WRITTEN CONSENT OF COMPAL ELECTRONICS, INC.
Issued Date
Deciphered Date
1.0
+1.1VS_VTTP
Custom
43 48Thursday, July 08, 2010
2009/4/15 2010/04/15
Compal Electronics, Inc.
Title
Size Document Number Rev
Date: Sheet of
Security Classification
Compal Secret Data
THIS SHEET OF ENGINEERING DRAWING IS THE PROPRIETARY PROPERTY OF COMPAL ELECTRONICS, INC. AND CONTAINS CONFIDENTIAL
AND TRADE SECRET INFORMATION. THIS SHEET MAY NOT BE TRANSFERED FROM THE CUSTODY OF THE COMPETENT DIVISION OF R&D
DEPARTMENT EXCEPT AS AUTHORIZED BY COMPAL ELECTRONICS, INC. NEITHER THIS SHEET NOR THE INFORMATION IT CONTAINS
MAY BE USED BY OR DISCLOSED TO ANY THIRD PARTY WITHOUT PRIOR WRITTEN CONSENT OF COMPAL ELECTRONICS, INC.
Issued Date
Deciphered Date
1.0
+1.1VS_VTTP
Custom
43 48Thursday, July 08, 2010
2009/4/15 2010/04/15
Compal Electronics, Inc.
Title
Size Document Number Rev
Date: Sheet of
Security Classification
Compal Secret Data
THIS SHEET OF ENGINEERING DRAWING IS THE PROPRIETARY PROPERTY OF COMPAL ELECTRONICS, INC. AND CONTAINS CONFIDENTIAL
AND TRADE SECRET INFORMATION. THIS SHEET MAY NOT BE TRANSFERED FROM THE CUSTODY OF THE COMPETENT DIVISION OF R&D
DEPARTMENT EXCEPT AS AUTHORIZED BY COMPAL ELECTRONICS, INC. NEITHER THIS SHEET NOR THE INFORMATION IT CONTAINS
MAY BE USED BY OR DISCLOSED TO ANY THIRD PARTY WITHOUT PRIOR WRITTEN CONSENT OF COMPAL ELECTRONICS, INC.
Issued Date
Deciphered Date
1.0
+1.1VS_VTTP
Custom
43 48Thursday, July 08, 2010
2009/4/15 2010/04/15
Compal Electronics, Inc.
PEW71 M/B LA-6582P Schematic
VFB=0.75V
Vo=VFB*(1+PR308/PR309)=1.05V
Ton=19E-12*Ron*(((2/3)*Vo+100mV)/Vin)+50ns=2.74E-07
Freq=282KHz , 300KHz(typ)
Cesr=15m ohm
Ipeak=19.6A Imax=13.72A Iocp=23.52A
Delta I=((19-1.05)*(1.05/19))/(L*Freq)=1.837A
=>1/2 Delta I=0.918A
Vtrip=Rtrip*10uA=0.0866V
Iocp-min=Vtrip/(Rds(on)(max)*1.2)+1/2 Delta I = 23.471A
Iocp-max=Vtrip/(Rds(on)(typ)*1.2)+1/2 Delta I =32.295A
Iocp=22.4A~30.8A
VFB=0.75V
Change from APW7138 to RT8209 at 2010-0428 night.
PGOOD=1V
Material Note:
330uF/9 mΩ, number
are 3, Power 1, HW 2
Rdson=2.3mΩ/3.2mΩ
PR460
2K_0402_1%
@
PR460
2K_0402_1%
@
12
PC332
680P_0603_50V7K
PC332
680P_0603_50V7K
12
PR468
10K_0402_5%
@PR468
10K_0402_5%
@
12
PR467
8.66K_0402_1%
PR467
8.66K_0402_1%
1 2
PR458
0_0402_5%
PR458
0_0402_5%
1 2
PR472
2.4K_0402_1%
PR472
2.4K_0402_1%
1 2
PR465
4.7_1206_5%
PR465
4.7_1206_5%
12
PC330
4.7U_0603_6.3V6K
PC330
4.7U_0603_6.3V6K
12
PC384
560P_0402_50V7K
PC384
560P_0402_50V7K
12
PR459
2K_0402_1%
PR459
2K_0402_1%
12
PL37
FBMA-L18-453215-900LMA90T_1812
PL37
FBMA-L18-453215-900LMA90T_1812
12
PR462
1K_0402_1%
@PR462
1K_0402_1%
@
1 2
PC329
4.7U_0805_10V6K
PC329
4.7U_0805_10V6K
1 2
PQ82
TPCA8030-H 1N SOP-ADV
PQ82
TPCA8030-H 1N SOP-ADV
3 5
2
4
1
PL38
1UH_FDUE1040D-1R0M-P3_21.3A_20%
PL38
1UH_FDUE1040D-1R0M-P3_21.3A_20%
1 2
PQ83
TPCA8028-H_SOP-ADVANCE8-5
PQ83
TPCA8028-H_SOP-ADVANCE8-5
4
1
2
3 5
PC328
0.1U_0603_25V7K
PC328
0.1U_0603_25V7K
1 2
PR461
2.2_0603_5%
PR461
2.2_0603_5%
1 2
PC385
560P_0402_50V7K
PC385
560P_0402_50V7K
12
PR473
10_0402_5%
PR473
10_0402_5%
1 2
PC331
0.22U_0603_16V7K
PC331
0.22U_0603_16V7K
12
PC326
10U_1206_25V6M
PC326
10U_1206_25V6M
12
+
PC333
390U_2.5V_M
+
PC333
390U_2.5V_M
1
2
PR476
5.9K_0402_1%
PR476
5.9K_0402_1%
12
PR470
280K_0402_1%
PR470
280K_0402_1%
1 2
PR463
100_0603_1%
PR463
100_0603_1%
1 2
PC327
10U_1206_25V6M
PC327
10U_1206_25V6M
12
PU999
G5603RU1U_TQFN14_3P5X3P5
PU999
G5603RU1U_TQFN14_3P5X3P5
OUT
3
VCC
4
EN_SKIP 1
TON
2
FB
5
PGOOD
6DL 9
DH 13
LX 12
AGND
7
PGND
8
ILIM 11
VDD 10
BST 14
TP 15
PR466
80.6K_0402_1%
PR466
80.6K_0402_1%
1 2

5
5
4
4
3
3
2
2
1
1
D D
C C
B B
A A
ISUM-
VSS_AXG_SENSE
ISUM+
ISUM+
DL_GFX
LX_GFX
BST_GFX
ISUM-
GFX_B+
DH_GFX
GFX_CORE_PWRGD<30>
GFXVR_VID_0 <8>
GFXVR_VID_1 <8>
GFXVR_VID_2 <8>
GFXVR_VID_3 <8>
GFXVR_VID_4 <8>
GFXVR_VID_5 <8>
GFXVR_VID_6 <8>
GFXVR_EN <8>
GFXVR_DPRSLPVR <8>
GFXVR_IMON <8>
VCC_AXG_SENSE<8>
VSS_AXG_SENSE<8>
+5VALW
B+
+VGFX_COREP
+5VALW
+VGFX_COREP
+1.05VS_VTT
Title
Size Document Number Rev
Date: Sheet of
Security Classification
Compal Secret Data
THIS SHEET OF ENGINEERING DRAWING IS THE PROPRIETARY PROPERTY OF COMPAL ELECTRONICS, INC. AND CONTAINS CONFIDENTIAL
AND TRADE SECRET INFORMATION. THIS SHEET MAY NOT BE TRANSFERED FROM THE CUSTODY OF THE COMPETENT DIVISION OF R&D
DEPARTMENT EXCEPT AS AUTHORIZED BY COMPAL ELECTRONICS, INC. NEITHER THIS SHEET NOR THE INFORMATION IT CONTAINS
MAY BE USED BY OR DISCLOSED TO ANY THIRD PARTY WITHOUT PRIOR WRITTEN CONSENT OF COMPAL ELECTRONICS, INC.
Issued Date
Deciphered Date
1.0
GFX_COREP
C
44 48Thursday, July 08, 2010
2009/4/15 2010/04/15
Compal Electronics, Inc.
Title
Size Document Number Rev
Date: Sheet of
Security Classification
Compal Secret Data
THIS SHEET OF ENGINEERING DRAWING IS THE PROPRIETARY PROPERTY OF COMPAL ELECTRONICS, INC. AND CONTAINS CONFIDENTIAL
AND TRADE SECRET INFORMATION. THIS SHEET MAY NOT BE TRANSFERED FROM THE CUSTODY OF THE COMPETENT DIVISION OF R&D
DEPARTMENT EXCEPT AS AUTHORIZED BY COMPAL ELECTRONICS, INC. NEITHER THIS SHEET NOR THE INFORMATION IT CONTAINS
MAY BE USED BY OR DISCLOSED TO ANY THIRD PARTY WITHOUT PRIOR WRITTEN CONSENT OF COMPAL ELECTRONICS, INC.
Issued Date
Deciphered Date
1.0
GFX_COREP
C
44 48Thursday, July 08, 2010
2009/4/15 2010/04/15
Compal Electronics, Inc.
Title
Size Document Number Rev
Date: Sheet of
Security Classification
Compal Secret Data
THIS SHEET OF ENGINEERING DRAWING IS THE PROPRIETARY PROPERTY OF COMPAL ELECTRONICS, INC. AND CONTAINS CONFIDENTIAL
AND TRADE SECRET INFORMATION. THIS SHEET MAY NOT BE TRANSFERED FROM THE CUSTODY OF THE COMPETENT DIVISION OF R&D
DEPARTMENT EXCEPT AS AUTHORIZED BY COMPAL ELECTRONICS, INC. NEITHER THIS SHEET NOR THE INFORMATION IT CONTAINS
MAY BE USED BY OR DISCLOSED TO ANY THIRD PARTY WITHOUT PRIOR WRITTEN CONSENT OF COMPAL ELECTRONICS, INC.
Issued Date
Deciphered Date
1.0
GFX_COREP
C
44 48Thursday, July 08, 2010
2009/4/15 2010/04/15
Compal Electronics, Inc.
147K for CPU
47K for GPU
Material Note:
330uF/6 mΩ, number are 3, PW
1, HW 1, 1 of HW is backup
Layout Note:
Place near Choke
DCR=1.1 mOHM
Rds=4.5mOHM(typ)
Rds=5.6mOHM(max)
Intel Auburndale CPU(Integrate Graphics) Ipeak=22A Imax=15A
OCP calculation : Assume DCR=1.1m ohm
G1=Rn/(Rn+Rsum)=0.617
where Rn=PR277 // (PR274+PH3)=5.875k ohm
Rsum=PR269=3.65k ohm
LL=2*Rdroop*G1*DCR/Ri= 6.96m V/A
where Rdroop=PR271=8.66k ohm, Ri=PR283=1.69k ohm
Iocp=OCP Threshold*Rdroop/LL=24.89A
PEW71 M/B LA-6582P Schematic
2009-1214 common circiut modify.
PR2860_0402_5% PR2860_0402_5%
12
PC193
0.22U_0603_25V7K
PC193
0.22U_0603_25V7K
1 2
PC195
330P_0402_50V7K
PC195
330P_0402_50V7K
1 2
PU12
ISL62881HRZ-T_QFN28_4X4
PU12
ISL62881HRZ-T_QFN28_4X4
FB
6
CLK_EN#
1
PGOOD
2
ISUM+ 10
ISUM 9
VID5
25
VID1 21
LGATE 18
VSSP 17
VID2
22
UGATE 15
RTN 8
RBIAS
3
VW
4
COMP
5
VID0 20
VCCP 19
VID3
23
VID4
24
VID6
26
VR_ON
27
DPRSLPVR
28
VSEN
7
VDD 11
VIN 12
IMON 13
BOOT 14
PHASE 16
AGND 29
PR288
82.5_0402_1%
PR288
82.5_0402_1%
1 2
PR2800_0402_5% PR2800_0402_5%
12
PC202
0.1U_0402_16V7K
PC202
0.1U_0402_16V7K
1 2
PR2810_0402_5% PR2810_0402_5%
12
PL23
FBMA-L11-322513-201LMA40T_1210
PL23
FBMA-L11-322513-201LMA40T_1210
1 2
PR271
8.66K_0402_1%
PR271
8.66K_0402_1%
12
PR272
825K_0402_1%
PR272
825K_0402_1%
1 2
PL10
0.45UH_PCMB104T-R45MN_25A_20%
PL10
0.45UH_PCMB104T-R45MN_25A_20%
1
3
4
2
PR294
47K_0402_1%
PR294
47K_0402_1%
12
PR264
1_0603_5%
PR264
1_0603_5%
12
PC190
0.22U_0603_25V7K
PC190
0.22U_0603_25V7K
12
PR266
2.2_0603_5%
PR266
2.2_0603_5%
1 2
PQ40
AO4456_SO8
PQ40
AO4456_SO8
3 6
5
7
8
2
4
1
+
PC130
330U_X_2VM_R6M
+
PC130
330U_X_2VM_R6M
1
2
PR2820_0402_5% PR2820_0402_5%
12
PQ39
TPCA8030-H 1N SOP-ADV
PQ39
TPCA8030-H 1N SOP-ADV
3 5
2
4
1
PC201
22P_0402_50V8J
PC201
22P_0402_50V8J
1 2
PR273
0_0603_5%
PR273
0_0603_5%
1 2
PC126
10U_1206_25V6M
PC126
10U_1206_25V6M
12
PR283
1.69K_0402_1%
PR283
1.69K_0402_1%
1 2
PC199
680P_0603_50V7K
PC199
680P_0603_50V7K
1 2
PR292
10_0402_1%
PR292
10_0402_1%
12
PC187
2200P_0402_50V7K
PC187
2200P_0402_50V7K
12
PC203
0.1U_0402_16V7K
PC203
0.1U_0402_16V7K
1 2
PR2850_0402_5% PR2850_0402_5%
12
PC197
1000P_0402_50V7K
PC197
1000P_0402_50V7K
12
PR2900_0402_5% PR2900_0402_5%
12
PR2870_0402_5% PR2870_0402_5%
12
PR265
22.6K_0402_1%
PR265
22.6K_0402_1%
1 2
PR268
4.7_1206_5%
PR268
4.7_1206_5%
12
PC192
1000P_0402_50V7K
PC192
1000P_0402_50V7K
1 2
PR284
100_0402_1%
@PR284
100_0402_1%
@
1 2
PC198
2.2U_0603_6.3V6K
PC198
2.2U_0603_6.3V6K
12
PR2890_0402_5% PR2890_0402_5%
12
PR293
10_0402_1%
PR293
10_0402_1%
12
PH3
10K +-5% TSM0A103J4302RE 0402
PH3
10K +-5% TSM0A103J4302RE 0402
1 2
PR263
0_0603_5%
PR263
0_0603_5%
1 2
PC188
0.1U_0402_25V6
@PC188
0.1U_0402_25V6
@
12
PC191
0.22U_0402_6.3V6K
PC191
0.22U_0402_6.3V6K
1 2
PC386
560P_0402_50V7K
PC386
560P_0402_50V7K
12
PQ41
AO4456_SO8
PQ41
AO4456_SO8
3 6
5
7
8
2
4
1
PC200
150P_0402_50V8J
PC200
150P_0402_50V8J
12
PR270
0_0402_5%
PR270
0_0402_5%
12
PC196
100P_0402_50V8J
PC196
100P_0402_50V8J
1 2
PC189
1U_0402_6.3V6K
PC189
1U_0402_6.3V6K
12
PC125
10U_1206_25V6M
PC125
10U_1206_25V6M
12
PR2910_0402_5% PR2910_0402_5%
12
PR274
2.61K_0402_1%
PR274
2.61K_0402_1%
1 2
PC194
330P_0402_50V7K
PC194
330P_0402_50V7K
12
PR277
11K_0402_1%
PR277
11K_0402_1%
1 2
PR276
8.06K_0402_1%
PR276
8.06K_0402_1%
12
PR555
0_0402_5%
@PR555
0_0402_5%
@
12
PC205
180P 50V J NPO 0402
@PC205
180P 50V J NPO 0402
@
1 2
PR269
3.65K_0805_1%
PR269
3.65K_0805_1%
12
PR275
17.8K_0402_1%
PR275
17.8K_0402_1%
12
PC204
0.01U_0402_16V7K
PC204
0.01U_0402_16V7K
1 2
PC1029
0.1U_0603_25V7K
PC1029
0.1U_0603_25V7K
12

8
8
7
7
6
6
5
5
4
4
3
3
2
2
1
1
H H
G G
F F
E E
D D
C C
B B
A A
3212_DRVL2
3212_CS_PH1
CSREF
3212_DRVH2
3212_SW1
3212_VRTT
3212_CSCOMP
VSSSENSE
VCCSENSE
3212_FB
IMVP_IMON
3212_CS_PH1
3212_CS_PH2
3212_DRVL1
3212_DRVH1
3212_SW1
3212_DRVH1_1
CLK_EN#
CLK_EN#
3212_SW2
3212_SW2
3212_DRVL2
CSREF
TTSense
3212_CSCOMP
CSREF
3212_DRVL1
3212_CS_PH1
TTSense
3212_CS_PH2
3212_CS_PH2
3212_VRTT
B+
3212_DRVH1
3212_DRVH2
3212_DRVH2_1
3212_FBRTN
VR_ON
<30>
CPU_VID0
<7>
CPU_VID1
<7>
CPU_VID3
<7>
CPU_VID2
<7>
CPU_VID5
<7>
CPU_VID4
<7>
H_PSI#
<7>
CPU_VID6
<7>
H_DPRSLPVR
<7>
CLK_ENABLE#<12>
VGATE<12,15>
IMVP_IMON<7>
H_PROCHOT#<5>
VCCSENSE <7>
VSSSENSE <7>
+3VS
+5VALW
+CPU_B+
+5VALW
+5VALW
+5VALW
B+
+CPU_B+
+CPU_B+
+CPU_CORE
+3VS
+CPU_CORE
+1.05VS_VTT
+3VS
Title
Size Document Number Rev
Date: Sheet of
Security Classification
Compal Secret Data
THIS SHEET OF ENGINEERING DRAWING IS THE PROPRIETARY PROPERTY OF COMPAL ELECTRONICS, INC. AND CONTAINS CONFIDENTIAL
AND TRADE SECRET INFORMATION. THIS SHEET MAY NOT BE TRANSFERED FROM THE CUSTODY OF THE COMPETENT DIVISION OF R&D
DEPARTMENT EXCEPT AS AUTHORIZED BY COMPAL ELECTRONICS, INC. NEITHER THIS SHEET NOR THE INFORMATION IT CONTAINS
MAY BE USED BY OR DISCLOSED TO ANY THIRD PARTY WITHOUT PRIOR WRITTEN CONSENT OF COMPAL ELECTRONICS, INC.
Issued Date
Deciphered Date
PEW71 M/B LA-6582P Schematic
1.0
CPU_CORE
C
45 48Thursday, July 08, 2010
2009/02/04 2010/02/04
Compal Electronics, Inc.
Title
Size Document Number Rev
Date: Sheet of
Security Classification
Compal Secret Data
THIS SHEET OF ENGINEERING DRAWING IS THE PROPRIETARY PROPERTY OF COMPAL ELECTRONICS, INC. AND CONTAINS CONFIDENTIAL
AND TRADE SECRET INFORMATION. THIS SHEET MAY NOT BE TRANSFERED FROM THE CUSTODY OF THE COMPETENT DIVISION OF R&D
DEPARTMENT EXCEPT AS AUTHORIZED BY COMPAL ELECTRONICS, INC. NEITHER THIS SHEET NOR THE INFORMATION IT CONTAINS
MAY BE USED BY OR DISCLOSED TO ANY THIRD PARTY WITHOUT PRIOR WRITTEN CONSENT OF COMPAL ELECTRONICS, INC.
Issued Date
Deciphered Date
PEW71 M/B LA-6582P Schematic
1.0
CPU_CORE
C
45 48Thursday, July 08, 2010
2009/02/04 2010/02/04
Compal Electronics, Inc.
Title
Size Document Number Rev
Date: Sheet of
Security Classification
Compal Secret Data
THIS SHEET OF ENGINEERING DRAWING IS THE PROPRIETARY PROPERTY OF COMPAL ELECTRONICS, INC. AND CONTAINS CONFIDENTIAL
AND TRADE SECRET INFORMATION. THIS SHEET MAY NOT BE TRANSFERED FROM THE CUSTODY OF THE COMPETENT DIVISION OF R&D
DEPARTMENT EXCEPT AS AUTHORIZED BY COMPAL ELECTRONICS, INC. NEITHER THIS SHEET NOR THE INFORMATION IT CONTAINS
MAY BE USED BY OR DISCLOSED TO ANY THIRD PARTY WITHOUT PRIOR WRITTEN CONSENT OF COMPAL ELECTRONICS, INC.
Issued Date
Deciphered Date
PEW71 M/B LA-6582P Schematic
1.0
CPU_CORE
C
45 48Thursday, July 08, 2010
2009/02/04 2010/02/04
Compal Electronics, Inc.
2.05K
PH0 PH1 # of PH
0 1
1 1
Connect to input caps
Avoid high dV/dt
2
3
Place PH1 close to
PHASE 1 inductor on
the same layer
39
1.9m
Icc_Dyn
0.95 TBD
Clarksfield SV
TBD
0.975
HFM_Icc LL
37
48
27
1.9m
Auburndale 45W
29Auburndale 35W
Icc_TDC
Clarksfield XE
1.9m
65
HFM_VID
380.95
35
38
1.075
51
50
AGND
PGND
DCR=1.1m OHM
PU27
NCP3218MNR2G_QFN48_6X6
PU27
NCP3218MNR2G_QFN48_6X6
IMON
3
CLKEN
4
EN
1
PWRGD
2
FBRTN
5
FB
6
TRDET
8
CSSUM
19
LLINE
17
RT
15
OD3
22
RAMP
16
RPM
14
GND
12
TTSNS
11
COMP
7
VRTT
10
ILIM
21
PWM3
23
CSCOMP
20
CSREF
18
VARFREQ
9
SWFB3
24
IREF
13
BST2 25
DRVH2 26
SW2 27
SWFB2 28
DRVL2 29
PGND 30
DRVL1 31
PVCC 32
SWFB1 33
SW1 34
DRVH1 35
BST1 36
VCC 37
PH1 38
PH0 39
DPRSLP 40
PSI 41
VID6 42
VID5 43
VID4 44
VID3 45
VID2 46
VID1 47
VID0 48
TP
49
PC346
0.1U_0603_25V7K
PC346
0.1U_0603_25V7K
12
PR556
2.2_0603_5%
PR556
2.2_0603_5%
12
PR505 5.11K_0402_1% PR505 5.11K_0402_1%
12
PR517
649K_0402_1%
PR517
649K_0402_1%
12
PR489 0_0402_5%PR489 0_0402_5%
12
PR514
80.6K_0402_1%
PR514
80.6K_0402_1%
12
PR518
7.32K_0402_1%
PR518
7.32K_0402_1%
12
PC347
680P_0603_50V7K
PC347
680P_0603_50V7K
12
PC363
1200P_0402_50V7K
PC363
1200P_0402_50V7K
1 2
PR490 499_0402_1%PR490 499_0402_1%
12
PR498
2.2_0603_5%
PR498
2.2_0603_5%
12
PC351 150P_0402_50V8JPC351 150P_0402_50V8J
1 2
PR522
73.2K_0402_1%
PR522
73.2K_0402_1%
12
PR516
162K_0402_1%
PR516
162K_0402_1%
12
PR508
0_0402_5%
PR508
0_0402_5%
1 2
PC355
4.7U_0805_25V6-K
PC355
4.7U_0805_25V6-K
12
PC342
4.7U_0805_25V6-K
PC342
4.7U_0805_25V6-K
12
PC360
0.01U_0402_50V7K
PC360
0.01U_0402_50V7K
12
PR504
39.2K_0402_1%
PR504
39.2K_0402_1%
1 2
PR506 100_0402_1%
PR506 100_0402_1%
1 2
PR525 137K_0603_1%PR525 137K_0603_1%
12
PR493
3K_0402_5%
PR493
3K_0402_5%
1 2
PC354
4.7U_0805_25V6-K
PC354
4.7U_0805_25V6-K
12
PC364
1U_0603_16V6K
PC364
1U_0603_16V6K
1 2
PC344
1U_0603_16V6K
PC344
1U_0603_16V6K
1 2
PR491
0_0603_5%
PR491
0_0603_5%
12
PR481
10_0603_5%
PR481
10_0603_5%
12
PC362
330P_0402_50V7K
PC362
330P_0402_50V7K
12
PL41
0.36UH +-20% ETQP4LR36WFC 24A
PL41
0.36UH +-20% ETQP4LR36WFC 24A
1
3
4
2
PR507
0_0402_5%
PR507
0_0402_5%
1 2
PR524 137K_0603_1%PR524 137K_0603_1%
12
G
D
S
PQ94
2N7002W-T/R7_SOT323-3
G
D
S
PQ94
2N7002W-T/R7_SOT323-3
2
13
PR502 100_0402_1%
PR502 100_0402_1%
1 2
PC352
12P_0402_50V8J
PC352
12P_0402_50V8J
12
PR523
165K_0402_1%
PR523
165K_0402_1%
1 2
PC361
1000P_0402_50V7K
PC361
1000P_0402_50V7K
12
PR511 0_0402_5%PR511 0_0402_5%
1 2
PC339
4.7U_0805_25V6-K
PC339
4.7U_0805_25V6-K
12
PQ87
TPCA8030-H_SOP-ADV8-5
PQ87
TPCA8030-H_SOP-ADV8-5
4
5
1
2
3
+
PC343
220U_25V_M
+
PC343
220U_25V_M
1
2
PR512
4.7_1206_5%
PR512
4.7_1206_5%
12
PR526 100_0402_1%
@
PR526 100_0402_1%
@
12
PR510
499_0402_1%
@
PR510
499_0402_1%
@
1 2
PC353
150P_0402_50V8J
PC353
150P_0402_50V8J
1 2
PR492
3K_0402_5%
PR492
3K_0402_5%
1 2
PH7
100K_0402_1%_NCP15WF104F03RC
PH7
100K_0402_1%_NCP15WF104F03RC
1 2
PR499
4.7_1206_5%
PR499
4.7_1206_5%
12
PR515
69.8K_0402_1%
PR515
69.8K_0402_1%
12
PR513
10_0402_5%
PR513
10_0402_5%
1 2
PR496
0_0402_5%
@PR496
0_0402_5%
@
12
PR520
1K_0402_1%
PR520
1K_0402_1%
12
PH6
100K_0402_1%_NCP15WF104F03RC
PH6
100K_0402_1%_NCP15WF104F03RC
1 2
PC349
1000P_0402_50V7K
PC349
1000P_0402_50V7K
1 2
PL39
FBMA-L18-453215-900LMA90T_1812
PL39
FBMA-L18-453215-900LMA90T_1812
12
PC350
4.7U_0603_6.3V6K
PC350
4.7U_0603_6.3V6K
12
PC387
560P_0402_50V7K
PC387
560P_0402_50V7K
12
PQ90
TPCA8030-H_SOP-ADV8-5
PQ90
TPCA8030-H_SOP-ADV8-5
4
5
1
2
3
PC359
680P_0603_50V7K
PC359
680P_0603_50V7K
12
PR501
5.49K_0402_1%
PR501
5.49K_0402_1%
1 2
PC348
0.068U_0402_16V7K
PC348
0.068U_0402_16V7K
12
PC341
4.7U_0805_25V6-K
PC341
4.7U_0805_25V6-K
12
PR509
2.2_0603_5%
PR509
2.2_0603_5%
12
PR497 0_0402_5%PR497 0_0402_5%
1 2
PC358
0.1U_0603_25V7K
PC358
0.1U_0603_25V7K
12
PR521
0_0402_5%
PR521
0_0402_5%
12
PQ88
TPCA8028-H_SOP-ADVANCE8-5
PQ88
TPCA8028-H_SOP-ADVANCE8-5
4
1
2
3 5
PR500
10_0402_5%
PR500
10_0402_5%
12
PR495 0_0402_5%PR495 0_0402_5%
1 2
PR494 0_0402_5%PR494 0_0402_5%
12
PR503
1.65K_0402_1%
PR503
1.65K_0402_1%
1 2
PR557
2.2_0603_5%
PR557
2.2_0603_5%
12
PR527 100_0402_1%
@
PR527 100_0402_1%
@
12
PL40
0.36UH +-20% ETQP4LR36WFC 24A
PL40
0.36UH +-20% ETQP4LR36WFC 24A
1
3
4
2
PQ92
TPCA8028-H_SOP-ADVANCE8-5
PQ92
TPCA8028-H_SOP-ADVANCE8-5
4
1
2
3 5
PR519
2.05K_0402_1%
PR519
2.05K_0402_1%
12

5
5
4
4
3
3
2
2
1
1
D D
C C
B B
A A
Title
Size Document Number Rev
Date: Sheet of
Security Classification
Compal Secret Data
THIS SHEET OF ENGINEERING DRAWING IS THE PROPRIETARY PROPERTY OF COMPAL ELECTRONICS, INC. AND CONTAINS CONFIDENTIAL
AND TRADE SECRET INFORMATION. THIS SHEET MAY NOT BE TRANSFERED FROM THE CUSTODY OF THE COMPETENT DIVISION OF R&D
DEPARTMENT EXCEPT AS AUTHORIZED BY COMPAL ELECTRONICS, INC. NEITHER THIS SHEET NOR THE INFORMATION IT CONTAINS
MAY BE USED BY OR DISCLOSED TO ANY THIRD PARTY WITHOUT PRIOR WRITTEN CONSENT OF COMPAL ELECTRONICS, INC.
Issued Date
Deciphered Date
1.0
PIR (PWR)
Custom
46 48Thursday, July 08, 2010
2007/09/20 2008/09/20
Compal Electronics, Inc.
Title
Size Document Number Rev
Date: Sheet of
Security Classification
Compal Secret Data
THIS SHEET OF ENGINEERING DRAWING IS THE PROPRIETARY PROPERTY OF COMPAL ELECTRONICS, INC. AND CONTAINS CONFIDENTIAL
AND TRADE SECRET INFORMATION. THIS SHEET MAY NOT BE TRANSFERED FROM THE CUSTODY OF THE COMPETENT DIVISION OF R&D
DEPARTMENT EXCEPT AS AUTHORIZED BY COMPAL ELECTRONICS, INC. NEITHER THIS SHEET NOR THE INFORMATION IT CONTAINS
MAY BE USED BY OR DISCLOSED TO ANY THIRD PARTY WITHOUT PRIOR WRITTEN CONSENT OF COMPAL ELECTRONICS, INC.
Issued Date
Deciphered Date
1.0
PIR (PWR)
Custom
46 48Thursday, July 08, 2010
2007/09/20 2008/09/20
Compal Electronics, Inc.
Title
Size Document Number Rev
Date: Sheet of
Security Classification
Compal Secret Data
THIS SHEET OF ENGINEERING DRAWING IS THE PROPRIETARY PROPERTY OF COMPAL ELECTRONICS, INC. AND CONTAINS CONFIDENTIAL
AND TRADE SECRET INFORMATION. THIS SHEET MAY NOT BE TRANSFERED FROM THE CUSTODY OF THE COMPETENT DIVISION OF R&D
DEPARTMENT EXCEPT AS AUTHORIZED BY COMPAL ELECTRONICS, INC. NEITHER THIS SHEET NOR THE INFORMATION IT CONTAINS
MAY BE USED BY OR DISCLOSED TO ANY THIRD PARTY WITHOUT PRIOR WRITTEN CONSENT OF COMPAL ELECTRONICS, INC.
Issued Date
Deciphered Date
1.0
PIR (PWR)
Custom
46 48Thursday, July 08, 2010
2007/09/20 2008/09/20
Compal Electronics, Inc.
Version change list (P.I.R. List) Page 1 of 2 for PWR
Reason for change Rev. PG# Modify List Date PhaseFixed IssueItem
1
2
3
4
5
6
7
8
9
10
11
12
13
14
15
16
17
18
19
20
21
22
0.1
to PVT
0.1
0.1
0.1
0.1
0.1
Pre-Charge circiut update. Pre-Charge circiut disable in EVT, now modify and enable it.
Change PR353 from SD034470280 to SD034200380.
Change PR371 from SD034220280 to SD034470280.
Change PR587 from SD034100380 to SD034470280.
Change PR590 from SD034200280 to SD034143280.
Change PR591 from SD028470280 to SD028100380.
Add PC1027 SE074222K80(S CER CAP 2200P 0402 50V7K)
Change PQ111 from SB000006800 to SB301150200
Add PQ102 and PQ103 SB301150200.
Add PR592 SD034200380.
Change PR386 from SD011000080 to SD011100180.
Add PR388, PR390, PR391 SD011100180.
Add PD14 SC100001Y80 LL4148_LL34-2
39
38
40
Pre-Charge circiut update. Pre-Charge circiut disable in EVT, now modify and enable it.
Pre-Charge circiut update. Pre-Charge circiut disable in EVT, now modify and enable it.
2010/06/08
2010/06/08
2010/06/08
EMI fail, add 3/5V snubber
and Boost Resister to silve it. EMI request to solve EMI issue. Add PR566 and PR567 SD001470B80 S RES 4.7 1206 5%
Add PC1012 and PC1013 SE074681K80 S CER CAP 680P 0402
50V7K
Change PR564 and PR565 from SD013000080 to SD013220B80
38
EMI fail, add 1.5V snubber. EMI request to solve EMI issue. Add PR415 SD001470B80 4.7 1206 5%.
Add PC294 SE025681K80 S CER CAP 680P 50V K X7R 0603
42
EMI fail, add 1.05V snubber.
and Boost Resister. EMI request to solve EMI issue.
Add PR465 SD001470B80 4.7 1206 5%.
Add PC332 SE025681K80 S CER CAP 680P 50V K X7R 0603
Change PR461 from SD013000080 to SD013220B80
EMI fail, add GFX_CORE snubber. EMI request to solve EMI issue. Add PR268 SD001470B80 4.7 1206 5%.
Add PC199 SE025681K80 S CER CAP 680P 50V K X7R 0603
0.1
43
44
2010/06/08
2010/06/08
2010/06/08
2010/06/08
to PVT
to PVT
to PVT
to PVT
to PVT
to PVT
HW power sequence modify. HW request. 430.1 Change PC331 from SE076104K80 S CER CAP .1U 16V K X7R to
SE00000R700 S CER CAP 0.22U 16V K X7R 0402
Change PR466 from SD034576280 S RES 1/16W 57.6K +-1%
0402 to SD034806280 S RES 80.6K 0402 1%)
2010/06/08 to PVT
BOM unique. BOM unique. 380.1 Chnage PQ101 from SB301150000 to SB301150200. 2010/06/08 to PVT
EMI request. EMI request. 0.1 38 Add PC1028 SE042104K80 S CER CAP .1U 25V K X7R 0603
EMI request. EMI request. 0.1 44 Add PC1029 SE042104K80 S CER CAP .1U 25V K X7R 0603
Sourcer request to change a
common part. Sourcer request. 0.1 38 Change PC1019 from SE00000GC00 S CER CAP 2.2U 10V K X7R
0603 to SE000003H00 S CER CAP 2.2UF 10V K X5R 0603
2010/06/08 to PVT
2010/06/08 to PVT
2010/06/08 to PVT
Per sourcer request. Sourcer request to change PC331 from SE00000R700 to
SE026224K80 for common part. 0.1 43 change PC331 from SE00000R700 to
SE026224K80 2010/06/08 to PVT
CPU transient issue. Need modify PC362 to 330P due to transient fail. 0.1 45 Change PC362 from SE074561K80 S CER CAP 560P 50V K X7R
0402 to SE074331K80 S CER CAP 330P 50V K X7R 0402 2010/06/08 to PVT
Per sourcer request. Per sourcer request. 0.1 43
44 Chnage PQ39/PQ82 from SB000008L80 to SB00000HL00. 2010/06/08 to PVT
Cost down. Cost down 3VALWP and Charger Low Side MOS. 38
0.1 39
Change PQ98 from SB00000AJ00 to SB000009580(AO4468).
Change PQ64 from SB00000CG00 to SB000009580(AO4468). 2010/06/08 to PVT
Cost down. Cost down +1.5VP Low side MOS and choke. 420.1 Chnage PQ74 from SB000009F80 to SB00000AJ00(AO4712).
CHnage PL32 from SH000009U00 to SH000009680. 2010/06/08 to PVT
2010/06/08 to PVT
23
Cost down. re-caculate 1.5VP OCP. 0.1 42 Change PR417 from SD034110280 to SD034182280.

5
5
4
4
3
3
2
2
1
1
D D
C C
B B
A A
Title
Size Document Number Rev
Date: Sheet of
Security Classification
Compal Secret Data
THIS SHEET OF ENGINEERING DRAWING IS THE PROPRIETARY PROPERTY OF COMPAL ELECTRONICS, INC. AND CONTAINS CONFIDENTIAL
AND TRADE SECRET INFORMATION. THIS SHEET MAY NOT BE TRANSFERED FROM THE CUSTODY OF THE COMPETENT DIVISION OF R&D
DEPARTMENT EXCEPT AS AUTHORIZED BY COMPAL ELECTRONICS, INC. NEITHER THIS SHEET NOR THE INFORMATION IT CONTAINS
MAY BE USED BY OR DISCLOSED TO ANY THIRD PARTY WITHOUT PRIOR WRITTEN CONSENT OF COMPAL ELECTRONICS, INC.
Issued Date
Deciphered Date
1.0
PIR (PWR)
Custom
47 48Thursday, July 08, 2010
2007/09/20 2008/09/20
Compal Electronics, Inc.
Title
Size Document Number Rev
Date: Sheet of
Security Classification
Compal Secret Data
THIS SHEET OF ENGINEERING DRAWING IS THE PROPRIETARY PROPERTY OF COMPAL ELECTRONICS, INC. AND CONTAINS CONFIDENTIAL
AND TRADE SECRET INFORMATION. THIS SHEET MAY NOT BE TRANSFERED FROM THE CUSTODY OF THE COMPETENT DIVISION OF R&D
DEPARTMENT EXCEPT AS AUTHORIZED BY COMPAL ELECTRONICS, INC. NEITHER THIS SHEET NOR THE INFORMATION IT CONTAINS
MAY BE USED BY OR DISCLOSED TO ANY THIRD PARTY WITHOUT PRIOR WRITTEN CONSENT OF COMPAL ELECTRONICS, INC.
Issued Date
Deciphered Date
1.0
PIR (PWR)
Custom
47 48Thursday, July 08, 2010
2007/09/20 2008/09/20
Compal Electronics, Inc.
Title
Size Document Number Rev
Date: Sheet of
Security Classification
Compal Secret Data
THIS SHEET OF ENGINEERING DRAWING IS THE PROPRIETARY PROPERTY OF COMPAL ELECTRONICS, INC. AND CONTAINS CONFIDENTIAL
AND TRADE SECRET INFORMATION. THIS SHEET MAY NOT BE TRANSFERED FROM THE CUSTODY OF THE COMPETENT DIVISION OF R&D
DEPARTMENT EXCEPT AS AUTHORIZED BY COMPAL ELECTRONICS, INC. NEITHER THIS SHEET NOR THE INFORMATION IT CONTAINS
MAY BE USED BY OR DISCLOSED TO ANY THIRD PARTY WITHOUT PRIOR WRITTEN CONSENT OF COMPAL ELECTRONICS, INC.
Issued Date
Deciphered Date
1.0
PIR (PWR)
Custom
47 48Thursday, July 08, 2010
2007/09/20 2008/09/20
Compal Electronics, Inc.
Version change list (P.I.R. List) Page 2 of 2 for PWR
Reason for change Rev. PG# Modify List Date PhaseFixed IssueItem
24
25
26
27
28
29
30
31
32
33
34
35
36
37
38
39
40
41
42
43
44
45
46
Cost down. re-caculate +3VALWP OCP. 0.1 38 Change PR562 from SD034107380 to SD034137380. 2010/06/08 to PVT

5
5
4
4
3
3
2
2
1
1
D D
C C
B B
A A
Title
Size Document Number Rev
Date: Sheet of
Security Classification
Compal Secret Data
THIS SHEET OF ENGINEERING DRAWING IS THE PROPRIETARY PROPERTY OF COMPAL ELECTRONICS, INC. AND CONTAINS CONFIDENTIAL
AND TRADE SECRET INFORMATION. THIS SHEET MAY NOT BE TRANSFERED FROM THE CUSTODY OF THE COMPETENT DIVISION OF R&D
DEPARTMENT EXCEPT AS AUTHORIZED BY COMPAL ELECTRONICS, INC. NEITHER THIS SHEET NOR THE INFORMATION IT CONTAINS
MAY BE USED BY OR DISCLOSED TO ANY THIRD PARTY WITHOUT PRIOR WRITTEN CONSENT OF COMPAL ELECTRONICS, INC.
Issued Date
Deciphered Date
PEW71 M/B LA-6582P Schematic
1.0
PIR (HW)
Custom
48 48Thursday, July 08, 2010
2008/07/01 2009/12/31
Compal Electronics, Inc.
Title
Size Document Number Rev
Date: Sheet of
Security Classification
Compal Secret Data
THIS SHEET OF ENGINEERING DRAWING IS THE PROPRIETARY PROPERTY OF COMPAL ELECTRONICS, INC. AND CONTAINS CONFIDENTIAL
AND TRADE SECRET INFORMATION. THIS SHEET MAY NOT BE TRANSFERED FROM THE CUSTODY OF THE COMPETENT DIVISION OF R&D
DEPARTMENT EXCEPT AS AUTHORIZED BY COMPAL ELECTRONICS, INC. NEITHER THIS SHEET NOR THE INFORMATION IT CONTAINS
MAY BE USED BY OR DISCLOSED TO ANY THIRD PARTY WITHOUT PRIOR WRITTEN CONSENT OF COMPAL ELECTRONICS, INC.
Issued Date
Deciphered Date
PEW71 M/B LA-6582P Schematic
1.0
PIR (HW)
Custom
48 48Thursday, July 08, 2010
2008/07/01 2009/12/31
Compal Electronics, Inc.
Title
Size Document Number Rev
Date: Sheet of
Security Classification
Compal Secret Data
THIS SHEET OF ENGINEERING DRAWING IS THE PROPRIETARY PROPERTY OF COMPAL ELECTRONICS, INC. AND CONTAINS CONFIDENTIAL
AND TRADE SECRET INFORMATION. THIS SHEET MAY NOT BE TRANSFERED FROM THE CUSTODY OF THE COMPETENT DIVISION OF R&D
DEPARTMENT EXCEPT AS AUTHORIZED BY COMPAL ELECTRONICS, INC. NEITHER THIS SHEET NOR THE INFORMATION IT CONTAINS
MAY BE USED BY OR DISCLOSED TO ANY THIRD PARTY WITHOUT PRIOR WRITTEN CONSENT OF COMPAL ELECTRONICS, INC.
Issued Date
Deciphered Date
PEW71 M/B LA-6582P Schematic
1.0
PIR (HW)
Custom
48 48Thursday, July 08, 2010
2008/07/01 2009/12/31
Compal Electronics, Inc.
Version change list (P.I.R. List)
Modifycatio list PurposePhaseItem
1
PAGE DATE
EVT 04 / 08 N/A
04 / 16 Modify RTC SCH
Change LAN to AR8152
Update Power SCH
04 / 21 Update AND Gate symbol - U1 / U2 / U6 / U7 / U19
C196 change to 1U for INTEL disign
Update Power MOS symbol - U24 / U25 / U26
CLK GEN del C35 / C36 / C30 / C31 / C32 / C33 / C34 / L3 (for 3G@ and @ function)
Q4+Q6 change to 2N7002DW
Update U8 symbol
Add DMIC function
Modify USB define.
Update Power SCH
04 / 26 Add R17 for DMIC power04 / 27
04 / 29 Update Power SCH
Change LAN to GIGA&10/100 co-lay
Del R307 (LVDS conn.)
Change +1.05VS_VTT to +1.05VS (CLK GEN)
Change C842 / C850 / C854 / C656 to SE080105K80 1U_0603_10V6K
Change R940 to 28K (S3 Power sequence)
04 / 29 SW T1 pin define (LAN)
05 / 03 Change R907 (0_0603) to 0_1206 5%
Remove C40 / C41 / C42 / C43 / C44
Change FAN Conn.
05 / 03 Update Power SCH
Change LAN to BCM57780 GIGA
05 / 06 Del R637 / R639 / R640 / R645 / R647 / R648 (AUDIO)
Update Power SCH
Del DMIC
05 / 07 Update Power SCH
Add C49 / C50 (EC B+)
05 / 10 Update Power SCH
05 / 11 C764 / C765 change to 18P_0402_50V8J (EC)
Reserve D13 / D24 / D30 (ESD)
05 / 12 U17 change to RTS5137 (SA000043500) Card reader
05 / 13 Update Power SCH
06 / 01 Unpop L11 / C247 & Pop R304 for cost down
Unpop C764 / X2 & Pop R13 & C765 Change to 100K for EC remove Crystal
Pop R834 & R835 change to 200K for Project ID
Unpop D24 / D30
For HDMI
Unpop R753 / R757 , Add R754 / R758 to 0 ohm.
Change R759 to 3.9K.
Change R755 to 4.7K ohm , Unpop R748.
Unpop R778.
Unpop R690 / R691
Pop C49 / C50
R833 / R292 0_0805 change to 0_0603.
06 / 02
C190 / C191 & C1135 / C1136 change to 33P 0402 50V8J for Vender test report06 / 03
06 / 04 Unpop C774~C799 for EMI cost down.
Update Power SCH
06 / 10 Add T25 / T26 / T27
07 / 07 Update Power SCH
Change R759 to 4.32K_1% SD00000J28007 / 08
