Compal LA 8241P Schematics. Www.s Manuals.com. R1.0 Schematics
User Manual: Motherboard Compal LA-8241P QCL00/QCL20 - Schematics. Free.
Open the PDF directly: View PDF
.
Page Count: 57

A
A
B
B
C
C
D
D
E
E
1 1
2 2
3 3
4 4
Title
Size Document Number Rev
Date: Sheet of
Security Classification
Compal Secret Data
THIS SHEET OF ENGINEERING DRAWING IS THE PROPRIETARY PROPERTY OF COMPAL ELECTRONICS, INC. AND CONTAINS CONFIDENTIAL
AND TRADE SECRET INFORMATION. THIS SHEET MAY NOT BE TRANSFERED FROM THE CUSTODY OF THE COMPETENT DIVISION OF R&D
DEPARTMENT EXCEPT AS AUTHORIZED BY COMPAL ELECTRONICS, INC. NEITHER THIS SHEET NOR THE INFORMATION IT CONTAINS
MAY BE USED BY OR DISCLOSED TO ANY THIRD PARTY WITHOUT PRIOR WRITTEN CONSENT OF COMPAL ELECTRONICS, INC.
Issued Date
Deciphered Date
LA-8241P
1.0
1 56Wednesday, February 01, 2012
2012/01/17 2013/01/16
Compal Electronics, Inc.
Cover Page
Schematic Document
QCL00_QCL20
PCB NO :
BOM P/N :
MODEL NAME :
LA-8241P
4619GP31L21
Inspron A5 & Vostro 3560 (Intel Chief River)
Rev: 1.0
Discrete AMD Thames-XT
Ivy Bridge(rPGA) + Panther Point(mainstream)
2012-02-01
@ : Nopop Component
CONN@ : Connector Component
KB930@ : ENE KB930 Implemented
KB9012@ : ENE KB9012 Implemented
EXP@ : Express Card Implemented
ConfigBOM P/NMB Type
VOS@ : Only for Vostro
INS@ : Only for Inspiron
UMA@ : Only for UMA
SE@ : Seymour M2
4619GP31L01
46@ : for 46 level CH@ : Chelsea M2
FFS@ : Only for Free Fall Sensor
X76@ : VRAM Group
4619GQ31L01
4619GQ31L21
Inspiron DIS
Inspiron UMA
Vostro DIS
Dell / Compal Confidential
Vostro UMA
GCLK@ : Green CLK implemented
AMP@ : External Amplifier implemented
KBBL@ : Keyboard Back Light implemented
DIS@ : Only for Discrete
TH@ : Thames-XT

A
A
B
B
C
C
D
D
E
E
1 1
2 2
3 3
4 4
Title
Size Document Number Rev
Date: Sheet of
Security Classification
Compal Secret Data
THIS SHEET OF ENGINEERING DRAWING IS THE PROPRIETARY PROPERTY OF COMPAL ELECTRONICS, INC. AND CONTAINS CONFIDENTIAL
AND TRADE SECRET INFORMATION. THIS SHEET MAY NOT BE TRANSFERED FROM THE CUSTODY OF THE COMPETENT DIVISION OF R&D
DEPARTMENT EXCEPT AS AUTHORIZED BY COMPAL ELECTRONICS, INC. NEITHER THIS SHEET NOR THE INFORMATION IT CONTAINS
MAY BE USED BY OR DISCLOSED TO ANY THIRD PARTY WITHOUT PRIOR WRITTEN CONSENT OF COMPAL ELECTRONICS, INC.
Issued Date
Deciphered Date
LA-8241P
1.0
2 56Wednesday, February 01, 2012
2012/01/17 2013/01/16
Compal Electronics, Inc.
Block Diagram
Project Code : QCL00 / QCL20
File Name : LA-8241P
Compal Confidential
Daughter board
35W QC
AMD
DDR3
DDR3
VRAM * 4
64M*16
RTL8105E (10/100)
Port 2
Express Card
34mm Slot
P.28
Card Reader
RTS5139
Daughter board
3 in 1 Socket
Finger Print
Port 10
Port 8
USB 3.0 Conn. 2 -( USB Charger )
Daughter board
Digital Mic.
4MB
Dashboard
Button x3
page 32
LVDS
CRT
CRT Conn.
SPI
PS/2
35W DC
rPGA 988
8GB Max
Thames-XT /
P.34~39
PEG 3.0 x16
VRAM * 4
64M*16
64bit
64bit
page 11,12
BANK 0, 1, 2, 3, 4 ,5 ,6 ,7
DDRIII-DIMM X2
1.5V DDR3 1333 MHz
Half
P.32
( Full )
Mini Card-2 (mSATA)
P.32
USB 3.0 Conn. 1
( Half )
Digital Camera
Mini Card-1 (WLAN)
Port 12
Port 4
Port 3,4
P.22
P.32
rPGA 988
LPC Bus
page 24
page 25
ENE KBC
KB9012 /
KB930
Int.KBD
page 25
Touch Pad
page 26
SPI ROM
Daughter board
USB2.0 Port 0,1
FFS
P.25
Fan Control
P.13
P.25
RTC CKT.
Power On/Off CKT.
DC/DC Interface CKT.
P.27
Port 0
24-26 W
LVDS Conn.
HDMI Conn.
Port 2 SATA ODD Conn. P.29
Audio Codec
CX20672
Mic. Jack
Headphone Jack
Amplifier
HD Audio
Port 1,2
USB 3.0 Conn. 3
P.33
USB 3.0
Port 2,3
PCI-E x1
Mini Card-1
WLAN / BT4.0
100MHz 100MHz
5GB/s
DMI x4FDI x8
P.32 P.32
Port 3 Port 1
SPI
Ethernet
RTL8111F (10/100/1000)
RJ45
2.7GT/s
Processor
Ivy Bridge
Intel
PCH HM77
P.5~10
Panther Point
Intel
P.29
SPI ROM
P.13
P.41
P.40
HDMI
P.22
P.23
P13~20
P.22
P.30
Dual Channel
Memory Bus (DDR3)
SATA HDD Conn. P.29
CPU XDP
Conn. P.6
33MHz
SATA3.0
BGA 989 Balls
only for Vostro 3560
USB2.0
Port 11 USB 3.0 Conn. 4
SPI
P.13
SPI ROM
2MB
128K
reserved for KB930
Port 1
Port 5
Daughter board
Daughter board
P.32
P.32
Daughter board
Chelsea Pro
Int. Speaker R/L
TPA3113D2 P.31

A
A
B
B
C
C
D
D
E
E
1 1
2 2
3 3
4 4
Title
Size Document Number Rev
Date: Sheet of
Security Classification
Compal Secret Data
THIS SHEET OF ENGINEERING DRAWING IS THE PROPRIETARY PROPERTY OF COMPAL ELECTRONICS, INC. AND CONTAINS CONFIDENTIAL
AND TRADE SECRET INFORMATION. THIS SHEET MAY NOT BE TRANSFERED FROM THE CUSTODY OF THE COMPETENT DIVISION OF R&D
DEPARTMENT EXCEPT AS AUTHORIZED BY COMPAL ELECTRONICS, INC. NEITHER THIS SHEET NOR THE INFORMATION IT CONTAINS
MAY BE USED BY OR DISCLOSED TO ANY THIRD PARTY WITHOUT PRIOR WRITTEN CONSENT OF COMPAL ELECTRONICS, INC.
Issued Date
Deciphered Date
1.0
3 56Wednesday, February 01, 2012
2012/01/17 2013/01/16
Compal Electronics, Inc.
Block Diagram
LA-8241P M/B
LED/B
Project Code : QCL00 / QCL20
File Name : LA-8241P
Compal Confidential
LS-8244P (Ins)
80 pin
10 pin
JBTB1
FFC
Lid (Vostro)
Led1
Touch Pad
LCD Panel
Wire
Camera
4 pin
4 pin
JCR2
4 pin
JPWR
10 pin
JCR1JLED
8 pin
JFC
26 pin
JEXP
10 pin-Hot Bar
LS-8242P (Ins) IO/B
SW1
Led2 Led3 Led4
Led1
4 pin-Hot Bar
8 pin-Hot Bar
SW1 SW2 SW3
Led1 Led2 Led3
8 pin
FFC
4 pin
FFC
LS-8245P (Ins)
LED/B
LS-8241P (Ins) LED/B
JTP
4 pin
JLVDS
40 pin
TP Led (Vos)
Lid (Inspiron)
Bottom Side
Top Side
Card Reader/B
Express Card
LS-8243P (Ins)
Finger Print/B
LS-8252P (Vos)
LS-8251P (Vos)
LS-8253P (Vos)
LS-8254P (Vos)
6 pin
JFP
LS-8255P (Vos)
L R
40 pin
(Inspiron)
(Vostro)
Led2
TP Led (Ins)
4 pin
FFC
4 pin
FFC
(Vostro)
1
26
LS-8256P (Vos)
4 pin-Hot Bar
4 pin-Hot Bar

A
A
1 1
Title
Size Document Number Rev
Date: Sheet of
Security Classification
Compal Secret Data
THIS SHEET OF ENGINEERING DRAWING IS THE PROPRIETARY PROPERTY OF COMPAL ELECTRONICS, INC. AND CONTAINS CONFIDENTIAL
AND TRADE SECRET INFORMATION. THIS SHEET MAY NOT BE TRANSFERED FROM THE CUSTODY OF THE COMPETENT DIVISION OF R&D
DEPARTMENT EXCEPT AS AUTHORIZED BY COMPAL ELECTRONICS, INC. NEITHER THIS SHEET NOR THE INFORMATION IT CONTAINS
MAY BE USED BY OR DISCLOSED TO ANY THIRD PARTY WITHOUT PRIOR WRITTEN CONSENT OF COMPAL ELECTRONICS, INC.
Issued Date
Deciphered Date
LA-8241P
1.0
4 56Wednesday, February 01, 2012
2012/01/17 2013/01/16
Compal Electronics, Inc.
Notes List
Symbol Note :
: means Digital Ground
: means Analog Ground
MINI2
EC_SMB_CK2
SOURCE
KB9012
MINI1 BATT SODIMM
SMBUS Control Table
PCH_SML1CLK
PCH_SML1DATA PCH
EC_SMB_DA2
EC_SMB_CK1
EC_SMB_DA1
KB9012
MEM_SMBCLK
V
MEM_SMBDATA
V
USB conn.4
MINI CARD-1 (WLAN)
NC
8
9
NC
10
USB conn.3
11
2
3
1
4
USB PORT#
0
DESTINATION
6
5
7
12
13
PCH
USB conn.2 - Power Share
ODD
HDD
SATA5
SATA4
SATA3
SATA2
SATA1
DESTINATION
SATA0
SATA
Express Card
Lane 7
Lane 8 None
None
Lane 5
Lane 6
MINI CARD-1 (WLAN)
PCI EXPRESS
Lane 1
DESTINATION
Lane 2
Lane 3
Lane 4
10/100/1G LAN
None
None
NC
Express Card
Camera
NC
None
None
CLKOUT_PCIE7 None
None
CLKOUT_PCIE6
CLKOUT_PCIE4
CLKOUT_PCIE5
CLKOUT_PCIE1
CLKOUT_PCIE2
CLKOUT_PCIE3
CLKOUT_PCIE0
DESTINATIONDIFFERENTIAL
CLK
CLKOUT_PEG_B
FLEX CLOCKS DESTINATION
CLKOUTFLEX1
CLKOUTFLEX2
CLKOUTFLEX3
CLKOUTFLEX0
None
MINI CARD-1 WLAN
Express Card
10/100/1G LAN
None
None
Card Reader
PCH_LOOPBACK
EC LPC
PCI0
CLKOUT
None
PCI1
PCI2
PCI3
DESTINATION
None
None
PCI4
None
NC
Finger Print
USB conn.1
SSD
None
None
None
None
0.3
0.1
1.0
0.2
BOARD ID Table
Board ID
0
1
2
3
4
5
6
7
PCB Revision
0.1
Vcc 3.3V +/- 5%
100K +/- 5%Ra
Board ID
Rb V min
0
1
2
3
0 0 V
0.168 V
0.375 V 0.503 V
0.819 V
0.362 V
0.621 V
AD_BID
V typ
AD_BID
V
AD_BID
max
18K +/- 5%
33K +/- 5%
56K +/- 5%
100K +/- 5%
200K +/- 5%
3.300 V
0 V 0.155 V
4
5
6
7NC
0.634 V
0.958 V
1.650 V
1.359 V
1.372 V
1.851 V 2.200 V
3.300 V
1.838 V
1.185 V
0.945 V
Board ID Table for AD channel
0x00-0x0C
EC AD3
0x0D-0x1C
0x1D-0x30
0x31-0x49
0x4A-0x69
0x6A-0x8E
0x8F-0xBB
0xBC-0xFF
8.2K +/- 5%
2.433 V
2.420 V
0.250 V
None
None
Express
Card
Thermal
Sensor FFS VGA
V
V
XDP
PCH
V
Charger
PCH_SML0DATA
PCH_SML0CLK PCH
V V
Link
VGA Thermal
Sensor
V
0.2
0.3
1.0
QCL00 QCL20
V
V
0.2
0.3
1.0
QCL01

5
5
4
4
3
3
2
2
1
1
D D
C C
B B
A A
FDI_CTX_PRX_N1
FDI_CTX_PRX_N4
FDI_CTX_PRX_N6
FDI_CTX_PRX_P1
FDI_CTX_PRX_P6
FDI_FSYNC0
FDI_CTX_PRX_N0
FDI_CTX_PRX_N2
FDI_CTX_PRX_N3
FDI_CTX_PRX_N5
FDI_CTX_PRX_N7
FDI_CTX_PRX_P0
FDI_CTX_PRX_P2
FDI_CTX_PRX_P3
FDI_CTX_PRX_P4
FDI_CTX_PRX_P5
FDI_CTX_PRX_P7
FDI_LSYNC0
FDI_LSYNC1
FDI_FSYNC1
FDI_INT
PEG_COMP
+EDP_COM
PEG_GTX_C_HRX_N5
PEG_GTX_C_HRX_N6
PEG_GTX_C_HRX_N7
PEG_GTX_C_HRX_P0
PEG_GTX_C_HRX_P1
PEG_GTX_C_HRX_P2
PEG_GTX_C_HRX_P3
PEG_GTX_C_HRX_P4
PEG_GTX_C_HRX_P5
PEG_GTX_C_HRX_P6
PEG_GTX_C_HRX_P7
PEG_HTX_GRX_N0
PEG_HTX_GRX_N2
PEG_HTX_GRX_N4
PEG_HTX_GRX_N3
PEG_HTX_GRX_N1
PEG_HTX_GRX_N5
PEG_HTX_GRX_N6
PEG_HTX_GRX_N7
PEG_HTX_GRX_P0
PEG_HTX_GRX_P2
PEG_HTX_GRX_P4
PEG_HTX_GRX_P1
PEG_HTX_GRX_P3
PEG_HTX_GRX_P6
PEG_HTX_GRX_P5
PEG_HTX_GRX_P7
PEG_GTX_C_HRX_N0
PEG_GTX_C_HRX_N2
PEG_GTX_C_HRX_N4
PEG_GTX_C_HRX_N3
PEG_GTX_C_HRX_N1
DMI_CTX_PRX_P0<15>
DMI_CRX_PTX_P0<15>
DMI_CTX_PRX_N1<15>
DMI_CRX_PTX_N1<15>
DMI_CTX_PRX_P3<15>
DMI_CRX_PTX_P3<15>
DMI_CTX_PRX_P2<15>
DMI_CTX_PRX_N0<15>
DMI_CRX_PTX_N3<15>
DMI_CRX_PTX_P2<15>
DMI_CTX_PRX_N3<15>
DMI_CTX_PRX_P1<15>
DMI_CRX_PTX_N0<15>
DMI_CRX_PTX_N2<15>
DMI_CRX_PTX_P1<15>
DMI_CTX_PRX_N2<15>
FDI_CTX_PRX_N0<15>
FDI_CTX_PRX_N1<15>
FDI_CTX_PRX_N2<15>
FDI_CTX_PRX_N3<15>
FDI_CTX_PRX_N4<15>
FDI_CTX_PRX_N5<15>
FDI_CTX_PRX_N6<15>
FDI_CTX_PRX_N7<15>
FDI_CTX_PRX_P0<15>
FDI_CTX_PRX_P1<15>
FDI_CTX_PRX_P2<15>
FDI_CTX_PRX_P3<15>
FDI_CTX_PRX_P4<15>
FDI_CTX_PRX_P5<15>
FDI_CTX_PRX_P6<15>
FDI_CTX_PRX_P7<15>
FDI_FSYNC0<15>
FDI_FSYNC1<15>
FDI_INT<15>
FDI_LSYNC0<15>
FDI_LSYNC1<15>
PEG_HTX_C_GRX_P0 <34>
PEG_HTX_C_GRX_P1 <34>
PEG_HTX_C_GRX_P2 <34>
PEG_HTX_C_GRX_P3 <34>
PEG_HTX_C_GRX_P4 <34>
PEG_HTX_C_GRX_P5 <34>
PEG_HTX_C_GRX_P7 <34>
PEG_HTX_C_GRX_P6 <34>
PEG_HTX_C_GRX_N0 <34>
PEG_HTX_C_GRX_N1 <34>
PEG_HTX_C_GRX_N3 <34>
PEG_HTX_C_GRX_N2 <34>
PEG_HTX_C_GRX_N6 <34>
PEG_HTX_C_GRX_N7 <34>
PEG_HTX_C_GRX_N5 <34>
PEG_HTX_C_GRX_N4 <34>
PEG_GTX_C_HRX_N0 <34>
PEG_GTX_C_HRX_N1 <34>
PEG_GTX_C_HRX_N2 <34>
PEG_GTX_C_HRX_N3 <34>
PEG_GTX_C_HRX_N4 <34>
PEG_GTX_C_HRX_N5 <34>
PEG_GTX_C_HRX_N6 <34>
PEG_GTX_C_HRX_N7 <34>
PEG_GTX_C_HRX_P2 <34>
PEG_GTX_C_HRX_P1 <34>
PEG_GTX_C_HRX_P0 <34>
PEG_GTX_C_HRX_P5 <34>
PEG_GTX_C_HRX_P4 <34>
PEG_GTX_C_HRX_P3 <34>
PEG_GTX_C_HRX_P7 <34>
PEG_GTX_C_HRX_P6 <34>
+VCCP
+VCCP
Title
Size Document Number Rev
Date: Sheet of
Security Classification
Compal Secret Data
THIS SHEET OF ENGINEERING DRAWING IS THE PROPRIETARY PROPERTY OF COMPAL ELECTRONICS, INC. AND CONTAINS CONFIDENTIAL
AND TRADE SECRET INFORMATION. THIS SHEET MAY NOT BE TRANSFERED FROM THE CUSTODY OF THE COMPETENT DIVISION OF R&D
DEPARTMENT EXCEPT AS AUTHORIZED BY COMPAL ELECTRONICS, INC. NEITHER THIS SHEET NOR THE INFORMATION IT CONTAINS
MAY BE USED BY OR DISCLOSED TO ANY THIRD PARTY WITHOUT PRIOR WRITTEN CONSENT OF COMPAL ELECTRONICS, INC.
Issued Date
Deciphered Date
LA-8241P
1.0
5 56Wednesday, February 01, 2012
2012/01/17 2013/01/16
Compal Electronics, Inc.
PROCESSOR(1/6) DMI,FDI,PEG
PEG_ICOMPI and RCOMPO signals should be shorted and routed
with - max length = 500 mils - typical impedance = 43 mohms
PEG_ICOMPO signals should be routed with - max length = 500 mils
- typical impedance = 14.5 mohms
CC10 220nF_0402_16V7KDIS@
1 2
PCI EXPRESS* - GRAPHICS
DMI
Intel(R) FDI
eDP
JCPU1A
Sandy Bridge_rPGA_Rev1p0
CONN@
DMI_RX#[0]
B27
DMI_RX#[1]
B25
DMI_RX#[2]
A25
DMI_RX#[3]
B24
DMI_RX[0]
B28
DMI_RX[1]
B26
DMI_RX[2]
A24
DMI_RX[3]
B23
DMI_TX#[0]
G21
DMI_TX#[1]
E22
DMI_TX#[2]
F21
DMI_TX#[3]
D21
DMI_TX[0]
G22
DMI_TX[1]
D22
DMI_TX[3]
C21 DMI_TX[2]
F20
FDI0_TX#[0]
A21
FDI0_TX#[1]
H19
FDI0_TX#[2]
E19
FDI0_TX#[3]
F18
FDI1_TX#[0]
B21
FDI1_TX#[1]
C20
FDI1_TX#[2]
D18
FDI1_TX#[3]
E17
FDI0_TX[0]
A22
FDI0_TX[1]
G19
FDI0_TX[2]
E20
FDI0_TX[3]
G18
FDI1_TX[0]
B20
FDI1_TX[1]
C19
FDI1_TX[2]
D19
FDI1_TX[3]
F17
FDI0_FSYNC
J18
FDI1_FSYNC
J17
FDI_INT
H20
FDI0_LSYNC
J19
FDI1_LSYNC
H17
PEG_ICOMPI J22
PEG_ICOMPO J21
PEG_RCOMPO H22
PEG_RX#[0] K33
PEG_RX#[1] M35
PEG_RX#[2] L34
PEG_RX#[3] J35
PEG_RX#[4] J32
PEG_RX#[5] H34
PEG_RX#[6] H31
PEG_RX#[7] G33
PEG_RX#[8] G30
PEG_RX#[9] F35
PEG_RX#[10] E34
PEG_RX#[11] E32
PEG_RX#[12] D33
PEG_RX#[13] D31
PEG_RX#[14] B33
PEG_RX#[15] C32
PEG_RX[0] J33
PEG_RX[1] L35
PEG_RX[2] K34
PEG_RX[3] H35
PEG_RX[4] H32
PEG_RX[5] G34
PEG_RX[6] G31
PEG_RX[7] F33
PEG_RX[8] F30
PEG_RX[9] E35
PEG_RX[10] E33
PEG_RX[11] F32
PEG_RX[12] D34
PEG_RX[13] E31
PEG_RX[14] C33
PEG_RX[15] B32
PEG_TX#[0] M29
PEG_TX#[1] M32
PEG_TX#[2] M31
PEG_TX#[3] L32
PEG_TX#[4] L29
PEG_TX#[5] K31
PEG_TX#[6] K28
PEG_TX#[7] J30
PEG_TX#[8] J28
PEG_TX#[9] H29
PEG_TX#[10] G27
PEG_TX#[11] E29
PEG_TX#[12] F27
PEG_TX#[13] D28
PEG_TX#[14] F26
PEG_TX#[15] E25
PEG_TX[0] M28
PEG_TX[1] M33
PEG_TX[2] M30
PEG_TX[3] L31
PEG_TX[4] L28
PEG_TX[5] K30
PEG_TX[6] K27
PEG_TX[7] J29
PEG_TX[8] J27
PEG_TX[9] H28
PEG_TX[10] G28
PEG_TX[11] E28
PEG_TX[12] F28
PEG_TX[13] D27
PEG_TX[14] E26
PEG_TX[15] D25
eDP_AUX
C15
eDP_AUX#
D15
eDP_TX[0]
C17
eDP_TX[1]
F16
eDP_TX[2]
C16
eDP_TX[3]
G15
eDP_TX#[0]
C18
eDP_TX#[1]
E16
eDP_TX#[2]
D16
eDP_TX#[3]
F15
eDP_COMPIO
A18
eDP_HPD
B16 eDP_ICOMPO
A17
CC25 220nF_0402_16V7KDIS@
1 2
CC28 220nF_0402_16V7KDIS@
1 2
CC27 220nF_0402_16V7KDIS@
1 2
RC2
24.9_0402_1%
12
CC16 220nF_0402_16V7KDIS@
1 2
RC36 24.9_0402_1%
1 2
CC11 220nF_0402_16V7KDIS@
1 2
CC31 220nF_0402_16V7KDIS@
1 2
CC15 220nF_0402_16V7KDIS@
1 2
CC13 220nF_0402_16V7KDIS@
1 2
CC30 220nF_0402_16V7KDIS@
1 2
CC14 220nF_0402_16V7KDIS@
1 2
VSS
JCPU1I
Sandy Bridge_rPGA_Rev1p0
CONN@
VSS161
T35
VSS162
T34
VSS163
T33
VSS164
T32
VSS165
T31
VSS166
T30
VSS167
T29
VSS168
T28
VSS169
T27
VSS170
T26
VSS171
P9
VSS172
P8
VSS173
P6
VSS174
P5
VSS175
P3
VSS176
P2
VSS177
N35
VSS178
N34
VSS179
N33
VSS180
N32
VSS181
N31
VSS182
N30
VSS183
N29
VSS184
N28
VSS185
N27
VSS186
N26
VSS187
M34
VSS188
L33
VSS189
L30
VSS190
L27
VSS191
L9
VSS192
L8
VSS193
L6
VSS194
L5
VSS195
L4
VSS196
L3
VSS197
L2
VSS198
L1
VSS199
K35
VSS200
K32
VSS201
K29
VSS202
K26
VSS203
J34
VSS204
J31
VSS205
H33
VSS206
H30
VSS207
H27
VSS208
H24
VSS209
H21
VSS210
H18
VSS211
H15
VSS212
H13
VSS213
H10
VSS214
H9
VSS215
H8
VSS216
H7
VSS217
H6
VSS218
H5
VSS219
H4
VSS220
H3
VSS221
H2
VSS222
H1
VSS223
G35
VSS224
G32
VSS225
G29
VSS226
G26
VSS227
G23
VSS228
G20
VSS229
G17
VSS230
G11
VSS231
F34
VSS232
F31
VSS233
F29
VSS234 F22
VSS235 F19
VSS236 E30
VSS237 E27
VSS238 E24
VSS239 E21
VSS240 E18
VSS241 E15
VSS242 E13
VSS243 E10
VSS244 E9
VSS245 E8
VSS246 E7
VSS247 E6
VSS248 E5
VSS249 E4
VSS250 E3
VSS251 E2
VSS252 E1
VSS253 D35
VSS254 D32
VSS255 D29
VSS256 D26
VSS257 D20
VSS258 D17
VSS259 C34
VSS260 C31
VSS261 C28
VSS262 C27
VSS263 C25
VSS264 C23
VSS265 C10
VSS266 C1
VSS267 B22
VSS268 B19
VSS269 B17
VSS270 B15
VSS271 B13
VSS272 B11
VSS273 B9
VSS274 B8
VSS275 B7
VSS276 B5
VSS277 B3
VSS278 B2
VSS279 A35
VSS280 A32
VSS281 A29
VSS282 A26
VSS283 A23
VSS284 A20
VSS285 A3
CC32 220nF_0402_16V7KDIS@
1 2
RC158 10K_0402_5%
@
12
CC9 220nF_0402_16V7KDIS@
1 2
CC12 220nF_0402_16V7KDIS@
1 2
CC26 220nF_0402_16V7KDIS@
1 2
CC29 220nF_0402_16V7KDIS@
1 2

5
5
4
4
3
3
2
2
1
1
D D
C C
B B
A A
XDP_BPM#3
XDP_BPM#4
XDP_BPM#0
XDP_BPM#2
XDP_BPM#5
XDP_BPM#6
XDP_BPM#7
XDP_BPM#1
XDP_DBRESET#
XDP_TDI
XDP_TDO
XDP_TCK_R
XDP_TRST#_R
XDP_TMS_R
XDP_TDI_R
XDP_PREQ#
BUFO_CPU_RST#
XDP_TDO
XDP_DBRESET#
XDP_RST#_R
XDP_PRDY#_R
CLK_CPU_ITP#
XDP_HOOK2
XDP_TRST#_R
XDP_PREQ#_R
XDP_DBRESET#
XDP_TCK_R
CLK_CPU_ITP
XDP_TDO
XDP_TDI
XDP_TMS_R
H_CPUPWRGD_XDP
SYS_PWROK_XDP
H_CPUPWRGD
CFD_PWRBTN#_XDP
XDP_BPM#3
XDP_BPM#4
XDP_BPM#0
XDP_BPM#2
XDP_BPM#5
XDP_BPM#6
XDP_BPM#7
XDP_BPM#1
H_CPUPWRGD_R
VDDPWRGOOD
RUN_ON_CPU1.5VS3#
PLT_RST#
XDP_TCK1
CFG10_R
CFG11_R
XDP_BPM#4
XDP_BPM#5
XDP_BPM#6
XDP_BPM#7
VDDPWRGOOD
XDP_BPM#7_R
XDP_TDI_R
XDP_TRST#
BUF_CPU_RST#
SM_RCOMP1
CLK_CPU_DMI#_R
SM_RCOMP0
XDP_TMS
VDDPWRGOOD_R
SM_RCOMP2
H_THERMTRIP#
BUF_CPU_RST#
XDP_PREQ#
XDP_BPM#5_R
XDP_TCK
XDP_BPM#2_R
XDP_DBRESET#_R
CLK_CPU_DMI_R
H_PM_SYNC_R
H_CPUPWRGD_R
XDP_PRDY#
XDP_BPM#4_R
XDP_BPM#1_R
XDP_TDO_R
H_DRAMRST#
XDP_BPM#0_R
H_CATERR#
XDP_BPM#6_R
XDP_BPM#3_R
H_PROCHOT#_R
SYS_PWROK_XDP
XDP_PRDY#_R
XDP_PREQ#_R
XDP_TCK_R
XDP_TMS_R
XDP_TRST#_R
CLK_CPU_DPLL_R
CLK_CPU_DPLL#_R
D_PWG
H_CPUPWRGD_R
H_SNB_IVB#<17>
H_THERMTRIP#<17>
H_CPUPWRGD<17>
H_PROCHOT#<24,44>
H_DRAMRST# <7>
CLK_CPU_DMI# <14>
CLK_CPU_DMI <14>
PCH_SMBCLK<11,12,14,28,29,32>
PCH_SMBDATA<11,12,14,28,29,32>
CLK_CPU_ITP# <14>PBTN_OUT#<15,24>
CLK_CPU_ITP <14>
VGATE<15,50>
XDP_DBRESET# <15>
PM_DRAM_PWRGD<15>
PLT_RST#<16,24,28,32>
PCH_JTAG_TCK<13>
PCH_JTAG_TDO <13>
PCH_JTAG_TDI <13>
PCH_JTAG_TMS <13>
H_PECI<17,24>
CFG11<8>
CFG10<8>
CFG0<8>
CFG14 <8>
CFG15 <8>
CFG13 <8>
CFG12 <8>
RUN_ON_CPU1.5VS3#<10,27>
H_PM_SYNC<15>
SYS_PWROK<15>
PCH_PWROK<15,24>
+VCCP
+VCCP
+VCCP
+3VS
+VCCP +VCCP
+1.5V_CPU_VDDQ
+3VALW
+3V_PCH
+3VS
+3V_PCH
+VCCP
+3VALW
+VCCP
Title
Size Document Number Rev
Date: Sheet of
Security Classification
Compal Secret Data
THIS SHEET OF ENGINEERING DRAWING IS THE PROPRIETARY PROPERTY OF COMPAL ELECTRONICS, INC. AND CONTAINS CONFIDENTIAL
AND TRADE SECRET INFORMATION. THIS SHEET MAY NOT BE TRANSFERED FROM THE CUSTODY OF THE COMPETENT DIVISION OF R&D
DEPARTMENT EXCEPT AS AUTHORIZED BY COMPAL ELECTRONICS, INC. NEITHER THIS SHEET NOR THE INFORMATION IT CONTAINS
MAY BE USED BY OR DISCLOSED TO ANY THIRD PARTY WITHOUT PRIOR WRITTEN CONSENT OF COMPAL ELECTRONICS, INC.
Issued Date
Deciphered Date
LA-8241P
1.0
6 56Wednesday, February 01, 2012
2012/01/17 2013/01/16
Compal Electronics, Inc.
PROCESSOR(2/6) PM,XDP,CLK
The resistor
for HOOK2 should be
placed such that the
stub is very small
on CFG0 net
PU/PD for JTAG signals
DDR3 Compensation Signals
RC8
CRB 1.1K
CHECK LIST 0.7 --> 4.75K
INTEL recommand 1.1K
PDG 0.71 rev -->200
Place near JXDP1
Remove DPLL Ref clock (for eDP only)
RC67 0_0402_5%@
1 2
CC63
0.1U_0402_16V7K
1
2
RC30
0_0402_5% @
1 2
RC66 0_0402_5%@
1 2
RC11 0_0402_1%
@
1 2
RC33
43_0402_1%
1 2
RC56
0_0402_1%@
1 2
RC230_0402_5% @
1 2
RC49
0_0402_1%
@
1 2
RC32
75_0402_5%
12
RC4410K_0402_5%
1 2
RC121 0_0402_5%@
1 2
RC68 0_0402_5%@
1 2
RC4651_0402_5% 1 2
RC53
0_0402_1%
@
1 2
RC34
0_0402_5%
@
12
RC4
200_0402_1%
1 2
RC39 1K_0402_1%
1 2
RC125 0_0402_1%@
1 2
CC64
10P_0402_50V8J
@
1 2
T1PAD~D @
RC38 0_0402_1%@
1 2
CC34
0.1U_0402_16V7K
1
2
JXDP1
SAMTE_BSH-030-01-L-D-A
CONN@
GND0
1
OBSFN_A0
3
OBSFN_A1
5
GND2
7
OBSDATA_A0
9
OBSDATA_A1
11
GND4
13
OBSDATA_A2
15
OBSDATA_A3
17
GND6
19
OBSFN_B0
21
OBSFN_B1
23
GND8
25
OBSDATA_B0
27
OBSDATA_B1
29
GND10
31
OBSDATA_B2
33
OBSDATA_B3
35
GND12
37
PWRGOOD/HOOK0
39
HOOK1
41
VCC_OBS_AB
43
HOOK2
45
HOOK3
47
GND14
49
SDA
51
SCL
53
TCK1
55
TCK0
57
GND16
59
GND1 2
OBSFN_C0 4
OBSFN_C1 6
GND3 8
OBSDATA_C0 10
OBSDATA_C1 12
GND5 14
OBSDATA_C2 16
OBSDATA_C3 18
GND7 20
OBSFN_D0 22
OBSFN_D1 24
GND9 26
OBSDATA_D0 28
OBSDATA_D1 30
GND11 32
OBSDATA_D2 34
OBSDATA_D3 36
GND13 38
ITPCLK/HOOK4 40
ITPCLK#/HOOK5 42
VCC_OBS_CD 44
RESET#/HOOK6 46
DBR#/HOOK7 48
GND15 50
TD0 52
TRST# 54
TDI 56
TMS 58
GND17 60
RC61 0_0402_5%@
1 2
RC19
39_0402_1%
@
1 2
RC40 1K_0402_1%
1 2
RC70 0_0402_5%@
1 2
CC36
0.1U_0402_16V7K
1
2
RC51 0_0402_1%@
1 2
RC28 0_0402_5%@
1 2
RC122 0_0402_5%@
1 2
CC35
0.1U_0402_16V7K
1
2
RC150_0402_5% @12
RC8
200_0402_1%
12
RC260_0402_1% @
1 2
RC5825.5_0402_1%
1 2
RC5451_0402_5% 1 2
RC57
130_0402_1%~D
1 2
RC31 0_0402_5%@
1 2
RC60200_0402_1%1 2
RC71 0_0402_5%@
1 2
RC123 0_0402_1%@
1 2
G
D
S
QC1
SSM3K7002F_SC59-3
@
2
13
UC1
74AHC1G09GW TSSOP 5P
B
1
A
2
GND
3Y4
VCC 5
RC59 0_0402_5%@
1 2
RC130_0402_5% @12
RC421K_0402_5%
1 2
RC241K_0402_5% @
1 2
RC69 0_0402_5%@
1 2
RC4551_0402_5% 1 2
RC29 0_0402_5%@
1 2
RC65 0_0402_5%@
1 2
CC33
0.1U_0402_16V7K
1
2
RC62 0_0402_5%@
1 2
RC63 0_0402_5%@
1 2
RC5251_0402_5% 1 2
RC27
1K_0402_5%
@
12
RC37 0_0402_1%@
1 2
RC128
0_0402_5%
@
1 2
RC6
10K_0402_5%
@
12
RC41
56_0402_1%
1 2
RC43
62_0402_5%
1 2
RC64 0_0402_5%@
1 2
RC25 1K_0402_5%
@
1 2
RC127
0_0402_1%
@
1 2
RC124 0_0402_1%@
1 2
RC50 0_0402_1%@
1 2
UC2
SN74LVC1G07DCKR_SC70-5~D
NC
1
A
2
GND
3Y4
VCC 5
RC4751_0402_5% @
1 2
RC221K_0402_5% @
1 2
CLOCKS
MISCTHERMALPWR MANAGEMENT
DDR3
MISC
JTAG & BPM
JCPU1B
Sandy Bridge_rPGA_Rev1p0
CONN@
SM_RCOMP[1] A5
SM_RCOMP[2] A4
SM_DRAMRST# R8
SM_RCOMP[0] AK1
BCLK# A27
BCLK A28
DPLL_REF_CLK# A15
DPLL_REF_CLK A16
CATERR#
AL33
PECI
AN33
PROCHOT#
AL32
THERMTRIP#
AN32
SM_DRAMPWROK
V8
RESET#
AR33
PRDY# AP29
PREQ# AP27
TCK AR26
TMS AR27
TRST# AP30
TDI AR28
TDO AP26
DBR# AL35
BPM#[0] AT28
BPM#[1] AR29
BPM#[2] AR30
BPM#[3] AT30
BPM#[4] AP32
BPM#[5] AR31
BPM#[6] AT31
BPM#[7] AR32
PM_SYNC
AM34
SKTOCC#
AN34
PROC_SELECT#
C26
UNCOREPWRGOOD
AP33
RC4851_0402_5%
1 2
RC55140_0402_1%1 2

5
5
4
4
3
3
2
2
1
1
D D
C C
B B
A A
DDR_A_D63
DDR_A_D62
DDR_A_D8
DDR_A_D3
DDR_A_D4
DDR_A_D7
DDR_A_D5
DDR_A_D6
DDR_A_D59
DDR_A_D58
DDR_A_D57
DDR_A_D56
DDR_A_D47
DDR_A_D46
DDR_A_D42
DDR_A_D43
DDR_A_D34
DDR_A_D39
DDR_A_D44
DDR_A_D45
DDR_A_D35
DDR_A_D41
DDR_A_D40
DDR_A_D38
DDR_A_D36
DDR_A_D37
DDR_A_D32
DDR_A_D33
DDR_A_D61
DDR_A_D60
DDR_A_D2
DDR_A_D1
DDR_A_D0
DDR_A_D55
DDR_A_D54
DDR_A_D51
DDR_A_D48
DDR_A_D50
DDR_A_D49
DDR_A_D52
DDR_A_D53
DDR_A_D31
DDR_A_D14
DDR_A_D15
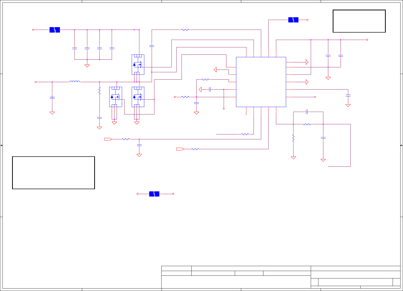
DDR_A_D25
DDR_A_D24
DDR_A_D26
DDR_A_D27
DDR_A_D30
DDR_A_D9
DDR_A_D13
DDR_A_D12
DDR_A_D10
DDR_A_D11
DDR_A_D29
DDR_A_D28
DDR_A_D19
DDR_A_D20
DDR_A_D16
DDR_A_D21
DDR_A_D17
DDR_A_D22
DDR_A_D18
DDR_A_D23
M_CLK_DDR0
M_CLK_DDR#0
DDR_CKE0_DIMMA
M_CLK_DDR1
M_CLK_DDR#1
DDR_CKE1_DIMMA
DDR_A_MA15
DDR_A_DQS0
DDR_A_DQS2
DDR_A_DQS1
DDR_A_DQS6
DDR_A_DQS5
DDR_A_DQS4
DDR_A_DQS3
DDR_A_DQS7
DDR_A_DQS#7
DDR_A_DQS#0
DDR_A_DQS#2
DDR_A_DQS#5
DDR_A_DQS#3
DDR_A_DQS#1
DDR_A_DQS#4
DDR_A_DQS#6
DDR_A_MA0
DDR_A_MA14
DDR_A_MA5
DDR_A_MA4
DDR_A_MA1
DDR_A_MA2
DDR_A_MA3
DDR_A_MA9
DDR_A_MA7
DDR_A_MA6
DDR_A_MA12
DDR_A_MA13
DDR_A_MA8
DDR_A_MA11
DDR_A_MA10
DDR_CS0_DIMMA#
DDR_CS1_DIMMA#
M_ODT0
M_ODT1
DDR_B_D33
DDR_B_D14
DDR_B_D42
DDR_B_D59
DDR_B_D63
DDR_B_D43
DDR_B_D55
DDR_B_D53
DDR_B_D29
DDR_B_D24
DDR_B_D34
DDR_B_D4
DDR_B_D26
DDR_B_D13
DDR_B_D10
DDR_B_D21
DDR_B_D11
DDR_B_D57
DDR_B_D44
DDR_B_D0
DDR_B_D7
DDR_B_D46
DDR_B_D3
DDR_B_D15
DDR_B_D27
DDR_B_D30
DDR_B_D35
DDR_B_D40
DDR_B_D49
DDR_B_D23
DDR_B_D25
DDR_B_D19
DDR_B_D37
DDR_B_D48
DDR_B_D36
DDR_B_D18
DDR_B_D8
DDR_B_D47
DDR_B_D9
DDR_B_D60
DDR_B_D50
DDR_B_D62
DDR_B_D52
DDR_B_D2
DDR_B_D51
DDR_B_D56
DDR_B_D39
DDR_B_D22
DDR_B_D28
DDR_B_D6
DDR_B_D45
DDR_B_D17
DDR_B_D58
DDR_B_D61
DDR_B_D31
DDR_B_D54
DDR_B_D1
DDR_B_D41
DDR_B_D5
DDR_B_D12
DDR_B_D20
DDR_B_D38
DDR_B_D32
DDR_B_D16
M_CLK_DDR2
DDR_CKE2_DIMMB
M_CLK_DDR3
M_CLK_DDR#3
DDR_CKE3_DIMMB
DDR_B_MA15
DDR_B_DQS#7
DDR_B_DQS#5
DDR_B_DQS#6
DDR_B_DQS7
DDR_B_DQS5
DDR_B_DQS6
DDR_B_MA13
DDR_B_MA14
M_CLK_DDR#2
DDR_CS2_DIMMB#
DDR_CS3_DIMMB#
M_ODT2
M_ODT3
DDR3_DRAMRST#_R
DRAMRST_CNTRL
H_DRAMRST#
DDR_B_MA11
DDR_B_MA5
DDR_B_DQS#4
DDR_B_DQS2
DDR_B_MA10
DDR_B_MA6
DDR_B_MA4
DDR_B_DQS#1
DDR_B_MA2
DDR_B_DQS#3
DDR_B_MA9
DDR_B_MA3
DDR_B_DQS1
DDR_B_MA1
DDR_B_DQS3
DDR_B_MA8
DDR_B_DQS0
DDR_B_MA12
DDR_B_MA0
DDR_B_DQS4
DDR_B_DQS#2
DDR_B_DQS#0
DDR_B_MA7
DDR_A_D[0..63]<11>
DDR_A_BS0<11>
DDR_A_BS1<11>
DDR_A_BS2<11>
DDR_A_WE#<11>
DDR_A_RAS#<11>
DDR_A_CAS#<11>
M_CLK_DDR0 <11>
M_CLK_DDR#0 <11>
DDR_CKE0_DIMMA <11>
M_CLK_DDR1 <11>
M_CLK_DDR#1 <11>
DDR_CKE1_DIMMA <11>
DDR_CS0_DIMMA# <11>
DDR_CS1_DIMMA# <11>
M_ODT0 <11>
M_ODT1 <11>
DDR_A_DQS#[0..7] <11>
DDR_A_DQS[0..7] <11>
DDR_A_MA[0..15] <11>
DDR_B_BS0<12>
DDR_B_BS1<12>
DDR_B_BS2<12>
DDR_B_D[0..63]<12>
DDR_B_WE#<12>
DDR_B_RAS#<12>
DDR_B_CAS#<12>
DDR_CS3_DIMMB# <12>
DDR_B_DQS[0..7] <12>
DDR_B_DQS#[0..7] <12>
M_CLK_DDR2 <12>
M_CLK_DDR#2 <12>
DDR_CKE2_DIMMB <12>
M_CLK_DDR3 <12>
DDR_CS2_DIMMB# <12>
M_ODT3 <12>
M_ODT2 <12>
DDR_CKE3_DIMMB <12>
M_CLK_DDR#3 <12>
DDR_B_MA[0..15] <12>
DDR3_DRAMRST# <11,12>
H_DRAMRST#<6>
DRAMRST_CNTRL_PCH <14>
DRAMRST_CNTRL <11>
+1.5V
Title
Size Document Number Rev
Date: Sheet of
Security Classification
Compal Secret Data
THIS SHEET OF ENGINEERING DRAWING IS THE PROPRIETARY PROPERTY OF COMPAL ELECTRONICS, INC. AND CONTAINS CONFIDENTIAL
AND TRADE SECRET INFORMATION. THIS SHEET MAY NOT BE TRANSFERED FROM THE CUSTODY OF THE COMPETENT DIVISION OF R&D
DEPARTMENT EXCEPT AS AUTHORIZED BY COMPAL ELECTRONICS, INC. NEITHER THIS SHEET NOR THE INFORMATION IT CONTAINS
MAY BE USED BY OR DISCLOSED TO ANY THIRD PARTY WITHOUT PRIOR WRITTEN CONSENT OF COMPAL ELECTRONICS, INC.
Issued Date Deciphered Date
LA-8241P
1.0
7 56Wednesday, February 01, 2012
2012/01/17 2013/01/16
Compal Electronics, Inc.
PROCESSOR(3/6) DDRIII
DDR SYSTEM MEMORY B
JCPU1D
Sandy Bridge_rPGA_Rev1p0
CONN@
SB_BS[0]
AA9
SB_BS[1]
AA7
SB_BS[2]
R6
SB_CAS#
AA10
SB_RAS#
AB8
SB_WE#
AB9
SB_CLK[0] AE2
SB_CLK[1] AE1
SB_CLK#[0] AD2
SB_CLK#[1] AD1
SB_CKE[0] R9
SB_CKE[1] R10
SB_ODT[0] AE4
SB_ODT[1] AD4
SB_DQS[4] AN6
SB_DQS#[4] AN5
SB_DQS[5] AP8
SB_DQS#[5] AP9
SB_DQS[6] AK11
SB_DQS#[6] AK12
SB_DQS[7] AP14
SB_DQS#[7] AP15
SB_DQS[0] C7
SB_DQS#[0] D7
SB_DQS[1] G3
SB_DQS#[1] F3
SB_DQS[2] J6
SB_DQS#[2] K6
SB_DQS[3] M3
SB_DQS#[3] N3
SB_MA[0] AA8
SB_MA[1] T7
SB_MA[2] R7
SB_MA[3] T6
SB_MA[4] T2
SB_MA[5] T4
SB_MA[6] T3
SB_MA[7] R2
SB_MA[8] T5
SB_MA[9] R3
SB_MA[10] AB7
SB_MA[11] R1
SB_MA[12] T1
SB_MA[13] AB10
SB_MA[14] R5
SB_MA[15] R4
SB_DQ[0]
C9
SB_DQ[1]
A7
SB_DQ[2]
D10
SB_DQ[3]
C8
SB_DQ[4]
A9
SB_DQ[5]
A8
SB_DQ[6]
D9
SB_DQ[7]
D8
SB_DQ[8]
G4
SB_DQ[9]
F4
SB_DQ[10]
F1
SB_DQ[11]
G1
SB_DQ[12]
G5
SB_DQ[13]
F5
SB_DQ[14]
F2
SB_DQ[15]
G2
SB_DQ[16]
J7
SB_DQ[17]
J8
SB_DQ[18]
K10
SB_DQ[19]
K9
SB_DQ[20]
J9
SB_DQ[21]
J10
SB_DQ[22]
K8
SB_DQ[23]
K7
SB_DQ[24]
M5
SB_DQ[25]
N4
SB_DQ[26]
N2
SB_DQ[27]
N1
SB_DQ[28]
M4
SB_DQ[29]
N5
SB_DQ[30]
M2
SB_DQ[31]
M1
SB_DQ[32]
AM5
SB_DQ[33]
AM6
SB_DQ[34]
AR3
SB_DQ[35]
AP3
SB_DQ[36]
AN3
SB_DQ[37]
AN2
SB_DQ[38]
AN1
SB_DQ[39]
AP2
SB_DQ[40]
AP5
SB_DQ[41]
AN9
SB_DQ[42]
AT5
SB_DQ[43]
AT6
SB_DQ[44]
AP6
SB_DQ[45]
AN8
SB_DQ[46]
AR6
SB_DQ[47]
AR5
SB_DQ[48]
AR9
SB_DQ[49]
AJ11
SB_DQ[50]
AT8
SB_DQ[51]
AT9
SB_DQ[52]
AH11
SB_DQ[53]
AR8
SB_DQ[54]
AJ12
SB_DQ[55]
AH12
SB_DQ[56]
AT11
SB_DQ[57]
AN14
SB_DQ[58]
AR14
SB_DQ[59]
AT14
SB_DQ[60]
AT12
SB_DQ[61]
AN15
SB_DQ[62]
AR15
SB_DQ[63]
AT15
RSVD_TP[11] AB2
RSVD_TP[12] AA2
RSVD_TP[13] T9
RSVD_TP[14] AA1
RSVD_TP[15] AB1
RSVD_TP[16] T10
SB_CS#[0] AD3
SB_CS#[1] AE3
RSVD_TP[17] AD6
RSVD_TP[18] AE6
RSVD_TP[19] AD5
RSVD_TP[20] AE5
RC74 0_0402_5%
@
1 2
G
D
S
QC2
BSS138_SOT23
2
13
RC75
1K_0402_5%
12
RC77
4.99K_0402_1%
12
RC76 1K_0402_5%
1 2
CC37
.047U_0402_16V7K
1
2
RC72 0_0402_1%
@
1 2
DDR SYSTEM MEMORY A
JCPU1C
Sandy Bridge_rPGA_Rev1p0
CONN@
SA_BS[0]
AE10
SA_BS[1]
AF10
SA_BS[2]
V6
SA_CAS#
AE8
SA_RAS#
AD9
SA_WE#
AF9
SA_CLK[0] AB6
SA_CLK[1] AA5
SA_CLK#[0] AA6
SA_CLK#[1] AB5
SA_CKE[0] V9
SA_CKE[1] V10
SA_CS#[0] AK3
SA_CS#[1] AL3
SA_ODT[0] AH3
SA_ODT[1] AG3
SA_DQS[0] D4
SA_DQS#[0] C4
SA_DQS[1] F6
SA_DQS#[1] G6
SA_DQS[2] K3
SA_DQS#[2] J3
SA_DQS[3] N6
SA_DQS#[3] M6
SA_DQS[4] AL5
SA_DQS#[4] AL6
SA_DQS[5] AM9
SA_DQS#[5] AM8
SA_DQS[6] AR11
SA_DQS#[6] AR12
SA_DQS[7] AM14
SA_DQS#[7] AM15
SA_MA[0] AD10
SA_MA[1] W1
SA_MA[2] W2
SA_MA[3] W7
SA_MA[4] V3
SA_MA[5] V2
SA_MA[6] W3
SA_MA[7] W6
SA_MA[8] V1
SA_MA[9] W5
SA_MA[10] AD8
SA_MA[11] V4
SA_MA[12] W4
SA_MA[13] AF8
SA_MA[14] V5
SA_MA[15] V7
SA_DQ[0]
C5
SA_DQ[1]
D5
SA_DQ[2]
D3
SA_DQ[3]
D2
SA_DQ[4]
D6
SA_DQ[5]
C6
SA_DQ[6]
C2
SA_DQ[7]
C3
SA_DQ[8]
F10
SA_DQ[9]
F8
SA_DQ[10]
G10
SA_DQ[11]
G9
SA_DQ[12]
F9
SA_DQ[13]
F7
SA_DQ[14]
G8
SA_DQ[15]
G7
SA_DQ[16]
K4
SA_DQ[17]
K5
SA_DQ[18]
K1
SA_DQ[19]
J1
SA_DQ[20]
J5
SA_DQ[21]
J4
SA_DQ[22]
J2
SA_DQ[23]
K2
SA_DQ[24]
M8
SA_DQ[25]
N10
SA_DQ[26]
N8
SA_DQ[27]
N7
SA_DQ[28]
M10
SA_DQ[29]
M9
SA_DQ[30]
N9
SA_DQ[31]
M7
SA_DQ[32]
AG6
SA_DQ[33]
AG5
SA_DQ[34]
AK6
SA_DQ[35]
AK5
SA_DQ[36]
AH5
SA_DQ[37]
AH6
SA_DQ[38]
AJ5
SA_DQ[39]
AJ6
SA_DQ[40]
AJ8
SA_DQ[41]
AK8
SA_DQ[42]
AJ9
SA_DQ[43]
AK9
SA_DQ[44]
AH8
SA_DQ[45]
AH9
SA_DQ[46]
AL9
SA_DQ[47]
AL8
SA_DQ[48]
AP11
SA_DQ[49]
AN11
SA_DQ[50]
AL12
SA_DQ[51]
AM12
SA_DQ[52]
AM11
SA_DQ[53]
AL11
SA_DQ[54]
AP12
SA_DQ[55]
AN12
SA_DQ[56]
AJ14
SA_DQ[57]
AH14
SA_DQ[58]
AL15
SA_DQ[59]
AK15
SA_DQ[60]
AL14
SA_DQ[61]
AK14
SA_DQ[62]
AJ15
SA_DQ[63]
AH15
RSVD_TP[1] AB4
RSVD_TP[2] AA4
RSVD_TP[4] AB3
RSVD_TP[5] AA3
RSVD_TP[3] W9
RSVD_TP[6] W10
RSVD_TP[7] AG1
RSVD_TP[8] AH1
RSVD_TP[9] AG2
RSVD_TP[10] AH2

5
5
4
4
3
3
2
2
1
1
D D
C C
B B
A A
CFG4
CFG6
CFG5
CFG2
CFG7
VCC_VAL_SENSE
VCC_AXG_VAL_SENSE
VSS_AXG_VAL_SENSE
CFG10
CFG11
CFG13
CFG14
CFG15
CFG16
CFG17
CFG12
CFG1
CFG2
CFG0
CFG3
CFG4
CFG5
CFG6
CFG7
CFG8
CFG9
+SA_DIMM_VREFDQ
+SB_DIMM_VREFDQ
VSS_VAL_SENSE
VSS_VAL_SENSE
VSS_AXG_VAL_SENSE
H_VCCP_SEL
CFG0<6>
CFG10<6>
CFG11<6>
CLK_RES_ITP <14>
CLK_RES_ITP# <14>
CFG12<6>
CFG13<6>
CFG14<6>
CFG15<6>
+SA_DIMM_VREFDQ
+SB_DIMM_VREFDQ
+VCC_CORE
+VCC_GFXCORE_AXG
+3VS
Title
Size Document Number Rev
Date: Sheet of
Security Classification
Compal Secret Data
THIS SHEET OF ENGINEERING DRAWING IS THE PROPRIETARY PROPERTY OF COMPAL ELECTRONICS, INC. AND CONTAINS CONFIDENTIAL
AND TRADE SECRET INFORMATION. THIS SHEET MAY NOT BE TRANSFERED FROM THE CUSTODY OF THE COMPETENT DIVISION OF R&D
DEPARTMENT EXCEPT AS AUTHORIZED BY COMPAL ELECTRONICS, INC. NEITHER THIS SHEET NOR THE INFORMATION IT CONTAINS
MAY BE USED BY OR DISCLOSED TO ANY THIRD PARTY WITHOUT PRIOR WRITTEN CONSENT OF COMPAL ELECTRONICS, INC.
Issued Date Deciphered Date
LA-8241P
1.0
8 56Wednesday, February 01, 2012
2012/01/17 2013/01/16
Compal Electronics, Inc.
PROCESSOR(4/6) RSVD,CFG
10: x8, x8 - Device 1 function 1 enabled ; function 2
disabled
PCIE Port Bifurcation Straps
CFG[6:5]
11: (Default) x16 - Device 1 functions 1 and 2 disabled
CFG7
PEG DEFER TRAINING
0: PEG Wait for BIOS for training
1: (Default) PEG Train immediately
following xxRESETB de assertion
CFG4
Display Port Presence Strap
0 : Enabled; An external Display Port device is
connected to the Embedded Display Port
1 : Disabled; No Physical Display Port
attached to Embedded Display Port
CFG Straps for Processor
01: Reserved - (Device 1 function 1 disabled ; function
2 enabled)
00: x8,x4,x4 - Device 1 functions 1 and 2 enabled
PEG Static Lane Reversal - CFG2 is for the 16x
CFG2
0:Lane Reversed
1:(Default) Normal Operation; Lane #
definition matches socket pin map definition
INTEL 12/28 recommand
to add RC120, RC121, RC122, RC123
Please place as close as JCPU1
*
*
*
*
T49PAD~D @
T50 PAD~D@
T7 PAD~D@
T43PAD~D @
T23 PAD~D@
RC81
1K_0402_1%
@
12
T26PAD~D @
T48 PAD~D@
T2 PAD~D@
T40PAD~D @
T20 PAD~D@
T6 PAD~D@
RC85
1K_0402_1%
@
12
T47 PAD~D@
T87PAD~D @
T89PAD~D @
T34PAD~D @
T25PAD~D @
T11 PAD~D@
RC90
50_0402_1%
@
1 2
T29 PAD~D@
RC79
50_0402_1%
@
1 2
T90PAD~D @
T32PAD~D @
T10 PAD~D@
T37PAD~D @
T88PAD~D @
T18 PAD~D@
T35PAD~D @T36 PAD~D@
T21 PAD~D@
T16 PAD~D@
T86PAD~D @
T13 PAD~D@
T12 PAD~D@
T4 PAD~D@
T45PAD~D @
RC86
1K_0402_1%
@
12
RC80
50_0402_1%
@
1 2
T8 PAD~D@
T42PAD~D @
T39PAD~D @
RESERVED
JCPU1E
Sandy Bridge_rPGA_Rev1p0
CONN@
CFG[0]
AK28
CFG[1]
AK29
CFG[2]
AL26
CFG[3]
AL27
CFG[4]
AK26
CFG[5]
AL29
CFG[6]
AL30
CFG[7]
AM31
CFG[8]
AM32
CFG[9]
AM30
CFG[10]
AM28
CFG[11]
AM26
CFG[12]
AN28
CFG[13]
AN31
CFG[14]
AN26
CFG[15]
AM27
CFG[16]
AK31
CFG[17]
AN29
RSVD34 AM33
RSVD35 AJ27
RSVD38 J16
RSVD42 AT34
RSVD39 H16
RSVD40 G16
RSVD41 AR35
RSVD43 AT33
RSVD45 AR34
RSVD56 AT2
RSVD57 AT1
RSVD58 AR1
RSVD46 B34
RSVD47 A33
RSVD48 A34
RSVD49 B35
RSVD50 C35
RSVD51 AJ32
RSVD52 AK32
RSVD30 AE7
RSVD31 AK2
RSVD28 L7
RSVD29 AG7
RSVD27
J15
RSVD16
C30 RSVD15
D23
RSVD17
A31
RSVD18
B30
RSVD20
D30 RSVD19
B29
RSVD22
A30 RSVD21
B31
RSVD23
C29
RSVD24
J20
RSVD37 T8
RSVD6
B4
RSVD7
D1
RSVD8
F25
RSVD9
F24
RSVD11
D24
RSVD12
G25
RSVD13
G24
RSVD14
E23
RSVD32 W8
RSVD33 AT26
RSVD25
B18
RSVD44 AP35
RSVD10
F23
RSVD5
AJ26
VAXG_VAL_SENSE
AJ31
VSSAXG_VAL_SENSE
AH31
VCC_VAL_SENSE
AJ33
VSS_VAL_SENSE
AH33
KEY B1
VCC_DIE_SENSE AH27
VCCIO_SEL
A19
RSVD54 AN35
RSVD55 AM35
T5 PAD~D@
RC87
1K_0402_1%
12
T33PAD~D @
T17 PAD~D@
RC78
1K_0402_1%
12
RC159
10K_0402_5%
12
T19PAD~D @
T3 PAD~D@
T38PAD~D @
T15 PAD~D@
T85PAD~D @
T28PAD~D @
T30PAD~D @
T27PAD~D @
T14 PAD~D@
RC91
50_0402_1%
@
1 2
RC84
1K_0402_1%
@
12
T46 PAD~D@
T22 PAD~D@
T41PAD~D @
RC89
1K_0402_1%
@
12
T9 PAD~D@
T24 PAD~D@
T31 PAD~D@
T44PAD~D @

5
5
4
4
3
3
2
2
1
1
D D
C C
B B
A A
VSSSENSE_R
VCCSENSE_R
H_CPU_SVIDALRT#
H_CPU_SVIDDAT
H_CPU_SVIDCLK
VCCIO_SENSE <47>
VCCSENSE <50>
VSSSENSE <50>
VR_SVID_DAT <50>
VR_SVID_CLK <50>
VR_SVID_ALRT# <50>
+VCC_CORE
+VCC_CORE
+VCCP
+VCCP
+VCCP
Title
Size Document Number Rev
Date: Sheet of
Security Classification
Compal Secret Data
THIS SHEET OF ENGINEERING DRAWING IS THE PROPRIETARY PROPERTY OF COMPAL ELECTRONICS, INC. AND CONTAINS CONFIDENTIAL
AND TRADE SECRET INFORMATION. THIS SHEET MAY NOT BE TRANSFERED FROM THE CUSTODY OF THE COMPETENT DIVISION OF R&D
DEPARTMENT EXCEPT AS AUTHORIZED BY COMPAL ELECTRONICS, INC. NEITHER THIS SHEET NOR THE INFORMATION IT CONTAINS
MAY BE USED BY OR DISCLOSED TO ANY THIRD PARTY WITHOUT PRIOR WRITTEN CONSENT OF COMPAL ELECTRONICS, INC.
Issued Date Deciphered Date
LA-8241P
1.0
9 56Wednesday, February 01, 2012
2012/01/17 2013/01/16
Compal Electronics, Inc.
PROCESSOR(5/6) PWR,BYPASS
8.5A
QC=94A
DC=53A
Place the PU
resistors close to CPU
RC95 close to CPU
RC99 0_0402_1%@
1 2
RC100
100_0402_1%
12
RC97
100_0402_1%
12
RC94 43_0402_1%
1 2
RC96 0_0402_1%@
1 2
RC93
75_0402_5%
12
RC92 0_0402_1%@
1 2
RC98 0_0402_1%@
1 2
RC111
10_0402_1%
12
RC108
10_0402_1%
12
POWER
CORE SUPPLY
PEG AND DDR
SENSE LINES SVID
JCPU1F
Sandy Bridge_rPGA_Rev1p0
CONN@
VCC_SENSE AJ35
VSS_SENSE AJ34
VIDALERT# AJ29
VIDSCLK AJ30
VIDSOUT AJ28
VSSIO_SENSE A10
VCC1
AG35
VCC2
AG34
VCC3
AG33
VCC4
AG32
VCC5
AG31
VCC6
AG30
VCC7
AG29
VCC8
AG28
VCC9
AG27
VCC10
AG26
VCC11
AF35
VCC12
AF34
VCC13
AF33
VCC14
AF32
VCC15
AF31
VCC16
AF30
VCC17
AF29
VCC18
AF28
VCC19
AF27
VCC20
AF26
VCC21
AD35
VCC22
AD34
VCC23
AD33
VCC24
AD32
VCC25
AD31
VCC26
AD30
VCC27
AD29
VCC28
AD28
VCC29
AD27
VCC30
AD26
VCC31
AC35
VCC32
AC34
VCC33
AC33
VCC34
AC32
VCC35
AC31
VCC36
AC30
VCC37
AC29
VCC38
AC28
VCC39
AC27
VCC40
AC26
VCC41
AA35
VCC42
AA34
VCC43
AA33
VCC44
AA32
VCC45
AA31
VCC46
AA30
VCC47
AA29
VCC48
AA28
VCC49
AA27
VCC50
AA26
VCC51
Y35
VCC52
Y34
VCC53
Y33
VCC54
Y32
VCC55
Y31
VCC56
Y30
VCC57
Y29
VCC58
Y28
VCC59
Y27
VCC60
Y26
VCC61
V35
VCC62
V34
VCC63
V33
VCC64
V32
VCC65
V31
VCC66
V30
VCC67
V29
VCC68
V28
VCC69
V27
VCC70
V26
VCC71
U35
VCC72
U34
VCC73
U33
VCC74
U32
VCC75
U31
VCC76
U30
VCC77
U29
VCC78
U28
VCC79
U27
VCC80
U26
VCC81
R35
VCC82
R34
VCC83
R33
VCC84
R32
VCC85
R31
VCC86
R30
VCC87
R29
VCC88
R28
VCC89
R27
VCC90
R26
VCC91
P35
VCC92
P34
VCC93
P33
VCC94
P32
VCC95
P31
VCC96
P30
VCC97
P29
VCC98
P28
VCC99
P27
VCC100
P26
VCCIO1 AH13
VCCIO12 J11
VCCIO18 G12
VCCIO19 F14
VCCIO20 F13
VCCIO21 F12
VCCIO22 F11
VCCIO23 E14
VCCIO24 E12
VCCIO2 AH10
VCCIO3 AG10
VCCIO4 AC10
VCCIO5 Y10
VCCIO6 U10
VCCIO7 P10
VCCIO8 L10
VCCIO9 J14
VCCIO10 J13
VCCIO11 J12
VCCIO13 H14
VCCIO14 H12
VCCIO15 H11
VCCIO16 G14
VCCIO17 G13
VCCIO25 E11
VCCIO32 C12
VCCIO33 C11
VCCIO34 B14
VCCIO35 B12
VCCIO36 A14
VCCIO37 A13
VCCIO38 A12
VCCIO39 A11
VCCIO26 D14
VCCIO27 D13
VCCIO28 D12
VCCIO29 D11
VCCIO30 C14
VCCIO31 C13
VCCIO_SENSE B10
VCCIO40 J23
RC95
130_0402_1%~D
12

5
5
4
4
3
3
2
2
1
1
D D
C C
B B
A A
RUN_ON_CPU1.5VS3#
+1.8VS_VCCPLL
RUN_ON_CPU1.5VS3
RUN_ON_CPU1.5VS3
+V_SM_VREF_CNT +V_SM_VREF
VCC_AXG_SENSE
VSS_AXG_SENSE
SUSP#<24,27,28,46,47,48>
VCCSA_SENSE <49>
VCCSA_VID1 <49>
VCC_AXG_SENSE <50>
VSS_AXG_SENSE <50>
RUN_ON_CPU1.5VS3# <6,27>
CPU1.5V_S3_GATE<24>
VCCSA_VID0 <49>
+VCCSA
+1.5V +1.5V_CPU_VDDQ
B+_BIAS+3VALW
+1.5V_CPU_VDDQ
+1.5V
+1.8VS
+VCC_GFXCORE_AXG
+1.5V
+1.5V_CPU_VDDQ +1.5V
+VCC_GFXCORE_AXG
+1.5V_CPU_VDDQ
Title
Size Document Number Rev
Date: Sheet of
Security Classification
Compal Secret Data
THIS SHEET OF ENGINEERING DRAWING IS THE PROPRIETARY PROPERTY OF COMPAL ELECTRONICS, INC. AND CONTAINS CONFIDENTIAL
AND TRADE SECRET INFORMATION. THIS SHEET MAY NOT BE TRANSFERED FROM THE CUSTODY OF THE COMPETENT DIVISION OF R&D
DEPARTMENT EXCEPT AS AUTHORIZED BY COMPAL ELECTRONICS, INC. NEITHER THIS SHEET NOR THE INFORMATION IT CONTAINS
MAY BE USED BY OR DISCLOSED TO ANY THIRD PARTY WITHOUT PRIOR WRITTEN CONSENT OF COMPAL ELECTRONICS, INC.
Issued Date Deciphered Date
LA-8241P
1.0
10 56Wednesday, February 01, 2012
2012/01/17 2013/01/16
Compal Electronics, Inc.
PROCESSOR(6/6) PWR,VSS
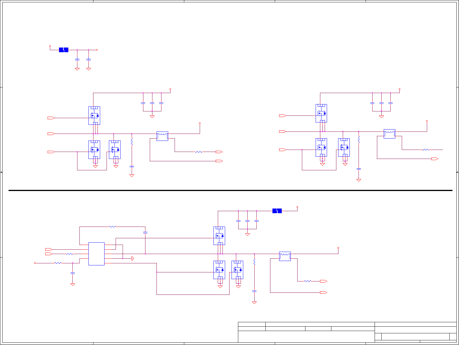
+1.5V_CPU_VDDQ Source
5A
+V_SM_VREF should
have 10 mil trace width
33A
J8 OPEN
6A
1.2A
add CC181 , CC182, 4 caps are all pop.
follow checklist 1.0 5/24
RC113
10_0402_1%
1 2
RC110
0_0402_5%
@
12
CC51
10U_0805_4VAM~D
1
2
QC4
NTR4503NT1G_SOT23-3~D
@
1
2
3
RC102
100K_0402_5%
12
RC112
1K_0402_5%
@
12
CC56
1U_0402_6.3V6K
1
2
CC55
1U_0402_6.3V6K
1
2
CC40
0.1U_0402_10V7K~D
@
1
2
RC114
10_0402_1%
1 2
CC52
10U_0603_6.3V6M
@
1
2
CC54
10U_0805_4VAM~D
1
2
+
CC48
330U_D2_2VM_R6M~D
1
2
+
CC47
330U_D2_2VM_R6M~D
1
2
CC62
10U_0805_4VAM~D
@
1
2
RC106 0_0402_5%@
1 2
CC38
10U_0805_10V6K
1
2
VSS
JCPU1H
Sandy Bridge_rPGA_Rev1p0
CONN@
VSS1
AT35
VSS2
AT32
VSS3
AT29
VSS4
AT27
VSS5
AT25
VSS6
AT22
VSS7
AT19
VSS8
AT16
VSS9
AT13
VSS10
AT10
VSS11
AT7
VSS12
AT4
VSS13
AT3
VSS14
AR25
VSS15
AR22
VSS16
AR19
VSS17
AR16
VSS18
AR13
VSS19
AR10
VSS20
AR7
VSS21
AR4
VSS22
AR2
VSS23
AP34
VSS24
AP31
VSS25
AP28
VSS26
AP25
VSS27
AP22
VSS28
AP19
VSS29
AP16
VSS30
AP13
VSS31
AP10
VSS32
AP7
VSS33
AP4
VSS34
AP1
VSS35
AN30
VSS36
AN27
VSS37
AN25
VSS38
AN22
VSS39
AN19
VSS40
AN16
VSS41
AN13
VSS42
AN10
VSS43
AN7
VSS44
AN4
VSS45
AM29
VSS46
AM25
VSS47
AM22
VSS48
AM19
VSS49
AM16
VSS50
AM13
VSS51
AM10
VSS52
AM7
VSS53
AM4
VSS54
AM3
VSS55
AM2
VSS56
AM1
VSS57
AL34
VSS58
AL31
VSS59
AL28
VSS60
AL25
VSS61
AL22
VSS62
AL19
VSS63
AL16
VSS64
AL13
VSS65
AL10
VSS66
AL7
VSS67
AL4
VSS68
AL2
VSS69
AK33
VSS70
AK30
VSS71
AK27
VSS72
AK25
VSS73
AK22
VSS74
AK19
VSS75
AK16
VSS76
AK13
VSS77
AK10
VSS78
AK7
VSS79
AK4
VSS80
AJ25
VSS81 AJ22
VSS82 AJ19
VSS83 AJ16
VSS84 AJ13
VSS85 AJ10
VSS86 AJ7
VSS87 AJ4
VSS88 AJ3
VSS89 AJ2
VSS90 AJ1
VSS91 AH35
VSS92 AH34
VSS93 AH32
VSS94 AH30
VSS95 AH29
VSS96 AH28
VSS97 AH26
VSS98 AH25
VSS99 AH22
VSS100 AH19
VSS101 AH16
VSS102 AH7
VSS103 AH4
VSS104 AG9
VSS105 AG8
VSS106 AG4
VSS107 AF6
VSS108 AF5
VSS109 AF3
VSS110 AF2
VSS111 AE35
VSS112 AE34
VSS113 AE33
VSS114 AE32
VSS115 AE31
VSS116 AE30
VSS117 AE29
VSS118 AE28
VSS119 AE27
VSS120 AE26
VSS121 AE9
VSS122 AD7
VSS123 AC9
VSS124 AC8
VSS125 AC6
VSS126 AC5
VSS127 AC3
VSS128 AC2
VSS129 AB35
VSS130 AB34
VSS131 AB33
VSS132 AB32
VSS133 AB31
VSS134 AB30
VSS135 AB29
VSS136 AB28
VSS137 AB27
VSS138 AB26
VSS139 Y9
VSS140 Y8
VSS141 Y6
VSS142 Y5
VSS143 Y3
VSS144 Y2
VSS145 W35
VSS146 W34
VSS147 W33
VSS148 W32
VSS149 W31
VSS150 W30
VSS151 W29
VSS152 W28
VSS153 W27
VSS154 W26
VSS155 U9
VSS156 U8
VSS157 U6
VSS158 U5
VSS159 U3
VSS160 U2
CC41
10U_0805_4VAM~D
1
2
CC50
10U_0805_4VAM~D
1
2
RC107
0_0402_5%
1 2
RC157 100_0402_1%
@
1 2
RC104
0_0402_5%
@
1 2
CC61
10U_0805_4VAM~D
@
1
2
POWER
GRAPHICS
DDR3 -1.5V RAILS SENSE
LINES
1.8V RAIL
SA RAIL
VREFMISC
JCPU1G
Sandy Bridge_rPGA_Rev1p0
CONN@
SM_VREF AL1
VSSAXG_SENSE AK34
VAXG_SENSE AK35
VAXG1
AT24
VAXG2
AT23
VAXG3
AT21
VAXG4
AT20
VAXG5
AT18
VAXG6
AT17
VAXG7
AR24
VAXG8
AR23
VAXG9
AR21
VAXG10
AR20
VAXG11
AR18
VAXG12
AR17
VAXG13
AP24
VAXG14
AP23
VAXG15
AP21
VAXG16
AP20
VAXG17
AP18
VAXG18
AP17
VAXG19
AN24
VAXG20
AN23
VAXG21
AN21
VAXG22
AN20
VAXG23
AN18
VAXG24
AN17
VAXG25
AM24
VAXG26
AM23
VAXG27
AM21
VAXG28
AM20
VAXG29
AM18
VAXG30
AM17
VAXG31
AL24
VAXG32
AL23
VAXG33
AL21
VAXG34
AL20
VAXG35
AL18
VAXG36
AL17
VAXG37
AK24
VAXG38
AK23
VAXG39
AK21
VAXG40
AK20
VAXG41
AK18
VAXG42
AK17
VAXG43
AJ24
VAXG44
AJ23
VAXG45
AJ21
VAXG46
AJ20
VAXG47
AJ18
VAXG48
AJ17
VAXG49
AH24
VAXG50
AH23
VAXG51
AH21
VAXG52
AH20
VAXG53
AH18
VAXG54
AH17
VDDQ11 U4
VDDQ12 U1
VDDQ13 P7
VDDQ14 P4
VDDQ15 P1
VDDQ1 AF7
VDDQ2 AF4
VDDQ3 AF1
VDDQ4 AC7
VDDQ5 AC4
VDDQ6 AC1
VDDQ7 Y7
VDDQ8 Y4
VDDQ9 Y1
VDDQ10 U7
VCCPLL1
B6
VCCPLL2
A6
VCCSA1 M27
VCCSA2 M26
VCCSA3 L26
VCCSA4 J26
VCCSA5 J25
VCCSA6 J24
VCCSA7 H26
VCCSA8 H25
VCCSA_SENSE H23
VCCSA_VID1 C24
VCCPLL3
A2
FC_C22 C22
RC126
1K_0402_5%
12
CC59 0.1U_0402_10V7K~D
12
+
CC57
330U_D2_2.5VM_R6M~D
1
2
CC43
10U_0805_4VAM~D
1
2
QC3
AO4728L_SO8~D
4
7
8
6
5
1
2
3
QC5B
2N7002DW-7-F_SOT363-6
3
5
4
CC44
10U_0805_4VAM~D
1
2
CC49
10U_0805_4VAM~D
1
2
CC45
10U_0805_4VAM~D
1
2
RC129 1K_0402_5%
1 2
CC60 0.1U_0402_10V7K~D
12
RC105
330K_0402_1%
12
RC116
1K_0402_5%
@
12
RC101
100K_0402_5%
12
CC58 0.1U_0402_10V7K~D
12
QC5A
2N7002DW-7-F_SOT363-6
61
2
RC109 0_0805_1%@
1 2
JP10
PAD-OPEN 4x4m
@
1 2
RC103
20K_0402_5%
12
CC42
10U_0805_4VAM~D
1
2
CC39
0.1U_0603_50V_X7R
1
2
CC53 0.1U_0402_10V7K~D
12
CC46
10U_0805_4VAM~D
1
2

5
5
4
4
3
3
2
2
1
1
D D
C C
B B
A A
+V_DDR_REFA
DDR_A_D0
DDR_A_D1
DDR_A_D2
DDR_A_D3
DDR_A_D8
DDR_A_D10
DDR_A_D11
DDR_A_D18
DDR_A_D19
DDR_A_D26
DDR_A_D27
DDR_A_D32
DDR_A_D34
DDR_A_D35
DDR_A_D40
DDR_A_D41
DDR_A_D42
DDR_A_D43
DDR_A_D49
DDR_A_D50
DDR_A_D51
DDR_A_D56
DDR_A_D57
DDR_A_D58
DDR_A_D59
DDR_A_MA1
DDR_A_MA3
DDR_A_MA5
DDR_A_MA8
DDR_A_MA9
DDR_A_MA10
DDR_A_MA12
DDR_A_MA13
DDR_A_DQS1
DDR_A_DQS2
DDR_A_DQS4
DDR_A_DQS6
DDR_A_DQS#1
DDR_A_DQS#2
DDR_A_DQS#4
DDR_A_DQS#6
DDR_A_BS0
DDR_A_BS2
DDR_CS1_DIMMA#
M_CLK_DDR0
M_CLK_DDR#0
DDR_CKE0_DIMMA
DDR_A_CAS#
DDR_A_WE#
DDR_A_D17
DDR_A_D9
DDR_A_D16
DDR_A_D25
DDR_A_D24
DDR_A_D33
DDR_A_D48
DDR_A_D4
DDR_A_D5
DDR_A_D6
DDR_A_D7
DDR_A_D21
DDR_A_D28
DDR_A_D29
DDR_A_D36
DDR_A_D37
DDR_A_D45
DDR_A_D46
DDR_A_D52
DDR_A_D53
DDR_A_D55
DDR_A_D60
DDR_A_D61
DDR_A_D62
DDR_A_MA2
DDR_A_MA0
DDR_A_MA4
DDR_A_MA6
DDR_A_MA7
DDR_A_MA11
DDR_A_MA14
DDR_A_DQS0
DDR_A_DQS3
DDR_A_DQS5
DDR_A_DQS7
DDR_A_DQS#0
DDR_A_DQS#3
DDR_A_DQS#5
DDR_A_DQS#7
DDR_A_BS1
DDR_CS0_DIMMA#
M_CLK_DDR1
M_CLK_DDR#1
DDR_CKE1_DIMMA
DDR_A_RAS#
PCH_SMBDATA
PCH_SMBCLK
M_ODT0
M_ODT1
DDR3_DRAMRST#
DDR_A_D63
DDR_A_MA15
+VREF_CA
DDR_A_D23
DDR_A_D31
DDR_A_D13
DDR_A_D20
DDR_A_D30
DDR_A_D14
DDR_A_D15
DDR_A_D12
DDR_A_D22
DDR_A_D39
DDR_A_D54
DDR_A_D38
DDR_A_D47
DDR_A_D44
DRAMRST_CNTRL
DRAMRST_CNTRL
DDR_A_D[0..63]<7>
DDR_A_DQS[0..7]<7>
DDR_A_DQS#[0..7]<7>
DDR_A_MA[0..15]<7>
DDR_CS1_DIMMA#<7>
DDR_A_CAS#<7>
DDR_A_WE#<7>
DDR_A_BS0<7>
M_CLK_DDR#0<7>
M_CLK_DDR0<7>
DDR_A_BS2<7>
DDR_CKE0_DIMMA<7> DDR_CKE1_DIMMA <7>
M_CLK_DDR1 <7>
M_CLK_DDR#1 <7>
DDR_A_BS1 <7>
DDR_A_RAS# <7>
DDR_CS0_DIMMA# <7>
M_ODT0 <7>
M_ODT1 <7>
PCH_SMBDATA <6,12,14,28,29,32>
PCH_SMBCLK <6,12,14,28,29,32>
DDR3_DRAMRST# <7,12>
DRAMRST_CNTRL<7>
+0.75VS
+1.5V
+1.5V
+1.5V
+V_DDR_REFA
+1.5V
+3VS
+0.75VS
+V_DDR_REFA
+1.5V
+0.75VS
+1.5V
+SB_DIMM_VREFDQ
+SA_DIMM_VREFDQ
+V_DDR_REFB
+V_DDR_REFA
Title
Size Document Number Rev
Date: Sheet of
Security Classification
Compal Secret Data
THIS SHEET OF ENGINEERING DRAWING IS THE PROPRIETARY PROPERTY OF COMPAL ELECTRONICS, INC. AND CONTAINS CONFIDENTIAL
AND TRADE SECRET INFORMATION. THIS SHEET MAY NOT BE TRANSFERED FROM THE CUSTODY OF THE COMPETENT DIVISION OF R&D
DEPARTMENT EXCEPT AS AUTHORIZED BY COMPAL ELECTRONICS, INC. NEITHER THIS SHEET NOR THE INFORMATION IT CONTAINS
MAY BE USED BY OR DISCLOSED TO ANY THIRD PARTY WITHOUT PRIOR WRITTEN CONSENT OF COMPAL ELECTRONICS, INC.
Issued Date
Deciphered Date
LA-8241P
1.0
11 56Wednesday, February 01, 2012
2012/01/17 2013/01/16
Compal Electronics, Inc.
DDRIII DIMMA
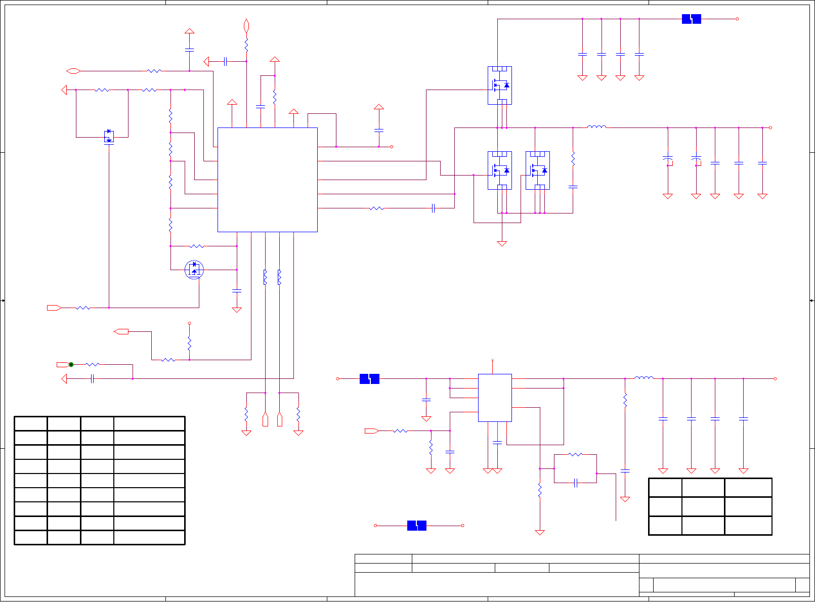
Layout Note:
Place near JDIMM1
Layout Note:
Place near JDIMM1.203,204
All VREF traces should
have 10 mil trace width
M3 Circuit (Processor Generated SO-DIMM VREF_DQ)
M3
CD22
2.2U_0603_6.3V6K
1
2
G
D
S
QD2
BSS138_NL_SOT23-3
2
13
CD16
0.1U_0402_16V7K
1
2
CD10
10U_0603_6.3V6M
1
2
CD12
10U_0603_6.3V6M
1
2
RD3
1K_0402_1%
12
RD1
1K_0402_1%
12
CD4
1U_0402_6.3V6K
1
2
G
D
S
QD1
BSS138_NL_SOT23-3
2
13
CD2
0.1U_0402_16V7K
1
2
CD5
1U_0402_6.3V6K
1
2
RD5
1K_0402_1%
12
CD1
2.2U_0603_6.3V6K
1
2
RD6 10K_0402_5%
1 2
CD19
1U_0402_6.3V6K
1
2
CD18
1U_0402_6.3V6K
1
2
CD6
1U_0402_6.3V6K
1
2
CD7
10U_0603_6.3V6M
1
2
CD21
0.1U_0402_16V7K
1
2
JDIMM1
BELLW_80001-5021
CONN@
VREF_DQ
1VSS1 2
VSS2
3DQ4 4
DQ0
5DQ5 6
DQ1
7VSS3 8
VSS4
9DQS#0 10
DM0
11 DQS0 12
VSS5
13 VSS6 14
DQ2
15 DQ6 16
DQ3
17 DQ7 18
VSS7
19 VSS8 20
DQ8
21 DQ12 22
DQ9
23 DQ13 24
VSS9
25 VSS10 26
DQS#1
27 DM1 28
DQS1
29 RESET# 30
VSS11
31 VSS12 32
DQ10
33 DQ14 34
DQ11
35 DQ15 36
VSS13
37 VSS14 38
DQ16
39 DQ20 40
DQ17
41 DQ21 42
VSS15
43 VSS16 44
DQS#2
45 DM2 46
DQS2
47 VSS17 48
VSS18
49 DQ22 50
DQ18
51 DQ23 52
DQ19
53 VSS19 54
VSS20
55 DQ28 56
DQ24
57 DQ29 58
DQ25
59 VSS21 60
VSS22
61 DQS#3 62
DM3
63 DQS3 64
VSS23
65 VSS24 66
DQ26
67 DQ30 68
DQ27
69 DQ31 70
VSS25
71 VSS26 72
A12/BC#
83 A11 84
A9
85 A7 86
VDD5
87 VDD6 88
A8
89 A6 90
CKE0
73 CKE1 74
VDD1
75 VDD2 76
NC1
77 A15 78
BA2
79 A14 80
VDD3
81 VDD4 82
A5
91 A4 92
VDD7
93 VDD8 94
A3
95 A2 96
A1
97 A0 98
VDD9
99 VDD10 100
CK0
101 CK1 102
CK0#
103 CK1# 104
VDD11
105 VDD12 106
A10/AP
107 BA1 108
BA0
109 RAS# 110
VDD13
111 VDD14 112
WE#
113 S0# 114
CAS#
115 ODT0 116
VDD15
117 VDD16 118
A13
119 ODT1 120
S1#
121 NC2 122
VDD17
123 VDD18 124
NCTEST
125 VREF_CA 126
VSS27
127 VSS28 128
DQ32
129 DQ36 130
DQ33
131 DQ37 132
VSS29
133 VSS30 134
DQS#4
135 DM4 136
DQS4
137 VSS31 138
VSS32
139 DQ38 140
DQ34
141 DQ39 142
DQ35
143 VSS33 144
VSS34
145 DQ44 146
DQ40
147 DQ45 148
DQ41
149 VSS35 150
VSS36
151 DQS#5 152
DM5
153 DQS5 154
VSS37
155 VSS38 156
DQ42
157 DQ46 158
DQ43
159 DQ47 160
VSS39
161 VSS40 162
DQ48
163 DQ52 164
DQ49
165 DQ53 166
VSS41
167 VSS42 168
DQS#6
169 DM6 170
DQS6
171 VSS43 172
VSS44
173 DQ54 174
DQ50
175 DQ55 176
DQ51
177 VSS45 178
VSS46
179 DQ60 180
DQ56
181 DQ61 182
DQ57
183 VSS47 184
VSS48
185 DQS#7 186
DM7
187 DQS7 188
VSS49
189 VSS50 190
DQ58
191 DQ62 192
DQ59
193 DQ63 194
VSS51
195 VSS52 196
SA0
197 EVENT# 198
VDDSPD
199 SDA 200
SA1
201 SCL 202
VTT1
203 VTT2 204
G1
205 G2 206
CD13
10U_0603_6.3V6M
@
1
2
CD8
10U_0603_6.3V6M
1
2
CD9
10U_0603_6.3V6M
1
2
RD7 10K_0402_5%
1 2
CD20
1U_0402_6.3V6K
1
2
RD4
1K_0402_1%
12
CD15
2.2U_0603_6.3V6K
1
2
CD3
1U_0402_6.3V6K
1
2
RD8 0_0402_5%@1 2
+
CD14
330U_SX_2VY~D
1
2
RD9 0_0402_5%@1 2
CD17
1U_0402_6.3V6K
1
2
CD11
10U_0603_6.3V6M
1
2

5
5
4
4
3
3
2
2
1
1
D D
C C
B B
A A
DDR_B_D57
DDR_CKE2_DIMMB
DDR_B_D58
DDR_B_D59
DDR_B_D0
DDR_B_D1
DDR_B_D2
DDR_B_D3
DDR_B_D8
+V_DDR_REFB
DDR_B_D9
DDR_B_DQS#1
DDR_B_DQS1
DDR_B_D10
DDR_B_D11
DDR_B_D16
DDR_B_D17
DDR_B_DQS#2
DDR_B_DQS2
DDR_B_D18
DDR_B_D19
DDR_B_D24
DDR_B_D25
DDR_B_D26
DDR_B_MA15
DDR_B_D61
DDR_B_DQS#7
DDR_B_DQS7
PCH_SMBDATA
PCH_SMBCLK
DDR_B_D62
DDR_B_D63
+VREF_CB
DDR_B_MA7
DDR_B_D52
M_ODT2
DDR_B_MA14
DDR_B_D37
DDR_B_D36
DDR_B_MA6
DDR_B_D44
DDR_B_D54
DDR_B_D53
DDR_B_D46
DDR_CKE3_DIMMB
DDR_B_MA4
DDR_B_D45
DDR_B_D38
DDR_B_BS1
DDR_B_D55
DDR_B_D47
M_ODT3
M_CLK_DDR3
DDR_B_RAS#
M_CLK_DDR#3
DDR_B_MA2
DDR_B_DQS#5
DDR_B_MA11
DDR_B_D60
DDR_B_D39
DDR_B_MA0
DDR_B_DQS5
DDR_CS2_DIMMB#
DDR_B_D4
DDR_B_D5
DDR_B_DQS#0
DDR_B_DQS0
DDR_B_D22
DDR_B_D20
DDR3_DRAMRST#
DDR_B_D23
DDR_B_D21
DDR_B_DQS#3
DDR_B_D14
DDR_B_DQS3
DDR_B_D7
DDR_B_D6
DDR_B_D15
DDR_B_D28
DDR_B_D29
DDR_B_D30
DDR_B_D12
DDR_B_D13
DDR_B_BS2
DDR_B_MA12
DDR_B_MA9
DDR_B_MA8
DDR_B_MA5
DDR_B_MA3
DDR_B_MA1
M_CLK_DDR2
M_CLK_DDR#2
DDR_B_MA10
DDR_B_BS0
DDR_B_WE#
DDR_B_CAS#
DDR_B_MA13
DDR_CS3_DIMMB#
DDR_B_D32
DDR_B_D33
DDR_B_DQS#4
DDR_B_DQS4
DDR_B_D34
DDR_B_D35
DDR_B_D40
DDR_B_D41
DDR_B_D42
DDR_B_D43
DDR_B_D48
DDR_B_D49
DDR_B_DQS#6
DDR_B_DQS6
DDR_B_D50
DDR_B_D51
DDR_B_D56
DDR_B_D31DDR_B_D27
DDR_B_D[0..63]<7>
DDR_B_DQS[0..7]<7>
DDR_B_DQS#[0..7]<7>
DDR_B_MA[0..15]<7>
DDR_CS3_DIMMB#<7>
DDR_B_CAS#<7>
DDR_B_WE#<7>
DDR_B_BS0<7>
M_CLK_DDR#2<7>
M_CLK_DDR2<7>
DDR_CKE2_DIMMB<7>
DDR_B_BS2<7>
PCH_SMBDATA <6,11,14,28,29,32>
PCH_SMBCLK <6,11,14,28,29,32>
M_CLK_DDR#3 <7>
DDR_B_BS1 <7>
DDR_B_RAS# <7>
DDR_CS2_DIMMB# <7>
M_ODT2 <7>
M_ODT3 <7>
M_CLK_DDR3 <7>
DDR_CKE3_DIMMB <7>
DDR3_DRAMRST# <7,11>
+1.5V
+1.5V
+0.75VS
+1.5V
+V_DDR_REFB
+3VS
+3VS
+1.5V
+V_DDR_REFB
+0.75VS
+1.5V
+1.5V
+0.75VS
Title
Size Document Number Rev
Date: Sheet of
Security Classification
Compal Secret Data
THIS SHEET OF ENGINEERING DRAWING IS THE PROPRIETARY PROPERTY OF COMPAL ELECTRONICS, INC. AND CONTAINS CONFIDENTIAL
AND TRADE SECRET INFORMATION. THIS SHEET MAY NOT BE TRANSFERED FROM THE CUSTODY OF THE COMPETENT DIVISION OF R&D
DEPARTMENT EXCEPT AS AUTHORIZED BY COMPAL ELECTRONICS, INC. NEITHER THIS SHEET NOR THE INFORMATION IT CONTAINS
MAY BE USED BY OR DISCLOSED TO ANY THIRD PARTY WITHOUT PRIOR WRITTEN CONSENT OF COMPAL ELECTRONICS, INC.
Issued Date
Deciphered Date
LA-8241P
1.0
12 56Wednesday, February 01, 2012
2012/01/17 2013/01/16
Compal Electronics, Inc.
DDRIII DIMMB
Layout Note:
Place near JDIMMB.203,204
Layout Note:
Place near JDIMMB
All VREF traces should
have 10 mil trace width
Note:
Check voltage tolerance of
VREF_DQ at the DIMM socket
CD27
2.2U_0603_6.3V6K
1
2
RD17
1K_0402_1%
12
CD29
1U_0402_6.3V6K
1
2
RD20
10K_0402_5%
12
CD32
10U_0603_6.3V6M
1
2
CD31
1U_0402_6.3V6K
1
2
CD45
1U_0402_6.3V6K
1
2
CD30
1U_0402_6.3V6K
1
2
CD37
10U_0603_6.3V6M
1
2
+
CD39
330U_SX_2VY~D
@
1
2
RD16
1K_0402_1%
12
CD44
1U_0402_6.3V6K
1
2
CD26
0.1U_0402_16V7K
1
2
CD28
1U_0402_6.3V6K
1
2
RD19
10K_0402_5%
12
CD41
0.1U_0402_16V7K
1
2
RD15
1K_0402_1%
12
CD40
2.2U_0603_6.3V6K
1
2
CD43
1U_0402_6.3V6K
1
2
RD18
1K_0402_1%
12
CD36
10U_0603_6.3V6M
1
2
CD34
10U_0603_6.3V6M
1
2
CD42
1U_0402_6.3V6K
1
2
CD47
2.2U_0603_6.3V6K
1
2
JDIMM2
BELLW_80001-1021
CONN@
VREF_DQ
1
VSS
3
DQ0
5
DQ1
7
VSS
9
DM0
11
VSS
13
DQ2
15
DQ3
17
VSS
19
DQ8
21
DQ9
23
VSS
25
DQS1#
27
DQS1
29
VSS
31
DQ10
33
DQ11
35
VSS
37
DQ16
39
VSS 2
DQ4 4
DQ5 6
VSS 8
DQS0# 10
DQS0 12
VSS 14
DQ6 16
DQ7 18
VSS 20
DQ12 22
DQ13 24
VSS 26
DM1 28
RESET# 30
VSS 32
DQ14 34
DQ15 36
VSS 38
DQ20 40
DQ17
41
VSS
43
DQS2#
45
DQS2
47
VSS
49
DQ18
51
DQ19
53
VSS
55
DQ24
57
DQ25
59
VSS
61
DM3
63
VSS
65
DQ26
67
DQ27
69
VSS
71
CKE0
73
VDD
75
NC
77
BA2
79
VDD
81
A12/BC#
83
A9
85
VDD
87
A8
89
A5
91
VDD
93
A3
95
A1
97
VDD
99
CK0
101
CK0#
103
VDD
105
A10/AP
107
BA0
109
VDD
111
WE#
113
CAS#
115
VDD
117
A13
119
S1#
121
VDD
123
TEST
125
VSS
127
DQ32
129
DQ33
131
VSS
133
DQS4#
135
DQS4
137
VSS
139
DQ34
141
DQ35
143
VSS
145
DQ40
147
DQ41
149
VSS
151
DM5
153
VSS
155
DQ42
157
DQ43
159
VSS
161
DQ48
163
DQ49
165
VSS
167
DQS6#
169
DQS6
171
VSS
173
DQ50
175
DQ51
177
VSS
179
DQ56
181
DQ57
183
VSS
185
DM7
187
VSS
189
DQ58
191
DQ59
193
VSS
195
SA0
197
VDDSPD
199
DQ21 42
VSS 44
DM2 46
VSS 48
DQ22 50
DQ23 52
VSS 54
DQ28 56
DQ29 58
VSS 60
DQS3# 62
DQS3 64
VSS 66
DQ30 68
DQ31 70
VSS 72
CKE1 74
VDD 76
A15 78
A14 80
VDD 82
A11 84
A7 86
VDD 88
A6 90
A4 92
VDD 94
A2 96
A0 98
VDD 100
CK1 102
CK1# 104
VDD 106
BA1 108
RAS# 110
VDD 112
S0# 114
ODT0 116
VDD 118
ODT1 120
NC 122
VDD 124
VREF_CA 126
VSS 128
DQ36 130
DQ37 132
VSS 134
DM4 136
VSS 138
DQ38 140
DQ39 142
VSS 144
DQ44 146
DQ45 148
VSS 150
DQS5# 152
DQS5 154
VSS 156
DQ46 158
DQ47 160
VSS 162
DQ52 164
DQ53 166
VSS 168
DM6 170
VSS 172
DQ54 174
DQ55 176
VSS 178
DQ60 180
DQ61 182
VSS 184
DQS7# 186
DQS7 188
VSS 190
DQ62 192
DQ63 194
VSS 196
EVENT# 198
SDA 200
SA1
201
VTT
203
GND1
205
SCL 202
VTT 204
GND2 206
BOSS1
207 BOSS2 208
CD46
0.1U_0402_16V7K
1
2
CD33
10U_0603_6.3V6M
1
2
CD38
10U_0603_6.3V6M
@
1
2
CD35
10U_0603_6.3V6M
1
2

5
5
4
4
3
3
2
2
1
1
D D
C C
B B
A A
PCH_RTCX1
PCH_RTCX2
PCH_RTCX1
PCH_RTCRST#
PCH_SRTCRST#
SM_INTRUDER#
PCH_INTVRMEN
SM_INTRUDER#
HDA_SPKR
PCH_JTAG_TCK
PCH_SATALED#
PCH_JTAG_TMS
PCH_JTAG_TDI
PCH_JTAG_TDO
HDA_SYNC
HDA_RST#
HDA_SDIN0
HDA_SDOUT
HDD_DET#_R
PCH_RTCX2
HDA_BIT_CLK
PCH_JTAG_TDO PCH_JTAG_TDIPCH_JTAG_TMS
PCH_JTAG_TCK
PCH_SPI_WP#
PCH_SPI_HOLD#
SATA_PTX_DRX_P0
SATA_PTX_DRX_N0
LPC_AD2
LPC_FRAME#
LPC_AD0
LPC_AD3
LPC_AD1
SERIRQ
SATA_PTX_DRX_N2
SATA_PTX_DRX_P2
BBS_BIT0_R
SATA_COMP
RBIAS_SATA3
SATA3_COMP
HDA_BIT_CLK
HDA_RST#
HDA_SDOUT
HDA_SDOUT
PCH_SPI_CLK
PCH_SPI_SI
PCH_SPI_SO
PCH_SPI_CS0#
HDA_SYNC
SERIRQ
HDA_SPKR
PCH_INTVRMEN
HDD_DET#
HDA_SDOUT
HDA_SYNC
PCH_SATALED#PCH_INTVRMEN
HDA_BIT_CLK
HDA_SDOUT
HDA_SYNC_R SATA_PTX_DRX_P1
SATA_PTX_DRX_N1
PCH_SPI_CS0#_R
PCH_SPI_SO_LPCH_SPI_SO
PCH_SPI_CS0#
PCH_SPI_SI_L PCH_SPI_SI
PCH_SPI_CLKPCH_SPI_WP#
PCH_SPI_HOLD#
PCH_SPI_CLK_L
PCH_SPI_SO
PCH_SPI_CLK
PCH_SPI_SI_R
PCH_SPI_CS1#_RPCH_SPI_CS1#
PCH_SPI_SI
PCH_SPI_WP#
PCH_SPI_HOLD#PCH_SPI_SO_R
PCH_SPI_CLK_R
PCH_SPI_CS1#
HDD_DET#
PCH_RTCX1
HDA_SPKR<30>
HDA_SDIN0<30>
SERIRQ <24>
SATA_PRX_DTX_P0 <29>
SATA_PTX_DRX_N0_C <29>
SATA_PTX_DRX_P0_C <29>
SATA_PRX_DTX_N0 <29>
LPC_AD0 <24>
LPC_AD1 <24>
LPC_AD2 <24>
LPC_AD3 <24>
LPC_FRAME# <24>
SATA_PRX_DTX_P2 <29>
SATA_PTX_DRX_N2_C <29>
SATA_PTX_DRX_P2_C <29>
SATA_PRX_DTX_N2 <29>
HDA_SDOUT_AUDIO<30>
HDA_RST_AUDIO#<30>
HDA_BITCLK_AUDIO<30>
PCH_SATALED# <32>
ME_EN<24>
PCH_JTAG_TCK<6>
PCH_JTAG_TMS<6>
PCH_JTAG_TDI<6>
PCH_JTAG_TDO<6>
HDA_SYNC_AUDIO<30>
SATA_PRX_DTX_N1 <32>
SATA_PTX_DRX_P1_C <32>
SATA_PTX_DRX_N1_C <32>
SATA_PRX_DTX_P1 <32>
HDD_DET# <29>
PCH_RTCX1_R<31>
+RTCVCC
+RTCVCC
+3V_PCH +3V_PCH+3V_PCH
+1.05VS_VCC_SATA
+1.05VS_SATA3
+3V_PCH
+5VS
+3VS
+RTCVCC
+3VS
+3V_PCH
+3V_PCH
+CHGRTC +3VLP
+3VS
+CHGRTC
+RTCBATT
+RTCVCC
+3V_PCH
+3V_PCH
+3V_PCH
+3V_PCH
+3V_PCH
Title
Size Document Number Rev
Date: Sheet of
Security Classification
Compal Secret Data
THIS SHEET OF ENGINEERING DRAWING IS THE PROPRIETARY PROPERTY OF COMPAL ELECTRONICS, INC. AND CONTAINS CONFIDENTIAL
AND TRADE SECRET INFORMATION. THIS SHEET MAY NOT BE TRANSFERED FROM THE CUSTODY OF THE COMPETENT DIVISION OF R&D
DEPARTMENT EXCEPT AS AUTHORIZED BY COMPAL ELECTRONICS, INC. NEITHER THIS SHEET NOR THE INFORMATION IT CONTAINS
MAY BE USED BY OR DISCLOSED TO ANY THIRD PARTY WITHOUT PRIOR WRITTEN CONSENT OF COMPAL ELECTRONICS, INC.
Issued Date Deciphered Date
LA-8241P
1.0
13 56Wednesday, February 01, 2012
2012/01/17 2013/01/16
Compal Electronics, Inc.
PCH (1/8) SATA,HDA,SPI, LPC
ME CMOS
CMOS
CLP1 & CLP2 place near DIMM
HDD
ODD
keep away hot spot
SPI ROM FOR ME
( 4MByte )
LOW=Default
HIGH=No Reboot
*
HDA_SDO
ME debug mode , this signal has a weak internal PD
L=>security measures defined in the Flash
Descriptor will be in effect (default)
H=>Flash Descriptor Security will be overridden
H Integrated VRM enable
L Integrated VRM disable
INTVRMEN
*
HDA_SYNC
This signal has a weak internal pull-down
On Die PLL VR is supplied by
1.5V when smapled high
1.8V when sampled low
Needs to be pulled High for Huron River platfrom
*
Low = Disabled
High = Enabled
W=20mils
W=20mils
W=20mils
RTC Battery
Reserve for RF please close to UH1
SA00005AG1L
SA00005AG1L
mSATA
SPI ROM FOR WIN8( 2MByte )
NEC flash issue.
close to YH1
EON EN25Q32B-104HIP_SO8
EON EN25QH16-104HIP_SO8
RH24
100_0402_1%
12
RH40 3.3K_0402_5%
1 2
RH7 33_0402_5%
1 2
RH38 3.3K_0402_5%
1 2
CH3
18P_0402_50V8J
1
2
CH98
0.1U_0402_16V7K
1
2
RH37 33_0402_5%
12
RH17 1K_0402_5%@
12
RH39 33_0402_5%
12
RH22 49.9_0402_1%
1 2
CLRP1
SHORT PADS
12
RH5 33_0402_5%
1 2
DH1
BAT54CW_SOT323-3
2
3
1
RH28 750_0402_1%~D
1 2
RH10 10K_0402_5%
12
RH265 33_0402_5%
12
CH6
1U_0603_10V6K
1
2
RH13
330K_0402_5%
12
CH4
18P_0402_50V8J
1
2
UH6
EN25Q32B-104HIP_SO8
CS#
1
SO/SIO1
2
WP#
3
GND
4
VCC 8
HOLD# 7
SCLK 6
SI/SIO0 5
CH10 0.01U_0402_16V7K
1 2
RH18
200_0402_5%
@
12
UH1
BD82HM77 QPRG C1 BGA 989P PCH
@
RH8 1M_0402_5%
1 2
RH30 0_0402_5%
GCLK@
1 2
CH7 0.01U_0402_16V7K
1 2
RH14 10K_0402_5%
12
RH33
3.3K_0402_5%
@
1 2
CH11
0.1U_0402_16V7K
1
2
RH23 1K_0402_5%@
12
G
D
S
QH1 BSS138_SOT23
2
13
RH27 33_0402_5%
12
CH12
1U_0603_10V6K
1
2
CH17 0.01U_0402_16V7K
1 2
CH99
10P_0402_50V8J
@
1
2
RH35 51_0402_5%
1 2
RH1 10M_0402_5%
1 2
JP12
JUMP_43X39
11
2
2
RH16
330K_0402_5%
@
12
CH1 10P_0402_50V8J
@
12
RH26
100_0402_1%
12
RH266 33_0402_5%
12
CH5
1U_0603_10V6K
1
2
RH264 0_0402_5%
1 2
RH19
200_0402_5%
@
12
RH268 0_0402_5%
1 2
YH1
32.768KHZ_12.5PF_9H03200019
1 2
RH263
3.3K_0402_5%
@
1 2
RH11 1K_0402_1%
1 2
RH21 37.4_0402_1%
1 2
RH6 33_0402_5%
1 2
CH9 0.01U_0402_16V7K
1 2
RH267 33_0402_5%
12
RH34
1K_0402_5%
1 2
RH15 33_0402_5%
1 2
RH4 20K_0402_5%
1 2
CH8 0.01U_0402_16V7K
1 2
RH25
100_0402_1%
12
CLRP2
SHORT PADS
12
CH18 0.01U_0402_16V7K
1 2
RH262
3.3K_0402_5%
@
1 2
RH29
10K_0402_5%
12
UH2
EN25QH16-104HIP_SO8
CS#
1
SO
2
WP#
3
GND
4
VCC 8
HOLD# 7
SCLK 6
SI 5
RH36 0_0402_5%
1 2
RH3 20K_0402_5%
1 2
CH2 10P_0402_50V8J
@
12
RH32 1K_0402_5%
12
RH2
1M_0402_5%
1 2
RH12 10K_0402_5%
12
RH9 0_0402_5%
@
1 2
RTCIHDA
SATA
LPC
SPI JTAG
SATA 6G
UH1A
BD82HM77 QPRG C1 BGA 989P PCH
RTCX1
A20
RTCX2
C20
INTVRMEN
C17
INTRUDER#
K22
HDA_BCLK
N34
HDA_SYNC
L34
HDA_RST#
K34
HDA_SDIN0
E34
HDA_SDIN1
G34
HDA_SDIN2
C34
HDA_SDO
A36
SATALED# P3
FWH0 / LAD0 C38
FWH1 / LAD1 A38
FWH2 / LAD2 B37
FWH3 / LAD3 C37
LDRQ1# / GPIO23 K36
FWH4 / LFRAME# D36
LDRQ0# E36
RTCRST#
D20
HDA_SDIN3
A34
HDA_DOCK_EN# / GPIO33
C36
HDA_DOCK_RST# / GPIO13
N32
SRTCRST#
G22
SATA0RXN AM3
SATA0RXP AM1
SATA0TXN AP7
SATA0TXP AP5
SATA1RXN AM10
SATA1RXP AM8
SATA1TXN AP11
SATA1TXP AP10
SATA2RXN AD7
SATA2RXP AD5
SATA2TXN AH5
SATA2TXP AH4
SATA3RXN AB8
SATA3RXP AB10
SATA3TXN AF3
SATA3TXP AF1
SATA4RXN Y7
SATA4RXP Y5
SATA4TXN AD3
SATA4TXP AD1
SATA5RXN Y3
SATA5RXP Y1
SATA5TXN AB3
SATA5TXP AB1
SATAICOMPI Y10
SPI_CLK
T3
SPI_CS0#
Y14
SPI_CS1#
T1
SPI_MOSI
V4
SPI_MISO
U3
SATA0GP / GPIO21 V14
SATA1GP / GPIO19 P1
JTAG_TCK
J3
JTAG_TMS
H7
JTAG_TDI
K5
JTAG_TDO
H1
SERIRQ V5
SPKR
T10
SATAICOMPO Y11
SATA3COMPI AB13
SATA3RCOMPO AB12
SATA3RBIAS AH1
RH20
200_0402_5%
@
12

5
5
4
4
3
3
2
2
1
1
D D
C C
B B
A A
SMBCLK
SMBDATA
XTAL25_OUT
XTAL25_IN
XTAL25_IN
XTAL25_OUT
SMBCLK
SMBDATA
SML1CLK
SML1DATA
SML0CLK
SML0DATA
DRAMRST_CNTRL_PCH
SML1CLK
SML1DATA
SML0CLK
SML0DATA
XCLK_RCOMP
CLK_PCI_LPBACK
CLK_CPU_DMI
CLK_CPU_DMI#
CLK_CPU_ITP#
GPIO46
CLK_BCLK_ITP
CLK_BCLK_ITP#
CLK_CPU_ITP
GPIO56
DRAMRST_CNTRL_PCH
CLK_BCLK_ITP
CLK_PCH_14M
CLKIN_DOT96
CLKIN_DOT96#
CLKIN_DMI
CLKIN_DMI#
CLKIN_SATA
CLKIN_SATA#
CLKIN_DMI#
CLKIN_DMI
CLKIN_DMI2#
CLKIN_DMI2
CLKIN_DOT96
CLKIN_DOT96#
CLKIN_SATA
CLKIN_SATA#
CLK_PCH_14M
SMBCLK
SMBDATA
SML1CLK
SML1DATA
PCIE_PRX_WLANTX_P2
PCIE_PRX_WLANTX_N2
PCIE_PTX_WLANRX_P2_C
PCIE_PTX_WLANRX_N2_C
PCIE_PTX_LANRX_P1_C
PCIE_PTX_LANRX_N1_C
PCIE_PRX_LANTX_P1
PCIE_PRX_LANTX_N1
PCIE_PRX_EXPTX_P3
PCIE_PRX_EXPTX_N3
PCIE_PTX_EXPRX_P3_C
PCIE_PTX_EXPRX_N3_C
GPIO26
PCIE_EXP
EXPCLK_REQ#
PCIE_EXP#
GPIO44
PCIE_WLAN
PCIE_WLAN#
WLAN_CLKREQ#
GPIO25
PCIE_LAN
PCIE_LAN#
LAN_CLKREQ#
CLKIN_DMI2
CLKIN_DMI2#
PEG_A_CLKRQ#
CLK_PEG_VGA
CLK_PEG_VGA#
SMBALERT#
GPIO45
CLK_PCH_14M
CLK_PCI_LPBACK
CLK_14M_R
CLK_FLEX0
DGPU_PRSNT#
PCH_HOT#
PCH_HOT#
SMBALERT#
CLK_LAN_25M_R
CLK_LAN_25M
XTAL25_IN
PCH_SMLCLK <24>
PCH_SMLDATA <24>
CLK_CPU_DMI# <6>
CLK_CPU_DMI <6>
CLK_CPU_ITP#<6>
CLK_CPU_ITP<6>
DRAMRST_CNTRL_PCH <7>
CLK_RES_ITP#<8>
CLK_RES_ITP<8>
CLK_PCI_LPBACK <16>
PCIE_PRX_WLANTX_N2<32>
PCIE_PTX_WLANRX_N2<32>
PCIE_PRX_WLANTX_P2<32>
PCIE_PTX_WLANRX_P2<32>
PCIE_PRX_LANTX_N1<32>
PCIE_PTX_LANRX_N1<32>
PCIE_PRX_LANTX_P1<32>
PCIE_PTX_LANRX_P1<32>
PCIE_PTX_EXPRX_N3<28>
PCIE_PRX_EXPTX_N3<28>
PCIE_PTX_EXPRX_P3<28>
PCIE_PRX_EXPTX_P3<28>
CLK_PCIE_EXP<28>
CLK_PCIE_EXP#<28>
EXPCLK_REQ#<28>
CLK_PCIE_WLAN#<32>
CLK_PCIE_WLAN<32>
WLAN_CLKREQ#<32>
CLK_PCIE_LAN#<32>
CLK_PCIE_LAN<32>
LAN_CLKREQ#<32>
PCH_SMBCLK <6,11,12,28,29,32>
PCH_SMBDATA <6,11,12,28,29,32>
CLK_PEG_VGA <34>
CLK_PEG_VGA# <34>
PEG_A_CLKRQ# <35>
PCH_HOT# <24>
CLK_LAN_25M <32>
LAN_X1<31>
PCH_X1<31>
+3V_PCH
+1.05VS_VCCDIFFCLKN
+3V_PCH
+3V_PCH
+3VS
+3V_PCH
+3V_PCH
+3VS
+3V_PCH
+3VS
+3V_PCH
+3V_PCH
+3V_PCH
+3VS
+3V_PCH
+3VS
Title
Size Document Number Rev
Date: Sheet of
Security Classification
Compal Secret Data
THIS SHEET OF ENGINEERING DRAWING IS THE PROPRIETARY PROPERTY OF COMPAL ELECTRONICS, INC. AND CONTAINS CONFIDENTIAL
AND TRADE SECRET INFORMATION. THIS SHEET MAY NOT BE TRANSFERED FROM THE CUSTODY OF THE COMPETENT DIVISION OF R&D
DEPARTMENT EXCEPT AS AUTHORIZED BY COMPAL ELECTRONICS, INC. NEITHER THIS SHEET NOR THE INFORMATION IT CONTAINS
MAY BE USED BY OR DISCLOSED TO ANY THIRD PARTY WITHOUT PRIOR WRITTEN CONSENT OF COMPAL ELECTRONICS, INC.
Issued Date Deciphered Date
LA-8241P
1.0
14 56Wednesday, February 01, 2012
2012/01/17 2013/01/16
Compal Electronics, Inc.
PCH (2/8) PCIE, SMBUS, CLK
Total device
MEMORY
20090512
add double mosfet prevent
ATI M92 electric leakage
If use extenal CLK gen, please place close to CLK gen
else, please place close to PCH
Express Card --->
WLAN (Mini Card 1)--->
10/100/1G LAN --->
10/100/1G LAN --->
Express Card --->
WLAN (Mini Card 1)--->
No support iAMT
Reserve for EMI please close to
UH1
*PCIE REQ power rail:
suspend: 0 3 4 5 6 7
core: 1 2
close to RH270
close to YH2
QH3A
DMN66D0LDW-7_SOT363-6
61
2
RH270 22_0402_5%
@
12
RH94 0_0402_5%@
12
RH50 2.2K_0402_5%
1 2
CH21 0.1U_0402_10V7K~D
1 2
CH20 0.1U_0402_10V7K~D
1 2
RH92 0_0402_5%
12
CH16 0.1U_0402_10V7K~D
1 2
RH46 2.2K_0402_5%
1 2
RH71
2.2K_0402_5%
1 2
RH76 0_0402_5%
12
CH19 0.1U_0402_10V7K~D
1 2
RH59 10K_0402_5%
1 2
QH2B
DMN66D0LDW-7_SOT363-6
3
5
4
RH54 10K_0402_5%
1 2
CH15 0.1U_0402_10V7K~D
1 2
RH64
10K_0402_5%
1 2
RH65
33_0402_5%
@
12
RH891M_0402_5%
12
RH31 0_0402_5%
GCLK@
1 2
YH2
25MHZ_20PF_FSX3M-25.M20FDO
OSC 1
OSC 3
GND
2
GND
4
RH60 10K_0402_5%
1 2
PCI-E*
CLOCKS
FLEX CLOCKS
SMBUSController
Link
UH1B
BD82HM77 QPRG C1 BGA 989P PCH
PERN1
BG34
PERP1
BJ34
PERN2
BE34
PERP2
BF34
PERN3
BG36
PERP3
BJ36
PERN4
BF36
PERP4
BE36
PERN5
BG37
PERP5
BH37
PERN6
BJ38
PERP6
BG38
PERN7
BG40
PERP7
BJ40
PERN8
BE38
PERP8
BC38
PETN1
AV32
PETP1
AU32
PETN2
BB32
PETP2
AY32
PETN3
AV34
PETP3
AU34
PETN4
AY34
PETP4
BB34
PETN5
AY36
PETP5
BB36
PETN6
AU36
PETP6
AV36
PETN7
AY40
PETP7
BB40
PETN8
AW38
PETP8
AY38
CLKOUT_PCIE0N
Y40
CLKOUT_PCIE0P
Y39
CLKOUT_PCIE1N
AB49
CLKOUT_PCIE1P
AB47
CLKOUT_PCIE2N
AA48
CLKOUT_PCIE2P
AA47
CLKOUT_PCIE3N
Y37
CLKOUT_PCIE3P
Y36
CLKOUT_PCIE4N
Y43
CLKOUT_PCIE4P
Y45
CLKOUT_PCIE5N
V45
CLKOUT_PCIE5P
V46
CLKIN_GND1_N BJ30
CLKIN_GND1_P BG30
CLKIN_DMI_N BF18
CLKIN_DMI_P BE18
CLKIN_DOT_96N G24
CLKIN_DOT_96P E24
CLKIN_SATA_N AK7
CLKIN_SATA_P AK5
XTAL25_IN V47
XTAL25_OUT V49
REFCLK14IN K45
CLKIN_PCILOOPBACK H45
CLKOUT_PEG_A_N AB37
CLKOUT_PEG_A_P AB38
PEG_A_CLKRQ# / GPIO47 M10
PCIECLKRQ0# / GPIO73
J2
PCIECLKRQ1# / GPIO18
M1
PCIECLKRQ2# / GPIO20
V10
PCIECLKRQ3# / GPIO25
A8
PCIECLKRQ4# / GPIO26
L12
PCIECLKRQ5# / GPIO44
L14
CLKOUTFLEX0 / GPIO64 K43
CLKOUTFLEX1 / GPIO65 F47
CLKOUTFLEX2 / GPIO66 H47
CLKOUTFLEX3 / GPIO67 K49
CLKOUT_DMI_N AV22
CLKOUT_DMI_P AU22
PEG_B_CLKRQ# / GPIO56
E6
CLKOUT_PEG_B_P
AB40 CLKOUT_PEG_B_N
AB42
XCLK_RCOMP Y47
CLKOUT_DP_P AM13
CLKOUT_DP_N AM12
CLKOUT_PCIE6N
V40
CLKOUT_PCIE6P
V42
PCIECLKRQ7# / GPIO46
K12
CLKOUT_PCIE7N
V38
CLKOUT_PCIE7P
V37
CLKOUT_ITPXDP_N
AK14
CLKOUT_ITPXDP_P
AK13
SMBALERT# / GPIO11 E12
SMBCLK H14
SMBDATA C9
SML0ALERT# / GPIO60 A12
SML0CLK C8
SML0DATA G12
SML1ALERT# / PCHHOT# / GPIO74 C13
SML1CLK / GPIO58 E14
SML1DATA / GPIO75 M16
CL_CLK1 M7
CL_DATA1 T11
CL_RST1# P10
PCIECLKRQ6# / GPIO45
T13
RH261
10K_0402_5%DIS@
1 2
RH63
33_0402_5%
@
12
RH125
22_0402_5%
1 2
RH61 10K_0402_5%
1 2
RH72
2.2K_0402_5%
1 2
RH269 10K_0402_5%
UMA@
12
RH78
0_0402_5%
@
1 2
RH66 10K_0402_5%
1 2
RH83 10K_0402_5%
1 2
RH41 0_0402_5%
GCLK@
1 2
CH28
27P_0402_50V8J
1
2
RH52 10K_0402_5%
1 2
CH25
22P_0402_50V8J~D
@
1 2
RH75 0_0402_5%
12
RH90 10K_0402_5%
1 2
RH69 10K_0402_5%
12
RH88 10K_0402_5%
1 2
RH82
0_0402_5%
@
1 2
RH91 0_0402_5%
12
CH22 0.1U_0402_10V7K~D
1 2
RH62 10K_0402_5%
1 2
RH67 0_0402_5%
1 2
QH3B
DMN66D0LDW-7_SOT363-6
3
5
4
RH68 0_0402_5%
1 2
T53 PAD~D@
RH85 90.9_0402_1%
1 2
RH81 10K_0402_5%
12
RH55 10K_0402_5%
1 2
RH84 10K_0402_5%
1 2
RH53 1K_0402_5%
1 2
QH2A
DMN66D0LDW-7_SOT363-6
6 1
2
RH77 10K_0402_5%
12
RH56 10K_0402_5%
1 2
CH27
27P_0402_50V8J
1
2
RH57 10K_0402_5%
1 2
RH47 2.2K_0402_5%
1 2
T54 PAD~D@
RH58 10K_0402_5%
1 2
RH49 2.2K_0402_5%
1 2
CH26
22P_0402_50V8J~D
@
1 2
RH86 10K_0402_5%
1 2
RH80 0_0402_5%
12
RH79 0_0402_5%
12
RH93 0_0402_5%@
12
RH45 2.2K_0402_5%
1 2
RH74 10K_0402_5%
12
RH51 2.2K_0402_5%
1 2

5
5
4
4
3
3
2
2
1
1
D D
C C
B B
A A
DMI_IRCOMP
EC_RSMRST#
GPIO72
AC_PRESENT_R
DMI_CRX_PTX_N1
DMI_CRX_PTX_P0
DMI_CRX_PTX_P3
DMI_CTX_PRX_P0
DMI_CRX_PTX_N2
DMI_CRX_PTX_P1
DMI_CTX_PRX_P2
DMI_CTX_PRX_N2
DMI_CTX_PRX_N3
DMI_CTX_PRX_P3
DMI_CRX_PTX_P2
DMI_CTX_PRX_N1
DMI_CRX_PTX_N0
DMI_CTX_PRX_N0
DMI_CTX_PRX_P1
DMI_CRX_PTX_N3
FDI_INT
FDI_FSYNC0
FDI_FSYNC1
FDI_LSYNC1
FDI_LSYNC0
FDI_CTX_PRX_N0
FDI_CTX_PRX_N1
FDI_CTX_PRX_N2
FDI_CTX_PRX_N3
FDI_CTX_PRX_N4
FDI_CTX_PRX_N5
FDI_CTX_PRX_N6
FDI_CTX_PRX_N7
FDI_CTX_PRX_P0
FDI_CTX_PRX_P1
FDI_CTX_PRX_P2
FDI_CTX_PRX_P3
FDI_CTX_PRX_P4
FDI_CTX_PRX_P6
FDI_CTX_PRX_P7
FDI_CTX_PRX_P5
RI#
XDP_DBRESET#
RBIAS_CPY
SYS_PWROK_R
SUSWARN#
PM_DRAM_PWRGD
PCH_RSMRST#_R
DSWODVREN
WAKE#
PM_CLKRUN#
PM_SLP_S5#
PM_SLP_S4#
PM_SLP_S3#
PM_SLP_SUS#
H_PM_SYNC
SUSCLK
SUSWARN#
CRT_IREF
PCH_ENVDD
DSWODVREN
RI#
PCIE_WAKE#
CTRL_CLK
CTRL_DATA
DSWODVREN
SUS_STAT#
LVDS_IBG
LVDS_DDC_CLK
LVDS_DDC_DATA
PM_CLKRUN#
GPIO72
PM_CLKRUN#
CTRL_CLK
CTRL_DATA
LVDS_IBG
PCH_ENVDD
ENBKL
LVDS_DDC_CLK
LVDS_DDC_DATA
ENBKL
LVDS_B0+
LVDS_B1-
LVDS_B2-
LVDS_B1+
LVDS_B2+
LVDS_B0-
LVDS_A1-
LVDS_A2-
LVDS_A0+
LVDS_A2+
LVDS_A0-
LVDS_A1+
LVDS_ACLK-
LVDS_ACLK+
LVDS_BCLK-
LVDS_BCLK+
SYS_PWROK
PCH_PWROK
SYS_PWROK
SUSCLK
HDMI_A2N_VGA
HDMI_A2P_VGA
HDMI_A1N_VGA
HDMI_A1P_VGA
HDMI_A0N_VGA
HDMI_A0P_VGA
HDMI_A3N_VGA
HDMI_A3P_VGA
HDMI_DET
PCH_SDVO_CTRLDATA
PCH_SDVO_CTRLCLK
CRT_DDC_DATA
CRT_DDC_CLK
HSYNC
VSYNC
CRT_B
CRT_G
CRT_R
CRT_B
CRT_G
CRT_R
CRT_DDC_CLK
CRT_DDC_DATA
PCH_RSMRST#_RPCH_DPWROK
AC_PRESENT_R
WAKE#
DMI_CTX_PRX_N0<5>
DMI_CRX_PTX_N2<5>
DMI_CTX_PRX_N1<5>
DMI_CTX_PRX_N3<5>
DMI_CTX_PRX_N2<5>
DMI_CTX_PRX_P0<5>
DMI_CTX_PRX_P1<5>
DMI_CTX_PRX_P3<5>
DMI_CTX_PRX_P2<5>
DMI_CRX_PTX_N3<5>
DMI_CRX_PTX_N1<5>
DMI_CRX_PTX_N0<5>
DMI_CRX_PTX_P2<5>
DMI_CRX_PTX_P3<5>
DMI_CRX_PTX_P1<5>
DMI_CRX_PTX_P0<5>
FDI_CTX_PRX_N0 <5>
FDI_CTX_PRX_N1 <5>
FDI_CTX_PRX_N2 <5>
FDI_CTX_PRX_N3 <5>
FDI_CTX_PRX_N4 <5>
FDI_CTX_PRX_N5 <5>
FDI_CTX_PRX_N6 <5>
FDI_CTX_PRX_N7 <5>
FDI_CTX_PRX_P0 <5>
FDI_CTX_PRX_P1 <5>
FDI_CTX_PRX_P2 <5>
FDI_CTX_PRX_P3 <5>
FDI_CTX_PRX_P4 <5>
FDI_CTX_PRX_P5 <5>
FDI_CTX_PRX_P6 <5>
FDI_CTX_PRX_P7 <5>
FDI_FSYNC1 <5>
FDI_LSYNC0 <5>
FDI_FSYNC0 <5>
FDI_INT <5>
FDI_LSYNC1 <5>
XDP_DBRESET#<6>
PM_DRAM_PWRGD<6>
EC_RSMRST#<24>
PBTN_OUT#<6,24>
PCIE_WAKE# <24,28,32>
H_PM_SYNC <6>
PM_SLP_S3# <24,28>
PM_SLP_S4# <24>
PM_SLP_S5# <24>
PCH_PWROK<6,24> SUSCLK_R <24>
ENBKL<24>
PCH_ENVDD<22>
VGA_PWM<22>
LVDS_DDC_DATA<22>
LVDS_DDC_CLK<22>
LVDS_B1-<22>
LVDS_B1+<22>
LVDS_B2-<22>
LVDS_B2+<22>
LVDS_B0+<22>
LVDS_B0-<22>
LVDS_A1-<22>
LVDS_A1+<22>
LVDS_A2-<22>
LVDS_A2+<22>
LVDS_A0-<22>
LVDS_A0+<22>
LVDS_ACLK+<22>
LVDS_ACLK-<22>
LVDS_BCLK+<22>
LVDS_BCLK-<22>
VGATE<6,50>
PCH_PWROK<6,24>
SYS_PWROK <6>
HDMI_A3N_VGA <23>
HDMI_A3P_VGA <23>
HDMI_A2N_VGA <23>
HDMI_A2P_VGA <23>
HDMI_A1P_VGA <23>
HDMI_A1N_VGA <23>
HDMI_A0P_VGA <23>
HDMI_A0N_VGA <23>
HDMI_DET <23>
PCH_SDVO_CTRLDATA <23>
PCH_SDVO_CTRLCLK <23>
CRT_R<21>
CRT_G<21>
CRT_B<21>
CRT_VSYNC<21>
CRT_HSYNC<21>
CRT_DDC_DATA<21>
CRT_DDC_CLK<21>
ACIN<24,35,43,44>
+1.05VS
+3V_PCH
+3VS
+RTCVCC
+3VS
Title
Size Document Number Rev
Date: Sheet of
Security Classification
Compal Secret Data
THIS SHEET OF ENGINEERING DRAWING IS THE PROPRIETARY PROPERTY OF COMPAL ELECTRONICS, INC. AND CONTAINS CONFIDENTIAL
AND TRADE SECRET INFORMATION. THIS SHEET MAY NOT BE TRANSFERED FROM THE CUSTODY OF THE COMPETENT DIVISION OF R&D
DEPARTMENT EXCEPT AS AUTHORIZED BY COMPAL ELECTRONICS, INC. NEITHER THIS SHEET NOR THE INFORMATION IT CONTAINS
MAY BE USED BY OR DISCLOSED TO ANY THIRD PARTY WITHOUT PRIOR WRITTEN CONSENT OF COMPAL ELECTRONICS, INC.
Issued Date Deciphered Date
LA-8241P
1.0
15 56Wednesday, February 01, 2012
2012/01/17 2013/01/16
Compal Electronics, Inc.
PCH (3/8) DMI,FDI,PM,GFX,DP
4mil width and place
within 500mil of the PCH
If not using integrated
LAN,signal may be left as NC.
Can be left NC when IAMT is
not support on the platfrom
H Enable
L Disable
DSWODVREN - On Die DSW VR Enable
*
Compal Electronics, Inc.
Check EC for S3 S4 LED
mDP
HDMI
DMC
Reserve for RF please close to UH1
RH235 150_0402_1%
1 2
RH236 150_0402_1%
1 2
RH202 33_0402_5%
1 2
DMI
FDI
System Power Management
UH1C
BD82HM77 QPRG C1 BGA 989P PCH
DMI0RXN
BC24
DMI1RXN
BE20
DMI2RXN
BG18
DMI3RXN
BG20
DMI0RXP
BE24
DMI1RXP
BC20
DMI2RXP
BJ18
DMI3RXP
BJ20
DMI0TXN
AW24
DMI1TXN
AW20
DMI2TXN
BB18
DMI3TXN
AV18
DMI0TXP
AY24
DMI1TXP
AY20
DMI2TXP
AY18
DMI3TXP
AU18
DMI_ZCOMP
BJ24
DMI_IRCOMP
BG25
FDI_RXN0 BJ14
FDI_RXN1 AY14
FDI_RXN2 BE14
FDI_RXN3 BH13
FDI_RXN4 BC12
FDI_RXN5 BJ12
FDI_RXN6 BG10
FDI_RXN7 BG9
FDI_RXP0 BG14
FDI_RXP1 BB14
FDI_RXP2 BF14
FDI_RXP3 BG13
FDI_RXP4 BE12
FDI_RXP5 BG12
FDI_RXP6 BJ10
FDI_RXP7 BH9
FDI_FSYNC0 AV12
FDI_FSYNC1 BC10
FDI_LSYNC0 AV14
FDI_LSYNC1 BB10
FDI_INT AW16
PMSYNCH AP14
SLP_SUS# G16
SLP_S3# F4
SLP_S4# H4
SLP_S5# / GPIO63 D10
SYS_RESET#
K3
SYS_PWROK
P12
PWRBTN#
E20
RI#
A10
WAKE# B9
SUS_STAT# / GPIO61 G8
SUSCLK / GPIO62 N14
ACPRESENT / GPIO31
H20
BATLOW# / GPIO72
E10
PWROK
L22
CLKRUN# / GPIO32 N3
SUSWARN#/SUSPWRDNACK/GPIO30
K16
RSMRST#
C21
DRAMPWROK
B13
SLP_LAN# / GPIO29 K14
APWROK
L10
DPWROK E22
DMI2RBIAS
BH21
SLP_A# G10
DSWVRMEN A18
SUSACK#
C12
RH99 49.9_0402_1%
1 2
RH100 750_0402_1%~D
1 2
RH118 10K_0402_5%@
1 2
CH30
0.1U_0402_16V7K
1
2
RH239 2.2K_0402_5%
@
1 2
RH106 0_0402_5%
1 2
RH137 2.2K_0402_5%
1 2
RH107 0_0402_5%
12
T57PAD~D
RH238 2.2K_0402_5%
@
1 2
UH3
MC74VHC1G08DFT2G_SC70-5
IN1
1
IN2
2OUT 4
VCC 5
GND
3
RH116 10K_0402_5%
1 2
LVDS
Digital Display Interface
CRT
UH1D
BD82HM77 QPRG C1 BGA 989P PCH
L_BKLTCTL
P45
L_BKLTEN
J47
L_CTRL_CLK
T45
L_CTRL_DATA
P39
L_DDC_CLK
T40
L_DDC_DATA
K47
L_VDD_EN
M45
LVDSA_CLK#
AK39
LVDSA_CLK
AK40
LVDSA_DATA#0
AN48
LVDSA_DATA#1
AM47
LVDSA_DATA#2
AK47
LVDSA_DATA#3
AJ48
LVDSA_DATA0
AN47
LVDSA_DATA1
AM49
LVDSA_DATA2
AK49
LVDSA_DATA3
AJ47
LVDSB_CLK#
AF40
LVDSB_CLK
AF39
LVDSB_DATA#0
AH45
LVDSB_DATA#1
AH47
LVDSB_DATA#2
AF49
LVDSB_DATA#3
AF45
LVDSB_DATA0
AH43
DDPB_0N AV42
DDPB_1N AV45
LVD_VREFH
AE48
LVD_VREFL
AE47
DDPD_2N BF42
DDPD_3N BJ42
DDPB_2N AU48
DDPB_3N AV47
DDPC_0N AY47
DDPC_1N AY43
DDPC_2N BA47
DDPC_3N BB47
DDPD_0N BB43
DDPD_1N BF44
DDPB_0P AV40
DDPB_1P AV46
DDPD_2P BE42
DDPD_3P BG42
DDPB_2P AU47
DDPB_3P AV49
LVDSB_DATA1
AH49
LVDSB_DATA2
AF47
LVDSB_DATA3
AF43
LVD_IBG
AF37
LVD_VBG
AF36
DDPC_1P AY45
DDPC_0P AY49
DDPC_2P BA48
DDPC_3P BB49
DDPD_0P BB45
DDPD_1P BE44
CRT_BLUE
N48
CRT_DDC_CLK
T39
CRT_DDC_DATA
M40
CRT_GREEN
P49
CRT_HSYNC
M47
CRT_IRTN
T42
CRT_RED
T49
CRT_VSYNC
M49
DAC_IREF
T43
SDVO_CTRLCLK P38
SDVO_CTRLDATA M39
DDPC_CTRLCLK P46
DDPC_CTRLDATA P42
DDPD_CTRLCLK M43
DDPD_CTRLDATA M36
DDPB_AUXN AT49
DDPC_AUXN AP47
DDPD_AUXN AT45
DDPB_AUXP AT47
DDPC_AUXP AP49
DDPD_AUXP AT43
DDPB_HPD AT40
DDPC_HPD AT38
DDPD_HPD BH41
SDVO_TVCLKINP AP45
SDVO_TVCLKINN AP43
SDVO_STALLP AM40
SDVO_STALLN AM42
SDVO_INTP AP40
SDVO_INTN AP39
RH108 0_0402_5%
1 2
RH104 0_0402_5%
1 2
RH135 2.2K_0402_5%
1 2
RH117 10K_0402_5%
1 2
RH237 150_0402_1%
1 2
RH230 33_0402_5%
1 2
RH138 2.2K_0402_5%
1 2
RH123 2.37K_0402_1%
1 2
RH134 100K_0402_5%
1 2
RH103 0_0402_5%
@
1 2
RH234 2.2K_0402_5%
1 2
RH233 2.2K_0402_5%
1 2
RH122 330K_0402_5%@
12
RH133 2.2K_0402_5%
1 2
DH4
RB751V-40_SOD323-2
1 2
RH132 100K_0402_5%
1 2
RH126 10K_0402_5%
1 2
RH105 0_0402_5%
1 2
RH110 0_0402_5%
1 2
RH121 200K_0402_5%
1 2
RH136 8.2K_0402_5%@
1 2
RH128 0_0402_5%
1 2
RH124 10K_0402_5%
1 2
RH115
1K_0402_0.5%
12
T59 PAD~D
T58 PAD~D
RH119 330K_0402_5%
12
CH29
10P_0402_50V8J
@
12
RH127 10K_0402_5%
1 2
RH120 10K_0402_5%
1 2
T56PAD~D

5
5
4
4
3
3
2
2
1
1
D D
C C
B B
A A
USBRBIAS
PCH_PLTRST#
PCH_PLTRST#
NV_ALE
PCI_PIRQA#
PCI_PIRQD#
PCI_PIRQC#
PCI_PIRQB#
CLK_PCI0
CLK_PCI1
USB20_N4
USB20_P4
USB20_P2
USB20_N2
CLK_PCI_LPBACK
CLK_PCI_LPC
FFS_INT1
GPIO51
ODD_DA#
DGPU_HOLD_RST#
USB20_N12
USB20_P12
CLK_PCI2
CLK_PCI3
USB_OC2#
USB_OC0#
USB_OC5#
USB_OC3#
USB_OC1#
USB_OC4#
USB_OC4#
USB_OC0#
USB_OC7#
USB_OC3#
USB_OC2#
USB_OC1#
USB20_N1
USB20_P1
PXS_PWREN
GPIO52
CLK_PCI4
WL_OFF#
GPIO5
USB_OC5#
USB_OC6#
CLK_PCI1
USB_OC7#
USB_OC6#
PCI_PIRQD#
DGPU_HOLD_RST#
GPIO52
PCI_PIRQB#
PCI_PIRQC#
PCI_PIRQA#
ODD_DA#
GPIO51
WL_OFF#
FFS_INT1
PXS_PWREN
USB20_N0
USB20_P0
USB3RN1
USB3RN2
USB3TN1
USB3TN2
USB3RN3
USB3TN3
USB3RP1
USB3RP2
USB3RP3
USB3TP2
USB3TP1
USB3TP3
USB3RN4
USB3RP4
USB3TN4
USB3TP4
USB20_P3
USB20_N3
USB20_N11
USB20_P11
USB20_N10
USB20_P10
USB20_N8
USB20_P8
GPIO5
GPIO4
GPIO4
USB20_N5
USB20_P5
PLT_RST#<6,24,28,32>
USB20_N4 <32>
USB20_P4 <32>
USB20_N2 <32>
USB20_P2 <32>
CLK_PCI_LPBACK<14>
CLK_PCI_LPC<24>
FFS_INT1<29>
ODD_DA#<29>
USB20_N12 <22>
USB20_P12 <22>
USB_OC0# <33>
USB_OC2# <32>
USB_OC3# <32>
USB20_N1 <33>
USB20_P1 <33>
PXS_PWREN<36,52>
WL_OFF#<32>
USB20_N0 <33>
USB20_P0 <33>
USB3RN1<33>
USB3RN2<33>
USB3TN1<33>
USB3TN2<33>
USB3RN3<32>
USB3TN3<32>
USB3RP1<33>
USB3RP2<33>
USB3RP3<32>
USB3TP3<32>
USB3TP2<33>
USB3TP1<33>
USB3RN4<32>
USB3RP4<32>
USB3TN4<32>
USB3TP4<32>
USB20_P3 <32>
USB20_N3 <32>
USB20_N11 <28>
USB20_P11 <28>
USB20_N10 <32>
USB20_P10 <32>
USB20_N8 <32>
USB20_P8 <32>
USB_OC1# <33>
PCH_PLTRST#<34>
DGPU_HOLD_RST#<34>
USB20_N5 <32>
USB20_P5 <32>
+3VS
+1.8VS
+3VS
+3V_PCH
+3VS
Title
Size Document Number Rev
Date: Sheet of
Security Classification
Compal Secret Data
THIS SHEET OF ENGINEERING DRAWING IS THE PROPRIETARY PROPERTY OF COMPAL ELECTRONICS, INC. AND CONTAINS CONFIDENTIAL
AND TRADE SECRET INFORMATION. THIS SHEET MAY NOT BE TRANSFERED FROM THE CUSTODY OF THE COMPETENT DIVISION OF R&D
DEPARTMENT EXCEPT AS AUTHORIZED BY COMPAL ELECTRONICS, INC. NEITHER THIS SHEET NOR THE INFORMATION IT CONTAINS
MAY BE USED BY OR DISCLOSED TO ANY THIRD PARTY WITHOUT PRIOR WRITTEN CONSENT OF COMPAL ELECTRONICS, INC.
Issued Date
Deciphered Date
LA-8241P
1.0
16 56Wednesday, February 01, 2012
2012/01/17 2013/01/16
Compal Electronics, Inc.
PCH (4/8) PCI, USB, NVRAM
Intel Anti-Theft Techonlogy
*
NV_ALE High=Endabled
Low=Disable(floating)
Mini Card-1 (WLAN)
Within 500 mils
Camera
USB Conn 1
Reserve for RF please close to PCH
USB Conn 2 (with PWR Share)
USB Conn 3
USB Conn 4
Express Card
Card Reader
Finger Print
Mini Card-2 (mSATA)
RH143 22.6_0402_1%
1 2
T60PAD~D @
CH101
0.1U_0402_25V6K
1 2
RPH2
8.2K_0804_8P4R_5%
18
27
36
45
T63PAD~D @
RH144 22_0402_5%
12
RPH1
8.2K_0804_8P4R_5%
18
27
36
45
T62PAD~D @
RSVD
PCI
USB
UH1E
BD82HM77 QPRG C1 BGA 989P PCH
RSVD23 AV5
RSVD1 AY7
RSVD2 AV7
RSVD3 AU3
RSVD4 BG4
RSVD5 AT10
RSVD6 BC8
RSVD7 AU2
RSVD8 AT4
RSVD17 BB5
RSVD18 BB3
RSVD19 BB7
RSVD20 BE8
RSVD21 BD4
RSVD22 BF6
RSVD9 AT3
RSVD10 AT1
RSVD11 AY3
RSVD12 AT5
RSVD13 AV3
RSVD14 AV1
RSVD15 BB1
RSVD16 BA3
RSVD25 AT8
RSVD24 AV10
RSVD26 AY5
RSVD27 BA2
RSVD28 AT12
RSVD29 BF3
PIRQA#
K40
PIRQB#
K38
PIRQC#
H38
PIRQD#
G38
REQ1# / GPIO50
C46
REQ2# / GPIO52
C44
REQ3# / GPIO54
E40
GNT1# / GPIO51
D47
GNT2# / GPIO53
E42
GNT3# / GPIO55
F46
PIRQE# / GPIO2
G42
PIRQF# / GPIO3
G40
PIRQG# / GPIO4
C42
PIRQH# / GPIO5
D44
USBP0N C24
USBP0P A24
USBP1N C25
USBP1P B25
USBP2N C26
USBP2P A26
USBP3N K28
USBP3P H28
USBP4N E28
USBP4P D28
USBP5N C28
USBP5P A28
USBP6N C29
USBP6P B29
USBP7N N28
USBP7P M28
USBP8N L30
USBP8P K30
USBP9N G30
USBP9P E30
USBP10N C30
USBP10P A30
USBP11N L32
USBP11P K32
USBP12N G32
USBP12P E32
USBP13N C32
USBP13P A32
PME#
K10
CLKOUT_PCI0
H49
CLKOUT_PCI1
H43
CLKOUT_PCI2
J48
USBRBIAS# C33
USBRBIAS B33
OC0# / GPIO59 A14
OC1# / GPIO40 K20
OC2# / GPIO41 B17
OC3# / GPIO42 C16
OC4# / GPIO43 L16
OC5# / GPIO9 A16
OC6# / GPIO10 D14
OC7# / GPIO14 C14
CLKOUT_PCI4
H40 CLKOUT_PCI3
K42
PLTRST#
C6
TP1
BG26
TP2
BJ26
TP3
BH25
TP6
AH38
TP7
AH37
TP8
AK43
TP9
AK45
TP16
Y13
TP17
K24
TP18
L24
TP19
AB46
TP20
AB45
TP21
B21
TP22
M20
TP23
AY16
TP25
BE28
TP26
BC30
TP27
BE32
TP28
BJ32
TP29
BC28
TP30
BE30
TP31
BF32
TP32
BG32
TP33
AV26
TP34
BB26
TP35
AU28
TP36
AY30
TP37
AU26
TP38
AY26
TP39
AV28
TP40
AW30
TP4
BJ16
TP5
BG16
TP15
AM5 TP14
AM4 TP13
AH12 TP12
H3 TP11
N30 TP10
C18
TP24
BG46
RPH5
10K_1206_8P4R_5%
1 8
2 7
3 6
4 5
RH149 0_0402_5%
@
1 2
RPH4
10K_1206_8P4R_5%
1 8
2 7
3 6
4 5
T61PAD~D @
RH145 22_0402_5%
1 2
UH5
SN74AHC1G08DCKR_SC70-5
IN1 1
IN2 2
G
3
O
4
P5
CH31
10P_0402_50V8J
@
12
RPH3
8.2K_0804_8P4R_5%
18
27
36
45
RH150
10K_0402_5%
@
1 2
RH139 1K_0402_5%@1 2
RH155
100K_0402_5%
12
RH14010K_0402_5% 12
RH157
10K_0402_5%
@
1 2

5
5
4
4
3
3
2
2
1
1
D D
C C
B B
A A
H_THERMTRIP#_C
CRT_DET#
BT_ON#
PCH_GPIO28
PCH_PECI_R
KB_RST#
INIT3_3V#
VGA_PWRGD
PCH_GPIO37
PCH_GPIO37
GPIO1 PCH_GPIO37
CRT_DET
CRT_DET
PCH_GPIO28
PCH_GPIO27
PCH_GPIO27
GPIO35
HDD_DETECT#
KB_RST#
ODD_DETECT#
ODD_EN#
PCH_GPIO22
PCH_GPIO22
EC_SMI#
EC_SMI#
H_THERMTRIP#
NV_CLE
EC_SCI#
ODD_DETECT#
GPIO69
FFS_INT2
NV_CLE
HDD_DETECT#
GPIO35
GPIO49
GPIO49
GPIO1
PCH_GPIO38
PCH_GPIO39
PCH_GPIO38
PCH_GPIO39
ODD_EN#
BT_ON#
GPIO6
GPIO6
GPIO16
GPIO16
PCH_LID_SW_IN#EC_LID_OUT#
PCH_LID_SW_IN#
PCH_GPIO28
VGA_PWRGD
KB_DET#
GATEA20 <24>
H_PECI <6,24>
H_CPUPWRGD <6>
KB_RST# <24>
H_THERMTRIP# <6>
CRT_DET#<21>
EC_SMI#<24>
EC_SCI#<24>
ODD_DETECT#<29>
FFS_INT2<29>
H_SNB_IVB# <6>
HDD_DETECT#<32>
ODD_EN# <29>
BT_ON#<32>
VGA_PWRGD<36,52>
EC_LID_OUT#<24>
KB_DET#<26>
+3V_PCH
+3VS
+3VS
+3VS
+3VS
+3VS
+1.8VS
+3V_PCH
Title
Size Document Number Rev
Date: Sheet of
Security Classification
Compal Secret Data
THIS SHEET OF ENGINEERING DRAWING IS THE PROPRIETARY PROPERTY OF COMPAL ELECTRONICS, INC. AND CONTAINS CONFIDENTIAL
AND TRADE SECRET INFORMATION. THIS SHEET MAY NOT BE TRANSFERED FROM THE CUSTODY OF THE COMPETENT DIVISION OF R&D
DEPARTMENT EXCEPT AS AUTHORIZED BY COMPAL ELECTRONICS, INC. NEITHER THIS SHEET NOR THE INFORMATION IT CONTAINS
MAY BE USED BY OR DISCLOSED TO ANY THIRD PARTY WITHOUT PRIOR WRITTEN CONSENT OF COMPAL ELECTRONICS, INC.
Issued Date
Deciphered Date
LA-8241P
1.0
17 56Wednesday, February 01, 2012
2012/01/17 2013/01/16
Compal Electronics, Inc.
PCH (5/8) GPIO, CPU, MISC
*
This signal has a weak internal pull up
On-Die PLL Voltage Regulator
L On-Die PLL Voltage Regulator disable
GPIO28
H On-Die voltage regulator enable
LOW - Tx, Rx terminated
to same voltage
(DC Coupling Mode)
FDI TERMINATION VOLTAGE OVERRIDE
PCH_GPIO37
*
High: CRT Plugged
PCH_GPIO28 needs to be connected to XDP_FN8
PCH_GPIO35 needs to be connected to XDP_FN9
PCH_GPIO15 needs to be connected to XDP_FN16
Please refer to Huron River Debug Board DG 0.5
INIT3_3V
This signal has weak internal
PU, can't pull low
Weak internal
PU,Do not pull low
Set to Vcc when HIGH
DMI Termination Voltage
NV_CLE
Set to Vss when LOW
CLOSE TO THE BRANCHING POINT
RH161 and RH162
Follow CRB FAB2 setting
RH159
10K_0402_5%
1 2
RH1610_0402_5%
@
1 2
RH173 10K_0402_5%@
1 2
RH166
2.2K_0402_5%
12
RH241
10K_0402_5% 12
RH162390_0402_5%
1 2
RH181
10K_0402_5%
1 2
RH170
10K_0402_5%@
1 2
RH168 1K_0402_5%@12
RH172
10K_0402_5%
1 2
RH178
10K_0402_5%
1 2
CPU/MISC
NCTF
GPIO
UH1F
BD82HM77 QPRG C1 BGA 989P PCH
GPIO27
E16
GPIO28
P8
GPIO24 / MEM_LED
E8
GPIO57
D6
LAN_PHY_PWR_CTRL / GPIO12
C4
VSS_NCTF_1
A4
VSS_NCTF_2
A44
VSS_NCTF_3
A45
VSS_NCTF_4
A46
VSS_NCTF_5
A5
VSS_NCTF_6
A6
VSS_NCTF_7
B3
VSS_NCTF_8
B47
VSS_NCTF_9
BD1
VSS_NCTF_10
BD49
VSS_NCTF_11
BE1
VSS_NCTF_12
BE49
TACH2 / GPIO6
H36
TACH0 / GPIO17
D40
TACH3 / GPIO7
E38
SATA3GP / GPIO37
M5
SATA5GP / GPIO49
V3
SCLOCK / GPIO22
T5
SLOAD / GPIO38
N2
SDATAOUT0 / GPIO39
M3
SDATAOUT1 / GPIO48
V13
PROCPWRGD AY11
RCIN# P5
PECI AU16
THRMTRIP# AY10
GPIO8
C10
BMBUSY# / GPIO0
T7
GPIO15
G2
TACH1 / GPIO1
A42
SATA2GP / GPIO36
V8
INIT3_3V# T14
STP_PCI# / GPIO34
K1
GPIO35
K4
SATA4GP / GPIO16
U2
VSS_NCTF_32 F49
A20GATE P4
TACH4 / GPIO68 C40
TACH6 / GPIO70 C41
TACH7 / GPIO71 A40
TACH5 / GPIO69 B41
VSS_NCTF_17 BH3
VSS_NCTF_18 BH47
VSS_NCTF_19 BJ4
VSS_NCTF_20 BJ44
VSS_NCTF_21 BJ45
VSS_NCTF_22 BJ46
VSS_NCTF_23 BJ5
VSS_NCTF_24 BJ6
VSS_NCTF_25 C2
VSS_NCTF_26 C48
VSS_NCTF_27 D1
VSS_NCTF_28 D49
VSS_NCTF_29 E1
VSS_NCTF_30 E49
VSS_NCTF_31 F1
TS_VSS4 AK10
TS_VSS3 AH10
TS_VSS2 AK11
TS_VSS1 AH8
NC_1 P37
VSS_NCTF_13
BF1
VSS_NCTF_14
BF49
VSS_NCTF_15 BG2
VSS_NCTF_16 BG48
DF_TVS AY1
RH179
10K_0402_5%
1 2
RH169
10K_0402_5%
1 2
RH163
10K_0402_5%
@
12
RH16410K_0402_5% 12
RH183
10K_0402_5%
1 2
RH160
10K_0402_5%
1 2
RH176
10K_0402_5%
1 2
RH242
10K_0402_5%
1 2
RH175
10K_0402_5%
1 2
RH177
10K_0402_5%
1 2
RH240
1K_0402_5% 12
RH184
10K_0402_5%
1 2
G
D
S
QH4
SSM3K7002F_SC59-3
2
13
RH174
8.2K_0402_5%
1 2
RH171
200K_0402_5%
1 2
RH182
10K_0402_5%
1 2
RH730_0402_5%
1 2
RH180
10K_0402_5%
1 2
RH165 1K_0402_5%@
1 2
RH1671K_0402_5%
12
T64 PAD~D@

5
5
4
4
3
3
2
2
1
1
D D
C C
B B
A A
+1.05VS_VCCCORE
+VCCAPLLEXP
+1.05VS_VCC_EXP
+VCCAFDI_VRM
+1.05VS_VCCAPLL_FDI
+VCCADAC
+VCCAFDI_VRM
+VCCA_LVDS
+3V_VCCPSPI
+1.05VS_VCCDPLLEXP
+3VS_VCCA3GBG
+1.05VS_VCCDPLL_FDI
+1.05VS_VCC_DMI_CCI
+VCCTX_LVDS
+VCCP_VCCDMI
+VCCAPLLEXP_R
+3VS_VCC3_3_6
+VCCAFDI_VRM
+1.5VS +VCCAFDI_VRM
+VCCP_VCCDMI
+1.05VS
+1.05VS
+3VS
+1.05VS
+1.05VS
+1.05VS
+3VS
+VCCP
+1.8VS
+VCCPNAND
+3VS
+1.8VS
+3VS
+3V_PCH
+VCCP_VCCDMI
+1.05VS
+1.05VS
+3VS
Title
Size Document Number Rev
Date: Sheet of
Security Classification
Compal Secret Data
THIS SHEET OF ENGINEERING DRAWING IS THE PROPRIETARY PROPERTY OF COMPAL ELECTRONICS, INC. AND CONTAINS CONFIDENTIAL
AND TRADE SECRET INFORMATION. THIS SHEET MAY NOT BE TRANSFERED FROM THE CUSTODY OF THE COMPETENT DIVISION OF R&D
DEPARTMENT EXCEPT AS AUTHORIZED BY COMPAL ELECTRONICS, INC. NEITHER THIS SHEET NOR THE INFORMATION IT CONTAINS
MAY BE USED BY OR DISCLOSED TO ANY THIRD PARTY WITHOUT PRIOR WRITTEN CONSENT OF COMPAL ELECTRONICS, INC.
Issued Date
Deciphered Date
LA-8241P
1.0
18 56Wednesday, February 01, 2012
2012/01/17 2013/01/16
Compal Electronics, Inc.
PCH (6/8) PWR
3.3
1.05
1.05
1.05
V_PROC_IO
V5REF
V5REF_Sus
Vcc3_3
VccADAC
VccADPLLA
VccADPLLB
Voltage Rail
VccCore
VccDMI
1.05
5
3.3
0.001
0.001
0.001
0.266
0.001
0.08
0.08
1.3
0.042
5
Voltage
S0 Iccmax
Current (A)
1.05
1.05VccIO 2.925
1.05VccASW 1.01
3.3VccSPI 0.02
3.3VccDSW 0.003
1.8 0.19VccpNAND
3.3VccRTC 6 uA
3.3VccSus3_3
3.3 / 1.5VccSusHDA
0.119
0.01
VccVRM 1.8 / 1.5 0.16
1.05VccCLKDMI
VccALVDS 3.3
1.8VccTX_LVDS 0.06
0.001
0.02
PCH Power Rail Table
Place CH53 Near BG6 pin
Place CH40 Near BJ22 pin
Near AP43
0.1uH inductor, 200mA
1mA
1300mA
2925mA
20mA
190mA
20mA
1mA
60mA
VccSSC 1.05 0.095
VccDIFFCLKN 1.05 0.055
RH187 0_0603_5%
@12
RH243
0_0603_5%
@
12
CH36
1U_0402_6.3V6K
1
2
CH44
1U_0402_6.3V6K
1
2
CH38
1U_0402_6.3V6K
1
2
JP1
PAD-OPEN 4x4m
@
12
CH39
0.01U_0402_16V7K
1
2
CH49
1U_0402_6.3V6K
1
2
RH193 0_0805_5%
1 2
CH33
0.1U_0402_10V7K~D
1
2
RH185 0_0805_5%
1 2
CH35
10U_0805_4VAM~D
1
2
RH194 0_0603_5%
@12
RH197
0_0603_5%
12
CH45
10U_0805_4VAM~D
1
2
LH2
0.1UH_MLF1608DR10KT_10%_1608
12
CH52
0.1U_0402_10V7K~D
1
2
RH195
0_0805_5%
1 2
RH189
0_0805_5%
12
CH34
10U_0805_4VAM~D
1
2
CH48
1U_0402_6.3V6K
1
2
CH47
1U_0402_6.3V6K
1
2
CH42
10U_0805_4VAM~D
@
1
2
CH100
1U_0402_6.3V6K
1
2
CH43
0.1U_0402_10V7K~D
1
2
RH191
0_0805_5%
1 2
CH50
1U_0402_6.3V6K
1
2
CH37
1U_0402_6.3V6K
1
2
CH46
1U_0402_6.3V6K
1
2
LH3
1UH_LB2012T1R0M_20%~D
@
1 2
POWER
VCC CORE
DMI
VCCIO
CRTLVDS
FDI
DFT / SPI HVCMOS
UH1G
BD82HM77 QPRG C1 BGA 989P PCH
VCCCORE[1]
AA23
VCCCORE[2]
AC23
VCCCORE[3]
AD21
VCCCORE[4]
AD23
VCCCORE[5]
AF21
VCCCORE[6]
AF23
VCCCORE[7]
AG21
VCCCORE[8]
AG23
VCCCORE[9]
AG24
VCCCORE[10]
AG26
VCCCORE[11]
AG27
VCCCORE[12]
AG29
VCCCORE[13]
AJ23
VCCCORE[14]
AJ26
VCCCORE[15]
AJ27
VCCDFTERM[4] AJ17
VCCDFTERM[3] AJ16
VCCIO[17]
AN21
VCCIO[18]
AN26
VCCIO[19]
AN27
VCCIO[20]
AP21
VCCIO[23]
AP26
VCCIO[24]
AT24
VCCIO[15]
AN16
VCCIO[16]
AN17
VCCIO[21]
AP23
VCCIO[22]
AP24
VCCADAC U48
VCCTX_LVDS[1] AM37
VCCTX_LVDS[2] AM38
VCCALVDS AK36
VCCVRM[3] AT16
VCCVRM[2]
AP16
VCCAPLLEXP
BJ22
VccAFDIPLL
BG6
VCCIO[28]
AN19 VCCTX_LVDS[4] AP37
VCCTX_LVDS[3] AP36
VSSADAC U47
VSSALVDS AK37
VCCIO[27]
AP17
VCC3_3[6] V33
VCC3_3[7] V34
VCC3_3[3]
BH29 VCCDFTERM[2] AG17
VCCDFTERM[1] AG16
VCCDMI[1] AT20
VCCIO[25]
AN33
VCCIO[26]
AN34
VCCCORE[16]
AJ29
VCCCORE[17]
AJ31
VCCSPI V1
VCCCLKDMI AB36
VCCDMI[2]
AU20
CH53
1U_0402_6.3V6K
@
1
2
RH188
0_0805_5%
1 2
LH1
4.7UH_LQM18FN4R7M00D_20%
12
RH190
0_0805_5%
1 2
CH54
1U_0402_6.3V6K
1
2
CH32
0.01U_0402_16V7K
1
2
RH186 0_0603_5%
12
CH40
0.01U_0402_16V7K
1
2
RH192
0_0805_5%
12
RH196
0_0805_5%
1 2
CH41
22U_0805_6.3V6M
1
2
CH51
0.1U_0402_10V7K~D
1
2

5
5
4
4
3
3
2
2
1
1
D D
C C
B B
A A
+PCH_V5REF_RUN
+PCH_V5REF_SUS
+VCCA_DPLL_L
+1.05VS_VCCA_A_DPL
+1.05VS_VCCUSBCORE
+PCH_V5REF_RUN
+1.05VS_VCC_SATA
+PCH_V5REF_SUS
+VCCA_USBSUS
+3V_VCCPSUS
+VCCA_USBSUS
+3VS_VCCPPCI
+3V_VCCPUSB
+3V_VCCAUBG
+VCCSATAPLL_R
+3V_VCCPSUS_1
+VCCAFDI_VRM
+3VS_VCCPCORE
+1.05VS_SATA3
+1.05VM_VCCASW
+VCCPDSW
+PCH_VCCDSW
+3VS_VCC_CLKF33
+VCCDPLL_CPY
+VCCAPLL_CPY +3VS_VCC_CLKF33
+VCCSUS1
+VCCACLK
+VCCAPLL_CPY_PCH
+VCCRTCEXT
+VCCSST
+1.05VM_VCCSUS
+V_CPU_IO
+VCCAFDI_VRM
+1.05VS_VCCDIFFCLKN
+1.05VS_SSCVCC
+VCCDIFFCLK
+1.05VS_VCCA_A_DPL
+1.05VS_VCCA_B_DPL
+1.05VS_VCCAUPLL
+VCCSUSHDA
+VCC3_3_2
+1.05VM_VCCSUS
+VCCSATAPLL
+1.05VS_VCCA_B_DPL
PCH_PWR_EN#<27>
+3VS+5VS
+3V_PCH+5V_PCH
+1.05VS
+1.05VS
+3V_PCH
+3V_PCH
+1.05VS
+3VS
+3VS
+1.05VS
+3V_PCH
+1.05VS
+1.05VS
+3V_PCH
+3VS
+3V_PCH
+1.05VS
+1.05VS
+3V_PCH
+3VS
+1.05VS
+1.05VS
+1.05VS
+VCCP
+RTCVCC
+1.05VS
+VCCAFDI_VRM
+5V_PCH+5VALW
+1.05VS
+1.05VS
+1.05VS
+1.05VS_SATA3
+1.05VS_VCC_SATA
+1.05VS_VCCDIFFCLKN
Title
Size Document Number Rev
Date: Sheet of
Security Classification
Compal Secret Data
THIS SHEET OF ENGINEERING DRAWING IS THE PROPRIETARY PROPERTY OF COMPAL ELECTRONICS, INC. AND CONTAINS CONFIDENTIAL
AND TRADE SECRET INFORMATION. THIS SHEET MAY NOT BE TRANSFERED FROM THE CUSTODY OF THE COMPETENT DIVISION OF R&D
DEPARTMENT EXCEPT AS AUTHORIZED BY COMPAL ELECTRONICS, INC. NEITHER THIS SHEET NOR THE INFORMATION IT CONTAINS
MAY BE USED BY OR DISCLOSED TO ANY THIRD PARTY WITHOUT PRIOR WRITTEN CONSENT OF COMPAL ELECTRONICS, INC.
Issued Date
Deciphered Date
LA-8241P
1.0
19 56Wednesday, February 01, 2012
2012/01/17 2013/01/16
Compal Electronics, Inc.
PCH (7/8) PWR
If it support 3.3V audio signals
POP:RH244
Depop RH245 / RH246
If it support 1.5V audio signals
POP:RH245 / RH246
Depop R244
1mA
1mA
1mA
119mA
80mA
80mA
VCC3_3 = 266mA detal waiting for newest spec
VCCDMI = 42mA detal waiting for newest spec
1010mA
3mA
10mA
95mA
55mA
RH223 0_0603_5%
12
RH227 0_0603_5%
1 2
LH4
10UH_LBR2012T100M_20%
@
1 2
CH67
0.1U_0402_10V7K~D
1
2
CH80
1U_0402_6.3V6K
1
2
CH76
0.1U_0402_10V7K~D
1
2
RH229 0_0603_5%
12
CH90
0.1U_0402_10V7K~D
1
2
CH59
10U_0805_10V6K
@1
2
CH87
4.7U_0603_6.3V6K
1
2
CH65
22U_0805_6.3V6M
1
2
CH73
0.1U_0402_10V7K~D
1
2
RH201
0_0603_5%
12
CH82
1U_0402_6.3V6K
1
2
RH208
100_0402_1%
12
CH64
0.1U_0603_25V7K
1
2
CH75
1U_0402_6.3V6K
1
2
RH204
0_0805_5%
@
1 2
CH83
1U_0402_6.3V6K
1
2
RH213
0_0603_5%
12
CH57
0.1U_0402_10V7K~D
1
2
CH63
1U_0402_6.3V6K
@
1
2
RH212
100_0402_1%
12
CH55
0.1U_0402_10V7K~D
1
2
RH206 0_0603_5%
12
CH56
1U_0402_6.3V6K
1
2
+
CH94
220U_B2_2.5VM_R35M~D
1
2
DH3
RB751S40T1_SOD523-2~D
21
CH81
10U_0805_10V6K
@
1
2
RH214 0_0805_5%
12
RH199 0_0603_5%
1 2
RH232
0_0805_5%
1 2
LH6
10UH_LBR2012T100M_20%
@
1 2
G
D
S
QH5
AO3419L_SOT23-3
2
13
CH84
1U_0402_6.3V6K
1
2
CH97
1U_0402_6.3V6K
1
2
CH61
0.1U_0402_10V7K~D
1
2
RH207 0_0603_5%
1 2
LH5
10UH_LBR2012T100M_20%
@
1 2
RH217
0_0603_5%
12
RH203
20K_0402_5%
12
CH88
0.1U_0402_10V7K~D
1
2
LH8
10UH_LBR2012T100M_20%
1 2
RH220 0_0603_5%
12
RH211 0_0805_5%
1 2
CH70
1U_0402_6.3V6K
1
2
CH71
1U_0402_6.3V6K
1
2
CH62
1U_0402_6.3V6K
@
1
2
POWER
SATA USB
Clock and Miscellaneous
HDA
CPURTC
PCI/GPIO/LPCMISC
UH1J
BD82HM77 QPRG C1 BGA 989P PCH
DCPSUSBYP
V12
VCCASW[1]
AA19
VCCASW[2]
AA21
VCCASW[3]
AA24
VCCASW[5]
AA27
VCCASW[6]
AA29
VCCSUSHDA P32
VCCSUS3_3[6] P24
VCCIO[34] T26
VCCIO[4] AD17
VCCASW[7]
AA31
VCCASW[8]
AC26
VCCASW[9]
AC27
VCCASW[10]
AC29
VCCASW[11]
AC31
VCCASW[12]
AD29
V5REF P34
VCC3_3[4] T34
VCCRTC
A22
VCCSUS3_3[10] V24
VCCSUS3_3[9] V23
VCCSUS3_3[8] T24
VCCSUS3_3[7] T23
VCCIO[2] AC16
VCCADPLLB
BF47
VCCDIFFCLKN[1]
AF33
V5REF_SUS M26
VCCIO[3] AC17
DCPSUS[1]
T17
VCCSSC
AG33
VCCADPLLA
BD47
VCCVRM[4]
Y49
VCCACLK
AD49
DCPRTC
N16
VCCASW[4]
AA26
VCCDIFFCLKN[2]
AF34
VCCIO[7]
AF17
DCPSST
V16
VCCIO[5] AF13
VCCASW[22] T21
VCCASW[23] V21
VCCASW[21] T19
VCC3_3[1] AA16
VCC3_3[8] W16
VCCSUS3_3[2] N20
VCCSUS3_3[3] N22
VCCSUS3_3[4] P20
VCCSUS3_3[5] P22
VCCIO[29] N26
VCCIO[30] P26
VCCIO[31] P28
VCCIO[32] T27
V_PROC_IO
BJ8
VCCIO[33] T29
VCCDIFFCLKN[3]
AG34
VCCASW[13]
AD31
VCCASW[14]
W21
VCCASW[15]
W23
VCCASW[16]
W24
VCCASW[17]
W26
VCCASW[18]
W29
VCCASW[19]
W31
VCCASW[20]
W33
VCCIO[6] AF14
VCCVRM[1] AF11
VCCIO[12] AH13
VCCIO[13] AH14
VCC3_3[2] AJ2
VCCAPLLSATA AK1
DCPSUS[3]
AL24
VCCIO[14]
AL29
DCPSUS[4] AN23
VCCSUS3_3[1] AN24
VCCAPLLDMI2
BH23
DCPSUS[2]
V19
VCCDSW3_3
T16
VCC3_3[5]
T38
RH218
0_0805_5%
12
CH58
0.1U_0402_10V7K~D
@
1
2
CH66
22U_0805_6.3V6M
1
2
CH77
0.1U_0402_10V7K~D
1
2
RH205 0_0603_5%
12
CH96
1U_0402_6.3V6K
1
2
CH68
1U_0402_6.3V6K
1
2
CH89
0.1U_0402_10V7K~D
1
2
CH91
0.1U_0402_10V7K~D
1
2
RH231
150_0402_1%
@
12
RH216 0_0603_5%
12
CH79
0.1U_0402_10V7K~D
1
2
CH69
1U_0402_6.3V6K
1
2
RH200 0_0603_5%
12
CH74
10U_0805_10V6K
1
2
RH221
0_0805_5%
@
12
LH7
10UH_LBR2012T100M_20%
1 2
+
CH95
220U_B2_2.5VM_R35M~D
1
2
RH210 0_0603_5%
12
RH224 0_0603_5%
12
RH198 0_0603_5%
@12
RH219 0_0603_5%
@12
CH85
0.1U_0402_10V7K~D
1
2
CH72
1U_0603_10V6K
1
2
RH2150_0805_5%
1 2
CH930.1U_0402_10V7K~D
1
2
CH86
1U_0402_6.3V6K
@
1
2
CH92
1U_0402_6.3V6K
1
2
CH78
1U_0402_6.3V6K
1
2
RH222
0_0805_5%
12
DH2
RB751S40T1_SOD523-2~D
21
CH60
0.1U_0402_10V7K~D
1
2
RH209 0_0603_5%
12

5
5
4
4
3
3
2
2
1
1
D D
C C
B B
A A
Title
Size Document Number Rev
Date: Sheet of
Security Classification
Compal Secret Data
THIS SHEET OF ENGINEERING DRAWING IS THE PROPRIETARY PROPERTY OF COMPAL ELECTRONICS, INC. AND CONTAINS CONFIDENTIAL
AND TRADE SECRET INFORMATION. THIS SHEET MAY NOT BE TRANSFERED FROM THE CUSTODY OF THE COMPETENT DIVISION OF R&D
DEPARTMENT EXCEPT AS AUTHORIZED BY COMPAL ELECTRONICS, INC. NEITHER THIS SHEET NOR THE INFORMATION IT CONTAINS
MAY BE USED BY OR DISCLOSED TO ANY THIRD PARTY WITHOUT PRIOR WRITTEN CONSENT OF COMPAL ELECTRONICS, INC.
Issued Date
Deciphered Date
LA-8241P
1.0
20 56Wednesday, February 01, 2012
2012/01/17 2013/01/16
Compal Electronics, Inc.
PCH (8/8) VSS
UH1H
BD82HM77 QPRG C1 BGA 989P PCH
VSS[1]
AA17
VSS[2]
AA2
VSS[3]
AA3
VSS[5]
AA34
VSS[6]
AB11
VSS[7]
AB14
VSS[8]
AB39
VSS[9]
AB4
VSS[10]
AB43
VSS[11]
AB5
VSS[12]
AB7
VSS[13]
AC19
VSS[14]
AC2
VSS[15]
AC21
VSS[16]
AC24
VSS[17]
AC33
VSS[18]
AC34
VSS[19]
AC48
VSS[20]
AD10
VSS[21]
AD11
VSS[22]
AD12
VSS[23]
AD13
VSS[24]
AD19
VSS[25]
AD24
VSS[26]
AD26
VSS[27]
AD27
VSS[28]
AD33
VSS[29]
AD34
VSS[30]
AD36
VSS[31]
AD37
VSS[33]
AD39
VSS[34]
AD4
VSS[35]
AD40
VSS[36]
AD42
VSS[37]
AD43
VSS[38]
AD45
VSS[39]
AD46
VSS[43]
AF10
VSS[44]
AF12
VSS[46]
AD16
VSS[47]
AF16
VSS[48]
AF19
VSS[49]
AF24
VSS[50]
AF26
VSS[51]
AF27
VSS[52]
AF29
VSS[53]
AF31
VSS[54]
AF38
VSS[55]
AF4
VSS[56]
AF42
VSS[57]
AF46
VSS[59]
AF7
VSS[60]
AF8
VSS[61]
AG19
VSS[62]
AG2
VSS[63]
AG31
VSS[64]
AG48
VSS[65]
AH11
VSS[66]
AH3
VSS[67]
AH36
VSS[68]
AH39
VSS[69]
AH40
VSS[70]
AH42
VSS[71]
AH46
VSS[72]
AH7
VSS[73]
AJ19
VSS[76]
AJ33
VSS[77]
AJ34
VSS[78]
AK12
VSS[79]
AK3
VSS[80] AK38
VSS[81] AK4
VSS[82] AK42
VSS[83] AK46
VSS[84] AK8
VSS[85] AL16
VSS[86] AL17
VSS[87] AL19
VSS[88] AL2
VSS[89] AL21
VSS[90] AL23
VSS[91] AL26
VSS[92] AL27
VSS[93] AL31
VSS[96] AL48
VSS[97] AM11
VSS[98] AM14
VSS[99] AM36
VSS[100] AM39
VSS[102] AM45
VSS[103] AM46
VSS[104] AM7
VSS[105] AN2
VSS[106] AN29
VSS[107] AN3
VSS[108] AN31
VSS[109] AP12
VSS[110] AP19
VSS[111] AP28
VSS[112] AP30
VSS[113] AP32
VSS[114] AP38
VSS[116] AP42
VSS[117] AP46
VSS[118] AP8
VSS[119] AR2
VSS[120] AR48
VSS[121] AT11
VSS[122] AT13
VSS[123] AT18
VSS[124] AT22
VSS[125] AT26
VSS[126] AT28
VSS[127] AT30
VSS[128] AT32
VSS[131] AT42
VSS[132] AT46
VSS[133] AT7
VSS[134] AU24
VSS[135] AU30
VSS[136] AV16
VSS[137] AV20
VSS[138] AV24
VSS[139] AV30
VSS[140] AV38
VSS[141] AV4
VSS[142] AV43
VSS[143] AV8
VSS[144] AW14
VSS[145] AW18
VSS[146] AW2
VSS[147] AW22
VSS[148] AW26
VSS[149] AW28
VSS[150] AW32
VSS[151] AW34
VSS[152] AW36
VSS[153] AW40
VSS[154] AW48
VSS[155] AV11
VSS[156] AY12
VSS[157] AY22
VSS[158] AY28
VSS[40]
AD8
VSS[42]
AE3
VSS[45]
AD14
VSS[115] AP4
VSS[0]
H5
VSS[58]
AF5
VSS[32]
AD38
VSS[4]
AA33
VSS[74]
AJ21
VSS[75]
AJ24
VSS[41]
AE2
VSS[129] AT34
VSS[130] AT39
VSS[101] AM43
VSS[95] AL34
VSS[94] AL33
UH1I
BD82HM77 QPRG C1 BGA 989P PCH
VSS[159]
AY4
VSS[160]
AY42
VSS[161]
AY46
VSS[162]
AY8
VSS[163]
B11
VSS[164]
B15
VSS[165]
B19
VSS[166]
B23
VSS[167]
B27
VSS[168]
B31
VSS[169]
B35
VSS[170]
B39
VSS[171]
B7
VSS[173]
BB12
VSS[174]
BB16
VSS[175]
BB20
VSS[176]
BB22
VSS[177]
BB24
VSS[178]
BB28
VSS[179]
BB30
VSS[180]
BB38
VSS[181]
BB4
VSS[182]
BB46
VSS[183]
BC14
VSS[184]
BC18
VSS[185]
BC2
VSS[186]
BC22
VSS[187]
BC26
VSS[188]
BC32
VSS[189]
BC34
VSS[190]
BC36
VSS[191]
BC40
VSS[192]
BC42
VSS[193]
BC48
VSS[194]
BD46
VSS[195]
BD5
VSS[196]
BE22
VSS[197]
BE26
VSS[198]
BE40
VSS[199]
BF10
VSS[200]
BF12
VSS[201]
BF16
VSS[202]
BF20
VSS[203]
BF22
VSS[204]
BF24
VSS[205]
BF26
VSS[206]
BF28
VSS[207]
BD3
VSS[208]
BF30
VSS[209]
BF38
VSS[210]
BF40
VSS[211]
BF8
VSS[212]
BG17
VSS[213]
BG21
VSS[214]
BG33
VSS[215]
BG44
VSS[216]
BG8
VSS[217]
BH11
VSS[218]
BH15
VSS[219]
BH17
VSS[220]
BH19
VSS[222]
BH27
VSS[223]
BH31
VSS[224]
BH33
VSS[225]
BH35
VSS[226]
BH39
VSS[227]
BH43
VSS[228]
BH7
VSS[229]
D3
VSS[230]
D12
VSS[231]
D16
VSS[232]
D18
VSS[233]
D22
VSS[234]
D24
VSS[235]
D26
VSS[236]
D30
VSS[237]
D32
VSS[264] K7
VSS[265] L18
VSS[266] L2
VSS[267] L20
VSS[268] L26
VSS[269] L28
VSS[270] L36
VSS[271] L48
VSS[272] M12
VSS[273] P16
VSS[274] M18
VSS[275] M22
VSS[276] M24
VSS[277] M30
VSS[278] M32
VSS[279] M34
VSS[280] M38
VSS[281] M4
VSS[282] M42
VSS[283] M46
VSS[284] M8
VSS[285] N18
VSS[286] P30
VSS[288] P11
VSS[289] P18
VSS[290] T33
VSS[291] P40
VSS[292] P43
VSS[293] P47
VSS[294] P7
VSS[295] R2
VSS[296] R48
VSS[297] T12
VSS[298] T31
VSS[299] T37
VSS[300] T4
VSS[301] W34
VSS[302] T46
VSS[303] T47
VSS[304] T8
VSS[305] V11
VSS[306] V17
VSS[307] V26
VSS[308] V27
VSS[309] V29
VSS[310] V31
VSS[311] V36
VSS[312] V39
VSS[313] V43
VSS[314] V7
VSS[315] W17
VSS[316] W19
VSS[238]
D34
VSS[239]
D38
VSS[240]
D42
VSS[241]
D8
VSS[242]
E18
VSS[243]
E26
VSS[244]
G18
VSS[245]
G20
VSS[246]
G26
VSS[247]
G28
VSS[248]
G36
VSS[249]
G48
VSS[250]
H12
VSS[251]
H18
VSS[317] W2
VSS[318] W27
VSS[319] W48
VSS[320] Y12
VSS[321] Y38
VSS[322] Y4
VSS[323] Y42
VSS[324] Y46
VSS[325] Y8
VSS[328] BG29
VSS[329] N24
VSS[330] AJ3
VSS[287] N47
VSS[252]
H22
VSS[253]
H24
VSS[254]
H26
VSS[255]
H30
VSS[256]
H32
VSS[257]
H34
VSS[258]
F3
VSS[262] K39
VSS[263] K46
VSS[259] H46
VSS[260] K18
VSS[261] K26
VSS[331] AD47
VSS[333] B43
VSS[334] BE10
VSS[335] BG41
VSS[337] G14
VSS[338] H16
VSS[340] T36
VSS[342] BG22
VSS[343] BG24
VSS[344] C22
VSS[345] AP13
VSS[172]
F45
VSS[221]
H10
VSS[346] M14
VSS[347] AP3
VSS[348] AP1
VSS[349] BE16
VSS[350] BC16
VSS[351] BG28
VSS[352] BJ28

5
5
4
4
3
3
2
2
1
1
D D
C C
B B
A A
D_CRT_HSYNC HSYNC_LCRT_HSYNC
CRT_VSYNC
CRT_R_L
D_CRT_VSYNC
CRT_R_C
CRT_G_C
CRT_B_L
CRT_R_L
HSYNC_L
CRT_DDC_DATA_C
CRT_DDC_CLK_C
CRT_G_L
CRT_G_L
VSYNC_L
CRT_B_L
CRT_DDC_CLK_C
CRT_DDC_DATA_C
VSYNC_L
CRT_B_C
CRT_HSYNCVGA_CRT_HSYNC
CRT_R
CRT_VSYNC
VGA_CRT_R
VGA_CRT_VSYNC
CRT_G
CRT_DDC_CLK
VGA_CRT_G
VGA_CRT_CLK
CRT_B
CRT_DDC_DATA
VGA_CRT_B
VGA_CRT_DATA
CRT_R<15>
CRT_G<15>
CRT_B<15>
CRT_DDC_DATA<15>
CRT_DDC_CLK<15>
CRT_HSYNC<15>
CRT_VSYNC<15>
CRT_DET#<17>
VGA_CRT_G<35>
VGA_CRT_R<35>
VGA_CRT_CLK<35>
VGA_CRT_DATA<35>
VGA_CRT_VSYNC<35>
VGA_CRT_HSYNC<35>
VGA_CRT_B<35>
+3VS +CRT_VCC+3VS +CRT_VCC+3VS
+CRT_VCC
+CRT_VCC
+5VS +CRT_VCC+R_CRT_VCC
Title
Size Document Number Rev
Date: Sheet of
Security Classification
Compal Secret Data
THIS SHEET OF ENGINEERING DRAWING IS THE PROPRIETARY PROPERTY OF COMPAL ELECTRONICS, INC. AND CONTAINS CONFIDENTIAL
AND TRADE SECRET INFORMATION. THIS SHEET MAY NOT BE TRANSFERED FROM THE CUSTODY OF THE COMPETENT DIVISION OF R&D
DEPARTMENT EXCEPT AS AUTHORIZED BY COMPAL ELECTRONICS, INC. NEITHER THIS SHEET NOR THE INFORMATION IT CONTAINS
MAY BE USED BY OR DISCLOSED TO ANY THIRD PARTY WITHOUT PRIOR WRITTEN CONSENT OF COMPAL ELECTRONICS, INC.
Issued Date
Deciphered Date
LA-8241P
1.0
21 56Wednesday, February 01, 2012
2012/01/17 2013/01/16
Compal Electronics, Inc.
VGA / LVDS /camera conn.
C R T
For EMI
W=40mils
W=40mils
From VGA
for debug CRT
For EMI
CV11
10P_0402_50V8J
12
RV4
150_0402_1%
@
12
DV1
PESD5V0U2BT_SOT23-3
@
2
3
1
RV225 0_0402_5%@
1 2
RV228 0_0402_5%@
1 2
CV6
150_0402_1%
12
RV5
150_0402_1%
@
12
G
D
S
QV2
2N7002BKW_SOT323-3
2
13
CV1
0.1U_0402_16V7K
1
2
RV8
2.2K_0402_5%
1 2
RV226 0_0402_5%@
1 2
CV16
0.1U_0402_16V7K
1 2
RV11
0_0603_5%
1 2
RV10
0_0603_5%
1 2
CV12
100P_0402_50V8J
1
2
CV3
22P_0402_50V8J
12
LV5 0_0603
1 2
RV1
100K_0402_5%
12
UV27
74AHCT1G125GW_SOT353-5
A
2Y4
OE# 1
G
3P5
RV229 0_0402_5%@
1 2
G
D
S
QV1
2N7002BKW_SOT323-3
2
13
CV10
10P_0402_50V8J
12
LV1 0_0603
1 2
CV15
10P_0402_50V8J
12
LV6 LQW18AN47NG00D _0603
1 2
FV2
1.1A_6VDC_FUSE
21
LV4 LQW18AN47NG00D _0603
1 2
NC
DV4
BAT1000-7-F_SOT23-3~D
2 1
3
RV9
2.2K_0402_5%
1 2
CV13
0.1U_0402_16V7K
1 2
CV7
150_0402_1%
12
T65PAD~D @
G
G
JCRT
SUYIN_070546HR015M22BZR
CONN@
6
11
1
7
12
2
8
13
3
9
14
4
10
15
5
16
17
RV7
2.2K_0402_5%
1 2
UV26
74AHCT1G125GW_SOT353-5
A
2Y4
OE# 1
G
3P5
RV223 0_0402_5%@
1 2
RV2
0_1206_5%
@
12
DV2
PESD5V0U2BT_SOT23-3
@
2
3
1
LV2 LQW18AN47NG00D _0603
1 2
LV3 0_0603
1 2
RV227 0_0402_5%@
1 2
CV8
150_0402_1%
12
RV3
150_0402_1%
@
12
RV6
2.2K_0402_5%
1 2
CV9
10P_0402_50V8J
12
RV12
10K_0402_5%
1 2
RV224 0_0402_5%@
1 2
CV4
22P_0402_50V8J
12
CV14
10P_0402_50V8J
12
CV5
22P_0402_50V8J
12

5
5
4
4
3
3
2
2
1
1
D D
C C
B B
A A
+LCDVDD_R
PCH_ENVDD
EC_ENVDD
PWR_SRC_ON
+INV_PWR_SRC_R
MIC_CLK
USB20_P12_RMIC_CLK_R
USB20_N12_RMIC_DATA
BKOFF#
LVDS_BCLK-
LVDS_BCLK+
+LCDVDD_R
MIC_DATA
LVDS_B1+
LVDS_A1-
LVDS_B1-
USB20_N12_R
LVDS_A2+
EDID_CLK_LCD
LVDS_ACLK-
LVDS_B0-
DISPOFF#
USB20_P12_R
LVDS_A0-
MIC_CLK_R
LVDS_A1+
INV_PWM
MIC_CLK_R
+LCDVDD
LVDS_BCLK-
LVDS_B2-
LVDS_A0+
DISPOFF#
LCD_TEST
INV_PWM
LVDS_BCLK+
LVDS_B2+
LVDS_A2-
LVDS_ACLK+
LVDS_B0+
USB20_N12_R
USB20_P12_R
EDID_DATA_LCD
BKOFF#<24>
VGA_PWM<15>
PCH_ENVDD<15>
EC_ENVDD<24>
LVDS_B0+<15>
LVDS_B0-<15>
LVDS_A2+<15>
LVDS_A0+<15>
LVDS_A2-<15>
LVDS_ACLK+<15>
LVDS_DDC_CLK<15>
LVDS_A0-<15>
LVDS_A1+<15>
LVDS_A1-<15>
LVDS_DDC_DATA<15>
LVDS_ACLK-<15>
LVDS_BCLK+<15>
LVDS_BCLK-<15>
LVDS_B2+<15>
LVDS_B2-<15>
LVDS_B1+<15>
LVDS_B1-<15>
USB20_N12<16>
USB20_P12<16>
MIC_DATA<30>
MIC_CLK<30>
LCD_TEST<24>
EN_INVPWR<24>
CMOS_ON#<24>
+5VALW
+INV_PWR_SRC
+3VS
+LCDVDD
B+
+INV_PWR_SRC
B+ +INV_PWR_SRC
+LCDVDD
+LCDVDD +5VALW
+3VS
+INV_PWR_SRC
+3VS_CAM
+3VS
+LCDVDD
+5VS
+3VS_CAM+3VS +3VS
Title
Size Document Number Rev
Date: Sheet of
Security Classification
Compal Secret Data
THIS SHEET OF ENGINEERING DRAWING IS THE PROPRIETARY PROPERTY OF COMPAL ELECTRONICS, INC. AND CONTAINS CONFIDENTIAL
AND TRADE SECRET INFORMATION. THIS SHEET MAY NOT BE TRANSFERED FROM THE CUSTODY OF THE COMPETENT DIVISION OF R&D
DEPARTMENT EXCEPT AS AUTHORIZED BY COMPAL ELECTRONICS, INC. NEITHER THIS SHEET NOR THE INFORMATION IT CONTAINS
MAY BE USED BY OR DISCLOSED TO ANY THIRD PARTY WITHOUT PRIOR WRITTEN CONSENT OF COMPAL ELECTRONICS, INC.
Issued Date
Deciphered Date
LA-8241P
1.0
22 56Wednesday, February 01, 2012
2012/01/17 2013/01/16
Compal Electronics, Inc.
LVDS /camera conn.
LVDS Conn.
Wedcam PWR CTRL
W=60mils
W=60mils
60mil
60mil
* Reserved for EMI/ESD/RF
need to close to JLVDS
W=60mils
W=60mils
* Reserved for LCD
sequence tuning
LCD backlight PWR CTRL
LCD PWR CTRL
RV210 0_0402_5%
1 2
CV25
1000P_0402_50V7K
1
2
G
D
S
QV5
BSS138_SOT23~D
2
13
RV25
100K_0402_5%
12
RV26
100K_0402_5%
12
G
D
S
QV3
SSM3K7002FU_SC70-3~D
2
13
RV34
100K_0402_5% @
12
G
D
S
QV8
SI2301CDS-T1-GE3_SOT23-3
@
2
13
RV14
100_0402_1%
1 2
CV28
5P_0402_50V8C
@
1 2
CV319
1000P_0402_50V7K
@
1
2
RV28
0_0402_5%
12
RV230
100K_0402_5%
12
JLVDS
STARC_107K40-000001-G2
CONN@
1
1
2
2
3
3
4
4
5
5
6
6
7
7
8
8
9
9
10
10
11
11
12
12
13
13
14
14
15
15
16
16
17
17
18
18
19
19
20
20
21
21
22
22
23
23
24
24
25
25
26
26
27
27
28
28
29
29
30
30
31
31
32
32
33
33
34
34
35
35
36
36
37
37
38
38
39
39
40
40
G1 41
G2 42
G3 43
G4 44
G5 45
G6 46
RV16
10K_0402_5%
12
QV9A
2N7002DW-7-F_SOT363-6
@
61
2
CV21
0.1U_0402_16V7K
1
2
RV31
0_0402_5%
@
12
CV29
470P_0402_50V7K~D
@
1
2
RV32
820_0805_1%
@
12
RV18
10K_0402_5%
12
QV9B
2N7002DW-7-F_SOT363-6
@
3
5
4
DV6
CH751H-40PT_SOD323-2~D
2 1
RV30
0_0402_5%
12
CV31
0.1U_0402_16V7K @
1
2
RV13
4.7K_0402_5%
@
12
RV20 0_0402_1%
@
12
RV15
47K_0402_5%
1 2
RV33
100K_0402_5%
@
12
DV7
BAT54C-7-F_SOT23-3
2
3
1
S
G
D
QV6
SI3457CDV-T1-E3_TSOP6~D
3
6
2
4 5
1
CV30
680P_0402_50V7K~D
@
1
2
CV26
0.1U_0603_50V_X7R
1
2
DV8
IP4223CZ6_SO6-6
V I/O 1
V I/O 3
V I/O
6
V I/O
4
Ground 2
V BUS
5
CV22
0.1U_0402_16V7K
1
2
RV231 0_0603_5%
12
CV19
0.1U_0402_16V7K
1
2
CV18
5P_0402_50V8C @
1 2
G
D
S
QV7
SSM3K7002FU_SC70-3~D
2
13
G
D
S
QV4
AO3419L_SOT23-3
4.14
2
1 3
DV5
CH751H-40PT_SOD323-2~D
@
21
CV23
0.1U_0402_16V7K
1
2
RV29
0_0402_5%
12
RV27 0_0805_5%
@
1 2
CV20
4.7U_0805_10V4Z
1
2
RV208 0_0402_5%
1 2
CV27
5P_0402_50V8C
@
1 2
RV19 0_0402_1%
@
12
LV24
DLW21SN900HQ2L_0805_4P~D
@
1
122
33
4
4
RV17
56K_0402_5%
12
RV24 0_0805_5%
1 2
CV24
10U_0805_10V6K
1
2
RV209
47K_0402_5%
@
12
CV17
5P_0402_50V8C
@
1 2

5
5
4
4
3
3
2
2
1
1
D D
C C
B B
A A
TMDS_TXCP
TMDS_L_TX0P
TMDS_L_TX1N
TMDS_L_TX1P
TMDS_L_TXCP
TMDS_L_TXCN
TMDS_L_TX2N
TMDS_L_TX2P
TMDS_TXCN
TMDS_TX1P
TMDS_TX1N
TMDS_TX0P
TMDS_TX0N TMDS_L_TX0N
TMDS_TX2P
TMDS_TX2N
DDC_DAT_HDMI
DDC_CLK_HDMI
TMDS_L_TX1N
TMDS_L_TX1P
TMDS_L_TX0P
TMDS_L_TX2N
TMDS_L_TX2P
TMDS_L_TX0N
TMDS_L_TXCN
TMDS_L_TXCP
HDMI_HPLUG
DDC_DAT_HDMI
DDC_CLK_HDMI +5V_HDMI_DDC
TMDS_TX1N
TMDS_TX2P
TMDS_TX2N
TMDS_TX0P
TMDS_TX1P
TMDS_TXCP
TMDS_TX0N
TMDS_TXCN
TMDS_L_TX1N
TMDS_L_TX1P
TMDS_L_TX0P
TMDS_L_TX2N
TMDS_L_TX2P
TMDS_L_TX0N
TMDS_L_TXCN
TMDS_L_TXCP
HDMI_HPLUG
TMDS_TX2P
TMDS_TX2N
TMDS_TX0P
TMDS_TX1P
TMDS_TX1N
TMDS_TXCP
TMDS_TXCN
TMDS_TX0N
HDMI_A3N_VGA<15>
HDMI_A3P_VGA<15>
HDMI_A2N_VGA<15>
HDMI_A2P_VGA<15>
HDMI_A1P_VGA<15>
HDMI_A1N_VGA<15>
HDMI_A0P_VGA<15>
HDMI_A0N_VGA<15>
PCH_SDVO_CTRLCLK<15>
PCH_SDVO_CTRLDATA<15>
HDMI_DET<15>
+VDISPLAY_VCC
+3VS
+3VS
+5VS
+3VS
+3VS
+3VS
+5VS
Title
Size Document Number Rev
Date: Sheet of
Security Classification
Compal Secret Data
THIS SHEET OF ENGINEERING DRAWING IS THE PROPRIETARY PROPERTY OF COMPAL ELECTRONICS, INC. AND CONTAINS CONFIDENTIAL
AND TRADE SECRET INFORMATION. THIS SHEET MAY NOT BE TRANSFERED FROM THE CUSTODY OF THE COMPETENT DIVISION OF R&D
DEPARTMENT EXCEPT AS AUTHORIZED BY COMPAL ELECTRONICS, INC. NEITHER THIS SHEET NOR THE INFORMATION IT CONTAINS
MAY BE USED BY OR DISCLOSED TO ANY THIRD PARTY WITHOUT PRIOR WRITTEN CONSENT OF COMPAL ELECTRONICS, INC.
Issued Date
Deciphered Date
LA-8241P
1.0
HDMI
Custom
23 56Wednesday, February 01, 2012
2012/01/17 2013/01/16
Compal Electronics, Inc.
W=40mils
Place close to JHDMI1
20110805 EMI ADD20111024 EMI ADD
CV41 0.1U_0402_10V7K~D
12
RV36 0_1206_5%
12
CV42
220P_0402_50V8J
1
2
Part Number Description
RO0000002HM HDMI W/Logo:RO0000002HM
ROYALTY HDMI W/LOGO46@
CV358 100P_0402_50V8J@1 2
RV54 0_0402_5%@
1 2
RV46 680_0402_1%
12
CV33 0.1U_0402_10V7K~D
12
CV354 3.3P_0402_50V8C~D
1 2
CV363 100P_0402_50V8J@1 2
LV7
WCM-2012HS-900T_4P
1
122
33
4
4
RV59
200K_0402_5%
@
1 2
RV51
0_0402_1%
@
1 2
CV350 3.3P_0402_50V8C~D
1 2
NC
DV9
BAT1000-7-F_SOT23-3~D
@
2 1
3
RV43 680_0402_1%
12
RV38 0_0402_5%@
1 2
G
D
S
QV11
2N7002_SOT23
2
13
CV359 100P_0402_50V8J@1 2
RV60 2.2K_0402_5%
1 2
QV12B
DMN66D0LDW-7_SOT363-6
3
5
4
RV44 680_0402_1%
12
CV37 0.1U_0402_10V7K~D
12
CV364 100P_0402_50V8J@1 2
CV355 3.3P_0402_50V8C~D
1 2
RV40 0_0402_5%
@
1 2
CV32 0.1U_0402_10V7K~D
12
RV45 680_0402_1%
12
CV349 3.3P_0402_50V8C~D
1 2
CV351 3.3P_0402_50V8C~D
1 2
RV42 680_0402_1%
12
RV47 680_0402_1%
12
RV49 680_0402_1%
12
CV39 0.1U_0402_10V7K~D
12
JHDMI
ACON_HMR2U-AK120C
CONN@
D2+
1D2_shield
2D2-
3D1+
4D1_shield
5D1-
6D0+
7D0_shield
8D0-
9CK+
10 CK_shield
11 CK-
12 CEC
13 Reserved
14 SCL
15 SDA
16 DDC/CEC_GND
17 +5V
18 HP_DET
19
GND 20
GND 21
GND 22
GND 23
RV53
100K_0402_5%
12
CV360 100P_0402_50V8J@1 2
LV10
WCM-2012HS-900T_4P
1
122
33
4
4
E
B
C
QV13
MMBT3904_NL_SOT23-3
2
3 1
LV8
WCM-2012HS-900T_4P
1
122
33
4
4
CV356 3.3P_0402_50V8C~D
1 2
RV39
10K_0402_5%
12
CV35
10U_0603_6.3V6M
1
2
CV352 3.3P_0402_50V8C~D
1 2
FV1
1.5A_6V_1206L150PR~D
12
RV48 680_0402_1%
12
CV36 0.1U_0402_10V7K~D
12
CV361 100P_0402_50V8J@1 2
RV56
0_0402_1%
@
12
CV34
0.1U_0402_10V7K~D
1
2
RV37 0_0402_5%@
1 2
DV11
BAV99-7-F_SOT23-3
@
2
3
1
RV52 0_0402_5%@
1 2
CV40 0.1U_0402_10V7K~D
12
DV10
RB751V-40GTE-17_SOD323-2~D
@
21
RV55
100K_0402_5%
12
RV35 0_0402_5%@
1 2
CV357 100P_0402_50V8J@1 2
CV353 3.3P_0402_50V8C~D
1 2
RV57
150K_0402_5%
1 2
CV362 100P_0402_50V8J@1 2
RV50 0_0402_5%@
1 2
CV38 0.1U_0402_10V7K~D
12
RV41 0_0402_5%@
1 2
RV58 2.2K_0402_5%
1 2
QV12A
DMN66D0LDW-7_SOT363-6
61
2
LV9
WCM-2012HS-900T_4P
1
122
33
4
4

5
5
4
4
3
3
2
2
1
1
D D
C C
B B
A A
KSO[0..16]
KSI[0..7]
ECAGND
ACIN
EC_SMB_DA1_R
EC_SMB_CK1_R
TP_DATA
TP_CLK
EC_CRY1
EC_MUTE#
SYSON
KSI1
KSO9
BKOFF#
KSI7
FAN_SPEED1
LPC_AD1
AD_BID0
KSI3
KSO4
+3VALW_EC
+V18R
EC_RSMRST#
KSO8
KSO2
EC_SMI#
FWR#
VR_ON
SUSP#
KSO16
EN_DFAN1
BATT_TEMP
KSI0
KSO1
SERIRQ
EC_RST#
LPC_AD2
ECAGND
KSO14
KB_RST#
ADP_I
KSI4
EC_SCI#
LPC_AD3
VCOUT0
KSO15
KSO10
KSO0
ACOFF
LPC_AD0
LPC_FRAME#
SPI_CLK
KSO13
EC_CRY2
EC_CRY1
KSI2
KSO11
KSO3
FSEL#
KSI6
BEEP#
+EC_VCCA
EC_MUTE_R
KSO12
PM_SLP_S5#_R
TP_CLK
KSI5
KSO7
EC_TX
BATT_CHG_LED#
TP_DATA
KSO6
KSO5
PM_SLP_S3#_R
EC_RX
FRD#
PECI_KB930
EC_SMI#
EC_SMB_CK2
EC_SMB_DA2
PWR_PWM_LED#
CAPS_LED
BATT_LOW_LED#
LID_SW#
PECI_KB9012
EC_SCI#
SA_PGOOD
EC_CRY2
CPU1.5V_S3_GATE
USB_EN#
EC_MUTE#
EC_LID_OUT#
EC_SMB_DA2
EC_SMB_CK2
PM_SLP_S4#PM_SLP_S4#_R
PCH_HOT#_R PCH_HOT#
PCH_HOT#
VR_HOT#
VCOUT1_PHH_PROCHOT#
PM_SLP_S4#_R
ACIN_D
EC_ON_R
ON/OFF_R
ENBKL
H_PECI
PBTN_OUT#
ECAGND
PCH_PWROK
VCOUT1_PH
EC_SMB_DA1_REC_SMB_DA1
EC_SMB_CK1 EC_SMB_CK1_R
SA_PGOOD
DASH_LED_PWM
EC_PME#
WL_BT_LED#
GATEA20
PCH_PWROK
VCOUT0 PCH_PWROK
ME_EN
PCH_PWR_EN
EC_PME#
AD_BID0
EC_PME#
KB_LED_PWM
DASH_LED2#
TOUCH_LED#
DASH_LED3#
DASH_LED1#
HDD_S3.5
KSO1
KSO2
FRD#
FWR#
SPI_CLK
FSEL#
VCIN0_PHVCIN0_PH_R
WOL_EN#
PECI_KB930
WLAN_WAKE#
USB_DET#_DELAY
USB_DET#_DELAY
CMOS_ON#
VCIN0_PH_R
PCH_HOT#_R
DASH_SW3
DASH_SW1
HDD_S3.5
KSI[0..7]<25>
KSO[0..16]<25>
LPC_FRAME#<13>
LPC_AD2<13>
LPC_AD0<13>
LPC_AD3<13>
LPC_AD1<13>
SERIRQ<13>
TP_CLK <25>
BEEP# <30>
EC_SMI#<17>
KB_RST#<17>
BATT_TEMP <43,44>
FAN_SPEED1<25>
ADP_I <43,44>
TP_DATA <25>
EC_RSMRST# <15>
SYSON <27,28,48>
VR_ON <50>
CLK_PCI_LPC<16>
PCH_SMLDATA<14>
SPI_CLK <26>
FSEL# <26>
FWR# <26>
EN_DFAN1 <25>
BATT_CHG_LED# <32>
FRD# <26>
SUSP# <10,27,28,46,47,48>
EC_SCI#<17>
PLT_RST#<6,16,28,32>
H_PECI <6,17>
CAPS_LED <25>
BATT_LOW_LED# <32>
H_PROCHOT#<6,44>
SUSCLK_R<15>
PM_SLP_S3#<15,28>
PM_SLP_S5#<15> EC_LID_OUT# <17>
PM_SLP_S4# <15>
BKOFF# <22>
PCH_HOT# <14>
VR_HOT#<50>
EC_ON <25,28>
ON/OFF <25>
PCH_SMLCLK<14>
EC_TX<32>
EC_RX<32>
SA_PGOOD <49>
USB_EN# <32,33>
LID_SW# <26,32>
ACIN <15,35,43,44>
PBTN_OUT# <6,15>
VCIN0_PH <43>
VCIN1_PH <43>
EC_MUTE# <30>
EC_SMB_DA1<43,44>
EC_SMB_CK1<43,44>
VCOUT0_PH <45>
ACOFF <44>
ENBKL <15>
DASH_LED_PWM<32>
EC_ENVDD <22>
WL_BT_LED# <32>
PCH_PWROK<6,15>
PWR_PWM_LED# <32>
CPU1.5V_S3_GATE <10>
GATEA20<17>
ME_EN <13>
AOAC_ON<32>
PCH_PWR_EN <27>
PS_ID<43>
65W/90W# <43>
IMVP_IMON <50>
EN_INVPWR <22>
LCD_TEST <22>
EAPD <30,31>
PX_MODE <36,52,53>
PCIE_WAKE#<15,28,32>
PWRSHARE_OE# <33>
KB_LED_PWM <26>
CMOS_ON#<22>
EC_SMB_DA2 <35>
EC_SMB_CK2 <35>
TOUCH_LED#<25>
DASH_LED1# <32>
DASH_LED3# <32>
HDD_S3.5 <29>
PWRSHARE_EN_EC#<33>
DASH_LED2# <32>
DASH_SW3<32>
WOL_EN# <32>
WLAN_WAKE# <32>
USB_DET#_DELAY<28>
VCIN0_PH2 <25>
3S_ON <25>
DASH_SW1<32>
130W/90W#<43>
ACIN_65W <35>
+3VALW
+3VALW
+3VALW
+3VS
+5VS
+3VS
+3VLP
+3VLP
+3VALW
Title
Size Document Number Rev
Date: Sheet of
Security Classification
Compal Secret Data
THIS SHEET OF ENGINEERING DRAWING IS THE PROPRIETARY PROPERTY OF COMPAL ELECTRONICS, INC. AND CONTAINS CONFIDENTIAL
AND TRADE SECRET INFORMATION. THIS SHEET MAY NOT BE TRANSFERED FROM THE CUSTODY OF THE COMPETENT DIVISION OF R&D
DEPARTMENT EXCEPT AS AUTHORIZED BY COMPAL ELECTRONICS, INC. NEITHER THIS SHEET NOR THE INFORMATION IT CONTAINS
MAY BE USED BY OR DISCLOSED TO ANY THIRD PARTY WITHOUT PRIOR WRITTEN CONSENT OF COMPAL ELECTRONICS, INC.
Issued Date
Deciphered Date
LA-8241P
1.0
EC ENE-KB930/Co-lay 9012
Custom
24 56Wednesday, February 01, 2012
2012/01/17 2013/01/16
20mil
Compal Electronics, Inc.
KB930
KB9012
R4944
R4930
Stuff
Co-lay KB930/KB9012 PECI
Reserved for KB9012
Analog Board ID definition,
Please see page 4.
Ra
Rb
Board ID
reserve for KB9012 Rev.A2
RE29 0_0402_5%
1 2
CE15
0.1U_0402_16V7K
1
2
CE19
47P_0402_50V8J
1
2
RE27 0_0402_5%
1 2
RE22 0_0402_5%
1 2
RE5
100K_0402_5%
VOS@
LPC & MISC
Int. K/B
Matrix
SM Bus
GPIO
GPIO
AD Input
PWM Output
DA Output
PS2 Interface
SPI Device Interface
SPI Flash ROM
GPO
GPI
UE1
KB9012QF-A3_LQFP128_14X14KB9012@
GATEA20/GPIO00
1
KBRST#/GPIO01
2
SERIRQ
3
LPC_FRAME#
4
LPC_AD3
5
PM_SLP_S3#/GPIO04
6
LPC_AD2
7
LPC_AD1
8
EC_VDD/VCC 9
LPC_AD0
10
GND/GND
11
CLK_PCI_EC
12
PCIRST#/GPIO05
13
PM_SLP_S5#/GPIO07
14
EC_SMI#/GPIO08
15
GPIO0A
16
GPIO0B
17
GPIO0C
18
GPIO0D
19
EC_SCII#/GPIO0E
20
GPIO0F 21
EC_VDD/VCC 22
BEEP#/GPIO10 23
GND/GND
24
EC_INVT_PWM/GPIO11
25
GPIO12 26
ACOFF/GPIO13 27
FAN_SPEED1/GPIO14
28
EC_PME#/GPIO15
29
EC_TX/GPIO16
30
EC_RX/GPIO17
31
PCH_PWROK/GPIO18
32
EC_VDD/VCC 33
SUSP_LED#/GPIO19
34
GND/GND
35
NUM_LED#/GPIO1A
36
EC_RST#
37
GPIO1D
38
KSO0/GPIO20
39
KSO1/GPIO21
40
KSO2/GPIO22
41
KSO3/GPIO23
42
KSO4/GPIO24
43
KSO5/GPIO25
44
KSO6/GPIO26
45
KSO7/GPIO27
46
KSO8/GPIO28
47
KSO9/GPIO29
48
KSO10/GPIO2A
49
KSO11/GPIO2B
50
KSO12/GPIO2C
51
KSO13/GPIO2D
52
KSO14/GPIO2E
53
KSO15/GPIO2F
54
KSI0/GPIO30
55
KSI1/GPIO31
56
KSI2/GPIO32
57
KSI3/GPIO33
58
KSI4/GPIO34
59
KSI5/GPIO35
60
KSI6/GPIO36
61
KSI7/GPIO37
62
BATT_TEMP/GPIO38 63
GPIO39 64
ADP_I/GPIO3A 65
GPIO3B 66
EC_VDD/AVCC 67
DAC_BRIG/GPIO3C 68
AGND/AGND
69
EN_DFAN1/GPIO3D 70
IREF/GPIO3E 71
CHGVADJ/GPIO3F 72
ENBKL/GPIO40 73
PECI_KB930/GPIO41 74
GPIO42 75
IMON/GPIO43 76
EC_SMB_CK1/GPIO44
77
EC_SMB_DA1/GPIO45
78
EC_SMB_CK2/GPIO46
79
EC_SMB_DA2/GPIO47
80
KSO16/GPIO48
81
KSO17/GPIO49
82
EC_MUTE#/GPIO4A 83
USB_EN#/GPIO4B 84
CAP_INT#/GPIO4C 85
EAPD/GPIO4D 86
TP_CLK/GPIO4E 87
TP_DATA/GPIO4F 88
FSTCHG/GPIO50 89
BATT_CHG_LED#/GPIO52 90
CAPS_LED#/GPIO53 91
PWR_LED#/GPIO54 92
BATT_LOW_LED#/GPIO55 93
GND/GND
94
SYSON/GPIO56 95
EC_VDD/VCC 96
CPU1.5V_S3_GATE/GPXIOA00 97
WOL_EN/GPXIOA01 98
ME_EN/GPXIOA02 99
EC_RSMRST#/GPXIOA03 100
EC_LID_OUT#/GPXIOA04 101
PROCHOT_IN/GPXIOA05 102
H_PROCHOT#_EC/GPXIOA06 103
VCOUT0_PH/GPXIOA07 104
BKOFF#/GPXIOA08 105
PBTN_OUT#/GPXIOA09 106
PCH_APWROK/GPXIOA10 107
SA_PGOOD/GPXIOA11 108
VCIN0_PH/GPXIOD00 109
AC_IN/GPXIOD01 110
EC_VDD0 111
EC_ON/GPXIOD02 112
GND0
113
ON/OFF/GPXIOD03 114
LID_SW#/GPXIOD04 115
SUSP#/GPXIOD05 116
GPXIOD06 117
PECI_KB9012/GPXIOD07 118
SPIDI/GPIO5B 119
SPIDO/GPIO5C 120
VR_ON/GPIO57 121
XCLKI/GPIO5D
122
XCLKO/GPIO5E
123 V18R 124
EC_VDD/VCC 125
SPICLK/GPIO58 126
PM_SLP_S4#/GPIO59 127
SPICS#/GPIO5A 128
CE12
22P_0402_50V8J
@1
2
RE16 1K_0402_1%
@
1 2
RE17
0_0402_5% @
12
RE62 47K_0402_5%@
1 2
RE15
0_0402_5% KB9012@
12
RE8 47K_0402_5%
12
RE31 0_0402_5%
1 2
RE1810K_0402_5%
12
RE77 100K_0402_5%
1 2
CE11 0.1U_0402_16V7K
12
LE2
FBMA-L11-160808-800LMT_0603
12
CE4
0.1U_0402_16V7K
1
2
RE94.7K_0402_5%
12
RE80 0_0402_5%
1 2
RE3643_0402_1% 12
CE9 100P_0402_50V8J
12
RE40
0_0402_5%
KB9012@
12
RE70 10K_0402_5%
1 2
CE18 100P_0402_50V8J
12
RE13 2.2K_0402_5%
1 2
CE17 20P_0402_50V8
1 2
CE14
0.1U_0402_16V7K
1 2
RE7 0_0402_5%
@12
RE37 0_0402_5%KB9012@ 12
CE1
0.1U_0402_16V7K
1
2
RE32 10K_0402_5%
@
1 2
RE1
0_0805_5%
1 2
RE12 0_0402_5%
12
RE6 33_0402_5%@
12
RE71 10K_0402_5%@
1 2
RE4
0_0402_5%
KB9012@
12
RE19
0_0402_5%
12
RE33 0_0402_5%
1 2
RE14 0_0402_5%
12
RE78 100K_0402_5%
1 2
RE39 0_0402_5%
1 2
RE25 2.2K_0402_5%
1 2
RE340_0402_5% KB9012@
12
RE72 0_0402_5%
1 2
RE42 0_0402_5%
1 2
CE13
22P_0402_50V8J
@
1
2
CE6
1000P_0402_50V7K
1
2
RE30
47K_0402_5%@
12
RE11 2.2K_0402_5%
1 2
RE65 0_0402_5%
1 2
RE23 43_0402_1%KB930@
1 2
RE45 100K_0402_5%
12
RE2
0_0402_5%
KB930@
1 2
CE16
4.7U_0805_10V4Z
1
2
LE1
FBMA-L11-160808-800LMT_0603
1 2
YE1
32.768KHZ_12.5PF_Q13MC14610002
@
OSC 4
OSC 1
NC
3
NC
2
RE26 0_0402_5%
1 2
CE10
22P_0402_50V8J@
12
RE63 47K_0402_5%@
1 2
RE46 10K_0402_5%
1 2
RE24 2.2K_0402_5%
1 2
CE5
1000P_0402_50V7K
1
2
RE35 10K_0402_5%
@
1 2
RE38 0_0402_5%
KB930@
12
CE2
0.1U_0402_16V7K
1
2
RE43
43_0402_1%KB9012@
1 2
CE8
0.1U_0402_16V7K
1
2
RE67 0_0402_5%
1 2
RE61 0_0402_5%
1 2
RE76
0_0402_5%
12
RE5
56K_0402_5%
INS@
1 2
RE3
100K_0402_5%
1 2
RE44 0_0402_5%
12
RE21 10K_0402_5%
1 2
RE64 0_0402_5%
1 2
CE3
0.1U_0402_16V7K
1
2
RE41 0_0402_5%
1 2
UE2
SN74LVC1G06DCKR_SC70-5
Y
4A2
P5
G
3
NC
1
CE7
0.1U_0402_16V7K
1
2
RE28 0_0402_5%
1 2
RE104.7K_0402_5%
12
RE47
100K_0402_5%
1 2
RE66 0_0402_5%
1 2
RE69 0_0402_5%
1 2

5
5
4
4
3
3
2
2
1
1
D D
C C
B B
A A
TP_CLK
TP_DATA
KSO[0..16]
KSI[0..7]
EN_DFAN1
ON/OFFBTN#
PWR_LED#
KB_CAPS_PWR
KB_CAPS_PWR-
KSI0
KSI1
KSI4
KSI2
KSI3
KSI5
KSI6
KSI7
KSO16
KSO2
KSO4
KSO3
KSO1
KSO0
KSO8
KSO7
KSO6
KSO5
KSO9
KSO10
KSO13
KSO12
KSO11
KSO14
KSO15
+TPLED
ON/OFFBTN#
TP_CLK<24>
TP_DATA<24>
EC_ON<24,28>
ON/OFF <24>
51_ON# <43>
KSO[0..16]<24>
KSI[0..7]<24>
FAN_SPEED1<24>
EN_DFAN1<24>
PWR_LED#<32>
CAPS_LED<24>
TOUCH_LED#<24>
VCIN0_PH2<24>
3S_ON <24>
DASH_SW2<32>
+3VS
+3VALW
+FAN_POWER
+3VS
+5VS
+FAN_POWER
+3VLP
+5VALW
+5VS+5VS
+3VLP
+3VALW
+3VALW
Title
Size Document Number Rev
Date: Sheet of
Security Classification
Compal Secret Data
THIS SHEET OF ENGINEERING DRAWING IS THE PROPRIETARY PROPERTY OF COMPAL ELECTRONICS, INC. AND CONTAINS CONFIDENTIAL
AND TRADE SECRET INFORMATION. THIS SHEET MAY NOT BE TRANSFERED FROM THE CUSTODY OF THE COMPETENT DIVISION OF R&D
DEPARTMENT EXCEPT AS AUTHORIZED BY COMPAL ELECTRONICS, INC. NEITHER THIS SHEET NOR THE INFORMATION IT CONTAINS
MAY BE USED BY OR DISCLOSED TO ANY THIRD PARTY WITHOUT PRIOR WRITTEN CONSENT OF COMPAL ELECTRONICS, INC.
Issued Date
Deciphered Date
LA-8241P
1.0
SW/TP/SCREW
Custom
25 56Wednesday, February 01, 2012
2012/01/17 2013/01/16
Compal Electronics, Inc.
Touch pad
Power ON Circuit
ON/OFF switch
Pop only for
SSI debug
TOP Side
Bottom Side
INT_KBD Conn.
40mil
40mil FAN Control circuit
To POWER/B
Touch Pad LED
HE1 place around FAN area.
JFAN
ACES_85204-0300N
CONN@
1
1
2
2
3
3
GND
4
GND
5
CE23
1000P_0402_50V7K
1
2
RE60
240_0402_1%
1 2
RE73 390_0402_5%
1 2
A
D2
C191KSKT-5A
VOS@
21
CE20
0.1U_0402_25V6K
1
2
DE5
PESD24VS2UT_SOT23-3~D
2
3
1
RE51
10K_0402_5%
KB930@
1 2
RE20
0_0402_5%
VOS@
12
RE48
100K_0402_5%
KB930@
1 2
SW1
SMT1-05-A_4P
@
3
2
1
4
5
6
RE79
13.7K_0402_1%
1 2
CE25
2.2U_0603_6.3V6K
1 2
UE3
APE8873M SOP 8P
VEN
1
VIN
2
GND 5
GND 6
GND 8
VO
3
VSET
4
GND 7
RE75
100K_0402_5%
1 2
SW2
SMT1-05-A_4P
@
3
2
1
4
5
6
RE50
10K_0402_5%
12
G
D
S
QE1
SSM3K7002F_SC59-3
KB930@
2
13
RE74
13.7K_0402_1%@
1 2
CE22
2.2U_0603_6.3V6K
1
2
R6
390_0402_5%
12
G
D
S
QE3
SSM3K7002FU_SC70-3~D
2
13
HE1
100K_0402_1%_TSM0B104F4251RZ
VOS@
12
DE1
BAV70W_SOT323-3
2
3
1
A
D1
C191KSKT-5A
INS@
21
JPWR
ACES_50504-0040N-001
CONN@
1
1
2
2
G1 5
G2 6
3
3
4
4
JTP
ACES_50504-0040N-001
CONN@
1
1
2
2
G1 5
G2 6
3
3
4
4
RE49
100K_0402_5%
KB9012@
1 2
DE2
BAV70W_SOT323-3
2
3
1
JKB
ACES_51510-03041-001
CONN@
1
1
4
4
2
2
5
5
3
3
8
87
76
6
10
10 9
9
11
11
12
12
13
13
14
14
17
17 16
16
19
19
20
20
15
15
22
22 21
21
18
18
23
23
25
25 24
24
26
26
27
27
28
28
29
29
30
30 GND 31
GND 32
CE24
0.01U_0402_16V7K
1
2
DE3
PESD5V0U2BT_SOT23-3
2
3
1

5
5
4
4
3
3
2
2
1
1
D D
C C
B B
A A
SPI_CLK_R
SPI_CLK_R
FRD# SPI_SO
SPI_FWR#
SPI_FSEL#
KB_BL_PWM
LID_SW#
SPI_CLK <24>
FRD#<24>
FWR# <24>
FSEL#<24>
KB_LED_PWM<24>
LID_SW# <24,32>
KB_DET#<17>
+3VALW
+5VS +5VS_KBL
+5VS_KBL
+3VALW
+3VS
Title
Size Document Number Rev
Date: Sheet of
Security Classification
Compal Secret Data
THIS SHEET OF ENGINEERING DRAWING IS THE PROPRIETARY PROPERTY OF COMPAL ELECTRONICS, INC. AND CONTAINS CONFIDENTIAL
AND TRADE SECRET INFORMATION. THIS SHEET MAY NOT BE TRANSFERED FROM THE CUSTODY OF THE COMPETENT DIVISION OF R&D
DEPARTMENT EXCEPT AS AUTHORIZED BY COMPAL ELECTRONICS, INC. NEITHER THIS SHEET NOR THE INFORMATION IT CONTAINS
MAY BE USED BY OR DISCLOSED TO ANY THIRD PARTY WITHOUT PRIOR WRITTEN CONSENT OF COMPAL ELECTRONICS, INC.
Issued Date
Deciphered Date
LA-8241P
1.0
26 56Wednesday, February 01, 2012
2012/01/17 2013/01/16
Compal Electronics, Inc.
CONN & LID
Screw Hole
Reserve for EMI please close to U15
SPI ROM 128KB
20mils
20mil
Keyboard back light
20mil
Lid Switch
DA80000R900
JKBL
ACES_50519-00401-001
CONN@
1
1
2
2
GND 5
GND 6
3
3
4
4
H12
H_2P8
@
1
S
G
D
QE2
SI3456BDV-T1-E3 1N TSOP6 W/D
KBBL@
3
6
2
4 5
1
RE68
10K_0402_5%
@
1 2
H23
H_2P8
@
1
H10
H_3P7
@
1
CE53
22P_0402_50V8J
@
1 2
RE56
33_0402_5%
@
12
RE58
100K_0402_5%
KBBL@
12
RE53 0_0402_5%KB930@
12
FD1
FIDUCAL@
1
H8
H_3P7
@
1
RE52 0_0402_5%KB930@
1 2
H1
H_3P3X4P3N
@
1
H4
H_3P5
@
1
RE540_0402_5% KB930@12
CE54
0.1U_0402_16V7K
INS@ 1
2
H21
H_2P8
@
1
H13
H_2P8
@
1
H3
H_3P5
@
1
CE55
0.1U_0402_16V7K
INS@
1
2
H19
H_2P8
@
1
FE1
0.75A_24V_1812L075-24DR~OK
@
12
H11
H_2P8
@
1
CE52
0.1U_0402_16V7K
KB930@
1
2
H24
H_2P8
@
1
FD2
FIDUCIAL@
1
G
D
S
QE4
SSM3K7002FU_SC70-3~D
KBBL@
2
13
H2
H_3P3N
@
1
RE550_0402_5% KB930@
12
RE59
0_0805_5%
KBBL@
1 2
H6
H_3P7
@
1
UE5
S-5712ACDL1-M3T1U_SOT23-3
INS@
GND
1
OUTPUT 3
VDD 2
H7
H_3P7
@
1
ZZZ1
PCB-MB
H9
H_3P7
@
1
RE57
10K_0402_5%
12
H17
H_2P8
@
1
FD3
FIDUCAL@
1
H15
H_2P8
@
1
H20
H_2P8
@
1
H22
H_2P8
@
1
H5
H_3P7
@
1
H14
H_3P7
@
1
CE57
10U_0603_6.3V6M
KBBL@
1
2
FD4
FIDUCIAL@
1
UE4
MX25L1005AMC-12G_SO8
SA00002C100
KB930@
CS#
1
SO
2
WP#
3
GND
4
VCC 8
HOLD# 7
SCLK 6
SI 5
CE56
1U_0603_10V6K
KBBL@
1
2
H16
H_2P8
@
1

A
A
B
B
C
C
D
D
E
E
1 1
2 2
3 3
4 4
SUSP SUSP
+3V_D
PCH_PWR_EN#
+1.5VS_D
SUSP
+VCCP_D
+3VS_D
SUSP
SUSP
SUSP
+5VS_D
SUSP
PCH_PWR_EN#
SUSP
+DDR_CHG
+1.5V_CPU_VDDQ_CHG
SYSON#
PCH_PWR_EN#
SYSON#
+1.5V_D
SUSP#<10,24,28,46,47,48>
SYSON<24,28,48>
RUN_ON_CPU1.5VS3#<6,10>
PCH_PWR_EN<24>
PCH_PWR_EN#<19>
+3V_PCH
+1.5VS +3VS+VCCP
+5VALW
B+_BIAS
+5VS
+3VALW
B+_BIAS
+3VS
B+_BIAS
+1.5V +1.5VS
+3VALW
B+_BIAS
+3V_PCH
+5VALW
+5VALW
+0.75VS+1.5V_CPU_VDDQ
+5VALW+3VALW
+1.5V
Title
Size Document Number Rev
Date: Sheet of
Security Classification
Compal Secret Data
THIS SHEET OF ENGINEERING DRAWING IS THE PROPRIETARY PROPERTY OF COMPAL ELECTRONICS, INC. AND CONTAINS CONFIDENTIAL
AND TRADE SECRET INFORMATION. THIS SHEET MAY NOT BE TRANSFERED FROM THE CUSTODY OF THE COMPETENT DIVISION OF R&D
DEPARTMENT EXCEPT AS AUTHORIZED BY COMPAL ELECTRONICS, INC. NEITHER THIS SHEET NOR THE INFORMATION IT CONTAINS
MAY BE USED BY OR DISCLOSED TO ANY THIRD PARTY WITHOUT PRIOR WRITTEN CONSENT OF COMPAL ELECTRONICS, INC.
Issued Date
Deciphered Date
LA-8241P
1.0
27 56Wednesday, February 01, 2012
2012/01/17 2013/01/16
Compal Electronics, Inc.
DC/DC Interface
+5VALW to +5VS
+3VALW to +3VS
+1.5V To +1.5VS
+3VALW to +3V_PCH
40mil
QZ1
SI4128DY-T1-GE3_SO8
3
5
2
4
1
6
7
8
RZ8
0_0402_5%
CZ1
10U_0805_10V6K
1
2
RZ4
470K_0402_5%
1 2
CZ15
0.1U_0603_50V_X7R
1
2
QZ13A
2N7002DW-7-F_SOT363-6
61
2
CZ17
0.1U_0603_50V_X7R
@
1
2
CZ21
0.1U_0603_50V_X7R
@
1
2
RZ16
100K_0402_5%
12
QZ13B
2N7002DW-7-F_SOT363-6
3
5
4
QZ2A
DMN66D0LDW-7_SOT363-6
61
2
QZ14B
2N7002DW-7-F_SOT363-6
3
5
4
RZ20
0_0402_5%
CZ5
10U_0805_10V6K
1
2
G
D
S
QZ9
SSM3K7002F_SC59-3
2
13
G
D
S
QZ15
SSM3K7002FU_SC70-3
2
13
CZ18
10U_0805_10V6K
1
2
CZ10
0.1U_0603_50V_X7R
1
2
CZ6
10U_0805_10V6K
1
2
G
D
S
QZ10
SSM3K7002F_SC59-3
2
13
CZ16
0.1U_0603_50V_X7R
@
1
2
RZ5
0_0402_5%
CZ11
10U_0805_10V6K
1
2
CZ2
10U_0805_10V6K
1
2
QZ14A
2N7002DW-7-F_SOT363-6
61
2
RZ13
470K_0402_5%
1 2
RZ19
100K_0402_5%
12
CZ19
0.1U_0402_16V7K
1
2
RZ22
100K_0402_5%
12
RZ24
470_0402_5%
12
RZ3
220_0402_5%
12
RZ12
100K_0402_5%
12
RZ9
1.5M_0402_5%~D
1 2
RZ18
100K_0402_5%
12
G
D
S
QZ11
SSM3K7002FU_SC70-3
2
13
QZ2B
DMN66D0LDW-7_SOT363-6
3
5
4
RZ14
39.2K_0402_1%
QZ7
SI4128DY-T1-GE3_SO8
3
5
2
4
1
6
7
8
RZ10
100K_0402_5%
12
G
D
S
QZ6
SSM3K7002FU_SC70-3~D
2
13
CZ8
1U_0603_10V6K
1
2
CZ7
10U_0805_10V6K
1
2
RZ23
470_0402_5%
12
G
D
S
QZ12
SSM3K7002F_SC59-3
2
13
CZ9
0.1U_0603_50V_X7R
1
2
RZ21
2M_0402_5%~D
12
G
D
S
QZ4
SSM3K7002F_SC59-3
2
13
JP2
JUMP_43X79
@
1
122
CZ4
1U_0603_10V6K
1
2
RZ25
470_0402_5%
12
UZ1
SI4634DY-T1-E3_SO8~D
4
7
8
6
5
1
2
3
RZ15
1.5M_0402_5%~D
1 2
CZ13
10U_0805_10V6K
1
2
CZ3
10U_0805_10V6K
1
2
G
D
S
QZ5
SSM3K7002FU_SC70-3~D
2
13
RZ2
22_0603_5%~D
12
RZ26
470_0402_5%
12
RZ11
10K_0402_5%
1 2
QZ3
SI4128DY-T1-GE3_SO8
3
5
2
4
1
6
7
8
CZ14
1U_0603_10V6K
1
2
CZ12
10U_0805_10V6K
1
2
RZ17
100K_0402_5%
@
12
RZ27
470_0402_5%
12
RZ7
470K_0402_5%
1 2
G
D
S
QZ8
SSM3K7002F_SC59-3
2
13
RZ1
470_0603_5%
1 2
CZ20
0.1U_0603_50V_X7R
1
2
RZ6
1.5M_0402_5%~D
1 2

5
5
4
4
3
3
2
2
1
1
D D
C C
B B
A A
EXPRCRD_CPPE#
CARD_RESET#
CPUSB#
USB20_P11
USB20_N11
EXP_USBP11_D+
EXP_USBP11_D-
PCH_SMBDATA
PCH_SMBCLK
CPUSB#
CARD_RESET#
EXPCLK_REQ#
EXP_USBP11_D-
EXP_USBP11_D+
CLK_PCIE_EXP#
EXPRCRD_CPPE#
PCIE_WAKE#
CLK_PCIE_EXP
PCIE_PTX_EXPRX_N3
PCIE_PTX_EXPRX_P3
PCIE_PRX_EXPTX_N3_C
PCIE_PRX_EXPTX_P3_C
PLT_RST#
STBY#_R
PCH_SMBDATA
PCH_SMBCLK
STBY#_R
SYSON_R
SYSON_R
USB_DETECT# USB_DET#_DELAY
USB20_N11<16>
USB20_P11<16>
PCIE_WAKE#<15,24,32>
EXPCLK_REQ#<14>
CLK_PCIE_EXP#<14>
CLK_PCIE_EXP<14>
PCIE_PRX_EXPTX_P3<14>
PCIE_PRX_EXPTX_N3<14>
PCIE_PTX_EXPRX_P3<14>
PCIE_PTX_EXPRX_N3<14>
PLT_RST#<6,16,24,32>
PCH_SMBCLK<6,11,12,14,29,32>
PCH_SMBDATA<6,11,12,14,29,32>
PM_SLP_S3#<15,24>
SUSP#<10,24,27,46,47,48>
USB_DET#_DELAY <24>
USB_DETECT# <33>
EC_ON<24,25>
EC_ON_35V <45>
SYSON<24,27,48>
+1.5VS
+1.5V_CARD
+3VALW
+3VS +3.3V_CARD
+3.3V_CARDAUX
+3VS
+1.5VS
+1.5V_CARD
+3.3V_CARD
+3VS +3VS
+3.3V_CARDAUX
+3.3V_CARD
+1.5V_CARD
+3.3V_CARD +3.3V_CARDAUX
+RTCVCC +RTCVCC +RTCVCC +RTCVCC +RTCVCC +CHGRTC
Title
Size Document Number Rev
Date: Sheet of
Security Classification
Compal Secret Data
THIS SHEET OF ENGINEERING DRAWING IS THE PROPRIETARY PROPERTY OF COMPAL ELECTRONICS, INC. AND CONTAINS CONFIDENTIAL
AND TRADE SECRET INFORMATION. THIS SHEET MAY NOT BE TRANSFERED FROM THE CUSTODY OF THE COMPETENT DIVISION OF R&D
DEPARTMENT EXCEPT AS AUTHORIZED BY COMPAL ELECTRONICS, INC. NEITHER THIS SHEET NOR THE INFORMATION IT CONTAINS
MAY BE USED BY OR DISCLOSED TO ANY THIRD PARTY WITHOUT PRIOR WRITTEN CONSENT OF COMPAL ELECTRONICS, INC.
Issued Date
Deciphered Date
LA-8241P
1.0
28 56Wednesday, February 01, 2012
2012/01/17 2013/01/16
Compal Electronics, Inc.
PROCESSOR(1/6) DMI,FDI,PEG
Express Card PWR S/W
1A 1A
500mA
500mA
275mA275mA
Express Card
CLOSE TO U1
USB Detected for PWR Share
RX6 0_0402_5%@
1 2
CX3
0.1U_0402_25V6K
EXP@
1
2
R778
100K_0402_5%
12
CX5
0.1U_0402_25V6K
EXP@
1
2
C13
0.1U_0402_16V7K
1
2
R787 0_0402_5%
@
1 2
BAV70W-7-F_SOT323-3
D5
2
3
1
CX8
0.1U_0402_25V6K
EXP@ 1
2
RX3 0_0402_5%@
1 2
RX2 0_0402_5%@
1 2
RX7 0_0402_5%
1 2
C14
0.1U_0402_16V7K
1
2
UX1
TPS2231MRGPR-2_QFN20_4X4~D
EXP@
STBY#
1
3.3VIN
23.3VOUT 3
NC
4
NC
5
SYSRST#
6
GND 7
PERST# 8
CPUSB# 9
CPPE# 10
1.5VOUT 11
1.5VIN
12
NC
13
NC
14
AUXOUT 15
NC
16
AUXIN
17
RCLKEN 18
OC#
19
SHDN#
20
PAD 21
CX6
0.1U_0402_25V6K
EXP@ 1
2
CX11
10U_0603_6.3V6M
EXP@
1
2
CX10
0.1U_0402_25V6K
EXP@ 1
2
CX12 0.1U_0402_10V7K~DEXP@
1 2
D4
SDMK0340L-7-F
2 1
JEXP
TYCO_2-2041070-6~D
CONN@
1
1
2
2
3
3
4
4
5
5
6
6
7
7
8
8
9
9
10
10
11
11
12
12
13
13
14
14
15
15
16
16
17
17
18
18
19
19
20
20
21
21
22
22
23
23
24
24
25
25
26
26
GND
27
GND
28
U1
TC7SZ14FU_SSOP5~D
Y4
P5
G
3
A
2NC
1
C4
2.2U_0603_6.3V6K
12
CX13 0.1U_0402_10V7K~DEXP@
1 2
C3
0.1U_0402_16V7K
1
2
R781 0_0402_5%
1 2
D3
SDMK0340L-7-F
2 1
R780
1M_0402_5%
12
CX1
0.1U_0402_25V6K
EXP@
1
2
CX7
10U_0603_6.3V6M
EXP@
1
2
R779
220K_0402_5%
12
CX4
0.1U_0402_25V6K
EXP@
1
2
RX5
2.2K_0402_5%
EXP@
1 2
CX9
10U_0603_6.3V6M
EXP@
1
2
RX8 0_0402_5%
1 2
CX2
0.1U_0402_25V6K
EXP@
1
2
RX4
2.2K_0402_5%
EXP@
1 2
LX1
DLW21SN900SQ2_0805~D
EXP@
1
1
4
433
22

A
A
B
B
C
C
D
D
E
E
F
F
G
G
H
H
1 1
2 2
3 3
4 4
SATA_PRX_DTX_N2_C
SATA_PTX_DRX_N2_C
SATA_PTX_DRX_P2_C
SATA_PRX_DTX_P2_C
FFS_INT2_Q
HDD_DET#
SATA_PRX_DTX_P0_C
SATA_PTX_DRX_N0_C
SATA_PRX_DTX_N0_C
SATA_PTX_DRX_P0_C
ODD_EN
+3.3V_RUN_FFS
FFS_INT2_Q
FFS_INT2
PCH_SMBDATA
PCH_SMBCLK
FFS_INT1
ODD_DA#_R
HDD_EN_5V
HDD_DET#<13>
ODD_EN#<17>
SATA_PRX_DTX_P0<13>
SATA_PRX_DTX_N0<13>
FFS_INT1<16>
FFS_INT2<17>
ODD_DETECT#<17>
SATA_PTX_DRX_P0_C<13>
SATA_PTX_DRX_N0_C<13>
SATA_PRX_DTX_P2<13>
SATA_PRX_DTX_N2<13>
SATA_PTX_DRX_P2_C<13>
SATA_PTX_DRX_N2_C<13>
PCH_SMBDATA<6,11,12,14,28,32>
PCH_SMBCLK<6,11,12,14,28,32>
ODD_DA#<16>
HDD_S3.5<24>
+5V_HDD
+5VS_ODD
+3VS
+5VS
B+_BIAS
+5VS_ODD
+3VS
+5V_HDD
+3VS
+3VS
+5V_HDD+3VS
+5V_HDD
+5VALW
+5VS
+3VALW
B+_BIAS
Title
Size Document Number Rev
Date: Sheet of
Security Classification
Compal Secret Data
THIS SHEET OF ENGINEERING DRAWING IS THE PROPRIETARY PROPERTY OF COMPAL ELECTRONICS, INC. AND CONTAINS CONFIDENTIAL
AND TRADE SECRET INFORMATION. THIS SHEET MAY NOT BE TRANSFERED FROM THE CUSTODY OF THE COMPETENT DIVISION OF R&D
DEPARTMENT EXCEPT AS AUTHORIZED BY COMPAL ELECTRONICS, INC. NEITHER THIS SHEET NOR THE INFORMATION IT CONTAINS
MAY BE USED BY OR DISCLOSED TO ANY THIRD PARTY WITHOUT PRIOR WRITTEN CONSENT OF COMPAL ELECTRONICS, INC.
Issued Date
Deciphered Date
1.0
HDD/ODD/FAN
Custom
29 56Wednesday, February 01, 2012
2012/01/17 2013/01/16
Compal Electronics, Inc.
LA-8241P
SATA HDD Conn.
Pleace near ODD CONN
SATA ODD Conn.
ODD Power Control
SHORT DEFAULT
+5V_HDD Source
JP6
PAD-OPEN1x1m
@
1 2
CN14 0.01U_0402_16V7K
12
CN1
10U_0603_6.3V6M
FFS@ 1
2
CN3 0.01U_0402_16V7K
1 2
RN10
100K_0402_5%@
12
CN8
0.1U_0402_25V6K
1
2
CN13
1U_0402_6.3V6K
1
2
QN5A
DMN66D0LDW-7_SOT363-6
@
61
2
10U_0805_10V6K
CN18
@1
2
10U_0805_10V6K
CN12
1
2
LNG3DM
UN1
LNG3DMTR_LGA16_3X3~D
FFS@
VDD_IO
1
NC 2
NC 3
SCL/SPC
4
GND 5
VDD
14
CS
8
INT 1
11
INT 2
9
RES 10
GND 12
SDO/SA0
7
SDA / SDI / SDO
6
RES 13
RES 16
RES 15
RN8 0_0402_1%
@
1 2
CN2
0.1U_0402_25V6K
FFS@ 1
2
RN5 100K_0402_5%
FFS@
1 2
CN15 0.01U_0402_16V7K
12
CN9
0.1U_0402_25V6K
1
2
JHDD
SUYIN_127043FB022G208ZR_RV
CONN@
GND
1
A+
2
A-
3
GND
4
B-
5
B+
6
GND
7
VCC3.3
8
VCC3.3
9
VCC3.3
10
GND
11
GND
12
GND
13
VCC5
14
VCC5
15
VCC5
16
GND
17
RESERVED
18
GND
19
VCC12
20
VCC12
21
VCC12
22
RN12
100K_0402_5%
@
12
QN1A
DMN66D0LDW-7_SOT363-6
FFS@
61
2
RN2
100K_0402_5%
FFS@
12
RN11
100K_0402_5%
@
12
CN17
0.1U_0603_50V_X7R
@1
2
RN7
1.5M_0402_5%~D
1 2
QN1B
DMN66D0LDW-7_SOT363-6
FFS@
3
5
4
CN6
0.1U_0402_25V6K
1
2
JP13
JUMP_43X79
@
1
122
RN1
100K_0402_5%
@
12
CN10
1000P_0402_50V7K
1
2
QN5B
DMN66D0LDW-7_SOT363-6
@
3
5
4
RN9
100K_0402_5%@
12
RN4 10K_0402_5%
FFS@
1 2
CN7
10U_0805_10V6K
1
2
CN11
0.1U_0402_25V6K
1
2
S
G
D
QN4
SI3456DDV-T1-GE3_TSOP6~D
@
3
6
2
4 5
1
G
D
S
QN3
SSM3K7002FU_SC70-3
2
13
CN5
1000P_0402_50V7K
1
2
S
G
D
QN2
SI3456BDV-T1-E3 1N TSOP6
3
6
2
45
1
RN6
470K_0402_5%
1 2
CN16
0.1U_0402_25V6K
1
2
RN3 10K_0402_5%
FFS@
1 2
CN4 0.01U_0402_16V7K
1 2
JP7
JUMP_43X79
@
1
122
JODD
TYCO_2-1759838-8~D
CONN@
GND1 14
GND2 15
GND
1
RX+
2
RX-
3
GND
4
TX-
5
TX+
6
GND
7
DP
8
+5V
9
+5V
10
MD
11
GND
12
GND
13

5
5
4
4
3
3
2
2
1
1
D D
C C
B B
A A
+FILT_1.65V
+FILT_1.8V
HDA_RST_AUDIO#
HDA_SYNC_AUDIO
HDA_SDOUT_AUDIO
+VDD_IO
PC_BEEP
SPK_L2+
SPK_R1-
SPK_L1-
SPK_R2+
SENSE_A MIC1_PLUG
HP_PLUG
PC_BEEP
SPK_L2+_CONN
SPK_L1-_CONN
SPK_R2+_CONN
SPK_R1-_CONN
SPK_L2+
SPK_R1-
SPK_R2+
SPK_L1-
HP_R
HP_L
HDA_SDOUT_AUDIO HDA_RST_AUDIO#
HDA_SYNC_AUDIO
HDA_BITCLK_AUDIO
MIC1_L
MIC1_R
MIC1_PLUG
MIC1_L
MIC1_R_RMIC1_R
MIC1_L_R
HP_R
HP_L HPL
HPR
HP_PLUG
SPK_L2+_CONN
SPK_L1-_CONN
SPK_R2+_CONN
SPK_R1-_CONN
AMP_LEFT
AMP_RIGHT
HDA_RST_AUDIO#<13>
HDA_SDIN0<13>
HDA_SYNC_AUDIO<13>
HDA_SDOUT_AUDIO<13>
HDA_BITCLK_AUDIO<13>
EAPD<24,31>
EC_MUTE#<24>
MIC_CLK<22>
MIC_DATA<22>
BEEP#<24>
HDA_SPKR<13>
SPK_L2+_CONN<31>
SPK_L1-_CONN<31>
SPK_R2+_CONN<31>
SPK_R1-_CONN<31>
AMP_LEFT <31>
AMP_RIGHT <31>
+LDO_OUT_3.3V
+5VS
+5VS
+3VS
+3VS
+5VS
+MICBIASB
GNDA
GNDA
GNDAGNDA
GNDA GNDA
+MICBIASB
+3V_PCH
GNDA
GNDA
Title
Size Document Number Rev
Date: Sheet of
Security Classification
Compal Secret Data
THIS SHEET OF ENGINEERING DRAWING IS THE PROPRIETARY PROPERTY OF COMPAL ELECTRONICS, INC. AND CONTAINS CONFIDENTIAL
AND TRADE SECRET INFORMATION. THIS SHEET MAY NOT BE TRANSFERED FROM THE CUSTODY OF THE COMPETENT DIVISION OF R&D
DEPARTMENT EXCEPT AS AUTHORIZED BY COMPAL ELECTRONICS, INC. NEITHER THIS SHEET NOR THE INFORMATION IT CONTAINS
MAY BE USED BY OR DISCLOSED TO ANY THIRD PARTY WITHOUT PRIOR WRITTEN CONSENT OF COMPAL ELECTRONICS, INC.
Issued Date
Deciphered Date
LA-8241P
1.0
30 56Wednesday, February 01, 2012
2012/01/17 2013/01/16
Compal Electronics, Inc.
PROCESSOR(1/6) DMI,FDI,PEG
AVDD_3.3 pinis output of
internal LDO. NOT connect
to external supply.
Please bypass caps very close to device.
Internal SPEAKER
Reserve for EMI
PC Beep
ICH Beep
EC Beep
close to Codec
wide 30MIL
for EMI
GND GNDA
Vendor
recommend
VDD_IO is
the same
with HDA
MIC JACK
HeadPhone JACK
Close to UA1
Pin11,13,14,16
OUTPUT 1Vrms
CA37
0.1U_0402_16V7K@
1
2
RA8 20K_0402_1%
1 2
CA36
10P_0402_50V8J
@
1
2
CA18
220P_0402_50V8J
@
1
2
RA6 5.11K_0402_1%
1 2
CA30
1000P_0402_50V7K
1
2
CA31
1000P_0402_50V7K
1
2
CA25 15P_0402_50V8J@
1
2
CA12
0.1U_0402_16V7K
1
2
RA14 0_0402_5%
1 2
CA3
4.7U_0603_6.3V6K
1
2
RA22 0_0402_5%
@
1 2
LA2
FBMA-L10-160808-800LMT_2P
1 2
RA11 0_0402_5%
12
RA10 0_0402_5%
@
1 2
CA2
0.1U_0402_16V7K
1
2
CA32
1000P_0402_50V7K
1
2
CA11
0.1U_0402_16V7K
1
2
CA8
10U_0603_6.3V6M
1
2
RA19
10K_0402_5%
12
RA18
10_0402_1%
@
1 2
G
G
G
JMIC
SINGA_2SJ3013-010311F
CONN@
1
2
3
4
5
6
8
9
7
CA26 1U_0603_10V6K
1 2
CA20 4.7U_0603_6.3V6K
1 2
DA1
PESD5V0U2BT_SOT23-3
2
3
1
RA1
3.3K_0402_5%
12
UA1
CX20672-21Z_QFN40_6X6
VDD_IO 7
VAUX_3.3 2
SDATA_OUT
4
BIT_CLK
5
SDATA_IN
6
DVDD_3.3 18
SYNC
8
RESET#
9
PORTA_L 22
PORTA_R 23
AVDD_3.3 27
PORTC_L 30
RPW R_5.0 15
LPW R_5.0 12
FLY_P 19
FLY_N 20
RIGHT-
14 RIGHT+
16
PORTB_L 34
B_BIAS 33
PORTB_R 35
DMIC_CLK
40
AVEE 21
C_BIAS 32
PORTC_R 31
FILT_1.65 29
LEFT-
13
GPIO1/SPK_MUTE#
37
DMIC_1/2
1
AVDD_5V 28
GPIO0/EAPD#
38
LEFT+
11
SENSE_A 36
CLASS-D_REF 17
AVDD_HP 26
FILT_1.8 3
PC_BEEP
10
GND
41
NC 24
NC 25
SPDIF
39
CA17
220P_0402_50V8J
@
1
2
RA23 0_0402_5%
1 2
CA7
10U_0603_6.3V6M
1
2
DA2
PESD5V0U2BT_SOT23-3
2
3
1
DA7
BAT54C-7-F_SOT23-3
2
3
1
DA5
PESD5V0U2BT_SOT23-3
@
2
3
1
RA12 39.2_0402_1%
1 2
CA14
0.1U_0402_16V7K
1
2
CA5
0.1U_0402_16V7K
1
2
CA22
10P_0402_50V8J
@
1
2
LA6 0_0603_5%
1 2
RA9 39.2K_0402_1%
1 2
G
G
G
JHP
SINGA_2SJ3013-010311F
CONN@
1
2
3
4
5
6
8
9
7
CA21 1000P_0402_50V7K
@
1 2
CA19 4.7U_0603_6.3V6K
1 2
CA40
0.1U_0402_16V7K
@
1 2
DA3
PESD5V0U2BT_SOT23-3
2
3
1
RA3
100_0402_1%
1 2
CA23
10P_0402_50V8J
@
1
2
RA13 39.2_0402_1%
1 2
RA5 33_0402_5%
1 2
CA1
1U_0603_10V6K
1
2
CA9
4.7U_0603_6.3V6K
1
2
CA29
1000P_0402_50V7K
1
2
CA34
10P_0402_50V8J
@
1
2
CA39
0.1U_0402_16V7K
@
1 2
LA5 0_0603_5%
1 2
RA4
100_0402_1%
1 2
DA6
PESD5V0U2BT_SOT23-3
@
2
3
1
LA1
FBMA-L10-160808-800LMT_2P
1 2
JSPK
ACES_87213-0400G
CONN@
1
1
2
2
3
3
4
4GND 5
GND 6
RA17
4.7K_0402_5%@
12
LA3 0_0603_5%
1 2
CA4
0.1U_0402_16V7K
1
2
RA2
3.3K_0402_5%
12
CA27
0.1U_0402_16V7K
@
1
2
CA6
0.1U_0402_16V7K
1
2
CA10
0.1U_0402_16V7K
1
2
CA28
4.7U_0603_6.3V6K
1
2
RA15 33_0402_5%
1 2
RA7 0_0402_5%
1 2
CA13
0.1U_0402_16V7K
1
2
CA38
10P_0402_50V8J
@
1
2
CA16
0.1U_0402_16V7K
1
2
LA4 0_0603_5%
1 2
CA24 15P_0402_50V8J@
1
2
CA41
0.1U_0402_16V7K
1 2
CA15
4.7U_0603_6.3V6K
1
2

5
5
4
4
3
3
2
2
1
1
D D
C C
B B
A A
BSPR
EAPD_R
GIN0
AMP_LEFT_C
PLIMIT
OUTPR
GIN1
BSPL
OUTNR
GIN1GIN0
OUTPL
OUTNL
BSNR
BSNL
OUTNL
OUTNR
OUTPR
OUTPL
AMP_RIGHT_C
+GVDD
AMP_LEFT
AMP_RIGHT
+PVDD
+PVDD SPK_L2+_CONN
SPK_L1-_CONN
SPK_R2+_CONN
SPK_R1-_CONN
CLK_X1 CLK_X2
CLK_X2
CLK_X1
LAN_X1_R
LAN_X1_R
PCH_X1_R
VGA_X1_R
EAPD<24,30>
SPK_L2+_CONN <30>
SPK_L1-_CONN <30>
SPK_R2+_CONN <30>
SPK_R1-_CONN <30>
AMP_LEFT<30>
AMP_RIGHT<30>
PCH_RTCX1_R <13>
LAN_X1 <14>
PCH_X1 <14>
VGA_X1 <35>
+GVDD
+GVDD
B+
+3VALW
+5VS
+RTCBATT +RTCVCC
+3VLP
+3VLP
+3VALW
+VCCP
+3VALW+VCCP
+1.8VGS
+1.8VGS
Title
Size Document Number Rev
Date: Sheet of
Security Classification
Compal Secret Data
THIS SHEET OF ENGINEERING DRAWING IS THE PROPRIETARY PROPERTY OF COMPAL ELECTRONICS, INC. AND CONTAINS CONFIDENTIAL
AND TRADE SECRET INFORMATION. THIS SHEET MAY NOT BE TRANSFERED FROM THE CUSTODY OF THE COMPETENT DIVISION OF R&D
DEPARTMENT EXCEPT AS AUTHORIZED BY COMPAL ELECTRONICS, INC. NEITHER THIS SHEET NOR THE INFORMATION IT CONTAINS
MAY BE USED BY OR DISCLOSED TO ANY THIRD PARTY WITHOUT PRIOR WRITTEN CONSENT OF COMPAL ELECTRONICS, INC.
Issued Date
Deciphered Date
LA-8241P
1.0
AMP
Custom
56Wednesday, February 01, 2012
2012/01/17 2013/01/16
Compal Electronics, Inc.
31
Close to UA2
Pin7,15,16,27,28
5A/120ohm/100MHz
5A/120ohm/100MHz
5A/120ohm/100MHz
5A/120ohm/100MHz
0
0
GAIN1 GAIN0
1
1 0
0
1 1
20dB
26dB
32dB
60Kohm
36dB
30Kohm
15Kohm
AV(inv) INPUT
IMPEDANCE
9Kohm
TPA3113 for Speaker
Close to LA9
40mil
Close to LA3
Close to LA4
Close to LA5
Close to LA6
reserved for swing level adjustment
(close to U2)
Need final turn R/C
10/24
Depop if GCLK
with UMA
UMA only
CA42
10U_1206_25V6M
AMP@
1
2
C5
22U_0805_6.3V6M
GCLK@
1 2
CA46
1U_0603_25V6K
AMP@
12
CA58
1U_0603_25V6K
AMP@
12
RA35
100K_0402_1%
@
1 2
CA52
0.027U_0402_16V6K
AMP@
1 2
UA2
TPA3113D2PWPR_HTSSOP28
AMP@
SD#
1
FAULT#
2
LINP
3
LINN
4
GAIN0
5
GAIN1
6
AVCC
7
AGND 8
GVDD 9
PLIMIT 10
RINN
11
RINP
12
NC
13
PBTL 14
PVCCR
15
PVCCR
16
BSPR 17
OUTPR 18
PGND 19
OUTNR 20
BSNR 21
BSNL 22
OUTNL 23
PGND 24
OUTPL 25
BSPL 26
PVCCL
27
PVCCL
28
GND
29
RA27
28.7K_0402_1%
AMP@
12
CA51
0.027U_0402_16V6K
AMP@
1 2
C8
0.1U_0402_16V7K
GCLK@
1
2
RA33
100K_0402_1%
@
1 2
U2
SLG3NB274VTR_TQFN16_2X3
GCLK@
XTAL_IN
1
VDD
2
VDDIO_25M_B
3
GND1
4
25MHz_B 5
25MHz_A 6
GND2
7
VDDIO_25M_A
8
32kHz 9
VBAT
10
VDDIO_27M
11 27MHz 12
GND3
13
VDD_RTC_OUT 14
+V3.3A
15
XTAL_OUT
16
GND4
17
RA34
100K_0402_1%
AMP@
1 2
R785
33_0402_5%
GCLK@
1 2
RA38
10K_0402_5%
@
12
CA47
1U_0603_25V6K
AMP@
12
CA56
0.22U_0603_25V7K
AMP@
1 2
CA45
1U_0603_25V6K
AMP@
12
CA53
0.22U_0603_25V7K
AMP@
1 2
C10
2.2U_0603_6.3V6K
GCLK@
1
2
U2
SLG3NB244VTR_TQFN16_2X3
@
CA57
1U_0603_25V6K
AMP@
12
RA39
240K_0402_1%
AMP@
1 2
RA26
100K_0402_5%
AMP@
12
C9
0.1U_0402_16V7K
GCLK@
1
2
R783
0_0402_5%
GCLK@
1 2
LA7
HCB2012KF-121T50_0805
AMP@
1 2
C7
0.1U_0402_16V7K
GCLK@
1
2
Y1
25MHZ_20PF_7V25000016
GCLK@
GND
2
33
1
1
GND
4
CA55
0.22U_0603_25V7K
AMP@
1 2
RA37
240K_0402_1%
AMP@
1 2
RA24
100K_0402_5%
@
1 2
C6
0.1U_0402_16V7K
GCLK@ 1
2
LA11
HCB2012KF-121T50_0805
AMP@
1 2
CA54
0.22U_0603_25V7K
AMP@
1 2
CA44
1U_0603_25V6K
AMP@
12
C12
33P_0402_50V8K
GCLK@
1
2
RA25
0_0402_5%
AMP@
1 2
C11
33P_0402_50V8K
GCLK@
1
2
RA36
100K_0402_1%
AMP@
1 2
LA9
FBMA-L11-160808-121LMA30T_0805
AMP@
1 2
R784
0_0402_5%
@
1 2
RA40
10K_0402_5%
@
12
CA49
0.027U_0402_16V6K
AMP@
1 2
RA28
10K_0402_1%
AMP@
12
LA8
HCB2012KF-121T50_0805
AMP@
1 2
CA48
1U_0603_25V6K
AMP@
12
CA43
0.1U_0402_16V7K
AMP@
1
2
R782
33_0402_5%
GCLK@
1 2
CA50
0.027U_0402_16V6K
AMP@
1 2
LA10
HCB2012KF-121T50_0805
AMP@
1 2

5
5
4
4
3
3
2
2
1
1
D D
C C
B B
A A
USB20_N10_R
USB20_P10
USB20_N10
USB20_P10_R
USB20_N10_R
USB20_P10_R
SATA_PRX_DTX_P1
SATA_PRX_DTX_N1
SATA_PTX_DRX_P1_C
SATA_PTX_DRX_N1_C
PWR_LED#
USB10N_R
USB10N_R
USB10P_R
USB10N
USB10P
USB10P_R
USB10N
USB10P
USB3RP3_R
USB3RN3_R
USB3RP4_R
USB3RN4_R
+DAS_PWR
PCH_SATALED#
BATT_LOW_LED#
BATT_CHG_LED#
PWR_LED#
WL_BT_LED#
USB20_N2<16>
USB20_P2<16>
USB3TN3<16>
USB3TP3<16>
USB3RN3<16>
USB3RP3<16>
USB20_P3<16>
USB20_N3<16>
USB3RP4<16>
USB3RN4<16>
USB3TP4<16>
USB3TN4<16>
USB20_N10<16>
USB20_P10<16>
SATA_PRX_DTX_P1<13>
SATA_PRX_DTX_N1<13>
SATA_PTX_DRX_P1_C<13>
SATA_PTX_DRX_N1_C<13>
PWR_PWM_LED#<24>
BATT_CHG_LED#<24>
BATT_LOW_LED#<24>
PCH_SATALED#<13>
WL_BT_LED#<24>
DASH_SW1<24>
DASH_SW2<25>
DASH_SW3<24>
WOL_EN# <24>
PLT_RST# <6,16,24,28>
WLAN_CLKREQ# <14>
USB_OC3# <16>
USB_OC2# <16>
LAN_CLKREQ# <14>
USB_EN# <24,33>
PCIE_WAKE# <15,24,28>
BT_ON# <17>
WL_OFF# <16>
CLK_PCIE_WLAN <14>
CLK_PCIE_WLAN# <14>
PCIE_PRX_WLANTX_N2 <14>
PCIE_PRX_WLANTX_P2 <14>
PCIE_PTX_WLANRX_P2 <14>
PCIE_PTX_WLANRX_N2 <14>
PCIE_PRX_LANTX_P1 <14>
PCIE_PRX_LANTX_N1 <14>
CLK_PCIE_LAN <14>
CLK_PCIE_LAN# <14>
PCIE_PTX_LANRX_N1 <14>
PCIE_PTX_LANRX_P1 <14>
USB20_N4<16>
USB20_P4<16>
DASH_LED1#<24>
DASH_LED2#<24>
DASH_LED3#<24>
AOAC_ON <24>
EC_TX <24>
EC_RX <24>
USB20_P8<16>
USB20_N8<16>
USB20_N5<16>
USB20_P5<16>
PCH_SMBDATA <6,11,12,14,28,29>
PCH_SMBCLK <6,11,12,14,28,29>
HDD_DETECT# <17>
CLK_LAN_25M <14>
LID_SW# <24,26>
DASH_LED_PWM <24>
WLAN_WAKE#<24>
PWR_LED#<25>
+3VS
+5VS
+5VALW
+3VS
+5VALW
+3VS
+3VS
+1.5VS
B+_BIAS
+3VALW
+5VS
+5VS
+5VALW
+3VS
Title
Size Document Number Rev
Date: Sheet of
Security Classification
Compal Secret Data
THIS SHEET OF ENGINEERING DRAWING IS THE PROPRIETARY PROPERTY OF COMPAL ELECTRONICS, INC. AND CONTAINS CONFIDENTIAL
AND TRADE SECRET INFORMATION. THIS SHEET MAY NOT BE TRANSFERED FROM THE CUSTODY OF THE COMPETENT DIVISION OF R&D
DEPARTMENT EXCEPT AS AUTHORIZED BY COMPAL ELECTRONICS, INC. NEITHER THIS SHEET NOR THE INFORMATION IT CONTAINS
MAY BE USED BY OR DISCLOSED TO ANY THIRD PARTY WITHOUT PRIOR WRITTEN CONSENT OF COMPAL ELECTRONICS, INC.
Issued Date
Deciphered Date
LA-8241P
1.0
32 56Wednesday, February 01, 2012
2012/01/17 2013/01/16
Compal Electronics, Inc.
PROCESSOR(1/6) DMI,FDI,PEG
To CardReader/B
To Finger Print
10mils, All pins
To LED/B
TO Function/B
To CardReader/B
* Inspiron only
* Vostro only
<---WLAN (Mini Card 1)
<---10/100/1G LAN
R9 0_0402_5%VOS@
1 2
JFP
ACES_51524-0060N-001
CONN@
1
1
2
2
3
3
4
4
5
5
6
6G1 7
G2 8R777
10K_0402_5%
12
R786
100K_0402_5%
12
JCR1
ACES_50504-0040N-001
CONN@
1
1
2
2
G1 5
G2 6
3
3
4
4
R7 0_0402_5%@
1 2
L2
DLW21SN900SQ2_0805~D
VOS@
1
1
4
433
22
R8 0_0402_5%@
1 2
R1 0_0402_5%@
1 2
Q2
AP2301GN-HF_SOT23-3
2
3 1
G
D
S
Q1
2N7002_SOT23
2
13
R776
0_0402_1%@
1 2
D6
PESD5V0U2BT_SOT23-3
@
2
3
1
C1
0.1U_0402_25V6K
1
2
JLED2
ACES_51524-0080N-001
CONN@
1
1
2
2
3
3
4
4
5
5
6
6
7
7
8
8
G1 9
G2 10
JCR2
ACES_50504-0040N-001
CONN@
1
1
2
2
G1 5
G2 6
3
3
4
4
R771
0_0402_1%@
1 2
R2 0_0402_5%@
1 2
JLED
ACES_51524-0080N-001
CONN@
1
1
2
2
3
3
4
4
5
5
6
6
7
7
8
8
G1 9
G2 10
R10 0_0402_5%VOS@
1 2
JBTB1
ACES_88079-0800A1
CONN@
1
122
3
344
5
566
7
788
9
910 10
11
11 12 12
13
13 14 14
15
15 16 16
17
17 18 18
19
19 20 20
21
21 22 22
23
23 24 24
25
25 26 26
27
27 28 28
29
29 30 30
31
31 32 32
33
33 34 34
35
35 36 36
37
37 38 38
39
39 40 40
41
41 42 42
43
43 44 44
45
45 46 46
47
47 48 48
49
49 50 50
51
51 52 52
53
53 54 54
55
55 56 56
57
57 58 58
59
59 60 60
61
61 62 62
63
63 64 64
65
65 66 66
67
67
69
69
71
71
73
73
75
75
77
77
79
79
68 68
70 70
72 72
74 74
76 76
78 78
GND
81
80 80
GND 82
C2
0.1U_0402_16V7K
1
2
G
D
S
Q3
SSM3K7002FU_SC70-3~D
2
13
R775
0_0402_1%@
1 2
JFC
ACES_51524-0080N-001
CONN@
1
1
2
2
3
3
4
4
5
5
6
6
7
7
8
8
G1 9
G2 10
L1
DLW21SN900SQ2_0805~D
INS@
1
1
4
433
22
R772
0_0402_1%@
1 2

5
5
4
4
3
3
2
2
1
1
D D
C C
B B
A A
USB20_N0_R
USB20_P0_R
USB3RP1_R
USB3TN1_R
USB3TP1_R
USB3RN1_R
USB3TP2_R
USB3RP2_R
USB3TP2_R
USB3RN2_R
USB3TN2_R
USB3RP2_R
USB3TN2_R
USB3RN2_R
USB20_P1_R
USB20_N1_R
USB20_N1_R
USB20_P1_R
USB3RP2_R
USB3TN2_R
USB3TP2_R
USB3RN2_R
USB20_P1_SW
USB20_N1_SW
USB3RP1_R
USB3TP1_C USB3TP1_R
USB3TN1_RUSB3TN1_C
USB3TP1_R
USB3RP1_R
USB3TP1_R
USB3RN1_R
USB3TN1_R
USB3RP1_R
USB3TN1_R
USB3RN1_R
USB3RN1_R
USB20_N0
USB20_P0
USB20_N0_R
USB20_P0_R
USB3TN2
USB3TP2
USB3RP2_R
USB3TP2_C USB3TP2_R
USB3TN2_RUSB3TN2_C
USB3RN2_R
USB3TN1
USB3TP1
USB3RN1
USB3RP1
USB3RN2
USB3RP2
SB#
USB20_P1_SW
USB20_N1_SW
PWRSHARE_EN
SEL
USB_EN#
PWRSHARE_EN
PWRSHARE_EN#
USB3TN2<16>
USB3TP2<16>
USB3RN2<16>
USB3RP2<16>
USB3TN1<16>
USB3TP1<16>
USB3RN1<16>
USB3RP1<16>
USB20_N0<16>
USB20_P0<16>
USB20_P1<16>
USB20_N1<16>
PWRSHARE_OE#<24>
USB_EN#<24,32> USB_OC0# <16>
USB_OC1# <16>
PWRSHARE_EN_EC#<24>
USB_DETECT#<28>
+5V_USB_PWR1
+5V_USB_PWR2
+5VALW +5VALW
+5V_USB_PWR1
+5VALW
+5V_USB_PWR2
+5VALW
+5VALW
+3VALW
Title
Size Document Number Rev
Date: Sheet of
Security Classification
Compal Secret Data
THIS SHEET OF ENGINEERING DRAWING IS THE PROPRIETARY PROPERTY OF COMPAL ELECTRONICS, INC. AND CONTAINS CONFIDENTIAL
AND TRADE SECRET INFORMATION. THIS SHEET MAY NOT BE TRANSFERED FROM THE CUSTODY OF THE COMPETENT DIVISION OF R&D
DEPARTMENT EXCEPT AS AUTHORIZED BY COMPAL ELECTRONICS, INC. NEITHER THIS SHEET NOR THE INFORMATION IT CONTAINS
MAY BE USED BY OR DISCLOSED TO ANY THIRD PARTY WITHOUT PRIOR WRITTEN CONSENT OF COMPAL ELECTRONICS, INC.
Issued Date
Deciphered Date
LA-8241P
1.0
33 56Wednesday, February 01, 2012
2012/01/17 2013/01/16
Compal Electronics, Inc.
PROCESSOR(1/6) DMI,FDI,PEG
2.0A
USB conn.1
USB conn.2
80mil
80mil
2.0A
UI3
AP2301MPG-13_MSOP8
FLG 5
VIN
3VOUT 6
GND
1
EN
4
VOUT 7
VIN
2VOUT 8
EPAD
9
LI2
DLW21SN900SQ2L_0805_4P~D
1
122
33
4
4
JUSB1
TAITW_PUBAU1-09FNLSCNN4H0
CONN@
VBUS
1
SSTX-
8
D+
3
GND 11
D-
2GND 10
GND 13
GND
4
SSTX+
9
SSRX-
5
GND
7
SSRX+
6
GND 12
8
DI4
IP4292CZ10-TB_XSON10U10~D
4
5
1
6
2
7
3
10
9
LI1
DLW21SN900HQ2L_0805_4P~D
1
122
33
4
4
RI14 0_0402_5%@
1 2
CI13
0.1U_0402_16V7K
1
2
CI6
4.7U_0805_10V4Z
1
2
LI5
DLW21SN900SQ2L_0805_4P~D
1
122
33
4
4
LI4
DLW21SN900HQ2L_0805_4P~D
1
122
33
4
4
CI3 0.01U_0402_16V7K
12
RI20
0_0402_1%
@
1 2
CI10 0.01U_0402_16V7K
12
RI16 0_0402_5%@
1 2
UI1
SLG55584AVTR_TDFN8_2X2
CEN 1
DP 3
SELCDP 4
DM 2
VDD
5TDP
6
CB
8
TDM
7
Thermal Pad 9
DI5
PESD5V0U2BT_SOT23-3
@
2
3
1
8
DI1
IP4292CZ10-TB_XSON10U10~D
4
5
1
6
2
7
3
10
9
RI6 0_0402_5%@
1 2
RI5 0_0402_5%@
1 2
RI10
10K_0402_5%
1 2
RI17 0_0402_5%@
1 2
RI4 0_0402_5%@
1 2
G
D
S
QI1
SSM3K7002FU_SC70-3~D
2
13
LI3
DLW21SN900HQ2L_0805_4P~D
1
122
33
4
4
RI1 0_0402_5%@
1 2
CI11 0.01U_0402_16V7K
12
RI13 0_0402_5%@
1 2
CI2
0.1U_0402_25V6K
1
2
DI2
PESD5V0U2BT_SOT23-3
2
3
1
+
CI1
220U_6.3V_M
1
2
RI15 0_0402_5%@
1 2
CI4 0.01U_0402_16V7K
12
RI8
10K_0402_5%
12
+
CI8
220U_6.3V_M
1
2
RI12
10K_0402_5%
@
1 2
DI3
SDMK0340L-7-F_SOD323-2~D
1 2
RI18 0_0402_5%@
1 2
RI7 0_0402_5%
1 2
LI6
DLW21SN900HQ2L_0805_4P~D
1
122
33
4
4
RI19
0_0402_1%
@
1 2
CI14
0.1U_0402_16V7K
1
2
CI7
0.1U_0402_16V7K
1
2
RI3 0_0402_5%@
1 2
CI17
0.1U_0402_16V7K
1
2
UI2
AP2301MPG-13_MSOP8
FLG 5
VIN
3VOUT 6
GND
1
EN
4
VOUT 7
VIN
2VOUT 8
EPAD
9
JUSB2
TAITW_USB011-107BRL-TW
CONN@
VBUS
1
SSTX-
8
D+
3
GND
4
D-
2
D1-DP 10
GND 12
SSTX+
9
SSRX-
5
GND 11
SSRX+
6
GND
7
GND 13
GND 14
CI12
4.7U_0805_10V4Z
1
2
CI5
0.1U_0402_25V6K
1
2
CI9
0.1U_0402_25V6K
1
2
CI15
0.1U_0402_16V7K
1
2
RI2 0_0402_5%@
1 2
RI11
100K_0402_5%
1 2

5
5
4
4
3
3
2
2
1
1
D D
C C
B B
A A
CLK_PEG_VGA
CLK_PEG_VGA#
PCIE_CRX_C_GTX_P4
PCIE_CRX_C_GTX_N4 PEG_GTX_C_HRX_N4
PEG_GTX_C_HRX_P4
PCIE_CRX_C_GTX_P6
PCIE_CRX_C_GTX_N6
PEG_GTX_C_HRX_P6
PEG_GTX_C_HRX_N6
PCIE_CRX_C_GTX_P7
PCIE_CRX_C_GTX_N7 PEG_GTX_C_HRX_N7
PEG_GTX_C_HRX_P7
PCIE_CRX_C_GTX_P1
PCIE_CRX_C_GTX_N1 PEG_GTX_C_HRX_N1
PEG_GTX_C_HRX_P1
PCIE_CRX_C_GTX_P0
PCIE_CRX_C_GTX_N0
PEG_GTX_C_HRX_P0
PEG_GTX_C_HRX_N0
PCIE_CRX_C_GTX_P5
PCIE_CRX_C_GTX_N5 PEG_GTX_C_HRX_N5
PEG_GTX_C_HRX_P5
PCIE_CRX_C_GTX_P3
PCIE_CRX_C_GTX_N3 PEG_GTX_C_HRX_N3
PEG_GTX_C_HRX_P3
PCIE_CRX_C_GTX_P2
PCIE_CRX_C_GTX_N2
PEG_GTX_C_HRX_P2
PEG_GTX_C_HRX_N2
PEG_HTX_C_GRX_P5
PEG_HTX_C_GRX_N5
PEG_HTX_C_GRX_P4
PEG_HTX_C_GRX_N4
PEG_HTX_C_GRX_P7
PEG_HTX_C_GRX_N7
PEG_HTX_C_GRX_P3
PEG_HTX_C_GRX_N3
PEG_HTX_C_GRX_P6
PEG_HTX_C_GRX_N6
PEG_HTX_C_GRX_P2
PEG_HTX_C_GRX_N2
PEG_HTX_C_GRX_P1
PEG_HTX_C_GRX_N1
PEG_HTX_C_GRX_P0
PEG_HTX_C_GRX_N0
PEG_HTX_C_GRX_P[7..0]
PEG_HTX_C_GRX_N[7..0]
PEG_GTX_C_HRX_P[7..0]
PEG_GTX_C_HRX_N[7..0]
GPU_RST#
GPU_RST#
CLK_PEG_VGA<14>
CLK_PEG_VGA#<14>
PEG_HTX_C_GRX_P[7..0]<5>
PEG_HTX_C_GRX_N[7..0]<5>
PEG_GTX_C_HRX_P[7..0] <5>
PEG_GTX_C_HRX_N[7..0] <5>
DGPU_HOLD_RST#<16>
PCH_PLTRST#<16>
+1.0VGS
+3VGS
+1.0VGS
Title
Size Document Number Rev
Date: Sheet of
Security Classification
Compal Secret Data
THIS SHEET OF ENGINEERING DRAWING IS THE PROPRIETARY PROPERTY OF COMPAL ELECTRONICS, INC. AND CONTAINS CONFIDENTIAL
AND TRADE SECRET INFORMATION. THIS SHEET MAY NOT BE TRANSFERED FROM THE CUSTODY OF THE COMPETENT DIVISION OF R&D
DEPARTMENT EXCEPT AS AUTHORIZED BY COMPAL ELECTRONICS, INC. NEITHER THIS SHEET NOR THE INFORMATION IT CONTAINS
MAY BE USED BY OR DISCLOSED TO ANY THIRD PARTY WITHOUT PRIOR WRITTEN CONSENT OF COMPAL ELECTRONICS, INC.
Issued Date Deciphered Date
1.0
ATI_SeymourXT_M2_PCIE/LVDS
Custom
34 56Wednesday, February 01, 2012
2012/01/17 2013/01/16
Compal Electronics, Inc.
LA-8241P
LVDS Interface
GFX PCIE LANE REVERSAL
Chelsea Only
Thames/seymour Only
Install 2K for Thames/Seymour
12/8 Remove CV59~CV74 TX8~15
12/8 Remove RX8~15
PCI EXPRESS INTERFACE
CLOCK
CALIBRATION
UV1A
THAMES XT M2 TH@
PWRGOOD
AH16 PCIE_CALRN Y29
PCIE_CALRP Y30
PCIE_REFCLKN
AA36 PCIE_REFCLKP
AB35
PCIE_RX0N
Y37 PCIE_RX0P
AA38
PCIE_RX10N
K37 PCIE_RX10P
L38
PCIE_RX11N
J36 PCIE_RX11P
K35
PCIE_RX12N
H37 PCIE_RX12P
J38
PCIE_RX13N
G36 PCIE_RX13P
H35
PCIE_RX14N
F37 PCIE_RX14P
G38
PCIE_RX15N
E37 PCIE_RX15P
F35
PCIE_RX1N
W36 PCIE_RX1P
Y35
PCIE_RX2N
V37 PCIE_RX2P
W38
PCIE_RX3N
U36 PCIE_RX3P
V35
PCIE_RX4N
T37 PCIE_RX4P
U38
PCIE_RX5N
R36 PCIE_RX5P
T35
PCIE_RX6N
P37 PCIE_RX6P
R38
PCIE_RX7N
N36 PCIE_RX7P
P35
PCIE_RX8N
M37 PCIE_RX8P
N38
PCIE_RX9N
L36 PCIE_RX9P
M35
PERSTB
AA30
PCIE_TX0N Y32
PCIE_TX0P Y33
PCIE_TX10N L32
PCIE_TX10P L33
PCIE_TX11N L29
PCIE_TX11P L30
PCIE_TX12N K32
PCIE_TX12P K33
PCIE_TX13N J32
PCIE_TX13P J33
PCIE_TX14N K29
PCIE_TX14P K30
PCIE_TX15N H32
PCIE_TX15P H33
PCIE_TX1N W32
PCIE_TX1P W33
PCIE_TX2N U32
PCIE_TX2P U33
PCIE_TX3N U29
PCIE_TX3P U30
PCIE_TX4N T32
PCIE_TX4P T33
PCIE_TX5N T29
PCIE_TX5P T30
PCIE_TX6N P32
PCIE_TX6P P33
PCIE_TX7N P29
PCIE_TX7P P30
PCIE_TX8N N32
PCIE_TX8P N33
PCIE_TX9N N29
PCIE_TX9P N30
CV326
0.1U_0402_25V6K
DIS@
1
2
CV57220nF_0402_16V7K DIS@
12
UV1
Chelsea Pro
CH@
CV52220nF_0402_16V7K DIS@
12
RV64
1K_0402_5%
DIS@
1 2
RV631.27K_0402_1% DIS@
1 2
RV2031K_0402_1% CH@
1 2
RV198 1.69K_0402_1%~DCH@
1 2
CV47220nF_0402_16V7K DIS@
12
CV56220nF_0402_16V7K DIS@
12
LVTMDP
LVDS CONTROL
UV1G
THAMES XT M2 @
DIGON AJ27
TXCLK_LN_DPE3N AR34
TXCLK_LP_DPE3P AP34
TXCLK_UN_DPF3N AL36
TXCLK_UP_DPF3P AK35
TXOUT_L0N_DPE2N AU35
TXOUT_L0P_DPE2P AW37
TXOUT_L1N_DPE1N AU39
TXOUT_L1P_DPE1P AR37
TXOUT_L2N_DPE0N AR35
TXOUT_L2P_DPE0P AP35
TXOUT_L3N AP37
TXOUT_L3P AN36
TXOUT_U0N_DPF2N AK37
TXOUT_U0P_DPF2P AJ38
TXOUT_U1N_DPF1N AJ36
TXOUT_U1P_DPF1P AH35
TXOUT_U2N_DPF0N AH37
TXOUT_U2P_DPF0P AG38
TXOUT_U3N AG36
TXOUT_U3P AF35
VARY_BL AK27
RV66
100K_0402_5%
DIS@
12
CV44220nF_0402_16V7K DIS@
12
CV51220nF_0402_16V7K DIS@
12
CV43220nF_0402_16V7K DIS@
12
CV55220nF_0402_16V7K DIS@
12
CV50220nF_0402_16V7K DIS@
12
CV49220nF_0402_16V7K DIS@
12
CV54220nF_0402_16V7K DIS@
12
CV53220nF_0402_16V7K DIS@
12
UV13
MC74VHC1G08DFT2G SC70 5P
DIS@
B
2
A
1Y4
P5
G
3
CV46220nF_0402_16V7K DIS@
12
CV45220nF_0402_16V7K DIS@
12
RV61 0_0402_5%@
12
CV58220nF_0402_16V7K DIS@
12
CV48220nF_0402_16V7K DIS@
12
RV652K_0402_1% DIS@
1 2

5
5
4
4
3
3
2
2
1
1
D D
C C
B B
A A
GPU_GPIO0
GPU_GPIO1
GPU_GPIO2
GPU_GPIO9
GPU_GPIO12
GPU_GPIO13
GPU_GPIO11
GPU_VID0
GPIO25_TDI
GPIO24_TRSTB
GPIO26_TCK
GPIO27_TMS
GPIO28_TDO
XTALIN
AC_BATT
XTALOUT
+DPLL_VDDC
+DPLL_PVDD
DPLL_PVSS
VRAM_ID0
VRAM_ID1
VRAM_ID2
+AVDD
+VDD1DI
+TSVDD
XTALINXTALOUT
+VREFG_GPU
GPU_VID1
GPIO24_TRSTB
GPIO25_TDI
GPIO26_TCK
GPIO27_TMS
+VREFG_GPU
VGA_CLKREQ#_R
VGA_SMB_DA2
VGA_SMB_CK2
+DPLL_PVDD
+DPLL_VDDC
GPU_GPIO8
GENLK_CLK
GENLK_VSYNC
GPIO21_BBEN
GPU_VID2
VDDCI_VID
VGA_SMB_CK2
VGA_SMB_DA2
GPU_GPIO0
GPU_GPIO2
GPU_GPIO1
AC_BATT
GPU_GPIO9
GPU_GPIO13
GPU_GPIO12
GPU_GPIO11
GPU_GPIO8
VRAM_ID1
VRAM_ID0
VRAM_ID2
VGA_SMB_CK2
GPU_THERMAL_D-
GPU_THERMAL_D+ VGA_SMB_DA2
THM_ALERT#
GPU_THERMAL_D+
GPU_THERMAL_D-
THM_ALERT#
PACIN#
AC_BATT
VGA_CLKREQ#_R
VGA_CRT_CLK
VGA_CRT_DATA
VGA_CRT_VSYNC
VGA_CRT_HSYNC
VGA_CRT_CLK
VGA_CRT_DATA
VGA_CRT_R
VGA_CRT_G
VGA_CRT_B
XTALIN
PS_1
PS_2
PS_3
TS_FDO
TS_FDO
PS_1 PS_2 PS_3
DPLL_PVSS
+DPLL_PVDD
GPU_VID0<52>
GPU_VID1<52>
EC_SMB_DA2 <24>
EC_SMB_CK2 <24>
ACIN<15,24,43,44>
PEG_A_CLKRQ#<14>
VDDCI_VID<53>
VGA_CRT_R <21>
VGA_CRT_G <21>
VGA_CRT_B <21>
VGA_CRT_HSYNC <21>
VGA_CRT_VSYNC <21>
VGA_CRT_CLK <21>
VGA_CRT_DATA <21>
VGA_X1<31>
GPU_VID2<52>
ACIN_65W<24>
+1.8VGS
+1.8VGS
+1.8VGS
+3VGS
+1.8VGS +3VGS
+3VGS
+1.8VGS
+1.0VGS
+3VGS
+1.8VGS
+3VGS
+3VGS
+3VGS
+3VGS
+3VGS
+3VGS
+3VGS
+3VGS
+1.8VGS
+3VGS
+1.8VGS +1.8VGS
Title
Size Document Number Rev
Date: Sheet of
Security Classification
Compal Secret Data
THIS SHEET OF ENGINEERING DRAWING IS THE PROPRIETARY PROPERTY OF COMPAL ELECTRONICS, INC. AND CONTAINS CONFIDENTIAL
AND TRADE SECRET INFORMATION. THIS SHEET MAY NOT BE TRANSFERED FROM THE CUSTODY OF THE COMPETENT DIVISION OF R&D
DEPARTMENT EXCEPT AS AUTHORIZED BY COMPAL ELECTRONICS, INC. NEITHER THIS SHEET NOR THE INFORMATION IT CONTAINS
MAY BE USED BY OR DISCLOSED TO ANY THIRD PARTY WITHOUT PRIOR WRITTEN CONSENT OF COMPAL ELECTRONICS, INC.
Issued Date Deciphered Date
1.0
ATI_SeymourXT_M2_Main_MSIC
Custom
35 56Wednesday, February 01, 2012
2012/01/17 2013/01/16
Compal Electronics, Inc.
LA-8241P
AUD[1] AUD[0]
0 0 No audio function
0 1 Audio for DisplayPort and HDMI if dongle is detected
1 0 Audio for DisplayPort only
1 1 Audio for both DisplayPort and HDMI
HSYNCAUD[1]
ALLOW FOR PULLUP PADS FOR THESE STRAPS AND IF THESE
GPIOS ARE USED, THEY MUST NOT CONFLICT DURING RESET
ENABLE EXTERNAL BIOS ROM
GPIO0 PCIE FULL TX OUTPUT SWINGTX_PWRS_ENB
GPIO1TX_DEEMPH_EN PCIE TRANSMITTER DE-EMPHASIS
GPIO9 VGA ENABLEDBIF_VGA DIS
VIP_DEVICE_STRAP_ENA V2SYNC IGNORE VIP DEVICE STRAPS
GPIO_22_ROMCSB
GPIO2
STRAPS
Advertises PCIE speed
when compliance test
DESCRIPTION OF DEFAULT SETTINGSPIN
GPIO[13:11]ROMIDCFG(2:0)
RECOMMENDED
SETTINGS
RSVD
SERIAL ROM TYPE OR MEMORY APERTURE SIZE SELECT
CONFIGURATION STRAPS
BIOS_ROM_EN
VSYNCAUD[0]
H2SYNC
GPIO8
GPIO21
GENERICC
X
X
0
0
0
0
11
X
XXX
0
0
0
H2SYNC GENERICC
AMD RESERVED CONFIGURATION STRAPS
ALLOW FOR PULLUP PADS FOR THESE STRAPS BUT DO NOT INSTALL
RESISTOR. IF THESE GPIOS ARE USED, THEY MUST KEEP "LOW" AND
NOT CONFLICT DURING RESET
RECOMMENDED SETTINGS
0= DO NOT INSTALL RESISTOR
1 = INSTALL 10K RESISTOR
X = DESIGN DEPENDANT
NA = NOT APPLICABLE
0.60 V level, Please
VREFG Divider ans
cap close to ASIC
XTALIN
Voltage Swing: 1.8 V
GPIO21 GPIO2
GPIO8
RSVD
RESERVED
RSVD
RESERVED
RSVD
RSVD
(1.8V@100mA VDD1DI)
(1.8V@65mA AVDD)
(1.8V@20mA TSVDD)
STRAPS
TX_PWRS_ENB GPIO0 Transmitter Power Saving Enable
0: 50% Tx output swing for mobile mode
1: full Tx output swing (Default setting for Desktop)
GPIO1TX_DEEMPH_EN PCI Express Transmitter De-emphasis Enable
0: Tx de-emphasis diabled for mobile mode
1: Tx de-emphasis enabled (Defailt setting for desktop)
R02
Internal VGA Thermal Sensor
0: 50% swing
1: Full swing
0: disable
1: enable
0: disable
1: enable
0: 2.5GT/s
1: 5GT/s
Address:100_1101
VGA Thermal Sensor ADM1032ARMZ
Closed to GPU
20mil
20mil
20mil
10mil
10mil
10mil
0
0 0
0
0
1
1 1
1 1
64MX16 (1G)
128M16 (2G)
64MX16 (1G)
Hynix 2GB
PN:SA00003YO1L
Samsung 2GB
PN:SA000047Q1L
RV67
RV68
RV70
RV69
RV71
RV71
RV67
RV69
RV70
RV68
RV72
Vendor VRAM_ID0 VRAM_ID1 VRAM_ID2
Hynix 1GB
PN:SA000041S3L
Samsung 1GB
PN:SA00004GS1L
RV72
128M16 (2G)
H5TQ1G63DFR-11C
K4W1G1646G-BC11
H5TQ2G63BFR-11C
K4W2G1646C-HC11
1 0
*
(Thames 75mA)
(Thames 125mA)
(Thames 5mA)
65mA
100mA
NC_TSVSSQ should be tied to GND on Thames/Seymour
Not share via for other GND
CRT
Reserved test pad of CRT Signals for debug
Reserved test pad of CRT Signals for debug
for debug CRT
close to YV1
RV67 RV69 RV71
MT41J64M16JT-107G
PT
PT
PT
Micron 1GB
PN:SA00004Y20L
64MX16 (1G)
*
*
111
Add 12/6 for MLPS
Add 12/6 for MLPS
Add 12/8
12/8 Add external thermal sensor BOM
0.935V@Chelsea
CV89
2200P_0402_50V7K
CH@
1 2
CV88
0.1U_0402_16V7K
DIS@
1
2
RV73
10K_0402_5%
DIS@
12
RV250
0_0402_5%@
1 2
RV8810K_0402_5% @
1 2
RV239
10K_0402_5%
@
12
CV87
1U_0402_6.3V6K
DIS@
1
2
RV67 10K_0402_5%X76@
1 2
CV329
0.68U_0402_10V
@
1
2
CV77
10U_0603_6.3V6M
DIS@
1
2
RV69 10K_0402_5%X76@
1 2
RV219 10K_0402_5%@
1 2
G
D
S
QV28
2N7002_SOT23-3
@
2
1 3
CV79
1U_0402_6.3V6K
DIS@
1
2
RV95 249_0402_1%
DIS@
12
CV84
0.1U_0402_16V7K
DIS@
1
2
CV94
18P_0402_50V8J
DIS@
RV89 10K_0402_5%@
1 2
RV8010K_0402_5% @
1 2
RV90
10K_0402_5%
DIS@
12
RV7710K_0402_5% @
1 2
RV70 10K_0402_5%X76@
1 2
CV82
10U_0603_6.3V6M
DIS@
1
2
RV7510K_0402_5% DIS@
1 2
RV92 0_0402_5%@
1 2
QV14A
2N7002DW-7-F_SOT363-6
DIS@
61
2
LV16
BLM15BD121SN1D_0402
DIS@
1 2
T78
RV246
0_0402_5%@
1 2
T80
CV78
0.1U_0402_16V7K
DIS@
1
2
RV97
1M_0402_5%
DIS@
RV248
0_0402_5%
TH@
1 2
CV85
0.1U_0402_16V7K
CH@
1
2
CV95
18P_0402_50V8J
DIS@
QV15B
DMN66D0LDW-7_SOT363-6
TH@
3
5
4
RV251
0_0402_5%DIS@
1 2
QV15A
DMN66D0LDW-7_SOT363-6
TH@
61
2
RV221 150_0402_1%@
1 2
RV96
4.7K_0402_5%
CH@
1 2
CV81 0.1U_0402_16V7K
DIS@
12
DPA
DPB
DPC
DPD
MUTI GFX
I2C
GENERAL PURPOSE I/O
DAC1
DAC2
DDC/AUX
THERMAL
PLL/CLOCK
UV1B
THAMES XT M2
@
DMINUS
AG29
DPLL_PVDD
AM32
DPLL_PVSS
AN32
DPLL_VDDC
AN31
DPLUS
AF29
DVPCLK
AR1
DVPCNTL_0
AP8
DVPCNTL_1
AW8
DVPCNTL_2
AR3
DVPCNTL_MVP_0
AR8
DVPCNTL_MVP_1
AU8
DVPDATA_0
AU1
DVPDATA_1
AU3
DVPDATA_10
AV7
DVPDATA_11
AN7
DVPDATA_12
AV9
DVPDATA_13
AT9
DVPDATA_14
AR10
DVPDATA_15
AW10
DVPDATA_16
AU10
DVPDATA_17
AP10
DVPDATA_18
AV11
DVPDATA_19
AT11
DVPDATA_2
AW3
DVPDATA_20
AR12
DVPDATA_21
AW12
DVPDATA_22
AU12
DVPDATA_23
AP12
DVPDATA_3
AP6
DVPDATA_4
AW5
DVPDATA_5
AU5
DVPDATA_6
AR6
DVPDATA_7
AW6
DVPDATA_8
AU6
DVPDATA_9
AT7
GENERICA
AJ19
GENERICB
AK19
GENERICC
AJ20
GENERICD
AK20
GENERICE_HPD4
AJ24
GENERICF_HPD5
AH26
GENERICG_HPD6
AH24
GPIO_0
AH20
GPIO_1
AH18
GPIO_10_ROMSCK
AJ16
GPIO_11
AK16
GPIO_12
AL16
GPIO_13
AM16
GPIO_14_HPD2
AM14
GPIO_15_PWRCNTL_0
AM13
GPIO_16
AK14
GPIO_17_THERMAL_INT
AG30
GPIO_18_HPD3
AN14
GPIO_19_CTF
AM17
GPIO_2
AN16
GPIO_20_PWRCNTL_1
AL13
GPIO_21_BB_EN
AJ14
GPIO_22_ROMCSB
AK13
GPIO_23_CLKREQB
AN13
GPIO_3_SMBDATA
AH23
GPIO_4_SMBCLK
AJ23
GPIO_5_AC_BATT
AH17
GPIO_6
AJ17
GPIO_7_BLON
AK17
GPIO_8_ROMSO
AJ13
GPIO_9_ROMSI
AH15
H2SYNC/GENLK_CLK AD29
HPD1
AK24
HSYNC AC36
JTAG_TCK
AK23 JTAG_TDI
AN23
JTAG_TDO
AM24 JTAG_TMS
AL24
JTAG_TRSTB
AM23
DDCDATA_AUX7N AK29
DDCCLK_AUX7P AK30
TS_FDO
AK32
TSVDD
AJ32
TSVSS
AJ33
VREFG
AH13
VSS1DI AC34
VSS2DI/NC AG32
XTALIN
AV33
XTALOUT
AU34
A2VDD/NC AG33
A2VDDQ/NC AD33
A2VSSQ/TSVSSQ AF33
AUX1N AL27
AUX1P AM27
AUX2N AM20
AUX2P AN20
AVDD AD34
AVSSQ AE34
BAF37
B2/NC AF30
B2B/NC AF31
BB AE38
C/NC AC32
COMP/NC AF32
DDC1CLK AM26
DDC1DATA AN26
DDC2CLK AM19
DDC2DATA AL19
DDC6CLK AJ30
DDC6DATA AJ31
DDCDATA_AUX3N AM30
DDCCLK_AUX3P AL30
DDCDATA_AUX4N AM29
DDCCLK_AUX4P AL29
DDCDATA_AUX5N AM21
DDCCLK_AUX5P AN21
GAE36
G2/NC AD30
G2B/NC AD31
GB AD35
RAD39
R2/NC AC30
R2B/NC AC31
R2SET/NC AA29
RB AD37
RSET AB34
SCL
AK26
SDA
AJ26
TX0M_DPA2N AR24
TX0M_DPC2N AR14
TX0P_DPA2P AT25
TX0P_DPC2P AT15
TX1M_DPA1N AV25
TX1M_DPC1N AV15
TX1P_DPA1P AU26
TX1P_DPC1P AU16
TX2M_DPA0N AR26
TX2M_DPC0N AR16
TX2P_DPA0P AT27
TX2P_DPC0P AT17
TX3M_DPB2N AU30
TX3M_DPD2N AR20
TX3P_DPB2P AV31
TX3P_DPD2P AT21
TX4M_DPB1N AT31
TX4M_DPD1N AV21
TX4P_DPB1P AR32
TX4P_DPD1P AU22
TX5M_DPB0N AU32
TX5M_DPD0N AR22
TX5P_DPB0P AT33
TX5P_DPD0P AT23
TXCAM_DPA3N AV23
TXCAP_DPA3P AU24
TXCBM_DPB3N AT29
TXCBP_DPB3P AR30
TXCCM_DPC3N AV13
TXCCP_DPC3P AU14
TXCDM_DPD3N AT19
TXCDP_DPD3P AU20
V2SYNC/GENLK_VSYNC AC29
VDD1DI AC33
VDD2DI/NC AG31
VSYNC AC38
Y/NC AD32
TS_A/NC
AL31
XO_IN
AW34
XO_IN2
AW35
SWAPLOCKA
AJ21
SWAPLOCKB
AK21
RV218 10K_0402_5%@
1 2
RV7910K_0402_5% @
1 2
LV13
BLM15BD121SN1D_0402
DIS@
1 2
RV93 499_0402_1%
DIS@
12
CV333
0.68U_0402_10V
@
1
2
RV199
2.2K_0402_5%
@
12
RV200
0_0402_5%
@
12
CV91
10U_0603_6.3V6M
DIS@
1
2
RV232 0_0402_5%
GCLK@
1 2
CV80
10U_0603_6.3V6M
DIS@
1
2
T79
CV93
0.1U_0402_16V7K
DIS@
1
2
T81
RV220 150_0402_1%@
1 2
QV14B
2N7002DW-7-F_SOT363-6
DIS@
3
5
4
YV1
27MHZ_16PF_7V27000011
DIS@
GND
2
3
311
GND
4
RV7810K_0402_5% @
1 2
RV94 0_0402_5%@
1 2
RV247
0_0402_5%@
1 2
RV222 150_0402_1%@
1 2
RV216 10K_0402_5%@
1 2
RV238
4.75K_0402_1%
CH@
12
CV90
10P_0402_50V8J
@
1
2
CV83
1U_0402_6.3V6K
DIS@
1
2
CV76
1U_0402_6.3V6K
DIS@
1
2
RV8510K_0402_5% @
1 2
RV8110K_0402_5% DIS@
1 2
RV91
10K_0402_5%
DIS@
12
LV15
BLM15BD121SN1D_0402
DIS@
12
LV12
BLM15BD121SN1D_0402
DIS@
1 2
RV8210K_0402_5% @
1 2
RV74
4.7K_0402_5%DIS@
12
RV240
4.75K_0402_1%
CH@
12
RV71 10K_0402_5%X76@
1 2
RV242
4.75K_0402_1%
CH@
12
RV72 10K_0402_5%X76@
1 2
UV14
ADM1032ARMZ-2REEL_MSOP8
CH@
VDD
1
ALERT# 6
THERM#
4GND 5
D+
2
D-
3
SCLK 8
SDATA 7
RV98 4.7K_0402_5%
CH@
1 2
CV86
10U_0603_6.3V6M
DIS@
1
2
LV14
BLM15BD121SN1D_0402
DIS@
12
RV235
10K_0402_5%
@
12
RV8710K_0402_5% @
1 2
CV75
0.1U_0402_16V7K
DIS@
1
2
RV237
8.45K_0402_1%
@
12
CV92
1U_0402_6.3V6K
DIS@
1
2
RV241
10K_0402_5%
@
12
RV207
0_0402_5%DIS@
1 2
RV217 10K_0402_5%@
1 2
RV8310K_0402_5% @
1 2
RV236
10K_0402_5%
CH@
12
RV84 499_0402_1%DIS@
1 2
RV7610K_0402_5% DIS@
1 2
CV331
0.68U_0402_10V
CH@
1
2
RV68 10K_0402_5%X76@
1 2
RV8610K_0402_5% @
1 2

5
5
4
4
3
3
2
2
1
1
D D
C C
B B
A A
1.0V_ON#
1.0V_ON#
VDDC_ON#
RUNPWROK
PX_MODE
VDDC_ON#
PX_MODE#
PX_MODE#
PXS_PWREN#
PXS_PWREN
PXS_PWREN
PXS_PWREN#
PXS_PWREN#
PXS_PWREN#
PX_MODE
PX_MODEPXS_PWREN
VGA_PWRGD<17,52>
PX_MODE <24,52,53>
PXS_PWREN<16,52>
PX_EN<37>
+3VGS
+1.0VGS
+VGA_CORE
+BIF_VDDC
+5VS+5VS
+3VGS
+3VGS
+1.5V +1.5VGS
B+_BIAS
+3VS +3VGS
+5VALW
+3VALW
+3VALW
+3VGS
+1.8VS +1.8VGS
B+_BIAS
+VGA_CORE
Title
Size Document Number Rev
Date: Sheet of
Security Classification
Compal Secret Data
THIS SHEET OF ENGINEERING DRAWING IS THE PROPRIETARY PROPERTY OF COMPAL ELECTRONICS, INC. AND CONTAINS CONFIDENTIAL
AND TRADE SECRET INFORMATION. THIS SHEET MAY NOT BE TRANSFERED FROM THE CUSTODY OF THE COMPETENT DIVISION OF R&D
DEPARTMENT EXCEPT AS AUTHORIZED BY COMPAL ELECTRONICS, INC. NEITHER THIS SHEET NOR THE INFORMATION IT CONTAINS
MAY BE USED BY OR DISCLOSED TO ANY THIRD PARTY WITHOUT PRIOR WRITTEN CONSENT OF COMPAL ELECTRONICS, INC.
Issued Date
Deciphered Date
LA-8241P
1.0
ATI_SeymourXT_M2_BACO POWER
C
36 56Wednesday, February 01, 2012
2012/01/17 2013/01/16
Compal Electronics, Inc.
+1.5VS TO +1.5VGS
+3.3VS TO +3.3VGS
55mA@1.0V, in BACO mode
60mil
60mil
60mil
Circuits to support BACO
PX_MODE=1 for Normal Operation
PX_MODE=0 for BACO mode to shut down power rails expcept VDDR3,PCIE_VDDC and 1.8V rail
Switch circuits in BACO desingns for Thanes/Seymour only
+1.8VS TO +1.8VGS
for PX4.0
for PX4.0 and PX5.0
Power Seguence of Thames and Chelsea
+3VGS
+VGA_CORE
+VDDCI
+1.5VGS
+1.0VGS
+1.8VGS <20ms
PX4.0 +VGA_CORE,VDDCI,+1.5VGS ON
PX4.0 +3VGS, +1.0VGS,+1.8VGS OFF
Note:
PX5.0 +3VGS,+VGA_CORE,VDDCI,+1.5VGV,+1.0VGS,+1.8VGS OFF
for PX5.0
for PX5.0
60mil
RV105
20K_0402_5%
DIS@
12
RV233 0_0402_5%
DIS@
1 2
CV98
0.1U_0402_16V7K
@
1
2
CV2
0.1U_0603_25V7K
DIS@
1
2
CV97
22U_0805_6.3V6MDIS@
1
2
RV104
5.11K_0402_1%
DIS@
12
RV112
20K_0402_5%
DIS@
RV212
0_0402_5%
@
1 2
DV12
RB751V_SOD323
@
21
JP9
2MM
@
2 1
RV100
10K_0402_5%
CH@
12
RV111
470_0603_5%
@
12
UV35
DMN3030LSS-13_SOP8L-8
DIS@
36
5
7
8
2
4
1
G
D
S
QV10
2N7002H_SOT23-3
DIS@
2
13
G
D
S
QV29
2N7002H_SOT23-3
@
2
13
RV113
300K_0402_5%
DIS@
1 2
UV17
AO4304L_SO8
DIS@
6
2
4
1
3
5
7
8
RV108
1K_0402_5%
DIS@
CV106
1U_0603_10V6K
DIS@
1
2
G
D
S
QV21
2N7002K_SOT23-3
DIS@
2
13
CV102
1U_0603_10V6K
DIS@
1
2
RV114
100K_0402_5%
DIS@
12
RV117
100K_0402_5%
DIS@
12
CV100
1U_0603_10V6K
@
1
2
RV116 0_0402_5%
@
1 2
CV101
10U_0603_6.3V6M
DIS@
1
2
CV103
0.1U_0603_25V7K
DIS@
1
2
QV27B
DMN66D0LDW-7_SOT363-6
DIS@
34
5
G
D
S
QV24
2N7002H_SOT23-3
DIS@
2
13
RV109
100K_0402_5%
DIS@
12
G
D
S
QV16
AO3416_SOT23-3
CH@
2
13
RV234
0_0603_5%TH@
1 2
UV15
MC74VHC1G08DFT2G SC70 5P
@
B
2
A
1Y4
P5
G
3
G
D
S
QV26
2N7002K_SOT23-3
@
2
13
G
D
S
QV20
AO3416_SOT23-3
@
2
13
RV214
0_0402_5%@
1 2
QV18A
DMN66D0LDW-7_SOT363-6
@
1
2
6
UV16
MC74VHC1G08DFT2G SC70 5P
@
B
2
A
1Y4
P5
G
3
RV106
470_0603_5%
@
12
G
D
S
QV23
2N7002K_SOT23-3
@
2
13
G
D
S
QV19
AO3416_SOT23-3
@
2
13
JP8
2MM
@
2 1
RV128
330K_0402_5%
DIS@
12
QV18B
DMN66D0LDW-7_SOT363-6
@
34
5
G
D
S
QV25
2N7002_SOT23
DIS@
2
13
CV99
0.1U_0402_16V7K
@
1 2
RV249
0_0805_5%@
1 2
J92MM
@
2 1
RV213
470_0603_5%
@
12
RV211
470K_0402_5%DIS@
1 2
CV96
0.1U_0402_16V7K
@
1
2
RV99
10K_0402_5%
@
12
QV27A
DMN66D0LDW-7_SOT363-6
DIS@
1
2
6
G
D
S
QV17
AO3416_SOT23-3
CH@
2
13
CV105
10U_0603_6.3V6M
DIS@
1
2
RV115
0_0402_5%
@
1 2
CV104
10U_0603_6.3V6M
DIS@
1
2
RV101
10K_0402_5%
DIS@
1 2
QV22
AP2301GN-HF_SOT23-3
DIS@
2
3 1
RV103
0_0805_5%CH@
1 2
CV321
1U_0603_10V6K
DIS@
1
2
RV107
20K_0402_5%
DIS@
CV107
0.1U_0603_25V7K
DIS@
1
2
CV320
10U_0805_10V6K
DIS@
1
2
RV102
0_0402_5%
DIS@
1 2
RV110
0_0402_5%@
1 2

5
5
4
4
3
3
2
2
1
1
D D
C C
B B
A A
+DPCD_VDD18
+DPEF_VDD10
MECH#1
MECH#2
MECH#3
+DPAB_VDD18
+DPAB_VDD10
+DPEF_VDD18
+DPCD_VDD10
PS_0
PS_0
PX_EN <36>
+1.8VGS
+1.0VGS
+DPEF_VDD10
+1.0VGS
+1.8VGS
+DPAB_VDD18
+DPAB_VDD10
+DPAB_VDD18
+DPAB_VDD18
+DPCD_VDD18
+DPCD_VDD18
+DPEF_VDD18
+DPEF_VDD18
+DPCD_VDD10
+DPCD_VDD18
+DPCD_VDD18
+DPCD_VDD10
+DPEF_VDD10
+DPEF_VDD18
+DPEF_VDD10
+1.8VGS
+DPEF_VDD18
+1.0VGS +DPCD_VDD10
+DPAB_VDD18
+DPAB_VDD10
+1.8VGS
Title
Size Document Number Rev
Date: Sheet of
Security Classification
Compal Secret Data
THIS SHEET OF ENGINEERING DRAWING IS THE PROPRIETARY PROPERTY OF COMPAL ELECTRONICS, INC. AND CONTAINS CONFIDENTIAL
AND TRADE SECRET INFORMATION. THIS SHEET MAY NOT BE TRANSFERED FROM THE CUSTODY OF THE COMPETENT DIVISION OF R&D
DEPARTMENT EXCEPT AS AUTHORIZED BY COMPAL ELECTRONICS, INC. NEITHER THIS SHEET NOR THE INFORMATION IT CONTAINS
MAY BE USED BY OR DISCLOSED TO ANY THIRD PARTY WITHOUT PRIOR WRITTEN CONSENT OF COMPAL ELECTRONICS, INC.
Issued Date
Deciphered Date
1.0
ATI_SetmourXT_M2_PWR_GND
C
37 56Wednesday, February 01, 2012
2012/01/17 2013/01/16
Compal Electronics, Inc.
LA-8241P
130mA
130mA
110mA
110mA
20mA
20mA
1.8V@300mA DPAB_VDD18)
(1.0V@220mA DPAB_VDD10)
1.8V@300mA DPCD_VDD18)
1.0V@220mA DPCD_VDD10)
1.8V@300mA DPEF_VDD18)
1.0V@240mA DPEF_VDD10)
(Thames 330mA)
(Thames 220mA)
(Thames 330mA)
Thames/Seymour Only
Do not install for Heathrow/Chelsea
PS_0 Should be tied to GND on Thames/Seymour
(Thames 220mA)
(Thames 330mA)
(Thames 330mA)
20mil
20mil
20mil
20mil
20mil
20mil
20mil
20mil
20mA
20mA
20mA
20mA
10mil
10mil
10mil
10mil
10mil
10mil
20mil
20mil
20mil
20mil
0.935V@Chelsea
0.935V@Chelsea
0.935V@Chelsea
PS0:
PS1:
PS2:
PS3:
11001
11000
00000
11000
MLPS Bit AMD recommended setting
RV243=8.45K
RV237=NC
RV239=NC
RV241=NC
RV201=2K CV335=NC
RV238=4.75K CV329=NC
RV240=4.75K CV331=0.68u
RV242=4.75K CV333=NC
R_PU R_PD Cstrap
CV109
1U_0402_6.3V6K
@
1
2
CV121
1U_0402_6.3V6K
@
1
2
CV112
1U_0402_6.3V6K
@
1
2
CV117
10U_0603_6.3V6M
@
1
2
RV121
0_0402_5%
DIS@
1 2
RV125
4.7K_0402_5%
DIS@
12
CV124
1U_0402_6.3V6K
@
1
2
CV108
0.1U_0402_16V7K
@
1
2
RV124
0_0402_5%
DIS@
1 2
CV116
10U_0603_6.3V6M
@
1
2
CV113
0.1U_0402_16V7K
@
1
2
CV118
1U_0402_6.3V6K
@
1
2
RV127
150_0402_1%
DIS@
12
RV201
2K_0402_1%
CH@
CV119
0.1U_0402_16V7K
@
1
2
CV120
10U_0603_6.3V6M
@
1
2
T83 PAD
CV123
10U_0603_6.3V6M
@
1
2
RV120
0_0402_5%
DIS@
1 2
RV126
0_0402_5%
DIS@
1 2
CV110
10U_0603_6.3V6M
@
1
2
RV201
0_0402_5%
TH@
12
DP PLL POWER
DP A/B POWER
DP C/D POWER
DP E/F POWER
UV1H
THAMES XT M2
@
DPAB_VDD18/DPA_PVDD AU28
DP_VSSR/DPA_PVSS AV27
DPAB/DPA_VDD10#1 AP31
DPAB/DPA_VDD10#2 AP32
DPAB/DPA_VDD18#1 AN24
DPAB/DPA_VDD18#2 AP24
DP/DPA_VSSR#1 AN27
DP/DPA_VSSR#2 AP27
DP/DPA_VSSR#3 AP28
DP/DPA_VSSR#4 AW24
DP/DPA_VSSR#5 AW26
DPAB_CALR AW28
DPAB_VDD18/DPB_PVDD AV29
DP_VSSR/DPB_PVSS AR28
DPAB/DPB_VDD10#1 AN33
DPAB/DPB_VDD10#2 AP33
DPAB/DPB_VDD18#1 AP25
DPAB/DPB_VDD18#2 AP26
DP/DPB_VSSR#1 AN29
DP/DPB_VSSR#2 AP29
DP/DPB_VSSR#3 AP30
DP/DPB_VSSR#4 AW30
DP/DPB_VSSR#5 AW32
DPCD_VDD18/DPC_PVDD AU18
DP_VSSR/DPC_PVSS AV17
DPCD/DPC_VDD10#1
AP13
DPCD/DPC_VDD10#2
AT13
DPCD/DPC_VDD18#1
AP20
DPCD/DPC_VDD18#2
AP21
DP/DPC_VSSR#1
AN17
DP/DPC_VSSR#2
AP16
DP/DPC_VSSR#3
AP17
DP/DPC_VSSR#4
AW14
DP/DPC_VSSR#5
AW16
DPCD_CALR
AW18
DPCD_VDD18/DPD_PVDD AV19
DP_VSSR/DPD_PVSS AR18
DPCD/DPD_VDD10#1
AP14
DPCD/DPD_VDD10#2
AP15
DPCD/DPD_VDD18#1
AP22
DPCD/DPD_VDD18#2
AP23
DP/DPD_VSSR#1
AN19
DP/DPD_VSSR#2
AP18
DP/DPD_VSSR#3
AP19
DP/DPD_VSSR#4
AW20
DP/DPD_VSSR#5
AW22
DPEF_VDD18/DPE_PVDD AM37
DP_VSSR/DPE_PVSS AN38
DPEF/DPE_VDD10#1
AL33
DPEF/DPE_VDD10#2
AM33
DPEF/DPE_VDD18#1
AH34
DPEF/DPE_VDD18#2
AJ34
DP/DPE_VSSR#1
AN34
DP/DPE_VSSR#2
AP39
DP/DPE_VSSR#3
AR39
DP/DPE_VSSR#4
AU37
DPEF_CALR
AM39
DPEF_VDD18/DPF_PVDD AL38
DP_VSSR/DPF_PVSS AM35
DPEF/DPF_VDD10#1
AK33
DPEF/DPF_VDD10#2
AK34
DPEF/DPF_VDD18#1
AF34
DPEF/DPF_VDD18#2
AG34
DP/DPF_VSSR#1
AF39
DP/DPF_VSSR#2
AH39
DP/DPF_VSSR#3
AK39
DP/DPF_VSSR#4
AL34
DP/DPF_VSSR#5
AM34
T82 PAD
CV335
0.68U_0402_10V
@
1
2
RV123 150_0402_1%DIS@
1 2
RV243
8.45K_0402_1%
CH@
12
RV122150_0402_1% DIS@
12
RV119
0_0402_5%
DIS@
1 2
GND
UV1F
THAMES XT M2
@
PCIE_VSS#1
AB39
PCIE_VSS#10
J31
PCIE_VSS#11
J34
PCIE_VSS#12
K31
PCIE_VSS#13
K34
PCIE_VSS#14
K39
PCIE_VSS#15
L31
PCIE_VSS#16
L34
PCIE_VSS#17
M34
PCIE_VSS#18
M39
PCIE_VSS#19
N31
PCIE_VSS#2
E39
PCIE_VSS#20
N34
PCIE_VSS#21
P31
PCIE_VSS#22
P34
PCIE_VSS#23
P39
PCIE_VSS#24
R34
PCIE_VSS#25
T31
PCIE_VSS#26
T34
PCIE_VSS#27
T39
PCIE_VSS#28
U31
PCIE_VSS#29
U34
PCIE_VSS#3
F34
PCIE_VSS#30
V34
PCIE_VSS#31
V39
PCIE_VSS#32
W31
PCIE_VSS#33
W34
PCIE_VSS#34
Y34
PCIE_VSS#35
Y39
PCIE_VSS#4
F39
PCIE_VSS#5
G33
PCIE_VSS#6
G34
PCIE_VSS#7
H31
PCIE_VSS#8
H34
PCIE_VSS#9
H39
VSS_MECH#1 A39
VSS_MECH#2 AW1
VSS_MECH#3 AW39
GND#1 A3
GND#10 AA6
GND#98 F13
GND#100
F15
GND#101
F17
GND#102
F19
GND#103
F21
GND#104
F23
GND#105
F25
GND#106
F27
GND#107
F29
GND#108
F31
GND#11 AB12
GND#109
F33
GND#110
F7
GND#111
F9
GND#112
G2
GND#113
G6
GND#114
H9
GND#115
J2
GND#116
J27
GND#117
J6
GND#118
J8
GND#12 AB15
GND#119
K14
GND#120
K7
GND#121
L11
GND#122
L17
GND#123
L2
GND#124
L22
GND#125
L24
GND#126
L6
GND#127
M17
GND#128
M22
GND#13 AB17
GND#129
M24
GND#130
N16
GND#131
N18
GND#132
N2
GND#133
N21
GND#134
N23
GND#135
N26
GND#136
N6
GND#137
R15
GND#138
R17
GND#14 AB20
GND#139
R2
GND#140
R20
GND#141
R22
GND#142
R24
GND#143
R27
GND#144
R6
GND#145
T11
GND#146
T13
GND#147
T16
GND#148
T18
GND#15 AB22
GND#149
T21
GND#150
T23
GND#151
T26
GND#153
U15
GND#154
U17
GND#155
U2
GND#156
U20
GND#157
U22
GND#158
U24
GND#159
U27
GND#16 AB24
GND#160
U6
GND#161
V11
GND#163
V16
GND#164
V18
GND#165
V21
GND#166
V23
GND#167
V26
GND#168
W2
GND#169
W6
GND#170
Y15
GND#17 AB27
GND#171
Y17
GND#172
Y20
GND#173
Y22
GND#174
Y24
GND#175
Y27
GND#18 AC11
GND#19 AC13
GND#2 A37
GND#20 AC16
GND#21 AC18
GND#22 AC2
GND#23 AC21
GND#24 AC23
GND#25 AC26
GND#26 AC28
GND#27 AC6
GND#28 AD15
GND#29 AD17
GND#3 AA16
GND#30 AD20
GND#31 AD22
GND#32 AD24
GND#33 AD27
GND#34 AD9
GND#35 AE2
GND#36 AE6
GND#37 AF10
GND#38 AF16
GND#39 AF18
GND#4 AA18
GND#40 AF21
GND#41 AG17
GND#42 AG2
GND#43 AG20
GND#44 AG22
GND#45 AG6
GND#46 AG9
GND#47 AH21
GND#48 AJ10
GND#5 AA2
GND#49 AJ11
GND#50 AJ2
GND#51 AJ28
GND#52 AJ6
GND#53 AK11
GND#54 AK31
GND#55 AK7
GND#56 AL11
GND#57 AL14
GND#58 AL17
GND#6 AA21
GND#59 AL2
GND#60 AL20
GND/PX_EN#61 AL21
GND#62 AL23
GND#63 AL26
GND#64 AL32
GND#65 AL6
GND#66 AL8
GND#67 AM11
GND#68 AM31
GND#7 AA23
GND#69 AM9
GND#70 AN11
GND#71 AN2
GND#72 AN30
GND#73 AN6
GND#74 AN8
GND#75 AP11
GND#76 AP7
GND#77 AP9
GND#78 AR5
GND#8 AA26
GND#79 B11
GND#80 B13
GND#81 B15
GND#82 B17
GND#83 B19
GND#84 B21
GND#85 B23
GND#86 B25
GND#87 B27
GND#9 AA28
GND#88 B29
GND#89 B31
GND#90 B33
GND#91 B7
GND#92 B9
GND#93 C1
GND#94 C39
GND#95 E35
GND#96 E5
GND#97 F11
GND#152
U13
GND#162
V13
RV118
0_0402_5%
DIS@
1 2
CV122
0.1U_0402_16V7K
@
1
2
T84 PAD
CV114
0.1U_0402_16V7K
@
1
2
CV115
1U_0402_6.3V6K
@
1
2
CV111
10U_0603_6.3V6M
@
1
2
CV125
0.1U_0402_16V7K
@
1
2

5
5
4
4
3
3
2
2
1
1
D D
C C
B B
A A
+PCIE_PVDD
+VDDR4
+PCIE_VDDR
+MPV18
+SPV18
+SPV10
VGA_CORE_SEN
VDDCI_SEN
VSSSENSE_VGA
+PCIE_VDDR
VCCSENSE_VGA<52>
VDDCI_SEN<53>
VSSSENSE_VGA<52>
+1.8VGS
+VDDCI
+1.8VGS +VDDC_CT
+1.0VGS
+1.0VGS
+1.5VGS
+1.8VGS
+3VGS
+1.8VGS
+1.8VGS
+VGA_CORE
+BIF_VDDC
+VGA_CORE
+VGA_CORE
+1.5VGS
+1.8VGS
+VGA_CORE
+VGA_CORE
+VDDCI
+BIF_VDDC
Title
Size Document Number Rev
Date: Sheet of
Security Classification
Compal Secret Data
THIS SHEET OF ENGINEERING DRAWING IS THE PROPRIETARY PROPERTY OF COMPAL ELECTRONICS, INC. AND CONTAINS CONFIDENTIAL
AND TRADE SECRET INFORMATION. THIS SHEET MAY NOT BE TRANSFERED FROM THE CUSTODY OF THE COMPETENT DIVISION OF R&D
DEPARTMENT EXCEPT AS AUTHORIZED BY COMPAL ELECTRONICS, INC. NEITHER THIS SHEET NOR THE INFORMATION IT CONTAINS
MAY BE USED BY OR DISCLOSED TO ANY THIRD PARTY WITHOUT PRIOR WRITTEN CONSENT OF COMPAL ELECTRONICS, INC.
Issued Date
Deciphered Date
1.0
ATI_SeymourXT_M2_Power
C
38 56Wednesday, February 01, 2012
2012/01/17 2013/01/16
Compal Electronics, Inc.
LA-8241P
For DDR3 MVDDQ = 1.5V
(M97, Broadway and Madison: 1.8V@150mA MPV18)
(1.8V@75mA SPV18)
(120mA SPV10)
(1.8V@110mA VDD_CT)
(1.8V@504mA PCIE_VDDR)
(1.0V@1920mA PCIE_VDDC)
For non-BACO designs, connect BIF_VDDC to VDDC.
For BACO designs - see BACO reference schematics
(GDDR3/DDR3 1.12V@4A VDDCI)
For Madison, Park, Capilano, Robson, Seymour and Whistler, VDDCI and VDDC can share one common regulator
(GDDR5 1.12V@16A VDDCI)
VDDCI and VDDC should have seperate regulators with a merge option on PCB
4A
(1.8V@40mA PCIE_PVDD)
55mA
(Thames 1.7)A
(Thames 250mA)
(Thames 60mA)
(Thames 150mA)
(Thames 50mA)
(Thames 100mA)
(Thames 20.5A)
(Thames 1.1A)
40mA
(Thames 440mA)
10mil
10mil
20mil
20mil
10mil
20mil
10mil
20mil
40mil Add 12/8
(0.935V@2.5A PCIE_VDDC)
(Chelsea)
0.935V@Chelsea
CV157
1U_0402_6.3V6K
DIS@
1
2
CV175
1U_0402_6.3V6K
DIS@
1
2
CV138
10U_0603_6.3V6M
DIS@
1
2
CV167
1U_0402_6.3V6K
DIS@
1
2
LV23
MCK1608471YZF 0603
DIS@
1 2
+
CV135
220U_B2_2.5VM_R35
@
1
2
CV186
1U_0402_6.3V6K
DIS@
1
2
LV22
BLM15BD121SN1D_0402
DIS@
1 2
CV133
1U_0402_6.3V6K
DIS@
1
2
CV209
1U_0402_6.3V6K
DIS@
1
2
CV180
1U_0402_6.3V6K
DIS@
1
2
CV143
1U_0402_6.3V6K
DIS@
1
2
CV214
22U_0603_6.3V6M
DIS@
1
2
CV177
1U_0402_6.3V6K
DIS@
1
2
CV170
10U_0603_6.3V6M
DIS@
1
2
CV161
1U_0402_6.3V6K
DIS@
1
2
RV202
10_0402_1%
DIS@
12
CV158
1U_0402_6.3V6K
DIS@
1
2
LV19
BLM15BD121SN1D_0402
DIS@
1 2
CV200
10U_0603_6.3V6M
DIS@
1
2
CV141
1U_0402_6.3V6K
DIS@
1
2
CV140
10U_0603_6.3V6M
DIS@
1
2
LV20
BLM15BD121SN1D_0402
DIS@
1 2
CV198
1U_0402_6.3V6K
DIS@
1
2
CV176
1U_0402_6.3V6K
DIS@
1
2
CV147
1U_0402_6.3V6K
DIS@
1
2
CV182
1U_0402_6.3V6K
DIS@
1
2
+
CV327
330U_D2_2VM_R6M~D
DIS@
1
2
LV25
BLM15BD121SN1D_0402
@
1 2
CV183
1U_0402_6.3V6K
DIS@
1
2
CV212
1U_0402_6.3V6K
DIS@
1
2
CV181
1U_0402_6.3V6K
DIS@
1
2
CV136
10U_0603_6.3V6M
DIS@
1
2
CV139
10U_0603_6.3V6M
DIS@
1
2
CV126
0.1U_0402_16V7K
DIS@
1
2
CV156
0.1U_0402_16V7K
DIS@
1
2
CV189
1U_0402_6.3V6K
DIS@
1
2
RV245
0_0402_5%@
1 2
CV190
1U_0402_6.3V6K
DIS@
1
2
CV204
1U_0402_6.3V6K
DIS@
1
2
CV211
1U_0402_6.3V6K
DIS@
1
2
LV26
BLM15BD121SN1D_0402
@
1 2
CV145
1U_0402_6.3V6K
DIS@
1
2
CV178
1U_0402_6.3V6K
DIS@
1
2
CV130
1U_0402_6.3V6K
DIS@
1
2
CV206
1U_0402_6.3V6K
DIS@
1
2
LV21
MCK1608471YZF 0603
DIS@
1 2
CV168
1U_0402_6.3V6K
DIS@
1
2
CV193
1U_0402_6.3V6K
DIS@
1
2
CV129
1U_0402_6.3V6K
DIS@
1
2
CV213
10U_0603_6.3V6M
DIS@
1
2
CV187
10U_0603_6.3V6M
DIS@
1
2
CV192
22U_0603_6.3V6M
DIS@
1
2
CV132
0.1U_0402_16V7K
DIS@
1
2
CV131
10U_0603_6.3V6M
DIS@
1
2
CV208
1U_0402_6.3V6K
DIS@
1
2
CV144
1U_0402_6.3V6K
DIS@
1
2
CV172
1U_0402_6.3V6K
DIS@
1
2
CV199
0.1U_0402_16V7K
DIS@
1
2
CV150
1U_0402_6.3V6K
DIS@
1
2
CV203
1U_0402_6.3V6K
DIS@
1
2
CV179
1U_0402_6.3V6K
DIS@
1
2
RV204
10_0402_1%DIS@
12
CV151
10U_0603_6.3V6M
DIS@
1
2
CV128
1U_0402_6.3V6K
DIS@
1
2
CV194
0.1U_0402_16V7K
DIS@
1
2
CV207
1U_0402_6.3V6K
DIS@
1
2
CV142
1U_0402_6.3V6K
DIS@
1
2
CV205
1U_0402_6.3V6K
DIS@
1
2
CV146
1U_0402_6.3V6K
DIS@
1
2
CV164
1U_0402_6.3V6K
DIS@
1
2
CV184
1U_0402_6.3V6K
DIS@
1
2
CV191
10U_0603_6.3V6M
DIS@
1
2
CV160
1U_0402_6.3V6K
DIS@
1
2
CV323
10U_0603_6.3V6M
DIS@
1
2
CV155
0.1U_0402_16V7K
DIS@
1
2
CV216
1U_0402_6.3V6K
DIS@
1
2
LV17
MBK1608121YZF_0603
DIS@
12
LV18
MBK1608121YZF_0603
DIS@
12
CV137
10U_0603_6.3V6M
DIS@
1
2
CV202
0.1U_0402_16V7K
DIS@
1
2
CV127
0.1U_0402_16V7K
DIS@
1
2
CV196
1U_0402_6.3V6K
DIS@
1
2
CV217
0.1U_0402_16V7K
DIS@
1
2
CV134
10U_0603_6.3V6M
DIS@
1
2
CV163
1U_0402_6.3V6K
DIS@
1
2
CV210
1U_0402_6.3V6K
DIS@
1
2
CV169
1U_0402_6.3V6K
DIS@
1
2
CV154
0.1U_0402_16V7K
DIS@
1
2
CV148
1U_0402_6.3V6K
DIS@
1
2
CV325
1U_0402_6.3V6K
DIS@
1
2
CV195
1U_0402_6.3V6K
DIS@
1
2
CV171
1U_0402_6.3V6K
DIS@
1
2
CV173
1U_0402_6.3V6K
DIS@
1
2
RV215
10_0402_1%
DIS@
12
CV201
1U_0402_6.3V6K
DIS@
1
2
CV152
0.1U_0402_16V7K
DIS@
1
2
CV166
1U_0402_6.3V6K
DIS@
1
2
RV244
0_0402_5%TH@
1 2
CV159
1U_0402_6.3V6K
DIS@
1
2
POWER
PLL
PCIE
CORE
MEM I/O
I/O
LEVEL
TRANSLATION
ISOLATED
CORE I/O
VOLTAGE
SENESE
UV1E
THAMES XT M2
@
PCIE_VDDR/PCIE_PVDD AB37
MPV18#1
H7
MPV18#2
H8
SPV18
AM10
PCIE_VDDC#1 G30
PCIE_VDDC#10 R28
PCIE_VDDC#11 T28
PCIE_VDDC#12 U28
PCIE_VDDC#2 G31
PCIE_VDDC#3 H29
PCIE_VDDC#4 H30
PCIE_VDDC#5 J29
PCIE_VDDC#6 J30
PCIE_VDDC#7 L28
PCIE_VDDC#8 M28
PCIE_VDDC#9 N28
PCIE_VDDR#1 AA31
PCIE_VDDR#2 AA32
PCIE_VDDR#3 AA33
PCIE_VDDR#4 AA34
PCIE_VDDR#5 V28
PCIE_VDDR#6 W29
PCIE_VDDR#7 W30
PCIE_VDDR#8 Y31
SPV10
AN9
SPVSS
AN10
VDDR1#1
AC7
VDDR1#10
G17
VDDR1#11
G20
VDDR1#12
G23
VDDR1#13
G26
VDDR1#14
G29
VDDR1#15
H10
VDDR1#16
J7
VDDR1#17
J9
VDDR1#18
K11
VDDR1#19
K13
VDDR1#2
AD11
VDDR1#20
K8
VDDR1#21
L12
VDDR1#22
L16
VDDR1#23
L21
VDDR1#24
L23
VDDR1#25
L26
VDDR1#26
L7
VDDR1#27
M11
VDDR1#28
N11
VDDR1#29
P7
VDDR1#3
AF7
VDDR1#30
R11
VDDR1#31
U11
VDDR1#32
U7
VDDR1#33
Y11
VDDR1#34
Y7
VDDR1#4
AG10
VDDR1#5
AJ7
VDDR1#6
AK8
VDDR1#7
AL9
VDDR1#8
G11
VDDR1#9
G14
VDDR3#1
AF23
VDDR3#2
AF24
VDDR3#3
AG23
VDDR3#4
AG24
VDDR4#4
AF13
VDDR4#5
AF15
VDDR4#7
AG13
VDDR4#8
AG15
VDDR4#1
AD12
VDDR4#2
AF11
VDDR4#3
AF12
VDDR4#6
AG11
NC_VDDRHA
M20
NC_VDDRHB
V12
NC_VSSRHA
M21
NC_VSSRHB
U12
VDD_CT#1
AF26
VDD_CT#2
AF27
VDD_CT#3
AG26
VDD_CT#4
AG27
VDDC#1 AA15
VDDC#9 AB21
VDDC#10 AB23
VDDC#11 AB26
VDDC#12 AB28
VDDCI#3 AC12
VDDCI#4 AC15
VDDC#13 AC17
VDDC#14 AC20
VDDC#15 AC22
VDDC#16 AC24
VDDC#2 AA17
VDDC#17 AC27
VDDCI#5 AD13
VDDCI#6 AD16
VDDC#18 AD18
VDDC#19 AD21
VDDC#20 AD23
VDDC#21 AD26
VDDC#22 AF17
VDDC#23 AF20
VDDC#24 AF22
VDDC#3 AA20
VDDC#25 AG16
VDDC#26 AG18
VDDC#27 AG21
VDDC#28 AH22
VDDCI#8 M16
VDDCI#9 M18
VDDCI#10 M23
VDDC#31 M26
VDDCI#12 N15
VDDCI#13 N17
VDDC#4 AA22
VDDCI#14 N20
VDDCI#15 N22
VDDC#32 N24
VDDC/BIF_VDDC#33 N27
VDDCI#17 R13
VDDCI#18 R16
VDDC#34 R18
VDDC#35 R21
VDDC#36 R23
VDDC#37 R26
VDDC#5 AA24
VDDCI#20 T15
VDDC#38 T17
VDDC#39 T20
VDDC#40 T22
VDDC#41 T24
VDDC/BIF_VDDC#42 T27
VDDC#43 U16
VDDC#44 U18
VDDC#45 U21
VDDC#46 U23
VDDC#6 AA27
VDDC#47 U26
VDDCI#21 V15
VDDC#48 V17
VDDC#49 V20
VDDC#50 V22
VDDC#51 V24
VDDC#52 V27
VDDC#53 Y16
VDDC#54 Y18
VDDC#55 Y21
VDDCI#2 AB13
VDDC#56 Y23
VDDC#57 Y26
VDDC#58 Y28
VDDC#7 AB16
VDDC#8 AB18
VDDCI#7 M15
VDDCI#11 N13
VDDCI#16 R12
VDDCI#19 T12
VDDCI#1 AA13
VDDCI#22 Y13
VDDC#29 AH27
VDDC#30 AH28
FB_VDDC
AF28
FB_VDDCI
AG28
FB_GND
AH29
CV322
10U_0603_6.3V6M
DIS@
1
2
CV324
10U_0603_6.3V6M
DIS@
1
2
CV185
1U_0402_6.3V6K
DIS@
1
2
CV162
1U_0402_6.3V6K
DIS@
1
2
CV174
0.1U_0402_16V7K
DIS@
1
2
CV165
1U_0402_6.3V6K
DIS@
1
2
CV149
1U_0402_6.3V6K
DIS@
1
2
CV197
10U_0603_6.3V6M
DIS@
1
2
CV153
0.1U_0402_16V7K
DIS@
1
2
CV188
1U_0402_6.3V6K
DIS@
1
2
CV215
10U_0603_6.3V6M
DIS@
1
2

5
5
4
4
3
3
2
2
1
1
D D
C C
B B
A A
MDA[0..63] MDB[0..63]
MAA[12..0] MAB[12..0]
A_BA[2..0] B_BA[2..0]
+VDD_MEM15_REFSA
+VDD_MEM15_REFSA
+VDD_MEM15_REFSB
+VDD_MEM15_REFSB
+VDD_MEM15_REFDA
+VDD_MEM15_REFDA
+VDD_MEM15_REFDB
+VDD_MEM15_REFDB
A_BA0
A_BA1
A_BA2
B_BA0
B_BA1
B_BA2
CASA0#
CASA1#
CASB0#
CASB1#
CKEA0
CKEA1
CKEB0
CKEB1
CLKA0
CLKA0#
CLKA1
CLKA1#
CLKB0
CLKB0#
CLKB1
CLKB1#
CSA0#_0
CSA1#_0
CSB0#_0
CSB1#_0
DQMA#0
DQMA#1
DQMA#2
DQMA#3
DQMA#4
DQMA#5
DQMA#6
DQMA#7
DQMB#0
DQMB#1
DQMB#2
DQMB#3
DQMB#4
DQMB#5
DQMB#6
DQMB#7
DRAM_RST#_R
DRAM_RST#_R
MAA0
MAA1
MAA10
MAA11
MAA12
MAA13
MAA14
MAA2
MAA3
MAA4
MAA5
MAA6
MAA7
MAA8
MAA9
MAB0
MAB1
MAB10
MAB11
MAB12
MAB13
MAB14
MAB2
MAB3
MAB4
MAB5
MAB6
MAB7
MAB8
MAB9
MDA0
MDA1
MDA10
MDA11
MDA12
MDA13
MDA14
MDA15
MDA16
MDA17
MDA18
MDA19
MDA2
MDA20
MDA21
MDA22
MDA23
MDA24
MDA25
MDA26
MDA27
MDA28
MDA29
MDA3
MDA30
MDA31
MDA32
MDA33
MDA34
MDA35
MDA36
MDA37
MDA38
MDA39
MDA4
MDA40
MDA41
MDA42
MDA43
MDA44
MDA45
MDA46
MDA47
MDA48
MDA49
MDA5
MDA50
MDA51
MDA52
MDA53
MDA54
MDA55
MDA56
MDA57
MDA58
MDA59
MDA6
MDA60
MDA61
MDA62
MDA63
MDA7
MDA8
MDA9
MDB0
MDB1
MDB10
MDB11
MDB12
MDB13
MDB14
MDB15
MDB16
MDB17
MDB18
MDB19
MDB2
MDB20
MDB21
MDB22
MDB23
MDB24
MDB25
MDB26
MDB27
MDB28
MDB29
MDB3
MDB30
MDB31
MDB32
MDB33
MDB34
MDB35
MDB36
MDB37
MDB38
MDB39
MDB4
MDB40
MDB41
MDB42
MDB43
MDB44
MDB45
MDB46
MDB47
MDB48
MDB49
MDB5
MDB50
MDB51
MDB52
MDB53
MDB54
MDB55
MDB56
MDB57
MDB58
MDB59
MDB6
MDB60
MDB61
MDB62
MDB63
MDB7
MDB8
MDB9
ODTA0
ODTA1
ODTB0
ODTB1
QSA#0
QSA#1
QSA#2
QSA#3
QSA#4
QSA#5
QSA#6
QSA#7
QSA0
QSA1
QSA2
QSA3
QSA4
QSA5
QSA6
QSA7
QSB#0
QSB#1
QSB#2
QSB#3
QSB#4
QSB#5
QSB#6
QSB#7
QSB0
QSB1
QSB2
QSB3
QSB4
QSB5
QSB6
QSB7
RASA0#
RASA1#
RASB0#
RASB1#
TESTEN
WEA0#
WEA1#
WEB0#
WEB1#
B_BA[2..0] <41>
QSB#[7..0] <41>
QSB[7..0] <41>
CLKB1 <41>
CLKB0 <41>
MAB[12..0] <41>
DQMB#[7..0] <41>
RASB0# <41>
CKEB0 <41>
CLKB1# <41>
CLKB0# <41>
CSB0#_0 <41>
WEB0# <41>
CASB0# <41>
CKEB1 <41>
CSB1#_0 <41>
RASB1# <41>
ODTB1 <41>
ODTB0 <41>
WEB1# <41>
CASB1# <41>
DRAM_RST#<40,41>
MAB13 <41>
A_BA[2..0] <40>
QSA#[7..0] <40>
QSA[7..0] <40>
CLKA1 <40>
CLKA0 <40>
MAA[12..0] <40>
DQMA#[7..0] <40>
RASA0# <40>
CLKA1# <40>
CLKA0# <40>
CSA0#_0 <40>
WEA0# <40>
CASA0# <40>
CSA1#_0 <40>
RASA1# <40>
ODTA1 <40>
ODTA0 <40>
WEA1# <40>
CASA1# <40>
MAA13 <40>
MAA14 <40> MAB14 <41>
CKEA0 <40>
CKEA1 <40>
MDA[0..63]<40> MDB[0..63]<41>
+1.5VGS
+1.5VGS +1.5VGS
+1.5VGS
+1.5VGS +1.5VGS
Title
Size Document Number Rev
Date: Sheet of
Security Classification
Compal Secret Data
THIS SHEET OF ENGINEERING DRAWING IS THE PROPRIETARY PROPERTY OF COMPAL ELECTRONICS, INC. AND CONTAINS CONFIDENTIAL
AND TRADE SECRET INFORMATION. THIS SHEET MAY NOT BE TRANSFERED FROM THE CUSTODY OF THE COMPETENT DIVISION OF R&D
DEPARTMENT EXCEPT AS AUTHORIZED BY COMPAL ELECTRONICS, INC. NEITHER THIS SHEET NOR THE INFORMATION IT CONTAINS
MAY BE USED BY OR DISCLOSED TO ANY THIRD PARTY WITHOUT PRIOR WRITTEN CONSENT OF COMPAL ELECTRONICS, INC.
Issued Date
Deciphered Date
1.0
ATI_SeymourXT_M2_MEM IF
C
39 56Wednesday, February 01, 2012
2012/01/17 2013/01/16
Compal Electronics, Inc.
LA-8241P
route 50ohms single-ended/100ohms diff
and keep short
Debug only, for clock observation, if not needed, DNI
5mil 5mil
This basic topology should be used for DRAM_RST for DDR3/GDDR5.These
Capacitors and Resistor values are an example only. The Series R and
|| Cap values will depend on the DRAM load and will have to be
calculated for different Memory ,DRAM Load and board to pass Reset
Signal Spec.
Place all these components very close to GPU (Within
25mm) and keep all component close to each Other (within
5mm) except Rser2
Co-lay Thames/Seymour/Chelsea
@
POP
POP
RV130
POP
RV131
RV132
@
POP
RV134
@
POP
RV135
@
Thames M2
@
Seymour M2
@
Chelsea M2
RV129
POP
@
RV206
@
@
POPRV205
@
@
@
@
@
@
@
POP
CV223
0.1U_0402_16V7K
DIS@
12
RV133
5.11K_0402_1%
DIS@
1 2
RV206 120_0402_5%CH@
1 2
CV222
120P_0402_50V9
DIS@
12
CV219
@
0.1U_0402_16V7K
12
CV220
0.1U_0402_16V7K
DIS@
12
CV224
0.1U_0402_16V7K
DIS@
12
RV146
100_0402_1%
DIS@
12
RV135 240_0402_1%DIS@
1 2
MEMORY INTERFACE B
DDR2
GDDR5/GDDR3
DDR3
DDR2
GDDR3/GDDR5
DDR3
GDDR5
GDDR5/DDR2/GDDR3
UV1D
THAMES XT M2
@
DQB0_0/DQB_0
C5
DQB0_1/DQB_1
C3
DQB0_10/DQB_10
J4
DQB0_11/DQB_11
K6
DQB0_12/DQB_12
K5
DQB0_13/DQB_13
L4
DQB0_14/DQB_14
M6
DQB0_15/DQB_15
M1
DQB0_16/DQB_16
M3
DQB0_17/DQB_17
M5
DQB0_18/DQB_18
N4
DQB0_19/DQB_19
P6
DQB0_2/DQB_2
E3
DQB0_20/DQB_20
P5
DQB0_21/DQB_21
R4
DQB0_22/DQB_22
T6
DQB0_23/DQB_23
T1
DQB0_24/DQB_24
U4
DQB0_25/DQB_25
V6
DQB0_26/DQB_26
V1
DQB0_27/DQB_27
V3
DQB0_28/DQB_28
Y6
DQB0_29/DQB_29
Y1
DQB0_3/DQB_3
E1
DQB0_30/DQB_30
Y3
DQB0_31/DQB_31
Y5
DQB1_0/DQB_32
AA4
DQB1_1/DQB_33
AB6
DQB1_2/DQB_34
AB1
DQB1_3/DQB_35
AB3
DQB1_4/DQB_36
AD6
DQB1_5/DQB_37
AD1
DQB1_6/DQB_38
AD3
DQB1_7/DQB_39
AD5
DQB0_4/DQB_4
F1
DQB1_8/DQB_40
AF1
DQB1_9/DQB_41
AF3
DQB1_10/DQB_42
AF6
DQB1_11/DQB_43
AG4
DQB1_12/DQB_44
AH5
DQB1_13/DQB_45
AH6
DQB1_14/DQB_46
AJ4
DQB1_15/DQB_47
AK3
DQB1_16/DQB_48
AF8
DQB1_17/DQB_49
AF9
DQB0_5/DQB_5
F3
DQB1_18/DQB_50
AG8
DQB1_19/DQB_51
AG7
DQB1_20/DQB_52
AK9
DQB1_21/DQB_53
AL7
DQB1_22/DQB_54
AM8
DQB1_23/DQB_55
AM7
DQB1_24/DQB_56
AK1
DQB1_25/DQB_57
AL4
DQB1_26/DQB_58
AM6
DQB1_27/DQB_59
AM1
DQB0_6/DQB_6
F5
DQB1_28/DQB_60
AN4
DQB1_29/DQB_61
AP3
DQB1_30/DQB_62
AP1
DQB1_31/DQB_63
AP5
DQB0_7/DQB_7
G4
DQB0_8/DQB_8
H5
DQB0_9/DQB_9
H6
MVREFDB
Y12
MVREFSB
AA12
TESTEN
AD28
CASB0B W10
CASB1B AA10
CKEB0 U10
CKEB1 AA11
CLKB0 L9
CLKB0B L8
CLKB1 AD8
CLKB1B AD7
CLKTESTA
AK10
CLKTESTB
AL10
CSB0B_0 P10
CSB0B_1 L10
CSB1B_0 AD10
CSB1B_1 AC10
WCKB0_0/DQMB_0 H3
WCKB0B_0/DQMB_1 H1
WCKB0_1/DQMB_2 T3
WCKB0B_1/DQMB_3 T5
WCKB1_0/DQMB_4 AE4
WCKB1B_0/DQMB_5 AF5
WCKB1_1/DQMB_6 AK6
WCKB1B_1/DQMB_7 AK5
DRAM_RST AH11
MAB0_0/MAB_0 P8
MAB0_1/MAB_1 T9
MAB1_2/MAB_10 AC8
MAB1_3/MAB_11 AC9
MAB1_4/MAB_12 AA7
MAB1_5/BA2 AA8
MAB1_6/BA0 Y8
MAB1_7/BA1 AA9
MAB0_2/MAB_2 P9
MAB0_3/MAB_3 N7
MAB0_4/MAB_4 N8
MAB0_5/MAB_5 N9
MAB0_6/MAB_6 U9
MAB0_7/MAB_7 U8
MAB1_0/MAB_8 Y9
MAB1_1/MAB_9 W9
ADBIB0/ODTB0 T7
ADBIB1/ODTB1 W 7
RASB0B T10
RASB1B Y10
EDCB0_0/QSB_0/RDQSB_0 F6
EDCB0_1/QSB_1/RDQSB_1 K3
EDCB0_2/QSB_2/RDQSB_2 P3
EDCB0_3/QSB_3/RDQSB_3 V5
EDCB1_0/QSB_4/RDQSB_4 AB5
EDCB1_1/QSB_5/RDQSB_5 AH1
EDCB1_2/QSB_6/RDQSB_6 AJ9
EDCB1_3/QSB_7/RDQSB_7 AM5
DDBIB0_0/QSB_0B/WDQSB_0 G7
DDBIB0_1/QSB_1B/WDQSB_1 K1
DDBIB0_2/QSB_2B/WDQSB_2 P1
DDBIB0_3/QSB_3B/WDQSB_3 W4
DDBIB1_0/QSB_4B/WDQSB_4 AC4
DDBIB1_1/QSB_5B/WDQSB_5 AH3
DDBIB1_2/QSB_6B/WDQSB_6 AJ8
DDBIB1_3/QSB_7B/WDQSB_7 AM3
WEB0B N10
WEB1B AB11
MAB0_8 T8
MAB1_8 W8
RV140
40.2_0402_1%
DIS@
12
RV132 240_0402_1%SE@
1 2
RV130 240_0402_1%SE@
1 2
RV147
100_0402_1%
DIS@
12
MEMORY INTERFACE A
DDR2
GDDR3/GDDR5
DDR3
GDDR5/DDR2/GDDR3
DDR2
GDDR5/GDDR3
DDR3
GDDR5
UV1C
THAMES XT M2
@
DQA0_0/DQA_0
C37
DQA0_1/DQA_1
C35
DQA0_10/DQA_10
C30
DQA0_11/DQA_11
A30
DQA0_12/DQA_12
F28
DQA0_13/DQA_13
C28
DQA0_14/DQA_14
A28
DQA0_15/DQA_15
E28
DQA0_16/DQA_16
D27
DQA0_17/DQA_17
F26
DQA0_18/DQA_18
C26
DQA0_19/DQA_19
A26
DQA0_2/DQA_2
A35
DQA0_20/DQA_20
F24
DQA0_21/DQA_21
C24
DQA0_22/DQA_22
A24
DQA0_23/DQA_23
E24
DQA0_24/DQA_24
C22
DQA0_25/DQA_25
A22
DQA0_26/DQA_26
F22
DQA0_27/DQA_27
D21
DQA0_28/DQA_28
A20
DQA0_29/DQA_29
F20
DQA0_3/DQA_3
E34
DQA0_30/DQA_30
D19
DQA0_31/DQA_31
E18
DQA1_0/DQA_32
C18
DQA1_1/DQA_33
A18
DQA1_2/DQA_34
F18
DQA1_3/DQA_35
D17
DQA1_4/DQA_36
A16
DQA1_5/DQA_37
F16
DQA1_6/DQA_38
D15
DQA1_7/DQA_39
E14
DQA0_4/DQA_4
G32
DQA1_8/DQA_40
F14
DQA1_9/DQA_41
D13
DQA1_10/DQA_42
F12
DQA1_11/DQA_43
A12
DQA1_12/DQA_44
D11
DQA1_13/DQA_45
F10
DQA1_14/DQA_46
A10
DQA1_15/DQA_47
C10
DQA1_16/DQA_48
G13
DQA1_17/DQA_49
H13
DQA0_5/DQA_5
D33
DQA1_18/DQA_50
J13
DQA1_19/DQA_51
H11
DQA1_20/DQA_52
G10
DQA1_21/DQA_53
G8
DQA1_22/DQA_54
K9
DQA1_23/DQA_55
K10
DQA1_24/DQA_56
G9
DQA1_25/DQA_57
A8
DQA1_26/DQA_58
C8
DQA1_27/DQA_59
E8
DQA0_6/DQA_6
F32
DQA1_28/DQA_60
A6
DQA1_29/DQA_61
C6
DQA1_30/DQA_62
E6
DQA1_31/DQA_63
A5
DQA0_7/DQA_7
E32
DQA0_8/DQA_8
D31
DQA0_9/DQA_9
F30
MEM_CALRP1
M12
MVREFDA
L18
MVREFSA
L20
MEM_CALRN0
L27
MEM_CALRN1
N12
MEM_CALRN2
AG12
MEM_CALRP0
M27
MEM_CALRP2
AH12
CASA0B K20
CASA1B K17
CKEA0 K21
CKEA1 J20
CLKA0 H27
CLKA0B G27
CLKA1 J14
CLKA1B H14
CSA0B_0 K24
CSA0B_1 K27
CSA1B_0 M13
CSA1B_1 K16
WCKA0_0/DQMA_0 A32
WCKA0B_0/DQMA_1 C32
WCKA0_1/DQMA_2 D23
WCKA0B_1/DQMA_3 E22
WCKA1_0/DQMA_4 C14
WCKA1B_0/DQMA_5 A14
WCKA1_1/DQMA_6 E10
WCKA1B_1/DQMA_7 D9
MAA0_0/MAA_0 G24
MAA0_1/MAA_1 J23
MAA1_2/MAA_10 L13
MAA1_3/MAA_11 G16
MAA1_4/MAA_12 J16
MAA1_5/MAA_13_BA2 H16
MAA1_6/MAA_14_BA0 J17
MAA1_7/MAA_A15_BA1 H17
MAA0_2/MAA_2 H24
MAA0_3/MAA_3 J24
MAA0_4/MAA_4 H26
MAA0_5/MAA_5 J26
MAA0_6/MAA_6 H21
MAA0_7/MAA_7 G21
MAA1_0/MAA_8 H19
MAA1_1/MAA_9 H20
ADBIA0/ODTA0 J21
ADBIA1/ODTA1 G19
RASA0B K23
RASA1B K19
EDCA0_0/QSA_0/RDQSA_0 C34
EDCA0_1/QSA_1/RDQSA_1 D29
EDCA0_2/QSA_2/RDQSA_2 D25
EDCA0_3/QSA_3/RDQSA_3 E20
EDCA1_0/QSA_4/RDQSA_4 E16
EDCA1_1/QSA_5/RDQSA_5 E12
EDCA1_2/QSA_6/RDQSA_6 J10
EDCA1_3/QSA_7/RDQSA_7 D7
MAA0_8 H23
MAA1_8 J19
DDBIA0_0/QSA_0B/WDQSA_0 A34
DDBIA0_1/QSA_1B/WDQSA_1 E30
DDBIA0_2/QSA_2B/WDQSA_2 E26
DDBIA0_3/QSA_3B/WDQSA_3 C20
DDBIA1_0/QSA_4B/WDQSA_4 C16
DDBIA1_1/QSA_5B/WDQSA_5 C12
DDBIA1_2/QSA_6B/WDQSA_6 J11
DDBIA1_3/QSA_7B/WDQSA_7 F8
WEA0B K26
WEA1B L15
RV148
100_0402_1%
DIS@
12
RV205 120_0402_5%CH@
1 2
RV145
4.99K_0402_1%
DIS@
1 2
CV221
0.1U_0402_16V7K
DIS@
12
CV218
@
0.1U_0402_16V7K
12
RV138
@
4.7K_0402_5%
12
RV131 240_0402_1%DIS@
1 2
RV144
10_0402_1%
DIS@
1 2
RV137
@
51.1_0402_1%
12
RV134 240_0402_1%DIS@
1 2
RV139
40.2_0402_1%
DIS@
12
RV143
51.1_0402_1%
DIS@
1 2
RV136
@
51.1_0402_1%
12
RV142
40.2_0402_1%
DIS@
12
RV141
40.2_0402_1%
DIS@
12
RV149
100_0402_1%
DIS@
12
RV129 240_0402_1%DIS@
1 2

5
5
4
4
3
3
2
2
1
1
D D
C C
B B
A A
MDA[0..63]
MAA[14..0]
DQMA#[7..0]
QSA#[7..0]
QSA[7..0]
A_BA0 A_BA0 A_BA0
A_BA1 A_BA1 A_BA1
A_BA2 A_BA2 A_BA2
CASA0# CASA1#
CKEA0 CKEA1
CLKA0
CLKA0
CLKA0#
CLKA0#
CLKA1
CLKA1
CLKA1#
CLKA1#
CSA0#_0 CSA1#_0
DQMA#1
DQMA#2 DQMA#4
DQMA#5
DQMA#6
DQMA#7
DRAM_RST# DRAM_RST# DRAM_RST#
MAA0 MAA0 MAA0
MAA1 MAA1 MAA1
MAA10 MAA10 MAA10
MAA11 MAA11 MAA11
MAA12 MAA12 MAA12
MAA13 MAA13 MAA13
MAA14 MAA14 MAA14
MAA2 MAA2 MAA2
MAA3 MAA3 MAA3
MAA4 MAA4 MAA4
MAA5 MAA5 MAA5
MAA6 MAA6 MAA6
MAA7 MAA7 MAA7
MAA8 MAA8 MAA8
MAA9 MAA9 MAA9
MDA10
MDA11
MDA12
MDA13
MDA14
MDA15
MDA32
MDA33
MDA34
MDA35
MDA36
MDA37
MDA38
MDA39
MDA40
MDA41
MDA42
MDA43
MDA44
MDA45
MDA46
MDA47
MDA48
MDA49
MDA50
MDA51
MDA52
MDA53
MDA54
MDA55
MDA56
MDA57
MDA58
MDA59
MDA60
MDA61
MDA62
MDA63
ODTA0 ODTA1
QSA#1
QSA#2 QSA#4
QSA#5
QSA#6
QSA#7
QSA1
QSA2 QSA4
QSA5
QSA6
QSA7
RASA0# RASA1#
VREFC_A1 VREFC_A2
VREFC_A2
VREFC_A3
VREFC_A3
VREFC_A4
VREFC_A4
VREFD_Q1 VREFD_Q2
VREFD_Q2
VREFD_Q3
VREFD_Q3
VREFD_Q4
VREFD_Q4
WEA0# WEA1#
DQMA#0
DQMA#3
MAA0
MAA1
MAA10
MAA11
MAA12
MAA13
MAA14
MAA2
MAA3
MAA4
MAA5
MAA6
MAA7
MAA8
MAA9
MDA0
MDA1
MDA2
MDA3
MDA4
MDA5
MDA6
MDA7
QSA#0
QSA#3
QSA0
QSA3
VREFC_A1
VREFD_Q1
MDA8
MDA9
MDA19
MDA21
MDA22
MDA16
MDA18
MDA20
MDA23
MDA17
MDA26
MDA31
MDA24
MDA30
MDA29
MDA27
MDA28
MDA25
QSA#[7..0]<39>
QSA[7..0]<39>
DQMA#[7..0]<39>
MAA[14..0]<39>
CKEA1<39>
RASA1#<39>
CLKA1#<39>
CLKA1<39>
WEA1#<39>
CSA1#_0<39>
ODTA1<39>
CASA1#<39>
CLKA0<39>
CASA0#<39>
A_BA2<39>
ODTA0<39>
RASA0#<39>
CKEA0<39>
CSA0#_0<39>
A_BA1<39>
DRAM_RST#<39,41>
CLKA0#<39>
WEA0#<39>
A_BA0<39>
MDA[0..63]<39>
+1.5VGS
+1.5VGS
+1.5VGS
+1.5VGS
+1.5VGS
+1.5VGS
+1.5VGS +1.5VGS+1.5VGS +1.5VGS +1.5VGS +1.5VGS +1.5VGS +1.5VGS
+1.5VGS
+1.5VGS
+1.5VGS +1.5VGS
+1.5VGS
+1.5VGS
Title
Size Document Number Rev
Date: Sheet of
Security Classification
Compal Secret Data
THIS SHEET OF ENGINEERING DRAWING IS THE PROPRIETARY PROPERTY OF COMPAL ELECTRONICS, INC. AND CONTAINS CONFIDENTIAL
AND TRADE SECRET INFORMATION. THIS SHEET MAY NOT BE TRANSFERED FROM THE CUSTODY OF THE COMPETENT DIVISION OF R&D
DEPARTMENT EXCEPT AS AUTHORIZED BY COMPAL ELECTRONICS, INC. NEITHER THIS SHEET NOR THE INFORMATION IT CONTAINS
MAY BE USED BY OR DISCLOSED TO ANY THIRD PARTY WITHOUT PRIOR WRITTEN CONSENT OF COMPAL ELECTRONICS, INC.
Issued Date Deciphered Date
C 1.0
ATI_SeymourXT_M2_VRAM_A
Compal Electronics, Inc.
LA-8241P
2012/01/17 2013/01/16
40 56Wednesday, February 01, 2012
CHANNEL A: 256MB/512MB DDR3
15mil 15mil 15mil 15mil 15mil 15mil 15mil 15mil
CV234
0.01U_0402_16V7K
DIS@
12
RV160
4.99K_0402_1%
DIS@
12
CV259
1U_0402_6.3V6K
DIS@
1
2
RV170
4.99K_0402_1%
DIS@
12
CV254
1U_0402_6.3V6K
DIS@
1
2
96-BALL
SDRAM DDR3
UV20
K4W1G1646G-BC11
X76@
WE
L3
RAS
J3
CAS
K3
CS/CS0
L2
CKE/CKE0
K9
CK
J7
CK
K7
DQSU
B7
BA0
M2
BA1
N8
A2
P3
A3
N2
A4
P8
A5
P2
A6
R8
A7
R2
A8
T8
A9
R3
A10/AP
L7
A11
R7
DQL0 E3
DQL1 F7
DQL2 F2
DQL3 F8
DQL4 H3
DQL5 H8
DQL6 G2
DQL7 H7
VSSQ D1
VSS A9
VSS E1
VSS B3
NC/ODT1
J1
VDD B2
VDD D9
VDDQ A1
VDDQ A8
VDDQ C1
VDDQ C9
NC/CS1
L1
NC/CE1
J9
VDDQ E9
ZQ/ZQ0
L8
RESET
T2
DQSL
F3
DMU
D3 DML
E7
VSSQ B1
VSSQ B9
VSSQ D8
VSSQ E2
DQSU
C7
VSSQ E8
DQSL
G3
VDDQ F1
VSSQ F9
VSSQ G1
VDDQ H2
VDDQ H9
VSSQ G9
VREFCA
M8
VSS G8
VDD G7
ODT/ODT0
K1
A0
N3
A1
P7
VDD K2
A12
N7
VSS J2
VDD K8
DQU1 C3
DQU2 C8
DQU3 C2
DQU4 A7
DQU5 A2
DQU6 B8
DQU7 A3
DQU0 D7
A13
T3
A14
T7
A15/BA3
M7
BA2
M3
VREFDQ
H1
NCZQ1
L9
VDD N1
VDD N9
VDD R1
VDD R9
VSS J8
VSS M1
VSS M9
VSS P1
VSS P9
VSS T1
VSS T9
VDDQ D2
CV252
1U_0402_6.3V6K
DIS@
1
2
CV253
1U_0402_6.3V6K
DIS@
1
2
CV244
0.1U_0402_16V7K
DIS@
1
2
CV230
0.1U_0402_16V7K
DIS@
12
RV173
4.99K_0402_1%
DIS@
12
RV164 56_0402_1%
DIS@
1 2
CV271
1U_0402_6.3V6K
DIS@
1
2
CV243
0.1U_0402_16V7K
DIS@
1
2
RV171
4.99K_0402_1%
DIS@
12
CV248
10U_0603_6.3V6M
DIS@
1
2
CV266
1U_0402_6.3V6K
DIS@
1
2
CV235
0.1U_0402_16V7K
DIS@
1
2
CV226
0.1U_0402_16V7K
DIS@
12
RV152
240_0402_1%
DIS@
12
CV249
10U_0603_6.3V6M
DIS@
1
2
CV240
0.1U_0402_16V7K
DIS@
1
2
CV255
1U_0402_6.3V6K
DIS@
1
2
CV265
1U_0402_6.3V6K
DIS@
1
2
CV231
0.1U_0402_16V7K
DIS@
12
RV157
4.99K_0402_1%
DIS@
12
CV262
1U_0402_6.3V6K
DIS@
1
2
CV270
1U_0402_6.3V6K
DIS@
1
2
CV264
1U_0402_6.3V6K
DIS@
1
2
RV150
240_0402_1%
DIS@
12
RV159
4.99K_0402_1%
DIS@
12
96-BALL
SDRAM DDR3
UV21
K4W1G1646G-BC11
X76@
WE
L3
RAS
J3
CAS
K3
CS/CS0
L2
CKE/CKE0
K9
CK
J7
CK
K7
DQSU
B7
BA0
M2
BA1
N8
A2
P3
A3
N2
A4
P8
A5
P2
A6
R8
A7
R2
A8
T8
A9
R3
A10/AP
L7
A11
R7
DQL0 E3
DQL1 F7
DQL2 F2
DQL3 F8
DQL4 H3
DQL5 H8
DQL6 G2
DQL7 H7
VSSQ D1
VSS A9
VSS E1
VSS B3
NC/ODT1
J1
VDD B2
VDD D9
VDDQ A1
VDDQ A8
VDDQ C1
VDDQ C9
NC/CS1
L1
NC/CE1
J9
VDDQ E9
ZQ/ZQ0
L8
RESET
T2
DQSL
F3
DMU
D3 DML
E7
VSSQ B1
VSSQ B9
VSSQ D8
VSSQ E2
DQSU
C7
VSSQ E8
DQSL
G3
VDDQ F1
VSSQ F9
VSSQ G1
VDDQ H2
VDDQ H9
VSSQ G9
VREFCA
M8
VSS G8
VDD G7
ODT/ODT0
K1
A0
N3
A1
P7
VDD K2
A12
N7
VSS J2
VDD K8
DQU1 C3
DQU2 C8
DQU3 C2
DQU4 A7
DQU5 A2
DQU6 B8
DQU7 A3
DQU0 D7
A13
T3
A14
T7
A15/BA3
M7
BA2
M3
VREFDQ
H1
NCZQ1
L9
VDD N1
VDD N9
VDD R1
VDD R9
VSS J8
VSS M1
VSS M9
VSS P1
VSS P9
VSS T1
VSS T9
VDDQ D2
RV154 56_0402_1%
DIS@
1 2
CV258
1U_0402_6.3V6K
DIS@
1
2
RV165 56_0402_1%
DIS@
1 2
CV251
10U_0603_6.3V6M
DIS@
1
2
CV238
0.1U_0402_16V7K
DIS@
1
2
96-BALL
SDRAM DDR3
UV19
K4W1G1646G-BC11
X76@
WE
L3
RAS
J3
CAS
K3
CS/CS0
L2
CKE/CKE0
K9
CK
J7
CK
K7
DQSU
B7
BA0
M2
BA1
N8
A2
P3
A3
N2
A4
P8
A5
P2
A6
R8
A7
R2
A8
T8
A9
R3
A10/AP
L7
A11
R7
DQL0 E3
DQL1 F7
DQL2 F2
DQL3 F8
DQL4 H3
DQL5 H8
DQL6 G2
DQL7 H7
VSSQ D1
VSS A9
VSS E1
VSS B3
NC/ODT1
J1
VDD B2
VDD D9
VDDQ A1
VDDQ A8
VDDQ C1
VDDQ C9
NC/CS1
L1
NC/CE1
J9
VDDQ E9
ZQ/ZQ0
L8
RESET
T2
DQSL
F3
DMU
D3 DML
E7
VSSQ B1
VSSQ B9
VSSQ D8
VSSQ E2
DQSU
C7
VSSQ E8
DQSL
G3
VDDQ F1
VSSQ F9
VSSQ G1
VDDQ H2
VDDQ H9
VSSQ G9
VREFCA
M8
VSS G8
VDD G7
ODT/ODT0
K1
A0
N3
A1
P7
VDD K2
A12
N7
VSS J2
VDD K8
DQU1 C3
DQU2 C8
DQU3 C2
DQU4 A7
DQU5 A2
DQU6 B8
DQU7 A3
DQU0 D7
A13
T3
A14
T7
A15/BA3
M7
BA2
M3
VREFDQ
H1
NCZQ1
L9
VDD N1
VDD N9
VDD R1
VDD R9
VSS J8
VSS M1
VSS M9
VSS P1
VSS P9
VSS T1
VSS T9
VDDQ D2
CV239
0.1U_0402_16V7K
DIS@
1
2
CV229
0.1U_0402_16V7K
DIS@
12
RV161
4.99K_0402_1%
DIS@
12
CV257
1U_0402_6.3V6K
DIS@
1
2
CV227
0.1U_0402_16V7K
DIS@
12
96-BALL
SDRAM DDR3
UV18
K4W1G1646G-BC11
X76@
WE
L3
RAS
J3
CAS
K3
CS/CS0
L2
CKE/CKE0
K9
CK
J7
CK
K7
DQSU
B7
BA0
M2
BA1
N8
A2
P3
A3
N2
A4
P8
A5
P2
A6
R8
A7
R2
A8
T8
A9
R3
A10/AP
L7
A11
R7
DQL0 E3
DQL1 F7
DQL2 F2
DQL3 F8
DQL4 H3
DQL5 H8
DQL6 G2
DQL7 H7
VSSQ D1
VSS A9
VSS E1
VSS B3
NC/ODT1
J1
VDD B2
VDD D9
VDDQ A1
VDDQ A8
VDDQ C1
VDDQ C9
NC/CS1
L1
NC/CE1
J9
VDDQ E9
ZQ/ZQ0
L8
RESET
T2
DQSL
F3
DMU
D3 DML
E7
VSSQ B1
VSSQ B9
VSSQ D8
VSSQ E2
DQSU
C7
VSSQ E8
DQSL
G3
VDDQ F1
VSSQ F9
VSSQ G1
VDDQ H2
VDDQ H9
VSSQ G9
VREFCA
M8
VSS G8
VDD G7
ODT/ODT0
K1
A0
N3
A1
P7
VDD K2
A12
N7
VSS J2
VDD K8
DQU1 C3
DQU2 C8
DQU3 C2
DQU4 A7
DQU5 A2
DQU6 B8
DQU7 A3
DQU0 D7
A13
T3
A14
T7
A15/BA3
M7
BA2
M3
VREFDQ
H1
NCZQ1
L9
VDD N1
VDD N9
VDD R1
VDD R9
VSS J8
VSS M1
VSS M9
VSS P1
VSS P9
VSS T1
VSS T9
VDDQ D2
CV263
1U_0402_6.3V6K
DIS@
1
2
RV151
240_0402_1%
DIS@
12
RV163
4.99K_0402_1%
DIS@
12
CV242
0.1U_0402_16V7K
DIS@
1
2
CV260
1U_0402_6.3V6K
DIS@
1
2
CV233
0.1U_0402_16V7K
DIS@
12
RV156
4.99K_0402_1%
DIS@
12
CV250
10U_0603_6.3V6M
DIS@
1
2
CV241
0.1U_0402_16V7K
DIS@
1
2
CV247
0.1U_0402_16V7K
DIS@
1
2
CV228
0.1U_0402_16V7K
DIS@
12
RV153
240_0402_1%
DIS@
12
CV267
1U_0402_6.3V6K
DIS@
1
2
RV162
4.99K_0402_1%
DIS@
12
CV268
1U_0402_6.3V6K
DIS@
1
2
RV158
4.99K_0402_1%
DIS@
12
CV245
0.1U_0402_16V7K
DIS@
1
2
RV168
4.99K_0402_1%
DIS@
12
CV237
0.1U_0402_16V7K
DIS@
1
2
CV232
0.1U_0402_16V7K
DIS@
12
CV256
1U_0402_6.3V6K
DIS@
1
2
RV155 56_0402_1%
DIS@
1 2
RV172
4.99K_0402_1%
DIS@
12
CV246
0.1U_0402_16V7K
DIS@
1
2
CV269
1U_0402_6.3V6K
DIS@
1
2
RV167
4.99K_0402_1%
DIS@
12
CV225
0.01U_0402_16V7K
DIS@
12
CV261
1U_0402_6.3V6K
DIS@
1
2
RV166
4.99K_0402_1%
DIS@
12
CV236
0.1U_0402_16V7K
DIS@
1
2
RV169
4.99K_0402_1%
DIS@
12

5
5
4
4
3
3
2
2
1
1
D D
C C
B B
A A
MDB[0..63]
MAB[14..0]
DQMB#[7..0]
QSB#[7..0]
QSB[7..0]
B_BA0 B_BA0 B_BA0
B_BA1 B_BA1 B_BA1
B_BA2 B_BA2 B_BA2
CASB0# CASB1#
CKEB0 CKEB1
CLKB0
CLKB0
CLKB0#
CLKB0#
CLKB1
CLKB1
CLKB1#
CLKB1#
CSB0#_0 CSB1#_0
DQMB#0 DQMB#1
DQMB#3 DQMB#2 DQMB#4
DQMB#5
DQMB#6
DQMB#7
DRAM_RST# DRAM_RST# DRAM_RST#
MAB0 MAB0 MAB0 MAB0
MAB1 MAB1 MAB1 MAB1
MAB10 MAB10 MAB10 MAB10
MAB11 MAB11 MAB11 MAB11
MAB12 MAB12 MAB12 MAB12
MAB13 MAB13 MAB13 MAB13
MAB14 MAB14 MAB14 MAB14
MAB2 MAB2 MAB2 MAB2
MAB3 MAB3 MAB3 MAB3
MAB4 MAB4 MAB4 MAB4
MAB5 MAB5 MAB5 MAB5
MAB6 MAB6 MAB6 MAB6
MAB7 MAB7 MAB7 MAB7
MAB8 MAB8 MAB8 MAB8
MAB9 MAB9 MAB9 MAB9
MDB0
MDB1
MDB10
MDB11
MDB12
MDB13
MDB14
MDB15
MDB2
MDB3
MDB32
MDB33
MDB34
MDB35
MDB36
MDB37
MDB38
MDB39
MDB4
MDB40
MDB41
MDB42
MDB43
MDB44
MDB45
MDB46
MDB47
MDB5
MDB6
MDB7
MDB8
MDB9
ODTB0 ODTB1
QSB#0 QSB#1
QSB#3 QSB#2 QSB#4
QSB#5
QSB#6
QSB#7
QSB0 QSB1
QSB3 QSB2 QSB4
QSB5
QSB6
QSB7
RASB0# RASB1#
VREFC_A1_B
VREFC_A1_B
VREFC_A2_B
VREFC_A3_B
VREFC_A3_B
VREFC_A4_B
VREFC_A4_B
VREFD_Q1_B
VREFD_Q1_B VREFD_Q2_B
VREFD_Q2_B
VREFD_Q3_B
VREFD_Q3_B
VREFD_Q4_B
VREFD_Q4_B
WEB0# WEB1#
MDB63
MDB58
MDB48
MDB49
MDB50
MDB51
MDB52
MDB53
MDB54
MDB55
MDB57
MDB56
MDB60
MDB59
MDB61
MDB62
VREFC_A2_B
MDB23
MDB21
MDB22
MDB18
MDB17
MDB20
MDB19
MDB16
MDB28
MDB29
MDB24
MDB25
MDB30
MDB31
MDB26
MDB27
QSB#[7..0]<39>
QSB[7..0]<39>
DQMB#[7..0]<39>
MAB[14..0]<39>
CLKB0<39>
CASB0#<39>
CKEB1<39>
RASB1#<39>
B_BA2<39>
ODTB0<39>
RASB0#<39>
CLKB1#<39>
CKEB0<39>
CSB0#_0<39>
CLKB1<39>
WEB1#<39>
B_BA1<39>
CSB1#_0<39>
DRAM_RST#<39,40>
CLKB0#<39>
WEB0#<39>
ODTB1<39>
CASB1#<39>
B_BA0<39>
MDB[0..63]<39>
+1.5VGS
+1.5VGS
+1.5VGS
+1.5VGS
+1.5VGS
+1.5VGS
+1.5VGS
+1.5VGS
+1.5VGS
+1.5VGS
+1.5VGS +1.5VGS
+1.5VGS +1.5VGS +1.5VGS +1.5VGS +1.5VGS +1.5VGS +1.5VGS +1.5VGS
Title
Size Document Number Rev
Date: Sheet of
Security Classification
Compal Secret Data
THIS SHEET OF ENGINEERING DRAWING IS THE PROPRIETARY PROPERTY OF COMPAL ELECTRONICS, INC. AND CONTAINS CONFIDENTIAL
AND TRADE SECRET INFORMATION. THIS SHEET MAY NOT BE TRANSFERED FROM THE CUSTODY OF THE COMPETENT DIVISION OF R&D
DEPARTMENT EXCEPT AS AUTHORIZED BY COMPAL ELECTRONICS, INC. NEITHER THIS SHEET NOR THE INFORMATION IT CONTAINS
MAY BE USED BY OR DISCLOSED TO ANY THIRD PARTY WITHOUT PRIOR WRITTEN CONSENT OF COMPAL ELECTRONICS, INC.
Issued Date Deciphered Date
C 1.0
ATI_SeymourXT_M2_VRAM_B
Compal Electronics, Inc.
LA-8241P
2012/01/17 2013/01/16
41 56Wednesday, February 01, 2012
CHANNEL B: 256MB/512MB DDR3
15mil 15mil 15mil 15mil 15mil 15mil 15mil 15mil
CV284
0.1U_0402_16V7K
DIS@
1
2
RV187
4.99K_0402_1%
DIS@
12
RV174 56_0402_1%
DIS@
1 2
CV286
0.1U_0402_16V7K
DIS@
1
2
CV279
0.1U_0402_16V7K
DIS@
1
2
CV303
1U_0402_6.3V6K
DIS@
1
2
CV296
10U_0603_6.3V6M
DIS@
1
2
CV273
0.01U_0402_16V7K
DIS@
12
RV183
4.99K_0402_1%
DIS@
12
RV188
4.99K_0402_1%
DIS@
12
RV181 56_0402_1%
DIS@
1 2
CV300
1U_0402_6.3V6K
DIS@
1
2
RV192
4.99K_0402_1%
DIS@
12
CV280
0.1U_0402_16V7K
DIS@
1
2
RV180 56_0402_1%
DIS@
1 2
RV178
240_0402_1%
DIS@
12
RV190
4.99K_0402_1%
DIS@
12
CV307
1U_0402_6.3V6K
DIS@
1
2
CV282
0.1U_0402_16V7K
DIS@
1
2
CV301
1U_0402_6.3V6K
DIS@
1
2
RV195
4.99K_0402_1%
DIS@
12
CV314
1U_0402_6.3V6K
DIS@
1
2
CV293
0.1U_0402_16V7K
DIS@
1
2
CV304
1U_0402_6.3V6K
DIS@
1
2
CV302
1U_0402_6.3V6K
DIS@
1
2
CV315
1U_0402_6.3V6K
DIS@
1
2
RV177
240_0402_1%
DIS@
12
RV185
4.99K_0402_1%
DIS@
12
CV305
1U_0402_6.3V6K
DIS@
1
2
CV317
1U_0402_6.3V6K
DIS@
1
2
CV281
0.1U_0402_16V7K
DIS@
1
2
RV196
4.99K_0402_1%
DIS@
12
CV287
0.1U_0402_16V7K
DIS@
1
2
CV312
1U_0402_6.3V6K
DIS@
1
2
RV176
240_0402_1%
DIS@
12
CV274
0.1U_0402_16V7K
DIS@
1
2
RV191
4.99K_0402_1%
DIS@
12
CV309
1U_0402_6.3V6K
DIS@
1
2
96-BALL
SDRAM DDR3
UV24
K4W1G1646G-BC11
X76@
WE
L3
RAS
J3
CAS
K3
CS/CS0
L2
CKE/CKE0
K9
CK
J7
CK
K7
DQSU
B7
BA0
M2
BA1
N8
A2
P3
A3
N2
A4
P8
A5
P2
A6
R8
A7
R2
A8
T8
A9
R3
A10/AP
L7
A11
R7
DQL0 E3
DQL1 F7
DQL2 F2
DQL3 F8
DQL4 H3
DQL5 H8
DQL6 G2
DQL7 H7
VSSQ D1
VSS A9
VSS E1
VSS B3
NC/ODT1
J1
VDD B2
VDD D9
VDDQ A1
VDDQ A8
VDDQ C1
VDDQ C9
NC/CS1
L1
NC/CE1
J9
VDDQ E9
ZQ/ZQ0
L8
RESET
T2
DQSL
F3
DMU
D3 DML
E7
VSSQ B1
VSSQ B9
VSSQ D8
VSSQ E2
DQSU
C7
VSSQ E8
DQSL
G3
VDDQ F1
VSSQ F9
VSSQ G1
VDDQ H2
VDDQ H9
VSSQ G9
VREFCA
M8
VSS G8
VDD G7
ODT/ODT0
K1
A0
N3
A1
P7
VDD K2
A12
N7
VSS J2
VDD K8
DQU1 C3
DQU2 C8
DQU3 C2
DQU4 A7
DQU5 A2
DQU6 B8
DQU7 A3
DQU0 D7
A13
T3
A14
T7
A15/BA3
M7
BA2
M3
VREFDQ
H1
NCZQ1
L9
VDD N1
VDD N9
VDD R1
VDD R9
VSS J8
VSS M1
VSS M9
VSS P1
VSS P9
VSS T1
VSS T9
VDDQ D2
CV283
0.1U_0402_16V7K
DIS@
1
2
CV295
10U_0603_6.3V6M
DIS@
1
2
CV290
0.1U_0402_16V7K
DIS@
1
2
CV311
1U_0402_6.3V6K
DIS@
1
2
RV197
4.99K_0402_1%
DIS@
12
CV298
10U_0603_6.3V6M
DIS@
1
2
CV308
1U_0402_6.3V6K
DIS@
1
2
CV313
1U_0402_6.3V6K
DIS@
1
2
CV272
0.01U_0402_16V7K
DIS@
12
RV179
240_0402_1%
DIS@
12
96-BALL
SDRAM DDR3
UV25
K4W1G1646G-BC11
X76@
WE
L3
RAS
J3
CAS
K3
CS/CS0
L2
CKE/CKE0
K9
CK
J7
CK
K7
DQSU
B7
BA0
M2
BA1
N8
A2
P3
A3
N2
A4
P8
A5
P2
A6
R8
A7
R2
A8
T8
A9
R3
A10/AP
L7
A11
R7
DQL0 E3
DQL1 F7
DQL2 F2
DQL3 F8
DQL4 H3
DQL5 H8
DQL6 G2
DQL7 H7
VSSQ D1
VSS A9
VSS E1
VSS B3
NC/ODT1
J1
VDD B2
VDD D9
VDDQ A1
VDDQ A8
VDDQ C1
VDDQ C9
NC/CS1
L1
NC/CE1
J9
VDDQ E9
ZQ/ZQ0
L8
RESET
T2
DQSL
F3
DMU
D3 DML
E7
VSSQ B1
VSSQ B9
VSSQ D8
VSSQ E2
DQSU
C7
VSSQ E8
DQSL
G3
VDDQ F1
VSSQ F9
VSSQ G1
VDDQ H2
VDDQ H9
VSSQ G9
VREFCA
M8
VSS G8
VDD G7
ODT/ODT0
K1
A0
N3
A1
P7
VDD K2
A12
N7
VSS J2
VDD K8
DQU1 C3
DQU2 C8
DQU3 C2
DQU4 A7
DQU5 A2
DQU6 B8
DQU7 A3
DQU0 D7
A13
T3
A14
T7
A15/BA3
M7
BA2
M3
VREFDQ
H1
NCZQ1
L9
VDD N1
VDD N9
VDD R1
VDD R9
VSS J8
VSS M1
VSS M9
VSS P1
VSS P9
VSS T1
VSS T9
VDDQ D2
CV278
0.1U_0402_16V7K
DIS@
1
2
RV194
4.99K_0402_1%
DIS@
12
RV193
4.99K_0402_1%
DIS@
12
CV276
0.1U_0402_16V7K
DIS@
1
2
CV292
0.1U_0402_16V7K
DIS@
1
2
CV310
1U_0402_6.3V6K
DIS@
1
2
96-BALL
SDRAM DDR3
UV23
K4W1G1646G-BC11
X76@
WE
L3
RAS
J3
CAS
K3
CS/CS0
L2
CKE/CKE0
K9
CK
J7
CK
K7
DQSU
B7
BA0
M2
BA1
N8
A2
P3
A3
N2
A4
P8
A5
P2
A6
R8
A7
R2
A8
T8
A9
R3
A10/AP
L7
A11
R7
DQL0 E3
DQL1 F7
DQL2 F2
DQL3 F8
DQL4 H3
DQL5 H8
DQL6 G2
DQL7 H7
VSSQ D1
VSS A9
VSS E1
VSS B3
NC/ODT1
J1
VDD B2
VDD D9
VDDQ A1
VDDQ A8
VDDQ C1
VDDQ C9
NC/CS1
L1
NC/CE1
J9
VDDQ E9
ZQ/ZQ0
L8
RESET
T2
DQSL
F3
DMU
D3 DML
E7
VSSQ B1
VSSQ B9
VSSQ D8
VSSQ E2
DQSU
C7
VSSQ E8
DQSL
G3
VDDQ F1
VSSQ F9
VSSQ G1
VDDQ H2
VDDQ H9
VSSQ G9
VREFCA
M8
VSS G8
VDD G7
ODT/ODT0
K1
A0
N3
A1
P7
VDD K2
A12
N7
VSS J2
VDD K8
DQU1 C3
DQU2 C8
DQU3 C2
DQU4 A7
DQU5 A2
DQU6 B8
DQU7 A3
DQU0 D7
A13
T3
A14
T7
A15/BA3
M7
BA2
M3
VREFDQ
H1
NCZQ1
L9
VDD N1
VDD N9
VDD R1
VDD R9
VSS J8
VSS M1
VSS M9
VSS P1
VSS P9
VSS T1
VSS T9
VDDQ D2
CV299
1U_0402_6.3V6K
DIS@
1
2
RV182
4.99K_0402_1%
DIS@
12
RV175 56_0402_1%
DIS@
1 2
RV186
4.99K_0402_1%
DIS@
12
CV306
1U_0402_6.3V6K
DIS@
1
2
CV291
0.1U_0402_16V7K
DIS@
1
2
RV184
4.99K_0402_1%
DIS@
12
CV288
0.1U_0402_16V7K
DIS@
1
2
CV318
1U_0402_6.3V6K
DIS@
1
2
RV189
4.99K_0402_1%
DIS@
12
CV289
0.1U_0402_16V7K
DIS@
1
2
CV285
0.1U_0402_16V7K
DIS@
1
2
CV294
0.1U_0402_16V7K
DIS@
1
2
CV316
1U_0402_6.3V6K
DIS@
1
2
CV275
0.1U_0402_16V7K
DIS@
1
2
CV277
0.1U_0402_16V7K
DIS@
1
2
96-BALL
SDRAM DDR3
UV22
K4W1G1646G-BC11
X76@
WE
L3
RAS
J3
CAS
K3
CS/CS0
L2
CKE/CKE0
K9
CK
J7
CK
K7
DQSU
B7
BA0
M2
BA1
N8
A2
P3
A3
N2
A4
P8
A5
P2
A6
R8
A7
R2
A8
T8
A9
R3
A10/AP
L7
A11
R7
DQL0 E3
DQL1 F7
DQL2 F2
DQL3 F8
DQL4 H3
DQL5 H8
DQL6 G2
DQL7 H7
VSSQ D1
VSS A9
VSS E1
VSS B3
NC/ODT1
J1
VDD B2
VDD D9
VDDQ A1
VDDQ A8
VDDQ C1
VDDQ C9
NC/CS1
L1
NC/CE1
J9
VDDQ E9
ZQ/ZQ0
L8
RESET
T2
DQSL
F3
DMU
D3 DML
E7
VSSQ B1
VSSQ B9
VSSQ D8
VSSQ E2
DQSU
C7
VSSQ E8
DQSL
G3
VDDQ F1
VSSQ F9
VSSQ G1
VDDQ H2
VDDQ H9
VSSQ G9
VREFCA
M8
VSS G8
VDD G7
ODT/ODT0
K1
A0
N3
A1
P7
VDD K2
A12
N7
VSS J2
VDD K8
DQU1 C3
DQU2 C8
DQU3 C2
DQU4 A7
DQU5 A2
DQU6 B8
DQU7 A3
DQU0 D7
A13
T3
A14
T7
A15/BA3
M7
BA2
M3
VREFDQ
H1
NCZQ1
L9
VDD N1
VDD N9
VDD R1
VDD R9
VSS J8
VSS M1
VSS M9
VSS P1
VSS P9
VSS T1
VSS T9
VDDQ D2
CV297
10U_0603_6.3V6M
DIS@
1
2

5
5
4
4
3
3
2
2
1
1
D D
C C
B B
A A
Title
Size Document Number Rev
Date: Sheet of
Security Classification
Compal Secret Data
THIS SHEET OF ENGINEERING DRAWING IS THE PROPRIETARY PROPERTY OF COMPAL ELECTRONICS, INC. AND CONTAINS CONFIDENTIAL
AND TRADE SECRET INFORMATION. THIS SHEET MAY NOT BE TRANSFERED FROM THE CUSTODY OF THE COMPETENT DIVISION OF R&D
DEPARTMENT EXCEPT AS AUTHORIZED BY COMPAL ELECTRONICS, INC. NEITHER THIS SHEET NOR THE INFORMATION IT CONTAINS
MAY BE USED BY OR DISCLOSED TO ANY THIRD PARTY WITHOUT PRIOR WRITTEN CONSENT OF COMPAL ELECTRONICS, INC.
Issued Date
Deciphered Date
1.0
HW-PIR
42 56Wednesday, February 01, 2012
2012/01/17 2013/01/16
Compal Electronics, Inc.
17
10
16
COMPAL
14
4
COMPAL
COMPAL
COMPAL
0.1
Page 1
Page 1Page 1
Page 1
Solution Description
Solution DescriptionSolution Description
Solution Description Rev.
Rev.Rev.
Rev.Page#
Page#Page#
Page# Title
TitleTitle
Title
Version Change List ( P. I. R. List )
Version Change List ( P. I. R. List )Version Change List ( P. I. R. List )
Version Change List ( P. I. R. List )
Item
ItemItem
Item Issue Description
Issue DescriptionIssue Description
Issue DescriptionDate
DateDate
Date Request
RequestRequest
Request
Owner
OwnerOwner
Owner
1
2
3
18,19 PCH VCCDMI, V_PROC_IO change to +VCCP from +1.05VS
09,10 CPU
remove decoupling cap for +VCC_CORE, +VCCP, +VCC_GFXCORE_AXG, owner change to
PWR
15
12
10 CPU
VCCSA_SELECT[0:1] which should be connected to VID[1:0] of the System Agent
(SA) VR controller.
13
5
11/07/28
6
7
8
9
08,11,12 DIMM
The M3 traces are routed to the Sandy Bridge Processor reserved pins for DDR3
VREF Intel CHKLST Rev1.5 required
11
18
11/07/28
11/07/28
11/07/28
0.1
0.1
0.1
Intel CHKLST Rev1.5 required
Intel CHKLST Rev1.5 required
Intel CHKLST Rev1.5 required

A
A
B
B
C
C
D
D
1 1
2 2
3 3
4 4
ADPIN
VSB_N_002
VSB_N_003
VSB_N_001
PSID
PSID-1
PSID-5
PSID-2
PSID-3
BATT+
BATT++
BATT_PRS
SYS_PRES
VS_N_001
VS_N_002
N1
CLK_SMB
DAT_SMB
POK<45>
BATT_TEMP <24,44>
EC_SMB_DA1 <24,44>
EC_SMB_CK1 <24,44>
VCIN0_PH<24>
VCIN1_PH<24>
PS_ID <24>
65W /90W# <24>
51_ON#<25>
ADP_I <24,44>
130W/90W# <24>
ACIN <15,24,35,44>
VIN
B+
+5VALW
B+_BIAS
+5VALW
+5VALW
+3VALW+5VALW
+RTCBATT
+3VLP
+3VALW
BATT++BATT+
+3VLP
VIN
VS
BATT+
+3VLP
+CHGRTC
+3VALW
VIN
Title
Size Document Number Rev
Date: Sheet of
Security Classification
Compal Secret Data
THIS SHEET OF ENGINEERING DRAWING IS THE PROPRIETARY PROPERTY OF COMPAL ELECTRONICS, INC. AND CONTAINS CONFIDENTIAL
AND TRADE SECRET INFORMATION. THIS SHEET MAY NOT BE TRANSFERED FROM THE CUSTODY OF THE COMPETENT DIVISION OF R&D
DEPARTMENT EXCEPT AS AUTHORIZED BY COMPAL ELECTRONICS, INC. NEITHER THIS SHEET NOR THE INFORMATION IT CONTAINS
MAY BE USED BY OR DISCLOSED TO ANY THIRD PARTY WITHOUT PRIOR WRITTEN CONSENT OF COMPAL ELECTRONICS, INC.
Issued Date
Deciphered Date
LA-8241P
1.0
43 56Wednesday, February 01, 2012
2012/01/17 2013/01/16
Compal Electronics, Inc.
PWR-DCIN / BATT CONN / OTP
SMART
SMARTSMART
SMART
Battery:
Battery:Battery:
Battery:
01.BATT1+
01.BATT1+01.BATT1+
01.BATT1+
02.BATT2+
02.BATT2+02.BATT2+
02.BATT2+
03.CLK_SMB
03.CLK_SMB03.CLK_SMB
03.CLK_SMB
04.DAT_SMB
04.DAT_SMB04.DAT_SMB
04.DAT_SMB
05.BATT_PRS
05.BATT_PRS05.BATT_PRS
05.BATT_PRS
06.SYS_PRES
06.SYS_PRES06.SYS_PRES
06.SYS_PRES
07.BAT_ALERT
07.BAT_ALERT07.BAT_ALERT
07.BAT_ALERT
08.GND1
08.GND108.GND1
08.GND1
09.GND2
09.GND209.GND2
09.GND2
PBATT1 battery connector (Follow E3)
PH901 under CPU botten side :
CPU thermal protection at 90 degree C
65W/90W#
130W/90W#
65W 90W 130W
High
High
Low
Low
Erp lot6 Circuit
PR903
33_0402_5%
1 2
PD904
PESD24VS2UT_SOT23-3
@
2
3
1
PR904
100K_0402_1%
1 2
JRTC9
SUYIN_060003FA002G202NL
@
+1
-
2
PC907
100P_0402_50V8J
12
PH900
100K_0402_1%_TSM0B104F4251RZ
12
PR917
499K_0402_1%
1 2
PC915
.1U_0402_16V7K
@
1 2
PR913
100_0402_5%
1 2
PJPDC9
ACES_50299-00501-003
@
11
22
33
44
55
GND 6
GND 7
PD907
LL4148_LL34-2
@930
12
PC916
0.1U_0402_25V6
12
PR925
200_0805_5%
@930
1 2
G
D
S
PQ904
2N7002KW_SOT323-3
2
13
PU900
G920AT24U_SOT89-3
@930
IN 2
GND
1
OUT
3
PC913
4.7U_0603_6.3V6K~D
@930
12
PR930
1M_0402_1%
1 2
PC911
0.22U_0603_25V7K
@930
12
PC900
1000P_0402_50V7K
12
PD905
RB751V-40_SOD323-2
@
1 2
PR911
10K_0402_1%
1 2
G
D
S
PQ903
2N7002KW _SOT323-3
2
13
PR931
1.2K_1206_5%~D
12
PR922
100K_0402_1%
@930
12
PR915
332K_0402_1%
1 2
PC912
0.1U_0402_25V6
@930
12
PL900
SMB3025500YA_2P
1 2
PR914
100_0402_5%
1 2
PQ907B
SSM6N7002FU-2N_SOT363-6
3
5
4
PC914
1U_0603_25V6K
@930
12
PR918
90.9K_0402_1%
1 2
G
D
S
PQ901
FDV301N_NL_SOT23-3~D
2
1 3
PR901
0_0402_5%@
1 2
PR924
0_0603_5%
@930
1 2
PR910
100_0402_5%
1 2
PD906
LL4148_LL34-2
@930
1 2
PL901
SMB3025500YA_2P
1 2
PD900
DA204U_SOT323~D
@
2
3
1
PC903
1000P_0402_50V7K
12
PR927
13K_0402_1%
1 2
PR923
22K_0402_1%
@930
1 2
PR905
10K_0402_1%
12
PC905
100P_0402_50V8J
12
PR929
1M_0402_1%
1 2
PQ902
TP0610K-T1-E3_SOT23-3
2
13
PC902
100P_0402_50V8J
12
PR900
15K_0402_1%
1 2
G
D
S
PQ906
2N7002KW_SOT323-3
@
2
13
E
B
C
PQ900
MMST3904-7-F_SOT323~D
2
3 1
PR902
2.2K_0402_5%
1 2
PR916
13K_0402_1%
@
1 2
PR906
10K_0402_1%
1 2
PD902
SM24_SOT23
@
2
3
1
PR920
68_1206_5%
@930
12
PR912
0_0402_5%
1 2
PR908
22K_0402_1%
1 2
PR909
100K_0402_1%
1 2
PD903
PESD24VS2UT_SOT23-3
@
2
3
1
PQ907A
SSM6N7002FU-2N_SOT363-6
61
2
PC908
0.22U_0603_25V7K
12
PC901
1000P_0402_50V7K
12
PL902
BLM18BD102SN1D_0603~D
12
PR921
68_1206_5%
@930
12
PBATT9
ALLTO_C144FE-109A7-L
@
11
33
44
55
66
88
99
22
77
GND 10
GND 11
PC910
.1U_0402_16V7K
12
PC909
0.1U_0402_25V6
12
PC904
100P_0402_50V8J
12
PR926
6.81K_0402_1%
@
1 2
PC906
0.01U_0402_25V7K
12
PD901
BAV99W-7-F_SOT-323-3~D
2
3
1
PR907
100K_0402_1%
12
PQ905
TP0610K-T1-E3_SOT23-3
@930
2
13
PR919
0_0402_5%
1 2
PR928
200K_0402_1%
12

A
A
B
B
C
C
D
D
1 1
2 2
3 3
4 4
DL_CHG
ACSETIN
CSIP
DH_CHG
CHG
VDDP_LDO
CSIN
BST
BST_CHGA
VFB
MAX8731_REF
DCIN
VDDP_LDO
V1
ACIN
ACIN
V1
LX_CHG
MAX8731_REF
MAX8731_REF
V1
VDDP_LDO
ACOFF <24>
EC_SMB_DA1<24,43>
EC_SMB_CK1<24,43>
ACIN <15,24,35,43>
BATT_TEMP
<24,43>
H_PROCHOT#<6,24>
ADP_I<24,43>
BATT_TEMP<24,43>
BATT_TEMP<24,43>
BATT_TEMP
ACOFF<24>
ACOFF <24>
VIN
VIN
BATT+
P2 P3
B+
CHG_B+
VIN
BATT+
+5VALW
VIN
VIN
Title
Size Document Number Rev
Date: Sheet of
Security Classification
Compal Secret Data
THIS SHEET OF ENGINEERING DRAWING IS THE PROPRIETARY PROPERTY OF COMPAL ELECTRONICS, INC. AND CONTAINS CONFIDENTIAL
AND TRADE SECRET INFORMATION. THIS SHEET MAY NOT BE TRANSFERED FROM THE CUSTODY OF THE COMPETENT DIVISION OF R&D
DEPARTMENT EXCEPT AS AUTHORIZED BY COMPAL ELECTRONICS, INC. NEITHER THIS SHEET NOR THE INFORMATION IT CONTAINS
MAY BE USED BY OR DISCLOSED TO ANY THIRD PARTY WITHOUT PRIOR WRITTEN CONSENT OF COMPAL ELECTRONICS, INC.
Issued Date
Deciphered Date
LA-8241P
1.0
44 56Wednesday, February 01, 2012
2012/01/17 2013/01/16
Compal Electronics, Inc.
PWR-Charger
Iada=0~4.62A(90W)
CC = 3.52A (Normal)
CV = 13.3V
ADP_I = 19.9*Iadapter*Rsense
731@ for ISL88731C
747@ for BQ24747
PU100
PR133
PR112
PR117
PR113
PC131
PC132
PR122
PR123
PR129
PC117
PC124
PC123
PC125
ISL88731C BQ24747
@ 100k
100k @
158k @
210k 309k
0.1u 220p
0.01u @
@ 200k
@
@
@
@
@
@
7.5k
10k
2200p
56p
120p
1u
PC134
PC129
PC126
PR127
PR111
PC110
@0.01u
@ 0.1u
0.1u0.22u
10 0
4.7 @
@1u
PC108
PR106
PR107
PC112
PD101
10 0
010
0.1u @
0.047u 0.1u
@BAT54HT1G
ISL88731C BQ24747 BQ24747ISL88731C BQ24747ISL88731C BQ24747ISL88731C
For DT Mode
PR130
100_0402_5%
1 2
PQ106B
SSM6N7002FU-2N_SOT363-6
@
3
5
4
PR129
10K_0402_5%
747@
1 2
PR110
47K_0402_1%
1 2
PQ103
PDTA144EU PNP_SOT323
2
1 3
PQ107
DDTC115EUA-7-F_SOT323
2
13
PC132
0.01U_0402_25V7K
731@
12
PC107
0.1U_0603_25V7K
1 2
PR123
7.5K_0402_5%
747@
1 2
PR135
0_0402_5%
@
1 2
PR100
3.3_1210_5%
12
PR116
49.9K_0402_1%
1 2
PR122
200K_0402_5%
747@
1 2
PQ105A
SSM6N7002FU-2N_SOT363-6
61
2
PR127
0/0402
747@
PQ105B
SSM6N7002FU-2N_SOT363-6
3
5
4
PC126
0.1U/0603
747@
PC103
4.7U_0805_25V6-K
12
PC130
0.1U_0603_25V7K
@
1 2
PC116
0.1U_0402_10V7K
12
PU100
ISL88731CHRTZ-T_QFN28_5X5~D
731@
UGATE 24
CSOP 18
PHASE 23
VFB 15
SDA
9
VICM
8
ICREF 1
DCIN
22
ACIN
2
VDDSMB
11
SCL
10
ACOK
13
NC
14
BOOT 25
NC 16
EAO
4
VDDP 21
ICOUT 26
CSSP 28
CSON 17
PGND 19
LGATE 20
FBO
6
EAI
5
CSSN 27
VREF
3
CE
7
GND
12
TP
29
PR111
4.7_0603_5%
731@
12
PC131
0.1U/0402
747@
PQ100
AO4407AL_SO8
36
5
7
8
2
4
1
PQ101
AO4409L_SO8
3 6
5
7
8
2
4
1
PR103
200K_0402_1%
12
PR128
0_0402_5%
12
PR113
309K/0402
747@
PR107
10_0402_5%
731@
12
PC117
2200P_0402_50V7K
747@
12
PR114
0_0603_5%
1 2
PC134
0.01U_0402_25V7K
731@
12
PC119
10U_0805_25V5K~D
12
PQ112B
SSM6N7002FU-2N_SOT363-6
3
5
4
PR126
4.7K_0402_5%
12
PC121
680P_0402_50V7K
@
12
PR105
150K_0402_1%
12
G
D
S
PQ111
SSM3K7002FU_SC70-3
@
2
13
PC127
1U_0603_25V6K
@
12
PC128
0.1U_0402_10V7K
@
12
PC131
.1U_0402_16V7K
731@
1 2
PC113
1000P_0402_50V7K
1 2
PR109
10_1206_1%
1 2
PC101
0.1U_0603_25V7K
12
PD101
BAT54HT1G_SOD323-2~D
747@
1 2
PQ112A
SSM6N7002FU-2N_SOT363-6
61
2
PR104
3.3_1210_5%
12
PR136
1.2K_1206_5%~D
12
PC122
10U_0805_25V5K~D
12
PR127
10_0402_5%731@
12
PR134
0_0402_5%
@
1 2
PR131
10K_0402_5%
1 2
PR102
0.01_1206_1%
1
3
4
2
PC105
2200P_0402_25V7K~D
12
PR133
100K_0402_1%
747@
12
PC100
2.2U_0805_25V6K
1 2
PR125
100_0402_1%
1 2
PQ109
DDTC115EUA-7-F_SOT323
2
13
PR108
200K_0402_1%
1 2
PC120
10U_0805_25V5K~D
@
12
PC104
4.7U_0805_25V6-K
12
PR112
100K_0402_1%
731@
12
PR117
158K_0402_1%
731@
12
PR106
0/0402
747@
PC124
56P_0402_50V8~D
747@
1 2
PC118
10U_0805_25V5K~D
12
PQ102
AO4407AL_SO8
3 6
5
7
8
2
4
1
PR132
10K_0402_5%
1 2
PQ104
DDTC115EUA-7-F_SOT323
2
13
PC129
0.1U_0603_25V7K
747@
1 2
PR119
0_0402_5%
1 2
PR120
0_0402_5%
1 2
PR107
0/0402
747@
PU100
BQ24747
747@
PR115
100K_0402_1%
1 2
PC125
1U_0603_10V6K
747@
12
PR121
0.01_1206_1%
1
3
4
2
PR106
10_0402_5%
731@
12
PL100
10UH_PCMB063T-100MS_4A_20%
1 2
PR118
47K_0402_5%
1 2
PC112
0.1U/0603
747@
PC110
1U_0603_10V6K
731@
1 2
PQ108
AO4466L_SO8~D
4
7
8
6
5
1
2
3
PC115
1U_0603_10V6K
1 2
PC102
5600P_0402_25V7K~D
1 2
PR124
4.7_1206_5%
@
12
PQ106A
SSM6N7002FU-2N_SOT363-6
@
61
2
PC111
1U_0603_25V6K
12
PC109
0.1U_0402_10V7K
@
12
PR113
210K_0402_1%
731@
1 2
PC135
0.1U_0603_25V7K
1 2
PC106
0.1U_0603_25V7K
12
PC108
0.1U_0603_25V7K
731@
1 2
PC112
0.047U_0603_25V7M
731@
1 2
PQ113A
SSM6N7002FU-2N_SOT363-6
61
2
PC123
120P_0402_50VNPO~D
747@
1 2
PQ113B
SSM6N7002FU-2N_SOT363-6
3
5
4
PL101
1UH_NRS4018T1R0NDGJ_3.2A_30%
1 2
PC133
0.01U_0402_25V7K
@
12
PR101
200K_0402_1%
12
PC126
0.22U_0603_25V7K
731@
1 2
PQ110
AO4712L_SO8~D
4
7
8
6
5
1
2
3

A
A
B
B
C
C
D
D
E
E
1 1
2 2
3 3
4 4
BST_5V
LX_5V
BST1_5VBST1_3V
UG_5V
BST_3V
ENTRIP2
ENTRIP1
FB_3V
LG_5V
SNUB_3V
SNUB_5V
ENTRIP1ENTRIP1
ENTRIP2
LG_3V
UG_3V
LX_3V
FB_5V
N_3_5V_001
3/5V_EN-2
POK <43>
VCOUT0_PH<24>
VCOUT0_PH<24>
EC_ON_35V<28>
B++
+5VALWP
VL
+3VALWP
B++
B++
2VREF_6182
B+
+3VLP
2VREF_6182
+5VALWP +3VALW
+5VALW +3VALWP
B++
VL
VS
Title
Size Document Number Rev
Date: Sheet of
Security Classification
Compal Secret Data
THIS SHEET OF ENGINEERING DRAWING IS THE PROPRIETARY PROPERTY OF COMPAL ELECTRONICS, INC. AND CONTAINS CONFIDENTIAL
AND TRADE SECRET INFORMATION. THIS SHEET MAY NOT BE TRANSFERED FROM THE CUSTODY OF THE COMPETENT DIVISION OF R&D
DEPARTMENT EXCEPT AS AUTHORIZED BY COMPAL ELECTRONICS, INC. NEITHER THIS SHEET NOR THE INFORMATION IT CONTAINS
MAY BE USED BY OR DISCLOSED TO ANY THIRD PARTY WITHOUT PRIOR WRITTEN CONSENT OF COMPAL ELECTRONICS, INC.
Issued Date
Deciphered Date
LA-8241P
1.0
45 56Wednesday, February 01, 2012
2012/01/17 2013/01/16
Compal Electronics, Inc.
PWR-3VALWP/5VALWP
3.3VALWP
TDC 5.4A
Peak Current 7.7A
OCP current 9.2A
TYP MAX
H/S Rds(on) :27mohm , 34mohm
L/S Rds(on) :11mohm , 14mohm
5VALWP
TDC 5.6A
Peak Current 8A
OCP current 9.6A
TYP MAX
H/S Rds(on) :27mohm , 34mohm
L/S Rds(on) :11mohm , 14mohm
PC202
0.1U_0402_25V6
@
1 2
PR202
30.9K_0402_1%
1 2
PC210
0.22U_0603_10V7K
12
PC211
0.22U_0603_10V7K
12
PC205
4.7U_0805_25V6-K
12
PJP200
PAD-OPEN 4x4m
1 2
PL201
3.3UH_PCMC063T-3R3MS_6A_20%
1 2
PR216
150K_0402_1%
@930
1 2
PC217
1U_0603_10V6K
@
12
PR209
4.7_1206_5%
@
12
PR214
100K_0402_5%
1 2
PC207
0.1U_0402_25V6
12
PJP204
PAD-OPEN 4x4m
1 2
PC206
10U_0805_6.3V6M
12
PC209
4.7U_0805_25V6-K
12
PC201
1U_0603_16V6K
12
PR210
4.7_1206_5%
@
12
PQ204
AON7702A_DFN8-5
4
5
1
2
3
PR206
110K_0402_1%
1 2
BZV55-B5V1_SOD80C2
PD200@
21
+
PC213
330U_6.3V_M
1
2
PC214
680P_0603_50V7K
@
12
PR213 2.2K_0402_5%
1 2
PR212
200K_0402_1%
@
12
PU200
RT8205LZQW(2) WQFN 24P PWM
FB1 2
REF 3
VO1 24
ENTRIP1 1
TONSEL 4
FB2 5
SKIPSEL
14
NC
18
VREG5
17
VO2
7
VREG3
8
VIN
16
GND
15
UGATE1 21
BOOT1 22
ENTRIP2 6
PGOOD 23
PHASE1 20
LGATE1 19
EN
13
BOOT2
9
UGATE2
10
PHASE2
11
LGATE2
12
P PAD
25
PR207
2.2_0603_5%
1 2
PQ200A
SSM6N7002FU-2N_SOT363-6
61
2
PJP202
PAD-OPEN 4x4m
1 2
PR205
110K_0402_1%
1 2
PQ202
AON7408L_DFN8-5
3 5
2
4
1
PL200
3.3UH_PCMC063T-3R3MS_6A_20%
1 2
PJP203
PAD-OPEN 4x4m
1 2
PQ203
AON7408L_DFN8-5
3 5
2
4
1
PC203
0.1U_0402_25V6
12
PR217
40.2K_0402_1%
@930
12
PC215
680P_0603_50V7K
@
12
PR208
2.2_0603_5%
1 2
PC208
2200P_0402_50V7K
12
PC219
4.7U_0603_10V6K
12
PC200
0.1U_0402_25V6
@
1 2
PC216
4.7U_0805_10V6K
12
+
PC212
330U_6.3V_M
1
2
PR201
13.7K_0402_1%
1 2
PQ205
AON7702A_DFN8-5
4
5
1
2
3
PQ200B
SSM6N7002FU-2N_SOT363-6
34
5
PR203
20K_0402_1%
1 2
PR204
20K_0402_1%
1 2
PC218
0.1U_0402_25V6
12
PC204
2200P_0402_50V7K
12
PQ201
DTC115EUA_SC70-3
2
13
PL202
1UH_PCMB061H-1R0MS_7A_20%
1 2
PR215 0_0402_5%
1 2
PR200
499K_0402_1%
@
1 2
PR211
0_0402_5%@
1 2

A
A
B
B
C
C
D
D
1 1
2 2
3 3
4 4
1.8VSP_FB
1.8VSP_VIN
1.8VSP_LX
SNUB_1.8VSP
EN_1.8VSP
SUSP#<10,24,27,28,47,48>
+1.8VSP
+3VALW
+1.8VSP +1.8VS
Title
Size Document Number Rev
Date: Sheet of
Security Classification
Compal Secret Data
THIS SHEET OF ENGINEERING DRAWING IS THE PROPRIETARY PROPERTY OF COMPAL ELECTRONICS, INC. AND CONTAINS CONFIDENTIAL
AND TRADE SECRET INFORMATION. THIS SHEET MAY NOT BE TRANSFERED FROM THE CUSTODY OF THE COMPETENT DIVISION OF R&D
DEPARTMENT EXCEPT AS AUTHORIZED BY COMPAL ELECTRONICS, INC. NEITHER THIS SHEET NOR THE INFORMATION IT CONTAINS
MAY BE USED BY OR DISCLOSED TO ANY THIRD PARTY WITHOUT PRIOR WRITTEN CONSENT OF COMPAL ELECTRONICS, INC.
Issued Date
Deciphered Date
LA-8241P
1.0
46 56Wednesday, February 01, 2012
2012/01/17 2013/01/16
Compal Electronics, Inc.
PWR-1.8VSP
<Vo=1.8V> VFB=0.6V
Vo=VFB*(1+PR401/PR404)=0.6*(1+20K/10K)=1.8V
+1.8VSP
TDC 2.6A
Peak Current 3.8A
OCP current 4.5A
PJP401
PAD-OPEN 3x3m
@
1 2
PU400
SY8033BDBC_DFN10_3X3
EN
5
PG 4
LX 3
FB 6
SVIN
8
TP
11
LX 2
PVIN
10
NC
7
PVIN
9
NC
1
PC404
22U_0805_6.3V6M
12
PC403
22U_0805_6.3VAM
12
PC400
22U_0805_6.3V6M
12
PR401
47K_0402_5%
@
12
PC402
22P_0402_50V8J
12
PR404
4.7_1206_5%
12
PR402 100K_0402_5%
1 2
PC401
680P_0603_50V7K
12
PR400
10K_0402_1%
12
PL400
1UH_NRS4018T1R0NDGJ_3.2A_30%
1 2
PJP400
PAD-OPEN 3x3m
@
1 2
PR403
20K_0402_1%
12
PC405
0.22U_0402_16V7K
12

5
5
4
4
3
3
2
2
1
1
D D
C C
B B
A A
BST_+V1.05S_VCCPP
SW_+V1.05S_VCCPP
UG_+V1.05S_VCCPP
LG_+V1.05S_VCCPP
+V1.05S_VCCPP_5V
TRIP_+V1.05S_VCCPP
EN_+V1.05S_VCCPP
FB_+V1.05S_VCCPP
RF_+V1.05S_VCCPP
+V1.05S_VCCPP_B+
+V1.05S_VCCP_PW RGOOD<49>
SUSP#<10,24,27,28,46,48>
VCCIO_SENSE <9>
B+
+5VALW
+VCCP
+3VS
+VCCP +1.05VS
+VCCP
Title
Size Document Number Rev
Date: Sheet of
Security Classification
Compal Secret Data
THIS SHEET OF ENGINEERING DRAWING IS THE PROPRIETARY PROPERTY OF COMPAL ELECTRONICS, INC. AND CONTAINS CONFIDENTIAL
AND TRADE SECRET INFORMATION. THIS SHEET MAY NOT BE TRANSFERED FROM THE CUSTODY OF THE COMPETENT DIVISION OF R&D
DEPARTMENT EXCEPT AS AUTHORIZED BY COMPAL ELECTRONICS, INC. NEITHER THIS SHEET NOR THE INFORMATION IT CONTAINS
MAY BE USED BY OR DISCLOSED TO ANY THIRD PARTY WITHOUT PRIOR WRITTEN CONSENT OF COMPAL ELECTRONICS, INC.
Issued Date
Deciphered Date
LA-8241P
1.0
47 56Wednesday, February 01, 2012
2012/01/17 2013/01/16
Compal Electronics, Inc.
PWR-V1.05S_VCCPP
+V1.05S_VCCP
TDC 11A
Peak Current 16A
OCP current 19A
TYP MAX
H/S Rds(on) 10mohm , 14.5mohm
L/S Rds(on) :3mohm , 3.6mohm
PR501
100K_0402_5%
1 2
PU500
TPS51212DSCR_SON10_3X3
EN
3
TRIP
2
V5IN 7
DRVH 9
SW 8
DRVL 6
VBST 10
TST
5
VFB
4
PGOOD
1
TP 11
PC509
1000P_0402_50V7K@
12
PR500
2.2_0603_5%
1 2
PC503
4.7U_0805_25V6-K
12
PQ500
SIR472DP-T1-GE3_POWERPAK8-5~D
4
5
1
2
3
PR504
470K_0402_1%
12
PR509
10K_0402_1%
1 2
PR505
4.7_1206_5%@
12
PJP500
JUMP_43X118
@
11
2
2
PC502
0.1U_0402_25V6
12
PC504
4.7U_0805_25V6-K
12
PC505
.1U_0603_25V7K
12
PR506
1.2K_0402_1%@
12
PC500
1U_0603_10V6K
1 2
PL500
1UH_PCMC063T-1R0MN_11A_20%
1 2
PC501
2200P_0402_50V7K
12
PR508
0_0402_5%
12
PQ501
SIR818DP-T1-GE3_POWERPAK8-5~D
5
4
2
1
3
PC507
0.1U_0402_10V7K
@
1 2
PR502
47.5K_0402_1%
1 2
PC506
0.22U_0402_16V7K
12
PR503
150K_0402_5%
1 2
PR507
4.99K_0402_1%
12
PC508
1000P_0402_50V7K
@
12
PJP501
PAD-OPEN 4x4m
@
1 2

5
5
4
4
3
3
2
2
1
1
D D
C C
B B
A A
DH_1.5V
VLDOIN_1.5V
S3_1.5V
SW_1.5V
CS_1.5V
DL_1.5V
1.5V_B+
VDD_1.5V
S5_1.5V
VTTREF_1.5V
SNUB_1.5V
BOOT_1.5V
1.5V_B+
1.5V_FB
+1.5V
SYSON<24,27,28>
SUSP#<10,24,27,28,46,47>
+0.75VS
+0.75VSP
B+
+1.5V
+5VALW
+5VALW
+1.5V
+0.75VSP
+1.5V
Title
Size Document Number Rev
Date: Sheet of
Security Classification
Compal Secret Data
THIS SHEET OF ENGINEERING DRAWING IS THE PROPRIETARY PROPERTY OF COMPAL ELECTRONICS, INC. AND CONTAINS CONFIDENTIAL
AND TRADE SECRET INFORMATION. THIS SHEET MAY NOT BE TRANSFERED FROM THE CUSTODY OF THE COMPETENT DIVISION OF R&D
DEPARTMENT EXCEPT AS AUTHORIZED BY COMPAL ELECTRONICS, INC. NEITHER THIS SHEET NOR THE INFORMATION IT CONTAINS
MAY BE USED BY OR DISCLOSED TO ANY THIRD PARTY WITHOUT PRIOR WRITTEN CONSENT OF COMPAL ELECTRONICS, INC.
Issued Date
Deciphered Date
LA-8241P
1.0
48 56Wednesday, February 01, 2012
2012/01/17 2013/01/16
Compal Electronics, Inc.
PWR-1.5V/0.75VSP
0.75Volt +/- 5%
TDC 0.7A
Peak Current 1A
OCP Current 1.2A
1.5VP
TDC 14A
Peak Current 20A
OCP current 24A
TYP MAX
H/S Rds(on) :10mohm , 14.5mohm
L/S Rds(on) :3mohm , 3.6mohm
PC314 220P_0402_50V8J~D
1 2
PQ302
SIR818DP-T1-GE3_POWERPAK8-5~D
@
5
4
2
1
3
PR301
2.2_0603_5%
1 2
PR306
200K_0402_5%
1 2
PC305
2200P_0402_50V7K
12
PC311
1U_0603_10V6K
12
PU300
RT8207MZQW_WQFN20_3X3
VTTSNS 2
FB
6
S5
8
PGOOD
10
VDDP
12
PHASE 16
BOOT 18
VTTREF 4
PGND
14
VTTGND 1
GND 3
VDDQ 5
S3
7
TON
9
VDD
11
CS
13
LGATE
15
UGATE 17
VTT 20
VLDOIN 19
PAD 21
PR307
10K_0402_1%
1 2
PC309
1U_0603_10V6K
1 2
+
PC308
330U_2.5V_M
1
2
PC304
0.22U_0603_10V7K
1 2
PR308
0_0402_5%
1 2
PJP300
PAD-OPEN 3x3m
@
1 2
PJP302
JUMP_43X118
@
11
2
2
PR304
5.1_0603_5%
1 2
PR303
4.7_1206_5%
@
12
PC303
0.1U_0402_25V6
12
PQ300
SIR472DP-T1-GE3_POWERPAK8-5~D
4
5
1
2
3
PR300
1M_0402_1%
1 2
PJP301
PAD-OPEN1x1m
12
PQ301
SIR818DP-T1-GE3_POWERPAK8-5~D
5
4
2
1
3
PC301
4.7U_0805_25V6-K
12
PC307
10U_0805_6.3V6M
12
PC312
680P_0603_50V7K
@
12
PR302
7.15K_0402_1%
1 2
PC310
0.033U_0402_16V7~D
PL300
0.68UH_PCMC063T-R68MN_15.5A_20%
1 2
PC300
1U_0402_6.3VX5R
12
PC302
4.7U_0805_25V6-K
12
PR305
10K_0402_1%
12
PC306
10U_0805_6.3V6M
12
PC313
.1U_0402_16V7K
@
12

5
5
4
4
3
3
2
2
1
1
D D
C C
B B
A A
SNUB_+1.5VP
+VCCSA_EN
+VCCSA_PWR_SRC +VCCSA_PHASE
+VCCSAP_FB
+V1.05S_VCCP_PWRGOOD<47>
VCCSA_SENSE <10>
VCCSA_VID1 <10>
VCCSA_VID0 <10>
SA_PGOOD <24>
+VCCSAP +VCCSA
+3VALW +VCCSAP
+3VS
Title
Size Document Number Rev
Date: Sheet of
Security Classification
Compal Secret Data
THIS SHEET OF ENGINEERING DRAWING IS THE PROPRIETARY PROPERTY OF COMPAL ELECTRONICS, INC. AND CONTAINS CONFIDENTIAL
AND TRADE SECRET INFORMATION. THIS SHEET MAY NOT BE TRANSFERED FROM THE CUSTODY OF THE COMPETENT DIVISION OF R&D
DEPARTMENT EXCEPT AS AUTHORIZED BY COMPAL ELECTRONICS, INC. NEITHER THIS SHEET NOR THE INFORMATION IT CONTAINS
MAY BE USED BY OR DISCLOSED TO ANY THIRD PARTY WITHOUT PRIOR WRITTEN CONSENT OF COMPAL ELECTRONICS, INC.
Issued Date
Deciphered Date
LA-8241P
1.0
49 56Wednesday, February 01, 2012
2012/01/17 2013/01/16
Compal Electronics, Inc.
PWR-VCC_SAP
output voltage adjustable network
VID [0] VID[1] VCCSA Vout
0 0 0.9V
0 1 0.8V
1 0 0.725V
1 1 0.675V
The 1k PD on the VCCSA VIDs are empty.
These should be stuffed to ensure that
VCCSA VID is 00 prior to VCCIO stability.
+VCC_SAP
TDC 4.2A
Peak Current 6A
OCP current 7.2A
PJP601
PAD-OPEN 4x4m
@
1 2
PU600
SY8037BDCC_DFN12_3X3
LX 3
LX 2
FB
9
PVIN
11
SVIN
10
VOUT
8
PVIN
12
EN 5
PG 4
LX 1
VID1
7
GND
13
VID0 6
PR605
100K_0402_5%
12
PR602
0_0402_5%
12
PR603
1K_0402_5%
1 2
PC601
0.1U_0402_10V7K
@
12
PC605
2200P_0402_50V7K
1
2
PC612
10U_0805_6.3V6M
12
PC607
22U_0805_6.3VAM
1 2
PL600
0.47UH_FDVE0630-H-R47M=P3_17.7A_20%
1 2
PC603
0.1U_0603_25V7K
12
PC610
68P_0402_50V8J
12
PR606
100_0402_5%
12
PC600
680P_0402_50V7K
1 2
PR604
1K_0402_5%
1 2
PR600
4.7_1206_5%
1 2
PC604
22U_0805_6.3VAM
1 2
PC609
22U_0805_6.3VAM
1 2
PC611
10U_0805_6.3V6M
12
PL601
HCB1608KF-121T30_0603
1 2
PR601
0_0402_5%
1 2
PC606
22U_0805_6.3VAM
1 2

5
5
4
4
3
3
2
2
1
1
D D
C C
B B
A A
TRBSTA#
COMP_CPU1
CSP1A
VSP
FBA3
VR_HOT#
SWN2
CSREF
BST1
CSSUM
BST2_1
CSREF
VR_SVID_DAT1
SWN1
CSSUMA
CSP2A
VR_SVID_DAT1
NTC_PH201
VSN
VRMP
IMONAIMONA
FBA
FB_CPU1
DIFF_CPU
DROOPA
TRBST#
CSP1A
ROSC_CPU
VR_RDYA
TSENSE
NTC_PH203
BST2
CSP3
CSP3
CSP1
CSCOMPA
COMP_CPU
VGATE
TSENSETSENSE CSP2A
ILIMA
DIFFA
ILIM_CPU
TSENSEA
VR_SVID_ALRT#
VR_SVID_CLK
FBA2
SWN1A
CSREFA
VR_ON_CPU
6132P_VCCP
CSP2
TSENSEA
VBOOT
FB_CPU
CSREFCSCOMP
COMPA
6132_VDDBP
FBA1
COMPA1
BST1_1
6132_VCC
TRBSTA#
DROOP
CSCOMPCSCOMPCSCOMPCSCOMPCSCOMPCSCOMP
DROOP
FB_CPU2
FB_CPU3
CSREFACSCOMPA DROOPA
TRBST#
6132_VDDBP
CSP2
CSP1
LG1 <51>
HG1 <51>
VCCSENSE<9>
VSSSENSE<9>
VSS_AXG_SENSE<10>
VCC_AXG_SENSE<10>
VR_RDYA
VR_SVID_DAT<9>
VR_SVID_ALRT#<9>
6132_PWMA <51>
VR_SVID_CLK<9>
SWN1A <51>
SWN2 <51>
SW2 <51>
SW1 <51>
HG2 <51>
LG2 <51>
VR_HOT#<24>
SWN1 <51>
CSREFA <51>
VR_ON<24>
VGATE<6,15>
DRVEN <51>
CSREF <51>
IMVP_IMON<24>
+5VS
+3VS
+5VS
+5VS
+VCCP
+5VS
+VCCP
+3VS
CPU_B+
+5VS
Title
Size Document Number Rev
Date: Sheet of
Security Classification
Compal Secret Data
THIS SHEET OF ENGINEERING DRAWING IS THE PROPRIETARY PROPERTY OF COMPAL ELECTRONICS, INC. AND CONTAINS CONFIDENTIAL
AND TRADE SECRET INFORMATION. THIS SHEET MAY NOT BE TRANSFERED FROM THE CUSTODY OF THE COMPETENT DIVISION OF R&D
DEPARTMENT EXCEPT AS AUTHORIZED BY COMPAL ELECTRONICS, INC. NEITHER THIS SHEET NOR THE INFORMATION IT CONTAINS
MAY BE USED BY OR DISCLOSED TO ANY THIRD PARTY WITHOUT PRIOR WRITTEN CONSENT OF COMPAL ELECTRONICS, INC.
Issued Date Deciphered Date
LA-8241P
1.0
50 56Wednesday, February 01, 2012
2012/01/17 2013/01/16
Compal Electronics, Inc.
CPU Core
Option for
1 phase GFX
PUT COLSE
TO V_GT
HOT SPOT
PUT COLSE
TO VCORE
Phase 1
Inductor
PUT COLSE
TO VCORE
HOT SPOT
PUT COLSE
TO GT
Inductor
Option for
2 phase CPU
PR747
806_0402_1%
1 2
PR733
43.2K_0402_1%
1 2
PR735
0_0402_5%
1 2
PC713
.1U_0402_16V7K
1 2
PR753
0_0402_5%
1 2
PR705
1K_0402_1%
<BOM Structure>
1 2
PC707
10P_0402_50V8J
1 2
PC730
1000P_0402_50V7K
1 2
PR743
10_0402_1%
1 2
PR742
6.34K_0402_1%
12
PR704
75K_0402_1%
1 2
PR726
95.3K_0402_1%
1 2
PR707
10_0402_1%
1 2
PC710
1000P_0402_50V7K
1 2
PR724
10K_0402_1%
1 2
PR739
1K_0402_1%
1 2
PR745
8.25K_0402_1%
12
PC722
1000P_0402_50V7K
12
PR714
8.25K_0402_1%
12
PR746
8.06K_0402_1%
1 2
PH701
100K_0402_1%_TSM0B104F4251RZ
1 2
PR700
10_0402_1%
1 2
PC703
680P_0402_50V7K
1 2
PR736
0_0402_5%
@
1 2
PC705
1000P_0402_50V7K
1 2
PR713
15.8K_0402_1%
1 2
PC718
0.22U_0603_10V7K
12
PR740
6.98K_0402_1%
1 2
PC714
2.2U_0603_10V7K
1 2
PC734
.1U_0402_16V7K
1 2
PR708
1K_0402_1%
1 2
PR741
49.9_0402_1%
1 2
PR730
2.2_0603_5%
1 2
PC729
0.033U_0603_16V7
1 2
PC728
1800P_0402_50V7K
12
PH702
100K_0402_1%_TSM0B104F4251RZ
1 2
PR748
130K_0603_1%
1 2
NCP6132BMNR2G_QFN60_7X7
PU700
TSNSA 46
IOUTA 54
EN
4
VRHOT#
11
SDIO
5
ALERT#
6
ROSC
9
SCLK
7
VRDYA
3
CSCOMP
22
CSP3
25 CSREF
24 CSSUM
23
LGA 41
TRBSTA# 57
PVCC 36
BST2 40
HG2 39
SW2 38
LG2 37
PGND 35
COMP
18
VSP
14
DROOP
21
FB
17
DIFF
15
CSP1
27
SWA 42
HGA 43
VSPA 59
DIFFA 58
DROOPA 52
FBA 56
COMPA 55
CSREFA 49
CSSUMA 50
CSP2A 48
VRMP
10
VRDY
12
DRVEN
29
VSN
13 LG1 34
SW1 33
VSNA 60
ILIMA 53
VCC
1
IOUT
19
HG1 32
CSP2
26 CSCOMPA 51
TSNS
28
ILIM
20
TRBST#
16
PWM
30
BST1 31
BSTA 44
CSP1A 47
PWMA 45
VDDBP
2
VBOOT
8
PAD 61
PC704
0.033U_0603_16V7
12
PH700
220K_0402_5%_ERTJ0EV224J
12
PC717
.1U_0402_16V7K
12
PR720
0_0402_5%
1 2
PC700
0.033U_0603_16V7
1 2
PR728
0_0402_5%
1 2
PR706
165K_0402_1%
12
PC721
0.22U_0603_10V7K
12
PR750
130K_0603_1%
1 2
PR709
5.11K_0402_1%
1 2
PR717
28K_0402_1%
1 2
PR752
165K_0402_1%
1 2
PR767
13.3K_0402_1%
@
1 2
PC708
1500P_0402_50V7K
1 2
PR754
1K_0402_1%
1 2
PR718
2_0603_5%
1 2
PC701
.1U_0402_16V7K
1 2
PR722
54.9_0402_1%
1 2
PC720
0.01U_0402_25V7K
12
PH703
220K_0402_5%_ERTJ0EV224J
12
PC732
0.033U_0603_16V7
12
PR751
75K_0402_1%
1 2
PC702
1200P_0402_50V7K
1 2
PC709
0.047U_0402_16V7K
1 2
PR731
75_0402_1%
12
PC723
.1U_0402_16V7K
1 2
PR702
8.06K_0402_1%
1 2
PC735
560P_0402_50V7K
1 2
PC736
1000P_0402_50V7K
1 2
PR744
6.98K_0402_1%
1 2
PR737
0_0402_5%
1 2
PR712 6.98K_0402_1%
1 2
PR701
24.9K_0402_1%
1 2
PC706
560P_0402_50V7K
1 2
PC727
560P_0402_50V7K
1 2
PC719 2.2U_0603_10V7K
12
PR721
130_0402_1%
1 2
PR711
69.8K_0603_1%
1 2
PR716
10K_0402_1%
@
12
PC733
1500P_0402_50V7K
1 2
PR738 12.7K_0402_1%
1 2
PC725
10P_0402_50V8J
12
PC726
0.047U_0402_16V7K
12
PC716
.1U_0402_16V7K
12
PR725
0_0402_5%
1 2
PR727 1K_0402_1%
1 2
PR703
806_0402_1%
1 2
PC753
2.2U_0603_10V7K
1 2
PR732
10K_0402_5%
12
PC711
1000P_0402_50V7K
1 2
PR766
13.3K_0402_1%
1 2
PC731
0.047U_0402_16V7K
12
PR723
2.2_0603_5%
1 2
PR749
24.9K_0402_1%
1 2
PR765
0_0402_5%
1 2

5
5
4
4
3
3
2
2
1
1
D D
C C
B B
A A
V1N_CPU
SNUB_GFX1
GFX_BST_1
EN_GFX
CSREF
DRVEN
V2N_CPU
GFX_BST
GFX_HG
GFX_SW
SNUB_CPU2
GFX_LG
SNUB_CPU1
VCC_GFX
CSREFA <50>
SWN1A <50>
HG1<50>
SWN2 <50>
SW1<50>
LG1<50>
HG2<50>
SW2<50>
LG2<50>
6132_PWMA<50>
CSREF <50>
SWN1 <50>
DRVEN<50>
+VCC_CORE +VCC_CORE
+5VS
CPU_B+ CPU_B+
B+
+VCC_GFXCORE_AXG
CPU_B+
B+
Title
Size Document Number Rev
Date: Sheet of
Security Classification
Compal Secret Data
THIS SHEET OF ENGINEERING DRAWING IS THE PROPRIETARY PROPERTY OF COMPAL ELECTRONICS, INC. AND CONTAINS CONFIDENTIAL
AND TRADE SECRET INFORMATION. THIS SHEET MAY NOT BE TRANSFERED FROM THE CUSTODY OF THE COMPETENT DIVISION OF R&D
DEPARTMENT EXCEPT AS AUTHORIZED BY COMPAL ELECTRONICS, INC. NEITHER THIS SHEET NOR THE INFORMATION IT CONTAINS
MAY BE USED BY OR DISCLOSED TO ANY THIRD PARTY WITHOUT PRIOR WRITTEN CONSENT OF COMPAL ELECTRONICS, INC.
Issued Date
Deciphered Date
LA-8241P
1.0
51 56Wednesday, February 01, 2012
2012/01/17 2013/01/16
Compal Electronics, Inc.
PWR-VCC_SAP
QC-SV 35W CPU
VID1=1.05V
IccMax=53A
Icc_Dyn=43A
Icc_TDC=32A
R_LL=1.9m ohm
OCP~65A
VCC_core
TDC 32A
Peak Current 53A
OCP current 65
Load line -1.9mV/A
FSW=300kHz
DCR 1.1mohm +/-5%
TYP MAX
H/S Rds(on) :10mohm , 14.5mohm
L/S Rds(on) :3mohm , 3.6mohm
+VCC_GFXCORE_AXG
TDC 21.5A
Peak Current 33A
OCP current 40A
Load line -3.9mV/A
FSW=300kHz
DCR 1.1mohm +/-5%
TYP MAX
H/S Rds(on) :10mohm , 14.5mohm
L/S Rds(on) :3mohm , 3.6mohm
PQ705
SIR818DP-T1-GE3_POWERPAK8-5~D
5
4
2
1
3
PC742
4.7U_0805_25V6-K
12
PC741
4.7U_0805_25V6-K
12
PC743
4.7U_0805_25V6-K
12
PC745
680P_0402_50V7K
@
12
PR760
2K_0402_1%
12
PC752
680P_0402_50V7K@
12
PJP701
JUMP_43X118
@
11
2
2
PR755
4.7_1206_5%
@
12
PR756
4.7_1206_5%
@
12
PC751
2.2U_0603_10V7K
12
PR764
10_0402_1%
12
PJP700
JUMP_43X118
@
11
2
2
PQ704
SIR472DP-T1-GE3_POWERPAK8-5~D
4
5
1
2
3
PQ703
SIR818DP-T1-GE3_POWERPAK8-5~D
5
4
2
1
3
PR757
10_0402_1%
12
PQ708
SIR818DP-T1-GE3_POWERPAK8-5~D
@
5
4
2
1
3
PC746
680P_0402_50V7K
@
12
PC749
4.7U_0805_25V6-K
12
PQ701
SIR472DP-T1-GE3_POWERPAK8-5~D
4
5
1
2
3
PC744
4.7U_0805_25V6-K
12
PC747
4.7U_0805_25V6-K
12
PR759
2.2_0603_5%
1 2
PQ702
SIR818DP-T1-GE3_POWERPAK8-5~D
5
4
2
1
3
PQ707
SIR818DP-T1-GE3_POWERPAK8-5~D
@
5
4
2
1
3
+
PC724
100U_25V_M~D
1
2
+
PC712
100U_25V_M~D
1
2
PL704
0.36UH_FDU1040J-H-R36M=P3_33A_20%
1
3
4
2
PU701
NCP5911MNTBG_DFN8_2X2
DRVL 5
EN
3
VCC
4
PWM
2
BST
1
GND 6
SW 7
DRVH 8
FLAG 9
PL701
0.36UH_FDU1040J-H-R36M=P3_33A_20%
1
3
4
2
PL702
0.36UH_FDU1040J-H-R36M=P3_33A_20%
1
3
4
2
PC750
0.22U_0603_10V7K
1 2
PR758
10_0402_1%
12
PR761
0_0402_5%
12
PC740
4.7U_0805_25V6-K
12
PC739
4.7U_0805_25V6-K
12
PQ700
SIR472DP-T1-GE3_POWERPAK8-5~D
4
5
1
2
3
PR762
4.7_1206_5%@
12
PQ706
SIR818DP-T1-GE3_POWERPAK8-5~D
5
4
2
1
3
PC748
4.7U_0805_25V6-K
12

5
5
4
4
3
3
2
2
1
1
D D
C C
B B
A A
LX_PCIE
+VGA_PCIEP
EN_PCIE
FB_PCIE
PCIE_B+
SNUB_PCIE
VGA_CORE_B+
EN_VGA_CORE
BST_VGA_CORE
SW _VGA_CORE
LG_VGA_CORE
VGA_CORE_5V
UG_VGA_CORE
PXS_PWREN<16,36>
GPU_VID1
<35>
VCCSENSE_VGA<38>
VSSSENSE_VGA<38>
GPU_VID0
<35>
VGA_PW RGD<17,36>
PX_MODE<24,36,53>
GPU_VID2<35>
+VGA_CORE
+VGA_PCIEP +1.0VGS
B+
+VGA_PCIEP
+3VALW
+3VS
+5VALW
Title
Size Document Number Rev
Date: Sheet of
Security Classification
Compal Secret Data
THIS SHEET OF ENGINEERING DRAWING IS THE PROPRIETARY PROPERTY OF COMPAL ELECTRONICS, INC. AND CONTAINS CONFIDENTIAL
AND TRADE SECRET INFORMATION. THIS SHEET MAY NOT BE TRANSFERED FROM THE CUSTODY OF THE COMPETENT DIVISION OF R&D
DEPARTMENT EXCEPT AS AUTHORIZED BY COMPAL ELECTRONICS, INC. NEITHER THIS SHEET NOR THE INFORMATION IT CONTAINS
MAY BE USED BY OR DISCLOSED TO ANY THIRD PARTY WITHOUT PRIOR WRITTEN CONSENT OF COMPAL ELECTRONICS, INC.
Issued Date
Deciphered Date
LA-8241P
1.0
52 56Wednesday, February 01, 2012
2012/01/17 2013/01/16
Compal Electronics, Inc.
VGA_COREP
0.95V
PR825 6.81K
1.0VVGA_PCIE
5.9K
+VGA_CORE
TDC 22A
Peak Current 30A
OCP current 36A
FSW=350kHz
DCR 1.1mohm +/-5%
TYP MAX
H/S Rds(on) :10mohm , 14.5mohm
L/S Rds(on) :3mohm , 3.6mohm
Thames XT Chelsea Pro
+VGA_PCIE
TDC 3.6A
Peak Current 5.2A
OCP current 6A
Core Voltage Level
0
1
GPU_VID0GPU_VID1
11
Chelsea Pro
GPU_VID2
0.775V
0.8V
0.825V
0.85V
0.875V
0.9V
0.925V
0.95V
11
1 10
100
011
0 01
001
000
G
D
S
PQ804
SI2301CDS-T1-GE3_SOT23-3
VGA@
2
1 3
PC830
0.1U_0402_10V7K
VGA@
12
PC806
.1U_0402_16V7K
VGA@
1 2
PR836
1K_0402_5%
VGA@
1 2
PJP804
JUMP_43X79
@
11
2
2
PC822
0.1U_0402_10V7K
VGA@
12
PR827
10K_0402_1%
VGA@
12
PR825
5.9K_0402_1%
VGA@
12
PC812
10U_0805_6.3V6M
VGA@
12
PR801
10K_0402_1%
VGA@
12
PC819
22U_0805_6.3VAM
VGA@
12
PR804
2.2K_0402_5%
VGA@
1 2
PR829
4.7_1206_5%
VGA@
12
PU801
TPS51518RUKR_QFN20_3X3
VGA@
V0
5
GSNS
1
VID0
8
PGOOD
7
SLEW 19
V5IN 15
SW 12
BST 11
MODE 16
VREF
6
V3
2
V2
3
V1
4
DRVL 14
DRVH 13
GND 17
TRIP 18
VSNS 20
PAD 21
VID1
9
EN
10
PQ802
SIR818DP-T1-GE3_POWERPAK8-5~D
VGA@
5
4
2
1
3
PR800
0_0402_5%
VGA@
1 2
PC826
680P_0603_50V7K
VGA@
12
PC804
4.7U_0805_25V6-K
VGA@
12
PC821
22U_0805_6.3VAM
VGA@
12
PC829
10P_0402_50V8J
VGA@
12
PR815
76.8K_0402_1%
VGA@
12
PC810
10U_0805_6.3V6M
VGA@
12
PJP800
JUMP_43X118
@
11
2
2
PL800
0.36UH_FDU1040J-H-R36M=P3_33A_20%
VGA@
1 2
PR811
5.11K_0402_1%
VGA@
1 2
PJP805
JUMP_43X79
@
11
2
2
PR833
105K_0402_1%
VGA@
12
PC824
22U_0805_6.3VAM
VGA@
12
PQ800
SIR472DP-T1-GE3_POWERPAK8-5~D
VGA@
4
5
1
2
3
PR830
0_0402_5%
VGA@
12
PC828
10P_0402_50V8J
VGA@
1 2
PR802
2.2_0603_5%
VGA@
12
PR807
43K_0402_1%
1 2
PC805
0.1U_0603_25V7K
VGA@
1 2
PC825
22P_0402_50V8J
VGA@
12
PU800
SY8036LDBC_DFN10_3x3
VGA@
EN
5
PG 4
LX 3
FB 6
SVIN
8
TP
11
LX 2
PVIN
10
SS
7
PVIN
9
LX
1
PC823
0.1U_0402_10V7K
VGA@
12
PC813
1000P_0603_50V7K
@
12
PQ801
SIR818DP-T1-GE3_POWERPAK8-5~D
VGA@
5
4
2
1
3
PR839
0_0402_5%~D
@
1 2
+
PC800
470U_D2_2VM_R4.5M
VGA@
1
2 3
PR810
5.11K_0402_1%
VGA@
1 2
PC807
1U_0603_10V6K
VGA@
1 2
PC814
4700P_0402_25V7K
VGA@
1 2
PR808
4.7_1206_5%
@
12
PR838
0_0402_5%~D
@
1 2
PR803
10K_0402_1%
VGA@
1 2
PR826
200K_0402_5%
VGA@
1 2
PL801
0.47UH_FDVE0630-H-R47M=P3_17.7A_20%
VGA@
1 2
PR813
5.11K_0402_1%
VGA@
1 2
PR828
47K_0402_5%
@
12
PC801
0.1U_0402_25V6
VGA@
12
PC802
2200P_0402_50V7K
VGA@
12
PR834
2.49K_0402_1%
VGA@
1 2
PC803
4.7U_0805_25V6-K
VGA@
12
PR814
2.49K_0402_1%
VGA@
12
G
D
S
PQ803
2N7002KW _SOT323-3
VGA@
2
13
PR835
0_0402_5%
VGA@
1 2
+
PC809
470U_D2_2VM_R4.5M
VGA@
1
2 3
PC811
10U_0805_6.3V6M
VGA@
12
PR837
1K_0402_5%
VGA@
1 2
PC818
22U_0805_6.3VAM
VGA@
12
PC820
22U_0805_6.3VAM
VGA@
12

A
A
B
B
C
C
D
D
1 1
2 2
3 3
4 4
FB_VDDCIP
LX_VDDCIP
EN_VDDCIP
VDDCI_VID <35>
PX_MODE<24,36,52>
VDDCI_SEN <38>
+VDDCIP
+3VALW
+3VGS
+VDDCIP +VDDCI
Title
Size Document Number Rev
Date: Sheet of
Security Classification
Compal Secret Data
THIS SHEET OF ENGINEERING DRAWING IS THE PROPRIETARY PROPERTY OF COMPAL ELECTRONICS, INC. AND CONTAINS CONFIDENTIAL
AND TRADE SECRET INFORMATION. THIS SHEET MAY NOT BE TRANSFERED FROM THE CUSTODY OF THE COMPETENT DIVISION OF R&D
DEPARTMENT EXCEPT AS AUTHORIZED BY COMPAL ELECTRONICS, INC. NEITHER THIS SHEET NOR THE INFORMATION IT CONTAINS
MAY BE USED BY OR DISCLOSED TO ANY THIRD PARTY WITHOUT PRIOR WRITTEN CONSENT OF COMPAL ELECTRONICS, INC.
Issued Date
Deciphered Date
LA-8241P
1.0
53 56Wednesday, February 01, 2012
2012/01/17 2013/01/16
Compal Electronics, Inc.
+VDDCIP
FB=0.6Volt
Low 0.9V
1VHigh
VDDCI_VID
+VDDCI
TDC 2.8A
Peak Current 4A
OCP current 6A
PR1006
10_0402_5%
VGA@
1 2
PJ1000
JUMP_43X79
@
1
122
PR1001
4.7_1206_5%
VGA@
12
PC1000
22P_0402_50V8J
VGA@
12
PR1003
4.99K_0402_1%
VGA@
1 2
PL1000
0.47UH_FDVE0630-H-R47M=P3_17.7A_20%
VGA@
1 2
PC827
0.1U_0402_10V7K
VGA@
12
PR1007
29.4K_0402_1%
VGA@
12
PR1004
0_0402_5%
VGA@
12
PR1008
10K_0402_5%
VGA@
12
G
D
S
PQ1000
2N7002W -T/R7_SOT323-3
VGA@
2
13
PC1004
0.1U_0402_10V7K
VGA@
12
PR1009
10K_0402_5%
VGA@
12
PC1001
22U_0805_6.3V6M
VGA@
12
PR1000
10K_0402_1%
VGA@
12
PC1003
22U_0805_6.3V6M
VGA@
12
PR1010
100K_0402_5%
@
12
PC1005
22U_0805_6.3V6M
VGA@
12
PC1002
680P_0603_50V7K
VGA@
12
PU1000
SY8036LDBC_DFN10_3x3
VGA@
EN
5
PG 4
LX 3
FB 6
SVIN
8
TP
11
LX 2
PVIN
10
SS
7
PVIN
9
LX
1
PR1002 10K_0402_5%
VGA@
1 2
PR1005
1M_0402_5%
@
1 2
PJ1001
PAD-OPEN 4x4m
@
1 2
PC1006
4700P_0402_25V7K
@
12

5
5
4
4
3
3
2
2
1
1
D D
C C
B B
A A
+VCCP
+VCC_CORE
+VCC_CORE
+VCC_CORE
+VCC_GFXCORE_AXG
+VCCP
Title
Size Document Number Rev
Date: Sheet of
Security Classification
Compal Secret Data
THIS SHEET OF ENGINEERING DRAWING IS THE PROPRIETARY PROPERTY OF COMPAL ELECTRONICS, INC. AND CONTAINS CONFIDENTIAL
AND TRADE SECRET INFORMATION. THIS SHEET MAY NOT BE TRANSFERED FROM THE CUSTODY OF THE COMPETENT DIVISION OF R&D
DEPARTMENT EXCEPT AS AUTHORIZED BY COMPAL ELECTRONICS, INC. NEITHER THIS SHEET NOR THE INFORMATION IT CONTAINS
MAY BE USED BY OR DISCLOSED TO ANY THIRD PARTY WITHOUT PRIOR WRITTEN CONSENT OF COMPAL ELECTRONICS, INC.
Issued Date
Deciphered Date
LA-8241P
1.0
54 56Wednesday, February 01, 2012
2012/01/17 2013/01/16
Compal Electronics, Inc.
PROCESSOR DECOUPLING
+VCC_CORE +VCC_GFXCORE_AXG
Socket Bottom
Socket Top
5 x 22 µF (0805)
5 x (0805) no-stuff
sites
7 x 22 µF (0805)
2 x (0805) no-stuff
sites
Below is 458544_CRV_PDDG_0.5 Table 5-8.
PC1212
22U_0805_6.3V6M
1
2
PC1218
22U_0805_6.3V6M
1
2
PC1215
22U_0805_6.3V6M
1
2
+
PC1257
330U_D2_2VM_R9M
1
2 3
PC1239
22U_0805_6.3V6M
1
2
+
PC1261
330U_D2_2V_Y
@
1
2
+
PC1246
330U_D2_2V_Y
1
2
PC1231
22U_0805_6.3V6M
1
2
PC1235
22U_0805_6.3V6M
1
2
PC1228
22U_0805_6.3V6M
1
2
PC1229
22U_0805_6.3V6M
1
2
PC1205
10U_0805_6.3VAM
1
2
PC1216
22U_0805_6.3V6M
1
2
+
PC1200
330U_D2_2VM_R9M
1
2
PC1207
10U_0805_6.3VAM
1
2
PC1249
22U_0805_6.3V6M
1
2
PC1202
10U_0805_6.3VAM
1
2
PC1210
10U_0805_6.3VAM
1
2
PC1204
10U_0805_6.3VAM
1
2
PC1203
10U_0805_6.3VAM
1
2
PC1208
10U_0805_6.3VAM
1
2
PC1214
22U_0805_6.3V6M
1
2
+
PC1254
330U_D2_2VM_R9M
1
2
+
PC1260
330U_D2_2V_Y
1
2
PC1233
22U_0805_6.3V6M
1
2
PC1256
22U_0805_6.3V6M
1
2
PC1226
22U_0805_6.3V6M
1
2
PC1251
22U_0805_6.3V6M
1
2
PC1221
22U_0805_6.3V6M
1
2
+
PC1255
330U_D2_2VM_R9M
1
2
PC1217
22U_0805_6.3V6M
1
2
PC1245
22U_0805_6.3V6M
1
2
PC1232
22U_0805_6.3V6M
1
2
PC1213
22U_0805_6.3V6M
1
2
PC1206
10U_0805_6.3VAM
1
2
PC1241
22U_0805_6.3V6M
1
2
PC1225
22U_0805_6.3V6M
1
2
PC1238
22U_0805_6.3V6M
1
2
PC1236
22U_0805_6.3V6M
1
2
PC1244
22U_0805_6.3V6M
1
2
+
PC1259
330U_D2_2VM_R9M
1
2 3
PC1250
22U_0805_6.3V6M
1
2
PC1234
22U_0805_6.3V6M
1
2
PC1252
22U_0805_6.3V6M
1
2
PC1230
22U_0805_6.3V6M
1
2
PC1237
22U_0805_6.3V6M
1
2
PC1219
22U_0805_6.3V6M
1
2
+
PC1262
330U_D2_2V_Y
@
1
2
+
PC1258
330U_D2_2V_Y
1
2
PC1240
22U_0805_6.3V6M
1
2
+
PC1247
330U_D2_2V_Y
1
2
PC1209
10U_0805_6.3VAM
1
2
PC1224
22U_0805_6.3V6M
1
2
PC1243
22U_0805_6.3V6M
1
2
PC1223
22U_0805_6.3V6M
1
2
PC1211
22U_0805_6.3V6M
1
2
PC1201
10U_0805_6.3VAM
1
2
PC1220
22U_0805_6.3V6M
1
2
PC1242
22U_0805_6.3V6M
1
2
PC1227
22U_0805_6.3V6M
1
2
PC1253
22U_0805_6.3V6M
1
2
PC1222
22U_0805_6.3V6M
1
2

5
5
4
4
3
3
2
2
1
1
D D
C C
B B
A A
Title
Size Document Number Rev
Date: Sheet of
Security Classification
Compal Secret Data
THIS SHEET OF ENGINEERING DRAWING IS THE PROPRIETARY PROPERTY OF COMPAL ELECTRONICS, INC. AND CONTAINS CONFIDENTIAL
AND TRADE SECRET INFORMATION. THIS SHEET MAY NOT BE TRANSFERED FROM THE CUSTODY OF THE COMPETENT DIVISION OF R&D
DEPARTMENT EXCEPT AS AUTHORIZED BY COMPAL ELECTRONICS, INC. NEITHER THIS SHEET NOR THE INFORMATION IT CONTAINS
MAY BE USED BY OR DISCLOSED TO ANY THIRD PARTY WITHOUT PRIOR WRITTEN CONSENT OF COMPAL ELECTRONICS, INC.
Issued Date
Deciphered Date
LA-8241P
0.2
55 56Wednesday, February 01, 2012
2012/1/17 2013/1/16
Compal Electronics, Inc.
PROCESSOR DECOUPLING
Page 48
+1.5V/+0.75VSP: TDC:14A/0.7A
RT8207MZQW
B+
Always
DC IN +3VALWP: TDC:5.4A
+5VALWP: TDC:5.6A
RT8205LZQW(2) WQFN
Power block
CHARGER
CC:0A~3.52A
CV:13.3V(6cell)
ISL88731CHRTZ-T
SYSON
VR_ON +VCC_CORE
TDC: 32A
NCP6132BMNR2G
Page 45
Page 44
Input
Switch
Page 50/51
CPU OTP
Turn Off
Page 43
Page 44
Battery
+1.8VSP: TDC:2.6A
SY8033BDBC
SUSP#
Page 46
+VGA_CORE
TDC:23.4A
TPS51518RUKR Page 52
+VCCP: TDC:11A
TPS51212DSCR Page 47
SUSP#
+VCC_GFXCORE_AXG
TDC: 21.5A
NCP6132BMNR2G Page 50/51
+VCCSAP: TDC:4.2A
SY8037DCC
Page 49
VR_ON
+V1.05S_VCCP_PWRGOOD
+VGA_PCIEP: TDC:3.5A
SY8036LDBC Page 52
PXS_PWREN
PX_MODE
+VDDCIP: TDC:2.8A
SY8036LDBC Page 53
PX_MODE

5
5
4
4
3
3
2
2
1
1
D D
C C
B B
A A
Title
Size Document Number Rev
Date: Sheet of
Security Classification
Compal Secret Data
THIS SHEET OF ENGINEERING DRAWING IS THE PROPRIETARY PROPERTY OF COMPAL ELECTRONICS, INC. AND CONTAINS CONFIDENTIAL
AND TRADE SECRET INFORMATION. THIS SHEET MAY NOT BE TRANSFERED FROM THE CUSTODY OF THE COMPETENT DIVISION OF R&D
DEPARTMENT EXCEPT AS AUTHORIZED BY COMPAL ELECTRONICS, INC. NEITHER THIS SHEET NOR THE INFORMATION IT CONTAINS
MAY BE USED BY OR DISCLOSED TO ANY THIRD PARTY WITHOUT PRIOR WRITTEN CONSENT OF COMPAL ELECTRONICS, INC.
Issued Date
Deciphered Date
LA-8241P
1.0
56 56Wednesday, February 01, 2012
2012/01/17 2013/01/16
Compal Electronics, Inc.
PWR-PIR
Page 1
Page 1Page 1
Page 1
Solution Description
Solution DescriptionSolution Description
Solution Description Rev.
Rev.Rev.
Rev.Page#
Page#Page#
Page# Title
TitleTitle
Title
Version Change List ( P. I. R. List )
Version Change List ( P. I. R. List )Version Change List ( P. I. R. List )
Version Change List ( P. I. R. List )
Item
ItemItem
Item Issue Description
Issue DescriptionIssue Description
Issue DescriptionDate
DateDate
Date Request
RequestRequest
Request
Owner
OwnerOwner
Owner
1 Frank44 Charger. 11/12/08 Change PR113 from 316k to 309k for Charger IC BQ24747RHDR.
Remove PR132.
2 45 3.3VALWP/5VALWP 11/12/08 Frank
Change PR113 for temperature and voltage test.
Change PC219 from 1uF to 4.7uF.
+VDDCIP533 11/12/08 Frank Change PR1002 from 100k to 0ohm.
Remove PR1005 and PC1004.
Fine tune time sequence.
Design change.
X00
X00
X00
