Compal LA 8943P Schematics. Www.s Manuals.com. R1.0 Schematics
User Manual: Motherboard Compal LA-8943P Q1VZC Chrome - Schematics. Free.
Open the PDF directly: View PDF
.
Page Count: 47

A
A
B
B
C
C
D
D
E
E
1 1
2 2
3 3
4 4
Intel Sandy Bridge ULV Processor + Panther Point PCH
CHROME M/B Schematics Document
REV:1.0
Compal Confidential
2012-08-10
Model Name : Q1VZC
File Name :LA-8943P
Compal Confidential
BOM P/N:43
Title
Size Document Number Rev
Date: Sheet of
Security Classification
Compal Secret Data
THIS SHEET OF ENGINEERING DRAWING IS THE PROPRIETARY PROPERTY OF COMPAL ELECTRONICS, INC. AND CONTAINS CONFIDENTIAL
AND TRADE SECRET INFORMATION. THIS SHEET MAY NOT BE TRANSFERED FROM THE CUSTODY OF THE COMPETENT DIVISION OF R&D
DEPARTMENT EXCEPT AS AUTHORIZED BY COMPAL ELECTRONICS, INC. NEITHER THIS SHEET NOR THE INFORMATION IT CONTAINS
MAY BE USED BY OR DISCLOSED TO ANY THIRD PARTY WITHOUT PRIOR WRITTEN CONSENT OF COMPAL ELECTRONICS, INC.
Issued Date
Deciphered Date
0.1
Cover Page
Custom
1 45Friday, August 10, 2012
2012/03/21 2013/03/21
Compal Electronics, Inc.
CHROME M/B LA-8943P Schematic
Title
Size Document Number Rev
Date: Sheet of
Security Classification
Compal Secret Data
THIS SHEET OF ENGINEERING DRAWING IS THE PROPRIETARY PROPERTY OF COMPAL ELECTRONICS, INC. AND CONTAINS CONFIDENTIAL
AND TRADE SECRET INFORMATION. THIS SHEET MAY NOT BE TRANSFERED FROM THE CUSTODY OF THE COMPETENT DIVISION OF R&D
DEPARTMENT EXCEPT AS AUTHORIZED BY COMPAL ELECTRONICS, INC. NEITHER THIS SHEET NOR THE INFORMATION IT CONTAINS
MAY BE USED BY OR DISCLOSED TO ANY THIRD PARTY WITHOUT PRIOR WRITTEN CONSENT OF COMPAL ELECTRONICS, INC.
Issued Date
Deciphered Date
0.1
Cover Page
Custom
1 45Friday, August 10, 2012
2012/03/21 2013/03/21
Compal Electronics, Inc.
CHROME M/B LA-8943P Schematic
Title
Size Document Number Rev
Date: Sheet of
Security Classification
Compal Secret Data
THIS SHEET OF ENGINEERING DRAWING IS THE PROPRIETARY PROPERTY OF COMPAL ELECTRONICS, INC. AND CONTAINS CONFIDENTIAL
AND TRADE SECRET INFORMATION. THIS SHEET MAY NOT BE TRANSFERED FROM THE CUSTODY OF THE COMPETENT DIVISION OF R&D
DEPARTMENT EXCEPT AS AUTHORIZED BY COMPAL ELECTRONICS, INC. NEITHER THIS SHEET NOR THE INFORMATION IT CONTAINS
MAY BE USED BY OR DISCLOSED TO ANY THIRD PARTY WITHOUT PRIOR WRITTEN CONSENT OF COMPAL ELECTRONICS, INC.
Issued Date
Deciphered Date
0.1
Cover Page
Custom
1 45Friday, August 10, 2012
2012/03/21 2013/03/21
Compal Electronics, Inc.
CHROME M/B LA-8943P Schematic
ZZZ1
LA-8943P
DA2@
ZZZ1
LA-8943P
DA2@
ZZZ2
LS-8941P
DA2@
ZZZ2
LS-8941P
DA2@
ZZZ3
LS-8942P
DA2@
ZZZ3
LS-8942P
DA2@
ZZZ4
LS-8943P
DA2@
ZZZ4
LS-8943P
DA2@
ZZZ5
PCB
DAZ@
ZZZ5
PCB
DAZ@

A
A
B
B
C
C
D
D
E
E
1 1
2 2
3 3
4 4
LVDS/eDP Conn.
page 22page 23
HDMI Conn.
LVDS(UMA)
TMDS(UMA)
CLK=100MHz
CLK=33MHz
2.5GB/s x4
DMI x4
100MHz
FDI x8
page 13
SPI
SATA x 6 (GEN2 3.0GT/S ,GEN3 6GT/S)
RTC CKT.
page 13
3.3V 24MHz
CMOS
Camera
PCI-Express x 8
(PCIE2.0 5GT/s)
Dual Channel
2.7GT/s
Power On/Off CKT.
LPC BUS
Processor
BANK 0, 1, 2, 3
USB 2.0
conn x1(Option for USB3.0)
DC/DC Interface CKT.
Sandy Bridge ULV
page 29
Power Circuit DC/DC
page 36
204pin DDRIII-SO-DIMM X2
page 33
Intel
1.5V DDRIII 1066/1333
Memory BUS(DDRIII)
PCH
HD Audio
page 4~10
Panther Point-M
page 11,12
ENE
KB932
page 34 page 22
BGA1023
Intel
SPI ROM x1
page 34~43
USBx14
3.3V 48MHz
page 13~21
SATA HDD
Conn.
989pin BGA
LAN(GbE)/CardReader
Broadcom
57785
page 25
CLK=100MHz
eDP(UMA)
page 28
IO/B
USB 2.0
conn x2
page 30
page 24
GEN3
LS-8942P
Port 1
100MHz
MINI Card
WLAN
page 36
Port 8
Port 2,3 Port 10
Port 3 Port 2
page 31
page 31
ALC271X-VB6
HDA Codec
Int. Speaker
Port 0
17W
Model Name : Q1VZC
File Name :LA-8943P
Compal Confidential
page 30
LED/B
LS-8941P
LS-8943P
page 24
HDD/B
CRT Conn
page 24
RGB(UMA)
Int.KBD
page 30
TPM
page 30
Touch Pad
page 30
SM Bus
page 29
SPI ROM x1
Title
Size Document Number Rev
Date: Sheet of
Security Classification
Compal Secret Data
THIS SHEET OF ENGINEERING DRAWING IS THE PROPRIETARY PROPERTY OF COMPAL ELECTRONICS, INC. AND CONTAINS CONFIDENTIAL
AND TRADE SECRET INFORMATION. THIS SHEET MAY NOT BE TRANSFERED FROM THE CUSTODY OF THE COMPETENT DIVISION OF R&D
DEPARTMENT EXCEPT AS AUTHORIZED BY COMPAL ELECTRONICS, INC. NEITHER THIS SHEET NOR THE INFORMATION IT CONTAINS
MAY BE USED BY OR DISCLOSED TO ANY THIRD PARTY WITHOUT PRIOR WRITTEN CONSENT OF COMPAL ELECTRONICS, INC.
Issued Date
Deciphered Date
0.1
Block Diagrams
Custom
2 45Friday, August 10, 2012
2012/03/21 2013/03/21
Compal Electronics, Inc.
CHROME M/B LA-8943P Schematic
Title
Size Document Number Rev
Date: Sheet of
Security Classification
Compal Secret Data
THIS SHEET OF ENGINEERING DRAWING IS THE PROPRIETARY PROPERTY OF COMPAL ELECTRONICS, INC. AND CONTAINS CONFIDENTIAL
AND TRADE SECRET INFORMATION. THIS SHEET MAY NOT BE TRANSFERED FROM THE CUSTODY OF THE COMPETENT DIVISION OF R&D
DEPARTMENT EXCEPT AS AUTHORIZED BY COMPAL ELECTRONICS, INC. NEITHER THIS SHEET NOR THE INFORMATION IT CONTAINS
MAY BE USED BY OR DISCLOSED TO ANY THIRD PARTY WITHOUT PRIOR WRITTEN CONSENT OF COMPAL ELECTRONICS, INC.
Issued Date
Deciphered Date
0.1
Block Diagrams
Custom
2 45Friday, August 10, 2012
2012/03/21 2013/03/21
Compal Electronics, Inc.
CHROME M/B LA-8943P Schematic
Title
Size Document Number Rev
Date: Sheet of
Security Classification
Compal Secret Data
THIS SHEET OF ENGINEERING DRAWING IS THE PROPRIETARY PROPERTY OF COMPAL ELECTRONICS, INC. AND CONTAINS CONFIDENTIAL
AND TRADE SECRET INFORMATION. THIS SHEET MAY NOT BE TRANSFERED FROM THE CUSTODY OF THE COMPETENT DIVISION OF R&D
DEPARTMENT EXCEPT AS AUTHORIZED BY COMPAL ELECTRONICS, INC. NEITHER THIS SHEET NOR THE INFORMATION IT CONTAINS
MAY BE USED BY OR DISCLOSED TO ANY THIRD PARTY WITHOUT PRIOR WRITTEN CONSENT OF COMPAL ELECTRONICS, INC.
Issued Date
Deciphered Date
0.1
Block Diagrams
Custom
2 45Friday, August 10, 2012
2012/03/21 2013/03/21
Compal Electronics, Inc.
CHROME M/B LA-8943P Schematic

A
A
B
B
C
C
D
D
E
E
1 1
2 2
3 3
4 4
ON OFF OFF
+0.75VS +0.75VP to +0.75VS switched power rail for DDR terminator
+RTCVCC RTC power
+1.5VS
+1.8VS (+5VALW or +3VALW) to 1.8V switched power rail to PCH & GPU
+3VS
+5VALW
+3VALW +3VALW always on power rail
+VSB +VSBP to +VSB always on power rail for sequence control ON ON*
ONON
ON
ON
OFF
+1.5V to +1.5VS switched power rail
+CPU_CORE
Voltage Rails
VIN
B+
+1.05VS_VTT
Adapter power supply (19V)
AC or battery power rail for power circuit.
Core voltage for CPU
+1.05VS_VTTP to +1.05VS_VTT switched power rail for CPU
ON
OFF
ON
Note : ON* means that this power plane is ON only with AC power available, otherwise it is OFF.
ON
ON
ON
OFF
OFF
ON
+VCCSUS3_3 +3VALW to +VCCSUS3_3 power rail for PCH (Short Jump) ON ON
S1
+5VREF_SUS
S3 S5
ON
ON ON
N/A N/A N/A
N/AN/AN/A
Power Plane Description
OFF
+1.5VP to +1.5V power rail for DDRIII ON ON OFF
OFF
+1.5V
ON OFF OFF
ON OFF OFF
+VGFX_CORE Core voltage for UMA graphic ON OFF OFF
BATT+ Battery power supply (12.6V) N/A N/A N/A
+3VALW to +3VS power rail
+5VALWP to +5VALW power rail
+5VALW to +5VREF_SUS power rail for PCH (Short resister)
+5VS +5VALW to +5VS switched power rail OFFON OFF
EC SM Bus1 address
Device
PCH SM Bus address
Device Address
Address
Smart Battery
0001 011X b
ChannelA DIMM0
A0 1010 000X
JDIMM1(STD)
1.453 V 1.650 V 1.759 V
1.935 V
2.500 V
2.200 V
3.300 V
2.341 V
1.185 V 1.264 V
STATE SIGNAL
Full ON
S1(Power On Suspend)
S3 (Suspend to RAM)
S4 (Suspend to Disk)
S5 (Soft OFF)
SLP_S1# SLP_S3# SLP_S4# SLP_S5# +VALW +V +VS Clock
ON
ON
ON
ON
ON
ON
ON ON
ON
ON
ON
OFF
OFF
OFF
OFF
OFF
OFF
OFF
OFF
LOW
LOW LOW LOW LOW
LOWLOWLOW
LOW
LOW
LOW
HIGH HIGH HIGH HIGH
HIGHHIGHHIGH
HIGH
HIGH
HIGH
USB 2.0(Options for USB3.0)
USB Port(Left 2.0)
USB 2.0 USB 1.1 Port 3 External
USB Port
Camera
0
1
2
3
4
5
6
7
8
9
10
11
12
13
UHCI0
UHCI1
UHCI2
UHCI3
UHCI4
UHCI5
UHCI6
EHCI1
EHCI2
USB Port Table
BOARD ID Table
Board ID
0
1
2
3
4
5
6
7
PCB Revision
0.1
USB port(Left 2.0)
Mini Card(WLAN)
Board ID / SKU ID Table for AD channel
Vcc 3.3V +/- 5%
100K +/- 5%Ra/Rc/Re
Board ID
Rb / Rd / Rf V min
0
1
2
3
0
8.2K +/- 5%
0 V
0.216 V 0.250 V 0.289 V
0.436 V
0.712 V
0.503 V
0.819 V
0.538 V
0.875 V
AD_BID
V typ
AD_BID
V
AD_BID
max
18K +/- 5%
33K +/- 5%
56K +/- 5%
100K +/- 5%
200K +/- 5%
3.300 V
0 V 0 V
4
5
6
7NC
1.036 V
eDP Panel
LVDS@
EDP@
LVDS Panel
Unpop @
CONN@Connector
BTO Option Table
BTO Item BOM Structure
XHCI
1
2
3
4
PortUSB 3.0
USB Port(Right 3.0)
USB3@USB3 Only
ChannelB DIMM0
B0 1010 010X
JDIMM2(REV)
Celeron 867
Celeron 877
C867@
C877@
Normal S3 S3@
Deep S3 DS3@
Intel i5/i7 CPU only
Celeron/Pentium/i3
CPU only
I57@
CP3@
ON
ON
OFF
OFF
Title
Size Document Number Rev
Date: Sheet of
Security Classification
Compal Secret Data
THIS SHEET OF ENGINEERING DRAWING IS THE PROPRIETARY PROPERTY OF COMPAL ELECTRONICS, INC. AND CONTAINS CONFIDENTIAL
AND TRADE SECRET INFORMATION. THIS SHEET MAY NOT BE TRANSFERED FROM THE CUSTODY OF THE COMPETENT DIVISION OF R&D
DEPARTMENT EXCEPT AS AUTHORIZED BY COMPAL ELECTRONICS, INC. NEITHER THIS SHEET NOR THE INFORMATION IT CONTAINS
MAY BE USED BY OR DISCLOSED TO ANY THIRD PARTY WITHOUT PRIOR WRITTEN CONSENT OF COMPAL ELECTRONICS, INC.
Issued Date
Deciphered Date
0.1
Notes List
Custom
3 45Wednesday, August 15, 2012
2012/03/21 2013/03/21
Compal Electronics, Inc.
CHROME M/B LA-8943P Schematic
Title
Size Document Number Rev
Date: Sheet of
Security Classification
Compal Secret Data
THIS SHEET OF ENGINEERING DRAWING IS THE PROPRIETARY PROPERTY OF COMPAL ELECTRONICS, INC. AND CONTAINS CONFIDENTIAL
AND TRADE SECRET INFORMATION. THIS SHEET MAY NOT BE TRANSFERED FROM THE CUSTODY OF THE COMPETENT DIVISION OF R&D
DEPARTMENT EXCEPT AS AUTHORIZED BY COMPAL ELECTRONICS, INC. NEITHER THIS SHEET NOR THE INFORMATION IT CONTAINS
MAY BE USED BY OR DISCLOSED TO ANY THIRD PARTY WITHOUT PRIOR WRITTEN CONSENT OF COMPAL ELECTRONICS, INC.
Issued Date
Deciphered Date
0.1
Notes List
Custom
3 45Wednesday, August 15, 2012
2012/03/21 2013/03/21
Compal Electronics, Inc.
CHROME M/B LA-8943P Schematic
Title
Size Document Number Rev
Date: Sheet of
Security Classification
Compal Secret Data
THIS SHEET OF ENGINEERING DRAWING IS THE PROPRIETARY PROPERTY OF COMPAL ELECTRONICS, INC. AND CONTAINS CONFIDENTIAL
AND TRADE SECRET INFORMATION. THIS SHEET MAY NOT BE TRANSFERED FROM THE CUSTODY OF THE COMPETENT DIVISION OF R&D
DEPARTMENT EXCEPT AS AUTHORIZED BY COMPAL ELECTRONICS, INC. NEITHER THIS SHEET NOR THE INFORMATION IT CONTAINS
MAY BE USED BY OR DISCLOSED TO ANY THIRD PARTY WITHOUT PRIOR WRITTEN CONSENT OF COMPAL ELECTRONICS, INC.
Issued Date
Deciphered Date
0.1
Notes List
Custom
3 45Wednesday, August 15, 2012
2012/03/21 2013/03/21
Compal Electronics, Inc.
CHROME M/B LA-8943P Schematic

A
A
B
B
C
C
D
D
E
E
1 1
2 2
3 3
4 4
PEG_ICOMPI and RCOMPO signals should be
shorted and routed
with - max length = 500 mils - typical
impedance = 43 mohms
PEG_ICOMPO signals should be routed with -
max length = 500 mils
- typical impedance = 14.5 mohms
eDP_COMPIO and ICOMPO signals
should be shorted near balls and
routed with typical impedance
<25 mohms
can't be left floating
,even if disable eDP function...
W=12mil L=500mil S=15mil
W=12mil L=500mil S=15mil
HR 1.3G
SA00005BH40(S IC AV8062701148901 SR0FK J1 1.3G ABO!)
Celeron 867C867@
SA00005QI10
Celeron 877
HR
C877@
1.4G
SA00005QI10(S IC AV8062701148001 QB35 J1 1.4G ABO!)
SA00005VK20
EDP_COMP
PEG_COMP
EDP_HPD#
EDP_HPD#
+1.05VS_VTT
+1.05VS_VTT
+1.05VS_VTT
DMI_CRX_PTX_N1<15>
DMI_CRX_PTX_N2<15>
DMI_CRX_PTX_N3<15>
DMI_CRX_PTX_N0<15>
DMI_CRX_PTX_P1<15>
DMI_CRX_PTX_P2<15>
DMI_CRX_PTX_P3<15>
DMI_CRX_PTX_P0<15>
DMI_CTX_PRX_N1<15>
DMI_CTX_PRX_N2<15>
DMI_CTX_PRX_N3<15>
DMI_CTX_PRX_N0<15>
DMI_CTX_PRX_P1<15>
DMI_CTX_PRX_P2<15>
DMI_CTX_PRX_P3<15>
DMI_CTX_PRX_P0<15>
FDI_CTX_PRX_N0<15>
FDI_CTX_PRX_N3<15>
FDI_CTX_PRX_N4<15>
FDI_CTX_PRX_N5<15>
FDI_CTX_PRX_N1<15>
FDI_CTX_PRX_N6<15>
FDI_CTX_PRX_N7<15>
FDI_CTX_PRX_N2<15>
FDI_CTX_PRX_P0<15>
FDI_CTX_PRX_P3<15>
FDI_CTX_PRX_P4<15>
FDI_CTX_PRX_P5<15>
FDI_CTX_PRX_P1<15>
FDI_CTX_PRX_P6<15>
FDI_CTX_PRX_P7<15>
FDI_CTX_PRX_P2<15>
FDI_FSYNC0<15>
FDI_FSYNC1<15>
FDI_INT<15>
FDI_LSYNC0<15>
FDI_LSYNC1<15>
EDP_HPD#<22>
EDP_AUXP<22>
EDP_AUXN<22>
EDP_TXN0<22>
EDP_TXN1<22>
EDP_TXP0<22>
EDP_TXP1<22>
Title
Size Document Number Rev
Date: Sheet of
Security Classification
Compal Secret Data
THIS SHEET OF ENGINEERING DRAWING IS THE PROPRIETARY PROPERTY OF COMPAL ELECTRONICS, INC. AND CONTAINS CONFIDENTIAL
AND TRADE SECRET INFORMATION. THIS SHEET MAY NOT BE TRANSFERED FROM THE CUSTODY OF THE COMPETENT DIVISION OF R&D
DEPARTMENT EXCEPT AS AUTHORIZED BY COMPAL ELECTRONICS, INC. NEITHER THIS SHEET NOR THE INFORMATION IT CONTAINS
MAY BE USED BY OR DISCLOSED TO ANY THIRD PARTY WITHOUT PRIOR WRITTEN CONSENT OF COMPAL ELECTRONICS, INC.
Issued Date
Deciphered Date
0.1
PROCESSOR(1/7) DMI,FDI,PEG
Custom
4 45Friday, August 10, 2012
2012/03/21 2013/03/21
Compal Electronics, Inc.
CHROME M/B LA-8943P Schematic
Title
Size Document Number Rev
Date: Sheet of
Security Classification
Compal Secret Data
THIS SHEET OF ENGINEERING DRAWING IS THE PROPRIETARY PROPERTY OF COMPAL ELECTRONICS, INC. AND CONTAINS CONFIDENTIAL
AND TRADE SECRET INFORMATION. THIS SHEET MAY NOT BE TRANSFERED FROM THE CUSTODY OF THE COMPETENT DIVISION OF R&D
DEPARTMENT EXCEPT AS AUTHORIZED BY COMPAL ELECTRONICS, INC. NEITHER THIS SHEET NOR THE INFORMATION IT CONTAINS
MAY BE USED BY OR DISCLOSED TO ANY THIRD PARTY WITHOUT PRIOR WRITTEN CONSENT OF COMPAL ELECTRONICS, INC.
Issued Date
Deciphered Date
0.1
PROCESSOR(1/7) DMI,FDI,PEG
Custom
4 45Friday, August 10, 2012
2012/03/21 2013/03/21
Compal Electronics, Inc.
CHROME M/B LA-8943P Schematic
Title
Size Document Number Rev
Date: Sheet of
Security Classification
Compal Secret Data
THIS SHEET OF ENGINEERING DRAWING IS THE PROPRIETARY PROPERTY OF COMPAL ELECTRONICS, INC. AND CONTAINS CONFIDENTIAL
AND TRADE SECRET INFORMATION. THIS SHEET MAY NOT BE TRANSFERED FROM THE CUSTODY OF THE COMPETENT DIVISION OF R&D
DEPARTMENT EXCEPT AS AUTHORIZED BY COMPAL ELECTRONICS, INC. NEITHER THIS SHEET NOR THE INFORMATION IT CONTAINS
MAY BE USED BY OR DISCLOSED TO ANY THIRD PARTY WITHOUT PRIOR WRITTEN CONSENT OF COMPAL ELECTRONICS, INC.
Issued Date
Deciphered Date
0.1
PROCESSOR(1/7) DMI,FDI,PEG
Custom
4 45Friday, August 10, 2012
2012/03/21 2013/03/21
Compal Electronics, Inc.
CHROME M/B LA-8943P Schematic
R2
24.9_0402_1%
R2
24.9_0402_1%
12
PCI EXPRESS -- GRAPHICS
DMI Intel(R) FDI eDP
UCPU1A
IVY-BRIDGE_BGA1023
C867@
PCI EXPRESS -- GRAPHICS
DMI Intel(R) FDI eDP
UCPU1A
IVY-BRIDGE_BGA1023
C867@
DMI_RX#[0]
M2
DMI_RX#[1]
P6
DMI_RX#[2]
P1
DMI_RX#[3]
P10
DMI_RX[0]
N3
DMI_RX[1]
P7
DMI_RX[2]
P3
DMI_RX[3]
P11
DMI_TX#[0]
K1
DMI_TX#[1]
M8
DMI_TX#[2]
N4
DMI_TX#[3]
R2
DMI_TX[0]
K3
DMI_TX[1]
M7
DMI_TX[3]
T3 DMI_TX[2]
P4
FDI0_TX#[0]
U7
FDI0_TX#[1]
W11
FDI0_TX#[2]
W1
FDI0_TX#[3]
AA6
FDI1_TX#[0]
W6
FDI1_TX#[1]
V4
FDI1_TX#[2]
Y2
FDI1_TX#[3]
AC9
FDI0_TX[0]
U6
FDI0_TX[1]
W10
FDI0_TX[2]
W3
FDI0_TX[3]
AA7
FDI1_TX[0]
W7
FDI1_TX[1]
T4
FDI1_TX[2]
AA3
FDI1_TX[3]
AC8
FDI0_FSYNC
AA11
FDI1_FSYNC
AC12
FDI_INT
U11
FDI0_LSYNC
AA10
FDI1_LSYNC
AG8
PEG_ICOMPI G3
PEG_ICOMPO G1
PEG_RCOMPO G4
PEG_RX#[0] H22
PEG_RX#[1] J21
PEG_RX#[2] B22
PEG_RX#[3] D21
PEG_RX#[4] A19
PEG_RX#[5] D17
PEG_RX#[6] B14
PEG_RX#[7] D13
PEG_RX#[8] A11
PEG_RX#[9] B10
PEG_RX#[10] G8
PEG_RX#[11] A8
PEG_RX#[12] B6
PEG_RX#[13] H8
PEG_RX#[14] E5
PEG_RX#[15] K7
PEG_RX[0] K22
PEG_RX[1] K19
PEG_RX[2] C21
PEG_RX[3] D19
PEG_RX[4] C19
PEG_RX[5] D16
PEG_RX[6] C13
PEG_RX[7] D12
PEG_RX[8] C11
PEG_RX[9] C9
PEG_RX[10] F8
PEG_RX[11] C8
PEG_RX[12] C5
PEG_RX[13] H6
PEG_RX[14] F6
PEG_RX[15] K6
PEG_TX#[0] G22
PEG_TX#[1] C23
PEG_TX#[2] D23
PEG_TX#[3] F21
PEG_TX#[4] H19
PEG_TX#[5] C17
PEG_TX#[6] K15
PEG_TX#[7] F17
PEG_TX#[8] F14
PEG_TX#[9] A15
PEG_TX#[10] J14
PEG_TX#[11] H13
PEG_TX#[12] M10
PEG_TX#[13] F10
PEG_TX#[14] D9
PEG_TX#[15] J4
PEG_TX[0] F22
PEG_TX[1] A23
PEG_TX[2] D24
PEG_TX[3] E21
PEG_TX[4] G19
PEG_TX[5] B18
PEG_TX[6] K17
PEG_TX[7] G17
PEG_TX[8] E14
PEG_TX[9] C15
PEG_TX[10] K13
PEG_TX[11] G13
PEG_TX[12] K10
PEG_TX[13] G10
PEG_TX[14] D8
PEG_TX[15] K4
eDP_AUX
AF4 eDP_AUX#
AG4
eDP_TX[0]
AC1
eDP_TX[1]
AA4
eDP_TX[2]
AE10
eDP_TX[3]
AE6
eDP_COMPIO
AF3
eDP_HPD#
AG11 eDP_ICOMPO
AD2
eDP_TX#[0]
AC3
eDP_TX#[1]
AC4
eDP_TX#[2]
AE11
eDP_TX#[3]
AE7
R1
24.9_0402_1%
R1
24.9_0402_1%
12
UCPU1
AV8062701148001
C877@
UCPU1
AV8062701148001
C877@
UCPU1
AV8062700852800
C847@
UCPU1
AV8062700852800
C847@
R3
1K_0402_5%
EDP@
R3
1K_0402_5%
EDP@
12

A
A
B
B
C
C
D
D
E
E
1 1
2 2
3 3
4 4
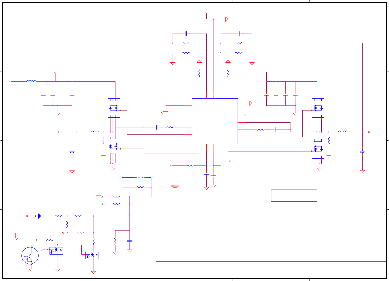
Buffered reset to CPU
Follow DG 1.5 & Tacoma_Fall2 1.0 Use open drain logic gate:
+1.05VS_VTT PU pop 75ohm
series resister pop 43ohm
reserve XBOX
CPU
RESET#: ok CPU reset
PROC_SELECT#
PH VCPLL and connect to PCH DF_TVS
PCH->CPU
UNCOREPWRGOOD: CORE OK
SM_DRAMPWROK:DRAM power ok
RESET#: ok CPU reset
DDR3 Compensation Signals
Use open drain logic gate:
+1.5V_CPU_VDDQ PU pop 200ohm
series resister pop 130ohm
follow Checklist 1.5
Follow DG 1.5 & Tacoma_Fall2 1.0
SM_DRAMPWROK:DRAM power ok
UNCOREPWRGOOD: CORE OK
Follow DG 1.5& Tacoma_Fall2 1.0
SM_RCOMP0,SM_RCOMP1
W=20mil L=500mil S=13mil
SM_RCOMP2
W=15mil L=500mil S=13mil
Checklist1.5 P.67 Graphis Disable Guide
eDP disable:
DPLL_REF_SSCLK PD 1K_5% to GND
DPLL_REF_SSCLK# PU 1K_5% to +1.05VS_VTT
0921 LVDS@->@
Tacoma_Fall2 1.0 PU 1K +3VS
Check list 1.5 PU 1K +3VS
Debug port DG1.1-1.3 50~5K ohm
12/22 Add(ESD request)
XDP_TDI
XDP_TDO
BUF_CPU_RST#
PM_SYS_PWRGD_BUF
H_CATERR#
CLK_CPU_DPLL#
CLK_CPU_DPLL
H_CPUPW RGD_R
XDP_TCK
XDP_TMS
XDP_TRST#
XDP_DBRESET#
SM_RCOMP1
SM_RCOMP2
SM_RCOMP0
BUFO_CPU_RST#
H_CPUPW RGD
H_PROCHOT#_RH_PROCHOT#
PM_DRAM_PW RGD_R
PLT_RST# PM_DRAM_PW RGD_R
BUF_CPU_RST#
SM_DRAMRST#H_PECI
CLK_CPU_DPLL
CLK_CPU_DPLL#
XDP_DBRESET#
H_CPUPW RGD_R
+1.05VS_VTT
+1.5V_CPU_VDDQ
+1.05VS_VTT
+3VALW
+3VS
+1.05VS_VTT
+3VS
H_SNB_IVB#<17>
H_PECI<18,29>
H_PROCHOT#<29,35>
H_THRMTRIP#<18>
H_PM_SYNC<15>
H_CPUPW RGD<18>
PLT_RST#<17>
SYS_PWROK<15>
PM_DRAM_PW RGD<15>
CLK_CPU_DMI <14>
CLK_CPU_DMI# <14>
CLK_CPU_DPLL <14>
CLK_CPU_DPLL# <14>
SM_DRAMRST# <6>
XDP_DBRESET# <15,28>
Title
Size Document Number Rev
Date: Sheet of
Security Classification
Compal Secret Data
THIS SHEET OF ENGINEERING DRAWING IS THE PROPRIETARY PROPERTY OF COMPAL ELECTRONICS, INC. AND CONTAINS CONFIDENTIAL
AND TRADE SECRET INFORMATION. THIS SHEET MAY NOT BE TRANSFERED FROM THE CUSTODY OF THE COMPETENT DIVISION OF R&D
DEPARTMENT EXCEPT AS AUTHORIZED BY COMPAL ELECTRONICS, INC. NEITHER THIS SHEET NOR THE INFORMATION IT CONTAINS
MAY BE USED BY OR DISCLOSED TO ANY THIRD PARTY WITHOUT PRIOR WRITTEN CONSENT OF COMPAL ELECTRONICS, INC.
Issued Date
Deciphered Date
0.1
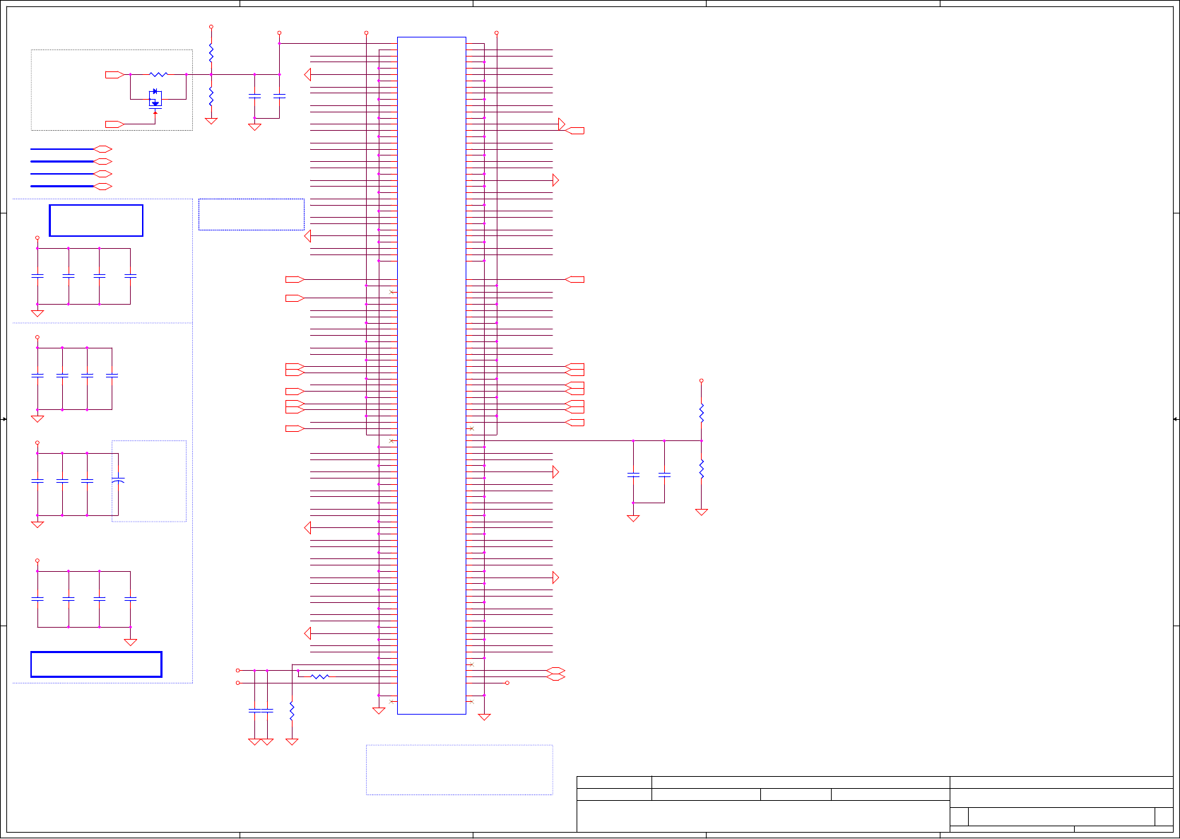
PROCESSOR(3/7) DDRIII
Custom
5 45Friday, August 10, 2012
2012/03/21 2013/03/21
Compal Electronics, Inc.
CHROME M/B LA-8943P Schematic
Title
Size Document Number Rev
Date: Sheet of
Security Classification
Compal Secret Data
THIS SHEET OF ENGINEERING DRAWING IS THE PROPRIETARY PROPERTY OF COMPAL ELECTRONICS, INC. AND CONTAINS CONFIDENTIAL
AND TRADE SECRET INFORMATION. THIS SHEET MAY NOT BE TRANSFERED FROM THE CUSTODY OF THE COMPETENT DIVISION OF R&D
DEPARTMENT EXCEPT AS AUTHORIZED BY COMPAL ELECTRONICS, INC. NEITHER THIS SHEET NOR THE INFORMATION IT CONTAINS
MAY BE USED BY OR DISCLOSED TO ANY THIRD PARTY WITHOUT PRIOR WRITTEN CONSENT OF COMPAL ELECTRONICS, INC.
Issued Date
Deciphered Date
0.1
PROCESSOR(3/7) DDRIII
Custom
5 45Friday, August 10, 2012
2012/03/21 2013/03/21
Compal Electronics, Inc.
CHROME M/B LA-8943P Schematic
Title
Size Document Number Rev
Date: Sheet of
Security Classification
Compal Secret Data
THIS SHEET OF ENGINEERING DRAWING IS THE PROPRIETARY PROPERTY OF COMPAL ELECTRONICS, INC. AND CONTAINS CONFIDENTIAL
AND TRADE SECRET INFORMATION. THIS SHEET MAY NOT BE TRANSFERED FROM THE CUSTODY OF THE COMPETENT DIVISION OF R&D
DEPARTMENT EXCEPT AS AUTHORIZED BY COMPAL ELECTRONICS, INC. NEITHER THIS SHEET NOR THE INFORMATION IT CONTAINS
MAY BE USED BY OR DISCLOSED TO ANY THIRD PARTY WITHOUT PRIOR WRITTEN CONSENT OF COMPAL ELECTRONICS, INC.
Issued Date
Deciphered Date
0.1
PROCESSOR(3/7) DDRIII
Custom
5 45Friday, August 10, 2012
2012/03/21 2013/03/21
Compal Electronics, Inc.
CHROME M/B LA-8943P Schematic
C66
0.1U_0402_16V4Z
C66
0.1U_0402_16V4Z
1
2
T6PAD@T6PAD@
R17 1K_0402_5%R17 1K_0402_5%
12
R10 25.5_0402_1%R10 25.5_0402_1%
12
R8
56_0402_5%
R8
56_0402_5%
1 2
R14
0_0402_5%
@
R14
0_0402_5%
@
1 2
R9 140_0402_1%R9 140_0402_1%
12
R13 0_0402_5%R13 0_0402_5%
1 2
R15
43_0402_1%
R15
43_0402_1%
1 2
R5 1K_0402_5%
LVDS@
R5 1K_0402_5%
LVDS@
12
CLOCKS
MISC THERMAL PWR MANAGEMENT
DDR3
MISC
JTAG & BPM
UCPU1B
IVY-BRIDGE_BGA1023
C867@
CLOCKS
MISC THERMAL PWR MANAGEMENT
DDR3
MISC
JTAG & BPM
UCPU1B
IVY-BRIDGE_BGA1023
C867@
SM_RCOMP[1] BE43
SM_RCOMP[2] BG43
SM_DRAMRST# AT30
SM_RCOMP[0] BF44
BCLK# H2
BCLK J3
DPLL_REF_CLK# AG1
DPLL_REF_CLK AG3
CATERR#
C49
PECI
A48
PROCHOT#
C45
THERMTRIP#
D45
SM_DRAMPWROK
BE45
RESET#
D44
PRDY# N53
PREQ# N55
TCK L56
TMS L55
TRST# J58
TDI M60
TDO L59
DBR# K58
BPM#[0] G58
BPM#[1] E55
BPM#[2] E59
BPM#[3] G55
BPM#[4] G59
BPM#[5] H60
BPM#[6] J59
BPM#[7] J61
PM_SYNC
C48
PROC_DETECT#
C57
PROC_SELECT#
F49
UNCOREPWRGOOD
B46
C67
0.1U_0402_16V4Z
C67
0.1U_0402_16V4Z
1
2
T4PAD@T4PAD@
R4 1K_0402_5%
LVDS@
R4 1K_0402_5%
LVDS@
12
T1 PAD @T1 PAD @
T5PAD@T5PAD@
C476
180P_0402_50V8J
@C476
180P_0402_50V8J
@
12
R7 62_0402_5%R7 62_0402_5%
12
R11 200_0402_1%R11 200_0402_1%
12
R16
200_0402_5%
R16
200_0402_5%
12
C65 0.1U_0402_16V4Z
@
C65 0.1U_0402_16V4Z
@
12
U1
SN74LVC1G07DCKR_SC70-5
U1
SN74LVC1G07DCKR_SC70-5
NC
1
A
2
G
3
Y4
P5
R6 10K_0402_5%R6 10K_0402_5%
12
R18 130_0402_5%R18 130_0402_5%
1 2
T3PAD@T3PAD@
U2
MC74VHC1G09DFT2G_SC70-5
U2
MC74VHC1G09DFT2G_SC70-5
B
1
A
2Y4
VCC 5
G
3
T2PAD@T2PAD@
R12
75_0402_5%
R12
75_0402_5%
12

A
A
B
B
C
C
D
D
E
E
1 1
2 2
3 3
4 4
CPU DIMM reset
S0
DRAMRST_CNTRL_PCH hgih ,MOS ON
SM_DRAMRST# HIGH,DDR3 DRAMRST# HIGH
Dimm not reset
S3
DRAMRST_CNTRL_PCH Low ,MOS OFF
SM_DRAMRST# lo,DDR3 DRAMRST# HIGH
Dimm not reset
S4,5
DRAMRST_CNTRL_PCH Low ,MOS OFF
SM_DRAMRST# lo,DDR3 DRAMRST# low
Dimm reset
Follow CRB1.0
DDR_A_D63
DDR_A_D62
DDR_A_D8
DDR_A_D3
DDR_A_D4
DDR_A_D7
DDR_A_D5
DDR_A_D6
DDR_A_D59
DDR_A_D58
DDR_A_D57
DDR_A_D56
DDR_A_D47
DDR_A_D46
DDR_A_D42
DDR_A_D43
DDR_A_D34
DDR_A_D39
DDR_A_D44
DDR_A_D45
DDR_A_D35
DDR_A_D41
DDR_A_D40
DDR_A_D38
DDR_A_D36
DDR_A_D37
DDR_A_D32
DDR_A_D33
DDR_A_D61
DDR_A_D60
DDR_A_D2
DDR_A_D1
DDR_A_D0
DDR_A_D55
DDR_A_D54
DDR_A_D51
DDR_A_D48
DDR_A_D50
DDR_A_D49
DDR_A_D52
DDR_A_D53
DDR_A_D31
DDR_A_D14
DDR_A_D15
DDR_A_D25
DDR_A_D24
DDR_A_D26
DDR_A_D27
DDR_A_D30
DDR_A_D9
DDR_A_D13
DDR_A_D12
DDR_A_D10
DDR_A_D11
DDR_A_D29
DDR_A_D28
DDR_A_D19
DDR_A_D20
DDR_A_D16
DDR_A_D21
DDR_A_D17
DDR_A_D22
DDR_A_D18
DDR_A_D23
DDR_A_MA15
DDR_A_MA0
DDR_A_MA14
DDR_A_MA5
DDR_A_MA4
DDR_A_MA1
DDR_A_MA2
DDR_A_MA3
DDR_A_MA9
DDR_A_MA7
DDR_A_MA6
DDR_A_MA12
DDR_A_MA13
DDR_A_MA8
DDR_A_MA11
DDR_A_MA10
DDR_B_D33
DDR_B_D14
DDR_B_D42
DDR_B_D59
DDR_B_D63
DDR_B_D43
DDR_B_D55
DDR_B_D53
DDR_B_D29
DDR_B_D24
DDR_B_D34
DDR_B_D4
DDR_B_D26
DDR_B_D13
DDR_B_D10
DDR_B_D21
DDR_B_D11
DDR_B_D57
DDR_B_D44
DDR_B_D0
DDR_B_D7
DDR_B_D46
DDR_B_D3
DDR_B_D15
DDR_B_D27
DDR_B_D30
DDR_B_D35
DDR_B_D40
DDR_B_D49
DDR_B_D23
DDR_B_D25
DDR_B_D19
DDR_B_D37
DDR_B_D48
DDR_B_D36
DDR_B_D18
DDR_B_D8
DDR_B_D47
DDR_B_D9
DDR_B_D60
DDR_B_D50
DDR_B_D62
DDR_B_D52
DDR_B_D2
DDR_B_D51
DDR_B_D56
DDR_B_D39
DDR_B_D22
DDR_B_D28
DDR_B_D6
DDR_B_D45
DDR_B_D17
DDR_B_D58
DDR_B_D61
DDR_B_D31
DDR_B_D54
DDR_B_D1
DDR_B_D41
DDR_B_D5
DDR_B_D12
DDR_B_D20
DDR_B_D38
DDR_B_D32
DDR_B_D16
DDR_B_MA15
DDR_B_MA0
DDR_B_MA9
DDR_B_MA7
DDR_B_MA13
DDR_B_MA2
DDR_B_MA4
DDR_B_MA11
DDR_B_MA3
DDR_B_MA5
DDR_B_MA6
DDR_B_MA10
DDR_B_MA8
DDR_B_MA1
DDR_B_MA12
DDR_B_MA14
DIMM_DRAMRST#_RSM_DRAMRST#
DDR_A_DQS#7
DDR_A_DQS#0
DDR_A_DQS#2
DDR_A_DQS#5
DDR_A_DQS#3
DDR_A_DQS#1
DDR_A_DQS#4
DDR_A_DQS#6
DDR_A_DQS0
DDR_A_DQS2
DDR_A_DQS1
DDR_A_DQS6
DDR_A_DQS5
DDR_A_DQS4
DDR_A_DQS3
DDR_A_DQS7
DDR_B_DQS7
DDR_B_DQS0
DDR_B_DQS1
DDR_B_DQS5
DDR_B_DQS4
DDR_B_DQS3
DDR_B_DQS2
DDR_B_DQS6
DDR_B_DQS#1
DDR_B_DQS#7
DDR_B_DQS#5
DDR_B_DQS#4
DDR_B_DQS#0
DDR_B_DQS#3
DDR_B_DQS#6
DDR_B_DQS#2
RST_GATE_R
+1.5V
DDR_A_D[0..63]<11>
SA_CLK_DDR0 <11>
SA_CLK_DDR#0 <11>
DDRA_CKE0_DIMMA <11>
DDR_B_D[0..63]<12>
SA_CLK_DDR1 <11>
SA_CLK_DDR#1 <11>
DDRA_CKE1_DIMMA <11>
DDRA_CS0_DIMMA# <11>
DDRA_CS1_DIMMA# <11>
SA_ODT0 <11>
SA_ODT1 <11>
DDR_A_DQS#[0..7] <11>
DDR_A_DQS[0..7] <11>
DDR_A_MA[0..15] <11>
DIMM_DRAMRST# <11,12>
DDR_A_BS1<11>
DDR_A_BS2<11>
DDR_A_BS0<11>
DDR_A_RAS#<11>
DDR_A_WE#<11>
DDR_A_CAS#<11>
SM_DRAMRST#<5>
RST_GATE<14>
EC_RST_GATE<29>
RST_GATE_R <11,12>
DDR_B_BS1<12>
DDR_B_BS2<12>
DDR_B_BS0<12>
DDR_B_RAS#<12>
DDR_B_WE#<12>
DDR_B_CAS#<12>
DDR_B_DQS#[0..7] <12>
DDR_B_DQS[0..7] <12>
DDR_B_MA[0..15] <12>
SB_CLK_DDR0 <12>
SB_CLK_DDR#0 <12>
DDRB_CKE0_DIMMB <12>
SB_CLK_DDR1 <12>
SB_CLK_DDR#1 <12>
DDRB_CKE1_DIMMB <12>
DDRB_CS0_DIMMB# <12>
DDRB_CS1_DIMMB# <12>
SB_ODT0 <12>
SB_ODT1 <12>
Title
Size Document Number Rev
Date: Sheet of
Security Classification
Compal Secret Data
THIS SHEET OF ENGINEERING DRAWING IS THE PROPRIETARY PROPERTY OF COMPAL ELECTRONICS, INC. AND CONTAINS CONFIDENTIAL
AND TRADE SECRET INFORMATION. THIS SHEET MAY NOT BE TRANSFERED FROM THE CUSTODY OF THE COMPETENT DIVISION OF R&D
DEPARTMENT EXCEPT AS AUTHORIZED BY COMPAL ELECTRONICS, INC. NEITHER THIS SHEET NOR THE INFORMATION IT CONTAINS
MAY BE USED BY OR DISCLOSED TO ANY THIRD PARTY WITHOUT PRIOR WRITTEN CONSENT OF COMPAL ELECTRONICS, INC.
Issued Date
Deciphered Date
0.1
PROCESSOR(3/7) DDRIII
Custom
6 45Friday, August 10, 2012
2012/03/21 2013/03/21
Compal Electronics, Inc.
CHROME M/B LA-8943P Schematic
Title
Size Document Number Rev
Date: Sheet of
Security Classification
Compal Secret Data
THIS SHEET OF ENGINEERING DRAWING IS THE PROPRIETARY PROPERTY OF COMPAL ELECTRONICS, INC. AND CONTAINS CONFIDENTIAL
AND TRADE SECRET INFORMATION. THIS SHEET MAY NOT BE TRANSFERED FROM THE CUSTODY OF THE COMPETENT DIVISION OF R&D
DEPARTMENT EXCEPT AS AUTHORIZED BY COMPAL ELECTRONICS, INC. NEITHER THIS SHEET NOR THE INFORMATION IT CONTAINS
MAY BE USED BY OR DISCLOSED TO ANY THIRD PARTY WITHOUT PRIOR WRITTEN CONSENT OF COMPAL ELECTRONICS, INC.
Issued Date
Deciphered Date
0.1
PROCESSOR(3/7) DDRIII
Custom
6 45Friday, August 10, 2012
2012/03/21 2013/03/21
Compal Electronics, Inc.
CHROME M/B LA-8943P Schematic
Title
Size Document Number Rev
Date: Sheet of
Security Classification
Compal Secret Data
THIS SHEET OF ENGINEERING DRAWING IS THE PROPRIETARY PROPERTY OF COMPAL ELECTRONICS, INC. AND CONTAINS CONFIDENTIAL
AND TRADE SECRET INFORMATION. THIS SHEET MAY NOT BE TRANSFERED FROM THE CUSTODY OF THE COMPETENT DIVISION OF R&D
DEPARTMENT EXCEPT AS AUTHORIZED BY COMPAL ELECTRONICS, INC. NEITHER THIS SHEET NOR THE INFORMATION IT CONTAINS
MAY BE USED BY OR DISCLOSED TO ANY THIRD PARTY WITHOUT PRIOR WRITTEN CONSENT OF COMPAL ELECTRONICS, INC.
Issued Date
Deciphered Date
0.1
PROCESSOR(3/7) DDRIII
Custom
6 45Friday, August 10, 2012
2012/03/21 2013/03/21
Compal Electronics, Inc.
CHROME M/B LA-8943P Schematic
R20
1K_0402_5%
R20
1K_0402_5%
12
DDR SYSTEM MEMORY B
UCPU1D
IVY-BRIDGE_BGA1023
C867@
DDR SYSTEM MEMORY B
UCPU1D
IVY-BRIDGE_BGA1023
C867@
SB_CK[0] BA34
SB_CK[1] BA36
SB_CK#[0] AY34
SB_CK#[1] BB36
SB_CKE[0] AR22
SB_CKE[1] BF27
SB_ODT[0] AT43
SB_ODT[1] BG47
SB_DQS[4] BE51
SB_DQS#[4] BG51
SB_DQS[5] BA61
SB_DQS#[5] BA59
SB_DQS[6] AR59
SB_DQS#[6] AT60
SB_DQS[7] AK61
SB_DQS#[7] AK59
SB_DQS[0] AM2
SB_DQS#[0] AL3
SB_DQS[1] AV1
SB_DQS#[1] AV3
SB_DQS[2] BE11
SB_DQS#[2] BG11
SB_DQS[3] BD18
SB_DQS#[3] BD17
SB_MA[0] BF32
SB_MA[1] BE33
SB_MA[2] BD33
SB_MA[3] AU30
SB_MA[4] BD30
SB_MA[5] AV30
SB_MA[6] BG30
SB_MA[7] BD29
SB_MA[8] BE30
SB_MA[9] BE28
SB_MA[10] BD43
SB_MA[11] AT28
SB_MA[12] AV28
SB_MA[13] BD46
SB_MA[14] AT26
SB_MA[15] AU22
SB_DQ[0]
AL4
SB_DQ[1]
AL1
SB_DQ[2]
AN3
SB_DQ[3]
AR4
SB_DQ[4]
AK4
SB_DQ[5]
AK3
SB_DQ[6]
AN4
SB_DQ[7]
AR1
SB_DQ[8]
AU4
SB_DQ[9]
AT2
SB_DQ[10]
AV4
SB_DQ[11]
BA4
SB_DQ[12]
AU3
SB_DQ[13]
AR3
SB_DQ[14]
AY2
SB_DQ[15]
BA3
SB_DQ[16]
BE9
SB_DQ[17]
BD9
SB_DQ[18]
BD13
SB_DQ[19]
BF12
SB_DQ[20]
BF8
SB_DQ[21]
BD10
SB_DQ[22]
BD14
SB_DQ[23]
BE13
SB_DQ[24]
BF16
SB_DQ[25]
BE17
SB_DQ[26]
BE18
SB_DQ[27]
BE21
SB_DQ[28]
BE14
SB_DQ[29]
BG14
SB_DQ[30]
BG18
SB_DQ[31]
BF19
SB_DQ[32]
BD50
SB_DQ[33]
BF48
SB_DQ[34]
BD53
SB_DQ[35]
BF52
SB_DQ[36]
BD49
SB_DQ[37]
BE49
SB_DQ[38]
BD54
SB_DQ[39]
BE53
SB_DQ[40]
BF56
SB_DQ[41]
BE57
SB_DQ[42]
BC59
SB_DQ[43]
AY60
SB_DQ[44]
BE54
SB_DQ[45]
BG54
SB_DQ[46]
BA58
SB_DQ[47]
AW59
SB_DQ[48]
AW58
SB_DQ[49]
AU58
SB_DQ[50]
AN61
SB_DQ[51]
AN59
SB_DQ[52]
AU59
SB_DQ[53]
AU61
SB_DQ[54]
AN58
SB_DQ[55]
AR58
SB_DQ[56]
AK58
SB_DQ[57]
AL58
SB_DQ[58]
AG58
SB_DQ[59]
AG59
SB_DQ[60]
AM60
SB_DQ[61]
AL59
SB_DQ[62]
AF61
SB_DQ[63]
AH60
SB_CS#[0] BE41
SB_CS#[1] BE47
SB_CAS#
AV43
SB_RAS#
BF40
SB_WE#
BD45
SB_BS[0]
BG39
SB_BS[1]
BD42
SB_BS[2]
AT22
DDR SYSTEM MEMORY A
UCPU1C
IVY-BRIDGE_BGA1023
C867@
DDR SYSTEM MEMORY A
UCPU1C
IVY-BRIDGE_BGA1023
C867@
SA_CK[0] AU36
SA_CK[1] AT40
SA_CK#[0] AV36
SA_CK#[1] AU40
SA_CKE[0] AY26
SA_CKE[1] BB26
SA_CS#[0] BB40
SA_CS#[1] BC41
SA_ODT[0] AY40
SA_ODT[1] BA41
SA_DQS[0] AJ11
SA_DQS#[0] AL11
SA_DQS[1] AR10
SA_DQS#[1] AR8
SA_DQS[2] AY11
SA_DQS#[2] AV11
SA_DQS[3] AU17
SA_DQS[4] AW45
SA_DQS#[4] AV45
SA_DQS[5] AV51
SA_DQS#[5] AY51
SA_DQS[6] AT56
SA_DQS#[6] AT55
SA_DQS[7] AK54
SA_DQS#[7] AK55
SA_MA[0] BG35
SA_MA[1] BB34
SA_MA[2] BE35
SA_MA[3] BD35
SA_MA[4] AT34
SA_MA[5] AU34
SA_MA[6] BB32
SA_MA[7] AT32
SA_MA[8] AY32
SA_MA[9] AV32
SA_MA[10] BE37
SA_MA[11] BA30
SA_MA[12] BC30
SA_MA[13] AW41
SA_MA[14] AY28
SA_MA[15] AU26
SA_DQ[0]
AG6
SA_DQ[1]
AJ6
SA_DQ[2]
AP11
SA_DQ[3]
AL6
SA_DQ[4]
AJ10
SA_DQ[5]
AJ8
SA_DQ[6]
AL8
SA_DQ[7]
AL7
SA_DQ[8]
AR11
SA_DQ[9]
AP6
SA_DQ[10]
AU6
SA_DQ[11]
AV9
SA_DQ[12]
AR6
SA_DQ[13]
AP8
SA_DQ[14]
AT13
SA_DQ[15]
AU13
SA_DQ[16]
BC7
SA_DQ[17]
BB7
SA_DQ[18]
BA13
SA_DQ[19]
BB11
SA_DQ[20]
BA7
SA_DQ[21]
BA9
SA_DQ[22]
BB9
SA_DQ[23]
AY13
SA_DQ[24]
AV14
SA_DQ[25]
AR14
SA_DQ[26]
AY17
SA_DQ[27]
AR19
SA_DQ[28]
BA14
SA_DQ[29]
AU14
SA_DQ[30]
BB14
SA_DQ[31]
BB17
SA_DQ[32]
BA45
SA_DQ[33]
AR43
SA_DQ[34]
AW48
SA_DQ[35]
BC48
SA_DQ[36]
BC45
SA_DQ[37]
AR45
SA_DQ[38]
AT48
SA_DQ[39]
AY48
SA_DQ[40]
BA49
SA_DQ[41]
AV49
SA_DQ[42]
BB51
SA_DQ[43]
AY53
SA_DQ[44]
BB49
SA_DQ[45]
AU49
SA_DQ[46]
BA53
SA_DQ[47]
BB55
SA_DQ[48]
BA55
SA_DQ[49]
AV56
SA_DQ[50]
AP50
SA_DQ[51]
AP53
SA_DQ[52]
AV54
SA_DQ[53]
AT54
SA_DQ[54]
AP56
SA_DQ[55]
AP52
SA_DQ[56]
AN57
SA_DQ[57]
AN53
SA_DQ[58]
AG56
SA_DQ[59]
AG53
SA_DQ[60]
AN55
SA_DQ[61]
AN52
SA_DQ[62]
AG55
SA_DQ[63]
AK56
SA_CAS#
BE39
SA_RAS#
BD39
SA_WE#
AT41
SA_BS[0]
BD37
SA_BS[1]
BF36
SA_BS[2]
BA28
SA_DQS#[3] AT17
G
D
S
Q1
BSS138_NL_SOT23-3
G
D
S
Q1
BSS138_NL_SOT23-3
2
13
R23
0_0402_5%
DS3@
R23
0_0402_5%
DS3@
1 2
R19
0_0402_5%
@
R19
0_0402_5%
@
1 2
R22
4.99K_0402_1%
R22
4.99K_0402_1%
1 2
R21 1K_0402_5%R21 1K_0402_5%
1 2
C68
0.047U_0402_16V7K
C68
0.047U_0402_16V7K
1
2
R24
0_0402_5%
DS3@
R24
0_0402_5%
DS3@
1 2

A
A
B
B
C
C
D
D
E
E
1 1
2 2
3 3
4 4
These pins are for solder joint
reliability and non-critical to
function. For BGA only.
10: 2x8 PCI Express
PCIE Port Bifurcation Straps
CFG[6:5]
11: (Default) 1x16 PCI Express
CFG7
PEG DEFER TRAINING
0: PEG Wait for BIOS for training
1: (Default) PEG Train immediately following
xxRESETB de assertion
CFG4
eDP enable
0:Enable
1:Disable
CFG Straps for Processor
01: Reserved
00: 1x8,2x4 PCI Express
PEG Static Lane Reversal - CFG2 is for the 16x
CFG2
0:Lane Reversed
1: Normal Operation; Lane # definition matches
socket pin map definition
*
*
*
UMA,Optimus eDP
DISO eDP
Tacoma_Fall2 1.0 P.12
VAXG_VAL_SENSE
VCC_VAL_SENSE
VSS_VAL_SENSE
CFG2
CFG4
CFG5
CFG6
CFG7
VSSAXG_VAL_SENSE
DC_TEST_C4_D3
DC_TEST_A59_C59
DC_TEST_A61_C61
DC_TEST_BE59_BE61
DC_TEST_BG59_BG61
DC_TEST_BE3_BG3
DC_TEST_BE1_BG1
CFG4
CFG5
CFG2
CFG7
CFG0
CFG6
Title
Size Document Number Rev
Date: Sheet of
Security Classification
Compal Secret Data
THIS SHEET OF ENGINEERING DRAWING IS THE PROPRIETARY PROPERTY OF COMPAL ELECTRONICS, INC. AND CONTAINS CONFIDENTIAL
AND TRADE SECRET INFORMATION. THIS SHEET MAY NOT BE TRANSFERED FROM THE CUSTODY OF THE COMPETENT DIVISION OF R&D
DEPARTMENT EXCEPT AS AUTHORIZED BY COMPAL ELECTRONICS, INC. NEITHER THIS SHEET NOR THE INFORMATION IT CONTAINS
MAY BE USED BY OR DISCLOSED TO ANY THIRD PARTY WITHOUT PRIOR WRITTEN CONSENT OF COMPAL ELECTRONICS, INC.
Issued Date
Deciphered Date
0.1
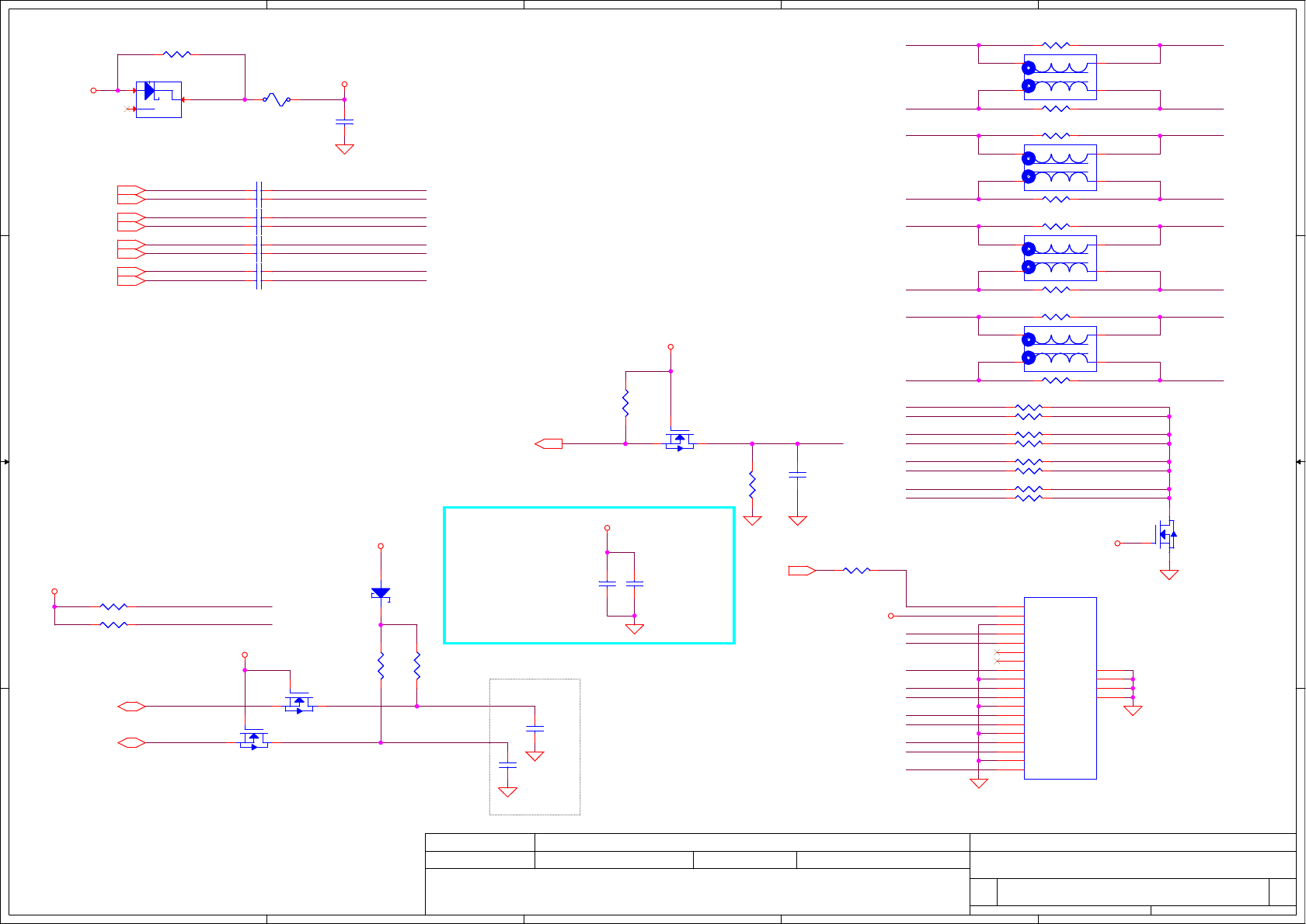
PROCESSOR(4/7) RSVD,CFG
Custom
7 45Friday, August 10, 2012
2012/03/21 2013/03/21
Compal Electronics, Inc.
CHROME M/B LA-8943P Schematic
Title
Size Document Number Rev
Date: Sheet of
Security Classification
Compal Secret Data
THIS SHEET OF ENGINEERING DRAWING IS THE PROPRIETARY PROPERTY OF COMPAL ELECTRONICS, INC. AND CONTAINS CONFIDENTIAL
AND TRADE SECRET INFORMATION. THIS SHEET MAY NOT BE TRANSFERED FROM THE CUSTODY OF THE COMPETENT DIVISION OF R&D
DEPARTMENT EXCEPT AS AUTHORIZED BY COMPAL ELECTRONICS, INC. NEITHER THIS SHEET NOR THE INFORMATION IT CONTAINS
MAY BE USED BY OR DISCLOSED TO ANY THIRD PARTY WITHOUT PRIOR WRITTEN CONSENT OF COMPAL ELECTRONICS, INC.
Issued Date
Deciphered Date
0.1
PROCESSOR(4/7) RSVD,CFG
Custom
7 45Friday, August 10, 2012
2012/03/21 2013/03/21
Compal Electronics, Inc.
CHROME M/B LA-8943P Schematic
Title
Size Document Number Rev
Date: Sheet of
Security Classification
Compal Secret Data
THIS SHEET OF ENGINEERING DRAWING IS THE PROPRIETARY PROPERTY OF COMPAL ELECTRONICS, INC. AND CONTAINS CONFIDENTIAL
AND TRADE SECRET INFORMATION. THIS SHEET MAY NOT BE TRANSFERED FROM THE CUSTODY OF THE COMPETENT DIVISION OF R&D
DEPARTMENT EXCEPT AS AUTHORIZED BY COMPAL ELECTRONICS, INC. NEITHER THIS SHEET NOR THE INFORMATION IT CONTAINS
MAY BE USED BY OR DISCLOSED TO ANY THIRD PARTY WITHOUT PRIOR WRITTEN CONSENT OF COMPAL ELECTRONICS, INC.
Issued Date
Deciphered Date
0.1
PROCESSOR(4/7) RSVD,CFG
Custom
7 45Friday, August 10, 2012
2012/03/21 2013/03/21
Compal Electronics, Inc.
CHROME M/B LA-8943P Schematic
T38 PAD @T38 PAD @
T7 PAD @T7 PAD @
R31
1K_0402_1%
@
R31
1K_0402_1%
@
12
RESERVED
UCPU1E
IVY-BRIDGE_BGA1023
C867@
RESERVED
UCPU1E
IVY-BRIDGE_BGA1023
C867@
CFG[0]
B50
CFG[1]
C51
CFG[2]
B54
CFG[3]
D53
CFG[4]
A51
CFG[5]
C53
CFG[6]
C55
CFG[7]
H49
CFG[8]
A55
CFG[9]
H51
CFG[10]
K49
CFG[11]
K53
CFG[12]
F53
CFG[13]
G53
CFG[14]
L51
CFG[15]
F51
CFG[16]
D52
CFG[17]
L53
DC_TEST_A4 A4
DC_TEST_A58 A58
DC_TEST_A59 A59
DC_TEST_A61 A61
DC_TEST_BD1 BD1
DC_TEST_BD61 BD61
DC_TEST_BE1 BE1
DC_TEST_BE3 BE3
DC_TEST_BE59 BE59
DC_TEST_BE61 BE61
DC_TEST_BG1 BG1
DC_TEST_BG3 BG3
DC_TEST_BG4 BG4
DC_TEST_BG58 BG58
DC_TEST_BG59 BG59
DC_TEST_BG61 BG61
DC_TEST_C4 C4
DC_TEST_C59 C59
DC_TEST_C61 C61
DC_TEST_D1 D1
DC_TEST_D3 D3
DC_TEST_D61 D61
VCC_VAL_SENSE
H43
VSS_VAL_SENSE
K43
VAXG_VAL_SENSE
H45
VSSAXG_VAL_SENSE
K45
VCC_DIE_SENSE
F48
RSVD41 AH2
RSVD42 AG13
RSVD43 AM14
RSVD44 AM15
RSVD8
BA19
RSVD9
AV19
RSVD10
AT21
RSVD11
BB21
RSVD12
BB19
RSVD13
AY21
RSVD14
BA22
RSVD15
AY22
RSVD16
AU19
RSVD17
AU21
RSVD18
BD21
RSVD19
BD22
RSVD20
BD25
RSVD21
BD26
RSVD22
BG22
RSVD23
BE22
RSVD24
BG26
RSVD25
BE26
RSVD26
BF23
RSVD27
BE24
RSVD45 N50
RSVD30 N42
RSVD31 L42
RSVD32 L45
RSVD33 L47
RSVD34 M13
RSVD35 M14
RSVD36 U14
RSVD37 W14
RSVD38 P13
RSVD39 AT49
RSVD40 K24
RSVD6
H48
RSVD7
K48
BCLK_ITP N59
BCLK_ITP# N58
R33
1K_0402_1%@
R33
1K_0402_1%@
12
T39 PAD @T39 PAD @
R25
1K_0402_1%
@
R25
1K_0402_1%
@
12
R28
1K_0402_1%
EDP@ R28
1K_0402_1%
EDP@
12
T40 PAD @T40 PAD @
R32
1K_0402_1%
@
R32
1K_0402_1%
@
12
T8 PAD @T8 PAD @
T37 PAD @T37 PAD @

A
A
B
B
C
C
D
D
E
E
1 1
2 2
3 3
4 4
8.5A
Should change to connect form
power cirucit & layout differential
with VCCIO_SENSE.
ULV type
DC 33A
Place the PU
resistors close to CPU
Place the PU
resistors close to VR
*
BC22
VCCIO_SEL after Ivy bridge ES2 Voltage support
0: +1.0VS_VTT
1/NC : (Default) +1.05VS_VTT
INTEL Recommend VCC
4*470UF,12*22uF(0805) and 35*2.2uF(0402)
PD0.8
CAP at P.51
INTEL Recommend VCCIO
2*330UF,10*10uF(0603) and 26*1uF(0402)
PD0.8
CAP at P.51
Check list 1.5
For DDR
For PEG
VSSIO_SENSE
VSSSENSE_R
VCCSENSE_R
H_CPU_SVIDALRT#
H_CPU_SVIDCLK
H_CPU_SVIDDAT
VCCIO_SEL
VCCIO_SEL
+CPU_CORE
+1.05VS_VTT+1.05VS_VTT
+1.05VS_VTT
+1.05VS_VTT
+1.05VS_VTT
+CPU_CORE
+3VS
+1.05VS_VTT
SVID_ALERT# <41>
SVID_CLK <41>
SVID_DATA <41>
VCCSENSE <41>
VSSSENSE <41>
VCCIO_SENSE <40>
Title
Size Document Number Rev
Date: Sheet of
Security Classification
Compal Secret Data
THIS SHEET OF ENGINEERING DRAWING IS THE PROPRIETARY PROPERTY OF COMPAL ELECTRONICS, INC. AND CONTAINS CONFIDENTIAL
AND TRADE SECRET INFORMATION. THIS SHEET MAY NOT BE TRANSFERED FROM THE CUSTODY OF THE COMPETENT DIVISION OF R&D
DEPARTMENT EXCEPT AS AUTHORIZED BY COMPAL ELECTRONICS, INC. NEITHER THIS SHEET NOR THE INFORMATION IT CONTAINS
MAY BE USED BY OR DISCLOSED TO ANY THIRD PARTY WITHOUT PRIOR WRITTEN CONSENT OF COMPAL ELECTRONICS, INC.
Issued Date Deciphered Date
0.1
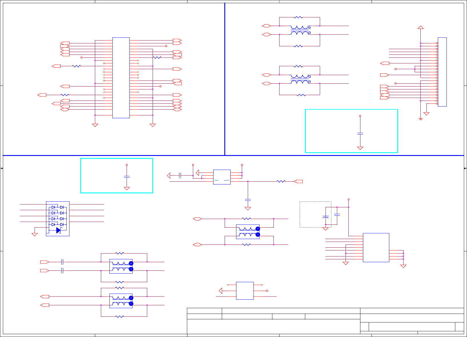
PROCESSOR(5/7) PWR,BYPASS
Custom
8 45Friday, August 10, 2012
2012/03/21 2013/03/21
Compal Electronics, Inc.
CHROME M/B LA-8943P Schematic
Title
Size Document Number Rev
Date: Sheet of
Security Classification
Compal Secret Data
THIS SHEET OF ENGINEERING DRAWING IS THE PROPRIETARY PROPERTY OF COMPAL ELECTRONICS, INC. AND CONTAINS CONFIDENTIAL
AND TRADE SECRET INFORMATION. THIS SHEET MAY NOT BE TRANSFERED FROM THE CUSTODY OF THE COMPETENT DIVISION OF R&D
DEPARTMENT EXCEPT AS AUTHORIZED BY COMPAL ELECTRONICS, INC. NEITHER THIS SHEET NOR THE INFORMATION IT CONTAINS
MAY BE USED BY OR DISCLOSED TO ANY THIRD PARTY WITHOUT PRIOR WRITTEN CONSENT OF COMPAL ELECTRONICS, INC.
Issued Date Deciphered Date
0.1
PROCESSOR(5/7) PWR,BYPASS
Custom
8 45Friday, August 10, 2012
2012/03/21 2013/03/21
Compal Electronics, Inc.
CHROME M/B LA-8943P Schematic
Title
Size Document Number Rev
Date: Sheet of
Security Classification
Compal Secret Data
THIS SHEET OF ENGINEERING DRAWING IS THE PROPRIETARY PROPERTY OF COMPAL ELECTRONICS, INC. AND CONTAINS CONFIDENTIAL
AND TRADE SECRET INFORMATION. THIS SHEET MAY NOT BE TRANSFERED FROM THE CUSTODY OF THE COMPETENT DIVISION OF R&D
DEPARTMENT EXCEPT AS AUTHORIZED BY COMPAL ELECTRONICS, INC. NEITHER THIS SHEET NOR THE INFORMATION IT CONTAINS
MAY BE USED BY OR DISCLOSED TO ANY THIRD PARTY WITHOUT PRIOR WRITTEN CONSENT OF COMPAL ELECTRONICS, INC.
Issued Date Deciphered Date
0.1
PROCESSOR(5/7) PWR,BYPASS
Custom
8 45Friday, August 10, 2012
2012/03/21 2013/03/21
Compal Electronics, Inc.
CHROME M/B LA-8943P Schematic
R38 43_0402_1%R38 43_0402_1%
1 2
R40 0_0402_5%R40 0_0402_5%
1 2
POWER
CORE SUPPLY
PEG IO AND DDR IO
SENSE LINES SVID QUIET
RAILS
UCPU1F
IVY-BRIDGE_BGA1023
C867@
POWER
CORE SUPPLY
PEG IO AND DDR IO
SENSE LINES SVID QUIET
RAILS
UCPU1F
IVY-BRIDGE_BGA1023
C867@
VCC_SENSE F43
VSS_SENSE G43
VIDALERT# A44
VIDSCLK B43
VIDSOUT C44
VSS_SENSE_VCCIO AN17
VCC[1]
A26
VCC[2]
A29
VCC[3]
A31
VCC[4]
A34
VCC[5]
A35
VCC[6]
A38
VCC[7]
A39
VCC[8]
A42
VCC[9]
C26
VCC[10]
C27
VCC[11]
C32
VCC[12]
C34
VCC[13]
C37
VCC[14]
C39
VCC[15]
C42
VCC[16]
D27
VCC[17]
D32
VCC[18]
D34
VCC[19]
D37
VCC[20]
D39
VCC[21]
D42
VCC[22]
E26
VCC[23]
E28
VCC[24]
E32
VCC[25]
E34
VCC[26]
E37
VCC[27]
E38
VCC[28]
F25
VCC[29]
F26
VCC[30]
F28
VCC[31]
F32
VCC[32]
F34
VCC[33]
F37
VCC[34]
F38
VCC[35]
F42
VCC[36]
G42
VCC[37]
H25
VCC[38]
H26
VCC[39]
H28
VCC[40]
H29
VCC[41]
H32
VCC[42]
H34
VCC[43]
H35
VCC[44]
H37
VCC[45]
H38
VCC[46]
H40
VCC[47]
J25
VCC[48]
J26
VCC[49]
J28
VCC[50]
J29
VCC[51]
J32
VCC[52]
J34
VCC[53]
J35
VCC[54]
J37
VCC[55]
J38
VCC[56]
J40
VCC[57]
J42
VCC[58]
K26
VCC[59]
K27
VCC[60]
K29
VCC[61]
K32
VCC[62]
K34
VCC[63]
K35
VCC[64]
K37
VCC[66]
K39
VCC[67]
K42
VCC[68]
L25
VCC[69]
L28
VCC[70]
L33
VCC[71]
L36
VCC[72]
L40
VCC[73]
N26
VCC[74]
N30
VCC[75]
N34
VCC[76]
N38
VCCIO[1] AF46
VCCIO[3] AG48
VCCIO[4] AG50
VCCIO[5] AG51
VCCIO[6] AJ17
VCCIO[7] AJ21
VCCIO[8] AJ25
VCCIO[9] AJ43
VCCIO[10] AJ47
VCCIO[11] AK50
VCCIO[12] AK51
VCCIO[13] AL14
VCCIO[14] AL15
VCCIO[15] AL16
VCCIO[16] AL20
VCCIO[17] AL22
VCCIO[18] AL26
VCCIO[19] AL45
VCCIO[20] AL48
VCCIO[21] AM16
VCCIO[22] AM17
VCCIO[23] AM21
VCCIO[24] AM43
VCCIO[25] AM47
VCCIO[26] AN20
VCCIO[27] AN42
VCCIO[28] AN45
VCCIO[29] AN48
VCCIO[30] AA14
VCCIO[31] AA15
VCCIO[32] AB17
VCCIO[33] AB20
VCCIO[34] AC13
VCCIO[35] AD16
VCCIO[36] AD18
VCCIO[37] AD21
VCCIO[38] AE14
VCCIO[39] AE15
VCCIO[40] AF16
VCCIO[41] AF18
VCCIO[42] AF20
VCCIO[43] AG15
VCCIO[44] AG16
VCCIO[45] AG17
VCCIO[46] AG20
VCCIO[47] AG21
VCCIO[48] AJ14
VCCIO[49] AJ15
VCCIO50 W16
VCCIO51 W17
VCCPQE[1] AM25
VCCPQE[2] AN22
VCCIO_SENSE AN16
VCCIO_SEL BC22
R36
130_0402_5%
R36
130_0402_5%
12
R43 0_0402_5%R43 0_0402_5%
1 2
R44 10_0402_5%R44 10_0402_5%
1 2
R39 0_0402_5%R39 0_0402_5%
1 2
R34
10K_0402_5%
@
R34
10K_0402_5%
@
12
R46
10_0402_5%
R46
10_0402_5%
12
R45
100_0402_1%
R45
100_0402_1%
12
R35
10K_0402_5%
@
R35
10K_0402_5%
@
12
C69
1U_0402_6.3V6K
C69
1U_0402_6.3V6K
1 2
R41
100_0402_1%
R41
100_0402_1%
12
R37
75_0402_5%
R37
75_0402_5%
12
R42 0_0402_5%R42 0_0402_5%
1 2

A
A
B
B
C
C
D
D
E
E
1 1
2 2
3 3
4 4
DC 16A
INTEL Recommend VCCPLL
1*330uF,2*1uF(0402)
PD0.8
5A
6A
CPU EDS1.3 P.93
VCCSA_VID0 Must PD
1.2A
Place BOT OUT Conn
1
HR CR
0
0
0 X1
1 1
V
V V
V
V
VX
Vout
0.9V
0.85V
0.775V
VCCSA
VID0
0.75V
VID1
0
SGA20331E10 S POLY C 330U
2V Y D2 LESR9M EEFSX H1.9
INTEL Recommend VAXG
2*470uF,6*22uF(0805) and 6*10uF(0603)
11*1U(0402)
PD0.8 INTEL Recommend VDDQ
1*330uF,8*10uF(0603) ,10*1uF(0402)
PD0.8
INTEL Recommend VCCSA
1*330uF,5*10uF(0603) ,5*1uF(0402)
PD0.8
+V_SM_VREF should
have 20 mil trace width
Place BOT OUT BGA
SGA20331E10 S POLY C 330U
2V Y D2 LESR9M EEFSX H1.9
SA_DIMM_VREFDQ
SB_DIMM_VREFDQ
Check list1.5 P18 M1 default M3 no stuff
SGA00001700 S POLY C 220U
220U 2.5V M B2 ESR35 TPE H1.9
CR CheckList Rev1.5
Place TOP IN BGA
Place BOT OUT BGA
Place TOP IN BGA
H_VCCSA_VID0
H_VCCSA_VID1
+V_SM_VREF
SA_DIMM_VREFDQ
SB_DIMM_VREFDQ
+VCCSA
+VGFX_CORE
+VCCSA
+1.5VS
+1.8VS
+VGFX_CORE
+1.5V_CPU_VDDQ
+1.5V_CPU_VDDQ
+1.5V_CPU_VDDQ
VCC_GFXSENSE<41>
VSS_GFXSENSE<41>
H_VCCSA_VID0 <39>
H_VCCSA_VID1 <39>
VCCSA_SENSE <39>
SA_DIMM_VREFDQ <11>
SB_DIMM_VREFDQ <12>
Title
Size Document Number Rev
Date: Sheet of
Security Classification
Compal Secret Data
THIS SHEET OF ENGINEERING DRAWING IS THE PROPRIETARY PROPERTY OF COMPAL ELECTRONICS, INC. AND CONTAINS CONFIDENTIAL
AND TRADE SECRET INFORMATION. THIS SHEET MAY NOT BE TRANSFERED FROM THE CUSTODY OF THE COMPETENT DIVISION OF R&D
DEPARTMENT EXCEPT AS AUTHORIZED BY COMPAL ELECTRONICS, INC. NEITHER THIS SHEET NOR THE INFORMATION IT CONTAINS
MAY BE USED BY OR DISCLOSED TO ANY THIRD PARTY WITHOUT PRIOR WRITTEN CONSENT OF COMPAL ELECTRONICS, INC.
Issued Date Deciphered Date
0.1
PROCESSOR(6/7) PWR
Custom
9 45Friday, August 10, 2012
2012/03/21 2013/03/21
Compal Electronics, Inc.
CHROME M/B LA-8943P Schematic
Title
Size Document Number Rev
Date: Sheet of
Security Classification
Compal Secret Data
THIS SHEET OF ENGINEERING DRAWING IS THE PROPRIETARY PROPERTY OF COMPAL ELECTRONICS, INC. AND CONTAINS CONFIDENTIAL
AND TRADE SECRET INFORMATION. THIS SHEET MAY NOT BE TRANSFERED FROM THE CUSTODY OF THE COMPETENT DIVISION OF R&D
DEPARTMENT EXCEPT AS AUTHORIZED BY COMPAL ELECTRONICS, INC. NEITHER THIS SHEET NOR THE INFORMATION IT CONTAINS
MAY BE USED BY OR DISCLOSED TO ANY THIRD PARTY WITHOUT PRIOR WRITTEN CONSENT OF COMPAL ELECTRONICS, INC.
Issued Date Deciphered Date
0.1
PROCESSOR(6/7) PWR
Custom
9 45Friday, August 10, 2012
2012/03/21 2013/03/21
Compal Electronics, Inc.
CHROME M/B LA-8943P Schematic
Title
Size Document Number Rev
Date: Sheet of
Security Classification
Compal Secret Data
THIS SHEET OF ENGINEERING DRAWING IS THE PROPRIETARY PROPERTY OF COMPAL ELECTRONICS, INC. AND CONTAINS CONFIDENTIAL
AND TRADE SECRET INFORMATION. THIS SHEET MAY NOT BE TRANSFERED FROM THE CUSTODY OF THE COMPETENT DIVISION OF R&D
DEPARTMENT EXCEPT AS AUTHORIZED BY COMPAL ELECTRONICS, INC. NEITHER THIS SHEET NOR THE INFORMATION IT CONTAINS
MAY BE USED BY OR DISCLOSED TO ANY THIRD PARTY WITHOUT PRIOR WRITTEN CONSENT OF COMPAL ELECTRONICS, INC.
Issued Date Deciphered Date
0.1
PROCESSOR(6/7) PWR
Custom
9 45Friday, August 10, 2012
2012/03/21 2013/03/21
Compal Electronics, Inc.
CHROME M/B LA-8943P Schematic
C95
1U_0402_6.3V6K
C95
1U_0402_6.3V6K
12
R48
1K_0402_5%
R48
1K_0402_5%
12
C96
1U_0402_6.3V6K
C96
1U_0402_6.3V6K
12
C89
10U_0603_6.3V6M
C89
10U_0603_6.3V6M
12
C104
10U_0603_6.3V6M
C104
10U_0603_6.3V6M
12
C73
1U_0402_6.3V6K
C73
1U_0402_6.3V6K
12
C79
1U_0402_6.3V6K
C79
1U_0402_6.3V6K
12
R52
100_0402_5%
R52
100_0402_5%
12
C86
10U_0603_6.3V6M
C86
10U_0603_6.3V6M
12
C76
1U_0402_6.3V6K
C76
1U_0402_6.3V6K
12
R53
0_0402_5%
@
R53
0_0402_5%
@
12
C98
1U_0402_6.3V6K
C98
1U_0402_6.3V6K
12
C77
1U_0402_6.3V6K
C77
1U_0402_6.3V6K
12
+
C94
330U_D2_2V_Y
+
C94
330U_D2_2V_Y
1
2
C99
1U_0402_6.3V6K
C99
1U_0402_6.3V6K
12
C93
1U_0402_6.3V6K
C93
1U_0402_6.3V6K
1
2
C92
1U_0402_6.3V6K
C92
1U_0402_6.3V6K
1
2
C80
1U_0402_6.3V6K
C80
1U_0402_6.3V6K
12
C74
1U_0402_6.3V6K
C74
1U_0402_6.3V6K
12
C75
1U_0402_6.3V6K
C75
1U_0402_6.3V6K
12
R50
1K_0402_1%
@
R50
1K_0402_1%
@
12
R47
1K_0402_5%
R47
1K_0402_5%
12
R51
100_0402_5%
R51
100_0402_5%
12
+
C81
330U_D2_2V_Y
+
C81
330U_D2_2V_Y
1
2
C101
10U_0603_6.3V6M
C101
10U_0603_6.3V6M
12
C85
10U_0603_6.3V6M
C85
10U_0603_6.3V6M
12
J1
JUMP_43X118
@
J1
JUMP_43X118
@
1 2
C103
10U_0603_6.3V6M
C103
10U_0603_6.3V6M
12
C90
1U_0402_6.3V6K
C90
1U_0402_6.3V6K
12
C78
1U_0402_6.3V6K
C78
1U_0402_6.3V6K
12
C82
10U_0603_6.3V6M
C82
10U_0603_6.3V6M
12
C72
1U_0402_6.3V6K
C72
1U_0402_6.3V6K
12
C84
10U_0603_6.3V6M
C84
10U_0603_6.3V6M
12
C102
10U_0603_6.3V6M
C102
10U_0603_6.3V6M
12
C70
0.1U_0402_16V4Z
C70
0.1U_0402_16V4Z
1
2
C83
10U_0603_6.3V6M
C83
10U_0603_6.3V6M
12
C88
10U_0603_6.3V6M
C88
10U_0603_6.3V6M
12
POWER
GRAPHICS
DDR3 - 1.5V RAILS
1.8V RAIL
SENSE
LINES
SA RAIL
SENSE LINES
QUIET RAILS
VREF
VCCSA VID
lines
UCPU1G
IVY-BRIDGE_BGA1023
C867@
POWER
GRAPHICS
DDR3 - 1.5V RAILS
1.8V RAIL
SENSE
LINES
SA RAIL
SENSE LINES
QUIET RAILS
VREF
VCCSA VID
lines
UCPU1G
IVY-BRIDGE_BGA1023
C867@
SM_VREF AY43
VAXG[1]
AA46
VAXG[2]
AB47
VAXG[3]
AB50
VAXG[4]
AB51
VAXG[5]
AB52
VAXG[6]
AB53
VAXG[7]
AB55
VAXG[8]
AB56
VAXG[9]
AB58
VAXG[10]
AB59
VAXG[11]
AC61
VAXG[12]
AD47
VAXG[13]
AD48
VAXG[14]
AD50
VAXG[15]
AD51
VAXG[16]
AD52
VAXG[17]
AD53
VAXG[18]
AD55
VAXG[19]
AD56
VAXG[20]
AD58
VAXG[21]
AD59
VAXG[22]
AE46
VAXG[23]
N45
VAXG[24]
P47
VAXG[25]
P48
VAXG[26]
P50
VAXG[27]
P51
VAXG[28]
P52
VAXG[29]
P53
VAXG[30]
P55
VAXG[31]
P56
VAXG[32]
P61
VAXG[33]
T48
VAXG[34]
T58
VAXG[35]
T59
VAXG[36]
T61
VAXG[37]
U46
VAXG[38]
V47
VAXG[39]
V48
VAXG[40]
V50
VAXG[41]
V51
VAXG[42]
V52
VAXG[43]
V53
VAXG[44]
V55
VAXG[45]
V56
VAXG[46]
V58
VAXG[47]
V59
VAXG[48]
W50
VAXG[49]
W51
VAXG[50]
W52
VAXG[51]
W53
VAXG[52]
W55
VAXG[53]
W56
VAXG[54]
W61
VDDQ[11] AM40
VDDQ[12] AN30
VDDQ[13] AN34
VDDQ[14] AN38
VDDQ[15] AR26
VDDQ[1] AJ28
VDDQ[2] AJ33
VDDQ[3] AJ36
VDDQ[4] AJ40
VDDQ[5] AL30
VDDQ[6] AL34
VDDQ[7] AL38
VDDQ[8] AL42
VDDQ[9] AM33
VDDQ[10] AM36
VCCPLL[1]
BB3
VCCPLL[2]
BC1
VCCSA_SENSE U10
VCCSA_VID[1] D49
VAXG[55]
Y48
VAXG[56]
Y61
VCCPLL[3]
BC4
VAXG_SENSE
F45
VSSAXG_SENSE
G45
VCCSA[1]
L17
VCCSA[10]
R21
VCCSA[12]
V16
VCCSA[13]
V17
VCCSA[14]
V18
VCCSA[4]
N20
VCCSA[5]
N22
VCCSA[6]
P17
VCCSA[9]
R18
VDDQ[16] AR28
VDDQ[17] AR30
VDDQ[18] AR32
VDDQ[19] AR34
VDDQ[20] AR36
VDDQ[21] AR40
VDDQ[22] AV41
VDDQ[23] AW26
VDDQ[24] BA40
VDDQ[25] BB28
VDDQ[26] BG33
VCCSA[11]
U15
VCCSA[15]
V21
VCCSA[16]
W20
VCCSA[2]
L21
VCCSA[3]
N16
VCCDQ[1] AM28
VCCDQ[2] AN26
VCCSA[7]
P20
VCCSA[8]
R16
VDDQ_SENSE BC43
VSS_SENSE_VDDQ BA43
VCCSA_VID[0] D48
SA_DIMM_VREFDQ BE7
SB_DIMM_VREFDQ BG7
C100
10U_0603_6.3V6M
C100
10U_0603_6.3V6M
12
R49
1K_0402_1%
@
R49
1K_0402_1%
@
12
C71
1U_0402_6.3V6K
C71
1U_0402_6.3V6K
12
C97
1U_0402_6.3V6K
C97
1U_0402_6.3V6K
12
C87
10U_0603_6.3V6M
C87
10U_0603_6.3V6M
12
+
C91
220U_B2_2.5VM_R35
@
+
C91
220U_B2_2.5VM_R35
@
1
2

A
A
B
B
C
C
D
D
E
E
1 1
2 2
3 3
4 4
Title
Size Document Number Rev
Date: Sheet of
Security Classification
Compal Secret Data
THIS SHEET OF ENGINEERING DRAWING IS THE PROPRIETARY PROPERTY OF COMPAL ELECTRONICS, INC. AND CONTAINS CONFIDENTIAL
AND TRADE SECRET INFORMATION. THIS SHEET MAY NOT BE TRANSFERED FROM THE CUSTODY OF THE COMPETENT DIVISION OF R&D
DEPARTMENT EXCEPT AS AUTHORIZED BY COMPAL ELECTRONICS, INC. NEITHER THIS SHEET NOR THE INFORMATION IT CONTAINS
MAY BE USED BY OR DISCLOSED TO ANY THIRD PARTY WITHOUT PRIOR WRITTEN CONSENT OF COMPAL ELECTRONICS, INC.
Issued Date Deciphered Date
0.1
PROCESSOR(7/7) VSS
Custom
10 45Friday, August 10, 2012
2012/03/21 2013/03/21
Compal Electronics, Inc.
CHROME M/B LA-8943P Schematic
Title
Size Document Number Rev
Date: Sheet of
Security Classification
Compal Secret Data
THIS SHEET OF ENGINEERING DRAWING IS THE PROPRIETARY PROPERTY OF COMPAL ELECTRONICS, INC. AND CONTAINS CONFIDENTIAL
AND TRADE SECRET INFORMATION. THIS SHEET MAY NOT BE TRANSFERED FROM THE CUSTODY OF THE COMPETENT DIVISION OF R&D
DEPARTMENT EXCEPT AS AUTHORIZED BY COMPAL ELECTRONICS, INC. NEITHER THIS SHEET NOR THE INFORMATION IT CONTAINS
MAY BE USED BY OR DISCLOSED TO ANY THIRD PARTY WITHOUT PRIOR WRITTEN CONSENT OF COMPAL ELECTRONICS, INC.
Issued Date Deciphered Date
0.1
PROCESSOR(7/7) VSS
Custom
10 45Friday, August 10, 2012
2012/03/21 2013/03/21
Compal Electronics, Inc.
CHROME M/B LA-8943P Schematic
Title
Size Document Number Rev
Date: Sheet of
Security Classification
Compal Secret Data
THIS SHEET OF ENGINEERING DRAWING IS THE PROPRIETARY PROPERTY OF COMPAL ELECTRONICS, INC. AND CONTAINS CONFIDENTIAL
AND TRADE SECRET INFORMATION. THIS SHEET MAY NOT BE TRANSFERED FROM THE CUSTODY OF THE COMPETENT DIVISION OF R&D
DEPARTMENT EXCEPT AS AUTHORIZED BY COMPAL ELECTRONICS, INC. NEITHER THIS SHEET NOR THE INFORMATION IT CONTAINS
MAY BE USED BY OR DISCLOSED TO ANY THIRD PARTY WITHOUT PRIOR WRITTEN CONSENT OF COMPAL ELECTRONICS, INC.
Issued Date Deciphered Date
0.1
PROCESSOR(7/7) VSS
Custom
10 45Friday, August 10, 2012
2012/03/21 2013/03/21
Compal Electronics, Inc.
CHROME M/B LA-8943P Schematic
VSS
UCPU1H
IVY-BRIDGE_BGA1023
C867@
VSS
UCPU1H
IVY-BRIDGE_BGA1023
C867@
VSS[1]
A13
VSS[2]
A17
VSS[3]
A21
VSS[4]
A25
VSS[5]
A28
VSS[6]
A33
VSS[7]
A37
VSS[8]
A40
VSS[9]
A45
VSS[10]
A49
VSS[11]
A53
VSS[12]
A9
VSS[13]
AA1
VSS[14]
AA13
VSS[15]
AA50
VSS[16]
AA51
VSS[17]
AA52
VSS[18]
AA53
VSS[19]
AA55
VSS[20]
AA56
VSS[21]
AA8
VSS[22]
AB16
VSS[23]
AB18
VSS[24]
AB21
VSS[25]
AB48
VSS[26]
AB61
VSS[27]
AC10
VSS[28]
AC14
VSS[29]
AC46
VSS[30]
AC6
VSS[31]
AD17
VSS[32]
AD20
VSS[33]
AD4
VSS[34]
AD61
VSS[35]
AE13
VSS[36]
AE8
VSS[37]
AF1
VSS[38]
AF17
VSS[39]
AF21
VSS[40]
AF47
VSS[41]
AF48
VSS[42]
AF50
VSS[43]
AF51
VSS[44]
AF52
VSS[45]
AF53
VSS[46]
AF55
VSS[47]
AF56
VSS[48]
AF58
VSS[49]
AF59
VSS[50]
AG10
VSS[51]
AG14
VSS[52]
AG18
VSS[53]
AG47
VSS[54]
AG52
VSS[55]
AG61
VSS[56]
AG7
VSS[57]
AH4
VSS[58]
AH58
VSS[59]
AJ13
VSS[60]
AJ16
VSS[61]
AJ20
VSS[62]
AJ22
VSS[63]
AJ26
VSS[64]
AJ30
VSS[65]
AJ34
VSS[66]
AJ38
VSS[67]
AJ42
VSS[68]
AJ45
VSS[69]
AJ48
VSS[70]
AJ7
VSS[71]
AK1
VSS[72]
AK52
VSS[73]
AL10
VSS[74]
AL13
VSS[75]
AL17
VSS[76]
AL21
VSS[77]
AL25
VSS[78]
AL28
VSS[79]
AL33
VSS[80]
AL36
VSS[81]
AL40
VSS[82]
AL43
VSS[83]
AL47
VSS[84]
AL61
VSS[85]
AM13
VSS[86]
AM20
VSS[87]
AM22
VSS[88]
AM26
VSS[89]
AM30
VSS[90]
AM34
VSS[91] AM38
VSS[92] AM4
VSS[93] AM42
VSS[94] AM45
VSS[95] AM48
VSS[96] AM58
VSS[97] AN1
VSS[98] AN21
VSS[99] AN25
VSS[100] AN28
VSS[101] AN33
VSS[102] AN36
VSS[103] AN40
VSS[104] AN43
VSS[105] AN47
VSS[106] AN50
VSS[107] AN54
VSS[108] AP10
VSS[109] AP51
VSS[110] AP55
VSS[111] AP7
VSS[112] AR13
VSS[113] AR17
VSS[114] AR21
VSS[115] AR41
VSS[116] AR48
VSS[117] AR61
VSS[118] AR7
VSS[119] AT14
VSS[120] AT19
VSS[121] AT36
VSS[122] AT4
VSS[123] AT45
VSS[124] AT52
VSS[125] AT58
VSS[126] AU1
VSS[127] AU11
VSS[128] AU28
VSS[129] AU32
VSS[130] AU51
VSS[131] AU7
VSS[132] AV17
VSS[133] AV21
VSS[134] AV22
VSS[135] AV34
VSS[136] AV40
VSS[137] AV48
VSS[138] AV55
VSS[139] AW13
VSS[140] AW43
VSS[141] AW61
VSS[142] AW7
VSS[143] AY14
VSS[144] AY19
VSS[145] AY30
VSS[146] AY36
VSS[147] AY4
VSS[148] AY41
VSS[149] AY45
VSS[150] AY49
VSS[151] AY55
VSS[152] AY58
VSS[153] AY9
VSS[154] BA1
VSS[155] BA11
VSS[156] BA17
VSS[157] BA21
VSS[158] BA26
VSS[159] BA32
VSS[160] BA48
VSS[161] BA51
VSS[162] BB53
VSS[163] BC13
VSS[164] BC5
VSS[165] BC57
VSS[166] BD12
VSS[167] BD16
VSS[168] BD19
VSS[169] BD23
VSS[170] BD27
VSS[171] BD32
VSS[172] BD36
VSS[173] BD40
VSS[174] BD44
VSS[175] BD48
VSS[176] BD52
VSS[177] BD56
VSS[178] BD8
VSS[179] BE5
VSS[180] BG13
VSS
NCTF
UCPU1I
IVY-BRIDGE_BGA1023
C867@
VSS
NCTF
UCPU1I
IVY-BRIDGE_BGA1023
C867@
VSS[181]
BG17
VSS[182]
BG21
VSS[183]
BG24
VSS[184]
BG28
VSS[185]
BG37
VSS[186]
BG41
VSS[187]
BG45
VSS[188]
BG49
VSS[189]
BG53
VSS[190]
BG9
VSS[191]
C29
VSS[192]
C35
VSS[193]
C40
VSS[194]
D10
VSS[195]
D14
VSS[196]
D18
VSS[197]
D22
VSS[198]
D26
VSS[199]
D29
VSS[200]
D35
VSS[201]
D4
VSS[202]
D40
VSS[203]
D43
VSS[204]
D46
VSS[205]
D50
VSS[206]
D54
VSS[207]
D58
VSS[208]
D6
VSS[209]
E25
VSS[210]
E29
VSS[211]
E3
VSS[212]
E35
VSS[213]
E40
VSS[214]
F13
VSS[215]
F15
VSS[216]
F19
VSS[217]
F29
VSS[218]
F35
VSS[219]
F40
VSS[220]
F55
VSS[221]
G51
VSS[222]
G6
VSS[223]
G61
VSS[224]
H10
VSS[225]
H14
VSS[226]
H17
VSS[227]
H21
VSS[228]
H4
VSS[229]
H53
VSS[230]
H58
VSS[231]
J1
VSS[232]
J49
VSS[233]
J55
VSS[234]
K11
VSS[235]
K21
VSS[236]
K51
VSS[237]
K8
VSS[238]
L16
VSS[239]
L20
VSS[240]
L22
VSS[241]
L26
VSS[242]
L30
VSS[243]
L34
VSS[244]
L38
VSS[245]
L43
VSS[246]
L48
VSS[268] P14
VSS[269] P16
VSS[270] P18
VSS[271] P21
VSS[272] P58
VSS[273] P59
VSS[274] P9
VSS[275] R17
VSS[276] R20
VSS[277] R4
VSS[278] R46
VSS[279] T1
VSS[280] T47
VSS[281] T50
VSS[282] T51
VSS[283] T52
VSS[284] T53
VSS[285] T55
VSS[286] T56
VSS[287] U13
VSS[288] U8
VSS[289] V20
VSS[290] V61
VSS_NCTF_1 A5
VSS_NCTF_2 A57
VSS_NCTF_3 BC61
VSS_NCTF_4 BD3
VSS_NCTF_5 BD59
VSS_NCTF_6 BE4
VSS_NCTF_7 BE58
VSS_NCTF_8 BG5
VSS_NCTF_9 BG57
VSS_NCTF_10 C3
VSS_NCTF_11 C58
VSS_NCTF_12 D59
VSS_NCTF_13 E1
VSS_NCTF_14 E61
VSS[250] M4
VSS[251] M58
VSS[252] M6
VSS[253] N1
VSS[254] N17
VSS[255] N21
VSS[256] N25
VSS[257] N28
VSS[258] N33
VSS[259] N36
VSS[260] N40
VSS[261] N43
VSS[262] N47
VSS[263] N48
VSS[264] N51
VSS[265] N52
VSS[266] N56
VSS[267] N61
VSS[247]
L61
VSS[248]
M11
VSS[291] W13
VSS[292] W15
VSS[293] W18
VSS[294] W21
VSS[295] W46
VSS[296] W8
VSS[297] Y4
VSS[298] Y47
VSS[299] Y58
VSS[300] Y59
VSS[249]
M15
VSS[301] G48

A
A
B
B
C
C
D
D
E
E
1 1
2 2
3 3
4 4
All VREF traces should
have 10 mil trace width
Layout Note:
Place near JDIMM1.203,204
Layout Note:
Place near JDIMM1
<Address: SA1:SA0=00>
Channel A
SGA20331E10
330U 2V H1.9
9mohm POLY
M3 support(unpop)
SP07000JN10
DIMM_1 Standard H:4.0mm
1/3 Modify
D_CK_SDATA
D_CK_SCLK
+VREF_CA
+V_DDR_REFA
DDRA_CS0_DIMMA#
SA_ODT0
SA_ODT1
SA_CLK_DDR1
SA_CLK_DDR#1
DDR_A_MA2
DDR_A_MA0
DDR_A_MA4
DDR_A_MA6
DDR_A_MA7
DDR_A_MA11
DDR_A_MA14
DDR_A_BS1
DDR_A_RAS#
DDR_A_MA15
DDRA_CKE1_DIMMA
DDR_A_D4
DDR_A_D5
DDR_A_D6
DDR_A_D7
DDR_A_D21
DDR_A_D28
DDR_A_D29
DDR_A_DQS0
DDR_A_DQS3
DDR_A_DQS#0
DDR_A_DQS#3
DIMM_DRAMRST#
DDR_A_D23
DDR_A_D31
DDR_A_D13
DDR_A_D20
DDR_A_D30
DDR_A_D14
DDR_A_D15
DDR_A_D12
DDR_A_D22
DDR_A_D36
DDR_A_D37
DDR_A_D45
DDR_A_D46
DDR_A_D52
DDR_A_D53
DDR_A_D55
DDR_A_D60
DDR_A_D61
DDR_A_D62
DDR_A_DQS5
DDR_A_DQS7
DDR_A_DQS#5
DDR_A_DQS#7
DDR_A_D63
DDR_A_D39
DDR_A_D54
DDR_A_D38
DDR_A_D47
DDR_A_D44
DDR_A_D32
DDR_A_D34
DDR_A_D35
DDR_A_D40
DDR_A_D41
DDR_A_D42
DDR_A_D43
DDR_A_D49
DDR_A_D50
DDR_A_D51
DDR_A_D56
DDR_A_D57
DDR_A_D58
DDR_A_D59
DDR_A_DQS4
DDR_A_DQS6
DDR_A_DQS#4
DDR_A_DQS#6
DDR_A_D48
DDR_A_D33
DDRA_CS1_DIMMA#
DDR_A_MA1
DDR_A_MA3
DDR_A_MA5
DDR_A_MA8
DDR_A_MA9
DDR_A_MA10
DDR_A_MA12
DDR_A_MA13
DDR_A_BS0
DDR_A_BS2
DDR_A_CAS#
DDR_A_WE#
DDRA_CKE0_DIMMA
SA_CLK_DDR0
SA_CLK_DDR#0
DDR_A_D0
DDR_A_D2
DDR_A_D1
DDR_A_D3
DDR_A_D8
DDR_A_D10
DDR_A_D11
DDR_A_D18
DDR_A_D19
DDR_A_D26
DDR_A_D27
DDR_A_DQS1
DDR_A_DQS2
DDR_A_DQS#1
DDR_A_DQS#2
DDR_A_D17
DDR_A_D9
DDR_A_D16
DDR_A_D25
DDR_A_D24
+3VS
+0.75VS
+0.75VS
+0.75VS
+1.5V
+1.5V
+1.5V
+1.5V
+1.5V +1.5V+V_DDR_REFA
+1.5V
SA_DIMM_VREFDQ<9>
RST_GATE_R<12,6>
DDRA_CKE0_DIMMA<6>
DDR_A_BS2<6>
SA_CLK_DDR0<6>
SA_CLK_DDR#0<6>
DDR_A_BS0<6>
DDR_A_WE#<6>
DDR_A_CAS#<6>
DDRA_CS1_DIMMA#<6>
DDR_A_DQS#[0..7] <6>
DDR_A_DQS[0..7] <6>
DDR_A_D[0..63] <6>
DDR_A_MA[0..15] <6>
DIMM_DRAMRST# <12,6>
DDRA_CKE1_DIMMA <6>
SA_CLK_DDR1 <6>
SA_CLK_DDR#1 <6>
DDR_A_BS1 <6>
DDR_A_RAS# <6>
DDRA_CS0_DIMMA# <6>
SA_ODT0 <6>
SA_ODT1 <6>
D_CK_SCLK <12,14>
D_CK_SDATA <12,14>
Title
Size Document Number Rev
Date: Sheet of
Security Classification
Compal Secret Data
THIS SHEET OF ENGINEERING DRAWING IS THE PROPRIETARY PROPERTY OF COMPAL ELECTRONICS, INC. AND CONTAINS CONFIDENTIAL
AND TRADE SECRET INFORMATION. THIS SHEET MAY NOT BE TRANSFERED FROM THE CUSTODY OF THE COMPETENT DIVISION OF R&D
DEPARTMENT EXCEPT AS AUTHORIZED BY COMPAL ELECTRONICS, INC. NEITHER THIS SHEET NOR THE INFORMATION IT CONTAINS
MAY BE USED BY OR DISCLOSED TO ANY THIRD PARTY WITHOUT PRIOR WRITTEN CONSENT OF COMPAL ELECTRONICS, INC.
Issued Date Deciphered Date
0.1
DDRIII DIMMA
Custom
11 45Friday, August 10, 2012
2012/03/21 2013/03/21
Compal Electronics, Inc.
CHROME M/B LA-8943P Schematic
Title
Size Document Number Rev
Date: Sheet of
Security Classification
Compal Secret Data
THIS SHEET OF ENGINEERING DRAWING IS THE PROPRIETARY PROPERTY OF COMPAL ELECTRONICS, INC. AND CONTAINS CONFIDENTIAL
AND TRADE SECRET INFORMATION. THIS SHEET MAY NOT BE TRANSFERED FROM THE CUSTODY OF THE COMPETENT DIVISION OF R&D
DEPARTMENT EXCEPT AS AUTHORIZED BY COMPAL ELECTRONICS, INC. NEITHER THIS SHEET NOR THE INFORMATION IT CONTAINS
MAY BE USED BY OR DISCLOSED TO ANY THIRD PARTY WITHOUT PRIOR WRITTEN CONSENT OF COMPAL ELECTRONICS, INC.
Issued Date Deciphered Date
0.1
DDRIII DIMMA
Custom
11 45Friday, August 10, 2012
2012/03/21 2013/03/21
Compal Electronics, Inc.
CHROME M/B LA-8943P Schematic
Title
Size Document Number Rev
Date: Sheet of
Security Classification
Compal Secret Data
THIS SHEET OF ENGINEERING DRAWING IS THE PROPRIETARY PROPERTY OF COMPAL ELECTRONICS, INC. AND CONTAINS CONFIDENTIAL
AND TRADE SECRET INFORMATION. THIS SHEET MAY NOT BE TRANSFERED FROM THE CUSTODY OF THE COMPETENT DIVISION OF R&D
DEPARTMENT EXCEPT AS AUTHORIZED BY COMPAL ELECTRONICS, INC. NEITHER THIS SHEET NOR THE INFORMATION IT CONTAINS
MAY BE USED BY OR DISCLOSED TO ANY THIRD PARTY WITHOUT PRIOR WRITTEN CONSENT OF COMPAL ELECTRONICS, INC.
Issued Date Deciphered Date
0.1
DDRIII DIMMA
Custom
11 45Friday, August 10, 2012
2012/03/21 2013/03/21
Compal Electronics, Inc.
CHROME M/B LA-8943P Schematic
C106
0.1U_0402_16V4Z
C106
0.1U_0402_16V4Z
1
2
C124
1U_0402_6.3V6K
C124
1U_0402_6.3V6K
1
2
R59
10K_0402_5%
R59
10K_0402_5%
1 2
C111
10U_0603_6.3V6M
C111
10U_0603_6.3V6M
1
2
R55
0_0402_5%
@
R55
0_0402_5%
@
1 2
R56
1K_0402_1%
R56
1K_0402_1%
12
C115
10U_0603_6.3V6M
C115
10U_0603_6.3V6M
1
2
C126
2.2U_0603_6.3V6K
C126
2.2U_0603_6.3V6K
1
2
C107
1U_0402_6.3V6K
C107
1U_0402_6.3V6K
1
2
JDIMM1
TYCO_2-2013022-1
CONN@
JDIMM1
TYCO_2-2013022-1
CONN@
VREF_DQ
1VSS1 2
VSS2
3DQ4 4
DQ0
5DQ5 6
DQ1
7VSS3 8
VSS4
9DQS#0 10
DM0
11 DQS0 12
VSS5
13 VSS6 14
DQ2
15 DQ6 16
DQ3
17 DQ7 18
VSS7
19 VSS8 20
DQ8
21 DQ12 22
DQ9
23 DQ13 24
VSS9
25 VSS10 26
DQS#1
27 DM1 28
DQS1
29 RESET# 30
VSS11
31 VSS12 32
DQ10
33 DQ14 34
DQ11
35 DQ15 36
VSS13
37 VSS14 38
DQ16
39 DQ20 40
DQ17
41 DQ21 42
VSS15
43 VSS16 44
DQS#2
45 DM2 46
DQS2
47 VSS17 48
VSS18
49 DQ22 50
DQ18
51 DQ23 52
DQ19
53 VSS19 54
VSS20
55 DQ28 56
DQ24
57 DQ29 58
DQ25
59 VSS21 60
VSS22
61 DQS#3 62
DM3
63 DQS3 64
VSS23
65 VSS24 66
DQ26
67 DQ30 68
DQ27
69 DQ31 70
VSS25
71 VSS26 72
A12/BC#
83 A11 84
A9
85 A7 86
VDD5
87 VDD6 88
A8
89 A6 90
CKE0
73 CKE1 74
VDD1
75 VDD2 76
NC1
77 A15 78
BA2
79 A14 80
VDD3
81 VDD4 82
A5
91 A4 92
VDD7
93 VDD8 94
A3
95 A2 96
A1
97 A0 98
VDD9
99 VDD10 100
CK0
101 CK1 102
CK0#
103 CK1# 104
VDD11
105 VDD12 106
A10/AP
107 BA1 108
BA0
109 RAS# 110
VDD13
111 VDD14 112
WE#
113 S0# 114
CAS#
115 ODT0 116
VDD15
117 VDD16 118
A13
119 ODT1 120
S1#
121 NC2 122
VDD17
123 VDD18 124
NCTEST
125 VREF_CA 126
VSS27
127 VSS28 128
DQ32
129 DQ36 130
DQ33
131 DQ37 132
VSS29
133 VSS30 134
DQS#4
135 DM4 136
DQS4
137 VSS31 138
VSS32
139 DQ38 140
DQ34
141 DQ39 142
DQ35
143 VSS33 144
VSS34
145 DQ44 146
DQ40
147 DQ45 148
DQ41
149 VSS35 150
VSS36
151 DQS#5 152
DM5
153 DQS5 154
VSS37
155 VSS38 156
DQ42
157 DQ46 158
DQ43
159 DQ47 160
VSS39
161 VSS40 162
DQ48
163 DQ52 164
DQ49
165 DQ53 166
VSS41
167 VSS42 168
DQS#6
169 DM6 170
DQS6
171 VSS43 172
VSS44
173 DQ54 174
DQ50
175 DQ55 176
DQ51
177 VSS45 178
VSS46
179 DQ60 180
DQ56
181 DQ61 182
DQ57
183 VSS47 184
VSS48
185 DQS#7 186
DM7
187 DQS7 188
VSS49
189 VSS50 190
DQ58
191 DQ62 192
DQ59
193 DQ63 194
VSS51
195 VSS52 196
SA0
197 EVENT# 198
VDDSPD
199 SDA 200
SA1
201 SCL 202
VTT1
203 VTT2 204
G1
205 G2 206
C113
10U_0603_6.3V6M
C113
10U_0603_6.3V6M
1
2
C122
1U_0402_6.3V6K
C122
1U_0402_6.3V6K
1
2
C119
2.2U_0603_6.3V6K
C119
2.2U_0603_6.3V6K
1
2
C116
10U_0603_6.3V6M
C116
10U_0603_6.3V6M
1
2
C125
0.1U_0402_16V4Z
C125
0.1U_0402_16V4Z
1
2
R57
1K_0402_1%
R57
1K_0402_1%
12
C105
2.2U_0603_6.3V6K
C105
2.2U_0603_6.3V6K
1
2
C114
10U_0603_6.3V6M
C114
10U_0603_6.3V6M
1
2
R58
1K_0402_1%
R58
1K_0402_1%
12
C108
1U_0402_6.3V6K
C108
1U_0402_6.3V6K
1
2
C110
1U_0402_6.3V6K
C110
1U_0402_6.3V6K
1
2
G
D
S
Q2
BSS138_NL_SOT23-3
@
G
D
S
Q2
BSS138_NL_SOT23-3
@
2
13
C120
0.1U_0402_16V4Z
C120
0.1U_0402_16V4Z
1
2
C121
1U_0402_6.3V6K
C121
1U_0402_6.3V6K
1
2
R54
1K_0402_1%
R54
1K_0402_1%
12
R60
10K_0402_5%
R60
10K_0402_5%
1 2
C109
1U_0402_6.3V6K
C109
1U_0402_6.3V6K
1
2
+
C118
330U_D2_2V_Y
+
C118
330U_D2_2V_Y
1
2
C117
10U_0603_6.3V6M
@
C117
10U_0603_6.3V6M
@
1
2
C123
1U_0402_6.3V6K
C123
1U_0402_6.3V6K
1
2
C112
10U_0603_6.3V6M
C112
10U_0603_6.3V6M
1
2

A
A
B
B
C
C
D
D
E
E
1 1
2 2
3 3
4 4
SGA20331E10
330U 2V H1.9
9mohm POLY
All VREF traces should
have 10 mil trace width
M3 support(unpop)
Layout Note:
Place near JDIMM2.203,204
Layout Note:
Place near JDIMM2
Channel B
12/21 Modify
DIMM_2 Reverse H:4.0mm
SP07000KW00
<Address: SA1:SA0=10>
DDR_B_D0
DDR_B_D2
DDR_B_D1
DDR_B_D3
DDR_B_D8
DDR_B_D10
DDR_B_D11
DDR_B_D18
DDR_B_D19
DDR_B_D26
DDR_B_D27
DDR_B_DQS1
DDR_B_DQS2
DDR_B_DQS#1
DDR_B_DQS#2
DDR_B_D17
DDR_B_D9
DDR_B_D16
DDR_B_D25
DDR_B_D24
+V_DDR_REFB
DDR_B_D4
DDR_B_D5
DDR_B_D6
DDR_B_D7
DDR_B_D21
DDR_B_D28
DDR_B_D29
DDR_B_DQS0
DDR_B_DQS3
DDR_B_DQS#0
DDR_B_DQS#3
DIMM_DRAMRST#
DDR_B_D23
DDR_B_D31
DDR_B_D13
DDR_B_D20
DDR_B_D30
DDR_B_D14
DDR_B_D15
DDR_B_D12
DDR_B_D22
DDRB_CKE0_DIMMB
DDR_B_BS2
DDR_B_MA9
DDR_B_MA12
DDR_B_MA8
DDR_B_MA5
DDR_B_MA1
DDR_B_MA3
SB_CLK_DDR0
SB_CLK_DDR#0
DDR_B_MA10
DDR_B_BS0
DDR_B_CAS#
DDR_B_WE#
DDRB_CS1_DIMMB#
DDR_B_MA13
DDR_B_D32
DDR_B_D33
DDR_B_DQS4
DDR_B_DQS#4
DDR_B_D34
DDR_B_D35
DDR_B_D40
DDR_B_D41
DDR_B_D43
DDR_B_D49
DDR_B_D48
DDR_B_DQS6
DDR_B_DQS#6
DDR_B_D50
DDR_B_D51
DDR_B_D56
DDR_B_D57
DDR_B_D58
DDR_B_D59
DDR_B_D42
DDRB_CKE1_DIMMB
DDR_B_MA14
DDR_B_MA15
DDR_B_MA7
DDR_B_MA11
DDR_B_MA4
DDR_B_MA6
DDR_B_MA2
DDR_B_MA0
SB_CLK_DDR1
SB_CLK_DDR#1
DDR_B_BS1
DDR_B_RAS#
DDRB_CS0_DIMMB#
SB_ODT0
SB_ODT1
+VREF_CB
DDR_B_D36
DDR_B_D37
DDR_B_D39
DDR_B_D38
DDR_B_D45
DDR_B_DQS5
DDR_B_DQS#5
DDR_B_D46
DDR_B_D47
DDR_B_D44
DDR_B_D52
DDR_B_D53
DDR_B_D55
DDR_B_D54
DDR_B_D61
DDR_B_DQS7
DDR_B_DQS#7
DDR_B_D62
DDR_B_D63
D_CK_SDATA
D_CK_SCLK
DDR_B_D60
+0.75VS
+1.5V
+1.5V
+1.5V
+1.5V +1.5V+V_DDR_REFB
+1.5V
+3VS
+0.75VS
+1.5V
+0.75VS
DDR_B_DQS[0..7] <6>
DDR_B_MA[0..15] <6>
SB_DIMM_VREFDQ<9>
DIMM_DRAMRST# <11,6>
DDR_B_DQS#[0..7] <6>
DDR_B_D[0..63] <6>
RST_GATE_R<11,6>
DDRB_CKE0_DIMMB<6>
DDR_B_BS2<6>
SB_CLK_DDR0<6>
SB_CLK_DDR#0<6>
DDR_B_BS0<6>
DDR_B_CAS#<6>
DDR_B_WE#<6>
DDRB_CS1_DIMMB#<6>
DDRB_CKE1_DIMMB <6>
SB_CLK_DDR1 <6>
SB_CLK_DDR#1 <6>
DDR_B_BS1 <6>
DDR_B_RAS# <6>
DDRB_CS0_DIMMB# <6>
SB_ODT0 <6>
SB_ODT1 <6>
D_CK_SCLK <11,14>
D_CK_SDATA <11,14>
Title
Size Document Number Rev
Date: Sheet of
Security Classification
Compal Secret Data
THIS SHEET OF ENGINEERING DRAWING IS THE PROPRIETARY PROPERTY OF COMPAL ELECTRONICS, INC. AND CONTAINS CONFIDENTIAL
AND TRADE SECRET INFORMATION. THIS SHEET MAY NOT BE TRANSFERED FROM THE CUSTODY OF THE COMPETENT DIVISION OF R&D
DEPARTMENT EXCEPT AS AUTHORIZED BY COMPAL ELECTRONICS, INC. NEITHER THIS SHEET NOR THE INFORMATION IT CONTAINS
MAY BE USED BY OR DISCLOSED TO ANY THIRD PARTY WITHOUT PRIOR WRITTEN CONSENT OF COMPAL ELECTRONICS, INC.
Issued Date Deciphered Date
0.1
DDRIII DIMMB
Custom
12 45Friday, August 10, 2012
2012/03/21 2013/03/21
Compal Electronics, Inc.
CHROME M/B LA-8943P Schematic
Title
Size Document Number Rev
Date: Sheet of
Security Classification
Compal Secret Data
THIS SHEET OF ENGINEERING DRAWING IS THE PROPRIETARY PROPERTY OF COMPAL ELECTRONICS, INC. AND CONTAINS CONFIDENTIAL
AND TRADE SECRET INFORMATION. THIS SHEET MAY NOT BE TRANSFERED FROM THE CUSTODY OF THE COMPETENT DIVISION OF R&D
DEPARTMENT EXCEPT AS AUTHORIZED BY COMPAL ELECTRONICS, INC. NEITHER THIS SHEET NOR THE INFORMATION IT CONTAINS
MAY BE USED BY OR DISCLOSED TO ANY THIRD PARTY WITHOUT PRIOR WRITTEN CONSENT OF COMPAL ELECTRONICS, INC.
Issued Date Deciphered Date
0.1
DDRIII DIMMB
Custom
12 45Friday, August 10, 2012
2012/03/21 2013/03/21
Compal Electronics, Inc.
CHROME M/B LA-8943P Schematic
Title
Size Document Number Rev
Date: Sheet of
Security Classification
Compal Secret Data
THIS SHEET OF ENGINEERING DRAWING IS THE PROPRIETARY PROPERTY OF COMPAL ELECTRONICS, INC. AND CONTAINS CONFIDENTIAL
AND TRADE SECRET INFORMATION. THIS SHEET MAY NOT BE TRANSFERED FROM THE CUSTODY OF THE COMPETENT DIVISION OF R&D
DEPARTMENT EXCEPT AS AUTHORIZED BY COMPAL ELECTRONICS, INC. NEITHER THIS SHEET NOR THE INFORMATION IT CONTAINS
MAY BE USED BY OR DISCLOSED TO ANY THIRD PARTY WITHOUT PRIOR WRITTEN CONSENT OF COMPAL ELECTRONICS, INC.
Issued Date Deciphered Date
0.1
DDRIII DIMMB
Custom
12 45Friday, August 10, 2012
2012/03/21 2013/03/21
Compal Electronics, Inc.
CHROME M/B LA-8943P Schematic
C140
1U_0402_6.3V6K
C140
1U_0402_6.3V6K
1
2
C135
0.1U_0402_16V4Z
C135
0.1U_0402_16V4Z
1
2
C141
1U_0402_6.3V6K
C141
1U_0402_6.3V6K
1
2
R64
10K_0402_5%
R64
10K_0402_5%
1 2
C133
10U_0603_6.3V6M
C133
10U_0603_6.3V6M
1
2
C142
10U_0603_6.3V6M
C142
10U_0603_6.3V6M
1
2
C129
0.1U_0402_16V4Z
C129
0.1U_0402_16V4Z
1
2
C127
2.2U_0603_6.3V6K
C127
2.2U_0603_6.3V6K
1
2
C143
1U_0402_6.3V6K
C143
1U_0402_6.3V6K
1
2
C136
2.2U_0603_6.3V6K
C136
2.2U_0603_6.3V6K
1
2
C128
1U_0402_6.3V6K
C128
1U_0402_6.3V6K
1
2
R65
1K_0402_1%
R65
1K_0402_1%
12
C137
10U_0603_6.3V6M
C137
10U_0603_6.3V6M
1
2
R67
1K_0402_1%
R67
1K_0402_1%
12
R66
1K_0402_1%
R66
1K_0402_1%
12
R61 10K_0402_5%
R61 10K_0402_5%
1 2
JDIMM2
TYCO_2-2013287-1
CONN@
JDIMM2
TYCO_2-2013287-1
CONN@
VREF_DQ
1
VSS
3
DQ0
5
DQ1
7
VSS
9
DM0
11
VSS
13
DQ2
15
DQ3
17
VSS
19
DQ8
21
DQ9
23
VSS
25
DQS1#
27
DQS1
29
VSS
31
DQ10
33
DQ11
35
VSS
37
DQ16
39
VSS 2
DQ4 4
DQ5 6
VSS 8
DQS0# 10
DQS0 12
VSS 14
DQ6 16
DQ7 18
VSS 20
DQ12 22
DQ13 24
VSS 26
DM1 28
RESET# 30
VSS 32
DQ14 34
DQ15 36
VSS 38
DQ20 40
DQ17
41
VSS
43
DQS2#
45
DQS2
47
VSS
49
DQ18
51
DQ19
53
VSS
55
DQ24
57
DQ25
59
VSS
61
DM3
63
VSS
65
DQ26
67
DQ27
69
VSS
71
CKE0
73
VDD
75
NC
77
BA2
79
VDD
81
A12/BC#
83
A9
85
VDD
87
A8
89
A5
91
VDD
93
A3
95
A1
97
VDD
99
CK0
101
CK0#
103
VDD
105
A10/AP
107
BA0
109
VDD
111
WE#
113
CAS#
115
VDD
117
A13
119
S1#
121
VDD
123
TEST
125
VSS
127
DQ32
129
DQ33
131
VSS
133
DQS4#
135
DQS4
137
VSS
139
DQ34
141
DQ35
143
VSS
145
DQ40
147
DQ41
149
VSS
151
DM5
153
VSS
155
DQ42
157
DQ43
159
VSS
161
DQ48
163
DQ49
165
VSS
167
DQS6#
169
DQS6
171
VSS
173
DQ50
175
DQ51
177
VSS
179
DQ56
181
DQ57
183
VSS
185
DM7
187
VSS
189
DQ58
191
DQ59
193
VSS
195
SA0
197
VDDSPD
199
DQ21 42
VSS 44
DM2 46
VSS 48
DQ22 50
DQ23 52
VSS 54
DQ28 56
DQ29 58
VSS 60
DQS3# 62
DQS3 64
VSS 66
DQ30 68
DQ31 70
VSS 72
CKE1 74
VDD 76
A15 78
A14 80
VDD 82
A11 84
A7 86
VDD 88
A6 90
A4 92
VDD 94
A2 96
A0 98
VDD 100
CK1 102
CK1# 104
VDD 106
BA1 108
RAS# 110
VDD 112
S0# 114
ODT0 116
VDD 118
ODT1 120
NC 122
VDD 124
VREF_CA 126
VSS 128
DQ36 130
DQ37 132
VSS 134
DM4 136
VSS 138
DQ38 140
DQ39 142
VSS 144
DQ44 146
DQ45 148
VSS 150
DQS5# 152
DQS5 154
VSS 156
DQ46 158
DQ47 160
VSS 162
DQ52 164
DQ53 166
VSS 168
DM6 170
VSS 172
DQ54 174
DQ55 176
VSS 178
DQ60 180
DQ61 182
VSS 184
DQS7# 186
DQS7 188
VSS 190
DQ62 192
DQ63 194
VSS 196
EVENT# 198
SDA 200
SA1
201
VTT
203
GND1
205
SCL 202
VTT 204
GND2 206
BOSS1
207 BOSS2 208
G
D
S
Q3
BSS138_NL_SOT23-3
@
G
D
S
Q3
BSS138_NL_SOT23-3
@
2
13
C145
1U_0402_6.3V6K
C145
1U_0402_6.3V6K
1
2
C138
1U_0402_6.3V6K
C138
1U_0402_6.3V6K
1
2
C146
1U_0402_6.3V6K
C146
1U_0402_6.3V6K
1
2
C130
10U_0603_6.3V6M
@
C130
10U_0603_6.3V6M
@
1
2
C147
10U_0603_6.3V6M
C147
10U_0603_6.3V6M
1
2
C131
10U_0603_6.3V6M
C131
10U_0603_6.3V6M
1
2
C148
0.1U_0402_16V4Z
C148
0.1U_0402_16V4Z
1
2
+
C139
330U_D2_2V_Y
@
+
C139
330U_D2_2V_Y
@
1
2
R63
1K_0402_1%
R63
1K_0402_1%
12
R62
0_0402_5%
@
R62
0_0402_5%
@
1 2
C149
10U_0603_6.3V6M
C149
10U_0603_6.3V6M
1
2
C134
2.2U_0603_6.3V6K
C134
2.2U_0603_6.3V6K
1
2
C132
1U_0402_6.3V6K
C132
1U_0402_6.3V6K
1
2

A
A
B
B
C
C
D
D
E
E
1 1
2 2
3 3
4 4
H Integrated VRM enable
L Integrated VRM disable
INTVRMEN
*
LOW= Disable (Default internal PD)
HIGH= Enable ( No Reboot)Disable TCO timer system reboot feature
*
*
Low = Disabled (Default)
This signal has a weak internal pull-down
On Die PLL VR Select is supplied by
*
(INTVRMEN should always be pull high.)
Prevent back drive issue.
ME debug mode,this signal has a weak internal PD
HDA_SDO
Boot BIOS
GPIO19
0
1
GPIO51
Boot BIOS Strap
0 0
1
0
SPI
-
Reserved
LPC
1 1
GPIO19 has internal Pull up
RTCRST close RAM door J1
High = Enabled [Flash Descriptor Security Overide]
1.5V when sampled high
1.8V when sampled low
Needs to be pulled High for Huron River platfrom
*
No use PU 10K +3VS Debug Port DG 1.2 PU 4.7K +3VS
SPI ROM FOR ME (4MB)
Footprint 200mil
20mil
20mil
20mil
Reserve for EMI
L=500mil S=15mil
L=500mil S=15mil
HM70 not support
SATA for port1/port3
HDD1
11/30 Add
11/30 Add (EMI request)
12/1 Del
SPI ROM FOR ME (1MB)
Footprint 200mil
12/7 Change symbol of U18 from SA00000XT00 to SA000041O00
3/7 Add
SA00005MQ20
3/26 Add
SA00004G600
5/23 Add
SA00005WU20
PCH_RTCX1
PCH_RTCRST#
PCH_SRTCRST#
SM_INTRUDER#
PCH_INTVRMEN
SM_INTRUDER#
PCH_SPKR
PCH_SPI_CLK
PCH_SPI_MISO
PCH_SPI_CS0#
PCH_JTAG_TCK
PCH_SATALED#
PCH_JTAG_TMS
PCH_JTAG_TDI
PCH_JTAG_TDO
HDA_SYNC_PCH
HDA_RST_PCH#
HDA_SDIN0
HDA_SDOUT_PCH
PCH_GPIO21
PCH_RTCX2
HDA_BITCLK_PCH
LPC_AD2
LPC_FRAME#
LPC_AD0
LPC_AD3
LPC_AD1
SERIRQ
PCH_GPIO19
SATA_COMP
RBIAS_SATA3
SATA3_COMP
HDA_BITCLK_PCH
HDA_RST_PCH#
HDA_SDOUT_PCH
PCH_INTVRMEN
PCH_SPKR
HDA_SYNC_PCH
HDA_SYNC_PCH_R
PCH_SPI_CLK_1
PCH_SPI_CS0#_1
PCH_SPI_MOSI_1
PCH_SPI_MISO_1
HDA_SYNC_PCH
SERIRQ
PCH_SATALED#
PCH_RTCX1
PCH_RTCX2
PCH_RTCRST#
PCH_SRTCRST#
PCH_GPIO21
PCH_GPIO19
SPI_WP1#
PCH_SPI_MISO_1
PCH_SPI_CS0#_1
SPI_HOLD1#
PCH_SPI_CLK_1
PCH_SPI_MOSI_1
PCH_SPI_CS1#_2 PCH_SPI_CS1#
PCH_SPI_MOSI
PCH_SPI_MOSI_2
PCH_SPI_MISO_2
PCH_SPI_CLK_2
PCH_SPI_CLK
PCH_GPIO23
PCH_SPI_CLK_1
PCH_SPI_CLK_2
HDA_BITCLK_AUDIO
PCH_SPI_MISO_2
PCH_SPI_MOSI_2
PCH_SPI_CS1#_2
PCH_SPI_CLK_2SPI_WP2#
SPI_HOLD2#
PCH_GPIO23
SPI_WP1#
PCH_SPI_CLK_1
PCH_SPI_CS0#_1
PCH_SPI_MISO_1
PCH_SPI_MOSI_1
SPI_HOLD1#
HDA_SDOUT_PCH
+RTCVCC
+1.05VS_VTT
+1.05VS_VTT
+3VS
+VCCSUS3_3
+VCCSUS3_3
+3VS
+RTCVCC
+3VS
+3VS
+BIOS_SPI
+5VS
+CHGRTC
+RTCBATT
+RTCVCC
+3VS
+3VS +3VS
+3VS
+BIOS_SPI +3VS
HDA_SDO<29>
PCH_SPKR<31>
HDA_SDIN0<31>
HDA_BITCLK_AUDIO<31>
HDA_SYNC_AUDIO<31>
HDA_SDOUT_AUDIO<31>
HDA_RST_AUDIO#<31>
LPC_AD0 <29,30>
LPC_AD1 <29,30>
LPC_AD2 <29,30>
LPC_AD3 <29,30>
LPC_FRAME# <29,30>
SERIRQ <29,30>
SATA_PRX_DTX_N0 <24>
SATA_PRX_DTX_P0 <24>
SATA_PTX_DRX_N0 <24>
SATA_PTX_DRX_P0 <24>
SPI_WP1#_R
<13,18,28,29,30>
PCH_SPI_CLK_1_R<28>
PCH_SPI_CS0#_1_R<28>
PCH_SPI_MISO_1_R<28>
PCH_SPI_MOSI_1_R<28>
SPI_HOLD1#_R <28>
SPI_WP1#_R
<13,18,28,29,30>
Title
Size Document Number Rev
Date: Sheet of
Security Classification
Compal Secret Data
THIS SHEET OF ENGINEERING DRAWING IS THE PROPRIETARY PROPERTY OF COMPAL ELECTRONICS, INC. AND CONTAINS CONFIDENTIAL
AND TRADE SECRET INFORMATION. THIS SHEET MAY NOT BE TRANSFERED FROM THE CUSTODY OF THE COMPETENT DIVISION OF R&D
DEPARTMENT EXCEPT AS AUTHORIZED BY COMPAL ELECTRONICS, INC. NEITHER THIS SHEET NOR THE INFORMATION IT CONTAINS
MAY BE USED BY OR DISCLOSED TO ANY THIRD PARTY WITHOUT PRIOR WRITTEN CONSENT OF COMPAL ELECTRONICS, INC.
Issued Date Deciphered Date
0.1
PCH (1/9) SATA,HDA,SPI, LPC, XDP
Custom
13 45Friday, August 10, 2012
2012/03/21 2013/03/21
Compal Electronics, Inc.
CHROME M/B LA-8943P Schematic
Title
Size Document Number Rev
Date: Sheet of
Security Classification
Compal Secret Data
THIS SHEET OF ENGINEERING DRAWING IS THE PROPRIETARY PROPERTY OF COMPAL ELECTRONICS, INC. AND CONTAINS CONFIDENTIAL
AND TRADE SECRET INFORMATION. THIS SHEET MAY NOT BE TRANSFERED FROM THE CUSTODY OF THE COMPETENT DIVISION OF R&D
DEPARTMENT EXCEPT AS AUTHORIZED BY COMPAL ELECTRONICS, INC. NEITHER THIS SHEET NOR THE INFORMATION IT CONTAINS
MAY BE USED BY OR DISCLOSED TO ANY THIRD PARTY WITHOUT PRIOR WRITTEN CONSENT OF COMPAL ELECTRONICS, INC.
Issued Date Deciphered Date
0.1
PCH (1/9) SATA,HDA,SPI, LPC, XDP
Custom
13 45Friday, August 10, 2012
2012/03/21 2013/03/21
Compal Electronics, Inc.
CHROME M/B LA-8943P Schematic
Title
Size Document Number Rev
Date: Sheet of
Security Classification
Compal Secret Data
THIS SHEET OF ENGINEERING DRAWING IS THE PROPRIETARY PROPERTY OF COMPAL ELECTRONICS, INC. AND CONTAINS CONFIDENTIAL
AND TRADE SECRET INFORMATION. THIS SHEET MAY NOT BE TRANSFERED FROM THE CUSTODY OF THE COMPETENT DIVISION OF R&D
DEPARTMENT EXCEPT AS AUTHORIZED BY COMPAL ELECTRONICS, INC. NEITHER THIS SHEET NOR THE INFORMATION IT CONTAINS
MAY BE USED BY OR DISCLOSED TO ANY THIRD PARTY WITHOUT PRIOR WRITTEN CONSENT OF COMPAL ELECTRONICS, INC.
Issued Date Deciphered Date
0.1
PCH (1/9) SATA,HDA,SPI, LPC, XDP
Custom
13 45Friday, August 10, 2012
2012/03/21 2013/03/21
Compal Electronics, Inc.
CHROME M/B LA-8943P Schematic
R88
33_0402_5%
R88
33_0402_5%
1 2
R94 37.4_0402_1%R94 37.4_0402_1%
1 2
R234
1K_0402_5%
@
R234
1K_0402_5%
@
12
U17
MX25L3206EM2I-12G_SO8
SA000041P00
4M@U17
MX25L3206EM2I-12G_SO8
SA000041P00
4M@
CS#
1
SO 2
WP#
3
GND
4SI 5
SCLK 6
HOLD#
7
VCC 8
R11033_0402_5% @R11033_0402_5% @
1 2
R96 33_0402_5%
R96 33_0402_5%
12
R75 20K_0402_5%R75 20K_0402_5%
1 2
R83
0_0402_5%
MIM@R83
0_0402_5%
MIM@
12
R104
33_0402_5%
R104
33_0402_5%
12
R109 3.3K_0402_5%MIM@R109 3.3K_0402_5%MIM@
1 2
R111
3.3K_0402_5%
R111
3.3K_0402_5%
1 2
R103 33_0402_5%
R103 33_0402_5%
12
R105 33_0402_5%R105 33_0402_5%
12
R106 33_0402_5%R106 33_0402_5%
12
R92
33_0402_5%
R92
33_0402_5%
1 2
R46633_0402_5% @R46633_0402_5% @
1 2
R74
0_0603_5%@
R74
0_0603_5%@
12
R95
33_0402_5%
R95
33_0402_5%
1 2
R556
0_0402_5% DEG@
R556
0_0402_5% DEG@
1 2
R84
1K_0402_5%
@
R84
1K_0402_5%
@
12
C165
0.1U_0402_16V4Z
C165
0.1U_0402_16V4Z
1
2
C168
18P_0402_50V8J
C168
18P_0402_50V8J
1
2
R557
0_0402_5% DEG@
R557
0_0402_5% DEG@
1 2
C167
18P_0402_50V8J
C167
18P_0402_50V8J
1
2
R93
1M_0402_5%
R93
1M_0402_5%
12
R560 0_0402_5%MIM@ R560 0_0402_5%MIM@
1 2
R81 10K_0402_5%R81 10K_0402_5%
12
R149
4.7K_0402_5%
CRM@R149
4.7K_0402_5%
CRM@
12
R558
0_0402_5% DEG@
R558
0_0402_5% DEG@
1 2
G
D
S
Q4
BSS138_NL_SOT23-3
G
D
S
Q4
BSS138_NL_SOT23-3
2
13
R89
33_0402_5%
R89
33_0402_5%
1 2
R100 33_0402_5%
R100 33_0402_5%
12
C163
1U_0603_10V6K
C163
1U_0603_10V6K
1
2
R86
10K_0402_5% @
R86
10K_0402_5% @
1 2
U16
BD82NM70
NM70@
U16
BD82NM70
NM70@
R98 33_0402_5%
R98 33_0402_5%
12
T10PAD @T10PAD @
T11PAD @T11PAD @
U18
MX25L8006EM2I-12G_SO8
SA000041O00
1M@U18
MX25L8006EM2I-12G_SO8
SA000041O00
1M@
CS#
1
SO
2
SI 5
SCLK 6
VCC 8
WP#
3
GND
4
HOLD# 7
R97 49.9_0402_1%R97 49.9_0402_1%
1 2
C465
22P_0402_50V8J
@
C465
22P_0402_50V8J
@
1 2
R554
1K_0402_5% CRM@
R554
1K_0402_5% CRM@
1 2
R91
51_0402_5%
R91
51_0402_5%
12
U16
BD82HM70
HM70@
U16
BD82HM70
HM70@
R78 1M_0402_5%R78 1M_0402_5%
1 2
T9PAD @T9PAD @
R99 750_0402_1%R99 750_0402_1%
1 2
R79 330K_0402_5%R79 330K_0402_5%
1 2
R112
3.3K_0402_5%
R112
3.3K_0402_5%
1 2
C164
1U_0603_10V6K
C164
1U_0603_10V6K
1
2
R80 10K_0402_5%R80 10K_0402_5%
12
R101 33_0402_5%
R101 33_0402_5%
12
R85
10K_0402_5%
R85
10K_0402_5%
12
R82 1K_0402_5%@R82 1K_0402_5%@
1 2
R76 20K_0402_5%R76 20K_0402_5%
1 2
C166
10P_0402_50V8J
@
C166
10P_0402_50V8J
@
1 2
R107 10M_0402_5%R107 10M_0402_5%
1 2
R559
0_0402_5% DEG@
R559
0_0402_5% DEG@
1 2
C466
22P_0402_50V8J
@
C466
22P_0402_50V8J
@
1 2
R90
0_0402_5%@
R90
0_0402_5%@
1 2
Y1
32.768KHZ_12.5PF_1TJF125DP1A000D
Y1
32.768KHZ_12.5PF_1TJF125DP1A000D
1 2
R102
4.7K_0402_5%
R102
4.7K_0402_5%
12
R87 1K_0402_5%R87 1K_0402_5%
12
R555
0_0402_5% DEG@
R555
0_0402_5% DEG@
1 2
RTCIHDA
SATA
LPC
SPI JTAG
SATA 6G
U16A
COUGARPOINT_FCBGA989HM77@
RTCIHDA
SATA
LPC
SPI JTAG
SATA 6G
U16A
COUGARPOINT_FCBGA989HM77@
RTCX1
A20
RTCX2
C20
INTVRMEN
C17
INTRUDER#
K22
HDA_BCLK
N34
HDA_SYNC
L34
HDA_RST#
K34
HDA_SDIN0
E34
HDA_SDIN1
G34
HDA_SDIN2
C34
HDA_SDO
A36
SATALED# P3
FWH0 / LAD0 C38
FWH1 / LAD1 A38
FWH2 / LAD2 B37
FWH3 / LAD3 C37
LDRQ1# / GPIO23 K36
FWH4 / LFRAME# D36
LDRQ0# E36
RTCRST#
D20
HDA_SDIN3
A34
HDA_DOCK_EN# / GPIO33
C36
HDA_DOCK_RST# / GPIO13
N32
SRTCRST#
G22
SATA0RXN AM3
SATA0RXP AM1
SATA0TXN AP7
SATA0TXP AP5
SATA1RXN AM10
SATA1RXP AM8
SATA1TXN AP11
SATA1TXP AP10
SATA2RXN AD7
SATA2RXP AD5
SATA2TXN AH5
SATA2TXP AH4
SATA3RXN AB8
SATA3RXP AB10
SATA3TXN AF3
SATA3TXP AF1
SATA4RXN Y7
SATA4RXP Y5
SATA4TXN AD3
SATA4TXP AD1
SATA5RXN Y3
SATA5RXP Y1
SATA5TXN AB3
SATA5TXP AB1
SATAICOMPI Y10
SPI_CLK
T3
SPI_CS0#
Y14
SPI_CS1#
T1
SPI_MOSI
V4
SPI_MISO
U3
SATA0GP / GPIO21 V14
SATA1GP / GPIO19 P1
JTAG_TCK
J3
JTAG_TMS
H7
JTAG_TDI
K5
JTAG_TDO
H1
SERIRQ V5
SPKR
T10
SATAICOMPO Y11
SATA3COMPI AB13
SATA3RCOMPO AB12
SATA3RBIAS AH1
R46733_0402_5% @R46733_0402_5% @
1 2
R230
10K_0402_5%
R230
10K_0402_5%
12
U17
MX25L6406EM2I-12G_SO8
8M@
U17
MX25L6406EM2I-12G_SO8
8M@
C467
22P_0402_50V8J
@
C467
22P_0402_50V8J
@
1
2
D1
BAS40-04_SOT23-3
D1
BAS40-04_SOT23-3
1
2
3
R108 3.3K_0402_5%R108 3.3K_0402_5%
1 2
D23
RB751V-40_SOD323-2
CRM@D23
RB751V-40_SOD323-2
CRM@
1 2
R77
0_0603_5%@
R77
0_0603_5%@
12

A
A
B
B
C
C
D
D
E
E
1 1
2 2
3 3
4 4
WLAN
Reserve for EMI please close to PCH
120MHz for eDP.
WLAN
PCIE LAN
Pull up at EC side.
Pull down 10K ohm
for using internal Clock
For DDR , TP
No use PU 10K +3VALW
No use PU 10K +3VALW
No use PU 10K +3VALW
No use PU 10K +3VALW
No use PU 10K +3VALW
S3 reduse
No use PU 10K +3VALWS3 reduse
No use PU 10K +3VALW
DDR,WLAN,SMBUS
PU 2.2K +3VALW
EC-PCH SMBUS
PU 2.2K +3VALW
No use PU 10K +3VS
No use PU 10K +3VALW
No use PU 10K +3VALW
No use PU 10K +3VS
No use PU 10K +3VALW
W=12mil S=15mil
HM70 not support
PCIE port 5-8
PCIE LAN
SMB_ALERT#
PCH_SMBCLK
PCH_SMBDATA
XTAL25_IN
XTAL25_OUT
PCH_SML1CLK
PCH_SML1DATA
XCLK_RCOMP
CLK_CPU_DMI
CLK_CPU_DMI#
PCH_GPIO46
PCIE_PTX_DRX_N2
PCIE_PRX_DTX_P2
PCIE_PRX_DTX_N2
PCIE_PTX_DRX_P2
MINI1_CLKREQ#
PCH_GPIO45
RST_GATE
PCH_SML1CLK
PCH_SML1DATA
EC_SMB_CK2
EC_SMB_DA2
CLKIN_GND1#
CLKIN_GND1
LAN_CLKREQ#
PCH_GPIO56
PCH_GPIO73
PCH_GPIO47
SMB_ALERT#
PCH_SMBCLK
PCH_SMBDATA
PCH_SML1CLK
PCH_SML1DATA
PCH_GPIO47
PCH_GPIO20
PCH_GPIO74
PCH_GPIO74
D_CK_SCLK
D_CK_SDATAPCH_SMBDATA
PCH_SMBCLK
PCH_GPIO26
CLK_BUF_CPU_DMI#
CLK_BUF_CPU_DMI
CLK_BUF_DREF_96M
CLK_BUF_DREF_96M#
CLK_BUF_PCIE_SATA
CLK_BUF_PCIE_SATA#
CLK_BUF_ICH_14M
CLK_PCI_LPBACK
RST_GATE
CLK_FLEX1
CLK_CPU_DPLL
CLK_CPU_DPLL#
PCH_GPIO20
PCH_GPIO73
PCH_GPIO45
MINI1_CLKREQ#
PCH_GPIO46
LAN_CLKREQ#
PCH_GPIO26
PCH_GPIO44
PCH_GPIO44
CLK_FLEX0
CLK_FLEX2
XTAL25_OUT
XTAL25_IN
PCH_GPIO56
CLK_FLEX3
PCIE_PTX_DRX_P3
PCIE_PTX_DRX_N3
PCIE_PRX_DTX_P3
PCIE_PRX_DTX_N3
+1.05VS_VTT
+3VS
+3VS
+3VS
+3VS
+3VS
+VCCSUS3_3
+VCCSUS3_3
PCIE_PRX_DTX_N2<27>
PCIE_PRX_DTX_P2<27>
PCIE_PTX_C_DRX_N2<27>
PCIE_PTX_C_DRX_P2<27>
CLK_PCIE_MINI1#<27>
CLK_PCIE_MINI1<27>
MINI1_CLKREQ#<27>
CLK_PCIE_LAN#<25>
CLK_PCIE_LAN<25>
LAN_CLKREQ#<25>
PCH_SMBCLK <27,30>
PCH_SMBDATA <27,30>
RST_GATE <6>
CLK_CPU_DMI# <5>
CLK_CPU_DMI <5>
CLK_CPU_DPLL# <5>
CLK_CPU_DPLL <5>
CLK_PCI_LPBACK <17>
D_CK_SDATA <11,12>
D_CK_SCLK <11,12>
EC_SMB_DA2 <29>
EC_SMB_CK2 <29>
SMB_ALERT# <29>
PCIE_PRX_DTX_N3<25>
PCIE_PRX_DTX_P3<25>
PCIE_PTX_C_DRX_N3<25>
PCIE_PTX_C_DRX_P3<25>
Title
Size Document Number Rev
Date: Sheet of
Security Classification
Compal Secret Data
THIS SHEET OF ENGINEERING DRAWING IS THE PROPRIETARY PROPERTY OF COMPAL ELECTRONICS, INC. AND CONTAINS CONFIDENTIAL
AND TRADE SECRET INFORMATION. THIS SHEET MAY NOT BE TRANSFERED FROM THE CUSTODY OF THE COMPETENT DIVISION OF R&D
DEPARTMENT EXCEPT AS AUTHORIZED BY COMPAL ELECTRONICS, INC. NEITHER THIS SHEET NOR THE INFORMATION IT CONTAINS
MAY BE USED BY OR DISCLOSED TO ANY THIRD PARTY WITHOUT PRIOR WRITTEN CONSENT OF COMPAL ELECTRONICS, INC.
Issued Date
Deciphered Date
0.1
PCH (2/9) PCIE, SMBUS, CLK
Custom
14 45Friday, August 10, 2012
2012/03/21 2013/03/21
Compal Electronics, Inc.
CHROME M/B LA-8943P Schematic
Title
Size Document Number Rev
Date: Sheet of
Security Classification
Compal Secret Data
THIS SHEET OF ENGINEERING DRAWING IS THE PROPRIETARY PROPERTY OF COMPAL ELECTRONICS, INC. AND CONTAINS CONFIDENTIAL
AND TRADE SECRET INFORMATION. THIS SHEET MAY NOT BE TRANSFERED FROM THE CUSTODY OF THE COMPETENT DIVISION OF R&D
DEPARTMENT EXCEPT AS AUTHORIZED BY COMPAL ELECTRONICS, INC. NEITHER THIS SHEET NOR THE INFORMATION IT CONTAINS
MAY BE USED BY OR DISCLOSED TO ANY THIRD PARTY WITHOUT PRIOR WRITTEN CONSENT OF COMPAL ELECTRONICS, INC.
Issued Date
Deciphered Date
0.1
PCH (2/9) PCIE, SMBUS, CLK
Custom
14 45Friday, August 10, 2012
2012/03/21 2013/03/21
Compal Electronics, Inc.
CHROME M/B LA-8943P Schematic
Title
Size Document Number Rev
Date: Sheet of
Security Classification
Compal Secret Data
THIS SHEET OF ENGINEERING DRAWING IS THE PROPRIETARY PROPERTY OF COMPAL ELECTRONICS, INC. AND CONTAINS CONFIDENTIAL
AND TRADE SECRET INFORMATION. THIS SHEET MAY NOT BE TRANSFERED FROM THE CUSTODY OF THE COMPETENT DIVISION OF R&D
DEPARTMENT EXCEPT AS AUTHORIZED BY COMPAL ELECTRONICS, INC. NEITHER THIS SHEET NOR THE INFORMATION IT CONTAINS
MAY BE USED BY OR DISCLOSED TO ANY THIRD PARTY WITHOUT PRIOR WRITTEN CONSENT OF COMPAL ELECTRONICS, INC.
Issued Date
Deciphered Date
0.1
PCH (2/9) PCIE, SMBUS, CLK
Custom
14 45Friday, August 10, 2012
2012/03/21 2013/03/21
Compal Electronics, Inc.
CHROME M/B LA-8943P Schematic
T33 PAD
@T33 PAD
@
R132 10K_0402_5%R132 10K_0402_5%
1 2
C176
12P_0402_50V8J
C176
12P_0402_50V8J
1
2
R131 10K_0402_5%R131 10K_0402_5%
1 2
Q6B
DMN66D0LDW-7_SOT363-6
Q6B
DMN66D0LDW-7_SOT363-6
3 4
5
R126 10K_0402_5%@R126 10K_0402_5%@
12
R121 10K_0402_5%R121 10K_0402_5%
12
T12 PAD
@T12 PAD
@
R134 10K_0402_5%R134 10K_0402_5%
1 2
R144 1M_0402_5%R144 1M_0402_5%
1 2
C175 22P_0402_50V8J@C175 22P_0402_50V8J@
1 2
R138 10K_0402_5%R138 10K_0402_5%
1 2
R119 2.2K_0402_5%R119 2.2K_0402_5%
1 2
PCI-E*
CLOCKS
FLEX CLOCKS
SMBUSController
Link
U16B
COUGARPOINT_FCBGA989
HM77@
PCI-E*
CLOCKS
FLEX CLOCKS
SMBUSController
Link
U16B
COUGARPOINT_FCBGA989
HM77@
PERN1
BG34
PERP1
BJ34
PERN2
BE34
PERP2
BF34
PERN3
BG36
PERP3
BJ36
PERN4
BF36
PERP4
BE36
PERN5
BG37
PERP5
BH37
PERN6
BJ38
PERP6
BG38
PERN7
BG40
PERP7
BJ40
PERN8
BE38
PERP8
BC38
PETN1
AV32
PETP1
AU32
PETN2
BB32
PETP2
AY32
PETN3
AV34
PETP3
AU34
PETN4
AY34
PETP4
BB34
PETN5
AY36
PETP5
BB36
PETN6
AU36
PETP6
AV36
PETN7
AY40
PETP7
BB40
PETN8
AW 38
PETP8
AY38
CLKOUT_PCIE0N
Y40
CLKOUT_PCIE0P
Y39
CLKOUT_PCIE1N
AB49
CLKOUT_PCIE1P
AB47
CLKOUT_PCIE2N
AA48
CLKOUT_PCIE2P
AA47
CLKOUT_PCIE3N
Y37
CLKOUT_PCIE3P
Y36
CLKOUT_PCIE4N
Y43
CLKOUT_PCIE4P
Y45
CLKOUT_PCIE5N
V45
CLKOUT_PCIE5P
V46
CLKIN_DMI2_N BJ30
CLKIN_DMI2_P BG30
CLKIN_DMI_N BF18
CLKIN_DMI_P BE18
CLKIN_DOT_96N G24
CLKIN_DOT_96P E24
CLKIN_SATA_N / CKSSCD_N AK7
CLKIN_SATA_P / CKSSCD_P AK5
XTAL25_IN V47
XTAL25_OUT V49
REFCLK14IN K45
CLKIN_PCILOOPBACK H45
CLKOUT_PEG_A_N AB37
CLKOUT_PEG_A_P AB38
PEG_A_CLKRQ# / GPIO47 M10
PCIECLKRQ0# / GPIO73
J2
PCIECLKRQ1# / GPIO18
M1
PCIECLKRQ2# / GPIO20
V10
PCIECLKRQ3# / GPIO25
A8
PCIECLKRQ4# / GPIO26
L12
PCIECLKRQ5# / GPIO44
L14
CLKOUTFLEX0 / GPIO64 K43
CLKOUTFLEX1 / GPIO65 F47
CLKOUTFLEX2 / GPIO66 H47
CLKOUTFLEX3 / GPIO67 K49
CLKOUT_DMI_N AV22
CLKOUT_DMI_P AU22
PEG_B_CLKRQ# / GPIO56
E6
CLKOUT_PEG_B_P
AB40 CLKOUT_PEG_B_N
AB42
XCLK_RCOMP Y47
CLKOUT_DP_P / CLKOUT_BCLK1_P AM13
CLKOUT_DP_N / CLKOUT_BCLK1_N AM12
CLKOUT_PCIE6N
V40
CLKOUT_PCIE6P
V42
PCIECLKRQ7# / GPIO46
K12
CLKOUT_PCIE7N
V38
CLKOUT_PCIE7P
V37
CLKOUT_BCLK0_N / CLKOUT_PCIE8N
AK14
CLKOUT_BCLK0_P / CLKOUT_PCIE8P
AK13
SMBALERT# / GPIO11 E12
SMBCLK H14
SMBDATA C9
SML0ALERT# / GPIO60 A12
SML0CLK C8
SML0DATA G12
SML1ALERT# / PCHHOT# / GPIO74 C13
SML1CLK / GPIO58 E14
SML1DATA / GPIO75 M16
CL_CLK1 M7
CL_DATA1 T11
CL_RST1# P10
PCIECLKRQ6# / GPIO45
T13
R137 10K_0402_5%R137 10K_0402_5%
1 2
Y2
25MHZ_10PF_7V25000014
Y2
25MHZ_10PF_7V25000014
GND
2
3
311
GND
4
Q5B
DMN66D0LDW-7_SOT363-6
Q5B
DMN66D0LDW-7_SOT363-6
3 4
5
C170 0.1U_0402_16V7KC170 0.1U_0402_16V7K
1 2
R120 10K_0402_5%R120 10K_0402_5%
1 2
R141
90.9_0402_1%
R141
90.9_0402_1%
1 2
R116 1K_0402_5%R116 1K_0402_5%
1 2
Q6A
DMN66D0LDW-7_SOT363-6
Q6A
DMN66D0LDW-7_SOT363-6
6 1
2
R130 10K_0402_5%R130 10K_0402_5%
12
R127 10K_0402_5%R127 10K_0402_5%
12
R142 10K_0402_5%R142 10K_0402_5%
12
R125
4.7K_0402_5%
R125
4.7K_0402_5%
1 2
R139 10K_0402_5%R139 10K_0402_5%
1 2
R140
33_0402_5%
@R140
33_0402_5%
@
12
R118 2.2K_0402_5%R118 2.2K_0402_5%
1 2
T13 PAD
@T13 PAD
@
R124 10K_0402_5%R124 10K_0402_5%
12
R136 10K_0402_5%R136 10K_0402_5%
1 2
R114 2.2K_0402_5%R114 2.2K_0402_5%
1 2
R129 10K_0402_5%R129 10K_0402_5%
12
C174 0.1U_0402_16V7KC174 0.1U_0402_16V7K
1 2
R133 10K_0402_5%R133 10K_0402_5%
1 2
T14 PAD
@T14 PAD
@
R123 10K_0402_5%R123 10K_0402_5%
12
C169 0.1U_0402_16V7KC169 0.1U_0402_16V7K
1 2
C177
12P_0402_50V8J
C177
12P_0402_50V8J
1
2
Q5A
DMN66D0LDW-7_SOT363-6
Q5A
DMN66D0LDW-7_SOT363-6
6 1
2
C171 0.1U_0402_16V7KC171 0.1U_0402_16V7K
1 2
R113 10K_0402_5%R113 10K_0402_5%
1 2
R122
4.7K_0402_5%
R122
4.7K_0402_5%
1 2
R115 2.2K_0402_5%R115 2.2K_0402_5%
1 2
R117 10K_0402_5%R117 10K_0402_5%
1 2
R135 10K_0402_5%R135 10K_0402_5%
1 2
R128 10K_0402_5%R128 10K_0402_5%
12

A
A
B
B
C
C
D
D
E
E
1 1
2 2
3 3
4 4
4mil width and place
within 500mil of the PCH
Can be left NC
when IAMT is not
support on the
platfrom
*
not support AMT APWROK can mux
with PWROK (check list1.5 P.47)
L Disable
Must always PU at +RTCVCC
DSWODVREN - On Die DSW VR Enable
H Enable internal DSW +1.05VS
ALL power OK
tell PCH all power ok
but cpu core
not support
Deep S4,S5 can NC
PCH EDS1.5 P.75
not support Deep S4,S5
can be left unconnected.
Check list1.5 P.81
not support Deep S4,S5 DPWROK mux with
RSMRST#
check list1.5 P.50
No use PU 10K +3VS
No use PU 10K +3VALW
No use PU 10K +3VALW
Ring Indicator CRB1.0 PU 10K +3VALW
Follow Tacoma 1.0 L=500mil S=15mil
1/11 Add "ACPRESENT" signal. (follow Q5LJ1)
DMI_IRCOMP
DMI_CRX_PTX_N1
DMI_CRX_PTX_P0
DMI_CRX_PTX_P3
DMI_CTX_PRX_P0
DMI_CRX_PTX_N2
DMI_CRX_PTX_P1
DMI_CTX_PRX_P2
DMI_CTX_PRX_N2
DMI_CTX_PRX_N3
DMI_CTX_PRX_P3
DMI_CRX_PTX_P2
DMI_CTX_PRX_N1
DMI_CRX_PTX_N0
DMI_CTX_PRX_N0
DMI_CTX_PRX_P1
DMI_CRX_PTX_N3
FDI_INT
FDI_FSYNC0
FDI_FSYNC1
FDI_LSYNC1
FDI_LSYNC0
FDI_CTX_PRX_N0
FDI_CTX_PRX_N1
FDI_CTX_PRX_N2
FDI_CTX_PRX_N3
FDI_CTX_PRX_N4
FDI_CTX_PRX_N5
FDI_CTX_PRX_N6
FDI_CTX_PRX_N7
FDI_CTX_PRX_P0
FDI_CTX_PRX_P1
FDI_CTX_PRX_P2
FDI_CTX_PRX_P3
FDI_CTX_PRX_P4
FDI_CTX_PRX_P6
FDI_CTX_PRX_P7
FDI_CTX_PRX_P5
PCH_GPIO72
RI#
SUSACK#_R
DMI2RBIAS
SUSWARN#_R
PM_DRAM_PWRGD
PCH_RSMRST#
PBTN_OUT#
PCH_ACIN
DSWODVREN
PCH_PCIE_WAKE#
SUS_STAT#
H_PM_SYNC
SUSCLK
PCH_GPIO29
XDP_DBRESET#_R
PCH_PCIE_WAKE#
DSWODVREN
CLKRUN#
CLKRUN#
SYS_PWROK
PCH_PWROK
PCH_GPIO29
SYS_PWROK
SUSACK#
PCH_PWROK_R
PM_DRAM_PWRGD
PCH_RSMRST#
PCH_GPIO72
SUSWARN#_R
RI#
SLP_A#
SLP_SUS#
PCH_DPWROK
PCH_ACIN
PCH_RSMRST#
PM_SLP_S5#
PM_SLP_S4#
PM_SLP_S3#
PCH_ACIN
SUS_PWR_DN_ACK
SUSACK#_R
+1.05VS_VTT
+RTCVCC
+3VS
+3VS
+3VALW_PCH
+VCCSUS3_3
+VCCSUS3_3
DMI_CTX_PRX_N0<4>
DMI_CTX_PRX_N1<4>
DMI_CTX_PRX_N2<4>
DMI_CTX_PRX_N3<4>
DMI_CTX_PRX_P0<4>
DMI_CTX_PRX_P1<4>
DMI_CTX_PRX_P2<4>
DMI_CTX_PRX_P3<4>
SUSACK#<29>
XDP_DBRESET#<28,5>
PCH_RSMRST#<29>
PBTN_OUT#<29>
ACIN<29,33,36,37>
PCH_PWROK<29>
VGATE<41>
PM_DRAM_PWRGD<5>
DMI_CRX_PTX_N0<4>
DMI_CRX_PTX_N1<4>
DMI_CRX_PTX_N2<4>
DMI_CRX_PTX_N3<4>
DMI_CRX_PTX_P0<4>
DMI_CRX_PTX_P1<4>
DMI_CRX_PTX_P2<4>
DMI_CRX_PTX_P3<4>
FDI_CTX_PRX_N0 <4>
FDI_CTX_PRX_N1 <4>
FDI_CTX_PRX_N2 <4>
FDI_CTX_PRX_N3 <4>
FDI_CTX_PRX_N4 <4>
FDI_CTX_PRX_N5 <4>
FDI_CTX_PRX_N6 <4>
FDI_CTX_PRX_N7 <4>
FDI_CTX_PRX_P0 <4>
FDI_CTX_PRX_P1 <4>
FDI_CTX_PRX_P2 <4>
FDI_CTX_PRX_P3 <4>
FDI_CTX_PRX_P4 <4>
FDI_CTX_PRX_P5 <4>
FDI_CTX_PRX_P6 <4>
FDI_CTX_PRX_P7 <4>
FDI_INT <4>
FDI_FSYNC0 <4>
FDI_FSYNC1 <4>
FDI_LSYNC0 <4>
FDI_LSYNC1 <4>
PCH_DPWROK <29>
PCH_PCIE_WAKE# <25,27>
SUSCLK <29>
PM_SLP_S5# <29>
PM_SLP_S4# <29>
PM_SLP_S3# <29>
SLP_SUS# <29>
H_PM_SYNC <5>
SYS_PWROK <5>
ACPRESENT<29>
CLKRUN# <30>
SUSWARN#<29>
SUS_PWR_DN_ACK<29>
Title
Size Document Number Rev
Date: Sheet of
Security Classification
Compal Secret Data
THIS SHEET OF ENGINEERING DRAWING IS THE PROPRIETARY PROPERTY OF COMPAL ELECTRONICS, INC. AND CONTAINS CONFIDENTIAL
AND TRADE SECRET INFORMATION. THIS SHEET MAY NOT BE TRANSFERED FROM THE CUSTODY OF THE COMPETENT DIVISION OF R&D
DEPARTMENT EXCEPT AS AUTHORIZED BY COMPAL ELECTRONICS, INC. NEITHER THIS SHEET NOR THE INFORMATION IT CONTAINS
MAY BE USED BY OR DISCLOSED TO ANY THIRD PARTY WITHOUT PRIOR WRITTEN CONSENT OF COMPAL ELECTRONICS, INC.
Issued Date
Deciphered Date
0.1
PCH (3/9) DMI,FDI,PM
Custom
15 45Friday, August 10, 2012
2012/03/21 2013/03/21
Compal Electronics, Inc.
CHROME M/B LA-8943P Schematic
Title
Size Document Number Rev
Date: Sheet of
Security Classification
Compal Secret Data
THIS SHEET OF ENGINEERING DRAWING IS THE PROPRIETARY PROPERTY OF COMPAL ELECTRONICS, INC. AND CONTAINS CONFIDENTIAL
AND TRADE SECRET INFORMATION. THIS SHEET MAY NOT BE TRANSFERED FROM THE CUSTODY OF THE COMPETENT DIVISION OF R&D
DEPARTMENT EXCEPT AS AUTHORIZED BY COMPAL ELECTRONICS, INC. NEITHER THIS SHEET NOR THE INFORMATION IT CONTAINS
MAY BE USED BY OR DISCLOSED TO ANY THIRD PARTY WITHOUT PRIOR WRITTEN CONSENT OF COMPAL ELECTRONICS, INC.
Issued Date
Deciphered Date
0.1
PCH (3/9) DMI,FDI,PM
Custom
15 45Friday, August 10, 2012
2012/03/21 2013/03/21
Compal Electronics, Inc.
CHROME M/B LA-8943P Schematic
Title
Size Document Number Rev
Date: Sheet of
Security Classification
Compal Secret Data
THIS SHEET OF ENGINEERING DRAWING IS THE PROPRIETARY PROPERTY OF COMPAL ELECTRONICS, INC. AND CONTAINS CONFIDENTIAL
AND TRADE SECRET INFORMATION. THIS SHEET MAY NOT BE TRANSFERED FROM THE CUSTODY OF THE COMPETENT DIVISION OF R&D
DEPARTMENT EXCEPT AS AUTHORIZED BY COMPAL ELECTRONICS, INC. NEITHER THIS SHEET NOR THE INFORMATION IT CONTAINS
MAY BE USED BY OR DISCLOSED TO ANY THIRD PARTY WITHOUT PRIOR WRITTEN CONSENT OF COMPAL ELECTRONICS, INC.
Issued Date
Deciphered Date
0.1
PCH (3/9) DMI,FDI,PM
Custom
15 45Friday, August 10, 2012
2012/03/21 2013/03/21
Compal Electronics, Inc.
CHROME M/B LA-8943P Schematic
R167
10K_0402_5%
R167
10K_0402_5%
12
DMI
FDI
System Power Management
U16C
COUGARPOINT_FCBGA989
HM77@
DMI
FDI
System Power Management
U16C
COUGARPOINT_FCBGA989
HM77@
DMI0RXN
BC24
DMI1RXN
BE20
DMI2RXN
BG18
DMI3RXN
BG20
DMI0RXP
BE24
DMI1RXP
BC20
DMI2RXP
BJ18
DMI3RXP
BJ20
DMI0TXN
AW24
DMI1TXN
AW20
DMI2TXN
BB18
DMI3TXN
AV18
DMI0TXP
AY24
DMI1TXP
AY20
DMI2TXP
AY18
DMI3TXP
AU18
DMI_ZCOMP
BJ24
DMI_IRCOMP
BG25
FDI_RXN0 BJ14
FDI_RXN1 AY14
FDI_RXN2 BE14
FDI_RXN3 BH13
FDI_RXN4 BC12
FDI_RXN5 BJ12
FDI_RXN6 BG10
FDI_RXN7 BG9
FDI_RXP0 BG14
FDI_RXP1 BB14
FDI_RXP2 BF14
FDI_RXP3 BG13
FDI_RXP4 BE12
FDI_RXP5 BG12
FDI_RXP6 BJ10
FDI_RXP7 BH9
FDI_FSYNC0 AV12
FDI_FSYNC1 BC10
FDI_LSYNC0 AV14
FDI_LSYNC1 BB10
FDI_INT AW16
PMSYNCH AP14
SLP_SUS# G16
SLP_S3# F4
SLP_S4# H4
SLP_S5# / GPIO63 D10
SYS_RESET#
K3
SYS_PWROK
P12
PWRBTN#
E20
RI#
A10
WAKE# B9
SUS_STAT# / GPIO61 G8
SUSCLK / GPIO62 N14
ACPRESENT / GPIO31
H20
BATLOW# / GPIO72
E10
PWROK
L22
CLKRUN# / GPIO32 N3
SUSWARN# / SUS_PWR_DN_ACK / GPIO30
K16
RSMRST#
C21
DRAMPWROK
B13
SLP_LAN# / GPIO29 K14
APWROK
L10
DPWROK E22
DMI2RBIAS
BH21
SLP_A# G10
DSWVRMEN A18
SUSACK#
C12
R166 0_0402_5%R166 0_0402_5%
1 2
T34 PAD@T34 PAD@
R153 10K_0402_5%R153 10K_0402_5%
12
C178
0.047U_0402_16V7K
@
C178
0.047U_0402_16V7K
@
1
2
R157 200_0402_5%R157 200_0402_5%
12
T16 PAD@T16 PAD@
T15 PAD
@
T15 PAD
@
R151 10K_0402_5%R151 10K_0402_5%
12
R156 10K_0402_5%R156 10K_0402_5%
1 2
R152 330K_0402_5%@R152 330K_0402_5%@
12
R196 0_0402_5%
DS3@
R196 0_0402_5%
DS3@
1 2
R150 330K_0402_5%R150 330K_0402_5%
12
R161 750_0402_1%R161 750_0402_1%
1 2
R159 10K_0402_5%R159 10K_0402_5%
12
R179 0_0402_5%S3@R179 0_0402_5%S3@
1 2
D2
RB751V-40_SOD323-2
@D2
RB751V-40_SOD323-2
@
1 2
R158 10K_0402_5%@R158 10K_0402_5%@
1 2
R483
0_0402_5%
S3@R483
0_0402_5%
S3@
1 2
R178 0_0402_5%S3@R178 0_0402_5%S3@
1 2
R155 10K_0402_5%R155 10K_0402_5%
12
R162 8.2K_0402_5%R162 8.2K_0402_5%
1 2
R482 0_0402_5%DS3@R482 0_0402_5%DS3@
1 2
T36 PAD@T36 PAD@
R165
100K_0402_5%
@
R165
100K_0402_5%
@
12
U19
MC74VHC1G08DFT2G_SC70-5
U19
MC74VHC1G08DFT2G_SC70-5
B
2
A
1Y4
P5
G
3
R154 10K_0402_5%R154 10K_0402_5%
12
R177
0_0402_5%
R177
0_0402_5%
1 2
R168
10K_0402_5%
R168
10K_0402_5%
12
R163 0_0402_5%
DS3@
R163 0_0402_5%
DS3@
1 2
T35 PAD@T35 PAD@
R160 49.9_0402_1%R160 49.9_0402_1%
1 2
R164 0_0402_5%R164 0_0402_5%
1 2

A
A
B
B
C
C
D
D
E
E
1 1
2 2
3 3
4 4
LVDS disable:
DATA/Clock/Control an NC
VCC_TX_LVDS,VCCA_LVDS PD to GND
SDVO_CTRLDATA strap pull high
at level shift page
HDMI D2
HDMI D1
HDMI D0
HDMI CLK
DIS only can NC
Check list1.5 P.60 disable Graphics
ALL Can NC
but DAC_IREF still need PD
UMA LVDS DDC
UMA Panel Backlight ON/OFF
PD 100K
at EC side
L=500mil S=30mil
W=10mil S=30mil
UM77 not support
LVDS/CRT
Change to eDP only
CTRL_CLK
CTRL_DATA
LVDS_IBG
PCH_DPB_N3
PCH_DPB_P0
PCH_DPB_P1
PCH_DPB_N2
PCH_DPB_P3
PCH_DPB_N1
PCH_DPB_P2
PCH_DPB_N0
LVD_VREF
PCH_DPB_HPD
SDVO_SDATA
SDVO_SCLK
PCH_TXOUT1-
PCH_TXOUT2-
PCH_TXOUT0+
PCH_TXOUT2+
PCH_TXOUT0-
PCH_TXOUT1+
PCH_TXCLK-
PCH_TXCLK+
CRT_IREF
IGPU_BKLT_EN
CTRL_CLK
CTRL_DATA
IGPU_BKLT_ENENBKL
PCH_LCD_CLK
PCH_LCD_DATA
PCH_CRT_B
PCH_CRT_R
PCH_CRT_G
PCH_CRT_CLK
PCH_CRT_DATA
PCH_CRT_HSYNC
PCH_CRT_VSYNC
PCH_CRT_CLK
PCH_CRT_DATA
PCH_CRT_R
PCH_CRT_G
PCH_CRT_B
CRT_IRTN
+3VS
+3VS
ENBKL<29>
PCH_TXOUT0+<22>
PCH_TXOUT1+<22>
PCH_TXOUT2+<22>
PCH_TXOUT1-<22>
PCH_TXOUT0-<22>
PCH_TXOUT2-<22>
PCH_TXCLK-<22>
PCH_TXCLK+<22>
PCH_LCD_CLK<22>
PCH_LCD_DATA<22>
PCH_ENVDD<22>
DPST_PWM<22>
SDVO_SCLK <23>
SDVO_SDATA <23>
PCH_DPB_HPD <23>
PCH_DPB_P0 <23>
PCH_DPB_P1 <23>
PCH_DPB_N1 <23>
PCH_DPB_P2 <23>
PCH_DPB_N2 <23>
PCH_DPB_P3 <23>
PCH_DPB_N3 <23>
PCH_DPB_N0 <23>
PCH_CRT_B<24>
PCH_CRT_G<24>
PCH_CRT_R<24>
PCH_CRT_CLK<24>
PCH_CRT_DATA<24>
PCH_CRT_HSYNC<24>
PCH_CRT_VSYNC<24>
Title
Size Document Number Rev
Date: Sheet of
Security Classification
Compal Secret Data
THIS SHEET OF ENGINEERING DRAWING IS THE PROPRIETARY PROPERTY OF COMPAL ELECTRONICS, INC. AND CONTAINS CONFIDENTIAL
AND TRADE SECRET INFORMATION. THIS SHEET MAY NOT BE TRANSFERED FROM THE CUSTODY OF THE COMPETENT DIVISION OF R&D
DEPARTMENT EXCEPT AS AUTHORIZED BY COMPAL ELECTRONICS, INC. NEITHER THIS SHEET NOR THE INFORMATION IT CONTAINS
MAY BE USED BY OR DISCLOSED TO ANY THIRD PARTY WITHOUT PRIOR WRITTEN CONSENT OF COMPAL ELECTRONICS, INC.
Issued Date Deciphered Date
0.1
PCH (4/9) LVDS,CRT,DP,HDMI
Custom
16 45Friday, August 10, 2012
2012/03/21 2013/03/21
Compal Electronics, Inc.
CHROME M/B LA-8943P Schematic
Title
Size Document Number Rev
Date: Sheet of
Security Classification
Compal Secret Data
THIS SHEET OF ENGINEERING DRAWING IS THE PROPRIETARY PROPERTY OF COMPAL ELECTRONICS, INC. AND CONTAINS CONFIDENTIAL
AND TRADE SECRET INFORMATION. THIS SHEET MAY NOT BE TRANSFERED FROM THE CUSTODY OF THE COMPETENT DIVISION OF R&D
DEPARTMENT EXCEPT AS AUTHORIZED BY COMPAL ELECTRONICS, INC. NEITHER THIS SHEET NOR THE INFORMATION IT CONTAINS
MAY BE USED BY OR DISCLOSED TO ANY THIRD PARTY WITHOUT PRIOR WRITTEN CONSENT OF COMPAL ELECTRONICS, INC.
Issued Date Deciphered Date
0.1
PCH (4/9) LVDS,CRT,DP,HDMI
Custom
16 45Friday, August 10, 2012
2012/03/21 2013/03/21
Compal Electronics, Inc.
CHROME M/B LA-8943P Schematic
Title
Size Document Number Rev
Date: Sheet of
Security Classification
Compal Secret Data
THIS SHEET OF ENGINEERING DRAWING IS THE PROPRIETARY PROPERTY OF COMPAL ELECTRONICS, INC. AND CONTAINS CONFIDENTIAL
AND TRADE SECRET INFORMATION. THIS SHEET MAY NOT BE TRANSFERED FROM THE CUSTODY OF THE COMPETENT DIVISION OF R&D
DEPARTMENT EXCEPT AS AUTHORIZED BY COMPAL ELECTRONICS, INC. NEITHER THIS SHEET NOR THE INFORMATION IT CONTAINS
MAY BE USED BY OR DISCLOSED TO ANY THIRD PARTY WITHOUT PRIOR WRITTEN CONSENT OF COMPAL ELECTRONICS, INC.
Issued Date Deciphered Date
0.1
PCH (4/9) LVDS,CRT,DP,HDMI
Custom
16 45Friday, August 10, 2012
2012/03/21 2013/03/21
Compal Electronics, Inc.
CHROME M/B LA-8943P Schematic
R487 150_0402_1%R487 150_0402_1%
1 2
R170 2.2K_0402_5%LVDS@R170 2.2K_0402_5%LVDS@
1 2
R173
0_0402_5%
R173
0_0402_5%
12
R176
1K_0402_0.5%
R176
1K_0402_0.5%
12
R175 2.2K_0402_5%LVDS@R175 2.2K_0402_5%LVDS@
1 2
R486 150_0402_1%R486 150_0402_1%
1 2
R172 2.2K_0402_5%LVDS@R172 2.2K_0402_5%LVDS@
1 2
R174 2.2K_0402_5%LVDS@R174 2.2K_0402_5%LVDS@
1 2
R531
FCM1005KF-301T01 0402
R531
FCM1005KF-301T01 0402
12
R169 0_0402_5%R169 0_0402_5%
12
R484 2.2K_0402_5%R484 2.2K_0402_5%
1 2
R488 150_0402_1%R488 150_0402_1%
1 2
R485 2.2K_0402_5%R485 2.2K_0402_5%
1 2
LVDS
Digital Display Interface
CRT
U16D
COUGARPOINT_FCBGA989 HM77@
LVDS
Digital Display Interface
CRT
U16D
COUGARPOINT_FCBGA989 HM77@
L_BKLTCTL
P45
L_BKLTEN
J47
L_CTRL_CLK
T45
L_CTRL_DATA
P39
L_DDC_CLK
T40
L_DDC_DATA
K47
L_VDD_EN
M45
LVDSA_CLK#
AK39
LVDSA_CLK
AK40
LVDSA_DATA#0
AN48
LVDSA_DATA#1
AM47
LVDSA_DATA#2
AK47
LVDSA_DATA#3
AJ48
LVDSA_DATA0
AN47
LVDSA_DATA1
AM49
LVDSA_DATA2
AK49
LVDSA_DATA3
AJ47
LVDSB_CLK#
AF40
LVDSB_CLK
AF39
LVDSB_DATA#0
AH45
LVDSB_DATA#1
AH47
LVDSB_DATA#2
AF49
LVDSB_DATA#3
AF45
LVDSB_DATA0
AH43
DDPB_0N AV42
DDPB_1N AV45
LVD_VREFH
AE48
LVD_VREFL
AE47
DDPD_2N BF42
DDPD_3N BJ42
DDPB_2N AU48
DDPB_3N AV47
DDPC_0N AY47
DDPC_1N AY43
DDPC_2N BA47
DDPC_3N BB47
DDPD_0N BB43
DDPD_1N BF44
DDPB_0P AV40
DDPB_1P AV46
DDPD_2P BE42
DDPD_3P BG42
DDPB_2P AU47
DDPB_3P AV49
LVDSB_DATA1
AH49
LVDSB_DATA2
AF47
LVDSB_DATA3
AF43
LVD_IBG
AF37
LVD_VBG
AF36
DDPC_1P AY45
DDPC_0P AY49
DDPC_2P BA48
DDPC_3P BB49
DDPD_0P BB45
DDPD_1P BE44
CRT_BLUE
N48
CRT_DDC_CLK
T39
CRT_DDC_DATA
M40
CRT_GREEN
P49
CRT_HSYNC
M47
CRT_IRTN
T42
CRT_RED
T49
CRT_VSYNC
M49
DAC_IREF
T43
SDVO_CTRLCLK P38
SDVO_CTRLDATA M39
DDPC_CTRLCLK P46
DDPC_CTRLDATA P42
DDPD_CTRLCLK M43
DDPD_CTRLDATA M36
DDPB_AUXN AT49
DDPC_AUXN AP47
DDPD_AUXN AT45
DDPB_AUXP AT47
DDPC_AUXP AP49
DDPD_AUXP AT43
DDPB_HPD AT40
DDPC_HPD AT38
DDPD_HPD BH41
SDVO_TVCLKINP AP45
SDVO_TVCLKINN AP43
SDVO_STALLP AM40
SDVO_STALLN AM42
SDVO_INTP AP40
SDVO_INTN AP39
R171
2.37K_0402_1%
R171
2.37K_0402_1%
12

A
A
B
B
C
C
D
D
E
E
1 1
2 2
3 3
4 4
Set to Vcc when HIGH
DMI,FDI Termination Voltage
DF_TVS Set to Vss when LOW
CLOSE TO THE BRANCHING POINT
Mini Card (WLAN)
Bit11
GNT1#/
GPIO51
Internal
PH
Boot BIOS Strap
Bit10
0 1
Boot BIOS
Destination
Reserved
PCI
SPI
LPC
HM70 not support USB2.0 for port 4-7 &12 &13
CR Check list P.89 PU 2.2K series 1K
EHCI 1
EHCI 2
CR Check list 1.5 only use for GPIO
PH(Internal PH), GPIO PU +3VS
Only GPIO
function
CR Check list 1.5 only use for GPIO
No use PU +3VS
PCI Interrupt Requests
GPIO51GPIO19
*
1
1 1
0
00
USB3.0
L=500mil S=15mil
HR&CR co-lay CPU PU
HR CPU NC
USB2 (Left side2)
12/6 Add R469~R480
11/30 Add (EMI request)
CMOS Camera (LVDS)
*Note:457511 Rev 1.3-p.20
USB2 (Left side1)
USB3 (Left side)
USBRBIAS
PLT_RST#
PCI_PIRQA#
PCI_PIRQD#
PCI_PIRQC#
PCI_PIRQB#
PCH_GPIO4
PCH_GPIO52
CLK_PCI0
CLK_PCI1
CLK_PCI3
CLK_PCI4 USB_OC7#
USB_OC4#
USB_OC5#
USB_OC6#
USB_OC3#
USB_OC1#
USB_OC0#
USB_OC2#
DF_TVS
PCH_GPIO53
DF_TVS
CLK_PCI_LPBACK
CLK_PCI_LPC
PCH_GPIO2
USB20_N8
USB20_P8
PCH_GPIO54
PCH_GPIO50
PCH_GPIO50
PCH_GPIO53
PCH_GPIO5
PCH_GPIO52
PCH_GPIO54
PCH_GPIO5
USB_OC7#
USB_OC5#
PCI_PIRQC#
PCI_PIRQB#
PCI_PIRQA#
PCI_PIRQD#
PCH_GPIO4
PCH_GPIO2
USB_OC0#PCH_GPIO51
PCH_GPIO55
PCH_GPIO55
PCH_GPIO51
USB_OC6#
CLK_PCI2
USB20_N2
USB20_P2
PCH_GPIO3
PCH_GPIO3
PLT_RST#
CLK_PCI_LPC
CLK_PCI_LPBACK
USB20_N10
USB20_P10
CLK_PCI_TPM
CLK_PCI_TPM
PCH_USB3_RX2_N
PCH_USB3_RX2_P
PCH_USB3_TX2_P
PCH_USB3_TX2_N
USB20_N3
USB20_P3
USB20_P1
USB20_N1
USB_OC1#
USB_OC4#
USB_OC3#
USB_OC2#
+3VS
+1.8VS
+3VS
+3VS
+VCCSUS3_3
PLT_RST#<5>
CLK_PCI_LPBACK<14>
CLK_PCI_LPC<29>
USB20_N8 <27>
USB20_P8 <27>
USB_OC0# <28>
USB_OC1# <28>
H_SNB_IVB# <5>
USB20_N2 <28>
USB20_P2 <28>
PLT_RST_BUF# <25,27,29,30>
USB20_N10 <22>
USB20_P10 <22>
CLK_PCI_TPM<30>
PCH_USB3_RX2_N<28>
PCH_USB3_RX2_P<28>
PCH_USB3_TX2_P<28>
PCH_USB3_TX2_N<28>
USB20_N3 <28>
USB20_P3 <28>
USB20_N1 <28>
USB20_P1 <28>
PCH_GPIO2<30>
Title
Size Document Number Rev
Date: Sheet of
Security Classification
Compal Secret Data
THIS SHEET OF ENGINEERING DRAWING IS THE PROPRIETARY PROPERTY OF COMPAL ELECTRONICS, INC. AND CONTAINS CONFIDENTIAL
AND TRADE SECRET INFORMATION. THIS SHEET MAY NOT BE TRANSFERED FROM THE CUSTODY OF THE COMPETENT DIVISION OF R&D
DEPARTMENT EXCEPT AS AUTHORIZED BY COMPAL ELECTRONICS, INC. NEITHER THIS SHEET NOR THE INFORMATION IT CONTAINS
MAY BE USED BY OR DISCLOSED TO ANY THIRD PARTY WITHOUT PRIOR WRITTEN CONSENT OF COMPAL ELECTRONICS, INC.
Issued Date
Deciphered Date
0.1
PCH (5/9) PCI, USB, NVRAM
Custom
17 45Friday, August 10, 2012
2012/03/21 2013/03/21
Compal Electronics, Inc.
CHROME M/B LA-8943P Schematic
Title
Size Document Number Rev
Date: Sheet of
Security Classification
Compal Secret Data
THIS SHEET OF ENGINEERING DRAWING IS THE PROPRIETARY PROPERTY OF COMPAL ELECTRONICS, INC. AND CONTAINS CONFIDENTIAL
AND TRADE SECRET INFORMATION. THIS SHEET MAY NOT BE TRANSFERED FROM THE CUSTODY OF THE COMPETENT DIVISION OF R&D
DEPARTMENT EXCEPT AS AUTHORIZED BY COMPAL ELECTRONICS, INC. NEITHER THIS SHEET NOR THE INFORMATION IT CONTAINS
MAY BE USED BY OR DISCLOSED TO ANY THIRD PARTY WITHOUT PRIOR WRITTEN CONSENT OF COMPAL ELECTRONICS, INC.
Issued Date
Deciphered Date
0.1
PCH (5/9) PCI, USB, NVRAM
Custom
17 45Friday, August 10, 2012
2012/03/21 2013/03/21
Compal Electronics, Inc.
CHROME M/B LA-8943P Schematic
Title
Size Document Number Rev
Date: Sheet of
Security Classification
Compal Secret Data
THIS SHEET OF ENGINEERING DRAWING IS THE PROPRIETARY PROPERTY OF COMPAL ELECTRONICS, INC. AND CONTAINS CONFIDENTIAL
AND TRADE SECRET INFORMATION. THIS SHEET MAY NOT BE TRANSFERED FROM THE CUSTODY OF THE COMPETENT DIVISION OF R&D
DEPARTMENT EXCEPT AS AUTHORIZED BY COMPAL ELECTRONICS, INC. NEITHER THIS SHEET NOR THE INFORMATION IT CONTAINS
MAY BE USED BY OR DISCLOSED TO ANY THIRD PARTY WITHOUT PRIOR WRITTEN CONSENT OF COMPAL ELECTRONICS, INC.
Issued Date
Deciphered Date
0.1
PCH (5/9) PCI, USB, NVRAM
Custom
17 45Friday, August 10, 2012
2012/03/21 2013/03/21
Compal Electronics, Inc.
CHROME M/B LA-8943P Schematic
R197 10K_0402_5%R197 10K_0402_5%
12
R4728.2K_0402_5% R4728.2K_0402_5% 12
R193 22_0402_5%R193 22_0402_5%
1 2
R4718.2K_0402_5% R4718.2K_0402_5% 12
R182 8.2K_0402_5%
@
R182 8.2K_0402_5%
@
1 2
R208 10K_0402_5%R208 10K_0402_5%
12
R215 10K_0402_5%R215 10K_0402_5%
12
R183
2.2K_0402_5%
R183
2.2K_0402_5%
12
T17PAD @T17PAD @
RSVD
NVRAM
PCI
USB
U16E
COUGARPOINT_FCBGA989
HM77@
RSVD
NVRAM
PCI
USB
U16E
COUGARPOINT_FCBGA989
HM77@
NV_ALE AV5
NV_CE#0 AY7
NV_CE#1 AV7
NV_CE#2 AU3
NV_CE#3 BG4
NV_CLE AY1
NV_DQS0 AT10
NV_DQS1 BC8
NV_DQ0 / NV_IO0 AU2
NV_DQ1 / NV_IO1 AT4
NV_DQ10 / NV_IO10 BB5
NV_DQ11 / NV_IO11 BB3
NV_DQ12 / NV_IO12 BB7
NV_DQ13 / NV_IO13 BE8
NV_DQ14 / NV_IO14 BD4
NV_DQ15 / NV_IO15 BF6
NV_DQ2 / NV_IO2 AT3
NV_DQ3 / NV_IO3 AT1
NV_DQ4 / NV_IO4 AY3
NV_DQ5 / NV_IO5 AT5
NV_DQ6 / NV_IO6 AV3
NV_DQ7 / NV_IO7 AV1
NV_DQ8 / NV_IO8 BB1
NV_DQ9 / NV_IO9 BA3
NV_RB# AT8
NV_RCOMP AV10
NV_RE#_WRB0 AY5
NV_RE#_WRB1 BA2
NV_WE#_CK0 AT12
NV_WE#_CK1 BF3
PIRQA#
K40
PIRQB#
K38
PIRQC#
H38
PIRQD#
G38
REQ1# / GPIO50
C46
REQ2# / GPIO52
C44
REQ3# / GPIO54
E40
GNT1# / GPIO51
D47
GNT2# / GPIO53
E42
GNT3# / GPIO55
F46
PIRQE# / GPIO2
G42
PIRQF# / GPIO3
G40
PIRQG# / GPIO4
C42
PIRQH# / GPIO5
D44
USBP0N C24
USBP0P A24
USBP1N C25
USBP1P B25
USBP2N C26
USBP2P A26
USBP3N K28
USBP3P H28
USBP4N E28
USBP4P D28
USBP5N C28
USBP5P A28
USBP6N C29
USBP6P B29
USBP7N N28
USBP7P M28
USBP8N L30
USBP8P K30
USBP9N G30
USBP9P E30
USBP10N C30
USBP10P A30
USBP11N L32
USBP11P K32
USBP12N G32
USBP12P E32
USBP13N C32
USBP13P A32
PME#
K10
CLKOUT_PCI0
H49
CLKOUT_PCI1
H43
CLKOUT_PCI2
J48
USBRBIAS# C33
USBRBIAS B33
OC0# / GPIO59 A14
OC1# / GPIO40 K20
OC2# / GPIO41 B17
OC3# / GPIO42 C16
OC4# / GPIO43 L16
OC5# / GPIO9 A16
OC6# / GPIO10 D14
OC7# / GPIO14 C14
CLKOUT_PCI4
H40 CLKOUT_PCI3
K42
PLTRST#
C6
TP1
BG26
TP2
BJ26
TP3
BH25
TP6
AH38
TP7
AH37
TP8
AK43
TP9
AK45
TP16
Y13
TP17
K24
TP18
L24
TP19
AB46
TP20
AB45
TP21
B21
TP22
M20
TP23
AY16
TP25
BE28
TP26
BC30
TP27
BE32
TP28
BJ32
TP29
BC28
TP30
BE30
TP31
BF32
TP32
BG32
TP33
AV26
TP34
BB26
TP35
AU28
TP36
AY30
TP37
AU26
TP38
AY26
TP39
AV28
TP40
AW30
TP4
BJ16
TP5
BG16
TP15
AM5 TP14
AM4 TP13
AH12 TP12
H3 TP11
N30 TP10
C18
TP24
BG46
R217 10K_0402_5%R217 10K_0402_5%
12
R188 10K_0402_5%R188 10K_0402_5%
12
R195
100K_0402_5%
R195
100K_0402_5%
12
R5238.2K_0402_5% R5238.2K_0402_5% 12
R185 10K_0402_5%R185 10K_0402_5%
12
R184 1K_0402_5%R184 1K_0402_5%
12
C482
22P_0402_50V8J
@
C482
22P_0402_50V8J
@12
R194
0_0402_5%
@
R194
0_0402_5%
@
12
C469
22P_0402_50V8J
@
C469
22P_0402_50V8J
@12
R189 22.6_0402_1%R189 22.6_0402_1%
1 2
U20
MC74VHC1G08DFT2G_SC70-5
U20
MC74VHC1G08DFT2G_SC70-5
B
2
A
1Y4
P5
G
3
R4698.2K_0402_5% R4698.2K_0402_5% 12
T18PAD @T18PAD @
R186 10K_0402_5%R186 10K_0402_5%
12
R18010K_0402_5% R18010K_0402_5% 12
R4708.2K_0402_5% R4708.2K_0402_5% 12
T19PAD @T19PAD @
R4808.2K_0402_5% R4808.2K_0402_5% 12
R192 22_0402_5%R192 22_0402_5%
1 2
R4768.2K_0402_5% R4768.2K_0402_5% 12
R181 8.2K_0402_5%R181 8.2K_0402_5%
1 2
R4778.2K_0402_5% R4778.2K_0402_5% 12
R187 10K_0402_5%R187 10K_0402_5%
12
C474
22P_0402_50V8J
@
C474
22P_0402_50V8J
@12
R4738.2K_0402_5% R4738.2K_0402_5% 12
R4788.2K_0402_5% R4788.2K_0402_5% 12
R4748.2K_0402_5% R4748.2K_0402_5% 12
R4758.2K_0402_5% R4758.2K_0402_5% 12
R191 22_0402_5%R191 22_0402_5%
1 2

A
A
B
B
C
C
D
D
E
E
1 1
2 2
3 3
4 4
*
This signal has a weak internal pull up
On-Die PLL Voltage Regulator
L On-Die PLL Voltage Regulator disable
GPIO28
H On-Die PLL voltage regulator enable
INIT3_3V
This signal has weak internal
PU, can't pull low,leave NC
PCH_GPIO27 (Have internal Pull-High)
Deep S4,S5 wake event signal
TS_VSS1~4
PD to GND
PECI CPU-EC
Checklist1.5 P.69
CTRL+ALT+DEL
non CPU power ok
130c shut down
HDA_SYNC PH(PLL =+1.5VS)
Deep S4,S5 wake event signal
RTC alarm,Power BTN,GPIO27
No use can NC
No use PU 10K +3VS
No use PU 10K +3VALW
No use PD 10K to GND
No use PU 10K +3VS
Can't PU
Can't PU
No use PU 10K +3VS
SATA5GP&TEMP_ALERT# CRB PU 10K +3VS
No use PU +3VS
No use PU +3VALW
Fan Tachometer Inputs
TACH1~7 only on server
can insted to GPIO
No use PU 10K +3VS
No use PU 10K +3VS
No use PU 10K +3VS
No use PU 10K +3VS
No use PU 10K +3VS
BT ON/OFF
SATA2GP/GPIO36 & SATA3GP/GPIO37
Sampled at Rising edge of PWROK.
Weak internal pull-down.
(weak internal pull-down is disabled
after PLTRST# de-asserts)
NOTE: This signal should NOT be
pulled high when strap is sampled
GPIO36/GPIO37 is Strap functionality
that requires internal pull down to be sampled at rising PWROK.
When uses as SATA2GP/SATA3GP for mechanical presence detect
-use a external pull up 150K-200K ohm to Vcc3_3
When used as GP input
-ensure GPI is not driven high during strap sampling window
When Unused as GPIO or SATA*GP
-use 8.2K-10K pull-down
check list page 47
CRB1.0 PU 10K to +3VALW
GPIO24 Unmultiplexed
NOTE: GPIO24 configuration
register bits are not cleared by
CF9h reset event.
No use PU 10K +3VS
No use PU 10K +3VALW
No use PU +3VALW
No use PU +3VS
RAM flag
DDR3/DDR3LNo use PU +3VALW
RAM flag
No use PU +3VALW
9/15 Layout
request remove
Test point
They will route
by itself
9/15 Layout
request remove
Test point
They will route
by itself
GPIO71
0
1
eDP
LVDS
LVDS/eDP
11/21 EDP@->POP
12/13 Add
Debug Port DG 1.2 PU 4.7K +3VALW_PCH
PCH_THRMTRIP#_R
EC_SCI#
PCH_GPIO39
PCH_GPIO49
PCH_GPIO28
PCH_GPIO34
PCH_PECI_R
PCH_GPIO71
EC_KBRST#
H_THRMTRIP#
EC_SMI#
PCH_GPIO17
PCH_GPIO6
PCH_GPIO1
PCH_GPIO37
PCH_GPIO38
PCH_GPIO27
PCH_GPIO35
PCH_GPIO57
PCH_GPIO48
PCH_GPIO24
PCH_GPIO22
EC_LID_OUT#
PCH_GPIO12
PCH_GPIO27
PCH_GPIO1
PCH_GPIO6
PCH_GPIO34
PCH_GPIO48
PCH_GPIO17
PCH_GPIO49
PCH_GPIO36
PCH_GPIO16
REC_MODE
SPI_WP1#_RPCH
PCH_GPIO68
PCH_GPIO16
PCH_GPIO0
PCH_GPIO0
PCH_GPIO71 REC_MODE SPI_WP1#_RPCH
EC_KBRST#
PCH_GPIO36
PCH_GPIO24
PCH_GPIO68
PCH_GPIO39 PCH_GPIO22
EC_SMI#
PCH_GPIO38
PCH_GPIO28
PCH_GPIO57
EC_LID_OUT#
PCH_GPIO12
+3VS
+3VS +3VS +3VS
+3VS+3VS
+3VS +3VS
+3VALW_PCH
+VCCSUS3_3
+VCCSUS3_3
+VCCSUS3_3
+3VS
EC_SCI#<29>
EC_SMI#<29>
EC_LID_OUT#<29> GATEA20 <29>
H_CPUPWRGD <5>
H_THRMTRIP# <5>
EC_KBRST# <29>
H_PECI <29,5>
SPI_WP1#_R <13,28,29,30>
PCH_GPIO68 <27>
DEV_MODE<28,29>
PCH_GPIO12<30>
Title
Size Document Number Rev
Date: Sheet of
Security Classification
Compal Secret Data
THIS SHEET OF ENGINEERING DRAWING IS THE PROPRIETARY PROPERTY OF COMPAL ELECTRONICS, INC. AND CONTAINS CONFIDENTIAL
AND TRADE SECRET INFORMATION. THIS SHEET MAY NOT BE TRANSFERED FROM THE CUSTODY OF THE COMPETENT DIVISION OF R&D
DEPARTMENT EXCEPT AS AUTHORIZED BY COMPAL ELECTRONICS, INC. NEITHER THIS SHEET NOR THE INFORMATION IT CONTAINS
MAY BE USED BY OR DISCLOSED TO ANY THIRD PARTY WITHOUT PRIOR WRITTEN CONSENT OF COMPAL ELECTRONICS, INC.
Issued Date
Deciphered Date
0.1
PCH (6/9) GPIO, CPU, MISC
Custom
18 45Friday, August 10, 2012
2012/03/21 2013/03/21
Compal Electronics, Inc.
CHROME M/B LA-8943P Schematic
Title
Size Document Number Rev
Date: Sheet of
Security Classification
Compal Secret Data
THIS SHEET OF ENGINEERING DRAWING IS THE PROPRIETARY PROPERTY OF COMPAL ELECTRONICS, INC. AND CONTAINS CONFIDENTIAL
AND TRADE SECRET INFORMATION. THIS SHEET MAY NOT BE TRANSFERED FROM THE CUSTODY OF THE COMPETENT DIVISION OF R&D
DEPARTMENT EXCEPT AS AUTHORIZED BY COMPAL ELECTRONICS, INC. NEITHER THIS SHEET NOR THE INFORMATION IT CONTAINS
MAY BE USED BY OR DISCLOSED TO ANY THIRD PARTY WITHOUT PRIOR WRITTEN CONSENT OF COMPAL ELECTRONICS, INC.
Issued Date
Deciphered Date
0.1
PCH (6/9) GPIO, CPU, MISC
Custom
18 45Friday, August 10, 2012
2012/03/21 2013/03/21
Compal Electronics, Inc.
CHROME M/B LA-8943P Schematic
Title
Size Document Number Rev
Date: Sheet of
Security Classification
Compal Secret Data
THIS SHEET OF ENGINEERING DRAWING IS THE PROPRIETARY PROPERTY OF COMPAL ELECTRONICS, INC. AND CONTAINS CONFIDENTIAL
AND TRADE SECRET INFORMATION. THIS SHEET MAY NOT BE TRANSFERED FROM THE CUSTODY OF THE COMPETENT DIVISION OF R&D
DEPARTMENT EXCEPT AS AUTHORIZED BY COMPAL ELECTRONICS, INC. NEITHER THIS SHEET NOR THE INFORMATION IT CONTAINS
MAY BE USED BY OR DISCLOSED TO ANY THIRD PARTY WITHOUT PRIOR WRITTEN CONSENT OF COMPAL ELECTRONICS, INC.
Issued Date
Deciphered Date
0.1
PCH (6/9) GPIO, CPU, MISC
Custom
18 45Friday, August 10, 2012
2012/03/21 2013/03/21
Compal Electronics, Inc.
CHROME M/B LA-8943P Schematic
R205
1K_0402_5%
@
R205
1K_0402_5%
@
1 2
R204
10K_0402_5%
MIM@
R204
10K_0402_5%
MIM@
1 2
R235
10K_0402_5%
@
R235
10K_0402_5%
@
12
R201
10K_0402_5%
EDP@
R201
10K_0402_5%
EDP@
1 2
R209 10K_0402_5%@R209 10K_0402_5%@
1 2
T21PAD @T21PAD @
R2070_0402_5%
@
R2070_0402_5%
@
1 2
R212 10K_0402_5%R212 10K_0402_5%
1 2
R229
10K_0402_5%
R229
10K_0402_5%
12
R213 10K_0402_5%R213 10K_0402_5%
1 2
R225 10K_0402_5%R225 10K_0402_5%
1 2
R232 10K_0402_5%R232 10K_0402_5%
1 2
R231
10K_0402_5%
R231
10K_0402_5%
12
R210 390_0402_5%R210 390_0402_5%
1 2
R522 10K_0402_5%R522 10K_0402_5%
1 2
R228 1K_0402_5%R228 1K_0402_5%
1 2
R2390_0402_5%
CRM@
R2390_0402_5%
CRM@
1 2
R221 10K_0402_5%R221 10K_0402_5%
1 2
T20PAD @T20PAD @
R200
100K_0402_5%
CRM@
R200
100K_0402_5%
CRM@
12
R227 10K_0402_5%R227 10K_0402_5%
1 2
R226 10K_0402_5%@R226 10K_0402_5%@
1 2
R214 1K_0402_5%@R214 1K_0402_5%@
1 2
R199
10K_0402_5%
CRM@
R199
10K_0402_5%
CRM@
12
R233
10K_0402_5%
@
R233
10K_0402_5%
@
12
D32
RB751V-40_SOD323-2
CRM@D32
RB751V-40_SOD323-2
CRM@
12
R216 10K_0402_5%R216 10K_0402_5%
1 2
R222 10K_0402_5%R222 10K_0402_5%
1 2
R211 200K_0402_5%R211 200K_0402_5%
12
R206
10K_0402_5%
R206
10K_0402_5%
12
R203
10K_0402_5%
MIM@
R203
10K_0402_5%
MIM@
1 2
R223 10K_0402_5%R223 10K_0402_5%
1 2
R198
10K_0402_5%
LVDS@
R198
10K_0402_5%
LVDS@
12
R219 10K_0402_5%R219 10K_0402_5%
1 2
R218 10K_0402_5%R218 10K_0402_5%
1 2
R224 10K_0402_5%R224 10K_0402_5%
1 2
R202
4.7K_0402_5%
R202
4.7K_0402_5%
12
R220 10K_0402_5%R220 10K_0402_5%
1 2
CPU/MISC
NCTF
GPIO
U16F
COUGARPOINT_FCBGA989
HM77@
CPU/MISC
NCTF
GPIO
U16F
COUGARPOINT_FCBGA989
HM77@
GPIO27
E16
GPIO28
P8
GPIO24 / MEM_LED
E8
GPIO57
D6
LAN_PHY_PWR_CTRL / GPIO12
C4
VSS_NCTF_1
A4
VSS_NCTF_2
A44
VSS_NCTF_3
A45
VSS_NCTF_4
A46
VSS_NCTF_5
A5
VSS_NCTF_6
A6
VSS_NCTF_7
B3
VSS_NCTF_8
B47
VSS_NCTF_9
BD1
VSS_NCTF_10
BD49
VSS_NCTF_11
BE1
VSS_NCTF_12
BE49
TACH2 / GPIO6
H36
TACH0 / GPIO17
D40
TACH3 / GPIO7
E38
SATA3GP / GPIO37
M5
SATA5GP / GPIO49
V3
SCLOCK / GPIO22
T5
SLOAD / GPIO38
N2
SDATAOUT0 / GPIO39
M3
SDATAOUT1 / GPIO48
V13
PROCPWRGD AY11
RCIN# P5
PECI AU16
THRMTRIP# AY10
GPIO8
C10
BMBUSY# / GPIO0
T7
GPIO15
G2
TACH1 / GPIO1
A42
SATA2GP / GPIO36
V8
INIT3_3V# T14
STP_PCI# / GPIO34
K1
GPIO35
K4
SATA4GP / GPIO16
U2
VSS_NCTF_32 F49
A20GATE P4
TACH4 / GPIO68 C40
TACH6 / GPIO70 C41
TACH7 / GPIO71 A40
TACH5 / GPIO69 B41
VSS_NCTF_17 BH3
VSS_NCTF_18 BH47
VSS_NCTF_19 BJ4
VSS_NCTF_20 BJ44
VSS_NCTF_21 BJ45
VSS_NCTF_22 BJ46
VSS_NCTF_23 BJ5
VSS_NCTF_24 BJ6
VSS_NCTF_25 C2
VSS_NCTF_26 C48
VSS_NCTF_27 D1
VSS_NCTF_28 D49
VSS_NCTF_29 E1
VSS_NCTF_30 E49
VSS_NCTF_31 F1
NC_4 AK10
NC_3 AH10
NC_2 AK11
NC_1 AH8
NC_5 P37
VSS_NCTF_13
BF1
VSS_NCTF_14
BF49
VSS_NCTF_15 BG2
VSS_NCTF_16 BG48

A
A
B
B
C
C
D
D
E
E
1 1
2 2
3 3
4 4
1.05
V_PROC_IO
V5REF
V5REF_Sus
Vcc3_3
VccADAC
VccADPLLA
VccADPLLB
Voltage Rail
VccCore
VccDMI
1.05
5
3.3
0.002
0.178
0.063
0.075
1.73
0.047
5
Voltage
S0 Iccmax
Current(A)
VccIO 3.799
VccASW 0.803
VccSPI 0.01
VccDSW 0.003
1.8 0.19VccpNAND
VccRTC 6 uA
VccSus3_3
3.3 / 1.5VccSusHDA
0.065
0.01
VccVRM 1.8 / 1.5 0.16
VccCLKDMI
VccALVDS
VccTX_LVDS 0.06
0.001
0.02
PCH Power Rail Table
VccSSC 0.095
VccDIFFCLKN 0.055
0.1uH inductor, 200mA
1730mA
63mA
1mA
60mA
3799mA
47mA
190mA
10mA
178mA
Thermal Senser share with VCCADAC power rail
so can't remove this power
VccDFTERM should PH +1.8VS or +3VS
For SPI control logi
Core Well I/O Buffer
DMI buffer logic
Internal PLL and VRM(+1.5VS)
I/O Buffer Voltage
I/O Buffer Voltage
1.8 V Internal PLL and VRMs (1.8 V for
Desktop)
Processor I/F
PCH Core Well Reference Voltage
Suspend Well Reference Voltag
Display DAC Analog Power. This power is
supplied by the core well.
Display PLL A power
Display PLL B power
Internal Logic Voltage
DMI Buffer Voltage
Core Well I/O buffers
1.05 V Supply for Intel R Management
Engine and Integrated LAN
3.3 V Supply for SPI Controller Logic
3.3v supply for Deep S4/S5 well
1.8V power supply for DF_TVS
Battery Voltage
Suspend Well I/O Buffer Voltage
High Definition Audio Controller Suspend
Voltage
DMI Clock Buffer Voltage
Spread Modulators Power Supply
Differential Clock Buffers Power Supply
Analog power supply for LVDS (Mobile
Only)
Analog power supply for LVDS (Mobile
Only)
place
near AT20
VCCFDIPLL,VCCAPLLEXP,VCCAPLLDMI2
,VCCAPLLSATA
On-Die PLL Voltage Regulator
H On-Die PLL voltage regulator
enable
VCCFDIPLL,VCCAPLLEXP,VCCAPLLDMI2
,VCCAPLLSATA
On-Die PLL Voltage Regulator
H On-Die PLL voltage regulator
enable
3.3
1.05
1.05
1.05
1.05
1.05
3.3
3.3
3.3
3.3
1.05
1.05
1.05
3.3
1.8
0.001
0.001
0.075
Place Near AA23
Place Near AN16,AN21,AN33
Place Near
BH29
Place Near U48
Place Near AM37
Place Near V33
Trace 20mil
Near
AU20
place
near AG16
1121 EDP@->POP
1121 LVDS@ ->@
0921 LVDS@->POP
1121 LVDS@ ->@
1121 EDP@->POP
1/10 Add
+VCCADAC+1.05VS_VTT
+VCCA_LVDS
+VCCTX_LVDS
+VCCAPLLEXP
+1.05VS_VCCAPLL_FDI
+1.05VS_VTT
+1.05VS_VTT
+1.05VS_VTT
+1.05VS_VTT
+3VS
+1.8VS
+3VS
+3VS
+3VS
+1.8VS
+3VS
+1.05VS_VTT
+1.5VS
+1.5VS
Title
Size Document Number Rev
Date: Sheet of
Security Classification
Compal Secret Data
THIS SHEET OF ENGINEERING DRAWING IS THE PROPRIETARY PROPERTY OF COMPAL ELECTRONICS, INC. AND CONTAINS CONFIDENTIAL
AND TRADE SECRET INFORMATION. THIS SHEET MAY NOT BE TRANSFERED FROM THE CUSTODY OF THE COMPETENT DIVISION OF R&D
DEPARTMENT EXCEPT AS AUTHORIZED BY COMPAL ELECTRONICS, INC. NEITHER THIS SHEET NOR THE INFORMATION IT CONTAINS
MAY BE USED BY OR DISCLOSED TO ANY THIRD PARTY WITHOUT PRIOR WRITTEN CONSENT OF COMPAL ELECTRONICS, INC.
Issued Date
Deciphered Date
0.1
PCH (7/9) PWR
Custom
19 45Friday, August 10, 2012
2012/03/21 2013/03/21
Compal Electronics, Inc.
CHROME M/B LA-8943P Schematic
Title
Size Document Number Rev
Date: Sheet of
Security Classification
Compal Secret Data
THIS SHEET OF ENGINEERING DRAWING IS THE PROPRIETARY PROPERTY OF COMPAL ELECTRONICS, INC. AND CONTAINS CONFIDENTIAL
AND TRADE SECRET INFORMATION. THIS SHEET MAY NOT BE TRANSFERED FROM THE CUSTODY OF THE COMPETENT DIVISION OF R&D
DEPARTMENT EXCEPT AS AUTHORIZED BY COMPAL ELECTRONICS, INC. NEITHER THIS SHEET NOR THE INFORMATION IT CONTAINS
MAY BE USED BY OR DISCLOSED TO ANY THIRD PARTY WITHOUT PRIOR WRITTEN CONSENT OF COMPAL ELECTRONICS, INC.
Issued Date
Deciphered Date
0.1
PCH (7/9) PWR
Custom
19 45Friday, August 10, 2012
2012/03/21 2013/03/21
Compal Electronics, Inc.
CHROME M/B LA-8943P Schematic
Title
Size Document Number Rev
Date: Sheet of
Security Classification
Compal Secret Data
THIS SHEET OF ENGINEERING DRAWING IS THE PROPRIETARY PROPERTY OF COMPAL ELECTRONICS, INC. AND CONTAINS CONFIDENTIAL
AND TRADE SECRET INFORMATION. THIS SHEET MAY NOT BE TRANSFERED FROM THE CUSTODY OF THE COMPETENT DIVISION OF R&D
DEPARTMENT EXCEPT AS AUTHORIZED BY COMPAL ELECTRONICS, INC. NEITHER THIS SHEET NOR THE INFORMATION IT CONTAINS
MAY BE USED BY OR DISCLOSED TO ANY THIRD PARTY WITHOUT PRIOR WRITTEN CONSENT OF COMPAL ELECTRONICS, INC.
Issued Date
Deciphered Date
0.1
PCH (7/9) PWR
Custom
19 45Friday, August 10, 2012
2012/03/21 2013/03/21
Compal Electronics, Inc.
CHROME M/B LA-8943P Schematic
C183
0.01U_0402_16V7K
C183
0.01U_0402_16V7K
1
2
C195
1U_0402_6.3V6K
C195
1U_0402_6.3V6K
1
2
L1
MBK1608221YZF_2P
L1
MBK1608221YZF_2P
12
C189
0.1U_0402_16V7K
C189
0.1U_0402_16V7K
1
2
C197
0.1U_0402_16V7K
C197
0.1U_0402_16V7K
1
2
C484
22U_0805_6.3V6M
@
C484
22U_0805_6.3V6M
@
1
2
C196
0.1U_0402_16V7K
C196
0.1U_0402_16V7K
1
2
R237
0_0402_5%
EDP@
R237
0_0402_5%
EDP@
12
C185
10U_0603_6.3V6M
C185
10U_0603_6.3V6M
1
2
C198
1U_0402_6.3V6K
C198
1U_0402_6.3V6K
1
2
C192
1U_0402_6.3V6K
C192
1U_0402_6.3V6K
1
2
R238
0_0402_5%
EDP@
R238
0_0402_5%
EDP@
12
C483
0.01U_0402_16V7K
@
C483
0.01U_0402_16V7K
@
1
2
C188
22U_0805_6.3V6M
LVDS@
C188
22U_0805_6.3V6M
LVDS@
1
2
C186
0.01U_0402_16V7K
LVDS@
C186
0.01U_0402_16V7K
LVDS@
1
2
C191
1U_0402_6.3V6K
C191
1U_0402_6.3V6K
1
2
L2
0.1UH_MLF1608DR10KT_10%_1608
LVDS@
L2
0.1UH_MLF1608DR10KT_10%_1608
LVDS@
12
POWER
VCC CORE
DMI
VCCIO
CRTLVDS
FDI
NAND / SPI HVCMOS
U16G
COUGARPOINT_FCBGA989
HM77@
POWER
VCC CORE
DMI
VCCIO
CRTLVDS
FDI
NAND / SPI HVCMOS
U16G
COUGARPOINT_FCBGA989
HM77@
VCCCORE[1]
AA23
VCCCORE[2]
AC23
VCCCORE[3]
AD21
VCCCORE[4]
AD23
VCCCORE[5]
AF21
VCCCORE[6]
AF23
VCCCORE[7]
AG21
VCCCORE[8]
AG23
VCCCORE[9]
AG24
VCCCORE[10]
AG26
VCCCORE[11]
AG27
VCCCORE[12]
AG29
VCCCORE[13]
AJ23
VCCCORE[14]
AJ26
VCCCORE[15]
AJ27
VCCPNAND[4] AJ17
VCCPNAND[3] AJ16
VCCIO[17]
AN21
VCCIO[18]
AN26
VCCIO[19]
AN27
VCCIO[20]
AP21
VCCIO[23]
AP26
VCCIO[24]
AT24
VCCIO[15]
AN16
VCCIO[16]
AN17
VCCIO[21]
AP23
VCCIO[22]
AP24
VCCADAC U48
VCCTX_LVDS[1] AM37
VCCTX_LVDS[2] AM38
VCCALVDS AK36
VCCVRM[3] AT16
VCCVRM[2]
AP16
VCCAPLLEXP
BJ22
VCCFDIPLL
BG6
VCCIO[28]
AN19 VCCTX_LVDS[4] AP37
VCCTX_LVDS[3] AP36
VSSADAC U47
VSSALVDS AK37
VCCIO[27]
AP17
VCC3_3[6] V33
VCC3_3[7] V34
VCC3_3[3]
BH29 VCCPNAND[2] AG17
VCCPNAND[1] AG16
VCCDMI[1] AT20
VCCIO[25]
AN33
VCCIO[26]
AN34
VCCCORE[16]
AJ29
VCCCORE[17]
AJ31
VCCSPI V1
VCCIO[1] AB36
VCCDMI[2]
AU20
R236 0_0805_5%
LVDS@
R236 0_0805_5%
LVDS@
1 2
C184
0.1U_0402_16V7K
C184
0.1U_0402_16V7K
1
2
C179
10U_0603_6.3V6M
C179
10U_0603_6.3V6M
1
2
C199
1U_0402_6.3V6K
C199
1U_0402_6.3V6K
1
2
C190
10U_0603_6.3V6M
C190
10U_0603_6.3V6M
1
2
T23
PAD @
T23
PAD @
C180
1U_0402_6.3V6K
C180
1U_0402_6.3V6K
1
2
T22PAD @T22PAD @
C181
1U_0402_6.3V6K
C181
1U_0402_6.3V6K
1
2
C187
0.01U_0402_16V7K
LVDS@
C187
0.01U_0402_16V7K
LVDS@
1
2
C182
1U_0402_6.3V6K
C182
1U_0402_6.3V6K
1
2
C194
1U_0402_6.3V6K
C194
1U_0402_6.3V6K
1
2
C193
1U_0402_6.3V6K
C193
1U_0402_6.3V6K
1
2

A
A
B
B
C
C
D
D
E
E
1 1
2 2
3 3
4 4
VCC3_3 = 178mA detal waiting for newest spec
VCCDMI = 47mA detal waiting for newest spec
3mA
65mA
1mA
803mA
1mA
75mA
75mA
55mA
95mA
2mA
10mA Need +3VALW and 0.1U close PCH
Near P32
Place near
AA16,W16
Place near
T34
Place near
AJ2
Not support Deep S4,S5
connect to +3VALW
suppied by internal
1.05V VR must NC
+1.05V analog
internal clock PLL
Can NC
Place
near AG33
Place
near BJ8
suppied by internal
1.05V VR Must NC
Near T24Near T23
VCCFDIPLL,VCCAPLLEXP,VCCAPLLDMI2
,VCCAPLLSATA
GPIO28
On-Die PLL Voltage Regulator
H On-Die PLL voltage regulator
enable
suppied by internal
1.05V VR Must NC
VCCFDIPLL,VCCAPLLEXP,VCCAPLLDMI2
,VCCAPLLSATA
GPIO28
On-Die PLL Voltage Regulator
H On-Die PLL voltage regulator
enable
Place
near AF33,
AF34,AG34
Place
near AF17
isolation between SSC (AG33)
and DIFFCLKN(AF33,AF34,AG34)
18mil width(DIFFCLKN)
10mil (SSC)
Near T16
Near T38
Near AA19
Near M6
Near V16
Near A22
Near AC16
Near AH13,AH14,AF13
Near N20 Near P34
Near N26
Near M26
Near BD47
Near BF47
SGA20331E10
330U 2V H1.9
9mohm POLY
20mil
For Deep S3 turn off +V5REF_SUS,+VCCSUS3_3
+VCCA_USBSUS
+3VS_VCC_CLKF33
+VCCDSW3_3
+3VS_VCC_CLKF33
+VCCSUS1
+VCCACLK
+VCCRTCEXT
+VCCSST
+1.05VS_VCCA_A_DPL
+1.05VS_VCCA_B_DPL
+VCCSATAPLL
+VCCAPLL_CPY_PCH
+PCH_VCCDSW
+1.05VM_VCCSUS
+PCH_V5REF_RUN
+PCH_V5REF_SUS
+1.05VS_VCCA_A_DPL
+1.05VS_VCCA_B_DPL
+VCCDSW3_3
PCH_PWR_EN#
+1.05VS_VTT
+1.05VS_VTT
+3VS
+1.05VS_VTT
+VCCSUS3_3
+1.05VS_VTT
+VCCSUS3_3
+3VS
+1.05VS_VTT
+RTCVCC
+1.05VS_VTT
+1.05VS_VTT
+1.05VS_VTT
+5VREF_SUS
+3VS +5VS
+1.05VS_VTT
+1.05VS_VTT
+1.05VS_VTT
+VCCSUS3_3
+5VALW +5VREF_SUS
+1.05VS_VTT
+1.5VS
+1.5VS
+3VALW_PCH
+VCCSUS3_3
+VCCSUS3_3
+VCCSUS3_3
+3VALW
PCH_PWR_EN#<25,33>
Title
Size Document Number Rev
Date: Sheet of
Security Classification
Compal Secret Data
THIS SHEET OF ENGINEERING DRAWING IS THE PROPRIETARY PROPERTY OF COMPAL ELECTRONICS, INC. AND CONTAINS CONFIDENTIAL
AND TRADE SECRET INFORMATION. THIS SHEET MAY NOT BE TRANSFERED FROM THE CUSTODY OF THE COMPETENT DIVISION OF R&D
DEPARTMENT EXCEPT AS AUTHORIZED BY COMPAL ELECTRONICS, INC. NEITHER THIS SHEET NOR THE INFORMATION IT CONTAINS
MAY BE USED BY OR DISCLOSED TO ANY THIRD PARTY WITHOUT PRIOR WRITTEN CONSENT OF COMPAL ELECTRONICS, INC.
Issued Date
Deciphered Date
0.1
PCH (8/9) PWR
Custom
20 45Friday, August 10, 2012
2012/03/21 2013/03/21
Compal Electronics, Inc.
CHROME M/B LA-8943P Schematic
Title
Size Document Number Rev
Date: Sheet of
Security Classification
Compal Secret Data
THIS SHEET OF ENGINEERING DRAWING IS THE PROPRIETARY PROPERTY OF COMPAL ELECTRONICS, INC. AND CONTAINS CONFIDENTIAL
AND TRADE SECRET INFORMATION. THIS SHEET MAY NOT BE TRANSFERED FROM THE CUSTODY OF THE COMPETENT DIVISION OF R&D
DEPARTMENT EXCEPT AS AUTHORIZED BY COMPAL ELECTRONICS, INC. NEITHER THIS SHEET NOR THE INFORMATION IT CONTAINS
MAY BE USED BY OR DISCLOSED TO ANY THIRD PARTY WITHOUT PRIOR WRITTEN CONSENT OF COMPAL ELECTRONICS, INC.
Issued Date
Deciphered Date
0.1
PCH (8/9) PWR
Custom
20 45Friday, August 10, 2012
2012/03/21 2013/03/21
Compal Electronics, Inc.
CHROME M/B LA-8943P Schematic
Title
Size Document Number Rev
Date: Sheet of
Security Classification
Compal Secret Data
THIS SHEET OF ENGINEERING DRAWING IS THE PROPRIETARY PROPERTY OF COMPAL ELECTRONICS, INC. AND CONTAINS CONFIDENTIAL
AND TRADE SECRET INFORMATION. THIS SHEET MAY NOT BE TRANSFERED FROM THE CUSTODY OF THE COMPETENT DIVISION OF R&D
DEPARTMENT EXCEPT AS AUTHORIZED BY COMPAL ELECTRONICS, INC. NEITHER THIS SHEET NOR THE INFORMATION IT CONTAINS
MAY BE USED BY OR DISCLOSED TO ANY THIRD PARTY WITHOUT PRIOR WRITTEN CONSENT OF COMPAL ELECTRONICS, INC.
Issued Date
Deciphered Date
0.1
PCH (8/9) PWR
Custom
20 45Friday, August 10, 2012
2012/03/21 2013/03/21
Compal Electronics, Inc.
CHROME M/B LA-8943P Schematic
C211
1U_0402_6.3V6K
C211
1U_0402_6.3V6K
1
2
C212
1U_0402_6.3V6K
C212
1U_0402_6.3V6K
1
2
C229
0.1U_0402_16V7K
C229
0.1U_0402_16V7K
1
2
C221 0.1U_0402_16V7KC221 0.1U_0402_16V7K
12
T28
PAD
@T28
PAD
@
R243
100_0402_5%
R243
100_0402_5%
12
C213
1U_0402_6.3V6K
C213
1U_0402_6.3V6K
1
2
R288
20K_0402_5%
R288
20K_0402_5%
12
C227
1U_0402_6.3V6K
C227
1U_0402_6.3V6K
1
2
C230
0.1U_0402_16V7K
C230
0.1U_0402_16V7K
1
2
C219
0.1U_0402_16V7K
C219
0.1U_0402_16V7K
1
2
C232
0.1U_0402_16V7K
C232
0.1U_0402_16V7K
1
2
C279
0.1U_0402_16V7K
C279
0.1U_0402_16V7K
1
2
C205
0.1U_0402_16V7K
C205
0.1U_0402_16V7K
1
2
C499
0.1U_0402_16V7K
C499
0.1U_0402_16V7K
1 2
T26PAD @T26PAD @
R568
1K_0402_5%
R568
1K_0402_5%
12
R242 0_0402_5%
R242 0_0402_5%
1 2
T29 PAD@T29 PAD@
Q68
AP2301GN-HF_SOT23-3
DS3@Q68
AP2301GN-HF_SOT23-3
DS3@
2
3 1
T24PAD @T24PAD @
C209
22U_0805_6.3V6M
C209
22U_0805_6.3V6M
1
2
D4
RB751V-40_SOD323-2
D4
RB751V-40_SOD323-2
1 2
C200
10U_0603_6.3V6M
C200
10U_0603_6.3V6M
1
2
C218
0.1U_0402_16V7K
C218
0.1U_0402_16V7K
1
2
J13
JUMP_43X39
@J13
JUMP_43X39
@
1
122
T27PAD @T27PAD @
R240 0_0603_5%
S3@
R240 0_0603_5%
S3@
12
C231
1U_0402_6.3V6K
C231
1U_0402_6.3V6K
1
2
POWER
SATA USB
Clock and Miscellaneous
HDA
CPURTC
PCI/GPIO/LPCMISC
U16J
COUGARPOINT_FCBGA989
HM77@
POWER
SATA USB
Clock and Miscellaneous
HDA
CPURTC
PCI/GPIO/LPCMISC
U16J
COUGARPOINT_FCBGA989
HM77@
DCPSUSBYP
V12
VCCASW[1]
AA19
VCCASW[2]
AA21
VCCASW[3]
AA24
VCCASW[5]
AA27
VCCASW[6]
AA29
VCCSUSHDA P32
VCCSUS3_3[6] P24
VCCIO[34] T26
VCCIO[4] AD17
VCCASW[7]
AA31
VCCASW[8]
AC26
VCCASW[9]
AC27
VCCASW[10]
AC29
VCCASW[11]
AC31
VCCASW[12]
AD29
V5REF P34
VCC3_3[4] T34
VCCRTC
A22
VCCSUS3_3[10] V24
VCCSUS3_3[9] V23
VCCSUS3_3[8] T24
VCCSUS3_3[7] T23
VCCIO[2] AC16
VCCADPLLB
BF47
VCCIO[8]
AF33
V5REF_SUS M26
VCCIO[3] AC17
DCPSUS[1]
T17
VCCIO[10]
AG33
VCCADPLLA
BD47
VCCVRM[4]
Y49
VCCACLK
AD49
DCPRTC
N16
VCCASW[4]
AA26
VCCIO[9]
AF34
VCCIO[7]
AF17
DCPSST
V16
VCCIO[5] AF13
VCCASW[22] T21
VCCASW[23] V21
VCCASW[21] T19
VCC3_3[1] AA16
VCC3_3[8] W16
VCCSUS3_3[2] N20
VCCSUS3_3[3] N22
VCCSUS3_3[4] P20
VCCSUS3_3[5] P22
VCCIO[29] N26
VCCIO[30] P26
VCCIO[31] P28
VCCIO[32] T27
V_PROC_IO
BJ8
VCCIO[33] T29
VCCIO[11]
AG34
VCCASW[13]
AD31
VCCASW[14]
W21
VCCASW[15]
W23
VCCASW[16]
W24
VCCASW[17]
W26
VCCASW[18]
W29
VCCASW[19]
W31
VCCASW[20]
W33
VCCIO[6] AF14
VCCVRM[1] AF11
VCCIO[12] AH13
VCCIO[13] AH14
VCC3_3[2] AJ2
VCCAPLLSATA AK1
DCPSUS[3]
AL24
VCCIO[14]
AL29
DCPSUS[4] AN23
VCCSUS3_3[1] AN24
VCCAPLLDMI2
BH23
DCPSUS[2]
V19
VCCDSW3_3
T16
VCC3_3[5]
T38
C500
0.1U_0402_16V7K
C500
0.1U_0402_16V7K
1 2
C201
1U_0402_6.3V6K
C201
1U_0402_6.3V6K
1
2
C220
0.1U_0402_16V7K
C220
0.1U_0402_16V7K
1
2
C207
0.1U_0402_16V7K
C207
0.1U_0402_16V7K
1 2
L4
10UH_LB2012T100MR_20%
L4
10UH_LB2012T100MR_20%
1 2
C210
1U_0402_6.3V6K
C210
1U_0402_6.3V6K
1
2
R241
20K_0402_5%
R241
20K_0402_5%
12
D3
RB751V-40_SOD323-2
D3
RB751V-40_SOD323-2
1 2
C206
0.1U_0402_16V7K
C206
0.1U_0402_16V7K
1
2
Q8
AP2301GN-HF_SOT23-3
DS3@Q8
AP2301GN-HF_SOT23-3
DS3@
2
3 1
C204
1U_0402_6.3V6K
C204
1U_0402_6.3V6K
1
2
T30PAD @T30PAD @
C215
1U_0402_6.3V6K
C215
1U_0402_6.3V6K
1
2
C214
1U_0603_10V6K
C214
1U_0603_10V6K
1
2
T25PAD @T25PAD @
C202
0.1U_0402_16V7K
C202
0.1U_0402_16V7K
1
2
+
C216
330U_D2_2V_Y
@
+
C216
330U_D2_2V_Y
@
1
2
C234
0.1U_0402_16V4Z
C234
0.1U_0402_16V4Z
1
2
C203
0.1U_0402_16V7K
C203
0.1U_0402_16V7K
1
2
C224
1U_0402_6.3V6K
C224
1U_0402_6.3V6K
1
2
C226 0.1U_0402_16V7KC226 0.1U_0402_16V7K
12
C233
0.1U_0402_16V7K
C233
0.1U_0402_16V7K
1
2
L3
10UH_LB2012T100MR_20%
L3
10UH_LB2012T100MR_20%
1 2
C222
1U_0402_6.3V6K
C222
1U_0402_6.3V6K
1
2
L5
10UH_LB2012T100MR_20%
L5
10UH_LB2012T100MR_20%
1 2
C225
1U_0402_6.3V6K
C225
1U_0402_6.3V6K
1
2
C223
1U_0402_6.3V6K
C223
1U_0402_6.3V6K
1
2
C217
1U_0402_6.3V6K
C217
1U_0402_6.3V6K
1
2
C208
22U_0805_6.3V6M
C208
22U_0805_6.3V6M
1
2
C228
4.7U_0603_6.3V6K
C228
4.7U_0603_6.3V6K
1
2
R552
1K_0402_5%
R552
1K_0402_5%
12
R244
100_0402_5%
R244
100_0402_5%
12

A
A
B
B
C
C
D
D
E
E
1 1
2 2
3 3
4 4
Title
Size Document Number Rev
Date: Sheet of
Security Classification
Compal Secret Data
THIS SHEET OF ENGINEERING DRAWING IS THE PROPRIETARY PROPERTY OF COMPAL ELECTRONICS, INC. AND CONTAINS CONFIDENTIAL
AND TRADE SECRET INFORMATION. THIS SHEET MAY NOT BE TRANSFERED FROM THE CUSTODY OF THE COMPETENT DIVISION OF R&D
DEPARTMENT EXCEPT AS AUTHORIZED BY COMPAL ELECTRONICS, INC. NEITHER THIS SHEET NOR THE INFORMATION IT CONTAINS
MAY BE USED BY OR DISCLOSED TO ANY THIRD PARTY WITHOUT PRIOR WRITTEN CONSENT OF COMPAL ELECTRONICS, INC.
Issued Date
Deciphered Date
0.1
PCH (9/9) VSS
Custom
21 45Friday, August 10, 2012
2012/03/21 2013/03/21
Compal Electronics, Inc.
CHROME M/B LA-8943P Schematic
Title
Size Document Number Rev
Date: Sheet of
Security Classification
Compal Secret Data
THIS SHEET OF ENGINEERING DRAWING IS THE PROPRIETARY PROPERTY OF COMPAL ELECTRONICS, INC. AND CONTAINS CONFIDENTIAL
AND TRADE SECRET INFORMATION. THIS SHEET MAY NOT BE TRANSFERED FROM THE CUSTODY OF THE COMPETENT DIVISION OF R&D
DEPARTMENT EXCEPT AS AUTHORIZED BY COMPAL ELECTRONICS, INC. NEITHER THIS SHEET NOR THE INFORMATION IT CONTAINS
MAY BE USED BY OR DISCLOSED TO ANY THIRD PARTY WITHOUT PRIOR WRITTEN CONSENT OF COMPAL ELECTRONICS, INC.
Issued Date
Deciphered Date
0.1
PCH (9/9) VSS
Custom
21 45Friday, August 10, 2012
2012/03/21 2013/03/21
Compal Electronics, Inc.
CHROME M/B LA-8943P Schematic
Title
Size Document Number Rev
Date: Sheet of
Security Classification
Compal Secret Data
THIS SHEET OF ENGINEERING DRAWING IS THE PROPRIETARY PROPERTY OF COMPAL ELECTRONICS, INC. AND CONTAINS CONFIDENTIAL
AND TRADE SECRET INFORMATION. THIS SHEET MAY NOT BE TRANSFERED FROM THE CUSTODY OF THE COMPETENT DIVISION OF R&D
DEPARTMENT EXCEPT AS AUTHORIZED BY COMPAL ELECTRONICS, INC. NEITHER THIS SHEET NOR THE INFORMATION IT CONTAINS
MAY BE USED BY OR DISCLOSED TO ANY THIRD PARTY WITHOUT PRIOR WRITTEN CONSENT OF COMPAL ELECTRONICS, INC.
Issued Date
Deciphered Date
0.1
PCH (9/9) VSS
Custom
21 45Friday, August 10, 2012
2012/03/21 2013/03/21
Compal Electronics, Inc.
CHROME M/B LA-8943P Schematic
U16H
COUGARPOINT_FCBGA989
HM77@
U16H
COUGARPOINT_FCBGA989
HM77@
VSS[1]
AA17
VSS[2]
AA2
VSS[3]
AA3
VSS[5]
AA34
VSS[6]
AB11
VSS[7]
AB14
VSS[8]
AB39
VSS[9]
AB4
VSS[10]
AB43
VSS[11]
AB5
VSS[12]
AB7
VSS[13]
AC19
VSS[14]
AC2
VSS[15]
AC21
VSS[16]
AC24
VSS[17]
AC33
VSS[18]
AC34
VSS[19]
AC48
VSS[20]
AD10
VSS[21]
AD11
VSS[22]
AD12
VSS[23]
AD13
VSS[24]
AD19
VSS[25]
AD24
VSS[26]
AD26
VSS[27]
AD27
VSS[28]
AD33
VSS[29]
AD34
VSS[30]
AD36
VSS[31]
AD37
VSS[33]
AD39
VSS[34]
AD4
VSS[35]
AD40
VSS[36]
AD42
VSS[37]
AD43
VSS[38]
AD45
VSS[39]
AD46
VSS[43]
AF10
VSS[44]
AF12
VSS[46]
AD16
VSS[47]
AF16
VSS[48]
AF19
VSS[49]
AF24
VSS[50]
AF26
VSS[51]
AF27
VSS[52]
AF29
VSS[53]
AF31
VSS[54]
AF38
VSS[55]
AF4
VSS[56]
AF42
VSS[57]
AF46
VSS[59]
AF7
VSS[60]
AF8
VSS[61]
AG19
VSS[62]
AG2
VSS[63]
AG31
VSS[64]
AG48
VSS[65]
AH11
VSS[66]
AH3
VSS[67]
AH36
VSS[68]
AH39
VSS[69]
AH40
VSS[70]
AH42
VSS[71]
AH46
VSS[72]
AH7
VSS[73]
AJ19
VSS[76]
AJ33
VSS[77]
AJ34
VSS[78]
AK12
VSS[79]
AK3
VSS[80] AK38
VSS[81] AK4
VSS[82] AK42
VSS[83] AK46
VSS[84] AK8
VSS[85] AL16
VSS[86] AL17
VSS[87] AL19
VSS[88] AL2
VSS[89] AL21
VSS[90] AL23
VSS[91] AL26
VSS[92] AL27
VSS[93] AL31
VSS[96] AL48
VSS[97] AM11
VSS[98] AM14
VSS[99] AM36
VSS[100] AM39
VSS[102] AM45
VSS[103] AM46
VSS[104] AM7
VSS[105] AN2
VSS[106] AN29
VSS[107] AN3
VSS[108] AN31
VSS[109] AP12
VSS[110] AP19
VSS[111] AP28
VSS[112] AP30
VSS[113] AP32
VSS[114] AP38
VSS[116] AP42
VSS[117] AP46
VSS[118] AP8
VSS[119] AR2
VSS[120] AR48
VSS[121] AT11
VSS[122] AT13
VSS[123] AT18
VSS[124] AT22
VSS[125] AT26
VSS[126] AT28
VSS[127] AT30
VSS[128] AT32
VSS[131] AT42
VSS[132] AT46
VSS[133] AT7
VSS[134] AU24
VSS[135] AU30
VSS[136] AV16
VSS[137] AV20
VSS[138] AV24
VSS[139] AV30
VSS[140] AV38
VSS[141] AV4
VSS[142] AV43
VSS[143] AV8
VSS[144] AW14
VSS[145] AW18
VSS[146] AW2
VSS[147] AW22
VSS[148] AW26
VSS[149] AW28
VSS[150] AW32
VSS[151] AW34
VSS[152] AW36
VSS[153] AW40
VSS[154] AW48
VSS[155] AV11
VSS[156] AY12
VSS[157] AY22
VSS[158] AY28
VSS[40]
AD8
VSS[42]
AE3
VSS[45]
AD14
VSS[115] AP4
VSS[0]
H5
VSS[58]
AF5
VSS[32]
AD38
VSS[4]
AA33
VSS[74]
AJ21
VSS[75]
AJ24
VSS[41]
AE2
VSS[129] AT34
VSS[130] AT39
VSS[101] AM43
VSS[95] AL34
VSS[94] AL33
U16I
COUGARPOINT_FCBGA989
HM77@
U16I
COUGARPOINT_FCBGA989
HM77@
VSS[159]
AY4
VSS[160]
AY42
VSS[161]
AY46
VSS[162]
AY8
VSS[163]
B11
VSS[164]
B15
VSS[165]
B19
VSS[166]
B23
VSS[167]
B27
VSS[168]
B31
VSS[169]
B35
VSS[170]
B39
VSS[171]
B7
VSS[173]
BB12
VSS[174]
BB16
VSS[175]
BB20
VSS[176]
BB22
VSS[177]
BB24
VSS[178]
BB28
VSS[179]
BB30
VSS[180]
BB38
VSS[181]
BB4
VSS[182]
BB46
VSS[183]
BC14
VSS[184]
BC18
VSS[185]
BC2
VSS[186]
BC22
VSS[187]
BC26
VSS[188]
BC32
VSS[189]
BC34
VSS[190]
BC36
VSS[191]
BC40
VSS[192]
BC42
VSS[193]
BC48
VSS[194]
BD46
VSS[195]
BD5
VSS[196]
BE22
VSS[197]
BE26
VSS[198]
BE40
VSS[199]
BF10
VSS[200]
BF12
VSS[201]
BF16
VSS[202]
BF20
VSS[203]
BF22
VSS[204]
BF24
VSS[205]
BF26
VSS[206]
BF28
VSS[207]
BD3
VSS[208]
BF30
VSS[209]
BF38
VSS[210]
BF40
VSS[211]
BF8
VSS[212]
BG17
VSS[213]
BG21
VSS[214]
BG33
VSS[215]
BG44
VSS[216]
BG8
VSS[217]
BH11
VSS[218]
BH15
VSS[219]
BH17
VSS[220]
BH19
VSS[222]
BH27
VSS[223]
BH31
VSS[224]
BH33
VSS[225]
BH35
VSS[226]
BH39
VSS[227]
BH43
VSS[228]
BH7
VSS[229]
D3
VSS[230]
D12
VSS[231]
D16
VSS[232]
D18
VSS[233]
D22
VSS[234]
D24
VSS[235]
D26
VSS[236]
D30
VSS[237]
D32
VSS[264] K7
VSS[265] L18
VSS[266] L2
VSS[267] L20
VSS[268] L26
VSS[269] L28
VSS[270] L36
VSS[271] L48
VSS[272] M12
VSS[273] P16
VSS[274] M18
VSS[275] M22
VSS[276] M24
VSS[277] M30
VSS[278] M32
VSS[279] M34
VSS[280] M38
VSS[281] M4
VSS[282] M42
VSS[283] M46
VSS[284] M8
VSS[285] N18
VSS[286] P30
VSS[288] P11
VSS[289] P18
VSS[290] T33
VSS[291] P40
VSS[292] P43
VSS[293] P47
VSS[294] P7
VSS[295] R2
VSS[296] R48
VSS[297] T12
VSS[298] T31
VSS[299] T37
VSS[300] T4
VSS[301] W34
VSS[302] T46
VSS[303] T47
VSS[304] T8
VSS[305] V11
VSS[306] V17
VSS[307] V26
VSS[308] V27
VSS[309] V29
VSS[310] V31
VSS[311] V36
VSS[312] V39
VSS[313] V43
VSS[314] V7
VSS[315] W17
VSS[316] W19
VSS[238]
D34
VSS[239]
D38
VSS[240]
D42
VSS[241]
D8
VSS[242]
E18
VSS[243]
E26
VSS[244]
G18
VSS[245]
G20
VSS[246]
G26
VSS[247]
G28
VSS[248]
G36
VSS[249]
G48
VSS[250]
H12
VSS[251]
H18
VSS[317] W2
VSS[318] W27
VSS[319] W48
VSS[320] Y12
VSS[321] Y38
VSS[322] Y4
VSS[323] Y42
VSS[324] Y46
VSS[325] Y8
VSS[328] BG29
VSS[329] N24
VSS[330] AJ3
VSS[287] N47
VSS[252]
H22
VSS[253]
H24
VSS[254]
H26
VSS[255]
H30
VSS[256]
H32
VSS[257]
H34
VSS[258]
F3
VSS[262] K39
VSS[263] K46
VSS[259] H46
VSS[260] K18
VSS[261] K26
VSS[331] AD47
VSS[333] B43
VSS[334] BE10
VSS[335] BG41
VSS[337] G14
VSS[338] H16
VSS[340] T36
VSS[342] BG22
VSS[343] BG24
VSS[344] C22
VSS[345] AP13
VSS[172]
F45
VSS[221]
H10
VSS[346] M14
VSS[347] AP3
VSS[348] AP1
VSS[349] BE16
VSS[350] BC16
VSS[351] BG28
VSS[352] BJ28

A
A
B
B
C
C
D
D
E
E
1 1
2 2
3 3
4 4
LCD POWER CIRCUIT
W=60mils
W=60mils
SM010014520 3000ma
220ohm@100mhz
DCR 0.04
W=60mils
W=60mils
LCD/LED PANEL Conn.
SP010011S00
11/29 Modify.
eDP
Camera
Camera
11/29 Modify D5(ESD request)
Place closed to JLVDS1
W=60mils
12/13 Add
INVTPWM
EDP_HPD
INVTPWM
BKOFF#
USB20_P10_R
USB20_N10_R
PCH_TXCLK+_R
PCH_TXCLK-_R
PCH_LCD_CLK_R
PCH_LCD_DATA_R
PCH_TXOUT0-_R
PCH_TXOUT0+_R
PCH_TXOUT1-_R
PCH_TXOUT1+_R
PCH_TXOUT2-_R
PCH_TXOUT2+_R
EDP_HPD
PCH_TXOUT2+_R
PCH_TXOUT2-_R
PCH_TXOUT1-_R
PCH_TXOUT1+_R
PCH_LCD_CLK_R
PCH_LCD_DATA_R
USB20_P10_R
USB20_N10_R
+CAM_VCC
USB20_N10_R
USB20_P10_R
INVTPWM
+3VS
+3VS
+LCDVDD
+3VALW
+LED_VOUT B+
+LCDVDD
+LCDVDD
+LED_VOUT
+3VS
+CAM_VCC
+3VS
+LCDVDD+3VS
PCH_ENVDD<16>
DPST_PWM<16>
EDP_HPD#<4>
PCH_LCD_DATA<16>
PCH_LCD_CLK<16>
PCH_TXOUT0+<16>
PCH_TXOUT0-<16>
PCH_TXOUT1+<16>
PCH_TXOUT1-<16>
PCH_TXOUT2+<16>
PCH_TXOUT2-<16>
PCH_TXCLK-<16>
PCH_TXCLK+<16>
EDP_AUXN<4>
EDP_AUXP<4>
EDP_TXP0<4>
EDP_TXN0<4>
EDP_TXP1<4>
EDP_TXN1<4>
USB20_P10<17>
USB20_N10<17>
BKOFF#<29>
Title
Size Document Number Rev
Date: Sheet of
Security Classification
Compal Secret Data
THIS SHEET OF ENGINEERING DRAWING IS THE PROPRIETARY PROPERTY OF COMPAL ELECTRONICS, INC. AND CONTAINS CONFIDENTIAL
AND TRADE SECRET INFORMATION. THIS SHEET MAY NOT BE TRANSFERED FROM THE CUSTODY OF THE COMPETENT DIVISION OF R&D
DEPARTMENT EXCEPT AS AUTHORIZED BY COMPAL ELECTRONICS, INC. NEITHER THIS SHEET NOR THE INFORMATION IT CONTAINS
MAY BE USED BY OR DISCLOSED TO ANY THIRD PARTY WITHOUT PRIOR WRITTEN CONSENT OF COMPAL ELECTRONICS, INC.
Issued Date
Deciphered Date
CHROME M/B LA-8943P Schematic
0.1
LVDS&eDP
Custom
22 45Friday, August 10, 2012
2012/03/21 2013/03/21
Compal Electronics, Inc.
Title
Size Document Number Rev
Date: Sheet of
Security Classification
Compal Secret Data
THIS SHEET OF ENGINEERING DRAWING IS THE PROPRIETARY PROPERTY OF COMPAL ELECTRONICS, INC. AND CONTAINS CONFIDENTIAL
AND TRADE SECRET INFORMATION. THIS SHEET MAY NOT BE TRANSFERED FROM THE CUSTODY OF THE COMPETENT DIVISION OF R&D
DEPARTMENT EXCEPT AS AUTHORIZED BY COMPAL ELECTRONICS, INC. NEITHER THIS SHEET NOR THE INFORMATION IT CONTAINS
MAY BE USED BY OR DISCLOSED TO ANY THIRD PARTY WITHOUT PRIOR WRITTEN CONSENT OF COMPAL ELECTRONICS, INC.
Issued Date
Deciphered Date
CHROME M/B LA-8943P Schematic
0.1
LVDS&eDP
Custom
22 45Friday, August 10, 2012
2012/03/21 2013/03/21
Compal Electronics, Inc.
Title
Size Document Number Rev
Date: Sheet of
Security Classification
Compal Secret Data
THIS SHEET OF ENGINEERING DRAWING IS THE PROPRIETARY PROPERTY OF COMPAL ELECTRONICS, INC. AND CONTAINS CONFIDENTIAL
AND TRADE SECRET INFORMATION. THIS SHEET MAY NOT BE TRANSFERED FROM THE CUSTODY OF THE COMPETENT DIVISION OF R&D
DEPARTMENT EXCEPT AS AUTHORIZED BY COMPAL ELECTRONICS, INC. NEITHER THIS SHEET NOR THE INFORMATION IT CONTAINS
MAY BE USED BY OR DISCLOSED TO ANY THIRD PARTY WITHOUT PRIOR WRITTEN CONSENT OF COMPAL ELECTRONICS, INC.
Issued Date
Deciphered Date
CHROME M/B LA-8943P Schematic
0.1
LVDS&eDP
Custom
22 45Friday, August 10, 2012
2012/03/21 2013/03/21
Compal Electronics, Inc.
C246 0.1U_0402_16V7KEDP@ C246 0.1U_0402_16V7KEDP@ 1 2
JLVDS1
STARC_107K30-000001-G2_30P
CONN@
JLVDS1
STARC_107K30-000001-G2_30P
CONN@
1
1
2
2
3
3
4
4
5
5
6
6
7
7
8
8
9
9
10
10
11
11
12
12
13
13
14
14
15
15
16
16
17
17
18
18
19
19
20
20
21
21
22
22
23
23
24
24
25
25
26
26
27
27
28
28
29
29
30
30
GND1 31
GND2 32
GND3 33
GND4 34
GND5 35
GND6 36
C247
0.1U_0402_16V4Z
C247
0.1U_0402_16V4Z
1
2
R248
100K_0402_5%
R248
100K_0402_5%
12
R251
100K_0402_5%
EDP@
R251
100K_0402_5%
EDP@
12
C239
4.7U_0603_6.3V6K
C239
4.7U_0603_6.3V6K
1
2
C244 0.1U_0402_16V7KEDP@ C244 0.1U_0402_16V7KEDP@ 1 2
R455 0_0402_5%LVDS@R455 0_0402_5%LVDS@
1 2
R453 0_0603_5%R453 0_0603_5%
1 2
C249
0.1U_0402_16V4Z
C249
0.1U_0402_16V4Z
1
2
D
G
S
Q10
AO3419L_SOT23-3
D
G
S
Q10
AO3419L_SOT23-3
1
2
3
C243 0.1U_0402_16V7KEDP@ C243 0.1U_0402_16V7KEDP@ 1 2
R489 10K_0402_5%R489 10K_0402_5%
1 2
R525
10K_0402_5%
R525
10K_0402_5%
1 2
C248
10U_0603_6.3V6M
C248
10U_0603_6.3V6M
1
2
C241 0.1U_0402_16V7KEDP@ C241 0.1U_0402_16V7KEDP@ 1 2
L6
FBMA-L11-201209-221LMA30T_0805
L6
FBMA-L11-201209-221LMA30T_0805
12
G
D
S
Q11
SSM3K7002FU_SC70-3
EDP@
G
D
S
Q11
SSM3K7002FU_SC70-3
EDP@
2
13
C235
4.7U_0603_6.3V6K
C235
4.7U_0603_6.3V6K
1
2
R247
1K_0402_5%
R247
1K_0402_5%
12
C237
68P_0402_50V8J
C237
68P_0402_50V8J
1
2
R462 0_0402_5%LVDS@R462 0_0402_5%LVDS@
1 2
R454 0_0402_5%LVDS@R454 0_0402_5%LVDS@
1 2
R249 100K_0402_5%
@
R249 100K_0402_5%
@
1 2
R463 0_0402_5%LVDS@R463 0_0402_5%LVDS@
1 2
R252 0_0402_5%R252 0_0402_5%
1 2
R460 0_0402_5%LVDS@R460 0_0402_5%LVDS@
1 2
U22
74AHC1G125GW_SOT353-5
@U22
74AHC1G125GW_SOT353-5
@
OE#
1
IN
2
GND
3OUT 4
VCC 5
C238
0.047U_0402_16V7K
C238
0.047U_0402_16V7K
1
2
C471 220P_0402_50V7KC471 220P_0402_50V7K
1 2
Q9B
DMN66D0LDW-7_SOT363-6
Q9B
DMN66D0LDW-7_SOT363-6
34
5
R246
10K_0402_5%
R246
10K_0402_5%
12
R461 0_0402_5%LVDS@R461 0_0402_5%LVDS@
1 2
R250 0_0402_5%R250 0_0402_5%
1 2
R458 0_0402_5%LVDS@R458 0_0402_5%LVDS@
1 2
R245
300_0603_5%
R245
300_0603_5%
12
C240
0.1U_0402_16V4Z
C240
0.1U_0402_16V4Z
1
2
R253 0_0402_5%R253 0_0402_5%
1 2
R459 0_0402_5%LVDS@R459 0_0402_5%LVDS@
1 2
L7
FBMA-L11-201209-221LMA30T_0805
@
L7
FBMA-L11-201209-221LMA30T_0805
@
12
C245 0.1U_0402_16V7KEDP@ C245 0.1U_0402_16V7KEDP@ 1 2
C236
680P_0402_50V7K
C236
680P_0402_50V7K
1
2
R456 0_0402_5%LVDS@R456 0_0402_5%LVDS@
1 2
D5
L30ESDL5V0C3-2
D5
L30ESDL5V0C3-2
2
3
1
Q9A
DMN66D0LDW-7_SOT363-6
Q9A
DMN66D0LDW-7_SOT363-6
61
2
C242 0.1U_0402_16V7KEDP@ C242 0.1U_0402_16V7KEDP@ 1 2
L8
WCM2012F2SF-670T04_0805
@L8
WCM2012F2SF-670T04_0805
@
11
2
2
3
344
R457 0_0402_5%LVDS@R457 0_0402_5%LVDS@
1 2

A
A
B
B
C
C
D
D
E
E
1 1
2 2
3 3
4 4
SM070001310 400ma 90ohm@100mhz DCR 0.3
HDMI connector
W=40mils
RF request
Place closed to JHDMI1
DC232001000
11/29 Modify.
3/1 Add (ESD request)
HDMI_GND
HDMI_TX0-
HDMI_TX0+
HDMI_CLK-
HDMI_CLK+
HDMI_TX1-
HDMI_TX1+
HDMI_TX2+
HDMI_TX2-
HDMI_TX0-
HDMI_TX0+
HDMI_CLK-
HDMI_CLK+
HDMI_TX1-
HDMI_TX1+
HDMI_TX2+
HDMI_TX2-
HDMI_SDATA
HDMI_SCLK
HDMI_HPD
SDVO_SDATA
SDVO_SCLK
+HDMI_5V
HDMI_R_CK-
HDMI_R_CK+
HDMI_R_D0+
HDMI_R_D0-
HDMI_R_D1+
HDMI_R_D1-
HDMI_R_D2-
HDMI_R_D2+
HDMI_SCLK
HDMI_SDATA
HDMI_R_D2-
HDMI_R_D2+HDMI_TX2+
HDMI_TX2-
HDMI_R_D1-
HDMI_R_D1+
HDMI_R_D0-
HDMI_R_D0+
HDMI_R_CK-
HDMI_R_CK+HDMI_CLK+
HDMI_CLK-
HDMI_TX0+
HDMI_TX0-
HDMI_TX1+
HDMI_TX1-
SDVO_SDATA
SDVO_SCLK
+3VS
+HDMI_5V_OUT
+5VS
+HDMI_5V_OUT
+3VS
+HDMI_5V_OUT
+3VS
+3VS
+3VS
PCH_DPB_N0<16>
PCH_DPB_P0<16>
PCH_DPB_N1<16>
PCH_DPB_P1<16>
PCH_DPB_N2<16>
PCH_DPB_P2<16>
PCH_DPB_N3<16>
PCH_DPB_P3<16>
PCH_DPB_HPD<16>
SDVO_SDATA<16>
SDVO_SCLK<16>
HDMI_HPD<28>
Title
Size Document Number Rev
Date: Sheet of
Security Classification
Compal Secret Data
THIS SHEET OF ENGINEERING DRAWING IS THE PROPRIETARY PROPERTY OF COMPAL ELECTRONICS, INC. AND CONTAINS CONFIDENTIAL
AND TRADE SECRET INFORMATION. THIS SHEET MAY NOT BE TRANSFERED FROM THE CUSTODY OF THE COMPETENT DIVISION OF R&D
DEPARTMENT EXCEPT AS AUTHORIZED BY COMPAL ELECTRONICS, INC. NEITHER THIS SHEET NOR THE INFORMATION IT CONTAINS
MAY BE USED BY OR DISCLOSED TO ANY THIRD PARTY WITHOUT PRIOR WRITTEN CONSENT OF COMPAL ELECTRONICS, INC.
Issued Date
Deciphered Date
CHROME M/B LA-8943P Schematic
0.1
HDMI Conn
Custom
23 45Friday, August 10, 2012
2012/03/21 2013/03/21
Compal Electronics, Inc.
Title
Size Document Number Rev
Date: Sheet of
Security Classification
Compal Secret Data
THIS SHEET OF ENGINEERING DRAWING IS THE PROPRIETARY PROPERTY OF COMPAL ELECTRONICS, INC. AND CONTAINS CONFIDENTIAL
AND TRADE SECRET INFORMATION. THIS SHEET MAY NOT BE TRANSFERED FROM THE CUSTODY OF THE COMPETENT DIVISION OF R&D
DEPARTMENT EXCEPT AS AUTHORIZED BY COMPAL ELECTRONICS, INC. NEITHER THIS SHEET NOR THE INFORMATION IT CONTAINS
MAY BE USED BY OR DISCLOSED TO ANY THIRD PARTY WITHOUT PRIOR WRITTEN CONSENT OF COMPAL ELECTRONICS, INC.
Issued Date
Deciphered Date
CHROME M/B LA-8943P Schematic
0.1
HDMI Conn
Custom
23 45Friday, August 10, 2012
2012/03/21 2013/03/21
Compal Electronics, Inc.
Title
Size Document Number Rev
Date: Sheet of
Security Classification
Compal Secret Data
THIS SHEET OF ENGINEERING DRAWING IS THE PROPRIETARY PROPERTY OF COMPAL ELECTRONICS, INC. AND CONTAINS CONFIDENTIAL
AND TRADE SECRET INFORMATION. THIS SHEET MAY NOT BE TRANSFERED FROM THE CUSTODY OF THE COMPETENT DIVISION OF R&D
DEPARTMENT EXCEPT AS AUTHORIZED BY COMPAL ELECTRONICS, INC. NEITHER THIS SHEET NOR THE INFORMATION IT CONTAINS
MAY BE USED BY OR DISCLOSED TO ANY THIRD PARTY WITHOUT PRIOR WRITTEN CONSENT OF COMPAL ELECTRONICS, INC.
Issued Date
Deciphered Date
CHROME M/B LA-8943P Schematic
0.1
HDMI Conn
Custom
23 45Friday, August 10, 2012
2012/03/21 2013/03/21
Compal Electronics, Inc.
C251 0.1U_0402_16V7KC251 0.1U_0402_16V7K
12
C493
0.1U_0402_16V4Z
@
C493
0.1U_0402_16V4Z
@
1
2
L9
WCM-2012-900T_0805
L9
WCM-2012-900T_0805
1
122
33
4
4
C256 0.1U_0402_16V7KC256 0.1U_0402_16V7K
12
R255
0_0603_5%
@
R255
0_0603_5%
@
1 2
R270 680_0402_5%R270 680_0402_5%
1 2
Q13A
DMN66D0LDW-7_SOT363-6
Q13A
DMN66D0LDW-7_SOT363-6
61
2
C255 0.1U_0402_16V7KC255 0.1U_0402_16V7K
12
R263 0_0402_5%
@
R263 0_0402_5%
@
1 2
R268 680_0402_5%R268 680_0402_5%
1 2
Q12B
DMN66D0LDW-7_SOT363-6
Q12B
DMN66D0LDW-7_SOT363-6
34
5
C258 0.1U_0402_16V7KC258 0.1U_0402_16V7K
12
C260
47P_0402_50V8J
@
C260
47P_0402_50V8J
@
1
2
L11
WCM-2012-900T_0805
L11
WCM-2012-900T_0805
1
122
33
4
4
C253 0.1U_0402_16V7KC253 0.1U_0402_16V7K
12
R271 680_0402_5%R271 680_0402_5%
1 2
C259
220P_0402_50V7K
C259
220P_0402_50V7K
1
2
C252 0.1U_0402_16V7KC252 0.1U_0402_16V7K
12
R264 680_0402_5%R264 680_0402_5%
1 2
C261
47P_0402_50V8J@
C261
47P_0402_50V8J@
1
2
R265 680_0402_5%R265 680_0402_5%
1 2
JHDMI1
HONGL_13-13201904CP_19P
CONN@
JHDMI1
HONGL_13-13201904CP_19P
CONN@
D2+
1D2_shield
2D2-
3D1+
4D1_shield
5D1-
6D0+
7D0_shield
8D0-
9CK+
10 CK_shield
11 CK-
12 CEC
13 Reserved
14 SCL
15 SDA
16 DDC/CEC_GND
17 +5V
18 HP_DET
19
GND 20
GND 21
GND 22
GND 23
C254 0.1U_0402_16V7KC254 0.1U_0402_16V7K
12
R256 0_0402_5%
@
R256 0_0402_5%
@
1 2
L12
WCM-2012-900T_0805
L12
WCM-2012-900T_0805
1
122
33
4
4
R267 680_0402_5%R267 680_0402_5%
1 2
R257 0_0402_5%@R257 0_0402_5%@
1 2
R262
1M_0402_5%
R262
1M_0402_5%
12
R275
2.2K_0402_5%
R275
2.2K_0402_5%
1 2
R272 680_0402_5%R272 680_0402_5%
1 2
D6
RB491D-YS_SOT23-3
D6
RB491D-YS_SOT23-3
2
1
3
R274 2.2K_0402_5%R274 2.2K_0402_5%
1 2
R254 0_0402_5%@R254 0_0402_5%@
1 2
R261 0_0402_5%@R261 0_0402_5%@
1 2
L10
WCM-2012-900T_0805
L10
WCM-2012-900T_0805
1
122
33
4
4
D7
RB751V-40_SOD323-2
D7
RB751V-40_SOD323-2
1 2
R260 0_0402_5%
@
R260 0_0402_5%
@
1 2
R273 2.2K_0402_5%R273 2.2K_0402_5%
1 2
R266 680_0402_5%R266 680_0402_5%
1 2
R276
2.2K_0402_5%
R276
2.2K_0402_5%
1 2
C257 0.1U_0402_16V7KC257 0.1U_0402_16V7K
12
Q12A
DMN66D0LDW-7_SOT363-6
Q12A
DMN66D0LDW-7_SOT363-6
61
2
Q13B
DMN66D0LDW-7_SOT363-6
Q13B
DMN66D0LDW-7_SOT363-6
34
5
R269
100K_0402_5%
R269
100K_0402_5%
12
R293
0_0402_5%
R293
0_0402_5%
1 2
C250
0.1U_0402_16V4Z
C250
0.1U_0402_16V4Z
1
2
C492
0.1U_0402_16V4Z
C492
0.1U_0402_16V4Z
1
2
R259 0_0402_5%@R259 0_0402_5%@
1 2
F1
1.1A_6V_SMD1812P110TF
F1
1.1A_6V_SMD1812P110TF
21
R258 0_0402_5%
@
R258 0_0402_5%
@
1 2

A
A
B
B
C
C
D
D
E
E
1 1
2 2
3 3
4 4
CRT Connector
W=40mils
W=40mils
CRB1.0 use 47ohm@100Mhz Bead
SP01000E400
HDD Board Conn
D-SUB
12/30 Modify.
DC060004W00
100mils
3/29 Add (EMI request)
CRT_R_2
JCRT1.11
PCH_CRT_VSYNC
JCRT1.5
PCH_CRT_HSYNC
CRT_VSYNC_1
CRT_G_1
CRT_R_1
CRT_B_1
DSUB_12
DSUB_15
CRT_HSYNC_1
PCH_CRT_R
PCH_CRT_G
PCH_CRT_B
PCH_CRT_CLK
PCH_CRT_DATA
CRT_VSYNC
CRT_HSYNC_2
CRT_VSYNC_2
DSUB_12
DSUB_15
CRT_G_2
CRT_B_2
CRT_HSYNC
SATA_PRX_DTX_N0
SATA_PRX_DTX_P0
SATA_PTX_DRX_N0
SATA_PTX_DRX_P0 SATA_PTX_C_DRX_P0
SATA_PTX_C_DRX_N0
+CRT_VCC
+5VS
+CRT_VCC
+CRT_VCC
+3VS
+CRT_VCC
+R_CRT_VCC
+3VS
+5VS_HDD+5VS
+5VS_HDD
+3VS
PCH_CRT_R<16>
PCH_CRT_G<16>
PCH_CRT_B<16>
PCH_CRT_HSYNC<16>
PCH_CRT_VSYNC<16>
PCH_CRT_DATA<16>
PCH_CRT_CLK<16>
SATA_PRX_DTX_N0<13>
SATA_PRX_DTX_P0<13>
SATA_PTX_DRX_P0<13>
SATA_PTX_DRX_N0<13>
Title
Size Document Number Rev
Date: Sheet of
Security Classification
Compal Secret Data
THIS SHEET OF ENGINEERING DRAWING IS THE PROPRIETARY PROPERTY OF COMPAL ELECTRONICS, INC. AND CONTAINS CONFIDENTIAL
AND TRADE SECRET INFORMATION. THIS SHEET MAY NOT BE TRANSFERED FROM THE CUSTODY OF THE COMPETENT DIVISION OF R&D
DEPARTMENT EXCEPT AS AUTHORIZED BY COMPAL ELECTRONICS, INC. NEITHER THIS SHEET NOR THE INFORMATION IT CONTAINS
MAY BE USED BY OR DISCLOSED TO ANY THIRD PARTY WITHOUT PRIOR WRITTEN CONSENT OF COMPAL ELECTRONICS, INC.
Issued Date
Deciphered Date
CHROME M/B LA-8943P Schematic
0.1
CRT&HDD Connector
Custom
24 45Friday, August 10, 2012
2012/03/21 2013/03/21
Compal Electronics, Inc.
Title
Size Document Number Rev
Date: Sheet of
Security Classification
Compal Secret Data
THIS SHEET OF ENGINEERING DRAWING IS THE PROPRIETARY PROPERTY OF COMPAL ELECTRONICS, INC. AND CONTAINS CONFIDENTIAL
AND TRADE SECRET INFORMATION. THIS SHEET MAY NOT BE TRANSFERED FROM THE CUSTODY OF THE COMPETENT DIVISION OF R&D
DEPARTMENT EXCEPT AS AUTHORIZED BY COMPAL ELECTRONICS, INC. NEITHER THIS SHEET NOR THE INFORMATION IT CONTAINS
MAY BE USED BY OR DISCLOSED TO ANY THIRD PARTY WITHOUT PRIOR WRITTEN CONSENT OF COMPAL ELECTRONICS, INC.
Issued Date
Deciphered Date
CHROME M/B LA-8943P Schematic
0.1
CRT&HDD Connector
Custom
24 45Friday, August 10, 2012
2012/03/21 2013/03/21
Compal Electronics, Inc.
Title
Size Document Number Rev
Date: Sheet of
Security Classification
Compal Secret Data
THIS SHEET OF ENGINEERING DRAWING IS THE PROPRIETARY PROPERTY OF COMPAL ELECTRONICS, INC. AND CONTAINS CONFIDENTIAL
AND TRADE SECRET INFORMATION. THIS SHEET MAY NOT BE TRANSFERED FROM THE CUSTODY OF THE COMPETENT DIVISION OF R&D
DEPARTMENT EXCEPT AS AUTHORIZED BY COMPAL ELECTRONICS, INC. NEITHER THIS SHEET NOR THE INFORMATION IT CONTAINS
MAY BE USED BY OR DISCLOSED TO ANY THIRD PARTY WITHOUT PRIOR WRITTEN CONSENT OF COMPAL ELECTRONICS, INC.
Issued Date
Deciphered Date
CHROME M/B LA-8943P Schematic
0.1
CRT&HDD Connector
Custom
24 45Friday, August 10, 2012
2012/03/21 2013/03/21
Compal Electronics, Inc.
C270
2.2P_0402_50V8C
C270
2.2P_0402_50V8C
1
2
C488
1000P_0402_50V7K
C488
1000P_0402_50V7K
1
2
L20
0_0603_5%
L20
0_0603_5%
1 2
R278
150_0402_1%
R278
150_0402_1%
12
C264
10P_0402_50V8J
@
C264
10P_0402_50V8J
@
1
2
C486
1U_0603_10V6K
C486
1U_0603_10V6K
1
2
R280 10K_0402_5%R280 10K_0402_5%
12
D11
CH491DPT_SOT23-3
D11
CH491DPT_SOT23-3
2 1
L16
FBMA-L10-160808-600LMT 0603
L16
FBMA-L10-160808-600LMT 0603
1 2
C274
10P_0402_50V8J
@
C274
10P_0402_50V8J
@
1
2
D9
L30ESDL5V0C3-2
@
D9
L30ESDL5V0C3-2
@
2
3
1
T32
PAD
@T32
PAD
@
C263
10P_0402_50V8J
@
C263
10P_0402_50V8J
@
1
2
R279
150_0402_1%
R279
150_0402_1%
12
R284
2.2K_0402_5%
R284
2.2K_0402_5%
12
C273 0.1U_0402_16V4ZC273 0.1U_0402_16V4Z
1 2
C502
0.1U_0402_16V4Z
@
C502
0.1U_0402_16V4Z
@
1
2
C272
100P_0402_50V8J
C272
100P_0402_50V8J
1
2
R277
150_0402_1%
R277
150_0402_1%
12
D10
L30ESDL5V0C3-2
@
D10
L30ESDL5V0C3-2
@
2
3
1
C268
2.2P_0402_50V8C
C268
2.2P_0402_50V8C
1
2
Q15A
DMN66D0LDW-7_SOT363-6
Q15A
DMN66D0LDW-7_SOT363-6
61
2
C269
2.2P_0402_50V8C
C269
2.2P_0402_50V8C
1
2
L130_0603_5% L130_0603_5%1 2
L14
FBMA-L10-160808-600LMT 0603
L14
FBMA-L10-160808-600LMT 0603
1 2
C271
2.2P_0402_50V8C
C271
2.2P_0402_50V8C
1
2
R283
2.2K_0402_5%
R283
2.2K_0402_5%
12
L150_0603_5% L150_0603_5%1 2
R281
33_0402_5%
R281
33_0402_5%
12
C262
0.1U_0402_16V4Z
C262
0.1U_0402_16V4Z
1
2
F2
1.1A_6V_SMD1812P110TF
F2
1.1A_6V_SMD1812P110TF
21
T31
PAD @T31
PAD @
C265
10P_0402_50V8J
@
C265
10P_0402_50V8J
@
1
2
L170_0603_5% L170_0603_5%1 2
C266
2.2P_0402_50V8C
C266
2.2P_0402_50V8C
1
2
Q15B
DMN66D0LDW-7_SOT363-6
Q15B
DMN66D0LDW-7_SOT363-6
34
5
L19
0_0603_5%
L19
0_0603_5%
1 2
C278 0.1U_0402_16V4ZC278 0.1U_0402_16V4Z
1 2
L18
FBMA-L10-160808-600LMT 0603
L18
FBMA-L10-160808-600LMT 0603
1 2
C281 0.01U_0402_16V7KC281 0.01U_0402_16V7K
1 2
R282
33_0402_5%
R282
33_0402_5%
12
C276
68P_0402_50V8J
C276
68P_0402_50V8J
1
2
JHDD1
ACES_85201-1205N
CONN@
JHDD1
ACES_85201-1205N
CONN@
1
1
2
2
3
3
4
4
5
5
6
6
7
7
8
8
9
9
10
10
11
11
12
12 GND 13
GND 14
C277
68P_0402_50V8J
C277
68P_0402_50V8J
1
2
C282 0.01U_0402_16V7KC282 0.01U_0402_16V7K
1 2
C275
10P_0402_50V8J
@
C275
10P_0402_50V8J
@
1
2
G
G
JCRT1
CONTECK_80435-5K1-152
CONN@
G
G
JCRT1
CONTECK_80435-5K1-152
CONN@
6
11
1
7
12
2
8
13
3
9
14
4
10
15
5
16
17
C487
0.1U_0402_16V4Z
C487
0.1U_0402_16V4Z
1
2
C267
2.2P_0402_50V8C
C267
2.2P_0402_50V8C
1
2
J2
JUMP_43X79
@J2
JUMP_43X79
@
1
122
U24
74AHCT1G125GW_SOT353-5
U24
74AHCT1G125GW_SOT353-5
A
2Y4
OE# 1
G
3P5
C485
10U_0805_10V4Z
C485
10U_0805_10V4Z
1
2
U23
74AHCT1G125GW_SOT353-5
U23
74AHCT1G125GW_SOT353-5
A
2Y4
OE# 1
G
3P5

A
A
B
B
C
C
D
D
E
E
1 1
2 2
3 3
4 4
40mil
On chip
AT24C02
SPROM_CLK
(EECLK)
SPROM_DOUT
(EEDATA)
1 1
01
20mil
20mil
20mil
40mil
60mil
15mil
For EMI request
R02 Modify
PLACE NEXT P14
SM010005500 500ma 600ohm@100mhz DCR 0.38
R02 Modify
20mil
20mil
20mil
EMI Request...2010/07/27
40mil
1/3 Add(Broadcom request)
+LAN_GPHYPLLVDDL
CR_CLK_R
CR_CMD_R
LAN_PME#
LAN_MIDI1+
+LAN_AVDDH
LAN_MIDI2+
+VDDO_CR_R
LAN_RDAC
LAN_XTALO_R
LAN_MIDI3+
LAN_XTALI
SPROM_DOUT
PCIE_PRX_C_DTX_N3
CR_WP#
CR_DATA0_R
CR_DATA1_R
CR_DATA3_R
CR_DATA0
CR_DATA1
CR_DATA2
CR_DATA3
+1.2V_LAN_OUT
CR_CMD
+LAN_BIASVDDH
SPROM_CLK
LAN_MIDI0-
PCIE_PRX_C_DTX_P3
SPROM_CLK
+LAN_AVDDL
CR_DATA2_R
+LAN_XTALVDDH
SPROM_DOUT
CR_WP#_R
+LAN_BIASVDDH
+LAN_XTALVDDH
+LAN_AVDDH
CR_CLK
LAN_MIDI3-
+LAN_PCIEPLLVDD
LAN_MIDI1-
LAN_XTALI
LAN_XTALO
+LAN_AVDDL
+LAN_GPHYPLLVDDL
+LAN_PCIEPLLVDD
LAN_MIDI2-
LAN_MIDI0+
LAN_XTALO_R
CR_PWR_ENCR_PWR_EN_R
PLT_RST_BUF# CR_DETECT
+3V_LAN
+3V_LAN
+1.2V_LAN
+1.2V_LAN
+1.2V_LAN
+3V_LAN
+3V_LAN
+3VS
+1.2V_LAN
+3V_LAN
+1.2V_LAN
+3V_LAN
+3V_LAN
+VDDO_CR
+VDDO_CR
+1.2V_LAN
+3VALW +3V_LAN
+3V_LAN
PCIE_PRX_DTX_N3<14>
PCIE_PRX_DTX_P3<14>
PCIE_PTX_C_DRX_N3<14>
PCIE_PTX_C_DRX_P3<14>
EC_PME#<27,29>
PCH_PCIE_WAKE#<15,27>
PLT_RST_BUF#<17,27,29,30>
CLK_PCIE_LAN<14>
CLK_PCIE_LAN#<14>
CR_DATA0<26>
CR_DATA1<26>
CR_DATA2<26>
CR_DATA3<26>
LAN_CLKREQ#<14>
LAN_MIDI3+ <26>
LAN_MIDI3- <26>
LAN_MIDI2+ <26>
LAN_MIDI2- <26>
LAN_MIDI1+ <26>
LAN_MIDI1- <26>
LAN_MIDI0+ <26>
LAN_MIDI0- <26>
LAN_LINK# <26>
LAN_ACTIVITY# <26>
CR_WP# <26>
CR_CMD <26>
CR_CLK <26>
CR_PWR_EN <26>
LAN_PWR_EN#<29>
PCH_PWR_EN#<20,33>
CR_DETECT <26,28>
Title
Size Document Number Rev
Date: Sheet of
Security Classification
Compal Secret Data
THIS SHEET OF ENGINEERING DRAWING IS THE PROPRIETARY PROPERTY OF COMPAL ELECTRONICS, INC. AND CONTAINS CONFIDENTIAL
AND TRADE SECRET INFORMATION. THIS SHEET MAY NOT BE TRANSFERED FROM THE CUSTODY OF THE COMPETENT DIVISION OF R&D
DEPARTMENT EXCEPT AS AUTHORIZED BY COMPAL ELECTRONICS, INC. NEITHER THIS SHEET NOR THE INFORMATION IT CONTAINS
MAY BE USED BY OR DISCLOSED TO ANY THIRD PARTY WITHOUT PRIOR WRITTEN CONSENT OF COMPAL ELECTRONICS, INC.
Issued Date
Deciphered Date
CHROME M/B LA-8943P Schematic
0.1
LAN Boardcom 57785
Custom
25 45Friday, August 10, 2012
2012/03/21 2013/03/21
Compal Electronics, Inc.
Title
Size Document Number Rev
Date: Sheet of
Security Classification
Compal Secret Data
THIS SHEET OF ENGINEERING DRAWING IS THE PROPRIETARY PROPERTY OF COMPAL ELECTRONICS, INC. AND CONTAINS CONFIDENTIAL
AND TRADE SECRET INFORMATION. THIS SHEET MAY NOT BE TRANSFERED FROM THE CUSTODY OF THE COMPETENT DIVISION OF R&D
DEPARTMENT EXCEPT AS AUTHORIZED BY COMPAL ELECTRONICS, INC. NEITHER THIS SHEET NOR THE INFORMATION IT CONTAINS
MAY BE USED BY OR DISCLOSED TO ANY THIRD PARTY WITHOUT PRIOR WRITTEN CONSENT OF COMPAL ELECTRONICS, INC.
Issued Date
Deciphered Date
CHROME M/B LA-8943P Schematic
0.1
LAN Boardcom 57785
Custom
25 45Friday, August 10, 2012
2012/03/21 2013/03/21
Compal Electronics, Inc.
Title
Size Document Number Rev
Date: Sheet of
Security Classification
Compal Secret Data
THIS SHEET OF ENGINEERING DRAWING IS THE PROPRIETARY PROPERTY OF COMPAL ELECTRONICS, INC. AND CONTAINS CONFIDENTIAL
AND TRADE SECRET INFORMATION. THIS SHEET MAY NOT BE TRANSFERED FROM THE CUSTODY OF THE COMPETENT DIVISION OF R&D
DEPARTMENT EXCEPT AS AUTHORIZED BY COMPAL ELECTRONICS, INC. NEITHER THIS SHEET NOR THE INFORMATION IT CONTAINS
MAY BE USED BY OR DISCLOSED TO ANY THIRD PARTY WITHOUT PRIOR WRITTEN CONSENT OF COMPAL ELECTRONICS, INC.
Issued Date
Deciphered Date
CHROME M/B LA-8943P Schematic
0.1
LAN Boardcom 57785
Custom
25 45Friday, August 10, 2012
2012/03/21 2013/03/21
Compal Electronics, Inc.
R307 33_0402_5%
<EMI>
R307 33_0402_5%
<EMI>
1 2
R311 4.7K_0402_5%R311 4.7K_0402_5%
1 2
C478
0.1U_0402_16V4Z
C478
0.1U_0402_16V4Z
1
2
R310 1K_0402_5%R310 1K_0402_5%
1 2
C311
10U_0603_6.3V6M
C311
10U_0603_6.3V6M
1
2
R314
200_0402_1%
R314
200_0402_1%
12
R548
0_0402_5%
@R548
0_0402_5%
@
1 2
L21
BLM18AG601SN1D_2P
L21
BLM18AG601SN1D_2P
1 2
C321
0.1U_0402_16V4Z
C321
0.1U_0402_16V4Z
1
2
L26
BLM18AG601SN1D_2P
L26
BLM18AG601SN1D_2P
1 2
R303 0_0402_5%R303 0_0402_5%
12
R317
4.7K_0402_5%
R317
4.7K_0402_5%
1 2
C322
4.7U_0603_6.3V6K
C322
4.7U_0603_6.3V6K
1
2
Y3 25MHZ_10PF_7V25000014
Y3 25MHZ_10PF_7V25000014
GND
2
33
1
1
GND
4
C310
0.1U_0402_16V4Z
C310
0.1U_0402_16V4Z
1
2
C309
10P_0402_50V8J
<EMI>
C309
10P_0402_50V8J
<EMI>
1 2
C317
15P_0402_50V8J
C317
15P_0402_50V8J
1
2
R289 0_0402_5%R289 0_0402_5%
1 2
C306
0.1U_0402_16V4Z
C306
0.1U_0402_16V4Z
1
2
C294
0.1U_0402_16V4Z
C294
0.1U_0402_16V4Z
1
2
L22
BLM18AG601SN1D_2P
L22
BLM18AG601SN1D_2P
1 2
R287 0_0603_5%R287 0_0603_5%
1 2
R549
1K_0402_5%
R549
1K_0402_5%
1 2
C316
15P_0402_50V8J
C316
15P_0402_50V8J
1
2
C313
4.7U_0603_6.3V6K
C313
4.7U_0603_6.3V6K
1
2
C291
0.1U_0402_16V4Z
C291
0.1U_0402_16V4Z
1
2
L24
4.7UH_PG031B-4R7MS_1.1A_20%
L24
4.7UH_PG031B-4R7MS_1.1A_20%
1 2
C307
0.1U_0402_16V4Z
C307
0.1U_0402_16V4Z
1
2
C300
0.1U_0402_16V4Z
C300
0.1U_0402_16V4Z
1
2
R308 33_0402_5%R308 33_0402_5%
1 2
C477
0.1U_0402_16V4Z
C477
0.1U_0402_16V4Z
1
2
R286 0_0402_5%R286 0_0402_5%
12
C292
0.1U_0402_16V4Z
C292
0.1U_0402_16V4Z
1
2
R316
4.7K_0402_5%
@
R316
4.7K_0402_5%
@
1 2
C498
0.1U_0402_16V4Z
C498
0.1U_0402_16V4Z
1
2
R290 4.7K_0402_5%R290 4.7K_0402_5%
1 2
C298
0.1U_0402_16V4Z
C298
0.1U_0402_16V4Z
1
2
C295
0.1U_0402_16V4Z
C295
0.1U_0402_16V4Z
1
2
C299
4.7U_0603_6.3V6K
C299
4.7U_0603_6.3V6K
1
2
U26
AT24C04BN-SH-T_SO8
SA00004QG00
@U26
AT24C04BN-SH-T_SO8
SA00004QG00
@
A0 1
A1 2
A2 3
GND 4
VCC
8
WP
7
SCL
6
SDA
5
R306 0_0402_5%R306 0_0402_5%
12
R569
10K_0402_5%
@
R569
10K_0402_5%
@
1 2
C296
4.7U_0603_6.3V6K
C296
4.7U_0603_6.3V6K
1
2
C290
4.7U_0603_6.3V6K
C290
4.7U_0603_6.3V6K
1
2
R285
0_0805_5%@
R285
0_0805_5%@
1 2
C303 0.1U_0402_16V4ZC303 0.1U_0402_16V4Z
1 2
L27
BLM18AG601SN1D_2P
L27
BLM18AG601SN1D_2P
1 2
C314
0.1U_0402_16V4Z
C314
0.1U_0402_16V4Z
1
2
C288
0.1U_0402_16V4Z
C288
0.1U_0402_16V4Z
1
2
R550
10K_0402_5%
R550
10K_0402_5%
1 2
R291 0_0402_5%@R291 0_0402_5%@
1 2
C318
0.1U_0402_16V4Z
C318
0.1U_0402_16V4Z
1
2
L25
BLM18AG601SN1D_2P
L25
BLM18AG601SN1D_2P
1 2
R295 56_0402_5%R295 56_0402_5%
1 2
C297
4.7U_0603_6.3V6K
C297
4.7U_0603_6.3V6K
1
2
C289
0.1U_0402_16V4Z
C289
0.1U_0402_16V4Z
1
2
R312 4.7K_0402_5%R312 4.7K_0402_5%
1 2
C293
0.1U_0402_16V4Z
C293
0.1U_0402_16V4Z
1
2
L23
BLM18AG601SN1D_2P
L23
BLM18AG601SN1D_2P
1 2
C320 0.1U_0402_16V4Z
@
C320 0.1U_0402_16V4Z
@
1 2
C312
0.1U_0402_16V4Z
C312
0.1U_0402_16V4Z
1
2
R296 56_0402_5%R296 56_0402_5%
1 2
C302
0.1U_0402_16V4Z
C302
0.1U_0402_16V4Z
1
2
C319
4.7U_0603_6.3V6K
C319
4.7U_0603_6.3V6K
1
2
R292 0_0402_5%R292 0_0402_5%
1 2
D
G
S
Q37
AO3419L_SOT23-3
D
G
S
Q37
AO3419L_SOT23-3
1
2
3
R319
4.7K_0402_5%
@
R319
4.7K_0402_5%
@
1 2
R315 1.24K_0402_1%R315 1.24K_0402_1%
1 2
R298 56_0402_5%R298 56_0402_5%
1 2
C305.1U_0402_16V7K C305.1U_0402_16V7K
1 2
C315
4.7U_0603_6.3V6K
C315
4.7U_0603_6.3V6K
1
2
C301
0.1U_0402_16V4Z
C301
0.1U_0402_16V4Z
1
2
R299 56_0402_5%R299 56_0402_5%
1 2
R318
4.7K_0402_5%
R318
4.7K_0402_5%
1 2
C308.1U_0402_16V7K C308.1U_0402_16V7K
1 2
C304
0.1U_0402_16V4Z
C304
0.1U_0402_16V4Z
1
2
BCM57785XA0KMLG_QFN68_8X8
U25
BCM57785XA0KMLG_QFN68_8X8
U25
AVDDL
51
SR_VDDP 15
TRD1_P 44
AVDDH 42
AVDDH 48
TRD1_N 43
AVDDL
45
TRD2_P 46
VDDO
62
TRD0_N 41
SD_DETECT/XD_WE# 1
TRD3_P 50
TRD3_N 49
VMAIN_PRSNT
58
CR_DATA0
25
AVDDL
39
RDAC
38
BIASVDDH 37
WAKE#
3
SR_VDD 14
SR_LX 16
XTALI
18 XTALO
19
XTALVDDH 17
VDDO_CR
20
VDDO
7
TRD0_P 40
PREST#
11
PCIE_TXD_N
27
SR_VFB 13
PCIE_PLLVDDL
32
PCIE_REFCLK_P
31
PCIE_RXD_P
33
GPHY_PLLVDDL
36
PCIE_REFCLK_N
30
PCIE_PLLVDDL
29
PCIE_RXD_N
34
PCIE_TXD_P
28
TRD2_N 47
VDDC
35
SCLK_SPD1000LED# 66
SPD100LED#_SERIALDO 2
CS#_EECLK 63
TRAFFICLED#_SERIALDI 67
VDDC
61
VDDO
56
CLK_REQ#
12
TEST2
10
TEST1
6
CR_DATA1
24
CR_DATA3
22 CR_DATA2
23
CR_DATA5
53 CR_DATA4
52
CR_DATA6
54
CR_DATA7
55
LOW_PWR
4
GPIO1_LR_OUT 8
GPIO_0 5
SI_EEDATA 64
SO_LINKLED# 65
SR_DISABLE/XD_DETECT# 68
MS_INS#/XD_CE# 59
GPIO2_MEDIA_SENSE/XD_RE# 9
CR_WP#/XD_WP# 57
CR_LED_CR_BUS_PWR/XD_ALE 60
CR_CLK/XD_RY_BY# 21
CR_CMD_XD_CLE 26
GND PLANE
69

A
A
B
B
C
C
D
D
E
E
1 1
2 2
3 3
4 4
R04 modify for EMI
40mil
R03 Modify
R04 modify
40mil
C474,C475 and D14
ME interefer,do not pop!!
EMI Request
40mil
LAN Connector
Card Reader Connector
R04 modify
BOTHHAND: S X'FORM_ GST5009-D LF LAN, SP050006B00
TIMAG:S X'FORM_ IH-160 LAN , SP050006F00
Place close to TCT pin
11/30 Modify(EMI Request)
12/21 Modify
DC234005S00
SP07000TF00
12/23 Modify(2in1 CARD READER)
( 2.85mm)
2/25 Change symbol of Q16 from SB000009080 to
SB00000EN00
3/1 Add (EMI request)
3/1 Add (ESD request)
4/16 ESD reuqest
RJ45_GND LANGND
RJ45_GND
MCT3
MCT1
MCT0
MCT2
RJ45_MIDI1-
RJ45_MIDI1+
LAN_MIDI2-
RJ45_MIDI3-
RJ45_MIDI3+
LAN_MIDI0-
RJ45_MIDI2+
RJ45_MIDI2-
LAN_MIDI3+
RJ45_GND
LAN_MIDI3-
LAN_MIDI1+
LAN_MIDI1-
RJ45_MIDI0+
RJ45_MIDI0-
LAN_MIDI2+
LAN_MIDI0+
MCT0
MCT1
MCT2
MCT3
LANGND
RJ45_MIDI3-
RJ45_MIDI3+
RJ45_MIDI1-
RJ45_MIDI2-
RJ45_MIDI2+
RJ45_MIDI1+
RJ45_MIDI0-
RJ45_MIDI0+
LAN_LINK#
LAN_ACTIVITY#
LAN_ACTIVITY#
LAN_LINK#
CR_CLK_CONNCR_CLK_C
CR_DATA3
CR_DATA0
CR_DATA1
CR_DATA2
CR_CMD
CR_WP#
CR_CLK_CONN +3VALW
+SDPWR_MMCPWR
+VDDO_CR
+5VS +5VS +5VALW
+3V_LAN
+3V_LAN
+3VS
+SDPWR_MMCPWR
CR_PWR_EN<25>
LAN_MIDI2-<25>
LAN_MIDI2+<25>
LAN_MIDI3+<25>
LAN_MIDI3-<25>
LAN_MIDI0-<25>
LAN_MIDI0+<25>
LAN_MIDI1+<25>
LAN_MIDI1-<25>
LAN_ACTIVITY#<25>
LAN_LINK#<25>
CR_DATA0<25>
CR_DATA1<25>
CR_DATA2<25>
CR_DATA3<25>
CR_CMD<25>
CR_WP#<25>
CR_CLK<25>
CR_DETECT<25,28>
Title
Size Document Number Rev
Date: Sheet of
Security Classification
Compal Secret Data
THIS SHEET OF ENGINEERING DRAWING IS THE PROPRIETARY PROPERTY OF COMPAL ELECTRONICS, INC. AND CONTAINS CONFIDENTIAL
AND TRADE SECRET INFORMATION. THIS SHEET MAY NOT BE TRANSFERED FROM THE CUSTODY OF THE COMPETENT DIVISION OF R&D
DEPARTMENT EXCEPT AS AUTHORIZED BY COMPAL ELECTRONICS, INC. NEITHER THIS SHEET NOR THE INFORMATION IT CONTAINS
MAY BE USED BY OR DISCLOSED TO ANY THIRD PARTY WITHOUT PRIOR WRITTEN CONSENT OF COMPAL ELECTRONICS, INC.
Issued Date
Deciphered Date
CHROME M/B LA-8943P Schematic
0.1
Card Reader
Custom
26 45Friday, August 10, 2012
2012/03/21 2013/03/21
Compal Electronics, Inc.
Title
Size Document Number Rev
Date: Sheet of
Security Classification
Compal Secret Data
THIS SHEET OF ENGINEERING DRAWING IS THE PROPRIETARY PROPERTY OF COMPAL ELECTRONICS, INC. AND CONTAINS CONFIDENTIAL
AND TRADE SECRET INFORMATION. THIS SHEET MAY NOT BE TRANSFERED FROM THE CUSTODY OF THE COMPETENT DIVISION OF R&D
DEPARTMENT EXCEPT AS AUTHORIZED BY COMPAL ELECTRONICS, INC. NEITHER THIS SHEET NOR THE INFORMATION IT CONTAINS
MAY BE USED BY OR DISCLOSED TO ANY THIRD PARTY WITHOUT PRIOR WRITTEN CONSENT OF COMPAL ELECTRONICS, INC.
Issued Date
Deciphered Date
CHROME M/B LA-8943P Schematic
0.1
Card Reader
Custom
26 45Friday, August 10, 2012
2012/03/21 2013/03/21
Compal Electronics, Inc.
Title
Size Document Number Rev
Date: Sheet of
Security Classification
Compal Secret Data
THIS SHEET OF ENGINEERING DRAWING IS THE PROPRIETARY PROPERTY OF COMPAL ELECTRONICS, INC. AND CONTAINS CONFIDENTIAL
AND TRADE SECRET INFORMATION. THIS SHEET MAY NOT BE TRANSFERED FROM THE CUSTODY OF THE COMPETENT DIVISION OF R&D
DEPARTMENT EXCEPT AS AUTHORIZED BY COMPAL ELECTRONICS, INC. NEITHER THIS SHEET NOR THE INFORMATION IT CONTAINS
MAY BE USED BY OR DISCLOSED TO ANY THIRD PARTY WITHOUT PRIOR WRITTEN CONSENT OF COMPAL ELECTRONICS, INC.
Issued Date
Deciphered Date
CHROME M/B LA-8943P Schematic
0.1
Card Reader
Custom
26 45Friday, August 10, 2012
2012/03/21 2013/03/21
Compal Electronics, Inc.
C505
0.1U_0402_16V4Z
@
C505
0.1U_0402_16V4Z
@
1
2
JRJ1
SANTA_130452-A
CONN@
JRJ1
SANTA_130452-A
CONN@
PR1+
1
PR1-
2
PR2+
3
PR3+
4
PR3-
5
PR2-
6
PR4+
7
PR4-
8
LED+(Y)
9
LED-(Y)
10
LED+(G)
11
LED-(G)
12
SHLD1 13
SHLD2 14
R591 0_0402_5%R591 0_0402_5%
12
L28
100UH_SSC0301101MCF_0.18A_20%
L28
100UH_SSC0301101MCF_0.18A_20%
1 2
C494
0.1U_0402_16V4Z
C494
0.1U_0402_16V4Z
1
2
C325
0.1U_0402_16V4Z
C325
0.1U_0402_16V4Z
1
2
C496
0.1U_0402_16V4Z
C496
0.1U_0402_16V4Z
1
2
C506
0.1U_0402_16V4Z
@
C506
0.1U_0402_16V4Z
@
1
2
G
D
S
Q16
2N7002K_SOT23-3
G
D
S
Q16
2N7002K_SOT23-3
2
13
J3
@
JUMP_43X39
J3
@
JUMP_43X39
11
2
2
R322
75_0603_1%
R322
75_0603_1%
12
C339
0.1U_0402_16V4Z
C339
0.1U_0402_16V4Z
1
2
C495
0.1U_0402_16V4Z
@
C495
0.1U_0402_16V4Z
@
1
2
R327
300_0603_5%
R327
300_0603_5%
12
C323
220P_0402_50V7K
C323
220P_0402_50V7K
1
2
R321
75_0603_1%
R321
75_0603_1%
12
R547
33_0402_5%
@<EMI>
R547
33_0402_5%
@<EMI>
12
R320 1K_0402_5%R320 1K_0402_5%
12
C338
0.1U_0402_16V4Z
C338
0.1U_0402_16V4Z
1
2
U27
AP2301MPG-13_MSOP8
U27
AP2301MPG-13_MSOP8
FLG 5
VIN
3VOUT 6
GND
1
EN
4
VOUT 7
VIN
2VOUT 8
EPAD
9
D12
L30ESDL5V0C3-2
@
D12
L30ESDL5V0C3-2
@
2
3
1
R324
75_0603_1%
R324
75_0603_1%
12
TL1
350UH_IH-160
SP050006F00
TL1
350UH_IH-160
SP050006F00
TCT1
1
TD1+
2
TD1-
3
TCT2
4
TD2+
5
TD2-
6
TCT3
7
TD3+
8
TD3-
9
TCT4
10
TD4+
11
TD4-
12
MCT1 24
MX1+ 23
MX1- 22
MCT2 21
MX2+ 20
MX2- 19
MCT3 18
MX3+ 17
MX3- 16
MCT4 15
MX4+ 14
MX4- 13
C489
10P_0402_50V8J
<EMI>
@
C489
10P_0402_50V8J
<EMI>
@
1 2
C331 10P_0402_50V8JC331 10P_0402_50V8J
1 2
C329
220P_0402_50V7K
C329
220P_0402_50V7K
1
2
C324 68P_0402_50V8J
@
C324 68P_0402_50V8J
@
12
R570 0_0402_5%R570 0_0402_5%
12
C332
100P_0402_50V8J
@C332
100P_0402_50V8J
@
1
2
C334
0.1U_0402_16V4Z
@
C334
0.1U_0402_16V4Z
@
1
2
C333
0.1U_0402_16V4Z
@
C333
0.1U_0402_16V4Z
@
1
2
JREAD1
T-SOL_156-1000302601_11P
CONN@
JREAD1
T-SOL_156-1000302601_11P
CONN@
VSS
4
CD/DAT3
2
CMD
3
CLK
6VDD
5
CD SW
11
DAT1
9
WP SW
10
DAT0
8
GND SW
13 GND 14
DAT2
1
VSS
7
GND SW
12
GND 15
R323
75_0603_1%
R323
75_0603_1%
12
JP1
LSE-200NX3216TRLF_1206-2
@
JP1
LSE-200NX3216TRLF_1206-2
@
1 2
C328
0.1U_0402_16V4Z
C328
0.1U_0402_16V4Z
1
2
R326
0_0805_5%
@
R326
0_0805_5%
@
1 2
C336
4.7U_0603_6.3V6K
C336
4.7U_0603_6.3V6K
1
2
C330
68P_0402_50V8J
@C330
68P_0402_50V8J
@
12
R325 1K_0402_5%R325 1K_0402_5%
12
JP4
LSE-200NX3216TRLF_1206-2
@
JP4
LSE-200NX3216TRLF_1206-2
@
1 2
C335
0.1U_0402_16V4Z
C335
0.1U_0402_16V4Z
1
2
JP2
LSE-200NX3216TRLF_1206-2
@
JP2
LSE-200NX3216TRLF_1206-2
@
1 2
C327
0.1U_0402_16V4Z
C327
0.1U_0402_16V4Z
1
2
D13
L30ESDL5V0C3-2
D13
L30ESDL5V0C3-2
2
3
1
JP3
LSE-200NX3216TRLF_1206-2
@
JP3
LSE-200NX3216TRLF_1206-2
@
1 2
C337
0.1U_0402_16V4Z
C337
0.1U_0402_16V4Z
1
2
C326
0.1U_0402_16V4Z
C326
0.1U_0402_16V4Z
1
2

A
A
B
B
C
C
D
D
E
E
1 1
2 2
3 3
4 4
60mil
Mini Card Power Rating
MINI CARD(Wireless LAN)
SP07000QC00
11/29 Modify
BT_CTRL
BT_ON#
H
H
L
L
BT on
module
Enable
WLAN&BT Combo module circuits
BT on
module
Disable
40mil(1A)
SA00005HG00
5/17 update SA00005HN00
PCH_PCIE_WAKE#_R
E51TXD_P80DATA_R
E51RXD_P80CLK_R
WL_OFF#
PLT_RST_BUF#
MINI1_SMBCLK
MINI1_SMBDATA
BT_CTRL
E51RXD_P80CLK_R
DISASSOCIATE#
DISASSOCIATE#
BT_CTRL
3VSWLAN_GATE3VSWLAN_GATE_R
3VSWLAN_R
3VSWLAN_GATE
ON/OFF
F3_BTN
PCH_GPIO68_R
F3_BTN
ON/OFF
PCH_PCIE_WAKE#_R
+3VALW
+1.5VS+3VS_WLAN+3VS +3VS_WLAN
+3VS_WLAN
+3VS_WLAN
+1.5VS +3VS_WLAN
+3VS_WLAN
+3VALW
+3VS_WLAN+3VALW
+3VALW_EC
+3VALW_EC
WLAN_PME#<29>
PCIE_PTX_C_DRX_N2<14>
PCIE_PTX_C_DRX_P2<14>
E51TXD_P80DATA<29>
E51RXD_P80CLK<29>
PCH_PCIE_WAKE#<15,25>
PCIE_PRX_DTX_N2<14>
PCIE_PRX_DTX_P2<14>
MINI1_CLKREQ#<14>
EC_PME#<25,29>
CLK_PCIE_MINI1#<14>
CLK_PCIE_MINI1<14>
WL_OFF# <29>
PLT_RST_BUF# <17,25,29,30>
PCH_SMBDATA <14,30>
PCH_SMBCLK <14,30>
USB20_N8 <17>
USB20_P8 <17>
DISASSOCIATE# <29>
BT_ON#<29>
WLAN_ON<29>
EC_RST# <28,29>
EC_ENTERING_RW <29>
PCH_GPIO68 <18>
KSI2_SWITCHED<30>
KSI2 <28,29,30>
KSO14 <29,30>
KSO14_SWITCHED<30>
ON/OFF <29,30>
WLAN_PME#_EC<29>
Title
Size Document Number Rev
Date: Sheet of
Security Classification
Compal Secret Data
THIS SHEET OF ENGINEERING DRAWING IS THE PROPRIETARY PROPERTY OF COMPAL ELECTRONICS, INC. AND CONTAINS CONFIDENTIAL
AND TRADE SECRET INFORMATION. THIS SHEET MAY NOT BE TRANSFERED FROM THE CUSTODY OF THE COMPETENT DIVISION OF R&D
DEPARTMENT EXCEPT AS AUTHORIZED BY COMPAL ELECTRONICS, INC. NEITHER THIS SHEET NOR THE INFORMATION IT CONTAINS
MAY BE USED BY OR DISCLOSED TO ANY THIRD PARTY WITHOUT PRIOR WRITTEN CONSENT OF COMPAL ELECTRONICS, INC.
Issued Date
Deciphered Date
CHROME M/B LA-8943P Schematic
0.1
MINI CARD (WLAN)/Holeless RST
Custom
27 45Friday, August 10, 2012
2012/03/21 2013/03/21
Compal Electronics, Inc.
Title
Size Document Number Rev
Date: Sheet of
Security Classification
Compal Secret Data
THIS SHEET OF ENGINEERING DRAWING IS THE PROPRIETARY PROPERTY OF COMPAL ELECTRONICS, INC. AND CONTAINS CONFIDENTIAL
AND TRADE SECRET INFORMATION. THIS SHEET MAY NOT BE TRANSFERED FROM THE CUSTODY OF THE COMPETENT DIVISION OF R&D
DEPARTMENT EXCEPT AS AUTHORIZED BY COMPAL ELECTRONICS, INC. NEITHER THIS SHEET NOR THE INFORMATION IT CONTAINS
MAY BE USED BY OR DISCLOSED TO ANY THIRD PARTY WITHOUT PRIOR WRITTEN CONSENT OF COMPAL ELECTRONICS, INC.
Issued Date
Deciphered Date
CHROME M/B LA-8943P Schematic
0.1
MINI CARD (WLAN)/Holeless RST
Custom
27 45Friday, August 10, 2012
2012/03/21 2013/03/21
Compal Electronics, Inc.
Title
Size Document Number Rev
Date: Sheet of
Security Classification
Compal Secret Data
THIS SHEET OF ENGINEERING DRAWING IS THE PROPRIETARY PROPERTY OF COMPAL ELECTRONICS, INC. AND CONTAINS CONFIDENTIAL
AND TRADE SECRET INFORMATION. THIS SHEET MAY NOT BE TRANSFERED FROM THE CUSTODY OF THE COMPETENT DIVISION OF R&D
DEPARTMENT EXCEPT AS AUTHORIZED BY COMPAL ELECTRONICS, INC. NEITHER THIS SHEET NOR THE INFORMATION IT CONTAINS
MAY BE USED BY OR DISCLOSED TO ANY THIRD PARTY WITHOUT PRIOR WRITTEN CONSENT OF COMPAL ELECTRONICS, INC.
Issued Date
Deciphered Date
CHROME M/B LA-8943P Schematic
0.1
MINI CARD (WLAN)/Holeless RST
Custom
27 45Friday, August 10, 2012
2012/03/21 2013/03/21
Compal Electronics, Inc.
G
D
S
Q19
2N7002K_SOT23-3
@
G
D
S
Q19
2N7002K_SOT23-3
@
2
13
C342
0.1U_0402_16V4Z
C342
0.1U_0402_16V4Z
1
2
C343
0.1U_0402_16V4Z
C343
0.1U_0402_16V4Z
1
2
R589
0_0402_5%CRM@
R589
0_0402_5%CRM@
1 2
R334 100K_0402_5%
AC@
R334 100K_0402_5%
AC@
1 2
J5
JUMP_43X79
@J5
JUMP_43X79
@
1
122
U40
SLG4N059VTR_TDFN8_2X2CRM@
U40
SLG4N059VTR_TDFN8_2X2CRM@
VDD 1
EC_RST# 8
BTN_B
4
GND
5
PW R_BTN#
2
BTN_A
3
EC_IN_RW 7
EC_ENTERING_RW 6
PAD
9
R339
1K_0402_5%
AC@
R339
1K_0402_5%
AC@
1 2
JMINI1
PLAST_SSM010-52-B-K
CONN@
JMINI1
PLAST_SSM010-52-B-K
CONN@
1
1
3
3
5
5
7
7
9
9
11
11
13
13
15
15
17
17
19
19
21
21
23
23
25
25
27
27
29
29
31
31
33
33
35
35
37
37
39
39
41
41
43
43
45
45
47
47
49
49
51
51
GND1
53
22
44
66
88
10 10
12 12
14 14
16 16
18 18
20 20
22 22
24 24
26 26
28 28
30 30
32 32
34 34
36 36
38 38
40 40
42 42
44 44
46 46
48 48
50 50
52 52
GND2 54
D31
RB751V-40_SOD323-2
D31
RB751V-40_SOD323-2
12
R350 0_0402_5%
CRM@
R350 0_0402_5%
CRM@
1 2
R545 4.7K_0402_5%
AC@
R545 4.7K_0402_5%
AC@
1 2
R331 0_0402_5%
@
R331 0_0402_5%
@
1 2
C346
0.1U_0402_16V4Z
C346
0.1U_0402_16V4Z
1
2
R332 0_0402_5%
@
R332 0_0402_5%
@
1 2
U41
CRM@
NX3L4684TK_MO-229-10_3X3
U41
CRM@
NX3L4684TK_MO-229-10_3X3
VCC 1
1Y1 2
2Y0 7
2Y1 10
1Z
3
2Z
9
1Y0 5
1S 4
GND
6
2S 8
PAD
11
R333 4.7K_0402_5%R333 4.7K_0402_5%
1 2
R577 0_0402_5%
CRM@
R577 0_0402_5%
CRM@
1 2
R337 0_0402_5%@R337 0_0402_5%@
1 2
C344
4.7U_0603_6.3V6K
C344
4.7U_0603_6.3V6K
1
2
D
G
S
Q17
AO3419L_SOT23-3
AC@
D
G
S
Q17
AO3419L_SOT23-3
AC@
1
2
3
C503
0.1U_0603_25V7K
CRM@
C503
0.1U_0603_25V7K
CRM@
1
2
R349 4.7K_0402_5%@R349 4.7K_0402_5%@
1 2
R338 0_0402_5%@R338 0_0402_5%@
1 2
G
D
S
Q38
2N7002K_SOT23-3
BT@
G
D
S
Q38
2N7002K_SOT23-3
BT@
2
13
R341 0_0402_5%R341 0_0402_5%
1 2
R336
470_0603_5%
@
R336
470_0603_5%
@
1 2
R330 0_0402_5%
MIM@
R330 0_0402_5%
MIM@
1 2
R342
100K_0402_5%
R342
100K_0402_5%
12
J4
JUMP_43X79
@J4
JUMP_43X79
@
1
122
C347
0.1U_0402_16V7K
AC@
C347
0.1U_0402_16V7K
AC@
12
C504
0.1U_0603_25V7K
CRM@
C504
0.1U_0603_25V7K
CRM@
1
2
C345
0.1U_0402_16V4Z
C345
0.1U_0402_16V4Z
1
2
R340 0_0402_5%R340 0_0402_5%
1 2
C341
4.7U_0603_6.3V6K
C341
4.7U_0603_6.3V6K
1
2
R335 1K_0402_5%
AC@
R335 1K_0402_5%
AC@
1 2
R541
1K_0402_5%
BT@
R541
1K_0402_5%
BT@
12
G
D
S
Q18
2N7002K_SOT23-3
AC@
G
D
S
Q18
2N7002K_SOT23-3
AC@
2
13
C348
0.1U_0402_16V7K
AC@
C348
0.1U_0402_16V7K
AC@
12

A
A
B
B
C
C
D
D
E
E
1 1
2 2
3 3
4 4
SM070000S80 WCM2012F2SF-670T04 67ohm
SM070000S80 WCM2012F2SF-670T04 67ohm
DC23300AI00
USB3.0 Conn.
For USB2.0 ESD request
W=60mils
W=100mils
USB3.0
SM070001310 WCM2012F2SF-900T04 90ohm
SP010011U00
USB2.0
USB2.0
IO Board
3/1 Add (ESD request)
Debug Board
For ESD request
3/29 Add (ESD request)
SM070000K00
SM070000K00
3/29 Add (EMI request)
PCH_USB3_TX2_N_C U3TXDN2
U3TXDP2PCH_USB3_TX2_P_C
PCH_USB3_RX2_P U3RXDP2
U3RXDN2
USB_ON#
U2DN1_L
U2DP1_L
U3TXDP2
U3TXDN2
U3RXDP2
U3RXDN2
PCH_USB3_RX2_N
USB20_P1
U2DN1_LUSB20_N1
U2DP1_L
U2DP1_L U2DN1_L
INT_MIC_R
USB20_P3_2
USB20_P2_2
HP_PLUG#
USB20_N3_2
USB20_N2_2
HP_LEFT
COM_MIC
HP_RIGHT
U3RXDN2
U3RXDP2
U3TXDP2U3TXDP2
U3RXDP2
U3TXDN2
U3RXDN2
U3TXDN2
USB20_P3_2
USB20_N3_2
USB20_N2_2
USB20_P2_2
+5VALW +USB3_VCCA
+USB3_VCCA
+USB3_VCCA
+5VS
+5VALW
+3VALW
+5VALW
+BIOS_SPI
+EC_SPI
+3VALW_EC
PCH_USB3_RX2_P<17>
PCH_USB3_TX2_P<17>
PCH_USB3_TX2_N<17>
PCH_USB3_RX2_N<17>
USB_OC0# <17>
USB20_N1<17>
USB20_P1<17>
HP_PLUG#<31>
USB_ON#<29>
INT_MIC_R<31>
USB_OC1#<17>
HP_LEFT<31>
COM_MIC<31>
HP_RIGHT<31>
USB20_N3<17>
USB20_P3<17>
USB20_N2<17>
USB20_P2<17>
PCH_SPI_CS0#_1_R<13>
SPI_HOLD1#_R <13>
PCH_SPI_CLK_1_R <13>
PCH_SPI_MOSI_1_R <13>
PCH_SPI_MISO_1_R<13>
EC_SPICLK<29> EC_SPICS#/FSEL#_R <29>
EC_SO_SPI_SI_R1<29> EC_SI_SPI_SO_R1 <29>
EC_RST# <27,29>
CR_DETECT<25,26>
ON/OFFBTN# <30>
REC_MODE_L <29>
EC UART_RXD <29>
EC UART_TXD<29>
HDMI_HPD<23> SPI_W P1#_R <13,18,29,30>
DEV_MODE<18,29> LID_SW#_R <30>
XDP_DBRESET#<15,5> KSI0 <29,30>
KSI2<27,29,30> KSO3 <29,30>
KSO4<29,30> KSO9 <29,30>
Title
Size Document Number Rev
Date: Sheet of
Security Classification
Compal Secret Data
THIS SHEET OF ENGINEERING DRAWING IS THE PROPRIETARY PROPERTY OF COMPAL ELECTRONICS, INC. AND CONTAINS CONFIDENTIAL
AND TRADE SECRET INFORMATION. THIS SHEET MAY NOT BE TRANSFERED FROM THE CUSTODY OF THE COMPETENT DIVISION OF R&D
DEPARTMENT EXCEPT AS AUTHORIZED BY COMPAL ELECTRONICS, INC. NEITHER THIS SHEET NOR THE INFORMATION IT CONTAINS
MAY BE USED BY OR DISCLOSED TO ANY THIRD PARTY WITHOUT PRIOR WRITTEN CONSENT OF COMPAL ELECTRONICS, INC.
Issued Date
Deciphered Date
0.1
IO Board & USB3.0
Custom
28 45Friday, August 10, 2012
2012/03/21 2013/03/21
CHROME M/B LA-8943P Schematic
Title
Size Document Number Rev
Date: Sheet of
Security Classification
Compal Secret Data
THIS SHEET OF ENGINEERING DRAWING IS THE PROPRIETARY PROPERTY OF COMPAL ELECTRONICS, INC. AND CONTAINS CONFIDENTIAL
AND TRADE SECRET INFORMATION. THIS SHEET MAY NOT BE TRANSFERED FROM THE CUSTODY OF THE COMPETENT DIVISION OF R&D
DEPARTMENT EXCEPT AS AUTHORIZED BY COMPAL ELECTRONICS, INC. NEITHER THIS SHEET NOR THE INFORMATION IT CONTAINS
MAY BE USED BY OR DISCLOSED TO ANY THIRD PARTY WITHOUT PRIOR WRITTEN CONSENT OF COMPAL ELECTRONICS, INC.
Issued Date
Deciphered Date
0.1
IO Board & USB3.0
Custom
28 45Friday, August 10, 2012
2012/03/21 2013/03/21
CHROME M/B LA-8943P Schematic
Title
Size Document Number Rev
Date: Sheet of
Security Classification
Compal Secret Data
THIS SHEET OF ENGINEERING DRAWING IS THE PROPRIETARY PROPERTY OF COMPAL ELECTRONICS, INC. AND CONTAINS CONFIDENTIAL
AND TRADE SECRET INFORMATION. THIS SHEET MAY NOT BE TRANSFERED FROM THE CUSTODY OF THE COMPETENT DIVISION OF R&D
DEPARTMENT EXCEPT AS AUTHORIZED BY COMPAL ELECTRONICS, INC. NEITHER THIS SHEET NOR THE INFORMATION IT CONTAINS
MAY BE USED BY OR DISCLOSED TO ANY THIRD PARTY WITHOUT PRIOR WRITTEN CONSENT OF COMPAL ELECTRONICS, INC.
Issued Date
Deciphered Date
0.1
IO Board & USB3.0
Custom
28 45Friday, August 10, 2012
2012/03/21 2013/03/21
CHROME M/B LA-8943P Schematic
JIO1
ACES_85201-2005N
CONN@
JIO1
ACES_85201-2005N
CONN@
1
12
23
34
45
56
67
78
89
910
10 11
11 12
12 13
13 14
14 15
15 16
16 17
17 18
18 19
19 20
20 G1
21 G2
22
C497
0.1U_0402_16V4Z
C497
0.1U_0402_16V4Z
1
2
R573
0_0402_5%
@
R573
0_0402_5%
@
1 2
L32
WCM-2012-900T_4P
L32
WCM-2012-900T_4P
11
44
3
3
2
2
C351
0.01U_0402_16V7K
C351
0.01U_0402_16V7K
1 2
R345 0_0402_5%@R345 0_0402_5%@
1 2
+
C353
150U 6.3V_M
+
C353
150U 6.3V_M
1
2
R344
0_0402_5%
R344
0_0402_5%
1 2
D16
AZC099-04S_SOT23
D16
AZC099-04S_SOT23
I/O1
1
REF1
2
I/O2
3I/O3 4
REF2 5
I/O4 6
R574
0_0402_5%
@
R574
0_0402_5%
@
1 2
C349 0.1U_0402_16V7K
USB3@
C349 0.1U_0402_16V7K
USB3@
12
R571
0_0402_5%
@
R571
0_0402_5%
@
1 2
R347 0_0402_5%@R347 0_0402_5%@
1 2
C354
470P_0402_50V7K
C354
470P_0402_50V7K
1
2
U28
G547I2P81U_MSOP8
U28
G547I2P81U_MSOP8
FLG 5
VIN
3VOUT 6
GND
1
EN
4
VOUT 7
VIN
2VOUT 8
8
7
65
4
3
2
1
9
10
D15
L05ESDL5V0NA-4 SLP2510P8
@
8
7
65
4
3
2
1
9
10
D15
L05ESDL5V0NA-4 SLP2510P8
@
4
5
1
6
2
7
3
9
8
R593 0_0402_5%DEG@R593 0_0402_5%DEG@
1 2
C350 0.1U_0402_16V7K
USB3@
C350 0.1U_0402_16V7K
USB3@
12
R590 0_0402_5%DEG@R590 0_0402_5%DEG@
1 2
R592
0_0402_5%DEG@
R592
0_0402_5%DEG@
1 2
L31
WCM-2012-900T_0805
L31
WCM-2012-900T_0805
11
2
2
3
344
R343 0_0402_5%@R343 0_0402_5%@
1 2
JUSB1
LOTES_AUSB0015-P001A
CONN@
JUSB1
LOTES_AUSB0015-P001A
CONN@
VBUS
1
D-
2
D+
3
GND
4
StdA-SSRX-
5
StdA-SSRX+
6
GND-DRAIN
7
StdA-SSTX-
8
StdA-SSTX+
9
GND 10
GND 11
GND 12
GND 13
JDB1
E&T_1001K-F50C-05R
CONN@
JDB1
E&T_1001K-F50C-05R
CONN@
1
1
3
3
5
5
7
7
9
9
11
11
13
13
15
15
17
17
19
19
21
21
23
23
25
25
27
27
29
29
31
31
33
33
35
35
37
37
39
39
41
41
43
43
45
45
47
47
49
49
22
44
66
88
10 10
12 12
14 14
16 16
18 18
20 20
22 22
24 24
26 26
28 28
30 30
32 32
34 34
36 36
38 38
40 40
42 42
44 44
46 46
48 48
50 50
G1
51 G2 52
R351 0_0402_5%
@
R351 0_0402_5%
@
1 2
L30
WCM2012F2SF-670T04_0805
USB3@L30
WCM2012F2SF-670T04_0805
USB3@
11
2
2
3
344
R348 0_0402_5%
@
R348 0_0402_5%
@
1 2
L29
WCM2012F2SF-670T04_0805
USB3@L29
WCM2012F2SF-670T04_0805
USB3@
11
2
2
3
344
R346 0_0402_5%@R346 0_0402_5%@
1 2
L33
WCM-2012-900T_4P
L33
WCM-2012-900T_4P
11
44
3
3
2
2
C501
0.1U_0402_16V4Z@
C501
0.1U_0402_16V4Z@
1
2
C352
0.1U_0402_16V4Z@
C352
0.1U_0402_16V4Z@
1
2
R572
0_0402_5%
@
R572
0_0402_5%
@
1 2

A
A
B
B
C
C
D
D
E
E
1 1
2 2
3 3
4 4
20mil
ESD request
Board ID
Ra
Rb
Analog Board ID definition,
Please see page 3.
KB932&9012 Co-Layout Item
Pin 111 is a power source for HW operation of KB9012.
So, power plan will be different between KB930 and KB9012.
Pin74(KB932),Pin118(KB9012) are with different PECI pin location,
so HW must co-layout for it.
Please make sure which EC pin will be connected to PECI circuit.
Pin104 This co-layouted circuit is for power fail function of
KB932 and KB9012.At KB932, PCH_PWROK will be connected to pin 104.
At KB9012,PCH_PWROK will be connected to pin 32,
and VCOUT0_PH will be connected to pin 104.
Latest design guide suggest change to
74LVC1G06.
PU at LAN side
11/15 Power modify
12/22 Add(ESD request)
1/10 Add
1/11 Add "ACPRESENT" signal. (follow Q5LJ1)
Near EC pin for power noise.
Project ID
Analog Board ID definition,
Please see page 3.
Rb
Ra
SA000055I00
4/11 Modify
KB932&9012 Co-Layout Item KB932 use 256KB ROM
KB9012 Embedded 128KB ROM
5/22 Add
SD028820180
5/22 Add
SD028180280
CLK_PCI_LPC
KSO[0..15]
KSI[0..7]
EC_XCLK0
LPC_AD1
PLT_RST_BUF#
SERIRQ
LPC_AD2
LPC_AD3
LPC_AD0
LPC_FRAME#
EC_XCLK1
EC_SMB_CK1
EC_SMI#
EC_SMB_DA1
EC_SCI#
PM_SLP_S5#
PM_SLP_S3#
EC_KBRST#
GATEA20
EC_RST#
+3VALW_EC
ECAGND
+EC_VCC
+EC_VCCA
+V18R
EC_SMB_DA2
EC_SMB_CK2
KSI3
KSI1
KSI0
KSI6
KSI7
KSI4
KSO15
KSI2
KSI5
KSO4
KSO8
KSO14
KSO13
KSO12
KSO9
KSO1
KSO0
KSO3
KSO6
KSO2
KSO10
KSO11
KSO7
KSO5
E51RXD_P80CLK
E51TXD_P80DATA
FAN_SPEED1
SUSP#
BKOFF#
EC_LID_OUT#
PCH_RSMRST#
GPXIOA07
BATT_AMB_LED#
SYSON
VR_ON
HDA_SDO
EC_MUTE#
TP_CLK
TP_DATA
ADP_I
AD_BID0
BATT_TEMP
BEEP#
ECAGND
9012_PECI
9012_PCH_PWROK
EC_PME#
EC_SMB_CK1
PLT_RST_BUF#
EC_XCLK1 EC_XCLK0
AD_BID0
EC_SMB_DA1
EC_SCI#
CLK_PCI_LPC
EC_SMB_DA2
EC_SMB_CK2
EC_MUTE#
TP_DATA
TP_CLK
9012_PECI
VCIN0_PH_R
EC_PME#
PWR_SUSP_LED#
EAPD
FSTCHG
PWR_LED#
BATT_BLUE_LED#
H_PROCHOT#_EC
PBTN_OUT#
SA_PGOOD
VCIN0_PH_R
EC_ACIN
EC_ON
ON/OFF
LID_SW#
PM_SLP_S4#
VCIN1_PROCHOT_R
EC_ACIN
EC_DPWROK
SLP_SUS#
SUSACK#
WL_OFF#
WLAN_ON
VCIN1_PROCHOT_R
WLAN_PME#
EN_DFAN1
ENBKL
EC_KBRST#
PCH_PWR_EN
SUSWARN#
ENBKL
USB_ON#
EC_RST_GATE
BT_ON#
H_PROCHOT#_EC
EC_SPOK EC_SPOK_R
ECAGND
SA_PGOOD ADP_I
+EC_VCC
ON/OFF
EC_SMB_DA1 EC_SMB_CK1
DISASSOCIATE#
AD_PID0
AD_PID0
LAN_PWR_EN#
EC_RST#
EC_RST#
REC_MODE_L_R
E51TXD_P80DATA
E51RXD_P80CLK
DEV_MODE_R
EC_DPWROK
EC_SI_SPI_SO
EC_SPICLK_R
EC_SPICS#/FSEL#
EC_SO_SPI_SI
SPI_HOLD#
930_PECI
930_PECI
+EC_VCC
9012_PCH_PWROK
GPXIOA07
KSO2
KSO1
EC_ENTERING_RW
EC_ENTERING_RW
LID_SW#
EC_SPICLK
SPI_WP1#_R
SPI_WP#
SPI_WP1#_R_1
+EC_SPI
EC_SPICS#/FSEL#_R
EC_SI_SPI_SO_R
EC_SPICLK
EC_SPICS#/FSEL#_R
EC_SI_SPI_SO_R
EC_SO_SPI_SI_R
EC_SO_SPI_SI_R
WLAN_PME#_EC
+3VALW
+3VS
+3VALW
+3VS
+3VLP
+3VLP
+3VALW_EC
+3VLP
+3VALW
+3VALW_EC
+3VS
+EC_VCCA
+3VS
+3VALW
+3VALW_EC
+3VALW+3VALW +EC_SPI
+EC_SPI
+3VALW
+3VALW_EC
+3VALW
+3VLP
+3VALW
+3VALW_EC +EC_SPI
LPC_AD2<13,30>
LPC_AD1<13,30>
LPC_AD0<13,30>
LPC_AD3<13,30>
SERIRQ<13,30>
GATEA20<18>
LPC_FRAME#<13,30>
EC_KBRST#<18>
EC_SCI#<18>
CLK_PCI_LPC<17>
PLT_RST_BUF#<17,25,27,30>
WLAN_ON<27>
KSI[0..7]<27,28,30>
KSO[0..15]<27,28,30>
EC_SMB_CK1<35,36>
EC_SMB_DA1<35,36>
EC_SMB_CK2<14>
EC_SMB_DA2<14>
PM_SLP_S3#<15>
PM_SLP_S5#<15>
EC_SMI#<18>
EC_SPOK<35>
FAN_SPEED1<32>
EC_PME#<25,27>
E51TXD_P80DATA<27>
E51RXD_P80CLK<27>
PWR_SUSP_LED#<30>
WL_OFF#<27>
SUSCLK<15>
BEEP# <31>
BATT_TEMP <35>
ADP_I <35,36>
SUSACK# <15>
EC_MUTE# <31>
SLP_SUS# <15>
EAPD <31>
TP_CLK <30>
TP_DATA <30>
HDA_SDO <13>
BATT_AMB_LED# <30>
PWR_LED# <30>
BATT_BLUE_LED# <30>
SYSON <33,38>
VR_ON <41>
PM_SLP_S4# <15>
PCH_RSMRST# <15>
EC_LID_OUT# <18>
BKOFF# <22>
PBTN_OUT# <15>
SA_PGOOD <39>
EC_ON <30,37>
ON/OFF <27,30>
LID_SW# <30>
SUSP# <33,36,38,39,40>
VR_HOT<41> H_PROCHOT# <35,5>
ACIN <15,33,36,37>
H_PECI <18,5>
PCH_PWROK <15>
MAINPWON <35,37>
VCIN0_PH <35>
VCIN1_PROCHOT <35>
WLAN_PME# <27>
EN_DFAN1 <32>
SUSWARN#<15>
ENBKL <16>
PCH_PWR_EN <33>
USB_ON# <28>
EC_RST_GATE <6>
BT_ON# <27>
H_PROCHOT#_EC<35>
SMB_ALERT#<14> SMB_ALERT#_R <30>
ACPRESENT<15>
SUS_PWR_DN_ACK<15>
ECAGND <35>
DISASSOCIATE# <27>
LAN_PWR_EN# <25>
SPI_WP1#_R <13,18,28,30>
REC_MODE_L <28>
EC UART_TXD<28>
EC UART_RXD<28>
DEV_MODE <18,28>
FSTCHG <36>
SPOK<35,37>
PCH_DPWROK <15>
EC_ENTERING_RW <27>
EC_SPICLK <28>
EC_RST#<27,28>
EC_SPICS#/FSEL#_R<28>
EC_SI_SPI_SO_R1<28>
EC_SO_SPI_SI_R1 <28>
WLAN_PME#_EC <27>
Title
Size Document Number Rev
Date: Sheet of
Security Classification
Compal Secret Data
THIS SHEET OF ENGINEERING DRAWING IS THE PROPRIETARY PROPERTY OF COMPAL ELECTRONICS, INC. AND CONTAINS CONFIDENTIAL
AND TRADE SECRET INFORMATION. THIS SHEET MAY NOT BE TRANSFERED FROM THE CUSTODY OF THE COMPETENT DIVISION OF R&D
DEPARTMENT EXCEPT AS AUTHORIZED BY COMPAL ELECTRONICS, INC. NEITHER THIS SHEET NOR THE INFORMATION IT CONTAINS
MAY BE USED BY OR DISCLOSED TO ANY THIRD PARTY WITHOUT PRIOR WRITTEN CONSENT OF COMPAL ELECTRONICS, INC.
Issued Date
Deciphered Date
CHROME M/B LA-8943P Schematic
0.1
EC ENE-KB9012/KB932
Custom
29 45Friday, August 10, 2012
2012/03/21 2013/03/21
Compal Electronics, Inc.
Title
Size Document Number Rev
Date: Sheet of
Security Classification
Compal Secret Data
THIS SHEET OF ENGINEERING DRAWING IS THE PROPRIETARY PROPERTY OF COMPAL ELECTRONICS, INC. AND CONTAINS CONFIDENTIAL
AND TRADE SECRET INFORMATION. THIS SHEET MAY NOT BE TRANSFERED FROM THE CUSTODY OF THE COMPETENT DIVISION OF R&D
DEPARTMENT EXCEPT AS AUTHORIZED BY COMPAL ELECTRONICS, INC. NEITHER THIS SHEET NOR THE INFORMATION IT CONTAINS
MAY BE USED BY OR DISCLOSED TO ANY THIRD PARTY WITHOUT PRIOR WRITTEN CONSENT OF COMPAL ELECTRONICS, INC.
Issued Date
Deciphered Date
CHROME M/B LA-8943P Schematic
0.1
EC ENE-KB9012/KB932
Custom
29 45Friday, August 10, 2012
2012/03/21 2013/03/21
Compal Electronics, Inc.
Title
Size Document Number Rev
Date: Sheet of
Security Classification
Compal Secret Data
THIS SHEET OF ENGINEERING DRAWING IS THE PROPRIETARY PROPERTY OF COMPAL ELECTRONICS, INC. AND CONTAINS CONFIDENTIAL
AND TRADE SECRET INFORMATION. THIS SHEET MAY NOT BE TRANSFERED FROM THE CUSTODY OF THE COMPETENT DIVISION OF R&D
DEPARTMENT EXCEPT AS AUTHORIZED BY COMPAL ELECTRONICS, INC. NEITHER THIS SHEET NOR THE INFORMATION IT CONTAINS
MAY BE USED BY OR DISCLOSED TO ANY THIRD PARTY WITHOUT PRIOR WRITTEN CONSENT OF COMPAL ELECTRONICS, INC.
Issued Date
Deciphered Date
CHROME M/B LA-8943P Schematic
0.1
EC ENE-KB9012/KB932
Custom
29 45Friday, August 10, 2012
2012/03/21 2013/03/21
Compal Electronics, Inc.
R584
1K_0402_5%
932@
R584
1K_0402_5%
932@
1 2
R363 4.7K_0402_5%R363 4.7K_0402_5%
1 2
R393
100K_0402_5%
I57@
R393
100K_0402_5%
I57@
1 2
C369 100P_0402_50V8JC369 100P_0402_50V8J
12
C361
0.1U_0402_16V4Z
C361
0.1U_0402_16V4Z
1
2
R360 100K_0402_5%R360 100K_0402_5%
1 2
R565 0_0402_5%@R565 0_0402_5%@
1 2
C364
1000P_0402_50V7K
C364
1000P_0402_50V7K
1
2
C378
0.1U_0402_16V4Z
932@
C378
0.1U_0402_16V4Z
932@
1 2
R384 0_0402_5%
9012@
R384 0_0402_5%
9012@
12
R383 0_0402_5%
932@
R383 0_0402_5%
932@
12
R394
0_0402_5%
CP3@
R394
0_0402_5%
CP3@
12
R391 0_0402_5%9012@R391 0_0402_5%9012@
1 2
Q20A
DMN66D0LDW-7_SOT363-6
Q20A
DMN66D0LDW-7_SOT363-6
6 1
2
C475
180P_0402_50V8J
@C475
180P_0402_50V8J
@
12
R398 47K_0402_5%932@R398 47K_0402_5%932@
12
R524
100K_0402_5%
R524
100K_0402_5%
1 2
R375 2.2K_0402_5%R375 2.2K_0402_5%
1 2
R389
100K_0402_5%
R389
100K_0402_5%
1 2
C377
0.1U_0402_16V4Z
@
C377
0.1U_0402_16V4Z
@
1
2
R146 49.9_0402_1%932@R146 49.9_0402_1%932@
1 2
C368 0.01U_0402_16V7K
@
C368 0.01U_0402_16V7K
@
1 2
C385
100P_0402_50V8J
<BOM Structure>
C385
100P_0402_50V8J
<BOM Structure>
1
2
R578 10K_0402_5%@R578 10K_0402_5%@
1 2
R364 4.7K_0402_5%R364 4.7K_0402_5%
1 2
R399 47K_0402_5%932@R399 47K_0402_5%932@
12
R148 49.9_0402_1%932@R148 49.9_0402_1%932@
1 2
R396 4.7K_0402_5%932@R396 4.7K_0402_5%932@
1 2
R368 2.2K_0402_5%R368 2.2K_0402_5%
1 2
R379 0_0402_5%MIM@R379 0_0402_5%MIM@
1 2
R388 0_0402_5%R388 0_0402_5%
1 2
Q20B
DMN66D0LDW-7_SOT363-6
Q20B
DMN66D0LDW-7_SOT363-6
34
5
R390 100K_0402_5%R390 100K_0402_5%
12
R372 2.2K_0402_5%R372 2.2K_0402_5%
1 2
R392
0_0402_5%
EVT@ R392
0_0402_5%
EVT@
12
U31
W25X20BVSNIG_SO8
932@
SA00003GM10
U31
W25X20BVSNIG_SO8
932@
SA00003GM10
/CS
1
DO_IO1
2
DIO_IO0 5
CLK 6
VCC 8
/W P
3
GND
4
/HOLD 7
C367 100P_0402_50V8JC367 100P_0402_50V8J
12
R585
0_0402_5%@
R585
0_0402_5%@
1 2
R397 4.7K_0402_5%@R397 4.7K_0402_5%@
1 2
R381 43_0402_1%
9012@
R381 43_0402_1%
9012@
1 2
R392
18K_0402_5%
PVT@
R392
18K_0402_5%
PVT@
C409
100P_0402_50V8J
<BOM Structure>
C409
100P_0402_50V8J
<BOM Structure>
1
2
C371
15P_0402_50V8J @
C371
15P_0402_50V8J @
1
2
R377 200K_0402_5%
932@
R377 200K_0402_5%
932@
12
R579 100K_0402_5%
@
R579 100K_0402_5%
@
1 2
R143 49.9_0402_1%
932@
R143 49.9_0402_1%
932@
1 2
R564
0_0402_5%
DEG@
R564
0_0402_5%
DEG@
1 2
R562 0_0402_5%
CRM@
R562 0_0402_5%
CRM@
1 2
R376 10K_0402_5%R376 10K_0402_5%
1 2
R373 2.2K_0402_5%R373 2.2K_0402_5%
1 2
C358
22P_0402_50V8J
@
C358
22P_0402_50V8J
@
12
R362 0_0603_5%
@
R362 0_0603_5%
@
1 2
R544 0_0402_5%DS3@R544 0_0402_5%DS3@
1 2
D19
RB751V-40_SOD323-2
D19
RB751V-40_SOD323-2
12
R387 0_0402_5%9012@R387 0_0402_5%9012@
1 2
C362
0.1U_0402_16V4Z
C362
0.1U_0402_16V4Z
1
2
LPC & MISC
Int. K/B
Matrix
SM Bus
GPIO
GPIO
AD Input
PWM Output
DA Output
PS2 Interface
SPI Device Interface
SPI Flash ROM
GPO
GPI
U30
KB9012QF-A3_LQFP128_14X14
9012@
LPC & MISC
Int. K/B
Matrix
SM Bus
GPIO
GPIO
AD Input
PWM Output
DA Output
PS2 Interface
SPI Device Interface
SPI Flash ROM
GPO
GPI
U30
KB9012QF-A3_LQFP128_14X14
9012@
GATEA20/GPIO00
1
KBRST#/GPIO01
2
SERIRQ
3
LPC_FRAME#
4
LPC_AD3
5
PM_SLP_S3#/GPIO04
6
LPC_AD2
7
LPC_AD1
8
EC_VDD/VCC 9
LPC_AD0
10
GND/GND
11
CLK_PCI_EC
12
PCIRST#/GPIO05
13
PM_SLP_S5#/GPIO07
14
EC_SMI#/GPIO08
15
GPIO0A
16
GPIO0B
17
GPIO0C
18
GPIO0D
19
EC_SCII#/GPIO0E
20
GPIO0F 21
EC_VDD/VCC 22
BEEP#/GPIO10 23
GND/GND
24
EC_INVT_PW M/GPIO11
25
GPIO12 26
ACOFF/GPIO13 27
FAN_SPEED1/GPIO14
28
EC_PME#/GPIO15
29
EC_TX/GPIO16
30
EC_RX/GPIO17
31
PCH_PW ROK/GPIO18
32
EC_VDD/VCC 33
SUSP_LED#/GPIO19
34
GND/GND
35
NUM_LED#/GPIO1A
36
EC_RST#
37
GPIO1D
38
KSO0/GPIO20
39
KSO1/GPIO21
40
KSO2/GPIO22
41
KSO3/GPIO23
42
KSO4/GPIO24
43
KSO5/GPIO25
44
KSO6/GPIO26
45
KSO7/GPIO27
46
KSO8/GPIO28
47
KSO9/GPIO29
48
KSO10/GPIO2A
49
KSO11/GPIO2B
50
KSO12/GPIO2C
51
KSO13/GPIO2D
52
KSO14/GPIO2E
53
KSO15/GPIO2F
54
KSI0/GPIO30
55
KSI1/GPIO31
56
KSI2/GPIO32
57
KSI3/GPIO33
58
KSI4/GPIO34
59
KSI5/GPIO35
60
KSI6/GPIO36
61
KSI7/GPIO37
62
BATT_TEMP/GPIO38 63
GPIO39 64
ADP_I/GPIO3A 65
GPIO3B 66
EC_VDD/AVCC 67
DAC_BRIG/GPIO3C 68
AGND/AGND
69
EN_DFAN1/GPIO3D 70
IREF/GPIO3E 71
CHGVADJ/GPIO3F 72
ENBKL/GPIO40 73
PECI_KB930/GPIO41 74
GPIO42 75
IMON/GPIO43 76
EC_SMB_CK1/GPIO44
77
EC_SMB_DA1/GPIO45
78
EC_SMB_CK2/GPIO46
79
EC_SMB_DA2/GPIO47
80
KSO16/GPIO48
81
KSO17/GPIO49
82
EC_MUTE#/GPIO4A 83
USB_EN#/GPIO4B 84
CAP_INT#/GPIO4C 85
EAPD/GPIO4D 86
TP_CLK/GPIO4E 87
TP_DATA/GPIO4F 88
FSTCHG/GPIO50 89
BATT_CHG_LED#/GPIO52 90
CAPS_LED#/GPIO53 91
PW R_LED#/GPIO54 92
BATT_LOW _LED#/GPIO55 93
GND/GND
94
SYSON/GPIO56 95
EC_VDD/VCC 96
CPU1.5V_S3_GATE/GPXIOA00 97
WOL_EN/GPXIOA01 98
HDA_SDO/GPXIOA02 99
EC_RSMRST#/GPXIOA03 100
EC_LID_OUT#/GPXIOA04 101
PROCHOT_IN/GPXIOA05 102
H_PROCHOT#_EC/GPXIOA06 103
VCOUT0_PH/GPXIOA07 104
BKOFF#/GPXIOA08 105
PBTN_OUT#/GPXIOA09 106
PCH_APWROK/GPXIOA10 107
SA_PGOOD/GPXIOA11 108
VCIN0_PH/GPXIOD00 109
AC_IN/GPXIOD01 110
EC_VDD0 111
EC_ON/GPXIOD02 112
GND0
113
ON/OFF/GPXIOD03 114
LID_SW #/GPXIOD04 115
SUSP#/GPXIOD05 116
GPXIOD06 117
PECI_KB9012/GPXIOD07 118
SPIDI/GPIO5B 119
SPIDO/GPIO5C 120
VR_ON/GPIO57 121
XCLKI/GPIO5D
122
XCLKO/GPIO5E
123 V18R 124
EC_VDD/VCC 125
SPICLK/GPIO58 126
PM_SLP_S4#/GPIO59 127
SPICS#/GPIO5A 128
C365
0.1U_0402_16V4Z
C365
0.1U_0402_16V4Z
1
2
R392
8.2K_0402_5%
DVT@
R392
8.2K_0402_5%
DVT@
U30
KB932QF-A0_LQFP128
932@
U30
KB932QF-A0_LQFP128
932@
C363
1000P_0402_50V7K
C363
1000P_0402_50V7K
1
2
X1
32.768KHZ_12.5PF_9H03200019
@
X1
32.768KHZ_12.5PF_9H03200019
@
12
R600
0_0402_5% DEG@
R600
0_0402_5% DEG@
1 2
R382 0_0402_5%
9012@
R382 0_0402_5%
9012@
12
R380 43_0402_1%
932@
R380 43_0402_1%
932@
1 2
R371
0_0402_5%
R371
0_0402_5%
12
R359 0_0603_5%R359 0_0603_5%
1 2
R563
0_0402_5%
DEG@
R563
0_0402_5%
DEG@
1 2
L34
FBMA-L11-160808-800LMT_0603
L34
FBMA-L11-160808-800LMT_0603
1 2
R395
100K_0402_5%
@
R395
100K_0402_5%
@
12
C366 0.1U_0402_16V4ZC366 0.1U_0402_16V4Z
12
L35
FBMA-L11-160808-800LMT_0603
L35
FBMA-L11-160808-800LMT_0603
12
C375
0.1U_0402_16V4Z
@
C375
0.1U_0402_16V4Z
@
1
2
D20
RB751V-40_SOD323-2
932@
D20
RB751V-40_SOD323-2
932@
12
C374
0.1U_0402_16V4Z
C374
0.1U_0402_16V4Z
1
2
R386
10K_0402_5%
@
R386
10K_0402_5%
@
12
C423
100P_0402_50V8J
<BOM Structure>
C423
100P_0402_50V8J
<BOM Structure>
1
2
C359
0.1U_0402_16V4Z
C359
0.1U_0402_16V4Z
1
2
C370
15P_0402_50V8J@
C370
15P_0402_50V8J@
1
2
R365 47K_0402_5%R365 47K_0402_5%
12
R361 33_0402_5%
@
R361 33_0402_5%
@
12
C373 20P_0402_50V8C373 20P_0402_50V8
1 2
R588 0_0402_5%DEG@R588 0_0402_5%DEG@
1 2
U32
MC74VHC1G08DFT2G_SC70-5
@
U32
MC74VHC1G08DFT2G_SC70-5
@
B
2
A
1Y4
P5
G
3
R378 0_0402_5%CRM@R378 0_0402_5%CRM@
1 2
R366 10K_0402_5%@R366 10K_0402_5%@
1 2
C410
100P_0402_50V8J
@
C410
100P_0402_50V8J
@
1
2
R385
10K_0402_5%
@
R385
10K_0402_5%
@
12
R542 0_0402_5%CRM@R542 0_0402_5%CRM@
1 2
R369 100K_0402_5%@R369 100K_0402_5%@
1 2
C372
4.7U_0603_6.3V6K
C372
4.7U_0603_6.3V6K
1
2
R374 200K_0402_5%
9012@
R374 200K_0402_5%
9012@
12
R147 49.9_0402_1%932@R147 49.9_0402_1%932@
1 2
C376
0.1U_0402_16V4Z
@
C376
0.1U_0402_16V4Z
@
1
2
C421
100P_0402_50V8J
<BOM Structure>
C421
100P_0402_50V8J
<BOM Structure>
1
2
C360
0.1U_0402_16V4Z
C360
0.1U_0402_16V4Z
1
2

A
A
B
B
C
C
D
D
E
E
1 1
2 2
3 3
4 4
KB Conn.
TP Conn.
12/30 Modify.
ON/OFF BTN
Lid
Switch(Hall
Effect Switch)
Power LED
For power button ESD request
12/22 Modify.
SP01000RY00
TPM
Kill SW
LED Board
SP010014M10
01/12 Change to ACES_51524-0060N-001 .
10mil
(BLUE)
KSO5
KSO7
KSO4
KSO6
KSO3
KSI4
KSO2
KSO1
KSO[0..15]
KSI[0..7]
KSO15
KSO14_SW ITCHED
KSO13
KSO12
KSI0
KSO10
KSI1
KSO11
KSI3
KSO8
KSI7
KSO9
KSI6
KSI2_SW ITCHED
KSI5
KSO0
ON/OFFBTN#
KSI1
KSI2_SW ITCHED
KSO0
KSI0
KSO1
KSO2
KSI3
KSO3
KSO4
KSO5
KSO6
KSO7
KSO8
KSI4
KSO9
KSI5
KSI6
KSO10
KSO11
KSI7
KSO12
KSO13
KSO15
KSO14_SW ITCHED
TP_DATA
TP_CLK
CLK_PCI_TPM_R_2
CLKRUN#
PLT_RST_BUF#
LPC_PD#
SERIRQ
LPC_AD3
LPC_AD2
CLK_PCI_TPM_R_2
LPC_FRAME#
LPC_AD1
LPC_AD0
CLK_PCI_TPM
PWR_LED#
BATT_AMB_LED#
PWR_SUSP_LED#
BATT_BLUE_LED#
ON/OFF
PW R_LED#
EC_ON
51ON#
KSI2_SW ITCHED
KSO14_SW ITCHED
LPC_PD#
LID_SW#
LID_SW#_R
LID_SW#_R
+3V_TP
ON/OFFBTN#
+3VALW
+3VS
+3VALW
+3VS+3VALW
+3VALW +3VLP
+3VALW +3VLP
+3VALW
+3VS +3VS
+3V_TP
+EC_SPI
+3VS
+VCCSUS3_3
KSO[0..15] <27,28,29>
KSI[0..7] <27,28,29>
SMB_ALERT#_R<29>
PCH_SMBCLK<14,27>
PCH_SMBDATA<14,27>
TP_DATA<29>
TP_CLK<29>
CLKRUN#<15>
PLT_RST_BUF#<17,25,27,29>
LPC_AD3 <13,29>
LPC_AD2 <13,29>
LPC_AD1 <13,29>
LPC_AD0 <13,29>
LPC_FRAME# <13,29>
SERIRQ <13,29>
CLK_PCI_TPM <17>
PW R_LED#<29,30>
BATT_AMB_LED#<29>
PW R_SUSP_LED#<29>
BATT_BLUE_LED#<29>
ON/OFF <27,29,30>
PW R_LED# <29,30>
EC_ON<29,37>
51ON# <34>
KSI2 <27,28,29>
KSO14 <27,29>
KSI2_SW ITCHED <27>
KSO14_SW ITCHED <27>
SPI_W P1#_R
<13,18
LID_SW#<29>
LID_SW#_R<28>
PCH_GPIO12<18>
ON/OFF<27,29,30>
ON/OFFBTN#<28>
PCH_GPIO2<17>
Title
Size Document Number Rev
Date: Sheet of
Security Classification
Compal Secret Data
THIS SHEET OF ENGINEERING DRAWING IS THE PROPRIETARY PROPERTY OF COMPAL ELECTRONICS, INC. AND CONTAINS CONFIDENTIAL
AND TRADE SECRET INFORMATION. THIS SHEET MAY NOT BE TRANSFERED FROM THE CUSTODY OF THE COMPETENT DIVISION OF R&D
DEPARTMENT EXCEPT AS AUTHORIZED BY COMPAL ELECTRONICS, INC. NEITHER THIS SHEET NOR THE INFORMATION IT CONTAINS
MAY BE USED BY OR DISCLOSED TO ANY THIRD PARTY WITHOUT PRIOR WRITTEN CONSENT OF COMPAL ELECTRONICS, INC.
Issued Date
Deciphered Date
CHROME M/B LA-8943P Schematic
0.1
TP/IO Port/ KB CONN/TPM
Custom
30 45Friday, August 10, 2012
2012/03/21 2013/03/21
Compal Electronics, Inc.
Title
Size Document Number Rev
Date: Sheet of
Security Classification
Compal Secret Data
THIS SHEET OF ENGINEERING DRAWING IS THE PROPRIETARY PROPERTY OF COMPAL ELECTRONICS, INC. AND CONTAINS CONFIDENTIAL
AND TRADE SECRET INFORMATION. THIS SHEET MAY NOT BE TRANSFERED FROM THE CUSTODY OF THE COMPETENT DIVISION OF R&D
DEPARTMENT EXCEPT AS AUTHORIZED BY COMPAL ELECTRONICS, INC. NEITHER THIS SHEET NOR THE INFORMATION IT CONTAINS
MAY BE USED BY OR DISCLOSED TO ANY THIRD PARTY WITHOUT PRIOR WRITTEN CONSENT OF COMPAL ELECTRONICS, INC.
Issued Date
Deciphered Date
CHROME M/B LA-8943P Schematic
0.1
TP/IO Port/ KB CONN/TPM
Custom
30 45Friday, August 10, 2012
2012/03/21 2013/03/21
Compal Electronics, Inc.
Title
Size Document Number Rev
Date: Sheet of
Security Classification
Compal Secret Data
THIS SHEET OF ENGINEERING DRAWING IS THE PROPRIETARY PROPERTY OF COMPAL ELECTRONICS, INC. AND CONTAINS CONFIDENTIAL
AND TRADE SECRET INFORMATION. THIS SHEET MAY NOT BE TRANSFERED FROM THE CUSTODY OF THE COMPETENT DIVISION OF R&D
DEPARTMENT EXCEPT AS AUTHORIZED BY COMPAL ELECTRONICS, INC. NEITHER THIS SHEET NOR THE INFORMATION IT CONTAINS
MAY BE USED BY OR DISCLOSED TO ANY THIRD PARTY WITHOUT PRIOR WRITTEN CONSENT OF COMPAL ELECTRONICS, INC.
Issued Date
Deciphered Date
CHROME M/B LA-8943P Schematic
0.1
TP/IO Port/ KB CONN/TPM
Custom
30 45Friday, August 10, 2012
2012/03/21 2013/03/21
Compal Electronics, Inc.
C381 100P_0402_50V8JC381 100P_0402_50V8J
1 2
JKB1
ACES_85208-24071
CONN@
JKB1
ACES_85208-24071
CONN@
1
1
2
2
3
3
4
4
5
5
6
6
7
7
8
8
9
9
10
10
11
11
12
12
13
13
14
14
15
15
16
16
17
17
18
18
19
19
20
20
21
21
22
22
23
23
24
24
GND1
25
GND2
26
R145
0_0402_5%BTB@
R145
0_0402_5%BTB@
1 2
C473
10P_0402_50V8J
C473
10P_0402_50V8J
1
2
R599 0_0402_5%
CRM@
R599 0_0402_5%
CRM@
1 2
C406
0.1U_0402_16V4Z
C406
0.1U_0402_16V4Z
1
2
R586
10K_0402_5%
@
R586
10K_0402_5%
@
12
R408
100K_0402_5%
932@
R408
100K_0402_5%
932@
1 2
C407
100P_0402_50V8J
C407
100P_0402_50V8J
1
2
G
G
SW 4
EVQPLMA15_4P
G
G
SW 4
EVQPLMA15_4P
3
2
1
4
5
6
C382 100P_0402_50V8JC382 100P_0402_50V8J
1 2
R553
0_0402_5%
CRM@
R553
0_0402_5%
CRM@
1 2
C472
0.1U_0402_16V4Z
C472
0.1U_0402_16V4Z
1
2
C397 100P_0402_50V8JC397 100P_0402_50V8J
1 2
R587
10K_0402_5%
@
R587
10K_0402_5%
@
12
R490
10K_0402_5%
932@
R490
10K_0402_5%
932@
1 2
C403 100P_0402_50V8JC403 100P_0402_50V8J
1 2
R526
47K_0402_5%
R526
47K_0402_5%
12
D22
BAV70W_SOT323-3
D22
BAV70W_SOT323-3
2
3
1
C389 100P_0402_50V8JC389 100P_0402_50V8J
1 2
C398 100P_0402_50V8JC398 100P_0402_50V8J
1 2
R595 0_0402_5%CRM@R595 0_0402_5%CRM@
1 2
R540
10K_0402_5%
BTB@
R540
10K_0402_5%
BTB@
12
R598 0_0402_5%
CRM@
R598 0_0402_5%
CRM@
12
C390 100P_0402_50V8JC390 100P_0402_50V8J
1 2
U39
AH180WG-7_SC59-3
U39
AH180WG-7_SC59-3
VDD 2
OUTPUT
3
GND
1
R596 0_0402_5%CRM@R596 0_0402_5%CRM@
1 2
R583
0_0402_5%
CRM@
R583
0_0402_5%
CRM@
1 2
C401 100P_0402_50V8JC401 100P_0402_50V8J
1 2
C387 100P_0402_50V8JC387 100P_0402_50V8J
1 2
JLED1
ACES_51524-0060N-001
CONN@
JLED1
ACES_51524-0060N-001
CONN@
1
1
2
2
3
3
4
4
5
5
6
6G1 7
G2 8
D26
RB751V-40_SOD323-2
CRM@D26
RB751V-40_SOD323-2
CRM@
12
C393 100P_0402_50V8JC393 100P_0402_50V8J
1 2
C394 100P_0402_50V8JC394 100P_0402_50V8J
1 2
C404
100P_0402_50V8J
C404
100P_0402_50V8J
1 2
R566
1K_0402_1%
CRM@
R566
1K_0402_1%
CRM@
1 2
C386 100P_0402_50V8JC386 100P_0402_50V8J
1 2
C391 100P_0402_50V8JC391 100P_0402_50V8J
1 2
R528
51_0402_5%
@
R528
51_0402_5%
@
12
R546
33_0402_5%
@R546
33_0402_5%
@
12
C383 100P_0402_50V8JC383 100P_0402_50V8J
1 2
R597
0_0402_5%
MIM@
R597
0_0402_5%
MIM@
12
R594 0_0402_5%@R594 0_0402_5%@
1 2
LED1
HT-191NB5-A168_BLUE
LED1
HT-191NB5-A168_BLUE
21
R575 0_0402_5%
MIM@
R575 0_0402_5%
MIM@
1 2
C481
22P_0402_50V8J
@C481
22P_0402_50V8J
@
12
C402 100P_0402_50V8JC402 100P_0402_50V8J
1 2
JP5
ACES_87212-02G0
CONN@JP5
ACES_87212-02G0
CONN@
1
1
2
2G1 3
G2 4
R580
0_0402_5%
@
R580
0_0402_5%
@
1 2
C384 100P_0402_50V8JC384 100P_0402_50V8J
1 2
D29
RB751V-40_SOD323-2
D29
RB751V-40_SOD323-2
12
C405 100P_0402_50V8JC405 100P_0402_50V8J
1 2
JTPM2
FOX_NQT510166-LOAO-7F
CONN@JTPM2
FOX_NQT510166-LOAO-7F
CONN@
22
44
66
88
10 10
12 12
1
1
3
3
5
5
7
7
9
9
11
11
14 14
13
13
16 16
15
15
G
D
S
Q7
2N7002K_SOT23-3
932@
G
D
S
Q7
2N7002K_SOT23-3
932@
2
13
R581
0_0402_5%
R581
0_0402_5%
1 2
D30
L30ESD24VC3-2_SOT23-3
@D30
L30ESD24VC3-2_SOT23-3
@
1
2
3
C395 100P_0402_50V8JC395 100P_0402_50V8J
1 2
D21
AZ5125-02S.R7G_SOT23-3
@
D21
AZ5125-02S.R7G_SOT23-3
@
2
3
1
C392 100P_0402_50V8JC392 100P_0402_50V8J
1 2
R576 0_0402_5%
MIM@
R576 0_0402_5%
MIM@
1 2
C388 100P_0402_50V8JC388 100P_0402_50V8J
1 2
R409
100K_0402_5%
9012@
R409
100K_0402_5%
9012@
1 2
R582
0_0402_5%
@
R582
0_0402_5%
@
1 2
JTP1
ACES_87151-0807G
CONN@
JTP1
ACES_87151-0807G
CONN@
GND
9
GND
10
1
1
2
2
3
3
4
4
5
5
6
6
7
7
8
8
C408
100P_0402_50V8J
C408
100P_0402_50V8J
1
2
R567
51_0402_5%
R567
51_0402_5%
12
R543
10K_0402_5%
R543
10K_0402_5%
12
C399 100P_0402_50V8JC399 100P_0402_50V8J
1 2
C396 100P_0402_50V8JC396 100P_0402_50V8J
1 2
D
G
S
Q14
AO3419L_SOT23-3
@
D
G
S
Q14
AO3419L_SOT23-3
@
1
2
3
G
D
S
Q22
SSM3K7002F_SC59-3
@
G
D
S
Q22
SSM3K7002F_SC59-3
@
2
13
C400 100P_0402_50V8JC400 100P_0402_50V8J
1 2

A
A
B
B
C
C
D
D
E
E
1 1
2 2
3 3
4 4
4.75V
(output = 300 mA)
60mil 40mil
External MIC
Place next pin27
Place near Pin1, 9
For EMI
DGND
20mil
20mil
HD Audio Codec
10mil
10mil
Place near Pin25, 38
40mil
Place near Pin39
Int. Speaker Conn.
Combo MIC
External MIC
Internal MIC
GNDAGND GND GNDA
Place near Pin46
35mA
68mA 600mA
SM010030010 200ma 120ohm@100mhz DCR 0.2
SM010030010 200ma 120ohm@100mhz DCR 0.2
SM010014520 3000ma 220ohm@100mhz DCR 0.04
Internal MIC
10mil
10mil
10mil
40mil
40mil
Place near
codec
reseve for EMI
Combo MIC
15mil
1/4 Modify SPK Pin define
Place near pin28
C412 need to close U34.12
MONO_IN
CODEC_VREF
SENSE_B
CPVEE MONO_IN
HDA_RST_AUDIO#
HDA_SDIN0_AUDIO
JDREF
+3VS_DVDD
SPKR+
SPKR-
SPKL-
SPKL+
HP_LEFT
HP_RIGHT
SENSE_AHP_PLUG#
MIC2JD
MIC2_C_R
MIC2_C_L
COM_MIC
COM_MIC
MIC2JD
SPK_R-
SPKR+
SPKR-
SPK_R+
SPK_L+
SPK_L-SPKL-
SPKL+
SPK_L+
SPK_L-
MIC2JD_R
EAPD
HDA_RST_AUDIO#
SPK_R-
SPK_R+
BEEP#_R
INT_MIC_R
LINE2_C_R
LINE2_C_L
COM_MIC_R
INT_MIC
INT_MIC_R
+VDDA
+3VS
+MIC2_VREFO
+VDDA
+5VS
+MIC2_VREFO
+AVDD_HDA
+PVDD_HDA
+VDDA
+3VS
+INTMIC_VREFO
+INTMIC_VREFO
BEEP#<29>
PCH_SPKR<13>
EAPD<29>
HDA_SDIN0 <13>
HDA_SDOUT_AUDIO <13>
HDA_SYNC_AUDIO <13>
HDA_BITCLK_AUDIO <13>
HDA_RST_AUDIO# <13>
EC_MUTE# <29>
COM_MIC<28>
HP_PLUG# <28>
HP_LEFT <28>
HP_RIGHT <28>
INT_MIC_R <28>
Title
Size Document Number Rev
Date: Sheet of
Security Classification
Compal Secret Data
THIS SHEET OF ENGINEERING DRAWING IS THE PROPRIETARY PROPERTY OF COMPAL ELECTRONICS, INC. AND CONTAINS CONFIDENTIAL
AND TRADE SECRET INFORMATION. THIS SHEET MAY NOT BE TRANSFERED FROM THE CUSTODY OF THE COMPETENT DIVISION OF R&D
DEPARTMENT EXCEPT AS AUTHORIZED BY COMPAL ELECTRONICS, INC. NEITHER THIS SHEET NOR THE INFORMATION IT CONTAINS
MAY BE USED BY OR DISCLOSED TO ANY THIRD PARTY WITHOUT PRIOR WRITTEN CONSENT OF COMPAL ELECTRONICS, INC.
Issued Date Deciphered Date
CHROME M/B LA-8943P Schematic
0.1
HD Audio Codec ALC271X
Custom
31 45Friday, August 10, 2012
2012/03/21 2013/03/21
Compal Electronics, Inc.
Title
Size Document Number Rev
Date: Sheet of
Security Classification
Compal Secret Data
THIS SHEET OF ENGINEERING DRAWING IS THE PROPRIETARY PROPERTY OF COMPAL ELECTRONICS, INC. AND CONTAINS CONFIDENTIAL
AND TRADE SECRET INFORMATION. THIS SHEET MAY NOT BE TRANSFERED FROM THE CUSTODY OF THE COMPETENT DIVISION OF R&D
DEPARTMENT EXCEPT AS AUTHORIZED BY COMPAL ELECTRONICS, INC. NEITHER THIS SHEET NOR THE INFORMATION IT CONTAINS
MAY BE USED BY OR DISCLOSED TO ANY THIRD PARTY WITHOUT PRIOR WRITTEN CONSENT OF COMPAL ELECTRONICS, INC.
Issued Date Deciphered Date
CHROME M/B LA-8943P Schematic
0.1
HD Audio Codec ALC271X
Custom
31 45Friday, August 10, 2012
2012/03/21 2013/03/21
Compal Electronics, Inc.
Title
Size Document Number Rev
Date: Sheet of
Security Classification
Compal Secret Data
THIS SHEET OF ENGINEERING DRAWING IS THE PROPRIETARY PROPERTY OF COMPAL ELECTRONICS, INC. AND CONTAINS CONFIDENTIAL
AND TRADE SECRET INFORMATION. THIS SHEET MAY NOT BE TRANSFERED FROM THE CUSTODY OF THE COMPETENT DIVISION OF R&D
DEPARTMENT EXCEPT AS AUTHORIZED BY COMPAL ELECTRONICS, INC. NEITHER THIS SHEET NOR THE INFORMATION IT CONTAINS
MAY BE USED BY OR DISCLOSED TO ANY THIRD PARTY WITHOUT PRIOR WRITTEN CONSENT OF COMPAL ELECTRONICS, INC.
Issued Date Deciphered Date
CHROME M/B LA-8943P Schematic
0.1
HD Audio Codec ALC271X
Custom
31 45Friday, August 10, 2012
2012/03/21 2013/03/21
Compal Electronics, Inc.
C427
2.2U_0603_6.3V6K
C427
2.2U_0603_6.3V6K
1
2
C417
0.1U_0402_16V4Z
C417
0.1U_0402_16V4Z
1
2
J11
JUMP_43X39
@
J11
JUMP_43X39
@
1
122
R464 1K_0402_5%R464 1K_0402_5%
12
C433 0.1U_0402_16V4ZC433 0.1U_0402_16V4Z
1 2
D24
AZ5125-02S.R7G_SOT23-3
D24
AZ5125-02S.R7G_SOT23-3
2
3
1
R417 0_0603_5%R417 0_0603_5%
1 2
R426
22K_0402_5%
R426
22K_0402_5%
1 2
R413
47K_0402_5%
R413
47K_0402_5%
12
J10
JUMP_43X39
@
J10
JUMP_43X39
@
1
122
R430 20K_0402_1%R430 20K_0402_1%
12
R423
2.2K_0402_5%
R423
2.2K_0402_5%
12
R424
4.7K_0402_5%
@
R424
4.7K_0402_5%
@
12
L38
BLM18AG121SN1D_2P
L38
BLM18AG121SN1D_2P
1 2
L36
FBMA-L11-201209-221LMA30T_0805
L36
FBMA-L11-201209-221LMA30T_0805
12
C425
4.7U_0603_6.3V6K
C425
4.7U_0603_6.3V6K
1 2
R416 0_0603_5%R416 0_0603_5%
1 2
C426
4.7U_0603_6.3V6K
C426
4.7U_0603_6.3V6K
1 2
J6
@
JUMP_43X39
J6
@
JUMP_43X39
1
122
R412 0_0603_5%R412 0_0603_5%
1 2
C424
0.1U_0402_16V4Z
C424
0.1U_0402_16V4Z
1
2
J8
JUMP_43X39
@
J8
JUMP_43X39
@
1
122
G
D
S
Q23
BSS138_NL_SOT23-3
G
D
S
Q23
BSS138_NL_SOT23-3
2
13
R415
4.7K_0402_5%
R415
4.7K_0402_5%
1 2
C420
10U_0603_6.3V6M
C420
10U_0603_6.3V6M
1
2
J7
JUMP_43X39
@
J7
JUMP_43X39
@
1
122
C414
10U_0805_10V4Z
C414
10U_0805_10V4Z
1
2
R411 0_0603_5%R411 0_0603_5%
1 2
C422
0.1U_0402_16V4Z
C422
0.1U_0402_16V4Z
1
2
C411
0.1U_0402_16V4Z
C411
0.1U_0402_16V4Z
1
2
C432 2.2U_0603_6.3V6KC432 2.2U_0603_6.3V6K
1 2
C412 1U_0402_6.3V6KC412 1U_0402_6.3V6K
1 2
C463
1000P_0402_50V7K
C463
1000P_0402_50V7K
12
U34
ALC271X-VB6-CG_QFN48_6X6
U34
ALC271X-VB6-CG_QFN48_6X6
LINE2_L
14
LINE2_R
15
MIC2_R
17
MIC2_L
16
LINE1_L
23
LINE1_R
24
MIC1_L
21
MIC1_R
22
MIC2_VREFO
29
MIC1_VREFO_L
31
MIC1_VREFO_R
30
SENSE A
13
PCBEEP 12
SPK_OUT_L+ 40
SPK_OUT_L- 41
MONO_OUT 20
RESET# 11
SYNC 10
BCLK 6
SDATA_OUT 5
SDATA_IN 8
GPIO0/DMIC_DATA 2
GPIO1/DMIC_CLK 3
CBP
36
CBN
35
VREF 27
DVDD 1
DVDD_IO 9
AVDD1 25
AVDD2 38
HPOUT_L 32
EAPD
47
SPDIFO
48
PVDD2 46
DVSS
7
CPVEE
34
HPOUT_R 33
SENSE B
18
LDD_CAP
28
PD# 4
JDREF
19
AVSS1 26
AVSS2 37
SPK_OUT_R+ 45
SPK_OUT_R- 44
PVDD1 39
PVSS1 42
PVSS2 43
GND
49
D25
AZ5125-02S.R7G_SOT23-3
D25
AZ5125-02S.R7G_SOT23-3
2
3
1
C419
10U_0805_10V4Z
C419
10U_0805_10V4Z
1
2
R427 0_0402_5%
@
R427 0_0402_5%
@
1 2
C416
0.1U_0402_16V4Z
C416
0.1U_0402_16V4Z
1
2
C429
0.1U_0402_16V7K
@
C429
0.1U_0402_16V7K
@
1
2
C415
0.1U_0402_16V4Z
C415
0.1U_0402_16V4Z
1
2
J12
JUMP_43X39
@
J12
JUMP_43X39
@
1
122
C430
22P_0402_50V8J
@
C430
22P_0402_50V8J
@
1 2
L37
BLM18AG121SN1D_2P
L37
BLM18AG121SN1D_2P
1 2
C434 2.2U_0603_6.3V6KC434 2.2U_0603_6.3V6K
1 2
R414
47K_0402_5%
R414
47K_0402_5%
12
C461
1U_0603_10V6K
C461
1U_0603_10V6K
1 2
C462
1U_0603_10V6K
C462
1U_0603_10V6K
1 2
R431 0_0402_5%R431 0_0402_5%
1 2
C418
0.1U_0402_16V4Z
C418
0.1U_0402_16V4Z
1
2
C413
100P_0402_50V8J
C413
100P_0402_50V8J
1
2
JSPK1
ACES_88266-04001
CONN@
JSPK1
ACES_88266-04001
CONN@
1
1
2
2
3
3
4
4G1 5
G2 6
R420 1K_0402_5%R420 1K_0402_5%
12
R428 20K_0402_1%R428 20K_0402_1%
12
R422
33_0402_5%
R422
33_0402_5%
1 2
R465
10K_0402_5%
R465
10K_0402_5%
12
C435 10U_0603_6.3V6M
@
C435 10U_0603_6.3V6M
@
1 2
R429 39.2K_0402_1%R429 39.2K_0402_1%
12
R425
22K_0402_5%
R425
22K_0402_5%
1 2
C431
10U_0603_6.3V6M
C431
10U_0603_6.3V6M
1 2
C428
10U_0603_6.3V6M
C428
10U_0603_6.3V6M
1
2
C464
220P_0402_50V7K
C464
220P_0402_50V7K
1
2
R421 0_0402_5%
281@
R421 0_0402_5%
281@
1 2
J9
JUMP_43X39
@
J9
JUMP_43X39
@
1
122

FAN1 Conn
40mil
CPU support plate
2/3 Modify.
12/1 Add
SP02000JR00
+VCC_FAN1
FAN_SPEED1
+VCC_FAN1
+3VS
+5VS
+5VS
FAN_SPEED1<29>
EN_DFAN1<29>
Title
Size Document Number Rev
Date: Sheet of
Security Classification
Compal Secret Data
THIS SHEET OF ENGINEERING DRAWING IS THE PROPRIETARY PROPERTY OF COMPAL ELECTRONICS, INC. AND CONTAINS CONFIDENTIAL
AND TRADE SECRET INFORMATION. THIS SHEET MAY NOT BE TRANSFERED FROM THE CUSTODY OF THE COMPETENT DIVISION OF R&D
DEPARTMENT EXCEPT AS AUTHORIZED BY COMPAL ELECTRONICS, INC. NEITHER THIS SHEET NOR THE INFORMATION IT CONTAINS
MAY BE USED BY OR DISCLOSED TO ANY THIRD PARTY WITHOUT PRIOR WRITTEN CONSENT OF COMPAL ELECTRONICS, INC.
Issued Date
Deciphered Date
CHROME M/B LA-8943P Schematic
0.1
FAN & Screw Hole
Custom
32 45Friday, August 10, 2012
2012/03/21 2013/03/21
Compal Electronics, Inc.
Title
Size Document Number Rev
Date: Sheet of
Security Classification
Compal Secret Data
THIS SHEET OF ENGINEERING DRAWING IS THE PROPRIETARY PROPERTY OF COMPAL ELECTRONICS, INC. AND CONTAINS CONFIDENTIAL
AND TRADE SECRET INFORMATION. THIS SHEET MAY NOT BE TRANSFERED FROM THE CUSTODY OF THE COMPETENT DIVISION OF R&D
DEPARTMENT EXCEPT AS AUTHORIZED BY COMPAL ELECTRONICS, INC. NEITHER THIS SHEET NOR THE INFORMATION IT CONTAINS
MAY BE USED BY OR DISCLOSED TO ANY THIRD PARTY WITHOUT PRIOR WRITTEN CONSENT OF COMPAL ELECTRONICS, INC.
Issued Date
Deciphered Date
CHROME M/B LA-8943P Schematic
0.1
FAN & Screw Hole
Custom
32 45Friday, August 10, 2012
2012/03/21 2013/03/21
Compal Electronics, Inc.
Title
Size Document Number Rev
Date: Sheet of
Security Classification
Compal Secret Data
THIS SHEET OF ENGINEERING DRAWING IS THE PROPRIETARY PROPERTY OF COMPAL ELECTRONICS, INC. AND CONTAINS CONFIDENTIAL
AND TRADE SECRET INFORMATION. THIS SHEET MAY NOT BE TRANSFERED FROM THE CUSTODY OF THE COMPETENT DIVISION OF R&D
DEPARTMENT EXCEPT AS AUTHORIZED BY COMPAL ELECTRONICS, INC. NEITHER THIS SHEET NOR THE INFORMATION IT CONTAINS
MAY BE USED BY OR DISCLOSED TO ANY THIRD PARTY WITHOUT PRIOR WRITTEN CONSENT OF COMPAL ELECTRONICS, INC.
Issued Date
Deciphered Date
CHROME M/B LA-8943P Schematic
0.1
FAN & Screw Hole
Custom
32 45Friday, August 10, 2012
2012/03/21 2013/03/21
Compal Electronics, Inc.
H9
H_2P5
@
H9
H_2P5
@
1
C470
0.1U_0402_16V4Z
C470
0.1U_0402_16V4Z
1
2
H19
H_3P2X3P5N
@
H19
H_3P2X3P5N
@
1
H3
H_2P5
@
H3
H_2P5
@
1
H16
H_3P6
@
H16
H_3P6
@
1
FD4
FIDUCIAL_C40M80
@
FD4
FIDUCIAL_C40M80
@
1
H8
H_2P5
@
H8
H_2P5
@
1
FD3
FIDUCIAL_C40M80
@
FD3
FIDUCIAL_C40M80
@
1
H11
H_2P5
@
H11
H_2P5
@
1
H13
H_3P8
@
H13
H_3P8
@
1
FD1
FIDUCIAL_C40M80
@
FD1
FIDUCIAL_C40M80
@
1
H15
H_3P8
@
H15
H_3P8
@
1
JFAN1
ACES_85204-0300N
CONN@
JFAN1
ACES_85204-0300N
CONN@
1
1
2
2
3
3
GND
4
GND
5
C438
1000P_0402_50V7K
C438
1000P_0402_50V7K
1 2
U33
APL5607KI-TRG_SO8
U33
APL5607KI-TRG_SO8
EN
1
VIN
2
VOUT
3
VSET
4
GND 8
GND 7
GND 6
GND 5
H14
H_3P8
@
H14
H_3P8
@
1
H4
H_2P5
@
H4
H_2P5
@
1
H18
H_3P2X3P7N
@
H18
H_3P2X3P7N
@
1
H17
H_3P0N
@
H17
H_3P0N
@
1
R432 300_0402_5%R432 300_0402_5%
12
C436
10U_0805_10V4Z
C436
10U_0805_10V4Z
1 2
C437
10U_0805_10V4Z
C437
10U_0805_10V4Z
1 2
H5
H_2P5
@
H5
H_2P5
@
1
C439
1000P_0402_50V7K
C439
1000P_0402_50V7K
12
H6
H_2P5
@
H6
H_2P5
@
1
D27
1SS355_SOD323-2
@
D27
1SS355_SOD323-2
@
12
R433
10K_0402_5%
R433
10K_0402_5%
12
H2
H_2P5
@
H2
H_2P5
@
1
H10
H_2P5
@
H10
H_2P5
@
1
D28
BAS16_SOT23-3
@
D28
BAS16_SOT23-3
@
1 2
H7
H_2P5
@
H7
H_2P5
@
1
H12
H_3P8
@
H12
H_3P8
@
1
FD2
FIDUCIAL_C40M80
@
FD2
FIDUCIAL_C40M80
@
1

A
A
B
B
C
C
D
D
E
E
1 1
2 2
3 3
4 4
+5VALW TO +5VS
20mil
20mil
10mil
10mil
+3VALW TO +3VS
20mil 10mil
+1.5V to +1.5VS
+3VALW to +3VALW_PCH(PCH AUX Power)
20mil
SUSP
+5VS_R
+3VS_R
3VS_GATE
SUSP
5VS_GATE
+1.8VS_R +1.5V_R+1.05VS_VTT_R
SUSP
SUSP
SUSP
ACIN
1.5VS_GATE
+1.5VS_R
SUSP
SUSP
+0.75VS_R
SYSON#SUSPSUSPSUSP
PCH_PWR_EN#
SYSON#
SYSON
+5VALW
+3VS
+VSB
+5VS
+1.8VS +1.5V+0.75VS
+VSB
+1.05VS_VTT
+3VALW
+5VALW
+1.5V
+VSB
+1.5VS
+5VALW
+3VALW +3VALW _PCH
+5VALW
ACIN<15,29,36,37>
SUSP<38,39,40>
PCH_PW R_EN#<20,25>
PCH_PW R_EN<29>
SUSP#<29,36,38,39,40>
SYSON<29,38>
Title
Size Document Number Rev
Date: Sheet of
Security Classification
Compal Secret Data
THIS SHEET OF ENGINEERING DRAWING IS THE PROPRIETARY PROPERTY OF COMPAL ELECTRONICS, INC. AND CONTAINS CONFIDENTIAL
AND TRADE SECRET INFORMATION. THIS SHEET MAY NOT BE TRANSFERED FROM THE CUSTODY OF THE COMPETENT DIVISION OF R&D
DEPARTMENT EXCEPT AS AUTHORIZED BY COMPAL ELECTRONICS, INC. NEITHER THIS SHEET NOR THE INFORMATION IT CONTAINS
MAY BE USED BY OR DISCLOSED TO ANY THIRD PARTY WITHOUT PRIOR WRITTEN CONSENT OF COMPAL ELECTRONICS, INC.
Issued Date Deciphered Date
CHROME M/B LA-8943P Schematic
0.1
DC Interface
Custom
33 45Friday, August 10, 2012
2012/03/21 2013/03/21
Compal Electronics, Inc.
Title
Size Document Number Rev
Date: Sheet of
Security Classification
Compal Secret Data
THIS SHEET OF ENGINEERING DRAWING IS THE PROPRIETARY PROPERTY OF COMPAL ELECTRONICS, INC. AND CONTAINS CONFIDENTIAL
AND TRADE SECRET INFORMATION. THIS SHEET MAY NOT BE TRANSFERED FROM THE CUSTODY OF THE COMPETENT DIVISION OF R&D
DEPARTMENT EXCEPT AS AUTHORIZED BY COMPAL ELECTRONICS, INC. NEITHER THIS SHEET NOR THE INFORMATION IT CONTAINS
MAY BE USED BY OR DISCLOSED TO ANY THIRD PARTY WITHOUT PRIOR WRITTEN CONSENT OF COMPAL ELECTRONICS, INC.
Issued Date Deciphered Date
CHROME M/B LA-8943P Schematic
0.1
DC Interface
Custom
33 45Friday, August 10, 2012
2012/03/21 2013/03/21
Compal Electronics, Inc.
Title
Size Document Number Rev
Date: Sheet of
Security Classification
Compal Secret Data
THIS SHEET OF ENGINEERING DRAWING IS THE PROPRIETARY PROPERTY OF COMPAL ELECTRONICS, INC. AND CONTAINS CONFIDENTIAL
AND TRADE SECRET INFORMATION. THIS SHEET MAY NOT BE TRANSFERED FROM THE CUSTODY OF THE COMPETENT DIVISION OF R&D
DEPARTMENT EXCEPT AS AUTHORIZED BY COMPAL ELECTRONICS, INC. NEITHER THIS SHEET NOR THE INFORMATION IT CONTAINS
MAY BE USED BY OR DISCLOSED TO ANY THIRD PARTY WITHOUT PRIOR WRITTEN CONSENT OF COMPAL ELECTRONICS, INC.
Issued Date Deciphered Date
CHROME M/B LA-8943P Schematic
0.1
DC Interface
Custom
33 45Friday, August 10, 2012
2012/03/21 2013/03/21
Compal Electronics, Inc.
R434
470_0603_5%
R434
470_0603_5%
1 2
R449
22_0603_5%
R449
22_0603_5%
12
C440
4.7U_0603_10V6K
C440
4.7U_0603_10V6K
1
2
G
D
S
Q35
2N7002K_SOT23-3
G
D
S
Q35
2N7002K_SOT23-3
2
13
R444
100K_0402_5%
R444
100K_0402_5%
1 2
R445
470_0603_5%
R445
470_0603_5%
1 2
U37
AO4478L_SO8
U37
AO4478L_SO8
36
5
7
8
2
4
1
Q24A
DMN66D0LDW-7_SOT363-6
Q24A
DMN66D0LDW-7_SOT363-6
61
2
C442
4.7U_0603_10V6K
C442
4.7U_0603_10V6K
1
2
C453
0.1U_0603_25V7K
C453
0.1U_0603_25V7K
1
2
C459
4.7U_0603_6.3V6K
C459
4.7U_0603_6.3V6K
1
2
U35
AO4478L_SO8
U35
AO4478L_SO8
36
5
7
8
2
4
1
C445
4.7U_0603_6.3V6K
C445
4.7U_0603_6.3V6K
1
2
G
D
S
Q31
2N7002K_SOT23-3
G
D
S
Q31
2N7002K_SOT23-3
2
13
C460
0.1U_0603_25V7K
C460
0.1U_0603_25V7K
1
2
R447
200K_0402_5%
R447
200K_0402_5%
12
G
D
S
Q28
2N7002K_SOT23-3
G
D
S
Q28
2N7002K_SOT23-3
2
13
U38
AO4478L_SO8
U38
AO4478L_SO8
36
5
7
8
2
4
1
C455
0.1U_0402_16V4Z
C455
0.1U_0402_16V4Z
1
2
C443
1U_0603_10V6K
C443
1U_0603_10V6K
1
2
C450
4.7U_0603_6.3V6K
C450
4.7U_0603_6.3V6K
1
2
G
D
S
Q30
2N7002K_SOT23-3
@
G
D
S
Q30
2N7002K_SOT23-3
@
2
13
C451
4.7U_0603_6.3V6K
C451
4.7U_0603_6.3V6K
1
2
R441
470_0603_5%
R441
470_0603_5%
1 2
C456
0.1U_0402_16V4Z
C456
0.1U_0402_16V4Z
1
2
R435
100K_0402_5%
R435
100K_0402_5%
1 2
R448
510K_0402_5%
@
R448
510K_0402_5%
@
12
R450
470_0603_5%
R450
470_0603_5%
1 2
Q29A
DMN66D0LDW-7_SOT363-6
Q29A
DMN66D0LDW-7_SOT363-6
61
2
Q24B
DMN66D0LDW-7_SOT363-6
Q24B
DMN66D0LDW-7_SOT363-6
34
5
R440
100K_0402_5%
@
R440
100K_0402_5%
@
1 2
R439
10K_0402_5%
R439
10K_0402_5%
12
C449
4.7U_0603_6.3V6K
C449
4.7U_0603_6.3V6K
1
2
Q29B
DMN66D0LDW-7_SOT363-6
Q29B
DMN66D0LDW-7_SOT363-6
34
5
G
D
S
Q34
2N7002K_SOT23-3
@
G
D
S
Q34
2N7002K_SOT23-3
@
2
13
R630
0_0603_5%
R630
0_0603_5%
12
R443
100K_0402_5%
R443
100K_0402_5%
12
C457
4.7U_0603_6.3V6K
C457
4.7U_0603_6.3V6K
1
2
C447
0.1U_0603_25V7K
C447
0.1U_0603_25V7K
1
2
G
D
S
Q33
2N7002K_SOT23-3
G
D
S
Q33
2N7002K_SOT23-3
2
13
C452
1U_0402_6.3V6K
C452
1U_0402_6.3V6K
1
2
C441
4.7U_0603_10V6K
C441
4.7U_0603_10V6K
1
2
R436
20K_0402_1%
R436
20K_0402_1%
12
G
D
S
Q32
2N7002K_SOT23-3
G
D
S
Q32
2N7002K_SOT23-3
2
13
Q27A
DMN66D0LDW-7_SOT363-6
Q27A
DMN66D0LDW-7_SOT363-6
61
2
R442
47K_0402_5%
R442
47K_0402_5%
12
C458
1U_0402_6.3V6K
C458
1U_0402_6.3V6K
1
2
G
D
S
Q36
2N7002K_SOT23-3
@
G
D
S
Q36
2N7002K_SOT23-3
@
2
13
C454
4.7U_0603_6.3V6K
C454
4.7U_0603_6.3V6K
1
2
Q27B
DMN66D0LDW-7_SOT363-6
Q27B
DMN66D0LDW-7_SOT363-6
34
5
R451
470_0603_5%
R451
470_0603_5%
1 2
R452
470_0603_5%@
R452
470_0603_5%@
1 2
R446
100K_0402_5%
R446
100K_0402_5%
12

5
5
4
4
3
3
2
2
1
1
D D
C C
B B
A A
Compal Electronics, Inc.
- +
DVT remove
N1
DCJK_IN
51ON#<30>
+CHGRTC
+3VLP
+3VALWP +3VALW
+5VALWP +5VALW
+VSBP +VSB
+1.5VP
+1.8VS+1.8VSP
+0.75VSP
+1.05VS_VTT+1.05VSP
+VCCSA+VCCSAP
VIN
+RTCBATT
+1.5V
+0.75VS
VS
BATT+
Title
Size Document Number Rev
Date: Sheet of
Security Classification
Compal Secret Data
THIS SHEET OF ENGINEERING DRAWING IS THE PROPRIETARY PROPERTY OF COMPAL ELECTRONICS, INC. AND CONTAINS CONFIDENTIAL
AND TRADE SECRET INFORMATION. THIS SHEET MAY NOT BE TRANSFERED FROM THE CUSTODY OF THE COMPETENT DIVISION OF R&D
DEPARTMENT EXCEPT AS AUTHORIZED BY COMPAL ELECTRONICS, INC. NEITHER THIS SHEET NOR THE INFORMATION IT CONTAINS
MAY BE USED BY OR DISCLOSED TO ANY THIRD PARTY WITHOUT PRIOR WRITTEN CONSENT OF COMPAL ELECTRONICS, INC.
Issued Date Deciphered Date
34
2013/03/21
46
2012/03/21
PWR DCIN / Pre-charge
0.1Custom
Friday, August 10, 2012
CHROME M/B LA-8942P Schematic
Title
Size Document Number Rev
Date: Sheet of
Security Classification
Compal Secret Data
THIS SHEET OF ENGINEERING DRAWING IS THE PROPRIETARY PROPERTY OF COMPAL ELECTRONICS, INC. AND CONTAINS CONFIDENTIAL
AND TRADE SECRET INFORMATION. THIS SHEET MAY NOT BE TRANSFERED FROM THE CUSTODY OF THE COMPETENT DIVISION OF R&D
DEPARTMENT EXCEPT AS AUTHORIZED BY COMPAL ELECTRONICS, INC. NEITHER THIS SHEET NOR THE INFORMATION IT CONTAINS
MAY BE USED BY OR DISCLOSED TO ANY THIRD PARTY WITHOUT PRIOR WRITTEN CONSENT OF COMPAL ELECTRONICS, INC.
Issued Date Deciphered Date
34
2013/03/21
46
2012/03/21
PWR DCIN / Pre-charge
0.1Custom
Friday, August 10, 2012
CHROME M/B LA-8942P Schematic
Title
Size Document Number Rev
Date: Sheet of
Security Classification
Compal Secret Data
THIS SHEET OF ENGINEERING DRAWING IS THE PROPRIETARY PROPERTY OF COMPAL ELECTRONICS, INC. AND CONTAINS CONFIDENTIAL
AND TRADE SECRET INFORMATION. THIS SHEET MAY NOT BE TRANSFERED FROM THE CUSTODY OF THE COMPETENT DIVISION OF R&D
DEPARTMENT EXCEPT AS AUTHORIZED BY COMPAL ELECTRONICS, INC. NEITHER THIS SHEET NOR THE INFORMATION IT CONTAINS
MAY BE USED BY OR DISCLOSED TO ANY THIRD PARTY WITHOUT PRIOR WRITTEN CONSENT OF COMPAL ELECTRONICS, INC.
Issued Date Deciphered Date
34
2013/03/21
46
2012/03/21
PWR DCIN / Pre-charge
0.1Custom
Friday, August 10, 2012
CHROME M/B LA-8942P Schematic
PC7
1000P_0402_50V7K
@
PC7
1000P_0402_50V7K
@
12
PC10330P_0402_50V7K PC10330P_0402_50V7K
12
PJ13
@JUMP_43X39
PJ13
@JUMP_43X39
1
122
PC5
100P_0402_50V8J
PC5
100P_0402_50V8J
12
PC14470P_0402_50V7K PC14470P_0402_50V7K
12
PC8
1000P_0402_50V7K
@
PC8
1000P_0402_50V7K
@
12
PJ11
@JUMP_43X118
PJ11
@JUMP_43X118
11
2
2
PJ2
JUMP_43X79
@
PJ2
JUMP_43X79
@
1
122
PJ3
@JUMP_43X118
PJ3
@JUMP_43X118
11
2
2
PC11
1000P_0402_50V7K
@
PC11
1000P_0402_50V7K
@
12
PC1
1000P_0402_50V7K
@
PC1
1000P_0402_50V7K
@
12
PR2
560_0603_5%
PR2
560_0603_5%
1 2
PL1
HCB2012KF-121T50_0805
PL1
HCB2012KF-121T50_0805
1 2
PJ10
@JUMP_43X39
PJ10
@JUMP_43X39
1
122
PJ1 @
JUMP_43X118
PJ1 @
JUMP_43X118
11
2
2
PC2
1000P_0402_50V7K
@
PC2
1000P_0402_50V7K
@
12
PJ6
@JUMP_43X118
PJ6
@JUMP_43X118
11
2
2
PC13
1000P_0402_50V7K
@
PC13
1000P_0402_50V7K
@
12
PJ4
@JUMP_43X118
PJ4
@JUMP_43X118
11
2
2
PC9
1000P_0402_50V7K
@
PC9
1000P_0402_50V7K
@
12
PD4
LL4148_LL34-2
932@ PD4
LL4148_LL34-2
932@
12
PC302
0.22U_0603_25V7K
@PC302
0.22U_0603_25V7K
@
12
PQ16
TP0610K-T1-E3_SOT23-3
@PQ16
TP0610K-T1-E3_SOT23-3
@
2
13
PR10
100K_0402_1%
@PR10
100K_0402_1%
@
12
PJP1
ACES 88266-04001
CONN@
PJP1
ACES 88266-04001
CONN@
11
22
33
44
GND
5GND
6
PC6
1000P_0402_50V7K
PC6
1000P_0402_50V7K
12
PJ9
@JUMP_43X118
PJ9
@JUMP_43X118
11
2
2
PJ12
@JUMP_43X118
PJ12
@JUMP_43X118
11
2
2
PR3
0_0402_5%
PR3
0_0402_5%
1 2
PC3
1000P_0402_50V7K
PC3
1000P_0402_50V7K
12
PC301
0.1U_0603_25V7K
@PC301
0.1U_0603_25V7K
@
12
PC12
1000P_0402_50V7K
@
PC12
1000P_0402_50V7K
@
12
PR1
560_0603_5%
PR1
560_0603_5%
1 2
PR11
22K_0402_1%
@PR11
22K_0402_1%
@
1 2
PC4
100P_0402_50V8J
PC4
100P_0402_50V8J
12
PBJ1
ML1220T13RE
@PBJ1
ML1220T13RE
@
12

5
5
4
4
3
3
2
2
1
1
D D
C C
B B
A A
Recovery at 56 degree C
CPU thermal protection at 92 degree C
PH1 under CPU bottom side :
Compal Electronics, Inc.
<40,41>
<40,41>
For 65W adapter==>action 70W , Recovery 54W
For 90W adapter==>action 97W , Recovery 75W
footprint :SUYIN_200275MR008G15QZR_8P-T
PN:DC040007N10 SOCKET BATT C200275MR008G15QZR 8P W/FORK
SD034100280 10K OHM
EC_SMCA
EC_SMDA
BI+
TH
PH2_R
MAINPWON
+VSBP
+3VLP
VL
B+
VL
+3VALW
BATT+
VMB
+3VALW
VL
+3VLP
+EC_VCCA
+3VS
+3VLP
SPOK<29,37>
MAINPWON<29,37>
H_PROCHOT#<29,5>
EC_SMB_DA1 <29,36>
EC_SMB_CK1 <29,36>
BATT_TEMP <29>
VCIN1_PROCHOT <29>
VCIN0_PH <29>
ADP_I <29,36>
H_PROCHOT#_EC<29>
EC_SPOK<29>
ECAGND<29>
Title
Size Document Number Rev
Date: Sheet of
Security Classification
Compal Secret Data
THIS SHEET OF ENGINEERING DRAWING IS THE PROPRIETARY PROPERTY OF COMPAL ELECTRONICS, INC. AND CONTAINS CONFIDENTIAL
AND TRADE SECRET INFORMATION. THIS SHEET MAY NOT BE TRANSFERED FROM THE CUSTODY OF THE COMPETENT DIVISION OF R&D
DEPARTMENT EXCEPT AS AUTHORIZED BY COMPAL ELECTRONICS, INC. NEITHER THIS SHEET NOR THE INFORMATION IT CONTAINS
MAY BE USED BY OR DISCLOSED TO ANY THIRD PARTY WITHOUT PRIOR WRITTEN CONSENT OF COMPAL ELECTRONICS, INC.
Issued Date Deciphered Date
0.1
PWR-BATTERY CONN/OTP
2012/03/21
46
2013/03/21
35
Custom
Friday, August 10, 2012
CHROME M/B LA-8942P Schematic
Title
Size Document Number Rev
Date: Sheet of
Security Classification
Compal Secret Data
THIS SHEET OF ENGINEERING DRAWING IS THE PROPRIETARY PROPERTY OF COMPAL ELECTRONICS, INC. AND CONTAINS CONFIDENTIAL
AND TRADE SECRET INFORMATION. THIS SHEET MAY NOT BE TRANSFERED FROM THE CUSTODY OF THE COMPETENT DIVISION OF R&D
DEPARTMENT EXCEPT AS AUTHORIZED BY COMPAL ELECTRONICS, INC. NEITHER THIS SHEET NOR THE INFORMATION IT CONTAINS
MAY BE USED BY OR DISCLOSED TO ANY THIRD PARTY WITHOUT PRIOR WRITTEN CONSENT OF COMPAL ELECTRONICS, INC.
Issued Date Deciphered Date
0.1
PWR-BATTERY CONN/OTP
2012/03/21
46
2013/03/21
35
Custom
Friday, August 10, 2012
CHROME M/B LA-8942P Schematic
Title
Size Document Number Rev
Date: Sheet of
Security Classification
Compal Secret Data
THIS SHEET OF ENGINEERING DRAWING IS THE PROPRIETARY PROPERTY OF COMPAL ELECTRONICS, INC. AND CONTAINS CONFIDENTIAL
AND TRADE SECRET INFORMATION. THIS SHEET MAY NOT BE TRANSFERED FROM THE CUSTODY OF THE COMPETENT DIVISION OF R&D
DEPARTMENT EXCEPT AS AUTHORIZED BY COMPAL ELECTRONICS, INC. NEITHER THIS SHEET NOR THE INFORMATION IT CONTAINS
MAY BE USED BY OR DISCLOSED TO ANY THIRD PARTY WITHOUT PRIOR WRITTEN CONSENT OF COMPAL ELECTRONICS, INC.
Issued Date Deciphered Date
0.1
PWR-BATTERY CONN/OTP
2012/03/21
46
2013/03/21
35
Custom
Friday, August 10, 2012
CHROME M/B LA-8942P Schematic
PC71
1U_0402_6.3V6K
PC71
1U_0402_6.3V6K
12
PH2
100K_0402_1%_NCP15WF104F03RC
@
PH2
100K_0402_1%_NCP15WF104F03RC
@
12
PJP2
SUYIN_200275GR008G16MZR
@
PJP2
SUYIN_200275GR008G16MZR
@
11
33
44
55
66
88
22
77
GND 9
GND 10
PR76@
100K_0402_1%
PR76@
100K_0402_1%
1 2
PR75
10K_0402_1%
@
PR75
10K_0402_1%
@
1 2
G
D
S
PQ20
2N7002KW 1N SOT323-3
G
D
S
PQ20
2N7002KW 1N SOT323-3
2
13
PR59
100_0402_1%
PR59
100_0402_1%
1 2
PR65
1K_0402_1%
PR65
1K_0402_1%
12
PR110
100K_0402_1%
@PR110
100K_0402_1%
@
12
PR67
100K_0402_1%
932@PR67
100K_0402_1%
932@
12
PR79
10K_0402_1%
PR79
10K_0402_1%
12
PR80
0_0402_5%
932@
PR80
0_0402_5%
932@
1 2
PC67
0.01U_0402_25V7K
PC67
0.01U_0402_25V7K
12
PU4
G718TM1U_SOT23-8
@PU4
G718TM1U_SOT23-8
@
RHYST2 5
OT1
3
OT2
4
GND
2
VCC
1
TMSNS2 6
RHYST1 7
TMSNS1 8
PJ5 @
JUMP_43X118
PJ5 @
JUMP_43X118
11
2
2
PC66
1000P_0402_50V7K
PC66
1000P_0402_50V7K
12
PR105
0_0402_5%
9012@
PR105
0_0402_5%
9012@
1 2
PR78
12.4K_0402_1%
9012@
PR78
12.4K_0402_1%
9012@
12
PR60
1K_0402_5%
PR60
1K_0402_5%
12
PC70
0.1U_0603_25V7K
@PC70
0.1U_0603_25V7K
@
12
G
D
S
PQ32
2N7002KW_SOT323-3
932@
G
D
S
PQ32
2N7002KW_SOT323-3
932@ 2
13
PR81
0_0402_5%
9012@
PR81
0_0402_5%
9012@
1 2
PR72
100K_0402_1%
PR72
100K_0402_1%
1 2
PR111
6.49K_0402_1%
@
PR111
6.49K_0402_1%
@
12
PR64
@
100K_0402_1%
PR64
@
100K_0402_1%
12
PR63
590_0402_1%
932@PR63
590_0402_1%
932@
12
PC69
0.1U_0603_25V7K
PC69
0.1U_0603_25V7K
12
PH1
100K_0402_1%_NCP15WF104F03RC
PH1
100K_0402_1%_NCP15WF104F03RC
12
PC65
0.1U_0603_25V7K
PC65
0.1U_0603_25V7K
12
PR77
@
47K_0402_1%
PR77
@
47K_0402_1%
12
PR61
21.5K_0402_1%
932@
PR61
21.5K_0402_1%
932@
12
PR74
10K_0402_1%
@PR74
10K_0402_1%
@
12
PR71
22K_0402_1%
PR71
22K_0402_1%
1 2
PR63
5.62K +-1% 0402
9012@ PR63
5.62K +-1% 0402
9012@
PU3
G718TM1U_SOT23-8
932@
PU3
G718TM1U_SOT23-8
932@
VCC
1
GND
2
~OT1
3
~OT2
4RHYST2 5
TMSNS2 6
RHYST1 7
TMSNS1 8
PR73
1K_0402_5%
PR73
1K_0402_5%
1 2
PR70
100K_0402_1%
PR70
100K_0402_1%
12
PC68
0.22U_0603_25V7K
PC68
0.22U_0603_25V7K
12
G
D
S
PQ19 BSS84LT1G_SOT23-3
G
D
S
PQ19 BSS84LT1G_SOT23-3
2
13
PR62
6.49K_0402_1%
932@
PR62
6.49K_0402_1%
932@
12
PR58
100_0402_1%
PR58
100_0402_1%
1 2
PR66
9.76K_0402_1%
932@
PR66
9.76K_0402_1%
932@
12
PR68
1.91K_0402_1%
932@ PR68
1.91K_0402_1%
932@
1 2

A
A
B
B
C
C
D
D
1 1
2 2
3 3
4 4
for reverse input protection
Compal Electronics, Inc.
1.Change PR33 to 280K 0.1%
2.Chagee PR35 and PR36 to 0.1%.
3.Change PC30 to 1000P.
4.Add PR52,PR70,PR72,PQ17,PQ21.
5.Add GPIO pin,need check HW/EC.
6.Chanrge PR31 to 1K.
ACDET=
2.4 ~3.15 V
Vin=20.55~18.6V
change PR14 from 0.02 to 0.025
for ADP_I setting
BQ24725_ACDRV
BQ24725_ACN
BQ24725_ACP
BQ24725_BATDRV
BQ24725_BATDRV
BQ24725_CMSRC
BQ24725_LX
BQ24725_LX CHG
CSON1
CSOP1
DH_CHG
DH_CHG
DL_CHG
BTB_GATE
BQ24725_ILIMT
BQ24725_VCC
BQ24725_BST
BATT_GATE
CSON1
CSOP1
SRP
SRN
ACDET
B+
BATT+
P2
+3VLP
P1
B+
VIN
+3VALW
VIN
BATT+
VIN
VIN
CHG_B+
ACDET
EC_SMB_CK1 <29,35>
EC_SMB_DA1 <29,35>
ACIN<15,29,33,37>
FSTCHG<29>
SUSP#
<29,33,38,39,40>
ADP_I <29,35>
Title
Size Document Number Rev
Date: Sheet of
Security Classification Compal Secret Data
THIS SHEET OF ENGINEERING DRAWING IS THE PROPRIETARY PROPERTY OF COMPAL ELECTRONICS, INC. AND CONTAINS CONFIDENTIAL
AND TRADE SECRET INFORMATION. THIS SHEET MAY NOT BE TRANSFERED FROM THE CUSTODY OF THE COMPETENT DIVISION OF R&D
DEPARTMENT EXCEPT AS AUTHORIZED BY COMPAL ELECTRONICS, INC. NEITHER THIS SHEET NOR THE INFORMATION IT CONTAINS
MAY BE USED BY OR DISCLOSED TO ANY THIRD PARTY WITHOUT PRIOR WRITTEN CONSENT OF COMPAL ELECTRONICS, INC.
Issued Date Deciphered Date
0.1
PWR DCIN / Pre-charge
2012/03/21
46
2013/03/21
36
Custom
Friday, August 10, 2012
CHROME M/B LA-8942P Schematic
Title
Size Document Number Rev
Date: Sheet of
Security Classification Compal Secret Data
THIS SHEET OF ENGINEERING DRAWING IS THE PROPRIETARY PROPERTY OF COMPAL ELECTRONICS, INC. AND CONTAINS CONFIDENTIAL
AND TRADE SECRET INFORMATION. THIS SHEET MAY NOT BE TRANSFERED FROM THE CUSTODY OF THE COMPETENT DIVISION OF R&D
DEPARTMENT EXCEPT AS AUTHORIZED BY COMPAL ELECTRONICS, INC. NEITHER THIS SHEET NOR THE INFORMATION IT CONTAINS
MAY BE USED BY OR DISCLOSED TO ANY THIRD PARTY WITHOUT PRIOR WRITTEN CONSENT OF COMPAL ELECTRONICS, INC.
Issued Date Deciphered Date
0.1
PWR DCIN / Pre-charge
2012/03/21
46
2013/03/21
36
Custom
Friday, August 10, 2012
CHROME M/B LA-8942P Schematic
Title
Size Document Number Rev
Date: Sheet of
Security Classification Compal Secret Data
THIS SHEET OF ENGINEERING DRAWING IS THE PROPRIETARY PROPERTY OF COMPAL ELECTRONICS, INC. AND CONTAINS CONFIDENTIAL
AND TRADE SECRET INFORMATION. THIS SHEET MAY NOT BE TRANSFERED FROM THE CUSTODY OF THE COMPETENT DIVISION OF R&D
DEPARTMENT EXCEPT AS AUTHORIZED BY COMPAL ELECTRONICS, INC. NEITHER THIS SHEET NOR THE INFORMATION IT CONTAINS
MAY BE USED BY OR DISCLOSED TO ANY THIRD PARTY WITHOUT PRIOR WRITTEN CONSENT OF COMPAL ELECTRONICS, INC.
Issued Date Deciphered Date
0.1
PWR DCIN / Pre-charge
2012/03/21
46
2013/03/21
36
Custom
Friday, August 10, 2012
CHROME M/B LA-8942P Schematic
PR23
1_0603_5%
PR23
1_0603_5%
1 2
PQ10
PDTC115EU_SOT323-3
PQ10
PDTC115EU_SOT323-3
1
2
3
PC38
0.1U_0402_25V6
PC38
0.1U_0402_25V6
12
PR18
4.12K_0603_1%
PR18
4.12K_0603_1%
12
G
D
S
PQ11
2N7002KW 1N SOT323-3
G
D
S
PQ11
2N7002KW 1N SOT323-3
2
13
PC40
0.1U_0402_25V6
PC40
0.1U_0402_25V6
12
PC23
2200P_0402_50V7K
PC23
2200P_0402_50V7K
12
PC147
100P_0402_50V8J
PC147
100P_0402_50V8J
12
PC114
0.1U_0402_25V6
PC114
0.1U_0402_25V6
12
PQ5
SIS412DN-T1-GE3_POW ERPAK8-5
PQ5
SIS412DN-T1-GE3_POW ERPAK8-5
4
5
1
2
3
PC30
1U_0603_25V6K
PC30
1U_0603_25V6K
1 2
PR32
280K_0402_1%
PR32
280K_0402_1%
1 2
PC16
330P_0402_50V7K
PC16
330P_0402_50V7K
12
PL2
1UH_NRS4018T1R0NDGJ_3.2A_30%
PL2
1UH_NRS4018T1R0NDGJ_3.2A_30%
1 2
PC19
10U_0805_25V6K
PC19
10U_0805_25V6K
12
PR21
2.2_0603_5%
PR21
2.2_0603_5%
12
PC33
10U_0805_25V6K
PC33
10U_0805_25V6K
12
PR20
10_1206_1%
PR20
10_1206_1%
12
PC20
470P_0402_50V7K
PC20
470P_0402_50V7K
12
PC117
0.1U_0402_25V6
PC117
0.1U_0402_25V6
12
PR36
2M_0402_1%
PR36
2M_0402_1%
12
PC27
0.047U_0402_25V7K
PC27
0.047U_0402_25V7K
1 2
PC26
0.1U_0402_25V6
PC26
0.1U_0402_25V6
1 2
PC17470P_0402_50V7K PC17470P_0402_50V7K
12
PC42
1000P_0402_50V7K
PC42
1000P_0402_50V7K
12
PR24
3.3_1206_5%
@PR24
3.3_1206_5%
@
12
PC35
0.1U_0402_25V6
PC35
0.1U_0402_25V6
12
PC15
0.1U_0402_25V6
PC15
0.1U_0402_25V6
12
PC24
2200P_0402_50V7K
PC24
2200P_0402_50V7K
12
PD5
BAS40CW H_SOT323-3
PD5
BAS40CW H_SOT323-3
2
3
1
PQ9
SIS412DN-T1-GE3_POWERPAK8-5
PQ9
SIS412DN-T1-GE3_POWERPAK8-5
4
5
1
2
3
PR12
1M_0402_5%
PR12
1M_0402_5%
1 2
PQ8
SIS412DN-T1-GE3_POW ERPAK8-5
PQ8
SIS412DN-T1-GE3_POW ERPAK8-5
4
5
1
2
3
PR14
0.02_1206_1%
9012@ PR14
0.02_1206_1%
9012@
PC39
680P_0402_50V7K
PC39
680P_0402_50V7K
12
PR16
@
0_0402_5%
PR16
@
0_0402_5%
12
PC25
0.01U_0402_50V7K
PC25
0.01U_0402_50V7K
12
PU1
BQ24725ARGRR _VQFN20_3P5X3P5
PU1
BQ24725ARGRR _VQFN20_3P5X3P5
ACN
1
ACP
2
CMSRC
3
ACDRV
4
ACOK
5
ACDET
6
IOUT
7
SDA
8
SCL
9
ILIM
10
BATDRV 11
SRN 12
SRP 13
GND 14
LODRV 15
REGN 16
BTST 17
HIDRV 18
PHASE 19
VCC 20
PAD
21
PR35
154K_0402_1%
PR35
154K_0402_1%
12
PR13
3M_0402_5%
PR13
3M_0402_5%
1 2
PC113
0.1U_0402_25V6
PC113
0.1U_0402_25V6
12
PR15
@
0_0402_5%
PR15
@
0_0402_5%
12
G
D
S
PQ4
2N7002KW 1N SOT323-3
G
D
S
PQ4
2N7002KW 1N SOT323-3
2
13
PR14
0.025_1206_1%
932@ PR14
0.025_1206_1%
932@
1
3
4
2
PC121
0.1U_0402_25V6
PC121
0.1U_0402_25V6
12
PC22
330P_0402_50V7K
PC22
330P_0402_50V7K
12
PC115
0.1U_0402_25V6
PC115
0.1U_0402_25V6
12
PC44
0.1U_0402_25V6
@
PC44
0.1U_0402_25V6
@
12
PC63
330P_0402_50V7K
PC63
330P_0402_50V7K
12
PC149
100P_0402_50V8J
@
PC149
100P_0402_50V8J
@
12
PC37
0.01U_0402_50V7K
PC37
0.01U_0402_50V7K
12
PR19
4.12K_0603_1%
PR19
4.12K_0603_1%
12
PR31
316K_0402_1%
PR31
316K_0402_1%
1 2
PR33
100K_0402_1%
PR33
100K_0402_1%
12
PC34
10U_0805_25V6K
PC34
10U_0805_25V6K
12
PR17
4.12K_0603_1%
PR17
4.12K_0603_1%
1 2
PR22
3.3_1206_5%
@PR22
3.3_1206_5%
@
12
PR27
10_0603_5%
PR27
10_0603_5%
1 2
PR25
0.01_1206_1%
PR25
0.01_1206_1%
1
3
4
2
PR39
0_0402_5%
PR39
0_0402_5%
1 2
PC48
470P_0402_50V7K
PC48
470P_0402_50V7K
12
PC29
0.1U_0402_25V6
PC29
0.1U_0402_25V6
12
PC18
10U_0805_25V6K
PC18
10U_0805_25V6K
12
PR37
66.5K_0402_1%
PR37
66.5K_0402_1%
12
PC31
1U_0603_25V6K
PC31
1U_0603_25V6K
1 2
PQ6
SIS412DN-T1-GE3_POW ERPAK8-5
PQ6
SIS412DN-T1-GE3_POW ERPAK8-5
4
5
1
2
3
PC43
100P_0402_50V8J
PC43
100P_0402_50V8J
12
PC32
2.2U_0805_25V6K
@
PC32
2.2U_0805_25V6K
@
12
PC28
0.1U_0402_25V6
PC28
0.1U_0402_25V6
12
PR28
6.8_0603_5%
PR28
6.8_0603_5%
1 2
PC148
100P_0402_50V8J
@
PC148
100P_0402_50V8J
@
12
PD6
RB751V-40_SOD323-2
PD6
RB751V-40_SOD323-2
12
PC41
0.01U_0402_25V7K
PC41
0.01U_0402_25V7K
12
PR38
100K_0402_1%
PR38
100K_0402_1%
1 2
PL3
10UH_FDSD0630-H-100M-P3_3.8A_20%
PL3
10UH_FDSD0630-H-100M-P3_3.8A_20%
1 2
PC36
2200P_0402_50V7K
PC36
2200P_0402_50V7K
12
PR34
2M_0402_1%
PR34
2M_0402_1%
12
PR30
1K_0402_1%
PR30
1K_0402_1%
1 2
PQ7
SIS412DN-T1-GE3_POW ERPAK8-5
PQ7
SIS412DN-T1-GE3_POW ERPAK8-5
4
5
1
2
3
PR29
10K_0402_1%
PR29
10K_0402_1%
1 2
PR26
4.7_1206_5%
PR26
4.7_1206_5%
12

5
5
4
4
3
3
2
2
1
1
D D
C C
B B
A A
+3.3VALWP
Ipeak=5.6A ; 1.2Ipeak=6.72A; Imax=3.92A
f=375KHz, L=4.7UH
Rdson=13~16m ohm
1/2Delta I = 1/2 *(19-3)*(3/19)/(375KHz*4.7UH)=1.48/2=0.74A
Vlimit=10*10^-6*150Kohm/10=0.15V
Ilimit=0.15/(16m*1.2)~0.15/(13m)=7.82A~11.53A
Iocp=7.7A (8.536A>8.4A -> ok)
Compal Electronics, Inc.
+5VALWP
Ipeak=7A ; 1.2Ipeak=8.4A; Imax=4.9A
f=300KHz, L=4.7UH,Rentrip=154k ohm
Rdson=15~18m ohm
1/2Delta I = 1/2 *(19-5)*(5/19)/(300KHz*4.7UH)=1.63/2=0.815A
Vlimit=10*10^-6*154Kohm/10=0.15V
Ilimit=0.15/(18m*1.2)~0.15/(15m)=7.13~10.26A
Iocp=14.2A
VFB=2V
PR51
ESR=17m ohmESR=17m ohm
Rds=13.5mΩ(min)
= 16.5mΩ(max)
Rds=13.5mΩ(min)
= 16.5mΩ(max)
VFB=2V
(1)SMPS1=300KHZ (+5VALWP)
(2)SMPS2=355KHZ (+3VALWP)
EN
Rising=1.6~0.3V
EN_3V
BST_5V
LX_5V
FB_5V
UG_5V
BST_3V
LG_5V
CS1
EN_5V
RT8243_B+
CS2
FB_3V
LX_3V
UG_3V
LG_3V
EN_5V3V
EN_5V
EN_3V
ACIN
+5VALWP
+3VALWP
B+
+5VALWP
RT8243_B+
+3VLP
VLRT8243_B+
VS
VIN
VL
VS
EC_ON<29,30>
MAINPWON<29,35>
SPOK<29,35>
Title
Size Document Number Rev
Date: Sheet of
Security Classification
Compal Secret Data
THIS SHEET OF ENGINEERING DRAWING IS THE PROPRIETARY PROPERTY OF COMPAL ELECTRONICS, INC. AND CONTAINS CONFIDENTIAL
AND TRADE SECRET INFORMATION. THIS SHEET MAY NOT BE TRANSFERED FROM THE CUSTODY OF THE COMPETENT DIVISION OF R&D
DEPARTMENT EXCEPT AS AUTHORIZED BY COMPAL ELECTRONICS, INC. NEITHER THIS SHEET NOR THE INFORMATION IT CONTAINS
MAY BE USED BY OR DISCLOSED TO ANY THIRD PARTY WITHOUT PRIOR WRITTEN CONSENT OF COMPAL ELECTRONICS, INC.
Issued Date
Deciphered Date
0.1
3VALWP/5VALWP
Custom
37 46Friday, August 10, 2012
2012/03/21 2013/03/21
CHROME M/B LA-8942P Schematic
Title
Size Document Number Rev
Date: Sheet of
Security Classification
Compal Secret Data
THIS SHEET OF ENGINEERING DRAWING IS THE PROPRIETARY PROPERTY OF COMPAL ELECTRONICS, INC. AND CONTAINS CONFIDENTIAL
AND TRADE SECRET INFORMATION. THIS SHEET MAY NOT BE TRANSFERED FROM THE CUSTODY OF THE COMPETENT DIVISION OF R&D
DEPARTMENT EXCEPT AS AUTHORIZED BY COMPAL ELECTRONICS, INC. NEITHER THIS SHEET NOR THE INFORMATION IT CONTAINS
MAY BE USED BY OR DISCLOSED TO ANY THIRD PARTY WITHOUT PRIOR WRITTEN CONSENT OF COMPAL ELECTRONICS, INC.
Issued Date
Deciphered Date
0.1
3VALWP/5VALWP
Custom
37 46Friday, August 10, 2012
2012/03/21 2013/03/21
CHROME M/B LA-8942P Schematic
Title
Size Document Number Rev
Date: Sheet of
Security Classification
Compal Secret Data
THIS SHEET OF ENGINEERING DRAWING IS THE PROPRIETARY PROPERTY OF COMPAL ELECTRONICS, INC. AND CONTAINS CONFIDENTIAL
AND TRADE SECRET INFORMATION. THIS SHEET MAY NOT BE TRANSFERED FROM THE CUSTODY OF THE COMPETENT DIVISION OF R&D
DEPARTMENT EXCEPT AS AUTHORIZED BY COMPAL ELECTRONICS, INC. NEITHER THIS SHEET NOR THE INFORMATION IT CONTAINS
MAY BE USED BY OR DISCLOSED TO ANY THIRD PARTY WITHOUT PRIOR WRITTEN CONSENT OF COMPAL ELECTRONICS, INC.
Issued Date
Deciphered Date
0.1
3VALWP/5VALWP
Custom
37 46Friday, August 10, 2012
2012/03/21 2013/03/21
CHROME M/B LA-8942P Schematic
PR82
887K_0402_1%
932@ PR82
887K_0402_1%
932@
1 2
PQ15
SI7716ADN-T1-GE3_POW ERPAK8-5
PQ15
SI7716ADN-T1-GE3_POW ERPAK8-5
4
5
1
2
3
PQ12
SIS412DN-T1-GE3_POW ERPAK8-5
PQ12
SIS412DN-T1-GE3_POW ERPAK8-5
4
5
1
2
3
PR109
1M_0402_1%
932@ PR109
1M_0402_1%
932@
1 2
PC56
0.1U_0603_25V7K
PC56
0.1U_0603_25V7K
1 2
PQ14
SI7716ADN-T1-GE3_POW ERPAK8-5
PQ14
SI7716ADN-T1-GE3_POW ERPAK8-5
4
5
1
2
3
PC55
0.1U_0603_25V7K
PC55
0.1U_0603_25V7K
1 2
PR41
30.9K_0402_1%
PR41
30.9K_0402_1%
1 2
PR44
95.3K_0402_1%
PR44
95.3K_0402_1%
12
PR45
118K_0402_1%
PR45
118K_0402_1%
1 2
PR48
4.7_1206_5%
PR48
4.7_1206_5%
12
PR52
2.2_0603_1%
PR52
2.2_0603_1%
1 2
PQ22
PDTC115EUA_SC70-3
932@ PQ22
PDTC115EUA_SC70-3
932@
2
13
PR50 0_0402_5%PR50 0_0402_5%
1 2
PR56
100K_0402_1%
932@ PR56
100K_0402_1%
932@
12
PC52
1U_0603_10V6K
PC52
1U_0603_10V6K
1 2
+
PC59 220U_6.3V_M
+
PC59 220U_6.3V_M
1
2
PC60
680P_0402_50V7K
@PC60
680P_0402_50V7K
@
12
PR47
2.2_0603_5%
PR47
2.2_0603_5%
1 2
PC85
100P_0402_50V8J
@PC85
100P_0402_50V8J
@
1 2
PC46
0.1U_0603_25V7K
PC46
0.1U_0603_25V7K
12
PQ13
SIS412DN-T1-GE3_POW ERPAK8-5
PQ13
SIS412DN-T1-GE3_POW ERPAK8-5
4
5
1
2
3
PC54
0.1U_0603_25V7K
PC54
0.1U_0603_25V7K
12
PC49
2200P_0402_50V7K
PC49
2200P_0402_50V7K
12
PL6
4.7UH_VMPI0703AR-4R7M-Z01_5.5A_20%
PL6
4.7UH_VMPI0703AR-4R7M-Z01_5.5A_20%
1 2
PR51 0_0402_5%PR51 0_0402_5%
1 2
PL4
HCB2012KF-121T50_0805
PL4
HCB2012KF-121T50_0805
1 2
PR46
2.2_0603_5%
PR46
2.2_0603_5%
1 2
G
D
S
PQ35B
DMN66D0LDW -7_SOT363-6
932@
G
D
S
PQ35B
DMN66D0LDW -7_SOT363-6
932@
5
34
PD11
LL4148_LL34-2
932@ PD11
LL4148_LL34-2
932@
12
PC47
10U_0805_25V6K
PC47
10U_0805_25V6K
12
PR54 0_0402_5%PR54 0_0402_5%
12
PR53 0_0402_5%
932@
PR53 0_0402_5%
932@
1 2
PR43
20K_0402_1%
PR43
20K_0402_1%
1 2
PC58
680P_0402_50V7K
PC58
680P_0402_50V7K
12
PR55
0_0402_5%
@PR55
0_0402_5%
@
1 2
PR107
10K_0402_1%
932@
PR107
10K_0402_1%
932@
12
PR49
4.7_1206_5%
@PR49
4.7_1206_5%
@
12
PR42
20K_0402_1%
PR42
20K_0402_1%
1 2
PC51
4.7U_0805_25V6-K
PC51
4.7U_0805_25V6-K
12
PC61
1U_0603_25V6K
PC61
1U_0603_25V6K
12
PR69 2.2K_0402_5%
9012@
PR69 2.2K_0402_5%
9012@
12
PR40
13.7K_0402_1%
PR40
13.7K_0402_1%
1 2
G
D
S
PQ35A
DMN66D0LDW -7_SOT363-6
932@
G
D
S
PQ35A
DMN66D0LDW -7_SOT363-6
932@
2
61
PC99
100P_0402_50V8J
@PC99
100P_0402_50V8J
@
1 2
TPS51225CRUKR_QFN20_3X3
PU2
TPS51225CRUKR_QFN20_3X3
PU2
CS1 1
VFB1 2
VREG3 3
VFB2 4
CS2 5
EN2
6
PGOOD
7
SW2
8
VBST2
9
DRVH2
10
DRVL2
11
VIN
12
VREG5
13
VO1
14
DRVL1
15
DRVH1 16
VBST1 17
SW1 18
VCLK 19
EN1 20
PAD 21
PC64
4.7U_0603_6.3V6M
PC64
4.7U_0603_6.3V6M
12
+
PC57
220U_6.3V_M
+
PC57
220U_6.3V_M
1
2
PL5
4.7UH_VMPI0703AR-4R7M-Z01_5.5A_20%
PL5
4.7UH_VMPI0703AR-4R7M-Z01_5.5A_20%
1 2
PC50
4.7U_0805_25V6-K
PC50
4.7U_0805_25V6-K
12
PR108
412K_0402_1%
932@ PR108
412K_0402_1%
932@
1 2
PC53
2200P_0402_50V7K
PC53
2200P_0402_50V7K
12
PC62
1U_0603_10V6K
PC62
1U_0603_10V6K
12

A
A
B
B
C
C
D
D
1 1
2 2
3 3
4 4
Compal Electronics, Inc.
Cout ESR=17m ohm Rdson(max)=16.5 mohm Rdson(typ)=13.5 mohm.
Ipeak=12 A, Imax=8.4A, Iocp=14.4A
Delta I=((Vin-Vo)*(Vo/Vin))/(L*Fsw)=2.195A
=>1/2Delta I=1.099A
Iocpmax=((21.5K*11uA)/0.0135)+0.5 delta I= A
Iocpmin=((21.5K*9uA)/(0.0165))+0.5 delta I=15.6A
<Vo=1.5V> VFB=0.75V
V=0.75*(1+10K/10.5K)=1.52V
Fsw=286K to 200KHz
need change OCP setting
STATE S3 S5 1.5VP
Off
(Discharge)
Off
(Discharge)
VTT_REFP 0.75VSP
S0
S3
S4/S5
Hi Hi
HiLo
Lo Lo
On
Rds=13.5mΩ(Typ)
16.5mΩ(Max)
On
Output Cap PAD
On
On
On
Off
(Hi-Z)
Note: S3 - sleep ; S5 - power off
FB=0.75V
To GND = 1.5V
To VDD = 1.35V
Off
(Discharge)
S3_1.5V
BST_1.5V-1
S5_1.5V
1.5V_B+
1.5V_CS
1.5V_TON
VDD_1.5V
LX_1.5V
1.5V_B+
UG_1.5V
BST_1.5V
PGOOD_1.5V
LDO_IN
LG_1.5V
FB_1.5V
+1.5VP
B+
+5VALW
+3VALW
+1.5VP
+VTT_REFP
+0.75VSP
+1.5VP
SUSP#<29,33,36,39,40>
SYSON<29,33>
SUSP<33,39,40>
Title
Size Document Number Rev
Date: Sheet of
Security Classification
Compal Secret Data
THIS SHEET OF ENGINEERING DRAWING IS THE PROPRIETARY PROPERTY OF COMPAL ELECTRONICS, INC. AND CONTAINS CONFIDENTIAL
AND TRADE SECRET INFORMATION. THIS SHEET MAY NOT BE TRANSFERED FROM THE CUSTODY OF THE COMPETENT DIVISION OF R&D
DEPARTMENT EXCEPT AS AUTHORIZED BY COMPAL ELECTRONICS, INC. NEITHER THIS SHEET NOR THE INFORMATION IT CONTAINS
MAY BE USED BY OR DISCLOSED TO ANY THIRD PARTY WITHOUT PRIOR WRITTEN CONSENT OF COMPAL ELECTRONICS, INC.
Issued Date
Deciphered Date
0.1
PWR-+1.5VP
Custom
38 46Friday, August 10, 2012
2012/03/21 2013/03/21
CHROME M/B LA-8942P Schematic
Title
Size Document Number Rev
Date: Sheet of
Security Classification
Compal Secret Data
THIS SHEET OF ENGINEERING DRAWING IS THE PROPRIETARY PROPERTY OF COMPAL ELECTRONICS, INC. AND CONTAINS CONFIDENTIAL
AND TRADE SECRET INFORMATION. THIS SHEET MAY NOT BE TRANSFERED FROM THE CUSTODY OF THE COMPETENT DIVISION OF R&D
DEPARTMENT EXCEPT AS AUTHORIZED BY COMPAL ELECTRONICS, INC. NEITHER THIS SHEET NOR THE INFORMATION IT CONTAINS
MAY BE USED BY OR DISCLOSED TO ANY THIRD PARTY WITHOUT PRIOR WRITTEN CONSENT OF COMPAL ELECTRONICS, INC.
Issued Date
Deciphered Date
0.1
PWR-+1.5VP
Custom
38 46Friday, August 10, 2012
2012/03/21 2013/03/21
CHROME M/B LA-8942P Schematic
Title
Size Document Number Rev
Date: Sheet of
Security Classification
Compal Secret Data
THIS SHEET OF ENGINEERING DRAWING IS THE PROPRIETARY PROPERTY OF COMPAL ELECTRONICS, INC. AND CONTAINS CONFIDENTIAL
AND TRADE SECRET INFORMATION. THIS SHEET MAY NOT BE TRANSFERED FROM THE CUSTODY OF THE COMPETENT DIVISION OF R&D
DEPARTMENT EXCEPT AS AUTHORIZED BY COMPAL ELECTRONICS, INC. NEITHER THIS SHEET NOR THE INFORMATION IT CONTAINS
MAY BE USED BY OR DISCLOSED TO ANY THIRD PARTY WITHOUT PRIOR WRITTEN CONSENT OF COMPAL ELECTRONICS, INC.
Issued Date
Deciphered Date
0.1
PWR-+1.5VP
Custom
38 46Friday, August 10, 2012
2012/03/21 2013/03/21
CHROME M/B LA-8942P Schematic
PC97
10U_0805_25V6K
PC97
10U_0805_25V6K
12
PR171
0_0402_5%
PR171
0_0402_5%
1 2
PJ15
JUMP_43X79
PJ15
JUMP_43X79
11
2
2
PQ30
SIS412DN-T1-GE3_POW ERPAK8-5
PQ30
SIS412DN-T1-GE3_POW ERPAK8-5
4
5
1
2
3
PR172
887K_0402_1%
PR172
887K_0402_1%
12
PL16
1.5UH +-20% PCMC063T- 9A
PL16
1.5UH +-20% PCMC063T- 9A
1 2
PC75
680P_0402_50V7K
PC75
680P_0402_50V7K
12
PC78
1U_0603_10V6K
PC78
1U_0603_10V6K
12
PC100
100P_0402_50V8J
PC100
100P_0402_50V8J
1 2
PR97
10K_0402_5%
@
PR97
10K_0402_5%
@
12
PU8
RT8207MZQW _W QFN20_3X3
PU8
RT8207MZQW _W QFN20_3X3
VTTSNS
2
FB
6
S5
8
PGOOD
10
VDDP 12
PHASE 16
BOOT 18
VTTREF
4
PGND 14
VTTGND
1
GND
3
VDDQ
5
S3
7
TON
9
VDD 11
CS 13
LGATE 15
UGATE 17
VTT 20
VLDOIN 19
PAD
21
PC325
0.1U_0402_16V7K
PC325
0.1U_0402_16V7K
12
PR169
10K_0402_1%
PR169
10K_0402_1%
12
+
PC232
220U 2V Y D2 ESR15M
+
PC232
220U 2V Y D2 ESR15M
1
2
PC98
0.033U_0402_16V7K
PC98
0.033U_0402_16V7K
12
PC72
10U_0805_25V6K
PC72
10U_0805_25V6K
12
PC73
10U_0805_25V6K
PC73
10U_0805_25V6K
12
PR95
10.5K_0402_1%
PR95
10.5K_0402_1%
12
PR175
4.7_1206_5%
PR175
4.7_1206_5%
12
PR173
680K_0402_1%
PR173
680K_0402_1%
1 2
PR174
5.1_0603_5%
PR174
5.1_0603_5%
12
PQ29
SI7716ADN-T1-GE3_POW ERPAK8-5
PQ29
SI7716ADN-T1-GE3_POW ERPAK8-5
4
5
1
2
3
G
D
S
PQ31
2N7002KW _SOT323-3
G
D
S
PQ31
2N7002KW _SOT323-3
2
13
PJ18
JUMP_43X79 @
PJ18
JUMP_43X79 @
1
122
PC77
1U_0603_10V6K
PC77
1U_0603_10V6K
12
PR170
21.5K_0402_1%
PR170
21.5K_0402_1%
12
PC76
0.1U_0603_25V7K
PC76
0.1U_0603_25V7K
1 2
PR96
0_0603_5%
PR96
0_0603_5%
1 2
PC96
0.1U_0402_16V7K
@PC96
0.1U_0402_16V7K
@
12

5
5
4
4
3
3
2
2
1
1
D D
C C
B B
A A
Compal Electronics, Inc.
1.8VSP
Ipeak=1.24A
Vout=0.6*(1+(20K/10K))=1.8V
FB=0.6Volt
output voltage adjustable network
VID [0] VID[1] VCCSA Vout(ULV only)
0 0 0.9V
0 1 0.85V
1 0 0.775V
1 1 0.75V
+VCC_SAP
TDC 4.2A
Peak Current 6A
OCP current 7.2A
The 1k PD on the VCCSA VIDs are empty.
These should be stuffed to ensure that
VCCSA VID is 00 prior to VCCIO stability.
8032_IN
FB_1.8VEN_1.8V
FB_VCCSA_IC
FB_VCCSA
+VCCSA_PHASE+VCCSA_PWR_SRC
+VCCSA_EN
LX_1.8V
+1.8VSP
+3VALW
+3VALW +VCCSAP
+3VS
+1.8VSP
SUSP#<29,33,36,38,40>
VCCSA_SENSE <9>
SA_PGOOD <29>
H_VCCSA_VID0 <9>
H_VCCSA_VID1 <9>
VCCPPWRGOOD <40>
SUSP<33,38,40>
Title
Size Document Number Rev
Date: Sheet of
Security Classification
Compal Secret Data
THIS SHEET OF ENGINEERING DRAWING IS THE PROPRIETARY PROPERTY OF COMPAL ELECTRONICS, INC. AND CONTAINS CONFIDENTIAL
AND TRADE SECRET INFORMATION. THIS SHEET MAY NOT BE TRANSFERED FROM THE CUSTODY OF THE COMPETENT DIVISION OF R&D
DEPARTMENT EXCEPT AS AUTHORIZED BY COMPAL ELECTRONICS, INC. NEITHER THIS SHEET NOR THE INFORMATION IT CONTAINS
MAY BE USED BY OR DISCLOSED TO ANY THIRD PARTY WITHOUT PRIOR WRITTEN CONSENT OF COMPAL ELECTRONICS, INC.
Issued Date
Deciphered Date
0.1
PWR +VCCSAP
C
39 46Friday, August 10, 2012
2012/03/21 2013/03/21
CHROME M/B LA-8942P Schematic
Title
Size Document Number Rev
Date: Sheet of
Security Classification
Compal Secret Data
THIS SHEET OF ENGINEERING DRAWING IS THE PROPRIETARY PROPERTY OF COMPAL ELECTRONICS, INC. AND CONTAINS CONFIDENTIAL
AND TRADE SECRET INFORMATION. THIS SHEET MAY NOT BE TRANSFERED FROM THE CUSTODY OF THE COMPETENT DIVISION OF R&D
DEPARTMENT EXCEPT AS AUTHORIZED BY COMPAL ELECTRONICS, INC. NEITHER THIS SHEET NOR THE INFORMATION IT CONTAINS
MAY BE USED BY OR DISCLOSED TO ANY THIRD PARTY WITHOUT PRIOR WRITTEN CONSENT OF COMPAL ELECTRONICS, INC.
Issued Date
Deciphered Date
0.1
PWR +VCCSAP
C
39 46Friday, August 10, 2012
2012/03/21 2013/03/21
CHROME M/B LA-8942P Schematic
Title
Size Document Number Rev
Date: Sheet of
Security Classification
Compal Secret Data
THIS SHEET OF ENGINEERING DRAWING IS THE PROPRIETARY PROPERTY OF COMPAL ELECTRONICS, INC. AND CONTAINS CONFIDENTIAL
AND TRADE SECRET INFORMATION. THIS SHEET MAY NOT BE TRANSFERED FROM THE CUSTODY OF THE COMPETENT DIVISION OF R&D
DEPARTMENT EXCEPT AS AUTHORIZED BY COMPAL ELECTRONICS, INC. NEITHER THIS SHEET NOR THE INFORMATION IT CONTAINS
MAY BE USED BY OR DISCLOSED TO ANY THIRD PARTY WITHOUT PRIOR WRITTEN CONSENT OF COMPAL ELECTRONICS, INC.
Issued Date
Deciphered Date
0.1
PWR +VCCSAP
C
39 46Friday, August 10, 2012
2012/03/21 2013/03/21
CHROME M/B LA-8942P Schematic
PC82
22U_0805_6.3V6M
PC82
22U_0805_6.3V6M
12
PC145
100P_0402_50V8J
@
PC145
100P_0402_50V8J
@
12
PL10
0.47UH_FDVE0630-H-R47M=P3_17.7A_20%
PL10
0.47UH_FDVE0630-H-R47M=P3_17.7A_20%
1 2
PR88
4.7_0603_5%
@
PR88
4.7_0603_5%
@
12
PR84
20K_0402_1%
PR84
20K_0402_1%
12
PC94
680P_0402_50V7K
@PC94
680P_0402_50V7K
@
12
PC88
68P_0402_50V8J
PC88
68P_0402_50V8J
12
PC146
100P_0402_50V8J
@
PC146
100P_0402_50V8J
@
12
PC81
22U_0805_6.3V6M
PC81
22U_0805_6.3V6M
12
PR90
0_0402_5%
PR90
0_0402_5%
1 2
PJ16
JUMP_43X79
@
PJ16
JUMP_43X79
@
1
122
PC89
22U_0805_6.3V6M
PC89
22U_0805_6.3V6M
1 2
PC84
680P_0402_50V7K
PC84
680P_0402_50V7K
12
PR93
100_0402_1%
PR93
100_0402_1%
12
PU6
SY8032ABC_SOT23-6
<BOM Structure>
PU6
SY8032ABC_SOT23-6
<BOM Structure>
IN 4
PG 5
LX
3
FB 6
EN
1
GND
2
PR92
1K_0402_5%
PR92
1K_0402_5%
12
PC93
2200P_0402_50V7K
PC93
2200P_0402_50V7K
12
PJ17
JUMP_43X79
PJ17
JUMP_43X79
1
122
PL9
1UH +-20% VMPI0703AR-1R0M-Z01 11A
PL9
1UH +-20% VMPI0703AR-1R0M-Z01 11A
12
PR89
100K_0402_5%
PR89
100K_0402_5%
1 2
PC83
0.1U_0402_10V7K
PC83
0.1U_0402_10V7K
12
PC92
22U_0805_6.3V6M
PC92
22U_0805_6.3V6M
1 2
PC87
0.1U_0402_25V6
PC87
0.1U_0402_25V6
1 2
PC80
68P_0402_50V8J
PC80
68P_0402_50V8J
12
PR83
4.7_0603_5%
PR83
4.7_0603_5%
12
PR86
1M_0402_5%
PR86
1M_0402_5%
1 2
PC86
2200P_0402_50V7K
PC86
2200P_0402_50V7K
1
2
PC95
.1U_0402_16V7K
@PC95
.1U_0402_16V7K
@
1 2
PR85 200K_0402_5%PR85 200K_0402_5%
1 2
PC90
.1U_0402_16V7K
PC90
.1U_0402_16V7K
12
PR91
1K_0402_5%
PR91
1K_0402_5%
12
PU7
SY8037DDCC DFN 12P
PU7
SY8037DDCC DFN 12P
LX 3
LX 2
FB
9
PVIN
11
SVIN
10
VOUT
8
PVIN
12
EN 5
PG 4
LX 1
VID1
7
GND
13
VID0 6
PC91
22U_0805_6.3V6M
PC91
22U_0805_6.3V6M
1 2
PC79
22U_0805_6.3V6M
PC79
22U_0805_6.3V6M
12
PQ34B
DMN66D0LDW-7_SOT363-6
@
PQ34B
DMN66D0LDW-7_SOT363-6
@
34
5
PR87
10K_0402_1%
PR87
10K_0402_1%
12
PR94
0_0402_5%
PR94
0_0402_5%
12

5
5
4
4
3
3
2
2
1
1
D D
C C
B B
A A
Compal Electronics, Inc.
Cout ESR=15m ohm Rdson(max)=5.6 mohm Rdson(typ)=4.5 mohm.
Ipeak=15.6A, Imax=10.92A, Iocp=18.72A
Delta I=((19-1.05)*(1.05/19))/(L*Fsw)=2.06A
Iocpmax=((15K*11uA)/0.0045)+1.665A=23.54A
Iocpmin=((15K*9uA)/(0.0056*1.3))+1.665A=19A
Iocp=A
<Vo=1.05V> VFB=0.75V
V=0.704*(1+4.02K/10K)=1.052V
Fsw=290KHz
VFB=0.7V
Rds=4.5mΩ(min)- 5.6mΩ(Max)
BST_1.05V BST_1.05V-1
LG_1.05V
LX_1.05V
UG_1.05V
1.05V_EN
1.05V_B+
FB_1.05V
+5VALW
+1.05VSP
B+
+1.05VSP
SUSP#
<29,33,36,38,39>
VCCPPWRGOOD<39>
VCCIO_SENSE <8>
SUSP<33,38,39>
Title
Size Document Number Rev
Date: Sheet of
Security Classification
Compal Secret Data
THIS SHEET OF ENGINEERING DRAWING IS THE PROPRIETARY PROPERTY OF COMPAL ELECTRONICS, INC. AND CONTAINS CONFIDENTIAL
AND TRADE SECRET INFORMATION. THIS SHEET MAY NOT BE TRANSFERED FROM THE CUSTODY OF THE COMPETENT DIVISION OF R&D
DEPARTMENT EXCEPT AS AUTHORIZED BY COMPAL ELECTRONICS, INC. NEITHER THIS SHEET NOR THE INFORMATION IT CONTAINS
MAY BE USED BY OR DISCLOSED TO ANY THIRD PARTY WITHOUT PRIOR WRITTEN CONSENT OF COMPAL ELECTRONICS, INC.
Issued Date
Deciphered Date
0.1
PWR +1.05VS_VCCPP/+0.75VSP
Custom
40 46Friday, August 10, 2012
2012/03/21 2013/03/21
CHROME M/B LA-8942P Schematic
Title
Size Document Number Rev
Date: Sheet of
Security Classification
Compal Secret Data
THIS SHEET OF ENGINEERING DRAWING IS THE PROPRIETARY PROPERTY OF COMPAL ELECTRONICS, INC. AND CONTAINS CONFIDENTIAL
AND TRADE SECRET INFORMATION. THIS SHEET MAY NOT BE TRANSFERED FROM THE CUSTODY OF THE COMPETENT DIVISION OF R&D
DEPARTMENT EXCEPT AS AUTHORIZED BY COMPAL ELECTRONICS, INC. NEITHER THIS SHEET NOR THE INFORMATION IT CONTAINS
MAY BE USED BY OR DISCLOSED TO ANY THIRD PARTY WITHOUT PRIOR WRITTEN CONSENT OF COMPAL ELECTRONICS, INC.
Issued Date
Deciphered Date
0.1
PWR +1.05VS_VCCPP/+0.75VSP
Custom
40 46Friday, August 10, 2012
2012/03/21 2013/03/21
CHROME M/B LA-8942P Schematic
Title
Size Document Number Rev
Date: Sheet of
Security Classification
Compal Secret Data
THIS SHEET OF ENGINEERING DRAWING IS THE PROPRIETARY PROPERTY OF COMPAL ELECTRONICS, INC. AND CONTAINS CONFIDENTIAL
AND TRADE SECRET INFORMATION. THIS SHEET MAY NOT BE TRANSFERED FROM THE CUSTODY OF THE COMPETENT DIVISION OF R&D
DEPARTMENT EXCEPT AS AUTHORIZED BY COMPAL ELECTRONICS, INC. NEITHER THIS SHEET NOR THE INFORMATION IT CONTAINS
MAY BE USED BY OR DISCLOSED TO ANY THIRD PARTY WITHOUT PRIOR WRITTEN CONSENT OF COMPAL ELECTRONICS, INC.
Issued Date
Deciphered Date
0.1
PWR +1.05VS_VCCPP/+0.75VSP
Custom
40 46Friday, August 10, 2012
2012/03/21 2013/03/21
CHROME M/B LA-8942P Schematic
PR102
4.7_1206_5%
PR102
4.7_1206_5%
12
PQ23
SIS412DN-T1-GE3_POWERPAK8-5
PQ23
SIS412DN-T1-GE3_POWERPAK8-5
4
5
1
2
3
PR103
30K_0402_5%
@PR103
30K_0402_5%
@
12
PC105
0.1U_0402_25V6
PC105
0.1U_0402_25V6
12
PL11
HCB2012KF-121T50_0805
PL11
HCB2012KF-121T50_0805
12
PQ34A
DMN66D0LDW -7_SOT363-6
@
PQ34A
DMN66D0LDW -7_SOT363-6
@
61
2
PQ24
AO4456_SO8
PQ24
AO4456_SO8
3 6
5
7
8
2
4
1
PC122
1000P_0402_50V7K
<BOM Structure>
PC122
1000P_0402_50V7K
<BOM Structure>
1 2
PC112
680P_0603_50V7K
PC112
680P_0603_50V7K
12
PR1884.99K_0402_1% PR1884.99K_0402_1%
1 2
PL12
1UH +-20% VMPI0703AR-11A
PL12
1UH +-20% VMPI0703AR-11A
1 2
PR100 84.5K_0402_1%PR100 84.5K_0402_1%
12
PC104
0.1U_0402_25V6
PC104
0.1U_0402_25V6
12
PR106
10K_0402_1%
PR106
10K_0402_1%
12
PC106
0.1U_0603_25V7K
PC106
0.1U_0603_25V7K
1 2
PR176
100_0402_1%
PR176
100_0402_1%
1 2
PR99
2.2_0603_5%
PR99
2.2_0603_5%
1 2
PC111
4.7U_0805_10V6K
PC111
4.7U_0805_10V6K
12
PR101
330K_0402_1%
PR101
330K_0402_1%
1 2
PR186
1.2K_0402_1%
PR186
1.2K_0402_1%
1 2
PC110 2200P_0402_50V7KPC110 2200P_0402_50V7K
12
PR104
470K_0402_1%
PR104
470K_0402_1%
12
PR98
10K_0402_1%
PR98
10K_0402_1%
1 2
PC124
0.1U_0402_25V6
PC124
0.1U_0402_25V6
12
PC101
4.7U_0805_25V6-K
PC101
4.7U_0805_25V6-K
12
PC103
2200P_0402_50V7K
PC103
2200P_0402_50V7K
12
PC107
0.1U_0402_16V7K
PC107
0.1U_0402_16V7K
12
PC102
4.7U_0805_25V6-K
PC102
4.7U_0805_25V6-K
12
PU9
TPS51212DSCR_SON10_3X3
PU9
TPS51212DSCR_SON10_3X3
EN
3
TRIP
2
V5IN 7
DRVH 9
SW 8
DRVL 6
VBST 10
TST
5
VFB
4
PGOOD
1
TP 11
+
PC257
330U_D2_2V_Y_R9
+
PC257
330U_D2_2V_Y_R9
1
2
PC109
0.1U_0402_25V6
PC109
0.1U_0402_25V6
12

A
A
B
B
C
C
D
D
E
E
1 1
2 2
3 3
4 4
ICCMAX=33A
I tdc=15.8~ 20 (Tdc-up)A
PS1=20A
Max Istep=28A
+CPU_CORE
Load line= -2.9 mohm
0.22uH DCR= 1.1~1.3 m ohm
local sense revese HW
local sense revese HW
local sense revese HW
Close Phase 1 choke
SH00000O200
GT2
Iccmax=29A
Max Istep=13A
PS1 current=20A
TDP=18.3A
+GFX_CORE
Load line = -3.9m ohm
0.22uH DCR= 0.97+-5% m ohm
VSUM-
VSUM+
LG1_CPU
SVID_CLK
SVID_ALERT#
SVID_DATA
PHASEA_GFX
UGA_GFX
BOOTA_GFX
BOOT_CPU
PHASE1_CPU
LG1_CPU
UG1_CPU
VSUMG-
VSUM+
NTCG
LGA_GFX
VSUM-
VSUMG+
UGA_GFX
UG1_CPU-1UG1_CPU
LG1_CPU
PHASE1_CPU
BOOT_CPU
LGA_GFX
PHASEA_GFX
BOOTA_GFX
VSUMG+
VSUMG-
SVID_CLK
SVID_ALERT#
SVID_DATA
+CPU_CORE
B+
+CPU_B+
+5VS
+3VS
+1.05VS_VTT +3VS
+5VS
+VGFX_CORE
+GFX_B+
B+
+5VS
VSS_GFXSENSE<9>
VCC_GFXSENSE<9>
SVID_ALERT#<8>
SVID_DATA<8>
SVID_CLK<8>
VGATE <15>
VSSSENSE<8>
VCCSENSE<8>
VR_HOT<29>
VR_ON<29>
Title
Size Document Number Rev
Date: Sheet of
Security Classification
Compal Secret Data
THIS SHEET OF ENGINEERING DRAWING IS THE PROPRIETARY PROPERTY OF COMPAL ELECTRONICS, INC. AND CONTAINS CONFIDENTIAL
AND TRADE SECRET INFORMATION. THIS SHEET MAY NOT BE TRANSFERED FROM THE CUSTODY OF THE COMPETENT DIVISION OF R&D
DEPARTMENT EXCEPT AS AUTHORIZED BY COMPAL ELECTRONICS, INC. NEITHER THIS SHEET NOR THE INFORMATION IT CONTAINS
MAY BE USED BY OR DISCLOSED TO ANY THIRD PARTY WITHOUT PRIOR WRITTEN CONSENT OF COMPAL ELECTRONICS, INC.
Issued Date Deciphered Date
0.1
CPU/GFX_CORE
41 46Friday, August 10, 2012
2012/03/21 2013/03/21
Compal Electronics, Inc.
CHROME M/B LA-8942P Schematic
Title
Size Document Number Rev
Date: Sheet of
Security Classification
Compal Secret Data
THIS SHEET OF ENGINEERING DRAWING IS THE PROPRIETARY PROPERTY OF COMPAL ELECTRONICS, INC. AND CONTAINS CONFIDENTIAL
AND TRADE SECRET INFORMATION. THIS SHEET MAY NOT BE TRANSFERED FROM THE CUSTODY OF THE COMPETENT DIVISION OF R&D
DEPARTMENT EXCEPT AS AUTHORIZED BY COMPAL ELECTRONICS, INC. NEITHER THIS SHEET NOR THE INFORMATION IT CONTAINS
MAY BE USED BY OR DISCLOSED TO ANY THIRD PARTY WITHOUT PRIOR WRITTEN CONSENT OF COMPAL ELECTRONICS, INC.
Issued Date Deciphered Date
0.1
CPU/GFX_CORE
41 46Friday, August 10, 2012
2012/03/21 2013/03/21
Compal Electronics, Inc.
CHROME M/B LA-8942P Schematic
Title
Size Document Number Rev
Date: Sheet of
Security Classification
Compal Secret Data
THIS SHEET OF ENGINEERING DRAWING IS THE PROPRIETARY PROPERTY OF COMPAL ELECTRONICS, INC. AND CONTAINS CONFIDENTIAL
AND TRADE SECRET INFORMATION. THIS SHEET MAY NOT BE TRANSFERED FROM THE CUSTODY OF THE COMPETENT DIVISION OF R&D
DEPARTMENT EXCEPT AS AUTHORIZED BY COMPAL ELECTRONICS, INC. NEITHER THIS SHEET NOR THE INFORMATION IT CONTAINS
MAY BE USED BY OR DISCLOSED TO ANY THIRD PARTY WITHOUT PRIOR WRITTEN CONSENT OF COMPAL ELECTRONICS, INC.
Issued Date Deciphered Date
0.1
CPU/GFX_CORE
41 46Friday, August 10, 2012
2012/03/21 2013/03/21
Compal Electronics, Inc.
CHROME M/B LA-8942P Schematic
PR201
61.9K_0402_1%
PR201
61.9K_0402_1%
12
PC140
0.1U_0603_25V7K
PC140
0.1U_0603_25V7K
1 2
PC259
0.1U_0603_25V7K
PC259
0.1U_0603_25V7K
1 2
+
PC160
33U_25V_M
+
PC160
33U_25V_M
1
2
PC264
150P_0402_50V8J
PC264
150P_0402_50V8J
12
PC130
10U_0805_25V6K
PC130
10U_0805_25V6K
12
PR130
3.65K_0402_1%
PR130
3.65K_0402_1%
1 2
PQ28
MDU1511RH_POWERDFN56-8-5
PQ28
MDU1511RH_POWERDFN56-8-5
4
5
1
2
3
PR158
3.83K_0402_1%
PR158
3.83K_0402_1%
1 2
PC133
68P_0402_50V8J
PC133
68P_0402_50V8J
12
PR185 1.91K_0402_1%@PR185 1.91K_0402_1%@
12
PR128
4.7_0603_5%
PR128
4.7_0603_5%
12 PC131
10U_0805_25V6K
PC131
10U_0805_25V6K
12
PC125
1000P_0402_50V7K
@PC125
1000P_0402_50V7K
@
12
PC260
470P_0402_50V7K
PC260
470P_0402_50V7K
12
PC126
0.1U_0402_16V7K
@PC126
0.1U_0402_16V7K
@
12
PR204
3.83K_0402_1%
PR204
3.83K_0402_1%
12
PR181
2.2_0603_5%
PR181
2.2_0603_5%
12
PR159
0_0603_5%
PR159
0_0603_5%
12
+
PC116
33U_25V_M
+
PC116
33U_25V_M
1
2
PR190
137K_0402_1%
PR190
137K_0402_1%
12
PC262
0.01UF_0402_25V7K
PC262
0.01UF_0402_25V7K
12
PR162
1_0603_5%
PR162
1_0603_5%
12
PR129
3.65K_0402_1%
PR129
3.65K_0402_1%
1 2
PR139
649 +-1% 0402
PR139
649 +-1% 0402
1 2
PR134
499_0402_1%
PR134
499_0402_1%
12
PC120
0.1U_0402_25V6
PC120
0.1U_0402_25V6
1 2
PQ33
MDU1511RH_POWERDFN56-8-5
PQ33
MDU1511RH_POWERDFN56-8-5
4
5
1
2
3
PR156
130_0402_1%
PR156
130_0402_1%
1 2
PC119
10U_0805_25V6K
PC119
10U_0805_25V6K
12
PR147 1.91K_0402_1%PR147 1.91K_0402_1%
12
PR136
137K_0402_1%
PR136
137K_0402_1%
12
PH3
10K_0402_1%_ERTJ0EG103FA
PH3
10K_0402_1%_ERTJ0EG103FA
12
PC135
680P_0402_50V7K
PC135
680P_0402_50V7K
12
PR196
0_0402_5%
PR196
0_0402_5%
1 2
PC163
100P_0402_50V8J
@
PC163
100P_0402_50V8J
@
12
PC169
0.068U_0402_16V7K
PC169
0.068U_0402_16V7K
12
PH4
470KB_0402_5%_ERTJ0EV474J
PH4
470KB_0402_5%_ERTJ0EV474J
12
PR189
1.91K_0402_1%
PR189
1.91K_0402_1%
12
PR143
33.2K_0402_1%
PR143
33.2K_0402_1%
12
PC141
0.022U_0402_25V7K
PC141
0.022U_0402_25V7K
12
PC263
47P_0402_50V8J
@PC263
47P_0402_50V8J
@
12
PL18
HCB2012KF-121T50_0805
PL18
HCB2012KF-121T50_0805
12
PC45
330P_0402_50V7K
PC45
330P_0402_50V7K
12
PR183
499_0402_1%
PR183
499_0402_1%
12
PQ26
MDU1511RH_POWERDFN56-8-5
@PQ26
MDU1511RH_POWERDFN56-8-5
@
4
5
1
2
3
PR137
1_0402_5%
PR137
1_0402_5%
1 2
PR138
1_0402_5%
PR138
1_0402_5%
1 2
PR168
0_0402_5%
@
PR168
0_0402_5%
@
1 2
PR202 1.91K_0402_1%PR202 1.91K_0402_1%
12
PH5
470KB_0402_5%_ERTJ0EV474J
PH5
470KB_0402_5%_ERTJ0EV474J
12
PC134
470P_0402_50V7K
PC134
470P_0402_50V7K
12
PC258
1U_0603_10V6K
PC258
1U_0603_10V6K
1 2
PC261
1U_0603_10V6K
PC261
1U_0603_10V6K
12
PC136
150P_0402_50V8J
PC136
150P_0402_50V8J
12
PR180
2.61K_0402_1%
PR180
2.61K_0402_1%
12
PR152
61.9K_0402_1%
PR152
61.9K_0402_1%
12
PR160
54.9_0402_1%
PR160
54.9_0402_1%
1 2
PC162
470P_0402_50V7K
PC162
470P_0402_50V7K
12
PQ25
MDU1516URH_POWERDFN56-8-5
PQ25
MDU1516URH_POWERDFN56-8-5
4
5
1
2
3
PR187
324_0402_1%
PR187
324_0402_1%
1 2
PC143
2200P_0402_50V7K
PC143
2200P_0402_50V7K
12
PC127
0.01UF_0402_25V7K
PC127
0.01UF_0402_25V7K
1 2
PL17
HCB2012KF-121T50_0805
PL17
HCB2012KF-121T50_0805
12
PR135
430_0402_1%
PR135
430_0402_1%
12
PC144
100P_0402_50V8J
@
PC144
100P_0402_50V8J
@
12
PC161
100P_0402_50V8J
@
PC161
100P_0402_50V8J
@
12
PC194
470P_0402_50V7K
PC194
470P_0402_50V7K
12
PR182 2.2_0603_5%PR182 2.2_0603_5%
12
PC266
.1U_0402_16V7K
PC266
.1U_0402_16V7K
12
PR177
42.2K_0402_1%
PR177
42.2K_0402_1%
12
PR205
2K_0402_1%
PR205
2K_0402_1%
12
PC123
680P_0402_50V7K
PC123
680P_0402_50V7K
12
PC21
470P_0402_50V7K
PC21
470P_0402_50V7K
12
PR197
0_0402_5%
@PR197
0_0402_5%
@
1 2
PC118
10U_0805_25V6K
PC118
10U_0805_25V6K
12
PC171
0.1U_0603_25V7K
PC171
0.1U_0603_25V7K
12
PR200
75_0402_5%
@
PR200
75_0402_5%
@
1 2
PR179 0_0603_5%PR179 0_0603_5%
12
PC183
0.1U_0603_25V7K
PC183
0.1U_0603_25V7K
12
ISL95833HRTZ-T_TQFN32_4X4
PU13
ISL95833HRTZ-T_TQFN32_4X4
PU13
NTCG
1
VR_ON
2
SCLK
3
ALERT#
4
SDA
5
VR_HOT#
6
NTC
7
ISEN2
8
ISEN1
9
ISUMP
10
ISUMN
11
RTN
12
FB
13
COMP
14
PGOOD
15
BOOT1
16
UGATE1 17
PHASE1 18
LGATE1 19
PWM2 20
VDD 21
VCCP 22
LGATEG 23
PHASEG 24
UGATEG 25
BOOTG 26
PGOODG 27
COMPG 28
FBG 29
RTNG 30
ISUMNG 31
ISUMPG 32
PAD 33
PC132
0.1U_0402_25V6
PC132
0.1U_0402_25V6
1 2
PQ27
MDV1525URH
PQ27
MDV1525URH
4
5
1
2
3
PH6
10K_0402_1%_ERTJ0EG103FA
PH6
10K_0402_1%_ERTJ0EG103FA
1 2
PR146
649 +-1% 0402
PR146
649 +-1% 0402
12
PC137
.1U_0402_16V7K
PC137
.1U_0402_16V7K
12
PC265
330P_0402_50V7K
@PC265
330P_0402_50V7K
@
12
PR184 11K_0402_1%PR184 11K_0402_1%
12
PR154
4.7_0603_5%
PR154
4.7_0603_5%
12
PR141
2.61K_0402_1%
PR141
2.61K_0402_1%
1 2
PR203
2K_0402_1%
PR203
2K_0402_1%
12
PL15
0.22UH 20% FDUE0640J-H-R22M=P3 25A
PL15
0.22UH 20% FDUE0640J-H-R22M=P3 25A
12
PR165 0_0402_5%PR165 0_0402_5%
1 2
PR142
11K_0402_1%
PR142
11K_0402_1%
1 2
PR140
2.55K_0402_1%
PR140
2.55K_0402_1%
12
PL14
0.22UH_PCMB104T-R22MS_35A_20%
PL14
0.22UH_PCMB104T-R22MS_35A_20%
12
PC142
2200P_0402_50V7K
PC142
2200P_0402_50V7K
1 2
PC170
68P_0402_50V8J
PC170
68P_0402_50V8J
12

5
5
4
4
3
3
2
2
1
1
D D
C C
B B
A A
CR PDDG Rev 0.95
Low-Frequency
Decoupling 3x330 µF 9m
High-Frequency Decoupling
16x2.2µF
Mid-Frequency Decoupling
12x22µF
Mid-Frequency Decoupling
6x22µF
High-Frequency Decoupling
11x1µF
Low-Frequency
Decoupling 2x330 µF 9m
Mid-Frequency Decoupling
6x10µF 0603
Mid-Frequency Decoupling
10x10µF
High-Frequency Decoupling
27x1µF
Low-Frequency
Decoupling 1x330 µF 9m
+CPU_CORE
+VGFX_CORE
+CPU_CORE
+VGFX_CORE
+1.05VS_VTT
+1.05VS_VTT
Title
Size Document Number Rev
Date: Sheet of
Security Classification
Compal Secret Data
THIS SHEET OF ENGINEERING DRAWING IS THE PROPRIETARY PROPERTY OF COMPAL ELECTRONICS, INC. AND CONTAINS CONFIDENTIAL
AND TRADE SECRET INFORMATION. THIS SHEET MAY NOT BE TRANSFERED FROM THE CUSTODY OF THE COMPETENT DIVISION OF R&D
DEPARTMENT EXCEPT AS AUTHORIZED BY COMPAL ELECTRONICS, INC. NEITHER THIS SHEET NOR THE INFORMATION IT CONTAINS
MAY BE USED BY OR DISCLOSED TO ANY THIRD PARTY WITHOUT PRIOR WRITTEN CONSENT OF COMPAL ELECTRONICS, INC.
Issued Date
Deciphered Date
0.1
PWR - PROCESSOR DECOUPLING
42 46Friday, August 10, 2012
2012/03/21 2013/03/21
Compal Electronics, Inc.
CHROME M/B LA-8942P Schematic
Title
Size Document Number Rev
Date: Sheet of
Security Classification
Compal Secret Data
THIS SHEET OF ENGINEERING DRAWING IS THE PROPRIETARY PROPERTY OF COMPAL ELECTRONICS, INC. AND CONTAINS CONFIDENTIAL
AND TRADE SECRET INFORMATION. THIS SHEET MAY NOT BE TRANSFERED FROM THE CUSTODY OF THE COMPETENT DIVISION OF R&D
DEPARTMENT EXCEPT AS AUTHORIZED BY COMPAL ELECTRONICS, INC. NEITHER THIS SHEET NOR THE INFORMATION IT CONTAINS
MAY BE USED BY OR DISCLOSED TO ANY THIRD PARTY WITHOUT PRIOR WRITTEN CONSENT OF COMPAL ELECTRONICS, INC.
Issued Date
Deciphered Date
0.1
PWR - PROCESSOR DECOUPLING
42 46Friday, August 10, 2012
2012/03/21 2013/03/21
Compal Electronics, Inc.
CHROME M/B LA-8942P Schematic
Title
Size Document Number Rev
Date: Sheet of
Security Classification
Compal Secret Data
THIS SHEET OF ENGINEERING DRAWING IS THE PROPRIETARY PROPERTY OF COMPAL ELECTRONICS, INC. AND CONTAINS CONFIDENTIAL
AND TRADE SECRET INFORMATION. THIS SHEET MAY NOT BE TRANSFERED FROM THE CUSTODY OF THE COMPETENT DIVISION OF R&D
DEPARTMENT EXCEPT AS AUTHORIZED BY COMPAL ELECTRONICS, INC. NEITHER THIS SHEET NOR THE INFORMATION IT CONTAINS
MAY BE USED BY OR DISCLOSED TO ANY THIRD PARTY WITHOUT PRIOR WRITTEN CONSENT OF COMPAL ELECTRONICS, INC.
Issued Date
Deciphered Date
0.1
PWR - PROCESSOR DECOUPLING
42 46Friday, August 10, 2012
2012/03/21 2013/03/21
Compal Electronics, Inc.
CHROME M/B LA-8942P Schematic
PC236
1U_0402_6.3V6K
PC236
1U_0402_6.3V6K
1
2
PC245
1U_0402_6.3V6K
PC245
1U_0402_6.3V6K
1
2
PC211
10U_0603_6.3V6M
PC211
10U_0603_6.3V6M
12
PC230
1U_0402_6.3V6K
PC230
1U_0402_6.3V6K
1
2
+
PC180
330U_D2_2V_Y
+
PC180
330U_D2_2V_Y
1
2
PC173
10U_0603_6.3V6M
PC173
10U_0603_6.3V6M
12
PC217
10U_0603_6.3V6M
PC217
10U_0603_6.3V6M
12
PC154
22U_0805_6.3V6M
PC154
22U_0805_6.3V6M
1
2
PC209
1U_0402_6.3V6K
PC209
1U_0402_6.3V6K
1
2
PC249
1U_0402_6.3V6K
PC249
1U_0402_6.3V6K
1
2
PC224
10U_0603_6.3V6M
PC224
10U_0603_6.3V6M
12
PC223
1U_0402_6.3V6K
PC223
1U_0402_6.3V6K
1
2
PC153
22U_0805_6.3V6M
PC153
22U_0805_6.3V6M
1
2
PC225
1U_0402_6.3V6K
PC225
1U_0402_6.3V6K
1
2
PC254
1U_0402_6.3V6K
PC254
1U_0402_6.3V6K
1
2
PC192
2.2U_0402_6.3V6M
PC192
2.2U_0402_6.3V6M
1
2
PC248
1U_0402_6.3V6K
PC248
1U_0402_6.3V6K
1
2
PC150
22U_0805_6.3V6M
PC150
22U_0805_6.3V6M
1
2
PC222
1U_0402_6.3V6K
PC222
1U_0402_6.3V6K
1
2
+
PC184
330U_D2_2V_Y
+
PC184
330U_D2_2V_Y
1
2
PC220
1U_0402_6.3V6K
PC220
1U_0402_6.3V6K
1
2
PC191
2.2U_0402_6.3V6M
PC191
2.2U_0402_6.3V6M
1
2
PC172
22U_0805_6.3V6M
PC172
22U_0805_6.3V6M
1
2
PC178
10U_0603_6.3V6M
PC178
10U_0603_6.3V6M
12
PC227
1U_0402_6.3V6K
PC227
1U_0402_6.3V6K
1
2
PC246
1U_0402_6.3V6K
PC246
1U_0402_6.3V6K
1
2
PC177
10U_0603_6.3V6M
PC177
10U_0603_6.3V6M
12
PC186
2.2U_0402_6.3V6M
PC186
2.2U_0402_6.3V6M
1
2
PC176
10U_0603_6.3V6M
PC176
10U_0603_6.3V6M
12
PC234
22U_0805_6.3V6M
PC234
22U_0805_6.3V6M
1
2
PC108
470P_0402_50V7K
PC108
470P_0402_50V7K
12
PC237
1U_0402_6.3V6K
PC237
1U_0402_6.3V6K
1
2
PC214
10U_0603_6.3V6M
PC214
10U_0603_6.3V6M
12
PC168
22U_0805_6.3V6M
PC168
22U_0805_6.3V6M
1
2
PC219
1U_0402_6.3V6K
PC219
1U_0402_6.3V6K
1
2
PC199
2.2U_0402_6.3V6M
PC199
2.2U_0402_6.3V6M
1
2
PC228
1U_0402_6.3V6K
PC228
1U_0402_6.3V6K
1
2
PC247
1U_0402_6.3V6K
PC247
1U_0402_6.3V6K
1
2
PC252
1U_0402_6.3V6K
PC252
1U_0402_6.3V6K
1
2
PC198
2.2U_0402_6.3V6M
PC198
2.2U_0402_6.3V6M
1
2
PC250
1U_0402_6.3V6K
PC250
1U_0402_6.3V6K
1
2
PC175
10U_0603_6.3V6M
PC175
10U_0603_6.3V6M
12
PC221
1U_0402_6.3V6K
PC221
1U_0402_6.3V6K
1
2
PC196
2.2U_0402_6.3V6M
PC196
2.2U_0402_6.3V6M
1
2
PC212
10U_0603_6.3V6M
PC212
10U_0603_6.3V6M
12
PC208
1U_0402_6.3V6K
PC208
1U_0402_6.3V6K
1
2
PC216
10U_0603_6.3V6M
PC216
10U_0603_6.3V6M
12
PC152
22U_0805_6.3V6M
PC152
22U_0805_6.3V6M
1
2
PC205
1U_0402_6.3V6K
PC205
1U_0402_6.3V6K
1
2
PC200
2.2U_0402_6.3V6M
PC200
2.2U_0402_6.3V6M
1
2
PC235
1U_0402_6.3V6K
PC235
1U_0402_6.3V6K
1
2
PC167
22U_0805_6.3V6M
PC167
22U_0805_6.3V6M
1
2
PC251
1U_0402_6.3V6K
PC251
1U_0402_6.3V6K
1
2
+
PC181
330U_D2_2V_Y
@
+
PC181
330U_D2_2V_Y
@
1
2
PC158
22U_0805_6.3V6M
PC158
22U_0805_6.3V6M
1
2
PC156
22U_0805_6.3V6M
PC156
22U_0805_6.3V6M
1
2
PC165
22U_0805_6.3V6M
PC165
22U_0805_6.3V6M
1
2
PC74
330P_0402_50V7K
PC74
330P_0402_50V7K
12
PC159
22U_0805_6.3V6M
PC159
22U_0805_6.3V6M
1
2
PC240
1U_0402_6.3V6K
PC240
1U_0402_6.3V6K
1
2
PC244
1U_0402_6.3V6K
PC244
1U_0402_6.3V6K
1
2
+
PC182
330U_D2_2V_Y
+
PC182
330U_D2_2V_Y
1
2
PC239
1U_0402_6.3V6K
PC239
1U_0402_6.3V6K
1
2
PC215
10U_0603_6.3V6M
PC215
10U_0603_6.3V6M
12
PC206
1U_0402_6.3V6K
PC206
1U_0402_6.3V6K
1
2
PC189
2.2U_0402_6.3V6M
PC189
2.2U_0402_6.3V6M
1
2
PC174
10U_0603_6.3V6M
PC174
10U_0603_6.3V6M
12
PC241
1U_0402_6.3V6K
PC241
1U_0402_6.3V6K
1
2
PC238
1U_0402_6.3V6K
PC238
1U_0402_6.3V6K
1
2
PC197
2.2U_0402_6.3V6M
PC197
2.2U_0402_6.3V6M
1
2
PC204
1U_0402_6.3V6K
PC204
1U_0402_6.3V6K
1
2
PC151
22U_0805_6.3V6M
PC151
22U_0805_6.3V6M
1
2
PC201
2.2U_0402_6.3V6M
PC201
2.2U_0402_6.3V6M
1
2
PC166
22U_0805_6.3V6M
PC166
22U_0805_6.3V6M
1
2
PC157
22U_0805_6.3V6M
PC157
22U_0805_6.3V6M
1
2
PC233
22U_0805_6.3V6M
PC233
22U_0805_6.3V6M
1
2
PC253
1U_0402_6.3V6K
PC253
1U_0402_6.3V6K
1
2
PC243
1U_0402_6.3V6K
PC243
1U_0402_6.3V6K
1
2
PC231
1U_0402_6.3V6K
PC231
1U_0402_6.3V6K
1
2
PC229
1U_0402_6.3V6K
PC229
1U_0402_6.3V6K
1
2
PC188
2.2U_0402_6.3V6M
PC188
2.2U_0402_6.3V6M
1
2
PC210
10U_0603_6.3V6M
PC210
10U_0603_6.3V6M
12
PC202
2.2U_0402_6.3V6M
PC202
2.2U_0402_6.3V6M
1
2
PC213
10U_0603_6.3V6M
PC213
10U_0603_6.3V6M
12
PC155
22U_0805_6.3V6M
PC155
22U_0805_6.3V6M
1
2
PC193
2.2U_0402_6.3V6M
PC193
2.2U_0402_6.3V6M
1
2
+
PC203
330U_D2_2V_Y
+
PC203
330U_D2_2V_Y
1
2
PC242
1U_0402_6.3V6K
PC242
1U_0402_6.3V6K
1
2
PC164
22U_0805_6.3V6M
PC164
22U_0805_6.3V6M
1
2
+
PC185
330U_D2_2V_Y
+
PC185
330U_D2_2V_Y
1
2
PC207
1U_0402_6.3V6K
PC207
1U_0402_6.3V6K
1
2
PC187
2.2U_0402_6.3V6M
PC187
2.2U_0402_6.3V6M
1
2
PC195
2.2U_0402_6.3V6M
PC195
2.2U_0402_6.3V6M
1
2
PC218
10U_0603_6.3V6M
PC218
10U_0603_6.3V6M
12
PC190
2.2U_0402_6.3V6M
PC190
2.2U_0402_6.3V6M
1
2
PC226
1U_0402_6.3V6K
PC226
1U_0402_6.3V6K
1
2
+
PC179
330U_D2_2V_Y
+
PC179
330U_D2_2V_Y
1
2

5
5
4
4
3
3
2
2
1
1
D D
C C
B B
A A
Version change list (P.I.R. List) Page 1 of 1
for PWR
Reason for change Rev. PG# Modify List Date PhaseFixed IssueItem
1
0.1 2012/4/5
2
3
4
5
6
7
8
9
10
11
12
13
14
15
Modify DCIN/Pre-change power circuit 34 Add PC301 330P_0402_50V7K,
PC302 470P_0402_50V7K for EMI solution EVT
2012/4/50.1 Add PR80 0ohm to GND for BOM control
(9012 AGND)
35Modify Battery CONN/OTP power circuit EVT
0.1 2012/4/5Modify CHARGER 36 EVT
Add PC16,PC63 330P_0402_50V7K,
PC20, PC48 470P_0402_50V7K,
PC113, PC114, PC115, PC117, PC121 0.1U_0402_25V6
PR26 4.7_1206_5%, PC39 680P_0402_50V7K
for EMI solution
Modify 3VALWP/5VALWP power circuit 0.1 2012/4/537
Add Snubber PR48 4.7_1206_5%,
PC58 680P_0402_50V7K for EMI solution EVT
Modify 1.5VP/0.75VSP power circuit 0.1 2012/4/538 Add Snubber PR175 4.7_1206_5%,
PC75 680P_0402_50V7K for EMI solution EVT
400.1Modify 1.05VS power circuit
Delete PR105 5.1K_0402_1%; PR178 0_0402_5%,
Add PR188 4.99K_0402_1%; PR186 1.2K_0402_1%,
PC122 1000P_0402_50V7K; PC124 0.1U_0402_25V6
for improve load response
2012/4/5 EVT
410.1Modify CPU/GFX_CORE power circuit EVT2012/4/5
Add PC45 330P_0402_50V7K,
PC21 470P_0402_50V7K for EMI solution
Add PC169 0.047I_0402_25V7K,
change PR187 from 523 to 348_0402_1%
change PR135 from 412 to 430_0402_1%
EVT2012/4/5410.1Modify CPU/GFX_CORE power circuit
change PL14 from 0.22U_PCMB104T-R22MS_35A_20%
to 0.22UH MMD-10RCZ-R22M-28A (from H=3 to H=4)
change PR201, PR152 from 27.4K to 61.9K_0402_1%,
change PH4,PH5 470K_0402_5%(from Thinking to Panasonic)
thermal issue
EVT2012/4/5420.1Modify PROCESSOR DECOUPLING power circuit
Add PC74 330P_0402_50V7K,
PC108 470P_0402_50V7K for EMI solution
0.1
Add PR105 0ohm to GND for BOM control
(9012 H_PROCHOT#_EC)
change PR61 from 21K to 21.5K and
PR66 from 9.53K to 9.76K for
92 throttling and 56C recovery
2012/4/18Modify Battery CONN/OTP power circuit 35 EVT
0.1 2012/4/5Modify DCIN/Pre-change power circuit 34 Sawp PC10 and PC301;
Sawp PC14 and PC302 EVT
Delete PR78 and add PR61, PR63 for EC932,
change PR66 from 9.53kohm to 9.76k ohm,
OTP setting 92C thermal protection, 56C recovery
0.1 2012/4/2635Modify Battery CONN/OTP power circuit EVT
Modify 3VALWP/5VALWP power circuit 0.1 2012/4/2637 Change PR56 from 402K to 100K
for 3V/5V enable setting,
Add PR53 for 3V/5V enable setting.
EVT
Modify CPU/GFX_CORE power circuit 0.1 41 2012/4/26 EVT
change PR187 from 348 to 324 for OCP 40A fine tune,
change PC169 from 0.047U to 0.068U (RC match)
Modify CHARGER 0.1 2012/5/236
change PC22 from 0.1U_0402_25V6 to 330P_0402_50V7K
EVT
Title
Size Document Number Rev
Date: Sheet of
Security Classification
Compal Secret Data
THIS SHEET OF ENGINEERING DRAWING IS THE PROPRIETARY PROPERTY OF COMPAL ELECTRONICS, INC. AND CONTAINS CONFIDENTIAL
AND TRADE SECRET INFORMATION. THIS SHEET MAY NOT BE TRANSFERED FROM THE CUSTODY OF THE COMPETENT DIVISION OF R&D
DEPARTMENT EXCEPT AS AUTHORIZED BY COMPAL ELECTRONICS, INC. NEITHER THIS SHEET NOR THE INFORMATION IT CONTAINS
MAY BE USED BY OR DISCLOSED TO ANY THIRD PARTY WITHOUT PRIOR WRITTEN CONSENT OF COMPAL ELECTRONICS, INC.
Issued Date
Deciphered Date
CHROME M/B LA-8942P Schematic
0.1
PIR1 (PWR)
Custom
43 46Friday, August 10, 2012
2012/03/21 2013/03/21
Compal Electronics, Inc.
Title
Size Document Number Rev
Date: Sheet of
Security Classification
Compal Secret Data
THIS SHEET OF ENGINEERING DRAWING IS THE PROPRIETARY PROPERTY OF COMPAL ELECTRONICS, INC. AND CONTAINS CONFIDENTIAL
AND TRADE SECRET INFORMATION. THIS SHEET MAY NOT BE TRANSFERED FROM THE CUSTODY OF THE COMPETENT DIVISION OF R&D
DEPARTMENT EXCEPT AS AUTHORIZED BY COMPAL ELECTRONICS, INC. NEITHER THIS SHEET NOR THE INFORMATION IT CONTAINS
MAY BE USED BY OR DISCLOSED TO ANY THIRD PARTY WITHOUT PRIOR WRITTEN CONSENT OF COMPAL ELECTRONICS, INC.
Issued Date
Deciphered Date
CHROME M/B LA-8942P Schematic
0.1
PIR1 (PWR)
Custom
43 46Friday, August 10, 2012
2012/03/21 2013/03/21
Compal Electronics, Inc.
Title
Size Document Number Rev
Date: Sheet of
Security Classification
Compal Secret Data
THIS SHEET OF ENGINEERING DRAWING IS THE PROPRIETARY PROPERTY OF COMPAL ELECTRONICS, INC. AND CONTAINS CONFIDENTIAL
AND TRADE SECRET INFORMATION. THIS SHEET MAY NOT BE TRANSFERED FROM THE CUSTODY OF THE COMPETENT DIVISION OF R&D
DEPARTMENT EXCEPT AS AUTHORIZED BY COMPAL ELECTRONICS, INC. NEITHER THIS SHEET NOR THE INFORMATION IT CONTAINS
MAY BE USED BY OR DISCLOSED TO ANY THIRD PARTY WITHOUT PRIOR WRITTEN CONSENT OF COMPAL ELECTRONICS, INC.
Issued Date
Deciphered Date
CHROME M/B LA-8942P Schematic
0.1
PIR1 (PWR)
Custom
43 46Friday, August 10, 2012
2012/03/21 2013/03/21
Compal Electronics, Inc.

5
5
4
4
3
3
2
2
1
1
D D
C C
B B
A A
Page 1 of 1
for PWR
Reason for change Rev. PG# Modify List Date PhaseFixed IssueItem
1
10
11
12
13
14
4
7
2012/5/7 EVT
5
2
8
15
9
6
3
Version change list (P.I.R. List)
Modify Battery CONN/OTP power circuit 2012/5/17
35 DVT0.2
Modify 3VALWP/5VALWP power circuit 37
Sawp PR81 and PR82 location
leverage Mimic winsows
change PR63 from 2.26K to 590 ohm,
PR68 from 9.1 to 1.91K
From 46.2W~38W to 42.8W~33.2W
0.2 35
Add PR111 between
3VLP and battery connect TH for EC932
0.2 35Modify Battery CONN/OTP power circuit 2012/5/23 DVT
Remove PQ16 PC302 PR10 PR11 34 Remove 51ON# RC, BATT+ to VS switch
Remove PR64 35MAINPWON double pull high.
0.2
0.2
Modify Prochot# setting from KB9012 to
G718(EVT MEMO introction)
Modify 3v5v EN pin voltage (from 4.9V
to 4.524V) for EN pin rating.
Change PR108 from 316K to 412K.350.2
0.3 35 Change PR82 from 1000K to 887K.
Modify 3v5v EN pin voltage for
EN pin rating.
2012/5/23
2012/5/23
2012/5/23
2012/7/9 PVT
Title
Size Document Number Rev
Date: Sheet of
Security Classification
Compal Secret Data
THIS SHEET OF ENGINEERING DRAWING IS THE PROPRIETARY PROPERTY OF COMPAL ELECTRONICS, INC. AND CONTAINS CONFIDENTIAL
AND TRADE SECRET INFORMATION. THIS SHEET MAY NOT BE TRANSFERED FROM THE CUSTODY OF THE COMPETENT DIVISION OF R&D
DEPARTMENT EXCEPT AS AUTHORIZED BY COMPAL ELECTRONICS, INC. NEITHER THIS SHEET NOR THE INFORMATION IT CONTAINS
MAY BE USED BY OR DISCLOSED TO ANY THIRD PARTY WITHOUT PRIOR WRITTEN CONSENT OF COMPAL ELECTRONICS, INC.
Issued Date
Deciphered Date
CHROME M/B LA-8942P Schematic
0.1
PIR1 (PWR)
Custom
44 46Friday, August 10, 2012
2012/03/21 2013/03/21
Compal Electronics, Inc.
Title
Size Document Number Rev
Date: Sheet of
Security Classification
Compal Secret Data
THIS SHEET OF ENGINEERING DRAWING IS THE PROPRIETARY PROPERTY OF COMPAL ELECTRONICS, INC. AND CONTAINS CONFIDENTIAL
AND TRADE SECRET INFORMATION. THIS SHEET MAY NOT BE TRANSFERED FROM THE CUSTODY OF THE COMPETENT DIVISION OF R&D
DEPARTMENT EXCEPT AS AUTHORIZED BY COMPAL ELECTRONICS, INC. NEITHER THIS SHEET NOR THE INFORMATION IT CONTAINS
MAY BE USED BY OR DISCLOSED TO ANY THIRD PARTY WITHOUT PRIOR WRITTEN CONSENT OF COMPAL ELECTRONICS, INC.
Issued Date
Deciphered Date
CHROME M/B LA-8942P Schematic
0.1
PIR1 (PWR)
Custom
44 46Friday, August 10, 2012
2012/03/21 2013/03/21
Compal Electronics, Inc.
Title
Size Document Number Rev
Date: Sheet of
Security Classification
Compal Secret Data
THIS SHEET OF ENGINEERING DRAWING IS THE PROPRIETARY PROPERTY OF COMPAL ELECTRONICS, INC. AND CONTAINS CONFIDENTIAL
AND TRADE SECRET INFORMATION. THIS SHEET MAY NOT BE TRANSFERED FROM THE CUSTODY OF THE COMPETENT DIVISION OF R&D
DEPARTMENT EXCEPT AS AUTHORIZED BY COMPAL ELECTRONICS, INC. NEITHER THIS SHEET NOR THE INFORMATION IT CONTAINS
MAY BE USED BY OR DISCLOSED TO ANY THIRD PARTY WITHOUT PRIOR WRITTEN CONSENT OF COMPAL ELECTRONICS, INC.
Issued Date
Deciphered Date
CHROME M/B LA-8942P Schematic
0.1
PIR1 (PWR)
Custom
44 46Friday, August 10, 2012
2012/03/21 2013/03/21
Compal Electronics, Inc.

5
5
4
4
3
3
2
2
1
1
D D
C C
B B
A A
Compal Electronics, Inc.
BATTERY
B+
ADAPTER
CHARGER
RT8167BGQW
VR_ON
(PU13) +CPU_CORE
RT8207MZQW
(PU8) +1.5V
SUSP
+0.75VS
TPS51212DSCR
SUSP#
(PU9) +1.05VSP
RT8243BZQW
(PU2)
+5VALW
Page 41WQFN40
WQFN20
SON10 Page 40
WQFN20 Page 37
SOP8 Page 33
SY8037DCC
(PU7)
DFN12 Page 39
VCCPPWRGOOD
+VCCSUS3_3
(Q68)
PCH_PWR_EN#
Page 20
AP2301GN-HF
(Q8)
PCH_PWR_EN#
Page 20
+5VREF_SUS
+VCCSAP
SO23-3 Page 22
+CAM_VCC
SUSP
+5VS
AO4478L
(U35)
+CRT_VCC
G547I2P81U
(U28)
+USB3_VCCA
SYSON#
+3VALW
R285
+3V_LAN
BCM57785
(U25)
+1.2V_LAN
+1.05VS_VTT
PJ11 & PJ12
R359
+3VALW_EC
SUSP
+3VS
+DVDD_AUDIO
+3VS_WLAN
+HDMI_5V_OUT
+5VS_HDD
PCH_ENVDD
AO3419L
(Q10)
+LCDVDD
+1.5VS
Page 38
EC_ON
MAINPWON
+VGFX_CORE
SUSP#
SYSON
Page 33
AO4478L_SO8
(U38)
+1.5V_CPU_VDDQ
J1
+VCCSA
PJ4
MSOP8 SOT23-3
AP2301GN-HF
SOT23-3
+3VALW_PCH
R630
PCH_PWR_EN#
Q37
SOP8 Page 33
(U37)
AO4478L +3VS_WLAN
WLAN_ON
J4
R453
+LED_VOUT
(U27)
CR_PWR_EN
AP2301MPG
MSOP8 Page 26
+SDPWR_MMCPWR
TPM
TP
+VDDA ALC271X-VB6
(U34)
APL5607KI-TRG
(U33)
Title
Size Document Number Rev
Date: Sheet of
Security Classification
Compal Secret Data
THIS SHEET OF ENGINEERING DRAWING IS THE PROPRIETARY PROPERTY OF COMPAL ELECTRONICS, INC. AND CONTAINS CONFIDENTIAL
AND TRADE SECRET INFORMATION. THIS SHEET MAY NOT BE TRANSFERED FROM THE CUSTODY OF THE COMPETENT DIVISION OF R&D
DEPARTMENT EXCEPT AS AUTHORIZED BY COMPAL ELECTRONICS, INC. NEITHER THIS SHEET NOR THE INFORMATION IT CONTAINS
MAY BE USED BY OR DISCLOSED TO ANY THIRD PARTY WITHOUT PRIOR WRITTEN CONSENT OF COMPAL ELECTRONICS, INC.
Issued Date
Deciphered Date
CHROME M/B LA-8942P Schematic
0.1
Power Rail
Custom
45 46Friday, August 10, 2012
2012/03/21 2013/03/21
Title
Size Document Number Rev
Date: Sheet of
Security Classification
Compal Secret Data
THIS SHEET OF ENGINEERING DRAWING IS THE PROPRIETARY PROPERTY OF COMPAL ELECTRONICS, INC. AND CONTAINS CONFIDENTIAL
AND TRADE SECRET INFORMATION. THIS SHEET MAY NOT BE TRANSFERED FROM THE CUSTODY OF THE COMPETENT DIVISION OF R&D
DEPARTMENT EXCEPT AS AUTHORIZED BY COMPAL ELECTRONICS, INC. NEITHER THIS SHEET NOR THE INFORMATION IT CONTAINS
MAY BE USED BY OR DISCLOSED TO ANY THIRD PARTY WITHOUT PRIOR WRITTEN CONSENT OF COMPAL ELECTRONICS, INC.
Issued Date
Deciphered Date
CHROME M/B LA-8942P Schematic
0.1
Power Rail
Custom
45 46Friday, August 10, 2012
2012/03/21 2013/03/21
Title
Size Document Number Rev
Date: Sheet of
Security Classification
Compal Secret Data
THIS SHEET OF ENGINEERING DRAWING IS THE PROPRIETARY PROPERTY OF COMPAL ELECTRONICS, INC. AND CONTAINS CONFIDENTIAL
AND TRADE SECRET INFORMATION. THIS SHEET MAY NOT BE TRANSFERED FROM THE CUSTODY OF THE COMPETENT DIVISION OF R&D
DEPARTMENT EXCEPT AS AUTHORIZED BY COMPAL ELECTRONICS, INC. NEITHER THIS SHEET NOR THE INFORMATION IT CONTAINS
MAY BE USED BY OR DISCLOSED TO ANY THIRD PARTY WITHOUT PRIOR WRITTEN CONSENT OF COMPAL ELECTRONICS, INC.
Issued Date
Deciphered Date
CHROME M/B LA-8942P Schematic
0.1
Power Rail
Custom
45 46Friday, August 10, 2012
2012/03/21 2013/03/21

5
5
4
4
3
3
2
2
1
1
D D
C C
B B
A A
Compal Electronics, Inc.
PU7
+VCCSAP
PU9
+1.05VSP
V
A1
B1
A3
B4
A5
PCH
Q68,+VCCDSW3_3
Q8,+5VREF_SUS
B3
51ON#
ON/OFF
+3VALW
B+
EC_ON
VIN
BATT
PM_SLP_S3#
PM_SLP_S4#
PM_SLP_S5#
PM_SLP_A#
PM_SLP_SUS# 6
PBTN_OUT#
4
V
V V
V
V
VV
V
V
V
V
V
PCH_PWR_EN#
+VCCDSW3_3
+5VREF_SUS
3
V
A5 B7
SYSON PU8
+1.5VP
A4 B6
SUSP#,SUSP 8
V
V
U35
+5VS
U37
+3VS
U38
+1.5VS
PU6
+1.8VS
V
V
VV
VR_ON
VGATE
PM_DRAM_PWRGD
H_CPUPWRGD
PLT_RST#
B5
SYS_PWROK
B7 2
2
V
V
V
PCH_RSMRST#
5
7SYSON#
9
V
PU10
+CPU_CORE
+VGFX_CORE
CPU
2
V
V
V
PU2
EC
AC
MODE
BATT
MODE
PU1
A2
B+
B2
PQ17
+5VALW
SUSP#,SUSP PU8
+0.75VSP
V
U30
U16
UCPU1
V
13
VV
V
11
10
14
15
V
9012_PCH_PWROK
V
PCH_PWROK
U2
U19
VCCPPWRGOOD
Title
Size Document Number Rev
Date: Sheet of
Security Classification
Compal Secret Data
THIS SHEET OF ENGINEERING DRAWING IS THE PROPRIETARY PROPERTY OF COMPAL ELECTRONICS, INC. AND CONTAINS CONFIDENTIAL
AND TRADE SECRET INFORMATION. THIS SHEET MAY NOT BE TRANSFERED FROM THE CUSTODY OF THE COMPETENT DIVISION OF R&D
DEPARTMENT EXCEPT AS AUTHORIZED BY COMPAL ELECTRONICS, INC. NEITHER THIS SHEET NOR THE INFORMATION IT CONTAINS
MAY BE USED BY OR DISCLOSED TO ANY THIRD PARTY WITHOUT PRIOR WRITTEN CONSENT OF COMPAL ELECTRONICS, INC.
Issued Date
Deciphered Date
CHROME M/B LA-8942P Schematic
0.1
Power sequence
Custom
46 46Friday, August 10, 2012
2012/03/21 2013/03/21
Title
Size Document Number Rev
Date: Sheet of
Security Classification
Compal Secret Data
THIS SHEET OF ENGINEERING DRAWING IS THE PROPRIETARY PROPERTY OF COMPAL ELECTRONICS, INC. AND CONTAINS CONFIDENTIAL
AND TRADE SECRET INFORMATION. THIS SHEET MAY NOT BE TRANSFERED FROM THE CUSTODY OF THE COMPETENT DIVISION OF R&D
DEPARTMENT EXCEPT AS AUTHORIZED BY COMPAL ELECTRONICS, INC. NEITHER THIS SHEET NOR THE INFORMATION IT CONTAINS
MAY BE USED BY OR DISCLOSED TO ANY THIRD PARTY WITHOUT PRIOR WRITTEN CONSENT OF COMPAL ELECTRONICS, INC.
Issued Date
Deciphered Date
CHROME M/B LA-8942P Schematic
0.1
Power sequence
Custom
46 46Friday, August 10, 2012
2012/03/21 2013/03/21
Title
Size Document Number Rev
Date: Sheet of
Security Classification
Compal Secret Data
THIS SHEET OF ENGINEERING DRAWING IS THE PROPRIETARY PROPERTY OF COMPAL ELECTRONICS, INC. AND CONTAINS CONFIDENTIAL
AND TRADE SECRET INFORMATION. THIS SHEET MAY NOT BE TRANSFERED FROM THE CUSTODY OF THE COMPETENT DIVISION OF R&D
DEPARTMENT EXCEPT AS AUTHORIZED BY COMPAL ELECTRONICS, INC. NEITHER THIS SHEET NOR THE INFORMATION IT CONTAINS
MAY BE USED BY OR DISCLOSED TO ANY THIRD PARTY WITHOUT PRIOR WRITTEN CONSENT OF COMPAL ELECTRONICS, INC.
Issued Date
Deciphered Date
CHROME M/B LA-8942P Schematic
0.1
Power sequence
Custom
46 46Friday, August 10, 2012
2012/03/21 2013/03/21
