Compal LA A061P Schematics. Www.s Manuals.com. R1.0 Schematics
User Manual: Motherboard Compal LA-A061P ZEA00 - Schematics. Free.
Open the PDF directly: View PDF
.
Page Count: 60

A
A
B
B
C
C
D
D
E
E
1 1
2 2
3 3
4 4
C560 LA-A061P Schematics Document
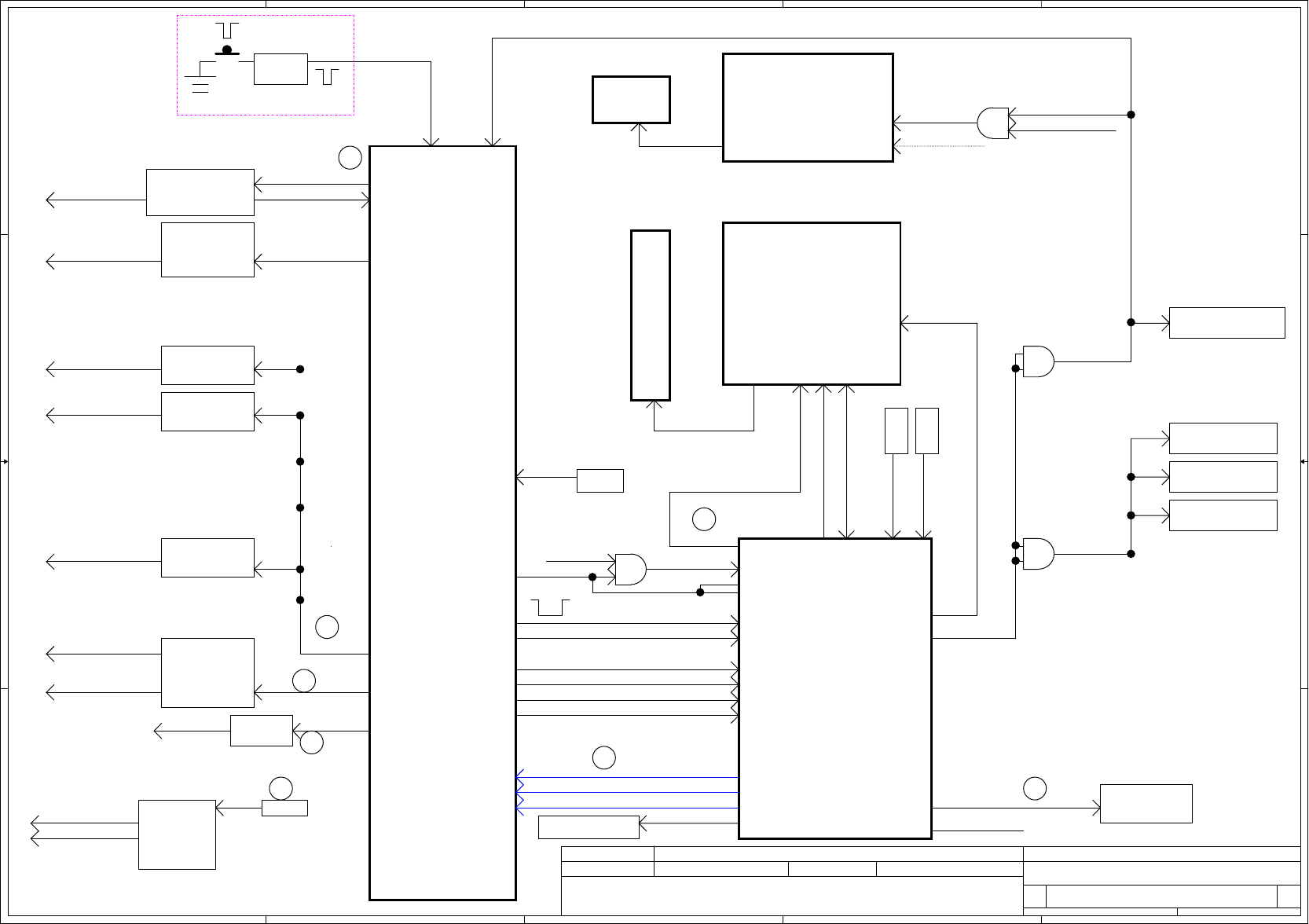
AIO M/B
INTEL Haswell CPU with DDRIII + PCH Lynx-Point
Compal Confidential
REV:1.0
September 24, 2013
Title
Size Document Number Rev
Date: Sheet of
Security Classification
Compal Secret Data
THIS SHEET OF ENGINEERING DRAWING IS THE PROPRIETARY PROPERTY OF COMPAL ELECTRONICS, INC. AND CONTAINS CONFIDENTIAL
AND TRADE SECRET INFORMATION. THIS SHEET MAY NOT BE TRANSFERED FROM THE CUSTODY OF THE COMPETENT DIVISION OF R&D
DEPARTMENT EXCEPT AS AUTHORIZED BY COMPAL ELECTRONICS, INC. NEITHER THIS SHEET NOR THE INFORMATION IT CONTAINS
MAY BE USED BY OR DISCLOSED TO ANY THIRD PARTY WITHOUT PRIOR WRITTEN CONSENT OF COMPAL ELECTRONICS, INC.
Issued Date
Deciphered Date
ZEA00 LA-A061P M/B
0.3
Cover Page
Custom
1 59Tuesday, September 24, 2013
2013/04/01 2014/04/01
Compal Electronics, Inc.
Title
Size Document Number Rev
Date: Sheet of
Security Classification
Compal Secret Data
THIS SHEET OF ENGINEERING DRAWING IS THE PROPRIETARY PROPERTY OF COMPAL ELECTRONICS, INC. AND CONTAINS CONFIDENTIAL
AND TRADE SECRET INFORMATION. THIS SHEET MAY NOT BE TRANSFERED FROM THE CUSTODY OF THE COMPETENT DIVISION OF R&D
DEPARTMENT EXCEPT AS AUTHORIZED BY COMPAL ELECTRONICS, INC. NEITHER THIS SHEET NOR THE INFORMATION IT CONTAINS
MAY BE USED BY OR DISCLOSED TO ANY THIRD PARTY WITHOUT PRIOR WRITTEN CONSENT OF COMPAL ELECTRONICS, INC.
Issued Date
Deciphered Date
ZEA00 LA-A061P M/B
0.3
Cover Page
Custom
1 59Tuesday, September 24, 2013
2013/04/01 2014/04/01
Compal Electronics, Inc.
Title
Size Document Number Rev
Date: Sheet of
Security Classification
Compal Secret Data
THIS SHEET OF ENGINEERING DRAWING IS THE PROPRIETARY PROPERTY OF COMPAL ELECTRONICS, INC. AND CONTAINS CONFIDENTIAL
AND TRADE SECRET INFORMATION. THIS SHEET MAY NOT BE TRANSFERED FROM THE CUSTODY OF THE COMPETENT DIVISION OF R&D
DEPARTMENT EXCEPT AS AUTHORIZED BY COMPAL ELECTRONICS, INC. NEITHER THIS SHEET NOR THE INFORMATION IT CONTAINS
MAY BE USED BY OR DISCLOSED TO ANY THIRD PARTY WITHOUT PRIOR WRITTEN CONSENT OF COMPAL ELECTRONICS, INC.
Issued Date
Deciphered Date
ZEA00 LA-A061P M/B
0.3
Cover Page
Custom
1 59Tuesday, September 24, 2013
2013/04/01 2014/04/01
Compal Electronics, Inc.

A
A
B
B
C
C
D
D
E
E
1 1
2 2
3 3
4 4
LGA1150
204pin DDR3/L-SO-DIMM X2
1.5V DDR3 1333/1600 MHz
Memory BUS(DDRIII)
Dual Channel
SATA port 0
HD Audio
PCI-Expressx8
DMI
PCIE or SATA
RJ45 conn.
LAN_RTL8111G
10/100/1G
FDI
LVDS Conn. LVDS Converter
USB3.0 conn.
USB 3.0 X2
SATA port 1
PCIe Mini Card conn.
WLAN
USB 2.0 X2
PCIE
USB2.0
DP
VGA Chip
N14M-GE2-B-AIO
DDR3 VRAMx4pcs
1GB/2GB
LVDS
EC
ENE KB9012
LPC BUS
3.5" SATA HDD Conn.
SATA ODD Conn.
Audio Codec
ALC272-VA4
HP Jack
SPK AMP
3W SPK *2
Conn
ALC109
HDMI OUT conn.
MIC Jack
D-Mic/A-Mic
HPOUT
LINEOUT
SPI
SPI ROM
(8MBx1)
USB2.0
conn. USB 2.0 X 4
USB3.0 conn.
RTD2136R
Intel CPU
Haswell
Desktop
Intel PCH
LynxPoint
H81
FCBGA-708
23mm x 22mm
HDMI
PCIE Mini Card conn.
TV Card or m-SATA SSD
USB2.0
USB 2.0 Camera+MIC
PCIE
(SD/SDHC/SDXC/MMC/MS/MS-Pro)
Card reader IC_RTS5229 Card Reader conn.
6 in 1
PCIE
USB2.0
conn.
USB2.0
conn.
USB2.0
conn.
USB Charger_TPS2546
USB 2.0 Touch conn.
BCAS Card conn.
DIS Only
GeForce 705M,29x29mm
VGA Conn.
(Reserve)
(By BOM Control)
IR(Reserve)
VGA
Title
Size Document Number Rev
Date: Sheet of
Security Classification
Compal Secret Data
THIS SHEET OF ENGINEERING DRAWING IS THE PROPRIETARY PROPERTY OF COMPAL ELECTRONICS, INC. AND CONTAINS CONFIDENTIAL
AND TRADE SECRET INFORMATION. THIS SHEET MAY NOT BE TRANSFERED FROM THE CUSTODY OF THE COMPETENT DIVISION OF R&D
DEPARTMENT EXCEPT AS AUTHORIZED BY COMPAL ELECTRONICS, INC. NEITHER THIS SHEET NOR THE INFORMATION IT CONTAINS
MAY BE USED BY OR DISCLOSED TO ANY THIRD PARTY WITHOUT PRIOR WRITTEN CONSENT OF COMPAL ELECTRONICS, INC.
Issued Date
Deciphered Date
ZEA00 LA-A061P M/B
0.3
Block Diagram
Custom
2 59Tuesday, September 24, 2013
2013/04/01 2014/04/01
Compal Electronics, Inc.
Title
Size Document Number Rev
Date: Sheet of
Security Classification
Compal Secret Data
THIS SHEET OF ENGINEERING DRAWING IS THE PROPRIETARY PROPERTY OF COMPAL ELECTRONICS, INC. AND CONTAINS CONFIDENTIAL
AND TRADE SECRET INFORMATION. THIS SHEET MAY NOT BE TRANSFERED FROM THE CUSTODY OF THE COMPETENT DIVISION OF R&D
DEPARTMENT EXCEPT AS AUTHORIZED BY COMPAL ELECTRONICS, INC. NEITHER THIS SHEET NOR THE INFORMATION IT CONTAINS
MAY BE USED BY OR DISCLOSED TO ANY THIRD PARTY WITHOUT PRIOR WRITTEN CONSENT OF COMPAL ELECTRONICS, INC.
Issued Date
Deciphered Date
ZEA00 LA-A061P M/B
0.3
Block Diagram
Custom
2 59Tuesday, September 24, 2013
2013/04/01 2014/04/01
Compal Electronics, Inc.
Title
Size Document Number Rev
Date: Sheet of
Security Classification
Compal Secret Data
THIS SHEET OF ENGINEERING DRAWING IS THE PROPRIETARY PROPERTY OF COMPAL ELECTRONICS, INC. AND CONTAINS CONFIDENTIAL
AND TRADE SECRET INFORMATION. THIS SHEET MAY NOT BE TRANSFERED FROM THE CUSTODY OF THE COMPETENT DIVISION OF R&D
DEPARTMENT EXCEPT AS AUTHORIZED BY COMPAL ELECTRONICS, INC. NEITHER THIS SHEET NOR THE INFORMATION IT CONTAINS
MAY BE USED BY OR DISCLOSED TO ANY THIRD PARTY WITHOUT PRIOR WRITTEN CONSENT OF COMPAL ELECTRONICS, INC.
Issued Date
Deciphered Date
ZEA00 LA-A061P M/B
0.3
Block Diagram
Custom
2 59Tuesday, September 24, 2013
2013/04/01 2014/04/01
Compal Electronics, Inc.

5
5
4
4
3
3
2
2
1
1
D D
C C
B B
A A
+0.75VSP
+3VS +3VS
(TV)
JUMP
+3VALW_PCH
+3VALW
+3VALW
+3VS
MOS
+3V_LAN
+3VALW
MOS
U11
+1.5V
APL5930KAI
U3
RT9701
+1.5VS_VGA
MOS
+5VALW
+5VALW
U33 U34
+USB_VCCA
+USB_VCCB
+Digital Mic
+5VS
Conn
Mini Card
+1.05VS_VPCH
+1.8VS
+3V
PU5
TPS51212DSCR
+1.05VS_VCCIOP
+CPU_CORE
JUMP
JUMP
+GFX_CORE
Intel Shark bay
+1.05VS_VCCIO
PCH H81
PU4
APL5610CI
+1.8VS
VGA
N14M-GE2
+VCCSAP
+VCCSA
JUMP
Bead +CPU_B+ PU9,10,11,12
+3VALW
NCP5911MNTBG
+CPU_CORE
+GFX_CORE
+5VALW
MOS
+5VALW
SATA HDD
+5VS
+12VS
+12VS
+5VS
+USB_VCCA
+1.05VS_VCCIO
U46
APL3510BKI
+1.05VS_VPCH
+5VALW
AP4800BGM
Q61 +5VS
+LCDVDD
FAN1
+5VALW
+3VS
AP4800BGM
Q60
+3VS
APL5930KAI
PU3 +1.8VSP
Conn
+3VS
JUMP
+1.8VS
+1.5VS_VGA
PU6
RT8207MZQW
+1.5VP
JUMP
+1.5V
JUMP
+0.75VS
WLAN
Mini Card
+3VALW_MINI
1.5VS
+1.05VS_VGA
MOS
VRAM X 8
+1.05VS_VGA
MOS
+1.5VS
+3VS
+12VS
+3VS
PU7
TPS54331DR
+12VSP
JUMP
AMP X 2
ALC109
+12VS
+12VS
LCD
Converter
B+
PU13
ISL62881C
+3VS
+VGA_CORE
+VGA_CORE
MOS +3VS_VGA+3VS
U69
AO4304L
+1.5V
SATA ODD
+5VS
CAM
+3VS
Audio codec
ALC272
+3VS+5VS
USB3.0 X 2
1.5VS
B+
Power/B
Media card
controller
RTS5229
+3VS
+3VALW
+VCCSA
1.5V
LVDS CONN
RTD2136R
+5VS
DDR3 SODIMM X 2
JDCIN1
RTC
Battery
+RTCVCC
Beat RT8243_B+ PU2
RT8243BZQW
+5VALWP
+3VALWP
JUMP
EC
JUMP
KB9012
+3VALW
+5VALW
+3VALW
+1.5V
+0.75VS
+3VALW_PCH
Scaler
Intel Sandy Bridge
+1.05V+3V_SCA
CPU
Title
Size Document Number Rev
Date: Sheet of
Security Classification
Compal Secret Data
THIS SHEET OF ENGINEERING DRAWING IS THE PROPRIETARY PROPERTY OF COMPAL ELECTRONICS, INC. AND CONTAINS CONFIDENTIAL
AND TRADE SECRET INFORMATION. THIS SHEET MAY NOT BE TRANSFERED FROM THE CUSTODY OF THE COMPETENT DIVISION OF R&D
DEPARTMENT EXCEPT AS AUTHORIZED BY COMPAL ELECTRONICS, INC. NEITHER THIS SHEET NOR THE INFORMATION IT CONTAINS
MAY BE USED BY OR DISCLOSED TO ANY THIRD PARTY WITHOUT PRIOR WRITTEN CONSENT OF COMPAL ELECTRONICS, INC.
Issued Date
Deciphered Date
ZEA00 LA-A061P M/B
0.3
Power Tree
3 59Tuesday, September 24, 2013
2013/04/01 2014/04/01
Compal Electronics, Inc.
Title
Size Document Number Rev
Date: Sheet of
Security Classification
Compal Secret Data
THIS SHEET OF ENGINEERING DRAWING IS THE PROPRIETARY PROPERTY OF COMPAL ELECTRONICS, INC. AND CONTAINS CONFIDENTIAL
AND TRADE SECRET INFORMATION. THIS SHEET MAY NOT BE TRANSFERED FROM THE CUSTODY OF THE COMPETENT DIVISION OF R&D
DEPARTMENT EXCEPT AS AUTHORIZED BY COMPAL ELECTRONICS, INC. NEITHER THIS SHEET NOR THE INFORMATION IT CONTAINS
MAY BE USED BY OR DISCLOSED TO ANY THIRD PARTY WITHOUT PRIOR WRITTEN CONSENT OF COMPAL ELECTRONICS, INC.
Issued Date
Deciphered Date
ZEA00 LA-A061P M/B
0.3
Power Tree
3 59Tuesday, September 24, 2013
2013/04/01 2014/04/01
Compal Electronics, Inc.
Title
Size Document Number Rev
Date: Sheet of
Security Classification
Compal Secret Data
THIS SHEET OF ENGINEERING DRAWING IS THE PROPRIETARY PROPERTY OF COMPAL ELECTRONICS, INC. AND CONTAINS CONFIDENTIAL
AND TRADE SECRET INFORMATION. THIS SHEET MAY NOT BE TRANSFERED FROM THE CUSTODY OF THE COMPETENT DIVISION OF R&D
DEPARTMENT EXCEPT AS AUTHORIZED BY COMPAL ELECTRONICS, INC. NEITHER THIS SHEET NOR THE INFORMATION IT CONTAINS
MAY BE USED BY OR DISCLOSED TO ANY THIRD PARTY WITHOUT PRIOR WRITTEN CONSENT OF COMPAL ELECTRONICS, INC.
Issued Date
Deciphered Date
ZEA00 LA-A061P M/B
0.3
Power Tree
3 59Tuesday, September 24, 2013
2013/04/01 2014/04/01
Compal Electronics, Inc.

A
A
B
B
C
C
D
D
E
E
1 1
2 2
3 3
4 4
1010 000X b
PCH SM Bus Address
1010 010X b
HEX
DDR(JDDRL2)
Address
DDR(JDDRH1)
Device
+3VS
HEX Address
EC SM Bus1 Address
DevicePower Power
+3VS
Disabled on H81
Disabled on H81
Co-lay w/USB30 PORT1(Debug)
USB 2.0 USB 1.1 Port
Touch
WLAN
Camera
0
1
2
3
4
5
6
7
8
9
10
11
12
13
UHCI0
EHCI1
UHCI2
UHCI3
UHCI4
UHCI5
UHCI6
RMH1
RMH2
USB Port Table
Co-lay w/USB30 PORT0
Disabled on H81
Disabled on H81
DIS@DISCRETE Only
Unpop @
UMA Only UMA@
BOM Structure Table
BTO Item BOM Structure
SKU ID(Project) Table
Project
_ID2
(GPIO68)
Project
_ID1
(GPIO69)
Project
_ID0
(GPIO70)
0
1
1
SKU
0
0
0
0
1
HEX
VGA Ext. thermal sensor
AddressDevicePower
PCH SML1 Bus Address
VRAM select X76@
GPIO68_H@
GPIO69_H@
GPIO70_H@
GPIO68_L@
GPIO69_L@
GPIO70_L@
SKU IO Select
ME components CONN@
SLP_S5# +VALW
ON
ON
ON
ON
ON
ON
+VS
S4(Suspend to Disk)
HIGH HIGH HIGH
HIGHHIGHHIGH
LOW
LOW LOW
LOWLOWLOW OFF
OFF
OFF
S1(Power On Suspend)
S0(Full ON)
SIGNAL
STATE
ON
HIGH
HIGH
HIGH
S5(Soft OFF)
S3(Suspend to RAM)
SLP_S3# SLP_S4#
ODD
Port Device
NC
0
1
2
3
4
5
SATA Port Table
HDD
6G
3G
Disabled on H81
Disabled on H81
Device
0x9bVGA Int. thermal sensor
(default)
NC
NC
DevicePort
4
3
2
1
TV
WLAN
LAN
PCIE Port Table
5
6
7
Disabled on H81
Disabled on H81
8
Card Reader
BOARD ID Table
Board
ID
0
3
4
5
PCB
Revision
0.1
1
0
1
1
1
1
0
1
0
0
0
1 0
0
1
0100_100xbALC106 48H
Rear IO USB20 Conn
TV
m-SATA
4519QH38L04
UMA
DIS-MIC1G
4519QH38L05
UMA_W/HDMI
1
4519QH38L06
GPIO69_L@ GPIO70_L@
PCB PCB@
PCB@
GPIO69_L@ PCB@GPIO70_H@
PCB@DIS@ GPIO69_H@ GPIO70_L@
GPIO68_L@
GPIO68_L@
GPIO68_L@
Rear IO USB20 Conn
HDMI OUT HDMIO@
HDMIO@
Rear IO USB20 Conn
Rear IO USB20 Conn(Debug)
*1:+VALW power reail include +3VALW,+5VALW,B+,+VSB,+3VALW_PCH
*2:+VS power reail include +3VS,+5VS,+12VS,+1.05VS_VPCH,+1.5VS_VGA,+VGA_CORE,+CPU_CORE
ON
ON
+1.5V
OFF
OFF
ON
ON
ON
+0.75VS
OFF
OFF
OFF
ON
ON
ON
ON
ON
+RTCVCC
*1 *2
Note:
EMI@
ESD@
@EMI@
@ESD@
EMI Pop components
EMI Unpop components
ESD Pop components
ESD Unpop components
SSD@SSD
TVTV@
CRT CRT@(EVTonly)
EMI@ ESD@
ESD@EMI@
ESD@EMI@
TV@
EVT for Reserve
components
EVT@
NLDO@
NLDO@
NLDO@
NLDO@
0.2
NLDO@
ESD@EMI@ PCB@GPIO70_H@GPIO69_H@
GPIO68_L@
ESD@EMI@ PCB@GPIO70_L@GPIO69_L@
GPIO68_H@
HDMIO@
TV@
DIS@
DIS@
DIS-SAM1G_W/HDMI
4519QH38L07
DIS-MIC2G_W/HDMI
4519QH38L08
0.3
Touch TOUCH@
Non Charger NCHG@
CHG@Charger
4519QH38L09
DIS-MIC2G_W/HDMI
8111G@
8111G@
8111G@
8111G@
8111G@
CHG@
NCHG@ TOUCH@
TOUCH@
NCHG@
NCHG@ TOUCH@
8111G@ NCHG@ TOUCH@
GPIO69_L@ GPIO70_L@ PCB@EMI@ ESD@ GPIO68_H@
DIS@ NLDO@
HDMIO@
TV@
Title
Size Document Number Rev
Date: Sheet of
Security Classification
Compal Secret Data
THIS SHEET OF ENGINEERING DRAWING IS THE PROPRIETARY PROPERTY OF COMPAL ELECTRONICS, INC. AND CONTAINS CONFIDENTIAL
AND TRADE SECRET INFORMATION. THIS SHEET MAY NOT BE TRANSFERED FROM THE CUSTODY OF THE COMPETENT DIVISION OF R&D
DEPARTMENT EXCEPT AS AUTHORIZED BY COMPAL ELECTRONICS, INC. NEITHER THIS SHEET NOR THE INFORMATION IT CONTAINS
MAY BE USED BY OR DISCLOSED TO ANY THIRD PARTY WITHOUT PRIOR WRITTEN CONSENT OF COMPAL ELECTRONICS, INC.
Issued Date
Deciphered Date
ZEA00 LA-A061P M/B
0.3
Notes List
Custom
4 59Tuesday, September 24, 2013
2013/04/01 2014/04/01
Compal Electronics, Inc.
Title
Size Document Number Rev
Date: Sheet of
Security Classification
Compal Secret Data
THIS SHEET OF ENGINEERING DRAWING IS THE PROPRIETARY PROPERTY OF COMPAL ELECTRONICS, INC. AND CONTAINS CONFIDENTIAL
AND TRADE SECRET INFORMATION. THIS SHEET MAY NOT BE TRANSFERED FROM THE CUSTODY OF THE COMPETENT DIVISION OF R&D
DEPARTMENT EXCEPT AS AUTHORIZED BY COMPAL ELECTRONICS, INC. NEITHER THIS SHEET NOR THE INFORMATION IT CONTAINS
MAY BE USED BY OR DISCLOSED TO ANY THIRD PARTY WITHOUT PRIOR WRITTEN CONSENT OF COMPAL ELECTRONICS, INC.
Issued Date
Deciphered Date
ZEA00 LA-A061P M/B
0.3
Notes List
Custom
4 59Tuesday, September 24, 2013
2013/04/01 2014/04/01
Compal Electronics, Inc.
Title
Size Document Number Rev
Date: Sheet of
Security Classification
Compal Secret Data
THIS SHEET OF ENGINEERING DRAWING IS THE PROPRIETARY PROPERTY OF COMPAL ELECTRONICS, INC. AND CONTAINS CONFIDENTIAL
AND TRADE SECRET INFORMATION. THIS SHEET MAY NOT BE TRANSFERED FROM THE CUSTODY OF THE COMPETENT DIVISION OF R&D
DEPARTMENT EXCEPT AS AUTHORIZED BY COMPAL ELECTRONICS, INC. NEITHER THIS SHEET NOR THE INFORMATION IT CONTAINS
MAY BE USED BY OR DISCLOSED TO ANY THIRD PARTY WITHOUT PRIOR WRITTEN CONSENT OF COMPAL ELECTRONICS, INC.
Issued Date
Deciphered Date
ZEA00 LA-A061P M/B
0.3
Notes List
Custom
4 59Tuesday, September 24, 2013
2013/04/01 2014/04/01
Compal Electronics, Inc.

5
5
4
4
3
3
2
2
1
1
D D
C C
B B
A A
PU/PD for JTAG signals
PECI 10mil spacing and
Max Length < 15"
Place C6 close to CPU pin J40 as
close as possible. No stub
R11 follow CDB R42PR add
0ohm serial resistor
R12 follow CDB R34PR add
0ohm serial resistor
ESD request Close to CPU as possible
100 MHz
eDP
(To LVDS Converter)
HDMI OUT
(To Conn.)
eDP brightness
PDG P132
HSW A0+LPT A0 change R21 to 4.7K, R19 to 3.3K
Trace width=12mil, spacing 20mil, max L=500mil
DP_RCOMP trace width=20mil
spacing 25mil length<200mil
For BDW new CPU
FDI For VGA
v0.2 update
ESD request Close to JCPU1 G40
ESD request Close to JCPU1
v0.2 update
v0.2 update
v1.0 update
H_PW RGOOD
H_PM_SYNC
H_PROCHOT#_R
XDP_DBRESET#_R
H_PM_SYNC
H_PW RGOOD_R
PM_DRAM_PW RGD_R
H_PROCHOT#_R
H_THERMTRIP#_R
H_PECI
H_CATERR#
TP_SKTOCC#
CLK_CPU_DMI
CLK_CPU_DMI#
CLK_DP_DP
CLK_DP_DN
CLK_DPNS_DP
CLK_DPNS_DN
DP_RCOMP
CPU_PLTRST#
CPU_EDP_TXN2
CPU_EDP_TXP1
CPU_EDP_TXN1
CPU_EDP_TXP0
CPU_EDP_TXN0
CPU_EDP_TXP2
CPU_EDP_TXP3
CPU_EDP_TXN3
SM_RCOMP0
SM_RCOMP1
SM_RCOMP2
FDI_CTX_PRX_N0
FDI_CTX_PRX_P0
FDI_CTX_PRX_N1
FDI_CTX_PRX_P1
SM_DRAMRST#_R
XDP_PREQ#
XDP_PRDY#
XDP_TCK
XDP_TMS
XDP_TRST#
XDP_TDI
XDP_TDO
XDP_OBS0
XDP_OBS1
H_PW RGOOD
BPM2#
BPM3#
BPM5#
BPM4#
BPM6#
BPM7#
EDP_DISP_UTIL
PM_DRAM_PW RGD_R
H_PECI XDP_TMS
XDP_TDI
XDP_PREQ#
XDP_TDO
XDP_TCK
XDP_TRST#
CPU_PLTRST#
H_THERMTRIP#
XDP_DBRESET#_R
XDP_DBRESET#_R
H_PW RGOOD_R
DRAMPWROK[14]
SM_DRAMRST# [10,11]
H_PM_SYNC[14]
H_PW RGOOD[17]
H_PROCHOT#[43]
H_THERMTRIP#[17]
H_PECI[17,43]
CLK_DP_DP[13]
CLK_DPNS_DP[13]
CPU_PLTRST#[17]
PCH_HDMIOUT_TX0+[30]
PCH_HDMIOUT_TX1+[30]
PCH_HDMIOUT_TX2+[30]
PCH_HDMIOUT_TX2-[30]
PCH_HDMIOUT_TX1-[30]
PCH_HDMIOUT_TX0-[30]
PCH_HDMIOUT_CLK-[30]
PCH_HDMIOUT_CLK+[30]
CLK_DPNS_DN[13]
CLK_DP_DN[13]
CLK_CPU_DMI#[13]
CLK_CPU_DMI[13]
CPU_EDP_TXN0_C [29]
CPU_EDP_TXN1_C [29]
CPU_EDP_TXP0_C [29]
CPU_EDP_TXP1_C [29]
EDP_DISP_UTIL [29]
FDI_CTX_PRX_N0 [14]
FDI_CTX_PRX_P0 [14]
FDI_CTX_PRX_N1 [14]
FDI_CTX_PRX_P1 [14]
+1.5V
+1.05VS_VCCIO
+VCCIOA
+1.05VS_VPCH
+1.05VS_VCCIO
Title
Size Document Number Rev
Date: Sheet of
Security Classification
Compal Secret Data
THIS SHEET OF ENGINEERING DRAWING IS THE PROPRIETARY PROPERTY OF COMPAL ELECTRONICS, INC. AND CONTAINS CONFIDENTIAL
AND TRADE SECRET INFORMATION. THIS SHEET MAY NOT BE TRANSFERED FROM THE CUSTODY OF THE COMPETENT DIVISION OF R&D
DEPARTMENT EXCEPT AS AUTHORIZED BY COMPAL ELECTRONICS, INC. NEITHER THIS SHEET NOR THE INFORMATION IT CONTAINS
MAY BE USED BY OR DISCLOSED TO ANY THIRD PARTY WITHOUT PRIOR WRITTEN CONSENT OF COMPAL ELECTRONICS, INC.
Issued Date
Deciphered Date
ZEA00 LA-A061P M/B
0.3
Haswell_JTAG/XDP/DDI
Custom
5 59Tuesday, September 24, 2013
2013/04/01 2014/04/01
Compal Electronics, Inc.
Title
Size Document Number Rev
Date: Sheet of
Security Classification
Compal Secret Data
THIS SHEET OF ENGINEERING DRAWING IS THE PROPRIETARY PROPERTY OF COMPAL ELECTRONICS, INC. AND CONTAINS CONFIDENTIAL
AND TRADE SECRET INFORMATION. THIS SHEET MAY NOT BE TRANSFERED FROM THE CUSTODY OF THE COMPETENT DIVISION OF R&D
DEPARTMENT EXCEPT AS AUTHORIZED BY COMPAL ELECTRONICS, INC. NEITHER THIS SHEET NOR THE INFORMATION IT CONTAINS
MAY BE USED BY OR DISCLOSED TO ANY THIRD PARTY WITHOUT PRIOR WRITTEN CONSENT OF COMPAL ELECTRONICS, INC.
Issued Date
Deciphered Date
ZEA00 LA-A061P M/B
0.3
Haswell_JTAG/XDP/DDI
Custom
5 59Tuesday, September 24, 2013
2013/04/01 2014/04/01
Compal Electronics, Inc.
Title
Size Document Number Rev
Date: Sheet of
Security Classification
Compal Secret Data
THIS SHEET OF ENGINEERING DRAWING IS THE PROPRIETARY PROPERTY OF COMPAL ELECTRONICS, INC. AND CONTAINS CONFIDENTIAL
AND TRADE SECRET INFORMATION. THIS SHEET MAY NOT BE TRANSFERED FROM THE CUSTODY OF THE COMPETENT DIVISION OF R&D
DEPARTMENT EXCEPT AS AUTHORIZED BY COMPAL ELECTRONICS, INC. NEITHER THIS SHEET NOR THE INFORMATION IT CONTAINS
MAY BE USED BY OR DISCLOSED TO ANY THIRD PARTY WITHOUT PRIOR WRITTEN CONSENT OF COMPAL ELECTRONICS, INC.
Issued Date
Deciphered Date
ZEA00 LA-A061P M/B
0.3
Haswell_JTAG/XDP/DDI
Custom
5 59Tuesday, September 24, 2013
2013/04/01 2014/04/01
Compal Electronics, Inc.
R3 75_0402_1%R3 75_0402_1%
1 2
eDP
DDI
JCPU1I
FOX_3H993827-4M41-01H_HASWELL
eDP
DDI
JCPU1I
FOX_3H993827-4M41-01H_HASWELL
DDIB_TXBN0
F17
DDIB_TXBP0
E17
DDIB_TXBN1
G18
DDIB_TXBP1
F18
DDIB_TXBN2
H19
DDIB_TXBP2
G19
DDIB_TXBN3
G20
DDIB_TXBP3
F20
DDIC_TXCN0
E19
DDIC_TXCP0
D19
DDIC_TXCN1
D20
DDIC_TXCP1
C20
DDIC_TXCN2
E21
DDIC_TXCP2
D21
DDIC_TXCN3
D22
DDIC_TXCP3
C22
DDID_TXDN0 C15
DDID_TXDP0 B15
DDID_TXDN1 B16
DDID_TXDP1 A16
DDID_TXDN2 C17
DDID_TXDP2 B17
DDID_TXDN3 B18
DDID_TXDP3 A18
DP_RCOMP R4
EDP_DISP_UTIL E16
FDI0_TX0N0 B14
FDI0_TX0N1 C13
FDI0_TX0P0 A14
FDI0_TX0P1 B13
C2 5P_0402_50V@ESD@ C2 5P_0402_50V@ESD@
1 2
C11
1000P_0402_50V7K
@
C11
1000P_0402_50V7K
@
1
2
R21
3.3K_0402_5%
R21
3.3K_0402_5%
12
T9 PAD
T9 PAD
T11 PADT11 PAD
T13 PADT13 PAD
T2PAD T2PAD
T18 PADT18 PAD
C60.1U_0402_16V4Z C60.1U_0402_16V4Z
1 2
T14 PADT14 PAD
R14 0_0402_5%@R14 0_0402_5%@
1 2
T16 PADT16 PAD
T20 PADT20 PAD
R11 0_0402_5%@R11 0_0402_5%@
1 2
T17 PADT17 PAD
T156 PAD
T156 PAD
C2143 0.1U_0402_16V4Z@ESD@ C2143 0.1U_0402_16V4Z@ESD@
1 2
T15 PADT15 PAD
T7 PADT7 PAD
R12 0_0402_5%@R12 0_0402_5%@
1 2
RP19
51_8P4R_5%
RP19
51_8P4R_5%
1 8
2 7
3 6
4 5
R9
51_0402_5%
R9
51_0402_5%
1 2
T22 PADT22 PAD
T19 PADT19 PAD
R18 1K_0402_1%@R18 1K_0402_1%@
1 2
T157 PAD
T157 PAD
R8 0_0402_5%@R8 0_0402_5%@
1 2
R1610K_0402_5% R1610K_0402_5%
1 2
C2142 0.1U_0402_16V4Z@ESD@ C2142 0.1U_0402_16V4Z@ESD@
1 2
R6 100_0402_1%R6 100_0402_1%
1 2
T24 PADT24 PAD
C7 0.1U_0402_16V4ZC7 0.1U_0402_16V4Z
1 2
T21 PADT21 PAD
C44 0.1U_0402_16V4Z@ESD@ C44 0.1U_0402_16V4Z@ESD@
1 2
R17
24.9_0402_1%
R17
24.9_0402_1%
12
T158 PAD
T158 PAD
T1PAD T1PAD
T159 PAD
T159 PAD
C124 0.1U_0402_16V4Z@ESD@ C124 0.1U_0402_16V4Z@ESD@
1 2
T5 PADT5 PAD
T6 PADT6 PAD
C8 0.1U_0402_16V4ZC8 0.1U_0402_16V4Z
1 2
C5 0.1U_0402_16V4Z@C5 0.1U_0402_16V4Z@
1 2
T23 PADT23 PAD
C2112 0.1U_0402_16V4Z@ESD@ C2112 0.1U_0402_16V4Z@ESD@
1 2
C9 0.1U_0402_16V4ZC9 0.1U_0402_16V4Z
1 2
C3 0.1U_0402_16V4Z@ESD@ C3 0.1U_0402_16V4Z@ESD@
1 2
T3 PADT3 PAD
C4 0.1U_0402_16V4Z@ESD@ C4 0.1U_0402_16V4Z@ESD@
1 2
C10 0.1U_0402_16V4ZC10 0.1U_0402_16V4Z
1 2
R4 100_0402_1%R4 100_0402_1%
1 2
T4 PADT4 PAD
DDR3
MISC
THERMAL
PWR
CLK
JTAG
JCPU1B
FOX_3H993827-4M41-01H_HASWELL
DDR3
MISC
THERMAL
PWR
CLK
JTAG
JCPU1B
FOX_3H993827-4M41-01H_HASWELL
SKTOCC#
D38
CATERR#
M36
PECI
N37
PROCHOT#
K38
THERMTRIP#
F37
PM_SYNC
P36
PWRGOOD
AB35
SM_DRAMPWROK
AK21
DPLL_REF_CLKN
W6
DPLL_REF_CLKP
W5
SSC_DPLL_REF_CLKN
U5
SSC_DPLL_REF_CLKP
U6
BCLKN
V4
BCLKP
V5
SM_RCOMP0 R1
SM_RCOMP1 P1
SM_RCOMP2 R2
SM_DRAMRST# AK22
PRDY# L39
PREQ# L37
TCK D39
TMS E39
TRST# E37
TDI F38
TDO F39
DBR# G40
BPM#0 G39
BPM#1 J39
BPM#2 G38
BPM#3 H37
BPM#4 H38
BPM#5 J38
BPM#6 K39
BPM#7 K37
RESET#
M39
R20
0_0402_5%
@R20
0_0402_5%
@
1 2
T8 PADT8 PAD
R19
1.8K_0402_5%
R19
1.8K_0402_5%
12
T10 PADT10 PAD

5
5
4
4
3
3
2
2
1
1
D D
C C
B B
A A
Typ- suggest 220nF. The change in AC capacitor
value from 100nF to 220nF is to enable
compatibility with future platforms having PCIE
Gen3 (8GT/s)
PEG_RCOMP trace width=12mil
spacing 15mil length<400mil
Reserve for x16 GPU
Reserve for x16 GPU
Reserve for x16 GPU
Reserve for x16 GPU
DMI_CTX_PRX_P2
DMI_CTX_PRX_P3
DMI_CTX_PRX_P0
DMI_CTX_PRX_P1
DMI_PTX_CRX_N2
DMI_PTX_CRX_N1
DMI_PTX_CRX_N0
DMI_PTX_CRX_N3
DMI_PTX_CRX_P2
DMI_PTX_CRX_P3
DMI_PTX_CRX_P0
DMI_PTX_CRX_P1
DMI_CTX_PRX_N2
DMI_CTX_PRX_N3
DMI_CTX_PRX_N0
DMI_CTX_PRX_N1
FDI_INT
PEG_RCOMP
FDI_CSYNC
PCIE_GTX_C_CRX_N2
PCIE_GTX_C_CRX_N1
PCIE_GTX_C_CRX_N0
PCIE_GTX_C_CRX_N4
PCIE_GTX_C_CRX_N7
PCIE_GTX_C_CRX_N3
PCIE_GTX_C_CRX_N5
PCIE_GTX_C_CRX_N8
PCIE_GTX_C_CRX_N9
PCIE_GTX_C_CRX_N10
PCIE_GTX_C_CRX_N6
PCIE_GTX_C_CRX_N11
PCIE_GTX_C_CRX_N12
PCIE_GTX_C_CRX_N14
PCIE_GTX_C_CRX_N15
PCIE_GTX_C_CRX_N13
PCIE_GTX_C_CRX_P1
PCIE_GTX_C_CRX_P7
PCIE_GTX_C_CRX_P2
PCIE_GTX_C_CRX_P3
PCIE_GTX_C_CRX_P0
PCIE_GTX_C_CRX_P4
PCIE_GTX_C_CRX_P5
PCIE_GTX_C_CRX_P8
PCIE_GTX_C_CRX_P11
PCIE_GTX_C_CRX_P10
PCIE_GTX_C_CRX_P9
PCIE_GTX_C_CRX_P6
PCIE_GTX_C_CRX_P14
PCIE_GTX_C_CRX_P15
PCIE_GTX_C_CRX_P13
PCIE_GTX_C_CRX_P12
PCIE_CTX_GRX_P2
PCIE_CTX_GRX_P7
PCIE_CTX_GRX_P1
PCIE_CTX_GRX_P8
PCIE_CTX_GRX_P5
PCIE_CTX_GRX_P4
PCIE_CTX_GRX_P0
PCIE_CTX_GRX_P3
PCIE_CTX_GRX_P14
PCIE_CTX_GRX_P15
PCIE_CTX_GRX_P6
PCIE_CTX_GRX_P9
PCIE_CTX_GRX_P10
PCIE_CTX_GRX_P11
PCIE_CTX_GRX_P12
PCIE_CTX_GRX_P13
PCIE_CTX_GRX_N1
PCIE_CTX_GRX_N2
PCIE_CTX_GRX_N8
PCIE_CTX_GRX_N5
PCIE_CTX_GRX_N3
PCIE_CTX_GRX_N7
PCIE_CTX_GRX_N4
PCIE_CTX_GRX_N0
PCIE_CTX_GRX_N12
PCIE_CTX_GRX_N11
PCIE_CTX_GRX_N6
PCIE_CTX_GRX_N10
PCIE_CTX_GRX_N9
PCIE_CTX_GRX_N14
PCIE_CTX_GRX_N13
PCIE_CTX_GRX_N15
PCIE_CTX_C_GRX_P7
PCIE_CTX_C_GRX_P1
PCIE_CTX_C_GRX_P2
PCIE_CTX_C_GRX_P5
PCIE_CTX_C_GRX_P4
PCIE_CTX_C_GRX_P0
PCIE_CTX_C_GRX_P3
PCIE_CTX_C_GRX_P15
PCIE_CTX_C_GRX_P9
PCIE_CTX_C_GRX_P6
PCIE_CTX_C_GRX_P10
PCIE_CTX_C_GRX_P11
PCIE_CTX_C_GRX_P8
PCIE_CTX_C_GRX_P12
PCIE_CTX_C_GRX_P13
PCIE_CTX_C_GRX_P14
PCIE_CTX_C_GRX_N7
PCIE_CTX_C_GRX_N1
PCIE_CTX_C_GRX_N2
PCIE_CTX_C_GRX_N4
PCIE_CTX_C_GRX_N8
PCIE_CTX_C_GRX_N10
PCIE_CTX_C_GRX_N9
PCIE_CTX_C_GRX_N5
PCIE_CTX_C_GRX_N3
PCIE_CTX_C_GRX_N12
PCIE_CTX_C_GRX_N14
PCIE_CTX_C_GRX_N6
PCIE_CTX_C_GRX_N11
PCIE_CTX_C_GRX_N15
PCIE_CTX_C_GRX_N13
PCIE_CTX_C_GRX_N0
PCIE_GTX_C_CRX_P[0..15]
PCIE_GTX_C_CRX_N[0..15]
PCIE_CTX_C_GRX_N[0..15]
PCIE_CTX_C_GRX_P[0..15]
DMI_PTX_CRX_P3[14]
DMI_PTX_CRX_P2[14]
DMI_PTX_CRX_P1[14]
DMI_PTX_CRX_P0[14]
DMI_PTX_CRX_N3[14]
DMI_PTX_CRX_N2[14]
DMI_PTX_CRX_N1[14]
DMI_PTX_CRX_N0[14]
DMI_CTX_PRX_P3[14]
DMI_CTX_PRX_P2[14]
DMI_CTX_PRX_P1[14]
DMI_CTX_PRX_P0[14]
DMI_CTX_PRX_N3[14]
DMI_CTX_PRX_N2[14]
DMI_CTX_PRX_N1[14]
DMI_CTX_PRX_N0[14]
FDI_INT[14]
FDI_CSYNC[14]
PCIE_GTX_C_CRX_N[0..15] [21]
PCIE_GTX_C_CRX_P[0..15] [21]
PCIE_CTX_C_GRX_P[0..15] [21]
PCIE_CTX_C_GRX_N[0..15] [21]
+VCCIOA
Title
Size Document Number Rev
Date: Sheet of
Security Classification
Compal Secret Data
THIS SHEET OF ENGINEERING DRAWING IS THE PROPRIETARY PROPERTY OF COMPAL ELECTRONICS, INC. AND CONTAINS CONFIDENTIAL
AND TRADE SECRET INFORMATION. THIS SHEET MAY NOT BE TRANSFERED FROM THE CUSTODY OF THE COMPETENT DIVISION OF R&D
DEPARTMENT EXCEPT AS AUTHORIZED BY COMPAL ELECTRONICS, INC. NEITHER THIS SHEET NOR THE INFORMATION IT CONTAINS
MAY BE USED BY OR DISCLOSED TO ANY THIRD PARTY WITHOUT PRIOR WRITTEN CONSENT OF COMPAL ELECTRONICS, INC.
Issued Date
Deciphered Date
ZEA00 LA-A061P M/B
0.3
Haswell_DMI/PEG/FDI
Custom
6 59Tuesday, September 24, 2013
2013/04/01 2014/04/01
Compal Electronics, Inc.
Title
Size Document Number Rev
Date: Sheet of
Security Classification
Compal Secret Data
THIS SHEET OF ENGINEERING DRAWING IS THE PROPRIETARY PROPERTY OF COMPAL ELECTRONICS, INC. AND CONTAINS CONFIDENTIAL
AND TRADE SECRET INFORMATION. THIS SHEET MAY NOT BE TRANSFERED FROM THE CUSTODY OF THE COMPETENT DIVISION OF R&D
DEPARTMENT EXCEPT AS AUTHORIZED BY COMPAL ELECTRONICS, INC. NEITHER THIS SHEET NOR THE INFORMATION IT CONTAINS
MAY BE USED BY OR DISCLOSED TO ANY THIRD PARTY WITHOUT PRIOR WRITTEN CONSENT OF COMPAL ELECTRONICS, INC.
Issued Date
Deciphered Date
ZEA00 LA-A061P M/B
0.3
Haswell_DMI/PEG/FDI
Custom
6 59Tuesday, September 24, 2013
2013/04/01 2014/04/01
Compal Electronics, Inc.
Title
Size Document Number Rev
Date: Sheet of
Security Classification
Compal Secret Data
THIS SHEET OF ENGINEERING DRAWING IS THE PROPRIETARY PROPERTY OF COMPAL ELECTRONICS, INC. AND CONTAINS CONFIDENTIAL
AND TRADE SECRET INFORMATION. THIS SHEET MAY NOT BE TRANSFERED FROM THE CUSTODY OF THE COMPETENT DIVISION OF R&D
DEPARTMENT EXCEPT AS AUTHORIZED BY COMPAL ELECTRONICS, INC. NEITHER THIS SHEET NOR THE INFORMATION IT CONTAINS
MAY BE USED BY OR DISCLOSED TO ANY THIRD PARTY WITHOUT PRIOR WRITTEN CONSENT OF COMPAL ELECTRONICS, INC.
Issued Date
Deciphered Date
ZEA00 LA-A061P M/B
0.3
Haswell_DMI/PEG/FDI
Custom
6 59Tuesday, September 24, 2013
2013/04/01 2014/04/01
Compal Electronics, Inc.
PEG
DMI FDI
JCPU1A
FOX_3H993827-4M41-01H_HASWELL
PEG
DMI FDI
JCPU1A
FOX_3H993827-4M41-01H_HASWELL
PEG_RCOMP P3
PEG_RXN0 F15
PEG_RXN1 E14
PEG_RXN2 F13
PEG_RXN3 E12
PEG_RXN4 F11
PEG_RXN5 G10
PEG_RXN6 F9
PEG_RXN7 G8
PEG_RXN8 D4
PEG_RXN9 E5
PEG_RXN10 F6
PEG_RXN11 G5
PEG_RXN12 H6
PEG_RXN13 J5
PEG_RXN14 K6
PEG_RXN15 L5
PEG_RXP0 E15
PEG_RXP1 D14
PEG_RXP2 E13
PEG_RXP3 D12
PEG_RXP4 E11
PEG_RXP5 F10
PEG_RXP6 E9
PEG_RXP7 F8
PEG_RXP8 D3
PEG_RXP9 E4
PEG_RXP10 F5
PEG_RXP11 G4
PEG_RXP12 H5
PEG_RXP13 J4
PEG_RXP14 K5
PEG_RXP15 L4
PEG_TXN0 B12
PEG_TXN1 C11
PEG_TXN2 D10
PEG_TXN3 C9
PEG_TXN4 D8
PEG_TXN5 C7
PEG_TXN6 B6
PEG_TXN7 C5
PEG_TXN8 E2
PEG_TXN9 F3
PEG_TXN10 G2
PEG_TXN11 H3
PEG_TXN12 J2
PEG_TXN13 K3
PEG_TXN14 M3
PEG_TXN15 L2
PEG_TXP0 A12
PEG_TXP1 B11
PEG_TXP2 C10
PEG_TXP3 B9
PEG_TXP4 C8
PEG_TXP5 B7
PEG_TXP6 A6
PEG_TXP7 B5
PEG_TXP8 E1
PEG_TXP9 F2
PEG_TXP10 G1
PEG_TXP11 H2
PEG_TXP12 J1
PEG_TXP13 K2
PEG_TXP14 M2
PEG_TXP15 L1
DMI_RXN0
T3
DMI_RXN1
V1
DMI_RXN2
V2
DMI_RXN3
W3
DMI_RXP0
U3
DMI_RXP1
U1
DMI_RXP2
W2
DMI_RXP3
Y3
DMI_TXN0
AA5
DMI_TXN1
AB4
DMI_TXN2
AC4
DMI_TXN3
AC2
DMI_TXP0
AA4
DMI_TXP1
AB3
DMI_TXP2
AC5
DMI_TXP3
AC1
FDI_CSYNC
D16
DISP_INT
D18
C25 0.22U_0402_16V7KDIS@C25 0.22U_0402_16V7KDIS@
1 2
C26 0.22U_0402_16V7KDIS@C26 0.22U_0402_16V7KDIS@
1 2
C12 0.22U_0402_16V7KDIS@C12 0.22U_0402_16V7KDIS@
1 2
C22 0.22U_0402_16V7KDIS@C22 0.22U_0402_16V7KDIS@
1 2
C2082 0.22U_0402_16V7K@C2082 0.22U_0402_16V7K@
1 2
C14 0.22U_0402_16V7KDIS@C14 0.22U_0402_16V7KDIS@
1 2
C2089 0.22U_0402_16V7K@C2089 0.22U_0402_16V7K@
1 2
C2083 0.22U_0402_16V7K@C2083 0.22U_0402_16V7K@
1 2
C2092 0.22U_0402_16V7K@C2092 0.22U_0402_16V7K@
1 2
C15 0.22U_0402_16V7KDIS@C15 0.22U_0402_16V7KDIS@
1 2
C2095 0.22U_0402_16V7K@C2095 0.22U_0402_16V7K@
1 2
C24 0.22U_0402_16V7KDIS@C24 0.22U_0402_16V7KDIS@
1 2
C2086 0.22U_0402_16V7K@C2086 0.22U_0402_16V7K@
1 2
C19 0.22U_0402_16V7KDIS@C19 0.22U_0402_16V7KDIS@
1 2
C2080 0.22U_0402_16V7K@C2080 0.22U_0402_16V7K@
1 2
C13 0.22U_0402_16V7KDIS@C13 0.22U_0402_16V7KDIS@
1 2
C2087 0.22U_0402_16V7K@C2087 0.22U_0402_16V7K@
1 2
C16 0.22U_0402_16V7KDIS@C16 0.22U_0402_16V7KDIS@
1 2
C2088 0.22U_0402_16V7K@C2088 0.22U_0402_16V7K@
1 2
C2091 0.22U_0402_16V7K@C2091 0.22U_0402_16V7K@
1 2
C2094 0.22U_0402_16V7K@C2094 0.22U_0402_16V7K@
1 2
C2081 0.22U_0402_16V7K@C2081 0.22U_0402_16V7K@
1 2
C17 0.22U_0402_16V7KDIS@C17 0.22U_0402_16V7KDIS@
1 2
C27 0.22U_0402_16V7KDIS@C27 0.22U_0402_16V7KDIS@
1 2
C18 0.22U_0402_16V7KDIS@C18 0.22U_0402_16V7KDIS@
1 2
C2085 0.22U_0402_16V7K@C2085 0.22U_0402_16V7K@
1 2
C20 0.22U_0402_16V7KDIS@C20 0.22U_0402_16V7KDIS@
1 2
C2084 0.22U_0402_16V7K@C2084 0.22U_0402_16V7K@
1 2
R22
24.9_0402_1%
R22
24.9_0402_1%
12
C21 0.22U_0402_16V7KDIS@C21 0.22U_0402_16V7KDIS@
1 2
C2090 0.22U_0402_16V7K@C2090 0.22U_0402_16V7K@
1 2
C2093 0.22U_0402_16V7K@C2093 0.22U_0402_16V7K@
1 2
C23 0.22U_0402_16V7KDIS@C23 0.22U_0402_16V7KDIS@
1 2

5
5
4
4
3
3
2
2
1
1
D D
C C
B B
A A
+V_SM_VREF should
have 20 mil trace width
DDR_B_D32
DDR_B_D33
DDR_B_D36
DDR_B_D37
DDR_B_D38
DDR_B_D39
DDR_B_D48
DDR_B_D49
DDR_B_D52
DDR_B_D53
DDR_B_D54
DDR_B_D55
DDR_B_D50
DDR_B_D51
DDR_B_D56
DDR_B_D57
DDR_B_D60
DDR_B_D61
DDR_B_D62
DDR_B_D63
DDR_B_D58
DDR_B_D59
DDR_B_D34
DDR_B_D35
DDR_B_D40
DDR_B_D41
DDR_B_D44
DDR_B_D45
DDR_B_D46
DDR_B_D47
DDR_B_D42
DDR_B_D43
DDR_B_D0
DDR_B_D1
DDR_B_D4
DDR_B_D5
DDR_B_D6
DDR_B_D7
DDR_B_D16
DDR_B_D17
DDR_B_D20
DDR_B_D21
DDR_B_D22
DDR_B_D23
DDR_B_D18
DDR_B_D19
DDR_B_D24
DDR_B_D25
DDR_B_D28
DDR_B_D29
DDR_B_D30
DDR_B_D31
DDR_B_D26
DDR_B_D27
DDR_B_D2
DDR_B_D3
DDR_B_D8
DDR_B_D9
DDR_B_D12
DDR_B_D13
DDR_B_D14
DDR_B_D15
DDR_B_D10
DDR_B_D11
DDR_A_D18
DDR_A_D11
DDR_A_D58
DDR_A_D4
DDR_A_D21
DDR_A_D24
DDR_A_D12
DDR_A_D55
DDR_A_D45
DDR_A_D8
DDR_A_D22
DDR_A_D49
DDR_A_D33
DDR_A_D6
DDR_A_D61
DDR_A_D7
DDR_A_D19
DDR_A_D31
DDR_A_D5
DDR_A_D0
DDR_A_D25
DDR_A_D13
DDR_A_D47
DDR_A_D23
DDR_A_D40
DDR_A_D34
DDR_A_D50
DDR_A_D36
DDR_A_D38
DDR_A_D27
DDR_A_D9
DDR_A_D26
DDR_A_D56
DDR_A_D1
DDR_A_D16
DDR_A_D41
DDR_A_D3
DDR_A_D51
DDR_A_D28
DDR_A_D62
DDR_A_D37
DDR_A_D39
DDR_A_D53
DDR_A_D30
DDR_A_D52
DDR_A_D20
DDR_A_D10
DDR_A_D2
DDR_A_D43
DDR_A_D17
DDR_A_D57
DDR_A_D54
DDR_A_D15
DDR_A_D29
DDR_A_D42
DDR_A_D44
DDR_A_D48
DDR_A_D32
DDR_A_D63
DDR_A_D35
DDR_A_D46
DDR_A_D59
DDR_A_D60
DDR_A_D14
DDR_A_MA15
DDR_A_MA14
DDR_A_MA0
DDR_A_MA1
DDR_A_MA4
DDR_A_MA2
DDR_A_MA3
DDR_A_MA5
DDR_A_MA6
DDR_A_MA7
DDR_A_MA8
DDR_A_MA9
DDR_A_MA12
DDR_A_MA13
DDR_A_MA11
DDR_A_MA10
DDRA_ODT1
DDRA_ODT0
DDRA_SCS0#
DDRA_SCS1#
DDR_A_DQS#0
DDR_A_DQS#1
DDR_A_DQS#3
DDR_A_DQS#2
DDR_A_DQS#5
DDR_A_DQS#4
DDR_A_DQS#6
DDR_A_DQS#7
DDR_A_DQS2
DDR_A_DQS5
DDR_A_DQS6
DDR_A_DQS7
DDR_A_DQS4
DDR_A_DQS1
DDR_A_DQS3
DDR_A_DQS0
DDR_A_W E#
DDR_A_RAS#
DDR_A_CAS#
DDR_A_BS2
DDR_A_BS1
DDR_A_BS0
DDR_B_MA2
DDR_B_MA3
DDR_B_MA10
DDR_B_MA11
DDR_B_MA8
DDR_B_MA9
DDR_B_MA0
DDR_B_MA1
DDR_B_MA6
DDR_B_MA7
DDR_B_MA4
DDR_B_MA5
DDR_B_MA14
DDR_B_MA12
DDR_B_MA13
DDR_B_MA15
DDR_B_BS2
DDR_B_BS1
DDR_B_BS0
DDR_B_W E#
DDR_B_RAS#
DDR_B_CAS#
DDRB_SCS0#
DDRB_SCS1#
DDRB_ODT0
DDRB_ODT1
DDRA_CKE0
DDRA_CKE1
DDRA_CLK1#
DDRA_CLK0
DDRA_CLK0#
DDRA_CLK1
DDRB_CKE0
DDRB_CKE1
DDRB_CLK1#
DDRB_CLK0#
DDRB_CLK1
DDRB_CLK0
+VREF_DQB_R
+VREF_DQA_R
+V_SM_VREF
DDR_B_DQS#1
DDR_B_DQS#5
DDR_B_DQS#7
DDR_B_DQS#3
DDR_B_DQS#4
DDR_B_DQS#0
DDR_B_DQS#6
DDR_B_DQS#2
DDR_B_DQS7
DDR_B_DQS5
DDR_B_DQS1
DDR_B_DQS4
DDR_B_DQS3
DDR_B_DQS0
DDR_B_DQS6
DDR_B_DQS2
DDR_B_D[0..63][11]
DDR_A_D[0..63][10]
DDR_A_MA[0..15] [10]
DDRA_ODT0 [10]
DDRA_ODT1 [10]
DDRA_SCS0# [10]
DDRA_SCS1# [10]
DDR_A_DQS#[0..7] [10]
DDR_A_DQS[0..7] [10]
DDR_A_CAS# [10]
DDR_A_RAS# [10]
DDR_A_W E# [10]
DDR_A_BS0 [10]
DDR_A_BS1 [10]
DDR_A_BS2 [10]
DDR_B_MA[0..15] [11]
DDR_B_BS0 [11]
DDR_B_BS1 [11]
DDR_B_BS2 [11]
DDR_B_RAS# [11]
DDR_B_W E# [11]
DDR_B_CAS# [11]
DDRB_SCS1# [11]
DDRB_SCS0# [11]
DDRB_ODT0 [11]
DDRB_ODT1 [11]
DDRA_CKE0 [10]
DDRA_CKE1 [10]
DDRA_CLK0 [10]
DDRA_CLK1 [10]
DDRA_CLK0# [10]
DDRA_CLK1# [10]
DDRB_CKE0 [11]
DDRB_CKE1 [11]
DDRB_CLK0 [11]
DDRB_CLK1 [11]
DDRB_CLK1# [11]
DDRB_CLK0# [11]
DDR_B_DQS#[0..7] [11]
DDR_B_DQS[0..7] [11]
+VREF_DQB
+VREF_DQA
+VREF_CAA
+VREF_CAB
Title
Size Document Number Rev
Date: Sheet of
Security Classification
Compal Secret Data
THIS SHEET OF ENGINEERING DRAWING IS THE PROPRIETARY PROPERTY OF COMPAL ELECTRONICS, INC. AND CONTAINS CONFIDENTIAL
AND TRADE SECRET INFORMATION. THIS SHEET MAY NOT BE TRANSFERED FROM THE CUSTODY OF THE COMPETENT DIVISION OF R&D
DEPARTMENT EXCEPT AS AUTHORIZED BY COMPAL ELECTRONICS, INC. NEITHER THIS SHEET NOR THE INFORMATION IT CONTAINS
MAY BE USED BY OR DISCLOSED TO ANY THIRD PARTY WITHOUT PRIOR WRITTEN CONSENT OF COMPAL ELECTRONICS, INC.
Issued Date
Deciphered Date
ZEA00 LA-A061P M/B
0.3
Haswell_DDR3
Custom
7 59Tuesday, September 24, 2013
2013/04/01 2014/04/01
Compal Electronics, Inc.
Title
Size Document Number Rev
Date: Sheet of
Security Classification
Compal Secret Data
THIS SHEET OF ENGINEERING DRAWING IS THE PROPRIETARY PROPERTY OF COMPAL ELECTRONICS, INC. AND CONTAINS CONFIDENTIAL
AND TRADE SECRET INFORMATION. THIS SHEET MAY NOT BE TRANSFERED FROM THE CUSTODY OF THE COMPETENT DIVISION OF R&D
DEPARTMENT EXCEPT AS AUTHORIZED BY COMPAL ELECTRONICS, INC. NEITHER THIS SHEET NOR THE INFORMATION IT CONTAINS
MAY BE USED BY OR DISCLOSED TO ANY THIRD PARTY WITHOUT PRIOR WRITTEN CONSENT OF COMPAL ELECTRONICS, INC.
Issued Date
Deciphered Date
ZEA00 LA-A061P M/B
0.3
Haswell_DDR3
Custom
7 59Tuesday, September 24, 2013
2013/04/01 2014/04/01
Compal Electronics, Inc.
Title
Size Document Number Rev
Date: Sheet of
Security Classification
Compal Secret Data
THIS SHEET OF ENGINEERING DRAWING IS THE PROPRIETARY PROPERTY OF COMPAL ELECTRONICS, INC. AND CONTAINS CONFIDENTIAL
AND TRADE SECRET INFORMATION. THIS SHEET MAY NOT BE TRANSFERED FROM THE CUSTODY OF THE COMPETENT DIVISION OF R&D
DEPARTMENT EXCEPT AS AUTHORIZED BY COMPAL ELECTRONICS, INC. NEITHER THIS SHEET NOR THE INFORMATION IT CONTAINS
MAY BE USED BY OR DISCLOSED TO ANY THIRD PARTY WITHOUT PRIOR WRITTEN CONSENT OF COMPAL ELECTRONICS, INC.
Issued Date
Deciphered Date
ZEA00 LA-A061P M/B
0.3
Haswell_DDR3
Custom
7 59Tuesday, September 24, 2013
2013/04/01 2014/04/01
Compal Electronics, Inc.
C30
0.022U_0402_25V7K
C30
0.022U_0402_25V7K
1
2
R23 2_0402_1%R23 2_0402_1%
1 2
R25 2_0402_1%R25 2_0402_1%
1 2
R24 2_0402_1%R24 2_0402_1%
1 2
R29
24.9_0402_1%
R29
24.9_0402_1%
12
C28
0.1U_0402_16V4Z
@
C28
0.1U_0402_16V4Z
@
1
2
JCPU1D
FOX_3H993827-4M41-01H_HASWELL
JCPU1D
FOX_3H993827-4M41-01H_HASWELL
SB_CKN0 AM21
SB_CK0 AM20
SB_CKE0 AW29
SB_CKN1 AP21
SB_CK1 AP22
SB_CKE1 AY29
SB_CKN2 AN21
SB_CK2 AN20
SB_CKE2 AU28
SB_CKN3 AP20
SB_CK3 AP19
SB_CKE3 AU29
SB_CS0# AP17
SB_CS1# AN15
SB_CS2# AN17
SB_CS3# AL15
SB_ODT0 AM17
SB_ODT1 AL16
SB_ODT2 AM16
SB_ODT3 AK15
SB_BS0 AK17
SB_BS1 AL18
SB_BS2 AW28
SB_RAS# AM18
SB_WE# AK16
SB_CAS# AP16
SB_MA0 AL19
SB_MA1 AK23
SB_MA2 AM22
SB_MA3 AM23
SB_MA4 AP23
SB_MA5 AL23
SB_MA6 AY24
SB_MA7 AV25
SB_MA8 AU26
SB_MA9 AW25
SB_MA10 AP18
SB_MA11 AY25
SB_MA12 AV26
SB_MA13 AR15
SB_MA14 AV27
SB_MA15 AY28
SB_DQS0 AF35
SB_DQS1 AL33
SB_DQS2 AP33
SB_DQS3 AN28
SB_DQS4 AN12
SB_DQS5 AP8
SB_DQS6 AL8
SB_DQS7 AG7
SB_DQSN0 AF34
SB_DQSN1 AK33
SB_DQSN2 AN33
SB_DQSN3 AN29
SB_DQSN4 AN13
SB_DQSN5 AR8
SB_DQSN6 AM8
SB_DQSN7 AG6
SB_DQ0
AE34
SB_DQ1
AE35
SB_DQ2
AG35
SB_DQ3
AH35
SB_DQ4
AD34
SB_DQ5
AD35
SB_DQ6
AG34
SB_DQ7
AH34
SB_DQ8
AL34
SB_DQ9
AL35
SB_DQ10
AK31
SB_DQ11
AL31
SB_DQ12
AK34
SB_DQ13
AK35
SB_DQ14
AK32
SB_DQ15
AL32
SB_DQ16
AN34
SB_DQ17
AP34
SB_DQ18
AN31
SB_DQ19
AP31
SB_DQ20
AN35
SB_DQ21
AP35
SB_DQ22
AN32
SB_DQ23
AP32
SB_DQ24
AM29
SB_DQ25
AM28
SB_DQ26
AR29
SB_DQ27
AR28
SB_DQ28
AL29
SB_DQ29
AL28
SB_DQ30
AP29
SB_DQ31
AP28
SB_DQ32
AR12
SB_DQ33
AP12
SB_DQ34
AL13
SB_DQ35
AL12
SB_DQ36
AR13
SB_DQ37
AP13
SB_DQ38
AM13
SB_DQ39
AM12
SB_DQ40
AR9
SB_DQ41
AP9
SB_DQ42
AR6
SB_DQ43
AP6
SB_DQ44
AR10
SB_DQ45
AP10
SB_DQ46
AR7
SB_DQ47
AP7
SB_DQ48
AM9
SB_DQ49
AL9
SB_DQ50
AL6
SB_DQ51
AL7
SB_DQ52
AM10
SB_DQ53
AL10
SB_DQ54
AM6
SB_DQ55
AM7
SB_DQ56
AH6
SB_DQ57
AH7
SB_DQ58
AE6
SB_DQ59
AE7
SB_DQ60
AJ6
SB_DQ61
AJ7
SB_DQ62
AF6
SB_DQ63
AF7
SB_DIMM_VREFDQ AB40
SB_DQS8 AN25
SB_DQSN8 AN26
SB_ECC_CB0
AM26
SB_ECC_CB1
AM25
SB_ECC_CB2
AP25
SB_ECC_CB3
AP26
SB_ECC_CB4
AL26
SB_ECC_CB5
AL25
SB_ECC_CB6
AR26
SB_ECC_CB7
AR25
R28
24.9_0402_1%
R28
24.9_0402_1%
12
JCPU1C
FOX_3H993827-4M41-01H_HASWELL
JCPU1C
FOX_3H993827-4M41-01H_HASWELL
SA_DQ0
AD38
SA_DQ1
AD39
SA_DQ2
AF38
SA_DQ3
AF39
SA_DQ4
AD37
SA_DQ5
AD40
SA_DQ6
AF37
SA_DQ7
AF40
SA_DQ8
AH40
SA_DQ9
AH39
SA_DQ10
AK38
SA_DQ11
AK39
SA_DQ12
AH37
SA_DQ13
AH38
SA_DQ14
AK37
SA_DQ15
AK40
SA_DQ16
AM40
SA_DQ17
AM39
SA_DQ18
AP38
SA_DQ19
AP39
SA_DQ20
AM37
SA_DQ21
AM38
SA_DQ22
AP37
SA_DQ23
AP40
SA_DQ24
AV37
SA_DQ25
AW37
SA_DQ26
AU35
SA_DQ27
AV35
SA_DQ28
AT37
SA_DQ29
AU37
SA_DQ30
AT35
SA_DQ31
AW35
SA_DQ32
AY6
SA_DQ33
AU6
SA_DQ34
AV4
SA_DQ35
AU4
SA_DQ36
AW6
SA_DQ37
AV6
SA_DQ38
AW4
SA_DQ39
AY4
SA_DQ40
AR1
SA_DQ41
AR4
SA_DQ42
AN3
SA_DQ43
AN4
SA_DQ44
AR2
SA_DQ45
AR3
SA_DQ46
AN2
SA_DQ47
AN1
SA_DQ48
AL1
SA_DQ49
AL4
SA_DQ50
AJ3
SA_DQ51
AJ4
SA_DQ52
AL2
SA_DQ53
AL3
SA_DQ54
AJ2
SA_DQ55
AJ1
SA_DQ56
AG1
SA_DQ57
AG4
SA_DQ58
AE3
SA_DQ59
AE4
SA_DQ60
AG2
SA_DQ61
AG3
SA_DQ62
AE2
SA_DQ63
AE1
SM_VREF AB38
SA_DIMM_VREFDQ AB39
SA_CK0 AY15
SA_CKN0 AY16
SA_CKE0 AV22
SA_CK1 AW15
SA_CKN1 AV15
SA_CKE1 AT23
SA_CK2 AV14
SA_CKN2 AW14
SA_CKE2 AU22
SA_CK3 AW13
SA_CKN3 AY13
SA_CKE3 AU23
SA_CS0# AU14
SA_CS1# AV9
SA_CS2# AU10
SA_CS3# AW8
SA_ODT0 AW10
SA_ODT1 AY8
SA_ODT2 AW9
SA_ODT3 AU8
SA_BS0 AV12
SA_BS1 AY11
SA_BS2 AT21
SA_RAS# AU12
SA_WE# AU11
SA_CAS# AU9
SA_MA0 AU13
SA_MA1 AV16
SA_MA2 AU16
SA_MA3 AW17
SA_MA4 AU17
SA_MA5 AW18
SA_MA6 AV17
SA_MA7 AT18
SA_MA8 AU18
SA_MA9 AT19
SA_MA10 AW11
SA_MA11 AV19
SA_MA12 AU19
SA_MA13 AY10
SA_MA14 AT20
SA_MA15 AU21
SA_DQSN0 AE38
SA_DQSN1 AJ38
SA_DQSN2 AN38
SA_DQSN3 AU36
SA_DQSN4 AW5
SA_DQSN5 AP2
SA_DQSN6 AK2
SA_DQSN7 AF2
SA_DQSP0 AE39
SA_DQSP1 AJ39
SA_DQSP2 AN39
SA_DQSP3 AV36
SA_DQSP4 AV5
SA_DQSP5 AP3
SA_DQSP6 AK3
SA_DQSP7 AF3
SA_DQSN8 AU32
SA_DQSP8 AV32
SA_ECC_CB0
AW33
SA_ECC_CB1
AV33
SA_ECC_CB2
AU31
SA_ECC_CB3
AV31
SA_ECC_CB4
AT33
SA_ECC_CB5
AU33
SA_ECC_CB6
AT31
SA_ECC_CB7
AW31
C33 0.1U_0402_16V4Z
@
C33 0.1U_0402_16V4Z
@
1
2
C32
0.022U_0402_25V7K
C32
0.022U_0402_25V7K
1
2
C31 0.1U_0402_16V4Z
@
C31 0.1U_0402_16V4Z
@
1
2
R26 2_0402_1%R26 2_0402_1%
1 2
R27
24.9_0402_1%
R27
24.9_0402_1%
12
C29
0.022U_0402_25V7K
C29
0.022U_0402_25V7K
1
2

5
5
4
4
3
3
2
2
1
1
D D
C C
B B
A A
Pull high resistor close to CPU
SVID signal 50 ohm impedance
spacing >12mil length 3-6"
+1.05VS_VCCIOA(PEG,FDI RCOMP pull high PWR)
R37,R39 close to CPU
+1.5V Decoupling:
1X 390U , 9X 22U,5*10U
v0.2 update
VR_SVID_DAT_R
VR_SVID_CLK_R
H_CPU_SVIDALRT#
CPU_PW RDB CPU_PW RDB
VR_SVID_DAT [50]
VR_SVID_CLK [50]
VR_SVID_ALRT# [50]
VCC_SENSE [50]
VSS_SENSE [50]
+1.5V
+1.05VS_VCCIO
+CPU_CORE
+CPU_CORE
+VCCIOA
+VCCIO_OUT
+VCCIO_OUT +1.05VS_VCCIO +1.05VS_VPCH
+1.05VS_VPCH
+CPU_CORE
Title
Size Document Number Rev
Date: Sheet of
Security Classification
Compal Secret Data
THIS SHEET OF ENGINEERING DRAWING IS THE PROPRIETARY PROPERTY OF COMPAL ELECTRONICS, INC. AND CONTAINS CONFIDENTIAL
AND TRADE SECRET INFORMATION. THIS SHEET MAY NOT BE TRANSFERED FROM THE CUSTODY OF THE COMPETENT DIVISION OF R&D
DEPARTMENT EXCEPT AS AUTHORIZED BY COMPAL ELECTRONICS, INC. NEITHER THIS SHEET NOR THE INFORMATION IT CONTAINS
MAY BE USED BY OR DISCLOSED TO ANY THIRD PARTY WITHOUT PRIOR WRITTEN CONSENT OF COMPAL ELECTRONICS, INC.
Issued Date
Deciphered Date
ZEA00 LA-A061P M/B
0.3
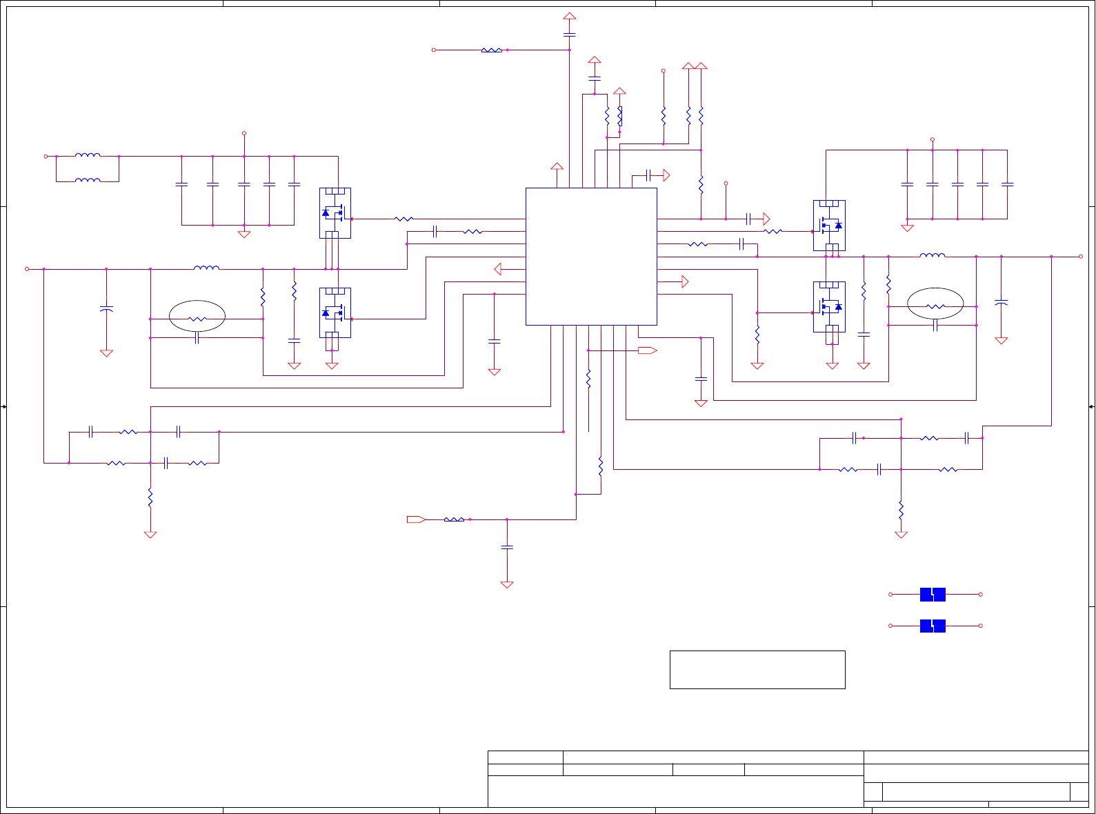
Haswell_POWER
Custom
8 59Tuesday, September 24, 2013
2013/04/01 2014/04/01
Compal Electronics, Inc.
Title
Size Document Number Rev
Date: Sheet of
Security Classification
Compal Secret Data
THIS SHEET OF ENGINEERING DRAWING IS THE PROPRIETARY PROPERTY OF COMPAL ELECTRONICS, INC. AND CONTAINS CONFIDENTIAL
AND TRADE SECRET INFORMATION. THIS SHEET MAY NOT BE TRANSFERED FROM THE CUSTODY OF THE COMPETENT DIVISION OF R&D
DEPARTMENT EXCEPT AS AUTHORIZED BY COMPAL ELECTRONICS, INC. NEITHER THIS SHEET NOR THE INFORMATION IT CONTAINS
MAY BE USED BY OR DISCLOSED TO ANY THIRD PARTY WITHOUT PRIOR WRITTEN CONSENT OF COMPAL ELECTRONICS, INC.
Issued Date
Deciphered Date
ZEA00 LA-A061P M/B
0.3
Haswell_POWER
Custom
8 59Tuesday, September 24, 2013
2013/04/01 2014/04/01
Compal Electronics, Inc.
Title
Size Document Number Rev
Date: Sheet of
Security Classification
Compal Secret Data
THIS SHEET OF ENGINEERING DRAWING IS THE PROPRIETARY PROPERTY OF COMPAL ELECTRONICS, INC. AND CONTAINS CONFIDENTIAL
AND TRADE SECRET INFORMATION. THIS SHEET MAY NOT BE TRANSFERED FROM THE CUSTODY OF THE COMPETENT DIVISION OF R&D
DEPARTMENT EXCEPT AS AUTHORIZED BY COMPAL ELECTRONICS, INC. NEITHER THIS SHEET NOR THE INFORMATION IT CONTAINS
MAY BE USED BY OR DISCLOSED TO ANY THIRD PARTY WITHOUT PRIOR WRITTEN CONSENT OF COMPAL ELECTRONICS, INC.
Issued Date
Deciphered Date
ZEA00 LA-A061P M/B
0.3
Haswell_POWER
Custom
8 59Tuesday, September 24, 2013
2013/04/01 2014/04/01
Compal Electronics, Inc.
R38
150_0402_1%
R38
150_0402_1%
12
R40
10K_0402_5%
@
R40
10K_0402_5%
@
12
R32
110_0402_5%
R32
110_0402_5%
12
C41
22U_0805_6.3V6M
C41
22U_0805_6.3V6M
1
2
C2071
10U_0603_6.3V6M
C2071
10U_0603_6.3V6M
1
2
C36
22U_0805_6.3V6M
C36
22U_0805_6.3V6M
1
2
R39
100_0402_1%
R39
100_0402_1%
12
JCPU1E
FOX_3H993827-4M41-01H_HASWELL
JCPU1E
FOX_3H993827-4M41-01H_HASWELL
VCC C24
VCC C25
VCC C26
VCC C27
VCC C28
VCC C29
VCC C30
VCC C31
VCC C32
VCC C33
VCC C34
VCC C35
VCC D25
VCC
D27
VCC
D29
VCC
D31
VCC
D33
VCC
D35
VCC
E24
VCC
E25
VCC
E26
VCC
E27
VCC
E28
VCC
E29
VCC
E30
VCC
E31
VCC
E32
VCC
E33
VCC
E34
VCC
E35
VCC
F23
VCC
F25
VCC
F27
VCC
F29
VCC
F31
VCC
F33
VCC
F35
VCC
G22
VCC
G23
VCC
G24
VCC
G25
VCC
G26
VCC
G27
VCC
G28
VCC
G29
VCC
G30
VCC
G31
VCC
G32
VCC
G33
VCC
G34
VCC
G35
VCC
H23
VCC
H25
VCC
H27
VCC
H29
VCC
H31
VCC
H33
VCC
H35
VCC
J21
VCC
J22
VCC
J23
VCC
J24
VCC
J25
VCC
J26
VCC
J27
VCC
J28
VCC
J29
VCC
J30
VCC
J31
VCC
J32
VCC
J33
VCC
J34
VCC
J35
VCC
K19
VCC
K21
VCC
K23
VCC
K25
VCC
K27
VCC
K29
VCC
K31
VCC
K33
VCC
K35
VCC
L15
VCC
L16
VCC
L17
VCC
L18
VCC
L19
VCC
L20
VCC
L21
VCC
L22
VCC B35
VDDQ AJ17
VDDQ AJ12
VDDQ AJ13
VDDQ AJ15
VDDQ AJ25
VDDQ AJ20
VDDQ AJ21
VDDQ AJ24
VDDQ AV18
VDDQ AV10
VDDQ AV13
VDDQ AV11
VDDQ AT17
VDDQ AJ28
VDDQ AJ29
VDDQ AJ9
VDDQ AU24
VDDQ AT22
VDDQ AU15
VDDQ AU20
VCC A24
VCC_SENSE E40
VCCIO_OUT L40
VCOMP_OUT P4
VIDALERT# B37
VIDSCLK C38
VIDSOUT C37
PWR_DEBUG N40
VCC A25
VCC A26
VCC A27
VCC A28
VCC A29
VCC A30
VCC B25
VCC B27
VCC B29
VCC B31
VCC B33
VDDQ AV23
VDDQ AV8
VDDQ AW16
VDDQ AY12
VDDQ AY14
VDDQ AY9
VCC
L23
VCC
L24
VCC
L25
VCC
L26
VCC
L27
VCC
L28
VCC
L29
VCC
L30
VCC
L31
VCC
L32 VCC L33
VCC L34
VCC M13
VCC M15
VCC M17
VCC M19
VCC M21
VCC M23
VCC M25
VCC M33
VCC M8
VCC P8
VSS_SENSE F40
VCC M29
VCC M27
C2072
10U_0603_6.3V6M
C2072
10U_0603_6.3V6M
1
2
C34
22U_0805_6.3V6M
C34
22U_0805_6.3V6M
1
2
C2073
10U_0603_6.3V6M
C2073
10U_0603_6.3V6M
1
2
R34 0_0402_5%@R34 0_0402_5%@
1 2
C37
22U_0805_6.3V6M
C37
22U_0805_6.3V6M
1
2
T135 PADT135 PAD
C2074
10U_0603_6.3V6M
C2074
10U_0603_6.3V6M
1
2
R33
75_0402_5%
R33
75_0402_5%
12
R35 0_0402_5%@R35 0_0402_5%@
1 2
C2075
10U_0603_6.3V6M
C2075
10U_0603_6.3V6M
1
2
C40
22U_0805_6.3V6M
C40
22U_0805_6.3V6M
1
2
+
C45
390U 2.5V M ESR10
+
C45
390U 2.5V M ESR10
1
2
R37100_0402_1% R37100_0402_1%
12
C38
22U_0805_6.3V6M
C38
22U_0805_6.3V6M
1
2
R31
0_0603_5%
@R31
0_0603_5%
@
1 2
C39
22U_0805_6.3V6M
C39
22U_0805_6.3V6M
1
2
C35
22U_0805_6.3V6M
C35
22U_0805_6.3V6M
1
2
C42
22U_0805_6.3V6M
C42
22U_0805_6.3V6M
1
2
R36 43_0402_1%R36 43_0402_1%
1 2
R30
0_0603_5%
@
R30
0_0603_5%
@
1 2

5
5
4
4
3
3
2
2
1
1
D D
C C
B B
A A
CFG Straps for Processor
(CFG[19:0] internal pull high to VCCIO)
0828 0828
CFG5
CFG3
CFG2
CFG6
CFG13
CFG11
CFG10
CFG1
CFG12
CFG17
CFG16
CFG15
CFG14
CFG5
CFG4
CFG3
CFG0
CFG2
CFG9
CFG8
CFG7
CFG6
CFG_RCOMP
CFG19
CFG18
+VCCIO2PCH
CPU_A4
CPU_AW 2
CPU_AV1
CPU_B3
TESTLO_N5
TESTLO_P6
+VCCST
VCCST_PWRGD
CPU_N35
CPU_T8
PM_PW ROK [14,43]
+VCCST
+VCCST +PCH_VPROC
+1.05VS_VPCH
Title
Size Document Number Rev
Date: Sheet of
Security Classification
Compal Secret Data
THIS SHEET OF ENGINEERING DRAWING IS THE PROPRIETARY PROPERTY OF COMPAL ELECTRONICS, INC. AND CONTAINS CONFIDENTIAL
AND TRADE SECRET INFORMATION. THIS SHEET MAY NOT BE TRANSFERED FROM THE CUSTODY OF THE COMPETENT DIVISION OF R&D
DEPARTMENT EXCEPT AS AUTHORIZED BY COMPAL ELECTRONICS, INC. NEITHER THIS SHEET NOR THE INFORMATION IT CONTAINS
MAY BE USED BY OR DISCLOSED TO ANY THIRD PARTY WITHOUT PRIOR WRITTEN CONSENT OF COMPAL ELECTRONICS, INC.
Issued Date
Deciphered Date
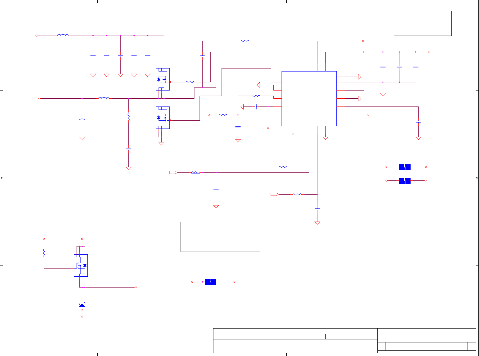
ZEA00 LA-A061P M/B
0.3
Haswell_GND/CFG
Custom
9 59Tuesday, September 24, 2013
2013/04/01 2014/04/01
Compal Electronics, Inc.
Title
Size Document Number Rev
Date: Sheet of
Security Classification
Compal Secret Data
THIS SHEET OF ENGINEERING DRAWING IS THE PROPRIETARY PROPERTY OF COMPAL ELECTRONICS, INC. AND CONTAINS CONFIDENTIAL
AND TRADE SECRET INFORMATION. THIS SHEET MAY NOT BE TRANSFERED FROM THE CUSTODY OF THE COMPETENT DIVISION OF R&D
DEPARTMENT EXCEPT AS AUTHORIZED BY COMPAL ELECTRONICS, INC. NEITHER THIS SHEET NOR THE INFORMATION IT CONTAINS
MAY BE USED BY OR DISCLOSED TO ANY THIRD PARTY WITHOUT PRIOR WRITTEN CONSENT OF COMPAL ELECTRONICS, INC.
Issued Date
Deciphered Date
ZEA00 LA-A061P M/B
0.3
Haswell_GND/CFG
Custom
9 59Tuesday, September 24, 2013
2013/04/01 2014/04/01
Compal Electronics, Inc.
Title
Size Document Number Rev
Date: Sheet of
Security Classification
Compal Secret Data
THIS SHEET OF ENGINEERING DRAWING IS THE PROPRIETARY PROPERTY OF COMPAL ELECTRONICS, INC. AND CONTAINS CONFIDENTIAL
AND TRADE SECRET INFORMATION. THIS SHEET MAY NOT BE TRANSFERED FROM THE CUSTODY OF THE COMPETENT DIVISION OF R&D
DEPARTMENT EXCEPT AS AUTHORIZED BY COMPAL ELECTRONICS, INC. NEITHER THIS SHEET NOR THE INFORMATION IT CONTAINS
MAY BE USED BY OR DISCLOSED TO ANY THIRD PARTY WITHOUT PRIOR WRITTEN CONSENT OF COMPAL ELECTRONICS, INC.
Issued Date
Deciphered Date
ZEA00 LA-A061P M/B
0.3
Haswell_GND/CFG
Custom
9 59Tuesday, September 24, 2013
2013/04/01 2014/04/01
Compal Electronics, Inc.
T46 PADT46 PAD
R49
2.67K_0402_1%
R49
2.67K_0402_1%
12
T27 PADT27 PAD
T142PADT142PAD
T150PADT150PAD
T31PAD T31PAD
T143PADT143PAD
T151PADT151PAD
T39 PADT39 PAD
T35 PADT35 PAD
R46
0_0603_5%
@R46
0_0603_5%
@
1 2
R45 0_0603_5%
@
R45 0_0603_5%
@
1 2
T30 PADT30 PAD
T144PADT144PAD
R52
49.9_0402_1%
R52
49.9_0402_1%
12
T152PADT152PAD
T26 PADT26 PAD
T45 PADT45 PAD
T145PADT145PAD
T153PADT153PAD
R41 1K_0402_1%R41 1K_0402_1%
1 2
C47
4.7U_0603_10V6K
C47
4.7U_0603_10V6K
1
2
T38 PADT38 PAD
C48
0.1U_0402_16V4Z
C48
0.1U_0402_16V4Z
1
2
T138PADT138PAD
T28 PADT28 PAD
JCPU1F
FOX_3H993827-4M41-01H_HASWELL
JCPU1F
FOX_3H993827-4M41-01H_HASWELL
VSS AB37
VSS AB5
VSS AB6
VSS AB7
VSS AC3
VSS AC33
VSS AC34
VSS AC35
VSS AC36
VSS AC37
VSS AC38
VSS AC39
VSS AC40
VSS AC6
VSS AC7
VSS AD1
VSS AD2
VSS AD3
VSS AD33
VSS AD36
VSS AD4
VSS AD5
VSS AD6
VSS AD7
VSS AD8
VSS AE33
VSS AE36
VSS AE37
VSS AE40
VSS AE5
VSS AE8
VSS AF1
VSS AF33
VSS AF36
VSS AF4
VSS AF5
VSS AF8
VSS AG33
VSS AG36
VSS AG37
VSS AG38
VSS AG39
VSS AG40
VSS AG5
VSS AG8
VSS AH1
VSS AH2
VSS AH3
VSS AH33
VSS AH36
VSS AH4
VSS AH5
VSS AH8
VSS AJ11
VSS AJ14
VSS AJ16
VSS AJ18
VSS AJ19
VSS AJ22
VSS AJ23
VSS AJ26
VSS AJ27
VSS AJ30
VSS AJ31
VSS AJ32
VSS AJ33
VSS AJ34
VSS AJ35
VSS AJ36
VSS AJ37
VSS AJ40
VSS AJ5
VSS AJ8
VSS AK1
VSS AK10
VSS AK11
VSS AK12
VSS AK13
VSS AK14
VSS AK18
VSS
AK19
VSS
AK24
VSS
AK25
VSS
AK26
VSS
AK27
VSS
AK28
VSS
AK29
VSS
AK30
VSS
AK36
VSS
AK4
VSS
AK5
VSS
AK6
VSS
AK7
VSS
AK8
VSS
AK9
VSS
AL11
VSS
AL14
VSS
AL17
VSS
AL21
VSS
AL22
VSS
AL24
VSS
AL27
VSS
AL30
VSS
AL36
VSS
AL37
VSS
AL38
VSS
AL39
VSS
AL40
VSS
AL5
VSS
AM1
VSS
AM11
VSS
AM14
VSS
AM15
VSS
AM19
VSS
AM2
VSS
AM24
VSS
AM27
VSS
AM3
VSS
AM30
VSS
AM31
VSS
AM32
VSS
AM33
VSS
AM34
VSS
AM35
VSS
AM36
VSS
AM4
VSS
AM5
VSS
AN10
VSS
AN11
VSS
AN14
VSS
AN16
VSS
AN18
VSS
AN19
VSS
AN22
VSS
AN23
VSS
AN24
VSS
AN27
VSS
AN30
VSS
AN36
VSS
AN37
VSS
AN40
VSS
AN5
VSS
AN6
VSS
AN7
VSS
AN8
VSS
AN9
VSS
AP1
VSS
AP11
VSS
AP14
VSS
AP15
VSS
AP24
VSS
AP27
VSS
AP30
VSS
AP36
VSS
AP4
VSS
AP5
VSS
AR11
VSS
AR14
VSS
AR16
VSS
AR17
T34 PADT34 PAD
T44 PADT44 PAD
T146PADT146PAD
T140PADT140PAD
T154PADT154PAD
T29 PADT29 PAD
R42 1K_0402_1%@R42 1K_0402_1%@
1 2
JCPU1G
FOX_3H993827-4M41-01H_HASWELL
JCPU1G
FOX_3H993827-4M41-01H_HASWELL
VSS AR18
VSS AR19
VSS AR20
VSS AR21
VSS AR22
VSS AR23
VSS AR24
VSS AR27
VSS AR30
VSS AR31
VSS AR32
VSS AR33
VSS AR34
VSS AR35
VSS AR36
VSS AR37
VSS AR38
VSS AR39
VSS AR40
VSS AR5
VSS AT1
VSS AT10
VSS AT11
VSS AT12
VSS AT13
VSS AT14
VSS AT15
VSS AT16
VSS AT2
VSS AT24
VSS AT25
VSS AT26
VSS AT27
VSS AT28
VSS AT29
VSS AT3
VSS AT30
VSS AT32
VSS AT34
VSS AT36
VSS AT38
VSS AT39
VSS AT4
VSS AT5
VSS AT6
VSS AT7
VSS AT8
VSS AT9
VSS AU2
VSS AU25
VSS AU3
VSS AU30
VSS AU34
VSS AU38
VSS AU5
VSS AU7
VSS AV21
VSS AV28
VSS AV3
VSS AV30
VSS AV34
VSS AV38
VSS AV7
VSS AW26
VSS AW3
VSS AW30
VSS AW32
VSS AW34
VSS AW36
VSS AW7
VSS AY17
VSS AY23
VSS AY26
VSS AY27
VSS AY30
VSS AY5
VSS AY7
VSS B10
VSS B23
VSS B24
VSS B26
VSS
B28
VSS
B30
VSS
B32
VSS
B34
VSS
B36
VSS
B4
VSS
B8
VSS
C12
VSS
C14
VSS
C16
VSS
C18
VSS
C19
VSS
C21
VSS
C23
VSS
C3
VSS
C36
VSS
C4
VSS
C6
VSS
D11
VSS
D13
VSS
D15
VSS
D17
VSS
D2
VSS
D23
VSS
D24
VSS
D26
VSS
D28
VSS
D30
VSS
D32
VSS
D34
VSS
D36
VSS
D37
VSS
D5
VSS
D6
VSS
D7
VSS
D9
VSS
E10
VSS
E18
VSS
E20
VSS
E22
VSS
E23
VSS
E3
VSS
E36
VSS
E38
VSS
E6
VSS
E7
VSS
E8
VSS
F1
VSS
F12
VSS
F14
VSS
F16
VSS
F19
VSS
F21
VSS
F22
VSS
F24
VSS
F26
VSS
F28
VSS
F30
VSS
F32
VSS
F34
VSS
F36
VSS
F4
VSS
F7
VSS
G11
VSS
G12
VSS
G13
VSS
G14
VSS
G15
VSS
G16
VSS
G17
VSS
G21
VSS
G3
VSS
G36
VSS
G37
VSS
G6
VSS
G7
VSS
G9
VSS
H1
VSS
H10
VSS
H11
VSS
H13
T147PADT147PAD
T25 PADT25 PAD
JCPU1H
FOX_3H993827-4M41-01H_HASWELL
JCPU1H
FOX_3H993827-4M41-01H_HASWELL
VSS H17
VSS H18
VSS H20
VSS H21
VSS H22
VSS H24
VSS H26
VSS H28
VSS H30
VSS H32
VSS H34
VSS H36
VSS H39
VSS H4
VSS H7
VSS H8
VSS H9
VSS J11
VSS J14
VSS J18
VSS J19
VSS J20
VSS J3
VSS J36
VSS J37
VSS J6
VSS J7
VSS K1
VSS K10
VSS K14
VSS K15
VSS K16
VSS K17
VSS K18
VSS K20
VSS K22
VSS K24
VSS K26
VSS K28
VSS K30
VSS K32
VSS K34
VSS K36
VSS K4
VSS K40
VSS K7
VSS L11
VSS L13
VSS L14
VSS L3
VSS L35
VSS L36
VSS L38
VSS L6
VSS L7
VSS L8
VSS L9
VSS M1
VSS M12
VSS M14
VSS M16
VSS M18
VSS M20
VSS M22
VSS M24
VSS M26
VSS M28
VSS M30
VSS M32
VSS M34
VSS M35
VSS M37
VSS M4
VSS M40
VSS M5
VSS M6
VSS M7
VSS M9
VSS N1
VSS N2
VSS N3
VSS N33
VSS
N34
VSS
N39
VSS
N4
VSS
N6
VSS
N7
VSS
N8
VSS
P2
VSS
P34
VSS
P35
VSS
P38
VSS
P39
VSS
P40
VSS
P5
VSS
P7
VSS
R3
VSS
R35
VSS
R37
VSS
R38
VSS
R39
VSS
R40
VSS
R5
VSS
R6
VSS
R7
VSS
R8
VSS
T1
VSS
T2
VSS
T33
VSS
T36
VSS
T37
VSS
T38
VSS
T39
VSS
T4
VSS
T5
VSS
T6
VSS
T7
VSS
U2
VSS
U33
VSS
U34
VSS
U35
VSS
U36
VSS
U37
VSS
U4
VSS
U7
VSS
V3
VSS
V33
VSS
V34
VSS
V40
VSS
V6
VSS
V7
VSS
V8
VSS
W1
VSS
W33
VSS
W35
VSS
W37
VSS
W4
VSS
W7
VSS
Y33
VSS
Y4
VSS
Y5
VSS
Y6
VSS_NCTF
AU40
VSS_NCTF
AV39
VSS_NCTF
AW38
VSS_NCTF
AY3
VSS_NCTF
B38
VSS_NCTF
B39
VSS_NCTF
C40
VSS_NCTF
D40
VSS A11
VSS A13
VSS
A15
VSS
A17
VSS
A23
VSS
A5
VSS
A7
VSS
AA3
VSS
AA33
VSS
AA35
VSS
AA38
VSS
AA6
VSS
AA7
VSS
AA8
VSS
AB34
T155PADT155PAD
R47
0_0402_5%
@R47
0_0402_5%
@
1 2
T43 PADT43 PAD
T136PADT136PAD
T36 PADT36 PAD
R51
49.9_0402_1%
R51
49.9_0402_1%
12
C46
0.1U_0402_16V4Z
@
C46
0.1U_0402_16V4Z
@
1
2
T139PADT139PAD
R44 1K_0402_1%@R44 1K_0402_1%@
1 2
T32 PADT32 PAD
R50
49.9_0402_1%
R50
49.9_0402_1%
12
T148PADT148PAD
R43 1K_0402_1%R43 1K_0402_1%
1 2
T141PADT141PAD
T42 PADT42 PAD
T37 PADT37 PAD
T41 PADT41 PAD
T149PADT149PAD
R48 6.04K_0402_1%
R48 6.04K_0402_1%
1 2
T137PADT137PAD
T40 PADT40 PAD
T33 PADT33 PAD
JCPU1J
FOX_3H993827-4M41-01H_HASWELL
JCPU1J
FOX_3H993827-4M41-01H_HASWELL
RSVD M38
RSVD M11
RSVD M10
RSVD L12
TESTLO_P6 P6
RSVD_TP
K12
RSVD_TP
K11
RSVD_TP
J8
RSVD_TP
J16
RSVD_TP
J13
RSVD_TP
J12
RSVD_TP
J10
RSVD_TP
H16
RSVD_TP
D1
RSVD_TP
C39
RSVD_TP
C2
TESTLO_N5 N5
CFG0
AA37
CFG1
Y38
CFG2
AA36
CFG3
W38
CFG4
V39
CFG5
U39
CFG6
U40
CFG7
V38
CFG8
T40
CFG9
Y35
CFG10
AA34
CFG11
V37
CFG12
Y34
CFG13
U38
CFG14
W34
CFG15
V35
RSVD J40
RSVD J17
RSVD J15
RSVD H15
RSVD H14
RSVD H12
RSVD AY18
RSVD AW27
RSVD AW24
RSVD AW23
RSVD J9
RSVD L10
RSVD_TP
K13 RSVD_TP
K8 RSVD_TP
N36 RSVD_TP
N38 RSVD_TP
P37 RSVD_TP
R36
FC_K9 K9
CFG_RCOMP
H40 CFG19
V36 CFG18
W36 CFG17
Y36 CFG16
Y37
FC_Y7 Y7
RSVD N35
RSVD P33
RSVD R33
RSVD R34
RSVD T34
RSVD T35
RSVD T8
RSVD U8
RSVD W8
RSVD Y8
RSVD AB36
RSVD AB33
FC_AB8 AB8
RSVD AC8
RSVD AK20
RSVD AL20
RSVD AT40
RSVD AU1
RSVD AU27
RSVD AU39
RSVD AV2
RSVD AV20
RSVD AV24
RSVD AV29
RSVD AW12
RSVD_TP
A4
RSVD_TP
AV1
RSVD_TP
AW2
RSVD_TP
B3

5
5
4
4
3
3
2
2
1
1
D D
C C
B B
A A
Close to JDIMM1
close to JDIMM1.126
CHA SO-DIMM 0(A0)
Layout Note:
Place near JDIMM1
Layout Note: Place these Caps near
+1.5V of JDIMM1
Layout Note:
Place near JDIMM1 Pin203 and 204
Standard H:5.2mm
SPD setting (SA0, SA1)
PU/PD by Channel A/B
->Channel A 00
->Channel B 01
DDR_A_D3
DDR_A_D18
DDR_A_D27
DDR_A_MA3
DDR_A_D41
DDR_A_D30
DDR_A_MA7
DDR_A_RAS#
DDR_A_D1
DDR_A_D5
DDR_A_DQS0
DDR_A_D12
DDR_A_D24
DDR_A_DQS3
DDR_A_D62
DDR_A_BS2
DDR_A_D43
DDR_A_DQS6
DDR_A_D46
DDR_A_BS0
DDR_A_MA13
DDR_A_D40
DDR_A_D51
DDR_A_D59
DDR_A_D22
DDR_A_D28
DDR_A_BS1
DDR_A_D37
DDR_A_D45
DDR_A_D53
DDR_A_D26
DDR_A_MA5
DDR_A_CAS#
DDR_A_D35
DDR_A_MA15
DDR_A_MA6
DDR_A_MA2
DDR_A_D47
DDR_A_D52
DDR_A_DQS#5
DDR_A_D25
DDR_A_D49
DDR_A_D56
DDR_A_D57
DDR_A_DQS1
DDR_A_D20
DDR_A_MA8
DDR_A_D34
DDR_A_MA4
DDR_A_D60
DDR_A_D32
DDR_A_DQS4
DDR_A_D29
DDR_A_MA14
DDR_A_D38
DDR_A_D61
PM_SMBDATA
DDR_A_D0
DDR_A_D19
DDR_A_MA10
DDR_A_D58
DDR_A_D21
DDR_A_D31
+VREF_DQA
DDR_A_MA1
DDR_A_WE#
DDR_A_D23
DDR_A_D36
DDR_A_D54
PM_SMBCLK
DDR_A_D8
DDR_A_D13
DDR_A_D48
DDR_A_D55
DDR_A_DQS#1
DDR_A_D11
DDR_A_D16
DDR_A_D50
DDR_A_D14
DDR_A_D17
DDR_A_DQS2
DDR_A_D33
DDR_A_DQS#4
DDR_A_DQS#3
DDR_A_MA0
DDR_A_D39
DDR_A_DQS7
DDR_A_D7
DDR_A_D15
DDR_A_DQS#6
DDR_A_D44
DDR_A_DQS5
DDR_A_D63
DDR_A_D9
DDR_A_D4
DDR_A_MA12
DDR_A_D42
DDR_A_D2
DDR_A_D10
DDR_A_DQS#0
DDR_A_D6
DDR_A_DQS#2
DDR_A_MA9
DDR_A_MA11
DDR_A_DQS#7
SM_DRAMRST#
+VREF_CAA
DDRA_SCS0#
DDRA_ODT0
DDRA_ODT1
DDRA_CLK1#
DDRA_CLK1
DDRA_CKE1
DDRA_CLK0
DDRA_CLK0#
DDRA_SCS1#
DDRA_CKE0
DDR_A_DQS#[0..7][7]
DDR_A_DQS[0..7][7]
DDR_A_D[0..63][7]
DDR_A_MA[0..15][7]
DDR_A_BS1 [7]
DDR_A_BS2[7]
DDR_A_BS0[7]
DDR_A_WE#[7]
DDR_A_CAS#[7]
DDR_A_RAS# [7]
PM_SMBDATA [11,13,40,5]
PM_SMBCLK [11,13,40,5]
SM_DRAMRST# [11,5]
DDRA_SCS0# [7]
DDRA_ODT0 [7]
DDRA_ODT1 [7]
DDRA_CLK1 [7]
DDRA_CLK1# [7]
DDRA_CKE1 [7]
DDRA_CLK0[7]
DDRA_CLK0#[7]
DDRA_SCS1#[7]
DDRA_CKE0[7]
+1.5V
+1.5V
+1.5V
+3VS
+0.75VS
+1.5V
+0.75VS
+VREF_DQA
+1.5V
+1.5V
+0.75VS
+VREF_CAA
Title
Size Document Number Rev
Date: Sheet of
Security Classification
Compal Secret Data
THIS SHEET OF ENGINEERING DRAWING IS THE PROPRIETARY PROPERTY OF COMPAL ELECTRONICS, INC. AND CONTAINS CONFIDENTIAL
AND TRADE SECRET INFORMATION. THIS SHEET MAY NOT BE TRANSFERED FROM THE CUSTODY OF THE COMPETENT DIVISION OF R&D
DEPARTMENT EXCEPT AS AUTHORIZED BY COMPAL ELECTRONICS, INC. NEITHER THIS SHEET NOR THE INFORMATION IT CONTAINS
MAY BE USED BY OR DISCLOSED TO ANY THIRD PARTY WITHOUT PRIOR WRITTEN CONSENT OF COMPAL ELECTRONICS, INC.
Issued Date
Deciphered Date
ZEA00 LA-A061P M/B
0.3
DDRIII-SODIMMA
C
10 59Tuesday, September 24, 2013
2013/04/01 2014/04/01
Compal Electronics, Inc.
Title
Size Document Number Rev
Date: Sheet of
Security Classification
Compal Secret Data
THIS SHEET OF ENGINEERING DRAWING IS THE PROPRIETARY PROPERTY OF COMPAL ELECTRONICS, INC. AND CONTAINS CONFIDENTIAL
AND TRADE SECRET INFORMATION. THIS SHEET MAY NOT BE TRANSFERED FROM THE CUSTODY OF THE COMPETENT DIVISION OF R&D
DEPARTMENT EXCEPT AS AUTHORIZED BY COMPAL ELECTRONICS, INC. NEITHER THIS SHEET NOR THE INFORMATION IT CONTAINS
MAY BE USED BY OR DISCLOSED TO ANY THIRD PARTY WITHOUT PRIOR WRITTEN CONSENT OF COMPAL ELECTRONICS, INC.
Issued Date
Deciphered Date
ZEA00 LA-A061P M/B
0.3
DDRIII-SODIMMA
C
10 59Tuesday, September 24, 2013
2013/04/01 2014/04/01
Compal Electronics, Inc.
Title
Size Document Number Rev
Date: Sheet of
Security Classification
Compal Secret Data
THIS SHEET OF ENGINEERING DRAWING IS THE PROPRIETARY PROPERTY OF COMPAL ELECTRONICS, INC. AND CONTAINS CONFIDENTIAL
AND TRADE SECRET INFORMATION. THIS SHEET MAY NOT BE TRANSFERED FROM THE CUSTODY OF THE COMPETENT DIVISION OF R&D
DEPARTMENT EXCEPT AS AUTHORIZED BY COMPAL ELECTRONICS, INC. NEITHER THIS SHEET NOR THE INFORMATION IT CONTAINS
MAY BE USED BY OR DISCLOSED TO ANY THIRD PARTY WITHOUT PRIOR WRITTEN CONSENT OF COMPAL ELECTRONICS, INC.
Issued Date
Deciphered Date
ZEA00 LA-A061P M/B
0.3
DDRIII-SODIMMA
C
10 59Tuesday, September 24, 2013
2013/04/01 2014/04/01
Compal Electronics, Inc.
C2040 0.1U_0402_16V4ZC2040 0.1U_0402_16V4Z
1 2
C2035 10U_0805_6.3V6MC2035 10U_0805_6.3V6M
1 2
C2031
2.2U_0603_6.3V6K
C2031
2.2U_0603_6.3V6K
1
2
C2048
2.2U_0603_6.3V6K
@
C2048
2.2U_0603_6.3V6K
@
1
2
C2046
4.7U_0603_6.3V6K
C2046
4.7U_0603_6.3V6K
1
2
+
C2032 390U 2.5V M ESR10
+
C2032 390U 2.5V M ESR10
1 2
R630
0_0402_5%
@
R630
0_0402_5%
@
12
R626
1K_0402_1%
R626
1K_0402_1%
1 2
C2033 10U_0805_6.3V6MC2033 10U_0805_6.3V6M
1 2
C2034 10U_0805_6.3V6MC2034 10U_0805_6.3V6M
1 2
C2036 0.1U_0402_16V4ZC2036 0.1U_0402_16V4Z
1 2
R627
1K_0402_1%
R627
1K_0402_1%
12
C2030
0.1U_0402_16V4Z
C2030
0.1U_0402_16V4Z
1
2
C2047
0.1U_0402_16V4Z
C2047
0.1U_0402_16V4Z
1
2
JDIMM1
FOX_AS0A626-U2SN-7F
CONN@
JDIMM1
FOX_AS0A626-U2SN-7F
CONN@
VREF_DQ
1VSS1 2
VSS2
3DQ4 4
DQ0
5DQ5 6
DQ1
7VSS3 8
VSS4
9DQS#0 10
DM0
11 DQS0 12
VSS5
13 VSS6 14
DQ2
15 DQ6 16
DQ3
17 DQ7 18
VSS7
19 VSS8 20
DQ8
21 DQ12 22
DQ9
23 DQ13 24
VSS9
25 VSS10 26
DQS#1
27 DM1 28
DQS1
29 RESET# 30
VSS11
31 VSS12 32
DQ10
33 DQ14 34
DQ11
35 DQ15 36
VSS13
37 VSS14 38
DQ16
39 DQ20 40
DQ17
41 DQ21 42
VSS15
43 VSS16 44
DQS#2
45 DM2 46
DQS2
47 VSS17 48
VSS18
49 DQ22 50
DQ18
51 DQ23 52
DQ19
53 VSS19 54
VSS20
55 DQ28 56
DQ24
57 DQ29 58
DQ25
59 VSS21 60
VSS22
61 DQS#3 62
DM3
63 DQS3 64
VSS23
65 VSS24 66
DQ26
67 DQ30 68
DQ27
69 DQ31 70
VSS25
71 VSS26 72
A12/BC#
83 A11 84
A9
85 A7 86
VDD5
87 VDD6 88
A8
89 A6 90
CKE0
73 CKE1 74
VDD1
75 VDD2 76
NC1
77 A15 78
BA2
79 A14 80
VDD3
81 VDD4 82
A5
91 A4 92
VDD7
93 VDD8 94
A3
95 A2 96
A1
97 A0 98
VDD9
99 VDD10 100
CK0
101 CK1 102
CK0#
103 CK1# 104
VDD11
105 VDD12 106
A10/AP
107 BA1 108
BA0
109 RAS# 110
VDD13
111 VDD14 112
WE#
113 S0# 114
CAS#
115 ODT0 116
VDD15
117 VDD16 118
A13
119 ODT1 120
S1#
121 NC2 122
VDD17
123 VDD18 124
NCTEST
125 VREF_CA 126
VSS27
127 VSS28 128
DQ32
129 DQ36 130
DQ33
131 DQ37 132
VSS29
133 VSS30 134
DQS#4
135 DM4 136
DQS4
137 VSS31 138
VSS32
139 DQ38 140
DQ34
141 DQ39 142
DQ35
143 VSS33 144
VSS34
145 DQ44 146
DQ40
147 DQ45 148
DQ41
149 VSS35 150
VSS36
151 DQS#5 152
DM5
153 DQS5 154
VSS37
155 VSS38 156
DQ42
157 DQ46 158
DQ43
159 DQ47 160
VSS39
161 VSS40 162
DQ48
163 DQ52 164
DQ49
165 DQ53 166
VSS41
167 VSS42 168
DQS#6
169 DM6 170
DQS6
171 VSS43 172
VSS44
173 DQ54 174
DQ50
175 DQ55 176
DQ51
177 VSS45 178
VSS46
179 DQ60 180
DQ56
181 DQ61 182
DQ57
183 VSS47 184
VSS48
185 DQS#7 186
DM7
187 DQS7 188
VSS49
189 VSS50 190
DQ58
191 DQ62 192
DQ59
193 DQ63 194
VSS51
195 VSS52 196
SA0
197 EVENT# 198
VDDSPD
199 SDA 200
SA1
201 SCL 202
VTT1
203 VTT2 204
G1
205 G2 206
C2045
0.1U_0402_16V4Z
C2045
0.1U_0402_16V4Z
1
2
C2038 0.1U_0402_16V4ZC2038 0.1U_0402_16V4Z
1 2
C2043 0.1U_0402_16V4ZC2043 0.1U_0402_16V4Z
1 2
C2041 0.1U_0402_16V4ZC2041 0.1U_0402_16V4Z
1 2
C2049
0.1U_0402_16V4Z
C2049
0.1U_0402_16V4Z
1
2
C2044
2.2U_0603_6.3V6K
C2044
2.2U_0603_6.3V6K
1
2
R628
1K_0402_1%
R628
1K_0402_1%
12
C2037 0.1U_0402_16V4ZC2037 0.1U_0402_16V4Z
1 2
C2042 0.1U_0402_16V4ZC2042 0.1U_0402_16V4Z
1 2
C2039 0.1U_0402_16V4ZC2039 0.1U_0402_16V4Z
1 2
R629
1K_0402_1%
R629
1K_0402_1%
12

A
A
B
B
C
C
D
D
E
E
1 1
2 2
3 3
4 4
Layout Note: Place these Caps near
+1.5V of JDIMM2
Layout Note:
Place near JDIMM2
Standard H:9.2mm
Close to JDIMM2
CHB SO-DIMM
Close to JDIMM2
Layout Note:
Place near JDIMM2 Pin203 and 204
SPD setting (SA0, SA1)
PU/PD by Channel A/B
->Channel A 00
->Channel B 01
DDRB_SCS1#
DDRB_CKE1DDRB_CKE0
DDR_B_D26
DDR_B_D25
DDR_B_DQS#6
DDR_B_D43
DDR_B_MA12
PM_SMBCLKPM_SMBCLK
DDR_B_BS1DDR_B_BS1
DDR_B_D48
DDR_B_D8
DDR_B_D1
DDR_B_DQS#0DDR_B_DQS#0
DDR_B_D15DDR_B_D15
DDR_B_D30DDR_B_D30
DDR_B_D38DDR_B_D38
DDR_B_D52DDR_B_D52
DDR_B_D53DDR_B_D53
DDR_B_D17
DDR_B_D20DDR_B_D20
DDR_B_BS2
DDR_B_MA6DDR_B_MA6
DDR_B_D23DDR_B_D23
DDR_B_D47DDR_B_D47
DDR_B_MA10
DDR_B_D9
DDR_B_MA15DDR_B_MA15
DDR_B_D18
DDR_B_DQS#3DDR_B_DQS#3
DDR_B_D46DDR_B_D46
DDR_B_DQS#4
DDR_B_D35
DDR_B_D56
DDR_B_MA4DDR_B_MA4
DDR_B_MA11DDR_B_MA11
DDR_B_D29DDR_B_D29
DDR_B_D16
DDR_B_D41
DDR_B_D21DDR_B_D21
DDR_B_MA7DDR_B_MA7
DDR_B_D63DDR_B_D63
DDR_B_D13DDR_B_D13
DDR_B_D0
DDR_B_D19
DDR_B_MA3
DDR_B_D24
DDR_B_CAS#
DDR_B_MA8
DDR_B_MA14DDR_B_MA14
DDR_B_DQS3DDR_B_DQS3
DDR_B_D57
SM_DRAMRST#SM_DRAMRST#
DDR_B_DQS#1
DDR_B_DQS#7DDR_B_DQS#7
DDR_B_D45DDR_B_D45
DDR_B_D44DDR_B_D44
DDR_B_BS0
DDR_B_D49
DDR_B_MA13
DDR_B_MA9
DDR_B_D61
DDR_B_D2
DDR_B_DQS0DDR_B_DQS0
DDR_B_D11
DDR_B_MA1
DDR_B_MA2DDR_B_MA2
DDR_B_D31DDR_B_D31
DDR_B_DQS5DDR_B_DQS5
DDR_B_DQS7DDR_B_DQS7
DDR_B_D3
DDR_B_D34
DDR_B_MA5
DDR_B_MA0DDR_B_MA0
DDR_B_D28DDR_B_D28
DDR_B_D58 DDR_B_D62DDR_B_D62
DDR_B_D4DDR_B_D4
DDR_B_D6DDR_B_D6
DDR_B_D5DDR_B_D5
DDR_B_DQS6
DDR_B_D42
DDR_B_DQS#5DDR_B_DQS#5
DDR_B_D39DDR_B_D39
DDR_B_D60
DDR_B_D40
DDR_B_D22DDR_B_D22
DDR_B_DQS1
DDR_B_D10
DDR_B_D12DDR_B_D12
DDR_B_DQS2
DDR_B_DQS#2
DDR_B_RAS#DDR_B_RAS#
DDR_B_DQS4
PM_SMBDATAPM_SMBDATA
DDR_B_D7DDR_B_D7
DDR_B_D59
DDR_B_D27
DDR_B_WE#
DDR_B_D14DDR_B_D14
+VREF_CAB+VREF_CAB
DDRB_CLK0#
DDRB_CLK0
DDRB_CLK1#
DDRB_CLK1
DDRB_ODT0
DDRB_ODT1
DDRB_SCS0#
DDR_B_D32
DDR_B_D33 DDR_B_D37
DDR_B_D36
DDR_B_D50
DDR_B_D51
DDR_B_D55
DDR_B_D54
DDRB_SCS1#[7]
DDRB_CKE1 [7]DDRB_CKE0[7]
DDR_B_DQS#[0..7][7]
DDR_B_DQS[0..7][7]
DDR_B_D[0..63][7]
DDR_B_MA[0..15][7]
DDR_B_WE#[7]
DDR_B_BS1 [7]
DDR_B_BS2[7]
DDR_B_BS0[7] DDR_B_RAS# [7]
DDR_B_CAS#[7]
PM_SMBDATA [10,13,40,5]
PM_SMBCLK [10,13,40,5]
SM_DRAMRST# [10,5]
DDRB_CLK0[7]
DDRB_CLK0#[7]
DDRB_CLK1 [7]
DDRB_CLK1# [7]
DDRB_SCS0# [7]
DDRB_ODT1 [7]
DDRB_ODT0 [7]
+1.5V
+1.5V
+1.5V
+1.5V
+1.5V
+3VS
+1.5V+VREF_DQB
+0.75VS +0.75VS
+0.75VS
+VREF_CAB
Title
Size Document Number Rev
Date: Sheet of
Security Classification
Compal Secret Data
THIS SHEET OF ENGINEERING DRAWING IS THE PROPRIETARY PROPERTY OF COMPAL ELECTRONICS, INC. AND CONTAINS CONFIDENTIAL
AND TRADE SECRET INFORMATION. THIS SHEET MAY NOT BE TRANSFERED FROM THE CUSTODY OF THE COMPETENT DIVISION OF R&D
DEPARTMENT EXCEPT AS AUTHORIZED BY COMPAL ELECTRONICS, INC. NEITHER THIS SHEET NOR THE INFORMATION IT CONTAINS
MAY BE USED BY OR DISCLOSED TO ANY THIRD PARTY WITHOUT PRIOR WRITTEN CONSENT OF COMPAL ELECTRONICS, INC.
Issued Date
Deciphered Date
ZEA00 LA-A061P M/B
0.3
DDRIII-SODIMM B
Custom
11 59Tuesday, September 24, 2013
2013/04/01 2014/04/01
Compal Electronics, Inc.
Title
Size Document Number Rev
Date: Sheet of
Security Classification
Compal Secret Data
THIS SHEET OF ENGINEERING DRAWING IS THE PROPRIETARY PROPERTY OF COMPAL ELECTRONICS, INC. AND CONTAINS CONFIDENTIAL
AND TRADE SECRET INFORMATION. THIS SHEET MAY NOT BE TRANSFERED FROM THE CUSTODY OF THE COMPETENT DIVISION OF R&D
DEPARTMENT EXCEPT AS AUTHORIZED BY COMPAL ELECTRONICS, INC. NEITHER THIS SHEET NOR THE INFORMATION IT CONTAINS
MAY BE USED BY OR DISCLOSED TO ANY THIRD PARTY WITHOUT PRIOR WRITTEN CONSENT OF COMPAL ELECTRONICS, INC.
Issued Date
Deciphered Date
ZEA00 LA-A061P M/B
0.3
DDRIII-SODIMM B
Custom
11 59Tuesday, September 24, 2013
2013/04/01 2014/04/01
Compal Electronics, Inc.
Title
Size Document Number Rev
Date: Sheet of
Security Classification
Compal Secret Data
THIS SHEET OF ENGINEERING DRAWING IS THE PROPRIETARY PROPERTY OF COMPAL ELECTRONICS, INC. AND CONTAINS CONFIDENTIAL
AND TRADE SECRET INFORMATION. THIS SHEET MAY NOT BE TRANSFERED FROM THE CUSTODY OF THE COMPETENT DIVISION OF R&D
DEPARTMENT EXCEPT AS AUTHORIZED BY COMPAL ELECTRONICS, INC. NEITHER THIS SHEET NOR THE INFORMATION IT CONTAINS
MAY BE USED BY OR DISCLOSED TO ANY THIRD PARTY WITHOUT PRIOR WRITTEN CONSENT OF COMPAL ELECTRONICS, INC.
Issued Date
Deciphered Date
ZEA00 LA-A061P M/B
0.3
DDRIII-SODIMM B
Custom
11 59Tuesday, September 24, 2013
2013/04/01 2014/04/01
Compal Electronics, Inc.
R634
1K_0402_1%
R634
1K_0402_1%
12
JDIMM2
SUYIN_600023HB204G208ZL
CONN@
JDIMM2
SUYIN_600023HB204G208ZL
CONN@
VREF_DQ
1VSS1 2
VSS2
3DQ4 4
DQ0
5DQ5 6
DQ1
7VSS3 8
VSS4
9DQS#0 10
DM0
11 DQS0 12
VSS5
13 VSS6 14
DQ2
15 DQ6 16
DQ3
17 DQ7 18
VSS7
19 VSS8 20
DQ8
21 DQ12 22
DQ9
23 DQ13 24
VSS9
25 VSS10 26
DQS#1
27 DM1 28
DQS1
29 RESET# 30
VSS11
31 VSS12 32
DQ10
33 DQ14 34
DQ11
35 DQ15 36
VSS13
37 VSS14 38
DQ16
39 DQ20 40
DQ17
41 DQ21 42
VSS15
43 VSS16 44
DQS#2
45 DM2 46
DQS2
47 VSS17 48
VSS18
49 DQ22 50
DQ18
51 DQ23 52
DQ19
53 VSS19 54
VSS20
55 DQ28 56
DQ24
57 DQ29 58
DQ25
59 VSS21 60
VSS22
61 DQS#3 62
DM3
63 DQS3 64
VSS23
65 VSS24 66
DQ26
67 DQ30 68
DQ27
69 DQ31 70
VSS25
71 VSS26 72
A12/BC#
83 A11 84
A9
85 A7 86
VDD5
87 VDD6 88
A8
89 A6 90
CKE0
73 CKE1 74
VDD1
75 VDD2 76
NC1
77 A15 78
BA2
79 A14 80
VDD3
81 VDD4 82
A5
91 A4 92
VDD7
93 VDD8 94
A3
95 A2 96
A1
97 A0 98
VDD9
99 VDD10 100
CK0
101 CK1 102
CK0#
103 CK1# 104
VDD11
105 VDD12 106
A10/AP
107 BA1 108
BA0
109 RAS# 110
VDD13
111 VDD14 112
WE#
113 S0# 114
CAS#
115 ODT0 116
VDD15
117 VDD16 118
A13
119 ODT1 120
S1#
121 NC2 122
VDD17
123 VDD18 124
NCTEST
125 VREF_CA 126
VSS27
127 VSS28 128
DQ32
129 DQ36 130
DQ33
131 DQ37 132
VSS29
133 VSS30 134
DQS#4
135 DM4 136
DQS4
137 VSS31 138
VSS32
139 DQ38 140
DQ34
141 DQ39 142
DQ35
143 VSS33 144
VSS34
145 DQ44 146
DQ40
147 DQ45 148
DQ41
149 VSS35 150
VSS36
151 DQS#5 152
DM5
153 DQS5 154
VSS37
155 VSS38 156
DQ42
157 DQ46 158
DQ43
159 DQ47 160
VSS39
161 VSS40 162
DQ48
163 DQ52 164
DQ49
165 DQ53 166
VSS41
167 VSS42 168
DQS#6
169 DM6 170
DQS6
171 VSS43 172
VSS44
173 DQ54 174
DQ50
175 DQ55 176
DQ51
177 VSS45 178
VSS46
179 DQ60 180
DQ56
181 DQ61 182
DQ57
183 VSS47 184
VSS48
185 DQS#7 186
DM7
187 DQS7 188
VSS49
189 VSS50 190
DQ58
191 DQ62 192
DQ59
193 DQ63 194
VSS51
195 VSS52 196
SA0
197 EVENT# 198
VDDSPD
199 SDA 200
SA1
201 SCL 202
VTT1
203 VTT2 204
G1
205 G2 206
C2069
0.1U_0402_16V4Z
C2069
0.1U_0402_16V4Z
1
2
R632
1K_0402_1%
R632
1K_0402_1%
12
C2051
0.1U_0402_16V4Z
C2051
0.1U_0402_16V4Z
1
2
C2066
4.7U_0603_6.3V6K
C2066
4.7U_0603_6.3V6K
1
2
C2064
2.2U_0603_6.3V6K
C2064
2.2U_0603_6.3V6K
1
2
R635
10K_0402_5%
R635
10K_0402_5%
1 2
C2055 10U_0805_6.3V6MC2055 10U_0805_6.3V6M
1 2
C2067
0.1U_0402_16V4Z
C2067
0.1U_0402_16V4Z
1
2
C2053 10U_0805_6.3V6MC2053 10U_0805_6.3V6M
1 2
C2050
2.2U_0603_6.3V6K
C2050
2.2U_0603_6.3V6K
1
2
C2062 0.1U_0402_16V4ZC2062 0.1U_0402_16V4Z
1 2
C2054 10U_0805_6.3V6MC2054 10U_0805_6.3V6M
1 2
C2061 0.1U_0402_16V4ZC2061 0.1U_0402_16V4Z
1 2
C2056 0.1U_0402_16V4ZC2056 0.1U_0402_16V4Z
1 2
C2058 0.1U_0402_16V4ZC2058 0.1U_0402_16V4Z
1 2
C2063 0.1U_0402_16V4ZC2063 0.1U_0402_16V4Z
1 2
C2065
0.1U_0402_16V4Z
C2065
0.1U_0402_16V4Z
1
2
C2057 0.1U_0402_16V4ZC2057 0.1U_0402_16V4Z
1 2
C2060 0.1U_0402_16V4ZC2060 0.1U_0402_16V4Z
1 2
R633
1K_0402_1%
R633
1K_0402_1%
12
+
C2052 390U 2.5V M ESR10
@
+
C2052 390U 2.5V M ESR10
@
1 2
C2068
2.2U_0603_6.3V6K
@C2068
2.2U_0603_6.3V6K
@1
2
R631
1K_0402_1%
R631
1K_0402_1%
1 2
C2059 0.1U_0402_16V4ZC2059 0.1U_0402_16V4Z
1 2

5
5
4
4
3
3
2
2
1
1
D D
C C
B B
A A
Integrated SUS 1.05V VRM Enable
PCH_INTVRMEN High - Enable Internal VRs
(must be always pulled high)
CMOS Setting, near DDR Door
iME Setting.
*
*This signal has a weak internal pull down
H=>On Die PLL is supplied by 1.5V (mobile)
L=>On Die PLL is supplied by 1.8V (DT)
Strap: This signal has a weak internal pull-down.
Do not pull high.
RC Delay 18~25mS
RC Delay 18~25mS
High = Enabled (No Reboot)
Low = Disabled (Default)
Place R81 within 500 mils of
the PCH. Avoid routing next to
clock pins.
ME debug mode,
this signal has a weak internal pull down
Low = Disable (default)
High = Enable (flash descriptor security overide)
*
Remove R129 @ 5/5 for ME
update reserve.
HDD
Has weak internal pull-down
SATA_RCOMP 50ohm
length<600mil
ODD
SATA Port 2~3 Is Disable For H81
m-SATA
BOOT Device
Strap (SPI)
GPIO33-->GPIO only in DT(GPO)
GPIO13-->GPIO only in DT
ESD request Close to PCH
v0.2 update
v0.2 update for ESD
v0.3 update
SM_INTRUDER#
PCH_SRTCRST#
PCH_RTCRST#
PCH_SPKR
SATA_LED#
GPIO21
GPIO19
AZ_SYNC
PCH_GPIO13
AZ_SDOUT
PCH_INTVRMEN
PCH_JTAG_TCK
PCH_JTAG_TMS
PCH_JTAG_TDI
PCH_JTAG_TDO
PCH_SRTCRST#
PCH_RTCX2
PCH_RTCRST#
SM_INTRUDER#
PCH_INTVRMEN
PCH_RTCX1
AZ_SYNC
AZ_SDIN0_HD
PCH_SPKR
AZ_BITCLK
AZ_RST#
AZ_SDOUT
PCH_GPIO13
PCH_GPIO33
SATA_LED#
SATA_PRX_DTX_N0
SATA_PRX_DTX_P0
SATA_PTX_DRX_P0
SATA_PTX_DRX_N0
GPIO21
GPIO19
SATA_RCOMP
SATA_IREF
PCH_GPIO51
AZ_SYNC_R
PCH_TP25
PCH_TP22
PCH_TP20
PCH_TP8
PCH_TP9
PW RME_CTRL#
PCH_JTAG_TCK
SATA_PRX_DTX_P1
SATA_PRX_DTX_N1
SATA_PTX_DRX_P1
SATA_PTX_DRX_N1
SATA_PRX_DTX_P4
SATA_PTX_DRX_N4
SATA_PTX_DRX_P4
SATA_PRX_DTX_N4
AZ_SDOUT
AZ_BITCLK
AZ_RST#
AZ_SYNC_R
AZ_RST#
AZ_RST_HD#
SATA_LED#
PW RME_CTRL#[43]
PCH_SPKR[37]
AZ_SDIN0_HD[37]
SATA_LED# [42]
SATA_PRX_DTX_P0 [35]
SATA_PRX_DTX_N0 [35]
SATA_PTX_DRX_N0 [35]
SATA_PTX_DRX_P0 [35]
PCH_GPIO51[15]
SATA_PRX_DTX_P1 [40]
SATA_PRX_DTX_N1 [40]
SATA_PTX_DRX_P1 [40]
SATA_PTX_DRX_N1 [40]
SATA_PRX_DTX_N4 [35]
SATA_PRX_DTX_P4 [35]
SATA_PTX_DRX_N4 [35]
SATA_PTX_DRX_P4 [35]
AZ_SDOUT_HD[37]
AZ_BITCLK_HD[37]
AZ_RST_HD#[37]
AZ_SYNC_HD[37]
+RTCVCC
+RTCVCC
+3VS
+3VS
+RTCVCC
+3VALW _PCH
+1.5VS
+1.5VS
Title
Size Document Number Rev
Date: Sheet of
Security Classification
Compal Secret Data
THIS SHEET OF ENGINEERING DRAWING IS THE PROPRIETARY PROPERTY OF COMPAL ELECTRONICS, INC. AND CONTAINS CONFIDENTIAL
AND TRADE SECRET INFORMATION. THIS SHEET MAY NOT BE TRANSFERED FROM THE CUSTODY OF THE COMPETENT DIVISION OF R&D
DEPARTMENT EXCEPT AS AUTHORIZED BY COMPAL ELECTRONICS, INC. NEITHER THIS SHEET NOR THE INFORMATION IT CONTAINS
MAY BE USED BY OR DISCLOSED TO ANY THIRD PARTY WITHOUT PRIOR WRITTEN CONSENT OF COMPAL ELECTRONICS, INC.
Issued Date
Deciphered Date
ZEA00 LA-A061P M/B
0.3
PCH_HDA/JTAG/SATA
Custom
12 59Tuesday, September 24, 2013
2013/04/01 2014/04/01
Compal Electronics, Inc.
Title
Size Document Number Rev
Date: Sheet of
Security Classification
Compal Secret Data
THIS SHEET OF ENGINEERING DRAWING IS THE PROPRIETARY PROPERTY OF COMPAL ELECTRONICS, INC. AND CONTAINS CONFIDENTIAL
AND TRADE SECRET INFORMATION. THIS SHEET MAY NOT BE TRANSFERED FROM THE CUSTODY OF THE COMPETENT DIVISION OF R&D
DEPARTMENT EXCEPT AS AUTHORIZED BY COMPAL ELECTRONICS, INC. NEITHER THIS SHEET NOR THE INFORMATION IT CONTAINS
MAY BE USED BY OR DISCLOSED TO ANY THIRD PARTY WITHOUT PRIOR WRITTEN CONSENT OF COMPAL ELECTRONICS, INC.
Issued Date
Deciphered Date
ZEA00 LA-A061P M/B
0.3
PCH_HDA/JTAG/SATA
Custom
12 59Tuesday, September 24, 2013
2013/04/01 2014/04/01
Compal Electronics, Inc.
Title
Size Document Number Rev
Date: Sheet of
Security Classification
Compal Secret Data
THIS SHEET OF ENGINEERING DRAWING IS THE PROPRIETARY PROPERTY OF COMPAL ELECTRONICS, INC. AND CONTAINS CONFIDENTIAL
AND TRADE SECRET INFORMATION. THIS SHEET MAY NOT BE TRANSFERED FROM THE CUSTODY OF THE COMPETENT DIVISION OF R&D
DEPARTMENT EXCEPT AS AUTHORIZED BY COMPAL ELECTRONICS, INC. NEITHER THIS SHEET NOR THE INFORMATION IT CONTAINS
MAY BE USED BY OR DISCLOSED TO ANY THIRD PARTY WITHOUT PRIOR WRITTEN CONSENT OF COMPAL ELECTRONICS, INC.
Issued Date
Deciphered Date
ZEA00 LA-A061P M/B
0.3
PCH_HDA/JTAG/SATA
Custom
12 59Tuesday, September 24, 2013
2013/04/01 2014/04/01
Compal Electronics, Inc.
JME1@JME1@
1 2
R81
7.5K_0402_1%
R81
7.5K_0402_1%
1 2
T59 PADT59 PAD
R71
20K_0402_5%
R71
20K_0402_5%
1 2
C102
6P_0402_50V8J
C102
6P_0402_50V8J
1 2
T55PAD T55PAD
T58 PADT58 PAD
C104
6P_0402_50V8J
C104
6P_0402_50V8J
1 2
R82 1K_0402_5%
@
R82 1K_0402_5%
@
1 2
R74
390K_0402_5%
R74
390K_0402_5%
1 2
C2136 0.1U_0402_16V4Z@ESD@ C2136 0.1U_0402_16V4Z@ESD@
1 2
R92 1K_0402_5%@R92 1K_0402_5%@
1 2
T57PAD T57PADT56 PADT56 PAD
C101
1U_0402_6.3V6K
C101
1U_0402_6.3V6K
1 2
JTAGRTC AZALIA
SATA
LPT_PCH_DT_EDS
U1A
DH82LPDS_FCBGA708
JTAGRTC AZALIA
SATA
LPT_PCH_DT_EDS
U1A
DH82LPDS_FCBGA708
TP20
W37
TP25
AM34
TP9 K34
TP22
AH24
RTCX1
AN40
SATA_RXN1 D30
SATA_RXP1 C30
JTAG_TDI
W39
JTAG_TDO
Y38
JTAG_TMS
W40
JTAG_TCK
Y40
HDA_SDO
AU22
HDA_SDI2
AT22
HDA_SDI3
AW23
HDA_SDI1
AV22
HDA_SDI0
AT26
RTCRST#
AR38
INTRUDER#
AR41
INTVRMEN
AV36
SRTCRST#
AR39
RTCX2
AN39
SATA_IREF A33
SATA0GP/GPIO21 M37
SATA1GP/GPIO19 J40
SATALED# J39
SATA_RCOMP D33
SATA_TXP5/PETP2 F28
SATA_RXP5/PERP2 B27
SATA_TXN5/PETN2 G28
SATA_RXN5/PERN2 C27
SATA_TXP4/PETP1 K28
SATA_TXN4/PETN1 L28
SATA_RXP4/PERP1 B26
SATA_RXN4/PERN1 A26
SATA_TXP3 F33
SATA_RXP3 C32
SATA_TXN3 G33
SATA_RXN3 B32
SATA_TXP2 D35
SATA_TXN2 B35
SATA_RXN2 A31
SATA_RXP2 B31
SATA_TXP1 C34
SATA_TXN1 B34
SATA_TXP0 H31
SATA_TXN0 F31
SATA_RXP0 A28
SATA_RXN0 B28
HDA_RST#
AU24
SPKR
R32
HDA_SYNC
AV24
HDA_BCLK
AV23
HDA_DOCK_RST#/GPIO13
AN22
DOCKEN#/GPIO33
AV26
TP8 K33
RP20
33_8P4R_5%
RP20
33_8P4R_5%
1 8
2 7
3 6
4 5
R80 10K_0402_5%R80 10K_0402_5%
1 2
T131PADT131PAD
R91 0_0402_5%
@
R91 0_0402_5%
@
1 2
C103
1U_0402_6.3V6K
C103
1U_0402_6.3V6K
1 2
C2113 0.1U_0402_16V4Z@ESD@ C2113 0.1U_0402_16V4Z@ESD@
1 2
R75 10K_0402_5%
@
R75 10K_0402_5%
@
1 2
R69
10M_0402_5%
R69
10M_0402_5%
12
Y1
32.768KHZ_7PF_Q13FC135000040
Y1
32.768KHZ_7PF_Q13FC135000040
12
JCOMS1
@
JCOMS1
@
1 2
R96 51_0402_1%
@
R96 51_0402_1%
@
1 2
R77
1M_0402_5%
R77
1M_0402_5%
1 2
C2141 0.1U_0402_16V4Z@ESD@ C2141 0.1U_0402_16V4Z@ESD@
1 2
R70
20K_0402_5%
R70
20K_0402_5%
1 2
R86
1M_0402_5%
R86
1M_0402_5%
12
RP1
10K_8P4R_5%
RP1
10K_8P4R_5%
1 8
2 7
3 6
4 5
R87 0_0402_5%
@
R87 0_0402_5%
@
1 2

5
5
4
4
3
3
2
2
1
1
D D
C C
B B
A A
For EMI
LAN
v0.2 update
Card Reader
WLAN
VGA
Socket P/N: SP07000H900
Please close to PCH
Control Link only for support Intel IAMT.
Now is IC Footprint
for EMI
Close PCH
mibile only
mibile only
TV Card
Reserve R658 for C38
PCH_CLK_DMI#
PCH_CLK_DMI
CLK_14M_PCH
CLK_SATA
CLK_SATA#
CLK_PCILOOP
CLKIN_GND0
CLKIN_GND0#
CLKREQ_WLAN#
CLKREQ_LAN#
CLK_PCIE_VGA#
CLK_PCIE_VGA
CLK_PCILOOP CLK_PCILOOP_R
CLK_PCI_EC_R
CLKREQ_WLAN#
CLK_W LAN#
CLK_W LAN
PCH_GPIO11
PCH_SMBCLK
PCH_SMBDATA
PCH_GPIO60
PCH_SMLDATA0
PCH_SMLCLK0
PCH_SMLCLK1
PCH_SMLDATA1
PCH_GPIO74
PCH_SMBDATA
PCH_SMLCLK1
PCH_SMLDATA1
PCH_SMBCLK
LPC_AD0
LPC_AD1
LPC_AD2
LPC_AD3
LPC_FRAME#
SERIRQ
PCH_SMLDATA0
PCH_GPIO60
PCH_SMLCLK0
PCH_SPI_SI_L PCH_SPISI
PCH_SPICLKPCH_SPI_CLK_L
PCH_SPISO
PCH_SPICS#
PCH_SPI_IO2
PCH_SPI_IO3
PCH_SPISI
PCH_SPISO
PCH_SPICS#
PCH_SPICLK
PCH_SPI_CLK_L
TD_IREF
CLINK_CLK
CLINK_DATA
CLINK_RST#
SERIRQ
PCH_CLK_DMI#
PCH_CLK_DMI
CLKIN_GND0#
CLKIN_GND0
CLK_DOT#
CLK_DOT
CLK_SATA#
CLK_SATA
CLK_14M_PCH
CLK_PCILOOP
PCH_X1
PCH_X2
XCLK_RBIAS
CLK_CPU_DMI
CLK_CPU_DMI#
CLK_DP_DP
CLK_DP_DN
CLK_DPNS_DN
CLK_DPNS_DP
PCH_TP18
PCH_TP19
TV_CLKREQ#
PCH_TP1
PCH_TP2
PCH_TP4
PCH_TP3
PCH_SPI_SO_L
PCH_SPI_IO2
PCH_SPI_IO3
PCH_SPI_IO2
PCH_SPI_IO2_R
PCH_SPI_IO3PCH_SPI_IO3_R
PCH_SPI_CS#_R
PCH_SMLCLK1
PCH_SMLDATA1
CLK_DOT#
CLK_DOT
PCH_GPIO11
PCH_GPIO74
CLK_TV#
CLK_TV
TV_CLKREQ#
CLK_CR#
CLK_CR
CLKREQ_CR#
CLK_LAN
CLK_LAN#
CLKREQ_LAN#
CLKREQ4
CLKREQ5
CLKREQ6
CLKREQ4
CLKREQ5
CLKREQ6
CLKREQ7
CLKREQ7
PCH_X1 PCH_X2
CLK_PCIE_VGA [21]
CLK_PCIE_VGA# [21]
CLK_PCI_EC[41,43]
CLKREQ_WLAN#[40]
CLK_W LAN#[40]
CLK_W LAN[40]
PM_SMBDATA [10,11,40,5]
PM_SMBCLK [10,11,40,5]
EC_SMB_DA2 [21,43,46]
EC_SMB_CK2 [21,43,46]
LPC_AD0[41,43]
LPC_AD1[41,43]
LPC_AD2[41,43]
LPC_AD3[41,43]
LPC_FRAME#[41,43]
SERIRQ[41,43]
CLK_CPU_DMI [5]
CLK_CPU_DMI# [5]
CLK_DP_DN [5]
CLK_DP_DP [5]
CLK_DPNS_DP [5]
CLK_DPNS_DN [5]
CLK_TV[40]
CLK_TV#[40]
TV_CLKREQ#[40]
PCH_SPICLK[43]
PCH_SPICS#[43]
PCH_SPISI[43]
PCH_SPISO[43]
CLK_CR#[36]
CLK_CR[36]
CLKREQ_CR#[36]
CLK_LAN#[39]
CLK_LAN[39]
CLKREQ_LAN#[39]
+3VS
+3VALW _PCH
+3VS
+3VS
+3VALW _PCH
+3VALW _PCH
+3VS
+1.5VS
+1.5VS
+3VALW _PCH
+3VALW _PCH
+3VALW _PCH
+3VALW _BIOS
+3VS
Title
Size Document Number Rev
Date: Sheet of
Security Classification
Compal Secret Data
THIS SHEET OF ENGINEERING DRAWING IS THE PROPRIETARY PROPERTY OF COMPAL ELECTRONICS, INC. AND CONTAINS CONFIDENTIAL
AND TRADE SECRET INFORMATION. THIS SHEET MAY NOT BE TRANSFERED FROM THE CUSTODY OF THE COMPETENT DIVISION OF R&D
DEPARTMENT EXCEPT AS AUTHORIZED BY COMPAL ELECTRONICS, INC. NEITHER THIS SHEET NOR THE INFORMATION IT CONTAINS
MAY BE USED BY OR DISCLOSED TO ANY THIRD PARTY WITHOUT PRIOR WRITTEN CONSENT OF COMPAL ELECTRONICS, INC.
Issued Date
Deciphered Date
ZEA00 LA-A061P M/B
0.3
PCH_CLK\LPC\SPI\SMBUS
Custom
13 59Tuesday, September 24, 2013
2013/04/01 2014/04/01
Compal Electronics, Inc.
Title
Size Document Number Rev
Date: Sheet of
Security Classification
Compal Secret Data
THIS SHEET OF ENGINEERING DRAWING IS THE PROPRIETARY PROPERTY OF COMPAL ELECTRONICS, INC. AND CONTAINS CONFIDENTIAL
AND TRADE SECRET INFORMATION. THIS SHEET MAY NOT BE TRANSFERED FROM THE CUSTODY OF THE COMPETENT DIVISION OF R&D
DEPARTMENT EXCEPT AS AUTHORIZED BY COMPAL ELECTRONICS, INC. NEITHER THIS SHEET NOR THE INFORMATION IT CONTAINS
MAY BE USED BY OR DISCLOSED TO ANY THIRD PARTY WITHOUT PRIOR WRITTEN CONSENT OF COMPAL ELECTRONICS, INC.
Issued Date
Deciphered Date
ZEA00 LA-A061P M/B
0.3
PCH_CLK\LPC\SPI\SMBUS
Custom
13 59Tuesday, September 24, 2013
2013/04/01 2014/04/01
Compal Electronics, Inc.
Title
Size Document Number Rev
Date: Sheet of
Security Classification
Compal Secret Data
THIS SHEET OF ENGINEERING DRAWING IS THE PROPRIETARY PROPERTY OF COMPAL ELECTRONICS, INC. AND CONTAINS CONFIDENTIAL
AND TRADE SECRET INFORMATION. THIS SHEET MAY NOT BE TRANSFERED FROM THE CUSTODY OF THE COMPETENT DIVISION OF R&D
DEPARTMENT EXCEPT AS AUTHORIZED BY COMPAL ELECTRONICS, INC. NEITHER THIS SHEET NOR THE INFORMATION IT CONTAINS
MAY BE USED BY OR DISCLOSED TO ANY THIRD PARTY WITHOUT PRIOR WRITTEN CONSENT OF COMPAL ELECTRONICS, INC.
Issued Date
Deciphered Date
ZEA00 LA-A061P M/B
0.3
PCH_CLK\LPC\SPI\SMBUS
Custom
13 59Tuesday, September 24, 2013
2013/04/01 2014/04/01
Compal Electronics, Inc.
R124 1M_0402_5%R124 1M_0402_5%
12
R129 7.5K_0402_1%R129 7.5K_0402_1%
1 2
U2
W25Q64FVSSIQ_SO8
U2
W25Q64FVSSIQ_SO8
CS#
1
DO(IO1)
2
WP#(IO2)
3
GND
4
VCC 8
HOLD#(IO3) 7
CLK 6
DI(IO0) 5
R127 22_0402_5%EMI@R127 22_0402_5%EMI@
1 2
R139
10_0402_5%
@
R139
10_0402_5%
@
12
T66 PADT66 PAD
C105 22P_0402_50V8J
@EMI@
C105 22P_0402_50V8J
@EMI@
1 2
R659 10K_0402_5%@R659 10K_0402_5%@
1 2
T69 PADT69 PAD
RP3
10K_8P4R_5%
RP3
10K_8P4R_5%
1 8
2 7
3 6
4 5
R123 10K_0402_5%R123 10K_0402_5%
1 2
R135
8.2K_0402_1%
R135
8.2K_0402_1%
1 2
R133
1K_0402_5%
R133
1K_0402_5%
1 2
R131 4.7K_0402_5%R131 4.7K_0402_5%
LPT_PCH_DT_EDS
CLOCK SIGNAL
U1C
DH82LPDS_FCBGA708
LPT_PCH_DT_EDS
CLOCK SIGNAL
U1C
DH82LPDS_FCBGA708
PCIECLKRQ4#/GPIO26
W35
CLKOUT_PCIE_P4
Y2
CLKOUT_PCIE_P5
W6
PCIECLKRQ5#/GPIO44
AA36
CLKOUT_PCIE_N6
AA7
CLKOUT_PCIE_P6
AA6
PCIECLKRQ6#/GPIO45
W32
CLKOUT_PCIE_N7
R6
CLKOUT_PCIE_P7
R7
CLKOUTFLEX2/GPIO66 AV9
CLKIN_SATA# H35
CLKIN_GND# G16
CLKIN_DMI# G22
PCIECLKRQ1#/GPIO18
P39
CLKOUT_DP# T3
CLKOUT_DMI# R2
CLKOUT_PCIE_N0
AE10
CLKOUT_PCIE_P0
AE11
CLKOUT_PEG_B# AE6
CLKOUT_PEG_A# AA3
PCIECLKRQ0#/GPIO73
W34
CLKOUT_PEG_A AA2
CLKOUT_PEG_B AE7
CLKOUT_PCIE_P1
AC7
CLKOUT_PCIE_N2
AC11
CLKOUT_ITPXDP#
U6
XTAL25_IN N7
XTAL25_OUT N6
CLKOUTFLEX0/GPIO64 AV8
CLKOUTFLEX1/GPIO65 AT9
DIFFCLK_BIASREF R11
ICLK_IREF N10
CLKOUTFLEX3/GPIO67 AU8
CLKIN_33MHZLOOPBACK AM22
REFCLK14IN AR7
CLKIN_SATA H36
CLKIN_DOT96 AM11
CLKIN_DOT96# AP11
CLKIN_GND F16
CLKIN_DMI F22
CLKOUT_DP T5
CLKOUT_DMI T2
CLKOUT_PCIE_N1
AC6
PCIECLKRQ7#/GPIO46
AA40
CLKOUT_ITPXDP
U7
CLKOUT_33MHZ1
AV7
CLKOUT_33MHZ0
AV5
CLKOUT_33MHZ2
AU2
CLKOUT_33MHZ3
AN9
CLKOUT_33MHZ4
AU5
CLKOUT_PCIE_N4
Y4
CLKOUT_PCIE_N3
W11
CLKOUT_PCIE_P3
W10
PCIECLKRQ3#/GPIO25
AA39
CLKOUT_PCIE_N5
W7
CLKOUT_DPNS U2
CLKOUT_DPNS# W2
PCIECLKRQ2#/GPIO20/SMI#
P37
CLKOUT_PCIE_P2
AC10
TP19 U11
TP18 U10
T70 PADT70 PAD
RP5
2.2K_0804_8P4R_5%
RP5
2.2K_0804_8P4R_5%
1 8
2 7
3 6
4 5
T68 PADT68 PAD
R134
1K_0402_5%
R134
1K_0402_5%
1 2
R658
0_0402_5%
@R658
0_0402_5%
@
12
R13210K_0402_5% R13210K_0402_5%
1 2
C108
0.1U_0402_16V4Z
C108
0.1U_0402_16V4Z
1
2
R120 10K_0402_5%R120 10K_0402_5%
1 2
T71 PADT71 PAD
Q2A
2N7002KDW H_SOT363-6
Q2A
2N7002KDW H_SOT363-6
6 1
2
RP2
10K_8P4R_5%
RP2
10K_8P4R_5%
1 8
2 7
3 6
4 5
T74 PADT74 PAD
R128 22_0402_5%EMI@R128 22_0402_5%EMI@
1 2
Q3A
2N7002KDW H_SOT363-6
Q3A
2N7002KDW H_SOT363-6
61
2
R121 10K_0402_5%R121 10K_0402_5%
1 2
R115 10K_0402_5%R115 10K_0402_5%
1 2
R122 10_0402_5%
@EMI@
R122 10_0402_5%
@EMI@
1 2
R660 10K_0402_5%@R660 10K_0402_5%@
1 2
Q2B
2N7002KDW H_SOT363-6
Q2B
2N7002KDW H_SOT363-6
3 4
5
R661 10K_0402_5%@R661 10K_0402_5%@
1 2
Q3B
2N7002KDW H_SOT363-6
Q3B
2N7002KDW H_SOT363-6
34
5
C106
10P_0402_50V8J
C106
10P_0402_50V8J
1
2
R662 10K_0402_5%@R662 10K_0402_5%@
1 2
RP6
2.2K_0804_8P4R_5%
RP6
2.2K_0804_8P4R_5%
1 8
2 7
3 6
4 5
T73 PADT73 PAD
LPT_PCH_DT_EDS
SMBus
C-Link
Thermal
SPI
LPC
U1D
DH82LPDS_FCBGA708
LPT_PCH_DT_EDS
SMBus
C-Link
Thermal
SPI
LPC
U1D
DH82LPDS_FCBGA708
SML1ALERT#/PCHHOT#/GPIO74 AJ39
SPI_IO3
U37
SPI_MISO
R36
SPI_IO2
U40
SPI_MOSI
P40
SPI_CS2#
R40
SPI_CS1#
R35
SPI_CS0#
R38
SPI_CLK
U39
LDRQ1#/GPIO23
AK26
SERIRQ
G39
LDRQ0#
AK22
LFRAME#
AP24
LAD3
AN26
LAD2
AJ24
LAD1
AP26
LAD0
AN24
TD_IREF C3
CL_DATA U35
CL_RST# U34
CL_CLK U36
SML1DATA/GPIO75 AK33
SML1CLK/GPIO58 AK36
SML0DATA AE35
SML0CLK AE32
SML0ALERT#/GPIO60 AG35
SMBDATA AG32
SMBCLK AG36
SMBALERT#/GPIO11 AG31
TP2 A3
TP4 B2
TP1 A2
TP3 B1
R137
0_0402_5%
@R137
0_0402_5%
@
1 2
RP7
15_8P4R_5%
EMI@
RP7
15_8P4R_5%
EMI@
1 8
2 7
3 6
4 5
T76 PADT76 PAD
C109
10P_0402_50V8J
@
C109
10P_0402_50V8J
@
1
2
T75 PADT75 PAD
R138
15_0402_5%
EMI@
R138
15_0402_5%
EMI@
1 2
R119 10K_0402_5%R119 10K_0402_5%
1 2
Y2
25MHZ_10PF_X3G025000DA1H-X
Y2
25MHZ_10PF_X3G025000DA1H-X
IN 1
NC
2
OUT 3
NC
4
R117 10K_0402_5%R117 10K_0402_5%
1 2
R130 4.7K_0402_5%R130 4.7K_0402_5%
C107
10P_0402_50V8J
C107
10P_0402_50V8J
1
2

5
5
4
4
3
3
2
2
1
1
D D
C C
B B
A A
DSWVREN - Internal Deep Sleep 1.05V regulator
H Enable
L Disable
*
Stuff R154 if EC does not want to
involve in the handshake mechanism
for the DeepSX state entry and exit
Stuff R140 if do not support DeepSX state
PCH_GPIO29 default GPI
PU to +3VALW base on module design.
Platform not supporting Intel ME M3 state
PM_SLP_A# can be left NC
Platform not supporting Intel ME M3 state
APWROK can be connected to PWROK.
ESD request Close to PCH
V1.0 update
DSW VREN
PCIE_W AKE#
SUSW ARN#_RSUSACK#
PM_PW ROK
PCH_RSMRST#
PCH_RSMRST#PCH_DPW ROK
PCH_GPIO29
DMI_CTX_PRX_N0
DMI_CTX_PRX_N1
DMI_CTX_PRX_N2
DMI_CTX_PRX_N3
DMI_CTX_PRX_P1
DMI_CTX_PRX_P0
DMI_CTX_PRX_P2
DMI_CTX_PRX_P3
DMI_PTX_CRX_P2
DMI_PTX_CRX_P3
DMI_PTX_CRX_P0
DMI_PTX_CRX_P1
DMI_PTX_CRX_N2
DMI_PTX_CRX_N3
DMI_PTX_CRX_N0
DMI_PTX_CRX_N1
DMI_RCOMP
SUSACK#
SYS_PW ROK
PW ROK_R
DRAMPWROK
PCH_RSMRST#_R
SUSW ARN#_R
PBTN_OUT#_R
PCH_GPIO31
PCH_GPIO72
PCH_DPWROK
DSW VREN
PCIE_W AKE#
SUS_STAT#
RTC_CLK
PM_SLP_S5#
PM_SLP_S4#
PM_SLP_S3#
PM_SLP_A#
PM_SLP_SUS#
PCH_GPIO29
FDI_RCOMP
FDI_CTX_PRX_N0
FDI_CTX_PRX_P0
FDI_CTX_PRX_P1
PM_PW ROK
PM_PW ROK
EC_SW I#_R
PCH_GPIO72
SUSW ARN#_R
FDI_CTX_PRX_N1
H_PM_SYNC
XDP_DBRESET#
XDP_DBRESET#
SYS_PW ROK
DRAMPWROK
PW ROK_R
PCH_RSMRST#_R
PCH_DPWROK
PM_PW ROK
PCIE_W AKE#
DMI_CTX_PRX_N1[6]
DMI_CTX_PRX_N0[6]
DMI_CTX_PRX_N3[6]
DMI_CTX_PRX_N2[6]
DMI_CTX_PRX_P0[6]
DMI_CTX_PRX_P1[6]
DMI_CTX_PRX_P3[6]
DMI_CTX_PRX_P2[6]
DMI_PTX_CRX_P3[6]
DMI_PTX_CRX_P2[6]
DMI_PTX_CRX_P1[6]
DMI_PTX_CRX_P0[6]
DMI_PTX_CRX_N3[6]
DMI_PTX_CRX_N2[6]
DMI_PTX_CRX_N1[6]
DMI_PTX_CRX_N0[6]
FDI_CSYNC [6]
FDI_INT [6]
VGATE[43,5,50]
PM_PW ROK[43,9]
DRAMPWROK[5]
PCH_RSMRST#[43]
SUSW ARN#[43]
PBTN_OUT#[43,5]
PCIE_W AKE# [39,40]
PM_SLP_S5# [43]
PM_SLP_S4# [43]
PM_SLP_S3# [43]
H_PM_SYNC [5]
FDI_CTX_PRX_N0 [5]
FDI_CTX_PRX_N1 [5]
FDI_CTX_PRX_P0 [5]
FDI_CTX_PRX_P1 [5]
+RTCVCC
+3VALW _PCH
+3VS
+3VALW _PCH
+1.5VS
+1.5VS
+1.5VS
+1.5VS
+3VS
+3VALW _PCH
+3VS
Title
Size Document Number Rev
Date: Sheet of
Security Classification
Compal Secret Data
THIS SHEET OF ENGINEERING DRAWING IS THE PROPRIETARY PROPERTY OF COMPAL ELECTRONICS, INC. AND CONTAINS CONFIDENTIAL
AND TRADE SECRET INFORMATION. THIS SHEET MAY NOT BE TRANSFERED FROM THE CUSTODY OF THE COMPETENT DIVISION OF R&D
DEPARTMENT EXCEPT AS AUTHORIZED BY COMPAL ELECTRONICS, INC. NEITHER THIS SHEET NOR THE INFORMATION IT CONTAINS
MAY BE USED BY OR DISCLOSED TO ANY THIRD PARTY WITHOUT PRIOR WRITTEN CONSENT OF COMPAL ELECTRONICS, INC.
Issued Date
Deciphered Date
ZEA00 LA-A061P M/B
0.3
PCH_DMI/FDI/PM
Custom
14 59Tuesday, September 24, 2013
2013/04/01 2014/04/01
Compal Electronics, Inc.
Title
Size Document Number Rev
Date: Sheet of
Security Classification
Compal Secret Data
THIS SHEET OF ENGINEERING DRAWING IS THE PROPRIETARY PROPERTY OF COMPAL ELECTRONICS, INC. AND CONTAINS CONFIDENTIAL
AND TRADE SECRET INFORMATION. THIS SHEET MAY NOT BE TRANSFERED FROM THE CUSTODY OF THE COMPETENT DIVISION OF R&D
DEPARTMENT EXCEPT AS AUTHORIZED BY COMPAL ELECTRONICS, INC. NEITHER THIS SHEET NOR THE INFORMATION IT CONTAINS
MAY BE USED BY OR DISCLOSED TO ANY THIRD PARTY WITHOUT PRIOR WRITTEN CONSENT OF COMPAL ELECTRONICS, INC.
Issued Date
Deciphered Date
ZEA00 LA-A061P M/B
0.3
PCH_DMI/FDI/PM
Custom
14 59Tuesday, September 24, 2013
2013/04/01 2014/04/01
Compal Electronics, Inc.
Title
Size Document Number Rev
Date: Sheet of
Security Classification
Compal Secret Data
THIS SHEET OF ENGINEERING DRAWING IS THE PROPRIETARY PROPERTY OF COMPAL ELECTRONICS, INC. AND CONTAINS CONFIDENTIAL
AND TRADE SECRET INFORMATION. THIS SHEET MAY NOT BE TRANSFERED FROM THE CUSTODY OF THE COMPETENT DIVISION OF R&D
DEPARTMENT EXCEPT AS AUTHORIZED BY COMPAL ELECTRONICS, INC. NEITHER THIS SHEET NOR THE INFORMATION IT CONTAINS
MAY BE USED BY OR DISCLOSED TO ANY THIRD PARTY WITHOUT PRIOR WRITTEN CONSENT OF COMPAL ELECTRONICS, INC.
Issued Date
Deciphered Date
ZEA00 LA-A061P M/B
0.3
PCH_DMI/FDI/PM
Custom
14 59Tuesday, September 24, 2013
2013/04/01 2014/04/01
Compal Electronics, Inc.
T90 PADT90 PAD
C2115 0.1U_0402_16V4Z@ESD@ C2115 0.1U_0402_16V4Z@ESD@
1 2
C43
0.1U_0402_16V4Z
@ESD@
C43
0.1U_0402_16V4Z
@ESD@
1
2
R141 10K_0402_5%R141 10K_0402_5%
12
R147
10K_0402_5%
R147
10K_0402_5%
12
R142 10K_0402_5%R142 10K_0402_5%
12
C2120 0.1U_0402_16V4Z@ESD@ C2120 0.1U_0402_16V4Z@ESD@
1 2
R153 0_0402_5%@R153 0_0402_5%@
1 2
R15 10K_0402_5%R15 10K_0402_5%
1 2
R148 0_0402_5%@R148 0_0402_5%@
1 2
T134 PADT134 PAD
R149 0_0402_5%@R149 0_0402_5%@
1 2
C2114 0.1U_0402_16V4Z@ESD@ C2114 0.1U_0402_16V4Z@ESD@
1 2
R140 0_0402_5%
@
R140 0_0402_5%
@
1 2
C2119 0.1U_0402_16V4Z@ESD@ C2119 0.1U_0402_16V4Z@ESD@
1 2
C2158
0.1U_0402_16V7K
@C2158
0.1U_0402_16V7K
@
1 2
R155 10K_0402_5%R155 10K_0402_5%
12
R151 0_0402_5%@R151 0_0402_5%@
1 2
U3
MC74VHC1G08DFT2G_SC70-5
U3
MC74VHC1G08DFT2G_SC70-5
IN1
1
IN2
2OUT 4
VCC 5
GND
3
T91 PADT91 PAD
C2118 0.1U_0402_16V4Z@ESD@ C2118 0.1U_0402_16V4Z@ESD@
1 2
R145 10K_0402_5%@R145 10K_0402_5%@
12
R150 1K_0402_5%R150 1K_0402_5%
1 2
R143 390K_0402_5%R143 390K_0402_5%
1 2
RP8
10K_8P4R_5%
RP8
10K_8P4R_5%
1 8
2 7
3 6
4 5
R154 0_0402_5%
@
R154 0_0402_5%
@
12
C2117 0.1U_0402_16V4Z@ESD@ C2117 0.1U_0402_16V4Z@ESD@
1 2
C2116 0.1U_0402_16V4Z@ESD@ C2116 0.1U_0402_16V4Z@ESD@
1 2
T89 PADT89 PAD
R146 7.5K_0402_1%R146 7.5K_0402_1%
12
LPT_PCH_DT_EDS
DMI
Management
FDI
System Power
U1B
DH82LPDS_FCBGA708
LPT_PCH_DT_EDS
DMI
Management
FDI
System Power
U1B
DH82LPDS_FCBGA708
TP21
AC35
TP10 L5
TP16 R4
TP12
L22
TP17 R12
TP7
K22
TP5 K5
TP13 N12
SUSWARN#/SUSPWRNACK/GPIO30
AG41
DMI_IREF
A19
DMI_RCOMP
B19
FDI_RCOMP K2
SLP_WLAN#/GPIO29
AL39
DRAMPWROK
AE38
APWROK
AA32
PWROK
AT40
SYS_RESET#
N36
DMI_RXP2
G26
DMI_RXP3
L26
DMI_TXN0
C20
DMI_TXN1
D21
SLP_LAN# AU36
PMSYNCH F40
SLP_SUS# AK38
SLP_A# AN37
SLP_S3# AK40
SLP_S4# AT35
SLP_S5#/GPIO63 AA35
SUSCLK/GPIO62 W36
SUS_STAT#/GPIO61 AD37
WAKE# AK34
DPWROK AV38
FDI_IREF N11
FDI_CSYNC L2
FDI_RXP1 P3
FDI_RXP0 N2
FDI_RXN1 P2
FDI_RXN0 N1
ACPRESENT/GPIO31
AM36
SYS_PWROK
W31
SUSACK#
AJ37
DMI_TXP2
C22
DMI_TXP0
B20
DMI_RXP1
H24
DMI_RXN2
F26
DMI_TXP3
B24
DMI_TXP1
B21
DMI_TXN3
A24 DMI_TXN2
B22
DMI_RXP0
K24
DMI_RXN3
K26
PWRBTN#
AK41
RI#
AE36
GPIO72
AJ40
RSMRST#
AM40
FDI_INT L3
DSWVRMEN AM41
DMI_RXN1
G24 DMI_RXN0
L24
TP15 P5
R152 10K_0402_5%R152 10K_0402_5%
1 2
R144 7.5K_0402_1%R144 7.5K_0402_1%
1 2

5
5
4
4
3
3
2
2
1
1
D D
C C
B B
A A
PCI PU resistor
Internal pull high
Strap defalut high
GPIO53 DMI AC mode if Low
GPIO55 A16 SWAP OVERRIDE if Low
NOTE:PCH adds support for panel power sequencing required for
embedded DisplayPort support. L_VDDEN, L_BKLTEN and L_BKLTCTL pins are
added on the PCH for panel power sequencing. It is important to note that a 6
layer board design may be required to access these pins on the PCH package
in a fully featured platform design.
HDMI OUT
(To Conn.)
eDP
(LVDS Converter)
Seperate U10, U57 location
Data Need longer than CLK 1 inch
Disable use 1K on mobile
LVDS Converter
LVDS Converter
LVDS Converter
HDMI OUT
CRB Reserve PU/PL
CRT_IREF Close to PCH <500mils
Close to PCH <250mils
To Converter
v0.2 update
v0.2 update
For Card reader/
LAN/WLAN/TV
For GPU/TPM/EC
v0.3 update
for wake from WLAN(BCM43142)
PCH_GPIO54
PCH_GPIO52
PCH_GPIO50
PCH_GPIO53
PCH_GPIO55
PCI_PIRQB#
PCI_PIRQC#
PCI_PIRQD#
PCI_PIRQA#
PCH_GPIO53
PCH_GPIO55
PCH_GPIO51
DDPB_AUXN
DDPB_AUXP
PCI_PME#
PCH_GPIO2
PCH_GPIO5
PCH_GPIO4
PCH_GPIO3
PCH_CRT_G
PCH_CRT_B
PCH_CRT_R
PCH_CRT_CLK
PCH_CRT_HSYNC
CRT_IREF
PCH_CRT_VSYNC
PCH_CRT_DATA
PCH_EDP_BLEN
PCH_EDP_PWM
PCH_EDP_VDDEN
PCH_DPD_CLK
PCH_DPD_DAT
DDPD_HPD
PCH_HDMI_CLK
PCH_HDMIOUT_HPD
PCH_HDMIOUT_CLK
PCH_HDMIOUT_DATA
PCH_HDMI_DATA
PLT_RST#
PCH_PLT_RST#
PCH_GPIO50
PCH_GPIO52
PCH_GPIO54
PCI_PIRQD#
PCI_PIRQB#
PCH_GPIO5
PCI_PIRQC#
PCH_GPIO4
PCI_PIRQA#
PCH_GPIO3
PCH_GPIO2
DPD_HPD
DDPC_AUXN
PCH_DDPD_AUXN
PCH_DDPD_AUXP
DDPC_AUXP
PCH_DDPD_AUXP_C
PCH_DDPD_AUXN_C
PCH_CRT_CLK
PCH_CRT_DATA
PCH_CRT_B
PCH_CRT_G
PCH_CRT_R
PCH_DPD_DAT
PCH_DPD_CLK
PCH_HDMIOUT_CLK
PCH_HDMIOUT_DATA DDPD_HPD
PCH_PLT_RST#
PCH_GPIO51[12]
PCH_HDMIOUT_HPD [30]
PCH_HDMIOUT_CLK [30]
PCH_HDMIOUT_DATA [30]
PLT_RST# [21,41,43]
PLT_A_RST# [36,39,40]
DGPU_HOLD_RST#[21,43]
DGPU_PWR_EN[23,43]
PCH_EDP_PWM[29]
PCH_DDPD_AUXN_C [29]
PCH_DDPD_AUXP_C [29]
PCH_CRT_B[41]
PCH_CRT_G[41]
PCH_CRT_R[41]
PCH_CRT_CLK[41]
PCH_CRT_DATA[41]
PCH_CRT_VSYNC[41]
PCH_CRT_HSYNC[41]
PCH_DDPD_HPD [29]
PCH_EDP_BLEN[29]
+3VS
+3VS
+3VS
+3VS +5VS
+3VALW_PCH
+3VS
Title
Size Document Number Rev
Date: Sheet of
Security Classification
Compal Secret Data
THIS SHEET OF ENGINEERING DRAWING IS THE PROPRIETARY PROPERTY OF COMPAL ELECTRONICS, INC. AND CONTAINS CONFIDENTIAL
AND TRADE SECRET INFORMATION. THIS SHEET MAY NOT BE TRANSFERED FROM THE CUSTODY OF THE COMPETENT DIVISION OF R&D
DEPARTMENT EXCEPT AS AUTHORIZED BY COMPAL ELECTRONICS, INC. NEITHER THIS SHEET NOR THE INFORMATION IT CONTAINS
MAY BE USED BY OR DISCLOSED TO ANY THIRD PARTY WITHOUT PRIOR WRITTEN CONSENT OF COMPAL ELECTRONICS, INC.
Issued Date
Deciphered Date
ZEA00 LA-A061P M/B
0.3
PCH_CRT/DDC
Custom
15 59Tuesday, September 24, 2013
2013/04/01 2014/04/01
Compal Electronics, Inc.
Title
Size Document Number Rev
Date: Sheet of
Security Classification
Compal Secret Data
THIS SHEET OF ENGINEERING DRAWING IS THE PROPRIETARY PROPERTY OF COMPAL ELECTRONICS, INC. AND CONTAINS CONFIDENTIAL
AND TRADE SECRET INFORMATION. THIS SHEET MAY NOT BE TRANSFERED FROM THE CUSTODY OF THE COMPETENT DIVISION OF R&D
DEPARTMENT EXCEPT AS AUTHORIZED BY COMPAL ELECTRONICS, INC. NEITHER THIS SHEET NOR THE INFORMATION IT CONTAINS
MAY BE USED BY OR DISCLOSED TO ANY THIRD PARTY WITHOUT PRIOR WRITTEN CONSENT OF COMPAL ELECTRONICS, INC.
Issued Date
Deciphered Date
ZEA00 LA-A061P M/B
0.3
PCH_CRT/DDC
Custom
15 59Tuesday, September 24, 2013
2013/04/01 2014/04/01
Compal Electronics, Inc.
Title
Size Document Number Rev
Date: Sheet of
Security Classification
Compal Secret Data
THIS SHEET OF ENGINEERING DRAWING IS THE PROPRIETARY PROPERTY OF COMPAL ELECTRONICS, INC. AND CONTAINS CONFIDENTIAL
AND TRADE SECRET INFORMATION. THIS SHEET MAY NOT BE TRANSFERED FROM THE CUSTODY OF THE COMPETENT DIVISION OF R&D
DEPARTMENT EXCEPT AS AUTHORIZED BY COMPAL ELECTRONICS, INC. NEITHER THIS SHEET NOR THE INFORMATION IT CONTAINS
MAY BE USED BY OR DISCLOSED TO ANY THIRD PARTY WITHOUT PRIOR WRITTEN CONSENT OF COMPAL ELECTRONICS, INC.
Issued Date
Deciphered Date
ZEA00 LA-A061P M/B
0.3
PCH_CRT/DDC
Custom
15 59Tuesday, September 24, 2013
2013/04/01 2014/04/01
Compal Electronics, Inc.
T100PAD T100PAD
R163 2.2K_0402_5%
CRT@
R163 2.2K_0402_5%
CRT@
1 2
T101PADT101PAD
RP9
8.2K_8P4R_5%
RP9
8.2K_8P4R_5%
1 8
2 7
3 6
4 5
R161 8.2K_0402_5%R161 8.2K_0402_5%
1 2
G
D
S
Q57
BSS138LT1G_SOT23-3
G
D
S
Q57
BSS138LT1G_SOT23-3
2
13
R167 0_0402_5%@R167 0_0402_5%@
1 2
U4
MC74VHC1G08DFT2G_SC70-5
U4
MC74VHC1G08DFT2G_SC70-5
IN1
1
IN2
2OUT 4
VCC 5
GND
3
R166
100K_0402_5%
R166
100K_0402_5%
12
RP11
150_0804_8P4R_1%
CRT@
RP11
150_0804_8P4R_1%
CRT@
1 8
2 7
3 6
4 5
C2121
0.1U_0402_16V4Z
@ESD@
C2121
0.1U_0402_16V4Z
@ESD@
1
2
C111
0.1U_0402_16V4Z
C111
0.1U_0402_16V4Z
1
2
R170 0_0402_5%@R170 0_0402_5%@
1 2
R157 10K_0402_5%@R157 10K_0402_5%@
12
R606
100K_0402_5%
R606
100K_0402_5%
12
R158 10K_0402_5%@R158 10K_0402_5%@
12
R160 8.2K_0402_5%R160 8.2K_0402_5%
1 2
C112 0.1U_0402_16V4ZC112 0.1U_0402_16V4Z
1 2
T133 PADT133 PAD
R677 0_0402_5%R677 0_0402_5%
1 2
R165 649_0402_1%R165 649_0402_1%
1 2
R164
0_0402_5%
@R164
0_0402_5%
@
1 2
C2135
0.1U_0402_16V4Z
ESD@C2135
0.1U_0402_16V4Z
ESD@
1
2
T92PAD T92PAD
T99PAD T99PAD
RP10
8.2K_8P4R_5%
RP10
8.2K_8P4R_5%
1 8
2 7
3 6
4 5
T93PAD T93PAD
R678 0_0402_5%@R678 0_0402_5%@
1 2
U5
MC74VHC1G08DFT2G_SC70-5
U5
MC74VHC1G08DFT2G_SC70-5
IN1
1
IN2
2OUT 4
VCC 5
GND
3
T98PAD T98PAD
C2029
0.1U_0402_16V4Z
@C2029
0.1U_0402_16V4Z
@
1
2
R172 100K_0402_5%@R172 100K_0402_5%@
1 2
R171
100K_0402_5%
R171
100K_0402_5%
12
T96PAD T96PAD
T97PAD T97PAD
C113 0.1U_0402_16V4ZC113 0.1U_0402_16V4Z
1 2
R162 2.2K_0402_5%
CRT@
R162 2.2K_0402_5%
CRT@
1 2
R159 8.2K_0402_5%R159 8.2K_0402_5%
1 2
RP17
2.2K_0804_8P4R_5%
RP17
2.2K_0804_8P4R_5%
1 8
2 7
3 6
4 5
PCI
DISPLAY
LVDS
CRT
LPT_PCH_DT_EDS
U1E
DH82LPDS_FCBGA708
PCI
DISPLAY
LVDS
CRT
LPT_PCH_DT_EDS
U1E
DH82LPDS_FCBGA708
EDP_BKLTCTL
AP2
VGA_BLUE
AC3
DAC_IREF
AF5
VGA_IRTN
AG4
EDP_BKLTEN
AT2
EDP_VDDEN
AP1
PIRQA#
AU29
PIRQB#
AU27
PIRQC#
AW28
PIRQD#
AV27
GPIO50
AH26
GPIO52
AJ26
GPIO54
AW33
GPIO51
AU31
GPIO53
AV31
GPIO55
R30
DDPB_CTRLCLK AM1
DDPB_CTRLDATA AJ5
DDPC_CTRLCLK AN3
DDPC_CTRLDATA AM2
DDPD_CTRLCLK AN4
DDPD_CTRLDATA AN2
DDPB_AUXN AK6
DDPC_AUXN AG7
DDPD_AUXN AG11
DDPB_AUXP AK8
DDPC_AUXP AG6
DDPD_AUXP AG10
DDPB_HPD AJ2
DDPC_HPD AH5
DDPD_HPD AJ4
PIRQE#/GPIO2 AR30
PIRQH#/GPIO5 AT27
PME# AA31
PLTRST# AA37
PIRQG#/GPIO4 AV28
PIRQF#/GPIO3 AV29
VGA_VSYNC
AH2
VGA_HSYNC
AH3
VGA_DDC_DATA
AL3
VGA_DDC_CLK
AL2
VGA_RED
AC2
VGA_GREEN
AE2
R173 100K_0402_5%@R173 100K_0402_5%@
1 2
R605 0_0402_5%@R605 0_0402_5%@
1 2

5
5
4
4
3
3
2
2
1
1
D D
C C
B B
A A
WLAN
Card Reader
LAN
Touch
USB 3.0 side IO
Int. Camera
WLAN
TV
Rear IO USB 2.0 Port 3 & 4
USB_BIAS trace <500mils
PCIE Port 7~8 Is Disable For H81
TV Card
Close to device side
USB3.0 Port 5~6 Is Disable For H81
Rear IO USB 2.0 Port 1 & 2
USB2.0 Port 6,7,12,13 Is Disable For H81
USB2.0 Port 6,7,12,13 Is Disable For H81
CAM & Touch Can't in same USB2.0 Controller for C38
C117/C118 --> Close to U36
C115/C116 --> Close to U25
C119/C120 --> Close to JMINI2
0.1U close to JMINI1
Side IO USB 3.0 Port 2 (Charger)
Side IO USB 3.0 Port 1 (Debug)
Side IO USB 3.0 Port 1 & 2
Rear IO USB 2.0 Port 3 & 4
Rear IO USB 2.0 Port 1 & 2
USB_OC#4
USB_OC#7
USB_OC#6
USB_OC#1
USB_OC#5
USB_OC#2
USB_OC#3
USB30_OC#0
PCIE_PTX_W LANRX_P3
PCIE_PRX_WLANTX_N3
PCIE_PRX_WLANTX_P3
PCIE_PTX_W LANRX_N3
USB20_P2
USB20_N2
USB20_P4
USB20_N4
USB20_N0
USB20_DEBP1
USB20_P0
USB20_DEBN1
USB20_N5
USB20_P5
USB20_P3
USB20_N3
USB20_P9
USB20_N9
USB20_P8
USB20_P11
USB20_N8
USB20_N11
USB20_P10
USB20_N10
U3TXDN_A
U3RXDP_A
U3RXDN_A
U3TXDN_B
U3RXDP_B
U3RXDN_B
U3TXDP_A
U3TXDP_B
USBBIAS
USB30_OC#0
USB_OC#4
USB_OC#2
USB_OC#3
USB_OC#6
USB_OC#7
USB_OC#1
USB_OC#5
PCIE_RCOMP
PCIE_PTX_TVRX_P4
PCIE_PTX_TVRX_N4
PCIE_PRX_TVTX_P4
PCIE_PRX_TVTX_N4
PCIE_PTX_CRRX_P1
PCIE_PRX_CRTX_N1
PCIE_PRX_CRTX_P1
PCIE_PTX_CRRX_N1
PCIE_PTX_LANRX_N2
PCIE_PRX_LANTX_N2
PCIE_PRX_LANTX_P2
PCIE_PTX_LANRX_P2
PCIE_PRX_WLANTX_N3[40]
PCIE_PRX_WLANTX_P3[40]
USB20_N5 [41]
USB20_P0 [33]
USB20_N0 [33]
USB20_DEBP1 [33]
USB20_DEBN1 [33]
USB20_P4 [40]
USB20_N4 [40]
USB20_P2 [34]
USB20_P5 [41]
USB20_N2 [34]
USB20_P3 [34]
USB20_N3 [34]
USB20_N8 [34]
USB20_P8 [34]
USB20_DEBN9 [34]
USB20_DEBP9 [34]
USB20_N10 [40]
USB20_P10 [40]
USB20_P11 [41]
USB20_N11 [41]
U3RXDN_A [33]
U3RXDP_A [33]
U3RXDN_B [33]
U3RXDP_B [33]
U3TXDN_B [33]
U3TXDP_B [33]
U3TXDN_A [33]
U3TXDP_A [33]
USB30_OC#0 [33]
USB_OC#5 [34]
PCIE_PTX_C_WLANRX_N3[40]
PCIE_PTX_C_WLANRX_P3[40]
PCIE_PRX_TVTX_N4[40]
PCIE_PRX_TVTX_P4[40]
USB_OC#1 [34]
PCIE_PTX_TVRX_P4[40]
PCIE_PTX_TVRX_N4[40]
PCIE_PRX_CRTX_N1[36]
PCIE_PRX_CRTX_P1[36]
PCIE_PTX_C_CRRX_P1[36]
PCIE_PTX_C_CRRX_N1[36]
PCIE_PRX_LANTX_N2[39]
PCIE_PRX_LANTX_P2[39]
PCIE_PTX_C_LANRX_P2[39]
PCIE_PTX_C_LANRX_N2[39]
+3VALW _PCH
+1.5VS
+1.5VS
Title
Size Document Number Rev
Date: Sheet of
Security Classification
Compal Secret Data
THIS SHEET OF ENGINEERING DRAWING IS THE PROPRIETARY PROPERTY OF COMPAL ELECTRONICS, INC. AND CONTAINS CONFIDENTIAL
AND TRADE SECRET INFORMATION. THIS SHEET MAY NOT BE TRANSFERED FROM THE CUSTODY OF THE COMPETENT DIVISION OF R&D
DEPARTMENT EXCEPT AS AUTHORIZED BY COMPAL ELECTRONICS, INC. NEITHER THIS SHEET NOR THE INFORMATION IT CONTAINS
MAY BE USED BY OR DISCLOSED TO ANY THIRD PARTY WITHOUT PRIOR WRITTEN CONSENT OF COMPAL ELECTRONICS, INC.
Issued Date
Deciphered Date
ZEA00 LA-A061P M/B
0.3
PCH_PCI-E/USB
Custom
16 59Tuesday, September 24, 2013
2013/04/01 2014/04/01
Compal Electronics, Inc.
Title
Size Document Number Rev
Date: Sheet of
Security Classification
Compal Secret Data
THIS SHEET OF ENGINEERING DRAWING IS THE PROPRIETARY PROPERTY OF COMPAL ELECTRONICS, INC. AND CONTAINS CONFIDENTIAL
AND TRADE SECRET INFORMATION. THIS SHEET MAY NOT BE TRANSFERED FROM THE CUSTODY OF THE COMPETENT DIVISION OF R&D
DEPARTMENT EXCEPT AS AUTHORIZED BY COMPAL ELECTRONICS, INC. NEITHER THIS SHEET NOR THE INFORMATION IT CONTAINS
MAY BE USED BY OR DISCLOSED TO ANY THIRD PARTY WITHOUT PRIOR WRITTEN CONSENT OF COMPAL ELECTRONICS, INC.
Issued Date
Deciphered Date
ZEA00 LA-A061P M/B
0.3
PCH_PCI-E/USB
Custom
16 59Tuesday, September 24, 2013
2013/04/01 2014/04/01
Compal Electronics, Inc.
Title
Size Document Number Rev
Date: Sheet of
Security Classification
Compal Secret Data
THIS SHEET OF ENGINEERING DRAWING IS THE PROPRIETARY PROPERTY OF COMPAL ELECTRONICS, INC. AND CONTAINS CONFIDENTIAL
AND TRADE SECRET INFORMATION. THIS SHEET MAY NOT BE TRANSFERED FROM THE CUSTODY OF THE COMPETENT DIVISION OF R&D
DEPARTMENT EXCEPT AS AUTHORIZED BY COMPAL ELECTRONICS, INC. NEITHER THIS SHEET NOR THE INFORMATION IT CONTAINS
MAY BE USED BY OR DISCLOSED TO ANY THIRD PARTY WITHOUT PRIOR WRITTEN CONSENT OF COMPAL ELECTRONICS, INC.
Issued Date
Deciphered Date
ZEA00 LA-A061P M/B
0.3
PCH_PCI-E/USB
Custom
16 59Tuesday, September 24, 2013
2013/04/01 2014/04/01
Compal Electronics, Inc.
RP13
10K_8P4R_5%
RP13
10K_8P4R_5%
1 8
2 7
3 6
4 5
C120 0.1U_0402_16V7KC120 0.1U_0402_16V7K
12
T106 PADT106 PAD
T111PAD T111PAD
T107 PADT107 PAD
C119 0.1U_0402_16V7KC119 0.1U_0402_16V7K
12
R175
7.5K_0402_1%
R175
7.5K_0402_1%
1 2
C117 0.1U_0402_16V7KC117 0.1U_0402_16V7K
12
RP12
10K_8P4R_5%
RP12
10K_8P4R_5%
1 8
2 7
3 6
4 5
T112 PADT112 PAD
T102 PADT102 PAD
T110PAD T110PAD
C115 0.1U_0402_16V7KC115 0.1U_0402_16V7K
12
R174 22.6_0402_1%R174 22.6_0402_1%
1 2
T108 PADT108 PAD
T103 PADT103 PAD
T109 PADT109 PAD
C116 0.1U_0402_16V7KC116 0.1U_0402_16V7K
12
C118 0.1U_0402_16V7KC118 0.1U_0402_16V7K
12
LPT_PCH_DT_EDS
PCIe
USB
U1I
DH82LPDS_FCBGA708
LPT_PCH_DT_EDS
PCIe
USB
U1I
DH82LPDS_FCBGA708
USB3TP6 A14
USB3TN6 B14
USB3RP6 K18
USB3RN6 L18
USB3TP5 C15
USB3TN5 D15
USB3RP5 L20
USB3RN5 K20
PETP1/USB3TP3
B11
PERP2/USB3RP4
G14
PETP2/USB3TP4
C11
USB3TP2 B16
PETN2/USB3TN4
D11
PERN2/USB3RN4
F14
PETN1/USB3TN3
B12
PERP1/USB3RP3
K14 PERN1/USB3RN3
L14
PERN3
F11
PERP3
H11
PETN3
B9
PETN4
B8
PERN5
G9
PERP5
F9
PETN5
B7
PERP6
H7
PETN6
E1
PERN7
K6
USB2N13 AP20
USB2P13 AN20
USB2N12 AW18
USB2P12 AV18
USB2P11 AN18
USB2N11 AP18
USB2P10 AK18
USB2P9 AP16
USB2N10 AJ18
USB2N9 AN16
USB2P8 AV16
USB2N8 AW16
USB2N7 AU17
USB2P7 AT17
USB2P6 AW14
USB2N6 AV14
USB2P5 AT12
USB2P4 AV15
USB2N5 AU12
USB2N4 AU15
USB2P3 AK16
USB2N3 AJ16
USB2P2 AP14
USB2N2 AN14
USB2P1 AW11
USB2N1 AV11
USB2P0 AU10
USB2N0 AV10
PETP8
H1
PCIE_IREF
B13
PCIE_RCOMP
C13
PETP3
A9
PERN4
J11
PERP4
L11
PETP4
C8
PETP5
A7
PERN6
F7
PETP6
D2
PERP7
K8
PETN7
G3
PETP7
G5
PERN8
J2
PERP8
J3
PETN8
H2
USB3RN1 F20
USB3RP1 G20
USB3TN1 B18
USB3TP1 C18
USB3RN2 G18
USB3RP2 H18
USB3TN2 B15
USBRBIAS# AV20
USBRBIAS AU20
OC0#/GPIO59 AE40
OC1#/GPIO40 AF37
OC2#/GPIO41 AD39
OC3#/GPIO42 AD40
OC4#/GPIO43 AF39
OC5#/GPIO9 AC41
OC6#/GPIO10 AF40
OC7#/GPIO14 AG40
TP23 AJ14
TP6
K16
TP11
L16
TP24 AK14
T104 PADT104 PAD
T113 PADT113 PAD
T105 PADT105 PAD

5
5
4
4
3
3
2
2
1
1
D D
C C
B B
A A
*On-Die PLL Voltage Regulator
H: Enable
L: Disable
GPIO28
0
00
SKU1
SKU ID GPIO68
0
GPIO69 SKU ID TABLE
In Deep Sleep Power Well. Unmuxed.
Defaults to GPI.
Not used Weak pull-up 10kΩ to VccDSW3_3
-->Check list1.5 P402.
PD to GND for Huron River!!
Clock validation strap
ICG is EN when LOW
*GPIO36 with internal pull-down
This signal has a weak internal pull-up but
requires an external pull down.
The current default is clock enable
*
Integrated Clock Chip Enable (Removed)
H: Disable
L: Enable
GPIO8
SKU2
120821
Server/Workstation only.
PCHSTRAP 4&9
11
USB X6,PCIEX8,SATAX4 01
Config
Set by GPIO16/49
00USB X4,PCIEX8,SATAX6
TLS
Hi:with confidentiality
Low:with no confidentiality
*GPIO37 with internal pull-down
GPIO8 no longer a strap,
GPIO8 is determined /override by soft strap.
GPO
GPO
GPO
GPIO69
SKU3
0
1
0 01
SKU4
SKU5
0
0 0
1 1
1
SKU6
SKU7
SKU8
1 1
1 1
1 1 1
0
0
V0.3 update for sequence EA
PCH_GPIO28
KB_RST#
GATEA20
PCH_GPIO69 PCH_GPIO70 PCH_GPIO71
PCH_GPIO36
PCH_GPIO37
PCH_GPIO27
EC_SMI#
PCH_GPIO39
PCH_GPIO0
PCH_GPIO38
PCH_GPIO15
PCH_GPIO57
PCH_GPIO0
PCH_GPIO1
EC_SCI#
PCH_GPIO71
PCH_GPIO68
PCH_GPIO70
PCH_GPIO69
PCH_GPIO6
KB_RST#
H_PW RGOOD
H_THERMTRIP#
EC_SMI#
PCH_GPIO16
PCH_GPIO17
PCH_GPIO22
PCH_GPIO24
PCH_GPIO28
PCH_GPIO27
PCH_GPIO37
PCH_GPIO36
PCH_GPIO38
PCH_GPIO34
PCH_GPIO35
PCH_GPIO48
PCH_GPIO57
PCH_GPIO49
PCH_GPIO39
PCH_GPIO36
PCH_GPIO37
PCH_GPIO16
PCH_GPIO49
PCH_GPIO68
PCH_GPIO32
PCH_GPIO32
PCH_SST
PCH_GPIO48
PCH_GPIO15
PCH_GPIO17
EC_SCI#
PCH_GPIO1
PCH_GPIO6
PCH_GPIO35
PCH_GPIO34
PCH_GPIO22
H_THERMTRIP#
H_PW RGOOD
PCH_PECI_R
GATEA20
PCH_GPIO24
EC_SCI# [43]
H_PW RGOOD [5]
H_THERMTRIP# [5]
KB_RST# [43]
H_PECI [43,5]
GATEA20 [43]
EC_SMI#[43]
DGPU_PWROK [23,52,53]
CPU_PLTRST# [5]
DGPU_THERMTRIP# [21]
+3VS
+3VS +3VS +3VS
+3VS+3VALW _PCH
+3VALW _PCH
+3VALW _PCH
+3VALW _PCH
+3VS
+3VS
+3VS
Title
Size Document Number Rev
Date: Sheet of
Security Classification
Compal Secret Data
THIS SHEET OF ENGINEERING DRAWING IS THE PROPRIETARY PROPERTY OF COMPAL ELECTRONICS, INC. AND CONTAINS CONFIDENTIAL
AND TRADE SECRET INFORMATION. THIS SHEET MAY NOT BE TRANSFERED FROM THE CUSTODY OF THE COMPETENT DIVISION OF R&D
DEPARTMENT EXCEPT AS AUTHORIZED BY COMPAL ELECTRONICS, INC. NEITHER THIS SHEET NOR THE INFORMATION IT CONTAINS
MAY BE USED BY OR DISCLOSED TO ANY THIRD PARTY WITHOUT PRIOR WRITTEN CONSENT OF COMPAL ELECTRONICS, INC.
Issued Date
Deciphered Date
ZEA00 LA-A061P M/B
0.3
PCH_CPU/GPIO
Custom
17 59Tuesday, September 24, 2013
2013/04/01 2014/04/01
Compal Electronics, Inc.
Title
Size Document Number Rev
Date: Sheet of
Security Classification
Compal Secret Data
THIS SHEET OF ENGINEERING DRAWING IS THE PROPRIETARY PROPERTY OF COMPAL ELECTRONICS, INC. AND CONTAINS CONFIDENTIAL
AND TRADE SECRET INFORMATION. THIS SHEET MAY NOT BE TRANSFERED FROM THE CUSTODY OF THE COMPETENT DIVISION OF R&D
DEPARTMENT EXCEPT AS AUTHORIZED BY COMPAL ELECTRONICS, INC. NEITHER THIS SHEET NOR THE INFORMATION IT CONTAINS
MAY BE USED BY OR DISCLOSED TO ANY THIRD PARTY WITHOUT PRIOR WRITTEN CONSENT OF COMPAL ELECTRONICS, INC.
Issued Date
Deciphered Date
ZEA00 LA-A061P M/B
0.3
PCH_CPU/GPIO
Custom
17 59Tuesday, September 24, 2013
2013/04/01 2014/04/01
Compal Electronics, Inc.
Title
Size Document Number Rev
Date: Sheet of
Security Classification
Compal Secret Data
THIS SHEET OF ENGINEERING DRAWING IS THE PROPRIETARY PROPERTY OF COMPAL ELECTRONICS, INC. AND CONTAINS CONFIDENTIAL
AND TRADE SECRET INFORMATION. THIS SHEET MAY NOT BE TRANSFERED FROM THE CUSTODY OF THE COMPETENT DIVISION OF R&D
DEPARTMENT EXCEPT AS AUTHORIZED BY COMPAL ELECTRONICS, INC. NEITHER THIS SHEET NOR THE INFORMATION IT CONTAINS
MAY BE USED BY OR DISCLOSED TO ANY THIRD PARTY WITHOUT PRIOR WRITTEN CONSENT OF COMPAL ELECTRONICS, INC.
Issued Date
Deciphered Date
ZEA00 LA-A061P M/B
0.3
PCH_CPU/GPIO
Custom
17 59Tuesday, September 24, 2013
2013/04/01 2014/04/01
Compal Electronics, Inc.
C125 0.1U_0402_16V4Z@EMI@ C125 0.1U_0402_16V4Z@EMI@
1 2
R204 10K_0402_5%@R204 10K_0402_5%@
1 2
R179 10K_0402_5%R179 10K_0402_5%
1 2
T116PADT116PAD
R181
10K_0402_5%
GPIO68_H@
R181
10K_0402_5%
GPIO68_H@
12
C2123 5P_0402_50V@ESD@ C2123 5P_0402_50V@ESD@
1 2
R202 10K_0402_5%@R202 10K_0402_5%@
1 2
R183
10K_0402_5%
R183
10K_0402_5%
12
R191 10K_0402_5%@R191 10K_0402_5%@
1 2
R180
10K_0402_5%
GPIO69_H@
R180
10K_0402_5%
GPIO69_H@
12
R189
10K_0402_5%
GPIO70_L@
R189
10K_0402_5%
GPIO70_L@
12
R199 10K_0402_5%R199 10K_0402_5%
12
T115 PADT115 PAD
C2124
0.1U_0402_16V4Z
@ESD@
C2124
0.1U_0402_16V4Z
@ESD@
1
2
R195 0_0402_5%@R195 0_0402_5%@
1 2
R200 0_0402_5%@R200 0_0402_5%@
1 2
RP15
10K_8P4R_5%
RP15
10K_8P4R_5%
1 8
2 7
3 6
4 5
R185 10K_0402_5%R185 10K_0402_5%
1 2
R197 0_0402_5%@R197 0_0402_5%@
1 2
R182
10K_0402_5%
GPIO70_H@
R182
10K_0402_5%
GPIO70_H@
12
LPT_PCH_DT_EDS
NCTF
CPU/Misc
GPIO
FAN
U1F
DH82LPDS_FCBGA708
LPT_PCH_DT_EDS
NCTF
CPU/Misc
GPIO
FAN
U1F
DH82LPDS_FCBGA708
TACH6/GPIO70 AK28
TACH7/GPIO71 AT34
VSS
C41 VSS
B41
VSS V28
VSS W12
VSS
AV41
VSS
AW40 VSS
AW2
VSS
B40
VSS
D1
VSS
AC31 VSS W3
VSS W28
VSS W20
LAN_PHY_PWR_CTRL/GPIO12
AL40
GPIO15
AC32
VSS W22
VSS
AT1
VSS
AT41
VSS
AU1
VSS
AV1
VSS
AV2
VSS
AV40
TACH4/GPIO68 AT30
GPIO57
AC36
SDATAOUT1/GPIO48
L40
GPIO35/NMI#
M40
GPIO28
V41
GPIO34
N34
GPIO27
AU34
GPIO24
AE34
SCLOCK/GPIO22
L38
TACH3/GPIO7 AV34
TACH1/GPIO1 AT31
PLTRST_PROC# F41
THRMTRIP# C40
PROCPWRGD D40
RCIN# K36
PECI G40
SATA5GP/GPIO49
N40
VSS
D41
TACH5/GPIO69 AV35
SATA3GP/GPIO37
N41
SATA2GP/GPIO36
H40
VSS AF3
VSS AV21
VSS V38
VSS V40
SDATAOUT0/GPIO39
R31
SLOAD/GPIO38
H41 TACH0/GPIO17 AP28
SATA4GP/GPIO16
M39
GPIO8
AC40
TACH2/GPIO6 AM28
BMBUSY#/GPIO0
G38 TP14 N30
PWM0 AL31
PWM1 AM31
PWM2 AP31
PWM3 AV30
GPIO32
N32
SST AJ31
R196 10K_0402_5%R196 10K_0402_5%
1 2
C2125 0.1U_0402_16V4Z@ESD@ C2125 0.1U_0402_16V4Z@ESD@
1 2
R203 1K_0402_5%@R203 1K_0402_5%@
1 2
R194 10K_0402_5%R194 10K_0402_5%
1 2
R177 10K_0402_5%R177 10K_0402_5%
1 2
R206 10K_0402_5%@R206 10K_0402_5%@
1 2
RP14
10K_8P4R_5%
RP14
10K_8P4R_5%
1 8
2 7
3 6
4 5
R190
10K_0402_5%
@
R190
10K_0402_5%
@
12
R192
10K_0402_5%
@
R192
10K_0402_5%
@
12
R207 10K_0402_5%R207 10K_0402_5%
1 2
R186 10K_0402_5%R186 10K_0402_5%
1 2
R663 10K_0402_5%R663 10K_0402_5%
1 2
R188
10K_0402_5%
GPIO68_L@
R188
10K_0402_5%
GPIO68_L@
12
R184 10K_0402_5%R184 10K_0402_5%
1 2
R193
1K_0402_5%
@
R193
1K_0402_5%
@
1 2
C2122 0.1U_0402_16V4Z@ESD@ C2122 0.1U_0402_16V4Z@ESD@
1 2
R176 1K_0402_5%R176 1K_0402_5%
12
R205 10K_0402_5%R205 10K_0402_5%
1 2
R187
10K_0402_5%
GPIO69_L@
R187
10K_0402_5%
GPIO69_L@
12
R201
1K_0402_5%
R201
1K_0402_5%
12

5
5
4
4
3
3
2
2
1
1
D D
C C
B B
A A
AA16, W16 Place near pin W14Place near pin U12 Place near pin AB2 Place near pin V16
Place near pin AV4 Place near pin AT5Place near pin AR4 Place near pin AP5
Place near pin AB1
Internal
VRM
Internal
VRM
Integrated VRMs enabled. DCPSUS1, DCPSUS2 and
DCPSUS3 can be left floating.
Close to AP33
close to M14
close to AP22
Close C39
Close to AK20
Close to AW26
Close to AP35
Close to AG1close to AF26
Close to AW21
Close to B6
Close to T14
Close to AW39
Close to AP33
10uH
+PCH_USB_DCPSUS2
+PCH_VPROC+PCH_VPROC
+PCH_VCC
+PCH_VCC+PCH_VCC+PCH_VCC
+PCH_USB_DCPSUS2
+PCH_VCCDSW3_3
+PCH_VCCSST
+PCH_VPROC
+PCH_DCPRTC
+RTCBATT_R
+RTCVCC
+1.05VS_VPCH
+1.05VS_VPCH
+1.05V_+1.5V_RUN
+3VS
+1.05VS_VPCH
+3VS
+3VS
+3VALW_PCH
+3VALW_PCH
+1.05VS_VPCH
+1.05VS_VPCH +PCH_VCCCLK
+3VALW_PCH
+RTCVCC
+PCH_VCCCLK3_3
+PCH_VCCCLK3_3
+1.05VS_VPCH
+PCH_VCCCLK
+3VALW_PCH
+3VALW_PCH
+PCH_VCCDSW3_3
+1.05VS_VPCH
+1.5VS
+1.05VS_VPCH
+3VALW_PCH
+RTCVCC
+RTCBATT
+3VSB
+PCH_VPROC
+PCH_VCC
+PCH_VCC
Title
Size Document Number Rev
Date: Sheet of
Security Classification
Compal Secret Data
THIS SHEET OF ENGINEERING DRAWING IS THE PROPRIETARY PROPERTY OF COMPAL ELECTRONICS, INC. AND CONTAINS CONFIDENTIAL
AND TRADE SECRET INFORMATION. THIS SHEET MAY NOT BE TRANSFERED FROM THE CUSTODY OF THE COMPETENT DIVISION OF R&D
DEPARTMENT EXCEPT AS AUTHORIZED BY COMPAL ELECTRONICS, INC. NEITHER THIS SHEET NOR THE INFORMATION IT CONTAINS
MAY BE USED BY OR DISCLOSED TO ANY THIRD PARTY WITHOUT PRIOR WRITTEN CONSENT OF COMPAL ELECTRONICS, INC.
Issued Date
Deciphered Date
ZEA00 LA-A061P M/B
0.3
PCH_POWER-1
C
18 59Tuesday, September 24, 2013
2013/04/01 2014/04/01
Compal Electronics, Inc.
Title
Size Document Number Rev
Date: Sheet of
Security Classification
Compal Secret Data
THIS SHEET OF ENGINEERING DRAWING IS THE PROPRIETARY PROPERTY OF COMPAL ELECTRONICS, INC. AND CONTAINS CONFIDENTIAL
AND TRADE SECRET INFORMATION. THIS SHEET MAY NOT BE TRANSFERED FROM THE CUSTODY OF THE COMPETENT DIVISION OF R&D
DEPARTMENT EXCEPT AS AUTHORIZED BY COMPAL ELECTRONICS, INC. NEITHER THIS SHEET NOR THE INFORMATION IT CONTAINS
MAY BE USED BY OR DISCLOSED TO ANY THIRD PARTY WITHOUT PRIOR WRITTEN CONSENT OF COMPAL ELECTRONICS, INC.
Issued Date
Deciphered Date
ZEA00 LA-A061P M/B
0.3
PCH_POWER-1
C
18 59Tuesday, September 24, 2013
2013/04/01 2014/04/01
Compal Electronics, Inc.
Title
Size Document Number Rev
Date: Sheet of
Security Classification
Compal Secret Data
THIS SHEET OF ENGINEERING DRAWING IS THE PROPRIETARY PROPERTY OF COMPAL ELECTRONICS, INC. AND CONTAINS CONFIDENTIAL
AND TRADE SECRET INFORMATION. THIS SHEET MAY NOT BE TRANSFERED FROM THE CUSTODY OF THE COMPETENT DIVISION OF R&D
DEPARTMENT EXCEPT AS AUTHORIZED BY COMPAL ELECTRONICS, INC. NEITHER THIS SHEET NOR THE INFORMATION IT CONTAINS
MAY BE USED BY OR DISCLOSED TO ANY THIRD PARTY WITHOUT PRIOR WRITTEN CONSENT OF COMPAL ELECTRONICS, INC.
Issued Date
Deciphered Date
ZEA00 LA-A061P M/B
0.3
PCH_POWER-1
C
18 59Tuesday, September 24, 2013
2013/04/01 2014/04/01
Compal Electronics, Inc.
CH26
1U_0402_6.3V6K
CH26
1U_0402_6.3V6K
1
2
CH18
1U_0402_6.3V6K
CH18
1U_0402_6.3V6K
1
2
CH6
1U_0402_6.3V6K
CH6
1U_0402_6.3V6K
1
2
CH32
1U_0402_6.3V6K
CH32
1U_0402_6.3V6K
1
2
C127
0.1U_0402_16V4Z
@C127
0.1U_0402_16V4Z
@
1
2
CH7
0.1U_0402_16V4Z
CH7
0.1U_0402_16V4Z
1
2
CH8
1U_0402_6.3V6K
CH8
1U_0402_6.3V6K
1
2
RH1 0_0402_5%@RH1 0_0402_5%@
1 2
CH5 0.1U_0402_16V4ZCH5 0.1U_0402_16V4Z
1 2
LH1
10UH_LQM21FN100M70L _20%
LH1
10UH_LQM21FN100M70L _20%
1 2
R211 0_0805_5%@R211 0_0805_5%@
1 2
CH16
1U_0402_6.3V6K
CH16
1U_0402_6.3V6K
1
2
CH11
10U_0603_6.3V6M
CH11
10U_0603_6.3V6M
1
2
RH10 0_0402_5%
@
RH10 0_0402_5%
@
1 2
CH27
1U_0402_6.3V6K
CH27
1U_0402_6.3V6K
1
2
CH28
1U_0402_6.3V6K
CH28
1U_0402_6.3V6K
1
2
CH19
0.1U_0402_16V4Z
CH19
0.1U_0402_16V4Z
1
2
R213
1K_0402_5%
R213
1K_0402_5%
1 2
R212 0_0805_5%@R212 0_0805_5%@
1 2
CH15
0.1U_0402_16V4Z
CH15
0.1U_0402_16V4Z
1
2
CH3
1U_0402_6.3V6K
CH3
1U_0402_6.3V6K
1 2
CH4
0.1U_0402_16V4Z
CH4
0.1U_0402_16V4Z
1
2
CH29
1U_0402_6.3V6K
CH29
1U_0402_6.3V6K
1
2
CH10
1U_0402_6.3V6K
CH10
1U_0402_6.3V6K
1
2
CH13
1U_0402_6.3V6K
CH13
1U_0402_6.3V6K
1
2
CH34
1U_0402_6.3V6K
CH34
1U_0402_6.3V6K
1
2
SPI
USB
GPIO/LPC
Azalia
RTC
CPU
ICC
LPT_PCH_DT_EDS
U1H
DH82LPDS_FCBGA708
SPI
USB
GPIO/LPC
Azalia
RTC
CPU
ICC
LPT_PCH_DT_EDS
U1H
DH82LPDS_FCBGA708
VCCSUS3_3
AH18
VCCVRM
A40
VCC
AB1
VCCASW AD25
VCCASW W26
VCCSPI R41
V_PROC_IO C39
DCPRTC AW35
VCCRTC AP33
VCCSUS3_3 AP35
VCCSUSHDA AW26
VCCIO AC12
VCC3_3 AW21
VCC3_3 B6
VCC3_3 AG1
DCPSST AH28
VCCDSW3_3 AV39
VCCSUS3_3 P20
VCCSUS3_3 AK20
VCCCLK3_3
AW3
VCCCLK3_3
AV4
VCCCLK
V16 VCCCLK
T16
VCCCLK
W16 VCCCLK
AA16 VCCCLK
AB2
VCCCLK
W14 VCCCLK
V14
VCCCLK3_3
AT5 VCCCLK3_3
AR4
VCCCLK3_3
AP7 VCCCLK3_3
AP5
VCCCLK3_3
AM9 VCCCLK3_3
AM7
VCCCLK
U12
VCCIO
AF22
VCCIO
AF23
VCCIO
AF20
VCC3_3
AF26
VCCUSBPLL
AP22
VSS
U8
VCCSUS3_3
AJ20 VCCSUS3_3
AH22 VCCSUS3_3
AH20
VCCVRM T14
DCPSUS2
AJ22
VCCIO
M14
VCCDSW3_3 AW39
VCCDSW3_3 AW38
VCCCLK3_3
AV3
VCCCLK3_3
AK11 VCCCLK3_3
AG12
VCCCLK3_3
AW4
VCCCLK3_3
AW9
VCCVRM B4
VCCVRM C1
VCCVRM C2
C128
1U_0402_6.3V6K
C128
1U_0402_6.3V6K
1
2
CH22
1U_0402_6.3V6K
CH22
1U_0402_6.3V6K
1
2
CH25
1U_0402_6.3V6K
CH25
1U_0402_6.3V6K
1
2
D1
BAV70W_SOT323-3
D1
BAV70W_SOT323-3
2
3
1
CH23
10U_0603_6.3V6M
@CH23
10U_0603_6.3V6M
@
1
2
CH20
0.1U_0402_16V4Z
CH20
0.1U_0402_16V4Z
1
2
CH33
10U_0603_6.3V6M
CH33
10U_0603_6.3V6M
1
2
CH1
0.1U_0402_16V4Z
CH1
0.1U_0402_16V4Z
1
2
CH14
0.1U_0402_16V4Z
CH14
0.1U_0402_16V4Z
1 2
CH2
1U_0402_6.3V6K
CH2
1U_0402_6.3V6K
1
2
CH17
1U_0402_6.3V6K
@CH17
1U_0402_6.3V6K
@
1
2
RH3 0_0402_5%@RH3 0_0402_5%@
1 2
CH24
1U_0402_6.3V6K
CH24
1U_0402_6.3V6K
1
2
CH9
0.1U_0402_16V4Z
CH9
0.1U_0402_16V4Z
1
2
R210 0_0805_5%@R210 0_0805_5%@
1 2
CH21
0.1U_0402_16V4Z
CH21
0.1U_0402_16V4Z
1
2
CH31
1U_0402_6.3V6K
CH31
1U_0402_6.3V6K
1
2
CH12
0.1U_0402_16V4Z
CH12
0.1U_0402_16V4Z
1
2
CH30
1U_0402_6.3V6K
CH30
1U_0402_6.3V6K
1
2

5
5
4
4
3
3
2
2
1
1
D D
C C
B B
A A
1.05VV_PROC_IO
3.3V 0.0133 AVCCADAC3_3
0.004 A
VCCCLK3_3
1.05V 0.306 AVCCCLK
VCCVRM
3.3V
Voltage Rail
0.055 A
S0 Iccmax Current (A)Voltage
1.5V 0.179 A
0.133 A3.3VVCC3_3
0.67 A1.05VVCCASW
3.3VVCCSPI
0.01 A3.3VVCCSUSHDA
3.3VVCCSUS3_3
PCH Power Rail Table
0.022 A
1.29 A1.05VVCC
0.261 A
3.629 A1.05VVCCIO
VCCADAC1_5
0.015 A3.3VVCCDSW3_3
0.070 A1.5V
Internal
VRM
Integrated VRMs enabled. DCPSUS1, DCPSUS2 and
DCPSUS3 can be left floating.
Close to P14, P16
Close to P17,P26,P28,AF19
Close to AN33
Close to W30
Close to PIN AD17,AD19
As Intel recommend to unpop
If CRT disable Pin AF2 & Pin AE1 can connect to GND
+PCH_USB_DCPSUS1
+PCH_USB_DCPSUS1
+PCH_VCCDSW_R
+VCCADAC
+PCH_VCCDSW
+PCH_USB_DCPSUS3
+3VS_AE1
+PCH_VCCDSW +PCH_USB_DCPSUS3
+1.05VS_VPCH
+1.05V_+1.5V_RUN+1.5VS
+3VS
+1.05VS_VPCH
+1.05VS_VPCH
+1.05V_+1.5V_RUN
+1.05V_+1.5V_RUN
+1.05VS_VPCH
+1.05VS_VPCH
+1.05VS_VPCH
+1.05V_+1.5V_RUN
+1.05V_+1.5V_RUN
+3VALW_PCH
+3VS
+1.05VS_VPCH
+1.05VS_VPCH
+1.5VS
Title
Size Document Number Rev
Date: Sheet of
Security Classification
Compal Secret Data
THIS SHEET OF ENGINEERING DRAWING IS THE PROPRIETARY PROPERTY OF COMPAL ELECTRONICS, INC. AND CONTAINS CONFIDENTIAL
AND TRADE SECRET INFORMATION. THIS SHEET MAY NOT BE TRANSFERED FROM THE CUSTODY OF THE COMPETENT DIVISION OF R&D
DEPARTMENT EXCEPT AS AUTHORIZED BY COMPAL ELECTRONICS, INC. NEITHER THIS SHEET NOR THE INFORMATION IT CONTAINS
MAY BE USED BY OR DISCLOSED TO ANY THIRD PARTY WITHOUT PRIOR WRITTEN CONSENT OF COMPAL ELECTRONICS, INC.
Issued Date
Deciphered Date
ZEA00 LA-A061P M/B
0.3
PCH_POWER-2
Custom
19 59Tuesday, September 24, 2013
2013/04/01 2014/04/01
Compal Electronics, Inc.
Title
Size Document Number Rev
Date: Sheet of
Security Classification
Compal Secret Data
THIS SHEET OF ENGINEERING DRAWING IS THE PROPRIETARY PROPERTY OF COMPAL ELECTRONICS, INC. AND CONTAINS CONFIDENTIAL
AND TRADE SECRET INFORMATION. THIS SHEET MAY NOT BE TRANSFERED FROM THE CUSTODY OF THE COMPETENT DIVISION OF R&D
DEPARTMENT EXCEPT AS AUTHORIZED BY COMPAL ELECTRONICS, INC. NEITHER THIS SHEET NOR THE INFORMATION IT CONTAINS
MAY BE USED BY OR DISCLOSED TO ANY THIRD PARTY WITHOUT PRIOR WRITTEN CONSENT OF COMPAL ELECTRONICS, INC.
Issued Date
Deciphered Date
ZEA00 LA-A061P M/B
0.3
PCH_POWER-2
Custom
19 59Tuesday, September 24, 2013
2013/04/01 2014/04/01
Compal Electronics, Inc.
Title
Size Document Number Rev
Date: Sheet of
Security Classification
Compal Secret Data
THIS SHEET OF ENGINEERING DRAWING IS THE PROPRIETARY PROPERTY OF COMPAL ELECTRONICS, INC. AND CONTAINS CONFIDENTIAL
AND TRADE SECRET INFORMATION. THIS SHEET MAY NOT BE TRANSFERED FROM THE CUSTODY OF THE COMPETENT DIVISION OF R&D
DEPARTMENT EXCEPT AS AUTHORIZED BY COMPAL ELECTRONICS, INC. NEITHER THIS SHEET NOR THE INFORMATION IT CONTAINS
MAY BE USED BY OR DISCLOSED TO ANY THIRD PARTY WITHOUT PRIOR WRITTEN CONSENT OF COMPAL ELECTRONICS, INC.
Issued Date
Deciphered Date
ZEA00 LA-A061P M/B
0.3
PCH_POWER-2
Custom
19 59Tuesday, September 24, 2013
2013/04/01 2014/04/01
Compal Electronics, Inc.
CH45
0.1U_0402_16V4Z
CH45
0.1U_0402_16V4Z
1
2
CH41
10U_0603_6.3V6M
CH41
10U_0603_6.3V6M
1
2
CH49
10U_0603_6.3V6M
CH49
10U_0603_6.3V6M
1
2
LPT_PCH_DT_EDS
Core
PCIe/DMI
VCCMPHY
USB3
HVCMOS
FDI
CRT DAC
SATA
U1G
DH82LPDS_FCBGA708
LPT_PCH_DT_EDS
Core
PCIe/DMI
VCCMPHY
USB3
HVCMOS
FDI
CRT DAC
SATA
U1G
DH82LPDS_FCBGA708
VCCVRM A39
VCC
V17
VCC
V20
VCCASW
AA26
VCCASW
AB22
VCCASW
AB23
VCCASW
AD17
VCCASW
AD19
VCCASW
AD20
VCCASW
AD22
VCCASW
AD23
VCCADAC1_5 AF2
VSS V26
VCCADACBG3_3 AE1
VCCVRM B37
VCCIO P14
VCCIO P16
VCC3_3 U30
VCC3_3 W30
DCPSUS1 AE30
VCCSUS3_3 AM33
VCCSUS3_3 AN33
DCPSUS3 P19
VCCIO P17
VCCVRM A38
VCCVRM K1
VCCIO P22
VCCVRM B39
VCCIO P28
VCCIO T19
VCCIO T20
VCCIO AF19
VCCASW
AB25
VCCASW
AB26
VCCASW
AA25 VCCASW
AA23 DCPSUSBYP
AU40
VCC
W25 VCC
W23 VCC
W19 VCC
W17
VCC
AA19
VCC
AA20
VCC
AB16
VCC
AB19 VCC
AB17
VCC
AB20
VCC
AD16
VCCIO P23
VCCIO P26
VCCIO P25
VCC
V25 VCC
V23 VCC
V22
VCC
V19
DCPSUSBYP
AU41
VCCASW
AF25
VCCVRM A4
CH44
0.1U_0402_16V4Z
CH44
0.1U_0402_16V4Z
1
2
CH47
1U_0402_6.3V6K
CH47
1U_0402_6.3V6K
1
2
C129
22U_0805_6.3V6M
C129
22U_0805_6.3V6M
1
2
RH11 0_0402_5%RH11 0_0402_5%
1 2
CH52
1U_0402_6.3V6K
CH52
1U_0402_6.3V6K
1
2
CH40
0.1U_0402_16V4Z
CRT@ CH40
0.1U_0402_16V4Z
CRT@
1
2
CH51
1U_0402_6.3V6K
CH51
1U_0402_6.3V6K
1
2
CH42
10U_0603_6.3V6M
@CH42
10U_0603_6.3V6M
@
1
2
CH37
1U_0402_6.3V6K
CH37
1U_0402_6.3V6K
1
2
CH55
10U_0603_6.3V6M
CH55
10U_0603_6.3V6M
1
2
RH5 0_0402_5%RH5 0_0402_5%
1 2
CH36
10U_0603_6.3V6M
@
CH36
10U_0603_6.3V6M
@
1
2
RH4 0_0402_5%CRT@ RH4 0_0402_5%CRT@
1 2
RH60_0402_5%
@
RH60_0402_5%
@
12
RH9 0_0603_5%
@
RH9 0_0603_5%
@
1 2
CH46
10U_0603_6.3V6M
CH46
10U_0603_6.3V6M
1
2
CH56
10U_0603_6.3V6M
CH56
10U_0603_6.3V6M
1
2
CH58
1U_0402_6.3V6K
CH58
1U_0402_6.3V6K
1
2
CH53
1U_0402_6.3V6K
CH53
1U_0402_6.3V6K
1
2
RH7 5.11_0402_1%RH7 5.11_0402_1%
1 2
LH2
BLM18PG181SN1D_0603
CRT@ LH2
BLM18PG181SN1D_0603
CRT@
1 2
RH8 0_0603_5%
@
RH8 0_0603_5%
@12
CH39
1U_0402_6.3V6K
CH39
1U_0402_6.3V6K
1
2
CH60
1U_0402_6.3V6K
@CH60
1U_0402_6.3V6K
@
1
2
CH59
10U_0603_6.3V6M
@CH59
10U_0603_6.3V6M
@
1
2
CH43
1U_0402_6.3V6K
CH43
1U_0402_6.3V6K
1
2
CH38
1U_0402_6.3V6K
CH38
1U_0402_6.3V6K
1
2
CH54
1U_0402_6.3V6K
CH54
1U_0402_6.3V6K
1
2
CH35
0.01U_0402_16V7K
CRT@ CH35
0.01U_0402_16V7K
CRT@
1
2
CH48
10U_0603_6.3V6M
@CH48
10U_0603_6.3V6M
@
1
2
CH57
1U_0402_6.3V6K
@CH57
1U_0402_6.3V6K
@
1
2
CH50
10U_0603_6.3V6M
CH50
10U_0603_6.3V6M
1
2

5
5
4
4
3
3
2
2
1
1
D D
C C
B B
A A
Title
Size Document Number Rev
Date: Sheet of
Security Classification
Compal Secret Data
THIS SHEET OF ENGINEERING DRAWING IS THE PROPRIETARY PROPERTY OF COMPAL ELECTRONICS, INC. AND CONTAINS CONFIDENTIAL
AND TRADE SECRET INFORMATION. THIS SHEET MAY NOT BE TRANSFERED FROM THE CUSTODY OF THE COMPETENT DIVISION OF R&D
DEPARTMENT EXCEPT AS AUTHORIZED BY COMPAL ELECTRONICS, INC. NEITHER THIS SHEET NOR THE INFORMATION IT CONTAINS
MAY BE USED BY OR DISCLOSED TO ANY THIRD PARTY WITHOUT PRIOR WRITTEN CONSENT OF COMPAL ELECTRONICS, INC.
Issued Date
Deciphered Date
ZEA00 LA-A061P M/B
0.3
PCH_GND
Custom
20 59Tuesday, September 24, 2013
2013/04/01 2014/04/01
Compal Electronics, Inc.
Title
Size Document Number Rev
Date: Sheet of
Security Classification
Compal Secret Data
THIS SHEET OF ENGINEERING DRAWING IS THE PROPRIETARY PROPERTY OF COMPAL ELECTRONICS, INC. AND CONTAINS CONFIDENTIAL
AND TRADE SECRET INFORMATION. THIS SHEET MAY NOT BE TRANSFERED FROM THE CUSTODY OF THE COMPETENT DIVISION OF R&D
DEPARTMENT EXCEPT AS AUTHORIZED BY COMPAL ELECTRONICS, INC. NEITHER THIS SHEET NOR THE INFORMATION IT CONTAINS
MAY BE USED BY OR DISCLOSED TO ANY THIRD PARTY WITHOUT PRIOR WRITTEN CONSENT OF COMPAL ELECTRONICS, INC.
Issued Date
Deciphered Date
ZEA00 LA-A061P M/B
0.3
PCH_GND
Custom
20 59Tuesday, September 24, 2013
2013/04/01 2014/04/01
Compal Electronics, Inc.
Title
Size Document Number Rev
Date: Sheet of
Security Classification
Compal Secret Data
THIS SHEET OF ENGINEERING DRAWING IS THE PROPRIETARY PROPERTY OF COMPAL ELECTRONICS, INC. AND CONTAINS CONFIDENTIAL
AND TRADE SECRET INFORMATION. THIS SHEET MAY NOT BE TRANSFERED FROM THE CUSTODY OF THE COMPETENT DIVISION OF R&D
DEPARTMENT EXCEPT AS AUTHORIZED BY COMPAL ELECTRONICS, INC. NEITHER THIS SHEET NOR THE INFORMATION IT CONTAINS
MAY BE USED BY OR DISCLOSED TO ANY THIRD PARTY WITHOUT PRIOR WRITTEN CONSENT OF COMPAL ELECTRONICS, INC.
Issued Date
Deciphered Date
ZEA00 LA-A061P M/B
0.3
PCH_GND
Custom
20 59Tuesday, September 24, 2013
2013/04/01 2014/04/01
Compal Electronics, Inc.
LPT_PCH_DT_EDS
U1J
DH82LPDS_FCBGA708
LPT_PCH_DT_EDS
U1J
DH82LPDS_FCBGA708
VSS
D34
VSS
E3
VSS
E4
VSS
D37
VSS
D28 VSS
D27
VSS
D25
VSS
D22 VSS
D20 VSS
D19
VSS
D24
VSS
D32
VSS H14
VSS H20
VSS H16
VSS H22
VSS H28
VSS H26
VSS H38
VSS H34
VSS H33
VSS J5
VSS J31
VSS K9
VSS K4
VSS J37
VSS L37
VSS K31
VSS L41
VSS M18
VSS M16
VSS M22
VSS M20
VSS M24
VSS M26
VSS M28
VSS N8
VSS N4
VSS N31
VSS N35
VSS N38
VSS R10
VSS R8
VSS R1
VSS T17
VSS R34
VSS T22
VSS T25
VSS T23
VSS T28
VSS T26
VSS U1
VSS
D26
VSS
E12
VSS
D18 VSS
D16 VSS
D14 VSS
D13 VSS
D12
VSS
D8
VSS
C37 VSS
C25
VSS
B33 VSS
B30
VSS H9
VSS H8
VSS H6
VSS H4
VSS G2
VSS
F38 VSS
F37 VSS
F35 VSS
F24 VSS
F18 VSS
E38 VSS
E35 VSS
E31
VSS
E7 VSS
E5
VSS
D9
VSS
D7 VSS
D6
VSS
B38
VSS
B25 VSS
B3 VSS
A35 VSS
A21 VSS
A16 VSS
A12
VSS
D4
VSS
C6
VSS
D31
VSS U4
VSS U31
LPT_PCH_DT_EDS
U1K
DH82LPDS_FCBGA708
LPT_PCH_DT_EDS
U1K
DH82LPDS_FCBGA708
VSS AT10
VSS AT8
VSS AT11
VSS AT14
VSS AT15
VSS AT16
VSS AT18
VSS AT20
VSS
AA11
VSS AM26
VSS AM35
VSS AM38
VSS AN28
VSS AP9
VSS AR35
VSS AT7
VSS
U32
VSS AT33
VSS AT28
VSS AT21
VSS AT23
VSS AT24
VSS AR37
VSS AR11
VSS AP4
VSS
AA12
VSS
AA10
VSS
AE31 VSS
AE12
VSS
AF14 VSS
AE41
VSS AV33
VSS AV17
VSS AV12
VSS AU39
VSS AU3
VSS AT38
VSS AT36
VSS AT29
VSS AM24
VSS AM20
VSS AM18
VSS AM16
VSS AM14
VSS AM8
VSS AM6
VSS AM4
VSS AL37
VSS AL11
VSS AL5
VSS AK37
VSS AK24
VSS
AH16 VSS
AH14 VSS
AG38 VSS
AG34 VSS
AG30 VSS
AG8 VSS
AG2 VSS
AF28 VSS
AF17 VSS
AF16
VSS
AE8
VSS
AC38 VSS
AC34 VSS
AC30 VSS
AC8 VSS
AC5 VSS
AB28
VSS
AA22 VSS
AA17 VSS
AA14
VSS
AA8 VSS
AA5 VSS
Y41 VSS
Y1 VSS
W8 VSS
W5
VSS
AE4 VSS
AD28 VSS
AD26 VSS
AD14
VSS
AA34 VSS
AA30 VSS
AA28
VSS
AJ28 VSS
AJ1
VSS AW7
VSS
AB14 VSS
AB4
VSS
AK9 VSS AW30

5
5
4
4
3
3
2
2
1
1
D D
C C
B B
A A
60mA
45mA
45mA
Differential signal
Under GPU
Near GPU
30 ohms @100MHz (ESR=0.05)
Under GPU(below 150mils)
Put C169 close to U65.AE8
180ohms (ESR=0.2) Bead
150mA
Reserve pull-up and down.
Don’t have to install
component for default, NV
reply on 5/4. when system
no support CLKREQ
0327 Update
0327 Update
0327 Update
0327 Update
0327 Update
0327 Update
Reserve for x16 GPU
Reserve for x16 GPU
v0.2 update
v0.2 update
v0.3 update
XTALIN
XTAL_OUT
PLT_RST_VGA#
CLK_REQ_GPU#
VGA_SMB_DA2
VGA_SMB_CK2
VGA_EDID_DATA
VGA_EDID_CLK
I2CB_SCL
I2CB_SDA
VGA_CRT_DATA
VGA_CRT_CLK
CLK_REQ_GPU#
PEX_TSTCLK_OUT
PEX_TSTCLK_OUT#
EVENT#_R
OVERT#
VGA_GPIO12
NVVDD_PSI
OVERT#
VGA_GPIO12
+DACA_VDD
VGA_SMB_DA2
VGA_SMB_CK2
XTALOUT
XTALSSIN
XTALIN
XTAL_OUT
+PLLVDD
+SP_PLLVDD
GPU_PWM_VID
GPU_VID2
GPU_VID1
GPU_VID3
GPU_VID4
VGA_EDID_DATA
VGA_EDID_CLK
VGA_CRT_DATA
VGA_CRT_CLK
I2CB_SCL
I2CB_SDA
EVENT#_R
PEX_TERMP
+SP_PLLVDD
VGA_GPIO16
PCIE_CTX_C_GRX_N1
PCIE_CTX_C_GRX_P1
PCIE_CTX_C_GRX_N2
PCIE_CTX_C_GRX_P2
PCIE_CTX_C_GRX_N3
PCIE_CTX_C_GRX_P3
PCIE_CTX_C_GRX_N4
PCIE_CTX_C_GRX_P4
PCIE_CTX_C_GRX_P5
PCIE_CTX_C_GRX_N5
PCIE_CTX_C_GRX_N6
PCIE_CTX_C_GRX_P6
PCIE_CTX_C_GRX_P7
PCIE_CTX_C_GRX_N7
PCIE_CTX_C_GRX_P0
PCIE_CTX_C_GRX_N0
PCIE_GTX_CRX_P2
PCIE_GTX_CRX_N2
PCIE_GTX_C_CRX_P2
PCIE_GTX_C_CRX_N2
PCIE_GTX_CRX_P5
PCIE_GTX_CRX_N5
PCIE_GTX_C_CRX_P5
PCIE_GTX_C_CRX_N5
PCIE_GTX_CRX_P1
PCIE_GTX_CRX_N1
PCIE_GTX_C_CRX_P1
PCIE_GTX_C_CRX_N1
PCIE_GTX_CRX_P4
PCIE_GTX_CRX_N4
PCIE_GTX_C_CRX_P4
PCIE_GTX_C_CRX_N4
PCIE_GTX_CRX_P6
PCIE_GTX_CRX_N6
PCIE_GTX_C_CRX_P6
PCIE_GTX_C_CRX_N6
PCIE_GTX_CRX_P7
PCIE_GTX_CRX_N7
PCIE_GTX_C_CRX_P7
PCIE_GTX_C_CRX_N7
PCIE_GTX_CRX_P0
PCIE_GTX_CRX_N0
PCIE_GTX_C_CRX_P0
PCIE_GTX_C_CRX_N0
PCIE_GTX_CRX_P3
PCIE_GTX_CRX_N3
PCIE_GTX_C_CRX_P3
PCIE_GTX_C_CRX_N3
PLT_RST#
VGA_GPIO3
PCIE_GTX_CRX_P8
PCIE_GTX_CRX_N8
PCIE_GTX_CRX_P12
PCIE_GTX_CRX_N12
PCIE_GTX_CRX_P10
PCIE_GTX_CRX_N9
PCIE_GTX_CRX_P9
PCIE_GTX_CRX_N10
PCIE_GTX_CRX_N14
PCIE_GTX_CRX_P14
PCIE_GTX_CRX_N15
PCIE_GTX_CRX_P15
PCIE_GTX_CRX_N13
PCIE_GTX_CRX_P13
PCIE_GTX_CRX_P11
PCIE_GTX_CRX_N11
PCIE_GTX_C_CRX_N8
PCIE_GTX_C_CRX_P8
PCIE_GTX_C_CRX_N12
PCIE_GTX_C_CRX_P12
PCIE_GTX_C_CRX_N10
PCIE_GTX_C_CRX_P10
PCIE_GTX_C_CRX_N14
PCIE_GTX_C_CRX_P14
PCIE_GTX_C_CRX_N9
PCIE_GTX_C_CRX_P9
PCIE_GTX_C_CRX_N15
PCIE_GTX_C_CRX_P15
PCIE_GTX_C_CRX_N13
PCIE_GTX_C_CRX_P13
PCIE_GTX_C_CRX_N11
PCIE_GTX_C_CRX_P11
PCIE_CTX_C_GRX_N10
PCIE_CTX_C_GRX_P9
PCIE_CTX_C_GRX_N9
PCIE_CTX_C_GRX_P11
PCIE_CTX_C_GRX_N11
PCIE_CTX_C_GRX_P10
PCIE_CTX_C_GRX_P12
PCIE_CTX_C_GRX_N12
PCIE_CTX_C_GRX_N8
PCIE_CTX_C_GRX_P13
PCIE_CTX_C_GRX_N13
PCIE_CTX_C_GRX_P8
PCIE_CTX_C_GRX_P15
PCIE_CTX_C_GRX_P14
PCIE_CTX_C_GRX_N14
PCIE_CTX_C_GRX_N15
PCIE_CTX_C_GRX_N[0..15]
PCIE_CTX_C_GRX_P[0..15]
PCIE_GTX_C_CRX_P[0..15]
PCIE_GTX_C_CRX_N[0..15]
DGPU_THERMTRIP# [17]
CLK_PCIE_VGA[13]
CLK_PCIE_VGA#[13]
PLT_RST#[15,41,43]
DGPU_HOLD_RST#[15,43]
EC_SMB_DA2 [13,43,46]
EC_SMB_CK2 [13,43,46]
GPU_PWM_VID [52]
NVVDD_PSI [52]
PCIE_GTX_C_CRX_P[0..15][6]
PCIE_GTX_C_CRX_N[0..15][6]
PCIE_CTX_C_GRX_P[0..15][6]
PCIE_CTX_C_GRX_N[0..15][6]
+3VS_VGA
+3VS_VGA
+3VS_VGA
+3VS_VGA
+1.05VS_VGA
+3VS_VGA
+3VS_VGA
+3VS_VGA
+1.05VS_VGA
Title
Size Document Number Rev
Date: Sheet of
Security Classification
Compal Secret Data
THIS SHEET OF ENGINEERING DRAWING IS THE PROPRIETARY PROPERTY OF COMPAL ELECTRONICS, INC. AND CONTAINS CONFIDENTIAL
AND TRADE SECRET INFORMATION. THIS SHEET MAY NOT BE TRANSFERED FROM THE CUSTODY OF THE COMPETENT DIVISION OF R&D
DEPARTMENT EXCEPT AS AUTHORIZED BY COMPAL ELECTRONICS, INC. NEITHER THIS SHEET NOR THE INFORMATION IT CONTAINS
MAY BE USED BY OR DISCLOSED TO ANY THIRD PARTY WITHOUT PRIOR WRITTEN CONSENT OF COMPAL ELECTRONICS, INC.
Issued Date Deciphered Date
ZEA00 LA-A061P M/B
0.3
N14M-GE2-PCIE/DAC/GPIO
21 59Tuesday, September 24, 2013
2013/04/01 2014/04/01
Compal Electronics, Inc.
Title
Size Document Number Rev
Date: Sheet of
Security Classification
Compal Secret Data
THIS SHEET OF ENGINEERING DRAWING IS THE PROPRIETARY PROPERTY OF COMPAL ELECTRONICS, INC. AND CONTAINS CONFIDENTIAL
AND TRADE SECRET INFORMATION. THIS SHEET MAY NOT BE TRANSFERED FROM THE CUSTODY OF THE COMPETENT DIVISION OF R&D
DEPARTMENT EXCEPT AS AUTHORIZED BY COMPAL ELECTRONICS, INC. NEITHER THIS SHEET NOR THE INFORMATION IT CONTAINS
MAY BE USED BY OR DISCLOSED TO ANY THIRD PARTY WITHOUT PRIOR WRITTEN CONSENT OF COMPAL ELECTRONICS, INC.
Issued Date Deciphered Date
ZEA00 LA-A061P M/B
0.3
N14M-GE2-PCIE/DAC/GPIO
21 59Tuesday, September 24, 2013
2013/04/01 2014/04/01
Compal Electronics, Inc.
Title
Size Document Number Rev
Date: Sheet of
Security Classification
Compal Secret Data
THIS SHEET OF ENGINEERING DRAWING IS THE PROPRIETARY PROPERTY OF COMPAL ELECTRONICS, INC. AND CONTAINS CONFIDENTIAL
AND TRADE SECRET INFORMATION. THIS SHEET MAY NOT BE TRANSFERED FROM THE CUSTODY OF THE COMPETENT DIVISION OF R&D
DEPARTMENT EXCEPT AS AUTHORIZED BY COMPAL ELECTRONICS, INC. NEITHER THIS SHEET NOR THE INFORMATION IT CONTAINS
MAY BE USED BY OR DISCLOSED TO ANY THIRD PARTY WITHOUT PRIOR WRITTEN CONSENT OF COMPAL ELECTRONICS, INC.
Issued Date Deciphered Date
ZEA00 LA-A061P M/B
0.3
N14M-GE2-PCIE/DAC/GPIO
21 59Tuesday, September 24, 2013
2013/04/01 2014/04/01
Compal Electronics, Inc.
C2096 0.22U_0402_16V7K@C2096 0.22U_0402_16V7K@
1 2
Q5A
2N7002DW -T/R7_SOT363-6
DIS@
Q5A
2N7002DW -T/R7_SOT363-6
DIS@
61
2
T120T120
C143 0.22U_0402_16V7KDIS@ C143 0.22U_0402_16V7KDIS@
1 2
R220 2.2K_0402_5%
DIS@
R220 2.2K_0402_5%
DIS@
1 2
Q4A
DMN66D0LDW-7 2N_SOT363-6
DIS@
Q4A
DMN66D0LDW-7 2N_SOT363-6
DIS@
61
2
R224
10K_0402_5%
DIS@
R224
10K_0402_5%
DIS@
12
R226 10K_0402_5%
DIS@
R226 10K_0402_5%
DIS@
1 2
PCI EXPRESS
CLK
Part 1 of 7
DACs
I2C
GPIO
U6A
N14M-GE2-B-AIO-A2
DIS@
PCI EXPRESS
CLK
Part 1 of 7
DACs
I2C
GPIO
U6A
N14M-GE2-B-AIO-A2
DIS@
PEX_RX0
AN12
PEX_RX0_N
AM12
PEX_RX1
AN14
PEX_RX1_N
AM14
PEX_RX2
AP14
PEX_RX2_N
AP15
PEX_RX3
AN15
PEX_RX3_N
AM15
PEX_RX4
AN17
PEX_RX4_N
AM17
PEX_RX5
AP17
PEX_RX5_N
AP18
PEX_RX6
AN18
PEX_RX6_N
AM18
PEX_RX7
AN20
PEX_RX7_N
AM20
PEX_RX8
AP20
PEX_RX8_N
AP21
PEX_RX9
AN21
PEX_RX9_N
AM21
PEX_RX10
AN23
PEX_RX10_N
AM23
PEX_RX11
AP23
PEX_RX11_N
AP24
PEX_RX12
AN24
PEX_RX12_N
AM24
PEX_RX13
AN26
PEX_RX13_N
AM26
PEX_RX14
AP26
PEX_RX14_N
AP27
PEX_RX15
AN27
PEX_RX15_N
AM27
PEX_TX0
AK14
PEX_TX0_N
AJ14
PEX_TX1
AH14
PEX_TX1_N
AG14
PEX_TX2
AK15
PEX_TX2_N
AJ15
PEX_TX3
AL16
PEX_TX3_N
AK16
PEX_TX4
AK17
PEX_TX4_N
AJ17
PEX_TX5
AH17
PEX_TX5_N
AG17
PEX_TX6
AK18
PEX_TX6_N
AJ18
PEX_TX7
AL19
PEX_TX7_N
AK19
PEX_TX8
AK20
PEX_TX8_N
AJ20
PEX_TX9
AH20
PEX_TX9_N
AG20
PEX_TX10
AK21
PEX_TX10_N
AJ21
PEX_TX11
AL22
PEX_TX11_N
AK22
PEX_TX12
AK23
PEX_TX12_N
AJ23
PEX_TX13
AH23
PEX_TX13_N
AG23
PEX_TX14
AK24
PEX_TX14_N
AJ24
PEX_TX15
AL25
PEX_TX15_N
AK25
PEX_REFCLK
AL13
PEX_REFCLK_N
AK13
PEX_RST_N
AJ12
PEX_TSTCLK_OUT
AJ26
PEX_TSTCLK_OUT_N
AK26
PEX_TERMP
AP29
PEX_CLKREQ_N
AK12
PEX_WAKE_N
AJ11
GPIO0 P6
GPIO1 M3
GPIO2 L6
GPIO3 P5
GPIO4 P7
GPIO5 L7
GPIO6 M7
GPIO7 N8
GPIO8 M1
GPIO9 M2
GPIO10 L1
GPIO11 M5
GPIO12 N3
GPIO13 M4
GPIO14 N4
GPIO15 P2
GPIO16 R8
GPIO17 M6
GPIO18 R1
GPIO19 P3
GPIO20 P4
GPIO21 P1
I2CS_SCL T4
I2CS_SDA T3
I2CC_SCL R2
I2CC_SDA R3
I2CB_SCL R7
I2CB_SDA R6
I2CA_SCL R4
I2CA_SDA R5
DACA_HSYNC AM9
DACA_VSYNC AN9
DACA_RED AK9
DACA_GREEN AL10
DACA_BLUE AL9
DACA_VDD AG10
DACA_VREF AP9
DACA_RSET AP8
PLLVDD AD8
SP_PLLVDD AE8
VID_PLLVDD AD7
XTAL_SSIN H1
XTAL_IN H3
XTAL_OUTBUFF J4
XTAL_OUT H2
C2110 0.22U_0402_16V7K@C2110 0.22U_0402_16V7K@
1 2
T130T130
C169
0.1U_0402_10V6K
DIS@
C169
0.1U_0402_10V6K
DIS@
1
2
R225 10K_0402_5%
DIS@
R225 10K_0402_5%
DIS@
1 2
C135 0.22U_0402_16V7KDIS@ C135 0.22U_0402_16V7KDIS@
1 2
C2097 0.22U_0402_16V7K@C2097 0.22U_0402_16V7K@
1 2
Y3
27MHZ 10PF +-20PPM X3G027000DA1H
DIS@ Y3
27MHZ 10PF +-20PPM X3G027000DA1H
DIS@
NC
4
OSC
1
OSC 3
NC 2
C2102 0.22U_0402_16V7K@C2102 0.22U_0402_16V7K@
1 2
C139 0.22U_0402_16V7KDIS@ C139 0.22U_0402_16V7KDIS@
1 2
C144 0.22U_0402_16V7KDIS@ C144 0.22U_0402_16V7KDIS@
1 2
R218 2.2K_0402_5%
DIS@
R218 2.2K_0402_5%
DIS@
1 2
C132 0.22U_0402_16V7KDIS@ C132 0.22U_0402_16V7KDIS@
1 2
C2111 0.22U_0402_16V7K@C2111 0.22U_0402_16V7K@
1 2
R221 2.2K_0402_5%
DIS@
R221 2.2K_0402_5%
DIS@
1 2
C2103 0.22U_0402_16V7K@C2103 0.22U_0402_16V7K@
1 2
C134 0.22U_0402_16V7KDIS@ C134 0.22U_0402_16V7KDIS@
1 2
Q4B
DMN66D0LDW-7 2N_SOT363-6
DIS@
Q4B
DMN66D0LDW-7 2N_SOT363-6
DIS@
3
5
4
C2098 0.22U_0402_16V7K@C2098 0.22U_0402_16V7K@
1 2
C137 0.22U_0402_16V7KDIS@ C137 0.22U_0402_16V7KDIS@
1 2
R234
2.49K_0402_1%
DIS@
R234
2.49K_0402_1%
DIS@
1 2
R238
10K_0402_5%
@
R238
10K_0402_5%
@
1 2
C131 0.22U_0402_16V7KDIS@ C131 0.22U_0402_16V7KDIS@
1 2
C2104 0.22U_0402_16V7K@C2104 0.22U_0402_16V7K@
1 2
C170
10P_0402_50V8J
DIS@ C170
10P_0402_50V8J
DIS@
1
2
R214 10K_0402_5%
DIS@
R214 10K_0402_5%
DIS@
1 2
C146 0.22U_0402_16V7KDIS@ C146 0.22U_0402_16V7KDIS@
1 2
C145 0.22U_0402_16V7KDIS@ C145 0.22U_0402_16V7KDIS@
1 2
R233
10K_0402_5%
DIS@
R233
10K_0402_5%
DIS@
12
C2099 0.22U_0402_16V7K@C2099 0.22U_0402_16V7K@
1 2
R222 2.2K_0402_5%
DIS@
R222 2.2K_0402_5%
DIS@
1 2
C2105 0.22U_0402_16V7K@C2105 0.22U_0402_16V7K@
1 2
C167
0.1U_0402_10V6K
DIS@
C167
0.1U_0402_10V6K
DIS@
1
2
R231
100K_0402_5%
R231
100K_0402_5%
12
C133 0.22U_0402_16V7KDIS@ C133 0.22U_0402_16V7KDIS@
1 2
R236
2.2K_0402_5%
DIS@
R236
2.2K_0402_5%
DIS@
1 2
C166
4.7U_0402_6.3V6M
DIS@
C166
4.7U_0402_6.3V6M
DIS@
1
2
C141 0.22U_0402_16V7KDIS@ C141 0.22U_0402_16V7KDIS@
1 2
C171
10P_0402_50V8J
DIS@ C171
10P_0402_50V8J
DIS@
1
2
R232
10K_0402_5%
DIS@ R232
10K_0402_5%
DIS@
12
C165
22U_0805_6.3V6M
DIS@
C165
22U_0805_6.3V6M
DIS@
1
2
R219 2.2K_0402_5%
DIS@
R219 2.2K_0402_5%
DIS@
1 2
C2106 0.22U_0402_16V7K@C2106 0.22U_0402_16V7K@
1 2
C164
22U_0805_6.3V6M
DIS@
C164
22U_0805_6.3V6M
DIS@
1
2
L2
BLM18PG330SN1D_0603
DIS@ L2
BLM18PG330SN1D_0603
DIS@
1 2
C2100 0.22U_0402_16V7K@C2100 0.22U_0402_16V7K@
1 2
T117T117
C163
0.1U_0402_10V6K
DIS@
C163
0.1U_0402_10V6K
DIS@
1
2
C2107 0.22U_0402_16V7K@C2107 0.22U_0402_16V7K@
1 2
C168
0.1U_0402_10V6K
DIS@
C168
0.1U_0402_10V6K
DIS@
1
2
R217 10K_0402_5%
DIS@
R217 10K_0402_5%
DIS@
1 2
R228
0_0402_5%
@
R228
0_0402_5%
@
1 2
R230 200_0402_1%
@
R230 200_0402_1%
@
1 2
U7
MC74VHC1G08DFT2G SC70 5P
U7
MC74VHC1G08DFT2G SC70 5P
B
2
A
1Y4
P5
G
3
R223 2.2K_0402_5%
DIS@
R223 2.2K_0402_5%
DIS@
1 2
C2101 0.22U_0402_16V7K@C2101 0.22U_0402_16V7K@
1 2
T118T118
R235 10M_0402_5%DIS@ R235 10M_0402_5%DIS@
1 2
L1
SBY100505T-300Y-N_0402
DIS@ L1
SBY100505T-300Y-N_0402
DIS@
1 2
Q5B
2N7002DW -T/R7_SOT363-6
DIS@
Q5B
2N7002DW -T/R7_SOT363-6
DIS@
3
5
4
R239
10K_0402_5%
@
R239
10K_0402_5%
@
1 2
C138 0.22U_0402_16V7KDIS@ C138 0.22U_0402_16V7KDIS@
1 2
C2108 0.22U_0402_16V7K@C2108 0.22U_0402_16V7K@
1 2
C140 0.22U_0402_16V7KDIS@ C140 0.22U_0402_16V7KDIS@
1 2
R237
2.2K_0402_5%
DIS@
R237
2.2K_0402_5%
DIS@
1 2
C142 0.22U_0402_16V7KDIS@ C142 0.22U_0402_16V7KDIS@
1 2
R229
10K_0402_5%
@
R229
10K_0402_5%
@
1 2
C130 0.1U_0402_10V6K
@
C130 0.1U_0402_10V6K
@
12
T129T129
T119T119
C2109 0.22U_0402_16V7K@C2109 0.22U_0402_16V7K@
1 2
C136 0.22U_0402_16V7KDIS@ C136 0.22U_0402_16V7KDIS@
1 2
R227
0_0402_5%
@R227
0_0402_5%
@
1 2

5
5
4
4
3
3
2
2
1
1
D D
C C
B B
A A
20mils
Reserve 1MB SPI ROM FOR VBIOS ROM
trace width: 16mils
differential voltage sensing.
differential signal routing.
Un-pop R244-0415 Update
TESTMODE
STRAP0
STRAP2
STRAP1
STRAP3
STRAP4
ROM_SI
ROM_SO
ROM_SCLK
ROM_HOLD#
ROM_SI
ROM_SO
ROM_SCLK
ROM_CS
ROM_CS
ROM_SO_R
ROM_SCLK_R
ROM_SI_R
ROM_CS_R
VGA_VCC_SENSE
VGA_VSS_SENSE
STRAP0 [28]
STRAP1 [28]
STRAP2 [28]
STRAP3 [28]
STRAP4 [28]
ROM_SI [28]
ROM_SO [28]
ROM_SCLK [28]
VGA_VCC_SENSE [52]
VGA_VSS_SENSE [52]
+3VS_VGA
+3VS_VGA
+VGA_CORE
Title
Size Document Number Rev
Date: Sheet of
Security Classification
Compal Secret Data
THIS SHEET OF ENGINEERING DRAWING IS THE PROPRIETARY PROPERTY OF COMPAL ELECTRONICS, INC. AND CONTAINS CONFIDENTIAL
AND TRADE SECRET INFORMATION. THIS SHEET MAY NOT BE TRANSFERED FROM THE CUSTODY OF THE COMPETENT DIVISION OF R&D
DEPARTMENT EXCEPT AS AUTHORIZED BY COMPAL ELECTRONICS, INC. NEITHER THIS SHEET NOR THE INFORMATION IT CONTAINS
MAY BE USED BY OR DISCLOSED TO ANY THIRD PARTY WITHOUT PRIOR WRITTEN CONSENT OF COMPAL ELECTRONICS, INC.
Issued Date
Deciphered Date
ZEA00 LA-A061P M/B
0.3
N14M-GE2-LVDS/HDMI/DP/THM
22 59Tuesday, September 24, 2013
2013/04/01 2014/04/01
Compal Electronics, Inc.
Title
Size Document Number Rev
Date: Sheet of
Security Classification
Compal Secret Data
THIS SHEET OF ENGINEERING DRAWING IS THE PROPRIETARY PROPERTY OF COMPAL ELECTRONICS, INC. AND CONTAINS CONFIDENTIAL
AND TRADE SECRET INFORMATION. THIS SHEET MAY NOT BE TRANSFERED FROM THE CUSTODY OF THE COMPETENT DIVISION OF R&D
DEPARTMENT EXCEPT AS AUTHORIZED BY COMPAL ELECTRONICS, INC. NEITHER THIS SHEET NOR THE INFORMATION IT CONTAINS
MAY BE USED BY OR DISCLOSED TO ANY THIRD PARTY WITHOUT PRIOR WRITTEN CONSENT OF COMPAL ELECTRONICS, INC.
Issued Date
Deciphered Date
ZEA00 LA-A061P M/B
0.3
N14M-GE2-LVDS/HDMI/DP/THM
22 59Tuesday, September 24, 2013
2013/04/01 2014/04/01
Compal Electronics, Inc.
Title
Size Document Number Rev
Date: Sheet of
Security Classification
Compal Secret Data
THIS SHEET OF ENGINEERING DRAWING IS THE PROPRIETARY PROPERTY OF COMPAL ELECTRONICS, INC. AND CONTAINS CONFIDENTIAL
AND TRADE SECRET INFORMATION. THIS SHEET MAY NOT BE TRANSFERED FROM THE CUSTODY OF THE COMPETENT DIVISION OF R&D
DEPARTMENT EXCEPT AS AUTHORIZED BY COMPAL ELECTRONICS, INC. NEITHER THIS SHEET NOR THE INFORMATION IT CONTAINS
MAY BE USED BY OR DISCLOSED TO ANY THIRD PARTY WITHOUT PRIOR WRITTEN CONSENT OF COMPAL ELECTRONICS, INC.
Issued Date
Deciphered Date
ZEA00 LA-A061P M/B
0.3
N14M-GE2-LVDS/HDMI/DP/THM
22 59Tuesday, September 24, 2013
2013/04/01 2014/04/01
Compal Electronics, Inc.
R248 0_0402_5%
EVT@
R248 0_0402_5%
EVT@
1 2
R243 10K_0402_5%DIS@R243 10K_0402_5%DIS@
1 2
R241 10K_0402_5%
DIS@
R241 10K_0402_5%
DIS@
1 2
R249 33_0402_5%EVT@ R249 33_0402_5%EVT@
1 2
R247 33_0402_5%
EVT@
R247 33_0402_5%
EVT@
1 2
T124T124
R624
100_0402_1%
DIS@
R624
100_0402_1%
DIS@
12
T123T123
U8
MX25L1005AMC-12G SOP
EVT@U8
MX25L1005AMC-12G SOP
EVT@
VCC 8
HOLD# 7
CLK 6
DIO 5
GND
4WP#
3DO
2CS#
1
R623
100_0402_1%
DIS@
R623
100_0402_1%
DIS@
1 2
C172
0.1U_0402_16V4Z
EVT@
C172
0.1U_0402_16V4Z
EVT@
12
T125T125
Part 4 of 7
LVDS/TMDS
NC
GENERAL
SERIAL
TEST
U6D
N14M-GE2-B-AIO-A2
DIS@
Part 4 of 7
LVDS/TMDS
NC
GENERAL
SERIAL
TEST
U6D
N14M-GE2-B-AIO-A2
DIS@
IFPA_TXC_N
AN6 IFPA_TXC
AM6
NC P8
NC AC6
NC AJ28
NC AJ4
NC AJ5
NC AL11
NC C15
NC D19
NC D20
NC D23
NC D26
NC H31
NC T8
IFPA_TXD0
AP3
IFPA_TXD0_N
AN3
IFPA_TXD1
AN5
IFPA_TXD1_N
AM5
IFPA_TXD2
AL6
IFPA_TXD2_N
AK6
IFPA_TXD3
AJ6
IFPA_TXD3_N
AH6
IFPB_TXC
AJ9
IFPB_TXC_N
AH9
IFPB_TXD4
AP6
IFPB_TXD4_N
AP5
IFPB_TXD5
AM7
IFPB_TXD5_N
AL7
IFPB_TXD6
AN8
IFPB_TXD6_N
AM8
IFPB_TXD7
AK8
IFPB_TXD7_N
AL8
IFPC_L0
AK1
IFPC_L0_N
AJ1
IFPC_L1
AJ3
IFPC_L1_N
AJ2
IFPC_L2
AH3
IFPC_L2_N
AH4
IFPC_L3
AG5
IFPC_L3_N
AG4
IFPD_L0
AM1
IFPD_L0_N
AM2
IFPD_L1
AM3
IFPD_L1_N
AM4
NC V32
IFPD_L2_N
AL4
IFPD_L3_N
AK5
IFPD_L2
AL3
IFPD_L3
AK4
IFPE_L0
AD2
IFPE_L0_N
AD3
IFPE_L1
AD1
IFPE_L1_N
AC1
IFPE_L2
AC2
IFPE_L2_N
AC3
IFPE_L3
AC4
IFPE_L3_N
AC5
IFPF_L0
AE3
IFPF_L0_N
AE4
IFPF_L1
AF4
IFPF_L1_N
AF5
IFPF_L2
AD4
IFPF_L2_N
AD5
IFPF_L3
AG1
IFPF_L3_N
AF1
STRAP0 J2
STRAP1 J7
STRAP2 J6
CEC L3
THERMDP K3
THERMDN K4
ROM_CS_N H6
ROM_SI H5
ROM_SO H7
ROM_SCLK H4
IFPF_AUX_I2CZ_SCL
AF3
IFPF_AUX_I2CZ_SDA_N
AF2
IFPE_AUX_I2CY_SCL
AB3
IFPE_AUX_I2CY_SDA_N
AB4
IFPD_AUX_I2CX_SCL
AK3
IFPD_AUX_I2CX_SDA_N
AK2
IFPC_AUX_I2CW _SCL
AG3
IFPC_AUX_I2CW _SDA_N
AG2
VDD_SENSE L4
GND_SENSE L5
BUFRST_N L2
MULTI_STRAP_REF0_GND J1
TESTMODE AK11
JTAG_TCK AM10
JTAG_TDI AM11
JTAG_TDO AP12
JTAG_TMS AP11
JTAG_TRST_N AN11
STRAP3 J5
STRAP4 J3
R244 40.2K_0402_1%@R244 40.2K_0402_1%@
1 2
R250 33_0402_5%EVT@ R250 33_0402_5%EVT@
1 2
R240
10K_0402_5%
DIS@
R240
10K_0402_5%
DIS@
12
R245
10K_0402_5%
EVT@
R245
10K_0402_5%
EVT@
12
T122T122
R246
10K_0402_5%
EVT@
R246
10K_0402_5%
EVT@
12
R242 10K_0402_5%DIS@R242 10K_0402_5%DIS@
12

5
5
4
4
3
3
2
2
1
1
D D
C C
B B
A A
Near GPU
2000mA
3.5A
Under GPU(below 150mils)
Near GPU
Under GPU(below 150mils)
Under GPU(below 150mils)
Place near balls Place near GPU
+3VS to +3VS_VGA
Place near balls
DDR3
40.2Ohm
42.2Ohm
51.1Ohm
CALIBRATION PIN
FB_CAL_x_PD_VDDQ
FB_CAL_x_PU_GND
FB_CAL_xTERM_GND
rise 1.5v system source voltage to 1.55-1.57V
Place near balls
150mA
120ohms @100MHz
(ESR=0.18)
0.1uF X7R 0402 * 8 1uF X7R 0402 * 2
4.7uF X7R 0402 * 2
Reserve for NV DG
R02
+1.5V to +1.5VS_VGA
Follow PUN-05893
210mA
Place near balls
220mA
Place near balls
110mA
Place under GPU
72mA
Place under GPU
72mA
Place near to L156
Supply from Power-0411 update.
4/3 Update:
Un-stuff R253, R256, R259 and R265.
Un-pop update-0415
v0.3 update
v0.3 update
v0.3 update
v0.3 update
+PEX_PLLVDD
+IFPAB_PLLVDD
+IFPC_PLLVDD
+IFPD_PLLVDD
+IFPC_IOVDD
+IFPD_IOVDD
+IFPE_IOVDD
+IFPEF_PLLVDD
DGPU_PWR_EN#
DGPU_PWR_EN#
+PEX_PLLHVDD
+VDD33
+PEX_PLLVDD
+IFPAB_IOVDD
+VDD33
DGPU_PWROK#
DGPU_PWROK#
DGPU_PWROK#
+IFPEF_PLLVDD
+IFPC_PLLVDD
+IFPC_IOVDD+IFPE_IOVDD
DGPU_PWR_EN[15,43]
DGPU_PWROK[17,52,53]
+1.5VS_VGA
+1.5VS_VGA
+1.05VS_VGA
+1.05VS_VGA
+3VS_VGA
+3VS_VGA
+3VS +3VS_VGA
+1.5VS_VGA
+5VALW
+1.05VS_VGA
+1.05VS_VGA
+5VALW
+5VALW
+3VS_VGA
+3VS_VGA
+1.05VS_VGA+1.05VS_VGA
+1.05VS_VPCH
Title
Size Document Number Rev
Date: Sheet of
Security Classification
Compal Secret Data
THIS SHEET OF ENGINEERING DRAWING IS THE PROPRIETARY PROPERTY OF COMPAL ELECTRONICS, INC. AND CONTAINS CONFIDENTIAL
AND TRADE SECRET INFORMATION. THIS SHEET MAY NOT BE TRANSFERED FROM THE CUSTODY OF THE COMPETENT DIVISION OF R&D
DEPARTMENT EXCEPT AS AUTHORIZED BY COMPAL ELECTRONICS, INC. NEITHER THIS SHEET NOR THE INFORMATION IT CONTAINS
MAY BE USED BY OR DISCLOSED TO ANY THIRD PARTY WITHOUT PRIOR WRITTEN CONSENT OF COMPAL ELECTRONICS, INC.
Issued Date Deciphered Date
ZEA00 LA-A061P M/B
0.3
N14M-GE2-POWER
23 59Tuesday, September 24, 2013
2013/04/01 2014/04/01
Compal Electronics, Inc.
Title
Size Document Number Rev
Date: Sheet of
Security Classification
Compal Secret Data
THIS SHEET OF ENGINEERING DRAWING IS THE PROPRIETARY PROPERTY OF COMPAL ELECTRONICS, INC. AND CONTAINS CONFIDENTIAL
AND TRADE SECRET INFORMATION. THIS SHEET MAY NOT BE TRANSFERED FROM THE CUSTODY OF THE COMPETENT DIVISION OF R&D
DEPARTMENT EXCEPT AS AUTHORIZED BY COMPAL ELECTRONICS, INC. NEITHER THIS SHEET NOR THE INFORMATION IT CONTAINS
MAY BE USED BY OR DISCLOSED TO ANY THIRD PARTY WITHOUT PRIOR WRITTEN CONSENT OF COMPAL ELECTRONICS, INC.
Issued Date Deciphered Date
ZEA00 LA-A061P M/B
0.3
N14M-GE2-POWER
23 59Tuesday, September 24, 2013
2013/04/01 2014/04/01
Compal Electronics, Inc.
Title
Size Document Number Rev
Date: Sheet of
Security Classification
Compal Secret Data
THIS SHEET OF ENGINEERING DRAWING IS THE PROPRIETARY PROPERTY OF COMPAL ELECTRONICS, INC. AND CONTAINS CONFIDENTIAL
AND TRADE SECRET INFORMATION. THIS SHEET MAY NOT BE TRANSFERED FROM THE CUSTODY OF THE COMPETENT DIVISION OF R&D
DEPARTMENT EXCEPT AS AUTHORIZED BY COMPAL ELECTRONICS, INC. NEITHER THIS SHEET NOR THE INFORMATION IT CONTAINS
MAY BE USED BY OR DISCLOSED TO ANY THIRD PARTY WITHOUT PRIOR WRITTEN CONSENT OF COMPAL ELECTRONICS, INC.
Issued Date Deciphered Date
ZEA00 LA-A061P M/B
0.3
N14M-GE2-POWER
23 59Tuesday, September 24, 2013
2013/04/01 2014/04/01
Compal Electronics, Inc.
C173
22U_0805_6.3V6M
@
C173
22U_0805_6.3V6M
@
1
2
C177
10U_0603_6.3V6M
DIS@
C177
10U_0603_6.3V6M
DIS@
1
2
G
D
S
Q13
2N7002KW_SOT323-3
DIS@
G
D
S
Q13
2N7002KW_SOT323-3
DIS@
2
13
C228
0.1U_0402_10V6K
@
C228
0.1U_0402_10V6K
@
1
2
R259 1K_0402_1%@R259 1K_0402_1%@
1 2
C191
22U_0805_6.3V6M
DIS@
C191
22U_0805_6.3V6M
DIS@
1
2
C175
10U_0603_6.3V6M
DIS@
C175
10U_0603_6.3V6M
DIS@
1
2
R272
0_0402_5%
@R272
0_0402_5%
@
1 2
C210
4.7U_0603_6.3V6K
DIS@
C210
4.7U_0603_6.3V6K
DIS@
1
2
R261 42.2_0402_1%
DIS@
R261 42.2_0402_1%
DIS@
1 2
R263 51.1_0402_1%
DIS@
R263 51.1_0402_1%
DIS@
1 2
C202
0.1U_0402_10V6K
DIS@
C202
0.1U_0402_10V6K
DIS@
1
2
R257 10K_0402_5%@R257 10K_0402_5%@
1 2
C200
0.1U_0402_10V6K
DIS@
C200
0.1U_0402_10V6K
DIS@
1
2
C224
0.1U_0402_10V6K
DIS@ C224
0.1U_0402_10V6K
DIS@
1
2
C183
4.7U_0603_6.3V6K
DIS@
C183
4.7U_0603_6.3V6K
DIS@
1
2
L7
MBK1608221YZF_2P
@L7
MBK1608221YZF_2P
@
1 2
C245
10U_0603_6.3V6M
DIS@
C245
10U_0603_6.3V6M
DIS@
12
C198
0.1U_0402_10V6K
DIS@
C198
0.1U_0402_10V6K
DIS@
1
2
C226
0.1U_0402_10V6K
@
C226
0.1U_0402_10V6K
@
1
2
C188
22U_0805_6.3V6M
DIS@
C188
22U_0805_6.3V6M
DIS@
1
2
R262 10K_0402_5%@R262 10K_0402_5%@
1 2
C208
0.1U_0402_10V6K
DIS@
C208
0.1U_0402_10V6K
DIS@
1
2
J3
JUMP_43X118
@J3
JUMP_43X118
@
11
2
2
C218
0.1U_0402_10V6K
DIS@
C218
0.1U_0402_10V6K
DIS@
1
2
C219
1U_0402_6.3V6K
DIS@
C219
1U_0402_6.3V6K
DIS@
1
2
C231
4.7U_0603_6.3V6K
@
C231
4.7U_0603_6.3V6K
@
1
2
C209
4.7U_0603_6.3V6K
DIS@
C209
4.7U_0603_6.3V6K
DIS@
1
2
G
D
S
Q11
2N7002_SOT23
DIS@
G
D
S
Q11
2N7002_SOT23
DIS@
2
13
R265 1K_0402_1%@R265 1K_0402_1%@
1 2
C225
4.7U_0603_6.3V6K
@
C225
4.7U_0603_6.3V6K
@
1
2
R275
470_0603_5%
DIS@
R275
470_0603_5%
DIS@
12
C215
0.1U_0402_10V6K
@
C215
0.1U_0402_10V6K
@
1
2
C178
1U_0402_6.3V6K
DIS@
C178
1U_0402_6.3V6K
DIS@
1
2
C234
0.1U_0402_10V6K
@
C234
0.1U_0402_10V6K
@
1
2
Q10
AO4354_SOIC-8
DIS@ Q10
AO4354_SOIC-8
DIS@
3
2
1
4
5
6
7
8
C179
1U_0402_6.3V6K
DIS@
C179
1U_0402_6.3V6K
DIS@
1
2
C197
0.1U_0402_10V6K
DIS@
C197
0.1U_0402_10V6K
DIS@
1
2
C221
1U_0402_6.3V6K
@
C221
1U_0402_6.3V6K
@
1
2
R255 10K_0402_5%@R255 10K_0402_5%@
1 2
C184
10U_0805_10V6K
DIS@
C184
10U_0805_10V6K
DIS@
12
C196
0.1U_0402_10V6K
DIS@
C196
0.1U_0402_10V6K
DIS@
1
2
G
D
S
Q12
2N7002_SOT23
DIS@
G
D
S
Q12
2N7002_SOT23
DIS@
2
13
C211
4.7U_0603_6.3V6K
@
C211
4.7U_0603_6.3V6K
@
1
2
R278
0_0402_5%
@
R278
0_0402_5%
@
12
C176
10U_0603_6.3V6M
DIS@
C176
10U_0603_6.3V6M
DIS@
1
2
C180
1U_0402_6.3V6K
DIS@
C180
1U_0402_6.3V6K
DIS@
1
2
C182
4.7U_0603_6.3V6K
DIS@
C182
4.7U_0603_6.3V6K
DIS@
1
2
C233
0.1U_0402_10V6K
@
C233
0.1U_0402_10V6K
@
1
2
C239
0.1U_0402_10V6K
@
C239
0.1U_0402_10V6K
@
1
2
R280
10K_0402_5%
DIS@R280
10K_0402_5%
DIS@
12
R253 1K_0402_1%@R253 1K_0402_1%@
1 2
R281
100K_0402_5%
DIS@
R281
100K_0402_5%
DIS@
12
C212
1U_0402_6.3V6K
@
C212
1U_0402_6.3V6K
@
1
2
R251
0_0603_5%
@
R251
0_0603_5%
@
12
C185
10U_0805_10V6K
DIS@
C185
10U_0805_10V6K
DIS@
12
C192
4.7U_0603_6.3V6K
DIS@
C192
4.7U_0603_6.3V6K
DIS@
1
2
L3
BLM18PG121SN1D_0603
DIS@
L3
BLM18PG121SN1D_0603
DIS@
12
C232
1U_0402_6.3V6K
@
C232
1U_0402_6.3V6K
@
1
2
C236
4.7U_0603_6.3V6K
@
C236
4.7U_0603_6.3V6K
@
1
2
C204
0.1U_0402_10V6K
DIS@
C204
0.1U_0402_10V6K
DIS@
1
2
R264 10K_0402_5%@R264 10K_0402_5%@
1 2
C223
0.1U_0402_10V6K
@
C223
0.1U_0402_10V6K
@
1
2
C190
22U_0805_6.3V6M
DIS@
C190
22U_0805_6.3V6M
DIS@
1
2
C248
1U_0603_10V6K
DIS@
C248
1U_0603_10V6K
DIS@
12
C199
0.1U_0402_10V6K
DIS@
C199
0.1U_0402_10V6K
DIS@
1
2
R273
100K_0402_5%
@
R273
100K_0402_5%
@
12
R258 40.2_0402_1%
DIS@
R258 40.2_0402_1%
DIS@
1 2
C220
4.7U_0603_6.3V6K
DIS@
C220
4.7U_0603_6.3V6K
DIS@
1
2
C213
0.1U_0402_10V6K
@
C213
0.1U_0402_10V6K
@
1
2
C201
0.1U_0402_10V6K
DIS@
C201
0.1U_0402_10V6K
DIS@
1
2
C237
1U_0402_6.3V6K
@
C237
1U_0402_6.3V6K
@
1
2
R260 10K_0402_5%@R260 10K_0402_5%@
1 2
R279
20K_0402_1%
DIS@
R279
20K_0402_1%
DIS@
1 2
C186
10U_0805_10V6K
DIS@
C186
10U_0805_10V6K
DIS@
12
C181
1U_0402_6.3V6K
DIS@
C181
1U_0402_6.3V6K
DIS@
1
2
C222
0.1U_0402_10V6K
@
C222
0.1U_0402_10V6K
@
1
2
C216
4.7U_0603_6.3V6K
@
C216
4.7U_0603_6.3V6K
@
1
2
D
G
S
Q9
AO3413L_SOT23-3
DIS@
D
G
S
Q9
AO3413L_SOT23-3
DIS@
1
2
3
C214
0.1U_0402_10V6K
@
C214
0.1U_0402_10V6K
@
1
2
R283
0_0402_5%
@R283
0_0402_5%
@
1 2
C189
22U_0805_6.3V6M
DIS@
C189
22U_0805_6.3V6M
DIS@
1
2
C249
0.1U_0402_10V6K
DIS@
C249
0.1U_0402_10V6K
DIS@
1
2
R266 10K_0402_5%@R266 10K_0402_5%@
1 2
L6
MBK1608221YZF_2P
@L6
MBK1608221YZF_2P
@
1 2
C217
0.1U_0402_10V6K
DIS@
C217
0.1U_0402_10V6K
DIS@
1
2
C251
0.1U_0603_25V7K
DIS@
C251
0.1U_0603_25V7K
DIS@
12
C238
0.1U_0402_10V6K
@
C238
0.1U_0402_10V6K
@
1
2
C195
1U_0603_10V6K
DIS@
C195
1U_0603_10V6K
DIS@
1
2
R282
2K_0402_1%
DIS@
R282
2K_0402_1%
DIS@
1 2
C187
10U_0805_10V6K
DIS@
C187
10U_0805_10V6K
DIS@
12
C194
1U_0603_10V6K
DIS@
C194
1U_0603_10V6K
DIS@
1
2
C247
10U_0805_10V6K
DIS@
C247
10U_0805_10V6K
DIS@
12
C240
4.7U_0603_6.3V6K
@
C240
4.7U_0603_6.3V6K
@
1
2
R252 10K_0402_5%@R252 10K_0402_5%@
1 2
L4
MMZ1608D301BT_0603
@L4
MMZ1608D301BT_0603
@
1 2
C203
0.1U_0402_10V6K
DIS@
C203
0.1U_0402_10V6K
DIS@
1
2
C235
4.7U_0603_6.3V6K
@
C235
4.7U_0603_6.3V6K
@
1
2
G
D
S
Q14
2N7002KW_SOT323-3
DIS@
G
D
S
Q14
2N7002KW_SOT323-3
DIS@
2
13
C227
4.7U_0603_6.3V6K
@
C227
4.7U_0603_6.3V6K
@
1
2
R268
100K_0402_5%
DIS@
R268
100K_0402_5%
DIS@
12
R277
22_0603_5%
DIS@R277
22_0603_5%
DIS@
1 2
R274
100K_0402_5%
DIS@
R274
100K_0402_5%
DIS@
12
C246
10U_0805_10V6K DIS@
C246
10U_0805_10V6K DIS@
12
C174
10U_0603_6.3V6M
DIS@
C174
10U_0603_6.3V6M
DIS@
1
2
R256 1K_0402_1%@R256 1K_0402_1%@
12
C250
0.1U_0402_10V6K
DIS@
C250
0.1U_0402_10V6K
DIS@
1
2
J2
JUMP_43X79
@
J2
JUMP_43X79
@
1
122
R276
100K_0402_5%
DIS@
R276
100K_0402_5%
DIS@
1 2
R254 10K_0402_5%@R254 10K_0402_5%@
1 2
L5
MMZ1608D301BT_0603
@L5
MMZ1608D301BT_0603
@
1 2
Part 5 of 7
POWER
U6E
N14M-GE2-B-AIO-A2
DIS@
Part 5 of 7
POWER
U6E
N14M-GE2-B-AIO-A2
DIS@
PEX_IOVDDQ_0 AG13
PEX_IOVDDQ_1 AG15
PEX_IOVDDQ_2 AG16
PEX_IOVDDQ_3 AG18
PEX_IOVDDQ_4 AG25
PEX_IOVDDQ_5 AH15
PEX_IOVDDQ_6 AH18
PEX_IOVDDQ_7 AH26
PEX_IOVDDQ_8 AH27
PEX_IOVDDQ_9 AJ27
PEX_IOVDDQ_10 AK27
PEX_IOVDDQ_11 AL27
PEX_IOVDDQ_12 AM28
PEX_IOVDDQ_13 AN28
PEX_IOVDD_0 AG19
PEX_IOVDD_1 AG21
PEX_IOVDD_2 AG22
PEX_IOVDD_3 AG24
PEX_IOVDD_4 AH21
PEX_SVDD_3V3 AG12
VDD33_0 J8
VDD33_1 K8
VDD33_2 L8
VDD33_3 M8
PEX_PLL_HVDD AH12
FBVDDQ_0
AA27
FBVDDQ_1
AA30
FBVDDQ_2
AB27
FBVDDQ_3
AB33
FBVDDQ_4
AC27
FBVDDQ_5
AD27
FBVDDQ_6
AE27
FBVDDQ_7
AF27
FBVDDQ_8
AG27
FBVDDQ_9
B13
FBVDDQ_10
B16
FBVDDQ_11
B19
FBVDDQ_12
E13
FBVDDQ_13
E16
FBVDDQ_14
E19
FBVDDQ_15
H10
FBVDDQ_16
H11
FBVDDQ_17
H12
FBVDDQ_18
H13
FBVDDQ_19
H14
FBVDDQ_20
H15
FBVDDQ_21
H16
FBVDDQ_22
H18
FBVDDQ_23
H19
FBVDDQ_24
H20
FBVDDQ_25
H21
FBVDDQ_26
H22
FBVDDQ_27
H23
FBVDDQ_28
H24
FBVDDQ_29
H8
FBVDDQ_30
H9
FBVDDQ_31
L27
FBVDDQ_32
M27
FBVDDQ_33
N27
FBVDDQ_34
P27
FBVDDQ_35
R27
FBVDDQ_36
T27
FBVDDQ_37
T30
FBVDDQ_38
T33
FBVDDQ_39
V27
FBVDDQ_40
W27
FBVDDQ_41
W30
FBVDDQ_42
W33
FBVDDQ_43
Y27
PEX_IOVDD_5 AH25
PEX_PLLVDD AG26
IFPA_IOVDD AG8
IFPB_IOVDD AG9
IFPAB_PLLVDD AH8
IFPAB_RSET AJ8
IFPC_IOVDD AF6
IFPC_PLLVDD AF7
IFPC_RSET AF8
IFPD_IOVDD AG6
IFPD_PLLVDD AG7
IFPD_RSET AN2
IFPE_IOVDD AC7
IFPEF_PLVDD AB8
IFPEF_RSET AD6
IFPF_IOVDD AC8
FB_VDDQ_SENSE
F1
FB_GND_SENSE
F2
FB_CAL_PD_VDDQ
J27
FB_CAL_PU_GND
H27
FB_CAL_TERM_GND
H25
C205
1U_0603_10V6K
DIS@
C205
1U_0603_10V6K
DIS@
1
2
G
D
S
Q8
2N7002_SOT23
DIS@
G
D
S
Q8
2N7002_SOT23
DIS@
2
13
C207
1U_0603_10V6K
DIS@
C207
1U_0603_10V6K
DIS@
1
2
C193
4.7U_0603_6.3V6K
DIS@
C193
4.7U_0603_6.3V6K
DIS@
1
2
C206
4.7U_0805_25V6-K
DIS@
C206
4.7U_0805_25V6-K
DIS@
1
2

5
5
4
4
3
3
2
2
1
1
D D
C C
B B
A A
0403 Update
+VGA_CORE
+VGA_CORE
Title
Size Document Number Rev
Date: Sheet of
Security Classification
Compal Secret Data
THIS SHEET OF ENGINEERING DRAWING IS THE PROPRIETARY PROPERTY OF COMPAL ELECTRONICS, INC. AND CONTAINS CONFIDENTIAL
AND TRADE SECRET INFORMATION. THIS SHEET MAY NOT BE TRANSFERED FROM THE CUSTODY OF THE COMPETENT DIVISION OF R&D
DEPARTMENT EXCEPT AS AUTHORIZED BY COMPAL ELECTRONICS, INC. NEITHER THIS SHEET NOR THE INFORMATION IT CONTAINS
MAY BE USED BY OR DISCLOSED TO ANY THIRD PARTY WITHOUT PRIOR WRITTEN CONSENT OF COMPAL ELECTRONICS, INC.
Issued Date
Deciphered Date
ZEA00 LA-A061P M/B
0.3
N14M-GE2-VGA CORE, GND
24 59Tuesday, September 24, 2013
2013/04/01 2014/04/01
Compal Electronics, Inc.
Title
Size Document Number Rev
Date: Sheet of
Security Classification
Compal Secret Data
THIS SHEET OF ENGINEERING DRAWING IS THE PROPRIETARY PROPERTY OF COMPAL ELECTRONICS, INC. AND CONTAINS CONFIDENTIAL
AND TRADE SECRET INFORMATION. THIS SHEET MAY NOT BE TRANSFERED FROM THE CUSTODY OF THE COMPETENT DIVISION OF R&D
DEPARTMENT EXCEPT AS AUTHORIZED BY COMPAL ELECTRONICS, INC. NEITHER THIS SHEET NOR THE INFORMATION IT CONTAINS
MAY BE USED BY OR DISCLOSED TO ANY THIRD PARTY WITHOUT PRIOR WRITTEN CONSENT OF COMPAL ELECTRONICS, INC.
Issued Date
Deciphered Date
ZEA00 LA-A061P M/B
0.3
N14M-GE2-VGA CORE, GND
24 59Tuesday, September 24, 2013
2013/04/01 2014/04/01
Compal Electronics, Inc.
Title
Size Document Number Rev
Date: Sheet of
Security Classification
Compal Secret Data
THIS SHEET OF ENGINEERING DRAWING IS THE PROPRIETARY PROPERTY OF COMPAL ELECTRONICS, INC. AND CONTAINS CONFIDENTIAL
AND TRADE SECRET INFORMATION. THIS SHEET MAY NOT BE TRANSFERED FROM THE CUSTODY OF THE COMPETENT DIVISION OF R&D
DEPARTMENT EXCEPT AS AUTHORIZED BY COMPAL ELECTRONICS, INC. NEITHER THIS SHEET NOR THE INFORMATION IT CONTAINS
MAY BE USED BY OR DISCLOSED TO ANY THIRD PARTY WITHOUT PRIOR WRITTEN CONSENT OF COMPAL ELECTRONICS, INC.
Issued Date
Deciphered Date
ZEA00 LA-A061P M/B
0.3
N14M-GE2-VGA CORE, GND
24 59Tuesday, September 24, 2013
2013/04/01 2014/04/01
Compal Electronics, Inc.
GND
Part 6 of 7
U6F
N14M-GE2-B-AIO-A2
DIS@
GND
Part 6 of 7
U6F
N14M-GE2-B-AIO-A2
DIS@
GND_0
A2
GND_1
AA17
GND_2
AA18
GND_3
AA20
GND_4
AA22
GND_5
AB12
GND_6
AB14
GND_7
AB16
GND_8
AB19
GND_9
AB2
GND_10
AB21
GND_11
A33
GND_12
AB23
GND_13
AB28
GND_14
AB30
GND_15
AB32
GND_16
AB5
GND_17
AB7
GND_18
AC13
GND_19
AC15
GND_20
AC17
GND_21
AC18
GND_22
AA13
GND_23
AC20
GND_24
AC22
GND_25
AE2
GND_26
AE28
GND_27
AE30
GND_28
AE32
GND_29
AE33
GND_30
AE5
GND_31
AE7
GND_32
AH10
GND_33
AA15
GND_34
AH13
GND_35
AH16
GND_36
AH19
GND_37
AH2
GND_38
AH22
GND_39
AH24
GND_40
AH28
GND_41
AH29
GND_42
AH30
GND_43
AH32
GND_44
AH33
GND_45
AH5
GND_46
AH7
GND_47
AJ7
GND_48
AK10
GND_49
AK7
GND_50
AL12
GND_51
AL14
GND_52
AL15
GND_53
AL17
GND_54
AL18
GND_55
AL2
GND_56
AL20
GND_57
AL21
GND_58
AL23
GND_59
AL24
GND_60
AL26
GND_61
AL28
GND_62
AL30
GND_63
AL32
GND_64
AL33
GND_65
AL5
GND_66
AM13
GND_67
AM16
GND_68
AM19
GND_69
AM22
GND_70
AM25
GND_71
AN1
GND_72
AN10
GND_73
AN13
GND_74
AN16
GND_75
AN19
GND_76
AN22
GND_77
AN25
GND_78
AN30
GND_79
AN34
GND_80
AN4
GND_81
AN7
GND_82
AP2
GND_83
AP33
GND_84
B1
GND_85
B10
GND_86
B22
GND_87
B25
GND_88
B28
GND_89
B31
GND_90
B34
GND_91
B4
GND_92
B7
GND_93
C10
GND_94
C13
GND_95
C19
GND_96
C22
GND_97
C25
GND_98
C28
GND_99
C7
GND_100 D2
GND_101 D31
GND_102 D33
GND_103 E10
GND_104 E22
GND_105 E25
GND_106 E5
GND_107 E7
GND_108 F28
GND_109 F7
GND_110 G10
GND_111 G13
GND_112 G16
GND_113 G19
GND_114 G2
GND_115 G22
GND_116 G25
GND_117 G28
GND_118 G3
GND_119 G30
GND_120 G32
GND_121 G33
GND_122 G5
GND_123 G7
GND_124 K2
GND_125 K28
GND_126 K30
GND_127 K32
GND_128 K33
GND_129 K5
GND_130 K7
GND_131 M13
GND_132 M15
GND_133 M17
GND_134 M18
GND_135 M20
GND_136 M22
GND_137 N12
GND_138 N14
GND_139 N16
GND_140 N19
GND_141 N2
GND_142 N21
GND_143 N23
GND_144 N28
GND_145 N30
GND_146 N32
GND_147 N33
GND_148 N5
GND_149 N7
GND_150 P13
GND_151 P15
GND_152 P17
GND_153 P18
GND_154 P20
GND_155 P22
GND_156 R12
GND_157 R14
GND_158 R16
GND_159 R19
GND_160 R21
GND_161 R23
GND_162 T13
GND_163 T15
GND_164 T17
GND_165 T18
GND_166 T2
GND_167 T20
GND_168 T22
GND_169 AG11
GND_170 T28
GND_171 T32
GND_172 T5
GND_173 T7
GND_174 U12
GND_175 U14
GND_176 U16
GND_177 U19
GND_178 U21
GND_179 U23
GND_180 V12
GND_181 V14
GND_182 V16
GND_183 V19
GND_184 V21
GND_185 V23
GND_186 W13
GND_187 W15
GND_188 W17
GND_189 W18
GND_190 W20
GND_191 W22
GND_192 W28
GND_193 Y12
GND_194 Y14
GND_195 Y16
GND_196 Y19
GND_197 Y21
GND_198 Y23
GND_199 AH11
GND_OPT C16
GND_OPT W32
POWER
Part 7 of 7
U6G
N14M-GE2-B-AIO-A2
DIS@
POWER
Part 7 of 7
U6G
N14M-GE2-B-AIO-A2
DIS@
VDD_0
AA12
VDD_1
AA14
VDD_2
AA16
VDD_3
AA19
VDD_4
AA21
VDD_5
AA23
VDD_6
AB13
VDD_7
AB15
VDD_8
AB17
VDD_9
AB18
VDD_10
AB20
VDD_11
AB22
VDD_12
AC12
VDD_13
AC14
VDD_14
AC16
VDD_15
AC19
VDD_16
AC21
VDD_17
AC23
VDD_18
M12
VDD_19
M14
VDD_20
M16
VDD_21
M19
VDD_22
M21
VDD_23
M23
VDD_24
N13
VDD_25
N15
VDD_26
N17
VDD_27
N18
VDD_28
N20
VDD_29
N22
VDD_30
P12
VDD_31
P14
VDD_32
P16
VDD_33
P19
VDD_34
P21
VDD_35
P23
VDD_36
R13
VDD_37
R15
VDD_38
R17
VDD_39
R18
VDD_40
R20
VDD_41
R22
VDD_42
T12
VDD_43
T14
VDD_44
T16
VDD_45
T19
VDD_46
T21
VDD_47
T23
VDD_48
U13
VDD_49
U15
VDD_50
U17
VDD_51
U18
VDD_52
U20
VDD_53
U22
VDD_54
V13
VDD_55
V15
VDD_58 V20
VDD_59 V22
VDD_60 W 12
VDD_61 W 14
VDD_62 W 16
VDD_63 W 19
VDD_64 W 21
VDD_65 W 23
VDD_66 Y13
VDD_67 Y15
VDD_68 Y17
VDD_69 Y18
VDD_70 Y20
VDD_71 Y22
VDD_56 V17
VDD_57 V18
XVDD_1 U1
XVDD_2 U2
XVDD_3 U3
XVDD_4 U4
XVDD_5 U5
XVDD_6 U6
XVDD_7 U7
XVDD_8 U8
XVDD_9 V1
XVDD_10 V2
XVDD_11 V3
XVDD_12 V4
XVDD_13 V5
XVDD_14 V6
XVDD_15 V7
XVDD_16 V8
XVDD_17 W2
XVDD_18 W3
XVDD_19 W4
XVDD_20 W5
XVDD_21 W7
XVDD_22 W8
XVDD_23 Y1
XVDD_24 Y2
XVDD_25 Y3
XVDD_26 Y4
XVDD_27 Y5
XVDD_28 Y6
XVDD_29 Y7
XVDD_30 Y8
XVDD_31 AA1
XVDD_32 AA2
XVDD_33 AA3
XVDD_34 AA4
XVDD_35 AA5
XVDD_36 AA6
XVDD_37 AA7
XVDD_38 AA8

5
5
4
4
3
3
2
2
1
1
D D
C C
B B
A A
Place close to ball
Place close to ball Place close to BGA
Place close to ball
A14
Mode D - Mirror Mode Mapping
A11
A7
A5
WE#
A2
A8
A10
BA1
A5
RAS#
A6
A0
A9
BA1
BA2
A7
A13
A10
A11
BA2
A13
CAS#
A4
DATA Bus
Address
A3
A15
32..63
A3
A0
A2
0..31
A1
CS0#_L
WE#
BA0
CKE_L
A6
ODT_L
FBx_CMD0
A12
A1
A4
CAS#
CS0#_H
BA0
CKE_H
ODT_H
A14
RST
RAS#
A15
RST
A12
A8
FBx_CMD1
FBx_CMD2
FBx_CMD3
FBx_CMD4
FBx_CMD5
FBx_CMD6
FBx_CMD7
FBx_CMD8
FBx_CMD9
FBx_CMD10
FBx_CMD11
FBx_CMD12
FBx_CMD13
FBx_CMD14
FBx_CMD15
FBx_CMD16
FBx_CMD17
FBx_CMD18
FBx_CMD19
FBx_CMD20
FBx_CMD21
FBx_CMD22
FBx_CMD23
FBx_CMD24
FBx_CMD25
FBx_CMD26
FBx_CMD27
FBx_CMD30
FBx_CMD29
FBx_CMD28
A9
can be unstuff by default
can be unstuff by default
30ohms (ESR=0.01) Bead
P/N;SM010007W00
Place close to BGA
200mA
R02
Must connect to power when partition B unused!
0403 Update
v0.3 update
FBA_D16
FBA_D59
FBA_D50
FBA_D18
FBA_D40
FBA_D24
FBA_D22
FBA_D47
FBA_D17
FBA_D55
FBA_D46
FBA_D30
FBA_D7
FBA_D11
FBA_D14
FBA_D26
FBA_D53
FBA_D58
FBA_D1
FBA_D43
FBA_D21
FBA_D45
FBA_D52
FBA_D49
FBA_D60
FBA_D25
FBA_D15
FBA_D5
FBA_D3
FBA_D23
FBA_D56
FBA_D2
FBA_D4
FBA_D41
FBA_D61
FBA_D33
FBA_D44
FBA_D6
FBA_D13
FBA_D57
FBA_D10
FBA_D36
FBA_D27
FBA_D20
FBA_D32
FBA_D54
FBA_D48
FBA_D9
FBA_D38
FBA_D19
FBA_D51
FBA_D8
FBA_D62
FBA_D28
FBA_D34
FBA_D12
FBA_D0
FBA_D29
FBA_D35
FBA_D31
FBA_D63
FBA_D37
FBA_D39
FBA_D42
FBA_D[0..63]
FBA_CLK1
FBA_CLK1#
FBA_CLK0
FBA_CLK0#
FB_CLAMP
FBA_DQS7
FBA_DQS6
FBA_DQS5
FBA_DQS4
FBA_DQS2
FBA_DQS3
FBA_DQS1
FBA_DQS0
FBA_DQM7
FBA_DQM1
FBA_DQM6
FBA_DQM5
FBA_DQM3
FBA_DQM2
FBA_DQM0
FBA_DQM4
FBA_MA7
FBA_ODT_L
FBA_MA2
FBA_CKE_L
FBA_CS0#_L
FBA_RST#
FBA_MA1
FBA_MA0
FBA_MA4
FBA_BA0
FBA_MA9
FBA_MA14
FBA_WE#
FBA_CS0#_H
FBA_ODT_H
FBA_CKE_H
FBA_CAS#
FBA_BA2
FBA_MA11
FBA_MA5
FBA_MA8
FBA_MA3
FBA_MA12
FBA_MA6
FBA_BA1
FBA_MA10
FBA_RAS#
FBA_MA13
FBA_DQS#7
FBA_DQS#6
FBA_DQS#5
FBA_DQS#4
FBA_DQS#2
FBA_DQS#3
FBA_DQS#1
FBA_DQS#0
+FB_PLLAVDD
FBA_D[0..63][26,27]
FBA_CLK1 [27]
FBA_CLK1# [27]
FBA_CLK0# [26]
FBA_CLK0 [26]
FBA_DQS[7..0][26,27]
FBA_DQM[7..0][26,27]
FBA_CS0#_L [26]
FBA_ODT_L [26]
FBA_CKE_L [26]
FBA_RST# [26,27]
FBA_WE# [26,27]
FBA_CAS# [26,27]
FBA_RAS# [26,27]
FBA_CS0#_H [27]
FBA_ODT_H [27]
FBA_CKE_H [27]
FBA_DQS#[7..0][26,27]
FBA_MA[14..0] [26,27]
FBA_BA[2..0] [26,27]
+FB_PLLAVDD
+FB_PLLAVDD
+FB_PLLAVDD
+1.5VS_VGA+1.5VS_VGA
+1.05VS_VGA +FB_PLLAVDD
Title
Size Document Number Rev
Date: Sheet of
Security Classification
Compal Secret Data
THIS SHEET OF ENGINEERING DRAWING IS THE PROPRIETARY PROPERTY OF COMPAL ELECTRONICS, INC. AND CONTAINS CONFIDENTIAL
AND TRADE SECRET INFORMATION. THIS SHEET MAY NOT BE TRANSFERED FROM THE CUSTODY OF THE COMPETENT DIVISION OF R&D
DEPARTMENT EXCEPT AS AUTHORIZED BY COMPAL ELECTRONICS, INC. NEITHER THIS SHEET NOR THE INFORMATION IT CONTAINS
MAY BE USED BY OR DISCLOSED TO ANY THIRD PARTY WITHOUT PRIOR WRITTEN CONSENT OF COMPAL ELECTRONICS, INC.
Issued Date Deciphered Date
ZEA00 LA-A061P M/B
0.3
N14M-GE2-MEM Interface
25 59Tuesday, September 24, 2013
2013/04/01 2014/04/01
Compal Electronics, Inc.
Title
Size Document Number Rev
Date: Sheet of
Security Classification
Compal Secret Data
THIS SHEET OF ENGINEERING DRAWING IS THE PROPRIETARY PROPERTY OF COMPAL ELECTRONICS, INC. AND CONTAINS CONFIDENTIAL
AND TRADE SECRET INFORMATION. THIS SHEET MAY NOT BE TRANSFERED FROM THE CUSTODY OF THE COMPETENT DIVISION OF R&D
DEPARTMENT EXCEPT AS AUTHORIZED BY COMPAL ELECTRONICS, INC. NEITHER THIS SHEET NOR THE INFORMATION IT CONTAINS
MAY BE USED BY OR DISCLOSED TO ANY THIRD PARTY WITHOUT PRIOR WRITTEN CONSENT OF COMPAL ELECTRONICS, INC.
Issued Date Deciphered Date
ZEA00 LA-A061P M/B
0.3
N14M-GE2-MEM Interface
25 59Tuesday, September 24, 2013
2013/04/01 2014/04/01
Compal Electronics, Inc.
Title
Size Document Number Rev
Date: Sheet of
Security Classification
Compal Secret Data
THIS SHEET OF ENGINEERING DRAWING IS THE PROPRIETARY PROPERTY OF COMPAL ELECTRONICS, INC. AND CONTAINS CONFIDENTIAL
AND TRADE SECRET INFORMATION. THIS SHEET MAY NOT BE TRANSFERED FROM THE CUSTODY OF THE COMPETENT DIVISION OF R&D
DEPARTMENT EXCEPT AS AUTHORIZED BY COMPAL ELECTRONICS, INC. NEITHER THIS SHEET NOR THE INFORMATION IT CONTAINS
MAY BE USED BY OR DISCLOSED TO ANY THIRD PARTY WITHOUT PRIOR WRITTEN CONSENT OF COMPAL ELECTRONICS, INC.
Issued Date Deciphered Date
ZEA00 LA-A061P M/B
0.3
N14M-GE2-MEM Interface
25 59Tuesday, September 24, 2013
2013/04/01 2014/04/01
Compal Electronics, Inc.
R285 60.4_0402_1%@R285 60.4_0402_1%@
1 2
R288 10K_0402_5%DIS@R288 10K_0402_5%DIS@
12
MEMORY INTERFACE B
Part 3 of 7
U6C
N14M-GE2-B-AIO-A2
DIS@
MEMORY INTERFACE B
Part 3 of 7
U6C
N14M-GE2-B-AIO-A2
DIS@
FBB_D0
G9
FBB_D1
E9
FBB_D2
G8
FBB_D3
F9
FBB_D4
F11
FBB_D5
G11
FBB_D6
F12
FBB_D7
G12
FBB_D8
G6
FBB_D9
F5
FBB_D10
E6
FBB_D11
F6
FBB_D12
F4
FBB_D13
G4
FBB_D14
E2
FBB_D15
F3
FBB_D16
C2
FBB_D17
D4
FBB_D18
D3
FBB_D19
C1
FBB_D20
B3
FBB_D21
C4
FBB_D22
B5
FBB_D23
C5
FBB_D24
A11
FBB_D25
C11
FBB_D26
D11
FBB_D27
B11
FBB_D28
D8
FBB_D29
A8
FBB_D30
C8
FBB_D31
B8
FBB_D32
F24
FBB_D33
G23
FBB_D34
E24
FBB_D35
G24
FBB_D36
D21
FBB_D37
E21
FBB_D38
G21
FBB_D39
F21
FBB_D40
G27
FBB_D41
D27
FBB_D42
G26
FBB_D43
E27
FBB_D44
E29
FBB_D45
F29
FBB_D46
E30
FBB_D47
D30
FBB_D48
A32
FBB_D49
C31
FBB_D50
C32
FBB_D51
B32
FBB_D52
D29
FBB_D53
A29
FBB_D54
C29
FBB_D55
B29
FBB_D56
B21
FBB_D57
C23
FBB_D58
A21
FBB_D59
C21
FBB_D60
B24
FBB_D61
C24
FBB_D62
B26
FBB_D63
C26
FBB_DQM0
E11
FBB_DQM1
E3
FBB_DQM2
A3
FBB_DQM3
C9
FBB_DQM4
F23
FBB_DQM5
F27
FBB_DQM6
C30
FBB_DQM7
A24
FBB_DQS_WP0
D10
FBB_DQS_WP1
D5
FBB_DQS_WP2
C3
FBB_DQS_WP3
B9
FBB_DQS_WP4
E23
FBB_DQS_WP5
E28
FBB_DQS_WP6
B30
FBB_DQS_WP7
A23
FBB_DQS_RN0
D9
FBB_DQS_RN1
E4
FBB_DQS_RN2
B2
FBB_DQS_RN3
A9
FBB_DQS_RN4
D22
FBB_DQS_RN5
D28
FBB_DQS_RN6
A30
FBB_DQS_RN7
B23
FBB_CMD0 D13
FBB_CMD1 E14
FBB_CMD2 F14
FBB_CMD3 A12
FBB_CMD4 B12
FBB_CMD5 C14
FBB_CMD6 B14
FBB_CMD7 G15
FBB_CMD8 F15
FBB_CMD9 E15
FBB_CMD10 D15
FBB_CMD11 A14
FBB_CMD12 D14
FBB_CMD13 A15
FBB_CMD14 B15
FBB_CMD15 C17
FBB_CMD16 D18
FBB_CMD17 E18
FBB_CMD18 F18
FBB_CMD19 A20
FBB_CMD20 B20
FBB_CMD21 C18
FBB_CMD22 B18
FBB_CMD23 G18
FBB_CMD24 G17
FBB_CMD25 F17
FBB_CMD26 D16
FBB_CMD27 A18
FBB_CMD28 D17
FBB_CMD29 A17
FBB_CMD30 B17
FBB_CMD31 E17
FBB_CMD_RFU0 C12
FBB_CMD_RFU1 C20
FBB_DEBUG0 G14
FBB_DEBUG1 G20
FBB_CLK0 D12
FBB_CLK0_N E12
FBB_CLK1 E20
FBB_CLK1_N F20
FBB_WCK01 F8
FBB_WCK01_N E8
FBB_WCK23 A5
FBB_WCK23_N A6
FBB_WCK45 D24
FBB_WCK45_N D25
FBB_WCK67 B27
FBB_WCK67_N C27
FBB_WCKB01 D6
FBB_WCKB01_N D7
FBB_WCKB23 C6
FBB_WCKB23_N B6
FBB_WCKB45 F26
FBB_WCKB45_N E26
FBB_WCKB67 A26
FBB_WCKB67_N A27
FBB_PLL_AVDD H17
R287 60.4_0402_1%@R287 60.4_0402_1%@
1 2
C252 0.1U_0402_10V6K
DIS@
C252 0.1U_0402_10V6K
DIS@
1 2
C255
1U_0402_6.3V6K
DIS@
C255
1U_0402_6.3V6K
DIS@
1
2
C253
0.1U_0402_10V6K
DIS@
C253
0.1U_0402_10V6K
DIS@
1
2
R284 60.4_0402_1%@R284 60.4_0402_1%@
1 2
L8
BLM18PG330SN1D_0603
DIS@ L8
BLM18PG330SN1D_0603
DIS@
1 2
R286 60.4_0402_1%@R286 60.4_0402_1%@
1 2
C254
0.1U_0402_10V6K
DIS@
C254
0.1U_0402_10V6K
DIS@
1
2
MEMORY INTERFACE
A
Part 2 of 7
U6B
N14M-GE2-B-AIO-A2
DIS@
MEMORY INTERFACE
A
Part 2 of 7
U6B
N14M-GE2-B-AIO-A2
DIS@
FBA_D0
L28
FBA_D1
M29
FBA_D2
L29
FBA_D3
M28
FBA_D4
N31
FBA_D5
P29
FBA_D6
R29
FBA_D7
P28
FBA_D8
J28
FBA_D9
H29
FBA_D10
J29
FBA_D11
H28
FBA_D12
G29
FBA_D13
E31
FBA_D14
E32
FBA_D15
F30
FBA_D16
C34
FBA_D17
D32
FBA_D18
B33
FBA_D19
C33
FBA_D20
F33
FBA_D21
F32
FBA_D22
H33
FBA_D23
H32
FBA_D24
P34
FBA_D25
P32
FBA_D26
P31
FBA_D27
P33
FBA_D28
L31
FBA_D29
L34
FBA_D30
L32
FBA_D31
L33
FBA_D32
AG28
FBA_D33
AF29
FBA_D34
AG29
FBA_D35
AF28
FBA_D36
AD30
FBA_D37
AD29
FBA_D38
AC29
FBA_D39
AD28
FBA_D40
AJ29
FBA_D41
AK29
FBA_D42
AJ30
FBA_D43
AK28
FBA_D44
AM29
FBA_D45
AM31
FBA_D46
AN29
FBA_D47
AM30
FBA_D48
AN31
FBA_D49
AN32
FBA_D50
AP30
FBA_D51
AP32
FBA_D52
AM33
FBA_D53
AL31
FBA_D54
AK33
FBA_D55
AK32
FBA_D56
AD34
FBA_D57
AD32
FBA_D58
AC30
FBA_D59
AD33
FBA_D60
AF31
FBA_D61
AG34
FBA_D62
AG32
FBA_D63
AG33
FBA_CMD3 R34
FBA_CMD8 V28
FBA_CMD2 U29
FBA_CMD21 AA32
FBA_CMD24 Y29
FBA_CMD23 Y28
FBA_CMD26 Y30
FBA_CMD7 U28
FBA_CMD15 Y32
FBA_CMD13 V34
FBA_CMD4 R33
FBA_CMD18 AA28
FBA_CMD29 Y34
FBA_CMD27 AA34
FBA_CMD6 U33
FBA_CMD17 AA29
FBA_CMD19 AC34
FBA_CMD22 AA33
FBA_CMD12 U31
FBA_CMD28 Y31
FBA_CMD10 V30
FBA_CMD25 W31
FBA_CMD9 V29
FBA_CMD1 T31
FBA_CMD11 U34
FBA_CMD0 U30
FBA_CMD5 U32
FBA_DQM0
P30
FBA_DQM1
F31
FBA_DQM2
F34
FBA_DQM3
M32
FBA_DQM4
AD31
FBA_DQM5
AL29
FBA_DQM6
AM32
FBA_DQM7
AF34
FBA_DQS_RN0
M30
FBA_DQS_RN1
H30
FBA_DQS_RN2
E34
FBA_DQS_RN3
M34
FBA_DQS_RN4
AF30
FBA_DQS_RN5
AK31
FBA_DQS_RN6
AM34
FBA_DQS_RN7
AF32
FBA_DQS_WP0
M31
FBA_DQS_WP1
G31
FBA_DQS_WP2
E33
FBA_DQS_WP3
M33
FBA_DQS_WP4
AE31
FBA_DQS_WP5
AK30
FBA_DQS_WP6
AN33
FBA_DQS_WP7
AF33
FBA_CMD16 AA31
FBA_CMD20 AC33
FBA_CMD14 V33
FBA_CMD30 Y33
FBA_CMD31 V31
FBA_CLK0_N R31
FBA_WCK45_N AG31
FBA_CLK0 R30
FBA_WCK67 AJ34
FBA_WCK23 H34
FBA_WCK01_N L30
FBA_WCK01 K31
FBA_WCK67_N AK34
FBA_WCK23_N J34
FBA_CLK1_N AC31
FBA_WCK45 AG30
FBA_CLK1 AB31
FBA_WCKB01 J30
FBA_WCKB01_N J31
FBA_WCKB23 J32
FBA_WCKB23_N J33
FBA_WCKB45 AH31
FBA_WCKB45_N AJ31
FBA_WCKB67 AJ32
FBA_WCKB67_N AJ33
FBA_PLL_AVDD U27
FBA_CMD_RFU0 R32
FBA_CMD_RFU1 AC32
FB_VREF H26
FB_CLAMP E1
FB_DLL_AVDD K27
FBA_DEBUG0 R28
FBA_DEBUG1 AC28
C256
22U_0805_6.3V6M
DIS@
C256
22U_0805_6.3V6M
DIS@
1
2

5
5
4
4
3
3
2
2
1
1
D D
C C
B B
A A
Memory Partition A - Lower 32 bits
A14
CMD mapping mod Mode D
A11
A7
A5
WE#
A2
A8
A10
BA1
A5
RAS#
A6
A0
A9
BA1
BA2
A7
A13
A10
A11
BA2
A13
CAS#
A4
DATA Bus
Address
A3
A15
32..63
A3
A0
A2
0..31
A1
CS0#_L
WE#
BA0
CKE_L
A6
ODT_L
FBx_CMD0
A12
A1
A4
CAS#
CS0#_H
BA0
CKE_H
ODT_H
A14
RST
RAS#
A15
RST
A12
A8
FBx_CMD1
FBx_CMD2
FBx_CMD3
FBx_CMD4
FBx_CMD5
FBx_CMD6
FBx_CMD7
FBx_CMD8
FBx_CMD9
FBx_CMD10
FBx_CMD11
FBx_CMD12
FBx_CMD13
FBx_CMD14
FBx_CMD15
FBx_CMD16
FBx_CMD17
FBx_CMD18
FBx_CMD19
FBx_CMD20
FBx_CMD21
FBx_CMD22
FBx_CMD23
FBx_CMD24
FBx_CMD25
FBx_CMD26
FBx_CMD27
FBx_CMD30
FBx_CMD29
FBx_CMD28
A9
U71 SIDE
Group0 (IN3)
Group3 (BOT)
U70 SIDE
Group1 (TOP)
Group2 (IN1)
0403 Update 0403 Update
0403 Update
FBA_DQS#0
FBA_DQM0
FBA_DQS0
FBA_CKE_L
FBA_MA9
FBA_MA4
FBA_CAS# FBA_ODT_L
+FBA_VREF_CA0
+FBA_VREF_CA0
FBA_MA10
FBA_WE#
FBA_RST#
FBA_MA11
+FBA_VREF_CA0
FBA_D30
FBA_BA0
FBA_BA2
FBA_BA0
FBA_BA1
FBA_CLK0#
FBA_CLK0
FBA_MA12
FBA_MA5
FBA_CAS#
FBA_WE#
FBA_CS0#_L
FBA_ODT_L
FBA_RAS#
FBA_MA0
FBA_CLK0#
FBA_CLK0
FBA_RST#
FBA_CKE_L
FBA_BA2
FBA_BA1
FBA_MA13
FBA_MA6
FBA_CLK0#
FBA_CLK0
FBA_MA1
FBA_DQM2
FBA_DQS#1
FBA_DQS#2
FBA_DQS2
FBA_DQS1
FBA_DQM1
FBA_CS0#_L
FBA_CKE_L
FBA_MA14
FBA_MA7
FBA_DQM3
FBA_DQS3
FBA_DQS#3
FBA_MA2
FBA_ODT_L
FBA_MA8
FBA_MA3
FBA_MA9
FBA_MA4
FBA_MA10
FBA_MA11
FBA_MA12
FBA_MA5
FBA_MA0
FBA_MA13
FBA_MA6
FBA_MA1
FBA_MA14
FBA_MA7
FBA_MA2
FBA_MA8
FBA_MA3
FBA_RAS#
FBA_D12
FBA_D13
FBA_D15
FBA_D14
FBA_D9
FBA_D11
FBA_D8
FBA_D10
FBA_D28
FBA_D25
FBA_D27
FBA_D17
FBA_D18
FBA_D19
FBA_D16
FBA_D20
FBA_D23
FBA_D1
FBA_D5
FBA_D4
FBA_D2
FBA_D7
FBA_D6
FBA_D3
FBA_D0
FBA_D31
FBA_D26
FBA_D24
FBA_D29
FBA_D21
FBA_D22
+FBA_VREF_DQ0
+FBA_VREF_DQ0 +FBA_VREF_DQ0
FBA_DQS#[7..0] [25,27]
FBA_DQS[7..0] [25,27]
FBA_DQM[7..0] [25,27]
FBA_MA[14..0] [25,27]
FBA_CLK0[25]
FBA_CLK0#[25]
FBA_D[0..63] [25,27]
FBA_CKE_L[25]
FBA_ODT_L[25]
FBA_CS0#_L[25]
FBA_RAS#[25,27]
FBA_CAS#[25,27]
FBA_WE#[25,27]
FBA_RST#[25,27]
FBA_BA[2..0] [25,27]
+1.5VS_VGA +1.5VS_VGA
+1.5VS_VGA
+1.5VS_VGA +1.5VS_VGA
+1.5VS_VGA
+FBA_VREF_CA0
+FBA_VREF_DQ0
Title
Size Document Number Rev
Date: Sheet of
Security Classification
Compal Secret Data
THIS SHEET OF ENGINEERING DRAWING IS THE PROPRIETARY PROPERTY OF COMPAL ELECTRONICS, INC. AND CONTAINS CONFIDENTIAL
AND TRADE SECRET INFORMATION. THIS SHEET MAY NOT BE TRANSFERED FROM THE CUSTODY OF THE COMPETENT DIVISION OF R&D
DEPARTMENT EXCEPT AS AUTHORIZED BY COMPAL ELECTRONICS, INC. NEITHER THIS SHEET NOR THE INFORMATION IT CONTAINS
MAY BE USED BY OR DISCLOSED TO ANY THIRD PARTY WITHOUT PRIOR WRITTEN CONSENT OF COMPAL ELECTRONICS, INC.
Issued Date
Deciphered Date
ZEA00 LA-A061P M/B
0.3
N14M-GE2-VRAM A Lower
26 59Tuesday, September 24, 2013
2013/04/01 2014/04/01
Compal Electronics, Inc.
Title
Size Document Number Rev
Date: Sheet of
Security Classification
Compal Secret Data
THIS SHEET OF ENGINEERING DRAWING IS THE PROPRIETARY PROPERTY OF COMPAL ELECTRONICS, INC. AND CONTAINS CONFIDENTIAL
AND TRADE SECRET INFORMATION. THIS SHEET MAY NOT BE TRANSFERED FROM THE CUSTODY OF THE COMPETENT DIVISION OF R&D
DEPARTMENT EXCEPT AS AUTHORIZED BY COMPAL ELECTRONICS, INC. NEITHER THIS SHEET NOR THE INFORMATION IT CONTAINS
MAY BE USED BY OR DISCLOSED TO ANY THIRD PARTY WITHOUT PRIOR WRITTEN CONSENT OF COMPAL ELECTRONICS, INC.
Issued Date
Deciphered Date
ZEA00 LA-A061P M/B
0.3
N14M-GE2-VRAM A Lower
26 59Tuesday, September 24, 2013
2013/04/01 2014/04/01
Compal Electronics, Inc.
Title
Size Document Number Rev
Date: Sheet of
Security Classification
Compal Secret Data
THIS SHEET OF ENGINEERING DRAWING IS THE PROPRIETARY PROPERTY OF COMPAL ELECTRONICS, INC. AND CONTAINS CONFIDENTIAL
AND TRADE SECRET INFORMATION. THIS SHEET MAY NOT BE TRANSFERED FROM THE CUSTODY OF THE COMPETENT DIVISION OF R&D
DEPARTMENT EXCEPT AS AUTHORIZED BY COMPAL ELECTRONICS, INC. NEITHER THIS SHEET NOR THE INFORMATION IT CONTAINS
MAY BE USED BY OR DISCLOSED TO ANY THIRD PARTY WITHOUT PRIOR WRITTEN CONSENT OF COMPAL ELECTRONICS, INC.
Issued Date
Deciphered Date
ZEA00 LA-A061P M/B
0.3
N14M-GE2-VRAM A Lower
26 59Tuesday, September 24, 2013
2013/04/01 2014/04/01
Compal Electronics, Inc.
R641
1.1K_0402_1%
DIS@ R641
1.1K_0402_1%
DIS@
12
C275
1U_0402_6.3V6K
@
C275
1U_0402_6.3V6K
@
1
2
C261
1U_0402_6.3V6K
DIS@
C261
1U_0402_6.3V6K
DIS@
1
2
C270
0.1U_0402_10V6K
DIS@
C270
0.1U_0402_10V6K
DIS@
1
2
C273
1U_0402_6.3V6K
DIS@
C273
1U_0402_6.3V6K
DIS@
1
2
C265
0.1U_0402_10V6K
DIS@
C265
0.1U_0402_10V6K
DIS@
1
2
C262
1U_0402_6.3V6K
DIS@
C262
1U_0402_6.3V6K
DIS@
1
2
C266
1U_0402_6.3V6K
DIS@
C266
1U_0402_6.3V6K
DIS@
1
2
R293
10K_0402_5%
DIS@
R293
10K_0402_5%
DIS@
1 2
C259
0.1U_0402_10V6K
DIS@
C259
0.1U_0402_10V6K
DIS@
1
2
R290
1.1K_0402_1%
DIS@ R290
1.1K_0402_1%
DIS@
12
C278
1U_0402_6.3V6K
DIS@
C278
1U_0402_6.3V6K
DIS@
1
2
R289
1.1K_0402_1%
DIS@ R289
1.1K_0402_1%
DIS@
12
C274
1U_0402_6.3V6K
DIS@
C274
1U_0402_6.3V6K
DIS@
1
2
C267
1U_0402_6.3V6K
DIS@
C267
1U_0402_6.3V6K
DIS@
1
2
R295
243_0402_1%
DIS@
R295
243_0402_1%
DIS@
12
C258
0.1U_0402_10V6K
DIS@
C258
0.1U_0402_10V6K
DIS@
1
2
R292
10K_0402_5%
DIS@ R292
10K_0402_5%
DIS@
1 2
C257
0.01U_0402_25V7K
DIS@
C257
0.01U_0402_25V7K
DIS@
1
2
C279
1U_0402_6.3V6K
@
C279
1U_0402_6.3V6K
@
1
2
C281
1U_0402_6.3V6K
DIS@
C281
1U_0402_6.3V6K
DIS@
1
2
R296
243_0402_1%
DIS@
R296
243_0402_1%
DIS@
12
C276
0.1U_0402_10V6K
@
C276
0.1U_0402_10V6K
@
1
2
96-BALL
SDRAM DDR3
U70
K4W2G1646E-BC1A _FBGA96
X76@
96-BALL
SDRAM DDR3
U70
K4W2G1646E-BC1A _FBGA96
X76@
WE
L3
RAS
J3
CAS
K3
CS/CS0
L2
CKE/CKE0
K9
CK
J7
CK
K7
DQSU
B7
BA0
M2
BA1
N8
A2
P3
A3
N2
A4
P8
A5
P2
A6
R8
A7
R2
A8
T8
A9
R3
A10/AP
L7
A11
R7
DQL0 E3
DQL1 F7
DQL2 F2
DQL3 F8
DQL4 H3
DQL5 H8
DQL6 G2
DQL7 H7
VSSQ D1
VSS A9
VSS E1
VSS B3
NC/ODT1
J1
VDD B2
VDD D9
VDDQ A1
VDDQ A8
VDDQ C1
VDDQ C9
NC/CS1
L1
NC/CE1
J9
VDDQ E9
ZQ/ZQ0
L8
RESET
T2
DQSL
F3
DMU
D3 DML
E7
VSSQ B1
VSSQ B9
VSSQ D8
VSSQ E2
DQSU
C7
VSSQ E8
DQSL
G3
VDDQ F1
VSSQ F9
VSSQ G1
VDDQ H2
VDDQ H9
VSSQ G9
VREFCA
M8
VSS G8
VDD G7
ODT/ODT0
K1
A0
N3
A1
P7
VDD K2
A12
N7
VSS J2
VDD K8
DQU1 C3
DQU2 C8
DQU3 C2
DQU4 A7
DQU5 A2
DQU6 B8
DQU7 A3
DQU0 D7
A13
T3
A14
T7
A15/BA3
M7
BA2
M3
VREFDQ
H1
NCZQ1
L9
VDD N1
VDD N9
VDD R1
VDD R9
VSS J8
VSS M1
VSS M9
VSS P1
VSS P9
VSS T1
VSS T9
VDDQ D2
C269
1U_0402_6.3V6K
DIS@
C269
1U_0402_6.3V6K
DIS@
1
2
C263
1U_0402_6.3V6K
@
C263
1U_0402_6.3V6K
@
1
2
C268
1U_0402_6.3V6K
DIS@
C268
1U_0402_6.3V6K
DIS@
1
2
C260
1U_0402_6.3V6K
DIS@
C260
1U_0402_6.3V6K
DIS@
1
2
R291
160_0402_1%
DIS@
R291
160_0402_1%
DIS@
1 2
C2076
0.01U_0402_25V7K
DIS@
C2076
0.01U_0402_25V7K
DIS@
1
2
C277
0.1U_0402_10V6K
@
C277
0.1U_0402_10V6K
@
1
2
C280
1U_0402_6.3V6K
@
C280
1U_0402_6.3V6K
@
1
2
C272
1U_0402_6.3V6K
DIS@
C272
1U_0402_6.3V6K
DIS@
1
2
R640
1.1K_0402_1%
DIS@ R640
1.1K_0402_1%
DIS@
12
C271
0.1U_0402_10V6K
@
C271
0.1U_0402_10V6K
@
1
2
C264
0.1U_0402_10V6K
DIS@
C264
0.1U_0402_10V6K
DIS@
1
2
R294
10K_0402_5%
DIS@
R294
10K_0402_5%
DIS@
12
96-BALL
SDRAM DDR3
U71
K4W2G1646E-BC1A _FBGA96
X76@
96-BALL
SDRAM DDR3
U71
K4W2G1646E-BC1A _FBGA96
X76@
WE
L3
RAS
J3
CAS
K3
CS/CS0
L2
CKE/CKE0
K9
CK
J7
CK
K7
DQSU
B7
BA0
M2
BA1
N8
A2
P3
A3
N2
A4
P8
A5
P2
A6
R8
A7
R2
A8
T8
A9
R3
A10/AP
L7
A11
R7
DQL0 E3
DQL1 F7
DQL2 F2
DQL3 F8
DQL4 H3
DQL5 H8
DQL6 G2
DQL7 H7
VSSQ D1
VSS A9
VSS E1
VSS B3
NC/ODT1
J1
VDD B2
VDD D9
VDDQ A1
VDDQ A8
VDDQ C1
VDDQ C9
NC/CS1
L1
NC/CE1
J9
VDDQ E9
ZQ/ZQ0
L8
RESET
T2
DQSL
F3
DMU
D3 DML
E7
VSSQ B1
VSSQ B9
VSSQ D8
VSSQ E2
DQSU
C7
VSSQ E8
DQSL
G3
VDDQ F1
VSSQ F9
VSSQ G1
VDDQ H2
VDDQ H9
VSSQ G9
VREFCA
M8
VSS G8
VDD G7
ODT/ODT0
K1
A0
N3
A1
P7
VDD K2
A12
N7
VSS J2
VDD K8
DQU1 C3
DQU2 C8
DQU3 C2
DQU4 A7
DQU5 A2
DQU6 B8
DQU7 A3
DQU0 D7
A13
T3
A14
T7
A15/BA3
M7
BA2
M3
VREFDQ
H1
NCZQ1
L9
VDD N1
VDD N9
VDD R1
VDD R9
VSS J8
VSS M1
VSS M9
VSS P1
VSS P9
VSS T1
VSS T9
VDDQ D2

5
5
4
4
3
3
2
2
1
1
D D
C C
B B
A A
Group4 (IN1)
Group5 (TOP)
A14
A11
A7
A5
WE#
A2
A8
A10
BA1
A5
RAS#
A6
A0
A9
BA1
BA2
A7
A13
A10
A11
BA2
A13
CAS#
A4
DATA Bus
Address
A3
A15
32..63
A3
A0
A2
0..31
A1
CS0#_L
WE#
BA0
CKE_L
A6
ODT_L
FBx_CMD0
A12
A1
A4
CAS#
CS0#_H
BA0
CKE_H
ODT_H
A14
RST
RAS#
A15
RST
A12
A8
FBx_CMD1
FBx_CMD2
Group7 (IN3)
FBx_CMD3
FBx_CMD4
Group6 (BOT)
FBx_CMD5
FBx_CMD6
FBx_CMD7
FBx_CMD8
FBx_CMD9
FBx_CMD10
FBx_CMD11
FBx_CMD12
FBx_CMD13
FBx_CMD14
FBx_CMD15
FBx_CMD16
FBx_CMD17
FBx_CMD18
FBx_CMD19
FBx_CMD20
FBx_CMD21
FBx_CMD22
FBx_CMD23
FBx_CMD24
FBx_CMD25
FBx_CMD26
FBx_CMD27
FBx_CMD30
FBx_CMD29
FBx_CMD28
A9
U72 SIDE
Memory Partition A - Upper 32 bits
U73 SIDE
CMD mapping mod Mode D
0403 Update 0403 Update
0403 Update
FBA_WE#
FBA_CLK1
FBA_CLK1#
FBA_ODT_H
FBA_CS0#_H
FBA_WE#
FBA_CAS#
FBA_RAS#
FBA_CKE_H
FBA_RST#
FBA_BA2
FBA_BA0
FBA_BA1
FBA_MA4
FBA_MA9
FBA_MA0
FBA_MA5
FBA_MA12
FBA_MA11
FBA_MA10
FBA_MA7
FBA_MA14
FBA_MA1
FBA_MA6
FBA_MA13
FBA_MA3
FBA_MA8
FBA_MA2
FBA_RST#
FBA_DQS#4
FBA_DQS#5 FBA_DQS#6
FBA_DQS6
FBA_DQM7
FBA_DQS7
FBA_DQS#7
FBA_DQM6
FBA_CLK1#
FBA_CLK1
+FBA_VREF_CA1
+FBA_VREF_CA1
FBA_MA4
FBA_MA9
FBA_MA0
FBA_MA5
FBA_MA12
FBA_MA11
FBA_MA10
FBA_MA7
FBA_MA14
FBA_MA1
FBA_MA6
FBA_MA13
FBA_MA3
FBA_MA8
FBA_MA2
FBA_CKE_H
FBA_ODT_H
FBA_CLK1
FBA_CLK1#
FBA_ODT_H
FBA_CS0#_H
FBA_CAS#
FBA_RAS#
FBA_CKE_H
FBA_DQS5
FBA_BA2
FBA_DQM4
FBA_DQS4
FBA_DQM5
FBA_BA0
FBA_BA1
FBA_D46
FBA_D44
FBA_D47
FBA_D45
FBA_D42
FBA_D41
FBA_D43
FBA_D40
FBA_D51
FBA_D54
FBA_D57
FBA_D63
FBA_D62
FBA_D36
FBA_D35
FBA_D38
FBA_D32
FBA_D37
FBA_D33
FBA_D34
FBA_D39
FBA_D56
FBA_D61
FBA_D60
FBA_D58
FBA_D59
FBA_D55
FBA_D53
FBA_D50
FBA_D52
FBA_D49
FBA_D48
+FBA_VREF_DQ1
+FBA_VREF_DQ1 +FBA_VREF_DQ1
+FBA_VREF_CA1
FBA_DQS#[7..0] [25,26]
FBA_DQS[7..0] [25,26]
FBA_DQM[7..0] [25,26]
FBA_MA[14..0] [25,26]
FBA_D[0..63] [25,26]
FBA_CKE_H[25]
FBA_ODT_H[25]
FBA_CS0#_H[25]
FBA_RAS#[25,26]
FBA_CAS#[25,26]
FBA_CLK1#[25]
FBA_CLK1[25]
FBA_WE#[25,26]
FBA_RST#[25,26]
FBA_BA[2..0] [25,26]
+1.5VS_VGA +1.5VS_VGA
+1.5VS_VGA
+1.5VS_VGA +1.5VS_VGA
+1.5VS_VGA
+FBA_VREF_DQ1
+FBA_VREF_CA1
Title
Size Document Number Rev
Date: Sheet of
Security Classification
Compal Secret Data
THIS SHEET OF ENGINEERING DRAWING IS THE PROPRIETARY PROPERTY OF COMPAL ELECTRONICS, INC. AND CONTAINS CONFIDENTIAL
AND TRADE SECRET INFORMATION. THIS SHEET MAY NOT BE TRANSFERED FROM THE CUSTODY OF THE COMPETENT DIVISION OF R&D
DEPARTMENT EXCEPT AS AUTHORIZED BY COMPAL ELECTRONICS, INC. NEITHER THIS SHEET NOR THE INFORMATION IT CONTAINS
MAY BE USED BY OR DISCLOSED TO ANY THIRD PARTY WITHOUT PRIOR WRITTEN CONSENT OF COMPAL ELECTRONICS, INC.
Issued Date
Deciphered Date
ZEA00 LA-A061P M/B
0.3
N14M-GE2-VRAM A Upper
27 59Tuesday, September 24, 2013
2013/04/01 2014/04/01
Compal Electronics, Inc.
Title
Size Document Number Rev
Date: Sheet of
Security Classification
Compal Secret Data
THIS SHEET OF ENGINEERING DRAWING IS THE PROPRIETARY PROPERTY OF COMPAL ELECTRONICS, INC. AND CONTAINS CONFIDENTIAL
AND TRADE SECRET INFORMATION. THIS SHEET MAY NOT BE TRANSFERED FROM THE CUSTODY OF THE COMPETENT DIVISION OF R&D
DEPARTMENT EXCEPT AS AUTHORIZED BY COMPAL ELECTRONICS, INC. NEITHER THIS SHEET NOR THE INFORMATION IT CONTAINS
MAY BE USED BY OR DISCLOSED TO ANY THIRD PARTY WITHOUT PRIOR WRITTEN CONSENT OF COMPAL ELECTRONICS, INC.
Issued Date
Deciphered Date
ZEA00 LA-A061P M/B
0.3
N14M-GE2-VRAM A Upper
27 59Tuesday, September 24, 2013
2013/04/01 2014/04/01
Compal Electronics, Inc.
Title
Size Document Number Rev
Date: Sheet of
Security Classification
Compal Secret Data
THIS SHEET OF ENGINEERING DRAWING IS THE PROPRIETARY PROPERTY OF COMPAL ELECTRONICS, INC. AND CONTAINS CONFIDENTIAL
AND TRADE SECRET INFORMATION. THIS SHEET MAY NOT BE TRANSFERED FROM THE CUSTODY OF THE COMPETENT DIVISION OF R&D
DEPARTMENT EXCEPT AS AUTHORIZED BY COMPAL ELECTRONICS, INC. NEITHER THIS SHEET NOR THE INFORMATION IT CONTAINS
MAY BE USED BY OR DISCLOSED TO ANY THIRD PARTY WITHOUT PRIOR WRITTEN CONSENT OF COMPAL ELECTRONICS, INC.
Issued Date
Deciphered Date
ZEA00 LA-A061P M/B
0.3
N14M-GE2-VRAM A Upper
27 59Tuesday, September 24, 2013
2013/04/01 2014/04/01
Compal Electronics, Inc.
C298
1U_0402_6.3V6K
DIS@
C298
1U_0402_6.3V6K
DIS@
1
2
R300
10K_0402_5%
DIS@
R300
10K_0402_5%
DIS@
12
C296
0.1U_0402_10V6K
@
C296
0.1U_0402_10V6K
@
1
2
R642
1.1K_0402_1%
DIS@ R642
1.1K_0402_1%
DIS@
12
C290
0.1U_0402_10V6K
DIS@
C290
0.1U_0402_10V6K
DIS@
1
2
C286
1U_0402_6.3V6K
DIS@
C286
1U_0402_6.3V6K
DIS@
1
2
C2077
0.01U_0402_25V7K
DIS@
C2077
0.01U_0402_25V7K
DIS@
1
2
C303
1U_0402_6.3V6K
DIS@
C303
1U_0402_6.3V6K
DIS@
1
2
C285
1U_0402_6.3V6K
DIS@
C285
1U_0402_6.3V6K
DIS@
1
2
R643
1.1K_0402_1%
DIS@ R643
1.1K_0402_1%
DIS@
12
C297
1U_0402_6.3V6K
DIS@
C297
1U_0402_6.3V6K
DIS@
1
2
C301
0.1U_0402_10V6K
@
C301
0.1U_0402_10V6K
@
1
2
C283
0.1U_0402_10V6K
DIS@
C283
0.1U_0402_10V6K
DIS@
1
2
C305
1U_0402_6.3V6K
@
C305
1U_0402_6.3V6K
@
1
2
C291
1U_0402_6.3V6K
DIS@
C291
1U_0402_6.3V6K
DIS@
1
2
C294
1U_0402_6.3V6K
DIS@
C294
1U_0402_6.3V6K
DIS@
1
2
C282
0.01U_0402_25V7K
DIS@
C282
0.01U_0402_25V7K
DIS@
1
2
R297
1.1K_0402_1%
DIS@ R297
1.1K_0402_1%
DIS@
12
R298
1.1K_0402_1%
DIS@ R298
1.1K_0402_1%
DIS@
12
C295
0.1U_0402_10V6K
DIS@
C295
0.1U_0402_10V6K
DIS@
1
2
C289
0.1U_0402_10V6K
DIS@
C289
0.1U_0402_10V6K
DIS@
1
2
R299
160_0402_1%
DIS@
R299
160_0402_1%
DIS@
1 2
96-BALL
SDRAM DDR3
U73
K4W2G1646E-BC1A _FBGA96
X76@
96-BALL
SDRAM DDR3
U73
K4W2G1646E-BC1A _FBGA96
X76@
WE
L3
RAS
J3
CAS
K3
CS/CS0
L2
CKE/CKE0
K9
CK
J7
CK
K7
DQSU
B7
BA0
M2
BA1
N8
A2
P3
A3
N2
A4
P8
A5
P2
A6
R8
A7
R2
A8
T8
A9
R3
A10/AP
L7
A11
R7
DQL0 E3
DQL1 F7
DQL2 F2
DQL3 F8
DQL4 H3
DQL5 H8
DQL6 G2
DQL7 H7
VSSQ D1
VSS A9
VSS E1
VSS B3
NC/ODT1
J1
VDD B2
VDD D9
VDDQ A1
VDDQ A8
VDDQ C1
VDDQ C9
NC/CS1
L1
NC/CE1
J9
VDDQ E9
ZQ/ZQ0
L8
RESET
T2
DQSL
F3
DMU
D3 DML
E7
VSSQ B1
VSSQ B9
VSSQ D8
VSSQ E2
DQSU
C7
VSSQ E8
DQSL
G3
VDDQ F1
VSSQ F9
VSSQ G1
VDDQ H2
VDDQ H9
VSSQ G9
VREFCA
M8
VSS G8
VDD G7
ODT/ODT0
K1
A0
N3
A1
P7
VDD K2
A12
N7
VSS J2
VDD K8
DQU1 C3
DQU2 C8
DQU3 C2
DQU4 A7
DQU5 A2
DQU6 B8
DQU7 A3
DQU0 D7
A13
T3
A14
T7
A15/BA3
M7
BA2
M3
VREFDQ
H1
NCZQ1
L9
VDD N1
VDD N9
VDD R1
VDD R9
VSS J8
VSS M1
VSS M9
VSS P1
VSS P9
VSS T1
VSS T9
VDDQ D2
C306
1U_0402_6.3V6K
@
C306
1U_0402_6.3V6K
@
1
2
C292
1U_0402_6.3V6K
DIS@
C292
1U_0402_6.3V6K
DIS@
1
2
C299
1U_0402_6.3V6K
@
C299
1U_0402_6.3V6K
@
1
2
C287
1U_0402_6.3V6K
DIS@
C287
1U_0402_6.3V6K
DIS@
1
2
R302
243_0402_1%
DIS@ R302
243_0402_1%
DIS@
12
C300
1U_0402_6.3V6K
@
C300
1U_0402_6.3V6K
@
1
2
C304
1U_0402_6.3V6K
DIS@
C304
1U_0402_6.3V6K
DIS@
1
2
R301
10K_0402_5%
DIS@
R301
10K_0402_5%
DIS@
12
96-BALL
SDRAM DDR3
U72
K4W2G1646E-BC1A _FBGA96
X76@
96-BALL
SDRAM DDR3
U72
K4W2G1646E-BC1A _FBGA96
X76@
WE
L3
RAS
J3
CAS
K3
CS/CS0
L2
CKE/CKE0
K9
CK
J7
CK
K7
DQSU
B7
BA0
M2
BA1
N8
A2
P3
A3
N2
A4
P8
A5
P2
A6
R8
A7
R2
A8
T8
A9
R3
A10/AP
L7
A11
R7
DQL0 E3
DQL1 F7
DQL2 F2
DQL3 F8
DQL4 H3
DQL5 H8
DQL6 G2
DQL7 H7
VSSQ D1
VSS A9
VSS E1
VSS B3
NC/ODT1
J1
VDD B2
VDD D9
VDDQ A1
VDDQ A8
VDDQ C1
VDDQ C9
NC/CS1
L1
NC/CE1
J9
VDDQ E9
ZQ/ZQ0
L8
RESET
T2
DQSL
F3
DMU
D3 DML
E7
VSSQ B1
VSSQ B9
VSSQ D8
VSSQ E2
DQSU
C7
VSSQ E8
DQSL
G3
VDDQ F1
VSSQ F9
VSSQ G1
VDDQ H2
VDDQ H9
VSSQ G9
VREFCA
M8
VSS G8
VDD G7
ODT/ODT0
K1
A0
N3
A1
P7
VDD K2
A12
N7
VSS J2
VDD K8
DQU1 C3
DQU2 C8
DQU3 C2
DQU4 A7
DQU5 A2
DQU6 B8
DQU7 A3
DQU0 D7
A13
T3
A14
T7
A15/BA3
M7
BA2
M3
VREFDQ
H1
NCZQ1
L9
VDD N1
VDD N9
VDD R1
VDD R9
VSS J8
VSS M1
VSS M9
VSS P1
VSS P9
VSS T1
VSS T9
VDDQ D2
C293
1U_0402_6.3V6K
DIS@
C293
1U_0402_6.3V6K
DIS@
1
2
C284
0.1U_0402_10V6K
DIS@
C284
0.1U_0402_10V6K
DIS@
1
2
C302
0.1U_0402_10V6K
@
C302
0.1U_0402_10V6K
@
1
2
R303
243_0402_1%
DIS@ R303
243_0402_1%
DIS@
12
C288
1U_0402_6.3V6K
DIS@
C288
1U_0402_6.3V6K
DIS@
1
2

5
5
4
4
3
3
2
2
1
1
D D
C C
B B
A A
X76 for VRAM Config
[PUN-06026-001]
256M* 16* 4
2GB
900 MHz
N14M-GE2
Micron (0xD)
MT41K256M16HA-107G:E
SA000065D20
Samsung (0xB)
K4W4G1646B-HC11
SA000068R10
R325
PD 10K
R322
PU 10K
1
1
1
1
0
R321
PU 10K
0
R320
PU 10K
R326
PD 10K
R322
PU 10K
R327
PD 10K
R320
PU 10K
900 MHz 128M* 16* 4
1GB
strap3Frenq. Memory Size Memory Config
Samsung (0x5)
K4W2G1646E-BC11
SA00005SH00
Hynix (0x6)
H5TQ2G63BFR-11C
SA00003YO10
N14M-GE2
GPU
0
0
1
R321
PU 10K
1
0 1
strap2 strap1 strap0
0
1
1
1
R324
PD 10K
R319
PU 10K
R319
PU 10K
R319
PU 10K
[VRAM Config-RVL-06366-001]
Micron (0x1)
MT41J128M16JT-107G:K
SA00005SM30
00
R326
PD 10K
R327
PD 10K
0
R325
PD 10K
1
R319
PU 10K
Hynix (0x4)
H5TC4G63AFR-11C
SA00006E800
0 01 0
R327
PD 10K
R321
PU 10K
R324
PD 10K
R325
PD 10K
R327
PD 10K
R321
PU 10K
R325
PD 10K
STRAP0
STRAP2
STRAP1
ROM_SI
ROM_SCLK
ROM_SO
STRAP4
STRAP3
STRAP0[22]
STRAP1[22]
STRAP2[22]
ROM_SI[22]
ROM_SO[22]
ROM_SCLK[22]
STRAP3[22]
STRAP4[22]
+3VS_VGA
+3VS_VGA
Title
Size Document Number Rev
Date: Sheet of
Security Classification
Compal Secret Data
THIS SHEET OF ENGINEERING DRAWING IS THE PROPRIETARY PROPERTY OF COMPAL ELECTRONICS, INC. AND CONTAINS CONFIDENTIAL
AND TRADE SECRET INFORMATION. THIS SHEET MAY NOT BE TRANSFERED FROM THE CUSTODY OF THE COMPETENT DIVISION OF R&D
DEPARTMENT EXCEPT AS AUTHORIZED BY COMPAL ELECTRONICS, INC. NEITHER THIS SHEET NOR THE INFORMATION IT CONTAINS
MAY BE USED BY OR DISCLOSED TO ANY THIRD PARTY WITHOUT PRIOR WRITTEN CONSENT OF COMPAL ELECTRONICS, INC.
Issued Date
Deciphered Date
ZEA00 LA-A061P M/B
0.3
N14M-GE2_MISC
Custom
28 59Tuesday, September 24, 2013
2013/04/01 2014/04/01
Compal Electronics, Inc.
Title
Size Document Number Rev
Date: Sheet of
Security Classification
Compal Secret Data
THIS SHEET OF ENGINEERING DRAWING IS THE PROPRIETARY PROPERTY OF COMPAL ELECTRONICS, INC. AND CONTAINS CONFIDENTIAL
AND TRADE SECRET INFORMATION. THIS SHEET MAY NOT BE TRANSFERED FROM THE CUSTODY OF THE COMPETENT DIVISION OF R&D
DEPARTMENT EXCEPT AS AUTHORIZED BY COMPAL ELECTRONICS, INC. NEITHER THIS SHEET NOR THE INFORMATION IT CONTAINS
MAY BE USED BY OR DISCLOSED TO ANY THIRD PARTY WITHOUT PRIOR WRITTEN CONSENT OF COMPAL ELECTRONICS, INC.
Issued Date
Deciphered Date
ZEA00 LA-A061P M/B
0.3
N14M-GE2_MISC
Custom
28 59Tuesday, September 24, 2013
2013/04/01 2014/04/01
Compal Electronics, Inc.
Title
Size Document Number Rev
Date: Sheet of
Security Classification
Compal Secret Data
THIS SHEET OF ENGINEERING DRAWING IS THE PROPRIETARY PROPERTY OF COMPAL ELECTRONICS, INC. AND CONTAINS CONFIDENTIAL
AND TRADE SECRET INFORMATION. THIS SHEET MAY NOT BE TRANSFERED FROM THE CUSTODY OF THE COMPETENT DIVISION OF R&D
DEPARTMENT EXCEPT AS AUTHORIZED BY COMPAL ELECTRONICS, INC. NEITHER THIS SHEET NOR THE INFORMATION IT CONTAINS
MAY BE USED BY OR DISCLOSED TO ANY THIRD PARTY WITHOUT PRIOR WRITTEN CONSENT OF COMPAL ELECTRONICS, INC.
Issued Date
Deciphered Date
ZEA00 LA-A061P M/B
0.3
N14M-GE2_MISC
Custom
28 59Tuesday, September 24, 2013
2013/04/01 2014/04/01
Compal Electronics, Inc.
R324
10K_0402_1%
X76@
R324
10K_0402_1%
X76@
1 2
R328
10K_0402_1%
DIS@R328
10K_0402_1%
DIS@
1 2
R333
10K_0402_1%
DIS@R333
10K_0402_1%
DIS@
1 2
R320
10K_0402_1%
X76@
R320
10K_0402_1%
X76@
1 2
R334
10K_0402_1%
DIS@R334
10K_0402_1%
DIS@
1 2
R325
10K_0402_1%
X76@
R325
10K_0402_1%
X76@
1 2
R329
10K_0402_1%
@R329
10K_0402_1%
@
1 2
R323
10K_0402_1%
@R323
10K_0402_1%
@
1 2
R319
10K_0402_1%
X76@
R319
10K_0402_1%
X76@
1 2
R322
10K_0402_1%
X76@
R322
10K_0402_1%
X76@
1 2
R327
10K_0402_1%
X76@
R327
10K_0402_1%
X76@
1 2
R332
10K_0402_1%
DIS@R332
10K_0402_1%
DIS@
1 2
R330
10K_0402_1%
@R330
10K_0402_1%
@
1 2
R321
10K_0402_1%
X76@
R321
10K_0402_1%
X76@
1 2
R326
10K_0402_1%
X76@
R326
10K_0402_1%
X76@
1 2
R331
4.99K_0402_1%
@R331
4.99K_0402_1%
@
1 2

5
5
4
4
3
3
2
2
1
1
D D
C C
B B
A A
eDP portD
LVDS
Power Consumption:
Pin 22 (PVCC) < 50 mA
Pin 18 (SWR_VDD) < 200mA (layout trace > 40 mil)
Pin5 (DPV33) < 20mA
Pin 17 (SWR_LX) < 600mA (layout trace > 60 mil)
Pin 15 (SWR_VCCK) < 100mA (layout trace > 60 mil)
Pin 43 (VCCK) < 50mA
Pin 11 (DPV12) < 100mA
Addr:A8 (1010 100x)
Vendor suggest to reserve for FW/EDID debug
PreMP
SE070104Z80
S CER CAP .1U 16V Z Y5V 0402
S CER CAP .1U 16V Z Y5V 0402
EVT Debug Only, un-pop for DVT
PCH
Pin 47
Pin 48
1
0
1
X
ROM
EP Mode
EEPROM
0
CPU
To EC
v0.2 update
v0.2 update
TXO0-
TXO2+
TXO1+
TXO1-
TXO2-
TXO0+
TXO3-
TXO3+
TXOC+
TXOC-
EC_SMB_CK1_R
EC_SMB_DA1_R
EESDA
EESCL
LVDS_HPD_R
S_ENVDD
S_BKOFF#MODE_CFG1
MODE_CFG0
PCH_DDPD_HPD
CPU_EDP_TXN0_C
CPU_EDP_TXP1_C
CPU_EDP_TXN1_C
EC_SMB_DA1
EC_SMB_CK1
CPU_EDP_TXP0_C
PCH_DDPD_AUXP_C
PCH_DDPD_AUXN_C
PCH_DDPD_HPD
EESCL
MODE_CFG1MODE_CFG0
+SW _LX
TXE0-
TXE2+
TXE1+
TXE1-
TXE2-
TXE0+
TXE3-
TXE3+
TXEC+
TXEC-
EESDA
EESDAEESCL
TXO3+ [32]
TXO3- [32]
TXO2+ [32]
TXO2- [32]
TXO1+ [32]
TXO1- [32]
TXO0+ [32]
TXO0- [32]
TXOC+ [32]
TXOC- [32]
S_ENVDD [32,43]
S_BKOFF# [32,43]
CPU_EDP_TXP0_C[5]
CPU_EDP_TXN0_C[5]
CPU_EDP_TXP1_C[5]
CPU_EDP_TXN1_C[5]
EC_SMB_DA1[32,43]
EC_SMB_CK1[32,43]
PCH_DDPD_AUXP_C[15]
PCH_DDPD_AUXN_C[15]
PCH_DDPD_HPD[15]
S_INVT_PW M [32]
TXE3+ [32]
TXE3- [32]
TXE2+ [32]
TXE2- [32]
TXE1+ [32]
TXE1- [32]
TXE0+ [32]
TXE0- [32]
TXEC+ [32]
TXEC- [32]
+3VS
+3VS_DVCCTL
+3VS_AVCCTL
+1.2VS_SWR
+3VS_DVCCTL
+3VS_AVCCTL
+1.2VS_SWR
+3VS_RTD
+3VS_RTD
+3VS_RTD
+3VS_DVCCTL
+3VS_DVCCTL +3VS_DVCCTL
+3VS_DVCCTL +3VS_DVCCTL
PCH_EDP_PW M[15]
EDP_DISP_UTIL[5]
Title
Size Document Number Rev
Date: Sheet of
Security Classification
Compal Secret Data
THIS SHEET OF ENGINEERING DRAWING IS THE PROPRIETARY PROPERTY OF COMPAL ELECTRONICS, INC. AND CONTAINS CONFIDENTIAL
AND TRADE SECRET INFORMATION. THIS SHEET MAY NOT BE TRANSFERED FROM THE CUSTODY OF THE COMPETENT DIVISION OF R&D
DEPARTMENT EXCEPT AS AUTHORIZED BY COMPAL ELECTRONICS, INC. NEITHER THIS SHEET NOR THE INFORMATION IT CONTAINS
MAY BE USED BY OR DISCLOSED TO ANY THIRD PARTY WITHOUT PRIOR WRITTEN CONSENT OF COMPAL ELECTRONICS, INC.
Issued Date
Deciphered Date
ZEA00 LA-A061P M/B
0.3
LVDS Converter RTD2136S
29 59Tuesday, September 24, 2013
2013/04/01 2014/04/01
Compal Electronics, Inc.
Title
Size Document Number Rev
Date: Sheet of
Security Classification
Compal Secret Data
THIS SHEET OF ENGINEERING DRAWING IS THE PROPRIETARY PROPERTY OF COMPAL ELECTRONICS, INC. AND CONTAINS CONFIDENTIAL
AND TRADE SECRET INFORMATION. THIS SHEET MAY NOT BE TRANSFERED FROM THE CUSTODY OF THE COMPETENT DIVISION OF R&D
DEPARTMENT EXCEPT AS AUTHORIZED BY COMPAL ELECTRONICS, INC. NEITHER THIS SHEET NOR THE INFORMATION IT CONTAINS
MAY BE USED BY OR DISCLOSED TO ANY THIRD PARTY WITHOUT PRIOR WRITTEN CONSENT OF COMPAL ELECTRONICS, INC.
Issued Date
Deciphered Date
ZEA00 LA-A061P M/B
0.3
LVDS Converter RTD2136S
29 59Tuesday, September 24, 2013
2013/04/01 2014/04/01
Compal Electronics, Inc.
Title
Size Document Number Rev
Date: Sheet of
Security Classification
Compal Secret Data
THIS SHEET OF ENGINEERING DRAWING IS THE PROPRIETARY PROPERTY OF COMPAL ELECTRONICS, INC. AND CONTAINS CONFIDENTIAL
AND TRADE SECRET INFORMATION. THIS SHEET MAY NOT BE TRANSFERED FROM THE CUSTODY OF THE COMPETENT DIVISION OF R&D
DEPARTMENT EXCEPT AS AUTHORIZED BY COMPAL ELECTRONICS, INC. NEITHER THIS SHEET NOR THE INFORMATION IT CONTAINS
MAY BE USED BY OR DISCLOSED TO ANY THIRD PARTY WITHOUT PRIOR WRITTEN CONSENT OF COMPAL ELECTRONICS, INC.
Issued Date
Deciphered Date
ZEA00 LA-A061P M/B
0.3
LVDS Converter RTD2136S
29 59Tuesday, September 24, 2013
2013/04/01 2014/04/01
Compal Electronics, Inc.
R341
4.7K_0402_5%
@R341
4.7K_0402_5%
@
12
R637
4.7K_0402_5%
R637
4.7K_0402_5%
12
C365
22U_0805_6.3V6M
C365
22U_0805_6.3V6M
1
2
RTD2136R
PWR
DP
LVDSGND
OTHERS
U20
RTD2136R-CG_QFN48_6x6
RTD2136R
PWR
DP
LVDSGND
OTHERS
U20
RTD2136R-CG_QFN48_6x6
TXOC- 36
TXOC+ 35
TXO3- 34
TXO3+ 33
TXO2- 38
TXO2+ 37
TXO1- 40
TXO1+ 39
TXO0- 42
TXO0+ 41
TXEC- 26
TXEC+ 25
TXE0- 32
TXE0+ 31
TXE1- 30
TXE1+ 29
TXE2- 28
TXE2+ 27
TXE3- 24
TXE3+ 23
DP_V33
5
LANE0P
7
LANE0N
8
LANE1P
9
LANE1N
10
AUX-CH_P
4
AUX-CH_N
3
DP_HPD
1
DP_GND 6
PWMIN
21
PANEL_VCC 20
PWMOUT 19
BL_EN 44
CIICSCL1
13
CIICSDA1
14
MODE_CFG1
48
MODE_CFG0
47
MIICSCL1 46
MIICSDA1 45
DP_V12
11
VCCK
43
SWR_VCCK
15
GND 16
SWR_LX
17
SWR_VDD
18
PVCC
22
TESTMODE
2
DP_REXT
12
PAD 49
C370
0.1U_0402_16V4Z
C370
0.1U_0402_16V4Z
1
2
R638
4.7K_0402_5%
@R638
4.7K_0402_5%
@
12
L9
TAI_HCB2012KF-221T30
L9
TAI_HCB2012KF-221T30
1 2
R337
0_0805_5%
@R337
0_0805_5%
@
1 2
C362
0.1U_0402_16V4Z
C362
0.1U_0402_16V4Z
1
2
C372
0.1U_0402_16V4Z
C372
0.1U_0402_16V4Z
1
2
C364
0.1U_0402_16V4Z
C364
0.1U_0402_16V4Z
1
2
R345 0_0402_5%@R345 0_0402_5%@
1 2
C367
0.1U_0402_16V4Z
C367
0.1U_0402_16V4Z
1
2
R351 0_0402_5%@R351 0_0402_5%@
1 2
R347 0_0402_5%@R347 0_0402_5%@
1 2
C358
1U_0402_6.3V6K
C358
1U_0402_6.3V6K
1
2
R349
12K_0402_1%
R349
12K_0402_1%
1 2
L10
TAI_HCB2012KF-221T30
L10
TAI_HCB2012KF-221T30
1 2
R340 0_0603_5%@R340 0_0603_5%@
1 2
R636
4.7K_0402_5%
R636
4.7K_0402_5%
12
R346
4.7K_0402_5%
@R346
4.7K_0402_5%
@
12
R344 1K_0402_5%R344 1K_0402_5%
1 2
C369
0.1U_0402_16V4Z
C369
0.1U_0402_16V4Z
1
2
R353
1K_0402_5%
@R353
1K_0402_5%
@
12
C361
10U_0603_6.3V6M
C361
10U_0603_6.3V6M
1
2
C371
10U_0603_6.3V6M
C371
10U_0603_6.3V6M
1
2
R343
4.7K_0402_5%
R343
4.7K_0402_5%
12
C368
0.1U_0402_16V4Z
C368
0.1U_0402_16V4Z
1
2
C363
0.1U_0402_16V4Z
@C363
0.1U_0402_16V4Z
@
1
2
R352 0_0402_5%@R352 0_0402_5%@
1 2
R639
4.7K_0402_5%
@R639
4.7K_0402_5%
@
12
C366
10U_0603_6.3V6M
C366
10U_0603_6.3V6M
1
2
R342
4.7K_0402_5%
R342
4.7K_0402_5%
12
U19
CAT24C02W I-GT3_SO8
EVT@
U19
CAT24C02W I-GT3_SO8
EVT@
A0 1
A1 2
A2 3
GND 4
VCC
8
WP
7
SCL
6
SDA
5

A
A
B
B
C
C
D
D
E
E
F
F
G
G
H
H
1 1
2 2
3 3
4 4
UMA & DIS for Optimus
Close to HDMI Connector
2.2k 3VS Pull-High on PCH side
Close to HDMI Connector,<1000mils Length
INTEL HDMI HPD PD 20K
2.2k 5V Pull-High on Connector side
Close to connector
PCH_HDMIOUT_CLK
PCH_HDMIOUT_DATA HDMIOUT_SDATA
HDMIOUT_SCLK
HDMIOUT_TX2+_C
HDMIOUT_TX2-_C
HDMIOUT_TX1+_C
HDMIOUT_TX1-_C
HDMIOUT_CLK+_C
HDMIOUT_CLK-_C
HDMIOUT_TX0+_C
HDMIOUT_TX0-_C
PCH_HDMIOUT_CLK+
PCH_HDMIOUT_TX1-
PCH_HDMIOUT_TX2+
PCH_HDMIOUT_TX2-
PCH_HDMIOUT_CLK-
PCH_HDMIOUT_TX0-
PCH_HDMIOUT_TX0+
PCH_HDMIOUT_TX1+
HDMI_Term_CON
PCH_HDMIOUT_DATA[15]
PCH_HDMIOUT_CLK[15]
PCH_HDMIOUT_TX2+[5]
PCH_HDMIOUT_TX2-[5]
PCH_HDMIOUT_TX1+[5]
PCH_HDMIOUT_TX1-[5]
PCH_HDMIOUT_CLK+[5]
PCH_HDMIOUT_CLK-[5]
PCH_HDMIOUT_TX0+[5]
PCH_HDMIOUT_TX0-[5]
HDMIOUT_SDATA [31]
HDMIOUT_SCLK [31]
HDMIOUT_TX2+_C [31]
HDMIOUT_TX2-_C [31]
HDMIOUT_TX1+_C [31]
HDMIOUT_TX1-_C [31]
HDMIOUT_CLK+_C [31]
HDMIOUT_CLK-_C [31]
HDMIOUT_TX0+_C [31]
HDMIOUT_TX0-_C [31]
HDMIOUT_HPD [31]
PCH_HDMIOUT_HPD[15]
+3VS
+3VS
+3VS
Title
Size Document Number Rev
Date: Sheet of
Security Classification
Compal Secret Data
THIS SHEET OF ENGINEERING DRAWING IS THE PROPRIETARY PROPERTY OF COMPAL ELECTRONICS, INC. AND CONTAINS CONFIDENTIAL
AND TRADE SECRET INFORMATION. THIS SHEET MAY NOT BE TRANSFERED FROM THE CUSTODY OF THE COMPETENT DIVISION OF R&D
DEPARTMENT EXCEPT AS AUTHORIZED BY COMPAL ELECTRONICS, INC. NEITHER THIS SHEET NOR THE INFORMATION IT CONTAINS
MAY BE USED BY OR DISCLOSED TO ANY THIRD PARTY WITHOUT PRIOR WRITTEN CONSENT OF COMPAL ELECTRONICS, INC.
Issued Date
Deciphered Date
ZEA00 LA-A061P M/B
0.3
HDMI-OUT Level Shift
Custom
30 59Tuesday, September 24, 2013
2013/04/01 2014/04/01
Compal Electronics, Inc.
Title
Size Document Number Rev
Date: Sheet of
Security Classification
Compal Secret Data
THIS SHEET OF ENGINEERING DRAWING IS THE PROPRIETARY PROPERTY OF COMPAL ELECTRONICS, INC. AND CONTAINS CONFIDENTIAL
AND TRADE SECRET INFORMATION. THIS SHEET MAY NOT BE TRANSFERED FROM THE CUSTODY OF THE COMPETENT DIVISION OF R&D
DEPARTMENT EXCEPT AS AUTHORIZED BY COMPAL ELECTRONICS, INC. NEITHER THIS SHEET NOR THE INFORMATION IT CONTAINS
MAY BE USED BY OR DISCLOSED TO ANY THIRD PARTY WITHOUT PRIOR WRITTEN CONSENT OF COMPAL ELECTRONICS, INC.
Issued Date
Deciphered Date
ZEA00 LA-A061P M/B
0.3
HDMI-OUT Level Shift
Custom
30 59Tuesday, September 24, 2013
2013/04/01 2014/04/01
Compal Electronics, Inc.
Title
Size Document Number Rev
Date: Sheet of
Security Classification
Compal Secret Data
THIS SHEET OF ENGINEERING DRAWING IS THE PROPRIETARY PROPERTY OF COMPAL ELECTRONICS, INC. AND CONTAINS CONFIDENTIAL
AND TRADE SECRET INFORMATION. THIS SHEET MAY NOT BE TRANSFERED FROM THE CUSTODY OF THE COMPETENT DIVISION OF R&D
DEPARTMENT EXCEPT AS AUTHORIZED BY COMPAL ELECTRONICS, INC. NEITHER THIS SHEET NOR THE INFORMATION IT CONTAINS
MAY BE USED BY OR DISCLOSED TO ANY THIRD PARTY WITHOUT PRIOR WRITTEN CONSENT OF COMPAL ELECTRONICS, INC.
Issued Date
Deciphered Date
ZEA00 LA-A061P M/B
0.3
HDMI-OUT Level Shift
Custom
30 59Tuesday, September 24, 2013
2013/04/01 2014/04/01
Compal Electronics, Inc.
C376 0.1U_0402_10V6KHDMIO@ C376 0.1U_0402_10V6KHDMIO@
1 2
R609 470_0402_5%HDMIO@R609 470_0402_5%HDMIO@
1 2
G
D
S
Q58
2N7002K_SOT23-3
HDMIO@
G
D
S
Q58
2N7002K_SOT23-3
HDMIO@
2
13
C377 0.1U_0402_10V6KHDMIO@ C377 0.1U_0402_10V6KHDMIO@
1 2
R612 470_0402_5%HDMIO@R612 470_0402_5%HDMIO@
1 2
Q56A
DMN66D0LDW -7_SOT363-6
HDMIO@
Q56A
DMN66D0LDW -7_SOT363-6
HDMIO@
61
2
C378 0.1U_0402_10V6KHDMIO@ C378 0.1U_0402_10V6KHDMIO@
1 2
Q56B
DMN66D0LDW -7_SOT363-6
HDMIO@
Q56B
DMN66D0LDW -7_SOT363-6
HDMIO@
34
5
C379 0.1U_0402_10V6KHDMIO@ C379 0.1U_0402_10V6KHDMIO@
1 2
R168
20K_0402_5%
R168
20K_0402_5%
12
R610 470_0402_5%HDMIO@R610 470_0402_5%HDMIO@
1 2
R616
200K_0402_5%
HDMIO@
R616
200K_0402_5%
HDMIO@
12
C380 0.1U_0402_10V6KHDMIO@ C380 0.1U_0402_10V6KHDMIO@
1 2
R613 470_0402_5%HDMIO@R613 470_0402_5%HDMIO@
1 2
E
B
C
Q59
MMBT3904_NL_SOT23-3
HDMIO@
E
B
C
Q59
MMBT3904_NL_SOT23-3
HDMIO@
2
3 1
C373 0.1U_0402_10V6KHDMIO@ C373 0.1U_0402_10V6KHDMIO@
1 2
R615
10K_0402_5%
HDMIO@
R615
10K_0402_5%
HDMIO@
1 2
R608 470_0402_5%HDMIO@R608 470_0402_5%HDMIO@
1 2
C374 0.1U_0402_10V6KHDMIO@ C374 0.1U_0402_10V6KHDMIO@
1 2
R607 470_0402_5%HDMIO@R607 470_0402_5%HDMIO@
1 2
R611 470_0402_5%HDMIO@R611 470_0402_5%HDMIO@
1 2
C375 0.1U_0402_10V6KHDMIO@ C375 0.1U_0402_10V6KHDMIO@
1 2
R614 470_0402_5%HDMIO@R614 470_0402_5%HDMIO@
1 2

5
5
4
4
3
3
2
2
1
1
D D
C C
B B
A A
(Cj=3.5pF)
HDMI-OUT Connector
EMI Reauest
EMI Reauest
EMI Reauest
EMI Reauest
ESD Reauest
ESD Reauest
ESD ReauestESD Reauest
(Cj=3.5pF)
200mA
HDMIOUT_R_D0-
HDMIOUT_R_D2+
HDMIOUT_R_D2-
HDMIOUT_R_D1+
HDMIOUT_SCLK
HDMIOUT_SDATA
HDMIOUT_HPD
HDMIOUT_R_CK+
HDMIOUT_R_CK-
HDMIOUT_R_D0+
HDMIOUT_R_D1-
HDMIOUT_R_D2+
HDMIOUT_R_D2-
HDMIOUT_R_D1+
HDMIOUT_R_D1-
HDMIOUT_R_D0-
HDMIOUT_R_CK+
HDMIOUT_R_D0+
HDMIOUT_R_CK-
HDMIOUT_SDATA
HDMIOUT_SCLK
HDMIOUT_HPD
HDMIOUT_R_D2-
HDMIOUT_R_D2+ HDMIOUT_R_D2+
HDMIOUT_R_D2-
HDMIOUT_R_CK+
HDMIOUT_R_CK- HDMIOUT_R_CK-
HDMIOUT_R_CK+
HDMIOUT_R_D1-
HDMIOUT_R_D1+ HDMIOUT_R_D1+
HDMIOUT_R_D0+
HDMIOUT_R_D0- HDMIOUT_R_D0-
HDMIOUT_R_D0+
HDMIOUT_R_D1-
HDMIOUT_SDATA[30]
HDMIOUT_SCLK[30]
HDMIOUT_CLK+_C[30]
HDMIOUT_TX1+_C[30]
HDMIOUT_TX0-_C[30]
HDMIOUT_TX0+_C[30]
HDMIOUT_CLK-_C[30]
HDMIOUT_TX2-_C[30]
HDMIOUT_TX2+_C[30]
HDMIOUT_TX1-_C[30]
HDMIOUT_HPD[30]
+HDMI_EDID_5V
+HDMI_EDID_5V
+5VS
+HDMI_EDID_5V
Title
Size Document Number Rev
Date: Sheet of
Security Classification
Compal Secret Data
THIS SHEET OF ENGINEERING DRAWING IS THE PROPRIETARY PROPERTY OF COMPAL ELECTRONICS, INC. AND CONTAINS CONFIDENTIAL
AND TRADE SECRET INFORMATION. THIS SHEET MAY NOT BE TRANSFERED FROM THE CUSTODY OF THE COMPETENT DIVISION OF R&D
DEPARTMENT EXCEPT AS AUTHORIZED BY COMPAL ELECTRONICS, INC. NEITHER THIS SHEET NOR THE INFORMATION IT CONTAINS
MAY BE USED BY OR DISCLOSED TO ANY THIRD PARTY WITHOUT PRIOR WRITTEN CONSENT OF COMPAL ELECTRONICS, INC.
Issued Date
Deciphered Date
ZEA00 LA-A061P M/B
0.3
HDMI-OUT
Custom
31 59Tuesday, September 24, 2013
2013/04/01 2014/04/01
Compal Electronics, Inc.
Title
Size Document Number Rev
Date: Sheet of
Security Classification
Compal Secret Data
THIS SHEET OF ENGINEERING DRAWING IS THE PROPRIETARY PROPERTY OF COMPAL ELECTRONICS, INC. AND CONTAINS CONFIDENTIAL
AND TRADE SECRET INFORMATION. THIS SHEET MAY NOT BE TRANSFERED FROM THE CUSTODY OF THE COMPETENT DIVISION OF R&D
DEPARTMENT EXCEPT AS AUTHORIZED BY COMPAL ELECTRONICS, INC. NEITHER THIS SHEET NOR THE INFORMATION IT CONTAINS
MAY BE USED BY OR DISCLOSED TO ANY THIRD PARTY WITHOUT PRIOR WRITTEN CONSENT OF COMPAL ELECTRONICS, INC.
Issued Date
Deciphered Date
ZEA00 LA-A061P M/B
0.3
HDMI-OUT
Custom
31 59Tuesday, September 24, 2013
2013/04/01 2014/04/01
Compal Electronics, Inc.
Title
Size Document Number Rev
Date: Sheet of
Security Classification
Compal Secret Data
THIS SHEET OF ENGINEERING DRAWING IS THE PROPRIETARY PROPERTY OF COMPAL ELECTRONICS, INC. AND CONTAINS CONFIDENTIAL
AND TRADE SECRET INFORMATION. THIS SHEET MAY NOT BE TRANSFERED FROM THE CUSTODY OF THE COMPETENT DIVISION OF R&D
DEPARTMENT EXCEPT AS AUTHORIZED BY COMPAL ELECTRONICS, INC. NEITHER THIS SHEET NOR THE INFORMATION IT CONTAINS
MAY BE USED BY OR DISCLOSED TO ANY THIRD PARTY WITHOUT PRIOR WRITTEN CONSENT OF COMPAL ELECTRONICS, INC.
Issued Date
Deciphered Date
ZEA00 LA-A061P M/B
0.3
HDMI-OUT
Custom
31 59Tuesday, September 24, 2013
2013/04/01 2014/04/01
Compal Electronics, Inc.
L39
MURATA DLW 21SN900HQ2L
HDMIO@L39
MURATA DLW 21SN900HQ2L
HDMIO@
1
1
4
433
22
8
7
65
4
3
2
1
9
10
D20
IP4292CZ10-TBR XSON10
HDMIO@
8
7
65
4
3
2
1
9
10
D20
IP4292CZ10-TBR XSON10
HDMIO@
4
5
1
6
2
7
3
9
8
JHDMI1
SUYIN_100042GR019M12RZR
CONN@
JHDMI1
SUYIN_100042GR019M12RZR
CONN@
D2+
1
D2_shield
2
D2-
3
D1+
4
D1_shield
5
D1-
6
D0+
7
D0_shield
8
D0-
9
CK+
10
CK_shield
11
CK-
12
CEC
13
Reserved
14
SCL
15
SDA
16
DDC/CEC_GND
17
+5V
18
HP_DET
19
GND1 20
GND2 21
GND3 22
GND4 23
R531
2.2K_0402_1%
HDMIO@
R531
2.2K_0402_1%
HDMIO@
12
L40
MURATA DLW 21SN900HQ2L
HDMIO@L40
MURATA DLW 21SN900HQ2L
HDMIO@
1
1
4
433
22
C532
0.1U_0402_16V7K
HDMIO@
C532
0.1U_0402_16V7K
HDMIO@
1
2
L38
MURATA DLW 21SN900HQ2L
HDMIO@L38
MURATA DLW 21SN900HQ2L
HDMIO@
1
1
4
433
22
D22
PESD5V0U2BT_SOT23-3
HDMIO@
D22
PESD5V0U2BT_SOT23-3
HDMIO@
2
3
1
L41
MURATA DLW 21SN900HQ2L
HDMIO@L41
MURATA DLW 21SN900HQ2L
HDMIO@
1
1
4
433
22
D23
PESD5V0U2BT_SOT23-3
HDMIO@
D23
PESD5V0U2BT_SOT23-3
HDMIO@
2
3
1
8
7
65
4
3
2
1
9
10
D21
IP4292CZ10-TBR XSON10
HDMIO@
8
7
65
4
3
2
1
9
10
D21
IP4292CZ10-TBR XSON10
HDMIO@
4
5
1
6
2
7
3
9
8
U34
AP2330W -7_SC59-3
HDMIO@
U34
AP2330W -7_SC59-3
HDMIO@
GND 2
OUT 3
IN
1
C534
0.1U_0402_16V7K
HDMIO@
C534
0.1U_0402_16V7K
HDMIO@
1
2
R532
2.2K_0402_1%
HDMIO@
R532
2.2K_0402_1%
HDMIO@
12

5
5
4
4
3
3
2
2
1
1
D D
C C
B B
A A
LVDS Conn.
100mil
100mil
Converter
EC
Converter
EC
EC
Converter
Active High
Converter
+LCDVDD Rising Time: 300us~10ms
Current Rating: Max=1500mA
100mil 100mil
INVPWR_B+:
Current Rating: Max=375mA
100mil100mil
v0.3 update
v0.3 update
v0.3 update
LCD_PWM
LCD_BKOFF#
LCDVDD_EN
TXE3-
TXO1-
TXO2+
TXE3+
TXO2-
TXO1+
TXO0-
TXO0+
TXOC-
TXOC+
TXO3-
TXO3+
TXE2-
TXE1+
TXE1-
TXE2+
TXE0+
TXE0-
TXO0+
TXO1+
TXO2+
TXOC-
TXE3-
TXOC+
TXEC+
TXE3+
TXO0-
TXO1-
TXO2-
TXEC-
TXE1-
TXE1+
TXE0-
TXE2-
TXO3+
TXE2+
TXE0+
TXO3-
TXEC-
TXEC+
LCD_PWM
LCD_BKOFF#
TXE0+[29]
TXE1-[29]
TXE0-[29]
TXE2-[29]
TXE1+[29]
TXE2+[29]
TXE3-[29]
TXO0+[29]
TXE3+[29]
TXO1+[29]
TXO2-[29]
TXO0-[29]
TXO1-[29]
TXOC+[29]
TXOC-[29]
TXO3-[29]
TXO2+[29]
TXO3+[29]
TXEC+[29]
TXEC-[29]
EC_SMB_CK1[29,43]
EC_SMB_DA1[29,43]
+LCDVDD
+LCDVDD +LCDVDD
+5VALW
INVPWR_B+B+
S_BKOFF#[29,43]
BKOFF#[43]
S_INVT_PWM[29]
INVT_PWM[43]
EC_ENVDD[43]
S_ENVDD[29,43]
Title
Size Document Number Rev
Date: Sheet of
Security Classification
Compal Secret Data
THIS SHEET OF ENGINEERING DRAWING IS THE PROPRIETARY PROPERTY OF COMPAL ELECTRONICS, INC. AND CONTAINS CONFIDENTIAL
AND TRADE SECRET INFORMATION. THIS SHEET MAY NOT BE TRANSFERED FROM THE CUSTODY OF THE COMPETENT DIVISION OF R&D
DEPARTMENT EXCEPT AS AUTHORIZED BY COMPAL ELECTRONICS, INC. NEITHER THIS SHEET NOR THE INFORMATION IT CONTAINS
MAY BE USED BY OR DISCLOSED TO ANY THIRD PARTY WITHOUT PRIOR WRITTEN CONSENT OF COMPAL ELECTRONICS, INC.
Issued Date
Deciphered Date
ZEA00 LA-A061P M/B
0.3
LVDS
B
32 59Tuesday, September 24, 2013
2013/04/01 2014/04/01
Compal Electronics, Inc.
Title
Size Document Number Rev
Date: Sheet of
Security Classification
Compal Secret Data
THIS SHEET OF ENGINEERING DRAWING IS THE PROPRIETARY PROPERTY OF COMPAL ELECTRONICS, INC. AND CONTAINS CONFIDENTIAL
AND TRADE SECRET INFORMATION. THIS SHEET MAY NOT BE TRANSFERED FROM THE CUSTODY OF THE COMPETENT DIVISION OF R&D
DEPARTMENT EXCEPT AS AUTHORIZED BY COMPAL ELECTRONICS, INC. NEITHER THIS SHEET NOR THE INFORMATION IT CONTAINS
MAY BE USED BY OR DISCLOSED TO ANY THIRD PARTY WITHOUT PRIOR WRITTEN CONSENT OF COMPAL ELECTRONICS, INC.
Issued Date
Deciphered Date
ZEA00 LA-A061P M/B
0.3
LVDS
B
32 59Tuesday, September 24, 2013
2013/04/01 2014/04/01
Compal Electronics, Inc.
Title
Size Document Number Rev
Date: Sheet of
Security Classification
Compal Secret Data
THIS SHEET OF ENGINEERING DRAWING IS THE PROPRIETARY PROPERTY OF COMPAL ELECTRONICS, INC. AND CONTAINS CONFIDENTIAL
AND TRADE SECRET INFORMATION. THIS SHEET MAY NOT BE TRANSFERED FROM THE CUSTODY OF THE COMPETENT DIVISION OF R&D
DEPARTMENT EXCEPT AS AUTHORIZED BY COMPAL ELECTRONICS, INC. NEITHER THIS SHEET NOR THE INFORMATION IT CONTAINS
MAY BE USED BY OR DISCLOSED TO ANY THIRD PARTY WITHOUT PRIOR WRITTEN CONSENT OF COMPAL ELECTRONICS, INC.
Issued Date
Deciphered Date
ZEA00 LA-A061P M/B
0.3
LVDS
B
32 59Tuesday, September 24, 2013
2013/04/01 2014/04/01
Compal Electronics, Inc.
U21
APL3512ABI-TRG_SOT23-5
U21
APL3512ABI-TRG_SOT23-5
VIN
5
SS
4
VOUT 1
EN 3
GND 2
R369 0_0402_5%@R369 0_0402_5%@
1 2
JLVDS1
ACES_87216-3016
CONN@
JLVDS1
ACES_87216-3016
CONN@
G31
31
1
13
35
57
79
911
11 13
13 15
15 17
17 19
19 21
21 23
23 25
25 27
27 29
29
22
44
66
88
10 10
12 12
14 14
16 16
18 18
20 20
22 22
24 24
26 26
28 28
30 30
G32 32
R363 0_0402_5%@R363 0_0402_5%@
1 2
R368
100K_0402_5%
R368
100K_0402_5%
12
R364 0_0402_5%R364 0_0402_5%
1 2
C384
680P_0402_50V7K
@EMI@
C384
680P_0402_50V7K
@EMI@
12
C389
0.1U_0402_16V4Z
@C389
0.1U_0402_16V4Z
@
1
2
JCON1
ACES_50228-0127N-001
CONN@
JCON1
ACES_50228-0127N-001
CONN@
1
1
2
2
3
3
4
4
5
5
6
6
7
7
8
8
9
9
10
10
11
11
12
12 GND 13
GND 14
R365 0_0402_5%R365 0_0402_5%
1 2
C388
4.7U_0603_10V6K
C388
4.7U_0603_10V6K
1
2
C390
1U_0603_10V6K
C390
1U_0603_10V6K
12
C386
680P_0402_50V7K
@C386
680P_0402_50V7K
@
1
2
R367 0_0402_5%@R367 0_0402_5%@
1 2
C391
0.01U_0402_16V7K
@C391
0.01U_0402_16V7K
@
1
2
R366
100K_0402_5%
R366
100K_0402_5%
12
R361 0_0402_5%@R361 0_0402_5%@1 2
R370 0_0402_5%@R370 0_0402_5%@
1 2
C387
680P_0402_50V7K
@C387
680P_0402_50V7K
@
1
2
R362
0_0402_5%
@R362
0_0402_5%
@
1 2
L11
TAI_HCB2012KF-221T30_0805
EMI@
L11
TAI_HCB2012KF-221T30_0805
EMI@
1 2
C385
680P_0402_50V7K
@EMI@
C385
680P_0402_50V7K
@EMI@
1
2

5
5
4
4
3
3
2
2
1
1
D D
C C
B B
A A
For EMI request
For EMI request
W=80mils
W=80mils
W=80milsW=80mils
2.5A
2.5A
Charger Charge USB Port
For ESD request
Charger CT CTL1 CTL2 CTL3 ILIM_SEL
EC GPIO GPXIOA07(pin104) GPIO22(pin41) GPXIOA11(pin108) GPIO21(pin40)
S0(CDP) 1 1 1 1
S3(SDP) 1 1 1 0
S4/S5(DCP) 0 0 1 1
v0.3 update
W=80mils
W=80mils
v0.3 update
v0.3 update
v0.3 update
v0.3 update
Non Changer
U3TXDN_B_C
U3RXDN_B
U3TXDP_A_C
U3RXDN_A
U3RXDP_A
U3TXDP_B_C
U3TXDP_A_L
U3RXDN_B_L
U3TXDP_B_L
U3TXDN_B_L
USB20_DEBN1_L
U3RXDP_A_L
U3RXDP_B_L
U3TXDN_A_C
U3RXDN_A_L
U3RXDP_B
U3TXDN_A_L
USB20_DEBP1_L
USB20_DEBN1_L
USB20_DEBP1_L
USB20_P0_CHR_L
USB20_DEBN1
USB20_DEBP1
USB20_N0_CHR_L
USB30_OC#0
SYSON#
SYSON#
USB20_N0_CHR
USB20_P0
USB20_N0
USB20_P0_CHR
USB30_OC#0
SYSON#
SYSON#
USB20_DEBN1_L
USB20_DEBP1_L
USB20_N0_CHR_L
USB20_P0_CHR_L
U3RXDN_A_L U3RXDN_A_L
U3RXDP_A_L U3RXDP_A_L
U3TXDN_A_L U3TXDN_A_L
U3TXDP_A_L U3TXDP_A_L
U3RXDN_B_L U3RXDN_B_L
U3RXDP_B_L U3RXDP_B_L
U3TXDN_B_L U3TXDN_B_L
U3TXDP_B_L U3TXDP_B_L
USB20_N0_CHR
USB20_P0_CHR
USB20_N0_CHR_L
USB20_P0_CHR_L
USB20_N0_CHR
USB20_P0_CHR
USB20_N0
USB20_P0
U3RXDN_A[16]
U3RXDP_A[16]
U3TXDP_A[16]
U3TXDN_A[16]
U3RXDN_B[16]
U3RXDP_B[16]
U3TXDN_B[16]
U3TXDP_B[16]
USB30_OC#0 [16]SYSON#[34,43,44]
USB_CHRMODE3[43]
USB20_P0[16]
USB20_N0[16]
USB_CHRMODE1[43]
USB_CHRMODE2[43]
+USB3_VCCA
+USB3_VCCB
+USB3_VCCA
+5VSB +USB3_VCCA
+5VALW +USB3_VCCB
+USB3_VCCB
+5VSB
+USB3_VCCA
+USB3_VCCB
+USB3_VCCB
USB_CHR_EN[43]
USB_ILIM_SEL[43]
USB20_DEBN1[16]
USB20_DEBP1[16]
Title
Size Document Number Rev
Date: Sheet of
Security Classification
Compal Secret Data
THIS SHEET OF ENGINEERING DRAWING IS THE PROPRIETARY PROPERTY OF COMPAL ELECTRONICS, INC. AND CONTAINS CONFIDENTIAL
AND TRADE SECRET INFORMATION. THIS SHEET MAY NOT BE TRANSFERED FROM THE CUSTODY OF THE COMPETENT DIVISION OF R&D
DEPARTMENT EXCEPT AS AUTHORIZED BY COMPAL ELECTRONICS, INC. NEITHER THIS SHEET NOR THE INFORMATION IT CONTAINS
MAY BE USED BY OR DISCLOSED TO ANY THIRD PARTY WITHOUT PRIOR WRITTEN CONSENT OF COMPAL ELECTRONICS, INC.
Issued Date
Deciphered Date
ZEA00 LA-A061P M/B
0.3
USB 3.0 CONN
Custom
33 59
Compal Electronics, Inc.
Title
Size Document Number Rev
Date: Sheet of
Security Classification
Compal Secret Data
THIS SHEET OF ENGINEERING DRAWING IS THE PROPRIETARY PROPERTY OF COMPAL ELECTRONICS, INC. AND CONTAINS CONFIDENTIAL
AND TRADE SECRET INFORMATION. THIS SHEET MAY NOT BE TRANSFERED FROM THE CUSTODY OF THE COMPETENT DIVISION OF R&D
DEPARTMENT EXCEPT AS AUTHORIZED BY COMPAL ELECTRONICS, INC. NEITHER THIS SHEET NOR THE INFORMATION IT CONTAINS
MAY BE USED BY OR DISCLOSED TO ANY THIRD PARTY WITHOUT PRIOR WRITTEN CONSENT OF COMPAL ELECTRONICS, INC.
Issued Date
Deciphered Date
ZEA00 LA-A061P M/B
0.3
USB 3.0 CONN
Custom
33 59
Compal Electronics, Inc.
Title
Size Document Number Rev
Date: Sheet of
Security Classification
Compal Secret Data
THIS SHEET OF ENGINEERING DRAWING IS THE PROPRIETARY PROPERTY OF COMPAL ELECTRONICS, INC. AND CONTAINS CONFIDENTIAL
AND TRADE SECRET INFORMATION. THIS SHEET MAY NOT BE TRANSFERED FROM THE CUSTODY OF THE COMPETENT DIVISION OF R&D
DEPARTMENT EXCEPT AS AUTHORIZED BY COMPAL ELECTRONICS, INC. NEITHER THIS SHEET NOR THE INFORMATION IT CONTAINS
MAY BE USED BY OR DISCLOSED TO ANY THIRD PARTY WITHOUT PRIOR WRITTEN CONSENT OF COMPAL ELECTRONICS, INC.
Issued Date
Deciphered Date
ZEA00 LA-A061P M/B
0.3
USB 3.0 CONN
Custom
33 59
Compal Electronics, Inc.
L16
WCM2012F2S-900T04_0805
EMI@L16
WCM2012F2S-900T04_0805
EMI@
1
122
33
4
4
R371 0_0402_5%@R371 0_0402_5%@
1 2
R383 0_0402_5%@R383 0_0402_5%@
1 2
U22
APL3510BXI-TRG MSOP8
U22
APL3510BXI-TRG MSOP8
GND
1
IN
2
OC# 5
OUT 6
OUT 8
IN
3
EN#
4
OUT 7
R381 30K_0402_1%
CHG@
R381 30K_0402_1%
CHG@
1 2
C399 47U_0805_6.3V6MC399 47U_0805_6.3V6M
12
R619 0_0402_5%@R619 0_0402_5%@
1 2
C2016 0.1U_0402_16V7KC2016 0.1U_0402_16V7K
1 2
C2070 47U_0805_6.3V6MC2070 47U_0805_6.3V6M
12
C393
0.1U_0402_16V7K
@C393
0.1U_0402_16V7K
@
12
+
C394 100U_6.3V_M
+
C394 100U_6.3V_M
1
2
D4
PESD5V0U2BT_SOT23-3
ESD@
D4
PESD5V0U2BT_SOT23-3
ESD@
2
3
1
L14
WCM2012F2S-900T04_0805
EMI@L14
WCM2012F2S-900T04_0805
EMI@
1
122
33
4
4
R389
470_0603_5%
@R389
470_0603_5%
@
12
L13
WCM2012F2S-900T04_0805
EMI@L13
WCM2012F2S-900T04_0805
EMI@
1
122
33
4
4
R618 0_0402_5%@R618 0_0402_5%@
1 2
C2017 0.1U_0402_16V7KC2017 0.1U_0402_16V7K
1 2
U23
TPS2546RTER_QFN16_3X3
CHG@U23
TPS2546RTER_QFN16_3X3
CHG@
IN
1
DM_OUT
2
DP_OUT
3
ILIM_SEL
4
EN
5
CTL1
6
CTL2
7
CTL3
8
STATUS# 9
DP_IN 10
DM_IN 11
OUT 12
FAULT#
13
GND 14
ILIM_LO 15
ILIM_HI 16
GPAD 17
8
D6
IP4292CZ10-TBR
Part Number = SC300002F00
ESD@
8
D6
IP4292CZ10-TBR
Part Number = SC300002F00
ESD@
4
5
1
6
2
7
3
10
9
L15
MURATA DLW 21HN900SQ2L
EMI@L15
MURATA DLW 21HN900SQ2L
EMI@
1
122
33
4
4
C2018 0.1U_0402_16V7KC2018 0.1U_0402_16V7K
1 2
R384 0_0402_5%@R384 0_0402_5%@
1 2
G
D
S
Q16
2N7002K_SOT23-3
@
G
D
S
Q16
2N7002K_SOT23-3
@
2
13
+
C398 100U_6.3V_M
+
C398 100U_6.3V_M
1
2
JUSB2
CONN@
LOTES_ABA-USB-124-P01
JUSB2
CONN@
LOTES_ABA-USB-124-P01
VBUS 1
D- 2
D+ 3
GND 4
SSRX-
5
SSRX+
6
GND1
7
SSTX-
8
SSTX+
9
GND2 10
GND3 11
GND4
12
GND5
13
R675 0_0402_5%NCHG@ R675 0_0402_5%NCHG@
1 2
L12
MURATA DLW 21HN900SQ2L
EMI@L12
MURATA DLW 21HN900SQ2L
EMI@
1
122
33
4
4
R379 0_0402_5%@R379 0_0402_5%@
1 2
R380 80.6K_0402_1%
CHG@
R380 80.6K_0402_1%
CHG@
1 2
8
D5
IP4292CZ10-TBR
Part Number = SC300002F00
ESD@
8
D5
IP4292CZ10-TBR
Part Number = SC300002F00
ESD@
4
5
1
6
2
7
3
10
9
R373 0_0402_5%@R373 0_0402_5%@
1 2
R382 0_0402_5%@R382 0_0402_5%@
1 2
D3
PESD5V0U2BT_SOT23-3
ESD@
D3
PESD5V0U2BT_SOT23-3
ESD@
2
3
1
R676 0_0402_5%NCHG@ R676 0_0402_5%NCHG@
1 2
R376
470_0603_5%
@R376
470_0603_5%
@
12
C397 0.1U_0402_16V7KC397 0.1U_0402_16V7K
1
2
C2015 0.1U_0402_16V7KC2015 0.1U_0402_16V7K
1 2
G
D
S
Q15
2N7002K_SOT23-3
@
G
D
S
Q15
2N7002K_SOT23-3
@
2
13
C401
0.1U_0402_16V7K
@C401
0.1U_0402_16V7K
@
12
C400 0.1U_0402_16V7KC400 0.1U_0402_16V7K
1
2
L17
WCM2012F2S-900T04_0805
EMI@L17
WCM2012F2S-900T04_0805
EMI@
1
122
33
4
4
C395 0.1U_0402_16V4Z
CHG@
C395 0.1U_0402_16V4Z
CHG@
1 2
JUSB1
CONN@
LOTES_ABA-USB-124-P01
JUSB1
CONN@
LOTES_ABA-USB-124-P01
VBUS 1
D- 2
D+ 3
GND 4
SSRX-
5
SSRX+
6
GND1
7
SSTX-
8
SSTX+
9
GND2 10
GND3 11
GND4
12
GND5
13
U24
APL3510BXI-TRG MSOP8
NCHG@U24
APL3510BXI-TRG MSOP8
NCHG@
GND
1
IN
2
OC# 5
OUT 6
OUT 8
IN
3
EN#
4
OUT 7

5
5
4
4
3
3
2
2
1
1
D D
C C
B B
A A
Near Connector JUSBNear Connector JUSB1
USB20
For USB2.0 ESD diode
W=100mils
2.5A
W=100mils
W=100mils
W=100mils
2.5A
v1.0 update
v1.0 update
USB20_N8
USB20_DEBN9
USB20_N2
USB20_P3
USB20_N3
USB20_P3_R
USB20_N3_R
USB20_P2_R
USB20_N2_R
USB20_DEBN9_R
USB20_DEBP9_R
USB20_P8_R
USB20_N8_R
USB_OC#5SYSON#
USB_OC#1SYSON#
SYSON#SYSON#
USB20_DEBP9_R
USB20_P8_R
USB20_P2_R
USB20_P3_R
USB20_P2
USB20_DEBP9
USB20_N8_R
USB20_N3_R
USB20_N2_R
USB20_DEBN9_R
USB20_P8
USB_OC#5 [16]
USB_OC#1 [16]
SYSON#[33,43,44]
USB20_N2[16]
USB20_P2[16]
USB20_N3[16]
USB20_P3[16]
USB20_N8[16]
USB20_P8[16]
USB20_DEBN9[16]
USB20_DEBP9[16]
+USB_VCCA
+5VALW +USB_VCCB
+5VALW +USB_VCCA
+USB_VCCB+USB_VCCA
+USB_VCCB
+USB_VCCB
+USB_VCCA
+USB_VCCA
+USB_VCCB
Title
Size Document Number Rev
Date: Sheet of
Security Classification
Compal Secret Data
THIS SHEET OF ENGINEERING DRAWING IS THE PROPRIETARY PROPERTY OF COMPAL ELECTRONICS, INC. AND CONTAINS CONFIDENTIAL
AND TRADE SECRET INFORMATION. THIS SHEET MAY NOT BE TRANSFERED FROM THE CUSTODY OF THE COMPETENT DIVISION OF R&D
DEPARTMENT EXCEPT AS AUTHORIZED BY COMPAL ELECTRONICS, INC. NEITHER THIS SHEET NOR THE INFORMATION IT CONTAINS
MAY BE USED BY OR DISCLOSED TO ANY THIRD PARTY WITHOUT PRIOR WRITTEN CONSENT OF COMPAL ELECTRONICS, INC.
Issued Date
Deciphered Date
ZEA00 LA-A061P M/B
0.3
USB20
Custom
34 59Tuesday, September 24, 2013
2013/04/01 2014/04/01
Compal Electronics, Inc.
Title
Size Document Number Rev
Date: Sheet of
Security Classification
Compal Secret Data
THIS SHEET OF ENGINEERING DRAWING IS THE PROPRIETARY PROPERTY OF COMPAL ELECTRONICS, INC. AND CONTAINS CONFIDENTIAL
AND TRADE SECRET INFORMATION. THIS SHEET MAY NOT BE TRANSFERED FROM THE CUSTODY OF THE COMPETENT DIVISION OF R&D
DEPARTMENT EXCEPT AS AUTHORIZED BY COMPAL ELECTRONICS, INC. NEITHER THIS SHEET NOR THE INFORMATION IT CONTAINS
MAY BE USED BY OR DISCLOSED TO ANY THIRD PARTY WITHOUT PRIOR WRITTEN CONSENT OF COMPAL ELECTRONICS, INC.
Issued Date
Deciphered Date
ZEA00 LA-A061P M/B
0.3
USB20
Custom
34 59Tuesday, September 24, 2013
2013/04/01 2014/04/01
Compal Electronics, Inc.
Title
Size Document Number Rev
Date: Sheet of
Security Classification
Compal Secret Data
THIS SHEET OF ENGINEERING DRAWING IS THE PROPRIETARY PROPERTY OF COMPAL ELECTRONICS, INC. AND CONTAINS CONFIDENTIAL
AND TRADE SECRET INFORMATION. THIS SHEET MAY NOT BE TRANSFERED FROM THE CUSTODY OF THE COMPETENT DIVISION OF R&D
DEPARTMENT EXCEPT AS AUTHORIZED BY COMPAL ELECTRONICS, INC. NEITHER THIS SHEET NOR THE INFORMATION IT CONTAINS
MAY BE USED BY OR DISCLOSED TO ANY THIRD PARTY WITHOUT PRIOR WRITTEN CONSENT OF COMPAL ELECTRONICS, INC.
Issued Date
Deciphered Date
ZEA00 LA-A061P M/B
0.3
USB20
Custom
34 59Tuesday, September 24, 2013
2013/04/01 2014/04/01
Compal Electronics, Inc.
U32
APL3510BXI-TRG MSOP8
U32
APL3510BXI-TRG MSOP8
GND
1
IN
2
OC# 5
OUT 6
OUT 8
IN
3
EN#
4
OUT 7
L37
MURATA DLW 21HN900SQ2L
EMI@L37
MURATA DLW 21HN900SQ2L
EMI@
11
2
2
3
344
R509
470_0603_5%
@R509
470_0603_5%
@
12
C515
0.1U_0402_16V7K
C515
0.1U_0402_16V7K
1
2
C525
0.1U_0402_16V7K
C525
0.1U_0402_16V7K
1
2
D18
PESD5V0U2BT_SOT23-3
ESD@
D18
PESD5V0U2BT_SOT23-3
ESD@
2
3
1
G
D
S
Q23
2N7002K_SOT23-3
@
G
D
S
Q23
2N7002K_SOT23-3
@
2
13
C518
4.7U_0603_10V6K
C518
4.7U_0603_10V6K
1
2
+
C520
220U_6.3V_M
+
C520
220U_6.3V_M
1
2
D19
PESD5V0U2BT_SOT23-3
ESD@
D19
PESD5V0U2BT_SOT23-3
ESD@
2
3
1
R508
470_0603_5%
@R508
470_0603_5%
@
12
C516
0.1U_0402_16V7K
C516
0.1U_0402_16V7K
1
2
JUSB6
TYCO_2041230-1
CONN@
JUSB6
TYCO_2041230-1
CONN@
VCC
1
D-
2
D+
3
GND
4
GND1 5
GND2 6
D16
PESD5V0U2BT_SOT23-3
ESD@
D16
PESD5V0U2BT_SOT23-3
ESD@
2
3
1
C524
4.7U_0603_10V6K
C524
4.7U_0603_10V6K
1
2
C521
0.1U_0402_16V7K
C521
0.1U_0402_16V7K
1
2
L36
MURATA DLW 21HN900SQ2L
EMI@L36
MURATA DLW 21HN900SQ2L
EMI@
11
2
2
3
344
C522
0.1U_0402_16V7K
C522
0.1U_0402_16V7K
1
2
G
D
S
Q22
2N7002K_SOT23-3
@
G
D
S
Q22
2N7002K_SOT23-3
@
2
13
JUSB4
TYCO_2041230-1
CONN@
JUSB4
TYCO_2041230-1
CONN@
VCC
1
D-
2
D+
3
GND
4
GND1 5
GND2 6
L35
MURATA DLW 21HN900SQ2L
EMI@L35
MURATA DLW 21HN900SQ2L
EMI@
11
2
2
3
344
JUSB3
TYCO_2041230-1
CONN@
JUSB3
TYCO_2041230-1
CONN@
VCC
1
D-
2
D+
3
GND
4
GND1 5
GND2 6
L34
MURATA DLW 21HN900SQ2L
EMI@L34
MURATA DLW 21HN900SQ2L
EMI@
11
2
2
3
344
JUSB5
TYCO_2041230-1
CONN@
JUSB5
TYCO_2041230-1
CONN@
VCC
1
D-
2
D+
3
GND
4
GND1 5
GND2 6
U31
APL3510BXI-TRG MSOP8
U31
APL3510BXI-TRG MSOP8
GND
1
IN
2
OC# 5
OUT 6
OUT 8
IN
3
EN#
4
OUT 7
D17
PESD5V0U2BT_SOT23-3
ESD@
D17
PESD5V0U2BT_SOT23-3
ESD@
2
3
1
+
C514
220U_6.3V_M
+
C514
220U_6.3V_M
1
2
C519
0.1U_0402_16V7K
C519
0.1U_0402_16V7K
1
2

5
5
4
4
3
3
2
2
1
1
D D
C C
B B
A A
Place close to JHDP1
SATA HDD Conn.
SATA ODD Conn
Place close to JODP1.
Place CAP close to JHDD <100mil
Place close to JHDP1
FAN Control Circuit
Place CAP close to JODD <100mil
100mil
100mil
100mil
100mil
60mil
v0.3 update
ESD Reauest
v0.3 update
v1.0 update
SATA_PRX_C_DTX_N4
SATA_PRX_C_DTX_P4
SATA_PTX_C_DRX_P4
SATA_PTX_C_DRX_N4
SATA_PTX_C_DRX_P0
SATA_PTX_C_DRX_N0
SATA_PRX_C_DTX_N0
SATA_PRX_C_DTX_P0
FAN_CPU_SPEED_R
FAN_CPU_PW M_R
SATA_PRX_C_DTX_N0
SATA_PRX_C_DTX_P0SATA_PRX_C_DTX_P0
SATA_PRX_C_DTX_N0
SATA_PTX_C_DRX_P0 SATA_PTX_C_DRX_P0
SATA_PTX_C_DRX_N0SATA_PTX_C_DRX_N0
SATA_PTX_DRX_P4[12]
SATA_PTX_DRX_N4[12]
SATA_PRX_DTX_N4[12]
SATA_PRX_DTX_P4[12]
SATA_PTX_DRX_P0[12]
SATA_PTX_DRX_N0[12]
SATA_PRX_DTX_N0[12]
SATA_PRX_DTX_P0[12]
FAN_SPEED[43]
FAN_PW M[43]
+12VS
+5VS
+5VS
+12VS
+12VS+3VS
+5VS
+12VS
+5VS
Title
Size Document Number Rev
Date: Sheet of
Security Classification
Compal Secret Data
THIS SHEET OF ENGINEERING DRAWING IS THE PROPRIETARY PROPERTY OF COMPAL ELECTRONICS, INC. AND CONTAINS CONFIDENTIAL
AND TRADE SECRET INFORMATION. THIS SHEET MAY NOT BE TRANSFERED FROM THE CUSTODY OF THE COMPETENT DIVISION OF R&D
DEPARTMENT EXCEPT AS AUTHORIZED BY COMPAL ELECTRONICS, INC. NEITHER THIS SHEET NOR THE INFORMATION IT CONTAINS
MAY BE USED BY OR DISCLOSED TO ANY THIRD PARTY WITHOUT PRIOR WRITTEN CONSENT OF COMPAL ELECTRONICS, INC.
Issued Date
Deciphered Date
ZEA00 LA-A061P M/B
0.3
SATA-HDD/ODD/USB
35 59Tuesday, September 24, 2013
2013/04/01 2014/04/01
Compal Electronics, Inc.
Title
Size Document Number Rev
Date: Sheet of
Security Classification
Compal Secret Data
THIS SHEET OF ENGINEERING DRAWING IS THE PROPRIETARY PROPERTY OF COMPAL ELECTRONICS, INC. AND CONTAINS CONFIDENTIAL
AND TRADE SECRET INFORMATION. THIS SHEET MAY NOT BE TRANSFERED FROM THE CUSTODY OF THE COMPETENT DIVISION OF R&D
DEPARTMENT EXCEPT AS AUTHORIZED BY COMPAL ELECTRONICS, INC. NEITHER THIS SHEET NOR THE INFORMATION IT CONTAINS
MAY BE USED BY OR DISCLOSED TO ANY THIRD PARTY WITHOUT PRIOR WRITTEN CONSENT OF COMPAL ELECTRONICS, INC.
Issued Date
Deciphered Date
ZEA00 LA-A061P M/B
0.3
SATA-HDD/ODD/USB
35 59Tuesday, September 24, 2013
2013/04/01 2014/04/01
Compal Electronics, Inc.
Title
Size Document Number Rev
Date: Sheet of
Security Classification
Compal Secret Data
THIS SHEET OF ENGINEERING DRAWING IS THE PROPRIETARY PROPERTY OF COMPAL ELECTRONICS, INC. AND CONTAINS CONFIDENTIAL
AND TRADE SECRET INFORMATION. THIS SHEET MAY NOT BE TRANSFERED FROM THE CUSTODY OF THE COMPETENT DIVISION OF R&D
DEPARTMENT EXCEPT AS AUTHORIZED BY COMPAL ELECTRONICS, INC. NEITHER THIS SHEET NOR THE INFORMATION IT CONTAINS
MAY BE USED BY OR DISCLOSED TO ANY THIRD PARTY WITHOUT PRIOR WRITTEN CONSENT OF COMPAL ELECTRONICS, INC.
Issued Date
Deciphered Date
ZEA00 LA-A061P M/B
0.3
SATA-HDD/ODD/USB
35 59Tuesday, September 24, 2013
2013/04/01 2014/04/01
Compal Electronics, Inc.
8
7
65
4
3
2
1
9
10
D29
IP4292CZ10-TBR XSON10
ESD@
8
7
65
4
3
2
1
9
10
D29
IP4292CZ10-TBR XSON10
ESD@
4
5
1
6
2
7
3
9
8
R397 100_0402_5%R397 100_0402_5%
1 2
C415 0.01U_0402_16V7KC415 0.01U_0402_16V7K
1 2
JFAN1
ACES_85205-0400N
CONN@
JFAN1
ACES_85205-0400N
CONN@
1
1
2
2
3
3
4
455
66
C414 0.01U_0402_25V7KC414 0.01U_0402_25V7K
1 2
C420
1000P_0402_50V7K
C420
1000P_0402_50V7K
1
2
C405
10U_0603_6.3V6M
C405
10U_0603_6.3V6M
1
2
JHDD1
TYCO_4-1775058-7
CONN@
JHDD1
TYCO_4-1775058-7
CONN@
GND
1
A+
2
A-
3
GND
4
B-
5
B+
6
GND
7
G1
8
G2
9
JHDP1
ACES_88290-044G
CONN@
JHDP1
ACES_88290-044G
CONN@
11
22
GND 5
GND 6
33
44
JODP1
ACES_88290-044G
CONN@
JODP1
ACES_88290-044G
CONN@
11
22
GND 5
GND 6
33
44
C408
0.1U_0402_25V6
C408
0.1U_0402_25V6
1
2
C403
10U_0603_6.3V6M
C403
10U_0603_6.3V6M
1
2
C412 0.01U_0402_25V7KC412 0.01U_0402_25V7K
1 2
C406
0.1U_0402_25V6
C406
0.1U_0402_25V6
1
2
R395
10K_0402_5%
R395
10K_0402_5%
12
C418 470P_0805_100VEMI@ C418 470P_0805_100VEMI@
1 2
C413 0.01U_0402_16V7KC413 0.01U_0402_16V7K
1 2
D7
BAV70W _SOT323-3
D7
BAV70W _SOT323-3
2
3
1
C416 0.01U_0402_16V7KC416 0.01U_0402_16V7K
1 2
C404
0.1U_0402_25V6
C404
0.1U_0402_25V6
1
2
C417 0.01U_0402_16V7KC417 0.01U_0402_16V7K
1 2
C419 1000P_0402_50V7KC419 1000P_0402_50V7K
1 2
JODD1
TYCO_4-1775058-5
CONN@
JODD1
TYCO_4-1775058-5
CONN@
GND
1
A+
2
A-
3
GND
4
B-
5
B+
6
GND
7
G1
8
G2
9
C407
10U_0805_25V6K
C407
10U_0805_25V6K
1
2
C411 0.01U_0402_25V7KC411 0.01U_0402_25V7K
1 2
C409
1U_0603_25V6K
@C409
1U_0603_25V6K
@
12
C410 0.01U_0402_25V7KC410 0.01U_0402_25V7K
1 2
R396 1K_0402_5%R396 1K_0402_5%
1 2

5
5
4
4
3
3
2
2
1
1
D D
C C
B B
A A
Reserve card power discharge circuit
Place close to JCR1 pin 12,21
Place close to Pin9
Length of per trace 2inch no more 2 via
mismatch trace length <100mil
50ohm +-15% impedance.
40mil
40mil
40mil
20mil 20mil
20mil
W=12mil, L<200mil
40mil
40mil
v0.3 update
+DV33_18
RREF
PCIE_PTX_C_CRRX_N1
PCIE_PTX_C_CRRX_P1
PCIE_PRX_C_CRTX_N1
PCIE_PRX_C_CRTX_P1
SD_CLK_MS_D0_R
SD_CMD_MS_D2
SD_D1_R
SD_CD#
SD_D1
SD_D0_MS_D1
SD_CLK_MS_D0
SD_D3_MS_D3
MS_CD#
SD_D2_MS_CLK_RSD_D2_MS_CLK
SD_D0_MS_D1_R
SD_WP_MS_BS
GPIO_CR
PLT_RST#_CR
SD_D1
SD_D0_MS_D1
SD_CLK_MS_D0
SD_CMD_MS_D2
SD_D3_MS_D3
SD_D2_MS_CLK
SD_CMD_MS_D2_R
SD_D3_MS_D3_R
SD_CD#
CLKREQ_CR#
SD_WP_MS_BS
SD_D2_MS_CLK_R
SD_D1_R
SD_D0_MS_D1_R
SD_CD#
SD_CMD_MS_D2_R
MS_CD#
SD_D3_MS_D3_R
SD_CMD_MS_D2_R
SD_D2_MS_CLK_R
SD_D3_MS_D3_R
SD_CLK_MS_D0_R
SD_D0_MS_D1_R
SD_CLK_MS_D0_R
SD_WP_MS_BS
PCIE_PTX_C_CRRX_P1[16]
PCIE_PTX_C_CRRX_N1[16]
CLK_CR#[13]
CLK_CR[13]
PCIE_PRX_CRTX_N1[16]
PCIE_PRX_CRTX_P1[16]
PLT_A_RST#[15,39,40]
CLKREQ_CR#[13]
+3VS_CR
+1.2VS_CR_DV +1.2VS_CR_AV +3VS
+3VS
+1.2VS_CR_AV
+1.2VS_CR_DV
+3VS_CR
+3VS+3VS
+3VS_CR
+3VS_CR
Title
Size Document Number Rev
Date: Sheet of
Security Classification
Compal Secret Data
THIS SHEET OF ENGINEERING DRAWING IS THE PROPRIETARY PROPERTY OF COMPAL ELECTRONICS, INC. AND CONTAINS CONFIDENTIAL
AND TRADE SECRET INFORMATION. THIS SHEET MAY NOT BE TRANSFERED FROM THE CUSTODY OF THE COMPETENT DIVISION OF R&D
DEPARTMENT EXCEPT AS AUTHORIZED BY COMPAL ELECTRONICS, INC. NEITHER THIS SHEET NOR THE INFORMATION IT CONTAINS
MAY BE USED BY OR DISCLOSED TO ANY THIRD PARTY WITHOUT PRIOR WRITTEN CONSENT OF COMPAL ELECTRONICS, INC.
Issued Date
Deciphered Date
ZEA00 LA-A061P M/B
0.3
RTS5229 Media Card Controller
Custom
36 59Tuesday, September 24, 2013
2013/04/01 2014/04/01
Compal Electronics, Inc.
Title
Size Document Number Rev
Date: Sheet of
Security Classification
Compal Secret Data
THIS SHEET OF ENGINEERING DRAWING IS THE PROPRIETARY PROPERTY OF COMPAL ELECTRONICS, INC. AND CONTAINS CONFIDENTIAL
AND TRADE SECRET INFORMATION. THIS SHEET MAY NOT BE TRANSFERED FROM THE CUSTODY OF THE COMPETENT DIVISION OF R&D
DEPARTMENT EXCEPT AS AUTHORIZED BY COMPAL ELECTRONICS, INC. NEITHER THIS SHEET NOR THE INFORMATION IT CONTAINS
MAY BE USED BY OR DISCLOSED TO ANY THIRD PARTY WITHOUT PRIOR WRITTEN CONSENT OF COMPAL ELECTRONICS, INC.
Issued Date
Deciphered Date
ZEA00 LA-A061P M/B
0.3
RTS5229 Media Card Controller
Custom
36 59Tuesday, September 24, 2013
2013/04/01 2014/04/01
Compal Electronics, Inc.
Title
Size Document Number Rev
Date: Sheet of
Security Classification
Compal Secret Data
THIS SHEET OF ENGINEERING DRAWING IS THE PROPRIETARY PROPERTY OF COMPAL ELECTRONICS, INC. AND CONTAINS CONFIDENTIAL
AND TRADE SECRET INFORMATION. THIS SHEET MAY NOT BE TRANSFERED FROM THE CUSTODY OF THE COMPETENT DIVISION OF R&D
DEPARTMENT EXCEPT AS AUTHORIZED BY COMPAL ELECTRONICS, INC. NEITHER THIS SHEET NOR THE INFORMATION IT CONTAINS
MAY BE USED BY OR DISCLOSED TO ANY THIRD PARTY WITHOUT PRIOR WRITTEN CONSENT OF COMPAL ELECTRONICS, INC.
Issued Date
Deciphered Date
ZEA00 LA-A061P M/B
0.3
RTS5229 Media Card Controller
Custom
36 59Tuesday, September 24, 2013
2013/04/01 2014/04/01
Compal Electronics, Inc.
C429 0.1U_0402_16V7KC429 0.1U_0402_16V7K
1 2
R399 0_0402_5%@R399 0_0402_5%@
1 2
C425
10U_0603_6.3V6M
C425
10U_0603_6.3V6M
1
2
R401 0_0402_5%@R401 0_0402_5%@
1 2
U25
RTS5229-GR_QFN24_4X4
U25
RTS5229-GR_QFN24_4X4
Card_3V3
10
3V3_IN
9
AV12
7
RREF
8
GPIO
19
HSOP
5
REFCLKN
4
HSIN
2HSIP
1SP1 12
SP3 14
CLK_REQ#
24
SP4 16
SP5 17
SP2 13
SP6 18
DV12_S
11
SD_WP 20
SD_CD# 21
REFCLKP
3
SP3
15
PERST#
23
HSON
6
MS_INS# 22
GND 25
C434
0.1U_0402_16V4Z
C434
0.1U_0402_16V4Z
1
2
R402 0_0402_5%@R402 0_0402_5%@
1 2
C430 0.1U_0402_16V7KC430 0.1U_0402_16V7K
1 2
R400 6.2K_0402_1%R400 6.2K_0402_1%
1 2
R408
10K_0402_5%
@R408
10K_0402_5%
@
1 2
R403 0_0402_5%@R403 0_0402_5%@
1 2
R405 33_0402_5%EMI@ R405 33_0402_5%EMI@
1 2
C422
0.1U_0402_16V4Z
C422
0.1U_0402_16V4Z
1
2
R404 0_0402_5%@R404 0_0402_5%@
1 2
C423
4.7U_0603_6.3V6K
C423
4.7U_0603_6.3V6K
1
2
C433
10U_0603_6.3V6M
C433
10U_0603_6.3V6M
1
2
C421
4.7U_0603_6.3V6K
C421
4.7U_0603_6.3V6K
1
2
C427
1U_0402_6.3V6K
C427
1U_0402_6.3V6K
12
C431
5P_0402_50V
EMI@
C431
5P_0402_50V
EMI@
1 2
G
D
S
Q17
2N7002K_SOT23-3
@
G
D
S
Q17
2N7002K_SOT23-3
@
2
13
C424
0.1U_0402_16V4Z
C424
0.1U_0402_16V4Z
1
2
R406
0_0402_5%
@R406
0_0402_5%
@
1 2
C428
5P_0402_50V
EMI@
C428
5P_0402_50V
EMI@
1 2
JCR1
T-SOL_143-2300302603
CONN@
JCR1
T-SOL_143-2300302603
CONN@
SD-CD
20 SD-DAT1
19 SD-DAT0/MMC-DAT
18
MS-VSS
16
SD-VSS/MMC-VSS2
17
MS-BS
15
MS-DAT1
13
SD-CLK/MMC-CLK
14
MS-DAT0
12 SD-VDD/MMC-VDD
11 MS-DAT2
10 SD-VSS/MMC-VSSI
9MS-INS
8MS-DAT3
7
MS-SCLK
5MS-VCC
4SD-DAT3/MMC-RSV
3
SD-CMD/MMC-CMD
6
SD-DAT2
1
MS-VSS
2
SD-GND
21 GND1 23
GND2 24
SD-W P
22
R409 10K_0402_5%R409 10K_0402_5%
1 2
C432
0.1U_0402_16V4Z
@EMI@
C432
0.1U_0402_16V4Z
@EMI@
1
2
R412
47_0603_5%
@R412
47_0603_5%
@
1 2
C426
0.1U_0402_16V4Z
C426
0.1U_0402_16V4Z
1
2

5
5
4
4
3
3
2
2
1
1
D D
C C
B B
A A
Codec Regulator Output:4.75v
Internal Speaker
10 mil
10 mil
DGND
DGND To AGND Bypass
AGND
SENSE A
LINE2 (PIN 14, 15)
MIC2 (PIN 16, 17)
5.1K
10K
20K
39.2K
5.1K
10K
20K
39.2K
LOUT1 (PIN 35,36)
LINE1 (PIN 23, 24)
SENSE B
HP-OUT (PIN 32,33)
Sense Pin Impedance Codec Signals
MIC1 (PIN 21, 22)
LOUT2 (PIN 39, 41)
Change to AGND for
high frequency noise issue
Beep sound
PCI Beep
EC Beep
For ESD and EMI
Close to U7
Max I:350mA
Need
600 Ohm
500 mA
EXT MIC IN
Need
600 Ohm
500 mA
HP OUT
Close to Pin1
Close to Pin9
Close to Pin27
v0.3 update
v1.0 update
LDO_BP
+5V_VDDA_HD
MONO_IN
SENSE_A
SENSE_B
HDA_SDIN0_AUDIO
CBP
CBN
+VREF
272JDREF
INT_DMIC_CLK_R
HP_DET#_CODEC
MIC_DET#
HP_RIGHT
MIC1_L
MIC1_R
MIC1_L_C
MIC1_R_C
HP_LEFT
MONO_INMONO_IN_1
CODEC_MUTE_R
MIC1_R_R1
MIC1_L_R
MIC1_R_R
MIC1_L_R1
MIC1_R
MIC1_L
HP_RIGHT_R
HP_LEFT_R
HP_RIGHT PR
HP_LEFT PL
HP_DET#
MIC1_R_R
MIC1_L_RPL
PR
MIC_DET#
HP_DET#
HP_DET#_CODECHP_DET#
MIC_DET#
AZ_RST_HD#[12]
AZ_SYNC_HD[12]
AZ_SDOUT_HD[12]
AZ_BITCLK_HD [12]
AMP_FRONT_LEFT [38]
AMP_FRONT_RIGHT [38]
INT_DMIC_DATA[41]
INT_DMIC_CLK [41]
EC_BEEP#[43]
CODEC_MUTE#[43]
PCH_SPKR[12]
EAPD_CODEC[43]
AZ_SDIN0_HD [12]
+HD_AVDD
+5V_VDDA_HD
+3VS
+5V_VDDA_HD
+5VS
+5VS
+MIC1_VREFO
+3VS_VDD
+3VS
+MIC1_VREFO
+3VS
CODEC_PW REN[43]
HP_DET#[37,43]
HP_DET#[37,43]
Title
Size Document Number Rev
Date: Sheet of
Security Classification
Compal Secret Data
THIS SHEET OF ENGINEERING DRAWING IS THE PROPRIETARY PROPERTY OF COMPAL ELECTRONICS, INC. AND CONTAINS CONFIDENTIAL
AND TRADE SECRET INFORMATION. THIS SHEET MAY NOT BE TRANSFERED FROM THE CUSTODY OF THE COMPETENT DIVISION OF R&D
DEPARTMENT EXCEPT AS AUTHORIZED BY COMPAL ELECTRONICS, INC. NEITHER THIS SHEET NOR THE INFORMATION IT CONTAINS
MAY BE USED BY OR DISCLOSED TO ANY THIRD PARTY WITHOUT PRIOR WRITTEN CONSENT OF COMPAL ELECTRONICS, INC.
Issued Date
Deciphered Date
ZEA00 LA-A061P M/B
0.3
HDA-ALC272/HP/MIC
37 59
Tuesday, September 24, 2013
2013/04/01 2014/04/01
Title
Size Document Number Rev
Date: Sheet of
Security Classification
Compal Secret Data
THIS SHEET OF ENGINEERING DRAWING IS THE PROPRIETARY PROPERTY OF COMPAL ELECTRONICS, INC. AND CONTAINS CONFIDENTIAL
AND TRADE SECRET INFORMATION. THIS SHEET MAY NOT BE TRANSFERED FROM THE CUSTODY OF THE COMPETENT DIVISION OF R&D
DEPARTMENT EXCEPT AS AUTHORIZED BY COMPAL ELECTRONICS, INC. NEITHER THIS SHEET NOR THE INFORMATION IT CONTAINS
MAY BE USED BY OR DISCLOSED TO ANY THIRD PARTY WITHOUT PRIOR WRITTEN CONSENT OF COMPAL ELECTRONICS, INC.
Issued Date
Deciphered Date
ZEA00 LA-A061P M/B
0.3
HDA-ALC272/HP/MIC
37 59
Tuesday, September 24, 2013
2013/04/01 2014/04/01
Title
Size Document Number Rev
Date: Sheet of
Security Classification
Compal Secret Data
THIS SHEET OF ENGINEERING DRAWING IS THE PROPRIETARY PROPERTY OF COMPAL ELECTRONICS, INC. AND CONTAINS CONFIDENTIAL
AND TRADE SECRET INFORMATION. THIS SHEET MAY NOT BE TRANSFERED FROM THE CUSTODY OF THE COMPETENT DIVISION OF R&D
DEPARTMENT EXCEPT AS AUTHORIZED BY COMPAL ELECTRONICS, INC. NEITHER THIS SHEET NOR THE INFORMATION IT CONTAINS
MAY BE USED BY OR DISCLOSED TO ANY THIRD PARTY WITHOUT PRIOR WRITTEN CONSENT OF COMPAL ELECTRONICS, INC.
Issued Date
Deciphered Date
ZEA00 LA-A061P M/B
0.3
HDA-ALC272/HP/MIC
37 59
Tuesday, September 24, 2013
2013/04/01 2014/04/01
D9D9
12
C445
0.1U_0402_16V4Z
C445
0.1U_0402_16V4Z
1
2
L18
FCM1608KF-800T07_0603
L18
FCM1608KF-800T07_0603
1 2
C446
0.1U_0402_16V4Z
C446
0.1U_0402_16V4Z
1
2
R431
100K_0402_5%
@EMI@R431
100K_0402_5%
@EMI@
C436
0.1U_0402_16V4Z
C436
0.1U_0402_16V4Z
1 2
C463
330P_0402_50V7K
EMI@
C463
330P_0402_50V7K
EMI@
1
2
R439 0_0603_5%@R439 0_0603_5%@
1 2
C447
0.1U_0402_16V4Z
C447
0.1U_0402_16V4Z
1
2
L45
MURATA_BLM15BB221SN1D_0402
EMI@ L45
MURATA_BLM15BB221SN1D_0402
EMI@
C451
10P_0402_50V8J
@EMI@
C451
10P_0402_50V8J
@EMI@
1 2
C455
0.01U_0402_25V7K@EMI@
C455
0.01U_0402_25V7K@EMI@
D12
PESD5V0U2BT_SOT23-3
ESD@ D12
PESD5V0U2BT_SOT23-3
ESD@
2
3
1
C2019
47U_0805_6.3V6M
C2019
47U_0805_6.3V6M
12
R436 0_0603_5%@R436 0_0603_5%@
1 2
R420
0_0402_5%
@R420
0_0402_5%
@
1 2
JHP1
SINGATRON 2SJ-B351-S39
CONN@JHP1
SINGATRON 2SJ-B351-S39
CONN@
2
3
4
5
6
1
7
8
C437
4.7U_0603_10V6K
C437
4.7U_0603_10V6K
1
2
C460
10U_0603_6.3V6M
C460
10U_0603_6.3V6M
1
2
C462
330P_0402_50V7K
EMI@
C462
330P_0402_50V7K
EMI@
1
2
C448
10U_0603_6.3V6M
C448
10U_0603_6.3V6M
1
2
C456
330P_0402_50V7K
EMI@
C456
330P_0402_50V7K
EMI@
1
2
R418
0_0603_5%
@R418
0_0603_5%
@
12
C458 2.2U_0603_10V6KC458 2.2U_0603_10V6K
1 2
U27
ALC272-VA4-CG_LQFP48_7X7
U27
ALC272-VA4-CG_LQFP48_7X7
LINE2_L
14
LINE2_R
15
MIC2_R
17
MIC2_L
16
LINE1_L
23
LINE1_R
24
LINE1_VREFO
18
LINE2_VREFO
20
MIC2_VREFO
19
MIC1_L
21
MIC1_R
22
SENSE A
13
PCBEEP_IN
12
LOUT1_L 35
LOUT_R 36
MONO_OUT 37
RESET#
11
SYNC
10
BITCLK 6
SDATA_OUT
5
SDATA_IN 8
GPIO0/DMIC_DATA1/2
2
GPIO1/DMIC_DATA3/4
3
CBP 29
CBN 30
MIC1_VREFO 28
VREF 27
DVDD 1
DVDD_IO 9
AVDD1 25
AVDD2 38
HPOUT_R 32
DMIC_CLK1/2 46
EAPD
47
SPDIFO1
48
DVSS1
4
DVSS2
7
CPVEE 31
HPOUT_L 33
SENSE B
34
NC 43
DMIC_CLK3/4 44
SPDIFO2 45
JDREF 40
AVSS1 26
AVSS2 42
LOUT2_L 39
LOUT2_R 41
C442
10U_0603_6.3V6M
C442
10U_0603_6.3V6M
1
2
L19
FBM-11-160808-601-T_0603
EMI@L19
FBM-11-160808-601-T_0603
EMI@
1 2
D11
PESD5V0U2BT_SOT23-3
ESD@ D11
PESD5V0U2BT_SOT23-3
ESD@
2
3
1
R430
1K_0402_5%
R430
1K_0402_5%
1 2
R422
4.7K_0402_5%
R422
4.7K_0402_5%
12
R435
20K_0402_1%
R435
20K_0402_1%
12
R416 0_0603_5%@R416 0_0603_5%@
1 2
L20
FBM-11-160808-601-T_0603
EMI@L20
FBM-11-160808-601-T_0603
EMI@
1 2
JMIC1
SINGATRON 2SJ-B351-S39
CONN@JMIC1
SINGATRON 2SJ-B351-S39
CONN@
2
3
4
5
6
1
7
8
C440
0.22U_0402_6.3V6K
LDO@ C440
0.22U_0402_6.3V6K
LDO@
1 2
R419
47K_0402_5%
R419
47K_0402_5%
1 2
C438
0.1U_0402_16V4Z
C438
0.1U_0402_16V4Z
D10
PESD5V0U2BT_SOT23-3
ESD@ D10
PESD5V0U2BT_SOT23-3
ESD@
2
3
1
R432 0_0402_5%@R432 0_0402_5%@
1 2
C459
0.1U_0402_16V7K
ESD@
C459
0.1U_0402_16V7K
ESD@
1
2
R427
4.7K_0402_5%
@EMI@
R427
4.7K_0402_5%
@EMI@
12
R433 20K_0402_1%R433 20K_0402_1%
12
U26
APL5320-475BI-TRG_SOT23-5
LDO@U26
APL5320-475BI-TRG_SOT23-5
LDO@
IN
1
GND
2
SHDN
3
OUT 5
BP 4
R428
33_0402_5%
EMI@
R428
33_0402_5%
EMI@
1 2
C441
0.1U_0402_16V4Z
C441
0.1U_0402_16V4Z
1
2
C453 4.7U_0603_10V6KC453 4.7U_0603_10V6K
1 2
C443
0.1U_0402_16V4Z
C443
0.1U_0402_16V4Z
1
2
R421 10K_0402_5%
LDO@
R421 10K_0402_5%
LDO@
1 2
R424
10_0402_5%
@EMI@
R424
10_0402_5%
@EMI@
1 2
C452 4.7U_0603_10V6KC452 4.7U_0603_10V6K
1 2
C439
4.7U_0603_10V6K
C439
4.7U_0603_10V6K
1
2
L22 FBM-11-160808-601-T_0603
EMI@
L22 FBM-11-160808-601-T_0603
EMI@
1 2
R413
47K_0402_5%
R413
47K_0402_5%
1 2
R425
4.7K_0402_5%
R425
4.7K_0402_5%
12
R434 5.1K_0402_1%R434 5.1K_0402_1%
1 2
C464
0.1U_0402_16V7K
ESD@
C464
0.1U_0402_16V7K
ESD@
1
2
R429
1K_0402_5%
R429
1K_0402_5%
1 2
C461
0.1U_0402_16V4Z
C461
0.1U_0402_16V4Z
1
2
C450
27P_0402_50V8J
@EMI@
C450
27P_0402_50V8J
@EMI@
1
2
R437 0_0603_5%@R437 0_0603_5%@
1 2
R440 75_0603_1%R440 75_0603_1%
1 2
C449
100P_0402_50V8J
@EMI@
C449
100P_0402_50V8J
@EMI@
1
2
L21 FBM-11-160808-601-T_0603
EMI@
L21 FBM-11-160808-601-T_0603
EMI@
1 2
R426
4.7K_0402_5%
R426
4.7K_0402_5%
12
R417
10K_0402_5%
@R417
10K_0402_5%
@
12
D8D8
12
R438 0_0603_5%@R438 0_0603_5%@
1 2
C457
330P_0402_50V7K
EMI@
C457
330P_0402_50V7K
EMI@
1
2
C454 2.2U_0603_10V6KC454 2.2U_0603_10V6K
1 2
R441 75_0603_1%R441 75_0603_1%
1 2
C444
10U_0805_10V6K
C444
10U_0805_10V6K
1
2

A
A
B
B
C
C
D
D
E
E
1 1
2 2
3 3
4 4
3A/120ohm/100MHz
3A/120ohm/100MHz
3A/120ohm/100MHz
3A/120ohm/100MHz
120 mil 120 mil
Max I:7.5A
Output:4.8V
Vo=0.8(1+R606/R607)
Mode selet: Fix Gain
Mode1 Mode2
0 0
0
01
1
1 1
Option Pin15 Pin16
Fixed Gain
I2C
PWM
DC
G1 G2
SCL SDA
PWM Hold
DC Hold
Close to Pin12
Close to Pin4,5
0
00
1 0
1
1 1
Gain
11dB
14dB
19dB
25dB
AMP_G2AMP_G1
Gain Select
v0.2 update
v1.0 update
(Default)
v0.3 update
SPKL+
SPKL-OUTNL
SPKR-
SPKR+OUTPR
OUTPL
SPKL+
SPKL-OUTNR
SPKR-
SPKR+
MODE1
MODE2
AMP_PD#
AMP_L_C
AMP_R_C
OUTPR
OUTNR
OUTPL
OUTNL
MODE2MODE1
AMP_G1
AMP_G2
AMP_G1 AMP_G2
AMP_FRONT_LEFT[37]
AMP_FRONT_RIGHT[37]
+3VS
+PVDD
+12VS +5VS
+5VS
+PVDD
+PVDD
+PVDD
+5VS
AMP_PD#[43]
Title
Size Document Number Rev
Date: Sheet of
Security Classification
Compal Secret Data
THIS SHEET OF ENGINEERING DRAWING IS THE PROPRIETARY PROPERTY OF COMPAL ELECTRONICS, INC. AND CONTAINS CONFIDENTIAL
AND TRADE SECRET INFORMATION. THIS SHEET MAY NOT BE TRANSFERED FROM THE CUSTODY OF THE COMPETENT DIVISION OF R&D
DEPARTMENT EXCEPT AS AUTHORIZED BY COMPAL ELECTRONICS, INC. NEITHER THIS SHEET NOR THE INFORMATION IT CONTAINS
MAY BE USED BY OR DISCLOSED TO ANY THIRD PARTY WITHOUT PRIOR WRITTEN CONSENT OF COMPAL ELECTRONICS, INC.
Issued Date
Deciphered Date
ZEA00 LA-A061P M/B
0.3
AMP
Custom
38 59Tuesday, September 24, 2013
2013/04/01 2014/04/01
Compal Electronics, Inc.
Title
Size Document Number Rev
Date: Sheet of
Security Classification
Compal Secret Data
THIS SHEET OF ENGINEERING DRAWING IS THE PROPRIETARY PROPERTY OF COMPAL ELECTRONICS, INC. AND CONTAINS CONFIDENTIAL
AND TRADE SECRET INFORMATION. THIS SHEET MAY NOT BE TRANSFERED FROM THE CUSTODY OF THE COMPETENT DIVISION OF R&D
DEPARTMENT EXCEPT AS AUTHORIZED BY COMPAL ELECTRONICS, INC. NEITHER THIS SHEET NOR THE INFORMATION IT CONTAINS
MAY BE USED BY OR DISCLOSED TO ANY THIRD PARTY WITHOUT PRIOR WRITTEN CONSENT OF COMPAL ELECTRONICS, INC.
Issued Date
Deciphered Date
ZEA00 LA-A061P M/B
0.3
AMP
Custom
38 59Tuesday, September 24, 2013
2013/04/01 2014/04/01
Compal Electronics, Inc.
Title
Size Document Number Rev
Date: Sheet of
Security Classification
Compal Secret Data
THIS SHEET OF ENGINEERING DRAWING IS THE PROPRIETARY PROPERTY OF COMPAL ELECTRONICS, INC. AND CONTAINS CONFIDENTIAL
AND TRADE SECRET INFORMATION. THIS SHEET MAY NOT BE TRANSFERED FROM THE CUSTODY OF THE COMPETENT DIVISION OF R&D
DEPARTMENT EXCEPT AS AUTHORIZED BY COMPAL ELECTRONICS, INC. NEITHER THIS SHEET NOR THE INFORMATION IT CONTAINS
MAY BE USED BY OR DISCLOSED TO ANY THIRD PARTY WITHOUT PRIOR WRITTEN CONSENT OF COMPAL ELECTRONICS, INC.
Issued Date
Deciphered Date
ZEA00 LA-A061P M/B
0.3
AMP
Custom
38 59Tuesday, September 24, 2013
2013/04/01 2014/04/01
Compal Electronics, Inc.
C465
4.7U_0805_25V6K
C465
4.7U_0805_25V6K
1 2
C474
0.1U_0402_16V4Z
C474
0.1U_0402_16V4Z
1
2
R670
0_0402_5%
@R670
0_0402_5%
@
12
R467
22_1206_5%
EMI@
R467
22_1206_5%
EMI@
12
R465
22_1206_5%
EMI@
R465
22_1206_5%
EMI@
12
C467
4.7U_0805_10V6K
C467
4.7U_0805_10V6K
12
R457
1.1K_0402_1%
R457
1.1K_0402_1%
1 2
C473
0.1U_0402_16V4Z
C473
0.1U_0402_16V4Z
1
2
C478
470P_0603_50V8J
EMI@
C478
470P_0603_50V8J
EMI@
12
Q18
FDS8884_SO8
Q18
FDS8884_SO8
3 6
5
7
8
2
4
1
C480
470P_0603_50V8J
EMI@
C480
470P_0603_50V8J
EMI@
12
L24
HCB2012KF-221T30_2P
@L24
HCB2012KF-221T30_2P
@
1 2
R617
0_0402_5%
@
R617
0_0402_5%
@
1 2
L28
MURATA BLM18PG121SN1D 0603
EMI@L28
MURATA BLM18PG121SN1D 0603
EMI@
1 2
R459
5.6K_0402_1%
R459
5.6K_0402_1%
12
JSPK1
ACES_87212-04G0
CONN@
JSPK1
ACES_87212-04G0
CONN@
1
1
2
2
3
3
4
4
GND
5
GND
6
C485
1000P_0603_50V7K
EMI@
C485
1000P_0603_50V7K
EMI@
1
2
R460
0_0402_5%
@R460
0_0402_5%
@
12
R462
20K_0402_5%
R462
20K_0402_5%
1 2
C475 1U_0402_6.3V6KC475 1U_0402_6.3V6K
1 2
C466
1U_0402_6.3V6K
C466
1U_0402_6.3V6K
1
2
R461
0_0402_5%
@R461
0_0402_5%
@
12
R448
12K_0402_1%
R448
12K_0402_1%
1 2
APL5610CI-TRG_SOT23-6
U28
APL5610CI-TRG_SOT23-6
U28
GND 2
EN 1
FB 3
POK
4
DRV
5
VCC
6
L27
MURATA BLM18PG121SN1D 0603
EMI@L27
MURATA BLM18PG121SN1D 0603
EMI@
1 2
R463
0_0402_5%
@R463
0_0402_5%
@
1 2
L25
MURATA BLM18PG121SN1D 0603
EMI@L25
MURATA BLM18PG121SN1D 0603
EMI@
1 2
R445
10K_0402_5%
R445
10K_0402_5%
1 2
R667
0_0402_5%
@R667
0_0402_5%
@
12
R468
22_1206_5%
EMI@
R468
22_1206_5%
EMI@
12
D13
PESD5V0U2BT_SOT23-3
ESD@
D13
PESD5V0U2BT_SOT23-3
ESD@
2
3
1
C483
1000P_0603_50V7K
EMI@
C483
1000P_0603_50V7K
EMI@
1
2
R466
22_1206_5%
EMI@
R466
22_1206_5%
EMI@
12
R668
0_0402_5%
@R668
0_0402_5%
@
12
C2155 0.1U_0402_16V4Z@ESD@ C2155 0.1U_0402_16V4Z@ESD@
1 2
C476 1U_0402_6.3V6KC476 1U_0402_6.3V6K
1 2
C2154 0.1U_0402_16V4Z@ESD@ C2154 0.1U_0402_16V4Z@ESD@
1 2
C469
47P_0402_50V8J
C469
47P_0402_50V8J
1 2
C479
1000P_0603_50V7K
EMI@
C479
1000P_0603_50V7K
EMI@
1
2
C484
470P_0603_50V8J
EMI@
C484
470P_0603_50V8J
EMI@
12
L26
MURATA BLM18PG121SN1D 0603
EMI@L26
MURATA BLM18PG121SN1D 0603
EMI@
1 2
C472
10U_0805_10V6K
C472
10U_0805_10V6K
1
2
R454
0_0402_5%
@R454
0_0402_5%
@
12
C471
10U_0805_10V6K
C471
10U_0805_10V6K
1
2
U29
ALC109-CGT_EPAD-SOP16
U29
ALC109-CGT_EPAD-SOP16
SDb
9
AVDD
12
BYPASS
10
INPUT-R
13
PVDDL
4
HOLD/SDA/G2 16
OUT-RN 7
OUT-RP 6
OUT-LN 2
OUT-LP 3
INPUT-L
14
VOL/SCL/G1 15
MODE2
8
PVDDR
5
MODE1
1
AGND 11
EPAD 17
C468
4.7U_0805_10V6K
C468
4.7U_0805_10V6K
12
L23
HCB2012KF-221T30_2P
@
L23
HCB2012KF-221T30_2P
@
1 2
R444
10K_0402_5%
R444
10K_0402_5%
1 2
C482
470P_0603_50V8J
EMI@
C482
470P_0603_50V8J
EMI@
12
R449
2.4K_0402_1%
R449
2.4K_0402_1%
12
R453
1.1K_0402_1%
R453
1.1K_0402_1%
1 2
C477
2.2U_0805_25V6K
C477
2.2U_0805_25V6K
1
2
R452
0_0402_5%
@R452
0_0402_5%
@
1 2
C470 22U_0805_6.3V6MC470 22U_0805_6.3V6M
1 2
D14
PESD5V0U2BT_SOT23-3
ESD@
D14
PESD5V0U2BT_SOT23-3
ESD@
2
3
1
R669
0_0402_5%
@R669
0_0402_5%
@
12
R458
10K_0402_5%
R458
10K_0402_5%
12
R451
5.6K_0402_1%
R451
5.6K_0402_1%
1 2
R464
20K_0402_5%
R464
20K_0402_5%
12
R456
0_0402_5%
@R456
0_0402_5%
@
1 2
R447
0_0402_5%
@R447
0_0402_5%
@
1 2
R455
0_0402_5%
@R455
0_0402_5%
@
12
C481
1000P_0603_50V7K
EMI@
C481
1000P_0603_50V7K
EMI@
1
2

5
5
4
4
3
3
2
2
1
1
D D
C C
B B
A A
<Note>
C555 is X5R
C554, C555 close to U26
Pin22
40 mils
Power ( Decoupling Cap. )
C553, C557, C558, C560, close to Pin 3,8,22,30
C561(1uF) close to Pin22
60 mils
40 mils
Close to Pin 17,18
vendor recommend
C552, C556, C559, C2128 close to Pin 11,32
Crystal
Yellow
20mils
20mils
20mils
Green / Orage
60 mils 60 mils
8111G
(LDO Mode)
8111GS
(SWR Mode)
40 mils
+3V_LAN rising time (10%~90%) need > 0.5ms and <100ms.
WOL circuit
Short J5 for WOL support (Enable/Disable by BIOS setup)
60mil60mil
<Note>
C567 is X5R
v0.2 update
v0.2 update
v1.0 update
LAN_X2
LAN_X1
PCIE_PRX_C_LANTX_P2
PCIE_PTX_C_LANRX_P2
PCIE_PTX_C_LANRX_N2
LAN_X1
PCIE_PRX_C_LANTX_N2
CLK_LAN#
CLK_LAN
PLT_A_RST#
CLKREQ_LAN#
LAN_W AKE#_R
ISOLATE#
+LAN_VDDREG
LAN_MIDI0+
LAN_MIDI0-
LAN_MIDI1+
LAN_MIDI1-
LAN_MIDI2+
LAN_MIDI2-
LAN_MIDI3+
LAN_MIDI3-
LAN_MIDI2+
LAN_MIDI2-
LAN_MIDI0-
LAN_MIDI0+
LAN_MIDI1-
LAN_MIDI1+
LAN_MIDI3+
LAN_MIDI3-
LAN_LED_YEL#
LAN_LED_ORG#
LAN_MIDI3+
LAN_MIDI3-
LAN_MIDI0+
LAN_MIDI0-
LAN_MIDI1+
LAN_MIDI1-
LAN_MIDI2+
LAN_MIDI2-
LAN_X2
LAN_W AKE#_R
LAN_LED_GRN#
LAN_LED_YEL# LAN_LED_YEL#_R
LAN_LED_GRN# LAN_LED_GRN#_R
LAN_LED_ORG# LAN_LED_ORG#_R
LAN_LED_YEL#
LAN_LED_ORG#
PCIE_PTX_C_LANRX_N2[16]
PCIE_PTX_C_LANRX_P2[16]
PCIE_PRX_LANTX_P2[16]
PCIE_PRX_LANTX_N2[16]
CLK_LAN[13]
CLK_LAN#[13]
PLT_A_RST#[15,36,40]
CLKREQ_LAN#[13]
PCIE_W AKE#[14,40]
WOL_EN#[43]
+LAN_VDDREG
+3V_LAN
+3V_LAN +LAN_VDD10+LAN_VDD10
+LAN_VDD10
+3V_LAN
LAN_GND
LAN_GND
+LAN_REGOUT
+3VS
+3VS
+3V_LAN
+3V_LAN
+LAN_VDDREG
+LAN_VDD10
+3V_LAN+3VALW _PCH
+5VALW
Title
Size Document Number Rev
Date: Sheet of
Security Classification
Compal Secret Data
THIS SHEET OF ENGINEERING DRAWING IS THE PROPRIETARY PROPERTY OF COMPAL ELECTRONICS, INC. AND CONTAINS CONFIDENTIAL
AND TRADE SECRET INFORMATION. THIS SHEET MAY NOT BE TRANSFERED FROM THE CUSTODY OF THE COMPETENT DIVISION OF R&D
DEPARTMENT EXCEPT AS AUTHORIZED BY COMPAL ELECTRONICS, INC. NEITHER THIS SHEET NOR THE INFORMATION IT CONTAINS
MAY BE USED BY OR DISCLOSED TO ANY THIRD PARTY WITHOUT PRIOR WRITTEN CONSENT OF COMPAL ELECTRONICS, INC.
Issued Date
Deciphered Date
ZEA00 LA-A061P M/B
0.3
LAN RTL8111G
Custom
39 59Tuesday, September 24, 2013
2013/04/01 2014/04/01
Compal Electronics, Inc.
Title
Size Document Number Rev
Date: Sheet of
Security Classification
Compal Secret Data
THIS SHEET OF ENGINEERING DRAWING IS THE PROPRIETARY PROPERTY OF COMPAL ELECTRONICS, INC. AND CONTAINS CONFIDENTIAL
AND TRADE SECRET INFORMATION. THIS SHEET MAY NOT BE TRANSFERED FROM THE CUSTODY OF THE COMPETENT DIVISION OF R&D
DEPARTMENT EXCEPT AS AUTHORIZED BY COMPAL ELECTRONICS, INC. NEITHER THIS SHEET NOR THE INFORMATION IT CONTAINS
MAY BE USED BY OR DISCLOSED TO ANY THIRD PARTY WITHOUT PRIOR WRITTEN CONSENT OF COMPAL ELECTRONICS, INC.
Issued Date
Deciphered Date
ZEA00 LA-A061P M/B
0.3
LAN RTL8111G
Custom
39 59Tuesday, September 24, 2013
2013/04/01 2014/04/01
Compal Electronics, Inc.
Title
Size Document Number Rev
Date: Sheet of
Security Classification
Compal Secret Data
THIS SHEET OF ENGINEERING DRAWING IS THE PROPRIETARY PROPERTY OF COMPAL ELECTRONICS, INC. AND CONTAINS CONFIDENTIAL
AND TRADE SECRET INFORMATION. THIS SHEET MAY NOT BE TRANSFERED FROM THE CUSTODY OF THE COMPETENT DIVISION OF R&D
DEPARTMENT EXCEPT AS AUTHORIZED BY COMPAL ELECTRONICS, INC. NEITHER THIS SHEET NOR THE INFORMATION IT CONTAINS
MAY BE USED BY OR DISCLOSED TO ANY THIRD PARTY WITHOUT PRIOR WRITTEN CONSENT OF COMPAL ELECTRONICS, INC.
Issued Date
Deciphered Date
ZEA00 LA-A061P M/B
0.3
LAN RTL8111G
Custom
39 59Tuesday, September 24, 2013
2013/04/01 2014/04/01
Compal Electronics, Inc.
C558 0.1U_0402_16V4ZC558 0.1U_0402_16V4Z
1 2
R581
0_0603_5%
8111G@
R581
0_0603_5%
8111G@
1 2
R572 0_0603_5%@R572 0_0603_5%@
1 2
G
D
S
Q28
2N7002K_SOT23-3
@
G
D
S
Q28
2N7002K_SOT23-3
@
2
1 3
R573
100K_0402_5%
@R573
100K_0402_5%
@
12
C568
0.1U_0402_16V4Z
8111GS@C568
0.1U_0402_16V4Z
8111GS@
12
R586 0_0805_5%
@
R586 0_0805_5%
@
12
C567
4.7U_0603_10V6K
8111GS@ C567
4.7U_0603_10V6K
8111GS@
1
2
C570
10P_0402_50V8J
C570
10P_0402_50V8J
1
2
R574
200K_0402_5%
@R574
200K_0402_5%
@
1 2
C564 .1U_0402_16V7KC564 .1U_0402_16V7K
12
C554
0.1U_0402_16V4Z
C554
0.1U_0402_16V4Z
1
2
G
D
S
Q27
SSM3K7002FU_SC70-3
@
G
D
S
Q27
SSM3K7002FU_SC70-3
@
2
13
Y4
25MHZ_10PF_X3G025000DA1H-X
Y4
25MHZ_10PF_X3G025000DA1H-X
NC
4
OSC
1
OSC 3
NC 2
+
+
+
JRJ1
UDE_RV1-26295NU1
CONN@
DC234008N10
+
+
+
JRJ1
UDE_RV1-26295NU1
CONN@
DC234008N10
L3
13
L4
14
TD1+ R1
1
TD1- R2
2
TD2+ R3
3
TD2- R4
4
CT R5
5
CT R6
6
TD3+ R7
7
TD3- R8
8
TD4+ R9
9
TD4- R10
10
L1
11
L2
12 GND 15
GND 16
C555
4.7U_0603_10V6K
C555
4.7U_0603_10V6K
1
2
D25
TCLAMP3304N.TCT_SLP2626P10-10
Part Number = SC300001J00
ESD@ D25
TCLAMP3304N.TCT_SLP2626P10-10
Part Number = SC300001J00
ESD@
1
1
2
2
3
3
4
4
5
566
77
88
99
10 10
GND
11
R576
249_0402_1%
R576
249_0402_1%
1 2
R575
249_0402_1%
R575
249_0402_1%
1 2
L44
2.2UH +-5% NLC252018T-2R2J-N
8111GS@L44
2.2UH +-5% NLC252018T-2R2J-N
8111GS@
1 2
G
D
S
Q26
AO3413_SOT23-3
@
G
D
S
Q26
AO3413_SOT23-3
@
2
13
R582
0_0402_5%
@R582
0_0402_5%
@
12
R579
15K_0402_5%
R579
15K_0402_5%
J5 JUMP_43X79@J5 JUMP_43X79@
1
122
R584
10K_0402_5%
@R584
10K_0402_5%
@
12
C2128 10U_0805_10V6K@C2128 10U_0805_10V6K@
1 2
C556 0.1U_0402_16V4ZC556 0.1U_0402_16V4Z
1 2
C560 0.1U_0402_16V4ZC560 0.1U_0402_16V4Z
1 2
C563 .1U_0402_16V7KC563 .1U_0402_16V7K
12
D24
TCLAMP3304N.TCT_SLP2626P10-10
Part Number = SC300001J00
ESD@ D24
TCLAMP3304N.TCT_SLP2626P10-10
Part Number = SC300001J00
ESD@
1
1
2
2
3
3
4
4
5
566
77
88
99
10 10
GND
11
C553 0.1U_0402_16V4ZC553 0.1U_0402_16V4Z
1 2
C562
0.1U_0402_16V4Z
@C562
0.1U_0402_16V4Z
@
1
2
C565
0.01U_0402_16V7K
EMI@
C565
0.01U_0402_16V7K
EMI@
1
2
R583
510_0402_5%
R583
510_0402_5%
1 2
R577 10K_0402_5%
@
R577 10K_0402_5%
@
1 2
R585 0_0402_5%@R585 0_0402_5%@
1 2
C559 10U_0805_10V6K@C559 10U_0805_10V6K@
1 2
C566
0.1U_0402_16V4Z
8111G@
C566
0.1U_0402_16V4Z
8111G@
1
2
C552 0.1U_0402_16V4ZC552 0.1U_0402_16V4Z
1 2
U36
RTL8111G-CG_QFN32_4X4
U36
RTL8111G-CG_QFN32_4X4
MDIP0 1
MDIN0 2
AVDD10 3
MDIP1 4
MDIN1 5
MDIP2 6
MDIN2 7
AVDD10 8
MDIP3 9
MDIN3 10
AVDD33 11
CLKREQB
12
HSIP
13
HSIN
14
REFCLK_P
15
REFCLK_N
16
HSOP
17
HSON
18
PERSTB
19
ISOLATEB
20
LANWAKEB
21
DVDD10 22
VDDREG
23
REGOUT 24
LED2 25
LED1/GPIO 26
LED0 27
CKXTAL1
28 CKXTAL2
29
AVDD10 30
RSET
31
AVDD33 32
GND 33
R580 2.49K_0402_1%R580 2.49K_0402_1%
1 2
C569
10P_0402_50V8J
C569
10P_0402_50V8J
1
2
C2134
0.1U_0402_16V4Z
ESD@ C2134
0.1U_0402_16V4Z
ESD@
12
R578 1K_0402_5%R578 1K_0402_5%
1 2
C557 0.1U_0402_16V4ZC557 0.1U_0402_16V4Z
1 2
D26
PESD5V0U2BT_SOT23-3
@ESD@ D26
PESD5V0U2BT_SOT23-3
@ESD@
2
3
1
C561 1U_0402_6.3V6KC561 1U_0402_6.3V6K
1 2

5
5
4
4
3
3
2
2
1
1
D D
C C
B B
A A
H=4mm
H=4mm
Smart Card Conn.(B-CAS)
MINI(TV)/m-SATA SSD
Mini Card Slot 1---TV tuner Current: +3VS : 2750mA, 1.5V: 500mA
WLAN & Bluetooth Combo Card
Mini Card Slot 2--- WLAN Current: 3.3 : 750mA,
Add power on/off for support
wake on WLAN in S3 & S4 & S5
Debug card using
120mil 40mil
40mil 20mil
80mil80mil
Short J4
v0.3 update
v0.3 update
v1.0 update
v1.0 update
PM_SMBCLK_W L
PLT_A_RST#
PM_SMBDATA_W L
E51TXD_P80DATA
+VCC_SIM
B_DAT
B_CLK
B_RST
B_DETECT_R
PCIE_W AKE#_R
B_DETECT_R
B_DAT
B_RST
B_CLK
DET1
+VCC_SIM
WLAN_LED#
PCIE_PRX_R_TVTX_N4
PCIE_PRX_R_TVTX_P4
PCIE_PTX_C_TVRX_P4
PCIE_PTX_C_TVRX_N4
+12VS_TV1
+3VS_TV_R
PM_SMBCLK_TV
PM_SMBDATA_TV
+VCC_SIM
PM_SMBCLK
PM_SMBDATA
WLAN_LED#
PLT_A_RST#
BT_ON
TV_CLKREQ#
BT_LED#
BT_LED#
+12VS_TV2
E51RXD_P80CLK
+12VS_TV1
+12VS_TV2
E51_TXD
E51_RXD
PLT_A_RST#
PCIE_W AKE#
PCIE_W AKE#[14,39]
CLK_TV#[13]
CLK_TV[13]
PCIE_PRX_TVTX_P4[16]
PCIE_PRX_TVTX_N4[16]
PCIE_PTX_TVRX_N4[16]
PCIE_PTX_TVRX_P4[16]
PLT_A_RST# [15,36,39]
CLKREQ_WLAN#[13]
CLK_W LAN#[13]
CLK_W LAN[13]
PCIE_PRX_WLANTX_P3[16]
PCIE_PRX_WLANTX_N3[16]
PCIE_PTX_C_WLANRX_N3[16]
PCIE_PTX_C_WLANRX_P3[16]
E51_TXD[43]
E51_RXD[43]
WL_OFF#_EC [43]
WLAN_LED# [42]
PM_SMBCLK [10,11,13,5]
PM_SMBDATA [10,11,13,5]
USB20_N10 [16]
USB20_P10 [16]
USB20_N4 [16]
USB20_P4 [16]
BT_ON[43]
TV_CLKREQ#[13]
BT_LED# [42]
SATA_PTX_DRX_P1[12]
SATA_PTX_DRX_N1[12]
SATA_PRX_DTX_N1[12]
SATA_PRX_DTX_P1[12]
+3VALW _MINI
+3VALW _MINI
+1.5VS_MINI
+3VS
+1.5VS
+3VS
+1.5VS
+1.5VS_MINI
+3VS +1.5VS
+3VALW _MINI
+3VALW _MINI
+3VS
+3VS
+12VS
+3VS
+VCC_SIM
+VCC_SIM
+VCC_SIM
+3VALW _PCH +3VALW_MINI
+5VALW
+3VALW _MINI
+5VS
WL_PWRON[43]
Title
Size Document Number Rev
Date: Sheet of
Security Classification
Compal Secret Data
THIS SHEET OF ENGINEERING DRAWING IS THE PROPRIETARY PROPERTY OF COMPAL ELECTRONICS, INC. AND CONTAINS CONFIDENTIAL
AND TRADE SECRET INFORMATION. THIS SHEET MAY NOT BE TRANSFERED FROM THE CUSTODY OF THE COMPETENT DIVISION OF R&D
DEPARTMENT EXCEPT AS AUTHORIZED BY COMPAL ELECTRONICS, INC. NEITHER THIS SHEET NOR THE INFORMATION IT CONTAINS
MAY BE USED BY OR DISCLOSED TO ANY THIRD PARTY WITHOUT PRIOR WRITTEN CONSENT OF COMPAL ELECTRONICS, INC.
Issued Date
Deciphered Date
ZEA00 LA-A061P M/B
0.3
PCIe-WLAN/TV_B-CAS
40 59
Tuesday, September 24, 2013
2013/04/01 2014/04/01
Title
Size Document Number Rev
Date: Sheet of
Security Classification
Compal Secret Data
THIS SHEET OF ENGINEERING DRAWING IS THE PROPRIETARY PROPERTY OF COMPAL ELECTRONICS, INC. AND CONTAINS CONFIDENTIAL
AND TRADE SECRET INFORMATION. THIS SHEET MAY NOT BE TRANSFERED FROM THE CUSTODY OF THE COMPETENT DIVISION OF R&D
DEPARTMENT EXCEPT AS AUTHORIZED BY COMPAL ELECTRONICS, INC. NEITHER THIS SHEET NOR THE INFORMATION IT CONTAINS
MAY BE USED BY OR DISCLOSED TO ANY THIRD PARTY WITHOUT PRIOR WRITTEN CONSENT OF COMPAL ELECTRONICS, INC.
Issued Date
Deciphered Date
ZEA00 LA-A061P M/B
0.3
PCIe-WLAN/TV_B-CAS
40 59
Tuesday, September 24, 2013
2013/04/01 2014/04/01
Title
Size Document Number Rev
Date: Sheet of
Security Classification
Compal Secret Data
THIS SHEET OF ENGINEERING DRAWING IS THE PROPRIETARY PROPERTY OF COMPAL ELECTRONICS, INC. AND CONTAINS CONFIDENTIAL
AND TRADE SECRET INFORMATION. THIS SHEET MAY NOT BE TRANSFERED FROM THE CUSTODY OF THE COMPETENT DIVISION OF R&D
DEPARTMENT EXCEPT AS AUTHORIZED BY COMPAL ELECTRONICS, INC. NEITHER THIS SHEET NOR THE INFORMATION IT CONTAINS
MAY BE USED BY OR DISCLOSED TO ANY THIRD PARTY WITHOUT PRIOR WRITTEN CONSENT OF COMPAL ELECTRONICS, INC.
Issued Date
Deciphered Date
ZEA00 LA-A061P M/B
0.3
PCIe-WLAN/TV_B-CAS
40 59
Tuesday, September 24, 2013
2013/04/01 2014/04/01
R474 0_0402_5%@R474 0_0402_5%@
1 2
JMINI1
LOTES_AAA-PCI-049-P06-A
CONN@
JMINI1
LOTES_AAA-PCI-049-P06-A
CONN@
1
122
3
344
5
566
7
788
9
910 10
11
11 12 12
13
13 14 14
15
15 16 16
17
17 18 18
19
19 20 20
21
21 22 22
23
23 24 24
25
25 26 26
27
27 28 28
29
29 30 30
31
31 32 32
33
33 34 34
35
35 36 36
37
37 38 38
39
39 40 40
41
41 42 42
43
43 44 44
45
45 46 46
47
47 48 48
49
49 50 50
51
51 52 52
GND1
53 GND2 54
R479 0_0402_5%@R479 0_0402_5%@
1 2
JMINI2
LOTES_AAA-PCI-049-P06-A
CONN@
JMINI2
LOTES_AAA-PCI-049-P06-A
CONN@
1
122
3
344
5
566
7
788
9
910 10
11
11 12 12
13
13 14 14
15
15 16 16
17
17 18 18
19
19 20 20
21
21 22 22
23
23 24 24
25
25 26 26
27
27 28 28
29
29 30 30
31
31 32 32
33
33 34 34
35
35 36 36
37
37 38 38
39
39 40 40
41
41 42 42
43
43 44 44
45
45 46 46
47
47 48 48
49
49 50 50
51
51 52 52
GND1
53 GND2 54
R470
0_0402_5%
@R470
0_0402_5%
@
1 2
C2023 0.01U_0402_25V7KSSD@ C2023 0.01U_0402_25V7KSSD@
1 2
C2153 0.1U_0402_16V4Z
@ESD@
C2153 0.1U_0402_16V4Z
@ESD@
1 2
C503
0.1U_0402_16V4Z
@C503
0.1U_0402_16V4Z
@
1
2
C2022 0.01U_0402_25V7KSSD@ C2022 0.01U_0402_25V7KSSD@
1 2
C122 0.1U_0402_16V7KTV@ C122 0.1U_0402_16V7KTV@
1 2
R665 0_0402_5%@R665 0_0402_5%@
1 2
C493
330P_0402_50V7K
TV@
C493
330P_0402_50V7K
TV@
1
2
C498
0.1U_0402_16V7K
C498
0.1U_0402_16V7K
1
2
G
D
S
Q20
AO3413_SOT23-3
@
G
D
S
Q20
AO3413_SOT23-3
@
2
13
R507 0_0402_5%@R507 0_0402_5%@
1 2
C121 0.1U_0402_16V7KTV@ C121 0.1U_0402_16V7KTV@
1 2
R487 10K_0402_5%R487 10K_0402_5%
1 2
C489
0.1U_0402_16V4Z
TV@
C489
0.1U_0402_16V4Z
TV@
1
2
R510 0_0402_5%@R510 0_0402_5%@
1 2
G
D
S
Q21
2N7002K_SOT23-3
@
G
D
S
Q21
2N7002K_SOT23-3
@
2
13
R621 0_0402_5%TV@ R621 0_0402_5%TV@
1 2
R622 10K_0402_5%@R622 10K_0402_5%@
1 2
C2021 0.01U_0402_25V7KSSD@ C2021 0.01U_0402_25V7KSSD@
1 2
C496
0.1U_0402_16V4Z
TV@
C496
0.1U_0402_16V4Z
TV@
1
2
R488 10K_0402_5%R488 10K_0402_5%
1 2
C488
4.7U_0805_10V4Z
TV@
C488
4.7U_0805_10V4Z
TV@
1
2
F1
2A_63V_0437002.W R_1206
TV@ F1
2A_63V_0437002.W R_1206
TV@
21
R484
200K_0402_5%
@R484
200K_0402_5%
@
1 2
C494
0.1U_0402_16V4Z
@C494
0.1U_0402_16V4Z
@
1
2
C499
0.1U_0402_16V4Z
C499
0.1U_0402_16V4Z
1
2
C490
0.1U_0402_16V4Z
TV@
C490
0.1U_0402_16V4Z
TV@
R620 0_0402_5%TV@ R620 0_0402_5%TV@
1 2
R481
0_0402_5%
@R481
0_0402_5%
@
1 2
R666 0_0402_5%@R666 0_0402_5%@
1 2
C2020 0.01U_0402_25V7KSSD@ C2020 0.01U_0402_25V7KSSD@
1 2
J4 JUMP_43X79@J4 JUMP_43X79@
1
122
R489
1K_0402_5%
R489
1K_0402_5%
1 2
C2157
0.1U_0402_16V7K
C2157
0.1U_0402_16V7K
1 2
C492
0.1U_0402_16V4Z
TV@
C492
0.1U_0402_16V4Z
TV@
R478 0_0402_5%@R478 0_0402_5%@
1 2
R482 0_0402_5%@R482 0_0402_5%@
1 2
C491
4.7U_0805_10V4Z
TV@
C491
4.7U_0805_10V4Z
TV@
1
2
R483
100K_0402_5%
@R483
100K_0402_5%
@
1 2
R485 0_0402_5%@R485 0_0402_5%@
1 2
C500
0.1U_0402_16V4Z
@C500
0.1U_0402_16V4Z
@
1
2
R480
0_0603_5%@
R480
0_0603_5%@
1 2
R486 0_0402_5%@R486 0_0402_5%@
1 2
C497
4.7U_0603_6.3V6K
C497
4.7U_0603_6.3V6K
1
2
+
C502
68U_B2_6.3VM_R70M
@
+
C502
68U_B2_6.3VM_R70M
@
1
2
JBCAS1
ACES_85201-1005N
CONN@
JBCAS1
ACES_85201-1005N
CONN@
11
22
33
44
55
66
77
88
99
10 10
GND 11
GND 12
R477 0_0402_5%@R477 0_0402_5%@
1 2
R476 0_0402_5%@R476 0_0402_5%@
1 2
R471 0_0402_5%@R471 0_0402_5%@
1 2
C495
0.1U_0402_16V4Z
@C495
0.1U_0402_16V4Z
@
1
2

5
5
4
4
3
3
2
2
1
1
D D
C C
B B
A A
Screw Hole
WebCam+Digital Mic
PCH heat
sink
Touch
30 mils
30 mils
500mA
500mA
CRT Conn(Reserve 15pin)
Need PU/PL on PCH/FCH side
(2.2K*2pcs for DDC & 150_8P4R*1pcs for RGB)
TPM(Reserve)
20 mils Co-lay Nuvton_NPCT421LA0WX
30 mils 30 mils
v0.3 update
v0.3 update
EMI Reauest
USB20_N11_R
+CAM_PWR
USB20_P11_R
USB20_P5_R
USB20_N5_R
CRT_R_L
CRT_G_L
CRT_B_L
CRT_R_L
CRT_B_L
CRT_G_L
CRT_DDC_CLK
CRT_DDC_DAT
HSYNC
VSYNC
HSYNC_R
VSYNC_R
USB20_N5_R
USB20_P5_R
CRT_R_L
CRT_G_L
CRT_B_L
HSYNC
VSYNC
CRT_DDC_CLK
CRT_DDC_DAT
LPC_AD1
LPC_AD0
LPC_AD2
LPC_AD3
LPC_FRAME#
SERIRQ
INT_DMIC_CLK[37]
INT_DMIC_DATA[37]
USB20_P11[16]
USB20_N11[16]
USB20_N5 [16]
USB20_P5 [16]
PCH_CRT_G[15]
PCH_CRT_HSYNC[15]
PCH_CRT_VSYNC[15]
PCH_CRT_DATA[15]
PCH_CRT_CLK[15]
PCH_CRT_R[15]
PCH_CRT_B[15]
CLK_PCI_EC[13,43]
LPC_FRAME#[13,43]
LPC_AD0[13,43]
LPC_AD1[13,43]
LPC_AD2[13,43]
LPC_AD3[13,43]
PLT_RST#[15,21,43]
SERIRQ[13,43]
+CAM_PWR
+CAM_PWR
+5VS_TOUCH
+3VS
+HDMI_EDID_5V
+HDMI_EDID_5V
+5VS
+HDMI_EDID_5V
+3VS
+3VS
+3VSB
+3VS
+5VS
Title
Size Document Number Rev
Date: Sheet of
Security Classification
Compal Secret Data
THIS SHEET OF ENGINEERING DRAWING IS THE PROPRIETARY PROPERTY OF COMPAL ELECTRONICS, INC. AND CONTAINS CONFIDENTIAL
AND TRADE SECRET INFORMATION. THIS SHEET MAY NOT BE TRANSFERED FROM THE CUSTODY OF THE COMPETENT DIVISION OF R&D
DEPARTMENT EXCEPT AS AUTHORIZED BY COMPAL ELECTRONICS, INC. NEITHER THIS SHEET NOR THE INFORMATION IT CONTAINS
MAY BE USED BY OR DISCLOSED TO ANY THIRD PARTY WITHOUT PRIOR WRITTEN CONSENT OF COMPAL ELECTRONICS, INC.
Issued Date
Deciphered Date
ZEA00 LA-A061P M/B
0.3
PWR/Cap./TP/LED/LP/LS/Screw
41 59
Tuesday, September 24, 2013
2013/04/01 2014/04/01
Title
Size Document Number Rev
Date: Sheet of
Security Classification
Compal Secret Data
THIS SHEET OF ENGINEERING DRAWING IS THE PROPRIETARY PROPERTY OF COMPAL ELECTRONICS, INC. AND CONTAINS CONFIDENTIAL
AND TRADE SECRET INFORMATION. THIS SHEET MAY NOT BE TRANSFERED FROM THE CUSTODY OF THE COMPETENT DIVISION OF R&D
DEPARTMENT EXCEPT AS AUTHORIZED BY COMPAL ELECTRONICS, INC. NEITHER THIS SHEET NOR THE INFORMATION IT CONTAINS
MAY BE USED BY OR DISCLOSED TO ANY THIRD PARTY WITHOUT PRIOR WRITTEN CONSENT OF COMPAL ELECTRONICS, INC.
Issued Date
Deciphered Date
ZEA00 LA-A061P M/B
0.3
PWR/Cap./TP/LED/LP/LS/Screw
41 59
Tuesday, September 24, 2013
2013/04/01 2014/04/01
Title
Size Document Number Rev
Date: Sheet of
Security Classification
Compal Secret Data
THIS SHEET OF ENGINEERING DRAWING IS THE PROPRIETARY PROPERTY OF COMPAL ELECTRONICS, INC. AND CONTAINS CONFIDENTIAL
AND TRADE SECRET INFORMATION. THIS SHEET MAY NOT BE TRANSFERED FROM THE CUSTODY OF THE COMPETENT DIVISION OF R&D
DEPARTMENT EXCEPT AS AUTHORIZED BY COMPAL ELECTRONICS, INC. NEITHER THIS SHEET NOR THE INFORMATION IT CONTAINS
MAY BE USED BY OR DISCLOSED TO ANY THIRD PARTY WITHOUT PRIOR WRITTEN CONSENT OF COMPAL ELECTRONICS, INC.
Issued Date
Deciphered Date
ZEA00 LA-A061P M/B
0.3
PWR/Cap./TP/LED/LP/LS/Screw
41 59
Tuesday, September 24, 2013
2013/04/01 2014/04/01
H10
H_4P4
@
H10
H_4P4
@
1
JCRT1
ACES_87212-14G0
CONN@
JCRT1
ACES_87212-14G0
CONN@
1
1
2
2
3
3
4
4
5
5
6
6
7
7
8
8
9
9
10
10
11
11
12
12
13
13
14
14
G1 15
G2 16
H11
H_6P4
@
H11
H_6P4
@
1
H13
H_3P3
@
H13
H_3P3
@
1
C512 0.22U_0402_16V7K
CRT@
C512 0.22U_0402_16V7K
CRT@
1 2
C507
2.2P_0402_50V8C
CRT@
C507
2.2P_0402_50V8C
CRT@
1
2
JP2
HOMET_PH02Z22BJZ202
CONN@
JP2
HOMET_PH02Z22BJZ202
CONN@
1
1
2
2
FD3
@
FD3
@
1
H23
H_6P4
@
H23
H_6P4
@
1
C2133
0.1U_0402_16V4Z
@C2133
0.1U_0402_16V4Z
@
1
2
FD1
@
FD1
@
1
L31 NBQ100505T-800Y_0402
CRT@
L31 NBQ100505T-800Y_0402
CRT@
1 2
RP16
150_0804_8P4R_1%
CRT@
RP16
150_0804_8P4R_1%
CRT@
18
27
36
45
C2130
10U_0603_6.3V6M
TPM@
C2130
10U_0603_6.3V6M
TPM@
1
2
H7
H_4P2
@
H7
H_4P2
@
1
C508
2.2P_0402_50V8C
CRT@
C508
2.2P_0402_50V8C
CRT@
1
2
L32
MURAT_DLW 21SN900HQ2L_0805
EMI@L32
MURAT_DLW 21SN900HQ2L_0805
EMI@
1
122
33
4
4
L29 NBQ100505T-800Y_0402
CRT@
L29 NBQ100505T-800Y_0402
CRT@
1 2
C505
2.2P_0402_50V8C
CRT@
C505
2.2P_0402_50V8C
CRT@
1
2
C504
10U_0603_6.3V6M
C504
10U_0603_6.3V6M
1
2
R674 0_0402_5%@R674 0_0402_5%@
1 2
H27
H_1P5N
@
H27
H_1P5N
@
1
C513 0.1U_0402_16V4Z
TOUCH@
C513 0.1U_0402_16V4Z
TOUCH@
1 2
C2132
10U_0603_6.3V6M
TPM@
C2132
10U_0603_6.3V6M
TPM@
1
2
H26
H_4P2
@
H26
H_4P2
@
1
C506
2.2P_0402_50V8C
CRT@
C506
2.2P_0402_50V8C
CRT@
1
2
F2
2A_63V_0437002.W R_1206
F2
2A_63V_0437002.W R_1206
21
R494
4.7K_0402_5%
CRT@
R494
4.7K_0402_5%
CRT@
1 2
C509
2.2P_0402_50V8C
CRT@
C509
2.2P_0402_50V8C
CRT@
1
2
L30 NBQ100505T-800Y_0402
CRT@
L30 NBQ100505T-800Y_0402
CRT@
1 2
H16
H_2P9
@
H16
H_2P9
@
1
H28
H_1P5N
@
H28
H_1P5N
@
1
H25
H_3P5
@
H25
H_3P5
@
1
C2131
0.1U_0402_16V4Z
TPM@
C2131
0.1U_0402_16V4Z
TPM@
1
2
H20
H_3P3
@
H20
H_3P3
@
1
R493
4.7K_0402_5%
CRT@
R493
4.7K_0402_5%
CRT@
1 2
C510
2.2P_0402_50V8C
CRT@
C510
2.2P_0402_50V8C
CRT@
1
2
U30
TPD7S019-15DBQR_SSOP16
CRT@U30
TPD7S019-15DBQR_SSOP16
CRT@
SYNC_IN2
15
VCC_DDC
7
SYNC_IN1
13
SYNC_OUT1 14
DDC_OUT1 9
VIDEO3 5
SYNC_OUT2 16
DDC_IN2
11
VIDEO1 3
VCC_SYNC
1
DDC_IN1
10
VIDEO2 4
DDC_OUT2 12
BYP 8
VCC_VIDEO
2
GND
6
D15
PESD5V0U2BT_SOT23-3
ESD@
D15
PESD5V0U2BT_SOT23-3
ESD@
2
3
1
H6
H_4P2
@
H6
H_4P2
@
1
H22
H_7P0N
@
H22
H_7P0N
@
1
FD4
@
FD4
@
1
H4
H_4P2
@
H4
H_4P2
@
1
H12
H_6P4
@
H12
H_6P4
@
1
FD2
@
FD2
@
1
JCAM1
ACES_87213-0800G
CONN@
JCAM1
ACES_87213-0800G
CONN@
1
1
2
2
3
3
4
4
5
5
6
6
7
7
8
8
GND 9
GND 10
H19
H_12P0
@
H19
H_12P0
@
1
H17
H_2P9
@
H17
H_2P9
@
1
H8
H_4P4
@
H8
H_4P4
@
1
F3 2A_63V_0437002.W R_1206
TOUCH@
F3 2A_63V_0437002.W R_1206
TOUCH@
21
R496
22_0402_5%
CRT@
R496
22_0402_5%
CRT@
1 2
C511
0.1U_0402_16V4Z
@C511
0.1U_0402_16V4Z
@
1 2
U75
ST33ZP24AR28PVSP_TSSOP28
TPM@U75
ST33ZP24AR28PVSP_TSSOP28
TPM@
LPCPD#
28
SERIRQ
27
LAD0
26
NC
25
VPS
24
LAD1
23
LFRAME#
22
LCLK
21
LAD2
20
NC
19
GND 18
LAD3
17
LRESET#
16
NC
15
NC 1
NC 2
NC 3
GND 4
NC 5
NC 6
PP 7
VNC 8
VNC 9
VPS
10
GND 11
NC 12
NC 13
NC 14
H1
H_4P6X4P2
@
H1
H_4P6X4P2
@
1
L33
MURAT_DLW 21SN900HQ2L_0805
TOUCH@L33
MURAT_DLW 21SN900HQ2L_0805
TOUCH@
1
122
33
4
4
R497
22_0402_5%
CRT@
R497
22_0402_5%
CRT@
1 2
H2
H_4P2
@
H2
H_4P2
@
1
JTCH1
ACES_87212-05G0
CONN@
JTCH1
ACES_87212-05G0
CONN@
GND 7
GND 6
11
22
33
44
55
JP1
HOMET_PH02Z22BJZ202
CONN@
JP1
HOMET_PH02Z22BJZ202
CONN@
1
1
2
2
C2129
0.1U_0402_16V4Z
TPM@
C2129
0.1U_0402_16V4Z
TPM@
1
2
ZZZ2
PCB LA-A061P
DAZ@ZZZ2
PCB LA-A061P
DAZ@
H18
H_2P9
@
H18
H_2P9
@
1
H21
H_7P0N
@
H21
H_7P0N
@
1
H24
H_12P0
@
H24
H_12P0
@
1
D28
PESD5VOU2BT_SOT23-3
@EMI@
D28
PESD5VOU2BT_SOT23-3
@EMI@
2
3
1
ZZZ1
PCB LA-A061P
PCB@ZZZ1
PCB LA-A061P
PCB@
H5
H_4P2
@
H5
H_4P2
@
1
H9
H_4P4
@
H9
H_4P4
@
1
H14
H_6P4
@
H14
H_6P4
@
1
H15
H_2P9
@
H15
H_2P9
@
1
R673 33_0402_5%TPM@ R673 33_0402_5%TPM@
1 2

A
A
B
B
C
C
D
D
E
E
1 1
2 2
3 3
4 4
Power/B & SW/B Connector
TOP side For debug
(Unpop after MP)
C38 common SPEC request
Pin1~7:
LED Board
Pin6~10:
Switch Board&
Power Button Board
8Pin sub-board Conncetor
v0.3 update
v1.0 update
v1.0 update
ON/OFFBTN#
ON/OFF_R#
+5VS_SB
EC_SW _AD1
PW R_ON_LED#
+3VSB_SB
ON/OFFBTN#
BT_LED#
CIR_IN
WLAN_LED#
SATA_LED#
EC_ON
+5VS_SB
+3VSB_SB
CIR_IN
BT_LED#
SATA_LED#
WLAN_LED#
PW R_ON_LED#
ON/OFFBTN#
EC_SW _AD1
ON/OFF# [43]
EC_SW _AD1[43]
BT_LED#[40]
CIR_IN[43]
SATA_LED#[12]
WLAN_LED#[40]
PS_ON# [46]
PW R_ON_LED[43]
+3VSB
+5VS
EC_ON[43]
Title
Size Document Number Rev
Date: Sheet of
Security Classification
Compal Secret Data
THIS SHEET OF ENGINEERING DRAWING IS THE PROPRIETARY PROPERTY OF COMPAL ELECTRONICS, INC. AND CONTAINS CONFIDENTIAL
AND TRADE SECRET INFORMATION. THIS SHEET MAY NOT BE TRANSFERED FROM THE CUSTODY OF THE COMPETENT DIVISION OF R&D
DEPARTMENT EXCEPT AS AUTHORIZED BY COMPAL ELECTRONICS, INC. NEITHER THIS SHEET NOR THE INFORMATION IT CONTAINS
MAY BE USED BY OR DISCLOSED TO ANY THIRD PARTY WITHOUT PRIOR WRITTEN CONSENT OF COMPAL ELECTRONICS, INC.
Issued Date
Deciphered Date
ZEA00 LA-A061P M/B
0.3
Sub-board Connector
Custom
42 59Tuesday, September 24, 2013
2013/04/01 2014/04/01
Compal Electronics, Inc.
Title
Size Document Number Rev
Date: Sheet of
Security Classification
Compal Secret Data
THIS SHEET OF ENGINEERING DRAWING IS THE PROPRIETARY PROPERTY OF COMPAL ELECTRONICS, INC. AND CONTAINS CONFIDENTIAL
AND TRADE SECRET INFORMATION. THIS SHEET MAY NOT BE TRANSFERED FROM THE CUSTODY OF THE COMPETENT DIVISION OF R&D
DEPARTMENT EXCEPT AS AUTHORIZED BY COMPAL ELECTRONICS, INC. NEITHER THIS SHEET NOR THE INFORMATION IT CONTAINS
MAY BE USED BY OR DISCLOSED TO ANY THIRD PARTY WITHOUT PRIOR WRITTEN CONSENT OF COMPAL ELECTRONICS, INC.
Issued Date
Deciphered Date
ZEA00 LA-A061P M/B
0.3
Sub-board Connector
Custom
42 59Tuesday, September 24, 2013
2013/04/01 2014/04/01
Compal Electronics, Inc.
Title
Size Document Number Rev
Date: Sheet of
Security Classification
Compal Secret Data
THIS SHEET OF ENGINEERING DRAWING IS THE PROPRIETARY PROPERTY OF COMPAL ELECTRONICS, INC. AND CONTAINS CONFIDENTIAL
AND TRADE SECRET INFORMATION. THIS SHEET MAY NOT BE TRANSFERED FROM THE CUSTODY OF THE COMPETENT DIVISION OF R&D
DEPARTMENT EXCEPT AS AUTHORIZED BY COMPAL ELECTRONICS, INC. NEITHER THIS SHEET NOR THE INFORMATION IT CONTAINS
MAY BE USED BY OR DISCLOSED TO ANY THIRD PARTY WITHOUT PRIOR WRITTEN CONSENT OF COMPAL ELECTRONICS, INC.
Issued Date
Deciphered Date
ZEA00 LA-A061P M/B
0.3
Sub-board Connector
Custom
42 59Tuesday, September 24, 2013
2013/04/01 2014/04/01
Compal Electronics, Inc.
G
D
S
Q64
SSM3K7002FU_SC70-3
PSU@
G
D
S
Q64
SSM3K7002FU_SC70-3
PSU@
2
13
C2147 330P_0402_50V7KEMI@ C2147 330P_0402_50V7KEMI@
1 2
G
D
S
Q66
SSM3K7002FU_SC70-3
G
D
S
Q66
SSM3K7002FU_SC70-3
2
13
C2152 470P_0402_50V7KEMI@ C2152 470P_0402_50V7KEMI@
1 2
R360
0_0402_5%
@R360
0_0402_5%
@
1 2
JPW R1
CONN@
ACES_87212-10G0
JPW R1
CONN@
ACES_87212-10G0
1
1
2
2
3
3
4
4
5
5
6
6
7
7
8
8
G12 12
G11 11
9
9
10
10
C2146 330P_0402_50V7KEMI@ C2146 330P_0402_50V7KEMI@
1 2
R567
8.2K_0402_5%
@R567
8.2K_0402_5%
@
12
C2144 0.1U_0402_16V4ZEMI@ C2144 0.1U_0402_16V4ZEMI@
1 2
F4 2A_63V_0437002.W R_1206F4 2A_63V_0437002.WR_1206
21
C2148 330P_0402_50V7KEMI@ C2148 330P_0402_50V7KEMI@
1 2
F5 2A_63V_0437002.W R_1206F5 2A_63V_0437002.WR_1206
21
C2145 470P_0402_50V7KEMI@ C2145 470P_0402_50V7KEMI@
1 2
D2
BAV70W _SOT323-3
D2
BAV70W _SOT323-3
2
3
1
C2149 470P_0402_50V7KEMI@ C2149 470P_0402_50V7KEMI@
1 2
C382
100P_0402_50V8J
C382
100P_0402_50V8J
1
2
C2150 470P_0402_50V7KEMI@ C2150 470P_0402_50V7KEMI@
1 2
SW 1
SMT1-05-A_4P
@SW 1
SMT1-05-A_4P
@
3
2
1
4
5
6
R657
10K_0402_5%
PSU@
R657
10K_0402_5%
PSU@
12
C2151 470P_0402_50V7KEMI@ C2151 470P_0402_50V7KEMI@
1 2

A
A
B
B
C
C
D
D
E
E
1 1
2 2
3 3
4 4
Reserve R2009 for EC debug.
EC DEBUG port
Place closely pin 12
Place closely pin 13
For EMC
EME(Internal PU) to aviod test mode
ESD request close to KB9012 pin1
Rb
Ra
P109=VCIN0_PH
P103=VCOUT1
P102=VCIN1_PH
P104=VCOUT0_PH
Strap Pin-->Pull high
NOTE:
From power CPU_CORE
ESD request Close to EC
Pitch 1.0mm Hight 1.9mm
AC in-->One touch -->Power button--> Clear CMOS
Always short-->AC in-->Power button--> Crisis
Modify from VBA00
ESD request Close to EC
Reset converter
board panel ID
v0.2 update
v0.2 update
v0.2 update
v0.2 update
v0.2 update for ESD
V0.3 update for sequence EA
E51_TXD
CLK_PCI_EC
PLT_RST#
EC_SMB_DA2
EC_SMB_CK2
KSI7
KSO1
KSO2
GATEA20
EC_SMB_DA1
EC_SMB_CK1
AD_BID
WOL_EN#
ON/OFF#
H_PROCHOT#_EC
GATEA20
LPC_AD1
KSO1
E51_TXD
EC_SMB_DA1
KSO3
AD_BID
EC_BEEP#
SYSON
VR_ON
+EC_V18R
PCH_RSMRST#
BKOFF#
SUSP#
VGATE_R
CRY1
VGATE
CLK_PCI_EC
ECRST#
LPC_FRAME#
SERIRQ
LPC_AD3
LPC_AD2
KB_RST#
LPC_AD0
EC_SCI#
EC_SMI#
AMP_PD#
EC_SMB_CK2
EC_SMB_DA2
E51_RXD
INVT_PW M
FAN_SPEED
KSO2
KSI6
H_PROCHOT#_EC
KSI7
PLT_RST#
EC_SMB_CK1
KSI5
KSI4
EAPD_CODEC
PBTN_OUT#
WL_OFF#_EC
EC_ENVDD
PW R_ON_LED
VCIN1_PH
VCIN1_PH
EC_CRISIS
EC_CRISIS_KSO0
HP_DET#
EC_CRISIS
USB_CHRMODE1
USB_CHR_EN
EC_PECI_9012
FAN_PW M
SUSW ARN#
PM_SLP_S3#
PM_SLP_S5#
S_BKOFF#_R
S_ENVDD_R
PW RME_CTRL#
ON/OFF#
SYSON
SUSP#
VR_ON
VR_ON
KSO3
KSI6
KSI7
KSI5
KSI4
WL_PWRON
DGPU_HOLD_EC#
DGPU_PWR_EC
EC_CRISIS EC_CRISIS_KSO0
EC_SW _AD1
BT_ON
ECAGND
+EC_AVCC
USB_CHRMODE3
USB_CHRMODE2
USB_ILIM_SEL
WOL_EN#
CIR_IN
SYSON#
EC_3V5V_EN
35V_PG
CODEC_PW REN
PCH_SPISO_EC
PCH_SPISI_EC
PCH_SPICLK_EC
PCH_SPICS#_EC
PCH_PW R_EN
MUTE_CODEC
PM_PW ROK EC_ON
PSU_PG#
PM_SLP_S4#
H_PECI
PCH_RSMRST#
PIDRST
PIDRST
PIDRST
CIR_IN
PSU_DET_AD
PCH_EDP_BLEN
CIR_IN
PW R_ON_LED
EC_SW _AD1
ON/OFF#
EC_BEEP# [37]
EC_SMB_DA2[13,21,46]
EC_SMB_CK2[13,21,46]
LPC_AD1[13,41]
LPC_AD0[13,41]
LPC_FRAME#[13,41]
SERIRQ[13,41]
LPC_AD3[13,41]
LPC_AD2[13,41]
GATEA20[17]
KB_RST#[17]
PLT_RST#[15,21,41]
CLK_PCI_EC[13,41]
H_PROCHOT# [5]
FAN_SPEED[35]
E51_TXD[40]
E51_RXD[40]
WL_OFF#_EC [40]
H_PECI [17,5]
FAN_PW M [35]
HP_DET# [37]
PW R_ON_LED [42]
EAPD_CODEC [37]
SUSW ARN#[14]
VGATE [14,5,50]
SYSON [48]
VR_ON [50]
PM_SLP_S3#[14]
PM_SLP_S5#[14]
S_ENVDD[29,32]
PW RME_CTRL# [12]
PBTN_OUT# [14,5]
EC_SCI#[17]
EC_SMI#[17]
ON/OFF# [42]
PCH_RSMRST# [14]
EC_SMB_DA1[29,32]
DGPU_PWR_EN[15,23]
DGPU_HOLD_RST#[15,21]
EC_SW _AD1 [42]
BT_ON [40]
WOL_EN# [39]
CIR_IN [42]
35V_PG[44,47]
CODEC_PW REN[37]
PCH_SPISO [13]
PCH_SPISI [13]
PCH_SPICLK [13]
PCH_SPICS# [13]
PCH_PW R_EN [44]
CODEC_MUTE#[37]
PM_PW ROK[14,9]
PM_SLP_S4# [14]
PSU_DET_AD [46]
PCH_EDP_BLEN[44,47]
+3VALW _EC
+3VALW _EC
+3VALW _EC
+3VALW _EC
+3VALW _EC
+3VALW _EC
+3VSB
+3VALW _EC
+3VS
+EC_AVCC
ECAGND
ECAGND
+3VALW _EC
VR_HOT#[50]
SUSP# [44,45,48,49]
BKOFF# [32]
INVT_PW M[32]
EC_SMB_CK1[29,32]
AMP_PD#[38]
EC_ENVDD[32]
WL_PWRON [40]
S_BKOFF# [29,32]
USB_CHR_EN [33]
USB_CHRMODE1 [33]
USB_CHRMODE3 [33]
USB_CHRMODE2 [33]
USB_ILIM_SEL [33]
SYSON# [33,34,44]
EC_3V5V_EN [47]
EC_ON [42]
PSU_PG#
Title
Size Document Number Rev
Date: Sheet of
Security Classification
Compal Secret Data
THIS SHEET OF ENGINEERING DRAWING IS THE PROPRIETARY PROPERTY OF COMPAL ELECTRONICS, INC. AND CONTAINS CONFIDENTIAL
AND TRADE SECRET INFORMATION. THIS SHEET MAY NOT BE TRANSFERED FROM THE CUSTODY OF THE COMPETENT DIVISION OF R&D
DEPARTMENT EXCEPT AS AUTHORIZED BY COMPAL ELECTRONICS, INC. NEITHER THIS SHEET NOR THE INFORMATION IT CONTAINS
MAY BE USED BY OR DISCLOSED TO ANY THIRD PARTY WITHOUT PRIOR WRITTEN CONSENT OF COMPAL ELECTRONICS, INC.
Issued Date
Deciphered Date
ZEA00 LA-A061P M/B
0.3
EC KB930/KB conn
Custom
43 59Tuesday, September 24, 2013
2013/04/01 2014/04/01
Compal Electronics, Inc.
Title
Size Document Number Rev
Date: Sheet of
Security Classification
Compal Secret Data
THIS SHEET OF ENGINEERING DRAWING IS THE PROPRIETARY PROPERTY OF COMPAL ELECTRONICS, INC. AND CONTAINS CONFIDENTIAL
AND TRADE SECRET INFORMATION. THIS SHEET MAY NOT BE TRANSFERED FROM THE CUSTODY OF THE COMPETENT DIVISION OF R&D
DEPARTMENT EXCEPT AS AUTHORIZED BY COMPAL ELECTRONICS, INC. NEITHER THIS SHEET NOR THE INFORMATION IT CONTAINS
MAY BE USED BY OR DISCLOSED TO ANY THIRD PARTY WITHOUT PRIOR WRITTEN CONSENT OF COMPAL ELECTRONICS, INC.
Issued Date
Deciphered Date
ZEA00 LA-A061P M/B
0.3
EC KB930/KB conn
Custom
43 59Tuesday, September 24, 2013
2013/04/01 2014/04/01
Compal Electronics, Inc.
Title
Size Document Number Rev
Date: Sheet of
Security Classification
Compal Secret Data
THIS SHEET OF ENGINEERING DRAWING IS THE PROPRIETARY PROPERTY OF COMPAL ELECTRONICS, INC. AND CONTAINS CONFIDENTIAL
AND TRADE SECRET INFORMATION. THIS SHEET MAY NOT BE TRANSFERED FROM THE CUSTODY OF THE COMPETENT DIVISION OF R&D
DEPARTMENT EXCEPT AS AUTHORIZED BY COMPAL ELECTRONICS, INC. NEITHER THIS SHEET NOR THE INFORMATION IT CONTAINS
MAY BE USED BY OR DISCLOSED TO ANY THIRD PARTY WITHOUT PRIOR WRITTEN CONSENT OF COMPAL ELECTRONICS, INC.
Issued Date
Deciphered Date
ZEA00 LA-A061P M/B
0.3
EC KB930/KB conn
Custom
43 59Tuesday, September 24, 2013
2013/04/01 2014/04/01
Compal Electronics, Inc.
R557 0_0402_5%@R557 0_0402_5%@
1 2
R545 47K_0402_5%R545 47K_0402_5%
1 2
T128PAD @T128PAD @
R548 10K_0402_5%R548 10K_0402_5%
1 2
C2137 0.1U_0402_16V4Z@ESD@ C2137 0.1U_0402_16V4Z@ESD@
1 2
R556
100K_0603_5%
R556
100K_0603_5%
1 2
R547 10K_0402_5%R547 10K_0402_5%
1 2
R541
10_0402_5%
EMI@
R541
10_0402_5%
EMI@
12
R538
0_0603_5%
@R538
0_0603_5%
@
1 2
C2138 0.1U_0402_16V4Z@ESD@ C2138 0.1U_0402_16V4Z@ESD@
1 2
C550
20P_0402_50V8
C550
20P_0402_50V8
1 2
C545
6.8P_0402_50V8C
EMI@
C545
6.8P_0402_50V8C
EMI@
1
2
G
D
S
Q25
2N7002K_SOT23-3
G
D
S
Q25
2N7002K_SOT23-3
2
13
C548 0.1U_0402_16V4Z@EMI@ C548 0.1U_0402_16V4Z@EMI@
1 2
LPC & MISC
Int. K/B
Matrix
SM Bus
GPIO
GPIO
AD Input
PWM Output
DA Output
PS2 Interface
SPI Device Interface
SPI Flash ROM
GPO
GPI
U35
KB9012QF-A4_LQFP128_14X14
LPC & MISC
Int. K/B
Matrix
SM Bus
GPIO
GPIO
AD Input
PWM Output
DA Output
PS2 Interface
SPI Device Interface
SPI Flash ROM
GPO
GPI
U35
KB9012QF-A4_LQFP128_14X14
GATEA20/GPIO00
1
KBRST#/GPIO01
2
SERIRQ
3
LPC_FRAME#
4
LPC_AD3
5
PM_SLP_S3#/GPIO04
6
LPC_AD2
7
LPC_AD1
8
EC_VDD/VCC 9
LPC_AD0
10
GND/GND
11
CLK_PCI_EC
12
PCIRST#/GPIO05
13
PM_SLP_S5#/GPIO07
14
EC_SMI#/GPIO08
15
GPIO0A
16
GPIO0B
17
GPIO0C
18
GPIO0D
19
EC_SCII#/GPIO0E
20
GPIO0F 21
EC_VDD/VCC 22
BEEP#/GPIO10 23
GND/GND
24
EC_INVT_PWM/GPIO11
25
GPIO12 26
ACOFF/GPIO13 27
FAN_SPEED1/GPIO14
28
EC_PME#/GPIO15
29
EC_TX/GPIO16
30
EC_RX/GPIO17
31
PCH_PWROK/GPIO18
32
EC_VDD/VCC 33
SUSP_LED#/GPIO19
34
GND/GND
35
NUM_LED#/GPIO1A
36
EC_RST#
37
GPIO1D
38
KSO0/GPIO20
39
KSO1/GPIO21
40
KSO2/GPIO22
41
KSO3/GPIO23
42
KSO4/GPIO24
43
KSO5/GPIO25
44
KSO6/GPIO26
45
KSO7/GPIO27
46
KSO8/GPIO28
47
KSO9/GPIO29
48
KSO10/GPIO2A
49
KSO11/GPIO2B
50
KSO12/GPIO2C
51
KSO13/GPIO2D
52
KSO14/GPIO2E
53
KSO15/GPIO2F
54
KSI0/GPIO30
55
KSI1/GPIO31
56
KSI2/GPIO32
57
KSI3/GPIO33
58
KSI4/GPIO34
59
KSI5/GPIO35
60
KSI6/GPIO36
61
KSI7/GPIO37
62
BATT_TEMP/GPIO38 63
GPIO39 64
ADP_I/GPIO3A 65
GPIO3B 66
EC_VDD/AVCC 67
DAC_BRIG/GPIO3C 68
AGND/AGND
69
EN_DFAN1/GPIO3D 70
IREF/GPIO3E 71
CHGVADJ/GPIO3F 72
ENBKL/GPIO40 73
PECI_KB930/GPIO41 74
GPIO42 75
IMON/GPIO43 76
EC_SMB_CK1/GPIO44
77
EC_SMB_DA1/GPIO45
78
EC_SMB_CK2/GPIO46
79
EC_SMB_DA2/GPIO47
80
KSO16/GPIO48
81
KSO17/GPIO49
82
EC_MUTE#/GPIO4A 83
USB_EN#/GPIO4B 84
CAP_INT#/GPIO4C 85
EAPD/GPIO4D 86
TP_CLK/GPIO4E 87
TP_DATA/GPIO4F 88
FSTCHG/GPIO50 89
BATT_CHG_LED#/GPIO52 90
CAPS_LED#/GPIO53 91
PWR_LED#/GPIO54 92
BATT_LOW_LED#/GPIO55 93
GND/GND
94
SYSON/GPIO56 95
EC_VDD/VCC 96
CPU1.5V_S3_GATE/GPXIOA00 97
WOL_EN/GPXIOA01 98
ME_EN/GPXIOA02 99
EC_RSMRST#/GPXIOA03 100
EC_LID_OUT#/GPXIOA04 101
PROCHOT_IN/GPXIOA05 102
H_PROCHOT#_EC/GPXIOA06 103
VCOUT0_PH/GPXIOA07 104
BKOFF#/GPXIOA08 105
PBTN_OUT#/GPXIOA09 106
PCH_APWROK/GPXIOA10 107
SA_PGOOD/GPXIOA11 108
VCIN0_PH/GPXIOD00 109
AC_IN/GPXIOD01 110
EC_VDD0 111
EC_ON/GPXIOD02 112
GND0
113
ON/OFF/GPXIOD03 114
LID_SW#/GPXIOD04 115
SUSP#/GPXIOD05 116
GPXIOD06 117
PECI_KB9012/GPXIOD07 118
SPIDI/GPIO5B 119
SPIDO/GPIO5C 120
VR_ON/GPIO57 121
XCLKI/GPIO5D
122
XCLKO/GPIO5E
123 V18R 124
EC_VDD/VCC 125
SPICLK/GPIO58 126
PM_SLP_S4#/GPIO59 127
SPICS#/GPIO5A 128
R560 0_0402_5%@R560 0_0402_5%@
1 2
R543 47K_0402_5%R543 47K_0402_5%
1 2
C538
1000P_0402_50V7K
C538
1000P_0402_50V7K
1
2
L42
FCM1608KF-800T07_0603
L42
FCM1608KF-800T07_0603
1 2
R644 0_0402_5%@R644 0_0402_5%@
1 2
R551 2.2K_0402_5%R551 2.2K_0402_5%
1 2
R5644.7K_0402_5% R5644.7K_0402_5%
1 2
R542
56K_0402_5%
R542
56K_0402_5%
12
C2127 5P_0402_50V@ESD@ C2127 5P_0402_50V@ESD@
1 2
R561 100K_0402_5%R561 100K_0402_5%
1 2
R554 4.7K_0402_5%R554 4.7K_0402_5%
1 2
C546
0.1U_0402_16V4Z
EMI@
C546
0.1U_0402_16V4Z
EMI@
1
2
C536
10U_0603_6.3V6M
C536
10U_0603_6.3V6M
1
2
R546 4.7K_0402_5%R546 4.7K_0402_5%
1 2
R645 0_0402_5%@R645 0_0402_5%@
1 2
R664 4.7K_0402_5%R664 4.7K_0402_5%
1 2
C539
0.1U_0402_16V4Z
C539
0.1U_0402_16V4Z
1
2
JECDB1
E-T_6905-E06N-00R
CONN@
JECDB1
E-T_6905-E06N-00R
CONN@
1
1
2
2
3
3
4
4
5
5
6
6
GND 7
GND 8
R544
47K_0402_5%
R544
47K_0402_5%
1 2
C544 0.1U_0402_16V4Z
EMI@
C544 0.1U_0402_16V4Z
EMI@
1 2
JPIDRST
@
JPIDRST
@
1 2
R5664.7K_0402_5% R5664.7K_0402_5%
1 2
C547
0.1U_0402_16V4Z
C547
0.1U_0402_16V4Z
1 2
R646 0_0402_5%@R646 0_0402_5%@
1 2
JCOMS2
@
JCOMS2
@
1 2
R553 2.2K_0402_5%R553 2.2K_0402_5%
1 2
R540
100K_0402_5%
R540
100K_0402_5%
12
C537
1000P_0402_50V7K
C537
1000P_0402_50V7K
1
2
C2126 5P_0402_50V@ESD@ C2126 5P_0402_50V@ESD@
1 2
R549 2.2K_0402_5%R549 2.2K_0402_5%
1 2
R552 0_0402_5%@R552 0_0402_5%@
1 2
R647 0_0402_5%@R647 0_0402_5%@
1 2
R67110K_0402_5% R67110K_0402_5%
1 2
C540
0.1U_0402_16V4Z
C540
0.1U_0402_16V4Z
1
2
C549
4.7U_0603_6.3V6K
C549
4.7U_0603_6.3V6K
1 2
R550 2.2K_0402_5%R550 2.2K_0402_5%
1 2
C551
47P_0402_50V8J
C551
47P_0402_50V8J
1
2
R555 0_0402_5%@R555 0_0402_5%@
1 2
L43
FCM1608KF-800T07_0603
L43
FCM1608KF-800T07_0603
1 2
R565100K_0402_5% R565100K_0402_5%
1 2
R563
0_0402_5%
@
R563
0_0402_5%
@
1 2
R5394.7K_0402_5% R5394.7K_0402_5%
1 2
C2139 0.1U_0402_16V4Z@ESD@ C2139 0.1U_0402_16V4Z@ESD@
1 2
R559 0_0402_5%@R559 0_0402_5%@
1 2
C542
0.1U_0402_16V4Z
C542
0.1U_0402_16V4Z
1
2
C541
0.1U_0402_16V4Z
C541
0.1U_0402_16V4Z
1
2
C2140 0.1U_0402_16V4Z@ESD@ C2140 0.1U_0402_16V4Z@ESD@
1 2
C543
0.1U_0402_16V4Z
C543
0.1U_0402_16V4Z
1
2

A
A
B
B
C
C
D
D
E
E
1 1
2 2
3 3
4 4
Compal Electronics, Inc.
Discharge circuit
+1.5V to +1.5VS
+3VALW TO +3VALW_PCH
+5VALW TO +5VS
+3VALW TO +3VS Vgs=10V,Id=9A,Rds=18.5mohm
9.6A
Add +12VALW discharge circuit for
prevent DC plug in leakage 5/5.
+12V1 TO +12VS (Reserve for PSU)
W=160mils W=160mils
v0.3 update
v0.3 update
SYSON#SUSPSUSPSUSP
1.5VS_GATE
SUSP
SUSP
3VS_ON
5VS_ONSUSP#
SUSP
SUSP#
SUSP
SUSP#
+3VALW _PCH
SUSP#[43,45,48,49]
35V_PG[43,47]
SYSON# [33,34,43]
+0.75VS +1.5V
+1.05VS_VCCIO+1.05VS_VPCH
+1.5V +1.5VS
+12VS
+3VSB
+5VALW
B+
+12VS
+12VS
+12VS_PSU
+12VS_PSU
+5VALW
+3VALW
+5VS_LS
+3VS_LS
+5VS
+3VS
+3VALW _PCH
VL
PCH_PW R_EN[43]
Title
Size Document Number Rev
Date: Sheet of
Security Classification
Compal Secret Data
THIS SHEET OF ENGINEERING DRAWING IS THE PROPRIETARY PROPERTY OF COMPAL ELECTRONICS, INC. AND CONTAINS CONFIDENTIAL
AND TRADE SECRET INFORMATION. THIS SHEET MAY NOT BE TRANSFERED FROM THE CUSTODY OF THE COMPETENT DIVISION OF R&D
DEPARTMENT EXCEPT AS AUTHORIZED BY COMPAL ELECTRONICS, INC. NEITHER THIS SHEET NOR THE INFORMATION IT CONTAINS
MAY BE USED BY OR DISCLOSED TO ANY THIRD PARTY WITHOUT PRIOR WRITTEN CONSENT OF COMPAL ELECTRONICS, INC.
Issued Date
Deciphered Date
ZEA00 LA-A061P M/B
0.3
DC-DC INTERFACE
44 59
Tuesday, September 24, 2013
2013/04/01 2014/04/01
Title
Size Document Number Rev
Date: Sheet of
Security Classification
Compal Secret Data
THIS SHEET OF ENGINEERING DRAWING IS THE PROPRIETARY PROPERTY OF COMPAL ELECTRONICS, INC. AND CONTAINS CONFIDENTIAL
AND TRADE SECRET INFORMATION. THIS SHEET MAY NOT BE TRANSFERED FROM THE CUSTODY OF THE COMPETENT DIVISION OF R&D
DEPARTMENT EXCEPT AS AUTHORIZED BY COMPAL ELECTRONICS, INC. NEITHER THIS SHEET NOR THE INFORMATION IT CONTAINS
MAY BE USED BY OR DISCLOSED TO ANY THIRD PARTY WITHOUT PRIOR WRITTEN CONSENT OF COMPAL ELECTRONICS, INC.
Issued Date
Deciphered Date
ZEA00 LA-A061P M/B
0.3
DC-DC INTERFACE
44 59
Tuesday, September 24, 2013
2013/04/01 2014/04/01
Title
Size Document Number Rev
Date: Sheet of
Security Classification
Compal Secret Data
THIS SHEET OF ENGINEERING DRAWING IS THE PROPRIETARY PROPERTY OF COMPAL ELECTRONICS, INC. AND CONTAINS CONFIDENTIAL
AND TRADE SECRET INFORMATION. THIS SHEET MAY NOT BE TRANSFERED FROM THE CUSTODY OF THE COMPETENT DIVISION OF R&D
DEPARTMENT EXCEPT AS AUTHORIZED BY COMPAL ELECTRONICS, INC. NEITHER THIS SHEET NOR THE INFORMATION IT CONTAINS
MAY BE USED BY OR DISCLOSED TO ANY THIRD PARTY WITHOUT PRIOR WRITTEN CONSENT OF COMPAL ELECTRONICS, INC.
Issued Date
Deciphered Date
ZEA00 LA-A061P M/B
0.3
DC-DC INTERFACE
44 59
Tuesday, September 24, 2013
2013/04/01 2014/04/01
C574
0.1U_0402_16V7K
C574
0.1U_0402_16V7K
1
2
J7
JUMP_43X118
@
J7
JUMP_43X118
@
1 2
G
D
S
Q65
AO3415L_SOT23-3
G
D
S
Q65
AO3415L_SOT23-3
2
13
U38
TPS22966DPUR_SON14_2X3
U38
TPS22966DPUR_SON14_2X3
GND 11
VIN2
6
VBIAS
4
ON2
5
VOUT2 9
VIN2
7
CT1 12
VOUT1 14
VOUT2 8
VOUT1 13
VIN1
2
ON1
3
VIN1
1
CT2 10
GPAD 15
Q29
AO4354_SO8
Q29
AO4354_SO8
6
2
4
1
3
5
7
8
C589
0.1U_0402_16V4Z
C589
0.1U_0402_16V4Z
1
2
R603
100_0805_5%
R603
100_0805_5%
12
C583
4.7U_0603_10V6K
@C583
4.7U_0603_10V6K
@
1
2
C571
1U_0603_10V6K
@C571
1U_0603_10V6K
@
1 2
C586
4.7U_0603_10V6K
C586
4.7U_0603_10V6K
1
2
J6
JUMP_43X118
@
J6
JUMP_43X118
@
1 2
R604
330K_0402_5%
R604
330K_0402_5%
12
R597
330K_0402_5%
R597
330K_0402_5%
12
C575 1000P_0402_50V7KC575 1000P_0402_50V7K
1 2
R589
0_0402_5%
@
R589
0_0402_5%
@
1 2
C2078
1U_0603_25V6
PSU@
C2078
1U_0603_25V6
PSU@
1
2
R600
22_0805_5%
R600
22_0805_5%
12
R587
0_0402_5%
@
R587
0_0402_5%
@
1 2
C585
1U_0402_6.3V6K
C585
1U_0402_6.3V6K
1
2
G
D
S
Q63
SSM3K7002FU_SC70-3
G
D
S
Q63
SSM3K7002FU_SC70-3
2
13
R672
100K_0402_5%
R672
100K_0402_5%
1 2
G
D
S
Q36
SSM3K7002BF 1N SC59-3
G
D
S
Q36
SSM3K7002BF 1N SC59-3
2
13
C573
0.01U_0402_25V7K
@C573
0.01U_0402_25V7K
@
1 2
U74
AO4435_SO8
PSU@U74
AO4435_SO8
PSU@
S
1
S
2
S
3
G
4
D8
D7
D6
D5
G
D
S
Q33
SSM3K7002BF 1N SC59-3
G
D
S
Q33
SSM3K7002BF 1N SC59-3
2
13
C587
4.7U_0603_10V6K
C587
4.7U_0603_10V6K
1
2
C2079
0.1U_0603_25V7K
PSU@
C2079
0.1U_0603_25V7K
PSU@
1
2
C580
1U_0603_10V6K
@C580
1U_0603_10V6K
@
1 2
R595
1K_0402_5%
R595
1K_0402_5%
12
Q30A
2N7002KDW H_SOT363-6
Q30A
2N7002KDW H_SOT363-6
61
2
R651
20K_0402_5%
PSU@
R651
20K_0402_5%
PSU@
12
R592
470_0805_5%
R592
470_0805_5%
12
G
D
S
Q37
SSM3K7002BF 1N SC59-3
G
D
S
Q37
SSM3K7002BF 1N SC59-3
2
13
C572
4.7U_0603_10V6K
@C572
4.7U_0603_10V6K
@
1
2
R650
470_0603_5%
PSU@
R650
470_0603_5%
PSU@
1 2
R652
20K_0402_5%
PSU@
R652
20K_0402_5%
PSU@
12
R596
100K_0402_5%
R596
100K_0402_5%
1 2
G
D
S
Q35
SSM3K7002BF 1N SC59-3
G
D
S
Q35
SSM3K7002BF 1N SC59-3
2
13
Q30B
2N7002KDW H_SOT363-6
Q30B
2N7002KDW H_SOT363-6
34
5
C579
0.022U_0402_25V7K
@C579
0.022U_0402_25V7K
@
1 2
C577
0.1U_0402_16V4Z
@C577
0.1U_0402_16V4Z
@
1
2
R602
470_0805_5%
R602
470_0805_5%
12
Q31B
2N7002KDW H_SOT363-6
Q31B
2N7002KDW H_SOT363-6
3
5
4
C582
0.1U_0402_16V7K
C582
0.1U_0402_16V7K
1
2
R591
100K_0402_5%
R591
100K_0402_5%
12
Q60A
DMN66D0LDW -7_SOT363-6
PSU@
Q60A
DMN66D0LDW -7_SOT363-6
PSU@
61
2
G
D
S
Q32
SSM3K7002BF 1N SC59-3
G
D
S
Q32
SSM3K7002BF 1N SC59-3
2
13
G
D
S
Q34
SSM3K7002BF 1N SC59-3
G
D
S
Q34
SSM3K7002BF 1N SC59-3
2
13
C578 1000P_0402_50V7KC578 1000P_0402_50V7K
1 2
C584
1U_0603_10V6K
@C584
1U_0603_10V6K
@
1
2
C576
4.7U_0603_10V6K
@C576
4.7U_0603_10V6K
@
1
2
R601
470_0805_5%
R601
470_0805_5%
12
R599
470_0805_5%
R599
470_0805_5%
12
Q60B
DMN66D0LDW -7_SOT363-6
PSU@
Q60B
DMN66D0LDW -7_SOT363-6
PSU@
34
5
C588
0.022U_0402_25V7K
C588
0.022U_0402_25V7K
1
2
C2156 0.1U_0402_16V4Z
@ESD@
C2156 0.1U_0402_16V4Z
@ESD@
1 2

5
5
4
4
3
3
2
2
1
1
D D
C C
B B
A A
VFB=0.8V
Vo=0.8(1+Rt/Rb)=12V
PSU@
ADA@
Power dissapation: 0.577W
Power dissapation: 0.06W
BOOT_12V_1
12V_FB
+12V_B+
12V_LX
12V_VCC
EN_12V
12V_LG
SUSP# [43,44,48,49]
B+
+12VSP
+12VSP +12VS
ATX12V1_1 +12VS_PSU
Title
Size Document Number Rev
Date: Sheet of
Security Classification
Compal Secret Data
THIS SHEET OF ENGINEERING DRAWING IS THE PROPRIETARY PROPERTY OF COMPAL ELECTRONICS, INC. AND CONTAINS CONFIDENTIAL
AND TRADE SECRET INFORMATION. THIS SHEET MAY NOT BE TRANSFERED FROM THE CUSTODY OF THE COMPETENT DIVISION OF R&D
DEPARTMENT EXCEPT AS AUTHORIZED BY COMPAL ELECTRONICS, INC. NEITHER THIS SHEET NOR THE INFORMATION IT CONTAINS
MAY BE USED BY OR DISCLOSED TO ANY THIRD PARTY WITHOUT PRIOR WRITTEN CONSENT OF COMPAL ELECTRONICS, INC.
Issued Date
Deciphered Date
VBA11 LA-A111 M/B
0.1
PWR- 12VSP
Custom
45 56Tuesday, September 24, 2013
2012/04/27 2013/04/27
Compal Electronics, Inc.
Title
Size Document Number Rev
Date: Sheet of
Security Classification
Compal Secret Data
THIS SHEET OF ENGINEERING DRAWING IS THE PROPRIETARY PROPERTY OF COMPAL ELECTRONICS, INC. AND CONTAINS CONFIDENTIAL
AND TRADE SECRET INFORMATION. THIS SHEET MAY NOT BE TRANSFERED FROM THE CUSTODY OF THE COMPETENT DIVISION OF R&D
DEPARTMENT EXCEPT AS AUTHORIZED BY COMPAL ELECTRONICS, INC. NEITHER THIS SHEET NOR THE INFORMATION IT CONTAINS
MAY BE USED BY OR DISCLOSED TO ANY THIRD PARTY WITHOUT PRIOR WRITTEN CONSENT OF COMPAL ELECTRONICS, INC.
Issued Date
Deciphered Date
VBA11 LA-A111 M/B
0.1
PWR- 12VSP
Custom
45 56Tuesday, September 24, 2013
2012/04/27 2013/04/27
Compal Electronics, Inc.
Title
Size Document Number Rev
Date: Sheet of
Security Classification
Compal Secret Data
THIS SHEET OF ENGINEERING DRAWING IS THE PROPRIETARY PROPERTY OF COMPAL ELECTRONICS, INC. AND CONTAINS CONFIDENTIAL
AND TRADE SECRET INFORMATION. THIS SHEET MAY NOT BE TRANSFERED FROM THE CUSTODY OF THE COMPETENT DIVISION OF R&D
DEPARTMENT EXCEPT AS AUTHORIZED BY COMPAL ELECTRONICS, INC. NEITHER THIS SHEET NOR THE INFORMATION IT CONTAINS
MAY BE USED BY OR DISCLOSED TO ANY THIRD PARTY WITHOUT PRIOR WRITTEN CONSENT OF COMPAL ELECTRONICS, INC.
Issued Date
Deciphered Date
VBA11 LA-A111 M/B
0.1
PWR- 12VSP
Custom
45 56Tuesday, September 24, 2013
2012/04/27 2013/04/27
Compal Electronics, Inc.
PC4
10U_0805_25V6K
ADA@
PC4
10U_0805_25V6K
ADA@
12
PC1
0.1U_0603_25V7K
ADA@
PC1
0.1U_0603_25V7K
ADA@
12
PR1
0_0603_5%
ADA@
PR1
0_0603_5%
ADA@
1 2
PR102
4.7_1206_5%
EMI@ PR102
4.7_1206_5%
EMI@
12
PJ1
JUMP_43X118
@PJ1
JUMP_43X118
@
11
2
2
PJ2
JUMP_43X118
@PJ2
JUMP_43X118
@
11
2
2
PJ12
JUMP_43X118
@
PJ12
JUMP_43X118
@
11
2
2
PL1
4.7UH_FDSD0630-H-4R7M-P3_5.5A_20%
ADA@
PL1
4.7UH_FDSD0630-H-4R7M-P3_5.5A_20%
ADA@
1 2
PR3
60.4K_0402_1%
ADA@
PR3
60.4K_0402_1%
ADA@
12
PC2
1U_0603_25V6K
ADA@
PC2
1U_0603_25V6K
ADA@
1 2
PC6
470P_0402_50V7K
ADA@
PC6
470P_0402_50V7K
ADA@
12
PC9
22U_1206_16V6-M
@
PC9
22U_1206_16V6-M
@
12
PC5
10U_0805_25V6K
ADA@
PC5
10U_0805_25V6K
ADA@
12
PR4
14K_0402_1%
ADA@
PR4
14K_0402_1%
ADA@
1 2
PC7
22U_1206_16V6-M
ADA@
PC7
22U_1206_16V6-M
ADA@
12
PC3
0.1U_0603_25V7K
ADA@
PC3
0.1U_0603_25V7K
ADA@
12
PC10
330P_0402_50V7K
ADA@
PC10
330P_0402_50V7K
ADA@
12
PC8
22U_1206_16V6-M
ADA@
PC8
22U_1206_16V6-M
ADA@
12
PC155
680P_0603_50V7K
EMI@ PC155
680P_0603_50V7K
EMI@
12
PR5
1K_0402_1%
ADA@
PR5
1K_0402_1%
ADA@
12
PQ1
FDS6690AS_NL_SO8
ADA@
PQ1
FDS6690AS_NL_SO8
ADA@
3 6
5
7
8
2
4
1
PU1
RT8298A_SO8
ADA@
PU1
RT8298A_SO8
ADA@
GND
9
VCC 3
EN 7
FB 6
GND 5
BOOT
2
VIN
8
BG
4
SW
1
PR2 0_0402_5%PR2 0_0402_5%
1 2

A
A
B
B
C
C
D
D
1 1
2 2
3 3
4 4
EMI reserve
Ventura for CPU side
slave address : 1000001
please placemnet near R-sense
Current sense solution 2
PSU@
ADA@
ADA@
ADA@
PSU@
VIN-VIN+
P2-1
EC_SMB_CK2
EC_SMB_DA2
VIN_A0
VIN_A1
VIN+
VIN-
VIN_A1
VIN_A0
EN_3VSB
FB_3VSB
LX_3VSB
PS_ON#_1
ATX12V1
EC_SMB_CK1 [13,21,43]
EC_SMB_DA1 [13,21,43]
PSU_DET_AD [43]
ATX12V1_1
+RTCBATT
B+
+3VS
+3VS
+3VSB
+3VSBP
+3VSBP
+5VSB
+5VSB
B+ATX12V1_1
B++12V2
+3VALW
+3VSB
+5VALW
ATX12V1
+3VSB
PS_ON# [43]
Title
Size Document Number Rev
Date: Sheet of
Security Classification
Compal Secret Data
THIS SHEET OF ENGINEERING DRAWING IS THE PROPRIETARY PROPERTY OF COMPAL ELECTRONICS, INC. AND CONTAINS CONFIDENTIAL
AND TRADE SECRET INFORMATION. THIS SHEET MAY NOT BE TRANSFERED FROM THE CUSTODY OF THE COMPETENT DIVISION OF R&D
DEPARTMENT EXCEPT AS AUTHORIZED BY COMPAL ELECTRONICS, INC. NEITHER THIS SHEET NOR THE INFORMATION IT CONTAINS
MAY BE USED BY OR DISCLOSED TO ANY THIRD PARTY WITHOUT PRIOR WRITTEN CONSENT OF COMPAL ELECTRONICS, INC.
Issued Date
Deciphered Date
0.1
PSU IN
C
46 56Tuesday, September 24, 2013
2012/09/01 2012/11/12
Compal Electronics, Inc.
Title
Size Document Number Rev
Date: Sheet of
Security Classification
Compal Secret Data
THIS SHEET OF ENGINEERING DRAWING IS THE PROPRIETARY PROPERTY OF COMPAL ELECTRONICS, INC. AND CONTAINS CONFIDENTIAL
AND TRADE SECRET INFORMATION. THIS SHEET MAY NOT BE TRANSFERED FROM THE CUSTODY OF THE COMPETENT DIVISION OF R&D
DEPARTMENT EXCEPT AS AUTHORIZED BY COMPAL ELECTRONICS, INC. NEITHER THIS SHEET NOR THE INFORMATION IT CONTAINS
MAY BE USED BY OR DISCLOSED TO ANY THIRD PARTY WITHOUT PRIOR WRITTEN CONSENT OF COMPAL ELECTRONICS, INC.
Issued Date
Deciphered Date
0.1
PSU IN
C
46 56Tuesday, September 24, 2013
2012/09/01 2012/11/12
Compal Electronics, Inc.
Title
Size Document Number Rev
Date: Sheet of
Security Classification
Compal Secret Data
THIS SHEET OF ENGINEERING DRAWING IS THE PROPRIETARY PROPERTY OF COMPAL ELECTRONICS, INC. AND CONTAINS CONFIDENTIAL
AND TRADE SECRET INFORMATION. THIS SHEET MAY NOT BE TRANSFERED FROM THE CUSTODY OF THE COMPETENT DIVISION OF R&D
DEPARTMENT EXCEPT AS AUTHORIZED BY COMPAL ELECTRONICS, INC. NEITHER THIS SHEET NOR THE INFORMATION IT CONTAINS
MAY BE USED BY OR DISCLOSED TO ANY THIRD PARTY WITHOUT PRIOR WRITTEN CONSENT OF COMPAL ELECTRONICS, INC.
Issued Date
Deciphered Date
0.1
PSU IN
C
46 56Tuesday, September 24, 2013
2012/09/01 2012/11/12
Compal Electronics, Inc.
PJ3
JUMP_43X118@
PJ3
JUMP_43X118@
11
2
2
PL2
HCB2012KF-121T50_0805
EMI@ PL2
HCB2012KF-121T50_0805
EMI@
1 2
PR104
10K_0402_1%
@PR104
10K_0402_1%
@
1 2
PU101
S IC RT9818A-44GU3
PSU@
PU101
S IC RT9818A-44GU3
PSU@
GND
2
VDD
1RESET# 3
PC163
10U_0805_25V6K
@EMI@
PC163
10U_0805_25V6K
@EMI@
12
PC12
1000P_0402_50V7K
EMI@ PC12
1000P_0402_50V7K
EMI@
12
PC160
22U_1206_25VA
@EMI@
PC160
22U_1206_25VA
@EMI@
12
PR11
0_0402_5%
PR11
0_0402_5%
1 2
PR101
0_0402_5%
PSU@
PR101
0_0402_5%
PSU@
1 2
PL4
BLM15BD121SN1D_2P
@
PL4
BLM15BD121SN1D_2P
@
1 2
PC18
0.1U_0402_16V7K
@
PC18
0.1U_0402_16V7K
@
1
2
PR118
750_0402_1%
ADA@
PR118
750_0402_1%
ADA@
12
PC15
0.1U_0603_25V7K
ADA@
PC15
0.1U_0603_25V7K
ADA@
12
PC146
68P_0402_50V8J
PSU@
PC146
68P_0402_50V8J
PSU@
12
PR106
60.4K_0402_1%
PSU@
PR106
60.4K_0402_1%
PSU@
12
PC150
680P_0603_50V7K
@EMI@
PC150
680P_0603_50V7K
@EMI@
12
PU2
HPA00900AIDCNR_SOT23-8
@
PU2
HPA00900AIDCNR_SOT23-8
@
VIN+
1
SCL 5
VIN-
2
VS
4SDA 6
A0 7
GND
3
A1 8
PJ102
JUMP_43X79
@PJ102
JUMP_43X79
@
1
122
PR8
150K_0402_1%
ADA@
PR8
150K_0402_1%
ADA@
12
PR107
10K_0402_1%
PSU@
PR107
10K_0402_1%
PSU@
1 2
PC144
22U_0805_6.3VAM
PSU@
PC144
22U_0805_6.3VAM
PSU@
12
PJP101
LOTES_AJAK0031-P002A
PJP101
LOTES_AJAK0031-P002A
GROUND 1
DETECT 3
POWER 4
POWER 2
GROUND 5
GND 6
GND 7
PJ10
JUMP_43X118
@
PJ10
JUMP_43X118
@
11
2
2
PC14
.1U_0603_25V7K
ADA@ PC14
.1U_0603_25V7K
ADA@
12
PC11
1000P_0402_50V7K
EMI@
PC11
1000P_0402_50V7K
EMI@
12
PR109
20K_0402_1%
PSU@
PR109
20K_0402_1%
PSU@
12
PR13
0_0402_5%
@
PR13
0_0402_5%
@
1 2
PC153
.1U_0402_16V7K
ADA@
PC153
.1U_0402_16V7K
ADA@
12
JBATT1
CCM_060003HA002G202ZL
CONN@
JBATT1
CCM_060003HA002G202ZL
CONN@
+
1-2
PR119
1K_0402_1%
PSU@
PR119
1K_0402_1%
PSU@
1 2
PC151
22U_0805_6.3VAM
PSU@
PC151
22U_0805_6.3VAM
PSU@
12
PR7
200K_0402_1%
ADA@
PR7
200K_0402_1%
ADA@
12
PJ103
JUMP_43X79
@PJ103
JUMP_43X79
@
1
122
PC147
68P_0402_50V8J
@RF@ PC147
68P_0402_50V8J
@RF@
12
LOTES_APOW0009-P001C
PJP102
LOTES_APOW0009-P001C
PJP102
33
11
2
2
4
4
PC17
100P_0402_50V8J
EMI@
PC17
100P_0402_50V8J
EMI@
12
PJ11
JUMP_43X118
@
PJ11
JUMP_43X118
@
11
2
2
PJ104
JUMP_43X79
@PJ104
JUMP_43X79
@
11
2
2
+
PC165
220U_25V_M
@EMI@
+
PC165
220U_25V_M
@EMI@
1
2
PC16
100P_0402_50V8J
EMI@
PC16
100P_0402_50V8J
EMI@
12
PC157
22U_0805_25V6M
EMI@
PC157
22U_0805_25V6M
EMI@
12
PC154
0.1U_0402_25V6K
PSU@
PC154
0.1U_0402_25V6K
PSU@
12
PJ101
JUMP_43X79
@PJ101
JUMP_43X79
@
11
2
2
PU102
RT8061AZQW_WDFN10_3X3
PSU@
PU102
RT8061AZQW_WDFN10_3X3
PSU@
NC 1
PGOOD 4
LX 2
LX 3
FB
6
PVIN
10
PVIN
9
SVIN
8
EN 5
NC
7
TP
11
PL103
1UH_FDSD0630-H-1R0M-P3_11A_20%
PSU@
PL103
1UH_FDSD0630-H-1R0M-P3_11A_20%
PSU@
1 2
PR10
0_0402_5%
@
PR10
0_0402_5%
@
1 2
PR108
13.3K_0402_1%
PSU@
PR108
13.3K_0402_1%
PSU@
12
PC158
22U_1206_25VA
@EMI@
PC158
22U_1206_25VA
@EMI@
12
PC159
22U_1206_25VA
@EMI@
PC159
22U_1206_25VA
@EMI@
12
PC156
22U_0805_25V6M
EMI@
PC156
22U_0805_25V6M
EMI@
12
PC149
0.1U_0402_25V6K
@EMI@ PC149
0.1U_0402_25V6K
@EMI@
12
PC19
0.1U_0402_16V7K
@
PC19
0.1U_0402_16V7K
@
1
2
PC161
22U_0805_25V6M
EMI@
PC161
22U_0805_25V6M
EMI@
12
PR9
0_0402_5%
PR9
0_0402_5%
12
PC152
22U_0805_6.3VAM
PSU@
PC152
22U_0805_6.3VAM
PSU@
12
PR105
4.7_0603_5%
@EMI@
PR105
4.7_0603_5%
@EMI@
12
PL5
BLM15BD121SN1D_2P
@
PL5
BLM15BD121SN1D_2P
@
1 2
PQ2
AO4407AL_SO8
ADA@
PQ2
AO4407AL_SO8
ADA@
3 6
5
7
8
2
4
1
PR12
0_0402_5%
PR12
0_0402_5%
1 2
PR6
0.01_2512_1%
@PR6
0.01_2512_1%
@
1
3
4
2
PC164
22U_1206_25VA
@EMI@
PC164
22U_1206_25VA
@EMI@
12
PC162
22U_0805_25V6M
EMI@
PC162
22U_0805_25V6M
EMI@
12
PC145
2200P_0402_50V7K
@EMI@ PC145
2200P_0402_50V7K
@EMI@
12
PL3
HCB2012KF-121T50_0805
EMI@ PL3
HCB2012KF-121T50_0805
EMI@
1 2
PC148
1U_0402_6.3V6K
PSU@
PC148
1U_0402_6.3V6K
PSU@
12
PC13
.1U_0603_25V7K
ADA@ PC13
.1U_0603_25V7K
ADA@
12

A
A
B
B
C
C
D
D
E
E
1 1
2 2
3 3
4 4
TON (1)SMPS1=300KHZ (+5VALWP)
(2)SMPS2=300KHZ (+3VALWP)
+V_5VP
Ipeak=7A ; 1.2Ipeak=8.4A; Imax=4.9A
Fsw=300K,
Iocp>=8.66A
Rds H/S --> typ:24 mohm ; max: 30 mohm
L/S --> typ: 13.5 mohm ; max: 16.5 mohm
+V_3.3VP
Ipeak=4.437A ; 1.2Ipeak=5.325A; Imax=3.106A
Fsw=300K
Iocp>=5.33A
Rds H/S --> typ:24 mohm ; max: 30 mohm
L/S --> typ: 13.5 mohm ; max: 16.5 mohm
Cap. ESR=17m
Cap. ESR=17m
DCR=17m Ohm
VF=0.8V
EC pin must set to Open Drain
(EC GPIO spec is 5V/4mA)
Initial EC pin: Low
3V/5V on : EC pin Open
3V/5V off : EC pin Low
Rds(ON) :Max=16.5m-ohm
Min=13.5m-ohm
Rds(ON) :Max=16.5m-ohm
Min=13.5m-ohm
OCP Seting : 6.15A
OCP Seting : 7.9A
DCR=40m Ohm
ESR=17m Ohm
ESR=17m Ohm
Power dissapation: 0.1269W
Power dissapation: 0.1623W
Power dissapation:1.0542W
Power dissapation: 0.2553W
Power dissapation: 0.2773W
Power dissapation: 0.8047W
BST_5V_1
BST_3V BST_3V_1
BST_5V
3V5V_EN
LX_5V
LG_5V
LG_3V
LX_3V
CSP_5V
COMP_5V
FB_5V
CSP_3V
COMP_3V
FB_3V
VL
+3VALWP
SKIP_35V
LDOEN_35V
LDOBYP_35V
CSN_3V
CSN_5V
+3VLP
12VLDOEN_35V
VL
UG_5VUG_5V_1
UG_3V_1UG_3V
35V_PG [43,44]
+3VALW
+5VALWP
+3VALWP
+5VALW
+3VALWP
RT8127_12V
RT8127_12V
+5VALWP
B+
RT8127_12V
+5VALWP
VL
EC_3V5V_EN[43]
Title
Size Document Number Rev
Date: Sheet of
Security Classification
Compal Secret Data
THIS SHEET OF ENGINEERING DRAWING IS THE PROPRIETARY PROPERTY OF COMPAL ELECTRONICS, INC. AND CONTAINS CONFIDENTIAL
AND TRADE SECRET INFORMATION. THIS SHEET MAY NOT BE TRANSFERED FROM THE CUSTODY OF THE COMPETENT DIVISION OF R&D
DEPARTMENT EXCEPT AS AUTHORIZED BY COMPAL ELECTRONICS, INC. NEITHER THIS SHEET NOR THE INFORMATION IT CONTAINS
MAY BE USED BY OR DISCLOSED TO ANY THIRD PARTY WITHOUT PRIOR WRITTEN CONSENT OF COMPAL ELECTRONICS, INC.
Issued Date
Deciphered Date
VCA00 LA-9792P M/B
0.1
PWR- 3VALWP/5VALWP
Custom
47 56Tuesday, September 24, 2013
2012/09/01 2013/12/31
Compal Electronics, Inc.
Title
Size Document Number Rev
Date: Sheet of
Security Classification
Compal Secret Data
THIS SHEET OF ENGINEERING DRAWING IS THE PROPRIETARY PROPERTY OF COMPAL ELECTRONICS, INC. AND CONTAINS CONFIDENTIAL
AND TRADE SECRET INFORMATION. THIS SHEET MAY NOT BE TRANSFERED FROM THE CUSTODY OF THE COMPETENT DIVISION OF R&D
DEPARTMENT EXCEPT AS AUTHORIZED BY COMPAL ELECTRONICS, INC. NEITHER THIS SHEET NOR THE INFORMATION IT CONTAINS
MAY BE USED BY OR DISCLOSED TO ANY THIRD PARTY WITHOUT PRIOR WRITTEN CONSENT OF COMPAL ELECTRONICS, INC.
Issued Date
Deciphered Date
VCA00 LA-9792P M/B
0.1
PWR- 3VALWP/5VALWP
Custom
47 56Tuesday, September 24, 2013
2012/09/01 2013/12/31
Compal Electronics, Inc.
Title
Size Document Number Rev
Date: Sheet of
Security Classification
Compal Secret Data
THIS SHEET OF ENGINEERING DRAWING IS THE PROPRIETARY PROPERTY OF COMPAL ELECTRONICS, INC. AND CONTAINS CONFIDENTIAL
AND TRADE SECRET INFORMATION. THIS SHEET MAY NOT BE TRANSFERED FROM THE CUSTODY OF THE COMPETENT DIVISION OF R&D
DEPARTMENT EXCEPT AS AUTHORIZED BY COMPAL ELECTRONICS, INC. NEITHER THIS SHEET NOR THE INFORMATION IT CONTAINS
MAY BE USED BY OR DISCLOSED TO ANY THIRD PARTY WITHOUT PRIOR WRITTEN CONSENT OF COMPAL ELECTRONICS, INC.
Issued Date
Deciphered Date
VCA00 LA-9792P M/B
0.1
PWR- 3VALWP/5VALWP
Custom
47 56Tuesday, September 24, 2013
2012/09/01 2013/12/31
Compal Electronics, Inc.
PQ3
SIS412DN-T1-GE3_POWERPAK8-5
PQ3
SIS412DN-T1-GE3_POWERPAK8-5
4
5
1
2
3
PR23
16K_0402_1%
PR23
16K_0402_1%
1 2
PL9
4.7UH_FDSD0630-H-4R7M-P3_5.5A_20%
PL9
4.7UH_FDSD0630-H-4R7M-P3_5.5A_20%
1 2
PC23
0.1U_0402_25V6K
@EMI@ PC23
0.1U_0402_25V6K
@EMI@
12
PR29
1.8K_0402_1%
PR29
1.8K_0402_1%
12
+
PC36
330U_6.3V_M
+
PC36
330U_6.3V_M
1
2
PC24
2200P_0402_50V7K
@EMI@ PC24
2200P_0402_50V7K
@EMI@
12
PR26
4.7_1206_5%
@EMI@ PR26
4.7_1206_5%
@EMI@
12
PC35
0.1U_0603_50V7K
PC35
0.1U_0603_50V7K
1 2
PL8
2.2UH_FDSD0630-H-2R2M-P3_8.3A_20%
PL8
2.2UH_FDSD0630-H-2R2M-P3_8.3A_20%
1 2
PC29
10U_0805_25V6K
@
PC29
10U_0805_25V6K
@
12
PL6
HCB1608KF-121T30_0603
EMI@ PL6
HCB1608KF-121T30_0603
EMI@
12
PR31
200_0402_1%
PR31
200_0402_1%
12
PR28
2.61K_0402_1%
PR28
2.61K_0402_1%
1 2
PC45
220P_0402_50V7K
PC45
220P_0402_50V7K
1 2
PC31
0.1U_0402_25V6K
@EMI@ PC31
0.1U_0402_25V6K
@EMI@
12
PU3
RT8127GQW_WQFN28_4X4
PU3
RT8127GQW_WQFN28_4X4
CSP2
6
UGATE2
1
BOOT2
2
PGOOD
11
EN2/SS2
10
LDOEN 26
VIN 22
PHASE1 19
LGATE1/RT 18
12VLDO 23
CSP1 16
COMP2
9
PHASE2
3
LGATE2
4
PGND2
5
UGATE1 21
BOOT1 20
12VLDOEN 24
SKIP 25
VCC 27
LDOBYP 28
GND 29
CSN2
7
EN1/SS1
12
COMP1
13
FB1
14
CSN1
15
PGND1 17
FB2
8
PQ5
SI7716ADN-T1-GE3_POWERPAK8-5
PQ5
SI7716ADN-T1-GE3_POWERPAK8-5
4
5
1
2
3
PR17
10K_0402_1%
PR17
10K_0402_1%
12
PC21
4.7U_0603_6.3V6K
PC21
4.7U_0603_6.3V6K
1 2
PR14
0_0402_5%
PR14
0_0402_5%
1 2
PR37
1.96K_0402_1%
PR37
1.96K_0402_1%
1 2
PC47
220P_0402_50V7K
PC47
220P_0402_50V7K
1 2
PJ5
JUMP_43X118@
PJ5
JUMP_43X118@
11
2
2
PR39
0_0402_5%
PR39
0_0402_5%
1 2
PJ4
JUMP_43X118@
PJ4
JUMP_43X118@
11
2
2
PC44
2200P_0402_50V7K
PC44
2200P_0402_50V7K
1 2
PC25
4.7U_0603_6.3V6K
PC25
4.7U_0603_6.3V6K
12
PR112
0_0805_5%
PR112
0_0805_5%
1 2
PR16
0_0402_5%
PR16
0_0402_5%
12
PC28
10U_0805_25V6K
PC28
10U_0805_25V6K
12
PC34
0.1U_0603_50V7K
PC34
0.1U_0603_50V7K
1 2
PC42
680P_0603_50V7K
@EMI@ PC42
680P_0603_50V7K
@EMI@
12
PR34
27K_0402_1%
PR34
27K_0402_1%
12
PR38
1.15K_0402_1%
PR38
1.15K_0402_1%
1 2
PR32
200_0402_1%
PR32
200_0402_1%
12
PC33
1U_0603_25V6K
PC33
1U_0603_25V6K
12
PR20
26.1K_0402_1%
PR20
26.1K_0402_1%
12
PR36
6.04K_0402_1%
PR36
6.04K_0402_1%
12
PR21
2.2_0603_1%
PR21
2.2_0603_1%
1 2
PR25
4.7_1206_5%
@EMI@ PR25
4.7_1206_5%
@EMI@
12
PC43
0.1U_0402_25V6K
PC43
0.1U_0402_25V6K
1 2
PQ6
SI7716ADN-T1-GE3_POWERPAK8-5
PQ6
SI7716ADN-T1-GE3_POWERPAK8-5
4
5
1
2
3
PC50
0.1U_0402_25V6K
@
PC50
0.1U_0402_25V6K
@
12
PC32
68P_0402_50V8J
@RF@
PC32
68P_0402_50V8J
@RF@
12
PR33
6.2K_0402_1%
PR33
6.2K_0402_1%
12
PC30
2200P_0402_50V7K
@EMI@ PC30
2200P_0402_50V7K
@EMI@
12
PC22
68P_0402_50V8J
@RF@ PC22
68P_0402_50V8J
@RF@
12
PR27
4.53K_0402_1%
PR27
4.53K_0402_1%
1 2
PQ4
SIS412DN-T1-GE3_POWERPAK8-5
PQ4
SIS412DN-T1-GE3_POWERPAK8-5
4
5
1
2
3
PR24
16K_0402_1%
PR24
16K_0402_1%
1 2
PC20
0.1U_0402_25V6K
PC20
0.1U_0402_25V6K
1 2
PC49
1000P_0402_50V7K
PC49
1000P_0402_50V7K
1 2
PL7
HCB1608KF-121T30_0603
EMI@ PL7
HCB1608KF-121T30_0603
EMI@
12
PC48
1000P_0402_50V7K
PC48
1000P_0402_50V7K
1 2
+
PC37
330U_6.3V_M
+
PC37
330U_6.3V_M
1
2
PC26
10U_0805_25V6K
PC26
10U_0805_25V6K
12
PR22
2.2_0603_1%
PR22
2.2_0603_1%
1 2
PR103
0_0402_5%
PSU@
PR103
0_0402_5%
PSU@
1 2
PC40
680P_0603_50V7K
@EMI@ PC40
680P_0603_50V7K
@EMI@
12
PC46
2200P_0402_50V7K
PC46
2200P_0402_50V7K
1 2
PC38
0.047U_0402_25V7K
PC38
0.047U_0402_25V7K
1 2
PR35
27K_0402_1%
PR35
27K_0402_1%
12
PR18
10K_0402_1%
PR18
10K_0402_1%
12
PR100
0_0805_5%
PR100
0_0805_5%
1 2
PR15
0_0402_5%
@
PR15
0_0402_5%
@
12
PC41
0.1U_0402_25V6K
PC41
0.1U_0402_25V6K
1 2
PC39
0.047U_0402_25V7K
PC39
0.047U_0402_25V7K
1 2
PR30
30K_0402_1%
PR30
30K_0402_1%
12
PR19
10K_0402_1%
PR19
10K_0402_1%
12
PC27
10U_0805_25V6K
@
PC27
10U_0805_25V6K
@
12

5
5
4
4
3
3
2
2
1
1
D D
C C
B B
A A
0.75Volt +/- 5%
TDC 0.525A
Peak Current 0.75A
OCP Current 0.9A
Mode Level +0.75VSP VTTREF_1.5V
S5 L off off
S3 L off on
S0 H on on
Note: S3 - sleep ; S5 - power off
Rds(ON) :Max=16.5m-ohm
Min=13.5m-ohm
DCR=17m
Cap. ESR=17m
Fsw=285K
Ipeak=11A, Imax=7.7A, Iocp=1.2*Ipeak=13.2A
Fsw= 285K Hz
Iocp(set) =13.44A~20.49A
Rds H/S --> typ:24 mohm ; max: 30 mohm
L/S --> typ: 13.5 mohm ; max: 16.5 mohm
Pin 19 is LDOVIN
Pin 5 is FB
OCP SET: 7.1A
ADA@
Power dissapation: 0.1096W
Power dissapation: 0.2484W
Power dissapation: 1.372W
TON_1.5V
1.5V_B+
BST_1.5V
1.5V_B+
SNUB_+1.5VP
CS_1.5V
SW_1.5V
BST_1.5V-1
LG_1.5V
EN_1.5V
VDD_1.5V
EN_0.75VSP
VTTREF_1.5V
UG_1.5V
UG_1.5V_1
SYSON[43]
SUSP#[43,44,45,49]
+1.5VP
+1.5VIN
+1.5VP
+5VSB
+5VSB
+0.75VSP
+1.5VP
+1.5VP
+0.75VSP
+1.5V
+0.75VS
+1.5VIN
B+
+5VSB
+5VSB
B+ +1.5VIN
Title
Size Document Number Rev
Date: Sheet of
Security Classification
Compal Secret Data
THIS SHEET OF ENGINEERING DRAWING IS THE PROPRIETARY PROPERTY OF COMPAL ELECTRONICS, INC. AND CONTAINS CONFIDENTIAL
AND TRADE SECRET INFORMATION. THIS SHEET MAY NOT BE TRANSFERED FROM THE CUSTODY OF THE COMPETENT DIVISION OF R&D
DEPARTMENT EXCEPT AS AUTHORIZED BY COMPAL ELECTRONICS, INC. NEITHER THIS SHEET NOR THE INFORMATION IT CONTAINS
MAY BE USED BY OR DISCLOSED TO ANY THIRD PARTY WITHOUT PRIOR WRITTEN CONSENT OF COMPAL ELECTRONICS, INC.
Issued Date
Deciphered Date
0.1
1.5VP
48 56Tuesday, September 24, 2013
2012/09/01 2013/12/31
Compal Electronics, Inc.
Title
Size Document Number Rev
Date: Sheet of
Security Classification
Compal Secret Data
THIS SHEET OF ENGINEERING DRAWING IS THE PROPRIETARY PROPERTY OF COMPAL ELECTRONICS, INC. AND CONTAINS CONFIDENTIAL
AND TRADE SECRET INFORMATION. THIS SHEET MAY NOT BE TRANSFERED FROM THE CUSTODY OF THE COMPETENT DIVISION OF R&D
DEPARTMENT EXCEPT AS AUTHORIZED BY COMPAL ELECTRONICS, INC. NEITHER THIS SHEET NOR THE INFORMATION IT CONTAINS
MAY BE USED BY OR DISCLOSED TO ANY THIRD PARTY WITHOUT PRIOR WRITTEN CONSENT OF COMPAL ELECTRONICS, INC.
Issued Date
Deciphered Date
0.1
1.5VP
48 56Tuesday, September 24, 2013
2012/09/01 2013/12/31
Compal Electronics, Inc.
Title
Size Document Number Rev
Date: Sheet of
Security Classification
Compal Secret Data
THIS SHEET OF ENGINEERING DRAWING IS THE PROPRIETARY PROPERTY OF COMPAL ELECTRONICS, INC. AND CONTAINS CONFIDENTIAL
AND TRADE SECRET INFORMATION. THIS SHEET MAY NOT BE TRANSFERED FROM THE CUSTODY OF THE COMPETENT DIVISION OF R&D
DEPARTMENT EXCEPT AS AUTHORIZED BY COMPAL ELECTRONICS, INC. NEITHER THIS SHEET NOR THE INFORMATION IT CONTAINS
MAY BE USED BY OR DISCLOSED TO ANY THIRD PARTY WITHOUT PRIOR WRITTEN CONSENT OF COMPAL ELECTRONICS, INC.
Issued Date
Deciphered Date
0.1
1.5VP
48 56Tuesday, September 24, 2013
2012/09/01 2013/12/31
Compal Electronics, Inc.
PQ303
AO4407AL_SO8
PSU@
PQ303
AO4407AL_SO8
PSU@
3 6
5
7
8
2
4
1
PC63
1U_0603_10V6K
PC63
1U_0603_10V6K
12
PC53
2200P_0402_50V7K
@EMI@ PC53
2200P_0402_50V7K
@EMI@
12
PC58
10U_0805_6.3V6M
PC58
10U_0805_6.3V6M
12
PC62
0.033U_0402_16V7K
PC62
0.033U_0402_16V7K
12
PR45
0_0402_5%
PR45
0_0402_5%
1 2
PR44
887K_0402_1%
PR44
887K_0402_1%
1 2
PC66
0.1U_0402_10V6K
@PC66
0.1U_0402_10V6K
@
12
PC59
10U_0805_6.3V6M
@
PC59
10U_0805_6.3V6M
@
12
PR46
0_0402_5%
PR46
0_0402_5%
12
+
PC61
330U_6.3V_M
+
PC61
330U_6.3V_M
1
2
PL10
HCB1608KF-121T30_0603
EMI@ PL10
HCB1608KF-121T30_0603
EMI@
1 2
PC60
1U_0603_10V6K
PC60
1U_0603_10V6K
1 2
PC64
680P_0603_50V7K
@EMI@PC64
680P_0603_50V7K
@EMI@
12
PC54
10U_0805_25V6K
@PC54
10U_0805_25V6K
@
12
PC57
10U_0805_6.3V6M
PC57
10U_0805_6.3V6M
12
68P_0402_50V8J
PC51@RF@
68P_0402_50V8J
PC51@RF@
12
PC55
10U_0805_25V6K
PC55
10U_0805_25V6K
12
PR43
5.1_0603_5%
PR43
5.1_0603_5%
1 2
SX34_SMA2
PD301 PSU@
SX34_SMA2
PD301 PSU@
2 1
PJ7
JUMP_43X79
@
PJ7
JUMP_43X79
@
1
122
PR308
100K_0402_1%
PSU@
PR308
100K_0402_1%
PSU@
1 2
PU4
RT8207MZQW_WQFN20_3X3
PU4
RT8207MZQW_WQFN20_3X3
VTTSNS 2
FB
6
S5
8
PGOOD
10
VDDP
12
PHASE 16
BOOT 18
VTTREF 4
PGND
14
VTTGND 1
GND 3
VDDQ 5
S3
7
TON
9
VDD
11
CS
13
LGATE
15
UGATE 17
VTT 20
VLDOIN 19
PAD 21
PQ8
SI7716ADN-T1-GE3_POWERPAK8-5
PQ8
SI7716ADN-T1-GE3_POWERPAK8-5
4
5
1
2
3
PR40
0_0603_5%
PR40
0_0603_5%
1 2
PQ7
SIS412DN-T1-GE3_POWERPAK8-5
PQ7
SIS412DN-T1-GE3_POWERPAK8-5
4
5
1
2
3
PR42
4.7_1206_5%
@EMI@PR42
4.7_1206_5%
@EMI@
12
PJ6
JUMP_43X118@
PJ6
JUMP_43X118@
11
2
2
PC65
0.1U_0402_10V6K
@PC65
0.1U_0402_10V6K
@
12
PC56
0.1U_0603_25V7K
PC56
0.1U_0603_25V7K
1 2
PJ13
JUMP_43X118
@
PJ13
JUMP_43X118
@
11
2
2
PR113
0_0805_5%
PR113
0_0805_5%
1 2
PR41
10.2K_0402_1%
PR41
10.2K_0402_1%
1 2
PL11
2.2UH_FDSD0630-H-2R2M-P3_8.3A_20%
PL11
2.2UH_FDSD0630-H-2R2M-P3_8.3A_20%
12
PC52
0.1U_0402_25V6K
@EMI@ PC52
0.1U_0402_25V6K
@EMI@
12

5
5
4
4
3
3
2
2
1
1
D D
C C
B B
A A
Compal Electronics, Inc.
FB=0.7v
Vtrip range ==> 0.2V ~ 3V
<Vo=1.05V> VFB=0.7V
V=0.7*(1+5.1K/10.1958K)=1.05V
Fsw=290KHz
Rds(ON) :Max=16.5m-ohm
Typ=13.5m-ohm
Ipeak=6.526A, Imax=4.568A, 1.2*Ipeak=7.831A
Iocp(set)=7.851A~11.555A
OCP SET: 7.2A
Power dissapation: 0.606W
Power dissapation: 0.1053W
Power dissapation: 0.2643W
FB_1.05V
BST_1.05V-1BST_1.05V
DL_1.05V
EN_1.05V LX_1.05V
+1.05V_12V
TST_1.05V
TRIP_1.05V DH_1.05V DH_1.05V_1
B+
+1.05V
+1.05V +1.05VS_VPCH
+5VALW
SUSP#[43,44,45,48]
Title
Size Document Number Rev
Date: Sheet of
Security Classification
Compal Secret Data
THIS SHEET OF ENGINEERING DRAWING IS THE PROPRIETARY PROPERTY OF COMPAL ELECTRONICS, INC. AND CONTAINS CONFIDENTIAL
AND TRADE SECRET INFORMATION. THIS SHEET MAY NOT BE TRANSFERED FROM THE CUSTODY OF THE COMPETENT DIVISION OF R&D
DEPARTMENT EXCEPT AS AUTHORIZED BY COMPAL ELECTRONICS, INC. NEITHER THIS SHEET NOR THE INFORMATION IT CONTAINS
MAY BE USED BY OR DISCLOSED TO ANY THIRD PARTY WITHOUT PRIOR WRITTEN CONSENT OF COMPAL ELECTRONICS, INC.
Issued Date
Deciphered Date
0.1Custom
49 56Tuesday, September 24, 2013
2012/09/01 2013/12/31
+1.05VSP
Title
Size Document Number Rev
Date: Sheet of
Security Classification
Compal Secret Data
THIS SHEET OF ENGINEERING DRAWING IS THE PROPRIETARY PROPERTY OF COMPAL ELECTRONICS, INC. AND CONTAINS CONFIDENTIAL
AND TRADE SECRET INFORMATION. THIS SHEET MAY NOT BE TRANSFERED FROM THE CUSTODY OF THE COMPETENT DIVISION OF R&D
DEPARTMENT EXCEPT AS AUTHORIZED BY COMPAL ELECTRONICS, INC. NEITHER THIS SHEET NOR THE INFORMATION IT CONTAINS
MAY BE USED BY OR DISCLOSED TO ANY THIRD PARTY WITHOUT PRIOR WRITTEN CONSENT OF COMPAL ELECTRONICS, INC.
Issued Date
Deciphered Date
0.1Custom
49 56Tuesday, September 24, 2013
2012/09/01 2013/12/31
+1.05VSP
Title
Size Document Number Rev
Date: Sheet of
Security Classification
Compal Secret Data
THIS SHEET OF ENGINEERING DRAWING IS THE PROPRIETARY PROPERTY OF COMPAL ELECTRONICS, INC. AND CONTAINS CONFIDENTIAL
AND TRADE SECRET INFORMATION. THIS SHEET MAY NOT BE TRANSFERED FROM THE CUSTODY OF THE COMPETENT DIVISION OF R&D
DEPARTMENT EXCEPT AS AUTHORIZED BY COMPAL ELECTRONICS, INC. NEITHER THIS SHEET NOR THE INFORMATION IT CONTAINS
MAY BE USED BY OR DISCLOSED TO ANY THIRD PARTY WITHOUT PRIOR WRITTEN CONSENT OF COMPAL ELECTRONICS, INC.
Issued Date
Deciphered Date
0.1Custom
49 56Tuesday, September 24, 2013
2012/09/01 2013/12/31
+1.05VSP
PR114
0_0805_5%
PR114
0_0805_5%
1 2
PR52
470K_0402_5%
PR52
470K_0402_5%
12
PU5
TPS51212DSCR_SON10_3X3
PU5
TPS51212DSCR_SON10_3X3
EN
3
TRIP
2
V5IN 7
DRVH 9
SW 8
DRVL 6
VBST 10
TST
5
VFB
4
PGOOD
1
TP 11
PJ8
JUMP_43X118
@PJ8
JUMP_43X118
@
11
2
2
PC71
0.22U_0603_25V7K
PC71
0.22U_0603_25V7K
1 2
PR49
0_0402_5%
PR49
0_0402_5%
1 2
+
PC74
330U_6.3V_M
+
PC74
330U_6.3V_M
1
2
PR48
82.5K_0402_1%
PR48
82.5K_0402_1%
1 2
PR54
10.2K_0402_1%
PR54
10.2K_0402_1%
1 2
PQ9
SIS412DN-T1-GE3_POWERPAK8-5
PQ9
SIS412DN-T1-GE3_POWERPAK8-5
4
5
1
2
3
PR47
2.2_0603_5%
PR47
2.2_0603_5%
1 2
PR50
0_0402_5%
PR50
0_0402_5%
1 2
PR51
4.7_1206_5%
@EMI@
PR51
4.7_1206_5%
@EMI@
12
PC75
1000P_0603_50V7K
@EMI@
PC75
1000P_0603_50V7K
@EMI@
12
PC69
0.1U_0402_25V6K
@EMI@ PC69
0.1U_0402_25V6K
@EMI@
12
PC72
1U_0402_6.3V6K
PC72
1U_0402_6.3V6K
12
PC70
2200P_0402_50V7K
@EMI@ PC70
2200P_0402_50V7K
@EMI@
12
PL13
2.2UH_FDSD0630-H-2R2M-P3_8.3A_20%
PL13
2.2UH_FDSD0630-H-2R2M-P3_8.3A_20%
1 2
PC68
68P_0402_50V8J
@RF@ PC68
68P_0402_50V8J
@RF@
12
PQ10
SI7716ADN-T1-GE3_POWERPAK8-5
PQ10
SI7716ADN-T1-GE3_POWERPAK8-5
4
5
1
2
3
PC73
.1U_0402_16V7K
@PC73
.1U_0402_16V7K
@
12
PL12
HCB1608KF-121T30_0603
EMI@ PL12
HCB1608KF-121T30_0603
EMI@
1 2
PC67
10U_0805_25V6K
PC67
10U_0805_25V6K
12
PR53
5.1K_0402_1%
PR53
5.1K_0402_1%
12

1
1
2
2
3
3
4
4
5
5
A A
B B
C C
D D
PUT COLSE TO
VCORE HOT SPOT
PR66 @ 66.5K=108C
Place close to
phase 1 inductir
ASM for 3Phase opration
Switching Frequency
PR110 @ 24.9K=320KHZ
ASM for 2Phase opration
DIFFOUT
FB
COMP
CSN4A
CSP2A
CSN2A
CSP3A
CSN1
CSP1A
+CPU_Vin1
VGATE
VR_SVID_ALRT#
VR_SVID_CLK
VR_SVID_DAT
VR_HOT#
TSENSE
VCC_SENSE_1
ILIM
Iout_A
CSCOMP
CSSUM
CSP1A
CSN1
CSP2A
CSN2A
CSN3
VSS_SENSE_1
TSENSE
VGATE
VR_SVID_CLK
VR_SVID_ALRT#
VR_SVID_DAT
VR_HOT# CSREF
CSP3A
CSN3
CSN4A
CSN2A
VSS_SENSE[8]
VCC_SENSE[8]
VR_ON[43]
CSP2 [50,51]
CSP1 [50,51]
CSN1 [50,51]
CSN2 [50,51]
CSN2 [50,51]
CSP2 [50,51]
CSN1 [50,51]
CSP1 [50,51]
DRVON [51]
VGATE[14,43,5]
VR_SVID_CLK[8]
VR_SVID_ALRT#[8]
VR_SVID_DAT[8]
VR_HOT#[43]
PWM2[51]
PWM3[51]
PWM1[51]
CSN3 [50,51]
CSP3 [50,51]
CSN3 [50,51]
CSP3 [50,51]
+1.05VS_VCCIO
+3VS
+1.05VS_VCCIO
+5VS
+CPU_Vin
+5VS
+5VS
Title
Size Document Number Rev
Date: Sheet of
VCA00 LA-9792P M/B 0.1
NCP81102
50 56Tuesday, September 24, 2013
Title
Size Document Number Rev
Date: Sheet of
VCA00 LA-9792P M/B 0.1
NCP81102
50 56Tuesday, September 24, 2013
Title
Size Document Number Rev
Date: Sheet of
VCA00 LA-9792P M/B 0.1
NCP81102
50 56Tuesday, September 24, 2013
PH2
100K_0402_1%_NCP15WF104F03RC
PH2
100K_0402_1%_NCP15WF104F03RC
1 2
PR74
54.9_0402_1%
PR74
54.9_0402_1%
1 2
PR60
0_0402_5%
PR60
0_0402_5%
1 2
PR65
9.31K_0402_1%
35W@
PR65
9.31K_0402_1%
35W@
1 2
PU6
NCP81102MNTXG_QFN32_4x4
PU6
NCP81102MNTXG_QFN32_4x4
VCC
2ENABLE
1
VR_HOT
3
SDIO
4
ALERT
5
SCLK
6
VR_RDY
7
TSENSE
8
PWM4 / ROSC
9
PWM2 / VBOOT
10
PWM3 / IMAX
11
PWM1 / ADDR
12
DRON
13
CSP1
14
CSN1
15
CSP3
16
CSN3 17
CSP2 18
CSN2 19
CSP4 20
CSN4 21
VRMP 27
CSREF 22
CSSUM 23
CSCOMP 24
IOUT 26
ILIM 25
COMP 28
FB 29
DIFFOUT 30
VSN 31
VSP 32
EPAD 33
PR63
75_0402_1%
PR63
75_0402_1%
1 2
PR77
66.5K_0402_1%
PR77
66.5K_0402_1%
12
PR55
49.9_0402_1%
PR55
49.9_0402_1%
1 2
PR62
26.7K_0402_1%
PR62
26.7K_0402_1%
1 2
PR80
37.4K_0402_1%
35W@
PR80
37.4K_0402_1%
35W@
PH1
220K_0402_5%_ERTJ0EV224J
PH1
220K_0402_5%_ERTJ0EV224J
12
PC76
470P_0402_50V8J
PC76
470P_0402_50V8J
12
PR82
2K_0402_1%
PR82
2K_0402_1%
1 2
PR98
10_0402_1%
PR98
10_0402_1%
12
PC79
4700P_0402_25V7K
PC79
4700P_0402_25V7K
1 2
PR58
4.99k_0402_1%
PR58
4.99k_0402_1%
1 2
PC77
10P_0402_50V8J
PC77
10P_0402_50V8J
12
PR71
130_0402_1%
PR71
130_0402_1%
12
PR84
6.98K_0402_1%
PR84
6.98K_0402_1%
1 2
PR99 169K_0603_1%PR99 169K_0603_1%
12
PC137
0.047U_0402_16V7K
PC137
0.047U_0402_16V7K
12
PR67
165K_0402_1%
PR67
165K_0402_1%
12
PC81
390P_0402_50V7K
PC81
390P_0402_50V7K
1 2
PR111
2K_0402_1%
35W@
PR111
2K_0402_1%
35W@
1 2
PR65
14.7K_0402_1%
65W@
PR65
14.7K_0402_1%
65W@
PR69
2_0402_1%
PR69
2_0402_1%
1 2
PR78
0_0402_5%
65W@
PR78
0_0402_5%
65W@
1 2
PC88
0.047U_0402_16V7K
65W@
PC88
0.047U_0402_16V7K
65W@
12
PC85
1000P_0402_50V8J
PC85
1000P_0402_50V8J
12
PC87
0.1U_0402_25V6K
PC87
0.1U_0402_25V6K
12
PR66
0_0402_5%
PR66
0_0402_5%
1 2
PR61 1.74K_0402_1%PR61 1.74K_0402_1%
12
PR110
24.9K_0402_1%
PR110
24.9K_0402_1%
1 2
PC83
390P_0402_50V7K
PC83
390P_0402_50V7K
1 2
PR83
6.98K_0402_1%
65W@
PR83
6.98K_0402_1%
65W@
1 2
PR56
1K_0402_1%
PR56
1K_0402_1%
12
PR59 75K_0402_1%PR59 75K_0402_1%
12
PR68 169K_0603_1%
65W@
PR68 169K_0603_1%
65W@
12
PC80
1000P_0402_50V8J
PC80
1000P_0402_50V8J
12
PR73
10_0402_1%
PR73
10_0402_1%
12
PR64
0_0402_5%
PR64
0_0402_5%
1 2
PR75
10_0402_1%
65W@
PR75
10_0402_1%
65W@
12
PR93
6.98K_0402_1%
PR93
6.98K_0402_1%
1 2
PC86
2.2U_0603_6.3V6K
PC86
2.2U_0603_6.3V6K
12
PC82
1200P_0402_50V7K
PC82
1200P_0402_50V7K
1 2
PR76
10K_0402_1%
PR76
10K_0402_1%
1 2
PR70 169K_0603_1%PR70 169K_0603_1%
12
PC89
0.047U_0402_16V7K
PC89
0.047U_0402_16V7K
12
PC78 0.01U_0402_50V7KPC78 0.01U_0402_50V7K
1 2
PR81
68K_0402_1%
PR81
68K_0402_1%
1 2
PR80
59K_0402_1%
65W@
PR80
59K_0402_1%
65W@
12
PR57 1K_0402_1%PR57 1K_0402_1%
12
PR79
69.8k_0402_1%
PR79
69.8k_0402_1%
12
PC84
0.1U_0402_25V6K
PC84
0.1U_0402_25V6K
12
PR72
75_0402_1%
@
PR72
75_0402_1%
@
1 2

1
1
2
2
3
3
4
4
5
5
A A
B B
C C
D D
EN resistor:
NCP81151@ 0 R
NCP5911@ 4K
BST2_1BST2
HG2
LG2
SW2
BST1 BST1_1
HG1
LG1
SW1
HG1_1HG2_1HG3_1
BST3_1BST3
HG3
LG3
SW3
PWM2[50]
DRVON[50,51]
CSN2 [50]
CSP2 [50]
PWM1[50]
DRVON[50,51]
CSN1 [50]
CSP1 [50]
PWM3[50]
DRVON[50,51]
CSN3 [50]
CSP3 [50]
+5VS
+CPU_Vin
+CPU_Vin
+12V2
+CPU_CORE
+CPU_CORE
+CPU_CORE
+5VS
+CPU_Vin
+CPU_CORE
+5VS
+CPU_Vin
+CPU_CORE
Title
Size Document Number Rev
Date: Sheet of
VCA00 LA-9792P M/B 0.1
Power Stage
51 56Tuesday, September 24, 2013
Title
Size Document Number Rev
Date: Sheet of
VCA00 LA-9792P M/B 0.1
Power Stage
51 56Tuesday, September 24, 2013
Title
Size Document Number Rev
Date: Sheet of
VCA00 LA-9792P M/B 0.1
Power Stage
51 56Tuesday, September 24, 2013
PC111
2.2U_0603_6.3V6K
65W@
PC111
2.2U_0603_6.3V6K
65W@
12
PQ12
SIRA06DP-T1-GE_POWERPAKSO-8-5
PQ12
SIRA06DP-T1-GE_POWERPAKSO-8-5
4
5
3
2
1
PC143
2.2U_0603_6.3V6K
PC143
2.2U_0603_6.3V6K
12
PC129
22U_0805_6.3V6M
PC129
22U_0805_6.3V6M
12
PC125
22U_0805_6.3V6M
PC125
22U_0805_6.3V6M
12
PC142
10U_0805_25V6K
PC142
10U_0805_25V6K
12
PL16
HCB2012KF-121T50_0805
EMI@ PL16
HCB2012KF-121T50_0805
EMI@
1 2
PR90
0_0805_5%
65W@
PR90
0_0805_5%
65W@
1 2
PC136
22U_0805_6.3V6M
@
PC136
22U_0805_6.3V6M
@
12
PQ17
SIRA06DP-T1-GE_POWERPAKSO-8-5
PQ17
SIRA06DP-T1-GE_POWERPAKSO-8-5
4
5
3
2
1
PC118
22U_0805_6.3V6M
PC118
22U_0805_6.3V6M
12
PC112
1000P_0603_50V7K
@EMI@ PC112
1000P_0603_50V7K
@EMI@
12
PC127
22U_0805_6.3V6M
PC127
22U_0805_6.3V6M
12
PC96
1000P_0402_50V7K
EMI@ PC96
1000P_0402_50V7K
EMI@
12
PQ11
SIR472DP-T1-GE3_POWERPAK8-5
PQ11
SIR472DP-T1-GE3_POWERPAK8-5
4
5
1
2
3
PC102
0.22U_0603_25V7K
65W@PC102
0.22U_0603_25V7K
65W@
1 2
PC119
22U_0805_6.3V6M
PC119
22U_0805_6.3V6M
12
+
PC110
560U_2.5V_M
+
PC110
560U_2.5V_M
1
2
+
PC108
560U_2.5V_M
+
PC108
560U_2.5V_M
1
2
NCP81151MNTBG_DFN8_2X2
PU7
NCP81151MNTBG_DFN8_2X2
PU7
BST
1
PWM
2
EN
3
VCC
4
FLAG 9
DRVH 8
SW 7
GND 6
DRVL 5
PC128
22U_0805_6.3V6M
PC128
22U_0805_6.3V6M
12
NCP81151MNTBG_DFN8_2X2
PU9
NCP81151MNTBG_DFN8_2X2
PU9
BST
1
PWM
2
EN
3
VCC
4
FLAG 9
DRVH 8
SW 7
GND 6
DRVL 5
PC133
22U_0805_6.3V6M
PC133
22U_0805_6.3V6M
12
PL15
0.36UH_FDU1040J-H-R36M=P3_33A_20%
PL15
0.36UH_FDU1040J-H-R36M=P3_33A_20%
1
3
4
2
PC124
22U_0805_6.3V6M
PC124
22U_0805_6.3V6M
12
PC121
22U_0805_6.3V6M
PC121
22U_0805_6.3V6M
12
PQ14
SIR472DP-T1-GE3_POWERPAK8-5
65W@
PQ14
SIR472DP-T1-GE3_POWERPAK8-5
65W@
4
5
1
2
3
PC99
1000P_0402_50V7K
EMI@ PC99
1000P_0402_50V7K
EMI@
12
+
PC107
560U_2.5V_M
+
PC107
560U_2.5V_M
1
2
PQ13
SIRA06DP-T1-GE_POWERPAKSO-8-5
PQ13
SIRA06DP-T1-GE_POWERPAKSO-8-5
4
5
3
2
1
PC113
22U_0805_6.3V6M
PC113
22U_0805_6.3V6M
12
PC135
22U_0805_6.3V6M
@
PC135
22U_0805_6.3V6M
@
12
PC130
22U_0805_6.3V6M
PC130
22U_0805_6.3V6M
12
PL17
0.36UH_FDU1040J-H-R36M=P3_33A_20%
65W@
PL17
0.36UH_FDU1040J-H-R36M=P3_33A_20%
65W@
1
3
4
2
PJP103
LOTES_APOW0008-P001C
PJP103
LOTES_APOW0008-P001C
11
33
44
22
PC114
22U_0805_6.3V6M
PC114
22U_0805_6.3V6M
12
PC120
22U_0805_6.3V6M
PC120
22U_0805_6.3V6M
12
PC94
2.2U_0603_6.3V6K
PC94
2.2U_0603_6.3V6K
12
PC131
22U_0805_6.3V6M
PC131
22U_0805_6.3V6M
12
PR91
0_0402_5%
PR91
0_0402_5%
12
PR88
4.7_1206_5%
@EMI@ PR88
4.7_1206_5%
@EMI@
1 2
PC90
10U_0805_25V6K
PC90
10U_0805_25V6K
12
+
PC100
100U_25V_M
+
PC100
100U_25V_M
1
2
PR85
2.2_0603_1%
PR85
2.2_0603_1%
1 2
PC126
22U_0805_6.3V6M
PC126
22U_0805_6.3V6M
12
PC93
0.22U_0603_25V7K
PC93
0.22U_0603_25V7K
1 2
NCP81151MNTBG_DFN8_2X2
PU8
65W@
NCP81151MNTBG_DFN8_2X2
PU8
65W@
BST
1
PWM
2
EN
3
VCC
4
FLAG 9
DRVH 8
SW 7
GND 6
DRVL 5
PL18
0.36UH_FDU1040J-H-R36M=P3_33A_20%
PL18
0.36UH_FDU1040J-H-R36M=P3_33A_20%
1
3
4
2
+
PC101
100U_25V_M
@
+
PC101
100U_25V_M
@
1
2
PR94
0_0402_5%
PR94
0_0402_5%
12
PC95
1000P_0603_50V7K
@EMI@ PC95
1000P_0603_50V7K
@EMI@
12
PC104
10U_0805_25V6K
65W@
PC104
10U_0805_25V6K
65W@
12
PC141
1000P_0603_50V7K
@EMI@ PC141
1000P_0603_50V7K
@EMI@
12
PR86
0_0805_5%
PR86
0_0805_5%
1 2
PC105
10U_0805_25V6K
65W@
PC105
10U_0805_25V6K
65W@
12
PQ19
SIRA06DP-T1-GE_POWERPAKSO-8-5
PQ19
SIRA06DP-T1-GE_POWERPAKSO-8-5
4
5
3
2
1
PC132
22U_0805_6.3V6M
PC132
22U_0805_6.3V6M
12
PC139
10U_0805_25V6K
PC139
10U_0805_25V6K
12
PC138
0.22U_0603_25V7K
PC138
0.22U_0603_25V7K
1 2
+
PC109
560U_2.5V_M
+
PC109
560U_2.5V_M
1
2
PC117
22U_0805_6.3V6M
PC117
22U_0805_6.3V6M
12
PC116
22U_0805_6.3V6M
PC116
22U_0805_6.3V6M
12
PC103
10U_0805_25V6K
65W@
PC103
10U_0805_25V6K
65W@
12
PR95
0_0805_5%
PR95
0_0805_5%
1 2
PR96
4.7_1206_5%
@EMI@ PR96
4.7_1206_5%
@EMI@
1 2
PC134
22U_0805_6.3V6M
PC134
22U_0805_6.3V6M
12
PR87
0_0402_5%
PR87
0_0402_5%
12
PR92
4.7_1206_5%
@EMI@ PR92
4.7_1206_5%
@EMI@
1 2
PR97
2.2_0603_1%
PR97
2.2_0603_1%
1 2
PQ15
SIRA06DP-T1-GE_POWERPAKSO-8-5
65W@
PQ15
SIRA06DP-T1-GE_POWERPAKSO-8-5
65W@
4
5
3
2
1
PQ18
SIR472DP-T1-GE3_POWERPAK8-5
PQ18
SIR472DP-T1-GE3_POWERPAK8-5
4
5
1
2
3
PC98
100P_0402_50V8J
EMI@ PC98
100P_0402_50V8J
EMI@
12
PC97
100P_0402_50V8J
EMI@ PC97
100P_0402_50V8J
EMI@
12
PC91
10U_0805_25V6K
PC91
10U_0805_25V6K
12
PQ16
SIRA06DP-T1-GE_POWERPAKSO-8-5
65W@
PQ16
SIRA06DP-T1-GE_POWERPAKSO-8-5
65W@
4
5
3
2
1
PR89
2.2_0603_1%
65W@
PR89
2.2_0603_1%
65W@
1 2
PC92
10U_0805_25V6K
PC92
10U_0805_25V6K
12
+
PC106
560U_2.5V_M
+
PC106
560U_2.5V_M
1
2
PL14
HCB2012KF-121T50_0805
EMI@ PL14
HCB2012KF-121T50_0805
EMI@
1 2
PC123
22U_0805_6.3V6M
PC123
22U_0805_6.3V6M
12
PC115
22U_0805_6.3V6M
PC115
22U_0805_6.3V6M
12
PC140
10U_0805_25V6K
PC140
10U_0805_25V6K
12
PC122
22U_0805_6.3V6M
PC122
22U_0805_6.3V6M
12

5
5
4
4
3
3
2
2
1
1
D D
C C
B B
A A
PH701 close to MOSFET
Trigger point 110 degree
Design for
N14M-GE2
PSI pull up on HW site
Follow GB4-128 demand
N14P-GE2
Ipeak=
Imax=
Iocp=
Place Under GPU PlaceNear GPU
For RT8813
OCP setting in 47A
GPU_LGATE1
GPU_BOOT1_1
GPU_BOOT1
GPU_PSI
GPU_TON
GPU_COMP
GPU_DSBL/ISEN1
GPU_REFIN
GPU_VREF
GPU_TSNS/ISEN3
GPU_VID
GPU_EN
GPU_VREF
GPU_PGOOD
GPU_REFADJ
GPU_TALERT/ISEN2
GPU_FBRTN
GPU_FB
SNUB_GPU1
GPU_UGATE1_1
GPU_LX1
GPU_PVCC
GPU_FB2
GPU_FB1
+GPU_CORE_VIN
GPU_UGATE1
GPU_LGATE2
GPU_UGATE2_1GPU_UGATE2
GPU_BOOT2 GPU_BOOT2_1
GPU_LX2
+12V2
+3VS
+5VALW
+3VS
GPU_VREF
+3VS
+VGA_CORE
+VGA_CORE
+VGA_CORE
+GPU_CORE_VIN
+5VALW
+GPU_CORE_VIN
+3VS_VGA
+GPU_CORE_VIN
+VGA_CORE
DGPU_PW ROK [17,23]
GPU_PW M_VID[21]
VGA_VCC_SENSE[22]
VGA_VSS_SENSE[22]
NVVDD_PSI [21]
Title
Size Document Number Rev
Date: Sheet of
Security Classification
Compal Secret Data
THIS SHEET OF ENGINEERING DRAWING IS THE PROPRIETARY PROPERTY OF COMPAL ELECTRONICS, INC. AND CONTAINS CONFIDENTIAL
AND TRADE SECRET INFORMATION. THIS SHEET MAY NOT BE TRANSFERED FROM THE CUSTODY OF THE COMPETENT DIVISION OF R&D
DEPARTMENT EXCEPT AS AUTHORIZED BY COMPAL ELECTRONICS, INC. NEITHER THIS SHEET NOR THE INFORMATION IT CONTAINS
MAY BE USED BY OR DISCLOSED TO ANY THIRD PARTY WITHOUT PRIOR WRITTEN CONSENT OF COMPAL ELECTRONICS, INC.
Issued Date
Deciphered Date
Tripoli
0.1
52 56Tuesday, September 24, 2013
2012/11/14 2013/12/31
Compal Electronics, Inc.
PWR_VGA_CORE/VGA_PCIE
Title
Size Document Number Rev
Date: Sheet of
Security Classification
Compal Secret Data
THIS SHEET OF ENGINEERING DRAWING IS THE PROPRIETARY PROPERTY OF COMPAL ELECTRONICS, INC. AND CONTAINS CONFIDENTIAL
AND TRADE SECRET INFORMATION. THIS SHEET MAY NOT BE TRANSFERED FROM THE CUSTODY OF THE COMPETENT DIVISION OF R&D
DEPARTMENT EXCEPT AS AUTHORIZED BY COMPAL ELECTRONICS, INC. NEITHER THIS SHEET NOR THE INFORMATION IT CONTAINS
MAY BE USED BY OR DISCLOSED TO ANY THIRD PARTY WITHOUT PRIOR WRITTEN CONSENT OF COMPAL ELECTRONICS, INC.
Issued Date
Deciphered Date
Tripoli
0.1
52 56Tuesday, September 24, 2013
2012/11/14 2013/12/31
Compal Electronics, Inc.
PWR_VGA_CORE/VGA_PCIE
Title
Size Document Number Rev
Date: Sheet of
Security Classification
Compal Secret Data
THIS SHEET OF ENGINEERING DRAWING IS THE PROPRIETARY PROPERTY OF COMPAL ELECTRONICS, INC. AND CONTAINS CONFIDENTIAL
AND TRADE SECRET INFORMATION. THIS SHEET MAY NOT BE TRANSFERED FROM THE CUSTODY OF THE COMPETENT DIVISION OF R&D
DEPARTMENT EXCEPT AS AUTHORIZED BY COMPAL ELECTRONICS, INC. NEITHER THIS SHEET NOR THE INFORMATION IT CONTAINS
MAY BE USED BY OR DISCLOSED TO ANY THIRD PARTY WITHOUT PRIOR WRITTEN CONSENT OF COMPAL ELECTRONICS, INC.
Issued Date
Deciphered Date
Tripoli
0.1
52 56Tuesday, September 24, 2013
2012/11/14 2013/12/31
Compal Electronics, Inc.
PWR_VGA_CORE/VGA_PCIE
PC425
1U_0402_16V6K
DIS@ PC425
1U_0402_16V6K
DIS@
12
PC445
0.1U_0402_10V7K
DIS@ PC445
0.1U_0402_10V7K
DIS@
12
PR407
4.7_1206_5%
@EMI@
PR407
4.7_1206_5%
@EMI@
12
PL403
HCB1608KF-121T30_0603
EMI@DIS@
PL403
HCB1608KF-121T30_0603
EMI@DIS@
12
PC446
0.1U_0402_10V7K
DIS@ PC446
0.1U_0402_10V7K
DIS@
12
PC431
4.7U_0603_6.3V6K
DIS@ PC431
4.7U_0603_6.3V6K
DIS@
12
PC436
4.7U_0603_6.3V6K
DIS@ PC436
4.7U_0603_6.3V6K
DIS@
12
PC423
0.22U_0603_25V7K
@
PC423
0.22U_0603_25V7K
@
12
PR406
4.7K_0402_1%
DIS@ PR406
4.7K_0402_1%
DIS@
1 2
PR416
51_0402_1%
@PR416
51_0402_1%
@
1 2
PR403
0_0402_5%
PR403
0_0402_5%
1 2
PR401
0_0402_5%
PR401
0_0402_5%
12
PQ401
SIR472DP-T1-GE3_POWERPAK8-5
DIS@
PQ401
SIR472DP-T1-GE3_POWERPAK8-5
DIS@
4
5
1
2
3
PC433
4.7U_0603_6.3V6K
DIS@ PC433
4.7U_0603_6.3V6K
DIS@
12
PC420
0.1U_0402_25V6K
DIS@ PC420
0.1U_0402_25V6K
DIS@
12
PC435
4.7U_0603_6.3V6K
DIS@ PC435
4.7U_0603_6.3V6K
DIS@
12
PC437
4.7U_0603_6.3V6K
DIS@ PC437
4.7U_0603_6.3V6K
DIS@
12
PR408
30K_0402_1%
DIS@
PR408
30K_0402_1%
DIS@
1 2
PC429
4.7U_0603_6.3V6K
DIS@ PC429
4.7U_0603_6.3V6K
DIS@
12
PQ402
SIRA06DP-T1-GE_POWERPAKSO-8-5
DIS@
PQ402
SIRA06DP-T1-GE_POWERPAKSO-8-5
DIS@
4
5
3
2
1
PR414
57.6K_0402_1%
@PR414
57.6K_0402_1%
@
12
PC406
10U_0805_25V6K
@
PC406
10U_0805_25V6K
@
12
PC438
4.7U_0603_6.3V6K
DIS@ PC438
4.7U_0603_6.3V6K
DIS@
12
PC451
4.7U_0805_6.3V6K
DIS@ PC451
4.7U_0805_6.3V6K
DIS@
12
PC415
47P_0402_50V8J
@PC415
47P_0402_50V8J
@
1 2
PC430
4.7U_0603_6.3V6K
DIS@ PC430
4.7U_0603_6.3V6K
DIS@
12
PH401
100K_0402_1%_NCP15WF104F03RC
DIS@ PH401
100K_0402_1%_NCP15WF104F03RC
DIS@
1 2
PR402
10K_0402_1%
DIS@
PR402
10K_0402_1%
DIS@
12
PC402
68P_0402_50V8J
@RF@ PC402
68P_0402_50V8J
@RF@
12
PC408
0.1U_0402_25V6K
@PC408
0.1U_0402_25V6K
@
12
PR413
10K_0402_1%
DIS@
PR413
10K_0402_1%
DIS@
1 2
PC444
0.1U_0402_10V7K
DIS@ PC444
0.1U_0402_10V7K
DIS@
12
PU401
RT8813AGQW_WQFN24_4X4
DIS@
PU401
RT8813AGQW_WQFN24_4X4
DIS@
TON
9
RGND
10
REFIN
7
VREF
8
VSNS
11
SS
12
TALERT/ISEN2
14
BOOT1 1
LGATE1 23
PVCC 21
PSI 4
GND/PW M3 22
LAGTE2 20
BOOT2
18
UGATE2
17
TSNS/ISEN3
13
PGOOD
16 EN 3
VID 5
UGATE1 2
PHASE1 24
VCC/ISNE1
15
REFADJ 6
PHASE2 19
GND
25
PR425
10K_0402_1%
DIS@
PR425
10K_0402_1%
DIS@
1 2
PC411
680P_0603_50V7K
@EMI@
PC411
680P_0603_50V7K
@EMI@
12
PQ406
SIRA06DP-T1-GE_POWERPAKSO-8-5
@
PQ406
SIRA06DP-T1-GE_POWERPAKSO-8-5
@
4
5
3
2
1
PR410
3K_0402_1%
DIS@
PR410
3K_0402_1%
DIS@
1 2
PC404
2200P_0402_50V7K
@EMI@ PC404
2200P_0402_50V7K
@EMI@
12
PC448
4.7U_0805_6.3V6K
DIS@ PC448
4.7U_0805_6.3V6K
DIS@
12
PC416 10P_0402_50V8J@PC416 10P_0402_50V8J@
1 2
PR409
39K_0402_1%
DIS@
PR409
39K_0402_1%
DIS@
1 2
PC403
0.1U_0402_25V6K
@EMI@ PC403
0.1U_0402_25V6K
@EMI@
12
PR419
0_0402_5%
PR419
0_0402_5%
1 2
PR420
3.92K_0402_1%
DIS@
PR420
3.92K_0402_1%
DIS@
12
PC449
4.7U_0805_6.3V6K
DIS@ PC449
4.7U_0805_6.3V6K
DIS@
12
PC419
100P_0402_50V8J
@PC419
100P_0402_50V8J
@
1 2
PL402
0.36UH_FDU1040J-H-R36M=P3_33A_20%
DIS@
PL402
0.36UH_FDU1040J-H-R36M=P3_33A_20%
DIS@
1
3
4
2
PR418
82K_0402_1%
@PR418
82K_0402_1%
@
1 2
PR421
4.7K_0402_1%
DIS@
PR421
4.7K_0402_1%
DIS@
12
PC432
4.7U_0603_6.3V6K
DIS@ PC432
4.7U_0603_6.3V6K
DIS@
12
PC418
680P_0603_50V7K
@EMI@
PC418
680P_0603_50V7K
@EMI@
12
PC401
1000P_0402_50V7K
@
PC401
1000P_0402_50V7K
@
1
2
PR411
3K_0402_1%
DIS@
PR411
3K_0402_1%
DIS@
1 2
+
PC409
560U_2.5V_M
DIS@
+
PC409
560U_2.5V_M
DIS@
1
2
PC422
10U_0805_25V6K
@PC422
10U_0805_25V6K
@
12
PR417
0_0402_5%
DIS@
PR417
0_0402_5%
DIS@
1 2
PR415
0_0402_5%
PR415
0_0402_5%
12
PR117
0_0805_5%
@
PR117
0_0805_5%
@
1 2
+
PC410
560U_2.5V_M
DIS@
+
PC410
560U_2.5V_M
DIS@
1
2
PR404
0_0402_5%
PR404
0_0402_5%
1 2
PC434
4.7U_0603_6.3V6K
DIS@ PC434
4.7U_0603_6.3V6K
DIS@
12
PL401
HCB1608KF-121T30_0603
EMI@DIS@
PL401
HCB1608KF-121T30_0603
EMI@DIS@
12
PC412
1800P_0402_50V7K
DIS@ PC412
1800P_0402_50V7K
DIS@
1 2
PQ405
SIRA06DP-T1-GE_POWERPAKSO-8-5
@
PQ405
SIRA06DP-T1-GE_POWERPAKSO-8-5
@
4
5
3
2
1
PC450
4.7U_0805_6.3V6K
DIS@ PC450
4.7U_0805_6.3V6K
DIS@
12
PR423
4.7_1206_5%
@EMI@
PR423
4.7_1206_5%
@EMI@
12
PC413
0.01U_0402_50V7K
DIS@ PC413
0.01U_0402_50V7K
DIS@
1 2
PR115
0_0805_5%
DIS@
PR115
0_0805_5%
DIS@
1 2
PC414
4.7U_0603_10V6K
DIS@
PC414
4.7U_0603_10V6K
DIS@
12
PR424
2.2_0402_1%
DIS@ PR424
2.2_0402_1%
DIS@
12
PC441
22U_0805_6.3V6M
DIS@ PC441
22U_0805_6.3V6M
DIS@
1
2
PR422
499K_0402_1%
DIS@ PR422
499K_0402_1%
DIS@
12
PC447
4.7U_0805_6.3V6K
DIS@ PC447
4.7U_0805_6.3V6K
DIS@
12
PR426
2.2_0603_5%
@
PR426
2.2_0603_5%
@
1 2
PR427
10K_0402_1%
DIS@
PR427
10K_0402_1%
DIS@
12
PC421
10U_0805_25V6K
@
PC421
10U_0805_25V6K
@
12
PR412
24K_0402_1%
DIS@
PR412
24K_0402_1%
DIS@
12
PC440
47U_0805_6.3V6M
DIS@ PC440
47U_0805_6.3V6M
DIS@
12
PR405
2.2_0603_5%
DIS@
PR405
2.2_0603_5%
DIS@
1 2
+
PC417
560U_2.5V_M
DIS@
+
PC417
560U_2.5V_M
DIS@
1
2
PC443
0.1U_0402_10V7K
DIS@ PC443
0.1U_0402_10V7K
DIS@
12
PQ403
SIRA06DP-T1-GE_POWERPAKSO-8-5
DIS@
PQ403
SIRA06DP-T1-GE_POWERPAKSO-8-5
DIS@
4
5
3
2
1
PQ404
SIR472DP-T1-GE3_POWERPAK8-5
@
PQ404
SIR472DP-T1-GE3_POWERPAK8-5
@
4
5
1
2
3
PC407
0.22U_0603_25V7K
DIS@
PC407
0.22U_0603_25V7K
DIS@
12
PL404
0.36UH_FDU1040J-H-R36M=P3_33A_20%
@
PL404
0.36UH_FDU1040J-H-R36M=P3_33A_20%
@
1
3
4
2
PC405
10U_0805_25V6K
DIS@ PC405
10U_0805_25V6K
DIS@
12

A
A
B
B
C
C
D
D
1 1
2 2
3 3
4 4
Vtrip range ==> 0.2V ~ 3V
Ipeak=4.7A, Imax=3.29A, Iocp=1.2*Ipeak=5.64A
Iocp(set)=5.718A~8.304A
Cap. ESR=17m
<Vo=1.5V> VFB=0.7V
V=0.7*(1+11.5K/10K)=1.505V
Fsw=290KHz
Rds(ON) :Max=15m-ohm
Typ=12m-ohm
OCP SET:6.3A
Power dissapation: 1.0786W
Power dissapation: 0.0978W
Power dissapation: 0.1985W
+VRAM_12V
LG_V1.5V
EN_V1.5V
BST_V1.5V
SW _V1.5V
FB_V1.5V
TRIP_V1.5V UG_V1.5V UG_V1.5V_1
+VRAM_1.5VSP
+1.5VS_VGA+VRAM_1.5VSP
+12V2
+5VALW
DGPU_PWROK[15,23,43]
Title
Size Document Number Rev
Date: Sheet of
Security Classification
Compal Secret Data
THIS SHEET OF ENGINEERING DRAWING IS THE PROPRIETARY PROPERTY OF COMPAL ELECTRONICS, INC. AND CONTAINS CONFIDENTIAL
AND TRADE SECRET INFORMATION. THIS SHEET MAY NOT BE TRANSFERED FROM THE CUSTODY OF THE COMPETENT DIVISION OF R&D
DEPARTMENT EXCEPT AS AUTHORIZED BY COMPAL ELECTRONICS, INC. NEITHER THIS SHEET NOR THE INFORMATION IT CONTAINS
MAY BE USED BY OR DISCLOSED TO ANY THIRD PARTY WITHOUT PRIOR WRITTEN CONSENT OF COMPAL ELECTRONICS, INC.
Issued Date
Deciphered Date
VCA00 LA-9792P M/B
0.1
PWR-VRAM_1.5VSP
Custom
53 56Tuesday, September 24, 2013
2012/09/01 2013/12/31
Compal Electronics, Inc.
Title
Size Document Number Rev
Date: Sheet of
Security Classification
Compal Secret Data
THIS SHEET OF ENGINEERING DRAWING IS THE PROPRIETARY PROPERTY OF COMPAL ELECTRONICS, INC. AND CONTAINS CONFIDENTIAL
AND TRADE SECRET INFORMATION. THIS SHEET MAY NOT BE TRANSFERED FROM THE CUSTODY OF THE COMPETENT DIVISION OF R&D
DEPARTMENT EXCEPT AS AUTHORIZED BY COMPAL ELECTRONICS, INC. NEITHER THIS SHEET NOR THE INFORMATION IT CONTAINS
MAY BE USED BY OR DISCLOSED TO ANY THIRD PARTY WITHOUT PRIOR WRITTEN CONSENT OF COMPAL ELECTRONICS, INC.
Issued Date
Deciphered Date
VCA00 LA-9792P M/B
0.1
PWR-VRAM_1.5VSP
Custom
53 56Tuesday, September 24, 2013
2012/09/01 2013/12/31
Compal Electronics, Inc.
Title
Size Document Number Rev
Date: Sheet of
Security Classification
Compal Secret Data
THIS SHEET OF ENGINEERING DRAWING IS THE PROPRIETARY PROPERTY OF COMPAL ELECTRONICS, INC. AND CONTAINS CONFIDENTIAL
AND TRADE SECRET INFORMATION. THIS SHEET MAY NOT BE TRANSFERED FROM THE CUSTODY OF THE COMPETENT DIVISION OF R&D
DEPARTMENT EXCEPT AS AUTHORIZED BY COMPAL ELECTRONICS, INC. NEITHER THIS SHEET NOR THE INFORMATION IT CONTAINS
MAY BE USED BY OR DISCLOSED TO ANY THIRD PARTY WITHOUT PRIOR WRITTEN CONSENT OF COMPAL ELECTRONICS, INC.
Issued Date
Deciphered Date
VCA00 LA-9792P M/B
0.1
PWR-VRAM_1.5VSP
Custom
53 56Tuesday, September 24, 2013
2012/09/01 2013/12/31
Compal Electronics, Inc.
PC203
2200P_0402_50V7K
@EMI@ PC203
2200P_0402_50V7K
@EMI@
12
PR144
10K_0402_1%
DIS@
PR144
10K_0402_1%
DIS@
1 2
PL20
HCB1608KF-121T30_0603
EMI@DIS@
PL20
HCB1608KF-121T30_0603
EMI@DIS@
1 2
PQ21
SIS412DN-T1-GE3_POW ERPAK8-5
DIS@
PQ21
SIS412DN-T1-GE3_POW ERPAK8-5
DIS@
4
5
1
2
3
PC206
1U_0402_6.3V6K
DIS@
PC206
1U_0402_6.3V6K
DIS@
12
PC208
1000P_0603_50V7K
@EMI@
PC208
1000P_0603_50V7K
@EMI@
12
PR139
0_0402_5%
PR139
0_0402_5%
1 2
PC204
0.22U_0603_25V7K
DIS@
PC204
0.22U_0603_25V7K
DIS@
1 2
PC200
10U_0805_25V6K
@PC200
10U_0805_25V6K
@
12
PR137
2.2_0603_5%
DIS@
PR137
2.2_0603_5%
DIS@
1 2
+
PC207
330U_2.5V_M
DIS@
+
PC207
330U_2.5V_M
DIS@
1
2
PR143
470K_0402_1%
DIS@
PR143
470K_0402_1%
DIS@
12
PJ9
JUMP_43X118
@PJ9
JUMP_43X118
@
11
2
2
68P_0402_50V8J
PC201@RF@
68P_0402_50V8J
PC201@RF@
12
PR142
4.7_1206_5%
@EMI@
PR142
4.7_1206_5%
@EMI@
12
PR141
10K_0402_1%
@
PR141
10K_0402_1%
@
12
PR145
11.5K_0402_1%
DIS@
PR145
11.5K_0402_1%
DIS@
1 2
PL21
4.7UH_FDSD0630-H-4R7M-P3_5.5A_20%
DIS@ PL21
4.7UH_FDSD0630-H-4R7M-P3_5.5A_20%
DIS@
1 2
PC202
0.1U_0402_25V6K
@EMI@ PC202
0.1U_0402_25V6K
@EMI@
12
PR138
78.7K_0402_1%
DIS@
PR138
78.7K_0402_1%
DIS@
1 2
PR116
0_0805_5%
DIS@
PR116
0_0805_5%
DIS@
1 2
PC199
10U_0805_25V6K
DIS@ PC199
10U_0805_25V6K
DIS@
12
PR140
0_0402_5%
PR140
0_0402_5%
1 2
PU10
TPS51212DSCR_SON10_3X3
DIS@PU10
TPS51212DSCR_SON10_3X3
DIS@
EN
3
TRIP
2
V5IN 7
DRVH 9
SW 8
DRVL 6
VBST 10
RF
5
VFB
4
PGOOD
1
TP 11
PQ22
SI7716ADN-T1-GE3_POW ERPAK8-5
DIS@
PQ22
SI7716ADN-T1-GE3_POW ERPAK8-5
DIS@
4
5
1
2
3
PC205
.1U_0402_16V7K
@
PC205
.1U_0402_16V7K
@
12

5
5
4
4
3
3
2
2
1
1
D D
C C
B B
A A
Adaptor(19V)
120W/90W
RT8127 +V_3.3VP 5.13A
3.3V
TPS51212 +VRAM_1.5VSP 1.5V
5.23A
NCP81102 +CPU_CORE 1.8V
75A peak for 65W CPU, 48A peak for 35W CPU
RT8813 +VGA_CORE 1.0V
38.69A
1.05V
5V
6.55A
+V_5VP
RT8298 +12V 12V
2.58A
RT8207M +1.5VP 1.5V
0.75A
+0.75VSP 0.75V
5.9A
TPS51212 +1.05V 6A
PCH, GPU, Codec, Card reader,
LAN, WLAN, LVDS, TV Tuner, WebCam
Codec, Toch Screen, Panel,
HDD, ODD, USB Port, stereo
PCH, GPU
CPU, PCH, DDR, TV Tuner
DDR
HDD, Fan
Title
Size Document Number Rev
Date: Sheet of
Security Classification
Compal Secret Data
THIS SHEET OF ENGINEERING DRAWING IS THE PROPRIETARY PROPERTY OF COMPAL ELECTRONICS, INC. AND CONTAINS CONFIDENTIAL
AND TRADE SECRET INFORMATION. THIS SHEET MAY NOT BE TRANSFERED FROM THE CUSTODY OF THE COMPETENT DIVISION OF R&D
DEPARTMENT EXCEPT AS AUTHORIZED BY COMPAL ELECTRONICS, INC. NEITHER THIS SHEET NOR THE INFORMATION IT CONTAINS
MAY BE USED BY OR DISCLOSED TO ANY THIRD PARTY WITHOUT PRIOR WRITTEN CONSENT OF COMPAL ELECTRONICS, INC.
Issued Date
Deciphered Date
QLA13/15 LA-8501P M/B
0.4
Power Rail
Custom
55 59Tuesday, September 24, 2013
2011/09/12 2012/09/12
Compal Electronics, Inc.
Title
Size Document Number Rev
Date: Sheet of
Security Classification
Compal Secret Data
THIS SHEET OF ENGINEERING DRAWING IS THE PROPRIETARY PROPERTY OF COMPAL ELECTRONICS, INC. AND CONTAINS CONFIDENTIAL
AND TRADE SECRET INFORMATION. THIS SHEET MAY NOT BE TRANSFERED FROM THE CUSTODY OF THE COMPETENT DIVISION OF R&D
DEPARTMENT EXCEPT AS AUTHORIZED BY COMPAL ELECTRONICS, INC. NEITHER THIS SHEET NOR THE INFORMATION IT CONTAINS
MAY BE USED BY OR DISCLOSED TO ANY THIRD PARTY WITHOUT PRIOR WRITTEN CONSENT OF COMPAL ELECTRONICS, INC.
Issued Date
Deciphered Date
QLA13/15 LA-8501P M/B
0.4
Power Rail
Custom
55 59Tuesday, September 24, 2013
2011/09/12 2012/09/12
Compal Electronics, Inc.
Title
Size Document Number Rev
Date: Sheet of
Security Classification
Compal Secret Data
THIS SHEET OF ENGINEERING DRAWING IS THE PROPRIETARY PROPERTY OF COMPAL ELECTRONICS, INC. AND CONTAINS CONFIDENTIAL
AND TRADE SECRET INFORMATION. THIS SHEET MAY NOT BE TRANSFERED FROM THE CUSTODY OF THE COMPETENT DIVISION OF R&D
DEPARTMENT EXCEPT AS AUTHORIZED BY COMPAL ELECTRONICS, INC. NEITHER THIS SHEET NOR THE INFORMATION IT CONTAINS
MAY BE USED BY OR DISCLOSED TO ANY THIRD PARTY WITHOUT PRIOR WRITTEN CONSENT OF COMPAL ELECTRONICS, INC.
Issued Date
Deciphered Date
QLA13/15 LA-8501P M/B
0.4
Power Rail
Custom
55 59Tuesday, September 24, 2013
2011/09/12 2012/09/12
Compal Electronics, Inc.

5
5
4
4
3
3
2
2
1
1
D D
C C
B B
A A
DDR3-SO-DIMM
Channel B
On Mini Card
100MHz
TV Tuner
KBC
ENE KB9012-A3
DDR3-SO-DIMM
DDRA_CLK[0..1]
Realtek
LAN
8111G
Card Reader
RT5229
On Mini Card
WLAN/BT
CLK_TV
PCH
LynxPoint
H81
FCBGA-708
23mm x 22mm
Intel CPU
Haswell
LGA1150
37.5mm x 37.5mm
Audio Codec
ALC-272-VA4
Nvidia
N14M-GE2
100MHz
CLK_WLAN
100MHz
CLK_CR
100MHz
CLK_PCIE_LAN
100MHz
CLK_PCIE_VGA
100MHz
eDP to LVDS
Realtek
RTD2136R
AZ_BITCLK_HD
24MHz
CLK_PCI_EC
33.3MHz
27MHz
CLK_DP_DP
CLK_CPU_DMI
100MHz
DDRB_CLK[0..1]
Channel A
25MHz
32.768KHz
PLT_RST#
A_RST#
A
A
CPU_PLTRST#
H_PWRGOOD
PWRGOOD
RESET#
RSMRST#
G20IN
KBRST#
PWR_GOOD
25MHz
RTC
Clock and Reset Diagram
PCI_RST#
SM_DRAMRST#
SM_DRAMRST#
PLT_A_RST#
PLT_A_RST#
PLT_A_RST#
PLT_A_RST#
PLT_A_RST#
AZ_RST_HD#
PLT_RST#
GATEA20
KB_RST#
PCH_RSMRST#
PM_PWROK
VGATE
Title
Size Document Number Rev
Date: Sheet of
Security Classification
Compal Secret Data
THIS SHEET OF ENGINEERING DRAWING IS THE PROPRIETARY PROPERTY OF COMPAL ELECTRONICS, INC. AND CONTAINS CONFIDENTIAL
AND TRADE SECRET INFORMATION. THIS SHEET MAY NOT BE TRANSFERED FROM THE CUSTODY OF THE COMPETENT DIVISION OF R&D
DEPARTMENT EXCEPT AS AUTHORIZED BY COMPAL ELECTRONICS, INC. NEITHER THIS SHEET NOR THE INFORMATION IT CONTAINS
MAY BE USED BY OR DISCLOSED TO ANY THIRD PARTY WITHOUT PRIOR WRITTEN CONSENT OF COMPAL ELECTRONICS, INC.
Issued Date
Deciphered Date
VIA15 LA-A071P M/B
0.3
Clock/Reset Diagram
Custom
56 59Tuesday, September 24, 2013
2013/04/01 2014/04/01
Compal Electronics, Inc.
Title
Size Document Number Rev
Date: Sheet of
Security Classification
Compal Secret Data
THIS SHEET OF ENGINEERING DRAWING IS THE PROPRIETARY PROPERTY OF COMPAL ELECTRONICS, INC. AND CONTAINS CONFIDENTIAL
AND TRADE SECRET INFORMATION. THIS SHEET MAY NOT BE TRANSFERED FROM THE CUSTODY OF THE COMPETENT DIVISION OF R&D
DEPARTMENT EXCEPT AS AUTHORIZED BY COMPAL ELECTRONICS, INC. NEITHER THIS SHEET NOR THE INFORMATION IT CONTAINS
MAY BE USED BY OR DISCLOSED TO ANY THIRD PARTY WITHOUT PRIOR WRITTEN CONSENT OF COMPAL ELECTRONICS, INC.
Issued Date
Deciphered Date
VIA15 LA-A071P M/B
0.3
Clock/Reset Diagram
Custom
56 59Tuesday, September 24, 2013
2013/04/01 2014/04/01
Compal Electronics, Inc.
Title
Size Document Number Rev
Date: Sheet of
Security Classification
Compal Secret Data
THIS SHEET OF ENGINEERING DRAWING IS THE PROPRIETARY PROPERTY OF COMPAL ELECTRONICS, INC. AND CONTAINS CONFIDENTIAL
AND TRADE SECRET INFORMATION. THIS SHEET MAY NOT BE TRANSFERED FROM THE CUSTODY OF THE COMPETENT DIVISION OF R&D
DEPARTMENT EXCEPT AS AUTHORIZED BY COMPAL ELECTRONICS, INC. NEITHER THIS SHEET NOR THE INFORMATION IT CONTAINS
MAY BE USED BY OR DISCLOSED TO ANY THIRD PARTY WITHOUT PRIOR WRITTEN CONSENT OF COMPAL ELECTRONICS, INC.
Issued Date
Deciphered Date
VIA15 LA-A071P M/B
0.3
Clock/Reset Diagram
Custom
56 59Tuesday, September 24, 2013
2013/04/01 2014/04/01
Compal Electronics, Inc.

5
5
4
4
3
3
2
2
1
1
D D
C C
B B
A A
Intel
H87
SLP_S3#
PM_SLP_S5#
PWRBTN#
PWROK
RSMRST#
PLT_RST#
PM_SLP_S4#
(desktop)
PM_SLP_S3#
SLP_S5#
SLP_S4#
SCALER_ON
+3VALW
+5VALW
PWM SYSON+1.5VP(+1.5V)
RT8207MZQW
SUSP#
MOS
1.5VS AP4800
+12VSP RT8299
LDO
+1.05VCCIOP TPS51212DSCR
PWM
NCP6131S52MNR2G
PWM
VR_ON
+CPU_CORE VGATE
Haswell
PEX_RST_N
NVIDIA
MXM
DGPU_PWR_EN MXM
PCH_PLT_RST#
PLT_RST#
PLT_RST_VGA#
DGPU_HOLD_RST#
(PCH GPIO50)
PLT_RST#
DGPU_HOLD_RST#
PLT_A_RST#
Slot 2 Mini Card
WLAN
RTL8111F-CGT
RTS5229 Card reader
PLT_RST#
VGATE
PM_PWROK SYS_PWROK
PM_DRAM_PWRGD_R
DRAMPWROK
SM_DRAMPWROK
PM_SYNC
UNCOREPWRGOOD
CPU_PLTRST#
RESET#
PWR BTN
ON/OFF
PBTN_OUT#
PCH_RSMRST#
H_PWRGOOD
H_PM_SYNC
PROCPWRGD
PMSYNC
PROCPWRGD
DRAMPWROK
APWROK
Thunder bolt
CACTUS-RIDGE
RCIN#
EC_SCI#
EC_SMI# GPIO7
GPIO8
KB_RST#
DDR3 SO-DIMM
SM_DRAMRST#
SM_DRAMRST#
(desktop)
PIN121
PIN 116
PIN 95
PIN 109
PIN 6
PIN 110
PIN 14
PIN 15
PIN 20
PIN 2
PIN 100
PIN 106
PIN 107
PIN 13
GPIO50
PLTRST#
GPIO54
PIN 114
RC
delay
PIN 37 ECRST#
GATEA20
PIN 1 A20GATE
RC
delay
PCH_RTCRST#
RC
delay
PCH_SRTCRST#
RTCRST#
SRTCRST#
ALC892 Codec
AZ_RST_HD# HDA_SDO
VGA_PWROK
(PCH GPIO17)
EC
KB9012QF-A3
+3.3V_LAN
SSM3K7002FU
MOS
WOL_EN
MOS
AP2301+3V_SCA_R
PIN 97
Power Button
C
E
F
H
G
D
A
B
FBA_RST#
VRAM
PIN 89
AQ3413
+0.75VSP(+0.75VS)
B+
DC-IN
RT8243BZQW
PWM
PCH
GPIO52
PCIE Gold Finger
PLTRST_PROC#
SCALER_ON
Title
Size Document Number Rev
Date: Sheet of
Security Classification
Compal Secret Data
THIS SHEET OF ENGINEERING DRAWING IS THE PROPRIETARY PROPERTY OF COMPAL ELECTRONICS, INC. AND CONTAINS CONFIDENTIAL
AND TRADE SECRET INFORMATION. THIS SHEET MAY NOT BE TRANSFERED FROM THE CUSTODY OF THE COMPETENT DIVISION OF R&D
DEPARTMENT EXCEPT AS AUTHORIZED BY COMPAL ELECTRONICS, INC. NEITHER THIS SHEET NOR THE INFORMATION IT CONTAINS
MAY BE USED BY OR DISCLOSED TO ANY THIRD PARTY WITHOUT PRIOR WRITTEN CONSENT OF COMPAL ELECTRONICS, INC.
Issued Date
Deciphered Date
0.3
Reset Diagram
Custom
57 59Tuesday, September 24, 2013
2013/04/01 2014/04/01
Compal Electronics, Inc.
VCA00 LA-9791P M/B
Title
Size Document Number Rev
Date: Sheet of
Security Classification
Compal Secret Data
THIS SHEET OF ENGINEERING DRAWING IS THE PROPRIETARY PROPERTY OF COMPAL ELECTRONICS, INC. AND CONTAINS CONFIDENTIAL
AND TRADE SECRET INFORMATION. THIS SHEET MAY NOT BE TRANSFERED FROM THE CUSTODY OF THE COMPETENT DIVISION OF R&D
DEPARTMENT EXCEPT AS AUTHORIZED BY COMPAL ELECTRONICS, INC. NEITHER THIS SHEET NOR THE INFORMATION IT CONTAINS
MAY BE USED BY OR DISCLOSED TO ANY THIRD PARTY WITHOUT PRIOR WRITTEN CONSENT OF COMPAL ELECTRONICS, INC.
Issued Date
Deciphered Date
0.3
Reset Diagram
Custom
57 59Tuesday, September 24, 2013
2013/04/01 2014/04/01
Compal Electronics, Inc.
VCA00 LA-9791P M/B
Title
Size Document Number Rev
Date: Sheet of
Security Classification
Compal Secret Data
THIS SHEET OF ENGINEERING DRAWING IS THE PROPRIETARY PROPERTY OF COMPAL ELECTRONICS, INC. AND CONTAINS CONFIDENTIAL
AND TRADE SECRET INFORMATION. THIS SHEET MAY NOT BE TRANSFERED FROM THE CUSTODY OF THE COMPETENT DIVISION OF R&D
DEPARTMENT EXCEPT AS AUTHORIZED BY COMPAL ELECTRONICS, INC. NEITHER THIS SHEET NOR THE INFORMATION IT CONTAINS
MAY BE USED BY OR DISCLOSED TO ANY THIRD PARTY WITHOUT PRIOR WRITTEN CONSENT OF COMPAL ELECTRONICS, INC.
Issued Date
Deciphered Date
0.3
Reset Diagram
Custom
57 59Tuesday, September 24, 2013
2013/04/01 2014/04/01
Compal Electronics, Inc.
VCA00 LA-9791P M/B

5
5
4
4
3
3
2
2
1
1
D D
C C
B B
A A
Title
Size Document Number Rev
Date: Sheet of
Security Clas sification
Compal Secret Data
THIS SHEET OF ENGINEERING DRAWING IS THE PROPRIETARY PROPERTY OF COMPAL ELECTRONICS, INC. AND CONTAINS CONFIDENTIAL
AND TRADE SECRET INFORMATION. THIS SHEET MAY NOT BE TRANSFERED FROM THE CUSTODY OF THE COMPETENT DIVISION OF R&D
DEPARTMENT EXCEPT AS AUTHORIZED BY COMPAL ELECTRONICS, INC. NEITHER THIS SHEET NOR THE INFORMATION IT CONTAINS
MAY BE USED BY OR DISCLOSED TO ANY THIRD PARTY WITHOUT PRIOR WRITTEN CONSENT OF COMPAL ELECTRONICS, INC.
Issued Date
Deciphered Date
B555 VAA15 LA-A072P MB
0.5
PWR_PIR
Custom
57 61Tuesday, September 24, 2013
2011 /09/12 201 2/09 /12
Compal Electronics, Inc.
Title
Size Document Number Rev
Date: Sheet of
Security Clas sification
Compal Secret Data
THIS SHEET OF ENGINEERING DRAWING IS THE PROPRIETARY PROPERTY OF COMPAL ELECTRONICS, INC. AND CONTAINS CONFIDENTIAL
AND TRADE SECRET INFORMATION. THIS SHEET MAY NOT BE TRANSFERED FROM THE CUSTODY OF THE COMPETENT DIVISION OF R&D
DEPARTMENT EXCEPT AS AUTHORIZED BY COMPAL ELECTRONICS, INC. NEITHER THIS SHEET NOR THE INFORMATION IT CONTAINS
MAY BE USED BY OR DISCLOSED TO ANY THIRD PARTY WITHOUT PRIOR WRITTEN CONSENT OF COMPAL ELECTRONICS, INC.
Issued Date
Deciphered Date
B555 VAA15 LA-A072P MB
0.5
PWR_PIR
Custom
57 61Tuesday, September 24, 2013
2011 /09/12 201 2/09 /12
Compal Electronics, Inc.
Title
Size Document Number Rev
Date: Sheet of
Security Clas sification
Compal Secret Data
THIS SHEET OF ENGINEERING DRAWING IS THE PROPRIETARY PROPERTY OF COMPAL ELECTRONICS, INC. AND CONTAINS CONFIDENTIAL
AND TRADE SECRET INFORMATION. THIS SHEET MAY NOT BE TRANSFERED FROM THE CUSTODY OF THE COMPETENT DIVISION OF R&D
DEPARTMENT EXCEPT AS AUTHORIZED BY COMPAL ELECTRONICS, INC. NEITHER THIS SHEET NOR THE INFORMATION IT CONTAINS
MAY BE USED BY OR DISCLOSED TO ANY THIRD PARTY WITHOUT PRIOR WRITTEN CONSENT OF COMPAL ELECTRONICS, INC.
Issued Date
Deciphered Date
B555 VAA15 LA-A072P MB
0.5
PWR_PIR
Custom
57 61Tuesday, September 24, 2013
2011 /09/12 201 2/09 /12
Compal Electronics, Inc.

5
5
4
4
3
3
2
2
1
1
D D
C C
B B
A A
LA-A061P
ZEA00 Power Sequence Block Diagram (Discrete)
COMPAL CONFIDENTIAL
PCB NAME:
REVISION:
MODEL NAME:
2013/04/01
DATE:
0.1
PSU
PJP101
PSU Conn
PU7 PU8 PU9
PU6
+CPU_CORE
PCH
CPU
EC
PU102
PU3
+5VALWP
+3VALWP
ATX12V1_1
+12V2
+12V2
+12V2 +3VSB
+5VSB/B+
PSU_PG PSU_PG
PS_ON#
PS_ON#
EC_ON#
+5VSB
+5VSB +3VSB
35V_PG
+5VALW
+3VALW
PM_PWROK
SYS_PWROK
PCH_RSMRST#
PBTN_OUT#
PM_SLP_S3#
PM_SLP_S5#
+CPU_CORE
CPU_PLTRST#
H_PWRGOOD
DRAMPWROK
VGATE
VR_SVID_DAT
VR_SVID_ALRT#
VR_SVID_CLK
+3VSB
ON/OFF#
ON/OFFBTN#
+1.5VP(+1.5V)/
+0.75VP(+0.75VS)
For DDR
PU4
PU401
PU10 U37
Q29
U38
U38
+3VALW
+5VALW
+1.5V
+1.5VS
+5VS
+3VS
+3VALW_PCH
+VGA_CORE
+VRAM_1.5VSP
(+1.5VS_VGA)
VR_ON
SYSON
SUSP#
1
B
C
E
4
5
6
7
8
9
3
10
11 12
13
19
18
14
15
17
DGPU_PWROK
PCH_PWR_EN
PJP901
B
U35
U1
JCPU1
Adaptor
Reserve For PSU
A
2
PSU_PG# F
D
B+
PJ11
PJ10
ATX12V1_1
+12V2
B+
16
U74
ATX12V1_1
(+12VS_PSU)
+12VS
Reserve For PSU
GPU_PWM_VID
20
21
Title
Size Document Number Rev
Date: Sheet of
Security Classification
Compal Secret Data
THIS SHEET OF ENGINEERING DRAWING IS THE PROPRIETARY PROPERTY OF COMPAL ELECTRONICS, INC. AND CONTAINS CONFIDENTIAL
AND TRADE SECRET INFORMATION. THIS SHEET MAY NOT BE TRANSFERED FROM THE CUSTODY OF THE COMPETENT DIVISION OF R&D
DEPARTMENT EXCEPT AS AUTHORIZED BY COMPAL ELECTRONICS, INC. NEITHER THIS SHEET NOR THE INFORMATION IT CONTAINS
MAY BE USED BY OR DISCLOSED TO ANY THIRD PARTY WITHOUT PRIOR WRITTEN CONSENT OF COMPAL ELECTRONICS, INC.
Issued Date
Deciphered Date
ZEA00 LA-A061P M/B
0.3
Power Sequence Diagram
Custom
58 59Tuesday, September 24, 2013
2013/04/01 2014/04/01
Compal Electronics, Inc.
Title
Size Document Number Rev
Date: Sheet of
Security Classification
Compal Secret Data
THIS SHEET OF ENGINEERING DRAWING IS THE PROPRIETARY PROPERTY OF COMPAL ELECTRONICS, INC. AND CONTAINS CONFIDENTIAL
AND TRADE SECRET INFORMATION. THIS SHEET MAY NOT BE TRANSFERED FROM THE CUSTODY OF THE COMPETENT DIVISION OF R&D
DEPARTMENT EXCEPT AS AUTHORIZED BY COMPAL ELECTRONICS, INC. NEITHER THIS SHEET NOR THE INFORMATION IT CONTAINS
MAY BE USED BY OR DISCLOSED TO ANY THIRD PARTY WITHOUT PRIOR WRITTEN CONSENT OF COMPAL ELECTRONICS, INC.
Issued Date
Deciphered Date
ZEA00 LA-A061P M/B
0.3
Power Sequence Diagram
Custom
58 59Tuesday, September 24, 2013
2013/04/01 2014/04/01
Compal Electronics, Inc.
Title
Size Document Number Rev
Date: Sheet of
Security Classification
Compal Secret Data
THIS SHEET OF ENGINEERING DRAWING IS THE PROPRIETARY PROPERTY OF COMPAL ELECTRONICS, INC. AND CONTAINS CONFIDENTIAL
AND TRADE SECRET INFORMATION. THIS SHEET MAY NOT BE TRANSFERED FROM THE CUSTODY OF THE COMPETENT DIVISION OF R&D
DEPARTMENT EXCEPT AS AUTHORIZED BY COMPAL ELECTRONICS, INC. NEITHER THIS SHEET NOR THE INFORMATION IT CONTAINS
MAY BE USED BY OR DISCLOSED TO ANY THIRD PARTY WITHOUT PRIOR WRITTEN CONSENT OF COMPAL ELECTRONICS, INC.
Issued Date
Deciphered Date
ZEA00 LA-A061P M/B
0.3
Power Sequence Diagram
Custom
58 59Tuesday, September 24, 2013
2013/04/01 2014/04/01
Compal Electronics, Inc.

5
5
4
4
3
3
2
2
1
1
D D
C C
B B
A A
HW PIR (Product Improve Record)
ZEA00 LA-A061P SCHEMATIC CHANGE LIST
REVISION CHANGE: 0.1 --> 0.2
GERBER-OUT DATE: 2013/06/20
1. Change C45 from SF000002V00 to SF000003X00
2. Change +LCDVDD enable control from EC to LVDS convertor,un-pop R367 and R365 change short pad.
3. Change LCD_BKOFF# control from EC to LVDS convertor,un-pop R364 and R363 change 0 ohm.
4. Remove un-used components(U18,R335,R336,C357,C359,C360,R338,R339) for eDP to LVDS convertor.
5. Pop R428 for AZ_SDIN0_HD.
6. U2 footprint change from socket to IC.
23.0 ohm change to short pad: R347,R585,R507,R674,R644,R645,R646,R647
7. Add RH11
8. Change Y2 from SJ10000CU00 to SJ10000DE00,change C106 & C107 from 27pF to 4.7pF
9. Change R423 location to L45
10. Change D7 from SC2N202U010 to SC600000B00 for
11. Change Q29 from SB548000210 to SB00000ZN00.
12. Change D8&D9 from SCS00002G00 to SCS00000Z00
14. Change R551 & R553 pull-high from +3VS to +3VALW_PCH for leakage.
15. Add R677 & R678 & R679 for PTC request, Change R473,R490,R679,R677,R678 from 0ohm to PTC(SP040005X00).
21. Swap SATA_PRX_DTX_N1 & SATA_PRX_DTX_P1 for m-SATA pin define.
17. Remove R469 0ohm for TV.
18. Add C2134 ,C2135,C2136,C2137,C2138,C2139,C2140,C2141,C2143 for ESD.
19. Remove JXDP1,OC1,OC2,RC3,RC4,R125,R126.
20. Pop U7&R231, un-pop R228 for PLT_RST_VGA#.
22. Un-pop LAN power components Q26,Q27,R573,R574,C562.
24.Change R453&R457 from 0ohm to 1.1K, R451&R459 from 300ohm to 5.6Kohm.
13. X1 code change:1.Change Q2,Q3,Q4,Q5,Q30,Q31 from SB01000JE00 to SB00000EO00. 2.Change Q9 from SB934130020 to SB934130000.
3.Change Q10 from SB00000FC00 to SB00000F400. 4.Change L1 from SM01000JE00 to SB01000JN00.
25.Pop R438,R439 for ESD request.
16. Change Q10 from SB00000FC00 to SB00000L800 for
PVT change list:
1. Change Q10 from SB00000FC00(EOL soon) to SB00000ZN00( Q29),SB00000FC00 as 2nd source.Schematic,
2. Change U23 pin12_+USB3_VCCA to +USB3_VCCB, pop U22, un-pop U24 for USB charger
3. R365 change from short pad to 0ohm.
4. U5 pin5 change from +3VSto +3VALW_PCH for BCM43142 wake from WLAN issue.
5. Change R473,R490,R677,R678,R679 from SP040005X00_0603 size to F1,F2,F4,F5,F3 SP040003S00_1206 size.
6. Change L11 from SM010014520 to SM01000EJ00 for ACL request
7. Change L8 from SM010007W00 to SM010019400 for ACL request
8. Change D7 from SC2N202U010 to SC600000B00(same as D1/D2), SC2N202U010 as 2nd source..
9. Change RP19 from SD309510A80(T88 P/N) to SD309510A10.
10. Add C2144~C2152 for EMI request.
11. Change R276 from 10k to 100k for +3VS_VGA rise time.
13. Change JUSB1 & JUSB2 from DC23300AE00 to DC233008R00(VBA11)
12. Change R672 from 10k to 100k for +3VALW_PCH rise time.
14. Change R438 & R439 from 0_0603 to short pad.
15. Un-pop C125 & C548 for sequence EA.
16. Change C394, C398,C520 & C514 from 220uF(LELON_SF000001F00) to 100uF (Panasonic_SF000005100) to meet Inrush EA & ACL request.
17. Change C170 & C171 from 12pF to 10pF for EA.
18. Change R402 from short pad to 22ohm for EMI, R399,R401,R403 & R404 change from short pad to 0 ohm for EMI request.
19. Reserve C2153,C2154,C2155,C2156, add D29 for ESD.
20. Change C106 & C107 from 4.7pF to 10pF for 25MHz crystal.
21. Add R677 & reserve R678 on U5 AND gate for PLT_A_RST#
22. Change D20 & D21 from SC300001Y00 to SC300002F00 for ESD request
23. Change D22 & D23 from SCA00001100 to SCA00000T00 for ESD ACL request
24. Change R591 pull-high from +5VSB to VL for power S5 Erp request.
20. Change R282 from 100k to 2k, R277 from 470 to 22 ohm for GPU power sequence.
21. Change Y1 from SJ100001K00 to SJ10000FA00 ,C102 & C107 to 6pF.
pre-MP change list:
1. Change R399,R401,R402,R403,R404 from 0ohm to short pad.
3. Change R8,R470,R669,R670,R416 from 0ohm to short pad.
4. Un-pop JECDB1 & SW1.
2. Add C2157 and reserve C2158.
5. For R3 P/N, change PCH P/N from SA00006RF00 to SA00006RF20, PCB P/N from DA60011S000 to DA60011S010 and GPU P/N from SA00006ZF00 to SA00006ZF10.
6. Change C520 & C514 from 100uF to 220uF.
7. Pop C2149~C2152 for ESD request.
8. Change C559 & C2128 from 0603 to 0805.
9. Change C2145 from 0.1uF to 470pF, change C2149~C2152 from 330pF to 470pF for EMI.
10. Add C418 for EMI.
Title
Size Document Number Rev
Date: Sheet of
Security Classification
Compal Secret Data
THIS SHEET OF ENGINEERING DRAWING IS THE PROPRIETARY PROPERTY OF COMPAL ELECTRONICS, INC. AND CONTAINS CONFIDENTIAL
AND TRADE SECRET INFORMATION. THIS SHEET MAY NOT BE TRANSFERED FROM THE CUSTODY OF THE COMPETENT DIVISION OF R&D
DEPARTMENT EXCEPT AS AUTHORIZED BY COMPAL ELECTRONICS, INC. NEITHER THIS SHEET NOR THE INFORMATION IT CONTAINS
MAY BE USED BY OR DISCLOSED TO ANY THIRD PARTY WITHOUT PRIOR WRITTEN CONSENT OF COMPAL ELECTRONICS, INC.
Issued Date Deciphered Date
0.3
HW-PIR
59 59Tuesday, September 24, 2013
2013/04/01 2014/04/01
Compal Electronics, Inc.
VCA00 LA-9791P M/B
Title
Size Document Number Rev
Date: Sheet of
Security Classification
Compal Secret Data
THIS SHEET OF ENGINEERING DRAWING IS THE PROPRIETARY PROPERTY OF COMPAL ELECTRONICS, INC. AND CONTAINS CONFIDENTIAL
AND TRADE SECRET INFORMATION. THIS SHEET MAY NOT BE TRANSFERED FROM THE CUSTODY OF THE COMPETENT DIVISION OF R&D
DEPARTMENT EXCEPT AS AUTHORIZED BY COMPAL ELECTRONICS, INC. NEITHER THIS SHEET NOR THE INFORMATION IT CONTAINS
MAY BE USED BY OR DISCLOSED TO ANY THIRD PARTY WITHOUT PRIOR WRITTEN CONSENT OF COMPAL ELECTRONICS, INC.
Issued Date Deciphered Date
0.3
HW-PIR
59 59Tuesday, September 24, 2013
2013/04/01 2014/04/01
Compal Electronics, Inc.
VCA00 LA-9791P M/B
Title
Size Document Number Rev
Date: Sheet of
Security Classification
Compal Secret Data
THIS SHEET OF ENGINEERING DRAWING IS THE PROPRIETARY PROPERTY OF COMPAL ELECTRONICS, INC. AND CONTAINS CONFIDENTIAL
AND TRADE SECRET INFORMATION. THIS SHEET MAY NOT BE TRANSFERED FROM THE CUSTODY OF THE COMPETENT DIVISION OF R&D
DEPARTMENT EXCEPT AS AUTHORIZED BY COMPAL ELECTRONICS, INC. NEITHER THIS SHEET NOR THE INFORMATION IT CONTAINS
MAY BE USED BY OR DISCLOSED TO ANY THIRD PARTY WITHOUT PRIOR WRITTEN CONSENT OF COMPAL ELECTRONICS, INC.
Issued Date Deciphered Date
0.3
HW-PIR
59 59Tuesday, September 24, 2013
2013/04/01 2014/04/01
Compal Electronics, Inc.
VCA00 LA-9791P M/B
