Compal NM A281P Schematics. Www.s Manuals.com. R0.4 Schematics
User Manual: Motherboard Compal NM-A281P ACLU5/ACLU6 - Schematics. Free.
Open the PDF directly: View PDF
.
Page Count: 61

A
A
B
B
C
C
D
D
E
E
1 1
2 2
3 3
4 4
AMD JET-LE
AMD FT3B Beema SOC with DDRIIIL
G Project M/B Schematics Document
2014-2-12
REV:0.4
LCFC Confidential
Size Document Number Rev
Date: Sheet of
Security Classification
LC Future Center Secret Data
THIS SHEET OF ENGINEERING DRAWING IS THE PROPRIETARY PROPERTY OF LC FUTURE CENTER. AND CONTAINS CONFIDENTIAL
AND TRADE SECRET INFORMATION. THIS SHEET MAY NOT BE TRANSFERED FROM THE CUSTODY OF THE COMPETENT DIVISION OF R&D
DEPARTMENT EXCEPT AS AUTHORIZED BY LC FUTURE CENTER NEITHER THIS SHEET NOR THE INFORMATION IT CONTAINS
MAY BE USED BY OR DISCLOSED TO ANY THIRD PARTY WITHOUT PRIOR WRITTEN CONSENT OF LC FUTURE CENTER.
Issued Date
Deciphered Date
Title
NM-A281
0.4
Cover Page
Custom
160
Thursday, February 20, 2014
2013/08/15 2013/08/15
Size Document Number Rev
Date: Sheet of
Security Classification
LC Future Center Secret Data
THIS SHEET OF ENGINEERING DRAWING IS THE PROPRIETARY PROPERTY OF LC FUTURE CENTER. AND CONTAINS CONFIDENTIAL
AND TRADE SECRET INFORMATION. THIS SHEET MAY NOT BE TRANSFERED FROM THE CUSTODY OF THE COMPETENT DIVISION OF R&D
DEPARTMENT EXCEPT AS AUTHORIZED BY LC FUTURE CENTER NEITHER THIS SHEET NOR THE INFORMATION IT CONTAINS
MAY BE USED BY OR DISCLOSED TO ANY THIRD PARTY WITHOUT PRIOR WRITTEN CONSENT OF LC FUTURE CENTER.
Issued Date
Deciphered Date
Title
NM-A281
0.4
Cover Page
Custom
160
Thursday, February 20, 2014
2013/08/15 2013/08/15
Size Document Number Rev
Date: Sheet of
Security Classification
LC Future Center Secret Data
THIS SHEET OF ENGINEERING DRAWING IS THE PROPRIETARY PROPERTY OF LC FUTURE CENTER. AND CONTAINS CONFIDENTIAL
AND TRADE SECRET INFORMATION. THIS SHEET MAY NOT BE TRANSFERED FROM THE CUSTODY OF THE COMPETENT DIVISION OF R&D
DEPARTMENT EXCEPT AS AUTHORIZED BY LC FUTURE CENTER NEITHER THIS SHEET NOR THE INFORMATION IT CONTAINS
MAY BE USED BY OR DISCLOSED TO ANY THIRD PARTY WITHOUT PRIOR WRITTEN CONSENT OF LC FUTURE CENTER.
Issued Date
Deciphered Date
Title
NM-A281
0.4
Cover Page
Custom
160
Thursday, February 20, 2014
2013/08/15 2013/08/15

A
A
B
B
C
C
D
D
E
E
1 1
2 2
3 3
4 4
File Name : ACLU5&6
LCFC confidential
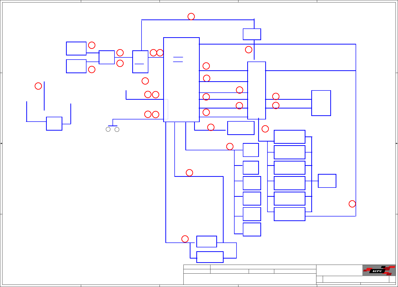
VGA
SATA Gen1
SATA ODD
RTL8106EUL (10M/100M)
RTL8111GUL (1G)
Codec
UP TO 8G x 2
DDR3L-SO-DIMM X2
Page 14,15
SD/MMC Conn.
8MB
PCI-Express
USBBoard
POWERBOARD
Sub-board ( for 15")
ODDBoard
USBBoard
POWERBOARD
Sub-board ( for 14")
SPK Conn.
Touch Screen
AMD Jet LE/ Topaz XT
DDR3L*4 2GB/1GB
VRAM 256/128*16
Cardreader Realtek
RTS5170
EC
ITE IT8586E-LQFP
PEG 0~3
Touch Pad Int.KBD Thermal Sensor
NCT7718W
HDMI Conn.
4x Gen2
USB Left
USB 2.0 2x
USB Right
USB 3.0 1x
NGFF Card
WLAN&BT
USB 2.0 1x
PCIe 1x
SATA Gen3
SATA HDD
Conexant CX20752
HD Audio
Int. MIC Conn.
HP&Mic Combo Conn.
SPI ROM 0
SPI BUS
PCIe 1x
LAN Realtek
RJ45 Conn.
1.35V DDR3L 1600 MT/s
USB2.0 1x
USB 2.0 Port3
USB 3.0 Port0
HDMI
CRT Conn.
USB Board
USB Board
eDP x2 Lane
eDP Conn
USB2.0 1x
USB2.0 1x
USB 2.0 1x
USB2.0 Port5
SATA Port0
Int. Camera
SATA Port1
PCIe Port2
USB2.0 Port4
USB2.0 Port0
USB2.0 Port2
USB2.0 Port6
PCIe Port1
Page18~24
Page25~26
Page34
Page36
Page33
Page42
Page42
Page37
Page38
Page43 Page43
Page33
Page40
Page07
Page45 Page45
Page44
Page39
Page4~9
Page41
USB 2.0 Port8
AMD FT3b APU
Beema 15W /2.4G
(Integrated FCH)
BGA-769
24.5mm*24.5mm
Memory BUS (DDR3L)
Single Channel
S3 Package: 23mmX23mm
(Debug Port)
NS-A272
NS-A271
NS-A273
NS-A275
NS-A274
JUSB1
JUSB2
JUSB3
Size Document Number Rev
Date: Sheet of
Security Classification
LC Future Center Secret Data
THIS SHEET OF ENGINEERING DRAWING IS THE PROPRIETARY PROPERTY OF LC FUTURE CENTER. AND CONTAINS CONFIDENTIAL
AND TRADE SECRET INFORMATION. THIS SHEET MAY NOT BE TRANSFERED FROM THE CUSTODY OF THE COMPETENT DIVISION OF R&D
DEPARTMENT EXCEPT AS AUTHORIZED BY LC FUTURE CENTER NEITHER THIS SHEET NOR THE INFORMATION IT CONTAINS
MAY BE USED BY OR DISCLOSED TO ANY THIRD PARTY WITHOUT PRIOR WRITTEN CONSENT OF LC FUTURE CENTER.
Issued Date
Deciphered Date
Title
NM-A281
0.4
Block Diagram
Custom
260
Thursday, February 20, 2014
2013/08/15 2013/08/15
Size Document Number Rev
Date: Sheet of
Security Classification
LC Future Center Secret Data
THIS SHEET OF ENGINEERING DRAWING IS THE PROPRIETARY PROPERTY OF LC FUTURE CENTER. AND CONTAINS CONFIDENTIAL
AND TRADE SECRET INFORMATION. THIS SHEET MAY NOT BE TRANSFERED FROM THE CUSTODY OF THE COMPETENT DIVISION OF R&D
DEPARTMENT EXCEPT AS AUTHORIZED BY LC FUTURE CENTER NEITHER THIS SHEET NOR THE INFORMATION IT CONTAINS
MAY BE USED BY OR DISCLOSED TO ANY THIRD PARTY WITHOUT PRIOR WRITTEN CONSENT OF LC FUTURE CENTER.
Issued Date
Deciphered Date
Title
NM-A281
0.4
Block Diagram
Custom
260
Thursday, February 20, 2014
2013/08/15 2013/08/15
Size Document Number Rev
Date: Sheet of
Security Classification
LC Future Center Secret Data
THIS SHEET OF ENGINEERING DRAWING IS THE PROPRIETARY PROPERTY OF LC FUTURE CENTER. AND CONTAINS CONFIDENTIAL
AND TRADE SECRET INFORMATION. THIS SHEET MAY NOT BE TRANSFERED FROM THE CUSTODY OF THE COMPETENT DIVISION OF R&D
DEPARTMENT EXCEPT AS AUTHORIZED BY LC FUTURE CENTER NEITHER THIS SHEET NOR THE INFORMATION IT CONTAINS
MAY BE USED BY OR DISCLOSED TO ANY THIRD PARTY WITHOUT PRIOR WRITTEN CONSENT OF LC FUTURE CENTER.
Issued Date
Deciphered Date
Title
NM-A281
0.4
Block Diagram
Custom
260
Thursday, February 20, 2014
2013/08/15 2013/08/15

A
A
B
B
C
C
D
D
E
E
1 1
2 2
3 3
4 4
XX
V
GPU BATT SODIMM WLAN Thermal
Sensor
APU
IT8586E
+3VS
IT8586E
APU
V
X
EC_SMB_CK2
EC_SMB_DA2 V
+3VS_VGA V
SMBUS Control Table
APU_SCLK0
APU_SDATA0 VV
X
X
X
X
14@
For 15" part
For 14" part
15@
XX
GIGA@
XX
PX@
BTO ItemBOM Structure
BOM Structure Table
X
X
+3VS
Discrete GPU SKU ID part
UMA@
UMA SKU ID part
( O --> Means ON , X --> Means OFF )
WLAN
RSVD
Charger
APU Thermal Diode
TBU
AOAC support part
AOAC@
Not stuff
@
Connector
ME@
LAN
3
2
1
0
PCIE PORT LIST
WLAN
Port Device
GPU
Charger
V
HDT@
HDT Debug part
+3VALW
SOURCE
IT8586E
EC_SMB_CK1
EC_SMB_DA1 X
Voltage Rails
Thermal Sensor
EC SM Bus1 address
Device
DDR DIMMA
1001 000Xb
DDR DIMMB
1001 010Xb
APU SM Bus address
Device Address
Address
EC SM Bus2 address
Device
Battery
(+VSYSMEN)
+1.8VALW
+0.95VGS
+0.675VS
+3VGS
VL
+3VL
O
X
S3
+3VS
X
X
+3VALW
+5VS
O
+APU_CORE
OO
X
XX
+0.95VS
power
plane
O
O
O
O
X
S5 S4/ Battery only
XX X
B+
State
+1.5VS
+1.35V
S5 S4/AC & Battery
don't exist
S5 S4/AC
+5VALW
S0
O
O
+VGA_CORE
+1.8VGS
+1.8VS
+1.35VGS
+APU_CORE_NB
+0.95VALW
STATE SIGNAL
S0 (Full ON)
S1 (Power On Suspend)
S3 (Suspend to RAM)
S4 (Suspend to Disk)
S5 (Soft OFF)
SLP_S3# SLP_S5# +VALW +V +VS Clock
ON
ON
ON
ON
ON
ON
ON ON
ON
ON
ON
OFF
OFF
OFF
OFF
OFF
OFF
OFF
OFF
LOW
LOW LOW
LOW
HIGH HIGH
HIGHHIGH
HIGHLOW
LOW
LEFT USB (2.0)
USB 3.0USB 2.0 Port 3 External
USB Port
RIGHT USB (2.0)
Card Reader
Camera
0
1
2
3
4
5
6
7
8
9
USB Port Table
Touch Screen
xHCI 0
1
EHCI
Blue Tooth
LEFT USB (3.0)
N/A
N/A
N/A
00
GPIOxx
BOARD
Config. GPIOxx GPIOxx Function
0
2
3
1
0
GPP
GFX
GPU
N/A
N/A
APU
+3VS
IT8586E
+3VS
+3VALW
IT8586E APU_SIC
APU_SID
APU_SIC
APU_SID
Address
Board ID need to be update!
SDV@
SDV PWR part
Kabini@
Kabini APU part
ZODD@
Zero Power ODD part
Giga LAN Part
TS@
Touch Screen part
0001 0010 b
0X16 1001_100xb
0x41(default)
8106EUL@
8106EUL LAN part
8111GUL@
8111GUL LAN Part
M2G@
S2G@
S1G@
H2G@
H1G@
M1G@
X76 SAMSUNG 2G
X76 MICRON 2G
X76 HYNIX 2G
X76 SAMSUNG 1G
X76 MICRON 1G
X76 HYNIX 2G
VRAM
Size Document Number Rev
Date: Sheet of
Security Classification
LC Future Center Secret Data
THIS SHEET OF ENGINEERING DRAWING IS THE PROPRIETARY PROPERTY OF LC FUTURE CENTER. AND CONTAINS CONFIDENTIAL
AND TRADE SECRET INFORMATION. THIS SHEET MAY NOT BE TRANSFERED FROM THE CUSTODY OF THE COMPETENT DIVISION OF R&D
DEPARTMENT EXCEPT AS AUTHORIZED BY LC FUTURE CENTER NEITHER THIS SHEET NOR THE INFORMATION IT CONTAINS
MAY BE USED BY OR DISCLOSED TO ANY THIRD PARTY WITHOUT PRIOR WRITTEN CONSENT OF LC FUTURE CENTER.
Issued Date
Deciphered Date
Title
NM-A281
0.4
Notes List
Custom
360
Thursday, February 20, 2014
2013/08/15 2013/08/15
Size Document Number Rev
Date: Sheet of
Security Classification
LC Future Center Secret Data
THIS SHEET OF ENGINEERING DRAWING IS THE PROPRIETARY PROPERTY OF LC FUTURE CENTER. AND CONTAINS CONFIDENTIAL
AND TRADE SECRET INFORMATION. THIS SHEET MAY NOT BE TRANSFERED FROM THE CUSTODY OF THE COMPETENT DIVISION OF R&D
DEPARTMENT EXCEPT AS AUTHORIZED BY LC FUTURE CENTER NEITHER THIS SHEET NOR THE INFORMATION IT CONTAINS
MAY BE USED BY OR DISCLOSED TO ANY THIRD PARTY WITHOUT PRIOR WRITTEN CONSENT OF LC FUTURE CENTER.
Issued Date
Deciphered Date
Title
NM-A281
0.4
Notes List
Custom
360
Thursday, February 20, 2014
2013/08/15 2013/08/15
Size Document Number Rev
Date: Sheet of
Security Classification
LC Future Center Secret Data
THIS SHEET OF ENGINEERING DRAWING IS THE PROPRIETARY PROPERTY OF LC FUTURE CENTER. AND CONTAINS CONFIDENTIAL
AND TRADE SECRET INFORMATION. THIS SHEET MAY NOT BE TRANSFERED FROM THE CUSTODY OF THE COMPETENT DIVISION OF R&D
DEPARTMENT EXCEPT AS AUTHORIZED BY LC FUTURE CENTER NEITHER THIS SHEET NOR THE INFORMATION IT CONTAINS
MAY BE USED BY OR DISCLOSED TO ANY THIRD PARTY WITHOUT PRIOR WRITTEN CONSENT OF LC FUTURE CENTER.
Issued Date
Deciphered Date
Title
NM-A281
0.4
Notes List
Custom
360
Thursday, February 20, 2014
2013/08/15 2013/08/15

5
5
4
4
3
3
2
2
1
1
D D
C C
B B
A A
Beema (MEM & PCIE I/F)
R103 connection to VDDIO_SUS should
be directly to the plane without a long trace
ROUTE PCIE-LINK DIFF PAIR @ 85 OHM +/- 10%
Layout: Place within 1000
mils of the APU socket.
SODIMM0
SODIMM1
SODIMM0
SODIMM1
SODIMM0
SODIMM1
SODIMM0
SODIMM1 ECC
MEMReferenceVoltage
EVENT#pullhigh
LAN
WLAN
GPU
Net name changed to same as ACLU1
LAN
WLAN
swap DQ55 and DQ50 @ 09/06
swap DQ32/33 and DQ36/37 @ 09/06
OK
OK
OK
OK
OK
OK
OK
OK
OK
OK
OK
OK
OK
OK
OK
OK
OK
OK
OK
OK
OK
OK
OK
OK
OK
OK
OK OK
OK
OK
OK
OK
T_APU_M_VREFDQ
+MEM_VREF
T_DDRA_DM8
T_DDRA_DQS8
T_DDRA_DQS#8
DDRA_MA15
DDRA_MA12
DDRA_MA14
DDRA_MA13
DDRA_MA11
DDRA_MA10
DDRA_MA6
DDRA_MA1
DDRA_MA7
DDRA_MA2
DDRA_MA3
DDRA_MA8
DDRA_MA5
DDRA_MA4
DDRA_MA9
DDRA_MA0
DDRA_BS2#
DDRA_BS1#
DDRA_BS0#
DDRA_DM6
DDRA_DM3
DDRA_DM5
DDRA_DM4
DDRA_DM2
DDRA_DM1
DDRA_DM7
DDRA_DM0
DDRA_DQS0
DDRA_DQS#0
DDRA_DQS3
DDRA_DQS#3
DDRA_DQS2
DDRA_DQS#2
DDRA_DQS1
DDRA_DQS#1
DDRA_DQS4
DDRA_DQS#4
DDRA_DQS5
DDRA_DQS#5
DDRA_DQS6
DDRA_DQS#6
DDRA_DQS#7
DDRA_DQS7
DDRA_WE#
DDRA_CAS#
DDRA_RAS#
DDRA_CLK0#
DDRA_CLK0
DDRA_CS1#
DDRA_CS0#
DDRA_ODT0
DDRA_ODT1
DDRA_CKE0
DDRA_CKE1
MEM_MA_EVENT#
MEM_MA_RST#
DDRA_CLK1#
DDRA_CLK1
DDRA_DQ19
DDRA_DQ59
DDRA_DQ60
DDRA_DQ3
DDRA_DQ13
DDRA_DQ40
DDRA_DQ28
DDRA_DQ29
DDRA_DQ61
DDRA_DQ15
DDRA_DQ34
DDRA_DQ36
DDRA_DQ4
DDRA_DQ0
DDRA_DQ53
DDRA_DQ47
DDRA_DQ43
DDRA_DQ39
DDRA_DQ46
DDRA_DQ33
DDRA_DQ24
DDRA_DQ54
DDRA_DQ5
DDRA_DQ6
DDRA_DQ8
DDRA_DQ51
DDRA_DQ9
DDRA_DQ50
DDRA_DQ12
DDRA_DQ31
DDRA_DQ7
DDRA_DQ63
DDRA_DQ62
DDRA_DQ42
DDRA_DQ26
DDRA_DQ58
DDRA_DQ25
DDRA_DQ32
DDRA_DQ1
DDRA_DQ44
DDRA_DQ48
DDRA_DQ11
DDRA_DQ55
DDRA_DQ2
DDRA_DQ38
DDRA_DQ27
DDRA_DQ41
DDRA_DQ10
DDRA_DQ14
DDRA_DQ49
DDRA_DQ30
DDRA_DQ35
DDRA_DQ37
DDRA_DQ52
DDRA_DQ45
DDRA_DQ57
DDRA_DQ56
DDRA_DQ20
DDRA_DQ22
DDRA_DQ21
DDRA_DQ23
DDRA_DQ17
DDRA_DQ16
DDRA_DQ18
DDRA_CLK2#
DDRA_CLK2
DDRA_CLK3#
DDRA_CLK3
DDRA_CKE2
DDRA_CKE3
DDRA_ODT2
DDRA_ODT3
DDRA_CS3#
DDRA_CS2#
+MEM_VREF
MEM_MA_EVENT#
PCIE_CRX_GTX_P0
PCIE_CRX_GTX_N0
PCIE_CRX_GTX_P1
PCIE_CRX_GTX_N1
PCIE_CRX_GTX_P2
PCIE_CRX_GTX_N2
PCIE_CRX_GTX_P3
PCIE_CRX_GTX_N3
PCIE_CTX_C_GRX_P0
PCIE_CTX_C_GRX_N0
PCIE_CTX_C_GRX_P1
PCIE_CTX_C_GRX_N1
PCIE_CTX_C_GRX_P2
PCIE_CTX_C_GRX_N2
PCIE_CTX_C_GRX_P3
PCIE_CTX_GRX_N0
PCIE_CTX_GRX_P0
PCIE_CTX_GRX_P1
PCIE_CTX_GRX_N1
PCIE_CTX_GRX_P2
PCIE_CTX_GRX_N2
PCIE_CTX_GRX_P3 PCIE_CTX_C_GRX_N3PCIE_CTX_GRX_N3
PCIE_PRX_DTX_P4
PCIE_PRX_DTX_N4
PCIE_PRX_DTX_P3
PCIE_PRX_DTX_N3
PCIE_PTX_C_DRX_P4
PCIE_PTX_DRX_N4
PCIE_PTX_DRX_P4
PCIE_PTX_DRX_P3
PCIE_PTX_DRX_N3 PCIE_PTX_C_DRX_P3
PCIE_PTX_C_DRX_N3
PCIE_PTX_C_DRX_N4
P_TX_ZVDD P_RX_ZVDD
DDRA_DQS#[0..7]
DDRA_DQS[0..7]
DDRA_MA[15..0]<14,15>
DDRA_BS0#<14,15> DDRA_BS1#<14,15> DDRA_BS2#<14,15> DDRA_DM[7..0]<14,15>
DDRA_CLK0<14> DDRA_CLK0#<14>
DDRA_CKE0<14> DDRA_CKE1<14>
DDRA_ODT0<14> DDRA_ODT1<14>
DDRA_CS0#<14> DDRA_CS1#<14>
DDRA_RAS#<14,15> DDRA_CAS#<14,15> DDRA_WE#<14,15>
MEM_MA_RST#<14,15> MEM_MA_EVENT#<14,15>
DDRA_CLK1<14> DDRA_CLK1#<14>
DDRA_DQ[63..0] <14,15>
DDRA_CLK2<15> DDRA_CLK2#<15> DDRA_CLK3<15> DDRA_CLK3#<15>
DDRA_CKE2<15> DDRA_CKE3<15>
DDRA_ODT2<15> DDRA_ODT3<15>
DDRA_CS2#<15> DDRA_CS3#<15>
PCIE_CRX_GTX_N[0..3]<19>
PCIE_CRX_GTX_P[0..3]<19>
PCIE_CTX_C_GRX_N[0..3] <19>
PCIE_CTX_C_GRX_P[0..3] <19>
PCIE_PRX_DTX_P3<37> PCIE_PRX_DTX_N3<37>
PCIE_PRX_DTX_P4<40> PCIE_PRX_DTX_N4<40>
PCIE_PTX_C_DRX_P3 <37>
PCIE_PTX_C_DRX_N3 <37>
PCIE_PTX_C_DRX_P4 <40>
PCIE_PTX_C_DRX_N4 <40>
DDRA_DQS#[0..7]<14,15>
DDRA_DQS[0..7]<14,15>
+VSYSMEM_APU
+VSYSMEM_APU
+VSYSMEM_APU
+0.95VS_GFX_APU +0.95VS_GFX_APU
Size Document Number Rev
Date: Sheet of
Security Classification
LC Future Center Secret Data
THIS SHEET OF ENGINEERING DRAWING IS THE PROPRIETARY PROPERTY OF LC FUTURE CENTER. AND CONTAINS CONFIDENTIAL
AND TRADE SECRET INFORMATION. THIS SHEET MAY NOT BE TRANSFERED FROM THE CUSTODY OF THE COMPETENT DIVISION OF R&D
DEPARTMENT EXCEPT AS AUTHORIZED BY LC FUTURE CENTER NEITHER THIS SHEET NOR THE INFORMATION IT CONTAINS
MAY BE USED BY OR DISCLOSED TO ANY THIRD PARTY WITHOUT PRIOR WRITTEN CONSENT OF LC FUTURE CENTER.
Issued Date
Deciphered Date
Title
NM-A281
0.4
Beema (MEM & PCIE I/F)
Custom
460
Thursday, February 20, 2014
2013/08/15 2013/08/15
Size Document Number Rev
Date: Sheet of
Security Classification
LC Future Center Secret Data
THIS SHEET OF ENGINEERING DRAWING IS THE PROPRIETARY PROPERTY OF LC FUTURE CENTER. AND CONTAINS CONFIDENTIAL
AND TRADE SECRET INFORMATION. THIS SHEET MAY NOT BE TRANSFERED FROM THE CUSTODY OF THE COMPETENT DIVISION OF R&D
DEPARTMENT EXCEPT AS AUTHORIZED BY LC FUTURE CENTER NEITHER THIS SHEET NOR THE INFORMATION IT CONTAINS
MAY BE USED BY OR DISCLOSED TO ANY THIRD PARTY WITHOUT PRIOR WRITTEN CONSENT OF LC FUTURE CENTER.
Issued Date
Deciphered Date
Title
NM-A281
0.4
Beema (MEM & PCIE I/F)
Custom
460
Thursday, February 20, 2014
2013/08/15 2013/08/15
Size Document Number Rev
Date: Sheet of
Security Classification
LC Future Center Secret Data
THIS SHEET OF ENGINEERING DRAWING IS THE PROPRIETARY PROPERTY OF LC FUTURE CENTER. AND CONTAINS CONFIDENTIAL
AND TRADE SECRET INFORMATION. THIS SHEET MAY NOT BE TRANSFERED FROM THE CUSTODY OF THE COMPETENT DIVISION OF R&D
DEPARTMENT EXCEPT AS AUTHORIZED BY LC FUTURE CENTER NEITHER THIS SHEET NOR THE INFORMATION IT CONTAINS
MAY BE USED BY OR DISCLOSED TO ANY THIRD PARTY WITHOUT PRIOR WRITTEN CONSENT OF LC FUTURE CENTER.
Issued Date
Deciphered Date
Title
NM-A281
0.4
Beema (MEM & PCIE I/F)
Custom
460
Thursday, February 20, 2014
2013/08/15 2013/08/15
UC1
BEEMA AM6400ITJ44JB 2.4G
SA000065O10
UC1
BEEMA AM6400ITJ44JB 2.4G
SA000065O10
TC10 @TC10 @
1
CC19.1U_0402_10V6-K CC19.1U_0402_10V6-K
1 2
FT3 REV 0.53
PCIE
Beema
UC1B
FT3-REV-0P53_BGA769@
FT3 REV 0.53
PCIE
Beema
UC1B
FT3-REV-0P53_BGA769@
E7
P_GFX_RXN3
D7
P_GFX_RXP3
G4
P_GFX_RXN2
G5
P_GFX_RXP2
J4
P_GFX_RXN1
J5
P_GFX_RXP1
L4
P_GFX_RXN0
L5
P_GFX_RXP0
W8
P_TX_ZVDD_095
N8
P_GPP_RXN3
N10
P_GPP_RXP3
N4
P_GPP_RXN2
N5
P_GPP_RXP2
R4
P_GPP_RXN1
R5
P_GPP_RXP1
R8
P_GPP_RXN0
R10
P_GPP_RXP0
D1
P_GFX_TXN3
D2
P_GFX_TXP3
E1
P_GFX_TXN2
E2
P_GFX_TXP2
F1
P_GFX_TXN1
F2
P_GFX_TXP1
G1
P_GFX_TXN0
G2
P_GFX_TXP0
W7
P_RX_ZVDD_095
H1
P_GPP_TXN3
H2
P_GPP_TXP3
J1
P_GPP_TXN2
J2
P_GPP_TXP2
K1
P_GPP_TXN1
K2
P_GPP_TXP1
L1
P_GPP_TXN0
L2
P_GPP_TXP0
CC13.1U_0402_10V6-K PX@CC13.1U_0402_10V6-K PX@
1 2
CC15.1U_0402_10V6-K PX@CC15.1U_0402_10V6-K PX@
1 2
TC35 @
TC35 @
1
CC17.1U_0402_10V6-K PX@CC17.1U_0402_10V6-K PX@
1 2
UC1
ZM181103J4470 1.8G
SA000067O00
UC1
ZM181103J4470 1.8G
SA000067O00
TC15 @TC15 @
1
RC4
1K_0402_1%
RC4
1K_0402_1%
12
CC11.1U_0402_10V6-K PX@CC11.1U_0402_10V6-K PX@
1 2
UC1
ZM151103J4470 1.5G
SA000067P00
UC1
ZM151103J4470 1.5G
SA000067P00
CC20.1U_0402_10V6-K CC20.1U_0402_10V6-K
1 2
FT3 REV 0.53
MEMORY
Beema
UC1A
FT3-REV-0P53_BGA769@
FT3 REV 0.53
MEMORY
Beema
UC1A
FT3-REV-0P53_BGA769@
AC38
M_VREFDQ
AD40
M_VREF
AL35
M_WE_L
AL34
M_CAS_L
AJ37
M_RAS_L
AN35
M1_CS_L1
AL38
M1_CS_L0
AR38
M0_CS_L1
AJ34
M0_CS_L0
AR37
M1_ODT1
AN37
M1_ODT0
AU38
M0_ODT1
AN38
M0_ODT0
J34
M1_CKE1
J37
M1_CKE0
J38
M0_CKE1
L34
M0_CKE0
AE34
M_EVENT_L
G38
M_RESET_L
AA38
M_CLK_L3
AA37
M_CLK_H3
AE37
M_CLK_L2
AE38
M_CLK_H2
AA32
M_CLK_L1
AA34
M_CLK_H1
AC34
M_CLK_L0
AC35
M_CLK_H0
Y41
M_DQS_L8
AA40
M_DQS_H8
BA34
M_DQS_L7
AY33
M_DQS_H7
AY41
M_DQS_L6
BA40
M_DQS_H6
AP40
M_DQS_L5
AP41
M_DQS_H5
AH40
M_DQS_L4
AH41
M_DQS_H4
P40
M_DQS_L3
P41
M_DQS_H3
H40
M_DQS_L2
H41
M_DQS_H2
A40
M_DQS_L1
B40
M_DQS_H1
A33
M_DQS_L0
B33
M_DQS_H0
Y40
M_DM8
AY34
M_DM7
AY40
M_DM6
AN41
M_DM5
AG40
M_DM4
N41
M_DM3
G40
M_DM2
B38
M_DM1
B32
M_DM0
N34
M_BANK2
AG35
M_BANK1
AJ38
M_BANK0
L35
M_ADD15
L38
M_ADD14
AN34
M_ADD13
N37
M_ADD12
R34
M_ADD11
AG34
M_ADD10
N38
M_ADD9
R38
M_ADD8
R35
M_ADD7
U34
M_ADD6
U37
M_ADD5
U38
M_ADD4
W34
M_ADD3
W38
M_ADD2
W35
M_ADD1
AG38
M_ADD0
AD41
M_ZVDDIO_MEM_S
AB41
M_CHECK7
AA41
M_CHECK6
V40
M_CHECK5
U41
M_CHECK4
AC40
M_CHECK3
AB40
M_CHECK2
W40
M_CHECK1
V41
M_CHECK0
AY32
M_DATA63
BA33
M_DATA62
AY36
M_DATA61
BA37
M_DATA60
AY31
M_DATA59
BA32
M_DATA58
AY35
M_DATA57
BA36
M_DATA56
AY38
M_DATA55
AY39
M_DATA54
AV40
M_DATA53
AU41
M_DATA52
AY37
M_DATA51
BA38
M_DATA50
AW40
M_DATA49
AV41
M_DATA48
AT40
M_DATA47
AR40
M_DATA46
AM40
M_DATA45
AL40
M_DATA44
AU40
M_DATA43
AT41
M_DATA42
AN40
M_DATA41
AM41
M_DATA40
AJ41
M_DATA39
AJ40
M_DATA38
AE41
M_DATA37
AE40
M_DATA36
AK41
M_DATA35
AK40
M_DATA34
AF41
M_DATA33
AF40
M_DATA32
T40
M_DATA31
R40
M_DATA30
M40
M_DATA29
L40
M_DATA28
U40
M_DATA27
T41
M_DATA26
N40
M_DATA25
M41
M_DATA24
J41
M_DATA23
J40
M_DATA22
E41
M_DATA21
E40
M_DATA20
K41
M_DATA19
K40
M_DATA18
F41
M_DATA17
F40
M_DATA16
C40
M_DATA15
B41
M_DATA14
A37
M_DATA13
B36
M_DATA12
D41
M_DATA11
D40
M_DATA10
A38
M_DATA9
B37
M_DATA8
B34
M_DATA7
A34
M_DATA6
A30
M_DATA5
B29
M_DATA4
A36
M_DATA3
B35
M_DATA2
A32
M_DATA1
B30
M_DATA0
TC16 @TC16 @
1
UC1
ZM1332M2J2370 1.35G
SA000067Q00
UC1
ZM1332M2J2370 1.35G
SA000067Q00
RC5
1K_0402_1%
RC5
1K_0402_1%
12
RC6 1K_0402_5%RC6 1K_0402_5%
1 2
CC2
1000P_0402_50V7K
CC2
1000P_0402_50V7K
1
2
CC21.1U_0402_10V6-K CC21.1U_0402_10V6-K
1 2
CC12.1U_0402_10V6-K PX@CC12.1U_0402_10V6-K PX@
1 2
CC1
.1U_0402_10V6-K
CC1
.1U_0402_10V6-K
1
2
RC1 39.2_0402_1%RC1 39.2_0402_1%
12
CC14.1U_0402_10V6-K PX@CC14.1U_0402_10V6-K PX@
1 2
RC81K_0402_1% RC81K_0402_1%
12
CC16.1U_0402_10V6-K PX@CC16.1U_0402_10V6-K PX@
1 2
RC7 1.69K_0402_1%RC7 1.69K_0402_1%
1 2
CC22.1U_0402_10V6-K CC22.1U_0402_10V6-K
1 2
CC115
.47U_0402_6.3V6K
@
CC115
.47U_0402_6.3V6K
@
1
2
CC18.1U_0402_10V6-K PX@CC18.1U_0402_10V6-K PX@
1 2
ZZZ
PCB NM-A281
DA60000U810
ZZZ
PCB NM-A281
DA60000U810

5
5
4
4
3
3
2
2
1
1
D D
C C
B B
A A
Beema (DISPLAY/CLK/MISC)
2 Lane is OK to support FHD Panel
OD
OD
I
I
OD
I
O
I/O
HDMI
eDP
Thermal Sensor?
I
I
I
I
NC
A29 For STAMP APU_TEMPIN0
I/O
O
O
O
O
1.8V
1.8V
Net name changed to same as ACLU1
IPD
IPD
To drive active shutter glasses for
stereoscopic 3D viewing on 120-Hz panels
O
Avoid plane splits and signal plane changes,
route on single routing layer.
SVID I/F: Do not terminate.
Output to APU Vcore VR SVID EN Pin
1.8V
In I2C mode AUXP pins change to SCL, and AUXN pins change to SDA.
DisplayPort Auxiliary Channel pins are dual-mode pins.
VDDIO_MEM & VDD_0.95 return path is optional, so remove.
3.3V Level
TB RS
A20 For STAMP APU_TEMPIN1
A19 For STAMP APU_TEMPIN2
OK
OK
OK
OK
OK
OK
OK
OK
OK
OK
OK
OK
OK
NOTE: APU_CRT_HSYNC PU FOR AMD INTERNAL,PD FOR CUSTOMER
External hardware can assert PROCHOT_L to reduce
APU power consumption by forcing HTC activation.
The processor asserts PROCHOT_L when the hardware thermal control (HTC) is active.
TB RS
TB RS
S0
HDT+ Header
Change to SN74LVC2G07DCK SOT
Zx05 Symbol
OK
OK
OK
OK
OK
OK OK
OK
OK
OK
OK
OK
OK
OK
OK
OK
OK
OK
OK
OK
OK
OK
OK
STUDY
OK
OK
OK
APU_PWROK
APU_TEST14_BP0
APU_TEST15_BP1
APU_TEST16_BP2
APU_TEST17_BP3
APU_TEST25_H_BYPASSCLK
APU_TEST25_L_BYPASSCLK
APU_TEST28_H_PLLCHARZ
APU_TEST28_L_PLLCHARZ
APU_TEST31_MEM_TEST
APU_TEST34_L_TSTCLKIN_L
APU_TEST4_THERMDA
APU_TEST5_THERMDC
APU_RST#
APU_TEST39
APU_TEST40
APU_TEST41_TMON_CAL
APU_TEST42_USB_ATEST0
APU_TEST43_USB_ATEST1
VDDIO_SUS_SENSE
VDD_095_FB_H
VDD_095_FB_L
CPU_EDP_TX0-
CPU_EDP_TX0+
CPU_EDP_TX1-
CPU_EDP_TX1+
CPU_EDP_AUX#
CPU_EDP_AUX
CPU_EDP_HPD
APU_HDMI_DDC_DATA
APU_HDMI_DDC_CLK
APU_HDMI_HPD
DP_150_ZVSS
DP_2K_ZVSS
DAC_ZVSS
PCH_ENVDD
PCH_ENBKL
PCH_EDP_PWM
APU_CRT_HSYNC
APU_CRT_DDC_DATA
APU_CRT_DDC_CLK
T_DISP_CLKP
T_DISP_CLKN
APU_SVD
APU_SID
APU_SIC
APU_SVC
APU_SVT
ALERT#
APU_TDI
APU_TDO
APU_TCK
APU_TMS
APU_TRST#
APU_DBRDY
APU_DBREQ#
APU_PROCHOT#_R
APU_RST#_R
APU_PWROK_R APU_TEST18_PLLTEST1
APU_TEST19_PLLTEST0
APU_TEST6
APU_TEST36
APU_TEST37
APU_TEST35_STEREOSYNC
APU_HDMI_TX2+
APU_HDMI_TX2-
APU_HDMI_TX1+
APU_HDMI_TX1-
APU_HDMI_TX0+
APU_HDMI_TX0-
APU_HDMI_CLK+
APU_HDMI_CLK-
T_TDP0_TXP3
T_TDP0_TXN3
T_TDP0_TXP2
T_TDP0_TXN2
APU_CRT_HSYNC
APU_CRT_DDC_CLK
APU_CRT_DDC_DATA
APU_HDMI_DDC_CLK
APU_HDMI_DDC_DATA
APU_HDMI_HPD
ALERT#
APU_PROCHOT#_R
APU_SID
APU_SIC
APU_TMS
APU_RST#
APU_PWROK
APU_RST#_BUF
APU_PWROK
APU_RST# APU_RST#_BUF
APU_PWROK_BUF
APU_PWROK_BUF APU_PWROK_BUF
APU_RST#_BUF
APU_DBRDY
APU_DBREQ#
APU_TEST19_PLLTEST0
APU_TRST#
APU_TEST18_PLLTEST1
APU_TDI
APU_TDO
APU_TCK
APU_PWROK
APU_RST#
CPU_EDP_HPD
CPU_EDP_TX0-<33> CPU_EDP_TX0+<33>
CPU_EDP_TX1-<33> CPU_EDP_TX1+<33>
CPU_EDP_AUX# <33>
CPU_EDP_AUX <33>
CPU_EDP_HPD <33>
APU_HDMI_DDC_DATA <34>
APU_HDMI_DDC_CLK <34>
APU_HDMI_HPD <34>
APU_CRT_R <36>
APU_CRT_G <36>
APU_CRT_B <36>
APU_CRT_HSYNC <36>
APU_CRT_VSYNC <36>
APU_CRT_DDC_DATA <36>
APU_CRT_DDC_CLK <36>
APU_SVC<59> APU_SVD<59>
APU_SVT<59>
H_PROCHOT#<44>
APU_HDMI_TX2+<34> APU_HDMI_TX2-<34>
APU_HDMI_TX1+<34> APU_HDMI_TX1-<34>
APU_HDMI_TX0+<34> APU_HDMI_TX0-<34>
APU_HDMI_CLK+<34> APU_HDMI_CLK-<34>
PCH_ENBKL <33>
PCH_ENVDD <33>
PCH_EDP_PWM <33>
APU_PWROK<59>
EC_SMB_CK2 <20,39,44>
EC_SMB_DA2 <20,39,44>
APU_VDDNB_SEN_H<59> APU_VDD_SEN_H<59>
APU_VDD_SEN_L<59>
+1.8VS_APU
+1.8VS_APU
+1.8VS_APU
+3VS
+3VS
+3VS
+1.8VS_APU+1.8VS_APU +1.8VS_APU +1.8VS_APU +1.8VS_APU
+1.8VS_APU
Size Document Number Rev
Date: Sheet of
Security Classification
LC Future Center Secret Data
THIS SHEET OF ENGINEERING DRAWING IS THE PROPRIETARY PROPERTY OF LC FUTURE CENTER. AND CONTAINS CONFIDENTIAL
AND TRADE SECRET INFORMATION. THIS SHEET MAY NOT BE TRANSFERED FROM THE CUSTODY OF THE COMPETENT DIVISION OF R&D
DEPARTMENT EXCEPT AS AUTHORIZED BY LC FUTURE CENTER NEITHER THIS SHEET NOR THE INFORMATION IT CONTAINS
MAY BE USED BY OR DISCLOSED TO ANY THIRD PARTY WITHOUT PRIOR WRITTEN CONSENT OF LC FUTURE CENTER.
Issued Date
Deciphered Date
Title
NM-A281
0.4
Beema (DISPLAY/CLK/MISC)
Custom
560
Thursday, February 20, 2014
2013/08/15 2013/08/15
Size Document Number Rev
Date: Sheet of
Security Classification
LC Future Center Secret Data
THIS SHEET OF ENGINEERING DRAWING IS THE PROPRIETARY PROPERTY OF LC FUTURE CENTER. AND CONTAINS CONFIDENTIAL
AND TRADE SECRET INFORMATION. THIS SHEET MAY NOT BE TRANSFERED FROM THE CUSTODY OF THE COMPETENT DIVISION OF R&D
DEPARTMENT EXCEPT AS AUTHORIZED BY LC FUTURE CENTER NEITHER THIS SHEET NOR THE INFORMATION IT CONTAINS
MAY BE USED BY OR DISCLOSED TO ANY THIRD PARTY WITHOUT PRIOR WRITTEN CONSENT OF LC FUTURE CENTER.
Issued Date
Deciphered Date
Title
NM-A281
0.4
Beema (DISPLAY/CLK/MISC)
Custom
560
Thursday, February 20, 2014
2013/08/15 2013/08/15
Size Document Number Rev
Date: Sheet of
Security Classification
LC Future Center Secret Data
THIS SHEET OF ENGINEERING DRAWING IS THE PROPRIETARY PROPERTY OF LC FUTURE CENTER. AND CONTAINS CONFIDENTIAL
AND TRADE SECRET INFORMATION. THIS SHEET MAY NOT BE TRANSFERED FROM THE CUSTODY OF THE COMPETENT DIVISION OF R&D
DEPARTMENT EXCEPT AS AUTHORIZED BY LC FUTURE CENTER NEITHER THIS SHEET NOR THE INFORMATION IT CONTAINS
MAY BE USED BY OR DISCLOSED TO ANY THIRD PARTY WITHOUT PRIOR WRITTEN CONSENT OF LC FUTURE CENTER.
Issued Date
Deciphered Date
Title
NM-A281
0.4
Beema (DISPLAY/CLK/MISC)
Custom
560
Thursday, February 20, 2014
2013/08/15 2013/08/15
FT3 REV 0.53
DISPLAY/SVI2/JTAG/TEST
Beema
UC1C
FT3-REV-0P53_BGA769@
FT3 REV 0.53
DISPLAY/SVI2/JTAG/TEST
Beema
UC1C
FT3-REV-0P53_BGA769@
AU33
VDD_095_FB_L
AV33
VDD_095_FB_H
E23
VSS_SENSE
E25
VDDIO_MEM_S_SENSE
G23
VDDCR_CPU_SENSE
D23
VDDCR_NB_SENSE
A25
DBREQ_L
B25
DBRDY
G27
TRST_L
D33
TMS
D35
TCK
D31
TDO
D29
TDI
B18
ALERT_L
A22
PROCHOT_L
A19
LDT_PWROK
B19
APU_PWROK
A20
LDT_RST_L
B20
APU_RST_L
B21
SID
B22
SIC
E29
SVD
D27
SVC
G31
SVT
H15
DISP_CLKIN_L
K15
DISP_CLKIN_H
B7
LTDP0_TXN3
A7
LTDP0_TXP3
B6
LTDP0_TXN2
A6
LTDP0_TXP2
B5
LTDP0_TXN1
A5
LTDP0_TXP1
B4
LTDP0_TXN0
A4
LTDP0_TXP0
B12
TDP1_TXN3
A12
TDP1_TXP3
B11
TDP1_TXN2
A11
TDP1_TXP2
B10
TDP1_TXN1
A10
TDP1_TXP1
B9
TDP1_TXN0
A9
TDP1_TXP0
E21
DP_STEREOSYNC
AP29
TEST41
N32
TEST40
R32
TEST39
AJ8
TEST43
AJ10
TEST42
H25
TEST37
H21
TEST36
A29
RSVD
E33
TEST31
AU35
TEST28_L
AV35
TEST28_H
A24
TEST25_L
B24
TEST25_H
A28
TEST19
B28
TEST18
B26
TEST17
A26
TEST16
B27
TEST15
A27
TEST14
D25
TEST6
H29
TEST5
H27
TEST4
A16
DAC_ZVSS
D21
DAC_SDA
D19
DAC_SCL
E19
DAC_VSYNC
G19
DAC_HSYNC
B15
DAC_BLUE
A14
DAC_GREEN
B14
DAC_RED
H17
LTDP0_HPD
E15
LTDP0_AUXN
D15
LTDP0_AUXP
H19
TDP1_HPD
E17
TDP1_AUXN
D17
TDP1_AUXP
A18
DP_VARY_BL
A17
DP_DIGON
B17
DP_BLON
A21
DP_2K_ZVSS
B16
DP_150_ZVSS
RC63 1K_0402_5%@RC63 1K_0402_5%@
1 2
RC56 1K_0402_5%@RC56 1K_0402_5%@
1 2
TC29@TC29@
1
RC45 1K_0402_5%RC45 1K_0402_5%
1 2
TC17 @TC17 @1
TC20@TC20@
1
TC25@TC25@
1
RC58 1K_0402_5%@RC58 1K_0402_5%@
1 2
RC28 0_0402_5%Kabini@RC28 0_0402_5%Kabini@
1 2
RC59 510_0402_1%RC59 510_0402_1%
1 2
TC21@TC21@
1
RC229 0_0402_5%
@
RC229 0_0402_5%
@
1 2
RC53 4.7K_0402_5%RC53 4.7K_0402_5%
12
RCP1
10K_0804_8P4R_5%
HDT@RCP1
10K_0804_8P4R_5%
HDT@
1 8
2 7
3 6
4 5
TC30@TC30@
1
RC13 1K_0402_5%RC13 1K_0402_5%
12
TC18 @TC18 @1
RC11 2K_0402_1%RC11 2K_0402_1%
1 2 RC54 4.7K_0402_5%RC54 4.7K_0402_5%
12
RC203 0_0402_5%@RC203 0_0402_5%@
1 2
TC26@TC26@
1
TC31 @TC31 @1
RC18 499_0402_1%RC18 499_0402_1%
1 2
CC4
150P_0402_50V8-J
@
CC4
150P_0402_50V8-J
@
1
2
RC163 100K_0402_5%RC163 100K_0402_5%
1 2
TC24@TC24@
1
TC62 @TC62 @1
RC193 0_0402_5%@RC193 0_0402_5%@
1 2
RC31 300_0402_5%RC31 300_0402_5%
1 2
RC60 1K_0402_5%@RC60 1K_0402_5%@
1 2
TC27@TC27@
1
TC60 @TC60 @1
RC14 1K_0402_5%RC14 1K_0402_5%
12
CC29
.1U_0402_10V6-K
CC29
.1U_0402_10V6-K
1
2
TC63 @TC63 @1
RC160 4.7K_0402_5%RC160 4.7K_0402_5%
1 2
RC29 0_0402_5%Kabini@RC29 0_0402_5%Kabini@
1 2
RC32 300_0402_5%RC32 300_0402_5%
1 2
RC23 150_0402_1%RC23 150_0402_1%
1 2
RC66 1K_0402_5%@RC66 1K_0402_5%@
1 2
RC22 150_0402_1%RC22 150_0402_1%
1 2
TC61 @TC61 @1
RC67 1K_0402_5%RC67 1K_0402_5%
1 2
RC147 0_0402_5%
@
RC147 0_0402_5%
@
1 2
RC161 4.7K_0402_5%RC161 4.7K_0402_5%
1 2
JHDT1
SAMTE_ASP-136446-07-B
@JHDT1
SAMTE_ASP-136446-07-B
@
1
1
3
3
5
5
7
7
9
9
11
11
13
13
15
15
17
17
19
19
22
44
66
88
10 10
12 12
14 14
16 16
18 18
20 20
RC33
300_0402_5%
HDT@
RC33
300_0402_5%
HDT@
12
TC22@TC22@
1
RC27
300_0402_5%
HDT@
RC27
300_0402_5%
HDT@
12
CC3
150P_0402_50V8-J
@
CC3
150P_0402_50V8-J
@
1
2
RC10 150_0402_1%RC10 150_0402_1%
1 2
RC61 1K_0402_5%@RC61 1K_0402_5%@
1 2
RC162 2.2K_0402_5%@RC162 2.2K_0402_5%@1 2
RC21 150_0402_1%RC21 150_0402_1%
1 2
TC28@TC28@
1
TC23@TC23@
1
RCP4
1K_0804_8P4R_5%
HDT@RCP4
1K_0804_8P4R_5%
HDT@
18 27 36 45
RC55 1K_0402_5%@RC55 1K_0402_5%@
1 2
RC64 1K_0402_5%@RC64 1K_0402_5%@
1 2
RC62 1K_0402_5%@RC62 1K_0402_5%@
1 2
TC19@TC19@
1
CC5
.1U_0402_10V6-K
HDT@
CC5
.1U_0402_10V6-K
HDT@
1
2
RC44 1K_0402_5%RC44 1K_0402_5%
1 2
TC52 @TC52 @1
RC38
1K_0402_5%
HDT@
RC38
1K_0402_5%
HDT@
12
UC2
SN74LVC2G07YZPR_WCSP6
HDT@UC2
SN74LVC2G07YZPR_WCSP6
HDT@
2A
32Y 4
VCC 5
GND
2
1A
11Y 6
RC149 510_0402_1%RC149 510_0402_1%
1 2
RC65 1K_0402_5%@RC65 1K_0402_5%@
1 2
TC53 @TC53 @1
RC228 0_0402_5%
@
RC228 0_0402_5%
@
1 2
RC57 1K_0402_5%@RC57 1K_0402_5%@
1 2

5
5
4
4
3
3
2
2
1
1
D D
C C
B B
A A
Beema (GEVENT/GPIO/SD/AZ)
1.8V
1.8V I
I PU
I PU
I PU
I PU
I PU
I PU
I PU
I PU
I PU
I PU
I PU
I PU
I PU
I PU
O
Provided test points or other means to
allow access for debug purposes.
O
I
O
I
O
O
S0 PWR Domain
S5 PWR Domain
I PU
I PU
I PU
I PU
I PU
Strap Pin PH
Strap Pin PH
Strap Pin PL
Strap Pin PH
OC1# for USB2.0x1
OC1# for USB3.0x2
DIMM1, DIMM2, Mini CARD
I S0
I S0
I S0
I S5
IPU S5=>GPO
IPU S5 GPI
IPU S5
IPU S0
IPU S5GPI
GPI
GPI
GPI
VGA VR side has PH to +3VS
IPU S0 GPI
IPU S0
IPU S0
=>GPO
=>GPO
IPU S0 =>GPO
IPU S0 =>GPO
IPU S0 =>GPO
GPI
S4/S5 is Low
These 3 GPIO pin use same one as Kabini CRB.
TB RS
TB RS
TB RS
VIL Max is 0.7V
IPU S0 =>GPO
IPU S0 GPI
Output to GPU Vcore VR SVID EN Pin
IPU S5
IPU S5
IPU S5
TB RS
I PU
GPIO49/51/71 require external PH or PL, so used for Board ID
GPIO49
GPIO51
GPIO71
GPIO70
GPIO70 is reserved and has interanl PH
Default is H
Broad ID
OK
PLT_RST# & APU_LPC_RST
SMB_CLK_S3
OK
OK
Other one: FDV301N OR AO3414
10ms T (CRB PWR Dealy: 47K/1uF)
SB50111001J NXP: BSH111
SB00000PF0J Panjit: BSS138
Need update symobol
Need update symobol
Integrated PU is not supported when the pin is configured for USB over current function
RSMRST#R PD is support Mirror core
OK
RSMRST# OK
EC_WAKE#
T PN change Idea pad PN:SD300003700
OK
OK
OK
OK
OK
OK OK
OK
OK
OK
OK
OK
OK
OK
OK
OK
OK
OK
OK
OK
OK
OK
OK
OK
OK
OK
OK OK
ID0 HI is 15' , LO is 14'
ID1 HI is UMA , LO is DIS
APU_TEST0
APU_TEST2
ODD_EN
AC_PRESENT_R
IR_RX1
IR_TX1
USB_OC1#
USB_OC2#
USB_OC0#
APU_TEST1
USB_OC3#
BOARD_ID0
APU_GEVENT22#
LPC_RST#_R
ODD_DA#
BOARD_ID2
SD_CD#
SD_CLK_R
SD_CMD_R
SD_DATA0_R
SD_DATA1_R
SD_DATA2_R
SD_DATA3_R
SD_LED
SD_PWR_CNTL
SD_WP
WLAN_CLKREQ#
CLK_REQ#0
LAN_CLKREQ#
CLK_REQ#3
BOARD_ID1
CMOS_ON#
PCIE_RST#_R
RSMRST#_R
PWRBTN#_RPBTN_OUT# SYS_PWRGD_R
PM_SLP_S3#_R
PM_SLP_S5#_R
PCIE_WAKE#_RA
PM_SLP_S3#
PM_SLP_S5#
HDA_BITCLK
HDA_SDIN0_R
HDA_SYNC
HDA_SDOUT
HDA_RST#
HDA_SDIN1
HDA_SDIN2
HDA_SDIN3
32K_X1
32K_X2
APU_SCLK1
APU_SDATA1
GPU_CLKREQ#
SMB_CLK_S3
SMB_DATA_S3
SMB_CLK_S3
SMB_DATA_S3
PXS_RST#_R
PXS_PWREN_R
VR_VGA_PWRGD
VR_VGA_PWRGD
ODD_DETECT#
APU_GPIO174
APU_GEVENT22#
PXS_PWREN_R
PXS_RST#_R
PXS_RST#_R
PXS_PWREN_R
VR_VGA_PWRGD
PXS_RST#_R
PXS_PWREN_R
PCH_WLAN_OFF#
PCH_BT_OFF#
APU_GEVENT4#
APU_GEVENT7#
APU_GEVENT10#
APU_GEVENT11#
APU_GPIO32
APU_GPIO52
APU_GPIO56
ODD_DA#
VGA_PWROK_R
BOARD_ID3
VGA_PWROK_R
APU_GPIO59
BOARD_ID3
BOARD_ID0
BOARD_ID1
BOARD_ID2
LPC_RST#_R
PCIE_RST#_R
CMOS_ON#
PCH_WLAN_OFF#
PCH_BT_OFF#
PBTN_OUT#
PCIE_WAKE#_RA
PM_SLP_S3#
ODD_DETECT#
PM_SLP_S5#
AC_PRESENT_R
ODD_EN
RSMRST#_R
SYS_PWRGD_R
APU_SCLK1
APU_SDATA1
USB_OC1#
USB_OC3#
USB_OC0#
USB_OC2#
GPU_CLKREQ#
WLAN_CLKREQ#
CLK_REQ#0
LAN_CLKREQ#
CLK_REQ#3
GPU_CLKREQ#
RSMRST#_R
SYS_PWRGD_R
HDA_SDIN0_R
HDA_BITCLK
HDA_SDIN1
HDA_SDIN2
HDA_SDIN3
APU_GEVENT22#
APU_GPIO174
APU_GEVENT4#
APU_GEVENT7#
APU_GPIO174
APU_GEVENT4#
APU_GEVENT7#
VGA_PWROK_R
AC_PRESENT_R
APU_TEST0
APU_TEST2
APU_TEST1
HDA_BITCLK
HDA_SDOUT
HDA_SYNC
HDA_RST#
PCIE_WAKE#_RA
PBTN_OUT#<44>
PM_SLP_S3#<44> PM_SLP_S5#<44>
EC_SCI#<44>
KBRST#<44> GATEA20<44>
USB_OC1#<41> USB_OC2#<45>
HDA_SDIN0<43>
PCH_BEEP <43>
SMB_CLK_S3 <14,15,40>
SMB_DATA_S3 <14,15,40>
LAN_CLKREQ#<37> WLAN_CLKREQ#<40>
GPU_CLKREQ#<20>
SYS_RESET#<9>
GEVENT2# <9>
SUSCLK <40,9>
BLINK <9>
PXS_PWREN<23,58> PXS_RST#<19>
VR_VGA_PWRGD <19,58>
ODD_EN<42>
ODD_DETECT#<42> PCH_BT_OFF# <40>
PCH_WLAN_OFF# <40>
SATA0_DEVSLP <42>
ODD_DA# <42>
VGA_PWROK<19,44,58>
APU_LPC_RST#<44>
PLT_RST#<19,37,40>
EC_RSMRST#<44>
EC_SYS_PWRGD<44>
EC_WAKE# <44>
AC_PRESENT<44>
HDA_SYNC_AUDIO<43> HDA_RST_AUDIO#<43>
HDA_SDOUT_AUDIO<43> HDA_BITCLK_AUDIO<43>
CMOS_ON# <33>
+3VS
+3VS
+3VS
+3VS
+3VALW_APU
+1.8VALW_APU
+1.8VALW_APU+3VALW_EC
+3VALW_EC
+3VALW_APU
+3VALW
+3VALW
Size Document Number Rev
Date: Sheet of
Security Classification
LC Future Center Secret Data
THIS SHEET OF ENGINEERING DRAWING IS THE PROPRIETARY PROPERTY OF LC FUTURE CENTER. AND CONTAINS CONFIDENTIAL
AND TRADE SECRET INFORMATION. THIS SHEET MAY NOT BE TRANSFERED FROM THE CUSTODY OF THE COMPETENT DIVISION OF R&D
DEPARTMENT EXCEPT AS AUTHORIZED BY LC FUTURE CENTER NEITHER THIS SHEET NOR THE INFORMATION IT CONTAINS
MAY BE USED BY OR DISCLOSED TO ANY THIRD PARTY WITHOUT PRIOR WRITTEN CONSENT OF LC FUTURE CENTER.
Issued Date
Deciphered Date
Title
NM-A281
0.4
Beema (GEVENT/GPIO/SD/AZ)
Custom
660
Thursday, February 20, 2014
2013/08/15 2013/08/15
Size Document Number Rev
Date: Sheet of
Security Classification
LC Future Center Secret Data
THIS SHEET OF ENGINEERING DRAWING IS THE PROPRIETARY PROPERTY OF LC FUTURE CENTER. AND CONTAINS CONFIDENTIAL
AND TRADE SECRET INFORMATION. THIS SHEET MAY NOT BE TRANSFERED FROM THE CUSTODY OF THE COMPETENT DIVISION OF R&D
DEPARTMENT EXCEPT AS AUTHORIZED BY LC FUTURE CENTER NEITHER THIS SHEET NOR THE INFORMATION IT CONTAINS
MAY BE USED BY OR DISCLOSED TO ANY THIRD PARTY WITHOUT PRIOR WRITTEN CONSENT OF LC FUTURE CENTER.
Issued Date
Deciphered Date
Title
NM-A281
0.4
Beema (GEVENT/GPIO/SD/AZ)
Custom
660
Thursday, February 20, 2014
2013/08/15 2013/08/15
Size Document Number Rev
Date: Sheet of
Security Classification
LC Future Center Secret Data
THIS SHEET OF ENGINEERING DRAWING IS THE PROPRIETARY PROPERTY OF LC FUTURE CENTER. AND CONTAINS CONFIDENTIAL
AND TRADE SECRET INFORMATION. THIS SHEET MAY NOT BE TRANSFERED FROM THE CUSTODY OF THE COMPETENT DIVISION OF R&D
DEPARTMENT EXCEPT AS AUTHORIZED BY LC FUTURE CENTER NEITHER THIS SHEET NOR THE INFORMATION IT CONTAINS
MAY BE USED BY OR DISCLOSED TO ANY THIRD PARTY WITHOUT PRIOR WRITTEN CONSENT OF LC FUTURE CENTER.
Issued Date
Deciphered Date
Title
NM-A281
0.4
Beema (GEVENT/GPIO/SD/AZ)
Custom
660
Thursday, February 20, 2014
2013/08/15 2013/08/15
RC189
10K_0402_5%
PX@
RC189
10K_0402_5%
PX@
1 2
TC43@TC43@
1
TC48 @TC48 @
1
RC892.2K_0402_5% @RC892.2K_0402_5% @
12
FT3 REV 0.53
ACPI/SD/AZ/GPIO/RTC/MISC
Beema
UC1D
FT3-REV-0P53_BGA769@
FT3 REV 0.53
ACPI/SD/AZ/GPIO/RTC/MISC
Beema
UC1D
FT3-REV-0P53_BGA769@
AJ1
X32K_X2
AJ2
X32K_X1
AL1
AZ_RST_L
AM2
AZ_SYNC
AL2
AZ_SDIN3/GPIO170
AM1
AZ_SDIN2/GPIO169
AK1
AZ_SDIN1/GPIO168
AK2
AZ_SDIN0/GPIO167
AN1
AZ_SDOUT
AN2
AZ_BITCLK
AY1
USB_OC3_L/TDO/GEVENT15_L
AV1
USB_OC2_L/TCK/GEVENT14_L
AW1
USB_OC1_L/TDI/GEVENT13_L
AY8
USB_OC0_L/SPI_TPM_CS_L/TRST_L/GEVENT12_L
AY29
CLK_REQG_L/GPIO65/OSCIN
AV27
CLK_REQ3_L/SATA_IS1_L/SATA_ZP1_L/GPIO63
AR27
CLK_REQ2_L/GPIO62
AW29
CLK_REQ1_L/GPIO61
AU29
CLK_REQ0_L/SATA_IS0_L/SATA_ZP0_L/GPIO60
AV15
IR_LED_L/LLB_L/GPIO184
BA10
IR_RX1/GEVENT20_L
BA9
IR_TX1/GEVENT6_L
AV13
IR_TX0/GEVENT21_L
AP15
AC_PRES/IR_RX0/GEVENT16_L
AL7
LPC_SMI_L/GEVENT23_L
AN5
LPC_PME_L/GEVENT3_L
AR31
GA20IN/GEVENT0_L
AR23
KBRST_L
AY6
TEST2
AY10
TEST1/TMS
AU13
TEST0
BA5
SLP_S5_L
AY3
SLP_S3_L
AW11
WAKE_L/GEVENT8_L
AY7
SYS_RESET_L/GEVENT19_L
AM19
PWR_GOOD
BA8
PWR_BTN_L
AY5
RSMRST_L
AY9
PCIE_RST_L
AY4
LPC_RST_L
AV11
RTCCLK
AU31
FANIN0/GPIO56
AV31
FANOUT0/GPIO52
AP23
GENINT2_L/GPIO33
BA29
GENINT1_L/GPIO32
BA6
GEVENT22_L
AU17
BLINK/GEVENT18_L
AN8
GEVENT17_L
AP11
GEVENT11_L
AP17
GEVENT10_L
AR15
GEVENT7_L
BA4
GEVENT4_L
AV17
GEVENT2_L
BA3
GPIO174
AM21
GPIO71
AV21
GPIO70
AY26
GPIO69
AU21
GPIO68
BA27
SPKR/GPIO66
AY27
GPIO64
AV19
DEVSLP[1]/GPIO59
BA26
GPIO58
AP21
GPIO57
AV23
DEVSLP[0]/GPIO55
BA28
GPIO51
AY28
GPIO50
AP27
GPIO49
BA11
SDA1/GPIO228
AY11
SCL1/GPIO227
AV25
SDA0/GPIO47
AU25
SCL0/GPIO43
AY25
SD_LED/GPIO45
BA24
SD_DATA3/GPIO80
AY24
SD_DATA2/GPIO79
AY21
SD_DATA1/GPIO78
BA22
SD_DATA0/GPIO77
BA20
SD_WP/GPIO76
AY20
SD_CD/GPIO75
AY23
SD_CMD/GPIO74
AY22
SD_CLK/GPIO73
BA23
SD_PWR_CTRL
RC207100K_0402_5% @RC207100K_0402_5% @
12
RC164 10K_0402_5%RC164 10K_0402_5%
1 2
RC210
10K_0402_5%
@
RC210
10K_0402_5%
@
1 2
RC79 0_0402_5%@RC79 0_0402_5%@
1 2
RCP2
10K_0804_8P4R_5%
RCP2
10K_0804_8P4R_5%
18 27 36 45
RC315K_0402_5% RC315K_0402_5%
12
RC21810K_0402_5% RC21810K_0402_5%
12
RC92 0_0402_5%@RC92 0_0402_5%@
1 2
TC44@TC44@
1
RC9410K_0402_5% @RC9410K_0402_5% @
12
TC55@TC55@
1
RC192
0_0402_5%
@RC192
0_0402_5%
@
12
TC59@TC59@
1
RC74 33_0402_5%RC74 33_0402_5%
1 2
RC205 2K_0402_5%UMA@RC205 2K_0402_5%UMA@
1 2
RC15 0_0402_5%PX@RC15 0_0402_5%PX@
1 2
RC23010K_0402_5% @RC23010K_0402_5% @
12
RC1615K_0402_5% RC1615K_0402_5%
12
YC1
32.768KHZ_12.5PF_200458-PG14
YC1
32.768KHZ_12.5PF_200458-PG14
1 2
RC9510K_0402_5% RC9510K_0402_5%
12
DC2
RB751V-40_SOD323-2
DC2
RB751V-40_SOD323-2
1 2
RC85
10K_0402_5%
RC85
10K_0402_5%
12
RC17210K_0402_5% @RC17210K_0402_5% @
12
RCP6
33_0804_8P4R_5%
RCP6
33_0804_8P4R_5%
1 8
2 7
3 6
4 5
RC9 0_0402_5%PX@RC9 0_0402_5%PX@
1 2
TC45@TC45@
1
RC86
10K_0402_5%
@
RC86
10K_0402_5%
@
12
TC49 @TC49 @
1
RC902.2K_0402_5% @RC902.2K_0402_5% @
12
RC21110K_0402_5% @RC21110K_0402_5% @
1 2
DC4
RB751V-40_SOD323-2
DC4
RB751V-40_SOD323-2
1 2
CC6
150P_0402_50V8-J
CC6
150P_0402_50V8-J
1
2
RC17310K_0402_5% @RC17310K_0402_5% @
12
RC82
100K_0402_5%
RC82
100K_0402_5%
12
RC9610K_0402_5% RC9610K_0402_5%
12
CC9
1U_0402_6.3V6K
@
CC9
1U_0402_6.3V6K
@
1
2
CC141
.1U_0402_10V6-K
@
CC141
.1U_0402_10V6-K
@
1
2
RC21610K_0402_5% RC21610K_0402_5%
1 2
TC38@TC38@
1
TC51@TC51@
1
RC87 0_0402_5%@RC87 0_0402_5%@
1 2
RC10310K_0402_5% @RC10310K_0402_5% @
1 2
TC56@TC56@
1
RC1092.2K_0402_5% @RC1092.2K_0402_5% @
12
RC9710K_0402_5% @RC9710K_0402_5% @
12
RC17410K_0402_5% @RC17410K_0402_5% @
12
RC225 100K_0402_5%@RC225 100K_0402_5%@
1 2
RC20810K_0402_5% RC20810K_0402_5%
12
RC12 1K_0402_5%PX@RC12 1K_0402_5%PX@
1 2
RCP3
10K_0804_8P4R_5%
RCP3
10K_0804_8P4R_5%
18 27 36 45
RC22610K_0402_5% @RC22610K_0402_5% @
1 2
RC21910K_0402_5% @RC21910K_0402_5% @
1 2
TC39@TC39@
1
RC75 33_0402_5%RC75 33_0402_5%
1 2
RC185
10K_0402_5%
UMA@
RC185
10K_0402_5%
UMA@
1 2
TC64@TC64@
1
RC16910K_0402_5% @RC16910K_0402_5% @
12
TC36@TC36@
1
CC122
1U_0402_6.3V6K
@
CC122
1U_0402_6.3V6K
@
1
2
CC119
20P_0402_50V8
CC119
20P_0402_50V8
1
2
RC170
2.2K_0402_5%
RC170
2.2K_0402_5%
12
RC1102.2K_0402_5% @RC1102.2K_0402_5% @
12
RC22710K_0402_5% @RC22710K_0402_5% @
1 2
RC108
20M_0402_5%
RC108
20M_0402_5%
1 2
RC186
10K_0402_5%
15@
RC186
10K_0402_5%
15@
1 2
RC184
0_0402_5%
@RC184
0_0402_5%
@
12
RC223 10K_0402_5%@RC223 10K_0402_5%@
1 2
RC10410K_0402_5% @RC10410K_0402_5% @
1 2
RC16810K_0402_5% RC16810K_0402_5%
12
TC40@TC40@
1
RC21410K_0402_5% RC21410K_0402_5%
12
RC165 10K_0402_5%RC165 10K_0402_5%
1 2
CC121
150P_0402_50V8-J
CC121
150P_0402_50V8-J
1
2
TC37@TC37@
1
TC65@TC65@
1
RC88 0_0402_5%@RC88 0_0402_5%@
1 2
RC81
10K_0402_5%
RC81
10K_0402_5%
12
RC187
10K_0402_5%
14@
RC187
10K_0402_5%
14@
1 2
RC171
2.2K_0402_5%
RC171
2.2K_0402_5%
12
RC10510K_0402_5% @RC10510K_0402_5% @
1 2
RC93
10K_0402_5%
@
RC93
10K_0402_5%
@
12
RC102 0_0402_5%@RC102 0_0402_5%@
1 2
RC84
100K_0402_5%
RC84
100K_0402_5%
12
TC41@TC41@
1
DC3
SDM10U45LP-7_DFN1006-2-2
@
DC3
SDM10U45LP-7_DFN1006-2-2
@
2 1
RC188
10K_0402_5%
RC188
10K_0402_5%
1 2
CC118
20P_0402_50V8
CC118
20P_0402_50V8
1
2
RC8310K_0402_5% RC8310K_0402_5%
12
RC224 100K_0402_5%@RC224 100K_0402_5%@
1 2
RC78
100K_0402_5%
@
RC78
100K_0402_5%
@
12
RC10610K_0402_5% @RC10610K_0402_5% @
1 2
RC215K_0402_5% RC215K_0402_5%
12
RC221 10K_0402_5%PX@RC221 10K_0402_5%PX@
1 2
TC42@TC42@
1
RC20410K_0402_5% RC20410K_0402_5%
12
TC58@TC58@
1
RC190
10K_0402_5%
@
RC190
10K_0402_5%
@
1 2
TC54@TC54@
1
RC194 0_0402_5%@RC194 0_0402_5%@
12
RC91100K_0402_5% RC91100K_0402_5%
12
RC209
10K_0402_5%
@
RC209
10K_0402_5%
@
1 2
RC222 10K_0402_5%PX@RC222 10K_0402_5%PX@
1 2
TC57@TC57@
1
RC10710K_0402_5% @RC10710K_0402_5% @
1 2
RC206100K_0402_5% RC206100K_0402_5%
12

5
5
4
4
3
3
2
2
1
1
D D
C C
B B
A A
Beema (SATA/USB/LPC/SPI/CLK)
10
10
HDD
ODD
If the integrated clock generator is used,
these pins are left unconnected.
O
Camera
Touch Screen
Card Reader
RIGHT USB (2.0)
Blue Tooth
LEFT USB (3.0)
LEFT USB (2.0)
LEFT USB (3.0)
Net name changed to same as ACLU1
Net name changed to same as ACLU1
Strap Pin PL
Strap Pin PH
Strap Pin PH
AMD Debug port!
P8
Net name changed to same as ACLU1
O
P2
P3
P2&P3 exchanged as layout request @ 09/12
OK
OK
OK
OK
OK
OK
OK
OK
OK
OK
OK
OK
OK
OK
OK
OK
OK
OK
OK
OK
OK
OK
OK
OK
OK
OK
OK
OK
OK
SA000039A2J 64M W25Q64FVSSIG
SA00005Z100 64M GD25B64BSIGR
OK
8MB SPI ROM
TB RS
APU SPI is ALW PWR
OK
Change to PR???
For EMI
8M ROM
Change to 15pF as vendor suggest
SJ10000IO00 TXC: 7V48000017 (48MHz)
OK
48MHz/10pF Crystal
OK
OK
OK
OK
OK
LPCCLK0
SATA_PRX_DTX_N1
SATA_PRX_DTX_P0
SATA_PRX_DTX_P1
SATA_PTX_DRX_P0
SATA_PTX_DRX_N0
SATA_PTX_DRX_P1
SATA_PTX_DRX_N1
SATA_PRX_DTX_N0
SATA_CALRN
SATA_CALRP
APU_GPIO67
CLK_PCIE_GPU#_RCLK_PCIE_GPU# CLK_PCIE_GPU_RCLK_PCIE_GPU
CLK_PCIE_WLAN CLK_PCIE_WLAN_R
CLK_PCIE_WLAN#_RCLK_PCIE_WLAN#
CLK_PCIE_LAN#
CLK_PCIE_LAN CLK_PCIE_LAN_R
CLK_PCIE_LAN#_R
X14M_25M_48M_OSC
48M_X1
48M_X2
LPCCLK1
SPI_WP#_R
SPI_CLK_R
SPI_SI_R
SPI_CS0#_R
SPI_SO_R
SPI_CS0#
SPI_CLK
SPI_SI
SPI_SO
SPI_HOLD#_R
CLK_USB48M
USB_RCOMP
USBSS_CALRP
USBSS_CALRN
USB20_N4
USB20_P4
USB20_N2
USB20_P2
USB20_N3
USB20_P3
USB20_N5
USB20_P5
USB20_P1
USB20_N1
USB20_P0
USB20_N0
USB30_RX_N1
USB30_TX_N1
USB30_TX_P1
USB30_RX_P1
USB20_N6
USB20_P6
SPI_WP#
SPI_HOLD#
SPI_WP#
SPI_CS0#
SPI_SO
SPI_SI
SPI_CLK
SPI_HOLD#
+3V_SPI
SPI_WP#
SPI_HOLD#
SPI_CLK
SPI_CS0#
48M_X1
48M_X2
LPC_CLK1<9>
LPC_AD0<44> LPC_AD1<44> LPC_AD2<44> LPC_AD3<44>
SERIRQ<44>
LPC_FRAME#<44,9>
SATA_PTX_DRX_P0<42> SATA_PTX_DRX_N0<42>
SATA_PRX_DTX_N0<42> SATA_PRX_DTX_P0<42>
SATA_PRX_DTX_N1<42> SATA_PRX_DTX_P1<42>
SATA_PTX_DRX_P1<42> SATA_PTX_DRX_N1<42>
CLK_PCIE_GPU<19> CLK_PCIE_GPU#<19>
CLK_PCIE_WLAN<40>
CLK_PCIE_LAN#<37> CLK_PCIE_LAN<37>
CLK_PCIE_WLAN#<40>
CLK_PCI_EC<44,9>
USB20_N5 <33>
USB20_P5 <33>
USB20_P1 <41>
USB20_N1 <41>
USB20_P0 <45>
USB20_N0 <45>
USB20_P4 <33>
USB20_N4 <33>
USB20_P2 <41>
USB20_N2 <41>
USB20_P3 <45>
USB20_N3 <45>
USB30_RX_N1 <41>
USB30_RX_P1 <41>
USB30_TX_N1 <41>
USB30_TX_P1 <41>
USB20_N6 <40>
USB20_P6 <40>
SPI_CLK <44>
SPI_CS0# <44>
SPI_SI <44>
SPI_SO <44>
+0.95VS_APU
+3VS
+0.95VALW_USB3
+3V_SPI
+3VS+3VALW_APU
+3V_SPI
+3V_SPI
Size Document Number Rev
Date: Sheet of
Security Classification
LC Future Center Secret Data
THIS SHEET OF ENGINEERING DRAWING IS THE PROPRIETARY PROPERTY OF LC FUTURE CENTER. AND CONTAINS CONFIDENTIAL
AND TRADE SECRET INFORMATION. THIS SHEET MAY NOT BE TRANSFERED FROM THE CUSTODY OF THE COMPETENT DIVISION OF R&D
DEPARTMENT EXCEPT AS AUTHORIZED BY LC FUTURE CENTER NEITHER THIS SHEET NOR THE INFORMATION IT CONTAINS
MAY BE USED BY OR DISCLOSED TO ANY THIRD PARTY WITHOUT PRIOR WRITTEN CONSENT OF LC FUTURE CENTER.
Issued Date
Deciphered Date
Title
NM-A281
0.4
Beema (SATA/USB/LPC/SPI/CLK)
C
760
Thursday, February 20, 2014
2013/08/15 2013/08/15
Size Document Number Rev
Date: Sheet of
Security Classification
LC Future Center Secret Data
THIS SHEET OF ENGINEERING DRAWING IS THE PROPRIETARY PROPERTY OF LC FUTURE CENTER. AND CONTAINS CONFIDENTIAL
AND TRADE SECRET INFORMATION. THIS SHEET MAY NOT BE TRANSFERED FROM THE CUSTODY OF THE COMPETENT DIVISION OF R&D
DEPARTMENT EXCEPT AS AUTHORIZED BY LC FUTURE CENTER NEITHER THIS SHEET NOR THE INFORMATION IT CONTAINS
MAY BE USED BY OR DISCLOSED TO ANY THIRD PARTY WITHOUT PRIOR WRITTEN CONSENT OF LC FUTURE CENTER.
Issued Date
Deciphered Date
Title
NM-A281
0.4
Beema (SATA/USB/LPC/SPI/CLK)
C
760
Thursday, February 20, 2014
2013/08/15 2013/08/15
Size Document Number Rev
Date: Sheet of
Security Classification
LC Future Center Secret Data
THIS SHEET OF ENGINEERING DRAWING IS THE PROPRIETARY PROPERTY OF LC FUTURE CENTER. AND CONTAINS CONFIDENTIAL
AND TRADE SECRET INFORMATION. THIS SHEET MAY NOT BE TRANSFERED FROM THE CUSTODY OF THE COMPETENT DIVISION OF R&D
DEPARTMENT EXCEPT AS AUTHORIZED BY LC FUTURE CENTER NEITHER THIS SHEET NOR THE INFORMATION IT CONTAINS
MAY BE USED BY OR DISCLOSED TO ANY THIRD PARTY WITHOUT PRIOR WRITTEN CONSENT OF LC FUTURE CENTER.
Issued Date
Deciphered Date
Title
NM-A281
0.4
Beema (SATA/USB/LPC/SPI/CLK)
C
760
Thursday, February 20, 2014
2013/08/15 2013/08/15
UC5
W25Q64FVSSIG_SO8
UC5
W25Q64FVSSIG_SO8
CLK 6
GND
4DI 5
DO
2
WP#
3
VCC 8
HOLD# 7
CS#
1
RC118 0_0402_5%@RC118 0_0402_5%@
1 2
TC33 @TC33 @
1
RC127 10K_0402_5%RC127 10K_0402_5%
1 2
RC179 0_0402_5%@RC179 0_0402_5%@
1 2
RC191 1M_0402_5%RC191 1M_0402_5%
1 2
RC122 33_0402_5%RC122 33_0402_5%
1 2
RC128 10K_0402_5%RC128 10K_0402_5%
1 2
TC46 @TC46 @
1
RC119 0_0402_5%@RC119 0_0402_5%@
1 2
RC134 0_0402_5%@RC134 0_0402_5%@
1 2
RC129 10K_0402_5%RC129 10K_0402_5%
1 2
TC34@TC34@
1
TC47 @TC47 @
1
YC2
48MHZ_10PF_7V48000017
YC2
48MHZ_10PF_7V48000017
OSC1
1
NC1
2OSC2 3
NC2 4
RC120 0_0402_5%@RC120 0_0402_5%@
1 2
CC123
12P_0402_50V8-J
CC123
12P_0402_50V8-J
1
2
CC10
.1U_0402_10V6-K
CC10
.1U_0402_10V6-K
1
2
FT3 REV 0.53
CLK/SATA/USB/SPI/LPC
Beema
UC1E
FT3-REV-0P53_BGA769@
FT3 REV 0.53
CLK/SATA/USB/SPI/LPC
Beema
UC1E
FT3-REV-0P53_BGA769@
AV2
LPC_PD_L/GEVENT5_L/SPI_TPM_CS_L
AP25
LPC_CLKRUN_L
AV29
SERIRQ/GPIO48
AP1
LDRQ0_L
AP2
LFRAME_L
AR1
LAD3
AR2
LAD2
AT1
LAD1
AT2
LAD0
AW2
LPCCLK1
AY2
LPCCLK0
N1
X48M_X2
N2
X48M_X1
AP13
X14M_25M_48M_OSC
AA4
GPP_CLK3N
AA5
GPP_CLK3P
AC5
GPP_CLK2N
AC4
GPP_CLK2P
AE5
GPP_CLK1N
AE4
GPP_CLK1P
AC10
GPP_CLK0N
AC8
GPP_CLK0P
U5
GFX_CLKN
U4
GFX_CLKP
BA12
SATA_X2
AY12
SATA_X1
BA30
SATA_ACT_L/GPIO67
AP19
SATA_ZVDD_095
AR19
SATA_ZVSS
BA17
SATA_RX1P
AY17
SATA_RX1N
BA19
SATA_TX1N
AY19
SATA_TX1P
AY16
SATA_RX0P
BA16
SATA_RX0N
AY14
SATA_TX0N
BA14
SATA_TX0P
AU9
SPI_WP_L/GPIO161
AU11
SPI_HOLD_L/GEVENT9_L
AR7
SPI_DI/GPIO164
AR11
SPI_DO/GPIO163
AR4
SPI_CS2_L/GPIO166
AW9
SPI_CS1_L/GPIO165
AU7
SPI_CLK/GPIO162
W2
USB_SS_1RXN
W1
USB_SS_1RXP
R2
USB_SS_1TXN
R1
USB_SS_1TXP
V1
USB_SS_0RXN
V2
USB_SS_0RXP
T1
USB_SS_0TXN
T2
USB_SS_0TXP
AE8
USB_SS_ZVDD_095_USB3_DUAL
AE10
USB_SS_ZVSS
AA2
USB_HSD9N
AA1
USB_HSD9P
AB2
USB_HSD8N
AB1
USB_HSD8P
AC2
USB_HSD7N
AC1
USB_HSD7P
AD2
USB_HSD6N
AD1
USB_HSD6P
AE2
USB_HSD5N
AE1
USB_HSD5P
AF2
USB_HSD4N
AF1
USB_HSD4P
AG2
USB_HSD3N
AG1
USB_HSD3P
AG8
USB_HSD2N
AG7
USB_HSD2P
AJ5
USB_HSD1N
AJ4
USB_HSD1P
AL5
USB_HSD0N
AL4
USB_HSD0P
AG4
USB_ZVSS
W4
USBCLK/14M_25M_48M_OSC
RC178 0_0402_5%@RC178 0_0402_5%@
1 2
RC115 1K_0402_1%RC115 1K_0402_1%
1 2
RC125 0_0402_5%@RC125 0_0402_5%@
1 2
RC130 1K_0402_1%RC130 1K_0402_1%
1 2
RC116 0_0402_5%@RC116 0_0402_5%@
1 2
RC136 0_0402_5%@RC136 0_0402_5%@
1 2
RC121 0_0402_5%@RC121 0_0402_5%@
1 2
RC131 1K_0402_1%RC131 1K_0402_1%
1 2
CC124
12P_0402_50V8-J
CC124
12P_0402_50V8-J
1
2
RC138 11.8K_0402_1%RC138 11.8K_0402_1%
1 2
RC117 0_0402_5%@RC117 0_0402_5%@
1 2
RC113 10K_0402_5%@RC113 10K_0402_5%@
1 2
CC127 10P_0402_50V8J
@
CC127 10P_0402_50V8J
@
1 2
RC137 0_0402_5%@RC137 0_0402_5%@
1 2
RC114 1K_0402_1%RC114 1K_0402_1%
1 2
RC126 10_0402_5%@RC126 10_0402_5%@
1 2
TC32 @TC32 @
1
RC175 0_0402_5%@RC175 0_0402_5%@
1 2
RC123 0_0402_5%
@
RC123 0_0402_5%
@
1 2
RC135 0_0402_5%@RC135 0_0402_5%@
1 2

5
5
4
4
3
3
2
2
1
1
D D
C C
B B
A A
Beema (POWER & DECOUPLING)
S5 DOMAIN
S0 DOMAIN
200mA
Wake-on-Ring supported: Connect to +1.5V S5 rail
Wake-on-Ring not supported: Connect to +1.5V S0 rail
C91,C89,C90 PLACE ON TOP LAYER
SA000063Q00 BCD: AP2138N-1.5TRG1
All RLC follow CRB, need dobulc check with DG.
NeedShort
SA000063O00 ANPEC: APL510215AITRG
NeedShort
4.5uA
20/25A
13/17A
3A
0.6A
0.5A
1A
0.5A
0.2A
0.1A
2.9A
0.2A
1.5A
NeedShort
TB RS
TB RS
TB RS
TB RS
TB RS
TB RS
TB RS A23 For STAMP APU_TEMPRETURN
TB RS
APU GND
NeedShort
+RTCBATT_APU
+3VS_APU+3VS
+3VS_APU
+1.8VS+1.8VS_APU
+1.8VS_APU
+VSYSMEM_APU +APU_CORE
+APU_CORE_NB
+0.95VS_APU+0.95VS_APU
+0.95VS_APU
+0.95VS_APU
+VDDIO_AZ_APU
+VDDIO_AZ_APU +1.5VS
+1.8VALW
+1.8VALW_APU
+1.8VALW_APU
+3VALW_APU
+3VALW_APU
+0.95VALW_USB3
+0.95VALW_USB3
+0.95VALW_APU
+0.95VALW_APU
+0.95VALW
+0.95VALW
+0.95VS_GFX_APU
+VSYSMEM
+0.95VS
+VCCRTC
+1.35V +VSYSMEM
+VSYSMEM_APU
+APU_CORE +VSYSMEM
+APU_CORE_NB
Size Document Number Rev
Date: Sheet of
Security Classification
LC Future Center Secret Data
THIS SHEET OF ENGINEERING DRAWING IS THE PROPRIETARY PROPERTY OF LC FUTURE CENTER. AND CONTAINS CONFIDENTIAL
AND TRADE SECRET INFORMATION. THIS SHEET MAY NOT BE TRANSFERED FROM THE CUSTODY OF THE COMPETENT DIVISION OF R&D
DEPARTMENT EXCEPT AS AUTHORIZED BY LC FUTURE CENTER NEITHER THIS SHEET NOR THE INFORMATION IT CONTAINS
MAY BE USED BY OR DISCLOSED TO ANY THIRD PARTY WITHOUT PRIOR WRITTEN CONSENT OF LC FUTURE CENTER.
Issued Date
Deciphered Date
Title
NM-A281
0.4
Beema (POWER & DECOUPLING)
Custom
860
Thursday, February 20, 2014
2013/08/15 2013/08/15
Size Document Number Rev
Date: Sheet of
Security Classification
LC Future Center Secret Data
THIS SHEET OF ENGINEERING DRAWING IS THE PROPRIETARY PROPERTY OF LC FUTURE CENTER. AND CONTAINS CONFIDENTIAL
AND TRADE SECRET INFORMATION. THIS SHEET MAY NOT BE TRANSFERED FROM THE CUSTODY OF THE COMPETENT DIVISION OF R&D
DEPARTMENT EXCEPT AS AUTHORIZED BY LC FUTURE CENTER NEITHER THIS SHEET NOR THE INFORMATION IT CONTAINS
MAY BE USED BY OR DISCLOSED TO ANY THIRD PARTY WITHOUT PRIOR WRITTEN CONSENT OF LC FUTURE CENTER.
Issued Date
Deciphered Date
Title
NM-A281
0.4
Beema (POWER & DECOUPLING)
Custom
860
Thursday, February 20, 2014
2013/08/15 2013/08/15
Size Document Number Rev
Date: Sheet of
Security Classification
LC Future Center Secret Data
THIS SHEET OF ENGINEERING DRAWING IS THE PROPRIETARY PROPERTY OF LC FUTURE CENTER. AND CONTAINS CONFIDENTIAL
AND TRADE SECRET INFORMATION. THIS SHEET MAY NOT BE TRANSFERED FROM THE CUSTODY OF THE COMPETENT DIVISION OF R&D
DEPARTMENT EXCEPT AS AUTHORIZED BY LC FUTURE CENTER NEITHER THIS SHEET NOR THE INFORMATION IT CONTAINS
MAY BE USED BY OR DISCLOSED TO ANY THIRD PARTY WITHOUT PRIOR WRITTEN CONSENT OF LC FUTURE CENTER.
Issued Date
Deciphered Date
Title
NM-A281
0.4
Beema (POWER & DECOUPLING)
Custom
860
Thursday, February 20, 2014
2013/08/15 2013/08/15
CC27
180P_0402_50V8-J
CC27
180P_0402_50V8-J
1
2
CC102 1U_0402_6.3V6KCC102 1U_0402_6.3V6K
1 2
CC25
10U_0603_6.3V6M
CC25
10U_0603_6.3V6M
1
2
CC99 1U_0402_6.3V6KCC99 1U_0402_6.3V6K
1 2
CC66 10U_0603_6.3V6MCC66 10U_0603_6.3V6M
1 2
FT3 REV 0.53
POWER
Beema
UC1F
FT3-REV-0P53_BGA769@
FT3 REV 0.53
POWER
Beema
UC1F
FT3-REV-0P53_BGA769@
AN4
VDDBT_RTC_G
AJ13
VDD_095_ALW_4
AJ11
VDD_095_ALW_3
AE13
VDD_095_ALW_2
AE11
VDD_095_ALW_1
AW5
VDD_095_USB3_DUAL_4
AV7
VDD_095_USB3_DUAL_3
AU4
VDD_095_USB3_DUAL_2
AR5
VDD_095_USB3_DUAL_1
AM13
VDD_33_ALW_2
AL13
VDD_33_ALW_1
B2
VDD_18_ALW_2
B1
VDD_18_ALW_1
AL11
VDDIO_AZ_ALW_2
AL10
VDDIO_AZ_ALW_1
AR35
VDDIO_MEM_S_23
AL37
VDDIO_MEM_S_22
AL32
VDDIO_MEM_S_21
AJ35
VDDIO_MEM_S_20
AG37
VDDIO_MEM_S_19
AG32
VDDIO_MEM_S_18
AE35
VDDIO_MEM_S_17
AE31
VDDIO_MEM_S_16
AC37
VDDIO_MEM_S_15
AC32
VDDIO_MEM_S_14
AA35
VDDIO_MEM_S_13
AA31
VDDIO_MEM_S_12
W37
VDDIO_MEM_S_11
W32
VDDIO_MEM_S_10
W31
VDDIO_MEM_S_9
U35
VDDIO_MEM_S_8
U32
VDDIO_MEM_S_7
R37
VDDIO_MEM_S_6
R31
VDDIO_MEM_S_5
N35
VDDIO_MEM_S_4
L37
VDDIO_MEM_S_3
L32
VDDIO_MEM_S_2
J35
VDDIO_MEM_S_1
AA10
VDD_095_GFX_3
W10
VDD_095_GFX_2
U10
VDD_095_GFX_1
AM25
VDD_095_9
AM23
VDD_095_8
AL27
VDD_095_7
AL23
VDD_095_6
AL21
VDD_095_5
AJ27
VDD_095_4
AJ21
VDD_095_3
AG27
VDD_095_2
AG23
VDD_095_1
AM17
VDD_33_2
AM15
VDD_33_1
C3
VDD_18_4
B3
VDD_18_3
A3
VDD_18_2
A2
VDD_18_1
AG21
VDDCR_NB_21
AG17
VDDCR_NB_20
AE19
VDDCR_NB_19
AE17
VDDCR_NB_18
AE15
VDDCR_NB_17
AC17
VDDCR_NB_16
AC13
VDDCR_NB_15
AA17
VDDCR_NB_14
AA13
VDDCR_NB_13
W17
VDDCR_NB_12
W13
VDDCR_NB_11
U17
VDDCR_NB_10
U13
VDDCR_NB_9
R17
VDDCR_NB_8
R13
VDDCR_NB_7
R11
VDDCR_NB_6
N17
VDDCR_NB_5
N13
VDDCR_NB_4
N11
VDDCR_NB_3
L17
VDDCR_NB_2
L13
VDDCR_NB_1
AE27
VDDCR_CPU_26
AE23
VDDCR_CPU_25
AE21
VDDCR_CPU_24
AC27
VDDCR_CPU_23
AC23
VDDCR_CPU_22
AC21
VDDCR_CPU_21
AA27
VDDCR_CPU_20
AA23
VDDCR_CPU_19
AA21
VDDCR_CPU_18
W27
VDDCR_CPU_17
W23
VDDCR_CPU_16
W21
VDDCR_CPU_15
U27
VDDCR_CPU_14
U23
VDDCR_CPU_13
U21
VDDCR_CPU_12
R27
VDDCR_CPU_11
R23
VDDCR_CPU_10
R21
VDDCR_CPU_9
N27
VDDCR_CPU_8
N23
VDDCR_CPU_7
N21
VDDCR_CPU_6
L29
VDDCR_CPU_5
L27
VDDCR_CPU_4
L25
VDDCR_CPU_3
L23
VDDCR_CPU_2
L21
VDDCR_CPU_1
CC81 10U_0603_6.3V6MCC81 10U_0603_6.3V6M
1 2
CC106 10U_0603_6.3V6MCC106 10U_0603_6.3V6M
1 2
RC145 0_0402_5%@RC145 0_0402_5%@
1 2
CC132
1U_0402_6.3V6K
CC132
1U_0402_6.3V6K
1
2
CC43
1U_0402_6.3V6K
CC43
1U_0402_6.3V6K
1
2
CC114
1U_0402_6.3V6K
CC114
1U_0402_6.3V6K
1
2
CC95 1U_0402_6.3V6KCC95 1U_0402_6.3V6K
1 2
CC53
10U_0603_6.3V6M
CC53
10U_0603_6.3V6M
1
2
CC103 10U_0603_6.3V6M
@
CC103 10U_0603_6.3V6M
@
1 2
FT3 REV 0.53
GND
Beema
UC1H
FT3-REV-0P53_BGA769@
FT3 REV 0.53
GND
Beema
UC1H
FT3-REV-0P53_BGA769@
AL29
VSS_186
AL25
VSS_185
AL19
VSS_184
AL17
VSS_183
AL15
VSS_182
AL8
VSS_181
AL3
VSS_180
AJ39
VSS_179
AJ32
VSS_178
AJ31
VSS_177
AJ29
VSS_176
AJ25
VSS_175
AJ23
VSS_174
AJ19
VSS_173
AJ17
VSS_172
AJ15
VSS_171
AJ7
VSS_170
AJ3
VSS_169
AH2
VSS_168
AH1
VSS_167
AG41
VSS_166
AG39
VSS_165
AG31
VSS_164
AG29
VSS_163
AG25
VSS_162
AG19
VSS_161
AG15
VSS_160
AG13
VSS_159
AG11
VSS_158
AG10
VSS_157
AG5
VSS_156
AG3
VSS_155
AE39
VSS_154
AE32
VSS_153
AE29
VSS_152
AE25
VSS_151
AE7
VSS_150
AE3
VSS_149
AC41
VSS_148
AC39
VSS_147
AC31
VSS_146
AC29
VSS_145
AC25
VSS_144
AC19
VSS_143
AC15
VSS_142
AC11
VSS_141
AC7
VSS_140
AC3
VSS_139
AA39
VSS_138
AA29
VSS_137
AA25
VSS_136
AA19
VSS_135
AA15
VSS_134
AA11
VSS_133
AA8
VSS_132
AA7
VSS_131
AA3
VSS_130
Y2
VSS_129
Y1
VSS_128
W41
VSS_127
W39
VSS_126
W29
VSS_125
AM29
VSS_244
AL31
VSS_243
A15
VSSBG_DAC
BA39
VSS_242
BA35
VSS_241
BA31
VSS_240
BA25
VSS_239
BA21
VSS_238
BA18
VSS_237
BA15
VSS_236
BA13
VSS_235
BA7
VSS_234
BA2
VSS_233
AY30
VSS_232
AY18
VSS_231
AY15
VSS_230
AY13
VSS_229
AW41
VSS_228
AW39
VSS_227
AW37
VSS_226
AW35
VSS_225
AW33
VSS_224
AW31
VSS_223
AW27
VSS_222
AW25
VSS_221
AW23
VSS_220
AW21
VSS_219
AW19
VSS_218
AW17
VSS_217
AW15
VSS_216
AW13
VSS_215
AW7
VSS_214
AW3
VSS_213
AV9
VSS_212
AU39
VSS_211
AU27
VSS_210
AU23
VSS_209
AU19
VSS_208
AU15
VSS_207
AU3
VSS_206
AU2
VSS_205
AU1
VSS_204
AR41
VSS_203
AR39
VSS_202
AR29
VSS_201
AR25
VSS_200
AR21
VSS_199
AR17
VSS_198
AR13
VSS_197
AR3
VSS_196
AP31
VSS_195
AN39
VSS_194
AN7
VSS_193
AN3
VSS_192
AM31
VSS_191
AM27
VSS_190
AM11
VSS_189
AL41
VSS_188
AL39
VSS_187
CC24
10U_0603_6.3V6M
CC24
10U_0603_6.3V6M
1
2
CC86 1U_0402_6.3V6KCC86 1U_0402_6.3V6K
1 2
CC23
10U_0603_6.3V6M
CC23
10U_0603_6.3V6M
1
2
CC92 1U_0402_6.3V6KCC92 1U_0402_6.3V6K
1 2
CC77 1U_0402_6.3V6KCC77 1U_0402_6.3V6K
1 2
CC62
1U_0402_6.3V6K
CC62
1U_0402_6.3V6K
1
2
CC82 1U_0402_6.3V6KCC82 1U_0402_6.3V6K
1 2
CC133
1U_0402_6.3V6K
CC133
1U_0402_6.3V6K
1
2
CC50
1U_0402_6.3V6K
CC50
1U_0402_6.3V6K
1
2
CC104 180P_0402_50V8-J
@
CC104 180P_0402_50V8-J
@
1 2
CC93
180P_0402_50V8-J
CC93
180P_0402_50V8-J
1
2
RC133 0_0603_5%
@
RC133 0_0603_5%
@
1 2
CC91 1U_0402_6.3V6KCC91 1U_0402_6.3V6K
1 2
CC88 1U_0402_6.3V6KCC88 1U_0402_6.3V6K
1 2
CC120
10U_0603_6.3V6M
CC120
10U_0603_6.3V6M
1
2
CC74 1U_0402_6.3V6KCC74 1U_0402_6.3V6K
1 2
CC44
1U_0402_6.3V6K
CC44
1U_0402_6.3V6K
1
2
CC87 1U_0402_6.3V6KCC87 1U_0402_6.3V6K
1 2
CC105 1U_0402_6.3V6KCC105 1U_0402_6.3V6K
1 2
CC55
10U_0603_6.3V6M
CC55
10U_0603_6.3V6M
1
2
CC52
1U_0402_6.3V6K
CC52
1U_0402_6.3V6K
1
2
CC126 4.7U_0603_6.3V6KCC126 4.7U_0603_6.3V6K
1 2
FT3 REV 0.53
GND
Beema
UC1G
FT3-REV-0P53_BGA769@
FT3 REV 0.53
GND
Beema
UC1G
FT3-REV-0P53_BGA769@
H31
VSS_62
H23
VSS_61
H13
VSS_60
H11
VSS_59
G41
VSS_58
G39
VSS_57
G37
VSS_56
G35
VSS_55
G29
VSS_54
G25
VSS_53
G21
VSS_52
G17
VSS_51
G15
VSS_50
G13
VSS_49
G11
VSS_48
G7
VSS_47
G3
VSS_46
E39
VSS_45
E38
VSS_44
E35
VSS_43
E31
VSS_42
E27
VSS_41
E13
VSS_40
E11
VSS_39
E9
VSS_38
E4
VSS_37
E3
VSS_36
D13
VSS_35
D11
VSS_34
D9
VSS_33
C41
VSS_32
C39
VSS_31
C37
VSS_30
C35
VSS_29
C33
VSS_28
C31
VSS_27
C29
VSS_26
C27
VSS_25
C25
VSS_24
C23
VSS_23
C21
VSS_22
C19
VSS_21
C17
VSS_20
C15
VSS_19
C13
VSS_18
C11
VSS_17
C9
VSS_16
C7
VSS_15
C5
VSS_14
C2
VSS_13
C1
VSS_12
B39
VSS_11
B31
VSS_10
B23
VSS_9
B13
VSS_8
B8
VSS_7
A39
VSS_6
A35
VSS_5
A31
VSS_4
A23
VSS_3
A13
VSS_2
A8
VSS_1
W25
VSS_124
W19
VSS_123
W15
VSS_122
W11
VSS_121
W5
VSS_120
W3
VSS_119
U39
VSS_118
U31
VSS_117
U29
VSS_116
U25
VSS_115
U19
VSS_114
U15
VSS_113
U11
VSS_112
U8
VSS_111
U7
VSS_110
U3
VSS_109
U2
VSS_108
U1
VSS_107
R41
VSS_106
R39
VSS_105
R29
VSS_104
R25
VSS_103
R19
VSS_102
R15
VSS_101
R7
VSS_100
R3
VSS_99
P2
VSS_98
P1
VSS_97
N39
VSS_96
N31
VSS_95
N29
VSS_94
N25
VSS_93
N19
VSS_92
N15
VSS_91
N7
VSS_90
N3
VSS_89
M2
VSS_88
M1
VSS_87
L41
VSS_86
L39
VSS_85
L31
VSS_84
L19
VSS_83
L15
VSS_82
L11
VSS_81
L10
VSS_80
L8
VSS_79
L7
VSS_78
L3
VSS_77
K31
VSS_76
K29
VSS_75
K27
VSS_74
K25
VSS_73
K23
VSS_72
K21
VSS_71
K19
VSS_70
K17
VSS_69
K13
VSS_68
K11
VSS_67
J39
VSS_66
J8
VSS_65
J7
VSS_64
J3
VSS_63
CC57
1U_0402_6.3V6K
CC57
1U_0402_6.3V6K
1
2
CC46
1U_0402_6.3V6K
CC46
1U_0402_6.3V6K
1
2
CC28
180P_0402_50V8-J
CC28
180P_0402_50V8-J
1
2
CC63
1U_0402_6.3V6K
CC63
1U_0402_6.3V6K
1
2
CC54
10U_0603_6.3V6M
CC54
10U_0603_6.3V6M
1
2
CC69 1U_0402_6.3V6KCC69 1U_0402_6.3V6K
1 2
RC30 0_0603_5%
@
RC30 0_0603_5%
@
1 2
CC51
1U_0402_6.3V6K
CC51
1U_0402_6.3V6K
1
2
CC68 1U_0402_6.3V6KCC68 1U_0402_6.3V6K
1 2
CC94 1U_0402_6.3V6KCC94 1U_0402_6.3V6K
1 2
CC107 1U_0402_6.3V6KCC107 1U_0402_6.3V6K
1 2
RC146 10K_0402_5%RC146 10K_0402_5%
1 2
CC45
1U_0402_6.3V6K
CC45
1U_0402_6.3V6K
1
2
CC56
180P_0402_50V8-J
CC56
180P_0402_50V8-J
1
2
CC100 180P_0402_50V8-J
@
CC100 180P_0402_50V8-J
@
1 2
CC58
1U_0402_6.3V6K
CC58
1U_0402_6.3V6K
1
2
CC83 10U_0603_6.3V6MCC83 10U_0603_6.3V6M
1 2
CC110
0.22U_0402_10V6K
CC110
0.22U_0402_10V6K
1
2
UC4
AP2138N-1.5TRG1_SOT23-3
UC4
AP2138N-1.5TRG1_SOT23-3
GND 2
Vout
3
Vin 1
CC64
1U_0402_6.3V6K
CC64
1U_0402_6.3V6K
1
2
CC70 180P_0402_50V8-JCC70 180P_0402_50V8-J
1 2
JCOMS1
SHORT PADS
@JCOMS1
SHORT PADS
@
12
CC78 10U_0603_6.3V6MCC78 10U_0603_6.3V6M
1 2
CC26
180P_0402_50V8-J
CC26
180P_0402_50V8-J
1
2
CC108 1U_0402_6.3V6KCC108 1U_0402_6.3V6K
1 2
CC117 180P_0402_50V8-J
@
CC117 180P_0402_50V8-J
@
1 2
CC42
1U_0402_6.3V6K
CC42
1U_0402_6.3V6K
1
2
CC139
22U_0805_6.3V6M
@
CC139
22U_0805_6.3V6M
@
1
2
J13
PAD-OPEN 4x4m
@J13
PAD-OPEN 4x4m
@
1 2
CC47
1U_0402_6.3V6K
CC47
1U_0402_6.3V6K
1
2
CC67 1U_0402_6.3V6KCC67 1U_0402_6.3V6K
1 2
CC75 1U_0402_6.3V6KCC75 1U_0402_6.3V6K
1 2
CC59
1U_0402_6.3V6K
CC59
1U_0402_6.3V6K
1
2
CC96 1U_0402_6.3V6KCC96 1U_0402_6.3V6K
1 2
CC79 1U_0402_6.3V6KCC79 1U_0402_6.3V6K
1 2
J9
PAD-OPEN 4x4m
@J9
PAD-OPEN 4x4m
@
1 2
CC71 1U_0402_6.3V6KCC71 1U_0402_6.3V6K
1 2
CC38
10U_0603_6.3V6M
CC38
10U_0603_6.3V6M
1
2
RC148 10K_0402_5%RC148 10K_0402_5%
1 2
CC125 4.7U_0603_6.3V6KCC125 4.7U_0603_6.3V6K
1 2
CC65
1U_0402_6.3V6K
CC65
1U_0402_6.3V6K
1
2
CC80 180P_0402_50V8-JCC80 180P_0402_50V8-J
1 2
J10
JUMP_43X118@
J10
JUMP_43X118@
11
2
2
CC97 1U_0402_6.3V6KCC97 1U_0402_6.3V6K
1 2
CC109 1U_0402_6.3V6KCC109 1U_0402_6.3V6K
1 2
CC73 1U_0402_6.3V6KCC73 1U_0402_6.3V6K
1 2
CC60
1U_0402_6.3V6K
CC60
1U_0402_6.3V6K
1
2
CC72 180P_0402_50V8-JCC72 180P_0402_50V8-J
1 2
CC113 1U_0402_6.3V6KCC113 1U_0402_6.3V6K
1 2
CC49
1U_0402_6.3V6K
CC49
1U_0402_6.3V6K
1
2
CC145
22U_0805_6.3V6M
@
CC145
22U_0805_6.3V6M
@
1
2
RC143 0_0603_5%@RC143 0_0603_5%@
1 2
CC39
10U_0603_6.3V6M
CC39
10U_0603_6.3V6M
1
2
CC89 1U_0402_6.3V6KCC89 1U_0402_6.3V6K
1 2
CC84 1U_0402_6.3V6KCC84 1U_0402_6.3V6K
1 2
CC111 1U_0402_6.3V6KCC111 1U_0402_6.3V6K
1 2
CC48
1U_0402_6.3V6K
CC48
1U_0402_6.3V6K
1
2
CC76 1U_0402_6.3V6KCC76 1U_0402_6.3V6K
1 2
CC146
22U_0805_6.3V6M
@
CC146
22U_0805_6.3V6M
@
1
2
CC40
10U_0603_6.3V6M
CC40
10U_0603_6.3V6M
1
2
CC130
1U_0402_6.3V6K
CC130
1U_0402_6.3V6K
1
2
RC142 0_0603_5%
@
RC142 0_0603_5%
@
1 2
CC90 180P_0402_50V8-JCC90 180P_0402_50V8-J
1 2
CC101 1U_0402_6.3V6KCC101 1U_0402_6.3V6K
1 2
CC61
1U_0402_6.3V6K
CC61
1U_0402_6.3V6K
1
2
RC144 0_0402_5%@RC144 0_0402_5%@
1 2
RC140 0_0603_5%
@
RC140 0_0603_5%
@
1 2
CC98 1U_0402_6.3V6KCC98 1U_0402_6.3V6K
1 2
RC139 0_0402_5%@RC139 0_0402_5%@
1 2
CC112 1U_0402_6.3V6KCC112 1U_0402_6.3V6K
1 2
RC132 0_0603_5%
@
RC132 0_0603_5%
@
1 2
CC41
180P_0402_50V8-J
CC41
180P_0402_50V8-J
1
2
CC131
1U_0402_6.3V6K
CC131
1U_0402_6.3V6K
1
2
J8
PAD-OPEN 4x4m
@J8
PAD-OPEN 4x4m
@
1 2
CC85 1U_0402_6.3V6KCC85 1U_0402_6.3V6K
1 2

5
5
4
4
3
3
2
2
1
1
D D
C C
B B
A A
Beema (STRAPS & OTHERS)
PULL
LOW
PULL
HIGH
LPC ROM
SPI ROM 1.8V SPI
II
Internal
CLK Gen
Boot Fail Timer
Disabled
Type I straps become valid immediately after capture with the rising edge of RSMRST_L.
Type II straps become valid after PWR_GOOD is asserted
LFRAME_L LPCCLK1 LPCCLK0 GEVENT2_L SYS_RESET_L RTCCLK BLINKSignal
Type II II II I I I
Exteranl
CLK Gen
Boot Fail Timer
Enabled
3.3V SPI
Default
DefaultDefault
Normal Power Up
&Reset Timing
Reserved
Coin Battery
Direct DC
Default Default
LDT_RST#/
LDT_PWRGD
output to APU
Reserved
Default
STRAP PINS
All Strap pins must be configured with either external pull-up or pull-down resistors.
Default
EC S0 PWR, PH +3VS???
Or need isloate~~
RC154,RC176,RC181 change to @ due to internal PH
CLK_PCI_EC<44,7>
LPC_CLK1<7>
LPC_FRAME#<44,7>
GEVENT2#<6>
SYS_RESET#<6>
SUSCLK<40,6>
BLINK<6>
+3VALW_APU +3VALW_APU +3VALW_APU +3VALW_APU +3VALW_APU +3VALW_APU +3VALW_APU
Size Document Number Rev
Date: Sheet of
Security Classification
LC Future Center Secret Data
THIS SHEET OF ENGINEERING DRAWING IS THE PROPRIETARY PROPERTY OF LC FUTURE CENTER. AND CONTAINS CONFIDENTIAL
AND TRADE SECRET INFORMATION. THIS SHEET MAY NOT BE TRANSFERED FROM THE CUSTODY OF THE COMPETENT DIVISION OF R&D
DEPARTMENT EXCEPT AS AUTHORIZED BY LC FUTURE CENTER NEITHER THIS SHEET NOR THE INFORMATION IT CONTAINS
MAY BE USED BY OR DISCLOSED TO ANY THIRD PARTY WITHOUT PRIOR WRITTEN CONSENT OF LC FUTURE CENTER.
Issued Date
Deciphered Date
Title
NM-A281
0.4
Beema (STRAPS & OTHERS)
Custom
960
Thursday, February 20, 2014
2013/08/15 2013/08/15
Size Document Number Rev
Date: Sheet of
Security Classification
LC Future Center Secret Data
THIS SHEET OF ENGINEERING DRAWING IS THE PROPRIETARY PROPERTY OF LC FUTURE CENTER. AND CONTAINS CONFIDENTIAL
AND TRADE SECRET INFORMATION. THIS SHEET MAY NOT BE TRANSFERED FROM THE CUSTODY OF THE COMPETENT DIVISION OF R&D
DEPARTMENT EXCEPT AS AUTHORIZED BY LC FUTURE CENTER NEITHER THIS SHEET NOR THE INFORMATION IT CONTAINS
MAY BE USED BY OR DISCLOSED TO ANY THIRD PARTY WITHOUT PRIOR WRITTEN CONSENT OF LC FUTURE CENTER.
Issued Date
Deciphered Date
Title
NM-A281
0.4
Beema (STRAPS & OTHERS)
Custom
960
Thursday, February 20, 2014
2013/08/15 2013/08/15
Size Document Number Rev
Date: Sheet of
Security Classification
LC Future Center Secret Data
THIS SHEET OF ENGINEERING DRAWING IS THE PROPRIETARY PROPERTY OF LC FUTURE CENTER. AND CONTAINS CONFIDENTIAL
AND TRADE SECRET INFORMATION. THIS SHEET MAY NOT BE TRANSFERED FROM THE CUSTODY OF THE COMPETENT DIVISION OF R&D
DEPARTMENT EXCEPT AS AUTHORIZED BY LC FUTURE CENTER NEITHER THIS SHEET NOR THE INFORMATION IT CONTAINS
MAY BE USED BY OR DISCLOSED TO ANY THIRD PARTY WITHOUT PRIOR WRITTEN CONSENT OF LC FUTURE CENTER.
Issued Date
Deciphered Date
Title
NM-A281
0.4
Beema (STRAPS & OTHERS)
Custom
960
Thursday, February 20, 2014
2013/08/15 2013/08/15
RC151
10K_0402_5%
RC151
10K_0402_5%
12
RC180
2K_0402_5%
@
RC180
2K_0402_5%
@
12
RC159
2K_0402_5%
@
RC159
2K_0402_5%
@
12
RC155
2K_0402_5%
@
RC155
2K_0402_5%
@
12
RC153
10K_0402_5%
@
RC153
10K_0402_5%
@
12
RC181
10K_0402_5%
@
RC181
10K_0402_5%
@
12
RC150
10K_0402_5%
RC150
10K_0402_5%
12
RC156
2K_0402_5%
@
RC156
2K_0402_5%
@
12
RC158
2K_0402_5%
RC158
2K_0402_5%
12
RC157
2K_0402_5%
RC157
2K_0402_5%
12
RC154
10K_0402_5%
@
RC154
10K_0402_5%
@
12
RC152
10K_0402_5%
@
RC152
10K_0402_5%
@
12
RC177
2K_0402_5%
@
RC177
2K_0402_5%
@
12
RC176
10K_0402_5%
RC176
10K_0402_5%
12

5
5
4
4
3
3
2
2
1
1
D D
C C
B B
A A
Size Document Number Rev
Date: Sheet of
Security Classification
LC Future Center Secret Data
THIS SHEET OF ENGINEERING DRAWING IS THE PROPRIETARY PROPERTY OF LC FUTURE CENTER. AND CONTAINS CONFIDENTIAL
AND TRADE SECRET INFORMATION. THIS SHEET MAY NOT BE TRANSFERED FROM THE CUSTODY OF THE COMPETENT DIVISION OF R&D
DEPARTMENT EXCEPT AS AUTHORIZED BY LC FUTURE CENTER NEITHER THIS SHEET NOR THE INFORMATION IT CONTAINS
MAY BE USED BY OR DISCLOSED TO ANY THIRD PARTY WITHOUT PRIOR WRITTEN CONSENT OF LC FUTURE CENTER.
Issued Date
Deciphered Date
Title
NM-A281
0.4
Blank
C
10 60
Thursday, February 20, 2014
2013/08/15 2013/08/15
Size Document Number Rev
Date: Sheet of
Security Classification
LC Future Center Secret Data
THIS SHEET OF ENGINEERING DRAWING IS THE PROPRIETARY PROPERTY OF LC FUTURE CENTER. AND CONTAINS CONFIDENTIAL
AND TRADE SECRET INFORMATION. THIS SHEET MAY NOT BE TRANSFERED FROM THE CUSTODY OF THE COMPETENT DIVISION OF R&D
DEPARTMENT EXCEPT AS AUTHORIZED BY LC FUTURE CENTER NEITHER THIS SHEET NOR THE INFORMATION IT CONTAINS
MAY BE USED BY OR DISCLOSED TO ANY THIRD PARTY WITHOUT PRIOR WRITTEN CONSENT OF LC FUTURE CENTER.
Issued Date
Deciphered Date
Title
NM-A281
0.4
Blank
C
10 60
Thursday, February 20, 2014
2013/08/15 2013/08/15
Size Document Number Rev
Date: Sheet of
Security Classification
LC Future Center Secret Data
THIS SHEET OF ENGINEERING DRAWING IS THE PROPRIETARY PROPERTY OF LC FUTURE CENTER. AND CONTAINS CONFIDENTIAL
AND TRADE SECRET INFORMATION. THIS SHEET MAY NOT BE TRANSFERED FROM THE CUSTODY OF THE COMPETENT DIVISION OF R&D
DEPARTMENT EXCEPT AS AUTHORIZED BY LC FUTURE CENTER NEITHER THIS SHEET NOR THE INFORMATION IT CONTAINS
MAY BE USED BY OR DISCLOSED TO ANY THIRD PARTY WITHOUT PRIOR WRITTEN CONSENT OF LC FUTURE CENTER.
Issued Date
Deciphered Date
Title
NM-A281
0.4
Blank
C
10 60
Thursday, February 20, 2014
2013/08/15 2013/08/15

5
5
4
4
3
3
2
2
1
1
D D
C C
B B
A A
Size Document Number Rev
Date: Sheet of
Security Classification
LC Future Center Secret Data
THIS SHEET OF ENGINEERING DRAWING IS THE PROPRIETARY PROPERTY OF LC FUTURE CENTER. AND CONTAINS CONFIDENTIAL
AND TRADE SECRET INFORMATION. THIS SHEET MAY NOT BE TRANSFERED FROM THE CUSTODY OF THE COMPETENT DIVISION OF R&D
DEPARTMENT EXCEPT AS AUTHORIZED BY LC FUTURE CENTER NEITHER THIS SHEET NOR THE INFORMATION IT CONTAINS
MAY BE USED BY OR DISCLOSED TO ANY THIRD PARTY WITHOUT PRIOR WRITTEN CONSENT OF LC FUTURE CENTER.
Issued Date
Deciphered Date
Title
NM-A281
0.4
Blank
C
11 60
Thursday, February 20, 2014
2013/08/15 2013/08/15
Size Document Number Rev
Date: Sheet of
Security Classification
LC Future Center Secret Data
THIS SHEET OF ENGINEERING DRAWING IS THE PROPRIETARY PROPERTY OF LC FUTURE CENTER. AND CONTAINS CONFIDENTIAL
AND TRADE SECRET INFORMATION. THIS SHEET MAY NOT BE TRANSFERED FROM THE CUSTODY OF THE COMPETENT DIVISION OF R&D
DEPARTMENT EXCEPT AS AUTHORIZED BY LC FUTURE CENTER NEITHER THIS SHEET NOR THE INFORMATION IT CONTAINS
MAY BE USED BY OR DISCLOSED TO ANY THIRD PARTY WITHOUT PRIOR WRITTEN CONSENT OF LC FUTURE CENTER.
Issued Date
Deciphered Date
Title
NM-A281
0.4
Blank
C
11 60
Thursday, February 20, 2014
2013/08/15 2013/08/15
Size Document Number Rev
Date: Sheet of
Security Classification
LC Future Center Secret Data
THIS SHEET OF ENGINEERING DRAWING IS THE PROPRIETARY PROPERTY OF LC FUTURE CENTER. AND CONTAINS CONFIDENTIAL
AND TRADE SECRET INFORMATION. THIS SHEET MAY NOT BE TRANSFERED FROM THE CUSTODY OF THE COMPETENT DIVISION OF R&D
DEPARTMENT EXCEPT AS AUTHORIZED BY LC FUTURE CENTER NEITHER THIS SHEET NOR THE INFORMATION IT CONTAINS
MAY BE USED BY OR DISCLOSED TO ANY THIRD PARTY WITHOUT PRIOR WRITTEN CONSENT OF LC FUTURE CENTER.
Issued Date
Deciphered Date
Title
NM-A281
0.4
Blank
C
11 60
Thursday, February 20, 2014
2013/08/15 2013/08/15

5
5
4
4
3
3
2
2
1
1
D D
C C
B B
A A
Size Document Number Rev
Date: Sheet of
Security Classification
LC Future Center Secret Data
THIS SHEET OF ENGINEERING DRAWING IS THE PROPRIETARY PROPERTY OF LC FUTURE CENTER. AND CONTAINS CONFIDENTIAL
AND TRADE SECRET INFORMATION. THIS SHEET MAY NOT BE TRANSFERED FROM THE CUSTODY OF THE COMPETENT DIVISION OF R&D
DEPARTMENT EXCEPT AS AUTHORIZED BY LC FUTURE CENTER NEITHER THIS SHEET NOR THE INFORMATION IT CONTAINS
MAY BE USED BY OR DISCLOSED TO ANY THIRD PARTY WITHOUT PRIOR WRITTEN CONSENT OF LC FUTURE CENTER.
Issued Date
Deciphered Date
Title
NM-A281
0.4
Blank
C
12 60
Thursday, February 20, 2014
2013/08/15 2013/08/15
Size Document Number Rev
Date: Sheet of
Security Classification
LC Future Center Secret Data
THIS SHEET OF ENGINEERING DRAWING IS THE PROPRIETARY PROPERTY OF LC FUTURE CENTER. AND CONTAINS CONFIDENTIAL
AND TRADE SECRET INFORMATION. THIS SHEET MAY NOT BE TRANSFERED FROM THE CUSTODY OF THE COMPETENT DIVISION OF R&D
DEPARTMENT EXCEPT AS AUTHORIZED BY LC FUTURE CENTER NEITHER THIS SHEET NOR THE INFORMATION IT CONTAINS
MAY BE USED BY OR DISCLOSED TO ANY THIRD PARTY WITHOUT PRIOR WRITTEN CONSENT OF LC FUTURE CENTER.
Issued Date
Deciphered Date
Title
NM-A281
0.4
Blank
C
12 60
Thursday, February 20, 2014
2013/08/15 2013/08/15
Size Document Number Rev
Date: Sheet of
Security Classification
LC Future Center Secret Data
THIS SHEET OF ENGINEERING DRAWING IS THE PROPRIETARY PROPERTY OF LC FUTURE CENTER. AND CONTAINS CONFIDENTIAL
AND TRADE SECRET INFORMATION. THIS SHEET MAY NOT BE TRANSFERED FROM THE CUSTODY OF THE COMPETENT DIVISION OF R&D
DEPARTMENT EXCEPT AS AUTHORIZED BY LC FUTURE CENTER NEITHER THIS SHEET NOR THE INFORMATION IT CONTAINS
MAY BE USED BY OR DISCLOSED TO ANY THIRD PARTY WITHOUT PRIOR WRITTEN CONSENT OF LC FUTURE CENTER.
Issued Date
Deciphered Date
Title
NM-A281
0.4
Blank
C
12 60
Thursday, February 20, 2014
2013/08/15 2013/08/15

5
5
4
4
3
3
2
2
1
1
D D
C C
B B
A A
Size Document Number Rev
Date: Sheet of
Security Classification
LC Future Center Secret Data
THIS SHEET OF ENGINEERING DRAWING IS THE PROPRIETARY PROPERTY OF LC FUTURE CENTER. AND CONTAINS CONFIDENTIAL
AND TRADE SECRET INFORMATION. THIS SHEET MAY NOT BE TRANSFERED FROM THE CUSTODY OF THE COMPETENT DIVISION OF R&D
DEPARTMENT EXCEPT AS AUTHORIZED BY LC FUTURE CENTER NEITHER THIS SHEET NOR THE INFORMATION IT CONTAINS
MAY BE USED BY OR DISCLOSED TO ANY THIRD PARTY WITHOUT PRIOR WRITTEN CONSENT OF LC FUTURE CENTER.
Issued Date
Deciphered Date
Title
NM-A281
0.4
Blank
C
13 60
Thursday, February 20, 2014
2013/08/15 2013/08/15
Size Document Number Rev
Date: Sheet of
Security Classification
LC Future Center Secret Data
THIS SHEET OF ENGINEERING DRAWING IS THE PROPRIETARY PROPERTY OF LC FUTURE CENTER. AND CONTAINS CONFIDENTIAL
AND TRADE SECRET INFORMATION. THIS SHEET MAY NOT BE TRANSFERED FROM THE CUSTODY OF THE COMPETENT DIVISION OF R&D
DEPARTMENT EXCEPT AS AUTHORIZED BY LC FUTURE CENTER NEITHER THIS SHEET NOR THE INFORMATION IT CONTAINS
MAY BE USED BY OR DISCLOSED TO ANY THIRD PARTY WITHOUT PRIOR WRITTEN CONSENT OF LC FUTURE CENTER.
Issued Date
Deciphered Date
Title
NM-A281
0.4
Blank
C
13 60
Thursday, February 20, 2014
2013/08/15 2013/08/15
Size Document Number Rev
Date: Sheet of
Security Classification
LC Future Center Secret Data
THIS SHEET OF ENGINEERING DRAWING IS THE PROPRIETARY PROPERTY OF LC FUTURE CENTER. AND CONTAINS CONFIDENTIAL
AND TRADE SECRET INFORMATION. THIS SHEET MAY NOT BE TRANSFERED FROM THE CUSTODY OF THE COMPETENT DIVISION OF R&D
DEPARTMENT EXCEPT AS AUTHORIZED BY LC FUTURE CENTER NEITHER THIS SHEET NOR THE INFORMATION IT CONTAINS
MAY BE USED BY OR DISCLOSED TO ANY THIRD PARTY WITHOUT PRIOR WRITTEN CONSENT OF LC FUTURE CENTER.
Issued Date
Deciphered Date
Title
NM-A281
0.4
Blank
C
13 60
Thursday, February 20, 2014
2013/08/15 2013/08/15

5
5
4
4
3
3
2
2
1
1
D D
C C
B B
A A
Layout Note:
Place near DIMM
3A@1.5V
0.65A@0.75V
DDR3 SO-DIMM A
LayoutNote:
PlacenearDIMM1
15mil 15mil
EMI
RF
For RF
DDRA_DQS#[0..7]
DDRA_MA[0..15]
DDRA_DQS[0..7]
DDRA_DQ[0..63]
SMB_CLK_S3
SMB_DATA_S3
DDRA_DM6
DDRA_DM4
DDRA_DM2
DDRA_DM1
DDRA_MA15
DDRA_DQ31
DDRA_DQ12
DDRA_DQ6
DDRA_DQ39
DDRA_BS1#
DDRA_DQS0
DDRA_MA7
DDRA_MA0
DDRA_DQS7
DDRA_DQ46
DDRA_DQ28
DDRA_DQS#5
DDRA_DQ4
DDRA_DQ30
DDRA_DQ44
DDRA_RAS#
DDRA_DQS3
DDRA_CS0#
DDRA_MA6
DDRA_DQS#7
DDRA_DQ29
DDRA_DQ52
DDRA_DQS5
DDRA_DQ54
DDRA_DQ45
DDRA_DQ7
DDRA_DQ13
DDRA_DQ20
DDRA_DQ60
DDRA_ODT0
DDRA_DQ37
DDRA_MA14
DDRA_DQ55
DDRA_MA4
DDRA_DQ21
DDRA_DQ62
DDRA_DQ15
DDRA_DQ23
DDRA_DQ53
DDRA_DQ47
DDRA_ODT1
DDRA_CLK1
DDRA_CLK1#
DDRA_DQ38
DDRA_DQS#3
DDRA_MA11
DDRA_DQ61
DDRA_MA2
DDRA_DQ36
DDRA_DQ63
DDRA_DQ5
DDRA_DQ22
DDRA_DQ14
DDRA_DQS#0
DDRA_CKE1
DDRA_CLK0#
DDRA_MA8
DDRA_DQ58
DDRA_DQ35
DDRA_DQ51
DDRA_DQ40
DDRA_DQ50
DDRA_DQ16
DDRA_DQ57
DDRA_DQ56
DDRA_DQ25
DDRA_DQ24
DDRA_DM7
DDRA_DQS#6
DDRA_BS2#
DDRA_DQS2
DDRA_DQ10
DDRA_DQ8
DDRA_DQ3
DDRA_CS1#
DDRA_MA13
DDRA_DQ1
DDRA_MA3
DDRA_DM3
DDRA_CLK0
DDRA_MA9
DDRA_DQ27
DDRA_DQ26
DDRA_DQ32
DDRA_CKE0
DDRA_MA12
DDRA_DQ59
DDRA_DQ43
DDRA_BS0#
DDRA_MA10
DDRA_DQ19
DDRA_DQ18
DDRA_DQS6
DDRA_DQ49
DDRA_WE#
DDRA_DQ41
DDRA_DQ34
DDRA_DQS4
DDRA_DQ17
DDRA_DM0
DDRA_CAS#
DDRA_DQS#2
DDRA_DQ2
DDRA_DQ42
DDRA_DQS#4
DDRA_MA5
DDRA_DQ11
DDRA_DQ0
DDRA_DQ48
DDRA_DM5
DDRA_DQ9
DDRA_DQ33
DDRA_MA1
DDRA_DQS1
DDRA_DQS#1 MEM_MA_RST#
MEM_MA_EVENT#
DDRA_DM[0..7]
DDRA_DQ[0..63] <15,4>
DDRA_DQS[0..7] <15,4>
DDRA_DQS#[0..7] <15,4>
DDRA_MA[0..15] <15,4>
DDRA_CKE0<4>
DDRA_BS2#<15,4>
DDRA_CLK0<4> DDRA_CLK0#<4>
DDRA_BS0#<15,4>
DDRA_WE#<15,4> DDRA_CAS#<15,4>
DDRA_CS1#<4>
DDRA_CKE1 <4>
DDRA_BS1# <15,4>
DDRA_RAS# <15,4>
DDRA_CS0# <4>
DDRA_ODT0 <4>
DDRA_CLK1 <4>
DDRA_CLK1# <4>
DDRA_ODT1 <4>
SMB_CLK_S3 <15,40,6>
SMB_DATA_S3 <15,40,6>
MEM_MA_RST# <15,4>
DDRA_DM[0..7] <15,4>
MEM_MA_EVENT# <15,4>
+0.675VS
+0.675VS
+3VS
+VSYSMEM+VSYSMEM
+VREF_DQ
+VREF_CA
+VSYSMEM
+VSYSMEM
+VREF_DQ
+VSYSMEM
+VREF_CA
+VSYSMEM
Size Document Number Rev
Date: Sheet of
Security Classification
LC Future Center Secret Data
THIS SHEET OF ENGINEERING DRAWING IS THE PROPRIETARY PROPERTY OF LC FUTURE CENTER. AND CONTAINS CONFIDENTIAL
AND TRADE SECRET INFORMATION. THIS SHEET MAY NOT BE TRANSFERED FROM THE CUSTODY OF THE COMPETENT DIVISION OF R&D
DEPARTMENT EXCEPT AS AUTHORIZED BY LC FUTURE CENTER NEITHER THIS SHEET NOR THE INFORMATION IT CONTAINS
MAY BE USED BY OR DISCLOSED TO ANY THIRD PARTY WITHOUT PRIOR WRITTEN CONSENT OF LC FUTURE CENTER.
Issued Date
Deciphered Date
Title
NM-A281
0.4
DDRIII SO-DIMM A
Custom
14 60
Thursday, February 20, 2014
2013/08/15 2013/08/15
Size Document Number Rev
Date: Sheet of
Security Classification
LC Future Center Secret Data
THIS SHEET OF ENGINEERING DRAWING IS THE PROPRIETARY PROPERTY OF LC FUTURE CENTER. AND CONTAINS CONFIDENTIAL
AND TRADE SECRET INFORMATION. THIS SHEET MAY NOT BE TRANSFERED FROM THE CUSTODY OF THE COMPETENT DIVISION OF R&D
DEPARTMENT EXCEPT AS AUTHORIZED BY LC FUTURE CENTER NEITHER THIS SHEET NOR THE INFORMATION IT CONTAINS
MAY BE USED BY OR DISCLOSED TO ANY THIRD PARTY WITHOUT PRIOR WRITTEN CONSENT OF LC FUTURE CENTER.
Issued Date
Deciphered Date
Title
NM-A281
0.4
DDRIII SO-DIMM A
Custom
14 60
Thursday, February 20, 2014
2013/08/15 2013/08/15
Size Document Number Rev
Date: Sheet of
Security Classification
LC Future Center Secret Data
THIS SHEET OF ENGINEERING DRAWING IS THE PROPRIETARY PROPERTY OF LC FUTURE CENTER. AND CONTAINS CONFIDENTIAL
AND TRADE SECRET INFORMATION. THIS SHEET MAY NOT BE TRANSFERED FROM THE CUSTODY OF THE COMPETENT DIVISION OF R&D
DEPARTMENT EXCEPT AS AUTHORIZED BY LC FUTURE CENTER NEITHER THIS SHEET NOR THE INFORMATION IT CONTAINS
MAY BE USED BY OR DISCLOSED TO ANY THIRD PARTY WITHOUT PRIOR WRITTEN CONSENT OF LC FUTURE CENTER.
Issued Date
Deciphered Date
Title
NM-A281
0.4
DDRIII SO-DIMM A
Custom
14 60
Thursday, February 20, 2014
2013/08/15 2013/08/15
CD18
.1U_0402_10V6-K
CD18
.1U_0402_10V6-K
1
2
CD25
1U_0402_6.3V6K
@
CD25
1U_0402_6.3V6K
@
1
2
CD63
10U_0805_10V6K
CD63
10U_0805_10V6K
1
2
JDDR1
LCN_DAN06-K4406-0103
ME@
JDDR1
LCN_DAN06-K4406-0103
ME@
VREF_DQ
1
VSS2
3
DQ0
5
DQ1
7
VSS4
9
DM0
11
VSS5
13
DQ2
15
DQ3
17
VSS7
19
DQ8
21
DQ9
23
VSS9
25
DQS1#
27
DQS1
29
VSS11
31
DQ10
33
DQ11
35
VSS13
37
DQ16
39
VSS1 2
DQ4 4
DQ5 6
VSS3 8
DQS0# 10
DQS0 12
VSS6 14
DQ6 16
DQ7 18
VSS8 20
DQ12 22
DQ13 24
VSS10 26
DM1 28
RESET# 30
VSS12 32
DQ14 34
DQ15 36
VSS14 38
DQ20 40
DQ17
41
VSS15
43
DQS2#
45
DQS2
47
VSS18
49
DQ18
51
DQ19
53
VSS20
55
DQ24
57
DQ25
59
VSS22
61
DM3
63
VSS23
65
DQ26
67
DQ27
69
VSS25
71
CKE0
73
VDD1
75
NC1
77
BA2
79
VDD3
81
A12/BC#
83
A9
85
VDD5
87
A8
89
A5
91
VDD7
93
A3
95
A1
97
VDD9
99
CK0
101
CK0#
103
VDD11
105
A10/AP
107
BA0
109
VDD13
111
WE#
113
CAS#
115
VDD15
117
A13
119
S1#
121
VDD17
123
TEST
125
VSS27
127
DQ32
129
DQ33
131
VSS29
133
DQS4#
135
DQS4
137
VSS32
139
DQ34
141
DQ35
143
VSS34
145
DQ40
147
DQ41
149
VSS36
151
DM5
153
VSS37
155
DQ42
157
DQ43
159
VSS39
161
DQ48
163
DQ49
165
VSS41
167
DQS6#
169
DQS6
171
VSS44
173
DQ50
175
DQ51
177
VSS46
179
DQ56
181
DQ57
183
VSS48
185
DM7
187
VSS49
189
DQ58
191
DQ59
193
VSS51
195
SA0
197
VDDSPD
199
DQ21 42
VSS16 44
DM2 46
VSS17 48
DQ22 50
DQ23 52
VSS19 54
DQ28 56
DQ29 58
VSS21 60
DQS3# 62
DQS3 64
VSS24 66
DQ30 68
DQ31 70
VSS26 72
CKE1 74
VDD2 76
A15 78
A14 80
VDD4 82
A11 84
A7 86
VDD6 88
A6 90
A4 92
VDD8 94
A2 96
A0 98
VDD10 100
CK1 102
CK1# 104
VDD12 106
BA1 108
RAS# 110
VDD14 112
S0# 114
ODT0 116
VDD16 118
ODT1 120
NC2 122
VDD18 124
VREF_CA 126
VSS28 128
DQ36 130
DQ37 132
VSS30 134
DM4 136
VSS31 138
DQ38 140
DQ39 142
VSS33 144
DQ44 146
DQ45 148
VSS35 150
DQS5# 152
DQS5 154
VSS38 156
DQ46 158
DQ47 160
VSS40 162
DQ52 164
DQ53 166
VSS42 168
DM6 170
VSS43 172
DQ54 174
DQ55 176
VSS45 178
DQ60 180
DQ61 182
VSS47 184
DQS7# 186
DQS7 188
VSS50 190
DQ62 192
DQ63 194
VSS52 196
EVENT# 198
SDA 200
SA1
201
VTT1
203
GND1
205
SCL 202
VTT2 204
GND2 206
BOSS1
207 BOSS2 208
CD19
.1U_0402_10V6-K
@
CD19
.1U_0402_10V6-K
@
1
2
CD70
33P_0402_50V8J
@
CD70
33P_0402_50V8J
@
1
2
CD59
.1U_0402_10V6-K
CD59
.1U_0402_10V6-K
1
2
CD28
2.2U_0402_6.3V6M
CD28
2.2U_0402_6.3V6M
1
2
CD26
1U_0402_6.3V6K
CD26
1U_0402_6.3V6K
1
2
CD58
.1U_0402_10V6-K
CD58
.1U_0402_10V6-K
1
2
RD12
1K_0402_1%
RD12
1K_0402_1%
12
CD24
1U_0402_6.3V6K
CD24
1U_0402_6.3V6K
1
2
CD67
22U_0603_6.3V6-M
@
CD67
22U_0603_6.3V6-M
@
1
2
CD29
.1U_0402_10V6-K
CD29
.1U_0402_10V6-K
1
2
RD25
1K_0402_1%
RD25
1K_0402_1%
12
CD62
10U_0805_10V6K
CD62
10U_0805_10V6K
1
2
RD10
1K_0402_1%
RD10
1K_0402_1%
12
CD118
.1U_0402_10V6-K
CD118
.1U_0402_10V6-K
1
2
RD11
1K_0402_1%
RD11
1K_0402_1%
12
CD119
1000P_0402_50V7K
CD119
1000P_0402_50V7K
1
2
CD11
33P_0402_50V8J
@
CD11
33P_0402_50V8J
@
1
2
CD116
.1U_0402_10V6-K
CD116
.1U_0402_10V6-K
1
2
CD22
.1U_0402_10V6-K
@
CD22
.1U_0402_10V6-K
@
1
2
CD17
.1U_0402_10V6-K
@
CD17
.1U_0402_10V6-K
@
1
2
CD117
1000P_0402_50V7K
CD117
1000P_0402_50V7K
1
2
CD60
.1U_0402_10V6-K
@
CD60
.1U_0402_10V6-K
@
1
2
CD66
22U_0805_6.3V6M
CD66
22U_0805_6.3V6M
1
2
CD27
4.7U_0603_6.3V6K
@
CD27
4.7U_0603_6.3V6K
@
1
2
CD20
.1U_0402_10V6-K
CD20
.1U_0402_10V6-K
1
2
CD7
0.047U_0402_16V7K
@
CD7
0.047U_0402_16V7K
@1
2
CD21
.1U_0402_10V6-K
CD21
.1U_0402_10V6-K
1
2
CD61
.1U_0402_10V6-K
CD61
.1U_0402_10V6-K
1
2
CD16
.1U_0402_10V6-K
CD16
.1U_0402_10V6-K
1
2
CD6
0.047U_0402_16V7K
@
CD6
0.047U_0402_16V7K
@1
2
CD23
.1U_0402_10V6-K
@
CD23
.1U_0402_10V6-K
@
1
2
CD5
0.047U_0402_16V7K
@
CD5
0.047U_0402_16V7K
@1
2

5
5
4
4
3
3
2
2
1
1
D D
C C
B B
A A
DDR3 SO-DIMM B
3A@1.35V
0.65A@0.75V
EMI
Layout Note:
Place near DIMM
15mil 15mil
For RF
SMB_CLK_S3
SMB_DATA_S3
DDRA_DM6
DDRA_DM4
DDRA_DM2
DDRA_DM1
DDRA_MA15
DDRA_DQ31
DDRA_DQ12
DDRA_DQ6
DDRA_DQ39
DDRA_BS1#
DDRA_DQS0
DDRA_MA7
DDRA_MA0
DDRA_DQS7
DDRA_DQ46
DDRA_DQ28
DDRA_DQS#5
DDRA_DQ4
DDRA_DQ30
DDRA_DQ44
DDRA_RAS#
DDRA_DQS3
DDRA_CS2#
DDRA_MA6
MEM_MA_RST#
DDRA_DQS#7
DDRA_DQ29
DDRA_DQ52
DDRA_DQS5
DDRA_DQ54
DDRA_DQ45
DDRA_DQ7
DDRA_DQ13
DDRA_DQ20
DDRA_DQ60
DDRA_ODT2
DDRA_DQ37
DDRA_MA14
DDRA_DQ55
DDRA_MA4
DDRA_DQ21
DDRA_DQ62
DDRA_DQ15
DDRA_DQ23
DDRA_DQ53
DDRA_DQ47
DDRA_ODT3
DDRA_CLK3
DDRA_CLK3#
DDRA_DQ38
DDRA_DQS#3
DDRA_MA11
DDRA_DQ61
DDRA_MA2
DDRA_DQ36
DDRA_DQ63
DDRA_DQ5
DDRA_DQ22
DDRA_DQ14
DDRA_DQS#0
DDRA_CKE3
DDRA_CLK2#
DDRA_MA8
DDRA_DQ58
DDRA_DQ35
DDRA_DQ51
DDRA_DQ40
DDRA_DQ50
DDRA_DQ16
DDRA_DQ57
DDRA_DQ56
DDRA_DQ25
DDRA_DQ24
DDRA_DM7
DDRA_DQS#6
DDRA_BS2#
DDRA_DQS2
DDRA_DQ10
DDRA_DQ8
DDRA_DQ3
DDRA_CS3#
DDRA_MA13
DDRA_DQ1
DDRA_MA3
DDRA_DM3
DDRA_CLK2
DDRA_MA9
DDRA_DQ27
DDRA_DQ26
DDRA_DQ32
DDRA_CKE2
DDRA_MA12
DDRA_DQ59
DDRA_DQ43
DDRA_BS0#
DDRA_MA10
DDRA_DQ19
DDRA_DQ18
DDRA_DQS6
DDRA_DQ49
DDRA_WE#
DDRA_DQ41
DDRA_DQ34
DDRA_DQS4
DDRA_DQ17
DDRA_DM0
DDRA_CAS#
DDRA_DQS#2
DDRA_DQ2
DDRA_DQ42
DDRA_DQS#4
DDRA_MA5
DDRA_DQ11
DDRA_DQ0
DDRA_DQ48
DDRA_DM5
DDRA_DQ9
DDRA_DQ33
DDRA_MA1
DDRA_DQS1
DDRA_DQS#1
DDRA_DM[0..7]
DDRA_DQS#[0..7]
DDRA_MA[0..15]
DDRA_DQS[0..7]
DDRA_DQ[0..63]
+VREF_DQ +VREF_CA
MEM_MA_EVENT#
DDRA_CKE2<4>
DDRA_BS2#<14,4>
DDRA_CLK2<4> DDRA_CLK2#<4>
DDRA_BS0#<14,4>
DDRA_WE#<14,4> DDRA_CAS#<14,4>
DDRA_CS3#<4>
DDRA_CKE3 <4>
DDRA_BS1# <14,4>
DDRA_RAS# <14,4>
DDRA_CS2# <4>
DDRA_ODT2 <4>
DDRA_CLK3 <4>
DDRA_CLK3# <4>
DDRA_ODT3 <4>
MEM_MA_RST# <14,4>
SMB_CLK_S3 <14,40,6>
SMB_DATA_S3 <14,40,6>
DDRA_DM[0..7] <14,4>
DDRA_DQ[0..63] <14,4>
DDRA_DQS[0..7] <14,4>
DDRA_DQS#[0..7] <14,4>
DDRA_MA[0..15] <14,4>
MEM_MA_EVENT# <14,4>
+0.675VS
+3VS
+VSYSMEM +VSYSMEM
+VREF_DQ
+VREF_CA
+0.675VS
+VSYSMEM
+VREF_DQ +VREF_CA
Size Document Number Rev
Date: Sheet of
Security Classification
LC Future Center Secret Data
THIS SHEET OF ENGINEERING DRAWING IS THE PROPRIETARY PROPERTY OF LC FUTURE CENTER. AND CONTAINS CONFIDENTIAL
AND TRADE SECRET INFORMATION. THIS SHEET MAY NOT BE TRANSFERED FROM THE CUSTODY OF THE COMPETENT DIVISION OF R&D
DEPARTMENT EXCEPT AS AUTHORIZED BY LC FUTURE CENTER NEITHER THIS SHEET NOR THE INFORMATION IT CONTAINS
MAY BE USED BY OR DISCLOSED TO ANY THIRD PARTY WITHOUT PRIOR WRITTEN CONSENT OF LC FUTURE CENTER.
Issued Date
Deciphered Date
Title
NM-A281
0.4
DDRIII SO-DIMM B
Custom
15 60
Thursday, February 20, 2014
2013/08/15 2013/08/15
Size Document Number Rev
Date: Sheet of
Security Classification
LC Future Center Secret Data
THIS SHEET OF ENGINEERING DRAWING IS THE PROPRIETARY PROPERTY OF LC FUTURE CENTER. AND CONTAINS CONFIDENTIAL
AND TRADE SECRET INFORMATION. THIS SHEET MAY NOT BE TRANSFERED FROM THE CUSTODY OF THE COMPETENT DIVISION OF R&D
DEPARTMENT EXCEPT AS AUTHORIZED BY LC FUTURE CENTER NEITHER THIS SHEET NOR THE INFORMATION IT CONTAINS
MAY BE USED BY OR DISCLOSED TO ANY THIRD PARTY WITHOUT PRIOR WRITTEN CONSENT OF LC FUTURE CENTER.
Issued Date
Deciphered Date
Title
NM-A281
0.4
DDRIII SO-DIMM B
Custom
15 60
Thursday, February 20, 2014
2013/08/15 2013/08/15
Size Document Number Rev
Date: Sheet of
Security Classification
LC Future Center Secret Data
THIS SHEET OF ENGINEERING DRAWING IS THE PROPRIETARY PROPERTY OF LC FUTURE CENTER. AND CONTAINS CONFIDENTIAL
AND TRADE SECRET INFORMATION. THIS SHEET MAY NOT BE TRANSFERED FROM THE CUSTODY OF THE COMPETENT DIVISION OF R&D
DEPARTMENT EXCEPT AS AUTHORIZED BY LC FUTURE CENTER NEITHER THIS SHEET NOR THE INFORMATION IT CONTAINS
MAY BE USED BY OR DISCLOSED TO ANY THIRD PARTY WITHOUT PRIOR WRITTEN CONSENT OF LC FUTURE CENTER.
Issued Date
Deciphered Date
Title
NM-A281
0.4
DDRIII SO-DIMM B
Custom
15 60
Thursday, February 20, 2014
2013/08/15 2013/08/15
CD69
.1U_0402_10V6-K
CD69
.1U_0402_10V6-K
1
2
CD64
.1U_0402_10V6-K
CD64
.1U_0402_10V6-K
1
2
CD31
1U_0402_6.3V6K
@
CD31
1U_0402_6.3V6K
@
1
2
CD72
10U_0805_10V6K
CD72
10U_0805_10V6K
1
2
CD44
.1U_0402_10V6-K
CD44
.1U_0402_10V6-K
1
2
CD32
1U_0402_6.3V6K
CD32
1U_0402_6.3V6K
1
2
+
CD30
330U_D2_2VM_R9M
@
+
CD30
330U_D2_2VM_R9M
@1
2
CD35
1000P_0402_50V7K
CD35
1000P_0402_50V7K
1
2
CD33
1U_0402_6.3V6K
CD33
1U_0402_6.3V6K
1
2
CD45
.1U_0402_10V6-K
CD45
.1U_0402_10V6-K
1
2
CD36
1000P_0402_50V7K
CD36
1000P_0402_50V7K
1
2
CD43
.1U_0402_10V6-K
CD43
.1U_0402_10V6-K
1
2
CD73
10U_0805_10V6K
CD73
10U_0805_10V6K
1
2
CD71
33P_0402_50V8J
@
CD71
33P_0402_50V8J
@
1
2
JDDR2
LCN_DAN06-K4406-0102
ME@
JDDR2
LCN_DAN06-K4406-0102
ME@
VREF_DQ
1VSS1 2
VSS2
3DQ4 4
DQ0
5DQ5 6
DQ1
7VSS3 8
VSS4
9DQS#0 10
DM0
11 DQS0 12
VSS5
13 VSS6 14
DQ2
15 DQ6 16
DQ3
17 DQ7 18
VSS7
19 VSS8 20
DQ8
21 DQ12 22
DQ9
23 DQ13 24
VSS9
25 VSS10 26
DQS#1
27 DM1 28
DQS1
29 RESET# 30
VSS11
31 VSS12 32
DQ10
33 DQ14 34
DQ11
35 DQ15 36
VSS13
37 VSS14 38
DQ16
39 DQ20 40
DQ17
41 DQ21 42
VSS15
43 VSS16 44
DQS#2
45 DM2 46
DQS2
47 VSS17 48
VSS18
49 DQ22 50
DQ18
51 DQ23 52
DQ19
53 VSS19 54
VSS20
55 DQ28 56
DQ24
57 DQ29 58
DQ25
59 VSS21 60
VSS22
61 DQS#3 62
DM3
63 DQS3 64
VSS23
65 VSS24 66
DQ26
67 DQ30 68
DQ27
69 DQ31 70
VSS25
71 VSS26 72
A12/BC#
83 A11 84
A9
85 A7 86
VDD5
87 VDD6 88
A8
89 A6 90
CKE0
73 CKE1 74
VDD1
75 VDD2 76
NC1
77 A15 78
BA2
79 A14 80
VDD3
81 VDD4 82
A5
91 A4 92
VDD7
93 VDD8 94
A3
95 A2 96
A1
97 A0 98
VDD9
99 VDD10 100
CK0
101 CK1 102
CK0#
103 CK1# 104
VDD11
105 VDD12 106
A10/AP
107 BA1 108
BA0
109 RAS# 110
VDD13
111 VDD14 112
WE#
113 S0# 114
CAS#
115 ODT0 116
VDD15
117 VDD16 118
A13
119 ODT1 120
S1#
121 NC2 122
VDD17
123 VDD18 124
NCTEST
125 VREF_CA 126
VSS27
127 VSS28 128
DQ32
129 DQ36 130
DQ33
131 DQ37 132
VSS29
133 VSS30 134
DQS#4
135 DM4 136
DQS4
137 VSS31 138
VSS32
139 DQ38 140
DQ34
141 DQ39 142
DQ35
143 VSS33 144
VSS34
145 DQ44 146
DQ40
147 DQ45 148
DQ41
149 VSS35 150
VSS36
151 DQS#5 152
DM5
153 DQS5 154
VSS37
155 VSS38 156
DQ42
157 DQ46 158
DQ43
159 DQ47 160
VSS39
161 VSS40 162
DQ48
163 DQ52 164
DQ49
165 DQ53 166
VSS41
167 VSS42 168
DQS#6
169 DM6 170
DQS6
171 VSS43 172
VSS44
173 DQ54 174
DQ50
175 DQ55 176
DQ51
177 VSS45 178
VSS46
179 DQ60 180
DQ56
181 DQ61 182
DQ57
183 VSS47 184
VSS48
185 DQS#7 186
DM7
187 DQS7 188
VSS49
189 VSS50 190
DQ58
191 DQ62 192
DQ59
193 DQ63 194
VSS51
195 VSS52 196
SA0
197 EVENT# 198
VDDSPD
199 SDA 200
SA1
201 SCL 202
VTT1
203 VTT2 204
G1
205 G2 206
CD34
4.7U_0603_6.3V6K
@
CD34
4.7U_0603_6.3V6K
@
1
2
CD48
.1U_0402_10V6-K
CD48
.1U_0402_10V6-K
1
2
CD54
2.2U_0402_6.3V6M
CD54
2.2U_0402_6.3V6M
1
2
CD42
.1U_0402_10V6-K
CD42
.1U_0402_10V6-K
1
2
CD10
0.047U_0402_16V7K
@
CD10
0.047U_0402_16V7K
@1
2
CD65
.1U_0402_10V6-K
CD65
.1U_0402_10V6-K
1
2
CD68
.1U_0402_10V6-K
CD68
.1U_0402_10V6-K
1
2
RD22 10K_0402_5%RD22 10K_0402_5%
1 2

5
5
4
4
3
3
2
2
1
1
D D
C C
B B
A A
Size Document Number Rev
Date: Sheet of
Security Classification
LC Future Center Secret Data
THIS SHEET OF ENGINEERING DRAWING IS THE PROPRIETARY PROPERTY OF LC FUTURE CENTER. AND CONTAINS CONFIDENTIAL
AND TRADE SECRET INFORMATION. THIS SHEET MAY NOT BE TRANSFERED FROM THE CUSTODY OF THE COMPETENT DIVISION OF R&D
DEPARTMENT EXCEPT AS AUTHORIZED BY LC FUTURE CENTER NEITHER THIS SHEET NOR THE INFORMATION IT CONTAINS
MAY BE USED BY OR DISCLOSED TO ANY THIRD PARTY WITHOUT PRIOR WRITTEN CONSENT OF LC FUTURE CENTER.
Issued Date
Deciphered Date
Title
NM-A281
0.4
Blank
Custom
16 60
Thursday, February 20, 2014
2013/08/15 2013/08/15
Size Document Number Rev
Date: Sheet of
Security Classification
LC Future Center Secret Data
THIS SHEET OF ENGINEERING DRAWING IS THE PROPRIETARY PROPERTY OF LC FUTURE CENTER. AND CONTAINS CONFIDENTIAL
AND TRADE SECRET INFORMATION. THIS SHEET MAY NOT BE TRANSFERED FROM THE CUSTODY OF THE COMPETENT DIVISION OF R&D
DEPARTMENT EXCEPT AS AUTHORIZED BY LC FUTURE CENTER NEITHER THIS SHEET NOR THE INFORMATION IT CONTAINS
MAY BE USED BY OR DISCLOSED TO ANY THIRD PARTY WITHOUT PRIOR WRITTEN CONSENT OF LC FUTURE CENTER.
Issued Date
Deciphered Date
Title
NM-A281
0.4
Blank
Custom
16 60
Thursday, February 20, 2014
2013/08/15 2013/08/15
Size Document Number Rev
Date: Sheet of
Security Classification
LC Future Center Secret Data
THIS SHEET OF ENGINEERING DRAWING IS THE PROPRIETARY PROPERTY OF LC FUTURE CENTER. AND CONTAINS CONFIDENTIAL
AND TRADE SECRET INFORMATION. THIS SHEET MAY NOT BE TRANSFERED FROM THE CUSTODY OF THE COMPETENT DIVISION OF R&D
DEPARTMENT EXCEPT AS AUTHORIZED BY LC FUTURE CENTER NEITHER THIS SHEET NOR THE INFORMATION IT CONTAINS
MAY BE USED BY OR DISCLOSED TO ANY THIRD PARTY WITHOUT PRIOR WRITTEN CONSENT OF LC FUTURE CENTER.
Issued Date
Deciphered Date
Title
NM-A281
0.4
Blank
Custom
16 60
Thursday, February 20, 2014
2013/08/15 2013/08/15

5
5
4
4
3
3
2
2
1
1
D D
C C
B B
A A
Size Document Number Rev
Date: Sheet of
Security Classification
LC Future Center Secret Data
THIS SHEET OF ENGINEERING DRAWING IS THE PROPRIETARY PROPERTY OF LC FUTURE CENTER. AND CONTAINS CONFIDENTIAL
AND TRADE SECRET INFORMATION. THIS SHEET MAY NOT BE TRANSFERED FROM THE CUSTODY OF THE COMPETENT DIVISION OF R&D
DEPARTMENT EXCEPT AS AUTHORIZED BY LC FUTURE CENTER NEITHER THIS SHEET NOR THE INFORMATION IT CONTAINS
MAY BE USED BY OR DISCLOSED TO ANY THIRD PARTY WITHOUT PRIOR WRITTEN CONSENT OF LC FUTURE CENTER.
Issued Date
Deciphered Date
Title
NM-A281
0.4
Blank
Custom
17 60
Thursday, February 20, 2014
2013/08/15 2013/08/15
Size Document Number Rev
Date: Sheet of
Security Classification
LC Future Center Secret Data
THIS SHEET OF ENGINEERING DRAWING IS THE PROPRIETARY PROPERTY OF LC FUTURE CENTER. AND CONTAINS CONFIDENTIAL
AND TRADE SECRET INFORMATION. THIS SHEET MAY NOT BE TRANSFERED FROM THE CUSTODY OF THE COMPETENT DIVISION OF R&D
DEPARTMENT EXCEPT AS AUTHORIZED BY LC FUTURE CENTER NEITHER THIS SHEET NOR THE INFORMATION IT CONTAINS
MAY BE USED BY OR DISCLOSED TO ANY THIRD PARTY WITHOUT PRIOR WRITTEN CONSENT OF LC FUTURE CENTER.
Issued Date
Deciphered Date
Title
NM-A281
0.4
Blank
Custom
17 60
Thursday, February 20, 2014
2013/08/15 2013/08/15
Size Document Number Rev
Date: Sheet of
Security Classification
LC Future Center Secret Data
THIS SHEET OF ENGINEERING DRAWING IS THE PROPRIETARY PROPERTY OF LC FUTURE CENTER. AND CONTAINS CONFIDENTIAL
AND TRADE SECRET INFORMATION. THIS SHEET MAY NOT BE TRANSFERED FROM THE CUSTODY OF THE COMPETENT DIVISION OF R&D
DEPARTMENT EXCEPT AS AUTHORIZED BY LC FUTURE CENTER NEITHER THIS SHEET NOR THE INFORMATION IT CONTAINS
MAY BE USED BY OR DISCLOSED TO ANY THIRD PARTY WITHOUT PRIOR WRITTEN CONSENT OF LC FUTURE CENTER.
Issued Date
Deciphered Date
Title
NM-A281
0.4
Blank
Custom
17 60
Thursday, February 20, 2014
2013/08/15 2013/08/15

5
5
4
4
3
3
2
2
1
1
D D
C C
B B
A A
Name PinAssignment
PE_GPIO0
PE_GPIO1
GPIO191
GPIO192
+0.95VGS
6
VDDCI 8.8A
TBD0.8~1.125V
0.8~1.1V
0~20ms
0msmin.
100msmin.
100usmin.
Short PX_MODE and PX_PWREN
PX5.5
+1.5VGS
+3VGS
+0.95VGS
MOS
FCH
+1.8VGS
+VGA_CORE
+1.5VS
PE_GPIO1
(PXS_PWREN)
+3VS
dGPU
+5VALW
PE_GPIO0 (PXS_RST#)
+3VS
B+
BIF_VDDC
LDO
MOS
1
Regulator
Regulator
4
3
2
VDD_CT(+1.8VGS)
VDDR3(+3VGS)
VDDC(+VGA_CORE)
Straps Reset
PERSTb(GPU_RST#)
REFCLK(CLK_PCIE_VGA)
Straps Valid
Power-Up/Down Sequence
VDDR1(+1.5VGS)
PCIE_VDDC(+0.95VGS)
Global ASIC Reset
"Mars" has the following requirements with regards to power-supply sequencing to
avoid damaging the ASIC:
All the ASIC supplies must reach their respective nominal voltages within 20 ms
‧
of the start of the ramp-up sequence, though a shorter ramp-up duration is preferred.
The maximum slew rate on all rails is 50 mV/
米
s.
The external pull ups on the DDC/AUX signals (if applicable) should ramp up before
or after both VDDC and VDD_CT have ramped up.
VDDC and VDD_CT should not ramp up simultaneously. For example, VDDC should reach
90% before VDD_CT starts to ramp up (or vice versa).
For power down, reversing the ramp-up sequence is recommended.
dGPUPowerPins
1243mA
Maxcurrent
1.5A
25mA
4560mA
VDDR3
DP_VDDC,SPLL_VDDC,PCIE_VDDC,BIF_VDDC
VDD_CT,DP_VDDR,SPLL_PVDD,MPLL_PVDD,
PCIE_PVDD,TSVDD,VDDR4,AVDD,VDD1DI
VDDC
VDDR1
0.95V
1.8V
Voltage
1.5V
3.3V
WithoutBACOoption:
PE_GPIO1:Low‐>dGPUPowerOFF;High‐>dGPUPowerON
PE_GPIO0:Low‐>ResetdGPU;High‐>Normaloperation
default1ms
VDDCI(+VGA_CORE)
VGA Note list need to be update!
Size Document Number Rev
Date: Sheet of
Security Classification
LC Future Center Secret Data
THIS SHEET OF ENGINEERING DRAWING IS THE PROPRIETARY PROPERTY OF LC FUTURE CENTER. AND CONTAINS CONFIDENTIAL
AND TRADE SECRET INFORMATION. THIS SHEET MAY NOT BE TRANSFERED FROM THE CUSTODY OF THE COMPETENT DIVISION OF R&D
DEPARTMENT EXCEPT AS AUTHORIZED BY LC FUTURE CENTER NEITHER THIS SHEET NOR THE INFORMATION IT CONTAINS
MAY BE USED BY OR DISCLOSED TO ANY THIRD PARTY WITHOUT PRIOR WRITTEN CONSENT OF LC FUTURE CENTER.
Issued Date
Deciphered Date
Title
NM-A281
0.4
VGA Notes List
Custom
18 60
Thursday, February 20, 2014
2013/08/08 2013/08/05
Size Document Number Rev
Date: Sheet of
Security Classification
LC Future Center Secret Data
THIS SHEET OF ENGINEERING DRAWING IS THE PROPRIETARY PROPERTY OF LC FUTURE CENTER. AND CONTAINS CONFIDENTIAL
AND TRADE SECRET INFORMATION. THIS SHEET MAY NOT BE TRANSFERED FROM THE CUSTODY OF THE COMPETENT DIVISION OF R&D
DEPARTMENT EXCEPT AS AUTHORIZED BY LC FUTURE CENTER NEITHER THIS SHEET NOR THE INFORMATION IT CONTAINS
MAY BE USED BY OR DISCLOSED TO ANY THIRD PARTY WITHOUT PRIOR WRITTEN CONSENT OF LC FUTURE CENTER.
Issued Date
Deciphered Date
Title
NM-A281
0.4
VGA Notes List
Custom
18 60
Thursday, February 20, 2014
2013/08/08 2013/08/05
Size Document Number Rev
Date: Sheet of
Security Classification
LC Future Center Secret Data
THIS SHEET OF ENGINEERING DRAWING IS THE PROPRIETARY PROPERTY OF LC FUTURE CENTER. AND CONTAINS CONFIDENTIAL
AND TRADE SECRET INFORMATION. THIS SHEET MAY NOT BE TRANSFERED FROM THE CUSTODY OF THE COMPETENT DIVISION OF R&D
DEPARTMENT EXCEPT AS AUTHORIZED BY LC FUTURE CENTER NEITHER THIS SHEET NOR THE INFORMATION IT CONTAINS
MAY BE USED BY OR DISCLOSED TO ANY THIRD PARTY WITHOUT PRIOR WRITTEN CONSENT OF LC FUTURE CENTER.
Issued Date
Deciphered Date
Title
NM-A281
0.4
VGA Notes List
Custom
18 60
Thursday, February 20, 2014
2013/08/08 2013/08/05

5
5
4
4
3
3
2
2
1
1
D D
C C
B B
A A
VRAM 1G
VRAM 2G
OK
OK
OK
OK
OK
OK
OK
OK
OK
OK
OK
OK
PCIE_CTX_C_GRX_P0
PCIE_CTX_C_GRX_N0
PCIE_CTX_C_GRX_P1
PCIE_CTX_C_GRX_N1
PCIE_CTX_C_GRX_P2
PCIE_CTX_C_GRX_N2
PCIE_CTX_C_GRX_P3
PCIE_CTX_C_GRX_N3 PCIE_CRX_C_GTX_P3
PCIE_CRX_C_GTX_N3 PCIE_CRX_GTX_P3
PCIE_CRX_GTX_N3
PCIE_CRX_GTX_P[3..0]
PCIE_CRX_GTX_N[3..0]
PCIE_CTX_C_GRX_P[3..0]
PCIE_CTX_C_GRX_N[3..0]
CLK_PCIE_GPU
CLK_PCIE_GPU#
PCIE_CRX_C_GTX_P0 PCIE_CRX_GTX_P0
PCIE_CRX_C_GTX_N0 PCIE_CRX_GTX_N0
PCIE_CRX_C_GTX_P1
PCIE_CRX_C_GTX_N1 PCIE_CRX_GTX_P1
PCIE_CRX_GTX_N1
PCIE_CRX_C_GTX_P2
PCIE_CRX_C_GTX_N2 PCIE_CRX_GTX_P2
PCIE_CRX_GTX_N2
GPU_RST#
GPU_RST#
VR_VGA_PWRGD
GPU_RST# VGA_PWROK
PCIE_CRX_GTX_P[3..0] <4>
PCIE_CRX_GTX_N[3..0] <4>
PCIE_CTX_C_GRX_P[3..0]<4>
PCIE_CTX_C_GRX_N[3..0]<4>
CLK_PCIE_GPU<7> CLK_PCIE_GPU#<7>
PLT_RST#<37,40,6>
PXS_RST#<6>
GPU_RST#<20>
VR_VGA_PWRGD<58,6> VGA_PWROK <44,58,6>
+0.95VGS
+3VGS
Size Document Number Rev
Date: Sheet of
Security Classification
LC Future Center Secret Data
THIS SHEET OF ENGINEERING DRAWING IS THE PROPRIETARY PROPERTY OF LC FUTURE CENTER. AND CONTAINS CONFIDENTIAL
AND TRADE SECRET INFORMATION. THIS SHEET MAY NOT BE TRANSFERED FROM THE CUSTODY OF THE COMPETENT DIVISION OF R&D
DEPARTMENT EXCEPT AS AUTHORIZED BY LC FUTURE CENTER NEITHER THIS SHEET NOR THE INFORMATION IT CONTAINS
MAY BE USED BY OR DISCLOSED TO ANY THIRD PARTY WITHOUT PRIOR WRITTEN CONSENT OF LC FUTURE CENTER.
Issued Date
Deciphered Date
Title
NM-A281
0.4
ATI_JET-LE_PCIE
A3
19 60
Thursday, February 20, 2014
2013/08/08 2013/08/05
Size Document Number Rev
Date: Sheet of
Security Classification
LC Future Center Secret Data
THIS SHEET OF ENGINEERING DRAWING IS THE PROPRIETARY PROPERTY OF LC FUTURE CENTER. AND CONTAINS CONFIDENTIAL
AND TRADE SECRET INFORMATION. THIS SHEET MAY NOT BE TRANSFERED FROM THE CUSTODY OF THE COMPETENT DIVISION OF R&D
DEPARTMENT EXCEPT AS AUTHORIZED BY LC FUTURE CENTER NEITHER THIS SHEET NOR THE INFORMATION IT CONTAINS
MAY BE USED BY OR DISCLOSED TO ANY THIRD PARTY WITHOUT PRIOR WRITTEN CONSENT OF LC FUTURE CENTER.
Issued Date
Deciphered Date
Title
NM-A281
0.4
ATI_JET-LE_PCIE
A3
19 60
Thursday, February 20, 2014
2013/08/08 2013/08/05
Size Document Number Rev
Date: Sheet of
Security Classification
LC Future Center Secret Data
THIS SHEET OF ENGINEERING DRAWING IS THE PROPRIETARY PROPERTY OF LC FUTURE CENTER. AND CONTAINS CONFIDENTIAL
AND TRADE SECRET INFORMATION. THIS SHEET MAY NOT BE TRANSFERED FROM THE CUSTODY OF THE COMPETENT DIVISION OF R&D
DEPARTMENT EXCEPT AS AUTHORIZED BY LC FUTURE CENTER NEITHER THIS SHEET NOR THE INFORMATION IT CONTAINS
MAY BE USED BY OR DISCLOSED TO ANY THIRD PARTY WITHOUT PRIOR WRITTEN CONSENT OF LC FUTURE CENTER.
Issued Date
Deciphered Date
Title
NM-A281
0.4
ATI_JET-LE_PCIE
A3
19 60
Thursday, February 20, 2014
2013/08/08 2013/08/05
PCI EXPRESS INTERFACE
CLOCK
CALIBRATION
UV1A
JET-S3-LE_FCBGA631
PX@
PCI EXPRESS INTERFACE
CLOCK
CALIBRATION
UV1A
JET-S3-LE_FCBGA631
PX@
TEST_PG
N10 PCIE_CALR_RX AA22
PCIE_CALR_TX Y22
PCIE_REFCLKN
AK32 PCIE_REFCLKP
AK30
PCIE_RX0N
AE31 PCIE_RX0P
AF30
NC#R31
R31 NC#T30
T30
NC#P28
P28 NC#R29
R29
NC#N31
N31 NC#P30
P30
NC#M28
M28 NC#N29
N29
NC#L31
L31 NC#M30
M30
NC#K30
K30 NC#L29
L29
PCIE_RX1N
AD28 PCIE_RX1P
AE29
PCIE_RX2N
AC31 PCIE_RX2P
AD30
PCIE_RX3N
AB28 PCIE_RX3P
AC29
PCIE_RX4N
AA31 PCIE_RX4P
AB30
PCIE_RX5N
Y28 PCIE_RX5P
AA29
PCIE_RX6N
W31 PCIE_RX6P
Y30
PCIE_RX7N
V28 PCIE_RX7P
W29
NC#U31
U31 NC#V30
V30
NC#T28
T28 NC#U29
U29
PERSTB
AL27
PCIE_TX0N AG31
PCIE_TX0P AH30
NC#U23 U23
NC#U24 U24
NC#T27 T27
NC#T26 T26
NC#T23 T23
NC#T24 T24
NC#P26 P26
NC#P27 P27
NC#P23 P23
NC#P24 P24
NC#N26 N26
NC#M27 M27
PCIE_TX1N AF28
PCIE_TX1P AG29
PCIE_TX2N AF26
PCIE_TX2P AF27
PCIE_TX3N AD26
PCIE_TX3P AD27
PCIE_TX4N AB25
PCIE_TX4P AC25
PCIE_TX5N Y24
PCIE_TX5P Y23
PCIE_TX6N AB26
PCIE_TX6P AB27
PCIE_TX7N Y26
PCIE_TX7P Y27
NC#W23 W23
NC#W24 W24
NC#U26 U26
NC#V27 V27
CV2.1U_0402_10V6-K PX@ CV2.1U_0402_10V6-K PX@
1 2
CV7.1U_0402_10V6-K PX@ CV7.1U_0402_10V6-K PX@
1 2
RV5 1K_0402_1%PX@RV5 1K_0402_1%PX@
1 2
ZZZ
MICRON 1G
M1G@
X7603112005
ZZZ
MICRON 1G
M1G@
X7603112005
RV3 1.69K_0402_1%PX@RV3 1.69K_0402_1%PX@
1 2
CV4.1U_0402_10V6-K PX@ CV4.1U_0402_10V6-K PX@
1 2
UV2
MC74VHC1G08DFT2G_SC70-5
PX@
UV2
MC74VHC1G08DFT2G_SC70-5
PX@
IN1
1
IN2
2OUT 4
VCC 5
GND
3
CV3.1U_0402_10V6-K PX@ CV3.1U_0402_10V6-K PX@
1 2
CV6.1U_0402_10V6-K PX@ CV6.1U_0402_10V6-K PX@
1 2
ZZZ
HYNIX 1G
H1G@
X7603112006
ZZZ
HYNIX 1G
H1G@
X7603112006
CV5.1U_0402_10V6-K PX@ CV5.1U_0402_10V6-K PX@
1 2
ZZZ
SAMSUNG 2G
S2G@
X7603112001
ZZZ
SAMSUNG 2G
S2G@
X7603112001
RV7 0_0402_5%@RV7 0_0402_5%@
1 2
CV1.1U_0402_10V6-K PX@ CV1.1U_0402_10V6-K PX@
1 2
DV3
BAT54AWT1G_SOT323-3
PX@DV3
BAT54AWT1G_SOT323-3
PX@
1
3
2
ZZZ
MICRON 2G
M2G@
X7603112002
ZZZ
MICRON 2G
M2G@
X7603112002
RV41K_0402_1% PX@ RV41K_0402_1% PX@
1 2
CV8.1U_0402_10V6-K PX@ CV8.1U_0402_10V6-K PX@
1 2
RV6
100K_0402_5%
PX@
RV6
100K_0402_5%
PX@
12
ZZZ
HYNIX 2G
H2G@
X7603112003
ZZZ
HYNIX 2G
H2G@
X7603112003
ZZZ
SAMSUNG 1G
S1G@
X7603112004
ZZZ
SAMSUNG 1G
S1G@
X7603112004

5
5
4
4
3
3
2
2
1
1
D D
C C
B B
A A
InternalVGAThermalSensor
RECOMMENDED
SETTINGS
CONFIGURATION STRAPS
RECOMMENDED SETTINGS
0= DO NOT INSTALL RESISTOR
1 = INSTALL 10K RESISTOR
X = DESIGN DEPENDANT
NA = NOT APPLICABLE
0 = VGA controller capacity enabled.
1 = The device will not be recognized as the system*s VGA
controller.
ALLOW FOR PULLUP PADS FOR THESE STRAPS AND IF THESE
GPIOS ARE USED, THEY MUST NOT CONFLICT DURING RESET
Reserved.
0 = Disable the external BIOS ROM device.
1 = Enable the external BIOS ROM device.
MLPS Bit DescriptionStrap Name
Reserved.
X
X
1
0
NA
0
0
PS_0[1]
PS_0[2]
PS_0[3]
ROM_CONFIG[0]
ROM_CONFIG[1]
ROM_CONFIG[2]
Define the ROM type when STRAP_BIOS_ROM_EN = 1,
Define the primary memory-aperture size when STRAP_BIOS_ROM_EN = 0. X
PS_0[4] N/A Reserved for internal use only. Must be 1 at reset. 1
PS_0[5] AUD_PORT_CONN_
PINSTRAP[0] The LSB (least significant bit) of the strap option that
indicates the number of audio-capable display outputs.
PS_1[1]
PS_1[2]
STRAP_BIF_GEN3_EN_A
STRAP_BIF_CLK_PM_EN
1 = PCIe GEN3 is supported.
0 = PCIe GEN3 is not supported.
0 = The CLKREQB power management capability is disabled
1 = The CLKREQB power management capability is enabled
PS_1[3]
PS_1[4]
PS_1[5]
PS_2[1]
PS_2[2]
PS_2[3]
PS_2[4]
N/A
STRAP_TX_CFG_DRV_
FULL_SWING
STRAP_TX_DEEMPH_EN
N/A
N/A
STRAP_BIOS_ROM_EN
STRAP_BIF_VGA_DIS
Reserved for internal use only. Must be 0 at reset.
0 = The transmitter half-swing is enabled
1 = The transmitter full-swing is enabled
0 = Tx deemphasis disabled.
1 = Tx deemphasis enabled. X
NA
X
PS_2[5] N/A Reserved NA
PS_3[1]
PS_3[2]
PS_3[3]
BOARD_CONFIG[0]
BOARD_CONFIG[1]
BOARD_CONFIG[2]
Board configuration related strapping, such as for memory ID
X
PS_3[4]
PS_3[5]
AUD_PORT_CONN_
PINSTRAP[1]
AUD_PORT_CONN_
PINSTRAP[2]
X
Determines the maximum number of digital display audio endpoints
that will be presented to the OS and user.(Combine with PS_0[5])
111 = No usable endpoints.
110 = One usable endpoint.
101 = Two usable endpoints.
100 = Three usable endpoints.
011 = Four usable endpoints.
010 = Five usable endpoints.
001 = Six usable endpoints.
000 = All endpoints are usable.
111= No usable endpoints.
0= Disable
1= Enable
0= Not support
100 = 256MB
100 = Hynix 1G
111 = Micron 1G
110 = Samsung 1G
000 = Hynix 2G
010 = Micron 2G
001 = Samsung 2G
R_pu (次) Bits [3:1]
NC
8450
4530
6980
000
011
001
010
R_pd (次)
4530
3240
3400
4750
100
111
101
110
4750
4990
2000
2000
NC
10000
5620
4990
Note: 0402 1% resistors are required.
ConnectGPIO_28to10Kpull
downtoenableMLPS.
(1.8V@20mA TSVDD)
Reserve
FOR ONE TIME CTF USE 47K
FOR RESETABLE CTF USE 2K
Reserve
ACLU5 has no THRMTRIP#, so to EC WRST#?
No GPIO Reserve for NV GPU
Output Voltage (V)
0.8
1.1
0.9
1.0
SVC SVD
00
0
1
1
1
0
1
*
Bit
54321
11
11
11
11
001
00
00
0
0
XXX
MLPS
PS_0[5:1]
PS_1[5:1]
PS_2[5:1]
PS_3[5:1]
BOM
RV71=8.45k RV77=2K CV15=NC
RV74=NC RV77=4.75K CV16=NC
RV60=NC RV69=4.75K CV16=NC
RV60=X76 RV69=X76 CV16=X76
R_pu(Ω) R_pd(Ω) C(nF)
Capacitor Value (nF) Bits [5:4]
680
82
10
NC
00
11
01
10
T PN change Idea pad PN SD300003700
OK
OK
OK
OK
OK
OK
OK
GPU_GPIO0
GPU_GPIO8
GPU_GPIO9
GPU_GPIO22
JTAG_TRSTB
JTAG_TDI
JTAG_TMS
JTAG_TCK
VGA_SMB_DATA
PS_0
GPU_GPIO10
GPU_GPIO5
VGA_SMB_CLK
VGA_SMB_DATA
VGA_SMB_CLK
GPIO_28_FDO
GPU_DPLUS
GPU_DMINUS
+TSVDD
PX_EN
GPU_GPIO0
GPU_GPIO5
GPU_VID5
GPU_GPIO9
GPU_GPIO8
GPU_GPIO10
GPU_VID3
GPIO_19_CTF
GPU_GPIO16
GPU_VID4
GPU_GPIO22
GPU_GPIO21
GPU_CLKREQ#_R
GPU_VID1
GPU_VID2
JTAG_TDO
JTAG_TMS
JTAG_TCK
JTAG_TDI
JTAG_TRSTB
TESTEN
CEC_1
GENLK_VSYNC
GENLK_CLK
PS_0
PS_3
PS_2
PS_1
XTALOUT
XTALIN
XTALIN
XTALOUT
PS_2
PLL_ANALOG_IN
VGA_VDDCI_SEN
VGA_VSSI_SEN
GPU_VID1
GPU_GPIO21
GPU_VID5
PS_1
PS_3
GPIO_19_CTF
GPU_RST#
GPU_VID2
GPU_SVD
GPU_SVC
GPU_VID4_R
GPU_SVD_R
GPU_SVC_R
GPU_VID3_R
XO_IN
XO_IN2
GPU_SVD
GPU_SVC
GPU_SVC
GPU_SVD
GPU_VID3
GPU_VID4
GPU_SVD_R
GPU_SVC_R
GPU_VID3_R
GPU_VID4_R
EC_SMB_CK2 <39,44,5>
EC_SMB_DA2 <39,44,5>
VGA_AC_BATT<44>
GPU_CLKREQ#<6>
GPU_RST#<19>
WRST# <44>
GPU_SVC<58>
GPU_SVD<58>
GPU_VR_HOT#<58>
+3VGS
+3VGS
+3VGS
+3VGS
+1.8VGS +1.8VGS
+1.8VGS +1.8VGS
+1.8VGS
+3VS
+3VGS
+3VGS
+1.8VGS
+3VGS
+3VGS
+VDDIO_GPU+1.8VGS
Size Document Number Rev
Date: Sheet of
Security Classification
LC Future Center Secret Data
THIS SHEET OF ENGINEERING DRAWING IS THE PROPRIETARY PROPERTY OF LC FUTURE CENTER. AND CONTAINS CONFIDENTIAL
AND TRADE SECRET INFORMATION. THIS SHEET MAY NOT BE TRANSFERED FROM THE CUSTODY OF THE COMPETENT DIVISION OF R&D
DEPARTMENT EXCEPT AS AUTHORIZED BY LC FUTURE CENTER NEITHER THIS SHEET NOR THE INFORMATION IT CONTAINS
MAY BE USED BY OR DISCLOSED TO ANY THIRD PARTY WITHOUT PRIOR WRITTEN CONSENT OF LC FUTURE CENTER.
Issued Date
Deciphered Date
Title
NM-A281
0.4
ATI_JET-LE_Main_MSIC
Custom
20 60
Thursday, February 20, 2014
2013/08/08 2013/08/05
Size Document Number Rev
Date: Sheet of
Security Classification
LC Future Center Secret Data
THIS SHEET OF ENGINEERING DRAWING IS THE PROPRIETARY PROPERTY OF LC FUTURE CENTER. AND CONTAINS CONFIDENTIAL
AND TRADE SECRET INFORMATION. THIS SHEET MAY NOT BE TRANSFERED FROM THE CUSTODY OF THE COMPETENT DIVISION OF R&D
DEPARTMENT EXCEPT AS AUTHORIZED BY LC FUTURE CENTER NEITHER THIS SHEET NOR THE INFORMATION IT CONTAINS
MAY BE USED BY OR DISCLOSED TO ANY THIRD PARTY WITHOUT PRIOR WRITTEN CONSENT OF LC FUTURE CENTER.
Issued Date
Deciphered Date
Title
NM-A281
0.4
ATI_JET-LE_Main_MSIC
Custom
20 60
Thursday, February 20, 2014
2013/08/08 2013/08/05
Size Document Number Rev
Date: Sheet of
Security Classification
LC Future Center Secret Data
THIS SHEET OF ENGINEERING DRAWING IS THE PROPRIETARY PROPERTY OF LC FUTURE CENTER. AND CONTAINS CONFIDENTIAL
AND TRADE SECRET INFORMATION. THIS SHEET MAY NOT BE TRANSFERED FROM THE CUSTODY OF THE COMPETENT DIVISION OF R&D
DEPARTMENT EXCEPT AS AUTHORIZED BY LC FUTURE CENTER NEITHER THIS SHEET NOR THE INFORMATION IT CONTAINS
MAY BE USED BY OR DISCLOSED TO ANY THIRD PARTY WITHOUT PRIOR WRITTEN CONSENT OF LC FUTURE CENTER.
Issued Date
Deciphered Date
Title
NM-A281
0.4
ATI_JET-LE_Main_MSIC
Custom
20 60
Thursday, February 20, 2014
2013/08/08 2013/08/05
TV1 PAD @TV1 PAD @
1
TV12
PAD @TV12
PAD @
1
RV910K_0402_5% @RV910K_0402_5% @
1 2
RV43
47K_0402_5%
PX@
RV43
47K_0402_5%
PX@
12
RV236
10K_0402_5%
PX@
RV236
10K_0402_5%
PX@
1 2
DPA
DPB
DVO
I2C
GENERAL PURPOSE I/O
DAC1
DDC/AUX
THERMAL
PLL/CLOCK
DPC
FutureASIC/SEYMOUR/PARK
SEYMOUR/FutureASIC
UV1B
JET-S3-LE_FCBGA631
PX@
DPA
DPB
DVO
I2C
GENERAL PURPOSE I/O
DAC1
DDC/AUX
THERMAL
PLL/CLOCK
DPC
FutureASIC/SEYMOUR/PARK
SEYMOUR/FutureASIC
UV1B
JET-S3-LE_FCBGA631
PX@
DMINUS
T2 DPLUS
T4
NC#U1
U1
DBG_DATA7
AC7
NC#Y2 Y2
NC#U5 U5
NC#AA1
AA1
NC#Y4 Y4
DBG_DATA0
Y7
NC#V2 V2
NC#AC6
AC6
NC#W6
W6
DBG_DATA9
AD7
NC#AA3 AA3
DBG_DATA8
AC8
NC#AA5
AA5
DBG_DATA12
AE8
NC#AA6
AA6
DBG_DATA14
AE9
DBG_DATA3
AB4
DBG_DATA1
Y8
DBG_DATA11
AD9
DBG_DATA2
AB2
DBG_DATA10
AC10
NC#AC5
AC5
NC#V4 V4
DBG_DATA4
AB7
NC#W1
W1
DBG_DATA5
AB8
NC#W3 W3
DBG_DATA6
AB9
NC#W5 W5
NC_GENERICA
AB13
NC_GENERICB
W8
NC_GENERICC
W9
NC_GENERICD
W7
NC_GENERICE_HPD4
AD10
GPIO_0
U6
NC_GPIO_1
U10
GPIO_10_ROMSCK
P2
NC_GPIO_11
N6
NC_GPIO_12
N5
NC_GPIO_13
N3
NC_GPIO_14
Y9
GPIO_15_PWRCNTL_0
N1
GPIO_16
M4
GPIO_17_THERMAL_INT
R6
NC_GPIO_18
W10
GPIO_19_CTF
M2
NC_GPIO_2
T10
GPIO_20_PWRCNTL_1
P8
GPIO_21
P7
GPIO_22_ROMCSB
N8
CLKREQB
N7
SMBDATA
U8
SMBCLK
U7
GPIO_5_AC_BATT
T9
GPIO_6
T8
NC_GPIO_7
T7
GPIO_8_ROMSO
P10
GPIO_9_ROMSI
P4
NC_GENLK_CLK AL13
NC_HPD1
AC14
NC_HSYNC AH26
JTAG_TCK
L3 JTAG_TDI
L5
JTAG_TDO
K4 JTAG_TMS
L1
JTAG_TRSTB
L6
NC#AC20 AC20
NC#AD20 AD20
GPIO28_FDO
R5
TSVDD
AD17
TSVSS
AC17
NC_DBG_VREFG
AC16
NC_VSS1DI AD23
PS_0 AC19
XTALIN
AM28
XTALOUT
AK28
PS_3 AE20
PS_2 AE17
TS_A AE19
NC_AUX1N AD4
NC_AUX1P AD2
NC_AUX2N AD11
NC_AUX2P AD13
NC_AVDD AG24
NC_AVSSQ AE22
NC_B AH24
GPIO_29
AK10
DBG_CNTL0
AL9
NC_AVSSN#AG25 AG25
NC_SWAPLOCKB AH12
NC#AJ9
AJ9
NC_DDC1CLK AE6
NC_DDC1DATA AE5
NC_DDC2CLK AC11
NC_DDC2DATA AC13
NC_DDCVGACLK AC1
NC_DDCVGADATA AC3
NC#AD16 AD16
NC#AE16 AE16
NC_G AL25
NC_SVI2#AL11 AL11
NC_SVI2#AJ11 AJ11
NC_AVSSN#AJ25 AJ25
NC_R AM26
CEC_1 AM12
NC_SVI2#AK12 AK12
NC_SWAPLOCKA AG13
NC_AVSSN#AK26 AK26
NC_RSET AD22
SCL
R1
SDA
R3
NC#AG5 AG5
NC#AG3 AG3
NC#AH1 AH1
NC#AH3 AH3
NC#AK1 AK1
NC#AK3 AK3
NC#AM5 AM5
NC#AK6 AK6
NC#AH6 AH6
NC#AJ7 AJ7
NC#AL7 AL7
NC#AK8 AK8
NC#AF4 AF4
NC#AF2 AF2
NC#AM3 AM3
NC#AK5 AK5
NC_GENLK_VSYNC AJ13
NC_VDD1DI AE23
PS_1 AD19
NC_VSYNC AJ27
GPIO_30
AM10
XO_IN2
AB22 XO_IN
AC22
NC#AF24
AF24
DBG_DATA16
N9
NC#U3
U3
NC#V6
V6
NC#Y6
Y6
DBG_DATA15
L9
DBG_DATA13
Y11
NC#J8 J8
PX_EN
AB16
TESTEN
K7
RV131
1K_0402_5%
PX@
RV131
1K_0402_5%
PX@
12
RV60
10K_0402_5%
@
RV60
10K_0402_5%
@
12
CV222
.1U_0402_10V6-K
PX@CV222
.1U_0402_10V6-K
PX@
1 2
RV8110K_0402_5% @RV8110K_0402_5% @
1 2
RV64 1K_0402_5%
PX@RV64 1K_0402_5%
PX@
1 2
RV7810K_0402_5% @RV7810K_0402_5% @
1 2
RV1030_0402_5% @RV1030_0402_5% @
1 2
CV31
10U_0603_6.3V6M
PX@
CV31
10U_0603_6.3V6M
PX@
1
2
CV18
.01U_0402_16V7-K
@
CV18
.01U_0402_16V7-K
@
1
2
RVP2
33_0804_8P4R_5%
PX@RVP2
33_0804_8P4R_5%
PX@
1 8
2 7
3 6
4 5
RV46
1M_0402_5%
PX@
RV46
1M_0402_5%
PX@
12
DV1
RB751V-40_SOD323-2
DV1
RB751V-40_SOD323-2
1 2
CV16
.01U_0402_16V7-K
@
CV16
.01U_0402_16V7-K
@
1
2
RV7510K_0402_5% @RV7510K_0402_5% @
1 2
RV132
47K_0402_5%
PX@ RV132
47K_0402_5%
PX@
1 2
TV2 PAD @TV2 PAD @
1
RV4510K_0402_5% PX@ RV4510K_0402_5% PX@
1 2
RV544.7K_0402_5% @RV544.7K_0402_5% @
1 2
TV14PAD @TV14PAD @
1
E
B
C
QV14
MMBT3904_SOT23-3
@
E
B
C
QV14
MMBT3904_SOT23-3
@
2
13
UV11
PX@
74AVCH2T45GD_XSON8_3X2
UV11
PX@
74AVCH2T45GD_XSON8_3X2
VCC(A)
1
1A
2
2A
3
GND 4
DIR
5
2B 6
1B 7
VCC(B) 8
RV71
8.45K_0402_1%
PX@
RV71
8.45K_0402_1%
PX@
12
RV238
10K_0402_5%
@
RV238
10K_0402_5%
@
1 2
RV1210K_0402_5% @RV1210K_0402_5% @
1 2
RV68
10K_0402_5% PX@ RV68
10K_0402_5% PX@
1 2
RV9710K_0402_5% @RV9710K_0402_5% @
1 2
RV5010K_0402_5% PX@ RV5010K_0402_5% PX@
1 2
RV134
100K_0402_5%
@
RV134
100K_0402_5%
@
12
RV9810K_0402_5% @RV9810K_0402_5% @
1 2
CV223
.1U_0402_10V6-K
PX@CV223
.1U_0402_10V6-K
PX@
1 2
TV6PAD @TV6PAD @
1
CV15
.01U_0402_16V7-K
@
CV15
.01U_0402_16V7-K
@
1
2
RV80
4.75K_0402_1%
PX@
RV80
4.75K_0402_1%
PX@
12
RV234 0_0402_5%
PX@RV234 0_0402_5%
PX@
1 2
RV44
47K_0402_5%
PX@
RV44
47K_0402_5%
PX@
12
RV77
2K_0402_1%
PX@
RV77
2K_0402_1%
PX@
12
CV21
1U_0402_6.3V6K
PX@ CV21
1U_0402_6.3V6K
PX@
1
2
TV7
PAD @TV7
PAD @
1
CV32
10P_0402_50V8J
PX@ CV32
10P_0402_50V8J
PX@
12
RV810K_0402_5% @RV810K_0402_5% @
1 2
RV207
10K_0402_5%
@
RV207
10K_0402_5%
@
1 2
RV63
8.45K_0402_1%
X76@
RV63
8.45K_0402_1%
X76@
12
TV11
PAD @TV11
PAD @
1
RV133
47K_0402_5%
@RV133
47K_0402_5%
@
1 2
LV3
BLM15AG121SH1D_2P
PX@LV3
BLM15AG121SH1D_2P
PX@
1 2
RV1240_0402_5% PX@ RV1240_0402_5% PX@
1 2
TV10 PAD @TV10 PAD @
1
CV19
.01U_0402_16V7-K
X76@
CV19
.01U_0402_16V7-K
X76@
1
2
RV130
20K_0402_5%
@
RV130
20K_0402_5%
@
12
G
D
S
QV4A
2N7002KDWH_SOT363-6
PX@
G
D
S
QV4A
2N7002KDWH_SOT363-6
PX@
2
61
RV237
10K_0402_5%
PX@
RV237
10K_0402_5%
PX@
1 2
TV5
PAD
@TV5
PAD
@
1
RV74
10K_0402_5%
@
RV74
10K_0402_5%
@
12
RV205
10K_0402_5%
@
RV205
10K_0402_5%
@
1 2
RV70
2K_0402_1%
X76@
RV70
2K_0402_1%
X76@
12
CV216
.01U_0402_16V7-K
@CV216
.01U_0402_16V7-K
@
1
2
RV41 10K_0402_5%
@RV41 10K_0402_5%
@
1 2
RV42
10K_0402_5%
PX@
RV42
10K_0402_5%
PX@
1 2
RV129
20K_0402_5%
@
RV129
20K_0402_5%
@
12
RV127
20K_0402_5%
@
RV127
20K_0402_5%
@
12
CV236
.1U_0402_10V6-K
PX@
CV236
.1U_0402_10V6-K
PX@
1
2
RV241
10K_0402_5%
PX@RV241
10K_0402_5%
PX@
12
DV2
SDM10U45LP-7_DFN1006-2-2
PX@ DV2
SDM10U45LP-7_DFN1006-2-2
PX@
21
RV1410K_0402_5% @RV1410K_0402_5% @
1 2
RV204
10K_0402_5%
PX@
RV204
10K_0402_5%
PX@
1 2
RV6710K_0402_5% @RV6710K_0402_5% @
1 2
RV242
0_0402_5%
PX@
RV242
0_0402_5%
PX@
12
CV215
.1U_0402_10V6-K
@CV215
.1U_0402_10V6-K
@
1
2
CV25
10P_0402_50V8J
PX@ CV25
10P_0402_50V8J
PX@
12
E
B
C
QV13
MMBT3904WH_SOT323-3
PX@
E
B
C
QV13
MMBT3904WH_SOT323-3
PX@
2
3 1
G
D
S
QV4B
2N7002KDWH_SOT363-6
PX@
G
D
S
QV4B
2N7002KDWH_SOT363-6
PX@
5
34
RV104 0_0402_5%@RV104 0_0402_5%@
1 2
YV1
27MHZ_10PF_7V27000050
PX@
YV1
27MHZ_10PF_7V27000050
PX@
OSC1 1
GND1 2
OSC2
3
GND2
4
RV4010K_0402_5% @RV4010K_0402_5% @
1 2
RV135 0_0402_5%PX@RV135 0_0402_5%PX@
1 2
RV206
10K_0402_5%
PX@
RV206
10K_0402_5%
PX@
1 2
RV128 2.2K_0402_5%
PX@RV128 2.2K_0402_5%
PX@
1 2
RV9910K_0402_5% @RV9910K_0402_5% @
1 2
RV1050_0402_5% @RV1050_0402_5% @
1 2
RV1310K_0402_5% @RV1310K_0402_5% @
1 2
TV13PAD @TV13PAD @
1
RV10610K_0402_5% @RV10610K_0402_5% @
1 2
RV69
4.75K_0402_1%
PX@
RV69
4.75K_0402_1%
PX@
12
C
B
E
QV12
MMBT3906_SOT23-3
@
C
B
E
QV12
MMBT3906_SOT23-3
@
1
2
3
RV235
10K_0402_5%
@
RV235
10K_0402_5%
@
1 2
RV7210K_0402_5% @RV7210K_0402_5% @
1 2

5
5
4
4
3
3
2
2
1
1
D D
C C
B B
A A
Size Document Number Rev
Date: Sheet of
Security Classification
LC Future Center Secret Data
THIS SHEET OF ENGINEERING DRAWING IS THE PROPRIETARY PROPERTY OF LC FUTURE CENTER. AND CONTAINS CONFIDENTIAL
AND TRADE SECRET INFORMATION. THIS SHEET MAY NOT BE TRANSFERED FROM THE CUSTODY OF THE COMPETENT DIVISION OF R&D
DEPARTMENT EXCEPT AS AUTHORIZED BY LC FUTURE CENTER NEITHER THIS SHEET NOR THE INFORMATION IT CONTAINS
MAY BE USED BY OR DISCLOSED TO ANY THIRD PARTY WITHOUT PRIOR WRITTEN CONSENT OF LC FUTURE CENTER.
Issued Date
Deciphered Date
Title
NM-A281
0.4
ATI_JET-LE_TMDP
Custom
21 60
Thursday, February 20, 2014
2013/08/08 2013/08/05
Size Document Number Rev
Date: Sheet of
Security Classification
LC Future Center Secret Data
THIS SHEET OF ENGINEERING DRAWING IS THE PROPRIETARY PROPERTY OF LC FUTURE CENTER. AND CONTAINS CONFIDENTIAL
AND TRADE SECRET INFORMATION. THIS SHEET MAY NOT BE TRANSFERED FROM THE CUSTODY OF THE COMPETENT DIVISION OF R&D
DEPARTMENT EXCEPT AS AUTHORIZED BY LC FUTURE CENTER NEITHER THIS SHEET NOR THE INFORMATION IT CONTAINS
MAY BE USED BY OR DISCLOSED TO ANY THIRD PARTY WITHOUT PRIOR WRITTEN CONSENT OF LC FUTURE CENTER.
Issued Date
Deciphered Date
Title
NM-A281
0.4
ATI_JET-LE_TMDP
Custom
21 60
Thursday, February 20, 2014
2013/08/08 2013/08/05
Size Document Number Rev
Date: Sheet of
Security Classification
LC Future Center Secret Data
THIS SHEET OF ENGINEERING DRAWING IS THE PROPRIETARY PROPERTY OF LC FUTURE CENTER. AND CONTAINS CONFIDENTIAL
AND TRADE SECRET INFORMATION. THIS SHEET MAY NOT BE TRANSFERED FROM THE CUSTODY OF THE COMPETENT DIVISION OF R&D
DEPARTMENT EXCEPT AS AUTHORIZED BY LC FUTURE CENTER NEITHER THIS SHEET NOR THE INFORMATION IT CONTAINS
MAY BE USED BY OR DISCLOSED TO ANY THIRD PARTY WITHOUT PRIOR WRITTEN CONSENT OF LC FUTURE CENTER.
Issued Date
Deciphered Date
Title
NM-A281
0.4
ATI_JET-LE_TMDP
Custom
21 60
Thursday, February 20, 2014
2013/08/08 2013/08/05
TMDP
UV1F
JET-S3-LE_FCBGA631
PX@
TMDP
UV1F
JET-S3-LE_FCBGA631
PX@
NC_DIGON AB12
NC_UPHYAB_TMDPA_TX0P AK14
NC_UPHYAB_TMDPA_TX0N AL15
NC_UPHYAB_TMDPB_TX0P AJ19
NC_UPHYAB_TMDPB_TX0N AH20
NC_UPHYAB_TMDPA_TX1P AJ15
NC_UPHYAB_TMDPA_TX1N AH16
NC_UPHYAB_TMDPA_TX2P AK16
NC_UPHYAB_TMDPA_TX2N AL17
NC_UPHYAB_TMDPA_TX3P AJ17
NC_UPHYAB_TMDPA_TX3N AH18
NC_TXOUT_L3N AK18
NC_TXOUT_L3P AL19
NC_UPHYAB_TMDPB_TX1P AK20
NC_UPHYAB_TMDPB_TX1N AL21
NC_UPHYAB_TMDPB_TX2P AJ21
NC_UPHYAB_TMDPB_TX2N AH22
NC_UPHYAB_TMDPB_TX3P AK22
NC_UPHYAB_TMDPB_TX3N AL23
NC_TXOUT_U3N AJ23
NC_TXOUT_U3P AK24
NC_VARY_BL AB11

5
5
4
4
3
3
2
2
1
1
D D
C C
B B
A A
(1.8V@425mA DP_VDDR)
(0.95V@560mA DP_VDDC)
+DP_VDDR
+DP_VDDC
+1.8VGS
+0.95VGS
Size Document Number Rev
Date: Sheet of
Security Classification
LC Future Center Secret Data
THIS SHEET OF ENGINEERING DRAWING IS THE PROPRIETARY PROPERTY OF LC FUTURE CENTER. AND CONTAINS CONFIDENTIAL
AND TRADE SECRET INFORMATION. THIS SHEET MAY NOT BE TRANSFERED FROM THE CUSTODY OF THE COMPETENT DIVISION OF R&D
DEPARTMENT EXCEPT AS AUTHORIZED BY LC FUTURE CENTER NEITHER THIS SHEET NOR THE INFORMATION IT CONTAINS
MAY BE USED BY OR DISCLOSED TO ANY THIRD PARTY WITHOUT PRIOR WRITTEN CONSENT OF LC FUTURE CENTER.
Issued Date
Deciphered Date
Title
NM-A281
0.4
ATI_JET-LE_DP Power
Custom
22 60
Thursday, February 20, 2014
2013/08/08 2013/08/05
Size Document Number Rev
Date: Sheet of
Security Classification
LC Future Center Secret Data
THIS SHEET OF ENGINEERING DRAWING IS THE PROPRIETARY PROPERTY OF LC FUTURE CENTER. AND CONTAINS CONFIDENTIAL
AND TRADE SECRET INFORMATION. THIS SHEET MAY NOT BE TRANSFERED FROM THE CUSTODY OF THE COMPETENT DIVISION OF R&D
DEPARTMENT EXCEPT AS AUTHORIZED BY LC FUTURE CENTER NEITHER THIS SHEET NOR THE INFORMATION IT CONTAINS
MAY BE USED BY OR DISCLOSED TO ANY THIRD PARTY WITHOUT PRIOR WRITTEN CONSENT OF LC FUTURE CENTER.
Issued Date
Deciphered Date
Title
NM-A281
0.4
ATI_JET-LE_DP Power
Custom
22 60
Thursday, February 20, 2014
2013/08/08 2013/08/05
Size Document Number Rev
Date: Sheet of
Security Classification
LC Future Center Secret Data
THIS SHEET OF ENGINEERING DRAWING IS THE PROPRIETARY PROPERTY OF LC FUTURE CENTER. AND CONTAINS CONFIDENTIAL
AND TRADE SECRET INFORMATION. THIS SHEET MAY NOT BE TRANSFERED FROM THE CUSTODY OF THE COMPETENT DIVISION OF R&D
DEPARTMENT EXCEPT AS AUTHORIZED BY LC FUTURE CENTER NEITHER THIS SHEET NOR THE INFORMATION IT CONTAINS
MAY BE USED BY OR DISCLOSED TO ANY THIRD PARTY WITHOUT PRIOR WRITTEN CONSENT OF LC FUTURE CENTER.
Issued Date
Deciphered Date
Title
NM-A281
0.4
ATI_JET-LE_DP Power
Custom
22 60
Thursday, February 20, 2014
2013/08/08 2013/08/05
CV38
1U_0402_6.3V6K
PX@ CV38
1U_0402_6.3V6K
PX@
1
2
RV49 150_0402_1% @RV49 150_0402_1% @
1 2
RV48
0_0603_5%
@
RV48
0_0603_5%
@
1 2
CV39
10U_0603_6.3V6M
PX@CV39
10U_0603_6.3V6M
PX@
1
2
CV40
1U_0402_6.3V6K
PX@CV40
1U_0402_6.3V6K
PX@
1
2
RV47
0_0603_5%
@
RV47
0_0603_5%
@
1 2
CV37
.1U_0402_16V7K
PX@ CV37
.1U_0402_16V7K
PX@
1
2
NC/DP POWER
DP POWER
UV1G
JET-S3-LE_FCBGA631
PX@
NC/DP POWER
DP POWER
UV1G
JET-S3-LE_FCBGA631
PX@
NC#AG8 AG8
NC#AG7 AG7
NC#AF6 AF6
NC#AF7 AF7
NC#AE11 AE11
NC#AF11 AF11
NC#AE1 AE1
NC#AE3 AE3
NC#AG1 AG1
NC#AG6 AG6
NC#AH5 AH5
NC#AE10 AE10
NC#AG10 AG10
NC#AG11 AG11
NC#AF8 AF8
NC#AF9 AF9
NC#AF10 AF10
NC#AG9 AG9
NC#AH8 AH8
NC#AM6 AM6
NC#AM8 AM8
NC#AE13 AE13
NC#AF13 AF13
NC_DP_VDDR#AG18
AG18
NC_DP_VSSR_11
AF19
NC_DP_VDDC#AG20
AG20
NC_DP_VDDC#AG21
AG21
NC_DP_VDDR#AG15
AG15
NC_DP_VDDR#AG16
AG16
NC_DP_VSSR_1
AG14
NC_DP_VSSR_2
AH14
NC_DP_VSSR_3
AM14
NC_DP_VSSR_4
AM16
NC_DP_VSSR_5
AM18
NC_UPHYAB_DP_CALR
AF17
NC_DP_VDDR#AG19
AG19
NC_DP_VSSR_12
AF20
NC_DP_VDDC#AF22
AF22
NC_DP_VDDC#AG22
AG22
NC_DP_VDDR#AF16
AF16
NC_DP_VDDR#AG17
AG17
NC_DP_VSSR_6
AF23
NC_DP_VSSR_7
AG23
NC_DP_VSSR_8
AM20
NC_DP_VSSR_9
AM22
NC_DP_VSSR_10
AM24
DP_VDDR#AF14
AF14
DP_VSSR_13
AE14
DP_VDDC#AD14
AD14
GND
UV1E
JET-S3-LE_FCBGA631
PX@
GND
UV1E
JET-S3-LE_FCBGA631
PX@
GND_1
AA27
GND_10
AF32
GND_11
AG27
GND_12
AH32
GND_13
K28
GND_14
K32
GND_15
L27
GND_16
M32
GND_17
N25
GND_18
N27
GND_19
P25
GND_2
AB24
GND_20
P32
GND_21
R27
GND_22
T25
GND_23
T32
GND_24
U25
GND_25
U27
GND_26
V32
GND_27
W25
GND_28
W26
GND_29
W27
GND_3
AB32
GND_30
Y25
GND_31
Y32
GND_4
AC24
GND_5
AC26
GND_6
AC27
GND_7
AD25
GND_8
AD32
GND_9
AE27
VSS_MECH_1 A32
VSS_MECH_2 AM1
VSS_MECH_3 AM32
GND_65 A3
GND_74 AD8
GND_75 AE7
GND_76 AG12
GND_77 AH10
GND_78 AH28
GND_79 B10
GND_80 B12
GND_81 B14
GND_82 B16
GND_83 B18
GND_66 A30
GND_84 B20
GND_85 B22
GND_86 B24
GND_87 B26
GND_88 B6
GND_89 B8
GND_90 C1
GND_91 C32
GND_92 E28
GND_93 F10
GND_67 AA13
GND_94 F12
GND_95 F14
GND_96 F16
GND_97 F18
GND_98 F2
GND_99 F20
GND_100 F22
GND_101 F24
GND_102 F26
GND_103 F6
GND_68 AA16
GND_104 F8
GND_105 G10
GND_106 G27
GND_107 G31
GND_108 G8
GND_109 H14
GND_110 H17
GND_111 H2
GND_112 H20
GND_113 H6
GND_69 AB10
GND_114 J27
GND_115 J31
GND_116 K11
GND_117 K2
GND_118 K22
GND_119 K6
GND_32
M6
GND_33
N13
GND_70 AB15
GND_34
N16
GND_35
N18
GND_36
N21
GND_37
P6
GND_38
P9
GND_39
R12
GND_40
R15
GND_41
R17
GND_42
R20
GND_43
T13
GND_71 AB6
GND_44
T16
GND_45
T18
GND_46
T21
GND_47
T6
GND_48
U15
GND_49
U17
GND_50
U20
GND_51
U9
GND_52
V13
GND_72 AC9
GND_53
V16
GND_54
V18
GND_55
Y10
GND_56
Y15
GND_57
Y17
GND_58
Y20
GND_73 AD6
GND_59
R11
GND_60
T11
GND_63
N11 GND_62
M12 GND_61
AA11
GND_64
V11

5
5
4
4
3
3
2
2
1
1
D D
C C
B B
A A
Need OPEN
+3.3VS TO +3VGS
(0.95V@1400mA BIF_VDDC)
(3.3V@25mA VDDR3)
(1.8V@13mA VDD_CT)
For DDR3/GDDR5, 1500mA@1.5V
(GDDR3/DDR3 8.8A@1.12V VDDCI)
(1.8V@100mA PCIE_PVDD)
(0.95V@2500mA PCIE_VDDC)
(1.8V@130mA MPLL_PVDD)
(1.8V@75mA SPLL_PVDD)
(0.95V@100mA SPLL_VDDC)
ForEMC
ForEMC
ForEMC
Need OPEN
+1.35V TO +1.35VGS
RF
RF
RF
RF
OK
PXS_PWREN#
+VDDR3
+SPLL_PVDD +MPLL_PVDD
+SPLL_PVDD
+SPLL_VDDC
+MPLL_PVDD
PXS_PWREN#
PXS_PWREN#
PXS_PWREN
PXS_PWREN<58,6>
PXS_PWREN# <46>
+3VS +3VGS
+5VALW
+3VGS
+VDD_CT+1.8VGS
+1.35VGS
+VGA_CORE
+VGA_CORE
+1.8VGS
+0.95VGS
+1.8VGS
+1.8VGS
+0.95VGS
+VSB
+1.35V +1.35VGS
+0.95VGS
Size Document Number Rev
Date: Sheet of
Security Classification
LC Future Center Secret Data
THIS SHEET OF ENGINEERING DRAWING IS THE PROPRIETARY PROPERTY OF LC FUTURE CENTER. AND CONTAINS CONFIDENTIAL
AND TRADE SECRET INFORMATION. THIS SHEET MAY NOT BE TRANSFERED FROM THE CUSTODY OF THE COMPETENT DIVISION OF R&D
DEPARTMENT EXCEPT AS AUTHORIZED BY LC FUTURE CENTER NEITHER THIS SHEET NOR THE INFORMATION IT CONTAINS
MAY BE USED BY OR DISCLOSED TO ANY THIRD PARTY WITHOUT PRIOR WRITTEN CONSENT OF LC FUTURE CENTER.
Issued Date
Deciphered Date
Title
NM-A281
0.4
ATI_JET-LE_Power
Custom
23 60
Thursday, February 20, 2014
2013/08/08 2013/08/05
Size Document Number Rev
Date: Sheet of
Security Classification
LC Future Center Secret Data
THIS SHEET OF ENGINEERING DRAWING IS THE PROPRIETARY PROPERTY OF LC FUTURE CENTER. AND CONTAINS CONFIDENTIAL
AND TRADE SECRET INFORMATION. THIS SHEET MAY NOT BE TRANSFERED FROM THE CUSTODY OF THE COMPETENT DIVISION OF R&D
DEPARTMENT EXCEPT AS AUTHORIZED BY LC FUTURE CENTER NEITHER THIS SHEET NOR THE INFORMATION IT CONTAINS
MAY BE USED BY OR DISCLOSED TO ANY THIRD PARTY WITHOUT PRIOR WRITTEN CONSENT OF LC FUTURE CENTER.
Issued Date
Deciphered Date
Title
NM-A281
0.4
ATI_JET-LE_Power
Custom
23 60
Thursday, February 20, 2014
2013/08/08 2013/08/05
Size Document Number Rev
Date: Sheet of
Security Classification
LC Future Center Secret Data
THIS SHEET OF ENGINEERING DRAWING IS THE PROPRIETARY PROPERTY OF LC FUTURE CENTER. AND CONTAINS CONFIDENTIAL
AND TRADE SECRET INFORMATION. THIS SHEET MAY NOT BE TRANSFERED FROM THE CUSTODY OF THE COMPETENT DIVISION OF R&D
DEPARTMENT EXCEPT AS AUTHORIZED BY LC FUTURE CENTER NEITHER THIS SHEET NOR THE INFORMATION IT CONTAINS
MAY BE USED BY OR DISCLOSED TO ANY THIRD PARTY WITHOUT PRIOR WRITTEN CONSENT OF LC FUTURE CENTER.
Issued Date
Deciphered Date
Title
NM-A281
0.4
ATI_JET-LE_Power
Custom
23 60
Thursday, February 20, 2014
2013/08/08 2013/08/05
CV501
33P_0402_50V8J
@
CV501
33P_0402_50V8J
@
1
2
CV503
33P_0402_50V8J
@
CV503
33P_0402_50V8J
@
1
2
CV148
2.2U_0402_6.3V6M
PX@ CV148
2.2U_0402_6.3V6M
PX@
1
2
CV140
10U_0603_6.3V6M
PX@
CV140
10U_0603_6.3V6M
PX@
1
2
CV151
2.2U_0402_6.3V6M
PX@ CV151
2.2U_0402_6.3V6M
PX@
1
2
CV55
2.2U_0402_6.3V6M
PX@ CV55
2.2U_0402_6.3V6M
PX@
1
2
G
D
S
QV10
2N7002KW_SOT323-3
@
G
D
S
QV10
2N7002KW_SOT323-3
@
2
13
CV24
.1U_0402_16V7K
@CV24
.1U_0402_16V7K
@
1
2
CV137
2.2U_0402_6.3V6M
PX@ CV137
2.2U_0402_6.3V6M
PX@
1
2
CV26
10U_0603_6.3V6M
PX@ CV26
10U_0603_6.3V6M
PX@
1
2
RV52
20K_0402_5%
PX@ RV52
20K_0402_5%
PX@
1 2
CV217
.01U_0402_16V7-K
PX@ CV217
.01U_0402_16V7-K
PX@
1
2
CV136
1U_0402_6.3V6K
PX@ CV136
1U_0402_6.3V6K
PX@
1
2
POWER
PLL
PCIE
CORE
MEM I/O
I/O
LEVEL
TRANSLATION
ISOLATED
CORE I/O
UV1D
JET-S3-LE_FCBGA631
PX@
POWER
PLL
PCIE
CORE
MEM I/O
I/O
LEVEL
TRANSLATION
ISOLATED
CORE I/O
UV1D
JET-S3-LE_FCBGA631
PX@
PCIE_PVDD AM30
MPLL_PVDD
L8
SPLL_PVDD
H7
PCIE_VDDC_1 L23
PCIE_VDDC_10 T22
PCIE_VDDC_11 U22
PCIE_VDDC_12 V22
PCIE_VDDC_2 L24
PCIE_VDDC_3 L25
PCIE_VDDC_4 L26
PCIE_VDDC_5 M22
PCIE_VDDC_6 N22
PCIE_VDDC_7 N23
PCIE_VDDC_8 N24
PCIE_VDDC_9 R22
NC#AB23 AB23
NC#AC23 AC23
NC#AD24 AD24
NC#AE24 AE24
NC#AE25 AE25
NC#AE26 AE26
NC#AF25 AF25
NC#AG26 AG26
SPLL_VDDC
H8
SPLL_PVSS
J7
VDDR1_1
H13
VDDR1_10
K24
VDDR1_11
K9
VDDR1_12
L11
VDDR1_13
L12
VDDR1_14
L13
VDDR1_15
L20
VDDR1_16
L21
VDDR1_17
L22
VDDR1_2
H16
VDDR1_3
H19
VDDR1_4
J10
VDDR1_5
J23
VDDR1_6
J24
VDDR1_7
J9
VDDR1_8
K10
VDDR1_9
K23
VDDR3_1
AA17
VDDR3_2
AA18
VDDR3_3
AB17
VDDR3_4
AB18
NC_VDDR4_1
V12
NC_VDDR4_2
Y12
VDD_CT_1
AA20
VDD_CT_2
AA21
VDD_CT_3
AB20
VDD_CT_4
AB21 VDDC_1 AA15
VDDC_10 T17
VDDC_11 T20
VDDC_12 U13
VDDC_13 U16
VDDC_14 U18
BIF_VDDC_2 U21
VDDC_16 V15
VDDC_17 V17
VDDC_18 V20
VDDC_15 V21
VDDC_2 N15
VDDC_19 Y13
VDDC_20 Y16
VDDC_21 Y18
VDDC_7 Y21
VDDC_3 N17
VDDC_4 R13
VDDC_5 R16
VDDC_6 R18
BIF_VDDC_1 R21
VDDC_8 T12
VDDC_9 T15
VDDCI_1 M13
VDDCI_2 M15
VDDCI_3 M16
VDDCI_4 M17
VDDC_23 M11
VDDCI_5 M18
VDDCI_7 M21
VDDCI_6 M20
VDDCI_8 N20
VDDC_25 U11
NC_VDDR4_3
U12
VDDC_22 AA12
VDDC_24 N12
CV504
33P_0402_50V8J
@
CV504
33P_0402_50V8J
@
1
2
CV29
10U_0603_6.3V6M
PX@ CV29
10U_0603_6.3V6M
PX@
1
2
CV144
1U_0402_6.3V6K
PX@ CV144
1U_0402_6.3V6K
PX@
1
2
CV208
10U_0603_6.3V6M
PX@
CV208
10U_0603_6.3V6M
PX@
1
2
CV153
10U_0603_6.3V6M
PX@ CV153
10U_0603_6.3V6M
PX@
1
2
CV159
2.2U_0402_6.3V6M
PX@ CV159
2.2U_0402_6.3V6M
PX@
1
2
LV6 BLM15AG121SH1D_2P
PX@
LV6 BLM15AG121SH1D_2P
PX@
1 2
CV67
1U_0402_6.3V6K
PX@ CV67
1U_0402_6.3V6K
PX@
1
2
CV219
.1U_0402_16V7K
PX@ CV219
.1U_0402_16V7K
PX@
1
2
CV77
2.2U_0402_6.3V6M
PX@ CV77
2.2U_0402_6.3V6M
PX@
1
2
CV156
10U_0603_6.3V6M
PX@ CV156
10U_0603_6.3V6M
PX@
1
2
G
D
S
QV7
2N7002KW_SOT323-3
@
G
D
S
QV7
2N7002KW_SOT323-3
@
2
13
LV8 0_0402_5%@LV8 0_0402_5%@
1 2
CV149
1U_0402_6.3V6K
PX@ CV149
1U_0402_6.3V6K
PX@
1
2
LV4 GBK160808T-221Y-N
PX@
LV4 GBK160808T-221Y-N
PX@
1 2
CV28
.1U_0402_16V7K
@CV28
.1U_0402_16V7K
@
1
2
CV69
1U_0402_6.3V6K
PX@ CV69
1U_0402_6.3V6K
PX@
1
2
JV1
JUMP_43X39
@JV1
JUMP_43X39
@
1
122
CV66
1U_0402_6.3V6K
PX@ CV66
1U_0402_6.3V6K
PX@
1
2
CV51
2.2U_0402_6.3V6M
PX@ CV51
2.2U_0402_6.3V6M
PX@
1
2
JV2
JUMP_43X118
@JV2
JUMP_43X118
@
1
122
RV118
120K_0402_5%
PX@
RV118
120K_0402_5%
PX@
12
CV141
2.2U_0402_6.3V6M
PX@ CV141
2.2U_0402_6.3V6M
PX@
1
2
CV34
10U_0603_6.3V6M
PX@ CV34
10U_0603_6.3V6M
PX@
1
2
CV47
10U_0603_6.3V6M
PX@ CV47
10U_0603_6.3V6M
PX@
1
2
CV76
2.2U_0402_6.3V6M
PX@ CV76
2.2U_0402_6.3V6M
PX@
1
2
RV1000
100K_0402_5%
PX@
RV1000
100K_0402_5%
PX@
12
CV133
2.2U_0402_6.3V6M
PX@ CV133
2.2U_0402_6.3V6M
PX@
1
2
CV52
2.2U_0402_6.3V6M
PX@ CV52
2.2U_0402_6.3V6M
PX@
1
2
CV71
10U_0603_6.3V6M
PX@ CV71
10U_0603_6.3V6M
PX@
1
2
G
D
S
QV8
2N7002KW_SOT323-3
PX@
G
D
S
QV8
2N7002KW_SOT323-3
PX@
2
13
CV84
2.2U_0402_6.3V6M
PX@ CV84
2.2U_0402_6.3V6M
PX@
1
2
CV150
2.2U_0402_6.3V6M
PX@ CV150
2.2U_0402_6.3V6M
PX@
1
2
CV46
1U_0402_6.3V6K
PX@ CV46
1U_0402_6.3V6K
PX@
1
2
CV27
1U_0402_6.3V6K
PX@ CV27
1U_0402_6.3V6K
PX@
1
2
CV64
1U_0402_6.3V6K
PX@ CV64
1U_0402_6.3V6K
PX@
1
2
CV73
2.2U_0402_6.3V6M
PX@ CV73
2.2U_0402_6.3V6M
PX@
1
2
LV7 0_0402_5%@LV7 0_0402_5%@
1 2
CV135
10U_0603_6.3V6M
PX@ CV135
10U_0603_6.3V6M
PX@
1
2
LV5 BLM15AG121SH1D_2P
PX@
LV5 BLM15AG121SH1D_2P
PX@
1 2
CV35
1U_0402_6.3V6K
PX@ CV35
1U_0402_6.3V6K
PX@
1
2
CV209
10U_0603_6.3V6M
PX@
CV209
10U_0603_6.3V6M
PX@
1
2
G
D
S
QV11
2N7002KW_SOT323-3
PX@
G
D
S
QV11
2N7002KW_SOT323-3
PX@
2
13
+
CV214
330U_D2_2V_Y
@
+
CV214
330U_D2_2V_Y
@
1
2
CV75
2.2U_0402_6.3V6M
PX@ CV75
2.2U_0402_6.3V6M
PX@
1
2
CV158
1U_0402_6.3V6K
PX@ CV158
1U_0402_6.3V6K
PX@
1
2
CV152
2.2U_0402_6.3V6M
PX@ CV152
2.2U_0402_6.3V6M
PX@
1
2
CV138
10U_0603_6.3V6M
PX@ CV138
10U_0603_6.3V6M
PX@
1
2
G
D
S
QV6
LP2301ALT1G_SOT23-3 PX@
G
D
S
QV6
LP2301ALT1G_SOT23-3 PX@
2
13
CV220
10U_0603_6.3V6M
PX@ CV220
10U_0603_6.3V6M
PX@
1
2
CV65
1U_0402_6.3V6K
PX@ CV65
1U_0402_6.3V6K
PX@
1
2
CV139
10U_0603_6.3V6M
PX@ CV139
10U_0603_6.3V6M
PX@
1
2
QV9
AON6414AL_DFN8-5
PX@QV9
AON6414AL_DFN8-5
PX@
3
2
1
4
5
CV142
1U_0402_10V6K
PX@
CV142
1U_0402_10V6K
PX@
1
2
CV68
1U_0402_6.3V6K
PX@ CV68
1U_0402_6.3V6K
PX@
1
2
CV33
.1U_0402_16V7K
@CV33
.1U_0402_16V7K
@
1
2
CV211
10U_0603_6.3V6M
@
CV211
10U_0603_6.3V6M
@
1
2
RV51
470_0603_5%
@
RV51
470_0603_5%
@
12
CV41
1U_0402_6.3V6K
PX@
CV41
1U_0402_6.3V6K
PX@
1
2
CV212
.1U_0402_16V7K
@
CV212
.1U_0402_16V7K
@
1
2
RV53
20K_0402_5%
PX@ RV53
20K_0402_5%
PX@
1 2
CV36
.1U_0402_16V7K
@CV36
.1U_0402_16V7K
@
1
2
CV160
10U_0603_6.3V6M
PX@ CV160
10U_0603_6.3V6M
PX@
1
2
CV132
1U_0402_6.3V6K
PX@ CV132
1U_0402_6.3V6K
PX@
1
2
CV53
2.2U_0402_6.3V6M
PX@ CV53
2.2U_0402_6.3V6M
PX@
1
2
CV30
1U_0402_6.3V6K
PX@ CV30
1U_0402_6.3V6K
PX@
1
2
CV145
.1U_0402_16V7K
PX@
CV145
.1U_0402_16V7K
PX@
1
2
CV146
2.2U_0402_6.3V6M
PX@ CV146
2.2U_0402_6.3V6M
PX@
1
2
CV56
.1U_0402_16V7K
PX@ CV56
.1U_0402_16V7K
PX@
1
2
RV91
470_0603_5%
@
RV91
470_0603_5%
@
12
CV218
.1U_0402_16V7K
PX@ CV218
.1U_0402_16V7K
PX@
1
2
CV74
2.2U_0402_6.3V6M
PX@ CV74
2.2U_0402_6.3V6M
PX@
1
2
CV54
2.2U_0402_6.3V6M
PX@ CV54
2.2U_0402_6.3V6M
PX@
1
2
CV213
.1U_0402_16V7K
PX@
CV213
.1U_0402_16V7K
PX@
1
2
CV143
2.2U_0402_6.3V6M
PX@ CV143
2.2U_0402_6.3V6M
PX@
1
2
CV48
10U_0603_6.3V6M
PX@ CV48
10U_0603_6.3V6M
PX@
1
2
CV134
10U_0603_6.3V6M
PX@ CV134
10U_0603_6.3V6M
PX@
1
2
RV92
100K_0402_5%
PX@ RV92
100K_0402_5%
PX@
1 2
CV210
10U_0603_6.3V6M
PX@
CV210
10U_0603_6.3V6M
PX@
1
2
CV502
33P_0402_50V8J
@
CV502
33P_0402_50V8J
@
1
2

5
5
4
4
3
3
2
2
1
1
D D
C C
B B
A A
+VDD_MEM15_REFDA
+VDD_MEM15_REFSA
DRAMRST
+VDD_MEM15_REFDA
+VDD_MEM15_REFSA
CLKTESTA
CLKTESTB
FBA_D[63..0]
FBA_MA[15..0]
FBA_BA[2..0]
DRAMRST
FBA_D0
FBA_D1
FBA_D2
FBA_D3
FBA_D4
FBA_D5
FBA_D6
FBA_D7
FBA_D8
FBA_D9
FBA_D10
FBA_D18
FBA_D16
FBA_D17
FBA_D14
FBA_D11
FBA_D15
FBA_D13
FBA_D20
FBA_D19
FBA_D12
FBA_D24
FBA_D22
FBA_D26
FBA_D30
FBA_D21
FBA_D25
FBA_D23
FBA_D27
FBA_D28
FBA_D29
FBA_D31
FBA_D40
FBA_D46
FBA_D47
FBA_D45
FBA_D43
FBA_D49
FBA_D44
FBA_D33
FBA_D41
FBA_D36
FBA_D48
FBA_D32
FBA_D38
FBA_D35
FBA_D34
FBA_D42
FBA_D39
FBA_D37
FBA_D50
FBA_D59
FBA_D55
FBA_D58
FBA_D53
FBA_D60
FBA_D52
FBA_D56
FBA_D61
FBA_D57
FBA_D54
FBA_D62
FBA_D51
FBA_D63
FBA_CLKA0#
FBA_ODTA0
FBA_ODTA1
FBA_CLKA0
FBA_CLKA1#
FBA_CLKA1
FBA_RASA1#
FBA_RASA0#
FBA_CASA1#
FBA_CASA0#
FBA_CSA0#
FBA_CSA1#
FBA_CKEA1
FBA_CKEA0
FBA_WEA1#
FBA_WEA0#
FBA_DQM7
FBA_DQM6
FBA_DQM5
FBA_DQM3
FBA_DQM2
FBA_DQM4
FBA_DQM1
FBA_DQM0
FBA_DQS#7
FBA_DQS#6
FBA_DQS#5
FBA_DQS#4
FBA_DQS#2
FBA_DQS#3
FBA_DQS#1
FBA_DQS#0
FBA_DQS7
FBA_DQS6
FBA_DQS5
FBA_DQS4
FBA_DQS2
FBA_DQS3
FBA_DQS1
FBA_DQS0
FBA_MA4
FBA_MA3
FBA_MA2
FBA_MA1
FBA_MA0
FBA_MA15
FBA_MA13
FBA_MA7
FBA_MA6
FBA_MA5
FBA_MA12
FBA_MA11
FBA_MA10
FBA_MA9
FBA_MA8
FBA_MA14
FBA_BA1
FBA_BA0
FBA_BA2
FBA_D[63..0] <25,26>
FBA_MA[15..0] <25,26>
FBA_BA[2..0] <25,26>
FBA_RST# <25,26>
FBA_ODTA0 <25>
FBA_ODTA1 <26>
FBA_CLKA0 <25>
FBA_CLKA0# <25>
FBA_CLKA1 <26>
FBA_CLKA1# <26>
FBA_RASA0# <25>
FBA_RASA1# <26>
FBA_CASA0# <25>
FBA_CASA1# <26>
FBA_CSA0# <25>
FBA_CSA1# <26>
FBA_CKEA0 <25>
FBA_CKEA1 <26>
FBA_WEA0# <25>
FBA_WEA1# <26>
FBA_DQM[7..0] <25,26>
FBA_DQS[7..0] <25,26>
FBA_DQS#[7..0] <25,26>
+1.35VGS
+1.35VGS
Size Document Number Rev
Date: Sheet of
Security Classification
LC Future Center Secret Data
THIS SHEET OF ENGINEERING DRAWING IS THE PROPRIETARY PROPERTY OF LC FUTURE CENTER. AND CONTAINS CONFIDENTIAL
AND TRADE SECRET INFORMATION. THIS SHEET MAY NOT BE TRANSFERED FROM THE CUSTODY OF THE COMPETENT DIVISION OF R&D
DEPARTMENT EXCEPT AS AUTHORIZED BY LC FUTURE CENTER NEITHER THIS SHEET NOR THE INFORMATION IT CONTAINS
MAY BE USED BY OR DISCLOSED TO ANY THIRD PARTY WITHOUT PRIOR WRITTEN CONSENT OF LC FUTURE CENTER.
Issued Date
Deciphered Date
Title
NM-A281
0.4
ATI_JET-LE_MEM IF
Custom
24 60
Thursday, February 20, 2014
2013/08/08 2013/08/05
Size Document Number Rev
Date: Sheet of
Security Classification
LC Future Center Secret Data
THIS SHEET OF ENGINEERING DRAWING IS THE PROPRIETARY PROPERTY OF LC FUTURE CENTER. AND CONTAINS CONFIDENTIAL
AND TRADE SECRET INFORMATION. THIS SHEET MAY NOT BE TRANSFERED FROM THE CUSTODY OF THE COMPETENT DIVISION OF R&D
DEPARTMENT EXCEPT AS AUTHORIZED BY LC FUTURE CENTER NEITHER THIS SHEET NOR THE INFORMATION IT CONTAINS
MAY BE USED BY OR DISCLOSED TO ANY THIRD PARTY WITHOUT PRIOR WRITTEN CONSENT OF LC FUTURE CENTER.
Issued Date
Deciphered Date
Title
NM-A281
0.4
ATI_JET-LE_MEM IF
Custom
24 60
Thursday, February 20, 2014
2013/08/08 2013/08/05
Size Document Number Rev
Date: Sheet of
Security Classification
LC Future Center Secret Data
THIS SHEET OF ENGINEERING DRAWING IS THE PROPRIETARY PROPERTY OF LC FUTURE CENTER. AND CONTAINS CONFIDENTIAL
AND TRADE SECRET INFORMATION. THIS SHEET MAY NOT BE TRANSFERED FROM THE CUSTODY OF THE COMPETENT DIVISION OF R&D
DEPARTMENT EXCEPT AS AUTHORIZED BY LC FUTURE CENTER NEITHER THIS SHEET NOR THE INFORMATION IT CONTAINS
MAY BE USED BY OR DISCLOSED TO ANY THIRD PARTY WITHOUT PRIOR WRITTEN CONSENT OF LC FUTURE CENTER.
Issued Date
Deciphered Date
Title
NM-A281
0.4
ATI_JET-LE_MEM IF
Custom
24 60
Thursday, February 20, 2014
2013/08/08 2013/08/05
RV62
40.2_0402_1%
PX@
RV62
40.2_0402_1%
PX@
12
RV66
100_0402_1%
PX@
RV66
100_0402_1%
PX@
12
CV147
120P_0402_50V8-J
PX@
CV147
120P_0402_50V8-J
PX@
1
2
MEMORY INTERFACE
GDDR5/DDR3GDDR5/DDR3
UV1C
JET-S3-LE_FCBGA631
PX@
MEMORY INTERFACE
GDDR5/DDR3GDDR5/DDR3
UV1C
JET-S3-LE_FCBGA631
PX@
MVREFDA
K26
MVREFSA
J26
NC#J25
J25
MEM_CALRP0
K25
CASA0B G19
CASA1B G16
CKEA0 K20
CKEA1 J17
CLKA0 H26
CLKA0B H25
CLKA1 G9
CLKA1B H9
CSA0B_0 H22
CSA0B_1 J22
CSA1B_0 G13
CSA1B_1 K13
ADBIA0/ODTA0 L18
ADBIA1/ODTA1 K16
RASA0B G22
RASA1B G17
WEA0B G25
WEA1B H10
DRAM_RST
L10
CLKTESTA
K8
CLKTESTB
L7
DQA0_0
K27
DQA0_1
J29
DQA0_2
H30
DQA0_3
H32
DQA0_4
G29
DQA0_5
F28
DQA0_6
F32
DQA0_7
F30
DQA0_8
C30
DQA0_9
F27
DQA0_10
A28
DQA0_11
C28
DQA0_12
E27
DQA0_13
G26
DQA0_14
D26
DQA0_15
F25
DQA0_16
A25
DQA0_17
C25
DQA0_18
E25
DQA0_19
D24
DQA0_20
E23
DQA0_21
F23
DQA0_22
D22
DQA0_23
F21
DQA0_24
E21
DQA0_25
D20
DQA0_26
F19
DQA0_27
A19
DQA0_28
D18
DQA0_29
F17
DQA0_30
A17
DQA0_31
C17
DQA1_0
E17
DQA1_1
D16
DQA1_2
F15
DQA1_3
A15
DQA1_4
D14
DQA1_5
F13
DQA1_6
A13
DQA1_7
C13
DQA1_8
E11
DQA1_9
A11
DQA1_10
C11
DQA1_11
F11
DQA1_12
A9
DQA1_13
C9
DQA1_14
F9
DQA1_15
D8
DQA1_16
E7
DQA1_17
A7
DQA1_18
C7
DQA1_19
F7
DQA1_20
A5
DQA1_21
E5
DQA1_22
C3
DQA1_23
E1
DQA1_24
G7
DQA1_25
G6
DQA1_26
G1
DQA1_27
G3
DQA1_28
J6
DQA1_29
J1
DQA1_30
J3
DQA1_31
J5
MAA0_0/MAA_0 K17
MAA0_1/MAA_1 J20
MAA0_2/MAA_2 H23
MAA0_3/MAA_3 G23
MAA0_4/MAA_4 G24
MAA0_5/MAA_5 H24
MAA0_6/MAA_6 J19
MAA0_7/MAA_7 K19
MAA1_0/MAA_8 J14
MAA1_1/MAA_9 K14
MAA1_2/MAA_10 J11
MAA1_3/MAA_11 J13
MAA1_4/MAA_12 H11
MAA1_5/MAA_BA2 G11
MAA1_6/MAA_BA0 J16
MAA1_7/MAA_BA1 L15
WCKA0_0/DQMA0_0 E32
WCKA0B_0/DQMA0_1 E30
WCKA0_1/DQMA0_2 A21
WCKA0B_1/DQMA0_3 C21
WCKA1_0/DQMA1_0 E13
WCKA1B_0/DQMA1_1 D12
WCKA1_1/DQMA1_2 E3
WCKA1B_1/DQMA1_3 F4
EDCA0_0/QSA0_0 H28
EDCA0_1/QSA0_1 C27
EDCA0_2/QSA0_2 A23
EDCA0_3/QSA0_3 E19
EDCA1_0/QSA1_0 E15
EDCA1_1/QSA1_1 D10
EDCA1_2/QSA1_2 D6
EDCA1_3/QSA1_3 G5
DDBIA0_0/QSA0_0B H27
DDBIA0_1/QSA0_1B A27
DDBIA0_2/QSA0_2B C23
DDBIA0_3/QSA0_3B C19
DDBIA1_0/QSA1_0B C15
DDBIA1_1/QSA1_1B E9
DDBIA1_2/QSA1_2B C5
DDBIA1_3/QSA1_3B H4
MAA0_8/MAA_13 G20
MAA1_8/MAA_14 G14
MAA0_9/MAA_15 L17
MAA1_9/RSVD L16
RV58
4.99K_0402_1%
PX@
RV58
4.99K_0402_1%
PX@
12
RV61
40.2_0402_1%
PX@
RV61
40.2_0402_1%
PX@
12
RV56 10_0402_5%
PX@RV56 10_0402_5%
PX@
1 2
TV8PAD @TV8PAD @
1
TV9PAD @TV9PAD @
1
CV154
1U_0402_6.3V6K
PX@
CV154
1U_0402_6.3V6K
PX@
1
2
RV57 51.1_0402_1%PX@RV57 51.1_0402_1%PX@
1 2
CV157
1U_0402_6.3V6K
PX@
CV157
1U_0402_6.3V6K
PX@
1
2
RV65
100_0402_1%
PX@
RV65
100_0402_1%
PX@
12
RV55 120_0402_1% PX@RV55 120_0402_1% PX@
1 2

5
5
4
4
3
3
2
2
1
1
D D
C C
B B
A A
ACLU5 swap the VRAM Data @ 08/26
VRAM 8 pcs change to 4 pcs @ 09/26
Group0 (IN3)
Group3 (BOT)
Group1 (TOP)
Group2 (IN1)
Memory Partition A - Lower 32 bits
UV5 SIDE UV6 SIDE
UV6 SIDEUV5 SIDE
FBA_D0
FBA_D1
FBA_D6
FBA_D3
FBA_D7
FBA_D5
FBA_D4
FBA_D25
FBA_D26
FBA_D27
FBA_D29
FBA_D31
FBA_D28
FBA_D30
FBA_D24
FBA_D8
FBA_D9
FBA_D10
FBA_D11
FBA_D12
FBA_D13
FBA_D14
FBA_D15
FBA_D19
FBA_D18
FBA_D20
FBA_D23
FBA_D22
FBA_D21
FBA_D17
FBA_D16
FBA_CLKA0#
FBA_CLKA0
FBA_CASA0#
FBA_WEA0#
FBA_CSA0#
FBA_ODTA0
FBA_RASA0#
FBA_RST#
FBA_CKEA0
FBA_DQM3
FBA_DQS3
FBA_DQS#3
FBA_MA9
FBA_MA4
FBA_MA10
FBA_MA11
FBA_MA12
FBA_MA5
FBA_MA0
FBA_MA13
FBA_MA6
FBA_MA1
FBA_MA14
FBA_MA7
FBA_MA2
FBA_MA8
FBA_MA3
FBA_DQS#0
FBA_DQM0
FBA_DQS0
FBA_BA0
FBA_BA2
FBA_BA1
FBA_MA12
FBA_MA5
FBA_MA0
FBA_CLKA0#
FBA_CLKA0
FBA_BA2
FBA_BA1
FBA_MA13
FBA_MA6
FBA_MA1
FBA_DQM2
FBA_DQS#1
FBA_DQS#2
FBA_DQS2
FBA_MA15
FBA_DQS1
FBA_DQM1
FBA_CSA0#
FBA_MA14
FBA_MA7
FBA_MA2
FBA_ODTA0
FBA_MA8
FBA_MA3
FBA_RASA0#
FBA_CKEA0
FBA_MA9
FBA_MA4
FBA_CASA0#
FBA_MA10
FBA_WEA0#
FBA_RST#
FBA_MA11
FBA_BA0
FBA_MA15
FBA_D2
+FBA_VREFC0_L
FBA_CLKA0
FBA_CLKA0#
+FBA_VREFC0_U
+FBA_VREFC0_U +FBA_VREFC0_L
FBA_RST#<24,26>
FBA_CLKA0<24> FBA_CLKA0#<24> FBA_CKEA0<24>
FBA_ODTA0<24> FBA_CSA0#<24> FBA_RASA0#<24> FBA_CASA0#<24> FBA_WEA0#<24>
FBA_MA[15..0] <24,26>
FBA_D[31..0] <24>
FBA_BA[2..0] <24,26>
FBA_DQM[3..0] <24>
FBA_DQS[3..0] <24>
FBA_DQS#[3..0] <24>
+1.35VGS +1.35VGS
+1.35VGS +1.35VGS
+1.35VGS +1.35VGS
+1.35VGS +1.35VGS
Size Document Number Rev
Date: Sheet of
Security Classification
LC Future Center Secret Data
THIS SHEET OF ENGINEERING DRAWING IS THE PROPRIETARY PROPERTY OF LC FUTURE CENTER. AND CONTAINS CONFIDENTIAL
AND TRADE SECRET INFORMATION. THIS SHEET MAY NOT BE TRANSFERED FROM THE CUSTODY OF THE COMPETENT DIVISION OF R&D
DEPARTMENT EXCEPT AS AUTHORIZED BY LC FUTURE CENTER NEITHER THIS SHEET NOR THE INFORMATION IT CONTAINS
MAY BE USED BY OR DISCLOSED TO ANY THIRD PARTY WITHOUT PRIOR WRITTEN CONSENT OF LC FUTURE CENTER.
Issued Date
Deciphered Date
Title
NM-A281
0.4
ATI_JET-LE_VRAM_A
Custom
25 60
Thursday, February 20, 2014
2013/08/08 2013/08/05
Size Document Number Rev
Date: Sheet of
Security Classification
LC Future Center Secret Data
THIS SHEET OF ENGINEERING DRAWING IS THE PROPRIETARY PROPERTY OF LC FUTURE CENTER. AND CONTAINS CONFIDENTIAL
AND TRADE SECRET INFORMATION. THIS SHEET MAY NOT BE TRANSFERED FROM THE CUSTODY OF THE COMPETENT DIVISION OF R&D
DEPARTMENT EXCEPT AS AUTHORIZED BY LC FUTURE CENTER NEITHER THIS SHEET NOR THE INFORMATION IT CONTAINS
MAY BE USED BY OR DISCLOSED TO ANY THIRD PARTY WITHOUT PRIOR WRITTEN CONSENT OF LC FUTURE CENTER.
Issued Date
Deciphered Date
Title
NM-A281
0.4
ATI_JET-LE_VRAM_A
Custom
25 60
Thursday, February 20, 2014
2013/08/08 2013/08/05
Size Document Number Rev
Date: Sheet of
Security Classification
LC Future Center Secret Data
THIS SHEET OF ENGINEERING DRAWING IS THE PROPRIETARY PROPERTY OF LC FUTURE CENTER. AND CONTAINS CONFIDENTIAL
AND TRADE SECRET INFORMATION. THIS SHEET MAY NOT BE TRANSFERED FROM THE CUSTODY OF THE COMPETENT DIVISION OF R&D
DEPARTMENT EXCEPT AS AUTHORIZED BY LC FUTURE CENTER NEITHER THIS SHEET NOR THE INFORMATION IT CONTAINS
MAY BE USED BY OR DISCLOSED TO ANY THIRD PARTY WITHOUT PRIOR WRITTEN CONSENT OF LC FUTURE CENTER.
Issued Date
Deciphered Date
Title
NM-A281
0.4
ATI_JET-LE_VRAM_A
Custom
25 60
Thursday, February 20, 2014
2013/08/08 2013/08/05
CV89
10U_0603_6.3V6-M
PX@
CV89
10U_0603_6.3V6-M
PX@
1
2
RV18
4.99K_0402_1%
PX@
RV18
4.99K_0402_1%
PX@
12
CV86
.1U_0402_10V6-K
PX@
CV86
.1U_0402_10V6-K
PX@
1
2
CV155
.1U_0402_10V6-K
PX@
CV155
.1U_0402_10V6-K
PX@
1
2
CV98
.1U_0402_10V6-K
PX@
CV98
.1U_0402_10V6-K
PX@
1
2
CV92
1U_0402_10V6-K
PX@
CV92
1U_0402_10V6-K
PX@
1
2
CV81
1U_0402_10V6-K
PX@
CV81
1U_0402_10V6-K
PX@
1
2
RV15
10K_0402_5%
@
RV15
10K_0402_5%
@
12
CV80
1U_0402_10V6-K
PX@
CV80
1U_0402_10V6-K
PX@
1
2
RV16
243_0402_1%
PX@
RV16
243_0402_1%
PX@
12
96-BALL
SDRAM DDR3
UV6
K4W4G1646B-HC11_FBGA96
96-BALL
SDRAM DDR3
UV6
K4W4G1646B-HC11_FBGA96
WE
L3
RAS
J3
CAS
K3
CS
L2
CKE
K9
CK
J7
CK
K7
DQSU
B7
BA0
M2
BA1
N8
A2
P3
A3
N2
A4
P8
A5
P2
A6
R8
A7
R2
A8
T8
A9
R3
A10/AP
L7
A11
R7
DQL0 E3
DQL1 F7
DQL2 F2
DQL3 F8
DQL4 H3
DQL5 H8
DQL6 G2
DQL7 H7
VSSQ_3 D1
VSS_1 A9
VSS_3 E1
VSS_2 B3
NC1
J1
VDD_1 B2
VDD_2 D9
VDDQ_1 A1
VDDQ_2 A8
VDDQ_3 C1
VDDQ_4 C9
NC2
L1
NC3
J9
VDDQ_6 E9
ZQ
L8
RESET
T2
DQSL
F3
DMU
D3 DML
E7
VSSQ_1 B1
VSSQ_2 B9
VSSQ_4 D8
VSSQ_5 E2
DQSU
C7
VSSQ_6 E8
DQSL
G3
VDDQ_7 F1
VSSQ_7 F9
VSSQ_8 G1
VDDQ_8 H2
VDDQ_9 H9
VSSQ_9 G9
VREFCA
M8
VSS_4 G8
VDD_3 G7
ODT
K1
A0
N3
A1
P7
VDD_4 K2
A12/BC
N7
VSS_5 J2
VDD_5 K8
DQU1 C3
DQU2 C8
DQU3 C2
DQU4 A7
DQU5 A2
DQU6 B8
DQU7 A3
DQU0 D7
A13
T3
A14
T7
NC5
M7
BA2
M3
VREFDQ
H1
NC4
L9
VDD_6 N1
VDD_7 N9
VDD_8 R1
VDD_9 R9
VSS_6 J8
VSS_7 M1
VSS_8 M9
VSS_9 P1
VSS_10 P9
VSS_11 T1
VSS_12 T9
VDDQ_5 D2
CV100
.1U_0402_10V6-K
@
CV100
.1U_0402_10V6-K
@
1
2
CV97
.1U_0402_10V6-K
PX@
CV97
.1U_0402_10V6-K
PX@
1
2
RV17
243_0402_1%
PX@
RV17
243_0402_1%
PX@
12
96-BALL
SDRAM DDR3
UV5
K4W4G1646B-HC11_FBGA96
96-BALL
SDRAM DDR3
UV5
K4W4G1646B-HC11_FBGA96
WE
L3
RAS
J3
CAS
K3
CS
L2
CKE
K9
CK
J7
CK
K7
DQSU
B7
BA0
M2
BA1
N8
A2
P3
A3
N2
A4
P8
A5
P2
A6
R8
A7
R2
A8
T8
A9
R3
A10/AP
L7
A11
R7
DQL0 E3
DQL1 F7
DQL2 F2
DQL3 F8
DQL4 H3
DQL5 H8
DQL6 G2
DQL7 H7
VSSQ_3 D1
VSS_1 A9
VSS_3 E1
VSS_2 B3
NC1
J1
VDD_1 B2
VDD_2 D9
VDDQ_1 A1
VDDQ_2 A8
VDDQ_3 C1
VDDQ_4 C9
NC2
L1
NC3
J9
VDDQ_6 E9
ZQ
L8
RESET
T2
DQSL
F3
DMU
D3 DML
E7
VSSQ_1 B1
VSSQ_2 B9
VSSQ_4 D8
VSSQ_5 E2
DQSU
C7
VSSQ_6 E8
DQSL
G3
VDDQ_7 F1
VSSQ_7 F9
VSSQ_8 G1
VDDQ_8 H2
VDDQ_9 H9
VSSQ_9 G9
VREFCA
M8
VSS_4 G8
VDD_3 G7
ODT
K1
A0
N3
A1
P7
VDD_4 K2
A12/BC
N7
VSS_5 J2
VDD_5 K8
DQU1 C3
DQU2 C8
DQU3 C2
DQU4 A7
DQU5 A2
DQU6 B8
DQU7 A3
DQU0 D7
A13
T3
A14
T7
NC5
M7
BA2
M3
VREFDQ
H1
NC4
L9
VDD_6 N1
VDD_7 N9
VDD_8 R1
VDD_9 R9
VSS_6 J8
VSS_7 M1
VSS_8 M9
VSS_9 P1
VSS_10 P9
VSS_11 T1
VSS_12 T9
VDDQ_5 D2
CV91
1U_0402_10V6-K
PX@
CV91
1U_0402_10V6-K
PX@
1
2
RV20
4.99K_0402_1%
PX@
RV20
4.99K_0402_1%
PX@
12
CV101
.1U_0402_10V6-K
@
CV101
.1U_0402_10V6-K
@
1
2
CV83
1U_0402_10V6-K
PX@
CV83
1U_0402_10V6-K
PX@
1
2
CV94
1U_0402_10V6-K
PX@
CV94
1U_0402_10V6-K
PX@
1
2
RV26
40.2_0402_1%
PX@
RV26
40.2_0402_1%
PX@
12
CV96
.1U_0402_10V6-K
PX@
CV96
.1U_0402_10V6-K
PX@
1
2
CV79
1U_0402_10V6-K
PX@
CV79
1U_0402_10V6-K
PX@
1
2
CV88
.1U_0402_10V6-K
PX@
CV88
.1U_0402_10V6-K
PX@
1
2
CV78
10U_0603_6.3V6-M
PX@
CV78
10U_0603_6.3V6-M
PX@
1
2
CV95
.1U_0402_10V6-K
PX@
CV95
.1U_0402_10V6-K
PX@
1
2
CV82
1U_0402_10V6-K
PX@
CV82
1U_0402_10V6-K
PX@
1
2
CV85
.1U_0402_10V6-K
PX@
CV85
.1U_0402_10V6-K
PX@
1
2
RV19
4.99K_0402_1%
PX@
RV19
4.99K_0402_1%
PX@
12
CV104
.01U_0402_16V7-K
PX@CV104
.01U_0402_16V7-K
PX@
1 2
CV90
1U_0402_10V6-K
PX@
CV90
1U_0402_10V6-K
PX@
1
2
CV87
.1U_0402_10V6-K
PX@
CV87
.1U_0402_10V6-K
PX@
1
2
CV99
.1U_0402_10V6-K
PX@
CV99
.1U_0402_10V6-K
PX@
1
2
RV27
40.2_0402_1%
PX@
RV27
40.2_0402_1%
PX@
12
RV21
4.99K_0402_1%
PX@
RV21
4.99K_0402_1%
PX@
12
CV93
1U_0402_10V6-K
PX@
CV93
1U_0402_10V6-K
PX@
1
2

5
5
4
4
3
3
2
2
1
1
D D
C C
B B
A A
Group7 (IN3)
Group6 (BOT)
Memory Partition A - Upper 32 bits
Group4 (IN1)
Group5 (TOP)
UV7 SIDE
UV7 SIDE
UV8 SIDE
UV8 SIDE
FBA_D62
FBA_D38
FBA_D34
FBA_D37
FBA_DQS5
FBA_DQM4
FBA_DQS4
FBA_DQM5
FBA_D33
FBA_D35
FBA_D36
FBA_WEA1#
FBA_RST#
FBA_DQS#6
FBA_DQS6
FBA_DQM7
FBA_DQS7
FBA_DQS#7
FBA_DQM6
FBA_D57
FBA_D59
FBA_D61
FBA_MA4
FBA_MA9
FBA_MA0
FBA_MA5
FBA_MA12
FBA_MA11
FBA_MA10
FBA_MA7
FBA_MA14
FBA_MA1
FBA_MA6
FBA_MA13
FBA_MA3
FBA_MA8
FBA_MA2
FBA_CLKA1
FBA_CLKA1#
FBA_ODTA1
FBA_CSA1#
FBA_CASA1#
FBA_RASA1#
FBA_CKEA1
FBA_BA2
FBA_BA0
FBA_BA1
FBA_D40
FBA_D43
FBA_D44
FBA_D42
FBA_D46
FBA_D45
FBA_D41
FBA_D47
FBA_D48
FBA_D49
FBA_D55
FBA_D54
FBA_D53
FBA_D50
FBA_D52
FBA_D51
FBA_MA15
FBA_D60
FBA_MA15
FBA_D63
FBA_D56
FBA_D32
FBA_D39
FBA_CLKA1
FBA_CLKA1#
FBA_ODTA1
FBA_CSA1#
FBA_WEA1#
FBA_CASA1#
FBA_RASA1#
FBA_CKEA1
FBA_BA2
FBA_BA0
FBA_BA1
FBA_MA4
FBA_MA9
FBA_MA0
FBA_MA5
FBA_MA12
FBA_MA11
FBA_MA10
FBA_MA7
FBA_MA14
FBA_MA1
FBA_MA6
FBA_MA13
FBA_MA3
FBA_MA8
FBA_MA2
FBA_RST#
FBA_DQS#4
FBA_DQS#5
FBA_D58
+FBA_VREFC1_U
FBA_CLKA1
FBA_CLKA1#
+FBA_VREFC1_L
+FBA_VREFC1_U +FBA_VREFC1_L
FBA_RST#<24,25>
FBA_CLKA1<24> FBA_CLKA1#<24> FBA_CKEA1<24>
FBA_ODTA1<24> FBA_CSA1#<24> FBA_RASA1#<24> FBA_CASA1#<24> FBA_WEA1#<24>
FBA_MA[15..0] <24,25>
FBA_D[63..32] <24>
FBA_BA[2..0] <24,25>
FBA_DQM[7..4] <24>
FBA_DQS[7..4] <24>
FBA_DQS#[7..4] <24>
+1.35VGS +1.35VGS
+1.35VGS +1.35VGS
+1.35VGS +1.35VGS
+1.35VGS +1.35VGS
Size Document Number Rev
Date: Sheet of
Security Classification
LC Future Center Secret Data
THIS SHEET OF ENGINEERING DRAWING IS THE PROPRIETARY PROPERTY OF LC FUTURE CENTER. AND CONTAINS CONFIDENTIAL
AND TRADE SECRET INFORMATION. THIS SHEET MAY NOT BE TRANSFERED FROM THE CUSTODY OF THE COMPETENT DIVISION OF R&D
DEPARTMENT EXCEPT AS AUTHORIZED BY LC FUTURE CENTER NEITHER THIS SHEET NOR THE INFORMATION IT CONTAINS
MAY BE USED BY OR DISCLOSED TO ANY THIRD PARTY WITHOUT PRIOR WRITTEN CONSENT OF LC FUTURE CENTER.
Issued Date
Deciphered Date
Title
NM-A281
0.4
ATI_JET-LE_VRAM_B
Custom
26 60
Thursday, February 20, 2014
2013/08/08 2013/08/05
Size Document Number Rev
Date: Sheet of
Security Classification
LC Future Center Secret Data
THIS SHEET OF ENGINEERING DRAWING IS THE PROPRIETARY PROPERTY OF LC FUTURE CENTER. AND CONTAINS CONFIDENTIAL
AND TRADE SECRET INFORMATION. THIS SHEET MAY NOT BE TRANSFERED FROM THE CUSTODY OF THE COMPETENT DIVISION OF R&D
DEPARTMENT EXCEPT AS AUTHORIZED BY LC FUTURE CENTER NEITHER THIS SHEET NOR THE INFORMATION IT CONTAINS
MAY BE USED BY OR DISCLOSED TO ANY THIRD PARTY WITHOUT PRIOR WRITTEN CONSENT OF LC FUTURE CENTER.
Issued Date
Deciphered Date
Title
NM-A281
0.4
ATI_JET-LE_VRAM_B
Custom
26 60
Thursday, February 20, 2014
2013/08/08 2013/08/05
Size Document Number Rev
Date: Sheet of
Security Classification
LC Future Center Secret Data
THIS SHEET OF ENGINEERING DRAWING IS THE PROPRIETARY PROPERTY OF LC FUTURE CENTER. AND CONTAINS CONFIDENTIAL
AND TRADE SECRET INFORMATION. THIS SHEET MAY NOT BE TRANSFERED FROM THE CUSTODY OF THE COMPETENT DIVISION OF R&D
DEPARTMENT EXCEPT AS AUTHORIZED BY LC FUTURE CENTER NEITHER THIS SHEET NOR THE INFORMATION IT CONTAINS
MAY BE USED BY OR DISCLOSED TO ANY THIRD PARTY WITHOUT PRIOR WRITTEN CONSENT OF LC FUTURE CENTER.
Issued Date
Deciphered Date
Title
NM-A281
0.4
ATI_JET-LE_VRAM_B
Custom
26 60
Thursday, February 20, 2014
2013/08/08 2013/08/05
RV38
40.2_0402_1%
PX@
RV38
40.2_0402_1%
PX@
12
CV107
1U_0402_10V6-K
PX@
CV107
1U_0402_10V6-K
PX@
1
2
CV117
1U_0402_10V6-K
PX@
CV117
1U_0402_10V6-K
PX@
1
2
CV125
.1U_0402_10V6-K
PX@
CV125
.1U_0402_10V6-K
PX@
1
2
CV121
1U_0402_10V6-K
PX@
CV121
1U_0402_10V6-K
PX@
1
2
CV114
.1U_0402_10V6-K
PX@
CV114
.1U_0402_10V6-K
PX@
1
2
RV29
243_0402_1%
PX@
RV29
243_0402_1%
PX@
12
96-BALL
SDRAM DDR3
UV8
K4W4G1646B-HC11_FBGA96
96-BALL
SDRAM DDR3
UV8
K4W4G1646B-HC11_FBGA96
WE
L3
RAS
J3
CAS
K3
CS
L2
CKE
K9
CK
J7
CK
K7
DQSU
B7
BA0
M2
BA1
N8
A2
P3
A3
N2
A4
P8
A5
P2
A6
R8
A7
R2
A8
T8
A9
R3
A10/AP
L7
A11
R7
DQL0 E3
DQL1 F7
DQL2 F2
DQL3 F8
DQL4 H3
DQL5 H8
DQL6 G2
DQL7 H7
VSSQ_3 D1
VSS_1 A9
VSS_3 E1
VSS_2 B3
NC1
J1
VDD_1 B2
VDD_2 D9
VDDQ_1 A1
VDDQ_2 A8
VDDQ_3 C1
VDDQ_4 C9
NC2
L1
NC3
J9
VDDQ_6 E9
ZQ
L8
RESET
T2
DQSL
F3
DMU
D3 DML
E7
VSSQ_1 B1
VSSQ_2 B9
VSSQ_4 D8
VSSQ_5 E2
DQSU
C7
VSSQ_6 E8
DQSL
G3
VDDQ_7 F1
VSSQ_7 F9
VSSQ_8 G1
VDDQ_8 H2
VDDQ_9 H9
VSSQ_9 G9
VREFCA
M8
VSS_4 G8
VDD_3 G7
ODT
K1
A0
N3
A1
P7
VDD_4 K2
A12/BC
N7
VSS_5 J2
VDD_5 K8
DQU1 C3
DQU2 C8
DQU3 C2
DQU4 A7
DQU5 A2
DQU6 B8
DQU7 A3
DQU0 D7
A13
T3
A14
T7
NC5
M7
BA2
M3
VREFDQ
H1
NC4
L9
VDD_6 N1
VDD_7 N9
VDD_8 R1
VDD_9 R9
VSS_6 J8
VSS_7 M1
VSS_8 M9
VSS_9 P1
VSS_10 P9
VSS_11 T1
VSS_12 T9
VDDQ_5 D2
CV128
.1U_0402_10V6-K
PX@
CV128
.1U_0402_10V6-K
PX@
1
2
CV110
1U_0402_10V6-K
PX@
CV110
1U_0402_10V6-K
PX@
1
2
RV28
243_0402_1%
PX@
RV28
243_0402_1%
PX@
12
96-BALL
SDRAM DDR3
UV7
K4W4G1646B-HC11_FBGA96
96-BALL
SDRAM DDR3
UV7
K4W4G1646B-HC11_FBGA96
WE
L3
RAS
J3
CAS
K3
CS
L2
CKE
K9
CK
J7
CK
K7
DQSU
B7
BA0
M2
BA1
N8
A2
P3
A3
N2
A4
P8
A5
P2
A6
R8
A7
R2
A8
T8
A9
R3
A10/AP
L7
A11
R7
DQL0 E3
DQL1 F7
DQL2 F2
DQL3 F8
DQL4 H3
DQL5 H8
DQL6 G2
DQL7 H7
VSSQ_3 D1
VSS_1 A9
VSS_3 E1
VSS_2 B3
NC1
J1
VDD_1 B2
VDD_2 D9
VDDQ_1 A1
VDDQ_2 A8
VDDQ_3 C1
VDDQ_4 C9
NC2
L1
NC3
J9
VDDQ_6 E9
ZQ
L8
RESET
T2
DQSL
F3
DMU
D3 DML
E7
VSSQ_1 B1
VSSQ_2 B9
VSSQ_4 D8
VSSQ_5 E2
DQSU
C7
VSSQ_6 E8
DQSL
G3
VDDQ_7 F1
VSSQ_7 F9
VSSQ_8 G1
VDDQ_8 H2
VDDQ_9 H9
VSSQ_9 G9
VREFCA
M8
VSS_4 G8
VDD_3 G7
ODT
K1
A0
N3
A1
P7
VDD_4 K2
A12/BC
N7
VSS_5 J2
VDD_5 K8
DQU1 C3
DQU2 C8
DQU3 C2
DQU4 A7
DQU5 A2
DQU6 B8
DQU7 A3
DQU0 D7
A13
T3
A14
T7
NC5
M7
BA2
M3
VREFDQ
H1
NC4
L9
VDD_6 N1
VDD_7 N9
VDD_8 R1
VDD_9 R9
VSS_6 J8
VSS_7 M1
VSS_8 M9
VSS_9 P1
VSS_10 P9
VSS_11 T1
VSS_12 T9
VDDQ_5 D2
CV112
.1U_0402_10V6-K
PX@
CV112
.1U_0402_10V6-K
PX@
1
2
CV124
.1U_0402_10V6-K
PX@
CV124
.1U_0402_10V6-K
PX@
1
2
RV33
4.99K_0402_1%
PX@
RV33
4.99K_0402_1%
PX@
12
CV113
.1U_0402_10V6-K
PX@
CV113
.1U_0402_10V6-K
PX@
1
2
CV120
1U_0402_10V6-K
PX@
CV120
1U_0402_10V6-K
PX@
1
2
CV106
1U_0402_10V6-K
PX@
CV106
1U_0402_10V6-K
PX@
1
2
RV39
40.2_0402_1%
PX@
RV39
40.2_0402_1%
PX@
12
CV131
.01U_0402_16V7-K
PX@CV131
.01U_0402_16V7-K
PX@
1 2
RV31
4.99K_0402_1%
PX@
RV31
4.99K_0402_1%
PX@
12
CV123
.1U_0402_10V6-K
PX@
CV123
.1U_0402_10V6-K
PX@
1
2
CV109
1U_0402_10V6-K
PX@
CV109
1U_0402_10V6-K
PX@
1
2
RV32
4.99K_0402_1%
PX@
RV32
4.99K_0402_1%
PX@
12
CV127
.1U_0402_10V6-K
@
CV127
.1U_0402_10V6-K
@
1
2
CV116
10U_0603_6.3V6-M
PX@
CV116
10U_0603_6.3V6-M
PX@
1
2
CV119
1U_0402_10V6-K
PX@
CV119
1U_0402_10V6-K
PX@
1
2
RV30
4.99K_0402_1%
PX@
RV30
4.99K_0402_1%
PX@
12
CV122
.1U_0402_10V6-K
PX@
CV122
.1U_0402_10V6-K
PX@
1
2
CV108
1U_0402_10V6-K
PX@
CV108
1U_0402_10V6-K
PX@
1
2
CV111
.1U_0402_10V6-K
PX@
CV111
.1U_0402_10V6-K
PX@
1
2
CV105
10U_0603_6.3V6-M
PX@
CV105
10U_0603_6.3V6-M
PX@
1
2
CV126
.1U_0402_10V6-K
PX@
CV126
.1U_0402_10V6-K
PX@
1
2
CV115
.1U_0402_10V6-K
PX@
CV115
.1U_0402_10V6-K
PX@
1
2
CV118
1U_0402_10V6-K
PX@
CV118
1U_0402_10V6-K
PX@
1
2

5
5
4
4
3
3
2
2
1
1
D D
C C
B B
A A
Size Document Number Rev
Date: Sheet of
Security Classification
LC Future Center Secret Data
THIS SHEET OF ENGINEERING DRAWING IS THE PROPRIETARY PROPERTY OF LC FUTURE CENTER. AND CONTAINS CONFIDENTIAL
AND TRADE SECRET INFORMATION. THIS SHEET MAY NOT BE TRANSFERED FROM THE CUSTODY OF THE COMPETENT DIVISION OF R&D
DEPARTMENT EXCEPT AS AUTHORIZED BY LC FUTURE CENTER NEITHER THIS SHEET NOR THE INFORMATION IT CONTAINS
MAY BE USED BY OR DISCLOSED TO ANY THIRD PARTY WITHOUT PRIOR WRITTEN CONSENT OF LC FUTURE CENTER.
Issued Date
Deciphered Date
Title
NM-A281
0.4
Blank
Custom
27 60
Thursday, February 20, 2014
2013/08/08 2013/08/05
Size Document Number Rev
Date: Sheet of
Security Classification
LC Future Center Secret Data
THIS SHEET OF ENGINEERING DRAWING IS THE PROPRIETARY PROPERTY OF LC FUTURE CENTER. AND CONTAINS CONFIDENTIAL
AND TRADE SECRET INFORMATION. THIS SHEET MAY NOT BE TRANSFERED FROM THE CUSTODY OF THE COMPETENT DIVISION OF R&D
DEPARTMENT EXCEPT AS AUTHORIZED BY LC FUTURE CENTER NEITHER THIS SHEET NOR THE INFORMATION IT CONTAINS
MAY BE USED BY OR DISCLOSED TO ANY THIRD PARTY WITHOUT PRIOR WRITTEN CONSENT OF LC FUTURE CENTER.
Issued Date
Deciphered Date
Title
NM-A281
0.4
Blank
Custom
27 60
Thursday, February 20, 2014
2013/08/08 2013/08/05
Size Document Number Rev
Date: Sheet of
Security Classification
LC Future Center Secret Data
THIS SHEET OF ENGINEERING DRAWING IS THE PROPRIETARY PROPERTY OF LC FUTURE CENTER. AND CONTAINS CONFIDENTIAL
AND TRADE SECRET INFORMATION. THIS SHEET MAY NOT BE TRANSFERED FROM THE CUSTODY OF THE COMPETENT DIVISION OF R&D
DEPARTMENT EXCEPT AS AUTHORIZED BY LC FUTURE CENTER NEITHER THIS SHEET NOR THE INFORMATION IT CONTAINS
MAY BE USED BY OR DISCLOSED TO ANY THIRD PARTY WITHOUT PRIOR WRITTEN CONSENT OF LC FUTURE CENTER.
Issued Date
Deciphered Date
Title
NM-A281
0.4
Blank
Custom
27 60
Thursday, February 20, 2014
2013/08/08 2013/08/05

5
5
4
4
3
3
2
2
1
1
D D
C C
B B
A A
Size Document Number Rev
Date: Sheet of
Security Classification
LC Future Center Secret Data
THIS SHEET OF ENGINEERING DRAWING IS THE PROPRIETARY PROPERTY OF LC FUTURE CENTER. AND CONTAINS CONFIDENTIAL
AND TRADE SECRET INFORMATION. THIS SHEET MAY NOT BE TRANSFERED FROM THE CUSTODY OF THE COMPETENT DIVISION OF R&D
DEPARTMENT EXCEPT AS AUTHORIZED BY LC FUTURE CENTER NEITHER THIS SHEET NOR THE INFORMATION IT CONTAINS
MAY BE USED BY OR DISCLOSED TO ANY THIRD PARTY WITHOUT PRIOR WRITTEN CONSENT OF LC FUTURE CENTER.
Issued Date
Deciphered Date
Title
NM-A281
0.4
Blank
Custom
28 60
Thursday, February 20, 2014
2013/08/08 2013/08/05
Size Document Number Rev
Date: Sheet of
Security Classification
LC Future Center Secret Data
THIS SHEET OF ENGINEERING DRAWING IS THE PROPRIETARY PROPERTY OF LC FUTURE CENTER. AND CONTAINS CONFIDENTIAL
AND TRADE SECRET INFORMATION. THIS SHEET MAY NOT BE TRANSFERED FROM THE CUSTODY OF THE COMPETENT DIVISION OF R&D
DEPARTMENT EXCEPT AS AUTHORIZED BY LC FUTURE CENTER NEITHER THIS SHEET NOR THE INFORMATION IT CONTAINS
MAY BE USED BY OR DISCLOSED TO ANY THIRD PARTY WITHOUT PRIOR WRITTEN CONSENT OF LC FUTURE CENTER.
Issued Date
Deciphered Date
Title
NM-A281
0.4
Blank
Custom
28 60
Thursday, February 20, 2014
2013/08/08 2013/08/05
Size Document Number Rev
Date: Sheet of
Security Classification
LC Future Center Secret Data
THIS SHEET OF ENGINEERING DRAWING IS THE PROPRIETARY PROPERTY OF LC FUTURE CENTER. AND CONTAINS CONFIDENTIAL
AND TRADE SECRET INFORMATION. THIS SHEET MAY NOT BE TRANSFERED FROM THE CUSTODY OF THE COMPETENT DIVISION OF R&D
DEPARTMENT EXCEPT AS AUTHORIZED BY LC FUTURE CENTER NEITHER THIS SHEET NOR THE INFORMATION IT CONTAINS
MAY BE USED BY OR DISCLOSED TO ANY THIRD PARTY WITHOUT PRIOR WRITTEN CONSENT OF LC FUTURE CENTER.
Issued Date
Deciphered Date
Title
NM-A281
0.4
Blank
Custom
28 60
Thursday, February 20, 2014
2013/08/08 2013/08/05

5
5
4
4
3
3
2
2
1
1
D D
C C
B B
A A
Size Document Number Rev
Date: Sheet of
Security Classification
LC Future Center Secret Data
THIS SHEET OF ENGINEERING DRAWING IS THE PROPRIETARY PROPERTY OF LC FUTURE CENTER. AND CONTAINS CONFIDENTIAL
AND TRADE SECRET INFORMATION. THIS SHEET MAY NOT BE TRANSFERED FROM THE CUSTODY OF THE COMPETENT DIVISION OF R&D
DEPARTMENT EXCEPT AS AUTHORIZED BY LC FUTURE CENTER NEITHER THIS SHEET NOR THE INFORMATION IT CONTAINS
MAY BE USED BY OR DISCLOSED TO ANY THIRD PARTY WITHOUT PRIOR WRITTEN CONSENT OF LC FUTURE CENTER.
Issued Date
Deciphered Date
Title
NM-A281
0.4
Blank
Custom
29 60
Thursday, February 20, 2014
2013/08/08 2013/08/05
Size Document Number Rev
Date: Sheet of
Security Classification
LC Future Center Secret Data
THIS SHEET OF ENGINEERING DRAWING IS THE PROPRIETARY PROPERTY OF LC FUTURE CENTER. AND CONTAINS CONFIDENTIAL
AND TRADE SECRET INFORMATION. THIS SHEET MAY NOT BE TRANSFERED FROM THE CUSTODY OF THE COMPETENT DIVISION OF R&D
DEPARTMENT EXCEPT AS AUTHORIZED BY LC FUTURE CENTER NEITHER THIS SHEET NOR THE INFORMATION IT CONTAINS
MAY BE USED BY OR DISCLOSED TO ANY THIRD PARTY WITHOUT PRIOR WRITTEN CONSENT OF LC FUTURE CENTER.
Issued Date
Deciphered Date
Title
NM-A281
0.4
Blank
Custom
29 60
Thursday, February 20, 2014
2013/08/08 2013/08/05
Size Document Number Rev
Date: Sheet of
Security Classification
LC Future Center Secret Data
THIS SHEET OF ENGINEERING DRAWING IS THE PROPRIETARY PROPERTY OF LC FUTURE CENTER. AND CONTAINS CONFIDENTIAL
AND TRADE SECRET INFORMATION. THIS SHEET MAY NOT BE TRANSFERED FROM THE CUSTODY OF THE COMPETENT DIVISION OF R&D
DEPARTMENT EXCEPT AS AUTHORIZED BY LC FUTURE CENTER NEITHER THIS SHEET NOR THE INFORMATION IT CONTAINS
MAY BE USED BY OR DISCLOSED TO ANY THIRD PARTY WITHOUT PRIOR WRITTEN CONSENT OF LC FUTURE CENTER.
Issued Date
Deciphered Date
Title
NM-A281
0.4
Blank
Custom
29 60
Thursday, February 20, 2014
2013/08/08 2013/08/05

5
5
4
4
3
3
2
2
1
1
D D
C C
B B
A A
Size Document Number Rev
Date: Sheet of
Security Classification
LC Future Center Secret Data
THIS SHEET OF ENGINEERING DRAWING IS THE PROPRIETARY PROPERTY OF LC FUTURE CENTER. AND CONTAINS CONFIDENTIAL
AND TRADE SECRET INFORMATION. THIS SHEET MAY NOT BE TRANSFERED FROM THE CUSTODY OF THE COMPETENT DIVISION OF R&D
DEPARTMENT EXCEPT AS AUTHORIZED BY LC FUTURE CENTER NEITHER THIS SHEET NOR THE INFORMATION IT CONTAINS
MAY BE USED BY OR DISCLOSED TO ANY THIRD PARTY WITHOUT PRIOR WRITTEN CONSENT OF LC FUTURE CENTER.
Issued Date
Deciphered Date
Title
NM-A281
0.4
Blank
Custom
30 60
Thursday, February 20, 2014
2013/08/08 2013/08/05
Size Document Number Rev
Date: Sheet of
Security Classification
LC Future Center Secret Data
THIS SHEET OF ENGINEERING DRAWING IS THE PROPRIETARY PROPERTY OF LC FUTURE CENTER. AND CONTAINS CONFIDENTIAL
AND TRADE SECRET INFORMATION. THIS SHEET MAY NOT BE TRANSFERED FROM THE CUSTODY OF THE COMPETENT DIVISION OF R&D
DEPARTMENT EXCEPT AS AUTHORIZED BY LC FUTURE CENTER NEITHER THIS SHEET NOR THE INFORMATION IT CONTAINS
MAY BE USED BY OR DISCLOSED TO ANY THIRD PARTY WITHOUT PRIOR WRITTEN CONSENT OF LC FUTURE CENTER.
Issued Date
Deciphered Date
Title
NM-A281
0.4
Blank
Custom
30 60
Thursday, February 20, 2014
2013/08/08 2013/08/05
Size Document Number Rev
Date: Sheet of
Security Classification
LC Future Center Secret Data
THIS SHEET OF ENGINEERING DRAWING IS THE PROPRIETARY PROPERTY OF LC FUTURE CENTER. AND CONTAINS CONFIDENTIAL
AND TRADE SECRET INFORMATION. THIS SHEET MAY NOT BE TRANSFERED FROM THE CUSTODY OF THE COMPETENT DIVISION OF R&D
DEPARTMENT EXCEPT AS AUTHORIZED BY LC FUTURE CENTER NEITHER THIS SHEET NOR THE INFORMATION IT CONTAINS
MAY BE USED BY OR DISCLOSED TO ANY THIRD PARTY WITHOUT PRIOR WRITTEN CONSENT OF LC FUTURE CENTER.
Issued Date
Deciphered Date
Title
NM-A281
0.4
Blank
Custom
30 60
Thursday, February 20, 2014
2013/08/08 2013/08/05

5
5
4
4
3
3
2
2
1
1
D D
C C
B B
A A
Size Document Number Rev
Date: Sheet of
Security Classification
LC Future Center Secret Data
THIS SHEET OF ENGINEERING DRAWING IS THE PROPRIETARY PROPERTY OF LC FUTURE CENTER. AND CONTAINS CONFIDENTIAL
AND TRADE SECRET INFORMATION. THIS SHEET MAY NOT BE TRANSFERED FROM THE CUSTODY OF THE COMPETENT DIVISION OF R&D
DEPARTMENT EXCEPT AS AUTHORIZED BY LC FUTURE CENTER NEITHER THIS SHEET NOR THE INFORMATION IT CONTAINS
MAY BE USED BY OR DISCLOSED TO ANY THIRD PARTY WITHOUT PRIOR WRITTEN CONSENT OF LC FUTURE CENTER.
Issued Date
Deciphered Date
Title
NM-A281
0.4
Blank
Custom
31 60
Thursday, February 20, 2014
2013/08/08 2013/08/05
Size Document Number Rev
Date: Sheet of
Security Classification
LC Future Center Secret Data
THIS SHEET OF ENGINEERING DRAWING IS THE PROPRIETARY PROPERTY OF LC FUTURE CENTER. AND CONTAINS CONFIDENTIAL
AND TRADE SECRET INFORMATION. THIS SHEET MAY NOT BE TRANSFERED FROM THE CUSTODY OF THE COMPETENT DIVISION OF R&D
DEPARTMENT EXCEPT AS AUTHORIZED BY LC FUTURE CENTER NEITHER THIS SHEET NOR THE INFORMATION IT CONTAINS
MAY BE USED BY OR DISCLOSED TO ANY THIRD PARTY WITHOUT PRIOR WRITTEN CONSENT OF LC FUTURE CENTER.
Issued Date
Deciphered Date
Title
NM-A281
0.4
Blank
Custom
31 60
Thursday, February 20, 2014
2013/08/08 2013/08/05
Size Document Number Rev
Date: Sheet of
Security Classification
LC Future Center Secret Data
THIS SHEET OF ENGINEERING DRAWING IS THE PROPRIETARY PROPERTY OF LC FUTURE CENTER. AND CONTAINS CONFIDENTIAL
AND TRADE SECRET INFORMATION. THIS SHEET MAY NOT BE TRANSFERED FROM THE CUSTODY OF THE COMPETENT DIVISION OF R&D
DEPARTMENT EXCEPT AS AUTHORIZED BY LC FUTURE CENTER NEITHER THIS SHEET NOR THE INFORMATION IT CONTAINS
MAY BE USED BY OR DISCLOSED TO ANY THIRD PARTY WITHOUT PRIOR WRITTEN CONSENT OF LC FUTURE CENTER.
Issued Date
Deciphered Date
Title
NM-A281
0.4
Blank
Custom
31 60
Thursday, February 20, 2014
2013/08/08 2013/08/05

5
5
4
4
3
3
2
2
1
1
D D
C C
B B
A A
Size Document Number Rev
Date: Sheet of
Security Classification
LC Future Center Secret Data
THIS SHEET OF ENGINEERING DRAWING IS THE PROPRIETARY PROPERTY OF LC FUTURE CENTER. AND CONTAINS CONFIDENTIAL
AND TRADE SECRET INFORMATION. THIS SHEET MAY NOT BE TRANSFERED FROM THE CUSTODY OF THE COMPETENT DIVISION OF R&D
DEPARTMENT EXCEPT AS AUTHORIZED BY LC FUTURE CENTER NEITHER THIS SHEET NOR THE INFORMATION IT CONTAINS
MAY BE USED BY OR DISCLOSED TO ANY THIRD PARTY WITHOUT PRIOR WRITTEN CONSENT OF LC FUTURE CENTER.
Issued Date
Deciphered Date
Title
NM-A281
0.4
Blank
Custom
32 60
Thursday, February 20, 2014
2013/08/08 2013/08/05
Size Document Number Rev
Date: Sheet of
Security Classification
LC Future Center Secret Data
THIS SHEET OF ENGINEERING DRAWING IS THE PROPRIETARY PROPERTY OF LC FUTURE CENTER. AND CONTAINS CONFIDENTIAL
AND TRADE SECRET INFORMATION. THIS SHEET MAY NOT BE TRANSFERED FROM THE CUSTODY OF THE COMPETENT DIVISION OF R&D
DEPARTMENT EXCEPT AS AUTHORIZED BY LC FUTURE CENTER NEITHER THIS SHEET NOR THE INFORMATION IT CONTAINS
MAY BE USED BY OR DISCLOSED TO ANY THIRD PARTY WITHOUT PRIOR WRITTEN CONSENT OF LC FUTURE CENTER.
Issued Date
Deciphered Date
Title
NM-A281
0.4
Blank
Custom
32 60
Thursday, February 20, 2014
2013/08/08 2013/08/05
Size Document Number Rev
Date: Sheet of
Security Classification
LC Future Center Secret Data
THIS SHEET OF ENGINEERING DRAWING IS THE PROPRIETARY PROPERTY OF LC FUTURE CENTER. AND CONTAINS CONFIDENTIAL
AND TRADE SECRET INFORMATION. THIS SHEET MAY NOT BE TRANSFERED FROM THE CUSTODY OF THE COMPETENT DIVISION OF R&D
DEPARTMENT EXCEPT AS AUTHORIZED BY LC FUTURE CENTER NEITHER THIS SHEET NOR THE INFORMATION IT CONTAINS
MAY BE USED BY OR DISCLOSED TO ANY THIRD PARTY WITHOUT PRIOR WRITTEN CONSENT OF LC FUTURE CENTER.
Issued Date
Deciphered Date
Title
NM-A281
0.4
Blank
Custom
32 60
Thursday, February 20, 2014
2013/08/08 2013/08/05

5
5
4
4
3
3
2
2
1
1
D D
C C
B B
A A
W=40 mils W=40mils
CMOS Camera
Touch Screen
Touch Screen
2A80mil 2A80mil
W=40mils
W=60mils
ForEMI
EMI request
ForEMI
ACLU5
ACLU1 has two PCH PWM Pin
LCD POWER CIRCUIT
EMI request
ForEMI
B+ to +LEDVDD POWER
OK OK OK
OK
OK
OK
OK
OK
OK
OK
OK
OK
OK
OK
OK
OK
OK
OK
OK
OK OK
OK
OK
Need Short
need rework to +3VS
INVT_PWM
ENBKL
PCH_ENBKL
DISPOFF#
EDP_TX0+CPU_EDP_TX0+ EDP_TX0-CPU_EDP_TX0-
CPU_EDP_TX1+ EDP_TX1+
EDP_TX1-CPU_EDP_TX1-
CPU_EDP_AUX EDP_AUX
CPU_EDP_AUX# EDP_AUX#
INVT_PWM
DISPOFF#
USB20_N4_CONN
USB20_P4_CONN
EDP_AUX
EDP_AUX#
USB20_N4_CONN
USB20_P4_CONN
USB20_N4
USB20_P4
USB20_P5_R
USB20_N5_R
USB20_N4_CONN
USB20_P4_CONN
TS_RS
PCH_ENVDD
+LCDVDD_CON
DMIC_CLK DISPOFF# INVT_PWM
USB20_P5
USB20_N5
USB20_P5_R
USB20_N5_R
PCH_ENVDD
ENBKL <44>
CMOS_ON#<6>
EC_TS_ON#<44>
PCH_EDP_PWM<5>
PCH_ENBKL<5>
BKOFF#<44>
DMIC_DATA<43> DMIC_CLK<43>
USB20_P5<7> USB20_N5<7>
CPU_EDP_TX0+<5> CPU_EDP_TX0-<5>
CPU_EDP_TX1+<5> CPU_EDP_TX1-<5>
CPU_EDP_AUX<5> CPU_EDP_AUX#<5>
CPU_EDP_HPD<5>
USB20_N4<7> USB20_P4<7>
PCH_ENVDD<5>
+3VS
+3VS_CMOS
+3VS_CMOS_R
+3VS_TS
+3VS +3VS_TS+3VS_TS_R
+3VALW
+3VS_TS_R
B+ +LEDVDD
+3VS
+3VS
+3VS_CMOS
+LEDVDD
+LCDVDD_CON
+3VS
+3VS_TS
+3VS
+3VS
+LCDVDD_CON
+3VS
Size Document Number Rev
Date: Sheet of
Security Classification
LC Future Center Secret Data
THIS SHEET OF ENGINEERING DRAWING IS THE PROPRIETARY PROPERTY OF LC FUTURE CENTER. AND CONTAINS CONFIDENTIAL
AND TRADE SECRET INFORMATION. THIS SHEET MAY NOT BE TRANSFERED FROM THE CUSTODY OF THE COMPETENT DIVISION OF R&D
DEPARTMENT EXCEPT AS AUTHORIZED BY LC FUTURE CENTER NEITHER THIS SHEET NOR THE INFORMATION IT CONTAINS
MAY BE USED BY OR DISCLOSED TO ANY THIRD PARTY WITHOUT PRIOR WRITTEN CONSENT OF LC FUTURE CENTER.
Issued Date
Deciphered Date
Title
NM-A281
0.4
eDP/ CMOS/Touch screen
Custom
33 60
Thursday, February 20, 2014
2013/08/08 2013/08/05
Size Document Number Rev
Date: Sheet of
Security Classification
LC Future Center Secret Data
THIS SHEET OF ENGINEERING DRAWING IS THE PROPRIETARY PROPERTY OF LC FUTURE CENTER. AND CONTAINS CONFIDENTIAL
AND TRADE SECRET INFORMATION. THIS SHEET MAY NOT BE TRANSFERED FROM THE CUSTODY OF THE COMPETENT DIVISION OF R&D
DEPARTMENT EXCEPT AS AUTHORIZED BY LC FUTURE CENTER NEITHER THIS SHEET NOR THE INFORMATION IT CONTAINS
MAY BE USED BY OR DISCLOSED TO ANY THIRD PARTY WITHOUT PRIOR WRITTEN CONSENT OF LC FUTURE CENTER.
Issued Date
Deciphered Date
Title
NM-A281
0.4
eDP/ CMOS/Touch screen
Custom
33 60
Thursday, February 20, 2014
2013/08/08 2013/08/05
Size Document Number Rev
Date: Sheet of
Security Classification
LC Future Center Secret Data
THIS SHEET OF ENGINEERING DRAWING IS THE PROPRIETARY PROPERTY OF LC FUTURE CENTER. AND CONTAINS CONFIDENTIAL
AND TRADE SECRET INFORMATION. THIS SHEET MAY NOT BE TRANSFERED FROM THE CUSTODY OF THE COMPETENT DIVISION OF R&D
DEPARTMENT EXCEPT AS AUTHORIZED BY LC FUTURE CENTER NEITHER THIS SHEET NOR THE INFORMATION IT CONTAINS
MAY BE USED BY OR DISCLOSED TO ANY THIRD PARTY WITHOUT PRIOR WRITTEN CONSENT OF LC FUTURE CENTER.
Issued Date
Deciphered Date
Title
NM-A281
0.4
eDP/ CMOS/Touch screen
Custom
33 60
Thursday, February 20, 2014
2013/08/08 2013/08/05
R35
100K_0402_5%
R35
100K_0402_5%
12
C19 .1U_0402_10V6-KC19 .1U_0402_10V6-K
1 2
C16 .1U_0402_10V6-KC16 .1U_0402_10V6-K
1 2
R20
100K_0402_5%
R20
100K_0402_5%
12
C22
680P_0402_50V7K
@
C22
680P_0402_50V7K
@
1
2
C21 .1U_0402_10V6-KC21 .1U_0402_10V6-K
1 2
G
D
S
LP2301ALT1G_SOT23-3
Q11 TS@
G
D
S
LP2301ALT1G_SOT23-3
Q11 TS@
2
13
C2
4.7U_0603_6.3V6-K
C2
4.7U_0603_6.3V6-K
1
2
C20 .1U_0402_10V6-KC20 .1U_0402_10V6-K
1 2
R8
100K_0402_1%
@
R8
100K_0402_1%
@
1 2
R14 0_0402_5%
@
R14 0_0402_5%
@
1 2
R18
1K_0402_5%
@
R18
1K_0402_5%
@
1 2
R3 0_0603_5%
@
R3 0_0603_5%
@
1 2
R24 0_0402_5%TS@R24 0_0402_5%TS@
1 2
C18 .1U_0402_10V6-KC18 .1U_0402_10V6-K
1 2
R13
100K_0402_1%
@
R13
100K_0402_1%
@
1 2
C3
.1U_0402_10V6-K
C3
.1U_0402_10V6-K
1
2
R25 0_0402_5%TS@R25 0_0402_5%TS@
1 2
L13
CMM21T-900M-N_4P
@L13
CMM21T-900M-N_4P
@
1
122
33
4
4
C12
470P_0402_50V7K
@
C12
470P_0402_50V7K
@
1
2
JEDP1
ACES_50406-03071-001
ME@
JEDP1
ACES_50406-03071-001
ME@
1
1
2
2
3
3
4
4
5
5
6
6
7
7
8
8
9
9
10
10
11
11
12
12
13
13
14
14
15
15
16
16
17
17
18
18
19
19
20
20
21
21
22
22
23
23
24
24
25
25
26
26
27
27
28
28
29
29
30
30
G1 31
G2 32
G3 33
G4 34
G5 35
R22 100K_0402_5%
TS@R22 100K_0402_5%
TS@
1 2
R5 100K_0402_5%
@R5 100K_0402_5%
@
1 2
R28 10K_0402_5%TS@R28 10K_0402_5%TS@
12
R15
100K_0402_1%
@
R15
100K_0402_1%
@
1 2
R9
100K_0402_1%
@
R9
100K_0402_1%
@
1 2
J1
JUMP_43X39
@J1
JUMP_43X39
@
1
122
R10
4.7K_0402_5%
@
R10
4.7K_0402_5%
@
1 2
R16
100K_0402_5%
R16
100K_0402_5%
12
R19 0_0402_5%
@
R19 0_0402_5%
@
1 2
D1
AZC199-02S.R7G_SOT23-3
@
D1
AZC199-02S.R7G_SOT23-3
@
3
1
2
C25
.1U_0402_10V6-K
@
C25
.1U_0402_10V6-K
@
1
2
R26 0_0402_5%@R26 0_0402_5%@
1 2
C14
4.7U_0805_25V6-K
C14
4.7U_0805_25V6-K
1
2
R182 0_0402_5%@R182 0_0402_5%@
1 2
D2
AZ5215-01F_DFN1006P2E2
@D2
AZ5215-01F_DFN1006P2E2
@
11
2
2
C11
100P_0402_50V8J
@
C11
100P_0402_50V8J
@
1
2
C23
.1U_0402_10V6-K
TS@C23
.1U_0402_10V6-K
TS@
1 2
R23 0_0402_5%TS@R23 0_0402_5%TS@
1 2
G
D
S
Q7
LP2301ALT1G_SOT23-3
@
G
D
S
Q7
LP2301ALT1G_SOT23-3
@
2
13
C10
.1U_0402_10V6-K
@
C10
.1U_0402_10V6-K
@
1
2
C24
0.047U_0402_16V7K
C24
0.047U_0402_16V7K
1
2
C13
470P_0402_50V7K
@
C13
470P_0402_50V7K
@
1
2
C1
1U_0402_6.3V6K
C1
1U_0402_6.3V6K
1
2
R183 0_0402_5%@R183 0_0402_5%@
1 2
U7
G5243AT11U_SOT23-5
SA00005XJ00
U7
G5243AT11U_SOT23-5
SA00005XJ00
OUT 1
GND 2
IN2
5
IN1
4EN 3
R17 0_0805_5% @R17 0_0805_5% @
12
JTS1
ACES_87213-00601-P01
ME@
JTS1
ACES_87213-00601-P01
ME@
1
1
2
2
3
3
4
4
5
5
6
6GND1 7
GND2 8
L12
CMM21T-900M-N_4P
@L12
CMM21T-900M-N_4P
@
1
122
33
4
4
C17 .1U_0402_10V6-KC17 .1U_0402_10V6-K
1 2
R11 0_0402_5%
@R11 0_0402_5%
@
1 2
R21 0_0402_5%
@R21 0_0402_5%
@
1 2
R12 0_0402_5%
@
R12 0_0402_5%
@
1 2
R27 0_0402_5%@R27 0_0402_5%@
1 2

5
5
4
4
3
3
2
2
1
1
D D
C C
B B
A A
Close to JHDMI1
For EMC
For EMC
For EMC
Provide DC bias RTMDS 499 ohm
Follow Zx05
OK
OK
OK
OK
OK
OK
OK
OK
OK
OK
OK
OK
OK
OK
OK
OK
OK
OK
OK
OK
OK
OK
OK
OK
OK
OK
OK
HDMI_CLK-_C
HDMI_TX2-_C
HDMI_TX1+_C
HDMI_CLK+_C
HDMI_TX2+_C
HDMI_TX1-_C
HDMI_TX0-_C
HDMI_TX0+_C
HDMI_CLK-_CON
HDMI_CLK+_CON
HDMI_TX0-_CON
HDMI_TX0+_CON
HDMI_TX1-_CON
HDMI_TX1+_CON
HDMI_TX2-_CON
HDMI_TX2+_CON
HDMIDAT_R
HDMICLK_R
APU_HDMI_DDC_CLK
HDMI_TX1+_CON
HDMI_DET
HDMI_TX1-_CONHDMI_TX1-_CON
HDMI_TX1+_CON
HDMICLK_R
HDMIDAT_R
HDMIDAT_R
+5VS_HDMI
HDMIDAT_R
+5VS_HDMI
HDMI_TX2-_CON
HDMI_TX2+_CON
HDMI_TX2-_CON
HDMI_TX2+_CONHDMI_TX0-_CON HDMI_TX0-_CON
HDMI_TX0+_CONHDMI_TX0+_CON
HDMI_CLK-_CON HDMI_CLK-_CON
HDMI_CLK+_CONHDMI_CLK+_CON
HDMICLK_R HDMICLK_R
HDMI_DET HDMI_DET
HDMI_TX2-_C
HDMI_TX2+_C
HDMI_TX2-_CON
HDMI_TX2+_CON
HDMI_TX1+_C
HDMI_TX1-_C HDMI_TX1-_CON
HDMI_TX1+_CON
HDMI_TX0-_C
HDMI_TX0+_C
HDMI_TX0-_CON
HDMI_TX0+_CON
HDMI_CLK-_C
HDMI_CLK+_C HDMI_CLK+_CON
HDMI_CLK-_CON
APU_HDMI_TX2+
APU_HDMI_TX2-
APU_HDMI_CLK+
APU_HDMI_CLK-
APU_HDMI_TX0+
APU_HDMI_TX0-
APU_HDMI_TX1+
APU_HDMI_TX1-
APU_HDMI_DDC_DATA
HDMI_CLK-_C
HDMI_CLK+_C
HDMI_TX0-_C
HDMI_TX0+_C
HDMI_TX1-_C
HDMI_TX1+_C
HDMI_TX2-_C
HDMI_TX2+_C
APU_HDMI_HPD<5>
APU_HDMI_TX0+<5>
APU_HDMI_CLK+<5>
APU_HDMI_CLK-<5>
APU_HDMI_TX1+<5>
APU_HDMI_TX1-<5>
APU_HDMI_TX2+<5>
APU_HDMI_TX2-<5>
APU_HDMI_TX0-<5>
APU_HDMI_DDC_DATA<5>
APU_HDMI_DDC_CLK<5>
+5VS
+5VS
+3VS
+5VS_HDMI+5VS_HDMI_F
+3VS
+3VS
Size Document Number Rev
Date: Sheet of
Security Classification
LC Future Center Secret Data
THIS SHEET OF ENGINEERING DRAWING IS THE PROPRIETARY PROPERTY OF LC FUTURE CENTER. AND CONTAINS CONFIDENTIAL
AND TRADE SECRET INFORMATION. THIS SHEET MAY NOT BE TRANSFERED FROM THE CUSTODY OF THE COMPETENT DIVISION OF R&D
DEPARTMENT EXCEPT AS AUTHORIZED BY LC FUTURE CENTER NEITHER THIS SHEET NOR THE INFORMATION IT CONTAINS
MAY BE USED BY OR DISCLOSED TO ANY THIRD PARTY WITHOUT PRIOR WRITTEN CONSENT OF LC FUTURE CENTER.
Issued Date
Deciphered Date
Title
NM-A281
0.4
HDMI_CONN
Custom
34 60
Thursday, February 20, 2014
2013/08/15 2013/08/15
Size Document Number Rev
Date: Sheet of
Security Classification
LC Future Center Secret Data
THIS SHEET OF ENGINEERING DRAWING IS THE PROPRIETARY PROPERTY OF LC FUTURE CENTER. AND CONTAINS CONFIDENTIAL
AND TRADE SECRET INFORMATION. THIS SHEET MAY NOT BE TRANSFERED FROM THE CUSTODY OF THE COMPETENT DIVISION OF R&D
DEPARTMENT EXCEPT AS AUTHORIZED BY LC FUTURE CENTER NEITHER THIS SHEET NOR THE INFORMATION IT CONTAINS
MAY BE USED BY OR DISCLOSED TO ANY THIRD PARTY WITHOUT PRIOR WRITTEN CONSENT OF LC FUTURE CENTER.
Issued Date
Deciphered Date
Title
NM-A281
0.4
HDMI_CONN
Custom
34 60
Thursday, February 20, 2014
2013/08/15 2013/08/15
Size Document Number Rev
Date: Sheet of
Security Classification
LC Future Center Secret Data
THIS SHEET OF ENGINEERING DRAWING IS THE PROPRIETARY PROPERTY OF LC FUTURE CENTER. AND CONTAINS CONFIDENTIAL
AND TRADE SECRET INFORMATION. THIS SHEET MAY NOT BE TRANSFERED FROM THE CUSTODY OF THE COMPETENT DIVISION OF R&D
DEPARTMENT EXCEPT AS AUTHORIZED BY LC FUTURE CENTER NEITHER THIS SHEET NOR THE INFORMATION IT CONTAINS
MAY BE USED BY OR DISCLOSED TO ANY THIRD PARTY WITHOUT PRIOR WRITTEN CONSENT OF LC FUTURE CENTER.
Issued Date
Deciphered Date
Title
NM-A281
0.4
HDMI_CONN
Custom
34 60
Thursday, February 20, 2014
2013/08/15 2013/08/15
R45 0_0402_5%@R45 0_0402_5%@12
F1
0.5A_8V_KMC3S050RY
F1
0.5A_8V_KMC3S050RY
21
R32 499_0402_1%R32 499_0402_1%
1 2
C42 .1U_0402_10V6-KC42 .1U_0402_10V6-K
12
L2
HDMI2012F2SF-900T04_4P
L2
HDMI2012F2SF-900T04_4P
1
122
33
4
4
R39
2K_0402_5%
R39
2K_0402_5%
12
R202 150K_0402_5%R202 150K_0402_5%
1 2
R37 499_0402_1%R37 499_0402_1%
1 2
R46 0_0402_5%@R46 0_0402_5%@12
C41 .1U_0402_10V6-KC41 .1U_0402_10V6-K
12
C26 3.3P_0402_50V8-C
@
C26 3.3P_0402_50V8-C
@
1 2
C36 .1U_0402_10V6-KC36 .1U_0402_10V6-K
12
C34
.1U_0402_10V6-K
C34
.1U_0402_10V6-K
1
2
L5
HDMI2012F2SF-900T04_4P
L5
HDMI2012F2SF-900T04_4P
1
122
33
4
4
R40
2K_0402_5%
R40
2K_0402_5%
12
R44 0_0402_5%@R44 0_0402_5%@12
R49 0_0402_5%@R49 0_0402_5%@12
R205
100K_0402_5%
R205
100K_0402_5%
12
R203
100K_0402_5%
R203
100K_0402_5%
12
C38 .1U_0402_10V6-KC38 .1U_0402_10V6-K
12
R30 499_0402_1%R30 499_0402_1%
1 2
C30 3.3P_0402_50V8-C
@
C30 3.3P_0402_50V8-C
@
1 2
C32 3.3P_0402_50V8-C
@
C32 3.3P_0402_50V8-C
@
1 2
C33 3.3P_0402_50V8-C
@
C33 3.3P_0402_50V8-C
@
1 2
C37 .1U_0402_10V6-KC37 .1U_0402_10V6-K
12
R33 499_0402_1%R33 499_0402_1%
1 2
8
7
65
4
3
2
1
9
10
D7
AZ1045-04F_DFN2510P10E-10-9
@
8
7
65
4
3
2
1
9
10
D7
AZ1045-04F_DFN2510P10E-10-9
@
4
5
1
6
2
7
3
9
8
EB
C
Q43
MMBT3904WH_SOT323-3
EB
C
Q43
MMBT3904WH_SOT323-3
2
3 1
D5
RB491D_SOT23-3
D5
RB491D_SOT23-3
21
3
R38 499_0402_1%R38 499_0402_1%
1 2
G
D
S
Q1A
2N7002KDWH_SOT363-6
G
D
S
Q1A
2N7002KDWH_SOT363-6
2
61
C28 3.3P_0402_50V8-C
@
C28 3.3P_0402_50V8-C
@
1 2
JHDMI1
FOX_QJ111A1-RC0AH1-8H
ME@
JHDMI1
FOX_QJ111A1-RC0AH1-8H
ME@
D2+
1D2_shield
2D2-
3D1+
4D1_shield
5D1-
6D0+
7D0_shield
8D0-
9CK+
10 CK_shield
11 CK-
12 CEC
13 Reserved
14 SCL
15 SDA
16 DDC/CEC_GND
17 +5V
18 HP_DET
19
GND1 20
GND2 21
GND3 22
GND4 23
D4
BAT54S-7-F_SOT23-3
@
D4
BAT54S-7-F_SOT23-3
@
2
3
1
R43 0_0402_5%@R43 0_0402_5%@12
R50 0_0402_5%@R50 0_0402_5%@12
R42
100K_0402_5%
@R42
100K_0402_5%
@
1 2
C39 .1U_0402_10V6-KC39 .1U_0402_10V6-K
12
C29 3.3P_0402_50V8-C
@
C29 3.3P_0402_50V8-C
@
1 2
C40 .1U_0402_10V6-KC40 .1U_0402_10V6-K
12
R31 499_0402_1%R31 499_0402_1%
1 2
C35 .1U_0402_10V6-KC35 .1U_0402_10V6-K
12
8
7
65
4
3
2
1
9
10
D3
AZ1045-04F_DFN2510P10E-10-9
@
8
7
65
4
3
2
1
9
10
D3
AZ1045-04F_DFN2510P10E-10-9
@
4
5
1
6
2
7
3
9
8
8
7
65
4
3
2
1
9
10
D6
AZ1045-04F_DFN2510P10E-10-9
@
8
7
65
4
3
2
1
9
10
D6
AZ1045-04F_DFN2510P10E-10-9
@
4
5
1
6
2
7
3
9
8
R34 499_0402_1%R34 499_0402_1%
1 2
G
D
S
Q13
2N7002KW_SOT323-3
G
D
S
Q13
2N7002KW_SOT323-3
2
13
G
D
S
Q1B
2N7002KDWH_SOT363-6
G
D
S
Q1B
2N7002KDWH_SOT363-6
5
34
R47 0_0402_5%@R47 0_0402_5%@12
R29 499_0402_1%R29 499_0402_1%
1 2
R48 0_0402_5%@R48 0_0402_5%@12
L3
HDMI2012F2SF-900T04_4P
L3
HDMI2012F2SF-900T04_4P
1
122
33
4
4
C31 3.3P_0402_50V8-C
@
C31 3.3P_0402_50V8-C
@
1 2
R36 0_0805_5% @R36 0_0805_5% @
1 2
L4
HDMI2012F2SF-900T04_4P
L4
HDMI2012F2SF-900T04_4P
1
122
33
4
4
C27 3.3P_0402_50V8-C
@
C27 3.3P_0402_50V8-C
@
1 2

5
5
4
4
3
3
2
2
1
1
D D
C C
B B
A A
Size Document Number Rev
Date: Sheet of
Security Classification
LC Future Center Secret Data
THIS SHEET OF ENGINEERING DRAWING IS THE PROPRIETARY PROPERTY OF LC FUTURE CENTER. AND CONTAINS CONFIDENTIAL
AND TRADE SECRET INFORMATION. THIS SHEET MAY NOT BE TRANSFERED FROM THE CUSTODY OF THE COMPETENT DIVISION OF R&D
DEPARTMENT EXCEPT AS AUTHORIZED BY LC FUTURE CENTER NEITHER THIS SHEET NOR THE INFORMATION IT CONTAINS
MAY BE USED BY OR DISCLOSED TO ANY THIRD PARTY WITHOUT PRIOR WRITTEN CONSENT OF LC FUTURE CENTER.
Issued Date
Deciphered Date
Title
NM-A281
0.4
Blank
Custom
35 60
Thursday, February 20, 2014
2013/08/15 2013/08/15
Size Document Number Rev
Date: Sheet of
Security Classification
LC Future Center Secret Data
THIS SHEET OF ENGINEERING DRAWING IS THE PROPRIETARY PROPERTY OF LC FUTURE CENTER. AND CONTAINS CONFIDENTIAL
AND TRADE SECRET INFORMATION. THIS SHEET MAY NOT BE TRANSFERED FROM THE CUSTODY OF THE COMPETENT DIVISION OF R&D
DEPARTMENT EXCEPT AS AUTHORIZED BY LC FUTURE CENTER NEITHER THIS SHEET NOR THE INFORMATION IT CONTAINS
MAY BE USED BY OR DISCLOSED TO ANY THIRD PARTY WITHOUT PRIOR WRITTEN CONSENT OF LC FUTURE CENTER.
Issued Date
Deciphered Date
Title
NM-A281
0.4
Blank
Custom
35 60
Thursday, February 20, 2014
2013/08/15 2013/08/15
Size Document Number Rev
Date: Sheet of
Security Classification
LC Future Center Secret Data
THIS SHEET OF ENGINEERING DRAWING IS THE PROPRIETARY PROPERTY OF LC FUTURE CENTER. AND CONTAINS CONFIDENTIAL
AND TRADE SECRET INFORMATION. THIS SHEET MAY NOT BE TRANSFERED FROM THE CUSTODY OF THE COMPETENT DIVISION OF R&D
DEPARTMENT EXCEPT AS AUTHORIZED BY LC FUTURE CENTER NEITHER THIS SHEET NOR THE INFORMATION IT CONTAINS
MAY BE USED BY OR DISCLOSED TO ANY THIRD PARTY WITHOUT PRIOR WRITTEN CONSENT OF LC FUTURE CENTER.
Issued Date
Deciphered Date
Title
NM-A281
0.4
Blank
Custom
35 60
Thursday, February 20, 2014
2013/08/15 2013/08/15

5
5
4
4
3
3
2
2
1
1
D D
C C
B B
A A
CLOSE TO CONN
CRT Connector
W=40mils
For EMC
For EMC
AMD require 33 ohm SR
CRB use 27 ohm SR L20/L21 Change to 0 ohm???
T PN change Idea pad PN SD300003700
OK
OK
OK
OK
OK
OK
OK
CRT_B_CON
CRT_DDC_DAT_CON
CRT_DDC_CLK_CON
OE#
CRT_DDC_DAT_CON
CRT_DDC_DAT_CON_R CRT_DDC_DAT_CON
CRT_DDC_CLK_CON
+CRT_VCC_CON+CRT_VCC_CON
VSYNC_CON
HSYNC_CON
OE#
CRT_R_CON
HSYNC_CON
VSYNC_CON
CRT_R_CON CRT_R_CON
CRT_G_CON CRT_G_CON
CRT_B_CON CRT_B_CON
CRT_DET# CRT_DET#
CRT_DDC_CLK_CON
CRT_DDC_DAT_CON
CRT_DET#
CRT_G_CON
CRT_DDC_CLK_CON_R CRT_DDC_CLK_CON
CRT_HSYNC_1
CRT_VSYNC_1 CRT_VSYNC_R
CRT_HSYNC_R
VSYNC_CON
HSYNC_CON
VSYNC_CON
HSYNC_CON
CRT_HSYNC_1
CRT_DDC_CLK_CON_R
CRT_VSYNC_1
CRT_DDC_DAT_CON_R CRT_DDC_CLK_CON
CRT_DDC_DAT_CON
CRT_VSYNC_R
CRT_HSYNC_R
APU_CRT_DDC_DATA<5>
APU_CRT_DDC_CLK<5>
APU_CRT_VSYNC<5>
APU_CRT_HSYNC<5>
APU_CRT_R<5>
APU_CRT_G<5>
APU_CRT_B<5>
+CRT_VCC_CON
+5VS
+5VS
+5VS
+5VS
+3VS
+5VS_HDMI
Size Document Number Rev
Date: Sheet of
Security Classification
LC Future Center Secret Data
THIS SHEET OF ENGINEERING DRAWING IS THE PROPRIETARY PROPERTY OF LC FUTURE CENTER. AND CONTAINS CONFIDENTIAL
AND TRADE SECRET INFORMATION. THIS SHEET MAY NOT BE TRANSFERED FROM THE CUSTODY OF THE COMPETENT DIVISION OF R&D
DEPARTMENT EXCEPT AS AUTHORIZED BY LC FUTURE CENTER NEITHER THIS SHEET NOR THE INFORMATION IT CONTAINS
MAY BE USED BY OR DISCLOSED TO ANY THIRD PARTY WITHOUT PRIOR WRITTEN CONSENT OF LC FUTURE CENTER.
Issued Date
Deciphered Date
Title
NM-A281
0.4
CRT
Custom
36 60
Thursday, February 20, 2014
2013/08/15 2013/08/15
Size Document Number Rev
Date: Sheet of
Security Classification
LC Future Center Secret Data
THIS SHEET OF ENGINEERING DRAWING IS THE PROPRIETARY PROPERTY OF LC FUTURE CENTER. AND CONTAINS CONFIDENTIAL
AND TRADE SECRET INFORMATION. THIS SHEET MAY NOT BE TRANSFERED FROM THE CUSTODY OF THE COMPETENT DIVISION OF R&D
DEPARTMENT EXCEPT AS AUTHORIZED BY LC FUTURE CENTER NEITHER THIS SHEET NOR THE INFORMATION IT CONTAINS
MAY BE USED BY OR DISCLOSED TO ANY THIRD PARTY WITHOUT PRIOR WRITTEN CONSENT OF LC FUTURE CENTER.
Issued Date
Deciphered Date
Title
NM-A281
0.4
CRT
Custom
36 60
Thursday, February 20, 2014
2013/08/15 2013/08/15
Size Document Number Rev
Date: Sheet of
Security Classification
LC Future Center Secret Data
THIS SHEET OF ENGINEERING DRAWING IS THE PROPRIETARY PROPERTY OF LC FUTURE CENTER. AND CONTAINS CONFIDENTIAL
AND TRADE SECRET INFORMATION. THIS SHEET MAY NOT BE TRANSFERED FROM THE CUSTODY OF THE COMPETENT DIVISION OF R&D
DEPARTMENT EXCEPT AS AUTHORIZED BY LC FUTURE CENTER NEITHER THIS SHEET NOR THE INFORMATION IT CONTAINS
MAY BE USED BY OR DISCLOSED TO ANY THIRD PARTY WITHOUT PRIOR WRITTEN CONSENT OF LC FUTURE CENTER.
Issued Date
Deciphered Date
Title
NM-A281
0.4
CRT
Custom
36 60
Thursday, February 20, 2014
2013/08/15 2013/08/15
L21
PBY100505T-800Y-N
L21
PBY100505T-800Y-N
1 2
U5
74AHCT1G125GW_SOT353-5
U5
74AHCT1G125GW_SOT353-5
A
2Y4
OE# 1
G
3P5
C166
.1U_0402_10V6-K
@C166
.1U_0402_10V6-K
@
1
2
R198
2K_0402_5%
R198
2K_0402_5%
12
C150
10P_0402_50V8J
C150
10P_0402_50V8J
1
2
G
G
JCRT1
SUYIN_070546HR015M25KZR
ME@
G
G
JCRT1
SUYIN_070546HR015M25KZR
ME@
6
11
1
7
12
2
8
13
3
9
14
4
10
15
5
16
17
8
7
65
4
3
2
1
9
10
D18
AZ1045-04F_DFN2510P10E-10-9
@
8
7
65
4
3
2
1
9
10
D18
AZ1045-04F_DFN2510P10E-10-9
@
4
5
1
6
2
7
3
9
8
C167
.1U_0402_10V6-K
C167
.1U_0402_10V6-K
1
2
C148
10P_0402_50V8J
C148
10P_0402_50V8J
1
2
C135
10P_0402_50V8J
@
C135
10P_0402_50V8J
@
1
2
R216 0_0402_5%@R216 0_0402_5%@
1 2
8
7
65
4
3
2
1
9
10
D19
AZ1045-04F_DFN2510P10E-10-9
@
8
7
65
4
3
2
1
9
10
D19
AZ1045-04F_DFN2510P10E-10-9
@
4
5
1
6
2
7
3
9
8
C157
10P_0402_50V8J
C157
10P_0402_50V8J
1
2
C137
100P_0402_50V8J
@C137
100P_0402_50V8J
@
1
2
R204
0_0402_5%
@
R204
0_0402_5%
@
1 2
RVG39 0_0603_5%
@
RVG39 0_0603_5%
@
1 2
C139
100P_0402_50V8J
@
C139
100P_0402_50V8J
@
1
2
U4
74AHCT1G125GW_SOT353-5
U4
74AHCT1G125GW_SOT353-5
A
2Y4
OE# 1
G
3P5
R201
150_0402_1%
R201
150_0402_1%
1 2
L20
PBY100505T-800Y-N
L20
PBY100505T-800Y-N
1 2
C156
10P_0402_50V8J
C156
10P_0402_50V8J
1
2
RP2
33_0804_8P4R_5%
RP2
33_0804_8P4R_5%
1 8
2 7
3 6
4 5
G
D
S
Q38B2N7002KDWH_SOT363-6
G
D
S
Q38B2N7002KDWH_SOT363-6
5
34
L17 FCM1608CF-121T03_2P
L17 FCM1608CF-121T03_2P
1 2
D26
AZ5425-01F_DFN1006P2E2
@
D26
AZ5425-01F_DFN1006P2E2
@
2
211
F2
0.5A_8V_KMC3S050RY
@F2
0.5A_8V_KMC3S050RY
@21
L19 FCM1608CF-121T03_2P
L19 FCM1608CF-121T03_2P
1 2
T5
PAD@T5
PAD@1
L18 FCM1608CF-121T03_2P
L18 FCM1608CF-121T03_2P
1 2
R197
2K_0402_5%
R197
2K_0402_5%
12
C158
10P_0402_50V8J
C158
10P_0402_50V8J
1
2
G
D
S
Q38A
2N7002KDWH_SOT363-6
G
D
S
Q38A
2N7002KDWH_SOT363-6
2
61
C149
10P_0402_50V8J
C149
10P_0402_50V8J
1
2
D16
RB491D_SOT23-3
@D16
RB491D_SOT23-3
@
21
3
R200
150_0402_1%
R200
150_0402_1%
1 2
C136
10P_0402_50V8J
@
C136
10P_0402_50V8J
@
1
2
C138
68P_0402_50V8J
@C138
68P_0402_50V8J
@
1
2
R199
150_0402_1%
R199
150_0402_1%
1 2
C164
.1U_0402_10V6-K
C164
.1U_0402_10V6-K
1
2
R215 0_0402_5%@R215 0_0402_5%@
1 2

5
5
4
4
3
3
2
2
1
1
D D
C C
B B
A A
ClosetoPin3,8,22,30
LayoutNote:LL1mustbe
within200miltoPin36,
CL15,CL16mustbewithin
200miltoLL1
+LAN_REGOUT:Width=60mil
ForRTL8111GUL/RTL8106EUL(SWRmode)
+3VALW_LANrisingtime(10%~90%):
0.5msˉspecˉ100ms
+3VALWTO+3VALW_LAN
width:40mils
ClosetoPin11 ClosetoPin32
Needshort
ClosetoPin22(Reserved)
ClosetoPin11 ClosetoPin32
CL10closetoPin18
CL11closetoPin17
ACLU1 reserved BDW GPIO27, ACLU5 removed
LAN ROM
OK
OK OK
OK
OK
OK
OK
OK
OK
OK
OK
OK
OK
OK
OK
OK
OK
OK
OK
OK
OK
OK
OK
LAN_MDI0-
+LAN_VDD10
PLT_RST#
CLK_PCIE_LAN#
CLK_PCIE_LAN
LAN_MDI1+
PCIE_WAKE#_R
+LAN_VDD10
+LAN_VDD10
RSET
ISOLATE# LAN_MDI1-
LAN_CLKREQ#_R
LAN_MDI2+
LAN_XTALO
LAN_XTALI
LAN_MDI2-
+LAN_VDDREG
+LAN_REGOUT LAN_MDI3+
LAN_MDI3-
+3VALW_LAN
+3VALW_LAN
+LAN_VDD10
LAN_MDI0+
PCIE_WAKE#_R
+LAN_REGOUT
PCIE_PRX_C_DTX_N3
PCIE_PRX_C_DTX_P3
PCIE_PTX_C_DRX_N3
PCIE_PTX_C_DRX_P3
ISOLATE#
LAN_CLKREQ#_R
LAN_XTALO
LAN_XTALI
LAN_MDI0- <38>
LAN_MDI1+ <38>
LAN_MDI1- <38>
LAN_MDI2+ <38>
LAN_MDI2- <38>
LAN_MDI3+ <38>
LAN_MDI3- <38>
LAN_MDI0+ <38>
LAN_WAKE#<44>
PLT_RST#<19,40,6>
PCIE_PRX_DTX_P3<4> PCIE_PRX_DTX_N3<4>
CLK_PCIE_LAN <7>
CLK_PCIE_LAN# <7>
PCIE_PTX_C_DRX_N3 <4>
PCIE_PTX_C_DRX_P3 <4>
LAN_CLKREQ# <6>
+LAN_VDD10
+3VALW_LAN +LAN_VDDREG+3VALW +3VALW_LAN
+3VALW_LAN
+3VS
+3VALW_LAN +3VS
Size Document Number Rev
Date: Sheet of
Security Classification
LC Future Center Secret Data
THIS SHEET OF ENGINEERING DRAWING IS THE PROPRIETARY PROPERTY OF LC FUTURE CENTER. AND CONTAINS CONFIDENTIAL
AND TRADE SECRET INFORMATION. THIS SHEET MAY NOT BE TRANSFERED FROM THE CUSTODY OF THE COMPETENT DIVISION OF R&D
DEPARTMENT EXCEPT AS AUTHORIZED BY LC FUTURE CENTER NEITHER THIS SHEET NOR THE INFORMATION IT CONTAINS
MAY BE USED BY OR DISCLOSED TO ANY THIRD PARTY WITHOUT PRIOR WRITTEN CONSENT OF LC FUTURE CENTER.
Issued Date
Deciphered Date
Title
NM-A281
0.4
LAN_RTL8111GUL/RTL8106EUL
Custom
37 60
Thursday, February 20, 2014
2013/08/08 2013/08/05
Size Document Number Rev
Date: Sheet of
Security Classification
LC Future Center Secret Data
THIS SHEET OF ENGINEERING DRAWING IS THE PROPRIETARY PROPERTY OF LC FUTURE CENTER. AND CONTAINS CONFIDENTIAL
AND TRADE SECRET INFORMATION. THIS SHEET MAY NOT BE TRANSFERED FROM THE CUSTODY OF THE COMPETENT DIVISION OF R&D
DEPARTMENT EXCEPT AS AUTHORIZED BY LC FUTURE CENTER NEITHER THIS SHEET NOR THE INFORMATION IT CONTAINS
MAY BE USED BY OR DISCLOSED TO ANY THIRD PARTY WITHOUT PRIOR WRITTEN CONSENT OF LC FUTURE CENTER.
Issued Date
Deciphered Date
Title
NM-A281
0.4
LAN_RTL8111GUL/RTL8106EUL
Custom
37 60
Thursday, February 20, 2014
2013/08/08 2013/08/05
Size Document Number Rev
Date: Sheet of
Security Classification
LC Future Center Secret Data
THIS SHEET OF ENGINEERING DRAWING IS THE PROPRIETARY PROPERTY OF LC FUTURE CENTER. AND CONTAINS CONFIDENTIAL
AND TRADE SECRET INFORMATION. THIS SHEET MAY NOT BE TRANSFERED FROM THE CUSTODY OF THE COMPETENT DIVISION OF R&D
DEPARTMENT EXCEPT AS AUTHORIZED BY LC FUTURE CENTER NEITHER THIS SHEET NOR THE INFORMATION IT CONTAINS
MAY BE USED BY OR DISCLOSED TO ANY THIRD PARTY WITHOUT PRIOR WRITTEN CONSENT OF LC FUTURE CENTER.
Issued Date
Deciphered Date
Title
NM-A281
0.4
LAN_RTL8111GUL/RTL8106EUL
Custom
37 60
Thursday, February 20, 2014
2013/08/08 2013/08/05
RL5
10K_0402_5%
@
RL5
10K_0402_5%
@
1 2
JL1
JUMP_43X79
@JL1
JUMP_43X79
@
1
122
TL5 @TL5 @
1
CL6
.1U_0402_10V6-K
CL6
.1U_0402_10V6-K
1
2
CL20
.1U_0402_10V6-K
CL20
.1U_0402_10V6-K
1
2
CL15
4.7U_0603_6.3V6K
CL15
4.7U_0603_6.3V6K
1
2
RL1 0_0603_5%
@
RL1 0_0603_5%
@
1 2
UL1
RTL8111GUL-CG_QFN32_4X4
8111@
UL1
RTL8111GUL-CG_QFN32_4X4
8111@
MDIP0 1
MDIN0 2
AVDD10_1 3
MDIP1 4
MDIN1 5
MDIP2 6
MDIN2 7
AVDD10_2 8
MDIP3 9
MDIN3 10
AVDD33_1 11
CLKREQB 12
HSIP 13
HSIN 14
REFCLK_P 15
REFCLK_N 16
HSOP
17 HSON
18 PERSTB
19 ISOLATEB
20 LANWAKEB
21 DVDD10
22 VDDREG
23 REGOUT
24 LED2
25 LED1/GPIO
26 LED0
27 CKXTAL1
28 CKXTAL2
29 AVDD10
30 RSET
31 AVDD33_2
32 GND
33
LL1
2.2UH_NLC252018T-2R2J-N_5%
LL1
2.2UH_NLC252018T-2R2J-N_5%
1 2
TL3 @TL3 @
1
G
D
S
QL1
2N7002KW_SOT323-3
@
G
D
S
QL1
2N7002KW_SOT323-3
@
2
1 3
UL1
RTL8106EUL-CG
8106@
SA000060Q00
UL1
RTL8106EUL-CG
8106@
SA000060Q00
RL9
1K_0402_1%
RL9
1K_0402_1%
12
RL6 0_0402_5%@RL6 0_0402_5%@
1 2
RL8 2.49K_0402_1%
RL8 2.49K_0402_1%
1 2
CL19
.1U_0402_10V6-K
CL19
.1U_0402_10V6-K
1
2
CL10 .1U_0402_10V6-KCL10 .1U_0402_10V6-K
1 2
CL18
.1U_0402_10V6-K
CL18
.1U_0402_10V6-K
1
2
CL2
.1U_0402_10V6-K
CL2
.1U_0402_10V6-K
1
2
CL5
4.7U_0603_6.3V6K
CL5
4.7U_0603_6.3V6K
1
2
RL4
10K_0402_5%
@
RL4
10K_0402_5%
@
1 2
CL21
1U_0402_6.3V6K
@
CL21
1U_0402_6.3V6K
@
1
2
YL1
25MHZ_10PF_7V25000014
YL1
25MHZ_10PF_7V25000014
OSC1
1
GND1
2OSC2 3
GND2 4
CL13
12P_0402_50V8-J
CL13
12P_0402_50V8-J
1
2
CL12
12P_0402_50V8-J
CL12
12P_0402_50V8-J
1
2
CL16
.1U_0402_10V6-K
CL16
.1U_0402_10V6-K
1
2
CL17
.1U_0402_10V6-K
CL17
.1U_0402_10V6-K
1
2
CL22
.1U_0402_10V6-K
@
CL22
.1U_0402_10V6-K
@
1
2
RL180_0402_5% @RL180_0402_5% @
12
TL4 @TL4 @
1
CL1
4.7U_0603_6.3V6K
CL1
4.7U_0603_6.3V6K
1
2
RL11
15K_0402_5%
RL11
15K_0402_5%
12
CL7
.1U_0402_10V6-K
CL7
.1U_0402_10V6-K
1
2
CL11 .1U_0402_10V6-KCL11 .1U_0402_10V6-K
1 2
CL4
4.7U_0603_6.3V6K
CL4
4.7U_0603_6.3V6K
1
2

5
5
4
4
3
3
2
2
1
1
D D
C C
B B
A A
Place Close to TL2
Place Close to TL1
DL1/DL2
1'S PN:SC300003M00
swap @ 9/13
swap @ 9/13
OK
LAN_MDO0+
LAN_MDO0-
LAN_MDO1+
LAN_MDO2+
LAN_MDO2-
LAN_MDO1-
LAN_MDO3-
LAN_MDO3+
LAN_MDI3+LAN_MDI2+
LAN_MDI0+LAN_MDI1+
LAN_MDI0-LAN_MDI1-
LAN_MDI2- LAN_MDI3-
MCT
LAN_MDI0+
LAN_MDI0-
LAN_MDI1-
LAN_MDI1+
LAN_MDI2+
LAN_MDI2-
LAN_MDI3+
LAN_MDI3-
LAN_MDO0+
LAN_MDO0-
LAN_MDO1-
LAN_MDO1+
MCT
LAN_MDO2-
LAN_MDO2+
MCT
LAN_MDO3+
LAN_MDO3-
MCT
LAN_MDI0+<37>
LAN_MDI0-<37>
LAN_MDI1-<37>
LAN_MDI1+<37>
LAN_MDI2+<37>
LAN_MDI2-<37>
LAN_MDI3+<37>
LAN_MDI3-<37>
CHASSIS1_GND
CHASSIS1_GND
+3VALW_LAN
+3VALW_LAN
Size Document Number Rev
Date: Sheet of
Security Classification
LC Future Center Secret Data
THIS SHEET OF ENGINEERING DRAWING IS THE PROPRIETARY PROPERTY OF LC FUTURE CENTER. AND CONTAINS CONFIDENTIAL
AND TRADE SECRET INFORMATION. THIS SHEET MAY NOT BE TRANSFERED FROM THE CUSTODY OF THE COMPETENT DIVISION OF R&D
DEPARTMENT EXCEPT AS AUTHORIZED BY LC FUTURE CENTER NEITHER THIS SHEET NOR THE INFORMATION IT CONTAINS
MAY BE USED BY OR DISCLOSED TO ANY THIRD PARTY WITHOUT PRIOR WRITTEN CONSENT OF LC FUTURE CENTER.
Issued Date
Deciphered Date
Title
NM-A281
0.4
LAN_Transformer
B
38 60
Thursday, February 20, 2014
2013/08/08 2013/08/05
Size Document Number Rev
Date: Sheet of
Security Classification
LC Future Center Secret Data
THIS SHEET OF ENGINEERING DRAWING IS THE PROPRIETARY PROPERTY OF LC FUTURE CENTER. AND CONTAINS CONFIDENTIAL
AND TRADE SECRET INFORMATION. THIS SHEET MAY NOT BE TRANSFERED FROM THE CUSTODY OF THE COMPETENT DIVISION OF R&D
DEPARTMENT EXCEPT AS AUTHORIZED BY LC FUTURE CENTER NEITHER THIS SHEET NOR THE INFORMATION IT CONTAINS
MAY BE USED BY OR DISCLOSED TO ANY THIRD PARTY WITHOUT PRIOR WRITTEN CONSENT OF LC FUTURE CENTER.
Issued Date
Deciphered Date
Title
NM-A281
0.4
LAN_Transformer
B
38 60
Thursday, February 20, 2014
2013/08/08 2013/08/05
Size Document Number Rev
Date: Sheet of
Security Classification
LC Future Center Secret Data
THIS SHEET OF ENGINEERING DRAWING IS THE PROPRIETARY PROPERTY OF LC FUTURE CENTER. AND CONTAINS CONFIDENTIAL
AND TRADE SECRET INFORMATION. THIS SHEET MAY NOT BE TRANSFERED FROM THE CUSTODY OF THE COMPETENT DIVISION OF R&D
DEPARTMENT EXCEPT AS AUTHORIZED BY LC FUTURE CENTER NEITHER THIS SHEET NOR THE INFORMATION IT CONTAINS
MAY BE USED BY OR DISCLOSED TO ANY THIRD PARTY WITHOUT PRIOR WRITTEN CONSENT OF LC FUTURE CENTER.
Issued Date
Deciphered Date
Title
NM-A281
0.4
LAN_Transformer
B
38 60
Thursday, February 20, 2014
2013/08/08 2013/08/05
CL25
1000P_1206_2KV7-K
CL25
1000P_1206_2KV7-K
1
2
JRJ1
SANTA_130460-3
ME@JRJ1
SANTA_130460-3
ME@
PR1-
2
PR1+
1
PR2+
3
PR3+
4
PR3-
5
PR2-
6
PR4+
7
PR4-
8
GND_1 9
GND_2 10
GND_3 11
GND_4 12
DL2
AZ3033-04F_DFN2525P10E10
DL2
AZ3033-04F_DFN2525P10E10
I/O4
9
VDD
5
I/O3
7
I/O2 3
GND 11
I/O1 1
NC1
2
NC2
4
NC3
6NC4 8
NC5 10
TL1
TST1284C LF LAN
8106@
SP050008L00
TL1
TST1284C LF LAN
8106@
SP050008L00
RL17
75_0603_5%
RL17
75_0603_5%
12
CL24
0.1U_0402_25V6
CL24
0.1U_0402_25V6
1
2
CL32
10P_0603_50V8-J
@
CL32
10P_0603_50V8-J
@
1
2
TL1
BOTH_GST5009 LF
8111@TL1
BOTH_GST5009 LF
8111@
TD1- 3
TCT1 1
TD1+ 2
TCT2 4
TD2+ 5
TD2- 6
TD3- 9
TCT3 7
TD3+ 8
TCT4 10
TD4+ 11
TD4- 12
MX4-
13
MX4+
14
MCT4
15
MX3-
16
MX3+
17
MCT3
18
MX2-
19
MX2+
20
MCT2
21
MX1-
22
MX1+
23
MCT1
24
DL1
AZ3033-04F_DFN2525P10E10
DL1
AZ3033-04F_DFN2525P10E10
I/O4
9
VDD
5
I/O3
7
I/O2 3
GND 11
I/O1 1
NC1
2
NC2
4
NC3
6NC4 8
NC5 10
DL3
BS4200N-C-LV_SMB-F2
DL3
BS4200N-C-LV_SMB-F2
11
2
2

5
5
4
4
3
3
2
2
1
1
D D
C C
B B
A A
Near GPU&VRAM
FAN Conn
REMOTE+/-_R, REMOTE1+/-, REMOTE2+/-:
Trace width/space:10/10 mil
Trace length:<8"
SMSC thermal sensor
placed near DIMM
Close to U1
Address 1001_101xb
Near CPU core
OK
OK
OK
OK
OK
REMOTE-_R
REMOTE+_R
REMOTE1-
REMOTE1+
+5VS_FAN
EC_SMB_DA2
EC_SMB_CK2
REMOTE+_R
REMOTE-_R
REMOTE2+
REMOTE2-
REMOTE+_R
REMOTE-_R
REMOTE1-
REMOTE1+
REMOTE2-
REMOTE2+
EC_FAN_PWM<44> EC_FAN_SPEED<44>
EC_SMB_CK2 <20,44,5>
EC_SMB_DA2 <20,44,5>
+5VS
+3VS
+3VS
Size Document Number Rev
Date: Sheet of
Security Classification
LC Future Center Secret Data
THIS SHEET OF ENGINEERING DRAWING IS THE PROPRIETARY PROPERTY OF LC FUTURE CENTER. AND CONTAINS CONFIDENTIAL
AND TRADE SECRET INFORMATION. THIS SHEET MAY NOT BE TRANSFERED FROM THE CUSTODY OF THE COMPETENT DIVISION OF R&D
DEPARTMENT EXCEPT AS AUTHORIZED BY LC FUTURE CENTER NEITHER THIS SHEET NOR THE INFORMATION IT CONTAINS
MAY BE USED BY OR DISCLOSED TO ANY THIRD PARTY WITHOUT PRIOR WRITTEN CONSENT OF LC FUTURE CENTER.
Issued Date
Deciphered Date
Title
NM-A281
0.4
Thermal sensor/FAN CONN
Custom
39 60
Thursday, February 20, 2014
2013/08/08 2013/08/05
Size Document Number Rev
Date: Sheet of
Security Classification
LC Future Center Secret Data
THIS SHEET OF ENGINEERING DRAWING IS THE PROPRIETARY PROPERTY OF LC FUTURE CENTER. AND CONTAINS CONFIDENTIAL
AND TRADE SECRET INFORMATION. THIS SHEET MAY NOT BE TRANSFERED FROM THE CUSTODY OF THE COMPETENT DIVISION OF R&D
DEPARTMENT EXCEPT AS AUTHORIZED BY LC FUTURE CENTER NEITHER THIS SHEET NOR THE INFORMATION IT CONTAINS
MAY BE USED BY OR DISCLOSED TO ANY THIRD PARTY WITHOUT PRIOR WRITTEN CONSENT OF LC FUTURE CENTER.
Issued Date
Deciphered Date
Title
NM-A281
0.4
Thermal sensor/FAN CONN
Custom
39 60
Thursday, February 20, 2014
2013/08/08 2013/08/05
Size Document Number Rev
Date: Sheet of
Security Classification
LC Future Center Secret Data
THIS SHEET OF ENGINEERING DRAWING IS THE PROPRIETARY PROPERTY OF LC FUTURE CENTER. AND CONTAINS CONFIDENTIAL
AND TRADE SECRET INFORMATION. THIS SHEET MAY NOT BE TRANSFERED FROM THE CUSTODY OF THE COMPETENT DIVISION OF R&D
DEPARTMENT EXCEPT AS AUTHORIZED BY LC FUTURE CENTER NEITHER THIS SHEET NOR THE INFORMATION IT CONTAINS
MAY BE USED BY OR DISCLOSED TO ANY THIRD PARTY WITHOUT PRIOR WRITTEN CONSENT OF LC FUTURE CENTER.
Issued Date
Deciphered Date
Title
NM-A281
0.4
Thermal sensor/FAN CONN
Custom
39 60
Thursday, February 20, 2014
2013/08/08 2013/08/05
E
B
C
Q15
PX@
MMBT3904WH_SOT323-3
E
B
C
Q15
PX@
MMBT3904WH_SOT323-3
2
3 1
R178 0_0402_5%PX@R178 0_0402_5%PX@
1 2
R52 0_0603_5%
@
R52 0_0603_5%
@
1 2
R177 0_0402_5%UMA@R177 0_0402_5%UMA@
1 2
C46
100P_0402_50V8J
@
C46
100P_0402_50V8J
@
1
2
E
B
C
Q16
MMBT3904WH_SOT323-3
UMA@
E
B
C
Q16
MMBT3904WH_SOT323-3
UMA@
2
3 1
R51 10K_0402_5%
@R51 10K_0402_5%
@
12
C49
10U_0805_10V6K
C49
10U_0805_10V6K
1
2
C47
.1U_0402_10V6-K
C47
.1U_0402_10V6-K
1
2
C44
2200P_0402_50V7K
C44
2200P_0402_50V7K
1
2
C45
100P_0402_50V8J
@
C45
100P_0402_50V8J
@
1
2
C50
.1U_0402_10V6-K
@
C50
.1U_0402_10V6-K
@
1
2
R176 0_0402_5%UMA@R176 0_0402_5%UMA@
1 2
JFAN1
ACES_85205-04001
ME@
JFAN1
ACES_85205-04001
ME@
1
1
2
2
3
3
GND1
5
GND2
6
4
4
U1
NCT7718W_MSOP8
U1
NCT7718W_MSOP8
VDD
1
D+
2
D-
3
T_CRIT#
4GND 5
ALERT# 6
SDA 7
SCL 8
R175 0_0402_5%PX@R175 0_0402_5%PX@
1 2

A
A
B
B
C
C
D
D
E
E
1 1
2 2
3 3
4 4
Mini-Express Card(WLAN/WiMAX)
If support AOAC, NC R61;
if not support AOAC, stuff R61.
RF Solution
OK
OK
OK
WLAN_CLKREQ# OK
OK
Needshort
+3VS to +3VS_WLAN (AOAC)
OK
OK
OK
OK
OK
OK
OK
OK
OK
OK
OK
If EC have error single , can remove it.
OK
OK
OK
OK
WLAN_CLKREQ_Q#
WLAN_CLKREQ_Q#
EC_TX_R
BT_OFF#
SUSCLK_R
PLT_RST#
WLAN_OFF#
SMB_DATA_S3_R
SMB_CLK_S3_R
EC_TX_R
EC_TX_RSVD
EC_RX_RSVD
WLAN_CLKREQ#<6>
USB20_N6<7> USB20_P6<7>
PCIE_PTX_C_DRX_N4<4> PCIE_PTX_C_DRX_P4<4>
PCIE_PRX_DTX_P4<4> PCIE_PRX_DTX_N4<4>
CLK_PCIE_WLAN<7> CLK_PCIE_WLAN#<7>
WLAN_WAKE#<44>
AOAC_ON#<44>
EC_TX <44>
EC_RX <44>
SUSCLK <6,9>
PLT_RST# <19,37,6>
PCH_WLAN_OFF# <6>
PCH_BT_OFF# <6>
SMB_DATA_S3 <14,15,6>
SMB_CLK_S3 <14,15,6>
+3VS +3VS_WLAN
+3VS_WLAN
+3VS
+3VALW
+3VS_WLAN
+3VS_WLAN
+3VALW
+3VS
+3VS_WLAN
Size Document Number Rev
Date: Sheet of
Security Classification
LC Future Center Secret Data
THIS SHEET OF ENGINEERING DRAWING IS THE PROPRIETARY PROPERTY OF LC FUTURE CENTER. AND CONTAINS CONFIDENTIAL
AND TRADE SECRET INFORMATION. THIS SHEET MAY NOT BE TRANSFERED FROM THE CUSTODY OF THE COMPETENT DIVISION OF R&D
DEPARTMENT EXCEPT AS AUTHORIZED BY LC FUTURE CENTER NEITHER THIS SHEET NOR THE INFORMATION IT CONTAINS
MAY BE USED BY OR DISCLOSED TO ANY THIRD PARTY WITHOUT PRIOR WRITTEN CONSENT OF LC FUTURE CENTER.
Issued Date
Deciphered Date
Title
NM-A281
0.4
NGFF WLAN
Custom
40 60
Thursday, February 20, 2014
2013/08/08 2013/08/05
Size Document Number Rev
Date: Sheet of
Security Classification
LC Future Center Secret Data
THIS SHEET OF ENGINEERING DRAWING IS THE PROPRIETARY PROPERTY OF LC FUTURE CENTER. AND CONTAINS CONFIDENTIAL
AND TRADE SECRET INFORMATION. THIS SHEET MAY NOT BE TRANSFERED FROM THE CUSTODY OF THE COMPETENT DIVISION OF R&D
DEPARTMENT EXCEPT AS AUTHORIZED BY LC FUTURE CENTER NEITHER THIS SHEET NOR THE INFORMATION IT CONTAINS
MAY BE USED BY OR DISCLOSED TO ANY THIRD PARTY WITHOUT PRIOR WRITTEN CONSENT OF LC FUTURE CENTER.
Issued Date
Deciphered Date
Title
NM-A281
0.4
NGFF WLAN
Custom
40 60
Thursday, February 20, 2014
2013/08/08 2013/08/05
Size Document Number Rev
Date: Sheet of
Security Classification
LC Future Center Secret Data
THIS SHEET OF ENGINEERING DRAWING IS THE PROPRIETARY PROPERTY OF LC FUTURE CENTER. AND CONTAINS CONFIDENTIAL
AND TRADE SECRET INFORMATION. THIS SHEET MAY NOT BE TRANSFERED FROM THE CUSTODY OF THE COMPETENT DIVISION OF R&D
DEPARTMENT EXCEPT AS AUTHORIZED BY LC FUTURE CENTER NEITHER THIS SHEET NOR THE INFORMATION IT CONTAINS
MAY BE USED BY OR DISCLOSED TO ANY THIRD PARTY WITHOUT PRIOR WRITTEN CONSENT OF LC FUTURE CENTER.
Issued Date
Deciphered Date
Title
NM-A281
0.4
NGFF WLAN
Custom
40 60
Thursday, February 20, 2014
2013/08/08 2013/08/05
C172 .1U_0402_10V6-K@C172 .1U_0402_10V6-K@
1 2
R56 0_0402_5%@R56 0_0402_5%@
1 2
R53 1K_0402_5%R53 1K_0402_5%
1 2
J2
JUMP_43X79
@
J2
JUMP_43X79
@
1
122
R62 100_0402_1%@R62 100_0402_1%@
1 2
9NC
NC
NC
NC
11
13
15
NC
NC
NC
NC 10
12
14
8
JWLAN1
JAE_SM3ZS067U410BAR1000
ME@
9NC
NC
NC
NC
11
13
15
NC
NC
NC
NC 10
12
14
8
JWLAN1
JAE_SM3ZS067U410BAR1000
ME@
GND1
1
USB_D+
3
USB_D-
5
GND2
7
DP_ML3P
21
GND3
23
DP_ML2N
25
DP_ML2P
27
GND4
29
DP_HPD
31
GND5
33
PETP0
35
PETN0
37
GND6
39
PERP0
41
PERN0
43
GND7
45
REFCLKP0
47
REFCLKN0
49
GND8
51
CLKREQ0#
53
PEWAKE0#
55
GND9
57
PETP1
59
PETN1
61
GND10
63
PERP1
65
PERN1
67
GND11
69
REFCLKP1
71
REFCLKN1
73
GND12
75
3.3VAUX1 2
3.3VAUX2 4
LED#1 6
DP_AUXN 20
DP_AUXP 22
GND13 24
DP_ML1N 26
DP_ML1P 28
GND14 30
DP_ML0N 32
DP_ML0P 34
GND15 36
RESERVED1 38
RESERVED2 40
RESERVED3 42
COEX3 44
COEX2 46
COEX1 48
SUSCLK 50
PERST0# 52
RESERVED/W_DISABLE#2 54
W_DISABLE#1 56
I2C_DATA 58
I2C_CLK 60
I2C_ALERT# 62
RESERVED4 64
PERST1# 66
CLKREQ1# 68
PEWAKE1# 70
3.3VAUX4 72
3.3VAUX5 74
LED#2 16
GND16 18
MLDIR_SENSE
17
DP_ML3N
19
PEG1
76 PEG2 77
T3@T3@
1
C53
.1U_0402_10V6-K
AOAC@
C53
.1U_0402_10V6-K
AOAC@
1
2
R184 100_0402_1%R184 100_0402_1%
1 2
T2@T2@
1
G
D
S
Q18
2N7002KW_SOT323-3
AOAC@
G
D
S
Q18
2N7002KW_SOT323-3
AOAC@
2
13
R61 0_0402_5%@R61 0_0402_5%@
1 2
R186
100K_0402_5%
R186
100K_0402_5%
12
G
D
S
Q17
LP2301ALT1G_SOT23-3
AOAC@
G
D
S
Q17
LP2301ALT1G_SOT23-3
AOAC@
2
13
R63 100_0402_1%@R63 100_0402_1%@
1 2
R54
100K_0402_5%
AOAC@R54
100K_0402_5%
AOAC@
1 2
C59 .1U_0402_10V6-K@C59 .1U_0402_10V6-K@
1 2
R125 10K_0402_5%@R125 10K_0402_5%@
1 2
R126 10K_0402_5%R126 10K_0402_5%
1 2
R185 100_0402_1%R185 100_0402_1%
1 2
C60 .1U_0402_10V6-K@C60 .1U_0402_10V6-K@
1 2
T4@T4@
1
R55 0_0402_5%@R55 0_0402_5%@
1 2
C170 .1U_0402_10V6-K@C170 .1U_0402_10V6-K@
1 2
R58 0_0402_5%@R58 0_0402_5%@
1 2
R60
10K_0402_5%
AOAC@
R60
10K_0402_5%
AOAC@
1 2
C83 .1U_0402_10V6-K@C83 .1U_0402_10V6-K@
1 2
R59 0_0402_5%@R59 0_0402_5%@
1 2
C54
.1U_0402_10V6-K
AOAC@
C54
.1U_0402_10V6-K
AOAC@
1
2

A
A
B
B
C
C
D
D
E
E
1 1
2 2
3 3
4 4
Low Active 2A
LEFT SIDE USB3.0 PORT X2
For EMC
For EMC
swap @ 9/13
swap @ 9/13
OK
OK
OK
OK OK
OK
OK
OK
OK
OK
OK
OK
OK
USB_ON# USB_OC1#
USB20_N2_R
USB20_P2_R
USB20_N2
USB20_P2 USB30_RX_R_P1
USB30_RX_R_N1
USB30_TX_R_P1
USB30_TX_R_N1USB30_TX_R_N1
USB30_RX_R_P1
USB30_RX_R_N1
USB30_TX_R_P1
USB20_P2_RUSB20_P2 USB20_N2_RUSB20_N2
USB30_TX_C_P1USB30_TX_P1 USB30_TX_R_P1
USB30_TX_R_N1USB30_TX_C_N1USB30_TX_N1 USB20_P1_RUSB20_P1
USB20_N1 USB20_N1_R
USB30_RX_R_P1USB30_RX_P1
USB30_RX_N1 USB30_RX_R_N1
USB20_N2_R
USB20_P2_R
USB20_N1_R
USB20_P1_R
USB30_TX_C_P1
USB30_TX_C_N1
USB30_TX_R_P1
USB30_TX_R_N1
USB30_RX_P1
USB30_RX_N1
USB30_RX_R_P1
USB30_RX_R_N1
USB20_N1
USB20_P1
USB20_N1_R
USB20_P1_R
USB_OC1# <6>
USB_ON#<44,45>
USB20_P2<7> USB20_N2<7>
USB30_TX_P1<7>
USB30_TX_N1<7> USB20_P1<7>
USB20_N1<7> USB30_RX_P1<7>
USB30_RX_N1<7>
+USB_VCCA
+5VALW
+USB_VCCA
+USB_VCCA
+USB_VCCA
Size Document Number Rev
Date: Sheet of
Security Classification
LC Future Center Secret Data
THIS SHEET OF ENGINEERING DRAWING IS THE PROPRIETARY PROPERTY OF LC FUTURE CENTER. AND CONTAINS CONFIDENTIAL
AND TRADE SECRET INFORMATION. THIS SHEET MAY NOT BE TRANSFERED FROM THE CUSTODY OF THE COMPETENT DIVISION OF R&D
DEPARTMENT EXCEPT AS AUTHORIZED BY LC FUTURE CENTER NEITHER THIS SHEET NOR THE INFORMATION IT CONTAINS
MAY BE USED BY OR DISCLOSED TO ANY THIRD PARTY WITHOUT PRIOR WRITTEN CONSENT OF LC FUTURE CENTER.
Issued Date
Deciphered Date
Title
NM-A281
0.4
USB2.0/USB3.0 PORT (LEFT)
Custom
41 60
Thursday, February 20, 2014
2013/08/08 2013/08/05
Size Document Number Rev
Date: Sheet of
Security Classification
LC Future Center Secret Data
THIS SHEET OF ENGINEERING DRAWING IS THE PROPRIETARY PROPERTY OF LC FUTURE CENTER. AND CONTAINS CONFIDENTIAL
AND TRADE SECRET INFORMATION. THIS SHEET MAY NOT BE TRANSFERED FROM THE CUSTODY OF THE COMPETENT DIVISION OF R&D
DEPARTMENT EXCEPT AS AUTHORIZED BY LC FUTURE CENTER NEITHER THIS SHEET NOR THE INFORMATION IT CONTAINS
MAY BE USED BY OR DISCLOSED TO ANY THIRD PARTY WITHOUT PRIOR WRITTEN CONSENT OF LC FUTURE CENTER.
Issued Date
Deciphered Date
Title
NM-A281
0.4
USB2.0/USB3.0 PORT (LEFT)
Custom
41 60
Thursday, February 20, 2014
2013/08/08 2013/08/05
Size Document Number Rev
Date: Sheet of
Security Classification
LC Future Center Secret Data
THIS SHEET OF ENGINEERING DRAWING IS THE PROPRIETARY PROPERTY OF LC FUTURE CENTER. AND CONTAINS CONFIDENTIAL
AND TRADE SECRET INFORMATION. THIS SHEET MAY NOT BE TRANSFERED FROM THE CUSTODY OF THE COMPETENT DIVISION OF R&D
DEPARTMENT EXCEPT AS AUTHORIZED BY LC FUTURE CENTER NEITHER THIS SHEET NOR THE INFORMATION IT CONTAINS
MAY BE USED BY OR DISCLOSED TO ANY THIRD PARTY WITHOUT PRIOR WRITTEN CONSENT OF LC FUTURE CENTER.
Issued Date
Deciphered Date
Title
NM-A281
0.4
USB2.0/USB3.0 PORT (LEFT)
Custom
41 60
Thursday, February 20, 2014
2013/08/08 2013/08/05
D9
AZ5425-01F_DFN1006P2E2
@
D9
AZ5425-01F_DFN1006P2E2
@
2
211
R70 0_0402_5%@R70 0_0402_5%@
1 2
C57 470P_0402_50V7K@
C57 470P_0402_50V7K@1 2
C56 1U_0603_25V6M@
C56 1U_0603_25V6M@1 2
R65 0_0402_5%@R65 0_0402_5%@
1 2
C62 1U_0603_25V6M@
C62 1U_0603_25V6M@1 2
D14
AZ5425-01F_DFN1006P2E2
@
D14
AZ5425-01F_DFN1006P2E2
@
2
211
8
7
6 5
4
3
2
1
9
10
D12
AZ1045-04F_DFN2510P10E-10-9
@
8
7
6 5
4
3
2
1
9
10
D12
AZ1045-04F_DFN2510P10E-10-9
@
4
5
1
6
2
7
3
9
8
JUSB2
SUYIN_020053GR009M2736L
ME@JUSB2
SUYIN_020053GR009M2736L
ME@
VBUS
1
StdA_SSTX-
8
D+
3
GND_2 11
D-
2GND_1 10
GND_4 13
GND_5
4
StdA_SSTX+
9
StdA_SSRX-
5
GND_DRAIN
7
StdA_SSRX+
6
GND_3 12
R73 0_0402_5%@R73 0_0402_5%@
1 2
L9
DLW21SN900HQ2L_4P
L9
DLW21SN900HQ2L_4P
11
2
2
3
344
R72 0_0402_5%@R72 0_0402_5%@
1 2
L10
DLW21SN900HQ2L_4P
L10
DLW21SN900HQ2L_4P
11
2
2
3
344
R69 0_0402_5%@R69 0_0402_5%@
1 2
C63 470P_0402_50V7K@
C63 470P_0402_50V7K@1 2
L8
CMM21T-900M-N_4P
L8
CMM21T-900M-N_4P
1
122
33
4
4D13
AZ5425-01F_DFN1006P2E2
@
D13
AZ5425-01F_DFN1006P2E2
@
2
211
D11
AZ5425-01F_DFN1006P2E2
@
D11
AZ5425-01F_DFN1006P2E2
@
2
211
L11
CMM21T-900M-N_4P
L11
CMM21T-900M-N_4P
1
122
33
4
4
C64 .1U_0402_10V6-KC64 .1U_0402_10V6-K
1 2
C58 2.2U_0603_10V6-K
C58 2.2U_0603_10V6-K
1 2
R68 0_0402_5%@R68 0_0402_5%@
1 2
C61
1000P_0402_50V7K
@
C61
1000P_0402_50V7K
@
1
2
C65 .1U_0402_10V6-KC65 .1U_0402_10V6-K
1 2
R64 0_0402_5%@R64 0_0402_5%@
1 2
+
C55
220U_6.3V_M
+
C55
220U_6.3V_M
1 2
U2
AP2820CMMTR-G1_MSOP8
U2
AP2820CMMTR-G1_MSOP8
GND
1
VIN1
2
VIN2
3
EN/EN
4FLAG 5
VOUT1 6
VOUT2 7
VOUT3 8
R71 0_0402_5%@R71 0_0402_5%@
1 2
D10
AZ5425-01F_DFN1006P2E2
@
D10
AZ5425-01F_DFN1006P2E2
@
2
211
JUSB1
C-K_20267-5K11-02
ME@JUSB1
C-K_20267-5K11-02
ME@
VBUS
1
D-
2
D+
3
GND
4
GND4 8
GND3 7
GND2 6
GND1 5

A
A
B
B
C
C
D
D
E
E
F
F
G
G
H
H
1 1
2 2
3 3
4 4
SATA HDD Conn.
FOR15"
SATAODDFFCConn
For EMC
APU S5 GPIO
APU S0 GPIO
AMD Zero PWR ODD
Needshort
Reserve for APU GEVENT S5
Need check if ODD side only PD to GND.
Otherwise require isloate circuit
APU PH to +3VALW_APU
Device Attention/Device Present require GEVENT, but all GEVENT is S5
APU S5 GEVENT
FOR14"
SATAODDConn.
OK
+5VS to +5V_ODD
OK
OK
OK
OK
OK
OK
OK
OK
OK
OK
OK
OK
OK
OK
OK
OK
OK
Needshort
SATA_PRX_DTX_P0 SATA_PRX_C_DTX_N0SATA_PRX_DTX_N0 SATA_PRX_C_DTX_P0
SATA_PTX_C_DRX_P0
SATA_PTX_C_DRX_N0
SATA_PTX_DRX_P0
SATA_PTX_DRX_N0
SATA_PTX_DRX_N1
SATA_PTX_DRX_P1
SATA_PRX_DTX_N1
SATA_PRX_DTX_P1
ODD_DA#_R
SATA_PTX_C_DRX_P1_15
SATA_PTX_C_DRX_N1_15
SATA_PRX_C_DTX_P1_15
SATA_PRX_C_DTX_N1_15
+5V_ODD
ODD_EN#
ODD_EN#
ODD_DETECT#_R
ODD_DA#_R
SATA_PTX_C_DRX_P1_14
SATA_PTX_DRX_N1
SATA_PTX_DRX_P1 SATA_PTX_C_DRX_N1_14
SATA_PRX_C_DTX_P1_14
SATA_PRX_DTX_N1 SATA_PRX_C_DTX_N1_14
SATA_PRX_DTX_P1
ODD_DETECT#_R
+5V_ODD
ODD_DA#_R
SATA0_DEVSLP
SATA_PRX_DTX_N0<7> SATA_PRX_DTX_P0<7>
SATA_PTX_DRX_P0<7> SATA_PTX_DRX_N0<7>
ODD_EN<6>
ODD_DETECT#<6>
ODD_DA#<6>
SATA_PRX_DTX_P1<7> SATA_PRX_DTX_N1<7>
SATA_PTX_DRX_N1<7> SATA_PTX_DRX_P1<7>
SATA0_DEVSLP<6>
+5VS +5V_ODD
+5VS
+3VS
+5VS_HDD
+5VS_HDD
+3VS
+5VALW
Size Document Number Rev
Date: Sheet of
Security Classification
LC Future Center Secret Data
THIS SHEET OF ENGINEERING DRAWING IS THE PROPRIETARY PROPERTY OF LC FUTURE CENTER. AND CONTAINS CONFIDENTIAL
AND TRADE SECRET INFORMATION. THIS SHEET MAY NOT BE TRANSFERED FROM THE CUSTODY OF THE COMPETENT DIVISION OF R&D
DEPARTMENT EXCEPT AS AUTHORIZED BY LC FUTURE CENTER NEITHER THIS SHEET NOR THE INFORMATION IT CONTAINS
MAY BE USED BY OR DISCLOSED TO ANY THIRD PARTY WITHOUT PRIOR WRITTEN CONSENT OF LC FUTURE CENTER.
Issued Date
Deciphered Date
Title
NM-A281
0.4
HDD/ODD CONN
Custom
42 60
Thursday, February 20, 2014
2013/08/08 2013/08/05
Size Document Number Rev
Date: Sheet of
Security Classification
LC Future Center Secret Data
THIS SHEET OF ENGINEERING DRAWING IS THE PROPRIETARY PROPERTY OF LC FUTURE CENTER. AND CONTAINS CONFIDENTIAL
AND TRADE SECRET INFORMATION. THIS SHEET MAY NOT BE TRANSFERED FROM THE CUSTODY OF THE COMPETENT DIVISION OF R&D
DEPARTMENT EXCEPT AS AUTHORIZED BY LC FUTURE CENTER NEITHER THIS SHEET NOR THE INFORMATION IT CONTAINS
MAY BE USED BY OR DISCLOSED TO ANY THIRD PARTY WITHOUT PRIOR WRITTEN CONSENT OF LC FUTURE CENTER.
Issued Date
Deciphered Date
Title
NM-A281
0.4
HDD/ODD CONN
Custom
42 60
Thursday, February 20, 2014
2013/08/08 2013/08/05
Size Document Number Rev
Date: Sheet of
Security Classification
LC Future Center Secret Data
THIS SHEET OF ENGINEERING DRAWING IS THE PROPRIETARY PROPERTY OF LC FUTURE CENTER. AND CONTAINS CONFIDENTIAL
AND TRADE SECRET INFORMATION. THIS SHEET MAY NOT BE TRANSFERED FROM THE CUSTODY OF THE COMPETENT DIVISION OF R&D
DEPARTMENT EXCEPT AS AUTHORIZED BY LC FUTURE CENTER NEITHER THIS SHEET NOR THE INFORMATION IT CONTAINS
MAY BE USED BY OR DISCLOSED TO ANY THIRD PARTY WITHOUT PRIOR WRITTEN CONSENT OF LC FUTURE CENTER.
Issued Date
Deciphered Date
Title
NM-A281
0.4
HDD/ODD CONN
Custom
42 60
Thursday, February 20, 2014
2013/08/08 2013/08/05
C68 .01U_0402_16V7-KC68 .01U_0402_16V7-K
1 2
J3
JUMP_43X79
@J3
JUMP_43X79
@
1
122
C70 .01U_0402_16V7-K14@C70 .01U_0402_16V7-K14@
1 2
C75
.1U_0402_10V6-K
@
C75
.1U_0402_10V6-K
@
1
2
C71 .01U_0402_16V7-K14@C71 .01U_0402_16V7-K14@
1 2
C69 .01U_0402_16V7-KC69 .01U_0402_16V7-K
1 2
R161
0_0402_5%
@
R161
0_0402_5%
@
1 2
C85
10U_0805_10V6K
C85
10U_0805_10V6K
1
2
C81 .01U_0402_16V7-K15@C81 .01U_0402_16V7-K15@
1 2
C79 .01U_0402_16V7-K15@C79 .01U_0402_16V7-K15@
1 2
C72 .01U_0402_16V7-K14@C72 .01U_0402_16V7-K14@
1 2
G
D
S
Q19
LP2301ALT1G_SOT23-3
@
G
D
S
Q19
LP2301ALT1G_SOT23-3
@
2
13
C82 .01U_0402_16V7-K15@C82 .01U_0402_16V7-K15@
1 2
R74 0_0402_5%@R74 0_0402_5%@
1 2
C73 .01U_0402_16V7-K14@C73 .01U_0402_16V7-K14@
1 2
R76
10K_0402_5%
@
R76
10K_0402_5%
@
12
C77
10U_0805_10V6K
C77
10U_0805_10V6K
1
2
J4
JUMP_43X79
@J4
JUMP_43X79
@
1
122
R79
470_0603_5%
@
R79
470_0603_5%
@
12
C76
1U_0603_25V6M
@
C76
1U_0603_25V6M
@
1
2
C78
10U_0805_10V6K
@
C78
10U_0805_10V6K
@
1
2
G
D
S
Q22
2N7002KW_SOT323-3
G
D
S
Q22
2N7002KW_SOT323-3
2
1 3
C66 .01U_0402_16V7-KC66 .01U_0402_16V7-K
1 2
C80 .01U_0402_16V7-K15@C80 .01U_0402_16V7-K15@
1 2
JODD1
SUYIN_127382FB013S255ZL
ME@
JODD1
SUYIN_127382FB013S255ZL
ME@
GND_1
1
RX+
2
RX-
3
GND_2
4
TX-
5
TX+
6
GND_3
7
DP
8
+5V_1
9
+5V_2
10
MD
11
GND_4
12
GND_5
13
GND1 14
GND2 15
C87
.01U_0402_16V7-K
C87
.01U_0402_16V7-K
1
2
R77
10K_0402_5%
R77
10K_0402_5%
12
JODD2
ACES_51524-01001-003
ME@
JODD2
ACES_51524-01001-003
ME@
1
1
2
2
3
3
4
4
5
5
6
6
7
7
8
8
9
9
10
10
GND_1
11
GND_2
12
JHDD1
SUYIN_127043HR022M32QZR_22P-T
ME@JHDD1
SUYIN_127043HR022M32QZR_22P-T
ME@
GND_1
1
A+
2
A-
3
GND_2
4
B-
5
B+
6
GND_3
7
V33_1
8
V33_2
9
V33_3
10
GND_4
11
GND_5
12
GND_6
13
V5_1
14
V5_2
15
V5_3
16
GND_7
17
DAS/DSS
18
GND_8
19
V12_1
20
V12_2
21
V12_3
22
G
D
S
Q21
2N7002KW_SOT323-3@
G
D
S
Q21
2N7002KW_SOT323-3@
2
13
C165
.1U_0402_10V6-K
C165
.1U_0402_10V6-K
1
2
C74
1000P_0402_50V7K
@
C74
1000P_0402_50V7K
@
1
2
R80 0_0402_5%@R80 0_0402_5%@
1 2
C86
.1U_0402_10V6-K
@C86
.1U_0402_10V6-K
@
1
2
G
D
S
Q20
2N7002KW_SOT323-3
@
G
D
S
Q20
2N7002KW_SOT323-3
@
2
13
C67 .01U_0402_16V7-KC67 .01U_0402_16V7-K
1 2
R75
10K_0402_5%
@
R75
10K_0402_5%
@
12
R81
100K_0402_5%
@
R81
100K_0402_5%
@
1 2
R78 100K_0402_5%
@
R78 100K_0402_5%
@
1 2

5
5
4
4
3
3
2
2
1
1
D D
C C
B B
A A
GND GNDA
Close to Pin11,13,16
Close to Pin7
CA16 close to Pin18
CA17 close to Pin2
Close to Pin3
Close to Pin27
Close to Pin29
Close to Pin28 Close to Pin24
For EMI
Use 250mils wide trace bridging
AGND and DGND at codec
ACLU5 use +1.5VS
OK
OK
OK
OK
OK
OK
OK
OK OK
OK
OK
OK
OK
OK
OK
OK
OK
OK
OK
OK
OK
OK
OK
OK
OK
OK
OK
OK
OK
OK
OK
OK
OK
OK
OK
OK
+3.3VD
+5VA
+5VD
EC_MUTE#
HDA_RST_AUDIO#
SPKR_MUTE#
+3.3VD
SPK_R-_CONN
SPK_R+_CONN
SPK_L+_CONN
SPK_L-_CONN
HDA_SYNC_AUDIO
HDA_BITCLK_AUDIO
HDA_RST_AUDIO#
DVDD_IO
SDATA_IN
HDA_SDOUT_AUDIO
PC_BEEP
SPKR_MUTE#
JSENSE
DMIC_DATA_R
+5VD
DVDD_IO
+3.3VD
AVDD_3.3
SPK_L+
SPK_L-
SPK_R+
SPK_R-
+5VA
RING3_CONN
RING2_CONN
PORTD_B_MIC
PORTD_A_MIC
AVDD_HP
VREF_1.65V
PC_BEEPPC_BEEP1
HDA_SYNC_AUDIO
HDA_BITCLK_AUDIO
HDA_SDOUT_AUDIO
HDA_RST_AUDIO#
HDA_SDIN0
+3.3VD
JSENSE
+5VD
FILT_1.8V
+5VA
PORTD_A_MIC
PORTD_B_MIC
AVDD_HP
AVDD_HP
SPK_R+
SPK_R-
SPK_L+
SPK_L-
LINE_B_R
LINE_B_L
HPOUT_L
MICBIASB
MICBIASB
HPOUT_R
LINE_B_R
LINE_B_L
DMIC_CLK_R
DMIC_CLK_RPLUG_IN
EC_MUTE#<44>
HDA_SYNC_AUDIO<6>
HDA_BITCLK_AUDIO<6>
HDA_RST_AUDIO#<6>
HDA_SDIN0<6>
HDA_SDOUT_AUDIO<6>
DMIC_DATA<33> DMIC_CLK<33>
BEEP#<44>
PCH_BEEP<6>
PLUG_IN<45>
HP_OUTR <45>
HP_OUTL <45>
RING3_CONN <45>
RING2_CONN <45>
+5VS
+3VS +1.5VS
+3VS
+3VS
+3VALW
+3VL
Size Document Number Rev
Date: Sheet of
Security Classification
LC Future Center Secret Data
THIS SHEET OF ENGINEERING DRAWING IS THE PROPRIETARY PROPERTY OF LC FUTURE CENTER. AND CONTAINS CONFIDENTIAL
AND TRADE SECRET INFORMATION. THIS SHEET MAY NOT BE TRANSFERED FROM THE CUSTODY OF THE COMPETENT DIVISION OF R&D
DEPARTMENT EXCEPT AS AUTHORIZED BY LC FUTURE CENTER NEITHER THIS SHEET NOR THE INFORMATION IT CONTAINS
MAY BE USED BY OR DISCLOSED TO ANY THIRD PARTY WITHOUT PRIOR WRITTEN CONSENT OF LC FUTURE CENTER.
Issued Date
Deciphered Date
Title
NM-A281
0.4
Codec_CX20752
Custom
43 60
Thursday, February 20, 2014
2013/08/08 2013/08/05
Size Document Number Rev
Date: Sheet of
Security Classification
LC Future Center Secret Data
THIS SHEET OF ENGINEERING DRAWING IS THE PROPRIETARY PROPERTY OF LC FUTURE CENTER. AND CONTAINS CONFIDENTIAL
AND TRADE SECRET INFORMATION. THIS SHEET MAY NOT BE TRANSFERED FROM THE CUSTODY OF THE COMPETENT DIVISION OF R&D
DEPARTMENT EXCEPT AS AUTHORIZED BY LC FUTURE CENTER NEITHER THIS SHEET NOR THE INFORMATION IT CONTAINS
MAY BE USED BY OR DISCLOSED TO ANY THIRD PARTY WITHOUT PRIOR WRITTEN CONSENT OF LC FUTURE CENTER.
Issued Date
Deciphered Date
Title
NM-A281
0.4
Codec_CX20752
Custom
43 60
Thursday, February 20, 2014
2013/08/08 2013/08/05
Size Document Number Rev
Date: Sheet of
Security Classification
LC Future Center Secret Data
THIS SHEET OF ENGINEERING DRAWING IS THE PROPRIETARY PROPERTY OF LC FUTURE CENTER. AND CONTAINS CONFIDENTIAL
AND TRADE SECRET INFORMATION. THIS SHEET MAY NOT BE TRANSFERED FROM THE CUSTODY OF THE COMPETENT DIVISION OF R&D
DEPARTMENT EXCEPT AS AUTHORIZED BY LC FUTURE CENTER NEITHER THIS SHEET NOR THE INFORMATION IT CONTAINS
MAY BE USED BY OR DISCLOSED TO ANY THIRD PARTY WITHOUT PRIOR WRITTEN CONSENT OF LC FUTURE CENTER.
Issued Date
Deciphered Date
Title
NM-A281
0.4
Codec_CX20752
Custom
43 60
Thursday, February 20, 2014
2013/08/08 2013/08/05
C43
220P_0402_50V7K
C43
220P_0402_50V7K
1
2
RA9 0_0402_5%@RA9 0_0402_5%@
1 2
CA21 2.2U_0402_6.3V6MCA21 2.2U_0402_6.3V6M
1 2
CA28
220P_0402_50V7K
@
CA28
220P_0402_50V7K
@1
2
CA3
.1U_0402_10V6-K
CA3
.1U_0402_10V6-K
1
2
RA22 100_0402_5%
RA22 100_0402_5%
1 2
RA11 0_0402_5%@RA11 0_0402_5%@1 2
CA22
22P_0402_50V8-J
@CA22
22P_0402_50V8-J
@
1
2
CA4
4.7U_0603_10V6-K
CA4
4.7U_0603_10V6-K
1
2
RA12 0_0402_5%@RA12 0_0402_5%@
1 2
CA23
22P_0402_50V8-J
@CA23
22P_0402_50V8-J
@
1
2
DA2
BAT54AWT1G_SOT323-3
DA2
BAT54AWT1G_SOT323-3
1
3
2
CA33
470P_0402_50V7K
CA33
470P_0402_50V7K
12
CA17 2.2U_0402_6.3V6MCA17 2.2U_0402_6.3V6M
1 2
RA36 20K_0402_1%
RA36 20K_0402_1%
1 2
CA27
220P_0402_50V7K
@
CA27
220P_0402_50V7K
@1
2
RA10 0_0603_5%
@
RA10 0_0603_5%
@
1 2
RA6 0_0402_5%@RA6 0_0402_5%@
1 2
RA21 75_0402_1%RA21 75_0402_1%
1 2
JSPK1
ACES_88231-04001
ME@
JSPK1
ACES_88231-04001
ME@
1
1
2
2
3
3
4
4
GND1
5
GND2
6
CA5
.1U_0402_10V6-K
CA5
.1U_0402_10V6-K
1
2
RA16
33_0402_5% RA16
33_0402_5% 1 2
RA28
47K_0402_5%
RA28
47K_0402_5%
12
CA35
10U_0603_6.3V6M
CA35
10U_0603_6.3V6M
1
2
CA14 1U_0402_6.3V6KCA14 1U_0402_6.3V6K
1 2
C15
100P_0402_50V8J
C15
100P_0402_50V8J
1
2
RA37
3K_0402_1%
RA37
3K_0402_1%
12
RA27 27_0402_5%
@RA27 27_0402_5%
@
1 2
RA2 0_0603_5%
@
RA2 0_0603_5%
@
1 2
RA15
5.11K_0402_1%
RA15
5.11K_0402_1%
1 2
CA11
.1U_0402_10V6-K
CA11
.1U_0402_10V6-K
1
2
RA3 0_0603_5%@RA3 0_0603_5%@
1 2
CA32
470P_0402_50V7K
CA32
470P_0402_50V7K
12
LA2 BLM18PG221SN1D_2PLA2 BLM18PG221SN1D_2P
1 2
CA15
4.7U_0603_10V6-K
CA15
4.7U_0603_10V6-K
1
2
RA8 0_0402_5%@RA8 0_0402_5%@
1 2
CA26
33P_0402_50V8J
@CA26
33P_0402_50V8J
@
1
2
RA20 75_0402_1%RA20 75_0402_1%
1 2
RA13 0_0402_5%@RA13 0_0402_5%@
1 2
CA13
.1U_0402_10V6-K
CA13
.1U_0402_10V6-K
1 2
RA4 0_0402_5%@RA4 0_0402_5%@
1 2
RA5 0_0603_5%@RA5 0_0603_5%@
1 2
CA9
.1U_0402_10V6-K
CA9
.1U_0402_10V6-K
1
2
RA24 0_0402_5%
@RA24 0_0402_5%
@
1 2
CA1
.1U_0402_10V6-K
CA1
.1U_0402_10V6-K
1
2
CA19
.1U_0402_10V6-K
CA19
.1U_0402_10V6-K
1
2
RA19 0_0402_5%
@RA19 0_0402_5%
@
1 2
LA3 BLM18PG221SN1D_2PLA3 BLM18PG221SN1D_2P
1 2
CA7
.1U_0402_10V6-K
CA7
.1U_0402_10V6-K
1
2
CA36
10U_0603_6.3V6M
CA36
10U_0603_6.3V6M
1
2
CA2 .1U_0402_10V6-K
CA2 .1U_0402_10V6-K
1 2
RA14
10K_0402_5%
RA14
10K_0402_5%
12
CA31
470P_0402_50V7K
CA31
470P_0402_50V7K
12
RA38
3K_0402_1%
RA38
3K_0402_1%
12
CA25
33P_0402_50V8J
@CA25
33P_0402_50V8J
@
1
2
RA25 0_0603_5%RA25 0_0603_5%
1 2
DA3
RB751V-40_SOD323-2
@DA3
RB751V-40_SOD323-2
@
1 2
CA10
1U_0402_6.3V6K
CA10
1U_0402_6.3V6K
1
2
RA41
0_0402_5%
@RA41
0_0402_5%
@
12
RA1 0_0402_5%@RA1 0_0402_5%@
1 2
RA35 0_0402_5%
@RA35 0_0402_5%
@
1 2
RA40
100_0402_5%
RA40
100_0402_5%
12
RA7 0_0603_5%
@
RA7 0_0603_5%
@
1 2
CA29
220P_0402_50V7K
@
CA29
220P_0402_50V7K
@1
2
CA30
220P_0402_50V7K
@
CA30
220P_0402_50V7K
@1
2
RA1833_0402_5% RA1833_0402_5% 1 2
LA4 BLM18PG221SN1D_2PLA4 BLM18PG221SN1D_2P
1 2
CA18
.1U_0402_10V6-K
CA18
.1U_0402_10V6-K
1
2
RA42
0_0402_5%
@RA42
0_0402_5%
@
12
RA17 39.2K_0402_1%
RA17 39.2K_0402_1%
1 2
CA12
.1U_0402_10V6-K
CA12
.1U_0402_10V6-K
1
2
RA39
100_0402_5%
RA39
100_0402_5%
12
CA20 2.2U_0402_6.3V6MCA20 2.2U_0402_6.3V6M
1 2
CA24
22P_0402_50V8-J
@CA24
22P_0402_50V8-J
@
1
2
CX20751-11Z
UA1
CX20752-21Z_QFN40_5X5
CX20751-11Z
UA1
CX20752-21Z_QFN40_5X5
DMIC_DAT/GPIO1
1DMIC_CLK/MUSIC_REQ/GPIO0
40
GPIO1/PORTC_R_MIC
37 JSENSE
38
SPKR_MUTE#
39 PC_BEEP
10
SDATA_OUT
4SDATA_IN
6
SYNC
8
BIT_CLK
5
RESET#
9FILT_1.8V 3
VDDO_3.3 2
VDD_IO 7
DVDD_3.3 18
HGNDB 26
VREF_1.65V 29
AVDD_3.3 27
AVDD_5V 28
LEFT+ 12
RIGHT- 15
RIGHT+ 17
MUSIC_REQ/GPIO0/PORTC_L_MIC
36 MICBIASC 35
MICBIASB 34
PORTB_R_LINE 33
PORTD_A_MIC 30
PORTD_B_MIC 31
PORTB_L_LINE 32
PORTA_L 22
PORTA_R 23
AVEE
21
FLY_P
19
FLY_N
20
CLASS-D_REF
11
LPWR_5.0
13
LEFT- 14
RPWR_5.0
16
GND
41
AVDD_HP 24
HGNDA 25
DA1
BAT54CW_SOT323-3
DA1
BAT54CW_SOT323-3
1
3
2
LA1 BLM18PG221SN1D_2PLA1 BLM18PG221SN1D_2P
1 2
CA16
4.7U_0603_10V6-K
CA16
4.7U_0603_10V6-K
1
2
RA23
100_0402_5%
RA23
100_0402_5%
1 2
CA34
470P_0402_50V7K
CA34
470P_0402_50V7K
12
CA6
2.2U_0402_6.3V6M
CA6
2.2U_0402_6.3V6M
1
2
CA8
1U_0402_6.3V6K
CA8
1U_0402_6.3V6K
1
2
DA4
RB751V-40_SOD323-2
DA4
RB751V-40_SOD323-2
1 2

5
5
4
4
3
3
2
2
1
1
D D
C C
B B
A A
CloseEC
minimumtracewidth12mil
AllcapacitorsclosetoEC
whenmirror,GPG2pullhigh
whennomirror,GPG2pulllow
Change RE6 to 0ohm jump
Change RE27 to 0ohm jump
PCH_PWROK can be removed
Charger, BATT
APU,GPU,Thermal Sensor
LPC_FRAME# APU S5 PWR PH
100K +/- 1%
3.3V +/- 5%
4
3
2
Vcc
0.436 V
0.289 V
RE34
Board ID
RE33
0.250 V0.216 V
0 V
8.2K +/- 5%
1
0
0.875 V
0.538 V
0.819 V
0.503 V
0.712 V
0K +/- 5%
18K +/- 5%
0 V0 V
33K +/- 5%
V
min
SDV
typ
AD_BID
V
AD_BID
max Phase
AD_BID
V
0.141 V 0.155 V
4.7K +/- 5%
0.148 V
0.664 V0.638 V0.612 V
24K +/- 5%
5
BORAD ID Config
Mirror Core
ACLU5
EMI/ESD Req
For factory EC flash
Change RE34 to 0ohm jump
H_PROCHOT#
ACIN
OK
OK
OK
OK
OK
OK
OK
OK
OK
OK
OK
OK
OK
OK
OK
OK
OK
OK
OK
OK
OK
OK
OK
OK
OK
OK
OK
OK
OK
OK
OK
APU_LPC_RST#
CLK_PCI_EC
KSO2
KSO4
KSO3
KSO1
KSO0
KSO8
KSO7
KSO6
KSO5
KSO9
KSO10
KSO13
KSO12
KSO11
KSO14
KSO15
KSI0
KSI2
KSI5
KSI4
KSI1
KSI3
KSI6
KSI7
EC_SMB_DA1
EC_SMB_CK1
WRST#
BATT_TEMP
+3VALW_R
TP_CLK
TP_DATA
BATT_TEMP
EC_FAN_PWM
EC_TX
EC_RX
USB_ON#
ON/OFF
BKOFF#
ACIN#
KSO16
KSO17
EC_SPI_SI
EC_SPI_SO
EC_SPI_CLK
EC_SPI_CS0#
EC_SMB_CK2
EC_SMB_DA2
SUSP#
SPI_SI
SPI_CLK
SPI_SO
EC_SPI_CS0#
EC_SPI_CLK
EC_SPI_SO
EC_SPI_SI
SPI_CS0#
H_PROCHOT#_EC
SYSON
ACIN#
LID_SW#
ON/OFF
VCOREVCC
EC_MUTE#
LPC_FRAME#
EC_FAN_SPEED
KSI[0..7]
KSO[0..17]
WLAN_WAKE#
PM_SLP_S5#
VR_IMVP_IMON
VGA_AC_BATT
Board_ID
SYSON
SUSP#
TP_DATA
TP_CLK
Board_ID
ADC1
NTC_V
ON/OFF
BKOFF#
LID_SW#
BKOFF#
SUSP#
SYSON
ADC1
EC_SMB_DA2
EC_SMB_CK2
EC_SMB_DA1
EC_SMB_CK1
ENBKL
LPC_FRAME#
EC_FAN_PWM
CLK_PCI_EC APU_LPC_RST#
EC_SMB_CK1
WRST#
EC_SMB_DA1
KSI7
KSI6
H_PROCHOT#_EC
EC_AGND
EC_FAN_SPEED
USB_ON#
LAN_WAKE#
EC_ON
CLK_PCI_EC<7,9>
APU_LPC_RST#<6>
EC_SMB_CK1<52,53> EC_SMB_DA1<52,53>
TP_CLK <45>
PWR_LED# <45>
BATT_CHG_LED# <45>
BATT_LOW_LED# <45>
BATT_TEMP <52,53>
EC_FAN_PWM <39>
ADP_I <53>
TP_DATA <45>
PBTN_OUT# <6>
BEEP# <43>
AOAC_ON# <40>
PM_SLP_S3# <6>
USB_ON#<41,45>
EC_RSMRST#<6>
ON/OFF<45>
BKOFF# <33>
KBRST#<6>
EC_SCI#<6>
EC_SMB_CK2<20,39,5> EC_SMB_DA2<20,39,5>
SUSP# <46,55,56,58>
SPI_CS0# <7>
SPI_SI <7>
SPI_CLK <7>
MAINPWON <51,54>
ENBKL <33>
SYSON <55>
EC_TS_ON# <33>
LID_SW# <45>
SERIRQ<7>
APUALW_PWRGD <56>
CAPS_LED# <45>
ACOFF <53>
NUM_LED# <45>
LPC_AD3<7> LPC_AD2<7> LPC_AD1<7> LPC_AD0<7>
LPC_FRAME#<7,9>
EC_WAKE#<6>
EC_FAN_SPEED <39>
NOVO# <45>
KSI[0..7]<45>
KSO[0..17]<45>
WLAN_WAKE# <40>
AC_PRESENT<6>
SPI_SO <7>
GATEA20<6>
WRST#<20>
VGA_PWROK <19,58,6>
ALW_PWRGD<52,54,56>
EC_RX<40> EC_TX<40>
ADAPTER_ID_ON# <51>
EC_SYS_PWRGD <6>
PM_SLP_S5# <6>
EC_MUTE# <43>
BATT_LEN# <52>
LAN_WAKE#<37>
EC_VR_ON <59>
ADAPTER_ID <51>
VGA_AC_BATT <20>
NTC_V <51>
VR_APU_PWRGD <59>
EC_APU_ALWEN <56>
EC_ON <54>
PCH_PWR_EN <46,52>
H_PROCHOT# <5>
VR_HOT#<59>
ACIN# <53>
VDDQ_PGOOD<55>
VR_IMVP_IMON <59>
+3VALW_R
+3VS
+VCCRTC
+3VS +3VALW_EC
+3VALW
+3VL
+3VL
+3VL
+3VL
+3VALW_R
+3VALW_R
EC_AGND
+3VALW_R
+3VS+5VS
+3VALW_R
+3VL
+3VS
+3VALW_EC
EC_AGND
+3VALW_R
+3VS
+3VALW_R
+3VS
+5VALW
+3VALW_R
+3VL
Size Document Number Rev
Date: Sheet of
Security Classification
LC Future Center Secret Data
THIS SHEET OF ENGINEERING DRAWING IS THE PROPRIETARY PROPERTY OF LC FUTURE CENTER. AND CONTAINS CONFIDENTIAL
AND TRADE SECRET INFORMATION. THIS SHEET MAY NOT BE TRANSFERED FROM THE CUSTODY OF THE COMPETENT DIVISION OF R&D
DEPARTMENT EXCEPT AS AUTHORIZED BY LC FUTURE CENTER NEITHER THIS SHEET NOR THE INFORMATION IT CONTAINS
MAY BE USED BY OR DISCLOSED TO ANY THIRD PARTY WITHOUT PRIOR WRITTEN CONSENT OF LC FUTURE CENTER.
Issued Date
Deciphered Date
Title
NM-A281
0.4
EC ITE8586LQFP
Custom
44 60
Thursday, February 20, 2014
2013/08/08 2013/08/05
Size Document Number Rev
Date: Sheet of
Security Classification
LC Future Center Secret Data
THIS SHEET OF ENGINEERING DRAWING IS THE PROPRIETARY PROPERTY OF LC FUTURE CENTER. AND CONTAINS CONFIDENTIAL
AND TRADE SECRET INFORMATION. THIS SHEET MAY NOT BE TRANSFERED FROM THE CUSTODY OF THE COMPETENT DIVISION OF R&D
DEPARTMENT EXCEPT AS AUTHORIZED BY LC FUTURE CENTER NEITHER THIS SHEET NOR THE INFORMATION IT CONTAINS
MAY BE USED BY OR DISCLOSED TO ANY THIRD PARTY WITHOUT PRIOR WRITTEN CONSENT OF LC FUTURE CENTER.
Issued Date
Deciphered Date
Title
NM-A281
0.4
EC ITE8586LQFP
Custom
44 60
Thursday, February 20, 2014
2013/08/08 2013/08/05
Size Document Number Rev
Date: Sheet of
Security Classification
LC Future Center Secret Data
THIS SHEET OF ENGINEERING DRAWING IS THE PROPRIETARY PROPERTY OF LC FUTURE CENTER. AND CONTAINS CONFIDENTIAL
AND TRADE SECRET INFORMATION. THIS SHEET MAY NOT BE TRANSFERED FROM THE CUSTODY OF THE COMPETENT DIVISION OF R&D
DEPARTMENT EXCEPT AS AUTHORIZED BY LC FUTURE CENTER NEITHER THIS SHEET NOR THE INFORMATION IT CONTAINS
MAY BE USED BY OR DISCLOSED TO ANY THIRD PARTY WITHOUT PRIOR WRITTEN CONSENT OF LC FUTURE CENTER.
Issued Date
Deciphered Date
Title
NM-A281
0.4
EC ITE8586LQFP
Custom
44 60
Thursday, February 20, 2014
2013/08/08 2013/08/05
CE17 100P_0402_50V8J@CE17 100P_0402_50V8J@
1 2
RE40 10K_0402_5%RE40 10K_0402_5%
1 2
RE45 0_0402_5%
@
RE45 0_0402_5%
@
12
RE38 10K_0402_5%RE38 10K_0402_5%
1 2
CE2
10P_0402_50V8J
@
CE2
10P_0402_50V8J
@
1
2
CE16 100P_0402_50V8J@CE16 100P_0402_50V8J@
1 2
IT4
PAD @IT4
PAD @
1
RE50
10K_0402_5%
@
RE50
10K_0402_5%
@
1 2
RE53 0_0402_5%@RE53 0_0402_5%@
12
RE36 10K_0402_5%@RE36 10K_0402_5%@
1 2
RE44 10K_0402_5%@RE44 10K_0402_5%@
12
RE2 10_0402_5%@RE2 10_0402_5%@
1 2
RE9 100K_0402_5%@RE9 100K_0402_5%@
1 2
LPC
Int. K/B
Matrix
SM Bus
GPIO
ADC
PWM
DAC
PS2
EXTERNAL SERIAL FLASH
SPI Flash ROM
UART
Clock
GPIO
WAKE UP
IT8586E/AX
LQFP-128L
UE1
IT8586E-AX_LQFP128_14X14
LPC
Int. K/B
Matrix
SM Bus
GPIO
ADC
PWM
DAC
PS2
EXTERNAL SERIAL FLASH
SPI Flash ROM
UART
Clock
GPIO
WAKE UP
IT8586E/AX
LQFP-128L
UE1
IT8586E-AX_LQFP128_14X14
LPCRST#/GPD2
22
CK32KE/GPJ7
2
KBRST#/GPB6
4
SERIRQ/GPM6
5
TACH1A/TMA1/GPD7 48
LAD3/GPM3
7
LAD2/GPM2
8
VCC 11
LAD0/GPM0
10
VSS1
1
LFRAME#/GPM5
6
LAD1/GPM1
9
KSO11/ERR#
51
KSO12/SLCT
52
KSO13
53
KSO14
54
KSO15
55
KSO16/SMOSI/GPC3
56
WRST#
14
ADC1/GPI1 67
ADC2/GPI2 68
VSS2
27
KSO17/SMISO/GPC5
57
ADC3/GPI3 69
ADC4/GPI4 70
KSI0/STB#
58
KSI1/AFD#
59
KSI2/INIT#
60
KSI3/SLIN#
61
KSI4
62
KSI5
63
KSI6
64
LPCCLK/GPM4
13
ECSMI#/GPD4
15
PWM0/GPA0 24
PWM1/GPA1 25
PWM2/GPA2 28
PWM3/GPA3 29
PWM4/GPA4 30
PWM5/GPA5 31
PWM6/SSCK/GPA6 32
GINT/CTS0#/GPD5
33
PWM7/RIG1#/GPA7 34
RTS1#/GPE5
35
KSO0/PD0
36
KSO1/PD1
37
KSO2/PD2
38
KSO3/PD3
39
KSO4/PD4
40
KSO5/PD5
41
PWUREQ#/BBO/SMCLK2ALT/GPC7
16
LPCPD#/GPE6
17
RI1#/GPD0 18
L80HLAT/BAO/GPE0 19
L80LLAT/GPE7 20
RI2#/GPD1 21
ECSCI#/GPD3
23
ADC5/DCD1#/GPI5 71
ADC6/DSR1#/GPI6 72
ADC7/CTS1#/GPI7 73
TACH2/GPJ0 76
AVCC 74
DAC3/TACH1B/GPJ3 79
AVSS
75
DAC4/DCD0#/GPJ4 80
DAC5/RIG0#/GPJ5 81
EGAD/GPE1 82
GPH5/ID5 98
GPH6/ID6 99
GPJ1 77
DAC2/TACH0B/GPJ2 78
KSO8/ACK#
44
KSO9/BUSY
45
KSO10/PE
46
TACH0A/GPD6 47
KSO6/PD6
42
KSO7/PD7
43
EGCS#/GPE2 83
EGCLK/GPE3 84
PS2CLK0/TMB0/CEC/GPF0 85
PS2DAT0/TMB1/GPF1 86
GPF2 87
GPF3 88
SSCE0#/GPG2 100
NC1 101
NC2 102
NC3 103
DSR0#/GPG6 104
VSS4
91
NC4 105
VSTBY2 50
PS2CLK2/GPF4 89
PS2DAT2/GPF5 90
AC_IN# 108
LID_SW# 109
PWRSW#
110
XLP_OUT
111
VSTBY0
112
SMCLK1/GPC1
115
SMDAT1/GPC2
116
SMCLK2/PECI/GPF6
117
SMDAT2/PECIRQT#/GPF7
118
CLKRUN#/GPH0/ID0
93
CRX0/GPC0 119
VSTBY3 92
TMRI0/GPC4 120
VSS5
113
CTX0/TMA0/GPB2 123
TMRI1/GPC6 124
GPE4
125
GA20/GPB5
126
CK32K/GPJ6
128
CTX1/SOUT1/GPH2/SMDAT3/ID2
95 SSCE1#/GPG0 106
KSI7
65
ADC0/GPI0 66
VSTBY4 114
GPH3/ID3 96
DTR1#/SBUSY/GPG1/ID7 107
GPH4/ID4 97
VSS3
49
VSS6
122
VSTBY1 26
VSTBY5 121
VSTBY(PLL) 127
VCORE 12
VBAT 3
CRX1/SIN1/SMCLK3/GPH1/ID1
94
CE18 1U_0402_6.3V6K@CE18 1U_0402_6.3V6K@
1 2
RE35 10K_0402_5%@RE35 10K_0402_5%@
1 2
CE1
220P_0402_50V7K
@CE1
220P_0402_50V7K
@
1
2
RE42
10K_0402_5%
@RE42
10K_0402_5%
@
12
RE11 10K_0402_5%@RE11 10K_0402_5%@
1 2
RE27 0_0402_5%
@
RE27 0_0402_5%
@
1 2
RE47 0_0402_5%
@
RE47 0_0402_5%
@
12
RE51
0_0402_5%
@RE51
0_0402_5%
@
1 2
RE54 0_0402_5%@RE54 0_0402_5%@
12
RE21 100K_0402_5%RE21 100K_0402_5%
1 2
REP4
10K_0804_8P4R_5%
REP4
10K_0804_8P4R_5%
1 8
2 7
3 6
4 5
CE7
.1U_0402_10V6-K
CE7
.1U_0402_10V6-K
1
2
RE4 0_0402_5%@RE4 0_0402_5%@
1 2
CE12
1U_0402_6.3V6K
CE12
1U_0402_6.3V6K
1
2
RE3 0_0603_5%
@
RE3 0_0603_5%
@
1 2
CE3
.1U_0402_10V6-K
CE3
.1U_0402_10V6-K
1 2
RE19 100K_0402_5%RE19 100K_0402_5%
1 2
LE1 HCB1608KF-181T20LE1 HCB1608KF-181T20
1 2
REP2
2.2K_0804_8P4R_5%
REP2
2.2K_0804_8P4R_5%
1 8
2 7
3 6
4 5
RE48 0_0402_5%
@
RE48 0_0402_5%
@
12
IT3
PAD @IT3
PAD @
1
LE2 HCB1608KF-181T20LE2 HCB1608KF-181T20
1 2
CE10
.1U_0402_10V6-K
CE10
.1U_0402_10V6-K
1
2
RE1 0_0603_5%
@
RE1 0_0603_5%
@
1 2
RE52
0_0402_5%
@
RE52
0_0402_5%
@
1 2
CE8
.1U_0402_10V6-K
CE8
.1U_0402_10V6-K
1
2
IT1
PAD @IT1
PAD @
1
CE5
1000P_0402_50V7K
CE5
1000P_0402_50V7K
1
2
CE13
.1U_0402_10V6-K
@CE13
.1U_0402_10V6-K
@
1
2
RE14 100K_0402_5%RE14 100K_0402_5%
1 2
CE11
.1U_0402_10V6-K
@
CE11
.1U_0402_10V6-K
@
1
2
RE34 0_0402_5%@RE34 0_0402_5%@
1 2
RE55 100K_0402_5%RE55 100K_0402_5%
12
IT8
PAD @IT8
PAD @
1
CE4
.1U_0402_10V6-K
CE4
.1U_0402_10V6-K
1
2
RE46 10K_0402_5%@RE46 10K_0402_5%@
12
CE9
.1U_0402_10V6-K
CE9
.1U_0402_10V6-K
1
2
RE13 4.7K_0402_5%RE13 4.7K_0402_5%
12
RE49 0_0402_5%
@
RE49 0_0402_5%
@
12
IT2
PAD @IT2
PAD @
1
RE12 4.7K_0402_5%RE12 4.7K_0402_5%
12
CE19
.1U_0402_10V6-K
@CE19
.1U_0402_10V6-K
@
1
2
CE6
.1U_0402_10V6-K
CE6
.1U_0402_10V6-K
1
2
IT7
PAD @IT7
PAD @
1
RE6 0_0402_5%
@
RE6 0_0402_5%
@
1 2
G
D
S
QE1
2N7002KW_SOT323-3
G
D
S
QE1
2N7002KW_SOT323-3
2
13
RE43 100K_0402_5%RE43 100K_0402_5%
12
IT5
PAD @IT5
PAD @
1
RE18 100K_0402_5%@RE18 100K_0402_5%@
1 2
RE25 0_0402_5%
@
RE25 0_0402_5%
@
12
RE7 10K_0402_5%@RE7 10K_0402_5%@
1 2
CE14
47P_0402_50V8J
@
CE14
47P_0402_50V8J
@
1
2
DE1
RB751V-40_SOD323-2
@DE1
RB751V-40_SOD323-2
@
1 2
IT6
PAD @IT6
PAD @
1
RE8 100K_0402_5%RE8 100K_0402_5%
1 2
RE33
10K_0402_5%
@
RE33
10K_0402_5%
@
1 2

5
5
4
4
3
3
2
2
1
1
D D
C C
B B
A A
PWR/B Connector
K/B Connector
ON/OFF switch
USB I/O Connector
Low Active 2A
Right Side USB2.0 Port X 1 (USB/B)
TP/B Connector
LED
14"
15"
KB_1
KB_2
KB_3
KB_4
KB_5
KB_6
KB_7
KB_8
KB_9
KB_10
KB_11
KB_12
KB_13
KB_14
KB_15
KB_16
KB_17
KB_18
KB_19
KB_20
KB_21
KB_22
KB_23
KB_24
14"
15"
KSI1_14 KSO0_15
KSI2_15KSI7_14
KSI6_14 KSI3_15
KSO5_15KSO9_14
KSO1_15KSI4_14
KSO4_15KSI2_14
KSO2_15KSO0_14
KSI5_14 KSI0_15
KSO7_15KSI3_14
KSO3_15KSI0_14
KSO6_15KSO1_14
KSO8_15KSO5_14
KSO12_15
KSO11_14KSO8_14
KSO7_14 KSO14_15
KSO2_14
KSO13_15KSO4_14
KSO10_15KSO6_14
KSO17_15KSO13_14
KSO16_15KSO12_14
KSO3_14 KSO15_15
KB_LED_PWR_15
NUM_LED#_15KSO15_14
VDD_15KSO10_14
KSO14_14
CAPS_LED#_15KSO11_14
For EMC
TP_LEFT Button
TP_RIGHT Button
TP_LEFT Button
TP_RIGHT Button
For 14" For 15"
1
2
3
4
5
6
VDD
CLK
DAT
GND
TP-L
TP-R
For 15"
For EMC
OK
OK
OK OK
OK
OK
OK
OK
OK
OK
OK
OK
OK OK
OK
OK
OK
OK
OK
OK OK
OK OK
OK
OK
OK
OK
OK
OK
OK
OK
OK
1
2
3
4
5
6
VDD
CLK
DAT
GND
TP-L
TP-R
For 14"
TP_DATA
NOVO#
TP_CLK
NOVO_BTN#
ON/OFF
KSI[0..7]
KSO[0..17]
ON/OFF
TP_DATA
USB_OC2#USB_ON#
CAPS_LED#
PWR_CAPS_LED
KSO6
KSI2
KSI3
KSO5
KSO1
KSO2
KSO4
KSO7
KSO8
KSI1
KSO15
KSI7
KSI6
KSO9
KSI4
KSI5
KSO0
KSO3
KSO12
KSO13
KSO14
KSO11
KSI0
KSO10
KSO6
KSI2
KSI3
KSO5
KSO1
KSO2
KSO4
KSO7
KSO8
KSI1
KSO15
KSI7
KSI6
KSO9
KSI4
KSI5
KSO0
KSO3
KSO12
KSO13
KSO14
KSO11
KSI0
KSO10
PWR_NUM_LED
KSO17
PWR_CAPS_LED
KSO16
PLUG_IN
HP_OUTL
HP_OUTR
TP_P5
TP_P6
TP_P5
TP_P6
TP_P5
TP_P6
PWR_LED#
BATT_LOW_LED#
BATT_CHG_LED#
ON/OFFBTN#
RING2_CONN
RING3_CONN
NOVO_BTN#
ON/OFFBTN#
LID_SW#
TP_CLK
USB20_P0
USB20_N0 USB20_P0_R
USB20_N0_R
USB20_P3
USB20_N3 USB20_P3_R
USB20_N3_R
USB20_N0_R
USB20_P0_R
USB20_N0
USB20_P0
USB20_P3_R
USB20_N3_R
USB20_P3
USB20_N3
NUM_LED#
CAPS_LED#
KSO[0..17] <44>
KSI[0..7] <44>
TP_CLK<44> TP_DATA<44>
NOVO#<44>
ON/OFF <44>
BATT_CHG_LED#<44>
BATT_LOW_LED#<44>
PWR_LED#<44>
USB_OC2# <6>
USB_ON#<41,44>
CAPS_LED#<44> NUM_LED#<44>
USB20_P3<7> USB20_N3<7>
HP_OUTL<43>
RING3_CONN<43>
HP_OUTR<43>
PLUG_IN<43>
RING2_CONN<43>
LID_SW# <44>
USB20_N0<7> USB20_P0<7>
+3VALW
+3VL +3VALW
+3VL
+5VALW
+3VALW
+5VALW
+USB_VCCB+5VALW
+3VS
TP_PWR
+3VS
+5VS
+3VL
+3VS
+USB_VCCB
Size Document Number Rev
Date: Sheet of
Security Classification
LC Future Center Secret Data
THIS SHEET OF ENGINEERING DRAWING IS THE PROPRIETARY PROPERTY OF LC FUTURE CENTER. AND CONTAINS CONFIDENTIAL
AND TRADE SECRET INFORMATION. THIS SHEET MAY NOT BE TRANSFERED FROM THE CUSTODY OF THE COMPETENT DIVISION OF R&D
DEPARTMENT EXCEPT AS AUTHORIZED BY LC FUTURE CENTER NEITHER THIS SHEET NOR THE INFORMATION IT CONTAINS
MAY BE USED BY OR DISCLOSED TO ANY THIRD PARTY WITHOUT PRIOR WRITTEN CONSENT OF LC FUTURE CENTER.
Issued Date
Deciphered Date
Title
NM-A281
0.4
KBD/PWR/IO/LED/TP Conn.
Custom
45 60
Friday, February 21, 2014
2013/08/08 2013/08/05
Size Document Number Rev
Date: Sheet of
Security Classification
LC Future Center Secret Data
THIS SHEET OF ENGINEERING DRAWING IS THE PROPRIETARY PROPERTY OF LC FUTURE CENTER. AND CONTAINS CONFIDENTIAL
AND TRADE SECRET INFORMATION. THIS SHEET MAY NOT BE TRANSFERED FROM THE CUSTODY OF THE COMPETENT DIVISION OF R&D
DEPARTMENT EXCEPT AS AUTHORIZED BY LC FUTURE CENTER NEITHER THIS SHEET NOR THE INFORMATION IT CONTAINS
MAY BE USED BY OR DISCLOSED TO ANY THIRD PARTY WITHOUT PRIOR WRITTEN CONSENT OF LC FUTURE CENTER.
Issued Date
Deciphered Date
Title
NM-A281
0.4
KBD/PWR/IO/LED/TP Conn.
Custom
45 60
Friday, February 21, 2014
2013/08/08 2013/08/05
Size Document Number Rev
Date: Sheet of
Security Classification
LC Future Center Secret Data
THIS SHEET OF ENGINEERING DRAWING IS THE PROPRIETARY PROPERTY OF LC FUTURE CENTER. AND CONTAINS CONFIDENTIAL
AND TRADE SECRET INFORMATION. THIS SHEET MAY NOT BE TRANSFERED FROM THE CUSTODY OF THE COMPETENT DIVISION OF R&D
DEPARTMENT EXCEPT AS AUTHORIZED BY LC FUTURE CENTER NEITHER THIS SHEET NOR THE INFORMATION IT CONTAINS
MAY BE USED BY OR DISCLOSED TO ANY THIRD PARTY WITHOUT PRIOR WRITTEN CONSENT OF LC FUTURE CENTER.
Issued Date
Deciphered Date
Title
NM-A281
0.4
KBD/PWR/IO/LED/TP Conn.
Custom
45 60
Friday, February 21, 2014
2013/08/08 2013/08/05
D24
AZ5215-01F_DFN1006P2E2
D24
AZ5215-01F_DFN1006P2E2
11
2
2
C114
.1U_0402_10V6-K
C114
.1U_0402_10V6-K
1
2
DT5
AZ5215-01F_DFN1006P2E2
@
DT5
AZ5215-01F_DFN1006P2E2
@
11
2
2
R84
300_0402_5%
R84
300_0402_5%
12
LED6
LTW-C193TS5
15@LED6
LTW-C193TS5
15@
1 2
SW3
EVQPLHA15_4P
14@
SW3
EVQPLHA15_4P
14@
A1
A1 2
B
3
B1
4
GND1 5
GND2
6
R142 1.5K_0402_5%R142 1.5K_0402_5%
1 2
R141 0_0402_5%
R141 0_0402_5%
1 2
C115
100P_0402_50V8J
@
C115
100P_0402_50V8J
@
1
2
R114
100K_0402_5%
R114
100K_0402_5%
1 2
R86 0_0402_5%@R86 0_0402_5%@
1 2
D15
BAT54CW_SOT323-3
D15
BAT54CW_SOT323-3
1
3
2
R66 0_0402_5%@R66 0_0402_5%@
1 2
JKB1
ACES_50504-3041-001
ME@
JKB1
ACES_50504-3041-001
ME@
1
1
4
4
2
2
5
5
3
3
8
8
7
7
6
6
10
10
9
9
11
11 12
12 13
13 14
14
17
17
16
16
19
19 20
20
15
15
22
22
21
21
18
18
23
23
25
25
24
24
26
26 27
27 28
28 29
29 30
30
GND2 32
GND1 31
D17
AZ5215-01F_DFN1006P2E2
@
D17
AZ5215-01F_DFN1006P2E2
@
11
2
2
D23 AZ5215-01F_DFN1006P2E2D23 AZ5215-01F_DFN1006P2E2
11
2
2
LED2
LTST-C193KFKT-LC
14@LED2
LTST-C193KFKT-LC
14@
1 2
SW4
EVQPLHA15_4P
15@
SW4
EVQPLHA15_4P
15@
A1
A1 2
B
3
B1
4
GND1 5
GND2
6
R144 1.5K_0402_5%R144 1.5K_0402_5%
1 2
DT3
AZ5215-01F_DFN1006P2E2
@
DT3
AZ5215-01F_DFN1006P2E2
@
11
2
2
R82
100K_0402_5%
R82
100K_0402_5%
1 2
DT2
AZ5215-01F_DFN1006P2E2
@
DT2
AZ5215-01F_DFN1006P2E2
@
11
2
2
C116
100P_0402_50V8J
@
C116
100P_0402_50V8J
@
1
2
JTP1
ACES_50503-0060N-001
ME@
JTP1
ACES_50503-0060N-001
ME@
1
1
2
2
GND1 7
GND2 8
3
3
4
4
5
5
6
6
LED4
LTW-C193TS5
15@LED4
LTW-C193TS5
15@
1 2
L14
CMM21T-900M-N_4P
L14
CMM21T-900M-N_4P
1
122
33
4
4
R160 0_0402_5%
@R160 0_0402_5%
@
1 2
R111
100K_0402_5%
@
R111
100K_0402_5%
@
1 2
R90
300_0402_5%
R90
300_0402_5%
12
D22 AZ5215-01F_DFN1006P2E2D22 AZ5215-01F_DFN1006P2E2
11
2
2
SW5
SMT1-05_4P
@
SW5
SMT1-05_4P
@
3
2
1
4
5
6
C120
1000P_0402_50V7K
@
C120
1000P_0402_50V7K
@
1
2
R83
100K_0402_5%@R83
100K_0402_5%@
1 2
JPWRB1
ACES_50503-0060N-001
ME@
JPWRB1
ACES_50503-0060N-001
ME@
1
1
2
2
GND1 7
GND2 8
3
3
4
4
5
5
6
6
R85 0_0402_5%
@
R85 0_0402_5%
@
1 2
JKB2
ACES_88514-02601-071
ME@
JKB2
ACES_88514-02601-071
ME@
1
1
GND1 27
GND2 28
2
23
34
45
56
67
78
89
910
10 11
11 12
12 13
13 14
14 15
15 16
16 17
17 18
18 19
19 20
20 21
21 22
22 23
23 24
24 25
25 26
26
R87 0_0402_5%@R87 0_0402_5%@
1 2
L15
CMM21T-900M-N_4P
L15
CMM21T-900M-N_4P
1
122
33
4
4
R67 0_0402_5%@R67 0_0402_5%@
1 2
JUSB3
ACES_50505-0184N-P01
@JUSB3
ACES_50505-0184N-P01
@
1
12
23
34
45
56
67
78
89
910
10 11
11 12
12 13
13 14
14 15
15 16
16 17
17 18
18
G1 19
G2 20
D20
AZ5215-01F_DFN1006P2E2
D20
AZ5215-01F_DFN1006P2E2
11
2
2
DT4
AZ5215-01F_DFN1006P2E2
@
DT4
AZ5215-01F_DFN1006P2E2
@
11
2
2
U3
AP2820CMMTR-G1_MSOP8
U3
AP2820CMMTR-G1_MSOP8
GND
1
VIN1
2
VIN2
3
EN/EN
4FLAG 5
VOUT1 6
VOUT2 7
VOUT3 8
LED3
LTW-C193TS5
14@LED3
LTW-C193TS5
14@
1 2
J5
SHORT PADS
@J5
SHORT PADS
@
1 2
D21
AZ5215-01F_DFN1006P2E2
@
D21
AZ5215-01F_DFN1006P2E2
@
11
2
2
R143 470_0402_5%R143 470_0402_5%
1 2
R119 0_0402_5%
@
R119 0_0402_5%
@
1 2
SW2
EVQPLHA15_4P
15@
SW2
EVQPLHA15_4P
15@
A1
A1 2
B
3
B1
4
GND1 5
GND2
6
SW1
EVQPLHA15_4P
14@
SW1
EVQPLHA15_4P
14@
A1
A1 2
B
3
B1
4
GND1 5
GND2
6
LED1
LTW-C193TS5
14@LED1
LTW-C193TS5
14@
1 2
C1192.2U_0603_10V6-K
C1192.2U_0603_10V6-K
1 2
LED5
LTST-C193KFKT-LC
15@LED5
LTST-C193KFKT-LC
15@
1 2
DT1
AZC199-02S.R7G_SOT23-3@
DT1
AZC199-02S.R7G_SOT23-3@
3
1
2

A
A
B
B
C
C
D
D
E
E
1 1
2 2
3 3
4 4
+1.8VALW to +1.8VS +0.95VALW to +0.95VS
+/- 5% 1.5A +/-5% 3.6A
Need check all the EN pin and PWR Sequence.
AON6414AL
VDS=30V VGS=20V, ID=50A,
Rds=8mohm @ VGS=10V
VGS(th)=2.5V Max
+/- 2% +/- 1.5%
36m OHM is requried 9m OHM is requried
Need change to AON6414AL (No symbol)
GPU Power Discharger
Id=3.2A
AON6414AL
VDS=30V VGS=20V, ID=50A,
Rds=8mohm @ VGS=10V
VGS(th)=2.5V Max
+5VS,C159‐‐>1.5ms
+3VS,C160‐‐>2.5ms
LoadSwitch
+5VALWTo+5VS
+3VALWTo+3VS
VIN5Vand3.3V(VBIAS=5V),IMAX(perchannel)=6A,Rds=18mohm
Need Short
ForDisCharge
AON6414AL
VDS=30V VGS=20V, ID=50A,
Rds=8mohm @ VGS=10V
VGS(th)=2.5V Max
AON6414AL
VDS=30V VGS=20V, ID=50A,
Rds=8mohm @ VGS=10V
VGS(th)=2.5V Max
+1.8VALW to +1.8VGS
+/- 2% +/- 1.5% AON4304
VDS=30V VGS=20V, ID=18A,
Rds=6mohm @ VGS=10V
VGS(th)=2.4V Max
36m OHM is requried
7m OHM is requried ???
+/- 3% 0.5A
Reserve for GPU/APU share +1.8V +0.95VALW to +0.95VGS
+/- 3% 2A
Reserve for GPU/APU share +0.95V
OK
OK
OK
OK OK
OK
Need Short
Need Short
SUSP
SUSP
SUSP
1.8VS_GATE_R
5VS_GATE
1.8VS_GATE
SUSP
0.95VS_GATE_R
5VS_GATE
0.95VS_GATE
PXS_PWREN# PXS_PWREN#PXS_PWREN#
PCH_PWR_EN#_R
PCH_PWR_EN#_R PCH_PWR_EN#
3VSON
5VSON
+5VS_LS
+3VS_LS
SUSP#
3VSON
5VSON
PXS_PWREN# PXS_PWREN#
PCH_PWR_EN
SUSP#<44,55,56,58>
PXS_PWREN#<23>
PCH_PWR_EN<44,52>
+0.675VS
+5VALW+VCCRTC
+VSB
+1.8VS
+1.8VALW
+VSB
+0.95VS
+0.95VALW
+0.95VGS +VGA_CORE+1.8VGS
+3VALW +3VALW_APU
+5VALW
+3VS
+5VS
+3VALW
+5VALW
+5VALW
+VSB
+1.8VGS
+1.8VALW +0.95VALW
+VSB
+0.95VGS
+3VALW_R
Size Document Number Rev
Date: Sheet of
Security Classification
LC Future Center Secret Data
THIS SHEET OF ENGINEERING DRAWING IS THE PROPRIETARY PROPERTY OF LC FUTURE CENTER. AND CONTAINS CONFIDENTIAL
AND TRADE SECRET INFORMATION. THIS SHEET MAY NOT BE TRANSFERED FROM THE CUSTODY OF THE COMPETENT DIVISION OF R&D
DEPARTMENT EXCEPT AS AUTHORIZED BY LC FUTURE CENTER NEITHER THIS SHEET NOR THE INFORMATION IT CONTAINS
MAY BE USED BY OR DISCLOSED TO ANY THIRD PARTY WITHOUT PRIOR WRITTEN CONSENT OF LC FUTURE CENTER.
Issued Date
Deciphered Date
Title
NM-A281
0.4
DC V TO VS INTERFACE
Custom
46 60
Thursday, February 20, 2014
2013/08/15 2013/08/15
Size Document Number Rev
Date: Sheet of
Security Classification
LC Future Center Secret Data
THIS SHEET OF ENGINEERING DRAWING IS THE PROPRIETARY PROPERTY OF LC FUTURE CENTER. AND CONTAINS CONFIDENTIAL
AND TRADE SECRET INFORMATION. THIS SHEET MAY NOT BE TRANSFERED FROM THE CUSTODY OF THE COMPETENT DIVISION OF R&D
DEPARTMENT EXCEPT AS AUTHORIZED BY LC FUTURE CENTER NEITHER THIS SHEET NOR THE INFORMATION IT CONTAINS
MAY BE USED BY OR DISCLOSED TO ANY THIRD PARTY WITHOUT PRIOR WRITTEN CONSENT OF LC FUTURE CENTER.
Issued Date
Deciphered Date
Title
NM-A281
0.4
DC V TO VS INTERFACE
Custom
46 60
Thursday, February 20, 2014
2013/08/15 2013/08/15
Size Document Number Rev
Date: Sheet of
Security Classification
LC Future Center Secret Data
THIS SHEET OF ENGINEERING DRAWING IS THE PROPRIETARY PROPERTY OF LC FUTURE CENTER. AND CONTAINS CONFIDENTIAL
AND TRADE SECRET INFORMATION. THIS SHEET MAY NOT BE TRANSFERED FROM THE CUSTODY OF THE COMPETENT DIVISION OF R&D
DEPARTMENT EXCEPT AS AUTHORIZED BY LC FUTURE CENTER NEITHER THIS SHEET NOR THE INFORMATION IT CONTAINS
MAY BE USED BY OR DISCLOSED TO ANY THIRD PARTY WITHOUT PRIOR WRITTEN CONSENT OF LC FUTURE CENTER.
Issued Date
Deciphered Date
Title
NM-A281
0.4
DC V TO VS INTERFACE
Custom
46 60
Thursday, February 20, 2014
2013/08/15 2013/08/15
C131
.1U_0402_10V6-K
@
C131
.1U_0402_10V6-K
@
1
2
C162
1U_0603_25V6M
PX@
C162
1U_0603_25V6M
PX@
1
2
C146
10U_0805_25V6K
@
C146
10U_0805_25V6K
@
1
2
R210
0_0402_5%
@
R210
0_0402_5%
@
12
R208
100K_0402_5%PX@
R208
100K_0402_5%PX@
12
G
D
S
Q35
2N7002KW_SOT323-3
PX@
G
D
S
Q35
2N7002KW_SOT323-3
PX@
2
13
R211
0_0402_5%
@
R211
0_0402_5%
@
1 2
R188
470_0603_5%
@R188
470_0603_5%
@
12
C140
10U_0603_6.3V6M
C140
10U_0603_6.3V6M
1
2
J11
JUMP_43X118
@J11
JUMP_43X118
@
1
122
R159
47_0603_5%
R159
47_0603_5%
12
G
D
S
Q5
2N7002KW_SOT323-3@
G
D
S
Q5
2N7002KW_SOT323-3@
2
13
C178
1U_0402_6.3V6-K
@C178
1U_0402_6.3V6-K
@
1
2
C180
1U_0402_6.3V6-K
C180
1U_0402_6.3V6-K
1
2
C151
10U_0603_6.3V6M
PX@
C151
10U_0603_6.3V6M
PX@
1
2
R212
820K_0402_5%
R212
820K_0402_5%
12
G
D
S
Q29
LP2301ALT1G_SOT23-3
@
G
D
S
Q29
LP2301ALT1G_SOT23-3
@
2
13
R189
470K_0402_5%
R189
470K_0402_5%
12
J12
JUMP_43X118
@J12
JUMP_43X118
@
1
122
C154
.1U_0402_16V7K
PX@
C154
.1U_0402_16V7K
PX@
1
2
R166
470_0603_5%
@
R166
470_0603_5%
@
12
G
D
S
Q6A
2N7002KDWH_SOT363-6
G
D
S
Q6A
2N7002KDWH_SOT363-6
2
61
C153
10U_0805_25V6K
PX@
C153
10U_0805_25V6K
PX@
1
2
Q41
AON6414AL_DFN8-5
Q41
AON6414AL_DFN8-5
3
2
1
4
5
J7
JUMP_43X79
@J7
JUMP_43X79
@
1
122
C147
1U_0603_25V6M
C147
1U_0603_25V6M
1
2
G
D
S
Q46
2N7002KW_SOT323-3
@
G
D
S
Q46
2N7002KW_SOT323-3
@
2
13
R162
100K_0402_5%
R162
100K_0402_5%
12
Q42
AON6414AL_DFN8-5
PX@Q42
AON6414AL_DFN8-5
PX@
3
2
1
4
5
R165
470_0603_5%
@
R165
470_0603_5%
@
12
R4 0_0402_5%@R4 0_0402_5%@
1 2
R213
470_0603_5%
@R213
470_0603_5%
@
12
C155
10U_0603_6.3V6M
PX@
C155
10U_0603_6.3V6M
PX@
1
2
C174
0.1U_0402_10V7-K
@C174
0.1U_0402_10V7-K
@
1
2
G
D
S
Q30
2N7002KW_SOT323-3
G
D
S
Q30
2N7002KW_SOT323-3
2
13
C152
1U_0603_25V6M
PX@
C152
1U_0603_25V6M
PX@
1
2
G
D
S
Q37
2N7002KW_SOT323-3
G
D
S
Q37
2N7002KW_SOT323-3
2
13
Q44
AON6414AL_DFN8-5
PX@Q44
AON6414AL_DFN8-5
PX@
3
2
1
4
5
R190 0_0402_5%
@R190 0_0402_5%
@
12
C141
10U_0805_25V6K
@
C141
10U_0805_25V6K
@
1
2
R155
100K_0402_5%
@
R155
100K_0402_5%
@
12
R206
0_0402_5%
@
R206
0_0402_5%
@
12
C163
10U_0603_6.3V6M
PX@
C163
10U_0603_6.3V6M
PX@
1
2
R194 0_0402_5%
@R194 0_0402_5%
@
12
C173 2200P_0402_25V7-KC173 2200P_0402_25V7-K
1 2
C142
1U_0603_25V6M
C142
1U_0603_25V6M
1
2
R158 100K_0402_5%@R158 100K_0402_5%@
1 2
U13
TPS22966DPUR_WSON14_2X3
U13
TPS22966DPUR_WSON14_2X3
GND 11
VIN2_1
6
VBIAS
4
ON2
5
VOUT2_2 9
VIN2_2
7
CT1 12
VOUT1_2 14
VOUT2_1 8
VOUT1_1 13
VIN1_2
2
ON1
3
VIN1_1
1
CT2 10
GPAD 15
G
D
S
Q36
2N7002KW_SOT323-3
PX@
G
D
S
Q36
2N7002KW_SOT323-3
PX@
2
13
R214
470K_0402_5%
R214
470K_0402_5%
12
R196
120K_0402_5%
PX@
R196
120K_0402_5%
PX@
12
R163
100K_0402_5%
@
R163
100K_0402_5%
@
12
R157
100K_0402_5%
R157
100K_0402_5%
12
Q39
AON6414AL_DFN8-5
Q39
AON6414AL_DFN8-5
3
2
1
4
5
C175
0.1U_0402_10V7-K
@C175
0.1U_0402_10V7-K
@
1
2
C160
10U_0603_6.3V6M
PX@
C160
10U_0603_6.3V6M
PX@
1
2
G
D
S
Q31
2N7002KW_SOT323-3@
G
D
S
Q31
2N7002KW_SOT323-3@
2
13
R195
100K_0402_5%PX@
R195
100K_0402_5%PX@
12
C176 1000P_0402_50V7KC176 1000P_0402_50V7K
1 2
C144
0.01U_0402_25V7K
C144
0.01U_0402_25V7K
1
2
C145
10U_0603_6.3V6M
C145
10U_0603_6.3V6M
1
2
G
D
S
Q45
2N7002KW_SOT323-3
G
D
S
Q45
2N7002KW_SOT323-3
2
13
C179
1U_0402_6.3V6-K
C179
1U_0402_6.3V6-K
1
2
C161
10U_0805_25V6K
PX@
C161
10U_0805_25V6K
PX@
1
2
G
D
S
Q4
2N7002KW_SOT323-3@
G
D
S
Q4
2N7002KW_SOT323-3@
2
13
R187
820K_0402_5%
R187
820K_0402_5%
12
G
D
S
Q6B
2N7002KDWH_SOT363-6
G
D
S
Q6B
2N7002KDWH_SOT363-6
5
34
R2 0_0402_5%@R2 0_0402_5%@
1 2
R193
0_0402_5%
@
R193
0_0402_5%
@
1 2
G
D
S
Q40
2N7002KW_SOT323-3
@
G
D
S
Q40
2N7002KW_SOT323-3
@
2
13
R171
470_0603_5%
@
R171
470_0603_5%
@
12
C143
0.01U_0402_25V7K
C143
0.01U_0402_25V7K
1
2
C159
.1U_0402_16V7K
PX@
C159
.1U_0402_16V7K
PX@
1
2
C177
1U_0402_6.3V6-K
@C177
1U_0402_6.3V6-K
@
1
2
R156
100K_0402_5%
@
R156
100K_0402_5%
@
12
R207
120K_0402_5%
PX@
R207
120K_0402_5%
PX@
12

5
5
4
4
3
3
2
2
1
1
D D
C C
B B
A A
Power Sequence Block need to be update!
U15
+1.1VS
PU8
+1.2VS
VV
8b
VGA_PWRGD
VGA_PWRGD
V
PBTN_OUT#
4
VV
EC_RSMRST#
5
V
11
V
FCH_PWRGD
V
PLT_RST# 13
8a
B2
A1
B1
A3
B4
A5
FCH
PU5
B3
51_ON#
ON/OFF
+3VALW
VS
EC_ON
VIN
BATT
PM_SLP_S3#
PM_SLP_S5# 6
V
V
V
V
V
V
V
V
V
+1.1VVALW
V
A5 B7
SYSON PU7
+VSYSMEM
A4 B6
SUSP#,SUSP 8
V
V
U12
+5VS
U13
+3VS
PU10
+1.5VS
PU7
+0.75VS
V
V
V
APU_PWRGD
APU_RST#
B5
B7 2
2
V
V
7
CPU
VGA
V
V
V
PU401
EC
AC
MODE
BATT
MODE
PU301
A2
B+
PQ1
VV
PXS_PWREN
+1.5VGS
U14
V
+1.8VGS
PU6
V
+0.95VGS
PU12
V
+VGA_CORE
PU13
VVVV
V
14
12
V
+3VGS
QV2
VR_ON 9
V
PU14
+CPU_CORE
PU14
+APU_CORE_NB
V
V
15
V
KBRST#
VDDCI
PU11
VGATE
10
VGA_PWRGD
SPOK
2
3
V
PU401
Size Document Number Rev
Date: Sheet of
Security Classification
LC Future Center Secret Data
THIS SHEET OF ENGINEERING DRAWING IS THE PROPRIETARY PROPERTY OF LC FUTURE CENTER. AND CONTAINS CONFIDENTIAL
AND TRADE SECRET INFORMATION. THIS SHEET MAY NOT BE TRANSFERED FROM THE CUSTODY OF THE COMPETENT DIVISION OF R&D
DEPARTMENT EXCEPT AS AUTHORIZED BY LC FUTURE CENTER NEITHER THIS SHEET NOR THE INFORMATION IT CONTAINS
MAY BE USED BY OR DISCLOSED TO ANY THIRD PARTY WITHOUT PRIOR WRITTEN CONSENT OF LC FUTURE CENTER.
Issued Date
Deciphered Date
Title
NM-A281
0.4
Power sequence Block
Custom
47 60
Thursday, February 20, 2014
2013/08/15 2013/08/15
Size Document Number Rev
Date: Sheet of
Security Classification
LC Future Center Secret Data
THIS SHEET OF ENGINEERING DRAWING IS THE PROPRIETARY PROPERTY OF LC FUTURE CENTER. AND CONTAINS CONFIDENTIAL
AND TRADE SECRET INFORMATION. THIS SHEET MAY NOT BE TRANSFERED FROM THE CUSTODY OF THE COMPETENT DIVISION OF R&D
DEPARTMENT EXCEPT AS AUTHORIZED BY LC FUTURE CENTER NEITHER THIS SHEET NOR THE INFORMATION IT CONTAINS
MAY BE USED BY OR DISCLOSED TO ANY THIRD PARTY WITHOUT PRIOR WRITTEN CONSENT OF LC FUTURE CENTER.
Issued Date
Deciphered Date
Title
NM-A281
0.4
Power sequence Block
Custom
47 60
Thursday, February 20, 2014
2013/08/15 2013/08/15
Size Document Number Rev
Date: Sheet of
Security Classification
LC Future Center Secret Data
THIS SHEET OF ENGINEERING DRAWING IS THE PROPRIETARY PROPERTY OF LC FUTURE CENTER. AND CONTAINS CONFIDENTIAL
AND TRADE SECRET INFORMATION. THIS SHEET MAY NOT BE TRANSFERED FROM THE CUSTODY OF THE COMPETENT DIVISION OF R&D
DEPARTMENT EXCEPT AS AUTHORIZED BY LC FUTURE CENTER NEITHER THIS SHEET NOR THE INFORMATION IT CONTAINS
MAY BE USED BY OR DISCLOSED TO ANY THIRD PARTY WITHOUT PRIOR WRITTEN CONSENT OF LC FUTURE CENTER.
Issued Date
Deciphered Date
Title
NM-A281
0.4
Power sequence Block
Custom
47 60
Thursday, February 20, 2014
2013/08/15 2013/08/15

5
5
4
4
3
3
2
2
1
1
D D
C C
B B
A A
Size Document Number Rev
Date: Sheet of
Security Classification
LC Future Center Secret Data
THIS SHEET OF ENGINEERING DRAWING IS THE PROPRIETARY PROPERTY OF LC FUTURE CENTER. AND CONTAINS CONFIDENTIAL
AND TRADE SECRET INFORMATION. THIS SHEET MAY NOT BE TRANSFERED FROM THE CUSTODY OF THE COMPETENT DIVISION OF R&D
DEPARTMENT EXCEPT AS AUTHORIZED BY LC FUTURE CENTER NEITHER THIS SHEET NOR THE INFORMATION IT CONTAINS
MAY BE USED BY OR DISCLOSED TO ANY THIRD PARTY WITHOUT PRIOR WRITTEN CONSENT OF LC FUTURE CENTER.
Issued Date
Deciphered Date
Title
NM-A281
0.4
Virtual symbol
B
48 60
Thursday, February 20, 2014
2013/08/08 2013/08/05
Size Document Number Rev
Date: Sheet of
Security Classification
LC Future Center Secret Data
THIS SHEET OF ENGINEERING DRAWING IS THE PROPRIETARY PROPERTY OF LC FUTURE CENTER. AND CONTAINS CONFIDENTIAL
AND TRADE SECRET INFORMATION. THIS SHEET MAY NOT BE TRANSFERED FROM THE CUSTODY OF THE COMPETENT DIVISION OF R&D
DEPARTMENT EXCEPT AS AUTHORIZED BY LC FUTURE CENTER NEITHER THIS SHEET NOR THE INFORMATION IT CONTAINS
MAY BE USED BY OR DISCLOSED TO ANY THIRD PARTY WITHOUT PRIOR WRITTEN CONSENT OF LC FUTURE CENTER.
Issued Date
Deciphered Date
Title
NM-A281
0.4
Virtual symbol
B
48 60
Thursday, February 20, 2014
2013/08/08 2013/08/05
Size Document Number Rev
Date: Sheet of
Security Classification
LC Future Center Secret Data
THIS SHEET OF ENGINEERING DRAWING IS THE PROPRIETARY PROPERTY OF LC FUTURE CENTER. AND CONTAINS CONFIDENTIAL
AND TRADE SECRET INFORMATION. THIS SHEET MAY NOT BE TRANSFERED FROM THE CUSTODY OF THE COMPETENT DIVISION OF R&D
DEPARTMENT EXCEPT AS AUTHORIZED BY LC FUTURE CENTER NEITHER THIS SHEET NOR THE INFORMATION IT CONTAINS
MAY BE USED BY OR DISCLOSED TO ANY THIRD PARTY WITHOUT PRIOR WRITTEN CONSENT OF LC FUTURE CENTER.
Issued Date
Deciphered Date
Title
NM-A281
0.4
Virtual symbol
B
48 60
Thursday, February 20, 2014
2013/08/08 2013/08/05

5
5
4
4
3
3
2
2
1
1
D D
C C
B B
A A
PCB Fedical Mark PAD
For EMC FFC CONN GROUND PAD
CHASSIS1_GND
+VGA_CORE +3VS
Size Document Number Rev
Date: Sheet of
Security Classification
LC Future Center Secret Data
THIS SHEET OF ENGINEERING DRAWING IS THE PROPRIETARY PROPERTY OF LC FUTURE CENTER. AND CONTAINS CONFIDENTIAL
AND TRADE SECRET INFORMATION. THIS SHEET MAY NOT BE TRANSFERED FROM THE CUSTODY OF THE COMPETENT DIVISION OF R&D
DEPARTMENT EXCEPT AS AUTHORIZED BY LC FUTURE CENTER NEITHER THIS SHEET NOR THE INFORMATION IT CONTAINS
MAY BE USED BY OR DISCLOSED TO ANY THIRD PARTY WITHOUT PRIOR WRITTEN CONSENT OF LC FUTURE CENTER.
Issued Date
Deciphered Date
Title
NM-A281
0.4
Hole
B
49 60
Thursday, February 20, 2014
2013/08/08 2013/08/05
Size Document Number Rev
Date: Sheet of
Security Classification
LC Future Center Secret Data
THIS SHEET OF ENGINEERING DRAWING IS THE PROPRIETARY PROPERTY OF LC FUTURE CENTER. AND CONTAINS CONFIDENTIAL
AND TRADE SECRET INFORMATION. THIS SHEET MAY NOT BE TRANSFERED FROM THE CUSTODY OF THE COMPETENT DIVISION OF R&D
DEPARTMENT EXCEPT AS AUTHORIZED BY LC FUTURE CENTER NEITHER THIS SHEET NOR THE INFORMATION IT CONTAINS
MAY BE USED BY OR DISCLOSED TO ANY THIRD PARTY WITHOUT PRIOR WRITTEN CONSENT OF LC FUTURE CENTER.
Issued Date
Deciphered Date
Title
NM-A281
0.4
Hole
B
49 60
Thursday, February 20, 2014
2013/08/08 2013/08/05
Size Document Number Rev
Date: Sheet of
Security Classification
LC Future Center Secret Data
THIS SHEET OF ENGINEERING DRAWING IS THE PROPRIETARY PROPERTY OF LC FUTURE CENTER. AND CONTAINS CONFIDENTIAL
AND TRADE SECRET INFORMATION. THIS SHEET MAY NOT BE TRANSFERED FROM THE CUSTODY OF THE COMPETENT DIVISION OF R&D
DEPARTMENT EXCEPT AS AUTHORIZED BY LC FUTURE CENTER NEITHER THIS SHEET NOR THE INFORMATION IT CONTAINS
MAY BE USED BY OR DISCLOSED TO ANY THIRD PARTY WITHOUT PRIOR WRITTEN CONSENT OF LC FUTURE CENTER.
Issued Date
Deciphered Date
Title
NM-A281
0.4
Hole
B
49 60
Thursday, February 20, 2014
2013/08/08 2013/08/05
H3
HOLEA
Pad_ct8p0b9p0d2p8
H3
HOLEA
Pad_ct8p0b9p0d2p8
1
H8
HOLEA
PAD_CT8P0B5P0D4P0
H8
HOLEA
PAD_CT8P0B5P0D4P0
1
H12
HOLEA
Pad_ct6p0b8p0d4p6
H12
HOLEA
Pad_ct6p0b8p0d4p6
1
FD2FD2
1
H19
HOLEA
PAD_SHAPET5P0X6P0-D
H19
HOLEA
PAD_SHAPET5P0X6P0-D
1
GP9
PAD_RT2P21X2P99
@
GP9
PAD_RT2P21X2P99
@
1
1
C169
.1U_0402_10V6-K
@
C169
.1U_0402_10V6-K
@
1
2
H14
HOLEA
pad_ct6p0shapeb8p0x6p75d2p3
H14
HOLEA
pad_ct6p0shapeb8p0x6p75d2p3
1
H10
HOLEA
PAD_CT8P0B5P0D4P0
H10
HOLEA
PAD_CT8P0B5P0D4P0
1
FD5FD5
1
GP1
PAD_RT2P65X2P2
@
GP1
PAD_RT2P65X2P2
@
1
1
FD1FD1
1
H15
HOLEA
PAD_CT6P0shapeb10p04x10p0d2p8
H15
HOLEA
PAD_CT6P0shapeb10p04x10p0d2p8
1
NH4
HOLEA
pad_o2p3x2p8d2p3x2p8n
NH4
HOLEA
pad_o2p3x2p8d2p3x2p8n
1
NH5
HOLEA
pad_c2p3d2p3n
NH5
HOLEA
pad_c2p3d2p3n
1
GP11
PAD_RT2P45X2P5
@
GP11
PAD_RT2P45X2P5
@
1
1
H13
HOLEA
pad_cb8p0d7p0
H13
HOLEA
pad_cb8p0d7p0
1
GP2
PAD_RT2P65X2P2
@
GP2
PAD_RT2P65X2P2
@
1
1
FD6FD6
1
GP10
PAD_RT2P21X2P99
@
GP10
PAD_RT2P21X2P99
@
1
1
C168
.1U_0402_10V6-K
@
C168
.1U_0402_10V6-K
@
1
2
H23
HOLEA
PAD_CT5P5B6P0D3P3
H23
HOLEA
PAD_CT5P5B6P0D3P3
1
GP3
PAD_RT2P65X2P2
@
GP3
PAD_RT2P65X2P2
@
1
1
H2
HOLEA
PAD_SHAPET5P0X6P0B7P0D2P3
H2
HOLEA
PAD_SHAPET5P0X6P0B7P0D2P3
1
H9
HOLEA
PAD_CT8P0B5P0D4P0
H9
HOLEA
PAD_CT8P0B5P0D4P0
1
H22
HOLEA
PAD_CT5P5B6P0D3P3
H22
HOLEA
PAD_CT5P5B6P0D3P3
1
FD4FD4
1
GP12
PAD_RT2P45X2P5
@
GP12
PAD_RT2P45X2P5
@
1
1
GP5
PAD_RT2P65X2P2
@
GP5
PAD_RT2P65X2P2
@
1
1
NH1
HOLEA
pad_c2p3d2p3n
NH1
HOLEA
pad_c2p3d2p3n
1
H7
HOLEA
PAD_CT8P0B5P0D4P0
H7
HOLEA
PAD_CT8P0B5P0D4P0
1
H4
HOLEA
Pad_ct8p0b9p0d2p8
H4
HOLEA
Pad_ct8p0b9p0d2p8
1
GP4
PAD_RT2P65X2P2
@
GP4
PAD_RT2P65X2P2
@
1
1
H17
HOLEA
pad_shapet6p8x8p0cb8p0d2p5
H17
HOLEA
pad_shapet6p8x8p0cb8p0d2p5
1
NH3
HOLEA
pad_o2p3x2p8d2p3x2p8n
NH3
HOLEA
pad_o2p3x2p8d2p3x2p8n
1
H1
HOLEA
pad_sht7p0x6p65b10p66x9p9d2p8
H1
HOLEA
pad_sht7p0x6p65b10p66x9p9d2p8
1
H16
HOLEA
pad_ct6p0b7p0d2p3
H16
HOLEA
pad_ct6p0b7p0d2p3
1
H20
HOLEA
PAD_CT5P5B6P0D3P3
H20
HOLEA
PAD_CT5P5B6P0D3P3
1
GP6
PAD_RT2P65X2P2
@
GP6
PAD_RT2P65X2P2
@
1
1
H5
HOLEA
PAD_SHAPET8P8X8P0B9P0D2P8
H5
HOLEA
PAD_SHAPET8P8X8P0B9P0D2P8
1
H6
HOLEA
PAD_SHAPET8P0X8P75B9P0D2P8
H6
HOLEA
PAD_SHAPET8P0X8P75B9P0D2P8
1
GP7
PAD_RT2P65X2P2
@
GP7
PAD_RT2P65X2P2
@
1
1
H11
HOLEA
pad_ct6p0d4p3
H11
HOLEA
pad_ct6p0d4p3
1
FD3FD3
1
H21
HOLEA
PAD_CT5P5B8P0D2P5
H21
HOLEA
PAD_CT5P5B8P0D2P5
1
H24
HOLEA
PAD_CT5P5B6P0D3P3
H24
HOLEA
PAD_CT5P5B6P0D3P3
1
H18
HOLEA
PAD_SHAPET5P0X6P0-U
H18
HOLEA
PAD_SHAPET5P0X6P0-U
1
GP8
PAD_RT2P65X2P2
@
GP8
PAD_RT2P65X2P2
@
1
1

5
5
4
4
3
3
2
2
1
1
D D
C C
B B
A A
Silergy
SY8868ABC
SMBus
Battery Charger
Li-ion
BQ24737RGRR
TI
B+
Adaptor
Battery
Switch Mode
+1.35V/11A
+0.675VS/1.3A
S5
S3
SUSP#
SYSON
VR_APU_PWRGD
APU Core/20A/25A
EC_VR_ON
PGOOD_NB
PGOODEN
FOR APU/NB Core
Switch Mode
EN PGOOD
+1.8VALW/2.3A
Switch Mode
FOR DDR
PGOOD
RT8231AGQW
Intersil
ISL62771HRTZ
Richtek
+3VLP/ 100mA
ALW_PWRGD
FOR SYSTEM
EN PGOOD
Converter
Silergy
SY8206BQNC
EC_ON
+3VALW/4A
Silergy
SY8208CQNC
Converter
+5VLP/ 100mA
ALW_PWRGD
FOR SYSTEM
EN PGOOD
EC_ON
+5VALW/5A
4S1P/41WH
APU Core NB/13A/17A
PGOOD
EN
Interisl
Switch Mode
FOR GPU VDDC VR_VGA_PWRGD
+VGA_CORE/20A
PXS_PWREN
VIDs
ISL62771HRTZ
EC_APU_ALWEN
Silergy
+0.95VS/7.68A
SYX198DQNC
EN PGOOD
FOR APU VDD
LDO
FOR APU VDDIO
PGOODEN
ANPEC
APL5930KAI-TRG
+1.5VSP/150mA
SUSP#
Converter
APUALW_PWRGD
Converter
FOR APU VDDIO
EC_APU_ALWEN
Size Document Number Rev
Date: Sheet of
Security Classification
LC Future Center Secret Data
THIS SHEET OF ENGINEERING DRAWING IS THE PROPRIETARY PROPERTY OF LC FUTURE CENTER. AND CONTAINS CONFIDENTIAL
AND TRADE SECRET INFORMATION. THIS SHEET MAY NOT BE TRANSFERED FROM THE CUSTODY OF THE COMPETENT DIVISION OF R&D
DEPARTMENT EXCEPT AS AUTHORIZED BY LC FUTURE CENTER NEITHER THIS SHEET NOR THE INFORMATION IT CONTAINS
MAY BE USED BY OR DISCLOSED TO ANY THIRD PARTY WITHOUT PRIOR WRITTEN CONSENT OF LC FUTURE CENTER.
Issued Date
Deciphered Date
Title
NM-A281
0.4
Power Diagram
C
50 60
Thursday, February 20, 2014
2013/08/15 2013/08/15
Size Document Number Rev
Date: Sheet of
Security Classification
LC Future Center Secret Data
THIS SHEET OF ENGINEERING DRAWING IS THE PROPRIETARY PROPERTY OF LC FUTURE CENTER. AND CONTAINS CONFIDENTIAL
AND TRADE SECRET INFORMATION. THIS SHEET MAY NOT BE TRANSFERED FROM THE CUSTODY OF THE COMPETENT DIVISION OF R&D
DEPARTMENT EXCEPT AS AUTHORIZED BY LC FUTURE CENTER NEITHER THIS SHEET NOR THE INFORMATION IT CONTAINS
MAY BE USED BY OR DISCLOSED TO ANY THIRD PARTY WITHOUT PRIOR WRITTEN CONSENT OF LC FUTURE CENTER.
Issued Date
Deciphered Date
Title
NM-A281
0.4
Power Diagram
C
50 60
Thursday, February 20, 2014
2013/08/15 2013/08/15
Size Document Number Rev
Date: Sheet of
Security Classification
LC Future Center Secret Data
THIS SHEET OF ENGINEERING DRAWING IS THE PROPRIETARY PROPERTY OF LC FUTURE CENTER. AND CONTAINS CONFIDENTIAL
AND TRADE SECRET INFORMATION. THIS SHEET MAY NOT BE TRANSFERED FROM THE CUSTODY OF THE COMPETENT DIVISION OF R&D
DEPARTMENT EXCEPT AS AUTHORIZED BY LC FUTURE CENTER NEITHER THIS SHEET NOR THE INFORMATION IT CONTAINS
MAY BE USED BY OR DISCLOSED TO ANY THIRD PARTY WITHOUT PRIOR WRITTEN CONSENT OF LC FUTURE CENTER.
Issued Date
Deciphered Date
Title
NM-A281
0.4
Power Diagram
C
50 60
Thursday, February 20, 2014
2013/08/15 2013/08/15

5
5
4
4
3
3
2
2
1
1
D D
C C
B B
A A
-+
RTC Battery
CPU thermal protection at 92+-3 degree C
Recovery at 56 +-3 degree C
PH1 under CPU botten side :
APDIN
ADAPTER_ID
APDIN1
BAT_D
ADAPTER_ID
ADAPTER_ID_ON#_G
OTP_N_002
OTP_N_003
ADAPTER_ID <44>
ADAPTER_ID_ON# <44>
MAINPWON<44,54>
NTC_V<44>
VIN RTC_VCC +VCCRTC+3VL
VIN
+3VALW
+3VL
+5VLP +3VALW
Size Document Number Rev
Date: Sheet of
Security Classification
LC Future Center Secret Data
THIS SHEET OF ENGINEERING DRAWING IS THE PROPRIETARY PROPERTY OF LC FUTURE CENTER. AND CONTAINS CONFIDENTIAL
AND TRADE SECRET INFORMATION. THIS SHEET MAY NOT BE TRANSFERED FROM THE CUSTODY OF THE COMPETENT DIVISION OF R&D
DEPARTMENT EXCEPT AS AUTHORIZED BY LC FUTURE CENTER NEITHER THIS SHEET NOR THE INFORMATION IT CONTAINS
MAY BE USED BY OR DISCLOSED TO ANY THIRD PARTY WITHOUT PRIOR WRITTEN CONSENT OF LC FUTURE CENTER.
Issued Date
Deciphered Date
Title
NM-A281
0.4
DCIN / RTC
Custom
51 60
Thursday, February 20, 2014
2013/08/15 2013/08/15
Size Document Number Rev
Date: Sheet of
Security Classification
LC Future Center Secret Data
THIS SHEET OF ENGINEERING DRAWING IS THE PROPRIETARY PROPERTY OF LC FUTURE CENTER. AND CONTAINS CONFIDENTIAL
AND TRADE SECRET INFORMATION. THIS SHEET MAY NOT BE TRANSFERED FROM THE CUSTODY OF THE COMPETENT DIVISION OF R&D
DEPARTMENT EXCEPT AS AUTHORIZED BY LC FUTURE CENTER NEITHER THIS SHEET NOR THE INFORMATION IT CONTAINS
MAY BE USED BY OR DISCLOSED TO ANY THIRD PARTY WITHOUT PRIOR WRITTEN CONSENT OF LC FUTURE CENTER.
Issued Date
Deciphered Date
Title
NM-A281
0.4
DCIN / RTC
Custom
51 60
Thursday, February 20, 2014
2013/08/15 2013/08/15
Size Document Number Rev
Date: Sheet of
Security Classification
LC Future Center Secret Data
THIS SHEET OF ENGINEERING DRAWING IS THE PROPRIETARY PROPERTY OF LC FUTURE CENTER. AND CONTAINS CONFIDENTIAL
AND TRADE SECRET INFORMATION. THIS SHEET MAY NOT BE TRANSFERED FROM THE CUSTODY OF THE COMPETENT DIVISION OF R&D
DEPARTMENT EXCEPT AS AUTHORIZED BY LC FUTURE CENTER NEITHER THIS SHEET NOR THE INFORMATION IT CONTAINS
MAY BE USED BY OR DISCLOSED TO ANY THIRD PARTY WITHOUT PRIOR WRITTEN CONSENT OF LC FUTURE CENTER.
Issued Date
Deciphered Date
Title
NM-A281
0.4
DCIN / RTC
Custom
51 60
Thursday, February 20, 2014
2013/08/15 2013/08/15
PL102
HCB2012KF-121T50_0805
PL102
HCB2012KF-121T50_0805
1 2
PR421
0_0402_5%
@PR421
0_0402_5%
@
1 2
JDCIN1
ACES_50299-00501-003
ME@
JDCIN1
ACES_50299-00501-003
ME@
11
33
44
22
55
PC430
0.1U_0402_25V6-K
@
PC430
0.1U_0402_25V6-K
@
1
2
PC432
0.1U_0402_25V6
PC432
0.1U_0402_25V6
12
PR419
750_0603_1%
PR419
750_0603_1%
12
PD6
AZ5425-01F_DFN1006P2E2
PD6
AZ5425-01F_DFN1006P2E2
2
211
PC426
1000P_0402_50V7K
@
PC426
1000P_0402_50V7K
@
12
PR29
47K_0402_1%
@
PR29
47K_0402_1%
@
12
PR420
1M_0402_5%
PR420
1M_0402_5%
12
PC428
470P_0402_50V7K
PC428
470P_0402_50V7K
12
PR4448
0_0402_5%
@
PR4448
0_0402_5%
@
1 2
PD2
RB751V-40_SOD323-2
PD2
RB751V-40_SOD323-2
12
PR422
13.7K_0402_1%
@
PR422
13.7K_0402_1%
@
12
PR417
1K_0603_5%
PR417
1K_0603_5%
1 2
G
D
S
PQ28B
2N7002KDWH_SOT363-6
G
D
S
PQ28B
2N7002KDWH_SOT363-6
5
34
PD1
RB751V-40_SOD323-2
PD1
RB751V-40_SOD323-2
1 2
JRTC1
FDK_ML1220-TT28@
JRTC1
FDK_ML1220-TT28@
12
PH1
100K_0402_1%_NCP15WF104F03RC
PH1
100K_0402_1%_NCP15WF104F03RC
12
G
D
S
PQ28A
2N7002KDWH_SOT363-6
G
D
S
PQ28A
2N7002KDWH_SOT363-6
2
61
PR424
1M_0402_5%
PR424
1M_0402_5%
12
PL101
HCB2012KF-121T50_0805
PL101
HCB2012KF-121T50_0805
1 2
PC429
1000P_0402_50V7K
@
PC429
1000P_0402_50V7K
@
12
PR426
0_0402_5%
@PR426
0_0402_5%
@
12
PR423
40.2K_0402_1%
PR423
40.2K_0402_1%
12
PU403
G718TM1U_SOT23-8
@
PU403
G718TM1U_SOT23-8
@
RHYST2 5
OT1
3
OT2
4
GND
2
VCC
1
TMSNS2 6
RHYST1 7
TMSNS1 8
PC427
470P_0402_50V7K
PC427
470P_0402_50V7K
12
PF1
7A_24VDC_429007.WRML
PF1
7A_24VDC_429007.WRML
21
PR425
499K_0402_1%
@
PR425
499K_0402_1%
@
12

5
5
4
4
3
3
2
2
1
1
D D
C C
B B
A A
For 14 For 15
EC_SMDA
BATT_TEMP_IN
EC_SMCA
DC_UVP_2
VSBP_1
VSBP_2 VSBP_3
EC_SMDA
BATT_TEMP_IN
EC_SMCA
BATT_TEMP <44,53>
EC_SMB_CK1 <44,53>
EC_SMB_DA1 <44,53>
BATT_OUT <53>
BATT_LEN#<44>
PCH_PWR_EN<44,46>
ALW_PWRGD<44,54,56>
BATT+
VMB
+3VALW
VMB2
VMB2
+3VALW +3VALW
+5VALW
+3VALW
+3VL
B+ +VSBP
+VSB+VSBP
VMB2
Size Document Number Rev
Date: Sheet of
Security Classification
LC Future Center Secret Data
THIS SHEET OF ENGINEERING DRAWING IS THE PROPRIETARY PROPERTY OF LC FUTURE CENTER. AND CONTAINS CONFIDENTIAL
AND TRADE SECRET INFORMATION. THIS SHEET MAY NOT BE TRANSFERED FROM THE CUSTODY OF THE COMPETENT DIVISION OF R&D
DEPARTMENT EXCEPT AS AUTHORIZED BY LC FUTURE CENTER NEITHER THIS SHEET NOR THE INFORMATION IT CONTAINS
MAY BE USED BY OR DISCLOSED TO ANY THIRD PARTY WITHOUT PRIOR WRITTEN CONSENT OF LC FUTURE CENTER.
Issued Date
Deciphered Date
Title
NM-A281
0.4
BATTERY CONN/OTP
Custom
52 60
Thursday, February 20, 2014
2013/08/15 2013/08/15
Size Document Number Rev
Date: Sheet of
Security Classification
LC Future Center Secret Data
THIS SHEET OF ENGINEERING DRAWING IS THE PROPRIETARY PROPERTY OF LC FUTURE CENTER. AND CONTAINS CONFIDENTIAL
AND TRADE SECRET INFORMATION. THIS SHEET MAY NOT BE TRANSFERED FROM THE CUSTODY OF THE COMPETENT DIVISION OF R&D
DEPARTMENT EXCEPT AS AUTHORIZED BY LC FUTURE CENTER NEITHER THIS SHEET NOR THE INFORMATION IT CONTAINS
MAY BE USED BY OR DISCLOSED TO ANY THIRD PARTY WITHOUT PRIOR WRITTEN CONSENT OF LC FUTURE CENTER.
Issued Date
Deciphered Date
Title
NM-A281
0.4
BATTERY CONN/OTP
Custom
52 60
Thursday, February 20, 2014
2013/08/15 2013/08/15
Size Document Number Rev
Date: Sheet of
Security Classification
LC Future Center Secret Data
THIS SHEET OF ENGINEERING DRAWING IS THE PROPRIETARY PROPERTY OF LC FUTURE CENTER. AND CONTAINS CONFIDENTIAL
AND TRADE SECRET INFORMATION. THIS SHEET MAY NOT BE TRANSFERED FROM THE CUSTODY OF THE COMPETENT DIVISION OF R&D
DEPARTMENT EXCEPT AS AUTHORIZED BY LC FUTURE CENTER NEITHER THIS SHEET NOR THE INFORMATION IT CONTAINS
MAY BE USED BY OR DISCLOSED TO ANY THIRD PARTY WITHOUT PRIOR WRITTEN CONSENT OF LC FUTURE CENTER.
Issued Date
Deciphered Date
Title
NM-A281
0.4
BATTERY CONN/OTP
Custom
52 60
Thursday, February 20, 2014
2013/08/15 2013/08/15
PC435
0.01U_0402_25V7K
PC435
0.01U_0402_25V7K
12
PR443
10K_0402_1%
PR443
10K_0402_1%
1 2
PU404A
AS393MTR-G1_SO8
PU404A
AS393MTR-G1_SO8
+_1
3
-_1
2O1 1
P8
G
4
PC437
0.1U_0603_25V7-M
PC437
0.1U_0603_25V7-M
12
PD7
AZC199-02S.R7G_SOT23-3@PD7
AZC199-02S.R7G_SOT23-3@
3
1
2
PC436
0.22U_0603_25V7K
PC436
0.22U_0603_25V7K
12
PQ2
TP0610K-T1-E3_SOT23-3
PQ2
TP0610K-T1-E3_SOT23-3
2
13
G
D
S
PQ4
2N7002KW_SOT323-3
G
D
S
PQ4
2N7002KW_SOT323-3
2
13
JBATT2
SUYIN_200082GR007G232ZR
ME@
JBATT2
SUYIN_200082GR007G232ZR
ME@
11
22
33
44
55
GND1 8
GND2 9
66
77
G
D
S
PQ3A
2N7002KDWH_SOT363-6
G
D
S
PQ3A
2N7002KDWH_SOT363-6
2
61
PR434
280K_0402_1%
PR434
280K_0402_1%
12
PC438
0.1U_0402_25V6
@
PC438
0.1U_0402_25V6
@
12
PR440
100K_0402_1%
PR440
100K_0402_1%
1 2
PC433
1000P_0402_50V7K
PC433
1000P_0402_50V7K
12
PR431
0_0603_5%@PR431
0_0603_5%@
1 2
PL404
HCB2012KF-121T50_0805
PL404
HCB2012KF-121T50_0805
1 2
PR1
10M_0402_5%
PR1
10M_0402_5%
1 2
PR435
100K_0402_1%
PR435
100K_0402_1%
12
PD8
AZ5215-01F_DFN1006P2E2@PD8
AZ5215-01F_DFN1006P2E2@
11
2
2
PR427 100_0402_1%PR427 100_0402_1%
1 2
PR429
100K_0402_1%
PR429
100K_0402_1%
1 2
PR433
100K_0402_1%
PR433
100K_0402_1%
1 2
PF2
8A_24V_F1206HI8000V024T
PF2
8A_24V_F1206HI8000V024T
1 2
PR438
49.9K_0402_1%
PR438
49.9K_0402_1%
12
PR430
10K_0402_5%
PR430
10K_0402_5%
1 2
PR442
100K_0402_1%
PR442
100K_0402_1%
1 2
PR436
10K_0402_1%
PR436
10K_0402_1%
1 2
PR4449
100K_0402_1%
PR4449
100K_0402_1%
1 2
JBATT1
SUYIN_200082GR007G232ZR
ME@
JBATT1
SUYIN_200082GR007G232ZR
ME@
11
22
33
44
55
GND1 8
GND2 9
66
77
PL403
HCB2012KF-121T50_0805
PL403
HCB2012KF-121T50_0805
1 2
PC434
0.01U_0402_25V7K
PC434
0.01U_0402_25V7K
12
PC439
1U_0402_6.3V6K
@
PC439
1U_0402_6.3V6K
@
12
PR437
22K_0402_1%
PR437
22K_0402_1%
1 2
PR432
100K_0402_1%
PR432
100K_0402_1%
1 2
PJ409
JUMP_43X39
PJ409
JUMP_43X39
1
122
PR441
1K_0402_1%
PR441
1K_0402_1%
1 2
PR428 100_0402_1%PR428 100_0402_1%
1 2
G
D
S
PQ3B
2N7002KDWH_SOT363-6
G
D
S
PQ3B
2N7002KDWH_SOT363-6
5
34
PR439
0_0402_5%@PR439
0_0402_5%@
1 2

5
5
4
4
3
3
2
2
1
1
D D
C C
B B
A A
Charge Option() bit[8]=1
Modified for B+ voltage step
Reserve for EMC request
737_SRP
DISCHG_G
P2-2
737_SRN
ACOFF-1
PACIN_P
SRN_1
PACIN_G
DH_CHG
P2_G2
P2_G1
P2-1
CHG
DISCHG_G-1
PACIN
PACIN
PACIN737_VCC
VIN
737_ACDET
ACPRN
737_SCL
737_SDA
ADP_I
BM#
DL_CHG
SRP_1
737_ILIM
737_ILIM
737_ACP 737_ACN
BST_CHG
LX_CHG
ACOFF-1
PACIN_N
ACPRN
BATT_OUT
ACPRN ACIN#
ACOFF<44>
ADP_I<44>
EC_SMB_DA1<44,52>
EC_SMB_CK1<44,52>
BATT_OUT <52>
BATT_TEMP<44,52>
ACIN# <44>
VIN P2 P3
VIN
BATT+
B+
BQ24737_VDD
+3VALW
P2
BQ24737_VDD
+3VL
Size Document Number Rev
Date: Sheet of
Security Classification
LC Future Center Secret Data
THIS SHEET OF ENGINEERING DRAWING IS THE PROPRIETARY PROPERTY OF LC FUTURE CENTER. AND CONTAINS CONFIDENTIAL
AND TRADE SECRET INFORMATION. THIS SHEET MAY NOT BE TRANSFERED FROM THE CUSTODY OF THE COMPETENT DIVISION OF R&D
DEPARTMENT EXCEPT AS AUTHORIZED BY LC FUTURE CENTER NEITHER THIS SHEET NOR THE INFORMATION IT CONTAINS
MAY BE USED BY OR DISCLOSED TO ANY THIRD PARTY WITHOUT PRIOR WRITTEN CONSENT OF LC FUTURE CENTER.
Issued Date
Deciphered Date
Title
NM-A281
0.4
CHARGER
C
53 60
Thursday, February 20, 2014
2013/08/15 2013/08/15
Size Document Number Rev
Date: Sheet of
Security Classification
LC Future Center Secret Data
THIS SHEET OF ENGINEERING DRAWING IS THE PROPRIETARY PROPERTY OF LC FUTURE CENTER. AND CONTAINS CONFIDENTIAL
AND TRADE SECRET INFORMATION. THIS SHEET MAY NOT BE TRANSFERED FROM THE CUSTODY OF THE COMPETENT DIVISION OF R&D
DEPARTMENT EXCEPT AS AUTHORIZED BY LC FUTURE CENTER NEITHER THIS SHEET NOR THE INFORMATION IT CONTAINS
MAY BE USED BY OR DISCLOSED TO ANY THIRD PARTY WITHOUT PRIOR WRITTEN CONSENT OF LC FUTURE CENTER.
Issued Date
Deciphered Date
Title
NM-A281
0.4
CHARGER
C
53 60
Thursday, February 20, 2014
2013/08/15 2013/08/15
Size Document Number Rev
Date: Sheet of
Security Classification
LC Future Center Secret Data
THIS SHEET OF ENGINEERING DRAWING IS THE PROPRIETARY PROPERTY OF LC FUTURE CENTER. AND CONTAINS CONFIDENTIAL
AND TRADE SECRET INFORMATION. THIS SHEET MAY NOT BE TRANSFERED FROM THE CUSTODY OF THE COMPETENT DIVISION OF R&D
DEPARTMENT EXCEPT AS AUTHORIZED BY LC FUTURE CENTER NEITHER THIS SHEET NOR THE INFORMATION IT CONTAINS
MAY BE USED BY OR DISCLOSED TO ANY THIRD PARTY WITHOUT PRIOR WRITTEN CONSENT OF LC FUTURE CENTER.
Issued Date
Deciphered Date
Title
NM-A281
0.4
CHARGER
C
53 60
Thursday, February 20, 2014
2013/08/15 2013/08/15
PC33
0.1U_0402_25V6-K
PC33
0.1U_0402_25V6-K
1
2
PC45
10U_0805_25V6K
@
PC45
10U_0805_25V6K
@
1 2
PC38
10U_0805_25V6K
PC38
10U_0805_25V6K
12
PR74
40.2K_0402_1%
PR74
40.2K_0402_1%
1 2
G
D
S
PQ29A
2N7002KDWH_SOT363-6
G
D
S
PQ29A
2N7002KDWH_SOT363-6
2
61
PQ7
SI4483_SO8
PQ7
SI4483_SO8
3 6
5
7
8
2
4
1
PQ12
AO4466L_SO8
PQ12
AO4466L_SO8
4
6
1
2
35
7
8
PR59
20K_0402_1%
PR59
20K_0402_1%
12
PC35
0.1U_0402_25V6-K
PC35
0.1U_0402_25V6-K
1 2
PR63
47K_0402_1%
PR63
47K_0402_1%
1 2
G
D
S
PQ27A
2N7002KDWH_SOT363-6
G
D
S
PQ27A
2N7002KDWH_SOT363-6
2
61
PC37
100P_0402_50V8J
PC37
100P_0402_50V8J
1 2
PC42
0.1U_0402_25V6-K
PC42
0.1U_0402_25V6-K
1 2
PR77
10_0603_5%
PR77
10_0603_5%
12
PR53
0.01_1206_1%
PR53
0.01_1206_1%
1
3
4
2
PR56
47K_0402_1%
PR56
47K_0402_1%
1 2
PC27
4.7U_0805_25V6-K
PC27
4.7U_0805_25V6-K
1 2
PD5
RB751V-40_SOD323-2
PD5
RB751V-40_SOD323-2
12
PU4
BQ24737RGRR_VQFN20_3P5X3P5
PU4
BQ24737RGRR_VQFN20_3P5X3P5
ACN 1
ACP 2
CMPOUT 3
CMPIN
4
ACOK
5
ACDET
6
IOUT
7
SDA
8
SCL
9
ILIM
10
BM#
11
SRN
12
SRP
13
GND 14
LODRV 15
REGN 16
BTST 17
HIDRV 18
PHASE 19
VCC 20
PAD 21
PC21
10U_0805_25V6K
@
PC21
10U_0805_25V6K
@
1 2
G
D
S
PQ27B
2N7002KDWH_SOT363-6
G
D
S
PQ27B
2N7002KDWH_SOT363-6
5
34
PR4447
10K_0402_5%
PR4447
10K_0402_5%
12
PR57
10K_0402_1%
PR57
10K_0402_1%
1 2
PC40
1500P_0402_50V7K
PC40
1500P_0402_50V7K
12
PR64
390K_0603_1%
PR64
390K_0603_1%
12
G
D
S
PQ906
2N7002KW_SOT323-3
G
D
S
PQ906
2N7002KW_SOT323-3
2
13
PJ2
JUMP_43X118
@PJ2
JUMP_43X118
@
1
122
PL905
HCB2012KF-121T50_0805
PL905
HCB2012KF-121T50_0805
1 2
PC34
1U_0603_25V6M
PC34
1U_0603_25V6M
1 2
PQ11
AO4466L_SO8
PQ11
AO4466L_SO8
4
6
1
2
35
7
8
G
D
S
PQ30B
2N7002KDWH_SOT363-6
G
D
S
PQ30B
2N7002KDWH_SOT363-6
5
34
PR84
47K_0402_1%
PR84
47K_0402_1%
12
G
D
S
PQ30A
2N7002KDWH_SOT363-6
G
D
S
PQ30A
2N7002KDWH_SOT363-6
2
61
PD4
1SS355_SOD323-2
PD4
1SS355_SOD323-2
1 2
PR66
2.2_0603_5%
PR66
2.2_0603_5%
1 2
PR65
59K_0402_1%
PR65
59K_0402_1%
1 2
G
D
S
PQ26A
2N7002KDWH_SOT363-6
G
D
S
PQ26A
2N7002KDWH_SOT363-6
2
61
PR69 0_0402_5% @PR69 0_0402_5% @
1 2
PR54
200K_0402_5%
PR54
200K_0402_5%
12
PC26
4.7U_0805_25V6-K
PC26
4.7U_0805_25V6-K
1 2
PR67 0_0402_5% @PR67 0_0402_5% @
1 2
PC28
2200P_0402_50V7K
PC28
2200P_0402_50V7K
1 2
PR70
0.01_1206_1%
PR70
0.01_1206_1%
1
3
4
2
PR68
10K_0402_5%
PR68
10K_0402_5%
1 2
PC32
0.1U_0402_25V6-K
PC32
0.1U_0402_25V6-K
1 2
PR83
10K_0402_1%
PR83
10K_0402_1%
12
PC41
0.1U_0402_25V6-K
PC41
0.1U_0402_25V6-K
1
2
PR60
68K_0402_1%
PR60
68K_0402_1%
12
PR4446
10K_0402_1%
PR4446
10K_0402_1%
1 2
PR71
2.2_0805_5%
PR71
2.2_0805_5%
12
PR75
316K_0402_1%
PR75
316K_0402_1%
1 2
PR78
90.9K_0402_1%
PR78
90.9K_0402_1%
1 2
G
D
S
PQ29B
2N7002KDWH_SOT363-6
G
D
S
PQ29B
2N7002KDWH_SOT363-6
5
34
PQ10
LTC015EUBFS8TL_UMT3F-3
PQ10
LTC015EUBFS8TL_UMT3F-3
2
13
PR58
200K_0402_1%
PR58
200K_0402_1%
1 2
PC31
1U_0603_25V6M
PC31
1U_0603_25V6M
12
PC30
0.1U_0402_25V6-K
PC30
0.1U_0402_25V6-K
1 2
PL3
4.7UH_PCMB063T-4R7MS_5.5A_20%
PL3
4.7UH_PCMB063T-4R7MS_5.5A_20%
1 2
PR72
0_0402_5%
@PR72
0_0402_5%
@
1 2
PC44
10U_0805_25V6K
@
PC44
10U_0805_25V6K
@
1 2
PC20
0.1U_0402_25V6-K
PC20
0.1U_0402_25V6-K
1
2
PQ8
AO4407AL_SO8
PQ8
AO4407AL_SO8
3 6
5
7
8
2
4
1
PC29
0.1U_0402_25V6-K
PC29
0.1U_0402_25V6-K
1 2
PC25
4.7U_0805_25V6-K
PC25
4.7U_0805_25V6-K
1 2
PR61
10_1206_5%
PR61
10_1206_5%
12
PQ9
LTA044EUBFS8TL_UMT3F-3
PQ9
LTA044EUBFS8TL_UMT3F-3
2
1 3
PR88
12K_0402_1%
PR88
12K_0402_1%
12
PR62
1M_0402_5%
PR62
1M_0402_5%
12
PC22
2200P_0402_50V7K
PC22
2200P_0402_50V7K
1 2
PC24
0.1U_0402_25V6-K
PC24
0.1U_0402_25V6-K
1
2
PC36
0.047U_0603_25V7-K
PC36
0.047U_0603_25V7-K
12
PQ6
AO4407AL_SO8
PQ6
AO4407AL_SO8
36
5
7
82
4
1
G
D
S
PQ26B
2N7002KDWH_SOT363-6
G
D
S
PQ26B
2N7002KDWH_SOT363-6
5
34
PC23
10U_0805_25V6K
@
PC23
10U_0805_25V6K
@
1 2
PC39
10U_0805_25V6K
PC39
10U_0805_25V6K
12
PR76
6.8_0603_5%
PR76
6.8_0603_5%
12
PR55
200K_0402_1%
PR55
200K_0402_1%
12
PR334
0_0402_5%
@
PR334
0_0402_5%
@
1 2
PD3
1SS355_SOD323-2
PD3
1SS355_SOD323-2
1 2
PC43
0.1U_0402_25V6-K
PC43
0.1U_0402_25V6-K
1
2

5
5
4
4
3
3
2
2
1
1
D D
C C
B B
A A
+3VALW
TDC :4A
OCP :8A
+5VALW
TDC :5A
OCP :11A
+5VVCC
+5VBS
+5VALW_P+5VALW_EN
+5VFB
+3VBS
+3VALW_P
+3V_PWRGD
EC_ON
+3VALW_EN
+3V_PWRGD
+5V_PWRGD
+3VALW_P
+3VALW_FB
+5VALW_P
+5V_PWRGD
+3VLX
+5VLX
+5V_VIN
MAINPWON
EC_ON
MAINPWON
ALW_PWRGD <44,52,56>
EC_ON<44>
MAINPWON<44,51>
B+
+5VLP
+5VALW
+3VLP
+3VALW
B+
+3VALW
+3VLP +3VL
Size Document Number Rev
Date: Sheet of
Security Classification
LC Future Center Secret Data
THIS SHEET OF ENGINEERING DRAWING IS THE PROPRIETARY PROPERTY OF LC FUTURE CENTER. AND CONTAINS CONFIDENTIAL
AND TRADE SECRET INFORMATION. THIS SHEET MAY NOT BE TRANSFERED FROM THE CUSTODY OF THE COMPETENT DIVISION OF R&D
DEPARTMENT EXCEPT AS AUTHORIZED BY LC FUTURE CENTER NEITHER THIS SHEET NOR THE INFORMATION IT CONTAINS
MAY BE USED BY OR DISCLOSED TO ANY THIRD PARTY WITHOUT PRIOR WRITTEN CONSENT OF LC FUTURE CENTER.
Issued Date
Deciphered Date
Title
NM-A281
0.4
PWR_3VALW/5VALW
Custom
54 60
Thursday, February 20, 2014
2013/08/15 2013/08/15
Size Document Number Rev
Date: Sheet of
Security Classification
LC Future Center Secret Data
THIS SHEET OF ENGINEERING DRAWING IS THE PROPRIETARY PROPERTY OF LC FUTURE CENTER. AND CONTAINS CONFIDENTIAL
AND TRADE SECRET INFORMATION. THIS SHEET MAY NOT BE TRANSFERED FROM THE CUSTODY OF THE COMPETENT DIVISION OF R&D
DEPARTMENT EXCEPT AS AUTHORIZED BY LC FUTURE CENTER NEITHER THIS SHEET NOR THE INFORMATION IT CONTAINS
MAY BE USED BY OR DISCLOSED TO ANY THIRD PARTY WITHOUT PRIOR WRITTEN CONSENT OF LC FUTURE CENTER.
Issued Date
Deciphered Date
Title
NM-A281
0.4
PWR_3VALW/5VALW
Custom
54 60
Thursday, February 20, 2014
2013/08/15 2013/08/15
Size Document Number Rev
Date: Sheet of
Security Classification
LC Future Center Secret Data
THIS SHEET OF ENGINEERING DRAWING IS THE PROPRIETARY PROPERTY OF LC FUTURE CENTER. AND CONTAINS CONFIDENTIAL
AND TRADE SECRET INFORMATION. THIS SHEET MAY NOT BE TRANSFERED FROM THE CUSTODY OF THE COMPETENT DIVISION OF R&D
DEPARTMENT EXCEPT AS AUTHORIZED BY LC FUTURE CENTER NEITHER THIS SHEET NOR THE INFORMATION IT CONTAINS
MAY BE USED BY OR DISCLOSED TO ANY THIRD PARTY WITHOUT PRIOR WRITTEN CONSENT OF LC FUTURE CENTER.
Issued Date
Deciphered Date
Title
NM-A281
0.4
PWR_3VALW/5VALW
Custom
54 60
Thursday, February 20, 2014
2013/08/15 2013/08/15
PC440
0.1U_0402_25V6
PC440
0.1U_0402_25V6
12
PC441
2200P_0402_25V7-K
PC441
2200P_0402_25V7-K
12
PC409
4.7U_0603_6.3V6K
PC409
4.7U_0603_6.3V6K
12
PR406
4.7_0603_5%
@PR406
4.7_0603_5%
@
1 2
PR444
2.2_0603_5%
PR444
2.2_0603_5%
1 2
PC416
1U_0603_25V6M
PC416
1U_0603_25V6M
1 2
PR413
1M_0402_5%
PR413
1M_0402_5%
12
PR409 0_0402_5%
@
PR409 0_0402_5%
@
1 2
PC425
6800P_0402_25V7-K
PC425
6800P_0402_25V7-K
1 2
PD15
RB751V-40_SOD323-2
@
PD15
RB751V-40_SOD323-2
@
1 2
PR408
100K_0402_5%
PR408
100K_0402_5%
1 2
PC402
0.1U_0402_25V6
PC402
0.1U_0402_25V6
12
PL402
3.3UH_PCMB063T-3R3MS_6.5A_20%
PL402
3.3UH_PCMB063T-3R3MS_6.5A_20%
1 2
PC405
22U_0805_6.3V6M
PC405
22U_0805_6.3V6M
12
PC443
2200P_0402_25V7-K
PC443
2200P_0402_25V7-K
12
PC413
10U_0805_25V6K
PC413
10U_0805_25V6K
12
PC407
22U_0805_6.3V6M
PC407
22U_0805_6.3V6M
12
PC424
680P_0402_50V7K
@
PC424
680P_0402_50V7K
@
12
PC401
10U_0805_25V6K
PC401
10U_0805_25V6K
12
PC421
10U_0805_25V6K
PC421
10U_0805_25V6K
12
PC442
0.1U_0402_25V6
PC442
0.1U_0402_25V6
12
PR407
1K_0402_1%
PR407
1K_0402_1%
1 2
PC412
10U_0805_25V6K
PC412
10U_0805_25V6K
12
PC406
22U_0805_6.3V6M
PC406
22U_0805_6.3V6M
12
PR405
1M_0402_5%
PR405
1M_0402_5%
12
PR416
1K_0402_1%
PR416
1K_0402_1%
1 2
PR410 0_0402_5%
@
PR410 0_0402_5%
@
1 2
PR404
4.7_0603_5%
@PR404
4.7_0603_5%
@
1 2
PC403
0.1U_0603_25V7-M
PC403
0.1U_0603_25V7-M
1 2
PU401
SY8206BQNC_QFN10_3X3
PU401
SY8206BQNC_QFN10_3X3
EN1
1
FB
3
EN2
7
IN
8
PG 2
BS 6
LX 10
OUT 4
LDO 5
GND
9
PR412
2.2K_0402_5%
PR412
2.2K_0402_5%
1 2
PJ402
JUMP_43X79
@PJ402
JUMP_43X79
@
1
122
PJ406
JUMP_43X118@
PJ406
JUMP_43X118@
11
2
2
PC411
0.01U_0402_25V7K
PC411
0.01U_0402_25V7K
1 2
PR4445
2.2_0603_5%
PR4445
2.2_0603_5%
1 2
PC408
0.1U_0402_25V6
@PC408
0.1U_0402_25V6
@
12
PC404
22U_0805_6.3V6M
PC404
22U_0805_6.3V6M
12
PD16
RB751V-40_SOD323-2
@
PD16
RB751V-40_SOD323-2
@
1 2
PC418
22U_0805_6.3V6M
PC418
22U_0805_6.3V6M
12
PL401
2.2UH_PCMB063T-2R2MS_8A_20%
PL401
2.2UH_PCMB063T-2R2MS_8A_20%
1 2
PC415
0.1U_0603_25V7-M
PC415
0.1U_0603_25V7-M
1 2
PJ401
JUMP_43X79
@PJ401
JUMP_43X79
@
1
122
PJ403
JUMP_43X39
@PJ403
JUMP_43X39
@
1
122
PC419
22U_0805_6.3V6M
PC419
22U_0805_6.3V6M
12
PR411
1M_0402_5%
@
PR411
1M_0402_5%
@
12
PC410
680P_0402_50V7K
@
PC410
680P_0402_50V7K
@
12
PJ405
JUMP_43X79
@PJ405
JUMP_43X79
@
1
122
PC423
4.7U_0603_6.3V6K
PC423
4.7U_0603_6.3V6K
12
PC422
0.1U_0402_25V6
@
PC422
0.1U_0402_25V6
@
12
PC414
0.1U_0402_25V6
PC414
0.1U_0402_25V6
12
PR403
2.2K_0402_5%
PR403
2.2K_0402_5%
1 2
PC417
22U_0805_6.3V6M
PC417
22U_0805_6.3V6M
12
PU402
SY8208CQNC_QFN10_3X3
PU402
SY8208CQNC_QFN10_3X3
EN
1
FB
3
IN
8
GND
9
PG 2
BS 6
LX 10
OUT 4
LDO 7
VCC
5
PC420
22U_0805_6.3V6M
PC420
22U_0805_6.3V6M
12

A
A
B
B
C
C
D
D
1 1
2 2
3 3
4 4
+0.675VSP
TDC :1.3A
+1.35V
TDC :11A
OCP :14A
FB_1.35V
S5_1.35V
S3_1.35V
S5_1.35V
S3_1.35V
LX_1.35V
B+_1.35V
+1.35VP
+0.675VSP
+0.675VSP
DL_1.35V
TON_1.35V
B+_1.35V
VTTREF_0.675V
DH_1.35V
SYSON<44>
SUSP#<44,46,56,58>
VDDQ_PGOOD <44>
+1.35VP
B+
+0.675VSP
+1.35VP
+0.675VS+0.675VSP
+1.35V
+1.35VP
+3VALW
+5VALW
+3VALW
VTTREF_0.675V
Size Document Number Rev
Date: Sheet of
Security Classification
LC Future Center Secret Data
THIS SHEET OF ENGINEERING DRAWING IS THE PROPRIETARY PROPERTY OF LC FUTURE CENTER. AND CONTAINS CONFIDENTIAL
AND TRADE SECRET INFORMATION. THIS SHEET MAY NOT BE TRANSFERED FROM THE CUSTODY OF THE COMPETENT DIVISION OF R&D
DEPARTMENT EXCEPT AS AUTHORIZED BY LC FUTURE CENTER NEITHER THIS SHEET NOR THE INFORMATION IT CONTAINS
MAY BE USED BY OR DISCLOSED TO ANY THIRD PARTY WITHOUT PRIOR WRITTEN CONSENT OF LC FUTURE CENTER.
Issued Date
Deciphered Date
Title
NM-A281
0.4
1.35VS/+0.675VS
Custom
55 60
Thursday, February 20, 2014
2013/08/15 2013/08/15
Size Document Number Rev
Date: Sheet of
Security Classification
LC Future Center Secret Data
THIS SHEET OF ENGINEERING DRAWING IS THE PROPRIETARY PROPERTY OF LC FUTURE CENTER. AND CONTAINS CONFIDENTIAL
AND TRADE SECRET INFORMATION. THIS SHEET MAY NOT BE TRANSFERED FROM THE CUSTODY OF THE COMPETENT DIVISION OF R&D
DEPARTMENT EXCEPT AS AUTHORIZED BY LC FUTURE CENTER NEITHER THIS SHEET NOR THE INFORMATION IT CONTAINS
MAY BE USED BY OR DISCLOSED TO ANY THIRD PARTY WITHOUT PRIOR WRITTEN CONSENT OF LC FUTURE CENTER.
Issued Date
Deciphered Date
Title
NM-A281
0.4
1.35VS/+0.675VS
Custom
55 60
Thursday, February 20, 2014
2013/08/15 2013/08/15
Size Document Number Rev
Date: Sheet of
Security Classification
LC Future Center Secret Data
THIS SHEET OF ENGINEERING DRAWING IS THE PROPRIETARY PROPERTY OF LC FUTURE CENTER. AND CONTAINS CONFIDENTIAL
AND TRADE SECRET INFORMATION. THIS SHEET MAY NOT BE TRANSFERED FROM THE CUSTODY OF THE COMPETENT DIVISION OF R&D
DEPARTMENT EXCEPT AS AUTHORIZED BY LC FUTURE CENTER NEITHER THIS SHEET NOR THE INFORMATION IT CONTAINS
MAY BE USED BY OR DISCLOSED TO ANY THIRD PARTY WITHOUT PRIOR WRITTEN CONSENT OF LC FUTURE CENTER.
Issued Date
Deciphered Date
Title
NM-A281
0.4
1.35VS/+0.675VS
Custom
55 60
Thursday, February 20, 2014
2013/08/15 2013/08/15
PR510
5.1_0603_5%
PR510
5.1_0603_5%
12
PR512
100K_0402_1%
PR512
100K_0402_1%
1 2
PC512
680P_0402_50V7K
@
PC512
680P_0402_50V7K
@
12
PC513
10U_0805_25V6-K
PC513
10U_0805_25V6-K
12
PR994
7.68K_0402_1%
PR994
7.68K_0402_1%
12
PC511
0.033U_0402_16V7K
PC511
0.033U_0402_16V7K
12
+
PC509
330U_2.5V_M
+
PC509
330U_2.5V_M
1
2
PJ501
JUMP_43X79@
PJ501
JUMP_43X79@
11
2
2
PR503
100K_0402_1%
PR503
100K_0402_1%
1 2
PJ504
JUMP_43X118@
PJ504
JUMP_43X118@
11
2
2
PJ503
JUMP_43X39
@
PJ503
JUMP_43X39
@
11
2
2
PC503
0.1U_0402_25V6
PC503
0.1U_0402_25V6
12
PR507
2.2_0603_5%
PR507
2.2_0603_5%
1 2
PR511
100K_0402_1%@PR511
100K_0402_1%@12
PC516
470P_0402_50V7K
@
PC516
470P_0402_50V7K
@
1
2
PC507
10U_0603_6.3V6M
PC507
10U_0603_6.3V6M
12
PC517
0.1U_0402_10V6-K
PC517
0.1U_0402_10V6-K
1 2
PQ501
AON6414AL_DFN
PQ501
AON6414AL_DFN 4
1
2
3 5
PR505 0_0402_5%
@
PR505 0_0402_5%
@
1 2
PR506
237K_0402_1%
PR506
237K_0402_1%
12
PJ502
JUMP_43X118@
PJ502
JUMP_43X118@
11
2
2
PC505
10U_0805_25V6-K
PC505
10U_0805_25V6-K
12
PR508
4.7_0603_5%@PR508
4.7_0603_5%@
1 2
PL501
0.68UH_PCMB063T-R68MS_16A_+-20%
PL501
0.68UH_PCMB063T-R68MS_16A_+-20%
1 2
PC508
0.1U_0402_10V6-K
PC508
0.1U_0402_10V6-K
1 2
PC506
0.22U_0603_25V7K
PC506
0.22U_0603_25V7K
1 2
PR504
887K_0402_1%
PR504
887K_0402_1%
1 2
PC504
2200P_0402_25V7-K
PC504
2200P_0402_25V7-K
12
PQ502
AON6414AL_DFN
PQ502
AON6414AL_DFN
4
1
2
3 5
PR501 0_0402_5%
@
PR501 0_0402_5%
@
1 2
PR513
0_0402_5%@PR513
0_0402_5%@
1 2
PC515
0.1U_0402_25V6
PC515
0.1U_0402_25V6
12
PC510
1U_0402_10VA-K
PC510
1U_0402_10VA-K
1
2
PR995
10K_0402_1%
PR995
10K_0402_1%
12
PC502
0.1U_0402_10V6-K
PC502
0.1U_0402_10V6-K
1 2
PC501
10U_0603_6.3V6M
PC501
10U_0603_6.3V6M
12
PU501
RT8231AGQW
PU501
RT8231AGQW
VTTSNS 2
FB
6
S5
8
PGOOD
10
VDD 12
PHASE
16
BOOT
18
VTTREF 4
PGND 14
VTTGND 1
GND 3
VDDQ
5
S3
7
TON
9
VID 11
CS 13
LGATE
15
UGATE
17
VTT 20
VLDOIN 19
PAD 21
PC514
2200P_0402_25V7-K
PC514
2200P_0402_25V7-K
12

A
A
B
B
C
C
D
D
1 1
2 2
3 3
4 4
+1.8VALW
TDC :2.3A
OCP :3.8A
+1.5VS
TDC :150mA
+0.95VALW
TDC :7.68A
OCP :12A
+1.5VSP
5332_FB
0.95VS_ILNT
0.95VS_LDO
B+_0.95VS
0.95VS_BS
0.95VS_EN
5332_VIN
EN_1_5VSP
0.95VS_LX
0.95VS_FB
1_8VS_FB
+1.8VSP
1_8VS_PG
1_8VS_LX
EN_1.8VSP
1_8VS_PVIN
ALW_PWRGD
EC_APU_ALWEN
ALW_PWRGD
EC_APU_ALWEN
SUSP#<44,46,55,58>
APUALW_PWRGD<44>
ALW_PWRGD<44,52,54>
EC_APU_ALWEN<44>
+1.5VS
+5VALW
+3VALW
+3VALW
+3VALW
+3VALW
+0.95VALWP
+0.95VALWP
+0.95VALW
B+
+3VS
+3VALW
+1.8VALW
+3VALW
Size Document Number Rev
Date: Sheet of
Security Classification
LC Future Center Secret Data
THIS SHEET OF ENGINEERING DRAWING IS THE PROPRIETARY PROPERTY OF LC FUTURE CENTER. AND CONTAINS CONFIDENTIAL
AND TRADE SECRET INFORMATION. THIS SHEET MAY NOT BE TRANSFERED FROM THE CUSTODY OF THE COMPETENT DIVISION OF R&D
DEPARTMENT EXCEPT AS AUTHORIZED BY LC FUTURE CENTER NEITHER THIS SHEET NOR THE INFORMATION IT CONTAINS
MAY BE USED BY OR DISCLOSED TO ANY THIRD PARTY WITHOUT PRIOR WRITTEN CONSENT OF LC FUTURE CENTER.
Issued Date
Deciphered Date
Title
NM-A281
0.4
+1.35VS_VGA/+1.5VS
Custom
56 60
Thursday, February 20, 2014
2013/08/15 2013/08/15
Size Document Number Rev
Date: Sheet of
Security Classification
LC Future Center Secret Data
THIS SHEET OF ENGINEERING DRAWING IS THE PROPRIETARY PROPERTY OF LC FUTURE CENTER. AND CONTAINS CONFIDENTIAL
AND TRADE SECRET INFORMATION. THIS SHEET MAY NOT BE TRANSFERED FROM THE CUSTODY OF THE COMPETENT DIVISION OF R&D
DEPARTMENT EXCEPT AS AUTHORIZED BY LC FUTURE CENTER NEITHER THIS SHEET NOR THE INFORMATION IT CONTAINS
MAY BE USED BY OR DISCLOSED TO ANY THIRD PARTY WITHOUT PRIOR WRITTEN CONSENT OF LC FUTURE CENTER.
Issued Date
Deciphered Date
Title
NM-A281
0.4
+1.35VS_VGA/+1.5VS
Custom
56 60
Thursday, February 20, 2014
2013/08/15 2013/08/15
Size Document Number Rev
Date: Sheet of
Security Classification
LC Future Center Secret Data
THIS SHEET OF ENGINEERING DRAWING IS THE PROPRIETARY PROPERTY OF LC FUTURE CENTER. AND CONTAINS CONFIDENTIAL
AND TRADE SECRET INFORMATION. THIS SHEET MAY NOT BE TRANSFERED FROM THE CUSTODY OF THE COMPETENT DIVISION OF R&D
DEPARTMENT EXCEPT AS AUTHORIZED BY LC FUTURE CENTER NEITHER THIS SHEET NOR THE INFORMATION IT CONTAINS
MAY BE USED BY OR DISCLOSED TO ANY THIRD PARTY WITHOUT PRIOR WRITTEN CONSENT OF LC FUTURE CENTER.
Issued Date
Deciphered Date
Title
NM-A281
0.4
+1.35VS_VGA/+1.5VS
Custom
56 60
Thursday, February 20, 2014
2013/08/15 2013/08/15
PR655
100K_0402_1%
PR655
100K_0402_1%
12
PC611
0.1U_0402_10V6-K
PC611
0.1U_0402_10V6-K
1 2
PR620
10K_0402_5%
PR620
10K_0402_5%
1 2
PC615
10U_0805_25V6K
PC615
10U_0805_25V6K
12
PC624
4.7U_0603_6.3V6K
PC624
4.7U_0603_6.3V6K
12
PL601
1UH_PH041H-1R0MS_3.8A_20%
PL601
1UH_PH041H-1R0MS_3.8A_20%
1 2
PC604
22U_0805_6.3V6M
PC604
22U_0805_6.3V6M
12
PR625
200K_0402_1%
PR625
200K_0402_1%
1 2
PR611
100K_0402_5%
@
PR611
100K_0402_5%
@
12
PC606
680P_0402_50V7K
@
PC606
680P_0402_50V7K
@
12
PU602
APL5930KAI-TRG_SO8
PU602
APL5930KAI-TRG_SO8
TP
9
EN
8
VCNTL
6
VIN
5
POK
7
GND
1
FB 2
VOUT2 4
VOUT1 3
PC607
.1U_0402_10V6-K
@
PC607
.1U_0402_10V6-K
@
12
PR615
4.7_0603_5%
@
PR615
4.7_0603_5%
@
12
PC623
2200P_0402_25V7-K
PC623
2200P_0402_25V7-K
12
PL602
0.68UH_PCMB063T-R68MS_16A_+-20%
PL602
0.68UH_PCMB063T-R68MS_16A_+-20%
1 2
PJ605
JUMP_43X118
@
PJ605
JUMP_43X118
@
11
2
2
PC631
22U_0805_6.3V6M
PC631
22U_0805_6.3V6M
12
PC609
4.7U_0603_6.3V6K
PC609
4.7U_0603_6.3V6K
12
PJ602
JUMP_43X79
PJ602
JUMP_43X79
11
2
2
PR614
100K_0402_5%@PR614
100K_0402_5%@
1 2
PR601
10K_0402_5%
PR601
10K_0402_5%
1 2
PJ601
JUMP_43X79
@
PJ601
JUMP_43X79
@
11
2
2
PR623
0_0402_5%
@
PR623
0_0402_5%
@
1 2
PC614
10U_0805_25V6K
PC614
10U_0805_25V6K
12
PC627
330P_0402_50V8J
PC627
330P_0402_50V8J
12
PC602
22U_0805_6.3V6M
PC602
22U_0805_6.3V6M
12
PR617
1K_0402_1%
PR617
1K_0402_1%
1 2
PC663
.1U_0402_10V6-K
PC663
.1U_0402_10V6-K
12
PC618
22U_0805_6.3V6M
PC618
22U_0805_6.3V6M
12
PC621
22U_0805_6.3V6M
PC621
22U_0805_6.3V6M
12
PR608
21.5K_0402_1%
PR608
21.5K_0402_1%
12
PR622
0_0402_5%
@
PR622
0_0402_5%
@
1 2
PC620
22U_0805_6.3V6M
PC620
22U_0805_6.3V6M
12
PR624
0_0603_5%
PR624
0_0603_5%
1 2
PC601
22U_0805_6.3V6M
PC601
22U_0805_6.3V6M
12
PC612
.1U_0402_10V6-K
@
PC612
.1U_0402_10V6-K
@
12
PC603
22P_0402_50V8-J
PC603
22P_0402_50V8-J
12
PR605
1M_0402_5%
PR605
1M_0402_5%
1 2
PC626
680P_0402_50V7K
@
PC626
680P_0402_50V7K
@
12
PJ604
JUMP_43X79
@
PJ604
JUMP_43X79
@
11
2
2
PC613
0.1U_0603_25V7-M
PC613
0.1U_0603_25V7-M
1 2
PR609 0_0402_5%
@
PR609 0_0402_5%
@
1 2
PU603
SYX198DQNC
PU603
SYX198DQNC
EN 1
ILMT
3
BYP 7
IN
8
PG
2
BS 6
LX 10
FB 4
LDO 5
GND
9
PC628
22U_0805_6.3V6M
PC628
22U_0805_6.3V6M
12
PU601
SY8868QMC_QFN10_2X2
PU601
SY8868QMC_QFN10_2X2
EN
4
PG 9
LX3 6
FB 7
GND
3
LX2 5
VIN
1
SS
8
LX1 2
OUT 10
PR618
20K_0402_1%
PR618
20K_0402_1%
12
PC625
4.7U_0603_6.3V6K
PC625
4.7U_0603_6.3V6K
12
PR604 0_0402_5%
@
PR604 0_0402_5%
@
1 2
PC622
0.1U_0402_25V6
PC622
0.1U_0402_25V6
12
PJ603
JUMP_43X39
@PJ603
JUMP_43X39
@
11
2
2
PC608
1U_0402_6.3V6K
PC608
1U_0402_6.3V6K
12
PC630
0.1U_0402_10V6-K
PC630
0.1U_0402_10V6-K
12
PC617
22U_0805_6.3V6M
PC617
22U_0805_6.3V6M
12
PC610
10U_0603_6.3V6M
PC610
10U_0603_6.3V6M
12
PR616
1M_0402_5%
@
PR616
1M_0402_5%
@
12
PR621
34K_0402_1%
PR621
34K_0402_1%
12
PC616
0.1U_0402_25V6
PC616
0.1U_0402_25V6
12
PR602
4.7_0603_5%
@
PR602
4.7_0603_5%
@
12
PJ606
JUMP_43X79
@PJ606
JUMP_43X79
@
11
2
2
PC629
0.1U_0402_25V6
PC629
0.1U_0402_25V6
12
PR610
24K_0402_1%
PR610
24K_0402_1%
12
PR612 0_0402_5%
@
PR612 0_0402_5%
@
1 2

5
5
4
4
3
3
2
2
1
1
D D
C C
B B
A A
Size Document Number Rev
Date: Sheet of
Security Classification
LC Future Center Secret Data
THIS SHEET OF ENGINEERING DRAWING IS THE PROPRIETARY PROPERTY OF LC FUTURE CENTER. AND CONTAINS CONFIDENTIAL
AND TRADE SECRET INFORMATION. THIS SHEET MAY NOT BE TRANSFERED FROM THE CUSTODY OF THE COMPETENT DIVISION OF R&D
DEPARTMENT EXCEPT AS AUTHORIZED BY LC FUTURE CENTER NEITHER THIS SHEET NOR THE INFORMATION IT CONTAINS
MAY BE USED BY OR DISCLOSED TO ANY THIRD PARTY WITHOUT PRIOR WRITTEN CONSENT OF LC FUTURE CENTER.
Issued Date
Deciphered Date
Title
NM-A281
0.4Custom
57 60
Thursday, February 20, 2014
2013/08/15 2013/08/15
Size Document Number Rev
Date: Sheet of
Security Classification
LC Future Center Secret Data
THIS SHEET OF ENGINEERING DRAWING IS THE PROPRIETARY PROPERTY OF LC FUTURE CENTER. AND CONTAINS CONFIDENTIAL
AND TRADE SECRET INFORMATION. THIS SHEET MAY NOT BE TRANSFERED FROM THE CUSTODY OF THE COMPETENT DIVISION OF R&D
DEPARTMENT EXCEPT AS AUTHORIZED BY LC FUTURE CENTER NEITHER THIS SHEET NOR THE INFORMATION IT CONTAINS
MAY BE USED BY OR DISCLOSED TO ANY THIRD PARTY WITHOUT PRIOR WRITTEN CONSENT OF LC FUTURE CENTER.
Issued Date
Deciphered Date
Title
NM-A281
0.4Custom
57 60
Thursday, February 20, 2014
2013/08/15 2013/08/15
Size Document Number Rev
Date: Sheet of
Security Classification
LC Future Center Secret Data
THIS SHEET OF ENGINEERING DRAWING IS THE PROPRIETARY PROPERTY OF LC FUTURE CENTER. AND CONTAINS CONFIDENTIAL
AND TRADE SECRET INFORMATION. THIS SHEET MAY NOT BE TRANSFERED FROM THE CUSTODY OF THE COMPETENT DIVISION OF R&D
DEPARTMENT EXCEPT AS AUTHORIZED BY LC FUTURE CENTER NEITHER THIS SHEET NOR THE INFORMATION IT CONTAINS
MAY BE USED BY OR DISCLOSED TO ANY THIRD PARTY WITHOUT PRIOR WRITTEN CONSENT OF LC FUTURE CENTER.
Issued Date
Deciphered Date
Title
NM-A281
0.4Custom
57 60
Thursday, February 20, 2014
2013/08/15 2013/08/15

5
5
4
4
3
3
2
2
1
1
D D
C C
B B
A A
+VGA_CORE
TDC :20A
OCP :35A
VGA_BOOT1
VGA_LGATE1
VGA_BOOT2
VGA_LGATE2
VSUM-
ISEN1
VSUM+
VSUM-
ISEN2
VSUM+
VGA_FB_2
VGA_FB_3
VGA_FB_1
VGA_COMP
VGA_FB
VGA_VRHOT_L
VGA_BOOT2
VGA_UGATE2
VGA_PHASE2
VGA_LGATE2
VGA_VDDP
VGA_LGATE1
VGA_PHASE1
VGA_UGATE1
VGA_BOOT1
VGA_NTC
VGA_NTC_1
VGA_PHASE2
VGA_NTC
ISEN2
ISEN1
VGA_ISUMN
VSUM-
VSUM+
VGA_VDD
VGA_PHASE1
BOOT1_R
BOOT2_R
VGA_UGATE2
VGA_UGATE1
VGA_ENABLE
GPU_SVD<20>
GPU_SVC<20>
PXS_PWREN<23,6>
VGA_PWROK<19,44,6>
GPU_VR_HOT#<20>
VR_VGA_PWRGD <19,6>
SUSP#<44,46,55,56>
+5VS
+VGA_B+
B+
+VGA_B+
+3VGS
+3VGS
+VDDIO_GPU
+VGA_CORE
+5VS
+3VGS
+VGA_CORE
Size Document Number Rev
Date: Sheet of
Security Classification
LC Future Center Secret Data
THIS SHEET OF ENGINEERING DRAWING IS THE PROPRIETARY PROPERTY OF LC FUTURE CENTER. AND CONTAINS CONFIDENTIAL
AND TRADE SECRET INFORMATION. THIS SHEET MAY NOT BE TRANSFERED FROM THE CUSTODY OF THE COMPETENT DIVISION OF R&D
DEPARTMENT EXCEPT AS AUTHORIZED BY LC FUTURE CENTER NEITHER THIS SHEET NOR THE INFORMATION IT CONTAINS
MAY BE USED BY OR DISCLOSED TO ANY THIRD PARTY WITHOUT PRIOR WRITTEN CONSENT OF LC FUTURE CENTER.
Issued Date
Deciphered Date
Title
NM-A281
0.4
+VGA_CORE
Custom
58 60
Thursday, February 20, 2014
2013/08/15 2013/08/15
Size Document Number Rev
Date: Sheet of
Security Classification
LC Future Center Secret Data
THIS SHEET OF ENGINEERING DRAWING IS THE PROPRIETARY PROPERTY OF LC FUTURE CENTER. AND CONTAINS CONFIDENTIAL
AND TRADE SECRET INFORMATION. THIS SHEET MAY NOT BE TRANSFERED FROM THE CUSTODY OF THE COMPETENT DIVISION OF R&D
DEPARTMENT EXCEPT AS AUTHORIZED BY LC FUTURE CENTER NEITHER THIS SHEET NOR THE INFORMATION IT CONTAINS
MAY BE USED BY OR DISCLOSED TO ANY THIRD PARTY WITHOUT PRIOR WRITTEN CONSENT OF LC FUTURE CENTER.
Issued Date
Deciphered Date
Title
NM-A281
0.4
+VGA_CORE
Custom
58 60
Thursday, February 20, 2014
2013/08/15 2013/08/15
Size Document Number Rev
Date: Sheet of
Security Classification
LC Future Center Secret Data
THIS SHEET OF ENGINEERING DRAWING IS THE PROPRIETARY PROPERTY OF LC FUTURE CENTER. AND CONTAINS CONFIDENTIAL
AND TRADE SECRET INFORMATION. THIS SHEET MAY NOT BE TRANSFERED FROM THE CUSTODY OF THE COMPETENT DIVISION OF R&D
DEPARTMENT EXCEPT AS AUTHORIZED BY LC FUTURE CENTER NEITHER THIS SHEET NOR THE INFORMATION IT CONTAINS
MAY BE USED BY OR DISCLOSED TO ANY THIRD PARTY WITHOUT PRIOR WRITTEN CONSENT OF LC FUTURE CENTER.
Issued Date
Deciphered Date
Title
NM-A281
0.4
+VGA_CORE
Custom
58 60
Thursday, February 20, 2014
2013/08/15 2013/08/15
PR827
4.7_0603_5%
@
PR827
4.7_0603_5%
@
12
PR809
4.7_0603_5%
@
PR809
4.7_0603_5%
@
12
PC811
0.1U_0402_25V6
PX@
PC811
0.1U_0402_25V6
PX@
12
PC824
0.22U_0402_10V6K
@
PC824
0.22U_0402_10V6K
@
1 2
PR826
2.2_0603_5%
PX@PR826
2.2_0603_5%
PX@
1 2
PR814 0_0402_5%
@
PR814 0_0402_5%
@
1 2
PC825
150P_0402_50V8-JPX@
PC825
150P_0402_50V8-JPX@
1 2
PR828
10_0402_1%
PX@
PR828
10_0402_1%
PX@
1 2
PQ803
AON6414AL_DFN
PX@
PQ803
AON6414AL_DFN
PX@
4
1
2
3 5
PR849
0_0402_5%
PX@
PR849
0_0402_5%
PX@ 12
PR823
130K_0402_1%
PX@
PR823
130K_0402_1%
PX@
1 2
PR829
10K_0402_5%
@PR829
10K_0402_5%
@
12
PC1183
22U_0805_6.3V6M
@
PC1183
22U_0805_6.3V6M
@
12
PC810
10U_0805_25V6K
PX@
PC810
10U_0805_25V6K
PX@
12
PR811 0_0402_5%
@
PR811 0_0402_5%
@
1 2
PR802
10K_0402_5%
PX@PR802
10K_0402_5%
PX@
12
PQ802
AON6554_DFN
PX@
PQ802
AON6554_DFN
PX@
4
1
2
3 5
+
PC805
330U_D2_2V_Y
PX@
+
PC805
330U_D2_2V_Y
PX@
1
2
PR804
3.65K_0402_1%
PX@PR804
3.65K_0402_1%
PX@
1 2
PC816
0.1U_0402_25V6
PX@
PC816
0.1U_0402_25V6
PX@
12
PC819
0.22U_0402_10V6K
PX@
PC819
0.22U_0402_10V6K
PX@
12
PC822
100P_0402_50V8J
PX@PC822
100P_0402_50V8J
PX@
1 2
PL801
0.36UH_PCMB063T-R36MS_20A_20%
PX@
PL801
0.36UH_PCMB063T-R36MS_20A_20%
PX@
1 2
PR825
10.7K_0402_1%
PX@
PR825
10.7K_0402_1%
PX@
12
PR801
10K_0402_5%
PX@PR801
10K_0402_5%
PX@
12
PL804
HCB2012KF-121T50_0805
PX@ PL804
HCB2012KF-121T50_0805
PX@
1 2
PR843
11K_0402_1%
PX@
PR843
11K_0402_1%
PX@
12
PC1182
22U_0805_6.3V6M
@
PC1182
22U_0805_6.3V6M
@
12
PR821
27.4K_0402_1%
PX@PR821
27.4K_0402_1%
PX@
1 2
PR818
20K_0402_1%
PX@
PR818
20K_0402_1%
PX@ 12
PC817
680P_0402_50V7K
@
PC817
680P_0402_50V7K
@
12
PR820
0_0402_5%
@
PR820
0_0402_5%
@
12
PC831
.1U_0402_10V6-K
PX@
PC831
.1U_0402_10V6-K
PX@
1 2
+
PC806
330U_D2_2V_Y
PX@
+
PC806
330U_D2_2V_Y
PX@
1
2
PR822
1.91K_0402_1%
PX@
PR822
1.91K_0402_1%
PX@
1 2
PR806
10K_0402_1%
PX@
PR806
10K_0402_1%
PX@
1 2
PC814
0.22U_0603_25V7K
PX@PC814
0.22U_0603_25V7K
PX@
1 2
PC1185
22U_0805_6.3V6M
PX@
PC1185
22U_0805_6.3V6M
PX@
12
PR810
10_0402_1%
PX@PR810
10_0402_1%
PX@
1 2
PC812
10U_0805_25V6K
PX@
PC812
10U_0805_25V6K
PX@
12
PC804
0.22U_0603_25V7K
PX@PC804
0.22U_0603_25V7K
PX@
1 2
PC828
0.033U_0402_16V7K
PX@
PC828
0.033U_0402_16V7K
PX@
12
PR830
10K_0402_1%
PX@PR830
10K_0402_1%
PX@
1 2
PC823
330P_0402_50V8J
PX@PC823
330P_0402_50V8J
PX@
12
PR293
10_0402_1%
PX@
PR293
10_0402_1%
PX@ 12
PC830
1000P_0402_50V7K
PX@
PC830
1000P_0402_50V7K
PX@
12
PR835
1.02K_0402_1%
PX@PR835
1.02K_0402_1%
PX@
1 2
PR824
100K_0402_1%
PX@
PR824
100K_0402_1%
PX@ 12
PC818
0.22U_0402_10V6K
PX@
PC818
0.22U_0402_10V6K
PX@
12
PR831
3.65K_0402_1%
PX@PR831
3.65K_0402_1%
PX@
1 2
PL805
HCB2012KF-121T50_0805
PX@ PL805
HCB2012KF-121T50_0805
PX@
1 2
PR807 100K_0402_1%PX@PR807 100K_0402_1%PX@
1 2
PR834
10K_0402_5%
@
PR834
10K_0402_5%
@
12
PC813
0.1U_0402_25V6-K
PX@PC813
0.1U_0402_25V6-K
PX@
12
PC802
10U_0805_25V6K
PX@
PC802
10U_0805_25V6K
PX@
12
PC801
0.1U_0402_25V6
PX@
PC801
0.1U_0402_25V6
PX@
12
PR805 100K_0402_1%PX@PR805 100K_0402_1%PX@
1 2
PR837
32.4K_0402_1%
@PR837
32.4K_0402_1%
@
1 2
PL802
0.36UH_PCMB063T-R36MS_20A_20%
PX@
PL802
0.36UH_PCMB063T-R36MS_20A_20%
PX@
1 2
PH802
10K_0402_NTC
PX@
PH802
10K_0402_NTC
PX@
1 2
PU801
ISL62771HRTZ_TQFN40_5X5
PU801
ISL62771HRTZ_TQFN40_5X5
IMON_NB
2
SVC
3
NTC_NB
1
VR_HOT_L
4
SVD
5
SVT
7
RTN
17
ISUMN
15
ISEN1
13
COMP
19
ISUMP
14
ISEN2
12
NTC
11
IMON
10
VDDIO
6
PWROK
9
FB
18
PGOOD
20
VSEN
16
ENABLE
8
BOOT1 21
UGATE1 22
PHASE1 23
LGATE1 24
VDD 25
VDDP 26
LGATE2 27
PHASE2 28
UGATE2 29
BOOT2 30
BOOT_NB 31
UGATE_NB 32
PHASE_NB 33
LGATE_NB 34
PGOOD_NB 35
COMP_NB 36
FB_NB 37
VSEN_NB 38
ISUMN_NB 39
ISUMP_NB 40
TP
41
PR844
2K_0402_1%
PX@PR844
2K_0402_1%
PX@
12
PQ804
AON6554_DFN
PX@
PQ804
AON6554_DFN
PX@
4
1
2
3 5
PC807
680P_0402_50V7K
@
PC807
680P_0402_50V7K
@
12
PR838
2.61K_0402_1%
PX@
PR838
2.61K_0402_1%
PX@
12
PR812
10K_0402_1%
PX@
PR812
10K_0402_1%
PX@
1 2
PC1255
330P_0402_50V8J
PX@
PC1255
330P_0402_50V8J
PX@
12
PC803
10U_0805_25V6K
PX@
PC803
10U_0805_25V6K
PX@
12
PC808
1U_0603_25V6M
PX@
PC808
1U_0603_25V6M
PX@
12
PC821
100P_0402_50V8J
PX@PC821
100P_0402_50V8J
PX@
1 2
PC826
0.033U_0402_16V7K
PX@
PC826
0.033U_0402_16V7K
PX@
12
PR294
10_0402_1%
PX@
PR294
10_0402_1%
PX@ 12
PR816
1_0603_5%
PX@
PR816
1_0603_5%
PX@
1 2
PC820
0.1U_0402_25V6
PX@PC820
0.1U_0402_25V6
PX@
1 2
PR841
619_0402_1%
PX@PR841
619_0402_1%
PX@
1 2
PH801
470K_0402_3%_NCP15WM474E03RC
PX@
PH801
470K_0402_3%_NCP15WM474E03RC
PX@
1 2
PR848
10K_0402_5%
@
PR848
10K_0402_5%
@
12
PR836
499_0402_1%
PX@PR836
499_0402_1%
PX@
1 2
PR803
2.2_0603_5%
PX@PR803
2.2_0603_5%
PX@
1 2
PR842
30K_0402_1%
PX@PR842
30K_0402_1%
PX@
1 2
+
PC815
330U_D2_2V_Y
PX@
+
PC815
330U_D2_2V_Y
PX@
1
2
PR840
10K_0402_5%
@
PR840
10K_0402_5%
@12
PC809
1U_0603_25V6M
PX@
PC809
1U_0603_25V6M
PX@
12
PQ801
AON6414AL_DFN
PX@
PQ801
AON6414AL_DFN
PX@
4
1
2
3 5
PR819 0_0402_5%
@
PR819 0_0402_5%
@
1 2
PC827
680P_0402_50V7K
PX@PC827
680P_0402_50V7K
PX@
1 2
PC1184
22U_0805_6.3V6M
PX@
PC1184
22U_0805_6.3V6M
PX@
12
PR847
0_0402_5%
@
PR847
0_0402_5%
@
12

5
5
4
4
3
3
2
2
1
1
D D
C C
B B
A A
SVDSVC
0
00
Boot Voltage
1.1V
11
1
1
0 0.9V
1.0V
PRE-PWROK METAL VID CODES
0.8V(Default)
+APU_CORE_NB
TDC :13A
OCP :22A
+APU_CORE
TDC :20A
OCP :30A
62771_RTN_APU
62771_VSEN_APU
APU_FB_2
APU_FB_3
APU_FB_1
62771_FB_APU
62771_EN_A
62771_SVT_A
62771_VDDIO_A
62771_SVD_A
62771_SVC_A
62771_VRHOT_A
62771_PWROK_A
62771A_IMON
IMON_NB
PHASE1_APU
BOOT1_R_A
APU_VDDP
LGATE1_APU
PHASE1_APU
UGATE1_APU
BOOT1_APU
APU_NTC_1
62771NTC_NB_R 62771NTC_NB
APU_VDD
NB_NTCS
VSUMP_NB
VSUMN_NB
62771NTC_APU
BOOT_NB_R
62771_ISUMN_APU
PHASE_NB
LGATE_NB
UGATE_NB
PGOOD_NB
BOOT_NB
ISEN2_APU
ISEN1_APU
VSUM-_APU
APU_NTCS
VSUM+_APU
APU_R_B
VSEN_NB
FB_NB
FB_NB_3
FB_NB_2
FB_NB_1
COMP_NB
NB_R_B
VSUMN_NB_11
UGATE1_APU
VSUM-_APU
VSUM+_APU
BOOT1_APU
UGATE_NB
PHASE_NB
BOOT_NB
LGATE_NB
VSUMN_NB
VSUMP_NB
LGATE1_APU LGATE1_APU
PGOOD_APU
PGOOD_NB
62771A_IMON
62771_SVC_A
62771_SVD_A
62771_SVT_A
APU_VDD_SEN_L <5>
APU_VDD_SEN_H <5>
EC_VR_ON<44>
APU_SVT<5>
APU_PWROK<5>
APU_VDDNB_SEN_H<5>
VR_HOT#<44>
VR_APU_PWRGD <44>
VR_IMVP_IMON<44>
APU_SVC<5>
APU_SVD<5>
+APU_CORE
+3VS
CPU_B+
+APU_CORE
+5VS
+5VALW
CPU_B+
+APU_CORE_NB
B+
+APU_CORE_NB
+5VS
+1.35V
+1.8VS
Size Document Number Rev
Date: Sheet of
Security Classification
LC Future Center Secret Data
THIS SHEET OF ENGINEERING DRAWING IS THE PROPRIETARY PROPERTY OF LC FUTURE CENTER. AND CONTAINS CONFIDENTIAL
AND TRADE SECRET INFORMATION. THIS SHEET MAY NOT BE TRANSFERED FROM THE CUSTODY OF THE COMPETENT DIVISION OF R&D
DEPARTMENT EXCEPT AS AUTHORIZED BY LC FUTURE CENTER NEITHER THIS SHEET NOR THE INFORMATION IT CONTAINS
MAY BE USED BY OR DISCLOSED TO ANY THIRD PARTY WITHOUT PRIOR WRITTEN CONSENT OF LC FUTURE CENTER.
Issued Date
Deciphered Date
Title
NM-A281
0.4
PWR_CPU Core
Custom
59 60
Thursday, February 20, 2014
2013/08/15 2013/08/15
Size Document Number Rev
Date: Sheet of
Security Classification
LC Future Center Secret Data
THIS SHEET OF ENGINEERING DRAWING IS THE PROPRIETARY PROPERTY OF LC FUTURE CENTER. AND CONTAINS CONFIDENTIAL
AND TRADE SECRET INFORMATION. THIS SHEET MAY NOT BE TRANSFERED FROM THE CUSTODY OF THE COMPETENT DIVISION OF R&D
DEPARTMENT EXCEPT AS AUTHORIZED BY LC FUTURE CENTER NEITHER THIS SHEET NOR THE INFORMATION IT CONTAINS
MAY BE USED BY OR DISCLOSED TO ANY THIRD PARTY WITHOUT PRIOR WRITTEN CONSENT OF LC FUTURE CENTER.
Issued Date
Deciphered Date
Title
NM-A281
0.4
PWR_CPU Core
Custom
59 60
Thursday, February 20, 2014
2013/08/15 2013/08/15
Size Document Number Rev
Date: Sheet of
Security Classification
LC Future Center Secret Data
THIS SHEET OF ENGINEERING DRAWING IS THE PROPRIETARY PROPERTY OF LC FUTURE CENTER. AND CONTAINS CONFIDENTIAL
AND TRADE SECRET INFORMATION. THIS SHEET MAY NOT BE TRANSFERED FROM THE CUSTODY OF THE COMPETENT DIVISION OF R&D
DEPARTMENT EXCEPT AS AUTHORIZED BY LC FUTURE CENTER NEITHER THIS SHEET NOR THE INFORMATION IT CONTAINS
MAY BE USED BY OR DISCLOSED TO ANY THIRD PARTY WITHOUT PRIOR WRITTEN CONSENT OF LC FUTURE CENTER.
Issued Date
Deciphered Date
Title
NM-A281
0.4
PWR_CPU Core
Custom
59 60
Thursday, February 20, 2014
2013/08/15 2013/08/15
PC924
10U_0805_25V6K
PC924
10U_0805_25V6K
12
PR903
82K_0402_1%
PR903
82K_0402_1%
1 2
PR272
220_0402_5%
@
PR272
220_0402_5%
@
12
PR924
133K_0402_1%
PR924
133K_0402_1%
12
PR905
100_0402_1%
PR905
100_0402_1%
1 2
PH901
10K_0402_NTC
PH901
10K_0402_NTC
1 2
PR906
0_0402_5%
PR906
0_0402_5%
12
PR931
1.91K_0402_1%
PR931
1.91K_0402_1%
1 2
PR949
267K_0402_1%
PR949
267K_0402_1%
1 2
PR942
499_0402_1%
PR942
499_0402_1%
1 2
PR957 0_0402_5%
@
PR957 0_0402_5%
@
1 2
PC1018
22U_0805_6.3V6M
PC1018
22U_0805_6.3V6M
12
PR947
10K_0402_5%
@
PR947
10K_0402_5%
@
12
PC1019
22U_0805_6.3V6M
PC1019
22U_0805_6.3V6M
12
PC901
680P_0402_50V7K
PC901
680P_0402_50V7K
12
PC934
150P_0402_50V8-J
PC934
150P_0402_50V8-J
1 2
PC1007
22U_0805_6.3V6M
PC1007
22U_0805_6.3V6M
12
PR909
2.2_0603_5%
PR909
2.2_0603_5%
1 2
PC905
0.01U_0402_25V7K
PC905
0.01U_0402_25V7K
1 2
PC1002
22U_0805_6.3V6M
PC1002
22U_0805_6.3V6M
12
PC1003
22U_0805_6.3V6M
PC1003
22U_0805_6.3V6M
12
PC908
47P_0402_50V8J
PC908
47P_0402_50V8J
1 2
PC1023
22U_0805_6.3V6M
PC1023
22U_0805_6.3V6M
12
PR914
10_0402_1%
PR914
10_0402_1%
1 2
PR952
10_0402_1%
PR952
10_0402_1%
12
PR954
0_0402_5%
PR954
0_0402_5%12
PR921 0_0402_5%
@
PR921 0_0402_5%
@
1 2
PR920 0_0402_5%
@
PR920 0_0402_5%
@
1 2
PQ901
AON6414AL_DFN
PQ901
AON6414AL_DFN
4
1
2
3 5
PC913
0.22U_0603_25V7K
PC913
0.22U_0603_25V7K
1 2
PC922
2200P_0402_50V7K
PC922
2200P_0402_50V7K
12
PR268
1K_0402_1%
@
PR268
1K_0402_1%
@
12
PC931
47P_0402_50V8J
PC931
47P_0402_50V8J
1 2
PR953
0_0402_5%
PR953
0_0402_5% 12
PC1027
22U_0805_6.3V6M
PC1027
22U_0805_6.3V6M
12
PR951
2K_0402_1%
PR951
2K_0402_1%
12
PH903
470K_0402_3%_NCP15WM474E03RC
PH903
470K_0402_3%_NCP15WM474E03RC
1 2
PR907
499_0402_1%
PR907
499_0402_1%
1 2
PQ904
AON6554_DFN
PQ904
AON6554_DFN
4
1
2
3 5
PC1013
22U_0805_6.3V6M
PC1013
22U_0805_6.3V6M
12
PC1021
22U_0805_6.3V6M
PC1021
22U_0805_6.3V6M
12
PC936
680P_0402_50V7K
PC936
680P_0402_50V7K
1 2
PC904
10U_0805_25V6K
PC904
10U_0805_25V6K
12
+
PC910
68U_25V_M
+
PC910
68U_25V_M
1
2
PC929
0.1U_0402_25V6
PC929
0.1U_0402_25V6
1 2
PC925
0.01U_0402_25V7K
PC925
0.01U_0402_25V7K
1 2
PC923
10U_0805_25V6K
PC923
10U_0805_25V6K
12
PC1009
22U_0805_6.3V6M
PC1009
22U_0805_6.3V6M
12
PC1012
22U_0805_6.3V6M
PC1012
22U_0805_6.3V6M
12
PU901
ISL62771HRTZ_TQFN40_5X5
PU901
ISL62771HRTZ_TQFN40_5X5
IMON_NB
2
SVC
3
NTC_NB
1
VR_HOT_L
4
SVD
5
SVT
7
RTN
17
ISUMN
15
ISEN1
13
COMP
19
ISUMP
14
ISEN2
12
NTC
11
IMON
10
VDDIO
6
PWROK
9
FB
18
PGOOD
20
VSEN
16
ENABLE
8
BOOT1 21
UGATE1 22
PHASE1 23
LGATE1 24
VDD 25
VDDP 26
LGATE2 27
PHASE2 28
UGATE2 29
BOOT2 30
BOOT_NB 31
UGATE_NB 32
PHASE_NB 33
LGATE_NB 34
PGOOD_NB 35
COMP_NB 36
FB_NB 37
VSEN_NB 38
ISUMN_NB 39
ISUMP_NB 40
TP
41
PC1010
22U_0805_6.3V6M
PC1010
22U_0805_6.3V6M
12
PR911
3.65K_0402_1%
PR911
3.65K_0402_1%
1 2
PC927
0.22U_0603_25V7K
PC927
0.22U_0603_25V7K
1 2
PC935
680P_0402_50V7K
@
PC935
680P_0402_50V7K
@
12
PC940
330P_0402_50V8J
@
PC940
330P_0402_50V8J
@
12
PC911
330P_0402_50V8J
@PC911
330P_0402_50V8J
@
1 2 PL904
0.36UH 20% PCMB063T-R36MS 20A
PL904
0.36UH 20% PCMB063T-R36MS 20A
1
3
4
2
+
PC1006
330U_D2_2V_Y
+
PC1006
330U_D2_2V_Y
1
2
PQ905
AON6554_DFN
PQ905
AON6554_DFN
4
1
2
3 5
PC917
0.22U_0402_10V6K
@PC917
0.22U_0402_10V6K
@
1 2
+
PC1005
330U_D2_2V_Y
+
PC1005
330U_D2_2V_Y
1
2
PR948
2.37K_0402_1%
PR948
2.37K_0402_1%
1 2
PR935
4.7_0603_5%
@
PR935
4.7_0603_5%
@
12
PR932
133K_0402_1%
PR932
133K_0402_1%
12
+
PC1016
330U_D2_2V_Y
@
+
PC1016
330U_D2_2V_Y
@
1
2
PC907
100P_0402_50V8J
PC907
100P_0402_50V8J
1 2
PC921
1U_0603_25V6M
PC921
1U_0603_25V6M
1 2
PL807
HCB2012KF-121T50_0805
PL807
HCB2012KF-121T50_0805
1 2
PC939
0.1U_0402_25V6
PC939
0.1U_0402_25V6
12
+
PC1017
330U_D2_2V_Y
+
PC1017
330U_D2_2V_Y
1
2
+
PC906
68U_25V_M
+
PC906
68U_25V_M
1
2
PC1022
22U_0805_6.3V6M
PC1022
22U_0805_6.3V6M
12
PR917
27.4K_0402_1%
PR917
27.4K_0402_1%
1 2
PC937
0.047U_0402_25V7K
PC937
0.047U_0402_25V7K
12
PC916
680P_0402_50V7K
@
PC916
680P_0402_50V7K
@
12
PR955
10_0402_1%
PR955
10_0402_1% 12
PR929 0_0402_5%
@
PR929 0_0402_5%
@
1 2
PR944
32.4K_0402_1%
@PR944
32.4K_0402_1%
@
1 2
PR927
1_0603_5%
PR927
1_0603_5%
1 2
PC920
1U_0603_25V6M
PC920
1U_0603_25V6M
1 2
PC919
1000P_0402_50V7K
PC919
1000P_0402_50V7K
1 2
+
PC1004
330U_D2_2V_Y
+
PC1004
330U_D2_2V_Y
1
2
PR912
11K_0402_1%
PR912
11K_0402_1%
12
PR961
0_0402_5%
PR961
0_0402_5%12
PC1008
22U_0805_6.3V6M
PC1008
22U_0805_6.3V6M
12
PR918
10.7K_0402_1%
PR918
10.7K_0402_1%
1 2
PC915
0.1U_0402_25V6
@
PC915
0.1U_0402_25V6
@
12
PR271
220_0402_5%
@
PR271
220_0402_5%
@
12
PC1020
22U_0805_6.3V6M
PC1020
22U_0805_6.3V6M
12
PR923
0_0402_5% @PR923
0_0402_5% @
12
PC909
2200P_0402_50V7K
PC909
2200P_0402_50V7K
12
PC1024
22U_0805_6.3V6M
PC1024
22U_0805_6.3V6M
12
PC914
0.01U_0402_25V7K
PC914
0.01U_0402_25V7K
1 2
PR910
4.7_0603_5%
@
PR910
4.7_0603_5%
@
12
PH904
10K_0402_NTC
PH904
10K_0402_NTC
1 2
PR904
32.4K_0402_1%
@PR904
32.4K_0402_1%
@
1 2
PR943
499_0402_1%
PR943
499_0402_1%
1 2
PQ903
AON6414AL_DFN
PQ903
AON6414AL_DFN
4
1
2
3 5
PR940
0_0402_5%
PR940
0_0402_5%
12
PR945
2.61K_0402_1%
PR945
2.61K_0402_1%
12
PR919 0_0402_5%
@
PR919 0_0402_5%
@
1 2
PR936
3.65K_0402_1%
PR936
3.65K_0402_1%
1 2
PR267
1K_0402_1%@PR267
1K_0402_1%@
12
PC926
0.1U_0402_25V6
PC926
0.1U_0402_25V6
1 2
PR950
11K_0402_1%
PR950
11K_0402_1%
12
PC918
0.1U_0402_25V6
PC918
0.1U_0402_25V6
1 2
PR902
1.58K_0402_1%
PR902
1.58K_0402_1%
1 2
PR939
10_0402_1%
PR939
10_0402_1%
1 2
PR933
10.7K_0402_1%
PR933
10.7K_0402_1%
1 2
PC1011
22U_0805_6.3V6M
PC1011
22U_0805_6.3V6M
12
PR269
1K_0402_1%@
PR269
1K_0402_1%@
12
PR934
2.2_0603_5%
PR934
2.2_0603_5%
1 2
PL903
0.36UH_PCMC104T-R36MN1R105_30A_20%
PL903
0.36UH_PCMC104T-R36MN1R105_30A_20%
1
3
4
2
PR915
422_0402_1%
PR915
422_0402_1%
1 2
PC938
0.1U_0402_25V6
PC938
0.1U_0402_25V6
12
PC930
100P_0402_50V8J
PC930
100P_0402_50V8J
1 2
PR273
220_0402_5%
@
PR273
220_0402_5%
@
12
PC932
0.22U_0402_10V6K
@
PC932
0.22U_0402_10V6K
@
1 2
PR901
2K_0402_1%
PR901
2K_0402_1%
12
PR926 0_0402_5%
@
PR926 0_0402_5%
@
1 2
PH902
470K_0402_3%_NCP15WM474E03RC
PH902
470K_0402_3%_NCP15WM474E03RC
1 2
PR956 0_0402_5%
@
PR956 0_0402_5%
@
1 2
PC933
330P_0402_50V8J
@
PC933
330P_0402_50V8J
@
12
PR991
27.4K_0402_1%
PR991
27.4K_0402_1%
1 2
PC1014
22U_0805_6.3V6M
PC1014
22U_0805_6.3V6M
12
PR928 0_0402_5%
@
PR928 0_0402_5%
@
1 2
PC1026
22U_0805_6.3V6M
PC1026
22U_0805_6.3V6M
12
PC903
10U_0805_25V6K
PC903
10U_0805_25V6K
12
PR916
10K_0402_5%
@PR916
10K_0402_5%
@
12
PR922 0_0402_5%
@
PR922 0_0402_5%
@
1 2
PQ902
AON6554_DFN
PQ902
AON6554_DFN
4
1
2
3 5
PR941
10K_0402_5%
PR941
10K_0402_5%
12
PL806
HCB2012KF-121T50_0805
PL806
HCB2012KF-121T50_0805
1 2
PC1001
22U_0805_6.3V6M
PC1001
22U_0805_6.3V6M
12
PR930 0_0402_5%
@
PR930 0_0402_5%
@
1 2
PR908
2.61K_0402_1%
PR908
2.61K_0402_1%
12
+
PC1015
330U_D2_2V_Y
+
PC1015
330U_D2_2V_Y
1
2
PC902
150P_0402_50V8-J
PC902
150P_0402_50V8-J
1 2
PC1025
22U_0805_6.3V6M
PC1025
22U_0805_6.3V6M
12

5
5
4
4
3
3
2
2
1
1
D D
C C
B B
A A
Size Document Number Rev
Date: Sheet of
Security Classification
LC Future Center Secret Data
THIS SHEET OF ENGINEERING DRAWING IS THE PROPRIETARY PROPERTY OF LC FUTURE CENTER. AND CONTAINS CONFIDENTIAL
AND TRADE SECRET INFORMATION. THIS SHEET MAY NOT BE TRANSFERED FROM THE CUSTODY OF THE COMPETENT DIVISION OF R&D
DEPARTMENT EXCEPT AS AUTHORIZED BY LC FUTURE CENTER NEITHER THIS SHEET NOR THE INFORMATION IT CONTAINS
MAY BE USED BY OR DISCLOSED TO ANY THIRD PARTY WITHOUT PRIOR WRITTEN CONSENT OF LC FUTURE CENTER.
Issued Date
Deciphered Date
Title
NM-A281
0.4
PROCESSOR DECOUPLING
B
60 60
Thursday, February 20, 2014
2013/08/15 2013/08/15
Size Document Number Rev
Date: Sheet of
Security Classification
LC Future Center Secret Data
THIS SHEET OF ENGINEERING DRAWING IS THE PROPRIETARY PROPERTY OF LC FUTURE CENTER. AND CONTAINS CONFIDENTIAL
AND TRADE SECRET INFORMATION. THIS SHEET MAY NOT BE TRANSFERED FROM THE CUSTODY OF THE COMPETENT DIVISION OF R&D
DEPARTMENT EXCEPT AS AUTHORIZED BY LC FUTURE CENTER NEITHER THIS SHEET NOR THE INFORMATION IT CONTAINS
MAY BE USED BY OR DISCLOSED TO ANY THIRD PARTY WITHOUT PRIOR WRITTEN CONSENT OF LC FUTURE CENTER.
Issued Date
Deciphered Date
Title
NM-A281
0.4
PROCESSOR DECOUPLING
B
60 60
Thursday, February 20, 2014
2013/08/15 2013/08/15
Size Document Number Rev
Date: Sheet of
Security Classification
LC Future Center Secret Data
THIS SHEET OF ENGINEERING DRAWING IS THE PROPRIETARY PROPERTY OF LC FUTURE CENTER. AND CONTAINS CONFIDENTIAL
AND TRADE SECRET INFORMATION. THIS SHEET MAY NOT BE TRANSFERED FROM THE CUSTODY OF THE COMPETENT DIVISION OF R&D
DEPARTMENT EXCEPT AS AUTHORIZED BY LC FUTURE CENTER NEITHER THIS SHEET NOR THE INFORMATION IT CONTAINS
MAY BE USED BY OR DISCLOSED TO ANY THIRD PARTY WITHOUT PRIOR WRITTEN CONSENT OF LC FUTURE CENTER.
Issued Date
Deciphered Date
Title
NM-A281
0.4
PROCESSOR DECOUPLING
B
60 60
Thursday, February 20, 2014
2013/08/15 2013/08/15
