Compal NM A311P Schematics. Www.s Manuals.com. R0.2 Schematics
User Manual: Motherboard Compal NM-A311 ACLU9 - Schematics. Free.
Open the PDF directly: View PDF
.
Page Count: 60

A
A
B
B
C
C
D
D
E
E
1 1
2 2
3 3
4 4
Intel BayTrail M-Processor with DDRIIIL + NV (N15V-GM/N15S-GT) GPU
ACLU9 M/B Schematics Document
2013-12-22
REV:0.2
LCFC Confidential
Size Document Number Rev
Date: Sheet of
Security Classification
LC Future Center Secret Data
THIS SHEET OF ENGINEERING DRAWING IS THE PROPRIETARY PROPERTY OF LC FUTURE CENTER. AND CONTAINS CONFIDENTIAL
AND TRADE SECRET INFORMATION. THIS SHEET MAY NOT BE TRANSFERED FROM THE CUSTODY OF THE COMPETENT DIVISION OF R&D
DEPARTMENT EXCEPT AS AUTHORIZED BY LC FUTURE CENTER NEITHER THIS SHEET NOR THE INFORMATION IT CONTAINS
MAY BE USED BY OR DISCLOSED TO ANY THIRD PARTY WITHOUT PRIOR WRITTEN CONSENT OF LC FUTURE CENTER.
Issued Date
Deciphered Date
Title
ACLU9
0.2
Cover Page
Custom
1 59
Monday, December 23, 2013
2013/08/08 2013/08/05
Size Document Number Rev
Date: Sheet of
Security Classification
LC Future Center Secret Data
THIS SHEET OF ENGINEERING DRAWING IS THE PROPRIETARY PROPERTY OF LC FUTURE CENTER. AND CONTAINS CONFIDENTIAL
AND TRADE SECRET INFORMATION. THIS SHEET MAY NOT BE TRANSFERED FROM THE CUSTODY OF THE COMPETENT DIVISION OF R&D
DEPARTMENT EXCEPT AS AUTHORIZED BY LC FUTURE CENTER NEITHER THIS SHEET NOR THE INFORMATION IT CONTAINS
MAY BE USED BY OR DISCLOSED TO ANY THIRD PARTY WITHOUT PRIOR WRITTEN CONSENT OF LC FUTURE CENTER.
Issued Date
Deciphered Date
Title
ACLU9
0.2
Cover Page
Custom
1 59
Monday, December 23, 2013
2013/08/08 2013/08/05
Size Document Number Rev
Date: Sheet of
Security Classification
LC Future Center Secret Data
THIS SHEET OF ENGINEERING DRAWING IS THE PROPRIETARY PROPERTY OF LC FUTURE CENTER. AND CONTAINS CONFIDENTIAL
AND TRADE SECRET INFORMATION. THIS SHEET MAY NOT BE TRANSFERED FROM THE CUSTODY OF THE COMPETENT DIVISION OF R&D
DEPARTMENT EXCEPT AS AUTHORIZED BY LC FUTURE CENTER NEITHER THIS SHEET NOR THE INFORMATION IT CONTAINS
MAY BE USED BY OR DISCLOSED TO ANY THIRD PARTY WITHOUT PRIOR WRITTEN CONSENT OF LC FUTURE CENTER.
Issued Date
Deciphered Date
Title
ACLU9
0.2
Cover Page
Custom
1 59
Monday, December 23, 2013
2013/08/08 2013/08/05

A
A
B
B
C
C
D
D
E
E
1 1
2 2
3 3
4 4
File Name : ACLU9
LCFC confidential
CRT
SATA Gen1SATA ODD
RTL8106EUL (10M/100M)
RTL8111GUL (1G)
Codec
UP TO 8G
DDR3L-SO-DIMM
Page 14
SD/MMC Conn.
8MB
USB Board
POWER BOARD
Sub-board ( for 15")
ODD Board
USB Board
POWER BOARD
Sub-board ( for 14")
SPK Conn.
Touch Screen
reserved
BGA-1170
25mm*27mm
Cardreader Realtek
RTS5170
EC
ITE IT8586E-LQFP
Touch Pad Int.KBD Thermal Sensor
NCT7718W
HDMI Conn.
USB Left 3.0 Conn
USB 2.0 1x
USB Right
USB 3.0 1x
NGFF Card
WLAN&BT
PCIe 1x
SATA Gen2SATA HDD
Conexant CX20752
HD Audio
Int. MIC Conn.
HP&Mic Combo Conn.
SPI ROM
SPI BUS
PCIe 1x
LAN Realtek
RJ45 Conn.
Memory BUS (DDR3L)
Dual Channel
1.35V DDR3L 1333 MT/s
USB2.0 1x
USB 3.0 Port0
Baytrail M (4.5W)
HDMI
VGA Conn.
USB Board
USB Board
eDP x2 Lane
eDP Conn
USB2.0 1x
USB 2.0 1x
USB2.0 Port2
SATA Port0
Int. Camera
SATA Port1
PCIe Port1
USB2.0 Hub Port3
PCIe Port0
Page 34
Page 36
Page 33
Page 42
Page 42
Page 37
Page 38
Page 43 Page 43
Page 33
Page 40
Page 07
Page 45 Page 45
Page 44
Page 39
Page 4~12
Page 41
USB 2.0 Port0
USB 2.0 1x USB Left 2.0 Conn
Page 41
USB 2.0 Port3
USB Hub
USB 2.0 1x
Page 16
USB 2.0 Port1
USB 2.0 Port2
USB2.0 Hub Port1
USB2.0 Hub Port4
to USB Port to Camera
USB2.0 1x
USB2.0 1x
PCIe Port5 PCI-Express
NV (N15V-GM/N15S-GT)
DDR3L*8 4GB/2GB/1GB
VRAM 256/128*16
2x Gen2
GB2B-64 Package
Page 18~28
Page 19~28
Size Document Number Rev
Date: Sheet of
Security Classification
LC Future Center Secret Data
THIS SHEET OF ENGINEERING DRAWING IS THE PROPRIETARY PROPERTY OF LC FUTURE CENTER. AND CONTAINS CONFIDENTIAL
AND TRADE SECRET INFORMATION. THIS SHEET MAY NOT BE TRANSFERED FROM THE CUSTODY OF THE COMPETENT DIVISION OF R&D
DEPARTMENT EXCEPT AS AUTHORIZED BY LC FUTURE CENTER NEITHER THIS SHEET NOR THE INFORMATION IT CONTAINS
MAY BE USED BY OR DISCLOSED TO ANY THIRD PARTY WITHOUT PRIOR WRITTEN CONSENT OF LC FUTURE CENTER.
Issued Date
Deciphered Date
Title
ACLU9
0.2
Block Diagram
Custom
2 59
Monday, December 23, 2013
2013/08/08 2013/08/05
Size Document Number Rev
Date: Sheet of
Security Classification
LC Future Center Secret Data
THIS SHEET OF ENGINEERING DRAWING IS THE PROPRIETARY PROPERTY OF LC FUTURE CENTER. AND CONTAINS CONFIDENTIAL
AND TRADE SECRET INFORMATION. THIS SHEET MAY NOT BE TRANSFERED FROM THE CUSTODY OF THE COMPETENT DIVISION OF R&D
DEPARTMENT EXCEPT AS AUTHORIZED BY LC FUTURE CENTER NEITHER THIS SHEET NOR THE INFORMATION IT CONTAINS
MAY BE USED BY OR DISCLOSED TO ANY THIRD PARTY WITHOUT PRIOR WRITTEN CONSENT OF LC FUTURE CENTER.
Issued Date
Deciphered Date
Title
ACLU9
0.2
Block Diagram
Custom
2 59
Monday, December 23, 2013
2013/08/08 2013/08/05
Size Document Number Rev
Date: Sheet of
Security Classification
LC Future Center Secret Data
THIS SHEET OF ENGINEERING DRAWING IS THE PROPRIETARY PROPERTY OF LC FUTURE CENTER. AND CONTAINS CONFIDENTIAL
AND TRADE SECRET INFORMATION. THIS SHEET MAY NOT BE TRANSFERED FROM THE CUSTODY OF THE COMPETENT DIVISION OF R&D
DEPARTMENT EXCEPT AS AUTHORIZED BY LC FUTURE CENTER NEITHER THIS SHEET NOR THE INFORMATION IT CONTAINS
MAY BE USED BY OR DISCLOSED TO ANY THIRD PARTY WITHOUT PRIOR WRITTEN CONSENT OF LC FUTURE CENTER.
Issued Date
Deciphered Date
Title
ACLU9
0.2
Block Diagram
Custom
2 59
Monday, December 23, 2013
2013/08/08 2013/08/05

A
A
B
B
C
C
D
D
E
E
1 1
2 2
3 3
4 4
STATE SIGNAL
Full ON
S1(Power On Suspend)
S3 (Suspend to RAM)
S4 (Suspend to Disk)
S5 (Soft OFF)
SLP_S1# SLP_S3# SLP_S4# SLP_S5# +VALW +V +VS Clock
ON
ON
ON
ON
ON
ON
ON ON
ON
ON
ON
OFF
OFF
OFF
OFF
OFF
OFF
OFF
OFF
LOW
LOW LOW LOW LOW
LOWLOWLOW
LOW
LOW
LOW
HIGH HIGH HIGH HIGH
HIGHHIGHHIGH
HIGH
HIGH
HIGH
Thermal Sensor EMC1403-2
1001_100xb
EC SM Bus1 address
Device
DDR DIMMA
1001 000Xb
PCH SM Bus address
Device Address
Address
EC SM Bus2 address
Device
Smart Battery
0001 011X b
VGA
0x9E
WLAN
6
4
5
3
2
1
7
8
PCIE PORT LIST
USB Port (Left Side)
LAN
Port Device
Camera
USB 3.0USB 2.0 Port 3 External
USB Port
USB Port (Right Side)
0
1
2
1
2
3
4
EHCI1
USB HUB
USB Port Table
BT(WLAN)
XHCI 1
3
TS@
14@
For 15" part
For 14" part
15@
GIGA@
GIGA LAN Part
OPT@
GPU Part
Touch Screen part
N15VGM@
N15GSM Part
GC6@
BTO ItemBOM Structure
BOM Structure Table
GPU GC6 Part
UMA@
UMA SKU ID part
USB Port (Left Side)
Cardreader
TOUCH PANEL
100M@
100M LAN part
N15SGT@
N15SGT Part
AOAC support part
AOAC@
GPU VRAM RANKA PART
RANKA@
Connector
ME@
Wlan
TP
Rsvd
need to update
Charger
need to update
PCH
0x96
CD@
COST DOWN
Discrete GPU
USB HUB
Discrete GPU
+1.0VALW
+1.8VALW
+0.68VS
S1(Power On Suspend)
Full ON
SIGNAL
STATE SLP_S3#SLP_S1#
S3 (Suspend to RAM)
SLP_S4# +VS+V
+VALW_PCH Clock
Voltage Rails
ON
ON
ON
ON
ON
ON
ON
ONON
OFF OFF
LOW
HIGHHIGHHIGH
LOW
LOW
LOW HIGH
HIGH HIGH
+3VS
CPU_CORE
+5VS
Power Plane
State
+1.5VS
+1.05VS
GFX_CORE
+3VL
O
S0O O O
S3OO O X
S5 S4/AC Only O
B+
S5 S4
AC & Battery
don't exist
S5 S4
Battery only
OX X
+1.35V
+5VALW
+3VALW
XX
O
X
XX
X
X
, X --> Means OFF )( O --> Means ON
+3VALW_SOC
O
O
O
X
X
+VALW
ON
ON
ON
S5 (Soft OFF)
S4 (Suspend to Disk) ON
ON
OFF
OFF
LOW
LOW LOW
LOW LOW
LOW OFF
OFF
OFF
OFF
ON
ON
X XV
VGA BATT SODIMM WLAN
WiMAX
Thermal
Sensor PCH
IT8586E
+3VS
IT8586E
PCH
X
EC_SMB_CK2
EC_SMB_DA2 V
+3VGS V
SMBUS Control Table
PCH_SMB_CLK V V
+3VALW_PCH
V
TP
Module
X
XX
X
X
X
XX X X
X
X
+3VALW_PCH +3VS +3VS
+3VS +3VS
PCH_SMB_DATA X
+3VALW
V
V
charger
V
+3VALW
SOURCE
IT8586EEC_SMB_CK1
EC_SMB_DA1 X
X
Not stuff
@
RANKB@
GPU VRAM RANKB PART
H4T@
M4T@
S4T@@
Hynix VRAM Part
Micron VRAM Part
Samsung VRAM Part
Size Document Number Rev
Date: Sheet of
Security Classification
LC Future Center Secret Data
THIS SHEET OF ENGINEERING DRAWING IS THE PROPRIETARY PROPERTY OF LC FUTURE CENTER. AND CONTAINS CONFIDENTIAL
AND TRADE SECRET INFORMATION. THIS SHEET MAY NOT BE TRANSFERED FROM THE CUSTODY OF THE COMPETENT DIVISION OF R&D
DEPARTMENT EXCEPT AS AUTHORIZED BY LC FUTURE CENTER NEITHER THIS SHEET NOR THE INFORMATION IT CONTAINS
MAY BE USED BY OR DISCLOSED TO ANY THIRD PARTY WITHOUT PRIOR WRITTEN CONSENT OF LC FUTURE CENTER.
Issued Date
Deciphered Date
Title
ACLU9
0.2
Notes List
Custom
3 59
Monday, December 23, 2013
2013/08/08 2013/08/05
Size Document Number Rev
Date: Sheet of
Security Classification
LC Future Center Secret Data
THIS SHEET OF ENGINEERING DRAWING IS THE PROPRIETARY PROPERTY OF LC FUTURE CENTER. AND CONTAINS CONFIDENTIAL
AND TRADE SECRET INFORMATION. THIS SHEET MAY NOT BE TRANSFERED FROM THE CUSTODY OF THE COMPETENT DIVISION OF R&D
DEPARTMENT EXCEPT AS AUTHORIZED BY LC FUTURE CENTER NEITHER THIS SHEET NOR THE INFORMATION IT CONTAINS
MAY BE USED BY OR DISCLOSED TO ANY THIRD PARTY WITHOUT PRIOR WRITTEN CONSENT OF LC FUTURE CENTER.
Issued Date
Deciphered Date
Title
ACLU9
0.2
Notes List
Custom
3 59
Monday, December 23, 2013
2013/08/08 2013/08/05
Size Document Number Rev
Date: Sheet of
Security Classification
LC Future Center Secret Data
THIS SHEET OF ENGINEERING DRAWING IS THE PROPRIETARY PROPERTY OF LC FUTURE CENTER. AND CONTAINS CONFIDENTIAL
AND TRADE SECRET INFORMATION. THIS SHEET MAY NOT BE TRANSFERED FROM THE CUSTODY OF THE COMPETENT DIVISION OF R&D
DEPARTMENT EXCEPT AS AUTHORIZED BY LC FUTURE CENTER NEITHER THIS SHEET NOR THE INFORMATION IT CONTAINS
MAY BE USED BY OR DISCLOSED TO ANY THIRD PARTY WITHOUT PRIOR WRITTEN CONSENT OF LC FUTURE CENTER.
Issued Date
Deciphered Date
Title
ACLU9
0.2
Notes List
Custom
3 59
Monday, December 23, 2013
2013/08/08 2013/08/05

5
5
4
4
3
3
2
2
1
1
D D
C C
B B
A A
Port
Port 0 HDMI* Mapping
HDMI_TX2+
HDMI_TX2-
HDMI_TX1+
HDMI_TX1-
HDMI_TX0+
HDMI_TX0-
HDMI_CLK+
HDMI_CLK-
HDMI_HPD
DDPB_DAT
DDPB_CLK
DDI PROCESSOR Pin Names
DDI0_TXP_0
DDI0_TXN_0
DDI0_TXP_1
DDI0_TXN_1
DDI0_TXP_2
DDI0_TXN_2
DDI0_TXP_3
DDI0_TXP_3
DDI0_HPD
DDI0_DDCDATA
DDI0_DDCCLK
V1P0Sx
V1P0Sx
V1P0Sx
V1P0Sx
V1P0Sx
V1P0Sx
V1P0Sx
V1P0Sx
V1P0Sx
V1P0Sx
V1P0Sx
V1P0Sx
V1P0Sx
V1P0Sx
V1P0Sx
V1P0Sx
V1P0Sx
V1P0Sx
V1P0Sx
V1P0Sx
V1P8S V1P8S
V1P8S
V1P8S
V1P8S
V1P8S
V1P8S V1P8S
V1P8S
V1P8S
V1P8S
V1P8S
RESERVED_A29
RESERVED_C29
V1P8S
RESERVED_D32
RESERVED_N32
RESERVED_J34
RESERVED_K28
RESERVED_F28
RESERVED_F32
RESERVED_D34
RESERVED_J28
RESERVED_D28
RESERVED_M32
RESERVED_F34
V1P8S
VVGA_GPIO
VVGA_GPIO
VVGA_GPIO
VVGA_GPIO
Port
Port 1 DDI PROCESSOR Pin Names
DDI1_TXP_0
DDI1_TXN_0
DDI1_TXP_1
DDI1_TXN_1
DDI1_AUXP
DDI1_AUXN
DDI1_HPD
EDP* Mapping
CPU_EDP_TX0+
CPU_EDP_TX0-
CPU_EDP_TX1+
CPU_EDP_TX1-
CPU_EDP_AUX
CPU_EDP_AUX#
EDP_HPD
EDP
V1P0Sx
V1P0Sx
HDMI CLK
HDMI D0
HDMI D1
HDMI D2
need to change 357 1%
XDP
EDP_HPD
0604
change dual mos to one mos
R4602 change from 10K to 1K,
as Vienna
RESERVED_VSS0
RESERVED_VSS1 RESERVED_VSS2
RESERVED_VSS3
DDI0_RCOMP_N
DDI0_RCOMP_P
DDI0_RCOMP_P
DDI0_RCOMP_N
GPIO_NC13
VGA_DDC_CLK
VGA_DDC_DAT
EDP_HPD
DDI1_DDCDATA
PCH_BKLT_EN_Q
PCH_BKLT_CTRL_Q
PCH_LCD_VDDEN_Q
HDMI_TX2-
HDMI_TX2+
HDMI_TX1+
HDMI_TX0+
HDMI_CLK-
HDMI_CLK+
HDMI_TX1-
HDMI_TX0-
CPU_EDP_TX0-
CPU_EDP_TX0+
CPU_EDP_TX1+
CPU_EDP_TX1-
CPU_EDP_AUX
CPU_EDP_AUX#
CRT_R
CRT_B
CRT_G
CRT_R
CRT_B
CRT_G
CRT_IREF
CRT_IREF
VGA_VS
VGA_HS
VGA_DDC_CLK
VGA_DDC_DAT
EDP_HPD
PCH_LCD_VDDEN_Q
PCH_BKLT_EN_Q PCH_BKLT_CTRL_Q
HDMI_HPD{34}
DDPB_CLK{34} DDPB_DATA{34}
HDMI_TX2-{34} HDMI_TX2+{34}
HDMI_TX1-{34} HDMI_TX1+{34}
HDMI_TX0-{34} HDMI_TX0+{34}
HDMI_CLK-{34} HDMI_CLK+{34}
CPU_EDP_TX0- {33}
CPU_EDP_TX0+ {33}
CPU_EDP_TX1+ {33}
CPU_EDP_TX1- {33}
CPU_EDP_AUX {33}
CPU_EDP_AUX# {33}
CRT_B {36}
CRT_R {36}
CRT_G {36}
VGA_HS {36}
VGA_VS {36}
VGA_DDC_DAT {36}
VGA_DDC_CLK {36}
GPIO_NC13{12}
DDI1_DDCDATA {12}
CPU_EDP_HPD {33}
PCH_ENVDD {33}
PCH_ENBKL {33} PCH_EDP_PWM {33}
+3VS
+1.8VS
+3VS
+3VALW
+3VS +3VS
+3VALW
+1.8VALW
Size Document Number Rev
Date: Sheet of
Security Classification
LC Future Center Secret Data
THIS SHEET OF ENGINEERING DRAWING IS THE PROPRIETARY PROPERTY OF LC FUTURE CENTER. AND CONTAINS CONFIDENTIAL
AND TRADE SECRET INFORMATION. THIS SHEET MAY NOT BE TRANSFERED FROM THE CUSTODY OF THE COMPETENT DIVISION OF R&D
DEPARTMENT EXCEPT AS AUTHORIZED BY LC FUTURE CENTER NEITHER THIS SHEET NOR THE INFORMATION IT CONTAINS
MAY BE USED BY OR DISCLOSED TO ANY THIRD PARTY WITHOUT PRIOR WRITTEN CONSENT OF LC FUTURE CENTER.
Issued Date
Deciphered Date
Title
ACLU9
0.2
SOC (DDI,EDP)
Custom
4 59
Monday, December 23, 2013
2013/03/26 2013/02/01
Size Document Number Rev
Date: Sheet of
Security Classification
LC Future Center Secret Data
THIS SHEET OF ENGINEERING DRAWING IS THE PROPRIETARY PROPERTY OF LC FUTURE CENTER. AND CONTAINS CONFIDENTIAL
AND TRADE SECRET INFORMATION. THIS SHEET MAY NOT BE TRANSFERED FROM THE CUSTODY OF THE COMPETENT DIVISION OF R&D
DEPARTMENT EXCEPT AS AUTHORIZED BY LC FUTURE CENTER NEITHER THIS SHEET NOR THE INFORMATION IT CONTAINS
MAY BE USED BY OR DISCLOSED TO ANY THIRD PARTY WITHOUT PRIOR WRITTEN CONSENT OF LC FUTURE CENTER.
Issued Date
Deciphered Date
Title
ACLU9
0.2
SOC (DDI,EDP)
Custom
4 59
Monday, December 23, 2013
2013/03/26 2013/02/01
Size Document Number Rev
Date: Sheet of
Security Classification
LC Future Center Secret Data
THIS SHEET OF ENGINEERING DRAWING IS THE PROPRIETARY PROPERTY OF LC FUTURE CENTER. AND CONTAINS CONFIDENTIAL
AND TRADE SECRET INFORMATION. THIS SHEET MAY NOT BE TRANSFERED FROM THE CUSTODY OF THE COMPETENT DIVISION OF R&D
DEPARTMENT EXCEPT AS AUTHORIZED BY LC FUTURE CENTER NEITHER THIS SHEET NOR THE INFORMATION IT CONTAINS
MAY BE USED BY OR DISCLOSED TO ANY THIRD PARTY WITHOUT PRIOR WRITTEN CONSENT OF LC FUTURE CENTER.
Issued Date
Deciphered Date
Title
ACLU9
0.2
SOC (DDI,EDP)
Custom
4 59
Monday, December 23, 2013
2013/03/26 2013/02/01
QC1B
PJT138K_SOT363-6
QC1B
PJT138K_SOT363-6
G25
D23
S2
4
R4603
100K_0402_5%
R4603
100K_0402_5%
12
RC6 150_0402_1%
RC6 150_0402_1%
12
RC4 357_0402_1%
RC4 357_0402_1%
1 2
RPC24
10K_0404_4P2R_5%
RPC24
10K_0404_4P2R_5%
1 4
2 3
RPC16
2.2K_0404_4P2R_5%
RPC16
2.2K_0404_4P2R_5%
14 23
R4602
1K_0402_1%
R4602
1K_0402_1%
1 2
G
D
S
QC3
2N7002KW_SOT323-3
G
D
S
QC3
2N7002KW_SOT323-3
2
13
QC198A
PJT138K_SOT363-6
QC198A
PJT138K_SOT363-6
2G1
D16
S11
3 OF 13 REV = 1.15 ?
UC1C
BAY-TRAIL-M-SOC_FCBGA1170
@
3 OF 13 REV = 1.15 ?
UC1C
BAY-TRAIL-M-SOC_FCBGA1170
@
DDI1_TXP_0 AG3
DDI0_HPD
D27
DDI1_TXN_1 AF2
DDI1_TXP_1 AF3
VGA_HSYNC BD2
VGA_IRTN AY3
VGA_IREF AW1
VGA_GREEN BA1
DDI0_TXP_0
AV3
DDI0_TXN_0
AV2
DDI0_TXP_1
AT2
DDI0_TXN_1
AT3
DDI0_TXP_2
AR3
DDI0_TXP_3
AP3 DDI0_TXN_2
AR1
DDI0_TXN_3
AP2
DDI0_AUXP
AL3
DDI0_AUXN
AL1
DDI0_DDCDATA
C26
DDI0_DDCCLK
C28
DDI0_BKLTEN
C27 DDI0_VDDEN
B28
RESERVED_AM13
AM13
RESERVED_T2
T2
RESERVED_W3
W3
RESERVED_W1
W1
RESERVED_V2
V2
RESERVED_R3
R3 RESERVED_V3
V3
RESERVED_R1
R1
RESERVED_AD6
AD6
RESERVED_AD4
AD4
RESERVED_AB7
AB7 RESERVED_AB9
AB9
RESERVED_Y4
Y4
RESERVED_Y6
Y6
RESERVED_V4
V4
RESERVED_V6
V6
RESERVED_AB14
AB14
GPIO_S0_NC12
B30
RESERVED_C30
C30
DDI1_TXN_0 AG1
DDI1_TXP_2 AD3
DDI1_TXN_2 AD2
VGA_BLUE AY2
VGA_RED BA3
DDI1_BKLTCTL M30
DDI1_BKLTEN J30
DDI1_VDDEN N30
DDI1_DDCCLK G30
DDI1_DDCDATA P30
DDI1_HPD K30
DDI1_AUXN AK2
DDI1_AUXP AK3
DDI1_TXN_3 AC1
DDI1_TXP_3 AC3
RESERVED_AF13 AF13
RESERVED_AF14 AF14
RESERVED_AH13 AH13
RESERVED_AH14 AH14
VGA_DDCDATA BC2
VGA_DDCCLK BC1
VGA_VSYNC BF2
RESERVED_T7 T7
RESERVED_AB13 AB13
RESERVED_T9 T9
RESERVED_AB12 AB12
RESERVED_Y13 Y13
RESERVED_Y12 Y12
RESERVED_T12 T12
RESERVED_V9 V9
RESERVED_V10 V10
RESERVED_V14 V14
RESERVED_T10 T10
RESERVED_T13 T13
RESERVED_T14 T14
RESERVED_V13 V13
RESERVED_T4 T4
RESERVED_T6 T6
RESERVED_P14 P14
RESERVED_K34 K34
DDI0_BKLTCTL
B26
RESERVED_AM14
AM14
RESERVED_Y2
Y2 RESERVED_Y3
Y3 RESERVED_AB2
AB2 RESERVED_AB3
AB3 RESERVED_T3
T3
GPIO_S0_NC13
A29
GPIO_S0_NC25 N32
GPIO_S0_NC16 M32
GPIO_S0_NC23 K28
GPIO_S0_NC24 J34
GPIO_S0_NC18 J28
GPIO_S0_NC15 F34
GPIO_S0_NC21 F32
GPIO_S0_NC22 F28
GPIO_S0_NC20 D34
GPIO_S0_NC26 D32
GPIO_S0_NC17 D28
GPIO_S0_NC14_C29
C29
VSS_AM3
AM3
VSS_AM2
AM2
DDI0_RCOMP
AK13
DDI0_RCOMP_P
AK12
VSS_AH3 AH3
VSS_AH2 AH2
QC2A
PJT138K_SOT363-6
QC2A
PJT138K_SOT363-6
2G1
D16
S11
RC7 150_0402_1%
RC7 150_0402_1%
12
RC5 150_0402_1%
RC5 150_0402_1%
12
RC972
10K_0402_5%
RC972
10K_0402_5%
12
QC198B
PJT138K_SOT363-6
QC198B
PJT138K_SOT363-6
G25
D23
S2
4
RC973
10K_0402_5%
RC973
10K_0402_5%
12
QC2B
PJT138K_SOT363-6
QC2B
PJT138K_SOT363-6
G25
D23
S2
4
TP11@TP11@
1
QC1A
PJT138K_SOT363-6
QC1A
PJT138K_SOT363-6
2G1
D16
S11
RC1
402_0402_1%
RC1
402_0402_1%
12
RPC25
10K_0404_4P2R_5%
RPC25
10K_0404_4P2R_5%
1 4
2 3

5
5
4
4
3
3
2
2
1
1
D D
C C
B B
A A
DDR3 Compensation Signal
WIDTH:20MIL
SPACING: 25MIL
Length: 500Mil
Swap Group to 6\7\5
Group 0
Group 1
Group 4
Group 7
Swap Group to 6\7\5
Swap Group to 6\7\5
Group 2
Group 3
Swap Group 2 to Group 3
Swap Group 2 to Group 3
Swap Group 2 to Group 3
Group 5
Group 6
ICLK_DRAM_TERM_1
DRAM_VREF
SM_RCOMP_0
SM_RCOMP_2
SM_RCOMP_1
DDRA_DQ0
DDRA_DQ1
DDRA_DQ2
DDRA_DQ3
DDRA_DQ4
DDRA_DQ5
DDRA_DQ6
DDRA_DQ7
DDRA_DQ8
DDRA_DQ9
DDRA_DQ10
DDRA_DQ11
DDRA_DQ12
DDRA_DQ13
DDRA_DQ14
DDRA_DQ15
DDRA_DQ32
DDRA_DQ33
DDRA_DQ34
DDRA_DQ35
DDRA_DQ36
DDRA_DQ37
DDRA_DQ38
DDRA_DQ39
DDRA_DQS0
DDRA_DQS#0
DDRA_DQS#1
DDRA_DQS1
DDRA_DQS4
DDRA_DQS#4
DRAM_VREF
ICLK_DRAM_TERMN_0ICLK_DRAM_TERMN_0
ICLK_DRAM_TERMN_1ICLK_DRAM_TERMN_1
DDR_PWROK
DDR_CORE_PWROK
SM_RCOMP_0
SM_RCOMP_1
SM_RCOMP_2
DDRA_DM0
DDRA_DM1
DDRA_DM4
DDRA_MA0
DDRA_MA1
DDRA_MA2
DDRA_MA3
DDRA_MA4
DDRA_MA5
DDRA_MA6
DDRA_MA7
DDRA_MA8
DDRA_MA9
DDRA_MA10
DDRA_MA11
DDRA_MA12
DDRA_MA13
DDRA_MA15
DDRA_MA14
DDR_PWROK
DDR_CORE_PWROK
DDRA_DQ56
DDRA_DQ58
DDRA_DQ57
DDRA_DQ59
DDRA_DQ60
DDRA_DQ61
DDRA_DQ62
DDRA_DQ63
DDRA_DQS7
DDRA_DQS#7
DDRA_DM7
DDRA_DQ21
DDRA_DQ20
DDRA_DQ19
DDRA_DQ18
DDRA_DQ17
DDRA_DQ16
DDRA_DQ23
DDRA_DQ22
DDRA_DQ24
DDRA_DQ25
DDRA_DQ26
DDRA_DQ27
DDRA_DQ28
DDRA_DQ29
DDRA_DQ30
DDRA_DQ31
DDRA_DM2
DDRA_DM3
DDRA_DQS2
DDRA_DQS#2
DDRA_DQS3
DDRA_DQS#3
DDRA_DQ40
DDRA_DQ42
DDRA_DQ41
DDRA_DQ43
DDRA_DQ44
DDRA_DQ45
DDRA_DQ47
DDRA_DQ46
DDRA_DQ53
DDRA_DQ52
DDRA_DQ51
DDRA_DQ50
DDRA_DQ48
DDRA_DQ55
DDRA_DQ54
DDRA_DQ49
DDRA_DM5
DDRA_DM6
DDRA_DQS6
DDRA_DQS#6
DDRA_DQS5
DDRA_DQS#5
DDRA_DQ[63:0] {14}
DDRA_DQS[7:0] {14}
DDRA_MA[15:0] {14}
DDRA_DQS#[7:0] {14}
VDDQ_PGOOD{44,55}
DDRA_DM[7:0] {14}
DDRA_CAS#{14} DDRA_RAS#{14}
DDRA_WE#{14}
DDRA_BS0#{14} DDRA_BS1#{14} DDRA_BS2#{14}
DDRA_CS0#{14}
DDRA_CKE0{14}
DDRA_CLK0{14} DDRA_CLK0#{14}
DDRA_DRAMRST#{14}
DDRA_ODT0{14}
DDRA_CS1#{14}
DDRA_CKE1{14}
DDRA_ODT1{14}
DDRA_CLK1#{14} DDRA_CLK1{14}
SYS_PWROK{7,44}
+1.35V
+3VALW +1.35V
+1.35V
+3VALW
Size Document Number Rev
Date: Sheet of
Security Classification
LC Future Center Secret Data
THIS SHEET OF ENGINEERING DRAWING IS THE PROPRIETARY PROPERTY OF LC FUTURE CENTER. AND CONTAINS CONFIDENTIAL
AND TRADE SECRET INFORMATION. THIS SHEET MAY NOT BE TRANSFERED FROM THE CUSTODY OF THE COMPETENT DIVISION OF R&D
DEPARTMENT EXCEPT AS AUTHORIZED BY LC FUTURE CENTER NEITHER THIS SHEET NOR THE INFORMATION IT CONTAINS
MAY BE USED BY OR DISCLOSED TO ANY THIRD PARTY WITHOUT PRIOR WRITTEN CONSENT OF LC FUTURE CENTER.
Issued Date
Deciphered Date
Title
ACLU9
0.2
SOC (DDR3L)
C
5 59
Monday, December 23, 2013
2013/03/26 2013/02/01
Size Document Number Rev
Date: Sheet of
Security Classification
LC Future Center Secret Data
THIS SHEET OF ENGINEERING DRAWING IS THE PROPRIETARY PROPERTY OF LC FUTURE CENTER. AND CONTAINS CONFIDENTIAL
AND TRADE SECRET INFORMATION. THIS SHEET MAY NOT BE TRANSFERED FROM THE CUSTODY OF THE COMPETENT DIVISION OF R&D
DEPARTMENT EXCEPT AS AUTHORIZED BY LC FUTURE CENTER NEITHER THIS SHEET NOR THE INFORMATION IT CONTAINS
MAY BE USED BY OR DISCLOSED TO ANY THIRD PARTY WITHOUT PRIOR WRITTEN CONSENT OF LC FUTURE CENTER.
Issued Date
Deciphered Date
Title
ACLU9
0.2
SOC (DDR3L)
C
5 59
Monday, December 23, 2013
2013/03/26 2013/02/01
Size Document Number Rev
Date: Sheet of
Security Classification
LC Future Center Secret Data
THIS SHEET OF ENGINEERING DRAWING IS THE PROPRIETARY PROPERTY OF LC FUTURE CENTER. AND CONTAINS CONFIDENTIAL
AND TRADE SECRET INFORMATION. THIS SHEET MAY NOT BE TRANSFERED FROM THE CUSTODY OF THE COMPETENT DIVISION OF R&D
DEPARTMENT EXCEPT AS AUTHORIZED BY LC FUTURE CENTER NEITHER THIS SHEET NOR THE INFORMATION IT CONTAINS
MAY BE USED BY OR DISCLOSED TO ANY THIRD PARTY WITHOUT PRIOR WRITTEN CONSENT OF LC FUTURE CENTER.
Issued Date
Deciphered Date
Title
ACLU9
0.2
SOC (DDR3L)
C
5 59
Monday, December 23, 2013
2013/03/26 2013/02/01
CC19
.1U_0402_10V6-K
CC19
.1U_0402_10V6-K
1
2
G
D
S
QC5B
2N7002KDWH_SOT363-6
G
D
S
QC5B
2N7002KDWH_SOT363-6
5
34
RC103
0_0402_5%
RC103
0_0402_5%
1 2
RC28 0_0402_5%
RC28 0_0402_5%
1 2
CC18
.1U_0402_10V6-K
CC18
.1U_0402_10V6-K
1
2
RC27
162_0402_1%
RC27
162_0402_1%
1 2
RPC13
10K_0404_4P2R_5%
RPC13
10K_0404_4P2R_5%
1 4
2 3
RC20100K_0402_1% RC20100K_0402_1%
12
RC26
29.4_0402_1%
RC26
29.4_0402_1%
1 2
CC2
.1U_0402_10V6-K
CC2
.1U_0402_10V6-K
1
2
RPC14
10K_0404_4P2R_5%
RPC14
10K_0404_4P2R_5%
1 4
2 3
?REV = 1.15
2 OF 13
UC1B
BAY-TRAIL-M-SOC_FCBGA1170
@
?REV = 1.15
2 OF 13
UC1B
BAY-TRAIL-M-SOC_FCBGA1170
@
DRAM1_ODT_0
AP41
DRAM1_CKN_0
AV48 DRAM1_CKP_0
AV50
DRAM1_DRAMRST
AT41
DRAM1_CKN_2
AT48 DRAM1_CKP_2
AT50
DRAM1_DQSN_77 AJ51
DRAM1_DQSP_77 AH52
DRAM1_DQSN_66 AK48
DRAM1_DQSP_66 AK47
DRAM1_DQSN_55 AP44
DRAM1_DQSP_55 AP42
DRAM1_DQSN_44 AV52
DRAM1_DQSP_44 AU53
DRAM1_DQSN_33 BG43
DRAM1_DQSP_33 BH44
DRAM1_DQSN_22 AY38
DRAM1_DQSP_22 BA38
DRAM1_DQSN_11 BH34
DRAM1_DQSP_11 BG35
DRAM1_DQSN_00 BD40
DRAM1_DQSP_00 BF40
DRAM1_DQ_6363 AF51
DRAM1_DQ_6262 AF52
DRAM1_DQ_6161 AK51
DRAM1_DQ_6060 AL53
DRAM1_DQ_5959 AG51
DRAM1_DQ_5858 AG53
DRAM1_DQ_5757 AL51
DRAM1_DQ_5656 AM52
DRAM1_DQ_5555 AK45
DRAM1_DQ_5454 AH44
DRAM1_DQ_5353 AM50
DRAM1_DQ_5252 AM48
DRAM1_DQ_5151 AF50
DRAM1_DQ_5050 AF48
DRAM1_DQ_4949 AM47
DRAM1_DQ_4848 AM45
DRAM1_DQ_4747 AH40
DRAM1_DQ_4646 AK42
DRAM1_DQ_4545 AP50
DRAM1_DQ_4444 AP48
DRAM1_DQ_4343 AM41
DRAM1_DQ_4242 AK40
DRAM1_DQ_4141 AP45
DRAM1_DQ_4040 AP47
DRAM1_DQ_3939 AR53
DRAM1_DQ_3838 AR51
DRAM1_DQ_3737 AW53
DRAM1_DQ_3636 AW51
DRAM1_DQ_3535 AP51
DRAM1_DQ_3434 AP52
DRAM1_DQ_3333 AY51
DRAM1_DQ_3232 AY52
DRAM1_DQ_3131 BH47
DRAM1_DQ_3030 BH48
DRAM1_DQ_2929 BH40
DRAM1_DQ_2828 BG40
DRAM1_DQ_2727 BH46
DRAM1_DQ_2626 BJ45
DRAM1_DQ_2525 BG41
DRAM1_DQ_2424 BJ41
DRAM1_DQ_2323 AY40
DRAM1_DQ_2222 AY42
DRAM1_DQ_2121 AV36
DRAM1_DQ_2020 BA36
DRAM1_DQ_1919 AT40
DRAM1_DQ_1818 AV40
DRAM1_DQ_1717 AT36
DRAM1_DQ_1616 AU36
DRAM1_DQ_1515 BH38
DRAM1_DQ_1414 BG37
DRAM1_DQ_1313 BJ33
DRAM1_DQ_1212 BG33
DRAM1_DQ_1111 BJ37
DRAM1_DQ_1010 BG36
DRAM1_DQ_99 BG32
DRAM1_DQ_88 BH32
DRAM1_DQ_77 BC44
DRAM1_DQ_66 BF42
DRAM1_DQ_55 BD36
DRAM1_DQ_44 BC38
DRAM1_DQ_33 BD42
DRAM1_DQ_22 BA42
DRAM1_DQ_11 BC40
DRAM1_DQ_00 BG38
DRAM1_ODT_2
AT42
DRAM1_CKE_22
BD44
DRAM1_CKE_00
BG47
DRAM1_CS_2
AT45
DRAM1_CS_0
AT44
DRAM1_BS_22
BF52 DRAM1_BS_11
AY44 DRAM1_BS_00
AY47
DRAM1_WE
BB51 DRAM1_CAS
AV44 DRAM1_RAS
AV45
DRAM1_DM_77
AK52 DRAM1_DM_66
AK50 DRAM1_DM_55
AM42 DRAM1_DM_44
AT51 DRAM1_DM_33
BH42 DRAM1_DM_22
BC36 DRAM1_DM_11
BH36 DRAM1_DM_00
BD38
DRAM1_MA_1515
BH50 DRAM1_MA_1414
BH49 DRAM1_MA_1313
BA51 DRAM1_MA_1212
BD47 DRAM1_MA_1111
BE51 DRAM1_MA_1010
AY48 DRAM1_MA_99
BE52 DRAM1_MA_88
BC52 DRAM1_MA_77
BF50 DRAM1_MA_66
BB49 DRAM1_MA_55
BC53 DRAM1_MA_44
BB50 DRAM1_MA_33
BB44 DRAM1_MA_22
AW41 DRAM1_MA_11
BB47 DRAM1_MA_00
AY45
RESERVED_BF48
BF48
RESERVED_BE46
BE46
CC3
.1U_0402_10V6-K
CC3
.1U_0402_10V6-K
1
2
RC23
0_0402_5%
RC23
0_0402_5%
1 2
RC19100K_0402_1% RC19100K_0402_1%
12
G
D
S
QC16A
2N7002KDWH_SOT363-6
G
D
S
QC16A
2N7002KDWH_SOT363-6
2
61
G
D
S
QC5A
2N7002KDWH_SOT363-6
G
D
S
QC5A
2N7002KDWH_SOT363-6
2
61
CC1
.1U_0402_10V6-K
CC1
.1U_0402_10V6-K
1
2
?REV = 1.15
1 OF 13
UC1A
BAY-TRAIL-M-SOC_FCBGA1170
@
?REV = 1.15
1 OF 13
UC1A
BAY-TRAIL-M-SOC_FCBGA1170
@
DRAM0_DM_77
Y52
DRAM0_MA_99
E52
DRAM0_MA_1414
B49
DRAM0_BS_22
D52
DRAM0_DQ_1919 J42
DRAM0_DQ_1818 F42
DRAM0_DQ_2424 A41
DRAM0_DQ_2323 D42
DRAM0_DQ_2222 G44
DRAM0_DQ_2121 C38
DRAM0_DQ_2020 G40
DRAM0_DQ_2929 B40
DRAM0_DQ_2828 C40
DRAM0_DQ_2727 B46
DRAM0_DQ_2626 A45
DRAM0_DQ_2525 C41
DRAM0_DQ_3434 T52
DRAM0_DQ_3333 K51
DRAM0_DQ_3232 K52
DRAM0_DQ_3131 B47
DRAM0_DQ_3030 B48
DRAM0_DQ_3939 R53
DRAM0_DQ_3838 R51
DRAM0_DQ_3737 L53
DRAM0_DQ_3636 L51
DRAM0_DQ_3535 T51
DRAM0_DQ_4040 T47
DRAM0_DQ_4444 T48
DRAM0_DQ_4343 V41
DRAM0_DQ_4242 Y40
DRAM0_DQ_4141 T45
DRAM0_DQ_4545 T50
DRAM0_DQ_4949 V47
DRAM0_DQ_4848 V45
DRAM0_DQ_4747 AB40
DRAM0_DQ_4646 Y42
DRAM0_DQ_5050 AD48
DRAM0_DQ_5555 Y45
DRAM0_DQ_5454 AB44
DRAM0_DQ_5353 V50
DRAM0_DQ_5252 V48
DRAM0_DQ_5151 AD50
DRAM0_DQ_6060 W53
DRAM0_DQ_5959 AC51
DRAM0_DQ_5858 AC53
DRAM0_DQ_5757 W51
DRAM0_DQ_5656 V52
DRAM0_DQ_6363 AD51
DRAM0_DQ_6262 AD52
DRAM0_DQ_6161 Y51
DRAM0_DQSP_00 J38
DRAM0_DQSN_00 K38
DRAM0_DQSN_11 B34
DRAM0_DQSP_11 C35
DRAM0_DQSP_22 D40
DRAM0_DQSP_33 B44
DRAM0_DQSN_22 F40
DRAM0_DQSN_33 C43
DRAM0_DQSP_44 N53
DRAM0_DQSN_44 M52
DRAM0_DQSN_55 T44
DRAM0_DQSP_55 T42
DRAM0_DQSP_77 AB52
DRAM0_DQSN_66 Y48
DRAM0_DQSP_66 Y47
DRAM0_DQSN_77 AA51
DRAM0_MA_33
H44 DRAM0_MA_22
L41 DRAM0_MA_11
H47 DRAM0_MA_00
K45
DRAM0_MA_44
H50
DRAM0_MA_66
H49 DRAM0_MA_55
G53
DRAM0_MA_1515
B50
DRAM0_DM_11
B36 DRAM0_DM_00
G36
DRAM0_DM_22
F38
DRAM0_DM_44
P51
DRAM0_WE
H51
DRAM0_BS_00
K47
DRAM0_CS_2
P45
DRAM_RCOMP_00
AD44
DRAM_RCOMP_11
AF45
DRAM_RCOMP_22
AD45
RESERVED_AF40
AF40
RESERVED_AF41
AF41
RESERVED_AD41
AD41 RESERVED_AD40
AD40
DRAM0_MA_88
G52 DRAM0_MA_77
D50
DRAM0_CAS
M44 DRAM0_RAS
M45
DRAM0_DM_66
Y50 DRAM0_DM_55
V42
DRAM_CORE_PWROK
AB42
DRAM0_CKE_00
C47
DRAM0_CKE_22
F44
DRAM0_ODT_0
T41
DRAM0_ODT_2
P42
DRAM0_CKP_0
M50
DRAM0_CKN_0
M48
DRAM0_DRAMRST
P41
DRAM0_CKN_2
P48 DRAM0_CKP_2
P50
DRAM_VREF
AF44
DRAM0_CS_0
P44
DRAM0_BS_11
K44
DRAM0_DM_33
B42
DRAM0_DQ_1717 G38
DRAM0_DQ_1616 F36
DRAM0_DQ_1515 B38
DRAM0_DQ_1414 C37
DRAM0_DQ_1313 A33
DRAM0_DQ_1212 C33
DRAM0_DQ_1111 A37
DRAM0_DQ_1010 C36
DRAM0_DQ_88 B32
DRAM0_DQ_77 K42
DRAM0_DQ_66 K40
DRAM0_DQ_55 N36
DRAM0_DQ_44 P36
DRAM0_DQ_33 M40
DRAM0_DQ_22 P40
DRAM0_DQ_11 J36
DRAM0_DQ_00 M36
DRAM0_MA_1313
J51 DRAM0_MA_1212
F47 DRAM0_MA_1111
E51 DRAM0_MA_1010
K48
RESERVED_E46
E46
RESERVED_D48
D48
ICLK_DRAM_TERMN
AH42
DRAM_VDD_S4_PWROK
AD42
ICLK_DRAM_TERMN_AF42
AF42
DRAM0_DQ09_C32 C32
RC24
4.7K_0402_1%
RC24
4.7K_0402_1%
12
RC29
4.7K_0402_1%
RC29
4.7K_0402_1%
12
G
D
S
QC16B
2N7002KDWH_SOT363-6
G
D
S
QC16B
2N7002KDWH_SOT363-6
5
34
RC25
23.2_0402_1%
RC25
23.2_0402_1%
1 2

5
5
4
4
3
3
2
2
1
1
D D
C C
B B
A A
WLAN
V1P8S
V1P8S
V1P8S
VAUD
VAUD
VAUD
VAUD
VAUD
VAUD
VAUD
V1P8S
V1P8S
V1P8S
V1P8S
HDD
CRB USE SATA_GP0
need check with BIOS
V1P0_S3
ODD
LAN
0607
Net name changed to same as ACLU1
dGPU
change mos to 3904
RESERVED_VSS4
RESERVED_VSS5
RESERVED_VSS7
RESERVED_VSS6
GPIO_S0_SC_15
GPIO_S0_SC_14
only GPIO_S0_SC[0..7] can make SCI
SATA_PTX_DRX_N0
SATA_PTX_DRX_P0
SATA_PRX_DTX_P0
SATA_PRX_DTX_N0 PCIE_CRX_GTX_N0
PCIE_CTX_GRX_P0
PCIE_CTX_GRX_N0
PCIE_CRX_GTX_P0
SATA_RCOMP_DP
SATA_RCOMP_DN
PCIE_RCOMP_DP
PCIE_RCOMP_DN PCIE_RCOMP_DN
PCIE_RCOMP_DP
SDMMC1_RCOMP
SDMMC3_RCOMP
HDA_RCOMP
HDA_BITCLK_AUDIO_R
HDA_SYNC_AUDIO_R
HDA_RST_AUDIO#_R
HDA_SDOUT_AUDIO_R
CPU_PROCHOT#_R
I2S_2_FS
I2S_2_TXD
WLAN_CLKREQ#_Q
LAN_CLKREQ#_Q
GPU_CLKREQ#_Q
PCIE_CLKREQ_2#
SOC_SCI#
WLAN_CLKREQ#_Q
SATA_PRX_DTX_N1
SATA_PTX_DRX_N1
SATA_PTX_DRX_P1
SATA_PRX_DTX_P1 PCIE_CRX_GTX_N1
PCIE_CTX_GRX_P1
PCIE_CTX_GRX_N1
PCIE_CRX_GTX_P1
LAN_CLKREQ#_Q
SATA_RCOMP_DP
SATA_RCOMP_DN
SOC_SCI#
PCIE_PRX_DTX_N4
PCIE_PTX_DRX_P4
PCIE_PTX_DRX_N4
PCIE_PRX_DTX_P4
PCIE_PRX_DTX_N3
PCIE_PTX_DRX_P3
PCIE_PTX_DRX_N3
PCIE_PRX_DTX_P3
GPU_CLKREQ#_Q
WLAN_CLKREQ#_Q
LAN_CLKREQ#_Q
GPU_CLKREQ#_Q
PCIE_CLKREQ_2#
LAN_CLKREQ#
WLAN_CLKREQ#
ODD_DETECT#_SOC
ODD_DA#_SOC
ODD_DA#_SOC
ODD_DETECT#_SOC
ODD_DETECT#
ODD_DA#
SATA_PRX_DTX_P0{42} SATA_PRX_DTX_N0{42}
SATA_PTX_DRX_N0{42} SATA_PTX_DRX_P0{42}
PCIE_CRX_GTX_N0 {19}
PCIE_CRX_GTX_P0 {19}
PCIE_CTX_C_GRX_N0 {19}
PCIE_CTX_C_GRX_P0 {19}
HDA_SDIN0 {43}
HDA_BITCLK_AUDIO {43}
HDA_RST_AUDIO# {43}
HDA_SYNC_AUDIO {43}
HDA_SDOUT_AUDIO {43}
H_PROCHOT# {44,51,52}
WLAN_CLKREQ# {40}
SATA_PRX_DTX_N1{42} SATA_PRX_DTX_P1{42}
SATA_PTX_DRX_P1{42} SATA_PTX_DRX_N1{42}
PCIE_CRX_GTX_N1 {19}
PCIE_CRX_GTX_P1 {19}
PCIE_CTX_C_GRX_N1 {19}
PCIE_CTX_C_GRX_P1 {19}
LAN_CLKREQ# {37}
EC_SCI# {44}
PCIE_PRX_DTX_N4 {40}
PCIE_PRX_DTX_P4 {40}
PCIE_PTX_C_DRX_N4 {40}
PCIE_PTX_C_DRX_P4 {40}
PCIE_PRX_DTX_N3 {37}
PCIE_PRX_DTX_P3 {37}
PCIE_PTX_C_DRX_N3 {37}
PCIE_PTX_C_DRX_P3 {37}
GPU_CLKREQ# {19}
I2S_2_FS {12}
I2S_2_TXD {12}
ODD_DETECT# {42}
ODD_DA# {42}
+1.8VS
+1.8VS
+1.0VS
+1.8VS
+3VALW_R
+1.8VS
+1.8VS
+3VS
+1.8VS +1.8VS
+3VS
Size Document Number Rev
Date: Sheet of
Security Classification
LC Future Center Secret Data
THIS SHEET OF ENGINEERING DRAWING IS THE PROPRIETARY PROPERTY OF LC FUTURE CENTER. AND CONTAINS CONFIDENTIAL
AND TRADE SECRET INFORMATION. THIS SHEET MAY NOT BE TRANSFERED FROM THE CUSTODY OF THE COMPETENT DIVISION OF R&D
DEPARTMENT EXCEPT AS AUTHORIZED BY LC FUTURE CENTER NEITHER THIS SHEET NOR THE INFORMATION IT CONTAINS
MAY BE USED BY OR DISCLOSED TO ANY THIRD PARTY WITHOUT PRIOR WRITTEN CONSENT OF LC FUTURE CENTER.
Issued Date
Deciphered Date
Title
ACLU9
0.2
SOC (PCIE&HDA&SATA&STRAPS)
Custom
6 59
Monday, December 23, 2013
2013/03/26 2013/02/01
Size Document Number Rev
Date: Sheet of
Security Classification
LC Future Center Secret Data
THIS SHEET OF ENGINEERING DRAWING IS THE PROPRIETARY PROPERTY OF LC FUTURE CENTER. AND CONTAINS CONFIDENTIAL
AND TRADE SECRET INFORMATION. THIS SHEET MAY NOT BE TRANSFERED FROM THE CUSTODY OF THE COMPETENT DIVISION OF R&D
DEPARTMENT EXCEPT AS AUTHORIZED BY LC FUTURE CENTER NEITHER THIS SHEET NOR THE INFORMATION IT CONTAINS
MAY BE USED BY OR DISCLOSED TO ANY THIRD PARTY WITHOUT PRIOR WRITTEN CONSENT OF LC FUTURE CENTER.
Issued Date
Deciphered Date
Title
ACLU9
0.2
SOC (PCIE&HDA&SATA&STRAPS)
Custom
6 59
Monday, December 23, 2013
2013/03/26 2013/02/01
Size Document Number Rev
Date: Sheet of
Security Classification
LC Future Center Secret Data
THIS SHEET OF ENGINEERING DRAWING IS THE PROPRIETARY PROPERTY OF LC FUTURE CENTER. AND CONTAINS CONFIDENTIAL
AND TRADE SECRET INFORMATION. THIS SHEET MAY NOT BE TRANSFERED FROM THE CUSTODY OF THE COMPETENT DIVISION OF R&D
DEPARTMENT EXCEPT AS AUTHORIZED BY LC FUTURE CENTER NEITHER THIS SHEET NOR THE INFORMATION IT CONTAINS
MAY BE USED BY OR DISCLOSED TO ANY THIRD PARTY WITHOUT PRIOR WRITTEN CONSENT OF LC FUTURE CENTER.
Issued Date
Deciphered Date
Title
ACLU9
0.2
SOC (PCIE&HDA&SATA&STRAPS)
Custom
6 59
Monday, December 23, 2013
2013/03/26 2013/02/01
RC959
2.2K_0402_5%
RC959
2.2K_0402_5%
12
CC105.1U_0402_10V6-K CC105.1U_0402_10V6-K
12
RC967
2.2K_0402_5%
RC967
2.2K_0402_5%
12
RC38 33_0402_5%
RC38 33_0402_5%
1 2
CC106.1U_0402_10V6-K CC106.1U_0402_10V6-K
12
RC36 49.9_0402_1%
RC36 49.9_0402_1%
1 2
RC965 10K_0402_5%
@
RC965 10K_0402_5%
@
1 2
RC39 33_0402_5%
RC39 33_0402_5%
1 2
RC30
402_0402_1%
RC30
402_0402_1%
12
E
B
C
QC6
MMBT3904WH_SOT323-3
E
B
C
QC6
MMBT3904WH_SOT323-3
2
31
RC43 49.9_0402_1%
RC43 49.9_0402_1%
1 2
RPC1
10K_0804_8P4R_5%
RPC1
10K_0804_8P4R_5%
1 8
2 7
3 6
4 5
RC42
73.2_0402_1%
@
RC42
73.2_0402_1%
@
1 2
QC17B
PJT138K_SOT363-6
@
QC17B
PJT138K_SOT363-6
@
G25
D23
S2
4
RC957 10K_0402_5%
@
RC957 10K_0402_5%
@
1 2
RC968 10K_0402_5%
RC968 10K_0402_5%
12
RC40 33_0402_5%
RC40 33_0402_5%
1 2
CC103.1U_0402_10V6-K CC103.1U_0402_10V6-K
12
RC95
10K_0402_5%
@
RC95
10K_0402_5%
@
1 2
CC4.1U_0402_10V6-K OPT@
CC4.1U_0402_10V6-K OPT@
12
RC960
2.2K_0402_5%
OPT@
RC960
2.2K_0402_5%
OPT@
12
RC969 10K_0402_5%
RC969 10K_0402_5%
12
QC17A
PJT138K_SOT363-6
@
QC17A
PJT138K_SOT363-6
@
2
G1
D16
S11
CC104.1U_0402_10V6-K CC104.1U_0402_10V6-K
12
CC7.1U_0402_10V6-K
OPT@
CC7.1U_0402_10V6-K
OPT@
12
RC958
2.2K_0402_5%
RC958
2.2K_0402_5%
12
RC31
402_0402_1%
RC31
402_0402_1%
1 2
RC37 33_0402_5%RC37 33_0402_5%
1 2
E
B
C
QC199
MMBT3904WH_SOT323-3
OPT@
E
B
C
QC199
MMBT3904WH_SOT323-3
OPT@
2
31
CC6.1U_0402_10V6-K OPT@
CC6.1U_0402_10V6-K OPT@
12
CC5.1U_0402_10V6-K
OPT@
CC5.1U_0402_10V6-K
OPT@
12
RC32 0_0402_5%
RC32 0_0402_5%
1 2
RC35 49.9_0402_1%
RC35 49.9_0402_1%
1 2
4 OF 13 REV = 1.15
?
VLV_M_D
?
UC1D
BAY-TRAIL-M-SOC_FCBGA1170
@
4 OF 13 REV = 1.15
?
VLV_M_D
?
UC1D
BAY-TRAIL-M-SOC_FCBGA1170
@
ICLK_SATA_TERMP
BB10
ICLK_SATA_TERMN
BC10
LPE_I2S2_CLK BF28
SD3_RCOMP
BF26
SD3_1P8EN
BF22
HDA_LPE_RCOMP BF20
LPE_I2S2_DATAIN BD28
SD3_PWREN
BD22
LPE_I2S2_DATAOUT BC30
SD3_CD#
BC24
SD2_CMD
BC18
LPE_I2S2_FRM BA30
MMC1_RST
BA24
SD2_CLK
BA18
SD3_CLK
AY26
MMC1_RCOMP
AY18
SD3_CMD
AV28
MMC1_CMD
AV26
MMC1_CLK
AT22
PCIE_CLKREQ_0 BG3
PCIE_CLKREQ_1 BD7
PCIE_CLKREQ_2 BG5
PCIE_CLKREQ_3 BE3
PCIE_TXN_0 AY6
SATA_TXP_0
BF6
SATA_TXN_0
BG7
PCIE_RXP_0 AT14
PCIE_RXN_0 AT13
SATA_RXN_0
AV16
PCIE_TXP_1 AV6
PCIE_TXN_1 AV4
SATA_TXN_1
BF10
PCIE_RXN_1 AT9
PCIE_RXP_1 AT10
SATA_RXN_1
BA16
PCIE_TXP_2 AT7
PCIE_TXN_2 AT6
PCIE_RXN_3 AP7
PCIE_RXP_3 AP9
PCIE_TXN_3 AP4
RESERVED_P34 P34
RESERVED_N34 N34
RESERVED_AK9 AK9
RESERVED_AK7 AK7
PROCHOT C24
HDA_RST BG22
HDA_SYNC BH20
HDA_CLK BJ21
HDA_SDO BG20
HDA_SDI0 BG19
HDA_SDI1 BG21
HDA_DOCKRST BH18
HDA_DOCKEN BG18
PCIE_RXP_2 AP12
PCIE_RXN_2 AP10
PCIE_TXP_3 AP6
SATA_GP0
BA12
SATA_LED
AY12 SATA_GP1
AY14
PCIE_TXP_0 AY7
SATA_RXP_1
AY16
SATA_RXP_0
AU16
MMC1_D0
AV20
MMC1_D1
AU22
MMC1_D2
AV22
MMC1_D3
AT20
MMC1_D4
AY24
MMC1_D5
AU26
MMC1_D6
AT26
MMC1_D7
AU20
SD2_D0
AY20
SD2_D1
BD20
SD2_D2
BA20
SD2_D3_CD
BD18
SD3_D0
AT28
SD3_D1
BD26
SD3_D2
AU28
SD3_D3
BA26
SD3_WP_BD5 BD5
VSS_BB7 BB7
VSS_BB5 BB5
RESERVED_BB4 BB4
RESERVED_BB3 BB3
RESERVED_AV10 AV10
RESERVED_AV9 AV9
SATA_RCOMP_P_AU18
AU18
SATA_RCOMP_N_AT18
AT18
PCIE_RCOMP_P_AP14_AP14 AP14
PCIE_RCOMP_N_AP13_AP13 AP13
SATA_TXP1
BD10
RPC9
2.2K_0404_4P2R_5%
RPC9
2.2K_0404_4P2R_5%
1 4
2 3
G
D
S
QC13
PJA138K_SOT23-3
G
D
S
QC13
PJA138K_SOT23-3
2
1
3
RC44 0_0402_5%
RC44 0_0402_5%
1 2
E
B
C
QC7
MMBT3904WH_SOT323-3
E
B
C
QC7
MMBT3904WH_SOT323-3
2
31

5
5
4
4
3
3
2
2
1
1
D D
C C
B B
A A
Space 15Mil
RTCRST#
Place under Bottom
JCMOS/JCMOS1
XDP
V1P8A
V1P8A
V1P8A
V1P8A
V1P8A
V1P8A
V1P8A
V1P8A
V1P8A
V1P8A
V1P8A
V1P8A
V1P8A
V1P8A
V1P8A
V1P8A
V1P8A
V1P8A
V1P8A
V1P8A
V1P8A
V1P8A
V1P8A
V1P8A
V1P8A
V1P8S
V1P8S
V1P8S
V1P8S
V1P0S
V1P0S
V1P0S
VRTC
VRTC
V1P8A
V1P8A
V1P8A
V1P8S
V1P8A
V1P8A
V1P8A
V1P8A
V1P8A
V1P8A
V1P8A
V1P8A
V1P8A
V1P8A
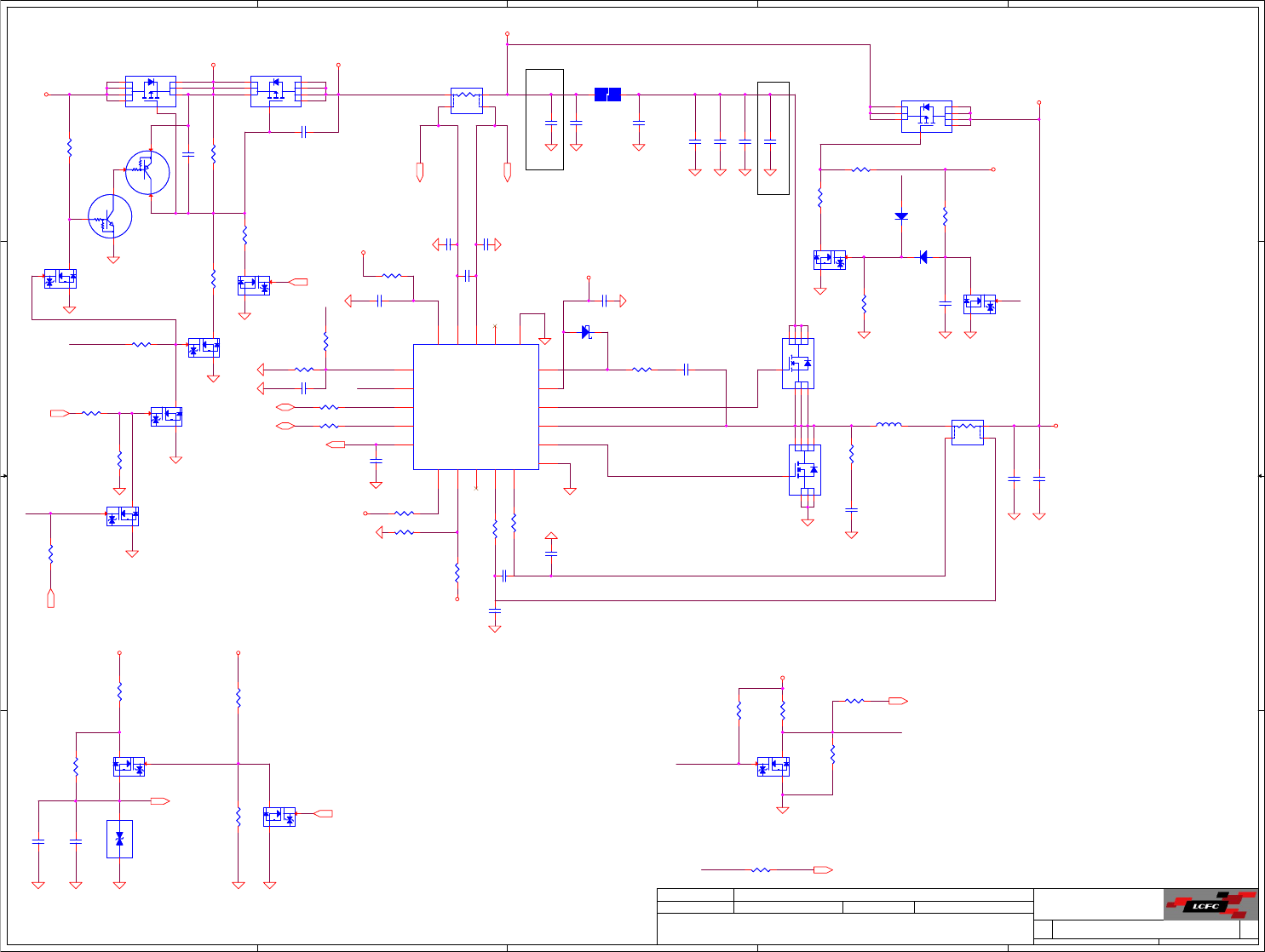
The ALT_GPIO_SMI.CORE_GPIO_SMI_STS [31:24] & ALT_GPIO_SMI.CORE_GPIO_SMI _EN[15:8] register bits correspond
to GPIO_S0_SC[7:0]. ALT_GPIO_SMI.SUS_GPIO_SMI_STS[23:16] & ALT_GPIO_SMI.SUS_GPIO_SMI_EN[7:0] correspond
to GPIO_S5[7:0].
Internal 20K(H)
0604
0801 EC_INT_SERIRQ need change to level shift
0801 EC_INT_SERIRQ need change to level shift
0605
0605
50mA
1,Space 15MIL
2,No trace under crystal
3,place on oppsosit side of MCP for temp influence
CRYSTAL
0603
0605
for ACINneed check with power team
need check power part if RES is staffed
Bay trail plaform susclk is 1.8VSA level, NGFF card need 3.3V
SPI ROM
RTC RST#
change 3.3K to 2.2K 4R8P
GPIO_S5_17
GPIO_S5_14
XTAL25_IN
XTAL25_OUT
ICLK_ICOMP
ICLK_RCOMP
PCH_SPI_CLK
PCH_SPI_SI PCH_SPI_SI_R
PCH_SPI_CLK_R
PCH_SPI_SO_R
GPIO_RCOMP18
RTC_X1
RTC_X2
CPU_SVID_ALRT#_R
CPU_SVID_DAT_R
CPU_SVID_CLK_R
BVCCRTC_EXTPAD
RTC_RST#
RTC_RST#
SRTC_RST#
SRTC_RST#
PMC_PCIE_WAKE#
SUSPWRDNACK
PMC_SUSCLK
PMC_SLP_S4#
PMC_SLP_S3#
PMC_ACIN
PMC_BATLOW#
PMC_PWRBTN#
PMC_PLTRST#
SOC_KBRST#
SOC_LID_OUT#
SOC_SMI#
SYS_PWROK
EC_RSMRST#
PCH_SPI_CS0# PCH_SPI_CS0#_R
PMC_SLP_S4#
PMC_SLP_S3#
PMC_RSTBTN#
SUSPWRDNACK
GPIO_S514_J20
PMC_SLP_S0IX#
PMC_PCIE_WAKE#
XTAL25_IN
XTAL25_OUT
PMC_PWRBTN#
SOC_KBRST#
PCH_SPI_SO PCH_SPI_CLK
PCH_SPI_SI
SPI_WP# SPI_HOLD#
PCH_SPI_SO_R
RTC_X1
RTC_X2
SOC_LID_OUT#
SOC_SMI#
PMC_ACIN
PMC_RSTBTN#
PMC_PLTRST#
SPI_WP#
+1.8VALW_SPI
PCH_SPI_CS0#
PCH_SPI_CS0#
PMC_SUSCLK
EC_RSMRST#
PMC_SUSCLK
CLK_PCIE_WLAN
CLK_PCIE_WLAN#
CLK_PCIE_LAN
CLK_PCIE_LAN#
SPI_HOLD#
CLK_PCIE_GPU#
CLK_PCIE_GPU
EC_RSMRST#
CPU_SVID_DAT {59}
CPU_SVID_CLK {59}
CPU_SVID_ALERT# {59}
EC_RSMRST# {44}
SUSWARN# {44}
PM_SLP_S3# {44}
PM_SLP_S4# {44}
PCIE_WAKE# {37,40,44}
KBRST# {44}
PBTN_OUT# {44}
EC_LID_OUT# {44}
EC_SMI# {44}
AC_PRESENT {44}
ACIN# {44,53}
PLT_RST# {19,37,40,44}
CLK_PCIE_WLAN#{40} CLK_PCIE_WLAN{40}
CLK_PCIE_LAN#{37} CLK_PCIE_LAN{37}
SUSCLK {40}
SYS_PWROK {5,44}
CLK_PCIE_GPU#{19} CLK_PCIE_GPU{19}
VCCRTC
+3VALW_R
+1.8VALW
+3VALW_R
+1.8VALW
+1.8VALW
+1.8VALW
+1.8VALW
+3VALW
+1.8VALW
+3VALW_R
+1.8VALW
+1.8VALW
+1.8VALW_SPI
+3VALW_R
+1.8VALW
+1.8VALW
+1.8VALW
+3VALW_R
+1.8VS
+3VS
+3VALW
+1.8VALW_SPI
+1.8VALW
+3VALW
+1.8VALW
Size Document Number Rev
Date: Sheet of
Security Classification
LC Future Center Secret Data
THIS SHEET OF ENGINEERING DRAWING IS THE PROPRIETARY PROPERTY OF LC FUTURE CENTER. AND CONTAINS CONFIDENTIAL
AND TRADE SECRET INFORMATION. THIS SHEET MAY NOT BE TRANSFERED FROM THE CUSTODY OF THE COMPETENT DIVISION OF R&D
DEPARTMENT EXCEPT AS AUTHORIZED BY LC FUTURE CENTER NEITHER THIS SHEET NOR THE INFORMATION IT CONTAINS
MAY BE USED BY OR DISCLOSED TO ANY THIRD PARTY WITHOUT PRIOR WRITTEN CONSENT OF LC FUTURE CENTER.
Issued Date
Deciphered Date
Title
ACLU9
0.2
SOC (RTC&SPI&PM)
Custom
7 59
Thursday, December 26, 2013
2013/03/26 2013/02/01
Size Document Number Rev
Date: Sheet of
Security Classification
LC Future Center Secret Data
THIS SHEET OF ENGINEERING DRAWING IS THE PROPRIETARY PROPERTY OF LC FUTURE CENTER. AND CONTAINS CONFIDENTIAL
AND TRADE SECRET INFORMATION. THIS SHEET MAY NOT BE TRANSFERED FROM THE CUSTODY OF THE COMPETENT DIVISION OF R&D
DEPARTMENT EXCEPT AS AUTHORIZED BY LC FUTURE CENTER NEITHER THIS SHEET NOR THE INFORMATION IT CONTAINS
MAY BE USED BY OR DISCLOSED TO ANY THIRD PARTY WITHOUT PRIOR WRITTEN CONSENT OF LC FUTURE CENTER.
Issued Date
Deciphered Date
Title
ACLU9
0.2
SOC (RTC&SPI&PM)
Custom
7 59
Thursday, December 26, 2013
2013/03/26 2013/02/01
Size Document Number Rev
Date: Sheet of
Security Classification
LC Future Center Secret Data
THIS SHEET OF ENGINEERING DRAWING IS THE PROPRIETARY PROPERTY OF LC FUTURE CENTER. AND CONTAINS CONFIDENTIAL
AND TRADE SECRET INFORMATION. THIS SHEET MAY NOT BE TRANSFERED FROM THE CUSTODY OF THE COMPETENT DIVISION OF R&D
DEPARTMENT EXCEPT AS AUTHORIZED BY LC FUTURE CENTER NEITHER THIS SHEET NOR THE INFORMATION IT CONTAINS
MAY BE USED BY OR DISCLOSED TO ANY THIRD PARTY WITHOUT PRIOR WRITTEN CONSENT OF LC FUTURE CENTER.
Issued Date
Deciphered Date
Title
ACLU9
0.2
SOC (RTC&SPI&PM)
Custom
7 59
Thursday, December 26, 2013
2013/03/26 2013/02/01
QC12B
PJT138K_SOT363-6
QC12B
PJT138K_SOT363-6
G25
D23
S2
4
RC72 10K_0402_5%
RC72 10K_0402_5%
1 2
JME1
SHORT PADS
@
JME1
SHORT PADS
@
12
RC84 22_0402_5%
RC84 22_0402_5%
1 2
RC78 20_0402_1%
RC78 20_0402_1%
1 2
QC14A
PJT138K_SOT363-6
QC14A
PJT138K_SOT363-6
2
G1
D16
S11
RPC15
2.2K_0804_8P4R_5%
RPC15
2.2K_0804_8P4R_5%
1 8
2 7
3 6
4 5
QC15A
PJT138K_SOT363-6
QC15A
PJT138K_SOT363-6
2
G1
D16
S11
RPC7
10K_0404_4P2R_5%
RPC7
10K_0404_4P2R_5%
1 4
2 3
RC933
10K_0402_5%
@
RC933
10K_0402_5%
@
1 2
TP3@TP3@
1
TP4
@TP4
@
1
RC82 0_0402_5%
RC82 0_0402_5%
1 2
JCMOS1
SHORT PADS
@
JCMOS1
SHORT PADS
@
12
CC8
.1U_0402_10V6-K
CC8
.1U_0402_10V6-K
1
2
RC927
10K_0402_5%
RC927
10K_0402_5%
1 2
RC88 22_0402_5%
RC88 22_0402_5%
1 2
RC85
22_0402_5%
RC85
22_0402_5%
1 2
RC70 4.02K_0402_1%
RC70 4.02K_0402_1%
1 2
RC83 10K_0402_5%@RC83 10K_0402_5%@
1 2
RPC6
2.2K_0404_4P2R_5%
RPC6
2.2K_0404_4P2R_5%
1 4
2 3
RC69 0_0402_5%
@
RC69 0_0402_5%
@
1 2
G
D
S
QC200
PJA138K_SOT23-3
@
G
D
S
QC200
PJA138K_SOT23-3
@
2
1
3
RC92 10M_0402_5%
RC92 10M_0402_5%
1 2
RC90 20K_0402_1%
RC90 20K_0402_1%
1 2
VLV_M_D
?
5 OF 13 ?REV = 1.15
UC1E
BAY-TRAIL-M-SOC_FCBGA1170
@
VLV_M_D
?
5 OF 13 ?REV = 1.15
UC1E
BAY-TRAIL-M-SOC_FCBGA1170
@
ICLK_ICOMP
AD14
ICLK_RCOMP
AD13
ICLK_OSCOUT
AH10
RESERVED_AD9
AD9
RESERVED_AD10
AD10
RESERVED_AD12
AD12
PCIE_CLKN_00
AF6
PCIE_CLKP_00
AF4
PCIE_CLKN_11
AF9
PCIE_CLKP_11
AF7
GPIO_RCOMP
N26
PMC_PLT_CLK_00
BH7
PMC_PLT_CLK_22
BH4 PMC_PLT_CLK_11
BH5
PMC_PLT_CLK_33
BH8
PMC_PLT_CLK_44
BH6
PMC_PLT_CLK_55
BJ9
ILB_RTC_RST
C12
PCIE_CLKP_22
AK6 PCIE_CLKN_22
AK4
PCIE_CLKP_33
AM6 PCIE_CLKN_33
AM4
TAP_TCK
D14
TAP_TDO
G16
TAP_PREQ
F16 TAP_PRDY
D18
RESERVED
AT34
PCU_SPI_CS_00
C23
PCU_SPI_CS_11
C21
PCU_SPI_MISO
B22
PCU_SPI_MOSI
A21
PCU_SPI_CLK
C22
SIO_UART2_CTS BF32
SIO_SPI_CS AV32
SIO_SPI_MISO BA28
SIO_SPI_CLK AY30
SIO_SPI_MOSI AY28
SIO_PWM_00 AU32
SIO_PWM_11 AT32
SVID_CLK C25
PMC_SUSPWRDNACK D26
PMC_SLP_S0IX F18
PMC_SLP_S4 F22
PMC_SLP_S3 D22
PMC_BATLOW K26
PMC_ACPRESENT D20
PMC_RSTBTN BG9
PMC_PWRBTN J26
PMC_PLTRST F20
SIO_UART2_RTS BD32
SIO_UART2_TXD BD34
SIO_UART2_RXD BF34
SIO_UART1_TXD AV34
SIO_UART1_RTS BA34
SIO_UART1_CTS AY34
ICLK_OSCIN
AH12 SIO_UART1_RXD AU34
TAP_TRST
G12
TAP_TMS
F14
TAP_TDI
F12
SVID_DATA A25
SVID_ALERT B24
ILB_RTC_EXTPAD B8
ILB_RTC_X2 A9
ILB_RTC_X1 C9
PMC_CORE_PWROK B7
PMC_RSMRST B10
ILB_RTC_TEST C11
PMC_SUS_STAT G18
PMC_WAKE_PCIE_0 F26
GPIO_S5_22 K24
GPIO_S5_23 N24
GPIO_S5_24 M20
GPIO_S5_25 J18
GPIO_S5_26 M18
GPIO_S5_27 K18
GPIO_S5_28 K20
GPIO_S5_29 M22
GPIO_S5_30 M24
GPIO_S5_0
B18
GPIO_S5_1
B16
GPIO_S5_2
C18
GPIO_S5_3
A17
GPIO_S5_4
C17
GPIO_S5_5
C16
GPIO_S5_6
B14
GPIO_S5_7
C15
GPIO_S5_8
C13
GPIO_S5_9
A13
GPIO_S5_10
C19
GPIO_S517_J24 J24
GPIO_S514_J20 J20
PMC_SUSCLK0_G24 G24
RESERVED_AM10
AM10
RESERVED_AM9
AM9
RPC3
10K_0404_4P2R_5%
RPC3
10K_0404_4P2R_5%
1 4
2 3
CC13
10P_0402_50V8-J
CC13
10P_0402_50V8-J
1
2
RC71 10K_0402_5%
RC71 10K_0402_5%
1 2
QC14B
PJT138K_SOT363-6
QC14B
PJT138K_SOT363-6
G25
D23
S2
4
RPC2
10K_0404_4P2R_5%
@
RPC2
10K_0404_4P2R_5%
@
1 4
2 3
QC15B
PJT138K_SOT363-6
QC15B
PJT138K_SOT363-6
G25
D23
S2
4
CC14
10P_0402_50V8-J
CC14
10P_0402_50V8-J
1
2
YC1
32.768KHZ_12.5PF_200458-PG14
YC1
32.768KHZ_12.5PF_200458-PG14
1 2
RC80 0_0402_5%
RC80 0_0402_5%
1 2
CC17 .1U_0402_10V6-K
CC17 .1U_0402_10V6-K
1 2
RC81 22_0402_5%
RC81 22_0402_5%
1 2
RC60
10K_0402_5%
@
RC60
10K_0402_5%
@
1 2
CC11
18P_0402_50V8J
CC11
18P_0402_50V8J
1
2
RC75
10K_0402_5%
RC75
10K_0402_5%
1 2
RC93 1M_0402_5%
RC93 1M_0402_5%
1 2
G
D
S
QC203
PJA138K_SOT23-3
@
G
D
S
QC203
PJA138K_SOT23-3
@
2
1
3
RPC17
10K_0404_4P2R_5%
RPC17
10K_0404_4P2R_5%
1 4
2 3
RC104
100K_0402_5%
RC104
100K_0402_5%
1 2
TP1@TP1@
1
RC61
2.2K_0402_5%
RC61
2.2K_0402_5%
1 2
CC10
1U_0402_6.3V6K
CC10
1U_0402_6.3V6K
1
2
CC12
18P_0402_50V8J
CC12
18P_0402_50V8J
1
2
RC930 100K_0402_5%
RC930 100K_0402_5%
12
TP5@TP5@
1
RPC5
10K_0404_4P2R_5%
RPC5
10K_0404_4P2R_5%
1 4
2 3
QC11A
PJT138K_SOT363-6
QC11A
PJT138K_SOT363-6
2
G1
D16
S11
G
D
S
QC9
2N7002KW_SOT323-3
G
D
S
QC9
2N7002KW_SOT323-3
2
13
RPC4
10K_0404_4P2R_5%
RPC4
10K_0404_4P2R_5%
1 4
2 3
G
D
S
QC10
PJA138K_SOT23-3
@
G
D
S
QC10
PJA138K_SOT23-3
@
2
1
3
RC63
10K_0402_5%
@
RC63
10K_0402_5%
@
1 2
CC9
1U_0402_6.3V6K
CC9
1U_0402_6.3V6K
1
2
RC793
10K_0402_5%
RC793
10K_0402_5%
12
RC73 10K_0402_5%
RC73 10K_0402_5%
1 2
RC89 20K_0402_1%
RC89 20K_0402_1%
1 2
QC12A
PJT138K_SOT363-6
QC12A
PJT138K_SOT363-6
2
G1
D16
S11
RC74
10K_0402_5%
RC74
10K_0402_5%
1 2
G
D
S
QC168
PJA138K_SOT23-3
G
D
S
QC168
PJA138K_SOT23-3
2
1
3
RC91 49.9_0402_1%
RC91 49.9_0402_1%
1 2
QC11B
PJT138K_SOT363-6
QC11B
PJT138K_SOT363-6
G25
D23
S2
4
RC79 16.9_0402_1%
RC79 16.9_0402_1%
1 2
TP9@TP9@
1
UC2
GD25LQ64CVIGR_TSOP8
UC2
GD25LQ64CVIGR_TSOP8
CS#
1
SO(IO1)
2
WP#(IO2)
3
VSS
4SI(IO0) 5
SCLK 6
HOLD#(IO3) 7
VCC 8
YC2
25MHZ_10PF_7V25000014
YC2
25MHZ_10PF_7V25000014
OSC1
1
GND1
2OSC2 3
GND2 4
TP10@TP10@
1
RC932
2.2K_0402_5%
@
RC932
2.2K_0402_5%
@
12
CC113 0.01U_0402_25V7K
@
CC113 0.01U_0402_25V7K
@
1 2
RC62 47.5_0402_1%
RC62 47.5_0402_1%
1 2

5
5
4
4
3
3
2
2
1
1
D D
C C
B B
A A
USB_RCOMP
Width 20Mil
Space 15Mil
Length 500Mil
V1P8A
V1P8A
V1P8A
V1P8A
V1P8A
V1P8A
V1P8A
V1P8A
V1P8A
V1P8A
V1P8A
V1P8A
V1P8A
V1P8A
V1P8A
V1P8S
VLPC
VLPC
VLPC
VLPC
VLPC
VLPC
VLPC
VLPC
VLPC
V1P8S
V1P8S
V1P8S
V1P8S
V1P8S
V1P8S
V1P8S
V1P8S
V1P8S
V1P8S
V1P8S
V1P8S
V1P8S
V1P8S
V1P8S
V1P8S
V1P8S
V1P8S
V1P8S
V1P8S
V1P8S
V1P8S
V1P8S
V1P8S
V1P8S
V1P8S
LEFT USB (3.0)
LEFT USB (3.0)
V1P8S
0610
Reserve for NV GPU
SERIRQ level shift need IC, not MOS for frequence
PCB ID
EMC
LEFT USB (2.0)
USB Hub
RIGHT USB (2.0)
ICLK_USB_TERM_1
Reserve for GPU
UMA SKU
1 GPU SKU
0 14’ panel
1 15’ panel
PCB_ID2 PCB_ID3
Reserve
Description
PCB_ID0
PCB_ID1
0 Reserve
Reserve Reserve
Reserve Reserve
Reserve Reserve
USB30_RX_N1
USB30_TX_P1
USB30_TX_N1
USB30_RX_P1
USB_OC1#
USB_OC0#
ICLK_USB_TERMN_0
ICLK_USB_TERMN_1
USBRBIAS
PCH_SMB_CLK
PCH_SMB_DATA
PCH_SMB_ALERT#
GPIO_S0_SC_56
GPIO53_SOC
GPIO52_SOC
PCH_WLAN_OFF#_Q
PCH_BT_OFF#_Q
USB3_P1_REXT
PCH_WLAN_OFF#_Q PCH_BT_OFF#_Q PCH_CMOS_ON#_Q
USB_PLL_MON
USB_HSIC_RCOMP
RCOMP_LPC_HVT
PCH_PCI_CLK_R
SOC_SERIRQ
USB_OC0#
USB_OC1#
ICLK_USB_TERMN_1
ICLK_USB_TERMN_0
USB_PLL_MON
PCH_SMB_ALERT#
USB20_P1
USB20_N1
PCB_ID3
PCB_ID2
PCB_ID0
PCB_ID1
PCB_ID3
PCB_ID2
PCB_ID0
PCB_ID1
ODD_EN
PCH_CMOS_ON#_Q
PXS_RST#_SOC
PXS_RST#_SOC
GPIO52_SOC
GPIO53_SOC
PXS_RST#
PXS_PWREN
GPIO52
GPIO53
GPIO52
GPIO53
PXS_PWREN_SOC
PXS_PWREN_SOC
SOC_SERIRQ
PCH_PCI_CLK_R
USB20_N2
USB20_P2
USB20_P0
USB20_N0
USB20_N3
USB20_P3
ODD_EN
VGA_PWRGD_SOC
VGA_PWRGD_SOC
PCH_SMB_CLK
PCH_SMB_DATA
USB30_TX_N1 {41}
USB30_RX_P1 {41}
USB30_RX_N1 {41}
USB30_TX_P1 {41}
USB_OC0#{41}
PCH_BT_OFF# {40} CMOS_ON# {33}
LPC_AD0{44} LPC_AD1{44} LPC_AD2{44} LPC_AD3{44}
LPC_FRAME#{44} CLK_PCI_EC{44}
PCH_WLAN_OFF# {40}
USB20_N1{41} USB20_P1{41}
PCH_BEEP {43}
GPIO_S0_SC_56 {12}
ODD_EN{42}
PXS_RST# {19}
GPIO52 {19}
GPIO53 {19}
PXS_PWREN {21,58}
VGA_GATE#{44}
SMB_DATA_S3 {14,40}
SMB_CLK_S3 {14,40}
SERIRQ {44}
USB20_N2{41} USB20_P2{41}
USB20_N0{45} USB20_P0{45}
USB20_N3{16} USB20_P3{16}
USB_OC1#{45}
VGA_PWRGD {22,44}
+3VS +3VS +3VS
+1.8VALW
+1.8VS
+1.8VALW
+1.8VS
+1.8VS
+3VS
+1.8VS
+1.8VS
+1.8VS +3VS
+1.8VS
+1.8VS +3VS +1.8VS
+1.8VS
+3VS
+3VS
Size Document Number Rev
Date: Sheet of
Security Classification
LC Future Center Secret Data
THIS SHEET OF ENGINEERING DRAWING IS THE PROPRIETARY PROPERTY OF LC FUTURE CENTER. AND CONTAINS CONFIDENTIAL
AND TRADE SECRET INFORMATION. THIS SHEET MAY NOT BE TRANSFERED FROM THE CUSTODY OF THE COMPETENT DIVISION OF R&D
DEPARTMENT EXCEPT AS AUTHORIZED BY LC FUTURE CENTER NEITHER THIS SHEET NOR THE INFORMATION IT CONTAINS
MAY BE USED BY OR DISCLOSED TO ANY THIRD PARTY WITHOUT PRIOR WRITTEN CONSENT OF LC FUTURE CENTER.
Issued Date
Deciphered Date
Title
ACLU9
0.2
SOC (USB&LPC&SMB)
Custom
8 59
Monday, December 23, 2013
2013/03/26 2013/02/01
Size Document Number Rev
Date: Sheet of
Security Classification
LC Future Center Secret Data
THIS SHEET OF ENGINEERING DRAWING IS THE PROPRIETARY PROPERTY OF LC FUTURE CENTER. AND CONTAINS CONFIDENTIAL
AND TRADE SECRET INFORMATION. THIS SHEET MAY NOT BE TRANSFERED FROM THE CUSTODY OF THE COMPETENT DIVISION OF R&D
DEPARTMENT EXCEPT AS AUTHORIZED BY LC FUTURE CENTER NEITHER THIS SHEET NOR THE INFORMATION IT CONTAINS
MAY BE USED BY OR DISCLOSED TO ANY THIRD PARTY WITHOUT PRIOR WRITTEN CONSENT OF LC FUTURE CENTER.
Issued Date
Deciphered Date
Title
ACLU9
0.2
SOC (USB&LPC&SMB)
Custom
8 59
Monday, December 23, 2013
2013/03/26 2013/02/01
Size Document Number Rev
Date: Sheet of
Security Classification
LC Future Center Secret Data
THIS SHEET OF ENGINEERING DRAWING IS THE PROPRIETARY PROPERTY OF LC FUTURE CENTER. AND CONTAINS CONFIDENTIAL
AND TRADE SECRET INFORMATION. THIS SHEET MAY NOT BE TRANSFERED FROM THE CUSTODY OF THE COMPETENT DIVISION OF R&D
DEPARTMENT EXCEPT AS AUTHORIZED BY LC FUTURE CENTER NEITHER THIS SHEET NOR THE INFORMATION IT CONTAINS
MAY BE USED BY OR DISCLOSED TO ANY THIRD PARTY WITHOUT PRIOR WRITTEN CONSENT OF LC FUTURE CENTER.
Issued Date
Deciphered Date
Title
ACLU9
0.2
SOC (USB&LPC&SMB)
Custom
8 59
Monday, December 23, 2013
2013/03/26 2013/02/01
RC113 45.3_0402_1%
RC113 45.3_0402_1%
1 2
RC54
2.2K_0402_5%
OPT@
RC54
2.2K_0402_5%
OPT@
1 2
UC3
G2129TL1U_SC70-6
UC3
G2129TL1U_SC70-6
VCCA
1
GND
2
A4
3B44
EO5
VCCB 6
RC96
0_0402_5%
RC96
0_0402_5%
1 2
G
D
S
QC204
PJA138K_SOT23-3
@
G
D
S
QC204
PJA138K_SOT23-3
@
2
1
3
RPC19
10K_0404_4P2R_5%
GC6@
RPC19
10K_0404_4P2R_5%
GC6@
14 23
RC55
2.2K_0402_5%
15@
RC55
2.2K_0402_5%
15@
1 2
RPC8
2.2K_0404_4P2R_5%
GC6@
RPC8
2.2K_0404_4P2R_5%
GC6@
1 4
2 3
RC18 10K_0402_5%@
RC18 10K_0402_5%@
1 2
RC108 0_0402_5%@
RC108 0_0402_5%@
1 2
RC97
0_0402_5%
RC97
0_0402_5%
1 2
RC971
2.2K_0402_5%
OPT@
RC971
2.2K_0402_5%
OPT@
12
RC944
2.2K_0402_5%
@
RC944
2.2K_0402_5%
@
1 2
QC19A
PJT138K_SOT363-6
QC19A
PJT138K_SOT363-6
2
G1
D16
S11
CC15
.1U_0402_10V6-K
CC15
.1U_0402_10V6-K
1
2
RC112
10K_0402_5%
@
RC112
10K_0402_5%
@
1 2
RC945
2.2K_0402_5%
@
RC945
2.2K_0402_5%
@
1 2
RC956
10K_0402_5%
OPT@
RC956
10K_0402_5%
OPT@
1 2
RC56
2.2K_0402_5%
14@
RC56
2.2K_0402_5%
14@
1 2
RPC22
2.2K_0404_4P2R_5%
RPC22
2.2K_0404_4P2R_5%
1 4
2 3
RC966
2.2K_0402_5%
@
RC966
2.2K_0402_5%
@
12
CC16
.1U_0402_10V6-K
CC16
.1U_0402_10V6-K
1
2
RC964 10K_0402_5%
@
RC964 10K_0402_5%
@
1 2
RC117 49.9_0402_1%
RC117 49.9_0402_1%
1 2
QC20A
PJT138K_SOT363-6
QC20A
PJT138K_SOT363-6
2
G1
D16
S11
RC57
2.2K_0402_5%
UMA@
RC57
2.2K_0402_5%
UMA@
1 2
RC17 100K_0402_5%@
RC17 100K_0402_5%@
12
RC115
10K_0402_5%
RC115
10K_0402_5%
1 2
RPC23
2.2K_0404_4P2R_5%
RPC23
2.2K_0404_4P2R_5%
1 4
2 3
RC946
2.2K_0402_5%
@
RC946
2.2K_0402_5%
@
1 2
VLV_M_D
?
?
6 OF 13
REV = 1.15
UC1F
BAY-TRAIL-M-SOC_FCBGA1170
@
VLV_M_D
?
?
6 OF 13
REV = 1.15
UC1F
BAY-TRAIL-M-SOC_FCBGA1170
@
SIO_I2C5_DATA BH28
SIO_I2C5_CLK BG28
PCU_SMB_ALERT
BG11 PCU_SMB_CLK
BH10 PCU_SMB_DATA
BG12
ILB_LPC_SERIRQ
BG13
ILB_LPC_CLK_00
BG15
ILB_LPC_AD_33
BG14
ILB_LPC_AD_11
BJ17
ILB_LPC_CLKRUN
BG16 ILB_LPC_CLK_11
BH14
ILB_LPC_FRAME
BG17
ILB_LPC_AD_22
BJ13
ILB_LPC_AD_00
BH16
USB_HSIC_RCOMP
A7 SIO_I2C0_CLK BG23
SIO_I2C0_DATA BH22
USB_HSIC1_STROBE
D2 USB_HSIC1_DATA
E2
USB_HSIC0_STROBE
B5 USB_HSIC0_DATA
B4
USB_RCOMPO
D6
USB_RCOMPI
C7
USB_OC_00
C20
USB_OC_11
B20
RESERVED_M9 M9
RESERVED_M10 M10
RESERVED_H7 H7
RESERVED_H8 H8
SIO_I2C1_CLK BH24
SIO_I2C1_DATA BG24
SIO_I2C2_DATA BG25
SIO_I2C2_CLK BJ25
SIO_I2C6_CLK BG29
SIO_I2C6_DATA BJ29
SIO_I2C4_CLK BG27
SIO_I2C4_DATA BF27
SIO_I2C3_CLK BH26
SIO_I2C3_DATA BG26
ILB_8254_SPKR BH12
GPIO_S0_SC_55 BD12
GPIO_S0_SC_56 BC12
GPIO_S0_SC_57 BD14
GPIO_S0_SC_58 BC14
GPIO_S0_SC_59 BF14
GPIO_S0_SC_60 BD16
GPIO_S0_SC_61 BC16
LPC_RCOMP
BF18
ICLK_USB_TERMN
F10
RESERVED_M4 M4
RESERVED_M6 M6
RESERVED_M7 M7
RESERVED_P10 P10
RESERVED_P12 P12
USB_DN0
K16
USB_DN1
G14
USB_DN2
J12
USB_DN3
H10
USB_DP0
M16
USB_DP1
J14
USB_DP2
K12
USB_DP3
K10
GPIO_S0_SC_092 BH30
GPIO_S0_SC_093 BG30
GPIO_S5_31
G2
GPIO_S5_32
M3
GPIO_S5_33
L1
GPIO_S5_34
K2
GPIO_S5_35
K3
GPIO_S5_36
M2
GPIO_S5_37
N3
GPIO_S5_38
P2
GPIO_S5_39
L3
GPIO_S5_40
J3
GPIO_S5_41
P3
GPIO_S5_42
H3
GPIO_S5_43
B12
USB3_REXT0 M12
USB3_RXN0 E3
USB3_RXP0 D4
USB3_TXN0 K7
USB3_TXP0 K6
RESERVED_P7 P7
RESERVED_P6 P6
USB_PLL_MON
M13
RESERVED_H5 H5
RESERVED_H4 H4
ICLK_USB_TERMN_D10
D10
RC947
2.2K_0402_5%
@
RC947
2.2K_0402_5%
@
1 2
G
D
S
QC8
PJA138K_SOT23-3
OPT@
G
D
S
QC8
PJA138K_SOT23-3
OPT@
2
1
3
RC170 0_0402_5%
@
RC170 0_0402_5%
@
1 2
QC19B
PJT138K_SOT363-6
QC19B
PJT138K_SOT363-6
G25
D23
S2
4
QC21B
PJT138K_SOT363-6
GC6@
QC21B
PJT138K_SOT363-6
GC6@
G25
D23
S2
4
RC119 0_0402_5%
RC119 0_0402_5%
1 2
RC118 22_0402_5%
RC118 22_0402_5%
1 2
RC110 1.24K_0402_1%
RC110 1.24K_0402_1%
1 2
G
D
S
QC201
2N7002KW_SOT323-3
@
G
D
S
QC201
2N7002KW_SOT323-3
@
2
13
RC120 10K_0402_5%
RC120 10K_0402_5%
1 2
RC954 10K_0402_5%@
RC954 10K_0402_5%@
1 2
QC21A
PJT138K_SOT363-6
GC6@
QC21A
PJT138K_SOT363-6
GC6@
2
G1
D16
S11
QC20B
PJT138K_SOT363-6
QC20B
PJT138K_SOT363-6
G25
D23
S2
4
RC116
10K_0402_5%
RC116
10K_0402_5%
1 2
RC948
10K_0402_5%
OPT@
RC948
10K_0402_5%
OPT@
1 2
G
D
S
QC18
PJA138K_SOT23-3
@
G
D
S
QC18
PJA138K_SOT23-3
@
2
1
3
G
D
S
QC4
PJA138K_SOT23-3
OPT@
G
D
S
QC4
PJA138K_SOT23-3
OPT@
2
1
3
RC98
10K_0402_5%
RC98
10K_0402_5%
1 2
RPC18
10K_0404_4P2R_5%
RPC18
10K_0404_4P2R_5%
14 23
CC108
10P_0402_50V8-J
@
CC108
10P_0402_50V8-J
@
1 2
RC106 1K_0402_1%
RC106 1K_0402_1%
1 2
RC955 10K_0402_5%@
RC955 10K_0402_5%@
1 2
RC114 45.3_0402_1%
RC114 45.3_0402_1%
1 2
CC107
.1U_0402_10V6-K
@
CC107
.1U_0402_10V6-K
@
1
2
RC105 1K_0402_1%
RC105 1K_0402_1%
1 2
RC970
2.2K_0402_5%
OPT@
RC970
2.2K_0402_5%
OPT@
12

5
5
4
4
3
3
2
2
1
1
D D
C C
B B
A A
CAD NOTE:FOR PIN AD38 AND AF38
14 A
12 A
1.25 A
For RF For RF
0402 10uF SE00000UD8J
0402 4.7uF SE00000SO0J
0402 2.2uF SE00000888J
0402 1uF SE000000K0J
Vienna is 0402 10uF SE00000UD8J
Vienna is 0402 1uF SE000000K0J
For RF request
For RF request
VCC_SENSE
VCC_AXG_SENSE
VSS_SENSE
VCC_SENSE
VCC_AXG_SENSE
VSS_SENSE
DRAM_VDD_S4_CLK
DRAM_VDD_S4_CLK
VCC_SENSE{59}
VSS_SENSE{59} VCC_AXG_SENSE{59}
+CPU_CORE
+GFX_CORE
+1.35V
+CPU_CORE
+GFX_CORE
+1.35V
+1.35V
+1.35V
+CPU_CORE
+CPU_CORE
+GFX_CORE
+GFX_CORE
Size Document Number Rev
Date: Sheet of
Security Classification
LC Future Center Secret Data
THIS SHEET OF ENGINEERING DRAWING IS THE PROPRIETARY PROPERTY OF LC FUTURE CENTER. AND CONTAINS CONFIDENTIAL
AND TRADE SECRET INFORMATION. THIS SHEET MAY NOT BE TRANSFERED FROM THE CUSTODY OF THE COMPETENT DIVISION OF R&D
DEPARTMENT EXCEPT AS AUTHORIZED BY LC FUTURE CENTER NEITHER THIS SHEET NOR THE INFORMATION IT CONTAINS
MAY BE USED BY OR DISCLOSED TO ANY THIRD PARTY WITHOUT PRIOR WRITTEN CONSENT OF LC FUTURE CENTER.
Issued Date
Deciphered Date
Title
ACLU9
0.2
SOC (Power)
C
9 59
Monday, December 23, 2013
2013/03/26 2013/02/01
Size Document Number Rev
Date: Sheet of
Security Classification
LC Future Center Secret Data
THIS SHEET OF ENGINEERING DRAWING IS THE PROPRIETARY PROPERTY OF LC FUTURE CENTER. AND CONTAINS CONFIDENTIAL
AND TRADE SECRET INFORMATION. THIS SHEET MAY NOT BE TRANSFERED FROM THE CUSTODY OF THE COMPETENT DIVISION OF R&D
DEPARTMENT EXCEPT AS AUTHORIZED BY LC FUTURE CENTER NEITHER THIS SHEET NOR THE INFORMATION IT CONTAINS
MAY BE USED BY OR DISCLOSED TO ANY THIRD PARTY WITHOUT PRIOR WRITTEN CONSENT OF LC FUTURE CENTER.
Issued Date
Deciphered Date
Title
ACLU9
0.2
SOC (Power)
C
9 59
Monday, December 23, 2013
2013/03/26 2013/02/01
Size Document Number Rev
Date: Sheet of
Security Classification
LC Future Center Secret Data
THIS SHEET OF ENGINEERING DRAWING IS THE PROPRIETARY PROPERTY OF LC FUTURE CENTER. AND CONTAINS CONFIDENTIAL
AND TRADE SECRET INFORMATION. THIS SHEET MAY NOT BE TRANSFERED FROM THE CUSTODY OF THE COMPETENT DIVISION OF R&D
DEPARTMENT EXCEPT AS AUTHORIZED BY LC FUTURE CENTER NEITHER THIS SHEET NOR THE INFORMATION IT CONTAINS
MAY BE USED BY OR DISCLOSED TO ANY THIRD PARTY WITHOUT PRIOR WRITTEN CONSENT OF LC FUTURE CENTER.
Issued Date
Deciphered Date
Title
ACLU9
0.2
SOC (Power)
C
9 59
Monday, December 23, 2013
2013/03/26 2013/02/01
CC39
1U_0402_6.3V6K
CD@
CC39
1U_0402_6.3V6K
CD@
1
2
CC36
22U_0805_6.3V6M
CC36
22U_0805_6.3V6M
1
2
CC40
1U_0402_6.3V6K
CC40
1U_0402_6.3V6K
1
2
CC22
10U_0603_6.3V6M
CC22
10U_0603_6.3V6M
1
2
CC41
10U_0603_6.3V6M
CC41
10U_0603_6.3V6M
1
2
CC27
2.2U_0402_6.3V6M
CC27
2.2U_0402_6.3V6M
1
2
CC33
.1U_0402_10V6-K
CC33
.1U_0402_10V6-K
1
2
CC32
2.2U_0402_6.3V6M
CC32
2.2U_0402_6.3V6M
1
2
CC37
22U_0805_6.3V6M
CD@
CC37
22U_0805_6.3V6M
CD@
1
2
CC110
1U_0402_6.3V6K
CC110
1U_0402_6.3V6K
1
2
CC28
2.2U_0402_6.3V6M
CC28
2.2U_0402_6.3V6M
1
2
RC131 100_0402_1%
RC131 100_0402_1%
12
CC29
2.2U_0402_6.3V6M
CD@
CC29
2.2U_0402_6.3V6M
CD@
1
2
CC43
10U_0603_6.3V6M
CC43
10U_0603_6.3V6M
1
2
CC23
4.7U_0402_6.3V6M
CD@
CC23
4.7U_0402_6.3V6M
CD@
1
2
RC132 100_0402_1%
RC132 100_0402_1%
12
CC21
1U_0402_6.3V6K
CC21
1U_0402_6.3V6K
1
2
CC34
33P_0402_50V8J
@
CC34
33P_0402_50V8J
@
1
2
CC24
4.7U_0402_6.3V6M
CC24
4.7U_0402_6.3V6M
1
2
CC30
.1U_0402_10V6-K
CC30
.1U_0402_10V6-K
1
2
VLV_M_D
REV = 1.15 7 OF 13 ?
?
UC1G
BAY-TRAIL-M-SOC_FCBGA1170
@
VLV_M_D
REV = 1.15 7 OF 13 ?
?
UC1G
BAY-TRAIL-M-SOC_FCBGA1170
@
CORE_VSS_SENSE_N28
N28
CORE_VCC_SENSE_P28
P28
DRAM_VDD_S4
A48
TP2_CORE_VCC_S0IX AA22
UNCORE_VNN_S3_AA24 AA24
CORE_VCC_S0IX_AA27
AA27
CORE_VCC_S0IX_AA29
AA29
CORE_VCC_S0IX_AA30
AA30
UNCORE_VNN_S3_AC22 AC22
CORE_VCC_S0IX_AC27
AC27
CORE_VCC_S0IX_AC29
AC29
CORE_VCC_S0IX_AC30
AC30
UNCORE_VNN_S3_AD22 AD22
UNCORE_VNN_S3_AD24 AD24
CORE_VCC_S0IX_AD27
AD27
CORE_VCC_S0IX_AD29
AD29
CORE_VCC_S0IX_AD30
AD30
DRAM_VDD_S4_AD38
AD38
UNCORE_VNN_S3_AF22 AF22
UNCORE_VNN_S3_AF24 AF24
CORE_VCC_S0IX_AF27
AF27
CORE_VCC_S0IX_AF29
AF29
TP_CORE_V1P05_S4
AF30
DRAM_VDD_S4_AF38
AF38
UNCORE_VNN_S3_AG22 AG22
UNCORE_VNN_S3_AG24 AG24
CORE_VCC_S0IX_AG27
AG27
CORE_VCC_S0IX_AG29
AG29
CORE_VCC_S0IX_AG30
AG30 UNCORE_VNN_S3_AJ22 AJ22
UNCORE_VNN_S3_AJ24 AJ24
UNCORE_VNN_S3_AK22 AK22
UNCORE_VNN_S3_AK24 AK24
UNCORE_VNN_S3_AK25 AK25
UNCORE_VNN_S3_AK27 AK27
UNCORE_VNN_S3_AK29 AK29
UNCORE_VNN_S3_AK30 AK30
UNCORE_VNN_S3_AK32 AK32
DRAM_VDD_S4_AK38
AK38
UNCORE_VNN_S3_AM22 AM22
DRAM_VDD_S4_AM38
AM38
DRAM_VDD_S4_AV41
AV41
DRAM_VDD_S4_AV42
AV42
UNCORE_VNN_SENSE
BB8
DRAM_VDD_S4_BB46
BB46
DRAM_VDD_S4_BD49 BD49
DRAM_VDD_S4_BD52 BD52
DRAM_VDD_S4_BD53 BD53
DRAM_VDD_S4_BF44 BF44
DRAM_VDD_S4_BG51 BG51
DRAM_VDD_S4_BJ48 BJ48
DRAM_VDD_S4_C51 C51
DRAM_VDD_S4_D44 D44
DRAM_VDD_S4_F49 F49
DRAM_VDD_S4_F52 F52
DRAM_VDD_S4_F53 F53
DRAM_VDD_S4_H46 H46
DRAM_VDD_S4_M41 M41
DRAM_VDD_S4_M42 M42
CORE_VCC_S0IX_P26
P26
CORE_VCC_S0IX_P27
P27
CORE_VCC_S0IX_U27
U27
CORE_VCC_S0IX_U29
U29
CORE_VCC_S0IX_V27
V27
CORE_VCC_S0IX_V29
V29
CORE_VCC_S0IX_V30
V30
DRAM_VDD_S4_V38 V38
CORE_VCC_S0IX_Y27
Y27
CORE_VCC_S0IX_Y29
Y29
CORE_VCC_S0IX_Y30
Y30
DRAM_VDD_S4_Y38 Y38
UNCORE_VNN_S3_AC24 AC24
CC35
22U_0805_6.3V6M
CD@
CC35
22U_0805_6.3V6M
CD@
1
2
CC38
33P_0402_50V8J
@
CC38
33P_0402_50V8J
@
1
2
CC25
2.2U_0402_6.3V6M
CC25
2.2U_0402_6.3V6M
1
2
CC109
33P_0402_50V8J
@
CC109
33P_0402_50V8J
@
1
2
RC129
0_0603_5%
RC129
0_0603_5%
1 2
RC130 100_0402_1%
RC130 100_0402_1%
12
CC26
2.2U_0402_6.3V6M
CC26
2.2U_0402_6.3V6M
1
2
CC20
.1U_0402_10V6-K
CD@
CC20
.1U_0402_10V6-K
CD@
1
2
CC42
1U_0402_6.3V6K
CD@
CC42
1U_0402_6.3V6K
CD@
1
2
CC31
33P_0402_50V8J
@
CC31
33P_0402_50V8J
@
1
2

5
5
4
4
3
3
2
2
1
1
D D
C C
B B
A A
实际是
1.05VS
CAD NOTE:FOR
PIN AD35 AF35
CAD NOTE:FOR
PIN AF36
CAD NOTE:FOR
PINS AJ36 AK35
AK36
CAD NOTE:FOR
PINS AA36 Y35
Y36
CAD NOTE:FOR
PINS Y19 AND C3
CAD NOTE:FOR
PIN V36
CAD NOTE:FOR
PIN AD36
CAD NOTE:FOR
PIN AA25
CAD NOTE:FOR
PIN AG19
CAD NOTE:FOR
PIN AF19
CAD NOTE:FOR
PIN U38
CAD NOTE:FOR
PIN AM30 AN32
CAD NOTE:FOR
PIN AM30 AN32
CAD NOTE:FOR
PIN AM30 AN32
CAD NOTE:FOR
PIN N18 P18
CAD NOTE:FOR
PIN AA18
CAD NOTE:FOR
PINS AJ18
CAD NOTE:FOR
PINS AM16
CAD NOTE:FOR
PINS AF21 AND AG21
CAD NOTE:FOR
PINS V24 Y22 Y24
CAD NOTE:FOR
PIN AM16
CAD NOTE:FOR
PIN AF16 AF18
CAD NOTE:FOR
PIN Y18 G1 CAD NOTE:FOR
PIN AN25
CAD NOTE:FOR
PIN AN18
CAD NOTE:FOR
PIN U18 U19
CAD NOTE:FOR
PIN AK18 AM18
CAD NOTE:FOR
PIN V18
0531 Change to UNCORE_V1P0_G3
0531
删除
1.2VS
预留
BAY TRAIL no use
0603
CAD NOTE:FOR
PIN AM27
0603
325 mA
1.9 A+850 mA
375 mA+45 mA
1.0 A
10 mA
10 mA
65 mA
8 mA+25 mA
50 mA
0611
CAD NOTE:FOR
PINS AK19
CAD NOTE:FOR
PINS AK21
CAD NOTE:FOR
PIN V23
CAD NOTE:FOR
PIN AJ19
+1.0VALW_UNCORE_G3
+1.0VALW_UNCORE_G3
+1.0VALW_UNCORE_G3
+1.0VALW_UNCORE_G3
+1.0VALW_UNCORE_G3
+1.05VS_CORE_S3
+1.05VS_CORE_S3
+1.0VS_SOC
+1.0VS_SOC
+1.0VS_SOC
VSS_AD
VSS_AD
+1.0VS_SOC
+1.0VS_SOC
CORE_V1P05_S3_Y32
CORE_V1P05_S3_AC32
UNCORE_V1P0_S0IX_AN30
UNCORE_V1P0_S0IX_AN29
UNCORE_V1P0_S0IX_Y22
UNCORE_V1P0_S0IX_V24
UNCORE_V1P0_S0IX_Y24
CAD NOTE:FOR
PIN BJ6
CAD NOTE:FOR
PIN BD1
CAD NOTE:FOR
PIN AG18
CAD NOTE:FOR
PIN AD36
CAD NOTE:FOR
PIN AA25
CAD NOTE:FOR
PIN U36
CAD NOTE:FOR
PIN AG32
+1.05VS_CORE_S3
VGA_V1P0_S3
VGA_V1P35_S3
VGA_V1P0_S3
ICLK_V1P35_S3
ICLK_V1P35_S3
VGA_V1P35_S3
+1.0VS_SOC
+1.0VALW_UNCORE_G3
+1.0VS_SOC
+1.35VS_SOC
+1.5VS_HDA_S3
+1.8VS_UNCORE_S3
+3.3VS_SOC
+3.3VALW_USB/PCU_G3
+1.8VALW_SOC
VSS_AD
+1.0VALW_UNCORE_G3
VCCRTC
+1.05VS
+1.0VS +1.0VS_SOC
+1.0VALW_UNCORE_G3
+1.0VALW
+1.05VS
+1.35VS_SOC
+1.35VS
+1.5VS_HDA_S3
+1.5VS
+1.8VS_UNCORE_S3+1.8VS
+3.3VS_SOC
+3VS
+1.8VALW_SOC
+1.8VALW
+3.3VALW_USB/PCU_G3
+3VALW_SOC
VSS_AD
+1.0VALW_UNCORE_G3
+1.05VS
+1.0VS_SOC
+1.35VS_SOC
+1.35VS_SOC
+1.35VS_SOC
ICLK_V1P35_S3
ICLK_V1P35_S3
VCCRTC
+1.35VS_SOC_VGA
Size Document Number Rev
Date: Sheet of
Security Classification
LC Future Center Secret Data
THIS SHEET OF ENGINEERING DRAWING IS THE PROPRIETARY PROPERTY OF LC FUTURE CENTER. AND CONTAINS CONFIDENTIAL
AND TRADE SECRET INFORMATION. THIS SHEET MAY NOT BE TRANSFERED FROM THE CUSTODY OF THE COMPETENT DIVISION OF R&D
DEPARTMENT EXCEPT AS AUTHORIZED BY LC FUTURE CENTER NEITHER THIS SHEET NOR THE INFORMATION IT CONTAINS
MAY BE USED BY OR DISCLOSED TO ANY THIRD PARTY WITHOUT PRIOR WRITTEN CONSENT OF LC FUTURE CENTER.
Issued Date
Deciphered Date
Title
ACLU9
0.2
SOC (Power2)
D
10 59
Monday, December 23, 2013
2013/03/26 2013/02/01
Size Document Number Rev
Date: Sheet of
Security Classification
LC Future Center Secret Data
THIS SHEET OF ENGINEERING DRAWING IS THE PROPRIETARY PROPERTY OF LC FUTURE CENTER. AND CONTAINS CONFIDENTIAL
AND TRADE SECRET INFORMATION. THIS SHEET MAY NOT BE TRANSFERED FROM THE CUSTODY OF THE COMPETENT DIVISION OF R&D
DEPARTMENT EXCEPT AS AUTHORIZED BY LC FUTURE CENTER NEITHER THIS SHEET NOR THE INFORMATION IT CONTAINS
MAY BE USED BY OR DISCLOSED TO ANY THIRD PARTY WITHOUT PRIOR WRITTEN CONSENT OF LC FUTURE CENTER.
Issued Date
Deciphered Date
Title
ACLU9
0.2
SOC (Power2)
D
10 59
Monday, December 23, 2013
2013/03/26 2013/02/01
Size Document Number Rev
Date: Sheet of
Security Classification
LC Future Center Secret Data
THIS SHEET OF ENGINEERING DRAWING IS THE PROPRIETARY PROPERTY OF LC FUTURE CENTER. AND CONTAINS CONFIDENTIAL
AND TRADE SECRET INFORMATION. THIS SHEET MAY NOT BE TRANSFERED FROM THE CUSTODY OF THE COMPETENT DIVISION OF R&D
DEPARTMENT EXCEPT AS AUTHORIZED BY LC FUTURE CENTER NEITHER THIS SHEET NOR THE INFORMATION IT CONTAINS
MAY BE USED BY OR DISCLOSED TO ANY THIRD PARTY WITHOUT PRIOR WRITTEN CONSENT OF LC FUTURE CENTER.
Issued Date
Deciphered Date
Title
ACLU9
0.2
SOC (Power2)
D
10 59
Monday, December 23, 2013
2013/03/26 2013/02/01
CC88
1U_0402_6.3V6K
CD@
CC88
1U_0402_6.3V6K
CD@
1
2
CC68
1U_0402_6.3V6K
@
CC68
1U_0402_6.3V6K
@
1
2
CC58
1U_0402_6.3V6K
@
CC58
1U_0402_6.3V6K
@
1
2
CC59
22U_0805_6.3V6M
CD@
CC59
22U_0805_6.3V6M
CD@
1
2
CC91
1U_0402_6.3V6K
CC91
1U_0402_6.3V6K
1
2
CC85
1U_0402_6.3V6K
CD@
CC85
1U_0402_6.3V6K
CD@
1
2
RC974 0_0603_5%RC974 0_0603_5%
1 2
CC100
1U_0402_6.3V6K
CD@
CC100
1U_0402_6.3V6K
CD@
1
2
CC86
1U_0402_6.3V6K
CC86
1U_0402_6.3V6K
1
2
RC138 0_0603_5%RC138 0_0603_5%
1 2
CC53
1U_0402_6.3V6K
CC53
1U_0402_6.3V6K
1
2
CC114
10U_0603_6.3V6M
CC114
10U_0603_6.3V6M
1
2
CC98
10U_0603_6.3V6M
CC98
10U_0603_6.3V6M
1
2
CC65
1U_0402_6.3V6K
CC65
1U_0402_6.3V6K
1
2
CC96
1U_0402_6.3V6K
CD@
CC96
1U_0402_6.3V6K
CD@
1
2
CC79
1U_0402_6.3V6K
@
CC79
1U_0402_6.3V6K
@
1
2
CC101
1U_0402_6.3V6K
CC101
1U_0402_6.3V6K
1
2
RC301 0_0603_5%
@
RC301 0_0603_5%
@
1 2
RC302 0_0402_5%
RC302 0_0402_5%
1 2
CC72
1U_0402_6.3V6K
CC72
1U_0402_6.3V6K
1
2
CC76
1U_0402_6.3V6K
CC76
1U_0402_6.3V6K
1
2
CC60
.1U_0402_10V6-K
CC60
.1U_0402_10V6-K
1
2
CC115
10U_0603_6.3V6M
@
CC115
10U_0603_6.3V6M
@
1
2
CC87
0.01U_0402_25V7K
CD@
CC87
0.01U_0402_25V7K
CD@
1
2
CC82
1U_0402_6.3V6K
CC82
1U_0402_6.3V6K
1
2
?
?8 OF 13
REV = 1.15
VLV_M_D
UC1H
BAY-TRAIL-M-SOC_FCBGA1170
@
?
?8 OF 13
REV = 1.15
VLV_M_D
UC1H
BAY-TRAIL-M-SOC_FCBGA1170
@
VIS_V1P0_S0IX_V24
V24
VIS_V1P0_S0IX_Y24
Y24 VIS_V1P0_S0IX_Y22
Y22
VIS_V1P0_S0IX_AN29
AN29
VIS_V1P0_S0IX_AN30
AN30
CORE_V1P0_S3_AC32
AC32
CORE_V1P0_S3_Y32
Y32
CORE_V1P05_S3_AA33
AA33
CORE_V1P05_S3_AF33 AF33
CORE_V1P05_S3_AG33 AG33
CORE_V1P05_S3_AG35 AG35
CORE_V1P05_S3_U33 U33
CORE_V1P05_S3_U35 U35
CORE_V1P05_S3_V33 V33
DDI_V1P0_S0IX_AJ18
AJ18
DDI_V1P0_S0IX_AK19
AK19
DDI_V1P0_S0IX_AK21
AK21
DDI_V1P0_S0IX_AM16
AM16
DRAM_V1P0_S0IX_AA36
AA36
DRAM_V1P0_S0IX_AD35
AD35
DRAM_V1P0_S0IX_AF35
AF35
DRAM_V1P0_S0IX_AF36
AF36
DRAM_V1P0_S0IX_AJ36
AJ36
DRAM_V1P0_S0IX_AK35
AK35
DRAM_V1P0_S0IX_AK36
AK36
DRAM_V1P0_S0IX_Y35
Y35
DRAM_V1P0_S0IX_Y36
Y36
GPIO_V1P0_S3_AN25
AN25
HDA_LPE_V1P5V1P8_S3_AM32 AM32
LPC_V1P8V3P3_S3_AM27 AM27
PCIE_GBE_SATA_V1P0_S3_AN18
AN18
PCU_V1P8_G3_V25 V25
PCU_V3P3_G3_N22 N22
PMU_V1P8_G3_U25 U25
RESERVED_F1 F1
RTC_VCC_P22 P22
SATA_V1P0_S3_AN19
AN19
SD3_V1P8V3P3_S3_AN27 AN27
SVID_V1P0_S3_V32
V32
UNCORE_V1P0_G3_B6
B6 UNCORE_V1P0_G3_C5
C5
UNCORE_V1P0_G3_U22
U22
UNCORE_V1P0_G3_V22
V22
UNCORE_V1P0_S0IX_AF21
AF21
UNCORE_V1P0_S0IX_AG21
AG21
UNCORE_V1P0_S3_AF16
AF16
UNCORE_V1P0_S3_AF18
AF18
UNCORE_V1P0_S3_G1
G1 UNCORE_V1P0_S3_Y18
Y18
UNCORE_V1P8_G3_U24 U24
UNCORE_V1P8_S3_AM30 AM30
UNCORE_V1P8_S3_AN32 AN32
UNCORE_V1P8_S3_U38 U38
USB3_V1P0_G3_C3
C3 USB3_V1P0_G3_Y19
Y19
USB_V1P0_S3_M14
M14
USB_V1P0_S3_U18
U18
USB_V1P0_S3_U19
U19
USB_V1P8_G3_N20 N20
USB_V3P3_G3_N18 N18
USB_V3P3_G3_P18 P18
USB_VSSA_U16
U16
VGA_V1P0_S3_BJ6
BJ6
VGA_V1P35_S3_F1_BD1
BD1
VGA_V3P3_S3_AN24 AN24
VSSA_AN16
AN16
VSS_A3_A3 A3
VSS_A5_A5 A5
VSS_A6_A6 A6
VSS_A49_A49 A49
VSS_A51_A51 A51
VSS_A52_A52 A52
VSS_AD16 AD16
VSS_AD18 AD18
VSS_B2_B2 B2
VSS_B52_B52 B52
VSS_B53_B53 B53
VSS_BE1_BE1 BE1
VSS_BE53_BE53 BE53
VSS_BG1_BG1 BG1
VSS_BG53_BG53 BG53
VSS_BH1_BH1 BH1
VSS_BH2_BH2 BH2
VSS_BH52_BH52 BH52
VSS_BH53_BH53 BH53
VSS_BJ2_BJ2 BJ2
VSS_BJ3_BJ3 BJ3
VSS_BJ5_BJ5 BJ5
VSS_BJ49_BJ49 BJ49
VSS_BJ51_BJ51 BJ51
VSS_BJ52_BJ52 BJ52
VSS_C1_C1 C1
VSS_C53_C53 C53
VSS_E1_E1 E1
VSS_E53_E53 E53
UNCORE_V1P8_G3_AA18 AA18
UNCORE_V1P35_S0IX_F5_AA25
AA25
DRAM_V1P35_S0IX_F1_AD36 AD36
UNCORE_V1P35_S0IX_F6
AF19
UNCORE_V1P35_S0IX_F3_V36
V36
USB_HSIC_V1P2_G3_V18 V18
UNCORE_V1P35_S0IX_F4_U36
U36
PCIE_V1P0_S3_AN21
AN21 PCIE_V1P0_S3_AM21
AM21
PCIE_V1P0_S3_AM18 AM18
PCIE_V1P0_S3_AK18 AK18
ICLK_V1P35_S3_F1_AJ19
AJ19
UNCORE_V1P35_S0IX_F2_AG32
AG32
UNCORE_V1P35_S0IX_F1_AG19
AG19
ICLK_V1P35_S3_F2
AG18
CC116
10U_0603_6.3V6M
CD@
CC116
10U_0603_6.3V6M
CD@
1
2
CC48
1U_0402_6.3V6K
CC48
1U_0402_6.3V6K
1
2
CC80
1U_0402_6.3V6K
CD@
CC80
1U_0402_6.3V6K
CD@
1
2
CC111
1U_0402_6.3V6K
CC111
1U_0402_6.3V6K
1
2
CC97
.1U_0402_10V6-K
CC97
.1U_0402_10V6-K
1
2
CC47
1U_0402_6.3V6K
@
CC47
1U_0402_6.3V6K
@
1
2
RC139 0_0603_5%
RC139 0_0603_5%
1 2
CC52
1U_0402_6.3V6K
CC52
1U_0402_6.3V6K
1
2
CC61
22U_0805_6.3V6M
CD@
CC61
22U_0805_6.3V6M
CD@
1
2
CC73
1U_0402_6.3V6K
@
CC73
1U_0402_6.3V6K
@
1
2
CC77
1U_0402_6.3V6K
@
CC77
1U_0402_6.3V6K
@
1
2
RC137 0_0603_5%
RC137 0_0603_5%
1 2
CC54
1U_0402_6.3V6K
CC54
1U_0402_6.3V6K
1
2
PJ1
PJ_43x79_6
PJ1
PJ_43x79_6
CC94
1U_0402_6.3V6K
CD@
CC94
1U_0402_6.3V6K
CD@
1
2
CC95
1U_0402_6.3V6K
CC95
1U_0402_6.3V6K
1
2
CC67
1U_0402_6.3V6K
@
CC67
1U_0402_6.3V6K
@
1
2
CC70
1U_0402_6.3V6K
CC70
1U_0402_6.3V6K
1
2
CC56
1U_0402_6.3V6K
@
CC56
1U_0402_6.3V6K
@
1
2
CC69
1U_0402_6.3V6K
CC69
1U_0402_6.3V6K
1
2
RC300 0_0402_5%
RC300 0_0402_5%
1 2
CC74
1U_0402_6.3V6K
CC74
1U_0402_6.3V6K
1
2
CC66
1U_0402_6.3V6K
CC66
1U_0402_6.3V6K
1
2
CC71
0.01U_0402_25V7K
CD@
CC71
0.01U_0402_25V7K
CD@
1
2
CC90
1U_0402_6.3V6K
CC90
1U_0402_6.3V6K
1
2
CC46
1U_0402_6.3V6K
CD@
CC46
1U_0402_6.3V6K
CD@
1
2
RC140 0_0603_5%
RC140 0_0603_5%
1 2
CC89
1U_0402_6.3V6K
CC89
1U_0402_6.3V6K
1
2
CC49
1U_0402_6.3V6K
CD@
CC49
1U_0402_6.3V6K
CD@
1
2
CC57
1U_0402_6.3V6K
@
CC57
1U_0402_6.3V6K
@
1
2
CC92
1U_0402_6.3V6K
CC92
1U_0402_6.3V6K
1
2
CC75
1U_0402_6.3V6K
CD@
CC75
1U_0402_6.3V6K
CD@
1
2
CC102
1U_0402_6.3V6K
CD@
CC102
1U_0402_6.3V6K
CD@
1
2
CC83
1U_0402_6.3V6K
CD@
CC83
1U_0402_6.3V6K
CD@
1
2
CC51
1U_0402_6.3V6K
CC51
1U_0402_6.3V6K
1
2
CC112
.1U_0402_10V6-K
CC112
.1U_0402_10V6-K
1
2
CC55
1U_0402_6.3V6K
CC55
1U_0402_6.3V6K
1
2
CC78
1U_0402_6.3V6K
CC78
1U_0402_6.3V6K
1
2
CC63
1U_0402_6.3V6K
CC63
1U_0402_6.3V6K
1
2
CC50
1U_0402_6.3V6K
CC50
1U_0402_6.3V6K
1
2
RC141 0_0603_5%
RC141 0_0603_5%
1 2
CC62
22U_0805_6.3V6M
CC62
22U_0805_6.3V6M
1
2
CC84
1U_0402_6.3V6K
CC84
1U_0402_6.3V6K
1
2
CC93
1U_0402_6.3V6K
CD@
CC93
1U_0402_6.3V6K
CD@
1
2
CC64
1U_0402_6.3V6K
@
CC64
1U_0402_6.3V6K
@
1
2
CC81
1U_0402_6.3V6K
CC81
1U_0402_6.3V6K
1
2
CC99
22U_0805_6.3V6M
CD@
CC99
22U_0805_6.3V6M
CD@
1
2
RC135 0_0603_5%RC135 0_0603_5%
1 2
RC136 0_0603_5%
RC136 0_0603_5%
1 2

5
5
4
4
3
3
2
2
1
1
D D
C C
B B
A A
Size Document Number Rev
Date: Sheet of
Security Classification
LC Future Center Secret Data
THIS SHEET OF ENGINEERING DRAWING IS THE PROPRIETARY PROPERTY OF LC FUTURE CENTER. AND CONTAINS CONFIDENTIAL
AND TRADE SECRET INFORMATION. THIS SHEET MAY NOT BE TRANSFERED FROM THE CUSTODY OF THE COMPETENT DIVISION OF R&D
DEPARTMENT EXCEPT AS AUTHORIZED BY LC FUTURE CENTER NEITHER THIS SHEET NOR THE INFORMATION IT CONTAINS
MAY BE USED BY OR DISCLOSED TO ANY THIRD PARTY WITHOUT PRIOR WRITTEN CONSENT OF LC FUTURE CENTER.
Issued Date
Deciphered Date
Title
ACLU9
0.2
SOC (VSS)
C
11 59
Monday, December 23, 2013
2013/03/26 2013/02/01
Size Document Number Rev
Date: Sheet of
Security Classification
LC Future Center Secret Data
THIS SHEET OF ENGINEERING DRAWING IS THE PROPRIETARY PROPERTY OF LC FUTURE CENTER. AND CONTAINS CONFIDENTIAL
AND TRADE SECRET INFORMATION. THIS SHEET MAY NOT BE TRANSFERED FROM THE CUSTODY OF THE COMPETENT DIVISION OF R&D
DEPARTMENT EXCEPT AS AUTHORIZED BY LC FUTURE CENTER NEITHER THIS SHEET NOR THE INFORMATION IT CONTAINS
MAY BE USED BY OR DISCLOSED TO ANY THIRD PARTY WITHOUT PRIOR WRITTEN CONSENT OF LC FUTURE CENTER.
Issued Date
Deciphered Date
Title
ACLU9
0.2
SOC (VSS)
C
11 59
Monday, December 23, 2013
2013/03/26 2013/02/01
Size Document Number Rev
Date: Sheet of
Security Classification
LC Future Center Secret Data
THIS SHEET OF ENGINEERING DRAWING IS THE PROPRIETARY PROPERTY OF LC FUTURE CENTER. AND CONTAINS CONFIDENTIAL
AND TRADE SECRET INFORMATION. THIS SHEET MAY NOT BE TRANSFERED FROM THE CUSTODY OF THE COMPETENT DIVISION OF R&D
DEPARTMENT EXCEPT AS AUTHORIZED BY LC FUTURE CENTER NEITHER THIS SHEET NOR THE INFORMATION IT CONTAINS
MAY BE USED BY OR DISCLOSED TO ANY THIRD PARTY WITHOUT PRIOR WRITTEN CONSENT OF LC FUTURE CENTER.
Issued Date
Deciphered Date
Title
ACLU9
0.2
SOC (VSS)
C
11 59
Monday, December 23, 2013
2013/03/26 2013/02/01
VLV_M_D
?
?REV = 1.15 9 OF 13
UC1I
BAY-TRAIL-M-SOC_FCBGA1170
@
VLV_M_D
?
?REV = 1.15 9 OF 13
UC1I
BAY-TRAIL-M-SOC_FCBGA1170
@
VSS1
A11
VSS2
A15
VSS3
A19
VSS4
A23
VSS5
A27
VSS6
A31
VSS7
A35
VSS9
A43 VSS8
A39
VSS10
A47
VSS12
AA16 VSS11
AA1
VSS15
AA3 VSS14
AA21 VSS13
AA19
VSS16
AA32
VSS17
AA35
VSS19
AA53 VSS18
AA38
VSS20
AB10
VSS21
AB4
VSS22
AB41
VSS23
AB45
VSS24
AB47
VSS25
AB48
VSS27
AB51 VSS26
AB50
VSS28
AB6
VSS29
AC16
VSS30
AC18
VSS31
AC19
VSS32
AC21
VSS33
AC25
VSS34
AC33
VSS35
AC35
VSS37 AC38
VSS36 AC36
VSS38 AD19
VSS39 AD21
VSS40 AD25
VSS41 AD32
VSS42 AD33
VSS44 AD7
VSS43 AD47
VSS45 AE1
VSS47 AE12
VSS46 AE11
VSS50 AE4
VSS49 AE3
VSS48 AE14
VSS51 AE40
VSS52 AE42
VSS53 AE43
VSS54 AE45
VSS55 AE46
VSS56 AE48
VSS57 AE50
VSS58 AE51
VSS59 AE53
VSS60 AE6
VSS62 AE9
VSS61 AE8
VSS63 AF10
VSS64 AF12
VSS65 AF25
VSS66 AF32
VSS67 AF47
VSS68 AG16
VSS69 AG25
VSS70 AG36
VLV_M_D
?
13 OF 13 ?REV = 1.15
UC1M
BAY-TRAIL-M-SOC_FCBGA1170
@
VLV_M_D
?
13 OF 13 ?REV = 1.15
UC1M
BAY-TRAIL-M-SOC_FCBGA1170
@
VSS282
L13
VSS283
L19
VSS284
L27
VSS287
M26
VSS289
M34 VSS288
M27
VSS290
M35
VSS292
M47 VSS291
M38
VSS293
M51
VSS294
N1
VSS295
N16
VSS297
N51 VSS296
N38
VSS299
P16 VSS298
P13
VSS300
P19
VSS301
P20
VSS302
P24
VSS303
P32
VSS305
P38 VSS304
P35
VSS306
P4
VSS307
P47
VSS308
P52
VSS309
P9
VSS310
T40
VSS311
U1
VSS312
U11
VSS313
U12
VSS315
U21 VSS314
U14
VSS316 U3
VSS317 U30
VSS320 U42
VSS322 U45
VSS321 U43
VSS323 U46
VSS327 U51
VSS326 U5
VSS328 U53
VSS329 U6
VSS330 U8
VSS332 V12
VSS331 U9
VSS334 V19
VSS333 V16
VSS335 V21
VSS336 V35
VSS337 V40
VSS338 V44
VSS340 V7
VSS339 V51
VSS341 Y10
VSS342 Y14
VSS343 Y16
VSS344 Y21
VSS345 Y25
VSS346 Y33
VSS347 Y41
VSS348 Y44
VSS350 Y9
VSS349 Y7
VSS285
L35
VSS286
M19
VSS324 U48
VSS325 U49
VSS281
K9
VSS319 U40
VSS318 U32
VLV_M_D
?
11 OF 13 ?REV = 1.15
UC1K
BAY-TRAIL-M-SOC_FCBGA1170
@
VLV_M_D
?
11 OF 13 ?REV = 1.15
UC1K
BAY-TRAIL-M-SOC_FCBGA1170
@
VSS141
AT24
VSS142
AT27
VSS143
AT30
VSS144
AT35
VSS145
AT38
VSS147
AT47 VSS146
AT4
VSS149
AU1 VSS148
AT52
VSS150
AU24
VSS152
AU30 VSS151
AU3
VSS153
AU38
VSS154
AU51
VSS155
AV12
VSS157
AV14 VSS156
AV13
VSS159
AV19 VSS158
AV18
VSS160
AV24
VSS161
AV27
VSS162
AV30
VSS163
AV35
VSS165
AV47 VSS164
AV38
VSS166
AV51
VSS167
AV7
VSS170
AW27
VSS172
AW35
VSS173
AY10
VSS175
AY32 VSS174
AY22 VSS209 BF24
VSS210 BF38
VSS208 BF16
VSS207 BF12
VSS206 BE8
VSS205 BE35
VSS204 BE2
VSS203 BE19
VSS202 BD35
VSS201 BD30
VSS199 BD24
VSS200 BD27
VSS198 BD19
VSS197 BC42
VSS196 BC34
VSS195 BC32
VSS193 BC26
VSS194 BC28
VSS191 BC20
VSS192 BC22
VSS190 BB35
VSS189 BB27
VSS188 BB19
VSS186 BA40
VSS187 BA53
VSS185 BA35
VSS183 BA27
VSS184 BA32
VSS181 BA19
VSS182 BA22
VSS180 BA14
VSS179 AY9
VSS178 AY50
VSS177 AY4
VSS176 AY36
VSS168
AW13
VSS169
AW19
VSS171
AW3
VLV_M_D
?
?12 OF 13REV = 1.15
UC1L
BAY-TRAIL-M-SOC_FCBGA1170
@
VLV_M_D
?
?12 OF 13REV = 1.15
UC1L
BAY-TRAIL-M-SOC_FCBGA1170
@
VSS211
BF30
VSS212
BF36
VSS213
BF4
VSS214
BG31
VSS215
BG34
VSS217
BG42 VSS216
BG39
VSS219
BG49 VSS218
BG45
VSS220
BJ11
VSS222
BJ19 VSS221
BJ15
VSS229
BJ47
VSS231
C14
VSS232
C31
VSS233
C34
VSS235
C42 VSS234
C39
VSS236
C45
VSS237
C49
VSS238
D12
VSS239
D16
VSS240
D24
VSS241
D30
VSS242
D36
VSS243
D38
VSS245
E35 VSS244
E19
VSS252 F35
VSS254 F7
VSS253 F5
VSS255 G10
VSS257 G22
VSS256 G20
VSS258 G26
VSS259 G28
VSS260 G32
VSS262 G42
VSS261 G34
VSS264 H27
VSS263 H19
VSS265 H35
VSS266 J1
VSS267 J16
VSS268 J19
VSS270 J27
VSS269 J22
VSS271 J32
VSS272 J35
VSS273 J40
VSS274 J53
VSS275 K14
VSS276 K22
VSS277 K32
VSS278 K36
VSS280 K50
VSS279 K4
VSS230
BJ7
VSS228
BJ43 VSS227
BJ39 VSS226
BJ35 VSS225
BJ31 VSS224
BJ27 VSS223
BJ23
VSS251 F30
VSS250 F27
VSS249 F24
VSS248 F2
VSS247 F19
VSS246 E8
VLV_M_D
?
?REV = 1.15 10 OF 13
UC1J
BAY-TRAIL-M-SOC_FCBGA1170
@
VLV_M_D
?
?REV = 1.15 10 OF 13
UC1J
BAY-TRAIL-M-SOC_FCBGA1170
@
VSS73
AH41 VSS72
AH4 VSS71
AG38
VSS104
AM40
VSS105
M28
VSS103
AM36 VSS102
AM35 VSS101
AM33 VSS100
AM29 VSS99
AM25 VSS98
AM24 VSS97
AM19 VSS96
AM12
VSS94
AK41
VSS95
AK44
VSS93
AK33 VSS92
AK16 VSS91
AK14 VSS90
AK10
VSS88
AJ38
VSS89
AJ53
VSS86
AJ33
VSS87
AJ35
VSS85
AJ32 VSS84
AJ30 VSS83
AJ3
VSS81
AJ27
VSS82
AJ29
VSS80
AJ25
VSS78
AJ16
VSS79
AJ21
VSS76
AH9
VSS77
AJ1
VSS75
AH7 VSS74
AH45
VSS139 AT16
VSS140 AT19
VSS138 AT12
VSS137 AP40
VSS136 AN9
VSS135 AN8
VSS134 AN6
VSS133 AN53
VSS132 AN51
VSS131 AN5
VSS129 AN48
VSS130 AN49
VSS128 AN46
VSS127 AN45
VSS126 AN43
VSS125 AN42
VSS123 AN38
VSS124 AN40
VSS121 AN35
VSS122 AN36
VSS120 AN33
VSS119 AN3
VSS118 AN22
VSS116 AN12
VSS117 AN14
VSS115 AN11
VSS113 AM7
VSS114 AN1
VSS111 AM44
VSS112 AM51
VSS110 AH6
VSS109 AH51
VSS108 AH50
VSS107 AH48
VSS106 AH47

5
5
4
4
3
3
2
2
1
1
D D
C C
B B
A A
Hardware STRAPS
(Follow up CRB& VIENNA)
GPIO_NC13 MDSI_DDCDATA(Checklist repuest 10K pull down)
GPIO_S0_SC_56 GPIO_S0_SC_56(Internal Pull-up)
I2S_2_FS GPIO_S0_SC[063] (Internal Pull-up)
I2S_2_TXD GPIO_S0_SC[065](Internal Pull-up)
PCH_HDMI_DDC_DAT DDI1_DDCDATA
DDI0_DDCDATA DDI0_DDCDATA
GPIO_S0_SC_56:
A16 Top Swap
0=Top address bit is unchanged
1=Top address bit is inverted
GPIO_S0_SC[063]
Multiplexed with Hardware Straps Pin LPE_I2S2_FRM
BIOS Boot selection
0=LPC
1=SPI
0606
GPIO_S0_SC[065]
Multiplexed with LPE_I2S2_DATAOUT
Security Flash Descriptors
0=Override
1=Normal Operation
DDI1_DDCDATA:
DDI1 strap
0=DDI1 not detected
1=DDI1 detected
DDI0_DDCDATA:
DDI0 strap
0=DDI0 not detected
1=DDI0 detected
DDI1_DDCDATA
I2S_2_TXD
I2S_2_FS
GPIO_S0_SC_56
GPIO_NC13
I2S_2_TXD
GPIO_NC13 {4}
GPIO_S0_SC_56 {8}
DDI1_DDCDATA {4}
I2S_2_FS {6}
I2S_2_TXD {6}
PCH_ME_PROTECT {44}
+1.8VS
Size Document Number Rev
Date: Sheet of
Security Classification
LC Future Center Secret Data
THIS SHEET OF ENGINEERING DRAWING IS THE PROPRIETARY PROPERTY OF LC FUTURE CENTER. AND CONTAINS CONFIDENTIAL
AND TRADE SECRET INFORMATION. THIS SHEET MAY NOT BE TRANSFERED FROM THE CUSTODY OF THE COMPETENT DIVISION OF R&D
DEPARTMENT EXCEPT AS AUTHORIZED BY LC FUTURE CENTER NEITHER THIS SHEET NOR THE INFORMATION IT CONTAINS
MAY BE USED BY OR DISCLOSED TO ANY THIRD PARTY WITHOUT PRIOR WRITTEN CONSENT OF LC FUTURE CENTER.
Issued Date
Deciphered Date
Title
ACLU9
0.2
SOC (STRAPS & OTHERS)
Custom
12 59
Monday, December 23, 2013
2013/08/08 2013/08/05
Size Document Number Rev
Date: Sheet of
Security Classification
LC Future Center Secret Data
THIS SHEET OF ENGINEERING DRAWING IS THE PROPRIETARY PROPERTY OF LC FUTURE CENTER. AND CONTAINS CONFIDENTIAL
AND TRADE SECRET INFORMATION. THIS SHEET MAY NOT BE TRANSFERED FROM THE CUSTODY OF THE COMPETENT DIVISION OF R&D
DEPARTMENT EXCEPT AS AUTHORIZED BY LC FUTURE CENTER NEITHER THIS SHEET NOR THE INFORMATION IT CONTAINS
MAY BE USED BY OR DISCLOSED TO ANY THIRD PARTY WITHOUT PRIOR WRITTEN CONSENT OF LC FUTURE CENTER.
Issued Date
Deciphered Date
Title
ACLU9
0.2
SOC (STRAPS & OTHERS)
Custom
12 59
Monday, December 23, 2013
2013/08/08 2013/08/05
Size Document Number Rev
Date: Sheet of
Security Classification
LC Future Center Secret Data
THIS SHEET OF ENGINEERING DRAWING IS THE PROPRIETARY PROPERTY OF LC FUTURE CENTER. AND CONTAINS CONFIDENTIAL
AND TRADE SECRET INFORMATION. THIS SHEET MAY NOT BE TRANSFERED FROM THE CUSTODY OF THE COMPETENT DIVISION OF R&D
DEPARTMENT EXCEPT AS AUTHORIZED BY LC FUTURE CENTER NEITHER THIS SHEET NOR THE INFORMATION IT CONTAINS
MAY BE USED BY OR DISCLOSED TO ANY THIRD PARTY WITHOUT PRIOR WRITTEN CONSENT OF LC FUTURE CENTER.
Issued Date
Deciphered Date
Title
ACLU9
0.2
SOC (STRAPS & OTHERS)
Custom
12 59
Monday, December 23, 2013
2013/08/08 2013/08/05
RC963
10K_0402_1%
@
RC963
10K_0402_1%
@
1 2
RC941
10K_0402_1%
@
RC941
10K_0402_1%
@
1 2
RC942
10K_0402_1%
RC942
10K_0402_1%
1 2
RC943
2.2K_0402_5%
@
RC943
2.2K_0402_5%
@
1 2
RC962
0_0402_5%
RC962
0_0402_5%
1 2
G
D
S
QC202
2N7002KW_SOT323-3
G
D
S
QC202
2N7002KW_SOT323-3
2
13
RC938
10K_0402_1%
@
RC938
10K_0402_1%
@
1 2
RC45
10K_0402_1%
@
RC45
10K_0402_1%
@
1 2
RC46
10K_0402_1%
@
RC46
10K_0402_1%
@
1 2
RC936
2.2K_0402_5%
RC936
2.2K_0402_5%
1 2
RC961
4.7K_0402_5%
RC961
4.7K_0402_5%
1 2
RC47
10K_0402_1%
@
RC47
10K_0402_1%
@
1 2
ME2
JUMP_43X39
@
ME2
JUMP_43X39
@
11
2
2

5
5
4
4
3
3
2
2
1
1
D D
C C
B B
A A
Size Document Number Rev
Date: Sheet of
Security Classification
LC Future Center Secret Data
THIS SHEET OF ENGINEERING DRAWING IS THE PROPRIETARY PROPERTY OF LC FUTURE CENTER. AND CONTAINS CONFIDENTIAL
AND TRADE SECRET INFORMATION. THIS SHEET MAY NOT BE TRANSFERED FROM THE CUSTODY OF THE COMPETENT DIVISION OF R&D
DEPARTMENT EXCEPT AS AUTHORIZED BY LC FUTURE CENTER NEITHER THIS SHEET NOR THE INFORMATION IT CONTAINS
MAY BE USED BY OR DISCLOSED TO ANY THIRD PARTY WITHOUT PRIOR WRITTEN CONSENT OF LC FUTURE CENTER.
Issued Date
Deciphered Date
Title
ACLU9
0.2
MCP (OTHER)
Custom
13 59
Monday, December 23, 2013
2013/08/08 2013/08/05
Size Document Number Rev
Date: Sheet of
Security Classification
LC Future Center Secret Data
THIS SHEET OF ENGINEERING DRAWING IS THE PROPRIETARY PROPERTY OF LC FUTURE CENTER. AND CONTAINS CONFIDENTIAL
AND TRADE SECRET INFORMATION. THIS SHEET MAY NOT BE TRANSFERED FROM THE CUSTODY OF THE COMPETENT DIVISION OF R&D
DEPARTMENT EXCEPT AS AUTHORIZED BY LC FUTURE CENTER NEITHER THIS SHEET NOR THE INFORMATION IT CONTAINS
MAY BE USED BY OR DISCLOSED TO ANY THIRD PARTY WITHOUT PRIOR WRITTEN CONSENT OF LC FUTURE CENTER.
Issued Date
Deciphered Date
Title
ACLU9
0.2
MCP (OTHER)
Custom
13 59
Monday, December 23, 2013
2013/08/08 2013/08/05
Size Document Number Rev
Date: Sheet of
Security Classification
LC Future Center Secret Data
THIS SHEET OF ENGINEERING DRAWING IS THE PROPRIETARY PROPERTY OF LC FUTURE CENTER. AND CONTAINS CONFIDENTIAL
AND TRADE SECRET INFORMATION. THIS SHEET MAY NOT BE TRANSFERED FROM THE CUSTODY OF THE COMPETENT DIVISION OF R&D
DEPARTMENT EXCEPT AS AUTHORIZED BY LC FUTURE CENTER NEITHER THIS SHEET NOR THE INFORMATION IT CONTAINS
MAY BE USED BY OR DISCLOSED TO ANY THIRD PARTY WITHOUT PRIOR WRITTEN CONSENT OF LC FUTURE CENTER.
Issued Date
Deciphered Date
Title
ACLU9
0.2
MCP (OTHER)
Custom
13 59
Monday, December 23, 2013
2013/08/08 2013/08/05

5
5
4
4
3
3
2
2
1
1
D D
C C
B B
A A
OSCON (220uF_6.3V_4.2L_ESR17m)*1=(SF000002Y00)
Layout Note:
Place near DIMM
Layout Note:
Place near DIMM (10uF_0603_6.3V)*8
(0.1uF_402_10V)*4
3A@1.5V
0.65A@0.75V
For RF request
DDR3 SO-DIMM A
cost down bom to change 0.1uF For RF request
DDRA_DQ0---DQ0
DDRA_DQ1---DQ1
DDRA_DQ6---DQ2
DDRA_DQ3---DQ3
DDRA_DQ4---DQ4
DDRA_DQ5---DQ5
DDRA_DQ7---DQ6
DDRA_DQ2---DQ7
DDRA_DQ9----DQ8
DDRA_DQ13---DQ9
DDRA_DQ10---DQ10
DDRA_DQ11---DQ11
DDRA_DQ12---DQ12
DDRA_DQ8----DQ13
DDRA_DQ15---DQ14
DDRA_DQ14---DQ15
DDRA_DQ16---DQ16
DDRA_DQ17---DQ17
DDRA_DQ18---DQ18
DDRA_DQ19---DQ19
DDRA_DQ20---DQ20
DDRA_DQ21---DQ21
DDRA_DQ23---DQ22
DDRA_DQ22---DQ23
DDRA_DQ28---DQ24
DDRA_DQ25---DQ25
DDRA_DQ26---DQ26
DDRA_DQ27---DQ27
DDRA_DQ24---DQ28
DDRA_DQ29---DQ29
DDRA_DQ30---DQ30
DDRA_DQ31---DQ31
DDRA_DQ32---DQ32
DDRA_DQ36---DQ33
DDRA_DQ35---DQ34
DDRA_DQ34---DQ35
DDRA_DQ37---DQ36
DDRA_DQ33---DQ37
DDRA_DQ38---DQ38
DDRA_DQ39---DQ39
DDRA_DQ40---DQ40
DDRA_DQ45---DQ41
DDRA_DQ42---DQ42
DDRA_DQ43---DQ43
DDRA_DQ44---DQ44
DDRA_DQ41---DQ45
DDRA_DQ47---DQ46
DDRA_DQ46---DQ47
DDRA_DQ48---DQ48
DDRA_DQ49---DQ49
DDRA_DQ50---DQ50
DDRA_DQ51---DQ51
DDRA_DQ52---DQ52
DDRA_DQ53---DQ53
DDRA_DQ55---DQ54
DDRA_DQ54---DQ55
DDRA_DQ56---DQ56
DDRA_DQ61---DQ57
DDRA_DQ58---DQ58
DDRA_DQ59---DQ59
DDRA_DQ60---DQ60
DDRA_DQ57---DQ61
DDRA_DQ63---DQ62
DDRA_DQ62---DQ63
DDR Mapping table
DDRA_DM6
DDRA_DM2
DDRA_DM1
DDR_CA
DDRA_MA15
DDRA_DQ31
DDRA_DQ12
DDRA_DQ7
DDRA_DQ39
DDRA_BS1#
DDRA_DQS0
DDRA_MA7
DDRA_MA0
DDRA_DQS7
DDRA_DQ47
DDRA_DQ24
DDRA_DQS#5
DDRA_DQ4
DDRA_DQ30
DDRA_DQ44
DDRA_RAS#
DDRA_DQS3
DDRA_CS0#
DDRA_MA6
DDRA_DQS#7
DDRA_DQ29
DDRA_DQ52
DDRA_DQS5
DDRA_DQ55
DDRA_DQ41
DDRA_DQ2
DDRA_DQ8
DDRA_DQ20
DDRA_DQ60
DDRA_ODT0
DDRA_DQ33
DDRA_MA14
DDRA_DQ54
DDRA_MA4
DDRA_DQ21
DDRA_DQ63
DDRA_DQ14
DDRA_DQ22
DDRA_DQ53
DDRA_DQ46
DDRA_ODT1
DDRA_CLK1
DDRA_CLK1#
DDRA_DQ38
DDRA_DQS#3
DDRA_MA11
DDRA_DQ57
DDRA_MA2
DDRA_DQ37
DDRA_DQ62
DDRA_DQ5
DDRA_DQ23
DDRA_DQ15
DDRA_DQS#0
DDRA_CKE1
DDR_DQ
DDRA_CLK0#
DDRA_MA8
DDRA_DQ58
DDRA_DQ34
DDRA_DQ51
DDRA_DQ40
DDRA_DQ50
DDRA_DQ16
DDRA_DQ61
DDRA_DQ56
DDRA_DQ25
DDRA_DQ28
SA1
DDRA_DM7
DDRA_DQS#6
DDRA_BS2#
DDRA_DQS2
DDRA_DQ10
DDRA_DQ9
DDRA_DQ3
DDRA_CS1#
DDRA_MA13
DDRA_DQ1
DDRA_MA3
DDRA_DM3
DDRA_CLK0
DDRA_MA9
DDRA_DQ27
DDRA_DQ26
DDRA_DQ32
DDRA_CKE0
DDRA_MA12
DDRA_DQ59
DDRA_DQ43
DDRA_BS0#
DDRA_MA10
DDRA_DQ19
DDRA_DQ18
DDRA_DQS6
DDRA_DQ49
DDRA_WE#
DDRA_DQ45
DDRA_DQ35
DDRA_DQS4
DDRA_DQ17
DDRA_DM0
DDRA_CAS#
DDRA_DQS#2
DDRA_DQ6
DDRA_DQ42
DDRA_DQS#4
DDRA_MA5
DDRA_DQ11
DDRA_DQ0
DDRA_DQ48
DDRA_DM5
DDRA_DQ13
DDRA_DQ36
DDRA_MA1
DDRA_DQS1
DDRA_DQS#1
DDR_DQ DDR_CA
DDRA_DM4
SA0
SA1
SA0
DDRA_DQ[0..63] {5}
DDRA_DQS[0..7] {5}
DDRA_DQS#[0..7] {5}
DDRA_MA[0..15] {5}
DDRA_CKE0{5}
DDRA_BS2#{5}
DDRA_CLK0{5} DDRA_CLK0#{5}
DDRA_BS0#{5}
DDRA_WE#{5} DDRA_CAS#{5}
DDRA_CS1#{5}
DDRA_CKE1 {5}
DDRA_BS1# {5}
DDRA_RAS# {5}
DDRA_CS0# {5}
DDRA_ODT0 {5}
DDRA_CLK1 {5}
DDRA_CLK1# {5}
DDRA_ODT1 {5}
DDRA_DRAMRST# {5}
DDRA_DM[7:0] {5}
SMB_DATA_S3 {8,40}
SMB_CLK_S3 {8,40}
+0.675VS
+1.35V
+0.675VS
+3VS
+1.35V
+1.35V
+1.35V +1.35V
+1.35V
Size Document Number Rev
Date: Sheet of
Security Classification
LC Future Center Secret Data
THIS SHEET OF ENGINEERING DRAWING IS THE PROPRIETARY PROPERTY OF LC FUTURE CENTER. AND CONTAINS CONFIDENTIAL
AND TRADE SECRET INFORMATION. THIS SHEET MAY NOT BE TRANSFERED FROM THE CUSTODY OF THE COMPETENT DIVISION OF R&D
DEPARTMENT EXCEPT AS AUTHORIZED BY LC FUTURE CENTER NEITHER THIS SHEET NOR THE INFORMATION IT CONTAINS
MAY BE USED BY OR DISCLOSED TO ANY THIRD PARTY WITHOUT PRIOR WRITTEN CONSENT OF LC FUTURE CENTER.
Issued Date
Deciphered Date
Title
ACLU9
0.2
DDRIII SO-DIMM A
Custom
14 59
Monday, December 23, 2013
2013/08/08 2013/08/05
Size Document Number Rev
Date: Sheet of
Security Classification
LC Future Center Secret Data
THIS SHEET OF ENGINEERING DRAWING IS THE PROPRIETARY PROPERTY OF LC FUTURE CENTER. AND CONTAINS CONFIDENTIAL
AND TRADE SECRET INFORMATION. THIS SHEET MAY NOT BE TRANSFERED FROM THE CUSTODY OF THE COMPETENT DIVISION OF R&D
DEPARTMENT EXCEPT AS AUTHORIZED BY LC FUTURE CENTER NEITHER THIS SHEET NOR THE INFORMATION IT CONTAINS
MAY BE USED BY OR DISCLOSED TO ANY THIRD PARTY WITHOUT PRIOR WRITTEN CONSENT OF LC FUTURE CENTER.
Issued Date
Deciphered Date
Title
ACLU9
0.2
DDRIII SO-DIMM A
Custom
14 59
Monday, December 23, 2013
2013/08/08 2013/08/05
Size Document Number Rev
Date: Sheet of
Security Classification
LC Future Center Secret Data
THIS SHEET OF ENGINEERING DRAWING IS THE PROPRIETARY PROPERTY OF LC FUTURE CENTER. AND CONTAINS CONFIDENTIAL
AND TRADE SECRET INFORMATION. THIS SHEET MAY NOT BE TRANSFERED FROM THE CUSTODY OF THE COMPETENT DIVISION OF R&D
DEPARTMENT EXCEPT AS AUTHORIZED BY LC FUTURE CENTER NEITHER THIS SHEET NOR THE INFORMATION IT CONTAINS
MAY BE USED BY OR DISCLOSED TO ANY THIRD PARTY WITHOUT PRIOR WRITTEN CONSENT OF LC FUTURE CENTER.
Issued Date
Deciphered Date
Title
ACLU9
0.2
DDRIII SO-DIMM A
Custom
14 59
Monday, December 23, 2013
2013/08/08 2013/08/05
CD7
10U_0603_6.3V6M
CD7
10U_0603_6.3V6M
1
2
CD70
33P_0402_50V8J
@
CD70
33P_0402_50V8J
@
1
2
RD1
4.7K_0402_1%
RD1
4.7K_0402_1%
12
CD24
.1U_0402_10V6-K
@
CD24
.1U_0402_10V6-K
@
1
2
CD11
10U_0603_6.3V6M
CD11
10U_0603_6.3V6M
1
2
CD23
1U_0402_6.3V6K
CD23
1U_0402_6.3V6K
1
2
CD8
10U_0603_6.3V6M
CD8
10U_0603_6.3V6M
1
2
CD10
10U_0603_6.3V6M
CD10
10U_0603_6.3V6M
1
2
RD6
0_0402_5%
RD6
0_0402_5%
1 2
RD3
4.7K_0402_1%
RD3
4.7K_0402_1%
12
CD66
.1U_0402_10V6-K
@
CD66
.1U_0402_10V6-K
@
1
2
CD25
.1U_0402_10V6-K
@
CD25
.1U_0402_10V6-K
@
1
2
CD9
10U_0603_6.3V6M
CD9
10U_0603_6.3V6M
1
2
RD2
4.7K_0402_1%
RD2
4.7K_0402_1%
12
CD67
.1U_0402_10V6-K
@
CD67
.1U_0402_10V6-K
@
1
2
CD13
10U_0603_6.3V6M
@
CD13
10U_0603_6.3V6M
@
1
2
CD12
10U_0603_6.3V6M
CD12
10U_0603_6.3V6M
1
2
CD26
.1U_0402_10V6-K
@
CD26
.1U_0402_10V6-K
@
1
2
RD4
4.7K_0402_1%
RD4
4.7K_0402_1%
12
CD68
.1U_0402_10V6-K
@
CD68
.1U_0402_10V6-K
@
1
2
CD4
33P_0402_50V8J
@
CD4
33P_0402_50V8J
@
1
2
CD15
.1U_0402_10V6-K
CD15
.1U_0402_10V6-K
1
2
CD3
.1U_0402_10V6-K
CD3
.1U_0402_10V6-K
1
2
CD69
.1U_0402_10V6-K
@
CD69
.1U_0402_10V6-K
@
1
2
CD17
.1U_0402_10V6-K
CD17
.1U_0402_10V6-K
1
2
CD18
.1U_0402_10V6-K
CD18
.1U_0402_10V6-K
1
2
CD28
.1U_0402_10V6-K
CD28
.1U_0402_10V6-K
1
2
CD5
33P_0402_50V8J
@
CD5
33P_0402_50V8J
@
1
2
+
CD19
220U_6.3V_M
@
+
CD19
220U_6.3V_M
@
1
2
CD14
10U_0603_6.3V6M
@
CD14
10U_0603_6.3V6M
@
1
2
CD16
.1U_0402_10V6-K
CD16
.1U_0402_10V6-K
1
2
CD65
10U_0603_6.3V6M
@
CD65
10U_0603_6.3V6M
@
1
2
CD6
33P_0402_50V8J
@
CD6
33P_0402_50V8J
@
1
2
RD10 0_0402_5%
RD10 0_0402_5%
1 2
CD27
2.2U_0603_6.3V6K
@
CD27
2.2U_0603_6.3V6K
@
1
2
JDDR1
LCN_DAN06-K4406-0103
ME@
JDDR1
LCN_DAN06-K4406-0103
ME@
VREF_DQ
1
VSS_1
3
DQ0
5
DQ1
7
VSS_3
9
DM0
11
VSS_5
13
DQ2
15
DQ3
17
VSS_7
19
DQ8
21
DQ9
23
VSS_9
25
DQS1#
27
DQS1
29
VSS_11
31
DQ10
33
DQ11
35
VSS_13
37
DQ16
39
VSS_2 2
DQ4 4
DQ5 6
VSS_4 8
DQS0# 10
DQS0 12
VSS_6 14
DQ6 16
DQ7 18
VSS_8 20
DQ12 22
DQ13 24
VSS_10 26
DM1 28
RESET# 30
VSS_12 32
DQ14 34
DQ15 36
VSS_14 38
DQ20 40
DQ17
41
VSS_15
43
DQS2#
45
DQS2
47
VSS_17
49
DQ18
51
DQ19
53
VSS_19
55
DQ24
57
DQ25
59
VSS_21
61
DM3
63
VSS_23
65
DQ26
67
DQ27
69
VSS_25
71
CKE0
73
VDD_1
75
NC_1
77
BA2
79
VDD_3
81
A12/BC#
83
A9
85
VDD_5
87
A8
89
A5
91
VDD_7
93
A3
95
A1
97
VDD_9
99
CK0
101
CK0#
103
VDD_11
105
A10/AP
107
BA0
109
VDD_13
111
WE#
113
CAS#
115
VDD_15
117
A13
119
S1#
121
VDD_17
123
TEST
125
VSS_27
127
DQ32
129
DQ33
131
VSS_29
133
DQS4#
135
DQS4
137
VSS_31
139
DQ34
141
DQ35
143
VSS_33
145
DQ40
147
DQ41
149
VSS_36
151
DM5
153
VSS_37
155
DQ42
157
DQ43
159
VSS_39
161
DQ48
163
DQ49
165
VSS_41
167
DQS6#
169
DQS6
171
VSS_43
173
DQ50
175
DQ51
177
VSS_45
179
DQ56
181
DQ57
183
VSS_47
185
DM7
187
VSS_49
189
DQ58
191
DQ59
193
VSS_51
195
SA0
197
VDDSPD
199
DQ21 42
VSS_16 44
DM2 46
VSS_18 48
DQ22 50
DQ23 52
VSS_20 54
DQ28 56
DQ29 58
VSS_22 60
DQS3# 62
DQS3 64
VSS_24 66
DQ30 68
DQ31 70
VSS_26 72
CKE1 74
VDD_2 76
A15 78
A14 80
VDD_4 82
A11 84
A786
VDD_6 88
A690
A492
VDD_8 94
A296
A098
VDD_10 100
CK1 102
CK1# 104
VDD_12 106
BA1 108
RAS# 110
VDD_14 112
S0# 114
ODT0 116
VDD_16 118
ODT1 120
NC_2 122
VDD_18 124
VREF_CA 126
VSS_28 128
DQ36 130
DQ37 132
VSS_30 134
DM4 136
VSS_32 138
DQ38 140
DQ39 142
VSS_34 144
DQ44 146
DQ45 148
VSS_35 150
DQS5# 152
DQS5 154
VSS_38 156
DQ46 158
DQ47 160
VSS_40 162
DQ52 164
DQ53 166
VSS_42 168
DM6 170
VSS_44 172
DQ54 174
DQ55 176
VSS_46 178
DQ60 180
DQ61 182
VSS_48 184
DQS7# 186
DQS7 188
VSS_50 190
DQ62 192
DQ63 194
VSS_52 196
EVENT# 198
SDA 200
SA1
201
VTT_1
203
GND1
205
SCL 202
VTT_2 204
GND2 206
BOSS1
207 BOSS2 208
CD64
10U_0603_6.3V6M
CD64
10U_0603_6.3V6M
1
2
CD21
.1U_0402_10V6-K
CD21
.1U_0402_10V6-K
1
2
RD11 0_0402_5%
RD11 0_0402_5%
1 2
RD5
0_0402_5%
RD5
0_0402_5%
1 2

5
5
4
4
3
3
2
2
1
1
D D
C C
B B
A A
Size Document Number Rev
Date: Sheet of
Security Classification
LC Future Center Secret Data
THIS SHEET OF ENGINEERING DRAWING IS THE PROPRIETARY PROPERTY OF LC FUTURE CENTER. AND CONTAINS CONFIDENTIAL
AND TRADE SECRET INFORMATION. THIS SHEET MAY NOT BE TRANSFERED FROM THE CUSTODY OF THE COMPETENT DIVISION OF R&D
DEPARTMENT EXCEPT AS AUTHORIZED BY LC FUTURE CENTER NEITHER THIS SHEET NOR THE INFORMATION IT CONTAINS
MAY BE USED BY OR DISCLOSED TO ANY THIRD PARTY WITHOUT PRIOR WRITTEN CONSENT OF LC FUTURE CENTER.
Issued Date
Deciphered Date
Title
ACLU9
0.2
DDRIII SO-DIMM B
Custom
15 59
Monday, December 23, 2013
2013/08/08 2013/08/05
Size Document Number Rev
Date: Sheet of
Security Classification
LC Future Center Secret Data
THIS SHEET OF ENGINEERING DRAWING IS THE PROPRIETARY PROPERTY OF LC FUTURE CENTER. AND CONTAINS CONFIDENTIAL
AND TRADE SECRET INFORMATION. THIS SHEET MAY NOT BE TRANSFERED FROM THE CUSTODY OF THE COMPETENT DIVISION OF R&D
DEPARTMENT EXCEPT AS AUTHORIZED BY LC FUTURE CENTER NEITHER THIS SHEET NOR THE INFORMATION IT CONTAINS
MAY BE USED BY OR DISCLOSED TO ANY THIRD PARTY WITHOUT PRIOR WRITTEN CONSENT OF LC FUTURE CENTER.
Issued Date
Deciphered Date
Title
ACLU9
0.2
DDRIII SO-DIMM B
Custom
15 59
Monday, December 23, 2013
2013/08/08 2013/08/05
Size Document Number Rev
Date: Sheet of
Security Classification
LC Future Center Secret Data
THIS SHEET OF ENGINEERING DRAWING IS THE PROPRIETARY PROPERTY OF LC FUTURE CENTER. AND CONTAINS CONFIDENTIAL
AND TRADE SECRET INFORMATION. THIS SHEET MAY NOT BE TRANSFERED FROM THE CUSTODY OF THE COMPETENT DIVISION OF R&D
DEPARTMENT EXCEPT AS AUTHORIZED BY LC FUTURE CENTER NEITHER THIS SHEET NOR THE INFORMATION IT CONTAINS
MAY BE USED BY OR DISCLOSED TO ANY THIRD PARTY WITHOUT PRIOR WRITTEN CONSENT OF LC FUTURE CENTER.
Issued Date
Deciphered Date
Title
ACLU9
0.2
DDRIII SO-DIMM B
Custom
15 59
Monday, December 23, 2013
2013/08/08 2013/08/05

5
5
4
4
3
3
2
2
1
1
D D
C C
B B
A A
As close to GL850G
CH2 close to PIN28
Individual Mode
As close to GL850G
Self-power
** External regulator mode
:
RH1
上件,
RH2
不上件
Internal regulator mode
:
RH1
不上件,
RH2
上件
0604
CH3 PIN5 CH4/CH5 PIN9 CH6/CH15 PIN14
0604
0605
0805 change
Card reader
BT
Touch panel
Vienna change to 619 ohm for Eye Diagram test
Camera
PGANG
RESET#
HUB_USB20_N0
HUB_USB20_P0
RREF_HUB
USB20_N3
USB20_P3
PSELF
V5
RESET#
TEST/SCL
+VDD
SDA_HUB
PGANG
V5
+VDD
PSELF
HUB_USB20_P4
HUB_USB20_N4
+AVDD
HUB_USB20_P3
+AVDD
RREF_HUB
HUB_USB20_P1
HUB_USB20_P0
XTAL12_OUT
XTAL12_IN
HUB_USB20_N3
HUB_USB20_N1
HUB_USB20_N2
HUB_USB20_N0
HUB_USB20_P2
+AVDD HUB_USB_OC1#
XTAL12_IN
XTAL12_OUT
HUB_USB_OC1#
USB20_N3{8}
USB20_P3{8}
HUB_USB20_P3 {40}
HUB_USB20_N3 {40}
HUB_USB20_N1 {33}
HUB_USB20_P1 {33}
HUB_USB20_P2 {45}
HUB_USB20_N2 {45}
HUB_USB20_N4 {33}
HUB_USB20_P4 {33}
+AVDD
+5VALW
+AVDD
+VDD
+3VALW_SOC +VDD +5VALW
+VDD
+VDD
+VDD
+3VS
Size Document Number Rev
Date: Sheet of
Security Classification
LC Future Center Secret Data
THIS SHEET OF ENGINEERING DRAWING IS THE PROPRIETARY PROPERTY OF LC FUTURE CENTER. AND CONTAINS CONFIDENTIAL
AND TRADE SECRET INFORMATION. THIS SHEET MAY NOT BE TRANSFERED FROM THE CUSTODY OF THE COMPETENT DIVISION OF R&D
DEPARTMENT EXCEPT AS AUTHORIZED BY LC FUTURE CENTER NEITHER THIS SHEET NOR THE INFORMATION IT CONTAINS
MAY BE USED BY OR DISCLOSED TO ANY THIRD PARTY WITHOUT PRIOR WRITTEN CONSENT OF LC FUTURE CENTER.
Issued Date
Deciphered Date
Title
ACLU9
0.2
USB Hub GL850G-OHY31
B
16 59
Monday, December 23, 2013
2013/03/26 2013/02/01
Size Document Number Rev
Date: Sheet of
Security Classification
LC Future Center Secret Data
THIS SHEET OF ENGINEERING DRAWING IS THE PROPRIETARY PROPERTY OF LC FUTURE CENTER. AND CONTAINS CONFIDENTIAL
AND TRADE SECRET INFORMATION. THIS SHEET MAY NOT BE TRANSFERED FROM THE CUSTODY OF THE COMPETENT DIVISION OF R&D
DEPARTMENT EXCEPT AS AUTHORIZED BY LC FUTURE CENTER NEITHER THIS SHEET NOR THE INFORMATION IT CONTAINS
MAY BE USED BY OR DISCLOSED TO ANY THIRD PARTY WITHOUT PRIOR WRITTEN CONSENT OF LC FUTURE CENTER.
Issued Date
Deciphered Date
Title
ACLU9
0.2
USB Hub GL850G-OHY31
B
16 59
Monday, December 23, 2013
2013/03/26 2013/02/01
Size Document Number Rev
Date: Sheet of
Security Classification
LC Future Center Secret Data
THIS SHEET OF ENGINEERING DRAWING IS THE PROPRIETARY PROPERTY OF LC FUTURE CENTER. AND CONTAINS CONFIDENTIAL
AND TRADE SECRET INFORMATION. THIS SHEET MAY NOT BE TRANSFERED FROM THE CUSTODY OF THE COMPETENT DIVISION OF R&D
DEPARTMENT EXCEPT AS AUTHORIZED BY LC FUTURE CENTER NEITHER THIS SHEET NOR THE INFORMATION IT CONTAINS
MAY BE USED BY OR DISCLOSED TO ANY THIRD PARTY WITHOUT PRIOR WRITTEN CONSENT OF LC FUTURE CENTER.
Issued Date
Deciphered Date
Title
ACLU9
0.2
USB Hub GL850G-OHY31
B
16 59
Monday, December 23, 2013
2013/03/26 2013/02/01
RH9
680_0402_1%
RH9
680_0402_1%
1 2
CH3
.1U_0402_10V6-K
CH3
.1U_0402_10V6-K
1
2
TP7 @
TP7 @
1
CH10
20P_0402_50V8
CH10
20P_0402_50V8
1
2
CH5
.1U_0402_10V6-K
CH5
.1U_0402_10V6-K
1
2
RH1 0_0603_5%@RH1 0_0603_5%@
1 2
CH8
.1U_0402_10V6-K
CH8
.1U_0402_10V6-K
1
2
CH7
1U_0402_6.3V6K
CH7
1U_0402_6.3V6K
1
2
CH4
.1U_0402_10V6-K
CH4
.1U_0402_10V6-K
1
2
CH6
1U_0402_6.3V6K
CH6
1U_0402_6.3V6K
1
2
RH4 0_0402_5%
RH4 0_0402_5%
1 2
RH8 0_0402_5%
RH8 0_0402_5%
1 2
CH1
.1U_0402_10V6-K
CH1
.1U_0402_10V6-K
1
2
RH12
10K_0402_5%
RH12
10K_0402_5%
1 2
YH1
12MHZ_10PF_7V12000008
YH1
12MHZ_10PF_7V12000008
OSC1
1
GND1
2
OSC2 3
GND2 4
LB1
UPB100505T-121Y-N_2P
LB1
UPB100505T-121Y-N_2P
1 2
RH628
10K_0402_5%@
RH628
10K_0402_5%@
1 2
LB2
UPB100505T-121Y-N_2P
LB2
UPB100505T-121Y-N_2P
1 2
CH2
10U_0603_6.3V6M
CH2
10U_0603_6.3V6M
1
2
RH2 0_0603_5%
@
RH2 0_0603_5%
@
1 2
RH11
100K_0402_5%
RH11
100K_0402_5%
1 2
RH20 0_0603_5%
RH20 0_0603_5%
1 2
RH7
10K_0402_5%
RH7
10K_0402_5%
12
CM1
DLP11SN900HL2L_4P
@
CM1
DLP11SN900HL2L_4P
@
1 2
34
RH6
10K_0402_5%
@
RH6
10K_0402_5%
@
12
QFN28
GL850G
U1
GL850G-OHY31_QFN28_5X5
QFN28
GL850G
U1
GL850G-OHY31_QFN28_5X5
DM0
1
DP0
2
DM1
3
DP1
4
AVDD
5
DM2
6
DP2
7
RREF
8
AVDD1
9
X1
10
X2
11
DM3
12
DP3
13
AVDD2
14
PAD
29
V33 28
V527
PWREN1#/SDA 26
OVCUR1#/SMC 25
OVCUR2#/SMD 24
PGANG 23
PSELF 22
DVDD 21
OVCUR3# 20
OVCUR4# 19
TEST/SCL 18
RESET# 17
DP4 16
DM4 15
RH3
10M_0402_5%@
RH3
10M_0402_5%@
12
TP6 @
TP6 @
1
CH11
1U_0402_6.3V6K
CH11
1U_0402_6.3V6K
1
2
RH10
47K_0402_5%
@
RH10
47K_0402_5%
@
12
CH9
20P_0402_50V8
CH9
20P_0402_50V8
1
2

5
5
4
4
3
3
2
2
1
1
D D
C C
B B
A A
Size Document Number Rev
Date: Sheet of
Security Classification
LC Future Center Secret Data
THIS SHEET OF ENGINEERING DRAWING IS THE PROPRIETARY PROPERTY OF LC FUTURE CENTER. AND CONTAINS CONFIDENTIAL
AND TRADE SECRET INFORMATION. THIS SHEET MAY NOT BE TRANSFERED FROM THE CUSTODY OF THE COMPETENT DIVISION OF R&D
DEPARTMENT EXCEPT AS AUTHORIZED BY LC FUTURE CENTER NEITHER THIS SHEET NOR THE INFORMATION IT CONTAINS
MAY BE USED BY OR DISCLOSED TO ANY THIRD PARTY WITHOUT PRIOR WRITTEN CONSENT OF LC FUTURE CENTER.
Issued Date
Deciphered Date
Title
ACLU9
0.2
Blank
Custom
17 59
Monday, December 23, 2013
2013/08/08 2013/08/05
Size Document Number Rev
Date: Sheet of
Security Classification
LC Future Center Secret Data
THIS SHEET OF ENGINEERING DRAWING IS THE PROPRIETARY PROPERTY OF LC FUTURE CENTER. AND CONTAINS CONFIDENTIAL
AND TRADE SECRET INFORMATION. THIS SHEET MAY NOT BE TRANSFERED FROM THE CUSTODY OF THE COMPETENT DIVISION OF R&D
DEPARTMENT EXCEPT AS AUTHORIZED BY LC FUTURE CENTER NEITHER THIS SHEET NOR THE INFORMATION IT CONTAINS
MAY BE USED BY OR DISCLOSED TO ANY THIRD PARTY WITHOUT PRIOR WRITTEN CONSENT OF LC FUTURE CENTER.
Issued Date
Deciphered Date
Title
ACLU9
0.2
Blank
Custom
17 59
Monday, December 23, 2013
2013/08/08 2013/08/05
Size Document Number Rev
Date: Sheet of
Security Classification
LC Future Center Secret Data
THIS SHEET OF ENGINEERING DRAWING IS THE PROPRIETARY PROPERTY OF LC FUTURE CENTER. AND CONTAINS CONFIDENTIAL
AND TRADE SECRET INFORMATION. THIS SHEET MAY NOT BE TRANSFERED FROM THE CUSTODY OF THE COMPETENT DIVISION OF R&D
DEPARTMENT EXCEPT AS AUTHORIZED BY LC FUTURE CENTER NEITHER THIS SHEET NOR THE INFORMATION IT CONTAINS
MAY BE USED BY OR DISCLOSED TO ANY THIRD PARTY WITHOUT PRIOR WRITTEN CONSENT OF LC FUTURE CENTER.
Issued Date
Deciphered Date
Title
ACLU9
0.2
Blank
Custom
17 59
Monday, December 23, 2013
2013/08/08 2013/08/05

5
5
4
4
3
3
2
2
1
1
D D
C C
B B
A A
STRAP3
DEVID_SEL
STRAP1
STRAP4
Power Rail
+3VGS
ROM_SCLK
Logical
Strapping Bit3 Logical
Strapping Bit2 Logical
Strapping Bit0
RAM_CFG[0]
STRAP0
PCIE_CFG
STRAP2
ROM_SI RAM_CFG[1]RAM_CFG[3]
Physical
Strapping pin
RAM_CFG[2]
VGA_DEVICESMB_ALT_ADDR
SOR3_EXPOSED
ROM_SO
N/A
+3VGS
+3VGS
+3VGS
+3VGS
Logical
Strapping Bit1
+3VGS
SOR2_EXPOSED SOR1_EXPOSED
+3VGS
+3VGS
SOR0_EXPOSED
Reserved(keep pull-up and pull-down footprint and stuff 50Kohm pull-up)
Reserved(keep pull-up and pull-down footprint and not stuff by default)
SMBUS_ALT_ADDR
0x9E (Default)
0x9C (Multi-GPU usage)
0
1
STRAP3
ROM_SCLK +3VGS
Power Rail
STRAP4
STRAP1
STRAP0
STRAP2
ROM_SO
Physical
Strapping pin
+3VGS
+3VGS
+3VGS
+3VGS
+3VGS
+3VGS
ROM_SI
+3VGS
SUB_VENDOR
VGA_DEVICE
RAM_CFG[3]
RAM_CFG[0]
RAM_CFG[1]
RAM_CFG[2]
PCIE_MAX_SPEED
Strap Mapping
SMB_ALT_ADDR
GPU power sequencing---3V3_MAIN_EN
GPIO20
GPIO21
OVERT
OUT GPU PCIe self-reset control
Active Low Thermal Catastrophic Over TemperatureOUT
N/A
OUT
IN
OUT
+3VG_AON
+1.35VGS
1. all power rail ramp up time should be larger than 40us
+3VG_AON
+1.05VS_VGA
+VGA_CORE
tNVVDD >0
tPEX_VDD >0
N15V-GM Power Sequence
N15S-GT Power Sequence
N15x Binary Straps
N15x Multi-level Straps
1.all GPU power rails should be turned off within 10ms
FB Enable for GC6 2.0-
Tpower-off <10ms
GPU Core VDD PWM control signal-OUT
TBDTBDTBD
N/A
TBDTBDTBDTBDTBD TBDTBDTBD TBDTBDTBD
Other Power rail
+1.35VGS
1. all power rail ramp up time should be larger than 40us 2. Optimus system VDD33 avoids drop down earlier than NVDD and FBVDDQ
+3VG_AON
+1.05VS_VGA
+VGA_CORE
GPIO0
GPIO1
GPIO2
GPIO3
GPIO4
GPIO5
GPIO6
GPIO7
GPIO8
GPIO9
GPIO10
GPIO11
GPIO12
GPIO13
GPIO14
OUT
OUT
OUT
OUT
I/O
OUT
IN
OUT
GPU wake signal for GC6 2.0
GPIO I/O ACTIVE Function Description
-
IN
IN
IN
IN
GPIO15
GPIO16
GPIO17
GPIO18
GPIO19
N15x GPIO
(10K pull High)
System side PCIe reset Monitor
2.2K Pull-up
AC Power Detect Input
N/A
-
/MCLK
NVCLKMemGPU
Products
PCI ExpressFBVDDQ
FBVDD
NVVDD (1.05V) (3.3V)
Other
PLLVDD
I/O and
(GPU+Mem)
(1.35V) (1.35V) (1.05V)
(V)
(6)(1,5)(4)
(W)(A)(W)(A) (W)(W)(A)
Performance Mode P0 TDP at Tj = 102 C* (DDR3)
(mA) (W)(W)(mA)
2GB
128bit
N14X
(mA)(MHz)(W)(W)
DDR3
TBDTBD
OUT
Phase Shedding-
N/A
N/A
N/A
N/A
N/A
N/A
N/A
N/A
N/A
N/A
I/O N/A
IN
tFBVDDQ >0
tNVVDD >0
tPEX_VDD >0
Size Document Number Rev
Date: Sheet of
Security Classification
LC Future Center Secret Data
THIS SHEET OF ENGINEERING DRAWING IS THE PROPRIETARY PROPERTY OF LC FUTURE CENTER. AND CONTAINS CONFIDENTIAL
AND TRADE SECRET INFORMATION. THIS SHEET MAY NOT BE TRANSFERED FROM THE CUSTODY OF THE COMPETENT DIVISION OF R&D
DEPARTMENT EXCEPT AS AUTHORIZED BY LC FUTURE CENTER NEITHER THIS SHEET NOR THE INFORMATION IT CONTAINS
MAY BE USED BY OR DISCLOSED TO ANY THIRD PARTY WITHOUT PRIOR WRITTEN CONSENT OF LC FUTURE CENTER.
Issued Date
Deciphered Date
Title
ACLU9
0.2
VGA Notes List
C
18 59
Monday, December 23, 2013
2013/08/08 2013/08/05
Size Document Number Rev
Date: Sheet of
Security Classification
LC Future Center Secret Data
THIS SHEET OF ENGINEERING DRAWING IS THE PROPRIETARY PROPERTY OF LC FUTURE CENTER. AND CONTAINS CONFIDENTIAL
AND TRADE SECRET INFORMATION. THIS SHEET MAY NOT BE TRANSFERED FROM THE CUSTODY OF THE COMPETENT DIVISION OF R&D
DEPARTMENT EXCEPT AS AUTHORIZED BY LC FUTURE CENTER NEITHER THIS SHEET NOR THE INFORMATION IT CONTAINS
MAY BE USED BY OR DISCLOSED TO ANY THIRD PARTY WITHOUT PRIOR WRITTEN CONSENT OF LC FUTURE CENTER.
Issued Date
Deciphered Date
Title
ACLU9
0.2
VGA Notes List
C
18 59
Monday, December 23, 2013
2013/08/08 2013/08/05
Size Document Number Rev
Date: Sheet of
Security Classification
LC Future Center Secret Data
THIS SHEET OF ENGINEERING DRAWING IS THE PROPRIETARY PROPERTY OF LC FUTURE CENTER. AND CONTAINS CONFIDENTIAL
AND TRADE SECRET INFORMATION. THIS SHEET MAY NOT BE TRANSFERED FROM THE CUSTODY OF THE COMPETENT DIVISION OF R&D
DEPARTMENT EXCEPT AS AUTHORIZED BY LC FUTURE CENTER NEITHER THIS SHEET NOR THE INFORMATION IT CONTAINS
MAY BE USED BY OR DISCLOSED TO ANY THIRD PARTY WITHOUT PRIOR WRITTEN CONSENT OF LC FUTURE CENTER.
Issued Date
Deciphered Date
Title
ACLU9
0.2
VGA Notes List
C
18 59
Monday, December 23, 2013
2013/08/08 2013/08/05

5
5
4
4
3
3
2
2
1
1
D D
C C
B B
A A
A6 Symbol update to OVER
30ohms (ESR=0.05) Bead
Under GPU(below 150mils)
Differential signal
Internal Thermal Sensor
60mA
45mA
45mA
I2C,if not use, can be soft grounded
and delete pull up resistor ---colin
150mA
Connect to CPU GPIO
PU AT EC SIDE, +3VS AND 4.7K
Under GPU
180ohms (ESR=0.2) Bead
Near GPU
Connect to CPU GPIO
change to BAT54A for cost down
SYS_PEX_RST_MON#
GPU_PEX_RST_HOLD#
XTAL_OUT
GPU_EVENT#_R
VGA_CRT_CLK
FB_GC6_EN_R FB_GC6_EN
GPU_EVENT#_R
VGA_ALERT#
VGA_AC_DET_R
I2CC_SCL
NVVDD PWM_VID
FB_GC6_EN
I2CB_SDA
VGA_CRT_DATA
VGA_CRT_CLK
VGA_SMB_DA2
VGA_SMB_CK2
CLK_REQ_GPU#
CLK_PCIE_GPU
CLK_PCIE_GPU#
I2CC_SDA
I2CB_SCL
PEX_TERMP
PLT_RST_VGA#
XTAL_IN
XTAL_OUT
PEX_TSTCLK_OUT
PEX_TSTCLK_OUT#
PSI_VGA
XTALSSIN
XTALOUT
PSI_VGA_R
+SP_PLLVDD
+PLLVDD
OVERT#
XTAL_IN
I2CC_SCL
I2CC_SDA
GPU_EVENT#
VGA_CRT_DATA
I2CB_SCL
I2CB_SDA
VGA_SMB_CK2
VGA_SMB_DA2
SYS_PEX_RST_MON#
PLT_RST#
CLK_REQ_GPU#
+PLLVDD
+3VGARST
+SP_PLLVDD
3VGS_PWR_EN
3VGS_PWR_EN
OVERT#
VGA_ALERT#
VGA_AC_DET_R
PSI_VGA
GPU_PEX_RST_HOLD#
GPU_PEX_RST_HOLD#
PLT_RST_VGA#
XTALOUT
FB_GC6_EN_R
GPU_EVENT#
OVERT#
PLT_RST_VGA#
PLT_RST_VGA#
OVERT#
SYS_PEX_RST_MON#
PCIE_CRX_C_GTX_P0
PCIE_CRX_C_GTX_N0
PCIE_CRX_GTX_P0
PCIE_CRX_GTX_N0
PCIE_CRX_GTX_P1 PCIE_CRX_C_GTX_P1
PCIE_CRX_C_GTX_N1
PCIE_CRX_GTX_N1
PCIE_CTX_C_GRX_N0
PCIE_CTX_C_GRX_P0
PCIE_CTX_C_GRX_N1
PCIE_CTX_C_GRX_P1
PXS_RST#{8}
PCIE_CRX_GTX_P[0..1]{6}
PCIE_CTX_C_GRX_N[0..1]{6}
PCIE_CTX_C_GRX_P[0..1]{6}
PCIE_CRX_GTX_N[0..1]{6}
EC_SMB_CK2 {39,44}
PLT_RST#{7,37,40,44}
GPU_CLKREQ#{6}
H_THRMTRIP#
EC_SMB_DA2 {39,44}
NVVDD PWM_VID {58} VGA_AC_DET {44}
CLK_PCIE_GPU#{7}
PSI_VGA {58}
CLK_PCIE_GPU{7}
3VGS_PWR_EN {21,58}
FB_GC6_EN {23}
GPIO53{8}
GPIO52{8}
WRST# {44}
+3VG_AON
+3VG_AON
+3VG_AON
+3VG_AON
+3VGS
+3VG_AON
+3VG_AON
+1.05VGS
+3VS
+3VG_AON
+3VG_AON
+3VG_AON
+3VG_AON
+3VG_AON
+1.05VGS
+3VG_AON
+3VGS
Size Document Number Rev
Date: Sheet of
Security Classification
LC Future Center Secret Data
THIS SHEET OF ENGINEERING DRAWING IS THE PROPRIETARY PROPERTY OF LC FUTURE CENTER. AND CONTAINS CONFIDENTIAL
AND TRADE SECRET INFORMATION. THIS SHEET MAY NOT BE TRANSFERED FROM THE CUSTODY OF THE COMPETENT DIVISION OF R&D
DEPARTMENT EXCEPT AS AUTHORIZED BY LC FUTURE CENTER NEITHER THIS SHEET NOR THE INFORMATION IT CONTAINS
MAY BE USED BY OR DISCLOSED TO ANY THIRD PARTY WITHOUT PRIOR WRITTEN CONSENT OF LC FUTURE CENTER.
Issued Date
Deciphered Date
Title
ACLU9
0.2
N15X_PCIE/ DAC/ GPIO
Custom
19 59
Monday, December 23, 2013
2013/08/08 2013/08/05
Size Document Number Rev
Date: Sheet of
Security Classification
LC Future Center Secret Data
THIS SHEET OF ENGINEERING DRAWING IS THE PROPRIETARY PROPERTY OF LC FUTURE CENTER. AND CONTAINS CONFIDENTIAL
AND TRADE SECRET INFORMATION. THIS SHEET MAY NOT BE TRANSFERED FROM THE CUSTODY OF THE COMPETENT DIVISION OF R&D
DEPARTMENT EXCEPT AS AUTHORIZED BY LC FUTURE CENTER NEITHER THIS SHEET NOR THE INFORMATION IT CONTAINS
MAY BE USED BY OR DISCLOSED TO ANY THIRD PARTY WITHOUT PRIOR WRITTEN CONSENT OF LC FUTURE CENTER.
Issued Date
Deciphered Date
Title
ACLU9
0.2
N15X_PCIE/ DAC/ GPIO
Custom
19 59
Monday, December 23, 2013
2013/08/08 2013/08/05
Size Document Number Rev
Date: Sheet of
Security Classification
LC Future Center Secret Data
THIS SHEET OF ENGINEERING DRAWING IS THE PROPRIETARY PROPERTY OF LC FUTURE CENTER. AND CONTAINS CONFIDENTIAL
AND TRADE SECRET INFORMATION. THIS SHEET MAY NOT BE TRANSFERED FROM THE CUSTODY OF THE COMPETENT DIVISION OF R&D
DEPARTMENT EXCEPT AS AUTHORIZED BY LC FUTURE CENTER NEITHER THIS SHEET NOR THE INFORMATION IT CONTAINS
MAY BE USED BY OR DISCLOSED TO ANY THIRD PARTY WITHOUT PRIOR WRITTEN CONSENT OF LC FUTURE CENTER.
Issued Date
Deciphered Date
Title
ACLU9
0.2
N15X_PCIE/ DAC/ GPIO
Custom
19 59
Monday, December 23, 2013
2013/08/08 2013/08/05
RV8 0_0402_5%
@
RV8 0_0402_5%
@
1 2
RV4
10K_0402_5%
@
RV4
10K_0402_5%
@
12
RV174 0_0402_5%
OPT@
RV174 0_0402_5%
OPT@
1 2
G
D
S
QV23
2N7002KW_SOT323-3
OPT@
G
D
S
QV23
2N7002KW_SOT323-3
OPT@
2
13
CV22
22U_0805_6.3V6M
OPT@
CV22
22U_0805_6.3V6M
OPT@
1
2
RV34 10K_0402_5%OPT@ RV34 10K_0402_5%OPT@
1 2
G
D
S
QV1A
2N7002KDWH_SOT363-6
OPT@
G
D
S
QV1A
2N7002KDWH_SOT363-6
OPT@
2
61
G
D
S
QV6
2N7002KW_SOT323-3
@
G
D
S
QV6
2N7002KW_SOT323-3
@
2
1 3
RV23 10K_0402_5%OPT@
RV23 10K_0402_5%OPT@
1 2
RV180
10K_0402_5%
GC6@
RV180
10K_0402_5%
GC6@
1 2
CV13 .1U_0402_10V6-KOPT@
CV13 .1U_0402_10V6-KOPT@
1 2
CV20
10P_0402_50V8J
OPT@
CV20
10P_0402_50V8J
OPT@
1
2
RV14
10K_0402_5%
OPT@
RV14
10K_0402_5%
OPT@
1 2
G
D
S
QV3
2N7002KW_SOT323-3
@
G
D
S
QV3
2N7002KW_SOT323-3
@
2
13
RV22 2.2K_0402_5%OPT@
RV22 2.2K_0402_5%OPT@
1 2
CV11
.1U_0402_10V6-K
OPT@
CV11
.1U_0402_10V6-K
OPT@
1
2
UV2
74LVC1G08GW_SOT353-1-5
OPT@
UV2
74LVC1G08GW_SOT353-1-5
OPT@
B
2
A
1Y4
P5
G
3
RV40
10K_0402_5%
@
RV40
10K_0402_5%
@
1 2
CV8 .1U_0402_10V6-KOPT@
CV8 .1U_0402_10V6-KOPT@
1 2
DACs
I2C GPIO
Part 1 of 6
PCI EXPRESS
CLK
N15S-GT-S-A2_FCBGA595
UV1A
OPT@
DACs
I2C GPIO
Part 1 of 6
PCI EXPRESS
CLK
N15S-GT-S-A2_FCBGA595
UV1A
OPT@
PEX_RX0_N
AG7
PEX_RX2_N
AF9
PEX_REFCLK
AE8
NC94
AB15
PEX_CLKREQ_N
AC6
GPIO10 C5
NC102 W5
GPIO11 E7
NC96
AC16
NC2
AF15
NC31
AG24
NC17
AD17
NC98 AF4
NC32
AG25
NC13
AE21
PEX_RX1_N
AE7
NC84
AF12
NC93
AC15
GPIO20 E6
NC86
AG13
GPIO18 C2
XTAL_OUTBUFF C10
NC91
AD14
NC103 AE2
PEX_RX3
AG9
PEX_REFCLK_N
AD8
NC104 AF2
GPIO19 F7
NC5
AF16
XTAL_OUT B10
NC89
AB13
NC15
AG21
NC24
AC20
NC1
AE15
NC100 AE3
GPIO4 F9
GPIO9 F8
NC99 AF3
NC95
AB16
NC10
AG19
PEX_TSTCLK_N
AE22
GPIO1 B2
PEX_RX2
AE9
NC82
AE10
NC26
AB21
PEX_TX2_N
AC11
NC33 AB6
NC87
AF13
NC4
AG16
PEX_TSTCLK
AF22
VID_PLLVDD N6
GPIO0 C6
GPIO21 C4
I2CB_SCL C9
NC12
AE19
I2CS_SCL D9
SP_PLLVDD M6
GPIO14 B3
I2CC_SDA B9
PEX_TX1_N
AC10
I2CA_SCL B7
I2CS_SDA D8
GPIO15 C3
PEX_RX3_N
AG10
NC27
AD23
PEX_TX1
AB10
PEX_TX0
AC9
GPIO5 A3
NC16
AG22
XTAL_SSIN A10
NC22
AC19
PEX_TX3
AC12
CORE_PLLVDD L6
NC9
AG18
NC21
AB19
NC97 AG3
I2CC_SCL A9
NC28
AE23
NC29
AF24
GPIO13 B4
NC83
AE12
NC20
AB18
NC18
AC17
NC6
AE16
GPIO17 D4
GPIO16 D5
PEX_TX2
AD11
NC88
AE13
GPIO6 A4
XTAL_IN C11
PEX_TERMP
AF25
PEX_RX0
AG6
NC7
AE18
PEX_RST_N
AC7
NC85
AG12 GPIO12 D7
NC23
AD20
GPIO7 B6
NC81
AF10
GPIO3 C7
PEX_TX0_N
AB9
NC3
AG15
NC92
AC14
NC25
AC21
NC8
AF18 OVERT A6
NC19
AC18
NC90
AC13
NC14
AF21
I2CB_SDA C8
NC30
AE24
GPIO2 D6
I2CA_SDA A7
PEX_RX1
AF7
NC101 AE4
PEX_TX3_N
AB12
NC11
AF19
GPIO8 E9
RV2 0_0402_5%GC6@RV2 0_0402_5%GC6@
1 2
G
D
S
QV4
2N7002KW_SOT323-3
@
G
D
S
QV4
2N7002KW_SOT323-3
@
2
13
RV37
10K_0402_5%
@
RV37
10K_0402_5%
@
1 2
CV18
22U_0805_6.3V6M
OPT@
CV18
22U_0805_6.3V6M
OPT@
1
2
RV10 0_0402_5%@RV10 0_0402_5%@
12
CV17
4.7U_0402_6.3V6M
OPT@
CV17
4.7U_0402_6.3V6M
OPT@
1
2
RV19 2.2K_0402_5%OPT@
RV19 2.2K_0402_5%OPT@
1 2
RV24
0_0402_5%@RV24
0_0402_5%@
1 2
CV16
0.1U_0402_10V7K
OPT@
CV16
0.1U_0402_10V7K
OPT@
1
2
G
D
S
QV2B
2N7002KDWH_SOT363-6
@
G
D
S
QV2B
2N7002KDWH_SOT363-6
@
5
34
CV9 .1U_0402_10V6-KOPT@CV9 .1U_0402_10V6-KOPT@
1 2
RV32
200_0402_1%@RV32
200_0402_1%@
1 2
CV218
.1U_0402_10V6-K
@
CV218
.1U_0402_10V6-K
@
1
2
DV1
RB751V-40_SOD323-2
OPT@
DV1
RB751V-40_SOD323-2
OPT@
12
LV2
PBY160808T-300Y-N_2P
OPT@
LV2
PBY160808T-300Y-N_2P
OPT@
1 2
RV15
0_0402_5%GC6@
RV15
0_0402_5%GC6@
1 2
RV1 0_0402_5%GC6@
RV1 0_0402_5%GC6@
1 2
RV31 10K_0402_5%OPT@
RV31 10K_0402_5%OPT@
1 2
RV12 0_0402_5%OPT@
RV12 0_0402_5%OPT@
12
RV48
0_0402_5%OPT@
RV48
0_0402_5%OPT@
1 2
CV2
.1U_0402_10V6-K
@
CV2
.1U_0402_10V6-K
@
1
2
RV6
0_0402_5%N15SGT@
RV6
0_0402_5%N15SGT@
1 2
CV21
0.1U_0402_10V7K
OPT@
CV21
0.1U_0402_10V7K
OPT@
1
2
RV3
2.2K_0402_5%
OPT@
RV3
2.2K_0402_5%
OPT@
1 2
CV3
.1U_0402_10V6-K
@
CV3
.1U_0402_10V6-K
@
1
2
RV20 10K_0402_5%OPT@
RV20 10K_0402_5%OPT@
1 2
RV30 2.2K_0402_5%OPT@
RV30 2.2K_0402_5%OPT@
1 2
CV19
10P_0402_50V8J
OPT@
CV19
10P_0402_50V8J
OPT@
1
2
RV39
0_0402_5%N15VGM@
RV39
0_0402_5%N15VGM@
1 2
RV49
0_0402_5%GC6@
RV49
0_0402_5%GC6@
1 2
RV9 0_0402_5%@
RV9 0_0402_5%@
12
RV5
2.2K_0402_5%
OPT@
RV5
2.2K_0402_5%
OPT@
1 2
RV44
10K_0402_5%
OPT@
RV44
10K_0402_5%
OPT@
1 2
RV25 2.2K_0402_5%OPT@
RV25 2.2K_0402_5%OPT@
1 2
RV35
2.49K_0402_1%OPT@ RV35
2.49K_0402_1%OPT@
1 2
RV26 100K_0402_5%OPT@
RV26 100K_0402_5%OPT@
1 2
RV17 2.2K_0402_5%OPT@
RV17 2.2K_0402_5%OPT@
1 2
RV28 2.2K_0402_5%OPT@
RV28 2.2K_0402_5%OPT@
1 2
RV47
10K_0402_5%
GC6@
RV47
10K_0402_5%
GC6@
1 2
CV24
.1U_0402_10V6-K
@
CV24
.1U_0402_10V6-K
@
1
2
RV7 0_0402_5%@RV7 0_0402_5%@
12
DV6
BAT54AWT1G_SOT323-3
GC6@
DV6
BAT54AWT1G_SOT323-3
GC6@
1
3
2
RV36 10K_0402_5%OPT@ RV36 10K_0402_5%OPT@
1 2
RV29 10K_0402_5%OPT@
RV29 10K_0402_5%OPT@
1 2
RV18 10K_0402_5%OPT@
RV18 10K_0402_5%OPT@
12
RV16
0_0402_5%@
RV16
0_0402_5%@
1 2
RV45
10K_0402_5%
@
RV45
10K_0402_5%
@
1 2
RV13
10K_0402_5%
@
RV13
10K_0402_5%
@
1 2
G
D
S
QV5
2N7002KW_SOT323-3
@
G
D
S
QV5
2N7002KW_SOT323-3
@
2
1 3
RV175 0_0402_5%
@
RV175 0_0402_5%
@
1 2
RV46
10K_0402_5%
@
RV46
10K_0402_5%
@
1 2
CV15
0.1U_0402_10V7K
OPT@
CV15
0.1U_0402_10V7K
OPT@
1
2
CV23
.1U_0402_10V6-K
@
CV23
.1U_0402_10V6-K
@
1
2
YV1
27MHZ_10PF_7V27000050
OPT@
YV1
27MHZ_10PF_7V27000050
OPT@
OSC1
1
GND1
2OSC2 3
GND2 4
G
D
S
QV1B
2N7002KDWH_SOT363-6
OPT@
G
D
S
QV1B
2N7002KDWH_SOT363-6
OPT@
5
34
LV1
PBY160808T-181Y-N_2P
OPT@
LV1
PBY160808T-181Y-N_2P
OPT@
1 2
RV33 10K_0402_5%@
RV33 10K_0402_5%@
1 2
CV10 .1U_0402_10V6-KOPT@
CV10 .1U_0402_10V6-KOPT@
1 2
CV1
.1U_0402_10V6-K
@
CV1
.1U_0402_10V6-K
@
1
2
RV38
10M_0402_5%OPT@
RV38
10M_0402_5%OPT@
1 2
CV12
.1U_0402_10V6-K
@
CV12
.1U_0402_10V6-K
@
1
2
G
D
S
QV2A
2N7002KDWH_SOT363-6
@
G
D
S
QV2A
2N7002KDWH_SOT363-6
@
2
61
RV41
10K_0402_5%
@
RV41
10K_0402_5%
@
1 2

5
5
4
4
3
3
2
2
1
1
D D
C C
B B
A A
Symbol update to GPIO8
trace width: 16mils
differential voltage sensing.
differential signal routing.
B19 Symbol update to FBA_CMD32
VCCSENSE_VGA
VSSSENSE_VGA
TESTMODE
ROM_SO
ROM_SI
ROM_SCLK
STRAP2
STRAP0
STRAP4
STRAP3
STRAP1
VCCSENSE_VGA {58}
STRAP0 {28}
VSSSENSE_VGA {58}
STRAP4 {28}
STRAP3 {28}
STRAP2 {28}
STRAP1 {28}
ROM_SCLK {28}
ROM_SO {28}
ROM_SI {28}
Size Document Number Rev
Date: Sheet of
Security Classification
LC Future Center Secret Data
THIS SHEET OF ENGINEERING DRAWING IS THE PROPRIETARY PROPERTY OF LC FUTURE CENTER. AND CONTAINS CONFIDENTIAL
AND TRADE SECRET INFORMATION. THIS SHEET MAY NOT BE TRANSFERED FROM THE CUSTODY OF THE COMPETENT DIVISION OF R&D
DEPARTMENT EXCEPT AS AUTHORIZED BY LC FUTURE CENTER NEITHER THIS SHEET NOR THE INFORMATION IT CONTAINS
MAY BE USED BY OR DISCLOSED TO ANY THIRD PARTY WITHOUT PRIOR WRITTEN CONSENT OF LC FUTURE CENTER.
Issued Date
Deciphered Date
Title
ACLU9
0.2
N15X_LVDS/ HDMI/ THERM
C
20 59
Monday, December 23, 2013
2013/08/08 2013/08/05
Size Document Number Rev
Date: Sheet of
Security Classification
LC Future Center Secret Data
THIS SHEET OF ENGINEERING DRAWING IS THE PROPRIETARY PROPERTY OF LC FUTURE CENTER. AND CONTAINS CONFIDENTIAL
AND TRADE SECRET INFORMATION. THIS SHEET MAY NOT BE TRANSFERED FROM THE CUSTODY OF THE COMPETENT DIVISION OF R&D
DEPARTMENT EXCEPT AS AUTHORIZED BY LC FUTURE CENTER NEITHER THIS SHEET NOR THE INFORMATION IT CONTAINS
MAY BE USED BY OR DISCLOSED TO ANY THIRD PARTY WITHOUT PRIOR WRITTEN CONSENT OF LC FUTURE CENTER.
Issued Date
Deciphered Date
Title
ACLU9
0.2
N15X_LVDS/ HDMI/ THERM
C
20 59
Monday, December 23, 2013
2013/08/08 2013/08/05
Size Document Number Rev
Date: Sheet of
Security Classification
LC Future Center Secret Data
THIS SHEET OF ENGINEERING DRAWING IS THE PROPRIETARY PROPERTY OF LC FUTURE CENTER. AND CONTAINS CONFIDENTIAL
AND TRADE SECRET INFORMATION. THIS SHEET MAY NOT BE TRANSFERED FROM THE CUSTODY OF THE COMPETENT DIVISION OF R&D
DEPARTMENT EXCEPT AS AUTHORIZED BY LC FUTURE CENTER NEITHER THIS SHEET NOR THE INFORMATION IT CONTAINS
MAY BE USED BY OR DISCLOSED TO ANY THIRD PARTY WITHOUT PRIOR WRITTEN CONSENT OF LC FUTURE CENTER.
Issued Date
Deciphered Date
Title
ACLU9
0.2
N15X_LVDS/ HDMI/ THERM
C
20 59
Monday, December 23, 2013
2013/08/08 2013/08/05
Part 3 of 6
GENERAL
TEST
LVDS/TMDS
NC
SERIAL
N15S-GT-S-A2_FCBGA595
UV1C
OPT@
Part 3 of 6
GENERAL
TEST
LVDS/TMDS
NC
SERIAL
N15S-GT-S-A2_FCBGA595
UV1C
OPT@
NC126
T3
NC119
AD3
NC144
P4
NC137
T4
NC51 AD10
NC60 G5
NC121
AE1
NC34
N1
NC35
M1
NC49
J5
NC57 G2
NC131
N2
NC136
U4
NC108
Y3
NC110
AA2
NC127
T1
NC59 G4
NC148
H4
NC117
AB3
NC128
R1
NC111
AB1
NC145
J2
NC122
AD1
NC107
Y4
NC105
AC3
NC113
AA4
NC40
K1
NC63 V1
NC58 G3
NC116
AB4 NC64 V2
NC130
R3
NC146
J3
NC139
R4
NC44
L3
NC132
N3
NC142
N5
NC143
P3
NC115
AB5
NC129
R2
FERMI_RSVD2 V6
NC138
T5
NC112
AA1
NC45
L4
NC118
AB2
NC120
AD2
NC48
J4
NC46
K4
NC37
M3
NC41
J1
NC36
M2
NC140
R5
NC106
AC4
NC61 G6
NC38
K2
NC124
AD5
FERMI_RSVD1 V5
NC39
K3
NC141
N4
NC147
H3
NC47
K5
NC114
AA5
NC62 G7
NC135
U3
NC52 AD7
NC56 G1
NC123
AD4
NC43
M5
NC125
T2
NC109
AA3
NC42
M4
NC133
V3
NC134
V4
TESTMODE AD9
JTAG_TCK AE5
STRAP1 D2
THERMDP F12
THERMDN E12
STRAP3 E3
ROM_SI B12
STRAP2 E4
ROM_SCLK C12
JTAG_TMS AD6
JTAG_TDO AF6
STRAP4 D3
BUFRST_N D11
ROM_CS_N D12
STRAP0 D1
VDD_SENSE F2
MULTI_STRAP_REF0_GND F6
GND_SENSE F1
ROM_SO A12
JTAG_TRST_N AG4
JTAG_TDI AE6
NC65 W1
NC66 W2
NC67 W3
NC68 W4
NC50 F11
PGOOD D10
NC71 E10
NC72 F10
NC73 C1
MULTI_STRAP_REF1_GNDMLS_REF1 F4
MULTI_STRAP_REF2_GND F5
TV3
@TV3
@
1
TV5
@TV5
@
1
RV52
10K_0402_5%
OPT@ RV52
10K_0402_5%
OPT@
1 2
RV50
10K_0402_5%@RV50
10K_0402_5%@
12
TV4
@TV4
@
1
RV51
40.2K_0402_1%N15SGT@ RV51
40.2K_0402_1%N15SGT@
1 2
TV2
@TV2
@
1
TV1
@TV1
@
1
RV53
10K_0402_5%OPT@ RV53
10K_0402_5%OPT@
1 2

5
5
4
4
3
3
2
2
1
1
D D
C C
B B
A A
+3.3VS TO +3VGS
+1.35V TO +1.35VGS
Place near balls
120ohm (ESR=0.18) Bead
120mA
40.2Ohm
CALIBRATION PIN
FB_CAL_x_PD_VDDQ
DDR3
FB_CAL_x_PU_GND
FB_CAL_xTERM_GND
Under GPU(below 150mils) 3.5A
Near GPU
1
MLCC
1.0uF
4.7uF
10uF
22uF 1
1
1
N15S-GTN15V-GM
PEX_IOVVDD/Q Decouling
2
4
4
4
Place near balls 42.2Ohm
51.1Ohm
Change RV9 to 0ohm jump
2000mA Near GPU
Under GPU(below 150mils)
Place near balls(Under GPU) Place near GPU
Under GPU(below 150mils)
+3.3VS TO +3VG_AON
Symbol update to 3V3_AON
Symbol update to FBVDDQ_AON
H24/H26/J21/K21 NearUnder
For RF
PXS_PWREN#
PXS_PWREN#
FBVDDQ_PWR_EN#
FBVDDQ_PWR_EN#
DGPU_PWR_EN#
DGPU_PWR_EN#
+PEX_PLLVDD
+VDD33
PXS_PWREN{8,58}
FBVDDQ_PWR_EN{23}
3VGS_PW R_EN{19,58}
+3VG_AON
+5VALW
+3VS
+3VG_AON
+20VSB
+1.35V +1.35VGS
+3VGS
+1.35VGS
+1.35VGS
+5VALW
+5VALW
+3VGS
+1.05VGS
+1.05VGS
+1.05VGS
+3VG_AON
+3VG_AON
+3VG_AON
Size Document Number Rev
Date: Sheet of
Security Classification
LC Future Center Secret Data
THIS SHEET OF ENGINEERING DRAWING IS THE PROPRIETARY PROPERTY OF LC FUTURE CENTER. AND CONTAINS CONFIDENTIAL
AND TRADE SECRET INFORMATION. THIS SHEET MAY NOT BE TRANSFERED FROM THE CUSTODY OF THE COMPETENT DIVISION OF R&D
DEPARTMENT EXCEPT AS AUTHORIZED BY LC FUTURE CENTER NEITHER THIS SHEET NOR THE INFORMATION IT CONTAINS
MAY BE USED BY OR DISCLOSED TO ANY THIRD PARTY WITHOUT PRIOR WRITTEN CONSENT OF LC FUTURE CENTER.
Issued Date
Deciphered Date
Title
ACLU9
0.2
N15X_Power
C
21 59
Monday, December 23, 2013
2013/08/08 2013/08/05
Size Document Number Rev
Date: Sheet of
Security Classification
LC Future Center Secret Data
THIS SHEET OF ENGINEERING DRAWING IS THE PROPRIETARY PROPERTY OF LC FUTURE CENTER. AND CONTAINS CONFIDENTIAL
AND TRADE SECRET INFORMATION. THIS SHEET MAY NOT BE TRANSFERED FROM THE CUSTODY OF THE COMPETENT DIVISION OF R&D
DEPARTMENT EXCEPT AS AUTHORIZED BY LC FUTURE CENTER NEITHER THIS SHEET NOR THE INFORMATION IT CONTAINS
MAY BE USED BY OR DISCLOSED TO ANY THIRD PARTY WITHOUT PRIOR WRITTEN CONSENT OF LC FUTURE CENTER.
Issued Date
Deciphered Date
Title
ACLU9
0.2
N15X_Power
C
21 59
Monday, December 23, 2013
2013/08/08 2013/08/05
Size Document Number Rev
Date: Sheet of
Security Classification
LC Future Center Secret Data
THIS SHEET OF ENGINEERING DRAWING IS THE PROPRIETARY PROPERTY OF LC FUTURE CENTER. AND CONTAINS CONFIDENTIAL
AND TRADE SECRET INFORMATION. THIS SHEET MAY NOT BE TRANSFERED FROM THE CUSTODY OF THE COMPETENT DIVISION OF R&D
DEPARTMENT EXCEPT AS AUTHORIZED BY LC FUTURE CENTER NEITHER THIS SHEET NOR THE INFORMATION IT CONTAINS
MAY BE USED BY OR DISCLOSED TO ANY THIRD PARTY WITHOUT PRIOR WRITTEN CONSENT OF LC FUTURE CENTER.
Issued Date
Deciphered Date
Title
ACLU9
0.2
N15X_Power
C
21 59
Monday, December 23, 2013
2013/08/08 2013/08/05
CV43
22U_0805_6.3V6M
OPT@
CV43
22U_0805_6.3V6M
OPT@
1
2
RV67
470_0603_5%
@
RV67
470_0603_5%
@
12
RV70
124K_0402_1%
OPT@
RV70
124K_0402_1%
OPT@
12
CV62
0.01U_0402_25V7K
@
CV62
0.01U_0402_25V7K
@
1
2
CV58
.1U_0402_10V6-K
OPT@
CV58
.1U_0402_10V6-K
OPT@
1
2
G
D
S
QV12
2N7002KW_SOT323-3
OPT@
G
D
S
QV12
2N7002KW_SOT323-3
OPT@
2
13
CV72
.1U_0402_10V6-K
@
CV72
.1U_0402_10V6-K
@
1
2
RV65
10K_0402_5%
OPT@
RV65
10K_0402_5%
OPT@
1 2
Part 4 of 6
POWER
UV1D
N15S-GT-S-A2_FCBGA595
OPT@
Part 4 of 6
POWER
UV1D
N15S-GT-S-A2_FCBGA595
OPT@
PEX_IOVDDQ_1 AA10
PEX_IOVDDQ_2 AA12
PEX_IOVDDQ_3 AA13
PEX_IOVDDQ_4 AA16
PEX_IOVDDQ_5 AA18
PEX_IOVDDQ_6 AA19
PEX_IOVDDQ_7 AA20
PEX_IOVDDQ_8 AA21
PEX_IOVDDQ_9 AB22
PEX_IOVDDQ_10 AC23
PEX_IOVDDQ_11 AD24
PEX_IOVDDQ_12 AE25
PEX_IOVDDQ_13 AF26
PEX_IOVDDQ_14 AF27
NC152
W6
NC153
Y6
NC157
P6
NC161
R6
NC79
H6
NC150
W7
NC155
N7
NC77
K7
NC159
R7
FBVDDQ_01
B26
FBVDDQ_02
C25
FBVDDQ_03
E23
FBVDDQ_04
E26
FBVDDQ_05
F14
FBVDDQ_06
F21
FBVDDQ_08
G14
FBVDDQ_09
G15
FBVDDQ_10
G16
FBVDDQ_11
G18
FBVDDQ_12
G19
FBVDDQ_13
G20
FBVDDQ_14
G21
FBVDDQ_AON_1
H24
FBVDDQ_AON_2
H26
FBVDDQ_AON_3
J21
FBVDDQ_AON_4
K21
FBVDDQ_19
L22
FBVDDQ_20
L24
FBVDDQ_21
L26
FBVDDQ_22
M21
FBVDDQ_23
N21
FBVDDQ_24
R21
FBVDDQ_25
T21
FBVDDQ_26
V21
FBVDDQ_27
W21
PEX_IOVDD_1 AA22
PEX_IOVDD_2 AB23
PEX_IOVDD_3 AC24
PEX_IOVDD_4 AD25
PEX_IOVDD_5 AE26
PEX_SVDD_3V3 AB8
3V3_AON_1 G10
3V3_AON_2 G12
3V3_MAIN_1 G8
3V3_MAIN_2 G9
NC151
AA6
NC156
T6
NC160
U6
NC78
K6
FBVDDQ_07
G13
NC80
J6
PEX_IOVDD_6 AE27
FB_CAL_VDDQ D22
FB_CAL_GND C24
FB_CAL_TERM B25
NC149
V7
NC154
M7
NC158
T7
NC76
J7
PEX_PLL_HVDD_1 AA8
PEX_PLL_HVDD_2 AA9
PEX_PLLVDD_1 AA14
PEX_PLLVDD_2 AA15
G
D
S
QV17
2N7002KW_SOT323-3
OPT@
G
D
S
QV17
2N7002KW_SOT323-3
OPT@
2
13
G
D
S
QV16
LP2301ALT1G_SOT23-3
GC6@
G
D
S
QV16
LP2301ALT1G_SOT23-3
GC6@
2
13
CV42
10U_0603_6.3V6M
N15VGM@
CV42
10U_0603_6.3V6M
N15VGM@
1
2
CV59
1U_0603_25V6M
OPT@
CV59
1U_0603_25V6M
OPT@
1
2
G
D
S
QV20
2N7002KW_SOT323-3@
G
D
S
QV20
2N7002KW_SOT323-3@
2
13
RV73
10K_0402_5%
GC6@
RV73
10K_0402_5%
GC6@
1 2
CV28
4.7U_0603_6.3V6K
OPT@
CV28
4.7U_0603_6.3V6K
OPT@
1
2
CV61
.1U_0402_10V6-K
@
CV61
.1U_0402_10V6-K
@
1
2
CV53
4.7U_0603_6.3V6K
OPT@
CV53
4.7U_0603_6.3V6K
OPT@
1
2
CV74
10U_0603_6.3V6M
GC6@
CV74
10U_0603_6.3V6M
GC6@
1
2
CV65
10U_0603_6.3V6M
OPT@
CV65
10U_0603_6.3V6M
OPT@
1
2
CV44
22U_0805_6.3V6M
N15VGM@
CV44
22U_0805_6.3V6M
N15VGM@
1
2
G
D
S
QV15
2N7002KW_SOT323-3
@
G
D
S
QV15
2N7002KW_SOT323-3
@
2
13
CV52
1U_0402_6.3V6K
OPT@
CV52
1U_0402_6.3V6K
OPT@
1
2
G
D
S
QV18
2N7002KW_SOT323-3
OPT@
G
D
S
QV18
2N7002KW_SOT323-3
OPT@
2
13
CV66
10U_0603_6.3V6M
OPT@
CV66
10U_0603_6.3V6M
OPT@
1
2
RV69
47K_0402_5%
OPT@
RV69
47K_0402_5%
OPT@
1 2
CV36
1U_0402_6.3V6K
N15VGM@
CV36
1U_0402_6.3V6K
N15VGM@
1
2
CV68
10U_0603_6.3V6M
OPT@
CV68
10U_0603_6.3V6M
OPT@
1
2
RV62
0_0603_5%OPT@ RV62
0_0603_5%OPT@
12
RV71
47K_0402_5% GC6@
RV71
47K_0402_5% GC6@
12
RV56
42.2_0402_1%OPT@ RV56
42.2_0402_1%OPT@
1 2
CV55
.1U_0402_10V6-K
OPT@
CV55
.1U_0402_10V6-K
OPT@
1
2
CV47
.1U_0402_10V6-K
OPT@
CV47
.1U_0402_10V6-K
OPT@
1
2
CV29
1U_0603_25V6M
OPT@
CV29
1U_0603_25V6M
OPT@
1
2
G
D
S
QV19
2N7002KW_SOT323-3
GC6@
G
D
S
QV19
2N7002KW_SOT323-3
GC6@
2
13
CV56
4.7U_0603_6.3V6K
OPT@
CV56
4.7U_0603_6.3V6K
OPT@
1
2
CV46
22U_0805_6.3V6M
N15VGM@
CV46
22U_0805_6.3V6M
N15VGM@
1
2
RV66
100K_0402_5% OPT@
RV66
100K_0402_5% OPT@
12
RV64
470_0603_5%
@
RV64
470_0603_5%
@
12
CV34
1U_0402_6.3V6K
N15VGM@
CV34
1U_0402_6.3V6K
N15VGM@
1
2
CV41
10U_0603_6.3V6M
N15VGM@
CV41
10U_0603_6.3V6M
N15VGM@
1
2
G
D
S
QV11
LP2301ALT1G_SOT23-3
OPT@
G
D
S
QV11
LP2301ALT1G_SOT23-3
OPT@
2
13
CV30
1U_0603_25V6M
OPT@
CV30
1U_0603_25V6M
OPT@
1
2
CV32
0.1U_0402_10V7K
OPT@
CV32
0.1U_0402_10V7K
OPT@
1
2
CV35
1U_0402_6.3V6K
N15VGM@
CV35
1U_0402_6.3V6K
N15VGM@
1
2
CV26
10U_0603_6.3V6M
OPT@
CV26
10U_0603_6.3V6M
OPT@
1
2
CV31
0.1U_0402_10V7K
OPT@
CV31
0.1U_0402_10V7K
OPT@
1
2
CV40
10U_0603_6.3V6M
N15VGM@
CV40
10U_0603_6.3V6M
N15VGM@
1
2
RV63
47K_0402_5% OPT@
RV63
47K_0402_5% OPT@
12
CV57
4.7U_0603_6.3V6K
OPT@
CV57
4.7U_0603_6.3V6K
OPT@
1
2
RV171
0_0603_5% N15VGM@
RV171
0_0603_5% N15VGM@
1 2
CV71
0.01U_0402_25V7K
OPT@
CV71
0.01U_0402_25V7K
OPT@
1
2
CV73
0.01U_0402_25V7K
@
CV73
0.01U_0402_25V7K
@
1
2
G
D
S
QV13
2N7002KW_SOT323-3@
G
D
S
QV13
2N7002KW_SOT323-3@
2
13
RV57
51.1_0402_1%OPT@ RV57
51.1_0402_1%OPT@
1 2
CV63
10U_0603_6.3V6M
OPT@
CV63
10U_0603_6.3V6M
OPT@
1
2
RV72
470_0603_5%
@
RV72
470_0603_5%
@
12
CV45
22U_0805_6.3V6M
N15VGM@
CV45
22U_0805_6.3V6M
N15VGM@
1
2
CV37
4.7U_0603_6.3V6K
OPT@
CV37
4.7U_0603_6.3V6K
OPT@
1
2
CV48
1U_0402_6.3V6K
OPT@
CV48
1U_0402_6.3V6K
OPT@
1
2
RV74
100K_0402_5% GC6@
RV74
100K_0402_5% GC6@
12
RV55
40.2_0402_1%OPT@ RV55
40.2_0402_1%OPT@
1 2
CV215
33P_0402_50V8J
@
CV215
33P_0402_50V8J
@
1
2
CV38
4.7U_0603_6.3V6K
N15VGM@
CV38
4.7U_0603_6.3V6K
N15VGM@
1
2
CV39
10U_0603_6.3V6M
OPT@
CV39
10U_0603_6.3V6M
OPT@
1
2
CV69
10U_0603_6.3V6M
@
CV69
10U_0603_6.3V6M
@
1
2
CV60
4.7U_0805_25V6-K
OPT@
CV60
4.7U_0805_25V6-K
OPT@
1
2
CV49
4.7U_0603_6.3V6K
OPT@
CV49
4.7U_0603_6.3V6K
OPT@
1
2
CV33
1U_0402_6.3V6K
OPT@
CV33
1U_0402_6.3V6K
OPT@
1
2
+
CV67
220U_B2_2.5VM_R15M
@
+
CV67
220U_B2_2.5VM_R15M
@
1
2
CV64
.1U_0402_10V6-K
OPT@
CV64
.1U_0402_10V6-K
OPT@
1
2
CV50
.1U_0402_10V6-K
OPT@
CV50
.1U_0402_10V6-K
OPT@
1
2
RV54
0_0603_5%
RV54
0_0603_5%
1 2
QV14
AON6414AL_DFN8-5
OPT@
QV14
AON6414AL_DFN8-5
OPT@
3
2
1
4
5
CV25
22U_0805_6.3V6M
OPT@
CV25
22U_0805_6.3V6M
OPT@
1
2
CV70
.1U_0402_10V6-K
OPT@
CV70
.1U_0402_10V6-K
OPT@
1
2
CV27
4.7U_0603_6.3V6K
OPT@
CV27
4.7U_0603_6.3V6K
OPT@
1
2
CV75
.1U_0402_10V6-K
GC6@
CV75
.1U_0402_10V6-K
GC6@
1
2
RV68
100K_0402_5%
OPT@ RV68
100K_0402_5%
OPT@
1 2
CV51
.1U_0402_10V6-K
OPT@
CV51
.1U_0402_10V6-K
OPT@
1
2
LV3
HCB1608KF-121T30_0603
@LV3
HCB1608KF-121T30_0603
@
12

5
5
4
4
3
3
2
2
1
1
D D
C C
B B
A A
Near GPU
Under GPU
For RF
For RF
EN_VGA{57,58}
+1.05VGS_PWRGD{57} VGA_PWRGD {8,44}
+VGA_CORE
+VGA_CORE
+VGA_CORE
+VGA_CORE
+5VALW
+3VGS
+5VALW
+3VG_AON
+1.35VGS
Size Document Number Rev
Date: Sheet of
Security Classification
LC Future Center Secret Data
THIS SHEET OF ENGINEERING DRAWING IS THE PROPRIETARY PROPERTY OF LC FUTURE CENTER. AND CONTAINS CONFIDENTIAL
AND TRADE SECRET INFORMATION. THIS SHEET MAY NOT BE TRANSFERED FROM THE CUSTODY OF THE COMPETENT DIVISION OF R&D
DEPARTMENT EXCEPT AS AUTHORIZED BY LC FUTURE CENTER NEITHER THIS SHEET NOR THE INFORMATION IT CONTAINS
MAY BE USED BY OR DISCLOSED TO ANY THIRD PARTY WITHOUT PRIOR WRITTEN CONSENT OF LC FUTURE CENTER.
Issued Date
Deciphered Date
Title
ACLU9
0.2
N15X_+VGA CORE, GND
C
22 59
Monday, December 23, 2013
2013/08/08 2013/08/05
Size Document Number Rev
Date: Sheet of
Security Classification
LC Future Center Secret Data
THIS SHEET OF ENGINEERING DRAWING IS THE PROPRIETARY PROPERTY OF LC FUTURE CENTER. AND CONTAINS CONFIDENTIAL
AND TRADE SECRET INFORMATION. THIS SHEET MAY NOT BE TRANSFERED FROM THE CUSTODY OF THE COMPETENT DIVISION OF R&D
DEPARTMENT EXCEPT AS AUTHORIZED BY LC FUTURE CENTER NEITHER THIS SHEET NOR THE INFORMATION IT CONTAINS
MAY BE USED BY OR DISCLOSED TO ANY THIRD PARTY WITHOUT PRIOR WRITTEN CONSENT OF LC FUTURE CENTER.
Issued Date
Deciphered Date
Title
ACLU9
0.2
N15X_+VGA CORE, GND
C
22 59
Monday, December 23, 2013
2013/08/08 2013/08/05
Size Document Number Rev
Date: Sheet of
Security Classification
LC Future Center Secret Data
THIS SHEET OF ENGINEERING DRAWING IS THE PROPRIETARY PROPERTY OF LC FUTURE CENTER. AND CONTAINS CONFIDENTIAL
AND TRADE SECRET INFORMATION. THIS SHEET MAY NOT BE TRANSFERED FROM THE CUSTODY OF THE COMPETENT DIVISION OF R&D
DEPARTMENT EXCEPT AS AUTHORIZED BY LC FUTURE CENTER NEITHER THIS SHEET NOR THE INFORMATION IT CONTAINS
MAY BE USED BY OR DISCLOSED TO ANY THIRD PARTY WITHOUT PRIOR WRITTEN CONSENT OF LC FUTURE CENTER.
Issued Date
Deciphered Date
Title
ACLU9
0.2
N15X_+VGA CORE, GND
C
22 59
Monday, December 23, 2013
2013/08/08 2013/08/05
G
D
S
QV22
2N7002KW_SOT323-3
@
G
D
S
QV22
2N7002KW_SOT323-3
@
2
13
CV84
4.7U_0603_6.3V6K
OPT@
CV84
4.7U_0603_6.3V6K
OPT@
1
2
POWER
Part 6 of 6
UV1F
N15S-GT-S-A2_FCBGA595
OPT@
POWER
Part 6 of 6
UV1F
N15S-GT-S-A2_FCBGA595
OPT@
VDD_001
K10
VDD_002
K12
VDD_003
K14
VDD_004
K16
VDD_005
K18
VDD_006
L11
VDD_007
L13
VDD_008
L15
VDD_009
L17
VDD_010
M10
VDD_011
M12
VDD_012
M14
VDD_013
M16
VDD_014
M18
VDD_015
N11
VDD_016
N13
VDD_017
N15
VDD_018
N17
VDD_019
P10
VDD_020
P12
VDD_021 P14
VDD_022 P16
VDD_023 P18
VDD_024 R11
VDD_025 R13
VDD_026 R15
VDD_027 R17
VDD_028 T10
VDD_029 T12
VDD_030 T14
VDD_031 T16
VDD_032 T18
VDD_033 U11
VDD_034 U13
VDD_035 U15
VDD_036 U17
VDD_037 V10
VDD_038 V12
VDD_039 V14
VDD_040 V16
VDD_041 V18
RV173
470_0603_5%
@
RV173
470_0603_5%
@
12
CV78
4.7U_0603_6.3V6K
OPT@
CV78
4.7U_0603_6.3V6K
OPT@
1
2
CV219
.1U_0402_10V6-K
@
CV219
.1U_0402_10V6-K
@
1
2
CV90
1U_0402_6.3V6K
OPT@
CV90
1U_0402_6.3V6K
OPT@
1
2
CV99
4.7U_0603_6.3V6K
@
CV99
4.7U_0603_6.3V6K
@
1
2
CV97
4.7U_0603_6.3V6K
OPT@
CV97
4.7U_0603_6.3V6K
OPT@
1
2
CV101
4.7U_0603_6.3V6K
@
CV101
4.7U_0603_6.3V6K
@
1
2
CV91
1U_0402_6.3V6K
OPT@
CV91
1U_0402_6.3V6K
OPT@
1
2
CV79
4.7U_0603_6.3V6K
OPT@
CV79
4.7U_0603_6.3V6K
OPT@
1
2
CV77
4.7U_0603_6.3V6K
OPT@
CV77
4.7U_0603_6.3V6K
OPT@
1
2
RV176
10K_0402_5%
OPT@
RV176
10K_0402_5%
OPT@
1 2
CV94
4.7U_0603_6.3V6K
OPT@
CV94
4.7U_0603_6.3V6K
OPT@
1
2
G
D
S
QV21
2N7002KW_SOT323-3
@
G
D
S
QV21
2N7002KW_SOT323-3
@
2
13
RV172
47K_0402_5%
@
RV172
47K_0402_5%
@
1 2
CV80
4.7U_0603_6.3V6K
OPT@
CV80
4.7U_0603_6.3V6K
OPT@
1
2
CV93
4.7U_0603_6.3V6K
OPT@
CV93
4.7U_0603_6.3V6K
OPT@
1
2
G
D
S
QV25
2N7002KW_SOT323-3
OPT@
G
D
S
QV25
2N7002KW_SOT323-3
OPT@
2
13
CV213
33P_0402_50V8J
@
CV213
33P_0402_50V8J
@
1
2
CV95
4.7U_0603_6.3V6K
OPT@
CV95
4.7U_0603_6.3V6K
OPT@
1
2
CV104
22U_0805_6.3V6M
OPT@
CV104
22U_0805_6.3V6M
OPT@
1
2
CV87
4.7U_0603_6.3V6K
@
CV87
4.7U_0603_6.3V6K
@
1
2
CV82
4.7U_0603_6.3V6K
OPT@
CV82
4.7U_0603_6.3V6K
OPT@
1
2
CV98
4.7U_0603_6.3V6K
@
CV98
4.7U_0603_6.3V6K
@
1
2
CV92
1U_0402_6.3V6K
OPT@
CV92
1U_0402_6.3V6K
OPT@
1
2
RV178
47K_0402_5%
OPT@
RV178
47K_0402_5%
OPT@
1 2
CV89
1U_0402_6.3V6K
OPT@
CV89
1U_0402_6.3V6K
OPT@
1
2
CV76
4.7U_0603_6.3V6K
OPT@
CV76
4.7U_0603_6.3V6K
OPT@
1
2
CV85
4.7U_0603_6.3V6K
OPT@
CV85
4.7U_0603_6.3V6K
OPT@
1
2
RV179 10K_0402_5%
OPT@
RV179 10K_0402_5%
OPT@
12
CV105
22U_0805_6.3V6M
OPT@
CV105
22U_0805_6.3V6M
OPT@
1
2
CV102
4.7U_0603_6.3V6K
@
CV102
4.7U_0603_6.3V6K
@
1
2
RV177 2.2K_0402_5%
OPT@
RV177 2.2K_0402_5%
OPT@
1 2
CV100
4.7U_0603_6.3V6K
@
CV100
4.7U_0603_6.3V6K
@
1
2
CV214
33P_0402_50V8J
@
CV214
33P_0402_50V8J
@
1
2
CV96
4.7U_0603_6.3V6K
OPT@
CV96
4.7U_0603_6.3V6K
OPT@
1
2
E
B
C
QV24
MMBT3904WH_SOT323-3
OPT@
E
B
C
QV24
MMBT3904WH_SOT323-3
OPT@
2
3 1
DV5
BAT54AWT1G_SOT323-3
OPT@
DV5
BAT54AWT1G_SOT323-3
OPT@
1
3
2
CV83
4.7U_0603_6.3V6K
OPT@
CV83
4.7U_0603_6.3V6K
OPT@
1
2
CV88
4.7U_0603_6.3V6K
@
CV88
4.7U_0603_6.3V6K
@
1
2
GND
Part 5 of 6
UV1E
N15S-GT-S-A2_FCBGA595
OPT@
GND
Part 5 of 6
UV1E
N15S-GT-S-A2_FCBGA595
OPT@
GND_001
A2
GND_002
A26
GND_003
AB11
GND_004
AB14
GND_005
AB17
GND_006
AB20
GND_007
AB24
GND_008
AC2
GND_009
AC22
GND_010
AC26
GND_011
AC5
GND_012
AC8
GND_013
AD12
GND_014
AD13
GND_015
AD15
GND_016
AD16
GND_017
AD18
GND_018
AD19
GND_019
AD21
GND_020
AD22
GND_021
AE11
GND_022
AE14
GND_023
AE17
GND_024
AE20
GND_025
AF1
GND_026
AF11
GND_027
AF14
GND_028
AF17
GND_029
AF20
GND_030
AF23
GND_031
AF5
GND_032
AF8
GND_033
AG2
GND_034
AG26
GND_035
B1
GND_036
B11
GND_037
B14
GND_038
B17
GND_039
B20
GND_040
B23
GND_041
B27
GND_042
B5
GND_043
B8
GND_044
E11
GND_045
E14
GND_046
E17
GND_047
E2
GND_048
E20
GND_049
E22
GND_050
E25
GND_051
E5 GND_106 V13
GND_105 V11
GND_104 U5
GND_103 U26
GND_102 U23
GND_057 K11
GND_101 U2
GND_100 U18
GND_099 U16
GND_098 U14
GND_097 U12
GND_096 U10
GND_095 T17
GND_094 T15
GND_093 T13
GND_092 T11
GND_091 R18
GND_090 R16
GND_089 R14
GND_088 R12
GND_087 R10
GND_086 P5
GND_085 P26
GND_084 P23
GND_083 P2
GND_082 P17
GND_081 P15
GND_080 P13
GND_079 P11
GND_078 N18
GND_077 N16
GND_076 N14
GND_075 N12
GND_074 N10
GND_073 M17
GND_072 M15
GND_071 M13
GND_070 M11
GND_069 L5
GND_068 L25
GND_107 V15
GND_053
H2 GND_108 V17
GND_109 Y2
GND_056
H5
GND_110 Y23
GND_054
H23
GND_111 Y26
GND_055
H25
GND_112 Y5
GND_067 L23
GND_066 L2
GND_065 L18
GND_064 L16
GND_063 L14
GND_062 L12
GND_052
E8
GND_061 L10
GND_060 K17
GND_059 K15
GND_058 K13
GND_113 AA7
GND_114 AB7
CV86
4.7U_0603_6.3V6K
@
CV86
4.7U_0603_6.3V6K
@
1
2
CV81
4.7U_0603_6.3V6K
OPT@
CV81
4.7U_0603_6.3V6K
OPT@
1
2
CV103
22U_0805_6.3V6M
OPT@
CV103
22U_0805_6.3V6M
OPT@
1
2

5
5
4
4
3
3
2
2
1
1
D D
C C
B B
A A
Place close to ball
Place close to ballPlace close to BGA
200mA
30ohms (ESR=0.01) Bead
Place close to BGA
Only Dual Rank need Termination
Symbol update to FBA_CMD34/35
A9
BA1
A8
A6
A0
A3
CAS#
A13
ODT_H
A14
RAS#
A1
A12
A5
A10
A11
A7
CKE_H
CS0#_H
A4
BA0
WE#
A2
BA2
32..63
Rank1
RST
A7
A11
CKE_L
CS1#_L
ODT_L
0..31
A2
A0
A8
A12
BA1
CAS#
A13
A3
A14
RAS#
WE#
A1
A9
A6
A5
RST
A11
BA2
BA0
A10
A4
A0
A8
A12
BA1
A7
CAS#
A13
A3
A14
RAS#
A2
A6
RST
CKE_H
CS1#_H
ODT_H
A4
WE#
A1
A9
A5
A7
BA2
BA0
A10
BA1
A5
A11
A8
A10
Rank0
BA2
A13
CAS#
A9
A0
Address
32..63
A3
BA0
A2
0..31
CS0#_L
ODT_L
CKE_L
A6
FBx_CMD0
WE#
A14
RAS#
A12
A1
A4
FBx_CMD1
RST
FBx_CMD2
FBx_CMD3
FBx_CMD4
FBx_CMD5
FBx_CMD6
FBx_CMD14
FBx_CMD15
FBx_CMD11
FBx_CMD17
FBx_CMD18
FBx_CMD19
FBx_CMD12
FBx_CMD13
FBx_CMD21
FBx_CMD22
FBx_CMD23
FBx_CMD16
FBx_CMD30
FBx_CMD29
FBx_CMD26
FBx_CMD20
FBx_CMD7
FBx_CMD8
FBx_CMD28
FBx_CMD27
CMD mapping mod Mode E
FBx_CMD24
FBx_CMD25
FBx_CMD9
FBx_CMD10
FBA_CMD27
FBA_CMD7
FBA_CMD6
FBA_CMD5
FBA_CMD4
FBA_CMD12
FBA_RAS#
FBA_CMD10
FBA_CMD9
FBA_CMD8
FBA_CMD14
FBA_CMD13
FBA_CMD23
FBA_CMD22
FBA_CMD21
FBA_CMD29
FBA_CMD28
FBA_CMD26
FBA_CMD25
FBA_CMD24
FBA_CMD30
FBA_CAS#
FBA_CLK0#
FBA_CLK0
FBA_CLK1#
FBA_CLK1
FBA_D59
FBA_D16
FBA_D22
FBA_D24
FBA_D40
FBA_D18
FBA_D50
FBA_D7
FBA_D30
FBA_D46
FBA_D55
FBA_D17
FBA_D47
FBA_D58
FBA_D53
FBA_D26
FBA_D14
FBA_D11
FBA_D52
FBA_D45
FBA_D21
FBA_D43
FBA_D1
FBA_D3
FBA_D5
FBA_D15
FBA_D25
FBA_D60
FBA_D49
FBA_D41
FBA_D4
FBA_D2
FBA_D56
FBA_D23
FBA_D13
FBA_D6
FBA_D44
FBA_D33
FBA_D61
FBA_D32
FBA_D20
FBA_D27
FBA_D36
FBA_D10
FBA_D57
FBA_D19
FBA_D38
FBA_D9
FBA_D48
FBA_D54
FBA_D34
FBA_D28
FBA_D62
FBA_D8
FBA_D51
FBA_D63
FBA_D31
FBA_D35
FBA_D29
FBA_D0
FBA_D12
FBA_D42
FBA_D39
FBA_D37
GC6_EN
FB_GC6_EN
FB_CLAMP
FB_GC6_EN
FBA_DQM7
FBA_DQM3
FBA_DQM2
FBA_DQS#5
FBA_DQM1
FBA_DQM6
FBA_DQM5
FBA_DQM0
FBA_DQS#1
FBA_DQS#0
FBA_DQM4
FBA_DQS#7
FBA_DQS#6
FBA_DQS4
FBA_DQS2
FBA_DQS#4
FBA_DQS#2
FBA_DQS#3
FBA_DQS7
FBA_DQS6
FBA_DQS5
FBA_DQS3
FBA_DQS1
FBA_DQS0
FBA_CMD27
FBA_ODT_L
FBA_CS0#_L
FBA_CS1#_L
FBA_CMD5
FBA_CMD4
FBA_CKE_L
FBA_CMD8
FBA_CMD7
FBA_CMD6
FBA_RAS#
FBA_CMD10
FBA_CMD9
FBA_CMD14
FBA_CMD13
FBA_CMD12
FBA_CS0#_H
FBA_CS1#_H
FBA_ODT_H
FBA_CAS#
FBA_CMD21
FBA_RST#
FBA_CKE_H
FBA_CMD24
FBA_CMD23
FBA_CMD22
FBA_CMD26
FBA_CMD25
FBA_CMD30
FBA_CMD29
FBA_CMD28
FBA_D[0..63]
DGPU_PWROK{57,58}
FBVDDQ_PWR_EN {21}
FBA_CLK0# {24,26}
FBA_CLK1# {25,27}
FBA_CLK1 {25,27}
FBA_CLK0 {24,26}
FB_GC6_EN{19}
FBA_CS0#_L {24}
FBA_ODT_L {24,26}
FBA_CAS# {24,25,26,27}
FBA_CKE_L {24,26}
FBA_ODT_H {25,27}
FBA_CKE_H {25,27}
FBA_RAS# {24,25,26,27}
FBA_CS0#_H {25}
FBA_CS1#_H {27}
FBA_CS1#_L {26}
FBA_RST# {24,25,26,27}
FBA_D[0..63]{24,25,26,27}
FBA_DQS#[7..0]{24,25,26,27}
FBA_DQM[7..0]{24,25,26,27} FBA_DQS[7..0]{24,25,26,27}
FBA_CMD[30..0]{24,25,26,27}
+FB_PLLAVDD+1.05VGS
+FB_PLLAVDD
+FB_PLLAVDD
+1.35VGS
+3VGS
+1.35VGS
Size Document Number Rev
Date: Sheet of
Security Classification
LC Future Center Secret Data
THIS SHEET OF ENGINEERING DRAWING IS THE PROPRIETARY PROPERTY OF LC FUTURE CENTER. AND CONTAINS CONFIDENTIAL
AND TRADE SECRET INFORMATION. THIS SHEET MAY NOT BE TRANSFERED FROM THE CUSTODY OF THE COMPETENT DIVISION OF R&D
DEPARTMENT EXCEPT AS AUTHORIZED BY LC FUTURE CENTER NEITHER THIS SHEET NOR THE INFORMATION IT CONTAINS
MAY BE USED BY OR DISCLOSED TO ANY THIRD PARTY WITHOUT PRIOR WRITTEN CONSENT OF LC FUTURE CENTER.
Issued Date
Deciphered Date
Title
ACLU9
0.2
N15X_MEM Interface
C
23 59
Monday, December 23, 2013
2013/08/08 2013/08/05
Size Document Number Rev
Date: Sheet of
Security Classification
LC Future Center Secret Data
THIS SHEET OF ENGINEERING DRAWING IS THE PROPRIETARY PROPERTY OF LC FUTURE CENTER. AND CONTAINS CONFIDENTIAL
AND TRADE SECRET INFORMATION. THIS SHEET MAY NOT BE TRANSFERED FROM THE CUSTODY OF THE COMPETENT DIVISION OF R&D
DEPARTMENT EXCEPT AS AUTHORIZED BY LC FUTURE CENTER NEITHER THIS SHEET NOR THE INFORMATION IT CONTAINS
MAY BE USED BY OR DISCLOSED TO ANY THIRD PARTY WITHOUT PRIOR WRITTEN CONSENT OF LC FUTURE CENTER.
Issued Date
Deciphered Date
Title
ACLU9
0.2
N15X_MEM Interface
C
23 59
Monday, December 23, 2013
2013/08/08 2013/08/05
Size Document Number Rev
Date: Sheet of
Security Classification
LC Future Center Secret Data
THIS SHEET OF ENGINEERING DRAWING IS THE PROPRIETARY PROPERTY OF LC FUTURE CENTER. AND CONTAINS CONFIDENTIAL
AND TRADE SECRET INFORMATION. THIS SHEET MAY NOT BE TRANSFERED FROM THE CUSTODY OF THE COMPETENT DIVISION OF R&D
DEPARTMENT EXCEPT AS AUTHORIZED BY LC FUTURE CENTER NEITHER THIS SHEET NOR THE INFORMATION IT CONTAINS
MAY BE USED BY OR DISCLOSED TO ANY THIRD PARTY WITHOUT PRIOR WRITTEN CONSENT OF LC FUTURE CENTER.
Issued Date
Deciphered Date
Title
ACLU9
0.2
N15X_MEM Interface
C
23 59
Monday, December 23, 2013
2013/08/08 2013/08/05
RV101 100_0402_5%
OPT@
RV101 100_0402_5%
OPT@
1 2
RV87 100_0402_5%
OPT@
RV87 100_0402_5%
OPT@
1 2
RV123 0_0402_5%
RV123 0_0402_5%
1 2
CV109
0.1U_0402_10V7K
@
CV109
0.1U_0402_10V7K
@
1
2
RV107 100_0402_5%
OPT@
RV107 100_0402_5%
OPT@
1 2
MEMORY
INTERFACE A
Part 2 of 6
UV1B
N15S-GT-S-A2_FCBGA595
OPT@
MEMORY
INTERFACE A
Part 2 of 6
UV1B
N15S-GT-S-A2_FCBGA595
OPT@
FBA_D00
E18
FBA_D01
F18
FBA_D02
E16
FBA_D03
F17
FBA_D04
D20
FBA_D05
D21
FBA_D06
F20
FBA_D07
E21
FBA_D08
E15
FBA_D09
D15
FBA_D10
F15
FBA_D11
F13
FBA_D12
C13
FBA_D13
B13
FBA_D14
E13
FBA_D15
D13
FBA_D16
B15
FBA_D17
C16
FBA_D18
A13
FBA_D19
A15
FBA_D20
B18
FBA_D21
A18
FBA_D22
A19
FBA_D23
C19
FBA_D24
B24
FBA_D25
C23
FBA_D26
A25
FBA_D27
A24
FBA_D28
A21
FBA_D29
B21
FBA_D30
C20
FBA_D31
C21
FBA_D32
R22
FBA_D33
R24
FBA_D34
T22
FBA_D35
R23
FBA_D36
N25
FBA_D37
N26
FBA_D38
N23
FBA_D39
N24
FBA_D40
V23
FBA_D41
V22
FBA_D42
T23
FBA_D43
U22
FBA_D44
Y24
FBA_D45
AA24
FBA_D46
Y22
FBA_D47
AA23
FBA_D48
AD27
FBA_D49
AB25
FBA_D50
AD26
FBA_D51
AC25
FBA_D52
AA27
FBA_D53
AA26
FBA_D54
W26
FBA_D55
Y25
FBA_D56
R26
FBA_D57
T25
FBA_D58
N27
FBA_D59
R27
FBA_D60
V26
FBA_D61
V27
FBA_D62
W27
FBA_D63
W25
FBA_CMD00 C27
FBA_CMD01 C26
FBA_CMD02 E24
FBA_CMD03 F24
FBA_CMD04 D27
FBA_CMD05 D26
FBA_CMD06 F25
FBA_CMD07 F26
FBA_CMD08 F23
FBA_CMD09 G22
FBA_CMD10 G23
FBA_CMD11 G24
FBA_CMD12 F27
FBA_CMD13 G25
FBA_CMD14 G27
FBA_CMD15 G26
FBA_CMD16 M24
FBA_CMD17 M23
FBA_CMD18 K24
FBA_CMD19 K23
FBA_CMD20 M27
FBA_CMD21 M26
FBA_CMD22 M25
FBA_CMD23 K26
FBA_CMD24 K22
FBA_CMD25 J23
FBA_CMD26 J25
FBA_DQM0 D19
FBA_DQM1 D14
FBA_DQM2 C17
FBA_DQM3 C22
FBA_DQM4 P24
FBA_DQM5 W24
FBA_DQM6 AA25
FBA_DQM7 U25
FBA_DQS_RN0 F19
FBA_DQS_RN1 C14
FBA_DQS_RN2 A16
FBA_DQS_RN3 A22
FBA_DQS_RN4 P25
FBA_DQS_RN5 W22
FBA_DQS_RN6 AB27
FBA_DQS_RN7 T27
FBA_DQS_WP0 E19
FBA_DQS_WP1 C15
FBA_DQS_WP2 B16
FBA_DQS_WP3 B22
FBA_DQS_WP4 R25
FBA_DQS_WP5 W23
FBA_DQS_WP6 AB26
FBA_DQS_WP7 T26
FBA_CLK0 D24
FBA_CLK0_N D25
FBA_CLK1 N22
FBA_CLK1_N M22
FBA_CMD27 J24
FBA_CMD28 K27
FBA_CMD29 K25
FBA_CMD30 J27
FB_PLLAVDD_1
F16
FB_VREF
D23
FBA_CMD34 F22
FBA_CMD31 J26
FBA_CMD35 J22
FBA_WCK01 D18
FBA_WCK01_N C18
FBA_WCK23 D17
FBA_WCK23_N D16
FBA_WCK45 T24
FBA_WCK45_N U24
FBA_WCK67 V24
FBA_WCK67_N V25
FB_CLAMP
F3
FB_DLLAVDD
H22
FB_PLLAVDD_2
P22
FBA_CMD32 B19
CV110
0.1U_0402_10V7K
@
CV110
0.1U_0402_10V7K
@
1
2
RV99 100_0402_5%
OPT@
RV99 100_0402_5%
OPT@
1 2
RV96 100_0402_5%
OPT@
RV96 100_0402_5%
OPT@
1 2
RV113 100_0402_5%
OPT@
RV113 100_0402_5%
OPT@
1 2
RV124 10K_0402_5%
OPT@
RV124 10K_0402_5%
OPT@
1 2
RV94 100_0402_5%
OPT@
RV94 100_0402_5%
OPT@
1 2
RV122 60.4_0402_1%
@
RV122 60.4_0402_1%
@
12
RV115 100_0402_5%
OPT@
RV115 100_0402_5%
OPT@
1 2
CV112
1U_0402_6.3V6K
OPT@
CV112
1U_0402_6.3V6K
OPT@
1
2
RV112 100_0402_5%
OPT@
RV112 100_0402_5%
OPT@
1 2
RV95 100_0402_5%
OPT@
RV95 100_0402_5%
OPT@
1 2
RV100 100_0402_5%
OPT@
RV100 100_0402_5%
OPT@
1 2
RV121 60.4_0402_1%@
RV121 60.4_0402_1%@
12
RV118 100_0402_5%
OPT@
RV118 100_0402_5%
OPT@
1 2
RV82 100_0402_5%
OPT@
RV82 100_0402_5%
OPT@
1 2
RV97 100_0402_5%
OPT@
RV97 100_0402_5%
OPT@
1 2
CV108
0.1U_0402_10V7K
@
CV108
0.1U_0402_10V7K
@
1
2
RV116 100_0402_5%
OPT@
RV116 100_0402_5%
OPT@
1 2
RV76 100_0402_5%
OPT@
RV76 100_0402_5%
OPT@
1 2
RV120 10K_0402_5%OPT@
RV120 10K_0402_5%OPT@
1 2
RV106 100_0402_5%
OPT@
RV106 100_0402_5%
OPT@
1 2
RV102 100_0402_5%
OPT@
RV102 100_0402_5%
OPT@
1 2
CV113
0.1U_0402_10V7K
OPT@
CV113
0.1U_0402_10V7K
OPT@
1
2
RV79 100_0402_5%
OPT@
RV79 100_0402_5%
OPT@
1 2
BAV70W-7-F_SOT323-3
DV4 GC6@
BAV70W-7-F_SOT323-3
DV4 GC6@
2
31
RV88 100_0402_5%
OPT@
RV88 100_0402_5%
OPT@
1 2
RV90 100_0402_5%
OPT@
RV90 100_0402_5%
OPT@
1 2
RV126
0_0402_5%
N15VGM@
RV126
0_0402_5%
N15VGM@
1 2
RV91 100_0402_5%
OPT@
RV91 100_0402_5%
OPT@
1 2
RV111 100_0402_5%
OPT@
RV111 100_0402_5%
OPT@
1 2
RV84 100_0402_5%
OPT@
RV84 100_0402_5%
OPT@
1 2
CV114
0.1U_0402_10V7K
@
CV114
0.1U_0402_10V7K
@
1
2
RV117 100_0402_5%
OPT@
RV117 100_0402_5%
OPT@
1 2
RV109 100_0402_5%
OPT@
RV109 100_0402_5%
OPT@
1 2
RV114 100_0402_5%
OPT@
RV114 100_0402_5%
OPT@
1 2
CV111
22U_0805_6.3V6M
OPT@
CV111
22U_0805_6.3V6M
OPT@
1
2
RV85 100_0402_5%
OPT@
RV85 100_0402_5%
OPT@
1 2
RV77 100_0402_5%
OPT@
RV77 100_0402_5%
OPT@
1 2
RV98 100_0402_5%
OPT@
RV98 100_0402_5%
OPT@
1 2
RV119 0_0402_5%@
RV119 0_0402_5%@
1 2
RV83 100_0402_5%
OPT@
RV83 100_0402_5%
OPT@
1 2
RV125
200K_0402_5%
GC6@
RV125
200K_0402_5%
GC6@
12
RV110 100_0402_5%
OPT@
RV110 100_0402_5%
OPT@
1 2
RV89 100_0402_5%
OPT@
RV89 100_0402_5%
OPT@
1 2
RV86 100_0402_5%
OPT@
RV86 100_0402_5%
OPT@
1 2
CV107
0.1U_0402_10V7K
@
CV107
0.1U_0402_10V7K
@
1
2
RV78 100_0402_5%
OPT@
RV78 100_0402_5%
OPT@
1 2
CV115
0.1U_0402_10V7K
OPT@ CV115
0.1U_0402_10V7K
OPT@
1 2
RV108 100_0402_5%
OPT@
RV108 100_0402_5%
OPT@
1 2
RV103 100_0402_5%
OPT@
RV103 100_0402_5%
OPT@
1 2
RV81 100_0402_5%
OPT@
RV81 100_0402_5%
OPT@
1 2
LV4
HCB1608KF-300T60_2P
OPT@
LV4
HCB1608KF-300T60_2P
OPT@
1 2
RV93 100_0402_5%
OPT@
RV93 100_0402_5%
OPT@
1 2
RV80 100_0402_5%
OPT@
RV80 100_0402_5%
OPT@
1 2
RV104 100_0402_5%
OPT@
RV104 100_0402_5%
OPT@
1 2
CV106
0.1U_0402_10V7K
@
CV106
0.1U_0402_10V7K
@
1
2
RV92 100_0402_5%
OPT@
RV92 100_0402_5%
OPT@
1 2
RV105 100_0402_5%
OPT@
RV105 100_0402_5%
OPT@
1 2
RV75 100_0402_5%
OPT@
RV75 100_0402_5%
OPT@
1 2

5
5
4
4
3
3
2
2
1
1
D D
C C
B B
A A
A13
A9
BA1
A8
A12
A6
A0
A3
CAS#
CS0#_H
ODT_H
A14
RAS#
A1
A7
CKE_H
A2
BA2
A5
A10
A11
RST
A4
BA0
WE#
0..31 32..63
Rank1
CS1#_L
ODT_L
A11
CKE_L
A0
A8
A12
BA1
A7
A3
A14
RAS#
A2
A6
A5
RST
CAS#
A13
A4
WE#
A1
A9
BA2
BA0
A10
A8
A12
BA1
A7
A11
A3
A14
RAS#
A2
A0
CKE_H
CS1#_H
ODT_H
CAS#
A13
A5
A6
RST
A4
WE#
A1
A9
BA2
BA0
A10
A7
A11
A8
A10
BA1
A5
A13
CAS#
A9
A3
Rank0
BA2
A0
Address
32..630..31
CS0#_L
WE#
BA0
A2
A6
FBx_CMD0 ODT_L
CKE_L
RAS#
A12
A1
A4
A14
RST
FBx_CMD1
FBx_CMD2
FBx_CMD3
FBx_CMD6
FBx_CMD4
FBx_CMD11
FBx_CMD5
FBx_CMD19
FBx_CMD12
FBx_CMD13
FBx_CMD14
FBx_CMD15
FBx_CMD16
FBx_CMD17
FBx_CMD18
FBx_CMD20
FBx_CMD21
FBx_CMD22
FBx_CMD23
FBx_CMD27
FBx_CMD30
FBx_CMD29
FBx_CMD26
FBx_CMD28
at least 16 mils width(optimal)
20 mils spacing to other signals /planes
Group1
FBx_CMD7
FBx_CMD8
Group0
Group3
CMD mapping mod Mode E
UV5 SIDE
Group2
FBx_CMD9
FBx_CMD10
FBx_CMD24
FBx_CMD25
UV6 SIDE For RF
For RF
FBA_ODT_L
FBA_CS0#_L
FBA_CAS#
FBA_RAS#
FBA_CMD28
FBA_CMD9
FBA_CMD4
FBA_CMD6 FBA_D6
FBA_CMD5
FBA_CMD8
FBA_CMD6
FBA_CMD4
FBA_CMD9
FBA_CMD21
FBA_CMD24
FBA_CMD14
FBA_CMD12
FBA_CMD7
FBA_CMD10
FBA_CMD23
FBA_CMD22
FBA_CMD26
FBA_CMD25
FBA_CMD29
FBA_CMD27
FBA_CMD13
FBA_CMD28
FBA_D7
FBA_D5
FBA_D4
FBA_D3
FBA_D0
FBA_D2
FBA_D1
FBA_D25
FBA_D27
FBA_D28
FBA_D24
FBA_D26
FBA_D31
FBA_D30
FBA_D29
FBA_D11
FBA_D19
FBA_D20
FBA_D12
FBA_D9
FBA_D17
FBA_D23
FBA_D13
FBA_D8
FBA_D10
FBA_D15
FBA_D14
FBA_DQS#2
FBA_DQS2
FBA_DQM2
FBA_DQS#1
FBA_DQM1
FBA_DQS1
FBA_CKE_L
FBA_D18
FBA_CMD8
FBA_CMD5
+FBA_VREFDQ0
FBA_CMD10
FBA_CMD7
FBA_CMD12
FBA_CMD13
FBA_CMD14
FBA_CLK0
FBA_CMD24
FBA_CMD21
FBA_CLK0#
FBA_CMD25
FBA_CMD26
FBA_CMD27
FBA_CMD22
FBA_CMD23
+FBA_VREFCA0
FBA_CKE_L
FBA_DQM3
FBA_CMD29
FBA_RST#
FBA_DQS3
FBA_DQS#3
FBA_DQS#0
FBA_DQM0
FBA_D16
FBA_DQS0
FBA_CLK0#
FBA_CLK0
+FBA_VREFCA0
FBA_CLK0#
FBA_CLK0
FBA_CKE_L
FBA_ODT_L
FBA_CS0#_L
FBA_D22
FBA_RAS#
+FBA_VREFCA0
FBA_CAS#
FBA_ODT_L
FBA_RST#
FBA_D21
+FBA_VREFDQ0
+FBA_VREFDQ0
FBA_ODT_L{23,26} FBA_CS0#_L{23}
FBA_CAS#{23,25,26,27} FBA_RAS#{23,25,26,27}
FBA_CMD[30..0] {23,25,26,27}
FBA_CLK0{23,26} FBA_CLK0#{23,26} FBA_CKE_L{23,26}
FBA_RST#{23,25,26,27}
FBA_DQS[7..0] {23,25,26,27}
FBA_DQM[7..0] {23,25,26,27}
FBA_D[0..63] {23,25,26,27}
FBA_DQS#[7..0] {23,25,26,27}+FBA_VREFCA0 {26}
+FBA_VREFDQ0 {26}
+1.35VGS
+1.35VGS
+1.35VGS
+1.35VGS
+1.35VGS +1.35VGS
+1.35VGS
+1.35VGS
Size Document Number Rev
Date: Sheet of
Security Classification
LC Future Center Secret Data
THIS SHEET OF ENGINEERING DRAWING IS THE PROPRIETARY PROPERTY OF LC FUTURE CENTER. AND CONTAINS CONFIDENTIAL
AND TRADE SECRET INFORMATION. THIS SHEET MAY NOT BE TRANSFERED FROM THE CUSTODY OF THE COMPETENT DIVISION OF R&D
DEPARTMENT EXCEPT AS AUTHORIZED BY LC FUTURE CENTER NEITHER THIS SHEET NOR THE INFORMATION IT CONTAINS
MAY BE USED BY OR DISCLOSED TO ANY THIRD PARTY WITHOUT PRIOR WRITTEN CONSENT OF LC FUTURE CENTER.
Issued Date
Deciphered Date
Title
ACLU9
0.2
DDR3 VRAM Rank0_L
C
24 59
Monday, December 23, 2013
2013/08/08 2013/08/05
Size Document Number Rev
Date: Sheet of
Security Classification
LC Future Center Secret Data
THIS SHEET OF ENGINEERING DRAWING IS THE PROPRIETARY PROPERTY OF LC FUTURE CENTER. AND CONTAINS CONFIDENTIAL
AND TRADE SECRET INFORMATION. THIS SHEET MAY NOT BE TRANSFERED FROM THE CUSTODY OF THE COMPETENT DIVISION OF R&D
DEPARTMENT EXCEPT AS AUTHORIZED BY LC FUTURE CENTER NEITHER THIS SHEET NOR THE INFORMATION IT CONTAINS
MAY BE USED BY OR DISCLOSED TO ANY THIRD PARTY WITHOUT PRIOR WRITTEN CONSENT OF LC FUTURE CENTER.
Issued Date
Deciphered Date
Title
ACLU9
0.2
DDR3 VRAM Rank0_L
C
24 59
Monday, December 23, 2013
2013/08/08 2013/08/05
Size Document Number Rev
Date: Sheet of
Security Classification
LC Future Center Secret Data
THIS SHEET OF ENGINEERING DRAWING IS THE PROPRIETARY PROPERTY OF LC FUTURE CENTER. AND CONTAINS CONFIDENTIAL
AND TRADE SECRET INFORMATION. THIS SHEET MAY NOT BE TRANSFERED FROM THE CUSTODY OF THE COMPETENT DIVISION OF R&D
DEPARTMENT EXCEPT AS AUTHORIZED BY LC FUTURE CENTER NEITHER THIS SHEET NOR THE INFORMATION IT CONTAINS
MAY BE USED BY OR DISCLOSED TO ANY THIRD PARTY WITHOUT PRIOR WRITTEN CONSENT OF LC FUTURE CENTER.
Issued Date
Deciphered Date
Title
ACLU9
0.2
DDR3 VRAM Rank0_L
C
24 59
Monday, December 23, 2013
2013/08/08 2013/08/05
RV167
1.33K_0402_1%
RANKA@
RV167
1.33K_0402_1%
RANKA@
12
CV129
0.1U_0402_10V7K
RANKA@
CV129
0.1U_0402_10V7K
RANKA@
1
2
CV120
1U_0603_25V6M
RANKA@
CV120
1U_0603_25V6M
RANKA@
1
2
CV133
1U_0603_25V6M
RANKA@
CV133
1U_0603_25V6M
RANKA@
1
2
RV127
1.33K_0402_1%
RANKA@
RV127
1.33K_0402_1%
RANKA@
12
CV134
1U_0603_25V6M
RANKA@
CV134
1U_0603_25V6M
RANKA@
1
2
RV130
243_0402_1%
RANKA@
RV130
243_0402_1%
RANKA@
1 2
CV131
1U_0603_25V6M
RANKA@
CV131
1U_0603_25V6M
RANKA@
1
2
RV168
1.33K_0402_1%
RANKA@
RV168
1.33K_0402_1%
RANKA@
12
RV129
162_0402_1%
RANKA@
RV129
162_0402_1%
RANKA@
12
RV132
243_0402_1%
RANKA@
RV132
243_0402_1%
RANKA@
12
CV132
1U_0603_25V6M
RANKA@
CV132
1U_0603_25V6M
RANKA@
1
2
96-BALL
SDRAM DDR3
UV5
K4W4G1646B-HC11_FBGA96
@
96-BALL
SDRAM DDR3
UV5
K4W4G1646B-HC11_FBGA96
@
WE
L3
RAS
J3
CAS
K3
CS
L2
CKE
K9
CK
J7
CK
K7
DQSU
B7
BA0
M2
BA1
N8
A2
P3
A3
N2
A4
P8
A5
P2
A6
R8
A7
R2
A8
T8
A9
R3
A10/AP
L7
A11
R7
DQL0 E3
DQL1 F7
DQL2 F2
DQL3 F8
DQL4 H3
DQL5 H8
DQL6 G2
DQL7 H7
VSSQ_3 D1
VSS_1 A9
VSS_3 E1
VSS_2 B3
NC1
J1
VDD_1 B2
VDD_2 D9
VDDQ_1 A1
VDDQ_2 A8
VDDQ_3 C1
VDDQ_4 C9
NC2
L1
NC3
J9
VDDQ_6 E9
ZQ
L8
RESET
T2
DQSL
F3
DMU
D3 DML
E7
VSSQ_1 B1
VSSQ_2 B9
VSSQ_4 D8
VSSQ_5 E2
DQSU
C7
VSSQ_6 E8
DQSL
G3
VDDQ_7 F1
VSSQ_7 F9
VSSQ_8 G1
VDDQ_8 H2
VDDQ_9 H9
VSSQ_9 G9
VREFCA
M8
VSS_4 G8
VDD_3 G7
ODT
K1
A0
N3
A1
P7
VDD_4 K2
A12/BC
N7
VSS_5 J2
VDD_5 K8
DQU1 C3
DQU2 C8
DQU3 C2
DQU4 A7
DQU5 A2
DQU6 B8
DQU7 A3
DQU0 D7
A13
T3
A14
T7
NC5
M7
BA2
M3
VREFDQ
H1
NC4
L9
VDD_6 N1
VDD_7 N9
VDD_8 R1
VDD_9 R9
VSS_6 J8
VSS_7 M1
VSS_8 M9
VSS_9 P1
VSS_10 P9
VSS_11 T1
VSS_12 T9
VDDQ_5 D2
CV216
.01U_0402_16V7-K
RANKA@
CV216
.01U_0402_16V7-K
RANKA@
1
2
CV139
33P_0402_50V8J
@
CV139
33P_0402_50V8J
@
1
2
CV127
33P_0402_50V8J
@
CV127
33P_0402_50V8J
@
1
2
96-BALL
SDRAM DDR3
UV6
K4W4G1646B-HC11_FBGA96
@
96-BALL
SDRAM DDR3
UV6
K4W4G1646B-HC11_FBGA96
@
WE
L3
RAS
J3
CAS
K3
CS
L2
CKE
K9
CK
J7
CK
K7
DQSU
B7
BA0
M2
BA1
N8
A2
P3
A3
N2
A4
P8
A5
P2
A6
R8
A7
R2
A8
T8
A9
R3
A10/AP
L7
A11
R7
DQL0 E3
DQL1 F7
DQL2 F2
DQL3 F8
DQL4 H3
DQL5 H8
DQL6 G2
DQL7 H7
VSSQ_3 D1
VSS_1 A9
VSS_3 E1
VSS_2 B3
NC1
J1
VDD_1 B2
VDD_2 D9
VDDQ_1 A1
VDDQ_2 A8
VDDQ_3 C1
VDDQ_4 C9
NC2
L1
NC3
J9
VDDQ_6 E9
ZQ
L8
RESET
T2
DQSL
F3
DMU
D3 DML
E7
VSSQ_1 B1
VSSQ_2 B9
VSSQ_4 D8
VSSQ_5 E2
DQSU
C7
VSSQ_6 E8
DQSL
G3
VDDQ_7 F1
VSSQ_7 F9
VSSQ_8 G1
VDDQ_8 H2
VDDQ_9 H9
VSSQ_9 G9
VREFCA
M8
VSS_4 G8
VDD_3 G7
ODT
K1
A0
N3
A1
P7
VDD_4 K2
A12/BC
N7
VSS_5 J2
VDD_5 K8
DQU1 C3
DQU2 C8
DQU3 C2
DQU4 A7
DQU5 A2
DQU6 B8
DQU7 A3
DQU0 D7
A13
T3
A14
T7
NC5
M7
BA2
M3
VREFDQ
H1
NC4
L9
VDD_6 N1
VDD_7 N9
VDD_8 R1
VDD_9 R9
VSS_6 J8
VSS_7 M1
VSS_8 M9
VSS_9 P1
VSS_10 P9
VSS_11 T1
VSS_12 T9
VDDQ_5 D2
CV119
1U_0603_25V6M
RANKA@
CV119
1U_0603_25V6M
RANKA@
1
2
CV121
1U_0603_25V6M
RANKA@
CV121
1U_0603_25V6M
RANKA@
1
2
RV131
10K_0402_5%
RANKA@
RV131
10K_0402_5%
RANKA@
12
CV116
.01U_0402_16V7-K
RANKA@
CV116
.01U_0402_16V7-K
RANKA@
1
2
CV122
1U_0603_25V6M
RANKA@
CV122
1U_0603_25V6M
RANKA@
1
2
CV118
0.1U_0402_10V7K
RANKA@
CV118
0.1U_0402_10V7K
RANKA@
1
2
RV133
10K_0402_5%
RANKA@
RV133
10K_0402_5%
RANKA@
12
RV134
10K_0402_5%
RANKA@
RV134
10K_0402_5%
RANKA@
12
CV117
0.1U_0402_10V7K
RANKA@
CV117
0.1U_0402_10V7K
RANKA@
1
2
CV130
0.1U_0402_10V7K
RANKA@
CV130
0.1U_0402_10V7K
RANKA@
1
2
RV128
1.33K_0402_1%
RANKA@
RV128
1.33K_0402_1%
RANKA@
12

5
5
4
4
3
3
2
2
1
1
D D
C C
B B
A A
at least 16 mils width(optimal)
20 mils spacing to other signals /planes
A8
BA1
Group5
A9
A13
CAS#
A3
A0
Group4
A6
A12
A1
RAS#
A14
ODT_H
CS0#_H
CKE_H
A7
A11
A10
A5
BA2
A2
WE#
BA0
A4
RST
Rank1
32..630..31
ODT_L
CS1#_L
CKE_L
A11
A7
BA1
A12
A8
A0
A2
RAS#
A14
A3
A13
CAS#
RST
A5
A6
A9
A1
WE#
A4
A10
BA0
BA2
A11
A7
BA1
A12
A8
A0
A2
RAS#
A14
A3
A13
Group6
CAS#
ODT_H
CS1#_H
CKE_H
RST
Group7
A6
A5
A9
A1
WE#
A4
A10
BA0
BA2
A7
A10
A8
A11
A5
BA1
A9
CAS#
A13
BA2
Rank0
A3
32..63
Address
A0
CS0#_L
0..31
A2
BA0
WE#
FBx_CMD0
A6
CKE_L
ODT_L
A4
A1
A12
RAS#
A14
RST
FBx_CMD1
FBx_CMD3
FBx_CMD2
FBx_CMD4
FBx_CMD6
FBx_CMD5
FBx_CMD11
FBx_CMD15
FBx_CMD14
FBx_CMD13
FBx_CMD12
FBx_CMD19
FBx_CMD18
FBx_CMD17
FBx_CMD16
FBx_CMD23
FBx_CMD22
FBx_CMD21
FBx_CMD20
FBx_CMD26
FBx_CMD29
FBx_CMD30
FBx_CMD27
FBx_CMD28
FBx_CMD8
FBx_CMD7
CMD mapping mod Mode E
FBx_CMD25
FBx_CMD24
FBx_CMD10
FBx_CMD9
UV7 SIDEUV8 SIDE
For RF For RF
FBA_D53
FBA_D51
FBA_D50
FBA_D52
FBA_D49
FBA_D48
FBA_D54
FBA_D55
FBA_CS0#_H
FBA_ODT_H
FBA_CLK1#
FBA_CLK1
FBA_CKE_H
FBA_RAS#
FBA_CAS#
FBA_RST#FBA_RST#
FBA_DQS#4
FBA_DQS6
FBA_DQS#6
FBA_DQM6
FBA_CLK1#
FBA_CLK1
+FBA_VREFCA1
+FBA_VREFCA1
+FBA_VREFDQ1
+FBA_VREFCA1
FBA_CKE_H
FBA_CAS#
FBA_CS0#_H
FBA_ODT_H
FBA_CLK1#
FBA_CLK1
FBA_ODT_H
FBA_CKE_H
FBA_RAS#
FBA_DQM4
FBA_DQS4
FBA_CMD9
FBA_CMD4
FBA_CMD6
FBA_CMD8
FBA_CMD5
FBA_CMD10
FBA_CMD7
FBA_CMD12
FBA_CMD14
FBA_CMD24
FBA_CMD21
FBA_CMD25
FBA_CMD26
FBA_CMD22
FBA_CMD23 FBA_CMD9
FBA_CMD4
FBA_CMD6
FBA_CMD8
FBA_CMD5
FBA_CMD10
FBA_CMD7
FBA_CMD12
FBA_CMD14
FBA_CMD24
FBA_CMD21
FBA_CMD25
FBA_CMD26
FBA_CMD22
FBA_CMD23
FBA_CMD13
FBA_CMD27
FBA_CMD29
FBA_CMD27
FBA_CMD13
FBA_CMD29
FBA_CMD28
FBA_CMD28
FBA_D35
FBA_D38
FBA_D36
FBA_D32
FBA_D37
FBA_D33
FBA_D34
FBA_D39
FBA_D41
FBA_D42
FBA_D45
FBA_D47
FBA_D44
FBA_D40
FBA_D43
FBA_D46
FBA_DQS#5
FBA_DQS5
FBA_DQM5
FBA_D62
FBA_D61
FBA_D56
FBA_D57
FBA_D60
FBA_D63
FBA_D58
FBA_D59
FBA_DQS#7
FBA_DQM7
FBA_DQS7
+FBA_VREFDQ1
+FBA_VREFDQ1
FBA_DQS#[7..0] {23,24,26,27}
FBA_CMD[30..0] {23,24,26,27}
FBA_DQM[7..0] {23,24,26,27}
FBA_CKE_H{23,27}
FBA_DQS[7..0] {23,24,26,27}
FBA_RAS#{23,24,26,27} FBA_CS0#_H{23} FBA_ODT_H{23,27}
FBA_D[0..63] {23,24,26,27}
FBA_CLK1{23,27} FBA_CLK1#{23,27}
FBA_CAS#{23,24,26,27}
FBA_RST#{23,24,26,27}
+FBA_VREFCA1 {27}
+FBA_VREFDQ1 {27}
+1.35VGS
+1.35VGS +1.35VGS
+1.35VGS +1.35VGS +1.35VGS +1.35VGS
+1.35VGS
Size Document Number Rev
Date: Sheet of
Security Classification
LC Future Center Secret Data
THIS SHEET OF ENGINEERING DRAWING IS THE PROPRIETARY PROPERTY OF LC FUTURE CENTER. AND CONTAINS CONFIDENTIAL
AND TRADE SECRET INFORMATION. THIS SHEET MAY NOT BE TRANSFERED FROM THE CUSTODY OF THE COMPETENT DIVISION OF R&D
DEPARTMENT EXCEPT AS AUTHORIZED BY LC FUTURE CENTER NEITHER THIS SHEET NOR THE INFORMATION IT CONTAINS
MAY BE USED BY OR DISCLOSED TO ANY THIRD PARTY WITHOUT PRIOR WRITTEN CONSENT OF LC FUTURE CENTER.
Issued Date
Deciphered Date
Title
ACLU9
0.2
DDR3 VRAM Rank0_H
C
25 59
Monday, December 23, 2013
2013/08/08 2013/08/05
Size Document Number Rev
Date: Sheet of
Security Classification
LC Future Center Secret Data
THIS SHEET OF ENGINEERING DRAWING IS THE PROPRIETARY PROPERTY OF LC FUTURE CENTER. AND CONTAINS CONFIDENTIAL
AND TRADE SECRET INFORMATION. THIS SHEET MAY NOT BE TRANSFERED FROM THE CUSTODY OF THE COMPETENT DIVISION OF R&D
DEPARTMENT EXCEPT AS AUTHORIZED BY LC FUTURE CENTER NEITHER THIS SHEET NOR THE INFORMATION IT CONTAINS
MAY BE USED BY OR DISCLOSED TO ANY THIRD PARTY WITHOUT PRIOR WRITTEN CONSENT OF LC FUTURE CENTER.
Issued Date
Deciphered Date
Title
ACLU9
0.2
DDR3 VRAM Rank0_H
C
25 59
Monday, December 23, 2013
2013/08/08 2013/08/05
Size Document Number Rev
Date: Sheet of
Security Classification
LC Future Center Secret Data
THIS SHEET OF ENGINEERING DRAWING IS THE PROPRIETARY PROPERTY OF LC FUTURE CENTER. AND CONTAINS CONFIDENTIAL
AND TRADE SECRET INFORMATION. THIS SHEET MAY NOT BE TRANSFERED FROM THE CUSTODY OF THE COMPETENT DIVISION OF R&D
DEPARTMENT EXCEPT AS AUTHORIZED BY LC FUTURE CENTER NEITHER THIS SHEET NOR THE INFORMATION IT CONTAINS
MAY BE USED BY OR DISCLOSED TO ANY THIRD PARTY WITHOUT PRIOR WRITTEN CONSENT OF LC FUTURE CENTER.
Issued Date
Deciphered Date
Title
ACLU9
0.2
DDR3 VRAM Rank0_H
C
25 59
Monday, December 23, 2013
2013/08/08 2013/08/05
96-BALL
SDRAM DDR3
UV8
K4W4G1646B-HC11_FBGA96
@
96-BALL
SDRAM DDR3
UV8
K4W4G1646B-HC11_FBGA96
@
WE
L3
RAS
J3
CAS
K3
CS
L2
CKE
K9
CK
J7
CK
K7
DQSU
B7
BA0
M2
BA1
N8
A2
P3
A3
N2
A4
P8
A5
P2
A6
R8
A7
R2
A8
T8
A9
R3
A10/AP
L7
A11
R7
DQL0 E3
DQL1 F7
DQL2 F2
DQL3 F8
DQL4 H3
DQL5 H8
DQL6 G2
DQL7 H7
VSSQ_3 D1
VSS_1 A9
VSS_3 E1
VSS_2 B3
NC1
J1
VDD_1 B2
VDD_2 D9
VDDQ_1 A1
VDDQ_2 A8
VDDQ_3 C1
VDDQ_4 C9
NC2
L1
NC3
J9
VDDQ_6 E9
ZQ
L8
RESET
T2
DQSL
F3
DMU
D3 DML
E7
VSSQ_1 B1
VSSQ_2 B9
VSSQ_4 D8
VSSQ_5 E2
DQSU
C7
VSSQ_6 E8
DQSL
G3
VDDQ_7 F1
VSSQ_7 F9
VSSQ_8 G1
VDDQ_8 H2
VDDQ_9 H9
VSSQ_9 G9
VREFCA
M8
VSS_4 G8
VDD_3 G7
ODT
K1
A0
N3
A1
P7
VDD_4 K2
A12/BC
N7
VSS_5 J2
VDD_5 K8
DQU1 C3
DQU2 C8
DQU3 C2
DQU4 A7
DQU5 A2
DQU6 B8
DQU7 A3
DQU0 D7
A13
T3
A14
T7
NC5
M7
BA2
M3
VREFDQ
H1
NC4
L9
VDD_6 N1
VDD_7 N9
VDD_8 R1
VDD_9 R9
VSS_6 J8
VSS_7 M1
VSS_8 M9
VSS_9 P1
VSS_10 P9
VSS_11 T1
VSS_12 T9
VDDQ_5 D2
CV217
.01U_0402_16V7-K
RANKA@
CV217
.01U_0402_16V7-K
RANKA@
1
2
RV141
243_0402_1%
RANKA@
RV141
243_0402_1%
RANKA@
12
CV143
0.1U_0402_10V7K
RANKA@
CV143
0.1U_0402_10V7K
RANKA@
1
2
RV136
1.33K_0402_1%
RANKA@
RV136
1.33K_0402_1%
RANKA@
12
CV155
0.1U_0402_10V7K
RANKA@
CV155
0.1U_0402_10V7K
RANKA@
1
2
CV154
0.1U_0402_10V7K
RANKA@
CV154
0.1U_0402_10V7K
RANKA@
1
2
CV145
1U_0603_25V6M
RANKA@
CV145
1U_0603_25V6M
RANKA@
1
2
CV157
1U_0603_25V6M
RANKA@
CV157
1U_0603_25V6M
RANKA@
1
2
RV170
1.33K_0402_1%
RANKA@
RV170
1.33K_0402_1%
RANKA@
12
CV156
1U_0603_25V6M
RANKA@
CV156
1U_0603_25V6M
RANKA@
1
2
CV159
1U_0603_25V6M
RANKA@
CV159
1U_0603_25V6M
RANKA@
1
2
CV144
1U_0603_25V6M
RANKA@
CV144
1U_0603_25V6M
RANKA@
1
2
CV142
0.1U_0402_10V7K
RANKA@
CV142
0.1U_0402_10V7K
RANKA@
1
2
CV146
1U_0603_25V6M
RANKA@
CV146
1U_0603_25V6M
RANKA@
1
2
CV164
33P_0402_50V8J
@
CV164
33P_0402_50V8J
@
1
2
CV152
33P_0402_50V8J
@
CV152
33P_0402_50V8J
@
1
2
RV135
1.33K_0402_1%
RANKA@
RV135
1.33K_0402_1%
RANKA@
12
RV137
162_0402_1%
RANKA@
RV137
162_0402_1%
RANKA@
12
96-BALL
SDRAM DDR3
UV7
K4W4G1646B-HC11_FBGA96
@
96-BALL
SDRAM DDR3
UV7
K4W4G1646B-HC11_FBGA96
@
WE
L3
RAS
J3
CAS
K3
CS
L2
CKE
K9
CK
J7
CK
K7
DQSU
B7
BA0
M2
BA1
N8
A2
P3
A3
N2
A4
P8
A5
P2
A6
R8
A7
R2
A8
T8
A9
R3
A10/AP
L7
A11
R7
DQL0 E3
DQL1 F7
DQL2 F2
DQL3 F8
DQL4 H3
DQL5 H8
DQL6 G2
DQL7 H7
VSSQ_3 D1
VSS_1 A9
VSS_3 E1
VSS_2 B3
NC1
J1
VDD_1 B2
VDD_2 D9
VDDQ_1 A1
VDDQ_2 A8
VDDQ_3 C1
VDDQ_4 C9
NC2
L1
NC3
J9
VDDQ_6 E9
ZQ
L8
RESET
T2
DQSL
F3
DMU
D3 DML
E7
VSSQ_1 B1
VSSQ_2 B9
VSSQ_4 D8
VSSQ_5 E2
DQSU
C7
VSSQ_6 E8
DQSL
G3
VDDQ_7 F1
VSSQ_7 F9
VSSQ_8 G1
VDDQ_8 H2
VDDQ_9 H9
VSSQ_9 G9
VREFCA
M8
VSS_4 G8
VDD_3 G7
ODT
K1
A0
N3
A1
P7
VDD_4 K2
A12/BC
N7
VSS_5 J2
VDD_5 K8
DQU1 C3
DQU2 C8
DQU3 C2
DQU4 A7
DQU5 A2
DQU6 B8
DQU7 A3
DQU0 D7
A13
T3
A14
T7
NC5
M7
BA2
M3
VREFDQ
H1
NC4
L9
VDD_6 N1
VDD_7 N9
VDD_8 R1
VDD_9 R9
VSS_6 J8
VSS_7 M1
VSS_8 M9
VSS_9 P1
VSS_10 P9
VSS_11 T1
VSS_12 T9
VDDQ_5 D2
RV169
1.33K_0402_1%
RANKA@
RV169
1.33K_0402_1%
RANKA@
12
CV158
1U_0603_25V6M
RANKA@
CV158
1U_0603_25V6M
RANKA@
1
2
CV141
.01U_0402_16V7-K
RANKA@
CV141
.01U_0402_16V7-K
RANKA@
1
2
RV140
243_0402_1%
RANKA@
RV140
243_0402_1%
RANKA@
12
RV139
10K_0402_5%
RANKA@
RV139
10K_0402_5%
RANKA@
12
RV138
10K_0402_5%
RANKA@
RV138
10K_0402_5%
RANKA@
12
CV147
1U_0603_25V6M
RANKA@
CV147
1U_0603_25V6M
RANKA@
1
2

5
5
4
4
3
3
2
2
1
1
D D
C C
B B
A A
at least 16 mils width(optimal)
20 mils spacing to other signals /planes Group0
Group3
UV3 SIDEUV4 SIDE
A9
BA1
A8
A6
A0
A3
CAS#
A13
ODT_H
A14
RAS#
A1
A12
A5
A10
A11
A7
CKE_H
CS0#_H
A4
BA0
WE#
A2
BA2
32..63
Rank1
RST
A7
A11
CKE_L
CS1#_L
ODT_L
0..31
A2
A0
A8
A12
BA1
CAS#
A13
A3
A14
RAS#
WE#
A1
A9
A6
A5
RST
A11
BA2
BA0
A10
A4
A0
A8
A12
BA1
A7
CAS#
A13
A3
A14
RAS#
A2
A6
RST
CKE_H
CS1#_H
ODT_H
A4
WE#
A1
A9
A5
A7
BA2
BA0
A10
BA1
A5
A11
A8
A10
Rank0
BA2
A13
CAS#
A9
A0
Address 32..63
A3
BA0
A2
0..31
CS0#_L
ODT_L
CKE_L
A6
FBx_CMD0
WE#
A14
RAS#
A12
A1
A4
FBx_CMD1
RST
FBx_CMD2
FBx_CMD3
FBx_CMD4
FBx_CMD5
FBx_CMD6
FBx_CMD14
FBx_CMD15
FBx_CMD11
FBx_CMD17
FBx_CMD18
FBx_CMD19
FBx_CMD12
FBx_CMD13
FBx_CMD21
FBx_CMD22
FBx_CMD23
FBx_CMD16
FBx_CMD30
FBx_CMD29
FBx_CMD26
FBx_CMD20
FBx_CMD7
FBx_CMD8
FBx_CMD28
FBx_CMD27
CMD mapping mod Mode E
FBx_CMD24
FBx_CMD25
FBx_CMD9
FBx_CMD10
Group1
Group2
For RF For RF
FBA_CKE_L
+FBA_VREFDQ0
FBA_CLK0
FBA_ODT_L
FBA_RAS#
FBA_CLK0#
+FBA_VREFCA0
FBA_RST#
FBA_CKE_L
FBA_DQM3
FBA_CAS#
FBA_DQS3
FBA_DQS#3
FBA_DQS#0
FBA_DQM0
FBA_DQS0
+FBA_VREFDQ0
FBA_CLK0#
FBA_CLK0
FBA_ODT_L
FBA_RAS#
+FBA_VREFCA0
FBA_CAS#
FBA_RST#
FBA_D7
FBA_D5
FBA_D1
FBA_D6
FBA_D0
FBA_D2
FBA_D4
FBA_D3
FBA_D25
FBA_D31
FBA_D26
FBA_D28
FBA_D27
FBA_D30
FBA_D29
FBA_D24
FBA_CMD5
FBA_CMD8
FBA_CMD7
FBA_CMD6
FBA_CMD10
FBA_CMD9
FBA_CMD14
FBA_CMD13
FBA_CMD12
FBA_CMD21
FBA_CMD24
FBA_CMD23
FBA_CMD22
FBA_CMD26
FBA_CMD25
FBA_CMD30
FBA_CMD29
FBA_CMD28
FBA_CS1#_L
FBA_D11
FBA_D14
FBA_D12
FBA_D9
FBA_D13
FBA_D8
FBA_D10
FBA_D15
FBA_CMD4
FBA_D19
FBA_D18
FBA_D22
FBA_D16
FBA_D20
FBA_D23
FBA_D21
FBA_D17
FBA_CMD5
FBA_CMD6
FBA_CMD7
FBA_CMD8
FBA_CMD12
FBA_CMD13
FBA_CMD14
FBA_CMD9
FBA_CMD10
FBA_CMD21
FBA_CMD22
FBA_CMD23
FBA_CMD24
FBA_CMD28
FBA_CMD29
FBA_CMD30
FBA_CMD26
FBA_CMD4
FBA_CMD25
FBA_CS1#_L
FBA_DQS1
FBA_DQM1
FBA_DQS#1
FBA_DQS2
FBA_DQS#2
FBA_DQM2
FBA_CMD[30..0] {23,24,25,27}
FBA_CLK0{23,24} FBA_CLK0#{23,24} FBA_CKE_L{23,24}
FBA_ODT_L{23,24}
FBA_RAS#{23,24,25,27} FBA_CAS#{23,24,25,27}
FBA_RST#{23,24,25,27}
FBA_CS1#_L{23}
FBA_DQS[7..0] {23,24,25,27}
FBA_DQM[7..0] {23,24,25,27}
FBA_D[0..63] {23,24,25,27}
FBA_DQS#[7..0] {23,24,25,27}
+FBA_VREFCA0{24} +FBA_VREFDQ0{24}
+1.35VGS +1.35VGS
+1.35VGS +1.35VGS +1.35VGS +1.35VGS
Size Document Number Rev
Date: Sheet of
Security Classification
LC Future Center Secret Data
THIS SHEET OF ENGINEERING DRAWING IS THE PROPRIETARY PROPERTY OF LC FUTURE CENTER. AND CONTAINS CONFIDENTIAL
AND TRADE SECRET INFORMATION. THIS SHEET MAY NOT BE TRANSFERED FROM THE CUSTODY OF THE COMPETENT DIVISION OF R&D
DEPARTMENT EXCEPT AS AUTHORIZED BY LC FUTURE CENTER NEITHER THIS SHEET NOR THE INFORMATION IT CONTAINS
MAY BE USED BY OR DISCLOSED TO ANY THIRD PARTY WITHOUT PRIOR WRITTEN CONSENT OF LC FUTURE CENTER.
Issued Date
Deciphered Date
Title
ACLU9
0.2
DDR3 VRAM Rank1_L
C
26 59
Monday, December 23, 2013
2013/08/08 2013/08/05
Size Document Number Rev
Date: Sheet of
Security Classification
LC Future Center Secret Data
THIS SHEET OF ENGINEERING DRAWING IS THE PROPRIETARY PROPERTY OF LC FUTURE CENTER. AND CONTAINS CONFIDENTIAL
AND TRADE SECRET INFORMATION. THIS SHEET MAY NOT BE TRANSFERED FROM THE CUSTODY OF THE COMPETENT DIVISION OF R&D
DEPARTMENT EXCEPT AS AUTHORIZED BY LC FUTURE CENTER NEITHER THIS SHEET NOR THE INFORMATION IT CONTAINS
MAY BE USED BY OR DISCLOSED TO ANY THIRD PARTY WITHOUT PRIOR WRITTEN CONSENT OF LC FUTURE CENTER.
Issued Date
Deciphered Date
Title
ACLU9
0.2
DDR3 VRAM Rank1_L
C
26 59
Monday, December 23, 2013
2013/08/08 2013/08/05
Size Document Number Rev
Date: Sheet of
Security Classification
LC Future Center Secret Data
THIS SHEET OF ENGINEERING DRAWING IS THE PROPRIETARY PROPERTY OF LC FUTURE CENTER. AND CONTAINS CONFIDENTIAL
AND TRADE SECRET INFORMATION. THIS SHEET MAY NOT BE TRANSFERED FROM THE CUSTODY OF THE COMPETENT DIVISION OF R&D
DEPARTMENT EXCEPT AS AUTHORIZED BY LC FUTURE CENTER NEITHER THIS SHEET NOR THE INFORMATION IT CONTAINS
MAY BE USED BY OR DISCLOSED TO ANY THIRD PARTY WITHOUT PRIOR WRITTEN CONSENT OF LC FUTURE CENTER.
Issued Date
Deciphered Date
Title
ACLU9
0.2
DDR3 VRAM Rank1_L
C
26 59
Monday, December 23, 2013
2013/08/08 2013/08/05
CV180
1U_0603_25V6M
RANKB@
CV180
1U_0603_25V6M
RANKB@
1
2
RV142
243_0402_1%
RANKB@
RV142
243_0402_1%
RANKB@
1 2
CV170
1U_0603_25V6M
RANKB@
CV170
1U_0603_25V6M
RANKB@
1
2
CV181
1U_0603_25V6M
RANKB@
CV181
1U_0603_25V6M
RANKB@
1
2
CV188
33P_0402_50V8J
@
CV188
33P_0402_50V8J
@
1
2
CV168
1U_0603_25V6M
RANKB@
CV168
1U_0603_25V6M
RANKB@
1
2
96-BALL
SDRAM DDR3
UV10
K4W4G1646B-HC11_FBGA96
@
96-BALL
SDRAM DDR3
UV10
K4W4G1646B-HC11_FBGA96
@
WE
L3
RAS
J3
CAS
K3
CS
L2
CKE
K9
CK
J7
CK
K7
DQSU
B7
BA0
M2
BA1
N8
A2
P3
A3
N2
A4
P8
A5
P2
A6
R8
A7
R2
A8
T8
A9
R3
A10/AP
L7
A11
R7
DQL0 E3
DQL1 F7
DQL2 F2
DQL3 F8
DQL4 H3
DQL5 H8
DQL6 G2
DQL7 H7
VSSQ_3 D1
VSS_1 A9
VSS_3 E1
VSS_2 B3
NC1
J1
VDD_1 B2
VDD_2 D9
VDDQ_1 A1
VDDQ_2 A8
VDDQ_3 C1
VDDQ_4 C9
NC2
L1
NC3
J9
VDDQ_6 E9
ZQ
L8
RESET
T2
DQSL
F3
DMU
D3 DML
E7
VSSQ_1 B1
VSSQ_2 B9
VSSQ_4 D8
VSSQ_5 E2
DQSU
C7
VSSQ_6 E8
DQSL
G3
VDDQ_7 F1
VSSQ_7 F9
VSSQ_8 G1
VDDQ_8 H2
VDDQ_9 H9
VSSQ_9 G9
VREFCA
M8
VSS_4 G8
VDD_3 G7
ODT
K1
A0
N3
A1
P7
VDD_4 K2
A12/BC
N7
VSS_5 J2
VDD_5 K8
DQU1 C3
DQU2 C8
DQU3 C2
DQU4 A7
DQU5 A2
DQU6 B8
DQU7 A3
DQU0 D7
A13
T3
A14
T7
NC5
M7
BA2
M3
VREFDQ
H1
NC4
L9
VDD_6 N1
VDD_7 N9
VDD_8 R1
VDD_9 R9
VSS_6 J8
VSS_7 M1
VSS_8 M9
VSS_9 P1
VSS_10 P9
VSS_11 T1
VSS_12 T9
VDDQ_5 D2
CV167
0.1U_0402_10V7K
RANKB@
CV167
0.1U_0402_10V7K
RANKB@
1
2
RV143
243_0402_1%
RANKB@
RV143
243_0402_1%
RANKB@
12
CV178
0.1U_0402_10V7K
RANKB@
CV178
0.1U_0402_10V7K
RANKB@
1
2
96-BALL
SDRAM DDR3
UV9
K4W4G1646B-HC11_FBGA96
@
96-BALL
SDRAM DDR3
UV9
K4W4G1646B-HC11_FBGA96
@
WE
L3
RAS
J3
CAS
K3
CS
L2
CKE
K9
CK
J7
CK
K7
DQSU
B7
BA0
M2
BA1
N8
A2
P3
A3
N2
A4
P8
A5
P2
A6
R8
A7
R2
A8
T8
A9
R3
A10/AP
L7
A11
R7
DQL0 E3
DQL1 F7
DQL2 F2
DQL3 F8
DQL4 H3
DQL5 H8
DQL6 G2
DQL7 H7
VSSQ_3 D1
VSS_1 A9
VSS_3 E1
VSS_2 B3
NC1
J1
VDD_1 B2
VDD_2 D9
VDDQ_1 A1
VDDQ_2 A8
VDDQ_3 C1
VDDQ_4 C9
NC2
L1
NC3
J9
VDDQ_6 E9
ZQ
L8
RESET
T2
DQSL
F3
DMU
D3 DML
E7
VSSQ_1 B1
VSSQ_2 B9
VSSQ_4 D8
VSSQ_5 E2
DQSU
C7
VSSQ_6 E8
DQSL
G3
VDDQ_7 F1
VSSQ_7 F9
VSSQ_8 G1
VDDQ_8 H2
VDDQ_9 H9
VSSQ_9 G9
VREFCA
M8
VSS_4 G8
VDD_3 G7
ODT
K1
A0
N3
A1
P7
VDD_4 K2
A12/BC
N7
VSS_5 J2
VDD_5 K8
DQU1 C3
DQU2 C8
DQU3 C2
DQU4 A7
DQU5 A2
DQU6 B8
DQU7 A3
DQU0 D7
A13
T3
A14
T7
NC5
M7
BA2
M3
VREFDQ
H1
NC4
L9
VDD_6 N1
VDD_7 N9
VDD_8 R1
VDD_9 R9
VSS_6 J8
VSS_7 M1
VSS_8 M9
VSS_9 P1
VSS_10 P9
VSS_11 T1
VSS_12 T9
VDDQ_5 D2
CV166
0.1U_0402_10V7K
RANKB@
CV166
0.1U_0402_10V7K
RANKB@
1
2
CV169
1U_0603_25V6M
RANKB@
CV169
1U_0603_25V6M
RANKB@
1
2
CV182
1U_0603_25V6M
RANKB@
CV182
1U_0603_25V6M
RANKB@
1
2
CV179
0.1U_0402_10V7K
RANKB@
CV179
0.1U_0402_10V7K
RANKB@
1
2
CV183
1U_0603_25V6M
RANKB@
CV183
1U_0603_25V6M
RANKB@
1
2
CV171
1U_0603_25V6M
RANKB@
CV171
1U_0603_25V6M
RANKB@
1
2
CV176
33P_0402_50V8J
@
CV176
33P_0402_50V8J
@
1
2

5
5
4
4
3
3
2
2
1
1
D D
C C
B B
A A
at least 16 mils width(optimal)
20 mils spacing to other signals /planes
Group5Group4
Group6
Group7
UV5 SIDEUV6 SIDE
A9
BA1
A8
A6
A0
A3
CAS#
A13
ODT_H
A14
RAS#
A1
A12
A5
A10
A11
A7
CKE_H
CS0#_H
A4
BA0
WE#
A2
BA2
32..63
Rank1
RST
A7
A11
CKE_L
CS1#_L
ODT_L
0..31
A2
A0
A8
A12
BA1
CAS#
A13
A3
A14
RAS#
WE#
A1
A9
A6
A5
RST
A11
BA2
BA0
A10
A4
A0
A8
A12
BA1
A7
CAS#
A13
A3
A14
RAS#
A2
A6
RST
CKE_H
CS1#_H
ODT_H
A4
WE#
A1
A9
A5
A7
BA2
BA0
A10
BA1
A5
A11
A8
A10
Rank0
BA2
A13
CAS#
A9
A0
Address 32..63
A3
BA0
A2
0..31
CS0#_L
ODT_L
CKE_L
A6
FBx_CMD0
WE#
A14
RAS#
A12
A1
A4
FBx_CMD1
RST
FBx_CMD2
FBx_CMD3
FBx_CMD4
FBx_CMD5
FBx_CMD6
FBx_CMD14
FBx_CMD15
FBx_CMD11
FBx_CMD17
FBx_CMD18
FBx_CMD19
FBx_CMD12
FBx_CMD13
FBx_CMD21
FBx_CMD22
FBx_CMD23
FBx_CMD16
FBx_CMD30
FBx_CMD29
FBx_CMD26
FBx_CMD20
FBx_CMD7
FBx_CMD8
FBx_CMD28
FBx_CMD27
CMD mapping mod Mode E
FBx_CMD24
FBx_CMD25
FBx_CMD9
FBx_CMD10
For RF For RF
FBA_D53
FBA_D50
FBA_D52
FBA_D51
FBA_D49
FBA_D54
FBA_D55
FBA_D48
FBA_CS1#_H
FBA_ODT_H
FBA_CLK1#
FBA_CLK1
FBA_CKE_H
FBA_RAS#
FBA_CAS#
FBA_RST#
FBA_RST#
FBA_DQS#4
FBA_DQS6
FBA_DQS#6
FBA_DQM6
+FBA_VREFCA1
+FBA_VREFCA1
FBA_CAS#
FBA_CS1#_H
FBA_ODT_H
FBA_CLK1#
FBA_CLK1
FBA_CKE_H
FBA_RAS#
FBA_DQM4
FBA_DQS4
FBA_CMD6
FBA_CMD5
FBA_CMD9
FBA_CMD14
FBA_CMD13
FBA_CMD12
FBA_CMD8
FBA_CMD7
FBA_CMD24
FBA_CMD23
FBA_CMD22
FBA_CMD21
FBA_CMD10
FBA_CMD4
FBA_CMD26
FBA_CMD30
FBA_CMD29
FBA_CMD28
FBA_CMD6
FBA_CMD5
FBA_CMD9
FBA_CMD14
FBA_CMD13
FBA_CMD12
FBA_CMD8
FBA_CMD7
FBA_CMD24
FBA_CMD23
FBA_CMD22
FBA_CMD21
FBA_CMD10
FBA_CMD4
FBA_CMD26
FBA_CMD30
FBA_CMD29
FBA_CMD28
FBA_D35
FBA_D38
FBA_D36
FBA_D37
FBA_D32
FBA_D39
FBA_D34
FBA_CMD25
FBA_CMD25
FBA_D33 FBA_D42
FBA_D45
FBA_D41
FBA_D47
FBA_D44
FBA_D40
FBA_D43
FBA_D46
FBA_DQS#5
FBA_DQS5
FBA_DQM5
FBA_D56
FBA_D62
FBA_D61
FBA_D57
FBA_D60
FBA_D63
FBA_D58
FBA_D59
FBA_DQS7
FBA_DQM7
FBA_DQS#7
+FBA_VREFDQ1 +FBA_VREFDQ1
FBA_CMD[30..0] {23,24,25,26}
FBA_CKE_H{23,25}
FBA_RAS#{23,24,25,26} FBA_CS1#_H{23} FBA_ODT_H{23,25}
FBA_CLK1{23,25} FBA_CLK1#{23,25}
FBA_CAS#{23,24,25,26}
FBA_RST#{23,24,25,26}
FBA_DQM[7..0] {23,24,25,26}
FBA_DQS#[7..0] {23,24,25,26}
FBA_DQS[7..0] {23,24,25,26}
FBA_D[0..63] {23,24,25,26}
+FBA_VREFCA1{25} +FBA_VREFDQ1{25}
+1.35VGS +1.35VGS
+1.35VGS +1.35VGS +1.35VGS +1.35VGS
Size Document Number Rev
Date: Sheet of
Security Classification
LC Future Center Secret Data
THIS SHEET OF ENGINEERING DRAWING IS THE PROPRIETARY PROPERTY OF LC FUTURE CENTER. AND CONTAINS CONFIDENTIAL
AND TRADE SECRET INFORMATION. THIS SHEET MAY NOT BE TRANSFERED FROM THE CUSTODY OF THE COMPETENT DIVISION OF R&D
DEPARTMENT EXCEPT AS AUTHORIZED BY LC FUTURE CENTER NEITHER THIS SHEET NOR THE INFORMATION IT CONTAINS
MAY BE USED BY OR DISCLOSED TO ANY THIRD PARTY WITHOUT PRIOR WRITTEN CONSENT OF LC FUTURE CENTER.
Issued Date
Deciphered Date
Title
ACLU9
0.2
DDR3 VRAM Rank1_H
C
27 59
Monday, December 23, 2013
2013/08/08 2013/08/05
Size Document Number Rev
Date: Sheet of
Security Classification
LC Future Center Secret Data
THIS SHEET OF ENGINEERING DRAWING IS THE PROPRIETARY PROPERTY OF LC FUTURE CENTER. AND CONTAINS CONFIDENTIAL
AND TRADE SECRET INFORMATION. THIS SHEET MAY NOT BE TRANSFERED FROM THE CUSTODY OF THE COMPETENT DIVISION OF R&D
DEPARTMENT EXCEPT AS AUTHORIZED BY LC FUTURE CENTER NEITHER THIS SHEET NOR THE INFORMATION IT CONTAINS
MAY BE USED BY OR DISCLOSED TO ANY THIRD PARTY WITHOUT PRIOR WRITTEN CONSENT OF LC FUTURE CENTER.
Issued Date
Deciphered Date
Title
ACLU9
0.2
DDR3 VRAM Rank1_H
C
27 59
Monday, December 23, 2013
2013/08/08 2013/08/05
Size Document Number Rev
Date: Sheet of
Security Classification
LC Future Center Secret Data
THIS SHEET OF ENGINEERING DRAWING IS THE PROPRIETARY PROPERTY OF LC FUTURE CENTER. AND CONTAINS CONFIDENTIAL
AND TRADE SECRET INFORMATION. THIS SHEET MAY NOT BE TRANSFERED FROM THE CUSTODY OF THE COMPETENT DIVISION OF R&D
DEPARTMENT EXCEPT AS AUTHORIZED BY LC FUTURE CENTER NEITHER THIS SHEET NOR THE INFORMATION IT CONTAINS
MAY BE USED BY OR DISCLOSED TO ANY THIRD PARTY WITHOUT PRIOR WRITTEN CONSENT OF LC FUTURE CENTER.
Issued Date
Deciphered Date
Title
ACLU9
0.2
DDR3 VRAM Rank1_H
C
27 59
Monday, December 23, 2013
2013/08/08 2013/08/05
CV194
1U_0603_25V6M
RANKB@
CV194
1U_0603_25V6M
RANKB@
1
2
CV195
1U_0603_25V6M
RANKB@
CV195
1U_0603_25V6M
RANKB@
1
2
CV193
1U_0603_25V6M
RANKB@
CV193
1U_0603_25V6M
RANKB@
1
2
CV203
0.1U_0402_10V7K
RANKB@
CV203
0.1U_0402_10V7K
RANKB@
1
2
CV206
1U_0603_25V6M
RANKB@
CV206
1U_0603_25V6M
RANKB@
1
2
CV204
1U_0603_25V6M
RANKB@
CV204
1U_0603_25V6M
RANKB@
1
2
CV191
0.1U_0402_10V7K
RANKB@
CV191
0.1U_0402_10V7K
RANKB@
1
2
CV190
0.1U_0402_10V7K
RANKB@
CV190
0.1U_0402_10V7K
RANKB@
1
2
96-BALL
SDRAM DDR3
UV12
K4W4G1646B-HC11_FBGA96
@
96-BALL
SDRAM DDR3
UV12
K4W4G1646B-HC11_FBGA96
@
WE
L3
RAS
J3
CAS
K3
CS
L2
CKE
K9
CK
J7
CK
K7
DQSU
B7
BA0
M2
BA1
N8
A2
P3
A3
N2
A4
P8
A5
P2
A6
R8
A7
R2
A8
T8
A9
R3
A10/AP
L7
A11
R7
DQL0 E3
DQL1 F7
DQL2 F2
DQL3 F8
DQL4 H3
DQL5 H8
DQL6 G2
DQL7 H7
VSSQ_3 D1
VSS_1 A9
VSS_3 E1
VSS_2 B3
NC1
J1
VDD_1 B2
VDD_2 D9
VDDQ_1 A1
VDDQ_2 A8
VDDQ_3 C1
VDDQ_4 C9
NC2
L1
NC3
J9
VDDQ_6 E9
ZQ
L8
RESET
T2
DQSL
F3
DMU
D3 DML
E7
VSSQ_1 B1
VSSQ_2 B9
VSSQ_4 D8
VSSQ_5 E2
DQSU
C7
VSSQ_6 E8
DQSL
G3
VDDQ_7 F1
VSSQ_7 F9
VSSQ_8 G1
VDDQ_8 H2
VDDQ_9 H9
VSSQ_9 G9
VREFCA
M8
VSS_4 G8
VDD_3 G7
ODT
K1
A0
N3
A1
P7
VDD_4 K2
A12/BC
N7
VSS_5 J2
VDD_5 K8
DQU1 C3
DQU2 C8
DQU3 C2
DQU4 A7
DQU5 A2
DQU6 B8
DQU7 A3
DQU0 D7
A13
T3
A14
T7
NC5
M7
BA2
M3
VREFDQ
H1
NC4
L9
VDD_6 N1
VDD_7 N9
VDD_8 R1
VDD_9 R9
VSS_6 J8
VSS_7 M1
VSS_8 M9
VSS_9 P1
VSS_10 P9
VSS_11 T1
VSS_12 T9
VDDQ_5 D2
CV212
33P_0402_50V8J
@
CV212
33P_0402_50V8J
@
1
2
CV202
0.1U_0402_10V7K
RANKB@
CV202
0.1U_0402_10V7K
RANKB@
1
2
RV144
243_0402_1%
RANKB@
RV144
243_0402_1%
RANKB@
12
CV192
1U_0603_25V6M
RANKB@
CV192
1U_0603_25V6M
RANKB@
1
2
96-BALL
SDRAM DDR3
UV11
K4W4G1646B-HC11_FBGA96
@
96-BALL
SDRAM DDR3
UV11
K4W4G1646B-HC11_FBGA96
@
WE
L3
RAS
J3
CAS
K3
CS
L2
CKE
K9
CK
J7
CK
K7
DQSU
B7
BA0
M2
BA1
N8
A2
P3
A3
N2
A4
P8
A5
P2
A6
R8
A7
R2
A8
T8
A9
R3
A10/AP
L7
A11
R7
DQL0 E3
DQL1 F7
DQL2 F2
DQL3 F8
DQL4 H3
DQL5 H8
DQL6 G2
DQL7 H7
VSSQ_3 D1
VSS_1 A9
VSS_3 E1
VSS_2 B3
NC1
J1
VDD_1 B2
VDD_2 D9
VDDQ_1 A1
VDDQ_2 A8
VDDQ_3 C1
VDDQ_4 C9
NC2
L1
NC3
J9
VDDQ_6 E9
ZQ
L8
RESET
T2
DQSL
F3
DMU
D3 DML
E7
VSSQ_1 B1
VSSQ_2 B9
VSSQ_4 D8
VSSQ_5 E2
DQSU
C7
VSSQ_6 E8
DQSL
G3
VDDQ_7 F1
VSSQ_7 F9
VSSQ_8 G1
VDDQ_8 H2
VDDQ_9 H9
VSSQ_9 G9
VREFCA
M8
VSS_4 G8
VDD_3 G7
ODT
K1
A0
N3
A1
P7
VDD_4 K2
A12/BC
N7
VSS_5 J2
VDD_5 K8
DQU1 C3
DQU2 C8
DQU3 C2
DQU4 A7
DQU5 A2
DQU6 B8
DQU7 A3
DQU0 D7
A13
T3
A14
T7
NC5
M7
BA2
M3
VREFDQ
H1
NC4
L9
VDD_6 N1
VDD_7 N9
VDD_8 R1
VDD_9 R9
VSS_6 J8
VSS_7 M1
VSS_8 M9
VSS_9 P1
VSS_10 P9
VSS_11 T1
VSS_12 T9
VDDQ_5 D2
CV200
33P_0402_50V8J
@
CV200
33P_0402_50V8J
@
1
2
CV205
1U_0603_25V6M
RANKB@
CV205
1U_0603_25V6M
RANKB@
1
2
CV207
1U_0603_25V6M
RANKB@
CV207
1U_0603_25V6M
RANKB@
1
2
RV145
243_0402_1%
RANKB@
RV145
243_0402_1%
RANKB@
12

5
5
4
4
3
3
2
2
1
1
D D
C C
B B
A A
Resistor Values Pull-up to
+3VGS
4.99K 1000
10K
15K
20K
24.9K
30.1K
34.8K
45.3K
Pull-down to Gnd
1001
1010
1011
1100
1101
1110
1111
0000
0001
0010
0011
0100
0101
0110
0111
DEVID_SEL
STRAP3
STRAP4
Power Rail
+3VGS
ROM_SCLK
Logical
Strapping Bit3 Logical
Strapping Bit2 Logical
Strapping Bit0
RAM_CFG[0]
STRAP0
STRAP1
STRAP2
ROM_SI RAM_CFG[1]RAM_CFG[3] RAM_CFG[2]
VGA_DEVICESMB_ALT_ADDR
SOR3_EXPOSED
ROM_SO PCIE_CFG
Logical
Strapping Bit1
Physical
Strapping pin
X76
PCIE_CFG
SMBUS_ALT_ADDR
0
1
0x9E (Default)
0x9C (Multi-GPU usage)
VGA_DEVICE
0
1
3D Device (Class Code 302h)
VGA Device (Default)
+3VGS
+3VGS
+3VGS
+3VGS
+3VGS
+3VGS
+3VGS
SOR2_EXPOSED SOR1_EXPOSED SOR0_EXPOSED
Reserved(keep pull-up and pull-down footprint and stuff 50Kohm pull-up)
Reserved(keep pull-up and pull-down footprint and not stuff by default)
0
1
(Default)
DEVID_SEL
0
1
(Default)
STRAP3
ROM_SCLK +3VGS
Power Rail
STRAP4
STRAP1
STRAP0
ROM_SI
STRAP2
ROM_SO
Physical
Strapping pin
+3VGS
+3VGS
+3VGS
+3VGS
+3VGS
+3VGS
+3VGS
SMB_ALT_ADDR
SUB_VENDOR
VGA_DEVICE
RAM_CFG[3]
RAM_CFG[0]
RAM_CFG[1]
RAM_CFG[2]
PCIE_MAX_SPEED
Strap Mapping
SD03449918J
SD03424928J
SD03430128J
SD03434828J
SD03445328J
PD 10K
0xD
N15V-GM
0x4
ROM_SIFB Memory (DDR3)GPU STRAP1 ROM_SOSTRAP4STRAP3 STRAP2 ROM_SCLK
256M x 16
Samsung
900MHz 256M x 16
K4W4G1646D-BC1A
Hynix
900MHz
H5TC4G63AFR-11C
256M x 16
256M x 16
MT41J256M16HA-093G:E
Micron
900MHz
STRAP0
PD 10K PD 10K PD 10K
Hynix
900MHz
H5TC4G63AFR-11C
0x4
PD 24.9K
PD 4.99K Un-stuffPD 4.99K PU 49.9K
0x3
256M x 16
0x5
N15S-GT
PD 30.1K
ROM_SI
MT41J256M16HA-093G:E
FB Memory (DDR3)
Micron
900MHz
GPU STRAP0
PD 20K
ROM_SO STRAP4STRAP3STRAP2STRAP1ROM_SCLK
X76
Un-stuffUn-stuffUn-stuff
PD 10K PD 10K PD 10KPU 10K
PD 10KPU 10KPU 10K PU 10K
Hynix
900MHz
Micron
900MHz
Samsung
900MHz
H5TC2G63FFR-11C
MT41J128M16JT-093G
K4W2G1646Q-BC1A
128M x 16
128M x 16
128M x 16
0xC
0x1
0xE
PU 10K PU 10K PD 10K PD 10K
PD 10KPD 10KPD 10K PU 10K
PU 10K PU 10K PU 10K PD 10K
SA00005VS00X7604012001Hynix
Micron
Samsung
X76
X7604112001 SA00005SH40
X7604012002
VRAM P/NVRAM
SA00005M120
STRAP4
STRAP3
STRAP0
STRAP2
STRAP1
ROM_SI
ROM_SO
ROM_SCLK
STRAP0{20} STRAP1{20} STRAP2{20}
ROM_SI{20} ROM_SO{20}ROM_SCLK{20}
STRAP3{20} STRAP4{20}
+3VGS
+3VG_AON
Size Document Number Rev
Date: Sheet of
Security Classification
LC Future Center Secret Data
THIS SHEET OF ENGINEERING DRAWING IS THE PROPRIETARY PROPERTY OF LC FUTURE CENTER. AND CONTAINS CONFIDENTIAL
AND TRADE SECRET INFORMATION. THIS SHEET MAY NOT BE TRANSFERED FROM THE CUSTODY OF THE COMPETENT DIVISION OF R&D
DEPARTMENT EXCEPT AS AUTHORIZED BY LC FUTURE CENTER NEITHER THIS SHEET NOR THE INFORMATION IT CONTAINS
MAY BE USED BY OR DISCLOSED TO ANY THIRD PARTY WITHOUT PRIOR WRITTEN CONSENT OF LC FUTURE CENTER.
Issued Date
Deciphered Date
Title
ACLU9
0.2
N15X_MISC
C
28 59
Monday, December 23, 2013
2013/08/08 2013/08/05
Size Document Number Rev
Date: Sheet of
Security Classification
LC Future Center Secret Data
THIS SHEET OF ENGINEERING DRAWING IS THE PROPRIETARY PROPERTY OF LC FUTURE CENTER. AND CONTAINS CONFIDENTIAL
AND TRADE SECRET INFORMATION. THIS SHEET MAY NOT BE TRANSFERED FROM THE CUSTODY OF THE COMPETENT DIVISION OF R&D
DEPARTMENT EXCEPT AS AUTHORIZED BY LC FUTURE CENTER NEITHER THIS SHEET NOR THE INFORMATION IT CONTAINS
MAY BE USED BY OR DISCLOSED TO ANY THIRD PARTY WITHOUT PRIOR WRITTEN CONSENT OF LC FUTURE CENTER.
Issued Date
Deciphered Date
Title
ACLU9
0.2
N15X_MISC
C
28 59
Monday, December 23, 2013
2013/08/08 2013/08/05
Size Document Number Rev
Date: Sheet of
Security Classification
LC Future Center Secret Data
THIS SHEET OF ENGINEERING DRAWING IS THE PROPRIETARY PROPERTY OF LC FUTURE CENTER. AND CONTAINS CONFIDENTIAL
AND TRADE SECRET INFORMATION. THIS SHEET MAY NOT BE TRANSFERED FROM THE CUSTODY OF THE COMPETENT DIVISION OF R&D
DEPARTMENT EXCEPT AS AUTHORIZED BY LC FUTURE CENTER NEITHER THIS SHEET NOR THE INFORMATION IT CONTAINS
MAY BE USED BY OR DISCLOSED TO ANY THIRD PARTY WITHOUT PRIOR WRITTEN CONSENT OF LC FUTURE CENTER.
Issued Date
Deciphered Date
Title
ACLU9
0.2
N15X_MISC
C
28 59
Monday, December 23, 2013
2013/08/08 2013/08/05
RV159
10K_0402_1%
OPT@
RV159
10K_0402_1%
OPT@
1 2
RV154
4.99K_0402_1%
@
RV154
4.99K_0402_1%
@
1 2
RV157
4.99K_0402_1%
@
RV157
4.99K_0402_1%
@
1 2
RV160
10K_0402_1%
OPT@
RV160
10K_0402_1%
OPT@
1 2
RV152
4.99K_0402_1%
@
RV152
4.99K_0402_1%
@
1 2
RV147
4.99K_0402_1%
@
RV147
4.99K_0402_1%
@
1 2
RV155
10K_0402_1%
OPT@
RV155
10K_0402_1%
OPT@
1 2
RV156
4.99K_0402_1%
@
RV156
4.99K_0402_1%
@
1 2
RV161
10K_0402_1%
OPT@
RV161
10K_0402_1%
OPT@
1 2
RV150
45.3K_0402_1%
@
RV150
45.3K_0402_1%
@
1 2
RV148
24.9K_0402_1%
@
RV148
24.9K_0402_1%
@
1 2
RV146
49.9K_0402_1%
N15SGT@
RV146
49.9K_0402_1%
N15SGT@
1 2
RV153
15K_0402_1%
@
RV153
15K_0402_1%
@
1 2
RV149
4.99K_0402_1%
@
RV149
4.99K_0402_1%
@
1 2
RV151
45.3K_0402_1%
@
RV151
45.3K_0402_1%
@
1 2
RV158
4.99K_0402_1%
@
RV158
4.99K_0402_1%
@
1 2

5
5
4
4
3
3
2
2
1
1
D D
C C
B B
A A
Size Document Number Rev
Date: Sheet of
Security Classification
LC Future Center Secret Data
THIS SHEET OF ENGINEERING DRAWING IS THE PROPRIETARY PROPERTY OF LC FUTURE CENTER. AND CONTAINS CONFIDENTIAL
AND TRADE SECRET INFORMATION. THIS SHEET MAY NOT BE TRANSFERED FROM THE CUSTODY OF THE COMPETENT DIVISION OF R&D
DEPARTMENT EXCEPT AS AUTHORIZED BY LC FUTURE CENTER NEITHER THIS SHEET NOR THE INFORMATION IT CONTAINS
MAY BE USED BY OR DISCLOSED TO ANY THIRD PARTY WITHOUT PRIOR WRITTEN CONSENT OF LC FUTURE CENTER.
Issued Date
Deciphered Date
Title
ACLU9
0.2
Blank
Custom
29 59
Monday, December 23, 2013
2013/08/08 2013/08/05
Size Document Number Rev
Date: Sheet of
Security Classification
LC Future Center Secret Data
THIS SHEET OF ENGINEERING DRAWING IS THE PROPRIETARY PROPERTY OF LC FUTURE CENTER. AND CONTAINS CONFIDENTIAL
AND TRADE SECRET INFORMATION. THIS SHEET MAY NOT BE TRANSFERED FROM THE CUSTODY OF THE COMPETENT DIVISION OF R&D
DEPARTMENT EXCEPT AS AUTHORIZED BY LC FUTURE CENTER NEITHER THIS SHEET NOR THE INFORMATION IT CONTAINS
MAY BE USED BY OR DISCLOSED TO ANY THIRD PARTY WITHOUT PRIOR WRITTEN CONSENT OF LC FUTURE CENTER.
Issued Date
Deciphered Date
Title
ACLU9
0.2
Blank
Custom
29 59
Monday, December 23, 2013
2013/08/08 2013/08/05
Size Document Number Rev
Date: Sheet of
Security Classification
LC Future Center Secret Data
THIS SHEET OF ENGINEERING DRAWING IS THE PROPRIETARY PROPERTY OF LC FUTURE CENTER. AND CONTAINS CONFIDENTIAL
AND TRADE SECRET INFORMATION. THIS SHEET MAY NOT BE TRANSFERED FROM THE CUSTODY OF THE COMPETENT DIVISION OF R&D
DEPARTMENT EXCEPT AS AUTHORIZED BY LC FUTURE CENTER NEITHER THIS SHEET NOR THE INFORMATION IT CONTAINS
MAY BE USED BY OR DISCLOSED TO ANY THIRD PARTY WITHOUT PRIOR WRITTEN CONSENT OF LC FUTURE CENTER.
Issued Date
Deciphered Date
Title
ACLU9
0.2
Blank
Custom
29 59
Monday, December 23, 2013
2013/08/08 2013/08/05

5
5
4
4
3
3
2
2
1
1
D D
C C
B B
A A
Size Document Number Rev
Date: Sheet of
Security Classification
LC Future Center Secret Data
THIS SHEET OF ENGINEERING DRAWING IS THE PROPRIETARY PROPERTY OF LC FUTURE CENTER. AND CONTAINS CONFIDENTIAL
AND TRADE SECRET INFORMATION. THIS SHEET MAY NOT BE TRANSFERED FROM THE CUSTODY OF THE COMPETENT DIVISION OF R&D
DEPARTMENT EXCEPT AS AUTHORIZED BY LC FUTURE CENTER NEITHER THIS SHEET NOR THE INFORMATION IT CONTAINS
MAY BE USED BY OR DISCLOSED TO ANY THIRD PARTY WITHOUT PRIOR WRITTEN CONSENT OF LC FUTURE CENTER.
Issued Date
Deciphered Date
Title
ACLU9
0.2
Blank
Custom
30 59
Monday, December 23, 2013
2013/08/08 2013/08/05
Size Document Number Rev
Date: Sheet of
Security Classification
LC Future Center Secret Data
THIS SHEET OF ENGINEERING DRAWING IS THE PROPRIETARY PROPERTY OF LC FUTURE CENTER. AND CONTAINS CONFIDENTIAL
AND TRADE SECRET INFORMATION. THIS SHEET MAY NOT BE TRANSFERED FROM THE CUSTODY OF THE COMPETENT DIVISION OF R&D
DEPARTMENT EXCEPT AS AUTHORIZED BY LC FUTURE CENTER NEITHER THIS SHEET NOR THE INFORMATION IT CONTAINS
MAY BE USED BY OR DISCLOSED TO ANY THIRD PARTY WITHOUT PRIOR WRITTEN CONSENT OF LC FUTURE CENTER.
Issued Date
Deciphered Date
Title
ACLU9
0.2
Blank
Custom
30 59
Monday, December 23, 2013
2013/08/08 2013/08/05
Size Document Number Rev
Date: Sheet of
Security Classification
LC Future Center Secret Data
THIS SHEET OF ENGINEERING DRAWING IS THE PROPRIETARY PROPERTY OF LC FUTURE CENTER. AND CONTAINS CONFIDENTIAL
AND TRADE SECRET INFORMATION. THIS SHEET MAY NOT BE TRANSFERED FROM THE CUSTODY OF THE COMPETENT DIVISION OF R&D
DEPARTMENT EXCEPT AS AUTHORIZED BY LC FUTURE CENTER NEITHER THIS SHEET NOR THE INFORMATION IT CONTAINS
MAY BE USED BY OR DISCLOSED TO ANY THIRD PARTY WITHOUT PRIOR WRITTEN CONSENT OF LC FUTURE CENTER.
Issued Date
Deciphered Date
Title
ACLU9
0.2
Blank
Custom
30 59
Monday, December 23, 2013
2013/08/08 2013/08/05

5
5
4
4
3
3
2
2
1
1
D D
C C
B B
A A
Size Document Number Rev
Date: Sheet of
Security Classification
LC Future Center Secret Data
THIS SHEET OF ENGINEERING DRAWING IS THE PROPRIETARY PROPERTY OF LC FUTURE CENTER. AND CONTAINS CONFIDENTIAL
AND TRADE SECRET INFORMATION. THIS SHEET MAY NOT BE TRANSFERED FROM THE CUSTODY OF THE COMPETENT DIVISION OF R&D
DEPARTMENT EXCEPT AS AUTHORIZED BY LC FUTURE CENTER NEITHER THIS SHEET NOR THE INFORMATION IT CONTAINS
MAY BE USED BY OR DISCLOSED TO ANY THIRD PARTY WITHOUT PRIOR WRITTEN CONSENT OF LC FUTURE CENTER.
Issued Date
Deciphered Date
Title
ACLU9
0.2
Blank
Custom
31 59
Monday, December 23, 2013
2013/08/08 2013/08/05
Size Document Number Rev
Date: Sheet of
Security Classification
LC Future Center Secret Data
THIS SHEET OF ENGINEERING DRAWING IS THE PROPRIETARY PROPERTY OF LC FUTURE CENTER. AND CONTAINS CONFIDENTIAL
AND TRADE SECRET INFORMATION. THIS SHEET MAY NOT BE TRANSFERED FROM THE CUSTODY OF THE COMPETENT DIVISION OF R&D
DEPARTMENT EXCEPT AS AUTHORIZED BY LC FUTURE CENTER NEITHER THIS SHEET NOR THE INFORMATION IT CONTAINS
MAY BE USED BY OR DISCLOSED TO ANY THIRD PARTY WITHOUT PRIOR WRITTEN CONSENT OF LC FUTURE CENTER.
Issued Date
Deciphered Date
Title
ACLU9
0.2
Blank
Custom
31 59
Monday, December 23, 2013
2013/08/08 2013/08/05
Size Document Number Rev
Date: Sheet of
Security Classification
LC Future Center Secret Data
THIS SHEET OF ENGINEERING DRAWING IS THE PROPRIETARY PROPERTY OF LC FUTURE CENTER. AND CONTAINS CONFIDENTIAL
AND TRADE SECRET INFORMATION. THIS SHEET MAY NOT BE TRANSFERED FROM THE CUSTODY OF THE COMPETENT DIVISION OF R&D
DEPARTMENT EXCEPT AS AUTHORIZED BY LC FUTURE CENTER NEITHER THIS SHEET NOR THE INFORMATION IT CONTAINS
MAY BE USED BY OR DISCLOSED TO ANY THIRD PARTY WITHOUT PRIOR WRITTEN CONSENT OF LC FUTURE CENTER.
Issued Date
Deciphered Date
Title
ACLU9
0.2
Blank
Custom
31 59
Monday, December 23, 2013
2013/08/08 2013/08/05

5
5
4
4
3
3
2
2
1
1
D D
C C
B B
A A
Size Document Number Rev
Date: Sheet of
Security Classification
LC Future Center Secret Data
THIS SHEET OF ENGINEERING DRAWING IS THE PROPRIETARY PROPERTY OF LC FUTURE CENTER. AND CONTAINS CONFIDENTIAL
AND TRADE SECRET INFORMATION. THIS SHEET MAY NOT BE TRANSFERED FROM THE CUSTODY OF THE COMPETENT DIVISION OF R&D
DEPARTMENT EXCEPT AS AUTHORIZED BY LC FUTURE CENTER NEITHER THIS SHEET NOR THE INFORMATION IT CONTAINS
MAY BE USED BY OR DISCLOSED TO ANY THIRD PARTY WITHOUT PRIOR WRITTEN CONSENT OF LC FUTURE CENTER.
Issued Date
Deciphered Date
Title
ACLU9
0.2
Blank
Custom
32 59
Monday, December 23, 2013
2013/08/08 2013/08/05
Size Document Number Rev
Date: Sheet of
Security Classification
LC Future Center Secret Data
THIS SHEET OF ENGINEERING DRAWING IS THE PROPRIETARY PROPERTY OF LC FUTURE CENTER. AND CONTAINS CONFIDENTIAL
AND TRADE SECRET INFORMATION. THIS SHEET MAY NOT BE TRANSFERED FROM THE CUSTODY OF THE COMPETENT DIVISION OF R&D
DEPARTMENT EXCEPT AS AUTHORIZED BY LC FUTURE CENTER NEITHER THIS SHEET NOR THE INFORMATION IT CONTAINS
MAY BE USED BY OR DISCLOSED TO ANY THIRD PARTY WITHOUT PRIOR WRITTEN CONSENT OF LC FUTURE CENTER.
Issued Date
Deciphered Date
Title
ACLU9
0.2
Blank
Custom
32 59
Monday, December 23, 2013
2013/08/08 2013/08/05
Size Document Number Rev
Date: Sheet of
Security Classification
LC Future Center Secret Data
THIS SHEET OF ENGINEERING DRAWING IS THE PROPRIETARY PROPERTY OF LC FUTURE CENTER. AND CONTAINS CONFIDENTIAL
AND TRADE SECRET INFORMATION. THIS SHEET MAY NOT BE TRANSFERED FROM THE CUSTODY OF THE COMPETENT DIVISION OF R&D
DEPARTMENT EXCEPT AS AUTHORIZED BY LC FUTURE CENTER NEITHER THIS SHEET NOR THE INFORMATION IT CONTAINS
MAY BE USED BY OR DISCLOSED TO ANY THIRD PARTY WITHOUT PRIOR WRITTEN CONSENT OF LC FUTURE CENTER.
Issued Date
Deciphered Date
Title
ACLU9
0.2
Blank
Custom
32 59
Monday, December 23, 2013
2013/08/08 2013/08/05

5
5
4
4
3
3
2
2
1
1
D D
C C
B B
A A
LCD POWER CIRCUIT
W=60mils
W=60mils
EMI request
W=40 mils W=40mils
CMOS Camera
Touch Screen
Touch Screen
2A 80 mil
EMI Request
2A 80 mil
W=40mils
W=60mils
For EMI
EMI request
Close to R5
For EMI
For EMI
For EMI
For RF
Reserve for power consumption test
Need short
INVT_PWM
ENBKL
DISPOFF# INVT_PWM
PCH_ENBKL
DISPOFF#
EDP_TX0+
CPU_EDP_TX0+ EDP_TX0-
CPU_EDP_TX0-
CPU_EDP_TX1+ EDP_TX1+
EDP_TX1-
CPU_EDP_TX1-
CPU_EDP_AUX EDP_AUX
CPU_EDP_AUX# EDP_AUX#
INVT_PWM
DISPOFF#
USB20_N4_CONN
USB20_P4_CONN
EDP_AUX
EDP_AUX#
DMIC_CLK
PCH_ENVDD
LEDVDD_EN#
HUB_USB20_P1
HUB_USB20_N1
HUSB20_P1_R
HUSB20_N1_R
HUSB20_P1_R
HUSB20_N1_R
USB20_N4_CONN
USB20_P4_CONN
TS_RS
HUB_USB20_P4
HUB_USB20_N4
USB20_P4_CONN
USB20_N4_CONN
ENBKL {44}
CMOS_ON#{8}
EC_TS_ON#{44}
PCH_ENVDD{4}
PCH_EDP_PWM{4}
PCH_ENBKL{4}
BKOFF#{44}
DMIC_DATA{43} DMIC_CLK{43}
CPU_EDP_TX0+{4} CPU_EDP_TX0-{4}
CPU_EDP_TX1+{4} CPU_EDP_TX1-{4}
CPU_EDP_AUX{4} CPU_EDP_AUX#{4}
HUB_USB20_N4{16} HUB_USB20_P4{16}
CPU_EDP_HPD{4}
HUB_USB20_P1{16} HUB_USB20_N1{16}
+LCDVDD +5VALW +3VS
+LCDVDD_CON
+LCDVDD
+3VS
+3VS_CMOS
+3VS_CMOS_R
+3VS_TS
+3VS +3VS_TS
+3VS_TS_R
+3VALW
+3VS_TS_R
B++LEDVDD
+3VS
+3VS
+3VS_CMOS
+LEDVDD
+LCDVDD_CON
+3VS
+3VS_TS
+3VS
+3VS B+
Size Document Number Rev
Date: Sheet of
Security Classification
LC Future Center Secret Data
THIS SHEET OF ENGINEERING DRAWING IS THE PROPRIETARY PROPERTY OF LC FUTURE CENTER. AND CONTAINS CONFIDENTIAL
AND TRADE SECRET INFORMATION. THIS SHEET MAY NOT BE TRANSFERED FROM THE CUSTODY OF THE COMPETENT DIVISION OF R&D
DEPARTMENT EXCEPT AS AUTHORIZED BY LC FUTURE CENTER NEITHER THIS SHEET NOR THE INFORMATION IT CONTAINS
MAY BE USED BY OR DISCLOSED TO ANY THIRD PARTY WITHOUT PRIOR WRITTEN CONSENT OF LC FUTURE CENTER.
Issued Date
Deciphered Date
Title
ACLU9
0.2
eDP/ CMOS/Touch screen
Custom
33 59
Monday, December 23, 2013
2013/08/08 2013/08/05
Size Document Number Rev
Date: Sheet of
Security Classification
LC Future Center Secret Data
THIS SHEET OF ENGINEERING DRAWING IS THE PROPRIETARY PROPERTY OF LC FUTURE CENTER. AND CONTAINS CONFIDENTIAL
AND TRADE SECRET INFORMATION. THIS SHEET MAY NOT BE TRANSFERED FROM THE CUSTODY OF THE COMPETENT DIVISION OF R&D
DEPARTMENT EXCEPT AS AUTHORIZED BY LC FUTURE CENTER NEITHER THIS SHEET NOR THE INFORMATION IT CONTAINS
MAY BE USED BY OR DISCLOSED TO ANY THIRD PARTY WITHOUT PRIOR WRITTEN CONSENT OF LC FUTURE CENTER.
Issued Date
Deciphered Date
Title
ACLU9
0.2
eDP/ CMOS/Touch screen
Custom
33 59
Monday, December 23, 2013
2013/08/08 2013/08/05
Size Document Number Rev
Date: Sheet of
Security Classification
LC Future Center Secret Data
THIS SHEET OF ENGINEERING DRAWING IS THE PROPRIETARY PROPERTY OF LC FUTURE CENTER. AND CONTAINS CONFIDENTIAL
AND TRADE SECRET INFORMATION. THIS SHEET MAY NOT BE TRANSFERED FROM THE CUSTODY OF THE COMPETENT DIVISION OF R&D
DEPARTMENT EXCEPT AS AUTHORIZED BY LC FUTURE CENTER NEITHER THIS SHEET NOR THE INFORMATION IT CONTAINS
MAY BE USED BY OR DISCLOSED TO ANY THIRD PARTY WITHOUT PRIOR WRITTEN CONSENT OF LC FUTURE CENTER.
Issued Date
Deciphered Date
Title
ACLU9
0.2
eDP/ CMOS/Touch screen
Custom
33 59
Monday, December 23, 2013
2013/08/08 2013/08/05
R22 100K_0402_5%
TS@
R22 100K_0402_5%
TS@
1 2
R179100K_0402_5%
@
R179100K_0402_5%
@
1 2
R180
100K_0402_5%
@
R180
100K_0402_5%
@
12
R5100K_0402_5%
@
R5100K_0402_5%
@
1 2
R28 10K_0402_5%@
R28 10K_0402_5%@
12
R15
100K_0402_1%
@
R15
100K_0402_1%
@
1 2
R9
100K_0402_1%
@
R9
100K_0402_1%
@
1 2
R19 0_0402_5%
R19 0_0402_5%
1 2
J1
JUMP_43X39
@
J1
JUMP_43X39
@
1
122
R16
100K_0402_5%
R16
100K_0402_5%
12
R10
4.7K_0402_5%
@
R10
4.7K_0402_5%
@
1 2
R181 0_0402_5%
@
R181 0_0402_5%
@
1 2
R30_0603_5%
R30_0603_5%
1 2
D1
AZC199-02S.R7G_SOT23-3
@
D1
AZC199-02S.R7G_SOT23-3
@
3
1
2
R17
0_0805_5%
R17
0_0805_5%
12
R6 0_0402_5%
R6 0_0402_5%
1 2
C25
.1U_0402_10V6-K
@
C25
.1U_0402_10V6-K
@
1
2
R26 0_0402_5%@
R26 0_0402_5%@
1 2
G
D
S
Q33
AO3401A_SOT23-3
@
G
D
S
Q33
AO3401A_SOT23-3
@
2
13
C7
4.7U_0603_6.3V6K
C7
4.7U_0603_6.3V6K
1
2
C14
4.7U_0805_25V6-K
@
C14
4.7U_0805_25V6-K
@
1
2
C12
470P_0402_50V7K
@
C12
470P_0402_50V7K
@
1
2
C4
10U_0603_6.3V6M
@
C4
10U_0603_6.3V6M
@
1
2
D2
AZ5215-01F_DFN1006P2E2
@D2
AZ5215-01F_DFN1006P2E2
@
11
2
2
C1
4.7U_0603_6.3V6K
@
C1
4.7U_0603_6.3V6K
@
1
2
R7
100K_0402_5%
R7
100K_0402_5%
12
C23
.1U_0402_10V6-K
TS@
C23
.1U_0402_10V6-K
TS@
1 2
R23 0_0402_5%TS@
R23 0_0402_5%TS@
1 2
G
D
S
Q8A
2N7002KDWH_SOT363-6
G
D
S
Q8A
2N7002KDWH_SOT363-6
2
61
G
D
S
Q7
LP2301ALT1G_SOT23-3
@
G
D
S
Q7
LP2301ALT1G_SOT23-3
@
2
13
C11
100P_0402_50V8J
@
C11
100P_0402_50V8J
@
1
2
C10
.1U_0402_10V6-K
@
C10
.1U_0402_10V6-K
@
1
2
C24
0.047U_0402_16V7K
@
C24
0.047U_0402_16V7K
@
1
2
C43
33P_0402_50V8J
@C43
33P_0402_50V8J
@
1
2
C15
470P_0402_50V7K
C15
470P_0402_50V7K
1
2
JTS1
ACES_87213-00601-P01
ME@
JTS1
ACES_87213-00601-P01
ME@
1
1
2
2
3
3
4
4
5
5
6
6GND1 7
GND2 8
R2
100K_0402_5%
R2
100K_0402_5%
12
C17 .1U_0402_10V6-KC17 .1U_0402_10V6-K
1 2
R11 0_0402_5%
@R11 0_0402_5%
@
1 2
G
D
S
LP2301ALT1G_SOT23-3
Q9
G
D
S
LP2301ALT1G_SOT23-3
Q9
2
1 3
R21 0_0402_5%
@
R21 0_0402_5%
@
1 2
R27 0_0402_5%@
R27 0_0402_5%@
1 2
L12
CMM21T-900M-N_4P
@
L12
CMM21T-900M-N_4P
@
1
122
33
4
4
R1
130_0603_1%
R1
130_0603_1%
12
C19 .1U_0402_10V6-K
C19 .1U_0402_10V6-K
1 2
C16 .1U_0402_10V6-K
C16 .1U_0402_10V6-K
1 2
C5
.1U_0402_10V6-K
@
C5
.1U_0402_10V6-K
@
1
2
C9
0.01U_0402_25V7K
@
C9
0.01U_0402_25V7K
@
1
2
R20
100K_0402_5%
R20
100K_0402_5%
12
C22
680P_0402_50V7K
@
C22
680P_0402_50V7K
@
1
2
R183 0_0402_5%
R183 0_0402_5%
1 2
C132
.1U_0402_10V6-K
@
C132
.1U_0402_10V6-K
@
1
2
C21 .1U_0402_10V6-K
C21 .1U_0402_10V6-K
1 2
G
D
S
Q8B
2N7002KDWH_SOT363-6
G
D
S
Q8B
2N7002KDWH_SOT363-6
5
34
G
D
S
LP2301ALT1G_SOT23-3
Q11 TS@
G
D
S
LP2301ALT1G_SOT23-3
Q11 TS@
2
13
C20 .1U_0402_10V6-K
C20 .1U_0402_10V6-K
1 2
C6
.01U_0402_16V7-K
@
C6
.01U_0402_16V7-K
@
1
2
R8
100K_0402_1%
@
R8
100K_0402_1%
@
1 2
G
D
S
Q34
2N7002KW_SOT323-3
@
G
D
S
Q34
2N7002KW_SOT323-3
@
2
13
R12 0_0402_5%
R12 0_0402_5%
1 2
C13
470P_0402_50V7K
@
C13
470P_0402_50V7K
@
1
2
R18
1K_0402_5%
@
R18
1K_0402_5%
@
1 2
C2
.1U_0402_10V6-K
C2
.1U_0402_10V6-K
1
2
C8
.1U_0402_10V6-K
@
C8
.1U_0402_10V6-K
@
1
2
R24 0_0402_5%TS@
R24 0_0402_5%TS@
1 2
C18 .1U_0402_10V6-K
C18 .1U_0402_10V6-K
1 2
R13
100K_0402_1%
@
R13
100K_0402_1%
@
1 2
L1
0_0805_5%
L1
0_0805_5%
12
C3
.1U_0402_10V6-K
@
C3
.1U_0402_10V6-K
@
1
2
R25 0_0402_5%TS@
R25 0_0402_5%TS@
1 2
L13
CMM21T-900M-N_4P
@
L13
CMM21T-900M-N_4P
@
1
122
33
4
4
R14 0_0402_5%
R14 0_0402_5%
1 2
R182 0_0402_5%
R182 0_0402_5%
1 2
R4
220K_0402_1%
R4
220K_0402_1%
1 2
JEDP1
ACES_50406-03071-001
ME@
JEDP1
ACES_50406-03071-001
ME@
1
1
2
2
3
3
4
4
5
5
6
6
7
7
8
8
9
9
10
10
11
11
12
12
13
13
14
14
15
15
16
16
17
17
18
18
19
19
20
20
21
21
22
22
23
23
24
24
25
25
26
26
27
27
28
28
29
29
30
30
G131
G232
G333
G434
G535

5
5
4
4
3
3
2
2
1
1
D D
C C
B B
A A
Close to JHDMI1
For EMC
For EMC
For EMC
R4602 change from 10K to 1K,
as Vienna
HDMI_CLK-_C
HDMI_TX2-_C
HDMI_TX1+_C
HDMI_CLK+_C
HDMI_TX2+_C
HDMI_TX1-_C
HDMI_TX0-_C
HDMI_TX0+_C
HDMI_CLK-_CON
HDMI_CLK+_CON
HDMI_TX0-_CON
HDMI_TX0+_CON
HDMI_TX1-_CON
HDMI_TX1+_CON
HDMI_TX2-_CON
HDMI_TX2+_CON
HDMI_TX1+_CON
HDMI_DET
HDMI_TX1-_CON
HDMIDAT_R
HDMICLK_R
HDMI_CLK-_C
HDMI_CLK+_C
HDMI_TX0-_C
HDMI_TX0+_C
HDMI_TX1-_C
HDMI_TX1+_C
HDMI_TX2-_C
HDMI_TX2+_C
HDMI_TX2-
HDMI_TX2+
HDMI_TX1+
HDMI_TX0+
HDMI_CLK-
HDMI_CLK+
HDMI_TX1-
HDMI_TX0-
HDMI_TX1-_CON
HDMI_TX1+_CON
HDMIDAT_R
+5VS_HDMI
HDMIDAT_R
+5VS_HDMI
HDMI_TX2-_CON
HDMI_TX2+_CON
HDMI_TX2-_CON
HDMI_TX2+_CON
HDMI_TX0-_CON HDMI_TX0-_CON
HDMI_TX0+_CON
HDMI_TX0+_CON
HDMI_CLK-_CON HDMI_CLK-_CON
HDMI_CLK+_CON
HDMI_CLK+_CON
HDMICLK_R HDMICLK_R
HDMI_DET HDMI_DET
HDMI_TX2-_C
HDMI_TX2+_C
HDMI_TX2-_CON
HDMI_TX2+_CON
HDMI_TX1+_C
HDMI_TX1-_C HDMI_TX1-_CON
HDMI_TX1+_CON
HDMI_TX0-_C
HDMI_TX0+_C
HDMI_TX0-_CON
HDMI_TX0+_CON
HDMI_CLK-_C
HDMI_CLK+_C HDMI_CLK+_CON
HDMI_CLK-_CON
HDMICLK_R
HDMIDAT_R
DDPB_DATA{4}
DDPB_CLK{4}
HDMI_CLK-{4}
HDMI_TX0-{4}
HDMI_TX0+{4}
HDMI_CLK+{4}
HDMI_TX1+{4}
HDMI_TX1-{4}
HDMI_TX2-{4}
HDMI_TX2+{4}
HDMI_HPD{4}
SUSP{46}
+5VS
+5VS
+1.8VS
+5VS_HDMI
+5VS_HDMI_F
+3VS
+1.8VS
+1.8VS +5VS_HDMI
Size Document Number Rev
Date: Sheet of
Security Classification
LC Future Center Secret Data
THIS SHEET OF ENGINEERING DRAWING IS THE PROPRIETARY PROPERTY OF LC FUTURE CENTER. AND CONTAINS CONFIDENTIAL
AND TRADE SECRET INFORMATION. THIS SHEET MAY NOT BE TRANSFERED FROM THE CUSTODY OF THE COMPETENT DIVISION OF R&D
DEPARTMENT EXCEPT AS AUTHORIZED BY LC FUTURE CENTER NEITHER THIS SHEET NOR THE INFORMATION IT CONTAINS
MAY BE USED BY OR DISCLOSED TO ANY THIRD PARTY WITHOUT PRIOR WRITTEN CONSENT OF LC FUTURE CENTER.
Issued Date
Deciphered Date
Title
ACLU9
0.2
HDMI_CONN
Custom
34 59
Monday, December 23, 2013
2013/08/08 2013/08/05
Size Document Number Rev
Date: Sheet of
Security Classification
LC Future Center Secret Data
THIS SHEET OF ENGINEERING DRAWING IS THE PROPRIETARY PROPERTY OF LC FUTURE CENTER. AND CONTAINS CONFIDENTIAL
AND TRADE SECRET INFORMATION. THIS SHEET MAY NOT BE TRANSFERED FROM THE CUSTODY OF THE COMPETENT DIVISION OF R&D
DEPARTMENT EXCEPT AS AUTHORIZED BY LC FUTURE CENTER NEITHER THIS SHEET NOR THE INFORMATION IT CONTAINS
MAY BE USED BY OR DISCLOSED TO ANY THIRD PARTY WITHOUT PRIOR WRITTEN CONSENT OF LC FUTURE CENTER.
Issued Date
Deciphered Date
Title
ACLU9
0.2
HDMI_CONN
Custom
34 59
Monday, December 23, 2013
2013/08/08 2013/08/05
Size Document Number Rev
Date: Sheet of
Security Classification
LC Future Center Secret Data
THIS SHEET OF ENGINEERING DRAWING IS THE PROPRIETARY PROPERTY OF LC FUTURE CENTER. AND CONTAINS CONFIDENTIAL
AND TRADE SECRET INFORMATION. THIS SHEET MAY NOT BE TRANSFERED FROM THE CUSTODY OF THE COMPETENT DIVISION OF R&D
DEPARTMENT EXCEPT AS AUTHORIZED BY LC FUTURE CENTER NEITHER THIS SHEET NOR THE INFORMATION IT CONTAINS
MAY BE USED BY OR DISCLOSED TO ANY THIRD PARTY WITHOUT PRIOR WRITTEN CONSENT OF LC FUTURE CENTER.
Issued Date
Deciphered Date
Title
ACLU9
0.2
HDMI_CONN
Custom
34 59
Monday, December 23, 2013
2013/08/08 2013/08/05
F1
0.5A_8V_KMC3S050RY
F1
0.5A_8V_KMC3S050RY
21
C36 .1U_0402_10V6-K
C36 .1U_0402_10V6-K
12
C27 3.3P_0402_50V8-C
@
C27 3.3P_0402_50V8-C
@
1 2
R45 0_0402_5%@
R45 0_0402_5%@
12
C35 .1U_0402_10V6-K
C35 .1U_0402_10V6-K
12
R31 619_0402_1%
R31 619_0402_1%
1 2
Q3401B
PJT138K_SOT363-6
Q3401B
PJT138K_SOT363-6
G25
D2 3
S2
4
C32 3.3P_0402_50V8-C
@
C32 3.3P_0402_50V8-C
@
1 2
R44 0_0402_5%@
R44 0_0402_5%@
12
R37 619_0402_1%
R37 619_0402_1%
1 2
R48 0_0402_5%@
R48 0_0402_5%@
12
R46 0_0402_5%@
R46 0_0402_5%@
12
R41
100K_0402_5%
R41
100K_0402_5%
1 2
C33 3.3P_0402_50V8-C
@
C33 3.3P_0402_50V8-C
@
1 2
C26 3.3P_0402_50V8-C
@
C26 3.3P_0402_50V8-C
@
1 2
C31 3.3P_0402_50V8-C
@
C31 3.3P_0402_50V8-C
@
1 2
C42 .1U_0402_10V6-K
C42 .1U_0402_10V6-K
12
C41 .1U_0402_10V6-K
C41 .1U_0402_10V6-K
12
R49 0_0402_5%@
R49 0_0402_5%@
12
R3405
1K_0402_1%
R3405
1K_0402_1%
1 2
R50 0_0402_5%@
R50 0_0402_5%@
12
C28 3.3P_0402_50V8-C
@
C28 3.3P_0402_50V8-C
@
1 2
R47 0_0402_5%@
R47 0_0402_5%@
12
L4
HDMI2012F2SF-900T04_4P
L4
HDMI2012F2SF-900T04_4P
1
122
33
4
4
R38 619_0402_1%
R38 619_0402_1%
1 2
C39 .1U_0402_10V6-K
C39 .1U_0402_10V6-K
12
L5
HDMI2012F2SF-900T04_4P
L5
HDMI2012F2SF-900T04_4P
1
122
33
4
4
R42
100K_0402_5%
@
R42
100K_0402_5%
@
1 2
G
D
S
LP2301ALT1G_SOT23-3
Q32
G
D
S
LP2301ALT1G_SOT23-3
Q32
2
1 3
L2
HDMI2012F2SF-900T04_4P
L2
HDMI2012F2SF-900T04_4P
1
122
33
4
4
C34
.1U_0402_10V6-K
C34
.1U_0402_10V6-K
1
2
C38 .1U_0402_10V6-K
C38 .1U_0402_10V6-K
12
8
7
65
4
3
2
1
9
10
D7
AZ1045-04F_DFN2510P10E-10-9
@
8
7
65
4
3
2
1
9
10
D7
AZ1045-04F_DFN2510P10E-10-9
@
4
5
1
6
2
7
3
9
8
C40 .1U_0402_10V6-K
C40 .1U_0402_10V6-K
12
C29 3.3P_0402_50V8-C
@
C29 3.3P_0402_50V8-C
@
1 2
C30 3.3P_0402_50V8-C
@
C30 3.3P_0402_50V8-C
@
1 2
C37 .1U_0402_10V6-K
C37 .1U_0402_10V6-K
12
R32 619_0402_1%
R32 619_0402_1%
1 2
8
7
65
4
3
2
1
9
10
D6
AZ1045-04F_DFN2510P10E-10-9
@
8
7
65
4
3
2
1
9
10
D6
AZ1045-04F_DFN2510P10E-10-9
@
4
5
1
6
2
7
3
9
8
G
D
S
Q12
2N7002KW_SOT323-3
G
D
S
Q12
2N7002KW_SOT323-3
2
13
R33 619_0402_1%
R33 619_0402_1%
1 2
D4
BAT54S-7-F_SOT23-3
@
D4
D4
BAT54S-7-F_SOT23-3
@
D4
2
3
1
RP9
2.2K_0404_4P2R_5%
RP9
2.2K_0404_4P2R_5%
1 4
2 3
8
7
65
4
3
2
1
9
10
D3
AZ1045-04F_DFN2510P10E-10-9
@
8
7
65
4
3
2
1
9
10
D3
AZ1045-04F_DFN2510P10E-10-9
@
4
5
1
6
2
7
3
9
8
R34 619_0402_1%
R34 619_0402_1%
1 2
G
D
S
Q13
2N7002KW_SOT323-3
G
D
S
Q13
2N7002KW_SOT323-3
2
13
R30 619_0402_1%
R30 619_0402_1%
1 2
R29 619_0402_1%
R29 619_0402_1%
1 2
RP10
2.2K_0404_4P2R_5%
RP10
2.2K_0404_4P2R_5%
1 4
2 3
JHDMI1
FOX_QJ111A1-RC0AH1-8H
ME@
JHDMI1
FOX_QJ111A1-RC0AH1-8H
ME@
D2+
1D2_shield
2D2-
3D1+
4D1_shield
5D1-
6D0+
7D0_shield
8D0-
9CK+
10 CK_shield
11 CK-
12 CEC
13 Reserved
14 SCL
15 SDA
16 DDC/CEC_GND
17 +5V
18 HP_DET
19
GND1 20
GND2 21
GND3 22
GND4 23
L3
HDMI2012F2SF-900T04_4P
L3
HDMI2012F2SF-900T04_4P
1
122
33
4
4
Q3401A
PJT138K_SOT363-6
Q3401A
PJT138K_SOT363-6
2
G1
D1 6S11
D5
RB491D_SOT23-3
@
D5
RB491D_SOT23-3
@
21
3
R43 0_0402_5%@
R43 0_0402_5%@
12

5
5
4
4
3
3
2
2
1
1
D D
C C
B B
A A
Size Document Number Rev
Date: Sheet of
Security Classification
LC Future Center Secret Data
THIS SHEET OF ENGINEERING DRAWING IS THE PROPRIETARY PROPERTY OF LC FUTURE CENTER. AND CONTAINS CONFIDENTIAL
AND TRADE SECRET INFORMATION. THIS SHEET MAY NOT BE TRANSFERED FROM THE CUSTODY OF THE COMPETENT DIVISION OF R&D
DEPARTMENT EXCEPT AS AUTHORIZED BY LC FUTURE CENTER NEITHER THIS SHEET NOR THE INFORMATION IT CONTAINS
MAY BE USED BY OR DISCLOSED TO ANY THIRD PARTY WITHOUT PRIOR WRITTEN CONSENT OF LC FUTURE CENTER.
Issued Date
Deciphered Date
Title
ACLU9
0.2
DP to CRT Converter(PS8613)
Custom
35 59
Monday, December 23, 2013
2013/08/08 2013/08/05
Size Document Number Rev
Date: Sheet of
Security Classification
LC Future Center Secret Data
THIS SHEET OF ENGINEERING DRAWING IS THE PROPRIETARY PROPERTY OF LC FUTURE CENTER. AND CONTAINS CONFIDENTIAL
AND TRADE SECRET INFORMATION. THIS SHEET MAY NOT BE TRANSFERED FROM THE CUSTODY OF THE COMPETENT DIVISION OF R&D
DEPARTMENT EXCEPT AS AUTHORIZED BY LC FUTURE CENTER NEITHER THIS SHEET NOR THE INFORMATION IT CONTAINS
MAY BE USED BY OR DISCLOSED TO ANY THIRD PARTY WITHOUT PRIOR WRITTEN CONSENT OF LC FUTURE CENTER.
Issued Date
Deciphered Date
Title
ACLU9
0.2
DP to CRT Converter(PS8613)
Custom
35 59
Monday, December 23, 2013
2013/08/08 2013/08/05
Size Document Number Rev
Date: Sheet of
Security Classification
LC Future Center Secret Data
THIS SHEET OF ENGINEERING DRAWING IS THE PROPRIETARY PROPERTY OF LC FUTURE CENTER. AND CONTAINS CONFIDENTIAL
AND TRADE SECRET INFORMATION. THIS SHEET MAY NOT BE TRANSFERED FROM THE CUSTODY OF THE COMPETENT DIVISION OF R&D
DEPARTMENT EXCEPT AS AUTHORIZED BY LC FUTURE CENTER NEITHER THIS SHEET NOR THE INFORMATION IT CONTAINS
MAY BE USED BY OR DISCLOSED TO ANY THIRD PARTY WITHOUT PRIOR WRITTEN CONSENT OF LC FUTURE CENTER.
Issued Date
Deciphered Date
Title
ACLU9
0.2
DP to CRT Converter(PS8613)
Custom
35 59
Monday, December 23, 2013
2013/08/08 2013/08/05

5
5
4
4
3
3
2
2
1
1
D D
C C
B B
A A
CLOSE TO CONN
CRT Connector
W=40mils
For EMC
For EMC
LVG9/LVG10 SM01000LO00 Change to 0 ohm
CRT_B_CON
CRT_DDC_DAT
HSYNC_CON
CRT_DDC_CLK
VSYNC_CON
CRT_DDC_DAT
CRT_DDC_CLK
+CRT_VCC_CON
VSYNC_CON
HSYNC_CON
CRT_R_CON
CRT_DET#
CRT_G_CON
HSYNC_CON
VSYNC_CON
CRT_G_CON CRT_G_CON
CRT_DET# CRT_DET#
VSYNC_CON
HSYNC_CON
CRT_DDC_CLK
CRT_DDC_DAT
VGA_HS CRT_HSYNC
CRT_VSYNC
VGA_VS
CRT_R_CON
CRT_B_CON
CRT_R_CON
CRT_B_CON
VGA_DDC_CLK CRT_DDC_CLK
VGA_DDC_DAT CRT_DDC_DAT
CRT_VSYNC_R
CRT_HSYNC_R
CRT_R{4}
CRT_G{4}
CRT_B{4}
VGA_HS{4}
VGA_VS{4}
VGA_DDC_DAT{4}
VGA_DDC_CLK{4}
+CRT_VCC_CON
+5VS +CRT_VCC
+5VS
+5VS
+5VS_HDMI
+3VS
+CRT_VCC_CON
+3VS
+3VS
Size Document Number Rev
Date: Sheet of
Security Classification
LC Future Center Secret Data
THIS SHEET OF ENGINEERING DRAWING IS THE PROPRIETARY PROPERTY OF LC FUTURE CENTER. AND CONTAINS CONFIDENTIAL
AND TRADE SECRET INFORMATION. THIS SHEET MAY NOT BE TRANSFERED FROM THE CUSTODY OF THE COMPETENT DIVISION OF R&D
DEPARTMENT EXCEPT AS AUTHORIZED BY LC FUTURE CENTER NEITHER THIS SHEET NOR THE INFORMATION IT CONTAINS
MAY BE USED BY OR DISCLOSED TO ANY THIRD PARTY WITHOUT PRIOR WRITTEN CONSENT OF LC FUTURE CENTER.
Issued Date
Deciphered Date
Title
ACLU9
0.2
CRT
Custom
36 59
Monday, December 23, 2013
2013/08/08 2013/08/05
Size Document Number Rev
Date: Sheet of
Security Classification
LC Future Center Secret Data
THIS SHEET OF ENGINEERING DRAWING IS THE PROPRIETARY PROPERTY OF LC FUTURE CENTER. AND CONTAINS CONFIDENTIAL
AND TRADE SECRET INFORMATION. THIS SHEET MAY NOT BE TRANSFERED FROM THE CUSTODY OF THE COMPETENT DIVISION OF R&D
DEPARTMENT EXCEPT AS AUTHORIZED BY LC FUTURE CENTER NEITHER THIS SHEET NOR THE INFORMATION IT CONTAINS
MAY BE USED BY OR DISCLOSED TO ANY THIRD PARTY WITHOUT PRIOR WRITTEN CONSENT OF LC FUTURE CENTER.
Issued Date
Deciphered Date
Title
ACLU9
0.2
CRT
Custom
36 59
Monday, December 23, 2013
2013/08/08 2013/08/05
Size Document Number Rev
Date: Sheet of
Security Classification
LC Future Center Secret Data
THIS SHEET OF ENGINEERING DRAWING IS THE PROPRIETARY PROPERTY OF LC FUTURE CENTER. AND CONTAINS CONFIDENTIAL
AND TRADE SECRET INFORMATION. THIS SHEET MAY NOT BE TRANSFERED FROM THE CUSTODY OF THE COMPETENT DIVISION OF R&D
DEPARTMENT EXCEPT AS AUTHORIZED BY LC FUTURE CENTER NEITHER THIS SHEET NOR THE INFORMATION IT CONTAINS
MAY BE USED BY OR DISCLOSED TO ANY THIRD PARTY WITHOUT PRIOR WRITTEN CONSENT OF LC FUTURE CENTER.
Issued Date
Deciphered Date
Title
ACLU9
0.2
CRT
Custom
36 59
Monday, December 23, 2013
2013/08/08 2013/08/05
TVG3PAD@TVG3PAD@
1
RVG38
1K_0402_5%
@
RVG38
1K_0402_5%
@
1 2
CVG53
22P_0402_50V8-J
@
CVG53
22P_0402_50V8-J
@
12
CVG40
10P_0402_50V8J
CVG40
10P_0402_50V8J
1
2
RVG21 0_0402_5%RVG21 0_0402_5%
1 2
CVG35
10P_0402_50V8J
CVG35
10P_0402_50V8J
1
2
C485
68P_0402_50V8J
@
C485
68P_0402_50V8J
@
1
2
LVG7 BLM18BB470SN1D_2P~D
LVG7 BLM18BB470SN1D_2P~D
1 2
CVG45
150P_0402_50V8-J
@CVG45
150P_0402_50V8-J
@
1
2
DVG2
AZ5425-01F_DFN1006P2E2
@
DVG2
AZ5425-01F_DFN1006P2E2
@
2
211
CVG36
10P_0402_50V8J
CVG36
10P_0402_50V8J
1
2
LVG11 0_0603_5%LVG11 0_0603_5%
1 2
G
D
S
Q31A
2N7002KDWH_SOT363-6
G
D
S
Q31A
2N7002KDWH_SOT363-6
2
61
C50
100P_0402_50V8J
@C50
100P_0402_50V8J
@
1
2
UVG3
74AHCT1G125GW_SOT353-5
@
UVG3
74AHCT1G125GW_SOT353-5
@
A
2Y4
OE# 1
G
3P5
CVG37
10P_0402_50V8J
CVG37
10P_0402_50V8J
1
2
RVG32 15_0402_5%
RVG32 15_0402_5%
1 2
8
7
65
4
3
2
1
9
10
DVG3
AZ1045-04F_DFN2510P10E-10-9
@
8
7
65
4
3
2
1
9
10
DVG3
AZ1045-04F_DFN2510P10E-10-9
@
4
5
1
6
2
7
3
9
8
LVG12 0_0603_5%LVG12 0_0603_5%
1 2
8
7
65
4
3
2
1
9
10
DVG4
AZ1045-04F_DFN2510P10E-10-9
@
8
7
65
4
3
2
1
9
10
DVG4
AZ1045-04F_DFN2510P10E-10-9
@
4
5
1
6
2
7
3
9
8
RPC10
2.2K_0404_4P2R_5%
RPC10
2.2K_0404_4P2R_5%
1 4
2 3
RVG33 15_0402_5%
RVG33 15_0402_5%
1 2
RVG37
1K_0402_5%
@
RVG37
1K_0402_5%
@
1 2
RVG40
1K_0402_1%
@
RVG40
1K_0402_1%
@
12
RVG25
150_0402_1%
RVG25
150_0402_1%
1 2
G
D
S
Q31B2N7002KDWH_SOT363-6
G
D
S
Q31B2N7002KDWH_SOT363-6
5
34
LVG13 0_0603_5%
LVG13 0_0603_5%
1 2
DVG1
RB491D_SOT23-3
@
DVG1
RB491D_SOT23-3
@
21
3
LVG6 BLM18BB470SN1D_2P~D
LVG6 BLM18BB470SN1D_2P~D
1 2
CVG41
100P_0402_50V8J
@
CVG41
100P_0402_50V8J
@
1
2
RVG26
150_0402_1%
RVG26
150_0402_1%
1 2
RVG41
1K_0402_1%
@
RVG41
1K_0402_1%
@
12
LVG8 BLM18BB470SN1D_2P~D
LVG8 BLM18BB470SN1D_2P~D
1 2
RVG22 0_0402_5%
RVG22 0_0402_5%
1 2
G
G
JCRT1
SUYIN_070546HR015M25KZR
ME@
G
G
JCRT1
SUYIN_070546HR015M25KZR
ME@
6
11
1
7
12
2
8
13
3
9
14
4
10
15
5
16
17
RVG27
150_0402_1%
RVG27
150_0402_1%
1 2
RVG39
0_0603_5%
@
RVG39
0_0603_5%
@
1 2
CVG42
150P_0402_50V8-J
@CVG42
150P_0402_50V8-J
@
1
2
CVG34
.1U_0402_10V6-K
@
CVG34
.1U_0402_10V6-K
@
1
2
CVG50
.1U_0402_10V6-K
@
CVG50
.1U_0402_10V6-K
@
1 2
LVG9 0_0402_5%
LVG9 0_0402_5%
1 2
CVG51
22P_0402_50V8-J
@
CVG51
22P_0402_50V8-J
@
12
UVG4
74AHCT1G125GW_SOT353-5
@
UVG4
74AHCT1G125GW_SOT353-5
@
A
2Y4
OE# 1
G
3P5
CVG38
10P_0402_50V8J
CVG38
10P_0402_50V8J
1
2
FVG1
0.5A_8V_KMC3S050RY
@
FVG1
0.5A_8V_KMC3S050RY
@
21
CVG49
.1U_0402_10V6-K
@
CVG49
.1U_0402_10V6-K
@
1 2
CVG52
22P_0402_50V8-J
@
CVG52
22P_0402_50V8-J
@
12
LVG10 0_0402_5%
LVG10 0_0402_5%
1 2
CVG39
10P_0402_50V8J
CVG39
10P_0402_50V8J
1
2

5
5
4
4
3
3
2
2
1
1
D D
C C
B B
A A
Close to Pin3, 8, 22, 30
Layout Note: LL1 must be
within 200mil to Pin24,
CL15,CL16 must be within
200mil to LL1
+LAN_REGOUT: Width =60mil
For RTL8111GUL/ RTL8106EUL (SWR mode)
+3VALW_LAN rising time (10%~90%):
0.5ms
<
spec
<
100ms
+3VALW TO +3VALW_LAN
width : 40 mils
Close to Pin11 Close to Pin32
Need short
Close to Pin22(Reserved)
Close to Pin11 Close to Pin32
CL10 close to Pin18
CL11 close to Pin17
LAN_MDI0-
+LAN_VDD10
PLT_RST#
CLK_PCIE_LAN#
CLK_PCIE_LAN
LAN_MDI1+
PCIE_WAKE#_R
+LAN_VDD10
+LAN_VDD10
RSET
ISOLATE# LAN_MDI1-
LAN_CLKREQ#_R
LAN_MDI2+
LAN_XTALO
LAN_XTALI
LAN_MDI2-
+LAN_VDDREG
+LAN_REGOUT LAN_MDI3+
LAN_MDI3-
+3VALW_LAN
+3VALW_LAN
+LAN_VDD10
LAN_MDI0+
PCIE_WAKE#_R
+LAN_REGOUT
LAN_XTALO
LAN_XTALI
PCIE_PRX_C_DTX_N3
PCIE_PRX_C_DTX_P3
PCIE_PTX_C_DRX_N3
PCIE_PTX_C_DRX_P3
LAN_PWR_ON#
ISOLATE#
LAN_CLKREQ#_R
LAN_DISABLE#
LAN_PWR_ON#
LAN_MDI0- {38}
LAN_MDI1+ {38}
LAN_MDI1- {38}
LAN_MDI2+ {38}
LAN_MDI2- {38}
LAN_MDI3+ {38}
LAN_MDI3- {38}
LAN_MDI0+ {38}
PCIE_WAKE#{7,40,44} LAN_WAKE#{40,44}
PLT_RST#{7,19,40,44}
PCIE_PRX_DTX_P3{6} PCIE_PRX_DTX_N3{6}
LAN_PWR_ON#{44}
CLK_PCIE_LAN {7}
CLK_PCIE_LAN# {7}
PCIE_PTX_C_DRX_N3 {6}
PCIE_PTX_C_DRX_P3 {6}
LAN_CLKREQ# {6}
+LAN_VDD10
+3VALW_LAN +LAN_VDDREG
+3VALW
+3VALW +3VALW_LAN
+3VALW_LAN
+3VS
+3VALW_LAN +3VS
Size Document Number Rev
Date: Sheet of
Security Classification
LC Future Center Secret Data
THIS SHEET OF ENGINEERING DRAWING IS THE PROPRIETARY PROPERTY OF LC FUTURE CENTER. AND CONTAINS CONFIDENTIAL
AND TRADE SECRET INFORMATION. THIS SHEET MAY NOT BE TRANSFERED FROM THE CUSTODY OF THE COMPETENT DIVISION OF R&D
DEPARTMENT EXCEPT AS AUTHORIZED BY LC FUTURE CENTER NEITHER THIS SHEET NOR THE INFORMATION IT CONTAINS
MAY BE USED BY OR DISCLOSED TO ANY THIRD PARTY WITHOUT PRIOR WRITTEN CONSENT OF LC FUTURE CENTER.
Issued Date
Deciphered Date
Title
ACLU9
0.2
LAN_RTL8111GUL/RTL8106EUL
Custom
37 59
Monday, December 23, 2013
2013/08/08 2013/08/05
Size Document Number Rev
Date: Sheet of
Security Classification
LC Future Center Secret Data
THIS SHEET OF ENGINEERING DRAWING IS THE PROPRIETARY PROPERTY OF LC FUTURE CENTER. AND CONTAINS CONFIDENTIAL
AND TRADE SECRET INFORMATION. THIS SHEET MAY NOT BE TRANSFERED FROM THE CUSTODY OF THE COMPETENT DIVISION OF R&D
DEPARTMENT EXCEPT AS AUTHORIZED BY LC FUTURE CENTER NEITHER THIS SHEET NOR THE INFORMATION IT CONTAINS
MAY BE USED BY OR DISCLOSED TO ANY THIRD PARTY WITHOUT PRIOR WRITTEN CONSENT OF LC FUTURE CENTER.
Issued Date
Deciphered Date
Title
ACLU9
0.2
LAN_RTL8111GUL/RTL8106EUL
Custom
37 59
Monday, December 23, 2013
2013/08/08 2013/08/05
Size Document Number Rev
Date: Sheet of
Security Classification
LC Future Center Secret Data
THIS SHEET OF ENGINEERING DRAWING IS THE PROPRIETARY PROPERTY OF LC FUTURE CENTER. AND CONTAINS CONFIDENTIAL
AND TRADE SECRET INFORMATION. THIS SHEET MAY NOT BE TRANSFERED FROM THE CUSTODY OF THE COMPETENT DIVISION OF R&D
DEPARTMENT EXCEPT AS AUTHORIZED BY LC FUTURE CENTER NEITHER THIS SHEET NOR THE INFORMATION IT CONTAINS
MAY BE USED BY OR DISCLOSED TO ANY THIRD PARTY WITHOUT PRIOR WRITTEN CONSENT OF LC FUTURE CENTER.
Issued Date
Deciphered Date
Title
ACLU9
0.2
LAN_RTL8111GUL/RTL8106EUL
Custom
37 59
Monday, December 23, 2013
2013/08/08 2013/08/05
CL7
.1U_0402_10V6-K
CL7
.1U_0402_10V6-K
1
2
CL11 .1U_0402_10V6-K
CL11 .1U_0402_10V6-K
1 2
JL1
JUMP_43X79
@
JL1
JUMP_43X79
@
1
122
CL4
4.7U_0603_6.3V6K
@
CL4
4.7U_0603_6.3V6K
@
1
2
RL5
10K_0402_5%
@
RL5
10K_0402_5%
@
1 2
RL6 0_0402_5%
RL6 0_0402_5%
1 2
CL15
4.7U_0603_6.3V6K
CL15
4.7U_0603_6.3V6K
1
2
LL1
2.2UH_NLC252018T-2R2J-N_5%
LL1
2.2UH_NLC252018T-2R2J-N_5%
1 2
RL7 0_0402_5%@
RL7 0_0402_5%@
1 2
CL20
.1U_0402_10V6-K
CL20
.1U_0402_10V6-K
1
2
CL6
.1U_0402_10V6-K
CL6
.1U_0402_10V6-K
1
2
UL1
RTL8111GUL-CG_QFN32_4X4
GIGA@
UL1
RTL8111GUL-CG_QFN32_4X4
GIGA@
MDIP0 1
MDIN0 2
AVDD10_1 3
MDIP1 4
MDIN1 5
MDIP2 6
MDIN2 7
AVDD10_2 8
MDIP3 9
MDIN3 10
AVDD33_1 11
CLKREQB 12
HSIP 13
HSIN 14
REFCLK_P 15
REFCLK_N 16
HSOP
17 HSON
18 PERSTB
19 ISOLATEB
20 LANWAKEB
21 DVDD10
22 VDDREG
23 REGOUT
24 LED2
25 LED1/GPIO
26 LED0
27 CKXTAL1
28 CKXTAL2
29 AVDD10
30 RSET
31 AVDD33_2
32 GND
33
RL120_0402_5%
@
RL120_0402_5%
@
1 2
TL3 @
TL3 @
1
G
D
S
QL1
2N7002KW_SOT323-3
@
G
D
S
QL1
2N7002KW_SOT323-3
@
2
1 3
CL19
.1U_0402_10V6-K
CL19
.1U_0402_10V6-K
1
2
RL9
1K_0402_1%
RL9
1K_0402_1%
12
YL1
25MHZ_10PF_7V25000014
YL1
25MHZ_10PF_7V25000014
OSC1
1
GND1
2OSC2 3
GND2 4
RL3 47K_0402_5%
@RL3 47K_0402_5%
@
1 2
RL8 2.49K_0402_1%
RL8 2.49K_0402_1%
1 2
CL9
.01U_0402_16V7-K
@
CL9
.01U_0402_16V7-K
@
1
2
RL1
0_0603_5%
@
RL1
0_0603_5%
@
1 2
CL10 .1U_0402_10V6-K
CL10 .1U_0402_10V6-K
1 2
RL10
0_0402_5%
@
RL10
0_0402_5%
@
1 2
CL18
.1U_0402_10V6-K
CL18
.1U_0402_10V6-K
1
2
RL4
10K_0402_5%
@
RL4
10K_0402_5%
@
1 2
CL5
4.7U_0603_6.3V6K
@
CL5
4.7U_0603_6.3V6K
@
1
2
CL12
10P_0402_50V8J
CL12
10P_0402_50V8J
1
2
RL180_0402_5% RL180_0402_5%
12
CL21
1U_0402_6.3V6K
@
CL21
1U_0402_6.3V6K
@
1
2
CL2
.1U_0402_10V6-K
CL2
.1U_0402_10V6-K
1
2
RL2
100K_0402_5%
@
RL2
100K_0402_5%
@
12
CL17
.1U_0402_10V6-K
CL17
.1U_0402_10V6-K
1
2
CL22
.1U_0402_10V6-K
@
CL22
.1U_0402_10V6-K
@
1
2
TL4 @
TL4 @
1
CL1
4.7U_0603_6.3V6K
CL1
4.7U_0603_6.3V6K
1
2
CL16
.1U_0402_10V6-K
@
CL16
.1U_0402_10V6-K
@
1
2
CL8
.1U_0402_10V6-K
@
CL8
.1U_0402_10V6-K
@
1
2
CL13
10P_0402_50V8J
CL13
10P_0402_50V8J
1
2
G
D
S
Q14
LP2301ALT1G_SOT23-3
@
G
D
S
Q14
LP2301ALT1G_SOT23-3
@
2
13
RL11
15K_0402_5%
@
RL11
15K_0402_5%
@
12

5
5
4
4
3
3
2
2
1
1
D D
C C
B B
A A
Place Close to TL2
Place Close to TL1
DL1/DL2
1'S PN:SC300003M00
Reserve for EMI go rural solution
LAN_MDO0+
LAN_MDO0-
LAN_MDO1+
LAN_MDO2+
LAN_MDO2-
LAN_MDO1-
LAN_MDO3-
LAN_MDO3+
LAN_MDI3+
LAN_MDI2+
LAN_MDI0+
LAN_MDI1+
LAN_MDI0-
LAN_MDI1-
LAN_MDI2- LAN_MDI3-
MCT
LAN_MDI2+
LAN_MDI2-
LAN_MDI3+
LAN_MDI3-
MCT
LAN_MDO2-
LAN_MDO2+
MCT
LAN_MDO3+
LAN_MDO3-
MCT
LAN_MDI0+
LAN_MDI0- LAN_MDO0-
LAN_MDO0+
LAN_MDI1+
LAN_MDI1- LAN_MDO1-
LAN_MDO1+
LAN_MDI2+{37}
LAN_MDI2-{37}
LAN_MDI3+{37}
LAN_MDI3-{37}
LAN_MDI0+{37}
LAN_MDI0-{37}
LAN_MDI1+{37}
LAN_MDI1-{37}
CHASSIS1_GND
CHASSIS1_GND
CHASSIS1_GND
+3VALW_LAN
+3VALW_LAN
Size Document Number Rev
Date: Sheet of
Security Classification
LC Future Center Secret Data
THIS SHEET OF ENGINEERING DRAWING IS THE PROPRIETARY PROPERTY OF LC FUTURE CENTER. AND CONTAINS CONFIDENTIAL
AND TRADE SECRET INFORMATION. THIS SHEET MAY NOT BE TRANSFERED FROM THE CUSTODY OF THE COMPETENT DIVISION OF R&D
DEPARTMENT EXCEPT AS AUTHORIZED BY LC FUTURE CENTER NEITHER THIS SHEET NOR THE INFORMATION IT CONTAINS
MAY BE USED BY OR DISCLOSED TO ANY THIRD PARTY WITHOUT PRIOR WRITTEN CONSENT OF LC FUTURE CENTER.
Issued Date
Deciphered Date
Title
ACLU9
0.2
LAN_Transformer
B
38 59
Monday, December 23, 2013
2013/08/08 2013/08/05
Size Document Number Rev
Date: Sheet of
Security Classification
LC Future Center Secret Data
THIS SHEET OF ENGINEERING DRAWING IS THE PROPRIETARY PROPERTY OF LC FUTURE CENTER. AND CONTAINS CONFIDENTIAL
AND TRADE SECRET INFORMATION. THIS SHEET MAY NOT BE TRANSFERED FROM THE CUSTODY OF THE COMPETENT DIVISION OF R&D
DEPARTMENT EXCEPT AS AUTHORIZED BY LC FUTURE CENTER NEITHER THIS SHEET NOR THE INFORMATION IT CONTAINS
MAY BE USED BY OR DISCLOSED TO ANY THIRD PARTY WITHOUT PRIOR WRITTEN CONSENT OF LC FUTURE CENTER.
Issued Date
Deciphered Date
Title
ACLU9
0.2
LAN_Transformer
B
38 59
Monday, December 23, 2013
2013/08/08 2013/08/05
Size Document Number Rev
Date: Sheet of
Security Classification
LC Future Center Secret Data
THIS SHEET OF ENGINEERING DRAWING IS THE PROPRIETARY PROPERTY OF LC FUTURE CENTER. AND CONTAINS CONFIDENTIAL
AND TRADE SECRET INFORMATION. THIS SHEET MAY NOT BE TRANSFERED FROM THE CUSTODY OF THE COMPETENT DIVISION OF R&D
DEPARTMENT EXCEPT AS AUTHORIZED BY LC FUTURE CENTER NEITHER THIS SHEET NOR THE INFORMATION IT CONTAINS
MAY BE USED BY OR DISCLOSED TO ANY THIRD PARTY WITHOUT PRIOR WRITTEN CONSENT OF LC FUTURE CENTER.
Issued Date
Deciphered Date
Title
ACLU9
0.2
LAN_Transformer
B
38 59
Monday, December 23, 2013
2013/08/08 2013/08/05
CL24
68P_0402_50V8J
CL24
68P_0402_50V8J
1
2
TL1
BOTHHAND GST5009 LF LAN
GIGA@
TL1
BOTHHAND GST5009 LF LAN
GIGA@
TD1- 3
TCT1 1
TD1+ 2
TCT2 4
TD2+ 5
TD2- 6
TD3- 9
TCT3 7
TD3+ 8
TCT4 10
TD4+ 11
TD4- 12
MX4-
13
MX4+
14
MCT4
15
MX3-
16
MX3+
17
MCT3
18
MX2-
19
MX2+
20
MCT2
21
MX1-
22
MX1+
23
MCT1
24
CL27 0_0603_5%
CL27 0_0603_5%
1 2
RL17
20_0603_5%
RL17
20_0603_5%
12
DL2
AZ3033-04F_DFN2525P10E10
DL2
AZ3033-04F_DFN2525P10E10
I/O4
9
VDD
5
I/O3
7
I/O2 3
GND 11
I/O1 1
NC1
2
NC2
4
NC3
6NC4 8
NC5 10
CL28 0_0603_5%
CL28 0_0603_5%
1 2
CL29 0_0603_5%
CL29 0_0603_5%
1 2
DL1
AZ3033-04F_DFN2525P10E10
GIGA@
DL1
AZ3033-04F_DFN2525P10E10
GIGA@
I/O4
9
VDD
5
I/O3
7
I/O2 3
GND 11
I/O1 1
NC1
2
NC2
4
NC3
6NC4 8
NC5 10
DL3
BS4200N-C-LV_SMB-F2
DL3
BS4200N-C-LV_SMB-F2
11
2
2
CL32
0.022U_0603_50V7K
CL32
0.022U_0603_50V7K
1
2
CL25
1000P_1206_2KV7-K
@
CL25
1000P_1206_2KV7-K
@
1
2
JRJ1
SANTA_130460-3
ME@
JRJ1
SANTA_130460-3
ME@
PR1-
2
PR1+
1
PR2+
3
PR3+
4
PR3-
5
PR2-
6
PR4+
7
PR4-
8
GND_1 9
GND_2 10
GND_3 11
GND_4 12

5
5
4
4
3
3
2
2
1
1
D D
C C
B B
A A
Near GPU&VRAM
FAN Conn
REMOTE+/-_R, REMOTE1+/-, REMOTE2+/-:
Trace width/space:10/10 mil
Trace length:<8"
SMSC thermal sensor
placed near DIMM
Close to U3901
Address 1001_100xb
Near CPU core
Baytrail SOC use thermal sensor to read the thermal,
Baytrail don't has PECI signal
REMOTE-_R
REMOTE+_R
REMOTE1-
REMOTE1+
+5VS_FAN
EC_SMB_DA2
EC_SMB_CK2
REMOTE+_R
REMOTE-_R
REMOTE2+
REMOTE2-
REMOTE+_R
REMOTE-_R
REMOTE1-
REMOTE1+
REMOTE2-
REMOTE2+
EC_FAN_PWM{44} EC_FAN_SPEED{44}
EC_SMB_CK2 {19,44}
EC_SMB_DA2 {19,44}
+5VS
+3VS
+3VS
Size Document Number Rev
Date: Sheet of
Security Classification
LC Future Center Secret Data
THIS SHEET OF ENGINEERING DRAWING IS THE PROPRIETARY PROPERTY OF LC FUTURE CENTER. AND CONTAINS CONFIDENTIAL
AND TRADE SECRET INFORMATION. THIS SHEET MAY NOT BE TRANSFERED FROM THE CUSTODY OF THE COMPETENT DIVISION OF R&D
DEPARTMENT EXCEPT AS AUTHORIZED BY LC FUTURE CENTER NEITHER THIS SHEET NOR THE INFORMATION IT CONTAINS
MAY BE USED BY OR DISCLOSED TO ANY THIRD PARTY WITHOUT PRIOR WRITTEN CONSENT OF LC FUTURE CENTER.
Issued Date
Deciphered Date
Title
ACLU9
0.2
Thermal sensor/FAN CONN
Custom
39 59
Monday, December 23, 2013
2013/08/08 2013/08/05
Size Document Number Rev
Date: Sheet of
Security Classification
LC Future Center Secret Data
THIS SHEET OF ENGINEERING DRAWING IS THE PROPRIETARY PROPERTY OF LC FUTURE CENTER. AND CONTAINS CONFIDENTIAL
AND TRADE SECRET INFORMATION. THIS SHEET MAY NOT BE TRANSFERED FROM THE CUSTODY OF THE COMPETENT DIVISION OF R&D
DEPARTMENT EXCEPT AS AUTHORIZED BY LC FUTURE CENTER NEITHER THIS SHEET NOR THE INFORMATION IT CONTAINS
MAY BE USED BY OR DISCLOSED TO ANY THIRD PARTY WITHOUT PRIOR WRITTEN CONSENT OF LC FUTURE CENTER.
Issued Date
Deciphered Date
Title
ACLU9
0.2
Thermal sensor/FAN CONN
Custom
39 59
Monday, December 23, 2013
2013/08/08 2013/08/05
Size Document Number Rev
Date: Sheet of
Security Classification
LC Future Center Secret Data
THIS SHEET OF ENGINEERING DRAWING IS THE PROPRIETARY PROPERTY OF LC FUTURE CENTER. AND CONTAINS CONFIDENTIAL
AND TRADE SECRET INFORMATION. THIS SHEET MAY NOT BE TRANSFERED FROM THE CUSTODY OF THE COMPETENT DIVISION OF R&D
DEPARTMENT EXCEPT AS AUTHORIZED BY LC FUTURE CENTER NEITHER THIS SHEET NOR THE INFORMATION IT CONTAINS
MAY BE USED BY OR DISCLOSED TO ANY THIRD PARTY WITHOUT PRIOR WRITTEN CONSENT OF LC FUTURE CENTER.
Issued Date
Deciphered Date
Title
ACLU9
0.2
Thermal sensor/FAN CONN
Custom
39 59
Monday, December 23, 2013
2013/08/08 2013/08/05
U3901
NCT7718W _MSOP8
U3901
NCT7718W _MSOP8
VDD
1
D+
2
D-
3
T_CRIT#
4GND 5
ALERT# 6
SDA 7
SCL 8
R175 0_0402_5%@
R175 0_0402_5%@
1 2
E
B
C
Q15
@
MMBT3904WH_SOT323-3
E
B
C
Q15
@
MMBT3904WH_SOT323-3
2
3 1
R178 0_0402_5%@
R178 0_0402_5%@
1 2
C46
100P_0402_50V8J
@
C46
100P_0402_50V8J
@
1
2
R52 0_0603_5%
R52 0_0603_5%
1 2
E
B
C
Q16
MMBT3904WH_SOT323-3
E
B
C
Q16
MMBT3904WH_SOT323-3
2
3 1
R51 10K_0402_5%
@
R51 10K_0402_5%
@
12
C49
10U_0805_10V6K
@
C49
10U_0805_10V6K
@
1
2
C47
.1U_0402_10V6-K
@
C47
.1U_0402_10V6-K
@
1
2
R176 0_0402_5%
R176 0_0402_5%
1 2
C44
2200P_0402_50V7K
C44
2200P_0402_50V7K
1
2
C45
100P_0402_50V8J
@
C45
100P_0402_50V8J
@
1
2
R177 0_0402_5%R177 0_0402_5%
1 2
C3901
.1U_0402_10V6-K
@
C3901
.1U_0402_10V6-K
@
1
2
JFAN1
ACES_85205-04001
ME@
JFAN1
ACES_85205-04001
ME@
1
1
2
2
3
3
GND1
5
GND2
6
4
4

A
A
B
B
C
C
D
D
E
E
1 1
2 2
3 3
4 4
Mini-Express Card(WLAN/WiMAX)
Need short
If support AOAC, NC R61;
if not support AOAC, stuff R61.
Bay trail plaform susclk is 1.8V level, NGFF card need check whether OK
WLAN_CLKREQ_Q#
BT_OFF#
EC_TX_R
WLAN_CLKREQ_Q#
SUSCLK_R
PLT_RST#
WLAN_OFF#
BT_OFF#
SMB_DATA_S3_R
SMB_CLK_S3_R
EC_TX_R
EC_TX_RSVD EC_TX_R
EC_RX_RSVD BT_OFF#
AOAC_ON#{44}
WLAN_CLKREQ#{6}
EC_TX {44}
EC_RX {44}
HUB_USB20_N3{16} HUB_USB20_P3{16}
PCIE_PTX_C_DRX_N4{6} PCIE_PTX_C_DRX_P4{6}
PCIE_PRX_DTX_P4{6} PCIE_PRX_DTX_N4{6}
CLK_PCIE_WLAN{7} CLK_PCIE_WLAN#{7}
PCIE_WAKE#{7,37,44}
LAN_WAKE#{37,44}
SUSCLK {7}
PLT_RST# {7,19,37,44}
PCH_WLAN_OFF# {8}
PCH_BT_OFF# {8}
SMB_DATA_S3 {8,14}
SMB_CLK_S3 {8,14}
+3VS_WLAN
+3VALW
+3VS
+3VS +3VS_WLAN
+3VS_WLAN
+3VS_WLAN
Size Document Number Rev
Date: Sheet of
Security Classification
LC Future Center Secret Data
THIS SHEET OF ENGINEERING DRAWING IS THE PROPRIETARY PROPERTY OF LC FUTURE CENTER. AND CONTAINS CONFIDENTIAL
AND TRADE SECRET INFORMATION. THIS SHEET MAY NOT BE TRANSFERED FROM THE CUSTODY OF THE COMPETENT DIVISION OF R&D
DEPARTMENT EXCEPT AS AUTHORIZED BY LC FUTURE CENTER NEITHER THIS SHEET NOR THE INFORMATION IT CONTAINS
MAY BE USED BY OR DISCLOSED TO ANY THIRD PARTY WITHOUT PRIOR WRITTEN CONSENT OF LC FUTURE CENTER.
Issued Date
Deciphered Date
Title
ACLU9
0.2
NGFF WLAN
Custom
40 59
Monday, December 23, 2013
2013/08/08 2013/08/05
Size Document Number Rev
Date: Sheet of
Security Classification
LC Future Center Secret Data
THIS SHEET OF ENGINEERING DRAWING IS THE PROPRIETARY PROPERTY OF LC FUTURE CENTER. AND CONTAINS CONFIDENTIAL
AND TRADE SECRET INFORMATION. THIS SHEET MAY NOT BE TRANSFERED FROM THE CUSTODY OF THE COMPETENT DIVISION OF R&D
DEPARTMENT EXCEPT AS AUTHORIZED BY LC FUTURE CENTER NEITHER THIS SHEET NOR THE INFORMATION IT CONTAINS
MAY BE USED BY OR DISCLOSED TO ANY THIRD PARTY WITHOUT PRIOR WRITTEN CONSENT OF LC FUTURE CENTER.
Issued Date
Deciphered Date
Title
ACLU9
0.2
NGFF WLAN
Custom
40 59
Monday, December 23, 2013
2013/08/08 2013/08/05
Size Document Number Rev
Date: Sheet of
Security Classification
LC Future Center Secret Data
THIS SHEET OF ENGINEERING DRAWING IS THE PROPRIETARY PROPERTY OF LC FUTURE CENTER. AND CONTAINS CONFIDENTIAL
AND TRADE SECRET INFORMATION. THIS SHEET MAY NOT BE TRANSFERED FROM THE CUSTODY OF THE COMPETENT DIVISION OF R&D
DEPARTMENT EXCEPT AS AUTHORIZED BY LC FUTURE CENTER NEITHER THIS SHEET NOR THE INFORMATION IT CONTAINS
MAY BE USED BY OR DISCLOSED TO ANY THIRD PARTY WITHOUT PRIOR WRITTEN CONSENT OF LC FUTURE CENTER.
Issued Date
Deciphered Date
Title
ACLU9
0.2
NGFF WLAN
Custom
40 59
Monday, December 23, 2013
2013/08/08 2013/08/05
R53 1K_0402_1%
R53 1K_0402_1%
1 2
R59 0_0402_5%@
R59 0_0402_5%@
1 2
R54
100K_0402_5%
AOAC@
R54
100K_0402_5%
AOAC@
1 2
C52
.01U_0402_16V7-K
@
C52
.01U_0402_16V7-K
@
1
2
T3@T3@
1
C54
.1U_0402_10V6-K
AOAC@
C54
.1U_0402_10V6-K
AOAC@
1
2
R60
10K_0402_5%
AOAC@
R60
10K_0402_5%
AOAC@
1 2
R185 100_0402_1%
R185 100_0402_1%
1 2
R57 0_0402_5%@
R57 0_0402_5%@
1 2
R186
100K_0402_5%
R186
100K_0402_5%
12
T4@T4@
1
9NC
NC
NC
NC
11
13
15
NC
NC
NC
NC 10
12
14
8
JWLAN1
JAE_SM3ZS067U410BAR1000
ME@
9NC
NC
NC
NC
11
13
15
NC
NC
NC
NC 10
12
14
8
JWLAN1
JAE_SM3ZS067U410BAR1000
ME@
GND1
1
USB_D+
3
USB_D-
5
GND2
7
DP_ML3P
21
GND3
23
DP_ML2N
25
DP_ML2P
27
GND4
29
DP_HPD
31
GND5
33
PETP0
35
PETN0
37
GND6
39
PERP0
41
PERN0
43
GND7
45
REFCLKP0
47
REFCLKN0
49
GND8
51
CLKREQ0#
53
PEWAKE0#
55
GND9
57
PETP1
59
PETN1
61
GND10
63
PERP1
65
PERN1
67
GND11
69
REFCLKP1
71
REFCLKN1
73
GND12
75
3.3VAUX1 2
3.3VAUX2 4
LED#1 6
DP_AUXN 20
DP_AUXP 22
GND13 24
DP_ML1N 26
DP_ML1P 28
GND14 30
DP_ML0N 32
DP_ML0P 34
GND15 36
RESERVED1 38
RESERVED2 40
RESERVED3 42
COEX3 44
COEX2 46
COEX1 48
SUSCLK 50
PERST0# 52
RESERVED/W_DISABLE#2 54
W_DISABLE#1 56
I2C_DATA 58
I2C_CLK 60
I2C_ALERT# 62
RESERVED4 64
PERST1# 66
CLKREQ1# 68
PEWAKE1# 70
3.3VAUX4 72
3.3VAUX5 74
LED#2 16
GND16 18
MLDIR_SENSE
17
DP_ML3N
19
PEG1
76 PEG2 77
C51
.1U_0402_10V6-K
@
C51
.1U_0402_10V6-K
@
1
2
R62 0_0402_5%@
R62 0_0402_5%@
1 2
R55 0_0402_5%
R55 0_0402_5%
1 2
G
D
S
Q17
LP2301ALT1G_SOT23-3
AOAC@
G
D
S
Q17
LP2301ALT1G_SOT23-3
AOAC@
2
13
J2
JUMP_43X79
@
J2
JUMP_43X79
@
1
122
R61 0_0402_5%R61 0_0402_5%
1 2
T2@T2@
1
R63 0_0402_5%@
R63 0_0402_5%@
1 2
R56 0_0402_5%
R56 0_0402_5%
1 2
G
D
S
Q18
2N7002KW_SOT323-3
AOAC@
G
D
S
Q18
2N7002KW_SOT323-3
AOAC@
2
13
R58 0_0402_5%@R58 0_0402_5%@
1 2
C53
.1U_0402_10V6-K
AOAC@
C53
.1U_0402_10V6-K
AOAC@
1
2
R184 100_0402_1%
R184 100_0402_1%
1 2

A
A
B
B
C
C
D
D
E
E
1 1
2 2
3 3
4 4
Low Active 2A
LEFT SIDE USB3.0 PORT X2
For EMC
For EMC
USB_ON# USB_OC0#
USB30_RX_R_P1
USB30_RX_R_N1
USB30_TX_R_P1
USB30_TX_R_N1
USB30_TX_R_N1
USB30_RX_R_P1
USB30_RX_R_N1
USB30_TX_R_P1
USB20_P1
USB20_N1
USB20_P1_R
USB20_N1_R
USB20_P2_R
USB20_P2 USB20_N2_R
USB20_N2
USB30_TX_C_P1
USB30_TX_P1 USB30_TX_R_P1
USB30_TX_R_N1
USB30_TX_C_N1
USB30_TX_N1 USB20_P1_R
USB20_P1
USB20_N1 USB20_N1_R
USB30_RX_R_P1
USB30_RX_P1
USB30_RX_N1 USB30_RX_R_N1
USB20_N2_R
USB20_P2_R
USB20_N1_R
USB20_P1_R
USB30_TX_R_P1
USB30_TX_R_N1
USB30_TX_C_P1
USB30_TX_C_N1
USB30_RX_R_N1
USB30_RX_R_P1
USB30_RX_P1
USB30_RX_N1
USB20_P2
USB20_N2 USB20_N2_R
USB20_P2_R
USB_OC0# {8}
USB_ON#{44,45}
USB20_P2{8} USB20_N2{8}
USB30_TX_P1{8}
USB30_TX_N1{8} USB20_P1{8}
USB20_N1{8}USB30_RX_P1{8}
USB30_RX_N1{8}
+USB_VCCA
+5VALW
+USB_VCCA
+USB_VCCA
+USB_VCCA
Size Document Number Rev
Date: Sheet of
Security Classification
LC Future Center Secret Data
THIS SHEET OF ENGINEERING DRAWING IS THE PROPRIETARY PROPERTY OF LC FUTURE CENTER. AND CONTAINS CONFIDENTIAL
AND TRADE SECRET INFORMATION. THIS SHEET MAY NOT BE TRANSFERED FROM THE CUSTODY OF THE COMPETENT DIVISION OF R&D
DEPARTMENT EXCEPT AS AUTHORIZED BY LC FUTURE CENTER NEITHER THIS SHEET NOR THE INFORMATION IT CONTAINS
MAY BE USED BY OR DISCLOSED TO ANY THIRD PARTY WITHOUT PRIOR WRITTEN CONSENT OF LC FUTURE CENTER.
Issued Date
Deciphered Date
Title
ACLU9
0.2
USB2.0/USB3.0 PORT (LEFT)
Custom
41 59
Monday, December 23, 2013
2013/08/08 2013/08/05
Size Document Number Rev
Date: Sheet of
Security Classification
LC Future Center Secret Data
THIS SHEET OF ENGINEERING DRAWING IS THE PROPRIETARY PROPERTY OF LC FUTURE CENTER. AND CONTAINS CONFIDENTIAL
AND TRADE SECRET INFORMATION. THIS SHEET MAY NOT BE TRANSFERED FROM THE CUSTODY OF THE COMPETENT DIVISION OF R&D
DEPARTMENT EXCEPT AS AUTHORIZED BY LC FUTURE CENTER NEITHER THIS SHEET NOR THE INFORMATION IT CONTAINS
MAY BE USED BY OR DISCLOSED TO ANY THIRD PARTY WITHOUT PRIOR WRITTEN CONSENT OF LC FUTURE CENTER.
Issued Date
Deciphered Date
Title
ACLU9
0.2
USB2.0/USB3.0 PORT (LEFT)
Custom
41 59
Monday, December 23, 2013
2013/08/08 2013/08/05
Size Document Number Rev
Date: Sheet of
Security Classification
LC Future Center Secret Data
THIS SHEET OF ENGINEERING DRAWING IS THE PROPRIETARY PROPERTY OF LC FUTURE CENTER. AND CONTAINS CONFIDENTIAL
AND TRADE SECRET INFORMATION. THIS SHEET MAY NOT BE TRANSFERED FROM THE CUSTODY OF THE COMPETENT DIVISION OF R&D
DEPARTMENT EXCEPT AS AUTHORIZED BY LC FUTURE CENTER NEITHER THIS SHEET NOR THE INFORMATION IT CONTAINS
MAY BE USED BY OR DISCLOSED TO ANY THIRD PARTY WITHOUT PRIOR WRITTEN CONSENT OF LC FUTURE CENTER.
Issued Date
Deciphered Date
Title
ACLU9
0.2
USB2.0/USB3.0 PORT (LEFT)
Custom
41 59
Monday, December 23, 2013
2013/08/08 2013/08/05
D10
AZ5425-01F_DFN1006P2E2
@
D10
AZ5425-01F_DFN1006P2E2
@
2
211
C58 2.2U_0603_6.3V6K
C58 2.2U_0603_6.3V6K
1 2
8
7
6 5
4
3
2
1
9
10
D12
AZ1045-04F_DFN2510P10E-10-9
@
8
7
6 5
4
3
2
1
9
10
D12
AZ1045-04F_DFN2510P10E-10-9
@
4
5
1
6
2
7
3
9
8
D14
AZ5425-01F_DFN1006P2E2
@
D14
AZ5425-01F_DFN1006P2E2
@
2
211
JUSB2
SUYIN_020053GR009M2736L
ME@
JUSB2
SUYIN_020053GR009M2736L
ME@
VBUS
1
StdA_SSTX-
8
D+
3
GND_2 11
D-
2GND_1 10
GND_4 13
GND_5
4
StdA_SSTX+
9
StdA_SSRX-
5
GND_DRAIN
7
StdA_SSRX+
6
GND_3 12
C56 1U_0603_25V6M@
C56 1U_0603_25V6M@
1 2
R73 0_0402_5%@
R73 0_0402_5%@
1 2
C62 1U_0603_25V6M@
C62 1U_0603_25V6M@
1 2
R72 0_0402_5%@
R72 0_0402_5%@
1 2
L10
DLW21SN900HQ2L_4P
L10
DLW21SN900HQ2L_4P
11
2
2
3
344
R69 0_0402_5%@
R69 0_0402_5%@
1 2
JUSB1
C-K_20267-5K11-02
ME@
JUSB1
C-K_20267-5K11-02
ME@
VBUS
1
D-
2
D+
3
GND
4
GND4 8
GND3 7
GND2 6
GND1 5
D13
AZ5425-01F_DFN1006P2E2
@
D13
AZ5425-01F_DFN1006P2E2
@
2
211
L9
DLW21SN900HQ2L_4P
L9
DLW21SN900HQ2L_4P
11
2
2
3
344
L11
CMM21T-900M-N_4P
L11
CMM21T-900M-N_4P
1
122
33
4
4
C63 470P_0402_50V7K@
C63 470P_0402_50V7K@
1 2
C61
1000P_0402_50V7K
@
C61
1000P_0402_50V7K
@
1
2
L8
CMM21T-900M-N_4P
L8
CMM21T-900M-N_4P
1
122
33
4
4
R64 0_0402_5%@
R64 0_0402_5%@
1 2
D11
AZ5425-01F_DFN1006P2E2
@
D11
AZ5425-01F_DFN1006P2E2
@
2
211
C64 .1U_0402_10V6-K
C64 .1U_0402_10V6-K
1 2
U2
AP2820CMMTR-G1_MSOP8
U2
AP2820CMMTR-G1_MSOP8
GND
1
VIN1
2
VIN2
3
EN/EN
4FLAG 5
VOUT1 6
VOUT2 7
VOUT3 8
R71 0_0402_5%@
R71 0_0402_5%@
1 2
R68 0_0402_5%@
R68 0_0402_5%@
1 2
C65 .1U_0402_10V6-K
C65 .1U_0402_10V6-K
1 2
D9
AZ5425-01F_DFN1006P2E2
@
D9
AZ5425-01F_DFN1006P2E2
@
2
211
R70 0_0402_5%@
R70 0_0402_5%@
1 2
C57 470P_0402_50V7K@
C57 470P_0402_50V7K@
1 2
+
C55
220U_6.3V_M
+
C55
220U_6.3V_M
1 2
R65 0_0402_5%@
R65 0_0402_5%@
1 2

A
A
B
B
C
C
D
D
E
E
F
F
G
G
H
H
1 1
2 2
3 3
4 4
SATA HDD Conn.
FOR 15"
SATA ODD FFC Conn
FOR 14"
SATA ODD Conn.
For EMC
Need Short
Need short
SATA_PRX_DTX_P0 SATA_PRX_C_DTX_N0
SATA_PRX_DTX_N0 SATA_PRX_C_DTX_P0
SATA_PTX_C_DRX_P0
SATA_PTX_C_DRX_N0
SATA_PTX_DRX_P0
SATA_PTX_DRX_N0
SATA_PTX_DRX_N1
SATA_PTX_DRX_P1
SATA_PRX_DTX_N1
SATA_PRX_DTX_P1
ODD_DA#_R
SATA_PTX_C_DRX_P1_15
SATA_PTX_C_DRX_N1_15
SATA_PRX_C_DTX_P1_15
SATA_PRX_C_DTX_N1_15
+5V_ODD
ODD_EN#
SATA_PTX_C_DRX_P1_14
SATA_PTX_DRX_N1
SATA_PTX_DRX_P1 SATA_PTX_C_DRX_N1_14
SATA_PRX_C_DTX_P1_14
SATA_PRX_DTX_N1 SATA_PRX_C_DTX_N1_14
SATA_PRX_DTX_P1
ODD_DETECT#_R
+5V_ODD
ODD_DA#_R
ODD_EN#
ODD_DA#_R
ODD_DETECT#_R
SATA_PRX_DTX_N0{6} SATA_PRX_DTX_P0{6}
SATA_PTX_DRX_P0{6} SATA_PTX_DRX_N0{6}
ODD_DA#{6}
ODD_EN{8}
SATA_PRX_DTX_P1{6} SATA_PRX_DTX_N1{6}
SATA_PTX_DRX_N1{6} SATA_PTX_DRX_P1{6}
ODD_DETECT#{6}
ODD_DA_EC#{44}
+5VS_HDD
+5VS +5V_ODD
+5VALW
+5VS +5VS_HDD
+3VS
Size Document Number Rev
Date: Sheet of
Security Classification
LC Future Center Secret Data
THIS SHEET OF ENGINEERING DRAWING IS THE PROPRIETARY PROPERTY OF LC FUTURE CENTER. AND CONTAINS CONFIDENTIAL
AND TRADE SECRET INFORMATION. THIS SHEET MAY NOT BE TRANSFERED FROM THE CUSTODY OF THE COMPETENT DIVISION OF R&D
DEPARTMENT EXCEPT AS AUTHORIZED BY LC FUTURE CENTER NEITHER THIS SHEET NOR THE INFORMATION IT CONTAINS
MAY BE USED BY OR DISCLOSED TO ANY THIRD PARTY WITHOUT PRIOR WRITTEN CONSENT OF LC FUTURE CENTER.
Issued Date
Deciphered Date
Title
ACLU9
0.2
HDD/ODD CONN
Custom
42 59
Monday, December 23, 2013
2013/08/08 2013/08/05
Size Document Number Rev
Date: Sheet of
Security Classification
LC Future Center Secret Data
THIS SHEET OF ENGINEERING DRAWING IS THE PROPRIETARY PROPERTY OF LC FUTURE CENTER. AND CONTAINS CONFIDENTIAL
AND TRADE SECRET INFORMATION. THIS SHEET MAY NOT BE TRANSFERED FROM THE CUSTODY OF THE COMPETENT DIVISION OF R&D
DEPARTMENT EXCEPT AS AUTHORIZED BY LC FUTURE CENTER NEITHER THIS SHEET NOR THE INFORMATION IT CONTAINS
MAY BE USED BY OR DISCLOSED TO ANY THIRD PARTY WITHOUT PRIOR WRITTEN CONSENT OF LC FUTURE CENTER.
Issued Date
Deciphered Date
Title
ACLU9
0.2
HDD/ODD CONN
Custom
42 59
Monday, December 23, 2013
2013/08/08 2013/08/05
Size Document Number Rev
Date: Sheet of
Security Classification
LC Future Center Secret Data
THIS SHEET OF ENGINEERING DRAWING IS THE PROPRIETARY PROPERTY OF LC FUTURE CENTER. AND CONTAINS CONFIDENTIAL
AND TRADE SECRET INFORMATION. THIS SHEET MAY NOT BE TRANSFERED FROM THE CUSTODY OF THE COMPETENT DIVISION OF R&D
DEPARTMENT EXCEPT AS AUTHORIZED BY LC FUTURE CENTER NEITHER THIS SHEET NOR THE INFORMATION IT CONTAINS
MAY BE USED BY OR DISCLOSED TO ANY THIRD PARTY WITHOUT PRIOR WRITTEN CONSENT OF LC FUTURE CENTER.
Issued Date
Deciphered Date
Title
ACLU9
0.2
HDD/ODD CONN
Custom
42 59
Monday, December 23, 2013
2013/08/08 2013/08/05
C80 .01U_0402_16V7-K15@ C80 .01U_0402_16V7-K15@
1 2
G
D
S
Q21
PJA138K_SOT23-3
@
G
D
S
Q21
PJA138K_SOT23-3
@
2
1
3
C70 .01U_0402_16V7-K14@ C70 .01U_0402_16V7-K14@
1 2
C66 .01U_0402_16V7-K
C66 .01U_0402_16V7-K
1 2
R79
470_0603_5%
@
R79
470_0603_5%
@
12
C85
10U_0805_10V6K
C85
10U_0805_10V6K
1
2
C82 .01U_0402_16V7-K15@ C82 .01U_0402_16V7-K15@
1 2
C87
.01U_0402_16V7-K
@
C87
.01U_0402_16V7-K
@
1
2
C74
1000P_0402_50V7K
@
C74
1000P_0402_50V7K
@
1
2
J3
JUMP_43X79
@
J3
JUMP_43X79
@
1
122
C73 .01U_0402_16V7-K14@ C73 .01U_0402_16V7-K14@
1 2
JODD2
ACES_51524-01001-003
ME@
JODD2
ACES_51524-01001-003
ME@
1
1
2
2
3
3
4
4
5
5
6
6
7
7
8
8
9
9
10
10
GND_1
11
GND_2
12
C76
1U_0402_6.3V6K
@
C76
1U_0402_6.3V6K
@
1
2
C86
.1U_0402_10V6-K
@
C86
.1U_0402_10V6-K
@
1
2
C67 .01U_0402_16V7-K
C67 .01U_0402_16V7-K
1 2
C68 .01U_0402_16V7-K
C68 .01U_0402_16V7-K
1 2
JHDD1
SUYIN_127043HR022M32QZR
ME@
JHDD1
SUYIN_127043HR022M32QZR
ME@
GND_1
1
A+
2
A-
3
GND_2
4
B-
5
B+
6
GND_3
7
V33_1
8
V33_2
9
V33_3
10
GND_4
11
GND_5
12
GND_6
13
V5_1
14
V5_2
15
V5_3
16
GND_7
17
DAS/DSS
18
GND_8
19
V12_1
20
V12_2
21
V12_3
22
R81
100K_0402_5%
@
R81
100K_0402_5%
@
1 2
R78
100K_0402_5% R78
100K_0402_5%
1 2
JODD1
SUYIN_127382FB013S255ZL
ME@
JODD1
SUYIN_127382FB013S255ZL
ME@
GND_1
1
RX+
2
RX-
3
GND_2
4
TX-
5
TX+
6
GND_3
7
DP
8
+5V_1
9
+5V_2
10
MD
11
GND_4
12
GND_5
13
GND1 14
GND2 15
C78
10U_0805_10V6K
@
C78
10U_0805_10V6K
@
1
2
R75
10K_0402_5%
@
R75
10K_0402_5%
@
12
C83
.1U_0402_10V6-K
@
C83
.1U_0402_10V6-K
@
1
2
C69 .01U_0402_16V7-K
C69 .01U_0402_16V7-K
1 2
C79 .01U_0402_16V7-K15@ C79 .01U_0402_16V7-K15@
1 2
R80 0_0402_5%@
R80 0_0402_5%@
1 2
R86 0_0402_5%@
R86 0_0402_5%@
1 2
R77
10K_0402_5%
@
R77
10K_0402_5%
@
12
C81 .01U_0402_16V7-K15@ C81 .01U_0402_16V7-K15@
1 2
G
D
S
Q20
PJA138K_SOT23-3
@
G
D
S
Q20
PJA138K_SOT23-3
@
2
1
3
C77
10U_0805_10V6K
C77
10U_0805_10V6K
1
2
G
D
S
Q19
LP2301ALT1G_SOT23-3
@
G
D
S
Q19
LP2301ALT1G_SOT23-3
@
2
13
J4
JUMP_43X79
J4
JUMP_43X79
1
122
R92
0_0402_5%
@
R92
0_0402_5%
@
1 2
C84
.01U_0402_16V7-K
@
C84
.01U_0402_16V7-K
@
1
2
R76
10K_0402_5%
@
R76
10K_0402_5%
@
12
C72 .01U_0402_16V7-K14@ C72 .01U_0402_16V7-K14@
1 2
C75
.1U_0402_10V6-K
C75
.1U_0402_10V6-K
1
2
C71 .01U_0402_16V7-K14@ C71 .01U_0402_16V7-K14@
1 2
R74 0_0402_5%
R74 0_0402_5%
1 2

5
5
4
4
3
3
2
2
1
1
D D
C C
B B
A A
GND GNDA
Close to Pin11,13,16
Close to Pin7
CA16 close to Pin18
CA17 close to Pin2
Close to Pin3
Close to Pin27
Close to Pin29
Close to Pin28 Close to Pin24
For EMI
Reserve DA2 to prevent
cross-talk between
HPOUT_R/L, if stuff DA2,
RA37/RA38 need change to
3K.
0608
0606
Same as Vienna
0610
For EMI
+3.3VD
+5VA
+5VD
EC_MUTE#
PCH_HDA_RST#_Q
SPKR_MUTE#
+3.3VD
SPK_L+
SPK_R-
SPK_R+
SPK_L-
HDA_SYNC_AUDIO
HDA_BITCLK_AUDIO
HDA_RST_AUDIO#
DVDD_IO
SDATA_IN
HDA_SDOUT_AUDIO
PC_BEEP
SPKR_MUTE#
JSENSE
DMIC_CLK_R
DMIC_DATA_R
+5VD
DVDD_IO
+3.3VD
AVDD_3.3
SPK_L+
SPK_L-
SPK_R+
SPK_R-
+5VA
RING3_CONN
RING2_CONN
PORTD_B_MIC
PORTD_A_MIC
AVDD_HP
VREF_1.65V
HDA_SYNC_AUDIO
HDA_BITCLK_AUDIO
HDA_SDOUT_AUDIO
HDA_RST_AUDIO#
HDA_SDIN0
+3.3VD
JSENSE
+5VD
FILT_1.8V
+5VA
PORTD_A_MIC
PORTD_B_MIC
AVDD_HP
AVDD_HP
LINE_B_L
MICBIASB
LINE_B_R
LINE_B_R
LINE_B_L
HPOUT_R
HPOUT_L
MICBIASB
PC_BEEP
HDA_RST_AUDIO# PCH_HDA_RST#_Q
DMIC_DATA_R
DMIC_CLK_R
SPK_R-_CONN
SPK_L+_CONN
SPK_L-_CONN
SPK_R+_CONN
EC_MUTE#{44}
HDA_SYNC_AUDIO{6}
HDA_BITCLK_AUDIO{6}
HDA_RST_AUDIO#{6}
HDA_SDIN0{6}
HDA_SDOUT_AUDIO{6}
DMIC_DATA{33} DMIC_CLK{33}
PLUG_IN{45}
HP_OUTR {45}
HP_OUTL {45}
RING3_CONN {45}
RING2_CONN {45}
BEEP#{44}
PCH_BEEP{8}
+5VS
+3VS +1.5VS
+3VS
+3VS
+3VALW
+3VS
+1.5VS +3VS
+3VL
Size Document Number Rev
Date: Sheet of
Security Classification
LC Future Center Secret Data
THIS SHEET OF ENGINEERING DRAWING IS THE PROPRIETARY PROPERTY OF LC FUTURE CENTER. AND CONTAINS CONFIDENTIAL
AND TRADE SECRET INFORMATION. THIS SHEET MAY NOT BE TRANSFERED FROM THE CUSTODY OF THE COMPETENT DIVISION OF R&D
DEPARTMENT EXCEPT AS AUTHORIZED BY LC FUTURE CENTER NEITHER THIS SHEET NOR THE INFORMATION IT CONTAINS
MAY BE USED BY OR DISCLOSED TO ANY THIRD PARTY WITHOUT PRIOR WRITTEN CONSENT OF LC FUTURE CENTER.
Issued Date
Deciphered Date
Title
ACLU9
0.2
Codec_CX20751
Custom
43 59
Monday, December 23, 2013
2013/08/08 2013/08/05
Size Document Number Rev
Date: Sheet of
Security Classification
LC Future Center Secret Data
THIS SHEET OF ENGINEERING DRAWING IS THE PROPRIETARY PROPERTY OF LC FUTURE CENTER. AND CONTAINS CONFIDENTIAL
AND TRADE SECRET INFORMATION. THIS SHEET MAY NOT BE TRANSFERED FROM THE CUSTODY OF THE COMPETENT DIVISION OF R&D
DEPARTMENT EXCEPT AS AUTHORIZED BY LC FUTURE CENTER NEITHER THIS SHEET NOR THE INFORMATION IT CONTAINS
MAY BE USED BY OR DISCLOSED TO ANY THIRD PARTY WITHOUT PRIOR WRITTEN CONSENT OF LC FUTURE CENTER.
Issued Date
Deciphered Date
Title
ACLU9
0.2
Codec_CX20751
Custom
43 59
Monday, December 23, 2013
2013/08/08 2013/08/05
Size Document Number Rev
Date: Sheet of
Security Classification
LC Future Center Secret Data
THIS SHEET OF ENGINEERING DRAWING IS THE PROPRIETARY PROPERTY OF LC FUTURE CENTER. AND CONTAINS CONFIDENTIAL
AND TRADE SECRET INFORMATION. THIS SHEET MAY NOT BE TRANSFERED FROM THE CUSTODY OF THE COMPETENT DIVISION OF R&D
DEPARTMENT EXCEPT AS AUTHORIZED BY LC FUTURE CENTER NEITHER THIS SHEET NOR THE INFORMATION IT CONTAINS
MAY BE USED BY OR DISCLOSED TO ANY THIRD PARTY WITHOUT PRIOR WRITTEN CONSENT OF LC FUTURE CENTER.
Issued Date
Deciphered Date
Title
ACLU9
0.2
Codec_CX20751
Custom
43 59
Monday, December 23, 2013
2013/08/08 2013/08/05
RA3215_0402_5% @RA3215_0402_5% @
1 2
CA6
2.2U_0603_6.3V6K
CA6
2.2U_0603_6.3V6K
1
2
E
B
C
QA1
MMBT3904WH_SOT323-3
E
B
C
QA1
MMBT3904WH_SOT323-3
2
3 1
CA20 2.2U_0603_6.3V6K
CA20 2.2U_0603_6.3V6K
1 2
RA13 0_0402_5%@RA13 0_0402_5%@
1 2
CA35
4.7U_0603_6.3V6K
CA35
4.7U_0603_6.3V6K
1
2
RA2 0_0603_5%
RA2 0_0603_5%
1 2
RA1833_0402_5% RA1833_0402_5%
1 2
RA3315_0402_5% @RA3315_0402_5% @
1 2
RA36 20K_0402_1%
RA36 20K_0402_1%
1 2
RA16
33_0402_5% RA16
33_0402_5%
1 2
CA21 2.2U_0603_6.3V6K
CA21 2.2U_0603_6.3V6K
1 2
CA13
.1U_0402_10V6-K
CA13
.1U_0402_10V6-K
1 2
RA24 0_0402_5%
@
RA24 0_0402_5%
@
1 2
DA3
RB751V-40_SOD323-2@
DA3
RB751V-40_SOD323-2@
1 2
RA39
100_0402_1%
RA39
100_0402_1%
12
CA51
100P_0402_50V8J
@
CA51
100P_0402_50V8J
@
1
2
CA18
.1U_0402_10V6-K
CA18
.1U_0402_10V6-K
1
2
RA826
10K_0402_5%
@
RA826
10K_0402_5%
@
1 2
RA40
100_0402_1%
RA40
100_0402_1%
12
RA1 0_0402_5%
RA1 0_0402_5%
1 2
G
D
S
QA198
PJA138K_SOT23-3
@
G
D
S
QA198
PJA138K_SOT23-3
@
2
1
3
RA26 BLM18PG221SN1D_2P
RA26 BLM18PG221SN1D_2P
1 2
RA2515_0402_5% @RA2515_0402_5% @
1 2
CA11
.1U_0402_10V6-K
CA11
.1U_0402_10V6-K
1
2
RA4 0_0402_5%
RA4 0_0402_5%
1 2
CA4
4.7U_0603_6.3V6K
CA4
4.7U_0603_6.3V6K
1
2
RA34 BLM18PG221SN1D_2P
RA34 BLM18PG221SN1D_2P
1 2
CA36
4.7U_0603_6.3V6K
CA36
4.7U_0603_6.3V6K
1
2
RA20 82.5_0402_1%
RA20 82.5_0402_1%
1 2
RA17 39.2K_0402_1%
RA17 39.2K_0402_1%
1 2
RA43 0_0603_5%
RA43 0_0603_5%
1 2
CA28
220P_0402_50V7K
@
CA28
220P_0402_50V7K
@
1
2
CA31
1000P_0402_50V7K
CA31
1000P_0402_50V7K
1
2
JSPK1
ACES_88231-04001
ME@
JSPK1
ACES_88231-04001
ME@
1
1
2
2
3
3
4
4
GND1
5
GND2
6
RA31 BLM18PG221SN1D_2P
RA31 BLM18PG221SN1D_2P
1 2
RA8 0_0402_5%
<BOM Structure>
RA8 0_0402_5%
<BOM Structure>
1 2
RA3 0_0603_5%@
RA3 0_0603_5%@
1 2
RA21 82.5_0402_1%
RA21 82.5_0402_1%
1 2
CA24
22P_0402_50V8-J
@CA24
22P_0402_50V8-J
@
1
2
CA52
100P_0402_50V8J
@
CA52
100P_0402_50V8J
@
1
2
CA8
1U_0402_6.3V6K
CA8
1U_0402_6.3V6K
1
2
RA190_0402_5% RA190_0402_5%
1 2
RA289
4.7K_0402_5%
RA289
4.7K_0402_5%
12
RA30 BLM18PG221SN1D_2P
RA30 BLM18PG221SN1D_2P
1 2
CA32
1000P_0402_50V7K
CA32
1000P_0402_50V7K
1
2
RA27 27_0402_5%
@
RA27 27_0402_5%
@
1 2
CX20751-11Z
UA1
CX20752-21Z_QFN40_5X5
CX20751-11Z
UA1
CX20752-21Z_QFN40_5X5
DMIC_DAT/GPIO1
1DMIC_CLK/MUSIC_REQ/GPIO0
40
GPIO1/PORTC_R_MIC
37 JSENSE
38
SPKR_MUTE#
39 PC_BEEP
10
SDATA_OUT
4SDATA_IN
6
SYNC
8
BIT_CLK
5
RESET#
9FILT_1.8V 3
VDDO_3.3 2
VDD_IO 7
DVDD_3.3 18
HGNDB 26
VREF_1.65V 29
AVDD_3.3 27
AVDD_5V 28
LEFT+ 12
RIGHT- 15
RIGHT+ 17
MUSIC_REQ/GPIO0/PORTC_L_MIC
36 MICBIASC 35
MICBIASB 34
PORTB_R_LINE 33
PORTD_A_MIC 30
PORTD_B_MIC 31
PORTB_L_LINE 32
PORTA_L 22
PORTA_R 23
AVEE
21
FLY_P
19
FLY_N
20
CLASS-D_REF
11
LPWR_5.0
13
LEFT- 14
RPWR_5.0
16
GND
41
AVDD_HP 24
HGNDA 25
RA28
47K_0402_5%
RA28
47K_0402_5%
12
RA37
3K_0402_1%
RA37
3K_0402_1%
12
CA7
.1U_0402_10V6-K
CD@
CA7
.1U_0402_10V6-K
CD@
1
2
RA22 100_0402_1%
RA22 100_0402_1%
1 2
CA10
1U_0402_6.3V6K
CA10
1U_0402_6.3V6K
1
2
CA12
.1U_0402_10V6-K
CA12
.1U_0402_10V6-K
1
2
RA7 0_0603_5%
RA7 0_0603_5%
1 2
RA288
10K_0402_5%
RA288
10K_0402_5%
12
CA3
.1U_0402_10V6-K
CA3
.1U_0402_10V6-K
1
2
CA23
22P_0402_50V8-J
@CA23
22P_0402_50V8-J
@
1
2
CA33
1000P_0402_50V7K
CA33
1000P_0402_50V7K
1
2
RA825
10K_0402_5%
@
RA825
10K_0402_5%
@
1 2
RA38
3K_0402_1%
RA38
3K_0402_1%
12
CA14 1U_0402_6.3V6K
CA14 1U_0402_6.3V6K
1 2
CA26
33P_0402_50V8J
@CA26
33P_0402_50V8J
@
1
2
CA9
.1U_0402_10V6-K
CA9
.1U_0402_10V6-K
1
2
CA15
4.7U_0603_6.3V6K
CA15
4.7U_0603_6.3V6K
1
2
RA35 0_0402_5%
RA35 0_0402_5%
1 2
DA4
RB751V-40_SOD323-2@
DA4
RB751V-40_SOD323-2@
1 2
CA22
22P_0402_50V8-J
@CA22
22P_0402_50V8-J
@
1
2
CA34
1000P_0402_50V7K
CA34
1000P_0402_50V7K
1
2
RA23
100_0402_1%
RA23
100_0402_1%
1 2
DA2
BAT54AWT1G_SOT323-3
DA2
BAT54AWT1G_SOT323-3
1
3
2
CA5
.1U_0402_10V6-K
CA5
.1U_0402_10V6-K
1
2
RA15
5.11K_0402_1%
RA15
5.11K_0402_1%
1 2
RA14
10K_0402_5%
RA14
10K_0402_5%
1 2
RA6 0_0402_5%@
RA6 0_0402_5%@
1 2
CA1
.1U_0402_10V6-K
CA1
.1U_0402_10V6-K
1
2
CA25
33P_0402_50V8J
@CA25
33P_0402_50V8J
@
1
2
CA29
220P_0402_50V7K
@
CA29
220P_0402_50V7K
@
1
2
RA41
0_0402_5%
@
RA41
0_0402_5%
@
12
CA16
4.7U_0603_6.3V6K
CA16
4.7U_0603_6.3V6K
1
2
RA11 0_0402_5%
@
RA11 0_0402_5%
@
1 2
CA27
220P_0402_50V7K
@
CA27
220P_0402_50V7K
@
1
2
CA2
.1U_0402_10V6-K
CA2
.1U_0402_10V6-K
1 2
RA2915_0402_5% @RA2915_0402_5% @
1 2
RA9 0_0402_5%@
RA9 0_0402_5%@
1 2
RA5 0_0603_5%@
RA5 0_0603_5%@
1 2
CA19
.1U_0402_10V6-K
CA19
.1U_0402_10V6-K
1
2
RA10 0_0603_5%
RA10 0_0603_5%
1 2
CA30
220P_0402_50V7K
@
CA30
220P_0402_50V7K
@
1
2
RA42
0_0402_5%
@
RA42
0_0402_5%
@
12
CA17 2.2U_0603_6.3V6K
CA17 2.2U_0603_6.3V6K
1 2
RA12 0_0402_5%@
RA12 0_0402_5%@
1 2

5
5
4
4
3
3
2
2
1
1
D D
C C
B B
A A
Close EC
minimum trace width 12 mil
All capacitors close to EC
EMC Request
For ESD For EMI
when mirror, GPG2 pull high
when no mirror, GPG2 pull low
for EC version update to EX, manual modify PN to FX
Change RE6 to 0ohm jump
Change RE24 to 0ohm jump
Change RE30 to 0ohm jump
Change RE14 to 0ohm jump
For factory EC flash
Need confirm later
to charge ,battery
to thermal sensor
Bay trail Platform SPI is 1.8V level, for mirror, need to check whether ok with ITE
ACLU9 NC
ACLU9 NC
PLT_RST#
EC_AGND
CLK_PCI
KSO2
KSO4
KSO3
KSO1
KSO0
KSO8
KSO7
KSO6
KSO5
KSO9
KSO10
KSO13
KSO12
KSO11
KSO14
KSO15
KSI0
KSI2
KSI5
KSI4
KSI1
KSI3
KSI6
KSI7
EC_SMB_DA1
EC_SMB_CK1
WRST#
BATT_TEMP
+3VALW_R
TP_CLK
TP_DATA
BATT_TEMP
EC_FAN_PWM
EC_TX
EC_RX
USB_ON#
VR_+1.5VS_PWRGD
ACIN#
ON/OFF
EC_SMB_DA1
EC_SMB_CK1
EC_SMB_DA2
EC_SMB_CK2
USB_ON#
TP_DATA
TP_CLK
EC_FAN_PWM
H_PROCHOT#_EC
BKOFF#
ACIN#
KSO16
KSO17
EC_SMB_CK2
EC_SMB_DA2
SUSP#
PLT_RST#
ON/OFF
BKOFF#
LID_SW#
H_PROCHOT#_EC
GPG2
SYSON
ACIN#
LID_SW#
ON/OFF
VCOREVCC
SYSON
EC_RX
GPG2
GPG2
LAN_WAKE#
GPG2
BKOFF#
ENBKL
SUSP#
SUSP#
LPC_FRAME#
EC_FAN_SPEED
LAN_WAKE#
KSI[0..7]
KSO[0..17]
CLK_PCI
LPC_FRAME#
EC_FAN_SPEED
SYSON
EC_TX
EC_SMB_CK1
WRST#
EC_SMB_DA1
KSI7
KSI6
VGA_GATE#
VGA_AC_DET
VGA_AC_DET
EC_3VSPWREN
VR_+1.0VALW_PWRGD
SYS_PWROK
NOVO#
PLT_RST#{7,19,37,40}
EC_SMB_CK1{52,53} EC_SMB_DA1{52,53}
TP_CLK {45}
PWR_LED# {45}
BATT_CHG_LED# {45}
BATT_LOW_LED# {45}
BATT_TEMP {52,53}
VR_IMVP_IMON {59}
EC_FAN_PWM {39}
ADP_I {52,53}
TP_DATA {45}
PBTN_OUT# {7}
BEEP# {43}
AOAC_ON# {40}
PM_SLP_S3# {7}
PM_SLP_S4# {7}
USB_ON#{41,45}
EC_RSMRST#{7}
ON/OFF{45}
EC_ON{54}
TURBO_V {52}
H_PROCHOT# {6,51,52}
BKOFF# {33}
EC_SMI#{7}
KBRST#{7}
EC_SCI#{6}
VR_HOT#{59}
EC_VR_ON{59}
LAN_PWR_ON#{37} EC_SMB_CK2{19,39} EC_SMB_DA2{19,39}
NTC_V {52}
PROCHOT# {52}
MAINPWON {52}
EC_MUTE# {43}
ENBKL {33}
SYSON {55}
ACIN {53}
EC_TS_ON# {33}
LID_SW# {45}
ADAPTER_ID_ON# {53}
ADAPTER_ID {51,53}
SYS_PWROK {5,7}
VR_CPU_PWROK {59}
SERIRQ{8}
SUSWARN# {7}
CAPS_LED# {45}
ACOFF {53}
PCH_PW R_EN {46,52,56,57}
NUM_LED# {45}
LPC_AD3{8} LPC_AD2{8} LPC_AD1{8} LPC_AD0{8}
LPC_FRAME#{8}
EC_LID_OUT#{7}
EC_FAN_SPEED {39}
LAN_WAKE# {37,40}
NOVO# {45}
KSI[0..7]{45}
KSO[0..17]{45}
ACIN#{7,53}
PCH_ME_PROTECT {12}
PCIE_WAKE# {7,37,40}
VDDQ_PGOOD {5,55}
EC_ADAPTER {51}
BATT_LEN# {52}
AC_PRESENT{7}
EC_RX{40} EC_TX{40}
VGA_GATE# {8}
VGA_PW RGD {8,22}
WRST#{19}
VGA_AC_DET {19}
ODD_DA_EC# {42}
VR_+1.0VALW_PWRGD {57}
SUSP# {46,55,56,57}
EC_3VSPWREN {46}
VR_+1.5VS_PWRGD {46,56}
CLK_PCI_EC{8}
+3VALW_R
+3VS
VCCRTC
+3VS +3VALW_EC
+3VALW
+3VALW_EC
+3VL
+3VALW_R
+3VS
+3VS
+5VALW
+3VALW_R
+3VL
+3VL
+3VL
EC_AGND
+3VS
+5VS
+3VL
+3VALW_R
+3VALW_R
+3VALW_R
+3VALW_R
EC_AGND
+3VS
+5VS
+3VL
Size Document Number Rev
Date: Sheet of
Security Classification
LC Future Center Secret Data
THIS SHEET OF ENGINEERING DRAWING IS THE PROPRIETARY PROPERTY OF LC FUTURE CENTER. AND CONTAINS CONFIDENTIAL
AND TRADE SECRET INFORMATION. THIS SHEET MAY NOT BE TRANSFERED FROM THE CUSTODY OF THE COMPETENT DIVISION OF R&D
DEPARTMENT EXCEPT AS AUTHORIZED BY LC FUTURE CENTER NEITHER THIS SHEET NOR THE INFORMATION IT CONTAINS
MAY BE USED BY OR DISCLOSED TO ANY THIRD PARTY WITHOUT PRIOR WRITTEN CONSENT OF LC FUTURE CENTER.
Issued Date
Deciphered Date
Title
ACLU9
0.2
EC ITE8586LQFP
C
44 49
Monday, December 23, 2013
2013/08/08 2013/08/05
Size Document Number Rev
Date: Sheet of
Security Classification
LC Future Center Secret Data
THIS SHEET OF ENGINEERING DRAWING IS THE PROPRIETARY PROPERTY OF LC FUTURE CENTER. AND CONTAINS CONFIDENTIAL
AND TRADE SECRET INFORMATION. THIS SHEET MAY NOT BE TRANSFERED FROM THE CUSTODY OF THE COMPETENT DIVISION OF R&D
DEPARTMENT EXCEPT AS AUTHORIZED BY LC FUTURE CENTER NEITHER THIS SHEET NOR THE INFORMATION IT CONTAINS
MAY BE USED BY OR DISCLOSED TO ANY THIRD PARTY WITHOUT PRIOR WRITTEN CONSENT OF LC FUTURE CENTER.
Issued Date
Deciphered Date
Title
ACLU9
0.2
EC ITE8586LQFP
C
44 49
Monday, December 23, 2013
2013/08/08 2013/08/05
Size Document Number Rev
Date: Sheet of
Security Classification
LC Future Center Secret Data
THIS SHEET OF ENGINEERING DRAWING IS THE PROPRIETARY PROPERTY OF LC FUTURE CENTER. AND CONTAINS CONFIDENTIAL
AND TRADE SECRET INFORMATION. THIS SHEET MAY NOT BE TRANSFERED FROM THE CUSTODY OF THE COMPETENT DIVISION OF R&D
DEPARTMENT EXCEPT AS AUTHORIZED BY LC FUTURE CENTER NEITHER THIS SHEET NOR THE INFORMATION IT CONTAINS
MAY BE USED BY OR DISCLOSED TO ANY THIRD PARTY WITHOUT PRIOR WRITTEN CONSENT OF LC FUTURE CENTER.
Issued Date
Deciphered Date
Title
ACLU9
0.2
EC ITE8586LQFP
C
44 49
Monday, December 23, 2013
2013/08/08 2013/08/05
RE29 0_0402_5%
RE29 0_0402_5%
1 2
RE39 0_0402_5%@RE39 0_0402_5%@
1 2
RE14 0_0402_5%
RE14 0_0402_5%
1 2
IT1 PAD@
IT1 PAD@
1
CE3
.1U_0402_10V6-K
CE3
.1U_0402_10V6-K
1 2
CE11
.1U_0402_10V6-K
@
CE11
.1U_0402_10V6-K
@
1
2
RPE1
2.2K_0404_4P2R_5%
RPE1
2.2K_0404_4P2R_5%
1 4
2 3
RE38 10K_0402_5%RE38 10K_0402_5%
1 2
RE2 10_0402_5%@
RE2 10_0402_5%@
1 2
RE3 0_0603_5%
RE3 0_0603_5%
1 2
CE16 100P_0402_50V8J@CE16 100P_0402_50V8J@
1 2
RE35 10K_0402_5%@
RE35 10K_0402_5%@
1 2
RE37 0_0402_5%
RE37 0_0402_5%
1 2
RE11 10K_0402_5%@RE11 10K_0402_5%@
1 2
RE44 10K_0402_5%@
RE44 10K_0402_5%@
12
RE24 0_0402_5%
RE24 0_0402_5%
12
LE1 HCB1608KF-181T20_2P
LE1 HCB1608KF-181T20_2P
1 2
RE27 0_0402_5%
RE27 0_0402_5%
1 2
IT5
PAD @IT5
PAD @
1
CE12
1U_0402_6.3V6K
CE12
1U_0402_6.3V6K
1
2
RPE2
2.2K_0404_4P2R_5%
RPE2
2.2K_0404_4P2R_5%
1 4
2 3
CE19 .1U_0402_10V6-K
CE19 .1U_0402_10V6-K
1
2
RE6 0_0402_5%
RE6 0_0402_5%
1 2
RE1 0_0603_5%@
RE1 0_0603_5%@
1 2
RE15 100K_0402_5%
RE15 100K_0402_5%
1 2
CE18 1U_0402_6.3V6K@CE18 1U_0402_6.3V6K@
1 2
RE4 0_0402_5%@
RE4 0_0402_5%@
1 2
IT7
PAD @IT7
PAD @
1
CE6
.1U_0402_10V6-K
CE6
.1U_0402_10V6-K
1
2
RE26 0_0402_5%
RE26 0_0402_5%
12
CE4
.1U_0402_10V6-K
CE4
.1U_0402_10V6-K
1
2
DE1
RB751V-40_SOD323-2
@DE1
RB751V-40_SOD323-2
@
1 2
RE36 10K_0402_5%@
RE36 10K_0402_5%@
1 2
RE30 0_0402_5%
RE30 0_0402_5%
1 2
RPE3
2.2K_0404_4P2R_5%
RPE3
2.2K_0404_4P2R_5%
1 4
2 3
CE14
47P_0402_50V8J
@
CE14
47P_0402_50V8J
@
1
2
CE9
.1U_0402_10V6-K
CE9
.1U_0402_10V6-K
1
2
IT8
PAD @IT8
PAD @
1
RE46 10K_0402_5%
RE46 10K_0402_5%
12
CE13
.1U_0402_10V6-K
@CE13
.1U_0402_10V6-K
@
1
2
RE41
100K_0402_5%
RE41
100K_0402_5%
12
RE10 10K_0402_5%
RE10 10K_0402_5%
1 2
CE5
1000P_0402_50V7K
CE5
1000P_0402_50V7K
1
2
CE7
.1U_0402_10V6-K
CE7
.1U_0402_10V6-K
1
2
IT4
PAD @IT4
PAD @
1
J80P1
ACES_85205-04001
ME@
J80P1
ACES_85205-04001
ME@
1
1
2
2
3
3
GND1
5
GND2
6
4
4
RE8 100K_0402_5%
RE8 100K_0402_5%
1 2
CE20
.1U_0402_10V6-K
CE20
.1U_0402_10V6-K
1
2
RE40 10K_0402_5%
RE40 10K_0402_5%
1 2
RE5
10K_0402_5%
RE5
10K_0402_5%
12
CE1
220P_0402_50V7K
CE1
220P_0402_50V7K
1
2
RE19 100K_0402_5%
RE19 100K_0402_5%
1 2
RE51
0_0402_5%
RE51
0_0402_5%
1 2
RE34 0_0402_5%
RE34 0_0402_5%
1 2
RE43 10K_0402_5%@
RE43 10K_0402_5%@
12
IT6
PAD @IT6
PAD @
1
RE53 0_0402_5%
RE53 0_0402_5%
1 2
CE17 100P_0402_50V8J@CE17 100P_0402_50V8J@
1 2
RE23 100K_0402_5%
RE23 100K_0402_5%
1 2
CE21 .1U_0402_10V6-K
CE21 .1U_0402_10V6-K
1
2
RE12 10K_0402_5%
RE12 10K_0402_5%
1 2
G
D
S
QE2
2N7002KW_SOT323-3
G
D
S
QE2
2N7002KW_SOT323-3
2
13
LPC
Int. K/B
Matrix
SM Bus
GPIO
ADC
PWM
DAC
PS2
EXTERNAL SERIAL FLASH
SPI Flash ROM
UART
Clock
GPIO
WAKE UP
IT8586E/AX
LQFP-128L
UE1
IT8586E-AX_LQFP128_14X14
LPC
Int. K/B
Matrix
SM Bus
GPIO
ADC
PWM
DAC
PS2
EXTERNAL SERIAL FLASH
SPI Flash ROM
UART
Clock
GPIO
WAKE UP
IT8586E/AX
LQFP-128L
UE1
IT8586E-AX_LQFP128_14X14
LPCRST#/GPD2
22
CK32KE/GPJ7
2
KBRST#/GPB6
4
SERIRQ/GPM6
5
TACH1A/TMA1/GPD7 48
LAD3/GPM3
7
LAD2/GPM2
8
VCC 11
LAD0/GPM0
10
VSS1
1
LFRAME#/GPM5
6
LAD1/GPM1
9
KSO11/ERR#
51
KSO12/SLCT
52
KSO13
53
KSO14
54
KSO15
55
KSO16/SMOSI/GPC3
56
WRST#
14
ADC1/GPI1 67
ADC2/GPI2 68
VSS2
27
KSO17/SMISO/GPC5
57
ADC3/GPI3 69
ADC4/GPI4 70
KSI0/STB#
58
KSI1/AFD#
59
KSI2/INIT#
60
KSI3/SLIN#
61
KSI4
62
KSI5
63
KSI6
64
LPCCLK/GPM4
13
ECSMI#/GPD4
15
PWM0/GPA0 24
PWM1/GPA1 25
PWM2/GPA2 28
PWM3/GPA3 29
PWM4/GPA4 30
PWM5/GPA5 31
PWM6/SSCK/GPA6 32
GINT/CTS0#/GPD5
33
PWM7/RIG1#/GPA7 34
RTS1#/GPE5
35
KSO0/PD0
36
KSO1/PD1
37
KSO2/PD2
38
KSO3/PD3
39
KSO4/PD4
40
KSO5/PD5
41
PWUREQ#/BBO/SMCLK2ALT/GPC7
16
LPCPD#/GPE6
17
RI1#/GPD0 18
L80HLAT/BAO/GPE0 19
L80LLAT/GPE7 20
RI2#/GPD1 21
ECSCI#/GPD3
23
ADC5/DCD1#/GPI5 71
ADC6/DSR1#/GPI6 72
ADC7/CTS1#/GPI7 73
TACH2/GPJ0 76
AVCC 74
DAC3/TACH1B/GPJ3 79
AVSS
75
DAC4/DCD0#/GPJ4 80
DAC5/RIG0#/GPJ5 81
EGAD/GPE1 82
GPH5/ID5 98
GPH6/ID6 99
GPJ1 77
DAC2/TACH0B/GPJ2 78
KSO8/ACK#
44
KSO9/BUSY
45
KSO10/PE
46
TACH0A/GPD6 47
KSO6/PD6
42
KSO7/PD7
43
EGCS#/GPE2 83
EGCLK/GPE3 84
PS2CLK0/TMB0/CEC/GPF0 85
PS2DAT0/TMB1/GPF1 86
GPF2 87
GPF3 88
SSCE0#/GPG2 100
NC1 101
NC2 102
NC3 103
DSR0#/GPG6 104
VSS4
91
NC4 105
VSTBY2 50
PS2CLK2/GPF4 89
PS2DAT2/GPF5 90
AC_IN# 108
LID_SW# 109
PWRSW#
110
XLP_OUT
111
VSTBY0
112
SMCLK1/GPC1
115
SMDAT1/GPC2
116
SMCLK2/PECI/GPF6
117
SMDAT2/PECIRQT#/GPF7
118
CLKRUN#/GPH0/ID0
93
CRX0/GPC0 119
VSTBY3 92
TMRI0/GPC4 120
VSS5
113
CTX0/TMA0/GPB2 123
TMRI1/GPC6 124
GPE4
125
GA20/GPB5
126
CK32K/GPJ6
128
CTX1/SOUT1/GPH2/SMDAT3/ID2
95 SSCE1#/GPG0 106
KSI7
65
ADC0/GPI0 66
VSTBY4 114
GPH3/ID3 96
DTR1#/SBUSY/GPG1/ID7 107
GPH4/ID4 97
VSS3
49
VSS6
122
VSTBY1 26
VSTBY5 121
VSTBY(PLL) 127
VCORE 12
VBAT 3
CRX1/SIN1/SMCLK3/GPH1/ID1
94
CE10
.1U_0402_10V6-K
CE10
.1U_0402_10V6-K
1
2
LE2 HCB1608KF-181T20_2P
LE2 HCB1608KF-181T20_2P
1 2
IT9
PAD @IT9
PAD @
1
CE8
.1U_0402_10V6-K
CE8
.1U_0402_10V6-K
1
2
RE33 0_0402_5%
@
RE33 0_0402_5%
@
1 2
RE18 100K_0402_5%@
RE18 100K_0402_5%@
1 2
RE52
0_0402_5%
@
RE52
0_0402_5%
@
1 2
RE21 100K_0402_5%
RE21 100K_0402_5%
1 2
C48
.01U_0402_16V7-K
@
C48
.01U_0402_16V7-K
@
1
2
CE2
10P_0402_50V8J
@
CE2
10P_0402_50V8J
@
1
2
RE9 100K_0402_5%@
RE9 100K_0402_5%@
1 2
IT3
PAD @IT3
PAD @
1
IT2
PAD @IT2
PAD @
1
G
D
S
QE1
2N7002KW_SOT323-3
G
D
S
QE1
2N7002KW_SOT323-3
2
13
RE42
10K_0402_5%
RE42
10K_0402_5%
12
RE7 10K_0402_5%
RE7 10K_0402_5%
1 2

5
5
4
4
3
3
2
2
1
1
D D
C C
B B
A A
K/B Connector
ON/OFF switch
USB I/O Connector
Low Active 2A
Right Side USB2.0 Port X 1 (USB/B)
TP/B Connector
LED
14"
15"
KB_1
KB_2
KB_3
KB_4
KB_5
KB_6
KB_7
KB_8
KB_9
KB_10
KB_11
KB_12
KB_13
KB_14
KB_15
KB_16
KB_17
KB_18
KB_19
KB_20
KB_21
KB_22
KB_23
KB_24
14"
15"
KSI1_14 KSO0_15
KSI2_15KSI7_14
KSI6_14 KSI3_15
KSO5_15KSO9_14
KSO1_15KSI4_14
KSO4_15KSI2_14
KSO2_15KSO0_14
KSI5_14 KSI0_15
KSO7_15KSI3_14
KSO3_15KSI0_14
KSO6_15KSO1_14
KSO8_15KSO5_14
KSO12_15
KSO11_14KSO8_14
KSO7_14 KSO14_15
KSO2_14
KSO13_15KSO4_14
KSO10_15KSO6_14
KSO17_15KSO13_14
KSO16_15KSO12_14
KSO3_14 KSO15_15
KB_LED_PWR_15
NUM_LED#_15KSO15_14
VDD_15KSO10_14
KSO14_14
CAPS_LED#_15KSO11_14
For EMC
For EMC
TP_LEFT Button
TP_RIGHT Button
TP_LEFT Button
TP_RIGHT Button
For 14" For 15"
1
2
3
4
5
6
VDD
CLK
DAT
GND
TP-L
TP-R
For 15"
For EMC
1
2
3
4
5
6
VDD
CLK
DAT
TP-L
TP-R
GND
For 14"
PWR/B Connector
Change to same as ACLUA
TP_DATA
NOVO#
TP_CLK
NOVO_BTN#
ON/OFF
KSI[0..7]
KSO[0..17]
KSO13
KSO8
KSO6
KSO15
KSO2 KSO1
KSO0
KSI0
KSO4
KSO3
KSO10
KSO11
KSO12
KSI5
KSI6
KSI7
KSO14
KSI3
KSO5
KSI2
KSO7
KSI1
KSO9
KSI4
KSO17
KSO16
ON/OFF
TP_P4
TP_DATA
USB_OC1#
USB_ON#
CAPS_LED#
PWR_CAPS_LED
KSO6
KSI2
KSI3
KSO5
KSO1
KSO2
KSO4
KSO7
KSO8
KSI1
KSO15
KSI7
KSI6
KSO9
KSI4
KSI5
KSO0
KSO3
KSO12
KSO13
KSO14
KSO11
KSI0
KSO10
KSO6
KSI2
KSI3
KSO5
KSO1
KSO2
KSO4
KSO7
KSO8
KSI1
KSO15
KSI7
KSI6
KSO9
KSI4
KSI5
KSO0
KSO3
KSO12
KSO13
KSO14
KSO11
KSI0
KSO10
NUM_LED#
PWR_NUM_LED
CAPS_LED#
KSO17
PWR_CAPS_LED
KSO16
TP_P5
TP_P6
TP_P5
TP_P6
TP_P5
TP_P6
PWR_LED#
BATT_LOW_LED#
BATT_CHG_LED#
TP_P4
ON/OFFBTN#
CAPS_LED#
NUM_LED#
PWR_CAPS_LED
PWR_NUM_LED
NOVO_BTN#
ON/OFFBTN#
LID_SW #
TP_CLK
PLUG_IN
HP_OUTL
HP_OUTR
RING2_CONN
RING3_CONN
USB20_P0_CONN
USB20_N0_CONN
USB20_P0
USB20_N0
USB20_P0_CONN
USB20_N0_CONN
NOVO_BTN# ON/OFFBTN#
KSO[0..17] {44}
KSI[0..7] {44}
TP_CLK{44} TP_DATA{44}
NOVO#{44}
ON/OFF {44}
BATT_CHG_LED#{44}
BATT_LOW_LED#{44}
PWR_LED#{44}
USB_OC1# {8}
USB_ON#{41,44}
CAPS_LED#{44} NUM_LED#{44}
LID_SW # {44} HP_OUTL{43}
RING3_CONN{43}
HP_OUTR{43}
PLUG_IN{43}
RING2_CONN{43}
HUB_USB20_P2{16} HUB_USB20_N2{16}
USB20_N0{8} USB20_P0{8}
+3VALW
+3VL +3VALW
+3VL
+5VALW
+3VALW
+5VALW
+USB_VCCB
+5VALW
+3VS
TP_PWR
+3VS
+5VS
+3VL +USB_VCCB
+3VS
Size Document Number Rev
Date: Sheet of
Security Classification
LC Future Center Secret Data
THIS SHEET OF ENGINEERING DRAWING IS THE PROPRIETARY PROPERTY OF LC FUTURE CENTER. AND CONTAINS CONFIDENTIAL
AND TRADE SECRET INFORMATION. THIS SHEET MAY NOT BE TRANSFERED FROM THE CUSTODY OF THE COMPETENT DIVISION OF R&D
DEPARTMENT EXCEPT AS AUTHORIZED BY LC FUTURE CENTER NEITHER THIS SHEET NOR THE INFORMATION IT CONTAINS
MAY BE USED BY OR DISCLOSED TO ANY THIRD PARTY WITHOUT PRIOR WRITTEN CONSENT OF LC FUTURE CENTER.
Issued Date
Deciphered Date
Title
ACLU9
0.2
KBD/PWR/IO/LED/TP Conn.
Custom
45 59
Monday, December 23, 2013
2013/08/08 2013/08/05
Size Document Number Rev
Date: Sheet of
Security Classification
LC Future Center Secret Data
THIS SHEET OF ENGINEERING DRAWING IS THE PROPRIETARY PROPERTY OF LC FUTURE CENTER. AND CONTAINS CONFIDENTIAL
AND TRADE SECRET INFORMATION. THIS SHEET MAY NOT BE TRANSFERED FROM THE CUSTODY OF THE COMPETENT DIVISION OF R&D
DEPARTMENT EXCEPT AS AUTHORIZED BY LC FUTURE CENTER NEITHER THIS SHEET NOR THE INFORMATION IT CONTAINS
MAY BE USED BY OR DISCLOSED TO ANY THIRD PARTY WITHOUT PRIOR WRITTEN CONSENT OF LC FUTURE CENTER.
Issued Date
Deciphered Date
Title
ACLU9
0.2
KBD/PWR/IO/LED/TP Conn.
Custom
45 59
Monday, December 23, 2013
2013/08/08 2013/08/05
Size Document Number Rev
Date: Sheet of
Security Classification
LC Future Center Secret Data
THIS SHEET OF ENGINEERING DRAWING IS THE PROPRIETARY PROPERTY OF LC FUTURE CENTER. AND CONTAINS CONFIDENTIAL
AND TRADE SECRET INFORMATION. THIS SHEET MAY NOT BE TRANSFERED FROM THE CUSTODY OF THE COMPETENT DIVISION OF R&D
DEPARTMENT EXCEPT AS AUTHORIZED BY LC FUTURE CENTER NEITHER THIS SHEET NOR THE INFORMATION IT CONTAINS
MAY BE USED BY OR DISCLOSED TO ANY THIRD PARTY WITHOUT PRIOR WRITTEN CONSENT OF LC FUTURE CENTER.
Issued Date
Deciphered Date
Title
ACLU9
0.2
KBD/PWR/IO/LED/TP Conn.
Custom
45 59
Monday, December 23, 2013
2013/08/08 2013/08/05
C118 100P_0402_50V8J@
C118 100P_0402_50V8J@
1 2
JKB1
ACES_50504-3041-001
ME@
JKB1
ACES_50504-3041-001
ME@
1
1
4
4
2
2
5
5
3
3
8
8
7
7
6
6
10
10
9
9
11
11 12
12 13
13 14
14
17
17
16
16
19
19 20
20
15
15
22
22
21
21
18
18
23
23
25
25
24
24
26
26 27
27 28
28 29
29 30
30
GND2 32
GND1 31
JKB2
ACES_88514-02601-071
ME@
JKB2
ACES_88514-02601-071
ME@
1
1
GND1 27
GND2 28
2
23
34
45
56
67
78
89
910
10 11
11 12
12 13
13 14
14 15
15 16
16 17
17 18
18 19
19 20
20 21
21 22
22 23
23 24
24 25
25 26
26
LED4
LTW-C193TS5
15@
LED4
LTW-C193TS5
15@
1 2
SW2
EVQPLHA15_4P
15@
SW2
EVQPLHA15_4P
15@
A1
A12
B
3
B1
4
GND1 5
GND2
6
C120
1000P_0402_50V7K
@
C120
1000P_0402_50V7K
@
1
2
R66 0_0402_5%
R66 0_0402_5%
1 2
C119
2.2U_0603_6.3V6K
C119
2.2U_0603_6.3V6K
1 2
SW1
EVQPLHA15_4P
14@
SW1
EVQPLHA15_4P
14@
A1
A12
B
3
B1
4
GND1 5
GND2
6
R85 0_0402_5%
@
R85 0_0402_5%
@
1 2
C112 100P_0402_50V8J@
C112 100P_0402_50V8J@
1 2
D19
AZ5215-01F_DFN1006P2E2
@
D19
AZ5215-01F_DFN1006P2E2
@
11
2
2
C95 100P_0402_50V8J@
C95 100P_0402_50V8J@
1 2
R67 0_0402_5%
R67 0_0402_5%
1 2
C103 100P_0402_50V8J@
C103 100P_0402_50V8J@
1 2
LED1
LTW-C193TS5
14@
LED1
LTW-C193TS5
14@
1 2
C89 100P_0402_50V8J@
C89 100P_0402_50V8J@
1 2
C97 100P_0402_50V8J@
C97 100P_0402_50V8J@
1 2
JTP1
ACES_50503-0060N-001
ME@
JTP1
ACES_50503-0060N-001
ME@
1
1
2
2
GND1 7
GND2 8
3
3
4
4
5
5
6
6
C93 100P_0402_50V8J@
C93 100P_0402_50V8J@
1 2
LED2
LTST-C193KFKT-LC
14@
LED2
LTST-C193KFKT-LC
14@
1 2
C117 100P_0402_50V8J@
C117 100P_0402_50V8J@
1 2
C104 100P_0402_50V8J@
C104 100P_0402_50V8J@
1 2
C108 100P_0402_50V8J@
C108 100P_0402_50V8J@
1 2
C107 100P_0402_50V8J@
C107 100P_0402_50V8J@
1 2
C111 100P_0402_50V8J@
C111 100P_0402_50V8J@
1 2
DT4
AZ5215-01F_DFN1006P2E2
@
DT4
AZ5215-01F_DFN1006P2E2
@
11
2
2
C133 100P_0402_50V8J@
C133 100P_0402_50V8J@
1 2
R160 0_0402_5%
@
R160 0_0402_5%
@
1 2
R83
100K_0402_5%
R83
100K_0402_5%
1 2
JUSB3
ACES_50505-0184N-P01
ME@
JUSB3
ACES_50505-0184N-P01
ME@
1
12
23
34
45
56
67
78
89
910
10 11
11 12
12 13
13 14
14 15
15 16
16 17
17 18
18
G119
G220
C94 100P_0402_50V8J@
C94 100P_0402_50V8J@
1 2
C99 100P_0402_50V8J@
C99 100P_0402_50V8J@
1 2
R114
100K_0402_5%
R114
100K_0402_5%
1 2
C134 100P_0402_50V8J@
C134 100P_0402_50V8J@
1 2
DT5
AZ5215-01F_DFN1006P2E2
@
DT5
AZ5215-01F_DFN1006P2E2
@
11
2
2
LED5
LTST-C193KFKT-LC
15@
LED5
LTST-C193KFKT-LC
15@
1 2
LED3
LTW-C193TS5
14@
LED3
LTW-C193TS5
14@
1 2
C113 100P_0402_50V8J@
C113 100P_0402_50V8J@
1 2
U3
AP2820CMMTR-G1_MSOP8
U3
AP2820CMMTR-G1_MSOP8
GND
1
VIN1
2
VIN2
3
EN/EN
4FLAG 5
VOUT1 6
VOUT2 7
VOUT3 8
C96 100P_0402_50V8J@
C96 100P_0402_50V8J@
1 2
C115
100P_0402_50V8J
@
C115
100P_0402_50V8J
@1
2
C110 100P_0402_50V8J@
C110 100P_0402_50V8J@
1 2
C105 100P_0402_50V8J@
C105 100P_0402_50V8J@
1 2
SW4
EVQPLHA15_4P
15@
SW4
EVQPLHA15_4P
15@
A1
A12
B
3
B1
4
GND1 5
GND2
6
R111
100K_0402_5%
@
R111
100K_0402_5%
@
1 2
C109 100P_0402_50V8J@
C109 100P_0402_50V8J@
1 2
R143 470_0402_5%
R143 470_0402_5%
1 2
JPWRB1
ACES_50503-0060N-001
ME@
JPWRB1
ACES_50503-0060N-001
ME@
1
1
2
2
GND1 7
GND2 8
3
3
4
4
5
5
6
6
SW3
EVQPLHA15_4P
14@
SW3
EVQPLHA15_4P
14@
A1
A12
B
3
B1
4
GND1 5
GND2
6
C90 100P_0402_50V8J@
C90 100P_0402_50V8J@
1 2
C98 100P_0402_50V8J@
C98 100P_0402_50V8J@
1 2
R82
100K_0402_5%@R82
100K_0402_5%@
1 2
L14
CMM21T-900M-N_4P@
L14
CMM21T-900M-N_4P@
1
122
33
4
4
J6
SHORT PADS
J6
SHORT PADS
1 2
R119 0_0402_5%
@
R119 0_0402_5%
@
1 2
C102 100P_0402_50V8J@
C102 100P_0402_50V8J@
1 2
DT3
AZ5215-01F_DFN1006P2E2
@
DT3
AZ5215-01F_DFN1006P2E2
@
11
2
2
D15
BAT54CW_SOT323-3
D15
BAT54CW_SOT323-3
1
3
2
C114
.1U_0402_10V6-K
C114
.1U_0402_10V6-K
1
2
R84
300_0402_5%
R84
300_0402_5%
12
C92 100P_0402_50V8J@
C92 100P_0402_50V8J@
1 2
C91 100P_0402_50V8J@
C91 100P_0402_50V8J@
1 2
R90
300_0402_5%
15@
R90
300_0402_5%
15@
12
LED6
LTW-C193TS5
15@
LED6
LTW-C193TS5
15@
1 2
C88 100P_0402_50V8J@
C88 100P_0402_50V8J@
1 2
DT1
AZC199-02S.R7G_SOT23-3@
DT1
AZC199-02S.R7G_SOT23-3@
3
1
2
J5
SHORT PADS
J5
SHORT PADS
1 2
D17
AZ5215-01F_DFN1006P2E2
@
D17
AZ5215-01F_DFN1006P2E2
@
11
2
2
C106 100P_0402_50V8J@
C106 100P_0402_50V8J@
1 2
R141 0_0402_5%
R141 0_0402_5%
1 2
DT2
AZ5215-01F_DFN1006P2E2
@
DT2
AZ5215-01F_DFN1006P2E2
@
11
2
2
C116
100P_0402_50V8J
@
C116
100P_0402_50V8J
@1
2
C101 100P_0402_50V8J@
C101 100P_0402_50V8J@
1 2
R144 1.5K_0402_5%
R144 1.5K_0402_5%
1 2
R142 1.5K_0402_5%
R142 1.5K_0402_5%
1 2
D18
AZ5215-01F_DFN1006P2E2
D18
AZ5215-01F_DFN1006P2E2
11
2
2
C100 100P_0402_50V8J@
C100 100P_0402_50V8J@
1 2

A
A
B
B
C
C
D
D
E
E
1 1
2 2
3 3
4 4
AP4800BGM
VGS=10V, ID=9A, Rds=18m ohm
VGS=+-25V
+5VALW to +5VS AP4800BGM
VGS=10V, ID=9A, Rds=18m ohm
VGS=+-25V
+3VALW to +3VS
Id=3.2A
0601 ADD
0601 ADD
0601 ADD
0601 ADD
AON6414AL
VDS=30V VGS=20V, ID=50A,
Rds=8mohm @ VGS=10V
VGS(th)=2.5V Max
AON6414AL
VDS=30V VGS=20V, ID=50A,
Rds=8mohm @ VGS=10V
VGS(th)=2.5V Max
AON6414AL
VDS=30V VGS=20V, ID=50A,
Rds=8mohm @ VGS=10V
VGS(th)=2.5V Max
for 8s reset SOC off power
Vout=0.8(1+R4606/R4607)
SUSP
5VS_GATE
5VS_GATE_R
+3VS_PWREN#
3VS_GATE_R
PCH_PWR_EN#_R PCH_PWR_EN#
PCH_PWR_EN
PCH_PWR_EN#_R
SUSP
SUSP
+1.35VS_PWREN#
+1.35VS_PWREN
+1.35VS_PWREN#
+1.8VS_PWREN#
+1.8VS_PWREN
+1.8VS_PWREN#
5VS_GATE
+3VS_PWREN#
3VS_GATE VR_+1.05VS_PWRGD
PCH_PWR_EN{44,52,56 ,57}
SUSP#{44,55,56,57}
VR_+1.05VS_PWRGD {56}
VR_+1.5VS_PWRGD {44,5 6}
EC_3VSPWREN {44 }
SUSP{34}
+5VALW +5VS
+20VSB
+20VSB
+3VS
+3VALW
+5VALW
+0.675VS
+3VALW +3VALW_SOC
+5VALW
+5VLP
+1.35V +1.35VS
+20VSB
+5VALW +5VLP
+5VALW +5VLP
+1.8VS
+1.8VALW
+20VSB
+1.0VS
+1.0VALW
+5VALW +5VLP
+3VALW +1.35 VS_SOC_VGA
Size Document Number Rev
Date: Sheet of
Security Classification
LC Future Center Secret Data
THIS SHEET OF ENGINEERING DRAWING IS THE PROPRIETARY PROPERTY OF LC FUTURE CENTER. AND CONTAINS CONFIDENTIAL
AND TRADE SECRET INFORMATION. THIS SHEET MAY NOT BE TRANSFERED FROM THE CUSTODY OF THE COMPETENT DIVISION OF R&D
DEPARTMENT EXCEPT AS AUTHORIZED BY LC FUTURE CENTER NEITHER THIS SHEET NOR THE INFORMATION IT CONTAINS
MAY BE USED BY OR DISCLOSED TO ANY THIRD PARTY WITHOUT PRIOR WRITTEN CONSENT OF LC FUTURE CENTER.
Issued Date
Deciphered Date
Title
ACLU9
0.2
DC V TO VS INTERFACE
Custom
46 59
Monday , December 23, 2013
2013/08/08 2013/08/05
Size Document Number Rev
Date: Sheet of
Security Classification
LC Future Center Secret Data
THIS SHEET OF ENGINEERING DRAWING IS THE PROPRIETARY PROPERTY OF LC FUTURE CENTER. AND CONTAINS CONFIDENTIAL
AND TRADE SECRET INFORMATION. THIS SHEET MAY NOT BE TRANSFERED FROM THE CUSTODY OF THE COMPETENT DIVISION OF R&D
DEPARTMENT EXCEPT AS AUTHORIZED BY LC FUTURE CENTER NEITHER THIS SHEET NOR THE INFORMATION IT CONTAINS
MAY BE USED BY OR DISCLOSED TO ANY THIRD PARTY WITHOUT PRIOR WRITTEN CONSENT OF LC FUTURE CENTER.
Issued Date
Deciphered Date
Title
ACLU9
0.2
DC V TO VS INTERFACE
Custom
46 59
Monday , December 23, 2013
2013/08/08 2013/08/05
Size Document Number Rev
Date: Sheet of
Security Classification
LC Future Center Secret Data
THIS SHEET OF ENGINEERING DRAWING IS THE PROPRIETARY PROPERTY OF LC FUTURE CENTER. AND CONTAINS CONFIDENTIAL
AND TRADE SECRET INFORMATION. THIS SHEET MAY NOT BE TRANSFERED FROM THE CUSTODY OF THE COMPETENT DIVISION OF R&D
DEPARTMENT EXCEPT AS AUTHORIZED BY LC FUTURE CENTER NEITHER THIS SHEET NOR THE INFORMATION IT CONTAINS
MAY BE USED BY OR DISCLOSED TO ANY THIRD PARTY WITHOUT PRIOR WRITTEN CONSENT OF LC FUTURE CENTER.
Issued Date
Deciphered Date
Title
ACLU9
0.2
DC V TO VS INTERFACE
Custom
46 59
Monday , December 23, 2013
2013/08/08 2013/08/05
R151
470_0603_5%@R151
470_0603_5%@
12
C4605
0.01U_0402_25V7K
C4605
0.01U_0402_25V7K
1
2
R163
100K_0402_5%
@
R163
100K_0402_5%
@
12
R289 0_0402_5%
R289 0_0402_5%
12
R266 0_0402_5%
R266 0_0402_5%
12
C219
.1U_0402_10V6-K
@
C219
.1U_0402_10V6-K
@
1
2
G
D
S
Q23
2N7002KW_SOT323-3@
G
D
S
Q23
2N7002KW_SOT323-3@
2
13
C4606
4.7U_0603_6.3V6K
C4606
4.7U_0603_6.3V6K
12
G
D
S
Q163B
2N7002KDWH_SOT363 -6
G
D
S
Q163B
2N7002KDWH_SOT363 -6
5
34
C126
1U_0603_25V6M
@
C126
1U_0603_25V6M
@
1
2
C216
.1U_0402_10V6-K
@
C216
.1U_0402_10V6-K
@
1
2
C446
1000P_0402_50V7K
C446
1000P_0402_50V7K
1
2
C484
1000P_0402_50V7K
C484
1000P_0402_50V7K
1
2
C4603
.1U_0402_10V6-K
@
C4603
.1U_0402_10V6-K
@
1
2
Q4607
SY8089AAAC_SOT23-5
Q4607
SY8089AAAC_SOT23-5
IN4
LX
3
FB5
EN
1
GND
2
R4608
0_0402_5%
R4608
0_0402_5%
1 2
C444
1000P_0402_50V7K
C444
1000P_0402_50V7K
1
2
R156
0_0402_5%
R156
0_0402_5%
1 2
Q4606
AON6414 AL_DFN8-5
Q4606
AON6414 AL_DFN8-5
3
2
1
4
5
C4602
0.01U_0402_25V7K
@
C4602
0.01U_0402_25V7K
@
1
2
G
D
S
Q10A
2N7002KDWH_SOT363 -6
G
D
S
Q10A
2N7002KDWH_SOT363 -6
2
61
C4607
.1U_0402_10V6-K
@
C4607
.1U_0402_10V6-K
@
12
C125
10U_0805_25V6K
@
C125
10U_0805_25V6K
@
1
2
R152
470_0603_5%
@
R152
470_0603_5%
@
12
G
D
S
Q170B
2N7002KDWH_SOT363 -6
G
D
S
Q170B
2N7002KDWH_SOT363 -6
5
34
R164 100K_0402_5%
R164 100K_0402_5%
1 2
G
D
S
Q22
2N7002KW_SOT323-3
G
D
S
Q22
2N7002KW_SOT323-3
2
13
G
D
S
Q24B
2N7002KDWH_SOT363 -6
G
D
S
Q24B
2N7002KDWH_SOT363 -6
5
34
C127
10U_0603_6.3V6M
@
C127
10U_0603_6.3V6M
@
1
2
G
D
S
Q25
2N7002KW_SOT323-3@
G
D
S
Q25
2N7002KW_SOT323-3@
2
13
R894
100K_0402_5% @
R894
100K_0402_5% @
12
C4608
4.7U_0603_6.3V6K
C4608
4.7U_0603_6.3V6K
12
G
D
S
Q170A
2N7002KDWH_SOT363 -6
G
D
S
Q170A
2N7002KDWH_SOT363 -6
2
61
R161
100K_0402_5%
R161
100K_0402_5%
12
J7
JUMP_43X79
@
J7
JUMP_43X79
@
1
122
R165
820K_0402_5%
@
R165
820K_0402_5%
@
12
R4604
100K_0402_5%
R4604
100K_0402_5%
12
R895
100K_0402_5%
R895
100K_0402_5%
12
R4606
16.5K_0402_1%
R4606
16.5K_0402_1%
12
R4601
820K_0402_5%
@
R4601
820K_0402_5%
@
12
R4605
100K_0402_5% @
R4605
100K_0402_5% @
12
R4607
24K_0402_1%
R4607
24K_0402_1%
12
G
D
S
Q26
LP2301ALT1G_SOT23-3
G
D
S
Q26
LP2301ALT1G_SOT23-3
2
13
C131
0.01U_0402_25V7K
C131
0.01U_0402_25V7K
1
2
R898
100K_0402_5%
R898
100K_0402_5%
1 2
R892
100K_0402_5% @
R892
100K_0402_5% @
12
C214
.1U_0402_10V6-K
@
C214
.1U_0402_10V6-K
@
1
2
R899
330K_0402_5%
R899
330K_0402_5%
1 2
R159
47_0603_5%
@
R159
47_0603_5%
@
12
R155
150K_0402_5%
R155
150K_0402_5%
12
C129
10U_0805_25V6K
@
C129
10U_0805_25V6K
@
1
2
Q4602
AP4800BGM-HF_SO-8
Q4602
AP4800BGM-HF_SO-8
3
5
2
4
1
6
7
8
Q28
AON6414 AL_DFN8-5
Q28
AON6414 AL_DFN8-5
3
2
1
4
5
R893
100K_0402_5%
R893
100K_0402_5%
12
G
D
S
Q24A
2N7002KDWH_SOT363 -6
G
D
S
Q24A
2N7002KDWH_SOT363 -6
2
61
R162
100K_0402_5%
R162
100K_0402_5%
12
C130
1U_0603_25V6M
@
C130
1U_0603_25V6M
@
1
2
G
D
S
Q27
2N7002KW_SOT323-3
G
D
S
Q27
2N7002KW_SOT323-3
2
13
R158
470K_0402_5%
R158
470K_0402_5%
12
CC117
.1U_0402_10V6-K
@
CC117
.1U_0402_10V6-K
@
1
2
R166
100K_0402_5%
R166
100K_0402_5%
12
Q4601
AP4800BGM-HF_SO-8
Q4601
AP4800BGM-HF_SO-8
3
5
2
4
1
6
7
8
C4601
.1U_0402_10V6-K
@
C4601
.1U_0402_10V6-K
@
1
2
R896
100K_0402_5%
R896
100K_0402_5%
1 2
Q30
AON6414 AL_DFN8-5
Q30
AON6414 AL_DFN8-5
3
2
1
4
5
R154
82K_0402_1%
R154
82K_0402_1%
1 2
G
D
S
Q10B
2N7002KDWH_SOT363 -6
G
D
S
Q10B
2N7002KDWH_SOT363 -6
5
34
R269 0_0402_5%
R269 0_0402_5%
12
G
D
S
Q163A
2N7002KDWH_SOT363 -6
G
D
S
Q163A
2N7002KDWH_SOT363 -6
2
61
R897
330K_0402_5%
R897
330K_0402_5%
1 2
C128
10U_0805_25V6K
@
C128
10U_0805_25V6K
@
1
2

5
5
4
4
3
3
2
2
1
1
D D
C C
B B
A A
V
A1
B1
A4
SOC
Q26,+3VALW_SOC
ON/OFF
+3VALW
EC_ON
VIN
BATT
PM_SLP_S3#
PM_SLP_S4# 6
PBTN_OUT#
4
V
V V V
V
V
V
V
V
PCH_PWR_EN#
+3VALW_SOC
2
V
A3B4
SYSON +1.35V
PU501
B3
SUSP#
12
V
V
Q4601
+5VS
PU501
+0.675V
V
V
V
VR_ON
11 VR_REDY
PLTRST#
B5
SYS_PWROK
V
PCH_RSMRST#
5
7
10
PU901
+CPU_CORE
other Device
15
1
VGA
V
PU401
EC
AC
MODE
BATT
MODE
PU301
A2
B+
B2
Va (DIS)
+3VG_AON
QV11
V
PXS_PWREN
+1.35VGS
QV14
V
+VGA_CORE
PU909
VV
V
V
+3VLP
A2
NOVO
PXS_PWREN
V
Vb
+1.05VGS
PU702
V V
V
DGPU_PWROK
(DIS)
EC_3VSPWREN
9
V V
V
V
13
V
Q30
+1.8VS
PU602
+1.5VS
Q4602
+3VS
PU603
+1.05VS
Q4606
+1.0VS
Q28
+1.35VS
V V
VR_+1.05VS_PWRGD
VVR_+1.5VS_PWRGD
V
VR_+1.0VALW_PWRGD
3
DDR_CORE_PWROK
14
Size Document Number Rev
Date: Sheet of
Security Classification
LC Future Center Secret Data
THIS SHEET OF ENGINEERING DRAWING IS THE PROPRIETARY PROPERTY OF LC FUTURE CENTER. AND CONTAINS CONFIDENTIAL
AND TRADE SECRET INFORMATION. THIS SHEET MAY NOT BE TRANSFERED FROM THE CUSTODY OF THE COMPETENT DIVISION OF R&D
DEPARTMENT EXCEPT AS AUTHORIZED BY LC FUTURE CENTER NEITHER THIS SHEET NOR THE INFORMATION IT CONTAINS
MAY BE USED BY OR DISCLOSED TO ANY THIRD PARTY WITHOUT PRIOR WRITTEN CONSENT OF LC FUTURE CENTER.
Issued Date
Deciphered Date
Title
ACLU9
0.2
Power sequence Block
Custom
47 59
Monday, December 23, 2013
2013/08/08 2013/08/05
Size Document Number Rev
Date: Sheet of
Security Classification
LC Future Center Secret Data
THIS SHEET OF ENGINEERING DRAWING IS THE PROPRIETARY PROPERTY OF LC FUTURE CENTER. AND CONTAINS CONFIDENTIAL
AND TRADE SECRET INFORMATION. THIS SHEET MAY NOT BE TRANSFERED FROM THE CUSTODY OF THE COMPETENT DIVISION OF R&D
DEPARTMENT EXCEPT AS AUTHORIZED BY LC FUTURE CENTER NEITHER THIS SHEET NOR THE INFORMATION IT CONTAINS
MAY BE USED BY OR DISCLOSED TO ANY THIRD PARTY WITHOUT PRIOR WRITTEN CONSENT OF LC FUTURE CENTER.
Issued Date
Deciphered Date
Title
ACLU9
0.2
Power sequence Block
Custom
47 59
Monday, December 23, 2013
2013/08/08 2013/08/05
Size Document Number Rev
Date: Sheet of
Security Classification
LC Future Center Secret Data
THIS SHEET OF ENGINEERING DRAWING IS THE PROPRIETARY PROPERTY OF LC FUTURE CENTER. AND CONTAINS CONFIDENTIAL
AND TRADE SECRET INFORMATION. THIS SHEET MAY NOT BE TRANSFERED FROM THE CUSTODY OF THE COMPETENT DIVISION OF R&D
DEPARTMENT EXCEPT AS AUTHORIZED BY LC FUTURE CENTER NEITHER THIS SHEET NOR THE INFORMATION IT CONTAINS
MAY BE USED BY OR DISCLOSED TO ANY THIRD PARTY WITHOUT PRIOR WRITTEN CONSENT OF LC FUTURE CENTER.
Issued Date
Deciphered Date
Title
ACLU9
0.2
Power sequence Block
Custom
47 59
Monday, December 23, 2013
2013/08/08 2013/08/05

5
5
4
4
3
3
2
2
1
1
D D
C C
B B
A A
Size Document Number Rev
Date: Sheet of
Security Classification
LC Future Center Secret Data
THIS SHEET OF ENGINEERING DRAWING IS THE PROPRIETARY PROPERTY OF LC FUTURE CENTER. AND CONTAINS CONFIDENTIAL
AND TRADE SECRET INFORMATION. THIS SHEET MAY NOT BE TRANSFERED FROM THE CUSTODY OF THE COMPETENT DIVISION OF R&D
DEPARTMENT EXCEPT AS AUTHORIZED BY LC FUTURE CENTER NEITHER THIS SHEET NOR THE INFORMATION IT CONTAINS
MAY BE USED BY OR DISCLOSED TO ANY THIRD PARTY WITHOUT PRIOR WRITTEN CONSENT OF LC FUTURE CENTER.
Issued Date
Deciphered Date
Title
ACLU9
0.2
Virtual symbol
B
48 59
Monday, December 23, 2013
2013/08/08 2013/08/05
Size Document Number Rev
Date: Sheet of
Security Classification
LC Future Center Secret Data
THIS SHEET OF ENGINEERING DRAWING IS THE PROPRIETARY PROPERTY OF LC FUTURE CENTER. AND CONTAINS CONFIDENTIAL
AND TRADE SECRET INFORMATION. THIS SHEET MAY NOT BE TRANSFERED FROM THE CUSTODY OF THE COMPETENT DIVISION OF R&D
DEPARTMENT EXCEPT AS AUTHORIZED BY LC FUTURE CENTER NEITHER THIS SHEET NOR THE INFORMATION IT CONTAINS
MAY BE USED BY OR DISCLOSED TO ANY THIRD PARTY WITHOUT PRIOR WRITTEN CONSENT OF LC FUTURE CENTER.
Issued Date
Deciphered Date
Title
ACLU9
0.2
Virtual symbol
B
48 59
Monday, December 23, 2013
2013/08/08 2013/08/05
Size Document Number Rev
Date: Sheet of
Security Classification
LC Future Center Secret Data
THIS SHEET OF ENGINEERING DRAWING IS THE PROPRIETARY PROPERTY OF LC FUTURE CENTER. AND CONTAINS CONFIDENTIAL
AND TRADE SECRET INFORMATION. THIS SHEET MAY NOT BE TRANSFERED FROM THE CUSTODY OF THE COMPETENT DIVISION OF R&D
DEPARTMENT EXCEPT AS AUTHORIZED BY LC FUTURE CENTER NEITHER THIS SHEET NOR THE INFORMATION IT CONTAINS
MAY BE USED BY OR DISCLOSED TO ANY THIRD PARTY WITHOUT PRIOR WRITTEN CONSENT OF LC FUTURE CENTER.
Issued Date
Deciphered Date
Title
ACLU9
0.2
Virtual symbol
B
48 59
Monday, December 23, 2013
2013/08/08 2013/08/05

5
5
4
4
3
3
2
2
1
1
D D
C C
B B
A A
PCB Fedical Mark PAD For EMC
FFC CONN GROUND PAD
+VGA_CORE +3VS +5VALW +3VALW
+3VS +GFX_CORE
+3VS +1.35V
CHASSIS1_GND
+3VALW
B+
Size Document Number Rev
Date: Sheet of
Security Classification
LC Future Center Secret Data
THIS SHEET OF ENGINEERING DRAWING IS THE PROPRIETARY PROPERTY OF LC FUTURE CENTER. AND CONTAINS CONFIDENTIAL
AND TRADE SECRET INFORMATION. THIS SHEET MAY NOT BE TRANSFERED FROM THE CUSTODY OF THE COMPETENT DIVISION OF R&D
DEPARTMENT EXCEPT AS AUTHORIZED BY LC FUTURE CENTER NEITHER THIS SHEET NOR THE INFORMATION IT CONTAINS
MAY BE USED BY OR DISCLOSED TO ANY THIRD PARTY WITHOUT PRIOR WRITTEN CONSENT OF LC FUTURE CENTER.
Issued Date
Deciphered Date
Title
ACLU9
0.2
Hole
B
49 59
Monday, December 23, 2013
2013/08/08 2013/08/05
Size Document Number Rev
Date: Sheet of
Security Classification
LC Future Center Secret Data
THIS SHEET OF ENGINEERING DRAWING IS THE PROPRIETARY PROPERTY OF LC FUTURE CENTER. AND CONTAINS CONFIDENTIAL
AND TRADE SECRET INFORMATION. THIS SHEET MAY NOT BE TRANSFERED FROM THE CUSTODY OF THE COMPETENT DIVISION OF R&D
DEPARTMENT EXCEPT AS AUTHORIZED BY LC FUTURE CENTER NEITHER THIS SHEET NOR THE INFORMATION IT CONTAINS
MAY BE USED BY OR DISCLOSED TO ANY THIRD PARTY WITHOUT PRIOR WRITTEN CONSENT OF LC FUTURE CENTER.
Issued Date
Deciphered Date
Title
ACLU9
0.2
Hole
B
49 59
Monday, December 23, 2013
2013/08/08 2013/08/05
Size Document Number Rev
Date: Sheet of
Security Classification
LC Future Center Secret Data
THIS SHEET OF ENGINEERING DRAWING IS THE PROPRIETARY PROPERTY OF LC FUTURE CENTER. AND CONTAINS CONFIDENTIAL
AND TRADE SECRET INFORMATION. THIS SHEET MAY NOT BE TRANSFERED FROM THE CUSTODY OF THE COMPETENT DIVISION OF R&D
DEPARTMENT EXCEPT AS AUTHORIZED BY LC FUTURE CENTER NEITHER THIS SHEET NOR THE INFORMATION IT CONTAINS
MAY BE USED BY OR DISCLOSED TO ANY THIRD PARTY WITHOUT PRIOR WRITTEN CONSENT OF LC FUTURE CENTER.
Issued Date
Deciphered Date
Title
ACLU9
0.2
Hole
B
49 59
Monday, December 23, 2013
2013/08/08 2013/08/05
C4904
0.1U_0402_25V6
@
C4904
0.1U_0402_25V6
@
1
2
GP1
PAD_RT2P65X2P2
@
GP1
PAD_RT2P65X2P2
@
1
1
H16
HOLEA
pad_ct6p0b7p0d2p3
H16
HOLEA
pad_ct6p0b7p0d2p3
1
H20
HOLEA
pad_ct5p5b6p0d3p3
H20
HOLEA
pad_ct5p5b6p0d3p3
1
GP11
PAD_RT2P45X2P5
@
GP11
PAD_RT2P45X2P5
@
1
1
C4905
0.1U_0402_25V6
@
C4905
0.1U_0402_25V6
@
1
2
C137 .1U_0402_10V6-K
@
C137 .1U_0402_10V6-K
@
1 2
GP2
PAD_RT2P65X2P2
@
GP2
PAD_RT2P65X2P2
@
1
1
GP10
PAD_RT2P21X2P99
@
GP10
PAD_RT2P21X2P99
@
1
1
H2
HOLEA
PAD_SHAPET5P0X6P0B7P0D2P3
H2
HOLEA
PAD_SHAPET5P0X6P0B7P0D2P3
1
H11
HOLEA
pad_ct6p0d4p3
H11
HOLEA
pad_ct6p0d4p3
1
FD3
FD3
1
C4906
0.1U_0402_25V6
@
C4906
0.1U_0402_25V6
@
1
2
H18
HOLEA
PAD_ShapeT5P0X6P0-D
H18
HOLEA
PAD_ShapeT5P0X6P0-D
1
GP3
PAD_RT2P65X2P2
@
GP3
PAD_RT2P65X2P2
@
1
1
H3
HOLEA
Pad_ct8p0b9p0d2p8
H3
HOLEA
Pad_ct8p0b9p0d2p8
1
H12
HOLEA
Pad_ct6p0b8p0d4p6
H12
HOLEA
Pad_ct6p0b8p0d4p6
1
FD2
FD2
1
H23
HOLEA
pad_ct5p5b6p0d3p3
H23
HOLEA
pad_ct5p5b6p0d3p3
1
GP12
PAD_RT2P45X2P5
@
GP12
PAD_RT2P45X2P5
@
1
1
H14
HOLEA
pad_ct6p0shapeb8p0x6p75d2p3
H14
HOLEA
pad_ct6p0shapeb8p0x6p75d2p3
1
C136
.1U_0402_10V6-K
@
C136
.1U_0402_10V6-K
@
1
2
H5
HOLEA
pad_shapet8p8x8p0cb9p0d2p8
H5
HOLEA
pad_shapet8p8x8p0cb9p0d2p8
1
H1
HOLEA
pad_SHT7P0X7P05BR10P65X10P3D2P8
H1
HOLEA
pad_SHT7P0X7P05BR10P65X10P3D2P8
1
FD5
FD5
1
H19
HOLEA
PAD_shapeT5P0X6P0-U
H19
HOLEA
PAD_shapeT5P0X6P0-U
1
GP4
PAD_RT2P65X2P2
@
GP4
PAD_RT2P65X2P2
@
1
1
C251 .1U_0402_10V6-K
@
C251 .1U_0402_10V6-K
@
1 2
FD1
FD1
1
H6
HOLEA
pad_shapet8p8x8p0cb9p0d2p8
H6
HOLEA
pad_shapet8p8x8p0cb9p0d2p8
1
NH4
HOLEA
pad_o2p3x2p8d2p3x2p8n
NH4
HOLEA
pad_o2p3x2p8d2p3x2p8n
1
H15
HOLEA
PAD_CT6P0shapeb10p04x10p0d2p8
H15
HOLEA
PAD_CT6P0shapeb10p04x10p0d2p8
1
NH5
HOLEA
pad_c2p3d2p3n
NH5
HOLEA
pad_c2p3d2p3n
1
GP5
PAD_RT2P65X2P2
@
GP5
PAD_RT2P65X2P2
@
1
1
H13
HOLEA
pad_cb8p0d7p0
H13
HOLEA
pad_cb8p0d7p0
1
C4901
0.1U_0402_25V6
@
C4901
0.1U_0402_25V6
@
1
2
C252 .1U_0402_10V6-K
@
C252 .1U_0402_10V6-K
@
1 2
FD6
FD6
1
GP6
PAD_RT2P65X2P2
@
GP6
PAD_RT2P65X2P2
@
1
1
H7
HOLEA
PAD_CT6P5B5P0D4P0
H7
HOLEA
PAD_CT6P5B5P0D4P0
1
C135
.1U_0402_10V6-K
@
C135
.1U_0402_10V6-K
@
1
2
C4902
0.1U_0402_25V6
@
C4902
0.1U_0402_25V6
@
1
2
C138
.1U_0402_10V6-K
C138
.1U_0402_10V6-K
1
2
H8
HOLEA
PAD_CT6P5B5P0D4P0
H8
HOLEA
PAD_CT6P5B5P0D4P0
1
GP7
PAD_RT2P65X2P2
@
GP7
PAD_RT2P65X2P2
@
1
1
FD4
FD4
1
H10
HOLEA
PAD_CT6P5B5P0D4P0
H10
HOLEA
PAD_CT6P5B5P0D4P0
1
C4903
0.1U_0402_25V6
@
C4903
0.1U_0402_25V6
@
1
2
NH1
HOLEA
pad_c2p3d2p3n
NH1
HOLEA
pad_c2p3d2p3n
1
H4
HOLEA
Pad_ct8p0b9p0d2p8
H4
HOLEA
Pad_ct8p0b9p0d2p8
1
GP8
PAD_RT2P65X2P2
@
GP8
PAD_RT2P65X2P2
@
1
1
H21
HOLEA
pad_ct5p5b8p0d2p5
H21
HOLEA
pad_ct5p5b8p0d2p5
1
H9
HOLEA
PAD_CT6P5B5P0D4P0
H9
HOLEA
PAD_CT6P5B5P0D4P0
1
NH3
HOLEA
pad_o2p3x2p8d2p3x2p8n
NH3
HOLEA
pad_o2p3x2p8d2p3x2p8n
1
H17
HOLEA
pad_shapet6p8x8p0cb8p0d2p5
H17
HOLEA
pad_shapet6p8x8p0cb8p0d2p5
1
GP9
PAD_RT2P21X2P99
@
GP9
PAD_RT2P21X2P99
@
1
1
H22
HOLEA
pad_ct3p8b6p0d3p3
H22
HOLEA
pad_ct3p8b6p0d3p3
1

5
5
4
4
3
3
2
2
1
1
D D
C C
B B
A A
EN PGOOD
FOR VDDR
Switch Mode
SY8032LDBC
DFN10_3X3
+1.0VALW/2.5A
Silergy
SY8032ABC
SOT23-6
Silergy
SMBus
Battery Charger
Li-ion
BQ24737RGRR
TI
B+
Adaptor
Battery
Switch Mode
PAGE 46
+1.35V/10A
+0.675VS/2A
S5
S3
SUSP#
SYSON
VGATE
CPU Core/12A
VR_ON
PGOOD_NB
PGOODEN
FOR CPU Core
Switch Mode
ENPGOOD
FOR GPU VDDC
Switch Mode
Onsemi
NCP81172MNTWG
QFN24_4X4
+VGA_CORE/31A
VGA_PWRGD
NVDD_PWR_EN
EN PGOOD
FOR VDDR
Switch Mode
+1.05VSP_VGA/2A
VIDs
Switch Mode
FOR DDR PGOOD
TPS51716RUKR
WQFN20_3X3
Onsemi
NCP6132AMNR2G
QFN60_7X7
SUSP#
TI
+3VLP/ 100mA
ALW_PWRGD
FOR SYSTEM
EN PGOOD
PAGE 39
Converter
Silergy
SY8206BQNC
EC_ON
+3VALW/ 5A
Silergy
SY8208CQNC
Converter
+5VLP/ 100mA
ALW_PWRGD
FOR SYSTEM
EN PGOOD
PAGE 39
EC_ON
+5VALW/6A
EN PGOOD
FOR VDDR
Switch Mode
+1.5VSP/1A
APL5930AQBI-TRG
TDFN10_3X3
ANPEC
SUSP#
Silergy
SY8089AAC
SOT23-5
EN PGOOD
FOR VDDR
Switch Mode
+1.8VALW/1A
4S1P/41WH
SY8032ABC
SOT23-6
Silergy
PGOODEN
Switch Mode
FOR VDDR
+1.05VS/2A
GFX Core/14A
Size Document Number Rev
Date: Sheet of
Security Classification
LC Future Center Secret Data
THIS SHEET OF ENGINEERING DRAWING IS THE PROPRIETARY PROPERTY OF LC FUTURE CENTER. AND CONTAINS CONFIDENTIAL
AND TRADE SECRET INFORMATION. THIS SHEET MAY NOT BE TRANSFERED FROM THE CUSTODY OF THE COMPETENT DIVISION OF R&D
DEPARTMENT EXCEPT AS AUTHORIZED BY LC FUTURE CENTER NEITHER THIS SHEET NOR THE INFORMATION IT CONTAINS
MAY BE USED BY OR DISCLOSED TO ANY THIRD PARTY WITHOUT PRIOR WRITTEN CONSENT OF LC FUTURE CENTER.
Issued Date
Deciphered Date
Title
ACLU9
0.2
Power Diagram
Custom
50 59
Monday, December 23, 2013
2013/08/08 2013/08/05
Size Document Number Rev
Date: Sheet of
Security Classification
LC Future Center Secret Data
THIS SHEET OF ENGINEERING DRAWING IS THE PROPRIETARY PROPERTY OF LC FUTURE CENTER. AND CONTAINS CONFIDENTIAL
AND TRADE SECRET INFORMATION. THIS SHEET MAY NOT BE TRANSFERED FROM THE CUSTODY OF THE COMPETENT DIVISION OF R&D
DEPARTMENT EXCEPT AS AUTHORIZED BY LC FUTURE CENTER NEITHER THIS SHEET NOR THE INFORMATION IT CONTAINS
MAY BE USED BY OR DISCLOSED TO ANY THIRD PARTY WITHOUT PRIOR WRITTEN CONSENT OF LC FUTURE CENTER.
Issued Date
Deciphered Date
Title
ACLU9
0.2
Power Diagram
Custom
50 59
Monday, December 23, 2013
2013/08/08 2013/08/05
Size Document Number Rev
Date: Sheet of
Security Classification
LC Future Center Secret Data
THIS SHEET OF ENGINEERING DRAWING IS THE PROPRIETARY PROPERTY OF LC FUTURE CENTER. AND CONTAINS CONFIDENTIAL
AND TRADE SECRET INFORMATION. THIS SHEET MAY NOT BE TRANSFERED FROM THE CUSTODY OF THE COMPETENT DIVISION OF R&D
DEPARTMENT EXCEPT AS AUTHORIZED BY LC FUTURE CENTER NEITHER THIS SHEET NOR THE INFORMATION IT CONTAINS
MAY BE USED BY OR DISCLOSED TO ANY THIRD PARTY WITHOUT PRIOR WRITTEN CONSENT OF LC FUTURE CENTER.
Issued Date
Deciphered Date
Title
ACLU9
0.2
Power Diagram
Custom
50 59
Monday, December 23, 2013
2013/08/08 2013/08/05

5
5
4
4
3
3
2
2
1
1
D D
C C
B B
A A
45W current limit 2.8A
65W current limit 3.6A
375K for 15uS
124K for 5uS
set OVP
New solution need verify in SDV
This solution will reverse in next phase
UVP 9V
change to 1K SD01310018J
RTC_VCC 20MIL
+3VALW 20MIL
VCCRTC 20MIL
BAT_D 20MIL
APDIN1
APDIN
APDIN
H_PROCHOT#
BAT_D
ADAPTER_ID {44,53}
737_ACP{53} 737_ACN {53}
H_PROCHOT#{6,44,52}
EC_ADAPTER{44}
VIN
+3VL VCCRTC
+3VALW
+5VALW
+3VALW
+1.05VS +1.05VS
+3VALW
+3VALW
RTC_VCC
Size Document Number Rev
Date: Sheet of
Security Classification
LC Future Center Secret Data
THIS SHEET OF ENGINEERING DRAWING IS THE PROPRIETARY PROPERTY OF LC FUTURE CENTER. AND CONTAINS CONFIDENTIAL
AND TRADE SECRET INFORMATION. THIS SHEET MAY NOT BE TRANSFERED FROM THE CUSTODY OF THE COMPETENT DIVISION OF R&D
DEPARTMENT EXCEPT AS AUTHORIZED BY LC FUTURE CENTER NEITHER THIS SHEET NOR THE INFORMATION IT CONTAINS
MAY BE USED BY OR DISCLOSED TO ANY THIRD PARTY WITHOUT PRIOR WRITTEN CONSENT OF LC FUTURE CENTER.
Issued Date
Deciphered Date
Title
ACLU9
0.2
DCIN / RTC
Custom
51 59
Monday, December 23, 2013
2013/08/08 2013/08/05
Size Document Number Rev
Date: Sheet of
Security Classification
LC Future Center Secret Data
THIS SHEET OF ENGINEERING DRAWING IS THE PROPRIETARY PROPERTY OF LC FUTURE CENTER. AND CONTAINS CONFIDENTIAL
AND TRADE SECRET INFORMATION. THIS SHEET MAY NOT BE TRANSFERED FROM THE CUSTODY OF THE COMPETENT DIVISION OF R&D
DEPARTMENT EXCEPT AS AUTHORIZED BY LC FUTURE CENTER NEITHER THIS SHEET NOR THE INFORMATION IT CONTAINS
MAY BE USED BY OR DISCLOSED TO ANY THIRD PARTY WITHOUT PRIOR WRITTEN CONSENT OF LC FUTURE CENTER.
Issued Date
Deciphered Date
Title
ACLU9
0.2
DCIN / RTC
Custom
51 59
Monday, December 23, 2013
2013/08/08 2013/08/05
Size Document Number Rev
Date: Sheet of
Security Classification
LC Future Center Secret Data
THIS SHEET OF ENGINEERING DRAWING IS THE PROPRIETARY PROPERTY OF LC FUTURE CENTER. AND CONTAINS CONFIDENTIAL
AND TRADE SECRET INFORMATION. THIS SHEET MAY NOT BE TRANSFERED FROM THE CUSTODY OF THE COMPETENT DIVISION OF R&D
DEPARTMENT EXCEPT AS AUTHORIZED BY LC FUTURE CENTER NEITHER THIS SHEET NOR THE INFORMATION IT CONTAINS
MAY BE USED BY OR DISCLOSED TO ANY THIRD PARTY WITHOUT PRIOR WRITTEN CONSENT OF LC FUTURE CENTER.
Issued Date
Deciphered Date
Title
ACLU9
0.2
DCIN / RTC
Custom
51 59
Monday, December 23, 2013
2013/08/08 2013/08/05
PR102
10K_0402_5%
@
PR102
10K_0402_5%
@
12
PR110
10K_0402_1%
@
PR110
10K_0402_1%
@
12
PR101
1K_0603_5%
PR101
1K_0603_5%
1 2
JRTC1
FDK_ML1220-TT28
@
JRTC1
FDK_ML1220-TT28
@
12
PR109
10K_0402_1%
@
PR109
10K_0402_1%
@
12
PC108
0.1U_0402_25V6
@
PC108
0.1U_0402_25V6
@
1 2
PC107
0.1U_0402_25V6
@
PC107
0.1U_0402_25V6
@
12
PC105
0.1U_0402_25V6
@
PC105
0.1U_0402_25V6
@
12
PR111
30K_0402_1%
@
PR111
30K_0402_1%
@
12
PR104
0_0402_5% @
PR104
0_0402_5% @
12
JDCIN1
ACES_50299-00501-003
ME@
JDCIN1
ACES_50299-00501-003
ME@
11
33
44
22
55
PR113
10K_0402_5%
@
PR113
10K_0402_5%
@
1 2
PR108
24K_0402_1% @
PR108
24K_0402_1% @
1 2
PC109
0.1U_0402_25V6
@
PC109
0.1U_0402_25V6
@
12
PR112
10K_0402_1%
@
PR112
10K_0402_1%
@
12
PF101
7A_24VDC_429007.WRML
PF101
7A_24VDC_429007.WRML
21
PR103
10K_0402_5%
@
PR103
10K_0402_5%
@
12
PC102
470P_0402_50V7K
PC102
470P_0402_50V7K
12
PD102
RB751V-40_SOD323-2
PD102
RB751V-40_SOD323-2
12
PC104
1000P_0402_50V7K
@
PC104
1000P_0402_50V7K
@
12
PR105
0_0402_5%
@
PR105
0_0402_5%
@
1 2
PR107
35.7K_0402_1%
@
PR107
35.7K_0402_1%
@
1 2
PJ101
JUMP_43X118@
PJ101
JUMP_43X118@
11
2
2
PD101
RB751V-40_SOD323-2
PD101
RB751V-40_SOD323-2
1 2
PC101
1000P_0402_50V7K
@
PC101
1000P_0402_50V7K
@
12
G
D
S
PQ101
2N7002KW_SOT323-3
@
G
D
S
PQ101
2N7002KW_SOT323-3
@
2
13
PU101
RT9553AGQW_WDFN10_3X3
@
PU101
RT9553AGQW_WDFN10_3X3
@
UVSET 6
VCC
2
ILIM
3
CSP
1
CSN
10
OVSET 7
RESET 8
PROCHOT# 9
EN
4TMER 5
GND
11
PR114
124K_0402_1%
@
PR114
124K_0402_1%
@
12
PR106
2.94K_0402_1%
@
PR106
2.94K_0402_1%
@
1 2
PC103
470P_0402_50V7K
PC103
470P_0402_50V7K
12
PC106
0.1U_0402_25V6
@
PC106
0.1U_0402_25V6
@
1 2

5
5
4
4
3
3
2
2
1
1
D D
C C
B B
A A
A/D
For KB930 --> Keep PU1 circuit
(Vth = 0.825V)
For KB9012 (Red square) --> Remove PU201 circuit, but keep PR206
PH201, PR205,PR211,PQ201,PR208,PR212
CPU thermal protection at 92+-3 degree C
Recovery at 56 +-3 degree C
PH201 under CPU botten side :
Use BATT_TEMP to implement BATT_OUT function,
New solution need verify in SDV,maybe can reverse in next phase
12.5V
Reverse PD305 For EMI request
BATT_TEMP_IN
VSBP_2 VSBP_3
Turbo_V_1
ADP_OCP_1
ADP_OCP_2
OTP_N_003
OTP_N_002
NTC_V_1
VSBP_1
H_PROCHOT#
EC_SMDA
EC_SMCA
EC_SMDA
EC_SMCA
BATT_TEMP_IN
UVP_1
BATT_TEMP {44,53}
MAINPWON {44}
ADP_I{44,53}
Turbo_V
{44}
ALW_PWRGD{54}
PCH_PWR_EN{44,46,56,57}
EC_SMB_CK1 {44,53}
EC_SMB_DA1 {44,53}
PROCHOT#{44}
H_PROCHOT#{6,44,51}
NTC_V
{44}
BATT_OUT {53}
BATT_LEN#{44}
BATT+
VMB
+3VALW
VMB2
B+
+3VL
+5VLP
+3VS
VMB2
+3VALW +3VALW
+3VALW
+3VL
+VSBP
+20VSB
VMB2
+3VALW
VMB2
+5VALW
+3VALW
+5VALW
+5VALW
VIN
Size Document Number Rev
Date: Sheet of
Security Classification
LC Future Center Secret Data
THIS SHEET OF ENGINEERING DRAWING IS THE PROPRIETARY PROPERTY OF LC FUTURE CENTER. AND CONTAINS CONFIDENTIAL
AND TRADE SECRET INFORMATION. THIS SHEET MAY NOT BE TRANSFERED FROM THE CUSTODY OF THE COMPETENT DIVISION OF R&D
DEPARTMENT EXCEPT AS AUTHORIZED BY LC FUTURE CENTER NEITHER THIS SHEET NOR THE INFORMATION IT CONTAINS
MAY BE USED BY OR DISCLOSED TO ANY THIRD PARTY WITHOUT PRIOR WRITTEN CONSENT OF LC FUTURE CENTER.
Issued Date
Deciphered Date
Title
ACLU9
0.2
BATTERY CONN/OTP
Custom
52 59
Monday, December 23, 2013
2013/08/08 2013/08/05
Size Document Number Rev
Date: Sheet of
Security Classification
LC Future Center Secret Data
THIS SHEET OF ENGINEERING DRAWING IS THE PROPRIETARY PROPERTY OF LC FUTURE CENTER. AND CONTAINS CONFIDENTIAL
AND TRADE SECRET INFORMATION. THIS SHEET MAY NOT BE TRANSFERED FROM THE CUSTODY OF THE COMPETENT DIVISION OF R&D
DEPARTMENT EXCEPT AS AUTHORIZED BY LC FUTURE CENTER NEITHER THIS SHEET NOR THE INFORMATION IT CONTAINS
MAY BE USED BY OR DISCLOSED TO ANY THIRD PARTY WITHOUT PRIOR WRITTEN CONSENT OF LC FUTURE CENTER.
Issued Date
Deciphered Date
Title
ACLU9
0.2
BATTERY CONN/OTP
Custom
52 59
Monday, December 23, 2013
2013/08/08 2013/08/05
Size Document Number Rev
Date: Sheet of
Security Classification
LC Future Center Secret Data
THIS SHEET OF ENGINEERING DRAWING IS THE PROPRIETARY PROPERTY OF LC FUTURE CENTER. AND CONTAINS CONFIDENTIAL
AND TRADE SECRET INFORMATION. THIS SHEET MAY NOT BE TRANSFERED FROM THE CUSTODY OF THE COMPETENT DIVISION OF R&D
DEPARTMENT EXCEPT AS AUTHORIZED BY LC FUTURE CENTER NEITHER THIS SHEET NOR THE INFORMATION IT CONTAINS
MAY BE USED BY OR DISCLOSED TO ANY THIRD PARTY WITHOUT PRIOR WRITTEN CONSENT OF LC FUTURE CENTER.
Issued Date
Deciphered Date
Title
ACLU9
0.2
BATTERY CONN/OTP
Custom
52 59
Monday, December 23, 2013
2013/08/08 2013/08/05
PR229
280K_0402_1%
PR229
280K_0402_1%
12
PR228
100K_0402_1%
PR228
100K_0402_1%
12
JBATT1
SUYIN_200082GR007G232ZR
JBATT1
SUYIN_200082GR007G232ZR
11
22
33
44
55
GND1 8
GND2 9
66
77
PR217
221K_0402_1%
@
PR217
221K_0402_1%
@
1 2
PD202
AZ5215-01F_DFN1006P2E2
PD202
AZ5215-01F_DFN1006P2E2
11
2
2
PR237
1K_0402_1%
PR237
1K_0402_1%
1 2
PC209
0.1U_0402_25V6
@
PC209
0.1U_0402_25V6
@
12
PR230
10M_0402_5%
@
PR230
10M_0402_5%
@
1 2
PR203
4.42K_0402_1%
@
PR203
4.42K_0402_1%
@
1 2
PC201
1000P_0402_50V7K
PC201
1000P_0402_50V7K
12
PR209
57.6K_0402_1%
@
PR209
57.6K_0402_1%
@
1 2
PD201
AZC199-02S.R7G_SOT23-3
PD201
AZC199-02S.R7G_SOT23-3
3
1
2
PL201
C8BBPH403025-1TAPING_2P
PL201
C8BBPH403025-1TAPING_2P
1 2
PR220
499K_0402_1%
@
PR220
499K_0402_1%
@
12
PR352
1M_0402_5%
@
PR352
1M_0402_5%
@
12
PR227
100K_0402_1%
PR227
100K_0402_1%
1 2
PU202A
AS393MTR-G1_SO8
PU202A
AS393MTR-G1_SO8
+_1
3
-_1
2O11
P8
G
4
JBATT2
SUYIN_200082GR007G232ZR
JBATT2
SUYIN_200082GR007G232ZR
11
22
33
44
55
GND1 8
GND2 9
66
77
PR222
20K_0402_1%
@
PR222
20K_0402_1%
@
1 2
PF201
8A_24V_F1206HI8000V024T
PF201
8A_24V_F1206HI8000V024T
1 2
PR207
10K_0402_1%
@
PR207
10K_0402_1%
@
12
PR226
100K_0402_1%
PR226
100K_0402_1%
1 2
PR232
22K_0402_1%
PR232
22K_0402_1%
1 2
PR213
10K_0402_5%
PR213
10K_0402_5%
1 2
PR353
1M_0402_5%
@
PR353
1M_0402_5%
@
1 2
PR214
0_0402_5%
@PR214
0_0402_5%
@
1 2
PR206
100K_0402_1%
@
PR206
100K_0402_1%
@
1 2
PR219
430K_0402_1%
@
PR219
430K_0402_1%
@
1 2
PR205
21.5K_0402_1%
@
PR205
21.5K_0402_1%
@
12
G
D
S
PQ203A
2N7002KDWH_SOT363-6
G
D
S
PQ203A
2N7002KDWH_SOT363-6
2
61
PR223
180K_0402_1%
@
PR223
180K_0402_1%
@
12
PR224
430K_0402_1%
@
PR224
430K_0402_1%
@
12
PU201
G718TM1U_SOT23-8
@
PU201
G718TM1U_SOT23-8
@
RHYST2 5
OT1
3
OT2
4
GND
2
VCC
1
TMSNS2 6
RHYST1 7
TMSNS1 8
PH201
100K_0402_1%_NCP15WF104F03RC
PH201
100K_0402_1%_NCP15WF104F03RC
12
PR201
100_0402_1%
PR201
100_0402_1%
12
G
D
S
PQ203B
2N7002KDWH_SOT363-6
G
D
S
PQ203B
2N7002KDWH_SOT363-6
5
34
PR234
0_0402_5%
@PR234
0_0402_5%
@
1 2
PR202
100_0402_1%
PR202
100_0402_1%
12
PU202B
AS393MTR-G1_SO8
PU202B
AS393MTR-G1_SO8
+_2
5
-_2
6O27
P8
G
4
PR238
10K_0402_1%
PR238
10K_0402_1%
1 2
PC210
1U_0402_6.3V6K
@
PC210
1U_0402_6.3V6K
@
12
G
D
S
PQ201
2N7002KW_SOT323-3
@
G
D
S
PQ201
2N7002KW_SOT323-3
@
2
13
PR221
1.78M_0402_1%
@
PR221
1.78M_0402_1%
@
1 2
PR216
10K_0402_1%
@
PR216
10K_0402_1%
@
1 2
G
D
S
PQ202B
2N7002KDWH_SOT363-6
@
G
D
S
PQ202B
2N7002KDWH_SOT363-6
@
5
34
PR210
0_0402_5%
@
PR210
0_0402_5%
@
1 2
PR208
100K_0402_1%
PR208
100K_0402_1%
1 2
PC207
0.22U_0603_25V7K
PC207
0.22U_0603_25V7K
12
PR239
100K_0402_1%
PR239
100K_0402_1%
1 2
PR211
10K_0402_1%
@
PR211
10K_0402_1%
@
1 2
PR218
0_0402_5%
@
PR218
0_0402_5%
@
12
PQ210
TP0610K-T1-E3_SOT23-3
PQ210
TP0610K-T1-E3_SOT23-3
2
13
PR235
100K_0402_1%
PR235
100K_0402_1%
12
PC202
0.01U_0402_25V7K
PC202
0.01U_0402_25V7K
12
G
D
S
PQ204
2N7002KW_SOT323-3
G
D
S
PQ204
2N7002KW_SOT323-3
2
13
PR231
10K_0402_1%
PR231
10K_0402_1%
1 2
PC204
0.1U_0402_25V6
@
PC204
0.1U_0402_25V6
@
12
PC205
220P_0402_50V7K
@
PC205
220P_0402_50V7K
@
12
PC206
0.01U_0402_25V7K
PC206
0.01U_0402_25V7K
12
PR204
13.7K_0402_1%
PR204
13.7K_0402_1%
12
PR236
100K_0402_1%
PR236
100K_0402_1%
1 2
G
D
S
PQ202A
2N7002KDWH_SOT363-6
@
G
D
S
PQ202A
2N7002KDWH_SOT363-6
@
2
61
PC203
0.1U_0402_25V6
@
PC203
0.1U_0402_25V6
@
1 2
PJ201
JUMP_43X39
@
PJ201
JUMP_43X39
@
1
122
PR212
0_0402_5%
PR212
0_0402_5%
1 2
PR225
0_0603_5%
@
PR225
0_0603_5%
@
1 2
PR215
0_0402_5% @
PR215
0_0402_5% @
1 2
G
D
S
PQ205
2N7002KW_SOT323-3
@
G
D
S
PQ205
2N7002KW_SOT323-3
@
2
13
PR233
49.9K_0402_1%
PR233
49.9K_0402_1%
12
PC208
0.1U_0402_25V6
PC208
0.1U_0402_25V6
1 2

5
5
4
4
3
3
2
2
1
1
D D
C C
B B
A A
Charge Option() bit[8]=1
DISCHG_G
P2-2
737_SRN
ACOFF-1
PACIN_P
SRN_1
PACIN_G
DH_CHG
6251_SN
P2_G2
P2_G1
P2-1
CHG
DISCHG_G-1
PACIN
ACPRN
PACIN
DL_CHG
ADAPTER_ID_ON#_G
PACIN737_VCC
VIN
737_ACDET
ACPRN
737_SCL
737_SDA
ADP_I
BM#
LX_CHG
SRP_1
BST_CHG
737_ILIM
ACPRN ACIN#
BATT_OUT
737_SRP
PACIN_N
ACOFF-1
ACOFF{44}
ACIN {44}
ADAPTER_ID {44,51}
ADP_I{44,52}
ACIN# {7,44}
EC_SMB_DA1{44,52}
EC_SMB_CK1{44,52}
737_ACP{51} 737_ACN{51}
ADAPTER_ID_ON# {44}
BATT_TEMP{44,52}
BATT_OUT {52}
VIN
P2P3
VIN
BATT+
B+
BQ24737_VDD
VIN
+3VALW
P2
BQ24737_VDD
+3VS
+3VALW
BATT+
Size Document Number Rev
Date: Sheet of
Security Classification
LC Future Center Secret Data
THIS SHEET OF ENGINEERING DRAWING IS THE PROPRIETARY PROPERTY OF LC FUTURE CENTER. AND CONTAINS CONFIDENTIAL
AND TRADE SECRET INFORMATION. THIS SHEET MAY NOT BE TRANSFERED FROM THE CUSTODY OF THE COMPETENT DIVISION OF R&D
DEPARTMENT EXCEPT AS AUTHORIZED BY LC FUTURE CENTER NEITHER THIS SHEET NOR THE INFORMATION IT CONTAINS
MAY BE USED BY OR DISCLOSED TO ANY THIRD PARTY WITHOUT PRIOR WRITTEN CONSENT OF LC FUTURE CENTER.
Issued Date
Deciphered Date
Title
ACLU9
0.2
CHARGER
C
53 59
Monday, December 23, 2013
2013/08/08 2013/08/05
Size Document Number Rev
Date: Sheet of
Security Classification
LC Future Center Secret Data
THIS SHEET OF ENGINEERING DRAWING IS THE PROPRIETARY PROPERTY OF LC FUTURE CENTER. AND CONTAINS CONFIDENTIAL
AND TRADE SECRET INFORMATION. THIS SHEET MAY NOT BE TRANSFERED FROM THE CUSTODY OF THE COMPETENT DIVISION OF R&D
DEPARTMENT EXCEPT AS AUTHORIZED BY LC FUTURE CENTER NEITHER THIS SHEET NOR THE INFORMATION IT CONTAINS
MAY BE USED BY OR DISCLOSED TO ANY THIRD PARTY WITHOUT PRIOR WRITTEN CONSENT OF LC FUTURE CENTER.
Issued Date
Deciphered Date
Title
ACLU9
0.2
CHARGER
C
53 59
Monday, December 23, 2013
2013/08/08 2013/08/05
Size Document Number Rev
Date: Sheet of
Security Classification
LC Future Center Secret Data
THIS SHEET OF ENGINEERING DRAWING IS THE PROPRIETARY PROPERTY OF LC FUTURE CENTER. AND CONTAINS CONFIDENTIAL
AND TRADE SECRET INFORMATION. THIS SHEET MAY NOT BE TRANSFERED FROM THE CUSTODY OF THE COMPETENT DIVISION OF R&D
DEPARTMENT EXCEPT AS AUTHORIZED BY LC FUTURE CENTER NEITHER THIS SHEET NOR THE INFORMATION IT CONTAINS
MAY BE USED BY OR DISCLOSED TO ANY THIRD PARTY WITHOUT PRIOR WRITTEN CONSENT OF LC FUTURE CENTER.
Issued Date
Deciphered Date
Title
ACLU9
0.2
CHARGER
C
53 59
Monday, December 23, 2013
2013/08/08 2013/08/05
PR335
0_0402_5%
@
PR335
0_0402_5%
@
1 2
PR308
68K_0402_1%
PR308
68K_0402_1%
12
PQ301
AO4407AL_SO8
PQ301
AO4407AL_SO8
36
5
7
82
4
1
PR321
10K_0402_5%
@
PR321
10K_0402_5%
@
1 2
PL301
4.7UH_PCMB063T-4R7MS_5.5A_20%
PL301
4.7UH_PCMB063T-4R7MS_5.5A_20%
1 2
PR319
1M_0402_5%
PR319
1M_0402_5%
12
G
D
S
PQ307A
2N7002KDWH_SOT363-6
G
D
S
PQ307A
2N7002KDWH_SOT363-6
2
61
PR312
390K_0402_1%
PR312
390K_0402_1%
1 2
PR329
47K_0402_1%
PR329
47K_0402_1%
12
PR302
200K_0402_5%
PR302
200K_0402_5%
12
PQ303
AO4407AL_SO8
PQ303
AO4407AL_SO8
3 6
5
7
8
2
4
1
PR322
100K_0402_1%
PR322
100K_0402_1%
12
PC326
0.1U_0402_25V6
PC326
0.1U_0402_25V6
12
PC315
0.1U_0402_25V6
PC315
0.1U_0402_25V6
12
PC301
100P_0402_50V8J
PC301
100P_0402_50V8J
1 2
PC308
4.7U_0805_25V6-K
PC308
4.7U_0805_25V6-K
1 2
PR331
10K_0402_1%
PR331
10K_0402_1%
1 2
PC305
4.7U_0805_25V6-K
PC305
4.7U_0805_25V6-K
1 2
PR304
47K_0402_1%
PR304
47K_0402_1%
1 2
PR324
10_0603_5%
PR324
10_0603_5%
12
PC317
0.1U_0402_25V6
PC317
0.1U_0402_25V6
1 2
PD304
AZ5425-01F_DFN1006P2E2
PD304
AZ5425-01F_DFN1006P2E2
2
211
G
D
S
PQ307B
2N7002KDWH_SOT363-6
G
D
S
PQ307B
2N7002KDWH_SOT363-6
5
34
PC303
10U_0805_25V6K
@
PC303
10U_0805_25V6K
@
1 2
PR310
1M_0402_5%
PR310
1M_0402_5%
12
G
D
S
PQ308B
2N7002KDWH_SOT363-6
G
D
S
PQ308B
2N7002KDWH_SOT363-6
5
34
G
D
S
PQ310B
2N7002KDWH_SOT363-6
G
D
S
PQ310B
2N7002KDWH_SOT363-6
5
34
PU301
BQ24737RGRR_VQFN20_3P5X3P5
PU301
BQ24737RGRR_VQFN20_3P5X3P5
ACN 1
ACP 2
CMPOUT 3
CMPIN
4
ACOK
5
ACDET
6
IOUT
7
SDA
8
SCL
9
ILIM
10
BM#
11
SRN
12
SRP
13
GND 14
LODRV 15
REGN 16
BTST 17
HIDRV 18
PHASE 19
VCC 20
PAD 21
PC324
0.1U_0402_25V6
PC324
0.1U_0402_25V6
1 2
PQ312
AO4466L_SO8
PQ312
AO4466L_SO8
4
6
1
2
35
7
8
PC322
0.1U_0402_25V6
@
PC322
0.1U_0402_25V6
@
12
PC307
0.1U_0402_25V6
PC307
0.1U_0402_25V6
1 2
PR306
200K_0402_1%
PR306
200K_0402_1%
1 2
PR301
0.01_1206_1%
PR301
0.01_1206_1%
1
3
4
2
PR317
0_0402_5%
PR317
0_0402_5%
1 2
PC316
0.047U_0603_16V7K
PC316
0.047U_0603_16V7K
12
PR315
0_0402_5%
PR315
0_0402_5%
1 2
PR303
200K_0402_1%
PR303
200K_0402_1%
12
PR307
20K_0402_1%
PR307
20K_0402_1%
12
PC319
10U_0805_25V6K
PC319
10U_0805_25V6K
12
PC302
0.1U_0402_25V6
@
PC302
0.1U_0402_25V6
@
1 2
PR309
10_1206_5%
PR309
10_1206_5%
12
PR313
59K_0402_1%
PR313
59K_0402_1%
1 2
PR333
0_0402_5%
@
PR333
0_0402_5%
@
1 2
PR327
750_0603_1%
PR327
750_0603_1%
12
PR316
0_0402_5%
PR316
0_0402_5%
1 2
PR330
10K_0402_1%
PR330
10K_0402_1%
12
PQ311
AO4466L_SO8
PQ311
AO4466L_SO8
4
6
1
2
35
7
8
PR325
0_0402_5%
@
PR325
0_0402_5%
@
1 2
G
D
S
PQ306B
2N7002KDWH_SOT363-6
G
D
S
PQ306B
2N7002KDWH_SOT363-6
5
34
PC311
0.1U_0402_25V6
PC311
0.1U_0402_25V6
12
PR320
4.7_1206_5%
@
PR320
4.7_1206_5%
@
12
PC309
2200P_0402_50V7K
@
PC309
2200P_0402_50V7K
@
1 2
G
D
S
PQ306A
2N7002KDWH_SOT363-6
G
D
S
PQ306A
2N7002KDWH_SOT363-6
2
61
PC325
680P_0402_50V7K
@
PC325
680P_0402_50V7K
@
12
PC321
680P_0402_50V7K
@
PC321
680P_0402_50V7K
@
12
PR326
316K_0402_1%
PR326
316K_0402_1%
1 2
PR332
12K_0402_1%
PR332
12K_0402_1%
12
PC306
4.7U_0805_25V6-K
PC306
4.7U_0805_25V6-K
1 2
PR323
6.8_0603_5%
PR323
6.8_0603_5%
12
PQ305
LTC015EUBFS8TL_UMT3F-3
PQ305
LTC015EUBFS8TL_UMT3F-3
2
13
G
D
S
PQ310A
2N7002KDWH_SOT363-6
G
D
S
PQ310A
2N7002KDWH_SOT363-6
2
61
PC312
0.1U_0402_25V6
PC312
0.1U_0402_25V6
12
PC304
10U_0805_25V6K
@
PC304
10U_0805_25V6K
@
1 2
PR334
1M_0402_5%
PR334
1M_0402_5%
12
PC320
10U_0805_25V6K
PC320
10U_0805_25V6K
12
PR311
47K_0402_1%
PR311
47K_0402_1%
1 2
PJ301
JUMP_43X118
@
PJ301
JUMP_43X118
@
1
122
PD302
1SS355_SOD323-2
PD302
1SS355_SOD323-2
1 2
PC310
0.1U_0402_25V6
PC310
0.1U_0402_25V6
12
PC323
0.1U_0402_25V6
PC323
0.1U_0402_25V6
1 2
PD301
1SS355_SOD323-2
PD301
1SS355_SOD323-2
1 2
PD303
RB751V-40_SOD323-2
PD303
RB751V-40_SOD323-2
12
PR318
0.01_1206_1%
PR318
0.01_1206_1%
1
3
4
2
PR305
10K_0402_1%
PR305
10K_0402_1%
1 2
PC314
1U_0603_25V6M
PC314
1U_0603_25V6M
1 2
PC313
1U_0603_25V6M
PC313
1U_0603_25V6M
12
PC318
100P_0402_50V8J
PC318
100P_0402_50V8J
1 2
G
D
S
PQ309A
2N7002KDWH_SOT363-6
G
D
S
PQ309A
2N7002KDWH_SOT363-6
2
61
PQ302
SI4483ADY-T1-GE3_SO8
PQ302
SI4483ADY-T1-GE3_SO8
3 6
5
7
8
2
4
1
G
D
S
PQ308A
2N7002KDWH_SOT363-6
G
D
S
PQ308A
2N7002KDWH_SOT363-6
2
61
PQ304
LTA044EUBFS8TL_UMT3F-3
PQ304
LTA044EUBFS8TL_UMT3F-3
2
1 3
PR328
1M_0402_5%
PR328
1M_0402_5%
12
PR314
2.2_0603_5%
PR314
2.2_0603_5%
1 2
G
D
S
PQ309B
2N7002KDWH_SOT363-6
G
D
S
PQ309B
2N7002KDWH_SOT363-6
5
34

5
5
4
4
3
3
2
2
1
1
D D
C C
B B
A A
100mA
100mA
4A
2.5A
1.5A
6800pf soft start 2ms
47nf soft start 7ms
change 470P to 10nf for soft start time 2ms
5A
+5VVCC
+5VBS
+5VALW_OUT
+5VALW_EN
+5VFB
+3VBS
+3VALW_P
+3VALW_EN
+3V_PWRGD
+3VLX
+3V_VIN
+5V_VIN
EC_ON
+3V_PWRGD
+5V_PWRGD
+3VALW_FB
+5VALW_P
+3VALW_P
+5VALW_P
+5VLX
ALW_PWRGD {52}
EC_ON{44}
B+
+5VLP
+3VLP
+3VALW
B+
+3VALW
+3VLP +3VL
3V_GND
3V_GND 3V_GND
3V_GND
3V_GND
5V_GND 5V_GND
5V_GND
5V_GND
5V_GND
+5VALW
Size Document Number Rev
Date: Sheet of
Security Classification
LC Future Center Secret Data
THIS SHEET OF ENGINEERING DRAWING IS THE PROPRIETARY PROPERTY OF LC FUTURE CENTER. AND CONTAINS CONFIDENTIAL
AND TRADE SECRET INFORMATION. THIS SHEET MAY NOT BE TRANSFERED FROM THE CUSTODY OF THE COMPETENT DIVISION OF R&D
DEPARTMENT EXCEPT AS AUTHORIZED BY LC FUTURE CENTER NEITHER THIS SHEET NOR THE INFORMATION IT CONTAINS
MAY BE USED BY OR DISCLOSED TO ANY THIRD PARTY WITHOUT PRIOR WRITTEN CONSENT OF LC FUTURE CENTER.
Issued Date
Deciphered Date
Title
ACLU9
0.2
PWR_3VALW/5VALW
C
54 59
Monday, December 23, 2013
2013/08/08 2013/08/05
Size Document Number Rev
Date: Sheet of
Security Classification
LC Future Center Secret Data
THIS SHEET OF ENGINEERING DRAWING IS THE PROPRIETARY PROPERTY OF LC FUTURE CENTER. AND CONTAINS CONFIDENTIAL
AND TRADE SECRET INFORMATION. THIS SHEET MAY NOT BE TRANSFERED FROM THE CUSTODY OF THE COMPETENT DIVISION OF R&D
DEPARTMENT EXCEPT AS AUTHORIZED BY LC FUTURE CENTER NEITHER THIS SHEET NOR THE INFORMATION IT CONTAINS
MAY BE USED BY OR DISCLOSED TO ANY THIRD PARTY WITHOUT PRIOR WRITTEN CONSENT OF LC FUTURE CENTER.
Issued Date
Deciphered Date
Title
ACLU9
0.2
PWR_3VALW/5VALW
C
54 59
Monday, December 23, 2013
2013/08/08 2013/08/05
Size Document Number Rev
Date: Sheet of
Security Classification
LC Future Center Secret Data
THIS SHEET OF ENGINEERING DRAWING IS THE PROPRIETARY PROPERTY OF LC FUTURE CENTER. AND CONTAINS CONFIDENTIAL
AND TRADE SECRET INFORMATION. THIS SHEET MAY NOT BE TRANSFERED FROM THE CUSTODY OF THE COMPETENT DIVISION OF R&D
DEPARTMENT EXCEPT AS AUTHORIZED BY LC FUTURE CENTER NEITHER THIS SHEET NOR THE INFORMATION IT CONTAINS
MAY BE USED BY OR DISCLOSED TO ANY THIRD PARTY WITHOUT PRIOR WRITTEN CONSENT OF LC FUTURE CENTER.
Issued Date
Deciphered Date
Title
ACLU9
0.2
PWR_3VALW/5VALW
C
54 59
Monday, December 23, 2013
2013/08/08 2013/08/05
PC413
10U_0805_25V6K
PC413
10U_0805_25V6K
12
PC406
22U_0805_6.3V6M
PC406
22U_0805_6.3V6M
12
PC421
0.1U_0402_25V6
@PC421
0.1U_0402_25V6
@
12
PC418
22U_0805_6.3V6M
PC418
22U_0805_6.3V6M
12
PJ401
JUMP_43X79
@
PJ401
JUMP_43X79
@
11
2
2
PR413
0_0402_5%
PR413
0_0402_5%
1 2
PC416
1U_0603_25V6M
PC416
1U_0603_25V6M
1 2
PR410
4.7_1206_5%
@
PR410
4.7_1206_5%
@
12
PR401
1M_0402_5%
PR401
1M_0402_5%
12
PR409
0_0402_5%
PR409
0_0402_5%
1 2
PC423
1000P_0402_50V9-J
@
PC423
1000P_0402_50V9-J
@
12
PR402
0_0402_5%
PR402
0_0402_5%
1 2
PR405
1K_0402_1%
PR405
1K_0402_1%
1 2
PC403
0.1U_0603_25V7-M
PC403
0.1U_0603_25V7-M
1 2
PC402
10U_0805_25V6K
PC402
10U_0805_25V6K
12
PU401
SY8206BQNC_QFN10_3X3
PU401
SY8206BQNC_QFN10_3X3
EN1
1
FB
3
EN2
7
IN
8
PG2
BS6
LX10
OUT 4
LDO 5
GND
9
PC420
22U_0805_6.3V6M
PC420
22U_0805_6.3V6M
12
PJ405
JUMP_43X79
@
PJ405
JUMP_43X79
@
11
2
2
PC417
22U_0805_6.3V6M
PC417
22U_0805_6.3V6M
12
PC407
22U_0805_6.3V6M
PC407
22U_0805_6.3V6M
12
PC411
0.01U_0402_25V7K
PC411
0.01U_0402_25V7K
1 2
PR407
0_0402_5% @
PR407
0_0402_5% @
1 2
PC404
22U_0805_6.3V6M
PC404
22U_0805_6.3V6M
12
PL402
3.3UH_PCMB063T-3R3MS_6.5A_20%
PL402
3.3UH_PCMB063T-3R3MS_6.5A_20%
1 2
PC410
1000P_0402_50V9-J
@
PC410
1000P_0402_50V9-J
@
12
PJ407
JUMPER
@
PJ407
JUMPER
@
1 2
PU402
SY8208CQNC_QFN10_3X3
PU402
SY8208CQNC_QFN10_3X3
EN
1
FB
3
IN
8
GND
9
PG2
BS6
LX10
OUT 4
LDO 7
VCC
5
PJ404
JUMP_43X39
@
PJ404
JUMP_43X39
@
11
2
2
PL401
2.2UH_PCMB063T-2R2MS_8A_20%
PL401
2.2UH_PCMB063T-2R2MS_8A_20%
1 2
PC412
0.1U_0402_25V6
PC412
0.1U_0402_25V6
12
PR408
0_0402_5% @
PR408
0_0402_5% @
1 2
PC414
10U_0805_25V6K
PC414
10U_0805_25V6K
12
PC401
0.1U_0402_25V6
PC401
0.1U_0402_25V6
12
PC405
22U_0805_6.3V6M
PC405
22U_0805_6.3V6M
12
PC422
4.7U_0603_6.3V6K
PC422
4.7U_0603_6.3V6K
12
PJ406
JUMP_43X79
@
PJ406
JUMP_43X79
@
11
2
2
PTP401
PAD
PTP401
PAD
1
PC424
6800P_0402_25V7-K
PC424
6800P_0402_25V7-K
1 2
PC415
0.1U_0603_25V7-M
PC415
0.1U_0603_25V7-M
1 2
PR404
1M_0402_5%
@
PR404
1M_0402_5%
@
12
PJ402
JUMP_43X79
@
PJ402
JUMP_43X79
@
11
2
2
PR403
4.7_1206_5%
@
PR403
4.7_1206_5%
@
12
PR406
100K_0402_5%
@
PR406
100K_0402_5%
@
1 2
PC419
22U_0805_6.3V6M
PC419
22U_0805_6.3V6M
12
PC408
0.1U_0402_25V6
@PC408
0.1U_0402_25V6
@
12
PC409
4.7U_0603_6.3V6K
PC409
4.7U_0603_6.3V6K
12
PJ403
JUMPER
@
PJ403
JUMPER
@
1 2
PR412
1K_0402_1%
PR412
1K_0402_1%
1 2
PR411
1M_0402_5%
PR411
1M_0402_5%
12

A
A
B
B
C
C
D
D
1 1
2 2
3 3
4 4
1k for 500K
12k for 670K
DIS ------10A
UMA-----6A
2A
2A
2A
+1.35VP
Vout=1.367V
Iocp min=23A
1.35V_B+
S5_1.35V
S3_1.35V
DDR_VREF
1.35V_SN
BST_1.35V
LG_1.35V
LX_1.35V
REFIN
1.35V_L
UG_1.35V
VDDQ_PGOOD{5,44}
SYSON {44}
SUSP# {44,46,56,57}
+VTT_REFP
+1.35V
+0.675VSP
+0.675VS
+0.675VSP
+3VALW
+5VALW
+1.35V
B+
1.35V_GND
1.35V_GND
1.35V_GND
1.35V_GND
1.35V_GND
1.35V_GND
1.35V_GND
1.35V_GND
Size Document Number Rev
Date: Sheet of
Security Classification
LC Future Center Secret Data
THIS SHEET OF ENGINEERING DRAWING IS THE PROPRIETARY PROPERTY OF LC FUTURE CENTER. AND CONTAINS CONFIDENTIAL
AND TRADE SECRET INFORMATION. THIS SHEET MAY NOT BE TRANSFERED FROM THE CUSTODY OF THE COMPETENT DIVISION OF R&D
DEPARTMENT EXCEPT AS AUTHORIZED BY LC FUTURE CENTER NEITHER THIS SHEET NOR THE INFORMATION IT CONTAINS
MAY BE USED BY OR DISCLOSED TO ANY THIRD PARTY WITHOUT PRIOR WRITTEN CONSENT OF LC FUTURE CENTER.
Issued Date
Deciphered Date
Title
ACLU9
0.2
1.35VS/+0.675VS
Custom
55 59
Monday, December 23, 2013
2013/08/08 2013/08/05
Size Document Number Rev
Date: Sheet of
Security Classification
LC Future Center Secret Data
THIS SHEET OF ENGINEERING DRAWING IS THE PROPRIETARY PROPERTY OF LC FUTURE CENTER. AND CONTAINS CONFIDENTIAL
AND TRADE SECRET INFORMATION. THIS SHEET MAY NOT BE TRANSFERED FROM THE CUSTODY OF THE COMPETENT DIVISION OF R&D
DEPARTMENT EXCEPT AS AUTHORIZED BY LC FUTURE CENTER NEITHER THIS SHEET NOR THE INFORMATION IT CONTAINS
MAY BE USED BY OR DISCLOSED TO ANY THIRD PARTY WITHOUT PRIOR WRITTEN CONSENT OF LC FUTURE CENTER.
Issued Date
Deciphered Date
Title
ACLU9
0.2
1.35VS/+0.675VS
Custom
55 59
Monday, December 23, 2013
2013/08/08 2013/08/05
Size Document Number Rev
Date: Sheet of
Security Classification
LC Future Center Secret Data
THIS SHEET OF ENGINEERING DRAWING IS THE PROPRIETARY PROPERTY OF LC FUTURE CENTER. AND CONTAINS CONFIDENTIAL
AND TRADE SECRET INFORMATION. THIS SHEET MAY NOT BE TRANSFERED FROM THE CUSTODY OF THE COMPETENT DIVISION OF R&D
DEPARTMENT EXCEPT AS AUTHORIZED BY LC FUTURE CENTER NEITHER THIS SHEET NOR THE INFORMATION IT CONTAINS
MAY BE USED BY OR DISCLOSED TO ANY THIRD PARTY WITHOUT PRIOR WRITTEN CONSENT OF LC FUTURE CENTER.
Issued Date
Deciphered Date
Title
ACLU9
0.2
1.35VS/+0.675VS
Custom
55 59
Monday, December 23, 2013
2013/08/08 2013/08/05
PR504 0_0402_5%
PR504 0_0402_5%
12
PR503
100K_0402_1%
PR503
100K_0402_1%
12
PC505
10U_0805_25V6K
PC505
10U_0805_25V6K
12
PR511
30.9K_0402_1%
PR511
30.9K_0402_1%
12
PC504
10U_0805_25V6K
PC504
10U_0805_25V6K
12
PR505
1K_0402_1%
PR505
1K_0402_1%
12
PQ502
AON7506_DFN
PQ502
AON7506_DFN
3
2
1
4
5
PJ501
JUMP_43X79
@
PJ501
JUMP_43X79
@
11
2
2
PC511
1U_0402_6.3V6K
PC511
1U_0402_6.3V6K
12
PR507
0_0603_5%
PR507
0_0603_5%
1 2
+
PC509
330U_2.5V_M
+
PC509
330U_2.5V_M
1
2
PQ501
AON7408L_DFN8-5
PQ501
AON7408L_DFN8-5
3
2
1
4
5
PC501
0.1U_0402_10V7K
@
PC501
0.1U_0402_10V7K
@
12
PC506
0.1U_0603_25V7-M
PC506
0.1U_0603_25V7-M
12
PC514
0.01U_0402_25V7K
PC514
0.01U_0402_25V7K
12
PR506
133K_0402_1%
PR506
133K_0402_1%
12
PU501
TPS51716RUKR_WQFN20_3X3
PU501
TPS51716RUKR_WQFN20_3X3
VLDOIN
2
VREF
6
REFIN
8
PGND
10
V5IN 12
S516
TRIP 18
VTTGND
4
DRVH 14
VTTSNS
1
VTT
3
VTTREF
5
GND
7
VDDQSNS
9
DRVL 11
SW13
VBST 15
S317
PGOOD 20
MODE 19
PAD
21
PC503
0.1U_0402_25V6
@
PC503
0.1U_0402_25V6
@
12
PC507
22U_0805_6.3V6M
@
PC507
22U_0805_6.3V6M
@
12
PL501
0.68UH_PCMC063T-R68MN_15.5A_20%
PL501
0.68UH_PCMC063T-R68MN_15.5A_20%
1 2
PR501 0_0402_5%
PR501 0_0402_5%
1 2
PC513
0.1U_0402_25V6
PC513
0.1U_0402_25V6
1 2
PJ502
JUMP_43X118
@
PJ502
JUMP_43X118
@
11
2
2
PC508
22U_0805_6.3V6M
PC508
22U_0805_6.3V6M
12
PR508
0_0402_5%
PR508
0_0402_5%
12
PR510
10K_0402_1%
PR510
10K_0402_1%
1 2
PJ503
JUMP_43X118
@
PJ503
JUMP_43X118
@
11
2
2
PC510
1U_0603_25V6M
PC510
1U_0603_25V6M
12
PC502 0.1U_0402_10V7K
@
PC502 0.1U_0402_10V7K
@
12
PJ4
JUMPER
@
PJ4
JUMPER
@
1 2
PC512
1000P_0402_50V9-J
@
PC512
1000P_0402_50V9-J
@
12
PR509
4.7_1206_5%
@
PR509
4.7_1206_5%
@
12
PJ504
JUMP_43X79
@
PJ504
JUMP_43X79
@
11
2
2

A
A
B
B
C
C
D
D
1 1
2 2
3 3
4 4
500mA
VFB=0.8V
500mA
1A
FB=0.6Volt
2A
1A
FB=0.6Volt
2A
EN_1_5VSP
1.05VMP_FB
1.05VMP_LX
SUSP#
1.05VMP_VIN
EN_1.05VMP
+1.8VALW _FB
+1.8VALW _LX
SUSP#
+1.8VALW _VIN
EN_+1.8VALW
VR_+1.05VS_PWRGD
VR_+1.5VS_PWRGD {44,46}
PCH_PW R_EN{44,46,52,57}
VR_+1.05VS_PWRGD{46}
SUSP#{44,46,55,57}
+5VALW
+3VALW
+1.5VSP +1.5VS
+3VALW
+1.05VS_L
+1.05VS
+3VALW
+1.8VALW _L
+1.8VALW
+3VALW
+3VS
+3VALW
Size Document Number Rev
Date: Sheet of
Security Classification
LC Future Center Secret Data
THIS SHEET OF ENGINEERING DRAWING IS THE PROPRIETARY PROPERTY OF LC FUTURE CENTER. AND CONTAINS CONFIDENTIAL
AND TRADE SECRET INFORMATION. THIS SHEET MAY NOT BE TRANSFERED FROM THE CUSTODY OF THE COMPETENT DIVISION OF R&D
DEPARTMENT EXCEPT AS AUTHORIZED BY LC FUTURE CENTER NEITHER THIS SHEET NOR THE INFORMATION IT CONTAINS
MAY BE USED BY OR DISCLOSED TO ANY THIRD PARTY WITHOUT PRIOR WRITTEN CONSENT OF LC FUTURE CENTER.
Issued Date
Deciphered Date
Title
ACLU9
0.2
+1.05VS/+1.5VS
Custom
56 59
Monday, December 23, 2013
2013/08/08 2013/08/05
Size Document Number Rev
Date: Sheet of
Security Classification
LC Future Center Secret Data
THIS SHEET OF ENGINEERING DRAWING IS THE PROPRIETARY PROPERTY OF LC FUTURE CENTER. AND CONTAINS CONFIDENTIAL
AND TRADE SECRET INFORMATION. THIS SHEET MAY NOT BE TRANSFERED FROM THE CUSTODY OF THE COMPETENT DIVISION OF R&D
DEPARTMENT EXCEPT AS AUTHORIZED BY LC FUTURE CENTER NEITHER THIS SHEET NOR THE INFORMATION IT CONTAINS
MAY BE USED BY OR DISCLOSED TO ANY THIRD PARTY WITHOUT PRIOR WRITTEN CONSENT OF LC FUTURE CENTER.
Issued Date
Deciphered Date
Title
ACLU9
0.2
+1.05VS/+1.5VS
Custom
56 59
Monday, December 23, 2013
2013/08/08 2013/08/05
Size Document Number Rev
Date: Sheet of
Security Classification
LC Future Center Secret Data
THIS SHEET OF ENGINEERING DRAWING IS THE PROPRIETARY PROPERTY OF LC FUTURE CENTER. AND CONTAINS CONFIDENTIAL
AND TRADE SECRET INFORMATION. THIS SHEET MAY NOT BE TRANSFERED FROM THE CUSTODY OF THE COMPETENT DIVISION OF R&D
DEPARTMENT EXCEPT AS AUTHORIZED BY LC FUTURE CENTER NEITHER THIS SHEET NOR THE INFORMATION IT CONTAINS
MAY BE USED BY OR DISCLOSED TO ANY THIRD PARTY WITHOUT PRIOR WRITTEN CONSENT OF LC FUTURE CENTER.
Issued Date
Deciphered Date
Title
ACLU9
0.2
+1.05VS/+1.5VS
Custom
56 59
Monday, December 23, 2013
2013/08/08 2013/08/05
PC615
68P_0402_50V8J
PC615
68P_0402_50V8J
12
PR606
0_0402_5%
PR606
0_0402_5%
12
PJ602
JUMP_43X79
@
PJ602
JUMP_43X79
@
11
2
2
PL601
1UH_PH041H-1R0MS_3.8A_20%
PL601
1UH_PH041H-1R0MS_3.8A_20%
1 2
PR610
100K_0402_5%
@
PR610
100K_0402_5%
@
12
PJ604
JUMP_43X39
@
PJ604
JUMP_43X39
@
11
2
2
PC601
22U_0805_6.3V6M
PC601
22U_0805_6.3V6M
12
PR607
0_0402_5%
PR607
0_0402_5%
1 2
PR613
47K_0402_5%
PR613
47K_0402_5%
12
PR602
19.6K_0402_1%
PR602
19.6K_0402_1%
12
PJ606
JUMP_43X79
@
PJ606
JUMP_43X79
@
11
2
2
PR609
24K_0402_1%
PR609
24K_0402_1%
12
PC606
680P_0402_50V7K
@
PC606
680P_0402_50V7K
@
12
PR617
100K_0402_5%
PR617
100K_0402_5%
12
PC604
22U_0805_6.3V6M
PC604
22U_0805_6.3V6M
12
PR605
10K_0402_1%
PR605
10K_0402_1%
12
PJ603
JUMP_43X39
@
PJ603
JUMP_43X39
@
11
2
2
PC613
22U_0805_6.3V6M
PC613
22U_0805_6.3V6M
12
PU601
SY8089AAAC_SOT23-5
PU601
SY8089AAAC_SOT23-5
IN
4LX3
FB
5EN 1
GND 2
PC609
4.7U_0603_6.3V6K
PC609
4.7U_0603_6.3V6K
12
PC603
68P_0402_50V8J
PC603
68P_0402_50V8J
12
PC607
.1U_0402_10V6-K
PC607
.1U_0402_10V6-K
12
PU602
APL5930KAI-TRG_SO8
PU602
APL5930KAI-TRG_SO8
VIN2
9
EN
8
VCNTL
6
VIN1
5
POK
7
GND
1
FB2
VOUT2 4
VOUT1 3
PC610
220P_0402_50V7K
@
PC610
220P_0402_50V7K
@
12
PR612
75K_0402_1%
PR612
75K_0402_1%
12
PC611
10U_0603_6.3V6M
PC611
10U_0603_6.3V6M
12
PR604
1M_0402_5%
PR604
1M_0402_5%
12
PC616
22U_0805_6.3V6M
PC616
22U_0805_6.3V6M
12
PJ605
JUMP_43X79
@
PJ605
JUMP_43X79
@
11
2
2
PC602
22U_0805_6.3V6M
PC602
22U_0805_6.3V6M
12
PL602
1UH_PH041H-1R0MS_3.8A_20%
PL602
1UH_PH041H-1R0MS_3.8A_20%
1 2
PU603
SY8032ABC_SOT23-6
PU603
SY8032ABC_SOT23-6
IN
4
PG
5
LX3
FB
6EN1
GND 2
PC605
22U_0805_6.3V6M
PC605
22U_0805_6.3V6M
12
PR603
47K_0402_5%
@
PR603
47K_0402_5%
@
12
PC617
22U_0805_6.3V6M
PC617
22U_0805_6.3V6M
12
PC619
.1U_0402_10V6-K
PC619
.1U_0402_10V6-K
12
PR616
100K_0402_5%
PR616
100K_0402_5%
12
PC612
.1U_0402_10V6-K
@
PC612
.1U_0402_10V6-K
@
12
PR611
4.7_1206_5%
@
PR611
4.7_1206_5%
@
12
PR601
4.7_1206_5%
@
PR601
4.7_1206_5%
@
12
PR615
100K_0402_1%
PR615
100K_0402_1%
12
PJ601
JUMP_43X79
@
PJ601
JUMP_43X79
@
11
2
2
PC618
680P_0402_50V7K
@
PC618
680P_0402_50V7K
@
12
PC608
1U_0603_25V6M
PC608
1U_0603_25V6M
12
PC614
22U_0805_6.3V6M
PC614
22U_0805_6.3V6M
12
PR608
21.5K_0402_1%
PR608
21.5K_0402_1%
12
PR614
1M_0402_5%
@
PR614
1M_0402_5%
@
12

5
5
4
4
3
3
2
2
1
1
D D
C C
B B
A A
VFB=0.6V
2.5A
2.5A
FB=0.6Volt
+1.0VALW_PVIN
+1.0VALW_EN
+1.0VALW_LX
SNB_+1.0VALW
+1.0VALW_L
+1.0VALW_FB
1.05VGS_FB
1.05VGS_LX
1.05VGS_EN
1.05VGS_VIN
1.05VGS_EN
SUSP#{44,46,55,56}
PCH_PW R_EN{44,46,52,56}
+1.05VGS_PWRGD{22}
EN_VGA{22,58}
DGPU_PWROK{23,58}
1.05VGS_EN {21}
VR_+1.0VALW_PWRGD{44}
+5VALW
+3VALW
+1.0VALW
+1.05VSP_VGA
+3VALW
+3VS
+1.05VGS
Size Document Number Rev
Date: Sheet of
Security Classification
LC Future Center Secret Data
THIS SHEET OF ENGINEERING DRAWING IS THE PROPRIETARY PROPERTY OF LC FUTURE CENTER. AND CONTAINS CONFIDENTIAL
AND TRADE SECRET INFORMATION. THIS SHEET MAY NOT BE TRANSFERED FROM THE CUSTODY OF THE COMPETENT DIVISION OF R&D
DEPARTMENT EXCEPT AS AUTHORIZED BY LC FUTURE CENTER NEITHER THIS SHEET NOR THE INFORMATION IT CONTAINS
MAY BE USED BY OR DISCLOSED TO ANY THIRD PARTY WITHOUT PRIOR WRITTEN CONSENT OF LC FUTURE CENTER.
Issued Date
Deciphered Date
Title
ACLU9
0.2
+1.05VS/+1.05VS_VGA
C
57 59
Monday, December 23, 2013
2013/08/08 2013/08/05
Size Document Number Rev
Date: Sheet of
Security Classification
LC Future Center Secret Data
THIS SHEET OF ENGINEERING DRAWING IS THE PROPRIETARY PROPERTY OF LC FUTURE CENTER. AND CONTAINS CONFIDENTIAL
AND TRADE SECRET INFORMATION. THIS SHEET MAY NOT BE TRANSFERED FROM THE CUSTODY OF THE COMPETENT DIVISION OF R&D
DEPARTMENT EXCEPT AS AUTHORIZED BY LC FUTURE CENTER NEITHER THIS SHEET NOR THE INFORMATION IT CONTAINS
MAY BE USED BY OR DISCLOSED TO ANY THIRD PARTY WITHOUT PRIOR WRITTEN CONSENT OF LC FUTURE CENTER.
Issued Date
Deciphered Date
Title
ACLU9
0.2
+1.05VS/+1.05VS_VGA
C
57 59
Monday, December 23, 2013
2013/08/08 2013/08/05
Size Document Number Rev
Date: Sheet of
Security Classification
LC Future Center Secret Data
THIS SHEET OF ENGINEERING DRAWING IS THE PROPRIETARY PROPERTY OF LC FUTURE CENTER. AND CONTAINS CONFIDENTIAL
AND TRADE SECRET INFORMATION. THIS SHEET MAY NOT BE TRANSFERED FROM THE CUSTODY OF THE COMPETENT DIVISION OF R&D
DEPARTMENT EXCEPT AS AUTHORIZED BY LC FUTURE CENTER NEITHER THIS SHEET NOR THE INFORMATION IT CONTAINS
MAY BE USED BY OR DISCLOSED TO ANY THIRD PARTY WITHOUT PRIOR WRITTEN CONSENT OF LC FUTURE CENTER.
Issued Date
Deciphered Date
Title
ACLU9
0.2
+1.05VS/+1.05VS_VGA
C
57 59
Monday, December 23, 2013
2013/08/08 2013/08/05
PC719
.1U_0402_10V6-K
@
PC719
.1U_0402_10V6-K
@
12
PC717
22U_0805_6.3V6M
OPT@
PC717
22U_0805_6.3V6M
OPT@
12
PR710
4.7_1206_5%
@
PR710
4.7_1206_5%
@
12
PC718
680P_0402_50V7K
@
PC718
680P_0402_50V7K
@
12
PC704
22U_0805_6.3V6M
PC704
22U_0805_6.3V6M
12
PL701
1UH_PH041H-1R0MS_3.8A_20%
PL701
1UH_PH041H-1R0MS_3.8A_20%
1 2
PC709
.1U_0402_10V6-K
@
PC709
.1U_0402_10V6-K
@
12
PR701
100K_0402_5%
PR701
100K_0402_5%
1 2
PR172 4.7K_0402_5%
N15VGM@
PR172 4.7K_0402_5%
N15VGM@
1 2
PU701
SY8032ABC_SOT23-6
PU701
SY8032ABC_SOT23-6
IN
4
PG
5
LX3
FB
6EN1
GND 2
PR706
68.1K_0402_1%
PR706
68.1K_0402_1%
1 2
PJ702
JUMP_43X79
@
PJ702
JUMP_43X79
@
11
2
2
PC702
0.1U_0402_25V6
@
PC702
0.1U_0402_25V6
@
12
PJ709
JUMP_43X79
@
PJ709
JUMP_43X79
@
11
2
2
PC716
22U_0805_6.3V6M
OPT@
PC716
22U_0805_6.3V6M
OPT@
12
PR715
0_0402_5%
N15SGT@
PR715
0_0402_5%
N15SGT@
12
PJ701
JUMP_43X79
@
PJ701
JUMP_43X79
@
11
2
2
PC712
220P_0402_50V7K
PC712
220P_0402_50V7K
12
PL702
1UH_PH041H-1R0MS_3.8A_20%
OPT@
PL702
1UH_PH041H-1R0MS_3.8A_20%
OPT@
1 2
PC714
22U_0805_6.3V6M
OPT@
PC714
22U_0805_6.3V6M
OPT@
12
PR714
100K_0402_1%
OPT@
PR714
100K_0402_1%
OPT@
12
PC713
22U_0805_6.3V6M
OPT@
PC713
22U_0805_6.3V6M
OPT@
12
PC705
22U_0805_6.3V6M
PC705
22U_0805_6.3V6M
12
PR704
0_0402_5%
PR704
0_0402_5%
1 2
PR707
100K_0402_1%
PR707
100K_0402_1%
12
PC706
22U_0805_6.3V6M
@
PC706
22U_0805_6.3V6M
@
12
PR702
4.7_1206_5%
@
PR702
4.7_1206_5%
@
12
PC701
22U_0805_6.3V6M
PC701
22U_0805_6.3V6M
12
PC711
680P_0402_50V7K
@
PC711
680P_0402_50V7K
@
12
PC715
68P_0402_50V8J
OPT@ PC715
68P_0402_50V8J
OPT@
12
PD701 N15VGM@
PD701 N15VGM@
1 2
PJ703
JUMP_43X79
@
PJ703
JUMP_43X79
@
11
2
2
PR708
10K_0402_5%
OPT@
PR708
10K_0402_5%
OPT@
1 2
PR705
47K_0402_5%
@
PR705
47K_0402_5%
@
1 2
PU702
SY8032ABC_SOT23-6
OPT@
PU702
SY8032ABC_SOT23-6
OPT@
IN
4
PG
5
LX3
FB
6EN1
GND 2
PR703
0_0402_5%
@PR703
0_0402_5%
@
1 2
PR711
75K_0402_1%
OPT@
PR711
75K_0402_1%
OPT@
12
PR713
1M_0402_5%
OPT@
PR713
1M_0402_5%
OPT@
12

5
5
4
4
3
3
2
2
1
1
D D
C C
B B
A A
reserve
reserve for future tune
reserve follow
NV suggestion
R1
PR9436
C(nF)
R3
R2
PR9431
PR9437
PR9434
PR9440 27
R5
20
R4
PC1277
18
02
20 7.5
D
N15V-GM
B
N15S-GT
N15S-GT use config-B
N15V-GM use config-D
1.740
6.2
5.62.7
VCC_VGA
UGATE2_VGA
UGATE1_VGA
BOOT2_VGA
DGPU_PWROK
FS
FB_VGA
VIDBUF
VREF
LGATE2_VGA
UGATE2_2_VGA
NVVDD PWM_VID
PSI_VGA
FB2_VGA
GPU_VID
COMP_VGA
FB1_VGA
EN_VGA
VSS_SEN
BOOT2_2_VGA
SNUB2_VGA
VREF
BOOT1_2_VGA
PHASE2_VGA
VSSSENSE_VGA
VCCSENSE_VGA
BOOT1_VGA
VCC_SEN
SNUB1_VGA
VREF
LGATE1_VGA
UGATE1_2_VGA
PHASE1_VGA
PVCC_VGA
EN_VGA
PSI_VGA
NVVDD PWM_VID
VSSSENSE_VGA
VCCSENSE_VGA
DGPU_PWROK
3VGS_PWR_EN{19,21}
PSI_VGA{19}
NVVDD PWM_VID{19}
DGPU_PWROK{23,57}
VSSSENSE_VGA{20}
VCCSENSE_VGA{20}
PXS_PW REN{8,21}
EN_VGA {22,57}
B+
+5VS
+VGA_CORE
+VGA_B+
+VGA_CORE
+3VS
+3VS
+5VS
+3VGS
+VGA_B+
+VGA_CORE
Size Document Number Rev
Date: Sheet of
Security Classification
LC Future Center Secret Data
THIS SHEET OF ENGINEERING DRAWING IS THE PROPRIETARY PROPERTY OF LC FUTURE CENTER. AND CONTAINS CONFIDENTIAL
AND TRADE SECRET INFORMATION. THIS SHEET MAY NOT BE TRANSFERED FROM THE CUSTODY OF THE COMPETENT DIVISION OF R&D
DEPARTMENT EXCEPT AS AUTHORIZED BY LC FUTURE CENTER NEITHER THIS SHEET NOR THE INFORMATION IT CONTAINS
MAY BE USED BY OR DISCLOSED TO ANY THIRD PARTY WITHOUT PRIOR WRITTEN CONSENT OF LC FUTURE CENTER.
Issued Date
Deciphered Date
Title
ACLU9
0.2
PWR-VGA_CORE
Custom
58 59
Monday, December 23, 2013
2013/08/08 2013/08/05
Size Document Number Rev
Date: Sheet of
Security Classification
LC Future Center Secret Data
THIS SHEET OF ENGINEERING DRAWING IS THE PROPRIETARY PROPERTY OF LC FUTURE CENTER. AND CONTAINS CONFIDENTIAL
AND TRADE SECRET INFORMATION. THIS SHEET MAY NOT BE TRANSFERED FROM THE CUSTODY OF THE COMPETENT DIVISION OF R&D
DEPARTMENT EXCEPT AS AUTHORIZED BY LC FUTURE CENTER NEITHER THIS SHEET NOR THE INFORMATION IT CONTAINS
MAY BE USED BY OR DISCLOSED TO ANY THIRD PARTY WITHOUT PRIOR WRITTEN CONSENT OF LC FUTURE CENTER.
Issued Date
Deciphered Date
Title
ACLU9
0.2
PWR-VGA_CORE
Custom
58 59
Monday, December 23, 2013
2013/08/08 2013/08/05
Size Document Number Rev
Date: Sheet of
Security Classification
LC Future Center Secret Data
THIS SHEET OF ENGINEERING DRAWING IS THE PROPRIETARY PROPERTY OF LC FUTURE CENTER. AND CONTAINS CONFIDENTIAL
AND TRADE SECRET INFORMATION. THIS SHEET MAY NOT BE TRANSFERED FROM THE CUSTODY OF THE COMPETENT DIVISION OF R&D
DEPARTMENT EXCEPT AS AUTHORIZED BY LC FUTURE CENTER NEITHER THIS SHEET NOR THE INFORMATION IT CONTAINS
MAY BE USED BY OR DISCLOSED TO ANY THIRD PARTY WITHOUT PRIOR WRITTEN CONSENT OF LC FUTURE CENTER.
Issued Date
Deciphered Date
Title
ACLU9
0.2
PWR-VGA_CORE
Custom
58 59
Monday, December 23, 2013
2013/08/08 2013/08/05
PR9442
10K_0402_5%
@
PR9442
10K_0402_5%
@
1 2
PC1291
22U_0805_6.3V6M
OPT@
PC1291
22U_0805_6.3V6M
OPT@
12
PC1276
10U_0805_25V6K
OPT@
PC1276
10U_0805_25V6K
OPT@
12
PC1296
680P_0402_50V7K
@
PC1296
680P_0402_50V7K
@
12
PH903
100K_0402_1%_NCP15WF104F03RC
OPT@
PH903
100K_0402_1%_NCP15WF104F03RC
OPT@
12
PQ993
AON6414AL_DFN8-5
OPT@ PQ993
AON6414AL_DFN8-5
OPT@
3
2
1
4
5
+
PC1297
330U_D2_2V_Y
OPT@
+
PC1297
330U_D2_2V_Y
OPT@
1
2
PR9440
27K_0402_1%
N15VGM@
PR9440
27K_0402_1%
N15VGM@
12
PR9446
0_0402_5%
N15VGM@
PR9446
0_0402_5%
N15VGM@
12
PR9421
10K_0402_1%
OPT@
PR9421
10K_0402_1%
OPT@
1 2
PJ710
JUMP_43X79
@
PJ710
JUMP_43X79
@
11
2
2
PR9429
0_0603_5%
OPT@
PR9429
0_0603_5%
OPT@
12
PC1269
1000P_0402_50V7K OPT@
PC1269
1000P_0402_50V7K OPT@
12
PR9437
6.2K_0402_1%
N15VGM@
PR9437
6.2K_0402_1%
N15VGM@
1 2
PC1295
10U_0805_25V6K
OPT@
PC1295
10U_0805_25V6K
OPT@
12
PR9434
7.5K_0402_1%
N15VGM@
PR9434
7.5K_0402_1%
N15VGM@
1 2
PR9432
0_0402_5% @
PR9432
0_0402_5% @
12
PC1261
10P_0402_50V8J
PC1261
10P_0402_50V8J
12
PL705
0.24UH_PCME063T-R24MS1R145_35A_20%
OPT@
PL705
0.24UH_PCME063T-R24MS1R145_35A_20%
OPT@
1 2
PR9425
10K_0402_5%
@
PR9425
10K_0402_5%
@
12
PR9441
0_0402_5%
OPT@
PR9441
0_0402_5%
OPT@
12
PR9428
4.7_1206_5%
@
PR9428
4.7_1206_5%
@
12
PC1289
22U_0805_6.3V6M
OPT@
PC1289
22U_0805_6.3V6M
OPT@
12
PC1300
0.22U_0603_16V7K
OPT@
PC1300
0.22U_0603_16V7K
OPT@
1 2
PR9424
0_0603_5% OPT@
PR9424
0_0603_5% OPT@
12
PC1277
5600P_0402_25V7-K
N15VGM@PC1277
5600P_0402_25V7-K
N15VGM@
1 2
PR9418 0_0402_5%
@
PR9418 0_0402_5%
@
1 2
PD705
RB751V-40_SOD323-2
OPT@
PD705
RB751V-40_SOD323-2
OPT@
1 2
PR9422
82K_0402_1% OPT@
PR9422
82K_0402_1% OPT@
1 2
PC1282
680P_0402_50V7K
@
PC1282
680P_0402_50V7K
@
12
PC1279
1U_0402_6.3V6K
OPT@
PC1279
1U_0402_6.3V6K
OPT@
1 2
+
PC1293
330U_D2_2V_Y
OPT@
+
PC1293
330U_D2_2V_Y
OPT@
1
2
PC1262
2700P_0402_50V7-K
@PC1262
2700P_0402_50V7-K
@
1 2
PR9439
39K_0402_1%
OPT@
PR9439
39K_0402_1%
OPT@
12
PR9449
0_0402_5%
OPT@
PR9449
0_0402_5%
OPT@
12
PC1270
47P_0402_50V8J
OPT@
PC1270
47P_0402_50V8J
OPT@
1 2
PR9436
0_0402_5%
N15VGM@
PR9436
0_0402_5%
N15VGM@
12
PU909
NCP81172MNTWG_QFN24_4X4
OPT@
PU909
NCP81172MNTWG_QFN24_4X4
OPT@
BST1 1
HG1 2
EN3
PSI 4
VID 5
VIDBUF 6
REFIN
7
VREF
8
FS
9
FBRTN
10
FB
11
COMP
12
TSNS
13
TALERT#
14
VCC
15
PGOOD
16
HG2
17
BST2
18
PH2 19
LG2 20
PVCC 21
PGND 22
LG1 23
PH1 24
GND
25
PC1301
4.7U_0603_6.3V6K
OPT@
PC1301
4.7U_0603_6.3V6K
OPT@
1 2
PR9448
100_0402_5%
OPT@
PR9448
100_0402_5%
OPT@
1 2
PR9426
5.9K_0402_1%
OPT@ PR9426
5.9K_0402_1%
OPT@
12
PC1292
22U_0805_6.3V6M
OPT@
PC1292
22U_0805_6.3V6M
OPT@
12
PL706
0.24UH_PCME063T-R24MS1R145_35A_20%
OPT@
PL706
0.24UH_PCME063T-R24MS1R145_35A_20%
OPT@
1 2
PR9420
0_0402_5%
OPT@
PR9420
0_0402_5%
OPT@
12
PR9430
0_0402_5%
OPT@
PR9430
0_0402_5%
OPT@
1 2
PR9433
10K_0402_5%
OPT@
PR9433
10K_0402_5%
OPT@
12
PC1271
10P_0402_50V8J
OPT@ PC1271
10P_0402_50V8J
OPT@
1 2
PR9444
10K_0402_1%
OPT@
PR9444
10K_0402_1%
OPT@
1 2
PC1278
0.22U_0603_16V7K
OPT@
PC1278
0.22U_0603_16V7K
OPT@
1 2
+
PC1280
330U_D2_2V_Y
@
+
PC1280
330U_D2_2V_Y
@
1
2
PC1287
22U_0805_6.3V6M
@
PC1287
22U_0805_6.3V6M
@
12
PC1303
.1U_0402_10V6-K
OPT@
PC1303
.1U_0402_10V6-K
OPT@
12
PR9438
5.1K_0402_1%
@
PR9438
5.1K_0402_1%
@
12
PC1275
10U_0805_25V6K
OPT@
PC1275
10U_0805_25V6K
OPT@
12
PR9427
2.2_0402_5%
OPT@
PR9427
2.2_0402_5%
OPT@
12
PC1294
0.01U_0603_50V7K
OPT@
PC1294
0.01U_0603_50V7K
OPT@
1 2
PQ991
AON6414AL_DFN8-5
OPT@
PQ991
AON6414AL_DFN8-5
OPT@
3
2
1
4
5
PR9447
100_0402_5%
OPT@
PR9447
100_0402_5%
OPT@
12
PQ992
AON6554_DFN
OPT@
PQ992
AON6554_DFN
OPT@
4
1
2
3 5
PC1288
22U_0805_6.3V6M
@
PC1288
22U_0805_6.3V6M
@
12
PR9443
100K_0402_5%
@
PR9443
100K_0402_5%
@
12
PR9445
0_0402_5% N15SGT@PR9445
0_0402_5% N15SGT@
12
PC1290
22U_0805_6.3V6M
OPT@
PC1290
22U_0805_6.3V6M
OPT@
12
PR9423
0_0402_5%
OPT@
PR9423
0_0402_5%
OPT@
12
PR9419
51_0402_1%
OPT@
PR9419
51_0402_1%
OPT@
1 2
PC1299
.1U_0402_10V6-K
OPT@
PC1299
.1U_0402_10V6-K
OPT@
1 2
PR9435
4.7_1206_5%
@
PR9435
4.7_1206_5%
@
12
PR9431
N15VGM@
1.74K_0402_1%
PR9431
N15VGM@
1.74K_0402_1%
1 2
PC1255
0.1U_0402_25V6
OPT@
PC1255
0.1U_0402_25V6
OPT@
12
PC1272
100P_0402_50V8J
OPT@
PC1272
100P_0402_50V8J
OPT@
1 2
+
PC1281
330U_D2_2V_Y
OPT@
+
PC1281
330U_D2_2V_Y
OPT@
1
2
PC1298
10U_0805_25V6K
OPT@
PC1298
10U_0805_25V6K
OPT@
12
PQ994
AON6554_DFN
OPT@
PQ994
AON6554_DFN
OPT@
4
1
2
3 5
PC1273
0.1U_0402_25V6
OPT@
PC1273
0.1U_0402_25V6
OPT@
12

5
5
4
4
3
3
2
2
1
1
D D
C C
B B
A A
14A
12A
1.5A
3A
CLOSE to GFX inductor
11.8K
CLOSE to GFX inductor
1.5A
CPU_LG
CPU_PH
GFX_HG
CPU_HG
VR_HOT#
GFX_PH
GFX_HG
GFX_LG
GFX_LG
CPU_LG
CPU_HG
CPU_PH
GFX_DROOPA
GFX_CSCOMPA
GFX_CSSUMA
CSP1A
TSENSEA
+GFX_CORE
GFX_RDYA
VR_SVID_DATA
VR_SVID_ALERT#
VR_SVID_CLK
VR_HOT#
CPU_RDY
CPU_DROOP
CPU_CSCOMP
CPU_CSCOMP CPU_DROOP +CPU_CORE
+CPU_CORE
CPU_CSSUM
CPU_PH
CPU_PH
GFX_PH
GFX_PH
GFX_PH
GFX_CSCOMPA GFX_DROOPA +GFX_CORE
CPU_TSENSE
TSENSEA CPU_TSENSE
CPU_GFX_VIN
GFX_RDYA
CPU_RDY
CPU_GFX_VIN
VR_HOT#{44}
EC_VR_ON{44}
VCC_AXG_SENSE{9}
VSS_SENSE{9}
VCC_SENSE{9}
VR_CPU_PWROK{44}
VR_IMVP_IMON{44}
CPU_SVID_DAT{7}
CPU_SVID_ALERT#{7}
CPU_SVID_CLK{7}
+CPU_CORE
+GFX_CORE
CPU_GFX_VIN
B+
CORE_GND
+5VALW
+5VALW
+1.0VS +1.0VS B+
+1.0VS +3VALW
+5VALW
CORE_GND
CORE_GND
CORE_GND
+1.0VS
CORE_GND
CORE_GND
CORE_GND CORE_GND
CORE_GND
CORE_GND
CORE_GND
CORE_GND
CORE_GND
CORE_GND
CORE_GND
CORE_GND
CORE_GND
+3VALW
+5VALW
CPU_GFX_VIN
CPU_GFX_VIN
CORE_GND
CORE_GND
Size Document Number Rev
Date: Sheet of
Security Classification
LC Future Center Secret Data
THIS SHEET OF ENGINEERING DRAWING IS THE PROPRIETARY PROPERTY OF LC FUTURE CENTER. AND CONTAINS CONFIDENTIAL
AND TRADE SECRET INFORMATION. THIS SHEET MAY NOT BE TRANSFERED FROM THE CUSTODY OF THE COMPETENT DIVISION OF R&D
DEPARTMENT EXCEPT AS AUTHORIZED BY LC FUTURE CENTER NEITHER THIS SHEET NOR THE INFORMATION IT CONTAINS
MAY BE USED BY OR DISCLOSED TO ANY THIRD PARTY WITHOUT PRIOR WRITTEN CONSENT OF LC FUTURE CENTER.
Issued Date
Deciphered Date
Title
ACLU9
0.2
PWR_CPU_CORE/GFX_CORE
D
59 59
Monday, December 23, 2013
2012/09/03 2012/09/03
Size Document Number Rev
Date: Sheet of
Security Classification
LC Future Center Secret Data
THIS SHEET OF ENGINEERING DRAWING IS THE PROPRIETARY PROPERTY OF LC FUTURE CENTER. AND CONTAINS CONFIDENTIAL
AND TRADE SECRET INFORMATION. THIS SHEET MAY NOT BE TRANSFERED FROM THE CUSTODY OF THE COMPETENT DIVISION OF R&D
DEPARTMENT EXCEPT AS AUTHORIZED BY LC FUTURE CENTER NEITHER THIS SHEET NOR THE INFORMATION IT CONTAINS
MAY BE USED BY OR DISCLOSED TO ANY THIRD PARTY WITHOUT PRIOR WRITTEN CONSENT OF LC FUTURE CENTER.
Issued Date
Deciphered Date
Title
ACLU9
0.2
PWR_CPU_CORE/GFX_CORE
D
59 59
Monday, December 23, 2013
2012/09/03 2012/09/03
Size Document Number Rev
Date: Sheet of
Security Classification
LC Future Center Secret Data
THIS SHEET OF ENGINEERING DRAWING IS THE PROPRIETARY PROPERTY OF LC FUTURE CENTER. AND CONTAINS CONFIDENTIAL
AND TRADE SECRET INFORMATION. THIS SHEET MAY NOT BE TRANSFERED FROM THE CUSTODY OF THE COMPETENT DIVISION OF R&D
DEPARTMENT EXCEPT AS AUTHORIZED BY LC FUTURE CENTER NEITHER THIS SHEET NOR THE INFORMATION IT CONTAINS
MAY BE USED BY OR DISCLOSED TO ANY THIRD PARTY WITHOUT PRIOR WRITTEN CONSENT OF LC FUTURE CENTER.
Issued Date
Deciphered Date
Title
ACLU9
0.2
PWR_CPU_CORE/GFX_CORE
D
59 59
Monday, December 23, 2013
2012/09/03 2012/09/03
PC930
0.047U_0402_25V7K
PC930
0.047U_0402_25V7K
1 2
PR930
69.8_0402_1%
PR930
69.8_0402_1%
12
PC937
0.1U_0402_25V6
PC937
0.1U_0402_25V6
12
PC912
1000P_0402_50V7K
PC912
1000P_0402_50V7K
12
+
PC920
330U_2.5V_M
+
PC920
330U_2.5V_M
1
2
PC925
0.1U_0402_25V6
@
PC925
0.1U_0402_25V6
@
12
PR949
910_0402_1%
PR949
910_0402_1%
1 2
PC927
0.01U_0402_25V7K
PC927
0.01U_0402_25V7K
12
PC913
1000P_0402_50V7K
PC913
1000P_0402_50V7K
12
PR937
14.3K_0402_1%
PR937
14.3K_0402_1%
12
PR947
8.25K_0402_1%
PR947
8.25K_0402_1%
12
J901
JUMPER
J901
JUMPER
1 2
PC946
22U_0805_6.3V6M
PC946
22U_0805_6.3V6M
12
PR903
10K_0402_5%
PR903
10K_0402_5%
12
PC909
330P_0402_50V8J
PC909
330P_0402_50V8J
1 2
PC906
680P_0402_50V7K
PC906
680P_0402_50V7K
12
PU901
NCP6132AMNR2G_QFN60_7X7
PU901
NCP6132AMNR2G_QFN60_7X7
TSNSA 46
IOUTA 54
EN
4
VRHOT#
11
SDIO
5
ALERT#
6
ROSC
9
SCLK
7
VRDYA
3
CSCOMP
22
CSP3
25 CSREF
24 CSSUM
23
LGA 41
TRBSTA# 57
PVCC 36
BST2 40
HG2 39
SW2 38
LG2 37
PGND 35
COMP
18
VSP
14
DROOP
21
FB
17
DIFF
15
CSP1
27
SWA 42
HGA 43
VSPA 59
DIFFA 58
DROOPA 52
FBA 56
COMPA 55
CSREFA 49
CSSUMA 50
CSP2A 48
VRMP
10
VRDY
12
DRVEN
29
VSN
13 LG1 34
SW1 33
VSNA 60
ILIMA 53
VCC
1
IOUT
19
HG1 32
CSP2
26 CSCOMPA 51
TSNS
28
ILIM
20
TRBST#
16
PWM
30
BST1 31
BSTA 44
CSP1A 47
PWMA 45
VDDBP
2
VBOOT
8
PAD 61
PR910
165K_0402_1%
PR910
165K_0402_1%
1 2
PH959
100K_0402_1%_NCP15WF104F03RC
PH959
100K_0402_1%_NCP15WF104F03RC
12
PR914
16.5K_0402_1%
PR914
16.5K_0402_1%
12
PR927
69.8_0402_1%
PR927
69.8_0402_1%
12
PC929
0.1U_0402_25V6
PC929
0.1U_0402_25V6
12
PC908
0.1U_0402_25V6
PC908
0.1U_0402_25V6
12
PR940
10_0402_1%
PR940
10_0402_1%
1 2
PR941
5.9K_0402_1%
PR941
5.9K_0402_1%
1 2
PR932
16.9_0402_1%
PR932
16.9_0402_1%
1 2
+
PC904
68U_25V_M
@
+
PC904
68U_25V_M
@
1
2
PC917
22U_0805_6.3V6M
PC917
22U_0805_6.3V6M
12
PH904
100K_0402_1%_NCP15WF104F03RC
PH904
100K_0402_1%_NCP15WF104F03RC
12
PR911
133K_0402_1%
PR911
133K_0402_1%
1 2
PC910
10P_0402_50V8J
PC910
10P_0402_50V8J
1 2
PC926
2.2U_0603_6.3V6K
PC926
2.2U_0603_6.3V6K
1 2
PC933
0.1U_0402_25V6
PC933
0.1U_0402_25V6
12
PC935
10U_0805_25V6K
PC935
10U_0805_25V6K
12
PR922
0_0402_5%
PR922
0_0402_5%
1 2
PC942
680P_0402_50V7K
PC942
680P_0402_50V7K
12
PC922
0.1U_0402_25V6
PC922
0.1U_0402_25V6
1 2
PC938
10P_0402_50V8J
PC938
10P_0402_50V8J
1 2
PQ903
AON7408L_DFN8-5
PQ903
AON7408L_DFN8-5
3
2
1
4
5
+
PC934
68U_25V_M
+
PC934
68U_25V_M
1
2
PQ904
AON7506_DFN
PQ904
AON7506_DFN
3
2
1
4
5
PR948
8.25K_0402_1%
PR948
8.25K_0402_1%
12
PC951
0.47U_0402_25V6K
@PC951
0.47U_0402_25V6K
@
12
PR931
13K_0402_1%
PR931
13K_0402_1%
1 2
PR934
20_0402_1%
PR934
20_0402_1%
1 2
+
PC919
330U_D2_2V_Y
+
PC919
330U_D2_2V_Y
1
2
PR920
14.7K_0402_1%
PR920
14.7K_0402_1%
1 2
PQ901
AON7408L_DFN8-5
PQ901
AON7408L_DFN8-5
3
2
1
4
5
PR912
1K_0402_1%
PR912
1K_0402_1%
1 2
PR923
0_0402_5%
PR923
0_0402_5%
1 2
PR944
165K_0402_1%
PR944
165K_0402_1%
1 2
PC944
22U_0805_6.3V6M
PC944
22U_0805_6.3V6M
12
PR907
41.2K_0402_1%
PR907
41.2K_0402_1%
1 2
PR943
75K_0402_1%
PR943
75K_0402_1%
1 2
PR924
30K_0402_1%
PR924
30K_0402_1%
1 2
PC931
1000P_0402_50V7K
PC931
1000P_0402_50V7K
12
PR929
2.2_0603_5%
PR929
2.2_0603_5%
1 2
PR926
1K_0402_1%
PR926
1K_0402_1%
1 2
PR916
2.2_0603_5%
@PR916
2.2_0603_5%
@
12
PC916
22U_0805_6.3V6M
PC916
22U_0805_6.3V6M
12
PC903
10U_0805_25V6K
PC903
10U_0805_25V6K
12
PQ902
AON7506_DFN
PQ902
AON7506_DFN
3
2
1
4
5
PH901
Thinking_ERTSM0B224J
PH901
Thinking_ERTSM0B224J
1 2
PR936
0_0402_5%
PR936
0_0402_5%
1 2
PR933
0_0402_5%
PR933
0_0402_5%
1 2
+
PC949
330U_2.5V_M
+
PC949
330U_2.5V_M
1
2
PC936
10U_0805_25V6K
PC936
10U_0805_25V6K
12
PR942
133K_0402_1%
PR942
133K_0402_1%
1 2
PC911
2200P_0402_50V7K
PC911
2200P_0402_50V7K
1 2
PC923
2.2U_0603_6.3V6K
PC923
2.2U_0603_6.3V6K
1 2
PC914
0.047U_0402_25V7K
PC914
0.047U_0402_25V7K
1 2
PC952
1U_0402_6.3V6K
@
PC952
1U_0402_6.3V6K
@
12
PC928
0.22U_0603_25V7K
PC928
0.22U_0603_25V7K
1 2
PR938
0_0402_5%
PR938
0_0402_5%
1 2
PC943
0.1U_0402_25V6
PC943
0.1U_0402_25V6
1 2
PC902
0.1U_0402_25V6
PC902
0.1U_0402_25V6
1 2
PR906
0_0402_5%
PR906
0_0402_5%
1 2
PR901
69.8_0402_1%
PR901
69.8_0402_1%
12
PC924
0.22U_0603_25V7K
PC924
0.22U_0603_25V7K
1 2
PC950
1000P_0402_50V9-J
PC950
1000P_0402_50V9-J
1 2
PR909
10_0402_1%
PR909
10_0402_1%
1 2
PC941
2200P_0402_50V7K
PC941
2200P_0402_50V7K
1 2
PH902
Thinking_ERTSM0B224J
PH902
Thinking_ERTSM0B224J
1 2
PR939
1K_0402_1%
PR939
1K_0402_1%
1 2
PR917
0_0402_5%
PR917
0_0402_5%
1 2
PR904
806_0402_1%
PR904
806_0402_1%
1 2
PC921
0.47U_0402_25V6K
@PC921
0.47U_0402_25V6K
@
12
PR915
0_0402_5%
PR915
0_0402_5%
1 2
PC905
1200P_0402_50V7-K
@
PC905
1200P_0402_50V7-K
@
12
PR945
41.2K_0402_1%
PR945
41.2K_0402_1%
12
PC901
1000P_0402_50V9-J
PC901
1000P_0402_50V9-J
1 2
PC918
22U_0805_6.3V6M
PC918
22U_0805_6.3V6M
12
PR913
6.8K_0402_1%
PR913
6.8K_0402_1%
1 2
+
PC948
330U_D2_2V_Y
+
PC948
330U_D2_2V_Y
1
2
PR908
75K_0402_1%
PR908
75K_0402_1%
12
PR928
69.8_0402_1%
PR928
69.8_0402_1%
12
PL902
0.47UH_PCMB063T-R47MS_18A_20%
PL902
0.47UH_PCMB063T-R47MS_18A_20%
1 2
PR925
68K_0402_1%
PR925
68K_0402_1%
1 2
PC915
22U_0805_6.3V6M
PC915
22U_0805_6.3V6M
12
PR946
2.2_0603_5%
@PR946
2.2_0603_5%
@
12
PR918
2.94K_0402_1%
PR918
2.94K_0402_1%
1 2
PR902
10K_0402_5%
PR902
10K_0402_5%
12
PR919
2.2_0603_5%
PR919
2.2_0603_5%
1 2
PC947
22U_0805_6.3V6M
PC947
22U_0805_6.3V6M
12
PC932
1000P_0402_50V9-J
PC932
1000P_0402_50V9-J
12
PC907
10U_0805_25V6K
PC907
10U_0805_25V6K
12
PC939
1200P_0402_50V7-K
@
PC939
1200P_0402_50V7-K
@
1 2
PL901
0.47UH_PCMB063T-R47MS_18A_20%
PL901
0.47UH_PCMB063T-R47MS_18A_20%
1 2
PR935
2.94K_0402_1%
PR935
2.94K_0402_1%
1 2
PC940
330P_0402_50V8J
PC940
330P_0402_50V8J
1 2
PJ901
PJ_43x79_6
PJ901
PJ_43x79_6
PR921
2.2_0603_5%
PR921
2.2_0603_5%
1 2
PC945
22U_0805_6.3V6M
PC945
22U_0805_6.3V6M
12
PR905
0_0402_5%
PR905
0_0402_5%
1 2
