Cortex A5 Technical Reference Manual
User Manual:
Open the PDF directly: View PDF
.
Page Count: 247 [warning: Documents this large are best viewed by clicking the View PDF Link!]
- Cortex-A5 Technical Reference Manual
- Contents
- List of Tables
- List of Figures
- Preface
- 1: Introduction
- 2: Functional Description
- 3: Programmers Model
- 4: System Control
- 4.1 About system control
- 4.1.1 System control functional groups
- 4.1.2 System control and configuration
- 4.1.3 MMU control and configuration
- 4.1.4 Cache control and configuration
- 4.1.5 Cache Operations Registers
- 4.1.6 System performance monitor registers
- 4.1.7 System feature registers
- 4.1.8 c0, Instruction set attributes registers
- 4.1.9 c7, VA to PA operations
- 4.1.10 c8, TLB maintenance operations
- 4.1.11 c10, Memory region remap
- 4.1.12 c13, Software Thread ID Registers
- 4.1.13 c15, TLB access and attributes
- 4.2 Register summary
- 4.2.1 Virtualization
- 4.2.2 c0 summary table
- 4.2.3 c1 summary table
- 4.2.4 c2 summary table
- 4.2.5 c3 summary table
- 4.2.6 c4 summary table
- 4.2.7 c5 summary table
- 4.2.8 c6 summary table
- 4.2.9 c7 summary table
- 4.2.10 c8 summary table
- 4.2.11 c9 summary table
- 4.2.12 c10 summary table
- 4.2.13 c11 summary table
- 4.2.14 c12 summary table
- 4.2.15 c13 summary table
- 4.2.16 c14 summary table
- 4.2.17 c15 summary table
- 4.3 Register descriptions
- 4.3.1 Main ID Register
- 4.3.2 Cache Type Register
- 4.3.3 TCM Type Register
- 4.3.4 TLB Type Register
- 4.3.5 Multiprocessor Affinity Register
- 4.3.6 Processor Feature Register 0
- 4.3.7 Processor Feature Register 1
- 4.3.8 Debug Feature Register 0
- 4.3.9 Auxiliary Feature Register 0
- 4.3.10 Memory Model Features Register 0
- 4.3.11 Memory Model Features Register 1
- 4.3.12 Memory Model Features Register 2
- 4.3.13 Memory Model Features Register 3
- 4.3.14 Instruction Set Attributes Register 0
- 4.3.15 Instruction Set Attributes Register 1
- 4.3.16 Instruction Set Attributes Register 2
- 4.3.17 Instruction Set Attributes Register 3
- 4.3.18 Instruction Set Attributes Register 4
- 4.3.19 Instruction Set Attributes Register 5
- 4.3.20 Instruction Set Attributes Registers 6-7
- 4.3.21 Cache Size Identification Register
- 4.3.22 Cache Level ID Register
- 4.3.23 Auxiliary ID Register
- 4.3.24 Cache Size Selection Register
- 4.3.25 System Control Register
- 4.3.26 Auxiliary Control Register
- 4.3.27 Coprocessor Access Control Register
- 4.3.28 Secure Configuration Register
- 4.3.29 Secure Debug Enable Register
- 4.3.30 Non-secure Access Control Register
- 4.3.31 Virtualization Control Register
- 4.3.32 Translation Table Base Register 0
- 4.3.33 Translation Table Base Register 1
- 4.3.34 Translation Table Base Control Register
- 4.3.35 Domain Access Control Register
- 4.3.36 Data Fault Status Register
- 4.3.37 Instruction Fault Status Register
- 4.3.38 Auxiliary Data Fault Status Register
- 4.3.39 Auxiliary Instruction Fault Status Register
- 4.3.40 Data Fault Address Register
- 4.3.41 Instruction Fault Address Register
- 4.3.42 NOP Register
- 4.3.43 Physical Address Register
- 4.3.44 Instruction Synchronization Barrier
- 4.3.45 Data Synchronization Barrier
- 4.3.46 Data Memory Barrier
- 4.3.47 Vector Base Address Register
- 4.3.48 Monitor Vector Base Address Register
- 4.3.49 Interrupt Status Register
- 4.3.50 Virtualization Interrupt Register
- 4.3.51 Context ID Register
- 4.3.52 Configuration Base Address Register
- 4.1 About system control
- 5: Non-debug Use of CP14
- 6: Memory Management Unit
- 7: Level 1 Memory System
- 8: Level 2 Memory Interface
- 9: Debug
- 9.1 About debug
- 9.2 Debugging modes
- 9.3 Debug interface
- 9.4 Debug register summary
- 9.5 Debug register descriptions
- 9.5.1 Debug Identification Register
- 9.5.2 Debug Status and Control Register
- 9.5.3 Program Counter Sampling Register
- 9.5.4 Debug State Cache Control Register
- 9.5.5 Event Catch Register
- 9.5.6 Debug State MMU Control Register
- 9.5.7 Operating System Lock and Save/Restore Registers
- 9.5.8 Debug Run Control Register
- 9.5.9 Breakpoint Value Registers
- 9.5.10 Breakpoint Control Registers
- 9.5.11 Watchpoint Value Register
- 9.5.12 Watchpoint Control Register
- 9.5.13 Device Power-down and Reset Control Register
- 9.5.14 Device Power-down and Reset Status Register
- 9.6 Management registers
- 9.7 Integration test registers
- 9.8 External debug interface
- 9.9 Miscellaneous debug signals
- 10: Performance Monitoring Unit
- 10.1 About the Performance Monitoring Unit
- 10.2 Performance monitoring register descriptions
- 10.2.1 Performance Monitor Control Register
- 10.2.2 Count Enable Set Register
- 10.2.3 Count Enable Clear Register
- 10.2.4 Overflow Flag Status Register
- 10.2.5 Software Increment Register
- 10.2.6 Event Counter Selection Register
- 10.2.7 Common Event Identification Registers
- 10.2.8 Cycle Count Register
- 10.2.9 Event Type Select Register
- 10.2.10 Cycle Count Filter Control Register
- 10.2.11 Event Count Registers
- 10.2.12 User Enable Register
- 10.2.13 Interrupt Enable Set Register
- 10.2.14 Interrupt Enable Clear Register
- 10.2.15 Configuration Register
- 10.2.16 Lock Access Register
- 10.2.17 Lock Status Register
- 10.2.18 Authentication Status Register
- 10.2.19 Device Type Register
- 10.2.20 Identification Registers
- A: Signal Descriptions
- A.1 Signal descriptions
- A.1.1 Clock and reset signals
- A.1.2 Interrupt signals
- A.1.3 Configuration signals
- A.1.4 Standby and wait for event signals
- A.1.5 Power management signals
- A.1.6 AXI interfaces
- A.1.7 Performance monitoring signals
- A.1.8 MBIST interface
- A.1.9 Scan test signals
- A.1.10 External debug interface
- A.1.11 Trace interface signals
- A.1 Signal descriptions
- B: Revisions
- Glossary

Copyright © 2009, 2010, 2016 ARM. All rights reserved.
ARM DDI 0433C (ID021016)
Cortex-A5™
Revision: r0p1
Technical Reference Manual

ARM DDI 0433C Copyright © 2009, 2010, 2016 ARM. All rights reserved. ii
ID021016 Non-Confidential
Cortex-A5
Technical Reference Manual
Copyright © 2009, 2010, 2016 ARM. All rights reserved.
Release Information
The following changes have been made to this book.
Proprietary Notice
Words and logos marked with ® or ™ are registered trademarks or trademarks of ARM® in the EU and other countries,
except as otherwise stated below in this proprietary notice. Other brands and names mentioned herein may be the
trademarks of their respective owners.
Neither the whole nor any part of the information contained in, or the product described in, this document may be
adapted or reproduced in any material form except with the prior written permission of the copyright holder.
The product described in this document is subject to continuous developments and improvements. All particulars of the
product and its use contained in this document are given by ARM in good faith. However, all warranties implied or
expressed, including but not limited to implied warranties of merchantability, or fitness for purpose, are excluded.
This document is intended only to assist the reader in the use of the product. ARM shall not be liable for any loss or
damage arising from the use of any information in this document, or any error or omission in such information, or any
incorrect use of the product.
Where the term ARM is used it means “ARM or any of its subsidiaries as appropriate”.
Confidentiality Status
This document is Non-Confidential. The right to use, copy and disclose this document may be subject to license
restrictions in accordance with the terms of the agreement entered into by ARM and the party that ARM delivered this
document to.
Unrestricted Access is an ARM internal classification.
Product Status
The information in this document is final, that is for a developed product.
Web Address
http://www.arm.com
Change history
Date Issue Confidentiality Change
24 December 2009 A Non-Confidential First release for r0p0
30 September 2010 B Non-Confidential First release for r0p1
04 January 2016 C Non-Confidential Second release for r0p1

ARM DDI 0433C Copyright © 2009, 2010, 2016 ARM. All rights reserved. iii
ID021016 Non-Confidential
Contents
Cortex-A5 Technical Reference Manual
Preface
About this book .......................................................................................................... xii
Feedback .................................................................................................................. xvi
Chapter 1 Introduction
1.1 About the Cortex-A5 processor ............................................................................... 1-2
1.2 Variants .................................................................................................................... 1-3
1.3 Compliance .............................................................................................................. 1-4
1.4 Features ................................................................................................................... 1-5
1.5 Interfaces ................................................................................................................. 1-6
1.6 Configurable options ................................................................................................ 1-7
1.7 Test features ............................................................................................................ 1-8
1.8 Product documentation, design flow, and architecture ............................................ 1-9
1.9 Product revisions ................................................................................................... 1-11
Chapter 2 Functional Description
2.1 About the functions .................................................................................................. 2-2
2.2 Interfaces ................................................................................................................. 2-7
2.3 Clocking and resets ................................................................................................. 2-8
2.4 Power management ................................................................................................. 2-9
Chapter 3 Programmers Model
3.1 About the programmers model ................................................................................ 3-2
3.2 Jazelle extension ..................................................................................................... 3-3
3.3 NEON technology .................................................................................................... 3-4
3.4 Processor operating states ...................................................................................... 3-5
3.5 Data types ................................................................................................................ 3-7
3.6 Memory formats ....................................................................................................... 3-8
3.7 Addresses in the Cortex-A5 processor .................................................................... 3-9

Contents
ARM DDI 0433C Copyright © 2009, 2010, 2016 ARM. All rights reserved. iv
ID021016 Non-Confidential
3.8 Security Extensions overview ................................................................................ 3-10
Chapter 4 System Control
4.1 About system control ............................................................................................... 4-2
4.2 Register summary .................................................................................................. 4-13
4.3 Register descriptions ............................................................................................. 4-21
Chapter 5 Non-debug Use of CP14
5.1 About coprocessor CP14 ......................................................................................... 5-2
5.2 CP14 Jazelle register summary ............................................................................... 5-3
5.3 CP14 Jazelle register descriptions .......................................................................... 5-4
Chapter 6 Memory Management Unit
6.1 About the MMU ........................................................................................................ 6-2
6.2 Memory management system ................................................................................. 6-3
6.3 TLB organization ...................................................................................................... 6-5
6.4 Memory access sequence ....................................................................................... 6-7
6.5 Interaction with memory system .............................................................................. 6-8
6.6 External aborts ......................................................................................................... 6-9
6.7 MMU software accessible registers ....................................................................... 6-10
Chapter 7 Level 1 Memory System
7.1 About the L1 memory system .................................................................................. 7-2
7.2 Security extensions support ..................................................................................... 7-3
7.3 L1 instruction side memory system ......................................................................... 7-4
7.4 L1 data side memory system ................................................................................... 7-6
7.5 Data prefetching ...................................................................................................... 7-7
7.6 Direct access to internal memory ............................................................................ 7-8
Chapter 8 Level 2 Memory Interface
8.1 About the L2 interface .............................................................................................. 8-2
8.2 AXI privilege information .......................................................................................... 8-6
Chapter 9 Debug
9.1 About debug ............................................................................................................ 9-2
9.2 Debugging modes .................................................................................................... 9-4
9.3 Debug interface ....................................................................................................... 9-6
9.4 Debug register summary ......................................................................................... 9-8
9.5 Debug register descriptions ................................................................................... 9-11
9.6 Management registers ........................................................................................... 9-29
9.7 Integration test registers ........................................................................................ 9-37
9.8 External debug interface ........................................................................................ 9-41
9.9 Miscellaneous debug signals ................................................................................. 9-42
Chapter 10 Performance Monitoring Unit
10.1 About the Performance Monitoring Unit ................................................................. 10-2
10.2 Performance monitoring register descriptions ....................................................... 10-3
Appendix A Signal Descriptions
A.1 Signal descriptions ................................................................................................... A-2
Appendix B Revisions
Glossary

ARM DDI 0433C Copyright © 2009, 2010, 2016 ARM. All rights reserved. v
ID021016 Non-Confidential
List of Tables
Cortex-A5 Technical Reference Manual
Change history ................................................................................................................................ ii
Table 1-1 Configurable options for the Cortex-A5 processor ...................................................................... 1-7
Table 2-1 Supported power configurations ............................................................................................... 2-12
Table 3-1 CPSR J and T bit encoding ......................................................................................................... 3-5
Table 4-1 System registers affected by CP15SDISABLE ........................................................................... 4-4
Table 4-2 Cache operation functions .......................................................................................................... 4-5
Table 4-3 Set/Way bit assignments ............................................................................................................ 4-6
Table 4-4 Cache size and S parameter dependency .................................................................................. 4-6
Table 4-5 TLB Operations Register instructions ......................................................................................... 4-9
Table 4-6 Primary remapping encodings .................................................................................................. 4-11
Table 4-7 Inner or outer region type encodings ........................................................................................ 4-11
Table 4-8 TLBHR data format ................................................................................................................... 4-12
Table 4-9 c0 system control registers ....................................................................................................... 4-14
Table 4-10 c1 system control registers ....................................................................................................... 4-15
Table 4-11 c2 system control registers ....................................................................................................... 4-15
Table 4-12 c3 system control register ......................................................................................................... 4-15
Table 4-13 c5 system control registers ....................................................................................................... 4-16
Table 4-14 c6 system control registers ....................................................................................................... 4-16
Table 4-15 c7 system control registers ....................................................................................................... 4-16
Table 4-16 c8 system control register ......................................................................................................... 4-17
Table 4-17 c9 system control registers ....................................................................................................... 4-18
Table 4-18 c10 system control registers ..................................................................................................... 4-18
Table 4-19 c12 system control registers ..................................................................................................... 4-19
Table 4-20 c13 system control registers ..................................................................................................... 4-19
Table 4-21 c15 system control registers ..................................................................................................... 4-20
Table 4-22 MIDR bit assignments ............................................................................................................... 4-21
Table 4-23 CTR bit assignments ................................................................................................................. 4-22
Table 4-24 MPIDR bit assignments ............................................................................................................ 4-23
Table 4-25 ID_PFR0 bit assignments ......................................................................................................... 4-24
Table 4-26 ID_PFR1 bit assignments ......................................................................................................... 4-25

List of Tables
ARM DDI 0433C Copyright © 2009, 2010, 2016 ARM. All rights reserved. vi
ID021016 Non-Confidential
Table 4-27 ID_DFR0 bit assignments ......................................................................................................... 4-26
Table 4-28 ID_AFR0 bit assignments ......................................................................................................... 4-26
Table 4-29 ID_MMFR0 bit assignments ...................................................................................................... 4-27
Table 4-30 ID_MMFR1 bit assignments ...................................................................................................... 4-28
Table 4-31 ID_MMFR2 bit assignments ...................................................................................................... 4-29
Table 4-32 ID_MMFR3 bit assignments ...................................................................................................... 4-30
Table 4-33 ID_ISAR0 bit assignments ........................................................................................................ 4-31
Table 4-34 ID_ISAR1 bit assignments ........................................................................................................ 4-31
Table 4-35 ID_ISAR2 bit assignments ........................................................................................................ 4-32
Table 4-36 ID_ISAR3 bit assignments ........................................................................................................ 4-33
Table 4-37 ID_ISAR4 bit assignments ........................................................................................................ 4-34
Table 4-38 ID_ISAR5 bit assignments ........................................................................................................ 4-35
Table 4-39 CCSIDR bit assignments .......................................................................................................... 4-36
Table 4-40 CLIDR bit assignments ............................................................................................................. 4-37
Table 4-41 AIDR bit assignments ............................................................................................................... 4-37
Table 4-42 CSSELR bit assignments .......................................................................................................... 4-38
Table 4-43 SCTLR bit assignments ............................................................................................................ 4-39
Table 4-44 ACTLR bit assignments ............................................................................................................ 4-42
Table 4-45 CPACR bit assignments ........................................................................................................... 4-44
Table 4-46 Results of access to the CPACR .............................................................................................. 4-44
Table 4-47 SCR bit assignments ................................................................................................................ 4-46
Table 4-48 Operation of the SCR FW and FIQ bits .................................................................................... 4-46
Table 4-49 Operation of the SCR AW and EA bits ..................................................................................... 4-47
Table 4-50 SDER bit assignments .............................................................................................................. 4-48
Table 4-51 NSACR bit assignments ........................................................................................................... 4-49
Table 4-52 Results of access to the NSACR .............................................................................................. 4-49
Table 4-53 VCR bit assignments ................................................................................................................ 4-50
Table 4-54 TTBR0 bit assignments ............................................................................................................. 4-51
Table 4-55 TTBR1 bit assignments ............................................................................................................. 4-53
Table 4-56 TTBCR bit assignments ............................................................................................................ 4-54
Table 4-57 DACR bit assignments .............................................................................................................. 4-55
Table 4-58 DFSR bit assignments .............................................................................................................. 4-56
Table 4-59 IFSR bit assignments ................................................................................................................ 4-58
Table 4-60 PAR bit assignments ................................................................................................................. 4-61
Table 4-61 VBAR bit assignments .............................................................................................................. 4-63
Table 4-62 MVBAR bit assignments ........................................................................................................... 4-63
Table 4-63 ISR bit assignments .................................................................................................................. 4-64
Table 4-64 VIR bit assignments .................................................................................................................. 4-65
Table 4-65 CONTEXTIDR bit assignments ................................................................................................. 4-66
Table 5-1 CP14 Jazelle registers summary ................................................................................................ 5-3
Table 5-2 JIDR bit assignments .................................................................................................................. 5-4
Table 5-3 JOSCR bit assignments .............................................................................................................. 5-5
Table 5-4 JMCR bit assignments ................................................................................................................ 5-6
Table 5-5 Jazelle Parameters Register bit assignments ............................................................................. 5-8
Table 5-6 JCOTTR bit assignments ............................................................................................................ 5-8
Table 6-1 Treatment of memory attributes .................................................................................................. 6-3
Table 6-2 CP15 register functions ............................................................................................................. 6-10
Table 7-1 Cortex-A5 system coprocessor CP15 registers used to access internal memory ...................... 7-8
Table 7-2 Data Cache Tag and Data location encoding ............................................................................. 7-8
Table 7-3 Data Cache Tag data format ....................................................................................................... 7-9
Table 7-4 Instruction Cache Tag and Data location encoding .................................................................... 7-9
Table 7-5 Instruction Cache Tag data format .............................................................................................. 7-9
Table 7-6 TLB Data Read Operation Register location encoding ............................................................. 7-10
Table 7-7 TLB descriptor format ............................................................................................................... 7-10
Table 8-1 AXI master interface attributes .................................................................................................... 8-2
Table 8-2 AXI ID signal encodings .............................................................................................................. 8-3
Table 8-3 ARUSER[4:0] encodings ............................................................................................................. 8-4
Table 8-4 AWUSER[6:0] encodings ............................................................................................................ 8-4
Table 8-5 Cortex-A5 mode and APROT values .......................................................................................... 8-6
Table 9-1 Debug interface registers ............................................................................................................ 9-8

List of Tables
ARM DDI 0433C Copyright © 2009, 2010, 2016 ARM. All rights reserved. vii
ID021016 Non-Confidential
Table 9-2 DBGDIDR bit assignments ....................................................................................................... 9-11
Table 9-3 DBGDSCR bit assignments ...................................................................................................... 9-13
Table 9-4 DBGPCSR bit assignments ...................................................................................................... 9-19
Table 9-5 DBGDRCR bit assignments ...................................................................................................... 9-20
Table 9-6 DBGBVRs and corresponding DBGBCRs ................................................................................ 9-21
Table 9-7 DBGBVR bit assignments ......................................................................................................... 9-21
Table 9-8 DBGBCR bit assignments ......................................................................................................... 9-22
Table 9-9 Meaning of DBGBVR bits [22:20] ............................................................................................. 9-23
Table 9-10 WVR and corresponding WCR ................................................................................................. 9-24
Table 9-11 DBGWVR bit assignments ........................................................................................................ 9-24
Table 9-12 DBGWCR bit assignments ........................................................................................................ 9-25
Table 9-13 DBGPRCR bit assignments ...................................................................................................... 9-27
Table 9-14 DBGPRSR bit assignments ...................................................................................................... 9-28
Table 9-15 Management registers .............................................................................................................. 9-29
Table 9-16 Processor Identifier Registers ................................................................................................... 9-29
Table 9-17 DBGCLAIMSET Register bit assignments ................................................................................ 9-31
Table 9-18 DBGCLAIMCLR bit assignments .............................................................................................. 9-31
Table 9-19 DBGLAR bit assignments ......................................................................................................... 9-32
Table 9-20 DBGLSR bit assignments ......................................................................................................... 9-32
Table 9-21 DBGAUTHSTATUS Register bit assignments .......................................................................... 9-33
Table 9-22 DBGDEVTYPE Register bit assignments ................................................................................. 9-34
Table 9-23 Peripheral Identification Registers ............................................................................................ 9-35
Table 9-24 Peripheral ID Register 0 bit assignments .................................................................................. 9-35
Table 9-25 Peripheral ID Register 1 bit assignments .................................................................................. 9-35
Table 9-26 Peripheral ID Register 2 bit assignments .................................................................................. 9-35
Table 9-27 Peripheral ID Register 3 bit assignments .................................................................................. 9-36
Table 9-28 Peripheral ID Register 4 bit assignments .................................................................................. 9-36
Table 9-29 Component Identification Registers .......................................................................................... 9-36
Table 9-30 Output signals that can be controlled by the Integration Test Registers ................................... 9-37
Table 9-31 Input signals that can be read by the Integration Test Registers .............................................. 9-37
Table 9-32 DBGITMISCOUT Register bit assignments .............................................................................. 9-39
Table 9-33 DBGITMISCIN Register bit assignments .................................................................................. 9-39
Table 9-34 DBGITCTRL Register bit assignments ..................................................................................... 9-40
Table 9-35 Authentication signal restrictions .............................................................................................. 9-43
Table 10-1 Performance monitoring instructions and APB mapping .......................................................... 10-2
Table 10-2 PMCR bit assignments ............................................................................................................. 10-4
Table 10-3 PMCNTENSET Register bit assignments ................................................................................. 10-5
Table 10-4 PMCNTENCLR Register bit assignments ................................................................................. 10-6
Table 10-5 PMSOVSR Register bit assignments ........................................................................................ 10-7
Table 10-6 PMSWINC Register bit assignments ........................................................................................ 10-8
Table 10-7 PMSELR bit assignments ......................................................................................................... 10-8
Table 10-8 PMCEID0 Register bit assignments .......................................................................................... 10-9
Table 10-9 PMXEVTYPER bit assignments ............................................................................................. 10-11
Table 10-10 Performance monitor events ................................................................................................... 10-11
Table 10-11 PMCCFILTR bit assignments ................................................................................................. 10-14
Table 10-12 Signal settings for the PMXEVCNTR ...................................................................................... 10-14
Table 10-13 PMUSERENR bit assignments ............................................................................................... 10-15
Table 10-14 PMINTENSET Register bit assignments ................................................................................ 10-16
Table 10-15 PMINTENCLR Register bit assignments ................................................................................ 10-17
Table 10-16 PMCFGR bit assignments ...................................................................................................... 10-18
Table 10-17 PMLAR bit assignments .......................................................................................................... 10-19
Table 10-18 PMLSR bit assignments .......................................................................................................... 10-19
Table 10-19 PMAUTHSTATUS Register bit assignments .......................................................................... 10-20
Table 10-20 PMDEVTYPE Register bit assignments ................................................................................. 10-21
Table 10-21 Peripheral Identification Registers .......................................................................................... 10-21
Table 10-22 Peripheral ID Register 0 bit assignments ................................................................................ 10-22
Table 10-23 Peripheral ID Register 1 bit assignments ................................................................................ 10-22
Table 10-24 Peripheral ID Register 2 bit assignments ................................................................................ 10-22
Table 10-25 Peripheral ID Register 3 bit assignments ................................................................................ 10-22
Table 10-26 Peripheral ID Register 4 bit assignments ................................................................................ 10-22

List of Tables
ARM DDI 0433C Copyright © 2009, 2010, 2016 ARM. All rights reserved. viii
ID021016 Non-Confidential
Table 10-27 Component Identification Registers ........................................................................................ 10-23
Table A-1 Clock and reset signals ............................................................................................................... A-2
Table A-2 Interrupt signals .......................................................................................................................... A-2
Table A-3 Configuration signals .................................................................................................................. A-3
Table A-4 Standby and wait for event signals ............................................................................................. A-3
Table A-5 Power management signals ........................................................................................................ A-4
Table A-6 AXI write address channel signals .............................................................................................. A-4
Table A-7 AXI write data channel signals .................................................................................................... A-6
Table A-8 AXI write data response channel signals .................................................................................... A-6
Table A-9 AXI read address channel signals .............................................................................................. A-6
Table A-10 AXI read data signals .................................................................................................................. A-7
Table A-11 AXI clock enable signal ............................................................................................................... A-8
Table A-12 Performance monitoring signals ................................................................................................. A-8
Table A-13 MBIST interface signals .............................................................................................................. A-8
Table A-14 Scan test signals ......................................................................................................................... A-9
Table A-15 Authentication interface signals .................................................................................................. A-9
Table A-16 APB interface signals ................................................................................................................ A-10
Table A-17 CTI signals ................................................................................................................................ A-10
Table A-18 Miscellaneous debug signals .................................................................................................... A-11
Table A-19 Trace interface signals .............................................................................................................. A-11
Table B-1 Issue A ........................................................................................................................................ B-1
Table B-2 Differences between issue A and issue B ................................................................................... B-1
Table B-3 Differences betwwen issue B and issue C .................................................................................. B-2

ARM DDI 0433C Copyright © 2009, 2010, 2016 ARM. All rights reserved. ix
ID021016 Non-Confidential
List of Figures
Cortex-A5 Technical Reference Manual
Key to timing diagram conventions .............................................................................................. xiv
Figure 2-1 Cortex-A5 processor top-level diagram ...................................................................................... 2-2
Figure 2-2 ETM interface signals ................................................................................................................. 2-7
Figure 2-3 Power domains ......................................................................................................................... 2-11
Figure 4-1 Set/Way bit assignments ............................................................................................................ 4-6
Figure 4-2 CP15 Register c7 VA bit assignments ........................................................................................ 4-7
Figure 4-3 VA to PA register bit assignments .............................................................................................. 4-8
Figure 4-4 TLB Operations Register Virtual Address bit assignments ....................................................... 4-10
Figure 4-5 TLB Operations Register ASID bit assignments ....................................................................... 4-10
Figure 4-6 Thread ID register bit assignments ........................................................................................... 4-12
Figure 4-7 MIDR bit assignments ............................................................................................................... 4-21
Figure 4-8 CTR bit assignments ................................................................................................................. 4-22
Figure 4-9 MPIDR bit assignments ............................................................................................................ 4-23
Figure 4-10 ID_PFR0 bit assignments ......................................................................................................... 4-24
Figure 4-11 ID_PFR1 bit assignments ......................................................................................................... 4-25
Figure 4-12 ID_DFR0 bit assignments ......................................................................................................... 4-25
Figure 4-13 ID_MMFR0 bit assignments ...................................................................................................... 4-27
Figure 4-14 ID_MMFR1 bit assignments ...................................................................................................... 4-27
Figure 4-15 ID_MMFR2 bit assignments ...................................................................................................... 4-28
Figure 4-16 ID_MMFR3 bit assignments ...................................................................................................... 4-29
Figure 4-17 ID_ISAR0 bit assignments ........................................................................................................ 4-30
Figure 4-18 ID_ISAR1 bit assignments ........................................................................................................ 4-31
Figure 4-19 ID_ISAR2 bit assignments ........................................................................................................ 4-32
Figure 4-20 ID_ISAR3 bit assignments ........................................................................................................ 4-33
Figure 4-21 ID_ISAR4 bit assignments ........................................................................................................ 4-34
Figure 4-22 CCSIDR bit assignments .......................................................................................................... 4-35
Figure 4-23 CLIDR bit assignments ............................................................................................................. 4-37
Figure 4-24 CSSELR bit assignments .......................................................................................................... 4-38
Figure 4-25 SCTLR bit assignments ............................................................................................................ 4-39
Figure 4-26 ACTLR bit assignments ............................................................................................................ 4-42

List of Figures
ARM DDI 0433C Copyright © 2009, 2010, 2016 ARM. All rights reserved. x
ID021016 Non-Confidential
Figure 4-27 CPACR bit assignments ........................................................................................................... 4-43
Figure 4-28 SCR bit assignments ................................................................................................................ 4-45
Figure 4-29 SDER bit assignments .............................................................................................................. 4-47
Figure 4-30 NSACR bit assignments ........................................................................................................... 4-48
Figure 4-31 VCR bit assignments ................................................................................................................ 4-50
Figure 4-32 TTBR0 bit assignments ............................................................................................................. 4-51
Figure 4-33 TTBR1 bit assignments ............................................................................................................. 4-52
Figure 4-34 TTBCR bit assignments ............................................................................................................ 4-54
Figure 4-35 DACR bit assignments .............................................................................................................. 4-55
Figure 4-36 DFSR bit assignments .............................................................................................................. 4-56
Figure 4-37 IFSR bit assignments ................................................................................................................ 4-58
Figure 4-38 PAR aborted translation bit assignments .................................................................................. 4-61
Figure 4-39 PAR successful translation bit assignments ............................................................................. 4-61
Figure 4-40 VBAR bit assignments .............................................................................................................. 4-63
Figure 4-41 MVBAR bit assignments ........................................................................................................... 4-63
Figure 4-42 ISR bit assignments .................................................................................................................. 4-64
Figure 4-43 VIR bit assignments .................................................................................................................. 4-65
Figure 4-44 CONTEXTIDR bit assignments ................................................................................................. 4-66
Figure 5-1 JIDR bit assignment .................................................................................................................... 5-4
Figure 5-2 JOSCR bit assignments .............................................................................................................. 5-5
Figure 5-3 JMCR bit assignments ................................................................................................................ 5-6
Figure 5-4 JPR bit assignments ................................................................................................................... 5-7
Figure 5-5 JCOTTR bit assignments ............................................................................................................ 5-8
Figure 9-1 Typical debug system ................................................................................................................. 9-2
Figure 9-2 DBGDIDR bit assignments ....................................................................................................... 9-11
Figure 9-3 DBGDSCR bit assignments ...................................................................................................... 9-13
Figure 9-4 DBGPCSR bit assignments ...................................................................................................... 9-18
Figure 9-5 DBGDRCR bit assignments ...................................................................................................... 9-20
Figure 9-6 DBGBCR bit assignments ......................................................................................................... 9-22
Figure 9-7 DBGWCR bit assignments ........................................................................................................ 9-25
Figure 9-8 DBGPRCR bit assignments ...................................................................................................... 9-27
Figure 9-9 DBGPRSR bit assignments ...................................................................................................... 9-28
Figure 9-10 DBGCLAIMSET Register bit assignments ................................................................................ 9-30
Figure 9-11 DBGCLAIMCLR bit assignments .............................................................................................. 9-31
Figure 9-12 DBGLAR bit assignments ......................................................................................................... 9-32
Figure 9-13 DBSLSR bit assignments .......................................................................................................... 9-32
Figure 9-14 DBGAUTHSTATUS Register bit assignments .......................................................................... 9-33
Figure 9-15 DBGDEVTYPE Register bit assignments ................................................................................. 9-34
Figure 9-16 DBGITMISCOUT Register bit assignments .............................................................................. 9-38
Figure 9-17 DBGITMISCIN Register bit assignments .................................................................................. 9-39
Figure 9-18 DBGITCTRL Register bit assignments ..................................................................................... 9-40
Figure 9-19 External debug interface signals ............................................................................................... 9-41
Figure 10-1 PMCR bit assignments ............................................................................................................. 10-3
Figure 10-2 PMCNTENSET Register bit assignments ................................................................................. 10-5
Figure 10-3 PMCNTENCLR Register bit assignments ................................................................................. 10-6
Figure 10-4 PMSOVSR bit assignments ...................................................................................................... 10-7
Figure 10-5 PMSWINC Register bit assignments ........................................................................................ 10-7
Figure 10-6 PMSELR bit assignments ......................................................................................................... 10-8
Figure 10-7 PMXEVTYPER bit assignments ............................................................................................. 10-11
Figure 10-8 PMCCFILTR bit assignments ................................................................................................. 10-13
Figure 10-9 PMUSERENR bit assignments ............................................................................................... 10-15
Figure 10-10 PMINTENSET Register bit assignments ................................................................................ 10-16
Figure 10-11 PMINTENCLR Register bit assignments ................................................................................ 10-17
Figure 10-12 PMCFGR bit assignments ...................................................................................................... 10-18
Figure 10-13 PMLAR bit assignments .......................................................................................................... 10-18
Figure 10-14 PMLSR bit assignments .......................................................................................................... 10-19
Figure 10-15 PMAUTHSTATUS Register bit assignments .......................................................................... 10-20
Figure 10-16 PMDEVTYPE Register bit assignments ................................................................................. 10-21

Preface
ARM DDI 0433C Copyright © 2009, 2010, 2016 ARM. All rights reserved. xii
ID021016 Non-Confidential
About this book
This book is for the Cortex-A5 processor.
Product revision status
The rnpn identifier indicates the revision status of the product described in this book, where:
rn Identifies the major revision of the product.
pn Identifies the minor revision or modification status of the product.
Intended audience
This book is written for hardware and software engineers implementing Cortex-A5 system
designs. It provides information that enables designers to integrate the processor into a target
system.
Using this book
This book is organized into the following chapters:
Chapter 1 Introduction
Read this for an introduction to the processor and descriptions of the major
functional blocks.
Chapter 2 Functional Description
Read this for a description of the functionality of the processor.
Chapter 3 Programmers Model
Read this for a description of the registers and programming details.
Chapter 4 System Control
Read this for a description of the system registers and programming details.
Chapter 5 Non-debug Use of CP14
Read this for a description of the CP14 coprocessor and its non-debug uses.
Chapter 6 Memory Management Unit
Read this for a description of the Memory Management Unit (MMU) and the
address translation process.
Chapter 7 Level 1 Memory System
Read this for a description of the Level 1 (L1) memory system, including caches,
Translation Lookaside Buffers (TLB), and store buffer.
Chapter 8 Level 2 Memory Interface
Read this for a description of the Level 2 (L2) memory interface and the AXI
interface attributes.
Chapter 9 Debug
Read this for a description of the Cortex-A5 support for debug.
Chapter 10 Performance Monitoring Unit
Read this for a description of the Cortex-A5 Performance Monitoring Unit
(PMU) and associated events.

Preface
ARM DDI 0433C Copyright © 2009, 2010, 2016 ARM. All rights reserved. xiii
ID021016 Non-Confidential
Appendix A Signal Descriptions
Read this for a description of the signals.
Appendix B Revisions
Read this for a description of technical changes in this document.
Glossary Read this for definitions of terms used in this book.
Conventions
Conventions that this book can use are described in:
•Typographical
•Timing diagrams
•Signals on page xiv.
Typographical
The typographical conventions are:
italic Highlights important notes, introduces special terminology, denotes
internal cross-references, and citations.
bold Highlights interface elements, such as menu names. Denotes signal
names. Also used for terms in descriptive lists, where appropriate.
monospace
Denotes text that you can enter at the keyboard, such as commands, file
and program names, and source code.
monospace
Denotes a permitted abbreviation for a command or option. You can enter
the underlined text instead of the full command or option name.
monospace
italic
Denotes arguments to monospace text where the argument is to be
replaced by a specific value.
monospace
bold
Denotes language keywords when used outside example code.
< and > Enclose replaceable terms for assembler syntax where they appear in code
or code fragments. For example:
MRC p15, 0 <Rd>, <CRn>, <CRm>, <Opcode_2>
Timing diagrams
The figure named Key to timing diagram conventions on page xiv explains the components used
in timing diagrams. Variations, when they occur, have clear labels. You must not assume any
timing information that is not explicit in the diagrams.
Shaded bus and signal areas are undefined, so the bus or signal can assume any value within the
shaded area at that time. The actual level is unimportant and does not affect normal operation.

Preface
ARM DDI 0433C Copyright © 2009, 2010, 2016 ARM. All rights reserved. xiv
ID021016 Non-Confidential
Key to timing diagram conventions
Signals
The signal conventions are:
Signal level The level of an asserted signal depends on whether the signal is
active-HIGH or active-LOW. Asserted means:
• HIGH for active-HIGH signals
• LOW for active-LOW signals.
Lower-case n At the start or end of a signal name denotes an active-LOW signal.
Additional reading
This section lists publications by ARM and by third parties.
See Infocenter,
http://infocenter.arm.com
, for access to ARM documentation.
ARM publications
This book contains information that is specific to this product. See the following documents for
other relevant information:
•Cortex-A5 Supplementary Datasheet (ARM DDI 0448)
•Cortex-A5 Floating-Point Unit (FPU) Technical Reference Manual (ARM DDI 0449)
•Cortex-A5 NEON Media Processing Engine Technical Reference Manual
(ARM DDI 0450)
•Cortex-A5 Configuration and Sign-Off Guide (ARM DII 0210)
•Cortex-A5 Integration Manual (ARM DIT 0001)
•Cortex-A5 MPCore Technical Reference Manual (ARM DDI 0434)
•ARM Architecture Reference Manual, ARMv7-A and ARMv7-R edition (ARM DDI 0406)
•ARM Architecture Reference Manual Performance Monitors v2 Supplement
(ARM DDI 0457)
•CoreSight ETM™-A5 Technical Reference Manual (ARM DDI 0435)
•CoreSight ETM™-A5 Configuration and Sign-Off Guide (ARM DII 0212)
•CoreSight ETM™-A5 Integration Manual (ARM DIT 0002)
Clock
HIGH to LOW
Transient
HIGH/LOW to HIGH
Bus stable
Bus to high impedance
Bus change
High impedance to stable bus

Preface
ARM DDI 0433C Copyright © 2009, 2010, 2016 ARM. All rights reserved. xv
ID021016 Non-Confidential
•CoreSight Design Kit for Cortex-A5 Integration Manual (ARM DIT 0003)
•CoreSight Embedded Trace Macrocell v3.5 Architecture Specification (ARM IHI 0014)
•PrimeCell Level 2 Cache Controller (PL310) Technical Reference Manual
(ARM DDI 0246)
•AMBA® AXI Protocol v1.0 Specification (ARM IHI 0022)
•ARM Generic Interrupt Controller Architecture Specification (ARM IHI 0048)
•RealView ICE User Guide (ARM DUI 0155)
•Intelligent Energy Controller Technical Overview (ARM DTO 0005)
•CoreSight Architecture Specification (ARM IHI 0029)
•CoreSight Technology System Design Guide (ARM DGI 0012)
•Cortex-A5 Release Note (AT550-DC-06003)
•Cortex-A5 Floating-Point Unit (FPU) Release Note (AT551-DC-06001)
•Cortex-A5 NEON Media Processing Engine Release Note (AT552-DC-06001).
Other publications
This section lists relevant documents published by third parties:
•ANSI/IEEE Std 754-2008, IEEE Standard for Binary Floating-Point Arithmetic
•IEEE Std. 1500-2005, IEEE Standard Testability Method for Embedded Core-based
Integrated Circuits.

Preface
ARM DDI 0433C Copyright © 2009, 2010, 2016 ARM. All rights reserved. xvi
ID021016 Non-Confidential
Feedback
ARM welcomes feedback on this product and its documentation.
Feedback on this product
If you have any comments or suggestions about this product, contact your supplier and give:
• The product name.
• The product revision or version.
• An explanation with as much information as you can provide. Include symptoms and
diagnostic procedures if appropriate.
Feedback on content
If you have comments on content then send an e-mail to
errata@arm.com
. Give:
• the title
• the number, ARM DDI 0433C
• the page numbers to which your comments apply
• a concise explanation of your comments.
ARM also welcomes general suggestions for additions and improvements.

ARM DDI 0433C Copyright © 2009, 2010, 2016 ARM. All rights reserved. 1-1
ID021016 Non-Confidential
Chapter 1
Introduction
This chapter introduces the processor and its features. It contains the following sections:
•About the Cortex-A5 processor on page 1-2
•Variants on page 1-3
•Compliance on page 1-4
•Features on page 1-5
•Interfaces on page 1-6
•Configurable options on page 1-7
•Test features on page 1-8
•Product documentation, design flow, and architecture on page 1-9
•Product revisions on page 1-11.

Introduction
ARM DDI 0433C Copyright © 2009, 2010, 2016 ARM. All rights reserved. 1-2
ID021016 Non-Confidential
1.1 About the Cortex-A5 processor
The Cortex-A5 processor is a high-performance, low-power, ARM macrocell with an L1 cache
subsystem that provides full virtual memory capabilities. The Cortex-A5 processor implements
the ARMv7 architecture and runs 32-bit ARM instructions, 16-bit and 32-bit Thumb
instructions, and 8-bit Java™ bytecodes in Jazelle state.
1.1.1 Floating-Point Unit
The Floating-Point Unit (FPU) supports the ARMv7 VFPv4-D16 architecture without
Advanced SIMD extensions (NEON). It is tightly integrated to the Cortex-A5 processor
pipeline. It provides trapless execution and is optimized for scalar operation. It can generate an
Undefined instruction exception on vector instructions that enables the programmer to emulate
vector capability in software.
The design can include the FPU only, in which case the Media Processing Engine (MPE) is not
included.
See the Cortex-A5 Floating-Point Unit Technical Reference Manual.
1.1.2 Media Processing Engine
The MPE implements ARM NEON technology, a media and signal processing architecture that
adds instructions targeted at audio, video, 3-D graphics, image, and speech processing.
Advanced SIMD instructions are available in both ARM and Thumb states.
If the design includes the MPE, the FPU is included.
See the Cortex-A5 NEON Media Processing Engine Technical Reference Manual.
1.1.3 System design components
This section describes the peripheral components used in Cortex-A5 designs:
•PrimeCell Level 2 Cache Controller (PL310).
PrimeCell Level 2 Cache Controller (PL310)
The addition of an on-chip secondary cache, also referred to as a Level 2 or L2 cache, is a
recognized method of improving the performance of ARM-based systems when significant
memory traffic is generated by the processor. The PrimeCell Level 2 Cache Controller reduces
the number of external memory accesses and has been optimized for use with the Cortex-A5
processor.

Introduction
ARM DDI 0433C Copyright © 2009, 2010, 2016 ARM. All rights reserved. 1-3
ID021016 Non-Confidential
1.2 Variants
The Cortex-A5 processor is available as a uniprocessor, as described in this manual, or an
MPCore multiprocessor, as described in the Cortex-A5 MPCore Technical Reference Manual.

Introduction
ARM DDI 0433C Copyright © 2009, 2010, 2016 ARM. All rights reserved. 1-4
ID021016 Non-Confidential
1.3 Compliance
The Cortex-A5 processor implements the ARMv7-A architecture and includes the following
features:
•Thumb
®-2 technology for overall code density comparable with Thumb and performance
comparable with ARM instructions. See the ARM Architecture Reference Manual for
details of both the ARM and Thumb instruction sets.
•Thumb Execution Environment (ThumbEE) architecture to enable execution environment
acceleration. See the ARM Architecture Reference Manual for details of the ThumbEE
instruction set.
•TrustZone
® technology for enhanced security. See Security Extensions overview on
page 3-10. See the ARM Architecture Reference Manual for details on how TrustZone
works in the architecture.
•NEON
® technology to accelerate the performance of multimedia applications such as 3-D
graphics and image processing. See the ARM Architecture Reference Manual for details
of the NEON technology.
See the Cortex-A5 NEON Media Processing Engine Technical Reference Manual for
implementation-specific information.
•Vector Floating-Point v4 (VFPv4) architecture for floating-point computation that is
compliant with the IEEE 754 standard. See the ARM Architecture Reference Manual for
details of the VFPv4 subarchitecture.
See the Cortex-A5 Floating-Point Unit Technical Reference Manual for
implementation-specific information.
• The processor implements the ARMv7 Debug architecture that includes support for
TrustZone and CoreSight. The Cortex-A5 processor implements both Baseline CP14 and
Extended CP14 debug access. To get full access to the processor debug capability, you can
access the debug register map through the APB slave port. See Chapter 9 Debug for more
information.

Introduction
ARM DDI 0433C Copyright © 2009, 2010, 2016 ARM. All rights reserved. 1-5
ID021016 Non-Confidential
1.4 Features
The Cortex-A5 processor features are:
• in-order pipeline with dynamic branch prediction
• ARM, Thumb, and ThumbEE instruction set support
• TrustZone security extensions
• Harvard level 1 memory system with a Memory Management Unit (MMU)
• 64-bit AXI master interface
• ARM v7 debug architecture
• trace support through an Embedded Trace Macrocell (ETM) interface
•Intelligent Energy Manager (IEM) support with
— asynchronous AXI wrappers
— two voltage domains
• optional VFPv4-D16 FPU with trapless execution
• optional Media Processing Engine (MPE) with NEON technology
• optional Jazelle hardware acceleration.

Introduction
ARM DDI 0433C Copyright © 2009, 2010, 2016 ARM. All rights reserved. 1-6
ID021016 Non-Confidential
1.5 Interfaces
The Cortex-A5 processor has the following external interfaces:
• AMBA AXI interface
• APB CoreSight interface
• ETM interface
•Design for Test (DFT) interface.
See the following for more information on these interfaces:
•AMBA AXI Protocol Specification
•CoreSight Architecture Specification
•CoreSight Embedded Trace Macrocell v3.5 Architecture Specification.

Introduction
ARM DDI 0433C Copyright © 2009, 2010, 2016 ARM. All rights reserved. 1-7
ID021016 Non-Confidential
1.6 Configurable options
Table 1-1 shows the Cortex-A5 processor RTL configurable options.
Table 1-1 Configurable options for the Cortex-A5 processor
Feature Range of options Default value
Instruction cache size 4KB, 8KB, 16KB, 32KB, or 64KB Implementation dependent
Data cache size 4KB, 8KB, 16KB, 32KB, or 64KB Implementation dependent
Floating Point Unit or Media Processing Engine (NEON) None, VFPv4-D16, or VFPv4 and NEON Not included
Jazelle Architecture Extension Full or trivial Trivial

Introduction
ARM DDI 0433C Copyright © 2009, 2010, 2016 ARM. All rights reserved. 1-8
ID021016 Non-Confidential
1.7 Test features
The Cortex-A5 processor is delivered as fully-synthesizable RTL and is a fully-static design.
Scan-chains and test wrappers for production test can be inserted into the design by the synthesis
tools during implementation. See the relevant reference methodology documentation for more
information.
Production test of the processor cache and TLB RAMs can be performed through a dedicated
MBIST interface. See the Cortex-A5 Integration Manual for more information about this
interface, and how to control it.

Introduction
ARM DDI 0433C Copyright © 2009, 2010, 2016 ARM. All rights reserved. 1-9
ID021016 Non-Confidential
1.8 Product documentation, design flow, and architecture
This section describes the Cortex-A5 books, how they relate to the design flow, and the relevant
architectural standards and protocols.
See Additional reading on page xiv for more information about the books described in this
section.
1.8.1 Documentation
The Cortex-A5 documentation is as follows:
Technical Reference Manual
The Technical Reference Manual (TRM) describes the functionality and the
effects of functional options on the behavior of the Cortex-A5 family. It is
required at all stages of the design flow. Some behavior described in the TRM
might not be relevant because of the way that the Cortex-A5 processor is
implemented and integrated.
If you are programming the Cortex-A5 processor then contact:
• the implementer to determine the build configuration of the implementation
• the integrator to determine the pin configuration of the SoC that you are
using.
Configuration and Sign-Off Guide
The Configuration and Sign-Off Guide (CSG) describes:
• the available build configuration options and related issues in selecting
them
• how to configure the Register Transfer Level (RTL) description with the
build configuration options
• the processes to sign off the configured design.
The ARM product deliverables include reference scripts and information about
using them to implement your design. Reference methodology documentation
from your EDA tools vendor complements the CSG.
The CSG is a confidential book that is only available to licensees.
Integration Manual
The Integration Manual (IM) describes how to integrate the Cortex-A5 processor
into a SoC. It includes a description of the pins that the integrator must tie off to
configure the macrocell for the required integration. Some of the integration is
affected by the configuration options used when implementing the Cortex-A5
processor.
The IM is a confidential book that is only available to licensees.
1.8.2 Design flow
The processor is delivered as synthesizable RTL. Before it can be used in a product, it must go
through the following process:
1. Implementation. The implementer configures and synthesizes the RTL to produce a hard
macrocell. If appropriate, this includes integrating the RAMs into the design.
2. Integration. The integrator connects the implemented design into a SoC. This includes
connecting it to a memory system and peripherals.

Introduction
ARM DDI 0433C Copyright © 2009, 2010, 2016 ARM. All rights reserved. 1-10
ID021016 Non-Confidential
3. Programming. The system programmer develops the software required to configure and
initialize the processor, and tests the required application software.
Each stage of the process:
• can be performed by a different party
• can include options that affect the behavior and features at the next stage:
Build configuration
The implementer chooses the options that affect how the RTL source files are
pre-processed. They usually include or exclude logic that can affect the area or
maximum frequency of the resulting macrocell.
Configuration inputs
The integrator configures some features of the processor by tying inputs to
specific values. These configurations affect the start-up behavior before any
software configuration is made. They can also limit the options available to the
software.
Software configuration
The programmer configures the processor by programming particular values
into software-visible registers. This affects the behavior of the processor.
Note
This manual refers to implementation-defined features that are applicable to build configuration
options. References to a feature that is included mean that the appropriate build and pin
configuration options have been selected, while references to an enabled feature mean one that
has also been configured by software.
1.8.3 Architecture and protocol information
The Cortex-A5 processor complies with, or implements, the specifications described in:
•ARM architecture
•Trace macrocell
•Advanced Microcontroller Bus Architecture.
This TRM complements architecture reference manuals, architecture specifications, protocol
specifications, and relevant external standards. It does not duplicate information from these
sources.
ARM architecture
The Cortex-A5 processor implements the ARMv7-A architecture profile. See ARM Architecture
Reference Manual, ARMv7-A and ARMv7-R edition.
Trace macrocell
The Cortex-A5 processor implements ETM architecture version 3.5. See CoreSight Embedded
Trace Macrocell v3.5 Architecture Specification.
Advanced Microcontroller Bus Architecture
The Cortex-A5 processor complies with the AMBA 3 protocol. See AMBA AXI Protocol v1.0
Specification and AMBA 3 APB Protocol Specification.

Introduction
ARM DDI 0433C Copyright © 2009, 2010, 2016 ARM. All rights reserved. 1-11
ID021016 Non-Confidential
1.9 Product revisions
This section describes the differences in functionality between product revisions:
r0p0 First release.
r0p0-r0p1 No functional changes.

ARM DDI 0433C Copyright © 2009, 2010, 2016 ARM. All rights reserved. 2-1
ID021016 Non-Confidential
Chapter 2
Functional Description
This chapter describes the functionality of the Cortex-A5 processor. It contains the following
sections:
•About the functions on page 2-2
•Interfaces on page 2-7
•Clocking and resets on page 2-8
•Power management on page 2-9.

Functional Description
ARM DDI 0433C Copyright © 2009, 2010, 2016 ARM. All rights reserved. 2-2
ID021016 Non-Confidential
2.1 About the functions
The Cortex-A5 processor is a high-performance, low-power, ARM macrocell with an L1 cache
subsystem that provides full virtual memory capabilities.
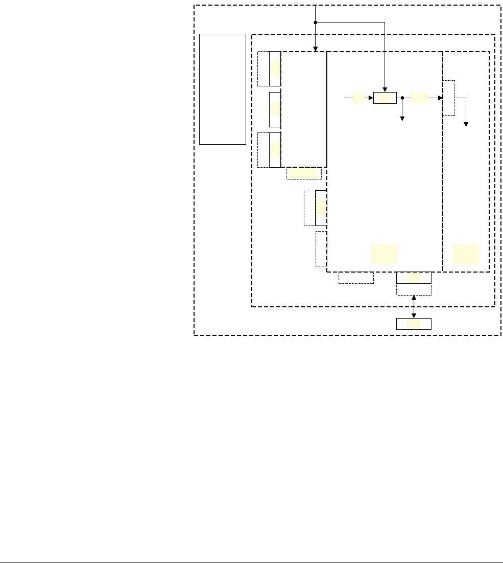
Figure 2-1 shows a top-level functional diagram of the Cortex-A5 processor.
Figure 2-1 Cortex-A5 processor top-level diagram
The following sections describe the blocks and their functions:
•Data Processing Unit
•System control coprocessor on page 2-3
•Instruction side memory system on page 2-3
•Data side memory system on page 2-3
•L1 memory system on page 2-5
•L2 AXI interfaces on page 2-5
•Media Processing Engine on page 2-6
•Floating-Point Unit on page 2-6
•Debug on page 2-6
•Performance monitoring on page 2-6
•Virtualization extensions on page 2-6.
2.1.1 Data Processing Unit
The Data Processing Unit (DPU) holds most of the program-visible state of the processor, such
as general-purpose registers, status registers and control registers. It decodes and executes
instructions, operating on data held in the registers in accordance with the ARM Architecture.
Instructions are fed to the DPU from the PreFetch Unit (PFU). The DPU performs instructions
Data processing unit (DPU) Prefetch unit and branch predictor (PFU)
Debug
Data store
buffer (STB)
Data cache
unit (DCU) Main translation
lookaside buffer (TLB)
Instruction cache
unit (ICU)
Bus interface unit (BIU)
Cortex-A5
processor
Data micro-TLB Instruction micro-TLB
Embedded trace macrocell
(ETM) interface APB interface
AXI interface
CP15

Functional Description
ARM DDI 0433C Copyright © 2009, 2010, 2016 ARM. All rights reserved. 2-3
ID021016 Non-Confidential
that require data to be transferred to or from the memory system by interfacing to the Data
Cache Unit (DCU), which manages all load and store operations. See Chapter 3 Programmers
Model for more information.
2.1.2 System control coprocessor
The system control coprocessor, CP15, provides configuration and control of the memory
system and its associated functionality.
See Chapter 4 System Control for more information.
2.1.3 Instruction side memory system
The instruction side memory system is described in:
•Instruction Cache Unit
•Prefetch Unit.
Instruction Cache Unit
The Instruction Cache Unit (ICU) contains the Instruction Cache controller and its associated
linefill buffer. The Cortex-A5 ICache is two-way set associative and uses Virtually Indexed
Physically Tagged (VIPT) cache-lines holding up to eight ARM or up to sixteen Thumb
instructions.
Prefetch Unit
The Prefetch Unit (PFU) obtains instructions from the instruction cache or from external
memory and predicts the outcome of branches in the instruction stream, then passes the
instructions to the DPU for processing. In any given cycle, up to a maximum of four instructions
can be fetched and two can be passed to the DPU.
Branch Target Address Cache
The PFU also contains a small four-entry deep Branch Target Address Cache (BTAC) used to
predict the target address of certain indirect branches. The BTAC implementation is
architecturally transparent, so it does not have to be flushed on a context switch.
Branch prediction
The branch predictor is a global type that uses history registers and a 256-entry pattern history
table.
Return stack
The PFU includes a 4-entry return stack to accelerate returns from procedure calls. For each
procedure call, the return address is pushed onto a hardware stack. When a procedure return is
recognized, the address held in the return stack is popped, and the PFU uses it as the predicted
return address. The return stack is architecturally transparent, so it does not have to be flushed
on a context switch
2.1.4 Data side memory system
The data side memory system is described in:
•Data Cache Unit on page 2-4
•Store Buffer on page 2-4
•Bus Interface Unit and AXI interface on page 2-5.

Functional Description
ARM DDI 0433C Copyright © 2009, 2010, 2016 ARM. All rights reserved. 2-4
ID021016 Non-Confidential
Data Cache Unit
The Data Cache Unit (DCU) consists of the following sub-blocks:
•The Level 1 (L1) data cache controller, which generates the control signals for the
associated embedded tag, data, and dirty memory (RAMs) and arbitrates between the
different sources requesting access to the memory resources. The data cache is 4-way set
associative and uses a Physically Indexed Physically Tagged (PIPT) scheme for lookup
which enables unambiguous address management in the system.
• The load/store pipeline which interfaces with the DPU and main TLB.
• The system coprocessor (CP15) controller which performs cache maintenance operations
directly on the data cache and indirectly on the instruction cache through an interface with
the ICU.
Data cache operation is described in:
•Read allocate mode
•Data cache invalidate on reset.
Read allocate mode
The Cortex-A5 data cache only supports a write-back policy. It normally allocates a cache line
on either a read miss or a write miss. However, there are some situations where allocating on
writes is undesirable, such as executing the C standard library memset() function to clear a large
block of memory to a known value. Writing large blocks of data like this can pollute the cache
with unnecessary data. It can also waste power and performance if a linefill must be performed
only to discard the linefill data because the entire line was subsequently written by the memset().
To prevent this, the Cortex-A5 Bus Interface Unit (BIU) includes logic to detect when a full
cache line has been written by the core before the linefill has completed. If this situation is
detected on three consecutive linefills, it switches into read allocate mode. When in read allocate
mode, loads behave as normal and can still cause linefills, and writes still lookup in the cache
but, if they miss, they write out to L2 rather than starting a linefill.
The BIU continues in read allocate mode until it detects either a cacheable write burst to L2 that
is not a full cache line, or there is a load to the same line as is currently being written to L2.
Data cache invalidate on reset
The ARMv7 Virtual Memory System Architecture (VMSA) does not support a CP15 operation
to invalidate the entire data cache. If this function is required in software, it must be constructed
by iterating over the cache geometry and executing a series of individual CP15 invalidate by
set/way instructions.
In normal usage the only time the entire data cache has to be invalidated is on reset. The
Cortex-A5 processor provides this functionality by default. If it is not required on reset, for
example when leaving dormant mode, the invalidate operation can be disabled by asserting and
holding the external L1RSTDISABLE signal when the reset signal is deasserted.
In parallel to the data cache invalidate, the DCU also sends an invalidate-all request to the ICU
and the TLB, unless L1RSTDISABLE is asserted.
Store Buffer
The Store Buffer (STB) holds store operations when they have left the load/store pipeline and
have been committed by the DPU. From the STB, a store can request access to the cache RAMs
in the DCU, request the BIU to initiate linefills, or request the BIU to write the data out on the
external AMBA AXI interface.

Functional Description
ARM DDI 0433C Copyright © 2009, 2010, 2016 ARM. All rights reserved. 2-5
ID021016 Non-Confidential
The STB can merge several store transactions into a single transaction if they are to the same
64-bit aligned address.
Bus Interface Unit and AXI interface
The Bus Interface Unit (BIU) contains the external master interfaces and various buffers to
decouple the interface from the cache and STB. The BIU provides a single 64-bit AMBA AXI
master port, which is shared between the instruction side and the data side.
The Cortex-A5 processor supports synchronous clocking at integer ratios of the internal core
frequency.
For more information on the AXI IDs, see AXI transaction IDs on page 8-3.
The ARCACHE and AWCACHE signals on the AXI address channels provide the memory
type and outer cacheability attributes. It is sometimes necessary to connect an L2 cache that uses
the inner cacheability attributes. In the Cortex-A5 processor, this information is provided on the
ARUSER and AW U S E R signals, as described in AXI user bits on page 8-4.
The AW U S E R signal also includes additional bits to support an L2 cache in exclusive mode, as
described in AXI user bits on page 8-4. These encodings are suitable for connecting to the
PrimeCell Level 2 Cache Controller. See the PrimeCell Level 2 Cache Controller (PL310)
Technical Reference Manual.
There is a write buffer that is used to hold data from cache evictions or non-cacheable write
bursts before they are written out on the AXI interface.
2.1.5 L1 memory system
The processor L1 memory system includes the following features:
• separate instruction and data caches
• export of memory attributes for L2 memory system.
The caches have the following features:
• Support for independent configuration of the instruction and data cache sizes between
4KB and 64KB.
• Pseudo-random cache replacement policy.
• Ability to disable each cache independently.
• Streaming of sequential data from
LDM
and
LDRD
operations, and sequential instruction
fetches.
• Critical word first filling of the cache on a cache miss.
• Implementation of all the cache RAM blocks and the associated tag and valid RAM
blocks using standard ASIC RAM compilers.
See Chapter 7 Level 1 Memory System for more information.
2.1.6 L2 AXI interfaces
The L2 AXI interfaces enable the L1 memory system to have access to peripherals and to
external memory using an AXI master port.
See Chapter 8 Level 2 Memory Interface for more information.

Functional Description
ARM DDI 0433C Copyright © 2009, 2010, 2016 ARM. All rights reserved. 2-6
ID021016 Non-Confidential
2.1.7 Media Processing Engine
The optional Media Processing Engine (MPE) implements ARM NEON technology, a media
and signal processing architecture that adds instructions targeted at audio, video, 3-D graphics,
image, and speech processing. Advanced SIMD instructions are available in both ARM and
Thumb states.
See the Cortex-A5 NEON Media Processing Engine Technical Reference Manual for more
information.
2.1.8 Floating-Point Unit
The optional Floating-Point Unit (FPU) implements the ARMv7 VFPv4-D16 architecture and
includes the VFP register file and status registers. It performs floating-point operations on the
data held in the VFP register file.
See the Cortex-A5 Floating-Point Unit Technical Reference Manual for more information.
2.1.9 Debug
The Cortex-A5 processor has a CoreSight compliant Advanced Peripheral Bus version 3
(APBv3) debug interface. This permits system access to debug resources, for example, the
setting of watchpoints and breakpoints. The processor provides extensive support for real-time
debug and performance profiling.
See Chapter 9 Debug for more information.
2.1.10 Performance monitoring
The Cortex-A5 processor provides performance counters and event monitors that can be
configured to gather statistics on the operation of the processor and the memory system. See
Chapter 10 Performance Monitoring Unit.
2.1.11 Virtualization extensions
The Cortex-A5 processor includes a number of ARMv7 extensions to improve the efficiency of
para-virtualization. These extensions are implemented using existing fields in the Secure
Configuration Register on page 4-45 (SCR) and a pair of new registers; the Virtualization
Control Register on page 4-50 (VCR) and the Virtualization Interrupt Register on page 4-65
(VIR). The status of pending physical or virtual interrupts is reflected in the Interrupt Status
Register on page 4-64 (ISR). The virtualization extensions in the Cortex-A5 processor are
compatible with those available in Cortex-A9.

Functional Description
ARM DDI 0433C Copyright © 2009, 2010, 2016 ARM. All rights reserved. 2-7
ID021016 Non-Confidential
2.2 Interfaces
The Cortex-A5 processor has the following external interfaces:
• AMBA AXI interfaces
• APB CoreSight Debug interface
• DFT interface
• ETM interface.
See the AMBA AXI Protocol Specification, the CoreSight Architecture Specification, and the
CoreSight Embedded Trace Macrocell v3.5 Architecture Specification for more information on
these interfaces.
2.2.1 ETM interface
The Embedded Trace Macrocell (ETM) interface enables you to connect an external ETM unit
to the processor for real-time code and data tracing of the core in an embedded system.
The ETM interface collects various processor signals and drives these signals from the
processor. The interface runs at the full speed of the processor. The ETM interface connects
directly to the external CoreSight ETM -A5 without any additional glue logic. Figure 2-2 shows
the ETM interface signals.
Figure 2-2 ETM interface signals
See Trace interface signals on page A-11 for more information.
You can disable the ETM interface to save power when not required. See the CoreSight ETM-A5
Technical Reference Manual for more information on the ETM interface, including the event
bus, EVNTBUS.
Cortex-A5
processor
ETMICTL[19:0]
ETMIA[31:0]
ETMDCTL[10:0]
ETMDA[31:0]
ETMDD[31:0]
ETMCID[31:0]
ETMWFXPENDING
EVNTBUS[29:0]
ETMPWUP
ETMEXTOUT[1:0]

Functional Description
ARM DDI 0433C Copyright © 2009, 2010, 2016 ARM. All rights reserved. 2-8
ID021016 Non-Confidential
2.3 Clocking and resets
The following sections describe clocking and resets:
•Clocking
•Resets.
2.3.1 Clocking
A single main clock, CLKIN, drives all the components of the processor. The use of a single
clock domain:
• simplifies the process of clock insertion at implementation
• eliminates clock-domain crossing
• makes it simpler to support a clock grid if required.
The CPU only synchronizes the external input signals nCPURESET, nIRQ, and nFIQ. All
other external signals must be synchronous with reference to CLKIN.
AXI master interface clocking
The Bus Interface Unit (BIU) supports AMBA AXI integer ratios through a clock enable signal
ACLKEN (1:1, 2:1, 3:1, ...). In all cases AXI transfers remain synchronous.
Debug interface clocking
The processor includes an AMBA APB interface used to access the debug and performance
monitoring registers. Internally this interface is driven from CLKIN. A separate enable signal,
PCLKENDBG, is provided to enable the external AMBA bus to be driven at a lower frequency,
which must be an integer ratio of CLKIN. If the debug infrastructure in the system is required
to be fully asynchronous to the processor clock, you can use a synchronizing component
supplied as part of the standard product deliverables to connect the external AMBA APB bus to
the processor.
2.3.2 Resets
The Cortex-A5 processor has two reset domains with the following reset input signals:
nCPURESET This is the primary reset signal which initializes the majority of the
processor except for the debug logic.
nDBGRESET This signal resets only the debug logic in the Cortex-A5 processor.
All of these are active LOW signals that reset logic in the Cortex-A5 processor.

Functional Description
ARM DDI 0433C Copyright © 2009, 2010, 2016 ARM. All rights reserved. 2-9
ID021016 Non-Confidential
2.4 Power management
The Cortex-A5 processor uses gated clocks and gates to disable inputs to unused functional
blocks. Only the logic in use to perform an operation consumes any dynamic power.
The following sections describe power management:
•Power control
•Power domains on page 2-11
•Communication to the Power Management Controller on page 2-12
•IEM support on page 2-12.
2.4.1 Power control
The Cortex-A5 design supports four main levels of power management:
Run mode This is the normal mode of operation where all of the processor functionality is
available. Everything, including core logic and embedded RAM arrays, is
clocked and powered up.
Standby mode
This mode disables most of the clocks of the processor, while keeping it powered
up. This reduces the power drawn to the static leakage current, plus a small clock
power overhead required to enable the processor to wake up from Standby mode.
The transition from Standby mode to Run mode is caused by one of the following:
• the arrival of an interrupt, either masked or unmasked
• the arrival of an event, if standby mode was initiated by a Wait for Event
(WFE) instruction
• a debug request, when either debug is enabled or disabled
•a reset.
The debug request can be generated externally, using the EDBGRQ pin on the
processor, or from a Debug Halt instruction issued to the processor through the
debug APB.
Entry into Standby mode is performed by executing the Wait For Interrupt (WFI)
instruction. To ensure that the entry into the standby mode does not affect the
memory system, the
WFI
instruction automatically performs a Data
Synchronization Barrier (DSB) operation. This ensures that all explicit memory
accesses occur in program order before the
WFI
instruction has completed.
After the processor clocks are stopped, the external STANDBYWFI signal is
asserted to indicate that the processor is in Standby mode.
The processor can also enter Standby mode using the Wait for Event (WFE)
instruction. In this case, the processor indicates the change of state with the
external STANDBYWFE signal. The processor can be woken up by raising the
external EVENTI signal on the processor.
Dormant mode
This mode is designed to enable the processor to be powered down, while leaving
the TLB, instruction, and data cache powered up and maintaining their state.
When the processor is in Dormant mode it can only be returned to Run mode by
asserting a reset.
The mode change is initiated in the same way as Standby mode using a
WFI
instruction. When reset is asserted, the exception handler is responsible for
recovering the state from storage and resuming execution of the program.

Functional Description
ARM DDI 0433C Copyright © 2009, 2010, 2016 ARM. All rights reserved. 2-10
ID021016 Non-Confidential
Dormant mode has an advantage over a full shutdown in that the state can be
restored in a significantly shorter time with only a relatively small extra power
requirement.
Before entering Dormant mode, the state of the Cortex-A5 processor, excluding
the contents of the RAMs that remain powered up in dormant mode, must be
saved to external memory. These state saving operations must ensure that the
following occur:
• All ARM registers, including CPSR and SPSR registers are saved.
• All system registers are saved.
• All debug-related state must be saved.
• A Data Synchronization Barrier instruction is executed to ensure that all
state saving has completed.
• The Cortex-A5 processor then executes a
WFI
instruction and raises
STANDBYWFI, to indicate that it is ready to enter dormant mode. See
Communication to the Power Management Controller on page 2-12 for
more information.
• Before removing the power, the Reset signal to the Cortex-A5 processor
must be asserted by the external power control mechanism.
The external power controller triggers the transition from Dormant state to Run
state. The external power controller must assert reset to the Cortex-A5 processor
until the power is restored. After power is restored, the processor leaves reset and
can determine that the saved state must be restored.
Shutdown mode
This mode is similar to Dormant mode, but all the power domains in the processor
are shut down and all state is lost. To restore program execution after entering this
mode:
• all program state must be saved and the L1 data cache cleaned
• interrupts must be disabled
• all external requests must be completed by issuing a DSB memory barrier
instruction.
The processor can be restored to Run mode from reset in the same way as from
Dormant mode with the exception handler restoring all the saved state.
Note
You must power up the processor before performing a reset.
Processor debug and power saving modes
The Cortex-A5 processor does not include a separate clock or power domain for the AMBA
APB bus. Because of this, debug requests cannot be handled by the processor when it is in
Shutdown or Dormant mode. If this functionality is required in the system, you must configure
the power control infrastructure to power-up and clock the core when a debug request is issued,
either by sampling the APB PSEL signal or using a separate mechanism.
Debug requests can be handled normally in Standby mode because the APB bus clock is gated
at the same level as the interrupt logic and is always active in this mode.

Functional Description
ARM DDI 0433C Copyright © 2009, 2010, 2016 ARM. All rights reserved. 2-11
ID021016 Non-Confidential
2.4.2 Power domains
The Cortex-A5 processor supports two power domains:
•V
Core, which includes the CPU logic cells and optional ETM
•V
Ram, which includes the embedded memory used for the instruction and data caches and
the main TLB.
Figure 2-3 shows these domains embedded in a typical System-on-Chip (SoC) power domain,
VSoc.
Figure 2-3 Power domains
The VCore domain uses a single clock which is architecturally gated at the top level to minimize
dynamic power consumption without removing power completely from the processor. The
VRam domain can include logic to clamp the input signals from VCore, enabling the RAM state
to be retained when the power is removed from the VCore domain in Dormant mode.
At the SOC integration level, the processor logic in VCore, and also VRam, can be isolated and
powered down completely through the instantiation of clamps and bridges on all of the external
interfaces inside the VSoc domain. Special bridge components supporting both asynchronous
Integration Kit
Design Kit
Clamps
Bridge Bridge
APB CTI ATB
Bridge
APB Clamps
Bridge
AXIClamps
CG
CLKIN
CLK
Clamps
EN
RAMCLK
CoreSight
ETM Processor RAMs
AXI
V
Core
domain
V
Core
domain
V
Soc
domain
V
Soc
domain
V
Ram
domain

Functional Description
ARM DDI 0433C Copyright © 2009, 2010, 2016 ARM. All rights reserved. 2-12
ID021016 Non-Confidential
operation and power control interfaces for the AMBA AXI and APB ports on the processor and
the ATB Trace port on the ETM are supplied in the integration kit provided in the standard
processor deliverables. Table 2-1 shows the supported power configurations.
2.4.3 Communication to the Power Management Controller
Communication between the Cortex-A5 processor and the system Power Management
Controller can be performed using a number of signals on the external interface. The processor
can choose to enter low-power modes using the STANDBYWFI and STANDBYWFE signals.
The actual power mode entered is determined by the system.
The processor includes an input clamp signal, CPURAMCLAMP, to enable individual
domains to be isolated before the power is turned off. This must be asserted to clamp the RAM
blocks for dormant mode entry.
Note
CPURAMCLAMP is only applicable if the processor has been implemented with power
clamps.
2.4.4 IEM support
The Cortex-A5 processor supports the implementation of ARM Intelligent Energy Management
(IEM) at the system level. The standard deliverables include IEM-ready asynchronous bridge
components for all the AMBA AXI and APB interfaces on the processor. The ETM deliverables
also include an ATB trace interface bridge component.
Table 2-1 Supported power configurations
VSoc VCore VRam Supported? Comments
On Off Off Yes Processor isolated from SOC domain.
On Off On Yes Dormant mode. RAM powered, clock off.
On On On Yes Run mode.

ARM DDI 0433C Copyright © 2009, 2010, 2016 ARM. All rights reserved. 3-1
ID021016 Non-Confidential
Chapter 3
Programmers Model
This chapter describes the processor registers and provides information about programming the
processor. It contains the following sections:
•About the programmers model on page 3-2
•Jazelle extension on page 3-3
•NEON technology on page 3-4
•Processor operating states on page 3-5
•Data types on page 3-7
•Memory formats on page 3-8
•Addresses in the Cortex-A5 processor on page 3-9
•Security Extensions overview on page 3-10.

Programmers Model
ARM DDI 0433C Copyright © 2009, 2010, 2016 ARM. All rights reserved. 3-2
ID021016 Non-Confidential
3.1 About the programmers model
The Cortex-A5 processor implements the ARM v7-A architecture profile. This includes:
• the 32-bit ARM instruction set
• the Thumb instruction set, a variable-length instruction set, that has both 16-bit and 32-bit
instructions
• execution of 8-bit Java bytecodes
• the ThumbEE instruction set
• the security extensions, TrustZone
• the VFPv4 Floating point architecture and Advanced SIMD extensions, NEON.
See the ARM Architecture Reference Manual for more information on the ARMv7-A
architecture.

Programmers Model
ARM DDI 0433C Copyright © 2009, 2010, 2016 ARM. All rights reserved. 3-3
ID021016 Non-Confidential
3.2 Jazelle extension
The Cortex-A5 processor optionally provides hardware support for the Jazelle extension. The
processor accelerates the execution of most Java bytecodes. Some bytecodes are executed by
software routines.
See CP14 Jazelle register summary on page 5-3.

Programmers Model
ARM DDI 0433C Copyright © 2009, 2010, 2016 ARM. All rights reserved. 3-4
ID021016 Non-Confidential
3.3 NEON technology
NEON technology is a media and signal processing architecture that adds instructions targeted
primarily at audio, video, 3-D graphics, image, and speech processing.
NEON technology includes both Advanced SIMD (single-instruction multiple data)
instructions and ARM VFPv4 instructions. These instructions are all available in both ARM and
Thumb states.
See the ARM Architecture Reference Manual for details of the NEON technology.
See the Cortex-A5 NEON Media Processing Engine Technical Reference Manual for
implementation-specific information.

Programmers Model
ARM DDI 0433C Copyright © 2009, 2010, 2016 ARM. All rights reserved. 3-5
ID021016 Non-Confidential
3.4 Processor operating states
The processor has the following instruction set states controlled by the T bit and J bit in the
CPSR.
ARM state The processor executes 32-bit, word-aligned ARM instructions.
Thumb state The processor executes 16-bit and 32-bit, halfword-aligned Thumb
instructions.
ThumbEE state The processor executes a variant of the Thumb instruction set designed as
a target for dynamically generated code. This is code compiled on the
device either shortly before or during execution from a portable bytecode
or other intermediate or native representation.
Jazelle state The processor executes variable length, byte-aligned Java bytecodes.
The J bit and the T bit determine the instruction set used by the processor. Table 3-1 shows the
encoding of these bits.
Note
Changing between ARM and Thumb states does not affect the processor mode or the register
contents. See the ARM Architecture Reference Manual for information on entering and exiting
ThumbEE state.
3.4.1 Switching state
You can change the instruction set state of the processor between:
• ARM state and Thumb state using the
BX
and
BLX
instructions.
• Thumb state and ThumbEE state using the
ENTERX
and
LEAVEX
instructions.
• ARM and Jazelle state using the
BXJ
instruction.
• Thumb and Jazelle state using the
BXJ
instruction.
See the ARM Architecture Reference Manual for more information about changing instruction
set state.
The processor handles exceptions in ARM state or in Thumb state, determined by the SCR.TE
bit. See System Control Register on page 4-38.
On taking an exception, the processor stores the Current Processor Status Register (CPSR) to
the Saved Processor Status Register (SPSR). On exiting the exception handler, the processor
transfers the SPSR value back to the CPSR, returning the processor to the original instruction
set state if necessary.
Table 3-1 CPSR J and T bit encoding
J T Instruction set state
00 ARM
01 Thumb
10 Jazelle
1 1 ThumbEE

Programmers Model
ARM DDI 0433C Copyright © 2009, 2010, 2016 ARM. All rights reserved. 3-6
ID021016 Non-Confidential
3.4.2 Interworking ARM and Thumb code sequences
You can freely mix ARM and Thumb code sequences. You can use
BLX
instructions to call ARM
subroutines from Thumb. You can also use
BLX
instructions to call Thumb subroutines from
ARM.

Programmers Model
ARM DDI 0433C Copyright © 2009, 2010, 2016 ARM. All rights reserved. 3-7
ID021016 Non-Confidential
3.5 Data types
The Cortex-A5 processor supports the following data types:
Byte 8 bits
Halfword 16 bits
Word 32 bits
Doubleword 64 bits.
Note
• When any of these types are described as unsigned, the N-bit data value represents a
non-negative integer in the range 0 to +2N-1, using normal binary format.
• When any of these types are described as signed, the N-bit data value represents an integer
in the range -2N-1 to +2N-1-1, using two’s complement format.
For best performance you must align these in memory as follows:
• byte quantities can be placed on any byte boundary
• halfword quantities must align with 2-byte boundaries
• word quantities must align with 4-byte boundaries
• doubleword quantities must align with 8-byte boundaries.
The processor supports unaligned accesses.
Note
You can only use
LDRD
,
LDM
,
VLDM
,
STRD
,
STM
, or
VSTM
instructions to access word-aligned
quantities.
The processor supports mixed-endian accesses. See Memory formats on page 3-8.

Programmers Model
ARM DDI 0433C Copyright © 2009, 2010, 2016 ARM. All rights reserved. 3-8
ID021016 Non-Confidential
3.6 Memory formats
The Cortex-A5 processor views memory as a linear collection of bytes numbered in ascending
order from zero. For example, bytes 0-3 hold the first stored word, and bytes 4-7 hold the second
stored word. The processor can store words in memory in either big-endian format or
little-endian format.
Instructions are always treated as little-endian. See the ARM Architecture Reference Manual for
more information about the supported endianness options.

Programmers Model
ARM DDI 0433C Copyright © 2009, 2010, 2016 ARM. All rights reserved. 3-9
ID021016 Non-Confidential
3.7 Addresses in the Cortex-A5 processor
The Cortex-A5 processor operates using virtual addresses (VAs). The Memory Management
Unit (MMU) translates these VAs into the physical addresses (PAs) used to access the memory
system. Translation tables hold the mappings between VAs and PAs.
See the ARM Architecture Reference Manual for more information.
When the Cortex-A5 processor is executing in Non-secure state, the processor performs
translation table look-ups using the Non-secure versions of the Translation Table Base
Registers. In this situation, any VA can only translate into a Non-secure PA. When it is in Secure
state, the Cortex-A5 processor performs translation table look-ups using the Secure versions of
the Translation Table Base Registers. In this situation, the security state of any VA is determined
by the NS bit of the translation table descriptors for that address.
This is an example of the address manipulation that occurs when the Cortex-A5 processor
requests an instruction.
1. The Cortex-A5 processor issues the VA of the instruction as Secure or Non-secure VA
accesses according to the state the processor is in.
2. The instruction cache is indexed by the bits of the VA. The MMU performs the translation
table look-up in parallel with the cache access. If the processor is in the Secure state it uses
the Secure translation tables, otherwise it uses the Non-secure translation tables.
3. If the protection check carried out by the MMU on the VA does not abort and the PA tag
is in the instruction cache, the instruction data is returned to the processor.
4. If there is a cache miss, the MMU passes the PA to the AXI bus interface to perform an
external access. The external access is always Non-secure when the core is in the
Non-secure state. In the Secure state, the external access is Secure or Non-secure
according to the NS attribute value in the selected translation table entry. In Secure state,
both L1 and L2 translation table walk accesses are marked as Secure, even if the first level
descriptor is marked as NS.

Programmers Model
ARM DDI 0433C Copyright © 2009, 2010, 2016 ARM. All rights reserved. 3-10
ID021016 Non-Confidential
3.8 Security Extensions overview
The purpose of the Security Extensions is to enable the construction of a secure software
environment. This section describes the following:
•System boot sequence
•Security Extensions write access disable.
See the ARM Architecture Reference Manual for details of the Security Extensions.
3.8.1 System boot sequence
Caution
The Security Extensions enable the construction of an isolated software environment for more
secure execution, depending on a suitable system design around the processor. The technology
does not protect the processor from hardware attacks, and you must make sure that the hardware
containing the reset handling code is appropriately secure.
The processor always boots in the privileged Supervisor mode in the Secure state, with the NS
bit set to 0. See Secure Configuration Register on page 4-45. This means that code that does not
attempt to use the Security Extensions always runs in the Secure state. If the software uses both
Secure and Non-secure states, the less trusted software, such as a complex operating system and
application code running under that operating system, executes in Non-secure state, and the
most trusted software executes in the Secure state.
The following sequence is expected to be typical use of the Security Extensions:
1. Exit from reset in Secure state.
2. Configure the security state of memory and peripherals. Some memory and peripherals
are accessible only to the software running in Secure state.
3. Initialize the secure operating system. The required operations depend on the operating
system, and include initialization of caches, MMU, exception vectors, and stacks.
4. Initialize Secure Monitor software to handle exceptions that switch execution between the
Secure and Non-secure operating systems.
5. Optionally lock aspects of the secure state environment against further configuration. See
System control and configuration on page 4-3.
6. Pass control through the Secure Monitor software to the non-secure OS with an
SMC
instruction.
7. Enable the Non-secure operating system to initialize. The required operations depend on
the operating system, and typically include initialization of caches, MMU, exception
vectors, and stacks.
The overall security of the secure software depends on the system design, and on the secure
software itself.
3.8.2 Security Extensions write access disable
The processor signal CP15SDISABLE disables write access to certain registers in the system
control coprocessor. Attempts to write to these registers when CP15SDISABLE is HIGH result
in an Undefined instruction exception. Reads from the registers are still permitted. For more
information about the registers affected by this signal, see System control and configuration on
page 4-3.

ARM DDI 0433C Copyright © 2009, 2010, 2016 ARM. All rights reserved. 4-1
ID021016 Non-Confidential
Chapter 4
System Control
This chapter describes the purpose of the system control coprocessor, its structure, operation, and
how to use it. It contains the following sections:
•About system control on page 4-2
•Register summary on page 4-13
•Register descriptions on page 4-21.

System Control
ARM DDI 0433C Copyright © 2009, 2010, 2016 ARM. All rights reserved. 4-2
ID021016 Non-Confidential
4.1 About system control
The system control coprocessor, CP15, controls and provides status information for the
functions implemented in the processor. The main functions of the system control coprocessor
are:
• overall system control and configuration
• MMU configuration and management
• cache configuration and management
• system performance monitoring.
Note
See Chapter 9 Debug for a description of the debug registers accessed through CP14.
In ARMv7-A the following registers have instruction set equivalents:
• Instruction Synchronization Barrier
• Data Synchronization Barrier
• Data Memory Barrier
• Wait for Interrupt.
This section gives an overall view of the system control coprocessor. See System control
functional groups for details of the registers in the system control coprocessor.
The following sections describe system control:
•System control functional groups
•System control and configuration on page 4-3
•MMU control and configuration on page 4-4
•Cache control and configuration on page 4-4
•Cache Operations Registers on page 4-4
•System performance monitor registers on page 4-7
•System feature registers on page 4-7
•c0, Instruction set attributes registers on page 4-8
•c7, VA to PA operations on page 4-8
•c8, TLB maintenance operations on page 4-9
•c10, Memory region remap on page 4-10
•c13, Software Thread ID Registers on page 4-11
•c15, TLB access and attributes on page 4-12.
4.1.1 System control functional groups
The system control coprocessor provides a set of registers that you can write to and read from.
The functional groups for the registers are:
•System control and configuration on page 4-3
•MMU control and configuration on page 4-4
•Cache control and configuration on page 4-4
•System performance monitor registers on page 4-7.
The system control coprocessor also controls the operation of the Security Extensions:
• some of the registers are only accessible in the Secure state
• some of the registers are banked, with separate copies for the Secure and Non-secure
states
• some of the registers are common to Secure and Non-secure states.

System Control
ARM DDI 0433C Copyright © 2009, 2010, 2016 ARM. All rights reserved. 4-3
ID021016 Non-Confidential
Note
In Monitor mode, the Cortex-A5 processor is in Secure state. The processor treats all accesses
as secure and the system control coprocessor behaves as if it operates in the Secure state
regardless of the value of the NS bit, see Secure Configuration Register on page 4-45. In
Monitor mode the NS bit defines the copies of the banked registers in the system control
coprocessor that the processor can access:
NS = 0 Access to Secure state system registers.
NS = 1 Access to Non-secure state system registers.
Registers that are only accessible in the Secure state are always accessible in Monitor mode,
regardless of the value of the NS bit.
4.1.2 System control and configuration
The system control and configuration registers provide overall management of:
• security extensions behavior
• memory functionality
• interrupt behavior
• exception handling
• program flow prediction
• coprocessor access rights for control of NEON and FPU access rights.
The system control and configuration registers also provide the processor ID. Some of the
functionality depends on how you set external signals at reset.
System control and configuration behaves in three ways:
• as a set of flags or enables for specific functionality
• as a set of numbers, values that indicate system functionality
• as a set of addresses for processes in memory.
TrustZone write access disable
You can use the input signal, CP15SDISABLE, to disable write access to some of the Secure
registers. See Table 4-1 on page 4-4.
You can also use the CP15SDISABLE signal to disable subsequent access to system control
processor registers after the secure boot code runs. This protects the configuration set up by the
Secure boot code.
A change to the CP15SDISABLE signal takes effect on the instructions decoded by the
processor as quickly as possible. Software must perform an
ISB
after a change to this signal has
occurred to ensure that its effects are recognized on following instructions. To ensure that this
signal is effective:
• control of the CP15SDISABLE signal must remain within the SoC that implements the
macrocell
• the CP15SDISABLE signal must be driven LOW by the SoC hardware at reset.
When CP15SDISABLE is asserted HIGH for the registers that Table 4-1 on page 4-4 lists, any
attempt to write to the secure version of a banked register, or any nonbanked register, results in
an Undefined instruction exception.

System Control
ARM DDI 0433C Copyright © 2009, 2010, 2016 ARM. All rights reserved. 4-4
ID021016 Non-Confidential
Table 4-1 shows the system registers affected by CP15SDISABLE.
4.1.3 MMU control and configuration
The MMU control and configuration registers:
• generate physical address locations from the virtual addresses that the processor generates
• control program access to memory
• configure translation table memory type attributes
• provide information about MMU faults and external aborts
• control TLB maintenance operations that can invalidate either the entire TLB or selected
entries
• hold thread and process IDs.
4.1.4 Cache control and configuration
The cache control and configuration registers:
• provide information on the size and architecture of the instruction and data caches
• control cache maintenance operations that include clean and invalidate caches, drain and
flush buffers, and address translation.
4.1.5 Cache Operations Registers
Cache operations registers manage the associated cache levels. The maintenance operations are
in the following management groups:
• Set/Way:
— clean
— invalidate
— clean and invalidate.
•VA:
— clean
Table 4-1 System registers affected by CP15SDISABLE
Register Register Instruction
SCTLR System Control Register on page 4-38
MCR p15, 0, <Rd>, c1, c0, 0
ACTLR Auxiliary Control Register on page 4-41
MCR p15, 0, <Rd>, c1, c0, 1
TTBR0 Translation Table Base Register 0 on page 4-51
MCR p15, 0, <Rd>, c2, c0, 0
TTBCR Translation Table Base Control Register on page 4-53
MCR p15, 0, <Rd>, c2, c0, 2
DACR Domain Access Control Register on page 4-55
MCR p15, 0, <Rd>, c3, c0, 0
PRRR c10, Memory region remap on page 4-10
MCR p15, 0, <Rd>, c10, c2, 0
NMRR
MCR p15, 0, <Rd>, c10, c2, 1
VBAR Vector Base Address Register on page 4-62
MCR p15, 0, <Rd>, c12, c0, 0
MVBAR Monitor Vector Base Address Register on page 4-63
MCR p15, 0, <Rd>, c12, c0, 1

System Control
ARM DDI 0433C Copyright © 2009, 2010, 2016 ARM. All rights reserved. 4-5
ID021016 Non-Confidential
— invalidate
— clean and invalidate.
In addition, the maintenance operations use the following definitions:
Point of coherency (PoC)
The PoC is the point at which all agents that can access memory are guaranteed
to see the same copy of a memory location.
Point of unification (PoU)
The PoU is the point by which the instruction and data caches and the translation
table walks of the processor are guaranteed to see the same copy of a memory
location.
For Cortex-A5 processors the PoC and the PoU is at the L2 interfaces.
Note
• Reading from these registers, except for reads from the PA Register, causes an Undefined
instruction exception.
• All accesses to these registers can only be executed in privileged modes of operation,
except Data Synchronization Barrier, Instruction Synchronization Barrier, and Data
Memory Barrier. These can be executed in User mode. Attempting to execute a privileged
instruction in User mode results in an Undefined instruction exception.
• For information on the behavior of the invalidate, clean, and prefetch operations in the
Secure and Non-secure states, see the ARM Architecture Reference Manual.
Table 4-2 shows the cache operation functions and the associated data and instruction formats
for CP15 c7.
Table 4-2 Cache operation functions
Description Mnemonic Data Instruction
Invalidate entire instruction cache Inner Shareable. ICIALLUIS SBZ
MCR p15, 0, <Rd>, c7, c1, 0
Invalidate entire branch predictor array Inner Shareable. BPIALLIS SBZ
MCR p15, 0, <Rd>, c7, c1, 6
Invalidate all instruction caches to PoU. Also flushes branch target cache. ICIALLU SBZ
MCR p15, 0, <Rd>, c7, c5, 0
Invalidate instruction cache by VA to PoU. ICIMVAU VA
MCR p15, 0, <Rd>, c7, c5, 1
Invalidate entire branch predictor array. BPIALL SBZ
MCR p15, 0, <Rd>, c7, c5, 6
Invalidate VA from branch predictor array. BPIMVA SBZ
MCR p15, 0, <Rd>, c7, c5, 7
Invalidate data cache line by VA to PoC. DCIMVAC VA
MCR p15, 0, <Rd>, c7, c6, 1
Invalidate data cache line by Set/Way. DCISW Set/Way
MCR p15, 0, <Rd>, c7, c6, 2
Clean data cache line to PoC by VA. DCCMVAC VA
MCR p15, 0, <Rd>, c7, c10, 1
Clean data cache line by Set/Way. DCCSW Set/Way
MCR p15, 0, <Rd>, c7, c10, 2
Clean data or unified cache line by VA to PoU. DCCMVAU VA
MCR p15, 0, <Rd>, c7, c11, 1
Clean and invalidate data cache line by VA to PoC. DCCIMVAC VA
MCR p15, 0, <Rd>, c7, c14, 1
Clean and invalidate data cache line by Set/Way. DCCISW Set/Way
MCR p15, 0, <Rd>, c7, c14, 2

System Control
ARM DDI 0433C Copyright © 2009, 2010, 2016 ARM. All rights reserved. 4-6
ID021016 Non-Confidential
The invalidate entire operations apply to all cache locations.
The operations that act on a single cache line identify the line using the contents of Rd as the
address, passed in the MCR instruction. The data is interpreted using:
•Set/way format
•VA format on page 4-7.
Set/way format
Figure 4-1 shows the Set/Way format you can use to specify a line in the cache that must be
accessed.
Figure 4-1 Set/Way bit assignments
Table 4-3 shows the bit assignments for Set/Way operations using CP15 c7, and their meanings.
The value of S in Table 4-3 depends on the cache size. Table 4-4 shows the relationship of cache
sizes and the S parameter value.
The value of S is derived from the following equation:
See Cache Size Selection Register on page 4-38 for details of instruction and data cache size.
Example 4-1 on page 4-7 shows the use of the command Clean Data Cache.
Way
31 30 29 S+5 S+4 5 4 0
Reserved Set Reserved
Table 4-3 Set/Way bit assignments
Bits Name Description
[31:30] Way Way in set being accessed
[29:S+5] Reserved SBZ or UNP
[S+4:5] Set Set being accessed
[4:0] Reserved SBZ or UNP
Table 4-4 Cache size and S parameter dependency
Cache size S parameter value
4KB 5
8KB 6
16KB 7
32KB 8
64KB 9
Associativity x line length in bytes
Cache size in bytes
S = log
2
()

System Control
ARM DDI 0433C Copyright © 2009, 2010, 2016 ARM. All rights reserved. 4-7
ID021016 Non-Confidential
Example 4-1 Clean Data Cache
;code is specific to Cortex-A5 processors with 32KB caches
MOV R0, #0:SHL:5
way_loop
MOV R1, #0:SHL:30
line_loop
ORR R2,R1,R0
MCR p15,0,R2,c7,c10,2
ADD R1,R1,#1:SHL:30
CMP R1,#0
BNE line_loop
ADD R0,R0,#1:SHL:5
CMP R0,#1:SHL:13
BNE way_loop
VA format
The VA format is useful for flushing a particular address or range of addresses in the caches.
Figure 4-2 shows the VA bit assignments for c7 functions:
• Invalidate Instruction Cache Line
• Invalidate Data Cache Line
• Clean Data Cache Line
• Clean and Invalidate Data Cache Line.
Figure 4-2 CP15 Register c7 VA bit assignments
Bits [4:0] are ignored.
The Invalidate entire instruction cache operation takes several cycles to complete and the
instruction is not interruptible.
4.1.6 System performance monitor registers
The performance monitor registers control the monitoring operation and count events.
System performance monitoring counts system events, such as cache misses, TLB misses,
pipeline stalls, and other related features to enable system developers to profile the performance
of their systems. See Chapter 10 Performance Monitoring Unit for more information on system
performance monitoring.
4.1.7 System feature registers
The system feature registers specify:
• Processor features
• Debug features
• Memory model features.
You can access these registers with the following CP15 instruction:
MRC p15, 0, <Rd>, c0, c1, {0-7} ; reads feature version registers
Virtual address
31 54 0
SBZ

System Control
ARM DDI 0433C Copyright © 2009, 2010, 2016 ARM. All rights reserved. 4-8
ID021016 Non-Confidential
Depending on the Opcode_2 value, the accessed register is:
• Opcode_2 = 0 for ID_PFR0, Processor Feature Register 0
• Opcode_2 = 1 for ID_PFR1, Processor Feature Register 1
• Opcode_2 = 2 for ID_DFR0, Debug Feature Register 0
• Opcode_2 = 3 Reserved
• Opcode_2 = 4 for ID_MMFR0, Memory Model Feature Register 0
• Opcode_2 = 5 for ID_MMFR1, Memory Model Feature Register 1
• Opcode_2 = 6 for ID_MMFR2, Memory Model Feature Register 2
• Opcode_2 = 7 for ID_MMFR3, Memory Model Feature Register 3.
The Reserved Opcode_2 value, Opcode_2=3, reads as zero.
4.1.8 c0, Instruction set attributes registers
The Instruction set attributes registers are:
•Instruction Set Attributes Register 0 on page 4-30
•Instruction Set Attributes Register 1 on page 4-31
•Instruction Set Attributes Register 2 on page 4-32
•Instruction Set Attributes Register 3 on page 4-33
•Instruction Set Attributes Register 4 on page 4-34.
These registers are read-only registers and are accessed with the following CP15 instructions:
MRC p15, 0, <Rd>, c0, c2, {0-7} ; reads feature version registers
Depending on the Opcode_2 value, the accessed register is:
• Opcode_2 = 0 for ID_ISAR0, ISA feature Register 0
• Opcode_2 = 1 for ID_ISAR1, ISA Feature Register 1
• Opcode_2 = 2 for ID_ISAR2, ISA Feature Register 2
• Opcode_2 = 3 for ID_ISAR3, ISA Feature Register 3
• Opcode_2 = 4 for ID_ISAR4, ISA Feature Register 4
• Opcode_2 = 5 Reserved
• Opcode_2 = 6 Reserved
• Opcode_2 = 7 Reserved.
4.1.9 c7, VA to PA operations
Writes to the VA to PA Translation Registers translate the virtual address provided by a
general-purpose register (<Rd> Field) and store the corresponding physical address in the PA
Register. Figure 4-3 shows the register bit assignments.
Figure 4-3 VA to PA register bit assignments
The VA to PA translation can only be performed in privileged modes and uses the current ASID,
in the Context ID Register, to perform the comparison in the TLB.
The VA to PA Translation Register is accessed by writing to CP15 c7 register with the <CRm>
field set to c8 and the Opcode_2 field being used to select the kind of permission check that is
performed during the translation.
Virtual address
31 10 9 0
SBZ

System Control
ARM DDI 0433C Copyright © 2009, 2010, 2016 ARM. All rights reserved. 4-9
ID021016 Non-Confidential
The following operations are executed in either security state, and perform virtual-to-physical
translations for the current security state:
MCR p15,0,<Rd>,c7,c8,0; VA to PA translation with privileged read permission check
MCR p15,0,<Rd>,c7,c8,1; VA to PA translation with privileged write permission check
MCR p15,0,<Rd>,c7,c8,2; VA to PA translation with user read permission check
MCR p15,0,<Rd>,c7,c8,3; VA to PA translation with user write permission check.
The following operations are executed only in Secure state, and perform virtual-to-physical
translations as if the core were in Non-secure state:
MCR p15,0,<Rd>,c7,c8,4; VA to PA translation with privileged read permission check
MCR p15,0,<Rd>,c7,c8,5; VA to PA translation with privileged write permission check
MCR p15,0,<Rd>,c7,c8,6; VA to PA translation with user read permission check
MCR p15,0,<Rd>,c7,c8,7; VA to PA translation with user write permission check.
4.1.10 c8, TLB maintenance operations
The TLB Operations Register characteristics are:
Purpose Manages the TLB:
• invalidates all the entries in the TLB
• invalidates all TLB entries for an area of memory before the OS
remaps it
• invalidates all TLB entries that match an ASID value.
Usage constraints Only accessible in privileged modes.
Configurations Available in all configurations.
Attributes See the register summary in Table 4-9 on page 4-14.
Table 4-5 shows the defined TLB operations. Select the function to be performed using the
Opcode_2 and CRm fields in the
MCR
instruction used to write CP15 c8.
On the Cortex-A5 processor the Inner Shareable TLB maintenance operations with CRm set to
c3 behave exactly the same as the instructions when CRm is set to c7, because all entries in the
TLB are shareable. The ARMv7 architecture also defines TLB maintenance operations for
instructions with CRm set to c5 and c6. These behave exactly the same as the instructions with
Crm set to c7. Writing other Opcode_2 or CRm values is Unpredictable.
Reading from CP15 c8 is Undefined.
Table 4-5 TLB Operations Register instructions
Description Mnemonic Data Instruction
Invalidate entire Unified TLB Inner Shareable TLBIALLIS SBZ
MCR p15, 0, <Rd>, c8, c3, 0
Invalidate Unified TLB entry by VA Inner Shareable TLBIMVAIS VA/ASID
MCR p15, 0, <Rd>, c8, c3, 1
Invalidate Unified TLB entry by ASID match Inner Shareable TLBIASIDIS ASID
MCR p15, 0, <Rd>, c8, c3, 2
Invalidate Unified TLB entry by VA all ASID Inner Shareable TLBIMVAAIS VA
MCR p15, 0, <Rd>, c8, c3, 3
Invalidate entire Unified TLB TLBIALL Ignored
MCR p15, 0, <Rd>, c8, c7, 0
Invalidate Unified TLB by VA TLBIMVA VA/ASID
MCR p15, 0, <Rd>, c8, c7, 1
Invalidate TLB entries by ASID Match TLBIASID ASID
MCR p15, 0, <Rd>, c8, c7, 2
Invalidate TLB entries by VA All ASID TLBIMVAA VA
MCR p15, 0, <Rd>, c8, c7, 3

System Control
ARM DDI 0433C Copyright © 2009, 2010, 2016 ARM. All rights reserved. 4-10
ID021016 Non-Confidential
Figure 4-4 shows the bit assignments of the TLB operations that use the Virtual Address as an
argument. For Invalidate TLB entry by VA all ASID, the value of the ASID field is ignored.
Figure 4-4 TLB Operations Register Virtual Address bit assignments
The Invalidate TLB Entries on ASID Match function requires an ASID as an argument.
Figure 4-5 shows the bit assignments.
Figure 4-5 TLB Operations Register ASID bit assignments
Functions that update the contents of the TLB occur in program order. Therefore, an explicit
data access prior to the TLB function uses the old TLB contents, and an explicit data access after
the TLB function uses the new TLB contents. For instruction accesses, TLB updates are
guaranteed to have taken effect before the next pipeline flush. This includes ISB operations and
exception return sequences.
Invalidate TLB entry by VA
This operation invalidates a single TLB entry which matches both the Virtual Address and ASID
provided as arguments. With global entries in the TLB, the supplied ASID value is not checked.
Invalidate TLB entries by ASID match
This is a single operation that invalidates all TLB entries that match the provided ASID value.
This function does not invalidate entries marked as global. In the Cortex-A5 processor, this
operation takes several cycles to complete and the instruction is not interruptible.
Invalidate TLB entries by VA all ASID
You can use this Invalidate TLB Entries operation to invalidate an area of memory before
remapping. You must perform an Invalidate TLB entries by VA all ASID in each area to be
remapped as either section, small page, or large page. This function invalidates TLB entries that
match the provided VA regardless of the ASID. The entries can be global or non-global.
4.1.11 c10, Memory region remap
The remap capability falls into two levels, the primary remap, enables the primary memory type
(Normal, Device, or Strongly-ordered) to be remapped. For Device and Normal memory, the
effect of the S bit can be independently remapped. To provide maximum flexibility, this level of
remapping enables regions that were originally not Normal memory to be remapped
independently. The remapping is applied to all sources of TLB requests.
After this primary remapping is performed any region that is mapped as Normal memory can
have the inner and outer cacheable attributes determined by the Normal Memory Remap
Register (NMRR).
The memory region remap registers are accessed by:
MCR/MRC p15, 0, Rd, c10, c2, 0; access primary memory region remap register
Virtual address
31 12 11 8 7 0
SBZ ASID
Reserved
31 8 7 0
ASID

System Control
ARM DDI 0433C Copyright © 2009, 2010, 2016 ARM. All rights reserved. 4-11
ID021016 Non-Confidential
MCR/MRC p15, 0, Rd, c10, c2, 1; access normal memory region remap register
These registers are used to remap memory region types. This remapping is enabled when the
TRE bit of the System Control Register (SCTLR) is set. The remapping takes place on the page
table values, and overrides the settings specified in the page tables. The remapping does not take
place when the MMU is turned off.
Table 4-6 and Table 4-7 show the encoding used for each memory type.
Table 4-6 shows the primary remapping encodings.
Table 4-7 shows the normal remapping encodings.
4.1.12 c13, Software Thread ID Registers
The Software Thread ID Register characteristics are:
Purpose Provide locations to store the IDs of software threads and processes for OS
management purposes. These registers have no effect on processor
behavior.
Usage constraints There are three 32-bit read and write registers:
• User read and write Thread and Process ID Register, TPIDRURW.
Read and write in User and privileged modes.
• User Read Only Thread and Process ID Register, TPIDRURO. Read
only in User mode, read and write in privileged modes.
• Privileged Only Thread and Process ID Register, TPIDRPRW. Read
and write in privileged modes only.
Configurations Available in all configurations.
Attributes See the register summary in Table 4-20 on page 4-19.
You can access the thread registers by reading or writing to CP15 c13 with the Opcode_2 field
set to 2, 3, or 4:
MRC p15, 0, <Rd>, c13, c0, 2/3/4; Read Thread ID registers
Table 4-6 Primary remapping encodings
Region Encoding
Strongly-ordered 00
Shared Device 01
Normal Memory 10
Unpredictable 11
Table 4-7 Inner or outer region type encodings
Inner or Outer Region Encoding
Non-cacheable 00
Write-Back, Write-Allocate 01
Write-Through, no Write-Allocate 10
Write-Back, no Write-Allocate 11

System Control
ARM DDI 0433C Copyright © 2009, 2010, 2016 ARM. All rights reserved. 4-12
ID021016 Non-Confidential
MCR p15, 0, <Rd>, c13, c0, 2/3/4; Write Thread ID registers
Figure 4-6 shows the Thread ID registers bit assignments.
Figure 4-6 Thread ID register bit assignments
Thread ID registers have different access rights depending on Opcode_2 field value:
• Opcode_2 = 2: This register is both user and privileged RW accessible.
• Opcode_2 = 3: This register is user read-only and privileged RW accessible.
• Opcode_2 = 4: This register is privileged RW accessible only.
4.1.13 c15, TLB access and attributes
The TLB Hitmap Register (TLBHR) characteristics are:
Purpose Saves and restores the state of the page type hitmap held by the unified
TLB.
Usage constraints Only accessible in Secure privileged modes.
Configurations Available in all configurations.
Attributes See the register summary in Table 4-21 on page 4-20.
Table 4-8 shows the TLBHR data format.
To access the TLBHR, use:
MRC p15, 5, <Rd>, c15, c0, 0; Read TLB Hitmap Register
MCR p15, 5, <Rd>, c15, c0, 0; Write TLB Hitmap Register
Thread ID
31 0
Table 4-8 TLBHR data format
Bits Description
[31:4] RAZ/WI.
[3] Set if 16MB supersections are present in the TLB
[2] Set if 1MB sections are present in the TLB
[1] Set if 16KB pages are present in the TLB
[0] Set if 4KB pages are present in the TLB

System Control
ARM DDI 0433C Copyright © 2009, 2010, 2016 ARM. All rights reserved. 4-13
ID021016 Non-Confidential
4.2 Register summary
This section contains summary tables of the register allocation and reset values of the system
control coprocessor where:
• CRn is the register number within CP15
• Op1 is the Opcode_1 value for the register
• CRm is the operational register
• Op2 is the Opcode_2 value for the register.
• Type is:
— Read-only (RO)
— Write-only (WO)
— Read/write (RW)
—Lock (L).
• Reset is the reset value of the register
All system control coprocessor registers are 32 bits wide. Reserved register addresses are
RAZ/WI.
4.2.1 Virtualization
The behavior of the Virtualization Control Register depends on whether the processor is in
Secure or Non-secure state.
If the exception occurs when the processor is in Secure state the AMO, IMO, and IFO bits in
the Virtualization Control Register are ignored. Whether the exception is taken or not depends
solely on the setting of the CPSR A, I, and F bits.
Whether the corresponding exception is taken depends on the setting of the CPSR A, I, and F
bits if the exception occurs when the processor is in Non-secure state, if the SCR.EA bit, FIQ
bit, or IRQ bit is not set.
If the SCR.EA bit, FIQ bit, or IRQ bit is set, the corresponding exception is trapped to Monitor
mode. In this case, the corresponding exception is taken or not depending on the CPSR.A bit, I
bit or F bits masked by the AMO, IMO, or IFO bits in the Virtualization Control Register.

System Control
ARM DDI 0433C Copyright © 2009, 2010, 2016 ARM. All rights reserved. 4-14
ID021016 Non-Confidential
4.2.2 c0 summary table
Table 4-9 shows the system control registers you can access when CRn is c0.
Table 4-9 c0 system control registers
Op1 CRm Op2 Name Type Reset Description
0c0 0MIDR RO
0x410FC051
Main ID Register on page 4-21
1CTR RO
0x83338003
Cache Type Register on page 4-21
2TCMTR RO
0x00000000
TCM Type Register on page 4-22
3TLBTR RO
0x00000000
TLB Type Register on page 4-23
4- - - -
5MPIDR RO
-
a
Multiprocessor Affinity Register on page 4-23
6-7 - - - -
c1 0 ID_PFR0 RO
0x00001231
Processor Feature Register 0 on page 4-24
1ID_PFR1RO
0x00000011
Processor Feature Register 1 on page 4-24
2 ID_DFR0 RO
0x02010444
Debug Feature Register 0 on page 4-25
3 Reserved - - -
4ID_MMFR0RO
0x00100003
Memory Model Features Register 0 on page 4-26
5ID_MMFR1RO
0x40000000
Memory Model Features Register 1 on page 4-27
6ID_MMFR2RO
0x01230000
Memory Model Features Register 2 on page 4-28
7ID_MMFR3RO
0x00102211
Memory Model Features Register 3 on page 4-29
c2 0 ID_ISAR0 RO
0x00101111
Instruction Set Attributes Register 0 on page 4-30
1 ID_ISAR1 RO
0x13112111
Instruction Set Attributes Register 1 on page 4-31
2 ID_ISAR2 RO
0x21232041
Instruction Set Attributes Register 2 on page 4-32
3 ID_ISAR3 RO
0x11112131
Instruction Set Attributes Register 3 on page 4-33
4 ID_ISAR4 RO
0x00011142
Instruction Set Attributes Register 4 on page 4-34
5 ID_ISAR5 RO - Instruction Set Attributes Register 5 on page 4-35
6-7 Reserved - - -
c3-c7 0-7 Reserved - - -
1 c0 0 CCSIDR RO - Cache Size Identification Register on page 4-35
1CLIDR RO
0x09200003
Cache Level ID Register on page 4-36
7AIDR RO
0x00000000
Auxiliary ID Register on page 4-37
2c0 0CSSELRRW- Cache Size Selection Register on page 4-38
3-7 c0-c15 0-7 - - - -
a. Dependent on external signal CLUSTERID.

System Control
ARM DDI 0433C Copyright © 2009, 2010, 2016 ARM. All rights reserved. 4-15
ID021016 Non-Confidential
4.2.3 c1 summary table
Table 4-10 shows the system control registers you can access when CRn is c1.
4.2.4 c2 summary table
Table 4-11 shows the system control registers you can access when CRn is c2.
4.2.5 c3 summary table
Table 4-12 shows the system control register you can access when CRn is c3.
4.2.6 c4 summary table
There are no system control registers when CRn is c4.
Table 4-10 c1 system control registers
Op1 CRm Op2 Name Type Reset Description
0c00SCTLRRW
0x00C50078
System Control Register on page 4-38
1ACTLRaRW
0x00006000
Auxiliary Control Register on page 4-41
2CPACRRW
-bCoprocessor Access Control Register on page 4-43
c1 0 SCRcRW
0x00000000
Secure Configuration Register on page 4-45
1SDERcRW
0x00000000
Secure Debug Enable Register on page 4-47
2NSACR
RWd-eNon-secure Access Control Register on page 4-48
3VCRcRW
0x00000000
Virtualization Control Register on page 4-50
a. RO in Non-secure state if NSACR[18]=0 and RW if NSACR[18]=1.
b.
0x00000000
if NEON present,
0xC0000000
if FPU present, and
0x00000000
for integer only.
c. No access in Non-secure state. See Virtualization on page 4-13.
d. This is a read and write register in Secure state and a read-only register in the Non-secure state.
e.
0x00000000
if NEON present,
0x0000C000
if FPU present, and
0x00000000
for integer only.
Table 4-11 c2 system control registers
Op1 CRm Op2 Name Type Reset Description
0 c0 0 TTBR0 RW - Translation Table Base Register 0 on page 4-51
1 TTBR1 RW - Translation Table Base Register 1 on page 4-52
2 TTBCR RW
0x00000000
aTranslation Table Base Control Register on page 4-53
a. In Secure state only. You must program the Non-secure version with the required value.
Table 4-12 c3 system control register
Op1 CRm Op2 Name Type Reset Description
0c00DACRRW- Domain Access Control Register on page 4-55

System Control
ARM DDI 0433C Copyright © 2009, 2010, 2016 ARM. All rights reserved. 4-16
ID021016 Non-Confidential
4.2.7 c5 summary table
Table 4-13 shows the system control registers you can access when CRn is c5.
4.2.8 c6 summary table
Table 4-14 shows the system control registers you can access when CRn is c6.
4.2.9 c7 summary table
Table 4-15 shows the system control registers you can access when CRn is c7.
Table 4-13 c5 system control registers
Op1 CRm Op2 Name Type Reset Description
0c00DFSRRW- Data Fault Status Register on page 4-56
1IFSRRW- Instruction Fault Status Register on page 4-57
c1 0 ADFSR - - Auxiliary Data Fault Status Register on page 4-59
1AIFSR- - Auxiliary Instruction Fault Status Register on page 4-59
Table 4-14 c6 system control registers
Op1 CRm Op2 Name Type Reset Description
0 c0 0 DFAR RW - Data Fault Address Register on page 4-60
2IFARRW- Instruction Fault Address Register on page 4-60
Table 4-15 c7 system control registers
Op1 CRm Op2 Name Type Reset Description
0c04NOP WO- -
c1 0 ICIALLUIS WO - Cache Operations Registers on page 4-4
6BPIALLISWO- -
c4 0 PAR RW
-
Physical Address Register on page 4-60
c5 0 ICIALLU WO - Cache Operations Registers on page 4-4
1ICIMVAUWO
-
4ISB WO- -
6BPIALL WO
-
Cache Operations Registers on page 4-4
7BPIMVAWO
-
c6 1 DCIMVAC WO
-
2DCISW WO
-
c8 0-3 V2PCWPR WO - c7, VA to PA operations on page 4-8
4-7 V2POWPR WO -

System Control
ARM DDI 0433C Copyright © 2009, 2010, 2016 ARM. All rights reserved. 4-17
ID021016 Non-Confidential
4.2.10 c8 summary table
Table 4-16 shows the system control registers you can access when CRn is c8.
0c101DCCMVACWO- Cache Operations Registers on page 4-4
2DCCSW WO-
4DSB WO- -
5DMB WO- -
c11 1 DCCMVAU WO - Cache Operations Registers on page 4-4
c14 1 DCCIMVAC WO -
2DCCISWWO-
Table 4-15 c7 system control registers (continued)
Op1 CRm Op2 Name Type Reset Description
Table 4-16 c8 system control register
Op1 CRm Op2 Name Type Reset Description
0c3 0TLBIALLISWO- c8, TLB maintenance operations on page 4-9
1 TLBIMVAIS WO -
2TLBIASIDISWO-
3 TLBIMVAAIS WO -
c5, c6,
or c7
0TLBIALL WO-
1TLBIMVA WO-
2TLBIASIDWO-
3TLBIMVAAWO-

System Control
ARM DDI 0433C Copyright © 2009, 2010, 2016 ARM. All rights reserved. 4-18
ID021016 Non-Confidential
4.2.11 c9 summary table
Table 4-17 shows the system control registers you can access when CRn is c9.
Note
See Chapter 10 Performance Monitoring Unit for more information on system performance
monitoring.
4.2.12 c10 summary table
Table 4-18 shows the system control registers you can access when CRn is c10.
4.2.13 c11 summary table
There are no system control registers when CRn is c11.
Table 4-17 c9 system control registers
Op1 CRm Op2 Name Type Reset Description
0c120PMCR RW
0x41052000
Performance Monitor Control Register on page 10-3
1PMCNTENSETRW
0x00000000
Count Enable Set Register on page 10-4
2PMCNTENCLRRW
0x00000000
Count Enable Clear Register on page 10-5
3 PMOVSR RW - Overflow Flag Status Register on page 10-6
4PMSWINC WO- Software Increment Register on page 10-7
5PMSELR RW
0x00000000
Event Counter Selection Register on page 10-8
6PMCEID0 RO
0x003FFFFF
Common Event Identification Registers on page 10-9
7PMCEID1 RO-
c13 0 PMCCNTR RW - Cycle Count Register on page 10-10
1aPMXEVTYPER RW - Event Type Select Register on page 10-11
PMCCFILTR RW - Cycle Count Filter Control Register on page 10-13
2PMXEVCNTRRW- Event Count Registers on page 10-14
c14 0 PMUSERENR RWb
0x00000000
User Enable Register on page 10-15
1PMINTENSETRW
0x00000000
Interrupt Enable Set Register on page 10-16
2PMINTENCLRRW
0x00000000
Interrupt Enable Clear Register on page 10-16
a. Select the use of these registers in the Event Counter Selection Register on page 10-8.
b. RO in user mode
Table 4-18 c10 system control registers
Op1 CRm Op2 Name Type Reset Description
0 c2 0 PRRR RW
0x00098AA4
c10, Memory region remap on page 4-10
1NMRRRW
0x44E048E0

System Control
ARM DDI 0433C Copyright © 2009, 2010, 2016 ARM. All rights reserved. 4-19
ID021016 Non-Confidential
4.2.14 c12 summary table
Table 4-19 shows the system control registers you can access when CRn is c12.
4.2.15 c13 summary table
Table 4-20 shows the system control registers you can access when CRn is c13.
4.2.16 c14 summary table
There are no system control registers when CRn is c14.
4.2.17 c15 summary table
Table 4-21 on page 4-20 shows the system control registers you can access when CRn is c15.
Table 4-19 c12 system control registers
Op1 CRm Op2 Name Type Reset Description
0 c0 0 VBAR RO - Vector Base Address Register on page 4-62
1 MVBAR RO - Monitor Vector Base Address Register on page 4-63
c1 0 ISR RO - Interrupt Status Register on page 4-64
1VIR RW
0x00000000
Virtualization Interrupt Register on page 4-65
Table 4-20 c13 system control registers
Op1 CRm Op2 Name Type Reset Description
0 c0 0 FCSEIDR RO
0x00000000
Fast Context Switch Extension (FCSE) not implemented
1 CONTEXTIDR RW - Context ID Register on page 4-66
2 TPIDRURW RWa-c13, Software Thread ID Registers on page 4-11
3 TPIDRURO ROb-
4 TPIDRPRW. RW -
a. RW in User mode
b. RO in User mode

System Control
ARM DDI 0433C Copyright © 2009, 2010, 2016 ARM. All rights reserved. 4-20
ID021016 Non-Confidential
Table 4-21 c15 system control registers
Op1 CRm Op2 Name Type Reset Description
3ac0 0 Data Register 0 RO - -
1 Data Register 1 RO -
c2 0 Data Cache Tag Read Operation Register WO -
1 Instruction Cache Tag Read Operation Register WO -
c4 0 Data Cache Data Read Operation Register WO -
1 Instruction Cache Data Read Operation Register WO -
2 TLB Data Read Operation Register WO -
4 c0 0 Configuration Base Address RObc Configuration Base Address Register
on page 4-66
5 c0 0 TLB Hitmap RW - c15, TLB access and attributes on
page 4-12
a. See Direct access to internal memory on page 7-8 for information on how these registers are used.
b. Write Ignored (WI) in Privileged modes and Undefined in User mode.
c. The configuration base address is set to zero.

System Control
ARM DDI 0433C Copyright © 2009, 2010, 2016 ARM. All rights reserved. 4-21
ID021016 Non-Confidential
4.3 Register descriptions
This section describes the system registers in the order in which they appear in the summary
tables.
4.3.1 Main ID Register
The MIDR characteristics are:
Purpose Returns the device ID code that contains information about the processor.
Usage constraints The MIDR is:
• only accessible in privileged modes
• common to the Secure and Non-secure states.
Configurations Available in all configurations.
Attributes See the register summary in Table 4-9 on page 4-14.
Figure 4-7 shows the MIDR bit assignments.
Figure 4-7 MIDR bit assignments
Table 4-22 shows the MIDR bit assignments.
See the reset value in Table 4-9 on page 4-14 for the field values.
To access the MIDR, use:
MRC p15, 0, <Rd>, c0, c0, 0; Read Main ID Register
4.3.2 Cache Type Register
The CTR characteristics are:
Purpose Provides information about the size and architecture of the cache for the
operating system.
Implementor
31 24 23 20 19 16 15 4 3 0
Variant
number Part number Revision
number
Architectural format description
Table 4-22 MIDR bit assignments
Bits Description
[31:24] Implementor.
[23:20] Variant number.
In ARM implementations this is the major revision number n of the rnpn revision status.
[19:16] Architectural format description.
[15:4] Part number.
[3:0] Revision.
In ARM implementations this is the minor revision number n of the rnpn revision status.

System Control
ARM DDI 0433C Copyright © 2009, 2010, 2016 ARM. All rights reserved. 4-22
ID021016 Non-Confidential
Usage constraints The CTR is
• only accessible in privileged modes
• common to the Secure and Non-secure states.
Configurations Available in all configurations.
Attributes See the register summary in Table 4-9 on page 4-14.
Figure 4-8 shows the CTR bit assignments.
Figure 4-8 CTR bit assignments
Table 4-23 shows the CTR bit assignments.
To access the CTR, use:
MRC p15, 0, <Rd>, c0, c0, 1; returns cache details
4.3.3 TCM Type Register
The Cortex-A5 processor does not implement instruction or data Tightly Coupled Memory
(TCM), so this register always reads-as-zero (RAZ).
CWG ERG
31 29 20 19 16 15 13 4 3 0
DMinLine Reserved IminLine
14
L1 policy
ARMv7 register format
24 2328 27
Reserved
Table 4-23 CTR bit assignments
Bits Name Description
[31:29] - ARMv7 register format.
[28] Reserved RAZ.
[27:24] CWG Cache Writeback Granule. Log2 of the number of words of the maximum size of memory that can be
overwritten as a result of the eviction of a cache entry that has had a memory location in it modified.
b0011 = 8 word granularity for the Cortex-A5 processor.
[23:20] ERG Exclusives Reservation Granule. Log2 of the number of words of the maximum size of the reservation granule
that has been implemented for the Load-Exclusive and Store-Exclusive instructions.
b0011 = 8 word granularity for the Cortex-A5 processor.
[19:16] DMinLine Log2 of the number of words in the smallest cache line of all the data and unified caches under the core
control.
b0011 = 8 words for the Cortex-A5 processor.
[15:14] L1 policy Indicates the level 1 instruction cache policy for indexing and tagging.
b10 virtual index, physical tag, VIPT.
[13:4] Reserved RAZ.
[3:0] IminLine Log2 of the number of words in the smallest cache line of all the instruction caches under the control of the
processor.
b0011 = 8 words for the Cortex-A5 processor.

System Control
ARM DDI 0433C Copyright © 2009, 2010, 2016 ARM. All rights reserved. 4-23
ID021016 Non-Confidential
4.3.4 TLB Type Register
The Translation Lookaside Buffer (TLB) Type Register, TLBTR, returns the number of lockable
entries for the TLB. The Cortex-A5 processor does not implement this feature, so this register
always RAZ.
4.3.5 Multiprocessor Affinity Register
The MPIDR characteristics are:
Purpose To identify:
• whether the processor is part of a Cortex-A5 MPCore
implementation
• the target core in a Cortex-A5 MPCore processor.
Usage constraints The MPIDR is:
• only accessible in privileged modes
• common to the Secure and Non-secure states.
Configurations Available in all configurations. The value of bit [30] indicates a Cortex-A5
MPCore multiprocessor or a uniprocessor configuration.
Attributes See the register summary in Table 4-9 on page 4-14.
Figure 4-9 shows the MPIDR bit assignments.
Figure 4-9 MPIDR bit assignments
Table 4-24 shows the MPIDR bit assignments.
To access the MPIDR use:
MRC p15, 0, <Rd>, c0, c0, 5 ; read Multiprocessor ID register
ARMv7 multiprocessor format
1
31 30 29 12 11 8 7 2 1 0
U Reserved Cluster ID Reserved
CPU ID
Table 4-24 MPIDR bit assignments
Bits Name Description
[31] Reserved Indicates that the register uses the new multiprocessor format. This is always 1.
[30] U bit 1 = Processor is always part of a uniprocessor system.
[29:12] Reserved SBZ.
[11:8] Cluster ID Value read in CLUSTERID configuration pins. It identifies a Cortex-A5 processor in a system with more than
one Cortex-A5 processor present.
[7:2] Reserved SBZ.
[1:0] CPU ID The value depends on the number of configured processors. For the Cortex-A5 processor, the CPU ID is
0x0
.

System Control
ARM DDI 0433C Copyright © 2009, 2010, 2016 ARM. All rights reserved. 4-24
ID021016 Non-Confidential
4.3.6 Processor Feature Register 0
The ID_PFR0 characteristics are:
Purpose Provides:
• information about the programmers model.
• top-level information about the instruction set support for the
processor
Usage constraints Must be interpreted with ID_PFR1.
Configurations Available in all configurations.
Attributes See the register summary in Table 4-9 on page 4-14.
Figure 4-10 shows the ID_PFR0 bit assignments.
Figure 4-10 ID_PFR0 bit assignments
Table 4-25 shows the ID_PFR0 bit assignments.
To access ID_PFR0, use:
MRC p15, 0, <Rd>, c0, c1, 0
4.3.7 Processor Feature Register 1
The ID_PFR1 characteristics are:
Purpose Provides information about the execution state support and programmers
model for the processor.
Usage constraints The ID_PFR1 is:
• only accessible in privileged modes
• common to the Secure and Non-secure states.
The ID_PFR1 must be interpreted with ID_PFR0.
Configurations Available in all configurations.
Attributes See the register summary in Table 4-9 on page 4-14.
Reserved
31 16 15 12 11 8 7 4 3 0
State3 State2 State1 State0
Table 4-25 ID_PFR0 bit assignments
Bits Name Description
[31:16] Reserved RAZ.
[15:12] State3
0x1
Jazelle RCT supported.
[11:8] State2
0x2
Jazelle extension interface supported with clearing of
JOSCR.CV
on exception entry.
[7:4] State1
0x3
Support for Thumb encoding after the introduction of Thumb-2 technology, and for all 16-bit and 32-bit
Thumb basic instructions.
[3:0] State 0
0x1
32-bit ARM instruction set supported.

System Control
ARM DDI 0433C Copyright © 2009, 2010, 2016 ARM. All rights reserved. 4-25
ID021016 Non-Confidential
Figure 4-11 shows the ID_PFR1 Register bit assignments.
Figure 4-11 ID_PFR1 bit assignments
Table 4-26 shows the ID_PFR1 bit assignments.
To access ID_PFR1, use:
MRC p15, 0, <Rd>, c0, c1, 1
4.3.8 Debug Feature Register 0
The ID_DFR0 characteristics are:
Purpose Provides information about the debug system for the processor.
Usage constraints The ID_DFR0 is:
• only accessible in privileged modes
• common to the Secure and Non-secure states.
Configurations Available in all configurations.
Attributes See the register summary in Table 4-9 on page 4-14.
Figure 4-12 shows the ID_DFR0 bit assignments.
Figure 4-12 ID_DFR0 bit assignments
Reserved
31 12 11 8 7 4 3 0
Security
extension
Programmers
model
M profile programmers
model
Table 4-26 ID_PFR1 bit assignments
Bits Name Description
[31:12] Reserved RAZ.
[11:8] M profile programmers model
0x0
Not supported.
[7:4] Security extensions
0x1
Security extension architecture v1 supported.
[3:0] Programmers model
0x1
standard ARMv4 programmers model supported.
Reserved
Debug model, M profile
Memory-mapped trace model
Coprocessor trace model
Memory-mapped debug model
Coprocessor debug model
Coprocessor Secure debug model
31 24 23 20 19 16 15 12 11 8 7 4 3 028 27
Performance monitors model

System Control
ARM DDI 0433C Copyright © 2009, 2010, 2016 ARM. All rights reserved. 4-26
ID021016 Non-Confidential
Table 4-27 shows the ID_DFR0 bit assignments.
To access ID_DFR0, use:
MRC p15, 0, <Rd>, c0, c1, 2
4.3.9 Auxiliary Feature Register 0
The ID_AFR0 characteristics are:
Purpose Can provide additional information about the features of the processor.
Not used in this implementation.
Table 4-28 shows the ID_AFR0 bit assignments.
To access the ID_AFR0, use:
MRC p15, 0, <Rd>, c0, c1, 3 ; Read Auxiliary Feature Register 0
4.3.10 Memory Model Features Register 0
The ID_MMFR0 characteristics are:
Purpose Provides information about the memory model, memory management,
cache support, and TLB operations of the processor.
Usage constraints The ID_MMFR0 is:
• only accessible in privileged modes
• common to the Secure and Non-secure states.
Configurations Available in all configurations.
Attributes See the register summary in Table 4-9 on page 4-14.
Figure 4-13 on page 4-27 shows the ID_MMFR0 bit assignments.
Table 4-27 ID_DFR0 bit assignments
Bits Name Description
[31:28] Reserved RAZ.
[27:24] Performance monitors model
0x2
Version 2.
[23:20] Debug model, M profile
0x0
Not supported.
[19:16] Memory-mapped trace model
0x1
Memory-mapped trace debug model supported.
[15:12] Coprocessor trace model
0x0
Not supported.
[11:8] Memory-mapped debug model
0x4
Memory-mapped core debug model supported.
[7:4] Coprocessor Secure debug model
0x4
Coprocessor based secure debug model supported using CP14.
[3:0] Coprocessor debug model
0x4
Coprocessor based core debug model supported supported using CP14.
Table 4-28 ID_AFR0 bit assignments
Bits Name Description
[31:0] - RAZ/WI

System Control
ARM DDI 0433C Copyright © 2009, 2010, 2016 ARM. All rights reserved. 4-27
ID021016 Non-Confidential
Figure 4-13 ID_MMFR0 bit assignments
Table 4-29 shows the ID_MMFR0 bit assignments.
To access the ID_MMFR0, use:
MRC p15, 0, <Rd>, c0, c1, 4
4.3.11 Memory Model Features Register 1
The ID_MMFR1 characteristics are:
Purpose Provides information about the memory model, memory management,
cache support, and TLB operations of the processor.
Usage constraints The ID_MMFR1 is:
• only accessible in privileged modes
• common to the Secure and Non-secure states.
Configurations Available in all configurations.
Attributes See the register summary in Table 4-9 on page 4-14.
Figure 4-14 shows the ID_MMFR1 bit assignments.
Figure 4-14 ID_MMFR1 bit assignments
Innermost
shareability
31 28 27 24 23 20 19 16 15 12 11 8 7 4 3 0
FCSE
support
Auxiliary
registers
TCM
support
Shareability
levels
Outermost
shareability
PMSA
support
VMSA
support
Table 4-29 ID_MMFR0 bit assignments
Bits Name Description
[31:28] Innermost shareability
0x0
Not supported.
[27:24] FCSE support
0x0
Not supported.
[23:20] Auxiliary registers
0x1
One Auxiliary Control Register supported.
[19:16] TCM support
0x0
Not supported.
[15:12] Shareability levels
0x0
One level of shareability supported.
[11:8] Outermost shareability
0x0
L1 cache coherency not supported.
[7:4] PMSA support
0x0
Not supported.
[3:0] VMSA support
0x3
Virtual Memory System Architecture (VMSA) supported including remapping of access
permission flags.
31 28 27 24 23 20 19 16 15 12 11 8 7 4 3 0
Branch
Predictor
L1 cache
Test and
Clean
L1 unified
cache
L1 Harvard
cache
L1 unified
cache s/w
L1 Harvard
cache s/w
L1 unified
cache VA
L1 Harvard
cache VA

System Control
ARM DDI 0433C Copyright © 2009, 2010, 2016 ARM. All rights reserved. 4-28
ID021016 Non-Confidential
Table 4-30 shows the ID_MMFR1 bit assignments.
To access the ID_MMFR1 use:
MRC p15, 0, <Rd>, c0, c1, 5
4.3.12 Memory Model Features Register 2
The ID_MMFR2 characteristics are:
Purpose Provides information about the memory model, memory management,
cache support, and TLB operations of the processor.
Usage constraints The ID_MMFR2 is:
• only accessible in privileged modes
• common to the Secure and Non-secure states.
Configurations Available in all configurations.
Attributes See the register summary in Table 4-9 on page 4-14.
Figure 4-15 shows the ID_MMFR2 bit assignments.
Figure 4-15 ID_MMFR2 bit assignments
Table 4-30 ID_MMFR1 bit assignments
Bits Name Description
[31:28] Branch Predictor
0x4
For execution correctness, Branch Predictor requires no flushing at any time.
[27:24] L1 cache Test and Clean
0x0
L1 data cache test and clean operation not supported.
[23:20] L1 unified cache
0x0
L1 unified cache clean/invalidate-all operation not supported.
[19:16] L1 Harvard cache
0x0
L1 data cache clean/invalidate-all operation not supported.
[15:12] L1 unified cache s/w
0x0
L1 unified cache maintenance operations by set/way not supported.
[11:8] L1 Harvard cache s/w
0x0
L1 Harvard cache maintenance operations by set/way not supported.
[7:4] L1 unified cache VA
0x0
L1 unified cache maintenance operations by VA not supported.
[3:0] L1 Harvard cache VA
0x0
L1 Harvard cache maintenance operations by VA not supported.
31 28 27 24 23 20 19 16 15 12 11 8 7 4 3 0
HW access
flag
WFI
stall
Mem
barrier
Unified
TLB
Harvard
TLB
L1 Harvard
range
L1Harvard
bg prefetch
L1Harvard
fg prefetch

System Control
ARM DDI 0433C Copyright © 2009, 2010, 2016 ARM. All rights reserved. 4-29
ID021016 Non-Confidential
Table 4-31 shows the ID_MMFR2 bit assignments.
To access the ID_MMFR2 use:
MRC p15, 0, <Rd>, c0, c1, 6
4.3.13 Memory Model Features Register 3
The ID_MMFR3 characteristics are:
Purpose Provides information about the memory model, memory management,
cache support, and TLB operations of the processor.
Usage constraints The ID_MMFR3 is:
• only accessible in privileged modes
• common to the Secure and Non-secure states.
Configurations Available in all configurations.
Attributes See the register summary in Table 4-9 on page 4-14.
Figure 4-16 shows the ID_MMFR3 bit assignments.
Figure 4-16 ID_MMFR3 bit assignments
Table 4-31 ID_MMFR2 bit assignments
Bits Name Description
[31:28] HW access flag
0x0
Not supported.
[27:24] WFI stall
0x1
Wait For Interrupt (WFI) supported.
[23:20] Mem barrier
0x2
Supports:
•Data Synchronization Barrier (DSB)
•Instruction Synchronization Barrier (ISB)
•Data Memory Barrier (DMB).
[19:16] Unified TLB
0x3
Supports:
• invalidate all entries
• invalidate TLB entry by VA
• invalidate TLB entries by ASID match.
[15:12] Harvard TLB
0x0
Not supported.
[11:8] L1 Harvard range
0x0
Not supported.
[7:4] L1 Harvard background prefetch
0x0
Not supported.
[3:0] L1 Harvard foreground prefetch
0x0
Not supported.
BP maintain
Cache maintenance s/w
31 12 11 8 7 4 3 0
Reserved
28
Cache maintenance MVA
Supersection support
27 24 23 20
Coherent
walk
19 16
Reserved
15
Maintenance broadcast

System Control
ARM DDI 0433C Copyright © 2009, 2010, 2016 ARM. All rights reserved. 4-30
ID021016 Non-Confidential
Table 4-32 shows the ID_MMFR3 bit assignments.
To access the ID_MMFR3 use:
MRC p15, 0, <Rd>, c0, c1, 7
4.3.14 Instruction Set Attributes Register 0
The ID_ISAR0 characteristics are:
Purpose Provides information about the instruction set that the processor supports
beyond the basic set.
Usage constraints The ID_ISAR0 is:
• only accessible in privileged modes
• common to the Secure and Non-secure states.
Configurations Available in all configurations.
Attributes See the register summary in Table 4-9 on page 4-14.
Figure 4-17 shows the ID_SAR0 bit assignments.
Figure 4-17 ID_ISAR0 bit assignments
Table 4-32 ID_MMFR3 bit assignments
Bits Name Description
[31:28] Supersection support
0x0
16MB supersections supported.
[27:24] Reserved RAZ.
[23:20] Coherent walk
0x1
Supported. Updates to translation tables do not require a clean to the point of unification
to ensure visibility by subsequent translation table walks.
[19:16] Reserved RAZ.
[15:12] Maintenance broadcast
0x2
Supported. Cache, TLB and Branch prediction operations broadcast.
[11:8] BP maintain
0x2
Supports:
• invalidate entire branch predictor array
• invalidate branch predictor by MVA.
[7:4] Cache maintenance set/way
0x1
Supported.
[3:0] Cache maintenance MVA
0x1
Supported.
31 28 27 24 23 20 19 16 15 12 11 8 7 4 3 0
Reserved Divide
instructions
Debug
instructions
Bitfield
instructions
Bit count
instructions
Swap
instructions
Coprocessor instructions Compare and branch instructions

System Control
ARM DDI 0433C Copyright © 2009, 2010, 2016 ARM. All rights reserved. 4-31
ID021016 Non-Confidential
Table 4-33 shows the ID_ISAR0 bit assignments.
To access the ID_ISAR0 use:
MRC p15, 0, <Rd>, c0, c2, 0
4.3.15 Instruction Set Attributes Register 1
The ID_ISAR1 characteristics are:
Purpose Provides information about the instruction set that the processor supports
beyond the basic set.
Usage constraints The ID_ISAR1 is:
• only accessible in privileged modes
• common to the Secure and Non-secure states.
Configurations Available in all configurations.
Attributes See the register summary in Table 4-9 on page 4-14.
Figure 4-18 shows the ID_ISAR1 bit assignments.
Figure 4-18 ID_ISAR1 bit assignments
Table 4-34 shows the ID_ISAR1 bit assignments.
Table 4-33 ID_ISAR0 bit assignments
Bits Name Description
[31:28] Reserved RAZ.
[27:24] Divide instructions
0x0
Integer hardware divide not supported.
[23:20] Debug instructions
0x1
BKPT supported.
[19:16] Coprocessor instructions
0x0
Not supported. VFPv4, CP14, and CP15 described elsewhere.
[15:12] Compare and branch instructions
0x1
CBZ and CBNZ supported.
[11:8] Bit field instructions
0x1
BFC, BFI, SBFX, and UBFX supported.
[7:4] Bit count instructions
0x1
CLZ supported.
[3:0] Swap instructions
0x1
SWP and SWPB supported.
31 28 27 24 23 20 19 16 15 12 11 8 7 4 3 0
Jazelle
instructions
Inter-
working
instructions
Immediate
instructions
ITE
instructions
Extend
instructions
Exception 2
instructions
Exception 1
instructions
Endian
instructions
Table 4-34 ID_ISAR1 bit assignments
Bits Name Description
[31:28] Jazelle instructions
0x1
BXJ and J bit in PSRs supported.
[27:24] Interwork instructions
0x3
ARM/Thumb interworking instructions supported.
BX
,
BLX
, T bit in PSRs PC loads and
DP
instructions have
BX
-like behavior
[23:20] Immediate instructions
0x1
Special immediate-generating instructions supported.

System Control
ARM DDI 0433C Copyright © 2009, 2010, 2016 ARM. All rights reserved. 4-32
ID021016 Non-Confidential
To access the ID_ISAR1, use:
MRC p15, 0, <Rd>, c0, c2, 1
4.3.16 Instruction Set Attributes Register 2
The ID_ISAR2 characteristics are:
Purpose Provides information about the instruction set that the processor supports
beyond the basic set.
Usage constraints The ID_ISAR2 is:
• only accessible in privileged modes
• common to the Secure and Non-secure states.
Configurations Available in all configurations.
Attributes See the register summary in Table 4-9 on page 4-14.
Figure 4-19 shows the ID_ISAR2 bit assignments.
Figure 4-19 ID_ISAR2 bit assignments
Table 4-35 shows the ID_SAR2 bit assignments.
[19:16] IfThen instructions
0x1
Thumb IT blocks supported.
[15:12] Extend instructions
0x2
All supported
[11:8] Exception2 instructions
0x1
SRS
,
RFE
, and
CPS
supported.
[7:4] Exception1 instructions
0x1
(
LDM(2)
,
LDM(3)
, and
STM(2)
supported.
[3:0] Endian instructions
0x1
BE8 endian change supported with
SETEND
.
Table 4-34 ID_ISAR1 bit assignments (continued)
Bits Name Description
Load and
store
instructions
Memory
hint
instructions
Signed
multiply
instructions
31 28 27 24 23 20 19 16 15 12 11 8 7 4 3 0
Reversal
instructions
Unsigned
multiply
instructions
PSR
instructions
Multiply
instructions
Interruptible
instructions
Table 4-35 ID_ISAR2 bit assignments
Bits Name Description
[31:28] Reversal instructions
0x2
Reversal instructions
REV
,
REV16
,
REVSH
, and
RBIT
supported.
[27:24] PSR instructions
0x1
PSR instructions
MRS
and
MSR
, and exception return data-processing
instructions supported.
[23:20] Multiply instructions (advanced, unsigned)
0x2
Long multiply instructions and
UMAAL
supported.
[19:16] Multiply instructions (advanced, signed)
0x3
Multiply instructions
SMULL
,
SMAL
,
SMLABB
,
SMLABT
,
SMLALBB
,
SMLALBT
,
SMLALTB
,
SMLALTT
,
SMLATB
,
SMLATT
,
SMLAWB
,
SMLAWT
,
SMULBB
,
SMULBT
,
SMULTB
,
SMULTT
,
SMULWB
,
SMULWT
, and Q flag in PSRs supported.
[15:12] Multiply instructions
0x2
Multiply instructions
MUL
,
MLA
, and
MLS
supported.

System Control
ARM DDI 0433C Copyright © 2009, 2010, 2016 ARM. All rights reserved. 4-33
ID021016 Non-Confidential
To access the ID_ISAR2 use:
MRC p15, 0, <Rd>, c0, c2, 2
4.3.17 Instruction Set Attributes Register 3
The ID_ISAR3 characteristics are:
Purpose Provides information about the instruction set that the processor supports
beyond the basic set.
Usage constraints The ID_ISAR3 is:
• only accessible in privileged modes
• common to the Secure and Non-secure states.
Configurations Available in all configurations.
Attributes See the register summary in Table 4-9 on page 4-14.
Figure 4-20 shows the ID_ISAR3 bit assignments.
Figure 4-20 ID_ISAR3 bit assignments
Table 4-36 shows the ID_ISAR3 bit assignments.
[11:8] Multi-access interruptible instructions
0x0
Interrupting of multi-cycle operations not supported.
[7:4] Memory hint instructions
0x4
memory hint instructions
PLD
,
PLI
, and
PLDW
supported.
[3:0] Load and store instructions
0x1
Load and store instructions
LDRD
or
STRD
supported.
Table 4-35 ID_ISAR2 bit assignments (continued)
Bits Name Description
31 28 27 24 23 20 19 16 15 12 11 8 7 4 3 0
NOP
instructions
Thumb
copy
instructions
Table
branch
instructions
SVC
instructions
SIMD
instructions
Saturate
instructions
Exclusive
instructions
ThumbEE
extension
instructions
Table 4-36 ID_ISAR3 bit assignments
Bits Name Description
[31:28] Thumb-2 Executable Environment Extension
instructions
0x1
Thumb-2 Executable Environment Extension instructions supported
[27:24] True NOP instructions
0x1
True no-operation instruction NOP32 supported.
[23:20] Thumb copy instructions
0x1
Thumb copy instruction Thumb
MOV(3)
low reg -> low reg and
CPY
alias supported.
[19:16] Table branch instructions
0x1
Thumb table branch instruction
TBB
and
TBH
supported
[15:12] Exclusive instructions
0x2
Exclusive instructions
LDREX
,
STREX
,
LDRBEX
,
STRBEX
,
LDRHEX
,
STRHEX
,
LDRDEX
,
STRDEX
, and
CLREX
supported.
[11:8] SVC instructions
0x1
Supported.
[7:4] SIMD instructions
0x3
All supported.
[3:0] Saturate instructions
0x1
Saturate instructions
QADD
,
QDADD
,
QDSUB
, and
QSUB
, and Q flag in PSRs
supported.

System Control
ARM DDI 0433C Copyright © 2009, 2010, 2016 ARM. All rights reserved. 4-34
ID021016 Non-Confidential
To access the ID_ISAR3 use:
MRC p15, 0, <Rd>, c0, c2, 3
4.3.18 Instruction Set Attributes Register 4
The ID_ISAR4 characteristics are:
Purpose Provides information about the instruction set that the processor supports
beyond the basic set.
Usage constraints The ID_ISAR4 is:
• only accessible in privileged modes
• common to the Secure and Non-secure states.
Configurations Available in all configurations.
Attributes See the register summary in Table 4-9 on page 4-14.
Figure 4-21 shows the ID_ISAR4 bit assignments.
Figure 4-21 ID_ISAR4 bit assignments
Table 4-37 shows the ID_ISAR4 bit assignments.
To access the ID_ISAR4 use:
MRC p15, 0, <Rd>, c0, c2, 4
31 24 23 20 19 16 15 12 11 8 7 4 3 0
Barrier
instructions
SMC
instructions
Writeback
instructions
WithShift
instructions
Unprivileged
instructions
Synchronization
primitive instructions
Reserved
Table 4-37 ID_ISAR4 bit assignments
Bits Name Description
[31:24] Reserved RAZ.
[23:20] Synchronization primitive instructions
0x0
Synchronization primitive instructions supported.
[19:16] Barrier instructions
0x1
Barrier instructions
DMB
,
DSB
, and
ISB
supported.
[15:12] SMC instructions
0x1
Secure Monitor Call (
SMC
) instructions supported.
[11:8] Write-back instructions
0x1
All defined write-back addressing modes supported.
[7:4] With-shift instructions
0x4
Immediate and register control shifted operations supported:
• shifts of loads and stores over the range LSL 0-3
• constant shift options
• register-controlled shift options.
[3:0] Unprivileged instructions
0x2
Unprivileged load/store instructions
LDRT
and
STRT
supported.

System Control
ARM DDI 0433C Copyright © 2009, 2010, 2016 ARM. All rights reserved. 4-35
ID021016 Non-Confidential
4.3.19 Instruction Set Attributes Register 5
The ID_ISAR5 characteristics are:
Purpose Provides information about the instruction set that the processor supports
beyond the basic set.
Usage constraints The ID_ISAR5 is:
• only accessible in privileged modes
• common to the Secure and Non-secure states.
Configurations Available in all configurations.
Attributes See the register summary in Table 4-9 on page 4-14.
Table 4-38 shows the ID_ISAR5 bit assignments.
To access the ID_ISAR5 use:
MRC p15, 0, <Rd>, c0, c2, 5
4.3.20 Instruction Set Attributes Registers 6-7
ID_ISAR6 and ID_ISAR7 are reserved, and read as
0x00000000
.
4.3.21 Cache Size Identification Register
The CCSIDR characteristics are:
Purpose Provides information about the architecture of the caches selected by the
Cache Size Selection Register on page 4-38.
Usage constraints The CCSIDR is:
• only accessible in privileged modes
• common to the Secure and Non-secure states.
Configurations Available in all configurations.
Attributes See the register summary in Table 4-9 on page 4-14.
Figure 4-22 shows the CCSIDR bit assignments.
Figure 4-22 CCSIDR bit assignments
Table 4-38 ID_ISAR5 bit assignments
Bits Name Description
[31:0] Reserved RAZ.
Line size
W
T
31 30 29 28 27 13 12 2 0
W
B
R
A
W
ANumSets Associativity

System Control
ARM DDI 0433C Copyright © 2009, 2010, 2016 ARM. All rights reserved. 4-36
ID021016 Non-Confidential
Table 4-39 shows the CSSIDR bit assignments.
To access the CCSIDR, use:
MRC p15, 1, <Rd>, c0, c0, 0; Read current Cache Size Identification Register
If the CSSELR reads the instruction cache values, bits[31:28] are b0010.
If the CSSELR reads the data cache values, bits[31:28] are b0111. See Cache Size Selection
Register on page 4-38.
4.3.22 Cache Level ID Register
The CLIDR characteristics are:
Purpose Indicates the cache levels that are implemented.
Usage constraints The CLIDR is:
• only accessible in privileged modes
• common to the Secure and Non-secure states.
Configurations Available in all configurations.
Attributes See the register summary in Table 4-9 on page 4-14.
Figure 4-23 on page 4-37 shows the CLIDR bit assignments.
Table 4-39 CCSIDR bit assignments
Bits Name Description
[31] WT Write-Through not supported. Read as
0x0
.
[30] WB Write-Back supported only for L1 data cache. Read as:
0x1
for data cache
0x0
for instruction cache.
[29] RA Cache read allocation supported. Read as
0x1
.
[28] WA Write allocation supported only for L1 data cache. Read as:
0x1
for data cache
0x0
for instruction cache.
[27:13] NumSets Indicates number of cache sets. The number of sets depends
on the cache size and whether data or instruction cache is
selected using the Cache Size Selection Register:
Cache size
4KB
8KB
16KB
32KB
64KB
Data
0x1F
0x3F
0x7F
0xFF
0x1FF
Instruction
0x3F
0x7F
0xFF
0x1FF
0x3FF
[12:3] Associativity Indicates cache associativity. Read as:
0x3
for 4-way data cache
0x1
for 2-way instruction cache.
[2:0] LineSize Indicates number of words per line.
0x1
= Eight words per line.

System Control
ARM DDI 0433C Copyright © 2009, 2010, 2016 ARM. All rights reserved. 4-37
ID021016 Non-Confidential
Figure 4-23 CLIDR bit assignments
Table 4-40 shows the CLIDR bit assignments.
To access the CLIDR, use:
MRC p15, 1, <Rd>, c0, c0, 1 ; Read CLIDR
4.3.23 Auxiliary ID Register
The AIDR characteristics are:
Purpose Provides implementation-specific information.
Usage constraints The AIDR is:
• only accessible in privileged modes
• common to the Secure and Non-secure states.
Configurations Available in all configurations.
Attributes See the register summary in Table 4-9 on page 4-14.
Table 4-41 shows the AIDR bit assignments.
LoUIS CL 7 CL 6 CL 5 CL 4 CL 3 CL 2 CL 1
Reserved
31 30 29 27 26 24 23 21 20 18 17 15 14 12 11 10 8 6 5 3 2 0
LoUU LoC
Table 4-40 CLIDR bit assignments
Bits Name Description
[31:30] Reserved RAZ
[29:27] LoUU b001 = Level of Unification Uniprocessor
[26:24] LoC b001 = Level of Coherency
[23:21] LoUIS b001 = Level of Unification Inner Shared
[20:18] CL 7 b000 = No cache at CL 7
[17:15] CL 6 b000 = No cache at CL 6
[14:12] CL 5 b000 = No cache at CL 5
[11:9] CL 4 b000 = No cache at CL 4
[8:6] CL 3 b000 = No cache at CL 3
[5:3] CL 2 b000 = No cache at CL 2
[2:0] CL 1 b011 = Separate instruction and data caches at CL 1
Table 4-41 AIDR bit assignments
Bits Name Description
[31:0] Reserved RAZ

System Control
ARM DDI 0433C Copyright © 2009, 2010, 2016 ARM. All rights reserved. 4-38
ID021016 Non-Confidential
To access the Auxiliary Level ID Register, use:
MRC p15, 1, <Rd>, c0, c0, 7 ; Read Auxiliary ID Register
Note
The AIDR is not used in this implementation.
4.3.24 Cache Size Selection Register
The CSSELR characteristics are:
Purpose Selects the cache described by the Cache Size Identification Register on
page 4-35.
Usage constraints The CSSELR is:
• only accessible in privileged modes
• banked for Secure and Non-secure states.
Configurations Available in all configurations.
Attributes See the register summary in Table 4-9 on page 4-14.
Figure 4-24 shows the CSSELR bit assignments.
Figure 4-24 CSSELR bit assignments
Table 4-42 shows the CSSELR bit assignments.
To access the CSSELR, use:
MRC p15, 2, <Rd>, c0, c0, 0 ; Read CSSELR
MCR p15, 2, <Rd>, c0, c0, 0 ; Write CSSELR
4.3.25 System Control Register
The SCTLR characteristics are:
Purpose Provides control and configuration of:
• memory alignment and endianness,
Reserved Level
43 10
InD
31
Table 4-42 CSSELR bit assignments
Bits Name Description
[31:4] Reserved UNP or SBZ
[3:1] Level Cache level selected
RAZ/WI
There is only one level of cache in the Cortex-A5 processor so the value for this field is b000.
[0] InD
0x1
= Instruction cache
0x0
= Data cache.

System Control
ARM DDI 0433C Copyright © 2009, 2010, 2016 ARM. All rights reserved. 4-39
ID021016 Non-Confidential
• memory protection and fault behavior
• MMU and cache enables
• interrupts and behavior of interrupt latency
• location for exception vectors
• program flow prediction.
Usage constraints The SCTLR is:
• only accessible in privileged modes
• banked, with some bits common to the Secure and Non-secure
copies of the register.
Attempts to read or write the SCTLR from Secure or Non-secure User
modes result in an Undefined instruction exception.
Attempts to write to this register in secure privileged modes when
CP15SDISABLE is HIGH result in an Undefined instruction exception,
see Security Extensions write access disable on page 3-10.
Attempts to modify read-only bits are ignored.
Configurations Available in all configurations.
Attributes See the register summary in Table 4-10 on page 4-15.
Figure 4-25 shows the SCTLR bit assignments.
Figure 4-25 SCTLR bit assignments
Table 4-43 shows the SCTLR bit assignments.
31 30 29 28 27 26 25 24 14 13 12 11 10 3 2 1 0
MI
Reserved
Reserved
ReservedVZ CA
918 17 16 15
Reserved
Reserved
RR SW
HATRE
EE
AFE
TE
Table 4-43 SCTLR bit assignments
Bits Name Access Description
[31] Reserved - RAZ/WI.
[30] TE Banked TE, Thumb exception enable:
0 = exceptions including reset are handled in ARM state.
1 = exceptions including reset are handled in Thumb state.
The TEINIT signal defines the reset value.
[29] AFE Banked This is the Access Flag Enable bit.
0 = Full access permissions behavior. This is the reset value. The software maintains binary
compatibility with ARMv6K behavior.
1 = Simplified access permissions behavior. The Cortex-A5 processor redefines the AP[0] bit as an
access flag.
You must invalidate the TLB after changing the AFE bit.

System Control
ARM DDI 0433C Copyright © 2009, 2010, 2016 ARM. All rights reserved. 4-40
ID021016 Non-Confidential
[28] TRE Banked This bit controls the TEX remap functionality in the MMU.
0 = TEX remap disabled. This is the reset value.
1 = TEX remap enabled.
[27:26] Reserved - RAZ/WI
[25] EE bit Banked Determines the value the CPSR.E bit is set to on an exception:
0 = Set to 0, little-endian. sets the reset value.
1 = Set to 1, big-endian.
This value also indicates the endianness of the translation table data for translation table look-ups.
[24] Reserved - RAZ/WI.
[23:22] Reserved - RAO/WI.
[21] Reserved - RAZ/WI.
[20:19] Reserved - RAZ/WI.
[18] Reserved - RAO/WI.
[17] HA - RAZ/WI.
Hardware management access flag disabled. The Cortex-A5 processor does not support this feature.
[16] Reserved - RAO/WI
[15] Reserved - RAZ/WI
[14] RR - RAZ/WI.
Cache replacement strategy. The Cortex-A5 processor only supports a fixed random replacement
strategy.
[13] V Banked Vectors bit.
This bit selects the base address of the exception vectors:
0 = Normal exception vectors, base address
0x00000000
. This base address can be remapped.
1 = High exception vectors, Hivecs, base address
0xFFFF0000
. This base address is never remapped.
At reset the value for this bit is taken from VINITHI.
[12] I bit Banked Determines if instructions can be cached at any available cache level:
0 = instruction caching disabled at all levels. This is the reset value.
1 = instruction caching enabled.
[11] Z bit Banked RAO/WI.
Program flow prediction control. Branch prediction is always enabled on the Cortex-A5 processor
when the MMU is enabled.
[10] SW bit Banked SWP/SWPB Enable bit:
0 = SWP and SWPB are Undefined. This is the reset value.
1 = SWP and SWPB perform normally.
[9:7] Reserved - RAZ/WI.
[6:3] Reserved - RAO/WI.
Table 4-43 SCTLR bit assignments (continued)
Bits Name Access Description

System Control
ARM DDI 0433C Copyright © 2009, 2010, 2016 ARM. All rights reserved. 4-41
ID021016 Non-Confidential
To access the SCTLR, use:
MRC p15, 0, <Rd>, c1, c0, 0 ; Read SCTLR
MCR p15, 0, <Rd>, c1, c0, 0 ; Write SCTLR
4.3.26 Auxiliary Control Register
The ACTLR characteristics are:
Purpose Controls extended processor functionality from software, such as:
• behavior of the direct and indirect branch prediction in the Prefetch
Unit (PFU)
• the limited dual issue capability of the Data Processing Unit (DPU).
Usage constraints The ACTLR is:
• Only accessible in privileged modes.
• Common to the Secure and Non-secure states.
• RW in Secure state.
• RO in Non-secure state if NSACR.NS_SMP=0.
• RW in Non-secure state if NSACR.NS_SMP=1. In this case all bits
are Write Ignore except for the SMP bit.
Attempts to write to this register in secure privileged modes when
CP15SDISABLE is HIGH result in an Undefined instruction exception,
see Security Extensions write access disable on page 3-10.
Configurations Available in all configurations.
Attributes See the register summary in Table 4-10 on page 4-15.
Figure 4-26 on page 4-42 shows the ACTLR bit assignments.
[2] C bit Banked Determines if data can be cached at any available cache level:
0 = data caching disabled at all levels. This is the reset value.
1 = data caching enabled.
[1] A bit Banked Enables strict alignment of data to detect alignment faults in data accesses:
0 = strict alignment fault checking disabled. This is the reset value.
1 = strict alignment fault checking enabled.
[0] M bit Banked Enables the MMU:
0 = MMU disabled. This is the reset value.
1 = MMU enabled.
Table 4-43 SCTLR bit assignments (continued)
Bits Name Access Description

System Control
ARM DDI 0433C Copyright © 2009, 2010, 2016 ARM. All rights reserved. 4-42
ID021016 Non-Confidential
Figure 4-26 ACTLR bit assignments
Table 4-44 shows the ACTLR bit assignments.
31 29 28 27 19 18 17 16 15 14 13 12 10 9 8 7 6 5 1 0
Reserved
DBDI
Reserved BTDIS
RSDIS
L1PCTL
RADIS
FW
SMP
Reserved
DODMBSDWBST
11
EXCL
Reserved
BP
Table 4-44 ACTLR bit assignments
Bits Name Description
[31:29] Reserved RAZ/WI.
[28] DBDI Disable branch dual issue.
[27:19] Reserved RAZ/WI.
[18] BTDIS Disable indirect Branch Target Address Cache (BTAC).
[17] RSDIS Disable return stack operation.
[16:15] BP Branch prediction policy:
00 = Normal operation
01 = Branch always taken
10 = Branch always not taken
11 = Reserved (Unpredictable).
[14:13] L1PCTL L1 Data prefetch control. The value of this field determines the maximum number of outstanding data
prefetches allowed in the L1 memory system, not counting those generated by software load/PLD instructions:
00 = prefetch disabled
01 = 1 outstanding prefetch allowed
10 = 2 outstanding prefetches allowed
11 = 3 outstanding prefetches allowed.
[12] RADIS Disable Data Cache read-allocate mode. See Read allocate mode on page 2-4.
[11] DWBST Disable AXI data write bursts to Normal memory. Burst writes of length greater than one are output as single
writes. The RADIS bit must be set to 1 when DWBST is set to 1. This bit does not change the behavior of
cache evictions.
[10] DODMBS Disable optimized Data Memory Barrier behavior.
[9:8] Reserved RAZ/WI.
[7] EXCLaExclusive L1/L2 cache control.
The exclusive cache configuration does not permit data to reside in the L1 and L2 caches at the same time.
The exclusive cache configuration provides support for only caching data on an eviction from L1 when the
inner cache attributes are Write-Back, Cacheable and allocated in L1. For this feature to operate correctly, the
L2 cache controller must also be configured for exclusive caching.

System Control
ARM DDI 0433C Copyright © 2009, 2010, 2016 ARM. All rights reserved. 4-43
ID021016 Non-Confidential
To access the ACTLR you must use a read modify write technique. To access the ACTLR, use:
MRC p15, 0, <Rd>, c1, c0, 1 ; Read ACTLR
MCR p15, 0, <Rd>, c1, c0, 1 ; Write ACTLR
4.3.27 Coprocessor Access Control Register
The CPACR characteristics are:
Purpose Sets access rights for coprocessors CP10 and CP11, that support the VFP
and Advanced SIMD extensions, if implemented..
Note
This register has no effect on access to CP14, the debug control
coprocessor, or CP15, the system control coprocessor.
Usage constraints The CPACR is:
• only accessible in privileged modes
• common to Secure and Non-secure states.
Behavior is unpredictable if the value of the CP11 field is not the same as
the value of the CP10 field.
Configurations Available in all configurations.
Attributes See the register summary in Table 4-10 on page 4-15.
Figure 4-27 shows the CPACR bit assignments.
Figure 4-27 CPACR bit assignments
[6] SMP If this bit is set, data requests with Inner Cacheable Shared attributes are treated as cacheable.
0 = disabled.
1 = enabled.
[5:1] Reserved RAZ/WI.
[0] FW RAZ/WI.
a. This feature must only be enabled when the Cortex-A5 processor AXI master interface is directly connected to a PL310 L2 cache controller.
Table 4-44 ACTLR bit assignments (continued)
Bits Name Description
D32DIS
ASEDIS
31 30 29 24 23 22 21 20 19 0
Reserved CP11 CP10 Reserved

System Control
ARM DDI 0433C Copyright © 2009, 2010, 2016 ARM. All rights reserved. 4-44
ID021016 Non-Confidential
Table 4-45 shows the CPACR bit assignments.
The ARM Architecture Reference Manual defines the VFP and Advanced SIMD instruction sets.
Access to coprocessors in the Non-secure state depends on the permissions set in the Non-secure
Access Control Register on page 4-48.
Attempts to read or write the CPACR access bits depend on the corresponding bit for each
coprocessor in Non-secure Access Control Register on page 4-48. Table 4-46 shows the results
of attempted access to coprocessor access bits for each mode.
Table 4-45 CPACR bit assignments
Bits Name Description
[31] ASEDIS Disable Advanced SIMD Extension functionality:
0 = All Advanced SIMD and VFP instructions execute normally.
1 = All Advanced SIMD instructions that are not VFP instructions are Undefined.
See the Cortex-A5 Floating-Point Unit Technical Reference Manual and Cortex-A5 NEON Media Processing
Engine Technical Reference Manual for more information.
If implemented with floating point only, no NEON, this bit is RAO/WI.
If implemented without both floating point and NEON, this bit is UNK/SBZP.
[30] D32DIS Disable use of registers D16-D31 of the VFP register file:
0 = All instructions accessing D0-D31 execute normally.
1 = Any VFP instruction that attempts to access any of registers D16-D31 is undefined.
See the Cortex-A5 Floating-Point Unit Technical Reference Manual and Cortex-A5 NEON Media Processing
Engine Technical Reference Manual for more information.
If implemented with floating point only, no NEON, this bit is RAO/WI.
If implemented without both floating point and NEON, this bit is UNK/SBZP.
[29:24] Reserved RAZ/WI.
[23:22] CP11 Defines access permissions for the coprocessor. Access denied is the reset condition and is the behavior for
nonexistent coprocessors.
00 = Access denied. This is the reset value. Attempted access generates an Undefined instruction exception.
01 = Privileged mode access only.
10 = Reserved.
11 = Privileged and User mode access.
[21:20] CP10 Defines access permissions for the coprocessor. Access denied is the reset condition and is the behavior for
nonexistent coprocessors.
00 = Access denied. This is the reset value. Attempted access generates an Undefined instruction exception.
01 = Privileged mode access only.
10 = Reserved.
11 = Privileged and User mode access.
[19:0] Reserved RAZ/WI.
Table 4-46 Results of access to the CPACR
NSACR[11:10] Secure privileged Non-secure privileged Secure or Non-secure User
b00 RW RAZ/WI Access prohibiteda
b01 RW RW Access prohibiteda
a. User privilege access generates an Undefined Instruction exception.

System Control
ARM DDI 0433C Copyright © 2009, 2010, 2016 ARM. All rights reserved. 4-45
ID021016 Non-Confidential
To access the CPACR, use:
MRC p15, 0, <Rd>, c1, c0, 2 ; Read Coprocessor Access Control Register
MCR p15, 0, <Rd>, c1, c0, 2 ; Write Coprocessor Access Control Register
You must execute an
ISB
immediately after an update of the CPACR. See Memory Barriers in
the ARM Architecture Reference Manual. You must not attempt to execute any instructions that
are affected by the change of access rights between the
ISB
and the register update.
To determine if any particular coprocessor exists in the system, write the access bits for the
coprocessor of interest with b11. If the coprocessor does not exist in the system the access rights
will remain set to b00.
Note
You must enable both CP10 and CP11 before accessing any NEON or VFP system registers.
4.3.28 Secure Configuration Register
The SCR characteristics are:
Purpose Contains the fields used by the TrustZone secure monitor to control the
overall Secure or Non-secure state of the Cortex-A5 processor. They can
be used to access the banked CP15 registers and also to alter the behavior
of the CPU when external asynchronous events are detected.
Usage constraints The SCR is:
• only accessible in privileged modes
• only accessible in Secure state.
An attempt to access the SCR from any state other than secure privileged
results in an Undefined instruction exception.
Configurations Available in all configurations.
Attributes See the register summary in Table 4-10 on page 4-15.
Figure 4-28 shows the SCR bit assignments.
Figure 4-28 SCR bit assignments
Reserved
31 6543210
AW
FW
EA
FIQ
IRQ
NS

System Control
ARM DDI 0433C Copyright © 2009, 2010, 2016 ARM. All rights reserved. 4-46
ID021016 Non-Confidential
Table 4-47 shows the SCR bit assignments.
The values of the bits in the SCR have security implications. Table 4-48 shows the results for
combinations of the FW and FIQ bits.
Table 4-47 SCR bit assignments
Bits Name Description
[31:6] Reserved RAZ/WI.
[5] AW Determines if the A bit in the CPSR can be modified when in the Non-secure state:
0 = disable modification of the A bit in the CPSR in the Non-secure state. This is the reset value.
1 = enable modification of the A bit in the CPSR in the Non-secure state.
See Table 4-49 on page 4-47 for more information.
[4] FW Determines if the F bit in the CPSR can be modified when in the Non-secure state:
0 = disable modification of the F bit in the CPSR in the Non-secure state. This is the reset value.
1 = enable modification of the F bit in the CPSR in the Non-secure state.
See Table 4-48 for more information.
[3] EA Determines external abort behavior for Secure and Non-secure states:
0 = branch to abort mode on an external abort exception. This is the reset value.
1 = branch to Monitor mode on an external abort exception.
When this bit is set to 1, and an external abort causes entry to Monitor mode, fault information is written to the
Secure versions of the Fault Status and Fault Address registers.
See Table 4-49 on page 4-47 for more information.
[2] FIQ Determines FIQ behavior for Secure and Non-secure states:
0 = branch to FIQ mode on an FIQ exception. This is the reset value.
1 = branch to Monitor mode on an FIQ exception.
See Table 4-48 for more information.
[1] IRQ Determines IRQ behavior for Secure and Non-secure states:
0 = branch to IRQ mode on an IRQ exception. This is the reset value.
1 = branch to Monitor mode on an IRQ exception.
[0] NS In modes other than Monitor mode, indicates whether the processor is in Secure or Non-secure state. In Monitor
mode, indicates whether CP15 register accesses are to the Secure or the Non-secure view of the registers.:
0 = Secure. This is the reset value.
1 = Non-secure.
Table 4-48 Operation of the SCR FW and FIQ bits
FW FIQ Description
1 0 FIQs handled locally.
0 1 FIQs can be configured to give deterministic secure interrupts.
1 1 Non-secure state able to make denial of service attack. Do not use this combination of values.
0 0 The core might enter an infinite loop for Non-secure FIQ. Do not use this combination of values.

System Control
ARM DDI 0433C Copyright © 2009, 2010, 2016 ARM. All rights reserved. 4-47
ID021016 Non-Confidential
Table 4-49 shows the results for combinations of the AW and EA bits.
To access the SCR, use:
MRC p15, 0, <Rd>, c1, c1, 0 ; Read SCR data
MCR p15, 0, <Rd>, c1, c1, 0 ; Write SCR data
4.3.29 Secure Debug Enable Register
The SDER characteristics are:
Purpose Controls processor debug.
Usage constraints The SDER is:
• only accessible in privileged modes
• only accessible in Secure state.
Accesses in Non-secure state cause an Undefined instruction exception.
Configurations Available in all configurations.
Attributes See the register summary in Table 4-10 on page 4-15.
Figure 4-29 shows the SDER bit assignments.
Figure 4-29 SDER bit assignments
Table 4-49 Operation of the SCR AW and EA bits
AW EA Description
1 0 External aborts handled locally.
0 1 All external aborts trapped to Monitor mode.
1 1 All external aborts trapped to Monitor mode but the Non-secure state can hide secure aborts from the Monitor. Do not
use this combination of values.
0 0 The core can unexpectedly enter an abort mode in the Non-secure state. Do not use this combination of values.
Reserved
31 210
SUNIDEN
SUIDEN

System Control
ARM DDI 0433C Copyright © 2009, 2010, 2016 ARM. All rights reserved. 4-48
ID021016 Non-Confidential
Table 4-50 shows the SDER bit assignments.
To access the SDER, use:
MRC p15, 0, <Rd>, c1, c1, 1; Read Secure debug enable Register
MCR p15, 0, <Rd>, c1, c1, 1; Write Secure debug enable Register
4.3.30 Non-secure Access Control Register
The NSACR characteristics are:
Purpose Sets the Non-secure access permission for coprocessors.
Usage constraints The NSACR is:
• only accessible in privileged modes
• a read and write register in Secure state
• a read-only register in Non-secure state.
Note
This register has no effect on Non-secure access permissions for the debug
control coprocessor, or the system control coprocessor.
Configurations Available in all configurations.
Attributes See the register summary in Table 4-10 on page 4-15.
Figure 4-30 shows the NSACR bit assignments.
Figure 4-30 NSACR bit assignments
Table 4-50 SDER bit assignments
Bits Name Description
[31:2] Reserved RAZ.
[1] SUNIDEN Secure User Non-Invasive Debug Enable:
0 = non-invasive debug not permitted in Secure User mode. This is the reset value.
1 = non-invasive debug permitted in Secure User mode.
[0] SUIDEN Secure User Invasive Debug Enable:
0 = invasive debug not permitted in Secure User mode. This is the reset value.
1 = invasive debug permitted in Secure User mode.
ReservedReserved
31 19 18 17 16 12 11 10 9 0
CP11
CP10
15 14 13
NSASEDIS
NSD32DIS
NS_SMP
Reserved
Reserved

System Control
ARM DDI 0433C Copyright © 2009, 2010, 2016 ARM. All rights reserved. 4-49
ID021016 Non-Confidential
Table 4-51 shows the NSACR bit assignments.
To access the NSACR, use:
MRC p15, 0, <Rd>, c1, c1, 2 ; Read NSACR data
MCR p15, 0, <Rd>, c1, c1, 2 ; Write NSACR data
Table 4-52 shows the results of attempted access for each mode.
See the Cortex-A5 Floating-Point Unit Technical Reference Manual and Cortex-A5 NEON
Media Processing Engine Technical Reference Manual for more information.
Table 4-51 NSACR bit assignments
Bits Name Description
[31:19] Reserved UNP or SBZP.
[18] NS_SMP Determines if the SMP bit of the Auxiliary Control Register is writable in Non-secure state:
0 = A write to Auxiliary Control Register in Non-secure state takes an Undefined instruction
exception and the SMP bit is write ignored. This is the reset value.
1 = A write to Auxiliary Control Register in Non-secure state can modify the value of the SMP
bit. Other bits are write ignored.
[17:16] Reserved RAZ/WI
[15] NSASEDIS Disable Non-secure Advanced SIMD Extension functionality:
0 = this bit has no effect on the ability to write CPACR.ASEDIS. This is the reset value.
1 = the CPACR.ASEDIS bit when executing in Non-secure state has a fixed value of 1 and
writes to it are ignored.
[14] NSD32DIS Disable the Non-secure use of D16-D31 of the VFP register file:
0 = this bit has no effect on the ability to write CPACR. D32DIS. This is the reset value.
1 = the CPACR.D32DIS bit when executing in Non-secure state has a fixed value of 1 and writes
to it are ignored.
[13:12] Reserved UNP or SBZP.
[11] CP11 Determines permission to access coprocessor 11 in the Non-secure state:
0 = Secure access only. This is the reset value.
1 = Secure or Non-secure access.
[10] CP10 Determines permission to access coprocessor 10 in the Non-secure state:
0 = Secure access only. This is the reset value.
1 = Secure or Non-secure access.
[9:0] Reserved UNP or SBZ
Table 4-52 Results of access to the NSACR
Secure privileged Non-secure privileged User
Read Write Read Write Read Write
Data Data Data Undefined Instruction
exception
Undefined Instruction
exception
Undefined Instruction
exception

System Control
ARM DDI 0433C Copyright © 2009, 2010, 2016 ARM. All rights reserved. 4-50
ID021016 Non-Confidential
4.3.31 Virtualization Control Register
The VCR characteristics are:
Purpose Forces an exception regardless of the value of the A, I, or F bits in the
Current Program Status Register (CPSR).
Usage constraints The VCR is:
• only accessible in privileged modes
• only accessible in Secure state.
Configurations Available in all configurations.
Attributes See the register summary in Table 4-10 on page 4-15.
Figure 4-31 shows the VCR bit assignments.
Figure 4-31 VCR bit assignments
Table 4-53 shows the VCR bit assignments.
To access the VCR, use:
MRC p15, 0, <Rd>, c1, c1, 3 ; Read VCR data
MCR p15, 0, <Rd>, c1, c1, 3 ; Write VCR data
AMO
Reserved
31 9876543210
Reserved
IMO
FMO
Table 4-53 VCR bit assignments
Bits Name Description
[31:9] Reserved SBZ.
[8] AMO When the processor is in Non-secure state and the SCR.EA bit is set, if the AMO bit is set, this enables an
asynchronous Data Abort exception to be taken regardless of the value of the CPSR.A bit.
When the processor is in Secure state, or when the SCR.EA bit is not set, the AMO bit is ignored.
See Secure Configuration Register on page 4-45.
[7] IMO IRQ Mask Override.
When the processor is in Non-secure state and the SCR.IRQ bit is set, if the IMO bit is set, this enables an IRQ
exception to be taken regardless of the value of the CPSR.I bit.
When the processor is in Secure state, or when the SCR.IRQ bit is not set, the IMO bit is ignored.
See Secure Configuration Register on page 4-45.
[6] FMO FIQ Mask Override.
When the processor is in Non-secure state and the SCR.FIQ bit is set, if the FMO bit is set, this enables an FIQ
exception to be taken regardless of the value of the CPSR.F bit.
When the processor is in Secure state, or when the SCR.FIQ bit is not set, the FMO bit is ignored.
See Secure Configuration Register on page 4-45.
[5:0] Reserved SBZ.

System Control
ARM DDI 0433C Copyright © 2009, 2010, 2016 ARM. All rights reserved. 4-51
ID021016 Non-Confidential
4.3.32 Translation Table Base Register 0
The TTBR0 characteristics are:
Purpose Holds the physical address of the first level translation table.
Usage constraints The TTBR0 is:
• only accessible in privileged modes
• banked for Secure and Non-secure states.
Attempts to write to this register in secure privileged modes when
CP15SDISABLE is HIGH result in an Undefined instruction exception.
See Security Extensions write access disable on page 3-10.
Configurations Available in all configurations.
Attributes See the register summary in Table 4-11 on page 4-15.
Figure 4-32 shows the TTBR0 bit assignments. For an explanation of N in the figure, see
Translation Table Base Control Register on page 4-53.
Figure 4-32 TTBR0 bit assignments
Table 4-54 shows the TTBR0 bit assignments. For an explanation of N in the table see
Translation Table Base Control Register on page 4-53.
IRGN[0]
Reserved
Translation table base 0
31 14-N 13-N 7 6 5 4 3 2 1 0
Reserved RGN S
Reserved
IRGN[1]
Table 4-54 TTBR0 bit assignments
Bits Name Description
[31:14-N] Translation table base 0 Pointer to the level one translation table.
[13-N:7] Reserved UNP or SBZ.
[6] IRGN[0] Used with bit 0, IRGN[1] to describe inner cacheability.
[5] Reserved RAZ/WI.
[4:3] RGN Outer Cacheable attributes for translation table walking:
b00 = Outer Non-cacheable
b01 = Outer Cacheable Write-Back cached, Write-Allocate
b10 = Outer Cacheable Write-Through, no allocate on write
b11 = Outer Cacheable Write-Back, no allocate on write.

System Control
ARM DDI 0433C Copyright © 2009, 2010, 2016 ARM. All rights reserved. 4-52
ID021016 Non-Confidential
A write to the TTBR0 updates the address of the first level translation table from the value in
bits [31:7] of the written value, to account for the maximum value of 7 for N. The number of
bits of this address that the processor uses, and therefore the required alignment of the first level
translation table, depends on the value of N, see Translation Table Base Control Register on
page 4-53.
A read from the TTBR0 returns the complete address of the first level translation table in bits
[31:7] of the read value, regardless of the value of N.
To access TTBR0, use:
MRC p15, 0, <Rd>, c2, c0, 0; Read Translation Table Base Register 0TTBR0
MCR p15, 0, <Rd>, c2, c0, 0; Write Translation Table Base Register 0TTBR0
4.3.33 Translation Table Base Register 1
The TTBR1 characteristics are:
Purpose Holds the physical address of the first-level translation table.
Usage constraints The TTBR1 is:
• only accessible in privileged modes
• banked for Secure and Non-secure states.
Configurations Available in all configurations.
Attributes See the register summary in Table 4-11 on page 4-15.
Figure 4-33 shows the TTBR1 bit assignments.
Figure 4-33 TTBR1 bit assignments
[2] Reserved SBZ. This bit is not implemented on this processor.
[1] S Translation table walk:
0 = to non-shared memory.
1 = to shared memory.
[0] IRGN[1] Indicates inner cacheability for the translation table walk:
IRGN[1], IRGN[0]
00 = Non-cacheable
01 = Write-Back Write-Allocate
10 = Write-Through, no allocate on write
11 = Write-Back no allocate on write.
Page table walks do look-ups in the data cache only in write-back.
Write-through is treated as non-cacheable.
Table 4-54 TTBR0 bit assignments (continued)
Bits Name Description
IRGN[0]
Reserved
Translation table base 1
31 14-N 13-N 7 6 5 4 3 2 1 0
Reserved RGN S
Reserved
IRGN[1]

System Control
ARM DDI 0433C Copyright © 2009, 2010, 2016 ARM. All rights reserved. 4-53
ID021016 Non-Confidential
Table 4-55 shows the TTBR1 bit assignments.
To access TTBR1, use:
MRC p15, 0, <Rd>, c2, c0, 1; Read TTBR1
MCR p15, 0, <Rd>, c2, c0, 1; Write TTBR1
Writing to CP15 c2 updates the pointer to the first level translation table from the value in bits
[31:14] of the written value. Bits [13:7] Should Be Zero. The address specified by TTBR1 must
reside on a 16KB page boundary.
4.3.34 Translation Table Base Control Register
The TTBCR characteristics are:
Purpose Determines which of the Translation Table Base Registers, TTBR0 or
TTBR1, defines the base address for the translation table walk that is
required when a VA is not found in the TLB.
Usage constraints The TTBCR is:
• only accessible in privileged modes
•banked.
Attempts to write to this register in secure privileged modes when
CP15SDISABLE is HIGH result in an Undefined instruction exception.
See Security Extensions write access disable on page 3-10.
Table 4-55 TTBR1 bit assignments
Bits Name Description
[31:14] Translation table base 1 Pointer to the level one translation table.
[13:7] Reserved UNP or SBZ
[6] IRGN[0] Used with IRGN[1] to describe inner cacheability.
[5] Reserved RAZ/WI
[4:3] RGN Outer cacheable attributes for translation table walking:
b00 = Outer Non-cacheable
b01 = Outer Cacheable Write-Back cached, Write-Allocate
b10 = Outer Cacheable Write-Through, no allocate on write
b11 = Outer Cacheable write-back, no allocate on write.
[2] Reserved SBZ
[1] S Translation table walk:
1 = to shared memory
0 = to non-shared memory.
[0] IRGN[1] Indicates inner cacheability for the translation table walk:
IRGN[1], IRGN[0]
00 = Non-cacheable
01 = Write-Back Write-Allocate
10 = Write-Through, no allocate on write
11 = Write-Back no allocate on write.
Page table walks do look-ups in the data cache only in write-back.
Write-through is treated as non-cacheable.

System Control
ARM DDI 0433C Copyright © 2009, 2010, 2016 ARM. All rights reserved. 4-54
ID021016 Non-Confidential
This register has a defined reset value of 0. This reset value applies only
to the Secure copy of the register, and software must program the
Non-secure copy of the register with the required value.
Configurations Available in all configurations.
Attributes See the register summary in Table 4-11 on page 4-15.
Figure 4-34 shows the TTBCR bit assignments.
Figure 4-34 TTBCR bit assignments
Table 4-56 shows the TTBCR bit assignments.
To access the TTBCR, use:
MRC p15, 0, <Rd>, c2, c0, 2 ; Read TTBCR
PD1
PD0
N
31 65432 0
Reserved
Reserved
Table 4-56 TTBCR bit assignments
Bits Name Description
[31:6] Reserved UNP or SBZ.
[5] PD1 Specifies occurrence of a translation table walk on a TLB miss when using TTBR1. When translation table walk
is disabled, a section translation fault occurs instead of a TLB miss:
0 = The processor performs a translation table walk on a TLB miss, with Secure or Non-secure privilege
appropriate to the current Secure or Non-secure state. This is the reset value. The Non-secure version of this
register must be programmed by software.
1 = The processor does not perform a translation table walk. If a TLB miss occurs with TTBR1 in use, the
processor returns a section translation fault.
[4] PD0 Specifies occurrence of a translation table walk on a TLB miss when using TTBR0. When translation table walk
is disabled, a section translation fault occurs instead of a TLB miss.
0 = The processor performs a translation table walk on a TLB miss, with Secure or Non-secure privilege
appropriate to the current Secure or Non-secure state. This is the reset value. The Non-secure version of this
register must be programmed by software.
1 = The processor does not perform a translation table walk. If a TLB miss occurs with TTBR0 in use, the
processor returns a section translation fault.
[3] Reserved UNP or SBZ.
[2:0] N Specifies the boundary size of TTBR0.
b000 = 16KB. This is the reset value.
b001 = 8KB
b010 = 4KB
b011 = 2KB
b100 = 1KB
b101 = 512 bytes
b110 = 256 bytes
b111 = 128 bytes.

System Control
ARM DDI 0433C Copyright © 2009, 2010, 2016 ARM. All rights reserved. 4-55
ID021016 Non-Confidential
MCR p15, 0, <Rd>, c2, c0, 2 ; Write TTBCR
A translation table base register is selected as follows:
• If N is set to 0, always use TTBR0. This is the default case at reset for the Secure version
of this register. It is backwards compatible with ARMv5 and earlier processors.
• If N is set greater than 0, and bits [31:32-N] of the VA are all zeros, use TTBR0, otherwise
use TTBR1. N must be in the range 0-7.
4.3.35 Domain Access Control Register
The DACR characteristics are:
Purpose Holds the access permissions for a maximum of 16 domains.
Usage constraints The DACR is:
• only accessible in privileged modes
•banked.
Attempts to write to this register in secure privileged modes when
CP15SDISABLE is HIGH result in an Undefined instruction exception.
See Security Extensions write access disable on page 3-10.
Configurations Available in all configurations.
Attributes See the register summary in Table 4-12 on page 4-15.
Figure 4-35 shows the DACR bit assignments.
Figure 4-35 DACR bit assignments
Table 4-57 shows the DACR bit assignments.
To access the DACR, use:
MRC p15, 0, <Rd>, c3, c0, 0 ; Read DACR
MCR p15, 0, <Rd>, c3, c0, 0 ; Write DACR
D15
31 30 29 28 27 26 25 24 23 22 21 20 19 18 17 16 15 14 13 12 11 10 9 8 7 6 5 4 3 2 1 0
D14 D13 D12 D11 D10 D9 D8 D7 D6 D5 D4 D3 D2 D1 D0
Table 4-57 DACR bit assignments
Bits Name Description
-D<n>aThe fields D15-D0 in the register define the access permissions for each one of the 16 domains.
b00 = No access. Any access generates a domain fault.
b01 = Client. Accesses are checked against the access permission bits in the TLB entry.
b10 = Reserved. Any access generates a domain fault.
b11 = Manager. Accesses are not checked against the access permission bits in the TLB entry, so a
permission fault cannot be generated. Attempting to execute code in a page that has the TLB eXecute
Never (XN) attribute set does not generate an abort.
a. n is the Domain number in the range between 0 and 15.

System Control
ARM DDI 0433C Copyright © 2009, 2010, 2016 ARM. All rights reserved. 4-56
ID021016 Non-Confidential
4.3.36 Data Fault Status Register
The DFSR characteristics are:
Purpose • Holds the source of the last data fault.
• Indicates the domain and type of access being performed when an
abort occurred
Usage constraints The DFSR is:
• only accessible in privileged modes
•banked.
Configurations Available in all configurations.
Attributes See the register summary in Table 4-13 on page 4-16.
Figure 4-36 shows the DFSR bit assignments.
Figure 4-36 DFSR bit assignments
Table 4-58 shows the DFSR bit assignments.
Reserved
31 13 12 11 10 9 8 7 4 3 0
Domain Status
WnR
Reserved
ExT
FS[4]
Table 4-58 DFSR bit assignments
Bits Name Description
[31:13] Reserved UNP or SBZ.
[12] ExT External Abort Qualifier. Indicates whether an AXI Decode or Slave error caused an abort. This bit is only valid
for External Aborts. For all other aborts this bit Should Be Zero.
0 = external abort marked as DECERRa
1 = external abort marked as SLVERR
[11] WnR Not read and write.
Indicates what type of access caused the abort:
0 = read
1 = write.
In case of aborted CP15 operations, this bit is set to 1.
[10] FS[4] Part of the Status field. See bit [12] and bits [3:0] in this table.

System Control
ARM DDI 0433C Copyright © 2009, 2010, 2016 ARM. All rights reserved. 4-57
ID021016 Non-Confidential
To access the DFSR, use:
MRC p15, 0, <Rd>, c5, c0, 0; Read DFSR
MCR p15, 0, <Rd>, c5, c0, 0; Write DFSR
Reading CP15 c5 with Opcode_2 set to 0 returns the value of the DFSR.
Writing CP15 c5 with Opcode_2 set to 0 sets the DFSR to the value of the data written. This is
useful for a debugger to restore the value of the DFSR. The register must be written using a read
modify write sequence.
4.3.37 Instruction Fault Status Register
The IFSR characteristics are:
Purpose • Holds the source of the last instruction fault.
• Indicates the domain and type of access being performed when an
abort occurred
Usage constraints The IFSR is:
• only accessible in privileged modes
•banked.
Configurations Available in all configurations.
[9:8] Reserved Always read as 0.
[7:4] Domain Specifies which of the 16 domains, D15-D0, was being accessed when a data fault occurred.
[3:0] Status Indicates the type of exception generated. To determine the data fault, bits [12] and [10] must be used in
conjunction with bits [3:0]. The following encodings are in priority order, highest first:
1. b000001 alignment fault
2. b000100 instruction cache maintenance fault
3. bx01100 1st level translation, synchronous external abort
4. bx01110 2nd level translation, synchronous external abort
5. b000101 translation fault, section
6. b000111 translation fault, page
7. b000011 access flag fault, section
8. b000110 access flag fault, page
9. b001001 domain fault, section
10. b001011 domain fault, page
11. b001101 permission fault, section
12. b001111 permission fault, page
13. bx01000 synchronous external abort, nontranslation
14. bx10110 asynchronous external abort
15. b000010 debug event.
Any unused encoding not listed is reserved.
Where x represents bit [12] in the encoding, bit [12] can be either:
0 = AXI Decode error caused the abort. This is the reset value.
1 = AXI Slave error caused the abort.
a. SLVERR and DECERR are the two possible types of abort reported in an AXI bus.
Table 4-58 DFSR bit assignments (continued)
Bits Name Description

System Control
ARM DDI 0433C Copyright © 2009, 2010, 2016 ARM. All rights reserved. 4-58
ID021016 Non-Confidential
Attributes See the register summary in Table 4-13 on page 4-16.
Figure 4-37 shows the IFSR bit assignments.
Figure 4-37 IFSR bit assignments
Table 4-59 shows the IFSR bit assignments.
You can access the IFSR by reading or writing CP15 c5 with the Opcode_2 field set to 1:
MRC p15, 0, <Rd>, c5, c0, 1; Read Instruction Fault Status Register
MCR p15, 0, <Rd>, c5, c0, 1; Write Instruction Fault Status Register
Reserved
31 13 12 11 10 9 4 3 0
S Reserved Status
Reserved
ExT
Table 4-59 IFSR bit assignments
Bits Name Description
[31:13] Reserved UNP or SBZ.
[12] ExT External abort qualifier
0 = External abort marked as DECERR
1 = External abort marked as SLVERR.
[11] Reserved Always reads as 0.
[10] S Part of the status field. Must be used in conjunction with bit [12] and bits [3:0]
[9:4] Reserved Always reads as 0.
[3:0] Status Type of fault generated. Indicates the type of exception generated.
To determine the data fault, bits [12] and [10] must be used in conjunction with bits [3:0]. The following
encodings are in priority order, with 1 being highest:
1. bx01100 L1 translation, synchronous external abort
2. bx01110 L2 translation, synchronous external abort
3. b000101 translation fault, section
4. b000111 translation fault, page
5. b000011 access flag fault, section
6. b000110 access flag fault, page
7. b001001 domain fault, section
8. b001011 domain fault, page
9. b001101 permission fault, section
10. b001111 permission fault, page
11. bx01000 synchronous external abort
12. b000010 debug event.
Any unused encoding not listed is reserved.
Where x represents bit [12] in the encoding, bit [12] can be either:
0 = AXI Decode error caused the abort. This is the reset value.
1 = AXI Slave error caused the abort.

System Control
ARM DDI 0433C Copyright © 2009, 2010, 2016 ARM. All rights reserved. 4-59
ID021016 Non-Confidential
Note
When the SCR.EA bit is set the processor writes to the Secure Data Fault Status Register on a
Monitor entry caused by an External Abort. See Secure Configuration Register on page 4-45.
Reading CP15 c5 with the Opcode_2 field set to 1 returns the value of the IFSR.
Writing CP15 c5 with the Opcode_2 field set to 1 sets the IFSR to the value of the data written.
This is useful for a debugger to restore the value of the IFSR. The register must be written using
a read, modify, write sequence. Bits [31:4] Should Be Zero.
4.3.38 Auxiliary Data Fault Status Register
The ADFSR characteristics are:
Purpose Can provide implementation specific information.
Usage constraints The ADFSR is:
• only accessible in privileged modes
• common to the Secure and Non-secure states.
Configurations Available in all configurations.
Attributes See the register summary in Table 4-13 on page 4-16.
Note
The ADFSR is not used in this implementation.
To access the ADFSR, use:
MRC p15, 0, <Rd>, c5, c1, 0; Read Data Auxiliary Fault Status Register
MCR p15, 0, <Rd>, c5, c1, 0; Write Data Auxiliary Fault Status Register
4.3.39 Auxiliary Instruction Fault Status Register
The AIFSR characteristics are:
Purpose Can provide implementation specific information.
Usage constraints The AIFSR is:
• only accessible in privileged modes
• common to the Secure and Non-secure states.
Configurations Available in all configurations.
Attributes See the register summary in Table 4-13 on page 4-16.
Note
The AIFSR is not used in this implementation.
To access the AIFSR, use
MRC p15, 0, <Rd>, c5, c1, 1; Read Instruction Auxiliary Fault Status Register
MCR p15, 0, <Rd>, c5, c1, 1; Write Instruction Auxiliary Fault Status Register
The Auxiliary Fault Status Registers are provided for compatibility with all ARMv7-A designs.
The processor always reads the registers as RAZ. All writes are ignored.

System Control
ARM DDI 0433C Copyright © 2009, 2010, 2016 ARM. All rights reserved. 4-60
ID021016 Non-Confidential
4.3.40 Data Fault Address Register
The DFAR characteristics are:
Purpose Holds the MVA of the faulting address when a synchronous fault occurs.
Usage constraints The DFAR is:
• only accessible in privileged modes
• banked for Secure and Non-secure states.
Configurations Available in all configurations.
Attributes See the register summary in Table 4-14 on page 4-16.
To access the DFAR, use:
MRC p15, 0, <Rd>, c6, c0, 0 ; Read Data Fault Address Register
MCR p15, 0, <Rd>, c6, c0, 0 ; Write Data Fault Address Register
A write to this register sets the DFAR to the value of the data written. This is useful for a
debugger to restore the value of the DFAR.
4.3.41 Instruction Fault Address Register
The IFAR characteristics are:
Purpose Holds the MVA of the faulting address of the instruction that caused a
prefetch abort.
Usage constraints The IFAR is:
• only accessible in privileged modes
• banked for Secure and Non-secure states.
Configurations Available in all configurations.
Attributes See the register summary in Table 4-14 on page 4-16.
To access the IFAR, use:
MRC p15, 0, <Rd>, c6, c0, 2 ; Read Instruction Fault Address Register
MCR p15, 0, <Rd>, c6, c0, 2 ; Write Instruction Fault Address Register
A write to this register sets the IFAR to the value of the data written. This is useful for a
debugger to restore the value of the IFAR. For more information, see Breakpoints and
watchpoints on page 9-6.
4.3.42 NOP Register
The use of this register is optional and deprecated. Use the
NOP
instruction instead.
4.3.43 Physical Address Register
The PAR characteristics are:
Purpose Holds:
• the PA after a successful translation
• the source of the abort for an unsuccessful translation.
Usage constraints The PAR is:
• only accessible in privileged modes

System Control
ARM DDI 0433C Copyright © 2009, 2010, 2016 ARM. All rights reserved. 4-61
ID021016 Non-Confidential
• banked for Secure and Non-secure states.
Configurations Available in all configurations.
Attributes See the register summary in Table 4-15 on page 4-16.
The PAR format depends on the value of bit F This bit signals whether or not there is an error
during the VA to PA translation. See VA format on page 4-7 for information on Virtual
Addresses.
The PAR is accessed by reading to CP15 c7 with <CRm> field set to c4 and Opcode_2 field set
to 0:
MRC p15, 0, <Rd>, c7, c4, 0; Read PA register
If the translation aborted, the FSR bits give the encoding of the source of the abort as shown in
Figure 4-38. See Data Fault Status Register on page 4-56 for information on the Fault Status
Register bits and the ExT bit. Figure 4-38 shows the bit assignment for PAR aborted
translations.
Figure 4-38 PAR aborted translation bit assignments
Figure 4-39 shows the PAR bit assignment if the translation completed successfully.
Figure 4-39 PAR successful translation bit assignments
Table 4-60 shows the PAR bit assignments.
ExT
1Reserved
31 765 10
FSR[10,3:0]
Reserved
NS
FPA
31 12 11 10 9 8 7 6 4 3 2 1 0
Inner
[2:0]
Outer
[1:0]
Reserved
SH SS
Table 4-60 PAR bit assignments
Bits Name Description
[31:12] PA Physical address.
[11:10] Reserved RAZ/WI
[9] NS Non-secure. The NS bit from the translation table entry.
[8] Reserved RAZ/WI
[7] SH Shareable attribute. Indicates whether the physical memory is shareable:
0 = Memory is non-shareable.
1 = Memory is shareable.

System Control
ARM DDI 0433C Copyright © 2009, 2010, 2016 ARM. All rights reserved. 4-62
ID021016 Non-Confidential
4.3.44 Instruction Synchronization Barrier
The use of ISB is optional and deprecated. Use the instruction
ISB
instead.
4.3.45 Data Synchronization Barrier
The use of DSB is deprecated and, on Cortex-A5, behaves as NOP. Use the instruction
DSB
instead.
4.3.46 Data Memory Barrier
The use of DMB is optional and deprecated. Use the instruction
DMB
instead.
4.3.47 Vector Base Address Register
The VBAR characteristics are:
Purpose Provides the exception base address for exceptions that are not handled in
monitor mode.
Usage constraints The VBAR is:
• only accessible in privileged modes
• only accessible in Secure state.
Configurations Available in all configurations.
Attributes See the register summary in Table 4-19 on page 4-19.
Figure 4-40 on page 4-63 shows the VBAR bit assignments.
[6:4] Inner Signals region inner attributes:
b000 = Inner non-cacheable.
b001 = Strongly-ordered.
b011 = Device.
b101 = Inner Write-Back Write-Allocate.
b110 = Inner Write-Through. No Write-Allocate (treated as inner Non-cacheable).
b111 = Inner Write-Back. No Write-Allocate (treated as Write-Allocate).
[3:2] Outer Signals region outer attributes for normal memory type (type = b10):
b00 = Outer Non-cacheable.
b01 = Outer Write-Back Write-Allocate.
b10 = Outer Write-Through. No Write-Allocate.
b11 = Outer Write-Back. No Write-Allocate.
[1] SS bit Supersection bit:
0 = The translation is not a supersection.
1 = The translation is a supersection.
[0] F Result of conversion:
0 = Successful translation.
Table 4-60 PAR bit assignments (continued)
Bits Name Description

System Control
ARM DDI 0433C Copyright © 2009, 2010, 2016 ARM. All rights reserved. 4-63
ID021016 Non-Confidential
Figure 4-40 VBAR bit assignments
Table 4-61 shows the VBAR bit assignments.
To access the VBAR, use:
MRC p15, 0, <Rd>, c12, c0, 0 ; Read VBAR Register
MCR p15, 0, <Rd>, c12, c0, 0 ; Write VBAR Register
The Secure copy of the VBAR holds the vector base address for the Secure state, described as
the Secure exception base address.
The Non-secure copy of the VBAR holds the vector base address for the Non-secure state,
described as the Non-secure exception base address.
4.3.48 Monitor Vector Base Address Register
The MVBAR characteristics are:
Purpose Provides the exception base address for exceptions that are not handled in
monitor mode.
Usage constraints The MVBAR is:
• only accessible in privileged modes
• only accessible in Secure state.
Configurations Available in all configurations.
Attributes See the register summary in Table 4-19 on page 4-19.
Figure 4-41 shows the MVBAR bit assignments.
Figure 4-41 MVBAR bit assignments
Table 4-62 shows the MVBAR bit assignments.
31 50
Vector Base Address Reserved
4
Table 4-61 VBAR bit assignments
Bits Name Description
[31:5] Vector Base Address The base address of the normal exception vectors.
[4:0] Reserved UNK/SBZP.
31 50
Monitor Vector Base Address Reserved
4
Table 4-62 MVBAR bit assignments
Bits Name Description
[31:5] Monitor Vector Base Address The base address of the exception vectors for exceptions that are handled in Monitor mode.
[4:0] Reserved UNK/SBZP.

System Control
ARM DDI 0433C Copyright © 2009, 2010, 2016 ARM. All rights reserved. 4-64
ID021016 Non-Confidential
To access the MVBAR, use:
MRC p15, 0, <Rd>, c12, c0, 1 ; Read MVBAR Register
MCR p15, 0, <Rd>, c12, c0, 1 ; Write MVBAR Register
4.3.49 Interrupt Status Register
The ISR characteristics are:
Purpose Reports the status of virtual or physical interrupts.
Usage constraints The ISR is:
• only accessible in privileged modes
• common to Secure and Non-secure state.
Configurations Available in all configurations.
Attributes See the register summary in Table 4-19 on page 4-19.
The ISR reports pending virtual interrupts and aborts in Non-secure state if the relevant mask
override field in the VCR and exception taken in monitor mode bits in the SCR are set.
Otherwise it reflects pending physical interrupts and aborts. The register continues to report a
virtual interrupt until the corresponding field in the VIR is cleared.
Figure 4-42 shows the ISR bit assignments.
Figure 4-42 ISR bit assignments
Table 4-63 shows the ISR bit assignments.
To access the ISR, use:
MRC p15, 0, <Rd>, c12, c1, 0 ; Read ISR Register
31 98765 0
Reserved A I F Reserved
Table 4-63 ISR bit assignments
Bits Name Description
[31:9] Reserved RAZ/UNK.
[8] A External abort pending flag:
0 = no pending external abort
1 = an external abort is pending.
[7] I Interrupt pending flag. Indicates whether an IRQ interrupt is pending:
0 = no pending IRQ
1 = an IRQ interrupt is pending.
[6] F Fast interrupt pending flag. Indicates whether an FIQ fast interrupt is pending:
0 = no pending FIQ
1 = an FIQ fast interrupt is pending.
[5:0] Reserved UNK/SBZP.

System Control
ARM DDI 0433C Copyright © 2009, 2010, 2016 ARM. All rights reserved. 4-65
ID021016 Non-Confidential
4.3.50 Virtualization Interrupt Register
The VIR characteristics are:
Purpose Triggers a pending interrupt from software running on the processor.
Usage constraints The VIR is:
• only accessible in privileged modes
• common to Secure and Non-secure state.
Configurations Available in all configurations.
Attributes See the register summary in Table 4-19 on page 4-19.
Figure 4-43 shows the VIR bit assignments.
Figure 4-43 VIR bit assignments
Table 4-64 shows the VIR bit assignments.
To access the VIR, use:
MRC p15, 0, <Rd>, c12, c1, 1 ; Read VIR Register
MCR p15, 0, <Rd>, c12, c1, 1 ; Write VIR Register
A virtual abort or interrupt becomes pending when the associated abort/interrupt field in the
SCR {EA, IRQ, FIQ} is set and the appropriate VCR mask override field in the VCR {AMO,
IMO, FMO} is also set. The actual virtual interrupt/abort exception is taken only when the CPU
enters Non-secure state and can be masked using the CPSR {A,I,F} fields.
When a virtual abort is taken, the corresponding bit in the VIR is cleared automatically by
hardware. When a virtual interrupt is taken, the corresponding bit in the VIR is not changed by
hardware. For the purposes of WFE and WFI, virtual interrupts and aborts are treated in the
same way as normal interrupts and aborts.
31 98765 0
Reserved V
A
V
I
V
FReserved
Table 4-64 VIR bit assignments
Bits Name Description
[31:9] Reserved RAZ/WI.
[8] VA Virtual Abort bit.
When set the virtual abort becomes pending when SCR.EA and VCR.AMO are b1.
The virtual abort exception happens only when the processor is in Non-secure state and the CPSR.A field is clear.
[7] VI Virtual IRQ bit.
When set the virtual interrupt becomes pending when SCR.IRQ and VCR.IMO are b1.
The virtual interrupt exception happens only when the processor is in Non-secure state and the CPSR.I field is
clear.
[6] VF Virtual FIQ bit.
When set the virtual interrupt becomes pending when SCR.FIQ and VCR.FMO are b1.
The virtual interrupt exception happens only when the processor is in Non-secure state and the CPSR.F field is
clear.
[5:0] Reserved RAZ/WI.

System Control
ARM DDI 0433C Copyright © 2009, 2010, 2016 ARM. All rights reserved. 4-66
ID021016 Non-Confidential
4.3.51 Context ID Register
The CONTEXTIDR characteristics are:
Purpose Identifies the current Process Identifier (PROCID) and Address Space
Identifier (ASID). The value of the whole of this register is called the
Context ID and is used by the debug logic and the trace logic.
Usage constraints The CONTEXTIDR is:
• only accessible in privileged modes
• common to Secure and Non-secure state.
Configurations Available in all configurations.
Attributes See the register summary in Table 4-20 on page 4-19.
Figure 4-44 shows the CONTEXTIDR bit assignments.
Figure 4-44 CONTEXTIDR bit assignments
Table 4-65 shows the CONTEXTIDR bit assignments.
To access the CONTEXTIDR, use:
MRC p15, 0, <Rd>, c13, c0, 1 ; Read CONTEXTIDR Register
MCR p15, 0, <Rd>, c13, c0, 1 ; Write CONTEXTIDR Register
4.3.52 Configuration Base Address Register
The CBAR characteristics are:
Purpose This register is not implemented on Cortex-A5 and always reads as
0x00000000
.
Usage constraints The CBAR is:
• only accessible in privileged modes
• common to Secure and Non-secure state.
Configurations Available in all configurations.
Attributes See the register summary in Table 4-21 on page 4-20.
To access the CBAR, use:
MRC p15, 4, <Rd>, c15, c0, 0; Read Configuration Base Address Register
PROCID
31 8 7 0
ASID
Table 4-65 CONTEXTIDR bit assignments
Bits Name Description
[31:8] PROCID Process Identifier. This field must be programmed with a unique value that identifies the current process. It is
used by the trace logic and the debug logic to identify the process that is currently running.
[7:0] ASID Address Space Identifier. This field is programmed with the value of the current ASID.

ARM DDI 0433C Copyright © 2009, 2010, 2016 ARM. All rights reserved. 5-1
ID021016 Non-Confidential
Chapter 5
Non-debug Use of CP14
This chapter describes the purpose of the system control coprocessor, its structure, operation, and
how to use it. It contains the following sections:
•About coprocessor CP14 on page 5-2
•CP14 Jazelle register summary on page 5-3
•CP14 Jazelle register descriptions on page 5-4.

Non-debug Use of CP14
ARM DDI 0433C Copyright © 2009, 2010, 2016 ARM. All rights reserved. 5-2
ID021016 Non-Confidential
5.1 About coprocessor CP14
Coprocessor CP14 provides support for the hardware acceleration of Java bytecodes.

Non-debug Use of CP14
ARM DDI 0433C Copyright © 2009, 2010, 2016 ARM. All rights reserved. 5-3
ID021016 Non-Confidential
5.2 CP14 Jazelle register summary
In the optional Cortex-A5 implementation of the Jazelle Extension:
• Jazelle state is supported.
•The
BXJ
instruction enters Jazelle state.
Table 5-1 shows the CP14 Jazelle registers. All Jazelle registers are 32 bits wide.
See the ARM Architecture Reference Manual for details of the Jazelle Extension.
Table 5-1 CP14 Jazelle registers summary
CRn Op1 CRm Op2 Name Type Reset Description
070 0JIDRRWa
0xF410014A
Jazelle Identity and Miscellaneous Functions Register on
page 5-4
710 0JOSCRRW- Jazelle Operating System Control Register on page 5-5
720 0JMCRRW- Jazelle Main Configuration Register on page 5-6
730 0JPR RW- Jazelle Parameters Register on page 5-7
740 0JCOTTRWO- Jazelle Configurable Opcode Translation Table Register
on page 5-8
a. See Write operation of the JIDR on page 5-5 for the effect of a write operation

Non-debug Use of CP14
ARM DDI 0433C Copyright © 2009, 2010, 2016 ARM. All rights reserved. 5-4
ID021016 Non-Confidential
5.3 CP14 Jazelle register descriptions
The following sections describe the CP14 Jazelle DBX registers arranged in numerical order, as
shown in Table 5-1 on page 5-3:
•Jazelle Identity and Miscellaneous Functions Register
•Jazelle Operating System Control Register on page 5-5
•Jazelle Main Configuration Register on page 5-6
•Jazelle Parameters Register on page 5-7
•Jazelle Configurable Opcode Translation Table Register on page 5-8.
5.3.1 Jazelle Identity and Miscellaneous Functions Register
The JIDR characteristics are:
Purpose Enables software to determine the implementation of the Jazelle Extension
provided by the processor.
Usage constraints The JIDR is:
• accessible in privileged modes
• also accessible in user mode if the CD bit is clear. See Jazelle
Operating System Control Register on page 5-5.
Configurations Available in all configurations.
Attributes See the register summary in Table 5-1 on page 5-3.
Figure 5-1 shows the JIDR bit assignments.
Figure 5-1 JIDR bit assignment
Table 5-2 shows the JIDR bit assignments.
To access the JIDR, use:
MRC p14, 7, <Rd>, c0, c0, 0 ; Read Jazelle Identity Register
Reserved
Arch
31 28 27 20 19 12 11 8 7 6 5 0
Design SArchMajor SArchMinor TrTableSz
TrTableFrm
Table 5-2 JIDR bit assignments
Bits Name Description
[31:28] Arch This uses the same architecture code that appears in the Main ID register.
[27:20] Design Contains the implementor code of the designer of the subarchitecture.
[19:12] SArchMajor The subarchitecture code.
[11:8] SArchMinor The subarchitecture minor code.
[7] Reserved RAZ.
[6] TrTbleFrm Indicates the format of the Jazelle Configurable Opcode Translation Table Register (JCOTTR).
[5:0] TrTbleSz Indicates the size of the JCOTTR.

Non-debug Use of CP14
ARM DDI 0433C Copyright © 2009, 2010, 2016 ARM. All rights reserved. 5-5
ID021016 Non-Confidential
Write operation of the JIDR
A write to the JIDR clears the translation table. This has the effect of making all configurable
opcodes executed in software only. See Jazelle Configurable Opcode Translation Table
Register on page 5-8.
5.3.2 Jazelle Operating System Control Register
The JOSCR characteristics are:
Purpose Enables operating systems to control access to Jazelle Extension
hardware.
Usage constraints The JOSCR is:
• only accessible in privileged modes
• set to zero after a reset and must be written in privileged modes.
Configurations Available in all configurations.
Attributes See the register summary in Table 5-1 on page 5-3.
Figure 5-2 shows the JOSCR bit assignments.
Figure 5-2 JOSCR bit assignments
Table 5-3 shows the JOSCR bit assignments.
CV
Reserved
31 210
CD
Table 5-3 JOSCR bit assignments
Bits Name Description
[31:2] Reserved SBZ.
[1] CV Configuration Valid bit.
0 = The Jazelle configuration is invalid. Any attempt to enter Jazelle state when the Jazelle hardware is enabled:
• generates a configuration invalid Jazelle exception
• sets this bit, marking the Jazelle configuration as valid.
1 = The Jazelle configuration is valid. Entering Jazelle state succeeds when the Jazelle hardware is enabled.
The CV bit is automatically cleared on an exception.
[0] CD Configuration Disabled bit.
0 = Jazelle configuration in User mode is enabled:
• reading the JIDR succeeds
• reading any other Jazelle configuration register generates an Undefined Instruction exception
• writing the JOSCR generates an Undefined Instruction exception
• writing any other Jazelle configuration register succeeds.
1 = Jazelle configuration from User mode is disabled:
• reading any Jazelle configuration register generates an Undefined Instruction exception
• writing any Jazelle configuration register generates an Undefined Instruction exception.

Non-debug Use of CP14
ARM DDI 0433C Copyright © 2009, 2010, 2016 ARM. All rights reserved. 5-6
ID021016 Non-Confidential
To access the JOSCR, use:
MRC p14, 7, <Rd>, c1, c0, 0 ; Read JOSCR
MCR p14, 7. <Rd>, c1, c0, 0 ; Write JOSCR
5.3.3 Jazelle Main Configuration Register
The JMCR characteristics are:
Purpose Describes the Jazelle hardware configuration and its behavior.
Usage constraints Only accessible in privileged modes.
Configurations Available in all configurations.
Attributes See the register summary in Table 5-1 on page 5-3.
Figure 5-3 shows the JMCR bit assignments.
Figure 5-3 JMCR bit assignments
Table 5-4 shows the JMCR bit assignments.
JE
31 30 29 28 27 26 25 10
Reserved
SP
IS
OP
AP
FP
nAR
Table 5-4 JMCR bit assignments
Bits Name Description
[31] nAR not Array Operations (nAR) bit.
0 = Execute array operations in hardware, if implemented. Otherwise, call the appropriate handlers in the VM
Implementation Table.
1 = Execute all array operations by calling the appropriate handlers in the VM Implementation Table.
[30] FP The FP bit controls how the Jazelle hardware executes JVM floating-point opcodes:
0 = Execute all JVM floating-point opcodes by calling the appropriate handlers in the VM Implementation Table.
1 = Execute JVM floating-point opcodes by issuing
VFP
instructions, where possible.
Otherwise, call the appropriate handlers in the VM Implementation Table.
In this implementation FP is set to zero and is read only.
[29] AP The Array Pointer (AP) bit controls how the Jazelle hardware treats array references on the operand stack:
0 = Array references are treated as handles.
1 = Array references are treated as pointers.
[28] OP The Object Pointer (OP) bit controls how the Jazelle hardware treats object references on the operand stack:
0 = Object references are treated as handles.
1 = Object references are treated as pointers.

Non-debug Use of CP14
ARM DDI 0433C Copyright © 2009, 2010, 2016 ARM. All rights reserved. 5-7
ID021016 Non-Confidential
To access the JMCR, use:
MRC p14, 7, <Rd>, c2, c0, 0 ; Read JMCR
MCR p14, 7. <Rd>, c2, c0, 0 ; Write JMCR
5.3.4 Jazelle Parameters Register
The JPR characteristics are:
Purpose Describes the parameters that configure how the Jazelle hardware
behaves.
Usage constraints Only accessible in privileged modes.
Configurations Available in all configurations.
Attributes See the register summary in Table 5-1 on page 5-3.
Figure 5-4 shows the JPR bit assignments.
Figure 5-4 JPR bit assignments
[27] IS The Index Size (IS) bit specifies the size of the index associated with quick object field accesses:
0 = Quick object field indices are 8 bits.
1 = Quick object field indices are 16 bits.
[26] SP The Static Pointer (SP) bit controls how the Jazelle hardware treats static references:
0 = Static references are treated as handles.
1 = Static references are treated as pointers.
[25:1] Reserved SBZ
[0] JE The Jazelle Enable (JE) bit controls whether the Jazelle hardware is enabled, or is disabled:
0 = The Jazelle hardware is disabled:
•
BXJ
instructions behave like
BX
instructions
• setting the J bit in the CPSR generates a Jazelle-Disabled Jazelle exception.
1 = The Jazelle hardware is enabled:
•
BXJ
instructions enter Jazelle state
• setting the J bit in the CPSR enters Jazelle state.
Table 5-4 JMCR bit assignments (continued)
Bits Name Description
Reserved
31 22 21 17 16 12 11 8 7 4 3 0
BSH sADO ARO STO ODO

Non-debug Use of CP14
ARM DDI 0433C Copyright © 2009, 2010, 2016 ARM. All rights reserved. 5-8
ID021016 Non-Confidential
Table 5-5 shows the JPR bit assignments.
To access the JPR, use:
MRC p14, 7, <Rd>, c3, c0, 0 ; Read Jazelle Parameters Register
MCR p14, 7. <Rd>, c3, c0, 0 ; Write Jazelle Parameters Register
5.3.5 Jazelle Configurable Opcode Translation Table Register
The JCOTTR characteristics are:
Purpose Provides translations between the configurable opcodes in the range
0xCB-0xFD
and the operations that are provided by the Jazelle hardware.
Usage constraints Only accessible in privileged modes.
Configurations Available in all configurations.
Attributes See the register summary in Table 5-1 on page 5-3.
Figure 5-5 shows the JCOTTR bit assignments.
Figure 5-5 JCOTTR bit assignments
Table 5-6 shows the JCOTTR bit assignments.
Table 5-5 Jazelle Parameters Register bit assignments
Bits Name Description
[31:22] Reserved SBZ
[21:17] BSH The Bounds SHift (BSH) bits contain the offset, in bits, of the array bounds (number of items in the array) within
the array descriptor word.
[16:12] sADO The signed Array Descriptor Offset (sADO) bits contain the offset, in words, of the array descriptor word from
an array reference. The offset is a sign-magnitude signed quantity:
• Bit [16] gives the sign of the offset. The offset is positive if the bit is clear, and negative if the bit is set.
• Bits [15:12] give the absolute magnitude of the offset.
[11:8] ARO The Array Reference Offset (ARO) bits contain the offset, in words, of the array data or the array data pointer
from an array reference.
[7:4] STO The STatic Offset (STO) bits contain the offset, in words, of the static or static pointer from a static reference.
[3:0] ODO The Object Descriptor Offset (ODO) bits contain the offset, in words, of the field from the base of an object
data block.
Reserved
31 16 15 10 9 4 3 0
Opcode Reserved Operation
Table 5-6 JCOTTR bit assignments
Bits Name Description
[31:16] Reserved SBZ

Non-debug Use of CP14
ARM DDI 0433C Copyright © 2009, 2010, 2016 ARM. All rights reserved. 5-9
ID021016 Non-Confidential
To access this register, use:
MCR p14, 7, <Rd>, c4, c0, 0 ; Write Jazelle Configurable Opcode Translation
; Table Register
[15:10] Opcode Contains the bottom bits of the configurable opcode.
[9:4] Reserved SBZ
[3:0] Operation Contains the code for the operation
0x0
-
0x9
Table 5-6 JCOTTR bit assignments (continued)
Bits Name Description

ARM DDI 0433C Copyright © 2009, 2010, 2016 ARM. All rights reserved. 6-1
ID021016 Non-Confidential
Chapter 6
Memory Management Unit
This chapter describes the Memory Management Unit (MMU). It contains the following sections:
•About the MMU on page 6-2
•Memory management system on page 6-3
•TLB organization on page 6-5
•Memory access sequence on page 6-7
•Interaction with memory system on page 6-8
•External aborts on page 6-9
•MMU software accessible registers on page 6-10.

Memory Management Unit
ARM DDI 0433C Copyright © 2009, 2010, 2016 ARM. All rights reserved. 6-2
ID021016 Non-Confidential
6.1 About the MMU
The MMU works with the L1 and L2 memory system to translate virtual addresses to physical
addresses. It also controls accesses to and from external memory.
The ARM v7 Virtual Memory System Architecture (VMSA) features include the following:
• Page table entries that support:
— 16MB supersections. The processor supports supersections that consist of 16MB
blocks of memory.
— 1MB sections.
— 64KB large pages.
— 4KB small pages.
• 16 access domains
• Global and application-specific identifiers to remove the requirement for context switch
TLB flushes.
• Extended permissions checking capability.
TLB maintenance and configuration operations are controlled through a dedicated coprocessor,
CP15, integrated with the core. This coprocessor provides a standard mechanism for
configuring the L1 memory system.
See the ARM Architecture Reference Manual for a full architectural description of the ARMv7
VMSA.

Memory Management Unit
ARM DDI 0433C Copyright © 2009, 2010, 2016 ARM. All rights reserved. 6-3
ID021016 Non-Confidential
6.2 Memory management system
The Cortex-A5 processor supports the ARM v7 VMSA including the TrustZone security
extension. The translation of a Virtual Address (VA) used by the instruction set architecture to a
Physical Address (PA) used in the memory system and the management of the associated
attributes and permissions is carried out using a two-level MMU.
The first level MMU uses a Harvard design with separate micro TLB structures in the PFU for
instruction fetches (IuTLB) and in the DPU for data read and write requests (DuTLB).
A miss in the micro TLB results in a request to the main unified TLB shared between the data
and instruction sides of the memory system. The TLB consists of a 128-entry two-way
set-associative RAM based structure. The TLB page-walk mechanism supports page descriptors
held in the L1 data cache. The caching of page descriptors is configured globally for each
translation table base register, TTBRx, in the system coprocessor, CP15.
The TLB contains a hitmap cache of the page types which have already been stored in the TLB.
When the processor is put into dormant mode as described in Power control on page 2-9, the
TLB RAM data is retained. To save and restore the hitmap, the register can be accessed directly
from software using CP15 as described in c15, TLB access and attributes on page 4-12.
6.2.1 Memory types
Although various different memory types can be specified in the page tables, the Cortex-A5
processor does not implement all possible combinations:
• Write-through caches are not supported. Any memory marked as write-through is treated
as Non-cacheable.
• The outer shareable attribute is not supported. Anything marked as outer shareable is
treated in the same way as inner shareable.
• Write-back no write allocate is not supported. It is treated as write-back write-allocate.
Table 6-1 shows the treatment of each different memory type in the Cortex-A5 processor in
addition to the architectural requirements.
Table 6-1 Treatment of memory attributes
Memory type
attribute Shareability Other attributes Notes
Strongly
Ordered
-- -
Device Non-shareable - -
Shareable - -

Memory Management Unit
ARM DDI 0433C Copyright © 2009, 2010, 2016 ARM. All rights reserved. 6-4
ID021016 Non-Confidential
Normal Non-shareable Non-cacheable Does not access L1 caches.
Write-through cacheable Treated as non-cacheable.
Write-back cacheable,
write allocate
Can dynamically switch to no write allocate, if more than three full
cache lines are written in succession. See Read allocate mode on
page 2-4.
Write-back cacheable, no
write allocate
Treated as non-shareable write-back cacheable, write allocate
Inner shareable Non-cacheable -
Write-through cacheable Treated as inner shareable non-cacheable.
Write-back cacheable,
write allocate
Treated as inner shareable non-cacheable unless the SMP bit in the
Auxiliary Control Register is set (ACTLR[6] = b1). See Auxiliary
Control Register on page 4-41. If this bit is set the area is treated
as Write-back cacheable write allocate.
Write-back cacheable, no
write allocate
Outer shareable Non-cacheable Treated as inner shareable non-cacheable.
Write-through cacheable
Write-back cacheable,
write allocate
Treated as inner shareable non-cacheable unless the SMP bit in the
Auxiliary Control Register is set (ACTLR[6] = b1). See Auxiliary
Control Register on page 4-41. If this bit is set the area is treated
as Write-back cacheable write allocate.
Write-back cacheable, no
write allocate
Table 6-1 Treatment of memory attributes (continued)
Memory type
attribute Shareability Other attributes Notes

Memory Management Unit
ARM DDI 0433C Copyright © 2009, 2010, 2016 ARM. All rights reserved. 6-5
ID021016 Non-Confidential
6.3 TLB organization
TLB organization is described in the following sections:
•Micro TLB
•Main TLB.
6.3.1 Micro TLB
The first level of caching for the page table information is a micro TLB of 10 entries that is
implemented on each of the instruction and data sides. These blocks provide a lookup of the
virtual addresses in a single cycle.
The micro TLB returns the physical address to the cache for the address comparison, and also
checks the access permissions to signal either a Prefetch Abort or a Data Abort.
All main TLB related maintenance operations affect both the instruction and data micro TLBs,
causing them to be flushed. In the same way, any change of the following registers causes the
micro TLBs to be flushed:
•Context ID Register (CONTEXTIDR)
•Domain Access Control Register (DACR)
•Primary Region Remap Register (PRRR)
•Normal Memory Remap Register (NMRR)
•Translation Table Base Registers (TTBR0 and TTBR1).
6.3.2 Main TLB
Misses from the instruction and data micro TLBs are handled by a unified main TLB. Accesses
to the main TLB take a variable number of cycles, according to competing requests from each
of the micro TLBs and other implementation-dependent factors.
The main TLB is 128-entry two-way set-associative.
TLB match process
Each TLB entry contains a virtual address, a page size, a physical address, and a set of memory
properties. Each is marked as being associated with a particular application space (ASID), or as
global for all application spaces. The CONTEXTIDR determines the currently selected
application space.
A TLB entry matches when these conditions are true:
• its virtual address matches that of the requested address
• its Non-secure TLB ID (NSTID) matches the Secure or Non-secure state of the MMU
request
• its ASID matches the current ASID in the CONTEXTIDR or is global.
The operating system must ensure that, at most, one TLB entry matches at any time. The TLB
can store entries based on the following block sizes:
Supersections Describe 16MB blocks of memory.
Sections Describe 1MB blocks of memory.
Large pages Describe 64KB blocks of memory.
Small pages Describe 4KB blocks of memory.

Memory Management Unit
ARM DDI 0433C Copyright © 2009, 2010, 2016 ARM. All rights reserved. 6-6
ID021016 Non-Confidential
Supersections, sections and large pages are supported to permit mapping of a large region of
memory while using only a single entry in the TLB. If no mapping for an address is found within
the TLB, then the translation table is automatically read by hardware and a mapping is placed
in the TLB.

Memory Management Unit
ARM DDI 0433C Copyright © 2009, 2010, 2016 ARM. All rights reserved. 6-7
ID021016 Non-Confidential
6.4 Memory access sequence
When the processor generates a memory access, the MMU:
1. Performs a lookup for the requested virtual address and current ASID and security state
in the relevant instruction or data micro TLB.
2. If there is a miss in the micro TLB, performs a lookup for the requested virtual address
and current ASID and security state in the main TLB.
3. If there is a miss in main TLB, performs a hardware translation table walk.
You can configure the MMU to perform hardware translation table walks in cacheable regions
by setting the IRGN bits in Translation Table Base Register 0 on page 4-51 and Translation
Table Base Register 1 on page 4-52. If the encoding of the IRGN bits is write-back, an L1 data
cache lookup is performed and data is read from the data cache. If the encoding of the IRGN
bits is write-through or non-cacheable, an access to external memory is performed.
The MMU might not find a global mapping, or a mapping for the currently selected ASID, with
a matching Non-secure TLB ID (NSTID) for the virtual address in the TLB. In this case, the
hardware does a translation table walk if the translation table walk is enabled by the PD0 or PD1
bit in the Translation Table Base Control Register on page 4-53. If translation table walks are
disabled, the processor returns a Section Translation fault.
If the TLB finds a matching entry, it uses the information in the entry as follows:
1. The access permission bits and the domain determine if the access is enabled. If the
matching entry does not pass the permission checks, the MMU signals a memory abort.
See the ARM Architecture Reference Manual for a description of access permission bits,
abort types and priorities, and for a description of the Instruction Fault Status Register
(IFSR) and Data Fault Status Register (DFSR).
2. The memory region attributes specified in both the TLB entry and the CP15 c10 remap
registers determine if the access is
• Secure or Non-secure
• Shared or not
• Normal memory, Device, or Strongly-ordered.
See c10, Memory region remap on page 4-10.
3. The TLB translates the virtual address to a physical address for the memory access.

Memory Management Unit
ARM DDI 0433C Copyright © 2009, 2010, 2016 ARM. All rights reserved. 6-8
ID021016 Non-Confidential
6.5 Interaction with memory system
You can enable or disable the MMU as described in the ARM Architecture Reference Manual.

Memory Management Unit
ARM DDI 0433C Copyright © 2009, 2010, 2016 ARM. All rights reserved. 6-9
ID021016 Non-Confidential
6.6 External aborts
External memory errors are defined as those that occur in the memory system rather than those
that are detected by the MMU. External memory errors are expected to be extremely rare.
External aborts are caused by errors flagged by the AXI interfaces when the request goes
external to the Cortex-A5 processor. External aborts can be configured to trap to Monitor mode
by setting the EA bit in the Secure Configuration Register on page 4-45.
6.6.1 External aborts on data write
Externally generated errors during a data write can be asynchronous. This means that the
r14_abt on entry into the abort handler on such an abort might not hold the address of the
instruction that caused the exception.
The DFAR is Unpredictable when an asynchronous abort occurs.
Externally generated errors during data read are always synchronous. The address captured in
the DFAR matches the address which generated the external abort.
6.6.2 Synchronous and asynchronous aborts
Chapter 4 System Control describes synchronous and asynchronous aborts, their priorities, and
the IFSR and DFSR. To determine a fault type, read the DFSR for a data abort or the IFSR for
an instruction abort.
The processor supports an Auxiliary Fault Status Register for software compatibility reasons
only. The processor does not modify this register because of any generated abort.

Memory Management Unit
ARM DDI 0433C Copyright © 2009, 2010, 2016 ARM. All rights reserved. 6-10
ID021016 Non-Confidential
6.7 MMU software accessible registers
The system control coprocessor registers, CP15, in conjunction with page table descriptors
stored in memory, control the MMU as shown in Table 6-2.
You can access all the registers with instructions of the form:
MRC p15, 0, <Rd>, <CRn>, <CRm>, <Opcode_2>
MCR p15, 0, <Rd>, <CRn>, <CRm>, <Opcode_2>
CRn is the system control coprocessor register. Unless specified otherwise, CRm and Opcode_2
Should Be Zero.
Table 6-2 CP15 register functions
Register Cross reference
TLB Type Register TLB Type Register on page 4-23.
Control Register System Control Register on page 4-38
Non-secure Access Control Register Non-secure Access Control Register on page 4-48
Translation Table Base Register 0 Translation Table Base Register 0 on page 4-51
Translation Table Base Register 1 Translation Table Base Register 1 on page 4-52
Translation Table Base Control Register Translation Table Base Control Register on page 4-53
Domain Access Control Register Domain Access Control Register on page 4-55
DFSR Data Fault Status Register on page 4-56
IFSR Instruction Fault Status Register on page 4-57
DFAR Data Fault Address Register on page 4-60
IFAR Instruction Fault Address Register on page 4-60
TLB operations c8, TLB maintenance operations on page 4-9.
Primary Region Remap Register c10, Memory region remap on page 4-10
Normal Memory Remap Register
TLB Hitmap Register c15, TLB access and attributes on page 4-12.
Context ID Register Context ID Register on page 4-66

ARM DDI 0433C Copyright © 2009, 2010, 2016 ARM. All rights reserved. 7-1
ID021016 Non-Confidential
Chapter 7
Level 1 Memory System
This chapter describes the Level 1 (L1) memory system. It contains the following sections:
•About the L1 memory system on page 7-2
•Security extensions support on page 7-3
•L1 instruction side memory system on page 7-4
•L1 data side memory system on page 7-6
•Data prefetching on page 7-7
•Direct access to internal memory on page 7-8.

Level 1 Memory System
ARM DDI 0433C Copyright © 2009, 2010, 2016 ARM. All rights reserved. 7-2
ID021016 Non-Confidential
7.1 About the L1 memory system
The L1 memory system has:
• separate instruction and data caches each with a fixed line length of 32 bytes
• 64-bit data paths throughout the memory system
• support for four sizes of memory page
• export of memory attributes for external memory systems
• support for Security Extensions.
The data side of the L1 memory system has:
• two 16-byte linefill buffers and one 32-byte eviction buffer
• a 4-entry, 64-bit merging store buffer.
7.1.1 Memory system
This section describes:
•Cache features
•Store buffer.
Cache features
The Cortex-A5 processor has separate instruction and data caches. The caches have the
following features:
• Each cache can be disabled independently, using the system control coprocessor. See
System Control Register on page 4-38.
• Cache replacement policy is pseudo random.
• Data cache is 4-way set-associative.
• Instruction cache is 2-way set-associative.
• The cache line length is eight words.
• On a cache miss, critical word first filling of the cache is performed.
• You can configure the instruction and data caches independently during implementation
to sizes of 4KB, 8KB, 16KB, 32KB, or 64KB.
• For optimum area and performance, all of the cache RAMs, and the associated tag RAMs,
are designed to be implemented using standard ASIC RAM compilers.
Instruction cache features
The instruction cache is virtually indexed and physically tagged.
Data cache features
The data cache is physically indexed and physically tagged.
Store buffer
The Cortex-A5 processor has a store buffer with four 64-bit slots with data merging capability.

Level 1 Memory System
ARM DDI 0433C Copyright © 2009, 2010, 2016 ARM. All rights reserved. 7-3
ID021016 Non-Confidential
7.2 Security extensions support
The Cortex-A5 processor supports the TrustZone architecture, and exports the Secure or
Non-secure status of its memory requests to the memory system.

Level 1 Memory System
ARM DDI 0433C Copyright © 2009, 2010, 2016 ARM. All rights reserved. 7-4
ID021016 Non-Confidential
7.3 L1 instruction side memory system
The L1 instruction side memory system is responsible for providing an instruction stream to the
Cortex-A5 processor. To increase overall performance and to reduce power consumption, it
contains the following functionality:
• dynamic branch prediction
• Instruction caching.
The ISide comprises the following:
Prefetch Unit (PFU)
The PFU implements a two-level prediction mechanism, comprising the
following:
• A 256 entry branch pattern history table.
• A four-entry BTAC.
• A four-entry return stack.
The prediction scheme is available in ARM state, Thumb state, ThumbEE state,
and Jazelle state. It is also capable of predicting state changes from ARM to
Thumb, and from Thumb to ARM. It does not predict any other state changes, or
any instruction that changes the mode of the core. See Program flow prediction.
Instruction Cache Controller
The instruction cache controller fetches the instructions from memory depending
on the program flow predicted by the prefetch unit.
The instruction cache is two-way set-associative. It comprises the following
features:
• configurable sizes of 4KB, 8KB, 16KB, 32KB, or 64KB
•Virtually Indexed Physically Tagged (VIPT)
• 64-bit native accesses so as to provide up to four instructions per cycle to
the prefetch unit
• security extensions support
• no lockdown support.
7.3.1 Enabling program flow prediction
Program flow prediction is always enabled when the MMU is enabled by setting the M-bit in
the CP15 c1 Control register to 1. See System Control Register on page 4-38.
7.3.2 Program flow prediction
The following sections describe program flow prediction:
•Predicted and non-predicted instructions on page 7-5
•Thumb state conditional branches on page 7-5
•Return stack predictions on page 7-5.

Level 1 Memory System
ARM DDI 0433C Copyright © 2009, 2010, 2016 ARM. All rights reserved. 7-5
ID021016 Non-Confidential
Predicted and non-predicted instructions
This section shows the instructions that the processor predicts. Unless otherwise specified, the
list applies to ARM, Thumb, ThumbEE, and Jazelle instructions. As a general rule, the flow
prediction hardware predicts all branch instructions regardless of the addressing mode,
including:
• conditional branches
• unconditional branches
• indirect branches associated with function-call and return instructions
• branches that switch between ARM and Thumb states.
However, some branch instructions are not predicted:
• PC destination data processing operations
• branches that switch between states, except ARM to Thumb transitions, and Thumb to
ARM transitions
• Instructions with the S suffix are not predicted because they are typically used to return
from exceptions and have side-effects that can change privilege mode and security state
• All mode changing instructions.
Thumb state conditional branches
In Thumb state, a branch that is normally encoded as unconditional can be made conditional by
inclusion in an If-Then-Else (ITE) block. Then it is treated as a normal conditional branch.
Return stack predictions
The return stack stores the address and the ARM or Thumb state of the instruction after a
function-call type branch instruction. This address is equal to the link register value stored in
r14. The following instructions cause a return stack push if predicted:
•
BL
immediate
•
BLX
immediate
•
BLX
register.
The following instructions cause a return stack pop if predicted:
•
BX r14
•
POP {…,pc}
•
LDR pc, [r13]
.
The
LDR
instruction can use any of the addressing modes, as long as r13 is the base register.
Because return-from-exception instructions can change processor privilege mode and security
state, they are not predicted. This includes the
LDM^
instruction,
RFE
, and the
MOVS pc, r14
instruction.

Level 1 Memory System
ARM DDI 0433C Copyright © 2009, 2010, 2016 ARM. All rights reserved. 7-6
ID021016 Non-Confidential
7.4 L1 data side memory system
The L1 data cache is organized as a physically indexed and physically tagged cache. The micro
TLB produces the physical address from the virtual address before performing the cache access.
7.4.1 Internal exclusive monitor
The Cortex-A5 processor L1 memory system has an internal exclusive monitor. This is a
two-state, open and exclusive, state machine that manages load/store exclusive (
LDREXB
,
LDREXH
,
LDREX
,
LDREXD
,
STREXB
,
STREXH
,
STREX
, and
STREXD
) accesses and clear exclusive (
CLREX
)
instructions. You can use these instructions to construct semaphores, ensuring synchronization
between different processes running on the CPU, and also between different processors that are
using the same coherent memory locations for the semaphore.
Note
A store exclusive can generate an MMU fault or cause the processor to take a data watchpoint
exception regardless of the state of the local monitor. See Watchpoint Control Register on
page 9-25.
See the ARM Architecture Reference Manual for more information about these instructions.
Treatment of intervening STR operations
In cases where there is an intervening
STR
operation in an
LDREX
/
STREX
code sequence, the
intermediate
STR
does not produce any direct effect on the internal exclusive monitor. The local
monitor is in the Exclusive Access state after the
LDREX
, remains in the Exclusive Access state
after the
STR
, and returns to the Open Access state only after the
STREX
.
However, if the address
LDREX
/
STREX
code sequence is in cacheable memory, any eviction of the
cache line containing that address clears the monitor. It is therefore recommended that no load
or store instructions are placed between the
LDREX
and
STREX
because these additional
instructions can cause a cache eviction.
7.4.2 External aborts handling
The L1 data cache handles two types of external abort depending on the attributes of the
memory region of the access:
• All load accesses use the synchronous abort mechanism.
• All store accesses use the asynchronous abort mechanism, except for
SWP
and
SWPB
to any
type of memory, and
STREX
,
STREXB
,
STREXH
, and
STREXD
to shareable non-cacheable normal
or shareable device or strongly-ordered memory.

Level 1 Memory System
ARM DDI 0433C Copyright © 2009, 2010, 2016 ARM. All rights reserved. 7-7
ID021016 Non-Confidential
7.5 Data prefetching
This section describes:
•The PLD instruction
•Data prefetching and monitoring.
7.5.1 The PLD instruction
PLD
instructions lookup in the cache, and start a linefill if they missed, just like a normal load
instruction. However, the
PLD
instruction retires immediately rather than waiting for the data to
arrive in the cache, which enables other instructions to execute while the linefill continues in the
background.
7.5.2 Data prefetching and monitoring
The Cortex-A5 data cache implements an automatic prefetcher that monitors cache misses done
by the processor. When a pattern is detected, the automatic prefetcher starts linefills in the
background. Occasionally these linefills might be dropped before the data is allocated into the
cache. It can be deactivated in software using a CP15 Auxiliary Control Register bit. See
Auxiliary Control Register on page 4-41.
Note
Automatic data prefetching is only performed for memory that is marked as non-shared.

Level 1 Memory System
ARM DDI 0433C Copyright © 2009, 2010, 2016 ARM. All rights reserved. 7-8
ID021016 Non-Confidential
7.6 Direct access to internal memory
The Cortex-A5 processor provides a mechanism to read the internal memory used by the Cache
and TLB structures through the implementation-defined region of the system coprocessor
interface. This functionality can be useful when investigating issues where the coherency
between the data in the cache and data in system memory is broken.
The appropriate memory block and location is selected using a number of write-only CP15
registers and the data is read from a pair of read-only CP15 registers as shown in Table 7-1.
These operations are only available in secure privileged modes. In all other modes, executing
the CP15 instruction results in an Undefined instruction exception.
The encodings for the operations and the format for the data read from the memory are described
in the following sections:
•Data Cache Tag and Data encoding
•Instruction Cache Tag and Data encoding on page 7-9
•TLB data encoding on page 7-10.
7.6.1 Data Cache Tag and Data encoding
The Cortex-A5 processor data cache consists of a 4-way set-associative structure. The number
of sets in each way depends on the configured size of the cache. The encoding, set in Rd in the
appropriate
MCR
instruction, used to locate the required cache data entry for tag and data memory
is shown in Table 7-2. It is very similar for both the tag and data RAM access. Data RAM access
includes an additional field to locate the appropriate words in the cache line. The set-index range
parameter (S) is determined by:
S = log2(Data cache size / 4).
Table 7-1 Cortex-A5 system coprocessor CP15 registers used to access internal memory
Function Access CP15 operation Rd Data
Data Register 0 Read-only
MRC p15, 3, <Rd>, c15, c0, 0
Data
Data Register 1 Read-only
MRC p15, 3, <Rd>, c15, c0, 1
Data
Data Cache Tag Read Operation Register Write-only
MCR p15, 3, <Rd>, c15, c2, 0
Set/Way
Instruction Cache Tag Read Operation Register Write-only
MCR p15, 3, <Rd>, c15, c2, 1
Set/Way
Data Cache Data Read Operation Register Write-only
MCR p15, 3, <Rd>, c15, c4, 0
Set/Way/Offset
Instruction Cache Data Read Operation Register Write-only
MCR p15, 3, <Rd>, c15, c4, 1
Set/Way/Offset
TLB Data Read Operation Register Write-only
MCR p15, 3, <Rd>, c15, c4, 2
Index/Way
Table 7-2 Data Cache Tag and Data location encoding
Bit-field of Rd Description
[31:30] Cache Way
[29:S+5] Unused
[S+4:5] Set index
[4:2] Cache word data offset (Data Register only)
[1:0] Unused

Level 1 Memory System
ARM DDI 0433C Copyright © 2009, 2010, 2016 ARM. All rights reserved. 7-9
ID021016 Non-Confidential
The tag information (dirty state, outer attributes, and valid) for the selected cache line is returned
using only Data Register 0 using the format shown in Table 7-3.
The 32 bits of cache data is also returned in Data register 0.
7.6.2 Instruction Cache Tag and Data encoding
The Cortex-A5 processor instruction cache is significantly different from the data cache and this
is shown in the encodings and data format used in the CP15 operations used to access the Tag
and data memories. Table 7-4 shows the encoding required to select a given cache line. The
set-index range parameter (S) is determined by:
S = log2(Instruction cache size / 2) for the 2-way set associative cache.
The Tag and valid bits for the selected cache line are returned using only Data Register 0 using
the format shown in Table 7-5.
Table 7-3 Data Cache Tag data format
Bit-field of Data Register 0 Description
[31:30] Unused
[29] Valid
[28] TrustZone Non-secure state (NS)
[27:6] Tag Address
[5:3] Unused
[2:1] Outer memory attributes
[0] Dirty state
Table 7-4 Instruction Cache Tag and Data location encoding
Bit-field of Rd Description
[31] Cache Way
[30:S+5] Unused
[S+4:5] Set index
[4:2] Cache data element offset (Data Register only)
[1:0] Unused
Table 7-5 Instruction Cache Tag data format
Bit-field of Data Register 0 Description
[31:24] Unused.
[23:22] Valid bits
[21] TrustZone Non-secure state (NS).
[20:0] Tag Address.

Level 1 Memory System
ARM DDI 0433C Copyright © 2009, 2010, 2016 ARM. All rights reserved. 7-10
ID021016 Non-Confidential
The CP15 Instruction Cache Data Read Operation returns two entries from the cache in Data
Register 0 and Data Register 1 corresponding to the 16-bit aligned offset in the cache line:
Data Register 0 Data from cache offset+b00.
Data Register 1 Data from cache offset+b10.
In ARM mode these two fields combined always represent a single instruction. In Thumb they
can represent any combination of 16-bit and partial or full 32-bit instructions.
7.6.3 TLB data encoding
The Cortex-A5 processor unified TLB is built from a two-way set-associative RAM based
structure. The individual entries can be read into the data registers by writing to the TLB Data
Read Operation Register using the encoding shown in Table 7-6.
The set-index range parameter (S) is determined by:
S = log2(No. TLB entries / 2).
For the Cortex-A5 processor, No. TLB entries is 128.
The TLB uses a 63-bit encoding for the descriptor which is returned in both Data Registers:
Data Register 0[31:0] TLB Descriptor[31:0].
Data Register 1[30:0] TLB Descriptor[62:32].
Table 7-7 shows the data fields in the TLB descriptor.
Table 7-6 TLB Data Read Operation Register location encoding
Bit-field of Rd Description
[31] TLB Way
[30:S] Unused
[S-1:0] TLB index
Table 7-7 TLB descriptor format
Bit-field Field name Width Comments
[62:59] Domain 4 -
[58:56] Access Permissions (AP) 3 -
[55] NS (Non-Secure Walk Flag) 1 The security state during the page-walk that fetched the entry.
[54] NS (Non-Secure Page Flag) 1 The security state allocated to this memo
[53] XN 1 Execute Never
[52:50] TEX 3 -
[49] Bufferable 1 -
[48] Cacheable 1 -
[47] Shareable 1 -
[46:39] ASID 8 The current ContextID

Level 1 Memory System
ARM DDI 0433C Copyright © 2009, 2010, 2016 ARM. All rights reserved. 7-11
ID021016 Non-Confidential
[38:37] Size 2 b00 = Small Page
b01 = Large Page
b10 = Section
b11 = SupersSection
[36:22] VA 15 -
[21:2] PA 20 -
[1] Not-Global (nG) 1 b0 = entry is global to all ASIDs
b1 = entry is local to listed ASID
[0] Valid 1 -
Table 7-7 TLB descriptor format (continued)
Bit-field Field name Width Comments

Level 2 Memory Interface
ARM DDI 0433C Copyright © 2009, 2010, 2016 ARM. All rights reserved. 8-2
ID021016 Non-Confidential
8.1 About the L2 interface
The L2 AXI interface enables the L1 memory system to have access to peripherals and to
external memory using an AXI master port. The L2 interface is described in:
•AXI master interface
•L2 memory interface attributes
•Supported AXI transfers on page 8-3
•AXI transaction IDs on page 8-3
•AXI user bits on page 8-4
•Write response on page 8-4
•Exclusive L2 cache on page 8-5.
8.1.1 AXI master interface
The AXI master interface provides a high bandwidth interface to second level caches, on-chip
RAM, peripherals, and interfaces to external memory. It consists of a single AXI port with a
64-bit read channel for instruction fetches and data reads and a 64-bit write channel for data
writes.
The AXI master can run at the same frequency as the processor, or at a lower synchronous
frequency. If asynchronous clocking is required an external asynchronous AXI bridge is
required.
8.1.2 L2 memory interface attributes
Table 8-1 shows the AXI master interface attributes.
The AXI protocol and meaning of each AXI signal are not described in this document. For more
information see AMBA AXI Protocol v1.0 Specification.
Table 8-1 AXI master interface attributes
Attribute Value Comments
Write issuing capability 64 Made up of:
• 33 outstanding writes to normal memory, which can be evictions, single writes, or
write bursts, of which a maximum of 18 can be to shareable cacheable memory, and a
maximum of 15 to non-cacheable memory
• up to 31 outstanding writes to device or strongly ordered memory, which can be single
writes or write bursts.
Read issuing capability 8 Made up of five linefills on the data side, one non-cacheable data read, one non-cacheable
TLB read, and one instruction fetch.
Write ID capability 3 Made up of one for cacheable writes, one for non-cacheable writes, and one for device and
strongly ordered writes.
Write ID width 2 -
Write interleave capability 1 The AXI master interface presents all write data in order.
Read ID capability 5 Made up of one for instruction fetches, one for TLB reads, and three for data reads and
linefills.
Read ID width 3 -
Combined issuing capability 72 -

Level 2 Memory Interface
ARM DDI 0433C Copyright © 2009, 2010, 2016 ARM. All rights reserved. 8-3
ID021016 Non-Confidential
8.1.3 Supported AXI transfers
The Cortex-A5 processor master port generates only a subset of all possible AXI transactions.
For write-back write-allocate transfers the supported transfers are:
• WRAP4 64-bit for read transfers (linefills)
• INCR4 or WRAP4 64-bit for write transfers (evictions)
• INCR N (N:1-4) 64-bit write transfers.
For non-cacheable transactions:
• INCR N (N:1-4) 64-bit read transfers
• INCR N (N:1-4) 64-bit write transfers
• INCR 1 8-bit, 16-bit, 32-bit, and 64-bit read transfers
• INCR 1 8-bit, 16-bit, 32-bit, and 64-bit exclusive read transfers
• INCR 1 8-bit, 16-bit, 32-bit, and 64-bit exclusive write transfers
• INCR 1 32-bit read/write (locked) for swap
• INCR 1 8-bit read/write (locked) for swap.
For device, or strongly ordered transactions only:
• INCR N (N:1-8) 32-bit read transfers
• INCR N (N:1-8) 32-bit write transfers
• INCR 1 8-bit, 16-bit, and 32-bit read transfers
• INCR 1 8-bit, 16-bit, and 32-bit write transfers
• INCR 1 8-bit, 16-bit, 32-bit, and 64-bit exclusive read transfers
• INCR 1 8-bit, 16-bit, 32-bit, and 64-bit exclusive write transfers
• INCR 1 32-bit read/write (locked) for swap
• INCR 1 8-bit read/write (locked) for swap.
The following points apply to AXI transactions:
• WRAP bursts are only 64-bit, 4 transfers
• INCR 1 can be any size for read or write
• INCR burst (more than one transfer) are only 32-bit or 64-bit
• No transaction is marked as FIXED
• Write transfers with none, some, or all byte strobes low can occur.
8.1.4 AXI transaction IDs
Table 8-2 shows the AXI ID signal encodings.
Table 8-2 AXI ID signal encodings
Request type ID Use
AXI read requests b000 Single reads and device or strongly ordered burst transactions.
b001 Non-cacheable pagewalks from the TLB.
b010 Linefills and non-cacheable bursts from linefill buffer 0.
b011 Linefills and non-cacheable bursts from linefill buffer 1.
b100 Any instruction fetch.

Level 2 Memory Interface
ARM DDI 0433C Copyright © 2009, 2010, 2016 ARM. All rights reserved. 8-4
ID021016 Non-Confidential
8.1.5 AXI user bits
Table 8-3 shows the bit encodings for ARUSER[4:0]
Table 8-4 shows the bit encodings for AWUSER[6:0].
Note
Table 8-3 and Table 8-4 show the attributes after they have been modified by the TLB
remapping, and therefore represent the attributes used by the L1 cache, not necessarily the
attributes that were stored in the page tables. If the L1 data cache is disabled, all cacheable
memory is remapped to non-cacheable.
8.1.6 Write response
The AXI master requires that the slave does not return a write response until it has received the
write address.
AXI write requests b00 Writes to normal non-cacheable memory, all SWPs, and all store-exclusive transactions.
b01 Writes and evictions to non-shareable cacheable memory.
b10 Writes to device and strongly ordered memory.
Table 8-2 AXI ID signal encodings (continued)
Request type ID Use
Table 8-3 ARUSER[4:0] encodings
Bits Name Description
[4:0] Inner attributes b00001 = Strongly ordered
b00010 = Device, non-shareable
b00011 = Device, shareable
b00110 = Non-cacheable, non-shareable
b00111 = Non-cacheable, shareable
b11110 = Writeback cacheable, read and write allocate, non-shareable
b11111 = Writeback cacheable, read and write allocate, shareable
Table 8-4 AWUSER[6:0] encodings
Bits Name Description
[6:5] Exclusive mode b00 = Not an eviction
b01 = An eviction with dirty data
b10 = Not used
b11 = An eviction but the data is clean
[4:0] Inner attributes b00001 = Strongly ordered
b00010 = Device, non-shareable
b00011 = Device, shareable
b00110 = Non-cacheable, non-shareable
b00111 = Non-cacheable, shareable
b11110 = Writeback cacheable, read and write allocate, non-shareable
b11111 = Writeback cacheable, read and write allocate, shareable

Level 2 Memory Interface
ARM DDI 0433C Copyright © 2009, 2010, 2016 ARM. All rights reserved. 8-5
ID021016 Non-Confidential
8.1.7 Exclusive L2 cache
The Cortex-A5 processor can be connected to an L2 cache that supports an exclusive cache
mode. This mode must be activated both in the Cortex-A5 processor and in the L2 cache
controller. See Auxiliary Control Register on page 4-41.
In this mode, the data cache of the processor and the L2 cache are exclusive. At any time, a given
address is cached in either L1 data caches or in the L2 cache, but not in both. This has the effect
of greatly increasing the usable space and efficiency of an L2 cache connected to the processor.
When exclusive cache configuration is selected:
• Data cache line replacement policy is modified so that the victim line is always evicted to
L2 memory, even if it is clean.
• If a line is dirty in the L2 cache controller, a read request to this address from the processor
causes writeback to external memory and a linefill to the processor.

Level 2 Memory Interface
ARM DDI 0433C Copyright © 2009, 2010, 2016 ARM. All rights reserved. 8-6
ID021016 Non-Confidential
8.2 AXI privilege information
AXI provides information about the privilege level of an access on the ARPROT and
AW P R O T signals. However, when accesses might be cached or merged together, the resulting
transaction can have both privileged and user data combined. If this happens, the Cortex-A5
processor marks the transaction as privileged, even it if was initiated by a user process.
Table 8-5 shows Cortex-A5 processor modes and corresponding ARPROT[0] and
AW P R O T [ 0 ] values.
Table 8-5 Cortex-A5 mode and APROT values
Processor mode Type of access Value of APROT
- Cacheable read access Privileged
User Device, strongly ordered, or
normal non-cacheable read access
User
Privileged Privileged
- Cacheable write access Always marked as Privileged
User Device or strongly ordered write User
Privileged Privileged
User Normal non-cacheable write Privileged, except for
SWP
,
SWPB
,
STREX
,
STREXB
,
STREXH
, and
STREXD
Privileged Normal non-cacheable write Privileged
- TLB pagewalk Privileged

ARM DDI 0433C Copyright © 2009, 2010, 2016 ARM. All rights reserved. 9-1
ID021016 Non-Confidential
Chapter 9
Debug
This chapter describes the processor debug unit. This feature assists the development of application
software, operating systems, and hardware. This chapter contains the following sections:
•About debug on page 9-2
•Debugging modes on page 9-4
•Debug interface on page 9-6
•Debug register summary on page 9-8
•Debug register descriptions on page 9-11
•Management registers on page 9-29
•Integration test registers on page 9-37.
•External debug interface on page 9-41
•Miscellaneous debug signals on page 9-42.

Debug
ARM DDI 0433C Copyright © 2009, 2010, 2016 ARM. All rights reserved. 9-2
ID021016 Non-Confidential
9.1 About debug
The Cortex-A5 processor implements the ARMv7 debug architecture, including support for the
TrustZone security extensions and CoreSight. The processor forms one component of a debug
system. Figure 9-1 shows a typical system.
Figure 9-1 Typical debug system
This typical system has a:
• debug host
• protocol converter
• debug target.
9.1.1 Debug host
The debug host is a computer, for example a personal computer, running a software debugger
such as RealView™ Debugger. The debug host enables you to issue high-level commands such
as setting a breakpoint at a certain location, or examining the contents of a memory address.
9.1.2 Protocol converter
The debug host sends messages to the debug target using an interface such as Ethernet.
However, the debug target typically implements a different interface protocol. A device such as
RealView ICE is required to convert between the two protocols.
9.1.3 Debug target
The debug target is the lowest level of the system. An example of a debug target is a
development system with a test chip or a silicon part with a processor. The debug target
implements system support for the protocol converter to access the Cortex-A5 Debug Unit using
the APB slave port.
9.1.4 About the debug unit
The processor debug unit assists in debugging software running on the processor. You can use
the processor debug unit, in combination with a software debugger program, to debug:
• application software
• operating systems
• hardware systems based on an ARM processor.
Host computer running RealView™ Debugger
Debug
host
for example, RealView™ ICE
Development system containing
ARM processor
Debug
target
Protocol
converter

Debug
ARM DDI 0433C Copyright © 2009, 2010, 2016 ARM. All rights reserved. 9-3
ID021016 Non-Confidential
The debug unit enables you to:
• stop program execution using breakpoints and a watchpoint
• examine and alter processor and coprocessor state
• examine and alter memory and input/output peripheral state
• restart the processor core and resume execution of the application.
You can debug software running on the processor in the following ways:
• Halting debug-mode debugging
• Monitor debug-mode debugging
• trace debugging, see ETM interface on page 2-7.

Debug
ARM DDI 0433C Copyright © 2009, 2010, 2016 ARM. All rights reserved. 9-4
ID021016 Non-Confidential
9.2 Debugging modes
The Cortex-A5 processor implements the following types of debug:
Invasive debug
Invasive debug is defined as a debug process where you can control and observe
the processor. Most debug features in this chapter are considered invasive debug
because they enable you to halt the processor and modify its state.
DBGEN and SPIDEN control invasive debug permissions.
Noninvasive debug
Noninvasive debug is defined as a debug process where you can observe the
processor but not control it. The Embedded Trace Macrocell (ETM) interface and
the performance monitor registers are features of noninvasive debug.
See ETM interface on page 2-7 for information on the ETM interface.
See System performance monitor registers on page 4-7 for information on
performance monitor registers.
NIDEN and SPNIDEN control non-invasive debug permissions. Non-invasive
debug is always permitted when invasive debug is permitted.
The following sections describe:
•Halting debug-mode debugging
•Monitor debug-mode debugging
•Performance monitor and events on page 9-5
•Security extensions and debugging on page 9-5.
9.2.1 Halting debug-mode debugging
When the processor debug unit is in Halting debug-mode, the processor halts when a debug
event, such as a breakpoint, occurs. When the processor is halted, an external debugger can
examine and modify the processor state using the APB slave port. This debug mode is invasive
to program execution.
9.2.2 Monitor debug-mode debugging
When the processor debug unit is in Monitor debug-mode and a debug event occurs, the
processor takes a debug exception instead of halting. A special piece of software, a monitor
target, can then take control to examine or alter the processor state. Monitor debug-mode is
essential in real-time systems where the processor cannot be halted to collect debug information.
Examples of these systems are engine controllers and servo mechanisms in hard drive
controllers that cannot stop the code without physically damaging the components.
When execution of a monitor target starts, the state of the processor is preserved in the same way
as all ARM exceptions. The monitor target then communicates with the debugger to access
processor and coprocessor state, and to access memory contents and input/output peripherals.
Monitor debug-mode requires a debug monitor program to interface between the debug
hardware and the software debugger.
Debug can also be carried out using a trace-based approach with output from the external ETM
interface, described in ETM interface on page 2-7.
The Cortex-A5 processor enables access to the internal debug functionality and registers as
follows:
• through a memory-mapped area on the external AMBA APBv3 slave port

Debug
ARM DDI 0433C Copyright © 2009, 2010, 2016 ARM. All rights reserved. 9-5
ID021016 Non-Confidential
• by using CP14 system coprocessor operations from software running on the processor.
9.2.3 Performance monitor and events
The Cortex-A5 processor includes logic to detect various events that can occur during runtime.
These events provide useful information about the behavior of the processor that you can use
when debugging or profiling code.
The events are made visible on an output bus, EVNTBUS, which forms part of the ETM
interface, and can also be counted using registers in the Performance Monitoring Unit (PMU).
The Cortex-A5 processor enables access to the PMU registers as follows:
• through a memory-mapped area on the external AMBA APBv3 slave port
• by using CP15 system coprocessor operations from software running on the processor.
The Cortex-A5 processor supports two general purpose counters which can be tied to any of the
events, and a separate dedicated cycle counter.
See Event Type Select Register on page 10-11 for more information on performance events.
9.2.4 Security extensions and debugging
To prevent access to secure system software or data while still permitting Non-secure state and
optionally secure User mode to be debugged, you can set debug to one of three levels:
• Non-secure state only
• Non-secure state and Secure User mode only. In this configuration, only Monitor
debug-mode debugging is supported in secure User mode.
• any Secure or Non-secure state.
The SPIDEN and SPNIDEN signals, and the two bits, SUIDEN and SUNIDEN, in the Secure
Debug Enable Register in the CP15 system coprocessor control the secure debug permissions.
See Secure Debug Enable Register on page 4-47, Authentication signals on page 9-43, and
Changing the authentication signals on page 9-43 for more information.

Debug
ARM DDI 0433C Copyright © 2009, 2010, 2016 ARM. All rights reserved. 9-6
ID021016 Non-Confidential
9.3 Debug interface
The Cortex-A5 processor implements the ARMv7 debug architecture and debug events as
described in the ARM Architecture Reference Manual.
9.3.1 Breakpoints and watchpoints
The Cortex-A5 processor supports three hardware breakpoints and two watchpoints. Two of the
breakpoints match only to virtual address, the third matches against either virtual address or
context ID. Similarly, either of the first two breakpoints can be linked to the third breakpoint to
enable an instruction to be trapped in a given process context. The following apply to
watchpoints:
• A watchpoint event is always synchronous. It has the same behavior as a synchronous data
abort.
• If a translation or access permissions fault occurs on a watchpointed access, the
synchronous abort takes priority over the watchpoint.
• If the abort is asynchronous and cannot be associated with the access, the exception that
is taken is unpredictable.
• Cache maintenance operations do not generate watchpoint events.
9.3.2 Asynchronous aborts
The Cortex-A5 processor ensures that all possible outstanding asynchronous data aborts have
been recognized prior to entry to debug state.
9.3.3 Processor interfaces
The Cortex-A5 processor has the following interfaces to the debug, performance monitor, and
trace registers:
Debug registers
This interface is Baseline CP14, Extended CP14, and memory-mapped. You can
access the debug register map using the APB slave port. See External debug
interface on page A-9.
Performance monitor
This interface is CP15 based and memory-mapped. You can access the
performance monitor memory map using the APB slave port. See Chapter 10
Performance Monitoring Unit for information on performance monitor registers.
Trace registers
This interface is memory-mapped. The Cortex-A5 processor implements the
ETM architecture. See ETM interface on page 2-7.
9.3.4 Effects of resets on debug registers
nCPURESET
The nCPURESET signal is the main processor reset that initializes the
Cortex-A5 processor logic. It has no effect on the debug logic.

Debug
ARM DDI 0433C Copyright © 2009, 2010, 2016 ARM. All rights reserved. 9-7
ID021016 Non-Confidential
nDBGRESET
The nDBGRESET signal is the debug logic reset signal. A power-on reset asserts
nCPURESET and nDBGRESET.
On a debug reset:
• The debug state is unchanged, that is DBGSCR.HALTED is unchanged.
• The processor removes the pending halting debug events DBGDRCR.HaltReq.

Debug
ARM DDI 0433C Copyright © 2009, 2010, 2016 ARM. All rights reserved. 9-8
ID021016 Non-Confidential
9.4 Debug register summary
You can access the debug registers:
• through the CP14 interface. The debug registers are mapped to coprocessor instructions.
• through a 4KB memory-mapped region on the APB interface when PADDRDBG[12] is
b0 and using the relevant offset, with the following exceptions:
— DBGRAR
—DBGSAR
— DBGDSCRint
— DBGDTRTXint
— DBGDTRRXint.
External views of DBGDSCR , DBGDTRRX, and DBGDTRTX are accessible through
memory-mapped APB access.
Table 9-1 shows the debug interface registers, including the CP14 instruction encoding and the
address offset in the 4KB memory mapped region on the APB interface.
Table 9-1 Debug interface registers
Register
number Offset CP14
instruction Access Name Description
0
0x000 0 c0 c0 0
RO DBGDIDRaDebug Identification Register on page 9-11 b
128 -
0 c1 c0 0
RO DBGDRARa-
256 -
0 c2 c0 0
RO DBGDSARa-
1-
0 c0 c1 0
RO DBGDSCR-intab Debug Status and Control Register on
page 9-12 a
2-4 - - - Reserved -
5-
0 c0 c5 0
RW DBGDTRTXint (writes)
and DBGDTRRXint
(reads)a
-
6
0x018
0 c0 c6 0
RW DBGWFAR Use of DBGWFAR is deprecated in the
ARMv7 architecture, because watchpoints
are synchronous
7
0x01C
0 c0 c7 0
RW DBGVCR -
8 - - - Reserved -
9
0x024
0 c0 c9 0
RAZ/WI DBGECR Event Catch Register on page 9-19
10
0x028
0 c0 c10 0
RAZ/WI DBGDSCCR Debug State Cache Control Register on
page 9-19
11
0x02C
0 c0 c11 0
RAZ/WI DBGDSMCR Debug State MMU Control Register on
page 9-19
12-31 - - - Reserved -
32
0x080
0 c0 c0 2
RW DBGDTRRXext -
33
0x084
-
WO DBGITR -

Debug
ARM DDI 0433C Copyright © 2009, 2010, 2016 ARM. All rights reserved. 9-9
ID021016 Non-Confidential
33
0x084
-
RO DBGPCSR Program Counter Sampling Register on
page 9-18
34
0x088
0 c0 c2 2
RW DBGDSCRext Debug Status and Control Register on
page 9-12
35
0x08C
0 c0 c3 2
RW DBGDTRTXext -
36
0x090
0 c0 c4 2
WO DBGDRCR Debug Run Control Register on page 9-19
37-39 - - - Reserved -
40
0x0A0
- RO DBGPCSR Program Counter Sampling Register on
page 9-18
41
0x0A4
- RO DBGCIDSR -
42-63 - - - Reserved -
64-79
0x100
-
0x13C 0 c0 c0-2 4
RW DBGBVRn Breakpoint Value Registers on page 9-20
80-95
0x140
-
0x17C 0 c0 c0-2 5
RW DBGBCRn Breakpoint Control Registers on page 9-21
96-111
0x180
-
0x1BC 0 c0 c0-1 6
RW DBGWVRn Watchpoint Value Register on page 9-24
129-255,
257-191
0x1C0
-
0x1FC 0 c0 c0-1 7
RW DBGWCRn Watchpoint Control Register on page 9-25
128-191 - - - Reserved -
192
0x300
0 c1 c0 4
WO/WI DBGOSLAR Operating System Lock and Save/Restore
Registers on page 9-19
193
0x304
0 c1 c1 4
RO/RAZ DBGOSLSR
194
0x308
0 c1 c2 4
RAZ/WI DBGOSSRR
195 - - - Reserved -
196
0x310
0 c1 c4 4
RW DBGPRCR Device Power-down and Reset Control
Register on page 9-26
197
0x314
0 c1 c5 4
RO DBGPRSR Device Power-down and Reset Status
Register on page 9-28
198-831 - - - Reserved -
832-895
0xD00
-
0xDFC
-cRO - Processor ID Registers on page 9-29
896-957 - - - Reserved -
958
0xEF8
- WO DBGITMISCOUT DBGITMISCOUT Register (Miscellaneous
Outputs) on page 9-38
959
0xEFC
-RODBGITMISCINDBGITMISCIN Register (Miscellaneous
Inputs) on page 9-39
960
0xF00 -
RAZ/WI DBGITCTRL Integration Mode Control Register on
page 9-40
961-999
0xF04
-
0xF9C
--Reserved -
1000
0xFA0 0 c7 c8 6
RW DBGCLAIMSET Claim Tag Set Register on page 9-30
Table 9-1 Debug interface registers (continued)
Register
number Offset CP14
instruction Access Name Description

Debug
ARM DDI 0433C Copyright © 2009, 2010, 2016 ARM. All rights reserved. 9-10
ID021016 Non-Confidential
1001
0xFA4 0 c7 c9 6
RW DBGCLAIMCLR Claim Tag Clear Register on page 9-31
1002-1003 - - - Reserved -
1004
0xFB0 -
WO DBGLAR Lock Access Register on page 9-31
1005
0xFB4 -
RO DBGLSR Lock Status Register on page 9-32
1006
0xFB8 0 c7 c14 6
RO DBGAUTHSTATUS Authentication Status Register on page 9-33
1007-1009 - - - Reserved -
1010
0xFC8
0 c7 c2 7
RO DBGDEVID -
1011
0xFCC -
RO DBGDEVTYPE Device Type Register on page 9-34
1012-1016
0xFD0
-
0xFEC -
RO PERIPHERALID Identification Registers on page 9-34
1017-1019 - - - Reserved -
1020-1023
0xFF0
-
0xFFC -
RO COMPONENTID Identification Registers on page 9-34
a. Baseline CP14 interface. This register also has an external view through the memory-mapped interface and the CP14 interface. See Debug
Status and Control Register on page 9-12.
b. Accessible in User mode if bit [12] of the DBGDSCR is clear. Also accessible in privileged modes.
c. Accessed through CP15 interface.
Table 9-1 Debug interface registers (continued)
Register
number Offset CP14
instruction Access Name Description

Debug
ARM DDI 0433C Copyright © 2009, 2010, 2016 ARM. All rights reserved. 9-11
ID021016 Non-Confidential
9.5 Debug register descriptions
This section describes the debug registers.
9.5.1 Debug Identification Register
The DBGDIDR characteristics are:
Purpose Identifies the debug architecture version and specifies the number of
debug resources that the Cortex-A5 processor implements.
Usage constraints There are no usage constraints.
Configurations Available in all configurations.
Attributes See the register summary in Table 9-1 on page 9-8.
Note
All Baseline CP14 registers are accessible in User mode only if
DBGDSCR.UDCCDdis=0
.
Figure 9-2 shows the DBGDIDR bit assignments.
Figure 9-2 DBGDIDR bit assignments
Table 9-2 shows the DBGDIDR bit assignments.
DEVID implemented
WRP
31 28 27 24 23 20 19 16 15 12 11 43 0
BRP Context ID Variant Revision
13
Debug architecture version
Security extensions
87
Reserved
14
Secure user halting debug
Program counter sample register
1
Table 9-2 DBGDIDR bit assignments
Bits Name Description
[31:28] WRP Number of Watchpoint Register Pairs:
For the Cortex-A5 processor, this field reads as b0001 to indicate two WRPs are
implemented.
[27:24] BRP Number of Breakpoint Register Pairs:
For the Cortex-A5 processor, this field reads as b0010 to indicate three BRPs are
implemented.
[23:20] Context Number of Breakpoint Register Pairs with context ID comparison capability:
For the Cortex-A5 processor, this field reads as b0000 to indicate one BRP has context ID
capability.
[19:16] Debug architecture version Debug architecture version:
b0011 = ARMv7 Debug with Extended CP14 interface implemented.
[15] DEVID implemented For the Cortex-A5 processor, this field reads as b1 to indicate that the Debug Device ID
Register, DBGDEVID is implemented.

Debug
ARM DDI 0433C Copyright © 2009, 2010, 2016 ARM. All rights reserved. 9-12
ID021016 Non-Confidential
The values of the following fields of the DBGDIDR agree with the values in CP15 c0, Main ID
Register:
• DBGDIDR is the same as CP15 c0 bits
• DBGDIDR[7:4] is the same as CP15 c0 bits [23:20].
See Main ID Register on page 4-21 for a description of CP15 c0, Main ID Register.
To use the DBGDIDR, read CP14 c0 with:
• Opcode_1 set to 0
• CRn set to c0
• CRm set to c0
• Opcode_2 set to 0.
For example:
MRC p14, 0, <Rd>, c0, c0, 0 ; Read Debug ID Register
9.5.2 Debug Status and Control Register
The DBGDSCR characteristics are:
Purpose Contains status and control information about the debug unit.
Usage constraints There are no usage constraints.
Configurations Available in all configurations.
Attributes See the register summary in Table 9-1 on page 9-8.
Figure 9-3 on page 9-13 shows the DBGDSCR bit assignments.
[14] Secure User halting debug
not supported
For the Cortex-A5 processor, this field reads as b1 to indicate that Secure User halting debug
is not supported.
[13] Program Counter Sampling
Register
Program Counter Sample Register, DBGPCSR.
For the Cortex-A5 processor, this field reads as b1 to indicate that DBGPCSR is
implemented as debug register 33.
[12] Security extensions Security extensions bit:
For the Cortex-A5 processor, this field reads as b1 to indicate that the debug security
extensions are implemented.
[11:8] Reserved RAZ.
[7:4] Variant Implementation-defined variant number. This number is incremented on functional changes.
The value matches bits [23:20] of the ID Code Register in CP15 c0.
[3:0] Revision Implementation-defined revision number. This number is incremented on bug fixes. The
value matches bits [3:0] of the ID Code Register in CP15 c0.
Table 9-2 DBGDIDR bit assignments (continued)
Bits Name Description

Debug
ARM DDI 0433C Copyright © 2009, 2010, 2016 ARM. All rights reserved. 9-13
ID021016 Non-Confidential
Figure 9-3 DBGDSCR bit assignments
Table 9-3 shows DBGDSCR bit assignments.
Discard asynchronous abort
Core restarted
Core halted
31 30 29 28 26 25 24 23 22 21 20 19 18 17 16 15 14 13 12 11 10 9 8 7 6 5 2 1 0
Reserved
TXfull
Reserved
MOE
Monitor debug-mode
Execute instruction enable
Non-secure status
Secure privileged noninvasive debug disabled
Secure privileged invasive debug disabled
Halting debug-mode
Sticky pipeline advance
InstrCompl_l
ExtDCCmode
CP14 user access disable
Interrupt disable
DbgAck
Sticky Undefined
Sticky asynchronous abort
Sticky synchronous abort
RXfull
Reserved
27
Reserved
TXfull_l
RXfull_l
Table 9-3 DBGDSCR bit assignments
Bits Name Description
[31] Reserved RAZ on reads, SBZP on writes.
[30] RXfull The DBGDTRRX Register full flag:
0 = DBGDTRRX empty, reset value
1 = DBGDTRRX full.
When set, this flag indicates that there is data available in the Receive Data Transfer Register,
DBGDTRRX. It is automatically set on writes to the DBGDTRRXext by the debugger, and is cleared
when the processor reads the CP14 DBGDTRRXint. If the flag is not set, reads of the DBGDTRRX return
an Unpredictable value.
[29] TXfull The DBGDTRTX Register full flag:
0 = DBGDTRTX empty, reset value
1 = DBGDTRTX full.
When clear, this flag indicates that the Transmit Data Transfer Register, DBGDTRTX is ready for data
write. It is automatically cleared on reads of the DBGDTRTXext by the debugger, and is set when the
processor writes to the CP14 DBGDTRTXint. If this bit is set and the processor attempts to write to the
DBGDTRTXint, results are Unpredictable.
[28] Reserved RAZ on reads, SBZP on writes.

Debug
ARM DDI 0433C Copyright © 2009, 2010, 2016 ARM. All rights reserved. 9-14
ID021016 Non-Confidential
[27] RXfull_l The latched DBGDTRRX Register full flag. This flag is read in one of the following ways:
• in DBGDSCRint using a CP14 instruction
• in DBGDSCRext using the APB interface or CP14 instruction.
Reads of DBGDSCRint return an Unpredictable value for this bit.
Reads of DBGDSCRext return the same value as RXfull.
If a write to the DBGDTRRXext address succeeds, RXfull_l is set to 1.
[26] TXfull_l The latched DBGDTRTX Register full flag. This flag is read in one of the following ways:
• in DBGDSCRint using a CP14 instruction
• in DBGDSCRext using the APB interface or CP14 instruction.
Reads of DBGDSCRint return an Unpredictable value for this bit.
Reads of DBGDSCRext return the same value as TXfull.
If a read to the DBGDTRTXext address succeeds, TXfull_l is cleared.
[25] Sticky
pipeline
advance
Sticky pipeline advance bit. This bit enables the debugger to detect whether the processor is idle. In some
situations, this might mean that the system bus port is deadlocked. This bit is set to 1 every time the
processor pipeline retires one instruction. A write to DBGDRCR[3] clears this bit. See Debug Run Control
Register on page 9-19.
0 = no instruction has completed execution since the last time this bit was cleared, reset value
1 = an instruction has completed execution since the last time this bit was cleared.
[24] InstrCompl_l The latched InstrCompl flag. This flag is read in one of the following ways:
• in DBGDSCRint using CP14 instructions
• in DBGDSCRext using the APB interface.
When in Non-debug state, all reads of DBGDSCR return an Unpredictable value for this bit. Otherwise,
reads through the CP14 interface return an Unpredictable value for this bit.
Reads of the DBGDSCRext APB address return the same value as InstrCompl.
If a write to the DBGITR APB address succeeds while in Stall or Nonblocking mode, InstrCompl_l and
InstrCompl are cleared.
If a write to the DBGDTRRXext APB address or a read to the DBGDTRTXext APB address succeeds
while in Fast mode, InstrCompl_l and InstrCompl are cleared.
InstrCompl is the instruction complete bit. This internal flag determines whether the processor has
completed execution of an instruction issued through the APB interface.
0 = the processor is currently executing an instruction fetched from the DBGITR Register, reset value
1 = the processor is not currently executing an instruction fetched from the DBGITR Register.
[23:22] Reserved RAZ on reads, SBZP on writes.
[21:20] ExtDCCmode External DCC access mode. This is a read and write field. You can use this field to optimize DTR and
DBGITR traffic between a debugger and the processor:
b00 = Nonblocking mode, reset value
b01 = Stall mode
b10 = Fast mode
b11 = reserved.
Note
• This field only affects the behavior of DBGDSCR, DTR, and DBGITR accesses through the APB
port, and not through CP14 debug instructions.
• Nonblocking mode is the default setting. Improper use of the other modes might result in the debug
access bus becoming jammed.
See External DCC and DBGITR access mode on page 9-17 for more information.
Table 9-3 DBGDSCR bit assignments (continued)
Bits Name Description

Debug
ARM DDI 0433C Copyright © 2009, 2010, 2016 ARM. All rights reserved. 9-15
ID021016 Non-Confidential
[19] Discard
asynchronous
abort
Discard asynchronous abort. This read-only bit is set while the processor is in debug state and is cleared
on exit from debug state. While this bit is set, the processor does not record asynchronous Data Aborts.
However, the sticky asynchronous Data Abort bit is set to 1.
0 = asynchronous Data Aborts not discarded, reset value
1 = asynchronous Data Aborts discarded.
[18]aNon-secure
state status
Non-secure state status bit:
0 = the processor is in Secure state or the processor is in Monitor mode
1 = the processor is in Non-secure state and is not in Monitor mode.
[17]aSecure
privileged
noninvasive
debug
disabled
Secure privileged noninvasive debug disabled:
0 = ((NIDEN || DBGEN) && (SPNIDEN || SPIDEN)) is HIGH
1 = ((NIDEN || DBGEN) && (SPNIDEN || SPIDEN)) is LOW.
This value is the inverse of bit [6] of the Authentication Status Register. See Authentication Status Register
on page 9-33.
[16]aSecure
privileged
invasive
debug
disabled
Secure privileged invasive debug disabled:
0 = (DBGEN && SPIDEN) is HIGH
1 = (DBGEN && SPIDEN) is LOW.
This value is the inverse of bit [4] of the Authentication Status Register. See Authentication Status Register
on page 9-33.
[15] Monitor
debug-mode
The Monitor debug-mode enable bit. This is a read and write bit.
0 = Monitor debug-mode disabled, reset value
1 = Monitor debug-mode enabled.
If Halting debug-mode is enabled, bit [14] is set, then the processor is in Halting debug-mode regardless
of the value of bit [15]. If the external interface input DBGEN is LOW, DBGDSCR[15] reads as 0. If
DBGEN is HIGH, then the read value reverts to the programmed value.
[14] Halting
debug-mode
The Halting debug-mode enable bit. This is a read and write bit.
0 = Halting debug-mode disabled, reset value
1 = Halting debug-mode enabled.
If the external interface input DBGEN is LOW, DBGDSCR[14] reads as 0. If DBGEN is HIGH, then the
read value reverts to the programmed value.
[13] Execute
instruction
enable
Execute ARM instruction enable bit. This is a read and write bit.
0 = disabled, reset value
1 = enabled.
If this bit is set and a DBGITR write succeeds, the processor fetches an instruction from the DBGITR for
execution. If this bit is set to 1 when the processor is not in debug state, the behavior of the processor is
Unpredictable.
[12] CP14 user
access disable
CP14 debug user access disable control bit. This is a read and write bit.
0 = CP14 debug user access enable, reset value
1 = CP14 debug user access disable.
If this bit is set and a User mode process tries to access any CP14 debug registers, the Undefined
instruction exception is taken.
Table 9-3 DBGDSCR bit assignments (continued)
Bits Name Description

Debug
ARM DDI 0433C Copyright © 2009, 2010, 2016 ARM. All rights reserved. 9-16
ID021016 Non-Confidential
[11] Interrupt
disable
Interrupts disable bit. This is a read and write bit.
0 = interrupts enabled, reset value
1 = interrupts disabled.
If this bit is set, the IRQ and FIQ input signals are disabled. The external debugger can set this bit before
it executes code in normal state as part of the debugging process. If this bit is set to 1, an interrupt does
not take control of the program flow. For example, the debugger might use this bit to execute an OS service
routine to bring a page from disk into memory. It might be undesirable to service any interrupt during the
routine execution.
This bit is ignored when either:
• DBGDSCR[15:14] == 0b00
•DBGEN is LOW.
[10] DbgAck Debug Acknowledge bit. This is a read and write bit. If this bit is set to 1, both the DBGACK and
DBGTRIGGER output signals are forced HIGH, regardless of the processor state. The external debugger
can use this bit if it wants the system to behave as if the processor is in debug state. Some systems rely on
DBGACK to determine whether the application or debugger generates the data accesses. The reset value
is 0.
[9] Reserved RAZ on reads, SBZP on writes.
[8] Sticky
Undefined
Sticky Undefined bit:
0 = No Undefined instruction exception occurred in debug state since the last time this bit was cleared.
This is the reset value.
1 = An Undefined instruction exception has occurred while in debug state since the last time this bit was
cleared.
This flag detects Undefined instruction exceptions generated by instructions issued to the processor
through the DBGITR. This bit is set to 1 when an Undefined instruction exception occurs while the
processor is in debug state. Writing a 1 to DBGDRCR[2] clears this bit. See Debug Run Control Register
on page 9-19.
[7] Sticky
asynchronous
abort
Sticky asynchronous Data Abort bit:
0 = no asynchronous Aborts occurred since the last time this bit was cleared, reset value
1 = an asynchronous Abort occurred since the last time this bit was cleared.
This flag detects asynchronous Aborts triggered by instructions issued to the processor through the
DBGITR. This bit is set to 1 when an asynchronous Abort occurs while the processor is in debug state.
Writing a 1 to DBGDRCR[2] clears this bit. See Debug Run Control Register on page 9-19.
[6] Sticky
synchronous
abort
Sticky synchronous Data Abort bit:
0 = no synchronous Data Abort occurred since the last time this bit was cleared, reset value
1 = a synchronous Data Abort occurred since the last time this bit was cleared.
This flag detects synchronous Data Aborts generated by instructions issued to the processor through the
DBGITR. This bit is set to 1 when a synchronous Data Abort occurs while the processor is in debug state.
Writing a 1 to DBGDRCR[2] clears this bit. See Debug Run Control Register on page 9-19.
When this is set, no instructions are issued through the DBGITR. Writes to DBGITR are ignored and, if
ExtDCCmode is configured for Fast mode, reads of DBGDTRTXext and writes of DBGDTRRXext are
ignored.
Table 9-3 DBGDSCR bit assignments (continued)
Bits Name Description

Debug
ARM DDI 0433C Copyright © 2009, 2010, 2016 ARM. All rights reserved. 9-17
ID021016 Non-Confidential
Internal view
Access is through the Baseline CP14 interface and is read-only.
To access the DBGDSCRint, read CP14 c1 with:
MRC p14, 0, <Rd>, c0, c1, 0 ; Read Debug Status and Control Register
External view
Access is through the memory-mapped interface, offset
0x88
, and through the Extended CP14
interface.
To access the DBGDSCRext through the Extended CP14 interface, read or write CP14 c2 with:
MRC p14, 0, <Rd>, c0, c2, 2 ; Read Debug Status and Control Register
MCR p14, 0, <Rd>, c0, c2, 2 ; Write Debug Status and Control Register
External DCC and DBGITR access mode
You can use the DBGDSCR.ExtDCCmode field to optimize data transfer between a debugger
and the processor.
The DBGDSCR.ExtDCCmode can be one of the following:
• Nonblocking. This is the default mode
[5:2] MOE MOE, Method of entry bits. This is a read and write field.
b0000 = a DRCR[0] halting debug event occurred, reset value
b0001 = a breakpoint occurred
b0010 = not supported
b0011 = a
BKPT
instruction occurred
b0100 = an EDBGRQ halting debug event occurred
b0101 = a vector catch debug event occurred
b1010 = a synchronous watchpoint debug event occurred
other = reserved.
These bits are set to indicate any of:
• the cause of a debug exception
• the cause for entering debug state.
A Prefetch Abort or Data Abort handler must check the value of the CP15 Fault Status Register to
determine whether a debug exception occurred and then use these bits to determine the specific debug
event.
[1]aCore restarted Core restarted bit:
0 = The processor is exiting debug state.
1 = The processor has exited debug state. This is the reset value.
The debugger can poll this bit to determine when the processor responds to a request to leave debug state.
[0]aCore halted Core halted bit:
0 = The processor is in normal state. This is the reset value.
1 = The processor is in debug state.
The debugger can poll this bit to determine when the processor has entered debug state.
a. These bits always reflect the status of the processor and, therefore they return to their reset values if the particular reset event affects the
processor. For example, a core reset event such as nDBGRESET sets DBGDSCR[18] to a 0 and DBGDSCR[1:0] to b10.
Table 9-3 DBGDSCR bit assignments (continued)
Bits Name Description

Debug
ARM DDI 0433C Copyright © 2009, 2010, 2016 ARM. All rights reserved. 9-18
ID021016 Non-Confidential
•Stall
•Fast.
In Nonblocking mode, the APB reads from the DBGDTRTXext and writes to the
DBGDTRRXext and DBGITR are ignored if the appropriate latched READY flag is not in the
ready state. In particular:
• writes to DBGDTRRXext are ignored if RXfull_l is set
• writes to DBGITR are ignored if InstrCompl_l is not set
• reads from DBGDTRTXext are ignored and return an Unpredictable value if TXfull_l is
not set.
Debuggers accessing these registers must first read DBGDSCRext. This has the side-effect of
copying RXfull and TXfull to RXfull_l and TXfull_l, and setting InstrCompl_l. The debugger
can then use the returned value to determine whether a subsequent access to these registers will
be ignored.
In Stall mode, the APB accesses to DBGDTRRXext, DBGDTRTXext, and DBGITR stall under
the following conditions:
• writes to DBGDTRRXext are stalled until RXfull is cleared
• writes to DBGITR are stalled until InstrCompl is set
• reads from DBGDTRTXext are stalled until TXfull is set.
In Fast mode, the processor fetches an instruction from the DBGITR when a DBGDTRRXext
write or DBGDTRTXext read succeeds. In Stall mode and Nonblocking mode, the processor
fetches an instruction from the DBGITR when an DBGITR write succeeds.
9.5.3 Program Counter Sampling Register
The DBGPCSR characteristics are:
Purpose Indicates the VA of the latest branch target plus a processor state
dependent offset. The bottom two bits encode the processor state so the
profiling tool can work out the VA by subtracting the offset.
Usage constraints There are no usage constraints.
Configurations Available in all configurations.
Attributes See the register summary in Table 9-1 on page 9-8.
Figure 9-4 shows the DBGPCSR bit assignments.
Figure 9-4 DBGPCSR bit assignments
31 210
Program Counter sample value
Meaning of Program Counter sample value

Debug
ARM DDI 0433C Copyright © 2009, 2010, 2016 ARM. All rights reserved. 9-19
ID021016 Non-Confidential
Table 9-4 shows the DBGPCSR bit assignments.
Reads through the Extended CP14 interface of the CP14 register that map to the DBGPCSR are
Unpredictable.
9.5.4 Debug State Cache Control Register
The DBGDSCCR controls cache behavior while the processor is in debug state. The Cortex-A5
processor does not implement any of the features of the DBGDSCCR. The DBGDSCCR is
read-as-zero.
9.5.5 Event Catch Register
The DBGECR configures the debug logic to generate a debug event in certain circumstances.
The Cortex-A5 processor does not implement any of the features of the DBGECR. The
DBGECR is read-as-zero.
9.5.6 Debug State MMU Control Register
The DBGDSMCR controls MMU behavior while the processor is in debug state. The
Cortex-A5 processor does not implement any of the features of the DBGDSMCR. The
DBGDSMCR is read-as-zero.
9.5.7 Operating System Lock and Save/Restore Registers
The DBGOSLAR, DBGOSLSR, and DBGOSSRR registers are defined in the ARMv7 Debug
architecture to allow access control and save/restore of operating system registers during debug.
The Cortex-A5 processor does not implement any of the features of these registers. The
DBGOSSRR is read-as-zero and write-ignore, DBGOSLSR is read-only and read-as-zero, and
DBGOSLAR is write-only and write ignore.
9.5.8 Debug Run Control Register
The DBGDRCR characteristics are:
Purpose Requests the processor to enter or leave debug state. It also clears the
sticky exception bits present in the DBGDSCR.
Usage constraints There are no usage constraints.
Configurations Available in all configurations.
Attributes See the register summary in Table 9-1 on page 9-8.
Figure 9-5 on page 9-20 shows the DBGDRCR bit assignments.
Table 9-4 DBGPCSR bit assignments
Bits Name Description
[31:2] Program Counter Sample value The sampled value of bits [31:2] of the Program Counter.
[1:0] Meaning of Program Counter Sample value b00 = References an ARM state instruction.
bx1 = References a Thumb or ThumbEE state instruction.
b10 = Jazelle-DBX.

Debug
ARM DDI 0433C Copyright © 2009, 2010, 2016 ARM. All rights reserved. 9-20
ID021016 Non-Confidential
Figure 9-5 DBGDRCR bit assignments
Table 9-5 shows the DBGDRCR bit assignments.
9.5.9 Breakpoint Value Registers
The DBGBVR characteristics are:
Purpose Contains the breakpoint value that corresponds to either an instruction
address or a context ID. Breakpoints can be set on:
• an instruction address
• a context ID value
• an instruction address and context ID pair.
For an instruction address and context ID pair, two BRPs must be linked.
A debug event is generated when both the instruction address and the
context ID pair match at the same time.
Usage constraints There are no usage constraints.
Configurations Available in all configurations.
Attributes See the register summary in Table 9-1 on page 9-8.
Each DBGBVR is associated with a Breakpoint Control Register (DBGBCR), as follows:
• DBGBVR0 with DBGBCR0
• DBGBVR1 with DBGBCR1
31 43210
Clear sticky pipeline advance
Clear sticky exceptions
Restart request
Halt request
Reserved
5
Cancel BIU request
Table 9-5 DBGDRCR bit assignments
Bits Name Description
[31:5] Reserved RAZ/SBZP.
[4] Cancel BIU request Implemented.
[3] Clear sticky pipeline
advance
Clear sticky pipeline advance. Writing a 1 to this bit clears DBGDSCR[25].
[2] Clear sticky exceptions Clear sticky exceptions. Writing a 1 to this bit clears DBGDSCR[8:6].
[1] Restart request Restart request. Writing a 1 to this bit requests that the processor leaves debug state. This request
is held until the processor exits debug state. When the debugger makes this request, it polls
DBGDSCR[1] until it reads 1. This bit always reads as zero. Writes are ignored when the processor
is not in debug state.
[0] Halt request Halt request. Writing a 1 to this bit triggers a halting debug event, that is, a request that the
processor enters debug state. This request is held until the debug state entry occurs. When the
debugger makes this request, it polls DBGDSCR[0] until it reads 1. This bit always reads as zero.
Writes are ignored when the processor is already in debug state.

Debug
ARM DDI 0433C Copyright © 2009, 2010, 2016 ARM. All rights reserved. 9-21
ID021016 Non-Confidential
• DBGBVR2 with DBGBCR2.
A pair of breakpoint registers, DBGBVRn and DBGBCRn, is called a Breakpoint Register Pair
(BRPn).
Table 9-6 shows the DBGBVRs and corresponding DBGBCRs.
Table 9-7 shows the DBGBVR bit assignments.
Note
• Only BRP2 supports context ID comparison.
• DBGBVR0[1:0] and DBGBVR1[1:0] are SBZP on writes and RAZ on reads because
these registers do not support context ID comparisons.
• The context ID value for DBGBVR2 to match with is given by the contents of the CP15
Context ID Register. See Chapter 4 System Control for information on the Context ID
Register.
9.5.10 Breakpoint Control Registers
The DBGBCR characteristics are:
Purpose Contains the necessary control bits for setting breakpoints and linked
breakpoints.
Usage constraints There are no usage constraints.
Configurations Available in all configurations.
Attributes See the register summary in Table 9-1 on page 9-8.
Figure 9-6 on page 9-22 shows the DBGBCR bit assignments.
Table 9-6 DBGBVRs and corresponding DBGBCRs
Breakpoint Value Registers Breakpoint Control Registers
Register Register
number Offset Register Register
number Offset
DBGBVR0 64
0x100
DBGBCR0 80
0x140
DBGBVR1 65
0x104
DBGBCR1 81
0x144
DBGBVR2 66
0x108
DBGBCR2 82
0x148
Table 9-7 DBGBVR bit assignments
Bits Name Description
[31:0] - Breakpoint value. The reset value is Unpredictable.

Debug
ARM DDI 0433C Copyright © 2009, 2010, 2016 ARM. All rights reserved. 9-22
ID021016 Non-Confidential
Figure 9-6 DBGBCR bit assignments
Table 9-8 shows the DBGBCR bit assignments.
Reserved
M Linked BRP Reserved
Byte
address
select
Secure state access control
Breakpoint
address mask
Reserved Reserved
B
31 29 28 24 23 22 20 19 16 15 14 13 9 8 5 4 3 2 1 0
S
Table 9-8 DBGBCR bit assignments
Bits Name Description
[31:29] Reserved RAZ on reads, SBZP on writes.
[28:24] Breakpoint
address mask
Breakpoint address mask.
RAZ/WI
b00000 = no mask
[23] Reserved RAZ on reads, SBZP on writes.
[22:20] M Meaning of DBGBVR:
b000 = instruction virtual address match
b001 = linked instruction virtual address match
b010 = unlinked context ID
b011 = linked context ID
b100 = instruction virtual address mismatch
b101 = linked instruction virtual address mismatch
b11x = reserved.
Note
DBGBCR0[21] and DBGBCR1[21] are RAZ on reads because these registers do not have context ID
comparison capability.
[19:16] Linked BRP Linked BRP number. The binary number encoded here indicates another BRP to link this one with.
Note
• If a BRP is linked with itself, it is Unpredictable whether a breakpoint debug event is generated
• If this BRP is linked to another BRP that is not configured for linked context ID matching, it is
Unpredictable whether a breakpoint debug event is generated.
[15:14] Secure state
access control
Secure state access control. This field enables the breakpoint to be conditional on the security state of the
processor.
b00 = breakpoint matches in both Secure and Non-secure state
b01 = breakpoint only matches in Non-secure state
b10 = breakpoint only matches in Secure state
b11 = reserved.
[13:9] Reserved RAZ on reads, SBZP on writes.

Debug
ARM DDI 0433C Copyright © 2009, 2010, 2016 ARM. All rights reserved. 9-23
ID021016 Non-Confidential
[8:5] Byte address
select
Byte address select. For breakpoints programmed to match an instruction address, you must write a
word-aligned address to the DBGBVR. You can then use this field to program the breakpoint so it hits
only if you access certain byte addresses.
If you program the BRP for instruction address match:
b0000 = the breakpoint never hits
b0011 = the breakpoint hits if any of the two bytes starting at address DBGBVR &
0xFFFFFFFC
+0 is
accessed
b1100 = the breakpoint hits if any of the two bytes starting at address DBGBVR &
0xFFFFFFFC
+2 is
accessed
b1111 = the breakpoint hits if any of the four bytes starting at address DBGBVR &
0xFFFFFFFC
+0 is
accessed.
If you program the BRP for instruction address mismatch, the breakpoint hits where the corresponding
instruction address breakpoint does not hit, that is, the range of addresses covered by an instruction
address mismatch breakpoint is the negative image of the corresponding instruction address breakpoint.
If you program the BRP for context ID comparison, this field must be set to b1111. Otherwise, breakpoint
and watchpoint debug events might not be generated as expected.
[4:3] Reserved RAZ on reads, SBZP on writes.
[2:1] S Supervisor access control. The breakpoint can be conditioned on the mode of the processor.
b00 = User, System, or Supervisor
b01 = privileged
b10 = User
b11 = any.
[0] B Breakpoint enable:
0 = breakpoint disabled, reset value
1 = breakpoint enabled.
Table 9-9 Meaning of DBGBVR bits [22:20]
BVR[22:20] Meaning
b000 The corresponding DBGBVR[31:2] is compared against the instruction address bus and the state of the processor
against this DBGBCR. It generates a breakpoint debug event on a joint instruction address and state match.
b001 The corresponding DBGBVR[31:2] is compared against the instruction address bus and the state of the processor
against this DBGBCR. This BRP is linked with the one indicated by DBGBCR[19:16] linked BRP field. They
generate a breakpoint debug event on a joint instruction address, context ID, and state match.
b010 The corresponding DBGBVR[31:0] is compared against CP15 Context ID Register, c13 and the state of the processor
against this DBGBCR. This BRP is not linked with any other one. It generates a breakpoint debug event on a joint
context ID and state match. For this BRP, DBGBCR[8:5] must be set to b1111. Otherwise, it is Unpredictable whether
a breakpoint debug event is generated.
b011 The corresponding DBGBVR[31:0] is compared against CP15 Context ID Register, c13. This BRP links another BRP
(of the DBGBCR[21:20]=b01 type), or WRP (with DBGWCR[20]=b1). They generate a breakpoint or watchpoint
debug event on a joint instruction address or data address and context ID match. For this BRP, DBGBCR[8:5] must
be set to b1111, DBGBCR[15:14] must be set to b00, and DBGBCR[2:1] must be set to b11. Otherwise, it is
Unpredictable whether a breakpoint debug event is generated.
Table 9-8 DBGBCR bit assignments (continued)
Bits Name Description

Debug
ARM DDI 0433C Copyright © 2009, 2010, 2016 ARM. All rights reserved. 9-24
ID021016 Non-Confidential
9.5.11 Watchpoint Value Register
The DBGWVR characteristics are:
Purpose Contains the watchpoint value that corresponds to a data address and can
be set either on:
• a data address
• a data address and context ID pair.
For a data address and context ID pair, a WRP and a BRP with context ID
comparison capability must be linked. A debug event is generated when
both the data address and the context ID pair match simultaneously.
Usage constraints There are no usage constraints.
Configurations Available in all configurations.
Attributes See the register summary in Table 9-1 on page 9-8.
The DBGWVR is associated with a Watchpoint Control Register (DBGWCR).
Table 9-10 shows the DBGWVR and DBGWCR relationship.
A pair of watchpoint registers, DBGWVR and DBGWCR, is called a Watchpoint Register Pair
(WRP).
Table 9-11 shows the DBGWVR bit assignments.
b100 The corresponding DBGBVR[31:2] and DBGBCR[8:5] are compared against the instruction address bus and the state
of the processor against this DBGBCR. It generates a breakpoint debug event on a joint instruction address mismatch
and state match.
b101 The corresponding DBGBVR[31:2] and DBGBCR[8:5] are compared against the instruction address bus and the state
of the processor against this DBGBCR. This BRP is linked with the one indicated by DBGBCR[19:16] linked BRP
field. It generates a breakpoint debug event on a joint instruction address mismatch, state and context ID match.
b11x Reserved. The behavior is Unpredictable.
Table 9-9 Meaning of DBGBVR bits [22:20] (continued)
BVR[22:20] Meaning
Table 9-10 WVR and corresponding WCR
Watchpoint Value Registers Watchpoint Control Registers
Register Register
number Offset Register Register
number Offset
DBGWVR0 96
0x180
DBGWCR0 112
0x1C0
DBGWVR1 97
0x184
DBGWCR1 113
0x1C4
Table 9-11 DBGWVR bit assignments
Bits Name Description
[31:2] - Watchpoint address
[1:0] - RAZ on reads, SBZP on writes

Debug
ARM DDI 0433C Copyright © 2009, 2010, 2016 ARM. All rights reserved. 9-25
ID021016 Non-Confidential
9.5.12 Watchpoint Control Register
The DBGWCR characteristics are:
Purpose Contains the necessary control bits for setting watchpoints and linked
watchpoints.
Usage constraints There are no usage constraints.
Configurations Available in all configurations.
Attributes See the register summary in Table 9-1 on page 9-8.
Figure 9-7 shows the DBGWCR bit assignments.
Figure 9-7 DBGWCR bit assignments
Table 9-12 shows the DBGWCR bit assignments.
Reserved
Linked BRP L/S W
Reserved
Watchpoint
address mask
31 21 20 19 16 15 5 3 2 1
ESP
24 40
14 13
29 28 23
Secure state access control
12
RAZ,SBZP on writes
89
Reserved
Byte
address
select
Table 9-12 DBGWCR bit assignments
Bits Name Description
[31:29] Reserved RAZ on reads, SBZP on writes.
[28:24] Watchpoint
address mask
This field watches a range of addresses by masking lower order address bits out of the watchpoint
comparison:
b00000 = no mask
b00001 = reserved
b00010 = reserved
b00011 =
0x00000007
mask for data address
b00100 =
0x0000000F
mask for data address
b00101 =
0x0000001F
mask for data address
.
.
.
b11111 =
0x7FFFFFFF
mask for data address.
Note
• If bits [28:24] are not set to b00000, bits [12:5] must be set to b11111111. Otherwise the behavior is
Unpredictable.
• If [28:24] are not set to b00000, the corresponding DBGWVR bits that are not being included in the
comparison SBZ. Otherwise the behavior is Unpredictable.
To watch for a write to any byte in an 8-byte aligned object of size 8 bytes, ARM recommends that a
debugger sets bits [28:24] to b00111, and bits [12:5] to b11111111. This is compatible with both ARMv7
debug compliant implementations that have an 8-bit byte address select field (bits [12:5]) and with those
that have a 4-bit byte address select field (bits [8:5]).
[23:21] Reserved RAZ on reads, SBZP on writes.

Debug
ARM DDI 0433C Copyright © 2009, 2010, 2016 ARM. All rights reserved. 9-26
ID021016 Non-Confidential
9.5.13 Device Power-down and Reset Control Register
The DBGPRCR characteristics are:
Purpose Controls power-down related functionality.
Usage constraints There are no usage constraints.
Configurations Available in all configurations.
[20] E Enable linking bit:
0 = linking disabled
1 = linking enabled.
When this bit is set, this watchpoint is linked with the context ID holding BRP selected by the linked BRP
field.
[19:16] Linked BRP Linked BRP number. The binary number encoded here indicates a context ID holding BRP to link this WRP
with. If this WRP is linked to a BRP that is not configured for linked context ID matching, it is
Unpredictable whether a watchpoint debug event is generated.
[15:14] Secure state
access
control
Secure state access control. This field enables the watchpoint to be conditioned on the security state of the
processor.
b00 = watchpoint matches in both Secure and Non-secure state
b01 = watchpoint only matches in Non-secure state
b10 = watchpoint only matches in Secure state
b11 = reserved.
[13] Reserved RAZ on reads, SBZP on writes.
[12:9] Reserved RAZ/WI
[8:5] Byte address
select
Byte address select. The DBGWVR is programmed with word-aligned address. You can use this field to
program the watchpoint so it only hits if certain byte addresses are accessed.
[4:3] L/S Load/store access. The watchpoint can be conditioned to the type of access being done.
b00 = reserved
b01 = load, load exclusive, or swap
b10 = store, store exclusive or swap
b11 = either.
SWP and SWPB trigger a watchpoint on b01, b10, or b11. A load exclusive instruction triggers a watchpoint
on b01 or b11. A store exclusive instruction triggers a watchpoint on b10 or b11 only if it passes the local
monitor within the processor.a
[2:1] S Privileged access controlb. The watchpoint can be conditioned to the privilege of the access being done:
b00 = reserved
b01 = privileged, match if the processor does a privileged access to memory
b10 = User, match only on nonprivileged accesses
b11 = either, match all accesses.
[0] W Watchpoint enable:
0 = watchpoint disabled, reset value
1 = watchpoint enabled.
a. A store exclusive can generate an MMU fault or cause the processor to take a data watchpoint exception regardless of the state of the local
monitor.
b. For all cases, the match refers to the privilege of the access, not the mode of the processor.
Table 9-12 DBGWCR bit assignments (continued)
Bits Name Description

Debug
ARM DDI 0433C Copyright © 2009, 2010, 2016 ARM. All rights reserved. 9-27
ID021016 Non-Confidential
Attributes See the register summary in Table 9-1 on page 9-8.
Figure 9-8 shows the DBGPRCR bit assignments.
Figure 9-8 DBGPRCR bit assignments
Table 9-13 shows the DBGPRCR bit assignments.
31 10
Reserved
DBGnoPWRDWN
32
Hold non-debug logic reset
Warm reset request
Table 9-13 DBGPRCR bit assignments
Bits Name Description
[31:3] Reserved RAZ on reads, SBZP on writes
[2] Hold non-debug
logic reset
Hold non-debug logic reset:
0 = Do not hold the non-debug logic reset on power-up or warm reset.
1 = Hold the non-debug logic of the processor in reset on power-up or warm reset. The processor is
held in this state until this flag is cleared to 0.
[1] Warm reset request Reset request bit. Writing 1 to this bit generates a warm reset:
0 = No action.
1 = Request internal reset.
This bit generates an internal warm reset of the non-debug logic.
Note
• This bit is always RAZ. Software must read the Sticky Reset status bit in the
DBGPRSR to determine the current reset status of the processor.
• Warm reset request does not request the reset of any registers that are only reset on a debug
logic reset.
The external debugger can use this bit to force the processor into reset if it does not have access
to the nCPURESET input. The reset behavior is the same as warm reset driven by the
nCPURESET signal. A warm reset does not cause power-down.
The effect of this bit depends on the state of the external debug interface signals.
— A write to this bit is ignored unless both the external debug interface signals DBGEN
and SPIDEN are HIGH, meaning that invasive debug is permitted in all processor states
and modes.
— Both the Warm reset request and Hold non-debug logic reset bits can be set to 1 in a
single write to the DBGPRCR. In this case the processor enters reset and is held there.
See the ARM Architecture Reference Manual for more information.
[0] DBGnoPWRDWN When set to 1, the DBGNOPWRDWN output signal is HIGH. This output is connected to the system
power controller and is interpreted as a request to operate in emulate mode. In this mode, the
Cortex-A5 processor and ETM are not actually powered down when requested by software or
hardware handshakes.
0 = DBGNOPWRDWN is LOW. This is the reset value.
1 = DBGNOPWRDWN is HIGH.

Debug
ARM DDI 0433C Copyright © 2009, 2010, 2016 ARM. All rights reserved. 9-28
ID021016 Non-Confidential
9.5.14 Device Power-down and Reset Status Register
The DBGPRSR characteristics are:
Purpose Provides information about the reset and power-down state of the
processor.
Usage constraints There are no usage constraints.
Configurations Available in all configurations.
Attributes See the register summary in Table 9-1 on page 9-8.
Note
The Cortex-A5 processor does not support debug of powered down processors.
Figure 9-9 shows the DBGPRSR bit assignments.
Figure 9-9 DBGPRSR bit assignments
Table 9-14 shows the DBGPRSR bit assignments.
31 43210
Reserved
Sticky reset status
Reset status
Sticky power down status
Power up status
Table 9-14 DBGPRSR bit assignments
Bits Name Description
[31:4] Reserved RAZ on reads, SBZP on writes
[3] - Sticky reset status
[2] - Reset status
[1] - Sticky power-down status. RAZ
[0] - Power up status. RAO

Debug
ARM DDI 0433C Copyright © 2009, 2010, 2016 ARM. All rights reserved. 9-29
ID021016 Non-Confidential
9.6 Management registers
The management registers define the standardized set of registers implemented by all CoreSight
components. These registers are described in this section.
Table 9-15 shows the contents of the management registers for the Cortex-A5 processor debug
unit.
9.6.1 Processor ID Registers
The Processor ID Registers are read-only registers that return the same values as the
corresponding CP15 ID Code Register and Feature ID Register.
Table 9-16 shows the offset value, register number, mnemonic, and description that are
associated with each Processor ID Register.
Table 9-15 Management registers
Offset Register
number Access Mnemonic Description
0xD00-0xDFC
832-895 RO - Processor ID Registers
0xE00-0xEF0
854-957 - - RAZ
0xF00
960 RW DBGITCTRL Integration Mode Control Register on page 9-40.
0xF04-0xF9C
961-999 RAZ - Reserved for Management Register expansion
0xFA0
1000 RW DBGCLAIMSET Claim Tag Set Register on page 9-30
0xFA4
1001 RW DBGCLAIMCLR Claim Tag Clear Register on page 9-31
0xFA8-0xFBC
1002-1003 - - RAZ
0xFB0
1004 WO DBGLAR Lock Access Register on page 9-31
0xFB4
1005 RO DBGLSR Lock Status Register on page 9-32
0xFB8
1006 RO DBGAUTHSTATUS Authentication Status Register on page 9-33
0xFBC-0xFC4
1007-1009 - - RAZ
0xFC8
1010 RO DBGDEVID Device Identifier.
0xFCC
1011 RO DBGDEVTYPE Device Type Register on page 9-34
0xFD0-0xFFC
1012-1023 RO - Identification Registers on page 9-34
Table 9-16 Processor Identifier Registers
Offset (hex) Register
number Access Mnemonic Reset value Description
0xD00
832 RO MIDR
0x410FC051
Main ID Register on page 4-21
0xD04
833 RO CTR
0x83338003
Cache Type Register on page 4-21
0xD08
834 RAZ - - -
0xD0C
835 RO TLBTR
0x00000000
TLB Type Register on page 4-23
0xD10
836 - - - Reserved

Debug
ARM DDI 0433C Copyright © 2009, 2010, 2016 ARM. All rights reserved. 9-30
ID021016 Non-Confidential
9.6.2 Claim Tag Set Register
The DBGCLAIMSET Register characteristics are:
Purpose Bits in the Claim Tag Set Register do not have any specific functionality.
The external debugger and debug monitor set these bits to lay claims on
debug resources.
Usage constraints There are no usage constraints.
Configurations Available in all configurations.
Attributes See the register summary in Table 9-15 on page 9-29.
Figure 9-10 shows the DBGCLAIMSET Register bit assignments.
Figure 9-10 DBGCLAIMSET Register bit assignments
0XD14
837 RO MPIDR
-
Multiprocessor Affinity Register on page 4-23
0xD18
-
0xD1C
838-839 RO -
0x410FC051
Alias of MIDR
0xD20
840 RO ID_PFR0
0x00001231
Processor Feature Register 0
0xD24
841 RO ID_PFR1
0x00000011
Processor Feature Register 1
0xD28
842 RO ID_DFR0
0x02010444
Debug Feature Register 0
0xD2C
843 RAZ ID_AFR0 - Auxiliary Feature Register 0
0xD30
844 RO ID_MMFR0
0x00100103
Memory Model Feature Register 0
0xD34
845 RO ID_MMFR1
0x40000000
Memory Model Feature Register 1
0xD38
846 RO ID_MMFR2
0x01230000
Memory Model Feature Register 2
0xD3C
847 RO ID_MMFR3
0x00102211
Memory Model Feature Register 3
0xD40
848 RO ID_ISAR0
0x00101111
Instruction Set Attribute Register 0
0xD44
849 RO ID_ISAR1
0x13112111
Instruction Set Attribute Register 1
0xD48
850 RO ID_ISAR2
0x21232041
Instruction Set Attribute Register 2
0xD4C
851 RO ID_ISAR3
0x11112131
Instruction Set Attribute Register 3
0xD50
852 RO ID_ISAR4
0x00011142
Instruction Set Attribute Register 4
0xD54
853 RAZ ID_ISAR5 - Instruction Set Attribute Register 5
Table 9-16 Processor Identifier Registers (continued)
Offset (hex) Register
number Access Mnemonic Reset value Description
Reserved
31 8 7 0
Claim tags

Debug
ARM DDI 0433C Copyright © 2009, 2010, 2016 ARM. All rights reserved. 9-31
ID021016 Non-Confidential
Table 9-17 shows the DBGCLAIMSET Register bit assignments.
9.6.3 Claim Tag Clear Register
The DBGCLAIMCLR characteristics are:
Purpose Read the claim status on debug resources.
Usage constraints There are no usage constraints.
Configurations Available in all configurations.
Attributes See the register summary in Table 9-15 on page 9-29.
Figure 9-11 shows the DBGCLAIMCLR bit assignments.
Figure 9-11 DBGCLAIMCLR bit assignments
Table 9-18 shows the DBGCLAIMCLR bit assignments.
9.6.4 Lock Access Register
The DBGLAR characteristics are:
Purpose Controls writes to the debug registers. This reduces the risk of accidental
corruption to the contents of the debug registers. It does not prevent all
accidental or malicious damage. Because the state of the register is in the
debug power domain, it is not lost when the core powers down.
Usage constraints There are no usage constraints.
Configurations Available in all configurations.
Attributes See the register summary in Table 9-15 on page 9-29.
Table 9-17 DBGCLAIMSET Register bit assignments
Bits Name Description
[31:8] Reserved RAZ on reads, SBZP on writes.
[7:0] Claim tags Indicates the claim tags.
Writing 1 to a bit in this register sets that particular claim. You can read the claim status at the Claim Tag Clear
Register. For example, if you write 1 to bit [3] of this register, bit [3] of the Claim Tag Clear Register is read as 1.
Writing 0 to a specific claim tag bit has no effect. This register always reads
0xFF
, indicating that up to eight
claims can be set.
Reserved
31 8 7 0
Claim tags
Table 9-18 DBGCLAIMCLR bit assignments
Bits Name Description
[31:8] Reserved RAZ on reads, SBZP on writes.
[7:0] Claim tags Indicates the claim tag status. Writing 1 to a specific claim tag clear bit clears that claim tag. Reading this
register returns the current claim tag value. For example, if you write 1 to bit [3] of this register, it is read as 0.
The reset value is 0.

Debug
ARM DDI 0433C Copyright © 2009, 2010, 2016 ARM. All rights reserved. 9-32
ID021016 Non-Confidential
Figure 9-12 shows the DBGLAR bit assignments.
Figure 9-12 DBGLAR bit assignments
Table 9-19 shows the DBGLAR bit assignments.
When this register is written by an external debugger, APB write with PADDRDBG31=1, the
results are Unpredictable.
9.6.5 Lock Status Register
The DBGLSR characteristics are:
Purpose Returns the current lock status of the debug registers.
Usage constraints There are no usage constraints.
Configurations Available in all configurations.
Attributes See the register summary in Table 9-15 on page 9-29.
Figure 9-13 shows the DBGLSR bit assignments.
Figure 9-13 DBSLSR bit assignments
Table 9-20 shows the DBGLSR bit assignments.
Lock access control
31 0
Table 9-19 DBGLAR bit assignments
Bits Name Description
[31:0] Lock access
control
Lock access control. To unlock the debug registers, write a
0xC5ACCE55
key to this register. To lock the debug
registers, write any other value. Accesses to locked debug registers are ignored. The reset value is 0.
Reserved
31 3210
32-bit access
Locked bit
Lock implemented bit
Table 9-20 DBGLSR bit assignments
Bits Name Description
[31:3] Reserved Reserved

Debug
ARM DDI 0433C Copyright © 2009, 2010, 2016 ARM. All rights reserved. 9-33
ID021016 Non-Confidential
When this register is read by an external debugger, APB read with PADDRDBG31=1, the read
value is
0x0
.
9.6.6 Authentication Status Register
The DBGAUTHSTATUS Register characteristics are:
Purpose Reads the current values of the configuration inputs that determine the
debug permission level.
Usage constraints There are no usage constraints.
Configurations Available in all configurations.
Attributes See the register summary in Table 9-15 on page 9-29.
Figure 9-14 shows the DBGAUTHSTATUS Register bit assignments.
Figure 9-14 DBGAUTHSTATUS Register bit assignments
Table 9-21 shows the DBGAUTHSTATUS Register bit assignments.
[2] 32-bit access Read as zero. It indicates that a 32-bit access is required to write the key to the Lock Access Register.
[1] Locked bit This bit indicates the status of the debug registers lock.
0 = Lock clear. Debug register writes are permitted.
1 = Lock set. Debug register writes are ignored.
The Debug reset value of this bit is 1.
[0] Lock implemented bit Read-as-One
Table 9-20 DBGLSR bit assignments (continued)
Bits Name Description
Reserved
31 876543210
Secure non-invasive debug enabled
Secure invasive debug enabled
Non-secure non-invasive debug enabled
Non-secure invasive debug enabled
Table 9-21 DBGAUTHSTATUS Register bit assignments
Bits Name Value Description
[31:8] Reserved - RAZ
[7] Secure
noninvasive debug
enabled
b1 Secure noninvasive debug enable
field
[6] (DBGEN || NIDEN) && (SPIDEN || SPNIDEN)
[5] Secure invasive
debug enabled
b1
Secure invasive debug enable field
[4] DBGEN && SPIDEN

Debug
ARM DDI 0433C Copyright © 2009, 2010, 2016 ARM. All rights reserved. 9-34
ID021016 Non-Confidential
9.6.7 Device Type Register
The DBGDEVTYPE Register characteristics are:
Purpose Indicates the type of debug component.
Usage constraints There are no usage constraints.
Configurations Available in all configurations.
Attributes See the register summary in Table 9-15 on page 9-29.
Figure 9-15 shows the DBGDEVTYPE Register bit assignments.
Figure 9-15 DBGDEVTYPE Register bit assignments
Table 9-22 shows the DBGDEVTYPE Register bit assignments.
9.6.8 Identification Registers
The Identification Registers are read-only registers that consist of the Peripheral Identification
Registers and the Component Identification Registers. The Peripheral Identification Registers
provide standard information required by all CoreSight components. Only bits [7:0] of each
register are used.
The Component Identification Registers identify the processor as a CoreSight component. Only
bits [7:0] of each register are used, the remaining bits Read-As-Zero. The values in these
registers are fixed.
[3] Non-secure
noninvasive debug
enabled
b1 Non-secure noninvasive debug
enable field
[2] DBGEN || NIDEN
[1] Non-secure
invasive debug
enabled
b1 Non-secure invasive debug enable
field
[0] DBGEN
Table 9-21 DBGAUTHSTATUS Register bit assignments (continued)
Bits Name Value Description
Reserved
31 8 7 4 3 0
Sub type Main class
Table 9-22 DBGDEVTYPE Register bit assignments
Bits Name Description
[31:8] Reserved RAZ.
[7:4] Sub type Indicates that the sub-type of the Cortex-A5 processor is core. This value is
0x1
.
[3:0] Main class Indicates that the main class of the Cortex-A5 processor is debug logic. This value is
0x5
.

Debug
ARM DDI 0433C Copyright © 2009, 2010, 2016 ARM. All rights reserved. 9-35
ID021016 Non-Confidential
Table 9-23 shows the offset value, register number, and description that are associated with each
Peripheral Identification Register.
Table 9-24 shows the Peripheral ID Register 0 bit assignments.
Table 9-25 shows the Peripheral ID Register 1 bit assignments.
Table 9-26 shows the Peripheral ID Register 2 bit assignments.
Table 9-23 Peripheral Identification Registers
Offset
(hex)
Register
number Description
0xFD0
1012 Peripheral Identification Register 4
0xFD4
1013 Reserved
0xFD8
1014 Reserved
0xFDC
1015 Reserved
0xFE0
1016 Peripheral Identification Register 0
0xFE4
1017 Peripheral Identification Register 1
0xFE8
1018 Peripheral Identification Register 2
0xFEC
1019 Peripheral Identification Register 3
Table 9-24 Peripheral ID Register 0 bit assignments
Bits Description
[31:8] RAZ.
[7:0] Indicates bits [7:0] of the part number for the Cortex-A5 processor. This value is
0x05
.
Table 9-25 Peripheral ID Register 1 bit assignments
Bits Description
[31:8] RAZ.
[7:4] Indicates bits of the JEDEC JEP106 Identity Code. This value is
0xB
.
[3:0] Indicates bits [11:8] of the part number for the Cortex-A5 processor. This value is
0xC
.
Table 9-26 Peripheral ID Register 2 bit assignments
Bits Description
[31:8] RAZ.
[7:4] Indicates the revision number for the Cortex-A5 processor. This value changes based on the
product major and minor revision. This value is set to 1 indicating revision r0p1.
[3] This field is always set to
0x1
.
[2:0] Indicates bits [6:4] of the JEDEC JEP106 Identity Code. This value is set to
0x3
.

Debug
ARM DDI 0433C Copyright © 2009, 2010, 2016 ARM. All rights reserved. 9-36
ID021016 Non-Confidential
Table 9-27 shows the Peripheral ID Register 3 bit assignments.
Table 9-28 shows the Peripheral ID Register 4 bit assignments.
Table 9-29 shows the offset value, register number, and value that are associated with each
Component Identification Register.
Table 9-27 Peripheral ID Register 3 bit assignments
Bits Description
[31:8] RAZ.
[7:4] Indicates the manufacturer revision number. This value changes based on the manufacturer
metal fixes. This value is set to 0.
[3:0] For the Cortex-A5 processor, this value is set to 0.
Table 9-28 Peripheral ID Register 4 bit assignments
Bits Description
[31:8] RAZ.
[7:4] Indicates the number of blocks occupied by the Cortex-A5 processor. This field is always set to 0.
[3:0] Indicates the JEDEC JEP106 Continuation Code. For the Cortex-A5 processor, this value is
0x4
.
Table 9-29 Component Identification Registers
Offset
(hex)
Register
number Value Description
0xFF0
1020
0x0D
Component Identification Register 0
0xFF4
1021
0x90
Component Identification Register 1
0xFF8
1022
0x05
Component Identification Register 2
0xFFC
1023
0xB1
Component Identification Register 3

Debug
ARM DDI 0433C Copyright © 2009, 2010, 2016 ARM. All rights reserved. 9-37
ID021016 Non-Confidential
9.7 Integration test registers
The Cortex-A5 processor contains Integration Test Registers that enable you to verify
integration of the design and enable topology detection of the design using debug tools. The
Integration Mode Control Register on page 9-40 controls the use of the Integration Test
Registers.
When programming the Integration Test Registers you must enable all the changes at the same
time.
For more information about the Integration Test Registers and the Integration Mode Control
Register see the ARM Architecture Reference Manual.
9.7.1 Processor integration testing
This section describes the behavior and use of the Integration Test Registers that are in the
processor. It also describes the Integration Mode Control Register that controls the use of the
Integration Test Registers. For more information about the DBGITCTRL see the ARM
Architecture Reference Manual.
If you want to access these registers you must first set bit [0] of the Integration Mode Control
Register to 1.
• You can use the write-only Integration Test Registers to set the outputs of some of the
processor signals. Table 9-30 shows the signals that you can write in this way.
• You can use the read-only Integration Test Registers to read the state of some of the
processor inputs. Table 9-31 shows the signals that you can read in this way.
This section describes:
•Using the Integration Test Registers on page 9-38
•Performing integration testing on page 9-38
•DBGITMISCOUT Register (Miscellaneous Outputs) on page 9-38
•DBGITMISCIN Register (Miscellaneous Inputs) on page 9-39
•Integration Mode Control Register on page 9-40.
Table 9-30 Output signals that can be controlled by the Integration Test Registers
Signal Register Bit Register description
DBGRESTARTED DBGITMISCOUT [9] See DBGITMISCOUT Register (Miscellaneous Outputs) on page 9-38
PMUIRQ DBGITMISCOUT [4]
DBGACK DBGITMISCOUT [0]
Table 9-31 Input signals that can be read by the Integration Test Registers
Signal Register Bit Register description
DBGRESTART DBGITMISCIN [11] See DBGITMISCIN Register (Miscellaneous Inputs) on page 9-39
nIRQ DBGITMISCIN [2]
nFIQ DBGITMISCIN [1]
EDBGRQ DBGITMISCIN [0]

Debug
ARM DDI 0433C Copyright © 2009, 2010, 2016 ARM. All rights reserved. 9-38
ID021016 Non-Confidential
Using the Integration Test Registers
When bit [0] of the Integration Mode Control Register (DBGITCTRL) is set to b1:
• Values written to the write-only Integration Test Registers map onto the specified outputs
of the processor. For example, writing b1 to DBGITMISCOUT[0] causes DBGACK to
be asserted HIGH.
• Values read from the read-only Integration Test Registers correspond to the values of the
specified inputs of the processor. For example, if you read DBGITMISCIN[11] you obtain
the value of DBGRESTART.
Performing integration testing
When you perform integration testing or topology detection, ARM strongly recommends that
the processor is halted while in debug state, because toggling input and output pins might have
an unwanted effect on the operation of the processor. You must not set the DBGITCTRL
Register until the processor has halted.
After you perform integration testing or topology detection, that is, the Integration Mode
Control Register has been set, the system must be reset. This is because the signals that are
toggled can have an unwanted effect on connected devices.
DBGITMISCOUT Register (Miscellaneous Outputs)
The DBGITMISCOUT Register characteristics are:
Purpose Sets the state of the output pins shown in Table 9-30 on page 9-37.
Usage constraints • Available when bit [0] of DBGITCTRL is set to 1
• The value of the register sets the signals on the output pins when the
register is written.
Configurations Available in all configurations.
Attributes See the register summary in Table 9-1 on page 9-8.
Figure 9-16 shows the DBGITMISCOUT Register bit assignments.
Figure 9-16 DBGITMISCOUT Register bit assignments
ReservedReserved
31 543 0
PMUIRQ
1
Reserved
DBGACK
8910
DBGRESTARTED

Debug
ARM DDI 0433C Copyright © 2009, 2010, 2016 ARM. All rights reserved. 9-39
ID021016 Non-Confidential
Table 9-32 shows the DBGITMISCOUT Register bit assignments. When this register is written
the appropriate output pins take the value written.
DBGITMISCIN Register (Miscellaneous Inputs)
The DBGITMISCIN Register characteristics are:
Purpose Reads the state of the input pins shown in Table 9-31 on page 9-37.
Usage constraints • Available when bit [0] of DBGITCTRL is set to 1
• The values of the register bits depend on the signals on the input pins
when the register is read.
Configurations Available in all configurations.
Attributes See the register summary in Table 9-1 on page 9-8.
Figure 9-17 shows the DBGITMISCIN Register bit assignments.
Figure 9-17 DBGITMISCIN Register bit assignments
Table 9-33 shows the DBGITMISCIN Register bit assignments.
Table 9-32 DBGITMISCOUT Register bit assignments
Bits Name Function
[31:10] - Reserved. Write as zero.
[9] DBGRESTARTED Set value of the DBGRESTARTED output pin.
[8:5] - Reserved. Write as zero.
[4] PMUIRQ Set value of PMUIRQ output pin.
[3:1] - Reserved. Write as zero.
[0] DBGACK Set value of the DBGACK output pin.
Reserved
31 10 3 2 0
Reserved
nFIQ
nIRQ
EDBGRQ
DBGRESTART
1112 1
Table 9-33 DBGITMISCIN Register bit assignments
Bits Name Function
[31:12] - Reserved. Read Undefined.
[11] DBGRESTART Read value of the DBGRESTART input pin.
[10:3] - Reserved. Read Undefined.

Debug
ARM DDI 0433C Copyright © 2009, 2010, 2016 ARM. All rights reserved. 9-40
ID021016 Non-Confidential
Integration Mode Control Register
The DBGITCTRL Register characteristics are:
Purpose Enables the processor to switch from a functional, default mode, into
integration mode, where the inputs and outputs of the device can be
directly controlled for integration testing or topology detection.
Usage constraints There are no usage constraints.
Configurations Available in all configurations.
Attributes See the register summary in Table 9-1 on page 9-8.
Figure 9-18 shows the DBGITCTRL Register bit assignments.
Figure 9-18 DBGITCTRL Register bit assignments
Table 9-34 shows the DBGITCTRL Register bit assignments.
Writing to the DBGITCTRL register controls whether the processor is in its default functional
mode, or in integration mode, where the inputs and outputs of the device can be directly
controlled for the purpose of integration testing or topology detection. For more information see
the ARM Architecture Reference Manual.
[2] nFIQ Read value of nFIQ input pin.
[1] nIRQ Read value of nIRQ input pin.
[0] EDBGRQ Read value of EDBGRQ input pin.
Table 9-33 DBGITMISCIN Register bit assignments (continued)
Bits Name Function
31 10
Reserved
Integration mode enable
Table 9-34 DBGITCTRL Register bit assignments
Bits Name Function
[31:1] - Reserved.
[0] INTMODE Controls whether the processor is in normal operating mode or integration mode:
b0 = normal operation
b1 = integration mode enabled.

Debug
ARM DDI 0433C Copyright © 2009, 2010, 2016 ARM. All rights reserved. 9-41
ID021016 Non-Confidential
9.8 External debug interface
The system can access memory-mapped debug registers through the Cortex-A5 APB slave port.
The APB interface is compliant with the AMBA 3 APB interface. This APB slave interface
supports 32-bits wide data, stalls, slave-generated aborts, and eleven address bits [12:2]
mapping 2x4KB of memory. The lower 4KB region is used to access the debug registers. The
upper 4KB is used to access the Performance Monitor Registers, see Chapter 10 Performance
Monitoring Unit. The PADDRDBG31 signal indicates to the processor the source of access. See
External debug interface on page A-9 for a complete list of the external debug signals.
Figure 9-19 shows the external debug interface signals.
Figure 9-19 External debug interface signals
Cortex-A5
processor
SPIDEN
SPNIDEN
DBGEN
NIDEN
COMMTX
COMMRX
DBGTRIGGER
DBGRESTARTED
DBGNOPWRDWN
DBGACK
EDBGRQ
DBGRESTART
PSELDBG
PADDRDBG[12:2]
PRDATADBG[31:0]
PENABLEDBG
PREADYDBG
PSLVERRDBG
PWRITEDBG
DBGROMADDR[31:12]
DBGROMADDRV
DBGSELFADDR[31:12]
DBGSELFADDRV
DBGSWENABLE
PWDATADBG[31:0]
nDBGRESET
PADDRDBG31

Debug
ARM DDI 0433C Copyright © 2009, 2010, 2016 ARM. All rights reserved. 9-42
ID021016 Non-Confidential
9.9 Miscellaneous debug signals
This section describes the miscellaneous debug input and output signals in more detail.
9.9.1 EDBGRQ
This signal generates a halting debug event, that is, it requests the processor to enter debug state.
When this occurs, the DBGDSCR[5:2] method of debug entry bits are set to b0100. When
EDBGRQ is asserted, it must be held until DBGACK is asserted. Failure to do so causes
Unpredictable behavior.
9.9.2 DBGACK
The processor asserts DBGACK to indicate that the system has entered debug state. It serves as
a handshake for the EDBGRQ signal. The DBGACK signal is also driven HIGH when the
debugger sets the DBGDSCR[10] DbgAck bit to 1. See Debug Status and Control Register on
page 9-12.
9.9.3 COMMRX and COMMTX
The COMMRX and COMMTX output signals enable interrupt-driven communications over
the DTR. By connecting these signals to an interrupt controller, software using the debug
communications channel can be interrupted whenever there is new data on the channel or when
the channel is clear for transmission.
COMMRX is asserted when the CP14 DTR has data for the processor to read, and it is
deasserted when the processor reads the data. Its value is equal to DBGDSCR[30] DTRRX full
flag. See Debug Status and Control Register on page 9-12.
COMMTX is asserted when the CP14 is ready for write data, and it is deasserted when the
processor writes the data. Its value equals the inverse of DBGDSCR[29] DTRTX full flag. See
Debug Status and Control Register on page 9-12.
9.9.4 Memory mapped accesses, DBGROMADDR, and DBGSELFADDR
The Cortex-A5 processor has a memory-mapped debug interface. If the system includes a
suitable route from the AXI master interface to the APB debug slave interface, the processor can
access the debug and PMU registers by executing load and store instructions:
•DBGROMADDR gives the base address for the ROM table which locates the physical
addresses of the debug components.
•DBGSELFADDR gives the offset from the ROM table to the physical addresses of the
registers owned by the processor itself.

Debug
ARM DDI 0433C Copyright © 2009, 2010, 2016 ARM. All rights reserved. 9-43
ID021016 Non-Confidential
9.9.5 Authentication signals
Table 9-35 shows a list of the valid combination of authentication signals along with their
associated debug permissions. Authentication signals are used to configure the processor so its
activity can only be debugged or traced in a certain subset of processor modes and security
states.
9.9.6 Changing the authentication signals
The NIDEN, DBGEN, SPIDEN, and SPNIDEN input signals are either tied off to some fixed
value or controlled by some external device.
If software running on the Cortex-A5 processor has control over an external device that drives
the authentication signals, it must make the change using a safe sequence:
1. Execute an implementation-specific sequence of instructions to change the signal value.
For example, this might be a single
STR
instruction that writes certain value to a control
register in a system peripheral.
2. If step 1 involves any memory operation, issue a DSB.
Table 9-35 Authentication signal restrictions
SPIDEN DBGENaSPNIDEN NIDEN
Secureb
invasive
debug
permitted
Non-secure
invasive
debug
permitted
Secure
non-invasive
debug
permitted
Non-secure
non-invasive
debug
permitted
0 0 0 0 No No No No
0 0 0 1 No No No Yes
0 0 1 0 No No No No
00 1 1NoNo Yes Yes
01 0 0NoYes No Yes
01 0 1NoYes No Yes
0 1 1 0 N o Yes Yes Yes
0 1 1 1 N o Yes Yes Yes
1 0 0 0 No No No No
10 0 1NoNo Yes Yes
1 0 1 0 No No No No
10 1 1NoNo Yes Yes
1 1 0 0 Yes Yes Yes Yes
1 1 0 1 Yes Yes Yes Yes
1 1 1 0 Yes Yes Yes Yes
1 1 1 1 Yes Yes Yes Yes
a. When DBGEN is LOW, the processor behaves as if DBGDSCR[15:14] equals b00 with the exception that halting debug
events are ignored when this signal is LOW.
b. Invasive debug is defined as those operations that affect the behavior of the core. For example, taking a breakpoint is defined
as invasive debug but performance counters and trace are noninvasive.

Debug
ARM DDI 0433C Copyright © 2009, 2010, 2016 ARM. All rights reserved. 9-44
ID021016 Non-Confidential
3. Poll DBGDSCR or DBGAUTHSTATUS to check whether the processor has already
detected the changed value of these signals. This is required because the system might not
issue the signal change to the processor until several cycles after the DSB completes.
4. Issue an ISB.
The software cannot perform debug or analysis operations that depend on the new value of the
authentication signals until this procedure is complete. The same rules apply when the debugger
has control of the processor through the ITR while in debug state.
The relevant combinations of the DBGEN, NIDEN, SPIDEN, and SPNIDEN values can be
determined by polling DBGDSCR[17:16], DBGDSCR[15:14], or DBGAUTHSTATUS.

ARM DDI 0433C Copyright © 2009, 2010, 2016 ARM. All rights reserved. 10-1
ID021016 Non-Confidential
Chapter 10
Performance Monitoring Unit
This chapter describes the Performance Monitoring Unit (PMU) and the registers that it can use. It
contains the following sections:
•About the Performance Monitoring Unit on page 10-2
•Performance monitoring register descriptions on page 10-3.

Performance Monitoring Unit
ARM DDI 0433C Copyright © 2009, 2010, 2016 ARM. All rights reserved. 10-2
ID021016 Non-Confidential
10.1 About the Performance Monitoring Unit
The Cortex-A5 processor PMU provides two counters to gather statistics on the operation of the
processor and memory system. Each counter can count any of the events available in the
Cortex-A5 processor. It also provides a single 32-bit cycle counter with support for scaling and
filtering on the processor mode and security state. See the ARM Architecture Reference Manual,
ARMv7-A and ARMv7-R edition and ARM Architecture Reference Manual Performance
Monitors v2 Supplement for more information about performance monitoring.
The PMU counters, and their associated control registers, are accessible from the internal CP15
interface as well as through a 4KB memory mapped region on the APB interface when
PADDRDBG[12] is b1. Table 10-1 shows the mappings of the PMU registers.
Table 10-1 Performance monitoring instructions and APB mapping
APB interface
mapping
CP15
instruction Access Reset Name Description
0x1000 0 c9 c13 2
RW - PMXEVCNTR0 PM0 Counter Register
0x1004 0 c9 c13 2
RW - PMXEVCNTR1 PM1 Counter Register
0x107C 0 c9 c13 0
RW - PMCCNTR Cycle Count Register
0x1400 0 c9 c13 1
RW - PMXEVTYPER0 PM0 Event Type Register
0x1404 0 c9 c13 1
RW - PMXEVTYPER1 PM0 Event Type Register
0x147C 0 c9 c13 1
RW - PMCCFILTR Cycle Count Filter Control Register
0x1C00 0 c9 c12 1
RW
0x00000000
PMCNTENSET Count Enable Set Register
0x1C20 0 c9 c12 2
RW
0x00000000
PMCNTENCLR Count Enable Clear Register
0x1C40 0 c9 c14 1
RW
0x00000000
PMINTENSET Interrupt Enable Set Register
0x1C60 0 c9 c14 2
RW
0x00000000
PMINTENCLR Interrupt Enable Clear Register
0x1C80 0 c9 c12 3
RW - PMOVSR Overflow Flag Status Register
0x1CA0 0 c9 c12 4
WO - PMSWINC Software Increment Register
0x1E00
- RO
0x0009DF02
PMCFGR Configuration Register
0x1E04 0 c9 c12 0
RW
0x41052000
PMCR Control Register
0x1E08 0 c9 c14 0
RWa
0x00000000
PMUSERENR User Enable Register
0x1E20 0 c9 c12 6
RO
0x003FFFFF
PMCEID0 Common Event Identification Register 0
0x1E24 0 c9 c12 7
RO
0x00000000
PMCEID1 Common Event Identification Register 1
0x1FB0
- WO - PMLAR Lock Access Register
0x1FB4
- RO - PMLSR Lock Status Register
0x1FB8
- RO - PMAUTHSTATUS Authentication Status Register
0x1FCC
- RO - PMDEVTYPE Device Type Register
0x1FD0
-
0x1FEC
- RO - PMPERIPHERALID Identification Registers
0x1FF0
-
0x1FFC
- RO - PMCOMPONENTID Identification Registers
a. Read only in user mode.

Performance Monitoring Unit
ARM DDI 0433C Copyright © 2009, 2010, 2016 ARM. All rights reserved. 10-3
ID021016 Non-Confidential
10.2 Performance monitoring register descriptions
This section describes the performance monitoring registers:
•Performance Monitor Control Register
•Count Enable Set Register on page 10-4
•Count Enable Clear Register on page 10-5
•Overflow Flag Status Register on page 10-6
•Software Increment Register on page 10-7
•Event Counter Selection Register on page 10-8
•Common Event Identification Registers on page 10-9
•Cycle Count Register on page 10-10
•Event Type Select Register on page 10-11
•Cycle Count Filter Control Register on page 10-13
•Event Count Registers on page 10-14
•User Enable Register on page 10-15
•Interrupt Enable Set Register on page 10-16
•Interrupt Enable Clear Register on page 10-16
•Configuration Register on page 10-17
•Lock Access Register on page 10-18
•Lock Status Register on page 10-19
•Authentication Status Register on page 10-20
•Device Type Register on page 10-20
•Identification Registers on page 10-21.
10.2.1 Performance Monitor Control Register
The PMCR characteristics are:
Purpose Controls operation of the:
• Performance Monitor Count Registers
• Cycle Counter Register.
Usage constraints The PMCR is:
• accessible as determined by the User Enable Register on page 10-15
• common to Secure and Non-secure states.
Configurations Available in all configurations.
Attributes See the register summary in Table 4-17 on page 4-18.
Figure 10-1 shows the PMCR bit assignments.
Figure 10-1 PMCR bit assignments
DP
EIMP
31 24 23 16 15 11 10 6 5 4 3 2 1 0
IdCode N Reserved X D C P

Performance Monitoring Unit
ARM DDI 0433C Copyright © 2009, 2010, 2016 ARM. All rights reserved. 10-4
ID021016 Non-Confidential
Table 10-2 shows the PMCR bit assignments.
The PMCR is always accessible in privileged modes.
To access the PMCR, use:
MRC p15, 0, <Rd>, c9, c12, 0 ; Read PMCR Register
MCR p15, 0, <Rd>, c9, c12, 0 ; Write PMCR Register
10.2.2 Count Enable Set Register
The PMCNTENSET characteristics are:
Purpose The PMCNTENSET Register:
• enables the PMCCNTR Register
• indicates which counters are enabled.
Table 10-2 PMCR bit assignments
Bits Name Description
[31:24] IMP Specifies the implementor code:
0x41
= ARM.
This field is read-only and write ignored.
[23:16] IdCode Specifies the identification code:
0x5
This field is read-only and write ignored.
[15:11] N Specifies the number of counters implemented:
0x2
= two counters implemented.
This field is read-only and write ignored.
[10:6] Reserved RAZ/SBZP
[5] DP Disables cycle counter, PMCCNTR, when prohibited:
0 = count is enabled in prohibited regions. This is the reset value.
1 = count is disabled in prohibited regions.
[4] X Enables export of the events from the event bus to an external monitoring block, such as an ETM:
0 = export disabled. This is the reset value.
1 = export enabled.
[3] D Cycle count divider:
0 = count every clock cycle when enabled. This is the reset value.
1 = count every 64th clock cycle when enabled.
[2] C Cycle counter reset, write only bit, RAZ:
0 = no action
1 = reset cycle counter, PMCCNTR, to zero.
[1] P Performance counter reset, write only bit, RAZ:
0 = no action
1 = reset all performance counters to zero, not including PMCCNTR.
[0] E Enable bit:
0 = disable all counters, including PMCCNTR. This is the reset value.
1 = enable all counters including PMCCNTR.

Performance Monitoring Unit
ARM DDI 0433C Copyright © 2009, 2010, 2016 ARM. All rights reserved. 10-5
ID021016 Non-Confidential
Usage constraints The PMCNTENSET Register is:
• accessible as determined by the User Enable Register on page 10-15
• common to Secure and Non-secure states.
Configurations Available in all configurations.
Attributes See the register summary in Table 4-17 on page 4-18.
Figure 10-2 shows the PMCNTENSET Register bit assignments.
Figure 10-2 PMCNTENSET Register bit assignments
Table 10-3 shows the PMCNTENSET Register bit assignments.
To access the PMCNTENSET Register, use:
MRC p15, 0, <Rd>, c9, c12, 1 ; Read PMCNTENSET Register
MCR p15, 0, <Rd>, c9, c12, 1 ; Write PMCNTENSET Register
When reading this register, any enable that reads as 0 indicates the counter is disabled. An
enable that reads as 1 indicates the counter is enabled.
When writing this register, any enable written with a value of 0 is ignored, that is, not updated.
An enable written with a value of 1 enables the counter.
10.2.3 Count Enable Clear Register
The PMCNTENCLR Register characteristics are:
Purpose Disables:
• the PMCCNTR Register.
• any implemented event counters.
Indicates counters that are enabled.
Usage constraints The PMCNTENCLR Register is:
• accessible as determined by the User Enable Register on page 10-15
• common to Secure and Non-secure states.
Configurations Available in all configurations.
Attributes See the register summary in Table 4-17 on page 4-18.
P
0
C
31 30 210
Reserved P
1
Table 10-3 PMCNTENSET Register bit assignments
Bits Name Description
[31] C Cycle counter enable set:
0 = disable
1 = enable.
[30:2] Reserved RAZ/WI
[1] P1 Counter 1 enable
[0] P0 Counter 0 enable

Performance Monitoring Unit
ARM DDI 0433C Copyright © 2009, 2010, 2016 ARM. All rights reserved. 10-6
ID021016 Non-Confidential
Figure 10-3 shows the PMCNTENCLR Register bit assignments.
Figure 10-3 PMCNTENCLR Register bit assignments
Table 10-4 shows the PMCNTENCLR Register bit assignments.
To access the PMCNTENCLR Register, use:
MRC p15, 0, <Rd>, c9, c12, 2 ; Read PMCNTENCLR Register
MCR p15, 0, <Rd>, c9, c12, 2 ; Write PMCNTENCLR Register
When reading this register, any enable that reads as 0 indicates the counter is disabled. An
enable that reads as 1 disables the counter.
When writing this register, any enable written with a value of 0 is ignored, that is, not updated.
An enable written with a value of 1 clears the counter enable.
You can use the enable, EN, bit [0] of the PMCR to disable all performance counters including
PMCCNTR. The PMCNTENCLR Register retains its value when the enable bit of the PMCR
is clear, even though its settings are ignored.
10.2.4 Overflow Flag Status Register
The PMSOVSR characteristics are:
Purpose Holds the state of the overflow flags for:
• the Cycle Count Register.
• each of the implemented event counters.
Usage constraints The PMSOVSR is:
• accessible as determined by the User Enable Register on page 10-15
• common to Secure and Non-secure states.
Configurations Available in all configurations.
Attributes See the register summary in Table 4-17 on page 4-18.
Figure 10-4 on page 10-7 shows the PMSOVSR bit assignments.
P
0
C
31 30 210
Reserved P
1
Table 10-4 PMCNTENCLR Register bit assignments
Bits Name Description
[31] C Cycle counter enable clear:
0 = disable
1 = enable.
[30:2] Reserved RAZ/WI
[1] P1 Counter 1 enable
[0] P0 Counter 0 enable

Performance Monitoring Unit
ARM DDI 0433C Copyright © 2009, 2010, 2016 ARM. All rights reserved. 10-7
ID021016 Non-Confidential
Figure 10-4 PMSOVSR bit assignments
Table 10-5 shows the PMSOVSR bit assignments.
To access the PMSOVSR , use:
MRC p15, 0, <Rd>, c9, c12, 3 ; Read PMSOVSR Register
MCR p15, 0, <Rd>, c9, c12, 3 ; Write PMSOVSR Register
When reading this register, any overflow flag that reads as 0 indicates the counter has not
overflowed. An overflow flag that reads as 1 indicates the counter has overflowed.
When writing this register, any overflow flag written with a value of 0 is ignored, that is, no
change. An overflow flag written with a value of 1 clears the counter overflow flag.
10.2.5 Software Increment Register
The PMSWINC Register characteristics are:
Purpose Increments the count of a performance monitor count register.
Usage constraints The PMSWINC Register is:
• accessible as determined by the User Enable Register on page 10-15
• common to Secure and Non-secure states.
Configurations Available in all configurations.
Attributes See the register summary in Table 4-17 on page 4-18.
Figure 10-5 shows the PMSWINC Register bit assignments.
Figure 10-5 PMSWINC Register bit assignments
P
0
C
31 30 210
Reserved P
1
Table 10-5 PMSOVSR Register bit assignments
Bits Name Description
[31] C Cycle counter overflow flag:
0 = disable
1 = enable.
[30:2] Reserved RAZ/WI
[1] P1 Counter 1 overflow flag
[0] P0 Counter 0 overflow flag
P
0
31 210
Reserved P
1

Performance Monitoring Unit
ARM DDI 0433C Copyright © 2009, 2010, 2016 ARM. All rights reserved. 10-8
ID021016 Non-Confidential
Table 10-6 shows the PMSWINC Register bit assignments.
The PMSWINC Register only has effect when the counter event is set to
0x00
.
To access the PMSWINC Register , write CP15 with:
MCR p15, 0, <Rd>, c9, c12, 4 ; Write SWINC Register
When writing this register, a value of 1 increments the counter, and value of 0 does nothing.
10.2.6 Event Counter Selection Register
The PMSELR characteristics are:
Purpose Selects a Performance Monitor Count Register.
Usage constraints The PMSELR is:
• accessible as determined by the User Enable Register on page 10-15
• common to Secure and Non-secure states.
Configurations Available in all configurations.
Attributes See the register summary in Table 4-17 on page 4-18.
Figure 10-6 shows the PMSELR bit assignments.
Figure 10-6 PMSELR bit assignments
Table 10-7 shows the PMSELR bit assignments.
Table 10-6 PMSWINC Register bit assignments
Bits Name Description
[31:2] Reserved SBZ
[1] P1 Increment Counter 1
[0] P0 Increment Counter 0
SEL
31 0
Reserved
45
Table 10-7 PMSELR bit assignments
Bits Name Description
[31:5] Reserved RAZ/SBZP
[4:0] SEL Counter select:
b00000 = select counter 0
b00001 = select counter 1
b11111 = access the Cycle Count Filter Control Register on page 10-13.
Note
When these bits are set to b11111, reads and writes to the Event Type
Select Register on page 10-11 are Unpredictable.

Performance Monitoring Unit
ARM DDI 0433C Copyright © 2009, 2010, 2016 ARM. All rights reserved. 10-9
ID021016 Non-Confidential
Values programmed in the PMSELR other than those specified in Table 10-7 on page 10-8 are
Unpredictable.
To access the PMSELR, use:
MRC p15, 0, <Rd>, c9, c12, 5; Read PMSELR
MCR p15, 0, <Rd>, c9, c12, 5; Write PMSELR
10.2.7 Common Event Identification Registers
The PMCEID0 and PMCEID1 Register characteristics are:
Purpose Define which common architectural and common micro-architectural
feature events are implemented.
Usage constraints The PMCEID0 and PMCEID1 Registers are:
• accessible as determined by the User Enable Register on page 10-15
• common to Secure and Non-secure states.
Configurations Available in all configurations.
Attributes See the register summary in Table 4-17 on page 4-18.
Table 10-8 shows the PMCEID0 Register bit assignments and which features are implemented
in the Cortex-A5 processor.
Table 10-8 PMCEID0 Register bit assignments
Bit Number Description Implemented?
[31:30]
0x1F
-
0x1E
Reserved, UNK. -
[29]
0x1D
Bus cycle No
[28]
0x1C
Write to translation table base No
[27]
0x1B
Instruction speculatively executed No
[26]
0x1A
Local memory error No
[25]
0x19
Bus access No
[24]
0x18
Level 2 data cache write-back No
[23]
0x17
Level 2 data cache refill No
[22]
0x16
Level 2 data cache access No
[21]
0x15
Level 1 data cache write-back Yes
[20]
0x14
Level 1 instruction cache access Yes
[19]
0x13
Data memory access Yes
[18]
0x12
Predictable branch speculatively executed Yes
[17]
0x11
Cycle Yes
[16]
0x10
Mispredicted or not predicted branch speculatively executed Yes
[15]
0x0F
Unaligned load or store Yes
[14]
0x0E
Procedure return Yes
[13]
0x0D
Immediate branch Yes

Performance Monitoring Unit
ARM DDI 0433C Copyright © 2009, 2010, 2016 ARM. All rights reserved. 10-10
ID021016 Non-Confidential
The PMCEID1 Register is reserved in the architecture, and is RAZ/WI.
To access the PMCEID0 Register, use:
MRC p15, 0, <Rd>, c9, c12, 6; Read PMCEID0
To access the PMCEID1 Register, use:
MRC p15, 0, <Rd>, c9, c12, 7; Read PMCEID1
10.2.8 Cycle Count Register
The PMCCNTR characteristics are:
Purpose Counts processor clock cycles.
Usage constraints The PMCCNTR is:
• accessible as determined by the User Enable Register on page 10-15
• common to Secure and Non-secure states.
Configurations Available in all configurations.
Attributes See the register summary in Table 4-17 on page 4-18.
To access the PMCCNTR, use:
MRC p15, 0, <Rd>, c9, c13, 0 ; Read PMCCNTR
MCR p15, 0, <Rd>, c9, c13, 0 ; Write PMCCNTR
The PMCCNTR must be disabled before software can write to it. Any attempt by software to
write to this register when enabled is Unpredictable.
[12]
0x0C
Software change of the PC Yes
[11]
0x0B
Write to CONTEXTIDR Yes
[10]
0x0A
Exception return Yes
[9]
0x09
Exception taken Yes
[8]
0x08
Instruction architecturally executed Yes
[7]
0x07
Store Yes
[6]
0x06
Load Yes
[5]
0x05
Level 1 data TLB refill Yes
[4]
0x04
Level 1 data cache access Yes
[3]
0x03
Level 1 data cache refill Yes
[2]
0x02
Level 1 instruction TLB refill Yes
[1]
0x01
Level 1 instruction cache refill Yes
[0]
0x00
Software increment Yes
Table 10-8 PMCEID0 Register bit assignments (continued)
Bit Number Description Implemented?

Performance Monitoring Unit
ARM DDI 0433C Copyright © 2009, 2010, 2016 ARM. All rights reserved. 10-11
ID021016 Non-Confidential
10.2.9 Event Type Select Register
The PMXEVTYPER characteristics are:
Purpose Selects the events that you want a Performance Monitor Count Register to
count.
Usage constraints The PMXEVTYPER is:
• accessible as determined by the User Enable Register on page 10-15
• common to Secure and Non-secure states.
Configurations Available in all configurations.
Attributes See the register summary in Table 4-17 on page 4-18.
Figure 10-7 shows the PMXEVTYPER bit assignments.
Figure 10-7 PMXEVTYPER bit assignments
Table 10-9 shows the PMXEVTYPER bit assignments.
To access the PMXEVTYPER, use:
MRC p15, 0, <Rd>, c9, c13, 1 ; Read PMXEVTYPER
MCR p15, 0, <Rd>, c9, c13, 1 ; Write PMXEVTYPER
Table 10-10 shows the events that are generated, with the bit position of each event on the event
bus, and the numbers that the PMU uses to refer the events. Event reference numbers that are
not listed are reserved. The ARM Architecture Reference Manual shows the range of values for
predefined events that you can monitor using the PMXEVTYPER.
SEL
31 8 7 0
Reserved
Table 10-9 PMXEVTYPER bit assignments
Bits Name Description
[31:8] - RAZ/SBZP
[7:0] SEL Specifies the event selected as described in the ARM Architecture Reference Manual.
Table 10-10 Performance monitor events
Event EVNTBUS
bit position Description
0x00
- Software increment. The register is incremented only on writes to the Software Increment Register. See
Software Increment Register on page 10-7.
0x01
[0] Instruction fetch that causes a refill at (at least) the lowest level of instruction or unified cache. Includes the
speculative linefills in the count.
0x02
[1] Instruction fetch that causes a TLB refill at (at least) the lowest level of TLB. Includes the speculative
requests in the count.
0x03
[2] Data read or write operation that causes a refill at (at least) the lowest level of data or unified cache. Counts
the number of allocations performed in the Data Cache because of a read or a write.

Performance Monitoring Unit
ARM DDI 0433C Copyright © 2009, 2010, 2016 ARM. All rights reserved. 10-12
ID021016 Non-Confidential
0x04
[3] Data read or write operation that causes a cache access at (at least) the lowest level of data or unified cache.
This includes speculative reads.
0x05
[4] Data read or write operation that causes a TLB refill at (at least) the lowest level of TLB. This does not
include micro TLB misses because of PLD, PLI, CP15 Cache operation by MVA and CP15 VA to PA
operations.
0x06
[5] Data read architecturally executed. Counts the number of data read instructions accepted by the Load Store
Unit. This includes counting the speculative and aborted
LDR
/
LDM
, and the reads because of the
SWP
instructions.
0x07
[6] Data write architecturally executed. Counts the number of data write instructions accepted by the Load
Store Unit. This includes counting the speculative and aborted
STR
/
STM
, and the writes because of the
SWP
instructions.
0x08
[7] Instruction architecturally executed.
0x09
[8] Exception taken. Counts the number of exceptions architecturally taken.
0x0A
[9] Exception return architecturally executed. The following instructions are reported on this event:
•
LDM {..., pc}^
•
RFE
•
DP S pc
0x0B
[10] Change to ContextID retired. Counts the number of instructions architecturally executed writing into the
ContextID Register.
0x0C
[11] Software change of PC.
0x0D
[12] Immediate branch architecturally executed (taken or not taken). This includes the branches which are
flushed due to a previous load/store which aborts late.
0x0E
[13] Procedure return (other than exception returns) architecturally executed.
0x0F
[14] Unaligned load-store.
0x10
[15] Branch mispredicted/not predicted. Counts the number of mispredicted or not-predicted branches executed.
This includes the branches which are flushed because of a previous load/store which aborts late.
0x11
- Cycle counter.
0x12
[16] Branches or other change in program flow that could have been predicted by the branch prediction resources
of the processor. This includes the branches which are flushed because of a previous load/store which aborts
late.
0x13
[17] Data memory access.
0x14
[18] Instruction Cache access.
0x15
[19] Data cache eviction.
0x86
[20] IRQ exception taken.
0x87
[21] FIQ exception taken.
0xC0
[22] External memory request.
0xC1
[23] Non-cacheable external memory request.
0xC2
[24] Linefill because of prefetch.
Table 10-10 Performance monitor events (continued)
Event EVNTBUS
bit position Description

Performance Monitoring Unit
ARM DDI 0433C Copyright © 2009, 2010, 2016 ARM. All rights reserved. 10-13
ID021016 Non-Confidential
If this unit generates an interrupt, the processor asserts the PMUIRQ signal. You can route this
signal to an external interrupt controller for prioritization and masking.
The absolute counts recorded might vary because of pipeline effects. This has negligible effect
except in cases where the counters are enabled for a very short time.
10.2.10 Cycle Count Filter Control Register
The PMCCFILTR characteristics are:
Purpose Configures which modes and states the Performance Monitor Count
Register counts in.
Usage constraints The PMCCFILTR is:
• accessible as determined by the Event Counter Selection Register on
page 10-8
• common to Secure and Non-secure states
Configurations Available in all configurations.
Attributes See the register summary in Table 4-17 on page 4-18.
Figure 10-8 shows the PMCCFILTR bit assignments.
Figure 10-8 PMCCFILTR bit assignments
0xC3
[25] Prefetch linefill dropped.
0xC4
[26] Entering read allocate mode.
0xC5
[27] Read allocate mode.
0xC6
[28] Reserved.
0xC7
- ETM Ext Out[0].
0xC8
- ETM Ext Out[1].
0xC9
[29] Data Write operation that stalls the pipeline because the store buffer is full.
Table 10-10 Performance monitor events (continued)
Event EVNTBUS
bit position Description
P
31 30 29 28 27 0
U Reserved
NSK
NSU

Performance Monitoring Unit
ARM DDI 0433C Copyright © 2009, 2010, 2016 ARM. All rights reserved. 10-14
ID021016 Non-Confidential
Table 10-11 shows the PMCCFILTR bit assignments.
To access the PMCCFILTR, use:
MRC p15, 0, <Rd>, c9, c13, 1 ; Read PMCCFILTR
MCR p15, 0, <Rd>, c9, c13, 1 ; Write PMCCFILTR
10.2.11 Event Count Registers
The PMXEVCNTR characteristics are:
Purpose Count instances of an event selected by PMXEVTYPER. The bits of each
PMXEVCNTR contain an event count.
Usage constraints The PMXEVCNTR are:
• accessible as determined by the User Enable Register on page 10-15
• common to Secure and Non-secure states.
Configurations There are two PMXEVCNTR.
Attributes See the register summary in Table 4-17 on page 4-18.
To access the PMXEVCNTR, use:
MRC p15, 0, <Rd>, c9, c13, 2 ; Read PMXEVCNTR0-PMXEVCNTR1 Registers
MCR p15, 0, <Rd>, c9, c13, 2 ; Write PMXEVCNTR0-PMXEVCNTR1 Registers
Table 10-12 shows what signal settings are required and the Secure or Non-secure state and
mode that you can enable the counters.
Table 10-11 PMCCFILTR bit assignments
Bits Name Description
[31] P Configures the modes and states as described in the ARM Architecture Reference Manual Performance
Monitors v2 Supplement
[30] U
[29] NSK
[28] NSU
[27:0] - UNK/SBZP
Table 10-12 Signal settings for the PMXEVCNTR
DBGEN SPIDEN
SDER.SUNIDEN
Secure
state
User
mode PMCR[5]
Performance
counters enabled
PMCCNTR
enabledNIDEN SPNIDEN
0- - --b0No Yes
0- - --b1No No
1- - No--Yes Yes
11- Yes--Yes Yes
1 0 - Yes No b0 No Yes
1 0 - Yes No b1 No No

Performance Monitoring Unit
ARM DDI 0433C Copyright © 2009, 2010, 2016 ARM. All rights reserved. 10-15
ID021016 Non-Confidential
10.2.12 User Enable Register
The PMUSERENR characteristics are:
Purpose Enables user mode to have access to the Performance Monitor Registers.
Usage constraints The PMUSERENR is:
• writable only in privileged modes and readable in any processor
mode.
• common to Secure and Non-secure states.
Note
The PMUSERENR does not provide access to the registers that control
interrupt generation.
Configurations Available in all configurations.
Attributes See the register summary in Table 4-17 on page 4-18.
Figure 10-9 shows the PMUSERENR bit assignments.
Figure 10-9 PMUSERENR bit assignments
Table 10-13 shows the PMUSERENR bit assignments.
To access the PMUSERENR, use:
MRC p15, 0,<Rd>, c9, c14, 0 ; Read PMUSERENR
MCR p15, 0,<Rd>, c9, c14, 0 ; Write PMUSERENR
100 YesYesb0No Yes
100 YesYesb1No No
1 0 1 Yes Yes - Ye s Yes
Table 10-12 Signal settings for the PMXEVCNTR (continued)
DBGEN SPIDEN
SDER.SUNIDEN
Secure
state
User
mode PMCR[5]
Performance
counters enabled
PMCCNTR
enabledNIDEN SPNIDEN
E
N
31 10
Reserved
Table 10-13 PMUSERENR bit assignments
Bits Name Description
[31:1] Reserved RAZ/SBZP
[0] EN User mode enable. 0 is the reset value

Performance Monitoring Unit
ARM DDI 0433C Copyright © 2009, 2010, 2016 ARM. All rights reserved. 10-16
ID021016 Non-Confidential
10.2.13 Interrupt Enable Set Register
The PMINTENSET characteristics are:
Purpose Determines if the PMCR or PMCCNTR generate an interrupt request on
overflow. Interrupt requests are signaled by the Cortex-A5 processor using
the PMUIRQ signal. See Performance monitoring signals on page A-8.
Usage constraints The PMINTENSET Register is:
• only accessible in privileged modes
• common to Secure and Non-secure states.
Configurations Available in all configurations.
Attributes See the register summary in Table 4-17 on page 4-18.
Figure 10-10 shows the PMINTENSET Register bit assignments.
Figure 10-10 PMINTENSET Register bit assignments
Table 10-14 shows the PMINTENSET Register bit assignments.
To access the PMINTENSET Register, use:
MRC p15, 0,<Rd>, c9, c14, 1 ; Read PMINTENSET Register
MCR p15, 0,<Rd>, c9, c14, 1 ; Write PMINTENSET Register
Reading this register returns the current setting. Writing to this register can enable interrupts.
You can disable interrupts only by writing to the INTENC Register. See Interrupt Enable Clear
Register.
10.2.14 Interrupt Enable Clear Register
The PMINTENCLR Register characteristics are:
Purpose Disables the generation of interrupt requests on overflows from the PMCR
or PMCCNTR.
P
0
C
31 30 210
Reserved P
1
Table 10-14 PMINTENSET Register bit assignments
Bits Name Description
[31] C PMCCNTR overflow interrupt request enable.
When reading this register:
0 = interrupt request disabled
1 = interrupt request enabled.
When writing to this register:
0 = no action
1 = interrupt request enabled.
[30:2] Reserved RAZ/WI.
[1] P1 PMC1 overflow interrupt request enable.
[0] P0 PMC0 overflow interrupt request enable.

Performance Monitoring Unit
ARM DDI 0433C Copyright © 2009, 2010, 2016 ARM. All rights reserved. 10-17
ID021016 Non-Confidential
Usage constraints The PMINTENCLR Register is:
• only accessible in privileged modes
• common to Secure and Non-secure state.
Configurations Available in all configurations.
Attributes See the register summary in Table 4-17 on page 4-18.
Figure 10-11 shows the PMINTENCLR Register bit assignments.
Figure 10-11 PMINTENCLR Register bit assignments
Table 10-15 shows the PMINTENCLR Register bit assignments.
To access the PMINTENCLR Register, use:
MRC p15, 0, <Rd>, c9, c14, 2 ; Read PMINTENCLR Register
MCR p15, 0, <Rd>, c9, c14, 2 ; Write PMINTENCLR Register
10.2.15 Configuration Register
The PMCFGR characteristics are:
Purpose Contains performance monitor specific configuration data.
Usage constraints There are no usage constraints
Configurations Available in all configurations
Attributes See the register summary in Table 10-1 on page 10-2.
Figure 10-12 on page 10-18 shows the PMCFGR bit assignments.
P
0
C
31 30 210
Reserved P
1
Table 10-15 PMINTENCLR Register bit assignments
Bits Name Description
[31] C PMCCNTR overflow interrupt clear bit.
When reading this register:
0 = interrupt request disabled
1 = interrupt request enabled.
When writing to this register:
0 = no action
1 = interrupt request cleared.
[30:2] Reserved RAZ/WI.
[1] P1 Clear interrupt request on PMC1 overflow.
[0] P0 Clear interrupt request on PMC0 overflow.

Performance Monitoring Unit
ARM DDI 0433C Copyright © 2009, 2010, 2016 ARM. All rights reserved. 10-18
ID021016 Non-Confidential
Figure 10-12 PMCFGR bit assignments
Table 10-16 shows the PMCFGR bit assignments.
10.2.16 Lock Access Register
The PMLAR characteristics are:
Purpose Controls writes to the performance monitor registers. This reduces the risk
of accidental corruption to the contents of the performance monitor
registers. It does not prevent all accidental or malicious damage. Because
the state of the register is in the debug power domain, it is not lost when
the core powers down.
Usage constraints There are no usage constraints.
Configurations Available in all configurations.
Attributes See the register summary in Table 10-1 on page 10-2.
Figure 10-13 shows the PMLAR bit assignments.
Figure 10-13 PMLAR bit assignments
Reserved
31 20 19 18 17 16 15 14 13 12 11 10 9 8 7 6 5 4 3 2 1 0
SIZE Reserved N
UEN
Reserved
EX CCD
CC
Reserved
Table 10-16 PMCFGR bit assignments
Bits Name Value Description
[31:20] - RAZ Reserved
[19] UEN 0b1 User mode enable supported (using PMUSERENR)
[18:17] - RAZ Reserved
[16] EX 0b1 Event export supported
[15] CCD 0b1 Cycle counter pre-scale supported
[14] CC 0b1 Cycle counter implemented
[13] - RAZ Reserved
[12:11] SIZE 0b11 32-bit counters implemented
[10:8] - RAO Reserved
[7:5] - RAZ Reserved
[4:0] N
0x02
2 event counters implemented
Lock access control
31 0

Performance Monitoring Unit
ARM DDI 0433C Copyright © 2009, 2010, 2016 ARM. All rights reserved. 10-19
ID021016 Non-Confidential
Table 10-17 shows the PMLAR bit assignments.
When this register is written by an external debugger, APB read with PADDRDBG31=1, the
results are Unpredictable.
10.2.17 Lock Status Register
The PMLSR characteristics are:
Purpose Returns the current lock status of the performance monitor registers.
Usage constraints There are no usage constraints.
Configurations Available in all configurations.
Attributes See the register summary in Table 10-1 on page 10-2.
Figure 10-14 shows the PMLSR bit assignments.
Figure 10-14 PMLSR bit assignments
Table 10-18 shows the PMLSR bit assignments.
When this register is read by an external debugger, APB read with PADDRDBG31=1, the read
value is
0x0
.
Table 10-17 PMLAR bit assignments
Bits Name Description
[31:0] Lock access
control
Lock access control. To unlock the performance monitor registers, write a
0xC5ACCE55
key to this register. To
lock the performance monitor registers, write any other value. Accesses to locked performance monitor
registers are ignored. The reset value is 0.
Reserved
31 3210
32-bit access
Locked bit
Lock implemented bit
Table 10-18 PMLSR bit assignments
Bits Name Description
[31:3] Reserved Reserved
[2] 32-bit access Read as zero. It indicates that a 32-bit access is required to write the key to the Lock Access Register.
[1] Locked bit This bit indicates the status of the performance monitor registers lock.
0 = Lock clear. Performance monitor register writes are permitted.
1 = Lock set. Performance monitor register writes are ignored.
The Debug reset value of this bit is 1.
[0] Lock implemented bit Read-as-One

Performance Monitoring Unit
ARM DDI 0433C Copyright © 2009, 2010, 2016 ARM. All rights reserved. 10-20
ID021016 Non-Confidential
10.2.18 Authentication Status Register
The PMAUTHSTATUS Register characteristics are:
Purpose Reads the current values of the configuration inputs that determine the
performance monitor permission level.
Usage constraints There are no usage constraints.
Configurations Available in all configurations.
Attributes See the register summary in Table 10-1 on page 10-2.
Figure 10-15 shows the PMAUTHSTATUS Register bit assignments.
Figure 10-15 PMAUTHSTATUS Register bit assignments
Table 10-19 shows the PMAUTHSTATUS bit assignments.
10.2.19 Device Type Register
The PMDEVTYPE Register characteristics are:
Purpose Indicates the type of performance monitor component.
Usage constraints There are no usage constraints.
Configurations Available in all configurations.
Attributes See the register summary in Table 10-1 on page 10-2.
Figure 10-16 on page 10-21 shows the PMDEVTYPE Register bit assignments.
Reserved
31 876543210
Secure non-invasive debug enabled
Secure invasive debug
Non-secure non-invasive debug enabled
Non-secure invasive debug
Table 10-19 PMAUTHSTATUS Register bit assignments
Bits Name Value Description
[31:8] Reserved - RAZ
[7] Secure noninvasive
debug enabled
b1 Secure noninvasive debug enable
field
[6] (DBGEN || NIDEN) && (SPIDEN || SPNIDEN)
[5:4] Secure invasive
debug
RAZ Secure invasive debug features not
implemented
[3] Non-secure
noninvasive debug
enabled
b1 Non-secure noninvasive debug
enable field
[2] DBGEN || NIDEN
[1:0] Non-secure invasive
debug
RAZ Non-secure invasive debug features
not implemented

Performance Monitoring Unit
ARM DDI 0433C Copyright © 2009, 2010, 2016 ARM. All rights reserved. 10-21
ID021016 Non-Confidential
Figure 10-16 PMDEVTYPE Register bit assignments
Table 10-20 shows the PMDEVTYPE Register bit assignments.
10.2.20 Identification Registers
The Identification Registers are read-only registers that consist of the Peripheral Identification
Registers and the Component Identification Registers. The Peripheral Identification Registers
provide standard information required by all CoreSight components. Only bits [7:0] of each
register are used.
The Component Identification Registers identify the processor as a CoreSight component. Only
bits [7:0] of each register are used, the remaining bits Read-As-Zero. The values in these
registers are fixed.
Table 10-21 shows the offset value, register number, and description that are associated with
each Peripheral Identification Register.
Reserved
31 8 7 4 3 0
Sub type Main class
Table 10-20 PMDEVTYPE Register bit assignments
Bits Name Description
[31:8] Reserved RAZ.
[7:4] Sub type Indicates that the sub-type of the Cortex-A5 processor is core. This value is
0x1
.
[3:0] Main class Indicates that the main class of the Cortex-A5 processor is performance monitor. This value is
0x6
.
Table 10-21 Peripheral Identification Registers
Offset
(hex)
Register
number Description
0x1FD0
1012 Peripheral Identification Register 4
0x1FD4
1013 Reserved
0x1FD8
1014 Reserved
0x1FDC
1015 Reserved
0x1FE0
1016 Peripheral Identification Register 0
0x1FE4
1017 Peripheral Identification Register 1
0x1FE8
1018 Peripheral Identification Register 2
0x1FEC
1019 Peripheral Identification Register 3

Performance Monitoring Unit
ARM DDI 0433C Copyright © 2009, 2010, 2016 ARM. All rights reserved. 10-22
ID021016 Non-Confidential
Table 10-22 shows the Peripheral ID Register 0 bit assignments.
Table 10-23 shows the Peripheral ID Register 1 bit assignments.
Table 10-24 shows the Peripheral ID Register 2 bit assignments.
Table 10-25 shows the Peripheral ID Register 3 bit assignments.
Table 10-26 shows the Peripheral ID Register 4 bit assignments.
Table 10-22 Peripheral ID Register 0 bit assignments
Bits Description
[31:8] RAZ.
[7:0] Indicates bits [7:0] of the part number for the Cortex-A5 processor. This value is
0xA5
.
Table 10-23 Peripheral ID Register 1 bit assignments
Bits Description
[31:8] RAZ.
[7:4] Indicates bits of the JEDEC JEP106 Identity Code. This value is
0xB
.
[3:0] Indicates bits [11:8] of the part number for the Cortex-A5 processor. This value is
0x9
.
Table 10-24 Peripheral ID Register 2 bit assignments
Bits Description
[31:8] RAZ.
[7:4] Indicates the revision number for the Cortex-A5 processor. This value changes based on the
product major and minor revision. This value is set to 1 indicating revision r0p1.
[3] This field is always set to
0x1
.
[2:0] Indicates bits [6:4] of the JEDEC JEP106 Identity Code. This value is set to
0x3
.
Table 10-25 Peripheral ID Register 3 bit assignments
Bits Description
[31:8] RAZ.
[7:4] Indicates the manufacturer revision number. This value changes based on the manufacturer
metal fixes. This value is set to 0.
[3:0] For the Cortex-A5 processor, this value is set to 0.
Table 10-26 Peripheral ID Register 4 bit assignments
Bits Description
[31:8] RAZ.
[7:4] Indicates the number of blocks occupied by the Cortex-A5 processor. This field is always set to 0.
[3:0] Indicates the JEDEC JEP106 Continuation Code. For the Cortex-A5 processor, this value is
0x4
.

Performance Monitoring Unit
ARM DDI 0433C Copyright © 2009, 2010, 2016 ARM. All rights reserved. 10-23
ID021016 Non-Confidential
Table 10-27 shows the offset value, register number, and value that are associated with each
Component Identification Register.
Table 10-27 Component Identification Registers
Offset
(hex)
Register
number Value Description
0x1FF0
1020
0x0D
Component Identification Register 0
0x1FF4
1021
0x90
Component Identification Register 1
0x1FF8
1022
0x05
Component Identification Register 2
0x1FFC
1023
0xB1
Component Identification Register 3

Signal Descriptions
ARM DDI 0433C Copyright © 2009, 2010, 2016 ARM. All rights reserved. A-2
ID021016 Non-Confidential
A.1 Signal descriptions
The following sections describe the Cortex-A5 signals:
•Clock and reset signals
•Interrupt signals
•Configuration signals on page A-3
•Standby and wait for event signals on page A-3
•Power management signals on page A-4
•AXI interfaces on page A-4
•Performance monitoring signals on page A-8
•MBIST interface on page A-8
•Scan test signals on page A-9
•External debug interface on page A-9
•Trace interface signals on page A-11.
A.1.1 Clock and reset signals
Table A-1 shows the clock and reset signals.
See Clocking and resets on page 2-8.
A.1.2 Interrupt signals
Table A-2 shows the interrupt signals.
Table A-1 Clock and reset signals
Name Type Description
CLKIN Input Global clock.
nCPURESET Input Processor reset.
nDBGRESET Input Processor debug logic reset.
L1RSTDISABLE Input Disable invalidate entire data cache, instruction cache and TLB at reset.
Table A-2 Interrupt signals
Name Type Description
nFIQ Input Active-LOW fast interrupt request:
0 = activate fast interrupt
1 = do not activate fast interrupt.
The processor treats the nFIQ input as level sensitive.
nIRQ Input Active-LOW interrupt request:
0 = activate interrupt
1 = do not activate interrupt.
The processor treats the nIRQ input as level sensitive.

Signal Descriptions
ARM DDI 0433C Copyright © 2009, 2010, 2016 ARM. All rights reserved. A-3
ID021016 Non-Confidential
A.1.3 Configuration signals
Table A-3 shows the configuration signals.
A.1.4 Standby and wait for event signals
Table A-4 shows the standby and wait for event signals.
See Communication to the Power Management Controller on page 2-12.
Table A-3 Configuration signals
Name Type Description
CFGEND Input Controls the state of EE bit in the SCTLR:
0 = EE bit is LOW
1 = EE bit is HIGH
This signal is only sampled during reset of the processor.
CLUSTERID[3:0] Input Value read in CPU ID field, bits[11:8], of the Multiprocessor Affinity Register (MPIDR).
CP15SDISABLE Input Disables write access to some system control processor registers:
0 = not enabled
1 = enabled.
See Table 4-1 on page 4-4.
TEINIT Input Default exception handling state:
0 = ARM
1 = Thumb.
It sets the SCTLR.TE bit.
This signal is only sampled during reset of the processor.
VINITHI Input Controls the location of the exception vectors at reset:
0 = start exception vectors at address
0x00000000
1 = start exception vectors at address
0xFFFF0000
.
It sets the SCTLR.V bit.
This signal is only sampled during reset of the processor.
Table A-4 Standby and wait for event signals
Name Type Description
EVENTI Input Event input for processor wake-up from WFE state.
EVENTO Output Event output. This signal is active when the
SEV
instruction is executed.
STANDBYWFI Output Indicates if the processor is in WFI mode:
0 = processor not in standby mode
1 = processor in standby mode.
This is a pulse signal. An external master must latch the signal if it cannot deal with it
immediately. See Power control on page 2-9 for information on how this signal is used.
STANDBYWFE Output Indicates if the processor is in WFE mode:
0 = processor not in wait for event mode
1 = processor in wait for event mode.
This is a pulse signal. An external master must latch the signal if it cannot deal with it
immediately. See Power control on page 2-9 for information on how this signal is used.

Signal Descriptions
ARM DDI 0433C Copyright © 2009, 2010, 2016 ARM. All rights reserved. A-4
ID021016 Non-Confidential
A.1.5 Power management signals
Table A-5 shows the power management signals.
See Communication to the Power Management Controller on page 2-12.
A.1.6 AXI interfaces
The following sections describe the AXI interface signals:
•Write address channel signals
•Write data channel signals on page A-6
•Write data response channel signals on page A-6
•Read address channel signals on page A-6
•Read data channel signals on page A-7
•AXI clock enable signal on page A-8.
Write address channel signals
Table A-6 shows the AXI write address channel signals.
Table A-5 Power management signals
Name Type Description
CPURAMCLAMP Input Enable the RAM interface clamps, if implemented:
0 = clamps not active
1 = clamps active.
Table A-6 AXI write address channel signals
Name Type Description
AWADDR[31:0] Output Address.
AWBURST[1:0] Output Burst type:
b01 = INCR incrementing burst
b10 = WRAP wrapping burst.
All other values are reserved.
AWCACHE[3:0] Output Cache type giving additional information about outer cacheable characteristics:
b0000 = Strongly-ordered
b0001 = Device
b0011 = Normal, Non-Cacheable
b0110 = Normal, Write-Through, no Write-Allocate
b0111 = Normal, Write-Back, no Write-Allocate
b1111 = Normal, Write-Back, Write-Allocate,
AW I D [ 1 : 0 ] Output Request ID.

Signal Descriptions
ARM DDI 0433C Copyright © 2009, 2010, 2016 ARM. All rights reserved. A-5
ID021016 Non-Confidential
AWLEN[3:0] Output Number of data transfers that can occur in each burst. Each burst can be 1-16 transfers long:
b0000 = 1 data transfer
b0001 = 2 data transfers
b0010 = 3 data transfers
b0011 = 4 data transfers
.
.
.
b1111 = 16 data transfers.
AWLOCK[1:0] Output Lock type:
b00 = normal access
b01 = exclusive access
b1x = not used.
AWPROT[2:0] Output Protection type.
AWREADY Input Address ready.
AWSIZE[2:0] Output Burst size:
b000 = 8-bit transfer
b001 = 16-bit transfer
b010 = 32-bit transfer
b011 = 64-bit transfer.
AWUSER[6:0] Output [6:5] Exclusive mode:
b00 = Not an eviction
b01 = An eviction with dirty data
b10 = Not used
b11 = An eviction but the data is clean
[4:0] Inner attributes:
b00001 = Strongly ordered
b00010 = Device, non-shareable
b00011 = Device, shareable
b00110 = Non-cacheable, non-shareable
b00111 = Non-cacheable, shareable
b11110 = Writeback cacheable, read and write allocate, non-shareable
b11111 = Writeback cacheable, read and write allocate, shareable
AW VA L I D Output Address valid.
Table A-6 AXI write address channel signals (continued)
Name Type Description

Signal Descriptions
ARM DDI 0433C Copyright © 2009, 2010, 2016 ARM. All rights reserved. A-6
ID021016 Non-Confidential
Write data channel signals
Table A-7 shows the AXI write data channel signals.
Write data response channel signals
Table A-8 shows the AXI write data response channel signals.
Read address channel signals
Table A-9 shows the AXI read address channel signals.
Table A-7 AXI write data channel signals
Name Type Description
WDATA[63:0] Output Write data.
WID[1:0] Output Write ID.
WLAST Output Write last indication.
WREADY Input Write ready.
WSTRB[7:0] Output Write byte lane strobe.
WVALID Output Write valid.
Table A-8 AXI write data response channel signals
Name Type Description
BID[1:0] Input Response ID.
BREADY Output Response ready.
BRESP[1:0] Input Write response.
BVALID Input Response valid.
Table A-9 AXI read address channel signals
Name Type Description
ARADDR[31:0] Output Address.
ARBURST[1:0] Output Burst type:
b01 = INCR incrementing burst
b10 = WRAP wrapping burst.
All other values are reserved.
ARCACHE[3:0] Output Cache type giving additional information about outer cacheable characteristics:
b0000 = Strongly-ordered
b0001 = Device
b0011 = Normal, Non-Cacheable
b0110 = Normal, Write-Through, no Write-Allocate
b0111 = Normal, Write-Back, no Write-Allocate
b1111 = Normal, Write-Back, Write-Allocate.
ARID[2:0] Output Request ID.

Signal Descriptions
ARM DDI 0433C Copyright © 2009, 2010, 2016 ARM. All rights reserved. A-7
ID021016 Non-Confidential
Read data channel signals
Table A-10 shows the AXI read data signals.
ARLEN[3:0] Output Number of data transfers that can occur in each burst. Each burst can be 1-16 transfers long:
b0000 = 1 data transfer
b0001 = 2 data transfers
b0010 = 3 data transfers
b0011 = 4 data transfers
.
.
.
b1111 = 16 data transfers.
ARLOCK[1:0] Output Lock type:
b00 = normal access
b01 = exclusive access
b10 = locked access.
ARPROT[2:0] Output Protection type.
ARREADY Input Address ready.
ARSIZE[2:0] Output Burst size:
b000 = 8-bit transfer
b001 = 16-bit transfer
b010 = 32-bit transfer
b011 = 64-bit transfer.
ARUSER[4:0] Output Inner attributes:
b00001 = Strongly ordered
b00010 = Device, non-shareable
b00011 = Device, shareable
b00110 = Non-cacheable, non-shareable
b00111 = Non-cacheable, shareable
b11110 = Writeback cacheable, read and write allocate, non-shareable
b11111 = Writeback cacheable, read and write allocate, shareable
ARVALID Output Address valid.
Table A-9 AXI read address channel signals (continued)
Name Type Description
Table A-10 AXI read data signals
Name Type Description
RVALID Input Read valid.
RDATA[63:0] Input Read data.
RRESP[1:0] Input Read response.

Signal Descriptions
ARM DDI 0433C Copyright © 2009, 2010, 2016 ARM. All rights reserved. A-8
ID021016 Non-Confidential
AXI clock enable signal
Table A-11 shows the AXI clock enable signal.
See Clocking on page 2-8.
A.1.7 Performance monitoring signals
Table A-12 shows the performance monitoring signal.
A.1.8 MBIST interface
Table A-13 shows the MBIST interface signals.
RLAST Input Read last.
RID[2:0] Input Read ID.
RREADY Output Read ready.
Table A-11 AXI clock enable signal
Name Type Description
ACLKEN Input Master AXI bus clock enable.
Table A-10 AXI read data signals (continued)
Name Type Description
Table A-12 Performance monitoring signals
Name Type Description
PMUIRQ Output Performance Monitoring Unit interrupt signal.
Table A-13 MBIST interface signals
Name Type Description
MBISTADDR[11:0] Input MBIST address bus.
MBISTARRAY[5:0} Input MBIST arrays used for testing RAMs.
MBISTREQ Input MBIST test request.
MBISTWRITEEN Input Global write enable.
MBISTREADEN Input Global read enable.
MBISTBE[7:0] Input MBIST fine-grain write enable.
MBISTINDATA[71:0] Input MBIST data in.
MBISTACK Output MBIST test acknowledge.
MBISTOUTDATA[71:0] Output MBIST data out.

Signal Descriptions
ARM DDI 0433C Copyright © 2009, 2010, 2016 ARM. All rights reserved. A-9
ID021016 Non-Confidential
A.1.9 Scan test signals
Table A-14 shows the scan test signals.
A.1.10 External debug interface
The following sections describe the external debug interface signals:
•Authentication interface signals
•APB interface signals on page A-10
•CTI signals on page A-10
•Miscellaneous debug interface signals on page A-11.
Authentication interface signals
Table A-15 shows the authentication interface signals.
Table A-14 Scan test signals
Signal Type Description
DFTSE Input Scan enable:
0 = not enabled
1 = enabled.
DFTRSTDISABLE Input Disable pipelined reset.
Table A-15 Authentication interface signals
Name Type Description
DBGEN Input Invasive debug enable:
0 = not enabled
1 = enabled.
NIDEN Input Noninvasive debug enable:
0 = not enabled
1 = enabled.
SPIDEN Input Secure privileged invasive debug enable:
0 = not enabled
1 = enabled.
SPNIDEN Input Secure privileged noninvasive debug enable:
0 = not enabled
1 = enabled.

Signal Descriptions
ARM DDI 0433C Copyright © 2009, 2010, 2016 ARM. All rights reserved. A-10
ID021016 Non-Confidential
APB interface signals
Table A-16 shows the APB interface signals.
CTI signals
Table A-17 shows the CTI signals.
Table A-16 APB interface signals
Name Type Description
PADDRDBG[12:2] Input Programming address.
Use PADDRDBG[12] = b0 to access the debug registers, see Chapter 9 Debug.
Use PADDRDBG[12] = b1 to access the Performance Monitoring registers, see
Chapter 10 Performance Monitoring Unit.
PADDRDBG31 Input APB address bus bit [31]:
0 = not an external debugger access
1 = external debugger access.
PCLKENDBG Input Clock enable for debug APB interface.
PENABLEDBG Input Second and subsequent cycle of transfer.
PRDATADBG[31:0] Output APB read data bus.
PREADYDBG Output APB slave ready. An APB slave can assert PREADY to extend a transfer.
PSELDBG Input Debug/performance monitoring registers select:
0 = registers not selected
1 = registers selected.
PSLVERRDBG Output APB slave error signal.
PWDATADBG[31:0] Input APB write data.
PWRITEDBG Input APB read/write signal.
Table A-17 CTI signals
Name Type Description
DBGACK Output Debug acknowledge signal.
DBGRESTART Input Causes the processor to exit from Debug state. It must be held HIGH until DBGRESTARTED is
deasserted.
0 = not enabled
1 = enabled.
DBGRESTARTED Output Used with DBGRESTART to move between Debug state and Normal state.
0 = not enabled
1 = enabled.
DBGTRIGGER Output Indicates that the processor is committed to entering debug state. Active HIGH.
EDBGRQ Input External debug request:
0 = no external debug request
1 = external debug request.
The processor treats the EDBGRQ input as level-sensitive. The EDBGRQ input must be asserted
until the processor asserts DBGACK.

Signal Descriptions
ARM DDI 0433C Copyright © 2009, 2010, 2016 ARM. All rights reserved. A-11
ID021016 Non-Confidential
Miscellaneous debug interface signals
Table A-18 shows the miscellaneous debug interface signals.
See Chapter 9 Debug.
A.1.11 Trace interface signals
Table A-19 shows the trace interface signals. In the Type column:
• Input indicates an input from the trace interface to the processor
• Output indicates an output from the processor to the trace interface.
All these signals are in the processor clock domain, CLKIN.
Table A-18 Miscellaneous debug signals
Name Type Description
COMMRX Output Communications channel receive.
Receive portion of Data Transfer Register full flag:
0 = empty
1 = full.
COMMTX Output Communications channel transmit.
Transmit portion of Data Transfer Register empty flag:
0 = full
1 = empty.
DBGNOPWRDWN Output Debugger has requested the processor is not powered down.
DBGSWENABLE Input When HIGH only the external debug agent can modify debug registers.
0 = not enabled. This is the default.
1 = enabled.
DBGROMADDR[31:12] Input Specifies bits [31:12] of the ROM table physical address.
If the address cannot be determined tie this signal off to zero.
DBGROMADDRV Input Valid signal for DBGROMADDR.
If the address cannot be determined tie this signal LOW.
DBGSELFADDR[31:12] Input Specifies bits [31:12] of the two’s complement signed offset from the ROM table physical
address to the physical address where the debug registers are memory-mapped.
If the offset cannot be determined tie this signal off to zero.
DBGSELFADDRV Input Valid signal for DBGSELFADDR.
If the offset cannot be determined tie this signal LOW.
Table A-19 Trace interface signals
Name Type Description
ETMICTL[19:0] Output ETM instruction control bus.
ETMIA[31:0] Output ETM instruction address.
ETMDCTL[10:0] Output ETM data control bus.
ETMDA[31:0] Output ETM data address.
ETMDD[31:0] Output ETM data write data value.

Signal Descriptions
ARM DDI 0433C Copyright © 2009, 2010, 2016 ARM. All rights reserved. A-12
ID021016 Non-Confidential
See ETM interface on page 2-7.
ETMCID[31:0] Output Current processor Context ID.
ETMWFXPENDING Output Processor is attempting to enter WFI state.
EVNTBUS[29:0] Output Performance monitor unit output.
ETMPWUP Input Power up processor ETM interface.
ETMEXTOUT[1:0] Input ETM external event to be monitored.
Table A-19 Trace interface signals (continued)
Name Type Description

ARM DDI 0433C Copyright © 2009, 2010, 2016 ARM. All rights reserved. B-1
ID021016 Non-Confidential
Appendix B
Revisions
This appendix describes the technical changes between released issues of this book.
Table B-1 Issue A
Change Location Affects
No changes, first release - -
Table B-2 Differences between issue A and issue B
Change Location Affects
Invalidate TLB entry by VA added Invalidate TLB entry by VA on page 4-10 All
Invalidate TLB entries by VA all ASID description updated Invalidate TLB entries by VA all ASID on page 4-10 All
Main ID Register reset value updated Table 4-9 on page 4-14
Table 9-16 on page 9-29
r0p1
Reset values updated for:
• Cache Type Register
• Multiprocessor Affinity Register
• Memory Model Feature Register 3
Table 4-9 on page 4-14
Table 9-16 on page 9-29
All
CTR bit descriptions updated Table 4-23 on page 4-22 All
BP maintain bit description updated Table 4-32 on page 4-30 All
DWBST bit description updated Table 4-44 on page 4-42 All

Revisions
ARM DDI 0433C Copyright © 2009, 2010, 2016 ARM. All rights reserved. B-2
ID021016 Non-Confidential
Configuration Base Address Register description updated Configuration Base Address Register on page 4-66 All
Jazelle Identity and Miscellaneous Functions Register reset value
updated
Table 5-1 on page 5-3 All
Jazelle Configurable Opcode Translation Table Register access
updated
Jazelle Configurable Opcode Translation Table
Register on page 5-8
All
Supported AXI transfers updated Supported AXI transfers on page 8-3 All
Operating System Lock and Save/Restore Register accesses updated Table 9-1 on page 9-8 All
Reset values updated for:
• TLB Type Register
• Multiprocessor Affinity Register
• Debug Feature Register 0
• Memory Model Feature Register 1
• Memory Model Feature Register 3
Table 9-16 on page 9-29 All
Peripheral ID Register 2 [7:4] description updated Table 9-26 on page 9-35 r0p1
Common Event Identification Register 0 and 1 added Table 10-1 on page 10-2 All
Peripheral ID Register 2 [7:4] description updated Table 10-24 on page 10-22 r0p1
AWCACHE description updated Table A-6 on page A-4 All
ARCACHE description updated Table A-9 on page A-6 All
DFTRSTDISABLE moved to scan test signals Table A-14 on page A-9 All
Table B-2 Differences between issue A and issue B (continued)
Change Location Affects
Table B-3 Differences betwwen issue B and issue C
Change Location Affects
ACTLR bit assignments updated Table 4-44 on page 4-42 Iccue C
DBGPRCR bit assignments updated Table 9-13 on page 9-27 Issue C

ARM DDI 0433C Copyright © 2009, 2010, 2016 ARM. All rights reserved. Glossary-1
ID021016 Non-Confidential
Glossary
This glossary describes some of the terms used in ARM manuals. Where terms can have several
meanings, the meaning presented here is intended.
Abort A mechanism that indicates to a core that the value associated with a memory access is invalid. An
abort can be caused by the external or internal memory system as a result of attempting to access
invalid instruction or data memory. An abort is classified as either a Prefetch or Data Abort, and an
internal or External Abort.
See also Data Abort, External Abort and Prefetch Abort.
Abort model An abort model is the defined behavior of an ARM processor in response to a Data Abort exception.
Different abort models behave differently with regard to load and store instructions that specify
base register write-back.
Addressing modes A mechanism, shared by many different instructions, for generating values used by the instructions.
For four of the ARM addressing modes, the values generated are memory addresses (the traditional
role of an addressing mode). A fifth addressing mode generates values to be used as operands by
data-processing instructions.
Advanced eXtensible Interface (AXI)
A bus protocol that supports separate address/control and data phases, unaligned data transfers
using byte strobes, burst-based transactions with only start address issued, separate read and write
data channels to enable low-cost DMA, ability to issue multiple outstanding addresses, out-of-order
transaction completion, and easy addition of register stages to provide timing closure. The AXI
protocol also includes optional extensions to cover signaling for low-power operation.
AXI is targeted at high performance, high clock frequency system designs and includes a number
of features that make it very suitable for high speed sub-micron interconnect.

Glossary
ARM DDI 0433C Copyright © 2009, 2010, 2016 ARM. All rights reserved. Glossary-2
ID021016 Non-Confidential
Advanced High-performance Bus (AHB)
A bus protocol with a fixed pipeline between address/control and data phases. It only supports
a subset of the functionality provided by the AMBA AXI protocol. The full AMBA AHB
protocol specification includes a number of features that are not commonly required for master
and slave IP developments and ARM Limited recommends only a subset of the protocol is
usually used. This subset is defined as the AMBA AHB-Lite protocol.
See also Advanced Microcontroller Bus Architecture and AHB-Lite.
Advanced Microcontroller Bus Architecture (AMBA)
A family of protocol specifications that describe a strategy for the interconnect. AMBA is the
ARM open standard for on-chip buses. It is an on-chip bus specification that describes a strategy
for the interconnection and management of functional blocks that make up a System-on-Chip
(SoC). It aids in the development of embedded processors with one or more CPUs or signal
processors and multiple peripherals. AMBA complements a reusable design methodology by
defining a common backbone for SoC modules.
Advanced Peripheral Bus (APB)
A simpler bus protocol than AXI and AHB. It is designed for use with ancillary or
general-purpose peripherals such as timers, interrupt controllers, UARTs, and I/O ports.
Connection to the main system bus is through a system-to-peripheral bus bridge that helps to
reduce system power consumption.
AHB See Advanced High-performance Bus.
AHB Access Port (AHB-AP)
An optional component of the DAP that provides an AHB interface to a SoC.
AHB-AP See AHB Access Port.
AHB-Lite A subset of the full AMBA AHB protocol specification. It provides all of the basic functions
required by the majority of AMBA AHB slave and master designs, particularly when used with
a multi-layer AMBA interconnect. In most cases, the extra facilities provided by a full AMBA
AHB interface are implemented more efficiently by using an AMBA AXI protocol interface.
Aligned A data item stored at an address that is divisible by the number of bytes that defines the data size
is said to be aligned. Aligned words and halfwords have addresses that are divisible by four and
two respectively. The terms word-aligned and halfword-aligned therefore stipulate addresses
that are divisible by four and two respectively.
AMBA See Advanced Microcontroller Bus Architecture.
Advanced Trace Bus (ATB)
A bus used by trace devices to share CoreSight capture resources.
APB See Advanced Peripheral Bus.
Architecture The organization of hardware and/or software that characterizes a processor and its attached
components, and enables devices with similar characteristics to be grouped together when
describing their behavior, for example, Harvard architecture, instruction set architecture,
ARMv6 architecture.
ARM instruction A word that specifies an operation for an ARM processor to perform. ARM instructions must
be word-aligned.
ARM state A processor that is executing ARM (32-bit) word-aligned instructions is operating in ARM
state.
ATB See Advanced Trace Bus.

Glossary
ARM DDI 0433C Copyright © 2009, 2010, 2016 ARM. All rights reserved. Glossary-3
ID021016 Non-Confidential
ATB bridge A synchronous ATB bridge provides a register slice to facilitate timing closure through the
addition of a pipeline stage. It also provides a unidirectional link between two synchronous ATB
domains.
An asynchronous ATB bridge provides a unidirectional link between two ATB domains with
asynchronous clocks. It is intended to support connection of components with ATB ports
residing in different clock domains.
ATPG See Automatic Test Pattern Generation.
Automatic Test Pattern Generation (ATPG)
The process of automatically generating manufacturing test vectors for an ASIC design, using
a specialized software tool.
AXI See Advanced eXtensible Interface.
AXI channel order and interfaces
The block diagram shows:
• the order that AXI channel signals are described in
• the master and slave interface conventions for AXI components.
AXI terminology The following AXI terms are general. They apply to both masters and slaves:
Active read transaction
A transaction where the read address has transferred, but the last read data has not
yet transferred.
Active transfer
A transfer where the xVALID1 handshake has asserted, but xREADY has not yet
asserted.
Active write transaction
A transaction where the write address or leading write data has transferred, but
the write response has not yet transferred.
Completed transfer
A transfer where the xVALID/xREADY handshake is complete.
Payload The non-handshake signals in a transfer.
Transaction An entire burst of transfers, comprising an address, one or more data transfers and
a response transfer (writes only).
AXI
interconnect
Write address channel (AW)
Write data channel (W)
Write response channel (B)
Read address channel (AR)
Read data channel (R)
Write address channel (AW)
Write data channel (W)
Write response channel (B)
Read address channel (AR)
Read data channel (R)
AXI slave
interface
AXI master
interface
AXI
master
AXI
slave
AXI master
interface
AXI slave
interface
1. The letter x in the signal name denotes an AXI channel as follows:
AW Write address channel.
W Write data channel.
B Write response channel.
AR Read address channel.
R Read data channel.

Glossary
ARM DDI 0433C Copyright © 2009, 2010, 2016 ARM. All rights reserved. Glossary-4
ID021016 Non-Confidential
Transmit An initiator driving the payload and asserting the relevant xVALID signal.
Transfer A single exchange of information. That is, with one xVALID/xREADY
handshake.
The following AXI terms are master interface attributes. To obtain optimum performance, they
must be specified for all components with an AXI master interface:
Combined issuing capability
The maximum number of active transactions that a master interface can generate.
This is specified instead of write or read issuing capability for master interfaces
that use a combined storage for active write and read transactions.
Read ID capability
The maximum number of different ARID values that a master interface can
generate for all active read transactions at any one time.
Read ID width
The number of bits in the ARID bus.
Read issuing capability
The maximum number of active read transactions that a master interface can
generate.
Write ID capability
The maximum number of different AW I D values that a master interface can
generate for all active write transactions at any one time.
Write ID width
The number of bits in the AW I D and WID buses.
Write interleave capability
The number of active write transactions that the master interface is capable of
transmitting data for. This is counted from the earliest transaction.
Write issuing capability
The maximum number of active write transactions that a master interface can
generate.
The following AXI terms are slave interface attributes. To obtain optimum performance, they
must be specified for all components with an AXI slave interface
Combined acceptance capability
The maximum number of active transactions that a slave interface can accept.
This is specified instead of write or read acceptance capability for slave interfaces
that use a combined storage for active write and read transactions.
Read acceptance capability
The maximum number of active read transactions that a slave interface can
accept.
Read data reordering depth
The number of active read transactions that a slave interface can transmit data for.
This is counted from the earliest transaction.

Glossary
ARM DDI 0433C Copyright © 2009, 2010, 2016 ARM. All rights reserved. Glossary-5
ID021016 Non-Confidential
Write acceptance capability
The maximum number of active write transactions that a slave interface can
accept.
Write interleave depth
The number of active write transactions that the slave interface can receive data
for. This is counted from the earliest transaction.
Banked registers Those physical registers whose use is defined by the current processor mode. The banked
registers are r8 to r14.
Base register A register specified by a load or store instruction that is used to hold the base value for the
instruction’s address calculation. Depending on the instruction and its addressing mode, an
offset can be added to or subtracted from the base register value to form the virtual address that
is sent to memory.
Base register write-back
Updating the contents of the base register used in an instruction target address calculation so that
the modified address is changed to the next higher or lower sequential address in memory. This
means that it is not necessary to fetch the target address for successive instruction transfers and
enables faster burst accesses to sequential memory.
Beat Alternative word for an individual transfer within a burst. For example, an INCR4 burst
comprises four beats.
See also Burst.
BE-8 Big-endian view of memory in a byte-invariant system.
See also BE-32, LE, Byte-invariant and Word-invariant.
BE-32 Big-endian view of memory in a word-invariant system.
See also BE-8, LE, Byte-invariant and Word-invariant.
Big-endian Byte ordering scheme where bytes of decreasing significance in a data word are stored at
increasing addresses in memory.
See also Little-endian and Endianness.
Big-endian memory Memory where:
• a byte or halfword at a word-aligned address is the most significant byte or halfword
within the word at that address
• a byte at a halfword-aligned address is the most significant byte within the halfword at
that address.
See also Little-endian memory.
Block address An address that comprises a tag, an index, and a word field. The tag bits identify the way that
contains the matching cache entry for a cache hit. The index bits identify the set being
addressed. The word field contains the word address that can be used to identify specific words,
halfwords, or bytes within the cache entry.
See also Cache terminology diagram on the last page of this glossary.
Boundary scan chain A boundary scan chain is made up of serially-connected devices that implement boundary scan
technology using a standard JTAG TAP interface. Each device contains at least one TAP
controller containing shift registers that form the chain connected between TDI and TDO,
through which test data is shifted. Processors can contain several shift registers to enable you to
access selected parts of the device.

Glossary
ARM DDI 0433C Copyright © 2009, 2010, 2016 ARM. All rights reserved. Glossary-6
ID021016 Non-Confidential
Branch prediction The process of predicting if conditional branches are to be taken or not in pipelined processors.
Successfully predicting if branches are to be taken enables the processor to prefetch the
instructions following a branch before the condition is fully resolved. Branch prediction can be
done in software or by using custom hardware. Branch prediction techniques are categorized as
static, where the prediction decision is decided before run time, and dynamic, where the
prediction decision can change during program execution.
Breakpoint A breakpoint is a mechanism provided by debuggers to identify an instruction that program
execution is to be halted at. Breakpoints are inserted by the programmer to enable inspection of
register contents, memory locations, variable values at fixed points in the program execution to
test that the program is operating correctly. Breakpoints are removed after the program is
successfully tested.
See also Watchpoint.
Burst A group of transfers to consecutive addresses. Because the addresses are consecutive, there is
no requirement to supply an address for any of the transfers after the first one. This increases
the speed that the group of transfers can occur at. Bursts over AHB buses are controlled using
the HBURST signals to specify if transfers are single, four-beat, eight-beat, or 16-beat bursts,
and to specify how the addresses are incremented.
See also Beat.
Byte An 8-bit data item.
Byte-invariant In a byte-invariant system, the address of each byte of memory remains unchanged when
switching between little-endian and big-endian operation. When a data item larger than a byte
is loaded from or stored to memory, the bytes making up that data item are arranged into the
correct order depending on the endianness of the memory access. The ARM architecture
supports byte-invariant systems in ARMv6 and later versions. When byte-invariant support is
selected, unaligned halfword and word memory accesses are also supported. Multi-word
accesses are expected to be word-aligned.
See also Word-invariant.
Byte lane strobe An AHB signal, HBSTRB, that is used for unaligned or mixed-endian data accesses to
determine the byte lanes that are active in a transfer. One bit of HBSTRB corresponds to eight
bits of the data bus.
Cache A block of on-chip or off-chip fast access memory locations, situated between the processor and
main memory, used for storing and retrieving copies of often used instructions and/or data. This
is done to greatly reduce the average speed of memory accesses and so to increase processor
performance.
See also Cache terminology diagram on the last page of this glossary.
Cache contention When the number of frequently-used memory cache lines that use a particular cache set exceeds
the set-associativity of the cache. In this case, main memory activity increases and performance
decreases.
Cache hit A memory access that can be processed at high speed because the instruction or data that it
addresses is already held in the cache.
Cache line The basic unit of storage in a cache. It is always a power of two words in size (usually four or
eight words), and is required to be aligned to a suitable memory boundary.
See also Cache terminology diagram on the last page of this glossary.

Glossary
ARM DDI 0433C Copyright © 2009, 2010, 2016 ARM. All rights reserved. Glossary-7
ID021016 Non-Confidential
Cache line index The number associated with each cache line in a cache way. Within each cache way, the cache
lines are numbered from 0 to (set associativity) -1.
See also Cache terminology diagram on the last page of this glossary.
Cache lockdown To fix a line in cache memory so that it cannot be overwritten. Enables critical instructions
and/or data to be loaded into the cache so that the cache lines containing them are not
subsequently reallocated. This ensures that all subsequent accesses to the instructions/data
concerned are cache hits, and therefore complete as quickly as possible.
Cache miss A memory access that cannot be processed at high speed because the instruction/data it
addresses is not in the cache and a main memory access is required.
Cache set A cache set is a group of cache lines (or blocks). A set contains all the ways that can be
addressed with the same index. The number of cache sets is always a power of two.
See also Cache terminology diagram on the last page of this glossary.
Cache way A group of cache lines (or blocks). It is 2 to the power of the number of index bits in size.
See also Cache terminology diagram on the last page of this glossary.
Clean A cache line that has not been modified while it is in the cache is said to be clean. To clean a
cache is to write dirty cache entries into main memory. If a cache line is clean, it is not written
on a cache miss because the next level of memory contains the same data as the cache.
See also Dirty.
Clocks Per Instruction (CPI)
See Cycles Per Instruction (CPI).
Coherency See Memory coherency.
Cold reset Also known as power-on reset. Starting the processor by turning power on. Turning power off
and then back on again clears main memory and many internal settings. Some program failures
can lock up the processor and require a cold reset to enable the system to be used again. In other
cases, only a warm reset is required.
See also Warm reset.
Communications channel
The hardware used for communicating between the software running on the processor, and an
external host, using the debug interface. When this communication is for debug purposes, it is
called the Debug Comms Channel. In an ARMv7 compliant core, the communications channel
includes the Data Transfer Register, some bits of the Data Status and Control Register, and the
external debug interface controller, such as the DBGTAP controller in the case of the JTAG
interface.
Condition field A four-bit field in an instruction that specifies a condition under which the instruction can
execute.
Conditional execution If the condition code flags indicate that the corresponding condition is true when the instruction
starts executing, it executes normally. Otherwise, the instruction does nothing.
Context The environment that each process operates in for a multitasking operating system. In ARM
processors, this is limited to mean the Physical Address range that it can access in memory and
the associated memory access permissions.
Control bits The bottom eight bits of a Program Status Register (PSR). The control bits change when an
exception arises and can be altered by software only when the processor is in privileged modes.

Glossary
ARM DDI 0433C Copyright © 2009, 2010, 2016 ARM. All rights reserved. Glossary-8
ID021016 Non-Confidential
Coprocessor A processor that supplements the main processor. It carries out additional functions that the
main processor cannot perform. Usually used for floating-point math calculations, signal
processing, or memory management.
Core reset See Warm reset.
CPI See Cycles per instruction.
CPSR See Current Program Status Register
Current Program Status Register (CPSR)
The register that holds the current operating processor status.
Cycles Per instruction (CPI)
Cycles per instruction (or clocks per instruction) is a measure of the number of computer
instructions that can be performed in one clock cycle. This figure of merit can be used to
compare the performance of different CPUs that implement the same instruction set against each
other. The lower the value, the better the performance.
Data Abort An indication from a memory system to a core that it must halt execution of an attempted illegal
memory access. A Data Abort is attempting to access invalid data memory.
See also Abort, External Abort, and Prefetch Abort.
Data cache A block of on-chip fast access memory locations, situated between the processor and main
memory, used for storing and retrieving copies of often used data. This is done to greatly reduce
the average speed of memory accesses and so to increase processor performance.
Debug Access Port (DAP)
A TAP block that acts as an AMBA (AHB or AHB-Lite) master for access to a system bus. The
DAP is the term used to encompass a set of modular blocks that support system wide debug.
The DAP is a modular component, intended to be extendable to support optional access to
multiple systems such as memory mapped AHB and CoreSight APB through a single debug
interface.
Debugger A debugging system that includes a program, used to detect, locate, and correct software faults,
together with custom hardware that supports software debugging.
Direct-mapped cache A one-way set-associative cache. Each cache set consists of a single cache line, so cache lookup
selects and checks a single cache line.
Dirty A cache line in a write-back cache that has been modified while it is in the cache is said to be
dirty. A cache line is marked as dirty by setting the dirty bit. If a cache line is dirty, it must be
written to memory on a cache miss because the next level of memory contains data that has not
been updated. The process of writing dirty data to main memory is called cache cleaning.
See also Clean.
Doubleword A 64-bit data item. The contents are taken as being an unsigned integer unless otherwise stated.
Doubleword-aligned A data item having a memory address that is divisible by eight.
EmbeddedICE logic An on-chip logic block that provides TAP-based debug support for ARM processor cores. It is
accessed through the TAP controller on the ARM core using the JTAG interface.
EmbeddedICE-RT The JTAG-based hardware provided by debuggable ARM processors to aid debugging in
real-time.
Endianness Byte ordering. The scheme that determines the order that successive bytes of a data word are
stored in, in memory. An aspect of the system’s memory mapping.
See also Little-endian and Big-endian

Glossary
ARM DDI 0433C Copyright © 2009, 2010, 2016 ARM. All rights reserved. Glossary-9
ID021016 Non-Confidential
Exception A fault or error event that is considered serious enough to require that program execution is
interrupted. Examples include attempting to perform an invalid memory access, external
interrupts, and undefined instructions. When an exception occurs, normal program flow is
interrupted and execution is resumed at the corresponding exception vector. This contains the
first instruction of the interrupt handler to deal with the exception.
Exception service routine
See Interrupt handler.
Exception vector See Interrupt vector.
Exponent The component of a floating-point number that normally signifies the integer power to which
two is raised in determining the value of the represented number.
External Abort An indication from an external memory system to a core that it must halt execution of an
attempted illegal memory access. An External Abort is caused by the external memory system
as a result of attempting to access invalid memory.
See also Abort, Data Abort and Prefetch Abort.
Flat address mapping A system of organizing memory where each Physical Address contained within the memory
space is the same as its corresponding Virtual Address.
Front of queue pointer Pointer to the next entry to be written to in the write buffer.
Fully-associative cache
A cache that has only one cache set that consists of the entire cache. The number of cache entries
is the same as the number of cache ways.
See also Direct-mapped cache.
Halfword A 16-bit data item.
Halting debug-mode One of two mutually exclusive debug modes. In Halting debug-mode a debug event, such as a
a breakpoint or watchpoint, causes the processor to enter a special Debug state. In Debug state
the processor is controlled through the external debug interface. This interface also provides
access to all processor state, coprocessor state, memory and input/output locations.
See also Monitor debug-mode.
High vectors Alternative locations for exception vectors. The high vector address range is near the top of the
address space, rather than at the bottom.
Host A computer that provides data and other services to another computer. Especially, a computer
providing debugging services to a target being debugged.
IEEE 754 standard IEEE Standard for Binary Floating-Point Arithmetic, ANSI/IEEE Std. 754-2008. The standard
that defines data types, correct operation, exception types and handling, and error bounds for
floating-point systems. Most processors are built in compliance with the standard in either
hardware or a combination of hardware and software.
IEM See Intelligent Energy Manager.
IGN See Ignore.
Ignore (IGN) Must ignore memory writes.
Illegal instruction An instruction that is architecturally Undefined.
Implementation-defined
Means that the behavior is not architecturally defined, but must be defined and documented by
individual implementations.

Glossary
ARM DDI 0433C Copyright © 2009, 2010, 2016 ARM. All rights reserved. Glossary-10
ID021016 Non-Confidential
Implementation-specific
Means that the behavior is not architecturally defined, and does not have to be documented by
individual implementations. Used when there are a number of implementation options available
and the option chosen does not affect software compatibility.
Index See Cache index.
Index register A register specified in some load or store instructions. The value of this register is used as an
offset to be added to or subtracted from the base register value to form the virtual address, which
is sent to memory. Some addressing modes optionally enable the index register value to be
shifted prior to the addition or subtraction.
Instruction cache A block of on-chip fast access memory locations, situated between the processor and main
memory, used for storing and retrieving copies of often used instructions. This is done to greatly
reduce the average speed of memory accesses and so to increase processor performance.
Instruction cycle count
The number of cycles that an instruction occupies the Execute stage of the pipeline for.
Intelligent Energy Manager (IEM)
A technology that enables dynamic voltage scaling and clock frequency variation to be used to
reduce power consumption in a device.
Internal scan chain A series of registers connected together to form a path through a device, used during production
testing to import test patterns into internal nodes of the device and export the resulting values.
Interrupt handler A program that control of the processor is passed to when an interrupt occurs.
Interrupt vector One of a number of fixed addresses in low memory, or in high memory if high vectors are
configured, that contains the first instruction of the corresponding interrupt handler.
Invalidate To mark a cache line as being not valid by clearing the valid bit. This must be done whenever
the line does not contain a valid cache entry. For example, after a cache flush all lines are invalid.
Joint Test Action Group (JTAG)
The name of the organization that developed standard IEEE 1149.1. This standard defines a
boundary-scan architecture used for in-circuit testing of integrated circuit devices. It is
commonly known by the initials JTAG.
JTAG See Joint Test Action Group.
LE Little endian view of memory in both byte-invariant and word-invariant systems. See also
Byte-invariant, Word-invariant.
Line See Cache line.
Little-endian Byte ordering scheme where bytes of increasing significance in a data word are stored at
increasing addresses in memory.
See also Big-endian and Endianness.
Little-endian memory Memory where:
• a byte or halfword at a word-aligned address is the least significant byte or halfword
within the word at that address
• a byte at a halfword-aligned address is the least significant byte within the halfword at that
address.
See also Big-endian memory.

Glossary
ARM DDI 0433C Copyright © 2009, 2010, 2016 ARM. All rights reserved. Glossary-11
ID021016 Non-Confidential
Load/store architecture
A processor architecture where data-processing operations only operate on register contents, not
directly on memory contents.
Load Store Unit (LSU) The part of a processor that handles load and store transfers.
LSU See Load Store Unit.
Macrocell A complex logic block with a defined interface and behavior. A typical VLSI system comprises
several macrocells (such as a processor, an ETM, and a memory block) plus application-specific
logic.
Memory bank One of two or more parallel divisions of interleaved memory, usually one word wide, that enable
reads and writes of multiple words at a time, rather than single words. All memory banks are
addressed simultaneously and a bank enable or chip select signal determines the bank that is
accessed for each transfer. Accesses to sequential word addresses cause accesses to sequential
banks. This enables the delays associated with accessing a bank to occur during the access to its
adjacent bank, speeding up memory transfers.
Memory coherency A memory is coherent if the value read by a data read or instruction fetch is the value that was
most recently written to that location. Memory coherency is made difficult when there are
multiple possible physical locations that are involved, such as a system that has main memory,
a write buffer and a cache.
Memory Management Unit (MMU)
Hardware that controls caches and access permissions to blocks of memory, and translates
virtual addresses to physical addresses.
Microprocessor See Processor.
Miss See Cache miss.
MMU See Memory Management Unit.
Monitor debug-mode One of two mutually exclusive debug modes. In Monitor debug-mode the processor enables a
software abort handler provided by the debug monitor or operating system debug task. When a
breakpoint or watchpoint is encountered, this enables vital system interrupts to continue to be
serviced while normal program execution is suspended.
See also Halt mode.
PA See Physical Address.
Power-on reset See Cold reset.
Prefetching In pipelined processors, the process of fetching instructions from memory to fill up the pipeline
before the preceding instructions have finished executing. Prefetching an instruction does not
mean that the instruction must be executed.
Prefetch Abort An indication from a memory system to a core that it must halt execution of an attempted illegal
memory access. A Prefetch Abort can be caused by the external or internal memory system as
a result of attempting to access invalid instruction memory.
See also Data Abort, External Abort and Abort.
Processor A processor is the circuitry in a computer system required to process data using the computer
instructions. It is an abbreviation of microprocessor. A clock source, power supplies, and main
memory are also required to create a minimum complete working computer system.
Physical Address (PA) The MMU performs a translation on Modified Virtual Addresses (VA) to produce the Physical
Address (PA) that is given to AXI to perform an external access. The PA is also stored in the
data cache to avoid the necessity for address translation when data is cast out of the cache.

Glossary
ARM DDI 0433C Copyright © 2009, 2010, 2016 ARM. All rights reserved. Glossary-12
ID021016 Non-Confidential
Read Reads are defined as memory operations that have the semantics of a load. That is, the ARM
instructions
LDM
,
LDRD
,
LDC
,
LDR
,
LDRT
,
LDRSH
,
LDRH
,
LDRSB
,
LDRB
,
LDRBT
,
LDREX
,
RFE
,
STREX
,
SWP
, and
SWPB
, and the Thumb instructions
LDM
,
LDR
,
LDRSH
,
LDRH
,
LDRSB
,
LDRB
, and
POP
. Java bytecodes that
are accelerated by hardware can cause a number of reads to occur, according to the state of the
Java stack and the implementation of the Java hardware acceleration.
RealView ICE A system for debugging embedded processor cores using a JTAG interface.
Region A partition of instruction or data memory space.
Remapping Changing the address of physical memory or devices after the application has started executing.
This is typically done to enable RAM to replace ROM when the initialization has been
completed.
Reserved A field in a control register or instruction format is reserved if the field is to be defined by the
implementation, or produces Unpredictable results if the contents of the field are not zero. These
fields are reserved for use in future extensions of the architecture or are
implementation-specific. All reserved bits not used by the implementation must be written as 0
and read as 0.
Saved Program Status Register (SPSR)
The register that holds the CPSR of the task immediately before the exception occurred that
caused the switch to the current mode.
SBO See Should Be One.
SBZ See Should Be Zero.
SBZP See Should Be Zero or Preserved.
Scan chain A scan chain is made up of serially-connected devices that implement boundary scan
technology using a standard JTAG TAP interface. Each device contains at least one TAP
controller containing shift registers that form the chain connected between TDI and TDO,
through which test data is shifted. Processors can contain several shift registers to enable you to
access selected parts of the device.
SCREG The currently selected scan chain number in an ARM TAP controller.
Set See Cache set.
Set-associative cache In a set-associative cache, lines can only be placed in the cache in locations that correspond to
the modulo division of the memory address by the number of sets. If there are n ways in a cache,
the cache is termed n-way set-associative. The set-associativity can be any number greater than
or equal to 1 and is not restricted to being a power of two.
Should Be One (SBO) Should be written as 1 (or all 1s for bit fields) by software. Writing a 0 produces Unpredictable
results.
Should Be Zero (SBZ) Should be written as 0 (or all 0s for bit fields) by software. Writing a 1 produces Unpredictable
results.
Should Be Zero or Preserved (SBZP)
Should be written as 0 (or all 0s for bit fields) by software, or preserved by writing the same
value back that has been previously read from the same field on the same processor.
SPSR See Saved Program Status Register
Standard Delay Format (SDF)
The format of a file that contains timing information to the level of individual bits of buses and
is used in SDF back-annotation. An SDF file can be generated in a number of ways, but most
commonly from a delay calculator.

Glossary
ARM DDI 0433C Copyright © 2009, 2010, 2016 ARM. All rights reserved. Glossary-13
ID021016 Non-Confidential
Synchronization primitive
The memory synchronization primitive instructions are those instructions that are used to ensure
memory synchronization. That is, the LDREX, STREX, SWP, and SWPB instructions.
Tag The upper portion of a block address used to identify a cache line within a cache. The block
address from the CPU is compared with each tag in a set in parallel to determine if the
corresponding line is in the cache. If it is, it is said to be a cache hit and the line can be fetched
from cache. If the block address does not correspond to any of the tags, it is said to be a cache
miss and the line must be fetched from the next level of memory.
See also Cache terminology diagram on the last page of this glossary.
TAP See Test access port.
Test Access Port (TAP) The collection of four mandatory and one optional terminals that form the input/output and
control interface to a JTAG boundary-scan architecture. The mandatory terminals are TDI,
TDO, TMS, and TCK. The optional terminal is TRST. This signal is required in ARM cores
because it is used to reset the debug logic.
Thumb instruction A halfword that specifies an operation for an ARM processor in Thumb state to perform. Thumb
instructions must be halfword-aligned.
Thumb state A processor that is executing Thumb (16-bit) halfword aligned instructions is operating in
Thumb state.
TLB See Translation Lookaside Buffer.
Translation Lookaside Buffer (TLB)
A cache of recently used page table entries that avoid the overhead of translation table walking
on every memory access. Part of the Memory Management Unit.
Translation table A table, held in memory, that contains data that defines the properties of memory areas of
various fixed sizes.
Translation table walk The process of doing a full translation table lookup. It is performed automatically by hardware.
Trap An exceptional condition in a VFP coprocessor that has the respective exception enable bit set
in the FPSCR register. The user trap handler is executed.
Undefined Indicates an instruction that generates an Undefined instruction trap. See the ARM Architecture
Reference Manual for more details on ARM exceptions.
UNP See Unpredictable.
Unpredictable For reads, the data returned when reading from this location is unpredictable. It can have any
value. For writes, writing to this location causes unpredictable behavior, or an unpredictable
change in device configuration. Unpredictable instructions must not halt or hang the processor,
or any part of the system.
Unsupported values Specific data values that are not processed by the VFP coprocessor hardware but bounced to the
support code for completion. These data can include infinities, NaNs, subnormal values, and
zeros. An implementation is free to select which of these values is supported in hardware fully
or partially, or requires assistance from support code to complete the operation. Any exception
resulting from processing unsupported data is trapped to user code if the corresponding
exception enable bit for the exception is set.
VA See Virtual Address.
Victim A cache line, selected to be discarded to make room for a replacement cache line that is required
as a result of a cache miss. The method used to select the victim for eviction is
processor-specific. A victim is also known as a cast out.

Glossary
ARM DDI 0433C Copyright © 2009, 2010, 2016 ARM. All rights reserved. Glossary-14
ID021016 Non-Confidential
Virtual Address (VA) The MMU uses its translation tables to translate a Virtual Address into a Physical Address. The
processor executes code at the Virtual Address, possibly located elsewhere in physical memory.
See also Physical Address.
Warm reset Also known as a core reset. Initializes the majority of the processor excluding the debug
controller and debug logic. This type of reset is useful if you are using the debugging features
of a processor.
Watchpoint A watchpoint is a mechanism provided by debuggers to halt program execution when the data
contained by a particular memory address is changed. Watchpoints are inserted by the
programmer to enable inspection of register contents, memory locations, and variable values
when memory is written to test that the program is operating correctly. Watchpoints are removed
after the program is successfully tested. See also Breakpoint.
Way See Cache way.
WB See Write-back.
Word A 32-bit data item.
Word-invariant In a word-invariant system, the address of each byte of memory changes when switching
between little-endian and big-endian operation, in such a way that the byte with address A in
one endianness has address A EOR 3 in the other endianness. As a result, each aligned word of
memory always consists of the same four bytes of memory in the same order, regardless of
endianness. The change of endianness occurs because of the change to the byte addresses, not
because the bytes are rearranged.The ARM architecture supports word-invariant systems in
ARMv3 and later versions. When word-invariant support is selected, the behavior of load or
store instructions that are given unaligned addresses is instruction-specific, and is in general not
the expected behavior for an unaligned access. It is recommended that word-invariant systems
use the endianness that produces the required byte addresses at all times, apart possibly from
very early in their reset handlers before they have set up the endianness, and that this early part
of the reset handler use only aligned word memory accesses.
See also Byte-invariant.
Write Writes are defined as operations that have the semantics of a store. That is, the ARM instructions
SRS
,
STM
,
STRD
,
STC
,
STRT
,
STRH
,
STRB
,
STRBT
,
STREX
,
SWP
, and
SWPB
, and the Thumb instructions
STM
,
STR
,
STRH
,
STRB
, and
PUSH
. Java bytecodes that are accelerated by hardware can cause a number
of writes to occur, according to the state of the Java stack and the implementation of the Java
hardware acceleration.
Write-back (WB) In a write-back cache, data is only written to main memory when it is forced out of the cache on
line replacement following a cache miss. Otherwise, writes by the processor only update the
cache. Also known as copyback.
Write buffer A block of high-speed memory, arranged as a FIFO buffer, between the data cache and main
memory, whose purpose is to optimize stores to main memory.
Write completion The memory system indicates to the processor that a write has been completed at a point in the
transaction where the memory system is able to guarantee that the effect of the write is visible
to all processors in the system. This is not the case if the write is associated with a memory
synchronization primitive, or is to a Device or Strongly-ordered region. In these cases the
memory system might only indicate completion of the write when the access has affected the
state of the target, unless it is impossible to distinguish between having the effect of the write
visible and having the state of target updated.
This stricter requirement for some types of memory ensures that any side-effects of the memory
access can be guaranteed by the processor to have taken place. You can use this to prevent the
starting of a subsequent operation in the program order until the side-effects are visible.

Glossary
ARM DDI 0433C Copyright © 2009, 2010, 2016 ARM. All rights reserved. Glossary-15
ID021016 Non-Confidential
Write-through (WT) In a write-through cache, data is written to main memory at the same time as the cache is
updated.
WT See Write-through.
Cache terminology diagram
The diagram illustrates the following cache terminology:
• block address
• cache line
• cache set
• cache way
• index
•tag.
Block address
Tag
Tag
Tag
Tag Index Word
Hit
(way number)
Read data
(way that corresponds)
=
3
1
Tag
0
0
2
1
3
4
5
6
7
n
Byte
Cache way Cache set
m 1
20
Cache line
2
Line number
Word number
Cache tag RAM Cache data
RAM


