Intel 815E Schematics. Www.s Manuals.com. R1.05 Schematics
User Manual: Motherboard Intel 815E - Schematics. Free.
Open the PDF directly: View PDF
.
Page Count: 34

A
A
B
B
C
C
D
D
E
E
4 4
3 3
2 2
1 1
Revision 1.05 - Fab C
**PLEASE NOTE THESE SCHEMATICS ARE SUBJECT TO CHANGE
PAGETITLE
2
3,4
5
6
7,8
10
11
12,13
9
18
19
20
21
22
23
24
25
1COVER SHEET
BLOCK DIAGRAM
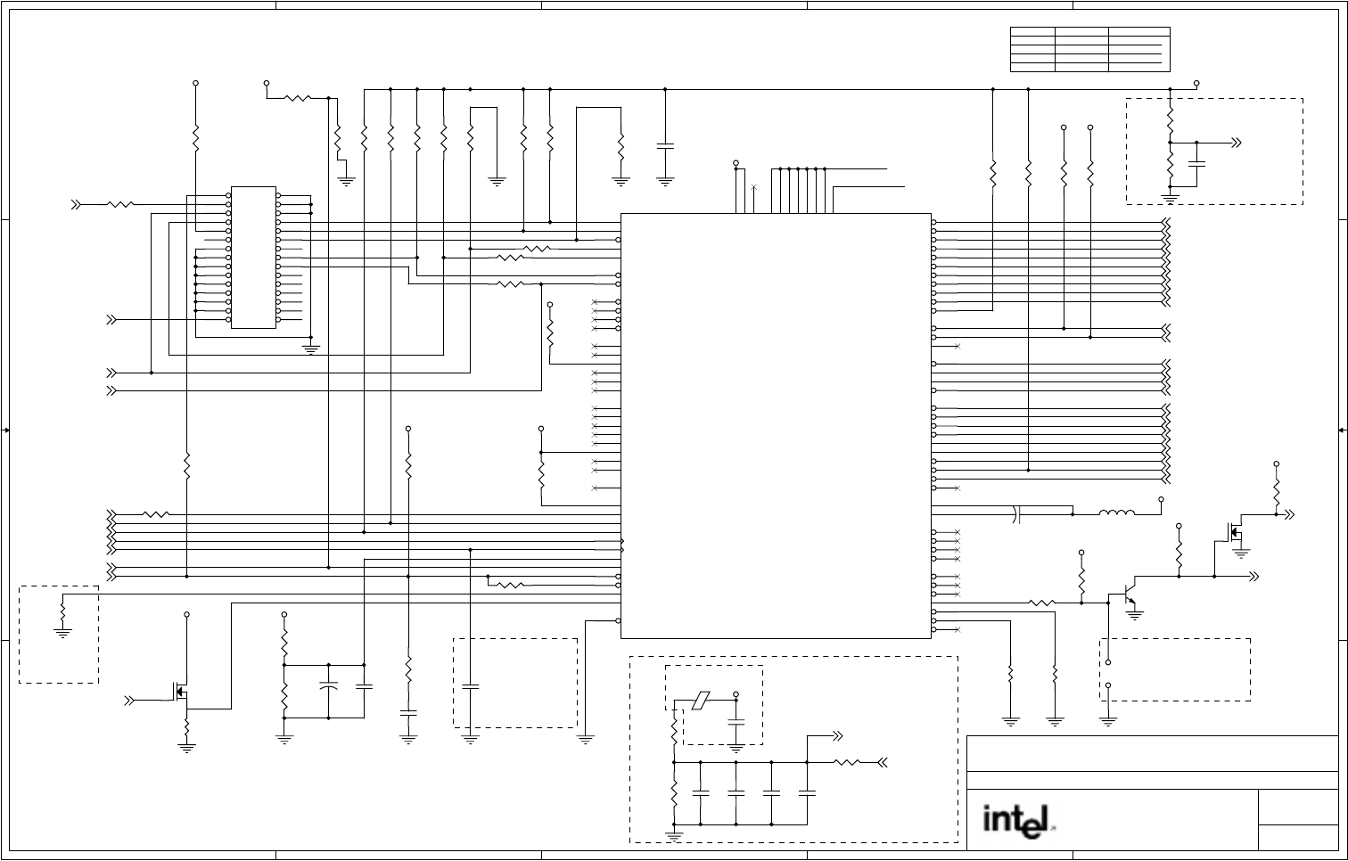
PGA370 PART 1 & 2
AGTL TERMINATION
CLOCK GENERATOR
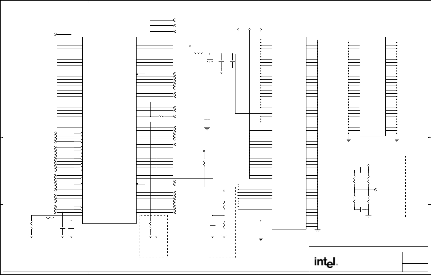
GMCH PART 1 & 2
DIMM 1 & 2
17
15
16
26
INTERNAL DEBUG HEADERS
DECOUPLING CAPACITORS
PU/PDR & UNUSED GATES
AGP
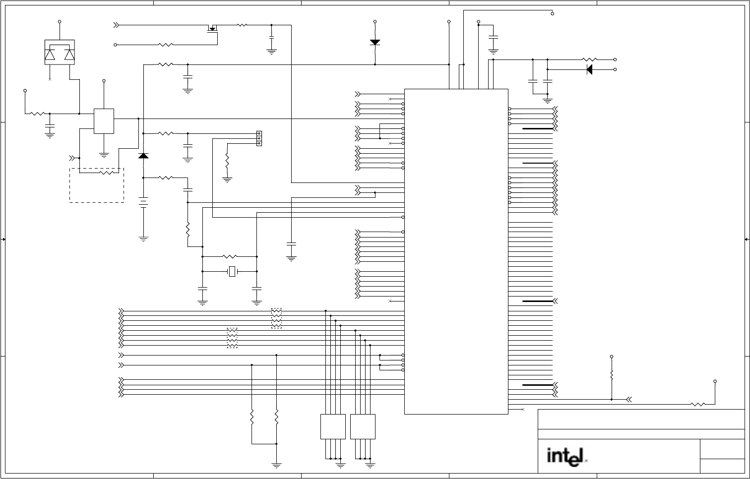
ICH PART 1 & 2
PCI 1 & 2
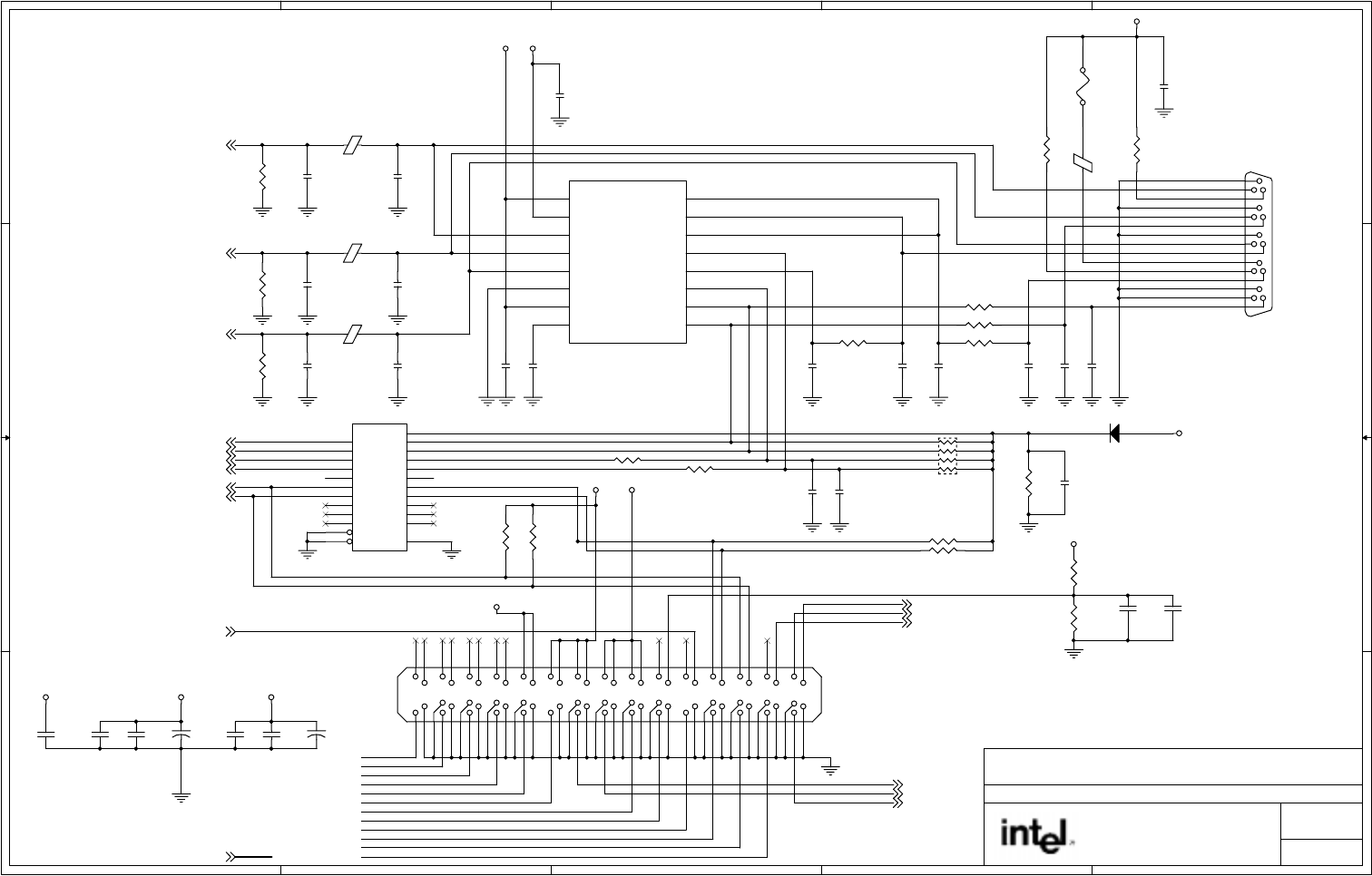
AUDIO I/O
AC97 CODEC
VIDEO BUS & CONNECTOR
LPC I/O CONTROLLER & FDCL
KB, MS, GAME & IR
ATX POWER & H/W MONITOR
DIMM 3
27
28
PCI 3
14
FRONT PANEL & CNR
29
30
VREGS: DUALS, 3.3SB, 2.5, VCMOS
WOR, WOL & 2S1P
USB 0-3
31
FWH & UDMA100 IDE 1-2
Intel® Pentium® III and FC-PGA Celeron™ Processor/815E Chipset
Universal Socket 370 Platform
Customer Reference Board Schematics
32
SYSTEM CONFIGURATION
VREGS: VCCVID, V1_8SB
VREGS: VDDQ, VCC1_8, AND VTT
THERMTRIP 33
Information in this document is provided in connection with Intel® products. No license, express or implied, by estoppel or
otherwise, to any intellectual property rights is granted by this document. Except as provided in Intel's Terms and Conditions
of Sale for such products, Intel assumes no liability whatsoever, and Intel disclaims any express or implied warranty, relating
to sale and/or use of Intel products including liability or warranties relating to fitness for a particular purpose, merchantability,
or infringement of any patent, copyright or other intellectual property right. Intel products are not intended for use in medical,
life saving, or life sustaining applications.
Intel may make changes to specifications and product descriptions at any time, without notice.
Designers must not rely on the absence or characteristics of any features or instructions marked "reserved" or "undefined."
Intel reserves these for future definition and shall have no responsibility whatsoever for conflicts or incompatibilities arising
from future changes to them.
The Intel® 815E chipset may contain design defects or errors known as errata which may cause the product to deviate from
published specifications. Current characterized errata are available on request.
Contact your local Intel sales office or your distributor to obtain the latest specifications and before placing your product
order.
I2C is a two-wire communications bus/protocol developed by Philips. SMBus is a subset of the I2C bus/protocol and was
developed by Intel. Implementations of the I2C bus/protocol may require licenses from various entities, including Philips
Electronics N.V. and North American Philips Corporation.
Alert on LAN is a result of the Intel-IBM Advanced Manageability Alliance and a trademark of IBM.
Copies of documents which have an ordering number and are referenced in this document, or other Intel literature, may be
obtained by calling
1-800-548-4725 or by visiting Intel's website at http://www.intel.com.
Intel®, Pentium®, Pentium® III, Celeron™, are trademarks or registered trademarks of Intel Corporation or its subsidiaries in
the United States and other countries.
*Other brands and names may be claimed as the property of others.
Copyright© 2001, Intel Corporation
Intel(R) 815E Chipset Universal Socket 370 CRB
1.05
Title Page
133
Thursday, November 29, 2001
Thursday, November 29, 2001
Document:
Page Name:
Revision:
Platform Applications Engineering
1900 Prairie City Road
Folsom, CA 95630
Last Revised:
Page No:
of
Page:
Doc:

A
A
B
B
C
C
D
D
E
E
4 4
3 3
2 2
1 1
VRM
CTRL
ADDR
DATA
ADDR
CLOCK
DATA
CTRL
USB
IDE Primary
IDE Secondary
370-PIN SOCKET PROCESSOR
GMCH
ICH2
3 DIMM
Modules
AGP
Connector
Digital Video
Out Connector
PCI CONN 1
PCI CONN3
BLOCK DIAGRAM
FirmWare Hub
SIO
CNR
PCI CNTRL
PCI ADDR/DATA
AC’97 LINK
Keyboard
Mouse
Floppy Game Port Serial 1
GTL BUS
Audio
Codec
Connector
ParallelSerial 2
USB PORT 1-4
UDMA/100
PCI CONN 2
Note: PCI3
Connector is
not populated
on the board
Intel(R) 815E Chipset Universal Socket 370 CRB
1.05
Block Diagram
233
Thursday, November 29, 2001
Thursday, November 29, 2001
Document:
Page Name:
Revision:
Platform Applications Engineering
1900 Prairie City Road
Folsom, CA 95630
Last Revised:
Page No:
of
Page:
Doc:

5
5
4
4
3
3
2
2
1
1
D D
C C
B B
A A
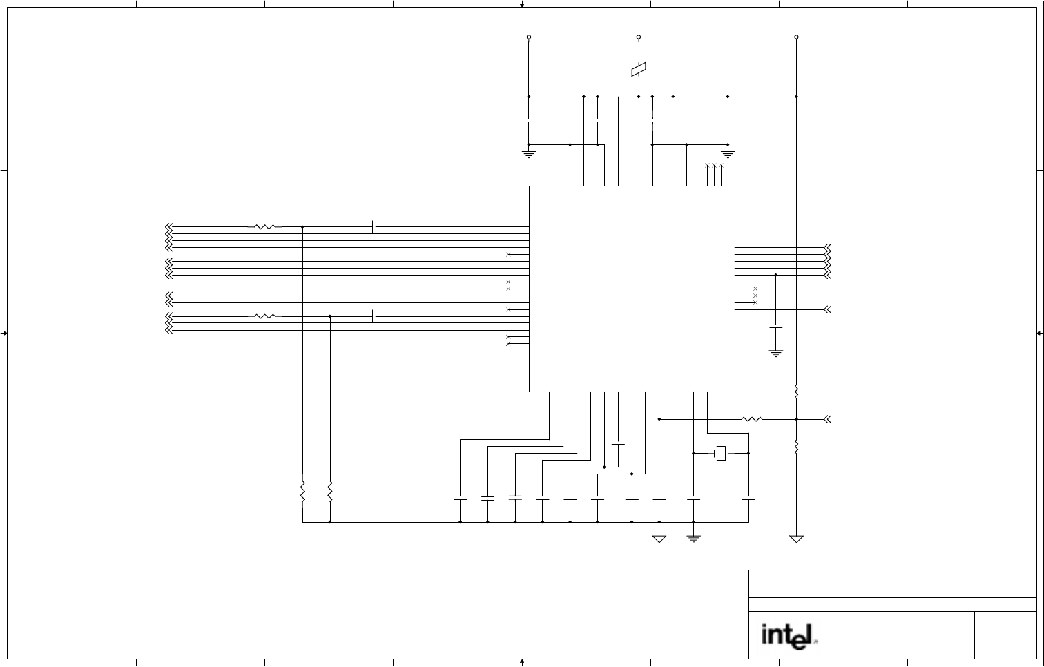
370 - Pin Socket Part 1
Intel(R) 815E Chipset Universal Socket 370 CRB
1.05
370-pin Socket Part 1
333
Thursday, November 29, 2001
Thursday, November 29, 2001
Document:
Page Name:
Revision:
Platform Applications Engineering
1900 Prairie City Road
Folsom, CA 95630
Last Revised:
Page No:
of
Page:
Doc:
HA#[3..31]
HD#[0..63]
HA#3
HD#55
HD#52
HD#41
HD#34
HD#33
HD#32
HD#25
HD#22
HD#12
HD#2
HA#27
HA#18
HA#11
HD#35
HD#10
HD#6
HA#16
HD#43
HD#31
HD#24
HA#12
HD#42
HD#20
HD#30
HD#29
HD#5
HD#3
HA#20
HD#60
HD#58
HD#48
HD#45
HD#40
HD#39
HD#28
HD#56
HD#36
HD#27
HD#21
HD#15
HA#29
HA#25
HA#22
HA#14
HA#9
HD#38
HD#1
HD#0
HA#13
HA#6
HA#5
HD#23
HD#4
HA#21
HA#19
HA#10
HA#8
HA#4
HD#50
HD#47
HD#44
HA#31
HA#28
HA#23
HD#62
HD#61
HD#57
HD#18
HD#16
HD#7
HD#59
HD#54
HD#53
HD#49
HD#37
HD#8
HA#30
HA#26
HD#63
HD#51
HD#46
HD#26
HD#11
HD#9
HA#17
HA#7
HA#24
HA#15
HD#19
HD#17
HD#14
HD#13
CPU_VID0
CPU_VID4
CPU_VID3
CPU_VID2
CPU_VID1
RS#17RS#27
RS#07
HA#[3..31] 7
HD#[0..63] 7
HREQ#1 7
HREQ#2 7
HREQ#3 7
HREQ#4 7
HREQ#0 7
JPR_VID0 29,32
JPR_VID4 29,32
JPR_VID2 29,32
JPR_VID3 29,32
JPR_VID1 29,32
VCCVID
VCC3_3
VTT
VTT
RP4
1K/8P4R
1
3
5
7 8
6
4
2
R372 1k
RP3
10K/8P4R
1
3
5
7 8
6
4
2
R371
10K
U3A
Socket 370_9
W1
T4
N1
M6
U1
S3
T6
J1
S1
P6
Q3
M4
Q1
L1
N3
U3
H4
R4
P4
H6
L3
G1
F8
G3
K6
E3
E1
F12
A5
A3
J3
C5
F6
C1
C7
B2
C9
A9
D8
D10
C15
D14
D12
A7
A11
C11
A21
A15
A17
C13
C25
A13
D16
A23
C21
C19
C27
A19
C23
C17
A25
A27
E25
F16
AH26
AH22
AK28
AM34
AH2
AD2
Z2
V2
M2
D18
H2
D2
AL3
AG5
AC5
Y5
U5
Q5
L5
G5
D4
B4
AM6
AJ7
E7
B8
AM10
AJ11
E11
B12
AM14
AJ15
E15
B16
AM18
AJ19
E19
F20
B20
AM22
AJ23
D22
F24
B24
AM26
AJ27
D26
F28
B28
AM30
D30
AF32
AB32
X32
T32
P32
F32
B32
AH34
AD34
Z34
V34
R34
M34
H34
D34
AK36
X36
T36
P36
K36
F36
A37
AC33
Y37
AK8
AH12
AH8
AN9
AL15
AH10
AL9
AH6
AK10
AN5
AL7
AK14
AL5
AN7
AE1
Z6
AG3
AC3
AJ1
AE3
AB6
AB4
AF6
Y3
AA1
AK6
Z4
AA3
AD4
X6
AC1
W3
AF4
AL35
AM36
AL37
AJ37
AK18
AH16
AH18
AL19
AL17
C33
C31
A33
A31
E31
C29
E29
A29
AH20
AK16
AL21
AN11
AN15
G35
AL13
U37
U35
S37
S33
E23
AN21
AA35
AA33
B26
C3
AK2
AF2
AB2
T2
P2
K2
F4
E5
AM4
AE5
AA5
W5
S5
N5
J5
F2
D6
B6
AM8
AJ9
E9
B10
AM12
AJ13
E13
B14
AM16
AJ5
AJ17
E17
B18
AM20
AJ21
D20
F22
AM24
AJ25
D24
F26
AM28
AJ29
D28
AK34
F30
B30
AM32
AH32
Z32
V32
R32
M32
H32
AF34
AB34
X34
T34
P34
K34
F34
B34
AH36
B22
V36
R36
H36
D36
D32
AD32
AH24
F14
K32
AA37
Y35
HD#0
HD#1
HD#2
HD#3
HD#4
HD#5
HD#6
HD#7
HD#8
HD#9
HD#10
HD#11
HD#12
HD#13
HD#14
HD#15
HD#16
HD#17
HD#18
HD#19
HD#20
HD#21
HD#22
HD#23
HD#24
HD#25
HD#26
HD#27
HD#28
HD#29
HD#30
HD#31
HD#32
HD#33
HD#34
HD#35
HD#36
HD#37
HD#38
HD#39
HD#40
HD#41
HD#42
HD#43
HD#44
HD#45
HD#46
HD#47
HD#48
HD#49
HD#50
HD#51
HD#52
HD#53
HD#54
HD#55
HD#56
HD#57
HD#58
HD#59
HD#60
HD#61
HD#62
HD#63
RS#0
RS#1
RS#2
GND
GND
GND
GND
GND
GND
GND
GND
GND
GND
GND
GND
GND
GND
GND
GND
GND
GND
GND
GND
GND
GND
GND
GND
GND
GND
GND
GND
GND
GND
GND
GND
GND
GND
GND
GND
GND
GND
GND
GND
GND
GND
GND
GND
GND
GND
GND
GND
GND
GND
GND
GND
GND
GND
GND
GND
GND
GND
GND
GND
GND
GND
GND
GND/VID4
GND
GND
GND
GND
GND
GND
GND
GND
HA#3
HA#4
HA#5
HA#6
HA#7
HA#8
HA#9
HA#10
HA#11
HA#12
HA#13
HA#14
HA#15
HA#16
HA#17
HA#18
HA#19
HA#20
HA#21
HA#22
HA#23
HA#24
HA#25
HA#26
HA#27
HA#28
HA#29
HA#30
HA#31
HA#32
HA#33
HA#34
HA#35
VID0
VID1
VID2
VID3
REQ#0
REQ#1
REQ#2
REQ#3
REQ#4
DEP0#
DEP1#
DEP2#
DEP3#
DEP4#
DEP5#
DEP6#
DEP7#
VTT1_5
VTT1_5
VTT1_5
VTT1_5
VTT1_5
VTT1_5
VTT1_5
VTT1_5
VTT1_5
VTT1_5
VTT1_5
VTT1_5
VTT1_5
VTT1_5
VTT1_5
VCCVID
VCCVID
VCCVID
VCCVID
VCCVID
VCCVID
VCCVID
VCCVID
VCCVID
VCCVID
VCCVID
VCCVID
VCCVID
VCCVID
VCCVID
VCCVID
VCCVID
VCCVID
VCCVID
VCCVID
VCCVID
VCCVID
VCCVID
VCCVID
VCCVID
VCCVID
VCCVID
VCCVID
VCCVID
VCCVID
VCCVID
VCCVID
VCCVID
VCCVID
VCCVID
VCCVID
VCCVID
VCCVID
VCCVID
VCCVID
VCCVID
VCCVID
VCCVID
VCCVID
VCCVID
VCCVID
VCCVID
VCCVID
VCCVID
VCCVID
VCCVID
VCCVID
VCCVID
VCCVID
VCCVID
VCCVID
VCCVID
VCCVID
VCCVID
VCCVID
VCCVID
VCCVID
VCCVID
VCCVID
VCCVID
VCCVID
VCCVID
VCCVID
VCCVID
VCCVID
VCCVID
VCCVID
VCCVID
VCCVID
VCCVID

5
5
4
4
3
3
2
2
1
1
D D
C C
B B
A A
GTLREF Inputs ( 1 cap for every 2 inputs )
GTLREF Generation Circuit
Use 0603 Packages and distribute
370 - Pin Socket
within 500 mils of processor
Part2
Place Site w/in 0.5"
Do Not stuff C
of clock pin (W37)
Rds_on approx. 100
mOhm @5Vgs
CMOSREF generation circuitPlace near AB36
GTLREFA to CPU.
GTLREF to GMCH.
Debug only!
Debug only! Do NOT place
jumper before removing
R375
66M
10
100M
BSEL#1
0
BSEL#0
rsvd
FSB
0
1
1
1 133M
0
Debug sites only.
Do not stuff R330
Stuff resistor
only on non-UMB
platforms.
Tu
a
No-stuff R199 - see p.33.
Stuff either R5 or R415. See p33.
Intel(R) 815E Chipset Universal Socket 370 CRB
1.05
370-pin Socket Part 2
433
Thursday, November 29, 2001
Thursday, November 29, 2001
Document:
Page Name:
Revision:
Platform Applications Engineering
1900 Prairie City Road
Folsom, CA 95630
Last Revised:
Page No:
of
Page:
Doc:
GTLREFA
PLL2
SLEWCNTR
FLUSH#
RTTCNTR
PLL1
ITP_VTT
ITP_DBRESET
ITP_CPURESET
AG1_VTT/NC
GTLREFA
CMOSREF
TUALDET
NCHCTRLP
DYN_OE
RESET2#
A20M# 12
VTIN2 21,25
BPRI# 7
HITM# 7
BR0# 5
THRMDN 21,25
BNR# 7
FERR# 12
STPCLK# 12
INTR 12
HLOCK# 7
HTRDY# 7
IGNNE# 12
CPUSLP# 12
HIT# 7
NMI 12
DRDY# 7
BSEL#1 29,32
DEFER# 7
INIT# 12,17
HADS# 7
BSEL#0 29,32
SMI# 12
DBSY# 7
APICD112
CPUHCLK6APICCLK_CPU6
CPU_PWGD12,33
ITPRDY#5
ITPCLK6
GTLREF 7,32
VTTPWRGD26
APICD012
TUAL56,7,26
TUAL5#
TUAL5 6,7
CPURST#7,33
CMOSREF
GTLREFA 32
DBRESET#25
THERMTRIP# 33
N639540333
VCC2_5
VTT
VTT
V3SB
VCCVID
V3SB
VTT VCC2_5
VTT
VTT
VTT
VCC5
VCC5
VTT
VTT
VCMOS
Q27
FDN335N
Q26
2N3904
R344
1k
R338
75 1%
R406
1k
R339
150 1%
BC228
0.1uF
R343
2.2k
Q25
2N7002
R341
2.2k
R340
1k
R330 X0
R373330
FB30BEAD
1 2
R346
1k
PR7
75,1%
R8
330
PR1
56,%1
R33
90.9,1%
BC12
0.1UF
BC18
0.1UF
R199
1.8k R4
1K
C12
10PF
R5
39 R3
1K
R6
39
R7
150 R2
150
MC7
4.7UF
R13
330
BC1
0.1UF
R275
22
+
C6
33uF (C size)
BC16
0.1UF
BC7
0.1UF
R345 1k
R14
150
PR8
150,1%
PR5
110,%1
R1
150
PR6
150,1%
BC17
0.1UF
R15
150
PR4
150,1%
L2
4.7UH/SMD-0805
C3
X18PF
R315 0
R319
243,1%
J2
XHEADER_15X2
2 1
4 3
6 5
8 7
10 9
12 11
14 13
16 15
18 17
20 19
22 21
24 23
26 25
28 27
30 29
21
43
65
87
10 9
12 11
14 13
16 15
18 17
20 19
22 21
24 23
26 25
28 27
30 29
R9
680
R316 0
R317 0
R318 243,1%
R342 1k
R314
1K
U3B
Socket 370_9
X2
AG1
C37 E21
AJ33
AJ31
AN29
AL29
AL31
AH28
S35
W33
U33
E27
AN35
AN37
AN33
AL33
AK32
J37
A35
G33
E37
C35
E35
N33
N35
N37
Q33
Q35
Q37
AK30
AM2
F10
W35
Y1
R2
G37
L33
J35
L35
J33
W37
Y33
AK26
AH4
X4
AB36
AD36
Z36
E33
F18
K4
R6
V6
AD6
AK12
AK22
AH14
AN17
AN25
AN19
AK20
AN27
AL23
AL25
AL27
AN31
AE37
AE33
AG35
AH30
AJ35
M36
L37
AG33
AC35
AG37
AE35
AC37
AL11
AN13
AN23
B36
AK24
V4
AN3
AK4
AJ3 AF36
AL1
RESVD21(BR1#)
EDGCTRL/VRSEL
CPUPRES# VCOREDET
BSEL0#
BSEL1#
BR0#
THRMDN
THRMDP
THERMTRIP#
RTTCNTR
PLL1
PLL2
SLEWCNTR
TDI
TDO
TRST#
TCK
TMS
PREQ#
PRDY#
BP2#
BP3#
BPM0#
BPM1#
RSRVD6
RSRVD7
RSRVD8
RSRVD9
RSRVD10
RSRVD11
RSRVD12/JBSEL1#
RSRVD13
RSRVD15
RSRVD16
RSRVD17
RSRVD18
RSRVD19
RSRVD20
PICD0
PICD1
PICCLK
BCLK
CLKREF
PWRGOOD
RESET#
RESET2#
V_CMOS
V1_5
V2_5
VREF0
VREF1
VREF2
VREF3
VREF4
VREF5
VREF6
VREF7
BNR#
BPRI#
TRDY#
DEFER#
LOCK#
DRDY#
HITM#
HIT#
DBSY#
ADS#
FLUSH#
A20M#
STPCLK#
SLP#
SMI#
LINT0/INTR
LINT1/NMI
INIT#
FERR#
IGNNE#
IERR#
RSP#
AP0#
AP1#
RP#
BINIT#
AERR#
BERR#
DYN_OE
VTTPWRGD
RSVD - NC TUALDET
RSRVD21
R374
14
R375 0
JP6
JUMPER
C163
0.1uF

5
5
4
4
3
3
2
2
1
1
D D
C C
B B
A A
VTT Decoupling
Debug cap sites - place near processor
Do not populate in assembly - debug sites only.
Intel(R) 815E Chipset Universal Socket 370 CRB
1.05
VTT Decoupling
533
Thursday, November 29, 2001
Thursday, November 29, 2001
Document:
Page Name:
Revision:
Platform Applications Engineering
1900 Prairie City Road
Folsom, CA 95630
Last Revised:
Page No:
of
Page:
Doc:
ITPRDY# 4
BR0# 4
VTT
VTT
VTT
R12 150
R23 56
MC23
4.7UF
MC22
4.7UF
BC34
0.1UF
BC35
0.1UF
BC36
0.1UF
BC37
0.1UF
BC38
0.1UF
BC24
0.1UF
BC23
0.1UF
BC5
0.1UF
BC14
0.1UF
BC22
0.1UF
BC9
0.1UF
BC15
0.1UF
BC2
0.1UF
BC13
0.1UF
BC3
0.1UF
C164
820uF

A
A
B
B
C
C
D
D
E
E
4 4
3 3
2 2
1 1
Clock power gate
Rds_on = 100 mOhm.
Ensure that the buffer used will disable
its PLL and tristate outputs when no
refclk is present; otherwise, must gate
power here, too.
Intel(R) 815E Chipset Universal Socket 370 CRB
1.05
Clock Generator
633
Thursday, November 29, 2001
Thursday, November 29, 2001
Document:
Page Name:
Revision:
Platform Applications Engineering
1900 Prairie City Road
Folsom, CA 95630
Last Revised:
Page No:
of
Page:
Doc:
MEMV3PCIV3
L_VCC2_5
AV3 USBV3
PCLK_REF
MEMCLK4
MEMCLK1 MEMCLK8
MEMCLK5
MEMCLK11
MEMCLK6
MEMCLK0
MEMCLK11
MEMCLK7
MEMCLK10
MEMCLK[0..7]
MEMCLK9
MEMCLK8
MEMCLK4
MEMCLK3
MEMCLK2
MEMCLK1
MEMCLK0
MEMCLK2
MEMCLK10
MEMCLK5
MEMCLK6
MEMCLK3 MEMCLK7
MEMCLK9
MEMCLK[8..11]
AGPCLK_CONN11
ICH_3V6613 GMCH_3V668
SLP_S3#13,21,28
R_SMBDATA32 R_SMBCLK32
ICH_CLK1413
FMOD129
PCLK_0/ICH12
FMOD029
GMCHHCLK 7
SIO_CLK24 21
APICCLK_CPU 4
MEMCLK[8..11] 10
APICCLK_ICH 12
MEMCLK[0..7] 9
DCLK_WR 7
USBCLK 13
DOTCLK 8
PCLK_8 17
PCLK_2 14
PCLK_7 21
PCLK_3 15
PCLK_1 14
VTTPWRGD1226
TUAL5 4,7,26
ITPCLK 4
CPUHCLK 4
VCC2_5
VCC3_3
VCC_CLOCK
VCC_CLOCK
VCC_CLOCK
VCC_CLOCK
VCC3_3
VCC_CLOCK
BC227
0.1UF
BC226
0.01UF
MC18
4.7UF
PFB2
BEAD
1 2
BC31
0.1UF
BC32
0.01UF
BC56
0.1UF
BC55
0.01UF
PFB4
BEAD
1 2
BC59
0.01UF
BC57
0.01UF
BC58
0.1UF
BC62
0.01UF
BC61
0.1UF
MC29
4.7UF
MC28
4.7UF
PFB5
BEAD
1 2
R347
0
BC60
0.1UF
R348
130 Q28
2N7002
BC26
0.01UF
BC25
0.1UF
MC21
4.7UF
C33
18PF
C35
18PF
R58 33
R45 33
R46 33
RN19 22/8P4R
1
3
5
7
2
4
6
8
R57 33
R320 33
RN20 22/8P4R
1
3
5
7
2
4
6
8
R50 22
R62 22
R63 22
Y3
14.318MHZ
R44 22
R51 22
C19
X10PF
C21
X10PF
C20
X10PF
R277 33
CN4
X10P/8P4C
1
3
5
7 8
2
4
6
1
3
5
78
2
4
6
CN5
X10P/8P4C
1
3
5
7 8
2
4
6
1
3
5
78
2
4
6
C34
X10PF
C31
X10PF
C23
X10PF
C22
X10PF
CN6
X10P/8P4C
1
3
5
7 8
2
4
6
1
3
5
78
2
4
6
C120
X10PF
C41
X10PF
C42
X10PF
C40
X10PF
C39
X10PF
U6
ICS9250-28
54
53
1
51
50
47
46
45
42
41
38
37
36
33
32
26
27
3
55
8
13
17
19
24
30
34
39
2
5
9
14
20
25
31
35
6
7
4
56
10
11
12
15
16
21
22
23
29
18
28
40
44
49
43
48
52
CPUCLK_0
CPUCLK_1
IOAPIC
SDRAM0
SDRAM1
SDRAM2
SDRAM3
SDRAM4
SDRAM5
SDRAM6
SDRAM7
SDRAM8
SDRAM9
SDRAM10
SDRAM11
48MHZ_0
48MHZ_1
GNDL
GNDL
GND
GND
GND
GND
GND
GND
GND
GND
VDDL
VDD
VDD
VDD
VDDA
VDD
VDD
VDD
X1
X2
REF0
VDDL
3V66-0
3V66-1
3V66-2
PCICLK0
PCICLK1
PD#
SCLK
SDATA
SDRAM12
FS0
FS1
VDD
VDD
VDD
GND
GND
GND
C29
X10PF
R64 33
R290 33
R67 33
R65 33
R66 33
R49 33
R47 33
RN34
33/8P4R
1
3
5
7
2
4
6
8
R48 33
C25
X10PF
C24
X10PF
C28
X10PF
C30
X10PF
C133
X10PF
Q29
FDN359AN
R72 10
PFB11
BEAD
1 2
R249 8.2K
U29
ICS9112B-17
1 6
7
10
11
16
12
5
4
13 2
3
14
15
9
8
REF CLKB1
CLKB2
CLKB3
CLKB4
CLKOUT
GND
GND
VDD
VDD CLKA1
CLKA2
CLKA3
CLKA4
FS1
FS2
R312 X33
C132
X18PF
R303
10K
R302
10K
PFB12
BEAD
1 2
BC222
0.01UF
BC221
0.1UF
MC66
4.7UF
R60 10
BC28
0.01UF
BC27
0.1UF
BC29
0.01UF
BC30
0.1UF
MC20
4.7UF
MC19
4.7UF
PFB1
BEAD
1 2
BC33
0.01UF
BC21
0.1UF
BC63
0.01UF
BC64
0.1UF

5
5
4
4
3
3
2
2
1
1
D D
C C
B B
A A
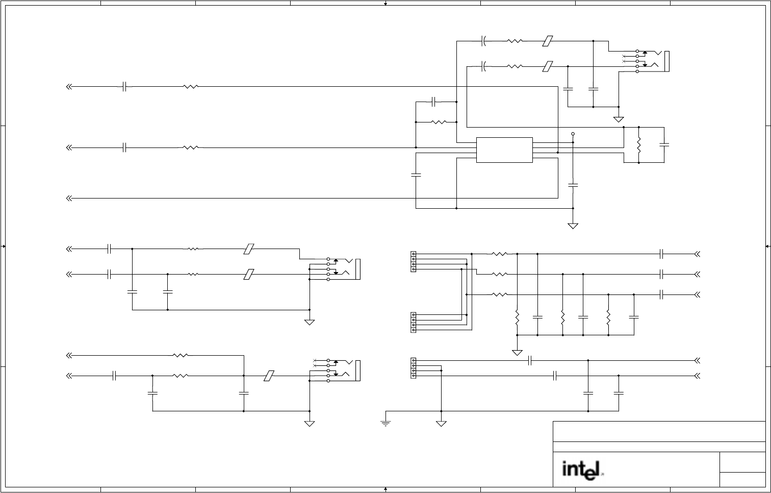
Host Interface
SM_WE#
SM_MAA9
SM_CAS#
SBA7
SM_BS0
SM_BS1
SM_MAA10
SM_MAA11
SM_MAA12
SM_RAS#
Host Freq : HI=100 LO=66
FSB P-MOS Kicker : HI=NON-Cu LO=Cu
Host Freq : HI=133 LO=100/66
LM FREQ : HI=133 LO=100
SM/LM muxing strap , active low
IOQ depth : HI=4 LO=1
ALLZ : LO=ALLZ HI=Normal
XOR chain : LO=XOR HI=Normal
SYSTEM MEMORY
Do Not Stuff C
Place Site w/in
0.5" of clock
ball(v6)
Place close
to GMCH
Backside decouping , should be
placed under chipset memory signal
field
Backside decouping , should be
placed under chipset AGP signal
field
Debug sites only.
Place
near GMCH
LO = Future 0.13u Socket 370 processors
HI = Pentium(R) III Processor or Intel(R)
Celeron(tm) Processor w/CPUID = 068Xh
Intel(R) 815E Chipset Universal Socket 370 CRB
1.05
GMCH Part 1
733
Thursday, November 29, 2001
Thursday, November 29, 2001
Document:
Page Name:
Revision:
Platform Applications Engineering
1900 Prairie City Road
Folsom, CA 95630
Last Revised:
Page No:
of
Page:
Doc:
HD#[0..63]
HA#[3..31]
HREQ#1
HD#61
HD#25
HREQ#0
HD#58
HD#57
HD#51
HD#33
HD#24
HD#13
HD#49
HD#32
HD#29
HA#31
HD#62
HD#48
HD#30
HD#9
HD#0
HA#30
HD#39
HD#10
HD#5
HD#4
RS#0
HD#53
HD#42
HD#28
HD#63
HD#55
HD#40
HD#26
HD#16
HD#8
HD#3
HD#38
HD#37
HD#1
HD#47
HD#43
HD#11
HD#56
HD#54
HD#44
HD#41
HD#27
HD#19
HA#29
HD#22
HREQ#4
HD#45
HD#23
HD#17
HD#14
HD#52
HD#46
HD#34
HD#20
HD#18
HD#2
HREQ#3
HD#60
HD#35
HD#31
HD#15
HD#7
HREQ#2
HD#59
HD#6
HD#50
HD#36
HD#21
HD#12
HA#3
HA#4
HA#5
HA#6
HA#7
HA#8
HA#9
HA#16
HA#12
HA#13
HA#11
HA#14
HA#10
HA#15
HA#17
HA#18
HA#19
HA#20
HA#21
HA#22
HA#23
HA#26
HA#27
HA#25
HA#28
HA#24
RS#2
RS#1
SM_MAA4
SM_MAA5
SM_MAA6
SM_MAA7
SM_MD28
SM_MD9
SM_MD6
SM_CKE1
SM_MAA11
SM_MAA3
SM_MD50
SM_MD42
SM_MD32
SM_MD7
SM_CSA#2
SM_MD54
SM_MD45
SM_MD15
SM_CSB#1
SM_MD61
SM_MD48
SM_MD16
SM_MD0
SM_CSA#0
SM_MAA0
SM_DQM5
SM_MD63
SM_MD36
SM_MD24
SM_MD19
SM_CSB#0
SM_MD41
SM_MD33
SM_MD21
SM_MD3
SM_CKE0
SM_CSB#3
SM_MAA8
SM_MD51
SM_MD35
SM_MD29
SM_MD13
SM_MD10
SM_CSA#1
SM_MAA12
SM_MAA2
SM_MD55
SM_MD53
SM_MD43
SM_MD12
SM_CKE3
SM_CSA#3
SM_MAA9
SM_DQM2
SM_MD59
SM_MD58
SM_MD56
SM_MD46
SM_MD2
SM_DQM4
SM_MD62
SM_MD37
SM_MD17
SM_MAA1
SM_DQM0
SM_MD39
SM_MD22
SM_DQM7
SM_MD34
SM_MD26
SM_MD1
SM_MD52
SM_MD40
SM_MD31
SM_MD30
SM_MD11
SM_MD8
SM_MD5
SM_CKE2
SM_CSB#2
SM_DQM1
SM_MD49
SM_MD44
SM_MD14
SM_MD4
SM_DQM3
SM_MD60
SM_MD57
SM_MD47
SM_MD23
SM_MD38
SM_MD27
SM_MD20
SM_MD18
SM_DQM6
SM_MD25
SM_MAA10
SM_MD[0..63]
SM_MAA[0..12]
SM_DQM[0..7]
SM_WE#
SM_MAB#[4..7]
SM_CKE[0..3]
SM_MAC#[4..7]
SM_MAC#7
SM_MAC#6
SM_MAB#5
SM_MAB#6
SM_MAC#4
SM_MAB#4
SM_MAB#7
SM_MAC#5
SM_CSA#4
SM_CSA#5
SM_CSB#5
SM_CSB#4
SM_CKE4
SM_CKE5
SM_CKE[4..5]
SM_CSA#[0..3]
SM_CSA#[4..5]
SM_CSB#[0..3]
SM_CSB#[4..5]
SM_MAA9
SM_CAS#
SM_MAA10
SM_RAS#
SM_MAA12
HD#[0..63] 3
CPURST#4,33 HLOCK#4DEFER#4
HADS# BNR#4 BPRI#4 DBSY#4 DRDY#4 HIT#4 HITM#4 HTRDY#4
HA#[3..31]3 SM_BS09,10 SM_BS19,10
SM_RAS#9,10 SM_CAS#9,10 SM_WE#9,10
DCLK_WR6
PCIRST#16,17,21,30
GMCHHCLK6
SM_MAA[0..12]9,10
SM_DQM[0..7]9,10
SM_MD[0..63] 9,10SM_MAB#[4..7]9
SM_CKE[0..3]9
SM_MAC#[4..7]10
SM_CKE[4..5]10
SM_CSA#[4..5]10
SM_CSA#[0..3]9
SM_CSB#[4..5]10
SM_CSB#[0..3]9
R_BSEL#0 29
R_REFCLK 29
HREQ#03 HREQ#13 HREQ#23 HREQ#33 HREQ#43
RS#03 RS#13 RS#23
GTLREF
3
2
TUAL54,6,26
VTT
VCC3SBY
VCC3SBY
VDDQ
VTT
VTT
BC72
0.1UF
BC73
0.1UF
C38
X18PF
RN37
10/8P4R
1
3
5
7
2
4
6
8
C36
22PF
PR9 40.2,1%
RN36 10/8P4R
1
3
5
7
2
4
6
8
RN38 10/8P4R
1
3
5
7
2
4
6
8
R68 X10K
R77 X10K
BC188
X0.1UF
BC190
X0.1UF
BC191
X0.1UF
BC189
X0.1UF
BC192
X0.1UF
BC193
X0.1UF
BC194
X0.1UF
BC195
X0.1UF
U7A
U6
AA10
AA7
H3
AA5
L4
M3
G1
N4
M5
J3
J1
K1
L3
K3
R4
P1
T2
R3
N5
P5
R1
U1
P2
T1
T3
P3
T5
R5
V5
Y2
V3
W1
U4
V2
W3
W4
U5
Y5
Y3
U3
Y1
W5
V1
M1
N1
M2
L5
N3
K2
L1
H1
AA1
AB2
AF2
AD4
AB1
AB3
AA3
AC4
AC1
AF3
AD1
AE3
AD2
AD3
AF1
AA4
AD6
AC3
AE1
AB6
AF4
AE5
AC8
AB5
AF5
AC6
AF6
AD11
AF8
AD8
AD5
AB7
AF7
AD7
AB8
AE7
AE9
AB9
AF9
AD10
AF12
AB11
AB10
AD9
AC10
AF10
AD14
AD12
AB12
AE11
AE15
AF11
AF13
AB14
AF14
AB13
AB15
AE13
AC14
AD13
AD15
AF16
AF15
AC12
GTLREFA
GTLREFB
HCLK
RESET#
CPURST#
HLOCK#
DEFER#
ADS#
BNR#
BPRI#
DBSY#
DRDY#
HIT#
HITM#
HTRDY#
HA#3
HA#4
HA#5
HA#6
HA#7
HA#8
HA#9
HA#10
HA#11
HA#12
HA#13
HA#14
HA#15
HA#16
HA#17
HA#18
HA#19
HA#20
HA#21
HA#22
HA#23
HA#24
HA#25
HA#26
HA#27
HA#28
HA#29
HA#30
HA#31
HREQ#0
HREQ#1
HREQ#2
HREQ#3
HREQ#4
RS#0
RS#1
RS#2
HD#0
HD#1
HD#2
HD#3
HD#4
HD#5
HD#6
HD#7
HD#8
HD#9
HD#10
HD#11
HD#12
HD#13
HD#14
HD#15
HD#16
HD#17
HD#18
HD#19
HD#20
HD#21
HD#22
HD#23
HD#24
HD#25
HD#26
HD#27
HD#28
HD#29
HD#30
HD#31
HD#32
HD#33
HD#34
HD#35
HD#36
HD#37
HD#38
HD#39
HD#40
HD#41
HD#42
HD#43
HD#44
HD#45
HD#46
HD#47
HD#48
HD#49
HD#50
HD#51
HD#52
HD#53
HD#54
HD#55
HD#56
HD#57
HD#58
HD#59
HD#60
HD#61
HD#62
HD#63
U7B
82815 GMCH
B13
D11
G7
D13
B16
F12
A16
B12
A12
C11
A11
D12
C13
E11
A13
B7
B15
A15
C14
A14
B10
A10
C10
A9
D15
A17
D14
E14
E13
B17
F9
F8
D10
D9
B9
A8
C16
D18
E16
D8
E8
E9
D7
C8
C7
F7
G10
D16
F15
A7
A6
A18
C17
B6
A5
D23
C23
D22
F21
E21
G20
F20
D20
F19
E19
D19
E18
B18
F18
G18
D17
A3
A1
C1
F2
G3
D6
C5
B4
D4
C2
D3
E4
F5
G4
J6
K5
A26
A25
B24
A24
B23
A23
C22
A22
D21
B21
A21
C20
B20
A20
C19
A19
A4
A2
B1
E1
G2
E6
D5
C4
B3
D2
E3
F4
F6
G5
H4
J4
SBS0
SBS1
SRCOMP
SMAA0
SMAA1
SMAA2
SMAA3
SMAA4
SMAA5
SMAA6
SMAA7
SMAA8
SMAA9
SMAA10
SMAA11
SMAA12
SMAB#4
SMAB#5
SMAB#6
SMAB#7
SMAC4
SMAC5
SMAC6
SMAC7
SCSA#0
SCSA#1
SCSA#2
SCSA#3
SCSA#4
SCSA#5
SCSB#0
SCSB#1
SCSB#2
SCSB#3
SCSB#4
SCSB#5
SRAS#
SCAS#
SWE#
SCKE0
SCKE1
SCKE2
SCKE3
SCKE4
SCKE5
SCLK
RESVD
SDQM0
SDQM1
SDQM2
SDQM3
SDQM4
SDQM5
SDQM6
SDQM7
SMD0
SMD1
SMD2
SMD3
SMD4
SMD5
SMD6
SMD7
SMD8
SMD9
SMD10
SMD11
SMD12
SMD13
SMD14
SMD15
SMD16
SMD17
SMD18
SMD19
SMD20
SMD21
SMD22
SMD23
SMD24
SMD25
SMD26
SMD27
SMD28
SMD29
SMD30
SMD31
SMD32
SMD33
SMD34
SMD35
SMD36
SMD37
SMD38
SMD39
SMD40
SMD41
SMD42
SMD43
SMD44
SMD45
SMD46
SMD47
SMD48
SMD49
SMD50
SMD51
SMD52
SMD53
SMD54
SMD55
SMD56
SMD57
SMD58
SMD59
SMD60
SMD61
SMD62
SMD63
R90 8.2K
R89 8.2K
R88 10K
FB31BEAD
1 2
PR42
63.4 1%
PR43
150,1%
R349
10k
Q30
2N7002
R407
56
C168
0.1uF R61
90.9,1%

5
5
4
4
3
3
2
2
1
1
D D
C C
B B
A A
Power and Ground
Display Cache, Video, and
HUB Interface
of clock ball(AA21)
Do Not Stuff C
Place as close as
Possible to GMCH
and via straight
to VSS plane
Place R as
Close as
possible to
GMCH
Place Site w/in 0.5"
OCLK = 0.5"
RCLK = 1.5"
NOTE :
Place as close as
Possible to GMCH
and via straight
to VSS plane
Intel(R) 815E Chipset Universal Socket 370 CRB
1.05
GMCH Part 2
833
Thursday, November 29, 2001
Thursday, November 29, 2001
Document:
Page Name:
Revision:
Platform Applications Engineering
1900 Prairie City Road
Folsom, CA 95630
Last Revised:
Page No:
of
Page:
Doc:
GAD13
GAD15
GAD7
GAD26
GAD2
GAD5
GAD25
GAD21
GAD0
GAD23
GAD28
GAD22
GAD10
GAD24
GAD31
GAD20
GAD19
GAD18
GAD30
GAD16
GAD1
GAD3
GAD8
GAD29
GAD9
GAD17
GAD12
GAD14
GAD27
GAD6
GAD11
GAD4
GAD[0..31]
OCLK
RCLK
FTD7
FTD6
FTD11
FTD3
FTD2
HL7
HL9
FTD1
FTD5
HL5
HCOMP
HL4
HL10
HL2
FTD10
FTD9
FTD4
HL3
FTD8
HL0
HL6
SBA[0..7]
HL1
HL[0..10]
FTD[0..11]
FTD0
HL8
GRCOMP
HUBREF_GMCH
GAD[0..31]11
GCBE#011 GCBE#111 GCBE#211 GCBE#311
GDEVSEL#11 GFRAME#11
GIRDY#11 GTRDY#11 GSTOP#11 GPAR11 GREQ#11 GGNT#11 PIPE#11
ADSTB011 ADSTB0#11 ADSTB111 ADSTB1#11 SBSTB11 SBSTB#11
ST011 ST111 ST211
RBF#11 WBF#11
GMCH_AGPREF 11
FTCLK0 16
FTHSYNC 16
3VFTSCL 16
3VDDCCL 16
FTD[0..11] 16
VID_BLUE 16
VID_RED 16
CRT_HSYNC 16
HL[0..10] 12
SBA[0..7] 11
SL_STALL 16
HLSTB 12
FTBLNK# 16
FTVSYNC 16
CRT_VSYNC 16
HLSTB# 12
VID_GREEN 16
FTCLK1 16
3VFTSDA 16
3VDDCDA 16
GMCH_3V66 6
DOTCLK 6
CONN_AGPREF11,32
SBA0 11
SBA1 11
SBA2 11
SBA3 11
SBA4 11
SBA5 11
SBA6 11
SBA7 11
VDDQ
VCC1_8VCC3SBYVDDQ
VCC1_8
VCC1_8
VCC1_8
PR15
40.2,1%
PR14 15.1%
C61
15PF/5%,MPO
PR13
174,1%
PR23
1K,1%
PR21
82,1%
PR24
82,1%
PR22
1K,1%
C69
560PF
C72
560PF
PR16
301,1%
PR18
40.2,1%
C58
10PF
BC89
0.1UF
PR17
301,1%
BC90
0.1UF
U7D
82815 GMCH
AF24
AE25
W6
Y9
Y18
AA6
AA8
AA11
AA13
AA15
AA17
AA19
AB16
AB20
AC22
AD19
C25
E24
F23
G22
J7
K6
M6
P6
T6
V7
G26
AA21
Y7
E23
AF26
AF25
B2
B5
B8
B11
B14
B19
B22
B25
E2
F10
F14
F17
G6
G8
G19
H2
H5
H7
K20
Y24
L21
M23
U25
N25
R21
U20
U23
W20
AB4
E7
AC2
AC5
AC7
AC9
AC11
AC13
AC15
AC17
AC19
AC21
AC25
AE2
AE4
AE6
AE8
AE10
AE12
AE14
AE16
AE18
AE20
B26
C3
C6
C9
C12
C15
C18
C21
C24
D1
E5
E10
E12
E15
E17
E20
E22
F1
F3
F11
F13
T21
U2
U7
K24
V4
V6
V20
V22
W2
W7
W23
W25
Y4
Y6
Y8
Y10
Y17
Y19
AA2
AA9
AA12
AA14
AA16
GND
GND
VCC_1.8
VCC_1.8
VCC_1.8
VCC_1.8
VCC_1.8
VCC_1.8
VCC_1.8
VCC_1.8
VCC_1.8
VCC_1.8
VCC_1.8
VCC_1.8
VCC_1.8
VCC_1.8
VCC_1.8
VCC_1.8
VCC_1.8
VCC_1.8
VCC_1.8
VCC_1.8
VCC_1.8
VCC_1.8
VCC_1.8
VCC_1.8
VCC_1.8
VCC1_8
VCC1_8
VCC1_8
VCC1_8
VCC1_8
VCC3SBY
VCC3SBY
VCC3SBY
VCC3SBY
VCC3SBY
VCC3SBY
VCC3SBY
VCC3SBY
VCC3SBY
VCC3SBY
VCC3SBY
VCC3SBY
VCC3SBY
VCC3SBY
VCC3SBY
VCC3SBY
VCC3SBY
VCC3SBY
VDDQ
VDDQ
VDDQ
VDDQ
VDDQ
VDDQ
VDDQ
VDDQ
VDDQ
VDDQ
GND
GND
GND
GND
GND
GND
GND
GND
GND
GND
GND
GND
GND
GND
GND
GND
GND
GND
GND
GND
GND
GND
GND
GND
GND
GND
GND
GND
GND
GND
GND
GND
GND
GND
GND
GND
GND
GND
GND
GND
GND
GND
GND
GND
GND
GND
GND
GND
GND
GND
GND
GND
GND
GND
GND
GND
GND
GND
GND
GND
GND
GND
GND
GND
GND
GND
GND
U7E
Solano
P11
P12
P13
P14
P15
P16
R2
R6
R11
R12
R13
R14
R15
R16
R23
R25
T4
T11
T12
T13
T14
T15
T16
L15
L16
L22
M4
M11
M12
M13
M14
M15
M16
L25
N2
N6
N11
N12
N13
N14
N15
N16
N23
AA23
F16
F25
G9
G17
G21
G23
P24
H6
H22
J2
J5
J23
J25
K4
K7
K21
L2
L6
L11
L12
L13
L14
AA25
P4
GND
GND
GND
GND
GND
GND
GND
GND
GND
GND
GND
GND
GND
GND
GND
GND
GND
GND
GND
GND
GND
GND
GND
GND
GND
GND
GND
GND
GND
GND
GND
GND
GND
GND
GND
GND
GND
GND
GND
GND
GND
GND
GND
GND
GND
GND
GND
GND
GND
GND
GND
GND
GND
GND
GND
GND
GND
GND
GND
GND
GND
GND
GND
GND
GND
GND
GND
GND
R251 22
U7C
82815 GMCH
K26
J22
K25
J21
L24
J20
L26
K23
K22
M25
M24
M26
M21
N24
N22
N26
T26
T22
U24
T23
U26
T24
V24
U21
V25
V21
V26
W21
W24
W22
W26
Y21
H23
N21
T25
Y26
R26
P26
P23
P21
P25
R24
AE26
AD25
AC26
M22
L23
U22
V23
Y23
AA24
AD24
AC24
AC23
AD26
AB24
J24
J26
R22
P22
AD16
AF17
AE17
AD17
AF18
AD18
AF20
AD20
AC20
AF21
AE21
AD21
AB19
AC18
AE19
AF19
AC16
AB17
AB21
AA20
AA18
AB18
AE24
Y20
AD23
AF22
AF23
AD22
AE22
AE23
F22
H24
H26
H25
G24
F24
E26
E25
D26
D25
D24
C26
H21
G25
F26
H20
AB22
AB25
AB23
AB26
AA22
AA26
Y22
Y25
GAD0/LDQM0
GAD1/LMD4
GAD2/LMD7
GAD3/LMD3
GAD4/LMD6
GAD5/LMD2
GAD6/LMD5
GAD7/LMD1
GAD8/LMD0
GAD9/LMA4
GAD10/LDQM1
GAD11/LMA2
GAD12/LMD8
GAD13/LMA5
GAD14/LMD9
GAD15/LMA1
GAD/16/LMA8
GAD17/LMD14
GAD18/LMA11
GAD19/LMD15
GAD20/LMA9
GAD21/LMD16
GAD22/LCS#
GAD23/LMD17
GAD24/LCKE
GAD25/LMD18
GAD26/LCAS#
GAD27/LMD19
GAD28/LTCLK1
GAD29/LMD20
GAD30/LTCLK0
GAD31/LMD21
GCBE#0/LMA3
GCBE#1/LMD10
GCBE#2/LMD13
GCBE#3/LRDS#
GFRAME#/LMA10
GDEVSEL#/LMD11
GIRDY#/LMD12
GTRDY#/LMA7
GSTOP#/LMA0
GPAR/LMA6
GREQ#/LMD27
GGNT#
PIPE#/LMD24
ADSTB0
ADSTB0#
ADSTB1
ADSTB1#
SBSTB
SBSTB#
ST0/LMD28
ST1/LDQM3
ST2/LMD29
RBF#/LMD30
WBF#
AGPREF
GRCOMP
OCLOCK
RCLOCK
LTVDATA0
LTVDATA1
LTVDATA2
LTVDATA3
LTVDATA4
LTVDATA5
LTVDATA6
LTVDATA7
LTVDATA8
LTVDATA9
LTVDATA10
LTVDATA11
BLANK#
TVCLKIN/SL_STALL
CLKOUT0
CLKOUT1
TVVSYNC
TVHSYNC
LTVCK
LTVDA
DDDA
DDCK
DCLKREF
IWASTE
IREF
VSYNC
HSYNC
RED
GREEN
BLUE
HCLK
HL0
HL1
HL2
HL3
HL4
HL5
HL6
HL7
HL8
HL9
HL10
HUBREF
HLSTB
HLSTB#
HCOMP
SBA0/LMD31
SBA1/LMD25
SBA2/LDQM2
SBA3/LMD26
SBA4/LMD23
SBA5/LWE#
SBA6/LMD22
SBA7/LGM_FREQ_SEL
L6 22nH
C169
33uF
C170
0.1uF
C171
0.01uF

A
A
B
B
C
C
D
D
E
E
4 4
3 3
2 2
1 1
CH6-12
Intel(R) 815E Chipset Universal Socket 370 CRB
1.05
DIMMs 1 and 2
933
Thursday, November 29, 2001
Thursday, November 29, 2001
Document:
Page Name:
Revision:
Platform Applications Engineering
1900 Prairie City Road
Folsom, CA 95630
Last Revised:
Page No:
of
Page:
Doc:
SM_CKE0
SM_MAA2 SM_MAA2
SM_DQM7
SM_MD48
SM_MD29
SM_BS0
SM_DQM5
SM_MD55
SM_MD2
SM_MAA0
SM_CKE2
SM_MD44
SM_MD39
SM_MD41
SM_MD57
SM_MD34
SM_MD40
SM_MD56
SM_MD21
MEMCLK6
SM_MD8
SM_MD4
SM_CKE3
MEMCLK1
SM_DQM2
SM_MD37
SM_MD32
SM_MD17
SM_MD36
SM_MD15
SM_MAB#6
SM_MD52
SM_CSA#0
SM_MD12
SM_MD24
SM_MD19
SM_MD3
SM_MD60
SM_MAA11
SM_MD27
SM_CSA#2
SM_MD31
SM_CAS#
SM_MAA10
SM_MD54
SM_MD16
SM_MAB#4
SM_MAA3
SM_MD44
MEMCLK0
SM_MD49
SM_DQM4
SM_CSB#2
SM_MD51
SMBDATA
SM_MD46
SM_RAS#
SM_MD15
SM_MD20
SM_MD61
SM_MD20
SM_MD63
SM_CSB#1
SM_DQM1
SM_MD51
SM_MD32
SM_MD58
MEMCLK4
SM_MD18
SM_MD57
SM_MD9
SM_MAA1
SM_MAB#5
SM_MD10
SM_MD27
SM_MD18
SM_DQM6
SM_MD23
SM_MD17
SM_MD5
SM_MD24
SM_MD42
SM_MD34
SM_MD62
SM_MD11 SM_MD43
SM_MD25
SM_MD59
SM_MAA9
SM_CSA#1
SM_MD8
SM_MD1
SM_MD5
SM_MD26
SM_MAA8
SM_MD21
SM_MD42
SM_MD6
SM_MD12 SM_MD45
SM_MD54
SM_CSB#3
SM_MD3
SM_MD14
SM_DQM5
SM_CSB#0
SM_MD56
SM_WE#
SM_MAA8
SM_MD35
SM_DQM4
SM_MD60
SM_MD45
SM_MD26
SM_MD48
SM_MAA12
SM_MD25
SM_MD61
SM_MAA7
SM_MD10
SM_MD40
SM_WE#
SM_MD41
SM_MD22
SM_BS0
MEMCLK7MEMCLK3
SM_MD55
SM_MAA1
SM_MD35
SM_DQM7
SM_MD38
SM_MD39
SM_MD19
SM_MAA9
SM_MD7
SM_CSA#3
SM_MD47
SM_RAS#
SMBDATA
SM_MD62
SM_MAA12
MEMCLK2
SM_MD53
SM_MAA10
SM_MD7
SM_MD0
SM_CAS#
SM_MAA4
SM_CKE1
SM_MD2
SM_MD14
SM_MD22
SM_MAA11
SM_MD13
SM_MD23
SM_MAA6
SM_MD28
SM_MD58
SM_MD50
SM_MD4
SM_MAA0
SM_DQM6
MEMCLK5
SM_DQM3
SM_MAA3
SM_MD30
SM_MAA5
SM_MD47
SM_MD46
SM_MD50
SM_MD0
SM_MD63
SM_MD6
SM_MD36
SM_BS1
SM_DQM0
SM_MD43
SM_MD28
SMBCLK
SM_MD13
SMBCLK
SM_MD33
SM_MAB#7
SM_MD30
SM_MD16
SM_MD38
SM_MD52
SM_DQM3
SM_MD49
SM_MD9
SM_DQM2
SM_DQM1
SM_MD29
SM_MD37
SM_MD31
SM_MD59
SM_MD11
SM_MD53
SM_BS1
SM_DQM0
SM_MD1SM_MD33
MEMCLK[0..7]
SM_CKE[0..3]
SM_CSA#[0..3]
SM_CSB#[0..3]
SM_DQM[0..7]
SM_MAB#[4..7]
SM_MD[0..63]
SM_MAA[0..12]
SM_WE#
SM_RAS#
SM_CAS#
SM_BS0
SM_BS1
SMBDATA
SMBCLK
DM_SA_PU 10
SM_MAA[0..12] 7,10
SM_MD[0..63] 7,10
SM_MAB#[4..7] 7
SM_DQM[0..7] 7,10
MEMCLK[0..7] 6
SM_CKE[0..3] 7
SM_CSA#[0..3] 7
SM_CSB#[0..3] 7
SM_WE# 7,10
SM_RAS# 7,10
SM_CAS# 7,10
SM_BS0 7,10
SM_BS1 7,10
SMBDATA 10,13,21,24,30,32
SMBCLK 10,13,21,24,30,32
VCC3SBY
VCC3SBY VCC3SBYVCC3SBYVCC3SBY
R28 2.2K
DIMM2
DIMM168
1
2
3
4
5
6
7
8
9
10
11
12
13
14
15
16
17
18
19
20
21
22
23
24
25
26
27
28
29
30
31
32
33
34
35
36
37
38
39
40
41
42
43
44
45
46
47
48
49
50
51
52
53
54
55
56
57
58
59
60
61
62
63
64
65
66
67
68
69
70
71
72
73
74
75
76
77
78
79
80
81
82
83
84
85
86
87
88
89
90
91
92
93
94
95
96
97
98
99
100
101
102
103
104
105
106
107
109
110
111
112
113
114
115
116
117
118
119
120
121
122
123
124
125
126
127
128
129
130
131
132
133
134
135
136
137
138
139
140
141
142
143
144
145
146
147
148
149
150
151
152
153
154
155
156
157
158
159
160
161
162
163
164
165
166
167
168
108
VSS
DQ0
DQ1
DQ2
DQ3
VDD
DQ4
DQ5
DQ6
DQ7
DQ8
VSS
DQ9
DQ10
DQ11
DQ12
DQ13
VDD
DQ14
DQ15
CB0
CB1
VSS
CB8
CB9
VDD
WE#/WE0#
DQM0
DQM1
CS0#
DU/OE0#
VSS
A0
A2
A4
A6
A8
A10/AP
BA1/A12
VDD
VDD
CLK0/DU
VSS
DU/OE2#
CS2#
DQM2
DQM3
DU/WE2#
VDD
CB10
CB11
CB2
CB3
VSS
DQ16
DQ17
DQ18
DQ19
VDD
DQ20
NC
VREF/DU
CKE1
VSS
DQ21
DQ22
DQ23
VSS
DQ24
DQ25
DQ26
DQ27
VDD
DQ28
DQ29
DQ30
DQ31
VSS
CLK2/NC
NC
WP
SDA
SCL
VDD
VSS
DQ32
DQ33
DQ34
DQ35
VDD
DQ36
DQ37
DQ38
DQ39
DQ40
VSS
DQ41
DQ42
DQ43
DQ44
DQ45
VDD
DQ46
DQ47
CB4
CB5
VSS
CB13
VDD
CAS#/DU
DQM4
DQM5
CS1#
RAS#/DU
VSS
A1
A3
A5
A7
A9
BA0/A11
A11/A13
VDD
CLK1/DU
A12/DU
VSS
CKE0/DU
CS3#
DQM6
DQM7
A13/DU
VDD
CB14
CB15
CB6
CB7
VSS
DQ48
DQ49
DQ50
DQ51
VDD
DQ52
NC
VREF/DU
REGE
VSS
DQ53
DQ54
DQ55
VSS
DQ56
DQ57
DQ58
DQ59
VDD
DQ60
DQ61
DQ62
DQ63
VSS
CLK3/NC
NC
SA0
SA1
SA2
VDD
CB12
DIMM1
DIMM168
1
2
3
4
5
6
7
8
9
10
11
12
13
14
15
16
17
18
19
20
21
22
23
24
25
26
27
28
29
30
31
32
33
34
35
36
37
38
39
40
41
42
43
44
45
46
47
48
49
50
51
52
53
54
55
56
57
58
59
60
61
62
63
64
65
66
67
68
69
70
71
72
73
74
75
76
77
78
79
80
81
82
83
84
85
86
87
88
89
90
91
92
93
94
95
96
97
98
99
100
101
102
103
104
105
106
107
109
110
111
112
113
114
115
116
117
118
119
120
121
122
123
124
125
126
127
128
129
130
131
132
133
134
135
136
137
138
139
140
141
142
143
144
145
146
147
148
149
150
151
152
153
154
155
156
157
158
159
160
161
162
163
164
165
166
167
168
108
VSS
DQ0
DQ1
DQ2
DQ3
VDD
DQ4
DQ5
DQ6
DQ7
DQ8
VSS
DQ9
DQ10
DQ11
DQ12
DQ13
VDD
DQ14
DQ15
CB0
CB1
VSS
CB8
CB9
VDD
WE#/WE0#
DQM0
DQM1
CS0#
DU/OE0#
VSS
A0
A2
A4
A6
A8
A10/AP
BA1/A12
VDD
VDD
CLK0/DU
VSS
DU/OE2#
CS2#
DQM2
DQM3
DU/WE2#
VDD
CB10
CB11
CB2
CB3
VSS
DQ16
DQ17
DQ18
DQ19
VDD
DQ20
NC
VREF/DU
CKE1
VSS
DQ21
DQ22
DQ23
VSS
DQ24
DQ25
DQ26
DQ27
VDD
DQ28
DQ29
DQ30
DQ31
VSS
CLK2/NC
NC
WP
SDA
SCL
VDD
VSS
DQ32
DQ33
DQ34
DQ35
VDD
DQ36
DQ37
DQ38
DQ39
DQ40
VSS
DQ41
DQ42
DQ43
DQ44
DQ45
VDD
DQ46
DQ47
CB4
CB5
VSS
CB13
VDD
CAS#/DU
DQM4
DQM5
CS1#
RAS#/DU
VSS
A1
A3
A5
A7
A9
BA0/A11
A11/A13
VDD
CLK1/DU
A12/DU
VSS
CKE0/DU
CS3#
DQM6
DQM7
A13/DU
VDD
CB14
CB15
CB6
CB7
VSS
DQ48
DQ49
DQ50
DQ51
VDD
DQ52
NC
VREF/DU
REGE
VSS
DQ53
DQ54
DQ55
VSS
DQ56
DQ57
DQ58
DQ59
VDD
DQ60
DQ61
DQ62
DQ63
VSS
CLK3/NC
NC
SA0
SA1
SA2
VDD
CB12

A
A
B
B
C
C
D
D
E
E
4 4
3 3
2 2
1 1
Intel(R) 815E Chipset Universal Socket 370 CRB
1.05
DIMM 3
10 33
Thursday, November 29, 2001
Thursday, November 29, 2001
Document:
Page Name:
Revision:
Platform Applications Engineering
1900 Prairie City Road
Folsom, CA 95630
Last Revised:
Page No:
of
Page:
Doc:
SM_MD[0..63]
SM_CSB#[4..5]
SM_MAA[0..12]
SM_CKE[4..5]
SM_CSA#[4..5]
SM_DQM[0..7]
SM_MAC#[4..7]
SM_CSA#4
SM_MD56
SM_MAA11
SM_MD49
SM_MD61
SM_MD38
SM_MD19
SM_MAA10 SM_MAA9
SMBDATA
SM_MD12
SM_MD10
SM_MD34
SM_MD46
SM_MD35
SM_MD45
SM_MD18
SM_DQM5
SM_BS1
SM_DQM2
SM_MD39
SM_MD44
SM_MD55
SM_MD43
SM_MD53
SM_MD8
SM_MAA2
SM_MD6
SM_MD5
SM_MD7
SM_MD15
SM_MD29
SM_CSB#4
SM_DQM7
SM_MAC#4
SM_MD4
SM_MAC#5
SM_MD13
SM_MD36
SM_CSB#5
SM_MD21
SM_MD11
SM_CKE4
SM_MD63
SM_DQM4
MEMCLK9
SM_MD16
SM_MD28
SM_MD27
SM_DQM3
SM_MAA0 SM_MAA3
SM_MD40
MEMCLK8
SM_MAC#6
SM_DQM0
SM_MD60
SM_MD22
MEMCLK10
SM_MD20
SM_MAA1
SM_MD23
SM_MD0
SM_MD1
SM_WE#
SM_BS0
SM_MD54
SM_MD59
SM_MD32
SM_MD58
SM_MD42
SM_MD31
SM_MAC#7
SM_MD62
SM_MD9
SM_MD51
SM_MD2
SM_CSA#5
SM_MD30
SM_MAA8
SM_MD41
SM_MD52
SM_DQM1
SM_MD26
SM_MD17
SM_MD47
MEMCLK11
SM_MD14
SM_MD48
SMBCLK
SM_CKE5
SM_MD25
SM_MD50
SM_MAA12
SM_MD57
SM_MD37
SM_MD3
SM_MD24
SM_DQM6
SM_MD33
SMBDATA
SM_RAS#
SM_CAS#
SM_BS1
SMBCLK
SM_WE#
SM_BS0
MEMCLK[8..11]
SM_CAS#
SM_RAS#
SM_BS07,9
SM_BS17,9
SM_CAS#7,9
SM_CSB#[4..5]7
SM_WE#7,9
SM_CSA#[4..5]7
SM_MD[0..63]7,9
SM_MAC#[4..7]7
SM_DQM[0..7]7,9
SM_RAS#7,9
SM_MAA[0..12]7,9
SMBCLK9,13,21,24,30,32 SMBDATA9,13,21,24,30,32
DM_SA_PU9
MEMCLK[8..11]6
SM_CKE[4..5]7
VCC3SBY VCC3SBY
DIMM3
DIMM168
1
2
3
4
5
6
7
8
9
10
11
12
13
14
15
16
17
18
19
20
21
22
23
24
25
26
27
28
29
30
31
32
33
34
35
36
37
38
39
40
41
42
43
44
45
46
47
48
49
50
51
52
53
54
55
56
57
58
59
60
61
62
63
64
65
66
67
68
69
70
71
72
73
74
75
76
77
78
79
80
81
82
83
84
85
86
87
88
89
90
91
92
93
94
95
96
97
98
99
100
101
102
103
104
105
106
107
109
110
111
112
113
114
115
116
117
118
119
120
121
122
123
124
125
126
127
128
129
130
131
132
133
134
135
136
137
138
139
140
141
142
143
144
145
146
147
148
149
150
151
152
153
154
155
156
157
158
159
160
161
162
163
164
165
166
167
168
108
VSS
DQ0
DQ1
DQ2
DQ3
VDD
DQ4
DQ5
DQ6
DQ7
DQ8
VSS
DQ9
DQ10
DQ11
DQ12
DQ13
VDD
DQ14
DQ15
CB0
CB1
VSS
CB8
CB9
VDD
WE#/WE0#
DQM0
DQM1
CS0#
DU/OE0#
VSS
A0
A2
A4
A6
A8
A10/AP
BA1/A12
VDD
VDD
CLK0/DU
VSS
DU/OE2#
CS2#
DQM2
DQM3
DU/WE2#
VDD
CB10
CB11
CB2
CB3
VSS
DQ16
DQ17
DQ18
DQ19
VDD
DQ20
NC
VREF/DU
CKE1
VSS
DQ21
DQ22
DQ23
VSS
DQ24
DQ25
DQ26
DQ27
VDD
DQ28
DQ29
DQ30
DQ31
VSS
CLK2/NC
NC
WP
SDA
SCL
VDD
VSS
DQ32
DQ33
DQ34
DQ35
VDD
DQ36
DQ37
DQ38
DQ39
DQ40
VSS
DQ41
DQ42
DQ43
DQ44
DQ45
VDD
DQ46
DQ47
CB4
CB5
VSS
CB13
VDD
CAS#/DU
DQM4
DQM5
CS1#
RAS#/DU
VSS
A1
A3
A5
A7
A9
BA0/A11
A11/A13
VDD
CLK1/DU
A12/DU
VSS
CKE0/DU
CS3#
DQM6
DQM7
A13/DU
VDD
CB14
CB15
CB6
CB7
VSS
DQ48
DQ49
DQ50
DQ51
VDD
DQ52
NC
VREF/DU
REGE
VSS
DQ53
DQ54
DQ55
VSS
DQ56
DQ57
DQ58
DQ59
VDD
DQ60
DQ61
DQ62
DQ63
VSS
CLK3/NC
NC
SA0
SA1
SA2
VDD
CB12

A
A
B
B
C
C
D
D
E
E
4 4
3 3
2 2
1 1
CH6-18
Place close
to GMCH
Intel(R) 815E Chipset Universal Socket 370 CRB
1.05
AGP
11 33
Thursday, November 29, 2001
Thursday, November 29, 2001
Document:
Page Name:
Revision:
Platform Applications Engineering
1900 Prairie City Road
Folsom, CA 95630
Last Revised:
Page No:
of
Page:
Doc:
GREQ# GGNT#
ST0 ST1
ST2 PIPE#
WBF#
SBA0 SBA1
SBA2 SBA3
SBSTB SBSTB1#
SBA4 SBA5
SBA6 SBA7
ADSTB1 ADSTB1#
GIRDY# GFRAME#
GDEVSEL# GTRDY#
GSTOP#
GPERR#
GSERR# GPAR
ADSTB0 ADSTB0#
GFRAME#
GPERR#
PIPE#
WBF#
ADSTB1
ADSTB1#
ADSTB0
GAD[0..31]
GAD2
GAD25
GAD23
GAD19
GAD12
GAD5
GAD21
GAD18
GAD13
GAD9
GAD1
GAD22
GAD20
GAD11
GAD4
GAD16
GAD7
GAD8
GAD27
GAD31
GAD29
GAD0
SBA[0..7]
GAD6
GAD17
GAD3
GAD14
GAD15
GAD10
GAD30
GAD28
GAD26
GAD24
SBA0
SBA1
SBA2
SBA3
ADSTB0#
GSERR#
GDEVSEL#
GPAR
GTRDY#
GIRDY#
GSTOP#
ST0
GREQ#
ST1
GGNT#
ST2
SBA7
SBA6
SBSTB
SBSTB#
SBA4
SBA5
RBF#
RBF#
CON_AGPREF
AGPUSBN 18
PIRQ#A 14,15,30
GGNT# 8
ST1 8
PIPE# 8
TYPEDET# 26
PCI_RST# 14,15,30
GFRAME# 8
GTRDY# 8
GSTOP# 8
PCI_PME# 12,14,15,22
GPAR 8
GCBE#0 8
ADSTB0# 8
ADSTB1# 8
WBF# 8
SBSTB# 8
GCBE#3 8
AGP_OC#18
AGPUSBP18
PIRQ#B14,15,30
AGPCLK_CONN6GREQ#8
ST08ST28
RBF#8
SBSTB8
ADSTB18
GCBE#28
GIRDY#8
GDEVSEL#8
GCBE#18
ADSTB08
GMCH_AGPREF8
GAD[0..31]8
SBA[0..7]8
CONN_AGPREF 8,32
VDDQ
V3SB
VCC3_3
VCC5 VCC12
VDDQ
VCC12
VDDQ
R3358.2K
R3328.2K R3338.2K R3348.2K
PR20
301,1%
Q13
2N7002
AGP1
AGP4XU_20
B1
B2
B3
B4
B5
B6
B7
B8
B9
B10
B11
B12
B13
B14
B15
B16
B17
B18
B19
B20
B21
B22
B23
B24
B25
B26
B27
B28
B29
B30
B31
B32
B33
B34
B35
B36
B37
B38
B39
B40
B41
B42
B43
B44
B45
B46
B47
B48
B49
B50
B51
B52
B53
B54
B55
B56
B57
B58
B59
B60
B61
B62
B63
B64
B65
B66
A1
A2
A3
A4
A5
A6
A7
A8
A9
A10
A11
A12
A13
A14
A15
A16
A17
A18
A19
A20
A21
A22
A23
A24
A25
A26
A27
A28
A29
A30
A31
A32
A33
A34
A35
A36
A37
A38
A39
A40
A41
A42
A43
A44
A45
A46
A47
A48
A49
A50
A51
A52
A53
A54
A55
A56
A57
A58
A59
A60
A61
A62
A63
A64
A65
A66
OVRCNT#
5V_A
5V_B
USB+
GND_K
INTB#
CLK
REQ#/DQ27
VCC3.3_F
ST0/DQ28
ST2/DQ29
RBF#/DQ30
GND_L
RESV_H
SBA0/DQ31
VCC3.3_G
SBA2/DQM2
SB_STB
GND_M
SBA4/DQ23
SBA6/DQ22
RESV
GND_N
3.3VAUX1
VCC3.3_H
AD31/DQ21
AD29/DQ20
VCC3.3_I
AD27/DQ19
AD25/DQ18
GND_O
AD_STB1
AD23/DQ17
VDDQ_F
AD21/DQ16
AD19/DQ15
GND_P
AD17/DQ14
C/BE2#/DQ13
VDDQ_G
IRDY#/DQ12
3.3VAUX2
GND_Q
RESV_K
VCC3.3_J
DEVSEL#/DQ11
VDDQ_H
PERR#
GND_R
SERR#
C/BE1#/DQ10
VDDQ_I
AD14/DQ9
AD12/DQ8
GND_S
AD10/DQM1
AD8/DQ0
VDDQ_J
AD_STB0
AD7/DQ1
GND_T
AD5/DQ2
AD3/DQ3
VDDQ_K
AD1/DQ4
VREF_CG
12V
TYPEDET#
RESV_A
USB-
GND_A
INTA#
RST#
GNT#
VCC3.3_A
DQM3/ST1
RESV_B
DQ24/PIPE#
GND_B
WBF#
DQ25/SBA1
VCC3.3_B
DQ26/SBA3
SB_STB#
GND_C
WE#/SBA5
M_FREQ_SEL/SBA7
RESV_C
GND_D
RESV_D
VCC3.3_C
TCLK0/AD30
TCLK1/AD28
VCC3.3_D
CAS#/AD26
AD24
GND_E
AD_STB1#
RAS#/C/BE3#
VDDQ_A
A0/AD22
A9/AD20
GND_F
A11/AD18
A8/AD16
VDDQ_B
A10/FRAME#
RESV_E
GND_G
RESV_F
VCC3.3_E
A7/TRDY#
CS#/STOP#
PME#
GND_H
A6/PAR
A1/AD15
VDDQ_C
A5/AD13
A2/AD11
GND_I
A4/AD9
A3/C/BE0#
VDDQ_D
AD_STB0#
DQ5/AD6
GND_J
DQ6/AD4
DQ7/AD2
VDDQ_E
DQM0/AD0
VREF_GC
PR19
200,1%
RN49
8.2K/8P4R
1
3
5
7
2
4
6
8
RN48
8.2K/8P4R
1
3
5
7
2
4
6
8
RN43
8.2K/8P4R
1
3
5
7
2
4
6
8
RN44
8.2K/8P4R
1
3
5
7
2
4
6
8
RN46
8.2K/8P4R
1
3
5
7
2
4
6
8
RN45
8.2K/8P4R
1
3
5
7
2
4
6
8
R106
2.2K
RN42
8.2K/8P4R
1
3
5
7
2
4
6
8

5
5
4
4
3
3
2
2
1
1
D D
C C
B B
A A
NPOP
Place R as
Close as
possible to
ICH
Place as close as
Possible to ICH
and via straight
to VSS plane
Intel(R) 815E Chipset Universal Socket 370 CRB
1.05
ICH2 Part 1
12 33
Thursday, November 29, 2001
Thursday, November 29, 2001
Document:
Page Name:
Revision:
Platform Applications Engineering
1900 Prairie City Road
Folsom, CA 95630
Last Revised:
Page No:
of
Page:
Doc:
AD[0..31]
HL[0..10]
HL10
HL4
HL9
HUBREF_ICH
HL2
HL1
HL8
HL0
HL5
HL7
HL3
HL6
AD24
AD23
AD20
AD17
AD9
AD22
AD10
AD12
AD26
AD25
AD1
AD4
AD28
AD3
AD2
AD27
AD19
AD8
AD31
AD11
AD30
AD15
AD0
AD13
AD14
AD6
AD29
AD16
AD21
AD18
AD7
AD5
U12_RN69-1
U12_RN69-7
U12_RN69-3
U12_RN69-5
AD[0..31]14,15
IGNNE# 4
A20M# 4
STPCLK# 4
SMI# 4
KBRST# 21,30
CPUSLP# 4
NMI 4
INIT# 4,17
INTR 4
FERR# 4
ICH_IRQ#D 30
ICH_IRQ#B 30
ICH_IRQ#C 30
CPU_PWGD 4,33
HLSTB# 8
IRQ15 17
IRQ14 17
SERIRQ 21,30
PREQ#5 30
PGNT#1 14
APICD1 4
PGNT#2 15
PREQ#0 14,30
HLSTB 8
PREQ#4 30
APICD0 4
PREQ#2 15,30
PREQ#1 14,30
PREQ#3 30
APICCLK_ICH 6
PGNT#0 14
HL[0..10] 8
ICH_IRQ#A 30
PCLK_0/ICH6
PCI_PME#11,14,15,22
C_BE#014,15
ICH_IRQ#F30
C_BE#114,15
IRDY#14,15,30
PAR14,15
ICH_IRQ#H30
FRAME#14,15,30
GPIO2730
TRDY#14,15,30
PERR#14,15,30
DEVSEL#14,15,30
PLOCK#14,15,30 ICHRST#30
ICH_IRQ#G30
C_BE#214,15
STOP#14,15,30
ICH_IRQ#E30
SERR#14,15,30
C_BE#314,15
PCI_REQ#A30
P66DET17
GPIO2317
LAN_RXD0 24
LAN_RXD1 24
LAN_RXD2 24
LAN_TXD0 24
LAN_CLK 24
LAN_RSTSYNC 24
LPC_PME#21,30 EXTSMI#24 GPI830 S66DET17
LAN_TXD2 24
PRI_DWN#24,29
HUBREF_ICH 32
LAN_TXD1 24
A20GATE 21,30
VCC1_8
VCC1_8
V1_8SBV3SB V3SBVCC1_8 V3SBVCC3_3 V1_8SBVCC1_8
U12A
82801BA ICH2
AA4
AB4
Y4
W5
W4
Y5
AB3
AA5
AB5
Y3
W6
W3
Y6
Y2
AA6
Y1
V2
AA8
V1
AB8
U4
W9
U3
Y9
U2
AB9
U1
W10
T4
Y10
T3
AA10
AA3
AB6
Y8
AA9
W11
V3
AB7
W8
V4
W1
AA15
AA7
W2
W7
Y15
M3
L2
E14
E15
E16
E17
E18
F18
G18
H18
J18
P18
R18
R5
T5
U5
V5
D11
A12
R22
A11
C12
C11
B11
B12
C10
B13
C13
A4
B5
A5
B6
B7
A8
B8
A9
C8
C6
C7
A6
A7
A3
B4
P1
P2
P3
N4
F21
C16
N20
N19
P22
N21
R2
R3
T1
AB10
M2
M1
R4
T2
D10
E5
K19
L19
P5
V9
D2
Y7
N3
N2
N1
AA11
Y14
W14
AB15
A15
D14
C14
L1
B14
A14
AB14
AA14
A13
C5
M4
P4
L3
R1
L4
A1
A10
A2
A21
A22
AA1
AA2
AA21
AA22
AB1
AB2
AB21
AB22
B1
B10
B2
B21
B22
B3
B9
C2
C3
C4
C9
D3
D5
D6
D7
D8
D9
E6
E7
E8
E9
J10
J11
J12
J13
J14
J9
K1
K10
K11
K12
K13
K14
K9
L10
L11
L12
L13
L14
L9
M9
M10
M11
M12
M13
M14
N9
N10
N11
N12
N13
N14
P9
P10
P11
P12
P13
P14
G2
G1
H1
F3
F2
F1
G3
H2
V6
V7
V8
U18
T18
F5
G5
V17
V18
V14
V15
V16
H5
J5
Y11
AD0
AD1
AD2
AD3
AD4
AD5
AD6
AD7
AD8
AD9
AD10
AD11
AD12
AD13
AD14
AD15
AD16
AD17
AD18
AD19
AD20
AD21
AD22
AD23
AD24
AD25
AD26
AD27
AD28
AD29
AD30
AD31
C_BE#0
C_BE#1
C_BE#2
C_BE#3
PCICLK
FRAME#
DEVSEL#
IRDY#
TRDY#
STOP#
PCIRST#
PLOCK#
PAR
SERR#
PCI_PME#
REQ#A/GPI0
GNT#A/GPO16
VCC3_3_2
VCC3_3_3
VCC3_3_4
VCC3_3_5
VCC3_3_6
VCC3_3_7
VCC3_3_8
VCC3_3_10
VCC3_3_11
VCC3_3_12
VCC3_3_13
VCC3_3_14
VCC3_3_15
VCC3_3_16
VCC3_3_17
A20M#
CPUSLP#
FERR#
IGNNE#
INIT#
INTR
NMI
SMI#
STPCLK#
RCIN#
A20GATE
HL0
HL1
HL2
HL3
HL4
HL5
HL6
HL7
HL8
HL9
HL10
HLSTB
HLSTB#
HCOMP
HUBREF
PIRQ#A
PIRQ#B
PIRQ#C
PIRQ#D
IRQ14
IRQ15
APICCLK
APICD1
APICD0
SERIRQ
REQ#0
REQ#1
REQ#2
REQ#3
GNT#0
GNT#1
GNT#2
GNT#3
VCC1_8_1
VCC1_8_2
VCC1_8_3
VCC1_8_4
VCC1_8_5
VCC1_8_6
VCCA
PERR#
PIRQ#E/GPI2
PIRQ#F/GPI3
PIRQ#G/GPI4
GPI7
GPI8
GPI12
GPI13
GPO18
GPO19
GPO20
GPO21
GPOD22
GPO23
GPIOD27
GPIOD28
CPUPWRGOD
HL11
PIRQ#H/GPI5
REQ#4
REQ#B/GPI1/REQ#5
GNT#4
GNT#B/GPO17/GNT#5
VSS0
VSS1
VSS2
VSS3
VSS4
VSS5
VSS6
VSS7
VSS8
VSS9
VSS10
VSS11
VSS12
VSS13
VSS14
VSS15
VSS16
VSS17
VSS18
VSS19
VSS20
VSS21
VSS22
VSS23
VSS24
VSS25
VSS26
VSS27
VSS28
VSS29
VSS30
VSS31
VSS32
VSS33
VSS34
VSS35
VSS36
VSS37
VSS38
VSS39
VSS40
VSS41
VSS42
VSS43
VSS44
VSS45
VSS46
VSS47
VSS48
VSS49
VSS50
VSS51
VSS52
VSS53
VSS54
VSS55
VSS56
VSS57
VSS58
VSS59
VSS60
VSS61
VSS62
VSS63
VSS64
VSS65
VSS66
VSS67
VSS68
VSS69
VSS70
LAN_RXD0
LAN_RXD1
LAN_RXD2
LAN_TXD0
LAN_TXD1
LAN_TXD2
LAN_CLK
LAN_RSTSYNC
VCC3_3_18
VCC3_3_19
VCC3_3_20
VCCPS1
VCCPS2
VCCPX1
VCCPX2
VCCUSB1
VCCUSB2
VCCCS1
VCCCS2
VCCCS3
VCCAX1
VCCAX2
GPI6
C101
10PF
PR25
301,1%
PR26
301,1%
PR27
40.2,1%
BC119
0.01UF
RN69 22/8P4R
1
3
5
7
2
4
6
8

A
A
B
B
C
C
D
D
E
E
4 4
3 3
2 2
1 1
Target 20ms after
VCC_CLOCK is
powered
Debug only - do
not stuff
Intel(R) 815E Chipset Universal Socket 370 CRB
1.05
ICH2 Part 2
13 33
Thursday, November 29, 2001
Thursday, November 29, 2001
Document:
Page Name:
Revision:
Platform Applications Engineering
1900 Prairie City Road
Folsom, CA 95630
Last Revised:
Page No:
of
Page:
Doc:
PDA0
SDA0
PDD5
PDD6
SDD1
SDD0
SDD4
PDD1
PDD7
PDD11
SDD10
SDD14
PDD2
SDD7
PDA2
SDD12
SDD2
SDD5
PDD4
SDA2
PDD8
PDD12
PDA1
SDA1
PDD13
SDD3
SDD13
PDD14
PDD15
SDD11
SDD15
PDD9
PDD10
SDD8
SDD6
SDD9
PDD0
PDD3
SDD[0..15]
PDD[0..15]
RTCX1
VBIAS
RTCX2
RTCRST#
PDA[0..2]
SDA[0..2]
R174_JP1
ICH_PWROK SDCS#1 17
AC_RST#24,29
SDCS#3 17
PDIOR# 17
PDIOW# 17
AC_SDIN124,30
SDDACK# 17
SDIOW# 17
PDREQ 17
SDIOR# 17
PIORDY 17
PDCS#1 17
AC_SDIN019,24,30
AC_BITCLK19,24
PDCS#3 17
SIORDY 17
PDDACK# 17
SDREQ 17
USBCLK6ICH_3V666
ICH_SPKR19,24,29
AC_SYNC19,24
SDD[0..15] 17
PDD[0..15] 17
ICH_RI#22,30
SLP_S3#6,21,28
PWRBTN#21,33
OVT#21,30
SLP_S5#28
RSMRST#21
LAD317,21 LAD217,21
LDRQ#021
LFRAME#17,21
LAD117,21 LAD017,21
SMBALERT#30
SMBDATA9,10,21,24,30,32 SMBCLK9,10,21,24,30,32
SUSCLK21
USBP1P18 USBP1N18
USBP0N18
USBP2P18
USBP3P18 USBP3N18
USBP2N18
EE_CS24
EE_SHCLK24 SMLINK1 15,30
SMLINK0 15,30
USBP0P18
USBOC#0-118
AC_SDOUT19,24,29
ICH_CLK146
PDA[0..2] 17
SDA[0..2] 17
USBOC#2-318
CASEOPEN#21,25
GPIO2530
EE_DOUT24 EE_DIN24
PWROK21,25
VRM_PWRGD 27
VCC5
VCC3_3
VCC5
VCCRTC VCC5SBY
V3SB
V3SB
VCC3_3
VCC_CLOCK
VCC3_3 VCMOS
VCC3_3
BC197
0.1UF
R325 1K
D19
BAT54C
1
2
3
1
2
3
R324 1K
D18
SS12/SMD
R403
1K
BC125
0.1UF
C91
1.0UF
CP2
47PF/8P4C
1
3
5
7 8
2
4
6
1
3
5
78
2
4
6
RN70 15/8P4R
1
3
5
7
2
4
6
8
R129 1K
CP1
47PF/8P4C
1
3
5
7 8
2
4
6
1
3
5
78
2
4
6
RN71 15/8P4R
1
3
5
7
2
4
6
8
C88
X18PF
C113
1.0UF
BAT1
BATTERY
C103
18PF
C104
1.0UF
R149 10M
C110
0.047UF
R181 1K
Y2
32.768KHZ
R162
10M
C102
18PF
R187
1K
R174 15K JP1
CCM0S
1
3
2
Q16
2N7002
U33
741G08 AND
1
2
3
4
5
A
B
GND
Y
Vcc
R141 10 C96
X10P
R134 1K
D8 SS12/SMD
D12
SS12/SMD
R164
560K
R271
560K
U12B
82801BA ICH2
AA13
W16
AB18
R20
W21
AA17
R21
Y17
AA16
AB16
AB17
T19
M19
P20
D4
T21
U22
T22
T20
V22
P19
R19
P21
Y22
W22
N22
Y12
W12
AB13
AB12
AB11
Y13
W13
AB19
AA19
W17
Y18
Y20
W19
E21
C15
E19
D15
F20
F19
E22
A16
D16
B16
G22
B18
F22
B17
G19
D17
G21
C17
G20
A17
H19
H22
J19
J22
K21
L20
M21
M22
L22
L21
K22
K20
J21
J20
H21
H20
D18
B19
D19
A20
C20
C21
D22
E20
D21
C22
D20
B20
C19
A19
C18
A18
U21
M20
K2
V19
D13
D12
W15
V21
Y16
W18
Y19
AB20
AA20
Y21
W20
K4
K3
J4
J3 U19
V20
B15
U20
AA18
AA12
THRM#
SLP_S3#
SLP_S5#
PWROK
PWRBTN#
RI#
RSMRST#
SUS_STAT#
SMBDATA
SMBCLK
SMBALTER#/GPI11
INTRUDER#
CLK14
CLK48
CLK66
VBIAS
RTCX1
RTCX2
RTCRST#
AC_RST#
AC_SYNC
AC_BITCLK
AC_SDOUT
AC_SDIN0
AC_SDIN1
SPKR
LAD0/FWH0
LAD1/FWH1
LAD2/FWH2
LAD3/FWH3
LFRAME#/FWH4
LDRQ#0
LDRQ#1
USBP1P
USBP1N
USBP0P
USBP0N
OC#1
OC#0
PDCS#1
SDCS#1
PDSC#3
SDCS#3
PDA0
PDA1
PDA2
SDA0
SDA1
SDA2
PDDREQ
SDDREQ
PDDACK#
SDDACK#
PDIOR#
SDIOR#
PDIOW#
SDIOW#
PIORDY
SIORDY
PDD0
PDD1
PDD2
PDD3
PDD4
PDD5
PDD6
PDD7
PDD8
PDD9
PDD10
PDD11
PDD12
PDD13
PDD14
PDD15
SDD0
SDD1
SDD2
SDD3
SDD4
SDD5
SDD6
SDD7
SDD8
SDD9
SDD10
SDD11
SDD12
SDD13
SDD14
SDD15
VCCRTC
V5R1
V5R2
V5R_SUS
VCPU2
VCPU1
GPIO25
GPIO24
RSM_PWROK
USBP2P
USBP2N
USBP3P
USBP3N
OC#2
OC#3
EE_CS
EE_DIN
EE_DOUT
EE_SHCLK SMLINK0
SMLINK1
VRMPWRGD
TP0
SUSCLK
FS0
R376 43k
C172
1.0uF
R377 0

A
A
B
B
C
C
D
D
E
E
4 4
3 3
2 2
1 1
Intel(R) 815E Chipset Universal Socket 370 CRB
1.05
PCI 1 and 2
14 33
Thursday, November 29, 2001
Thursday, November 29, 2001
Document:
Page Name:
Revision:
Platform Applications Engineering
1900 Prairie City Road
Folsom, CA 95630
Last Revised:
Page No:
of
Page:
Doc:
AD30
AD28
AD26
AD24
AD22
AD20
AD18
AD16
AD15
AD13
AD11
AD9
AD6
AD4
AD2
AD0
AD31
AD29
AD27
AD25
AD23
AD21
AD19
AD17
PERR#
AD14
AD12
AD10
AD8
AD7
AD5
AD3
AD1
ACK64#
PIRQ#B
PIRQ#D
PCI_RST#
PCI_PME#
AD30
AD28
AD26
AD24
R_AD17
AD22
AD20
AD18
AD16
FRAME#
TRDY#
STOP#
PAR
AD15
AD13
AD11
AD9
C_BE#0
AD6
AD4
AD2
AD0
PIRQ#C
PIRQ#A
AD31
AD29
AD27
AD25
C_BE#3
AD23
AD21
AD19
AD17
C_BE#2
IRDY#
DEVSEL#
PLOCK#
PERR#
SERR#
C_BE#1
AD14
AD12
AD10
AD8
AD7
AD5
AD3
AD1
ACK64#
AD17R_AD16 AD16
AD[0..31]
C_BE#[0..3]
C_BE#3
C_BE#2
C_BE#1
C_BE#0
PIRQ#B11,15,30 PIRQ#D15,30
PCLK_16
PREQ#012,30
IRDY#12,15,30
DEVSEL#12,15,30
PLOCK#12,15,30
SERR#12,15,30
AD[0..31]12,15
C_BE#[0..3]12,15
PIRQ#A 11,15,30
PIRQ#C 15,30
PGNT#0 12
PCI_PME# 11,12,15,22
FRAME# 12,15,30
TRDY# 12,15,30
STOP# 12,15,30
PAR 12,15
ACK64#15,30
PGNT#1 12
PREQ#112,30
PCLK_26
PCI_RST# 11,15,30
PERR#12,15,30
REQ64#1 30 REQ64#2 30
VCC3_3
VCC5
VCC12VCC12-
VCC5
VCC3_3 VCC3_3
VCC5
VCC12
VCC12-
VCC5
VCC3_3
V3SB V3SB
R133
100 R142
100
PCI1
PCI_CON_32BIT
A1
A2
A3
A4
A5
A6
A7
A8
A9
A10
A11
A12
A13
A14
A15
A16
A17
A18
A19
A20
A21
A22
A23
A24
A25
A26
A27
A28
A29
A30
A31
A32
A33
A34
A35
A36
A37
A38
A39
A40
A41
A42
A43
A44
A45
A46
A47
A48
A49
A52
A53
A54
A55
A56
A57
A58
A59
A60
A61
A62
B1
B2
B3
B4
B5
B6
B7
B8
B9
B10
B11
B12
B13
B14
B15
B16
B17
B18
B19
B20
B21
B22
B23
B24
B25
B26
B27
B28
B29
B30
B31
B32
B33
B34
B35
B36
B37
B38
B39
B40
B41
B42
B43
B44
B45
B46
B47
B48
B49
B52
B53
B54
B55
B56
B57
B58
B59
B60
B61
B62
TRST#
+12V
TMS
TDI
+5V
INTA#
INTC#
+5V
RESERVED
+5V(I/O)
RESERVED
GND
GND
RESERVED
RST#
+5V(I/O)
GNT
GND
PME#
AD30
+3.3V
AD28
AD26
GND
AD24
IDSEL
+3.3
AD22
AD20
GND
AD18
AD16
+3.3V
FRAME#
GND
TRDY#
GND
STOP#
+3.3V
SDONE
SBO#
GND
PAR
AD15
+3.3V
AD13
AD11
GND
AD9
C/BE#0
+3.3V
AD6
AD4
GND
AD2
AD0
+5V(I/O)
REQ64#
+5V
+5V
-12V
TCK
GND
TDO
+5V
+5V
INTB#
INTD#
PRSNT#1
RESERVED
PRSNT#2
GND
GND
RESERVED
GND
CLK
GND
REQ#
+5V(I/O)
AD31
AD29
GND
AD27
AD25
+3.3V
C/BE#3
AD23
GND
AD21
AD19
+3.3V
AD17
C/BE#2
GND
IRDY#
+3.3V
DEVSEL#
GND
LOCK#
PERR#
+3.3V
SERR#
+3.3V
C/BE#1
AD14
GND
AD12
AD10
GND
AD8
AD7
+3.3V
AD5
AD3
GND
AD1
+5V(I/O)
ACK64#
+5V
+5V
PCI2
PCI_CON_32BIT
A1
A2
A3
A4
A5
A6
A7
A8
A9
A10
A11
A12
A13
A14
A15
A16
A17
A18
A19
A20
A21
A22
A23
A24
A25
A26
A27
A28
A29
A30
A31
A32
A33
A34
A35
A36
A37
A38
A39
A40
A41
A42
A43
A44
A45
A46
A47
A48
A49
A52
A53
A54
A55
A56
A57
A58
A59
A60
A61
A62
B1
B2
B3
B4
B5
B6
B7
B8
B9
B10
B11
B12
B13
B14
B15
B16
B17
B18
B19
B20
B21
B22
B23
B24
B25
B26
B27
B28
B29
B30
B31
B32
B33
B34
B35
B36
B37
B38
B39
B40
B41
B42
B43
B44
B45
B46
B47
B48
B49
B52
B53
B54
B55
B56
B57
B58
B59
B60
B61
B62
TRST#
+12V
TMS
TDI
+5V
INTA#
INTC#
+5V
RESERVED
+5V(I/O)
RESERVED
GND
GND
RESERVED
RST#
+5V(I/O)
GNT
GND
PME#
AD30
+3.3V
AD28
AD26
GND
AD24
IDSEL
+3.3
AD22
AD20
GND
AD18
AD16
+3.3V
FRAME#
GND
TRDY#
GND
STOP#
+3.3V
SDONE
SBO#
GND
PAR
AD15
+3.3V
AD13
AD11
GND
AD9
C/BE#0
+3.3V
AD6
AD4
GND
AD2
AD0
+5V(I/O)
REQ64#
+5V
+5V
-12V
TCK
GND
TDO
+5V
+5V
INTB#
INTD#
PRSNT#1
RESERVED
PRSNT#2
GND
GND
RESERVED
GND
CLK
GND
REQ#
+5V(I/O)
AD31
AD29
GND
AD27
AD25
+3.3V
C/BE#3
AD23
GND
AD21
AD19
+3.3V
AD17
C/BE#2
GND
IRDY#
+3.3V
DEVSEL#
GND
LOCK#
PERR#
+3.3V
SERR#
+3.3V
C/BE#1
AD14
GND
AD12
AD10
GND
AD8
AD7
+3.3V
AD5
AD3
GND
AD1
+5V(I/O)
ACK64#
+5V
+5V

A
A
B
B
C
C
D
D
E
E
4 4
3 3
2 2
1 1
Intel(R) 815E Chipset Universal Socket 370 CRB
1.05
PCI 3
15 33
Thursday, November 29, 2001
Thursday, November 29, 2001
Document:
Page Name:
Revision:
Platform Applications Engineering
1900 Prairie City Road
Folsom, CA 95630
Last Revised:
Page No:
of
Page:
Doc:
AD22
AD20
AD18
AD16
AD15
AD9
AD6
AD4
AD2
AD0
AD31
AD29
AD27
AD25
AD23
AD21
AD19
AD17
PERR#
AD14
AD12
AD10
AD8
AD7
AD5
AD3
AD1
ACK64#
C_BE#3
C_BE#2
C_BE#1
AD18
C_BE#0
AD30
R_AD18
AD24
AD11
AD13
AD28
AD26
AD[0..31]
C_BE#[0..3]
PIRQ#B11,14,30
PCLK_36
IRDY#12,14,30
DEVSEL#12,14,30
SERR#12,14,30
AD[0..31]12,14
C_BE#[0..3]12,14
PIRQ#C 14,30
PIRQ#A 11,14,30
PGNT#2 12
PCI_PME# 11,12,14,22
FRAME# 12,14,30
TRDY# 12,14,30
STOP# 12,14,30
PAR 12,14
ACK64#14,30
PCI_RST# 11,14,30
PREQ#212,30
PIRQ#D14,30
PERR#12,14,30 PLOCK#12,14,30
REQ64#3 30
SMLINK1 13,30
SMLINK0 13,30
VCC3_3
VCC5
VCC12VCC12-
VCC5
VCC3_3 V3SB
R148
100
PCI3
PCI_CON_32BIT
A1
A2
A3
A4
A5
A6
A7
A8
A9
A10
A11
A12
A13
A14
A15
A16
A17
A18
A19
A20
A21
A22
A23
A24
A25
A26
A27
A28
A29
A30
A31
A32
A33
A34
A35
A36
A37
A38
A39
A40
A41
A42
A43
A44
A45
A46
A47
A48
A49
A52
A53
A54
A55
A56
A57
A58
A59
A60
A61
A62
B1
B2
B3
B4
B5
B6
B7
B8
B9
B10
B11
B12
B13
B14
B15
B16
B17
B18
B19
B20
B21
B22
B23
B24
B25
B26
B27
B28
B29
B30
B31
B32
B33
B34
B35
B36
B37
B38
B39
B40
B41
B42
B43
B44
B45
B46
B47
B48
B49
B52
B53
B54
B55
B56
B57
B58
B59
B60
B61
B62
TRST#
+12V
TMS
TDI
+5V
INTA#
INTC#
+5V
RESERVED
+5V(I/O)
RESERVED
GND
GND
RESERVED
RST#
+5V(I/O)
GNT
GND
PME#
AD30
+3.3V
AD28
AD26
GND
AD24
IDSEL
+3.3
AD22
AD20
GND
AD18
AD16
+3.3V
FRAME#
GND
TRDY#
GND
STOP#
+3.3V
SDONE
SBO#
GND
PAR
AD15
+3.3V
AD13
AD11
GND
AD9
C/BE#0
+3.3V
AD6
AD4
GND
AD2
AD0
+5V(I/O)
REQ64#
+5V
+5V
-12V
TCK
GND
TDO
+5V
+5V
INTB#
INTD#
PRSNT#1
RESERVED
PRSNT#2
GND
GND
RESERVED
GND
CLK
GND
REQ#
+5V(I/O)
AD31
AD29
GND
AD27
AD25
+3.3V
C/BE#3
AD23
GND
AD21
AD19
+3.3V
AD17
C/BE#2
GND
IRDY#
+3.3V
DEVSEL#
GND
LOCK#
PERR#
+3.3V
SERR#
+3.3V
C/BE#1
AD14
GND
AD12
AD10
GND
AD8
AD7
+3.3V
AD5
AD3
GND
AD1
+5V(I/O)
ACK64#
+5V
+5V

A
A
B
B
C
C
D
D
E
E
4 4
3 3
2 2
1 1
Place 100pF cap
near DVO pin 40
Intel(R) 815E Chipset Universal Socket 370 CRB
1.05
VGA Header and DVO Debug Header
16 33
Thursday, November 29, 2001
Thursday, November 29, 2001
Document:
Page Name:
Revision:
Platform Applications Engineering
1900 Prairie City Road
Folsom, CA 95630
Last Revised:
Page No:
of
Page:
Doc:
DDCCL
DDCDA
HS
VS
BV
GV
RV
MONOPU
MON2PU
F5_FB11
FTD[0..11]
5VHSYNC
5VVSYNC
5VDDCDA
5VFTSDA
5VDDCCL
U8_VCC
5VFTSCL
FTD5
FTD3
FTD11
FTD1
FTD8
FTD6
FTD4
FTD7
FTD2
FTD9
FTD10
FTD0
FTVREF
3VDDCDA8
SL_STALL 8
3VDDCCL8
CRT_VSYNC8
FTVSYNC 8
3VFTSCL8
FTCLK1 8
CRT_HSYNC8
FTHSYNC 8
FTCLK0 8
VID_RED8
VID_GREEN8
VID_BLUE8
FTD[0..11]8
PCIRST#7,17,21,30
FTBLNK# 8
3VFTSDA8 VCC3SBY VCC1_8
VCC5
VCC5 VCC1_8
VCC5
VCC5
VCC1_8
VCC5 VCC3_3 VCC1_8
C138
1.0uF
C139
1.0uF
C140
1.0uF
C143
1.0uF
C141
2.2uF
C142
1.0uF
C144
2.2uF
R329 2.2K
R328 2.2K
C135
100PF
U8
QST3384
3
4
7
8
11
14
17
18
21
22
24
2
5
6
9
10
15
16
19
20
23
12
1
13
1A1
1A2
1A3
1A4
1A5
2A1
2A2
2A3
2A4
2A5
VCC
1B1
1B2
1B3
1B4
1B5
2B1
2B2
2B3
2B4
2B5
GND
BEA#
BEB#
D11
G1
D10
G2
D9
G3
D8
G4
D7
D6
G5
ST#
STB G6
D5 G7
D4 G8
D3
D2 G9
D1 G10
D0 G11
D/B G12
Y
C
CVBS
SP0
SP1
SP2
SP3
5V1
5V2
3V1
3V2
3V3
3V4
VDD1
VDD2
VDD3
VDD4
VREF
PD#
RST#
SDA5
SCL5
SDA
SCL
I/C
HS
VS
J3
DVO CONNECTOR
1 2
3 4
5 6
7 8
910
11 12
13 14
15 16
17 18
19 20
21 22
23 24
25 26
27 28
29 30
31 32
33 34
35 36
37 38
39 40
41 42
43 44
45 46
47 48
49 50
51 52
53 54
55 56
57 58
59 60
G1
G2
G3
G4
G5
G6
G7
G8
G9
G10
G11
G12
R85 33
C55
22PF
U28
PAC-VGA201/QSOP
1
2
3
4
5
6
7
8 9
10
11
12
13
14
15
16
VCC3
VCC1
VIDEO_1
VIDEO_2
VIDEO_3
GND
POWER_UP
VCC2 DDC_OUT1
DDC_OUT2
SYNC_IN1
SYNC_OUT1
SYNC_IN2
SYNC_OUT2
SD1
SD2
PR12
75,1%
C50
3.3PF
C49
X10PF
BC68
0.22UF
C47
3.3PF
C43
3.3PF
PR11
75,1%
PR10
75,1%
C53
10PF
C54
10PF
R87 33
C57
22PF
C56
10PF
C48
10PF
R84
1K
R322 10
R321 10
BC223
0.22UF
C134
100PF
VFB1
BEAD
1 2
FB11
BEAD
1 2
VGA1
VGA_CONN
6
1
11
7
2
12
8
3
13
9
4
14
10
5
15
R73
1K
F5
FUSE_1.0A
R350
1k
R97
4.7K
R96
4.7K
VFB2
BEAD
1 2
R351
1k
VFB3
BEAD
1 2
C46
X10PF
R326 22
C45
X10PF
R327 22
BC225
0.22UF
BC224
0.22UF
RN41 2.2K/8P4R
1
3
5
7
2
4
6
8
D4
1N4148
BC86
0.1UF
R95
4.7K
C136
0.01uF
C137
100pF

8
8
7
7
6
6
5
5
4
4
3
3
2
2
1
1
D D
C C
B B
A A
IDE
FWH
Intel(R) 815E Chipset Universal Socket 370 CRB
1.05
FWH and UDMA100 IDE
17 33
Thursday, November 29, 2001
Thursday, November 29, 2001
Document:
Page Name:
Revision:
Platform Applications Engineering
1900 Prairie City Road
Folsom, CA 95630
Last Revised:
Page No:
of
Page:
Doc:
IDERST_IDE1_PIN1 PDD8
PDD6 PDD9
PDD5 PDD10
PDD4 PDD11
PDD3 PDD12
PDD2 PDD13
PDD1 PDD14
PDD0 PDD15
PDA1
PDA0
IDERST_IDE2_PIN1
SDD6
SDD5
SDD4
SDD3
SDD2
SDD1
SDD0
SDA1
SDA0
SDA2
IDERST#
FPGI4
SDD11
SDD13
SDD9
SDD10
SDD8
SDD15
SDD14
SDD12
IDERST# SDD7
SDD[0..15]
SDA[0..2]
PDD7
PDA2
PDD[0..15]
PDA[0..2]
PDREQ13
PDIOR#13 PDIOW#13
PIORDY13 PDDACK#13 IRQ1412
PDCS#3 13
SDD[0..15]13
SDCS#113
SDA[0..2]13
SDIOW#13
SIORDY13 SDDACK#13 IRQ1512
SDCS#3 13
SDIOR#13
IDEACTS#24
IDEACTP#24 PDCS#113
SDREQ13
PCIRST#7,16,21,30
INIT# 4,12
LAD3 13,21
PCLK_8 6
GPIO2312
LAD013,21 LAD113,21 LAD213,21
LFRAME# 13,21
IDERST#30
PDD[0..15]13
PDA[0..2]13
S66DET 12
P66DET 12
VCC3_3
VCC3_3
VCC3_3
VCC3_3VCC3_3
VCC3_3
R79
4.7K
R112 33
R76
4.7K
R75 8.2K
R113 33
R83 8.2K
IDE2
PIN_2X20
1
3
5
7
9
11
13
15
17
19
21
23
25
27
29
2
4
6
8
10
12
14
16
18
20
22
24
26
28
30
31
33
35
37
39
32
34
36
38
40
BC175
0.1UF
BC177
0.1UF
BC178
0.1UF
BC173
0.1UF
R211 8.2K
C51
47PF
C44
47PF
R207
0
R80
10K
IDE1
PIN_2X20
1
3
5
7
9
11
13
15
17
19
21
23
25
27
29
2
4
6
8
10
12
14
16
18
20
22
24
26
28
30
31
33
35
37
39
32
34
36
38
40
R70
10K
U23
FWH32
1
2
3
4
5
6
7
8
9
10
11
12
13
14
15
16 17
18
19
20
21
22
23
24
25
26
27
28
29
30
31
32
VPP
RST#
FGPI3
FGPI2
FGPI1
FGPI0
WP#
TBL#
ID3
ID2
ID1
ID0
FWH0
FWH1
FWH2
GND FWH3
RFU
RFU
RFU
RFU
RFU
FWH4
INIT#
VCC
GND
VCCA
GNDA
IC
FGPI4
CLK
VCC
R206 8.2K

8
8
7
7
6
6
5
5
4
4
3
3
2
2
1
1
D D
C C
B B
A A
JP4 Pin 3 near USB2 Pin 5
JP4 Pin 4 near USB2 Pin 7
JP5 Pin 3 near USB2 Pin 6
JP5 Pin 4 near USB2 Pin 8
Intel(R) 815E Chipset Universal Socket 370 CRB
1.05
USB
18 33
Thursday, November 29, 2001
Thursday, November 29, 2001
Document:
Page Name:
Revision:
Platform Applications Engineering
1900 Prairie City Road
Folsom, CA 95630
Last Revised:
Page No:
of
Page:
Doc:
USBP0P13 USBP1N13 USBP1P13
USBP0N13
USBOC#0-113
AGPUSBN11 AGPUSBP11
USBP3N13 USBP2P13
CNRUSBN24
USBOC#2-313
USBP3P13
CNRUSBP24
AGP_OC#11
CNR_OC#24
USBP2N13
VCC5DUAL
VCC5DUAL
V3SB
JP4
HEADER5
1
3
2
4
5
JP5
HEADER5
1
3
2
4
5
USB2
HEADER5X2
12
34
56
78
910
FB28 BEAD
1 2
BC4
470PF
+
EC18
100UF
RN72
15K/8P4R
1
3
5
7
2
4
6
8
FB24 BEAD
1 2 FB23 BEAD
1 2 FB22 BEAD
1 2
CP3
47PF/8P4C
1
3
5
7 8
2
4
6
1
3
5
78
2
4
6
F4 FUSE_1.0A
FB21 BEAD
1 2
FB8 BEAD
1 2
CP4
47PF/8P4C
1
3
5
7 8
2
4
6
1
3
5
78
2
4
6
FB26 BEAD
1 2
FB27 BEAD
1 2
USB1
USB_CON2
1
2
3
4
5
6
7
8
VCC0
DATA0-
DATA0+
GND0
VCC1
DATA1-
DATA1+
GND1
R268 X0
FB29 BEAD
1 2
RN73
15K/8P4R
1
3
5
7
2
4
6
8
+
EC39
100UF
R269 X0 F7 FUSE_1.0A
FB25 BEAD
1 2
R266
330K
C122
470PF
R267
330K

8
8
7
7
6
6
5
5
4
4
3
3
2
2
1
1
D D
C C
B B
A A
AC’97
CODEC
"SINGLE POINT CONNECTION"
Intel(R) 815E Chipset Universal Socket 370 CRB
1.05
AC’97 Codec
19 33
Thursday, November 29, 2001
Thursday, November 29, 2001
Document:
Page Name:
Revision:
Platform Applications Engineering
1900 Prairie City Road
Folsom, CA 95630
Last Revised:
Page No:
of
Page:
Doc:
CX3D
MONO_OUT
VREF
RX3D
FILT_R
FILT_L
AFILT2
AFILT1
XTAL_OUT
XTAL_IN
R154_MC58
VREFOUT
PC_BEEPR336_MC56
AC97SPKR24 EAPD 20
AUD_VREFOUT 20
AC_SYNC 13,24
AC_BITCLK 13,24
AC_SDIN0 13,24,30
PRI_DWN_RST# 29
AC_SDOUT 13,24,29
LINE_IN_L20
LNLVL_OUT_R20
CD_R20
CD_REF20
MIC_IN20
LINE_IN_R20
CD_L20
LNLVL_OUT_L20
AUX_R20 AUX_L20
ICH_SPKR13,24,29
VCC3_3 VCC5 VCC5_AUDIO
MC53
1UF
C97
22PF
C98
22PF
BC129
0.1UF
BC139
0.1UF
BC140
0.1UF
C99
X10PF
MC48
2.2UF
MC46
4.7UF
C95
2700PF
C94
2700PF
MC54
1UF
MC51
0.1uF NPOP
MC52
1UF
MC55
0.1UF
MC56 1UF
MC58 1UF
U15
CS4299
4
1
7
9
38
42
25
26
40
44
43
12
24
23
21
22
20
18
19
17
16
14
15
13
37
36
35
41
39
29
30
32
31
33
34
27
28
3
2
11
5
8
10
6
46
45
48
47
DVSS1
DVDD1
DVSS2
DVDD2
AVDD2
AVSS2
AVDD1
AVSS1
NC40
NC44
NC43
PC_BEEP
LINE_IN_R
LINE_IN_L
MIC1
MIC2
CD_R
CD_L
CD_REF
VIDEO_R
VIDEO_L
AUX_L
AUX_R
PHONE
MONO_OUT
LINE_OUT_R
LINE_OUT_L
LNLVL_OUT_R
LNLVL_OUT_L
AFILT1
AFILT2
FILT_L
FILT_R
RX3D
CX3D
VREF
VREFOUT
XTL_OUT
XTL_IN
RESET#
SDATA_OUT
SDATA_IN
SYNC
BIT_CLK
CS1
CS0
CHAIN_CLK
EAPD
BC136
0.1UF
R337
220K
R154 100
PFB6
BEAD
12
R254
1K
R252
1K
R253 X0
Y1
24.576MHZ
R336 1K
R155
220K

8
8
7
7
6
6
5
5
4
4
3
3
2
2
1
1
D D
C C
B B
A A
CD Analog Input
Line_In Analog Input
Microphone Input
Stereo HP/Spkr out
"SINGLE POINT CONNECTION"
Intel(R) 815E Chipset Universal Socket 370 CRB
1.05
Audio I/O
20 33
Thursday, November 29, 2001
Thursday, November 29, 2001
Document:
Page Name:
Revision:
Platform Applications Engineering
1900 Prairie City Road
Folsom, CA 95630
Last Revised:
Page No:
of
Page:
Doc:
R119_FB15
R120_MC41 JK3_MICIN
CD_ING
JK2_LINE_IN_R
JK2_LINE_IN_L
AUX_INL
AUX_INR
R122_FB17MC44_R122
R121_FB16MC42_R121
CD_INR CDIN_R
CD_INL CDIN_L
C87_C77
U11_BYPASS U11_OUTB
U11_OUTA
SPKROUT_R
U11_INB
MC47_R132
SPKROUT_L
CDIN_REF
C74_JK1
MC45_R127 U11_INA
LNLVL_OUT_R19
AUD_VREFOUT19
LINE_IN_R19
LINE_IN_L19
CD_R 19
CD_L 19
CD_REF 19
MIC_IN19
AUX_L 19
AUX_R 19
LNLVL_OUT_L19
EAPD19
VCC5_AUDIO
C90
100PF
R128
20K
BC123
0.1UF
R126 20K
C87 100PF
R127
20K
+
C78
100UF
R119
2.2K
R120
1K
C80
100PF
C75
100PF
MC42
1UF
R125
220K R124
220K
R115
1K
R117
1K
R116
1K
AUX1
2.54_WAFER_4
1
3
2
4
C85
0.01UF
CD2
2.54_WAFER_4
1
3
2
4
CD1
2mm_WAFER_4
1
3
2
4
JK2
PHONEJACK
JK3
PHONEJACK
JK1
PHONEJACK
R122
1K
R121
1K
C86
100PF
MC41
1UF C76
100PF
MC43
1UF
MC39
1UF
MC37
1UF
MC38
1UF
C81
100PF
C79
100PF
C83
100PF
C84
100PF
MC36
1UF
MC44
1UF
MC45
1UF
U11
LM4880
1
2
3
4
8
7
6
5
OUTA
INA
BYPASS
GND
VDD
OUTB
INB
SHUTDN
+
C77
100UF
R104
22
R105
22
C74
100PF
R132
20K
MC47
1UF
FB13
BEAD
1 2
FB14
BEAD
1 2
FB17
BEAD
1 2
FB16
BEAD
1 2
FB15
BEAD
1 2
R118
220K C82
100PF
MC40
1UF

8
8
7
7
6
6
5
5
4
4
3
3
2
2
1
1
D D
C C
B B
A A
W83627HF
FDD Signals Trace 8 or 10 mil
Intel(R) 815E Chipset Universal Socket 370 CRB
1.05
Super I/O and FDC
21 33
Thursday, November 29, 2001
Thursday, November 29, 2001
Document:
Page Name:
Revision:
Platform Applications Engineering
1900 Prairie City Road
Folsom, CA 95630
Last Revised:
Page No:
of
Page:
Doc:
WD#
DIR#
DS1#
WE#
MOA#
HEAD#
STEP#
DSB#
DSA#
MOB#
RWC#
IOAVCC
SUSLED 24
KDAT 23
KCLK 23
KEYLOCK# 24
RI#0 22
DCD#0 22
RXD0 22
DTR#0 22
RTS#0 22
DSR#0 22
CTS#0 22
STB# 22
AFD# 22
ERR# 22
SLIN# 22
ACK# 22
BUSY 22
PE 22
VTIN24,25 VTIN125
FANIO325 FANIO225 FANIO125
FANPWM225 FANPWM125
BEEP24
MCLK 23
MDAT 23
PS_ON 25
IRRX 23
IRTX 23
RI#1 22
DCD#1 22
RXD1 22
DTR#1 22
RTS#1 22
DSR#1 22
CTS#1 22
CASEOPEN# 13,25
SUSCLK 13
TXD1 22
KBRST# 12,30
PAR_INIT# 22
MIDI_IN23
J1BUTTON223 J2BUTTON223
J2BUTTON123 J1BUTTON123
JOY1Y23 JOY2Y23
MIDI_OUT23
JOY2X23 JOY1X23
SMBDATA9,10,13,24,30,32
SLP_S3# 6,13,28
A20GATE 12,30
PWROK 13,25
SLCT 22
PCIRST# 7,16,17,30
HM_VREF25 VTIN325
THRMDN4,25
SMBCLK9,10,13,24,30,32
OVT#13,30
PWRBTN# 13,33
TXD0 22
RSMRST# 13
PDR0 22
PDR1 22
PDR2 22
PDR3 22
PDR4 22
PDR5 22
PDR6 22
PDR7 22
LAD213,17 LAD313,17
LAD113,17 LAD013,17
SIO_CLK246LPC_PME#12,30 PCLK_76
LDRQ#013
VID027,29,32 VID127,29,32 VID227,29,32
-5VIN25 -12VIN25 +12VIN25 +3.3VIN25
VCORE25
LFRAME#13,17
VID327,29,32
SERIRQ12,30
PANSWIN 24,32
VTT_SENSE25
VCC5
VCC5
VCC5SBY
VCC3_3
VCC5
VCC5
VCCRTC
VCC5SBY
V3SB
R166
0
R185
300
R193
300
R157
10K
BC155
.1U
BC162
.1U
BC154
0.1UF
BC161
0.1UF
BC172
0.1UF
FB19
BEAD
1 2
FDC1
HEADER_17X2
1
3
5
7
9
11
13
15
17
19
21
23
25
27
29
2
4
6
8
10
12
14
16
18
20
22
24
26
28
30
31
33 32
34
BC151
0.1UF
FB20
BEAD
1 2
R167
10K
U17
W83627HF
1
2
3
4
5
6
7
9
10
11
12
13
14
16
17
18
19
20
21
22
23
24
25
26
27
28
29
30
31
32
33
34
35
36
37
38
39
40
41
42
43
44
45
46
47
48
49
50
51
52
53
54
55
56
57
58
59
60
61
62
63
64
65
66
67
68
69
70
71
72
73
74
75
76
77
78
79
80
81
82
83
84
85
86
87
88
89
90
91
92
93
94
95
96
97
98
99
100
101
102
103
104
105
106
107
108
109
110
111
112
113
114
115
116
117
118
119
120
121
122
123
124
125
126
127
128
8
15
DRVDEN0
DRVDEN1
INDEX#
MOA#
DSB#
DSA#
MOB#
STEP#
WD#
WE#
VCC
TRAK0#
WP#
HEAD#
DSKCHG#
CLKIN
PME#
VSS
PCICLK
LDRQ#
SERIRQ
LAD3
LAD2
LAD1
LAD0
VCC3V
LFRAME#
LRESET#
SLCT
PE
BUSY
ACK#
PD7
PD6
PD5
PD4
PD3
PD2
PD1
PD0
SLIN#
INIT#
ERR#
AFD#
STB#
VCC
CTSA#
DSRA#
RTSA#
DTRA#
SINA
SOUTA
VSS
DCDA#
RIA#
KBLOCK#
GA20M
KBRST
VSB
KCLK
KDAT
SUSLED/GP35
MCLK
MDAT
PSOUT#
PSIN#
CIRRX/GP34
RSMRST#/GP33
PWROK/GP32
PWRCTL#/GP31
SUSCIN/GP30
VBAT
SUSCLKIN
CASEOPEN#
VCC
CTSB#
DSRB#
RTSB#
DTRB#
SINB
SOUTB
DCDB#
RIB#
VSS
IRTX/GP26
IRRX/GP25
WDTO/GP24
PLED/GP23
SDA/GP22
SCL/GP21
AGND
-5VIN
-12VIN
+12VIN
AVCC
+3.3VIN
VCOREB
VCOREA
VREF
VTIN3
VTIN2
VTIN1
OVT#
VID4
VID3
VID2
VID1
VID0
FANIO3
FANIO2
FANIO1
VCC
FANPWM2
FANPWM1
VSS
BEEP
MSI/GP20
MSO/IRQIN0
GPSA2/GP17
GPSB2/GP16
GPY1/GP15
GPY2/P16/GP14
GPX2/P15/GP13
GPX1/P14/GP12
GPSB1/P13/GP11
GPSA1/P12/GP10
DIR#
RDATA#

A
A
B
B
C
C
D
D
E
E
4 4
3 3
2 2
1 1
Parallel Port
WAKE ON MODEM
COM1
COM2
WAKE ON LAN
Intel(R) 815E Chipset Universal Socket 370 CRB
1.05
Serial, Parallel, WOL, and WOR
22 33
Thursday, November 29, 2001
Thursday, November 29, 2001
Document:
Page Name:
Revision:
Platform Applications Engineering
1900 Prairie City Road
Folsom, CA 95630
Last Revised:
Page No:
of
Page:
Doc:
RI0
RI1
DCD0
DTR0
CTS0
TXDD0
RTS0
RXDD0
DSR0
RI0
DCD1
DTR1
CTS1
TXDD1
RTS1
RXDD1
DSR1
RI1
DSR0
RXDD0
RXDD1
TXDD1
DCD1
RTS1
DTR1
DTR0
TXDD0
RTS0
CTS0
DCD0
RI1
RI0
CTS1
DSR1
DCD#021 DTR#021 CTS#021 TXD021 RTS#021
DSR#021 RI#021
DCD#121 DTR#121 CTS#121 TXD121 RTS#121
DSR#121 RI#121
RXD021
RXD121
PDR721
PDR121
STB#21
PDR021
PDR321
PDR421
PDR521
PAR_INIT#21
SLIN#21
ACK#21
BUSY21
PE21
SLCT21
ERR#21
PDR221
PDR621
AFD#21
PCI_PME#11,12,14,15
ICH_RI#13,30
VCC5
VCC12- VCC12 VCC5
VCC5SBY
U5
PAC-S1284
1
2
3 26
4
5
6
7
8
9
10
11
12
13
14
28
27
15
25
24
23
22
21
20
19
18
17
16
P1
P2
SI1 SO1
SI2
SI3
SI4
SI5
P3
SI6
P4
SI7
P5
SI8
SI9
P8
P7
P6
SO2
SO3
SO4
GND
SO5
VCC
SO6
SO7
SO8
SO9
R107
10K
R109
10K
U10
GD75232
2
3
4
5
6
7
8
1
19
18
17
16
15
14
13 9
10
11
12
20
RA1
RA2
RA3
DY1
DY2
RA4
DY3
12V
RY1
RY2
RY3
DA1
DA2
RY4
DA3 RA5
-12V
GND
RY5
5V
CN2
100PF/8P4C
1
3
5
7 8
2
4
6
1
3
5
78
2
4
6
CN3
100PF/8P4C
1
3
5
7 8
2
4
6
1
3
5
78
2
4
6
CN9
100PF/8P4C
1
3
5
7 8
2
4
6
1
3
5
78
2
4
6
CN11
100PF/8P4C
1
3
5
7 8
2
4
6
1
3
5
78
2
4
6
COM2
HEADER_5X2
1
3
5
7
9
2
4
6
8
10
COM1
CONNECTOR_DB9
5
9
4
8
3
7
2
6
1
BC99
.1U
BC54
.1U
U9
GD75232
2
3
4
5
6
7
8
1
19
18
17
16
15
14
13 9
10
11
12
20
RA1
RA2
RA3
DY1
DY2
RA4
DY3
12V
RY1
RY2
RY3
DA1
DA2
RY4
DA3 RA5
-12V
GND
RY5
5V
R110
2.2K
BC49
.1U
R108
2.2K
R229
4.7K
R230
100
LPT1
LPT
13
25
12
24
11
23
10
22
9
21
8
20
7
19
6
18
5
17
4
16
3
15
2
14
1
D2
SS12/SMD
D6
SS12/SMD
D7
SS12/SMD
Q14
2N3904
Q15
2N3904
Q21
2N3904
WOL1
HEADER_3*1(2MM)
1
3
2

A
A
B
B
C
C
D
D
E
E
4 4
3 3
2 2
1 1
Game Port
Keyboard
Mouse
IR
Intel(R) 815E Chipset Universal Socket 370 CRB
1.05
PS/2, Game, and IR
23 33
Thursday, November 29, 2001
Thursday, November 29, 2001
Document:
Page Name:
Revision:
Platform Applications Engineering
1900 Prairie City Road
Folsom, CA 95630
Last Revised:
Page No:
of
Page:
Doc:
MIDI_OUTPUT
JOY_1Y
J2BUT2
JOY_2Y
CN1_U1
MIDI_INPUT
J1BUT2
JOY_2X
JOY_1X
J2BUT1
J1BUT1
JOY2X21
J2BUTTON221
MIDI_OUT21
J1BUTTON121
J1BUTTON221
JOY1X21
JOY1Y21 JOY2Y21
J2BUTTON121
MIDI_IN21
KDAT21
KCLK21
MDAT21
MCLK21
IRRX21
IRTX21
VCC5VCC5 VCC5VCC5 VCC5VCC5 VCC5
VCC5
VCC5DUAL
R93
4.7K
R92
4.7K
R99
4.7K
C68
22PF
C73
470PF
C64
1000PF
F6 XFUSE_1.0A
C62
470PF
R98 47
C59
470PF
C63
22PF
C71
1000PF
R103 0
C67
1000PF
R102
4.7K
C65
22PF
C66
22PF
C60
1000PF
CN10
470PF/8P4C
1
3
5
7 8
2
4
6
1
3
5
78
2
4
6
R94
4.7K C70
470PF J1
GAME_PORT
8
15
7
14
6
13
5
12
4
11
3
10
2
9
1
CN8
470PF/8P4C
1
3
5
7 8
2
4
6
1
3
5
78
2
4
6
R101
4.7K
FB12
BEAD
1 2
R91 47
R18 0
R17 0
CN1
470PF8P4C
1
3
5
78
2
4
6
1
3
5
78
2
4
6
IR1
HEADER_1X5
1
3
2
4
5
FB1
BEAD
1 2
FB3
BEAD
1 2
FB5
BEAD
1 2
FB2
BEAD
1 2
FB4
BEAD
1 2
FB6
BEAD
1 2
F1 XFUSE_1.0A
F2 XFUSE_1.0A U1
KB/MOUSE
1
2
3
4
5
6
13
14
15
16
17
7
8
9
10
11
12
C1
2.2UF
C2
2.2UF
RN4 4.7K/8P4R
1
3
5
7
2
4
6
8
RN40 1K/8P4R
1
3
5
7
2
4
6
8
RN39 1K/8P4R
1
3
5
7
2
4
6
8

8
8
7
7
6
6
5
5
4
4
3
3
2
2
1
1
D D
C C
B B
A A
HDD LED
PWR_SW
KEYLOCK
SMI_SW
SPEAKER
RESET
GREEN LED
RESERVE
PC_BEEP SELECTION
3-4 ON
1-2 ON CONTROLLED by AC97 CODEC
JP2 TRADITIONAL
Reset
Switch
Power
Switch
Intel(R) 815E Chipset Universal Socket 370 CRB
1.05
Front Panel Headers and CNR
24 33
Thursday, November 29, 2001
Thursday, November 29, 2001
Document:
Page Name:
Revision:
Platform Applications Engineering
1900 Prairie City Road
Folsom, CA 95630
Last Revised:
Page No:
of
Page:
Doc:
R237_2
R243_PN1
R240_PN1
R238_PN1
R237_PN2
R242_PN1
SMBDATA
D15_PN1
SMBCLK
IDEACTS#17
BEEP21
KEYLOCK#21
PANSWIN21,32
IDEACTP#17
HWRST#25,32
SUSLED21
EXTSMI#12
ICH_SPKR13,19,29
AC97SPKR19
AC_SDIN1 13,30
AC_SDIN0 13,19,30
AC_RST# 13,29
CNR_OC#18
AC_SDOUT13,19,29 AC_SYNC13,19
AC_BITCLK13,19
PRI_DWN#12,29 SMBCLK9,10,13,21,30,32 SMBDATA 9,10,13,21,30,32
CNRUSBN 18
CNRUSBP 18
EE_CS 13
LAN_TXD0 12
LAN_TXD2 12
LAN_CLK 12
LAN_RXD1 12
LAN_RXD012
LAN_TXD112LAN_RSTSYNC12
LAN_RXD212
EE_SHCLK13 EE_DOUT 13EE_DIN13
VCC5
VCC5SBY VCC5
VCC5
V3SB
VCC5
VCC12VCC5SBYVCC12- VCC5V3SB
VCC5SBY
VCC3_3
VCC5SBY
VCC5VCC5
VCC5
BC184
0.1UF
R236
33
SP1
BUZZER
R244
10K R238
220
R240
0
BC185
0.1UF
R243
150
R242
220
PN1
HEADER_14
1
2
3
4
5
6
7
8
9
10
11
12
13
14
R233
10K
PN2
HEADER_14
1
2
3
4
5
6
7
8
9
10
11
12
13
14
R234
150
R235
10K
R232 68
R231 68
R237
0
C119
0.1UF
R247
20K
JP2
XHEADER 2X2
12
34
R255
10K
R223
10K
R256 0
R226 2.2K
R272
15K
C125
47PF
R273
15K
C126
47PF
SMB2
SMBCON
1
3
2
4
5
R239 330
SMB1
SMBCON
1
3
2
4
5
R241
10K
CNRSLOT1
CNR
B1
B2
B3
B4
B5
B6
B7
B8
B9
B10
B11
B12
B13
B14
B15
B16
B17
B18
B19
B20
B21
B22
B23
B24
B25
B26
B27
B28
B29
B30
A1
A2
A3
A4
A5
A6
A7
A8
A9
A10
A11
A12
A13
A14
A15
A16
A17
A18
A19
A20
A21
A22
A23
A24
A25
A26
A27
A28
A29
A30
RESERVED
RESERVED
RESERVED
GND
RESERVED
RESERVED
GND
LAN_TXD1
LAN_RSTSYNC
GND
LAN_RXD2
LAN_RXD0
GND
RESERVED
+5VDUAL
USB_OC#
GND
-12V
+3.3VD
GND
EE_DOUT
EE_SHCLK
GND
SMB_A0
SMB_SCL
PRIMARY_DN#
GND
AC97_SYNC
AC97_SD_OUT
AC97_BITCLK
RESERVED
RESERVED
GND
RESERVED
RESERVED
GND
LAN_TXD2
LAN_TXD0
GND
LAN_CLK
LAN_RXD1
RESERVED
USB+
GND
USB-
+12V
GND
+3.3VDUAL
+5VD
GND
EE_DIN
EE_CS
SMB_A1
SMB_A2
SMB_SDA
AC97_RESET#
RESERVED
AC97_SD_IN1
AC97_SD_IN0
GND
R246
2.2K
D15 1N4148
D14 1N4148
D16
LED
Q19
2N3904
Q20
2N3904
Q22
2N3904
SW2
SW_4
1 2
3 4
12
34
SW3
SW_4
1 2
3 4
12
34

A
A
B
B
C
C
D
D
E
E
4 4
3 3
2 2
1 1
CPU FAN
CHASSIS FAN
PWR FAN
Temperature Sensing
If case is opened,
this switch should be closed.
Voltage Sensing
"power use"
"system use"
Intel(R) 815E Chipset Universal Socket 370 CRB
1.05
ATX Power and HW Monitor
25 33
Thursday, November 29, 2001
Thursday, November 29, 2001
Document:
Page Name:
Revision:
Platform Applications Engineering
1900 Prairie City Road
Folsom, CA 95630
Last Revised:
Page No:
of
Page:
Doc:
+12CHFAN
+12CPUFAN
ATXPWROK
FANIO1 21
FANPWM121
FANIO2 21
FANIO3 21
HM_VREF21
THRMDN4,21
VTIN121
VTIN24,21
+3.3VIN 21
-5VIN 21
+12VIN 21
VCORE 21
-12VIN 21
VTIN321
PWROK 13,21
CASEOPEN#13,21
HWRST#24,32
PS_ON21
DBRESET#4
FANPWM221
VTT_SENSE 21
VCC12-
VCC_5-
VCC5 VCC5SBY
VCC12
VCC12
VCCVID
VCC12-
VCC_5-
VTT
VCC12
VCC3_3
VCC12
VCC12
VCC5
VCC5
VCC5
VCCRTC
VCC3_3 VCC5VCC5SBY V3SB
VCC5SBY
VCC5SBY
VCC5SBY
V3SB VCC5SBY
V3SBV3SB U19E
74LVC06A
11 10
R189
4.7K
ATXPR1
ATX_PWCON
2
3
4
5
6
7
8
9
10
11
12
13
14
15
16
17
18
19
20
1
3.3V
GND
+5V
GND
+5V
GND
PWROK
AUX5V
+12V
3.3V
-12V
GND
PS_ON
GND
GND
GND
-5V
+5V
+5V
3.3V
R218
4.7K
R217 1K
R216 510
+
EC38
22UF
FAN3
HEADER_3
1
3
2
R11
4.7K
R10 1K
R16 510
FAN1
HEADER_3
1
3
2
Q17
2N7002
Q1
2N7002
+
EC3
22UF
R210
30K
FAN2
HEADER_3
1
3
2
R100
1K
+
EC35
22UF
C118
3300PF
PR37
28K,1%
PR32
120K,1%
PR34
232K,1%
R214
10K
PR35
56K,1%
R208
10K
R209
10K
PR33
56K,1%
S1
HEADER_2PIN
R245 100
R213 10M
R19
1K
R212
1K
PR39
10K,1%
PR36
10K,1%
t
RT1
10K_1%-THRM/0603
U20F
74LVC14A
1213
U19F
74LVC06A
13 12
R190
15K
U19A
74LVC06A
1 2
714
BC164
.1U
U20C
74LVC14A
65
C115
2.2UF
R192
33K
t
RT2
X10K_1%-THRM/0603
JP3
HEADER_2
1
2
U20D
74LVC14A
89
PR38
10K,1%
D13
1N4148
D1
1N4148
D5
1N4148
D10
1N4148
Q18
2N2907
Q2
2N2907
U19B
74LVC06A
3 4
U20A
74LVC14A
7
14 21
R323
1K BC165
.1U

A
A
B
B
C
C
D
D
E
E
4 4
3 3
2 2
1 1
Target is
really 1.85V
2.0ms delay
nominal
ASSERTED LOW!
Empty for ADM1051AJR
Intel(R) 815E Chipset Universal Socket 370 CRB
1.05
VRegs: Vddq, Vcc1_8, and Vtt
26 33
Thursday, November 29, 2001
Thursday, November 29, 2001
Document:
Page Name:
Revision:
Platform Applications Engineering
1900 Prairie City Road
Folsom, CA 95630
Last Revised:
Page No:
of
Page:
Doc:
VR1_FB
U32-2
U31_FORCE2
U31_SENSE1
U31_SENSE2
U31_SHDN1#
R355_C147
U31_SHDN2#
D24_U32
U31_FORCE1
Q49_B
Q48_B
TUAL5
4
,6,
7
VTTPWRGD12 6
VTTPWRGD 4
VTTPWRGD5# 27
TYPEDET#11
VCC3_3
VCC3_3
VCC3_3
VCC5
V1_8SB
VCC5
V1_8SB
VCC12
VTT
VCC12VCC5SBY
VCC5
VCC5
VCC5
VTT
VCC1_8
VDDQ
VCC3_3
VCC3_3
D23 BAT54C
1
2
3
1
2
3
R366
732 1%
R368
1k 1%
Q49
NPN
Q48
PNP
Q43
2N7002
Q44
2N7002
R378
2.2k
R379
1k
C174
10 uF
U32B
LM393 Ch2
5
67
IN+ 2
IN- 2
OUT 2
R380
20k
C173
0.1 uF
C150
100uF
C151
100uF
C152
4.7uF
C153
4.7uF
C149
0.1uF
C156
100uF
C157
100uF
C158
4.7uF
C159
4.7uF
C155
0.1uF
ADM1051A
U31
8
4
5
3
7
1
6
2
VCC
GND
SHDN1#
SHDN2#
FORCE 1
FORCE 2
SENSE 1
SENSE 2
Q39
PHD55N03LT
Q40
MTD3055VLT4
R354
3.3k
C148
0.1uF
R356
3.3k
R359
10k
R364
49.9 1%
R357
0
R358
1M - NPOP
R367
10 1%
Q41
FDN335N
R355
0
C147
1.0uF
R402
470
R360
100 1%
R361
5620 1%
R401
220
R400
220
C160
22uF Tantalum
D24
BAT54C
1
2
3
1
2
3
C162
0.1uF
R381
1k
U32A
LM393 Ch1
21
8
4
3
IN- 1 OUT 1
VCC
GND
IN+ 1
VR1
LT1587-ADJ
32
1
VINVOUT
ADJ

A
A
B
B
C
C
D
D
E
E
4 4
3 3
2 2
1 1
New V1_SB Circuitry
This takes the place of
the old V1_8SB circuit.
Intel(R) 815E Chipset Universal Socket 370 CRB
1.05
VRegs: VCCVID, V1_8SB
27 33
Thursday, November 29, 2001
Thursday, November 29, 2001
Document:
Page Name:
Revision:
Platform Applications Engineering
1900 Prairie City Road
Folsom, CA 95630
Last Revised:
Page No:
of
Page:
Doc:
Q45_L7
Q46_R386
Q45_L8
U34_C188
VID0
VID2
VID3
U34_C182
R382_U34
U34_R384
VCCVID_FB
VID1
VID4 U34-17
U34_R391
U34-18
U34_1415
VID[0:4]
2
9,3
2
VRM_PWRGD 13
VTTPWRGD5#26
VCC12
VCC5
VCC5
VCCVID
V1_8SB
V3SB
R404
32.4 1%
R405
38.3 1%
C183
0.1uF C184
4.7uF
C194
0.1uF
R392 0
U34
ADP3170
16
1
4
3
2
5
18
17
9
6
20
14
15
13
8
12
11
10
19
7
VCC
VID3
VID0
VID1
VID2
VID25
DRVH
DRVL
FB
PWRGD
GND
LRDRV
LRFB
COMP
SD
CT
CS+
CS-
PGND
REF
R382 10 (805)
C197
C188
100pF
R390
25.5k 1% R391 0
R393
154k 1%
C193
0.001uF
C175
10uF C177
3300uF C178
3300uF C179
0.1uF C180
4.7uF
C176
0.1uF C181
4.7uF
L7 1.7uH
Q45
SUD50N03-07
Q46
SUD50N03-07
R385 4.7 (805)
R386 2.2 (805)
R388
2.2 (805)
C189
4700pF
L8 1.2uH
R389 2 mOhm (2512)
R383
220 R384
220
C182 0.001uF
C185
820uF
C190
820uF
C186
820uF
C191
820uF C192
1000uF
C187
1000uF

A
A
B
B
C
C
D
D
E
E
4 4
3 3
2 2
1 1
Stuff this box
Do not stuff this box.
Debug note:
Stuff only one box.
1206 pack
1210 pack
Intel(R) 815E Chipset Universal Socket 370 CRB
1.05
VRegs: Duals, 3.3SB, 2.5, VCMOS
28 33
Thursday, November 29, 2001
Thursday, November 29, 2001
Document:
Page Name:
Revision:
Platform Applications Engineering
1900 Prairie City Road
Folsom, CA 95630
Last Revised:
Page No:
of
Page:
Doc:
U2_R20
U2_C4
U2_Q5
U2_Q8
U2_Q7
U2_Q4
Q3_Feedback
Q42_Feedback
SLP_S5#13 SLP_S3#6,13,21
VCC3_3VCC12VCC5SBY
VCC3SBY
V3SB VCC5SBY
VCC5DUAL
VCC5SBY
VCC5 VCC2_5
VCC3_3
VCC5
VCMOSVCC3_3
VCC1_8
R369
1.13 1%
R370
9.31 1%
C5
1UF
C18
1UF R20
10K
C4
0.1UF
C8
1UF
+
EC6
10UF
PR3
100,1%
PR2
100,1%
+
EC5
100UF
C7
0.1UF
U2
RT9641
14
1
3
4
9
6
7
5
2
13
15
16
11
10
12
812V
5VSB
3V3DLSB
3V3DL
FAULT/MSET
S3
S5
EN5VDL
EN3VDL
SS
DRV2
VSEN2
5VDLSB
DLA
5VDL
GND
Q3
LM1117ADJ
3
1
2
VIN
ADJ
VOUT
Q5
NDS356AP/SOT23
+
EC17
100UF
+
EC11
10UF
+
EC14
1500UF
+
EC20
10UF
+
EC19
100UF
+
EC10
100UF
+
EC15
100UF
+
EC22
100UF
Q8
FDS8936 / SI9936
1
2
3
4 5
6
7
8
S1
G1
S2
G2 D2
D2
D1
D1
Q7
HUF76121D3S/TO252
Q4
NZT651/SOT223
PR44
49.9 1%
+
EC43
10UF
Q42
LT1117ADJ
3
1
2
VIN
ADJ
VOUT
PR45
10 1%
+
EC42
10UF

A
A
B
B
C
C
D
D
E
E
4 4
3 3
2 2
1 1
SW 5
OFF FORCE CPU FREQ STRAP TO SAFE MODE(1111)
USE CPU FREQ STRAP IN ICH REGISTER
AC_SDOUT
ON
STRAP(SPKR)
OFF REBOOT ON 2ND WATCHDOG TIMEOUT
SW 6 NO REBOOT ON 2ND WATCHDOG TIMEOUTON
ON
SW 7
OFF ON BOARD AC97 CODEC
PRIMARY CODEC
DISABLE
Intel(R) 815E Chipset Universal Socket 370 CRB
1.05
System Config DIP Switches
29 33
Thursday, November 29, 2001
Thursday, November 29, 2001
Document:
Page Name:
Revision:
Platform Applications Engineering
1900 Prairie City Road
Folsom, CA 95630
Last Revised:
Page No:
of
Page:
Doc:
SW1_R262
SW1_R263 ICH_SPKR 13,19,24
AC_RST#13,24
PRI_DWN#12,24 PRI_DWN_RST# 19
JPR_VID03,32
JPR_VID13,32
JPR_VID33,32
JPR_VID43,32
JPR_VID23,32
VID221,27,32 VID321,27,32 VID427,32
VID021,27,32 VID121,27,32
BSEL#14,32
BSEL#04,32
R_BSEL#07R_REFCLK7 FMOD1 6
FMOD0 6
AC_SDOUT 13,19,24
VCC3_3
VCC5SBY
VCC3_3 V3SB
V3SB
RP5
1K/8P4R
1
3
5
7 8
6
4
2
RP6
1K/8P4R
1
3
5
7 8
6
4
2
R153
10K
U19C
74LVC06A
5 6
R394 8.2k
R395 8.2k
R262 8.2K
R263 8.2K
SW1 DIPSW-8
1
2
3
4
5
6
7
8
16
15
14
13
12
11
10
9
RN59
2.2K/8P4R
1
3
5
7
2
4
6
8
D17
1N4148
1
23
19 20 21
456
789
10 11 12
13 14 15
16 17 18
J5
7x3 JPR HDR
23
45 6
78 9
1011 12
1314 15
1617 18
1920 21
1
23
45 6
78 9
1011 12
1314 15
1617 18
1920 21
1

A
A
B
B
C
C
D
D
E
E
4 4
3 3
2 2
1 1
PCI ICH2
Intel(R) 815E Chipset Universal Socket 370 CRB
1.05
Pullup/Pulldown Rs and Unused Gates
30 33
Thursday, November 29, 2001
Thursday, November 29, 2001
Document:
Page Name:
Revision:
Platform Applications Engineering
1900 Prairie City Road
Folsom, CA 95630
Last Revised:
Page No:
of
Page:
Doc:
R188_U18
SERR#12,14,15 PLOCK#12,14,15 STOP#12,14,15 DEVSEL#12,14,15
IRDY#12,14,15 FRAME#12,14,15
PERR#12,14,15
TRDY#12,14,15
PREQ#112,14 PREQ#012,14
PREQ#212,15
ACK64#14,15
SMBALERT#13
KBRST#12,21 A20GATE12,21
PCI_REQ#A12 OVT#13,21
AC_SDIN113,24
AC_SDIN013,19,24
ICH_IRQ#C12
ICH_IRQ#G12
ICH_IRQ#D12
ICH_IRQ#F12
ICH_IRQ#A12 ICH_IRQ#B12
ICH_IRQ#H12
ICH_IRQ#E12
PIRQ#C14,15 PIRQ#B11,14,15
PIRQ#D14,15
PIRQ#A11,14,15
SMLINK113,15 SMLINK013,15
SERIRQ12,21
GPIO2712 GPIO2513
ICH_RI#13,22
REQ64#114 REQ64#214 REQ64#315
ICHRST#12 PCIRST# 7,16,17,21
PCI_RST# 11,14,15
IDERST# 17
PREQ#412 PREQ#512 PREQ#312
SMBDATA9,10,13,21,24,32
LPC_PME#12,21
SMBCLK9,10,13,21,24,32
GPI812
VCC5 V3SB
VCC3_3
V3SB
VCC3_3
VCC3_3
V3SB
VCC3_3
VCC3_3
VCC3_3
VCC3_3 VCC3_3
VCC3_3 VCC5
VCC3_3
VCC3_3
VCC3_3
VCC3_3
VCC5SBY
RP2
2.7K/10P8R
1
2
3
4
6
7
8
9
10
5
R1
R2
R3
R4
R5
R6
R7
R8
C
C
RN55
8.2K/8P4R
1
3
5
7
2
4
6
8
RN54
8.2K/8P4R
1
3
5
7
2
4
6
8
RN60
4.7K/8P4R
1
3
5
7
2
4
6
8
RN51
8.2K/8P4R
1
3
5
7
2
4
6
8
RN66
2.7K/8P4R
1
3
5
7
2
4
6
8
RN64
2.7K/8P4R
1
3
5
7
2
4
6
8
RN58
2.7K/8P4R
1
3
5
7
2
4
6
8
RN77
8.2K/8P4R
1
3
5
7
2
4
6
8
R152 10K
R147 10K
RN74
0/8P4R
1
3
5
7
2
4
6
8
RN76
X0/8P4R
1
3
5
7
2
4
6
8
RN75
8.2K/8P4R
1
3
5
7
2
4
6
8
R276 8.2K
U18A
74LVC07A
1 2
147
BC163
.1U
R188
1K R198
1K
R197
1K
U18B
74LVC07A
3 4
147
R196
1K
U18C
74LVC07A
5 6
147
U20B
74LVC14A
43
U18E
74LVC07A
11 10
147
U18F
74LVC07A
13 12
147
U18D
74LVC07A
9 8
147
U19D
74LVC06A
9 8
U20E
74LVC14A
1011

A
A
B
B
C
C
D
D
E
E
4 4
3 3
2 2
1 1
" GMCH : 0.1U//0.01U at each conner and each side-center "
" GMCH : Near Display Cache Quadrant "
" Display Cache : Near the Power Pins "
" GMCH : Near System Mem Quadrant "
" DIMM0 : Near Power Pins "
" DIMM1 : Near Power Pins "
" ICH : 0.1U//0.01U at each conner " " ICH : Near Power Pins "" ICH : Near Power Pins "
" misc. "
" ATX POWER " " ATX POWER " " ATX POWER " " ATX POWER "" ATX POWER "
" ICH : Near Power Pins "
" Within 70 mils of GMCH "
" DIMM2 : Near Power Pins "
Intel(R) 815E Chipset Universal Socket 370 CRB
1.05
Decoupling Caps
31 33
Thursday, November 29, 2001
Thursday, November 29, 2001
Document:
Page Name:
Revision:
Platform Applications Engineering
1900 Prairie City Road
Folsom, CA 95630
Last Revised:
Page No:
of
Page:
Doc:
VCC1_8
VCC3SBY
VCC3SBY
VCC3SBY
VCC1_8V3SBVCC3_3
VCC3_3
VCC3_3 VCC5 VCC_5- VCC12-VCC12
VCCVID
V1_8SB
VCC3SBY
VDDQ
VDDQ
H3 HOLE A
1
2
3
4 5
6
7
8H4 HOLE A
1
2
3
4 5
6
7
8
MC5
4.7UF/X7R
MC6
4.7UF/X7R
MC8
4.7UF/X7R
MC3
4.7UF/X7R
MC9
4.7UF/X7R
MC4
4.7UF/X7R
MC10
4.7UF/X7R
MC2
4.7UF/X7R
MC13
4.7UF/X7R
MC1
4.7UF/X7R
MC14
4.7UF/X7R
MC24
4.7UF
MC15
4.7UF/X7R
BC78
0.1UF
H5 HOLE A
1
2
3
4 5
6
7
8
MC49
4.7UF/X7R
BC71
0.1UF
H6 HOLE A
1
2
3
4 5
6
7
8
MC50
4.7UF/X7R
BC43
0.1UF
MC64
4.7UF/X7R
BC44
0.1UF
MC65
4.7UF/X7R
BC42
0.1UF
BC50
0.1UF
BC81
0.1UF
BC45
0.1UF
BC75
0.01UF
BC105
0.01UF
BC95
0.01UF
BC96
0.01UF
BC114
0.01UF
BC79
0.01UF
BC46
0.01UF
BC47
0.01UF
BC101
0.1UF
BC102
0.1UF
MC33
4.7UF
MC32
4.7UF
MC35
4.7UF
MC34
4.7UF
BC103
0.1UF
BC104
0.1UF
BC112
0.1UF
BC111
0.1UF
BC110
0.1UF
BC108
0.1UF
BC87
0.01UF
BC82
0.01UF
BC80
0.01UF
BC74
0.01UF
BC88
0.01UF
BC51
0.01UF
BC52
0.01UF
BC65
0.01UF
BC48
0.01UF
BC76
0.1UF
BC66
0.1UF
MC16
4.7UF
MC11
4.7UF
MC31
4.7UF
MC30
4.7UF
BC19
0.1UF
BC39
0.1UF
BC10
0.1UF
BC8
0.1UF
MC27
4.7UF
MC17
4.7UF
H7 HOLE A
1
2
3
4 5
6
7
8
MC12
4.7UF
BC40
0.1UF
BC67
0.1UF
BC11
0.1UF
BC77
0.1UF
BC20
0.1UF
MC25
4.7UF
BC84
0.1UF
BC121
0.1UF
BC138
0.1UF
BC132
0.1UF
BC131
0.1UF
BC149
0.01UF
BC124
0.01UF
BC147
0.01UF
BC150
0.01UF
BC116
0.1UF
BC113
0.1UF
BC115
0.1UF
MC57
2.2UF
BC122
0.1UF
BC106
0.1UF
BC109
0.1UF
BC107
0.1UF
BC100
0.1UF
BC128
0.1UF
BC158
0.01UF
BC160
0.01UF
BC159
0.01UF
BC144
0.01UF
BC145
0.1UF
BC146
0.1UF
BC169
0.01UF
BC171
0.01UF
BC183
0.01UF
BC170
0.01UF
BC182
0.01UF
BC186
0.01UF
BC187
0.01UF
BC181
0.01UF
EC33
22UF
BC85
0.1UF
BC83
0.1UF
EC27
22UF
BC41
0.1UF
BC53
0.1UF
BC69
0.1UF
BC70
0.1UF
EC28
22UF
BC156
0.1UF
BC142
0.1UF
EC36
22UF
BC168
0.1UF
BC180
0.1UF
EC26
22UF
BC167
0.1UF
BC179
0.1UF
BC143
0.1UF
BC157
0.1UF
BC91
0.01UF
BC93
0.01UF
BC98
0.01UF
BC97
0.01UF
BC92
0.01UF
BC208
0.1UF
BC212
0.1UF
BC211
0.1UF
BC210
0.1UF
BC209
0.1UF
MC59
2.2UF
BC207
0.1UF
H1 HOLE A
1
2
3
4 5
6
7
8
BC206
0.1UF
BC205
0.1UF
BC204
0.1UF
MC60
4.7UF
MC26
4.7UF
BC94
0.01UF
BC216
0.1UF
BC213
0.1UF
BC214
0.1UF
BC215
0.1UF
BC217
0.1UF
BC218
0.1UF
MC61
4.7UF
MC62
4.7UF
MC63
4.7UF
H8 HOLE A
1
2
3
4 5
6
7
8H9 HOLE A
1
2
3
4 5
6
7
8

A
A
B
B
C
C
D
D
E
E
4 4
3 3
2 2
1 1
Intel(R) 815E Chipset Universal Socket 370 CRB
1.05
Internal Debug headers
32 33
Thursday, November 29, 2001
Thursday, November 29, 2001
Document:
Page Name:
Revision:
Platform Applications Engineering
1900 Prairie City Road
Folsom, CA 95630
Last Revised:
Page No:
of
Page:
Doc:
R_SMBCLK
JPR_VID0
JPR_VID2
VID3
JPR_VID4
VID1
VID4
VID2
VID0
R_SMBDATA
JPR_VID1
JPR_VID3
VID[4:0]21,27,29
R_SMBCLK 6
GTLREF 4,7 GTLREFA 4 HUBREF_ICH 12 CONN_AGPREF 8,11
JPR_VID[4:0]3,29
BSEL#1 4,29
BSEL#0 4,29 R_SMBDATA 6
PANSWIN21,24
HWRST#24,25 SMBDATA 9,10,13,21,24,30
SMBCLK 9,10,13,21,24,30
VTT VTT VCC1_8 VCC3SBY VDDQ
J4
2x15 HDR
1 2
3 4
5 6
7 8
9 10
11 12
13 14
15 16
17 18
19 20
21 22
23 24
25 26
27 28
29 30
12
34
56
78
910
11 12
13 14
15 16
17 18
19 20
21 22
23 24
25 26
27 28
29 30
J6
HEADER_3
1
3
2
J7
HEADER_3
1
3
2
J8
HEADER_3
1
3
2
J9
HEADER_3
1
3
2
J10
HEADER_3
1
3
2
R396 0
R397 0

A
A
B
B
C
C
D
D
E
E
4 4
3 3
2 2
1 1
No-stuff C198 - debug site only
Stuff either R5 or R415. See p4.
Intel(R) 815E Chipset Universal Socket 370 CRB
1.05
Thermtrip
33 33
Thursday, November 29, 2001
Thursday, November 29, 2001
Document:
Page Name:
Revision:
Platform Applications Engineering
1900 Prairie City Road
Folsom, CA 95630
Last Revised:
Page No:
of
Page:
Doc:
Q52_R416
N6395404
Q51_Q52
THERMTRIP#4
PWRBTN# 13,21
CPURST#4,7
CPU_PWGD4,12
N6395403 4
VCC1_8 VCC1_8 V3SB
R412 1K
R413
510
R414
1.3k C198
X0.01uF
R415 0
Q52
2N3904
R416
2.2k
Q50
2N3904
Q51
2N3904
R408
0
R409
4.7k
R410
1K
R411
20k
