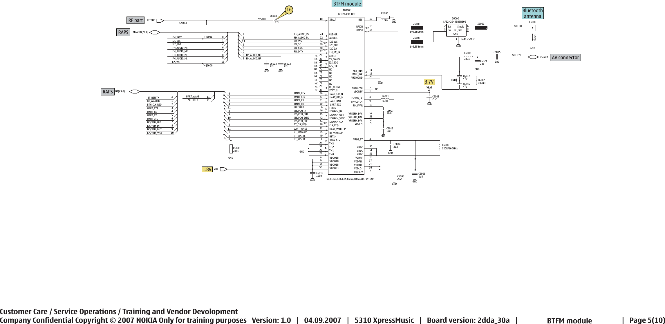
Nokia 5310xm Rm 303 304 Service Schematics V1
User Manual: Phone Nokia 5310 XpressMusic RM-303, RM-304 - Service manuals and Schematics, Disassembly / Assembly. Free.
Open the PDF directly: View PDF
.
Page Count: 10










User Manual: Phone Nokia 5310 XpressMusic RM-303, RM-304 - Service manuals and Schematics, Disassembly / Assembly. Free.
Open the PDF directly: View PDF
.
Page Count: 10









