Nokia 5310xm Rm 303 304 Service Schematics V1
User Manual: Phone Nokia 5310 XpressMusic RM-303, RM-304 - Service manuals and Schematics, Disassembly / Assembly. Free.
Open the PDF directly: View PDF
.
Page Count: 10

Customer Care / Service Operations / Training and Vendor Devolopment
Company Condential Copyright © 2007 NOKIA Only for training purposes Version: 1.0 | 04.09.2007 | 5310 XpressMusic | Board version: 2dda_30a | | Page 1(10)
Service Schematics
Introduction
RM-303 / RM-304
Important:
This document is intended for use by authorized service centers only.
“Service Schematics“ was created with focus on customer care.
The purpose of this document is to provide further technical repair information for
NOKIA mobile phones on Level 3/4 service activities.
It contains additional information such as e.g. “Component nder”,
“Frequency band table” or “Antenna switch table”.
The “Signal overview” page gives a good and fast overview about the most
important signals and voltages on board.
Saving process time and improving the repair quality is the aim of this document.
It is to be used additionaly to the service manual and other training
or service information such as Service Bulletins.
All measurements were made using following equipment:
Nokia repair SW : Phoenix version 2007.20.9.28808
Oscilloscope : Fluke PM 3380A/B
Spectrum Analyzer : Advanced R3162 with an analog probe
RF-Generator/GSM Tester : Rhode & Schwarz CMU 200
Multimeter : Fluke 73 Series II
While every endeavour has been made to ensure the accuracy of this document, some
errors may exist. If the reader nds any errors, NOKIA should be notied in writing.
Please send E-Mail to: TrainingAndVendor.Development@nokia.com
Table of contents
Copyright © NOKIA
This material , including documentation and any related computer programs is
protected by copyright, controlled by NOKIA. All rights are reserved. Copying,
including reproducing, modifying, storing, adapting or translating any or all of this
material requires the prior written consent of NOKIA. This material also contains con-
dential information, which may not be disclosed to others whitout the prior written
consent of NOKIA.
Frontpage
Frontpage 1
Sytem connector 2
AVILMA, Betty & Audio 3
RAPS, SD card & camera 4
BTFM module 5
User interface 6
UI ex foil 7
RF part 8
Signal overview 9
Component nder 10

Customer Care / Service Operations / Training and Vendor Devolopment
Company Condential Copyright © 2007 NOKIA Only for training purposes Version: 1.0 | 04.09.2007 | 5310 XpressMusic | Board version: 2dda_30a | | Page 2(10)
Sytem connector
PLUG_DET
HS_EAR_R
PA_EN
MIC2P
MIC2N
PLUG_DET
HS_GND
AUDIO/DATA_CTRL
HS_EAR_L
HS_MIC
GND
SDA D3
D4
SDZ
C2004
2u2
LEFTINM C1
VDD
GND C2C3 RIGHTINP
C4 RIGHTINM
D1
HPRIGHT
D2
SCL
CPN
A1
A2 CPP
A3
GND
A4
VDD
B1
HPLEFT
CPVSS
B2
B3 LEFTINP
B4
/2 1u5
1
C2114
N2000
TPA6130A2
GND
L2001
600R/100MHz
R2003
14V/50V
C2116
22n
VIO
22n
C2115
GND
1
GND
VIO
MCLK
2u2
C2137
F7 BCLK
RIGHT_LOP G1
G2 AVSS
G3
LEFT_LOP
LEFT_LOM G4
G5
AVDD
DVDD G6
G7
DVSS
D7 DIN
E1
AVDD
E3 AVSS
E4 AVSS
E7 WCLK
RIGHT_LOM F1
F5
NC
IOVDD F6
AVSS
B7 SCL
LINEL C1
DVSS
C4
C5 DVSS
INTP C7
LINER D1
D3 AVSS
D4
AVSS_SENSE3
A1
A2 AVSS_SENSE2
AVSS_SENSE1
A3
_RESET A4
A5 SLEEPCLK
A6 DVSS
A7 SDA
B1
GND
N2100
TLV320DAC33_REVC
600R/100MHz
L2103
2J2105
C2114
2/2 1u5
220n
C2020
1
2
4
GND
C2007
2u2
6
GND
R2002
14V/50V
GND
GND
GND
1
C2111
470p
C2102
18p
GND
10u
C2134
VBAT
1
GND
R2101
10k
R2011
1/2 1u5
100R
C2110
2u2
C2112
4
5
6
Shield
7
Shield
8
COM 7 X2001
1
2
3
TS5A6542YZTR
N2001
5= VOUT
GND2,8=
1 NO
3 NC
4
VIO
6 IN
470p
C2103
3
2u2
C2005
R2102 100R
100R
R2103
C2002
27p
0
R2104 100R
L2004 600R/100MHz
600R/100MHz
L2002
0
27p
C2135
10n
C2136
J2106
GND
J2107
VDAC
2
2u2
68nH
L2003
C2006
VDAC
VOUT
GND
10n
C2013
J2104
GND
0
1
VIO
5
/2 1u52
C2112
220n
C2021
GND
GND
GND
J2109
18p
C2101
0
R2001
1
GND
GND
100k
-3.0_NOPB
N2101
LP3985ITLX
BYPASS
VEN
VIN
VOUT
2u2
C2104
GND
0
10k
R2006
2A1A
B2
2C1C
XAUDIO(5:0)
DACCTRL(2:0)
R
C
C
Z2002
IP5311CX5_LF
R
AUDIOCTRL(5:0)
AUDIOCTRL(5:0)
DIN
CLK
CS
I2S_CMT_AUDIO(5:0)
PUSL(7:0)
FM_ANT
I2C(1:0)
AUDIO(6:0)
I2C(1:0)
7
USB_ACI(7:0)
ACI 3.5mm AV connector
3.7V
2.5V 1.8V
1.8V
1.8V
AF Amplifier
RAPS
AVILMA
AVILMA
RAPS
RAPS, AVILMA, BETTY
RAPS, CAMERA
RAPS, AVILMA
RAPS
RAPS, CAMERA
Audio codec
RAPS
BTFM
MASTPD2
DPRXD
MASTPD1
DMTXD
ACI
SLAVEPU
J2021
1
GND
0
5
600R/100MHz
Z2001
GND
GND
X2002
1
2
3
4
5
D1
D2 GND
D3
J2020
15k
IP4065CX11_LF
R2007 A2A3B3
C1
C2
C3
1k3
17k
33R
33R
6
220k
R2009
J2022
GND
7
4
VBUS
USB_ACI(7:0)
AVILMA, BETTY
1
5V
(connected to host)
Micro USB connector

Customer Care / Service Operations / Training and Vendor Devolopment
Company Condential Copyright © 2007 NOKIA Only for training purposes Version: 1.0 | 04.09.2007 | 5310 XpressMusic | Board version: 2dda_30a | | Page 3(10)
AVILMA, Betty & Audio
WTXDET
RFTEMP
VCHAR
4
AudClk
L3
L4 SerClk
L6
Gnd4
L7 TxCClk
CrI
L8
L9 CrO
SerData
K5
TxCDa
K7
TM K8
K9 HV
L1 LST
BSI
L11
L2 MicData
SerSelX
J5
VBack
J8
Gnd2 J9
K1 RFTemp
LS
J2
WTxDet
J3
Gnd1
Mic2N G1
MicB2 G2
Mic2P G3
TxCCtrl
G6
G7 WDDis
Mic3NR
BTemp
E9
F1
XEarRC
XEarR F3
F5 Mic3PR
F6
GndTH
F7
VChar
D10
D2 Mic3N
EarN
D3
D9 PwrOnX
E11 VBat6
XEarLC E2
E3
XEarL
E5
GndCP
EarP
C2
HFSpN C3
PMARN
C4
D1 Mic3P
HFSpP B2
B4 EarDaL
Gnd3 B8
C10
A2
VibraP
PMARP
A3
EarDaR
A4
GndH B1
GND
AVILMA_1.05C
N2200
A1
VibraN
J2202
VBAT
/2 1u52
C2228
2x1u5
J2200
2
J2211
2
J2205
6
3
4
0
J2204
GND
1
GND
1
GND
C2205
1n0
3
2
GND
GND
1
J2201
J2203
5
3
R2201
J2209
GND
B2200
32.768kHz
5
J2207
2k
4
R2200
GND
GND
J2212
C2233 22n
0
22nC2230
5
VBACK
0
1
2
C2202
2u2
0
0
0
4
GND
1
J1
MicSub
F2
VSATx
C1
VSARx
GND
GND
GND
GND
J2206
C2216
1u5
VDRAM L10
VRFC H10
VR1 H11
VBG G10
VIO G11
G9
VRef
VAna E1
VAux E10
VRCP1 C9
B10
VSIM2 B9
FlyLow A11
VSIM1 A7
FlyHigh
VCP A10
XUAV1MISV
/2 1u52
C2220
2x1u5
VREF
GND
/2 1u5
1
C2227
2x1u5
C2213
2x1u5
2 /2 1u5
VREF_INT
GND
VDRAMVSIM2
GND GND
C2222
2u2
GND
/2 1u51
C2220
2x1u5
1 /2 1u5
GND
C2213
2x1u5
VIO
VR1 VANAVRCP1
GND
/2 1u52
2x1u5
C2232
GND
C2217
1u5
C2215
1 /2 1u5
GND
2x1u5
4u7
C2211
GND
VRFC
GND
C2201 1u5
1
J2210
DIG_AUDIO(5:0)
TXC(2:0)
SIMDetX K2
SIMRstC2 C5
C7
SIMDaC1
SIMDaC2 C8
SIMRstC1 B5
SIMClkC1 B7
A9
SIMClkC2
0
6
4
3
2
1
5
SIM(6:0)
XAUDIO(5:0)
SLOWAD(6:0)
AUDIO(6:0)
L5
SlClk
PURX
VilmaInt K6
K3
RstX F9
G5
SleepX
0
3
J2219
2
J2218
1
J2208
J2216
J2217
0
33R
R2202 PUSL(7:0)
EMINT(1:0)
MBus H9
HeadDet J10 7
3USB_ACI(7:0)
TxC1 J7
J11
AFC
1
0TXC_CONV(1:0)
SIMIOC1
E6
B6 SIMDa1
A5 SIMClk1
J2213
J2215
J2214
1
2
0
INT_SIM(5:0)
CBUS(3:0)
PWRONX
100R
Mic1P H1
H3
MicB1 GND
27p
C2200
J2222
10u
C2231
2x1u5
C2232
/2 1u51
GND
GND
C2215
2x1u5
2 /2 1u5
GND
GND
GND
VBAT
GND
C2225
1u0
220R/100MHz
GND
L2202
L2205
GND
220R/100MHz
GND
Gnd6
K10
VBat2
K11
J6 ChSwS
Gnd5
H2
SIMIOC2
E7
VBat4
F10
F11 VBat1
VBat5
D11
C11 VBatCP
C6 SIMDa2
VBat3
A8
B11 Gnd7
B3 VBatH
SIMClk2
A6
GND
/2 1u51
C2228
2x1u5
C2226
1u0
GND GND
CHSWSTAT
J2220 K4 MBusTx
MBusRx
J4
1
ACI(1:0)
0J2221
/2 1u52
C2227
2x1u5
GND
GND
1
-
2
+
3
4
B2151
J2108
C2172
100n
100n
C2175
C2173
100n
C2170
100n
XEARRC
XEARLC
XEARR
XEARL
GND
GND
L2111
600R/100MHz
L2156
220R/100MHz
GND
3
B2153
B2152
L2152
220R/100MHz
L2157
18nH
27p
C2160
27p
C2161
220R/100MHz
L2151
VIO
2
PGND C4
INR+
D1
AVDD D2
D3
OUTR+
OUTR- D4
GND
A3
A4
OUTL-
INL-
B1
G1
B2
_SDR
B3
B4 _SDL
C1 INR-
C2 G0
C3
AGND
TPA2012D2
N2151
A1 INL+
A2
PVDD
OUTL+
100n
C2177
GND
L2154
18nH
GND
GND
10u
C2159
GND
27p
C2163
18nH
L2153
E2156
E2157
220R/100MHz
L2155
E2154
E2155
5
L2158
18nH
27p
C2162
VBAT
C2158
27p
4
5
GND
AUDIOCTRL(5:0)
R2165
14V/50V
E2165
L2160
600R/100MHz
GND
E2164
R2164
14V/50V
10n
C2164
600R/100MHz
L2159
100n
240R/100MHz
L2702
GND
C2700 27p
C2702
L2701 240R/100MHz
GND
240R/100MHz
L2700
C2701
10p
240R/100MHz
L2703
C1
1
C2
2
C3
3
C5 5
C6 6
C7 7
GND
1
0
2
6
GND
SK_200400596_H3.4
X2700
VSIM1
BGND
2u2
C2307
C2303 2u2
J2301
J2310
VLED
PWM300
7
0
J2302
GND
J2306
2
22uH
L2304
C2314
4u7
L2302
10uH
R2303
33R
VBAT
GND
220R/100MHz C2301
22u
GND
L2301
C2318
27p
L2306
600R/100MHz
GND
GND
GND
GND
2
1
GND
GND
10n
C2300
1 /2 1u5
GND
0
GND
GND
23
4
3
VCORE
2x1u5
C2312
R2300
PMR03EZPJU10L
CURRENT
SENSE
1
H7 VCC
GENOUT1
GND3
G6
H1
GenOut1
F2
PWM300
GenOut2 F3
VCCint F6
VBAT3
F7
F8 VOUT
SenseM
G1
E2 GND4
SleepClk E3
ChSwS
E4
VCharADC
E6
E7 VCharOut2
VCharOut1
E8
F1 SenseP
D2
SleepX
D3
BettyInt
D4
Clk600
D5
RstX
D6 VCharOutK
D7 VCharIn2
D8 VCharIn1
E1
SMPSClk
CbusClk
CbusSelX
VCore
C4
C5
TestMode
C6
VCoreDef
VCharInK
C7
C8 LedOut
PurX D1
B2
VPP_VIO
B3 GND1
B4 VCoreCoil
B5 VBAT1
B6 SetCurr
GND5
B7
LedCoil
B8
CbusData
A2 GND1
VCoreCoil
A3
VBAT1
A4
VcoreDis A5
TestOut A6
GND5
A7
LedCoil
A8
VIO B1
J2300
BETTY_V2.1_V2.2_LFA
N2300
FlashM A1
GND
VBUS
5
GND
GND
VIO
GND
GND
4u7
C2315
C2304
10n
22u
C2309
22u
C2302
VIN
FB
B3
OUT C1
SW
C2
C3
PGND
J2307
GND
N2301
TPS61061YZFR
A1
GND
EN
A2
A3 ILED
B1
2x1u5
C2312
2 /2 1u5
GND
GND
1
SETCURR_DISP
1
220R/100MHz
L2305
VOUT
4
VBAT
CBUS(3:0)
SLOWAD(6:0)
1
6
0
3
5
H4
CLK
DP_RXD H5
H6
DM_TXD
Master_PD1 H8
RXD2 G5
G7
Master_PD2
G8
Slave_PU
2
4
USB_ACI(7:0)
5
0
3
1
6
2
VO H3
G2
RCV_FRX2
G3
VP_FRX
FTX G4
VM_CLK H2
F4
OEX
F5
FSE0
E5
SlaveSWSet
4
J2308
C2
C3
C1
CHARGER PLUG
F2000
2.0A
KA
R2010
ESDA18-1F2
27p
C2000
E2000
E2001
X2000
Centre + 1
Ground - 2
C2012
470n
GND
L2000
220R/100MHz
PUSL(7:0)
R2071
-t
3
47k
X2070
1 +
GND2
BSI
GND
C2070
150u_6V3
BGND
VBAT
J2071
GND
J2072
J2070
CLK
TXD
RXD
RXD2
1
3
0
GND
VPP
2
VBUS
6 7 8
J2060
1 2 3 4
GND
VANA
GND
47k
R2412
SFH3710_E9555
V2400
GND
100k
R2413
GND
470k
R2410
470k
R2411
4
USB_CMT(8:0)
AVILMA
4.7V 1.8/3V 1.8V 2.5V 1.8V 1.8V 2.8V 2.5V 1.35V
RAPS
IHF speaker
Audio amplifier
AV connector
1.8V
3.7V
Vibra
RF part
AV connector
RAPS, AV connector
RAPS
1.8/3V
Flash interface
RAPS
RAPS
RAPS
User inteface
RAPS
RF part
Battery connector
Ambient light sensor
Earpiece
3.7V
3.7V
AV connector
3.7V
Charger plug
3.7V
2.5V
(accessory connected)
RAPS
1.8V
3.7V
BETTY
User inteface
User inteface
User inteface
5V
(connected to host)
2
1
3
4
5
6
8
7
9
1.8V
1.8V: active
0V: sleep mode
1.4V
(in local mode)
4k7
R2170
GND

Customer Care / Service Operations / Training and Vendor Devolopment
Company Condential Copyright © 2007 NOKIA Only for training purposes Version: 1.0 | 04.09.2007 | 5310 XpressMusic | Board version: 2dda_30a | | Page 4(10)
RAPS, SD card & camera
D1
D2
D3
D4
D5
D6
D7
WRX
TE
CSX
RDX
D/CX
RESX
D0
GND
2
4
27p
C2811
2
2
2
GND
4
C2810
100n
1
1
67
68
4
50
64
2
69
61
63
0
4
57
58
59
73
100n
C2801
C2806
100n
1
VCORE
2
53
54
GND
1
GND
51
52
9
10
11
56
1
3
4
6
5
55
3
1
2
0
14
0
100n
C2805
0
46
47
48
70
60
72
62
39
40
41
GND
3
2
0
100n
C2802
0
1
C2808
7
8
31
32
12
100n
1
5
6
0
0
VRFC
100n
C2807
VIO
3
VIO
13
71
3
44
45
22
23
24
100n
C2814
GND
15
16
17
42
43
1
USBVO
Y7
VSSCORE6 Y8
GenIO18 Y9
5
0
1
GenIO34 Y18
GenIO13 Y19
GenIO8 Y20
Y21
GenIO9
USBVP_FRX
Y3
SysClk
Y4
Y5
GenIO25
Y6
GenIO23
PMARN
Y10
Y11 VDDSIO3
Y12
GenIO65
Y13
GenIO31
Y14 CBusClk
GenIO44 Y15
GenIO39 Y16
Y17 VDDSIO4
VSSCORE5 V3
V4 USBOEX
W1
GenIO62
W2 USBRCV_FRX2
GenIO5 W20
GenIO4 W21
GenIO6 W22
W3 USBFSE0_FTX
U7
GenIO73
GenIO19 U9
USBDSyncClk
V2
V20
GenIO33
GenIO1 V21
V22
GenIO3
GenIO7 V23
CBusDa
GenIO43 U15
U20
GenIO2
U21
GenIO0
U4
GenIO69
R7
GenIO71
GenIO37 T17
T20 VDDSIO5
GenIO64 T3
GenIO58 T4
T7
GenIO70
AudioClk
U10
U12
P7
GenIO52 R1
R17 VDDSIO6
GenIO56 R2
GenIO15 R21
GenIO32 R22
R3 RX2
GenIO57 R4
TXReset
N4
N7 TXP
GenIO38 P21
P3 TXA
GenIO59 P4
GenIO60
M3
VSSATX
M7 VDDSIO1
N17
GenIO47
RX1
N2
I2SSCLK
N20
GenIO36 N21
N22
GenIO41
L17
VSSCORE10 L20
VSSASUB L3
I2SWS
M17
VSSCORE9 M20
M23
GenIO42
J4
VSSCORE3
K17
GenIO67
VDDATX K3
GenIO46
H4 RFClkN
H7
VSSA
J1
VSSCORE2
GenIO49 J20
GenIO48 J21
J22
GenIO68
RFClkP
G4
H17 VDDSIO7
H20
GenIO51
H21
GenIO16
H22 TahvoInt
JTDO
H3
G14
VSSCORE14
G15
GenIO72
G17 ACIRx
G20 SIMIODa1
G3 VDDA
EMU0
VSSARX F20
GenIO17 F21
SIMIOCtrl1
F22
EarDataR
F23
F3 JTrst
F4 JTClk
D6
D7 SleepClk
JTMS
D8
ETMPipe2
D9
VDDARX E20
GenIO54 E22
E3 TMAct
E4
TxCClk
D18
D19 TxCDa
RetuInt
D20
GenIO55 D21
D22
VSSCORE11
APESleepX
D3
D4 VDDSIO10
JTDI
D5
ETMPipeB1
C9 ETMPkt0
D10 ETMSync
D12 VDDSIO9
ETMPkt5
D14
SpecialIO3 D15
D16
SpecialIO2
GenIO61 D17
SpecialIO1 C19
SpecialIO0 C20
C21 VDDSIO8
VSSCORE1 C3
C4 PURX
ETMPkt4
C5
ETMPkt7
C6
ETMSyncB
C8
ETMPipe0
C11
VSSCORE13
VSSCORE4 C14
C15 ETMPkt3
SIMClk1
C16
C17
GenIO63
B17 ACITx
B19 TxCDaCtrl
B2
NC_BGA
GenIO53 B21
NC_BGA B23
B3 SleepX
ETMClk
B9
C10
NC_BGA AC22
NC_BGA AC23
GenIO26 AC4
AC9
GenIO22
B1
NC_BGA
B10 ETMPipe1
B12 ETMPkt6
B15
VSSCORE12
NC_BGA AB23
AB4 VDDSIO2
AB8
GenIO24
AC1
NC_BGA
MicData
AC13
AC15 SMPSClk
VSSCORE8 AC19
AC2
NC_BGA
AA5
GenIO27
GenIO29 AA6
GenIO21 AA7
AA8
GenIO20
GenIO50 AA9
NC_BGA AB1
AB13 I2SSD1
AB16
GenIO35
AA16 I2SSD2
AA17
GenIO40
GenIO14 AA18
AA19
GenIO11
GenIO12 AA20
AA21
GenIO10
USBVM_Clk
AA3
GenIO28 AA4
ETMPkt2
A5
ETMPkt1
A7
AA10 EarDataL
VSSCORE7 AA11
AA12 PMARP
AA13
GenIO30
CBusEn1X
AA14
GenIO45 AA15
D2800
RAPS_V3.01_MREFLEX_EPA
A1
NC_BGA
NC_BGA A2
A22
NC_BGA
A23
NC_BGA
A3 ETMPipeB2
A4 ETMPipeB0
49
2
J2803
26
3
16Mx16 DDR DRAM
COMBO 32Mx16 NOR
A1
18
19
5
K5G1257ATM-DF75
D3000
0
C2803
27p
36
37
38
C2800
100n
VCORE
R2800
10R
K22 VDD1
GND
J2801
34
35
1
J2800
25
33
C2815
100n
4k7
R2801
VPP
GND
0
C2804
100n
27
28
29
30
1
GND
1
C2809
100n
C2813
100n
6
0
5
0
20
21
INT_SIM(5:0)
EMINT(1:0)
VPPLOCK
RFCLK_I(1:0)
6
7
J2804
J2805
3
N3 RFBusDa
M1 RFBusEn1X
C12 RFBusClk
8J2806
RXRESET
ACI(1:0)
DIG_AUDIO(5:0)
CBUS(3:0)
PCM(3:0)
RFCTRL_I(8:0)
TXC(2:0)
USB_CMT(8:0)
PUEN
CCP_CMT(3:0)
PUSL(7:0)
2
7
GND
1
0
L4 TxIN
J3
J7 RxQN
K4 TxIP
RxQP
K7
RxIN
J2
RxIP
VrefN
G8
G9 VrefP
TXQP
G12 TXQN
G10 Iref1
G11
9
4
J2812
J2810
8
5
3
J2814
6
J2811
J2813
RFCONV_I(11:0)
U14
VSSDSP1
U17
VSSDSP2
P20
VSSDSP3
G16
VSSMCU2
VSSMCU1 G21
W4 VDDCORE4
VDDCORE5
U8
U13 VDDDSP1
U16 VDDDSP2
U11 VDD2
R20 VDDDSP3
VDDCORE7
P17
M4 VDDCORE2
VDDCORE3
L7
VDDCORE8
K20
J17 VDDMCU1
VDDCORE11
G13
VDDCORE1
E1
VDDCORE10
D11
D13 VDDCORE9
C18
VDDMCU2
C13
VDDCORE12
AB19 VDDCORE6
10
9
3
64
59
0
1
73
6
39
52
3
5
4
31
1
7
53
1k0
R3313
72
GND
4
21
10
49
33
VIO
48
1
67
41
VIO
8
2
3
3
6
2
2
0
2
25
58
18
R3312
1k0
6
46
60
15
3
20
0
27
1
47
10
35
36
37
2
2
11
11
5
6
2
2
6
8
63
4
12
4
7
5
2
1
62
19
51
9
15
4
21
68
55
13
4
1
0
43
24
5
3
61
1
1
69
7
9
1
38
17
8
4
19
71
3
7
42
0
32
2
21
20
3
0
30
28
0
17
0
45
1
0
11
16
5
16
13
0
GENIO_50
22
4
50
8
0
70
6
56
10
0
54
0
40
44
12
2
34
3
18
26
1
1
0
1
2
57
7
5
23
11
CAM_CTRL_CMT(4:0)
CAMCLK
DACCTRL(2:0)
KEYB_CMT(20:0)
GENIO(73:0)
29
14
6
9
5
SPI_CMT(3:0)
I2S_CMT_AUDIO(5:0)
BTHOSTWAKE
BTWAKE
BTCTS
BTH_CLK_REQ
BTRSTX
BTDAOUT
BTDAIN
BTRTS
BT(23:0)
PCM(3:0)
AUDIO(6:0)
FM_INTX
FMRADIO(20:0)
I2C(1:0)
AUDIOCTRL(5:0)
MESSI_CMT(25:0)
PUSL(7:0)
CAM_ENABLE
CAM_VCTRL
100R
R2169
R2168
100R
GND
R2161
100R
L/R
1
CLK
DATA
VDD 4
5
VSIM2
0
MAB-03A-T-D
B2150
C2151
100n
GND
GND
DIG_AUDIO(5:0)
100k
R3201
11
C3204
2u2
10
VMMC
3
100n
C3200
0
VIO
100k
R3210
1
GND
GND
GND
R3211
100k
2u2
C3202
7
6
2
Dat123-dir
WP
Dat1-B
VBAT
GND
E3200
GND
GND
CLK-B
Dat0.h
CMD.h
CD
CMD-B
Dat0-B
Dat1.h
Clk.f
Dat2.h
CMD-dir
Dat0-dir
VBat
Dat2-B
Dat3.h
VCCA
VCCB
Dat3-B
Clk.h
Enable
3
4
5
6
7
8
SW
N3200
EMIF06-SD02F3
5
X3200
1
DELAY
GND
2
VIO
GND
4
13
100k
R3213
100n
C3205
R3212
100k
MMC_CMT(15:0)
15
VMMC
GND
GND
GND GND
RF part
RF part
RF part
RAPS
RF part, AVILMA
AVILMA
BETTY
AVILMA
BETTY
1.4V
1.4V
1.8V
1.8V
User inteface
BTFM
User inteface
AVILMA
AV connector
BTFM
Micro SD card reader
2.8V
1.8V
Camera connector
CCISCL
CCISDA
DGND
CCPCLKN
CCPCLKP
VIO
CCPDATAN
CCPDATAP
VANA
VCAP
EXTCLK
XSHUTDOWN
GND
C3324
4u7
27p
C3310
2J3301
GND
J3302
5
6
7
8
9
C3309
27p
2
3
4
X3300
GND
1
10
11
12
L3301
600R/100MHz
VAUX
GND
GND
100R
R3321
R3322
100R
C3302
220n
C3301
100n
GND
C3300
100n
0
1
0
2
3GND
VDIG_CAM
3
0
GND
I2C(1:0)
CCP_CMT(3:0) 1
2.8V
FLsWPX
C2821 C2822
GND
27p
C2812
GND
VIO
VDRAM
VPP
C2819 C2820
GND
GND
VIO
U23
SDRLDQS
U3 19
V1
TOP_VCCnor0
W23
TOP_Vddq0
17
Y1
Y2 22
TOP_Vssq5 Y22
Y23
TOP_Vssq4
T1 21
16
T2
T21 4
T22 2
1
T23
TOP_Vpp U1
TOP_VCCnor1 U2
U22 0
7
M22
N1
FlsCSX
N23 5
20
P1
18
P2
P22
SDRDQML
P23 6
R23 3
10
K23
L1
TOP_Vss5
TOP_Vss6 L2
8
L21
L22
SDRDQMU
SDRCLKX L23
M2 23
M21
SDRCLK
14
G23
TOP_Vss2 H1
H2
TOP_Vss1
12
H23
11
J23
TOP_Vss3 K1
K2
TOP_Vss4
9
K21
FlsWaitX E2
SDRUDQS E21
15
E23
TOP_Vccq0 F1
F2
FlsWEX
G1
TOP_Vccq1
G2
TOP_Vss0
13
G22
FlsADVX C1
C2 0
TOP_Vssq2 C22
TOP_Vssq1 C23
C7 2
FlsRSTX D1
FlsOEX D2
D23
TOP_Vssq3
B18
TOP_Vddq4
B20
TOP_Vdd0
B22
TOP_Vssq0
8
B4
B5 9
1
B6
3
B7
4
B8
AC5
TOP_VCCmm1
AC6
TOP_Vdd5
TOP_Vdd4 AC7
AC8 2
5
B11
B13 7
TOP_Vssd5 B14
B16
TOP_Vssd3
AC12 13
TOP_Vssd0 AC14
AC16
TOP_Vssd1
AC17 TOP_SDRAdres
AC18 8
AC20
SDRRASX
AC21 6
TOP_VCCmm0 AC3
AB22 4
AB3 TOP_/CEmm
AB5 TOP_INT
TOP_/CEd
AB6
AB7 3
AB9 1
AC10 0
AC11 14
AB12 12
AB14 11
AB15
SDRWEX
AB17 9
AB18 7
AB2 GenIO66
SDRCASX AB20
AB21 5
A8 11
A9 12
FlsCS2X AA1
AA2 24
AA22
TOP_Vssd2
TOP_Vdd3 AA23
AB10 10
SDRCKE AB11
TOP_Vssd4 A15
A16
TOP_Vddq3
TOP_Vddq5 A17
A18
TOP_Vddq2
TOP_Vddq1 A19
A20
TOP_Vdd2
TOP_Vdd1 A21
A6 10
SDRDa
SDRAd
RAPS_V3.01_MREFLEX_EPA
D2800
ExtAdDa
13
A10
A11 14
6
A12
15
A13
A14
FlsClk
R2802
4k7
GND
100n
C2818C2817
100n100n
C2816
4k7
R2803
27p 100n
100n
100n
1.8V
1.8V
1.8V
RF part
10
11
12
13
14
15
3
2
Microphone

Customer Care / Service Operations / Training and Vendor Devolopment
Company Condential Copyright © 2007 NOKIA Only for training purposes Version: 1.0 | 04.09.2007 | 5310 XpressMusic | Board version: 2dda_30a | | Page 5(10)
BTFM module
5
ANT_BT
2
1
SYSCLK
SYSCLK Z6002
L=2.558mm
NC
L=3.185mm
Z6001
6
ANT_FM
47p
C6017
Z6003
3
C6024
C6013
22p
2u2
GND
Bal
Bal DC_Bias
Single
LFB2H2G44BB5B896
Z6000
2441.75MHz
C6016
47p
GND
100n
C6007
56nH
FMPLLCAP
FMVCO_LP 8
9
FMVCO_LN
GND
L6001
51
VDDC
52
VDDC
VDDO18
53
54 VDDO18
55 VDDO18
56 VDDO33
VREGFM_DAC 57
58
VREGFM_DAC
59
VREGFM_DAC
7
VDDFM 5
VDDC 50
VREG_BT 4
23
AUDIOGND
12
FMRF_INP
13
VDDRF
14
RFIOP
15
RFION
VDDLO 16
VDDPLL 17
XTALP 9181 RES
NC
NC
NC
NC
NC
NC
NC
NC
NC
NC
NC
NC
72
73 NC
NC
74
75 NC
NC
76
41 I2S_SDO
37 TX_CONFX
38 STATUS
I2S_CLK
40
RF_ACTIVE
29
XTALN
20
VDDXO 21
60,61,62,63,64,65,66,67,68,69,70,71=
BCM2048KUBGT
N6000
GND
FM_CVAR 10
11
FMRF_INN
47p
C6008
GND
1n0
C6015
120R/100MHz
L6000
L6002
100nH
GND
GND
GND
C6004
2u2
R6006
150k
GND
VDDR5V 1
C6003
2u2
GND
VBAT
L6003
47nH
25 TM3
TM0
26
27 TM1
31 TM2
GND
GND
2
VDDR3V
2u2
C6005
VIO
REFCLK
FMANT
I2C_SDA
I2C_SCL
FM_AUDIO_NR FM_INTX
FM_AUDIO_NL
FM_AUDIO_PL
I2C_SCL
I2S_WS
FM_INTX
I2S_WS
FM_AUDIO_NR
FM_AUDIO_PR
FM_AUDIO_PR
FM_AUDIO_PL
I2C_SDA
FM_AUDIO_NL
J6000 C6023
22n
GND
9
GND
22n
C6022
0FM_IRQ_N
47
48 I2C_DA
34 I2S_WS
I2C_CLK
39
22 AUDIOL
24 AUDIOR
J6001
2
6
13
7
13
9
8
7
6
2
1
08
1
FMRADIO(20:0)
I2S/PCM_CLK
UART_RTS
UART_RX
UART_TX
UART_TX
I2S/PCM_SYNC
UART_CTS
BT_CLK_REQ
UART_RTS
I2S/PCM_OUT
I2S/PCM_CLK
SLEEPCLK
BT_WAKEUP
I2S/PCM_SYNC
I2S/PCM_IN
UART_RX
UART_WAKE
BT_WAKEUP
BTH_CLK_REQ
SLEEPCLK
I2S/PCM_OUT
UART_CTS
BT_RESETX
BT_RESETX
I2S/PCM_IN
BT_RESETX
UART_WAKE
1
6
3
21
11
2
GND
5
LPOIN
6
I2S/PCM_SYNC
42
UART_RTS_N
43
44 I2S/PCM_CLK
I2S/PCM_OUT
45
46 I2S/PCM_IN
RST_N
49
32 UART_WAKEUP
UART_RXD
33
35 BT_WAKEUP
UART_CTS_N
36
28 CLK_REQ
VREG_CTL
3
30 UART_TXD
0
11
10
7
0
10
1
0
9
8
7
6
5
4
3
2
R6008
470k
8
4
21
9
BT(23:0)
C6006
1p8
GND
GND
C6012
100n
E6000
E6021
GND
BTFM module
RF part
RAPS
RAPS
1.8V
3.7V
Bluetooth
antenna
AV connector
16

Customer Care / Service Operations / Training and Vendor Devolopment
Company Condential Copyright © 2007 NOKIA Only for training purposes Version: 1.0 | 04.09.2007 | 5310 XpressMusic | Board version: 2dda_30a | | Page (10)
User interface
GND2
ROW3
ROW0
COL1
ROW5
Start/Stop
COL0
COL0
ROW2
COL1
Start/Stop
Forward
ROW4
ROW5
Forward
ROW3
ROW5
ROW1
Forward
PWRONX
COL2
Start/Stop
ROW1
COL3
ROW0
ROW2
ROW1
ROW0
ROW3
COL0
COL1
COL2
ROW4
COL2
COL3 COL3
ROW2
VLED_1
ROW4
PWRONX
33RR2455
R2456 33R
J2419
GND
R2454 33R
V2440
PEMT1
IN
GND
OUT
4
20
21
8
47kR2
V2441
DTC143ZM-T2L
4k7
R1
33RR2462
PWM300
6
11
9
10k
R2401
VLED
C2416
100n
0
2
17
5
4
C2417
100n
R2440
47R
Out5
C4
C5 Out4
D1
In7
D2
In6
D3
GND
D4 Out7
D5 Out6
GENOUT1
A1
In2
A2
In1
GND
A3
A4 Out2
A5 Out1
B1
In3
B3 GND
B5 Out3
C1
In5
C2
In4
C3
GND
J2429
GNDGND
EMIF07-LCD02F3
Z2402
J2420
19
J2428
22k
R2441
3
4
5
6
7
8
9
12
12
13
14
15
16
17
18
19
2
20
21
22
23
24
GND
8
9
GND
X1001
1
10
11
14
15
16
17
18
2
3
4
5
6
7
X1002
1
10
11
12
13
34
5
6
82R
R2424
22k
7
N2401
PEMD9
1
2
SETCURR_DISP
0
R2442
In5 C1
In4 C2
GND C3
Out5
C4
Out4
C5
In7 D1
In6 D2
GND D3
Out7
D4
Out6
D5
Z2401
EMIF07-LCD02F3
In2 A1
In1 A2
A3 GND
Out2
A4
Out1
A5
In3 B1
GND
B3
Out3
B5
3
1
3
33RR2451
R2461 33R
33RR2460
R2457
R2458 33R
R2453
33R
33R
R2459
R2452 33R
VAUX
33R
J2418
2
GND
GND
V2440
PEMT1
GND
GND
GND
VIO
6
5
GND
1
82R
R2423
GND
18
MESSI_CMT(25:0)
PWRONX
KEYB_CMT(20:0)
10
16
RAPS
RAPS
AVILMA
User interface
BETTY
1.8V
2.8V
BETTY
UI flex foil connector
Display connector

Customer Care / Service Operations / Training and Vendor Devolopment
Company Condential Copyright © 2007 NOKIA Only for training purposes Version: 1.0 | 04.09.2007 | 5310 XpressMusic | Board version: 2dda_30a | | Page 7(10)
UI ex foil
COL2
#
COL0
ROW2
start/stop
ROW3
Volume -
COL2
Volume +
3
COL2
End
rewind
7
ROW5
COL3
1
ROW1
ROW3
ROW2
ROW5
PWRONX
COL1
FORWARD
ROW4
COL1
ROW2
ROW1
COL3
forward
COL1
ROW0
ROW5
Send
8
9
4
GND3
PWRONX
GND1
COL0
ROW0 ROW0
2
RightSK
5
COL3
ROW3
6
LeftSK
VLED_1
COL0
START/STOP
2
2
*
ROW4ROW4
ROW1
0
CL-840S-WTS-D-TS
2042V1042V
CL-840S-WTS-D-TS
S2405
S2412
5
3
5
1
S2411
S2409
1
4
S2425
A A’
B B’
S2408
S2424
A A’
B B’
S2417
S2415
S2418
S2422
4
S2406
1
0
0
3
S2420
1
5
6
7
8
9
0
S2413
11
12
13
14
15
16
17
18
2
3
4
4
5
6
7
8
9
3
X2400
1
10
3
RIGHT
UP
LEFT
S2400
DOWN
1
10
2
3
0
2
S2416
S2426
S2419
S2421
S2407
2
S2423
A A’
B B’
ROW_BUS(5:0)
COL_BUS(3:0)
S2410
S2414
UI flex foil connector
UI flex foil LEDs
Power switch
Forward switch
Rewind switch
Start/Stop
switch
Volume up
Volume down
UI flex foil
connector

Customer Care / Service Operations / Training and Vendor Devolopment
Company Condential Copyright © 2007 NOKIA Only for training purposes Version: 1.0 | 04.09.2007 | 5310 XpressMusic | Board version: 2dda_30a | | Page (10)
RF part
GND
100n
GND
C1003
TXLB_N
G4
G9
EXTCLK_2
RFCLK_N H10
H9
RFCLK_P
GND(SHIELD)
J1
VBAT2
J2
GND(VSS)
J3
VCCXOREG J7
VBAT1
K2
VCCXO K4
SDATA D9
E1 RX1800
E10
E_N_X
E9
STROBE
TXBB_DATA F10
F8
RFTEMP
TXBB_CLK F9
TXHB_P
G1
EXTCLK_1 G10
TXHB_N
G2
TXLB_P
G3
B10
RXIP
B7 TXM_SS
TXM_CLK
B8
RXIN B9
C1
C10
C9
RESETX
D1 RX1900
SCLK D10
AM
D5
VRAMP
D6
GND
RF9006E3.2
N1001
GND BALLS=
A7 TXM_DATA
RXQN A8
A9
RXQP
RX900
B1
C1001
47p
1u
C1002
SHIELD
8
RESET
TXM_DAT 9
GND
GND
3
30
VBAT
VDD 31
SHIELD
32
33 SHIELD
SHIELD
34
4SHIELD
TXHBN 5
TXHBP 6
7
20
SHIELD
21
22 ANT
23 SHIELD
SHIELD
24
25 SHIELD
ACTL1 26
ACTL2 27
SHIELD
28
29
VBAT
TXLBP
14 SHIELD
AM 15
RX1800 16
17
RX1900
SHIELD
18 RX850 19
TXLBN 2
RX900
GNDBOTTOM PLATE=
RF3250_E10.2
N1002
1SHIELD
SHIELD
10
11
TXM_CLK 12
TXM_SS
13
VRAMP
GND
REFCLK_EXT1
3k3
R2913
27p
C2911
L2902
600R/100MHz
GND
GND
E2911
X2900
3
4
GENIO_50
GND
GND
C2908
E2910
27p
0R
R2912
0R
R2911
GND
E2920
GND
1n0
C2910
27p
C2909
VIO
RX850
ADC_REF
VBAT
VR1
0
1
RFCLK(1:0)
0
1
2
TXC(2:0)
4
9
5
7
6
RFCONV(11:0)
1SLOWAD(6:0)
6
7
8
0
5
RFCTRL(8:0)
TXRESETX
TXA
RFBUSEN1X
RFBUSCLK
RFBUSDA
4
TXP
J2900
J2903
3.7V
2.5V
1.8V
RAPS
AVILMA
BTFM
RAPS
RF chip
F E M
Antenna pads
18
17

Customer Care / Service Operations / Training and Vendor Devolopment
Company Condential Copyright © 2007 NOKIA Only for training purposes Version: 1.0 | 04.09.2007 | 5310 XpressMusic | Board version: 2dda_30a | | Page 9(10)
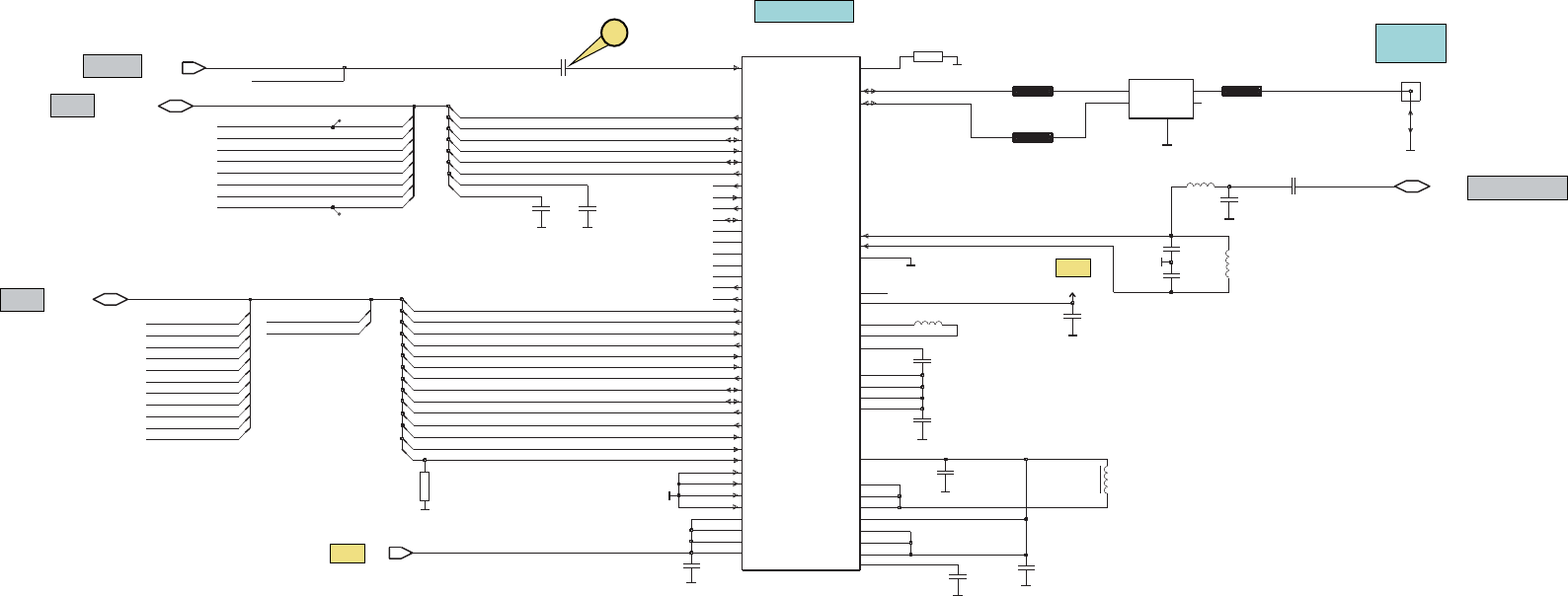
Signal overview
1) 32.768kHz at B2200
6) TXCclk at J2210
3) Serial clk at J2206
8) SIMclk at J2213 9) Sleepclk at R2202
10) RFclk at J2800 & J2801 11) RFBusClk at J2804 12) RFBusDa at J2805
7) TXC data at J2212
2) AudioClk at J2200
4) Serial data at J2207
VRCP1=4.7V
VIO=1.8V
1.8V: active
0V: sleep mode
1
6
8
13) RFBusEn at J2806 14) RX I/Q at J2810 - J2813 15) Camera Clk at J3302
16) RFClk at C6008
3
4
5
2
7
9
PURX=1.8V
VDRAM=1.8V
VBAT=3.7V
10
11 12
13
14
15
VBAT=3.7V
16
VBAT=3.7V
VIO=1.8V
VIO=1.8V
VAUX=1.8V
VCORE=1.4V
VIO=1.8V
VIO=1.8V
VDRAM=1.8V
VR1=1.8V
5) Serial selx at J2209
18
17
17) GSM RX at R2911 18) GSM TX at R2912

Customer Care / Service Operations / Training and Vendor Devolopment
Company Condential Copyright © 2007 NOKIA Only for training purposes Version: 1.0 | 04.09.2007 | 5310 XpressMusic | Board version: 2dda_30a | | Page 10(10)
Component nder
C2309 F2 E2701 F5 R2170 D2
B2150 C2 C2312 F4 E2910 B7 R2200 I3
B2151 T6 C2314 E3 E2911 C8 R2201 I3
B2152 C5 C2315 E3 E6000 S9 R2202 G4
B2153 D8 C2318 E2 R2250 H4
B2200 H4 C2416 T3 F2000 S8 R2251 H4
C2417 T4 R2300 F7
C1001 E6 C2700 F6 L2000 R8 R2303 E3
C1002 E6 C2701 E6 L2001 T4 R2401 E3
C1003 E5 C2702 H2 L2002 S2 R2410 T3
C2000 R6 C2800 I6 L2003 S2 R2411 T3
C2001 S8 C2801 G7 L2004 S2 R2412 T4
C2002 T4 C2802 I5 L2103 F8 R2413 T4
C2004 F9 C2803 F5 L2111 C3 R2423 E2
C2005 F8 C2804 F5 L2151 C4 R2424 E2
C2006 F8 C2805 I6 L2152 C4 R2440 E2
C2007 F8 C2806 F6 L2153 C5 R2441 F2
C2012 R6 C2807 G7 L2154 C5 R2442 F2
C2013 R5 C2808 F6 L2155 D5 R2451 T8
C2014 R2 C2809 I7 L2156 D5 R2452 T8
C2020 E5 C2810 H7 L2157 C7 R2453 T8
C2021 E5 C2811 F5 L2158 C7 R2454 T7
C2070 F9 C2812 I7 L2159 R7 R2455 T7
C2101 S2 C2813 G7 L2160 R7 R2456 T7
C2102 S2 C2814 G4 L2202 H2 R2457 T8
C2103 F8 C2815 F6 L2205 I2 R2458 T8
C2104 G8 C2816 I5 L2301 F2 R2459 T8
C2110 G8 C2817 F5 L2302 G2 R2460 T8
C2111 F8 C2818 I7 L2304 E4 R2461 T8
C2112 G9 C2819 F5 L2305 F3 R2462 T7
C2114 F9 C2820 F6 L2306 E3 R2800 I6
C2115 G8 C2821 H7 L2700 E6 R2801 F6
C2116 G9 C2822 I5 L2701 E6 R2802 I6
C2134 F8 C2900 F8 L2702 E6 R2803 I7
C2135 F8 C2908 B7 L2703 F6 R2911 B7
C2136 F7 C2909 F4 L2900 F8 R2912 B8
C2137 F8 C2910 C7 L2902 F4 R2913 C7
C2151 D2 C2911 C7 L3301 H8 R3201 E5
C2156 T7 C3115 H8 L6000 D3 R3210 F6
C2157 T7 C3116 H8 L6001 C3 R3211 F6
C2158 C2 C3200 E6 L6002 C3 R3212 F6
C2159 C2 C3202 E6 L6003 C3 R3213 E6
C2160 C4 C3204 E6 L6020 T9 R3305 H8
C2161 C4 C3205 E5 R3312 D4
C2162 C7 C3300 S6 N1001 D8 R3313 D4
C2163 D7 C3301 R6 N1002 D6 R3321 H7
C2164 R7 C3302 R5 N2000 F8 R3322 H7
C2170 D3 C3309 R5 N2001 R2 R6006 C4
C2171 D3 C3310 S6 N2100 G8 R6008 C4
C2172 D2 C3324 H8 N2101 F8
C2173 D2 C6003 D3 N2151 D3 V2400 T4
C2174 D2 C6004 D3 N2200 H3 V2440 E2
C2175 D2 C6005 D3 N2300 F3 V2441 F2
C2177 C2 C6006 C4 N2301 E3
C2200 I4 C6007 D3 N2401 E2 X1001 T3
C2201 G4 C6008 D4 N3200 F6 X1002 C3
C2202 I4 C6011 D3 N3301 H8 X2000 R9
C2205 F7 C6012 D4 N6000 D4 X2001 T3
C2211 G2 C6013 D4 X2002 U5
C2213 G4 C6015 C3 R2001 R3 X2060 D5
C2215 G3 C6016 C3 R2002 T4 X2070 G7
C2216 G4 C6017 C3 R2003 R4 X2700 E6
C2217 I3 C6020 T8 R2004 R3 X2900 B7
C2220 H2 C6021 T9 R2005 F9 X3200 E3
C2222 H2 C6022 D4 R2006 S2 X3300 S5
C2223 F4 C6023 D4 R2007 T4
C2225 H2 C6024 C3 R2009 U4 Z2001 R6
C2226 G4 R2010 R6 Z2002 S2
C2227 G3 D2800 G6 R2011 R4 Z2401 C2
C2228 G2 D3000 G6 R2020 H8 Z2402 C2
C2230 E5 R2071 R2 Z2900 B7
C2231 I2 E2000 S9 R2101 G8 Z2901 B8
C2232 H2 E2001 R9 R2102 G8 Z6000 C4
C2233 E5 E2154 C5 R2103 G8
C2300 F2 E2155 B5 R2104 G9
C2301 F3 E2156 D9 R2161 D2
C2302 G3 E2157 E7 R2164 R7
C2303 F4 E2164 R8 R2165 R7
C2304 G3 E2165 R7 R2168 D2
C2307 F4 E2700 D6 R2169 D2
E
Z
X
V
R
D
C
B
N
L
F
Bottom Top