6270_RM 56_schematics_V0_9 Nokia 6270 Rm 56 Service Schematics
User Manual: Phone Nokia 6270 RM-56 - Service manuals and Schematics, Disassembly / Assembly. Free.
Open the PDF directly: View PDF
.
Page Count: 10

Table of Contents PageTable of Contents Page
1
2
3
4
5
6
7
8
9
10
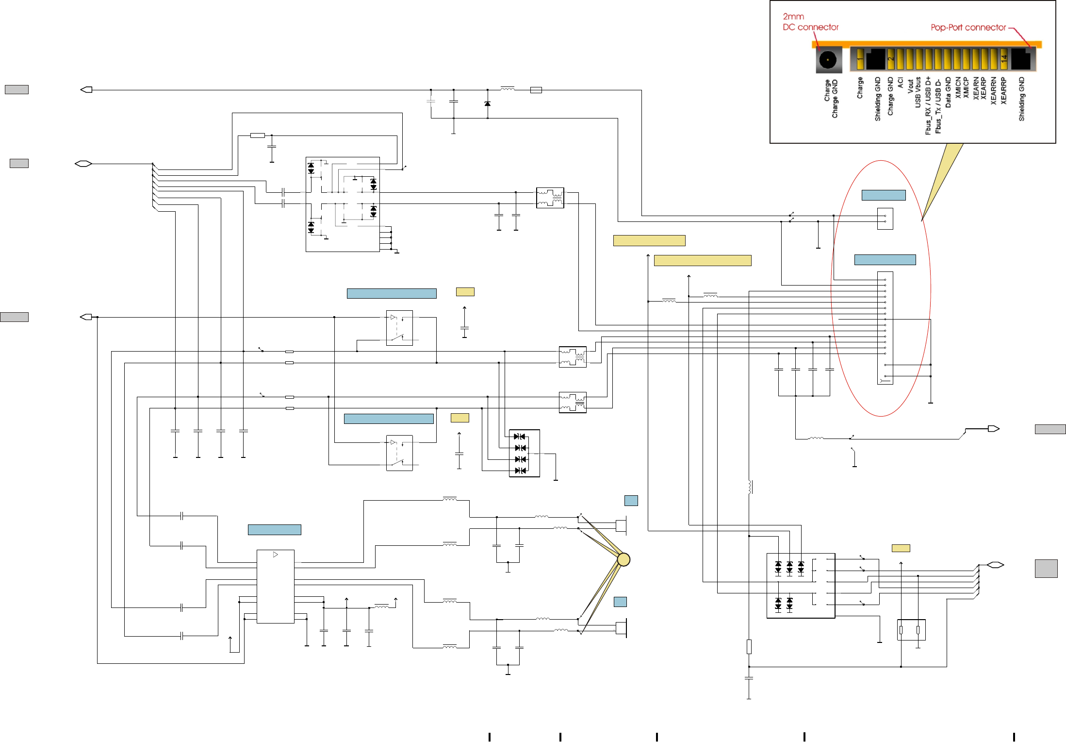
Front page
BT, FM radio
UI
TAHVO
RETU
Audio
Signal overview
RAPGSM, Combo memory, Camera
RF part
Service Schematics
RM-56
Exploded view and component disposal
IMPORTANT:
This document is intended for use by authorized NOKIA service centers only.
Introduction
“Service Schematics” was created with focus on customer care.
The purpose of this document is to provide further technical repair information for
NOKIA mobile phones on Level 3/4 service activities.
It contains additional information such as e.g. “Component finder”,
“Frequency band table” or “Antenna switch table”.
The “Signal overview” page gives a good and fast overview about the most
important signals and voltages on board.
Saving process time and improving the repair quality is the aim of this document.
It is to be used additionally to the service manual and other training
or service information such as Service Bulletins.
All measurements were made using following equipment:
Nokia repair SW : Phoenix version 2005.20.7.98
Oscilloscope : Fluke PM 3380A/B
Spectrum Analyzer : Advantest R3162 with an analog probe
RF-Generator / GSM Tester : Rhode & Schwarz CMU 200
Multimeter : Fluke 73 Series II
While every endeavour has been made to ensure the accuracy of this document, some
errors may exist. If the reader finds any errors, NOKIA should be notified in writing.
Please send E-Mail to: training.sace@nokia.comtraining.sace@nokia.com
Copyright © NOKIA
This material, including documentation and any related computer programs is protected
by copyright, controlled by NOKIA. All rights are reserved. Copying, including reproducing,
modifying, storing, adapting or translating any or all of this material requires the prior
written consent of NOKIA. This material also contains companyconfidential information,
which may not be disclosed to others without the prior written consent of NOKIA.
62706270
NOKIANOKIA
Customer Care / Service & Support Readiness / Content Creation Management
Copyright © 2005 NOKIA Only for training and service purposes
Customer Care / Service & Support Readiness / Content Creation Management
Copyright © 2005 NOKIA Only for training and service purposes
Board version: 1kz_12aBoard version: 1kz_12a
Version: 1.0Version: 1.0 02.11.200502.11.2005 6270 RM-566270 RM-56
Component finder
Page 1(10)Page 1(10)
FrontpageFrontpage

Customer Care / Service & Support Readiness / Content Creation Management
Copyright © 2005 NOKIA Only for training and service purposes
Customer Care / Service & Support Readiness / Content Creation Management
Copyright © 2005 NOKIA Only for training and service purposes
Board version: 1kz_12aBoard version: 1kz_12a
Version: 1.0Version: 1.0 02.11.200502.11.2005 6270 RM-566270 RM-56
MICB2
XEARLC
Cap for N2001 (pin 5)
Cap for N2000 (pin 5)
Xear_r_p
XEARL
MIC2N
XEARL
XEARLC
XEARR
XEARRC
HOOKDET
MIC2P
Xear_l_p
XEARRC
VOUT
Xmicp
data gnd
Xmicn
ACI
Xear_r_n
ACI
charge gnd
SLAVEPU
Vbus
D+
Xear_l_n
MASTPD2
XEARR
MASTPD1
charge
DPRXD
DMTXD
D-
C2006
10n
7
GND
68nH
L2004
C2000
27p
6
X2002
1
2
1
4
J2008
1
23
4
C2005
10n
J2007
VIO
L2001
EXC24CB102U
100n
C2020
GND
B2GND
C3
C1
J2003
0
0
GND
R2006
ESDA14V2-4BF2
A1
A3
33R
33R
15k
IP4065CX11_LF
R2007
GND
GND
1k3
17k
C2007
10n J2005
C2030
270p
EXC24CB102U
L2002
2
14
3
GND
GND
10n
C2008 C2009 C2010
10n10n
2
14
3
600R/100MHz
L2003
EXC24CB102U
R2000
VAUX
GND
Z2003
220R
GND
600R/100MHz
GND
GND
GND
GND
VOUT
2k2
50R
50R
2k2
1k0
BGF100
R2001
to UEME
1n0
to Mic
1n0 1n0
1n0 1n0
1n0
Vcc
GND
Meas
1
R2004
/2 22R
2
/2 22R
/2 22R
R2002
1/2 22R
2
N2000
2=GND
VIO 5=
NO
1
NC
3
COM
4
IN
6
1u0
C2001
GND
C2002
2u2
J2004
2
600R/100MHz
Z2001 Z2000
J2009
C2021
100n
C2013
10p
10p
C2011 10p
C2014
10p
C2012
GND
3
4
5
6
7
2A
F2000
5
J2000
GND
GND
1
33n
0
J2001
C2004
GND
C2003
VBUS
33n
J2006
L2000
220R/100MHz
GND
100R
R2030
V2000
RESNET_220K_120K
R2008
220k
120k
1
2
3
4
GND
2=GND
VIO 5=
1
NO
3
NC
4
COM
6
IN
GND
TS5A3159DCKR
TS5A3159DCKR
N2001
9
GND
GND
J2002
VIO
1
10
11
12
13
14
GND
AGND
2
3
4
5
6
7
8
XAUDIO(7:0)
AUDIO_AMPS_EN(7:0)
FMANT(1:0)
CHARGER
USB_ACI(7:0)
X2000
Page 2(10)Page 2(10)
AudioAudio
D3000
System connector
Charger plug
Analog switch/ Attenuator
Analog switch/ Attenuator
TAHVO
RETU
RAPGSM
FM Radio
RETU /
TAHVO
2.8V
1.8V
1.8V
5V if USB connected
2.5V if accessory connected
XEARRC
XEARR
XEARLC
XEARL
LEFT
RIGHT
RIGHT
LEFT
OUTR+
OUTR- D4
B4 _SDL
C1 INR-
C2 G0
C3
AGND
PGND C4
INR+
D1
AVDD D2
D3
A1 INL+
A2
PVDD
OUTL+ A3
A4
OUTL-INL-
B1
G1
B2
_SDR
B3
VBAT
GND
GND
TPA2012D2YZH
N2101
GND
GND
C2126
10U
220R/100MHz
L2101
C2118
100n
C2120
100n
L2108
56nH
22p
C2106
GND GND
C2111
22p
100n
C2124
L2104
220R/100MHz
L2111
600R/100MHz
22p
C2112
220R/100MHz
L2110
VIHFAMP
L2109
56nH
56nH
L2103
C2107
22p
56nH
L2102
1u0
C2127
C2117
100n
C2119
VIO
100n
L2107
220R/100MHz
1
2
1
2
J2102
J2101
B2102
J2103
B2101
J2104
IHF
Audio amplifier
IHF
22

Customer Care / Service & Support Readiness / Content Creation Management
Copyright © 2005 NOKIA Only for training and service purposes
Customer Care / Service & Support Readiness / Content Creation Management
Copyright © 2005 NOKIA Only for training and service purposes
Board version: 1kz_12aBoard version: 1kz_12a
Version: 1.0Version: 1.0 02.11.200502.11.2005 6270 RM-566270 RM-56
GND
R2408
4k7
C2408
27p
L2410
15nH
PWRON
X7554
J2416
BTEMP
WTXDET
LST
RFTEMP
LS
BSI
VCHAR
EARN
EARP
HFSPN
HFSPP
VIBRAN
VIBRAP
WATCHDOG ENABLE
1n0
C2204
GNDGND
1n0
C2205 1n0
C2206 1n0
C2207
R2200
100k 120k
R2201
0
1
2
VANA
1u0
C2210
0
GND
C2202
1n0 1n0
1u0
C2201
22p
GND GND
C2209
C2208
27p
VDRAM
8z
32.76 kH
B2200
C2203
VRFC VANA
GND
1u0
GND
C2221
GND
1u5
C2219
GNDGND GND
GND
C2215
1u5
GND
C2211
4u7
0
1u0
GND
4
C2200
2
1
6
5
5
3
0
1
2
0
0
1
2
4
C2214
GND
1u51u5
C2213
VSIM1 VAUX
VIO
GND
1u5
C2216
1u5
C2220
GND
C2212
GND GND
1u5
1u0
C2222
J2201
J2202
GND
J2200
VREF_INT
GND
6
7
0
0
1
GND
VBAT
1
2
3
M12
LS
M2
WTxDet
M3
AudClk
M4
M5 SerClk
M6 TxCClk
TxC2 M7
M8
AFC
M9
SlClk
2
LST
BTemp
L3
L4 MBusTx
SerData
L5
TxCDa
L6 TxCCtrl
L7
VBack
L8
CrI
L9
M1 RFTemp
M10 HV
VDRAM M11
BSI
MBusRx K4
SerSelX
K5
K6
Gnd4
TxC1 K7
RetuInt K8
K9 CrO
SIMDetX
L1
TM L10
HeadDet
L11
HookDet
L12
L2
SleepX
J11 WDDis
VAna J12
Mic2N
J2
Mic1N
J3 Mic1P
K1
K10 ChSwS
VBat2
K11
Gnd2 K12
K2 VDATx
K3
PURX
G11
VRFC G12
MicBCap G2
G3
XEarRC H1
MicB1
VBG H10
MBus H11
VBat4
H12
MicB2 H2
H3
VSATx
Mic2P
J1
J10
E2 Mic3N
E3 Mic3PR
XEarLC F1
VChar
F10 F11
VRef
VBat5
F12
F2
MicSub
F3
XEarL
XEarR G1
G10 VBat6
VR1
VSIM2 C9
EarN D1
SIMRstC2 D10
D11
Gnd1
VIO D12
D2 Mic3NR
EarP D3
E1 Mic3P
RstX E10
VAux E11
E12 PwrOnX
VSARx
VRCP2 C10
SIMRstC1 C11
C12 VBat1
HFSpN C2
VDARx
C3
PMARN
C4
C5 SIMClk1
C6 SIMDa1 SIMClkC1
C7
C8
SIMDaC1
FlyHigh B11
B12 VBatCP
GndH B2B3 VBatH
EarDaR
B4
B5
MicData
SIMClk2
B6
SIMIOC2
B7
Gnd3 B8
B9
SIMClkC2
C1
FlyLow A12
A2
VibraP
PMARP
A3
A4 EarDaL
SIMIOC1
A5
A6 SIMDa2
VSIM1 A7
VBat3
A8
A9
SIMDaC2
HFSpP B1
VCP B10
1
RETU_3.02
D2200
A1
VibraN
VRCP1 A10
A11
GndCP
1k0
R2209
56
1k0
R2207
R2208
1k0
R2206
R2205
1k0
1k01k0
1k0
R2204
R2203
10
1k0
R2202
VRCP2
VREF_INT
VREFVSIM2 VR1VRCP1
1u5
C2217
J2210
J2212
GND
J2203
J2204
J2205
1n0
C2275C2274
1n0
220R/100MHz
L2271
220R/100MHz
L2270
C2270
GND
1n0
C2272
1n01n0
C2271
220R/100MHz
L2273
220R/100MHz
L2272
3
GND
GND
567132
0
2M2
R2216
4
R2214
4k7
R2212
R2213
4k7
78
2
470R
J2220
J2215
J2221
J2213
J2214
GND
GND
GND
C2281
1u0
C2273
1n0
PWRONX
ACI(1:0)
DIG_AUDIO(5:0)
VIBRAN
XAUDIO(7:0)
EMINT(1:0)
USB_ACI(7:0)
AFC
TXC
SLOWAD(6:0)
INT_SIM(5:0)
CBUS(3:0)
TXC(2:0)
CHSWSTAT
H_BRIDGE(3:0)
HFSPN
HFSPP
VIBRAP
0
1
2
3
4
GND
1n0
C2218
J2218
J2219
J2216
J2217
1n0
GND
C2229
PUSL(7:0)
APE sleepX
GND
G2200
GND
VBACK
AUDIO(8:0)
M
M2100
4CR-1002W-07
R2100
1
2
GND
GND
2
2u2
C2102
3
B2100
OUT
GND
GND1
B3
C1
C2 GND3
C3 R2101
220R1n0
EMIF01-SMIC01F2
1n0
50R
2k2
2k2 2k2
1n0
to Mic 50R
to Asic
150p
GND3
A2
Vbias
A3
B1
GND2B2
33n
1n0
C2101 4
33n
C2100 MIC1P
MIC1N
MICB1
SIMDetX
GND
EMIF03-SIM02F2
CLK
1
0
2
R2700
R1
R3
R2
Side
SIM Reader
CLK
GND
GND
GND
C2700
3
5
6
7
GND
X2701
1
2
100n
VSIM1
GND
GND
27p
C2072
27p
C2073
VBAT
C2071
150u_10V
BTEMP Resistor
14V/50V
R2071
GND
J2070
J2071
GND
VBAT
BSI
GND
GND
J2073
BGND
J2072
X2070
47k
R2070
GND
BTEMP
BSI
C2223
10n
VANA
C2224
10n
VANA
15nH
L2411
GND
X7553
GND
J2417
J3121
Page 3(10)Page 3(10)
RETURETU
Microphone
Battery connector
Sleepclock oscillator
BBaacckkuupp
battery
Vibra
SIM
RETU
TAHVO,
AHNE
TAHVO
TAHVO
RAPGSM
RAPGSM
FM Radio
B to B connector
B to B connector
System connector
TAHVO, System conn.
VCTCXO
AHNE
TAHVO,
RAPGSM
RAPGSM
RAPGSM
RAPGSM
~4V
~4V
GND
1u0
C2225
1u0
C2228
L2203
GND
GND
600R/100MHz
VBATCP
C2231
10U
C2232
1u0
600R/100MHz
GND
VBAT3
VBAT2
VBATH
L2206
VBAT1
1u0
C2230
GND L2204
GND
600R/100MHz
1u0
C2226
GND
C2227
1u0
L2205
220R/100MHz
L2202
220R/100MHz
~4V
~4V
~4V
~4V
?
~4V
1.35V
Power on key connector
2.8V
1.8V
2.5V
1.8V
Depends on Sim 1.8V/3V
4.7V if RF active
GNDGND
1.35V 2.8V
Depends on Sim 1.8V/3V
4V
19
17
18
3
12
1

Customer Care / Service & Support Readiness / Content Creation Management
Copyright © 2005 NOKIA Only for training and service purposes
Customer Care / Service & Support Readiness / Content Creation Management
Copyright © 2005 NOKIA Only for training and service purposes
Board version: 1kz_12aBoard version: 1kz_12a
Version: 1.0Version: 1.0 02.11.200502.11.2005 6270 RM-566270 RM-56
4
4
5
10n
GND
GND
1u0
GND
C2300
VOUT
C2312
0
1
2
0
VIO
J2315
GND
VBAT 2
RSX101VA-30TR
V2302
100R
R2307
GND
3
2
1
0
GND
VBUS
GND
GND
5
C2313
1u0
GND
3
2
1
0
1u0
C2303
4u7
J2317
C2315
C2314 4u7
J2311
J2313
J2309
J2310
J2308
J2312
FSE0
K5
FTX
SLAVESWSET K6
RXD2 K7
D-_TXD K8
K9
VCCint
VCORE
CLK
J7
D+_RXD
GND3
J8
J9
Master_PD2
K1
GenOut2
K10 VCC
K2
RCV_FRX2
VM_CLK K3
K4
H8
H9
Master_PD1
J1 ChSwS
Slave_PU J10
J2
GenOut1
J3
VP_FRX
J4
OEX
VO J5
J6
GenOut3 H1
H10 Vout
SENSE-
H2
NC
H3
NC
H4
H5 NC
H6 NC
NC
H7
NC
F3 NC
NC
F8
VCharOutK
F9
G1
PWM300
G10 VCharOut2
G2 SENSE+
G3 NC
NC
G8
G9 VBAT3
Clk600
VCharIn2
E10
E2
SleepClk
NC E3
E8
NC
E9 VCharInK
SMPSClk
F1
F10 VCharOut1
F2 GND4
NC
C9
VcoreDef
D1
SLEEPX
D10 VCharIn1
PURX D2
NC D3
D8
NC
D9 VCharADC
E1
C1
CbusDataNC
C10
C2
TahvoInt
NC C3
C4
NC
NC C5
C6
NC
NC C7
C8
RSTX B3
VCore
B4
GND1
B5
VCoreCoil
B6
TestMode B7
B8 NC
TestOut B9
A4 GND1
A5 VCoreCoil
VBAT1
A6 VBAT1
A7
A8 NC
A9 GND5
B1
CbusSelX
NC
B10
CbusClk B2
TAHVO_V5.2_LF
N2300
VPP_VIO A1
A10 NC
FlashM A2
A3
VIO
GND
4
6
1
J2316
GND
GND
5
7
VAT
B
VBAT
GND
1u0
C2306
1u0
C2305
GND
600R/100MHz
L2306
6
GND
22u
C2302
C2301
22u
J2314
L2301
220R/100MHz
VLEDOUT1
GND
C2307
1u0
C23 90
22u
27p
C7609
GND GND
56p
C7607
1
10uH
L2302
GND GND
3
10n
C2304
GND
J2300
CHARGER
SLOWAD(6:0)
USB_ACI(7:0)
USB_CMT(8:0)
CHSWSTAT
PUSL(7:0)
CBUS(3:0)
EMINT(1:0)
1
23
4
CURRENT_SEN_30um
R2300
SENSE+
SENSE-
BGND
GND
1
Traceability pad
X2060
GND
Page 4(10)Page 4(10)
TAHVOTAHVO
Current gauge
TAHVO
5V if USB connected
RETU
RETU
Charger plug
~4V
RETU
RETU, System connector
RAPGSM
RAPGSM
RAPGSM
1.8V
~4V
2.5V if accessory
connected
Local mode = 1.4V ~4V
1.8V if lights on
14V if lights on
GND
Power supply for display
and keyboard lights
13
CLK
TXD
RXD
VBUS
RXD2
GND
VPP
0
J206
1234
678
Flash interface
GND
PGND C3
4W_LED_DRIVER
N2301
AGND A1
EN
A2
NC
A3
VDD B1
B3 FB
C1
VOUT
C2 IND
SETCURR1
GND
600R/100MHz
L2305
VBAT
22uH
L2304
PWMTAHVO
LED Driver
~4V

Customer Care / Service & Support Readiness / Content Creation Management
Copyright © 2005 NOKIA Only for training and service purposes
Customer Care / Service & Support Readiness / Content Creation Management
Copyright © 2005 NOKIA Only for training and service purposes
Board version: 1kz_12aBoard version: 1kz_12a
Version: 1.0Version: 1.0 02.11.200502.11.2005 6270 RM-566270 RM-56
VE
D
L
LW_L28G-R2S2-4K6L-1-10-R18
V2407
GND
R2410
68R
VLE OU
DT1
LW_L28G-R2S2-4K6L-1-10-R18
LPRF_CMT(2:0)
AUDIO_AMPS_EN(1:0)
V2403
GND
C7608
27p
R2412
560R
V2406
LW_L28G-R2S2-4K6L-1-10-R18
GND
OUTDTC143ZM-T2L
47k
V2404
4k7
R1
R2
IN
LW_L28G-R2S2-4K6L-1-10-R18
V2405
APESleepx to GND if not used (eg. WLAN)
1
0
4
10
VCORE
VCORE
2
1
0
GND
5
6
7
8
9
100n
C2808
GND
9
8
9
0
1n0
C2830
23
24
25
26
1
15
J2828
21
22
3
4
5
6
7
0
1
2
J2852
GND
C2804
100n
6
R2830
10R
36 GENIO36 4
37 GENIO37 5
38 GENIO38 6
39 GENIO39 8
7
32 GENIO32 0
33 GENIO33 1
34 GENIO34 2
35 GENIO35 3
5
1
030
31
0
1
2
40 GENIO40 9
41 GENIO41 10
R2804
100R
100R
R2803
1u0
VCORE
GND
J2804
C2807
J2803
D2800
RAPGSM_V1.1PA
C2803
100n100n
C2802
C2816
27p
14
27p
C2821
66
67
68
69
13
3
62
63
64
65
9
1
0
2
GND
2
1
8
VIO
100n
C2801
7
GND
71
1
3
2
8
73
52
65
66
10
12
70
71
72
3
4
8
9
11
C2809
100n
GND
Y5
GENIO20
VSSCORE6
Y6
GENIO51 Y7
Y8 EarDataR
MicData
Y9
VRFC
GENIO36
VSSDSP2
Y18
Y19
GENIO14
USBVP_FRX
Y2
GENIO10 Y20
VDDCORE6
Y21
Y3
GENIO27
GENIO23 Y4
PMARP
W9
VSSCORE5
Y1
Y10 VSSCORE7
Y12 I2SSD2
I2SSCLK
Y13
Y14 VSSDSP1
GENIO42 Y15
Y16
GENIO39
Y17
USBVO
W20
GENIO8
W21
GENIO6
W3 USBVM_Clk
GENIO26 W4
GENIO21 W5
W6
GENIO18
W7
GENIO16
EarDataL
W8
CBusEn1X
W13 I2SSD1
GENIO46 W14
GENIO41 W15
W16
GENIO38
W17
GENIO35
GENIO33 W18
GENIO11 W19
W2
GENIO24
GENIO22 V6
GENIO17 V7
V8
GENIO49
PMARN
V9
VDDCORE4
W1
W10 TahvoInt
GENIO30 W11
W12
V16
GENIO34
GENIO32 V17
V18
GENIO13
GENIO7 V19
USBDSyncClk
V2
V20
GENIO4
V3 USBOEX
USBRCV_FRX2
V4
V5
U3
USBFSE0_FTX
U4
V10
GENIO67
V11
GENIO31
CBusDa
V12
I2SWS
V13
V14
GENIO45
GENIO40 V15
T3
T4
GENIO73
U1
GENIO70
U18
GENIO5
U19
GENIO2
U2
GENIO71
GENIO1 U20
U21
SDRCKE
GENIO72
R3
GENIO61
GENIO62 R4
SysClk
R8
R9
GENIO19
T18
GENIO3
SDRAd9 T19
T2
GENIO63
SDRAd5 T20
GENIO64
GENIO65
R13
GENIO47
GENIO44 R14
SDRDa9 R18
SDRUDQS R19
R2
GENIO60
R20
SDRAd10
VDDDSP3
R21
P3
GENIO52
GENIO57 P4
GENIO58 P7
P8
GENIO69
GENIO29 P9
GENIO59 R1
AudioClk
R10
SMPSClk
R11
R12
P12
GENIO66
P13 CBusClk GENIO37 P14
VSSCORE8
P15
P18
SDRDa13
SDRDa11 P19
GENIO56 P2
P20 VSSDSP3
N20
SDRAd2
VDDSIO6
N21
RX1
N3
N4 RFBusClk
N7 RX2
TXA
N8
P10
GENIO50
GENIO68 P11
M7 VSSCORE4
RFBusEn1X
M8
N1 TXP
N14
GENIO9
GENIO0 N15
N18
SDRDa12
N19
SDRDa15
RFBusDa
N2
L8 VDDATX
M14 VDDSIO5
SDRAd6 M15
M18
SDRDa10
SDRDa14 M19
VDDSIO1
M2
M20 VSSCORE9
M3 TXReset
VDDCORE3
M4
SDRAd11 L14
SDRAd7 L15
L18
SDRDQMU
SDRDa8 L19
L21 VDDCORE7
L3 TXQP
L4 TXQN
Iref1
L7
SDRCLKX K18
K19
SDRCLK
K2 VSSASUB
SDRCASX K20
K3 TxIN
TxIP
K4
VrefN
K7
K8 VSSCORE2
VSSATX
L1
J20
SDRAd13
J21 VSSCORE10
J3 RxQP
RxQN
J4
EMU0
J7
J8 TMAct
K14
SDRAd12
SDRAd4 K15
H8 ETMPkt4
ExtAdDa14 H9
VDDARX
J1
SDRWEX J14
J15
SDRAd8
SDRDa7 J18
SDRDQML J19
J2 VrefP
H14
SDRRASX
VDDCORE8
H15
SDRDa3 H18
H19
SDRDa5
RxIP
H2
VDDDLLDCDL
H20
H3 RxIN
VSSCORE3
H4
VSSCORE1
H7
G21 VDDSIO7
G3 VDDDPÖÖ
G4 VSSA
ExtAdDa15 G8
G9
ExtAdDa7
H10
ExtAdDa6
ExtAdDa23 H11
H12
ExtAdDa24
RetuInt
H13
G11
ExtAdDa16
FlsWaitX G12
FlsCS2X G13
G14
GENIO53
G18
SDRDa2
G19
SDRDa1
VDDCORE2
G2
SDRAd14 G20
SDRDa4 F18
SDRDa0 F19
F2 RFClkN
F20
SDRAd1
F3 RFClkP
F4 JTDI
VSSARX
G1
ExtAdDa21 G10
D9
VDDA
E1
SIMIODa1
E18
SDRDa6 E19
JTDO
E2
SDRAd0 E20
VDDMCU1
E21
JTMS
E3
JTrst
E4 JTClk
D2
VSSMCU1
D20
D3 PURX
ETMPipeB0
D4
ETMPipe1
D5
ETMPkt7
D6
D7 ETMPkt2
ExtAdDa5 D8
ExtAdDa4
D12
ExtAdDa9
D13
FlsCSX
FlsRSTX D14
D15
FlsADVX
D16 ACIRx
TxCClk
D17
SIMClk1
D18
D19
SDRLDQS
C4 ETMPipe0
C5 ETMPkt6
ETMPkt3
C6
ETMPkt1
C7
C8
ExtAdDa13
ExtAdDa12 C9
D10
ExtAdDa11
ExtAdDa10 D11
ExtAdDa20 C16
C17
SpeciallO2
C18
SpeciallO1
GENIO55 C19
SleepX
C2
C20 SIMIOCtrl1
SDRAd3 C21
ETMPipeB2
C3
B9
ExtAdDa0
C1 SleepClk
C10
ExtAdDa3
C11
ExtAdDa2
C12
ExtAdDa8
ExtAdDa18 C13
FlsWEX C14
C15
FlsClk
B2
GENIO54 B20
VSSCORE11
B21
B3 ETMSyncB
ETMSync
B4
B5 ETMPkt5
B6 VSSCORE14
ETMPkt0
B7
ExtAdDa1 B8
B12
FlsOEX
ExtAdDa22 B13
B14 VSSCORE12
ExtAdDa19 B15
VSSMCU2
B16
SpeciallO3 B17
B18 ACITx
SpeciallO0 B19
APESleepX
GENIO28 AA2
AA20
GENIO12
VDDSIO4
AA21
AA3
GENIO25
AA5 VDDCORE5
GENIO48 AA7
AA9 VDDDSP4
B1 VDDCORE1
VSSCORE13
B10
A5
A7 ETMClk
A9 VDDCORE10
AA1 VDDSIO2
VDDSIO3
AA11
VDDDSP1
AA13
AA15
GENIO43
VDDDSP2
AA17
GENIO15 AA19
A11
VDDCORE9
A13
ExtAdDa17 A15
A17 VDDMCU2
TxCDa
A19
A2 ETMPipeB1
TxCDaCtrl
A20
VDDSIO8
A21
ETMPipe2
A3
VDDCORE11
1
2
6
VDDSIO10
A1 VDDSIO9
2
0
100n 100n
C2811C2810
1
2
3
1
3
2
4
5
J2835
6
J2851
J2831
J2833
J2834
GND
J2829
J2830
1
0
8
5
0
4
5
0
47 EM_INT
11
12
GND
GND
GND
42
43
44
45
46
50
51
52
5
4
5
4
48
49
C2815
100n
1
GND
100n
C2818
VCORE
100n
C2820C2819
100n
0
1
0
GND
0
1
2
11
12
13
14
GENIO59
GENIO16
BTDAIN 1
15
GENIO60
GENIO17
BTDAUT 2
2
1
0
7
53
10
C2813
100n
3
0
3
1
100n
C2812
4
3
2
1
0
6
100n
C2814
5
0
C2805
6
4
5
7
100n
29
6
16
GENIO64
GENIO18
BTRSTX 0
17
GENIO67
GENIO19
BTHOSTWAKE 6
59
60
61
28
27
55
56
57
58
3
2
VRFC
VIO
54
GND
VCORE
4
3
6
5
4
GND
24
GND
19
GENIO70
GENIO21
BTRTS 4
20
GENIO29
GENIO22
GENIO23
GENIO24
GENIO25
GENIO26
GENIO27
GENIO28
GENIO55
BTWAKE 5
GENIO02 AUDIO AMPs AND SWITCHes ENABLE 0
C2822
27p
0
3
18
GENIO69
GENIO20
BTCTS 3
17
18
19
20
21
22
23
9
8
7
1
12
13
14
15
1
2
3
4
5
6
7
8
16
3
2
0
0
9
10
11
PCM(3:0)
EMINT(1:0)
SDRAM_BA(1:0)
CCP_CMT(3:0)
PUEN
RXRESET
VPPLOCK
WPX
PUEN
ACI(1:0)
CBUS(3:0)
RFCLK_I(1:0)
RFCONV_I(11:0)
PUSL(7:0)
INT_SIM(5:0)
RFCTRL_I(8:0)
DIG_AUDIO(5:0)
MEMADDA(24:0)
SDRAM_DA(15:0)
SDRAM_AD(15:0)
SDRAM_CTRL(10:0)
VPPLOCK
WPX
MEMCONT(15:0)
RXRESET
TXC(2:0)
FM_CMT(2:0)
KEYB_CMT(20:0)
USB_CMT(8:0)
DRAM VDD
NOR VPP
DRAM VDDQ
NOR VCC
NOR VCCQ
DRAM VSS
DRAM VSSQ
NOR VSS
6
0
1
2
10
11
12
0
7
1
2
0
1
2
8
4
3
23
21
22
16
17
1
2
3
4
15
9
8
7
10
26 16
11
27
28
55
18
19
20
1
0
7
8
9
10
11
12
13
14
13
14
15
3
4
5
GND
3
4
5
6
7
8
9
J3002
J3000
J3006
J3005
J3001
J3003
J3004
9
20
5
5
6
0
18
19
4k7
R3000
2
18 2
3
19 3
4
20 4
5
21 5
6
22 6
7
23 7
8
24 17
9
25 21
NC
P4
P5
P6 _RAS
CLKd
P7
P9 BA0d
0
16 0
1
17 1
_CK
N8 BA1d
11
N9
P1
DNU
P10
P13
DNU
DNU P14
DNU P2
P3
DNU
N10
0
NC N11
NC N12
DNU N14
N4
N5
N6 _CAS
N7
RDY
NC M2
M3
M4
M5
M6 CKE
M8 _WEd
M9
N1
L13
L14
_RESET
L2
L3 _CEd
NC M1
M10
NC M11
NC M12
M13
J3
K1
NC K12
K13
K14
K2 _AVD
NC K3
L1
G2
G3 _WE
H12
H13
H14
H3 CLK
16
J1
J14
NC
23
F1
F13
F14
F2
F3
G1 _CEnor
G13
G14
_WP
NC D2
NC D3
NC E1
E12
E13
E14
E2
E3
C2
C3
C4
C5
C6 UDM
D1
NC
D12 _OE
D13
B14
B3
UDQS
B4
B5
B9 LDM
C10
LDQS
C11
C12
C13
A14
DNU A2
A5
A6
B1
DNU
B10
B11
B12
DNU
128M SDRAM
A8,A9,C1,C8,D14,N3,P8,P11=
VIOA4,B7,B8,B13=
VIOH2,N13=
GNDA3,A12,B6,C9=
GNDF12,J2,J12,J13,M14=
G12,L12=
VDRAM
A1
DNU
A10
A11
A13
DNU
DNU
VIO
GNDA7,B2,C7,C14,M7,N2,P12=
VPPH1=
COMBO 256M NOR +
SDRAM
A
SDRAM
Data I/O
NOR
A
D3000
D3000
D3000
D3000
D3000
D3000
D3000
D3000
Address/Data I/O
COMBO_256MNOR_128MSDRAM
NOR
VPP
GND
SDRAM_AD(15:0)
SDRAM_CTRL(10:0)
SDRAM_BA(1:0)
MEMADDA(24:0)
MEMCONT(15:0)
SDRAM_DA(15:0)
CAM_VCTRL
3
2
GND
VAUX
3
4
5
6
7
8
9
L3301
600R/100MHz
10
11
12
13
14
SOCKET
2
X3300
47R
R3317
GND
VBAT
GND
1u0
C3301
0
GND
1
J3330 ON/OFF
BYP
Vout
Vin
N3302
LP2985ITLX-
1.8_NOPB
4u7
C3303
GND
1u0
C3302
V1470
1PS89SB15
V3301
SI1012R-T1-E3
1
2
3
GND
VBAT
2u2
C3322
GND
X3301
1
2
C3326
2u2
100n
V3300
PMEG3002AEL
C3320 C3321
GND
4u7
C3324
GND GND
100n
GND
R3303
6R8
GND
GND
R3307
5R6
GND
27nH
L1480
100R
GND
R3306
C3323
10p
L3304
3u3H
10p
C3325
GND
L3305
42R/100MHz
4EAOUT 5
6
OVP
SW 7
PGND 8
U//U
N3301
TK11891F-G
EN
1
2VIN
3GND
VFB
STROBE
N2401
VDD 1
Output
2GND 3
R2402
VAUX
100k
10n
C2402
10n
C2405
VIO
GND
0
MMCCMD
SDCARDDET
MMCCLK
CLK
CMD
DATA
CMDDIR
DATADIR
ENABLE
MMCDA
MMCGND
MMCV
MMCGND
D2GND
D3
J3203
J3200
A2 A3
B1
B2
B3
C1
C2
C3
D1
R3201
VIO
R3200
R1
R3
R2
EMIF04-MMC02F2
R10
R20
R4
GND
100k 100k VIO
R3202
VIO
GND
J3202
11
A
B
GND
2
3
4
5
6
7
8
9
L3200
X3200
1
10
GND
VMMC
100n
C3200
R3203
100k
VIO
J3201
VBAT VIO VMMC
C1
B1
LatchClk
C2
Dir3
C3
A1 C4
D1
B2
B3 D2
A3 D3
A2 D4
A1 VBAT
EN2
A2
GND A3
EN1
A4
VCCB
B1
B2 Dir2
B3 Dir1
VCCA
B4
N3200
LP3928TLX-1828_NOPB
2k2
R3204
C3202
10n
C3203 C3204
100n
1u0
GND
C3201
1u0
VMMC
600R/100MHz
GND
4R7
R2600
100n
C2603
100n
GND
VAUX
5SD Vcc1 6
Vlogic
78
GND
GND
C2602
TFDU5307-TR3
N2600
Anode
1 IRED
Cath
2IRED
3TxD 4
RxD
C2601
22p
4u7
C2600
GND
GND
VIO
VBAT
GND
100n
C3010 100n
GND
C3011
GND GND
C3013
27p100n
C3012
A8,A9
C1,C8
D14
P8,P11
N3
100n
GND
VDRAM
C3009
100n
C3008
GND
A4 B7 B8 B13
VDDQ
GND
C3004
100n
GND GND
VIO
GND
10n
C3003
100n
C3002
C3001
10n
G12,L12 H2 N13
NOR
GND
C3005
100n
GND
10n
C3007
100n
C3006
GND
C3000
GND
100n
Replace with 0R when SDRAM is used
R3002 for DDR SDRAM
VCORE
VCORE_INT
R3002
0R
I2C pull-up
SDA
SCL
1k0
R3313
R3312
1k0
VV
II
OO
R3314
47R
R3315
47R
GND
C3100
27p
J3108
J3113
J3111
J3114 J3107
GND
J3109
J3112
Page 5(10)Page 5(10)
RAPGSM, Combo memory, CameraRAPGSM, Combo memory, Camera
Combo memory
Camera regulator
1.8V
Infrared
Camera flash driver
Pogo pin connector
Hall sensor
Lower Keyboard LED´s
Mini SD Card reader
RAPGSM
AHNE
TAHVO,
FM Radio,
BT, RETU
TAHVO,
RETU
TAHVO
TAHVO
RETU
RETU
AHNE
FM Radio
Display EMI Filter
B to b connector
Keyboard
EMI filter
Audio amplifier,
Analog switches
RETU
RETU
BT
AHNE
?
?
?
?
MESSI_CMT(25:0)
D3000
Camera
BT
J2206
J2207
J2209
Local mode = 1.4V Local mode = 1.4V
Local mode
= 1.4V
VCORE_INT
GND
C2800
100n
11
1.8V
1.8V
1.8V
1.8V
10
8
2
23
6
7
9
Local mode
= 1.4V
~4V
2.8V
~4V
Local mode = 1.4V
1.7V
1.8V
1.8V
1.8V
2.8V
1.8V
14V if lights on
2.8V
1.8V 1.8V
2.8V
~4V
FM radio
0
1
I2C(1:0)
1.8V
2.8V
1.8V 1.8V
1.8V
GND
~4V
GND GND GND
1.8V 2.8V
21
16
20
15
GND

Customer Care / Service & Support Readiness / Content Creation Management
Copyright © 2005 NOKIA Only for training and service purposes
Customer Care / Service & Support Readiness / Content Creation Management
Copyright © 2005 NOKIA Only for training and service purposes
Board version: 1kz_12aBoard version: 1kz_12a
Version: 1.0Version: 1.0 02.11.200502.11.2005 6270 RM-566270 RM-56
ROW1
ROW3
COL0
COL3
COL4
EARN
COL0
ROW2
ROW3
ROW1
Da7
COL1
9
ROW1
ROW0
WRX
ROW3
ROW0
COL4
6
2
ROW2
0
CXS
4
ROW4
TE
COL1
ROW4
COL3
COL1
ROW4
ROW4
#
COL2
1
*
COL0
TE
EARP
7
COL2
3
ROW0
9
RESX
8
RESX
DCX
ROW2
COL2
RDX
DCX
Da0
CXS
WRX
RDX
5
19
S2404
22p
C2401
6
7
1
X2402
1
2
3
4
5
6
2
10
S2401
GND
GND
GND
S2408
21
GND
0
S2405
0
1
S2411
GND
0
S2410
8
C2404
1n0
5
18
1
S2407S2406
SETCURR1
17
3
1
23
4
L2100
EXC24CB102U
5
4
10R
R2400
1n0
C2403
OUT10
OUT1
OUT2
OUT3
OUT4
OUT5
GND
IN10
GND
GND
GND
GND
GND
OUT6
OUT7
OUT8
OUT9
Z2403
EMIF10-COM01F2
IN1
IN2
IN3
IN4
IN5
IN6
IN7
IN8
IN9
GND
3
20
4
16
R2401
C2400
22p 1
0
10R
GND
S2409
VLEDOUT1
OUT6
OUT7
OUT8
OUT9
OUT10
OUT1
OUT2
OUT3
OUT4
OUT5 IN5
IN6
IN7
IN8
IN9
IN10
GND
GND
GND
GND
GND
2
Z2400
EMIF10-COM01F2
IN1
IN2
IN3
IN4
S2402
GND
S2403
S2400
OUT9
OUT10
OUT1
OUT2
OUT3
OUT4
OUT5
IN9
IN10
GND
GND
GND
GND
GND
OUT6
OUT7
OUT8
Z2404
EMIF10-COM01F2
IN1
IN2
IN3
IN4
IN5
IN6
IN7
COL2
COL3
COL4
KEYB_CMT(20:0)
AUDIO(8:0)
MESSI_CMT(25:0)
H_BRIDGE(3:0)
ROW0
ROW1
ROW2
ROW3
ROW4
COL0
COL1
Page 6(10)Page 6(10)
UIUI
D3000
D3000
D3000
D3000
Side key flex connector
Lower Block Keyboard
Keyboard EMI Filter
Display EMI Filter
Display EMI Filter
RAPGSM
RAPGSM
RETU
RETU
14V if lights on
0.5V if lights on
GND
D2
D3
WRX
TE
COL1
D1
COL0
D0
HFSPP
COL2
D7
D6
D4
HFSPN
ROW2
D5
CSX
RESX
ROW1
DCX
ROW0
RDX
VAUX
GND
L2402
600R/100MHz
38
39
4
40
5
6
7
8
9
23
24
25
26
27
28
29
3
30
31
32
33
34
35
36
37
X2400
1
10
11
12
13
14
15
16
17
18
19
2
20
21
22
GND
GND
C2410
27p
C2406
1u0
VIO
GND
L2401
600R/100MHz
C2407
1u0
33R
R2411
GND
D3000
Board to board connector
1.8V
2.8V
GND
27p
C2409
560R
R2413
EARP
EARN
Earpice on display module

Customer Care / Service & Support Readiness / Content Creation Management
Copyright © 2005 NOKIA Only for training and service purposes
Customer Care / Service & Support Readiness / Content Creation Management
Copyright © 2005 NOKIA Only for training and service purposes
Board version: 1kz_12aBoard version: 1kz_12a
Version: 1.0Version: 1.0 02.11.200502.11.2005 6270 RM-566270 RM-56
UART_RTS
PURX
PCM_OUT
PCM_CLK
PCM_IN
BT_WAKEUP
UART_CTS_P
UART_WAKE
SLEEPCLK
BT_RESETX
PCM_SYNC
UART_CTS
UART_RX
UART_TX
BTH_CLK_REQ
100p
C6032
2R2
R6032
C6033
10n
0
VBAT
GND
3n3H
L6030
1u0
C6037
GND
3
18p
C6039
10n
C6036
1u0
C6040
GND
GND
Bal
Bal
10k
LFB2H2G44BB2A257
Z6030
2441.75MHz
Unbal
DC
R6031
GND
C6038
10n
GND
SMP_IN G5
LX G6
G7
SMP_COM
GND
PIO1 F4
SPI_CLK
F5
F6 SPI_CSB
F7 SPI_MISO
PIO2 G1
G2
PIO3
VSS_DIG
G3
G4
VDD_PIO
PIO0 E3
SPI_MOSI
E4
PIO5 E5
PIO4 E6
E7 RESETB
F1
PIO9
F2 AUX_DAC
PIO8 F3
RF_IN
D2
TEST_EN
D3
D4
PIO7
D5 PCM_OUT
D6
VDD_PADS
D7
PIO6
TX_B
E1
E2 TX_A
B7 PCM_IN
VSS_RADIO
C1
C2
VDD_RADIO
C3
VREG_EN
AIO0 C4
PCM_SYNC
C5
VDD_CORE C6
C7 VSS_DIG
UART_CTS
A6
UART_RTS
A7
VSS_VCO
B1
B2
VDD_VCO
B3 VSS_ANA
AIO2 B4
B5 UART_TX
PCM_CLK
B6
BC4-ROM1.0RDL
N6030
4376495
A2
VREG_IN
XTAL_IN
A3
VDD_ANA A4
A5 UART_RX
1p2
C6030
VIO
GND
L6031
3n3H
10k
R6050
100k
R6030
C6031
18p
C6034
GND
GND
7
10
8
9
GND
10n VIO
2
GND
GND
1
6
3
5
4
11
0
R6034
10n
10k
PUSL(7:0)
G_LPRF(23:0)
1
6
C6035
LPRFCLK
ANT
X6002
X6001
GND
GND
GND
GND
GND
C6157
10n
33n
C6165
GND
33n
C6159
GND
GND
R6160
100k
C6158
R6159
10k
100n
10n
C6170
L6156
47nH
R6107
33n
G5
G6
TMUTE
INTX
G7
GND
C6163
F2
AGND
VAFL F4
F6
INTCON1
F7 DGND
G1 FREQIN
G2
AGND
G4
MPXOUT
VAFR
CBUSenX
D1 RFIN1
D2
CD3
BUSMODE
D6
VDD
D7
E1
VCC
E6
INTCON2
E7
CD2
F1 XTAL
A7 CLOCK
CAGC
B1
CPOUT B2
VREFDIG
B6
DATA
B7
RFIN2
C1
C2 RFGND
C7
TEA5761UK_N4B
N6156
C6164
A1
LOOPSW
LO1 A2
LO2 A3
A4
CD1
A5 SWPORT
A6 BUSENABLE
33n
C6162
VAFR
VAFL
1
0
SCL
SDA
I2C(1:0)
VAUX
VIO
R6156
0R
0R
100n
GND
C6178
27p
C6176
100p
0
GND
GND
C6179
47p
L6176
120nH
FMANT(1:0)
LPRF_CMT(6:0)
PCM(3:0)
MIC3P
MIC3PR
100n
C6188
C6189
100n
MIC3N
MIC3NR
6
GND
100n
C6190
GND
5
7
100n
AUDIO(8:0)
8
C6191
1
PUSL(7:0)
SLEEPCLK
FM_CMT(2:0)
Page 7(10)Page 7(10)
BT, FM Radio, BT, FM Radio,
Bluetooth
BT Antenna Pads
FM Radio
RAPGSM
RETU
System connector
RAPGSM
RAPGSM
AHNE
RETU
RETU
RAPGSM
RFCLKEXT
14
25
6
4
7
8
0
00
2
51
3
62
1
33
9
10
1.8V
~4V
1.8V
2.8V
1.8V
14
EM_INT 0

Customer Care / Service & Support Readiness / Content Creation Management
Copyright © 2005 NOKIA Only for training and service purposes
Customer Care / Service & Support Readiness / Content Creation Management
Copyright © 2005 NOKIA Only for training and service purposes
Board version: 1kz_12aBoard version: 1kz_12a
Version: 1.0Version: 1.0 02.11.200502.11.2005 6270 RM-566270 RM-56
TXQ_180
VC3
PWRDET_G_ctrl
Gen_ctrl
VC2
VC1
diff 100 ohm
PWRDET_W_ctrl
SMPS_ctrl
VC4
TXQ_0
TXI_180
TXI_0
R7507
10R
VR2_TX
R7509
22k
GND
DAC103
4k7
R7503
1u0
C7505
DAC202
GND 2k2
R7590
L7505
22nH
L7504
22nH
C7501
2n2
C7511
10R
R7506
EHF2BE3800
1
2
3
4
5
GND
UNBAL_IN BAL_OUT
BAL_OUT
BAL_OUT
BAL_OUT
T7501
SXR506C1
Z7501
UNBAL_IN
470p
C7516
R7524
10R
DAC102
10n
C7513
C7509
2p7
12nH
L7501
GND
UNBAL_IN BAL_OUT
BAL_OUT
BAL_OUT
BAL_OUT
SXR533C1
Z7504
C7508
18p
C7503
1u0
DAC201
R7502
10k
R7505
DAC203
8k2
L7515
C7506
1u0
DAC101
M7
LO_INP
LO_INN M8
REFP M9
100n
C7518
SDATA
VDIG L7
CP_OUT_TX L8
L9
OSCIN
M10
REFG
VR2_TX M11
VCP M2
VCO_IN M3
RX_OUT_NI M4
SCLK M5
M6
XRESET
K5
GNDDIG
K6
K7
VPRE_TX
K8 GNDPRE_TX
REFM K9
CP_OUT_RX L1
VVCO_EXT L10
L11
VR1_TX
L12
VBAT_TX
L4
RX_OUT_PQ
RX_OUT_NQ L5
L6
J12
TXQ_180
J2 GNDBB_RX
GNDPRE_RX
J3
K1
VPRE_RX
K10
DAC_REF1
RFC5
K11
VDAC K12
GNDCP
K2
K3 GNDVCO
RX_OUT_PI K4
XENA
C2PI
G3
C1PI
RB_EXT_RX H1
DAC201
H10
H11
TXI_180
TXI_0 H12
VBAT_RX H2
C1NI H3
VR3_RX J1
J10 GNDBB_TX
J11
TXQ_0
C2PQ F1
GNDRF_TX
F10
F11
VRF_TX
F2
C2NQ
F3
C1NQ
G1
C2NI
G10 DAC202
G11 DAC203
G2
GNDVGA
D10
D11 DAC103
RFC4
D2
GNDMIX
D3
INN_MIX
E1
DAC101
E10
DAC102
E11
E2
VB_EXT
E3
C1PQ
VVGA C11
W_OUTM
C12
VREF_CM C2
VMIX C3
RFC1
C4
C5 GNDLNA
VLNA C6
RFC6
C7
RFC7
C8
C9 MUX_IN
INP_MIX
D1
OUTP_FDD
B10 TXC
DET
B11
B12 W_OUTP
B3 MUX_OUT
RFC2
B4
RFC3
B5
RFC8
B8
RFC9
B9
C1 OUTN_FDD
C10
RB_EXT_TX
A10 INP_850
A11 INN_850
A2 INP_2150
INN_2150
A3
INP_1900
A4
INN_1900
A5
INP_1800
A6
INN_1800
A7
INP_900
A8
A9 INN_900
B1
THERMAL BALLS=
AHNE301A
N7505
GND
12nH
L7500
C7504 1u0
G7501
VC
OUT
+DC
240R/100MHz
L7506
NKG3176
2k2
R7501
C7515
4p7
15nH
C7507
10n
L7507
240R/100MHz
G7500
ENFVK3W2F07
VCC
OUT
TXC
RFCLKEXT
RFTEMP
VXO
VREFCM
RFCLKN
VCP2
DAC_REF1
AFC
RFCLKP
TXQP
TXIN
TXQN
TXIP
RFBUSCLK
RFBUSDAT
TXRESETX
RFBUSENA
VCP1
RXIN
RXQN
VREFRF01
RXIP
RXQP
J3333
/RF/ANT_SW0
/RF/ANT_SW1
34 Vcont2
5IN
6Vcont1
J3331
C7606
8p2
N7601
UPG2155TB
OUT1 1
GND 2
OUT2
GND GND
L7605
L7604
R7602
0R
GND
C7605
2p2
0R
R7601
GND
X7555
J3332
10p
C7603
10p
C7604
C7602
GN
D
L=10
W=0.125
TL7
5n6H
L7601
10
p
0
Page 8(10)Page 8(10)
RF partRF part
D3000
D3000
D3000
AHNE
VCO
VCTCXO
38.4MHz
RX SAW Filter
1800/1900MHz
RETU
RETU
RETU
RETU
RAPGSM
BT
1
0RFCLK_I(1:0)
SLOWAD(6:0)
D3000
RX SAW Filter
850/900MHz
2.8V if RF active
GSM Antenna pads
X7505
3
4
X7550
X7551
GND
GND
GND
GND
GND
2.5V
1.35V
4.7V
4.7V
1800
1900
850
900
4
27
26
24
24
24
24
GND
GND
GND
GND
GND
GND
GND
GND
GND
GND
GND
GND
GND
GND
GND
GND
GND
Antenna resonance frequency tuning
Ant_SW1
Ant_SW0
GSM850 GSM900 GSM1900
GSM1800
HIGH
HIGH
HIGH
HIGH
LOW
LOW
LOW
LOW
Lines
1k2
100p
R7595
BFR93AW
V7590
R7593 0R
R7594
1k2
R7592
27k
R7591
330R
C7591
C7590
10n
5
GND GND
GND
P_OUTP
F12
P_OUTM
G12
D12 G_OUTP
G_OUTM
E12
Vc Z7503
R7510
850/900MHz
LMSM-0001TEMP
In_1
In_2
Out
15R
D3000
TX SAW Module
850/900MHz
25
GND GND
1
2
3
4
5
T7520
LDB211G8010C-001
Vdet 4
VC3 5
VC2 6
7
VC1
9
Icont_h
RX_1
19
Vgain 2
ANT
21
Vcc1
23
25 Ident
27 TX_1
28 Icont_I
Vpd 3
RF9282E6.2
N7520
GND GND PINS=
10
TX_2
14
Vcc2
RX_4 1617 RX_3
RX_2
18
VBAT_PA
1p8
27k
C7522
18p
C7525
0R
R7523
R7522
C7502
1p5
3p9
C7520
DAC102
Front End Module
4V
25
GND
GND
GND GND
GND
600R/100MHz
L7520
VBATRF
~4V
~4V
VBAT_PA
Z7520
28R/100MHz
Band Chennel RX VCO/RX VC/RX TX VCO/TX VC/TX
GSM 850
GSM 900
GSM 1800
GSM 1900
190
37
700
661
881.6MHz
942.4MHz
1842.8MHz
1960.0MHz
3526.4MHz
3769.6MHz
3685.6MHz
3920.0MHz
~1.8V
~2.73V
~2.39V
~3.31V
836.6MHz
897.4MHz
1747.8MHz
1880.0MHz
3346.4MHz
3589.6MHz
3495.6MHz
3760.0MHz
~1.5V
~1.99V
~1.60V
~2.96V
2p7

Customer Care / Service & Support Readiness / Content Creation Management
Copyright © 2005 NOKIA Only for training and service purposes
Customer Care / Service & Support Readiness / Content Creation Management
Copyright © 2005 NOKIA Only for training and service purposes
Board version: 1kz_12aBoard version: 1kz_12a
Version: 1.0Version: 1.0 02.11.200502.11.2005 6270 RM-566270 RM-56
5) RFCLKEXT at R7593
1) 32 kHz at C2228 4) VCTCXO 38.4 Mhz at R7590
6) CBUSCLK at J2206
2) RFCLK at J2851-J2852
8) CBUSENX at J22097) CBUSDA at J2207
9) RFBUSCLK at J2833 10) RFBUSDA at J2834 12) AUDIOCLK at J220011) RFBUSENX at J2835
13) SMPSCLK at J2308 14) FMSLEEPCLK at R6107 16) FMSDA at J280315) FMSCL at J2804
17) SIMCLK at X 2701 pin 1 18) SIMDA at X2701 pin 5 20) CAMERASCL at J280419) VSIM at X2701 pin 3
21) CAMERASDA at X2803 22) IHF speaker at J2101-J2104 24) RX at L7500,L7501,L7504,L7505
23) RXIQ GSM900 at J2828-J2831
25) TX at R7510, R7523 26) TXC_PL19 at J333 27) TXC_PL5 at J333
Page 9(10)Page 9(10)
Signal overviewSignal overview
3) SleepCLK at J2217
20
26
25
24
24
24
24
5
22
22
4
14 19 17
18
21
16
15
11
2
23 10 9
3
12
7
6
8
27
1
13
VBAT_PA 4V
VREF=1.35V
VDRAM=1.8V
VANA=2.8V
VR1=2.5V
VRFC=1.8V
VIO=1.8V
VAUX=2.8V
VRCP2=4.7V
VRCP1=4.7V
VSIM1=1.8V/3V
VCORE=1.4V
MMC=2.8V
VCAM=1.8V

Customer Care / Service & Support Readiness / Content Creation Management
Copyright © 2005 NOKIA Only for training and service purposes
Customer Care / Service & Support Readiness / Content Creation Management
Copyright © 2005 NOKIA Only for training and service purposes
Board version: 1kz_12aBoard version: 1kz_12a
Version: 1.0Version: 1.0 02.11.200502.11.2005 6270 RM-566270 RM-56 Page 10(10)Page 10(10)
Component finderComponent finder
Bottom
Top
C2222 P8 C2819 K4 C7502 A7 J2205 O7 J3332 G2 N3200 L6 R3313 I6 X7551 A7
B2200 N7 C2223 P6 C2820 M3 C7503 C3 J2206 Q5 J3333 O7 N3301 G8 R3314 H6 X7553 A6
C2224 O6 C2830 M4 C7504 A4 J2207 Q5 N3302 G4 R3315 H6 X7554 A4
C2000 S4 C2225 O8 C3000 I2 C7505 C3 J2209 Q5 L1480 G8 N6030 G3 R3317 H6 X7555 A3
C2001 T4 C2226 P8 C3001 I2 C7506 C3 J2210 O7 L2000 S3 N6156 J3 R6030 H3
C2002 T4 C2227 P7 C3002 I2 C7507 C3 J2212 O5 L2001 T4 N7505 B4 R6031 G2 Z2000 T5
C2003 T4 C2228 P8 C3003 J5 C7508 C3 J2213 P5 L2002 T5 N7520 B7 R6032 H2 Z2001 T5
C2004 T4 C2229 Q7 C3004 J5 C7509 C3 J2214 P5 L2003 T6 N7601 A2 R6034 G3 Z2003 S5
C2005 T4 C2230 O8 C3005 I5 C7511 B3 J2215 Q5 L2004 T6 R6050 G2 Z2400 K6
C2006 T4 C2231 P6 C3006 I5 C7513 C3 J2216 R5 L2100 E6 R2000 T4 R6107 I2 Z2403 F5
C2007 T7 C2232 P8 C3007 I5 C7515 A3 J2217 O5 L2101 G3 R2001 T4 R6156 I3 Z2404 F4
C2008 T6 C2273 Q7 C3008 J5 C7516 B3 J2218 R5 L2102 F3 R2002 T6 R6159 I2 Z6030 F3
C2009 T6 C2274 Q7 C3009 I5 C7518 C4 J2219 Q5 L2103 F3 R2004 T6 R6160 I2 Z7501 B6
C2010 T7 C2275 Q6 C3010 M2 C7520 B7 J2220 O5 L2104 G2 R2006 T6 R7501 B3 Z7503 C6
C2011 T5 C2281 P9 C3011 K4 C7522 C7 J2221 O5 L2107 G2 R2007 S5 R7502 A4 Z7504 B6
C2012 T5 C2300 R6 C3012 K3 C7525 C8 J2300 Q7 L2108 D5 R2008 S5 R7503 C4 Z7520 A6
C2013 T5 C2301 R6 C3013 K4 C7590 F2 J2308 Q7 L2109 D5 R2030 S4 R7505 B3
C2014 T5 C2302 Q6 C3100 M7 C7591 F3 J2309 Q8 L2110 G3 R2070 T2 R7506 C4
C2020 S6 C2303 S8 C3200 N5 C7602 A2 J2310 Q8 L2111 F3 R2071 I8 R7507 A4
C2021 S6 C2304 Q7 C3201 L6 C7603 B2 J2311 Q8 L2202 O9 R2100 T7 R7509 C3
C2030 S5 C2305 S9 C3202 L6 C7604 A3 J2312 Q8 L2203 O9 R2101 T7 R7510 C7
C2071 I8 C2306 S8 C3203 M6 C7606 A3 J2313 Q8 L2204 O9 R2200 N9 R7522 C7
C2072 T2 C2307 S7 C3204 M6 C7607 R9 J2314 Q8 L2205 O9 R2201 N8 R7523 A7
C2073 F7 C2309 R6 C3301 E6 C7608 N7 J2315 R8 L2206 P8 R2202 O6 R7524 C4
C2100 T7 C2312 S7 C3302 H4 C7609 R9 J2316 Q8 L2272 P7 R2203 O6 R7590 F3
C2101 T7 C2313 S8 C3303 G4 J2317 Q6 L2273 P6 R2204 O6 R7591 F2
C2102 S7 C2314 Q8 C3320 F8 D2200 O7 J2416 B5 L2301 S6 R2205 O6 R7592 F2
C2106 G3 C2315 Q9 C3321 F8 D2800 L4 J2417 B5 L2302 Q6 R2206 N6 R7593 F3
C2107 G3 C2400 M8 C3322 F8 D3000 I4 J2803 L2 L2304 R8 R2207 N6 R7594 F3
C2111 G2 C2401 M8 C3323 G8 J2804 M2 L2305 S8 R2208 N6 R7601 B3
C2112 G2 C2402 I7 C3324 G8 F2000 S3 J2828 M4 L2306 T7 R2209 N6 R7602 A3
C2117 H3 C2403 F6 C3325 G8 J2829 M4 L2401 E6 R2212 O6
C2118 H3 C2404 F5 C3326 G7 G2200 T3 J2830 M4 L2402 E6 R2213 N8 T7501 B2
C2119 H2 C2405 J7 C6030 G3 G7500 B3 J2831 M4 L2410 B4 R2214 N9 T7520 A8
C2120 H3 C2406 F7 C6031 F2 G7501 C2 J2833 M3 L2411 A5 R2216 N8
C2124 G3 C2407 E7 C6032 H3 J2834 M3 L3200 N5 R2307 R7 V1470 H8
C2126 F3 C2408 P9 C6033 H3 J2000 T2 J2835 M3 L3301 E6 R2400 N8 V2000 S4
C2127 G3 C2409 Q8 C6034 G3 J2001 T3 J2851 M4 L3304 I8 R2401 N8 V2302 S7
C2200 O6 C2410 D6 C6035 H2 J2002 O5 J2852 M4 L3305 E8 R2402 J7 V2403 Q7
C2201 O8 C2600 L2 C6036 H3 J2007 S5 J3000 H4 L6030 G3 R2408 P9 V2404 N7
C2202 N9 C2601 L2 C6037 H3 J2008 S5 J3001 H4 L6031 G2 R2410 M7 V2405 N7
C2203 N7 C2602 L2 C6038 G2 J2009 S5 J3002 K2 L6156 I2 R2411 D6 V2406 Q3
C2204 N7 C2603 L2 C6039 G3 J2003 T5 J3003 H3 L6176 J2 R2412 N7 V2407 N3
C2205 N6 C2700 J6 C6040 H2 J2004 T6 J3004 J5 L7500 B5 R2413 Q8 V3300 G8
C2206 N7 C2800 L5 C6157 I3 J2005 T6 J3005 J5 L7501 B5 R2600 M2 V3301 H7
C2207 N8 C2801 M5 C6158 I3 J2006 T5 J3006 J4 L7502 C4 R2700 J6 V7590 F2
C2208 N7 C2802 L5 C6159 J3 J2060 M8 J3107 L8 L7504 B5 R2803 K5
C2209 N7 C2803 K5 C6162 I2 J2070 I8 J3108 L7 L7505 B5 R2804 K5 X2000 T5
C2210 P8 C2804 M5 C6163 I2 J2071 I7 J3109 L7 L7506 A5 R2830 M4 X2060 E7
C2211 Q8 C2805 J2 C6164 J3 J2072 I7 J3111 M7 L7507 C5 R3000 J2 X2070 H7
C2212 Q7 C2807 M5 C6165 J3 J2073 S2 J3112 L7 L7515 B3 R3002 L5 X2400 E5
C2213 O8 C2808 M5 C6170 I2 J2101 D2 J3113 L8 L7601 A3 R3200 M6 X2402 T8
C2214 O8 C2809 M5 C6176 J2 J2102 D3 J3114 M7 R3201 L6 X2701 J7
C2215 P8 C2810 K5 C6178 J2 J2103 D8 J3121 M7 N2000 S7 R3202 L6 X3200 Q3
C2216 P8 C2811 K3 C6179 J2 J2104 D8 J3200 L6 N2001 S6 R3203 M6 X3300 F5
C2217 N8 C2812 L5 C6188 J2 J2200 O5 J3201 L6 N2101 G3 R3204 M6 X3301 F8
C2218 Q7 C2813 M2 C6189 J3 J2201 P5 J3202 L6 N2300 R7 R3303 H7 X6001 F1
C2219 N8 C2814 M5 C6190 N6 J2202 P5 J3203 L6 N2301 R9 R3306 G7 X6002 F1
C2220 P7 C2815 K5 C6191 N6 J2203 P5 J3330 H4 N2401 J7 R3307 G8 X7505 B6
C2221 P9 C2818 K3 C7501 A4 J2204 O6 J3331 F2 N2600 L1 R3312 H6 X7550 A7
B
C
Z
D
X
L
R
N
F
G
J
T
V