6270_RM 56_schematics_V0_9 Nokia 7373 Rm 209 Service Schematics
User Manual: Phone Nokia 7373 RM-209 - Service manuals and Schematics, Disassembly / Assembly. Free.
Open the PDF directly: View PDF
.
Page Count: 10

Page 1 (10)
Front p
a g e
Customer Care / Training & Vendor Development / Content Creation Team
Confidential - Copyright © 2006 NOKIA Only for training and service purposes
Version: 1.0 22.08.2006 RM-209
Board version: 1yga_30
Service Schematics
RM-209
IMPORTANT:
This document is intended for use by authorized NOKIA service centers only.
Introduction
“Service Schematics” was created with focus on customer care.
The purpose of this document is to provide further technical repair information for
NOKIA mobile phones on Level 3/4 service activities.
It contains additional information such as e.g. “Component finder”.
The “Signal overview” page gives a good and fast overview about the most
important signals and voltages on board.
Saving process time and improving the repair quality is the aim of this document.
It is to be used additionally to the service manual and other training
or service information such as Service Bulletins.
All measurements were made using following equipment:
Nokia repair SW : Phoenix version 2006.12.5.136
Oscilloscope : Fluke PM 3380A/B
Spectrum Analyzer : Advantest R3162 with an analog probe
RF-Generator / GSM Tester : Rhode & Schwarz CMU 200
Multimeter : Fluke 73 Series II
While every endeavour has been made to ensure the accuracy of this document, some
errors may exist. If the reader finds any errors, NOKIA shall be notified in writing.
Please send E-Mail to: training.sace@nokia.com
Copyright © NOKIA
This material, including documentation and any related computer programs is protected
by copyright, controlled by NOKIA. All rights are reserved. Copying, including reproducing,
modifying, storing, adapting or translating any or all of this material requires the prior
written consent of NOKIA. This material also contains companyconfidential information,
which may not be disclosed to others without the prior written consent of NOKIA.
Table of Content
1
2
3
4
5
6
7
8
9
System connector, IHF speaker
Front page
Bluetooth, FM radio, microSD
RAPGSM, Combo memory, Camera
RETU, SIM, Micro, Vibra
TAHVO
10
Component finder
Signal overview
RF part
UI, Key PWB, LCD PWB, Earpice

Page 2 (10)
System connector, IHF speaker
Customer Care / Training & Vendor Development / Content Creation Team
Confidential - Copyright © 2006 NOKIA Only for training and service purposes
Version: 1.0 22.08.2006 RM-209
Board version: 1yga_30
L2000
220R /100M Hz
10R
R 2005
E S D A 18-1F 2
V 2000
K
A
G ND
E XC 24C B 102U
L2002
1
23
4
G ND
C 2005
10n
G ND
10R
R 2002
2A
F 2000
1n0
C 2001 470n
C 2017
27p
A udio_ amps_ e n
C 2000
G ND
100n
C 2015
G ND
R 2009
10k
1
NO
3
NC
4
C O M
6
IN
C 2002
2u2
5= V IO
G ND
2=
N2000
T S 5A 315 9D C K R
C 2006
10n
L2001
E X C 2 4C B 102U
1
23
4
R 2000
10R
R 2004
220R
10R
R 2003
X A U D IO (7:0)
F M AN T (1:0)
C H AR G E R
V B AT
G ND
100n
C 2118
C 2117
100n
G 0 C 2
AG ND
C 3
C 4 P G N D
D 1
INR +
D 2 A V D D
O U TR +
D 3
D 4 O U TR -
P V D D
A2
A3 O U TL +
O U TL -
A4 B 1
INL -
B2
G 1
B3
_ S D R
_ S D L B 4
INR - C 1
N2101
T PA 2012 D 2Y Z H
INL + A1
J 2100
C 2127
1u0
V IH FA M P
V IO
G ND
10u
10n
C 2126
C 2020
G ND
G ND
100n
C 2124
G ND
600R /100M Hz
L2111
100n
C 2120
C 2119
100n
V IO
A udio_ amps_ e n
U S B_ A C I(7:0)
F las h_ trigger
G ND
G ND
V c c
G ND
Meas
G ND
G ND
1k0
2k2
50R
50R
2k2
1k0
B G F 100
R 2001
to U E M E
1n0
to Mic
1n0 1n0
1n0 1n0
1n0
C 2003
33n
G ND
33n
C 2004
MIC B 2
X E A R R C
X E A R L C
H O O K D E T
MIC 2P
MIC 2N
X E A R R
X E A R L
0
7
6
4
1
3
2
5
V O U T
600R /100M Hz
Z 2001
600R /100M Hz
V B U S
Z 2000
G ND
C 2019
10n
10n
C 2018
G ND
G ND
AG ND
X 2001
1
C H A R G E R P L U G
J 2000
X 2000
1
2
J 2010
600R /100M Hz
Z 2003
10p
C 2011 10p
C 2012 C 2013
10p 10p
C 2014
X micn
AC I
V bus
D +
X micp
V O U T
X ear_ l_ n
X ea r_ r_ n
D -
X ear_ l_ p
X ea r_ r_ p
data gnd
11
12
13
14
2
3
4
5
6
7
8
9
10
TAHVO
RETU
TAHVO
RETU
1.8V
1.8V if IHF
speaker on
1.8V if IHF
speaker on
FM radio
Audio amplifier
Analog switch/Attenuator
System connector
Charger plug
D T C 1 43Z M -T 2L
V 2001
IN
O U T
G ND
4k7
R 1
R 247k
J 2011
68nH
L2004
0
J 2005
D M T X D
D P R X D
S L A V E P U
M A S T P D 2
M A S T P D 1
AC I
C 2
C 3
D 1
G ND
D 2
D 3
15k
R 2007
IP 4065C X 11_ L F
33R
33R
1k3
17k
A2A3
B1
B2
B3
C 1
4
G ND
G ND
7
VA NA
6
0
5
120k
R 2017
1
220k
R 2008
270p
C 2016
G ND
R 2010
100R
2.8V
L2003
10n
C 2007
G ND
G ND G ND
A1
A3
B2G ND
C 1
C 3
R 2006
E S D A 14V 2-4B F 2
G ND G N D
C 2008
10n 10n
C 2009 C 2010
10n
1
23
4
E X C 24C B 102U
5= V IO
G ND
2=
N2001
T S 5A 315 9D C K R
1
NO
3
NC
4
C O M
6
IN
Analog switch/Attenuator
test points
F M ra dio
production
J 2004
J 2001
J 2006
J 2003
L2109
56nH
L2108
56nH
J 2106
G ND
27p
C 2107
J 2105
C 2108
1n0
1n0
C 2109C 2110
1n0
R 2114
14V /50V
R 2115
14V /50V
B2103
220R /100M Hz
L2105
220R /100M Hz
L2104
G ND G ND
1n0
C 2112 C 2114
1n0
27p
G ND
B2102
C 2111
G ND
G ND
L2102
56nH
J 2101
14V /50V
R 2106
14V /50V
R 2107
56nH
L2103
C 2113
1n0
J 2102
L2107
220R /100M Hz
L2106
220R /100M Hz
IHF speaker
IHF speaker
22
HW accelator
3.7V
3.7V
1.8V

Page 3 (10)
RETU, SIM, Micro, Vibra
Customer Care / Training & Vendor Development / Content Creation Team
Confidential - Copyright © 2006 NOKIA Only for training and service purposes
Version: 1.0 22.08.2006 RM-209
Board version: 1yga_30
J 2104
G ND
J 2103
C 1
C 2G N D 3
C 3
C 2102
2u2
R 2100
E M IF 01-S M IC 01F 2
1n0
50R 2k2
2k22k2
1n0
to Mic
50R
A2
V bias
A3
B1
G N D 2 B 2
G N D 1 B3
to Asic
150p
G N D 3 1n0
1n0
2
4
3
O U T 1
G ND 2
B2100 na
C 2100
C 2101 33n
33n
R 2101
220R
G ND
MIC 1P
MIC 1N
MIC B 1
BT E MP
BS I
R F T E M P
W TX D E T
V C H A R
LS T
V IB R A P
LS
V IB R A N
S lC lk
C 2221
1u0
R F Temp
V D R A M M11
BS I
M12
LS
M2
W Tx D et
M3
TxC 2 M7
M8
A F C
M9
H ea dD et
L11
H ookD et
L12
L2 L S T
BTemp
L3
V B ac k
L8
C rI
L9
M1
K 2 V D A T x
K 3
P U R X
M Bus R x K 4
TxC 1 K 7
R etuInt K 8
K 9 C rO
S IM D e tX
L1
H3
V S A Tx
Mic2P
J 1
VA na J 12
Mic2N
J 2
Mic1N
J 3
Mic1P
K 1
X E a rR G 1
G 10 V B at6
V R 1 G 11
V R F C G 12
MicB C ap G 2
G 3
X E a rR C
H1
MicB 1
V B G H10
MB us H11
MicB 2 H 2
E 10
VA ux E 11
E 12 P wrO nX
E 2 M ic3N
E 3 M ic 3P R
X E a rLC F 1
V C har
F 10
F 11
V R e f
F 2
MicS ub
F 3
X E a rL
S IMC lkC 1 C 7
V S IM 2 C 9
E arN D 1
S IM R stC 2 D 10
V IO D 12
D 2 M ic3NR
E arP D 3
E 1 M ic3P
R stX
B9
S IMC lkC 2
C 1
V S A R x
V R C P 2 C 10
H F S pN C 2
V D A R x
C 3
S IM D a C 2
H F S pP B1
V C P B 10
F lyH igh B 11
B5
M icD ata
VibraN
V R C P 1 A10
F lyL ow A 12
A2
VibraP
V S IM 1 A 7
A9
R E T U_ 3.02
D2200
A1
VA NA
V S IM 1
C 2208
R 2200
100k
3
4u7
V B AT
C 2211
1
0
VA NA
1u0
C 2201
5
1u0
C 2210
G ND
VA U X
G ND V R F C
V R E F
C 2202
1n0
G ND
6
G ND
R 2214
4k7
G ND
C 2281
1u0
V R E F
G ND
G ND
R 2212
R 2213
4k7
470R
1n0
C 2204
3
1n0
C 2205
G ND
1n0
C 2203
7
G ND
C 2200
1u0
G ND
0
2
4
VA NA
1n0
C 2206
2
0
1
G ND
1n0
C 2207
AC I(1:0)
E MINT (1:0)
U S B_ A C I(7:0)
TX C _ C ON V (2:0)
V B A C K
G ND
G ND
C 2223
10n C 2224
10n
C 8
S IM D a C 1
S IM R stC 1 C 11
V S IM 2
V R 1
G ND
V IO
V D R A M
V R C P 2
V R C P 1
C 2106
27p
C 2105
G ND
27p
G ND G ND
F M -0035-C 1
M2100
M-
+
L2113
600R /100M Hz
L2112
600R /100M Hz
G ND
220R /100M Hz
L2272
1n0
C 2275
1n0
C 2274
C 2273
1n0
220R /100M Hz
L2273
C 2076
C 2077
10n
X 2070
+1
G ND 2
BS I
3
G ND
B TE M P R es is tor
R 2417
47k
G ND
10n
G ND
1u0
C 2075
G ND G ND G ND
27p
C 2079
27p
C 2078
10n
C 2074
1u0
C 2073
C 2070
G ND
150u_ 10V
G ND
G ND
14V /50V
R 2070
27p
C 2071
G ND
V B AT
E A R _ N
E A R _ P
0
1
1n0
C 2103
G ND
C 2104
1n0
G ND
E A R P
E A R N
X A U D IO (7:0 )
A U D IO (8:0)
S L O W A D (6:0)
E A R P
E A R N
2
0
1
0
1
4 5 1
7
6
032
VA NA
120k
R 2201
K 12
K 6
G nd4
TM L 10
V B at2
K 11
G nd2
V B at5
F 12
D 11
G nd1
G nd3 B 8
C 12 V B at1
B3 V B atH
G ndH B 2
B12 V B a tC P
A11
G ndC P
V B at3
A8
G ND
J 11 W D D is
27p
G ND
INT _ S IM(5:0) S IM D a 1
C 5 S IM C lk1
C 6
S IMC lk2
B6
S IM IO C 2
B7
S IM IO C 1
A5
A6 S IM D a2
G ND
J 2215
J 2213
J 2214
1M10 HV
AudC lk
M4
M5 S erC lk
M6 T xC C lk
L4 M Bus T x
S e rD ata
L5
T xC D a
L6 T xC C trl
L7
S erS elX
K 5
J 10 S leepX
K 10 C hS wS
P M A R N
C 4
E a rD aR
B4
P M A R P
A3
A4 E arD aL
J 2202
J 2203
J 2206
J 2205
0
1
3
0
J 2204
4
2
1
2
5
J 2201
J 2200
J 2207
2
0
J 2212
J 2210
J 2209
D IG _ A U D IO (5 :0)
C B US (3:0)
T X C (2:0)
C H S WS TAT
1
2
0
V B at4
H12
G 2200
2M 2
R 2216
22p
C 2209
32.768kH z
B2200
G ND
G ND G ND
V B AT 2
C 2230
1u0
L2204
600R /100M Hz
G ND
G ND
1u0
C 2228
G ND
G ND
1u0
C 2225
G ND
L2202
220R /100M Hz
V B AT 3
V B AT
V B AT 1
600R /100M Hz
L2203
1u0
C 2226 C 2227
1u0
L2205
220R /100M Hz
V B AT H
C 2231
10u
G ND
V B AT C P
G ND
1u0
C 2232
600R /100M Hz
L2206
J 2221
J 2220
1
0
P ower O n
G ND
J 2420
G ND
C 2403
47p
G ND
14V /50V
R 2404
27k
R 2406
P W R O N
1
2
3
4
S 2403
C 2214
1u51u5
C 2220
1u5
C 2216
1u0
C 2222
G ND G ND
1u5
C 2215C 2213
1u51u5
C 2212
1u5
C 2219
G ND G ND
G ND
G ND
1u5
C 2217
G ND
G ND
G ND
1.35V
2.5V
RETU
Power switch
Battery connector
Vibra
Microphone
Sleepclock oscillator
Backup battery
3.7V
2.8V
2.8V
R 2205
1k0
R 2203
1k0
1k0
R 2202
1k0
R 2204
6 35 4
7
8
1.8V
2.8V
2.5V
1.8V if RF active
4.7V if RF active
1.35V
Depends on SIM 1.8V/ 3V
UI
System connector
System connector
FM radio
FM radio
RAPGSM
RAPGSM
AHNE
TAHVO
AHNE
TAHVO
RAPGSM
RAPGSM
TAHVO
RAPGSM
TAHVO
1
0
J 2219
J 2216
J 2217
C 2229
1n0
G ND
2
J 2218
3
P U S L (7: 0)
G ND
4
Sleepx 1.8V in local mode
FM radio BT
RAPGSM
TAHVO
R 1
R 3
R 2
E M IF 03-S IM 02F 2
S ide
S IM R e ader
G ND
C LK
R 2700
C 2701
G ND
27p
G ND
C 2
2C 1
3C 5 5
C 6
C 7
6
7
C 2700
X 2700
C 3
1
100n
V S IM 1
SIM
Depends on SIM 1.8V/ 3V
3
19
14
1
6
8
7
16
18
17
25
3.7V
3.7V
3.7V
3.7V
3.7V
3.7V
3.7V
26

Page 4 (10)
TAHVO
Customer Care / Training & Vendor Development / Content Creation Team
Confidential - Copyright © 2006 NOKIA Only for training and service purposes
Version: 1.0 22.08.2006 RM-209
Board version: 1yga_30
Flash interface
10n
C 2304
V B AT
1
1u0
C 2306
J 2314
V O U T
5
C 2313
1u0
S E NS E -
J 2310
G ND
1
7
5
J 2309
G ND
1
G ND
K 8
K 9
V C C int
G ND
V B AT
G enO ut2
K 10 V C C
K 2
R C V _ F R X 2
V M _ C L K K 3
K 4
F S E 0
K 5
F TX
S LAV E S WS E T K 6
R X D 2 K 7
D -_ T X D
J 2
G enO ut1
J 3
V P _ F R X
J 4
O E X
V O J 5
J 6
C LK
J 7
D +_ R X D
G N D 3
J 8
J 9
M as ter_ P D 2
K 1
H3
NC
H4
H5 NC
H6 NC
NC
H7
NC
H8
H9
M as ter_ P D 1
J 1 C hS wS
S lave_ P U J 10
P WM 300
G 10 V C harO ut2
G 2 S E NS E +
G 3 NC
NC
G 8
G 9 V BAT 3
G enO ut3 H1
H10 Vout
S E NS E -
H2
NC E 8
NC
E 9 V C harInK
S M P S C lk
F 1
F 10 V C harO ut1
F 2 G N D 4
F 3 NC
NC
F 8
V C harO utK
F 9
G 1
D 2
NC D 3
D 8
NC
D 9 V C ha rA D C
E 1
C lk600
V C harIn2
E 10
E 2
S leepC lk
NC E 3
C 4
NC
NC C 5
C 6
NC
NC C 7
C 8
NC
C 9
V c ore D ef
D 1
S L E E P X
D 10 V C harIn1
P U R X
V C oreC oil
B6
TestM ode B7
B8 NC
Tes tO ut B9
C 1
C bus D ataN C
C 10
C 2
TahvoInt
NC C 3
A8 NC
A9 G N D 5
B1
C busS elX
NC
B10
C busC lk B2
R S T X B 3
V C ore
B4
G N D 1
B5
V P P _ V IO A1
A10 NC
F lashM A 2
A3
V IO
A4 G N D 1
A5 V C oreC oil
V B AT 1
A6 V B AT 1
A7
J 2313
TA HV O _ V5.2_ L F
N2300
C 2307
1u0
G ND
3
V B AT
G ND
L2301
220R /100M Hz
2
1
0
G ND
1u0
C 2303
0
C 2309
22u
G ND
V IO
0
4
J 2311
V B U S
2
0
2
10uH
L2302
G ND
V C O R E
22u
C 2302
C 2301
22u
J 2315
3
G ND
6
600R /100M Hz
L2306
100R
R 2307
1
2
G ND
G ND
C 2300
10n
G ND
J 2300
1
C 2312
1u0
G ND
J 2316
4
5
3
V 2302
R S X 101V A-30T R
2
0
G ND
S E NS E +
J 2312
6
J 2308
G E N_ O U T(3:0)
G ND
C H AR G E R
US B _ AC I(7:0)
US B _ C M T(8:0)
C BU S (3:0)
E MINT(1:0)
P U S L (7:0)
R 2300 1
23
4
C U R R E NT_ S E N
J 2306
BG ND G ND
J 2307
C LK
T X D
R X D
VBUS
R X D 2
GND
VP P
J2060
1 2 3 4
6 7 8
1
Traceability pad
X 2060
G ND
S L O WA D (6:0)
C H S WS TAT
4
C 2314
4u7
C 2315
G ND
4u7
S E T C U R R 1
G ND
NC
A3
V D D B1
B3 F B
C 1
V O U T
C 2 IND
P G N D C 3
4W_ L E D _ D R IVE R
N2301
AG ND A1
E N
A2
V L E D O U T 1
G ND
22uH
L2304
G ND
P WM TA H V O
1u0
C 2305
G ND
600R/100M H z
L2305
V B AT
5V if USB connected
System connector
RETU
RAPGSM
FM radio BT
RETU RAPGSM
RAPGSM
FM radio RETU
RAPGSM
UI
Charger plug
RETU
1.8V
UI
Local mode=1.4V
2.5V if accessory
connected
Power supply for display
and keyboard lights
1.8V if lights on
15
TAHVO
LED driver
Current gauge
13V if lights on
3.7V
3.7V
3.7V
3.7V
0,5V if lights on

Page 5 (10)
RAPGSM, Combo memory, Camera
Customer Care / Training & Vendor Development / Content Creation Team
Confidential - Copyright © 2006 NOKIA Only for training and service purposes
Version: 1.0 22.08.2006 RM-209
Board version: 1yga_30
G ND
V S S AS U B F ls WaitX
V R F C
7
8
G ND
C 2808
100n
G ND
9
W P X
V P P L O C K
3
1
0
2
3
U//U
N3300
L M 3671T L X -1.8V
A1 V in
G ND
A3
S W B 2
C 1
E N
F B C 3
G ND
V P P
6
7
8
9
2
5
0
3
4
1
S D R A M _ A D (1 5:0)
J 3000
AA 13 V D D D S P 1
E MINT (1:0)
E T M P kt4
H8
D 4 E T M P ipeB 0
D 5 E T M P ipe1
D 6 E T M P kt7
E T M P kt2
D 7
E T M P kt6
C 5
C 6 E T M P kt3
C 7 E T M P kt1
C 3 E T M P ipeB 2
E T M P ipe0
C 4
E TM S yncB
B3
B4 E T MS ync
E T M P kt5
B5
B7 E T M P kt0
E T M P ipeB 1
A2
A3 E T M P ipe2
E TM C lk
A7
TahvoInt
W10
H13 R e tuInt
1
0
100R
R 2804
R 2803
100R
0
4
15
6
7
1
14
3
R 18
S D R D a 9
S D R D a 13 P 18
P 19
S D R D a 11
S D R D a 12 N18
S D R D a 15 N19
S D R A d2 N20
S D R D a 10 M18
M19
S D R D a 14
L19
S D R D a 8
K 15
S D R A d4
J 18
S D R D a 7
H18
S D R D a 3
S D R D a 5 H19
S D R D a 2 G 18
S D R D a 1 G 19
F 19
S D R D a 0
S D R A d1 F 20
E 19
S D R D a 6
E 20
S D R A d0
F 18
S D R D a 4
C 21
S D R A d3
9
2
8
3
13
1
10
4
5
11
12
0
2
S D R A M _ D A (1 5:0)
S D R A M _ A D (1 5:0)
R 14 G E NIO 44
G E N IO 47
R 13
44
47
4
1
47R
2
3
R 3314
0
G E N IO 61
R 3
G E N IO 57
P 7 G E N IO 58
P 2 G E N IO 56
P 4
G E N IO 54
B20
S E N S O R _ C M T(1:0)
F M _ C M T (2:0)
V B AT
G ND
C 3306
4u7
G ND
C3311
27p
F M _ INT
0
S E N S O R _ INT
0
G E N IO 13
3
J 2830
2
6
4
G ND
2
G E N IO 27 Y 3
Y 4
G E N IO 23
G E N IO 20 Y 5
W4
G E N IO 26
W5
G E N IO 21
G E N IO 18 W 6
G E N IO 16 W 7
G E N IO 22
V 7
G E N IO 17
G E N IO 24 V 5
V 6
R 8 S ysC lk
G E N IO 19 R 9
P 9
G E N IO 29
R 11 S M P S C lk
N3 R X 1
R X 2
N7
N8 T X A
T X P
N1
T X R es et
M3
T X Q P
L3
T X Q N
L4
L7 Iref1
TxIN
K 3
K 4 T xIP
K 7 V refN
R xQ P
J 3
J 4 R xQ N
TM A ct
J 8
VrefP
J 2
H2 R xIP
R xIN
H3
R F C lkN
F 2
R F C lkP
F 3
P U R X
D 3
D 17 T xC C lk
C 2 S leepX
S leepC lk
C 1
B2 A P E S le epX
G E N IO 25 A A3
AA 2
G E N IO 28
A19 T xC D a
A20 T xC D aC trl
5
D 2800
R A P G S M _ V 1 .1P A
8
9
1
2
J 2829
1
4
0
5
0
7
J 2851
J 2852
0
J 2831
J 2828
1
G ND
0
1
P C M (3:0)
P U S L (7: 0)
R F C L K _ I(1:0 )
R F C O N V _ I(11:0)
T X C (2 :0)
21
22
23
20
28
27
19
25
26
16
17
18
24
29
G E N IO 6 W21
G E N IO 4 V 20
G E N IO 5 U18
G E N IO 2 U19
U20
G E N IO 1
G E N IO 3 T 18
N15
G E N IO 0
2
0
E a rD ata R
Y 8
Y 9 M icD a ta
W8 E a rD ata L
W9 P M A R P
V 9 P M A R N
C B usE n1X
W12
V 12 C B usD a
R 10 A udioC lk
C BusC lk
P 13
A C IR x
D 16
AC ITx
B18
1
1
0
3
2
4
1
5
0
AC I(1:0)
D IG _ A U D IO (5 :0)
C B US (3:0)
R 2801 0R
1
3
5
6
0
4
R F B usC lk
N4
M8 R F B us E n1X
N2 R F B us D a
8
3
7
J 2833
J 2835
J 2834
6
R F C T R L_ I(8:0)
R X R E S E T
I2S S D 2
Y 12
Y 13 I2S S C L K
I2S S D 1
W13
V 13 I2S WS
1
3
2
0
5
3
Y 2 U S B V P _ F R X
U S B V M _ C lk
W3
U S B V O
W2
V 2 U S BD S yncC lk
U S BO E X
V 3
V 4 U S B R C V _ F R X 2
U4 U S B F S E 0 _ F TX
J 7 E MU 0
J T D I
F 4
E 18 S IM IO D a 1
E 2 J T D O
E 3 J T MS
E 4 J Trst
D 18 S IM C lk1
D 2 J TC lk
S IM IO C trl1
C 20
4
2
2
6
0
1
1
0
U S B_ C M T(8:0)
P U E N
INT _ S IM (5:0)
A udio_ a mps_ e n
G E N IO 32 V 1 7 32
Y 7
G E N IO 51
Y 15
G E N IO 42
G E N IO 39 Y 16
G E N IO 36 Y 17
W15
G E N IO 41
G E N IO 38 W16
G E N IO 35 W17
W18
G E N IO 33
G E N IO 49 V 8
V 15
G E N IO 40
G E N IO 34 V 1 6
P 14
G E N IO 37
G E N IO 52 P 3
G E N IO 50 P 1 0
P 11
G E N IO 68
G E N IO 53 G 14
AA 7
G E N IO 48
G E N IO 43 A A 15
49
52
37
36
40
41
42
35
38
39
33
43
34
55
W14
G E N IO 46
G E N IO 45 V 1 4
G E N IO 14 Y 19
Y 20
G E N IO 10
AA 19
G E N IO 15
68
53
2
G E N IO 67 V 1 0
G E N IO 70 U 1
T3
G E N IO 64
G E N IO 60 R 2
G E N IO 69 P 8
R 1
G E N IO 59
G E N IO 65 R 12
G E N IO 66 P 1 2
C 19
G E N IO 55
59
60
64
67
69
70
G E N IO 71 U 2
C S X
D 1
D 5
D 4
D 3
X R E S
D 0
D 2
R D X
TE
D 7
D 6
D C X
WR X
19
6
20
1
21
18
16
17
0
7
4
5
2
3
R O W1
C O L2
R O W5
R O W0
R O W4
C O L3
C O L0
C O L1
R O W2
R O W3
9
6
5
4
11
8
3
2
10
0
1
C AM _ C L K
C A M _ V C T R L
C A M _ L D O _ E N
C AM _ E NA B LE _ X
C AM _ E NA B LE
B T D AIN
B TR T S
B T WA K E
B TR S T X
B T D AO U T
B T HO S T WA K E
BT C T S
5
U3
G E N IO 72
G E N IO 62
G E N IO 63 T2
G E N IO 73 T4
R 4
2
1
4
3
6
0
C 17
S pec iallO 1 C 18
S pec iallO 2
B17
S pec iallO 3
B19
S pec iallO 0
R 3313
1k0
V IO
V IO
1k0
R 3312
1
0
S C L
S D A
J 2804
J 2803
W11
G E N IO 30
G E N IO 31 V 11
30
31
9
W19
G E N IO 11
G E N IO 8 W20
V 18
V 19
G E N IO 7
G E N IO 9 N14
AA 20
G E N IO 12
7
8
13
11
12
D ATA D IR
E NAB LE
C M D D IR
C MD
C LK
D ATA
6
0
1
7
14
2
2u2H
L3303
V D IG _ C A M
G ND
C 3307
10u
G ND
100n
C 2809
G NDG NDG NDG NDG NDG ND
C 2816
27p
16
17
18
19
20
21
22
23
3
11
12
13
14
15
1
2
3
4
5
6
7
8
V IO
0
9
10
2
Y 21 V D D C O R E 6
Y 6 V S S C O R E 6
Y 1 V S S C O R E 5
V S S C O R E 7
Y 10
V D D C O R E 4
P 15 V S S C O R E 8
N21 V D D S IO 6
M2 V D D S IO 1
V S S C O R E 9
M20
V S S C O R E 4
M7
V D D C O R E 7
L21
V D D AT X
L8
V D D S IO 5
M14
K 2
V S S C O R E 2
K 8
L1 V S S AT X
J 21
H9
E x tA dD a1 4
J 1 V D D A R X
V S S C O R E 10
H15 V D D C O R E 8
H4 V S S C O R E 3
H7 V S S C O R E 1
V S S A
G 4
G 8
E x tA dD a1 5
E x tA dD a7 G 9
E x tA dD a6 H 10
H11
E x tA dD a2 3
E x tA dD a2 4 H12
G 12
G 13
F lsC S 2X
V D D S IO 7
G 21
V D D D P Ö Ö
G 3
G 1 V S S A R X
G 10
E x tA dD a2 1
E x tA dD a1 6 G 11
V D D A
D 8
E x tA dD a5
D 9
E x tA dD a4
E 1
D 13
D 14
F lsR S T X
F ls AD V X D 15
E x tA dD a1 3 C 8
C 9
E x tA dD a1 2
E x tA dD a11 D 10
D 11
E x tA dD a1 0
E x tA dD a9 D 12
F lsC S X
E x tA dD a3 C 10
E x tA dD a2 C 11
E x tA dD a8 C 12
C 13
E x tA dD a1 8
C 14
F lsW E X
F lsC lk C 15
C 16
E x tA dD a2 0
B21 V S S C O R E 11
V S S C O R E 14
B6
B8
E x tA dD a1
E x tA dD a0 B 9
E x tA dD a2 2
V S S C O R E 12
B14
B15
E x tA dD a1 9
AA 21 V D D S IO 4
V D D C O R E 5
AA 5
B10 V S S C O R E 13
F lsO E X B 12
B13
V D D C O R E 10
A9
V D D S IO 2
AA 1
AA 11 V D D S IO 3
A15
E x tA dD a1 7
A21 V D D S IO 8
A5 V D D C O R E 11
A1 V D D S IO 10
A11 V D D S IO 9
A13 V D D C O R E 9
0
6
G ND
5
4
24
G ND
C 2801
100n
1
M E M A D D A (24:0 )
M E MC O NT (15:0)
G ND
1u0
C 2807
C 2815
100n
C 2814
100n
C 2813
100n
C 2812
100n
C 2811
100n
C 2810
100n
G ND
27p
C 2821
C 2820
100n100n
C 2819
V C O R E
C 2818
100n
100n
C 2805
100n
C 2804
100n
C 2803C 2802
100n
G ND
G NDG ND
G ND G ND
G ND
G ND
5
6
R 19
S D R U D Q S
S D R D Q M U L18
K 18
S D R C L K X
J 19
S D R D Q M L
S D R L D Q S D 19
7
8
9
100n
C 2800
V S S D S P 2
V S S D S P 1
Y 14
Y 18
W1
R 21 V D D D S P 3
V S S D S P 3
P 20
M4 V D D C O R E 3
H20 V D D D L L D C D L
G 2 V D D C O R E 2
E 21 V D D M C U 1
D 20 V S S MC U 1
B16 V S S M C U 2
V D D D S P 4
AA 9
V D D C O R E 1
B1
AA 17 V D D D S P 2
V D D M C U 2
A17
V C O R E _ IN T
0
6
S D R C K E U21
T19
S D R A d9
T20
S D R A d5
S D R A d10 R 20
M15
S D R A d6
L15
S D R A d7
K 19
K 20
S D R C A S X
L14
S D R A d11
S D R A d12 K 1 4
S D R C L K
J 14
S D R W E X
S D R A d8 J 15
S D R A d13 J 20
S D R R A S X H 14
G 20
S D R A d14 1
3
1
5
2
7
8
11
12
9
10
0
4
S D R A M _ B A (1: 0)
S D R A M _ C T R L (10 :0)
M E S S I_ C M T(25:0)
K E Y B _ C M T (20:0)
L P R F _ C M T (6:0)
M MC _ C M T(15:0)
C O M BO 256M NO R +
D 3000
V IO
D R A M V S S
N O R V S S
P 5
P 10
P 4
N4
N5
M3
M4
M5
0
N10
M10
C 3
C 4
C 5
B5
C 10
C 12
C 2
A5
A6
B10
B11
B3
Ad
A 7,B 2, C 7, C 14,M 7, N 2,P 12= G N D
A10
A11
F 12,J 2, J 12,J 13,M 14= G N D
128M DDR DRAM
R 30 02 for D D R S D R A M
R e place with 0R when S D R A M is us ed
V C O R E _ INT
V C O R E
10R
R 3002
9
12
11
5
15
7
10
14
4
3
8
13
2
6
G ND
C 3003
10n
C 3002
100n
G ND
100n
C 3004
G ND
10n
C 3001
G ND
C 3006
100n
100n
C 3005 C 3007
10n
V D D Q A 4
B13
B8
B7
V D D Q
V D D Q
V D D Q
N O R V C C Q G 12
N13
H2
L12
D R A M V D D A8
A9
N O R V C C Q
N O R V C C
N O R V C C
G ND G ND G N D
D R A M V D D
V D R A M
L3301
600R /100M Hz
N O R V P P
V S S Q
J 3002
_ R A S
P 6
P 7 C L K d
BA 0d
P 9
N9 11
D N U P 1
D N U P 13
P 14
D N U
P 2
D N U
NC P 3
N11
NC
N12
NC
N14
D N U
_ C AS
N6
_ C K
N7
BA 1d
N8
C K E
M6
_ WE d
M8
M9
D N U N1
L2 _ R E S E T
_ C E d
L3
M1
NC
M11
NC
M12
NC
R D Y
M13
M2
NC
K 12
NC
K 13
K 14
_ A V D
K 2
K 3
NC
L1
L13
L14
H12
H13
H14
C LK
H3
J 1 16
J 14
J 3
NC
K 1
F 14
F 2
F 3
_ C E nor
G 1
G 13
G 14
G 2 _ WP
_ WE
G 3
D 3
NC
E 1
NC
E 12
E 13
E 14
E 2
E 3
F 1 23
F 13
U D M
C 6
NC D 1
_ O E
D 12
D 13
D 2
NC
B4 U D Q S
L D M
B9
C 11 L D Q S
C 13
D N U
D N U B 1
B12
B14
D N U
D N U A 1
D N U A13
A14
D N U
A2
NO R
A ddres s/D ata I/O
A
NO R
D ata I/O
DDR
G ND
2
5
4
3
0
7
9
J 3003
J 3004
1
M E M C O N T(15:0)
H1
V P P
G ND
C 3000
100n
J 3006
0
1
10
11
0
1
2
20
17
2
9
10
7
3
5
6
7
J 3001
1
0
1
0
4
21
22
16
11
12
13
19
23
14
15
3
8
J 3005
4
18
G ND
S D R A M _ B A (1: 0)
M E M A D D A (24:0 )
S D R A M _ C T R L (10 :0)
S D R A M _ D A (15 :0)
8
5
9
6
R 3000
4k7
8
C 8
C 1
D 14
P 11
P 8
N3
D R A M V D D
D R A M V D D
D R A M V D D
D R A M V D D
D R A M V D D
D R A M V D D
100n
C 3009
C 3008
100n
G ND G ND
A1
A13
A14
A2
B6
C 9
A3
A12
V S S Q
V S S Q
V S S Q
G ND
G ND
G ND
C 3301
100n 100n
C 3300
G ND
V D IG _ C A M
C 3302
220n 27p
C 3310
G ND
VA UX
C 3309
27p
G ND
J 3300
G ND
1
V D IG _ C A M
G ND G NDG N D
K 3 A G ND
K 4 L D O _ E N
P IE Z O 2 K 5
G P IO 5 K 7
K 9
V D D _ G P IO
V D D 1V 8 J 4
J 5
V D D _ P IE Z O
G P IO 6 J 7
J 8
D C _ G P IO
J 9
G P IO 2
VA NA
K 1
K 10
G P IO 1
A D C _ IN
K 2
L D O _ S T B Y
H5
1V 2_ O U T
P IE Z O 1 H 6
G P IO 7 H 7
H8
G P IO 4
J 1
V D D 1V 2
G P IO 0 J 10
J 2
V D D 1V 8
G 2
P C L K 1N
G 3
G P IO 3 G 8
S S D A
G 9
P D ATA 1P
H1
S S C L
H10
P D ATA 1N
H2
H3 P C L K 1P
H4
E 1 P C L K 2N
E 2 P C L K 2P
NC
E 9
F 1 P D AT A2 N
F 10
V D D 1V 8/2V 8
P D ATA 2P
F 2
S Y S C LK
F 8
G 1
V D D 1V 8
D C 1 V 8
H C L K P C 4
M S C L
C 5
C 6 T D O
V D D 1V 8/2V 8 C 9
D 1
H D ATA P D 2
H D ATA N
D 3
H C L K N
D 9 NC
NC
B3 T D I
B4
V D D 1V 2
NC
B5
B6 NC
B7 NC
C 2 M S D A
TC K
C 3
T MS _ O C I
R S T _ D IR
A3
TM S
A4
A5
D C 1 V 8/2 V 8
A6
V D D 1V 2
A7 P D N
A9
TE S T
B1 NC
B2
D 3300
S T V 098 4N
K 8,A 8, C 1, J 3, F 3, H9 ,J 6 ,E 3 ,K 6=G ND
R S T
A1
A2
C3304
10n
3
0
2
F las h_ trigger
G ND
G ND
0
4
1
J 3301
2
J 3302
0
1
C 3305
4u7
G ND
100n
C 3303
V D IG _ C A M
G ND
V D IG _ C AMV D IG _ C AM
4k7
R 3300 R 3301
4k7
AG ND
D G N D
V C A P
C C P D AT A N
VA NA
X S H U T D O W N
C C IS C L
C C P D AT A P
D G N D
E X T C L K
C C P C L K N
C C P C L K P
V IO
C C IS D A
4
5
6
7
8
9
2
3
X 3300
G ND
1
10
11
12
13
14
RAPGSM
DC/DC converter
Camera connector
Combo memory
Hw accelerator
1.8V
1.8V
Local mode=1.4V
Local mode=1.4V
FM radio
UI
TAHVO RETU
RETU
TAHVO
BT
AHNE
RETU
FM radio
RETU
TAHVO
AHNE
RETU
RETU TAHVO
BT
AHNE
FM radio
1.8V
1.8V
1.8V
1.8V
1.8V
1.8V 2.8V
1.7V
1.8V
1.8V
1.7V
Local mode=1.4V
UI
BT
microSD
System connector
13
12
10
11
9
2
21
1.7V
Audio amlifier
microSD
Analog switches
20
1u0
C 3308
G ND
VA NA _ C A M
J 2832
23
J 2805
K5G5629ATB-SF75
3.7V
C3313
10n C3314
10n
VIO
1.8V
R3003
4k7
R3004
4k7
15 SD_FBCLK

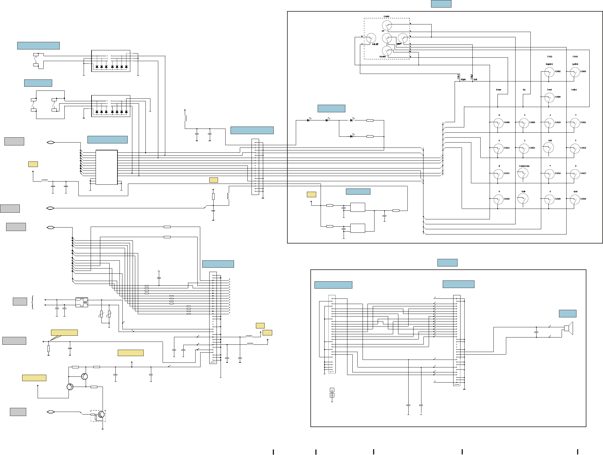
Page 6 (10)
UI, Key PWB, LCD PWB, Earpice
Customer Care / Training & Vendor Development / Content Creation Team
Confidential - Copyright © 2006 NOKIA Only for training and service purposes
Version: 1.0 22.08.2006 RM-209
Board version: 1yga_30
V D D I
D 6
V D D
D 7
D 3
D 4
TE
D C X
D 2
C S X
R E S X
D 5
WR X
D 1
R D X
D 0
4x100R
R 2414
28
29
3
30
31
32
33
34
4
5
6
7
8
9
13
14
15
16
17
18
19
2
20
21
22
23
24
25
26
27
X 2402
1
10
11
12
R 2413
4x33R
G ND
R 2411
33R
R 2412
33R
R 2415
4x100R
0
4
3
2
1
5
ME S S I_ C MT (25:0)
16
19
20
6
18
17
7
21
J 2406
S E T C U R R 1
J 2412
J 2413
J 2414
J 2415
J 2416
J 2417
G ND
J 2405
J 2404
J 2407
J 2408
C 2405
100n
J 2419
J 2411
J 2403
J 2402
R 2421
33R
G ND
10k
R 2408
C 2414
27p
G ND
R 2410
0R
V 2401
P E M T 1
V 2401
P E M T 1
G ND
G ND
V L E D O U T 2
C 2404
C 2420
4n7
22p
R 2407 J 2400
220R
47k
IN
O U T
V L E D O U T 1
R 1
4k7
D T C 1 43Z M -T 2L
V 2402
R 2
G ND
2
G E N _ O UT (3:0)
4
1
0
0
3
4
3
2
1
5
2
5
R O W_ B US(5:0)
R O W4
R O W5
R O W3
C O L2
C O L1
R O W1
C O L0
R O W2
R O W0
C O L3
4
3
10
1
9
11
2
5
8
0
K E Y B _ C M T (20:0 )
G ND
O U T3
O U T4
O U T5
G ND
G ND
G ND
O U T6
O U T7
O U T8
O U T9
O U T10
O U T1
O U T2 IN 2
IN3
IN4
IN5
IN6
IN7
IN8
IN9
IN10
G ND
G ND
E M IF 10-C O M 01F 2
Z 2400
IN1
G ND
Vol - Vol +
S 2402
1
2
3
4
G ND
S 2401
1
2
3
4
G ND
C 3
E M IF 03-S IM 02F 2
R 2
R 3
R 1
A2 A 3
C LK
B1
G NDB2
B3
C 1
C 2
S ide
S IM R eader
R 2405
G ND
C 3
E M IF 03-S IM 02F 2
R 2
R 3
R 1
A2 A 3
C LK
B1
G NDB2
B3
C 1
C 2
S ide
S IM R eader
R 2409
G ND
2
3
4
S 2404
1
3
4
5
6
7
8
9
G ND 1
10
11
12
13
14
15
16
17
18
19
2
20
X 2400
VA U X
27p
C 2415
L2404
240R /100M Hz
G ND
240R /100M Hz
L2403
L2402
240R /100M Hz
C 2410
100n
4n7
C 2409
G ND
G ND
G ND
C 2416
27p
S E N S O R _ C MT(1:0)
G ND
V IO
0
C 2402
27p
R 2401
100k
R O W2
R O W3
R O W0
R O W4
R O W5
R O W1
C O L1
C O L2
C O L3
R 2403
G ND
0R
H E D 5 4X X U 11
N2400
V D D
1
O utput 23 G ND
VA UX
R 2405
0R
C 2400
VA UX
V L E D O U T 2
27p
C 2402
R 2404
0R
G ND
10n
C 2401
G ND
10n
V D D
1
2
O utputG N D
3
H E D 5 4X X U 11
N2401
V 2405
V 2402
100R
R 2400
100R
R 2401
V 2401
V 2400
2
1
3
0
0
1
3
2
CO L _ BU S (3:0)
#
Vol+ E nd
6
9
Vol-
S end
5
8 3
*
2
C amera key
D own U p S e lec t
4
1
7
0
S 2406
S 2414
S 2415
S 2409
S 2417
S 2408 S 2411S 2410
S 2412
S 2416
S 2419S 2420
S 2413
C O L0
C O L1
R ightS K L eftS K
S 2402 S 2403
S 2418
Key PWB
Keypad LEDs
Hall sensor
2.8V
2.8V
1.8V
TAHVO
LED driver
B2B connector
Keyboard connector
Keyboard EMI filter
RAPGSM
RAPGSM
RAPGSM
Camera capture key
Volume keys
B2B connector
CO L 3
C O L2
Left
R ight
9
R IG H T
UP
L E F T
S 2400
D O W N
1
10
2
3
4
5
6
7
8
J 2410
J 2409
R 2104
14V /50V
G ND
R 2105
14V /50V
L2100
E XC 24C B 102U
1
23
4
22p
C 2401 22p
C 2400
E A R _ P
G ND G N D
E A R _ N
RETU
C 2407
100n
G ND
C 2406
100n
G ND
J 2401
J 2418
600R /100M Hz
L2400
C 2408
27p
L2401
600R /100M Hz
V IO
C 2413
27p
VA U X
G NDG ND
1.8V
2.8V
G ND
V L E D +
G ND
G ND
J 1225
G ND
X 1231
C 2402
100n
8
9
J 1223
J 1221
19
2
20
21
22
23
24
3
4
5
6
7
X 2401
1
10
11
12
13
14
15
16
17
18
J 1203
G ND
J 1200
J 1218
J 1201
J 1206
J 1202
J 1204
J 1224
J 1216 3
30
31
32
33
34
4
5
6
7
8
9
J 1205 15
16
17
18
19
2
20
21
22
23
24
25
26
27
28
29
X 2400
1
10
11
12
13
14
C 2403
J 1217
100n
J 1219
J 1215
J 1207
J 1208
J 1209
J 1220
D 7
WR X
R D X
D C X
TE
R E S X
V L E D O U T 1
S E T C U R R 1
C S X
V D D I
V D D
D 0
D 1
D 2
D 3
D 4
D 5
D 6
na
B2101
J 1228
J 1229
27p
C 2101
E A R _ N
E A R _ P
Display connector
LCD PWB
Earpice
13V if lights on
7V if lights on
0,5V if lights on

Page 7 (10)
Bluetooth, FM radio, microSD
Customer Care / Training & Vendor Development / Content Creation Team
Confidential - Copyright © 2006 NOKIA Only for training and service purposes
Version: 1.0 22.08.2006 RM-209
Board version: 1yga_30
PURX
SLEEPCLK
GND GND
GND
VIO
GND
GND
2p7
22nH
L6032
C6051
F7 SPI_MISO
PIO2 G1
G2
PIO3
VSS_DIG
G3
G4
VDD_PIO
SMP_IN G5
LX G6
G7
SMP_COM
PIO4 E6
E7
RESETB
F1
PIO9
F2 AUX_DAC
PIO8 F3
PIO1 F4
SPI_CLK
F5
F6 SPI_CSB
D5 PCM_OUT
D6
VDD_P ADS
D7
PIO6
TX_B
E1
E2 TX_A
PIO0 E3
SPI_MOSI
E4
PIO5 E5
C3
VREG_EN
AIO0 C4
PCM_SYNC
C5
VDD_CORE C6
C7 VSS_DIG
RF_IN
D2
TEST_EN
D3
D4
PIO7
B2
VDD_VCO
B3 VSS_ANA
AIO2 B4
B5 UART_TX
PCM_CLK
B6
B7 PCM_IN
VSS_RADIO
C1
C2
VDD_RADIO
A2
VREG_IN
XT AL_IN
A3
VDD_ANA A4
A5 UART_RX
UART_CTS
A6
UART_R TS
A7
VSS_VCO
B1
BC4-ROM1.0RDL
N6030
1u0
C6037
18p
GND
C6031
C6032
100
0
p
R6034
R6040
10k
100k
5
4
6
R6032
2R2
VBAT
10n
C6042
1u0
C6040
GND
GND
VIO
10k
0
R 6030
GND
R6031
10k
1
C6035
10n
PCM(3:0)
C6033
10n
PUSL(7:0)
RFCLKEXT
GND
C6034
10n
GND
C6041
1u0
0
1
2
3
LPRF_CMT(74:0)
Bal
GND
LFB2H2G44BB2A257
Z6030
2441.75MHz
Unbal
DC
GND
Bal
GND
2p7
C6052 2n7H
L6030
18p
C6039
GND
L6031
2n7H
GND
J6006
J6007
GND
J6005
0p5
C6002
AHNE
Bluetooth antenna pads
1.8V
1.8V
Bluetooth
C 6159
33n
G ND
G ND
G ND
G 7
INTX
F 6
D G N D
F 7
F R E Q IN
G 1
AG N D
G 2
NC G 3
M P X O U T G 4
F 4
VA F L
TM U T E G 6
B U S M O D E
D 7 V D D
V C C
E 1
INTC O N 2 E 6
C D 2 E 7
X TA L
F 1
1
0
2
AG N D F 2
G 5
VA F R
INTC O N 1
NC
B4
B6 V R E F D IG
B7 D A TA
C 1 R F IN2
R F G ND
C 2
C B US enX
C 7
R F IN1
D 1
C D 3 D 2
D 6 LO 1 A 3
LO 2
C D 1 A 4
S WP O R T
A5
BU S E NA BL E
A6
C L O C K
A7
B1 C A G C
B2
C P O U T
N6156
T E A 5761U K _ N 3D
L O O P S W A1
A2
47nH
L6156
33n
C 6163
G ND
G ND
G ND
C 6170
10n C 6165
33n
VAUX
V IO
C BU S (3:0)
P U S L (7:0)
A U D IO (8:0)
1S L E E P C L K
0
GND
L6176
120nH
27p
C6178
C6176
100p
FMANT(1:0)
47p
C6179
R 6160
R 6159
100k
10k
100n
C 6158
33n
C 6162
10n
C 6157
G ND
F M _ C M T(2:0)
MIC 3P
G ND
C 6188
100n
5
M IC 3P R 7
100n
C 6189
MIC 3N 6
100n
C 6190
MIC 3NR
100n
C 6191
8
2.8V
1.8V
RAPGSM
RETU
System connector
FM radio
RAPGSM
RAPGSM
TAHVO
BT
RETU
RAPGSM
TAHVO
RETU
3
4
0
2
1
4p7
C6001
1.8V
3.7V
4
BTH_CLK_REQ
GND
R6041
100k
240R/100MHz
L6077
J3203
VBAT
J3200
J3201
J3202
SD_FBCLK
VMMC
14
7
6
2
0
1
GND GND
GND
VMMC
VMMC
B2
B3
C1
C2
C3
D1
GND D2
D3
VIO
GND
R1
R3
R2
EMIF04-MMC02F2
R3200
R4
R20
R10
3A2A
B1
GND DNGDNG
VMMC
GND
27p
C3210
GND
100n
C3200
680R
1k2
R3204
240R/100MHz
L3200
R3203
22k
R3202
L3202
240R/100MHz
240R/100MHz
L3201
R3201
22k
10n
C3202
1u0
C3203C3201
1u0
D2
B3
D3
A3
D4
A2
GND
Dir2
B2
B3 Dir1
B4 VCCA
C1
B1
LatchClk
C2
C3 Dir3
C4
A1
D1
B2
LP3928TLX-1828_NOPB
N3200
VBAT
A1
EN2
A2
A3
GND
A4 EN1
B1 VCCB
2
3
4
5
6
7
8
GND
MMC_CMT(15:0)
X3200
1
1.8V
3.7V
RAPGSM
microSD connector
2.8V
2.8V
2.8V
2.8V
RAPGSM

Page 8 (10)
RF part
Customer Care / Training & Vendor Development / Content Creation Team
Confidential - Copyright © 2006 NOKIA Only for training and service purposes
Version: 1.0 22.08.2006 RM-209
Board version: 1yga_30
J 7503
G ND
J 7501
0R
R 7000
X 7000
3
4
J 7502
P W R D E T _ G _ c trl
V C 2
V C 1
G en_ ctrl
V C 4
V C 3
D A C 202
Z 7520
28R /100M Hz
D A C 203
D A C 201
C 7513
10n
C 7504
1u0
V B AT _ P A
D A C 103
M5
M6
X R E S E T
M7
L O _ IN P
L O _ IN N M8
R E F P M9
R X _ O UT_ N Q L5
L6
S D A TA
V D IG L7
C P _ O U T _ T X L8
L9
O S C IN
M10
R E F G
V C P
V C O _ IN M3
R X _ O U T_ N I M 4
S C L K
R X _ O UT_ P I K 4
X E N A K 5
G N D D IG
K 6
K 8 G N D P R E _ T X
R E F M K 9
C P _ O U T _ R X L1
L12
V B AT _ T X
L4
R X _ O U T _ P Q
J 10 G N D B B _ T X
J 11
T X Q _ 0
J 12
T X Q _ 180
J 2 G N D B B _ R X
G N D P R E _ R X
J 3
K 10
D A C _ R E F 1
R F C 5
K 11
V D A C K 12
G N D C P
K 2
K 3 G N D V C O
D A C 203
P _ O U T M
G 12
G 2
C 2P I
G 3
C 1P I
R B_ E X T _ R X H 1
D A C 201
H10
H11
T X I_ 180
T X I_ 0 H 12
V B AT _ R X H 2
C 1NI H3
E 3
C 1P Q
C 2P Q F 1
G N D R F _ T X
F 10
P _ O U T P
F 12
F 2
C 2NQ
F 3
C 1NQ
G 1
C 2NI
G 10 D A C 202
G 11
C 9 M U X _ IN
INP _ M IX
D 1
G N D V G A
D 10
D 11 D A C 103
D 12 G _ O U T P
R F C 4
D 2
G N D M IX
D 3
INN _ MIX
E 1
D A C 101
E 10
D A C 102
E 11
G _ O U T M
E 12
O U T N _ F D D
C 10
R B _ E X T _ T X
W_ O U TM
C 12
V R E F _ C M C 2
R F C 1
C 4
C 5 G N D L N A
R F C 6
C 7
R F C 7
C 8
A9 INN _ 900
B1 O U T P _ F D D
B10 T X C
D E T
B11
B12 W _ O UT P
B3 M U X _ O U T
R F C 2
B4
R F C 3
B5
R F C 8
B8
R F C 9
B9
C 1
G ND
A10 IN P _ 85 0
A11 INN _ 850
A2 IN P _ 215 0
INN _ 2150
A3
INP _ 1900
A4
INN _ 1900
A5
INP _ 1800
A6
INN _ 1800
A7
INP _ 900
A8
TH E R M AL B AL LS =
AH NE 301A
N7505
G ND
D A C 102
C 7506
1u0
C 7508
18p
R 7502
10k
1u0
C 7503
4
5
D A C 101
T7501
E H F 2B E 3800
1
2
3
R 7508
10R
G ND
L7502
600R /100M Hz
4k7
R 7503
100n
C 7518
V X O
V R E F C M
RFCLKEXT
V C P 2
D A C _ R E F 1
V B AT R F
R F C L K _ I(1: 0)
T X Q P
T X IN
T X Q N
T X IP
R F B U S C LK
R F B U S D AT
T X R E S E T X
R F B U S E N A
V C P 1
R X IN
R X Q N
V R E F R F 01
R X IP
R X Q P
G ND
G ND
G ND G ND
G ND
G ND
TX C _ C O NV (2:0)
V B AT _ P A
1p8
C 7522
J 7500
J 7505
D A C 202
D A C 102
18p
C 7525
27k
R 7522
3p3
C 7520
V det 4
V C 3 5
V C 2 6
7
V C 1
9
Icont_ h
R X _ 2
18
R X _ 1
19
V gain 2
AN T
21
V c c1
23
25 Ident
27 T X _ 1
28 Icont_ I
V pd 3
R F 9282E 6.3
N7520
G ND G ND P INS =
10
T X _ 2
14
V c c2
R X _ 4 1617 R X _ 3
G ND
G ND
1800/1900M H z
Z 7002
O U T IN
O U T IN
G ND
Z 7001
S hifter
1800/1900M H z
P has e
G ND
diff 100 ohm
In_ 1
In_ 2
O ut
V c
Z 7503
850/900M Hz
LM S M-0001T E MP
G ND G ND
L7010
240R /100M Hz
L7011
240R /100M Hz
S L O WA D (6:0)
G S M 1900
G S M 1800 U NB AL _ IN
G ND
U NB AL _ IN B AL _ O U T
B AL _ O U T
B AL _ O U T
B AL _ O U T
S X R 506C 1
Z 7501
1800/1900M H z
L7504
22nH
22nH
L7505
G ND
G ND
G S M 900
G S M 850 U NB AL _ IN
G ND
U NB AL _ IN B AL _ O U T
B AL _ O U T
B AL _ O U T
B AL _ O U T
S X R 533C 1
850/900M Hz
Z 7504
12nH
L7500
12nH
L7501
G ND
C 7521
1p5
R 7523
0R diff 100 ohm
1
2
3
4
5
T7520
L D B 211 G 801 0C -001
G ND G N D
G ND
V R 2_ T X M11
L11
V R 1_ T X
V R 3_ R X J 1
V V C O _ E X T L 10
R 7507
10R
M2
K 7
V P R E _ T X
K 1
V P R E _ R X
F 11
V R F _ T X
V V G A C 11
V M IX C 3
V L NA C 6
R 7506
10R
2p7
C 7501 C 7505
1u0
C 7509
10n
G NDG ND
G ND
G ND
E 2
V B _ E X T
G 7500
E N F V K 3W 2F 07
V C C
O U T
2k2
R 7501
15nH
L7515
R 7505
8k2
C 7511
2n2
C 7516
470p
4p7
C 7515
G ND
G ND
G ND
G ND
O U T
+D C
N K G 317 6
38.4M H z
G 7501
V C
G ND
C 7507
10n
22k
R 7509 A F C
G ND
AHNE
RETU
RETU
RAPGSM
Bluetooth
R F C L K P
R F C L K N 1
0
0TX C _ C ON V(2:0)
VCO
3296-3980MHz
VCTCXO
38.4MHz
Front End Module
GSM antenna pads
1.35V
4.7V
4.7V
2.5V
RETU T X C
R F T E M P
Band Channel RX VCO/RX VC/RX TX VCO/TX VC/TX
GSM 900
GSM 1800
GSM 1900
37
700
661
942.4MHz
1842.8MHz
1960.0MHz
3769.6MHz
3685.6MHz
3920.0MHz
~2.73V
~2.39V
~3.31V
897.4MHz
1747.8MHz
1880.0MHz
3589.6MHz
3495.6MHz
3760.0MHz
~1.99V
~1.60V
~2.69V
5
4
27
27
29 28
24
24 24
TX SAW filter 900 MHz
RX SAW filter 900 MHz
RX SAW filter 1800MHz/1900 MHz
S hifter
P has e
15R
R 7510
3.7V
3.7V
3.7V
G ND
820p
C 7561
220R
R 7560
C7563
39p
G ND G ND
C 7565
39p L7561
470nH

Page 9 (10)
Signal overview
Customer Care / Training & Vendor Development / Content Creation Team
Confidential - Copyright © 2006 NOKIA Only for training and service purposes
Version: 1.0 22.08.2006 RM-209
Board version: 1yga_30
5) RFCLKEXT at L7561
1) 32 kHz at C2209 4) VCTCXO 38.4MHz at G75013) SLEEPCLK at J2217
6) CBUSCLK at J2206
2) RFCLK at J2851-J2852
8) CBUSENX at J22097) CBUSDA at J2207
9) RFBUSCLK at J2833 10) RFBUSDA at J2834 12) SDRCLK at J300111) RFBUSSENX at J2835
13) FLSCLK at J3004 14) AUDIOCLK at J2200 16) SIMCLK at J221315) SMPSCLK at J2308
17) SIMDA at J2214 18) SIMIO at J2215 20) CAMCLK at J330219) VSIM at C2701
21) CAMENABLE at J3301 22) IHF speaker at J2101, J2102,
J2105, J2106 23) RXIQ GSM900 at J2828-J2831
25) TXCCLK at J2210 26) TXCDA at J2212 28) TXC PL19 at L701027) TX at R7510, R7523
29) TXC PL5 at L7010
24) RX at L7500, L7501, L7504
28
VDIG_CAM 1.8V
VBAT 4V
19
45
22
22
24
24
24
29
2
23
9
10
11
12
16
18
13
17
14
6
8
7
3
25
15
VCORE=1.4V in local mode
VSIM 1.8V/3V
VR1 2.5V
VRFC 1.8V
VANA 2.8V
VREF 1.35V
VDRAM 1.8V
VIO 1.8V
VAUX 2.8V VRCP2=2.8V if RF active
VRCP1=2.8V if RF active
VLEDOUT1=12.5V if lights on
21
20
1
26
27
VBAT_PA 3.7V

Page 10 (10)
Component finder
Customer Care / Training & Vendor Development / Content Creation Team
Confidential - Copyright © 2006 NOKIA Only for training and service purposes
Version: 1.0 22.08.2006 RM-209
Board version: 1yga_30
Top Bottom
C2213 M8 C2816 M5 C7505 I3 J2306 F7 T6002 N2 N6030 O2 R3300 H3
B2100 Q7 C2214 M8 C2818 M3 C7506 I3 J2307 F6 T6003 P2 N6156 O4 R3301 H3
B2102 E3 C2215 M8 C2819 M4 C7507 I3 J2308 L7 T6004 N2 N7505 H4 R3306 H3
B2103 E8 C2216 L8 C2820 J3 C7508 I4 J2309 K8 T6005 O3 N7520 H7 R3307 H3
B2200 N7 C2217 N8 C2821 J3 C7509 H3 J2310 K8 R3312 O5
C2218 N7 C2830 J4 C7511 H3 J2311 L8 L2000 P3 R2000 P5 R3313 O5
C2000 P4 C2219 N8 C2831 J4 C7513 I3 J2312 K8 L2001 Q6 R2001 P6 R3314 M2
C2001 P4 C2220 L7 C3000 N2 C7515 G3 J2313 L8 L2002 Q7 R2002 P7 R6030 N3
C2002 P6 C2221 L9 C3001 N2 C7516 H3 J2314 K8 L2003 Q7 R2003 P7 R6031 O2
C2003 P6 C2222 L8 C3002 N2 C7518 I4 J2315 K8 L2004 Q6 R2004 P7 R6032 N2
C2004 P6 C2223 L6 C3003 M5 C7520 G7 J2316 L7 L2100 K6 R2005 P7 R6034 O3
C2005 P6 C2224 N6 C3004 M5 C7521 G7 J2400 I6 L2102 F6 R2006 P7 R6040 O2
C2006 P6 C2225 N8 C3005 N5 C7522 I7 J2401 I6 L2103 F5 R2007 Q6 R6041 K4
C2007 P7 C2226 M8 C3006 N5 C7523 G7 J2402 I6 L2104 K9 R2008 P6 R6156 O3
C2008 P7 C2227 L7 C3007 N5 C7524 I6 J2403 I5 L2105 K9 R2009 P6 R6159 N4
C2009 P7 C2228 M8 C3008 M5 C7525 I8 J2404 J6 L2106 L9 R2010 P5 R6160 N4
C2010 P7 C2229 L7 C3009 N5 C7560 H2 J2405 J5 L2107 L8 R2017 O8 R6161 P4
C2011 P7 C2230 N8 C3100 K6 C7561 H3 J2406 J6 L2108 G8 R2070 H6 R7000 C8
C2012 P7 C2231 L6 C3200 M5 C7562 I5 J2407 J5 L2109 G9 R2100 P7 R7501 H3
C2013 P7 C2232 L8 C3201 L6 C7563 I4 J2408 I6 L2111 L9 R2101 Q8 R7502 G4
C2014 P7 C2273 L6 C3202 L5 C7564 G3 J2409 J6 L2112 G6 R2102 O7 R7503 I4
C2015 P6 C2274 L7 C3203 L6 C7565 I4 J2410 J6 L2113 G6 R2103 O7 R7505 H3
C2016 P5 C2275 L6 C3210 M5 C7566 H3 J2411 I5 L2202 M9 R2104 K6 R7506 H4
C2017 Q4 C2281 M8 C3300 I4 J2413 J5 L2203 M9 R2105 J6 R7507 G4
C2018 P5 C2300 J6 C3301 F4 D2200 M7 J2414 J6 L2204 N8 R2106 G6 R7508 H3
C2019 P6 C2301 J6 C3302 G4 D2800 K3 J2415 J5 L2205 N9 R2107 G5 R7509 I3
C2020 O8 C2302 L6 C3303 I4 D3000 N3 J2416 J6 L2206 M8 R2114 G8 R7510 I7
C2070 E8 C2303 J8 C3304 H4 D3300 H4 J2417 I5 L2272 L7 R2115 G9 R7522 I7
C2071 H7 C2304 L7 C3305 I4 J2418 I6 L2273 L6 R2200 N9 R7523 G7
C2072 O6 C2305 J9 C3306 I4 F2000 P3 J2419 I6 L2301 J6 R2201 N8 R7560 I5
C2073 H8 C2306 I9 C3307 I4 J2420 J8 L2302 K6 R2202 M6
C2074 G8 C2307 J7 C3308 H4 G2200 O6 J2803 K2 L2304 J8 R2203 N6 S2401 H2
C2075 H7 C2309 J6 C3309 G4 G7500 G3 J2804 K2 L2305 J8 R2204 N6 S2402 J2
C2076 H7 C2312 J7 C3310 I4 G7501 I2 J2828 J4 L2306 I8 R2205 N6 S2403 I9
C2077 H6 C2313 J7 C3311 I4 J2829 J4 L2400 H6 R2206 N6 S2404 O9
C2078 E8 C2314 K8 C3313 I4 J2000 Q3 J2830 J3 L2401 H6 R2207 N6
C2079 H8 C2315 K9 C3314 H4 J2001 P7 J2831 J3 L2402 Q4 R2208 N6 T7501 H3
C2100 P8 C2400 K7 C6001 P3 J2003 P6 J2833 J2 L2403 Q5 R2209 N6 T7520 G8
C2101 P7 C2401 J7 C6002 P3 J2004 P8 J2834 J3 L2404 O5 R2212 M6
C2102 P8 C2402 P5 C6031 P2 J2005 P5 J2835 J2 L3200 L5 R2213 N8 V2000 P4
C2103 O7 C2403 J8 C6032 N3 J2006 P7 J2851 J4 L3201 L6 R2214 N8 V2001 O6
C2104 O7 C2404 I7 C6033 N3 J2010 R3 J2852 J4 L3202 L5 R2216 N8 V2302 I8
C2105 H6 C2405 I7 C6034 O3 J2011 O6 J3000 O4 L3301 H4 R2307 H8 V2401 P9
C2106 G6 C2406 I7 C6035 N2 J2060 O7 J3001 M3 L3303 I3 R2401 O5 V2402 O9
C2107 G8 C2407 I7 C6036 N3 J2100 O8 J3002 L2 L6030 O2 R2404 J9
C2108 K9 C2408 H7 C6037 N2 J2101 E3 J3003 O3 L6031 O2 R2405 J3 X2000 Q3
C2109 K9 C2409 Q3 C6039 O3 J2102 E3 J3004 M5 L6032 O2 R2406 J9 X2001 Q6
C2110 K9 C2410 Q4 C6040 N2 J2103 Q7 J3005 M5 L6077 P3 R2407 P9 X2060 H6
C2111 F5 C2413 H6 C6041 P3 J2104 Q7 J3006 M4 L6156 O4 R2408 P9 X2070 G7
C2112 K8 C2414 I7 C6042 O2 J2105 E8 J3112 O6 L6176 P5 R2409 N9 X2400 P4
C2113 K9 C2415 Q4 C6051 O2 J2106 E8 J3113 P7 L7000 C8 R2410 J8 X2402 I8
C2114 K9 C2416 Q5 C6052 O3 J2200 M5 J3114 P8 L7001 C8 R2411 J3 X2700 M7
C2117 N8 C2418 K3 C6157 N4 J2201 L5 J3115 O7 L7010 I5 R2412 J3 X2705 K8
C2118 M8 C2419 J3 C6158 N4 J2202 L5 J3116 P7 L7011 I5 R2413 J3 X2706 N8
C2119 N8 C2420 J4 C6159 P3 J2203 L5 J3117 P7 L7500 H5 R2414 J4 X2707 M5
C2120 N8 C2700 K7 C6162 N4 J2204 N6 J3200 K5 L7501 H5 R2415 K4 X2708 O5
C2124 M9 C2701 K7 C6163 O5 J2205 N7 J3201 K6 L7502 I4 R2417 P6 X3200 L3
C2126 N9 C2800 L5 C6164 O3 J2206 K5 J3202 L5 L7503 I7 R2421 K8 X3300 F3
C2127 M8 C2801 J4 C6165 P3 J2207 K5 J3203 K6 L7504 H5 R2700 K7 X7000 E7
C2200 M6 C2802 K5 C6167 O5 J2209 K5 J3300 I3 L7505 H5 R2701 K7
C2201 M8 C2803 L5 C6170 O5 J2210 N7 J3301 H4 L7515 G3 R2801 K5 Z2000 Q5
C2202 N9 C2804 J5 C6176 P4 J2212 M5 J3302 H4 L7561 I5 R2803 L5 Z2001 Q6
C2203 N7 C2805 M2 C6178 O5 J2213 M5 J6005 P3 R2804 L5 Z2003 Q5
C2204 N7 C2807 J5 C6179 O5 J2214 N5 J6006 P2 M2100 F7 R3000 M2 Z2400 O3
C2205 N6 C2808 J5 C6188 P4 J2215 N5 J6007 P2 R3002 K5 Z6030 P2
C2206 N7 C2809 K5 C6189 P4 J2216 L5 J7500 H8 N2000 O8 R3003 M3 Z7001 D7
C2207 N8 C2810 L5 C6190 N4 J2217 L5 J7501 C8 N2001 P8 R3004 M4 Z7002 D7
C2208 N7 C2811 M2 C6191 N3 J2218 K5 J7502 C8 N2101 M9 R3200 L5 Z7501 G6
C2209 N7 C2812 K5 C7501 G4 J2219 L5 J7503 B8 N2300 K7 R3201 K5 Z7503 I6
C2210 L8 C2813 J2 C7502 I4 J2220 M5 J7505 H8 N2301 K9 R3202 K6 Z7504 H6
C2211 L8 C2814 J5 C7503 I3 J2221 M5 T6000 N2 N3200 L6 R3203 M5 Z7520 G6
C2212 L7 C2815 L5 C7504 G4 J2300 L7 T6001 P2 N3300 I4 R3204 M5
M
N
R
S
T
V
X
Z
G
J
L
B
C
D
F