Quanta BY7D Schematics. Www.s Manuals.com. R1a 20120312 Schematics
User Manual: Motherboard Quanta BY7D DABY7DMB8C0 - Schematics. Free.
Open the PDF directly: View PDF
.
Page Count: 42

5
5
4
4
3
3
2
2
1
1
D D
C C
B B
A A
Size Document Number Rev
Date: Sheet of
Quanta Computer Inc.
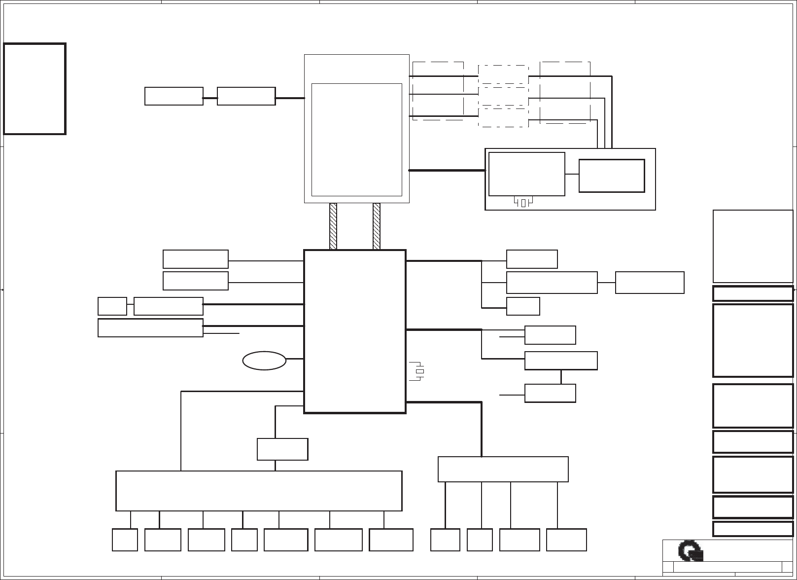
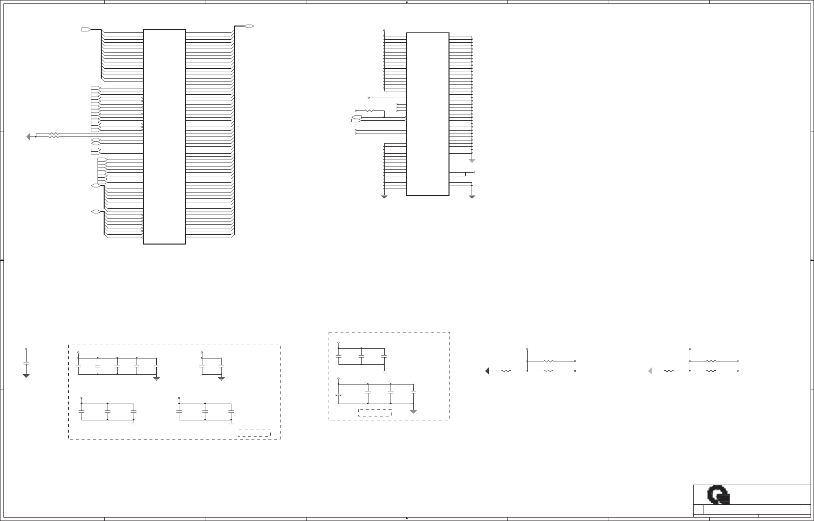
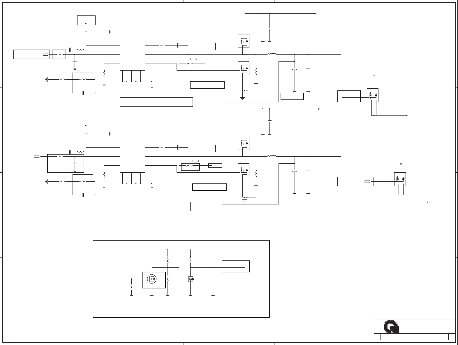
PROJECT :
Block Diagram
1A
Monday, March 12, 2012
BY7D
145
Size Document Number Rev
Date: Sheet of
Quanta Computer Inc.
PROJECT :
Block Diagram
1A
Monday, March 12, 2012
BY7D
145
Size Document Number Rev
Date: Sheet of
Quanta Computer Inc.
PROJECT :
Block Diagram
1A
Monday, March 12, 2012
BY7D
145
29mm X 29mm
Seymour XTX
P41
SATA 0
SATA - HDD Con.
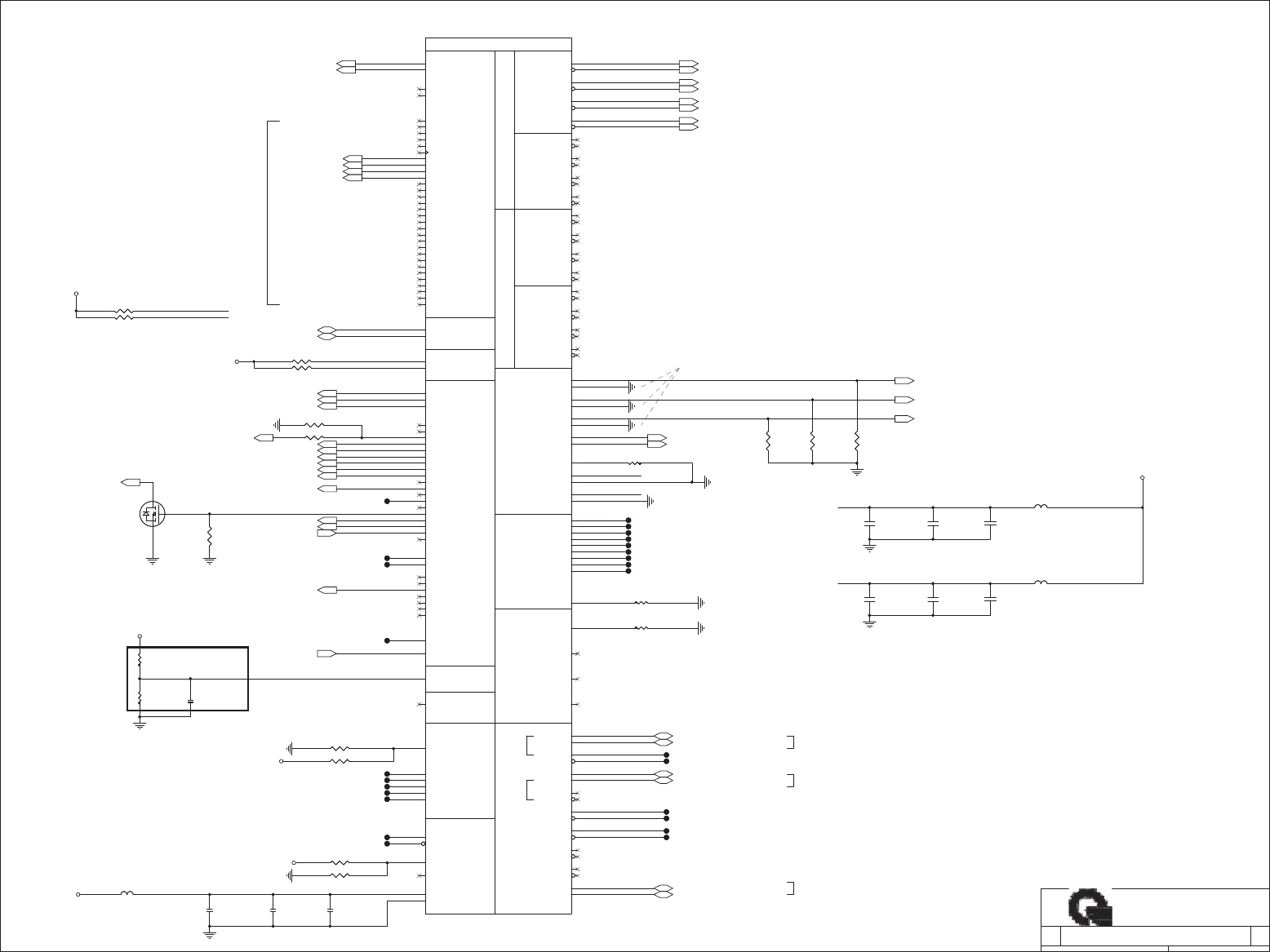
AMD
DP1(x4) UMI LINK
2.5GT /s
OZ8380ALN
P38
TPS51211DSCR
TPS51211DSCR
P42
P36
TPS51216RUKR
P37
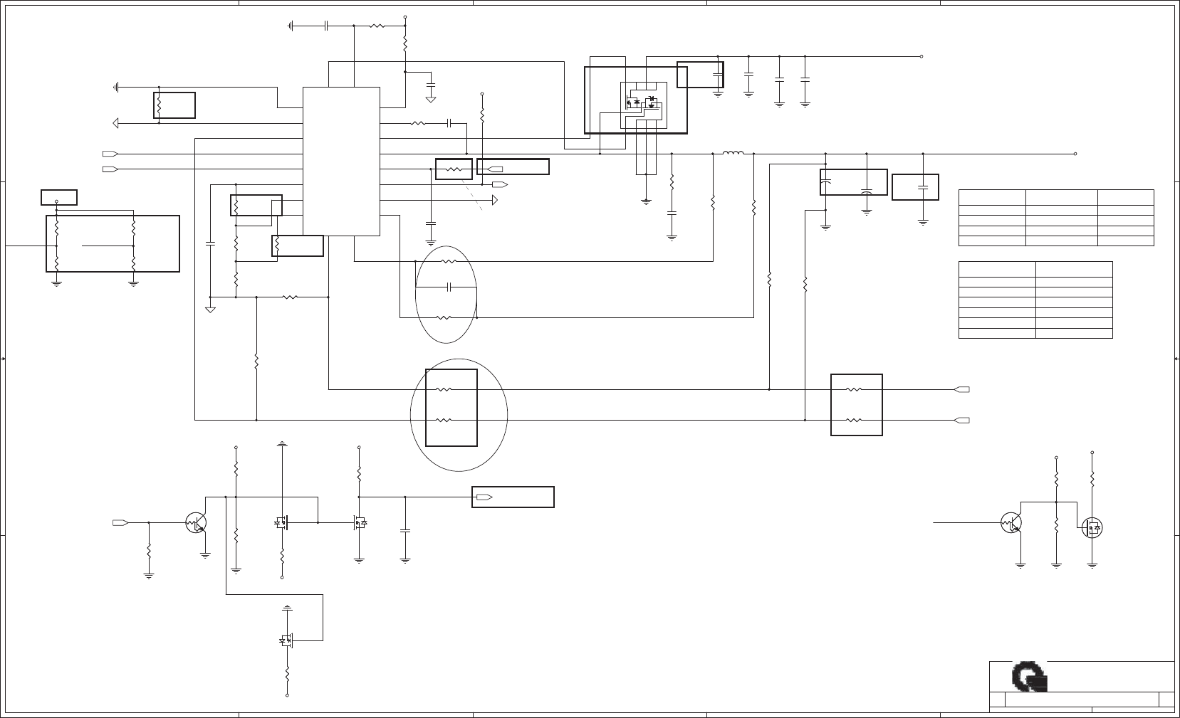
14" BY7D Brazos 2.0 Block Diagram
FCH
UMI(x4)
Hudson M3L
USB 2.0 (Port0~13)
SATA
IHDA
LPC
RTC
BATTERY
USB2.0
DMI
POWER SYSTEM
ISL88731CHRTZ-T
RT8223P
TPS51211DSCR
/$<(569&&
/$<(5,1
/$<(5*1'
/$<(5723
/$<(5,1
3&%67$&.83
/$<(5,1
01
+1.5VSUS
CHARGER
+1.5V
+3VPCU
+3V_S5
+3V
+5VPCU
+5V_S5
+5V
+SMDDR_VTERM
+SMDDR_VREF
Card Reader 3 IN 1
(AU6437B53-GDL-GR)
USB2-5
ISL95870AHRUZ
P39
P40
P40
/$<(5*1'
/$<(5%27
X'TAL
32.768KHz
X'TAL
27.0MHz
SATA 1
SATA - ODD Con.
USB 3.0 (Port0~3)
USB3.0 Con.
USB2.0 Con.
CCD
Card Reader Con.
USB3.0
USB2-0
USB3.0 Con.
USB3-0
USB3-1
USB2-10
USB2-11
USB2-6
USB3.0 re-driver IC
P31
P31
P24
P29
P30
P29
P7
P24
P24
P24
P6, 7, 8, 9, 10
+15V
+1.0V
+1.1V_S5
+1.1V
CPU_CORE
CPU_VDDNB_CORE
+VGPU_CORE
DISCHARGE
P36
P37
P38
P39
P40
P41
P42
24.5mm X 24.5mm
PCI-E X4
PG 12 PG 11
DDRIII-SODIMM2 DDRIII-SODIMM1
PG 13,14,15,16,17,18,19,20
Graphics
PG 3,4,5
PG 25
HDMI
PG 30
PG 30
LVDS
CRT
INT_CRT
INT_LVDS
INT_HDMI
95$0''5
PAGE 21, 22
VGA AMD Seymour XTX
80$
EXT_CRT
EXT_LVDS
EXT_HDMI
',6&5(7(
SINGLE CHANNEL DDR3
DX11 IGP
4 X1 PCIE GEN2 GPP
1 X4 UMI-LINK GEN1
19mmX19mm BGA
VGA DAC
413-BALL
DISPLAY PORT X2
AMD FUSION APU
Zacate/Ontario
Azalia
PG 34
PG 32
PG 34
PG 33 PG 33 PG 27 PG 27 PG 27
PG 27
PORT-B
MIC
JACK
PORT-A
HP
Audio Codec CX20671-21Z
INT.
SPEAKER
NPCE885L
EC
Share SPI flash
SPI
FAN Touch Pad
Keyboard
PG 27
DMIC
PG 35
LED
PG 33
Touch Pad/B
Con.
PG 30
Hall Sensor
PG 33
Power/B
Con.
SPI
AR8152(10/100)RJ45
PG 28
PG 26PG 26
PCI-E, 1X (port2)
USB2.0 (P7)
Mini Card I (WIFI) PCI-E, 1X (port0)
PCIE
+3V_GPU
+1.5V_GPU
+1.0V_GPU
+1.8V
+1.8V_GPU

1
1
2
2
3
3
4
4
5
5
6
6
7
7
8
8
A A
B B
C C
D D
M_A_BS#0
M_A_BS#2
M_A_BS#1
M_A_DM2
M_A_DM3
M_A_DM4
M_A_DM5
M_A_DM6
M_A_DM0
M_A_DM1
M_A_DM7
M_A_A9
M_A_A15
M_A_A2
M_A_A3
M_A_A4
M_A_A1
M_A_A10
M_A_A5
M_A_A11
M_A_A6
M_A_A12
M_A_A0
M_A_A7
M_A_A13
M_A_A8
M_A_A14
M_A_DQ9
M_A_DQ10
M_A_DQ28
M_A_DQ11
M_A_DQ15
M_A_DQ36
M_A_DQ16
M_A_DQ19
M_A_DQ21
M_A_DQ20
M_A_DQ1
M_A_DQ23
M_A_DQ24
M_A_DQ26
M_A_DQ25
M_A_DQ27
M_A_DQ22
M_A_DQ31
M_A_DQ33
M_A_DQ35
M_A_DQ34
M_A_DQ29
M_A_DQ3
M_A_DQ2
M_A_DQ37
M_A_DQ39
M_A_DQ38
M_A_DQ40
M_A_DQ42
M_A_DQ41
M_A_DQ5
M_A_DQ4
M_A_DQ44
M_A_DQ46
M_A_DQ45
M_A_DQ47
M_A_DQ49
M_A_DQ48
M_A_DQ43
M_A_DQ7
M_A_DQ6
M_A_DQ8
M_A_DQ12
M_A_DQ14
M_A_DQ13
M_A_DQ51
M_A_DQ53
M_A_DQ52
M_A_DQ55
M_A_DQ54
M_A_DQ50
M_A_DQ0
M_A_DQ57
M_A_DQ59
M_A_DQ58
M_A_DQ61
M_A_DQ60
M_A_DQ63
M_A_DQ62
M_A_DQ56
M_A_DQ32
M_A_DQ17
M_A_DQ30
M_A_DQ18
UMI_TXN3_C
UMI_TXP3_C
UMI_TXP1_C
UMI_TXN1_C
UMI_TXN2_C
UMI_TXP2_C
UMI_TXP0_C
UMI_TXN0_C
ON_ZVDD ON_ZVSS
C_PEG_TXP0 PEG_TXP0
C_PEG_TXN0 PEG_TXN0
C_PEG_TXP1 PEG_TXP1
C_PEG_TXN1 PEG_TXN1
C_PEG_TXP2 PEG_TXP2
C_PEG_TXN2 PEG_TXN2
C_PEG_TXP3 PEG_TXP3
C_PEG_TXN3 PEG_TXN3
PEG_RXN[3:0]
PEG_RXP[3:0]
PEG_TXN[3:0]
PEG_TXP[3:0]
PEG_RXN0
PEG_RXP0
PEG_RXN3
PEG_RXP3
PEG_RXN2
PEG_RXP2
PEG_RXN1
PEG_RXP1
M_A_EVENT#
M_A_CS#2(11)
M_A_CS#3(11)
M_A_CS#0(12)
M_A_CS#1(12)
M_A_BS#[2..0](11,12)
M_A_DM[7..0](11,12)
M_A_A[15:0](11,12)
M_A_RST#(11,12)
M_A_EVENT#(11,12)
M_A_RAS#(11,12)
M_A_CAS#(11,12)
M_A_WE#(11,12)
M_A_DQ[0..63] (11,12)
M_A_CKE0(11,12)
M_A_CKE1(11,12)
M_A_O DT2(11)
M_A_O DT3(11)
M_A_O DT0(12)
M_A_O DT1(12)
M_A_DQSP0(11,12)
M_A_DQSP1(11,12)
M_A_DQSP2(11,12)
M_A_DQSP3(11,12)
M_A_DQSP4(11,12)
M_A_DQSP5(11,12)
M_A_DQSP6(11,12)
M_A_DQSP7(11,12)
M_A_DQSN0(11,12)
M_A_DQSN1(11,12)
M_A_DQSN2(11,12)
M_A_DQSN3(11,12)
M_A_DQSN4(11,12)
M_A_DQSN5(11,12)
M_A_DQSN6(11,12)
M_A_DQSN7(11,12)
UMI_RXP0(7)
UMI_RXN0(7)
UMI_TXP0 (7)
UMI_TXN0 (7)
UMI_RXN1(7)
UMI_RXP1(7)
UMI_RXP2(7)
UMI_RXN2(7)
UMI_RXN3(7)
UMI_RXP3(7)
UMI_TXP1 (7)
UMI_TXN1 (7)
UMI_TXN2 (7)
UMI_TXP2 (7)
UMI_TXP3 (7)
UMI_TXN3 (7)
PEG_RXN[3:0] (13)
PEG_RXP[3:0] (13)
PEG_TXN[3:0] (13)
PEG_TXP[3:0] (13)
M_A_CLKP0(12)
M_A_CLKN0(12)
M_A_CLKP1(12)
M_A_CLKN1(12)
M_A_CLKP2(11)
M_A_CLKN2(11)
M_A_CLKP3(11)
M_A_CLKN3(11)
+M_VREF
+M_VREF
+1.5VSUS
VDD_10
+1.5VSUS
+1.5VSUS
Size Document Number Rev
Date: Sheet of
Quanta Computer Inc.
PROJECT :
ONTARIO MEM & PCIE I/F(1/3)
1A
Wednesday, March 21, 2012
BY7D
345
Size Document Number Rev
Date: Sheet of
Quanta Computer Inc.
PROJECT :
ONTARIO MEM & PCIE I/F(1/3)
1A
Wednesday, March 21, 2012
BY7D
345
Size Document Number Rev
Date: Sheet of
Quanta Computer Inc.
PROJECT :
ONTARIO MEM & PCIE I/F(1/3)
1A
Wednesday, March 21, 2012
BY7D
345
03
ONTARIO (2.0)
PART 1 OF 5
MEMORY I/F
U5038E
FT1_ONTARIO
ONTARIO (2.0)
PART 1 OF 5
MEMORY I/F
U5038E
FT1_ONTARIO
V17
M_WE_L
V19
M_CAS_L
U18
M_RAS_L
V16
M1_CS_L1
U17
M1_CS_L0
W16
M0_CS_L1
T17
M0_CS_L0
W15
M1_ODT1
U19
M1_ODT0
V15
M0_ODT1
W19
M0_ODT0
E15
M_CKE1
F15
M_CKE0
N17
M_EVENT_L
L23
M_RESET_L
L17
M_CLK_L3
L18
M_CLK _H3
N19
M_CLK_L2
N18
M_CLK _H2
M18
M_CLK_L1
M19
M_CLK _H1
M16
M_CLK_L0
M17
M_CLK _H0
AC16
M_DQS_L7
AB16
M_DQS_ H7
AC21
M_DQS_L6
AC20
M_DQS_ H6
V22
M_DQS_L5
W22
M_DQS_ H5
P22
M_DQS_L4
R22
M_DQS_ H4
J23
M_DQS_L3
J22
M_DQS_ H3
E22
M_DQS_L2
E23
M_DQS_ H2
A20
M_DQS_L1
B20
M_DQS_ H1
B16
M_DQS_L0
A16
M_DQS_ H0
AA16
M_DM7
AB20
M_DM6
V23
M_DM5
P23
M_DM4
H22
M_DM3
D21
M_DM2
B19
M_DM1
D15
M_DM0
F16
M_BANK2
T18
M_BANK1
R18
M_BANK0
G15
M_ADD15
E16
M_ADD14
W17
M_ADD13
E18
M_ADD12
F17
M_ADD11
T19
M_ADD10
E19
M_ADD9
F19
M_ADD8
G18
M_ADD7
H15
M_ADD6
G17
M_ADD5
H17
M_ADD4
H18
M_ADD3
J17
M_ADD2
H19
M_ADD1
R17
M_ADD0
M22
M_ZVDD IO_MEM_S
M23
M_VREF
AC15
M_DATA6 3
AB15
M_DATA6 2
AB18
M_DATA6 1
AC18
M_DATA6 0
AC14
M_DATA5 9
AB14
M_DATA5 8
Y16
M_DATA5 7
AC17
M_DATA5 6
Y18
M_DATA5 5
AB19
M_DATA5 4
AA20
M_DATA5 3
AA23
M_DATA5 2
AA18
M_DATA5 1
AC19
M_DATA5 0
AB22
M_DATA4 9
Y20
M_DATA4 8
Y21
M_DATA4 7
W23
M_DATA4 6
U23
M_DATA4 5
T21
M_DATA4 4
Y22
M_DATA4 3
Y23
M_DATA4 2
V21
M_DATA4 1
V20
M_DATA4 0
T22
M_DATA3 9
R23
M_DATA3 8
P20
M_DATA3 7
M20
M_DATA3 6
T23
M_DATA3 5
T20
M_DATA3 4
P21
M_DATA3 3
N23
M_DATA3 2
K23
M_DATA3 1
K20
M_DATA3 0
H20
M_DATA2 9
G23
M_DATA2 8
K21
M_DATA2 7
K22
M_DATA2 6
H23
M_DATA2 5
H21
M_DATA2 4
F21
M_DATA2 3
F20
M_DATA2 2
D22
M_DATA2 1
C22
M_DATA2 0
F22
M_DATA1 9
F23
M_DATA1 8
D23
M_DATA1 7
C23
M_DATA1 6
C20
M_DATA1 5
A21
M_DATA1 4
B18
M_DATA1 3
A18
M_DATA1 2
D20
M_DATA1 1
B21
M_DATA1 0
A19
M_DATA9
C18
M_DATA8
D16
M_DATA7
C16
M_DATA6
C14
M_DATA5
A14
M_DATA4
D18
M_DATA3
A17
M_DATA2
A15
M_DATA1
B14
M_DATA0
R9784
1K/F_4
R9784
1K/F_4
C5567 EV@0.1U/10V_4XC5567 EV@0.1U/10V_4X
C5566 EV@0.1U/10V_4XC5566 EV@0.1U/10V_4X
R9782 2K/F_4R9782 2K/F_4
C5576 0.1U/10V_4XC5576 0.1U/10V_4X
R9786
1K/F_4
R9786
1K/F_4 R9787 1K/F_4R9787 1K/F_4
ONTARIO (2.0)
PART 2 OF 5
UMI I/F PCIE I/F
U5038A
FT1_ONTARIO
ONTARIO (2.0)
PART 2 OF 5
UMI I/F PCIE I/F
U5038A
FT1_ONTARIO
AB7
P_UMI_RX N3
AC7
P_UMI_RXP3
AC10
P_UMI_RX N2
AB10
P_UMI_RXP2
Y10
P_UMI_RX N1
AA10
P_UMI_RXP1
Y12
P_UMI_RX N0
AA12
P_UMI_RXP0
Y14
P_ZVDD_10
Y3
P_GPP_RXN3
Y4
P_GPP_RXP3
AA2
P_GPP_RXN2
AA1
P_GPP_RXP2
AC4
P_GPP_RXN1
AB4
P_GPP_RXP1
Y6
P_GPP_RXN0
AA6
P_GPP_RXP0
AC8
P_UMI_TX N3
AB8
P_UMI_TXP3
Y8
P_UMI_TX N2
AA8
P_UMI_TXP2
AB11
P_UMI_TX N1
AC11
P_UMI_TXP1
AC12
P_UMI_TX N0
AB12
P_UMI_TXP0
AA14
P_ZVSS
V4
P_GPP_TXN3
V3
P_GPP_TXP3
Y2
P_GPP_TXN2
Y1
P_GPP_TXP2
AC3
P_GPP_TXN1
AB3
P_GPP_TXP1
AC6
P_GPP_TXN0
AB6
P_GPP_TXP0
C5574 0.1U/10V_4XC5574 0.1U/10V_4X
C5572 0.1U/10V_4XC5572 0.1U/10V_4X
C5573 0.1U/10V_4XC5573 0.1U/10V_4X
R978939.2/F_4 R978939.2/F_4
C5565 EV@0.1U/10V_4XC5565 EV@0.1U/10V_4X
C5578
0.1U/10V_4X
C5578
0.1U/10V_4X
C5577 0.1U/10V_4XC5577 0.1U/10V_4X
C5569 EV@0.1U/10V_4XC5569 EV@0.1U/10V_4X
C5571 0.1U/10V_4XC5571 0.1U/10V_4X
C5579
1000P/50V_4X
C5579
1000P/50V_4X
R9783 1.27K/F_4R9783 1.27K/F_4
C5575 0.1U/10V_4XC5575 0.1U/10V_4X
C5570 0.1U/10V_4XC5570 0.1U/10V_4X
C5568 EV@0.1U/10V_4XC5568 EV@0.1U/10V_4X
C5563 EV@0.1U/10V_4XC5563 EV@0.1U/10V_4X
C5564 EV@0.1U/10V_4XC5564 EV@0.1U/10V_4X
C5562 EV@0.1U/10V_4XC5562 EV@0.1U/10V_4X

1
1
A A
APU_ALERT#
APU_BP0_TSTCLK_USCLK0
APU_BP2_SCANSHIFTEN_USDATA0
APU_BP3_SCANSHIFTEND_USDATA1
APU_FDO
APU_SIC
APU_SID
APU_SVC
APU_SVD
TEST18
TEST19
APU_TEST28_H_PLLCHARZ
APU_TEST28_L_PLLCHARZ
APU_TEST31_MEM_TEST
APU_TEST33_H_M_CLKTST_H
APU_TEST33_H_M_CLKTST_L
APU_TEST34_H_TSTCLKIN_H
APU_TEST34_L_TSTCLKIN_L
APU_TEST37_GIO_TSTDTM0_CLKINIT
APU_THERMTRIP_L#
APU_DBRDY
INT_LCD_EDIDDATA
INT_LCD_EDIDCLK
DP0_HPD
ON_DMAACTIVE#
ŖŏŏłŎņŅŠĸŠńłőŠŊĴĴĸŠŃ
INT_CRT_GRE
INT_CRT_BLU
INT_CRT_RED
APU_RST#
APU_ALERT#
APU_SIC
APU_SID
INT_LCD_EDIDDATA
INT_LCD_EDIDCLK
APU_PWRGD
APU_PROCHOT#_VDDIO
APU_TEST36
PEG_HDMI_TXDN2
PEG_HDMI_TXDP2INT_HDMI_TXDP2
INT_HDMI_TXDN2
PEG_HDMI_TXDN1
PEG_HDMI_TXDP1INT_HDMI_TXDP1
INT_HDMI_TXDN1
PEG_HDMI_TXDN0
PEG_HDMI_TXDP0INT_HDMI_TXDP0
INT_HDMI_TXDN0
PEG_HDMI_TXCN
PEG_HDMI_TXCPINT_HDMI_TXCP
INT_HDMI_TXCN
APU_TDI
APU_TDO
APU_TCK
APU_TMS
APU_TRST#
CPU_PWRGD_SVID_REG
CPU_SVC
APU_SVD CPU_SVD
APU_PWRGD
APU_SVC
APU_DBREQ#
APU_LDT_RST#_R
APU_PWRGD_R
APU_PROCHOT#_VDDIO
APU_TEST6_DIRECRACKMON
APU_THERMTRIP_L#
APU_TCK
APU_TMS
APU_TDI
APU_TDO
APU_PWRGD_R
APU_LDT_RST#_R
APU_DBRDY
APU_DBREQ#
TEST19
TEST18
APU_TRST#
INT_CRT_RED_R
INT_CRT_BLU
INT_CRT_GRE
INT_CRT_RED
INT_CRT_GRE_R
INT_CRT_BLU_R
APU_TEST36
APU_SIC
APU_SID
APU_ALERT#
THER_SHD# SYS_SHDN#
+3VPCU_HW_SD
VDDCR_NB_SENSE
VDDCR_CPU_SENSE
VDDIO_MEM_S_SENSE
VDDCR_NB_SENSE
VDDCR_CPU_SENSE
VDDIO_MEM_S_SENSE
TEST25_H
TEST25_L
TEST25_H
TEST25_L
APU_RST#
APU_RST#
SYS_SHDN#
APU_LDT_RST_HTPA#
INT_CRT_HSYNC (30)
INT_CRT_VSYNC (30)
INT_CRT_DDCDAT (30)
INT_CRT_DDCCLK (30)
INT_LVDS_BLON (30)
INT_LVDS_DIGON (30)
INT_DPST_PWM (30)
INT_LCD_TXLOUT0-(30)
INT_LCD_TXLOUT0+(30)
INT_LCD_TXLOUT1-(30)
INT_LCD_TXLOUT1+(30)
INT_LCD_TXLCLKOUT+(30)
INT_LCD_TXLCLKOUT-(30)
INT_LCD_EDIDDATA (30)
INT_LCD_EDIDCLK (30)
INT_HDMI_TXDP2(25)
INT_HDMI_TXDN2(25)
INT_HDMI_TXDN1(25)
INT_HDMI_TXDP1(25)
INT_HDMI_TXDP0(25)
INT_HDMI_TXDN0(25)
INT_HDMI_TXCN(25)
CLK_APU_HCLKP(7)
CLK_APU_HCLKN(7)
CLK_DP_NSSCP(7)
CLK_DP_NSSCN(7)
APU_RST#(7)
APU_PWRGD(7)
INT_LCD_TXLOUT2+(30)
INT_LCD_TXLOUT2-(30)
SYS_SHDN# (14,37)
CPU_SVC (41)
CPU_SVD (41)
CPU_PWRGD_SVID_REG (41)
SCLK3(6)
SDATA3(6)
DMAACTIVE_L (7)
INT_HDMI_HPD (25)
INT_HDMI_AUXP (25)
INT_HDMI_AUXN (25)
APU_PROCHOT#_VDDIO
,
34)
CPU_VDDNB_FB_H(41)
CPU_VDD_FB_H(41)
CPU_VDDNB_FB_L(41)
CPU_VDD_FB_L(41)
INT_CRT_RED (30)
INT_CRT_GRE (3 0)
INT_CRT_BLU (30)
APU_TALERT#(8)
2ND_MBCLK(34)
2ND_MBDATA(34)
CPU_COREPG (10,41)
INT_HDMI_TXCP(25)
APU_THERMTRIP# (6)
GND
GND
GND
+1.8V
+3V
+3V
+1.8V
+1.8V
GND
GND
+3V
+1.8V
+1.8V
+3V
+1.8V
+1.8V
+1.8V
GND
+3V
+3V
+3V
+3VPCU
+3VPCU+3VPCU
CNTR_VREF CNTR_VREF +3V
+1.8V
+3VPCU
GND
+3V
Size Document Number Rev
Date: Sheet of
Quanta Computer Inc.
PROJECT :
ONTATIO DISPLAY/CLK/MI(2/3)
1A
Wednesday, March 21, 2012
BY7D
445
Size Document Number Rev
Date: Sheet of
Quanta Computer Inc.
PROJECT :
ONTATIO DISPLAY/CLK/MI(2/3)
1A
Wednesday, March 21, 2012
BY7D
445
Size Document Number Rev
Date: Sheet of
Quanta Computer Inc.
PROJECT :
ONTATIO DISPLAY/CLK/MI(2/3)
1A
Wednesday, March 21, 2012
BY7D
445
VID Override Circuit
SVC SVD Voltage Output
00
0
0
1
1
1
1
1.1V
1.0V
0.9V
0.8V
VFIX MODE
PV stage:add +1.5VSUS option
R540 R541 for Caspian CPU
power leakge issue
SI Change from AMD request
Serial VID
HDT(Hardware Debug Tool ) Connector
SMbus
APU
Thermal Management Signals
To indicate SVI interface is active
TO POWER IC
Near CPU EMI 0928
AMD FAE suggest connect to voltage regulator
UMA boot issue 1027 B2A
5VHW.RKP 7776KXWGRZQRQ
GHJUHH
+\VWHUHVLVLV&
&387KHUPDOVHQVRU+:FRQWURO
(near CPU)
for debug only
ф>ĂLJŽƵƚEŽƚĞх
ĐůŽƐĞƚŽWh
фϮϬϭϭϬϵϬϱͺ>ŝŶĐĂŶх
ĐŚŽŽƐĞƚŚĞϭŬŽŚŵ
APU
фϮϬϭϭϬϵϮϬͺ>ŝŶĐĂŶх
W,͕ŝƐŶΖƚŝŶƐƚĂůůĞĚďLJĚĞĨĂƵůƚ
ф>ĂLJŽƵƚEŽƚĞх
ůŽƐĞƚŽWh
04
WhϭϬ<ƚŽнϯsͺ^ϱŝŶ&,
ф>ĂLJŽƵƚEŽƚĞх
/&&ZEd/>ZKhd/E'
Whϰ͘ϳ<ƚŽнϯsWhŝŶ
Whϰ͘ϳ<ƚŽнϯsWhŝŶ
фϯͺϮϬϭϮϬϯϮϭх
ĐŚĂŶŐĞZϵϴϱϵƚŽϯϰ<ŽŚŵĨŽƌƚŚĞƌŵĂů
;dŚĞƌŵĂůƐŚƵƚĚŽǁŶƚĞŵƉĞƌĂƚƵƌĞ͗hDŝƐϳϯĚĞŐƌĞĞ͕/^ŝƐϳϰĚĞŐƌĞĞͿ
G7
*SHORT_ PAD1
G7
*SHORT_ PAD1
12
Q9001B
2N7002KDW_115MA
Q9001B
2N7002KDW_115MA
3 4
5
Q5024
*BSS138_200MA
Q5024
*BSS138_200MA
3
2
1
R9839 1K/F_4R9839 1K/F_4
C5589 *0.1U/10V_4XC5589 *0.1U/10V_4X
R9843 0_4R9843 0_4
T5052T5052
R9857
470K_4
R9857
470K_4
R9815 51/F_4R9815 51/F_4
R9793 150/F_4R9793 150/F_4
C5587
IHM@0.1U/10V_4X
C5587
IHM@0.1U/10V_4X
R9832 *10K/F_4R9832 *10K/F_4
R9794
*0_4
R9794
*0_4
R9804 0_4R9804 0_4
R9821 0_4R9821 0_4
U5039
G708T1U
U5039
G708T1U
SET 1
GND 2
OT# 3
VCC
5
HYST
4
R9822 0_4R9822 0_4
R9849 0_6R9849 0_6
T5058T5058
R9813 510/F_4R9813 510/F_4
R9801 IV@0_4R9801 IV@0_4
R9811 1K/F_4R9811 1K/F_4
Q9004
METR3904-G_200MA
Q9004
METR3904-G_200MA
2
1 3
R9840 100K_4R9840 100K_4
R9847 *220_4R9847 *220_4
C5586
IHM@0.1U/10V_4X
C5586
IHM@0.1U/10V_4X
T5054T5054
T5051T5051
R9827 1K/F_4R9827 1K/F_4
R9796
*34.8K/F_4
R9796
*34.8K/F_4
R9800 IV@0_4R9800 IV@0_4
R9819 0_4R9819 0_4
R9790
*1K/F_4
R9790
*1K/F_4
R9831 *10K/F_4R9831 *10K/F_4
T5059T5059
R9799 *100K_4R9799 *100K_4
T5043T5043
C5584
IHM@0.1U/10V_4X
C5584
IHM@0.1U/10V_4X
T5061T5061
R9867 IV@150/F_4R9867 IV@150/F_4
T5050T5050
R9846 *220_4R9846 *220_4
R9795 IV@0_4R9795 IV@0_4
R9798 IV@10K/F_4R9798 IV@10K/F_4
T5049T5049
R9855
*10K_4
R9855
*10K_4
R9809 0_4R9809 0_4
R9814 0_4R9814 0_4
R9829 0_4R9829 0_4
Q9001A
2N7002KDW_115MA
Q9001A
2N7002KDW_115MA
1
2
6
C5590
*IV@1000P/16V_4X
C5590
*IV@1000P/16V_4X
R9807 0_4R9807 0_4
T5053T5053
R9808 0_4R9808 0_4
T5048T5048
R9830 *10K/F_4R9830 *10K/F_4
R9868 IV@150/F_4R9868 IV@150/F_4
R9820 0_4R9820 0_4
C5591 0.1U/10V_4XC5591 0.1U/10V_4X
C5585
*0.1U/10V_4X
C5585
*0.1U/10V_4X
T5046T5046
R9851 *0_6R9851 *0_6
C5588
IHM@0.1U/10V_4X
C5588
IHM@0.1U/10V_4X
R9834 *0_4R9834 *0_4
R9833 1K/F_4R9833 1K/F_4
R9850
*10K_4
R9850
*10K_4
C5592 0.1U/10V_4XC5592 0.1U/10V_4X
R9828 1K/F_4R9828 1K/F_4
R9797 IV@0_4R9797 IV@0_4
R9810 1K/F_4R9810 1K/F_4
R9825
1K/F_4
R9825
1K/F_4
R9852 1K/F_4R9852 1K/F_4
R9835 *0_4R9835 *0_4
R9861 300/F_4R9861 300/F_4
R9845 0_4R9845 0_4
R9802 IV@0_4R9802 IV@0_4
CN24
*HDR10X2_DEBUG
CN24
*HDR10X2_DEBUG
1 2
3 4
5 6
7 8
910
11 12
13 14
15 16
17 18
19 20
ONTARIO (2.0)
PART 3 OF 5
TEST VGA DAC
JTAG CTRL SER
CLK
DP MISC
DISPLAYPORT 0 DISPLAYPORT 1
ANALOG/DISPLAY/MISC
U5038B
FT1_ONTARIO
ONTARIO (2.0)
PART 3 OF 5
TEST VGA DAC
JTAG CTRL SER
CLK
DP MISC
DISPLAYPORT 0 DISPLAYPORT 1
ANALOG/DISPLAY/MISC
U5038B
FT1_ONTARIO
V5
RSVD_3
W11
RSVD_2
B4
RSVD_1
F1
VSS_SENSE
F3
VDDIO_MEM_S_SENSE
G1
VDDCR_CPU_SENSE
F4
VDDCR_NB_SENSE
M1
DBREQ_L
M3
DBRDY
M4
TRST_ L
P2
TMS
P1
TCK
N1
TDO
N2
TDI
T2
ALERT_L
U2
THERMTRIP_L
U1
PROCHOT_L
T4
PWROK
T3
RESET_L
P4
SID
P3
SIC
J2
SVD
J1
SVC
D1
DISP_CLKIN_L
D2
DISP_CLKIN_H
V1
CLKIN_L
V2
CLKIN_H
C8
LTDP0_TXN3
D8
LTDP0_TXP3
B6
LTDP0_TXN2
A6
LTDP0_TXP2
C6
LTDP0_TXN1
D6
LTDP0_TXP1
A5
LTDP0_TXN0
B5
LTDP0_TXP0
B10
TDP1_TXN3
A10
TDP1_TXP3
C10
TDP1_TXN2
D10
TDP1_TXP2
A9
TDP1_TXN1
B9
TDP1_TXP1
B8
TDP1_TXN0
A8
TDP1_TXP0
T1
DMAACTIVE_L
K3
TEST38
R5
TEST37
N5
TEST36
H4
TEST35
T15
TEST34_L
U15
TEST34_H
J19
TEST33_L
J18
TEST33_H
M21
TEST31
M5
TEST28_L
L5
TEST28_H
K2
TEST25_L
K1
TEST25_H
M2
TEST19
L2
TEST18
L1
TEST17
K4
TEST16
E4
TEST15
T5
TEST14
R6
TEST6
R2
TEST5
R1
TEST4
D12
DAC_ZVSS
D4
DAC_SDA
F2
DAC_SCL
E2
DAC_VSYNC
E1
DAC_HSYNC
B13
DAC_BLUEB
A13
DAC_BLUE
B12
DAC_GREENB
A12
DAC_GREEN
D13
DAC_REDB
C12
DAC_RED
D3
LTDP0_HPD
B3
LTDP0_AUXN
A3
LTDP0_AUXP
C1
TDP1_HPD
C2
TDP1_AUXN
B2
TDP1_AUXP
H1
DP_VARY_BL
H2
DP_ DIGON
G2
DP_BLON
H3
DP_ZVSS
T5044T5044
R9836 1K/F_4R9836 1K/F_4
R9856
*330_4
R9856
*330_4
R9824
1K/F_4
R9824
1K/F_4
R9844 0_4R9844 0_4
R9818 0_4R9818 0_4
Q9005 *METR3904-G_200MAQ9005 *METR3904-G_200MA
2
1 3
R9838 1K_4R9838 1K_4
R9792
*20K/F_4
R9792
*20K/F_4
R9805 499/F_4R9805 499/F_4
R9860 300/F_4R9860 300/F_4
R9854 1K/F_4R9854 1K/F_4
T5055T5055
T5056T5056
C5582
IHM@0.1U/10V_4X
C5582
IHM@0.1U/10V_4X
R9823
1K/F_4
R9823
1K/F_4
R9853 1K/F_4R9853 1K/F_4
R9806 *0_4R9806 *0_4
C5581
IHM@0.1U/10V_4X
C5581
IHM@0.1U/10V_4X
R9848 *220_4R9848 *220_4
R9866 IV@150/F_4R9866 IV@150/F_4
C5580
IHM@0.1U/10V_4X
C5580
IHM@0.1U/10V_4X
R9859 34K/F_4R9859 34K/F_4
T5047T5047
R9841
1K_4
R9841
1K_4
R9803 *0_4R9803 *0_4
R9812 510/F_4R9812 510/F_4
R9791 IV@0_4R9791 IV@0_4
R9816 51/F_4R9816 51/F_4
R9858 150_4R9858 150_4
R9826 1K/F_4R9826 1K/F_4
R9864 *IV@2.2K_4R9864 *IV@2.2K_4
Q9006
*METR3904-G_200MA
Q9006
*METR3904-G_200MA
2
1 3
T5057T5057
R9863 0_4R9863 0_4
T5042T5042
C5593
0.1U/16V_4Y
C5593
0.1U/16V_4Y
T5045T5045
R9842
1K_4
R9842
1K_4
T5060T5060
R9817 *1K/F_4R9817 *1K/F_4
R9865 *IV@2.2K_4R9865 *IV@2.2K_4
C5583
IHM@0.1U/10V_4X
C5583
IHM@0.1U/10V_4X
R9862 1K/F_4R9862 1K/F_4
Q9002
2N7002K_300MA
Q9002
2N7002K_300MA
3
2
1

1
1
A A
VDD_18
VDDAN_18_DAC
VDDPL_10
GND
GND
CPU_CORE
CPU_CORE
CPU_VDDNB_CORE
CPU_VDDNB_CORE
+1.5VSUS
+1.5VSUS
CPU_VDDNB_CORE +1.5VSUSCPU_CORE+1.5VSUS
VDD_18 VDDAN_18_DAC VDD_10 VDDPL_10 +3V
GND
+1.0V
+1.0V
+1.8V
+1.8V
VDD_10
+3V
CPU_CORE
+1.5VSUS
CPU_VDDNB_CORE
CPU_CORE
CPU_VDDNB_CORE
+1.5VSUS
CPU_VDDNB_CORE
CPU_CORE
CPU_VDDNB_CORE
+1.5VSUS
+1.5VSUS
+1.0V
+1.8V
Size Document Number Rev
Date: Sheet of
Quanta Computer Inc.
PROJECT :
ONTARIO POWER & DECOUP(3/3)
1A
Wednesday, March 21, 2012
BY7D
545
Size Document Number Rev
Date: Sheet of
Quanta Computer Inc.
PROJECT :
ONTARIO POWER & DECOUP(3/3)
1A
Wednesday, March 21, 2012
BY7D
545
Size Document Number Rev
Date: Sheet of
Quanta Computer Inc.
PROJECT :
ONTARIO POWER & DECOUP(3/3)
1A
Wednesday, March 21, 2012
BY7D
545
place capacitors under BGAEMC CAPS
Ϯ
ϭϱϬŵ
EMI 1206
ϮϬϭϭϬϵϭϱĚĚ
;ĨŽƌzϱůĂLJŽƵƚͿ
ϮϬϬŵ
ϱ͘ϱ
ϱϬϬŵ
Ϯ
ϭϬ
ϭϭ
05
фϯͺϮϬϭϮϬϮϬϮх
ĐŚĂŶŐĞƚŽƐŚŽƌƚƉĂĚ
фϯͺϮϬϭϮϬϮϬϮх
ĐŚĂŶŐĞƚŽƐŚŽƌƚƉĂĚ
фϯͺϮϬϭϮϬϮϬϮх
ĐŚĂŶŐĞƚŽƐŚŽƌƚƉĂĚ
фϯͺϮϬϭϮϬϮϬϮх
ĐŚĂŶŐĞƚŽƐŚŽƌƚƉĂĚ
фϯͺϮϬϭϮϬϯϬϲх
ƌĞƐĞƌǀĞĨŽƌ^
фϯͺϮϬϭϮϬϯϬϳх
ƌĞƐĞƌǀĞĨŽƌ^
фϯͺϮϬϭϮϬϯϬϲх
ƌĞƐĞƌǀĞĨŽƌ^
C5654
0.1U/10V_4X
C5654
0.1U/10V_4X
C5636
10U/6.3V_8X
C5636
10U/6.3V_8X
C5672
180P/50V_4N
C5672
180P/50V_4N
C5649
0.1U/10V_4X
C5649
0.1U/10V_4X
C5665
0.1U/10V_4X
C5665
0.1U/10V_4X
C5596
0.1U/10V_4X
C5596
0.1U/10V_4X
C714
ESD@39P/50V_4N
C714
ESD@39P/50V_4N
R9869 *0/short_8R9869 *0/short _8
C5633
10U/6.3V_8X
C5633
10U/6.3V_8X
C5604
10U/6.3V_8X
C5604
10U/6.3V_8X
C5653
0.1U/10V_4X
C5653
0.1U/10V_4X
C5602
*10U/6.3V_8X
C5602
*10U/6.3V_8X
C5683
180P/50V_4N
C5683
180P/50V_4N
C5612
1U/6.3V_4X
C5612
1U/6.3V_4X
C5600
1U/6.3V_4X
C5600
1U/6.3V_4X
C702
ESD@39P/50V_4N
C702
ESD@39P/50V_4N
C5595
1U/6.3V_4X
C5595
1U/6.3V_4X
C721
ESD@39P/50V_4N
C721
ESD@39P/50V_4N
C5644
0.1U/10V_4X
C5644
0.1U/10V_4X
C5609
10U/6.3V_8X
C5609
10U/6.3V_8X
C5632
1U/6.3V_4X
C5632
1U/6.3V_4X
ONTARIO (2.0)
PART 5 OF 5
GROUND
U5038D
FT1_ONTARIO
ONTARIO (2.0)
PART 5 OF 5
GROUND
U5038D
FT1_ONTARIO
N11
VSS_49
N8
VSS_48
N6
VSS_47
N4
VSS_46
M7
VSS_45
L22
VSS_44
L20
VSS_43
L13
VSS_42
L11
VSS_41
L8
VSS_40
L6
VSS_39
L4
VSS_38
K14
VSS_37
K10
VSS_36
J20
VSS_35
J7
VSS_34
J5
VSS_33
J4
VSS_32
H13
VSS_31
H11
VSS_30
H6
VSS_29
G22
VSS_28
G20
VSS_27
G12
VSS_26
G9
VSS_25
G7
VSS_24
G5
VSS_23
G4
VSS_22
F13
VSS_21
F11
VSS_20
F8
VSS_19
E20
VSS_18
E12
VSS_17
E9
VSS_16
E7
VSS_15
D19
VSS_14
D17
VSS_13
B15
VSS_12
D14
VSS_11
D11
VSS_10
D9
VSS_9
D7
VSS_8
D5
VSS_7
C4
VSS_6
B22
VSS_5
B17
VSS_4
B11
VSS_3
B7
VSS_2
A7
VSS_1
A11
VSSBG_DAC
AC13
VSS_97
AC9
VSS_96
AC5
VSS_95
AB21
VSS_94
AB17
VSS_93
AB13
VSS_92
AB9
VSS_91
AB5
VSS_90
AB2
VSS_89
AA22
VSS_88
AA4
VSS_87
Y19
VSS_86
Y17
VSS_85
Y15
VSS_84
Y13
VSS_83
Y11
VSS_82
Y9
VSS_81
Y7
VSS_80
Y5
VSS_79
W20
VSS_78
W12
VSS_77
W7
VSS_76
W5
VSS_75
W4
VSS_74
W2
VSS_73
W1
VSS_72
V13
VSS_71
V11
VSS_70
V9
VSS_69
V8
VSS_68
U22
VSS_67
U20
VSS_66
U12
VSS_65
U7
VSS_64
U5
VSS_63
U4
VSS_62
T13
VSS_61
T11
VSS_60
T9
VSS_59
T6
VSS_58
R20
VSS_57
R7
VSS_56
R4
VSS_55
P14
VSS_54
P10
VSS_53
N22
VSS_52
N20
VSS_51
N13
VSS_50
C5628
1U/6.3V_4X
C5628
1U/6.3V_4X
C5615
0.1U/10V_4X
C5615
0.1U/10V_4X
C5617
0.1U/10V_4X
C5617
0.1U/10V_4X
C5640
10U/6.3V_8X
C5640
10U/6.3V_8X
C5652
0.1U/10V_4X
C5652
0.1U/10V_4X
C5608
10U/6.3V_8X
C5608
10U/6.3V_8X
C5673
180P/50V_4N
C5673
180P/50V_4N
R9871 *0/short_6R9871 *0/short_6
C5650
0.1U/10V_4X
C5650
0.1U/10V_4X
C5597
10U/6.3V_8X
C5597
10U/6.3V_8X
C5682
180P/50V_4N
C5682
180P/50V_4N
C719
ESD@39P/50V_4N
C719
ESD@39P/50V_4N
C5679
180P/50V_4N
C5679
180P/50V_4N
C5657
10U/6.3V_8X
C5657
10U/6.3V_8X
C5655
1U/6.3V_4X
C5655
1U/6.3V_4X
C5616
0.1U/10V_4X
C5616
0.1U/10V_4X
C703
ESD@39P/50V_4N
C703
ESD@39P/50V_4N
C5660
1U/6.3V_4X
C5660
1U/6.3V_4X
C5668
0.1U/10V_4X
C5668
0.1U/10V_4X
C5646
0.1U/10V_4X
C5646
0.1U/10V_4X
C5677
0.1U/10V_4X
C5677
0.1U/10V_4X
T5062T5062
R9870 *0/short_6R9870 *0/short_6
R9874 *0/short_6R9874 *0/short_6
C5664
0.1U/10V_4X
C5664
0.1U/10V_4X
C707
ESD@39P/50V_4N
C707
ESD@39P/50V_4N
C5629
1U/6.3V_4X
C5629
1U/6.3V_4X
C5671
180P/50V_4N
C5671
180P/50V_4N
C5613
1U/6.3V_4X
C5613
1U/6.3V_4X
C5638
*220P/50V_4X
C5638
*220P/50V_4X
C5661
1U/6.3V_4X
C5661
1U/6.3V_4X
C5676
180P/50V_4N
C5676
180P/50V_4N
C5614
0.1U/10V_4X
C5614
0.1U/10V_4X
C5630
10U/6.3V_8X
C5630
10U/6.3V_8X
C5669
0.1U/10V_4X
C5669
0.1U/10V_4X C715
ESD@39P/50V_4N
C715
ESD@39P/50V_4N
C5622
0.1U/10V_4X
C5622
0.1U/10V_4X
C701
ESD@39P/50V_4N
C701
ESD@39P/50V_4N
C5599
1U/6.3V_4X
C5599
1U/6.3V_4X C5601
*10U/6.3V_8X
C5601
*10U/6.3V_8X
C704
ESD@39P/50V_4N
C704
ESD@39P/50V_4N
C5641
10U/6.3V_8X
C5641
10U/6.3V_8X
C700
ESD@39P/50V_4N
C700
ESD@39P/50V_4N
C5603
10U/6.3V_8X
C5603
10U/6.3V_8X
C5651
0.1U/10V_4X
C5651
0.1U/10V_4X
C711
ESD@39P/50V_4N
C711
ESD@39P/50V_4N
R9873 *0/short_6R9873 *0/short_6
C5631
0.1U/10V_4X
C5631
0.1U/10V_4X
C5663
0.1U/10V_4X
C5663
0.1U/10V_4X
R9872 *0/short_6R9872 *0/short_6
C706
ESD@39P/50V_4N
C706
ESD@39P/50V_4N
C5666
0.1U/10V_4X
C5666
0.1U/10V_4X
C5645
1U/6.3V_4X
C5645
1U/6.3V_4X
C5607
10U/6.3V_8X
C5607
10U/6.3V_8X
C5610
1U/6.3V_4X
C5610
1U/6.3V_4X
C5634
10U/6.3V_8X
C5634
10U/6.3V_8X
C5680
180P/50V_4N
C5680
180P/50V_4N
C716
ESD@39P/50V_4N
C716
ESD@39P/50V_4N
C5611
1U/6.3V_4X
C5611
1U/6.3V_4X
C5639
*220P/50V_4X
C5639
*220P/50V_4X
C5619
0.1U/10V_4X
C5619
0.1U/10V_4X C5625
1U/6.3V_4X
C5625
1U/6.3V_4X
C5642
0.1U/10V_4X
C5642
0.1U/10V_4X
C712
ESD@39P/50V_4N
C712
ESD@39P/50V_4N
C5670
0.1U/10V_4X
C5670
0.1U/10V_4X
C720
ESD@39P/50V_4N
C720
ESD@39P/50V_4N
C5598
0.1U/10V_4X
C5598
0.1U/10V_4X
C5620
0.1U/10V_4X
C5620
0.1U/10V_4X
C5674
180P/50V_4N
C5674
180P/50V_4N
C5667
0.1U/10V_4X
C5667
0.1U/10V_4X
C5635
10U/6.3V_8X
C5635
10U/6.3V_8X
C5662
0.1U/10V_4X
C5662
0.1U/10V_4X
C5678
0.1U/10V_4X
C5678
0.1U/10V_4X
C5626
1U/6.3V_4X
C5626
1U/6.3V_4X
C5623
1U/6.3V_4X
C5623
1U/6.3V_4X
C5658
1U/6.3V_4X
C5658
1U/6.3V_4X
C5681
180P/50V_4N
C5681
180P/50V_4N
C5621
0.1U/10V_4X
C5621
0.1U/10V_4X
C713
ESD@39P/50V_4N
C713
ESD@39P/50V_4N
C5684
0.1U/10V_4X
C5684
0.1U/10V_4X
C5605
10U/6.3V_8X
C5605
10U/6.3V_8X
C5659
1U/6.3V_4X
C5659
1U/6.3V_4X
C5618
0.1U/10V_4X
C5618
0.1U/10V_4X
C718
ESD@39P/50V_4N
C718
ESD@39P/50V_4N
C5627
1U/6.3V_4X
C5627
1U/6.3V_4X
C5643
1U/6.3V_4X
C5643
1U/6.3V_4X
C5637
10U/6.3V_8X
C5637
10U/6.3V_8X
ONTARIO (2.0)
PART 4 OF 5
POWER
U5038C
FT1_ONTARIO
ONTARIO (2.0)
PART 4 OF 5
POWER
U5038C
FT1_ONTARIO
U16
VDD IO_MEM_S_11
W18
VDD IO_MEM_S_10
R19
VDD IO_MEM_S_9
R16
VDD IO_MEM_S_8
N16
VDD IO_MEM_S_7
L19
VDD IO_MEM_S_6
L16
VDD IO_MEM_S_5
J16
VDD IO_MEM_S_4
E17
VDD IO_MEM_S_3
G19
VDD IO_MEM_S_2
G16
VDD IO_MEM_S_1
P13
VDDCR_NB_22
P11
VDDCR_NB_21
N14
VDDCR_NB_20
N12
VDDCR_NB_19
N10
VDDCR_NB_18
M13
VDDCR_NB_17
M12
VDDCR_NB_16
M11
VDDCR_NB_15
L14
VDDCR_NB_14
L12
VDDCR_NB_13
L10
VDDCR_NB_12
K13
VDDCR_NB_11
K11
VDDCR_NB_10
H12
VDDCR_NB_9
H9
VDDCR_NB_8
G13
VDDCR_NB_7
G11
VDDCR_NB_6
F12
VDDCR_NB_5
F9
VDDCR_NB_4
E13
VDDCR_NB_3
E11
VDDCR_NB_2
E8
VDDCR_NB_1
R8
VDDCR_CPU_15
N7
VDDCR_CPU_14
M8
VDDCR_CPU_13
M6
VDDCR_CPU_12
L7
VDDCR_CPU_11
J8
VDDCR_CPU_10
J6
VDDCR_CPU_9
H7
VDDCR_CPU_8
H5
VDDCR_CPU_7
G8
VDDCR_CPU_6
G6
VDDCR_CPU_5
F7
VDDCR_CPU_4
F5
VDDCR_CPU_3
E6
VDDCR_CPU_2
E5
VDDCR_CPU_1
A4
VDD_33
T12
VDD_10_4
V12
VDD_10_3
W13
VDD_10_2
U13
VDD_10_1
U11
VDDPL_10
W9
VDD_18_DAC
V7
VDD_18_7
T7
VDD_18_6
W6
VDD_18_5
U9
VDD_18_4
U6
VDD_18_3
W8
VDD_18_2
U8
VDD_18_1
C5656
10U/6.3V_8X
C5656
10U/6.3V_8X
C5647
0.1U/10V_4X
C5647
0.1U/10V_4X
C5594
1U/6.3V_4X
C5594
1U/6.3V_4X
C5648
0.1U/10V_4X
C5648
0.1U/10V_4X
C5606
10U/6.3V_8X
C5606
10U/6.3V_8X
C5675
180P/50V_4N
C5675
180P/50V_4N
C5624
10U/6.3V_8X
C5624
10U/6.3V_8X

5
5
4
4
3
3
2
2
1
1
D D
C C
B B
A A
GEVENT21#
APU_THERMTRIP#
PCIE_WAKE#
FCH_JTAG_TDO
FCH_JTAG_TCK
USB_SC_OC#
GEVENT20#
FCH_PCIE_LAN_CLKREQ#
DNBSWON#
GEVENT6#
GPIO51
EC_EXT_SCI#
SMB_RUN_CLK
SMB_RUN_DAT
SPI_HOLD#
SMB_LAN_CLK
GPIO65
SMB_LAN_DAT
APU_THERMTRIP#
FCH_PCIE_WLAN_CLKREQ#
PWR_BTN#
USB_NORMAL_OC#
SMB_LAN_DAT
SMB_LAN_CLK
GEVENT17#
SMB_RUN_CLK
SMB_RUN_DAT
EC_KBRST#
RSMRST#
FCH_PWRGD
GEVENT23#
PWR_BTN#
SLP_S3#
SLP_S5#
FCH_TEST0
FCH_TEST1
SYS_RST#
WD_PWRGD
PCBEEP
FCH_TEST2
EC_A20GATE
FCH_BLINK
PCIE_WAKE#
GEVENT16#
ACZ_RST#_R
ACZ_SYNC_R
ACZ_SDOUT_R
ACZ_BCLK_R
ACZ_SDIN1
ACZ_SDIN3_R
ACZ_SDIN2_R
GEVENT22#
BOARD_ID8
BOARD_ID9
ACZ_SDIN0
FCH_TEST0
FCH_TEST1
FCH_TEST2 USB_RCOMP_SB
SMB_EC_CLK
EC_PWM2
SMB_EC_DAT
USB3_TXP1
USB3_TXN1
USB3_RXP1
USB3_RXN1
MBCLK
USBP6-_LCD
USBP6+_LCD
USBP0+
USBP0-
USBP2+
USBP2-
USBP5-
USBP5+
USBP7-
USBP7+
MBDATA
USBSS_CALRP
USBSS_CALRN
FCH_JTAG_RST#
FCH_JTAG_TDIUSB_SC_OC#
USB_NORMAL_OC#
USBP11-
USBP11+
USBP10-
USBP10+
USB3_TXP0
USB3_TXN0
USB3_RXP0
USB3_RXN0
GPIO65
FCH_JTAG_TCK
PCIE_RST2#
SCLK3
SDATA3
SYS_RST#
KSO_5
ACZ_SYNC
ACZ_RST#_RACZ_RST#
ACZ_SDOUT_R
ACZ_SYNC_R
ACZ_SDOUT
ACZ_BCLK_RACZ_BITCLK
ACZ_SDIN0
SCLK3
SDATA3
KSO_5
FCH_JTAG_TDI
FCH_JTAG_RST#
FCH_JTAG_TCK
SMB_EC_CLK
SMB_EC_DAT
SMB_LAN_CLK
GPIO62
SMB_RUN_CLK(11,12,33)
SMB_RUN_DAT(11,12,33)
EC_KBRST#(34)
SLP_S5#(34)
SLP_S3#(34)
APU_THERMTRIP#(4)
FCH_PWRGD(10)
EC_A20GATE(34)
PCIE_WAKE#(26,28)
EC_EXT_SCI#(34)
FCH_PCIE_WLAN_CLKREQ#(28)
SPI_HOLD#(8)
SMB_LAN_CLK(26,28)
SMB_LAN_DAT(26,28)
FCH_PCIE_LAN_CLKREQ#(26)
LPCPD#(34)
PCBEEP(27)
DNBSWON#(34)
BOARD_ID9(8)
BOARD_ID8(8)
EC_PWM2 (10)
USB3_TXP1 (24)
USB3_TXN1 (24)
USB3_RXP1 (24)
USB3_RXN1 (24)
USBP6-_LCD (30)
USBP6+_LCD (30)
MBCLK (34,36)
MBDATA (34,36)
USBP0+ (24)
USBP0- (24)
USBP5+ (29)
USBP5- (29)
USBP7+ (28)
USBP7- (28)
USB_SC_OC#(24,34)
USB_NORMAL_OC#(24,34)
USBP10+ (24)
USBP10- (24)
USBP11+ (24)
USBP11- (24)
USB3_TXP0 (24)
USB3_TXN0 (24)
USB3_RXP0 (24)
USB3_RXN0 (24)
BOARD_ID10(8,33)
FCH_PCIE_RST#(26,28)
PLTRST#(7,28,29,34)
RSMRST_GATE#(34)
SCLK3 (4)
SDATA3 (4)
ACZ_SYNC(27)
ACZ_RST#(27)
ACZ_BITCLK(27)
ACZ_SDOUT(27)
ACZ_SDIN0(27)
+3V_S5
+3V_S5
+3V
+3V
+3V_S5
+3V_S5
+FCH_VDD_11_SSUSB_S
+3V_S5
+3V_S5
+3V
+3V_S5
+3V_S5
Size Document Number Rev
Date: Sheet of
Quanta Computer Inc.
PROJECT :
FCH 1/5(GPIO/USB/AZ)
1A
Wednesday, March 21, 2012
BY7D
645
Size Document Number Rev
Date: Sheet of
Quanta Computer Inc.
PROJECT :
FCH 1/5(GPIO/USB/AZ)
1A
Wednesday, March 21, 2012
BY7D
645
Size Document Number Rev
Date: Sheet of
Quanta Computer Inc.
PROJECT :
FCH 1/5(GPIO/USB/AZ)
1A
Wednesday, March 21, 2012
BY7D
645
06
KSO_[17:0] provided test points (follow checklist)
HDaudio interface are +3V_S5
NC,no install by default
CCD on LVDS
Card Reader
WLAN
ф>ĂLJŽƵƚEŽƚĞх
h^WͬEƉĂŝƌƐǁŝƚŚƚƌĂĐĞůĞŶŐƚŚƐƵƉƚŽϭϬΗ
HUB1
HUB2
HUB3
USB3.0 S&C
USB3.0 Port 2
USB2.0 debug port
(Left Down)
Reserve USB2.0/3.0 option
(Left Up)
USB3.0 S&C (Right)
For Dimm
For Lan&WiFi
EC
I2Ce_1(M)
I2Ce_2(M)
I2Ce_3(M)
FCH
I2Cf_2(M) Charger Battery
I2C_Device(S)
I2Cf_3(M) APU
I2Cf_1(M)
I2Cf_0(M) Dimm Clk Gen
Lan WLan
ALL/S5
S5
S5
S0
Device
EEPROM ALLAPU
VGA Thermal
EC will Conflict with FCH, did not mount R315&R318
&Žƌ>E͕t>E
^>Ϯͬ^Ϯ͗
^Dh^/ŵƉůĞŵĞŶƚĞĚ͗WhϮ͘Ϯ<ƚŽнϯsͺ^ϱ
^Dh^EŽƚ/ŵƉůĞŵĞŶƚĞĚ͗WhϭϬ<ƚŽнϯsͺ^ϱ
^>ϯͬ^ϯ͗
>ŽǁsŽůƚĂŐĞ^Dh^/ŵƉůĞŵĞŶƚĞĚ͗WhϭϬ<ƚŽWhͺs/K;нϯsͿ
>ŽǁsŽůƚĂŐĞ^Dh^EŽƚ/ŵƉůĞŵĞŶƚĞĚ͗WhϭϬ<ƚŽнϯsͺ^ϱ
To Azalia
EŽƚĞ͗Dϯ>ĚŽĞƐŶΖƚŚĂǀĞs'ͺWĨƵŶĐƚŝŽŶ
h^ͺ^^ͺdyͬZyϯ͕ϮWͬE͕h^ͺ,^ϭϯ͕ϭϮ͕ϵ͕ϰWͬE͕h^ͺ&^ϭ͕ϬWͬE
ƐŝŐŶĂůƉĂŝƌƐĚŽŶŽƚĞdžŝƐƚŽŶ,ƵĚƐŽŶͲDϯ>ͬϯ>
EŽƚĞ͗
h^Ϯ͘ϬĂŶĚh^ϯ͘ϬƐŝŐŶĂůƉĂŝƌĐŽŵďŝŶĂƚŝŽŶƐƚŽĂƐŝŶŐůĞh^ϯ͘ϬĐŽŶŶĞĐƚŽƌ͗
h^ͺ^^ͺdyͬZyϭWͬEĂŶĚh^ͺ,^ϭϭWͬE
Ʉ
h^ͺ^^ͺdyͬZyϬWͬEĂŶĚh^ͺ,^ϭϬWͬE
Ʉ
EŽƚĞ͗
W/ͺZ^dϮηĂƐƐĞƌƚĞĚĚƵƌŝŶŐƚƌĂŶƐŝƚŝŽŶƚŽ^ϯͬ^ϰͬ^ϱ
ƚŽƌĞƐĞƚW/ĚĞǀŝĐĞƐŝŶƚŚĞ&,
EŽƚĞ͗
'ĞǀĞŶƚϭϮ͗ϭϴηŝŶƚĞŐƌĂƚĞĚWhϭϬ<ƚŽнϯsͺ^ϱ
;/ŶƚĞŐƌĂƚĞĚWhŝƐŶŽƚƐƵƉƉŽƌƚĞĚǁŚĞŶƚŚĞƉŝŶ
ŝƐĐŽŶĨŝŐƵƌĞĚĨŽƌh^ŽǀĞƌĐƵƌƌĞŶƚĨƵŶĐƚŝŽŶͿ
EŽƚĞ͗
^>Ϭͬ^Ϭ͗ĨŽƌ^Dh^ŝŶƚŚĞ^ϬƉŽǁĞƌĚŽŵĂŝŶ
^>ϭͬ^ϭ͗ĨŽƌ^Dh^ŝŶƚŚĞ^ϱƉŽǁĞƌĚŽŵĂŝŶ
EŽƚĞ͗
'W/Kϰϴ͗ϲϱŝŶƚĞŐƌĂƚĞĚWhϴ͘Ϯ<ƚŽнϯs
EŽƚĞ͗
>>η͕t<ηĂŶĚWtZͺdEŶĞĞĚƉƵůůƵƉƚŽ
нϯsWhŽŶůLJŝĨ^ϱнŵŽĚĞŝƐƐƵƉƉŽƌƚĞĚ
EŽƚĞ͗
^>Ϯͬ^Ϯ͗ĨŽƌ^Dh^ŝŶƚŚĞ^ϱƉŽǁĞƌĚŽŵĂŝŶ
^>ϯͬ^ϯ͗ĨŽƌ^Dh^ŝŶƚŚĞ^ϱƉŽǁĞƌĚŽŵĂŝŶ
><ͺZY'ηEŽƚ/ŵƉůĞŵĞŶƚĞĚ͗ůĞĂǀĞƵŶĐŽŶŶĞĐƚĞĚ
фϯͺϮϬϭϮϬϭϯϬх
ĂĚĚĨŽƌD/;Kd͗ͲϵϬϵϬ͕ϱϮϰϬͿ
T65T65
R375 2.2K_4R375 2.2K_4
T81T81
R682 0_4R682 0_4
C844
150P/50V_4N
C844
150P/50V_4N
C379 33P/50V_4NC379 33P/50V_4N R288 10K/F_4R288 10K/F_4
T158T158
R406 33_4R406 33_4
T93T93
R647 11.8K/F_6R647 11.8K/F_6
T72T72
T83T83
T71T71
R678 33_4R678 33_4
R15 0_4R15 0_4
T87T87
T91T91
D43
B130LAW-7-F_1A
D43
B130LAW-7-F_1A
21
T100T100
R407 10K_4R407 10K_4
R368 10K_4R368 10K_4
T73T73
R14 0_4R14 0_4
T95T95
T74T74
T42T42
T29T29
T75T75
R594 *0_4R594 *0_4
T86T86
R599 10K_4R599 10K_4
T170T170
T34T34
T76T76
T171T171
R270 2.2K_4R270 2.2K_4
T94T94
T66T66
R272 2.2K_4R272 2.2K_4
T78T78
R392 33_4R392 33_4
T82T82
R646 U3@1K/F_4R646 U3@1K/F_4
R600 10K_4R600 10K_4
G5 *SHORT_PADG5 *SHORT_PAD
12
T157T157
T67T67
T159T159
R382 *2.2K_4R382 *2.2K_4
T85T85
T156T156
R344 *2.2K_4R344 *2.2K_4
G2 *SHORT_PADG2 *SHORT_PAD
12
R711 *0_4R711 *0_4
R685 10K_4R685 10K_4
R593 10K_4R593 10K_4
T88T88
R384 2.2K_4R384 2.2K_4
USB
3.0
EMBEDDED
CTRL
USB
MISC
USB
1.1
USB
OC
HD
AUDIO
GPIO ACPI / WAKE UP
EVENTS
HUDSON-M3
Part 4 of 5
USB
2.0
Hudson-M3
U3A
USB
3.0
EMBEDDED
CTRL
USB
MISC
USB
1.1
USB
OC
HD
AUDIO
GPIO ACPI / WAKE UP
EVENTS
HUDSON-M3
Part 4 of 5
USB
2.0
Hudson-M3
U3A
KSO_17/XDB3/GPIO226
D17 KSO_16/XDB2/GPIO225
A24 KSO_15/XDB1/GPIO224
B17 KSO_14/XDB0/GPIO223
B19 KSO_13/GPIO222
C18 KSO_12/GPIO221
A18 KSO_11/GPIO220
D19 KSO_10/GPIO219
K18 KSO_9/GPIO218
B21 KSO_8/GPIO217
G18 KSO_7/GPIO216
H18 KSO_6/GPIO215
J18 KSO_5/GPIO214
A20 KSO_4/GPIO213
E18 KSO_3/GPIO212
A22 KSO_2/GPIO211
F20 KSO_1/GPIO210
E20 KSO_0/GPIO209
F21
PS2M_CLK/GPIO192
C22 PS2M_DAT/GPIO191
D23 PS2KB_CLK/GPIO190
C20 PS2KB_DAT/GPIO189
D21
SPI_CS2#/GBE_STAT2/GPIO166
J21 PS2_CLK/CEC/SCL4/GPIO188
J19 PS2_DAT/SDA4/GPIO187
K19
AZ_RST#
AE4 AZ_SYNC
AD6 AZ_SDIN3/GPIO170
Y1 AZ_SDIN2/GPIO169
Y3 AZ_SDIN1/GPIO168
Y5 AZ_SDIN0/GPIO167
AA2 AZ_SDOUT
AB1 AZ_BITCLK
AB3
USB_OC0#/SPI_TPM_CS#/TRST#/GEVENT12#
T8 USB_OC1#/TDI/GEVENT13#
J7 USB_OC2#/TCK/GEVENT14#
P5 USB_OC3#/AC_PRES/TDO/GEVENT15#
F5 USB_OC4#/IR_RX0/GEVENT16#
P6 USB_OC5#/IR_TX0/GEVENT17#
T1 USB_OC6#/IR_TX1/GEVENT6#
R8 BLINK/USB_OC7#/GEVENT18#
M7
CLK_REQG#/GPIO65/OSCIN/IDLEEXIT#
AF25 GBE_STAT0/GEVENT11#
AA8 GBE_LED2/GEVENT10#
V10 SPI_HOLD#/GBE_LED1/GEVENT9#
Y6 GBE_LED0/GPIO183
W8 DDR3_RST#/GEVENT7#/VGA_PD
V8 SMARTVOLT2/SHUTDOWN#/GPIO51
AG26 IR_LED#/LLB#/GPIO184
J2 CLK_REQ1#/FANOUT4/GPIO61
AG22 CLK_REQ2#/FANIN4/GPIO62
AG25 SDA1/GPIO228
R7 SCL1/GPIO227
T7 SDA0/GPIO47
AD25 SCL0/GPIO43
AD26 SPKR/GPIO66
AF24 SATA_IS5#/FANIN3/GPIO59
AG18 SATA_IS4#/FANOUT3/GPIO55
AH17 CLK_REQ0#/SATA_IS3#/GPIO60
AF22 SMARTVOLT1/SATA_IS2#/GPIO50
AE26 CLK_REQ3#/SATA_IS1#/GPIO63
AE24 CLK_REQ4#/SATA_IS0#/GPIO64
AG24
RSMRST#
U2
WD_PWRGD
AF19 THRMTRIP#/SMBALERT#/GEVENT2#
R10 IR_RX1/GEVENT20#
V7 WAKE#/GEVENT8#
K1 SYS_RESET#/GEVENT19#
U4 LPC_PD#/GEVENT5#
T5 LPC_SMI#/GEVENT23#
C26 PME#/GEVENT3#
R9 KBRST#/GEVENT1#
AG19 GA20IN/GEVENT0#
AE22 TEST2
V9 TEST1/TMS
T10 TEST0
T9
PWR_GOOD
N7 PWR_BTN#
J4 SLP_S5#
W2 SLP_S3#
T3 SPI_CS3#/GBE_STAT1/GEVENT21#
W7 RI#/GEVENT22#
R2
KSI_7/GPIO208 F18
KSI_6/GPIO207 C24
KSI_5/GPIO206 B23
KSI_4/GPIO205 E24
KSI_3/GPIO204 F24
KSI_2/GPIO203 F22
KSI_1/GPIO202 K22
KSI_0/GPIO201 K21
EC_PWM3/EC_TIMER3/GPIO200 H21
EC_PWM2/EC_TIMER2/WOL_EN/GPIO199 J22
EC_PWM1/EC_TIMER1/GPIO198 H22
EC_PWM0/EC_TIMER0/GPIO197 E22
SDA3_LV/GPIO196 G21
SCL3_LV/GPIO195 G22
SDA2/GPIO194 G19
SCL2/GPIO193 H19
USB_SS_RX0N K15
USB_SS_RX0P J15
USB_SS_TX0N H16
USB_SS_TX0P J16
USB_SS_RX1N G13
USB_SS_RX1P H13
USB_SS_TX1N G15
USB_SS_TX1P F15
USB_SS_RX2N F14
USB_SS_RX2P E14
USB_SS_TX2N B15
USB_SS_TX2P D15
USB_SS_RX3N A12
USB_SS_RX3P C12
USB_SS_TX3N C14
USB_SS_TX3P A14
USBSS_CALRN A16
USBSS_CALRP C16
USB_HSD0N E3
USB_HSD0P E1
USB_HSD1N C3
USB_HSD1P C1
USB_HSD2N A5
USB_HSD2P C5
USB_HSD3N A6
USB_HSD3P C6
USB_HSD4N E8
USB_HSD4P F8
USB_HSD5N C8
USB_HSD5P A8
USB_HSD6N G9
USB_HSD6P H9
USB_HSD7N A10
USB_HSD7P C10
USB_HSD8N F10
USB_HSD8P E10
USB_HSD9N D11
USB_HSD9P B11
USB_HSD10N K13
USB_HSD10P K12
USB_HSD11N F12
USB_HSD11P G12
USB_HSD12N J12
USB_HSD12P K10
USB_HSD13N G10
USB_HSD13P H10
USB_FSD0N H5
USB_FSD0P/GPIO185 H6
USB_FSD1N H3
USB_FSD1P/GPIO186 H1
USB_RCOMP B9
USBCLK/14M_25M_48M_OSC G8
PCIE_RST2#/GEVENT4#
AB6
R383 *2.2K_4R383 *2.2K_4
R357 33_4R357 33_4
T68T68
T89T89
R662
10K_4
R662
10K_4
R271 *10K_4R271 *10K_4
T80T80
R595 10K_4R595 10K_4
T84T84
C571 *22P/50V_4NC571 *22P/50V_4N
T79T79
R710 *0_4R710 *0_4
T92T92
T90T90
R286
*10K_4
R286
*10K_4
R396 2.2K_4R396 2.2K_4
R642 U3@1K/F_4R642 U3@1K/F_4
T69T69
C601
E@2200P/50V_4X
C601
E@2200P/50V_4X
R432 22K_4R432 22K_4
R734 *10KX8R734 *10KX8
10
9
8
74
3
2
1
5 6
R374 10K_4R374 10K_4
R391 33_4R391 33_4
R438 *0_4R438 *0_4
R430 0_4R430 0_4
R315 *0_4R315 *0_4
R377 10K_4R377 10K_4
T77T77
R318 *0_4R318 *0_4
T70T70

5
5
4
4
3
3
2
2
1
1
D D
C C
B B
A A
CLK_CALRN
INT_CLK_DP_NSSCN
INT_CLK_DP_NSSCP
PLTRST#
INT_CLK_FCH_SRCP
INT_CLK_PCIE_LANN
CLK_48M_CARD_R
INT_CLK_FCH_SRCN
CLK_DP_NSSCP
CLK_DP_NSSCN
CLK_APU_HCLKP
CLK_APU_HCLKN
INT_CLK_PCIE_VGAPCLK_PCIE_VGAP
INT_CLK_PCIE_VGANCLK_PCIE_VGAN
INT_CLK_APU_HCLKN
INT_CLK_APU_HCLKP
UMI_RXP0_CUMI _RXP0
UMI_RXN0_CUMI_RXN0
UMI_RXP1_C
UMI_RXN1_C
UMI_RXP2_C
UMI_RXN2_C
PCIE_RST#_R
25M_X1
UMI_RXP3_C
UMI_RXN3_C
UMI _TXP0
UMI_TXN0
UMI _TXP1
UMI_TXN1
UMI _TXP2
UMI_TXN2
UMI _TXP3
UMI_TXN3
CLK_PCIE_LANN
CLK_PCIE_LANP
PCIE_CALRP
PCIE_CALRN
INT_CLK_PCIE_WLANPCLK_PCIE_WLANP
INT_CLK_PCIE_WLANNCLK_PCIE_WLANN
A_RST#
UMI _RXP1
UMI_RXN1
25M_X2
UMI _RXP2
UMI_RXN2
INT_CLK_PCIE_LANP
UMI _RXP3
UMI_RXN3
CLKRUN#
PCI_AD24
32K_X1
32K_X2
LAD0
LAD1
LAD2
LAD3
PCLK_591LFRAME#
LDRQ#0
SERIRQ
S5_CORE_EN
RTC_CLK
LDRQ#1
HUDSON_MEMHOT#
DMAACTIVE_L
+3V_RTC
+VCCRTC_2
PCI_AD23
APU_RST#
APU_PROCHOT#_VDDIO
APU_STOP#
PCLK_DEBUG
32K_X2
32K_X1
PCI_CLK1_R PCI_CLK1
LPC_CLK0
PCI_CLK3_R
LPC_CLK1
PCI_CLK3
PCI_CLK4_R PCI_CLK4
PCI_AD26
PCI_AD27
LPC_CLK1_R
LPC_CLK0_R
PCI_AD25
INTRUDER_ALERT#
APU_PCIE_RST#
CLK_48M_CARD
GPU_RST#
GPU_RST#
PCIE_TXP_LAN_C
PCIE_RXP_WLAN
PCIE_TXP_WLAN_C
PCIE_RXN_LAN
PCIE_RXP_LAN
PCIE_TXN_LAN_C
PCIE_RXN_WLAN
PCIE_TXN_WLAN_C
+BAT
APU_PWRGD
+3VRTC
APU_PCIE_RST#
PERST#_BUF
GFXPG_1V_EN
INT_CLK2N
INT_CLK2P
UMI_RXP0(3)
UMI_RXN0(3)
UMI_TXP0(3)
UMI_TXN0(3)
CLK_APU_HCLKP(4)
CLK_APU_HCLKN(4)
CLK_PCIE_VGAP(13)
CLK_PCIE_VGAN(13)
CLK_DP_NSSCP(4)
CLK_DP_NSSCN(4)
CLK_PCIE_LANP(26)
CLK_PCIE_LANN(26)
CLK_PCIE_WLANP(28)
CLK_PCIE_WLANN(28)
UMI_RXN1(3)
UMI_RXP1(3)
UMI_RXP2(3)
UMI_RXN2(3)
UMI_RXN3(3)
UMI_RXP3(3)
UMI_TXN1(3)
UMI_TXP1(3)
UMI_TXP2(3)
UMI_TXN2(3)
UMI_TXN3(3)
UMI_TXP3(3)
CLK_48M_CARD(29)
PLTRST#(6,28,29,34) PCI_CLK1 (10)
PCI_CLK3 (10)
PCI_CLK4 (10)
PCI_AD23 (10)
PCI_AD24 (10)
PCI_AD25 (10)
PCI_AD26 (10)
PCI_AD27 (10)
LFRAME# (28,34)
LPC_CLK0 (10)
LPC_CLK1 (10)
APU_RST# (4)
APU_PWRGD (4)
RTC_CLK (10,34)
SERIRQ (34)
APU_PROCHOT#_VDDIO (4,34)
DMAACTIVE_L (4)
LAD0 (28,34)
LAD1 (28,34)
LAD2 (28,34)
LAD3 (28,34)
CLKRUN# (34)
GFXPG_1V_EN (34,39,42)
PCLK_591 (34)
PCLK_DEBUG (28)
PERST#_BUF (13)
PCIE_TXP_LAN(26)
PCIE_TXN_LAN(26)
PCIE_TXN_WLAN(28)
PCIE_TXP_WLAN(28)
PCIE_RXN_LAN(26)
PCIE_RXP_LAN(26)
PCIE_RXN_WLAN(28)
PCIE_RXP_WLAN(28)
+1.1V_CKVDD
+1.1V_PCIE_VDDR
+3V_RTC
+3VPCU
+3V_RTC
+3V_RTC
+3V
+3V
+BAT
+3VRTC
Size Document Number Rev
Date: Sheet of
Quanta Computer Inc.
PROJECT :
FCH 2/5(ACPI/PCI/CLK)
1A
Wednesday, March 21, 2012
BY7D
745
Size Document Number Rev
Date: Sheet of
Quanta Computer Inc.
PROJECT :
FCH 2/5(ACPI/PCI/CLK)
1A
Wednesday, March 21, 2012
BY7D
745
Size Document Number Rev
Date: Sheet of
Quanta Computer Inc.
PROJECT :
FCH 2/5(ACPI/PCI/CLK)
1A
Wednesday, March 21, 2012
BY7D
745
07
Note: CLK_APU_HCLKP/N is 100MHZ SSC
Note: CLK_DP_NSSCP/N is 100MHZ non-SSC
Card Reader
Note: GPP_CLK(0:8)P/N is 100MHZ SSC capable
Note: CLK_PCIE_TRAVISP/N is 100MHZ non-SSC
Note: CLK_PCIE_VGAP/N is 100MHZ SSC
Note: CLK_FCH_SRCP/N is 100MHZ SSC
20MIL
RTC Circuitry(RTC)
20MIL
20MIL
20MIL
20MIL
INTRUDER_ALERT# Left not connected
(FCH has 50-kohm internal pull-up to
VBAT).
USE GROUND GUARD FOR 32K_X1 AND 32K_X2
S5_CORE_EN is necessary to connect enable pin of
+3VPCU/+5VPCU regulator for S5+ mode implementation
For EMI
GPIONet I/O Power Well
GPIO28
GPIO44
GPIO45
DGPU_PWRGD
DGPU_RST#PE_GPIO0
GFXPG_1V_EN
PE_GPIO1
O
O
I +3.3V
+3.3V
+3.3V
DGPU_PWREN
DOS
"0->1"
"0->1"
"0->1"
From WLAN
From LAN
To LAN
To WLAN
To CPU
To CPU
To GPU
To LAN
To WLAN
WhͺW/ͺZ^dη/^&KZW/s/^KEWh
EŽƚĞ͗
W/ͺZ^dηĂƐƐĞƌƚĞĚĚƵƌŝŶŐƚƌĂŶƐŝƚŝŽŶƚŽ^ϯͬ^ϰͬ^ϱ
ƚŽƌĞƐĞƚW/ĚĞǀŝĐĞƐŝŶƚŚĞWh
ͺZ^dηĂƐƐĞƌƚĞĚĚƵƌŝŶŐƚƌĂŶƐŝƚŝŽŶƚŽ^ϯͬ^ϰͬ^ϱ
ƚŽƌĞƐĞƚĂůůĚĞǀŝĐĞƐŝŶƚŚĞ&,ŽƌĐŽŶŶĞĐƚĞĚƚŽŝƚ͕
ĞdžĐĞƉƚƚŚĞW/ůŽŐŝĐŝŶƚŚĞ&,͘
&Žƌ>WĚĞǀŝĐĞƐ͕ĂƌĚƌĞĂĚĞƌ
&Žƌ'Wh
фϯͺϮϬϭϮϬϭϯϭх
ĐŚĂŶŐĞƚŽϬŽŚŵĨŽƌůĂLJŽƵƚƌŽƵƚŝŶŐ
фϯͺϮϬϭϮϬϮϬϲх
ĐŚĂŶŐĞƚŽƐŚŽƌƚƉĂĚ
фϯͺϮϬϭϮϬϮϬϳх
ĐŚĂŶŐĞϯϵϳ͕ϯϴϭƚŽϮϳƉ&;ĐƌLJƐƚĂůǀĞŶĚŽƌƐƵŐŐĞƐƚͿ
DĂŝŶƐŽƵƌĐĞ͗'ϲϮϱϬϬϬϳϯϳ
ϮŶĚƐŽƵƌĐĞ͗'ϲϮϱϬϬϬϰϴϲ
T41T41
Y7
32.768KHZ_10
Y7
32.768KHZ_10
4 1
23
C764 0.1U/10V_4XC764 0.1U/10V_4X
R434 0_4R434 0_4
R277 22_4R277 22_4
C434 *15P/50V_4CC434 *15P/50V_4C
C767 0.1U/10V_4XC767 0.1U/10V_4X
R352 *1M/F_4R352 *1M/F_4
R390
20M_4
R390
20M_4
R681 *0/short_6R681 *0/short_6
R608 22_4R608 22_4
C380 15P/50V_4CC380 15P/50V_4C
C560 18P/50V_4CC560 18P/50V_4C
C531
0.1U/10V_4X
C531
0.1U/10V_4X
T31T31
R273
1M/F_4
R273
1M/F_4
R656
560_4
R656
560_4
Y6
25MHZ_30
Y6
25MHZ_30
21
R365 EV@0_4R365 EV@0_4
R436 0_4R436 0_4
D27
BAT54C-7-F_200MA
D27
BAT54C-7-F_200MA
T135T135
TP64TP64
R274 2K/F_4R274 2K/F_4
D38
*RB500V-40_100MA
D38
*RB500V-40_100MA
21
C765 0.1U/10V_4XC765 0.1U/10V_4X
CN21
50273-0027N-001
CN21
50273-0027N-001
12
RP22 0X2RP22 0X2
2
4
1
3
C771 0.1U/10V_4XC771 0.1U/10V_4X
TP63TP63
D37
*RB500V-40_100MA
D37
*RB500V-40_100MA
21
R669 33_4R669 33_4
R722 0_4R722 0_4
C562 18P/50V_4CC562 18P/50V_4C
C534 *0.1U/10V_4XC534 *0.1U/10V_4X
R276 2K/F_4R276 2K/F_4
C381 27P/50V_4N
C381 27P/50V_4N
C843
150P/50V_4N
C843
150P/50V_4N
C537
1U/10V_4X
C537
1U/10V_4X
T40T40
C842 150P/50V_4NC842 150P/50V_4N
C766 0.1U/10V_4XC766 0.1U/10V_4X
T30T30
T39T39
R435 *0_4R435 *0_4
TP65TP65
R611 22_4R611 22_4
RP12 0X2RP12 0X2
2
4
1
3
C805 *15P/50V_4CC805 *15P/50V_4C
G6
*SHORT_PAD
G6
*SHORT_PAD
12
RP23 0X2RP23 0X2
2
4
1
3
TP62TP62
C397 27P/50V_4N
C397 27P/50V_4N
C7100.1U/10V_4X C7100.1U/10V_4X
T38T38
R433 0_4R433 0_4
RP20 0X2RP20 0X2
2
4
1
3
R723 0_4R723 0_4
R281 22_4R281 22_4
R715 0_4R715 0_4
C7080.1U/10V_4X C7080.1U/10V_4X
C5559 EV@0.1U/10V_4XC5559 EV@0.1U/10V_4X
C774 0.1U/10V_4XC774 0.1U/10V_4X
C773 0.1U/10V_4XC773 0.1U/10V_4X
R670 33_4R670 33_4
APU
CLOCK
GENERATOR
PCI
CLKS
S5
PLUS LPC PCI
INTERFACE
HUDSON-M3
Part 1 of 5
PCI EXPRESS
INTERFACES
Hudson-M3
U3E
APU
CLOCK
GENERATOR
PCI
CLKS
S5
PLUS LPC PCI
INTERFACE
HUDSON-M3
Part 1 of 5
PCI EXPRESS
INTERFACES
Hudson-M3
U3E
25M_X2
C33
25M_X1
C31
14M_25M_48M_OSC
J26
GPP_CLK8N
R27 GPP_CLK8P
N27
GPP_CLK7N
R24 GPP_CLK7P
R23
GPP_CLK6N
N26 GPP_CLK6P
N25
GPP_CLK5N
M26 GPP_CLK5P
M27
GPP_CLK4N
M24 GPP_CLK4P
M23
GPP_CLK3N
E31 GPP_CLK3P
E33
GPP_CLK2N
F31 GPP_CLK2P
F33
GPP_CLK1N
K26 GPP_CLK1P
J27
GPP_CLK0N
H28 GPP_CLK0P
H27
SLT_GFX_CLKN
K29 SLT_GFX_CLKP
J30
APU_CLKN
T23 APU_CLKP
T24
DISP2_CLKN
H31 DISP2_CLKP
H33
DISP_CLKN
T26 DISP_CLKP
R26
PCIE_RCLKN
G28 PCIE_RCLKP
G30
CLK_CALRN
F27
GPP_R X3N
W23 GPP_R X3P
W24 GPP_R X2N
W26 GPP_R X2P
V26 GPP_RX1N
V27 GPP_RX1P
W27 GPP_R X0N
AA26 GPP_R X0P
AA27
GPP_TX3N
AA23 GPP_TX3P
AA24 GPP_TX2N
AB27 GPP_TX2P
AB26 GPP_TX1N
W32 GPP_TX1P
W30 GPP_TX0N
V31 GPP_TX0P
V33
PCIE_CALRN
AF31 PCIE_CALRP
AF29
UMI_RX3N
Y29 UMI_RX3P
Y28 UMI_RX2N
Y31 UMI_RX2P
Y33 UMI_RX1N
AB29 UMI_RX1P
AB28 UMI_RX0N
AB31 UMI_RX0P
AB33
UMI_TX3P
AC30 UMI_TX2N
AD29 UMI_TX2P
AD28 UMI_TX1N
AD31 UMI_TX1P
AD33 UMI_TX0N
AE32 UMI_TX0P
AE30
A_RST#
AD5 PCIE_RST#
AE2
VDDBT_RTC_G E6
INTRUDER_ALERT# F3
RTCCLK F1
S5_CORE_EN H7
32K_X2 G4
32K_X1 G2
APU_RST# F26
LDT_STP# G26
APU_PG E26
PROCHOT# E28
DMA_ACTIVE# G25
SERIRQ/GPIO48 AE19
LDRQ1#/CLK_REQ6#/GPIO49 AE27
LDRQ0# B27
LFRAME# A31
LAD3 A29
LAD2 A26
LAD1 C28
LAD0 D27
LPCCLK1 D25
LPCCLK0 B25
INTH#/GPIO35 AD18
INTG#/GPIO34 AC16
INTF#/GPIO33 AE18
INTE#/GPIO32 AF18
LOCK# AH9
CLKRUN# AD19
GNT3#/CLK_REQ7#/GPIO46 AK17
GNT2#/SD_LED/GPO45 AD21
GNT1#/GPO44 AD13
GNT0# AD16
REQ3#/CLK_REQ5#/GPIO42 AM17
REQ1#/GPIO40 AG13
REQ0# AG15
SERR# AH8
PERR# AM9
STOP# AH1
PAR AE10
TRDY# AF10
IRDY# AL10
DEVSEL# AK9
FRAME# AG10
CBE3# AD12
CBE2# AN10
CBE1# AJ8
CBE0# AN3
AD31/GPIO31 AE16
AD30/GPIO30 AC15
AD29/GPIO29 AD15
AD28/GPIO28 AH14
AD27/GPIO27 AH13
AD26/GPIO26 AF13
AD25/GPIO25 AE13
AD24/GPIO24 AC12
AD23/GPIO23 AE12
AD22/GPIO22 AG12
AD21/GPIO21 AN12
AD20/GPIO20 AK11
AD19/GPIO19 AL12
AD18/GPIO18 AJ10
AD17/GPIO17 AM11
AD16/GPIO16 AG9
AD15/GPIO15 AN8
AD14/GPIO14 AK7
AD13/GPIO13 AJ6
AD12/GPIO12 AM7
AD11/GPIO11 AL3
AD10/GPIO10 AL8
AD9/GPIO9 AJ1
AD8/GPIO8 AN6
AD7/GPIO7 AN5
AD6/GPIO6 AL1
AD5/GPIO5 AJ5
AD4/GPIO4 AH3
AD3/GPIO3 AL6
AD2/GPIO2 AG4
AD1/GPIO1 AL5
AD0/GPIO0 AJ3
PCIRST# AB5
PCICLK4/14M_OSC/GPO39 AF6
PCICLK3/GPO38 AG2
PCICLK2/GPO37 AF5
PCICLK1/GPO36 AF1
PCICLK0 AF3
REQ2#/CLK_REQ8#/GPIO41 AF15
UMI_TX3N
AC32
C770 0.1U/10V_4XC770 0.1U/10V_4X
C7050.1U/10V_4X C7050.1U/10V_4X
R428
*2.2K_4
R428
*2.2K_4
R275 590/F_4R275 590/F_4
U5034
*EV@TC7SH08FU(F)
U5034
*EV@TC7SH08FU(F)
2
1
4
3 5
R680
1K/F_4
R680
1K/F_4
R655 510/F_6R655 510/F_6
R280 NMP@22_4R280 NMP@22_4
C7090.1U/10V_4X C7090.1U/10V_4X

5
5
4
4
3
3
2
2
1
1
D D
C C
B B
A A
BOARD_ID5
BOARD_ID7
FCH_PROCHOT#_C
BOARD_ID2
BOARD_ID6
SATA_CALRN
SATA_CALRP
BOARD_ID11
BOARD_ID3
BOARD_ID4
SB_TALERT#
BOARD_ID1
BOARD_ID2
BOARD_ID8
BOARD_ID9
VIN2
VIN7
FCH_SPI_WP
VIN0
FCH_SPI_SI
VIN_VDDIO VIN_VDDR
BOARD_ID8
BOARD_ID3
BOARD_ID5
BOARD_ID6
BOARD_ID7
BOARD_ID1
GBE_PHY_INTR
FCH_SPI_SO
FCH_SPI_CLK
BOARD_ID9
VIN1
FCH_SPI_CS0#
BOARD_ID4
MEM_P1V35
MEM_P1V5
VIN_VDDI O
VIN_VDDR
FCH_SPI_SI_R
FCH_SPI_WP
FCH_SPI_SO_R
FCH_SPI_CLK_R
FCH_SPI_CS0#_R
FCH_SPI_SO
FCH_SPI_CS0#
FCH_SPI_CLK
FCH_SPI_SI
BOARD_ID10
BOARD_ID10
BOARD_ID11
SATA_LED#
SATA_TXP0(31)
SATA_TXN0(31)
SATA_RXN0(31)
SATA_RXP0(31)
SATA_RXN1(31)
SATA_RXP1(31)
SATA_TXN1(31)
SATA_TXP1(31)
BOARD_ID9(6)
SPI_HOLD# (6)
BOARD_ID8(6)
FCH_SPI_SO(34)
FCH_SPI_CS0#(34)
FCH_SPI_CLK(34)
FCH_SPI_SI(34)
BOARD_ID10(6,33)
APU_TALERT#(4)
+1.1V_AVDD_SATA
+3V
+1.5VSUS
+3V_S5
+3V_S5
+3V
+3V_S5
+3V_S5 +3VPCU
Size Document Number Rev
Date: Sheet of
Quanta Computer Inc.
PROJECT :
FCH 3/5(SATA/VGA/GND/SPI)
1A
Wednesday, March 21, 2012
BY7D
845
Size Document Number Rev
Date: Sheet of
Quanta Computer Inc.
PROJECT :
FCH 3/5(SATA/VGA/GND/SPI)
1A
Wednesday, March 21, 2012
BY7D
845
Size Document Number Rev
Date: Sheet of
Quanta Computer Inc.
PROJECT :
FCH 3/5(SATA/VGA/GND/SPI)
1A
Wednesday, March 21, 2012
BY7D
845
08
PLACE SATA AC COUPLING
CAPS CLOSE TO HUDSON-M2/M3
PLACE SATA_CAL RES VERY
CLOSE TO BALL OF
HUDSON-M2/M3
Remove Zero Power ODD funciton
Integrated Clock Mode:
Leave unconnected.
SATA HDD/SSD
SATA ODD
A-stage Socket: DG008000031 91960-0084L
W25Q16BVSSIG:AKE38FP0N01
Metal/IMR
H
,',',' ,'%RDUG,' ,'
W/O S&C
W S&C
UR2
UR3
W/O BT
W BT
,'
L
H
L
H
L
H
H
L
UMA SKU
VGA SKU
L
H
,'
ULU3
ULU2
,'
BOARD ID SETTING
W/O CEC
,'
W CEC L
TEXTURE
H
L
W/O HDMI
W/O CRT
,'
H
L
W25Q32BVSSIG:AKE391P0N00
W HDMI
W CRT
H
L
H
L
W LAN
W/O LAN
L
H
,'
^dͺdyͬZyϱ͗ϮWͬEĂŶĚ^dͺ/^ϱ͗ϮηĚŽŶŽƚĞdžŝƐƚŽŶ,ƵĚƐŽŶͲDϯ>ͬϯ>
^dͺdyͬZyϳ͕ϲWͬEĂŶĚ^dͺ/^ϳ͕ϲηŽŶůLJĞdžŝƐƚŽŶ,ƵĚƐŽŶͲϰ͘
^W/^ŚĂƌĞĚ&ůĂƐŚ
Seymour
Thames
R652 10K/F_4R652 10K/F_4
R496 10K_4R496 10K_4
T60T60
R322 UR3@10K_4R322 UR3@10K_4
R583 931/F_4R583 931/F_4
U18
W25Q16BVSSIG
U18
W25Q16BVSSIG
CE#
1
SCK
6
SI
5
SO
2
WP#
3
VDD 8
VSS 4
HOLD# 7
R736 NCRT@10K_4R736 NCRT@10K_4
R648
*10K/F_4
R648
*10K/F_4
R334 ULU3@10K_4R334 ULU3@10K_4
T61T61
T52T52
T62T62
R429
*1K/F_4
R429
*1K/F_4
T51T51
R674 10K_4R674 10K_4
T48T48
R387 33_4R387 33_4
C596
*0.1U/10V_4X
C596
*0.1U/10V_4X
T63T63
R719
*0_4
R719
*0_4
T45T45
R717 0_4R717 0_4
R693 HDMI@10K_4R693 HDMI@10K_4
R342 10K_4R342 10K_4
R310 LAN@10K_4R310 LAN@10K_4
T64T64
R488
10K_4
R488
10K_4
R312 IV@10K_4R312 IV@10K_4
T59T59
R671 NBT@10K_4R671 NBT@10K_4 R677 BT@10K_4R677 BT@10K_4
R692 NHDMI@10K_4R692 NHDMI@10K_4
T58T58
R372
10K_4
R372
10K_4
R426
*1K/F_4
R426
*1K/F_4
T57T57
R380 33_4R380 33_4
R427
*1K/F_4
R427
*1K/F_4
R359 10K_4R359 10K_4
T56T56
T50T50
R422 CEC@10K_4R422 CEC@10K_4
R376 33_4R376 33_4
T47T47
R676 10K_4R676 10K_4
T55T55
R703 IMR@10K_4R703 IMR@10K_4
R684 NS&C@10K_4R684 NS&C@10K_4
R320 UR2@0_4R320 UR2@0_4
VGA
MAINLINK
VGA
DAC GBE
LAN
HW
MONITOR
SPI
ROM
SERIAL
ATA
HUDSON-M3
Part 2 of 5
SD
CARD
Hudson-M3
U3B
VGA
MAINLINK
VGA
DAC GBE
LAN
HW
MONITOR
SPI
ROM
SERIAL
ATA
HUDSON-M3
Part 2 of 5
SD
CARD
Hudson-M3
U3B
TEMPIN3/TALERT#/GPIO174
M6 TEMPIN2/GPIO173
K3 TEMPIN1/GPIO172
K5 TEMPIN0/GPIO171
K6
FANIN2/GPIO58
AL16 FANIN1/GPIO57
AN16 FANIN0/GPIO56
AK15
FANOUT2/GPIO54
AJ16 FANOUT1/GPIO53
AM15 FANOUT0/GPIO52
AH16
SATA_X2
AG21
SATA_X1
AF21
SATA_ACT#/GPIO67
AD22
SATA_CALRN
AF27 SATA_CALRP
AF28
NC13
AJ31 NC12
AJ33
NC11
AH31 NC10
AH33
NC9
AL33 NC8
AL31
NC7
AN31 NC6
AL29
SATA_RX5P
AM27 SATA_RX5N
AK27
SATA_TX5N
AL28 SATA_TX5P
AN29
SATA_RX4P
AH26 SATA_RX4N
AJ26
SATA_TX4N
AN26 SATA_TX4P
AL26
SATA_RX3P
AL24 SATA_RX3N
AN24
SATA_TX3N
AJ24 SATA_TX3P
AH24
SATA_RX2P
AK23 SATA_RX2N
AM23
SATA_TX2N
AH22 SATA_TX2P
AJ22
SATA_RX1P
AJ20 SATA_RX1N
AH20
SATA_TX1N
AL22 SATA_TX1P
AN22
SATA_RX0P
AN20 SATA_RX0N
AL20
SATA_TX0N
AM19 SATA_TX0P
AK19
NC5 L4
NC4 G27
NC3 A28
NC2 AH10
NC1 AG16
VIN7/GBE_LED3/GPIO182 M5
VIN6/GBE_STAT3/GPIO181 M1
VIN5/SCLK_1/GPIO180 P3
VIN4/SLOAD_1/GPIO179 P1
VIN3/SDATO_1/GPIO178 N4
VIN2/SDATI_1/GPIO177 L2
VIN1/GPIO176 M3
VIN0/GPIO175 N2
ML_VGA_HPD/GPIO229 C29
ML_VGA_L3N P28
ML_VGA_L3P P29
ML_VGA_L2N R30
ML_VGA_L2P R32
ML_VGA_L1N T28
ML_VGA_L1P T29
ML_VGA_L0N T33
ML_VGA_L0P T31
AUXCAL U28
AUX_VGA_CH_N V29
AUX_VGA_CH_P V28
VGA_DAC_RSET K31
VGA_DDC_SCL/GPO71 N32
VGA_DDC_SDA/GPO70 M33
VGA_VSYNC/GPO69 N30
VGA_HSYNC/GPO68 M28
VGA_BLUE M29
VGA_GREEN L32
VGA_RED L30
ROM_RST#/SPI_W P#/GPIO161 V1
SPI_CLK/GPIO162 V3
SPI_DO/GPIO163 V5
SPI_DI/GPIO164 V6
GBE_PHY_INTR W9
GBE_PHY_RST# AA7
GBE_PHY_PD AC2
GBE_TXCTL/TXEN AB9
GBE_TXD0 AD8
GBE_TXD1 AE8
GBE_TXD2 AG6
GBE_TXD3 AF9
GBE_TXCLK AB7
GBE_RXERR AD1
GBE_RXCTL/RXDV AG8
GBE_RXD0 AD7
GBE_RXD1 AE7
GBE_RXD2 AF7
GBE_RXD3 AH7
GBE_RXCLK AB8
GBE_MDIO W10
GBE_MDCK AD9
GBE_CRS AD3
GBE_COL AC4
SD_DATA3/GPIO80 AJ14
SD_DATA2/GPIO79 AH15
SD_DATA1/SDATO_2/GPIO78 AM13
SD_DATA0/SDATI_2/GPIO77 AK13
SD_WP/GPIO76 AH12
SD_CD#/GPIO75 AJ12
SD_CMD/SLOAD_2/GPIO74 AN14
SD_CLK/SCLK_2/GPIO73 AL14
SPI_CS1#/GPIO165 T6
R297 NLAN@10K_4R297 NLAN@10K_4
R386 33_4R386 33_4
T54T54
R425
*1K/F_4
R425
*1K/F_4
T138T138
R538 CRT@10K_4R538 CRT@10K_4
R675 10K_4R675 10K_4
C599
*0.1U/10V_4X
C599
*0.1U/10V_4X
R718
0_4
R718
0_4
T53T53
T43T43
T44T44
T49T49
R704 Seymour@10K_4R704 Seymour@10K_4
R423 TEXTURE@10K_4R423 TEXTURE@10K_4
C557
*22P/50V_4N
C557
*22P/50V_4N
T46T46
R581 1K/F_4R581 1K/F_4
C551
0.1U/10V_4X
C551
0.1U/10V_4X
R333 ULU2@10K_4R333 ULU2@10K_4
R424 Thames@10K_4R424 Thames@10K_4
R683 S&C@10K_4R683 S&C@10K_4
R699 NCEC@10K_4R699 NCEC@10K_4
R317 EV@10K_4R317 EV@10K_4

5
5
4
4
3
3
2
2
1
1
D D
C C
B B
A A
+FCH_VDDCR_11_USB_S
+FCH_VDDPL_33_PCIE
+FCH_VDDPL_33_SATA
+FCH_VDDCR_11_SSUSB_S
+FCH_VDDAN_11_USB_S
+FCH_VDDAN_11_SSUSB_S_R
+VDDIO_33_S
+VDDCR_1.1V
+VDDXL_3.3V
+FCH_VDDPL_33_SUSB_S
+FCH_VDDPL_33_SSUSB_S
+VDDPL_3.3V
+3V
+3V
+3V_S5
+3V_AVDD_USB
+1.1V_S5
+1.1V_S5
+FCH_VDD_11_SSUSB_S
+VDDPL_1.1V+1.1V_S5
+VDDIO_AZ
+3V_S5+3V_S5
+3.3V_FCH_R
+3V
+1.1V
+3V_S5
+1.1V_VCC_FCH_R
+1.1V
+1.1V
+1.1V_CKVDD
+1.1V_PCIE_VD DR
+1.1V
+1.1V
+1.1V_AVDD_SATA
+VDDIO_AZ
+VDDAN_3.3V_HWM
+VDDPL_1.1V
+1.1V_S5
+3V_S5
+VDDPL_3.3V+3V
+VDDAN_3.3V_HWM
+1.1V_S5
+3V_AVDD_USB
+3V_S5
Size Document Number Rev
Date: Sheet of
Quanta Computer Inc.
PROJECT :
FCH 4/5(POWER)
1A
Wednesday, March 21, 2012
BY7D
945
Size Document Number Rev
Date: Sheet of
Quanta Computer Inc.
PROJECT :
FCH 4/5(POWER)
1A
Wednesday, March 21, 2012
BY7D
945
Size Document Number Rev
Date: Sheet of
Quanta Computer Inc.
PROJECT :
FCH 4/5(POWER)
1A
Wednesday, March 21, 2012
BY7D
945
09
TRACE WIDTH >=50mil
14mA
282mA
12mA
424mA
TRACE WIDTH >=15mil
EMI
47mA
42mA
140mA
TRACE WIDTH >=15mil
470mA
VDDQ--3.3V I/O power
102mA
TRACE WIDTH >=20mil
11mA
TRACE WIDTH >=15mil
11mA
PLACE ALL THE DECOUPLING CAPS ON
THIS SHEET CLOSE TO SB AS POSSIBLE.
5mA
59mA
S5_3.3--3.3v standby power
S5 plus mode
26mA
TRACE WIDTH >=20mil
113mA
S5_1.1V--1.1V standby power
12mA
Trace width >=20 mil
CKVDD_1.1V--
Internal clock
Generator I/O
power
AVDD_SATA--SATA phy power
1337mA
340mA
1007mA
VDD-- S/B CORE power
TRACE WIDTH >=100mil
TRACE WIDTH >=15mil
TRACE WIDTH >=30mil
70mA
TRACE WIDTH >=50mil
TRACE WIDTH >=100mil
1088mA
PCIE_VDDR--PCIE I/O power
EŽƚĞ͗
sW>ͺϯϯͺ^^h^ͺ^͗
/Ĩh^ϯ^ϱtĂŬĞŝƐƐƵƉƉŽƌƚĞĚ͕ƚŝĞƚŽнϯ͘ϯsͺ^ϱƌĂŝů͘
/Ĩh^ϯŝƐŶŽƚƵƐĞĚ͕ƚŝĞƚŽ'E͘
sW>ͺϯϯͺh^ͺ^͗
/Ĩ^ϱtĂŬĞŝƐƐƵƉƉŽƌƚĞĚ͕ƚŝĞƚŽнϯ͘ϯsͺ^ϱƌĂŝů͘
EŽƚĞ͗
sEͺϯϯͺh^ͺ^͗
/Ĩ^ϱtĂŬĞŝƐƐƵƉƉŽƌƚĞĚ͕ƚŝĞƚŽнϯ͘ϯsͺ^ϱƌĂŝů͘
sZͺϭϭͺ^͕sEͺϭϭͺh^ͺ^͗
/Ĩ^ϱtĂŬĞŝƐƐƵƉƉŽƌƚĞĚ͕ƚŝĞƚŽнϭ͘ϭsͺ^ϱƌĂŝů͘
sZͺϭϭͺ^^h^ͺ^͕sEͺϭϭͺ^^h^ͺ^͗
/Ĩh^ϯ^ϱtĂŬĞŝƐƐƵƉƉŽƌƚĞĚ͕ƚŝĞƚŽнϭ͘ϭsͺ^ϱƌĂŝů͘
/Ĩh^ϯŝƐŶŽƚƵƐĞĚ͕ƚŝĞƚŽ'E͘
EŽƚĞ͗
sy>ͺϯϯͺ^͗
/Ĩh^ϯtĂŬĞŝƐƐƵƉƉŽƌƚĞĚ͕ƚŝĞƚŽнϯ͘ϯsͺ^ϱƌĂŝů͘
KƚŚĞƌǁŝƐĞ͕ƚŝĞƚŽнϯ͘ϯsͺ^ϬƌĂŝů͘
sW>ͺϭϭͺ^z^ͺ^͗
/Ĩh^ϯ^ϱtĂŬĞŝƐƐƵƉƉŽƌƚĞĚ͕ƚŝĞƚŽнϭ͘ϭsͺ^ϱƌĂŝů͘
/ĨŽŶůLJh^^ϯtĂŬĞŝƐƐƵƉƉŽƌƚĞĚ͕ƚŝĞƚŽнϭ͘ϭsͺ^ϯƌĂŝů͘
/Ĩh^tĂŬĞŝƐŶŽƚƐƵƉƉŽƌƚĞĚ͕ƚŝĞƚŽнϭ͘ϭsͺ^ϬƌĂŝů͘
s/Kͺͺ^͗
tĂŬĞŽŶZŝŶŐƐƵƉƉŽƌƚĞĚ͗dŝĞƚŽнϯ͘ϯͬϭ͘ϱsͺ^ϱ͘
tĂŬĞŽŶZŝŶŐŶŽƚƐƵƉƉŽƌƚĞĚ͗dŝĞƚŽнϯ͘ϯͬϭ͘ϱsͺ^Ϭ͘
EŽƚĞ͗
sW>ͺϯϯͺ͕sW>ͺϯϯͺD>͕sEͺϯϯͺ͗
s'ƚƌĂŶƐůĂƚŽƌŝƐƐƵƉƉŽƌƚĞĚ͗dŝĞƚŽнϯ͘ϯsͺ^Ϭ͘
s'ƚƌĂŶƐůĂƚŽƌŝƐŶŽƚƐƵƉƉŽƌƚĞĚ͗dŝĞƚŽ'E͘
sEͺϭϭͺD>͕sW>ͺϭϭͺ͗
s'ƚƌĂŶƐůĂƚŽƌŝƐŶŽƚƐƵƉƉŽƌƚĞĚ͗dŝĞƚŽ'E͘
фϯͺϮϬϭϮϬϮϬϮх
ĐŚĂŶŐĞƚŽƐŚŽƌƚƉĂĚ
фϯͺϮϬϭϮϬϮϬϮх
ĐŚĂŶŐĞƚŽƐŚŽƌƚƉĂĚ
фϯͺϮϬϭϮϬϮϬϮх
ĐŚĂŶŐĞƚŽƐŚŽƌƚƉĂĚ
фϯͺϮϬϭϮϬϮϬϮх
ĐŚĂŶŐĞƚŽƐŚŽƌƚƉĂĚ
фϯͺϮϬϭϮϬϮϬϮх
ĐŚĂŶŐĞƚŽƐŚŽƌƚƉĂĚ
C514
2.2U/6.3V_4X
C514
2.2U/6.3V_4X
C593
2.2U/6.3V_6X
C593
2.2U/6.3V_6X
C467
1U/10V_4X
C467
1U/10V_4X
R413
U2@0_4
R413
U2@0_4
C496
U3@0.1U/10V_4X
C496
U3@0.1U/10V_4X
C524
0.1U/10V_4X
C524
0.1U/10V_4X
C521
2.2U/6.3V_6X
C521
2.2U/6.3V_6X
C461
1U/10V_4X
C461
1U/10V_4X
R314 *0/short_6R314 *0/short_6
C456
2.2U/6.3V_4X
C456
2.2U/6.3V_4X
C507
U3@0.1U/10V_4X
C507
U3@0.1U/10V_4X
R301 *0/short_8R301 *0/short_8
C387
1U/10V_4X
C387
1U/10V_4X
C552
22U/6.3V_8X
C552
22U/6.3V_8X
L73
HCB1608KF-221T20_2A
L73
HCB1608KF-221T20_2A
L44
U3@HCB1608KF-221T20_2A
L44
U3@HCB1608KF-221T20_2A
C513
2.2U/6.3V_4X
C513
2.2U/6.3V_4X
L33
HCB1608KF-221T20_2A
L33
HCB1608KF-221T20_2A
C497
1U/10V_4X
C497
1U/10V_4X
C504 0.1U/10V_4XC504 0.1U/10V_4X
R300 *0/short_8R300 *0/short_8
C420
*0.1U/10V_4X
C420
*0.1U/10V_4X
C548 0.1U/10V_4XC548 0.1U/10V_4X
C385
1U/10V_4X
C385
1U/10V_4X
R353 *0/short_6R353 *0/short_6
C393
*0.1U/10V_4X
C393
*0.1U/10V_4X
C478
0.1U/10V_4X
C478
0.1U/10V_4X
C505
0.1U/10V_4X
C505
0.1U/10V_4X
C484
22U/6.3V_8X
C484
22U/6.3V_8X
C466
0.1U/10V_4X
C466
0.1U/10V_4X
C389
2.2U/6.3V_4X
C389
2.2U/6.3V_4X
C445
0.1U/10V_4X
C445
0.1U/10V_4X
C512
1U/10V_4X
C512
1U/10V_4X
C443
0.1U/10V_4X
C443
0.1U/10V_4X
C539
1U/10V_4X
C539
1U/10V_4X
L29
HCB1608KF-181T15_1.5A
L29
HCB1608KF-181T15_1.5A
C433
0.1U/10V_4X
C433
0.1U/10V_4X
C460
1U/10V_4X
C460
1U/10V_4X
C459
1U/10V_4X
C459
1U/10V_4X
L46
U3@HCB1608KF-221T20_2A
L46
U3@HCB1608KF-221T20_2A
C386
2.2U/6.3V_6X
C386
2.2U/6.3V_6X
C391
22U/6.3V_8X
C391
22U/6.3V_8X
C427
2.2U/6.3V_6X
C427
2.2U/6.3V_6X
C520
0.1U/10V_4X
C520
0.1U/10V_4X
C510
U3@1U/10V_4X
C510
U3@1U/10V_4X
C543
1U/10V_4X
C543
1U/10V_4X
C407
0.1U/10V_4X
C407
0.1U/10V_4X
C570
2.2U/6.3V_6X
C570
2.2U/6.3V_6X
C540
10U/6.3V_8X
C540
10U/6.3V_8X
C473
1U/10V_4X
C473
1U/10V_4X
C472
0.1U/10V_4X
C472
0.1U/10V_4X
L51
HCB1608KF-221T20_2A
L51
HCB1608KF-221T20_2A
C587
10U/6.3V_8X
C587
10U/6.3V_8X
C566 2.2U/6.3V_6XC566 2.2U/6.3V_6X
C506
U3@1U/10V_4X
C506
U3@1U/10V_4X
C412
22U/6.3V_8X
C412
22U/6.3V_8X
C541
1U/10V_4X
C541
1U/10V_4X
C442
0.1U/10V_4X
C442
0.1U/10V_4X
C508
U3@2.2U/6.3V_6X
C508
U3@2.2U/6.3V_6X
C494
0.1U/10V_4X
C494
0.1U/10V_4X
C455
2.2U/6.3V_6X
C455
2.2U/6.3V_6X
C404
0.1U/10V_4X
C404
0.1U/10V_4X
C477
0.1U/10V_4X
C477
0.1U/10V_4X
C493
U3@1U/10V_4X
C493
U3@1U/10V_4X
C532
0.1U/10V_4X
C532
0.1U/10V_4X
C482
U3@0.1U/10V_4X
C482
U3@0.1U/10V_4X
C527
1U/10V_4X
C527
1U/10V_4X
C448
*0.1U/10V_4X
C448
*0.1U/10V_4X
Part 5 of 5
GROUND
HUDSON-M3
Hudson-M3
U3D
Part 5 of 5
GROUND
HUDSON-M3
Hudson-M3
U3D
VSSPL_SYS
H25
VSSXL
K25
VSSAN_HWM
N8
VSS_64
T18 VSS_63
T16 VSS_62
T11 VSS_61
R28 VSS_60
R25 VSS_59
R11 VSS_58
R4 VSS_57
P33 VSS_56
P31 VSS_55
P21 VSS_54
P20 VSS_53
P18 VSS_52
P12 VSS_51
N24 VSS_50
N23 VSS_49
N13 VSS_48
N11 VSS_47
N6 VSS_46
M25 VSS_45
M21 VSS_44
M16 VSS_43
M13 VSS_42
L21 VSS_41
L16 VSS_40
L15 VSS_39
L13 VSS_38
L12 VSS_37
L6 VSS_36
K28 VSS_35
K27 VSS_34
K16 VSS_33
K7 VSS_32
J32 VSS_31
J28 VSS_30
J13 VSS_29
J10 VSS_28
J9 VSS_27
J6 VSS_26
H29 VSS_25
H15 VSS_24
H12 VSS_23
G32 VSS_22
G16 VSS_21
G6 VSS_20
F29 VSS_19
F25 VSS_18
F23 VSS_17
F19 VSS_16
F17 VSS_15
F16 VSS_14
F13 VSS_13
F11 VSS_12
F9 VSS_11
F7 VSS_10
E29 VSS_9
E16 VSS_8
E12 VSS_7
E5 VSS_6
D13 VSS_5
D9 VSS_4
B13 VSS_3
B7 VSS_2
A33 VSS_1
A3
EFUSE R6
VSSIO_DAC N28
VSSANQ_DAC K33
VSSAN_DAC L28
VSSPL_DAC T21
VSS_128 AN33
VSS_127 AN28
VSS_126 AN18
VSS_125 AN1
VSS_124 AM25
VSS_123 AM21
VSS_122 AL18
VSS_121 AK25
VSS_120 AK21
VSS_119 AJ29
VSS_118 AJ28
VSS_117 AJ18
VSS_116 AH27
VSS_115 AH25
VSS_114 AH23
VSS_113 AH21
VSS_112 AH19
VSS_111 AH18
VSS_110 AH11
VSS_109 AH5
VSS_108 AG32
VSS_107 AG30
VSS_106 AF33
VSS_105 AF16
VSS_104 AF12
VSS_103 AF8
VSS_102 AE28
VSS_101 AE21
VSS_100 AE15
VSS_99 AE6
VSS_98 AD27
VSS_97 AC28
VSS_96 AC18
VSS_95 AC6
VSS_94 AB25
VSS_93 AA32
VSS_92 AA30
VSS_91 AA28
VSS_90 AA25
VSS_89 AA17
VSS_88 AA16
VSS_87 AA14
VSS_86 AA13
VSS_85 AA12
VSS_84 AA6
VSS_83 Y18
VSS_82 Y16
VSS_81 Y14
VSS_80 W28
VSS_79 W25
VSS_78 W6
VSS_77 W4
VSS_76 V18
VSS_75 V16
VSS_74 V11
VSS_73 U32
VSS_72 U30
VSS_71 U21
VSS_70 U20
VSS_69 U17
VSS_68 U14
VSS_67 U6
VSS_66 T27
VSS_65 T25
C829
1U/10V_4X
C829
1U/10V_4X
L30
HCB1608KF-181T15_1.5A
L30
HCB1608KF-181T15_1.5A
C515
U3@10U/6.3V_8X
C515
U3@10U/6.3V_8X
R412
U2@0_4
R412
U2@0_4
C523
1U/10V_4X
C523
1U/10V_4X
L42
HCB1608KF-181T15_1.5A
L42
HCB1608KF-181T15_1.5A
C498
10U/6.3V_8X
C498
10U/6.3V_8X
C538
1U/10V_4X
C538
1U/10V_4X
C832
2.2U/6.3V_6X
C832
2.2U/6.3V_6X
C491
22U/6.3V_8X
C491
22U/6.3V_8X
USB
MAIN
LINK
GBE
LAN CLKGEN
I/O
USB
SS
SERIAL
ATA
PCI
EXPRESS
3.3V_S5 I/O
CORE
S0
PCI/GPIO I/O
POW ER
HUDSON-M3
Part 3 of 5
Hudson-M3
U3C
USB
MAIN
LINK
GBE
LAN CLKGEN
I/O
USB
SS
SERIAL
ATA
PCI
EXPRESS
3.3V_S5 I/O
CORE
S0
PCI/GPIO I/O
POW ER
HUDSON-M3
Part 3 of 5
Hudson-M3
U3C
VDDCR_11_SSUSB_S_4
M17 VDDCR_11_SSUSB_S_3
P17 VDDCR_11_SSUSB_S_2
N17 VDDCR_11_SSUSB_S_1
N16
VDDAN_11_SSUSB_S_5
P14 VDDAN_11_SSUSB_S_4
P13 VDDAN_11_SSUSB_S_3
N14 VDDAN_11_SSUSB_S_2
M14 VDDAN_11_SSUSB_S_1
P16
VDDCR_11_USB_S_2
T13 VDDCR_11_USB_S_1
T12
VDDAN_11_USB_S_2
U13 VDDAN_11_USB_S_1
U12
VDDAN_33_USB_S_12
M11 VDDAN_33_USB_S_11
N12 VDDAN_33_USB_S_10
M12 VDDAN_33_USB_S_9
N10 VDDAN_33_USB_S_8
N9 VDDAN_33_USB_S_7
M10 VDDAN_33_USB_S_6
M9 VDDAN_33_USB_S_5
K9 VDDAN_33_USB_S_4
K8 VDDAN_33_USB_S_3
J8 VDDAN_33_USB_S_2
H8 VDDAN_33_USB_S_1
G7
VDDIO_GBE_S_2
AA10 VDDIO_GBE_S_1
AA9
VDDCR_11_GBE_S_2
AA11 VDDCR_11_GBE_S_1
AB11
VDDIO_33_GBE_S
AB10
VDDAN_11_ML_4
V25 VDDAN_11_ML_3
V24 VDDAN_11_ML_2
V23 VDDAN_11_ML_1
Y22
VDDPL_11_DAC
V21
LDO_CAP
M31
VDDPL_33_SATA
AG28 VDDPL_33_PCIE
AH29 VDDPL_33_USB_S
D7 VDDPL_33_SSUSB_S
L18 VDDAN_33_DAC
T22 VDDPL_33_ML
U22 VDDPL_33_DAC
V22 VDDPL_33_SYS
H24
VDDIO_33_PCIGP_10
AB16 VDDIO_33_PCIGP_9
AB14 VDDIO_33_PCIGP_8
AB13 VDDIO_33_PCIGP_7
AB12 VDDIO_33_PCIGP_6
AC13 VDDIO_33_PCIGP_5
AG7 VDDIO_33_PCIGP_4
AD10 VDDIO_33_PCIGP_3
AE9 VDDIO_33_PCIGP_2
AB18 VDDIO_33_PCIGP_1
AB17
VDDIO_AZ_S AA4
VDDAN_33_HWM_S M8
VDDPL_11_SYS_S J24
VDDCR_11_S_2 M20
VDDCR_11_S_1 N20
VDDXL_33_S G24
VDDIO_33_S_8 W11
VDDIO_33_S_7 Y13
VDDIO_33_S_6 Y12
VDDIO_33_S_5 V13
VDDIO_33_S_4 V12
VDDIO_33_S_3 M18
VDDIO_33_S_2 L19
VDDIO_33_S_1 N18
VDDAN_11_SATA_10 AC19
VDDAN_11_SATA_9 AB20
VDDAN_11_SATA_8 AA18
VDDAN_11_SATA_7 AA20
VDDAN_11_SATA_6 AC21
VDDAN_11_SATA_5 AC22
VDDAN_11_SATA_3 AB22
VDDAN_11_SATA_2 AB21
VDDAN_11_SATA_4 Y20
VDDAN_11_SATA_1 AA21
VDDAN_11_PCIE_8 AG27
VDDAN_11_PCIE_7 AF26
VDDAN_11_PCIE_6 AA22
VDDAN_11_PCIE_5 AB23
VDDAN_11_PCIE_4 AD24
VDDAN_11_PCIE_3 AE25
VDDAN_11_PCIE_2 Y21
VDDAN_11_PCIE_1 AB24
VDDAN_11_CLK_8 P22
VDDAN_11_CLK_7 N22
VDDAN_11_CLK_6 N21
VDDAN_11_CLK_5 M22
VDDAN_11_CLK_4 L22
VDDAN_11_CLK_3 K24
VDDAN_11_CLK_2 J25
VDDAN_11_CLK_1 H26
VDDCR_11_9 Y17
VDDCR_11_8 V20
VDDCR_11_7 V17
VDDCR_11_6 V14
VDDCR_11_5 U18
VDDCR_11_4 U16
VDDCR_11_3 T20
VDDCR_11_2 T17
VDDCR_11_1 T14
C545
10U/6.3V_8X
C545
10U/6.3V_8X
R414
U2@0_4
R414
U2@0_4
L36
U2@HCB1608KF-221T20_2A
L36
U2@HCB1608KF-221T20_2A
R299 *0/short_8R299 *0/short_8
L47
HCB1608KF-221T20_2A
L47
HCB1608KF-221T20_2A
L49
HCB1608KF-221T20_2A
L49
HCB1608KF-221T20_2A
C399
*0.1U/10V_4X
C399
*0.1U/10V_4X
C501
0.1U/10V_4X
C501
0.1U/10V_4X
C495
U3@0.1U/10V_4X
C495
U3@0.1U/10V_4X
C398
1U/10V_4X
C398
1U/10V_4X
C437
2.2U/6.3V_6X
C437
2.2U/6.3V_6X
C489
1U/10V_4X
C489
1U/10V_4X
R304 *0/short_8R304 *0/short_8
L40
HCB1608KF-221T20_2A
L40
HCB1608KF-221T20_2A
C485
U3@0.1U/10V_4X
C485
U3@0.1U/10V_4X
C518
0.1U/10V_4X
C518
0.1U/10V_4X
C430
1U/10V_4X
C430
1U/10V_4X
C756 *2.2U/6.3V_6XC756 *2.2U/6.3V_6X
R302 *0/short_8R302 *0/short_8
C383
2.2U/6.3V_4X
C383
2.2U/6.3V_4X
C474
1U/10V_4X
C474
1U/10V_4X
C451
1U/10V_4X
C451
1U/10V_4X
C415
1U/10V_4X
C415
1U/10V_4X
C525
1U/10V_4X
C525
1U/10V_4X
L35
U3@HCB1608KF-221T20_2A
L35
U3@HCB1608KF-221T20_2A
C519
1U/10V_4X
C519
1U/10V_4X
C490
1U/10V_4X
C490
1U/10V_4X
L31
HCB1608KF-221T20_2A
L31
HCB1608KF-221T20_2A
C503
*0.1U/10V_4X
C503
*0.1U/10V_4X
C530
1U/10V_4X
C530
1U/10V_4X
L32
HCB1608KF-221T20_2A
L32
HCB1608KF-221T20_2A
L52
HCB1608KF-221T20_2A
L52
HCB1608KF-221T20_2A

5
5
4
4
3
3
2
2
1
1
D D
C C
B B
A A
PCI_CLK4
LPC_CLK0
LPC_CLK1
EC_PWM2
RTC_CLK
PCI_AD24
PCI_AD27
PCI_AD26
PCI_AD23
PCI_AD25
PCI_CLK3
PCI_CLK1
FCH_PWRGD
MPWROK
PCI_AD26(7)
PCI_AD27(7)
PCI_AD23(7)
PCI_AD24(7)
PCI_AD25(7)
PCI_CLK1(7)
PCI_CLK3(7)
PCI_CLK4(7)
LPC_CLK0(7)
LPC_CLK1(7)
EC_PWM2(6)
RTC_CLK(7,34)
MPWROK (34)
CPU_COREPG (4,41)
FCH_PWRGD(6)
+3V +3V +3V +3V_S5 +3V_S5 +3V_S5 +3V_S5
+3V_S5
Size Document Number Rev
Date: Sheet of
Quanta Computer Inc.
PROJECT :
FCH 5/5(STRAP & PWRGD)
1A
Monday, March 19, 2012
BY7D
10 45
Size Document Number Rev
Date: Sheet of
Quanta Computer Inc.
PROJECT :
FCH 5/5(STRAP & PWRGD)
1A
Monday, March 19, 2012
BY7D
10 45
Size Document Number Rev
Date: Sheet of
Quanta Computer Inc.
PROJECT :
FCH 5/5(STRAP & PWRGD)
1A
Monday, March 19, 2012
BY7D
10 45
10
EC_PWM2-->
SPI ROM: 2.2-Kȍ 5% pull-down
LPC ROM: Pull-up to 3.3V_S5.
External pull-up resistor is not required as FCH has
integrated 10-Kȍ pull-up to 3.3V_S5.
REQUIRED
STRAPS
STRAPS PINS
OVERLAP COMMON PADS WHERE
POSSIBLE FOR DUAL-OP RESISTORS.
DEBUG STRAPS
FCH HAS 15K INTERNAL PU FOR PCI_AD[27:23]
LPC_CLK0
EC_PWM2
DEFAULT
PULL
LOW
PULL
HIGH
CLKGEN
ENABLED
LPC_CLK1
CLKGEN
DISABLED
DEFAULT
EC
DISABLED
EC
ENABLED
RTC_CLK
PCI_CLK1 PCI_CLK2
FORCE
PCIE Gen1
DEFAULT
USE
DEBUG
STRAP
PCI_CLK3
ALLOW
PCIE Gen2
non_Fusion
CLOCK MODE
PCI_CLK4
DEFAULT
FUSION
CLOCK MODE
DEFAULT
IGNORE
DEBUG
STRAP
--------
--------
--------
LPC ROM
SPI ROM
S5 PLUS MODE
DISABLED
S5 PLUS MODE
ENABLED
DEFAULT
Remove PCI_CLK2 function
--------
--------
PCI_AD25 PCI_AD24
USE EEPROM
PCIE STRAPS
USE DEFAULT
PCIE STRAPS
DEFAULT
ENABLE PCI
MEM BOOT
ENABLE ILA
AUTORUN
DISABLE ILA
AUTORUN
DEFAULT
USE FC
PLL
USE PCI
PLL
DEFAULT
BYPASS FC
PLL
PULL
HIGH
DEFAULT
BYPASS
PCI PLL
PCI_AD27 PCI_AD26
PULL
LOW
DISABLE PCI
MEM BOOT
DEFAULT
PCI_AD23
DEFAULT
WhƚŽнϯsͺ^ϱŝŶ&,
WhƚŽнϯsŝŶƉŽǁĞƌ/
WhƚŽнϯsWhŝŶ
FCH POWER GOOD CIRCUIT
C8
*0.1U/10V_4X
C8
*0.1U/10V_4X
R672
*2.2K_4
R672
*2.2K_4
R700
10K_4
R700
10K_4
R617
*10K_4
R617
*10K_4
R620
*10K_4
R620
*10K_4
R701
*10K_4
R701
*10K_4
R625
10K_4
R625
10K_4
R345
*2.2K_4
R345
*2.2K_4
R702
*10K_4
R702
*10K_4
R306
2.2K_4
R306
2.2K_4 C9
*0.1U/10V_4X
C9
*0.1U/10V_4X
R690
10K_4
R690
10K_4
R688
10K_4
R688
10K_4
R663
10K_4
R663
10K_4
R402
*2.2K_4
R402
*2.2K_4
R401
*2.2K_4
R401
*2.2K_4
R350
*2.2K_4
R350
*2.2K_4
U1 TC7SH08FU(F)U1 TC7SH08FU(F)
2
1
4
3 5
R351
*2.2K_4
R351
*2.2K_4
R612
10K_4
R612
10K_4
R6
100K_4
R6
100K_4
R686
*10K_4
R686
*10K_4
R305
*10K_4
R305
*10K_4

1
1
A A
M_A_DQ0
M_A_DQ1
M_A_DQ2
M_A_DQ3
M_A_DQ4
M_A_DQ5
M_A_DQ6
M_A_DQ7
M_A_DQ8
M_A_DQ9
M_A_DQ15
M_A_DQ16
M_A_DQ17
M_A_DQ18
M_A_DQ19
M_A_DQ10
M_A_DQ11
M_A_DQ12
M_A_DQ13
M_A_DQ14
M_A_DQ25
M_A_DQ26
M_A_DQ27
M_A_DQ28
M_A_DQ29
M_A_DQ35
M_A_DQ36
M_A_DQ37
M_A_DQ38
M_A_DQ39
M_A_DQ30
M_A_DQ31
M_A_DQ32
M_A_DQ33
M_A_DQ34
M_A_DQ20
M_A_DQ21
M_A_DQ22
M_A_DQ23
M_A_DQ24
M_A_DQ45
M_A_DQ46
M_A_DQ47
M_A_DQ48
M_A_DQ49
M_A_DQ55
M_A_DQ56
M_A_DQ57
M_A_DQ58
M_A_DQ59
M_A_DQ50
M_A_DQ51
M_A_DQ52
M_A_DQ53
M_A_DQ54
M_A_DQ40
M_A_DQ41
M_A_DQ42
M_A_DQ43
M_A_DQ44
M_A_DQ60
M_A_DQ61
M_A_DQ62
M_A_DQ63
M_A_A0
M_A_A15
M_A_A14
M_A_A13
M_A_A12
M_A_A10
M_A_A9
M_A_A8
M_A_A7
M_A_A6
M_A_A5
M_A_A4
M_A_A2
M_A_A3
M_A_A1
SMB_RUN_CLK
SMB_RUN_DAT
M_A_DQSP0
M_A_DQSP1
M_A_DQSP2
M_A_DQSP3
M_A_DQSP4
M_A_DQSP5
M_A_DQSP6
M_A_DQSP7
M_A_DQSN0
M_A_DQSN1
M_A_DQSN2
M_A_DQSN3
M_A_DQSN4
M_A_DQSN5
M_A_DQSN6
M_A_DQSN7
DIMM2_SA0
DIMM2_SA1
M_A_A11
+SMDDR_VREF_DQ
+SMDDR_VREF_CA
M_A_CKE0
M_A_CKE1
M_A_DQ[0..63] (3,12)
M_A_DM0(3,12)
M_A_DM2(3,12)
M_A_DM1(3,12)
M_A_DM3(3,12)
M_A_DM4(3,12)
M_A_DM6(3,12)
M_A_DM5(3,12)
M_A_DM7(3,12)
M_A_A[15:0](3,12)
M_A_CS#2(3)
M_A_CS#3(3)
M_A_CLKP2(3)
M_A_CLKN2(3)
M_A_CLKP3(3)
M_A_CLKN3(3)
M_A_CKE0(3,12)
M_A_CKE1(3,12)
M_A_CAS#(3,12)
M_A_RAS#(3,12)
M_A_WE#(3,12)
M_A_DQSP[7:0](3,12)
M_A_DQSN[7:0](3,12)
M_A_O DT2(3)
M_A_O DT3(3)
SMB_RUN_CLK(6,12,33)
SMB_RUN_DAT(6,12,33)
M_A_BS#0(3,12)
M_A_BS#1(3,12)
M_A_BS#2(3,12)
M_A_EVENT#(3,12)
M_A_RST#(3,12)
+3V
+1.5VSUS
+3V
+SMDDR_VTERM
+3V
+1.5VSUS
+1.5VSUS
+SMDDR_VTERM
+SMDDR_VREF_DQ
+3V +1.5VSUS
+SMDDR_VREF_CA
+SMDDR_VREF_DQ
+SMDDR_VREF_CA
Size Document Number Rev
Date: Sheet of
Quanta Computer Inc.
PROJECT :
DDRIII SODIMM1
1A
Monday, March 19, 2012
BY7D
11 45
Size Document Number Rev
Date: Sheet of
Quanta Computer Inc.
PROJECT :
DDRIII SODIMM1
1A
Monday, March 19, 2012
BY7D
11 45
Size Document Number Rev
Date: Sheet of
Quanta Computer Inc.
PROJECT :
DDRIII SODIMM1
1A
Monday, March 19, 2012
BY7D
11 45
2.48A
DDR_STD H=4(DDR)
Close to DIMM1
9.12A(VCC plane from source)
Close to DIMM1
TERMINATOR DECOUPLING CAPACITOR
AMD suggestion for CLK glitch 12/29
EMI 01/07
11
C5688
10U/6.3V_8X
C5688
10U/6.3V_8X
C5687
10U/6.3V_8X
C5687
10U/6.3V_8X
C5702
2.2U/6.3V_6X
C5702
2.2U/6.3V_6X
C5701
0.1U/10V_4X
C5701
0.1U/10V_4X
+
C5696
*220U/2.5V_3528P_E35b
+
C5696
*220U/2.5V_3528P_E35b
C5690
1U/6.3V_4X
C5690
1U/6.3V_4X
PC2100 DDR3 SDRAM SO-DIMM
(204P)
JDIM1A
DDRSK-20401-TP4B
PC2100 DDR3 SDRAM SO-DIMM
(204P)
JDIM1A
DDRSK-20401-TP4B
A0
98
A1
97
A2
96
A3
95
A4
92
A5
91
A6
90
A7
86
A8
89
A9
85
A10/AP
107
A11
84
A12/BC#
83
A13
119
A14
80
A15
78
BA0
109
BA1
108
BA2
79
S0#
114
S1#
121
CK0
101
CK0#
103
CK1
102
CK1#
104
CKE0
73
CKE1
74
CAS#
115
RAS#
110
WE#
113
SA0
197
SA1
201
SCL
202
SDA
200
ODT0
116
ODT1
120
DM0
11
DM1
28
DM2
46
DM3
63
DM4
136
DM5
153
DM6
170
DM7
187
DQS0
12
DQS1
29
DQS2
47
DQS3
64
DQS4
137
DQS5
154
DQS6
171
DQS7
188
DQS#0
10
DQS#1
27
DQS#2
45
DQS#3
62
DQS#4
135
DQS#5
152
DQS#6
169
DQS#7
186
DQ0 5
DQ1 7
DQ2 15
DQ3 17
DQ4 4
DQ5 6
DQ6 16
DQ7 18
DQ8 21
DQ9 23
DQ10 33
DQ11 35
DQ12 22
DQ13 24
DQ14 34
DQ15 36
DQ16 39
DQ17 41
DQ18 51
DQ19 53
DQ20 40
DQ21 42
DQ22 50
DQ23 52
DQ24 57
DQ25 59
DQ26 67
DQ27 69
DQ28 56
DQ29 58
DQ30 68
DQ31 70
DQ32 129
DQ33 131
DQ34 141
DQ35 143
DQ36 130
DQ37 132
DQ38 140
DQ39 142
DQ40 147
DQ41 149
DQ42 157
DQ43 159
DQ44 146
DQ45 148
DQ46 158
DQ47 160
DQ48 163
DQ49 165
DQ50 175
DQ51 177
DQ52 164
DQ53 166
DQ54 174
DQ55 176
DQ56 181
DQ57 183
DQ58 191
DQ59 193
DQ60 180
DQ61 182
DQ62 192
DQ63 194
C5685
10U/6.3V_8X
C5685
10U/6.3V_8X
C5689
1U/6.3V_4X
C5689
1U/6.3V_4X
C5692
1U/6.3V_4X
C5692
1U/6.3V_4X
C5693
2.2U/6.3V_6X
C5693
2.2U/6.3V_6X
R9875
*68_4
R9875
*68_4
R9879
*68_4
R9879
*68_4
C5695
*C@0.1U/10V_4X
C5695
*C@0.1U/10V_4X
C5705
2.2U/6.3V_6X
C5705
2.2U/6.3V_6X
C5691
1U/6.3V_4X
C5691
1U/6.3V_4X
PC2100 DDR3 SDRAM SO-DIMM
(204P)
JDIM1B
DDRSK-20401-TP4B
PC2100 DDR3 SDRAM SO-DIMM
(204P)
JDIM1B
DDRSK-20401-TP4B
VDD1
75
VDD2
76
VDD3
81
VDD4
82
VDD5
87
VDD6
88
VDD7
93
VDD8
94
VDD9
99
VDD10
100
VDD11
105
VDD12
106
VDD13
111
VDD14
112
VDD15
117
VDD16
118
VDD17
123
VDD18
124
VDDSPD
199
NC1
77
NC2
122
NCTEST
125
EVENT#
198
RESET#
30
VREF_DQ
1
VREF_CA
126
VSS1
2
VSS2
3
VSS3
8
VSS4
9
VSS5
13
VSS6
14
VSS7
19
VSS8
20
VSS9
25
VSS10
26
VSS11
31
VSS12
32
VSS13
37
VSS14
38
VSS15
43
VSS16 44
VSS17 48
VSS18 49
VSS19 54
VSS20 55
VSS21 60
VSS22 61
VSS23 65
VSS24 66
VSS25 71
VSS26 72
VSS27 127
VSS28 128
VSS29 133
VSS30 134
VSS31 138
VSS32 139
VSS33 144
VSS34 145
VSS35 150
VSS36 151
VSS37 155
VSS38 156
VSS39 161
VSS40 162
VSS41 167
VSS42 168
VSS43 172
VSS44 173
VSS45 178
VSS46 179
VSS47 184
VSS48 185
VSS49 189
VSS50 190
VSS51 195
VSS52 196
VTT1 203
VTT2 204
GND 205
GND 206
C5700
1000P/50V_4X
C5700
1000P/50V_4X
C5694
0.1U/10V_4X
C5694
0.1U/10V_4X
R9877 10K/F_4R9877 10K/F_4
C5698
10U/6.3V_8X
C5698
10U/6.3V_8X
C5699
10U/6.3V_8X
C5699
10U/6.3V_8X
C5697
10U/6.3V_8X
C5697
10U/6.3V_8X
C5704
0.1U/10V_4X
C5704
0.1U/10V_4X
R9876 *10K/F_4R9876 *10K/F_4
C5686
10U/6.3V_8X
C5686
10U/6.3V_8X
C5703
1000P/50V_4X
C5703
1000P/50V_4X
R9878 10K/F_4R9878 10K/F_4

1
1
2
2
3
3
4
4
5
5
6
6
7
7
8
8
A A
B B
C C
D D
M_A_A0
M_A_A15
M_A_A14
M_A_A13
M_A_A12
M_A_A10
M_A_A9
M_A_A8
M_A_A7
M_A_A6
M_A_A5
M_A_A4
M_A_A2
M_A_A3
M_A_A1
SMB_RUN_CLK
SMB_RUN_DAT
M_A_DQSP0
M_A_DQSP1
M_A_DQSP2
M_A_DQSP3
M_A_DQSP4
M_A_DQSP5
M_A_DQSP6
M_A_DQSP7
M_A_DQSN0
M_A_DQSN1
M_A_DQSN2
M_A_DQSN3
M_A_DQSN4
M_A_DQSN5
M_A_DQSN6
M_A_DQSN7
M_A_DQ0
M_A_DQ1
M_A_DQ2
M_A_DQ3
M_A_DQ4
M_A_DQ5
M_A_DQ6
M_A_DQ7
M_A_DQ8
M_A_DQ9
M_A_DQ15
M_A_DQ16
M_A_DQ17
M_A_DQ18
M_A_DQ19
M_A_DQ10
M_A_DQ11
M_A_DQ12
M_A_DQ13
M_A_DQ14
M_A_DQ25
M_A_DQ26
M_A_DQ27
M_A_DQ28
M_A_DQ29
M_A_DQ35
M_A_DQ36
M_A_DQ37
M_A_DQ38
M_A_DQ39
M_A_DQ30
M_A_DQ31
M_A_DQ32
M_A_DQ33
M_A_DQ34
M_A_DQ20
M_A_DQ21
M_A_DQ22
M_A_DQ23
M_A_DQ24
M_A_DQ45
M_A_DQ46
M_A_DQ47
M_A_DQ48
M_A_DQ49
M_A_DQ55
M_A_DQ56
M_A_DQ57
M_A_DQ58
M_A_DQ59
M_A_DQ50
M_A_DQ51
M_A_DQ52
M_A_DQ53
M_A_DQ54
M_A_DQ40
M_A_DQ41
M_A_DQ42
M_A_DQ43
M_A_DQ44
M_A_DQ60
M_A_DQ61
M_A_DQ62
M_A_DQ63
DIMM1_SA1
M_A_A11
+SMDDR_VREF_CA
+SMDDR_VREF_DQ
DIMM1_SA0
M_A_EVENT#(3,11)
M_A_DM0(3,11)
M_A_DM2(3,11)
M_A_DM1(3,11)
M_A_DM3(3,11)
M_A_DM4(3,11)
M_A_DM6(3,11)
M_A_DM5(3,11)
M_A_DM7(3,11)
M_A_A[15:0](3,11)
M_A_CS#0(3)
M_A_CS#1(3)
M_A_CLKP0(3)
M_A_CLKN0(3)
M_A_CLKP1(3)
M_A_CLKN1(3)
M_A_CKE0(3,11)
M_A_CKE1(3,11)
M_A_CAS#(3, 11)
M_A_RAS#(3, 11)
M_A_WE#(3,11)
M_A_DQSP[7:0](3,11)
M_A_DQSN[7:0](3,11)
M_A_O DT0(3)
M_A_O DT1(3)
M_A_DQ[0..63] (3,11)
SMB_RUN_CLK(6,11,33)
SMB_RUN_DAT(6,11,33)
M_A_RST#(3,11)
M_A_BS#0(3, 11)
M_A_BS#1(3, 11)
M_A_BS#2(3, 11)
+1.5VSUS
+3V
+SMDDR_VTERM
+3V
+SMDDR_VTERM
+SMDDR_VTERM
+SMDDR_VREF_DQ
+3V
+1.5VSUS
+1.5VSUS
+1.5VSUS
+SMDDR_VREF_DQ
+SMDDR_VREF
+1.5VSUS
+SMDDR_VREF_CA
+SMDDR_VREF
+SMDDR_VREF_DQ
+SMDDR_VREF_CA
+SMDDR_VREF_CA
Size Document Number Rev
Date: Sheet of
Quanta Computer Inc.
PROJECT :
DDRIII SODIMM2
1A
Monday, March 19, 2012
BY7D
12 45
Size Document Number Rev
Date: Sheet of
Quanta Computer Inc.
PROJECT :
DDRIII SODIMM2
1A
Monday, March 19, 2012
BY7D
12 45
Size Document Number Rev
Date: Sheet of
Quanta Computer Inc.
PROJECT :
DDRIII SODIMM2
1A
Monday, March 19, 2012
BY7D
12 45
DDR_STD H=8(DDR)
2.48A
Close to DIMM0
TERMINATOR DECOUPLING CAPACITOR
9.12A(VCC plane from source)
Close to DIMM0
0.32uA(20mils)
ф>ĂLJŽƵƚEŽƚĞх
ůŽƐĞƚŽWh
12
R9885 1K_4R9885 1K_4
C5708
10U/6.3V_8X
C5708
10U/6.3V_8X
C5718
10U/6.3V_8X
C5718
10U/6.3V_8X
C5714
2.2U/6.3V_6X
C5714
2.2U/6.3V_6X
C5709
10U/6.3V_8X
C5709
10U/6.3V_8X
C5707
10U/6.3V_8X
C5707
10U/6.3V_8X
C5725
0.1U/10V_4X
C5725
0.1U/10V_4X
R9880 *10K/F_4R9880 *10K/F_4
C5715
10U/6.3V_8X
C5715
10U/6.3V_8X
R9884 *0_6R9884 *0_6
C5726
2.2U/6.3V_6X
C5726
2.2U/6.3V_6X
R9882 10K/F_4R9882 10K/ F_4
C5719
10U/6.3V_8X
C5719
10U/6.3V_8X
C5721
1000P/50V_4X
C5721
1000P/50V_4X
C5713
1U/6.3V_4X
C5713
1U/6.3V_4X R9888 1K_4R9888 1K_4
C5723
2.2U/6.3V_6X
C5723
2.2U/6.3V_6X
PC2100 DDR3 SDRAM SO-DIMM
(204P)
JDIM2B
DDRSK-20401-TP8D
PC2100 DDR3 SDRAM SO-DIMM
(204P)
JDIM2B
DDRSK-20401-TP8D
VDD1
75
VDD2
76
VDD3
81
VDD4
82
VDD5
87
VDD6
88
VDD7
93
VDD8
94
VDD9
99
VDD10
100
VDD11
105
VDD12
106
VDD13
111
VDD14
112
VDD15
117
VDD16
118
VDD17
123
VDD18
124
VDDSPD
199
NC1
77
NC2
122
NCTEST
125
EVENT#
198
RESET#
30
VREF_DQ
1
VREF_CA
126
VSS1
2
VSS2
3
VSS3
8
VSS4
9
VSS5
13
VSS6
14
VSS7
19
VSS8
20
VSS9
25
VSS10
26
VSS11
31
VSS12
32
VSS13
37
VSS14
38
VSS15
43
VSS16 44
VSS17 48
VSS18 49
VSS19 54
VSS20 55
VSS21 60
VSS22 61
VSS23 65
VSS24 66
VSS25 71
VSS26 72
VSS27 127
VSS28 128
VSS29 133
VSS30 134
VSS31 138
VSS32 139
VSS33 144
VSS34 145
VSS35 150
VSS36 151
VSS37 155
VSS38 156
VSS39 161
VSS40 162
VSS41 167
VSS42 168
VSS43 172
VSS44 173
VSS45 178
VSS46 179
VSS47 184
VSS48 185
VSS49 189
VSS50 190
VSS51 195
VSS52 196
VTT1 203
VTT2 204
GND 205
GND 206
C5711
1U/6.3V_4X
C5711
1U/6.3V_4X
C5724
1000P/50V_4X
C5724
1000P/50V_4X
C5720
10U/6.3V_8X
C5720
10U/6.3V_8X
C5722
0.1U/10V_4X
C5722
0.1U/10V_4X
PC2100 DDR3 SDRAM SO-DIMM
(204P)
JDIM2A
DDRSK-20401-TP8D
PC2100 DDR3 SDRAM SO-DIMM
(204P)
JDIM2A
DDRSK-20401-TP8D
A0
98
A1
97
A2
96
A3
95
A4
92
A5
91
A6
90
A7
86
A8
89
A9
85
A10/AP
107
A11
84
A12/BC#
83
A13
119
A14
80
A15
78
BA0
109
BA1
108
BA2
79
S0#
114
S1#
121
CK0
101
CK0#
103
CK1
102
CK1#
104
CKE0
73
CKE1
74
CAS#
115
RAS#
110
WE#
113
SA0
197
SA1
201
SCL
202
SDA
200
ODT0
116
ODT1
120
DM0
11
DM1
28
DM2
46
DM3
63
DM4
136
DM5
153
DM6
170
DM7
187
DQS0
12
DQS1
29
DQS2
47
DQS3
64
DQS4
137
DQS5
154
DQS6
171
DQS7
188
DQS#0
10
DQS#1
27
DQS#2
45
DQS#3
62
DQS#4
135
DQS#5
152
DQS#6
169
DQS#7
186
DQ0 5
DQ1 7
DQ2 15
DQ3 17
DQ4 4
DQ5 6
DQ6 16
DQ7 18
DQ8 21
DQ9 23
DQ10 33
DQ11 35
DQ12 22
DQ13 24
DQ14 34
DQ15 36
DQ16 39
DQ17 41
DQ18 51
DQ19 53
DQ20 40
DQ21 42
DQ22 50
DQ23 52
DQ24 57
DQ25 59
DQ26 67
DQ27 69
DQ28 56
DQ29 58
DQ30 68
DQ31 70
DQ32 129
DQ33 131
DQ34 141
DQ35 143
DQ36 130
DQ37 132
DQ38 140
DQ39 142
DQ40 147
DQ41 149
DQ42 157
DQ43 159
DQ44 146
DQ45 148
DQ46 158
DQ47 160
DQ48 163
DQ49 165
DQ50 175
DQ51 177
DQ52 164
DQ53 166
DQ54 174
DQ55 176
DQ56 181
DQ57 183
DQ58 191
DQ59 193
DQ60 180
DQ61 182
DQ62 192
DQ63 194
C5706
10U/6.3V_8X
C5706
10U/6.3V_8X R9883 *0_6R9883 *0_6
C5710
1U/6.3V_4X
C5710
1U/6.3V_4X
C5712
1U/6.3V_4X
C5712
1U/6.3V_4X R9887 1K_4R9887 1K_4
R9881 10K/F_4R9881 10K/ F_4
R9886 1K_4R9886 1K_4
C5716
0.1U/10V_4X
C5716
0.1U/10V_4X
+
C5717
*220U/2.5V_3528P_E35b
+
C5717
*220U/2.5V_3528P_E35b

CPEG_RXP0
CPEG_RXN0
CPEG_RXN3
CPEG_RXP3
CPEG_RXP2
CPEG_RXN2
CPEG_RXN1
CPEG_RXP1
PEG_TXN1
PEG_TXP1
PEG_TXN3
PEG_TXP3
PEG_TXN2
PEG_TXP2
PEG_TXP0
PEG_TXN0
CLK_PCIE_VGAP(7)
CLK_PCIE_VGAN(7)
PERST#_BUF(7)
PEG_TXP0(3)
PEG_TXN0(3)
PEG_TXN1(3)
PEG_TXP1(3)
PEG_TXP2(3)
PEG_TXN2(3)
PEG_TXP3(3)
PEG_TXN3(3)
PEG_RXN0 (3)
PEG_RXP0 (3)
PEG_RXP1 (3)
PEG_RXN1 (3)
PEG_RXN2 (3)
PEG_RXP2 (3)
PEG_RXN3 (3)
PEG_RXP3 (3)
+1V_GPU
Size Document Number Rev
Date: Sheet of
Quanta Computer Inc.
PROJECT :
Seymour_M2/ PEG*16
1A
13 45Wednesday, March 21, 2012
BY7D
Size Document Number Rev
Date: Sheet of
Quanta Computer Inc.
PROJECT :
Seymour_M2/ PEG*16
1A
13 45Wednesday, March 21, 2012
BY7D
Size Document Number Rev
Date: Sheet of
Quanta Computer Inc.
PROJECT :
Seymour_M2/ PEG*16
1A
13 45Wednesday, March 21, 2012
BY7D
Seymour Power-on sequence
1 => +1V_GPU
2 => +3V_GPU
3 => +VGPU_CORE,+1.5V_GPU
4 => +1.8V_GPU
PEG
Intel platform: Lane0 ~ Lane15
Brazos platform: Lane12 ~ Lane15
Comal and Sabine platform: Lane8 ~Lane15
9*$! 13
C5028 EV@0.1U/10V_4XC5028 EV@0.1U/10V_4X
PART 1 0F 9
CALIBRATION
CLOCK
PCI EXPRESS INTERFACE
EV@HEATHROW M2
U5000A
PART 1 0F 9
CALIBRATION
CLOCK
PCI EXPRESS INTERFACE
EV@HEATHROW M2
U5000A
AA30
PERSTB
AH16
TEST_PG
AA36
PCIE_REFCLKN
AB35
PCIE_REFCLKP
E37
PCIE_RX15N
F35
PCIE_RX15P
F37
PCIE_RX14N
G38
PCIE_RX14P
G36
PCIE_RX13N
H35
PCIE_RX13P
H37
PCIE_RX12N
J38
PCIE_RX12P
J36
PCIE_RX11N
K35
PCIE_RX11P
K37
PCIE_RX10N
L38
PCIE_RX10P
L36
PCIE_RX9N
M35
PCIE_RX9P
M37
PCIE_RX8N
N38
PCIE_RX8P
N36
PCIE_RX7N
P35
PCIE_RX7P
P37
PCIE_RX6N
R38
PCIE_RX6P
R36
PCIE_RX5N
T35
PCIE_RX5P
T37
PCIE_RX4N
U38
PCIE_RX4P
U36
PCIE_RX3N
V35
PCIE_RX3P
V37
PCIE_RX2N
W38
PCIE_RX2P
W36
PCIE_RX1N
Y35
PCIE_RX1P
Y37
PCIE_RX0N
AA38
PCIE_RX0P
Y29
PCIE_CALR_RX
Y30
PCIE_CALR_TX
H32
PCIE_TX15N
H33
PCIE_TX15P
K29
PCIE_TX14N
K30
PCIE_TX14P
J32
PCIE_TX13N
J33
PCIE_TX13P
K32
PCIE_TX12N
K33
PCIE_TX12P
L29
PCIE_TX11N
L30
PCIE_TX11P
L32
PCIE_TX10N
L33
PCIE_TX10P
N29
PCIE_TX9N
N30
PCIE_TX9P
N32
PCIE_TX8N
N33
PCIE_TX8P
P29
PCIE_TX7N
P30
PCIE_TX7P
P32
PCIE_TX6N
P33
PCIE_TX6P
T29
PCIE_TX5N
T30
PCIE_TX5P
T32
PCIE_TX4N
T33
PCIE_TX4P
U29
PCIE_TX3N
U30
PCIE_TX3P
U32
PCIE_TX2N
U33
PCIE_TX2P
W32
PCIE_TX1N
W33
PCIE_TX1P
Y32
PCIE_TX0N
Y33
PCIE_TX0P
R5002 EV@2K/F_4R5002 EV@2K/F_4
C5026 EV@0.1U/10V_4XC5026 EV@0.1U/10V_4X
C5025 EV@0.1U/10V_4XC5025 EV@0.1U/10V_4X
C5030 EV@0.1U/10V_4XC5030 EV@0.1U/10V_4X
C5031 EV@0.1U/10V_4XC5031 EV@0.1U/10V_4X
C5027 EV@0.1U/10V_4XC5027 EV@0.1U/10V_4X
C5024 EV@0.1U/10V_4XC5024 EV@0.1U/10V_4X
C5029 EV@0.1U/10V_4XC5029 EV@0.1U/10V_4X
R5037 EV@0_4R5037 EV@0_4
R5001 EV@1.27K/F_4R5001 EV@1.27K/F_4
R5000 EV@10K_4R5000 EV@10K_4

GPU_SCL
GPU_SDA
GPU_SMBDAT
GPU_SMBCLK
GPU_VREFG
TSVDD
VDD1DI
AVDD
AVDD
VDD1DI
GPU_SMBCLK
GPU_SMBDAT
GPIO_19_CTF
RAM_STRAP1(16)
RAM_STRAP2(16)
RAM_STRAP0(16)
RAM_STRAP3(16)
GPU_GPIO13(16)
GPU_GPIO1(16)
GPU_GPIO2(16)
GPU_GPIO0(16)
GPU_GPIO8(16)
GPU_GPIO9(16)
GPU_GPIO11(16)
GPU_GPIO12(16)
GFX_CORE_CNTRL0(42)
GFX_CORE_CNTRL1(42)
GPU_GPIO22(16)
GPU_SMBCLK(32)
GPU_SMBDAT(32)
GENIL_VSYNC(16)
GENIL_CLK(16)
GPU_GPIO21(16)
GPU_GENERICC(16)
GPU_GPIO10(16)
SYS_SHDN#(4,37)
EXT_HDMICLK+ (25)
EXT_HDMICLK- (25)
EXT_HDMITX0P (25)
EXT_HDMITX0N (25)
EXT_HDMITX1P (25)
EXT_HDMITX1N (25)
EXT_HDMITX2P (25)
EXT_HDMITX2N (25)
DDCCLK_AUX1P (25)
DDCDATA_AUX1N (25)
EXT_HDMI_HPD(25)
LVDS_BRIGHT(30)
EXT_CRT_RED (30)
EXT_CRT_GRE (30)
EXT_CRT_BLU (30)
EXT_CRT_HSYNC (16,30)
EXT_CRT_VSYNC (16,30)
EXT_CRT_DDCCLK (30)
EXT_CRT_DDCDAT (30)
EV_LCD_EDIDCLK (30)
EV_LCD_EDIDDATA (30)
+1.8V_GPU
+1.8V_GPU
+1.8V_GPU
+3V_GPU
+3V_GPU
+3V_GPU
+3V_GPU
Size Document Number Rev
Date: Sheet of
Quanta Computer Inc.
PROJECT :
Seymour_M2/ GPIO_DP_CRT_I2C
1A
14 45Wednesday, March 21, 2012
BY7D
Size Document Number Rev
Date: Sheet of
Quanta Computer Inc.
PROJECT :
Seymour_M2/ GPIO_DP_CRT_I2C
1A
14 45Wednesday, March 21, 2012
BY7D
Size Document Number Rev
Date: Sheet of
Quanta Computer Inc.
PROJECT :
Seymour_M2/ GPIO_DP_CRT_I2C
1A
14 45Wednesday, March 21, 2012
BY7D
1.8V GPIO
PU:Disable MLPS
PD:Enable MLPS
1.8V@8mA
on-die thermal sensor power
Tempeature function: Connect to EC
NC_TSVSSQ should be tied
to GND on Thames/W histler/Seymour
PS_0 should be tied to GND on
Thames/W histler/Seymour
PS_1,PS_2, PS_3 are NC on
Thames/W histler/Seymour
1.8V@18mA
1.8V@117mA
DAC1 Analog Power
DAC1 Digital Power
Pin AL29,AM29,AK29,AK30 is NC on Seymour
9*$!
14
ф>ĂLJŽƵƚEŽƚĞх
'ƌŽƵŶĚĞĚƌŝŐŚƚĂǁĂLJ͘
Dh^dEKdďĞĐŽŶŶĞĐƚĞĚƚŽs^^Y
LVDS
CRT
HDMI
WyͺE͗ůĞĂǀĞƵŶĐŽŶŶĞĐƚĞĚŝĨŶŽƚƵƐĞĚ͘
;ĚŽĞƐŶΖƚƐƵƉƉŽƌƚƐǁŝƚĐŚͲĂďůĞŐƌĂƉŚŝĐƐͿ
ф>ĂLJŽƵƚEŽƚĞх
ĐůŽƐĞƚŽĐŚŝƉ
C5039
EV@4.7U/6.3V_6X
C5039
EV@4.7U/6.3V_6X
R5006 EV@10K/F_4R5006 EV@10K/F_4
R5005 EV@10K/F_4R5005 EV@10K/F_4
T5036T5036
T5011T5011
R498
EV@150/F_4
R498
EV@150/F_4
T5002T5002
C5034
EV@4.7U/6.3V_6X
C5034
EV@4.7U/6.3V_6X
T5014T5014
T5012T5012
T5038T5038
T5016T5016
T5017T5017
C5040
EV@1U/6.3V_4X
C5040
EV@1U/6.3V_4X
R5004 EV@10K/F_4R5004 EV@10K/F_4
R5018 EV@1K_4R5018 EV@1K_4
R5015
EV@249/F_4
R5015
EV@249/F_4
EV@BLM15BD121SN1D_300MAL5001 EV@BLM15BD121SN1D_300MAL5001
Q24
*ME2N7002E_200MA
Q24
*ME2N7002E_200MA
3
2
1
R226
*EV@100K_4
R226
*EV@100K_4
T5015T5015
T5067T5067
R5021 *EV@10K/F_4R5021 *EV@10K/F_4
T5008T5008
T5039T5039
T5003T5003
C5037
EV@4.7U/6.3V_6X
C5037
EV@4.7U/6.3V_6X
T5066T5066
T5006T5006
C5038
EV@0.1U/10V_4X
C5038
EV@0.1U/10V_4X
T5007T5007
T5065T5065
C5036
EV@1U/6.3V_4X
C5036
EV@1U/6.3V_4X
C5033
EV@1U/6.3V_4X
C5033
EV@1U/6.3V_4X
T5064T5064
R5013 EV@0_4R5013 EV@0_4
T5000T5000
R5014
EV@499/F_4
R5014
EV@499/F_4
T5010T5010
SMBus
PART 2 0F 9
MLPS
BACO
DEBUG
THERMAL
DDC/AUX
DAC1
GENERAL PURPOSE I/O
I2C
MUTI GFX
DPD
DPC
DPB
DPA
EV@HEATHROW M2
U5000B
SMBus
PART 2 0F 9
MLPS
BACO
DEBUG
THERMAL
DDC/AUX
DAC1
GENERAL PURPOSE I/O
I2C
MUTI GFX
DPD
DPC
DPB
DPA
EV@HEATHROW M2
U5000B
AJ33
TSVSS
AJ32
TSVDD
AL31
TS_A
AK32
GPIO_28_FDO
AG29
DMINUS
AF29
DPLUS
AM24
JTAG_TDO
AL24
JTAG_TMS
AK23
JTAG_TCK
AN23
JTAG_TDI
AM23
JTAG_TRSTB
AD28
TESTEN
AL21
PX_EN
AH13
VREFG
AK24
HPD1
AC30
CEC_1
AH24
GENERICG_HPD6
AH26
GENERICF_HPD5
AJ24
GENERICE_HPD4
AK20
GENERICD
AJ20
GENERICC
AK19
GENERICB
AJ19
GENERICA
AG33
GPIO_30
AG32
GPIO_29
AN13
CLKREQB
AK13
GPIO_22_ROMCS B
AJ14
GPIO_21
AL13
GPIO_20_PWRCNTL_1
AM17
GPIO_19_CTF
AN14
GPIO_18_HPD3
AG30
GPIO_17_THERMA L_INT
AK14
GPIO_16
AM13
GPIO_15_PWRCNTL_0
AM14
GPIO_14_HPD2
AM16
GPIO_13
AL16
GPIO_12
AK16
GPIO_11
AJ16
GPIO_10_ROMSC K
AH15
GPIO_9_ROMSI
AJ13
GPIO_8_ROMSO
AK17
GPIO_7_BLON
AJ17
GPIO_6
AH17
GPIO_5_AC_BA TT
AN16
GPIO_2
AH18
GPIO_1
AH20
GPIO_0
AJ26
SDA
AK26
SCL
AH23
SMBDATA
AJ23
SMBCLK
AP12
DVPDATA_23
AU12
DVPDATA_22
AW12
DVPDATA_21
AR12
DVPDATA_20
AT11
DVPDATA_19
AV11
DVPDATA_18
AP10
DVPDATA_17
AU10
DVPDATA_16
AW10
DVPDATA_15
AR10
DVPDATA_14
AT9
DVPDATA_13
AV9
DVPDATA_12
AN7
DVPDATA_11
AV7
DVPDATA_10
AT7
DVPDATA_9
AU6
DVPDATA_8
AW6
DVPDATA_7
AR6
DVPDATA_6
AU5
DVPDATA_5
AW5
DVPDATA_4
AP6
DVPDATA_3
AW3
DVPDATA_2
AU3
DVPDATA_1
AU1
DVPDATA_0
AR1
DVPCLK
AR3
DVPCNTL_2
AW8
DVPCNTL_1
AP8
DVPCNTL_0
AU8
DVPCNTL_MVP_1
AR8
DVPCNTL_MVP_0
AK21
SWAPLOCKB
AJ21
SWAPLOCKA
AC29
GENLK_VSYNC
AD29
GENLK_CLK
AJ31
DDCVGADATA
AJ30
DDCVGACLK
AK29
DDCDATA_AUX6N
AK30
DDCCLK_AUX6P
AM21
DDCDATA_AUX5N
AN21
DDCCLK_AUX5P
AM29
DDCDATA_AUX4N
AL29
DDCCLK_AUX4P
AM30
DDCDATA_AUX3N
AL30
DDCCLK_AUX3P
AM20
AUX2N
AN20
AUX2P
AL19
DDC2DATA
AM19
DDC2CLK
AL27
AUX1N
AM27
AUX1P
AN26
DDC1DATA
AM26
DDC1CLK
AD33
PS_3
AG31
PS_2
AD31
PS_1
AM34
PS_0
AF33
NC_TSVSSQ
AG21
NC#9
AA29
NC#8
AF32
NC#7
AD32
NC#6
AC32
NC#5
AD30
NC#4
AC31
NC#3
U13
NC#2
V13
NC#1
AC34
VSS1DI
AC33
VDD1DI
AE34
AVSSQ
AD34
AVDD
AB34
RSET
AC38
VSYNC
AC36
HSYNC
AE38
AVSSN#3
AF37
B
AD35
AVSSN#2
AE36
G
AD37
AVSSN#1
AD39
R
AR22
TX5M_DPD0N
AT23
TX5P_DP D0P
AV21
TX4M_DPD1N
AU22
TX4P_DP D1P
AR20
TX3M_DPD2N
AT21
TX3P_DP D2P
AT19
TXCDM_D PD3N
AU20
TXCDP _DPD3P
AR16
TX2M_DPC0N
AT17
TX2P_DP C0P
AV15
TX1M_DPC1N
AU16
TX1P_DP C1P
AR14
TX0M_DPC2N
AT15
TX0P_DP C2P
AV13
TXCCM_D PC3N
AU14
TXCCP _DPC3P
AU32
TX5M_DPB0N
AT33
TX5P_DP B0P
AT31
TX4M_DPB1N
AR32
TX4P_DP B1P
AU30
TX3M_DPB2N
AV31
TX3P_DP B2P
AT29
TXCBM_DPB3N
AR30
TXCBP_DPB3P
AR26
TX2M_DPA0N
AT27
TX2P_DP A0P
AV25
TX1M_DPA1N
AU26
TX1P_DP A1P
AR24
TX0M_DPA2N
AT25
TX0P_DP A2P
AV23
TXCAM_DPA3N
AU24
TXCAP_DPA3P
T5063T5063
C5041
EV@0.1U/10V_4X
C5041
EV@0.1U/10V_4X
T5037T5037
R5020 EV@10K/F_4R5020 EV@10K/F_4
R5133 EV@10K_4R5133 EV@10K_4
R5007 EV@10K/F_4R5007 EV@10K/F_4
EV@BLM15BD121SN1D_300MAL5002 EV@BLM15BD121SN1D_300MAL5002
C5035
EV@0.1U/10V_4X
C5035
EV@0.1U/10V_4X
C5032
EV@0.1U/10V_4X
C5032
EV@0.1U/10V_4X
T5035T5035
T5013T5013
R5019 *EV@5.11K/F_4R5019 *EV@5.11K/F_4
R5011 EV@499/F_4R5011 EV@499/F_4
R495
EV@150/F_4
R495
EV@150/F_4
R218 EV@0_4R218 EV@0_4
T5024T5024
EV@BLM15BD121SN1D_300MAL5000 EV@BLM15BD121SN1D_300MAL5000
R497
EV@150/F_4
R497
EV@150/F_4
R5012 EV@0_4R5012 EV@0_4
T5001T5001

DPLL_PVDD
MPLL_PVDD
SPLL_PVDD
SPLL_VDDC
DPLL_VDDC
DPLL_PVDD
GPU_XTALIN
CLKTESTB
CLKTESTA
GPU_XTALOUT
EV_LVDS_DIGON (30)
EXT_DPST_PWM (30)
EV_LCD_TXLOUT2- (30)
EV_LCD_TXLOUT0- (30)
EV_LCD_TXLOUT0+ (30)
EV_LCD_TXLOUT2+ (30)
EV_LCD_TXLCLKOUT- (30)
EV_LCD_TXLOUT1- (30)
EV_LCD_TXLCLKOUT+ (30)
EV_LCD_TXLOUT1+ (30)
+1.8V_GPU
+1V_GPU
+1.8V_GPU
+1.8V_GPU
+1V_GPU
Size Document Number Rev
Date: Sheet of
Quanta Computer Inc.
PROJECT :
Seymour_M2/ XTAL_LVDS
1A
15 45Wednesday, March 21, 2012
BY7D
Size Document Number Rev
Date: Sheet of
Quanta Computer Inc.
PROJECT :
Seymour_M2/ XTAL_LVDS
1A
15 45Wednesday, March 21, 2012
BY7D
Size Document Number Rev
Date: Sheet of
Quanta Computer Inc.
PROJECT :
Seymour_M2/ XTAL_LVDS
1A
15 45Wednesday, March 21, 2012
BY7D
DPE/DPF/LVDS
1.8V@75mA
1V@140mA
1.8V@150mA
1.8V@75mA
1V@150mA
Display phase-locked loop power.
Dedicated analog power pin for the display and DISPCLK PLLs.
Display phase-locked loop power.
Dedicated digital power pin for the display PLLs.
Memory phase-locked loop power.
Dedicated analog power pin for the memory PLLs.
Engine phase-locked loop power.
Dedicated analog power pin for the engine and UVD PLLs.
Engine phase-locked loop power.
Dedicated digital power pin for the engine and UVD PLLs.
9*$!
15
R5029 *EV@0_4R5029 *EV@0_4
R5026
*EV@51.1/F_4
R5026
*EV@51.1/F_4
R5023 EV@10K/F_4R5023 EV@10K/F_4
C5052
EV@0.1U/10V_4X
C5052
EV@0.1U/10V_4X
C5050
EV@4.7U/6.3V_6X
C5050
EV@4.7U/6.3V_6X
C5057
*EV@0.1U/10V_4X
C5057
*EV@0.1U/10V_4X
EV@PBY160808T-501Y-N_1.2AL5007 EV@PBY160808T-501Y-N_1.2AL5007
C5058
EV@4.7U/6.3V_6X
C5058
EV@4.7U/6.3V_6X
Y5000
EV@27MHZ_20
Y5000
EV@27MHZ_20
21
T5040T5040
C5060
EV@0.1U/10V_4X
C5060
EV@0.1U/10V_4X
EV@PBY160808T-501Y-N_1.2AL5005 EV@PBY160808T-501Y-N_1.2AL5005
C5049 EV@27P/50V_4NC5049 EV@27P/50V_4N
C5042
EV@4.7U/6.3V_6X
C5042
EV@4.7U/6.3V_6X
C5046
EV@4.7U/6.3V_6X
C5046
EV@4.7U/6.3V_6X
C5044
EV@0.1U/10V_4X
C5044
EV@0.1U/10V_4X
R5022 EV@10K/F_4R5022 EV@10K/F_4
C5045 EV@27P/50V_4NC5045 EV@27P/50V_4N
T5041T5041
C5055
EV@0.1U/10V_4X
C5055
EV@0.1U/10V_4X
R5024
EV@1M/F_4
R5024
EV@1M/F_4
C5053
EV@4.7U/6.3V_6X
C5053
EV@4.7U/6.3V_6X
R5027
*EV@51.1/F_4
R5027
*EV@51.1/F_4
C5043
EV@1U/6.3V_4X
C5043
EV@1U/6.3V_4X
C5054
EV@1U/6.3V_4X
C5054
EV@1U/6.3V_4X
C5047
EV@1U/6.3V_4X
C5047
EV@1U/6.3V_4X
R5028 *EV@0_4R5028 *EV@0_4
C5048
EV@0.1U/10V_4X
C5048
EV@0.1U/10V_4X
C5056
*EV@0.1U/10V_4X
C5056
*EV@0.1U/10V_4X
EV@BLM15BD121SN1D_300MAL5006 EV@BLM15BD121SN1D_300MAL5006
EV@PBY160808T-501Y-N_1.2AL5003 EV@PBY160808T-501Y-N_1.2AL5003
EV@PBY160808T-501Y-N_1.2AL5004 EV@PBY160808T-501Y-N_1.2AL5004
PART 9 0F 9
PLLS/XTAL
EV@HEATHROW M2
U5000I
PART 9 0F 9
PLLS/XTAL
EV@HEATHROW M2
U5000I
AF31
NC_XTAL_PVSS
AF30
NC_XTAL_PVDD
AN10
SPLL_PVSS
AN9
SPLL_VDDC
AM10
SPLL_PVDD
H8
MPLL_PVDD
H7
MPLL_PVDD
AN32
DPLL_PVSS
AN31
DPLL_VDDC
AM32
DPLL_PVDD
AL10
CLKTESTB
AK10
CLKTESTA
AW35
XO_IN2
AW34
XO_IN
AU34
XTALOUT
AV33
XTALIN
PART 7 0F 9
LVDS CONTROL
LVTMDP
EV@HEATHROW M2
U5000G
PART 7 0F 9
LVDS CONTROL
LVTMDP
EV@HEATHROW M2
U5000G
AP37
TXOUT_L3N
AN36
TXOUT_L3P
AR35
TXOUT_L2N_DPE0N
AP35
TXOUT_L2P_DPE0P
AU39
TXOUT_L1N_DPE1N
AR37
TXOUT_L1P_DPE1P
AU35
TXOUT_L0N_DPE2N
AW37
TXOUT_L0P_DPE2P
AR34
TXCLK_LN_DPE3N
AP34
TXCLK_LP_DPE3P
AG36
TXOUT_U3N
AF35
TXOUT_U3P
AH37
TXOUT_U2N_DPF0N
AG38
TXOUT_U2P_DPF0P
AJ36
TXOUT_U1N_DPF1N
AH35
TXOUT_U1P_DPF1P
AK37
TXOUT_U0N_DPF2N
AJ38
TXOUT_U0P_DPF2P
AL36
TXCLK_UN_DPF3N
AK35
TXCLK_UP_DPF3P
AJ27
DIGON
AK27
VARY_BL
C5059
EV@1U/6.3V_4X
C5059
EV@1U/6.3V_4X
C5051
EV@1U/6.3V_4X
C5051
EV@1U/6.3V_4X
R5025 EV@0_4R5025 EV@0_4

GPU_GPIO1(14)
GPU_GPIO2(14)
GPU_GPIO0(14)
GPU_GPIO9(14)
GPU_GPIO13(14)
GPU_GPIO11(14)
GPU_GPIO12(14)
GPU_GPIO22(14)
GENIL_VSYNC(14)
GENIL_CLK(14)
GPU_GPIO21(14)
GPU_GPIO8(14)
GPU_GENERICC(14)
GPU_GPIO10(14)
RAM_STRAP1(14)
RAM_STRAP2(14)
RAM_STRAP0(14)
RAM_STRAP3(14)
EXT_CRT_HSYNC(14,30)
EXT_CRT_VSYNC(14,30)
+3V_GPU
+1.8V_GPU
+1.8V_GPU
+1.8V_GPU
+1.8V_GPU
+1.8V_GPU
+1.8V_GPU
Size Document Number Rev
Date: Sheet of
Quanta Computer Inc.
PROJECT :
Seymour_M2/ STRAPS_Thermal
1A
16 45Monday, March 19, 2012
BY7D
Size Document Number Rev
Date: Sheet of
Quanta Computer Inc.
PROJECT :
Seymour_M2/ STRAPS_Thermal
1A
16 45Monday, March 19, 2012
BY7D
Size Document Number Rev
Date: Sheet of
Quanta Computer Inc.
PROJECT :
Seymour_M2/ STRAPS_Thermal
1A
16 45Monday, March 19, 2012
BY7D
RESERVED
RESERVED
RESERVED
RESERVED
CEC_DIS
AUD[0]
AUD[1]
BIOS_ROM_EN
ROMIDCFG[2:0]
BIF_GEN3_EN_A
TX_PW RS_ENB
AUD_PORT_CONN_PINSTRAP[2]
AUD_PORT_CONN_PINSTRAP[1]
AUD_PORT_CONN_PINSTRAP[0]
TX_DEEMPH_EN
BIF_VGA DIS
PS_0[4]
GENLK_CLK
GENLK_VSYNC
GPIO21
PS_3[5]
PS_3[4]
PS_0[5]
NA
GPIO8
PS_1[3]
PS_1[2]
NA
NA
NA
GENERICC
NA
001 = 6 usable endpoints
011 = 4 usable endpoints
100 = 3 usable endpoints
000 = all endpoints are usable
010 = 5 usable endpoints
101 = 2 usable endpoints
Reserved
Reserved
0: Disabled
1: Enabled
Reserved
111 = 0 usable endpoints
110 = 1 usable endpoints
GPIO[13:11]
GPIO2
PS_2[4]
PS_2[3]
PS_1[4]
GPIO1
GPIO9
HSYNC
PS_1[1]
PS_1[5]
VSYNC
GPIO0
PS_0[3..1]
GPIO22
NA
NA
11 - Audio for both DP and HDMI
01 - Audio for DP only
00 - No audio function
support this feature.
Enable external BIOS ROM device
0: Disabled
1: Enabled
If GPIO22 = 1, defines ROM type
0: 50% Tx output swing
1: Full Tx output swing
Transmitter Power Savings Enable
0: VGA controller capacity enabled
VGA Control
1: GEN3 supported at power-on
0: GEN3 not supported at power-on
1: Tx de-emphasis enabled
0: Tx de-emphasis disabled
101 - 8Mbit M25P80 (ST)
10 - Audio for DP and HDMI if dongle is detected
HDMI must only be enabled on systems that are legally entitled. It is the
responsibility of the system designer to ensure that the system is entitled to
Enable CEC function. Reserved for Thames/Whistler/Seymour
Reserved (for Thames/W histler/Seymour only)
IF THESE GPIOS ARE USEED, T HEY MUST KEEP LOW AND NOT CONFLICT DURING RESET
STRAPS T O INDICATE THE NUMBER OF AUDIO CAPABLE DISPLAY OUTPUTS
NOTE: ALLOW FOR PULLUP PADS FOR THE RESERVED STRAPS BUT DO NOT INSTALL RESISTOR
101 - 4Mbit M25P40 (ST)
100 - 512Kbit Pm25LV512 (Chingis)
101 - 1Mbit Pm25LV010 (Chingis)
PCIE Transmitter De-emphasis Enable
Serial ROM type or Memory Aperture Size Select
If GPIO22 = 0, defines memory aperture size
100 - 512Kbit M25P05A (ST)
101 - 1Mbit M25P10A (ST)
101 - 2Mbit M25P20 (ST)
1: VGA controller capacity disabled (for multi-GPU)
PCIE Gen3 Enable (NOT E: RESERVED for Thames/W histler/Seymour)
XXX
X
0
0
0
0
XXX
X
XX
0
1
X
X
1: Disable MLPS, enable GPIO PINSTRAP
STRAPS
ALLOW FOR PULLUP PADS FOR THESE STRAPS AND IF THESE GPIOS ARE USED,
MLPS_DISABLE
THEY MUST NOT CONFLICT DURING RESET
CONFIGURATION STRAPS -- SEE EACH DATABOOK FOR STRAP DET AILS
NA
MLPS GPIO PIN
GPIO_28_FDO
0: Enable MLPS, disable GPIO PINSTRAP
DESCRIPTION OF DEFAULT SETTINGS
Enable MLPS, NA for Thames/Whistler/Seymour X
Default Setting
64M
0
System Memory Aperture size
GPIO9 GPIO13 GPIO12 GPIO11
ROMIDCFG0ROMIDCFG1ROMIDCFG2
0
11
128M
032M
BIOSROM
256M
0
0
0
0
1
000
001
EEPROM
9*$!
16
DDR3 Memory TYPE
K4W2G1646E-HC11
(128M*16,E-die)
23EY4187MB11
(128M*16,B-die)
AKD5DZWT700 * 4
AKD5MGWT500 * 4
AMD
512MB
1GB
1GB
TBD * 4
23EY2387MC11
(64M*16)
23EY4187MA11
(128M*16,A-die)
AKD5EZWT700 * 4
00
00
01
01
10
10
10
01
01
10
10
Samsung
10
1GB
1GB
512MB
AKD5MGWT500 * 4
K4W2G1646C-HC11
(128M*16,C-die)
K4W1G1646G-BC11
(64M*16) AKD5EGGT500 * 4
Vendor P/N RAM_STRAP0
DVPDATA_0
STN B/S P/N RAM_STRAP3
DVPDATA_3
RAM_STRAP1RAM_STRAP2
DVPDATA_2 DVPDATA_1
SizeVendor
2GB
01
0111
11
2GB
AKD5DZWT700 * 8
AKD5MGWT500 * 8
23EY4187MA11
(128M*16)
K4W2G1646C-HC11
(128M*16)
R5052 512M@10K/F_4R5052 512M@10K/F_4
R5031 EV@10K/F_4R5031 EV@10K/F_4
R5049 AMD@10K/F_4R5049 AMD@10K/F_4
R5043 *EV@10K/F_4R5043 *EV@10K/F_4
R5137 AMD@10K/F_4R5137 AMD@10K/F_4
R5134 1GCA@10K/F_4R5134 1GCA@10K/F_4
R499 EV@10K/F_4R499 EV@10K/F_4
R5047 Sam@10K/F_4R5047 Sam@10K/F_4
R500 EV@10K/F_4R500 EV@10K/F_4
R5145 *EV@10K/F_4R5145 *EV@10K/F_4
R5135 1GEB@10K/F_4R5135 1GEB@10K/F_4
R5138 2G@10K/F_4R5138 2G@10K/F_4
R5038 *EV@10K/F_4R5038 *EV@10K/F_4
R5046 *EV@10K/F_4R5046 *EV@10K/F_4
R5053 1GEB@10K/F_4R5053 1GEB@10K/F_4
R5039 *EV@10K/F_4R5039 *EV@10K/F_4
R5152 1GCA@10K/F_4R5152 1GCA@10K/F_4
R5051 2G@10K/F_4R5051 2G@10K/F_4
R5054 512M@10K/F_4R5054 512M@10K/F_4
R5044 *EV@10K/F_4R5044 *EV@10K/F_4
R5033 *EV@10K/F_4R5033 *EV@10K/F_4
R5050 Sam@10K/F_4R5050 Sam@10K/F_4
R5035 *EV@10K/F_4R5035 *EV@10K/F_4
R5032 *EV@10K/F_4R5032 *EV@10K/F_4
R5030 EV@10K/F_4R5030 EV@10K/F_4
R5034 EV@10K/F_4R5034 EV@10K/F_4
R5036 *EV@10K/F_4R5036 *EV@10K/F_4
R5045 *EV@10K/F_4R5045 *EV@10K/F_4

VDDC_CT
VDDR4
VDDR3
VDDCI
PCIE_VDDR
VCORE_VCCSSENSE(42)
VCORE_VSSSENSE(42)
+1.5V_GPU
+1.8V_GPU
+1.8V_GPU
+VGPU_CORE
+1V_GPU
+VGPU_CORE
+1.8V_GPU
+3V_GPU
+VGPU_CORE
Size Document Number Rev
Date: Sheet of
Quanta Computer Inc.
PROJECT :
Seymour_M2/ MainPower
1A
17 45Wednesday, March 21, 2012
BY7D
Size Document Number Rev
Date: Sheet of
Quanta Computer Inc.
PROJECT :
Seymour_M2/ MainPower
1A
17 45Wednesday, March 21, 2012
BY7D
Size Document Number Rev
Date: Sheet of
Quanta Computer Inc.
PROJECT :
Seymour_M2/ MainPower
1A
17 45Wednesday, March 21, 2012
BY7D
(1.5V@2.2A / DDR3 128bits 900MHz)
(1.8V@17mA)
(3.3V@60mA)
(1.8V@170mA)
Level translation between core and I/O,
excluding memory receivers.
I/O power for 3.3-V pins, such as GPIOs.
Power for all DVP pins; DVPDAT A_[23:0]—DVO or GPIO.
(0.9V~1V@3.8A / DDR3 128bits 900MHz)
(0.9~1V@30A)
Isolated (clean) core power for the l/O logic.
Dedicated core power, provides power to the internal logic.
Separate core power for the PCIe bus logic.
In non-BACO designs, connect to VDDC.
In BACO designs, must be the same voltage as VDDC when the GPU is operating,
PCIe digital power supply.
PCIe IO power.
(1.8V@440mA)
ф>ĂLJŽƵƚEŽƚĞх
ƌŽƵƚĞĂƐĚŝĨĨĞƌƚŝĂůƉĂŝƌ͘
9*$!
17
EŽŶͲKĚĞƐŝŐŶ
;zϳĚŽĞƐŶΖƚƐƵƉƉŽƌƚƐǁŝƚĐŚͲĂďůĞŐƌĂƉŚŝĐƐͿ
C5100
EV@1U/6.3V_4X
C5100
EV@1U/6.3V_4X
C5094
EV@1U/6.3V_4X
C5094
EV@1U/6.3V_4X
C5103
EV@1U/6.3V_4X
C5103
EV@1U/6.3V_4X
C5113
EV@1U/6.3V_4X
C5113
EV@1U/6.3V_4X
C5114
EV@1U/6.3V_4X
C5114
EV@1U/6.3V_4X
C5098
EV@1U/6.3V_4X
C5098
EV@1U/6.3V_4X
C5102
EV@1U/6.3V_4X
C5102
EV@1U/6.3V_4X
C5117
EV@4.7U/6.3V_6X
C5117
EV@4.7U/6.3V_6X
C5089
EV@0.1U/10V_4X
C5089
EV@0.1U/10V_4X
C5137
EV@1U/6.3V_4X
C5137
EV@1U/6.3V_4X
EV@FCM1005KF-221T03_300MAL5010 EV@FCM1005KF-221T03_300MAL5010
C5080
EV@0.1U/10V_4X
C5080
EV@0.1U/10V_4X
EV@BLM15BD121SN1D_300MAL5009 EV@BLM15BD121SN1D_300MAL5009
C5075
EV@1U/6.3V_4X
C5075
EV@1U/6.3V_4X
C5123
EV@4.7U/6.3V_6X
C5123
EV@4.7U/6.3V_6X
L5013 EV@HCB1608KF-121T30_3AL5013 EV@HCB1608KF-121T30_3A
C5078
EV@1U/6.3V_4X
C5078
EV@1U/6.3V_4X
C5091
EV@0.1U/10V_4X
C5091
EV@0.1U/10V_4X
C5106
EV@1U/6.3V_4X
C5106
EV@1U/6.3V_4X
C5118
EV@4.7U/6.3V_6X
C5118
EV@4.7U/6.3V_6X
L5008 EV@HCB1608KF-181T15_1.5AL5008 EV@HCB1608KF-181T15_1.5A
C5084
EV@1U/6.3V_4X
C5084
EV@1U/6.3V_4X
C5116
EV@4.7U/6.3V_6X
C5116
EV@4.7U/6.3V_6X
R9533 EV@0_4R9533 EV@0_4
R9532 EV@0_4R9532 EV@0_4
C5096
EV@1U/6.3V_4X
C5096
EV@1U/6.3V_4X
C5068
EV@1U/6.3V_4X
C5068
EV@1U/6.3V_4X
C5070
EV@4.7U/6.3V_6X
C5070
EV@4.7U/6.3V_6X
C5127
EV@0.1U/10V_4X
C5127
EV@0.1U/10V_4X
C5086
EV@1U/6.3V_4X
C5086
EV@1U/6.3V_4X
C5067
EV@0.1U/10V_4X
C5067
EV@0.1U/10V_4X
C5122
EV@4.7U/6.3V_6X
C5122
EV@4.7U/6.3V_6X
C5064
EV@4.7U/6.3V_6X
C5064
EV@4.7U/6.3V_6X
C5097
EV@1U/6.3V_4X
C5097
EV@1U/6.3V_4X
C5101
EV@0.1U/10V_4X
C5101
EV@0.1U/10V_4X
C5088
EV@0.1U/10V_4X
C5088
EV@0.1U/10V_4X
C5093
EV@4.7U/6.3V_6X
C5093
EV@4.7U/6.3V_6X
C5072
EV@1U/6.3V_4X
C5072
EV@1U/6.3V_4X
C5081
EV@0.1U/10V_4X
C5081
EV@0.1U/10V_4X
C5126
EV@1U/6.3V_4X
C5126
EV@1U/6.3V_4X
C5069
EV@1U/6.3V_4X
C5069
EV@1U/6.3V_4X
C5082
EV@0.1U/10V_4X
C5082
EV@0.1U/10V_4X
C5130
EV@1U/6.3V_4X
C5130
EV@1U/6.3V_4X
C5077
EV@1U/6.3V_4X
C5077
EV@1U/6.3V_4X
C5092
EV@1U/6.3V_4X
C5092
EV@1U/6.3V_4X
C5134
EV@4.7U/6.3V_6X
C5134
EV@4.7U/6.3V_6X
C5107
EV@1U/6.3V_4X
C5107
EV@1U/6.3V_4X
C5133
EV@4.7U/6.3V_6X
C5133
EV@4.7U/6.3V_6X
C5135
EV@1U/6.3V_4X
C5135
EV@1U/6.3V_4X
C5076
EV@1U/6.3V_4X
C5076
EV@1U/6.3V_4X
C5121
EV@4.7U/6.3V_6X
C5121
EV@4.7U/6.3V_6X
C5109
EV@1U/6.3V_4X
C5109
EV@1U/6.3V_4X
C5136
EV@1U/6.3V_4X
C5136
EV@1U/6.3V_4X
C5099
EV@4.7U/6.3V_6X
C5099
EV@4.7U/6.3V_6X
C5119
EV@4.7U/6.3V_6X
C5119
EV@4.7U/6.3V_6X
C5074
EV@1U/6.3V_4X
C5074
EV@1U/6.3V_4X
C5087
EV@4.7U/6.3V_6X
C5087
EV@4.7U/6.3V_6X
C5129
EV@1U/6.3V_4X
C5129
EV@1U/6.3V_4X
C5063
EV@4.7U/6.3V_6X
C5063
EV@4.7U/6.3V_6X
C5104
EV@1U/6.3V_4X
C5104
EV@1U/6.3V_4X
DVP
PCIE
PART 5 0F 9
BACO
SENESE
VOLTAGE
CORE I/O
ISOLATED
TRANSLATION
LEVEL
I/O
MEM I/O
CORE
EV@HEATHROW M2
U5000E
DVP
PCIE
PART 5 0F 9
BACO
SENESE
VOLTAGE
CORE I/O
ISOLATED
TRANSLATION
LEVEL
I/O
MEM I/O
CORE
EV@HEATHROW M2
U5000E
AH29
FB_GND
AG28
FB_VDDCI
AF28
FB_VDDC
AG15
VDDR4
AG13
VDDR4
AG11
VDDR4
AF15
VDDR4
AF13
VDDR4
AF12
VDDR4
AF11
VDDR4
AD12
VDDR4
AG24
VDDR3
AG23
VDDR3
AF24
VDDR3
AF23
VDDR3
AG27
VDD_CT
AG26
VDD_CT
AF27
VDD_CT
AF26
VDD_CT
Y7
VDDR1
Y11
VDDR1
U7
VDDR1
U11
VDDR1
R11
VDDR1
P7
VDDR1
N11
VDDR1
M11
VDDR1
L7
VDDR1
L26
VDDR1
L23
VDDR1
L21
VDDR1
L16
VDDR1
L12
VDDR1
K8
VDDR1
K13
VDDR1
K11
VDDR1
J9
VDDR1
J7
VDDR1
H10
VDDR1
G29
VDDR1
G26
VDDR1
G23
VDDR1
G20
VDDR1
G17
VDDR1
G14
VDDR1
G11
VDDR1
AL9
VDDR1
AK8
VDDR1
AJ7
VDDR1
AG10
VDDR1
AF7
VDDR1
AD11
VDDR1
AC7
VDDR1
Y13
VDDCI
V15
VDDCI
T15
VDDCI
T12
VDDCI
R16
VDDCI
R13
VDDCI
R12
VDDCI
N22
VDDCI
N20
VDDCI
N17
VDDCI
N15
VDDCI
N13
VDDCI
M23
VDDCI
M18
VDDCI
M16
VDDCI
M15
VDDCI
AD16
VDDCI
AD13
VDDCI
AC15
VDDCI
AC12
VDDCI
AB13
VDDCI
AA13
VDDCI
Y28
VDDC
Y26
VDDC
Y23
VDDC
Y21
VDDC
Y18
VDDC
Y16
VDDC
V27
VDDC
V24
VDDC
V22
VDDC
V20
VDDC
V17
VDDC
U26
VDDC
U23
VDDC
U21
VDDC
U18
VDDC
U16
VDDC
T24
VDDC
T22
VDDC
T20
VDDC
T17
VDDC
R26
VDDC
R23
VDDC
R21
VDDC
R18
VDDC
N24
VDDC
M26
VDDC
AH28
VDDC
AH27
VDDC
AH22
VDDC
AG18
VDDC
AG16
VDDC
AF22
VDDC
AF20
VDDC
AF17
VDDC
AD26
VDDC
AD23
VDDC
AD21
VDDC
AD18
VDDC
AC27
VDDC
AC24
VDDC
AC22
VDDC
AC20
VDDC
AC17
VDDC
AB28
VDDC
AB26
VDDC
AB23
VDDC
AB21
VDDC
AB18
VDDC
AB16
VDDC
AA27
VDDC
AA24
VDDC
AA22
VDDC
AA20
VDDC
AA17
VDDC
AA15
VDDC
T27
BIF_VDDC
N27
BIF_VDDC
U28
PCIE_VDDC
T28
PCIE_VDDC
R28
PCIE_VDDC
N28
PCIE_VDDC
M28
PCIE_VDDC
L28
PCIE_VDDC
J30
PCIE_VDDC
J29
PCIE_VDDC
H30
PCIE_VDDC
H29
PCIE_VDDC
G31
PCIE_VDDC
G30
PCIE_VDDC
AB37
PCIE_PVDD
W29
NC_BIF_VDDC
V28
NC_BIF_VDDC
Y31
NC_PCIE_VDDR
W30
NC_PCIE_VDDR
AA34
NC_PCIE_VDDR
AA33
NC_PCIE_VDDR
AA32
NC_PCIE_VDDR
AA31
NC_PCIE_VDDR
C5083
EV@0.1U/10V_4X
C5083
EV@0.1U/10V_4X
L5012 EV@HCB1608KF-121T30_3AL5012 EV@HCB1608KF-121T30_3A
C5110
EV@1U/6.3V_4X
C5110
EV@1U/6.3V_4X
C5065
EV@4.7U/6.3V_6X
C5065
EV@4.7U/6.3V_6X
C5073
EV@1U/6.3V_4X
C5073
EV@1U/6.3V_4X
EV@FCM1005KF-221T03_300MAL5011 EV@FCM1005KF-221T03_300MAL5011
C5120
EV@4.7U/6.3V_6X
C5120
EV@4.7U/6.3V_6X
C5128
EV@1U/6.3V_4X
C5128
EV@1U/6.3V_4X
C5095
EV@1U/6.3V_4X
C5095
EV@1U/6.3V_4X
C5085
EV@1U/6.3V_4X
C5085
EV@1U/6.3V_4X
C5111
EV@1U/6.3V_4X
C5111
EV@1U/6.3V_4X
C5062
EV@4.7U/6.3V_6X
C5062
EV@4.7U/6.3V_6X
C5115
EV@4.7U/6.3V_6X
C5115
EV@4.7U/6.3V_6X
C5125
EV@4.7U/6.3V_6X
C5125
EV@4.7U/6.3V_6X
C5108
EV@1U/6.3V_4X
C5108
EV@1U/6.3V_4X
C5079
EV@1U/6.3V_4X
C5079
EV@1U/6.3V_4X
C5131
EV@1U/6.3V_4X
C5131
EV@1U/6.3V_4X
C5112
EV@4.7U/6.3V_6X
C5112
EV@4.7U/6.3V_6X
C5071
EV@1U/6.3V_4X
C5071
EV@1U/6.3V_4X
C5090
EV@0.1U/10V_4X
C5090
EV@0.1U/10V_4X
C5066
EV@0.1U/10V_4X
C5066
EV@0.1U/10V_4X
C5124
EV@4.7U/6.3V_6X
C5124
EV@4.7U/6.3V_6X
C5132
EV@4.7U/6.3V_6X
C5132
EV@4.7U/6.3V_6X
C5105
EV@1U/6.3V_4X
C5105
EV@1U/6.3V_4X

DPEF_VDD18
DPEF_VDD10
DPAB_VDD10
DPCD_VDD10
DPCD_VDD18
DPAB_VDD18
+1.8V_GPU
+1.8V_GPU
+1.8V_GPU
+1V_GPU
+1V_GPU
+1V_GPU
Size Document Number Rev
Date: Sheet of
Quanta Computer Inc.
PROJECT :
Seymour_M2/ DP_Powers
1A
18 45Wednesday, March 21, 2012
BY7D
Size Document Number Rev
Date: Sheet of
Quanta Computer Inc.
PROJECT :
Seymour_M2/ DP_Powers
1A
18 45Wednesday, March 21, 2012
BY7D
Size Document Number Rev
Date: Sheet of
Quanta Computer Inc.
PROJECT :
Seymour_M2/ DP_Powers
1A
18 45Wednesday, March 21, 2012
BY7D
DP mode: 1.8V@188mA per port
HDMI mode: 1.8V@237mA per port
DP/TMDS/LVDS Transmitter Power
For Thames/Whistler/Seymour
a dedicated BEAD is required
for each DPAB_VDD18, DPCD_VDD18, DPEF_VDD18
For Thames/Whistler/Seymour
a dedicated BEAD is required
for each DPAB_VDD10, DPCD_VDD10, DPEF_VDD10
DP/TMDS/LVDS Transmitter Power
0.935V@222mA per port
(1.8V@237mA)
(1.8V@237mA)
(1.8V@237mA)
(1V@222mA)
(1V@222mA)
(1V@222mA)
9*$!
18
C5146
EV@0.1U/10V_4X
C5146
EV@0.1U/10V_4X
C5140
EV@0.1U/10V_4X
C5140
EV@0.1U/10V_4X
EV@PBY160808T-501Y-N_1.2AL5019 EV@PBY160808T-501Y-N_1.2AL5019
EV@PBY160808T-501Y-N_1.2AL5016 EV@PBY160808T-501Y-N_1.2AL5016
R5057 EV@150/F_4R5057 EV@150/F_4
EV@PBY160808T-501Y-N_1.2AL5018 EV@PBY160808T-501Y-N_1.2AL5018
EV@PBY160808T-501Y-N_1.2AL5017 EV@PBY160808T-501Y-N_1.2AL5017
R5059 EV@150/F_4R5059 EV@150/F_4
EV@PBY160808T-501Y-N_1.2AL5015 EV@PBY160808T-501Y-N_1.2AL5015
C5147
EV@4.7U/6.3V_6X
C5147
EV@4.7U/6.3V_6X
C5145
EV@1U/6.3V_4X
C5145
EV@1U/6.3V_4X
C5152
EV@0.1U/10V_4X
C5152
EV@0.1U/10V_4X
C5138
EV@4.7U/6.3V_6X
C5138
EV@4.7U/6.3V_6X
C5149
EV@0.1U/10V_4X
C5149
EV@0.1U/10V_4X
C5154
EV@1U/6.3V_4X
C5154
EV@1U/6.3V_4X
R5058 EV@150/F_4R5058 EV@150/F_4
C5150
EV@4.7U/6.3V_6X
C5150
EV@4.7U/6.3V_6X
C5151
EV@1U/6.3V_4X
C5151
EV@1U/6.3V_4X
C5148
EV@1U/6.3V_4X
C5148
EV@1U/6.3V_4X
C5141
EV@4.7U/6.3V_6X
C5141
EV@4.7U/6.3V_6X
C5153
EV@4.7U/6.3V_6X
C5153
EV@4.7U/6.3V_6X
C5144
EV@4.7U/6.3V_6X
C5144
EV@4.7U/6.3V_6X
PART 8 0F 9
CALIBRATION
DP_VDDR DP_VDDC
DP GND
EV@HEATHROW M2
U5000H
PART 8 0F 9
CALIBRATION
DP_VDDR DP_VDDC
DP GND
EV@HEATHROW M2
U5000H
AM39
DPEF_CALR
AW18
DPCD_CALR
AW28
DPAB_CALR
AL38
DP_VDDR
AM37
DP_VDDR
AG34
DP_VDDR
AF34
DP_VDDR
AJ34
DP_VDDR
AH34
DP_VDDR
AV19
DP_VDDR
AU18
DP_VDDR
AP23
DP_VDDR
AP22
DP_VDDR
AP21
DP_VDDR
AP20
DP_VDDR
AV29
DP_VDDR
AU28
DP_VDDR
AP26
DP_VDDR
AP25
DP_VDDR
AP24
DP_VDDR
AN24
DP_VDDR
AM35
DP_VSSR
AN38
DP_VSSR
AR18
DP_VSSR
AV17
DP_VSSR
AR28
DP_VSSR
AV27
DP_VSSR
AL34
DP_VSSR
AK39
DP_VSSR
AH39
DP_VSSR
AF39
DP_VSSR
AU37
DP_VSSR
AR39
DP_VSSR
AP39
DP_VSSR
AN34
DP_VSSR
AW22
DP_VSSR
AW20
DP_VSSR
AP19
DP_VSSR
AP18
DP_VSSR
AN19
DP_VSSR
AW16
DP_VSSR
AW14
DP_VSSR
AP17
DP_VSSR
AP16
DP_VSSR
AN17
DP_VSSR
AW32
DP_VSSR
AW30
DP_VSSR
AP30
DP_VSSR
AP29
DP_VSSR
AN29
DP_VSSR
AW26
DP_VSSR
AW24
DP_VSSR
AP28
DP_VSSR
AP27
DP_VSSR
AN27
DP_VSSR
AK34
DP_VDDC
AK33
DP_VDDC
AM33
DP_VDDC
AL33
DP_VDDC
AP15
DP_VDDC
AP14
DP_VDDC
AT13
DP_VDDC
AP13
DP_VDDC
AP33
DP_VDDC
AN33
DP_VDDC
AP32
DP_VDDC
AP31
DP_VDDC
EV@PBY160808T-501Y-N_1.2AL5014 EV@PBY160808T-501Y-N_1.2AL5014
C5139
EV@1U/6.3V_4X
C5139
EV@1U/6.3V_4X
C5143
EV@0.1U/10V_4X
C5143
EV@0.1U/10V_4X
C5155
EV@0.1U/10V_4X
C5155
EV@0.1U/10V_4X
C5142
EV@1U/6.3V_4X
C5142
EV@1U/6.3V_4X

Size Document Number Rev
Date: Sheet of
Quanta Computer Inc.
PROJECT :
Seymour_M2/ GND
1A
19 45Wednesday, March 21, 2012
BY7D
Size Document Number Rev
Date: Sheet of
Quanta Computer Inc.
PROJECT :
Seymour_M2/ GND
1A
19 45Wednesday, March 21, 2012
BY7D
Size Document Number Rev
Date: Sheet of
Quanta Computer Inc.
PROJECT :
Seymour_M2/ GND
1A
19 45Wednesday, March 21, 2012
BY7D
9*$!
19
PART 6 0F 9
GND
EV@HEATHROW M2
U5000F
PART 6 0F 9
GND
EV@HEATHROW M2
U5000F
Y27
GND
Y24
GND
Y22
GND
Y20
GND
Y17
GND
Y15
GND
W6
GND
W2
GND
V26
GND
V23
GND
V21
GND
V18
GND
V16
GND
V11
GND
U6
GND
U27
GND
U24
GND
U22
GND
U20
GND
U2
GND
U17
GND
U15
GND
T26
GND
T23
GND
T21
GND
T18
GND
T16
GND
T13
GND
T11
GND
R6
GND
R27
GND
R24
GND
R22
GND
R20
GND
R2
GND
R17
GND
R15
GND
N6
GND
N26
GND
N23
GND
N21
GND
N2
GND
N18
GND
N16
GND
M24
GND
M22
GND
M17
GND
L6
GND
L24
GND
L22
GND
L2
GND
L17
GND
L11
GND
K7
GND
K14
GND
J8
GND
J6
GND
J27
GND
J2
GND
H9
GND
G6
GND
G2
GND
F9
GND
F7
GND
F33
GND
F31
GND
F29
GND
F27
GND
F25
GND
F23
GND
F21
GND
F19
GND
F17
GND
F15
GND
Y39
PCIE_VSS
Y34
PCIE_VSS
W34
PCIE_VSS
W31
PCIE_VSS
V39
PCIE_VSS
V34
PCIE_VSS
U34
PCIE_VSS
U31
PCIE_VSS
T39
PCIE_VSS
T34
PCIE_VSS
T31
PCIE_VSS
R34
PCIE_VSS
P39
PCIE_VSS
P34
PCIE_VSS
P31
PCIE_VSS
N34
PCIE_VSS
N31
PCIE_VSS
M39
PCIE_VSS
M34
PCIE_VSS
L34
PCIE_VSS
L31
PCIE_VSS
K39
PCIE_VSS
K34
PCIE_VSS
K31
PCIE_VSS
J34
PCIE_VSS
J31
PCIE_VSS
H39
PCIE_VSS
H34
PCIE_VSS
H31
PCIE_VSS
G34
PCIE_VSS
G33
PCIE_VSS
F39
PCIE_VSS
F34
PCIE_VSS
E39
PCIE_VSS
AB39
PCIE_VSS
AW39
VSS_MECH
AW1
VSS_MECH
A39
VSS_MECH
F13
GND
F11
GND
E5
GND
E35
GND
C39
GND
C1
GND
B9
GND
B7
GND
B33
GND
B31
GND
B29
GND
B27
GND
B25
GND
B23
GND
B21
GND
B19
GND
B17
GND
B15
GND
B13
GND
B11
GND
AR5
GND
AP9
GND
AP7
GND
AP11
GND
AN8
GND
AN6
GND
AN30
GND
AN2
GND
AN11
GND
AM9
GND
AM31
GND
AM11
GND
AL8
GND
AL6
GND
AL32
GND
AL26
GND
AL23
GND
AL20
GND
AL2
GND
AL17
GND
AL14
GND
AL11
GND
AK7
GND
AK31
GND
AK11
GND
AJ6
GND
AJ28
GND
AJ2
GND
AJ11
GND
AJ10
GND
AH21
GND
AG9
GND
AG6
GND
AG22
GND
AG20
GND
AG2
GND
AG17
GND
AF21
GND
AF18
GND
AF16
GND
AF10
GND
AE6
GND
AE2
GND
AD9
GND
AD27
GND
AD24
GND
AD22
GND
AD20
GND
AD17
GND
AD15
GND
AC6
GND
AC28
GND
AC26
GND
AC23
GND
AC21
GND
AC2
GND
AC18
GND
AC16
GND
AC13
GND
AC11
GND
AB27
GND
AB24
GND
AB22
GND
AB20
GND
AB17
GND
AB15
GND
AB12
GND
AA6
GND
AA28
GND
AA26
GND
AA23
GND
AA21
GND
AA2
GND
AA18
GND
AA16
GND
A37
GND
A3
GND

VMA_DQ[63..0]
VMA_DM[7..0]
VMA_WDQS[7..0]
VMA_RDQS[7..0]
VMA_BA0
VMA_BA1
VMA_MA[14..0]
VMA_BA2
VMA_DQ23
VMA_DQ26
VMA_DQ8
VMA_DQ16
VMA_DQ28
VMA_DQ22
VMA_DQ20
VMA_DQ4
VMA_DQ3
VMA_DQ6
VMA_DQ30
VMA_DQ2
VMA_DQ14
VMA_DQ31
VMA_DQ19
VMA_DQ21
VMA_DQ10
VMA_DQ24
VMA_DQ12
VMA_DQ29
VMA_DQ13
VMA_DQ15
VMA_DQ25
VMA_DQ18
VMA_DQ5
VMA_DQ7
VMA_DQ1
VMA_DQ27
VMA_DQ17
VMA_DQ11
VMA_DQ9
VMA_DQ0
VMA_DQ55
VMA_DQ35
VMA_DQ38
VMA_DQ58
VMA_DQ40
VMA_DQ48
VMA_DQ60
VMA_DQ63
VMA_DQ51
VMA_DQ54
VMA_DQ52
VMA_DQ36
VMA_DQ61
VMA_DQ45
VMA_DQ62
VMA_DQ34
VMA_DQ46
VMA_DQ37
VMA_DQ39
VMA_DQ53
VMA_DQ42
VMA_DQ56
VMA_DQ44
VMA_DQ49
VMA_DQ43
VMA_DQ47
VMA_DQ57
VMA_DQ50
VMA_DQ41
VMA_DQ32
VMA_DQ33
VMA_DQ59
MVREFSA
MVREFDA
MVREFSB
MVREFDB
VMA_CLK1
VMA_CLK0#
VMA_RAS1#
VMA_CLK1#
VMA_WDQS2
VMA_RDQS6
VMA_DM5
VMA_WDQS1
VMA_RDQS1
VMA_DM0
VMA_RDQS5
VMA_WDQS3
VMA_DM7
VMA_DM1
VMA_RDQS2
VMA_DM2
VMA_RDQS0
VMA_RDQS4
VMA_WDQS7
VMA_DM6
VMA_WDQS5
VMA_DM4
VMA_DM3
VMA_WDQS4
VMA_WDQS0
VMA_RDQS3
VMA_RDQS7
VMA_WDQS6
VMA_WE1#
VMA_CLK0
VMA_MA8
VMA_MA10
VMA_MA9
VMA_MA5
VMA_MA6
VMA_MA0
VMA_MA3
VMA_RAS0#
VMA_MA4
VMA_CS0#
VMA_MA7
VMA_CKE0
VMA_MA2
VMA_MA1
VMA_MA11
VMA_WE0#
VMA_BA0
VMA_BA1
VMA_BA2
VMA_MA12
VMA_CS1#
VMA_CAS1#
VMA_CAS0#
VMA_CKE1
VMA_MA13
VMA_MA14
VMB_DQ14
VMB_DQ55
VMB_DQ40
VMB_DQ44
VMB_DQ26
VMB_DQ62
VMB_DQ32
VMB_DQ23
VMB_DQ59
VMB_DQ47
VMB_DQ10
VMB_DQ25
VMB_DQ1
VMB_DQ27
VMB_DQ45
VMB_DQ0
VMB_DQ41
VMB_DQ7
VMB_DQ46
VMB_DQ5
VMB_DQ33
VMB_DQ28
VMB_DQ39
VMB_DQ42
VMB_DQ58
VMB_DQ31
VMB_DQ3
VMB_DQ4
VMB_DQ29
VMB_DQ57
VMB_DQ50
VMB_DQ19
VMB_DQ49
VMB_DQ60
VMB_DQ8
VMB_DQ52
VMB_DQ13
VMB_DQ48
VMB_DQ18
VMB_DQ61
VMB_DQ43
VMB_DQ9
VMB_DQ36
VMB_DQ22
VMB_DQ34
VMB_DQ11
VMB_DQ38
VMB_DQ51
VMB_DQ37
VMB_DQ15
VMB_DQ53
VMB_DQ17
VMB_DQ20
VMB_DQ35
VMB_DQ6
VMB_DQ21
VMB_DQ24
VMB_DQ63
VMB_DQ16
VMB_DQ56
VMB_DQ2
VMB_DQ30
VMB_DQ54
VMB_DQ12
VMB_MA[14..0]
VMB_DQ[63..0]
VMB_DM[7..0]
VMB_WDQS[7..0]
VMB_RDQS[7..0]
VMB_BA0
VMB_BA1
VMB_BA2
VMB_CLK1#
VMB_CLK0#
VMB_CS0#
VMB_RAS1#
VMB_WE1#
VMB_CLK0
VMB_RAS0#
VMB_CKE0
VMB_WE0#
VMB_CS1#
VMB_CAS1#
VMB_CAS0#
VMB_CKE1
VMB_WDQS2
VMB_RDQS6
VMB_DM5
VMB_WDQS1
VMB_RDQS1
VMB_DM0
VMB_RDQS5
VMB_WDQS3
VMB_DM7
VMB_DM1
VMB_RDQS2
VMB_DM2
VMB_RDQS0
VMB_RDQS4
VMB_WDQS7
VMB_DM6
VMB_WDQS5
VMB_DM4
VMB_DM3
VMB_WDQS4
VMB_WDQS0
VMB_RDQS3
VMB_RDQS7
VMB_WDQS6
VMB_MA8
VMB_MA10
VMB_MA9
VMB_MA5
VMB_MA6
VMB_MA0
VMB_MA3
VMB_MA4
VMB_MA7
VMB_MA2
VMB_MA1
VMB_MA11
VMB_BA0
VMB_BA1
VMB_BA2
VMB_MA12
VMB_CLK1
VMB_MA13
VMB_MA14
GPU_DRAM_RST
GPU_DRAM_RST
VMA_RDQS[7..0](21)
VMA_WDQS[7..0](21)
VMA_DQ[63..0](21)
VMA_DM[7..0](21)
VMA_MA[14..0](21)
VMA_BA1(21)
VMA_BA0(21)
VMA_BA2(21)
VMA_CLK1 (21)
VMA_CLK0# (21)
VMA_CLK0 (21)
VMA_CKE0 (21)
VMA_CS0# (21)
VMA_RAS0# (21)
VMA_WE0# (21)
VMA_CLK1# (21)
VMA_CKE1 (21)
VMA_CS1# (21)
VMA_RAS1# (21)
VMA_CAS1# (21)
VMA_CAS0# (21)
VMA_WE1# (21)
VMA_ODT1 (21)
VMA_ODT0 (21)
VMB_MA[14..0](22)
VMB_RDQS[7..0](22)
VMB_WDQS[7..0](22)
VMB_DQ[63..0](22)
VMB_DM[7..0](22)
VMB_BA1(22)
VMB_BA0(22)
VMB_BA2(22)
VMB_CLK1# (22)
VMB_ODT1 (22)
VMB_ODT0 (22)
VMB_CLK0# (22)
VMB_RAS1# (22)
VMB_WE1# (22)
VMB_CLK0 (22)
VMB_CKE0 (22)
VMB_CS0# (22)
VMB_RAS0# (22)
VMB_WE0# (22)
VMB_CS1# (22)
VMB_CAS1# (22)
VMB_CAS0# (22)
VMB_CKE1 (22)
VMB_CLK1 (22)
MEM_RST# (21,22)
+1.5V_GPU
+1.5V_GPU
+1.5V_GPU
+1.5V_GPU
+1.5V_GPU
Size Document Number Rev
Date: Sheet of
Quanta Computer Inc.
PROJECT :
Seymour_M2/ MEM Interface
1A
20 45Wednesday, March 21, 2012
BY7D
Size Document Number Rev
Date: Sheet of
Quanta Computer Inc.
PROJECT :
Seymour_M2/ MEM Interface
1A
20 45Wednesday, March 21, 2012
BY7D
Size Document Number Rev
Date: Sheet of
Quanta Computer Inc.
PROJECT :
Seymour_M2/ MEM Interface
1A
20 45Wednesday, March 21, 2012
BY7D
Place MVREF dividers and Caps close to ASIC
to pass Reset Signal Spec
These Capacitors and Resistor values arre an example only
and keep all components close to each other
Place all these componets very close to GPU (within 25mm)
and will have to be calculated for differrent Memory, DRAM loads and board
The series R and || cap values will depend on the DRAM loads
** This basic topology should be used for DRAM_RAT for DDR3/GDDR5
25mm (max) 5 mm (max) 25mm (max)
Ra
(0.7*VDDR1)
(0.7*VDDR1)
Rb
Ra
Rb
243R
X
SeymourThamesBall Name
MEM_CALRN2
MEM_CALRN1
MEM_CALRN0
MEM_CALRP2
MEM_CALRP1
MEM_CALRP0
243R
243R
243R
X
243R
243R
X
X
X
X
Ra
(0.7*VDDR1)
(0.7*VDDR1)
Rb
Ra
Rb
QSB[7..0]
QSB#[7..0]
Place MVREF dividers and Caps close to ASIC
9*$!
20
фϯͺϮϬϭϮϬϮϭϯх
ĐŚĂŶŐĞZϱϬϳϱǀĂůƵĞƚŽϱϭͬ&ͺϰ
C5157
EV@1U/6.3V_4X
C5157
EV@1U/6.3V_4X
C5160
EV@120P/50V_4N
C5160
EV@120P/50V_4N
R5061
EV@40.2/F_4
R5061
EV@40.2/F_4
R5070
EV@40.2/F_4
R5070
EV@40.2/F_4
C5158
EV@1U/6.3V_4X
C5158
EV@1U/6.3V_4X
R5064
EV@100/F_4
R5064
EV@100/F_4
PART 3 0F 9
GDDR5/DDR3
MEMORY INTERFACE A
EV@HEATHROW M2
U5000C
PART 3 0F 9
GDDR5/DDR3
MEMORY INTERFACE A
EV@HEATHROW M2
U5000C
AH12
MEM_CALRP2
M27
MEM_CALRP0
M12
NC_MEM_CALRP1
AG12
NC_MEM_CALRN2
N12
NC_MEM_CALRN1
L27
NC_MEM_CALRN0
L20
MVREFSA
L18
MVREFDA
A5
DQA1_31
E6
DQA1_30
C6
DQA1_29
A6
DQA1_28
E8
DQA1_27
C8
DQA1_26
A8
DQA1_25
G9
DQA1_24
K10
DQA1_23
K9
DQA1_22
G8
DQA1_21
G10
DQA1_20
H11
DQA1_19
J13
DQA1_18
H13
DQA1_17
G13
DQA1_16
C10
DQA1_15
A10
DQA1_14
F10
DQA1_13
D11
DQA1_12
A12
DQA1_11
F12
DQA1_10
D13
DQA1_9
F14
DQA1_8
E14
DQA1_7
D15
DQA1_6
F16
DQA1_5
A16
DQA1_4
D17
DQA1_3
F18
DQA1_2
A18
DQA1_1
C18
DQA1_0
E18
DQA0_31
D19
DQA0_30
F20
DQA0_29
A20
DQA0_28
D21
DQA0_27
F22
DQA0_26
A22
DQA0_25
C22
DQA0_24
E24
DQA0_23
A24
DQA0_22
C24
DQA0_21
F24
DQA0_20
A26
DQA0_19
C26
DQA0_18
F26
DQA0_17
D27
DQA0_16
E28
DQA0_15
A28
DQA0_14
C28
DQA0_13
F28
DQA0_12
A30
DQA0_11
C30
DQA0_10
F30
DQA0_9
D31
DQA0_8
E32
DQA0_7
F32
DQA0_6
D33
DQA0_5
G32
DQA0_4
E34
DQA0_3
A35
DQA0_2
C35
DQA0_1
C37
DQA0_0
M20
MAA1_9/ RSVD
M21
MAA0_9/ MAA_15
J19
MAA1_8/ MAA_14
H23
MAA0_8/ MAA_13
L15
WEA1B
K26
WEA0B
J20
CKEA1
K21
CKEA0
K16
CSA1B_1
M13
CSA1B_0
K27
CSA0B_1
K24
CSA0B_0
K17
CASA1B
K20
CASA0B
K19
RASA1B
K23
RASA0B
H14
CLKA1B
J14
CLKA1
G27
CLKA0B
H27
CLKA0
G19
ADBIA1/ODTA1
J21
ADBIA0/ODTA0
F8
DDBI A1_3/QS A_7B
J11
DDBI A1_2/QS A_6B
C12
DDBI A1_1/QS A_5B
C16
DDBI A1_0/QS A_4B
C20
DDBI A0_3/QS A_3B
E26
DDBI A0_2/QS A_2B
E30
DDBI A0_1/QS A_1B
A34
DDBI A0_0/QS A_0B
D7
EDCA 1_3/QSA _7
J10
EDCA 1_2/QSA _6
E12
EDCA 1_1/QSA _5
E16
EDCA 1_0/QSA _4
E20
EDCA 0_3/QSA _3
D25
EDCA 0_2/QSA _2
D29
EDCA 0_1/QSA _1
C34
EDCA 0_0/QSA _0
D9
WCKA1B _1/DQMA_7
E10
WCKA1_1/ DQMA_6
A14
WCKA1B _0/DQMA_5
C14
WCKA1_0/ DQMA_4
E22
WCKA0B _1/DQMA_3
D23
WCKA0_1/ DQMA_2
C32
WCKA0B _0/DQMA_1
A32
WCKA0_0/ DQMA_0
H17
MAA1_7/ MAA_B A1
J17
MAA1_6/ MAA_B A0
H16
MAA1_5/ MAA_B A2
J16
MAA1_4/ MAA_12
G16
MAA1_3/ MAA_11
L13
MAA1_2/ MAA_10
H20
MAA1_1/ MAA_9
H19
MAA1_0/ MAA_8
G21
MAA0_7/ MAA_7
H21
MAA0_6/ MAA_6
J26
MAA0_5/ MAA_5
H26
MAA0_4/ MAA_4
J24
MAA0_3/ MAA_3
H24
MAA0_2/ MAA_2
J23
MAA0_1/ MAA_1
G24
MAA0_0/ MAA_0
R5066 Thames@243/F_4R5066 Thames@243/F_4
C5159
EV@1U/6.3V_4X
C5159
EV@1U/6.3V_4X
R5063 Thames@243/F_4R5063 Thames@243/F_4
R5065 Seymour@243/F_4R5065 Seymour@243/F_4
R5071
EV@40.2/F_4
R5071
EV@40.2/F_4
C5156
EV@1U/6.3V_4X
C5156
EV@1U/6.3V_4X
R5072
EV@100/F_4
R5072
EV@100/F_4
R5073
EV@100/F_4
R5073
EV@100/F_4
R5067 Seymour@243/F_4R5067 Seymour@243/F_4
R5062
EV@100/F_4
R5062
EV@100/F_4
R5068 Thames@243/F_4R5068 Thames@243/F_4
R5069 Thames@243/F_4R5069 Thames@243/F_4
R5074 EV@10/F_4R5074 EV@10/F_4 R5075 EV@51/F_4R5075 EV@51/F_4
R5060
EV@40.2/F_4
R5060
EV@40.2/F_4
PART 4 0F 9
GDDR5/DDR3
MEMORY INTERFACE B
EV@HEATHROW M2
U5000D
PART 4 0F 9
GDDR5/DDR3
MEMORY INTERFACE B
EV@HEATHROW M2
U5000D
AA12
MVREFSB
Y12
MVREFDB
AP5
DQB1_31
AP1
DQB1_30
AP3
DQB1_29
AN4
DQB1_28
AM1
DQB1_27
AM6
DQB1_26
AL4
DQB1_25
AK1
DQB1_24
AM7
DQB1_23
AM8
DQB1_22
AL7
DQB1_21
AK9
DQB1_20
AG7
DQB1_19
AG8
DQB1_18
AF9
DQB1_17
AF8
DQB1_16
AK3
DQB1_15
AJ4
DQB1_14
AH6
DQB1_13
AH5
DQB1_12
AG4
DQB1_11
AF6
DQB1_10
AF3
DQB1_9
AF1
DQB1_8
AD5
DQB1_7
AD3
DQB1_6
AD1
DQB1_5
AD6
DQB1_4
AB3
DQB1_3
AB1
DQB1_2
AB6
DQB1_1
AA4
DQB1_0
Y5
DQB0_31
Y3
DQB0_30
Y1
DQB0_29
Y6
DQB0_28
V3
DQB0_27
V1
DQB0_26
V6
DQB0_25
U4
DQB0_24
T1
DQB0_23
T6
DQB0_22
R4
DQB0_21
P5
DQB0_20
P6
DQB0_19
N4
DQB0_18
M5
DQB0_17
M3
DQB0_16
M1
DQB0_15
M6
DQB0_14
L4
DQB0_13
K5
DQB0_12
K6
DQB0_11
J4
DQB0_10
H6
DQB0_9
H5
DQB0_8
G4
DQB0_7
F5
DQB0_6
F3
DQB0_5
F1
DQB0_4
E1
DQB0_3
E3
DQB0_2
C3
DQB0_1
C5
DQB0_0
AH11
DRAM_RST
V12
MAB1_9/ RSVD
U12
MAB0_9/ MAB_15
W8
MAB1_8/ MAB_14
T8
MAB0_8/ MAB_13
AB11
WEB1B
N10
WEB0B
AA11
CKEB1
U10
CKEB0
AC10
CSB1B_1
AD10
CSB1B_0
L10
CSB0B_1
P10
CSB0B_0
AA10
CASB1B
W10
CASB0B
Y10
RASB1B
T10
RASB0B
AD7
CLKB1B
AD8
CLKB1
L8
CLKB0B
L9
CLKB0
W7
ADBIB1/ODTB1
T7
ADBIB0/ODTB0
AM3
DDBI B1_3/QS B_7B
AJ8
DDBI B1_2/QS B_6B
AH3
DDBI B1_1/QS B_5B
AC4
DDBI B1_0/QS B_4B
W4
DDBI B0_3/QS B_3B
P1
DDBI B0_2/QS B_2B
K1
DDBI B0_1/QS B_1B
G7
DDBI B0_0/QS B_0B
AM5
EDCB 1_3/QSB _7
AJ9
EDCB 1_2/QSB _6
AH1
EDCB 1_1/QSB _5
AB5
EDCB 1_0/QSB _4
V5
EDCB 0_3/QSB _3
P3
EDCB 0_2/QSB _2
K3
EDCB 0_1/QSB _1
F6
EDCB 0_0/QSB _0
AK5
WCKB1B _1/DQMB_7
AK6
WCKB1_1/ DQMB_6
AF5
WCKB1B _0/DQMB_5
AE4
WCKB1_0/ DQMB_4
T5
WCKB0B _1/DQMB_3
T3
WCKB0_1/ DQMB_2
H1
WCKB0B _0/DQMB_1
H3
WCKB0_0/ DQMB_0
AA9
MAB1_7/ BA1
Y8
MAB1_6/ BA0
AA8
MAB1_5/ BA2
AA7
MAB1_4/ MAB_12
AC9
MAB1_3/ MAB_11
AC8
MAB1_2/ MAB_10
W9
MAB1_1/ MAB_9
Y9
MAB1_0/ MAB_8
U8
MAB0_7/ MAB_7
U9
MAB0_6/ MAB_6
N9
MAB0_5/ MAB_5
N8
MAB0_4/ MAB_4
N7
MAB0_3/ MAB_3
P9
MAB0_2/ MAB_2
T9
MAB0_1/ MAB_1
P8
MAB0_0/ MAB_0
R5076
EV@4.99K/F_4
R5076
EV@4.99K/F_4

5
5
4
4
3
3
2
2
1
1
D D
C C
B B
A A
MEM_RST#
VMA_MA11
VMA_MA9
VMA_MA10
VMA_MA8
VMA_MA7
VMA_MA6
VMA_MA3
VMA_MA4
VMA_MA5
VMA_MA1
VMA_MA2
VMA_MA0
VMA_MA12
VMA_DQ[63..0]
VMA_DM[7..0]
VMA_WDQS[7..0]
VMA_RDQ S[ 7. . 0]
MEM_RST#
VREF C_VMA4 VREFD_VMA4
VREF C_VMA2 VREFD_VMA2
VMA_BA0
VMA_BA1
VMA_BA2
VMA_ODT1
VMA_CLK 1
VMA_CLK 1#
VREF C_VMA4
VREF D_VMA4
VMA_CKE1
VMA_WE1#
VMA_CS1#
VMA_CAS1#
VMA_RAS1#
VMA_CKE0
VMA_WE0#
VREF C_VMA1
VREF D_VMA1
MEM_RST#
VMA_ODT0
VMA_CLK 0
VMA_CLK 0#
VMA_CS0#
MEM_RST#
VREF C_VMA3
VREF D_VMA3
VMA_MA11
VMA_MA9
VMA_MA10
VMA_MA8
VMA_MA7
VMA_MA6
VMA_MA3
VMA_MA4
VMA_MA5
VMA_MA1
VMA_MA2
VMA_MA0
VREF C_VMA2
VREF D_VMA2
VMA_MA12
VMA_ZQ1
VMA_CAS0#
VMA_RAS0#
VMA_MA11
VMA_MA9
VMA_MA10
VMA_MA8
VMA_MA7
VMA_MA6
VMA_MA3
VMA_MA4
VMA_MA5
VMA_MA1
VMA_MA2
VMA_MA0
VMA_MA12
VREF C_VMA1
VMA_BA0
VMA_BA1
VMA_BA2
VREF D_VMA1
VREF C_VMA3 VREFD_VMA3
VMA_BA0
VMA_BA1
VMA_BA2
VMA_CLK 0
VMA_CLK 0#
VMA_ZQ 2
VMA_ZQ 3 VMA_Z Q4
VMA_MA11
VMA_MA9
VMA_MA10
VMA_MA8
VMA_MA7
VMA_MA6
VMA_MA3
VMA_MA4
VMA_MA5
VMA_MA1
VMA_MA2
VMA_MA0
VMA_MA12
VMA_BA0
VMA_BA1
VMA_BA2
VMA_CKE0
VMA_WE0#
VMA_ODT0
VMA_CLK 0
VMA_CLK 0#
VMA_CS0#
VMA_CAS0#
VMA_RAS0#
VMA_ODT1
VMA_CLK 1
VMA_CLK 1#
VMA_CKE1
VMA_WE1#
VMA_CS1#
VMA_CAS1#
VMA_RAS1#
VMA_CLK1
VMA_CLK1#
VMA_MA13 VMA_MA13
VMA_MA13 VMA_MA13
VMA_MA[14. .0]
VMA_MA14 VMA_MA14
VMA_MA14 VMA_MA14
VMA_RDQ S3
VMA_WDQS3
VMA_DM3
VMA_RDQ S0
VMA_WDQS0
VMA_DM0
VMA_DQ7
VMA_DQ24
VMA_DQ25
VMA_DQ6
VMA_DQ5
VMA_DQ30
VMA_DQ29
VMA_DQ28
VMA_DQ31
VMA_DQ27
VMA_DQ0
VMA_DQ1
VMA_DQ3
VMA_DQ2
VMA_DQ26
VMA_DQ4
VMA_WDQS2
VMA_RDQ S1
VMA_WDQS1
VMA_DM1
VMA_RDQ S2
VMA_DM2
VMA_DQ11
VMA_DQ19
VMA_DQ15
VMA_DQ14
VMA_DQ21
VMA_DQ16
VMA_DQ18
VMA_DQ22
VMA_DQ13
VMA_DQ10
VMA_DQ9
VMA_DQ12
VMA_DQ8
VMA_DQ23
VMA_DQ20
VMA_DQ17
VMA_WDQS6
VMA_DM6
VMA_WDQS4
VMA_DM4
VMA_RDQ S4
VMA_RDQ S6
VMA_DQ53
VMA_DQ48
VMA_DQ51
VMA_DQ55
VMA_DQ38
VMA_DQ36
VMA_DQ37
VMA_DQ35
VMA_DQ33
VMA_DQ39
VMA_DQ34
VMA_DQ32
VMA_DQ54
VMA_DQ50
VMA_DQ52
VMA_DQ49
VMA_DQ56
VMA_DQ61
VMA_DQ63
VMA_DQ57
VMA_DQ62
VMA_DQ60
VMA_DQ58
VMA_DQ59
VMA_DM5
VMA_RDQ S5
VMA_WDQS5
VMA_DM7
VMA_WDQS7
VMA_RDQ S7
VMA_DQ47
VMA_DQ46
VMA_DQ41
VMA_DQ45
VMA_DQ40
VMA_DQ43
VMA_DQ44
VMA_DQ42
VMA_DQ[63..0](20)
VMA_DM[7..0](20)
VMA_WDQS[7..0](20)
VMA_RDQ S[ 7. . 0](20)
MEM_RST#(20,22)
VMA_MA2(20)
VMA_MA12(20)
VMA_MA3(20)
VMA_MA0(20)
VMA_MA4(20)
VMA_MA5(20)
VMA_MA6(20)
VMA_MA7(20)
VMA_MA8(20)
VMA_MA9(20)
VMA_MA10(20)
VMA_MA1(20)
VMA_MA11(20)
VMA_WE0#(20)
VMA_ODT0(20)
VMA_CS0#(20)
VMA_CLK 0#(20)
VMA_CLK 0(20)
VMA_CKE0(20)
VMA_BA0(20)
VMA_BA1(20)
VMA_BA2(20)
VMA_CAS0#(20)
VMA_RAS0#(20)
VMA_WE 1#(20)
VMA_CS1#(20)
VMA_ODT1(20)
VMA_CLK 1(20)
VMA_CLK 1#(20)
VMA_CKE1(20)
VMA_CAS1#(20)
VMA_RAS1#(20)
VMA_MA13(20)
VMA_MA[14. .0](20)
VMA_MA14(20)
+1.5V_GPU
+1.5V_GPU
+1.5V_GPU
+1.5V_GPU
+1.5V_GPU
+1.5V_GPU
+1.5V_GPU
+1.5V_GPU
+1.5V_GPU+1.5V_GPU+1.5V_GPU +1.5V_GPU
+1.5V_GPU +1.5V_GPU+1.5V_GPU +1.5V_GPU
+1.5V_GPU
+1.5V_GPU
+1.5V_GPU
+1.5V_GPU
+1.5V_GPU
+1.5V_GPU
Size Document Number Rev
Date: Sheet of
Quanta Computer Inc.
PROJECT :
VRAM_A: DDR3*4PCS
1A
21 45Monday, March 19, 2012
BY7D
Size Document Number Rev
Date: Sheet of
Quanta Computer Inc.
PROJECT :
VRAM_A: DDR3*4PCS
1A
21 45Monday, March 19, 2012
BY7D
Size Document Number Rev
Date: Sheet of
Quanta Computer Inc.
PROJECT :
VRAM_A: DDR3*4PCS
1A
21 45Monday, March 19, 2012
BY7D
CHANNEL A: 512MB DDR3 (64M*16*4pcs)
TOP Left BOT Right
BOT Left TOP Right
QSA[7..0]
QSA#[7..0]
Group-A1 decoupling CAP
MEM_A1 CLK
Group-A1 VREFGroup-A0 VREF
Group-A0 decoupling CAP
MEM_A0 CLK
9*$!
21
Ϭ
ϯ
ϭ
Ϯ
ϱ
ϳϰ
ϲ
C5165
Thames@0.1U/10V_4X
C5165
Thames@0.1U/10V_4X
C5194
Thames@1U/6.3V_4X
C5194
Thames@1U/6.3V_4X
R5092
Thames@4.99K/F_4
R5092
Thames@4.99K/F_4
R5096
Thames@4.99K/F_4
R5096
Thames@4.99K/F_4
R5085
Thames@4.99K/F_4
R5085
Thames@4.99K/F_4
R5078
Thames@243/F_4
R5078
Thames@243/F_4
C5183
Thames@1U/6.3V_4X
C5183
Thames@1U/6.3V_4X
C5210
Thames@4.7U/6.3V_6X
C5210
Thames@4.7U/6.3V_6X
C5193
Thames@1U/6.3V_4X
C5193
Thames@1U/6.3V_4X
C5169
Thames@1U/6.3V_4X
C5169
Thames@1U/6.3V_4X
C5208
Thames@4.7U/6.3V_6X
C5208
Thames@4.7U/6.3V_6X
R5079
Thames@243/F_4
R5079
Thames@243/F_4
R5081
Thames@4.99K/F_4
R5081
Thames@4.99K/F_4
C5173
Thames@1U/6.3V_4X
C5173
Thames@1U/6.3V_4X
C5187
Thames@1U/6.3V_4X
C5187
Thames@1U/6.3V_4X
R5099
Thames@56.2/F_4
R5099
Thames@56.2/F_4
100-BALL
SDRAM DDR3
U5002
Thames@VRAM _DDR3
100-BALL
SDRAM DDR3
U5002
Thames@VRAM _DDR3
WE
L3
RAS
J3
CAS
K3
CS
L2
CKE
K9
CK
J7
CK
K7
DQSU
B7
BA0
M2
BA1
N8
A2
P3
A3
N2
A4
P8
A5
P2
A6
R8
A7
R2
A8
T8
A9
R3
A10/AP
L7
A11
R7
DQL0 E3
DQL1 F7
DQL2 F2
DQL3 F8
DQL4 H3
DQL5 H8
DQL6 G2
DQL7 H7
VSSQ#D1 D1
VSS#A9 A9
VSS#E1 E1
VSS#B3 B3
NC#J1
J1
VDD#B2 B2
VDD#D9 D9
VDDQ#A1 A1
VDDQ#A8 A8
VDDQ#C1 C1
VDDQ#C9 C9
NC#L1
L1
NC#J9
J9
VDDQ#E9 E9
ZQ
L8
RESET
T2
DQSL
F3
DMU
D3 DML
E7
VSSQ#B1 B1
VSSQ#B9 B9
VSSQ#D8 D8
VSSQ#E2 E2
DQSU
C7
VSSQ#E8 E8
DQSL
G3
VDDQ#F1 F1
VSSQ#F9 F9
VSSQ#G1 G1
VDDQ#H2 H2
VDDQ#H9 H9
VSSQ#G9 G9
VREFCA
M8
VSS#G8 G8
VDD#G7 G7
ODT
K1
A0
N3
A1
P7
VDD#K2 K2
A12/BC
N7
VSS#J2 J2
VDD#K8 K8
DQU1 C3
DQU2 C8
DQU3 C2
DQU4 A7
DQU5 A2
DQU6 B8
DQU7 A3
DQU0 D7
A13
T3
A14
T7
A15
M7
BA2
M3
VREFDQ
H1
NC#L9
L9
VDD#N1 N1
VDD#N9 N9
VDD#R1 R1
VDD#R9 R9
VSS#J8 J8
VSS#M1 M1
VSS#M9 M9
VSS#P1 P1
VSS#P9 P9
VSS#T1 T1
VSS#T9 T9
VDDQ#D2 D2
C5186
Thames@1U/6.3V_4X
C5186
Thames@1U/6.3V_4X
R5080
Thames@243/F_4
R5080
Thames@243/F_4
C5204
Thames@4.7U/6.3V_6X
C5204
Thames@4.7U/6.3V_6X
C5203
Thames@4.7U/6.3V_6X
C5203
Thames@4.7U/6.3V_6X
100-BALL
SDRAM DDR3
U5004
Thames@VRAM _DDR3
100-BALL
SDRAM DDR3
U5004
Thames@VRAM _DDR3
WE
L3
RAS
J3
CAS
K3
CS
L2
CKE
K9
CK
J7
CK
K7
DQSU
B7
BA0
M2
BA1
N8
A2
P3
A3
N2
A4
P8
A5
P2
A6
R8
A7
R2
A8
T8
A9
R3
A10/AP
L7
A11
R7
DQL0 E3
DQL1 F7
DQL2 F2
DQL3 F8
DQL4 H3
DQL5 H8
DQL6 G2
DQL7 H7
VSSQ#D1 D1
VSS#A9 A9
VSS#E1 E1
VSS#B3 B3
NC#J1
J1
VDD#B2 B2
VDD#D9 D9
VDDQ#A1 A1
VDDQ#A8 A8
VDDQ#C1 C1
VDDQ#C9 C9
NC#L1
L1
NC#J9
J9
VDDQ#E9 E9
ZQ
L8
RESET
T2
DQSL
F3
DMU
D3 DML
E7
VSSQ#B1 B1
VSSQ#B9 B9
VSSQ#D8 D8
VSSQ#E2 E2
DQSU
C7
VSSQ#E8 E8
DQSL
G3
VDDQ#F1 F1
VSSQ#F9 F9
VSSQ#G1 G1
VDDQ#H2 H2
VDDQ#H9 H9
VSSQ#G9 G9
VREFCA
M8
VSS#G8 G8
VDD#G7 G7
ODT
K1
A0
N3
A1
P7
VDD#K2 K2
A12/BC
N7
VSS#J2 J2
VDD#K8 K8
DQU1 C3
DQU2 C8
DQU3 C2
DQU4 A7
DQU5 A2
DQU6 B8
DQU7 A3
DQU0 D7
A13
T3
A14
T7
A15
M7
BA2
M3
VREFDQ
H1
NC#L9
L9
VDD#N1 N1
VDD#N9 N9
VDD#R1 R1
VDD#R9 R9
VSS#J8 J8
VSS#M1 M1
VSS#M9 M9
VSS#P1 P1
VSS#P9 P9
VSS#T1 T1
VSS#T9 T9
VDDQ#D2 D2
R5087
Thames@4.99K/F_4
R5087
Thames@4.99K/F_4
C5176
Thames@1U/6.3V_4X
C5176
Thames@1U/6.3V_4X
R5094
Thames@4.99K/F_4
R5094
Thames@4.99K/F_4
C5174
Thames@1U/6.3V_4X
C5174
Thames@1U/6.3V_4X
R5100
Thames@56.2/F_4
R5100
Thames@56.2/F_4
C5163
Thames@0.1U/10V_4X
C5163
Thames@0.1U/10V_4X
C5170
Thames@1U/6.3V_4X
C5170
Thames@1U/6.3V_4X
C5172
Thames@1U/6.3V_4X
C5172
Thames@1U/6.3V_4X
C5189
Thames@0.01U/25V_4X
C5189
Thames@0.01U/25V_4X
C5168
Thames@0.1U/10V_4X
C5168
Thames@0.1U/10V_4X
R5084
Thames@4.99K/F_4
R5084
Thames@4.99K/F_4
C5190
Thames@1U/6.3V_4X
C5190
Thames@1U/6.3V_4X
C5196
Thames@1U/6.3V_4X
C5196
Thames@1U/6.3V_4X
R5083
Thames@4.99K/F_4
R5083
Thames@4.99K/F_4
C5178
Thames@1U/6.3V_4X
C5178
Thames@1U/6.3V_4X
C5166
Thames@0.1U/10V_4X
C5166
Thames@0.1U/10V_4X
C5202
Thames@1U/6.3V_4X
C5202
Thames@1U/6.3V_4X
C5206
Thames@4.7U/6.3V_6X
C5206
Thames@4.7U/6.3V_6X
C5201
Thames@1U/6.3V_4X
C5201
Thames@1U/6.3V_4X
C5188
Thames@1U/6.3V_4X
C5188
Thames@1U/6.3V_4X
C5212
Thames@4.7U/6.3V_6X
C5212
Thames@4.7U/6.3V_6X
R5098
Thames@56.2/F_4
R5098
Thames@56.2/F_4
R5091
Thames@4.99K/F_4
R5091
Thames@4.99K/F_4
R5089
Thames@4.99K/F_4
R5089
Thames@4.99K/F_4
C5184
Thames@1U/6.3V_4X
C5184
Thames@1U/6.3V_4X
C5182
Thames@1U/6.3V_4X
C5182
Thames@1U/6.3V_4X
C5199
Thames@1U/6.3V_4X
C5199
Thames@1U/6.3V_4X
C5205
Thames@4.7U/6.3V_6X
C5205
Thames@4.7U/6.3V_6X
C5198
Thames@1U/6.3V_4X
C5198
Thames@1U/6.3V_4X
C5195
Thames@1U/6.3V_4X
C5195
Thames@1U/6.3V_4X
C5200
Thames@1U/6.3V_4X
C5200
Thames@1U/6.3V_4X
R5093
Thames@4.99K/F_4
R5093
Thames@4.99K/F_4
C5179
Thames@1U/6.3V_4X
C5179
Thames@1U/6.3V_4X
C5167
Thames@0.1U/10V_4X
C5167
Thames@0.1U/10V_4X
C5181
Thames@1U/6.3V_4X
C5181
Thames@1U/6.3V_4X
C5171
Thames@1U/6.3V_4X
C5171
Thames@1U/6.3V_4X
C5161
Thames@0.1U/10V_4X
C5161
Thames@0.1U/10V_4X
C5191
Thames@1U/6.3V_4X
C5191
Thames@1U/6.3V_4X
R5082
Thames@4.99K/F_4
R5082
Thames@4.99K/F_4
C5185
Thames@0.01U/25V_4X
C5185
Thames@0.01U/25V_4X
100-BALL
SDRAM DDR3
U5005
Thames@VRAM _DDR3
100-BALL
SDRAM DDR3
U5005
Thames@VRAM _DDR3
WE
L3
RAS
J3
CAS
K3
CS
L2
CKE
K9
CK
J7
CK
K7
DQSU
B7
BA0
M2
BA1
N8
A2
P3
A3
N2
A4
P8
A5
P2
A6
R8
A7
R2
A8
T8
A9
R3
A10/AP
L7
A11
R7
DQL0 E3
DQL1 F7
DQL2 F2
DQL3 F8
DQL4 H3
DQL5 H8
DQL6 G2
DQL7 H7
VSSQ#D1 D1
VSS#A9 A9
VSS#E1 E1
VSS#B3 B3
NC#J1
J1
VDD#B2 B2
VDD#D9 D9
VDDQ#A1 A1
VDDQ#A8 A8
VDDQ#C1 C1
VDDQ#C9 C9
NC#L1
L1
NC#J9
J9
VDDQ#E9 E9
ZQ
L8
RESET
T2
DQSL
F3
DMU
D3 DML
E7
VSSQ#B1 B1
VSSQ#B9 B9
VSSQ#D8 D8
VSSQ#E2 E2
DQSU
C7
VSSQ#E8 E8
DQSL
G3
VDDQ#F1 F1
VSSQ#F9 F9
VSSQ#G1 G1
VDDQ#H2 H2
VDDQ#H9 H9
VSSQ#G9 G9
VREFCA
M8
VSS#G8 G8
VDD#G7 G7
ODT
K1
A0
N3
A1
P7
VDD#K2 K2
A12/BC
N7
VSS#J2 J2
VDD#K8 K8
DQU1 C3
DQU2 C8
DQU3 C2
DQU4 A7
DQU5 A2
DQU6 B8
DQU7 A3
DQU0 D7
A13
T3
A14
T7
A15
M7
BA2
M3
VREFDQ
H1
NC#L9
L9
VDD#N1 N1
VDD#N9 N9
VDD#R1 R1
VDD#R9 R9
VSS#J8 J8
VSS#M1 M1
VSS#M9 M9
VSS#P1 P1
VSS#P9 P9
VSS#T1 T1
VSS#T9 T9
VDDQ#D2 D2
C5162
Thames@0.1U/10V_4X
C5162
Thames@0.1U/10V_4X
C5180
Thames@1U/6.3V_4X
C5180
Thames@1U/6.3V_4X
R5097
Thames@56.2/F_4
R5097
Thames@56.2/F_4
C5209
Thames@4.7U/6.3V_6X
C5209
Thames@4.7U/6.3V_6X
R5086
Thames@4.99K/F_4
R5086
Thames@4.99K/F_4
R5088
Thames@4.99K/F_4
R5088
Thames@4.99K/F_4
R5090
Thames@4.99K/F_4
R5090
Thames@4.99K/F_4
100-BALL
SDRAM DDR3
U5003
Thames@VRAM _DDR3
100-BALL
SDRAM DDR3
U5003
Thames@VRAM _DDR3
WE
L3
RAS
J3
CAS
K3
CS
L2
CKE
K9
CK
J7
CK
K7
DQSU
B7
BA0
M2
BA1
N8
A2
P3
A3
N2
A4
P8
A5
P2
A6
R8
A7
R2
A8
T8
A9
R3
A10/AP
L7
A11
R7
DQL0 E3
DQL1 F7
DQL2 F2
DQL3 F8
DQL4 H3
DQL5 H8
DQL6 G2
DQL7 H7
VSSQ#D1 D1
VSS#A9 A9
VSS#E1 E1
VSS#B3 B3
NC#J1
J1
VDD#B2 B2
VDD#D9 D9
VDDQ#A1 A1
VDDQ#A8 A8
VDDQ#C1 C1
VDDQ#C9 C9
NC#L1
L1
NC#J9
J9
VDDQ#E9 E9
ZQ
L8
RESET
T2
DQSL
F3
DMU
D3 DML
E7
VSSQ#B1 B1
VSSQ#B9 B9
VSSQ#D8 D8
VSSQ#E2 E2
DQSU
C7
VSSQ#E8 E8
DQSL
G3
VDDQ#F1 F1
VSSQ#F9 F9
VSSQ#G1 G1
VDDQ#H2 H2
VDDQ#H9 H9
VSSQ#G9 G9
VREFCA
M8
VSS#G8 G8
VDD#G7 G7
ODT
K1
A0
N3
A1
P7
VDD#K2 K2
A12/BC
N7
VSS#J2 J2
VDD#K8 K8
DQU1 C3
DQU2 C8
DQU3 C2
DQU4 A7
DQU5 A2
DQU6 B8
DQU7 A3
DQU0 D7
A13
T3
A14
T7
A15
M7
BA2
M3
VREFDQ
H1
NC#L9
L9
VDD#N1 N1
VDD#N9 N9
VDD#R1 R1
VDD#R9 R9
VSS#J8 J8
VSS#M1 M1
VSS#M9 M9
VSS#P1 P1
VSS#P9 P9
VSS#T1 T1
VSS#T9 T9
VDDQ#D2 D2
R5095
Thames@4.99K/F_4
R5095
Thames@4.99K/F_4
C5211
Thames@4.7U/6.3V_6X
C5211
Thames@4.7U/6.3V_6X
R5077
Thames@243/F_4
R5077
Thames@243/F_4
C5164
Thames@0.1U/10V_4X
C5164
Thames@0.1U/10V_4X
C5192
Thames@1U/6.3V_4X
C5192
Thames@1U/6.3V_4X
C5175
Thames@1U/6.3V_4X
C5175
Thames@1U/6.3V_4X
C5197
Thames@1U/6.3V_4X
C5197
Thames@1U/6.3V_4X
C5177
Thames@1U/6.3V_4X
C5177
Thames@1U/6.3V_4X
C5207
Thames@4.7U/6.3V_6X
C5207
Thames@4.7U/6.3V_6X

5
5
4
4
3
3
2
2
1
1
D D
C C
B B
A A
VMB_MA11
VMB_MA9
VMB_MA10
VMB_MA8
VMB_MA7
VMB_MA6
VMB_MA3
VMB_MA4
VMB_MA5
VMB_MA1
VMB_MA2
VMB_MA0
VREFC_VMB2
VREFD_VMB2
VMB_MA12
VMB_ZQ1
VMB_CAS0#
VMB_RAS0#
VREFC_VMB1 VREFD_VMB1 VREFC_VMB3 VREFD_VMB3
VMB_ZQ2 VMB_ZQ3 VMB_ZQ4
VMB_MA11
VMB_MA9
VMB_MA10
VMB_MA8
VMB_MA7
VMB_MA6
VMB_MA3
VMB_MA4
VMB_MA5
VMB_MA1
VMB_MA2
VMB_MA0
VMB_MA12
VMB_BA0
VMB_BA1
VMB_BA2
VMB_MA11
VMB_MA9
VMB_MA10
VMB_MA8
VMB_MA7
VMB_MA6
VMB_MA3
VMB_MA4
VMB_MA5
VMB_MA1
VMB_MA2
VMB_MA0
VMB_MA12
VMB_BA0
VMB_BA1
VMB_BA2
MEM_RST#
VMB_DQ[63..0]
VMB_DM[7..0]
VMB_WDQS[7..0]
VMB_RDQS[7..0]
MEM_RST#
VREFC_VMB4 VREFD_VMB4VREFC_VMB2 VREFD_VMB2
VMB_BA0
VMB_BA1
VMB_BA2
VMB_ODT1
VMB_CLK1
VMB_CLK1#
VREFC_VMB4
VREFD_VMB4
VMB_CKE1
VMB_WE1#
VMB_CS1#
VMB_CAS1#
VMB_RAS1#
VMB_CKE0
VMB_WE0#
MEM_RST#
VREFC_VMB1
VREFD_VMB1
VMB_ODT0
VMB_CLK0
VMB_CLK0#
VMB_CS0#
MEM_RST#
VREFC_VMB3
VREFD_VMB3
VMB_MA11
VMB_MA9
VMB_MA10
VMB_MA8
VMB_MA7
VMB_MA6
VMB_MA3
VMB_MA4
VMB_MA5
VMB_MA1
VMB_MA2
VMB_MA0
VMB_MA12
VMB_BA0
VMB_BA1
VMB_BA2
VMB_CLK0
VMB_CLK0#
VMB_CKE0
VMB_ODT0
VMB_CS0#
VMB_CAS0#
VMB_RAS0#
VMB_WE0#
VMB_ODT1
VMB_CLK1
VMB_CLK1#
VMB_CKE1
VMB_WE1#
VMB_CS1#
VMB_CAS1#
VMB_RAS1#
VMB_CLK0
VMB_CLK0#
VMB_CLK1
VMB_CLK1#
VMB_MA13 VMB_MA13 VMB_MA13 VMB_MA13
VMB_MA[14..0]
VMB_MA14 VMB_MA14 VMB_MA14 VMB_MA14
VMB_DM3
VMB_RDQS3
VMB_WDQS3
VMB_DM2
VMB_RDQS2
VMB_WDQS2 VMB_WDQS0
VMB_DM0
VMB_RDQS0
VMB_RDQS1
VMB_WDQS1
VMB_DM1
VMB_DM6
VMB_DM5
VMB_RDQS6
VMB_RDQS5
VMB_WDQS6
VMB_WDQS5
VMB_DQ45
VMB_DQ42
VMB_DQ40
VMB_DQ46
VMB_DQ44
VMB_DQ41
VMB_DQ43
VMB_DQ47
VMB_DQ20
VMB_DQ18
VMB_DQ17
VMB_DQ16
VMB_DQ21
VMB_DQ23
VMB_DQ22
VMB_DQ19
VMB_DQ27
VMB_DQ24
VMB_DQ31
VMB_DQ28
VMB_DQ29
VMB_DQ25
VMB_DQ30
VMB_DQ26
VMB_DQ14
VMB_DQ11
VMB_DQ10
VMB_DQ12
VMB_DQ13
VMB_DQ8
VMB_DQ9
VMB_DQ15
VMB_DQ1
VMB_DQ6
VMB_DQ5
VMB_DQ7
VMB_DQ4
VMB_DQ2
VMB_DQ3
VMB_DQ0
VMB_DQ49
VMB_DQ53
VMB_DQ54
VMB_DQ52
VMB_DQ55
VMB_DQ51
VMB_DQ48
VMB_DQ50
VMB_DQ38
VMB_DQ39
VMB_DQ60
VMB_DQ33
VMB_DQ63
VMB_DQ59
VMB_DQ58
VMB_DQ37
VMB_DQ35
VMB_DQ62
VMB_DQ57
VMB_DQ32
VMB_DQ61
VMB_DQ36
VMB_DQ34
VMB_DQ56
VMB_RDQS7
VMB_RDQS4
VMB_WDQS7
VMB_WDQS4
VMB_DM4
VMB_DM7
VMB_DQ[63..0](20)
VMB_DM[7..0](20)
VMB_WDQS[7..0](20)
VMB_RDQS[7..0](20)
VMB_CKE1(20)
VMB_CAS1#(20)
VMB_RAS1#(20)
VMB_WE1#(20)
VMB_CS1#(20)
VMB_ODT1(20)
VMB_CLK1(20)
VMB_CLK1#(20)
VMB_BA1(20)
VMB_BA2(20)
VMB_BA0(20)
MEM_RST#(20,21)
VMB_MA1(20)
VMB_MA2(20)
VMB_MA3(20)
VMB_MA4(20)
VMB_MA0(20)
VMB_MA5(20)
VMB_MA6(20)
VMB_MA7(20)
VMB_MA8(20)
VMB_MA9(20)
VMB_MA10(20)
VMB_MA11(20)
VMB_MA12(20)
VMB_CLK0#(20)
VMB_CLK0(20)
VMB_CKE0(20)
VMB_CAS0#(20)
VMB_RAS0#(20)
VMB_WE0#(20)
VMB_ODT0(20)
VMB_CS0#(20)
VMB_MA13(20)
VMB_MA[14..0](20)
VMB_MA14(20)
+1.5V_GPU
+1.5V_GPU
+1.5V_GPU
+1.5V_GPU +1.5V_GPU
+1.5V_GPU+1.5V_GPU
+1.5V_GPU
+1.5V_GPU+1.5V_GPU+1.5V_GPU+1.5V_GPU+1.5V_GPU+1.5V_GPU+1.5V_GPU+1.5V_GPU
+1.5V_GPU
+1.5V_GPU
+1.5V_GPU
+1.5V_GPU
+1.5V_GPU
+1.5V_GPU
Size Document Number Rev
Date: Sheet of
Quanta Computer Inc.
PROJECT :
VRAM_B: DDR3*4PCS
1A
22 45Wednesday, March 21, 2012
BY7D
Size Document Number Rev
Date: Sheet of
Quanta Computer Inc.
PROJECT :
VRAM_B: DDR3*4PCS
1A
22 45Wednesday, March 21, 2012
BY7D
Size Document Number Rev
Date: Sheet of
Quanta Computer Inc.
PROJECT :
VRAM_B: DDR3*4PCS
1A
22 45Wednesday, March 21, 2012
BY7D
BOT Down
TOP Up BOT Up TOP Down
CHANNEL B: 512MB DDR3 (64M*16*4pcs)
QSA[7..0]
QSA#[7..0]
Group-B1 decoupling CAPGroup-B0 decoupling CAP
MEM_B0 CLK MEM_B1 CLK
Group-B0 VREF Group-B1 VREF
9*$!
22
Ϭ
ϭ
Ϯ
ϯ
ϳ
ϰϱ
ϲ
C5214
EV@0.1U/10V_4X
C5214
EV@0.1U/10V_4X
R5109
EV@4.99K/F_4
R5109
EV@4.99K/F_4
C5233
EV@1U/6.3V_4X
C5233
EV@1U/6.3V_4X
C5228
EV@1U/6.3V_4X
C5228
EV@1U/6.3V_4X
C5223
EV@1U/6.3V_4X
C5223
EV@1U/6.3V_4X
R5122
EV@56.2/F_4
R5122
EV@56.2/F_4
C5255
EV@4.7U/6.3V_6X
C5255
EV@4.7U/6.3V_6X
C5220
EV@0.1U/10V_4X
C5220
EV@0.1U/10V_4X
C5217
EV@0.1U/10V_4X
C5217
EV@0.1U/10V_4X
R5114
EV@4.99K/F_4
R5114
EV@4.99K/F_4
C5256
EV@4.7U/6.3V_6X
C5256
EV@4.7U/6.3V_6X
C5222
EV@1U/6.3V_4X
C5222
EV@1U/6.3V_4X
C5246
EV@1U/6.3V_4X
C5246
EV@1U/6.3V_4X
C5245
EV@1U/6.3V_4X
C5245
EV@1U/6.3V_4X
C5259
EV@4.7U/6.3V_6X
C5259
EV@4.7U/6.3V_6X
C5229
EV@1U/6.3V_4X
C5229
EV@1U/6.3V_4X
R5120
EV@4.99K/F_4
R5120
EV@4.99K/F_4
C5241
EV@1U/6.3V_4X
C5241
EV@1U/6.3V_4X
100-BALL
SDRAM DDR3
U5007
EV@VRAM _DDR3
100-BALL
SDRAM DDR3
U5007
EV@VRAM _DDR3
WE
L3
RAS
J3
CAS
K3
CS
L2
CKE
K9
CK
J7
CK
K7
DQSU
B7
BA0
M2
BA1
N8
A2
P3
A3
N2
A4
P8
A5
P2
A6
R8
A7
R2
A8
T8
A9
R3
A10/AP
L7
A11
R7
DQL0 E3
DQL1 F7
DQL2 F2
DQL3 F8
DQL4 H3
DQL5 H8
DQL6 G2
DQL7 H7
VSSQ#D1 D1
VSS#A9 A9
VSS#E1 E1
VSS#B3 B3
NC#J1
J1
VDD#B2 B2
VDD#D9 D9
VDDQ#A1 A1
VDDQ#A8 A8
VDDQ#C1 C1
VDDQ#C9 C9
NC#L1
L1
NC#J9
J9
VDDQ#E9 E9
ZQ
L8
RESET
T2
DQSL
F3
DMU
D3 DML
E7
VSSQ#B1 B1
VSSQ#B9 B9
VSSQ#D8 D8
VSSQ#E2 E2
DQSU
C7
VSSQ#E8 E8
DQSL
G3
VDDQ#F1 F1
VSSQ#F9 F9
VSSQ#G1 G1
VDDQ#H2 H2
VDDQ#H9 H9
VSSQ#G9 G9
VREFCA
M8
VSS#G8 G8
VDD#G7 G7
ODT
K1
A0
N3
A1
P7
VDD#K2 K2
A12/BC
N7
VSS#J2 J2
VDD#K8 K8
DQU1 C3
DQU2 C8
DQU3 C2
DQU4 A7
DQU5 A2
DQU6 B8
DQU7 A3
DQU0 D7
A13
T3
A14
T7
A15
M7
BA2
M3
VREFDQ
H1
NC#L9
L9
VDD#N1 N1
VDD#N9 N9
VDD#R1 R1
VDD#R9 R9
VSS#J8 J8
VSS#M1 M1
VSS#M9 M9
VSS#P1 P1
VSS#P9 P9
VSS#T1 T1
VSS#T9 T9
VDDQ#D2 D2
C5258
EV@4.7U/6.3V_6X
C5258
EV@4.7U/6.3V_6X
C5240
EV@1U/6.3V_4X
C5240
EV@1U/6.3V_4X
R5112
EV@4.99K/F_4
R5112
EV@4.99K/F_4
R5103
EV@243/F_4
R5103
EV@243/F_4
R5110
EV@4.99K/F_4
R5110
EV@4.99K/F_4
R5123
EV@56.2/F_4
R5123
EV@56.2/F_4
C5247
EV@1U/6.3V_4X
C5247
EV@1U/6.3V_4X
R5104
EV@243/F_4
R5104
EV@243/F_4
C5257
EV@4.7U/6.3V_6X
C5257
EV@4.7U/6.3V_6X
100-BALL
SDRAM DDR3
U5009
EV@VRAM _DDR3
100-BALL
SDRAM DDR3
U5009
EV@VRAM _DDR3
WE
L3
RAS
J3
CAS
K3
CS
L2
CKE
K9
CK
J7
CK
K7
DQSU
B7
BA0
M2
BA1
N8
A2
P3
A3
N2
A4
P8
A5
P2
A6
R8
A7
R2
A8
T8
A9
R3
A10/AP
L7
A11
R7
DQL0 E3
DQL1 F7
DQL2 F2
DQL3 F8
DQL4 H3
DQL5 H8
DQL6 G2
DQL7 H7
VSSQ#D1 D1
VSS#A9 A9
VSS#E1 E1
VSS#B3 B3
NC#J1
J1
VDD#B2 B2
VDD#D9 D9
VDDQ#A1 A1
VDDQ#A8 A8
VDDQ#C1 C1
VDDQ#C9 C9
NC#L1
L1
NC#J9
J9
VDDQ#E9 E9
ZQ
L8
RESET
T2
DQSL
F3
DMU
D3 DML
E7
VSSQ#B1 B1
VSSQ#B9 B9
VSSQ#D8 D8
VSSQ#E2 E2
DQSU
C7
VSSQ#E8 E8
DQSL
G3
VDDQ#F1 F1
VSSQ#F9 F9
VSSQ#G1 G1
VDDQ#H2 H2
VDDQ#H9 H9
VSSQ#G9 G9
VREFCA
M8
VSS#G8 G8
VDD#G7 G7
ODT
K1
A0
N3
A1
P7
VDD#K2 K2
A12/BC
N7
VSS#J2 J2
VDD#K8 K8
DQU1 C3
DQU2 C8
DQU3 C2
DQU4 A7
DQU5 A2
DQU6 B8
DQU7 A3
DQU0 D7
A13
T3
A14
T7
A15
M7
BA2
M3
VREFDQ
H1
NC#L9
L9
VDD#N1 N1
VDD#N9 N9
VDD#R1 R1
VDD#R9 R9
VSS#J8 J8
VSS#M1 M1
VSS#M9 M9
VSS#P1 P1
VSS#P9 P9
VSS#T1 T1
VSS#T9 T9
VDDQ#D2 D2
R5106
EV@4.99K/F_4
R5106
EV@4.99K/F_4
C5238
EV@1U/6.3V_4X
C5238
EV@1U/6.3V_4X
C5254
EV@4.7U/6.3V_6X
C5254
EV@4.7U/6.3V_6X
C5244
EV@1U/6.3V_4X
C5244
EV@1U/6.3V_4X
C5232
EV@1U/6.3V_4X
C5232
EV@1U/6.3V_4X
R5115
EV@4.99K/F_4
R5115
EV@4.99K/F_4
C5251
EV@1U/6.3V_4X
C5251
EV@1U/6.3V_4X
R5105
EV@4.99K/F_4
R5105
EV@4.99K/F_4
R5116
EV@4.99K/F_4
R5116
EV@4.99K/F_4
R5119
EV@4.99K/F_4
R5119
EV@4.99K/F_4
C5243
EV@1U/6.3V_4X
C5243
EV@1U/6.3V_4X
R5111
EV@4.99K/F_4
R5111
EV@4.99K/F_4
R5108
EV@4.99K/F_4
R5108
EV@4.99K/F_4
R5113
EV@4.99K/F_4
R5113
EV@4.99K/F_4
C5253
EV@4.7U/6.3V_6X
C5253
EV@4.7U/6.3V_6X
100-BALL
SDRAM DDR3
U5008
EV@VRAM _DDR3
100-BALL
SDRAM DDR3
U5008
EV@VRAM _DDR3
WE
L3
RAS
J3
CAS
K3
CS
L2
CKE
K9
CK
J7
CK
K7
DQSU
B7
BA0
M2
BA1
N8
A2
P3
A3
N2
A4
P8
A5
P2
A6
R8
A7
R2
A8
T8
A9
R3
A10/AP
L7
A11
R7
DQL0 E3
DQL1 F7
DQL2 F2
DQL3 F8
DQL4 H3
DQL5 H8
DQL6 G2
DQL7 H7
VSSQ#D1 D1
VSS#A9 A9
VSS#E1 E1
VSS#B3 B3
NC#J1
J1
VDD#B2 B2
VDD#D9 D9
VDDQ#A1 A1
VDDQ#A8 A8
VDDQ#C1 C1
VDDQ#C9 C9
NC#L1
L1
NC#J9
J9
VDDQ#E9 E9
ZQ
L8
RESET
T2
DQSL
F3
DMU
D3 DML
E7
VSSQ#B1 B1
VSSQ#B9 B9
VSSQ#D8 D8
VSSQ#E2 E2
DQSU
C7
VSSQ#E8 E8
DQSL
G3
VDDQ#F1 F1
VSSQ#F9 F9
VSSQ#G1 G1
VDDQ#H2 H2
VDDQ#H9 H9
VSSQ#G9 G9
VREFCA
M8
VSS#G8 G8
VDD#G7 G7
ODT
K1
A0
N3
A1
P7
VDD#K2 K2
A12/BC
N7
VSS#J2 J2
VDD#K8 K8
DQU1 C3
DQU2 C8
DQU3 C2
DQU4 A7
DQU5 A2
DQU6 B8
DQU7 A3
DQU0 D7
A13
T3
A14
T7
A15
M7
BA2
M3
VREFDQ
H1
NC#L9
L9
VDD#N1 N1
VDD#N9 N9
VDD#R1 R1
VDD#R9 R9
VSS#J8 J8
VSS#M1 M1
VSS#M9 M9
VSS#P1 P1
VSS#P9 P9
VSS#T1 T1
VSS#T9 T9
VDDQ#D2 D2
C5215
EV@0.1U/10V_4X
C5215
EV@0.1U/10V_4X
R5117
EV@4.99K/F_4
R5117
EV@4.99K/F_4
C5227
EV@1U/6.3V_4X
C5227
EV@1U/6.3V_4X
C5260
EV@4.7U/6.3V_6X
C5260
EV@4.7U/6.3V_6X
C5250
EV@1U/6.3V_4X
C5250
EV@1U/6.3V_4X
C5225
EV@1U/6.3V_4X
C5225
EV@1U/6.3V_4X
R5118
EV@4.99K/F_4
R5118
EV@4.99K/F_4
C5236
EV@0.01U/25V_4X
C5236
EV@0.01U/25V_4X
C5219
EV@0.1U/10V_4X
C5219
EV@0.1U/10V_4X
C5230
EV@1U/6.3V_4X
C5230
EV@1U/6.3V_4X
C5218
EV@0.1U/10V_4X
C5218
EV@0.1U/10V_4X
C5249
EV@1U/6.3V_4X
C5249
EV@1U/6.3V_4X
C5221
EV@1U/6.3V_4X
C5221
EV@1U/6.3V_4X
C5242
EV@1U/6.3V_4X
C5242
EV@1U/6.3V_4X
C5216
EV@0.1U/10V_4X
C5216
EV@0.1U/10V_4X
100-BALL
SDRAM DDR3
U5006
EV@VRAM _DDR3
100-BALL
SDRAM DDR3
U5006
EV@VRAM _DDR3
WE
L3
RAS
J3
CAS
K3
CS
L2
CKE
K9
CK
J7
CK
K7
DQSU
B7
BA0
M2
BA1
N8
A2
P3
A3
N2
A4
P8
A5
P2
A6
R8
A7
R2
A8
T8
A9
R3
A10/AP
L7
A11
R7
DQL0 E3
DQL1 F7
DQL2 F2
DQL3 F8
DQL4 H3
DQL5 H8
DQL6 G2
DQL7 H7
VSSQ#D1 D1
VSS#A9 A9
VSS#E1 E1
VSS#B3 B3
NC#J1
J1
VDD#B2 B2
VDD#D9 D9
VDDQ#A1 A1
VDDQ#A8 A8
VDDQ#C1 C1
VDDQ#C9 C9
NC#L1
L1
NC#J9
J9
VDDQ#E9 E9
ZQ
L8
RESET
T2
DQSL
F3
DMU
D3 DML
E7
VSSQ#B1 B1
VSSQ#B9 B9
VSSQ#D8 D8
VSSQ#E2 E2
DQSU
C7
VSSQ#E8 E8
DQSL
G3
VDDQ#F1 F1
VSSQ#F9 F9
VSSQ#G1 G1
VDDQ#H2 H2
VDDQ#H9 H9
VSSQ#G9 G9
VREFCA
M8
VSS#G8 G8
VDD#G7 G7
ODT
K1
A0
N3
A1
P7
VDD#K2 K2
A12/BC
N7
VSS#J2 J2
VDD#K8 K8
DQU1 C3
DQU2 C8
DQU3 C2
DQU4 A7
DQU5 A2
DQU6 B8
DQU7 A3
DQU0 D7
A13
T3
A14
T7
A15
M7
BA2
M3
VREFDQ
H1
NC#L9
L9
VDD#N1 N1
VDD#N9 N9
VDD#R1 R1
VDD#R9 R9
VSS#J8 J8
VSS#M1 M1
VSS#M9 M9
VSS#P1 P1
VSS#P9 P9
VSS#T1 T1
VSS#T9 T9
VDDQ#D2 D2
C5226
EV@1U/6.3V_4X
C5226
EV@1U/6.3V_4X
C5262
EV@4.7U/6.3V_6X
C5262
EV@4.7U/6.3V_6X
C5213
EV@0.1U/10V_4X
C5213
EV@0.1U/10V_4X
C5235
EV@1U/6.3V_4X
C5235
EV@1U/6.3V_4X
R5102
EV@243/F_4
R5102
EV@243/F_4
C5248
EV@1U/6.3V_4X
C5248
EV@1U/6.3V_4X
R5124
EV@56.2/F_4
R5124
EV@56.2/F_4
C5234
EV@1U/6.3V_4X
C5234
EV@1U/6.3V_4X
R5121
EV@56.2/F_4
R5121
EV@56.2/F_4
C5261
EV@4.7U/6.3V_6X
C5261
EV@4.7U/6.3V_6X
C5252
EV@1U/6.3V_4X
C5252
EV@1U/6.3V_4X
R5101
EV@243/F_4
R5101
EV@243/F_4
C5239
EV@1U/6.3V_4X
C5239
EV@1U/6.3V_4X
C5237
EV@0.01U/25V_4X
C5237
EV@0.01U/25V_4X
C5231
EV@1U/6.3V_4X
C5231
EV@1U/6.3V_4X
C5224
EV@1U/6.3V_4X
C5224
EV@1U/6.3V_4X
R5107
EV@4.99K/F_4
R5107
EV@4.99K/F_4

5
5
4
4
3
3
2
2
1
1
D D
C C
B B
A A
Size Document Number Rev
Date: Sheet of
Quanta Computer Inc.
PROJECT :
Seymour_M2/ Baco
1A
23 45Tuesday, March 06, 2012
BY7D
Size Document Number Rev
Date: Sheet of
Quanta Computer Inc.
PROJECT :
Seymour_M2/ Baco
1A
23 45Tuesday, March 06, 2012
BY7D
Size Document Number Rev
Date: Sheet of
Quanta Computer Inc.
PROJECT :
Seymour_M2/ Baco
1A
23 45Tuesday, March 06, 2012
BY7D
23
EŽŶͲKĚĞƐŝŐŶ
;ƌĂnjŽƐĚŽĞƐŶΖƚƐƵƉƉŽƌƚDƵdžůĞƐƐ^ǁŝƚĐŚͲĂďůĞ'ƌĂƉŚŝĐƐͿ

5
5
4
4
3
3
2
2
1
1
D D
C C
B B
A A
USB30_TX0+_CUSB3_TXP0
USB3_TXN0 USB30_TX0-_C
USB30_RX0+
USB30_RX0-
+5VSUS_USBP1
USB30_TX0+_R1
USB30_TX0-_R1
USBP10+_CN
+5VSUS_USBP1
USBP10-_CN
USB_SC_OC#
USBP10+_R2
USB3_RXN0
USB3_RXP0
USBP0+
USBP0-_R
USBP0+_R
+5VSUS_USBP0
USB30_RX1+
USB30_RX1-
USB30_TX1+_R1
USB30_TX1-_R1
USBP11+_R
+5VSUS_USBP0
USBP11-_R
USBP11+
USB_NORMAL_EN#
+5VSUS_USBP0
USB_NORMAL_OC#
USB3_RXN1_RE
USB3_RXP1_RE
USB3_TXN1_RE
USB3_TXP1_RE
EQ_A DE_B
EQ_B
DE_B DE_A
EQ_A
USB3_TXN1_C
USB3_TXP1_C
USB3_RXN1_C
USB3_RXP1_C
USB3_RXP1_RE
USB3_RXN1_RE
USB3_TXP1_REUSB3_TXP1_RE_C
USB3_TXN1_RE_C USB3_TXN1_RE
OSAOSB
USB_BUS_SW3
USBP11+_R
USBP11-_R
+5VSUS_USBP0
USB_SC_EN#
USB30_RX1+ USB30_RX1-
USB30_TX1+_R1 USB30_TX1-_R1
USBP11+_RUSBP11-_R
+5VSUS_USBP0
USBP11-
USB_BUS_SW3
+5VSUS_USBP1USBP10-_R2
USB30_RX0-USB30_RX0+
USBP10-_CN USBP10+_CN
USB30_TX0-_CUSB30_TX0+_C
+5VSUS_USBP1
USBP0-
USBP10-
USBP10+
USB_S&C#_R
USB_S&C_R
USB_S&C_RR
USB_S&C#_RR
USBP10+_R1
USBP10+_R1
USBP10-_R1
USBP10-_R1
USBP10-_R2
USBP10+_R2
USBP10+_CN
USBP10-_CN
OSBOSADE_AEQ_B
USB_SC_EN#(34)
USB_SC_OC# (6,34)
USB3_TXP0(6)
USB3_RXN0(6)
USB3_RXP0(6)
USB3_TXN0(6)
USB_NORMAL_EN#(34)
USB_NORMAL_OC# (6,34)
USB3_TXN1(6)
USB3_TXP1(6)
USB3_RXN1(6)
USB3_RXP1(6)
USB_BUS_SW2(34)
USB_BUS_SW3(34)
USB_BUS_SW4(34)
USBP10- (6)
USBP10+ (6)
USBP0-(6)
USBP0+(6)
USBP11-(6)
USBP11+(6)
+5V_S5
+5V_S5
+5V_S5
+USB_RE_PWR
+USB_RE_PWR
+USB_RE_PWR
+USB_RE_PWR
+3V_S5
+3V_S5
+USB_RE_PWR
+3V_S5
+3V
Size Document Number Rev
Date: Sheet of
Quanta Computer Inc.
PROJECT :
USB2.0/USB3.0
1A
Wednesday, March 21, 2012
BY7D
24 45
Size Document Number Rev
Date: Sheet of
Quanta Computer Inc.
PROJECT :
USB2.0/USB3.0
1A
Wednesday, March 21, 2012
BY7D
24 45
Size Document Number Rev
Date: Sheet of
Quanta Computer Inc.
PROJECT :
USB2.0/USB3.0
1A
Wednesday, March 21, 2012
BY7D
24 45
<USB>
<USB> <U3B>
<EMI>
86%&2115,*+7
86%3RZHUVZLWFK
<U3B>
86%&211/()7'2:1
<SLC>USB w S&C MAXIM solution
24
USB3.0 DFHS09FR085 ULU3@TARA9-9V1391
USB2.0 DFHS04FR487 ULU2@UARC6-4K1926
Force Apple 2A Charger Mode
Autodetection charger mode
Force-Dedicated Charger Mode
CB0 CB1 Status
USB Pass-Through Mode
Connect DP/DM to TDP/TDM
USB Pass-Through Mode with CDP
Emulation.Auto connect DP/DM to
TDP/TDM depending on CDP status
CB2
XX1
1
1
11
000
00
00
0
86%&2115,*+7 <U3B> <U2B>
USB3.0 UR-3@TARAH-9V1391
USB2.0 UR-2@UARCF-4K1986
86%&211/()783
30 mils
86%3RZHUVZLWFK
фϮϬϭϭϭϮϬϳͺ>ŝŶĐĂŶх
ƌĞƐĞƌǀĞĨŽƌĞdžƚĞƌŶĂůh^ƉŽƌƚ͘
фϮϬϭϭϭϮϬϳͺ>ŝŶĐĂŶх
ƌĞƐĞƌǀĞĨŽƌĞdžƚĞƌŶĂůh^ƉŽƌƚ͘
фϮϬϭϭϭϮϬϳͺ>ŝŶĐĂŶх
ƌĞƐĞƌǀĞĨŽƌĞdžƚĞƌŶĂůh^ƉŽƌƚ͘
VV
V
VV
R71
VV
14566
14600
14617(with CB2)
R69 R62 R59
14617(no CB2)
R53
Pass-Through(USB) mode for 14600
pass-through(USB) with CDP
Emulation for 14600
11
Auto mode
X1
10
CB0
0
Pass-Through(USB) mode:
Connect DP/DM to TDP/TDM for 14566
Force dedicated charger mode
Status
0
CB1
14566/14600
01
14617
фϯͺϮϬϭϮϬϭϬϮх
ĐŚĂŶŐĞ^ƐŽůƵƚŝŽŶ;ĚĞůhϱϬϯϳͿ
фϯͺϮϬϭϮϬϭϬϮхĐŚĂŶŐĞ^ƐŽůƵƚŝŽŶ;ĚĞůhϱϬϯϳͿ
фϯͺϮϬϭϮϬϭϯϬх
ƌĞƐĞƌǀĞϭϮϬϲƉĂĐŬĂŐĞĐĂƉ
фϯͺϮϬϭϮϬϭϯϬх
ĐŚĂŶŐĞƚŽϭϬϬ<ŽŚŵ
;ĨŽƌůĞĂŬĂŐĞŝƐƐƵĞͿ
фϯͺϮϬϭϮϬϭϯϬх
ĐŚĂŶŐĞƚŽϭϬϬ<ŽŚŵ
;ĨŽƌůĞĂŬĂŐĞŝƐƐƵĞͿ
фϯͺϮϬϭϮϬϭϯϬх
ƌĞƐĞƌǀĞϭϮϬϲƉĂĐŬĂŐĞĐĂƉ
фϯͺϮϬϭϮϬϮϬϮх
ĐŚĂŶŐĞƚŽƐŚŽƌƚƉĂĚ
фϯͺϮϬϭϮϬϮϬϮх
ĐŚĂŶŐĞƚŽƐŚŽƌƚƉĂĚ
фϯͺϮϬϭϮϬϮϬϮх
ĐŚĂŶŐĞƚŽƐŚŽƌƚƉĂĚ
фϯͺϮϬϭϮϬϯϭϯх
ĚĞů>ϰĨŽƌůĂLJŽƵƚ
ƌĞƋƵĞƐƚ
фϯͺϮϬϭϮϬϯϭϯх
ĚĞů>ϯĨŽƌůĂLJŽƵƚƌĞƋƵĞƐƚ
фϯͺϮϬϭϮϬϯϭϯх
ĚĞů>ϮĨŽƌůĂLJŽƵƚƌĞƋƵĞƐƚ
фϯͺϮϬϭϮϬϯϭϲх
ƐƚƵĨĨZϱϱϳĂŶĚƵŶƐƚƵĨĨZϱϲϳ;ƌĞͲĚƌŝǀĞƌ/ǀĞŶĚŽƌƐƵŐŐĞƐƚͿ
фϯͺϮϬϭϮϬϯϮϭх
ƐƚƵĨĨĨŽƌh^ĚŝƐĐŚĂƌŐĞƌ
фϯͺϮϬϭϮϬϯϮϭх
ƐƚƵĨĨĨŽƌh^ĚŝƐĐŚĂƌŐĞƌ
C143
1U/16V_6X
C143
1U/16V_6X
RP1
*0X2_short
RP1
*0X2_short
2
4
1
3
D4
*5V/30V/0.2p_4
D4
*5V/30V/0.2p_4
12
R571
*ULU3@4.7K_4
R571
*ULU3@4.7K_4
R69 14617@0_4R69 14617@0_4
C308 *ULU@10P/50V_4CC308 *ULU@10P/50V_4C
C762 ULU3@0.1U/10V_4XC762 ULU3@0.1U/10V_4X
R34 ULU3@0_4R34 ULU3@0_4
C753 ULU3@0.1U/10V_4XC753 ULU3@0.1U/10V_4X
R338
470/F_4
R338
470/F_4
R36 ULU3@0_4R36 ULU3@0_4
R39 *ULU3@4.7K_4R39 *ULU3@4.7K_4
U5
S&C@MAX14600ETA+T
U5
S&C@MAX14600ETA+T
TDP 6
TDM 7
VCC
5
CB1(CEN#)
1
DP 3
DM 2
CB
8
GND 4
GND
9
R340
470/F_4
R340
470/F_4 D3
*5V/30V/0.2p_4
D3
*5V/30V/0.2p_4
12
C138
*470P/50V_4X
C138
*470P/50V_4X
R569
*ULU3@4.7K_4
R569
*ULU3@4.7K_4
Q18
ME2N7002E_200MA
Q18
ME2N7002E_200MA
3
2
1
R35 ULU3@0_4R35 ULU3@0_4
C128
*0.1U/10V_4X
C128
*0.1U/10V_4X
R307 S&C@0_4R307 S&C@0_4
R550
*ULU3@4.7K_4
R550
*ULU3@4.7K_4
Q20
ME2N7002E_200MA
Q20
ME2N7002E_200MA
3
2
1
RP3
*0X2_short
RP3
*0X2_short
2
4
1
3
R564
*ULU3@4.7K_4
R564
*ULU3@4.7K_4
R30 UR3@0_4R30 UR3@0_4
R41 *ULU3@4.7K_4R41 *ULU3@4.7K_4
C142
*10U/6.3V_8X
C142
*10U/6.3V_8X
C309 *10P/50V_4CC309 *10P/50V_4C
ESD2
*ULU3@AZ1065-06F
ESD2
*ULU3@AZ1065-06F
1
1
VDD
2
NC
3
4
4
5
566
77
NC1 8
GND 9
10 10
R308 NS&C@0_4R308 NS&C@0_4
C134 UR3@0.1U/10V_4XC134 UR3@0.1U/10V_4X
R45 ULU3@4.7K_4R45 ULU3@4.7K_4
C127
*470P/50V_4X
C127
*470P/50V_4X
CN5
ULU2@UARC6-4K1926
CN5
ULU2@UARC6-4K1926
1
2
3
4
5 6
7 8
R269
100K_4
R269
100K_4
R311 NS&C@0_4R311 NS&C@0_4
D24
*UR2@AZ5125-01J
D24
*UR2@AZ5125-01J
C139
*0.1U/10V_4X
C139
*0.1U/10V_4X
C723
ULU3@10U/6.3V_6X
C723
ULU3@10U/6.3V_6X
R567
*ULU3@4.7K_4
R567
*ULU3@4.7K_4
C132
1U/16V_6X
C132
1U/16V_6X
R557
ULU3@4.7K_4
R557
ULU3@4.7K_4
VBUS
D-
D+
GND
SSRX-
SSRX+
GND
SSTX-
SSTX+
CN1
UR3@TARAH-9V1391
VBUS
D-
D+
GND
SSRX-
SSRX+
GND
SSTX-
SSTX+
CN1
UR3@TARAH-9V1391
1
1
3
32
2
4
4
5
5
6
6
7
7
8
8
9
9
11
11
10
10
13
13
12
12
R329 S&C@0_4R329 S&C@0_4
R393 *ULU@300_4R393 *ULU@300_4
R397 *300_4R397 *300_4
C133
S&C@0.1U/10V_4X
C133
S&C@0.1U/10V_4X
C45
ULU3@2.2U/10V_6X
C45
ULU3@2.2U/10V_6X
R62 14566@0_4R62 14566@0_4
R37 ULU3@0_4R37 ULU3@0_4
C307 *UL@10P/50V_4CC307 *UL@10P/50V_4C
R32 UR3@0_4R32 UR3@0_4
R321 S&C@0_4R321 S&C@0_4
C46
ULU3@470P/50V_4X
C46
ULU3@470P/50V_4X
RP2 *0X2_shortRP2 *0X2_short
2
4
1
3
C760 ULU3@0.1U/10V_4XC760 ULU3@0.1U/10V_4X
R565
*ULU3@4.7K_4
R565
*ULU3@4.7K_4
R53 14566@0_4R53 14566@0_4
R395 *UL@300_4R395 *UL@300_4
R323 NS&C@0_4R323 NS&C@0_4
C758 ULU3@0.1U/10V_4XC758 ULU3@0.1U/10V_4X
VBUS
D-
D+
GND
SSRX-
SSRX+
GND
SSTX-
SSTX+
CN2
ULU3@TARA9-9V1391
VBUS
D-
D+
GND
SSRX-
SSRX+
GND
SSTX-
SSTX+
CN2
ULU3@TARA9-9V1391
1
1
3
32
2
4
4
5
5
6
6
7
7
8
8
9
9
11
11
10
10
13
13
12
12
R71 14617@10K_4R71 14617@10K_4
D1
*5V/30V/0.2p_4
D1
*5V/30V/0.2p_4
12
R10 ULU3@0_6R10 ULU3@0_6
C135 UR3@0.1U/10V_4XC135 UR3@0.1U/10V_4X
C757 ULU3@0.1U/10V_4XC757 ULU3@0.1U/10V_4X
R331 NS&C@0_4R331 NS&C@0_4
D2
*5V/30V/0.2p_4
D2
*5V/30V/0.2p_4
12
C751
ULU3@0.1U/10V_4X
C751
ULU3@0.1U/10V_4X
U6
UP7534BRA8-15
U6
UP7534BRA8-15
IN1
2
OC# 5
EN#
4OUT1 6
GND
1
IN2
3OUT2 7
OUT3 8
GND-C
9
CN3
ULD@UARC6-4K1926
CN3
ULD@UARC6-4K1926
1
2
3
4
5 6
7 8
+
C130
100U/6.3V_3528P_E45b
+
C130
100U/6.3V_3528P_E45b
C136
*100U/6.3V_1206
C136
*100U/6.3V_1206
ESD1
*UR3@AZ1065-06F
ESD1
*UR3@AZ1065-06F
1
1
VDD
2
NC
3
4
4
5
566
77
NC1 8
GND 9
10 10
+
C140
100U/6.3V_3528P_E45b
+
C140
100U/6.3V_3528P_E45b
R313 S&C@0_4R313 S&C@0_4
C131
*10U/6.3V_8X
C131
*10U/6.3V_8X
U22
ULU3@PI3EQX7502ZDE
U22
ULU3@PI3EQX7502ZDE
VDD 1
EQ_A 2
DE_A 3
NC 4
RXD_EN 5
NC 6
NC
7
RXA-
8
RXA+
9
EN_A#
10
TXB-
11
TXB+
12
VDD
13
NC
14
NC
15
DE_B
16
EQ_B
17
NC
18
RXB+ 19
RXB- 20
EN_B# 21
TXA+ 22
TXA- 23
NC 24
HGND 25
C754 ULU3@0.1U/10V_4XC754 ULU3@0.1U/10V_4X
C141
*100U/6.3V_1206
C141
*100U/6.3V_1206
C763
ULU3@0.1U/10V_4X
C763
ULU3@0.1U/10V_4X
D25
*AZ5125-01J
D25
*AZ5125-01J
R33 UR3@0_4R33 UR3@0_4
R570
*ULU3@4.7K_4
R570
*ULU3@4.7K_4
R559
*ULU3@4.7K_4
R559
*ULU3@4.7K_4
R31 UR3@0_4R31 UR3@0_4
R13 *ULU3@0_6R13 *ULU3@0_6
CN22
UR2@UARCF-4K1986
CN22
UR2@UARCF-4K1986
1
2
3
4
5 6
7 8
R561
*ULU3@4.7K_4
R561
*ULU3@4.7K_4
R560
ULU3@4.7K_4
R560
ULU3@4.7K_4
R262
100K_4
R262
100K_4
R568
*ULU3@4.7K_4
R568
*ULU3@4.7K_4
R43 *ULU3@4.7K_4R43 *ULU3@4.7K_4
R59 146XX@0_4R59 146XX@0_4
U4
UP7534BRA8-15
U4
UP7534BRA8-15
IN1
2
OC# 5
EN#
4OUT1 6
GND
1
IN2
3OUT2 7
OUT3 8
GND-C
9

5
5
4
4
3
3
2
2
1
1
D D
C C
B B
A A
HDMI_TXDP0
HDMI_TXDP1
HDMI_TXDP2
HDMI_TXCP
HDMI_TXDN1
HDMI_TXDN0
HDMI_TXDN2
DDC5V
HDMI_SDA
HDMI_SCL
HDMI_TXCNHDMI_TXDP2
HDMI_TXDN0
HDMI_TXCN
HDMI_TXDP0
HDMI_TXDN1
HDMI_TXDP1
HDMI_TXDN2
HDMI_TXCP
XOUT_CEC
XIN_CEC
CEC-RESET# CEC-TEST1
CEC-TEST2CEC-MODE
CEC-TEST2CEC-RESET#
HPDET
CEC_OUT
CEC_IN
CEC-MODE
HDMI_CEC_DDCDATA
HDMI_CEC_DDCCLK
3ND_MBCLK
3ND_MBDATA
CEC-TEST1
HDMI_HPD_L
CEC_EC_HP
HPDET
CEC_OUT
HDMI_CON_CEC
HDMI_CON_CEC
CEC_IN
HDMI_SCL
HDMI_SDA
HDMI_CEC_DDCCLK
HDMI_CEC_DDCDATA
HDMI_CON_CEC
HDMI_HPD_L
+5V_HDM
HDMI_SCL
HDMI_SDA
HDMI_TXCP
HDMI_TXDP1
HDMI_TXDN2
HDMI_TXDN0
HDMI_TXDP0
HDMI_TXDN1
HDMI_TXDP2
HDMI_TXCN
HDMI_TXCN HDMI_TXCP
HDMI_TXDN1
HDMI_TXDN2 HDMI_TXDP2
HDMI_TXDN0
HDMI_TXDP1
HDMI_TXDP0
DDC5V
HDMI_SDA
HDMI_SCL
HDMI_TXDN1
HDMI_TXDP1
HDMI_TXDN2
HDMI_TXDP2
DDC5V
HDMI_HPD_LHDMI_HPD_L
DDC5V
HDMI_TXDN1
HDMI_TXDP1
HDMI_TXDN2
HDMI_TXDP2
HDMI_SCLHDMI_SCL
HDMI_SDAHDMI_SDA
HDMI_TXDN0 HDMI_TXDN0
HDMI_TXDP0HDMI_TXDP0
HDMI_TXCP HDMI_TXCP
HDMI_TXCN HDMI_TXCN
HDMI_HPD
HDMI_HPD_LHDMI_DET_R
HDMI_HPD
3ND_MBDATA (32,34)
3ND_MBCLK (32,34)
CEC_EC_HP(34)
EXT_HDMITX0N(14)
EXT_HDMITX0P(14)
EXT_HDMITX2P(14)
EXT_HDMITX2N(14)
EXT_HDMICLK-(14)
EXT_HDMICLK+(14)
EXT_HDMITX1P(14)
EXT_HDMITX1N(14)
INT_HDMI_TXDP0(4)
INT_HDMI_TXDN0(4)
INT_HDMI_TXDN1(4)
INT_HDMI_TXDP1(4)
INT_HDMI_TXDN2(4)
INT_HDMI_TXDP2(4)
INT_HDMI_TXCN(4)
INT_HDMI_TXCP(4)
INT_HDMI_AUXP(4)
DDCCLK_AUX1P(14)
INT_HDMI_AUXN(4)
DDCDATA_AUX1N(14)
EXT_HDMI_HPD(14)
INT_HDMI_HPD(4)
+5V
+3V DDC5V
+3VPCU
+3VPCU
+3VPCU
+3VPCU
+3V
+3VPCU
+3VPCU+3VPCU
+3VPCU
+3VPCU
+3VPCU
+5VPCU
DDC5V
DDC5V
+3V
+3V
DDC5V
+3V
+3V
Size Document Numb er Rev
Date: Sheet of
Quanta Computer Inc.
PROJECT :
HDMI/CEC
1A
Wednesday, March 21, 2012
BY7D
25 45
Size Document Numb er Rev
Date: Sheet of
Quanta Computer Inc.
PROJECT :
HDMI/CEC
1A
Wednesday, March 21, 2012
BY7D
25 45
Size Document Numb er Rev
Date: Sheet of
Quanta Computer Inc.
PROJECT :
HDMI/CEC
1A
Wednesday, March 21, 2012
BY7D
25 45
HDMI
25
+'0,&(&
0.013A(20mils)
&(&!
&(&+RW3OXJ &(&!
&(&2XWSXW &(&!
7R&RQQHFW
&(&,QSXW
7R&(&&
&(&!
&(&60%XV/HYHO6KLIW
7R&(&&
&(&!
ф>ĂLJŽƵƚEŽƚĞх
ĐůŽƐĞƚŽĐŽŶŶĞĐƚŽƌ
ф>ĂLJŽƵƚEŽƚĞх
ĐůŽƐĞƚŽĐŽŶŶĞĐƚŽƌ
ĨŽƌD/
EMI reserve for HDMI(EMC)
ф>ĂLJŽƵƚEŽƚĞх
ĐůŽƐĞƚŽĐŽŶŶĞĐƚŽƌ ф>ĂLJŽƵƚEŽƚĞх
ĐůŽƐĞƚŽĐŽŶŶĞĐƚŽƌ
HDMI HPD SENSE
фϯͺϮϬϭϮϬϮϬϳх
ƐƚƵĨĨϭϲϱĨŽƌD/
R284
HM@100K_4
R284
HM@100K_4
C118 EHM@0.1U/10V_4XC118 EHM@0.1U/10V_4X
R9557
CEC@100K_4
R9557
CEC@100K_4
R9556 CEC@22K_4R9556 CEC@22K_4
R576
HM@2K/F_4
R576
HM@2K/F_4
F1
*HM@SMD1206P110TFT
F1
*HM@SMD1206P110TFT
12
C165
HM@0.1U/10V_4X
C165
HM@0.1U/10V_4X
R90 NCEC@0_6R90 NCEC@0_6
R452 IHM@0_4R452 IHM@0_4
R542 IHM@0_4R542 IHM@0_4
R99 HM@499/F_4R99 HM@499/F_4
C111 EHM@0.1U/10V_4XC111 EHM@0.1U/10V_4X
R577
HM@2K/F_4
R577
HM@2K/F_4
R85
HM@0_4
R85
HM@0_4
R446 IHM@0_4R446 IHM@0_4
Q28
HM@ME2N7002E_200MA
Q28
HM@ME2N7002E_200MA
3
2
1
R93 HM@499/F_4R93 HM@499/F_4
D2008
CEC@RB500V-40_100MA
D2008
CEC@RB500V-40_100MA
Q9
HM@FDV301N_200MA
Q9
HM@FDV301N_200MA
3
2
1
R469 IHM@0_4R469 IHM@0_4
C159 EHM@0.1U/10V_4XC159 EHM@0.1U/10V_4X
R546
HM@2K/F_4
R546
HM@2K/F_4
Q27
HM@ME2N7002E_200MA
Q27
HM@ME2N7002E_200MA
3
2
1
CN4
HM@HMR2N-AK120N
CN4
HM@HMR2N-AK120N
SHELL1 20
SHELL2 21
D2+
1
D2 Shield
2
D2-
3
D1+
4
D1 Shield
5
D1-
6
D0+
7
D0 Shield
8
D0-
9
CK+
10
CK Shield
11
CK-
12
CE Remote
13
NC
14
DDC CLK
15
DDC DATA
16
GND
17
+5V
18
HP DET
19
GND 23
GND 22
R86 HM@499/F_4R86 HM@499/F_4
C5279
CEC@1U/6.3V_4X
C5279
CEC@1U/6.3V_4X
RP13 CEC@4.7KX2RP13 CEC@4.7KX2
2
4
1
3
C158 EHM@0.1U/10V_4XC158 EHM@0.1U/10V_4X
R91 HM@499/F_4R91 HM@499/F_4
R554
HM@10K/F_4
R554
HM@10K/F_4
Q5022B CEC@2N7002KDW_115MAQ5022B CEC@2N7002KDW_115MA
3 4
5
R9539
*CEC@0_4
R9539
*CEC@0_4
C129 EHM@0.1U/10V_4XC129 EHM@0.1U/10V_4X
R547
HM@2K/F_4
R547
HM@2K/F_4
R470 IHM@0_4R470 IHM@0_4
ESD5
*HM@RClamp0524P
ESD5
*HM@RClamp0524P
1
1
2
2
GND_3/8
3
4
4
5
566
77
99
10 10
R545 EHM@0_4R545 EHM@0_4
C172 HM@0.1U/10V_4XC172 HM@0.1U/10V_4X
R76 *HM@100_4R76 *HM@100_4
R9569
CEC@4.7K_4
R9569
CEC@4.7K_4
R9544
CEC@470K_4
R9544
CEC@470K_4
C137 EHM@0.1U/10V_4XC137 EHM@0.1U/10V_4X
RP14 CEC@4.7KX2RP14 CEC@4.7KX2
2
4
1
3
C5285 CEC@0.1U/10V_4XC5285 CEC@0.1U/10V_4X
C5284 *CEC@0.1U/10V_4XC5284 *CEC@0.1U/10V_4X
U5016
*CEC@TC7SH08FU(F)
U5016
*CEC@TC7SH08FU(F)
1
2
4
53
R88 CEC@0_6R88 CEC@0_6
R9555
*CEC@10K_4
R9555
*CEC@10K_4
R73 *HM@100_4R73 *HM@100_4
C168
HM@0.1U/10V_4X
C168
HM@0.1U/10V_4X
R442 IHM@0_4R442 IHM@0_4
R474 EHM@0_4R474 EHM@0_4
R9561
CEC@4.7K_4
R9561
CEC@4.7K_4
ESD3
*HM@RClamp0524P
ESD3
*HM@RClamp0524P
1
1
2
2
GND_3/8
3
4
4
5
566
77
99
10 10
R9538
*CEC@0_4
R9538
*CEC@0_4
D11 *HM@B130LAW-7-F_1AD11 *HM@B130LAW-7-F_1A
2 1
R75 *HM@100_4R75 *HM@100_4
R87 HM@499/F_4R87 HM@499/F_4
R445 IHM@0_4R445 IHM@0_4
Q5018
CEC@2SK3541T2L_100MA
Q5018
CEC@2SK3541T2L_100MA
3
1
2
C382
*HM@220P/50V_4X
C382
*HM@220P/50V_4X
Q10
HM@AP2331SA-7
Q10
HM@AP2331SA-7
OUT 1
GND 2
IN
3
R83
*HM@0_4
R83
*HM@0_4
C5286 *CEC@47P/50V_4NC5286 *CEC@47P/50V_4N
R74 *HM@100_4R74 *HM@100_4
RP21 CEC@4.7KX2RP21 CEC@4.7KX2
2
4
1
3
U5015
CEC@SN74LVC1G17DCKR
U5015
CEC@SN74LVC1G17DCKR
1
2
4 3
5
R89 HM@499/F_4R89 HM@499/F_4
R451 IHM@0_4R451 IHM@0_4
R96 HM@499/F_4R96 HM@499/F_4
R553
HM@10K/F_4
R553
HM@10K/F_4
R9537
*CEC@47K_4
R9537
*CEC@47K_4
D30
*HM@AZ5125-01J
D30
*HM@AZ5125-01J
ESD4
*HM@RClamp0524P
ESD4
*HM@RClamp0524P
1
1
2
2
GND_3/8
3
4
4
5
566
77
99
10 10
U5017
CEC@SN74LVC1G14DCKR
U5017
CEC@SN74LVC1G14DCKR
1
2
43
5
C166
*HM@56P/50V_4N
C166
*HM@56P/50V_4N
R98 HM@499/F_4R98 HM@499/F_4
R9541 CEC@1K/F_4R9541 CEC@1K/F_4
R455 IHM@0_4R455 IHM@0_4
R475 EHM@0_4R475 EHM@0_4
Q7
HM@FDV301N_200MA
Q7
HM@FDV301N_200MA
3
2
1
R161 *CEC@1K_4R161 *CEC@1K_4
R97 HM@100K_4R97 HM@100K_4
R282
HM@0_4
R282
HM@0_4
C167
*HM@56P/50V_4N
C167
*HM@56P/50V_4N
C5280
CEC@0.1U/10V_4X
C5280
CEC@0.1U/10V_4X
R467 IHM@0_4R467 IHM@0_4
R9542 CEC@33_4R9542 CEC@33_4
C5283 CEC@0.1U/10V_4XC5283 CEC@0.1U/10V_4X
C107 EHM@0.1U/10V_4XC107 EHM@0.1U/10V_4X
R283
HM@200K/F_4
R283
HM@200K/F_4
R9558
CEC@27K_4
R9558
CEC@27K_4
Q5019
*CEC@2SK3541T2L_100MA
Q5019
*CEC@2SK3541T2L_100MA
3
1
2
R468 IHM@0_4R468 IHM@0_4
U5014
CEC@R5F211B4D61SP#W4
U5014
CEC@R5F211B4D61SP#W4
CEC IN 9
SCL 1
VSS
5
RESET
3
NC 2
XOUT
4
VCC
7
CEC OUT 10
MODE
8
XIN
6
SDA 20
HPDET 19
DDCSDA 18
DDCSCL 17
VCC
16
NC
15
NC
14
TEST1 13
TEST0 12
NC
11
Q8
HM@FDV301N_200MA
Q8
HM@FDV301N_200MA
3
2
1
C100 EHM@0.1U/10V_4XC100 EHM@0.1U/10V_4X
Q5022A CEC@2N7002KDW_115MAQ5022A CEC@2N7002KDW_115MA
1
2
6

5
5
4
4
3
3
2
2
1
1
D D
C C
B B
A A
TX1P
TX1N
TX0N
TX0P
CKREQ#
SB_SMBDATA1_LAN
SB_SMBCLK1_LAN
TX0N
TX0P
TX1N
TX1P
LAN_LINKLED#
LAN_ACTLED
AVDDL
AVDDL
AVDDH
AVDDH
LAN_VDD33
LAN_XTLI
LAN_XTLO
RBIAS
AVDDL
FCH_PCIE_RST#_LAN
PCIE_WAKE#
PCIE_RXP_LAN_C
PCIE_RXN_LAN_C
LAN_LINKLED#
LAN_ACTLED
CKREQ#
FCH_PCIE_LAN_CLKREQ#
PCIE_WAKE#
SB_SMBDATA1_LAN
SB_SMBCLK1_LAN
DVDDL
AVDD_CEN
DVDDL
X-TX0N
X-TX0P
X-TX1N
TERM5
TERM5
X-TX1P
TERM5
TERM5
TERM2 TERM3
TERM1
TERM0
TX0P
TX0N
TX1P
TX1N
AVDD_CEN_R
X-TX0P
X-TX0N
X-TX1P
X-TX1N
AVDD_CEN
CKREQ#
TERM5
TX1N
TX0P
TX0N
TX1P
TX1P
TX0N
TX1N
TX0P
PCIE_RXP_LAN (7)
PCIE_RXN_LAN (7)
CLK_PCIE_LANN (7)
CLK_PCIE_LANP (7)
PCIE_TXN_LAN (7)
PCIE_TXP_LAN (7)
FCH_PCIE_RST#(6,28)
FCH_PCIE_LAN_CLKREQ#(6)
PCIE_WAKE# (6,28)
SMB_LAN_CLK (6,28)
SMB_LAN_DAT (6,28)
LAN_P (34)
LAN_VDD33
+3V
LAN_VDD33
LAN_VDD33
+3V_S5
+3V_S5
LAN_VDD33
LAN_VDD33
Size Document Number Rev
Date: Sheet of
Quanta Computer Inc.
PROJECT :
ATHEROS LAN (AR8152B)
1A
Wednesday, March 21, 2012
BY7D
26 45
Size Document Number Rev
Date: Sheet of
Quanta Computer Inc.
PROJECT :
ATHEROS LAN (AR8152B)
1A
Wednesday, March 21, 2012
BY7D
26 45
Size Document Number Rev
Date: Sheet of
Quanta Computer Inc.
PROJECT :
ATHEROS LAN (AR8152B)
1A
Wednesday, March 21, 2012
BY7D
26 45
20110719 del 10U/6.3_8X for saving spacing
Normal function
ATE test mode
Ϭ͘ϭϲϯ;ϮϬŵŝůƐͿ
SWR switch-mode regulator select
Giga LAN pull High (default = 1)
CKREQ# or CKREQ_G#
Over-clocking enable (default = 1)
Atheros Lan
PLACE NEAR LAN IC SIDE
Over-clocking disable
1
0
1
0
1
0
LDO linear regulator select
10/100M LAN pull Low
LED0 = LAN_ACTLED
LED1 = LAN_LINKLED#
Power on Strapping pin
/$1:DNHXSIXQFWLRQ
/$160%XV
<LAN> <LNG> <LAN> <LNG> <LN1>
<LAN>
<LAN>
<LAN> <LNG> <LN1>
<LAN> <LNG>
<LAN> <LNG>
*,*$$5%/$5
$/
26
10/100:DB0EF7LAN01
GIGA: DB0Z06LAN00
$5%/$5
$/
RJ45
TRANSFORMER CONN
&ŽƌD/
ƐĞƉĂƌĂƚĞ>EƉŽǁĞƌĨŽƌZdǁĂŬĞƵƉƐƵƉƉŽƌƚŽŶ^ϱ
ZϴϭϱϮ͕ZϴϭϲϮŽͲ>ĂLJ
WƵůůhWϭϬ<ƚŽнϯsͺ^ϱŝŶ&,
фϯͺϮϬϭϭϭϮϮϲх
ĚĚ;ĨŽƌZϴϭϲϮͿ
фϯͺϮϬϭϮϬϭϯϬх
ƐƚƵĨĨĨŽƌD/
фϯͺϮϬϭϮϬϮϬϳх
ƐƚƵĨĨϭϮϲ͕YϮϱ͕Zϭϲϰ͕ZϯϮϴ͕YϮϲ
ƵŶƐƚƵĨĨZϭϬϮ
фϯͺϮϬϭϮϬϯϬϵх
Ğůϭϵϱ͕ϭϵϲĨŽƌŚŝͲƉŽƚŝƐƐƵĞ
LAN@0.1U/16V_4Y
C202
LAN@0.1U/16V_4Y
C202
E@6.8P/50V_4NC568 E@6.8P/50V_4NC568
L15
52@HCB1608KF-601T10_1A
L15
52@HCB1608KF-601T10_1A
C200
LAN@1000P/50V_4X
C200
LAN@1000P/50V_4X
LAN@33P/50V_4NC191 LAN@33P/50V_4NC191
U13
*LAN@AZ1013-04S.R7G
U13
*LAN@AZ1013-04S.R7G
VDD 5
CH2
3CH3 4
CH1
1
GND
2
CH4 6
R110 LAN@5.1K/F_6R110 LAN@5.1K/F_6
C270
*LAN@0.01U/25V_4X
C270
*LAN@0.01U/25V_4X
R105 *LAN@0_4R105 *LAN@0_4
Y1
LAN@25MHZ_30
Y1
LAN@25MHZ_30
21
C425 LAN@220P/3KV_1808XC425 LAN@220P/3KV_1808X
C199
LAN@1000P/50V_4X
C199
LAN@1000P/50V_4X
CN20
LAN@130456-031
CN20
LAN@130456-031
RX+/1+
3
NC1/2+
4
TX-/0-
2
TX+/0+
1
NC2/2-
5
RX-/1-
6
NC/3+
7
NC4/3-
8
GND 10
GND 9
LAN@0.1U/16V_4Y
C192
LAN@0.1U/16V_4Y
C192
*LAN@0.1U/10V_4X
C197
*LAN@0.1U/10V_4X
C197
R551 52@0_4R551 52@0_4
LAN@0.1U/16V_4YC182 LAN@0.1U/16V_4YC182
RN6
LAN@49.9X2
RN6
LAN@49.9X2
1 2
43
LAN@0.1U/16V_4YC180 LAN@0.1U/16V_4YC180
R103 LAN@2.37K/F_4R103 LAN@2.37K/F_4
R552 52@0_4R552 52@0_4
R562 62@0_4R562 62@0_4
R575 62@30K/F_4R575 62@30K/F_4
*LAN@0.1U/10V_4X
C198
*LAN@0.1U/10V_4X
C198
LAN@0.1U/16V_4Y
C423
LAN@0.1U/16V_4Y
C423
C179 LAN@1U/10V_6YC179 LAN@1U/10V_6Y
R164 LAN@3.01K/F_4R164 LAN@3.01K/F_4
LAN@0.1U/16V_4YC181 LAN@0.1U/16V_4YC181
LAN@0.1U/10V_4XC187 LAN@0.1U/10V_4XC187
LAN@0.1U/16V_4YC194 LAN@0.1U/16V_4YC194
U21
LAN@NS681610
U21
LAN@NS681610
TD-
8
TD+
7
CT
6
NC
5
NC
4
CT
3
RD-
2
RD+
1RX+ 16
RX- 15
CT 14
NC 13
NC 12
CT 11
TX+ 10
TX- 9
62@0.1U/16V_4YC268 62@0.1U/16V_4YC268
R108
LAN@75/F_8
R108
LAN@75/F_8
C177 *LAN@470P/50V_4XC177 *LAN@470P/50V_4X
R328
LAN@4.7K_4
R328
LAN@4.7K_4
R548 LAN@10K_4R548 LAN@10K_4
52@0.1U/16V_4YC184 52@0.1U/16V_4YC184
R106 62@0_6R106 62@0_6
62@0.1U/16V_4YC275 62@0.1U/16V_4YC275
LAN@0.1U/16V_4YC183 LAN@0.1U/16V_4YC183
Q26
LAN@LTC044EUBFS8TL_30MA
Q26
LAN@LTC044EUBFS8TL_30MA
13
2
LAN@0.1U/16V_4Y
C176
LAN@0.1U/16V_4Y
C176
C189
LAN@1U/10V_6Y
C189
LAN@1U/10V_6Y
C175
LAN@1U/10V_6Y
C175
LAN@1U/10V_6Y
C276 62@1U/6.3V_4XC276 62@1U/6.3V_4X
LAN@0.1U/16V_4Y
C188
LAN@0.1U/16V_4Y
C188
C422
LAN@0.01U/100V_6X
C422
LAN@0.01U/100V_6X
R104 *LAN@0_4R104 *LAN@0_4
C193
LAN@1U/10V_6Y
C193
LAN@1U/10V_6Y
R549 LAN@0_4R549 LAN@0_4
R102 *LAN@0_6R102 *LAN@0_6
C178 *LAN@470P/50V_4XC178 *LAN@470P/50V_4X
LAN@0.1U/16V_4Y
C424
LAN@0.1U/16V_4Y
C424
C174
LAN@4.7U/6.3V_6X
C174
LAN@4.7U/6.3V_6X
E@6.8P/50V_4NC564 E@6.8P/50V_4NC564
C185 52@1U/10V_6YC185 52@1U/10V_6Y
R348 *SHORT_6R348 *SHORT_6
LAN@33P/50V_4NC190 LAN@33P/50V_4NC190
RN5
LAN@49.9X2
RN5
LAN@49.9X2
1 2
43
C273
LAN@1U/10V_6Y
C273
LAN@1U/10V_6Y
E@6.8P/50V_4NC565 E@6.8P/50V_4NC565 R111 LAN@5.1K/F_6R111 LAN@5.1K/F_6
R579 0_4R579 0_4
R109
LAN@75/F_8
R109
LAN@75/F_8
C421
LAN@0.01U/100V_6X
C421
LAN@0.01U/100V_6X
C126
LAN@0.01U/25V_4X
C126
LAN@0.01U/25V_4X
LAN@0.1U/10V_4XC186 LAN@0.1U/10V_4XC186
E@6.8P/50V_4NC567 E@6.8P/50V_4NC567
AR8151/AR8152
$WKHURV
U9
AR8152-BL1A-R
AR8151/AR8152
$WKHURV
U9
AR8152-BL1A-R
WAKEn
3
RBIAS
10 GND1 41
XTLI
8
XTLO
7
TRXP3
20
TRXP2
17
TRXN2
18
TRXN1
15 TRXP1
14
TRXN0
12 TRXP0
11
VDD33
1
LX 40
LED1/LED_LINK10/100n 39
LED0/LED_ACTn 38
DVDD_REG 37
RX_N 36
RX_P 35
REFCLKP 33
REFCLKN 32
AVDDL 31
TX_P 30
TX_N 29
TEST_RST 28
TESTMODE 27
SMDATA 26
SMCLK 25
DVDDL 24
LED2/CLKREQn 23
AVDDH 22
TRXN3
21
PERSTn
2
VDDCT_REG/CKRn
4
VDDCT
5
AVDDL_REG
6
AVDDH_REG
9
AVDDL 34
AVDDL 13
AVDDH 16
AVDDL 19
GND2
42
GND3
43
GND4
44
GND5
45
GND6
46
GND7
47
GND8
48
GND9
49
GND10
50
Q25 LAN@ME1303_3AQ25 LAN@ME1303_3A
3
2
1
LAN@0.1U/16V_4Y
C201
LAN@0.1U/16V_4Y
C201

5
5
4
4
3
3
2
2
1
1
D D
C C
B B
A A
INSPKR+NSPK_R+
INSPKL+NSPK_L+
INSPKL-NSPK_L-
INSPKR-NSPK_R-
MIC1-LL
MIC1-RR
+3AVDD
SENSE_A_R
Port_B#
Port_A#
SENSE_A
ACZ_SDO UT
+5AVDD
SPK_R-
+3AVDD
PCBEEP_C
FILT_1.8V
FILT_1.65V
FLY_N
SPK_R+
FLY_P
AVEE
+3AVDD
AVDD_3.3
+3AVDD_S5
ACZ_BITCLK
SPK_L-
SPK_L+
SDATA_IN
ACZ_RST#
DMIC_DATA
DMIC
PCBEEP_R
INSPKR+N
INSPKR-N
INSPKL+N
INSPKL-N
MIC1-RR MIC1_R1
MIC1-VREFO_B
MIC1_L1MIC1-LL
MIC1-VREFO
HPOUT-R
Port_B#
HPOUT-R3
HPOUT-R2
HPOUT-L2
Port_A#
HPOUT-L HPOUT-L3
HPOUT-R3
MIC1_R2
HPOUT-R
MIC1_L2
MIC1_R3MIC1_R1
MIC1_L1 MIC1_L3
MIC1_L3
MIC1_R3
HPOUT-L3
MIC1-VREFO
Port_A#
INSPKL+N INSPKL-NINSPKR-N
AMP_MUTE#
INSPKR+N
HPOUT-L
DMIC_DATA
DMIC
ACZ_BITCLK_R
Port_B#
ACZ_RST#(6)
ACZ_BITCLK(6)
ACZ_SDIN0(6)
ACZ_SYNC(6)
PCBEEP(6)
ACZ_SDO UT(6)
AMP_MUTE#(34)
DMIC_DATA(30)
DMIC_CLK(30)
GND
GND
ADOGND
GND
ADOGND
GND
ADOGND
+3V
+5V
GND
GND
GND
GND
GND
GND
GND
GND
ADOGND
GND
ADOGND
ADOGND
GND
GND
GND
GND
GND
GND GND GNDGND
GND
+3V_S5
Shield_GND GND
Shield_GND GND
ADOGND
ADOGND
+3V
Size Document Number Rev
Date: Sheet of
Quanta Computer Inc.
PROJECT :
AUDIO CODEC (CX20671-21Z)
1A
Wednesday, March 21, 2012
BY7D
27 45
Size Document Number Rev
Date: Sheet of
Quanta Computer Inc.
PROJECT :
AUDIO CODEC (CX20671-21Z)
1A
Wednesday, March 21, 2012
BY7D
27 45
Size Document Number Rev
Date: Sheet of
Quanta Computer Inc.
PROJECT :
AUDIO CODEC (CX20671-21Z)
1A
Wednesday, March 21, 2012
BY7D
27 45
Normal Open Jack
<ADO> <EMI> <ADO> <EMC>
Normal Open Jack
<ADO> <EMC>
<ADO> <EMC>
SENSE PIN A
1A(100mils)0.061mA(15mils)
Output
(40mils)
1.2mA(20mils)
Layout Note: Path from +5V_IC to LPWR_5.0 and
RPWR_5.0 must be very low resistance ( <0.01 ohms).
Place bypass caps very close to device.
48.7mA(20mils)
Output
For EMI
Determining HDA use +1.5V/+3V
Output
Near chip
Place close to audio codec.
([WHUQDO0,&
+3
Low Active
,QWHUQDO6SHDNHU
&RGHF&;=
REV-00 for EMI
27
ф>ĂLJŽƵƚEŽƚĞх
ĐůŽƐĞƚŽĐŽŶŶĞĐƚŽƌ
ĚĚĨŽƌD/
фϯͺϮϬϭϮϬϮϬϳх
ĐŚĂŶŐĞƚŽƐŚŽƌƚƉĂĚ
фϯͺϮϬϭϮϬϮϬϳх
ĐŚĂŶŐĞƚŽƐŚŽƌƚƉĂĚ
D20
*VPORT 0603 220K-V05
D20
*VPORT 0603 220K-V05
C251
*10P/50V_4C
C251
*10P/50V_4C
D15 *VPORT 0603 220K-V05D15 *VPORT 0603 220K-V05
C230
100P/50V_4N
C230
100P/50V_4N
D16 *VPORT 0603 220K-V05D16 *VPORT 0603 220K-V05
C238 0.1U/16V_4YC238 0.1U/16V_4Y
C220
0.1U/16V_4Y
C220
0.1U/16V_4Y
D21
*VPORT 0603 220K-V05
D21
*VPORT 0603 220K-V05
C213
*10U/6.3V_8X
C213
*10U/6.3V_8X
R114 *0/short_6R114 *0/short_6
C222
0.1U/16V_4Y
C222
0.1U/16V_4Y
TP1TP1
R123 100/F_6R123 100/F_6
C208
*100P/50V_4N
C208
*100P/50V_4N
C231
100P/50V_4N
C231
100P/50V_4N
C247
E@2200P/50V_4X
C247
E@2200P/50V_4X
C207
4.7U/6.3V_6X
C207
4.7U/6.3V_6X
C245
E@2200P/50V_4X
C245
E@2200P/50V_4X
C216
0.1U/16V_4Y
C216
0.1U/16V_4Y
C214
0.1U/16V_4Y
C214
0.1U/16V_4Y
C204
0.1U/16V_4Y
C204
0.1U/16V_4Y
C228 2.2U/6.3V_6XC228 2.2U/6.3V_6X
R666 0_6R666 0_6
D19 *VPORT 0603 220K-V05D19 *VPORT 0603 220K-V05
2 1
R125 100/F_6R125 100/F_6
D14
*VPORT 0603 220K-V05
D14
*VPORT 0603 220K-V05
R116 *0/short_4R116 *0/short_4
C212
0.1U/16V_4Y
C212
0.1U/16V_4Y
TP4TP4
R112 5.1/F_6R112 5.1/F_6
C225
10U/6.3V_8X
C225
10U/6.3V_8X
R126 0_4R126 0_4
R130 0_6R130 0_6
R120 39.2K/F_4R120 39.2K/F_4
R574 *0_4R574 *0_4
TP2TP2
R668 0_6R668 0_6
C234 1U/10V_6YC234 1U/10V_6Y
C233 0.1U/16V_4YC233 0.1U/16V_4Y
R131 0_6R131 0_6
C227
*4.7U/6. 3V_6X
C227
*4.7U/6. 3V_6X
R573 *0_4R573 *0_4
C239
*0.47U/6.3V_4X
C239
*0.47U/6.3V_4X
R665 0_6R665 0_6
U10
CX20671-21Z
U10
CX20671-21Z
DMIC_CLK
40
DMIC_1/2
1
VAUX_3.3 2
FILT_1.8 3
SDATA_OUT
4
BIT_CLK
5
SDATA_IN
6
VDD_IO 7
SYNC
8
RESET#
9
PC_BEEP
10
LEFT+
11
LPWR_5.0 12
LEFT-
13
RIGHT-
14
RPWR_5.0 15
RIGHT+
16
CLASSDREF 17
DVDD_3.3 18
FLY_P 19
FLY_N 20
AVEE 21
PORTA_L 22
PORTA_R 23
NC_DL 24
NC_DR 25
AVDD_HP 26
AVDD_3.3 27
AVDD_5V 28
FILT_1.65 29
PORTC_L 30
PORTC_R 31
C_BIAS 32
B_BIAS 33
PORTB_L 34
PORTB_R 35
SENSE_A 36
GPIO1/SPK_MUTE#
37 GPIO0/EAPD#
38
SPDIF
39
EP_GND
41
C223
0.1U/16V_4Y
C223
0.1U/16V_4Y
R115 *0_6R115 *0_6
R128 *10K_4R128 *10K_4
C226 0.1U/16V_4YC226 0.1U/16V_4Y
C221
0.1U/16V_4Y
C221
0.1U/16V_4Y
R132 0_6R132 0_6
R129 100_4R129 100_4
R572 *0_4R572 *0_4
*0.1U/25V_6X
C232
*0.1U/25V_6X
C232
R119
3.3K/F_4
R119
3.3K/F_4
C229 2.2U/6.3V_6XC229 2.2U/6.3V_6X
C243
*0.47U/6.3V_4X
C243
*0.47U/6.3V_4X
C203
1U/10V_6Y
C203
1U/10V_6Y
R133 0_6R133 0_6
C211
0.1U/16V_4Y
C211
0.1U/16V_4Y
C237 0.1U/16V_4YC237 0.1U/16V_4Y
TP3TP3
C236
4.7U/6.3V_6X
C236
4.7U/6.3V_6X
*0.1U/25V_6X
C210
*0.1U/25V_6X
C210
R113 5.1/F_6R113 5.1/F_6
C250
*10P/50V_4C
C250
*10P/50V_4C
R124 33_4R124 33_4
C242
*0.47U/6.3V_4X
C242
*0.47U/6.3V_4X
R117
5.11K/F_4
R117
5.11K/F_4
C246
E@2200P/50V_4X
C246
E@2200P/50V_4X
C217
*10U/6.3V_8X
C217
*10U/6.3V_8X
R153 0_6R153 0_6
R118
3.3K/F_4
R118
3.3K/F_4
CN7
2SJ3013-009311F
CN7
2SJ3013-009311F
1
2
6
3
4
5
7
8
9
10
R664 0_6R664 0_6
C219
4.7U/6.3V_6X
C219
4.7U/6.3V_6X
D22
*VPORT 0603 220K-V05
D22
*VPORT 0603 220K-V05
D18
*VPORT 0603 220K-V05
D18
*VPORT 0603 220K-V05
R667 0_6R667 0_6
C205
4.7U/6.3V_6X
C205
4.7U/6.3V_6X
R127 33_4R127 33_4
C206
0.1U/16V_4Y
C206
0.1U/16V_4Y
D17 *VPORT 0603 220K-V05D17 *VPORT 0603 220K-V05
2 1
R121 0_4R121 0_4
C209
*100P/50V_4N
C209
*100P/50V_4N
C224
10U/6.3V_8X
C224
10U/6.3V_8X
C249
*10P/50V_4C
C249
*10P/50V_4C
CN6
2SJ3013-009311F
CN6
2SJ3013-009311F
1
2
6
3
4
5
7
8
9
10
R122 20K/F_4R122 20K/F_4
C215
*10U/6.3V_8X
C215
*10U/6.3V_8X
C241 *0.1U/16V_4YC241 *0.1U/16V_4Y
C248
E@2200P/50V_4X
C248
E@2200P/50V_4X
C244 *0.1U/16V_4YC244 *0.1U/16V_4Y
C218
0.1U/16V_4Y
C218
0.1U/16V_4Y
CN8
88266-040L
CN8
88266-040L
1
1
2
2
3
3
4
4
C235
0.1U/16V_4Y
C235
0.1U/16V_4Y
C240
*0.47U/6.3V_4X
C240
*0.47U/6.3V_4X
D23
*VPORT 0603 220K-V05
D23
*VPORT 0603 220K-V05

5
5
4
4
3
3
2
2
1
1
D D
C C
B B
A A
WLAN_WAKE#
BT_RFCTRL_BT
FCH_PCIE_RST#_WLAN
RF_EN
WLCGDAT_SMB
WLCGCLK_SMB
CLKREQ#
BT_RFCTRL_BT
USBP7+
PCLK__debug_R
LFRAME#_PCIE
LAD3_PCIE
LAD0_PCIE
LAD1_PCIE
LAD2_PCIE
PLTRST# PLTRST#_debug
WLCGDAT_SMB
WLCGCLK_SMB
USBP7-
WLAN_WAKE#
CLKREQ#FCH_PCIE_WLAN_CLKREQ#
PCIE_WAKE#
PCIE_WAKE#
FCH_PCIE_WLAN_CLKREQ#
BT_RFCTRL_BT
PCIE_WAKE#(6,26)
FCH_PCIE_WLAN_CLKREQ#(6)
SMB_LAN_CLK(6,26)
SMB_LAN_DAT(6,26)
PLTRST#(6,7,29,34)
BT_RFCTRL(34)
PCLK_DEBUG(7)
PCI E_R XP_W LA N(7)
PCIE_RXN_WLAN(7)
PCI E_T XP_W LAN(7)
PCIE_TXN_WLAN(7)
CLK_PCIE_WLANP(7)
CLK_PCIE_WLANN(7)
USBP7+ (6)
USBP7- (6)
RF_EN (34)
LAD1 (7,34)
LAD0 (7,34)
LFRAME# (7,34)
LAD3 (7,34)
LAD2 (7,34)
FCH_PCIE_RST# (6,26)
WLAN_P (34)
+3V WIMAX_P
WIMAX_P
WIMAX_P
+1.5V WIMAX_P
WIMAX_P
+3V_S5
+3V_S5 +3V
Size Document Number Rev
Date: Sheet of
Quanta Computer Inc.
PROJECT :
MINI CARD
1A
Wednesday, March 21, 2012
BY7D
28 45
Size Document Number Rev
Date: Sheet of
Quanta Computer Inc.
PROJECT :
MINI CARD
1A
Wednesday, March 21, 2012
BY7D
28 45
Size Document Number Rev
Date: Sheet of
Quanta Computer Inc.
PROJECT :
MINI CARD
1A
Wednesday, March 21, 2012
BY7D
28 45
<MNW>
MINI Card Slot#1 (WiFi)
SMBus
Before RAMP must to remove
debug card component
28
AOAC
EK͗t/DyͺWͲхнϯs
K͗t/DyͺWͲхнϯsͺ^ϱ
WhϮ͘Ϯ<ƚŽнϯsͺ^ϱŝŶ&,
WhϮ͘Ϯ<ƚŽнϯsͺ^ϱŝŶ&,
WhϭϬ<ƚŽнϯsͺ^ϱŝŶ&,
&,/ŶƚĞŐƌĂƚĞĚWhϴ͘Ϯ<ƚŽнϯs
фϮϬϭϭϭϮϬϳͺ>ŝŶĐĂŶх
ƌĞƐĞƌǀĞĨŽƌĞdžƚĞƌŶĂůh^ƉŽƌƚ͘
фϯͺϮϬϭϮϬϮϬϵх
ƌĞƐĞƌǀĞϬŽŚŵ
CN19
AAA-PCI-052-P01
CN19
AAA-PCI-052-P01
NC
51
C-Link_RST
49
C-Link_DAT
47
C-Link_CLK
45
GND
43
NC
41
NC
39
GND
37
GND
35
PETp0
33
PETn0
31
GND
29
GND
27
PERp0
25
PERn0
23
GND
21
NC
19
NC
17
GND
15
REFCLK+
13
REFCLK-
11
GND
9
CLKREQ#
7
BT_CHCLK
5
+3.3V 52
GND 50
+1.5V 48
LED_WPAN# 46
LED_WLAN# 44
NC 42
NC 40
USB_D+ 38
USB_D- 36
GND 34
SMB_DATA 32
SMB_CLK 30
+1.5V 28
GND 26
+3.3Vaux 24
PERST# 22
W_DISABLE# 20
GND 18
NC 16
+1.5V 6
BT_DATA
3
WAKE#
1
NC 14
NC 12
NC 10
NC 8
GND 4
+3.3V 2
R420 NMP@0_4R420 NMP@0_4
R330 NMP@0_4R330 NMP@0_4
R166 *0_6R166 *0_6
C272
*C@10U/6.3V_8X
C272
*C@10U/6.3V_8X
R169 *0_6R169 *0_6
RN7 NMP@0X2RN7 NMP@0X2
2
4
1
3
Q21
NAOAC@ME2N7002E_200MA
Q21
NAOAC@ME2N7002E_200MA
3
2
1
R580 NAOAC@10K_4R580 NAOAC@10K_4
C417
*C@0.1U/16V_4Y
C417
*C@0.1U/16V_4Y
C22
*0.01U/25V_4X
C22
*0.01U/25V_4X
C271
0.1U/16V_4Y
C271
0.1U/16V_4Y
RN8 NMP@0X2RN8 NMP@0X2
2
4
1
3
Q79A
NAOAC@2N7002KDW_115MA
Q79A
NAOAC@2N7002KDW_115MA
1
2
6
R17 AOAC@3.01K/F_4R17 AOAC@3.01K/F_4
R343 NAOAC@0_4R343 NAOAC@0_4
R165 10K_4R165 10K_4
Q79B
NAOAC@2N7002KDW_115MA
Q79B
NAOAC@2N7002KDW_115MA
3 4
5
R341 AOAC@0_4R341 AOAC@0_4
R582 *0_4R582 *0_4
R168 NAOAC@0_6R168 NAOAC@0_6
Q22
AOAC@ME2N7002E_200MA
Q22
AOAC@ME2N7002E_200MA
3
2
1
R16
AOAC@4.7K_4
R16
AOAC@4.7K_4
R578 0_4R578 0_4
R339 NMP@0_4R339 NMP@0_4
R186 NAOAC@0_6R186 NAOAC@0_6
Q3
AOAC@LTC044EUBFS8TL_30MA
Q3
AOAC@LTC044EUBFS8TL_30MA
13
2
C410
E@0.1U/16V_4Y
C410
E@0.1U/16V_4Y
C556 *10P/50V_4CC556 *10P/50V_4C
C413
E@0.1U/16V_4Y
C413
E@0.1U/16V_4Y
C416
*10U/6.3V_8X
C416
*10U/6.3V_8X
R400 *300_4R400 *300_4
R360 AOAC@0_4R360 AOAC@0_4
C23
AOAC@0.01U/25V_4X
C23
AOAC@0.01U/25V_4X
R356 AOAC@0_4R356 AOAC@0_4
R335
NAOAC@4.7K_4
R335
NAOAC@4.7K_4
C414
E@0.01U/25V_4X
C414
E@0.01U/25V_4X
C411
*C@0.1U/16V_4Y
C411
*C@0.1U/16V_4Y
Q2
AOAC@ME1303_3A
Q2
AOAC@ME1303_3A
3
2
1
Q13 LTC044EUBFS8TL_30MAQ13 LTC044EUBFS8TL_30MA
1 3
2
R381
NAOAC@4.7K_4
R381
NAOAC@4.7K_4

5
5
4
4
3
3
2
2
1
1
D D
C C
B B
A A
SDWP
NBMD
XTALSEL
USBP5+
USBP5-
48M_CARD_R
SD_CLKCTRL4
DATA2
DATA3
CTRL0
CTRL2
DATA0
DATA1
+3V_Card
CTRL3
CTRL1
CTRL4
CTRL0 SD_CLK
DATA0 SD_D0
SD_W PCTRL1
SD_CD#CTRL3
DATA2 SD_D2
CTRL2 SD_CMD
DATA1 SD_D1
DATA3 SD_D3
USBP5+
USBP5-
CLK_48M_CARD(7)
PLTRST#(6,7,28,34)
USBP5+(6)
USBP5-(6)
VCC_XD
+3V
+3V
+3V_Card
+3V_Card
VCC_XD
+1.8V_Card
+1.8V_Card
+1.8V_Card
+3V_Card
+3V_Card
VCC_XD
Size Document Number Rev
Date: Sheet of
Quanta Computer Inc.
PROJECT :
CARD READER
1A
Wednesday, March 21, 2012
BY7D
29 45
Size Document Number Rev
Date: Sheet of
Quanta Computer Inc.
PROJECT :
CARD READER
1A
Wednesday, March 21, 2012
BY7D
29 45
Size Document Number Rev
Date: Sheet of
Quanta Computer Inc.
PROJECT :
CARD READER
1A
Wednesday, March 21, 2012
BY7D
29 45
XDALE
XDCLE
XDRBD
XDWRN
XDRDN
SD write protect enable
1 : decided by SDWP(default)
0 : SD always write-able
MSBS
MSCLK
MSINS
C14 close
to CN2
<MMC>
30mils
0.5A(30mils)
2 IN 1 CARD READER (Type: MMC/SD)
NBMD Power saving mode enable
1 : enable (default)
0 : disable
Card Reader (AU6437B53-GDL-GR)
Clock input selection
1 : 48MHz input (default)
0 : 12MHz input
CTRL0 trace surround with GND
SD XD MS
CTRL0
CTRL1
CTRL2
CTRL3
SDCLK
SDWP
SDCMD
CTRL4
SDCDN
29
ĨŽƌD/
ф>ĂLJŽƵƚEŽƚĞх
ĐůŽƐĞƚŽ/
ф>ĂLJŽƵƚEŽƚĞх
ĐůŽƐĞƚŽ/
ф>ĂLJŽƵƚEŽƚĞх
ĐůŽƐĞƚŽ/
ф>ĂLJŽƵƚEŽƚĞх
ĐůŽƐĞƚŽ/
фϮϬϭϭϭϮϬϳͺ>ŝŶĐĂŶх
ƌĞƐĞƌǀĞĨŽƌĞdžƚĞƌŶĂůh^ƉŽƌƚ͘
фϯͺϮϬϭϮϬϮϬϲх
ĐŚĂŶŐĞEϵǀĂůƵĞƚŽ^ZϬϬϵͲϭϭͲ&
фϯͺϮϬϭϮϬϮϬϳх
ĐŚĂŶŐĞƚŽƐŚŽƌƚƉĂĚ
C263
0.1U/10V_4X
C263
0.1U/10V_4X
C265
4.7U/6.3V_6X
C265
4.7U/6.3V_6X
C261
4.7U/6.3V_6X
C261
4.7U/6.3V_6X
R9779 33_4R9779 33_4
R158 *0/short_8R158 *0/short_8
R9781 33_4R9781 33_4
CN9
SDR009-11-F
CN9
SDR009-11-F
C/D 11
CD COM 12
VDD 4
DATA3
1
W/P
10
DATA2
9
DATA1
8
DATA0
7
VSS2
6
CLK
5
VSS1
3
CMD
2
13
WP COM
GND2
14
GND3 15
0.1U/16V_4Y
C253
0.1U/16V_4Y
C253
*0.1U/16V_4Y
C254
*0.1U/16V_4Y
C254
C260
4.7U/6.3V_6X
C260
4.7U/6.3V_6X
R9777 33_4R9777 33_4
R148 0_4R148 0_4
R9772 BLM15BD121SN1D_300MAR9772 BLM15BD121SN1D_300MA
R9774 33_4R9774 33_4
AU6437B53-GDL-GR
U11
AU6437B53-GDL-GR
AU6437B53-GDL-GR
U11
AU6437B53-GDL-GR
CTRL1 42
CTRL3 41
VDD1
11
V18
12
CF_V33
13
NC1
14
REXT
4RSTN
3
V33
17
GND1
20
XDCDN
23
EEPDATA 26
NC2
19
DP
6
VS33P
8
GPON7
1
XI
9
XDCEN 27
NC5 44
AVDD5V
15
EEPCLK 25
VDDHM1
18
AGND5V
16
CTRL4
22
SDWPEN
24
DATA0 39
VDD3 46
DATA7 38
DATA4 31
DATA5 33
VDD2
21 DATA1 40
EXT48IN
2
VD33P
5
NBMD 43
XTALSEL 45
DATA3 30
VDDHM2 48
XO
10 XDW PN 28
DM
7
GND2 47
NC3 36
NC4 37
CTRL0 34
CTRL2 32
DATA6 35
DATA2 29
C267
*270P/50V_4X
C267
*270P/50V_4X
C256
0.1U/10V_4X
C256
0.1U/10V_4X
*0.1U/16V_4Y
C255
*0.1U/16V_4Y
C255
C262
0.1U/10V_4X
C262
0.1U/10V_4X
C310 *10P/50V_4CC310 *10P/50V_4C
R142 *0_4R142 *0_4
C257
0.1U/10V_4X
C257
0.1U/10V_4X
R9773 33_4R9773 33_4
C252
4.7U/6.3V_6X
C252
4.7U/6.3V_6X
R398 *300_4R398 *300_4
C266
0.1U/10V_4X
C266
0.1U/10V_4X
R146 0_4R146 0_4
R157 *0_4R157 *0_4
R151 330_4R151 330_4
C258 *33P/50V_4NC258 *33P/50V_4N
R143 *0_4R143 *0_4
R9776 33_4R9776 33_4
R9775 BLM15BD121SN1D_300MAR9775 BLM15BD121SN1D_300MA
C264
*33P/50V_4N
C264
*33P/50V_4N
R147
*10K_4
R147
*10K_4
C259
*1U/6.3V_4X
C259
*1U/6.3V_4X

5
5
4
4
3
3
2
2
1
1
D D
C C
B B
A A
LID591#
USBP6-_LCD_CN
INT_LCD_EDIDCLK
INT_LCD_EDIDDATA
CRTHSYNC
CRT_HSYNC
CRT_VSYNC
CRTDDAT
CRTDCLK
5V_CRT2
CRT_DDCDAT
CRT_DDCCLK
HSYNC1
CRT_BLU_L
CRT_RED_L
CRT_GRE_L
VSYNC1 CRTVSYNC
CCD_POWER
LCD_BK_POWER
LCD_EDIDCLK
LCD_EDIDDATA
CRT_RED
USBP6-_LCD_CN
USBP6+_LCD_CN
CRT_RED_L
CRT_GRE_L
CRT_BLU_L
5V_CRT2
CRTDDAT
CRTDCLK
CRTHSYNC
CRTVSYNC
CCD_POWER
CRT_GRE_L
CRT_RED_L
CRT_GRE
CRT_BLU_L
USBP6+_LCD_CN
DMIC_CLK_R
DMIC_DATA_R
CRT_BLU
LVDS_VADJ
LCD_TXLCLKOUT-
LCD_TXLCLKOUT+
LCD_TXLOUT0-
LCD_TXLOUT0+
DISPON
LVDS_VADJ
LCD_EDIDCLK
LCD_EDIDDATA
LCD_TXLOUT1+
LCD_TXLOUT1-
LCD_TXLOUT2-
LCD_TXLOUT2+
LCDVCC
LCD_BK_POWER
DISPON_I
LCD_TXLCLKOUT-
LCD_TXLOUT1+
LCD_TXLOUT0+
LCD_TXLOUT0-
LCD_TXLOUT2-
INT_LCD_TXLOUT0-
INT_LCD_TXLOUT0+
INT_LCD_TXLOUT1-
INT_LCD_TXLOUT1+
LCD_TXLCLKOUT+
LCD_TXLOUT1-
INT_LCD_TXLOUT2-
INT_LCD_TXLOUT2+ LCD_TXLOUT2+
INT_LCD_TXLCLKOUT-
INT_LCD_TXLCLKOUT+
EV_LCD_TXLOUT0-
EV_LCD_TXLOUT0+
EV_LCD_TXLOUT1-
EV_LCD_TXLOUT1+
EV_LCD_TXLCLKOUT-
EV_LCD_TXLCLKOUT+
EV_LCD_TXLOUT2-
EV_LCD_TXLOUT2+
EV_LCD_EDIDCLK
EV_LCD_EDIDDATA
LCD_EDIDCLK
INT_LCD_EDIDDATA
INT_LCD_EDIDCLK
LCD_EDIDDATA
LCD_EDIDCLK
LCD_EDIDDATA
CRT_GRE
CRT_HSYNC
CRT_RED
CRT_VSYNC
CRT_DDCCLK
CRT_BLU
CRT_DDCDAT
CRT_DDCDAT
CRT_DDCCLK
CRT_DDCCLK
CRT_DDCDAT
5V_CRT2
CRTDDAT
CRTDDAT
CRTDCLK
CRTDCLK 5V_CRT2
USBP6-_LCD
USBP6+_LCD
USBP6-_LCD_CN
USBP6+_LCD_CN
DISPON
LID591# (34)
INT_LVDS_BLON (4)
USBP6-_LCD(6)
USBP6+_LCD(6)
INT_DPST_PWM(4)
DISPON_I(34)
DMIC_CLK(27)
DMIC_DATA(27)
INT_LVDS_DIGON(4)
EV_LVDS_DIGON(15)
LVDS_BRIGHT (14)
INT_LCD_TXLCLKOUT+(4)
INT_LCD_TXLOUT0+(4)
EV_LCD_TXLCLKOUT+(15)
EV_LCD_TXLCLKOUT-(15)
INT_LCD_TXLCLKOUT-(4)
INT_LCD_TXLOUT1+(4)
EV_LCD_TXLOUT0-(15)
EV_LCD_TXLOUT0+(15)
INT_LCD_TXLOUT0-(4)
INT_LCD_TXLOUT2+(4)
EV_LCD_TXLOUT1-(15)
EV_LCD_TXLOUT1+(15)
INT_LCD_TXLOUT1-(4)
INT_LCD_EDIDCLK(4)
EV_LCD_TXLOUT2-(15)
EV_LCD_TXLOUT2+(15)
INT_LCD_TXLOUT2-(4)
EV_LCD_EDIDCLK(14)
EV_LCD_EDIDDATA(14)
INT_LCD_EDIDDATA(4)
EXT_DPST_PWM(15)
INT_CRT_GRE(4)
INT_CRT_RED(4)
INT_CRT_BLU(4)
EXT_CRT_GRE(14)
EXT_CRT_RED(14)
EXT_CRT_BLU(14)
EXT_CRT_VSYNC(14, 16)
EXT_CRT_HSYNC(14,16)
EXT_CRT_DDCCLK(14)
EXT_CRT_DDCDAT(14)
INT_CRT_VSYNC(4)
INT_CRT_HSYNC(4)
INT_CRT_DDCCLK(4)
INT_CRT_DDCDAT(4)
EC_FPBACK#(34)
EC_DPST_PWM(34)
+3VPCU
+3V
+3V
VIN
+5V
+3V
+5V +3V
+5V
+3VPCU
+3VPCU
+3V+5V
+3V
LCDVCC
LCDVCC
+3V
+3V
Size Document Number Rev
Date: Sheet of
Quanta Computer Inc.
PROJECT :
LVDS/CCD/DRT
1A
Wednesday, March 21, 2012
BY7D
30 45
Size Document Number Rev
Date: Sheet of
Quanta Computer Inc.
PROJECT :
LVDS/CCD/DRT
1A
Wednesday, March 21, 2012
BY7D
30 45
Size Document Number Rev
Date: Sheet of
Quanta Computer Inc.
PROJECT :
LVDS/CCD/DRT
1A
Wednesday, March 21, 2012
BY7D
30 45
[CCD]
&&' +$//6(1625%$&./,*+76:,7&+
LVDS Enable
/&'3DQHO0RGXOH [LDS]
/&'32:(56:,7&+
[CRT]
&57
30
<LDS> <HSR>
WϭϬ<ƚŽ'EŝŶ'Wh
фϮϬϭϭϭϮϬϳͺ>ŝŶĐĂŶх
/ŶƚĞƌŶĂůh^ŝƐŽĐŚƌŽŶŽƵƐĚĞǀŝĐĞƐŶĞĞĚƚŽƐƚƵĨĨ
ƌĞƐĂŶĚĐĂƉŽŶh^ŶĞŐĂƚŝǀĞĚĂƚĂƐŝŐŶĂů
фϯͺϮϬϭϮϬϮϬϮх
ĐŚĂŶŐĞƚŽƐŚŽƌƚƉĂĚ
фϯͺϮϬϭϮϬϮϬϳх
ĐŚĂŶŐĞƚŽƐŚŽƌƚƉĂĚ
фϯͺϮϬϭϮϬϮϬϳх
ĐŚĂŶŐĞƚŽϬŽŚŵ
фϯͺϮϬϭϮϬϯϬϲх
ƌĞƐĞƌǀĞZϭϴϵĨŽƌWtDƐŝŐŶĂůŝƐƐƵĞ
фϯͺϮϬϭϮϬϯϭϯх
ĚĞů>ϱĨŽƌůĂLJŽƵƚƌĞƋƵĞƐƚ
фϯͺϮϬϭϮϬϯϭϰх
ĐŚĂŶŐĞ>ϭϴ͕>ϭϵ͕>ϮϬƚŽ>DϭϴW'ϯϯϬ^Eϭ;ϯϯŽŚŵΛϭϬϬDͿ
R172 1.2K/F_4R172 1.2K/F_4
C300 *22P/50V_4NC300 *22P/50V_4N
C277 *47P/50V_4NC277 *47P/50V_4N
C304
CRT@0.1U/25V_6X
C304
CRT@0.1U/25V_6X
R107 ICRT@0_4R107 ICRT@0_4
C287 *4.7P/50V_4CC287 *4.7P/50V_4C
RP7 IV@0X2RP7 IV@0X2
4
2
3
1
R180
CRT@150/F_4
R180
CRT@150/F_4
CN10
50373-03001-002
CN10
50373-03001-002
1
1
2
2
3
3
4
4
5
5
6
6
7
7
8
8
9
9
10
10
11
11
12
12
13
13
14
14
15
15
16
16
17
17
18
18
19
19
20
20
21
21
22
22
23
23
24
24
25
25
26
26
27
27
28
28
29
29
30
30 31 31
32 32
33 33
34 34
R183 EV@0_4R183 EV@0_4
R189 *0_4R189 *0_4
D42
*VPORT 0603 220K-V05
D42
*VPORT 0603 220K-V05
C289 CRT@0.1U/16V_4YC289 CRT@0.1U/16V_4Y
R479 ECRT@0_4R479 ECRT@0_4
C282 *0.1U/10V_4XC282 *0.1U/10V_4X
F2 *SMD1206P110TFTF2 *SMD1206P110TFT
12
C279
1000P/50V_4X
C279
1000P/50V_4X
RP10 EV@0X2RP10 EV@0X2
2
4
1
3
R176 IV@4.7K_4R176 IV@4.7K_4
C291
CRT@0.1U/16V_4Y
C291
CRT@0.1U/16V_4Y
C269
1U/10V_6X
C269
1U/10V_6X
C283 *22P/50V_4NC283 *22P/50V_4N
D39
LCP0G050M0R2R
D39
LCP0G050M0R2R
C296
CRT@6.8P/50V_4N
C296
CRT@6.8P/50V_4N
R480 ECRT@0_4R480 ECRT@0_4
C305
CRT@10P/50V_4C
C305
CRT@10P/50V_4C
R173 IV@100K_4R173 IV@100K_4
R190 CRT@39/F_4R190 CRT@39/F_4
C405
1U/10V_6X
C405
1U/10V_6X
RP5 IV@0X2RP5 IV@0X2
4
2
3
1
D44
*VPORT 0603 220K-V05
D44
*VPORT 0603 220K-V05
R192 ICRT@4.7K_4R192 ICRT@4.7K_4
R325
*0/short_1206
R325
*0/short_1206
R493 ECRT@0_4R493 ECRT@0_4
R167 IV@0_4R167 IV@0_4
L19 CRT@BLM18PG330SN1B_3AL19 CRT@BLM18PG330SN1B_3A
R171 IV@0_4R171 IV@0_4
C299 CRT@0.22U/10V_4XC299 CRT@0.22U/10V_4X
R193 ICRT@4.7K_4R193 ICRT@4.7K_4
C280
0.1U/25V_6X
C280
0.1U/25V_6X
RP16 EV@0X2RP16 EV@0X2
2
4
1
3
R150 ICRT@0_4R150 ICRT@0_4
C285 0.1U/10V_4XC285 0.1U/10V_4X
R419 0_6R419 0_6
L18 CRT@BLM18PG330SN1B_3AL18 CRT@BLM18PG330SN1B_3A
R399 300_4R399 300_4
CN11
CRT@DHR48-15K1200
CN11
CRT@DHR48-15K1200
15
14
13
12
111
2
3
4
5
6
7
8
9
10
1617
R191 CRT@39/F_4R191 CRT@39/F_4
R494 ECRT@0_4R494 ECRT@0_4
L20 CRT@BLM18PG330SN1B_3AL20 CRT@BLM18PG330SN1B_3A
RP8 IV@0X2RP8 IV@0X2
4
2
3
1
R44 *0/short_4R44 *0/short_4
R185 ICRT@4.7K_4R185 ICRT@4.7K_4
R421 0_6R421 0_6
D26 CRT@SS14L_1AD26 CRT@SS14L_1A
2 1
C428 10P/50V_4CC428 10P/50V_4C
C290
CRT@0.1U/16V_4Y
C290
CRT@0.1U/16V_4Y
R136 ICRT@0_4R136 ICRT@0_4
R522 ECRT@2K/F_4R522 ECRT@2K/F_4
R178 EV@0_4R178 EV@0_4
+
C274 10U/6.3V_8X
+
C274 10U/6.3V_8X
R152 ICRT@0_4R152 ICRT@0_4
R46 *0/short_4R46 *0/short_4
RP17 EV@0X2RP17 EV@0X2
2
4
1
3
C306
CRT@10P/50V_4C
C306
CRT@10P/50V_4C
R187 ICRT@4.7K_4R187 ICRT@4.7K_4
C294
CRT@6.8P/50V_4N
C294
CRT@6.8P/50V_4N
R461 ECRT@0_4R461 ECRT@0_4
R58 EV@2K/F_4R58 EV@2K/F_4
C288 *22P/50V_4NC288 *22P/50V_4N
C278 *10U/6.3V_4XC278 *10U/6.3V_4X
R408
0_6
R408
0_6
C301
CRT@10P/50V_4C
C301
CRT@10P/50V_4C
R159 *100K_4R159 *100K_4
R175 IV@4.7K_4R175 IV@4.7K_4
F3 CRT@SMD1206P110TFTF3 CRT@SMD1206P110TFT
12
R138 ICRT@0_4R138 ICRT@0_4
RP15 EV@0X2RP15 EV@0X2
2
4
1
3
R182
CRT@150/F_4
R182
CRT@150/F_4
R60 EV@2K/F_4R60 EV@2K/F_4
C302
CRT@10P/50V_4C
C302
CRT@10P/50V_4C
R525 ECRT@2K/F_4R525 ECRT@2K/F_4
R184 EV@0_4R184 EV@0_4
R327 IV@100K_4R327 IV@100K_4
R478 ECRT@0_4R478 ECRT@0_4
RP6 IV@0X2RP6 IV@0X2
4
2
3
1
C297
CRT@6.8P/50V_4N
C297
CRT@6.8P/50V_4N
C292
CRT@6.8P/50V_4N
C292
CRT@6.8P/50V_4N
R170 0_8R170 0_8
C284 0.1U/10V_4XC284 0.1U/10V_4X
R204 ECRT@2K/F_4R204 ECRT@2K/F_4
R144 ICRT@0_4R144 ICRT@0_4
C526
10U/6.3V_6X
C526
10U/6.3V_6X
R174 0_8R174 0_8
C303
CRT@0.1U/25V_6X
C303
CRT@0.1U/25V_6X
RP4 IV@0X2RP4 IV@0X2
4
2
3
1
U12
CRT@IP4772CZ16
U12
CRT@IP4772CZ16
VCC_SYNC
1
VCC_VIDEO
2
VIDEO_1
3
VIDEO_2
4
VCC_DDC
7
GND
6
BYP
8
VIDEO_3
5
SYNC_OUT2 16
SYNC_OUT1 14
SYNC_IN2 15
SYNC_IN1 13
DDC_IN1 10
DDC_IN2 11
DDC_OUT1 9
DDC_OUT2 12
R181
CRT@150/F_4
R181
CRT@150/F_4
R145 ICRT@0_4R145 ICRT@0_4
C528
0.01U/25V_4X
C528
0.01U/25V_4X
C295
CRT@6.8P/50V_4N
C295
CRT@6.8P/50V_4N
MR1
APX9132H AI-TRG
MR1
APX9132H AI-TRG
2
3
1
R195 ECRT@2K/F_4R195 ECRT@2K/F_4
R177 IV@0_4R177 IV@0_4
C406
0.1U/16V_4Y
C406
0.1U/16V_4Y
RP11 EV@0X2RP11 EV@0X2
2
4
1
3
C298 *22P/50V_4NC298 *22P/50V_4N
U19
AP2821KTR-G1
U19
AP2821KTR-G1
OUT 1
GND 2
ON/OFF
3
IN
4
GND 5
IN
6
R465 ECRT@0_4R465 ECRT@0_4
C286 *4.7P/50V_4CC286 *4.7P/50V_4C
C293
CRT@6.8P/50V_4N
C293
CRT@6.8P/50V_4N

5
5
4
4
3
3
2
2
1
1
D D
C C
B B
A A
SATA_RXP1_C
SATA_RXN1_C
+5V_HDD1
SATA_TXN1_C
SATA_TXP1_C
+5V_ODD
SATA_TXP0_C
SATA_RXP0_C
SATA_RXN0_C
SATA_TXN0_C
ODD_PRSNT#
SATA_RXP1 (8)
SATA_RXN1 (8)
SATA_TXP1 (8)
SATA_TXN1 (8)
SATA_RXP0 (8)
SATA_RXN0 (8)
SATA_TXN0 (8)
SATA_TXP0 (8)
+5V_ODD
+5V
+5V_ODD
+5V
Size Document Number Rev
Date: Sheet of
Quanta Computer Inc.
PROJECT :
HDD/ODD
1A
Wednesday, March 21, 2012
BY7D
31 45
Size Document Number Rev
Date: Sheet of
Quanta Computer Inc.
PROJECT :
HDD/ODD
1A
Wednesday, March 21, 2012
BY7D
31 45
Size Document Number Rev
Date: Sheet of
Quanta Computer Inc.
PROJECT :
HDD/ODD
1A
Wednesday, March 21, 2012
BY7D
31 45
2''=HURSRZHU
6$7$2''
[ODD]
6$7$+''
[HDD]
[OZP]
31
фϯͺϮϬϭϮϬϮϬϮх
ĐŚĂŶŐĞƚŽƐŚŽƌƚƉĂĚ
+
C328
*100U/6.3V_3528P_E45b
+
C328
*100U/6.3V_3528P_E45b
C312 0.01U/25V_4XC312 0.01U/25V_4X
C311 0.01U/25V_4XC311 0.01U/25V_4X
C817 0.01U/25V_4XC817 0.01U/25V_4X
C325
*0.1U/16V_4Y
C325
*0.1U/16V_4Y
C313
*0.1U/10V_4X
C313
*0.1U/10V_4X
C321 0.01U/25V_4XC321 0.01U/25V_4X
C316
0.1U/10V_4X
C316
0.1U/10V_4X
C808 0.01U/25V_4XC808 0.01U/25V_4X
C315
*0.1U/10V_4X
C315
*0.1U/10V_4X
C326
0.1U/16V_4Y
C326
0.1U/16V_4Y
C812 0.01U/25V_4XC812 0.01U/25V_4X
CN13
SAT-22ESAB
CN13
SAT-22ESAB
12V 22
12V 20
RSVD 18
5V 16
5V 14
GND 12
3.3V 10
3.3V 8
TXP 6
GND2 4
RXP 2
12V 21
GND 19
GND 17
5V 15
GND 13
GND 11
3.3V 9
GND3 7
TXN 5
RXN 3
GND1 1
GND23 23
GND24 24
C327
10U/6.3V_8X
C327
10U/6.3V_8X
C815 0.01U/25V_4XC815 0.01U/25V_4X
+
C318
*100U/6.3V_3528P_E45b
+
C318
*100U/6.3V_3528P_E45b
L23 HCB1608KF-121T30_3AL23 HCB1608KF-121T30_3A
R201 *0/short_8R201 *0/short_8
R303 1K/F_4R303 1K/F_4
C426
0.1U/10V_4X
C426
0.1U/10V_4X
C317
10U/6.3V_8X
C317
10U/6.3V_8X
CN12
C18526-11305-L
CN12
C18526-11305-L
GND 12
+5V 10
DP 8
TXP 6
GND2 4
RXP 2
GND 13
RSVD 11
+5V 9
GND3 7
TXN 5
RXN 3
GND1 1
GND14 14
GND15 15
C322 0.01U/25V_4XC322 0.01U/25V_4X
C314
*0.1U/10V_4X
C314
*0.1U/10V_4X

5
5
4
4
3
3
2
2
1
1
D D
C C
B B
A A
+5V_FAN
FANSIG1
FANSIG1
+5V_FAN
GPU_SMBCLK
GPU_SMBDAT
VFAN1(34)
3ND_MBCLK(25,34)
3ND_MBDATA(25,34)
FANSIG1(34)
GPU_SMBCLK (14)
GPU_SMBDAT (14)
+3V
+5V
+3V_GPU
+3V_GPU
Size Document Number Rev
Date: Sheet of
Quanta Computer Inc.
PROJECT :
THERMAL
1A
Wednesday, March 21, 2012
BY7D
32 45
Size Document Number Rev
Date: Sheet of
Quanta Computer Inc.
PROJECT :
THERMAL
1A
Wednesday, March 21, 2012
BY7D
32 45
Size Document Number Rev
Date: Sheet of
Quanta Computer Inc.
PROJECT :
THERMAL
1A
Wednesday, March 21, 2012
BY7D
32 45
FAN Control
1234
5678
Gnd shape
G995 layout notice
FANPWR = 1.6*VSET
51!NJM
51!NJM51!NJM
51!NJM
Thermal Sensor
<THC>
<THC>
51!NJM
51!NJM51!NJM
51!NJM
32
dGPU int SMBUS
dGPU int SMBUS
Thermal dGPU Int Thermal
dGPU(M) SMB
EC(M) 3ND_SMB
EC(M) 3ND_SMB
Whϰ͘ϳ<ƚŽнϯsWhŝŶ
Whϰ͘ϳ<ƚŽнϯsWhŝŶ
WhϭϬ<ƚŽнϯsͺ'WhŝŶ'Wh
WhϭϬ<ƚŽнϯsͺ'WhŝŶ'Wh
ƉŝŶϭŝŶƚĞƌŶĂůWhƚŽs/E
фϯͺϮϬϭϮϬϭϯϬх
ĐŚĂŶŐĞǀĂůƵĞƚŽϱϬϮϳϯͲϬϬϯϳ>ͲϬϬϭ
C360
*0.01U/25V_4X
C360
*0.01U/25V_4X
D28
*VPORT 0603 220K-V05
D28
*VPORT 0603 220K-V05
2 1
C569
2.2U/6.3V_6X
C569
2.2U/6.3V_6X
U14
APE8872M
U14
APE8872M
/FON
1
VIN
2VO 3
VSET
4
GND 5
GND 6
GND 7
GND 8
D29
*VPORT 0603 220K-V05
D29
*VPORT 0603 220K-V05
2 1
Q19A EV@2N7002KDW_115MAQ19A EV@2N7002KDW_115MA
1
2
6
C359
0.01U/25V_4X
C359
0.01U/25V_4X
C358 2.2U/6.3V_4XC358 2.2U/6.3V_4X
R217
10K_4
R217
10K_4
Q19B EV@2N7002KDW_115MAQ19B EV@2N7002KDW_115MA
3 4
5
CN17
50273-0037L-001
CN17
50273-0037L-001
1
2
3

5
5
4
4
3
3
2
2
1
1
D D
C C
B B
A A
NBSWON#
K_LED_P
MY4
MY0
MY2
MY1
MX3
MX0
MX2
MX1
MX7
MX5
MX4
MX6
MY3
MY6
MY5
MY14
MY7
MY15
MY12
MY13
+5V
MX1
MX6
MX5
MX0
MX4
MX3
MX2
MX7
MY15
MY12
MY11
MY10
MY8
MY9
MY13
MY7
MY6
MY14
MY5
MY0
MY1
MY4
MY2
MY3
K_LED_P
CAPSLED
K_LED_P
CAPSLED
K_LED_P
K_LED_P
MY16
MY17
MY16
MY17
MX6
MX1 MX2
MX3
MX0
MX7
MX5 MX4
TPCLK_L
TPDATA_L
SMB_RUN_DAT
SMB_RUN_CLK
BOARD_ID10
BOARD_ID10
TPCLK_L
TPDATA_L
TPCLK(34)
TPDATA(34)
NBSWON#(34)
MX1 (34)
MX6 (34)
MX5 (34)
MX0 (34)
MX4 (34)
MX3 (34)
MX2 (34)
MX7 (34)
MY15 (34)
MY12 (34)
MY11 (34)
MY10 (34)
MY8 (34)
MY9 (34)
MY13 (34)
MY7 (34)
MY6 (34)
MY14 (34)
MY5 (34)
MY0 (34)
MY1 (34)
MY4 (34)
MY2 (34)
MY3 (34)
CAPSLED (34)
MY16 (34)
MY17 (34)
BOARD_ID10(6,8)
SMB_RUN_CLK(6,11,12)
SMB_RUN_DAT(6,11,12)
+3V
+5V
+3V
+5V +5V +5V +5V +5V +5V
+3V +3V +3V +3V +3V
VIN VIN VIN
+3VPCU +3V
+5V
+1.5VSUS
VIN VIN VIN VIN
+3V +3V +3V
+3VPCU
+3V_S5 +3V_S5 +3V_S5 +3V_S5 +3V_S5 +3V_S5
+5V +5V
+5V_S5 +5V_S5 +5V_S5 +5V_S5 +1.8V
+1.5VSUS
+1.1V
VIN
VIN
+3V_S5
+5V_S5
+5VPCU
VIN
+3V
+VGPU_CORE
Size Document Number Rev
Date: Sheet of
Quanta Computer Inc.
PROJECT :
KBC/TP/FP CONN.
1A
Wednesday, March 21, 2012
BY7D
33 45
Size Document Number Rev
Date: Sheet of
Quanta Computer Inc.
PROJECT :
KBC/TP/FP CONN.
1A
Wednesday, March 21, 2012
BY7D
33 45
Size Document Number Rev
Date: Sheet of
Quanta Computer Inc.
PROJECT :
KBC/TP/FP CONN.
1A
Wednesday, March 21, 2012
BY7D
33 45
KEY BOARD Connector
Power Board (UIF)
ESD Issue
TOUCH PAD BOARD
<KBC> <EMI>
<PSW>
<TPD> <EMI>
EMI PAD
<OTH>
HOLE
33
<EMI>
L
Metal/IMR
ID_Detect default
H
TEXTURE
73ERDUG 73'!
WhƚŽнϯsŝŶ&,
WhƚŽнϯsŝŶ&,
фϯͺϮϬϭϮϬϯϭϲх
ƐƚƵĨĨ^ƐŽůƵƚŝŽŶĨŽƌƉŽǁĞƌďŽĂƌĚ
фϯͺϮϬϭϮϬϭϯϬх
ĐŚĂŶŐĞǀĂůƵĞƚŽϵϭϱϬϰͲϯϰϰE
фϯͺϮϬϭϮϬϭϯϬх
ĐŚĂŶŐĞǀĂůƵĞƚŽ,ͲdϮϯϲϭϲϭW
фϯͺϮϬϭϮϬϭϯϬх
ĂĚĚĨŽƌD/;ĐůŽƐĞƚŽdWKEEͿ
фϯͺϮϬϭϮϬϭϯϬх
ĂĚĚ;dKW͗ͲϮϲϵϱ͕ϭϯϰϬͿ
фϯͺϮϬϭϮϬϭϯϬх
ĂĚĚ;dKW͗ͲϰϱϲϬ͘ϱϵϳϬͿ
фϯͺϮϬϭϮϬϮϬϵх
ĂĚĚ;dKW͗Ͳϱϱϭϱ͕ϲϭϮϱͿ
фϯͺϮϬϭϮϬϭϯϬх
ĂĚĚ;dKW͗ͲϮϯϵϬ͕ϱϮϱͿ
фϯͺϮϬϭϮϬϭϯϬх
ĂĚĚ;Kd͗ͲϭϬϳϰϬ͕ϱϱϬϬͿ
фϯͺϮϬϭϮϬϭϯϬх
ĂĚĚ;Kd͗Ͳϲϰϳϱ͕ϮϴϴϬͿ
фϯͺϮϬϭϮϬϭϯϬх
ĐŚĂŶŐĞǀĂůƵĞƚŽ,ͲϮϱϲϭϰϲWd
фϯͺϮϬϭϮϬϮϬϳх
ĂĚĚ;Kd͗ͲϱϰϬ͕ϭϰϵϱͿ
фϯͺϮϬϭϮϬϮϬϳх
ĂĚĚ;dKW͗ͲϰϵϬ͕ϭϴϮϱͿ
фϯͺϮϬϭϮϬϮϬϳх
ĐůŽƐĞƚŽWϭϯϮ
фϯͺϮϬϭϮϬϯϭϯх
ƐƚƵĨĨĨŽƌ^
(0,3DG <OTH>
фϯͺϮϬϭϮϬϯϭϮх
ĂĚĚWĂĚϭĨŽƌD/
фϯͺϮϬϭϮϬϯϮϭх
hD͗ƐƚƵĨĨϭϬϬƉ&ĨŽƌD/
/^͗ƐƚƵĨĨϯϵƉ&
C356
*0.1U/10V_4X
C356
*0.1U/10V_4X
HOLE8
*H-TC276BC217D146P2
HOLE8
*H-TC276BC217D146P2
1
C5547
E@0.1U/16V_4X
C5547
E@0.1U/16V_4X
C555
*0.1U/25V_4X
C555
*0.1U/25V_4X
L24 0_6L24 0_6
C431
*0.1U/10V_4X
C431
*0.1U/10V_4X
C594
E@1000P/50V_4X
C594
E@1000P/50V_4X
C5549
E@1000P/50V_4X
C5549
E@1000P/50V_4X
C584
*0.1U/10V_4X
C584
*0.1U/10V_4X
HOLE12
*H-C256D146PT
HOLE12
*H-C256D146PT
1
HOLE26
*H-TC197BC131D91P2
HOLE26
*H-TC197BC131D91P2
1
HOLE21
*H-C276D118P2
HOLE21
*H-C276D118P2
1
C347 ESD@39P/50V_4NC347 ESD@39P/50V_4N
HOLE11
*H-TC276BC217D146P2
HOLE11
*H-TC276BC217D146P2
1
C580
*0.1U/10V_4X
C580
*0.1U/10V_4X
C573
*0.1U/10V_4X
C573
*0.1U/10V_4X
C598
E@2200P/50V_4X
C598
E@2200P/50V_4X
C583
*0.1U/10V_4X
C583
*0.1U/10V_4X
C590
*0.1U/10V_4X
C590
*0.1U/10V_4X
L25 0_6L25 0_6
PAD1PAD1
C353 ESD@39P/50V_4NC353 ESD@39P/50V_4N
C432
*0.1U/10V_4X
C432
*0.1U/10V_4X
D33
ESD@LCP0G050M0R2R
D33
ESD@LCP0G050M0R2R
C549
*0.1U/10V_4X
C549
*0.1U/10V_4X
C342 ESD@39P/50V_4NC342 ESD@39P/50V_4N
HOLE19
*HG-C276D118P2
HOLE19
*HG-C276D118P2
1
2
3
4
5
67
8
9
CN23
*50503-0080N-001
CN23
*50503-0080N-001
1
1
2
2
3
3
4
4
5
5
6
6
7
7
8
8
C595
E@1000P/50V_4X
C595
E@1000P/50V_4X
C319
*0.1U/10V_4X
C319
*0.1U/10V_4X
C339 ESD@39P/50V_4NC339 ESD@39P/50V_4N
C330 ESD@39P/50V_4NC330 ESD@39P/50V_4N
C348 ESD@39P/50V_4NC348 ESD@39P/50V_4N
C332
4.7U/6.3V_6X
C332
4.7U/6.3V_6X
C334
*0.1U/10V_4X
C334
*0.1U/10V_4X
C559
E@1U/25V_6X
C559
E@1U/25V_6X
C603
E@220P/50V_4X
C603
E@220P/50V_4X
C574
*0.1U/10V_4X
C574
*0.1U/10V_4X
HOLE22
*H-C91D91N
HOLE22
*H-C91D91N
1
HOLE7
H-TC236D161PB
HOLE7
H-TC236D161PB
1
C355 ESD@39P/50V_4NC355 ESD@39P/50V_4N
C350 ESD@39P/50V_4NC350 ESD@39P/50V_4N
C588
E@2200P/50V_4X
C588
E@2200P/50V_4X
C578
*0.1U/10V_4X
C578
*0.1U/10V_4X
HOLE15
*HG-C276D118P2
HOLE15
*HG-C276D118P2
1
2
3
4
5
67
8
9
HOLE18
*HG-C276D118P2
HOLE18
*HG-C276D118P2
1
2
3
4
5
67
8
9
HOLE6
H-TC236D161PB
HOLE6
H-TC236D161PB
1
C349 ESD@39P/50V_4NC349 ESD@39P/50V_4N
C354
220P/50V_4X
C354
220P/50V_4X
C581
*0.1U/10V_4X
C581
*0.1U/10V_4X
C577
E@2200P/50V_4X
C577
E@2200P/50V_4X
C554
E@1000P/50V_4X
C554
E@1000P/50V_4X
C602
E@220P/50V_4X
C602
E@220P/50V_4X
C575
*0.1U/10V_4X
C575
*0.1U/10V_4X
C357 ESD@39P/50V_4NC357 ESD@39P/50V_4N
C331 ESD@39P/50V_4NC331 ESD@39P/50V_4N
HOLE2
*H-TC315BC276D118P2
HOLE2
*H-TC315BC276D118P2
1
C373 ESD@39P/50V_4NC373 ESD@39P/50V_4N
C5561
E@2200P/50V_4X
C5561
E@2200P/50V_4X
RP25
10KX8
RP25
10KX8
10
9
8
7 4
3
2
1
56
C604
E@220P/50V_4X
C604
E@220P/50V_4X
C335
*10P/50V_4C
C335
*10P/50V_4C
C352 ESD@39P/50V_4NC352 ESD@39P/50V_4N
C343 ESD@39P/50V_4NC343 ESD@39P/50V_4N
CN16
88513-044N
CN16
88513-044N
1
2
3
4
HOLE24
*O-BY7-1
HOLE24
*O-BY7-1
1
PAD3PAD3
C597
E@2200P/50V_4X
C597
E@2200P/50V_4X
C586
E@2200P/50V_4X
C586
E@2200P/50V_4X
C589
*0.1U/10V_4X
C589
*0.1U/10V_4X
C553
E@0.1U/25V_4X
C553
E@0.1U/25V_4X
C402
*0.1U/10V_4X
C402
*0.1U/10V_4X
R205 150_4R205 150_4
C436
*0.1U/10V_4X
C436
*0.1U/10V_4X
C338 ESD@39P/50V_4NC338 ESD@39P/50V_4N
C600
E@2200P/50V_4X
C600
E@2200P/50V_4X
HOLE27
*H-TC197BC131D91P2
HOLE27
*H-TC197BC131D91P2
1
HOLE20
*H-C91D91N
HOLE20
*H-C91D91N
1
CN14
91504-344N
CN14
91504-344N
1
2
3
4
5
6
7
8
9
10
11
12
13
14
15
16
17
18
19
20
21
22
23
24
25
36
35
26
27
28
29
30
31
32
33
34
C576
*0.1U/10V_4X
C576
*0.1U/10V_4X
C561
E@1000P/50V_4X
C561
E@1000P/50V_4X
HOLE23
*H-C91D91N
HOLE23
*H-C91D91N
1
C340 ESD@39P/50V_4NC340 ESD@39P/50V_4N
C344 ESD@39P/50V_4NC344 ESD@39P/50V_4N
C351 ESD@39P/50V_4NC351 ESD@39P/50V_4N
C5548
E@0.1U/16V_4X
C5548
E@0.1U/16V_4X
C582
*0.1U/10V_4X
C582
*0.1U/10V_4X
HOLE17
*HG-C276D118P2
HOLE17
*HG-C276D118P2
1
2
3
4
5
67
8
9
HOLE5
H-TC236D161PB
HOLE5
H-TC236D161PB
1
PAD2PAD2
HOLE1
*H-TC315BC276D118P2
HOLE1
*H-TC315BC276D118P2
1
HOLE9
*H-TC276BC217D146P2
HOLE9
*H-TC276BC217D146P2
1
C333 ESD@39P/50V_4NC333 ESD@39P/50V_4N
C579
*0.1U/10V_4X
C579
*0.1U/10V_4X
C591
*0.1U/10V_4X
C591
*0.1U/10V_4X
C563
*0.1U/25V_4X
C563
*0.1U/25V_4X
CN15
88513-064N
CN15
88513-064N
1
1
2
2
3
3
4
4
5
5
6
6
HOLE25
*H-C236D118P2
HOLE25
*H-C236D118P2
1
C337 ESD@39P/50V_4NC337 ESD@39P/50V_4N
C346 ESD@39P/50V_4NC346 ESD@39P/50V_4N
HOLE3
*H-TC276BC236D118P2
HOLE3
*H-TC276BC236D118P2
1
C345 ESD@39P/50V_4NC345 ESD@39P/50V_4N
HOLE14
*HG-C276D118P2-A
HOLE14
*HG-C276D118P2-A
1
2
3
4
5
67
8
9
C320
*0.1U/10V_4X
C320
*0.1U/10V_4X
C558
E@680P/50V_4X
C558
E@680P/50V_4X
C550
*0.1U/10V_4X
C550
*0.1U/10V_4X
C336
*10P/50V_4C
C336
*10P/50V_4C
C329 ESD@39P/50V_4NC329 ESD@39P/50V_4N
C429
*0.1U/10V_4X
C429
*0.1U/10V_4X
HOLE16
*HG-C276D118P2
HOLE16
*HG-C276D118P2
1
2
3
4
5
67
8
9
C585
E@2200P/50V_4X
C585
E@2200P/50V_4X
C341 ESD@39P/50V_4NC341 ESD@39P/50V_4N
C592
E@2200P/50V_4X
C592
E@2200P/50V_4X
C572
E@1000P/50V_4X
C572
E@1000P/50V_4X
HOLE10
*H-C256D146PT
HOLE10
*H-C256D146PT
1

5
5
4
4
3
3
2
2
1
1
D D
C C
B B
A A
NBSWON#_R
3ND_MBCLK
3ND_MBDATA
ICMNT
MBCLK
MBDATA
2ND_MBCLK
2ND_MBDATA
DNBSWON#_uR
PCLK_591
RF_EN
AC SET_EC
TPDATA
TPCLK
MY0
CLKRUN#
3ND_MBCLK
+3V_VDD_EC
8769AGND
+A3VPCU
SERIRQ
H_PROCHOT_EC
EC_EXT_SCI#
TP_ON_OFF
3ND_MBDATA
2ND_MBDATA
2ND_MBCLK
VCORF_uR
LAN_P
EC_EXT_SCI#
CLKRUN#
SERIRQ
2ND_MBCLK
2ND_MBDATA
AC SET_EC
ICMNT
NBSWON#_R
SPI_SDI_uR
H_PROCHOT_EC
USB_BUS_SW2_EC
SKU_STRAP_1
MPWROK
RSMRST_GATE#
RF_EN
HWPG
LAN_P
SPI_CS0#_uR
SPI_SCK_uR
+A3VPCUVREF_uR
VCC_POR#
SPI_SDO_uR
PWRLED#
GPIO82
TP_ON_OFF
SKU_STRAP_2
SKU_STRAP_3
RF_LED#
USB_BUS_SW3
BAT_SAT0#
USB_BUS_SW4
BAT_SAT1#
PWRLED#
SUSLED_EC#
HWPG
SKU_STRAP_3
SKU_STRAP_2
SKU_STRAP_1
DNBSWON#_uR
GFXPG_1V_EN
RF_LED#
APU_PROCHOT#_VDDIO (4,7)
HWPG_1.5V(38)
SYS_HWPG(37)
+1.1V_HWPG(40)
TPDATA(33)
TPCLK(33)
USB_NORMAL_OC#(6,24)
USB_SC_EN#(24)
MY6(33)
MY13(33)
MY12(33)
MY9(33)
MY10(33)
MY15(33)
MY4(33)
MY1(33)
MY7(33)
MY11(33)
MY2(33)
MY5(33)
MY8(33)
MY3(33)
MY14(33)
MY0(33)
MX0(33)
MX4(33)
MX2(33)
MX5(33)
MX3(33)
MX6(33)
MX7(33)
MX1(33)
MBCLK(6,36)
MBDATA(6,36)
EC_KBRST#(6)
LFRAME#(7,28)
PCLK_591(7)
SERIRQ(7)
LAD1(7,28)
LAD2(7,28)
LAD3(7,28)
LAD0(7,28)
EC_A20GATE(6)
PLTRST#(6,7,28,29)
USB_NORMAL_EN#(24)
2ND_MBCLK(4)
2ND_MBDATA(4)
CLKRUN#(7)
EC_EXT_SCI#(6)
3ND_MBCLK(25,32)
3ND_MBDATA(25,32)
RTC_CLK(7,10)
LPCPD#(6)
VFAN1 (32)
SLP_S3# (6)
TEMP_MBAT (36)
ICMNT (36)
AC SET_EC (36)
USB_SC_OC# (6,24)
NBSWON# (33)
LID591# (30)
ACIN (36)
USB_BUS_SW2 (24)
+1.1V_DUAL_EN (40)
DNBSWON# (6)
SLP_S5# (6)
RSMRST_GATE# (6)
MPWROK (10)
S5_ON (37)
RF_EN (28)
PWRLED# (35)
AMP_MUTE# (27)
ID (36)
D/C# (36)
DISPON_I ( 30)
FANSIG1 (32)
EC_FPBACK# (30)
SUSON (38)
MAINON (37,39,40)
BAT_SAT1# (35)
BAT_SAT0# (35)
SUSLED_EC# (35)
BT_RFCTRL (28)
CAPSLED (33)
RF_LED# (35)
MY17(33)
MY16(33)
USB_BUS_SW3 (24)
FCH_SPI_CS0# (8)
FCH_SPI_CLK (8)
FCH_SPI_SO (8)
FCH_SPI_SI (8)
USB_BUS_SW4 (24)
GFXPG_1V_EN(7,39,42)
CEC_EC_HP (25)
GPU_MAINON (42)
GPU_VRON (42)
VRON (41)
1.8V_PWROK(40)
+1V_HWPG(39)
LAN_P (26)
WLAN_P (28)
EC_DPST_PWM (30)
8769AGND
8769AGND
+5V
8769AGND
+3VPCU
+3VPCU
+3V
+3V
+3VPCU
+3VPCU
+5VPCU
+3V_S5
+3V
+3VPCU
+3VPCU
+3V
+3VPCU
+3VPCU
+5V_S5
Size Document Number Rev
Date: Sheet of
Quanta Computer Inc.
PROJECT :
EC NPCE795CA0DX
1A
Wednesday, March 21, 2012
BY7D
34 45
Size Document Number Rev
Date: Sheet of
Quanta Computer Inc.
PROJECT :
EC NPCE795CA0DX
1A
Wednesday, March 21, 2012
BY7D
34 45
Size Document Number Rev
Date: Sheet of
Quanta Computer Inc.
PROJECT :
EC NPCE795CA0DX
1A
Wednesday, March 21, 2012
BY7D
34 45
MX25L3205DM2I-12G: AKE39FP0Z00
W25Q16BVSSIG: AKE38FP0N01
PCH SML1
A0H
58H
34H
32H
98H
HDMI CEC
VGA Board Thermal Sensor
Touch Sensor
AddressDevices
SMBUS
2
1
Battery
3
3D Sensor
EC EEPROM
Light Sensor 52H
,17(51$/.(<%2$5'675,3
6(7
60%8638 60%867DEOH
H=1.6mm
EC
ADDRESS: A0H
ȱȱŗŗ
0.003A(20mils)
/('383'
Dis abled ('1 ') i f us ing FWH device on LP C.
Enabled ('0') if using SPI flash for both system BIOS and EC firmware
SHBM=0: Enable shared memory with host BIOS
,'((3520
63,)/$6+
SHBM
+:3*FLUFXLW
NPCE791LA0DX: AJ007910F00 (w/o CIR)
6WUDS
<KBC> ,QWHO7XUERPRGHRQO\ <CPU>
<KBC>
<KBC>
<KBC>
<KBC>
<KBC>
<KBC>
<LED>
3RZHU%XWWRQ <KBC><KBC>
6.8VWUDSSLQ
73LQWHUIDFH38 .%&!
34
BY6-A1A Del SPI ROM
Remove Zero Power ODD funciton
Make sure that the rise time of VCC_POR is less than 10?sec.
SKU_STRAP_1(GPIO56) SKU_STRAP_2(GPIO02) SKU_STRAP_3(GPIO41) SKU
COMAL UMA
COMAL DIS
1
Brazos UMA
Brazos DIS
Deccan UMA
Deccan DIS
0
0
0
0
0
0
0
0
1
1
1
1
0
011
0
&,/ŶƚĞŐƌĂƚĞĚWhϴ͘Ϯ<ƚŽнϯs
&,/ŶƚĞŐƌĂƚĞĚWhϳ͘ϱ<ƚŽнϯs
&,/ŶƚĞŐƌĂƚĞĚWhϭϬ<ƚŽнϯsͺ^ϱ
фEŽƚĞх
tŚĞŶƚŚĞW/ŝŶƚĞƌĨĂĐĞŝƐŶΖƚƵƐĞĚ͕sddƐŚŽƵůĚďĞĐŽŶŶĞĐƚĞĚƚŽ'E͘
фϯͺϮϬϭϮϬϭϯϬх
ĐŚĂŶŐĞZϮϮϯƚŽϮ͘ϮŽŚŵ;^ƐŽůƵƚŝŽŶĨŽƌͿ
ƵŶƐƚƵĨĨϯϭĂŶĚƐƚƵĨĨZϮϮϯ
фϯͺϮϬϭϮϬϭϯϬх
ĐŚĂŶŐĞZϮϬϮƚŽϭ͘Ϯ<ŽŚŵ;^ƐŽůƵƚŝŽŶĨŽƌͿ
фϯͺϮϬϭϮϬϭϯϬх
ĐŚĂŶŐĞǀĂůƵĞƚŽϱϬϮϳϯͲϬϬϯϳ>ͲϬϬϭ
фϯͺϮϬϭϮϬϮϬϮх
ĐŚĂŶŐĞƚŽƐŚŽƌƚƉĂĚ
фϯͺϮϬϭϮϬϮϬϳх
ĐŚĂŶŐĞƚŽƐŚŽƌƚƉĂĚ
фϯͺϮϬϭϮϬϯϬϲх
ƵŶƐƚƵĨĨZϭϱϲĨŽƌ,tW'ŝƐƐƵĞ
фϯͺϮϬϭϮϬϯϬϲх
ƌĞƐĞƌǀĞĨŽƌWtDƐŝŐŶĂůŝƐƐƵĞ
фϯͺϮϬϭϮϬϯϬϲх
ƌĞƐĞƌǀĞĨŽƌ^
R265 10K_4R265 10K_4
R245 10K_4R245 10K_4
R179 0_4R179 0_4
LPC
KB
SMB
PS/2
A/D
D/A
GPIO
IR
FIU
TIMER
TIMER
U5030
NPCE885LA0DX
LPC
KB
SMB
PS/2
A/D
D/A
GPIO
IR
FIU
TIMER
TIMER
U5030
NPCE885LA0DX
LAD3
1
LCLK
2
LFRAME
3
VDD 4
GND1
5
GPIO24 6
LREST
7
GPIO11/CLKRUN
8
GPIO65/SMI
9
GPIO26/PSCLK2
10
GPIO27PSDAT2
11
VTT
12
PECI
13
GPIO34 14
GPIO36 15
GPIO40/F_PWM 16
GPIO42/TCK 17
GND2
18
VCC1 19
GPIO43/TMS 20
GPIO44/TDI 21
GPIO45/E_PWM 22
GPIO46/TRST 23
GPO47/SCL4 24
GPIO50/PSCLK3/TDO 25
GPIO51 26
GPIO52/PSDAT3/RDY 27
GPIO53/SDA4 28
ECSCI/GPIO54
29
GPIO55/CLKOUT/IOX_DIN_DIO 30
GPIO56/TA1 31
GPIO15/A_PWM 32
GPIO57/KBSOUT17
33 GPIO60/KBSOUT16
34 KBSOUT15/GPIO61/XOR_OUT
35 KBSOUT14/GPIO62
36 KBSOUT13/GPIO63
37 KBSOUT12/GPIO64
38 KBSOUT11/P80_DAT
39 KBSOUT10/P80_CLK
40 KBSOUT9/SDP_VIS
41 KBSOUT8
42 KBSOUT7
43
VCORF
44
GND3
45
VCC2 46
KBSOUT6/RDY
47 KBSOUT5/TDO
48 KBSOUT4/JENO
49 KBSOUT3/TDI
50 KBSOUT2/TMS
51 KBSOUT1/TCK
52 KBSOUT0/JENK
53
KBSIN0
54
KBSIN1
55
KBSIN2
56
KBSIN3
57
KBSIN4
58
KBSIN5
59
KBSIN6
60
KBSIN7
61
GPIO13/C_PWM 62
GPIO14/TB1 63
GPIO01/TB2 64
GPIO32/D_PWM 65
GPIO33/H_PWM 66
GPIO73/SCL2
67
GPIO74/SDA2
68
GPIO22/SDA1
69 GPIO17/SCL1
70
GPIO35/PSDAT1
71 GPIO37/PSCLK1
72
GPIO70 73
GPIO71 74
GPIO72 75
VCC3 76
GPIO00/EXTCLK
77
GND4
78
GPIO02 79
GPIO41 80
GPIO66/G_PWM 81
GPIO75 82
GPO76/SHBM 83
GPIO77 84
VCC_POR 85
F_SDI/F_SDIO1 86
F_SDIO&F_SDIO0 87
VCC4 88
GND5
89
F_CS0 90
GPIO81 91
F_SCK 92
GPIO06/IOX_DOUT 93
GPIO07/AD7 94
GPIO03/AD6 95
GPIO04/AD5 96
GPIO90/AD0 97
GPIO91/AD1 98
GPIO92/AD2 99
GPIO93/AD3 100
GPIO94/DA0 101
AVCC 102
AGND
103
VREF 104
GPIO95/DA1 105
GPIO96/DA2 106
GPIO97 107
GPIO05/AD4 108
GPIO30 109
GPO82/IOX_LDSH/TEST 110
GPO83/SOUT_CR/TRIST 111
GPO84/IOX_SCLK/XORTR 112
GPIO87/SIN_CR 113
GPIO16 114
VCC5 115
GND6
116
GPIO20/TA2/IOX_DIN_DIO 117
GPIO21/B_PWM 118
GPIO23/SCL3
119
GPIO31/SDA3
120
GPIO85/GA20
121
KBRST/GPIO86
122
GPIO67/PWUREQ
123
GPIO10/LPCPD
124
SERIRQ
125
LAD0
126
LAD1
127
LAD2
128
C369
0.1U/10V_4X
C369
0.1U/10V_4X
R309 *0/short_4R309 *0/short_4
C378
*10U/6.3V_8X
C378
*10U/6.3V_8X
R257 *10K_4R257 *10K_4
TP5TP5
C717
ESD@39P/50V_4N
C717
ESD@39P/50V_4N
D46 *1SS355_100MAD46 *1SS355_100MA
R230 4.7K_4R230 4.7K_4
R101 4.7K_4R101 4.7K_4
D40 *1SS355_100MAD40 *1SS355_100MA
R229 4.7K_4R229 4.7K_4
R255 *10K_4R255 *10K_4
R247 NAOAC@10K_4R247 NAOAC@10K_4
R149 0_4R149 0_4
R264
*10K_4
R264
*10K_4
R279
*10K_4
R279
*10K_4
R248 10K_4R248 10K_4
C367
0.1U/10V_4X
C367
0.1U/10V_4X
R246
*22_4
R246
*22_4
R155 0_4R155 0_4
C365
0.1U/10V_4X
C365
0.1U/10V_4X
R266 10K_4R266 10K_4
TP6TP6
R202 1.2K/F_4R202 1.2K/F_4
R268
10K_4
R268
10K_4
C377
*10U/6.3V_8X
C377
*10U/6.3V_8X
D34 *1SS355_100MAD34 *1SS355_100MA
R489 33_4R489 33_4
TP11TP11
TP7TP7
D47 *1SS355_100MAD47 *1SS355_100MA
R233 *0_4R233 *0_4
C370
0.1U/10V_4X
C370
0.1U/10V_4X
R258 *10K_4R258 *10K_4
C366
0.1U/10V_4X
C366
0.1U/10V_4X
D31 *RB500V-40_100MAD31 *RB500V-40_100MA
R188 0_4R188 0_4
C362
0.1U/10V_4X
C362
0.1U/10V_4X
R278
10K_4
R278
10K_4
R267
IV@10K_4
R267
IV@10K_4
R222 4.7K_4R222 4.7K_4
R231 10K_4R231 10K_4
L22 0_6L22 0_6
C368
0.1U/10V_4X
C368
0.1U/10V_4X
D36
*LCP0G050M0R2R
D36
*LCP0G050M0R2R
C374
1U/10V_6X
C374
1U/10V_6X
R160 0_4R160 0_4
R162 0_4R162 0_4
L21 HCB1608KF-601T10_1AL21 HCB1608KF-601T10_1A
R263
EV@10K_4
R263
EV@10K_4
R261 *10K_4R261 *10K_4
R491 33_4R491 33_4
R260 *0/short_4R260 *0/short_4
R490 33_4R490 33_4
R239 10K_4R239 10K_4
TP12TP12
R100 4.7K_4R100 4.7K_4
C371
0.1U/10V_4X
C371
0.1U/10V_4X
C375
*10P/50V_4C
C375
*10P/50V_4C
R224
100K_4
R224
100K_4
R203 0_4R203 0_4
Q23
FDV301N_200MA
Q23
FDV301N_200MA
3
2
1
C376 *0.1U/10V_4XC376 *0.1U/10V_4X
C364
10U/6.3V_6X
C364
10U/6.3V_6X
SW2 *SHORT_ PADSW2 *SHORT_ PAD
R249 AOAC@10K_4R249 AOAC@10K_4
R259 10K_4R259 10K_4
R252
10K_6
R252
10K_6
R243 4.7K_4R243 4.7K_4
U16
M24C08-WMN6TP
U16
M24C08-WMN6TP
A0 1
A1 2
A2 3
VCC 8
GND 4
SCL
6
SDA
5
WP
7
D32 1SS355_100MAD32 1SS355_100MA
R154 0_4R154 0_4
C363
10U/6.3V_6X
C363
10U/6.3V_6X
D45 *1SS355_100MAD45 *1SS355_100MA
R225 *100K/F_4R225 *100K/F_4
R156 *0_4R156 *0_4
R358 0_4R358 0_4
CN18
*DEBUG@50273-0037L-001
CN18
*DEBUG@50273-0037L-001
1
2
3
R251
*10K_4
R251
*10K_4
R256 *10K_4R256 *10K_4
R227 4.7K_4R227 4.7K_4
R242 *100K/F_4R242 *100K/F_4
C361
10U/6.3V_6X
C361
10U/6.3V_6X
R223 2.2_6R223 2.2_6
R221
2.2_6
R221
2.2_6

5
5
4
4
3
3
2
2
1
1
D D
C C
B B
A A
SUSLED_EC#
-PWRLED
SUSLED
PWRLED#
-BATLED1
-BATLED0
-BATLED0
-BATLED1SUSLED
-PWRLED
RF_LED_R
RF_LED_R
PWRLED# (34)
SUSLED_EC# (34)
BAT_SAT1# (34)
BAT_SAT0# (34)
RF_LED# (34)
+5VPCU
+5VPCU
+5V
+5V_S5
Size Document Number Rev
Date: Sheet of
Quanta Computer Inc.
PROJECT :
LED
1A
35 45Monday, March 19, 2012
BY7D
Size Document Number Rev
Date: Sheet of
Quanta Computer Inc.
PROJECT :
LED
1A
35 45Monday, March 19, 2012
BY7D
Size Document Number Rev
Date: Sheet of
Quanta Computer Inc.
PROJECT :
LED
1A
35 45Monday, March 19, 2012
BY7D
LED
ŃłŕņœœŚ
ŃłŕņœœŚŃłŕņœœŚ
ŃłŕņœœŚ
œŇġōņŅ
œŇġōņŅœŇġōņŅ
œŇġōņŅ
/('!
őŐŘņœ
őŐŘņœőŐŘņœ
őŐŘņœ ņŔŅġőųŰŵŦŤŵ
ņŔŅġőųŰŵŦŤŵņŔŅġőųŰŵŦŤŵ
ņŔŅġőųŰŵŦŤŵ
/('!
/('!
(6'!
35
>WͬE
tzϬϬϬϳϬ
t,ϬϬϱϭϬϬ
;tŚŝƚĞͬŵďĞƌͿ
;tŚŝƚĞͿ
ĞŚĂǀŝŽƌ
ƉŽǁĞƌŽŶ͗tŚŝƚĞ>ďƌŝŐŚƚ
ƐůĞĞƉ͗ŵďĞƌ>ďůŝŶŬ
ƉŽǁĞƌŽŶ͗tŚŝƚĞ>ďƌŝŐŚƚ
ƐůĞĞƉ͗tŚŝƚĞ>ďůŝŶŬ
ƌĞƐ
Zϭϯϱ͗ƐƚƵĨĨϭ͘ϱ<
Zϭϯϳ͗ƐƚƵĨĨϭ͘Ϯ<
Zϭϯϱ͗ƵŶƐƚƵĨĨ
Zϭϯϳ͗ƐƚƵĨĨϭ͘ϱ<
;ŵďĞƌͿ
;ŵďĞƌͿ
;tŚŝƚĞͿ
R137 1.2K/F_4R137 1.2K/F_4
R135 *1.5K/F_4R135 *1.5K/F_4
LED4 12-21/S2C-AQ2R2B/2CLED4 12-21/S2C-AQ2R2B/2C
3
12
R140 1.2K/F_4R140 1.2K/F_4R64 NAOAC@0_4R64 NAOAC@0_4
LED3
12-12Z/S2ST3D-C31/2C(QN)
LED3
12-12Z/S2ST3D-C31/2C(QN)
3
2
1
D2033
*PJMBZ5V6
D2033
*PJMBZ5V6
1
2
3
D2035
*PJMBZ5V6
D2035
*PJMBZ5V6
1
2
3
R66 AOAC@0_4R66 AOAC@0_4
R141 1.2K/F_4R141 1.2K/F_4
LED1
12-11Z/T3D-CP2Q2B12Y/2C(QN)
LED1
12-11Z/T3D-CP2Q2B12Y/2C(QN)
3
2
1
R139 2.2K_4R139 2.2K_4
D2034
*PJMBZ5V6
D2034
*PJMBZ5V6
1
2
3

5
5
4
4
3
3
2
2
1
1
D D
C C
B B
A A
CSIP
88731A_PHASE
88731ACIN
88731A_U_GATE
CSIN
VA3
DCIN
ACIN
BAT-V
MBDATA
MBCLK
TEMP_MBAT_C
M-CLOCK
M-DATA
BAT-V
DC_JACK
MBAT+ BAT-V
VA2VA2
88731A_L_GATE
VA0
MBDATA
MBCLKTEMP_MBAT
ID
CSOPCSOP
CSON
ID_CN
BAT-V
MBDATA
MBCLK
AC SET_EC(34)
ACIN(34)
MBDATA(6,34)
MBCLK(6,34)
ID (34)
TEMP_MBAT (34)
ICMNT (34)
D/C#(34)
VA1 VIN
VIN
+3VPCU
+3VPCU
+3VPCU
+3VPCU
+3VPCU
Size Document Number Rev
Date: Sheet of
Quanta Computer Inc.
PROJECT :
CHARGER-ISL88731C 1A
36 45Wednesday, March 21, 2012
BY7D
Size Document Number Rev
Date: Sheet of
Quanta Computer Inc.
PROJECT :
CHARGER-ISL88731C 1A
36 45Wednesday, March 21, 2012
BY7D
Size Document Number Rev
Date: Sheet of
Quanta Computer Inc.
PROJECT :
CHARGER-ISL88731C 1A
36 45Wednesday, March 21, 2012
BY7D
( Near by IC side)
R1
( Near by IC side)
( Near by sense R side)
3.2V
( Near by sense R side)
(Please place this R near by battery pack side)
08/29 change pin define
B-TEST ADD FOR ESD
B-TEST DEL
B-TEST DEL B-TEST DEL
B-TEST DEL
B-TEST DEL
B-TEST change
B-TEST change
B-TEST change
B-TEST change
B-TEST change
B-TEST change
B-TEST change
B-TEST change
B-TEST change
ϮϬϭϭϭϬϮϲ
ƐƚƵĨĨWϭ͕WϮĨŽƌD/ ϮϬϭϭϭϬϮϲ
ƐƚƵĨĨWϵϱ͕WϭϬϭĨŽƌD/
ϮϬϭϭϭϬϮϲ
ĂĚĚWϭϰϱĨŽƌ
D/
B-TEST CHANGE
ϮϬϭϭϭϭϬϭŵŽĚŝĨLJŶĞƚŶĂŵĞƚŽ/ͺE
36
фϯͺϮϬϭϮϬϯϭϮх
ƐƚƵĨĨWϯϯ͕Wϯϰ;Ϭ͘ϭƵ&ͿĨŽƌD/
Wϯϯ;dKW͗ͲϮϮϳϬ͕ϲϵϮϬͿ
Wϯϰ;dKW͗ͲϮϬϲϱ͕ϲϴϬϱͿ
фϯͺϮϬϭϮϬϯϬϳх
ĐŚĂŶŐĞƚŽƐŚŽƌƚƉĂĚ
фϯͺϮϬϭϮϬϯϬϵх
ƐƚƵĨĨWϴϮ͕Wϴϱ
PR4
1K_4
PR4
1K_4
PR44
10/F_6
PR44
10/F_6
PC9910U/25V_8X PC9910U/25V_8X
PC7
0.01U/25V_4X
PC7
0.01U/25V_4X
12
PC6910U/25V_8X PC6910U/25V_8X
PC70
0.01U/25V_4X
PC70
0.01U/25V_4X
12
PQ28
2N7002K_300MA
PQ28
2N7002K_300MA
3
2
1
PQ1
TPCA8109
PQ1
TPCA8109
3
52
4
1
PD3
1SS355_100MA
PD3
1SS355_100MA
PC89
0.1U/50V_6X
PC89
0.1U/50V_6X
PR33
4.7_6
PR33
4.7_6
PC6
47P/50V_4N
PC6
47P/50V_4N
PC1
1000P/50V_4X
PC1
1000P/50V_4X
PR22
220K/F_4
PR22
220K/F_4
PC91 0.1U/10V_4XPC91 0.1U/10V_4X
PC3
0.01U/25V_4X
PC3
0.01U/25V_4X
12
PC16
10U/25V_8X
PC16
10U/25V_8X
PF2
F1206HA15V024TM
PF2
F1206HA15V024TM
1 2
PD4
TVLST2304AD0
PD4
TVLST2304AD0
VP 5
CH2
3CH3 4
CH1
1
VN
2
CH4 6
PQ4
IMD2AT108
PQ4
IMD2AT108
3
2
1 6
5
4
PR9
100/F_4
PR9
100/F_4
PR122
2.7_6
PR122
2.7_6
PR8
100/F_4
PR8
100/F_4
PC18
10U/6.3V_8X
PC18
10U/6.3V_8X
PR108
*10K/F_4
PR108
*10K/F_4
PF1
F1206HA15V024TM
PF1
F1206HA15V024TM
1 2
PCN2
BTS1E-9K8040
PCN2
BTS1E-9K8040
7
6
5
4
3
10
2
8
9
1
11
PC20
0.1U/25V_4X
PC20
0.1U/25V_4X
PR182
1K_4
PR182
1K_4
PC34
E@0.1U/50V_6X
PC34
E@0.1U/50V_6X
PR129
0.01_3720
PR129
0.01_3720
1 2
PC24 1U/6.3V_4XPC24 1U/6.3V_4X
1 2
PD2
TVS_SMAJ20A
PD2
TVS_SMAJ20A
2 1
PR109
10/F_6
PR109
10/F_6
PC79
10U/6.3V_8X
PC79
10U/6.3V_8X
PC33
E@0.1U/50V_6X
PC33
E@0.1U/50V_6X PR127
33K_6
PR127
33K_6
PR105
10/F_6
PR105
10/F_6
PQ27
TPCA8109
PQ27
TPCA8109
3
52
4
1
PC76 1U/6.3V_4XPC76 1U/6.3V_4X
1 2
PR10
10K/F_4
PR10
10K/F_4
PC85
10U/25V_8X
PC85
10U/25V_8X
PR104
2.21K/F_6
PR104
2.21K/F_6
PR138
10K/F_4
PR138
10K/F_4
PQ26
AON7410
PQ26
AON7410
3
52
4
1
PR126
10K_6
PR126
10K_6
PU4
ISL88731CHRTZ-T
PU4
ISL88731CHRTZ-T
ICOMP
4
NC
7
SDA
9
CSSP 28
CSSN 27
VDDP 21
ICM
8
CSON 17
CSOP 18
VREF
3
NC
5
VCOMP
6
LGATE 20
ACOK
13
SCL
10
VDDSMB
11
GND
12
PGND 19
ACIN
2
DCIN
22
VCC 26
UGATE 24
PHASE 23
BOOT 25
NC
14
VBF 15
NC 16
NC 1
GND 29
GND 33
GND 32
GND 31
GND 30
PR25 100_4PR25 100_4
PR102
2.2/F_6
PR102
2.2/F_6
PC66
1000P/50V_4X
PC66
1000P/50V_4X
PR139
49.9/F_6
PR139
49.9/F_6
PR20
220K/F_4
PR20
220K/F_4
PC5
47P/50V_4N
PC5
47P/50V_4N
PC68
0.1U/10V_4X
PC68
0.1U/10V_4X
PC93
0.1U/25V_6X
PC93
0.1U/25V_6X
PL2
3.3UH_7X7_TOK
PL2
3.3UH_7X7_TOK
PC15
*2200P/50V_4X
PC15
*2200P/50V_4X
PC25
0.1U/10V_4X
PC25
0.1U/10V_4X
PR3
100K_4
PR3
100K_4
PD1
SBR1045SP5-13
PD1
SBR1045SP5-13
2
1
3
PR34
10/F_6
PR34
10/F_6
PC2
1000P/50V_4X
PC2
1000P/50V_4X
PC95
1U/25V_6X
PC95
1U/25V_6X
PC87
*E@10U/25V_8X
PC87
*E@10U/25V_8X
PR5
*0/short_4
PR5
*0/short_4
PC82
0.1U/25V_4X
PC82
0.1U/25V_4X
PR1
0.01_3720
PR1
0.01_3720
1 2
PR12
82.5K/F_6
PR12
82.5K/F_6
PC101
2200P/50V_4X
PC101
2200P/50V_4X
PR15
22K/F_6
PR15
22K/F_6
PCN1
50322-0044L-001
PCN1
50322-0044L-001
1
2
3
4
PR124
100_4
PR124
100_4
PC1450.1U/25V_4X PC1450.1U/25V_4X
PQ24
AON7410
PQ24
AON7410
3
52
4
1
PR16
82.5K/F_6
PR16
82.5K/F_6
PC10
*1U/10V_4X
PC10
*1U/10V_4X
1 2
PR6
*100K_4
PR6
*100K_4
PC17
10U/25V_8X
PC17
10U/25V_8X

5
5
4
4
3
3
2
2
1
1
D D
C C
B B
A A
MAIND
3V_UGATE2
+15V_ALWP
5V_UGATE1
3V_LGATE2
+3.3V_1
DDPWRGD_R
+5V_1
DDPWRGD_R
5V_LGATE1
5V_FB1
3V_FB2
5V_PHASE1 3V_PHASE2
5V_BST1
MAIND
3V_LGATE2
GPU_MAINDMAIND
SYS_HWPG (34)
S5_ON(34)
SYS_SHDN#(4,14)
MAIND (38)
MAINON(34,39,40)
GPU_MAIND(38,40,42)
+3V
+3V_S5
+5V
+5V_S5
VIN
+15V
+5VPCU
+2VREF+3VPCU
VIN
+3V_S5+5V_S5
+3VPCU
VIN
+3VPCU
+3V_GPU
VIN
+3V
+5V
+15V
+1.5V
+1.1V
+3V_S5
Size Document Number Rev
Date: Sheet of
Quanta Computer Inc.
PROJECT :
System 3V/5V(TPS51123A) 1A
37 45Wednesday, March 21, 2012
BY7D
Size Document Number Rev
Date: Sheet of
Quanta Computer Inc.
PROJECT :
System 3V/5V(TPS51123A) 1A
37 45Wednesday, March 21, 2012
BY7D
Size Document Number Rev
Date: Sheet of
Quanta Computer Inc.
PROJECT :
System 3V/5V(TPS51123A) 1A
37 45Wednesday, March 21, 2012
BY7D
(Peak 4.7683A, AVG 3.338A)
(Peak 1.237A, AVG 0.866A)
(Peak 9.212A ,AVG 6.499A)
OCP:11.5A OCP:5A
(Peak 3.418A, AVG 2.392A)
Rds(on) 13m ohm
TOP Side
TOP Side
TOP Side
Rds(on) 13m ohm
(Peak 35mA)
(Peak 0mA)
(Peak 0.06A)
B-TEST change
B-TEST change
B-TEST change
B-TEST change
B-TEST change
B-TEST change
B-TEST change
B-TEST change
B-TEST change
B-TEST change
B-TEST change
B-TEST change B-TEST change
B-TEST change
B-TEST change B-TEST change
ϮϬϭϭϭϬϮϴƵŶƐƚƵĨĨ
WZϱϱ͕WYϴ
37
фϯͺϮϬϭϮϬϮϭϬх
ĐŚĂŶŐĞWϭϭϵƚŽϮϮϬhͬϲ͘ϯsͺϳϯϰϯWͺϮϱďϳϯϰϯ
фϯͺϮϬϭϮϬϯϬϳх
ĐŚĂŶŐĞƚŽƐŚŽƌƚƉĂĚ
фϯͺϮϬϭϮϬϯϬϳх
ĐŚĂŶŐĞƚŽƐŚŽƌƚƉĂĚ
фϯͺϮϬϭϮϬϯϬϴх
ĐŚĂŶŐĞƉŽǁĞƌƐŽƵƌĐĞ
PR112
10K/F_4
PR112
10K/F_4
PR56
*22_8
PR56
*22_8
PU5
573
PU5
573
REF 3
TONSEL 4
VREG5 17
EN
13
VREG3 8
VIN 16
FB1
2
PGOOD
23
ENTRIP1
1
UGATE1
21
PHASE1
20
LGATE1
19
EMC
18
GND
15
LGATE2 12
BOOT2 9
PHASE2 11
UGATE2 10
ENTRIP2
6
SKIPSEL
14
FB2 5
OUT2 7
GND
25
VOUT1
24
BOOT1
22
PR148
*0_4/S
PR148
*0_4/S
PC97
10U/25V_8X
PC97
10U/25V_8X
PQ9A
2N7002KDW_115MA
PQ9A
2N7002KDW_115MA
1
2
6
PC37
0.1U/25V_6X
PC37
0.1U/25V_6X
PR13
*0_2/S
PR13
*0_2/S
PC110
0.1U/25V_6X
PC110
0.1U/25V_6X
PR32
1M/F_4
PR32
1M/F_4
PR19
22_8
PR19
22_8
PQ8
*2N7002K_300MA
PQ8
*2N7002K_300MA
3
2
1
PR145
22_8
PR145
22_8
PR131
2.2_6
PR131
2.2_6
1 2
PR158
22_8
PR158
22_8
PR114
10K/F_4
PR114
10K/F_4
PR155
2.2/F_6
PR155
2.2/F_6
PQ17
EV@AO6402A
PQ17
EV@AO6402A
3
6
5
2
4
1
PQ18
AO6402A
PQ18
AO6402A
3
6
5
2
4
1
PD8
BAV99W-7-F_150MA
PD8
BAV99W-7-F_150MA
1
2
3
PR123
*0_2/S
PR123
*0_2/S
PR39
2.2/F_6
PR39
2.2/F_6
PR153
2.2/F_6
PR153
2.2/F_6
PL7
2.2UH_7X7_TOK
PL7
2.2UH_7X7_TOK
PC104
1000P/50V_4X
PC104
1000P/50V_4X
PQ39
AO6402A
PQ39
AO6402A
3
6
5
2
4
1
PQ5A
2N7002KDW_115MA
PQ5A
2N7002KDW_115MA
1
2
6
PR113
15.4K/F_4
PR113
15.4K/F_4
PR54
1M/F_4
PR54
1M/F_4
PC96
0.1U/25V_6X
PC96
0.1U/25V_6X
PC42
2200P/50V_4X
PC42
2200P/50V_4X
PQ34
AON7410
PQ34
AON7410
3
52
4
1
PQ33
AON7702A
PQ33
AON7702A
3
52
4
1
PR136
2.2_6
PR136
2.2_6
1 2
PC98
0.1U/25V_6X
PC98
0.1U/25V_6X
PC103
10U/25V_8X
PC103
10U/25V_8X
PL6
2.2UH_7X7_TOK
PL6
2.2UH_7X7_TOK
PC109
0.1U/25V_6X
PC109
0.1U/25V_6X
PC117
0.1U/25V_6X
PC117
0.1U/25V_6X
PC74
1U/6.3V_4X
PC74
1U/6.3V_4X
12
PR55
*22_8
PR55
*22_8
PR130
*10K/F_4
PR130
*10K/F_4
PR35
100K_4
PR35
100K_4
PR149
*0/short_4
PR149
*0/short_4
PQ36
AON7410
PQ36
AON7410
3
52
4
1
PC50
0.1U/25V_4X
PC50
0.1U/25V_4X
PC84
10U/6.3V_6X
PC84
10U/6.3V_6X
12
PR107
*0/short_6
PR107
*0/short_6
PD7
BAV99W-7-F_150MA
PD7
BAV99W-7-F_150MA
1
2
3
PC105
0.1U/25V_4X
PC105
0.1U/25V_4X
PQ35
AON7702A
PQ35
AON7702A
3
52
4
1
PQ5B
2N7002KDW_115MA
PQ5B
2N7002KDW_115MA
3 4
5
PC108
10U/6.3V_6X
PC108
10U/6.3V_6X
1 2
PQ9B
2N7002KDW_115MA
PQ9B
2N7002KDW_115MA
3 4
5
+
PC120
220U/6.3V_7343P_E25b
+
PC120
220U/6.3V_7343P_E25b
PR24
1M/F_4
PR24
1M/F_4
+
PC119
220U/6.3V_7343P_E25b
+
PC119
220U/6.3V_7343P_E25b
PR37
10K/F_4
PR37
10K/F_4
12
PC102
0.1U/25V_4X
PC102
0.1U/25V_4X
PR110
6.8K/F_4
PR110
6.8K/F_4
PR115
69.8K/F_4
PR115
69.8K/F_4
PR116
*0_2/S
PR116
*0_2/S
PC111
1000P/50V_4X
PC111
1000P/50V_4X
PR111
162K/F_4
PR111
162K/F_4
PQ3
LTC044EUBFS8TL_30MA
PQ3
LTC044EUBFS8TL_30MA
1 3
2

5
5
4
4
3
3
2
2
1
1
D D
C C
B B
A A
+1.5VSUS_SRC
1.5SUS_LG
1.5SUS_PHASE1.5SUS_PHASE +1.5VSUS_SRC+1.5VSUS_SRC
1.5SUS_HG
MAIND
S5_1.5V
S3_1.5V
S3_1.5V S5_1.5V
GPU_MAIND
HWPG_1.5V(34)
MAIND(37)
SUSON (34)
SUSON (34)
GPU_MAIND(37,40,42)
VIN
+1.5VSUS
+5V_S5
+SMDDR_VTERM
+SMDDR_VREF
+1.5VSUS
+1.5V
+3V_S5
+1.5VSUS
+1.5V_GPU
Size Document Number Rev
Date: Sheet of
Quanta Computer Inc.
PROJECT :
DDR 1A
38 45Wednesday, March 21, 2012
BY7D
Size Document Number Rev
Date: Sheet of
Quanta Computer Inc.
PROJECT :
DDR 1A
38 45Wednesday, March 21, 2012
BY7D
Size Document Number Rev
Date: Sheet of
Quanta Computer Inc.
PROJECT :
DDR 1A
38 45Wednesday, March 21, 2012
BY7D
R1
R2
(Peak 0.1A, AVG 0.07A)
Vout = (R1/R2) X 0.75 + 0.75
Be careful to this two net name.
RDSon=3.3m ohm
f : 400k Hz
ESR : 9mȍ
(Peak 16.32A, AVG 11.5A)
OCP:19A
(Peak 0.5A, AVG 0.35A)
(Peak 0.5A, AVG 0.35A)
(Peak 4.1A, AVG 2.87A)
B-TEST DEL
B-TEST CHANGE
B-TEST CHANGE
B-TEST CHANGE
B-TEST CHANGE
B-TEST CHANGE
ϮϬϭϭϭϬϮϲ
ƐƚƵĨĨWϭϭϯĨŽƌD/
38
фϯͺϮϬϭϮϬϯϬϳх
ĐŚĂŶŐĞƚŽƐŚŽƌƚƉĂĚ
фϯͺϮϬϭϮϬϯϬϳх
ĐŚĂŶŐĞƚŽƐŚŽƌƚƉĂĚ
PC113
0.1U/25V_4X
PC113
0.1U/25V_4X
PC86
0.1U/10V_4X
PC86
0.1U/10V_4X
PC45
*0.1U/10V_4X
PC45
*0.1U/10V_4X
PR133
52.3K/F_4
PR133
52.3K/F_4
PQ30
AOL1412
PQ30
AOL1412
4
2
1
3
5
PR128
10K/F_4
PR128
10K/F_4
PR134
2.2/F_6
PR134
2.2/F_6
PC72
10U/6.3V_6X
PC72
10U/6.3V_6X
PR143
100K_4
PR143
100K_4
PU6
TPS51216RUKR
PU6
TPS51216RUKR
VTTSNS
1
VLDOIN
2
VTT
3
VTTGND
4
VTTREF
5
VREF
6
GND
7
REFIN
8
VDDQSNS
9
PGND
10
DRVL 11
V5IN 12
SW 13
DRVH 14
VBST 15
PwPad 21
PGOOD 20
MODE 19
TRIP 18
S3 17
S5 16
PwPad-1 22
PwPad-2 23
PwPad-3
24
PwPad-4
25
PwPad-5
26
PL3
1.5UH_10X10
PL3
1.5UH_10X10
PC92
0.01U/25V_4X
PC92
0.01U/25V_4X
PC77
10U/6.3V_6X
PC77
10U/6.3V_6X
PC94
1000P/50V_4X
PC94
1000P/50V_4X
PR141
*0/short_4
PR141
*0/short_4
PC41
10U/25V_8X
PC41
10U/25V_8X
PR125
200K_4
PR125
200K_4
PC112
10U/25V_8X
PC112
10U/25V_8X
PC106
1U/6.3V_4X
PC106
1U/6.3V_4X
12
PR132
76.8K/F_4
PR132
76.8K/F_4
PC78 0.22U/10V_4XPC78 0.22U/10V_4X
PQ2
AO6402A
PQ2
AO6402A
3
6
5
2
4
1
+
PC114
330U/2V_7343P_E9c
+
PC114
330U/2V_7343P_E9c
PR23
*0/short_4
PR23
*0/short_4
PR120
*10K/F_4
PR120
*10K/F_4
12
PQ16
EV@AON7202
PQ16
EV@AON7202
3
52
4
1
PR147
2.2/F_6
PR147
2.2/F_6
PC107
0.1U/25V_6X
PC107
0.1U/25V_6X
PR137
*0_4
PR137
*0_4
PQ37
AOL1428A
PQ37
AOL1428A
4
2
1
3
5

5
5
4
4
3
3
2
2
1
1
D D
C C
B B
A A
51211_EN_2
51211_VFB_2
51211_V5IN_2
51211_DRVH_2
51211_SW_2
51211_DRVL_2
GFXPG_1V_EN
MAINON(34,37,40)
+1V_HWPG (34)
GFXPG_1V_EN(7,34,42)
+5V_S5
+3V
VIN
+1.0V
+1.0V
+1V_GPU
VIN +15V
+1V_GPU
Size Document Number Rev
Date: Sheet of
Quanta Computer Inc.
PROJECT :
+1.0V
1A
Wednesday, March 21, 2012
BY7D
39 45
Size Document Number Rev
Date: Sheet of
Quanta Computer Inc.
PROJECT :
+1.0V
1A
Wednesday, March 21, 2012
BY7D
39 45
Size Document Number Rev
Date: Sheet of
Quanta Computer Inc.
PROJECT :
+1.0V
1A
Wednesday, March 21, 2012
BY7D
39 45
R1
R2
Vout=0.704V*(R1+R2)/R2
(Peak 8.54A, AVG 6A)
RDSon=13m ohm
(Peak 2.84A ,AVG 2A )
B-TEST change
B-TEST change
B-TEST change
B-TEST change
B-TEST change
B-TEST change
B-TEST change
B-TEST change
39
фϯͺϮϬϭϮϬϯϬϲх
ĐŚĂŶŐĞWYϭϮƚŽϮ^<ϯϬϭϴĨŽƌ,tW'ŝƐƐƵĞ
фϯͺϮϬϭϮϬϯϬϳх
ĐŚĂŶŐĞƚŽƐŚŽƌƚƉĂĚ
PC121
0.1U/25V_6X
PC121
0.1U/25V_6X
PQ40
AON7702A
PQ40
AON7702A
3
52
4
1
PC125
*1U/6.3V_4X
PC125
*1U/6.3V_4X
12
PR161*10K_4 PR161*10K_4
PR67
EV@1M/F_4
PR67
EV@1M/F_4
PQ11B
EV@2N7002KDW_115MA
PQ11B
EV@2N7002KDW_115MA
3 4
5
PC124
0.1U/25V_4X
PC124
0.1U/25V_4X
PR164
2.2/F_6
PR164
2.2/F_6
PC129
0.1U/10V_4X
PC129
0.1U/10V_4X
PC122
10U/25V_8X
PC122
10U/25V_8X
PQ12
EV@2SK3018
PQ12
EV@2SK3018
3
2
1
PQ41
AON7410
PQ41
AON7410
3
52
4
1
PC126
1000P/50V_4X
PC126
1000P/50V_4X
PU7
TPS51211DSCR
PU7
TPS51211DSCR
TST
5
V5IN
7
EN
3
PGOOD 1
DRVL 6
DRVH 9
TRIP
2
SW 8
VBST 10
VFB
4
GND 11
GND
12
GND
13
GND
14
GND
15
GND
16
PR69
EV@1M/F_4
PR69
EV@1M/F_4
PC123
1U/6.3V_4X
PC123
1U/6.3V_4X
1 2
PC55
EV@2200P/50V_4X
PC55
EV@2200P/50V_4X
PR165
470K/F_4
PR165
470K/F_4
12
PR160
2.2_6
PR160
2.2_6
1 2
+
PC128
390U/2.5V_105CS_E10f
+
PC128
390U/2.5V_105CS_E10f
PR167
4.53K/F_4
PR167
4.53K/F_4
PR163
*0/short_4
PR163
*0/short_4
PQ14
EV@AON7202
PQ14
EV@AON7202
3
52
4
1
PR162
124K/F_4
PR162
124K/F_4
1 2
PC127
*39P/50V_4N
PC127
*39P/50V_4N
12
PR66
EV@22_8
PR66
EV@22_8
PR65
EV@100K_4
PR65
EV@100K_4
PL8
2.2UH_7X7_TOK
PL8
2.2UH_7X7_TOK
PR166
10K/F_4
PR166
10K/F_4
PR68
EV@1M/F_4
PR68
EV@1M/F_4
PQ11A
EV@2N7002KDW_115MA
PQ11A
EV@2N7002KDW_115MA
1
2
6

5
5
4
4
3
3
2
2
1
1
D D
C C
B B
A A
1.8V_PWROKD
51211_EN_1
51211_VFB_1
51211_V5IN_1
51211_DRVH_1
51211_SW_1
51211_DRVL_1
51211_SW_351211_EN_3
51211_VFB_3
51211_V5IN_3
51211_DRVH_3
1.8V_PWROK
51211_DRVL_3
GPU_MAIND
1.8V_PWROKD
1.8V_PWROK
+1.1V_DUAL_EN(34)
+1.1V_HWPG (34)
MAINON(34,37,39)
1.8V_PWROK (34)
GPU_MAIND(37,38,42)
+1.1V
+1.1V_S5
+3V_S5
VIN
+1.1V_S5
+5V_S5
+3V
VIN
+1.8V
+1.8V
+1.8V_GPU
+5V_S5
VIN +15V
Size Document Number Rev
Date: Sheet of
Quanta Computer Inc.
PROJECT :
+1.1V/+1.8V
1A
Wednesday, March 21, 2012
BY7D
40 45
Size Document Number Rev
Date: Sheet of
Quanta Computer Inc.
PROJECT :
+1.1V/+1.8V
1A
Wednesday, March 21, 2012
BY7D
40 45
Size Document Number Rev
Date: Sheet of
Quanta Computer Inc.
PROJECT :
+1.1V/+1.8V
1A
Wednesday, March 21, 2012
BY7D
40 45
(Peak 3.832A, AVG 2.682A)
RDSon=14m ohm
R1
R2
Vout=0.704V*(R1+R2)/R2
(Peak 4.292A ,AVG 3.005A)
RDSon=14m ohm
R1
R2
Vout=0.704V*(R1+R2)/R2
(Peak 4A ,AVG 2.8A)
(Peak 1.85A ,AVG 1.3A)
B-TEST change
B-TEST change
B-TEST change
B-TEST changeB-TEST change
B-TEST change
B-TEST change
B-TEST change
B-TEST change
B-TEST change
B-TEST change
B-TEST change B-TEST change
ϮϬϭϭϭϬϮϴĐŚĂŶŐĞWZϰϭǀĂůƵĞƚŽϭϬ<͕
WϯϴǀĂůƵĞƚŽϬ͘ϮϮƵ&;ĨŽƌƉŽǁĞƌƐĞƋƵĞŶĐĞŝƐƐƵĞͿ
40
фϯͺϮϬϭϮϬϭϯϬх
ĐŚĂŶŐĞWϭϯϳƚŽϯϯϬhͬϮsͺϳϯϰϯWͺϵĐϳϯϰϯ
фϯͺϮϬϭϮϬϯϬϲх
ƐƚƵĨĨWZϱϯĨŽƌ,tW'ŝƐƐƵĞ
фϯͺϮϬϭϮϬϯϬϲх
ĐŚĂŶŐĞWYϲƚŽϮ^<ϯϬϭϴĨŽƌ,tW'ŝƐƐƵĞ
фϯͺϮϬϭϮϬϯϬϳх
ĐŚĂŶŐĞƚŽƐŚŽƌƚƉĂĚ
PQ7A
2N7002KDW_115MA
PQ7A
2N7002KDW_115MA
1
2
6
+
PC137
330U/2V_7343P_E9c
+
PC137
330U/2V_7343P_E9c
PQ10
EV@AON7410
PQ10
EV@AON7410
3
52
4
1
PU2
TPS51211DSCR
PU2
TPS51211DSCR
TST
5
V5IN
7
EN
3
PGOOD 1
DRVL 6
DRVH 9
TRIP
2
SW 8
VBST 10
VFB
4
GND 11
GND
12
GND
13
GND
14
GND
15
GND
16
PC81
0.1U/25V_4X
PC81
0.1U/25V_4X
PR179
470K/F_4
PR179
470K/F_4
12
PR41
10K_4
PR41
10K_4
PC29
*39P/50V_4N
PC29
*39P/50V_4N
12
PQ22
AON7410
PQ22
AON7410
3
52
4
1
+
PC75
330U/2.5V_3528P_E9b
+
PC75
330U/2.5V_3528P_E9b
PC65
1000P/50V_4X
PC65
1000P/50V_4X
PC88
0.1U/10V_4X
PC88
0.1U/10V_4X
PR40
48.7K/F_4
PR40
48.7K/F_4
1 2
PQ6
2SK3018
PQ6
2SK3018
3
2
1
PR174
2.2/F_6
PR174
2.2/F_6
PR36
1M/F_4
PR36
1M/F_4
PC140
*39P/50V_4N
PC140
*39P/50V_4N
12
PC144
0.1U/25V_6X
PC144
0.1U/25V_6X
PU8
TPS51211DSCR
PU8
TPS51211DSCR
TST
5
V5IN
7
EN
3
PGOOD 1
DRVL 6
DRVH 9
TRIP
2
SW 8
VBST 10
VFB
4
GND 11
GND
12
GND
13
GND
14
GND
15
GND
16
PR175
6.04K/F_4
PR175
6.04K/F_4
PC38
0.22U/10V_4X
PC38
0.22U/10V_4X
12
PC139
0.1U/25V_4X
PC139
0.1U/25V_4X
PR30
10K/F_4
PR30
10K/F_4
PL10
2.2UH_7X7_TOK
PL10
2.2UH_7X7_TOK
PR176
57.6K/F_4
PR176
57.6K/F_4
1 2
PC138
1000P/50V_4X
PC138
1000P/50V_4X
PC28
2200P/50V_4X
PC28
2200P/50V_4X
PR27
1M/F_4
PR27
1M/F_4
PC80
10U/25V_8X
PC80
10U/25V_8X
PR26
470K/F_4
PR26
470K/F_4
12
PQ43
AON7410
PQ43
AON7410
3
52
4
1
PQ23
AON7410
PQ23
AON7410
3
52
4
1
PQ44
AON7702A
PQ44
AON7702A
3
52
4
1
PR177
*0/short_4
PR177
*0/short_4
PL1
2.2UH_7X7_TOK
PL1
2.2UH_7X7_TOK
PR181
2.2_6
PR181
2.2_6
1 2
PR48
100K_4
PR48
100K_4
PC141
10U/25V_8X
PC141
10U/25V_8X
PC30
0.1U/25V_6X
PC30
0.1U/25V_6X
PR38
2.2_6
PR38
2.2_6
1 2
PC136
0.1U/10V_4X
PC136
0.1U/10V_4X
PC26
1U/6.3V_4X
PC26
1U/6.3V_4X
1 2
PR5310K_4 PR5310K_4
PR180*10K_4 PR180*10K_4
PC143
1U/6.3V_4X
PC143
1U/6.3V_4X
1 2
PR100
2.2/F_6
PR100
2.2/F_6
PR178
10K/F_4
PR178
10K/F_4
PC142
*1U/6.3V_4X
PC142
*1U/6.3V_4X
12
PQ25
AON7702A
PQ25
AON7702A
3
52
4
1
PR31
15.8K/F_4
PR31
15.8K/F_4
PR28
1M/F_4
PR28
1M/F_4

5
5
4
4
3
3
2
2
1
1
D D
C C
B B
A A
SNS_NEG_VDD_1
CPU_SVC
CPU_SVD
8380SC
8380RSN2
8380RSN1
8380CSN2
8380CSP1
8380RSN1
8380CSP2
8380TSET
SNS_POS_VDD_1
8380HDR1
8380LDR1
SNS_NEG_VDD_1
8380CSN1
8380ILIM
8380RSP2
8380CSP2
8380LX2
8380HDR2
CPU_COREPG
8380RSP2
8380CSN2
SNS_POS_VDD_0
SNS_NEG_VDD_0
8380RSN2
8380RSP1
8380RSP18380VFIX
8380VREF
8380SVC
8380SVD
8380CSP1
8380LDR2
8380VREF
8380RSN2
8380CSN1
8380LX1
VRON (34)
CPU_VDD_FB_H(4)
CPU_VDD_FB_L(4)
CPU_VDDNB_FB_H(4)
CPU_SVC(4)
CPU_SVD(4)
CPU_COREPG (4,10)
CPU_PWRGD_SVID_REG (4)
CPU_VDDNB_FB_L(4)
VIN
+5V_S5
+5VPCU
+3V
VIN
8380VREF
8380VREF
VIN
+5V_S5
+5V_S5
CPU_VDDNB_CORE
CPU_CORE
8380VREF
CPU_CORE_1
8380VREF
+3V
CPU_VDDNB_CORE_1
+1.8V
CPU_CORE_1
CPU_VDDNB_CORE_1
Size Document Number Rev
Date: Sheet of
Quanta Computer Inc.
PROJECT :
CPU CORE
1A
Wednesday, March 21, 2012
BY7D
41 45
Size Document Number Rev
Date: Sheet of
Quanta Computer Inc.
PROJECT :
CPU CORE
1A
Wednesday, March 21, 2012
BY7D
41 45
Size Document Number Rev
Date: Sheet of
Quanta Computer Inc.
PROJECT :
CPU CORE
1A
Wednesday, March 21, 2012
BY7D
41 45
DB to SI modfiy
Power GroundSignal Ground
Close to Phase
Inductor
Close to Phase
Inductor
(Peak 11.000A, AVG 7.700A)
(Peak 10.000A, AVG 7.000A)
DCR=3.7mohm
DCR=3.7mohm
PR124 Change PN to CS29302FB01
ϮϬϭϭͬϬϵͬϮϬĨŽƌD/
B-TEST change
B-TEST change
B-TEST change
B-TEST change
B-TEST change
41
фϯͺϮϬϭϮϬϮϭϬх
ĐŚĂŶŐĞWϰϰǀĂůƵĞƚŽϲϴϬϬWͬϱϬsͺϰy
фϯͺϮϬϭϮϬϮϭϬх
ĐŚĂŶŐĞWϵǀĂůƵĞƚŽϲϴϬϬWͬϱϬsͺϰy
фϯͺϮϬϭϮϬϯϬϳх
ĐŚĂŶŐĞƚŽƐŚŽƌƚƉĂĚ
фϯͺϮϬϭϮϬϯϬϳх
ĐŚĂŶŐĞƚŽƐŚŽƌƚƉĂĚ
фϯͺϮϬϭϮϬϯϬϳх
ĐŚĂŶŐĞƚŽƐŚŽƌƚƉĂĚ
фϯͺϮϬϭϮϬϯϬϳх
ĐŚĂŶŐĞƚŽƐŚŽƌƚƉĂĚ
фϯͺϮϬϭϮϬϯϬϳх
ĐŚĂŶŐĞƚŽƐŚŽƌƚƉĂĚ
фϯͺϮϬϭϮϬϯϬϳх
ĐŚĂŶŐĞƚŽƐŚŽƌƚƉĂĚ
фϯͺϮϬϭϮϬϯϬϵх
ƐƚƵĨĨWϭϭϴ
+
PC46
330U/2V_7343P_E9c
+
PC46
330U/2V_7343P_E9c
12
PC47
*10U/25V_8X
PC47
*10U/25V_8X
PR59
49.9/F_6
PR59
49.9/F_6
PR152
*0/short_4
PR152
*0/short_4
PR121
*100K/F_4
PR121
*100K/F_4
12
PC19
0.22U/25V_6X
PC19
0.22U/25V_6X
PR7
1.2K/F_4
PR7
1.2K/F_4
PC43
100P/50V_4N
PC43
100P/50V_4N
PC31
1U/10V_4X
PC31
1U/10V_4X
PR62
*0/short_4
PR62
*0/short_4
PU1
OZ8380ALN
PU1
OZ8380ALN
RSN2
1
GNDA
33
RSP2
2
VFIX
3
CSP2
4CSN1 20
EN 19
PG
7
CSN2
5
VIN
6
HDR2 8
LX2 9
BST2 10
LDR2
11
VDDP 12
GNDP 13
LDR1 14
BST1 15
LX1 16
HDR1 17
PWR_OK 18
CSP1 21
SC 22
RSP1 23
RSN1 24
COMPV1
25
VDDA
26
VREF
27
TSET
28
ILIM
29
SVD
30
SVC
31
COMPV2
32
GNDA
34
GNDA
35
GNDA
36
GNDA
37
GNDA 38
GNDA 39
GNDA 40
GNDA 42
GNDA 41
PC44
6800P/50V_4X
PC44
6800P/50V_4X
PR61
*0/short_4
PR61
*0/short_4
PR11
32.4K/F_4
PR11
32.4K/F_4
12
PR2
1.2K/F_4
PR2
1.2K/F_4
PR46
2.2/F_4
PR46
2.2/F_4
PD5
RB500V-40_100MA
PD5
RB500V-40_100MA
21
PC83
0.1U/50V_6X
PC83
0.1U/50V_6X
PC48
0.1U/10V_4X
PC48
0.1U/10V_4X
12
PR60
49.9/F_6
PR60
49.9/F_6
PQ31
AOL1412
PQ31
AOL1412
4
2
1
3
5
PR14
27.4K/F_4
PR14
27.4K/F_4
12
PC100
1000P/50V_4X
PC100
1000P/50V_4X
PQ32
AOL1412
PQ32
AOL1412
4
2
1
3
5
PC21
1000P/50V_4X
PC21
1000P/50V_4X
PR118
10K/F_4
PR118
10K/F_4
PR58
49.9/F_6
PR58
49.9/F_6
PC14
0.01U/25V_4X
PC14
0.01U/25V_4X
12
PR117
*0/short_6
PR117
*0/short_6
PC90
2200P/50V_6X
PC90
2200P/50V_6X
PC73
10U/25V_8X
PC73
10U/25V_8X
PR154
2.2/F_6
PR154
2.2/F_6
PR17 *0/short_4PR17 *0/short_4
PC22
1U/10V_4X
PC22
1U/10V_4X
PR140
49.9K/F_4
PR140
49.9K/F_4
PR101
5.62K/F_4
PR101
5.62K/F_4
PR49
100K_4
PR49
100K_4
PC116
10U/25V_8X
PC116
10U/25V_8X
PR159
NTC_10K_6
PR159
NTC_10K_6
PR52
665/F_4
PR52
665/F_4
PR21
2.2/F_6
PR21
2.2/F_6
PR29
2.2/F_6
PR29
2.2/F_6
PL4
0.56UH_7X7
PL4
0.56UH_7X7
PL5
0.56UH_7X7
PL5
0.56UH_7X7
+
PC49
330U/2V_7343P_E9c
+
PC49
330U/2V_7343P_E9c
12
PR18 *0/short_4PR18 *0/short_4
PR64
*0/short_4
PR64
*0/short_4
PR144
49.9K/F_4
PR144
49.9K/F_4
PD6
RB500V-40_100MA
PD6
RB500V-40_100MA
21
PC52
0.1U/10V_4X
PC52
0.1U/10V_4X
12
PR142
2.55K/F_4
PR142
2.55K/F_4
PC9
6800P/50V_4X
PC9
6800P/50V_4X
PC32
0.22U/25V_6X
PC32
0.22U/25V_6X
PR43
20/F_6
PR43
20/F_6
PR146
2.2/F_6
PR146
2.2/F_6
PQ29
AOL1428A
PQ29
AOL1428A
4
2
1
3
5
PR42
27.4K/F_4
PR42
27.4K/F_4
12
PR135
10.2K/F_4
PR135
10.2K/F_4
PC115
1000P/50V_4X
PC115
1000P/50V_4X
PR57
49.9/F_6
PR57
49.9/F_6
PR151
*49.9K/F_4
PR151
*49.9K/F_4
PC12
0.047U/25V_4X
PC12
0.047U/25V_4X
PQ38
AOL1428A
PQ38
AOL1428A
4
2
1
3
5
PR156
NTC_10K_6
PR156
NTC_10K_6
PC40
0.047U/25V_4X
PC40
0.047U/25V_4X
PR157
2.2/F_4
PR157
2.2/F_4
PR50
5.62K/F_4
PR50
5.62K/F_4
PR45
*0/short_4
PR45
*0/short_4
PR150
10K/F_6
PR150
10K/F_6
PR63
*0/short_4
PR63
*0/short_4
PC53
2200P/50V_6X
PC53
2200P/50V_6X
PC118
10U/25V_8X
PC118
10U/25V_8X
PR103
3.92K/F_4
PR103
3.92K/F_4
PC11
1000P/50V_4X
PC11
1000P/50V_4X
PC36
470P/50V_4X
PC36
470P/50V_4X
12
PC54
0.1U/50V_6X
PC54
0.1U/50V_6X
PC35
0.01U/25V_4X
PC35
0.01U/25V_4X
12
PR51
3.92K/F_4
PR51
3.92K/F_4
PC23
0.1U/10V_4X
PC23
0.1U/10V_4X
PC51
*10U/25V_8X
PC51
*10U/25V_8X
PC8
100P/50V_4N
PC8
100P/50V_4N
PC13
220P/50V_4X
PC13
220P/50V_4X
PR119
1.91K/F_4
PR119
1.91K/F_4
PC27
0.22U/10V_4X
PC27
0.22U/10V_4X
PR47
665/F_4
PR47
665/F_4
PC39
1000P/50V_4X
PC39
1000P/50V_4X

1
1
2
2
3
3
4
4
5
5
A A
B B
C C
D D
VCORE_VCCSSENSE
95870A_FB
GFX_CORE_CNTRL0
GFX_CORE_CNTRL0
VCORE_VSSSENSE
GFX_CORE_CNTRL1
GFX_CORE_CNTRL1
GPU_MAIND
GPU_VRON
VCORE_VSSSENSE (17)
VCORE_VCCSSENSE (17)
GFXPG_1V_EN (7,34,39)
GFX_CORE_CNTRL0(14)
GFX_CORE_CNTRL1(14)
GPU_VRON (34)
GPU_MAINON(34)
GPU_MAIND (37,38,40)
ISL95870A_AGND
+5V_S5
ISL95870A_AGND
ISL95870A_AGND
ISL95870A_AGND
VIN
+3V_S5
+3V_S5
+VGPU_CORE
VIN +15V
+1.5V_GPU
VIN +VGPU_CORE
+1.8V_GPU Size Document Number Rev
Date: Sheet of
Quanta Computer Inc.
PROJECT :
GPU 1A
42 45W ednesday, March 21, 2012
BY7D
Size Document Number Rev
Date: Sheet of
Quanta Computer Inc.
PROJECT :
GPU 1A
42 45W ednesday, March 21, 2012
BY7D
Size Document Number Rev
Date: Sheet of
Quanta Computer Inc.
PROJECT :
GPU 1A
42 45W ednesday, March 21, 2012
BY7D
GFX_CORE_CNTRL1 GFX_CORE_CNTRL0
0
1
0
1
0
1
0
+VGPU_CORE
1
Max. DCR=1.0m
Total capacitor : 660 uF
f : 300k Hz
(Peak 21.6A ,AVG 15.12 )
ESR :4.5mȍ
OCP:25A
Roc
Csen
1.15V
1.05V
1.0V
0.9V
Seymour
31.6K/F_4
3.65K/F_4
4.3K/F_4
R7/R8
R5/R6
R4
R3 590K/F_4
R2
R1 60.4K/F_4
294K/F_4
Seymour
R1
R2
R3
R4
R5
R6
R7
R8
фϮϬϭϭϬϵϮϮͺ>ŝŶĐĂŶх
ƌĞƐĞƌǀĞ͕ĚŽŶΖƚŝŶƐƚĂůůĞĚďLJĚĞĨĂƵůƚ
B-TEST change
B-TEST change
B-TEST change
B-TEST change
B-TEST change
B-TEST change
B-TEST change
B-TEST change
B-TEST change
B-TEST change
B-TEST change
ϮϬϭϭϭϬϮϲ
ƐƚƵĨĨWϭϯϮĨŽƌD/
ϮϬϭϭϭϭϭϬĐŚĂŶŐĞWZϴϬ͕WZϵϬƚŽϮ͘ϰ<
ϮϬϭϭϭϬϮϴ
ĐŚĂŶŐĞWZϴϰƚŽϲϴ͘ϭ<͕WZϴϳƚŽϯϯϮ<
ϮϬϭϭϭϬϮϴĐŚĂŶŐĞƚŽнϯsͺ^ϱ
42
фϯͺϮϬϭϮϬϯϬϳх
ĐŚĂŶŐĞƚŽƐŚŽƌƚƉĂĚ
фϯͺϮϬϭϮϬϯϬϳх
ĐŚĂŶŐĞƚŽƐŚŽƌƚƉĂĚ
фϯͺϮϬϭϮϬϯϬϳх
ĐŚĂŶŐĞƚŽƐŚŽƌƚƉĂĚ
фϯͺϮϬϭϮϬϯϬϵх
ƐƚƵĨĨWϭϯϰ
PQ15
EV@2N7002K_300MA
PQ15
EV@2N7002K_300MA
3
2
1
PR88
EV@590K/F_4
PR88
EV@590K/F_4
PR98
EV@22_8
PR98
EV@22_8
PR76
EV@10/F_6
PR76
EV@10/F_6
PU3
EV@ISL95870AHRUZ-T
PU3
EV@ISL95870AHRUZ-T
LGATE 1
PGND
2
GND
3
RTN
4
VID1
5
VID0
6
SREF
7
SET0
8
SET1
9
FB
10
OCSET
11
VO 12
FSEL 13
EN 15
PHASE 16
UGATE 17
BOOT 18
PVCC 20
PGOOD 14
VCC 19
PR82
EV@3.09K/F_4
PR82
EV@3.09K/F_4
D1
D1
D1
G1
S2
S2
S2
G2
S1/D2
PQ42 EV@FDMS3660S
D1
D1
D1
G1
S2
S2
S2
G2
S1/D2
PQ42 EV@FDMS3660S
7
6
5
1
2
8
9
PR94
EV@1M/F_4
PR94
EV@1M/F_4
PR81
EV@2.2/F_6
PR81
EV@2.2/F_6
+
PC130
EV@330U/2V_7343P_E9c
+
PC130
EV@330U/2V_7343P_E9c
PR78
EV@2.2/F_6
PR78
EV@2.2/F_6
PC59
EV@4.7U/10V_6X
PC59
EV@4.7U/10V_6X
PR75
EV@10/F_6
PR75
EV@10/F_6
PR91
EV@4.3K/F_4
PR91
EV@4.3K/F_4
PC64
*EV@2200P/50V_4X
PC64
*EV@2200P/50V_4X
PR72
*0/short_4
PR72
*0/short_4
PC58
EV@1U/10V_4X
PC58
EV@1U/10V_4X
12
PQ19A
EV@2N7002KDW_115MA
PQ19A
EV@2N7002KDW_115MA
1
2
6
PR79
EV@2.2/F_6
PR79
EV@2.2/F_6
PR169
*EV@10K/F_4
PR169
*EV@10K/F_4
PR168
EV@2.2/F_6
PR168
EV@2.2/F_6
PR73
EV@22_8
PR73
EV@22_8
PR170
*EV@10K/F_4
PR170
*EV@10K/F_4
PR86
EV@1M/F_4
PR86
EV@1M/F_4
PR70
EV@1M/F_4
PR70
EV@1M/F_4
PR90
EV@2.4K/F_4
PR90
EV@2.4K/F_4
PR85
*0/short_4
PR85
*0/short_4
PQ21
EV@LTC044EUBFS8TL_30MA
PQ21
EV@LTC044EUBFS8TL_30MA
1 3
2
PC135
EV@10U/25V_8X
PC135
EV@10U/25V_8X
PC62
*EV@0.1U/50V_6X
PC62
*EV@0.1U/50V_6X
PR77
EV@10K/F_4
PR77
EV@10K/F_4
+
PC131
EV@330U/2V_7343P_E9c
+
PC131
EV@330U/2V_7343P_E9c
PC133
EV@1000P/50V_4X
PC133
EV@1000P/50V_4X
PR93
EV@3.09K/F_4
PR93
EV@3.09K/F_4
PC63
EV@0.1U/25V_6X
PC63
EV@0.1U/25V_6X
PQ13
EV@LTC044EUBFS8TL_30MA
PQ13
EV@LTC044EUBFS8TL_30MA
1 3
2
PQ19B
EV@2N7002KDW_115MA
PQ19B
EV@2N7002KDW_115MA
3 4
5
PR89
EV@31.6K/F_4
PR89
EV@31.6K/F_4
PR83
EV@1M/F_4
PR83
EV@1M/F_4
PQ20B
EV@2N7002KDW_115MA
PQ20B
EV@2N7002KDW_115MA
3 4
5
PR92
EV@4.3K/F_4
PR92
EV@4.3K/F_4
PR171
*0/short_6
PR171
*0/short_6
PR99
EV@22_8
PR99
EV@22_8
PR172
*EV@10K/F_4
PR172
*EV@10K/F_4
PC57
EV@10U/25V_8X
PC57
EV@10U/25V_8X
PC132
EV@0.1U/25V_6X
PC132
EV@0.1U/25V_6X
PR84
EV@68.1K/F_4
PR84
EV@68.1K/F_4
PR74
*0/short_4
PR74
*0/short_4
PR97
EV@100K_4
PR97
EV@100K_4
PR80
EV@2.4K/F_4
PR80
EV@2.4K/F_4
PC134
EV@0.1U/25V_4X
PC134
EV@0.1U/25V_4X
PR173
*EV@10K/F_4
PR173
*EV@10K/F_4
PR87
EV@332K/F_4
PR87
EV@332K/F_4
PR96
*0_2/S
PR96
*0_2/S
PC61
EV@0.022U/16V_4X
PC61
EV@0.022U/16V_4X
PR95
*0_2/S
PR95
*0_2/S
PR71
EV@1M/F_4
PR71
EV@1M/F_4
PC56
*EV@2200P/50V_4X
PC56
*EV@2200P/50V_4X
PL9
EV@0.24UH_7X7
PL9
EV@0.24UH_7X7
PC60
EV@0.1U/25V_6X
PC60
EV@0.1U/25V_6X
