Samsung Bloomington Schematics. Www.s Manuals.com. R0.9 Schematics
User Manual: Motherboard Samsung Bloomington - Schematics. Free.
Open the PDF directly: View PDF
.
Page Count: 44

8-1
- 이 문서는 삼성전자의 기술 자산으로 승인자만이 사용할 수 있습니다 -
- This Document can not be used without Samsung's authorization -
N220, N210, N150, NB30
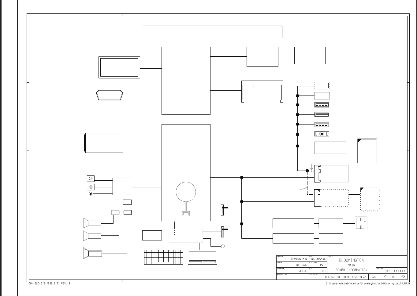
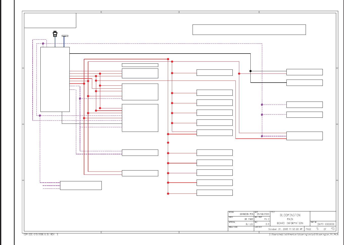
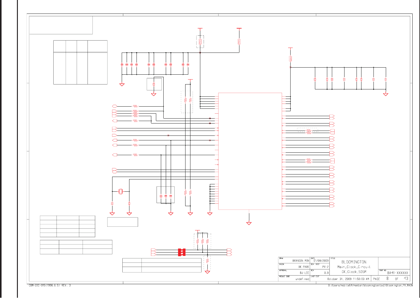
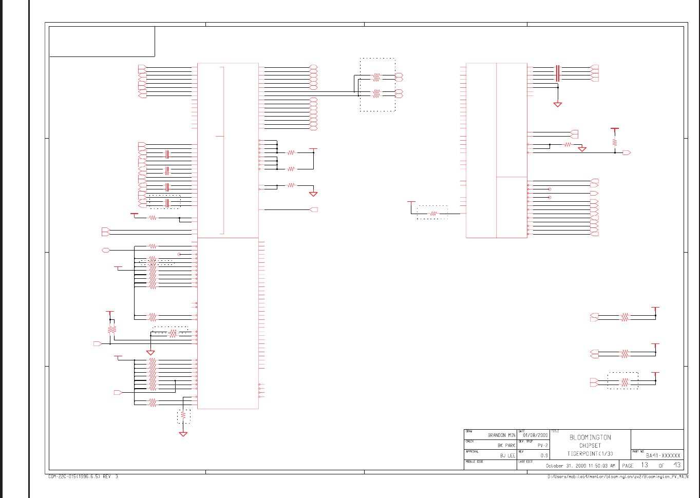
8. Block Diagram and Schematic
Samsung
Confidential
SAMSUNG ELECTRONICS CO’S PROPERTY.SAMSUNG ELECTRONICS CO’S PROPERTY.
SAMSUNG PROPRIETARY
1
D
2
2
SAMSUNG
D
1
EXCEPT AS AUTHORIZED BY SAMSUNG.
CPU :
A A
B
A
2 2
PROPRIETARY INFORMATION THAT IS
DO NOT DISCLOSE TO OR DUPLICATE FOR OTHERS
A
Revision :
B
4
B
PROPRIETARY INFORMATION THAT IS
B
D
3
ELECTRONICS
0.9
SAMSUNG ELECTRONICS CO’S PROPERTY.
D
Model Name :
A
THIS DOCUMENT CONTAINS CONFIDENTIAL
DRAW
Dev. Step :
HD DECODER (BROADCOM BCM70015)
PROPRIETARY INFORMATION THAT IS
EXCEPT AS AUTHORIZED BY SAMSUNG.
1
4
Chip Set :
BT & CAMERA & TSP
PV2
SAMSUNG PROPRIETARY
1
CHECK
Free Fall Sensor
1
INTEL TIGERPOINT-M
PCB Part No :
T.R. Date :
GRAPHICS POWER (P0.89V)
Bloomington
PINE TRAIL-M
2
C
EXCEPT AS AUTHORIZED BY SAMSUNG.
THIS DOCUMENT CONTAINS CONFIDENTIAL
C
DO NOT DISCLOSE TO OR DUPLICATE FOR OTHERS
D
3
CLOCK GENERATOR (CK-505M)
A
D
B
LCD(LVDS) CONN.
4
DO NOT DISCLOSE TO OR DUPLICATE FOR OTHERS
2009.11.09
Table of Contents
CARDBUS CONTROLLER (GL823)
3
B
APPROVAL
3
CPU VRM POWER (VCC_CORE)
CHIPSET POWER (P1.05V, P1.5V & P1.2V)
SWITCHED POWER
THIS DOCUMENT CONTAINS CONFIDENTIAL
1
BLANK PAGE (TBD)
29
24
C
C
20
Page.
Page.
23
Page.
4
28
Page.
Page.
31
Page.
C
Page. 33
Page.
32
Page.
3
39
Page.
Page.
Page.
Page.
2
3
SAMSUNG PROPRIETARY
Page.
Page.
Page.
4
Remarks :
INTEL PINEVIEW-M
CLOCK DISTRIBUTION
BOARD INFORMATION
1
PINEVIEW-M (N450/N470 CPU)
THERMAL MONITOR
C
DDR2 SODIMM
SPI ROM & DEBUG PORT
7
CRT CONN.
MICOM (MEC1308)
USB
MINI-CARD (Wireless & HSDPA/WIBRO)
9
AUDIO CODEC (ALC269Q-GR)
AMP & WOOFER
4
CHARGER
DDR2 POWER
16
19
18
MOUNT HOLE
POWER DISCHARGER
HDD CONNECTOR (SATA)
25
30
27
Page.
TEST POINTS
44~45
26
21
22
Page.
Page.
HP & MIC & INT. MIC
38
37
36
Page.
Page.
KBD CONN & MICOM GLUE LOGIC
35
34
40
Page.
Page.
LED Logic
41
42
43
2
Page.
Page.
Page.
Page.
Page.
Page.
Page.
Page.
Page.
Page.
Page.
Page.
Page.
Page.
Page.
COVER
OPERATION BLOCK DIAGRAM
POWER DIAGRAM / SEQUENCE
3
4~6
TIGERPOINT (NM10 CHIPSET)
8
10~12
LAN (10/100)
13~15
17
P3.3V_AUX & P5V_AUX

8-2
8. Block Diagram and Schematic
- 이 문서는 삼성전자의 기술 자산으로 승인자만이 사용할 수 있습니다 -
- This Document can not be used without Samsung's authorization -
N220, N210, N150, NB30
Samsung
Confidential
Samsung
Confidential
Samsung
Confidential
KEYBOARD
SPI
TFT_LCD
SATA
CK-505
LVDS
VGA
HSDPA/Wibro
PCI_ EXP2
G7923
DDR2-SODIMM
MAX 1 GB
Marvell 88E8040
USB2.0 [P7:0]
Page 22~25
P0
GENERATOR
CPU
Power S/W
CPU2_THERMDA/DC
(N450/N470)
Page 17~20
HD Decoder
2P
2.5inch
PCI_ EXP [P4:1]
P/S2
P5
PCI_ EXP1
Transformer
USB (2)
USB (1):debug port
Space bar
2P
TOUCHPAD
PCI_ EXP3
Pineview-M
559 uFCBGA8 Type
Tigerpoint
360 BGA PKG TYPE
10.1"/10.2" WIDE
LAN CONTROLLER
RJ45
THIS DOCUMENT CONTAINS CONFIDENTIAL
2
HSDPA
HDD
(default)
MINI CARD1
LPC
Wireless LAN
1
MEC1308
USB (3):Chargeable USB
Camera
P7
667 MHz
P2
3in1 B’d
P4
Bluetooth
Module
SAMSUNG PROPRIETARY
EXCEPT AS AUTHORIZED BY SAMSUNG.
MINI CARD2
SIMM Card
option
P6
CLOCK
THERMAL
SPKR L
ALC269Q
P3
ELECTRONICS
B
4
ICH
Woofer
200P
Lid S/W
SPI ROM
OPERATION BLOCK DIAGRAM
Page 13~16
DDR2
Broadcom BCM70015
PCI_ EXP4
NM10 Chipset
SENSOR
LAN
A
PROPRIETARY INFORMATION THAT IS
AMP
TPA6017
RF OFF S/W
(Slide S/W)
RTC
Batt.
3
DO NOT DISCLOSE TO OR DUPLICATE FOR OTHERS
3
CRT
A
B
MICOM
C
1
Multi-Card
SPKR R
GL823
SAMSUNG
SAMSUNG ELECTRONICS CO’S PROPERTY.
Audio
High Definition Audio
C
4
DD
P1
TSP (Ready)
4P
HD Audio
HP
MIC-IN
INT. MIC
(Slide S/W)
WLAN+WiMax Combo
2
Memory

8-3
8. Block Diagram and Schematic
- 이 문서는 삼성전자의 기술 자산으로 승인자만이 사용할 수 있습니다 -
- This Document can not be used without Samsung's authorization -
N220, N210, N150, NB30
Samsung
Confidential
Samsung
Confidential
Samsung
Confidential
3
Mini Card 1(Wireless LAN)
LOM
1010 000X
CK-505M (Clock Generator)
BOARD INFORMATION
P5V
PRTC_BAT
D
D2h Clock, Unused Clock Output Disable
ASSIGNED TO
3-IN-1
PROPRIETARY INFORMATION THAT IS
5.0V power rail (off in S4-S5)
LPC Bridge/IDE/AC97/SMBUS
Internal MAC
AD29(internal)
EXCEPT AS AUTHORIZED BY SAMSUNG.
6
USB
1101 001X
P0.9V
3.3V switched power rail (off in S3-S5)
1
3.3V always power rail(for Micom)P3.3V_MICOM
THIS DOCUMENT CONTAINS CONFIDENTIAL
3
CAMERA
UHCI_0
P1.8V_AUX
SAMSUNG PROPRIETARY
A
2
C
Thermal Sensor7Ah
0
0.9V power rail for DDR (off in S4-S5)
USB PORT
USB PORT
Primary DC system power supply (9 to 19V)
P3.3V_AUX
Port Number
Power Rail
3.3V power rail (off in S4-S5)
Core voltage for Atom CPU
D
HSDPA
AD24(internal)
UHCI_3
UHCI_2
UHCI_1
Devices
Hex
1
Port Number
I C / SMB Address
Devices
VTT for CPU, Calistoga & ICH7-M
3.3V (can drop to 2.0V min. in G3 state) supply for the RTC well.
2
B
SAMSUNG
VDC
IDSEL# REQ/GNT#
Bus
2 Wireless LAN
ICH7M
ASSIGNED TO
Hub to PCI P1.05V(VCCP)
A
B
Port Number ASSIGNED TO
0111 101X
DO NOT DISCLOSE TO OR DUPLICATE FOR OTHERS
1
2
5
4
Programable
Address
Descriptions
AD30(internal)
AD31(internal)
P1.5V 1.5V switched power rail (off in S3-S5)
USB PORT
BLUETOOTH
ELECTRONICS
SAMSUNG ELECTRONICS CO’S PROPERTY.
1
3
P3.3V
CPU_CORE
PCI Express Assign
4
C
A0h -
4
5.0V switched power rail (off in S3-S5)
CPU Thermal Sensor
1.8V power rail for DDR (off in S4-S5)
SODIMM0
SCHEMATIC ANNOTATIONS AND BOARD INFORMATION
PCI Devices Voltage Rails
7
2
USB PORT Assign
P5V_AUX
3
Mini Card 2 (HSDPA/Wibro)
Interrupts
SMBUS MasterMaster

8-4
8. Block Diagram and Schematic
- 이 문서는 삼성전자의 기술 자산으로 승인자만이 사용할 수 있습니다 -
- This Document can not be used without Samsung's authorization -
N220, N210, N150, NB30
Samsung
Confidential
Samsung
Confidential
Samsung
Confidential
P3.3V_MICOM
P1.8V_AUX
Thermal Sensor
3
P1.5V
P5.0V
POWER DIAGRAM
P3.3V
S5
M_PCI
KBC3_SUSPWR
S4
Rev 0.1
+V*LAN
P2.5V
AUX DISPLAY
ON
Battery DC
DDR II-Termination
FAN CIRCUIT
4
AC Adapter
LEDs
MICOM
SAMSUNG ELECTRONICS CO’S PROPERTY.
USB
LAN
ON
1
ICH7-M
+0.9V
P1.8V_LAN
ON
P1.2V_LAN
B
MICOM
P12.0V_ALW
Rail
ICH7-M
DO NOT DISCLOSE TO OR DUPLICATE FOR OTHERS
ON
ICH8-M
CRT
+V*A(LWS)
VCCP3_PWRGD
S3
CPU_CORE
S5-S4
+V*AUX
S0
LAN
State
CRESTLINE
BT
DIAMONDVILLE
HDD
C
P1.05V
LCD
PCMCIA
ON
P0.9V
(CHP3_SLPS3*)
4
SAMSUNG
MICOM
SODIMM (DDR III)
M_PCI
ON
1
CALISTOGA
ON
A
ELECTRONICS
LAN
D
C
S0
ON
P2.5V_LAN
ON
(CHP3_S4_STATE*)
P5.0V_ALW
EXCEPT AS AUTHORIZED BY SAMSUNG.
KBC3_PWRON
ICH7-M
P3.3V_AUX
ON
P5V_AUX
DIAMONDVILLE
MDC
CALISTOGA
+1.8V_AUX
D
VDC
SAMSUNG PROPRIETARY
ICH7-M
S3
ICH7-M
PROPRIETARY INFORMATION THAT IS
ON
B
2
A
2
SODIMM
THIS DOCUMENT CONTAINS CONFIDENTIAL
+V
ON
Power On/Off Table by S-state
SPI
3
+V* (CORE)

8-5
8. Block Diagram and Schematic
- 이 문서는 삼성전자의 기술 자산으로 승인자만이 사용할 수 있습니다 -
- This Document can not be used without Samsung's authorization -
N220, N210, N150, NB30
Samsung
Confidential
Samsung
Confidential
Samsung
Confidential
3.3V
5V
POWER RAILS ANALYSIS
3.3V
0.1 A (TBD)
3
Adapter Battery
0.2 A (TBD)
Touch Pad
(4 W )
( 1.5 W )
0.001 A (TBD)
2.2 A
A
B
0.13 A
CPU CORE
PEX IO (TBD A)
VDC INV ( TBD A )
0.08 A (TBD)
0.6 A
P1.8V/2.5V_LAN
0.08 A (TBD)
0.9V
RTC_Battery
2
2
SPI
3.3V
D
C
3.3V_AUX
0.75 A (TBD)
0.1 A (TBD)
3.3V_AUX
P5.0V_LED (VDC INV) 0.35 A
C
5V_AUX
1.05V (MCH CORE)
MICOM 3V
KBC
0.01 A (TBD)
KBD LED
SATA HDD
0.16 A (TBD)
SAMSUNG PROPRIETARY
THIS DOCUMENT CONTAINS CONFIDENTIAL
1.5V
3.3V
DO NOT DISCLOSE TO OR DUPLICATE FOR OTHERS
EXCEPT AS AUTHORIZED BY SAMSUNG.
5V
3.3V
1.05V ( TBD A )
1.5V ( TBD A )
1.6A
0.421 A
0.9V( TBD A )
MICOM 3V ( TBD A )
1.5V
3.1 A (TBD)
5.0V ( TBD A )
3.3V_AUX ( TBD A )
PROPRIETARY INFORMATION THAT IS
SAMSUNG ELECTRONICS CO’S PROPERTY.
1.5V
0.08 A (TBD)
3.3V (LCD 3V)
LCD
SAMSUNG
3.3V
0.1 A (TBD)
1
FAN
5V
CPU CORE ( TBD A )
0.25 A (TBD)
Audio AMP
0.06 A (TBD)
5.0V_AUX ( TBD A )
5V
0.29 A (TBD)
0.15 A (TBD)
1.5 A (TBD)
5V
GMCH
5V
0.2 A (TBD)
0.78 A 3.3V
CLOCK
1.5V
ITP
MICOM 3V
PWR LED
1.05V
Thermal
3.3V
3.3V_AUX
( ~ 5.0 W )
LAN (88E8057)
0.006 A (TBD) 0.015 A (TBD)
RTC_Battery
VGA CORE (TBD A)
0.6 A (TBD)
LAN
1.05V (VCCP)
3.3V
3.3V_AUX
DDR-2
HD Audio
0.07 A (TBD)
USB (x 3)
SD Card
2 A (TBD)
3.3V
KeyBoard
D
3.3V ( TBD A )
1.8V_AUX ( TBD A )
B
0.5 A (TBD)
0.75A (TBD)
Sensor
31
3.72 A
Calistoga
220V
( 2.5 W )
1 A (TBD)
1.8V_AUX
Rev. 0.6 (060920)
0.22 A (TBD)
5V
ELECTRONICS
0.209 A (TBD)
0.16 A
P3.3V_AUX
P1.2V_LAN
ICH7-M
0.001 A (TBD)
4
4
1.8V_AUX
0.95 A
A
Mini Card X 2
1.5 A (TBD)
Diamondville
2.5 A
1.05V
2.5V ( TBD A )
2.5V 0.14 A
1.8V_AUX 1.5A

8-6
8. Block Diagram and Schematic
- 이 문서는 삼성전자의 기술 자산으로 승인자만이 사용할 수 있습니다 -
- This Document can not be used without Samsung's authorization -
N220, N210, N150, NB30
Samsung
Confidential
Samsung
Confidential
Samsung
Confidential
18-0) VRM3_CPU_PWRGD
PAGE 44
C
PAGE 29
14-2) P3.3V
VRM
15-0) KBC3_VRON
15-0) KBC3_PWRON
14-1)P5V
1-1) CHP3_RTCRST
POWER SEQUENCE BLOCK DIAGRAM
Thermal
15-1) P2.5V
3-0) KBC3_CHKPWRSW*
8-1) P3.3V_AUX
Monitor
12-0) KBC3_PWRBTN*
4-0) KBC3_SUSPWR
14-0) KBC3_PWRON
24-0) A20M#/IGNNE#/INTR/NMI
13-1) P0.9V
4-1) P3.3V_AUX
8-3) P1.5V
5-1) P3.3V_AUX
24-0) A20M#/IGNNE#/INTR/NMI
14-3) P0.9V
23-0) CPU1_CPURST*
15-2) VCCP
26-0) CPU BIST
(1)
POWER
15-1) P2.5V
MINI PCIE
14-2) P1.5V
DDR2
14-2) P1.5V
CLOCK
EXCEPT AS AUTHORIZED BY SAMSUNG.
4-2) P3.3_AUX
25-0) INIT#
8-2) P1.8V_AUX
14-2) P3.3V
PAGE 27
4
15-2) VCCP
D
PAGE 9
B
PAGE 6
PAGE 26
SC454
DO NOT DISCLOSE TO OR DUPLICATE FOR OTHERS
19-0) VRM3_CPU_PWRGD
SAMSUNG PROPRIETARY
15-2) 1.5V_PWRGD
1
13-1) MEM_VREF
PROPRIETARY INFORMATION THAT IS
VRMPWRGD
THIS DOCUMENT CONTAINS CONFIDENTIAL
RCIN*
1
HDD
2
SI3433
2
KBC
4-3) P1.2V_LAN
3
15-0) KBC3_PWRON
Battery
13-1) MEM_VREF
14-2) P1.5V
22-0) PLT3_RST*
GMCH
25-0) INIT#
Battery Mode
ELECTRONICS
4-1) P3.3V_LAN
22-0) PLT3_RST#
8-2) P1.8V_AUX
14-3) P0.9V
C
23-0) PLT3_RST*
3
15-2) VCCP
4
14-2) P1.5V
D
21-0) CPU1_PWRGDCPU
B
18-0) VRM3_CPU_PWRGD
MIC5219
88E8057
SI3433
15-1) P2.5V
5-1)P5V_AUX
LFE9261
AMP
12-1) CHP3_SLPS5*/S3*
AUDIO
6-1) P5V_AUX
PAGE 44
16-0) VCCP_PWRGD
2-1) MICOM_P3V
22-0) PLT3_RST*
PAGE 44
17-1) VCC_CORE
2-1) P5.0V_ALW
21-0) CPU1_PWRGDCPU
14-1) P3.3V
S/W
P1.5V_AUX & VCCP
Devices
4-0) KBC3_SUSPWR
Memory
TPS51120
CHIP
P5V_AUX & P3V_AUX
2-0) VDC
SC486
11.1V
PAGE 40
ICH7-M
4-2) P1.8V_P2.5V_LAN
A
RTC
CPU
A
SAMSUNG
CPU
SAMSUNG ELECTRONICS CO’S PROPERTY.
VDC
PAGE 28
TPS51120
PAGE 18
1-0) PRTC_BAT
PAGE 43
PAGE 39
GIGABIT TRANSFORMER
P5V_AUX & P3V_AUX
15-0) KBC3_VRON
SC415
19-0) VRM3_CPU_PWRGD
PAGE 41
14-1)P5V
(2)
14-0) KBC3_PWRON
PAGE 40
LAN_RESET*
PAGE 44
20-0) KBC3_CPUPWRGD_D
DDR2 POWER
23-0) KBC3_CPURST*
BCP69-16
16-0) VCCP_PWRGD
5-1) P3.3V_AUX
14-2) P5.0V
5-0) AUX5_PWRGD

8-7
8. Block Diagram and Schematic
- 이 문서는 삼성전자의 기술 자산으로 승인자만이 사용할 수 있습니다 -
- This Document can not be used without Samsung's authorization -
N220, N210, N150, NB30
Samsung
Confidential
Samsung
Confidential
Samsung
Confidential
TOUCHPAD
96 MHz
CLK1_PCIEICH
BATTERY
12.288 MHz
HDA3_AUD_BCLK
1205-002574
CPU
KBC
CLK1_MCH3GPLL#
133 MHz
CLK0_HCLK0
CLK1_DREFSSCLK#
33 MHz
CLK3_PCLKMIN
CLK3_USB48
133 MHz
CLK0_HCLK1
CLK1_DREFSSCLK
A
CLK1_MINIPCIE#
CLK1_MINIPCIE
CLK1_MIN3PCIE#
CLK1_MCH3GPLL
2
CLOCK DISTRIBUTION
14.318 MHz
CLK1_MIN3PCIE
CLK3_PCLKCB
33 MHz
SODIMM
CLOCK GENERATOR
3
THIS DOCUMENT CONTAINS CONFIDENTIAL
CK-505M
CLK0_HCLK1#
4
4
CLK1_DREFCLK
133 MHz
CLK3_ICH14
32.786KHz
1
C
RTC Clock
SMB3_CLKCLK3_SMBCLK
CLK1_PCIELOM
B
ELECTRONICS
CLK1_PCIELOM#
CLK1_SATA
100 MHz
MINI PCIE(HSDPA)
D
A
C
MINI PCIE(WLAN)
100 MHz
100 MHz
AU6371
SAMSUNG
RTC Clock
2
D
CLK3_PCLKMICOM
IDTCV179BNLG
533 MHz
CLK1_MCLK0/0#
SAMSUNG ELECTRONICS CO’S PROPERTY.
100 MHz
100 MHz
CLK1_MCLK1/1#
GMCH
ICH
CARDBUS
133 MHz
CLK1_SATA#
DO NOT DISCLOSE TO OR DUPLICATE FOR OTHERS
EXCEPT AS AUTHORIZED BY SAMSUNG.
CONTROLLER
88E8057
33 MHz CLK3_PCLKICH
SAMSUNG PROPRIETARY
PROPRIETARY INFORMATION THAT IS
12 MHz
CLK0_HCLK0#
133 MHz
1
CLK1_DREFCLK#
3
B
33 MHz
AUDIO CODEC
KBC3_SMCLK
KBC5_TCLK
CLK1_PCIEICH#
32.768KHz
MINIPCI

8-8
8. Block Diagram and Schematic
- 이 문서는 삼성전자의 기술 자산으로 승인자만이 사용할 수 있습니다 -
- This Document can not be used without Samsung's authorization -
N220, N210, N150, NB30
Samsung
Confidential
Samsung
Confidential
Samsung
Confidential
166 MHz
PEG_CLK/PEG_CLK#
1
1
1
C C
266 MHz
SRC6
VDD_48
THIS DOCUMENT CONTAINS CONFIDENTIAL
Place 14.318MHz within
1
1
CPU_SEL
2
1
CPU Freq.
0
VDD_PLL3_IO
0
This part is 64pin QFN package.
SAMSUNG ELECTRONICS CO’S PROPERTY.
all series 0 ohms (Stuff)
all series 0 ohms (No Stuff), BSEL2 : 0 ohm to GND
500mils of CK-505
133 MHz
4
0
1
4
VDD_PLL3
B
VDD_CPU
VDD_SRC_IO
CLK REQ B
SRC_0/SRC_0#
1
0
Pin 20/21
ELECTRONICS
FSA
VDD_SRC
DO NOT DISCLOSE TO OR DUPLICATE FOR OTHERS
CLK REQ E
CRB : 22 ohm
BSEL2
3
0
0
2
1
SRC4
VDD_PCI
For EMI
LOM3_CLKREQ#
VDD_IO
PROPRIETARY INFORMATION THAT IS
400 MHz
1
FSC
0
A
B
SAMSUNG PROPRIETARY
MINI CARD
333 MHz
HOST CLK
DOT_96/DOT_96#
SRC PORT
0
DEVICE
SEL_LCDCLK*
BSEL0
SAMSUNG
HIGH
CLK REQ
1
Pin 24/25
For EMI
EXCEPT AS AUTHORIZED BY SAMSUNG.
CRB Test Option
CLK REQ F
1
VDD_CPU_IO
A
1
0
166 MHz
FSB
SRC2
27M & 27M_SS
100 MHz
D
3
RSVD
0
200 MHz
SATA
GMCH
BSEL1
0
CLK REQ A
0
VDD_REF
LOW
SRC8
1
D
1%
R531
10K
36 VSS_SRC2
49 VSS_SRC3
3XTAL_IN
XTAL_OUT
2
46
VDD_SRC
33 VDD_SRC_IO1
43 VDD_SRC_IO2
52 VDD_SRC_IO3
VSS_48
18
59 VSS_CPU
22 VSS_IO
15 VSS_PCI
26 VSS_PLL3
1VSS_REF
30 VSS_SRC1
65 THERM_GND
17 USB_FS_A
16
VDD_48
62
VDD_CPU
56 VDD_CPU_IO
19 VDD_IO
9
VDD_PCI 23
VDD_PLL3
VDD_PLL3_IO
27
4
VDD_REF
31
SRC3_CLKREQC#
SRC4 34
SRC4# 35
48
SRC6 47
SRC6#
50
SRC7#_CLKREQE#
51
SRC7_CLKREQF#
53
SRC8#_ITP#
54
SRC8_ITP
37
SRC9 38
SRC9#
SCL
6SDA
21
SRC0#_DOT96#
20
SRC0_DOT96
41
SRC10 42
SRC10#
39
SRC11#_CLKREQG#
40
SRC11_CLKREQH#
28
SRC2 29
SRC2#
32
SRC3#_CLKREQD#
24
LCDCLK_27M
55 NC
14 PCIF_5_ITP_EN
45 PCISTOP#
8PCI_0_CLKREQ_A#
10 PCI_1_CLKREQ_B#
11 PCI_2
12 PCI_3
13 PCI_4_SEL_LCDCLK#
5REF_FS_C_TEST_SEL
7
1205-003159
IDTCV179BNLG
63 CLKPWRGD_PWRDN#
61
CPU0 60
CPU0#
58
CPU1_MCH 57
CPU1_MCH#
44 CPUSTOP#
64 FSB_TESTMODE
25
LCDCLK#_27M_SS
U501
50V
C540
0.033nF
1%
HD_DEC
1%
R514
475
475
R513
2801-004518
1
2
10K 1%
Y501
14.31818MHz
100nF
C518
nostuff
R539
10V
100nF
C16
10000nF-X5R
C514
10V
6.3V
R538
22.6 1%
R541
22.6 1%
1%
R536
10K
100nF
C22
10V
R530
1K
nostuff
1%
BLM18PG181SN1
B503
C512
6.3V
4700nF-X5R
0-1005
SMT3
6.3V
C511
10000nF-X5R
10V
C15
100nF
0-1005
SMT2
1K
R529
1%
nostuff
1%10K
R537
BLM18PG181SN1
B502
P3.3V
0-1005
SMT1
P3.3V
50V
C539
0.018nF
P3.3V
2.2K
R543
10V
100nF
C21
10V
100nF
C543
10V
100nF
C517
1K
R528
1%
nostuff
33
R534
1%
C516
P1.5V
6.3V
10000nF-X5R
1%22.6
R542
C18
100nF 10V
10V
C20
100nF
10V
C513
100nF
50V
C542
0.012nF
R540
10K 1%
nostuff
R532
0
50V
C538
0.018nF
C19
4700nF-X5R
6.3V
BLM18PG181SN1
nostuff
B504
475
R512
1%
50V
C544
0.033nF
R511
475 1%
10V
100nF
C515
1%
R535
22.6
0.033nF
C541
50V
1K
R544
P1.05V
nostuff
1%
C519
10000nF-X5R
6.3V
10V
100nF
C17
CLK1_PCIEHD#
CLK1_PCIEHD
CHP3_HD_CLKREQ#
LOM3_CLKREQ#
EXP3_CLKREQ#
MIN3_CLKREQ#
CLK1_BSEL1
CLK1_PCIELOM
CLK1_PCIELOM#
CLK1_DREFCLK#
CLK1_DREFCLK
CLK1_MINI3PCIE
CLK1_MINI3PCIE#
CLK1_PCIEICH#
CLK1_PCIEICH
CLK1_BSEL0
CLK1_BSEL2
CPU1_BSEL0
CPU1_BSEL1
CPU1_BSEL2
CLK1_MINIPCIE#
CLK1_MCH3GPLL#
CLK1_MCH3GPLL
CLK3_PCI2_R
CLK3_PCI4_R
CLK3_PCLKMICOM
CLK3_DBGLPC
CLK0_HCLK0#
CLK0_HCLK0
CLK1_DREFSSCLK
CLK1_DREFSSCLK#
CLK3_USB48
SMB3_CLK_S
SMB3_DATA_S
VRM3_CPU_PWRGD
CHP3_CPUSTP#
CHP3_PCISTP#
CLK1_BSEL2
CLK1_BSEL0
CLK3_ICH14
CLK3_PCLKICH
CLK1_MINIPCIE
CLK1_SATA#
CLK3_14MHZ_R
CLK1_BSEL1
CLK3_PCIF_R
CLK0_HCLK1#
CLK0_HCLK1
CLK3_48MHZ_R
CLK1_SATA

8-9
8. Block Diagram and Schematic
- 이 문서는 삼성전자의 기술 자산으로 승인자만이 사용할 수 있습니다 -
- This Document can not be used without Samsung's authorization -
N220, N210, N150, NB30
Samsung
Confidential
Samsung
Confidential
Samsung
Confidential
DO NOT DISCLOSE TO OR DUPLICATE FOR OTHERS
4
SAMSUNG ELECTRONICS CO’S PROPERTY.
Angle Type
A
2
1
SAMSUNG PROPRIETARY
Line Width = 20 mil
Opposite side of CPU.
4
THIS DOCUMENT CONTAINS CONFIDENTIAL
1
TRIP_SET 1500 : 95 dgree
EXCEPT AS AUTHORIZED BY SAMSUNG.
SAMSUNG
10mil width and 10mil spacing.
ELECTRONICS
PROPRIETARY INFORMATION THAT IS
D
THERMAL SENSOR & FAN CONTROL
SMBUS Address 7Ah
B
C
2
B
C
3
D
3
A
50V
2.2nF
C580
50V
2.2nF
C616
P3.3V_AUX
249K
R666
1%
1%
1
3
2
P1.05V
300K
R665
nostuff
nostuff MMBT3904
Q511
1%
R681
2K
18
SGND1 2
SGND2 4
SGND3 6
THERM#
10
25
THERMAL
11 THERMTRIP#
THERM_SET
9
VCCS
1
X2
13
23
DXP1 3
DXP2 5
DXP3 7
FAN1
22 FG1
24
NC_1 8
NC_2 19
POWER_OK
12
RESET#
14
SCL 20
SDA
0251706300
ALERT# 16
CLK 7151 DGND
DVCC_1
21
DVCC_2
G7923
U507
R667
0
R658
P3.3V_AUX
6.3V
C613
10000nF-X5R
10K
1%
1%
49.9
R679
P3.3V
R668
10K
nostuff
1%
R663
2M 1/16W
nostuff
10M
R662
nostuff
50V
C617
0.02nF
1 4
2 3
nostuff
Y503
0.032768MHz
1%
10K
R664
R660
10K
1%
P3.3V
1%
10K
R659
1%
R657
10K
3711-000922
J13
HDR-4P-SMD
1
2
3
4
MNT1
5
6MNT2
P5.0V P3.3V_AUX
10V
100nF
C614
6.3V
C612
10000nF-X5R
C615
100nF
10V
MMBT3904
Q512
1
3
2
CPU1_THRMTRIP#
CPU3_THRMTRIP#
KBC3_PWRGD
FAN3_FDBACK#
FAN5_VDD
THM3_STP#
KBC3_THERM_SMDATA
KBC3_THERM_SMCLK
THM3_ALERT#
CPU2_THERMDC
CPU2_THERMDA
FAN5_VDD
FAN3_FDBACK#
CPU3_THRMTRIP#

8-10
8. Block Diagram and Schematic
- 이 문서는 삼성전자의 기술 자산으로 승인자만이 사용할 수 있습니다 -
- This Document can not be used without Samsung's authorization -
N220, N210, N150, NB30
Samsung
Confidential
Samsung
Confidential
Samsung
Confidential
1 / 5
DMI
REV=1.1
LVDS
ICH
CPU
4
PROPRIETARY INFORMATION THAT IS
B
4
C
D
2
2
4
D
THIS DOCUMENT CONTAINS CONFIDENTIAL
SAMSUNG ELECTRONICS CO’S PROPERTY.
3
D
EXCEPT AS AUTHORIZED BY SAMSUNG.
B
SAMSUNG
A
DO NOT DISCLOSE TO OR DUPLICATE FOR OTHERS
C
1
near HDD connector near FAN
B
1
SAMSUNG ELECTRONICS CO’S PROPERTY.
PINEVIEW(1/3)
EXCEPT AS AUTHORIZED BY SAMSUNG.
2
A
3
SAMSUNG PROPRIETARYSAMSUNG PROPRIETARY
DO NOT DISCLOSE TO OR DUPLICATE FOR OTHERS
2
3
A
PROPRIETARY INFORMATION THAT IS
3
ELECTRONICS
THIS DOCUMENT CONTAINS CONFIDENTIAL
B
1
CC
EMI Request (10/30)
4
Intel : 3.32K ohm
1
A
D
2.2K
R644
nostuff
51
R121
1%
R648
49.9
2.2K
R643
nostuff
R116
1K
nostuff
1%
P1.05V
2.37K
R632
1%
0.01nF
C810
0.5pF 50V
51
R646
P3.3V
R123
M502
BA61-01090A
DIA
HEAD
LENGTH
51
LENGTH
HEAD
DIA
BA61-01090A
M503
P1.05V
P1.05V
0.01nF
C813
0.5pF 50V
P1.05V
0.01nF
C812
0.5pF 50V
0.01nF
C811
0.5pF
50V
R650
3.3K
10V
G30
VID_3 G29
VID_4 F29
VID_5 E29
VID_6
H27
VSS_154
C112
100nF
TCK
D14 TDI
D13 TDO
E13
THERMTRIP_B
D30 THRMDA_1
E30 THRMDC_1
C14 TMS
C16 TRST_B
H30
VID_0 H29
VID_1 H28
VID_2
RSVD_L2
L3 RSVD_L3
M2
RSVD_M2
M4 RSVD_M4 N2
RSVD_N2
D19
RSVD_TP_1
K9
RSVD_TP_2
N11
RSVD_TP_3 P11
RSVD_TP_4
E7
SMI_B
F8
STPCLK_B
B14
D20
RSVD_5
E17
RSVD_6
G5 RSVD_7
H13
RSVD_8
L6
RSVD_9
C30 RSVD_C30
D31 RSVD_D31
J1 RSVD_J1
K2 RSVD_K2 K3
RSVD_K3 L2
LVD_VREFH
N23 LVD_VREFL
E11
PRDY_B F15
PREQ_B
C18
PROCHOT_B
R10 RSVD_0
R9 RSVD_1
L7
RSVD_10
N10 RSVD_2
N9 RSVD_3
D18
RSVD_4
LVDD_EN
U25 LVD_A_CLKM
U26 LVD_A_CLKP
R23 LVD_A_DATAM_0
N26 LVD_A_DATAM_1
R26 LVD_A_DATAM_2
R24 LVD_A_DATAP_0
N27 LVD_A_DATAP_1
R27 LVD_A_DATAP_2
R22 LVD_IBG
J28 LVD_VBG
N22
E5
IGNNE_B
G8
INIT_B
L26 LBKLT_CTL
L27 LBKLT_EN
L23 LCTLA_CLK
K25 LCTLB_CLK
K23 LDDC_CLK
K24 LDDC_DATA
F10
LINT00 F11
LINT10
H26
DMI_TXP_1
G6
DPRSTP_B G10
DPSLP_B
N7 EXP_CLKINN
N6 EXP_CLKINP
L10
EXP_ICOMPI
L8
EXP_RBIAS
L9
EXP_RCOMPO
K7
EXTBGREF
H6
FERR_B
A13
GTLREF
BSEL_0 H5
BSEL_1 K6
BSEL_2
W1
CPUPWRGOOD
F2 DMI_RXN_0
G3 DMI_RXN_1
F3 DMI_RXP_0
H4 DMI_RXP_1
G1
DMI_TXN_0
J2
DMI_TXN_1
G2
DMI_TXP_0
H3
H10
BCLKN J10
BCLKP
G11 BPM_1B_0
E15 BPM_1B_1
G13 BPM_1B_2
F13 BPM_1B_3
B18 BPM_2_0#_RSVD
B20 BPM_2_1#_RSVD
C20 BPM_2_2#_RSVD
B21 BPM_2_3#_RSVD
K5
0223205900
PINEVIEW
U5-1
H7
A20M_B
P1.05V
nostuff
51
R653
R127
51
nostuff
0.22nF
C109
50V
nostuff
R118
68
1/10W
976
R651
51
R645
R119
51
1K
R647
1%
nostuff
R115
1K
nostuff
1%
1K
R122
1%
100nF
C111
C113
10V
10V
10V100nF
750
C110
100nF
R120
51
1%
R654
6.3V 1%
C108
1000nF-X5R 2K
R124
C594
1000nF-X5R
6.3V
1K
R652
1%
nostuff
CPU1_FERR#
LCD1_ADATA2#
DMI1_RXP1
CPU2_THERMDA
CPU2_THERMDC
CLK1_MCH3GPLL
CLK1_MCH3GPLL#
LCD1_ACLK
LCD1_ACLK#
LCD1_ADATA0
LCD1_ADATA0#
LCD1_ADATA1
LCD1_ADATA1#
LCD1_ADATA2
DMI1_TXN1
DMI1_RXP0
DMI1_RXN0
DMI1_RXN1
CPU1_VID(6:0)
CPU1_STPCLK#
CPU1_THRMTRIP#
CPU1_SMI#
LCD3_BRIT
LCD3_EDID_CLK
LCD3_EDID_DATA
LCD3_VDDEN
DMI1_TXP0
DMI1_TXN0
DMI1_TXP1
CPU1_A20M#
CLK0_HCLK0#
CLK0_HCLK0
CPU1_BSEL0
CPU1_BSEL1
CPU1_BSEL2
CPU1_PWRGD
CPU1_DPRSTP#
CPU1_DPSLP#
CPU1_IGNNE#
CPU1_INIT#
LCD3_BKLTEN
CPU1_INTR
CPU1_NMI

8-11
8. Block Diagram and Schematic
- 이 문서는 삼성전자의 기술 자산으로 승인자만이 사용할 수 있습니다 -
- This Document can not be used without Samsung's authorization -
N220, N210, N150, NB30
Samsung
Confidential
Samsung
Confidential
Samsung
Confidential
3 / 5
VGAMISC
2 / 5
DDR_A
EXCEPT AS AUTHORIZED BY SAMSUNG.
B
4
PROPRIETARY INFORMATION THAT IS
SAMSUNG
SAMSUNG ELECTRONICS CO’S PROPERTY.
D
4
C
3
EXCEPT AS AUTHORIZED BY SAMSUNG.
3
1
THIS DOCUMENT CONTAINS CONFIDENTIAL
SAMSUNG PROPRIETARY
D
B
A A
D
1
2
SAMSUNG PROPRIETARY
1
DO NOT DISCLOSE TO OR DUPLICATE FOR OTHERS
1
C
PINEVIEW(2/3)
(WW10)
3
4
C
DO NOT DISCLOSE TO OR DUPLICATE FOR OTHERS
SAMSUNG ELECTRONICS CO’S PROPERTY.
ES1 : Pull-up to +SM
2
D
B
PROPRIETARY INFORMATION THAT IS
AA
ELECTRONICS
4
2
B
C
3
THIS DOCUMENT CONTAINS CONFIDENTIAL
2
50V
C583
0.012nF
100nF
C641
10V
50V
C582
0.012nF
665
R642
1%
C10
XDP_RSVD_13
D10
XDP_RSVD_14
B11
XDP_RSVD_15
B10
XDP_RSVD_16
B12
XDP_RSVD_17
C11
A7
XDP_RSVD_02
D6
XDP_RSVD_03
C5
XDP_RSVD_04
C7
XDP_RSVD_05
C6
XDP_RSVD_06
D8
XDP_RSVD_07
B7
XDP_RSVD_08
A9
XDP_RSVD_09
D9
XDP_RSVD_10
C8
XDP_RSVD_11
B8
XDP_RSVD_12
RSVD_11
L11
RSVD_TP_10
AA6 RSVD_TP_11
AA7
RSVD_TP_12
AA21
RSVD_TP_5
R5
RSVD_TP_6
R6
RSVD_TP_7
T21
RSVD_TP_8
V21
RSVD_TP_9
W21
XDP_RSVD_00
D12
XDP_RSVD_01
P28
DPL_REFCLKINN Y29
DPL_REFCLKINP Y30
DPL_REFSSCLKINN AA31
DPL_REFSSCLKINP AA30
HPL_CLKINN W8
HPL_CLKINP W9
PM_EXTTS#_0 J30
PM_EXTTS#_1_DPRSLPVR K29
PWROK L5
RSTINB AA3
CRT_BLUE P29
CRT_DDC_CLK L30
CRT_DDC_DATA L31
CRT_GREEN P30
CRT_HSYNC M30
CRT_IRTN N30
CRT_RED N31
CRT_VSYNC M29
DAC_IREF
U5-3
PINEVIEW
0223205900
P1.8V_AUX
1%
R639
150
10K
1%
R138
150
R640
R132
1K
nostuff
1%
nostuff
1%
1K
R133
10
R136
1%
nostuff
1K
R125
R139
10K
RSVD_13
AK8 RSVD_14
AB15 RSVD_AB15
AB17 RSVD_AB17
AC17 RSVD_AC17
AD17 RSVD_AD17
RSVD_TP_13
AB11
AB13 RSVD_TP_14
AB4 VSS_153
DDR_A_MA_9
AK12
AK24 DDR_A_ODT_0
AH26 DDR_A_ODT_1
AH24 DDR_A_ODT_2
AK27 DDR_A_ODT_3
AK21 DDR_A_RASB
AK22 DDR_A_WEB
AK28 DDR_RPD
AJ26 DDR_RPU
DDR_VREF
AL28
AK29
DDR_A_MA_11
DDR_A_MA_12
AJ11
AJ24 DDR_A_MA_13
AJ10 DDR_A_MA_14
AK18 DDR_A_MA_2
AK16 DDR_A_MA_3
AJ14 DDR_A_MA_4
AH14 DDR_A_MA_5
AK14 DDR_A_MA_6
AJ12 DDR_A_MA_7
AH13 DDR_A_MA_8
DDR_A_DQ_6
AB24
DDR_A_DQ_60 AB23
DDR_A_DQ_61 AA23
DDR_A_DQ_62 W27
DDR_A_DQ_63
AE3
DDR_A_DQ_7 AB6
DDR_A_DQ_8 AB7
DDR_A_DQ_9
AH19 DDR_A_MA_0
AJ18 DDR_A_MA_1
AK20 DDR_A_MA_10
AH12
AD30
DDR_A_DQ_50
DDR_A_DQ_51 AD29
AJ30
DDR_A_DQ_52 AJ29
DDR_A_DQ_53 AE29
DDR_A_DQ_54 AD28
DDR_A_DQ_55 AA24
DDR_A_DQ_56 AB25
DDR_A_DQ_57 W24
DDR_A_DQ_58 W22
DDR_A_DQ_59
AE2
DDR_A_DQ_40
DDR_A_DQ_41 AG25
AD25
DDR_A_DQ_42 AD24
DDR_A_DQ_43 AC22
DDR_A_DQ_44 AG24
DDR_A_DQ_45 AD27
DDR_A_DQ_46 AE27
DDR_A_DQ_47 AG31
DDR_A_DQ_48 AG30
DDR_A_DQ_49
AB3
DDR_A_DQ_5
DDR_A_DQ_30 AJ6
DDR_A_DQ_31 AE19
DDR_A_DQ_32 AG19
DDR_A_DQ_33 AF22
DDR_A_DQ_34 AD22
DDR_A_DQ_35 AG17
DDR_A_DQ_36 AF19
DDR_A_DQ_37 AE21
DDR_A_DQ_38 AD21
DDR_A_DQ_39
AB2
DDR_A_DQ_4
AE24
AF8
DDR_A_DQ_21
DDR_A_DQ_22 AD11
AE10
DDR_A_DQ_23 AH1
DDR_A_DQ_24 AJ2
DDR_A_DQ_25 AK6
DDR_A_DQ_26 AJ7
DDR_A_DQ_27 AF3
DDR_A_DQ_28 AH2
DDR_A_DQ_29
AG2
DDR_A_DQ_3
AL5
DDR_A_DQ_11
DDR_A_DQ_12 AA5
AB5
DDR_A_DQ_13 AB9
DDR_A_DQ_14 AD6
DDR_A_DQ_15 AG8
DDR_A_DQ_16 AG7
DDR_A_DQ_17 AF10
DDR_A_DQ_18 AG11
DDR_A_DQ_19
AF4
DDR_A_DQ_2
AF7
DDR_A_DQ_20
DDR_A_DQS_0 AB8
DDR_A_DQS_1 AD8
DDR_A_DQS_2 AK5
DDR_A_DQS_3 AG22
DDR_A_DQS_4 AE26
DDR_A_DQS_5 AE30
DDR_A_DQS_6 AB27
DDR_A_DQS_7
AC4
DDR_A_DQ_0 AC1
DDR_A_DQ_1
AE5
DDR_A_DQ_10 AG5
AF30
DDR_A_DM_6
DDR_A_DM_7 AB26
AD2
DDR_A_DQSB_0 AD7
DDR_A_DQSB_1 AD10
DDR_A_DQSB_2 AK3
DDR_A_DQSB_3 AG21
DDR_A_DQSB_4 AG27
DDR_A_DQSB_5 AF29
DDR_A_DQSB_6 AA27
DDR_A_DQSB_7
AD3
DDR_A_CK_4
AH22 DDR_A_CSB_0
AK25 DDR_A_CSB_1
AJ21 DDR_A_CSB_2
AJ25 DDR_A_CSB_3
AD4
DDR_A_DM_0 AA9
DDR_A_DM_1 AE8
DDR_A_DM_2 AJ3
DDR_A_DM_3 AD19
DDR_A_DM_4 AJ27
DDR_A_DM_5
DDR_A_CKB_0
AC13 DDR_A_CKB_1
AD15 DDR_A_CKB_3
AG13 DDR_A_CKB_4
AH10 DDR_A_CKE_0
AH9 DDR_A_CKE_1
AK10 DDR_A_CKE_2
AJ8 DDR_A_CKE_3
AG15 DDR_A_CK_0
AD13 DDR_A_CK_1
AC15 DDR_A_CK_3
AF13
0223205900
PINEVIEW
U5-2
DDR_A_BS_0
AJ20
AH20 DDR_A_BS_1
AK11 DDR_A_BS_2
AJ22 DDR_A_CASB
AF15
50V
C581
0.012nF
R673
10K
100nF
10V
C640
1%
80.6
R687
P1.8V_AUX
P3.3V
1%
10K
R671
1%
R688
80.6
1%
R134
1K
10
R137
R689
10K
P1.8V_AUX
1%
R641
150
1%
nostuff
R672
0
CRT3_DDCDATA
CRT3_DDCCLK
CHP3_DPRSLPVR
MCH3_EXTTS0#
CRT3_BLUE
CRT3_GREEN
CRT3_RED
CLK1_DREFCLK#
CLK1_DREFCLK
CLK1_DREFSSCLK#
CLK1_DREFSSCLK
CRT3_BLUE
CRT3_GREEN
CRT3_RED
CRT3_HSYNC
CRT3_VSYNC
KBC3_PWRGD
PLT3_RST#
CLK0_HCLK1
CLK0_HCLK1#
MEM1_ADQS(7:0)
MEM1_ADQS#(7:0)
MEM1_ADM(7:0)
MEM1_ADQ(63:0)
MEM1_ABS1
MEM1_ABS2
MEM1_ABS0
MEM1_CS1#
MEM1_CS0#
MEM1_CKE1
MEM1_CKE0
MEM1_ODT1
MEM1_ODT0
CLK1_MCLK0#
CLK1_MCLK0
CLK1_MCLK1
CLK1_MCLK1#
MEM1_ACAS#
MEM1_ARAS#
MEM1_AWE#
MEM1_AMA(0:14)

8-12
8. Block Diagram and Schematic
- 이 문서는 삼성전자의 기술 자산으로 승인자만이 사용할 수 있습니다 -
- This Document can not be used without Samsung's authorization -
N220, N210, N150, NB30
Samsung
Confidential
Samsung
Confidential
Samsung
Confidential
5 / 5
GND
4 / 5
CFX/MCH
CPU
DDR
EXP/CRT/PLL
LVDS
DMI
POWER
B
4
C
SAMSUNG PROPRIETARY
1
ELECTRONICS
DO NOT DISCLOSE TO OR DUPLICATE FOR OTHERS
D
C
4
PINEVIEW(3/3)
3
+VCCPC6
+VCCA_DMI
+VCCAPLL_DMI
B
SAMSUNG ELECTRONICS CO’S PROPERTY.
THIS DOCUMENT CONTAINS CONFIDENTIAL
EXCEPT AS AUTHORIZED BY SAMSUNG.
23
: Noise coupling
+VCCSFR_DMIHMPLL
+VCC_RING
+VCCA_VCCD
1
A
SAMSUNG
0 ohm (WW12)
(Next : TBD)
2
PROPRIETARY INFORMATION THAT IS
A
D
6.3V
1000nF-X5R
C589
C627
6.3V
20%
22000nF-X5R
P1.05V
6.3V
1000nF-X7R
C572
10nF
C629
25V
C642
22000nF-X5R20%
6.3V
BLM18PG181SN1
B514
P1.05V
1000nF-X5R
C625
C620
100nF
10V
6.3V
1000nF-X5R
C628
nostuff
1000nF-X5R
C587
6.3V
1000nF-X5R
C623
6.3V
6.3V
P1.05V
6.3V
P1.8V
P1.8V_AUX
C585
1000nF-X5R
6.3V
CPU_CORE
22000nF-X5R
C600
6.3V
20%
nostuff
C591
1000nF-X7R
22000nF-X5R
C618
6.3V
20%
C646
22000nF-X5R20%
6.3V
100nF
C621
6.3V
nostuff
10V
P1.8V
nostuff
C576
1000nF-X5R
P1.8V_AUX
6.3V
1000nF-X5R
C120
nostuff
10V
100nF
C595
4700nF-X5R
C626
C601
1000nF-X5R
6.3V
6.3V
6.3V
P1.8V
P1.05V
C599
1000nF-X5R
20%22000nF-X5R
C644
1000nF-X5R
C138
6.3V
nostuff
6.3V
1000nF-X5R
C598
P1.05V
C592
1000nF-X5R
6.3V
6.3V
10V
P1.8V
VCC_GIO
T31
VCC_LGI_VID
A21
VSSSENSE B29
nostuff
C624
100nF
L21
VCC_38 N14
VCC_39 N16
VCC_4 B24
VCC_40 N19
VCC_41 N21
VCC_5 B25
VCC_6 B26
VCC_7 B27
VCC_8 C24
VCC_9 C26
J17
VCC_28 J19
VCC_29 J21
VCC_3 B23
VCC_30 J22
VCC_31 K15
VCC_32 K17
VCC_33 K21
VCC_34 L14
VCC_35 L16
VCC_36 L19
VCC_37
VCC_18 F22
VCC_19 F25
VCC_2 A27
VCC_20 G19
VCC_21 G21
VCC_22 G24
VCC_23 H17
VCC_24 H19
VCC_25 H22
VCC_26 H24
VCC_27
AL25
VCC_0 A23
VCC_1 A25
VCC_10 D23
VCC_11 D24
VCC_12 D26
VCC_13 D28
VCC_14 E22
VCC_15 E24
VCC_16 E27
VCC_17 F21
B2
VCCRING_WEST_2
C2
VCCSENSE C29
VCCSFR_AB_DPL
AC31
VCCSFR_DMIHMPLL AA1
VCCSM_0
AK13
VCCSM_1
AK19
VCCSM_2
AK9
VCCSM_3
AL11
VCCSM_4
AL16
VCCSM_5
AL21
VCCSM_6
VCCGFX_5
V13
VCCGFX_6
V19
VCCGFX_7
W14
VCCGFX_8
W16
VCCGFX_9
W18
VCCP E2
VCCP_0 B4
VCCP_1 B3
VCCRING_EAST
J31
VCCRING_WEST_0
C3
VCCRING_WEST_1
AK7
VCCCK_DDR_1
AL7
VCCDLVD W31
VCCD_AB_DPL
AA19
VCCD_HMPLL
V11
VCCGFX_0
T13
VCCGFX_1
T14
VCCGFX_10
W19
VCCGFX_2
T16
VCCGFX_3
T18
VCCGFX_4
T19
U6
VCCA_DDR_3
U7
VCCA_DDR_4
U8
VCCA_DDR_5
U9
VCCA_DDR_6
V2
VCCA_DDR_7
V3
VCCA_DDR_8
V4
VCCA_DDR_9
W10
VCCA_DMI_0 T1
VCCA_DMI_1 T2
VCCA_DMI_2 T3
VCCCK_DDR_0
RSVD_12 P2
VCC D4
VCCA Y2
VCCACK_DDR_0
AA10
VCCACK_DDR_1
AA11
VCCACRTDAC
T30
VCCALVD V30
VCCA_DDR_0
U10
VCCA_DDR_1
U5
VCCA_DDR_10
W11
VCCA_DDR_2
P1.5V
U5-4
PINEVIEW
0223205900
6.3V
20%
22000nF-X5R
C602
6.3V
1000nF-X5R
C597
C622
1000nF-X5R
6.3V
6.3V
P1.05V
C596
1000nF-X5R
C645
22000nF-X5R20%
6.3V
1000nF-X5R
C584
BLM18PG181SN1
B512
6.3V
C590
1000nF-X5R
6.3V
P1.05V
P3.3V
6.3V
1000nF-X7R
C588
K4
VSS_98 K8
VSS_99 L1
C586
1000nF-X7R
6.3V
J13
VSS_88 J15
VSS_89 J4
VSS_9
AA25
VSS_90 K11
K13
VSS_91
VSS_92 K19
VSS_93 K26
VSS_94 K27
VSS_95 K28
VSS_96 K30
VSS_97
VSS_78 G27
VSS_79 G31
VSS_8
AA22
VSS_80 H11
H15
VSS_81
VSS_82 H2
VSS_83 H21
VSS_84 H25
VSS_85 H8
VSS_86 J11
VSS_87
E25
VSS_69
E8
VSS_7
AA2
VSS_70
F17
VSS_71
F19
VSS_72 F24
VSS_73 F28
VSS_74 F4
VSS_75 G15
VSS_76 G17
VSS_77 G22
B5
VSS_59
B9
VSS_6
AA18
VSS_60
C12
VSS_61
C21
C22 VSS_62
VSS_63
C25
VSS_64
D22
VSS_65
E10
VSS_66
E19
VSS_67
E21
VSS_68
VSS_49
AK23
VSS_5
AA16
VSS_50
AL13
VSS_51
AL19
AL23 VSS_52
VSS_53
AL9
VSS_54
B13
VSS_55
B16
VSS_56
B19
VSS_57
B22
VSS_58
AG10
VSS_4
AA14
VSS_40
AG3
VSS_41
AH18
VSS_42
AH23
VSS_43
AH28
VSS_44
AH4
VSS_45
AH6
VSS_46
AH8
VSS_47
AJ16
VSS_48
AJ31
AE13
VSS_3
AA13
VSS_30
AE15
VSS_31
AE17
VSS_32
AE22
AE31 VSS_33
VSS_34
AF11
VSS_35
AF17
VSS_36
AF21
VSS_37
AF24
VSS_38
AF28
VSS_39
VSS_2
A19
VSS_20
AC19
VSS_21
AC2
VSS_22
AC21
AC28 VSS_23
VSS_24
AC30
VSS_25
AD26
VSS_26
AD5
VSS_27
AE1
VSS_28
AE11
VSS_29
W6
VSS_148 W7
VSS_149 Y28
VSS_15
AB28
VSS_150 Y3
VSS_151 Y4
VSS_152 T29
VSS_16
AB29
VSS_17
AB30
VSS_18
AC10
VSS_19
AC11
V29
VSS_138 W13
VSS_139 W2
VSS_14
AB21
VSS_140 W23
W25
VSS_141
VSS_142 W26
VSS_143 W28
VSS_144 W30
VSS_145 W4
VSS_146 W5
VSS_147
VSS_128 T11
VSS_129 U22
VSS_13
AB19
VSS_130 U23
U24
VSS_131
VSS_132 U27
VSS_133 V14
VSS_134 V16
VSS_135 V18
VSS_136 V28
VSS_137
P14
VSS_119 P16
VSS_12
AA8
VSS_120 P18
VSS_121 P19
VSS_122 P21
VSS_123 P3
VSS_124 P4
VSS_125 R25
VSS_126 R7
VSS_127 R8
N1
VSS_109 N13
VSS_11
AA29
VSS_110 N18
VSS_111 N24
N25
VSS_112
VSS_113 N28
VSS_114 N4
VSS_115 N5
VSS_116 N8
VSS_117 P13
VSS_118
VSS_1
A16
VSS_10
AA26
VSS_100 L13
VSS_101 L18
L22
VSS_102
VSS_103 L24
VSS_104 L25
VSS_105 L29
VSS_106 M28
VSS_107 M3
VSS_108
C31
RSVD_NCTF_17
E1
RSVD_NCTF_2
A30
RSVD_NCTF_3
A4
RSVD_NCTF_4
AJ1
RSVD_NCTF_5
AK1
RSVD_NCTF_6
AK2
RSVD_NCTF_7
AK30
RSVD_NCTF_8
AK31
RSVD_NCTF_9
AL2
VSS_0
A11
U5-5
PINEVIEW
RSVD_NCTF_0
A29
RSVD_NCTF_1
A3
AL29 RSVD_NCTF_10
RSVD_NCTF_11
AL3
RSVD_NCTF_12
AL30
RSVD_NCTF_13
B30
RSVD_NCTF_14
B31
RSVD_NCTF_15
C1
RSVD_NCTF_16
22000nF-X5R
C647
6.3V
20%
0223205900
GFX_CORE
6.3V
20%22000nF-X5R
C643
C619
1000nF-X5R
6.3V
P1.05V
CPU1_VSSSENSE
CPU1_VCCSENSE

8-13
8. Block Diagram and Schematic
- 이 문서는 삼성전자의 기술 자산으로 승인자만이 사용할 수 있습니다 -
- This Document can not be used without Samsung's authorization -
N220, N210, N150, NB30
Samsung
Confidential
Samsung
Confidential
Samsung
Confidential
DMI
1 / 5
PCI-E
USB
PCI
2 / 5
SATAHOST
C
THIS DOCUMENT CONTAINS CONFIDENTIAL
PROPRIETARY INFORMATION THAT IS
32
EXCEPT AS AUTHORIZED BY SAMSUNG.
A
DO NOT DISCLOSE TO OR DUPLICATE FOR OTHERS
SAMSUNG PROPRIETARY
D
B
1
C
4
A
ELECTRONICS
A16 SWAP OVERRIDE
Tigerpoint (1/3)
GPIO48/17-BIOS Flash Strap-0/1
1
32
4
Intel : DBG_Strap Set up
x0-SPI, 0x-PCI, xx-LPC
B
D
SAMSUNG ELECTRONICS CO’S PROPERTY.
SAMSUNG
10K
R635
R552
10K
nostuff
10nF
C573
25V
R77
10K
R589
10K
10K
R81
10K
R75
R588
1K
P3.3V
R574
10K
R568
10K
nostuff
P3.3V
R595
1K
nostuff
P3.3V
R570
10K
R597
10K
R596
10K
R587
10K
R636
1K
R73
10K 1%
56
R97
nostuff
100nF
HD_DEC
10V
C92
P3.3V_AUX
P1.5V
10K
R585
R80
1K
nostuff
R569
10K
P3.3V
10K
R126
1K
R586
1%
56
R101
C63
100nF 10V
R102
56 1%
nostuff
10nF
C577
25V
25V
C575
10nF
R117
24.9
1%
1%
USBP6P M5
USBP7N N1
USBP7P N2
USBRBIAS G2
USBRBIAS# G3
22.6
R591
H3
USBP1P H2
USBP2N J2
USBP2P J3
USBP3N K6
USBP3P K5
USBP4N K1
USBP4P K2
USBP5N L2
USBP5P L3
USBP6N M6
C22
REQ1#
G16
REQ2#
A20
RSVD_1
K9
RSVD_2
M13
SERR#
B11
STOP#
F14
STRAP0#
D11
TRDY#
A10
USBP0N H7
USBP0P H6
USBP1N
PETP4
N24
PIRQA#
B2
PIRQB#
D7
PIRQC#
B3
PIRQD#
H10
PIRQE#_GPIO2
E8
PIRQF#_GPIO3
D6
PIRQG#_GPIO4
H8
PIRQH#_GPIO5
F8
PLOCK#
A8
PME#
M19
PERP3
L24
PERP4
P18
PERR#
D10
PETN1
J23
PETN2
K24
PETN3
L22
PETN4
N25
PETP1
J24
PETP2
K25
PETP3
M21
E6
OC6#_GPIO30 C2
OC7#_GPIO31 C3
PAR
A5
PCICLK
J12
PCIRST#
A23
PERN1
K21
PERN2
M18
PERN3
L23
PERN4
P17
PERP1
K22
PERP2
GPIO1
C9
GPIO17_STRAP2#
A2
GPIO22
C15
GPIO48_STRAP1#
G14
IRDY#
B7
OC0# D4
OC1# C5
OC2# D3
OC3# D2
OC4# E5
OC5#_GPIO29
V21
DMI3RXP
V20
DMI3TXN
V24
DMI3TXP
V23
DMI_CLKN
W23
DMI_CLKP
W24
DMI_IRCOMP
J22 DMI_ZCOMP
H24
FRAME#
A16
GNT1#
A18
GNT2#
E16
R24
DMI0TXN
P21
DMI0TXP
P20
DMI1RXN
T21
DMI1RXP
T20
DMI1TXN
T24
DMI1TXP
T25
DMI2RXN
T19
DMI2RXP
T18
DMI2TXN
U23
DMI2TXP
U24
DMI3RXN
AD7 B19
AD8 D16
AD9 D15
CLK48 F4
C_BE0# H16
C_BE1# M15
C_BE2# C13
C_BE3# L16
DEVSEL#
B15
DMI0RXN
R23
DMI0RXP
G12
AD26 H12
AD27 C8
AD28 D9
AD29 C7
AD3 C18
AD30 C1
AD31 B1
AD4 B17
AD5 C19
AD6 B18
E10
AD16 C11
AD17 E12
AD18 B9
AD19 B13
AD2 C17
AD20 L12
AD21 B8
AD22 A3
AD23 B5
AD24 A6
AD25
0223215100
AD0 B22
AD1 D18
AD10 A13
AD11 E14
AD12 H14
AD13 L14
AD14 J14
AD15
U506-1
TIGERPOINT
25V
C574
10nF
24.9
R100
1%
10K
R76
R573
10K
10K
R95
10V
C93
100nF
10K
R74
100nF
C66
P3.3V
R590
10K
10V
100nF
C91
AA20
P3.3V
10V
AD8
SATA1TXN AD9
SATA1TXP AC9
SATALED# AD25
SATARBIAS AC11
SATARBIAS# AD11
SATA_CLKN AD4
SATA_CLKP AC4
SERIRQ AA16
SMI# AA21
STPCLK# V18
THERMTRIP#
RSVD_5
AD17
RSVD_6
AC15
RSVD_7
AD18
RSVD_8
Y12
RSVD_9
AA10
SATA0RXN AE6
SATA0RXP AD6
SATA0TXN AC7
SATA0TXP AD7
SATA1RXN AE8
SATA1RXP
Y14
RSVD_24
AB16
RSVD_25
AE24
RSVD_26
AE23
RSVD_27
AA14
RSVD_28
V14
RSVD_29
AD16
RSVD_3
R12
RSVD_30
AB11
RSVD_31
AB10
RSVD_4
AE20
AD15
RSVD_13
W10
RSVD_14
V12
RSVD_15
AE21
RSVD_16
AE18
RSVD_17
AD19
RSVD_18
U12
RSVD_19
AC17
RSVD_20
AB13
RSVD_21
AC13
RSVD_22
AB15
RSVD_23
FERR# Y22
GPIO36
AD23
IGNNE# Y18
INIT# AC25
INIT3_3V# AD21
INTR AB24
NMI T17
RCIN# AC21
RSVD_10
AA12
RSVD_11
Y10
RSVD_12
0223215100
TIGERPOINT
U506-2
A20GATE U16
A20M# Y20
CPUSLP# Y21
10K
R594
10K
R593
P1.05V
1%
56
R98
C67
100nF 10V
100nF
C62
R79
10K
10V
10K
R592
R72
10K
P1.05V
100nF
C90
10V
HD_DEC
R545
0
HSDPA
0
R546
HSDPA
NON_HSDPA
R31
0
0
R28
10K
R808
NON_HSDPA
FFS3_INT
CHP3_SATALED#
PEX1_HD_RXN4
PEX1_HD_RXP4
PEX1_HD_TXN4
PEX1_HD_TXP4
USB3_MINIPCIE1-
USB3_MINIPCIE1+
USB3_MINIPCIE2+
USB3_MINIPCIE2-
PEX1_MINITXP2
KBC3_RUNSCI#
CPU1_DPRSTP#
CPU1_DPSLP#
USB3_CAMERA-
USB3_CAMERA+
CPU1_THRMTRIP#
SAT1_HDD_RXN0
SAT1_HDD_RXP0
SAT1_HDD_TXN0
SAT1_HDD_TXP0
KBC3_A20G
CPU1_FERR#
KBC3_RCIN#
PEX1_LAN_RXN3
PEX1_LAN_RXP3
PEX1_LAN_TXN3
PEX1_LAN_TXP3
PEX1_MINIRXN2
PEX1_MINIRXP2
PEX1_MINITXN2
USB3_P6+
KBC3_A20G
CPU1_A20M#
CPU1_FERR#
CPU1_IGNNE#
CPU1_INIT#
CPU1_INTR
CPU1_NMI
KBC3_RCIN#
CLK1_SATA#
CLK1_SATA
CHP3_SERIRQ
CPU1_SMI#
CPU1_STPCLK#
CPU1_THRMTRIP#
CLK1_PCIEICH#
CLK1_PCIEICH
CLK3_PCLKICH
USB3_P0-
USB3_P0+
USB3_TSP-
USB3_TSP+
USB3_P2-
USB3_P2+
USB3_MMC-
USB3_MMC+
USB3_BLUETOOTH-
USB3_BLUETOOTH+
CLK3_USB48
USB3_P6-
DMI1_RXN0
DMI1_RXP0
DMI1_TXN0
DMI1_TXP0
DMI1_RXN1
DMI1_RXP1
DMI1_TXN1
DMI1_TXP1
PEX1_MINIRXN1
PEX1_MINIRXP1
PEX1_MINITXN1
PEX1_MINITXP1

8-14
8. Block Diagram and Schematic
- 이 문서는 삼성전자의 기술 자산으로 승인자만이 사용할 수 있습니다 -
- This Document can not be used without Samsung's authorization -
N220, N210, N150, NB30
Samsung
Confidential
Samsung
Confidential
Samsung
Confidential
3 / 5
LPCAUDIOEPROMLANRTCSMBSPI
MISC
0
0
2
SAMSUNG
B
move to IMVP (Next : TBD)
3
ELECTRONICS
for EMI
Model
01
EMI request (10/30)
Bloomington
1
0
Tigerpoint (2/3)
0
10
1
C
1
DPRSTP : Daisy chain Layout rule
CMOS
A
0
D
EXCEPT AS AUTHORIZED BY SAMSUNG.
THIS DOCUMENT CONTAINS CONFIDENTIAL
(From TPT to VRM to the processor)
500 ohm close to IMVP
PLACE TO BOTTOM
ARROUND WIBRO DOOR
D
0
00
1
Board ID
HSPA (TBD)
BA39-00534A
2
RESET
B
3
BA39-00598A (New)
0
4
C
RTC Battery
Angle Type
A
2
1
1
Pontiac
DMI AC Coupling mode
4
For Internet activity
Kansas
Lincoln (TBD)
PROPRIETARY INFORMATION THAT IS
SAMSUNG ELECTRONICS CO’S PROPERTY.
SAMSUNG PROPRIETARY
Arcadia
Board ID Configuration
DO NOT DISCLOSE TO OR DUPLICATE FOR OTHERS
P3.3V
10K
R135
0
R30
P3.3V
P3.3V_MICOM
1K
nostuff
R624
R629
R617
33 1%
R505
10
10K
nostuff
P3.3V
475
R509
1%
nostuff
50V
C808
0.1nF
nostuff
10K
R813
nostuff
R29
2.2K
R814
10K
50V
0.15nF
C689
10K
R85
R32
2.2K
SMT7
0-1005
10K
R68
R633
1K
10K
R82
C569
0.007nF
RHU002N06
3D
G
1
S
2
nostuff
Q2
nostuff
10K
R602
10K
R517
R750
20K
1%
10K
R578
0.032768MHz
Y502
41
23
1%
12
3
100K
R754
BAT54C
D513
R506
10K
nostuff
Q3
RHU002N06
3D
G
1
S
2
P3.3V
P3.3V_AUX
1K
R625
R598
10K
nostuff
nostuff
1%
1M
R749
R599
1K
10K
R84
R600
10K
PRTC_BAT
R815
10K
THRM# V16
VRMPWRGD
C25
WAKE#
R504
10K
SPI_ARB
P9 SPI_CLK
M8 SPI_CS#
R2 SPI_MISO
T1 SPI_MOSI
J16
SPKR
AB19
STP_CPU#
Y16
STP_PCI#
D22
SUSCLK
G22
SUS_STAT#_LPCPD#
G18
SYS_RESET#
AB17
RTCX2
V5
H20
SLP_S3# E25
SLP_S4# F21
SLP_S5#
E20 SMBALERT#_GPIO11
H18 SMBCLK
E23 SMBDATA
H21 SMLALERT#
F25 SMLINK0
F24 SMLINK1
R4
LDRQ1#_GPIO23
LFRAME#
Y4
AC18
MCH_SYNC#
G23
PLTRSTB
E21
PWRBTN#
U10
PWROK
H23
RI#
AC3
RSMRST#
F20
RSVD_32
T5 RTCRST#
W4 RTCX1
LAD3_FWH3
P7 LANR_STSYNC
T4 LAN_CLK
B23 LAN_RST#
AA2 LAN_RXD0
LAN_RXD1
AD1
AC2 LAN_RXD2
W3 LAN_TXD0
T7 LAN_TXD1
U4 LAN_TXD2
Y8 LDRQ0#
AA5
HDA_SDIN0
W2
HDA_SDIN1
V2
HDA_SDIN2
P8
HDA_SDOUT
AA1
HDA_SYNC
Y1
T8
INTRUDER#
AD3
INTVRMEN
V6 LAD0_FWH0
AA6 LAD1_FWH1
Y5 LAD2_FWH2
W8
GPIO28
GPIO33 U14
AC1
GPIO34 AC23
GPIO38 AC24
GPIO39
W16
GPIO6 W14
GPIO7 K18
GPIO8 H19
GPIO9
P6 HDA_BIT_CLK
U2 HDA_RST#
EE_DOUT
V3 EE_SHCLK
M17
GPIO10
GPIO12 A24
C23
GPIO13 P5
GPIO14 E24
GPIO15
R3
GPIO24 C24
GPIO25 D19
GPIO26 D20
GPIO27 F22
B25
BATLOW#
T15
BM_BUSY#_GPIO0
AC19
CLKRUN#
AA3 CLKT4
AB22
CPUPWRGD_GPIO49
DPRSLPVR AB20
AB23
DPRSTP# AA18
DPSLP#
U3 EE_CS
AE2 EE_DIN
T6
0223215100
TIGERPOINT
U506-3
R618
100K
C720
1000nF-X5R
nostuff
1%
25V
P3.3V_AUX
10K
R59
nostuff
10M
R619
R575
1K
nostuff
R60
10K
P3.3V_AUX
R631
330K
5%
R131
10K
1%33
R616
1K
R751
1%
P3.3V
R634
10 5%
nostuff
R128
10K
nostuff
nostuff
10K
R129
R510
10K
nostuff
1%
R579
10K
R516
10K
3711-000541
J502
HDR-2P-SMD
1
23
MNT1
MNT2 4
10
R507
P3.3V_AUX
R83
10K
P3.3V
R33
0
R626
33 1%
R614
10K
nostuff
P3.3V
0.007nF
C566
P3.3V
C721
1000nF-X5R
1K
R601
R630
1M
1%
U516
7SZ08
nostuff
5
+
-
3
1
2
4
C565
50V
PRTC_BAT
0.022nF
1%33
R627
R96
10K
nostuff
3
D
G
1S2
-50V
Q503
BSS84
KBC3_PWRGD
CHP3_BOARDID2
CHP3_BOARDID2
CHP3_RFOFF_HSDPA#
CHP3_CPUSTP#
CHP3_PCISTP#
CHP3_COMMSTATUS#
CHP3_HD_LOW_PWR#
CHP3_RFOFF_BT#
CHP3_RFOFF_WLAN#
TSP3_COMMSTATUS#
CHP3_COMMSTATUS#
CHP3_MFGMODE#
CHP3_DBGSTRP
CHP3_DBGSTRP
SMB3_CLK_SSMB3_CLK
SMB3_DATA SMB3_DATA_S
KBC3_EXTSMI#
CHP3_MFGMODE#
AUD3_SPKR
HST3_SPI_DI
HST3_SPI_DO
HST3_SPI_CS#
CHP3_SMLINK1
CHP3_SMLINK0
SMB3_LINKALERT#
SMB3_DATA
SMB3_CLK
SMB3_ALERT#
KBC3_RSMRST#
KBC3_PWRGD
KBC3_PWRBTN#
MCH3_ICHSYNC#
LPC3_LFRAME#
KBC3_WAKESCI#
CPU1_DPSLP#
CPU1_DPRSTP#
CPU1_PWRGD
CLK3_ICH14
PCI3_CLKRUN#
KBC3_WAKESCI#
PLT3_RST#
PLT3_RST_ORG#
ITP3_DBRRESET#
PLT3_RST_ORG#
PCI3_CLKRUN#
HDA3_AUD_SYNC
HDA3_AUD_SDO
HST3_SPI_CLK
CHP3_DPRSLPVR
HDA3_AUD_SYNC
HDA3_AUD_SDO
HDA3_AUD_SDI0
HDA3_AUD_RST#
HDA3_AUD_BCLK
LPC3_LAD(3:0)
VRM3_CPU_PWRGD
THM3_ALERT#
ITP3_DBRRESET#
CHP3_SUSSTAT#
CHP3_RI#
CHP3_RI#
SMB3_DATA
SMB3_CLK
SMB3_ALERT#
MCH3_ICHSYNC#
CHP3_SERIRQ
KBC3_EXTSMI#
CHP3_SMLINK1
CHP3_SMLINK0
SMB3_LINKALERT#
KBC3_RSMRST#
CHP3_CPUSTP#
CHP3_PCISTP#
CHP3_BOARDID1
CHP3_BOARDID0
CHP3_BOARDID1
CHP3_BOARDID0
CHP3_RTCRST#
CHP3_RTCRST#
CHP3_SLPS3#
CHP3_SLPS4#
CHP3_SLPS5#
PEX3_WAKE#

8-15
8. Block Diagram and Schematic
- 이 문서는 삼성전자의 기술 자산으로 승인자만이 사용할 수 있습니다 -
- This Document can not be used without Samsung's authorization -
N220, N210, N150, NB30
Samsung
Confidential
Samsung
Confidential
Samsung
Confidential
4 / 5
POWER
5 / 5
2
SAMSUNG ELECTRONICS CO’S PROPERTY.
Tigerpoint (3/3)
DO NOT DISCLOSE TO OR DUPLICATE FOR OTHERS
A
Intel default : 0 ohm (option : bead)
2
3
EXCEPT AS AUTHORIZED BY SAMSUNG.
SAMSUNG PROPRIETARY
B
D
PROPRIETARY INFORMATION THAT IS
PI recommend : keep these components
C
D
SAMSUNG
Intel default : 0 ohm (option : bead)
C
41
2012
A
THIS DOCUMENT CONTAINS CONFIDENTIAL
1
ELECTRONICS
B
4
3
VSS_6 E18
VSS_7 F16
VSS_8 G4
VSS_9
P1.5V
P3.3V P5.0V
B20
VSS_5
AD10
VSS_50 AD20
VSS_51 AD24
VSS_52 AE1
VSS_53 AE10
VSS_54 AE25
VSS_55
G24
VSS_56 AE13
VSS_57 F2
VSS_58
B24
VSS_4
W12
VSS_40 W22
VSS_41 Y2
VSS_42 Y24
VSS_43 AB4
VSS_44 AB6
VSS_45 AB7
VSS_46 AB8
VSS_47 AC8
VSS_48 AD2
VSS_49
VSS_3
R14
VSS_30 R22
VSS_31 T2
VSS_32 T22
VSS_33 V1
VSS_34 V7
VSS_35 V8
VSS_36 V19
VSS_37 V22
VSS_38 V25
VSS_39
B16
M7
VSS_20 M11
VSS_21 N3
VSS_22 N12
VSS_23 N13
VSS_24 N14
VSS_25 N23
VSS_26 P11
VSS_27 P13
VSS_28 P19
VSS_29
B10
VSS_10 H1
VSS_11 H4
VSS_12 H5
VSS_13 K4
VSS_14 K8
VSS_15 K11
VSS_16 K19
VSS_17 K20
VSS_18 L4
VSS_19
B6
VSS_2
0223215100
TIGERPOINT
U506-5
AE16
RSVD_33
A1
VSS_0 A25
VSS_1
G8
VCCSUS3_3_1 F1
VCCSUS3_3_2 F18
VCCSUS3_3_3 K7
VCCSUS3_3_4 N4
VCCUSBPLL F6
V_CPU_IO W18
F10
VCC3_3_2 G10
VCC3_3_3 H25
VCC3_3_4 R10
VCC3_3_5 T9
VCC3_3_6 AD13
VCC5REF F12
VCC5REF_SUS F5
VCCDMIPLL Y25
VCCRTC AE3
VCCSATAPLL Y6
TIGERPOINT
U506-4
VCC1_05_1 J10
VCC1_05_2 K17
VCC1_05_3 P15
VCC1_05_4 V10
VCC1_5_1 M9
VCC1_5_2 M20
VCC1_5_3 N22
VCC1_5_4 AA8
VCC3_3_1
PRTC_BAT
0223215100
nostuff
100nF
C76
10V
10000nF-X5R
C562
6.3V
1000nF-X5R
C60
6.3V
1000nF-X5R
C58
V3.6V3.
66.3V
C57
1000nF-X5R 1000nF-X5R
C80
10V
C79
100nF 6.3V
nostuff
100nF
C65
10V
nostuff
1000nF-X5R
C107
P3.3V
6.3V
C64
1000nF-X5R
6.3V
C84
10000nF-X5R
1000nF-X5R
C85
6.3V 6.3V
C83
1000nF-X5R
1000nF-X5R
C82
6.3V
P1.05V
C56
1000nF-X5R
10000nF-X5R
C81
6.3V
6.3V 100nF
C88
10V 10V
C86
100nF
C77
1000nF-X5R
P3.3V_AUX
6.3V
10V
C567
100nF
6.3V
4700nF-X5R
C87
nostuff
25V
C89
10nF
P1.5V
6.3V
C75
10000nF-X5R
0
R818
nostuff
0
R817
0
R816
100nF
C78
10V
25V
C571
10nF
10V
100nF
C570
3
1 2
P1.5V
R615
10
BAT54A
D505
3
1 2
P3.3V_AUX P5.0V_AUX
6.3V
D9
BAT54A
1%
1000nF-X5R
C59
100
R78

8-16
8. Block Diagram and Schematic
- 이 문서는 삼성전자의 기술 자산으로 승인자만이 사용할 수 있습니다 -
- This Document can not be used without Samsung's authorization -
N220, N210, N150, NB30
Samsung
Confidential
Samsung
Confidential
Samsung
Confidential
D2 UNKNOWN INTERRUPT ERROR
54 SET KEYCLICK IF ENABLED
BA DMI INIT
PROPRIETARY INFORMATION THAT IS
6E DISPLAY NON-DISPOSABLE SEGMENT
2
86 RE-INIT. ON-BOARD I/O PORT
04 GET CPU TYPE
8A INIT.EXTENDED BIOS DATA AREA
A8 ERASE F2 PROMPT
02 VERIFY REAL MODE
13 PCI BUS MASTER RESET
38 SHADOW SYSTEM BIOS ROM
50 DISPLAY CPU TYPE AND SPEED
91 INIT. LOCAL BUS HDD CONTROLLER
B7 ACPI INIT
4
AE CLEAR IN POST FLAG
84 DETECT AND INSTALL EXT.PARALLEL
32 COMPUTE THE CPU SPEED
0C INIT.CACHE TO POST
06 INIT. SYSTEM H/W
14 INIT. KEYBOARD CONTROLLER
76 CHECK FOR KEYBOARD EERROR
22 TEST 8742 KEYBOARD CONTROLLER
20 TEST DRAM REFRESH
0B CPU CACHE ON
98 SEARCH FOR OPTION ROMS
58 TEST FOR UNEXPECTED INTERRUPTS
B4 ONE BEEP
DC SHUTDOWN 10
3A AUTO SIZING CACHE
24 SET ES SEGMENT REG. TO 4GB
B
60 TEST EXTENDED MEMORY
3
D
03 DISABLE NMI
AC ENTER SETUP
8C INIT. FDD CONTROLLER
1
89 ENABLE NMI
THIS DOCUMENT CONTAINS CONFIDENTIAL
D4 PENDING INTERRUPT ERROR
2
SAMSUNG PROPRIETARY
47 INIT. I20 SUPPORT IF INSTALLED
D8 SHUTDOWN ERROR
1C RESET INTERRUP CONTROLLER
42 INIT. INTERRUPT VECTOR
6A DISPLAY EXTERNAL CACHE SIZE
C
66 CONFIGURE ADVANCE CACHE REG.
4
46 CHECK ROM COPYRIGHT NOTICE
5C TEST RAM GETWEEN 512K AND 640K
56 ENABLE KEYBOARD
3D LOAD ALTER REG. WITH CMOS VALUE
B2 POST DONE-PREPARE TO BOOT O/S
B
92 JUMP TO USER PATCH 2
9C SETUP POWER MANAGEMENT
WITH INITIAL POST VALUE
7C SETUP HARDWARE INTERRUPT VECTOR
9E ENABLE H/W INTERRUPT
0A INIT CPU.REG
18 8254 TIMER INIT.
08 INIT. CHIPSET REG.
DO NOT DISCLOSE TO OR DUPLICATE FOR OTHERS
11 LOAD ALTERNATE REG.
48 CHECK VIDEO CONFIGURE AGAINST CMOS
49 INIT. PCI BUS AND DEVICE
A0 SET TIME OF DAY
B0 CHECK FOR ERRORS
62 TEST EXTENDED MEMORY ADDRESS LINE
94 DISABLE A20 ADDRESS LINE
B6 CHECK PASSWORD (OPTION)
74 TEST REAL-TIME CLOCK
SAMSUNG ELECTRONICS CO’S PROPERTY.
7E TEST COPROCESSER IF PRESENT
D6 SHUTDOWN 5
A
34 TESET CMOS RAM
AA SCAN FOR F2 KEY STROKE
4C SHADOW VIDEO BIOS ROM
10 INIT. POWER MANAGER
6C DISPLAY SHADOW MESSAGE
88 INIT. BIOS DATA ROM
52 TEST KEYBOARD
28 AUTO SIZING DRAM
ELECTRONICS
26 ENABLE A20
90 INIT. HDD CONTROLLER
16 CHECK CHECKSUM
82 DETECT AND INSTALL EXT.RS232C
4A INIT. ALL VIDEO BIOS ROM
80 DISABLE ON-BOARD I/O PORT
OE INIT. I/O VALUE
C
A
EXCEPT AS AUTHORIZED BY SAMSUNG.
64 JUMP TO USER PATCH 1
44 INIT. BIOS INTERRUPT
80H DECODER CONNECTOR
SPI_BIOS_ROM
70 DISPLAY ERROR MESSAGE
D0 INTERRUPT HANDLER ERROR
9A SHADOW OPTION ROMS
DA EXTENDED BLOCK MOVE
BE CLEAR SCREEN
72 CHECK FOR CONFIGURATION ERROR
C0 TRY BOOT WITH INT19
0F ENABLE THE L-BUS IDE
SAMSUNG
D
96 CLEAR HUGE ES SEGMENT REG.
3
09 SET IN POST FLAG
3C CONFIGURE ADVANCED CHIPSET REG.
A4 INIT. TYPEMATIC RATE
1
5A DISPLAY " PRESS ...... SETUP"
1A 8237 DMA CONTROLLER INIT.
P3.3V
2
3
4
5
6
7
8
9
MNT1
11
12 MNT2
3711-000386
PORT1
HDR-10P-1R-SMD
1
10
R577
10K
5
SO
2VDD 8
4VSS
WP*
3
U505
MX25L1605D
1107-001709
1CE* 7
HOLD* 6
SCK
SI
10V
100nF
C556
PLT3_RST#
LPC3_LAD(1)
LPC3_LAD(0)
CLK3_DBGLPC
LPC3_LFRAME#
LPC3_LAD(3)
LPC3_LAD(2)
KBC3_SPI_DI
KBC3_SPI_DO
KBC3_SPI_CLK
KBC3_SPI_CS#
P3.3V_MICOM_SW

8-17
8. Block Diagram and Schematic
- 이 문서는 삼성전자의 기술 자산으로 승인자만이 사용할 수 있습니다 -
- This Document can not be used without Samsung's authorization -
N220, N210, N150, NB30
Samsung
Confidential
Samsung
Confidential
Samsung
Confidential
1/2
2/2
SAMSUNG
1
D
THIS DOCUMENT CONTAINS CONFIDENTIAL
ELECTRONICS
2
A
DO NOT DISCLOSE TO OR DUPLICATE FOR OTHERS
C
1
PROPRIETARY INFORMATION THAT IS
A
B
C
4
EXCEPT AS AUTHORIZED BY SAMSUNG.
3
B
SAMSUNG PROPRIETARY
for alternative material
3
D
2
SAMSUNG ELECTRONICS CO’S PROPERTY.
DDR SO-DIMM #0
4
Place near SO-DIMM0
6
4
50
0
0
6
25
54
1
6
7
60
220uF
EC503
2.5V
43
56
5
23
8
100nF
C762
10V10V
C761
100nF
7
463
42
14
33
5
4
2
12
6
3
2200nF-X5R
32
1
nostuff
10V
C726 C724
10V
63
2200nF-X5R
10V
C723
2200nF-X5R
C725
10V
C171
100nF
nostuff
2200nF-X5R
15
10V
2
49
9
31
48
7
26
27
4
5
7
C172
2200nF-X5R
10V
nostuff
nostuff
100nF
10V
C760
62
0
47
10K
R182
1%
61
0
10
13
19
52
1
45
8
38
39
3
1%
R183
10K
20
3
37
1
29
P1.8V_AUX
10V
C763
100nF
5
1
21
27
VSS49
VSS5
12
VSS50 39
VSS51 149
VSS52 161
VSS53 28
VSS54 40
VSS55 138
VSS56 150
VSS57 162
VSS6
48
VSS7
184
VSS8
78
VSS9
71
187
VSS34
VSS35 178
VSS36 190
VSS37 9
VSS38 21
VSS39 33
VSS4
77
VSS40 155
VSS41 34
VSS42 132
VSS43 144
VSS44 156
VSS45 168
VSS46 2
VSS47 3
VSS48 15
133 VSS2
VSS20 42
VSS21 54
VSS22 59
VSS23 65
VSS24 60
VSS25 66
VSS26 127
VSS27 139
VSS28 128
VSS29 145
VSS3
183
VSS30 165
VSS31 171
VSS32 172
VSS33 177
81 VDD7
VDD8
82
VDD9
87
VDDSPD
199
VREF
1
VSS1
47
VSS10
72
VSS11
121
VSS12
122
VSS13
196
VSS14
193
VSS15
8
VSS16 18
VSS17 24
VSS18 41
VSS19 53
GND0
201
GND1
202
NC1
83
120 NC2
NC3
50
NC4
69
NCTEST
163
VDD1
112
VDD10
103
VDD11
88
VDD12
104
VDD2
111
VDD3
117
VDD4
96
VDD5
95
VDD6
118
DDR2M1-2
DDR2-SODIMM-200P-STD
3709-001573
100nF
C764
10V
2200nF-X5R
4
nostuff
10V
C722
nostuff
EC507
220uF
2.5V
AD
P3.3V
30
17
P1.8V_AUX
4
P1.8V_AUX
DQS4
148 DQS5
169 DQS6
188 DQS7
114 ODT0
119 ODT1
108 RAS*
110 S0*
115 S1*
198 SA0
200 SA1
SCL
197
SDA
195
109 WE*
DQ63
16
DQ7 23
DQ8 25
DQ9
11 DQS*0
29 DQS*1
49 DQS*2
68 DQS*3
129 DQS*4
146 DQS*5
167 DQS*6
DQS*7
186
13 DQS0
31 DQS1
51 DQS2
70 DQS3
131
DQ49
6
DQ5
173
DQ50 175
DQ51 158
DQ52 160
DQ53 174
DQ54 176
DQ55 179
DQ56 181
DQ57 189
DQ58
DQ59 191
14
DQ6
180
DQ60 182
DQ61 192
DQ62 194
DQ34 137
DQ35 124
DQ36 126
DQ37 134
DQ38 136
DQ39
4
DQ4
141
DQ40 143
DQ41 151
DQ42 153
DQ43
DQ44 140
142
DQ45 152
DQ46 154
DQ47 157
DQ48 159
DQ2
44
DQ20 46
DQ21 56
DQ22 58
DQ23 61
DQ24 63
DQ25 73
DQ26 75
DQ27 62
DQ28 64
DQ29
DQ3 19
74
DQ30 76
DQ31 123
DQ32 125
DQ33 135
DM4
147 DM5
170 DM6
185 DM7
5
DQ0 7
DQ1
35
DQ10 37
DQ11 20
DQ12 22
DQ13 36
DQ14
DQ15 38
43
DQ16 45
DQ17 55
DQ18 57
DQ19
17
A7
93 A8
91 A9
107 BA0
106 BA1
113 CAS*
30 CK0
32 CK0*
164 CK1
166 CK1*
79 CKE0
CKE1
80
10 DM0
26 DM1
52 DM2
67 DM3
130
102 A0
101 A1
105 A10_AP
90 A11
89 A12
116 A13
86 A14
84 A15
85 A16_BA2
A2
100
99 A3
98 A4
97 A5
94 A6
92
DDR2-SODIMM-200P-STD
3709-001573
DDR2M1-1
58
28
2
3
10K
57
R747
1%
100nF
10V
34
22
nostuff
C759
24
41
7
10
18
40
11
6
35
55
P1.8V_AUX
0
36
5
16
53
51
14
11
2
44
12
9
13
59
2
MEM1_ABS2 MCH3_EXTTS0#
MEM1_AMA(14:0)
MEM1_ADQS(7:0)
MEM1_CKE0
MEM1_CKE1
CLK1_MCLK0
CLK1_MCLK0#
CLK1_MCLK1
CLK1_MCLK1#
MEM1_ADM(7:0)
MEM1_ODT0
MEM1_ODT1
MEM1_CS0#
MEM1_CS1#
MEM1_ABS0
MEM1_ABS1
MEM1_AWE#
MEM1_ACAS#
MEM1_ARAS#
SMB3_CLK_S
SMB3_DATA_S
MEM1_ADQ(63:0)
MEM1_ADQS#(7:0)

8-18
8. Block Diagram and Schematic
- 이 문서는 삼성전자의 기술 자산으로 승인자만이 사용할 수 있습니다 -
- This Document can not be used without Samsung's authorization -
N220, N210, N150, NB30
Samsung
Confidential
Samsung
Confidential
Samsung
Confidential
PROPRIETARY INFORMATION THAT IS
SAMSUNG PROPRIETARY
SAMSUNG ELECTRONICS CO’S PROPERTY.
DO NOT DISCLOSE TO OR DUPLICATE FOR OTHERS
Intel SR : HSYNC/VSYNC - 33 pF
CRT CONNECTOR
SAMSUNG
A
BB
C C
ELECTRONICS
A
4
4
3
DD
2
3
1
2
1
THIS DOCUMENT CONTAINS CONFIDENTIAL
EXCEPT AS AUTHORIZED BY SAMSUNG.
CRT
16
17
2
3
4
5
6
7
8
9
3
DSUB-15-3R-F
J8
3701-001403
1
10
11
12
13
14
15
P5.0V
D10
MMBD4148
1
1%
R42
150 1%
150
R41
1%150
R22
D3
nostuff
2 1
nostuff
2 1
PGB1010603NR
PGB1010603NR
D1
nostuff
2 1
D2
PGB1010603NR
L1 82nH
L2 82nH
L3 82nH
50V
C11
0.022nF
50V
0.022nF
C28
C30
C27
0.022nF
50V
50V 50V
0.022nF
0.022nF
C12
C29
0.022nF
C32
50V
50V
0.27nF
C31
50V
0.033nF
C51
50V
0.27nF
100nF
C72
10V
C33
50V
0.033nF
RHU002N06
Q13
D
3
1
G
2S
BLM18PG181SN1
B2
Q12
RHU002N06
3D
G
1
S
2
P3.3V
2.2K
R174
R165
2.2K
P3.3V VCC_CRT
VCC_CRT
P3.3V
2.2K
R166
R168
2.2K
P3.3V
D11
MMBD4148
13
P5.0V
VCC_CRT
C162
10V
100nF
4
OE*
1
VCC_CRT
SN74AHCT1G125DCKR
U15
5
+
-
3
2
R169
40.2 1%
C161
10V
100nF
SN74AHCT1G125DCKR
U14
+
5
3
-
2 4
1
OE*
40.2
R167
1%
CRT5_HSYNC
CRT3_VSYNC CRT5_VSYNC
CRT3_HSYNC CRT5_HSYNC
CRT5_DDCCLK
CRT5_DDCDATA
CRT3_DDCCLK
CRT3_DDCDATA
CRT5_VSYNC
CRT3_RED
CRT3_GREEN
CRT3_BLUE
CRT5_DDCDATA
CRT5_DDCCLK

8-19
8. Block Diagram and Schematic
- 이 문서는 삼성전자의 기술 자산으로 승인자만이 사용할 수 있습니다 -
- This Document can not be used without Samsung's authorization -
N220, N210, N150, NB30
Samsung
Confidential
Samsung
Confidential
Samsung
Confidential
B
when VDC is source : R53 = 43.2Kohm
C
D
A
C
ELECTRONICS
A
B
3
D
4
4
2
2
1
1
PROPRIETARY INFORMATION THAT IS
SAMSUNG ELECTRONICS CO’S PROPERTY.
SAMSUNG
THIS DOCUMENT CONTAINS CONFIDENTIAL
3
EXCEPT AS AUTHORIZED BY SAMSUNG.
DO NOT DISCLOSE TO OR DUPLICATE FOR OTHERS
For EBL.
SAMSUNG PROPRIETARY
when P5.0V is source : R53 = 0ohm
1
24
7SZ08
U502
5
+
3
-
B510
BLM18PG181SN1
LCD_VDD3.3V
25V
C550
100nF
R526
51.1K
1%
Q502
SI2315BDS-T1
3
D
G
1S2
B501
EXC24CE900U
1
2 3
4
R810
10K
P3.3V
P3.3V
nostuff
1%
1%
10K
R525
1%
100K
R523
10V
100nF
C534C508
100nF
10V
P3.3V
P3.3V_AUX
VDC
2.2K
R2
6.3V
C3
1000nF-X5R
LCD_VDD3.3V
SI2307BDS-T1-E3
Q506
D3
1
G
2
S
P5.0V_STB
100nF
C505
P3.3V
25V
C531
100nF
P5.0V
1000nF-X5R
C533
25V
RHU002N06
Q504
D3
1
G
2
S
Q1
RHU002N06
3
D
G
1
S2
330nF
C2
10V
R4
1%
100K
10V
C5
100nF
LCD_VDD3.3V
U1
51.1K 1%
VDC_LED
1%
100K
R524
VDC_LED
1%
R5
10K
R11
200K
1%
1%
150K
R522
MNT1
MNT2 32
R3
2.2K
23 24
25 26
27 28
29
3
30
4
5 6
7 8
9
31
SOCK-30P-2R-SMD-MNT
1
10
11 12
13 14
15 16
17 18
19
2
20
21 22
LCD3_EDID_CLK
USB3_CAMERA+
USB3_CAMERA-
LCD3_BKLTON
3710-002498
J5
LCD3_BKLTON
KBC3_BKLTON
LCD3_BKLTEN
LCD3_VDDEN
LCD1_ACLK#
LCD1_ADATA1
LCD1_ADATA1#
LCD1_ACLK
LCD3_BRIT
LCD1_ADATA2
LCD1_ADATA2#
LCD1_ADATA0
LCD1_ADATA0#
LCD3_EDID_DATA

8-20
8. Block Diagram and Schematic
- 이 문서는 삼성전자의 기술 자산으로 승인자만이 사용할 수 있습니다 -
- This Document can not be used without Samsung's authorization -
N220, N210, N150, NB30
Samsung
Confidential
Samsung
Confidential
Samsung
Confidential
C
D
SAMSUNG ELECTRONICS CO’S PROPERTY.
DO NOT DISCLOSE TO OR DUPLICATE FOR OTHERS
SAMSUNG
2
R798, R801 R797, R799, R800, R802
4
4
ELECTRONICS
EXCEPT AS AUTHORIZED BY SAMSUNG.
DDR2 800 512Mb
32
THIS DOCUMENT CONTAINS CONFIDENTIAL
BCM70015
31
stuff
B
D
A
Default values
OTP values
nostuff
R798, R799, R800, R801, R802
PCI config type
PROPRIETARY INFORMATION THAT IS
need to change
SAMSUNG PROPRIETARY
1
C
R797
A
B
P3.3V
P3.3V
P2.5V
R800
4.7K
nostuff
P3.3V
1%
P1.2V
P1.8V
P3.3V
P3.3V
R802
4.7K
nostuff
1%
P1.8V
P1.8V
A7
VSSQ_10
H8
VSSQ_2
B2
B8 VSSQ_3
VSSQ_4
D2
VSSQ_5
D8
E7 VSSQ_6
VSSQ_7
F2
F8 VSSQ_8
VSSQ_9
H2
VSS_1
A3
E3 VSS_2
VSS_3
J3
N1 VSS_4
P9 VSS_5
WE*
K3
G9
C1
VDDQ_2
VDDQ_3 C3
VDDQ_4 C7
VDDQ_5 C9
E9
VDDQ_6 G1
VDDQ_7
VDDQ_8 G3
VDDQ_9 G7
A1
VDD_1 E1
VDD_2
VDD_3 J9
M9
VDD_4 R1
VDD_5
VREF
J2
J7 VSSDL
VSSQ_1
LDM
F7 LDQS
E8 LDQS*
NC L1
A2
NC_1 E2
NC_2 R3
NC_3 R7
NC_4 R8
NC_5
ODT
K9
K7 RAS*
UDM
B3
B7 UDQS
A8 UDQS*
VDDL J1
VDDQ_1 A9
VDDQ_10
DQ0
DQ1
G2
DQ10
D7
D3 DQ11
D1 DQ12
DQ13
D9
B1 DQ14
DQ15
B9
H7 DQ2
DQ3
H3
H1 DQ4
H9 DQ5
F1 DQ6
DQ7
F9
C8 DQ8
DQ9
C2
F3
R2
M7
A2
A3 N2
N8
A4
A5 N3
N7
A6
A7 P2
A8 P8
P3
A9
BA0 L2
BA1 L3
CAS*
L7
CK
J8
K8 CK*
CKE
K2
CS*
L8
G8
1105-001931
K4T51163QG-HCE7
U515
A0 M8
A1 M3
M2
A10_AP
A11 P7
A12
100nF
C787
10V
HD_DEC
VSS_21 L9
VSS_22 L11
VSS_23 M1
VSS_24
C6
VSS_3 C8
VSS_4 E3
VSS_5
VSS_6 E5
E8
VSS_7 E10
VSS_8 F6
VSS_9
HD_DEC
G6
VSS_12 G7
VSS_13 G10
VSS_14 H5
VSS_15 H8
VSS_16 J3
VSS_17
VSS_18 J10
K4
VSS_19
C4
VSS_2
K6
VSS_20 L7
VDDC_5
H6 VDDC_6
H7 VDDC_7
C12 VDDO_0
F9 VDDO_1
F12 VDDO_2
C9 VDDO_OTP B1
VSS_0 B11
VSS_1
F7
VSS_10 G3
VSS_11
PCIE_TD_N
J11 PCIE_TD_P
L12 PCIE_VDD12
K10 PERST_N
B9 REG_OUT_2P5
B10 REG_VDD33
VDDC_0
E6
VDDC_1
E7
F5 VDDC_2
F8 VDDC_3
G5 VDDC_4
G8
K8 NC_5
H9 NC_6
A8 NC_7
M10 PCIEPLL_VDD12
K9 PCIE_PTEST_N
J9 PCIE_PTEST_P
PCIE_RD_N
K12
K11 PCIE_RD_P
M12 PCIE_REFCLK_N
M11 PCIE_REFCLK_P
J12
GPIO_07
D9 GPIO_08
C11 GPIO_09
GPIO_10
C10
B12 GPIO_11
L8 LOW_PWR_N
A1 NC_0
A9 NC_1
D7 NC_2
J7 NC_3
J8 NC_4
H12
H11 EJTAG_TDO
G12 EJTAG_TMS
G9 EJTAG_TRST_N
F11 GPIO_00
F10 GPIO_01
E12 GPIO_02
E11 GPIO_03
E9 GPIO_04
D12 GPIO_05
D11 GPIO_06
D10
DDR_UDM K7
L4
DDR_UDQS_N
L3
DDR_UDQS_P
F4
DDR_VREF
A2
DDR_WE
D4
DDR_ZQ
D8 EEPROM_CLK
B8 EEPROM_DATA
H10 EJTAG_CE
G11 EJTAG_TCK
EJTAG_TDI
DDR_DQ11
M6
DDR_DQ12
K3
DDR_DQ13
M2
DDR_DQ14
L5
DDR_DQ15
J4
DDR_LDM
K2
DDR_LDQS_N
J1
DDR_LDQS_P
D3
DDR_ODT
F2
DDR_RAS
D5
DDR_RESET#
DDR_DQ00
DDR_DQ01 H2
G1
DDR_DQ02
H4
DDR_DQ03
G2
DDR_DQ04
L1
DDR_DQ05
H3
DDR_DQ06
G4
DDR_DQ07
J2
DDR_DQ08
L6
DDR_DQ09
M4
DDR_DQ10
L2
DDR_A10 D6
C5
DDR_A11
C3
DDR_A12
B4
DDR_BA0
A4
DDR_BA1
A6
DDR_BA2
E1
DDR_CAS
F3
DDR_CKE
J5
DDR_CLK_N
J6
DDR_CLK_P
K5
DDRV_9
B6
DDR_A00
B5
DDR_A01
E2
DDR_A02
E4
DDR_A03
B3
DDR_A04
C1
DDR_A05
C2
DDR_A06
B2
DDR_A07
D2
DDR_A08
B7
DDR_A09
CLK_OBSV
COREPLL_VDD12
A10
A3 DDRV_0
A5 DDRV_1
A7 DDRV_2
D1 DDRV_3
F1 DDRV_4
H1 DDRV_5
K1 DDRV_6
M3 DDRV_7
M5 DDRV_8
M7
0251320600
BCM70015
U519
M9 BSC_S_SCL
M8 BSC_S_SDA
A11 CLK27_XTAL_N
A12 CLK27_XTAL_P
L10 CLKREQ_N
C7
10V
HD_DEC
HD_DEC
100nF
C750
4.7K
R709
1%
C706
4700nF-X5R
6.3V
HD_DEC
100nF
C708
HD_DEC
10V
HD_DEC
10V
HD_DEC
C709
100nF
6.3V
C789
100nF
HD_DEC
4700nF-X5R
C755
100nF
C790
HD_DEC
10V10V
HD_DEC
10V
HD_DEC
100nF
C751
P1.8V
4.7K
nostuff
1%
R798
C785
100nF
10V 6.3V
4700nF-X5R
HD_DEC
10V
100nF
C705
HD_DEC
C786
HD_DEC
BLM18PG181SN1
B525
HD_DEC
HD_DEC
B527
BLM18PG181SN1
HD_DEC
C669
100nF
10V
100nF
C665
HD_DEC
C664
100nF
10V
P1.2V
HD_DEC
10V
1%
nostuff
10V
4.7K
R799
10V
HD_DEC
100nF
C666
C756
4700nF-X5R
HD_DEC
C703
100nF
HD_DEC
6.3V
P3.3V
HD_DEC
10V
C753
100nF
P1.2V
HD_DEC
C749
100nF
10V
HD_DEC
100nF
C747
10V
10V
HD_DEC
C752
100nF
10V
HD_DEC
C702
100nF
1%
Y2
1 2
HD_DEC
R741
121
50V
HD_DEC
27MHz
50V
HD_DEC
C174
0.018nF
HD_DEC
0.018nF
C175
243
R778
HD_DEC
1%
4700nF-X5R
C791
HD_DEC
100nF
C788
10V
HD_DEC
6.3V
HD_DEC
C748
4700nF-X5R
6.3V
1%
nostuff
4700nF-X5R
C663
4.7K
R801
C670
4700nF-X5R
HD_DEC
6.3V
HD_DEC
6.3V
R777
4.7K
HD_DEC
4.7K
R628
1%
HD_DEC
1%
10
R803
R797
4.7K
HD_DEC
10V
HD_DEC
1%
6.3V
HD_DEC
100nF
C784
HD_DEC
C783
4700nF-X5R
6.3V 10V
HD_DEC
C757
4700nF-X5R
BLM18PG181SN1
B526
HD_DEC
C754
100nF
10V
100nF
C668
HD_DEC
P1.2V
HD_DEC
10V
100nF
C667
HD_DEC
C704
100nF
10V
HD_DEC
10V
4.7K
R710
1%
HD_DEC
100nF
C707
P2.5V
HD_DEC
P1.2V
P1.8V
P3.3V
HDV1_DDR_CKE
HDV1_DDR_CLK#
HDV1_DDR_CLK
HDV1_DDR_CAS
CHP3_HD_LOW_PWR#
HDV1_DDR_WE
HDV1_DDR_VREF
HDV1_DDR_UDQS#
HDV1_DDR_UDQS
HDV1_DDR_UDM
HDV1_DDR_RAS
HDV1_DDR_ODT
HDV1_DDR_LDQS#
HDV1_DDR_LDQS
HDV1_DDR_LDM
HDV1_DDR_CLK
HDV1_DDR_CLK#
HDV1_DDR_CKE
HDV1_DDR_CAS
HDV1_DDR_VREF
HDV1_DDR_CLK
HDV1_DDR_CLK#
CHP3_HD_CLKREQ#
HDV1_DDR_A(0:12)
HDV1_DDR_WE
HDV1_DDR_UDQS
HDV1_DDR_UDQS#
HDV1_DDR_RAS
HDV1_DDR_ODT
HDV1_DDR_LDQS
HDV1_DDR_LDQS#
HDV1_DDR_LDM
HDV1_DDR_DQ(0:15)
HDV1_DDR_B(0:2)
PEX1_HD_TXN4
PEX1_HD_TXP4
PEX1_HD_RXN4
PEX1_HD_RXP4
PLT3_RST#
CLK1_PCIEHD
CLK1_PCIEHD#
HDV1_DDR_A(0:12)
HDV1_DDR_DQ(0:15)
HDV1_DDR_B(0:2)
HDV1_DDR_VREF
HDV1_DDR_UDM

8-21
8. Block Diagram and Schematic
- 이 문서는 삼성전자의 기술 자산으로 승인자만이 사용할 수 있습니다 -
- This Document can not be used without Samsung's authorization -
N220, N210, N150, NB30
Samsung
Confidential
Samsung
Confidential
Samsung
Confidential
SAMSUNG PROPRIETARY
S/B with Low Voltage IO S/B without Low Voltage IO
PROPRIETARY INFORMATION THAT IS
Pin9 : 1.5V Pin9 : 3.3V
ELECTRONICS
1
SAMSUNG ELECTRONICS CO’S PROPERTY.
D
SAMSUNG
B
D
(MIC5252-4.75BM5)
3
ALC269Q_VB_GR
ALC269Q_VB_GR
B
RGND_SHORT
Do not make a test point in these nets
4
A
C
EXCEPT AS AUTHORIZED BY SAMSUNG.
2
DO NOT DISCLOSE TO OR DUPLICATE FOR OTHERS
for EMI
2nd Vendor : 1203-003344
1
4
2
Codec Pin9 Setting
3
A
C
THIS DOCUMENT CONTAINS CONFIDENTIAL
15K
R716
1%
nostuff
50V
C713
1nF
BLM18PG181SN1
B5
20K
R161
1%
6.3V
C156
1000nF-X5R
SMT5
0-1005
BLM18PG181SN1
B523
INSTPAR
SHORT502
100nF
C166
SMT6
0-1005
4.7nF
25V
C680
10V
1%
R713
100K
nostuff
MMBD4148
D510
75V
1 3
G_AUD
G_AUD
SHORT4
INSTPAR
VREF 27
P5.0V_AUD
100nF
10V
C147
8
SDATA_OUT
5
SENSE_A
13
SENSE_B
18
SPDIF01
48
SPK_OUT_L+ 40
SPK_OUT_L- 41
SPK_OUT_R+ 45
SPK_OUT_R- 44
SYNC
10
THERMAL 49
30
MIC2_L_F 16
MIC2_R_F 17
MIC2_VREFO 29
MONO_OUT 20
PD#
4
PVDD1
39
PVDD2
46
PVSS1
42
PVSS2
43
RESET#
11
SDATA_IN HPOUT_L_I 32
HPOUT_R_I 33
JDREF
19
LINE1_L_C 23
LINE1_R_C 24
LINE2_L_E 14
LINE2_R_E 15
MIC1_L_B 21
MIC1_R_B 22
MIC1_VREFO_L 28
MIC1_VREFO_R
12 CBN 35
CBP 36
CPVEE 34
CPVREF 31
DVDD
1
DVDD_IO
9
DVSS
7
EAPD_SPDIF02
47
GPIO0_DMIC_DATA
2
GPIO1_DMIC_CLK
3
U12
ALC269Q-GR
1205-003769
3.9V
AVDD1
25
AVDD2
38
AVSS1
26
AVSS2
37
BCLK
6
BEEP
C149
100nF
10V
R162
nostuff
4.7K
1%
2200nF-X5R
C675
10V
0
R743
GND
2IN
1 5
OUT
INSTPAR
SHORT6
6V
1203-005579
G916-475T1UF
U11
nostuff
4
BYPASS
3EN
10000nF-X5R
nostuff
10000nF-X5R
6.3V
C146
P3.3V
G_AUD
C165
6.3V
B521
BLM18PG181SN1
G_AUD
6.3V
C126
10000nF-X5R
6.3V
C805
10000nF-X5R
1000nF-X5R
C155
22
R715
1nF
C714
50V
6.3V
2
SHORT503
INSTPAR
nostuff
1
3
2
D508
BAV99LT1
70V
1
3
1
2
3
4
MNT1
5
6MNT2
D507
BAV99LT1
70V
10V
3711-000922
J17
HDR-4P-SMD
C678
100nF
1%
R159
R156
20K1%
C679
1000nF-X5R 6.3V
1K
C681
1000nF-X5R
1%
4.7K
R717
6.3V
G_AUD
1%
4.7K
R499
1000nF-X5R
C153
INSTPAR
SHORT3
10V
C151
100nF
6.3V
B520
BLM18PG181SN1
P4.75V_AUD
R714
2.2K
P3.3V
nostuff
C152
10V
nostuff
50V
C715
1nF
2
BLM18PG181SN1
B522
100nF
3
12
D512
BAV99LT1
70V
1
3
C150
30V
BAT54A
D509
1%
10V
100nF
1
3
2
G_AUD
10K
R718
1%
D511
BAV99LT1
70V
100nF
C677
G_AUD
1K
R160
SHORT5
INSTPAR
10V
G_AUD
BLM18PG181SN1B7
100nF
C127
10V
1%
R157
39.2K
P4.75V_AUD
6.3V
C167
4700nF-X7R
P5.0V_AUD
C154
1000nF-X5R 6.3V
G_AUD
nostuff
G_AUD
10V
C676
2200nF-X5R
P5.0V_AUD
6.3V
C148
1000nF-X5R
10000nF-X5R
C674
6.3V
nostuff
50V
C716
1nF
AUD3_PD#
AUD5_WOOFER
AUD3_SPKR
KBC3_SPKMUTE#
KBC3_SPKMUTE#
HDA3_AUD_RST#
AUD5_MIC1_VREFO_L
AUD5_MIC1_VREFO_R
AUD5_MIC1_LEFT
AUD5_MIC1_RIGHT
AUD5_MIC1_VREFO_R
AUD5_MIC1_VREFO_L
AUD5_MIC1_VREFO_L
AUD3_PD#
AUD5_MIC2_RIGHT_C_MN
AUD5_MIC2_INT
AUD5_MIC1_LEFT_C_MN
AUD5_MIC1_RIGHT_C_MN
AUD5_CPVEE_MN
AUD5_SENS_HP#
AUD5_SENS_MIC#
AUD5_JDREF_R_MN
SPK5_R-
SPK5_R+
SPK5_L-
SPK5_L+
AUD5_HP_O_LEFT
AUD5_HP_O_RIGHT
AUD5_SENS_A_MN
SPK5_L_P_MN
SPK5_L_M_MN
AUD3_SPKR_C_MN
HDA3_AUD_BCLK
HDA3_AUD_SDO
HDA3_AUD_SDI0_R_MN
HDA3_AUD_SDI0
HDA3_AUD_SYNC
HDA3_AUD_RST#
SPK5_R_P_MN
SPK5_R_M_MN
AUD5_MIC2_VREF
AUD5_MIC2_LEFT_C_MN

8-22
8. Block Diagram and Schematic
- 이 문서는 삼성전자의 기술 자산으로 승인자만이 사용할 수 있습니다 -
- This Document can not be used without Samsung's authorization -
N220, N210, N150, NB30
Samsung
Confidential
Samsung
Confidential
Samsung
Confidential
PROPRIETARY INFORMATION THAT IS
B
2
B
31
D
A
C
ELECTRONICS
A
3
2
C
4
EXCEPT AS AUTHORIZED BY SAMSUNG.
SAMSUNG
4
SAMSUNG PROPRIETARY
DO NOT DISCLOSE TO OR DUPLICATE FOR OTHERS
Only for PONTIAC model
1
THIS DOCUMENT CONTAINS CONFIDENTIAL
D
SAMSUNG ELECTRONICS CO’S PROPERTY.
SHORT50
INSTPAR
G_AUD
nostuff
0
R147
16V
470nF
C136
WOOFER
47nF
C137
50V
WOOFER
50V
C128
47nF
WOOFER
R148
1K
WOOFER
1%
WOOFER
P5.0V_AMP
1%
R145
100K 100K
R146
6.3V
10000nF-X5R
C131
WOOFER
P5.0V_AMP
nostuff
G_AUD
G_AUD
100nF
C135
10V
WOOFER
10V
C129
100nF
WOOFER
WOOFER
100nF
C133
10V
10V
C130
100nF
10V
100nF
C134
WOOFER
nostuff
5
LIN-
4
LOUT+
8
LOUT-
NC
12
6
PVDD1
15
PVDD2
RIN+
7
17
RIN-
ROUT+
18
ROUT-
14
SHDN*
19
21
THERM
VDD
16
1201-001991
TPA6017A2
U8
5.5V
WOOFER
BYPASS
10
GAIN0
2
3
GAIN1
GND1
1
11
GND2
13
GND3
GND4
20
9
LIN+
nostuff
D
UA
_
GDU
A
_
G
10000nF-X5R
C633
nostuff
C634
10000nF-X5R
6.3V6.3V
INSTPAR
SHORT550
SHORT551
INSTPAR
P5.0V_AMPP5.0V_AUD
WOOFER
WOOFER
C119
1000nF-X7R
6.3V
2
MNT1
3
4MNT2
6.3V
1000nF-X7R
C118
WOOFER
HDR-2P-SMD
J10
3711-000541
WOOFER
1
BLM18PG181SN1
B4
WOOFER
B3
BLM18PG181SN1
R142
1K
WOOFER
G_AUD
SPK5_LFE_P
SPK5_LFE_M
AUD5_WOOFER
AUD3_PD#
SPK5_LFE_M
SPK5_LFE_P
5%

8-23
8. Block Diagram and Schematic
- 이 문서는 삼성전자의 기술 자산으로 승인자만이 사용할 수 있습니다 -
- This Document can not be used without Samsung's authorization -
N220, N210, N150, NB30
Samsung
Confidential
Samsung
Confidential
Samsung
Confidential
L
R
L
R
THIS DOCUMENT CONTAINS CONFIDENTIAL
4
SAMSUNG
HEADPHONE
C
1
B
1
4
B
2
A
DD
2
Internal MIC
A
SAMSUNG PROPRIETARY
ELECTRONICS
C
DO NOT DISCLOSE TO OR DUPLICATE FOR OTHERS
3
EXCEPT AS AUTHORIZED BY SAMSUNG.
PROPRIETARY INFORMATION THAT IS
MIC JACK
SAMSUNG ELECTRONICS CO’S PROPERTY.
3
BLM18PG181SN1
B518
nostuff
C711
0.1nF
50V
nostuff
50V
0.1nF
C710
C712
0.1nF
50V
nostuff
nostuff
GND
2MIC_SIG
1
50V
1nF
C672
MIC500
SOM4013SL-G443-C1033
3003-001158
56
R712
R711 56
25V
10nF
C168
2
3
4
5
6
G1
G2
G3
G4
G_AUD
JACK-PHONE-6P
J16
3722-002903
1
G_AUD
G4
BLM18PG181SN1
B517
1
2
3
4
5
6
G1
G2
G3
1%
4.7K
R744
G_AUD
JACK-PHONE-6P
J14
3722-002903
C673
0.1nF
50V
nostuff
10nF
C157
25V
G_AUD
C632
10nF 25V
BLM18PG181SN1
B519
B516
BLM18PG181SN1
C176
10nF 25V
C717
0.1nF
50V
B524
BLM18PG181SN1
G_AUD
50V
0.1nF
C671
nostuff
AUD5_HP_LEFT_R_MN
1%1K
R158
AUD5_MIC1_RIGHT
AUD5_MIC1_LEFT
AUD5_SENS_HP#
AUD5_HP_O_RIGHT
AUD5_HP_O_LEFT
AUD5_HP_RIGHT_B_MN
AUD5_HP_LEFT_B_MN
AUD5_SENS_MIC#
AUD5_MIC2_VREF
AUD5_MIC2_INT_B_MN
AUD5_MIC2_INT
AUD5_MIC2_INT_J_MN
AUD5_HP_RIGHT_R_MN

8-24
8. Block Diagram and Schematic
- 이 문서는 삼성전자의 기술 자산으로 승인자만이 사용할 수 있습니다 -
- This Document can not be used without Samsung's authorization -
N220, N210, N150, NB30
Samsung
Confidential
Samsung
Confidential
Samsung
Confidential
THIS DOCUMENT CONTAINS CONFIDENTIAL
3
DO NOT DISCLOSE TO OR DUPLICATE FOR OTHERS
SAMSUNG ELECTRONICS CO’S PROPERTY.
SAMSUNG PROPRIETARY
1
B
4
PROPRIETARY INFORMATION THAT IS
2
D
Marvell 88E8040(48pin, QFN,no LED)
2
SAMSUNG
4
D
EXCEPT AS AUTHORIZED BY SAMSUNG.
B
C C
3
A
1
A
ELECTRONICS
10V10V
100nF
C532
TDCT
6
10
TX+
TX- 9
TXCT 11
P2.5V_LAN
C507
100nF
LFE8423
LT500
1RD+
RD-
2
3RDCT
16
RX+
RX- 15
14
RXCT
7TD+
TD-
8
Y1
12
P3.3V_AUXP3.3V
R564
2K
25MHz
1%
10V
C37
4700nF-X5R
1K
R9
3KV
1nF
C504
10V
100nF
C537
R10
1K
R8
1K
1K
R7
C551
100nF
10V
P3.3V_AUX
C36
100nF
10V
0
R24
P3.3V_AUX
P3.3V
1%
4.7K
R25
100nF
C13
C14
100nF
10V
10V
9MNT1
MNT2
10
1TRD1+
TRD1-
2
3TRD2+
TRD2-
6
TRD3+
4
5TRD3-
7TRD4+
TRD4-
8
3722-002841
J4
JACK-LAN-8P
VDDO_TTL1
30 VDDO_TTL2
46 VDDO_TTL3 36
VMAIN_AVLBL
28 VPD_CLK
31 VPD_DATA
5WAKE#
11
XTALI
10
XTALO
35
TESTMODE
49
THERMAL
17
TXN
16
TXP
9
VAUX_AVLBL
2VDD1
6VDD2
23 VDD3
VDD4
34
29 VDD5
7
RESERVED2
RESERVED3 20
21
RESERVED4
RESERVED5 22
24
RESERVED6
RESERVED7 25
RESERVED8 26
RESERVED9 27
12
RSET
14
RXN
13
RXP
PCIE_RXN
41 PCIE_RXP
38 PCIE_TXN
37 PCIE_TXP
3
PD_12_25
4PERST#
33 PU_VDDO_TTL
43 REFCLKN
42 REFCLKP
RESERVED1 18
47
RESERVED10
19
1205-003904
88E8040-A0-NNB2C000
U2
1AVDD2.5_OUT
15 AVDDL
39 AVDDL25
32 CLKREQ# 44
LED_ACT#
48
LED_LINK#
LED_SPEED# 45
8
LOM_DISABLE#
40
10V
3.465V
C535
100nF
P2.5V_LAN
10V
100nF
C38
P1.2V_LAN
4700nF-X5R
C536
10V
0.01nF
C34
0.5pF
50V
R43
10K
10K
R23
C552
100nF
10V
50V
0.5pF
C35
0.01nF
PEX1_LAN_RXP3
PEX1_LAN_RXN3
LOM3_CLKREQ#
LAN1_TXCT_MN
LAN1_RXCT_MN
LAN1_TXP_MN
LAN1_TXN_MN
LAN1_CABLE_TERMINATION2_MN
LAN1_RXP_MN
LAN1_RXN_MN
LAN1_CABLE_TERMINATION1_MN
LAN3_DISABLE#_R_MN
PEX1_LAN_TXN3
PEX1_LAN_TXP3
PEX1_LAN_RXN4_C_MN
PEX1_LAN_RXP4_C_MN
PLT3_RST#
LAN3_PU_VDDO_R_MN
CLK1_PCIELOM#
CLK1_PCIELOM
LAN3_RSET_MN
LAN3_MDI1N
LAN3_MDI1P
LAN3_MDI0N
LAN3_MDI0P
PEX3_WAKE#
LAN3_XTALI_MN
LAN3_XTALO_MN

8-25
8. Block Diagram and Schematic
- 이 문서는 삼성전자의 기술 자산으로 승인자만이 사용할 수 있습니다 -
- This Document can not be used without Samsung's authorization -
N220, N210, N150, NB30
Samsung
Confidential
Samsung
Confidential
Samsung
Confidential
B
A
1
1
A
ELECTRONICS
SAMSUNG PROPRIETARY
SATA HDD CONN
SATA I/F CONN
D
4
4
3
3
2
2
EXCEPT AS AUTHORIZED BY SAMSUNG.
DO NOT DISCLOSE TO OR DUPLICATE FOR OTHERS
SAMSUNG ELECTRONICS CO’S PROPERTY.
PROPRIETARY INFORMATION THAT IS
THIS DOCUMENT CONTAINS CONFIDENTIAL
B
SAMSUNG
D
CC
JHDD1
HDR-12P-SMD
1
10
11
12
2
3
4
5
6
7
8
9
3711-000556
nostuff
6.3V
C115
10000nF-X5R
10000nF-X5R
C114
6.3V
100nF
C605
10V
P5.0V
100nF
C603
10V
10V
C604
100nF
SAT1_HDD_TXP0
SAT1_HDD_RXN0
SAT1_HDD_TXN0
SAT1_HDD_RXP0

8-26
8. Block Diagram and Schematic
- 이 문서는 삼성전자의 기술 자산으로 승인자만이 사용할 수 있습니다 -
- This Document can not be used without Samsung's authorization -
N220, N210, N150, NB30
Samsung
Confidential
Samsung
Confidential
Samsung
Confidential
Pontiac only
1
Bottom
THIS DOCUMENT CONTAINS CONFIDENTIAL
2
SAMSUNG ELECTRONICS CO’S PROPERTY.
D
A
B
Near to Mini card Connector
WLAN, 5.2mm
2
1
A
SAMSUNG PROPRIETARY
Pin 1
50.95 mm
Even Pins : Bottom Side
Top
Pin 1
B
PROPRIETARY INFORMATION THAT IS
Even Pins : Bottom Side
C
for antenna sub-board hole
PEM for Half length card
SAMSUNG
Mini PCI Express Card
DO NOT DISCLOSE TO OR DUPLICATE FOR OTHERS
EXCEPT AS AUTHORIZED BY SAMSUNG.
4
50.95 mm
Top
3
4
D
for antenna sub-board hole
30.00 mm
ELECTRONICS
48.05 mm
Odd Pins : Top side
SIM CARD CONN.
Mini PCI Express Card
30.00 mm
HSDPA / WIBRO, 4.0mm
For SIM card Sub Board
3
48.05 mm
C
Odd Pins : Top side
HSDPA
50V
0.5pF
C44
0.01nF
10000nF-X5R
C520
6.3V
1
2 1
PGB1010603NR
D7
nostuff
2
PGB1010603NR
D8
nostuff
100nF
C23
nostuff
C4
100nF
10K
R776
HSDPA
1%
10K
R6
D5
PGB1010603NR
nostuff
2 1
P3.3V
RMNT-30-45-1P
M1
10K
R67
0
HSDPA
P3.3V
HSDPA
R739
C509
100nF
C45
0.5pF
50V
HSDPA
0.01nF
RMNT-30-45-1P
M2
M3
BA61-01102A|screw-118-1_b
DIA
HEAD
LENGTH
R812
1%
1%
R811
100
nostuff
100
100nF
C142
HSDPA
nostuff
C745
100nF
nostuff
P3.3V
P3.3V
P3.3V
WOOFER
LENGTH
HEAD
DIA
BA61-01102A
M4
SIM_VCC_C1
16
SIM_VPP_C6
30
SMB_CLK
SMB_DATA 32
38
USB_D+
36
USB_D-
1WAKE*
W_DISABLE* 20
P1.5V
REFCLK-
3RSVD_1
RSVD_11
37
39 RSVD_12
41 RSVD_13
43 RSVD_14
45 RSVD_15
47 RSVD_16
49 RSVD_17
51 RSVD_18
5RSVD_2
12
SIM_CLK_C3
10
SIM_DATAIO_C7
14
SIM_RESET_C2
19 SIM_RSVD_C4
17 SIM_RSVD_C8
8
LED_WPAN*
42
LED_WWAN*
MNT1 53
54
MNT2
P1.5V_1 6
P1.5V_2 28
P1.5V_3 48
P3.3V_1 2
P3.3V_2 52
P3.3V_AUX 2423 PERN0
25 PERP0
22
PERST*
31 PETN0
33 PETP0
13 REFCLK+
11
CLKREQ*
7
GND_1 4
35 GND_10
40
GND_11
50
GND_12
9GND_2
15 GND_3
18
GND_4
21 GND_5
26
GND_6
27 GND_7
29 GND_8
34
GND_9
44
LED_WLAN* 46
BA61-01090A
M504
HSDPA
3709-001470
J6
MINICARD-52P
D4
2 1
LENGTH
HEAD
DIA
HSDPA
nostuff
PGB1010603NR
P3.3V
10K
R740
10K
R26
nostuff
0
R738
HSDPA
10000nF-X5R
C701
6.3V
HSDPA
P3.3V
P3.3V
1000nF-X5R
C47
HSDPA
50V
0.5pF
C69
0.01nF
HSDPA
10%
6.3V
PGB1010603NR
2 1
P3.3V
P3.3V
220
R27
D6
nostuff
P3.3V
P3.3V
HSDPA
C1 C1
C2
C2
C3
C3
C5 C5
C6
C6 C7
C7
CD_L
C8
C4 CD_U 1
MNT1
MNT2 2
P3.3V
3709-001478
J7
EDGE-SIM-8P-MNT
10000nF-X5R
C510
6.3V
SIM_RSVD_C8
17
SIM_VCC_C1 8
SIM_VPP_C6 16
SMB_CLK 30
SMB_DATA 32
USB_D+ 38
USB_D- 36
WAKE*
1
W_DISABLE* 20
41
RSVD_14
43
RSVD_15
45
RSVD_16
47
RSVD_17
49
RSVD_18
51
RSVD_2
5
SIM_CLK_C3 12
SIM_DATAIO_C7 10
SIM_RESET_C2 14
SIM_RSVD_C4
19
PERN0
23
PERP0
25
PERST* 22
PETN0
31
PETP0
33
REFCLK+
13 REFCLK-
11
RSVD_1
3
RSVD_11
37
RSVD_12
39
RSVD_13
34
LED_WLAN* 44
LED_WPAN* 46
LED_WWAN* 42
MNT1 53
MNT2 54
P1.5V_1 6
P1.5V_2 28
P1.5V_3 48
P3.3V_1 2
P3.3V_2 52
P3.3V_AUX 24
GND_10
35
GND_11 40
GND_12 50
GND_2
9
GND_3
15
GND_4 18
GND_5
21
GND_6 26
GND_7
27
GND_8
29
GND_9
J15
3709-001401
EDGE-MINIPCI-E-52P
HSDPA
CLKREQ*
7
GND_1 4
SIM3_C2RST
SIM3_C1VCC
SIM3_C6VPP
CHP3_RFOFF_WLAN#
PLT3_RST#
MIN3_CLKREQ#
CLK1_MINIPCIE#
CLK1_MINIPCIE
PEX1_MINIRXP2
PEX1_MINITXN2
PEX1_MINITXP2
SIM3_C4DET
SIM3_C3CLK SIM3_C7DATA
SIM3_C4DET
USB3_MINIPCIE1+
SIM3_C1VCC
SIM3_C7DATA
SIM3_C3CLK
SIM3_C2RST
SIM3_C6VPP
PLT3_RST#
SMB3_CLK_S
SMB3_DATA_S
CHP3_RFOFF_HSDPA#
USB3_MINIPCIE2-
USB3_MINIPCIE2+
CLK1_MINI3PCIE
CLK1_MINI3PCIE#
EXP3_CLKREQ#
PEX1_MINIRXN2
PEX1_MINIRXN1
PEX1_MINIRXP1
PEX1_MINITXN1
PEX1_MINITXP1
USB3_MINIPCIE1-

8-27
8. Block Diagram and Schematic
- 이 문서는 삼성전자의 기술 자산으로 승인자만이 사용할 수 있습니다 -
- This Document can not be used without Samsung's authorization -
N220, N210, N150, NB30
Samsung
Confidential
Samsung
Confidential
Samsung
Confidential
2
2
Chargeable USB
For EMI
SAMSUNG
ELECTRONICS
AA
BB
C C
D D
4
4
3
3
DO NOT DISCLOSE TO OR DUPLICATE FOR OTHERS
EXCEPT AS AUTHORIZED BY SAMSUNG.
Need 4A Routing
1 PORT USB CONNECTOR
Need 2A Routing
1
1
SAMSUNG PROPRIETARY
THIS DOCUMENT CONTAINS CONFIDENTIAL
PROPRIETARY INFORMATION THAT IS
SAMSUNG ELECTRONICS CO’S PROPERTY.
P5.0V_ALW
50V
C164
0.033nF
AD
6.3V
100uF
EC8
EC502
100uF
6.3V
AD
0.033nF
C611
50V
P3.3V_MICOM
10V
C163
100nF
RHU002N06
Q14
60V
D3
1
G
2
S
0
R144
EN1#
3
4EN2#
1
GND
2IN
OC1#
8
OC2#
5
7
OUT1
OUT2 6
T_GND 9
R143
0
U7
TPS2062ADRBR
1205-003683
nostuff
JACK-USB-4P
J11
3722-002002
D+
D-
GND
5MNT1
MNT2
6
MNT3
7
8MNT4
PWR
R175
200K
D+
D-
GND
5MNT1
MNT2
6
MNT3
7
8MNT4
PWR
1%
EN1#
3
4EN2#
GND 1
IN
2
OC1#
8
OC2#
5
OUT1 7
6
OUT2
T_GND 9
JACK-USB-4P
J9
3722-002002
1205-003683
TPS2062ADRBR
U16
10V
100nF
C145
D+
D-
GND
MNT1
5
6MNT2
7MNT3
MNT4
8
PWR
3722-002002
J12
JACK-USB-4P
C609
100nF
10V
nostuff
100nF
C169
P5.0V_ALW
10V
100nF
C610
10V
C132
100nF
10V
KBC3_USBCHG#
KBC3_USBPWRON#
KBC3_USBCHG#
KBC3_USBCHG
KBC3_USBPWRON#
USB3_P6+
USB3_P6+
USB3_P6-
USB3_P6-
USB3_P0+
USB3_P0+
USB3_P0-
USB3_P0-
USB3_P2+
USB3_P2+
USB3_P2-
USB3_P2-

8-28
8. Block Diagram and Schematic
- 이 문서는 삼성전자의 기술 자산으로 승인자만이 사용할 수 있습니다 -
- This Document can not be used without Samsung's authorization -
N220, N210, N150, NB30
Samsung
Confidential
Samsung
Confidential
Samsung
Confidential
SAMSUNG PROPRIETARY
4
32
2
1
1
THIS DOCUMENT CONTAINS CONFIDENTIAL
PROPRIETARY INFORMATION THAT IS
SAMSUNG ELECTRONICS CO’S PROPERTY.
DO NOT DISCLOSE TO OR DUPLICATE FOR OTHERS
3
EXCEPT AS AUTHORIZED BY SAMSUNG.
TSP(Only for Lincon Model)
B’d to B’d connector
SAMSUNG
ELECTRONICS
AA
BB
Camra I/F Circuit was moved to LVDS I/F Circuit Block.
C C
DD
4
Bluetooth Interface
CAMERA
USB I/F Devices
C141
100nF
10V
3
4
B1
EXC24CE900U
1
2
J501
HDR-6P-SMD
1
2
3
4
5
6
7MNT1
8MNT2
3711-002049
1
2
3
4
5
6
7
8
MNT1
9
10 MNT2
3710-002160
J2
SOCK-8P-1R-SMD
10V
P3.3V
P5.0V
100nF
C781
USB3_BLUETOOTH-
CHP3_RFOFF_BT#
USB3_BLUETOOTH+
USB3_TSP-
USB3_TSP+
TSP3_COMMSTATUS#

8-29
8. Block Diagram and Schematic
- 이 문서는 삼성전자의 기술 자산으로 승인자만이 사용할 수 있습니다 -
- This Document can not be used without Samsung's authorization -
N220, N210, N150, NB30
Samsung
Confidential
Samsung
Confidential
Samsung
Confidential
1
40 mil trace for medica card socket ground
40mil pattern
SAMSUNG PROPRIETARY
PROPRIETARY INFORMATION THAT IS
42
SAMSUNG ELECTRONICS CO’S PROPERTY.
3
D
1
DO NOT DISCLOSE TO OR DUPLICATE FOR OTHERS
THIS DOCUMENT CONTAINS CONFIDENTIAL
2
B
ELECTRONICS
D
EXCEPT AS AUTHORIZED BY SAMSUNG.
43
SAMSUNG
B
C
A
C
A
MMC(GL823)
49.9
R163
1%
10V
C159
100nF
SMT4
0-1005
10000nF-X5R
C731
6.3V
P3.3V_MCD
9DAT2
12 MNT1
13 MNT2
4VDD
VSS1
3
6VSS2
11 WRITE_PROTECT
CARD_DETECT
10
1CD_DAT3
5CLK
CMD
2
7DAT0
8DAT1
10V
C730
100nF
EDGE-SD-9P
JMULTI1
3709-001492
50V
0.5pF
C767
0.01nF
nostuff
49.9
R172
1%
P3.3V
C158
2200nF-X5R
10V
P3.3V_MCD
49.9
R164
1%
100nF
C728
10V
100nF
C729
10V
R780
331%
49.9
R173
1%
0.022nF
C766
50V
6.3V
C727
10000nF-X5R
100nF
C765
10V
P3.3V
R752
715
TESTMOD1
15
TESTMOD2
21
TESTMOD3
22
THERMAL
25
VDD33_1
13
VDD33_2
23
P3.3V
1%
17
14
PMOSO
5RREF
9
SD_CDZ
SD_CLK 12
16
SD_CMD
SD_D0 11
SD_D1 10
SD_D2 19
SD_D3 18
8
SD_WP
0250971700
GL823
U517
AVDD33
6
DM
3
DP
4
EXTRSTZ 7
GND
24
IIC_SCL
1
IIC_SDA
2
LED 20
NC
USB3_MMC+
MCD3_SDDAT0
MCD3_SDDAT3
MCD3_SDCLK
MCD3_SDDAT1
MCD3_SDDAT2
MCD3_SDCMD
MCD3_SDWP
MCD3_SDCD#
USB3_MMC- MCD3_SDDAT0
MCD3_SDDAT1
MCD3_SDDAT2
MCD3_SDDAT3
MCD3_SDCMD
MCD3_SDCD#
MCD3_SDWP
MCD3_SDCLK

8-30
8. Block Diagram and Schematic
- 이 문서는 삼성전자의 기술 자산으로 승인자만이 사용할 수 있습니다 -
- This Document can not be used without Samsung's authorization -
N220, N210, N150, NB30
Samsung
Confidential
Samsung
Confidential
Samsung
Confidential
(MOSI)
(MISO)
B
2
10kohm pull-up to P3.3V_AUX
For Production
EXCEPT AS AUTHORIZED BY SAMSUNG.
3
D
ELECTRONICS
C
THIS DOCUMENT CONTAINS CONFIDENTIAL
MAIN BOARD (MICOM)
SAMSUNG
B
MICOM RESET
1
PROPRIETARY INFORMATION THAT IS
C
SAMSUNG ELECTRONICS CO’S PROPERTY.
should be at the thermal sensor side.
A
2
SAMSUNG PROPRIETARY
31
4
DO NOT DISCLOSE TO OR DUPLICATE FOR OTHERS
D
A
4
P3.3V_MICOM
SMT548
0-1005
0
SHORT555
2
R14
10K
3
1%
0
P3.3V_MICOM_SW
10K
12
300K
R553
1%
R35
BSS84
Q521
D3
1
G
2
S
P3.3V_MICOM_SW
R87
1%
8
9
R39
10K
14
P3.3V_MICOM_SW
10K
1%
7
6
C6
10V
100nF 100nF
10V
C68
1%
R515
1M
nostuff
P3.3V
nostuff
GND
4
1MODE0
RX
3
2TX
1%
R12
10K
TP22196
R796
10K 1%
1%
C524
100K
R705
10V
C26
100nF
100nF
10V
2
RHU002N06
Q522
D3
1
G
2
S
P5.0V_STB
R63
22
SMT550
0-1005
4700nF-X5R
0-1005
SMT549
C25
6.3V
0-1005
SMT572
nostuff
C546
10V
100nF
5
VSS_7
117
XTAL1
70
XTAL2
71
15
5
84
VCC1_5 106
VCC1_6 119
77
VCC1_RST#
VCC2 49
11 VSS_1
VSS_2
37
VSS_3
47
VSS_4
56
VSS_5
82
VSS_6
104
122
OUT9_PWM2 121
PCI_CLK
54
PWM1_OUT11 118
PWRGD 78
SER_IRQ
57
TEST_PIN 69
VCC0 68
VCC1_1 14
VCC1_2 39
VCC1_3 58
VCC1_4
NBAT_LED 113
NC_TEST_CLK
59
NEC_SCI
76
114
NFDD_LED_8051RX
NPWR_LED_8051TX 115
60
NRESET_OUT_GPIO06
OUT0_SCI 124
OUT1 125
OUT10_PWM0 120
OUT7_NSMI 123
OUT8_KBRST
16
KSO6
13
KSO7
12
10 KSO8
KSO9
9
46 LAD0
LAD1
48
LAD2
50
LAD3
51
LFRAME#
52
LRESET#
53
23
KSI7
22
KSO0
21
KSO1
20
KSO10
8
KSO11
7
KSO12_GPIO00_KBRST
6
KSO13_GPIO18
5
KSO2
19
KSO3
18
KSO4
17
KSO5
IMCLK
35
IMDAT
36
KCLK
61
62 KDAT
KSI0
29
28 KSI1
KSI2
27
KSI3
26
KSI4
25
KSI5
24
KSI6
64
GPIO35 63
GPIO36 1
34
GPIO37_CIR_LED
GPIO38_CIR_IN 33
30
GPIO39
HSTCLK_GPIO41
2
HSTCS0#_GPIO44
96
HSTCS1#_GPIO42
31
HSTDATAIN_GPIO43
94
HSTDATAOUT_GPIO45
127
105
GPIO24_KSO16
4
GPIO25 73
GPIO26_KSO17
108
GPIO27_WK_SE05 74
GPIO28 93
GPIO29_BC_CLK 98
GPIO30_BC_DAT 99
GPIO31_BC_INT# 100
GPIO32 126
GPIO33 65
GPIO34
GPIO10 116
GPIO11_AB2A_DATA 88
GPIO12_AB2A_CLK 89
90
GPIO13_AB2B_DATA
GPIO14_AB2B_CLK 91
92
GPIO15_FAN_TACH1
GPIO16_FAN_TACH2 101
GPIO17_A20M 102
GPIO19
38
GPIO20_PS2CLK 103
GPIO21_PS2DAT
32
FLDATAIN
95
FLDATAOUT
128
GPIO01 107
79
GPIO02
GPIO03 80
GPIO04_KSO14
81
GPIO05_KSO15
83
GPIO07_PWM3 85
GPIO08_RXD 86
GPIO09_TXD 87
42 ADC3_GPIO23
41
AGND
72
AVCC 40
45 AVSS
CAP
15
55 CLKRUN#
EMCLK
66
EMDAT
67
FLCLK
3
FLCS0#
97
FLCS1#
MEC1308-NU
BA09-00021A
U503
32KHZ_OUT_GPIO22_WK_SE01 75
AB1A_CLK 112
AB1A_DATA 111
AB1B_CLK 110
AB1B_DATA 109
ADC0_GPIO47
44 ADC1_GPIO46
43 ADC2_GPIO40
1%
200K
1
nostuff
R707
R65
R580
22
4.7K 1%
R16
10K
4
1%
10V
100nF
C545
11
50V
0.022nF
C522
10
C523
100nF
10V
0.032768MHz
Y500
1 4
2 3
S
3
SI2315BDS-T1
Q523
nostuff
D3
1
G
2
C662
100nF
P3.3V_MICOM_SW
2
1%
10K
R706
7
P3.3V_AUX
1%
R13
10K
R576
22
P3.3V RHU002N06
D3
1
G
2
S
P3.3V_MICOM
nostuff
Q524
1
3
1
R66
22
6
13
R64
1%
4.7K
4
nostuff
C525
100nF
10V
50V
C521
0.022nF
R36
10K
10K 1%
P5.0V
R795
0
P3.3V_MICOM_SW
10K
R86
1%
0
1%
R551
10K
KBC3_RST#
KBC3_CHG4.3V
KBC3_USBCHG
HST3_SPI_CLK
HST3_SPI_DI
KBC3_SPI_DI
HST3_SPI_DO
KBC3_CHG3CELL
KBC3_RFOFF_LED#
KBC3_RFOFF_SW#
KBC3_SPI_CS#
THM3_ALERT#
KBC3_LED_ACIN#
KBC3_EXTSMI#
KBC3_RCIN#
KBC3_WAKESCI#
KBC3_LED_POWER#
KBC3_RST#
KBC3_TX
KBC3_RX
KBC5_KCLK
KBC5_KDATA
KBC5_MCLK
KBC5_MDATA
KBC3_LED_ACIN#
KBC3_LED_CHARGE#
KBC3_CHG4.2V
KBC3_PWRON_D
KBC3_PWRSW#
ADT3_SEL#
PEX3_WAKE#
CHP3_SLPS3#
KBC3_BATDET#
KBC3_VRON
KBC3_A20G
KBC3_CAPSLED#
KBC3_USBPWRON#
KBC3_RSMRST#
KBC3_PWRBTN#
KBC3_SPKMUTE#
LID3_SWITCH#
PLT3_RST#
KBC3_LED_CHARGE#
KBC3_RX
KBC3_TX
HST3_SPI_CS#
KBC5_TCLK
KBC5_TDATA
KBC5_KCLK
KBC5_KDATA
LPC3_LFRAME#
PLT3_RST#
KBC3_RUNSCI#
CLK3_PCLKMICOM
CHP3_SERIRQ
KBC5_KSO(0:15)
KBC5_KSI(0:7)
LPC3_LAD(0:3)
KBC3_SPI_DO
KBC3_SPI_CLK
KBC3_PWRON
KBC3_SMCLK#
KBC3_SMDATA#
KBC3_THERM_SMCLK
KBC3_THERM_SMDATA
KBC3_CHGEN
KBC3_PRECHG
THM3_STP#
KBC3_TX
KBC3_RX
KBC3_SMDATA#
KBC3_SMCLK#
KBC5_TCLK
KBC5_TDATA
KBC3_BKLTON
CHP3_SUSSTAT#
CHP3_SLPS4#
CHP3_SLPS5#
VRM3_CPU_PWRGD
PCI3_CLKRUN#
KBC5_MCLK
KBC5_MDATA
KBC3_SUSPWR
KBC3_PWRGD

8-31
8. Block Diagram and Schematic
- 이 문서는 삼성전자의 기술 자산으로 승인자만이 사용할 수 있습니다 -
- This Document can not be used without Samsung's authorization -
N220, N210, N150, NB30
Samsung
Confidential
Samsung
Confidential
Samsung
Confidential
Only For Communication SKU
C
A A
D D
4
4
3
3
2
2 1
Micom Glue Logic
RF ON/OFF Slide Switch
SAMSUNG PROPRIETARY
THIS DOCUMENT CONTAINS CONFIDENTIAL
PROPRIETARY INFORMATION THAT IS
SAMSUNG ELECTRONICS CO’S PROPERTY.
DO NOT DISCLOSE TO OR DUPLICATE FOR OTHERS
EXCEPT AS AUTHORIZED BY SAMSUNG.
LID_SWITCH
Power Slide Switch
1
ELECTRONICS
SAMSUNG
TOUCHPAD
KEYBOARD
1009-001024
(To layout : Error ?)
C
BB
3GND
OUTPUT 2
1SUPPLY
1009-001010
A3212ELH/HED55XXU12
U500
1234
MNT1
56
MNT2
MNT3
78
MNT4
1000nF-X5R
C506
HSDPA
SW500
SSS-12LG-V-T/R
P3.3V_MICOM
6.3V
10K
R18
1%
nostuff
2
nostuff
D514
BAV99LT1
1
3
P3.3V
P3.3V_MICOM
P5.0V
R170
10K
P5.0V
3404-001311
SW-TACT-4P
SW503
1
2
3
4
P3.3V_MICOM
1%
R34
10K
nostuff
1
3
2
D12
BAV99LT1
nostuff
50V
C782
0.1nF
nostuff
4
5
6
7
8
9
26 MNT1
MNT2
27
17
18
19
2
20
21
22
23
24
25
3
1
10
11
12
13
14
15
16
3708-002166
J500
FPC-KBD-25P
1%
R508
20K
10K
R15
1%
nostuff
1
2
3
4
SW502
SW-TACT-4P
3404-001311
BAV99LT1
D515
1
3
2
0.1nF
C780
50V
nostuff
nostuff
1
3
2
nostuff
nostuff
BAV99LT1
D13
1%
R17
10K
3708-002402
J18
CONN-6P-FPC
1
2
3
4
5
6
MNT1
7
8MNT2
0.1nF
C776
50V
nostuff
12345
MNT1
MNT2
67
MNT3
MNT4
8
P5.0V
P3.3V_MICOM
SSS-12LG-V-T/R
SW501
50V
C779
0.1nF
nostuff
10V
nostuff
C173
100nF
10K
R19
1%
1%
R20
10K
nostuff
10K
R38
1%
nostuff
R37
10K
nostuff
KBC5_KSI(0:7)
KBC5_KSO(0:15)
KBC5_TDATA
KBC5_TCLK
T_R_BUTTON#
T_R_BUTTON#
T_L_BUTTON#
KBC3_RFOFF_SW#
T_L_BUTTON#
KBC3_PWRSW#
LID3_SWITCH#
1%

8-32
8. Block Diagram and Schematic
- 이 문서는 삼성전자의 기술 자산으로 승인자만이 사용할 수 있습니다 -
- This Document can not be used without Samsung's authorization -
N220, N210, N150, NB30
Samsung
Confidential
Samsung
Confidential
Samsung
Confidential
G
R
LED SWITCH LOGIC
EXCEPT AS AUTHORIZED BY SAMSUNG.
1
1
C
PROPRIETARY INFORMATION THAT IS
SAMSUNG
D
ELECTRONICS
A
B
3
D
SAMSUNG PROPRIETARY
3
SAMSUNG ELECTRONICS CO’S PROPERTY.
2
C
DO NOT DISCLOSE TO OR DUPLICATE FOR OTHERS
Only For Communication SKU
B
THIS DOCUMENT CONTAINS CONFIDENTIAL
2
4
4
A
LTST-C193TBKT-AC
LED502
1
2
1%
R178
475
1
2
1K
R177
1%
LED501
LTST-C193TBKT-AC
1K
R176
1%
1
2
P3.3V
LED503
LTST-C193TBKT-AC
LTST-C195KGJRKT
LED504
1
2
3
4
1
2
LED505
LTST-C193TBKT-AC
2
475
R779
1%
HSDPA
LED500
LTST-C193TBKT-AC
HSDPA
1
P3.3V_MICOM
R179
1K1%
P3.3V_AUX
1% 475
R180
1%
R181
1K
KBC3_CAPSLED#
CHP3_SATALED#
KBC3_RFOFF_LED#
KBC3_LED_ACIN#
KBC3_LED_CHARGE#
KBC3_LED_POWER#

8-33
8. Block Diagram and Schematic
- 이 문서는 삼성전자의 기술 자산으로 승인자만이 사용할 수 있습니다 -
- This Document can not be used without Samsung's authorization -
N220, N210, N150, NB30
Samsung
Confidential
Samsung
Confidential
Samsung
Confidential
SAMSUNG
32
D
DO NOT DISCLOSE TO OR DUPLICATE FOR OTHERS
PROPRIETARY INFORMATION THAT IS
SAMSUNG ELECTRONICS CO’S PROPERTY.
1
SAMSUNG PROPRIETARY
31
B
THIS DOCUMENT CONTAINS CONFIDENTIAL
ELECTRONICS
C
D
EXCEPT AS AUTHORIZED BY SAMSUNG.
A
B
C
4
A
2
4
FREE FALL SENSOR
10V
FFS
10000nF-X5R
6.3V
FFS
C143
100nF
R154
1%
10K
FFS
C144
R155
1%
10K
FFS
P3.3V
4
SDA_SDI_SDO
6
SDO
7
VDD 14
VDD_IO
1
P3.3V
P3.3V
GND_1
5
GND_2 12
GND_3 13
GND_4 16
INT1 11
INT2 9
NC_1
2
3NC_2
RESERVED_1 10
RESERVED_2 15
SCL_SPC
FFS3_INT
SMB3_CLK_S
SMB3_DATA_S
U10
FFS
3.6V
LIS331DL
1209-001876
CS
8

8-34
8. Block Diagram and Schematic
- 이 문서는 삼성전자의 기술 자산으로 승인자만이 사용할 수 있습니다 -
- This Document can not be used without Samsung's authorization -
N220, N210, N150, NB30
Samsung
Confidential
Samsung
Confidential
Samsung
Confidential
21
SAMSUNG ELECTRONICS CO’S PROPERTY.
B
D
THIS DOCUMENT CONTAINS CONFIDENTIAL
CPU VRM (PineView-M)
2
4
3
22
RT = 332Kohm
SWF = 350KHz
1
SAMSUNG PROPRIETARY
A
SAMSUNG
B
D
EXCEPT AS AUTHORIZED BY SAMSUNG.
C C
A
4
ELECTRONICS
DO NOT DISCLOSE TO OR DUPLICATE FOR OTHERS
PROPRIETARY INFORMATION THAT IS
G_CPU
3
25 VID6
R92
10
RAMP
10 RPM
11 RT
21
SW
24 VCC
31 VID0
30 VID1
29 VID2
28 VID3
27 VID4
26 VID5
4
FBRTN
7GPU
8
ILIM
2IMON
9IREF
13
LLINE
33 PAD_GND
18
PGND
20 PVCC
1PWRGD
12
17 AGND
23
BST
3CLKEN#
6
COMP
16
CSCOMP
15
CSFB
14
CSREF
22
DRVH
19
DRVL
32 EN
5
FB
1.5V
1203-006047
ADP3211AMNR2G
U3
330K
R584
50V
C52
1nF
1%
1%
300K
R566
80.6K
R53
25V
C561
100nF
1%
VDC
10K
R47
6.3V
4700nF-X5R
C554
100
R565
1%
G_CPU
nostuff
R44
10
1%
R567
1K
50V
C42
0.047nF
R54
0
25V
nostuff
nostuff
G_CPU
4700nF-X5R
C74
7
D1 8
D2
G
2S1
25V
C54
4.7nF
Q5-1
AP4232BGM-HF
CPU_CORE
G_CPU
1nF
C55
50V
C807
22000nF-X5R
6.3V
20%
G_CPU
G_CPU
nostuff
50V
C553
1nF
G_CPU
50V
C41
0.47nF
C39
1000nF-X5R
6.3V
50V
R51
2.4K
C73
1nF
R71
0
2V
330uF
EC4
R57
0
0.006ohm
2402-001306
AL
nostuff
R45
10
P5.0V
C802
4700nF-X5R
25V
SHORT500
INSTPAR
C40
0.33nF
10
R69
50V
1nF
C43
50V
50V
C105
1nF
6.3V
R70
1%
C104
22000nF-X5R
20%
50V
C555
1nF
100K
1%
G_CPU
300K
R52
R583
3.3
VDC
0
R55
G_CPU
P3.3V
30K
R50
1%
104KT1608T-1P
TH1
nostuff
1 2
1K
R49
1%
1%
R58
24.3K
G_CPU
R46
10
5%
50V
C53
1nF
2703-000178
1.5uH
L6
MS-RH7040-1R5
16mohm MAX
10V
C106
100nF
5
D1 6
D2
4
G
3
S
C103
22000nF-X5R
20%
6.3V
1%
AP4232BGM-HF
Q5-2
1%
nostuff
100
R48
G_CPU
332K
R56
CPUVR_COMP_RC_MN
CPUVR_COMP_RC_MN
CPUVR_CLKEN#_MN
nostuff
25V
4700nF-X5R
C801
CPUVR_ILIM_MN
CPUVR_LLINE_MN
CPUVR_FB_MN
CPUVR_COMP_MN
CPU1_VCCSENSE
CPU1_VSSSENSE
CPUVR_RAMP_MN
CPUVR_RAMP_RRC_MN
CPUVR_RPM_MN
CPUVR_IREF_MN
CPUVR_RT_MN
ANS_CPUVR_BG_MN
PNS_CPUVR_PHASE_MN
PNS_CPUVR_TG_MN
CPUVR_RPM_RR_MN
PNS_CPUVR_BST_MN PNS_CPUVR_BST_RC_MN
CPUVR_VCC_MN
CPU1_VID(5)
CPU1_VID(4)
CPU1_VID(3)
CPU1_VID(2)
CPU1_VID(1)
CPU1_VID(0)
CPU1_VID(6)
VRM3_CPU_PWRGD
KBC3_VRON
CPUVR_EN_MN
GCORE5_PWRGD
PNS_CPUVR_PHASE_RRC_MN
CPUVR_CSCOMP_MN
CPUVR_CSCOMP_RR_MN
CPUVR_CSFB_MN
CPUVR_CSREF_MN

8-35
8. Block Diagram and Schematic
- 이 문서는 삼성전자의 기술 자산으로 승인자만이 사용할 수 있습니다 -
- This Document can not be used without Samsung's authorization -
N220, N210, N150, NB30
Samsung
Confidential
Samsung
Confidential
Samsung
Confidential
3
D
B
A
(4A)
OCP : 5.4A@32mohm
2
THIS DOCUMENT CONTAINS CONFIDENTIAL
EXCEPT AS AUTHORIZED BY SAMSUNG.
2
3
C
A
4
Pontiac only
C
PROPRIETARY INFORMATION THAT IS
4
ELECTRONICS
B
1
COM-22C-015
(
1996.6.5
)
REV. 3
RdsOn : 32mohmMAX
350KHz
D:/Users/mobile54/mentor/bloomin
g
ton/pv2/Bloomin
g
ton_PV_MAIN
DO NOT DISCLOSE TO OR DUPLICATE FOR OTHERS
D
SAMSUNG PROPRIETARY
FOR EMI
OCP : 6.7A@26mohm
300ohm@TPS51117
SET : 1.055V
SAMSUNG ELECTRONICS CO’S PROPERTY.
Chipset Power ( P1.5V & P1.05V & 1.2V )
SAMSUNG
1%
R698
nostuff
C548
100nF
10V
300K
nostuff
C631
50V
1nF
EC2
4700nF-X5R
25V
P5.0V_AUX
20K
R561
1%
1%
P1.05V
6.3V
C687
1000nF-X5R
30K
R559
R726
43.2K
nostuff
HD_DEC
P5.0V_AUX
1%
50V
C70
1nF
PAD_VIN
9
POK
7
VCNTL
6
VIN
5
VOUT_1 3
VOUT_2 4
10V
C639
100nF
APL5930KAI-TRG
1203-006056
3.3V
EN
8
2
FB
GND 1
U508
1%
R727
43.2K
50V
C48
1nF
HD_DEC
R581
11.8K
AP4232BGM-HF
Q4-2
D1
5 6
D2
4
G
3
S
1%
8
D2
2
G
1
S
G_P1.05V
P1.5V
7.6V
7.6V
AP4232BGM-HF
Q4-1
D1
7
AD
2.5V
220uF
EC500
nostuff
VOUT_1 3
VOUT_2 4
200K
R558
1%
3.3V
EN
8
2
FB
GND 1
PAD_VIN
9
POK
7
VCNTL
6
VIN
5
HD_DEC
U513
APL5930KAI-TRG
1203-006056
G_P1.05V
C558
100nF
25V
10000nF-X5R
C637
P1.2V
G_P1.05V
20K
1%
6.3V
470K
R669
SHORT1
INSTPAR
1%
R518
G_P1.05V
G_P1.05V
nostuff
50V
0.1nF
C526
470K
1%
R670
C579
50V
1nF
R686
30K
nostuff
1%
R89
10
2.2
R560
1%
R555
17.4K
1%
R556
47K
P1.8V_AUX P5.0V_AUX
R677
1%
10K
R638
1%
17.4K
HD_DEC
10V
100nF
C799
nostuff
50V
1nF
C46
20K
R685
1%
25V
G_P1.05V
2
TON
13
UGATE
4VCC
3
VOUT
C71
4700nF-X5R
BOOT
1EN
5
FB
7GND
9
LGATE
11 OCSET
8
PGND
12
PHASE
6POK
10 PVCC
15 THERMAL
G_P1.05V
5V
U504
APW7141QAITRG
1203-006049
14
R699
20K
1%
C688
100nF
HD_DEC
HD_DEC
P5.0V_AUX
10V
D502
75V
nostuff
13
10
R88
VDC
MMBD4148
P5.0V_AUX
6.3V
C557
4700nF-X5R
HD_DEC
6.3V
C652
10000nF-X5R
CAN 4.5T
16mohm
EC3
nostuff
2.5V
EC506
220uF
2409-001187
220uF
2.5V
AD
2409-001159
10V
C94
100nF
6.3V
C578
10000nF-X5R
2.2uH
L5
MS-RH7040S-L71
2703-001004
R557
6.3V
C638
1000nF-X5R
10
6.3V
10000nF-X5R
C686
HD_DEC
1%
100K
R554
P1.2V_FB_MN
KBC3_PWRON_D
P1.5V_EN_RR_MN
P1.05V_EN_RRRD_MN
VCCP5_PWRGD
P1.2V_EN_MN
P1.8V_AUX
6.3V
C547
1000nF-X5R
KBC3_PWRON
P1.05V_EN_MN
PNS_P1.05V_TG_MN
PNS_P1.05V_PHASE_MN
P1.05V_FB_MN
PNS_P1.05V_BST_RC_MN
PNS_P1.05V_BST_MN
P1.05V_TON_MN
P1.05V_VCC_MN
VCCP5_PWRGD
P1.05V_OCSET_MN
PNS_P1.05V_PHASE_RRC_MN
P1.5V_FB_MN
P1.5V_EN_MN
KBC3_PWRON
ANS_P1.05V_BG_MN

8-36
8. Block Diagram and Schematic
- 이 문서는 삼성전자의 기술 자산으로 승인자만이 사용할 수 있습니다 -
- This Document can not be used without Samsung's authorization -
N220, N210, N150, NB30
Samsung
Confidential
Samsung
Confidential
Samsung
Confidential
SAMSUNG PROPRIETARY
4
D
EXCEPT AS AUTHORIZED BY SAMSUNG.
FOR EMI
ELECTRONICS
C
300KHz
2
2
PROPRIETARY INFORMATION THAT IS
300ohm@TPS51117
THIS DOCUMENT CONTAINS CONFIDENTIAL
SET : 1.800V
DO NOT DISCLOSE TO OR DUPLICATE FOR OTHERS
SAMSUNG ELECTRONICS CO’S PROPERTY.
D
SAMSUNG
1
DDR2 Power ( P1.8V_AUX )
3
(4A)
C
1
B
A
OCP : 7.77A@19.3mohm
3
B
4
A
25V
C735
100nF
VDC
10V
C140
100nF
C733
100nF
25V
2.2
R756
1%
G_DDR
300K
R786
P5.0V_AUX
200K
R757
1%
6.3V
C734
4700nF-X5R
P5.0V_AUX
50V
1nF
C769
1%
R804
15K
G_DDR G_DDR G_DDR
R781
1K
1%
nostuff
SHORT8
INSTPAR
G_DDR
1nF
C690
nostuff
R730
10
nostuff
50V
nostuff
4700nF-X5R
25V
10
R731
EC505
CAN 4.5T
16mohm
EC5
330uF
2.5V
2409-001195
50V
0.1nF
C771
1%
1K
R782
10
R783
G_DDR
6.3V
C770
1000nF-X5R
1%
R784
20K
25V
G_DDR
1%
R785
15K
TON
13
UGATE
4VCC
3
VOUT
C692
4700nF-X5R
1EN
5
FB
7GND
9
LGATE
11 OCSET
8
PGND
12
PHASE
6POK
10 PVCC
15 THERMAL
2
5V
U520
APW7141QAITRG
1203-006049
14
BOOT
1
G2
8
S1
5
10
S1_D2
6
S2 S3
7
1nF
C732
50V
nostuff
Q531
AON6912L
30V
2
D1 D2
3
D3
4
D4
9
G1
10V
100nF
C800
nostuff
1%
R758
10K
L8
MS-RH1048S-L42
2703-001012
P1.8V_AUX
AUX5_PWRGD
KBC3_SUSPWR
PNS_DDR2VR_BST_RC_MN
PNS_DDR2VR_BST_MN
DDR2VR_TON_MN
DDR2VR_VCC_MN
DDR2VR_FB_MN
PNS_DDR2VR_PHASE_RC_MN
DDR2VR_TRIP_MN
PNS_DDR2VR_TG_MN
PNS_DDR2VR_PHASE_MN
ANS_DDR2VR_BG_MN
DDR2VR_PGOOD_MN
DDR2VR_EN_MN
2.2uH

8-37
8. Block Diagram and Schematic
- 이 문서는 삼성전자의 기술 자산으로 승인자만이 사용할 수 있습니다 -
- This Document can not be used without Samsung's authorization -
N220, N210, N150, NB30
Samsung
Confidential
Samsung
Confidential
Samsung
Confidential
1
DO NOT DISCLOSE TO OR DUPLICATE FOR OTHERS
RdsOn(Typ 15mohm / 19mohm)
1.19V ~ 1.7V
THIS DOCUMENT CONTAINS CONFIDENTIAL
TPS51125: P3.3V_MICOM: 300KHz / 375KHz
3
CHARGEABLE USB
(4A)
(Vout Fix / Discharge / Switcher over)
2
B
OCP Valley : 5A@26mohm
3
C C
B
SAMSUNG
4
SAMSUNG ELECTRONICS CO’S PROPERTY.
Ch1 / Ch2 Fsw
RT8205A : P2.0V_REF : 300KHz / 375KHz
A
D
PROPRIETARY INFORMATION THAT IS
SAMSUNG PROPRIETARY
Set : 3.356V
(Separate Routing)
STUFF@TPS51125
OCP Valley : 6A@17mohm
4
EXCEPT AS AUTHORIZED BY SAMSUNG.
A
1
(PWM Only)
D
GND : Fixed Mode
Set : 5.090V
P2.0V_REF : 300KHz/375KHz
9V@1.75V , 19V@3.7V
P2.0V_REF : DEM Mode
Ch1/Ch2 Fsw
ELECTRONICS
P3.3V_AUX & P5.0V_ALW
2
1nF
C739
50V
G_P3.3V
25V
25V
4700nF-X5R
C699 C698
4700nF-X5R
R787
10K
1%
50V
C743
0.1nF
nostuff
nostuff
50V
C740
0.1nF
1%
R775
100K
P5.0V_STB
10V
C741
220nF
S1_D2
6
S2
S3
7
100K
R759
1%
30V
2
D1D2
3
4
D3
D4
9
G1
1
G2
8
S1
5
10
100nF
C772
25V
Q529
AON6912L
VDC
SIQ1048-3R9
L10
3.9uH
100nF
C744
25V
P5.0V_STB
100K
G_P3.3V
VDC
P5.0V_STB
1%
R772
100nF
C694
V5
2
V5
2
4700nF-X5R
C693
100nF
C660
10V
1%
R763
17.4K
10
R735
nostuff
RHU002N06
Q534
60V
D3
1
G
2
S
6.3V
CAN 4.5T
0.018OHM
EC6
220uF
G_P3.3V
INSTPAR
SHORT7
G_P3.3V
P3.3V_MICOM
R765
10
C742
100nF
10V
R788
300K
1%
4700nF-X5R
C697
6.3V
25V
G_P3.3V
C736
10000nF-X5R
150K
R760
1%
3.3
R793
3
1
G
2
S
25V
C700
100nF
RHU002N06
Q533
60V
D
1%
G_P3.3V
470K
R805
P3.3V_AUX
1%
R769
150K
R762
11.8K
P2.0V_REF
nostuff
G_P3.3V
1%
R734
10
VDC
1%
680K
R790
P2.0V_REF
nostuff
C738
100nF
10V
2.2uH
L9
MS-RH7040S-L71
2703-001004
30V
12
3
1%
R768
15K
P5.0V_ALW
D516
BAT54C
1%
R789
100K
10
R792
R771
100K
R773
10
P2.0V_REF
1%
10K
R794
1%
nostuff
D3
1
G
2
S
G_P3.3V
RHU002N06
Q535
60V
1nF
C695
50V
G_P3.3V
R733
REF 3
SKIPSEL 14
4
TONSEL
UGATE1
21 UGATE2 10
16 VIN
VOUT1
24 VOUT2 7
8
VREG3
17
VREG5
10
ENTRIP2
FB1
2FB2 5
LGATE1
19 LGATE2 12
NC
18
PAD
25
15 PGND
23 PGOOD
PHASE1
20 PHASE2 11
U518
RT8205AGQW
1203-005735
BOOT1
22 BOOT2 9
EN 13
1ENTRIP1
6
C691
4700nF-X5R
25V
G_P3.3V
G_P3.3V
R767
10K
6.3V
G_P3.3V
1%
G_P3.3V
C775
10000nF-X5R
G_P3.3V
G_P3.3V
16V
10nF
C737
0.018OHM
EC7
220uF
6.3V
D1 7 8
D2
2
G
1
S
P5.0V_STB
CAN 4.5T
AP4232BGM-HF
Q528-1
3.3
R761
50V
C696
1nF
nostuff
P3.3V_MICOM
nostuff
10
R764
20%
6.3V
C774
22000nF-X5R
R766
332K
G_P3.3V
10
R732
1%
AP4232BGM-HF
Q528-2
5
D1 6
D2
4
G
3
S
C773
25V
G_P3.3V
VDC
100nF
G
2
S
1%
R774
470K
RHU002N06
Q532
60V
D3
1
100nF
C661
10V
R791
0
nostuff
R770
3.3
SYSVR_KBC3_ALWS_ON_RQ_MN
SYSVR_ENTRIP1_RQQ_RD_MN
SYSVR_ENTRIP2_RQQ_MN
PNS_SYSVR_BST_P5.0V_ALW_RC_MN
PNS_SYSVR_PHASE_P5.0V_ALW_RC_MN
SYSVR_SKIPSEL_MN
SYSVR_ENTRIP1_RQQ_MN
KBC3_USBCHG
KBC3_SUSPWR
KBC3_SUSPWR
AUX5_PWRGD
AUX5_PWRGD
PNS_SYSVR_PHASE_P5.0V_ALW_MN
PNS_SYSVR_TG_P3.3V_AUX_MN
ANS_SYSVR_BG_P3.3V_AUX_MN
KBC3_RST#
SYSVR_ENTRIP1_MN
SYSVR_ENTRIP2_MN
PNS_SYSVR_PHASE_P3.3V_AUX_MN
PNS_SYSVR_BST_P3.3V_AUX_MN
SYSVR_NC_MN
SYSVR_VFB1_P5.0V_ALW_MN SYSVR_VFB2_P3.3V_AUX_MN
SYSVR_VIN_MN
PNS_SYSVR_BST_P3.3V_AUX_RC_MN
PNS_SYSVR_PHASE_P3.3V_AUX_RC_MN
ANS_SYSVR_BG_P5.0V_ALW_MN
PNS_SYSVR_TG_P5.0V_ALW_MN
PNS_SYSVR_BST_P5.0V_ALW_MN

8-38
8. Block Diagram and Schematic
- 이 문서는 삼성전자의 기술 자산으로 승인자만이 사용할 수 있습니다 -
- This Document can not be used without Samsung's authorization -
N220, N210, N150, NB30
Samsung
Confidential
Samsung
Confidential
Samsung
Confidential
A
THIS DOCUMENT CONTAINS CONFIDENTIAL
PROPRIETARY INFORMATION THAT IS
3
VCHG=12.597V@2600Cell
0.268A@0.107V
C
A
CELLS
1
4.35V
KBC3_CHG3CELL
COM-22C-015
(
1996.6.5
)
REV. 3
2
15.15V@1.264V
4.2V
VCHG=13.05V@2950Cell
CHARGER & POWER MANAGEMENT
ELECTRONICS
2.5A@1.024V
DO NOT DISCLOSE TO OR DUPLICATE FOR OTHERS
12.594V@1.188V
Pontiac/Kansas/Lincoln
(3711-006827)
SAMSUNG
B
4
Float
0
1
D
SAMSUNG PROPRIETARY
(1.26V)
To enhance
GND
1.37A
0.48A
KBC3_CHG4.3V
SAMSUNG ELECTRONICS CO’S PROPERTY.
0
1
01
1 0
13.05V@2.058V
D:/Users/mobile54/mentor/bloomin
g
ton/pv2/Bloomin
g
ton_PV_MAIN
2
Cells N/B
3
KBC3_CHG4.2V OPERATION
0 0
4.3V
EMI
4
3
ICHG=2.56A FOR 5200mAh & 4000mAh
4
2
2.56A
D
0
OPERATION
1
C
KBC3_PRECHG
0
(ACTIVE LOW)
VDD
EXCEPT AS AUTHORIZED BY SAMSUNG.
B
DMB performance (060310)
C528
50V
C529
50V
0.1nF
R520
470K 1%
0.1nF
B505
HU-1M2012-121JT
G_CHG
G_CHG
24.3K
R608
1% 47K
R90
1%
1
3
2
GND_1 2
GND_2 3
MNT1 4
5
MNT2
MNT3 6
7
MNT4
POWER 1
70V
D503
BAV99LT1
JACK-DC-POWER-3P-MNT
J1
3722-002997
D
3
1
G
2
S
P2.39V_VREF
60V
RHU002N06
Q507
10
R612
1%
R503
100K
SHORT2
INSTPAR
BSS84
Q7
-50V
D
3
1
G
2
S
25V
4700nF-X5R
C10
G_CHG G_CHG
150K
R91
1%
50V
G_CHG
P3.3V_MICOM
1nF
C798
50V
C559
1nF
G_CHG
1%
C530
50V
0.1nF
R1
10K
25V
C98
10nF
C563
1000nF-X5R
25V
100
R519
1%
3
D
G
1
S
2
60V
Q510
RHU002N06
1%
R103
10K
BGATE
B500
HU-1M2012-121JT
VDC
1%
300K
R108
50V
J3
1
2
3
4
5
6
7
C96
1nF
3711-007285
BATT-CONN-7P
VDC
B506
HU-1M2012-121JT
22
R622
BAT54A
D506
3
1 2
G_CHG
30V
1%
43.2K
R500
VDC_CHG
P2.39V_VREF
27.4K
R603
1%
C50
4700nF-X5R
25V
25V
C99
10nF
22
R114
G_CHG
1%
S
2
R501
300K
RHU002N06
Q500
3
D
G
1
1%
C7
4700nF-X5R
25V
60V
20K
R609
nostuff
300K
1%
R109
20K
R111
1%
SIQ1048-R100
L4
10uH
P3.3V_MICOM
R112
22
30V
5
D1 D2
6
G
4
S
3
1%
100
R562
30V
7
D1 D2
8
G
2
S
1
Q501-2
AO4807L
Q501-1
AO4807L
25V
C568
1000nF-X5R
1%
R623
5.1
1%
R107
30K
1%
R605
200K
C9 4700nF-X5R
25V
100nF
C102
25V
R110
27.4K
1%
1%
50V
C101
47nF
1K
R105
3.3
R611
25V
C564
100nF
C97
6.8nF
50V
VDC_ADPT
1%
1W
0.033
R21
B507
BLM18PG181SN1
10V
C95
100nF
100nF
C100
25V
100nF
C116
100nF
C117
25V 25V
25V
4700nF-X5R
C49
100
R521
1%
1%
10K
R637
R620
10K
1%
25V
C503
1000nF-X5R
AP4232BGM-HF
Q6-1
D1
7 8
D2
2
G
1
S
D3
D4 5
G
4
S1
1
2S2
3S3
-30V
Q505
AP4435GM
D1 8
7
D2 6
P2.39V_VREF
G_CHG
10
R613
2.2
R113
1nF
C560
50V
100nF
C501
25V
BAV99LT1
D500
1
3
2
P3.3V_MICOM
70V
G_CHG
G_CHG
UGATE
9VADJ
4VCOMP
VDD
26
13 VDDP
6
VREF
28 DCSET
1
EN
10
GND
5ICM
ICOMP
3
12
LGATE 11
PGND
16
PHASE
18 SGATE
29
THERM
15
ACSET
17
BGATE
14
BOOT
2
CELLS
7CHLIM
CSIN 20
19 CSIP
22
CSON
21
CSOP
25 DCIN
24 DCPRN
25V
U4
ISL6255AHRZ-T
1203-005849
8ACLIM
23 ACPRN
27
200K
R610
1%
G_CHG
BGATE
G_CHG G_CHG
VDC_ADPT
1%
1%
150K
R607
100
R106
1%
R502
100K
G_CHG
G_CHG
100nF
C500
25V
G_CHG
10K
R621
1%
60V
Q509
RHU002N06
3
D
G
1
S
2
1%
R604
100K
1%
3
D
G
1
S
2
G_CHG
10K
R582
60V
Q508
RHU002N06
R40
0.02
1W
1%
25V
C502
10nF
70V
BAV99LT1
D501
1
3
2
nostuff
25V
C549
100nF
5
D1
D2
6
G
4
S
3
BLM18PG181SN1
B508
Q6-2
AP4232BGM-HF
B509
BLM18PG181SN1
C527
1nF 50V
nostuff
P2.39V_VREF
1%
R606
100K
1%
25V
4700nF-X5R
C8
KBC3_CHG4.3V
CHGVR_KBC3_CHGBIT0_RQ_MN
KBC3_CHG3CELL
R104
300K
CHGVR_DCJACK_RCQ_MN
PNS_CHGVR_DCJACK_QB_MN
CHGVR_ACLIM_MN
PNS_CHGVR_DCJACK_MN
CHGVR_KBC3_CHG4.2V_RQ_MN
CHGVR_VADJ_MN
CHGVR_KBC3_CHG4.3V_RQ_MN
CHGVR_CHLIM_RQ_MN
CHGVR_KBC3_CHGBIT1_RQ_MN
KBC3_PRECHG
CHGVR_CSON_MN
ADT3_SEL#
CHGVR_DCSET_MN
ANS_CHGVR_BG_MN
PNS_CHGVR_TG_MN
CHGVR_P3.3V_MICOM_RQ_MN
ADT3_SEL#
CHGVR_SGATE_RRQ_MN
KBC3_CHG4.2V
BAT3_DETECT# KBC3_BATDET#
ANS_CHGVR_VDC_ADPT_RQ_MN
CHGVR_CSIP_MN
CHGVR_CSIN_MN
PNS_CHGVR_BST_MN
CHGVR_CSOP_MN
CHGVR_DCIN_MN
CHGVR_ACSET_MN
CHGVR_VDD_MN
CHGVR_VCOMP_MN
CHGVR_VCOMP_RC_MN
CHGVR_ICOMP_MN
CHGVR_ICM_MN
CHGVR_ICM_RC_MN
CHGVR_CHLIM_MN
KBC3_CHGEN
CHGVR_EN_MN
BAT3_SMDATA# KBC3_SMDATA#
BAT3_SMCLK# KBC3_SMCLK#
CHGVR_BAT3_SMCLK#_CBJ_MN
CHGVR_PHASE_RL_MN
PNS_CHGVR_PHASE_MN
BAT3_DETECT#
CHGVR_BAT3_DETECT#_CBJ_MN
BAT3_SMCLK#
CHGVR_BAT3_SMDATA#_CBJ_MN
BAT3_SMDATA#
ANS_CHGVR_VDC_CHG_BJ_MN
PNS_CHGVR_PHASE_RC_MN
CHGVR_VDDP_MN
PNS_CHGVR_BST_RC_MN

8-39
8. Block Diagram and Schematic
- 이 문서는 삼성전자의 기술 자산으로 승인자만이 사용할 수 있습니다 -
- This Document can not be used without Samsung's authorization -
N220, N210, N150, NB30
Samsung
Confidential
Samsung
Confidential
Samsung
Confidential
C
2
1
PROPRIETARY INFORMATION THAT IS
THIS DOCUMENT CONTAINS CONFIDENTIAL
(0.893V)
(3A)
Set : 0.8944V
Graphic Core PWR ( 0.89V )
B
4
DO NOT DISCLOSE TO OR DUPLICATE FOR OTHERS
4
2
3
A
3
SAMSUNG ELECTRONICS CO’S PROPERTY.
A
C
D
SAMSUNG PROPRIETARY
D
B
ELECTRONICS
SAMSUNG
EXCEPT AS AUTHORIZED BY SAMSUNG.
1
6.3V
10000nF-X5R
C648
SHORT501
INSTPAR
G_GCORE
50V
C121
0.22nF
R675
330K
1%
1.5uH
L7
MS-RH7040-1R5
2703-000178
R695
200K
1% 150K
R696
D2 2
D3 5
6
D4
G
3
4S
10K
30V
Q517
AO6402AL
1
D1
nostuff
3
D
G
1
S2
R697
1%
C607
6.3V
20%
60V
Q513
RHU002N06
100nF
C606
22000nF-X5R
R676
11.8K
10V
R694
300K
1%
R656
0
nostuff
1%
R655
0
nostuff
G_GCORE
C122
22000nF-X5R
6.3V
20%
G_GCORE
nostuff
100nF
C685
10V
50V
C651
0.1nF
nostuff
150K
nostuff
1%
R693
GFX_CORE
0.1nF
C650
50V
7
SHDN_RT
1
VDD
8
G_GCORE
COMP 10
FB 9
GND
2
LX_1 3
LX_2 4
PAD 11
PGND
5
PVDD_1
6
PVDD_2
U6
RT8015AGQW
1203-005902
5V
GFX_CORE
P1.05V
1K
R724
1%
nostuff
nostuff
1K
R725
1%
G_GCORE
AD
2.5V
220uF
EC504
100nF
C139
10V
50V
nostuff
P5.0V_AUX
1%
C630
1nF
R692
100K
1%
24.3K
R140
nostuff
EN
1
FB 3
GND
2
POK
4
VCC
6
G_GCORE
EC501
220uF
2.5V
AD
13V
1203-006106
APL5610ACI-TRG
U512
DRV 5
6.3V
C684
1000nF-X5R
P5.0V_AUX
P5.0V_AUX
R690
1K
P5.0V_AUX
G_GCORE
20%
6.3V
C608
22000nF-X5R
R691
1K
1%
nostuff
1%
G_GCORE
6.3V
C649
1%
10K
R674
10000nF-X5R
R152
1
P0.89V_DRV_MN
P0.89V_FB_MN
GCORE5_PWRGD
VCCP5_PWRGD
P0.89V_EN_MN
KBC3_PWRON_D
IGFXVR_VDD_MN
IGFXVR_COMP_MN
IGFXVR_SHDN_RT_RRQ_MN
PNS_IGFXVR_PHASE_MN
IGFXVR_SHDN_RT_MN
IGFXVR_SHDN_RT_RRQ_RRCQ_MN
IGFXVR_COMP_RC_MN
IGFXVR_FB_MN
VCCP5_PWRGD
KBC3_PWRON_D

8-40
8. Block Diagram and Schematic
- 이 문서는 삼성전자의 기술 자산으로 승인자만이 사용할 수 있습니다 -
- This Document can not be used without Samsung's authorization -
N220, N210, N150, NB30
Samsung
Confidential
Samsung
Confidential
Samsung
Confidential
A
D
P12V_ALW
Sleep’n Charger
3
3
2
2
C
D
EMI Request (10/30)
4
1
DO NOT DISCLOSE TO OR DUPLICATE FOR OTHERS
1
SAMSUNG PROPRIETARY
THIS DOCUMENT CONTAINS CONFIDENTIAL
PROPRIETARY INFORMATION THAT IS
SAMSUNG ELECTRONICS CO’S PROPERTY.
CHARGEABLE USB
EXCEPT AS AUTHORIZED BY SAMSUNG.
ELECTRONICS
4
BB
SAMSUNG
A
P3.3V
Load Switch Control (P5.0V) Load Switch Control (P3.3V) Load Switch Control (P1.8V)
C
1%
R703
100K
P5.0V_ALW
RHU002N06
Q520
D3
1
G
2
S
10V
C636
4700nF-X5R
P3.3V_AUX
C659
100nF
P5.0V_AUX
6.3V
C125
25V
nostuff
SHORT505
INSTPAR
4700nF-X5R
INSTPAR
SHORT504
nostuff
SHORT506
INSTPAR
50V
C809
0.1nF
100K
R700
1%
RHU002N06
Q527
D3
1
G
2
S
470K
R701
1%
nostuff 1%
10K
R729
R728
10K
1%
nostuff
50V
C656
2.2nF
R153
10
nostuff
AO6409L
Q519
D1
1 2
D2
5
D3 D4
6
3
G
4
S
1
D1 D2
2
D3
5 6
D4
G
3S4
Q525
AO6409L
100K
R723
1%
R722
0
NON_CHGUSB
NON_CHGUSB
3
D
G
1
S2
P5.0V_AUX
P5.0V_ALW
0
R721
C683
Q530
RHU002N06
10V
100nF
10V
C718
2200nF-X5R
1%
P5.0V
Q526
AO6409L
1
D1 D2
2
D3
5 6
D4
G
3S4
10K
R704
P5.0V_ALW
-20V
60V
3
D
G
1
S2
40-A4
10nF
Q515
RHU002N06
C682
16V
C635
100nF
10V
1%
R702
20K
R682
10K
1%
1%
10K
R720
100K
R719
4C-
0
4
1%
P12.0V_ALW
2200nF-X5R
C658
10V
MMBT3904
1
3
2
C124
1nF
50V
Q8
40V
R141
30K
1%
VDC
P12.0V_ALW
P5.0V_AUD
25V
C123
12V
1 3
4700nF-X5R
ZD1
BZX84C12L
100nF
10V
C654
25V
C655
10nF
3
G
S4
P1.8V_AUX
AO6402AL
Q518
D1
1
2D2
5D3
D4
6
4700nF-X5R
C653
6.3V
P1.8V
U514
RHU002N06
3
D
G
1
S2
R745
10K
1%
KBC3_SUSPWR
SWITCHVR_P5.0V_ALW_RRQ_P5.0V_AUX_MN SWITCHVR_P5.0V_ALW_RRCQ_P5.0V_AUX_MN
SWITCHVR_KBC3_SUSPWR_RCQ_P5.0V_AUX_MN
10K
R746
1%
KBC3_PWRON
KBC3_PWRON_RCQ2_RRQ_MN
KBC3_PWRON_RCQ2_RRQ_RCQ_MN
KBC3_PWRON_RCQ2_MN
KBC3_PWRON
KBC3_PWRON_RCQ1_RRQ_MN
KBC3_PWRON_RCQ1_RRQ_RCQ_MN
KBC3_PWRON_RCQ1_MN
KBC3_PWRON_D
KBC3_PWRON_RRQ3_RQQ_MN
KBC3_PWRON_RRQ3_RQQ_RCCQQ_MN
KBC3_PWRON_RRQ3_MN
VCCP5_PWRGD
VDC_RCQZD_P12.0V_ALW_MN

8-41
8. Block Diagram and Schematic
- 이 문서는 삼성전자의 기술 자산으로 승인자만이 사용할 수 있습니다 -
- This Document can not be used without Samsung's authorization -
N220, N210, N150, NB30
Samsung
Confidential
Samsung
Confidential
Samsung
Confidential
2
4
PWR Discharger
3
31
21
SAMSUNG PROPRIETARY
THIS DOCUMENT CONTAINS CONFIDENTIAL
PROPRIETARY INFORMATION THAT IS
SAMSUNG ELECTRONICS CO’S PROPERTY.
DO NOT DISCLOSE TO OR DUPLICATE FOR OTHERS
EXCEPT AS AUTHORIZED BY SAMSUNG.
BB
SAMSUNG
ELECTRONICS
AA
D
C
4
C
D
10
R150
nostuff
1% 10
R151
100K
R683
10K
R684
1%
V
5.1
PV
3
.
3PV
8.
1P
Q514
nostuff
D3
G
1
2
S
P5.0V_STB
3
D
1
G
S2
RHU002N06
D3
1
G
2
S
nostuff
Q10
RHU002N06
3
D
G
1
S2
RHU002N06
Q11
Q516
RHU002N06
nostuff
10
R149
RHU002N06
3
D
1
G
S2
P1.05V
nostuff
nostuff
Q9
R680
10
KBC3_PWRON_RQ_RQQQQQ_MN
KBC3_PWRON_RQ_MN
P5.0V_RQ_MN P3.3V_RQ_MN P1.5V_RQ_MN
KBC3_PWRON
P1.05V_RQ_MN

8-42
8. Block Diagram and Schematic
- 이 문서는 삼성전자의 기술 자산으로 승인자만이 사용할 수 있습니다 -
- This Document can not be used without Samsung's authorization -
N220, N210, N150, NB30
Samsung
Confidential
Samsung
Confidential
Samsung
Confidential
D D
ICT FREE
3
A
4
4
SAMSUNG
ELECTRONICS
3
1
2
2
1
SAMSUNG PROPRIETARY
THIS DOCUMENT CONTAINS CONFIDENTIAL
PROPRIETARY INFORMATION THAT IS
SAMSUNG ELECTRONICS CO’S PROPERTY.
C C
DO NOT DISCLOSE TO OR DUPLICATE FOR OTHERS
EXCEPT AS AUTHORIZED BY SAMSUNG.
A
BB
P1.05V
P1.5V
P1.8V
P3.3V
P5.0V
4
5
5
66
7
7
88
9
9
GFX_CORE
VDC
P1.2V
KBC3_PWRON
TP23462
1
1
10 10
22
3
3
4

8-43
8. Block Diagram and Schematic
- 이 문서는 삼성전자의 기술 자산으로 승인자만이 사용할 수 있습니다 -
- This Document can not be used without Samsung's authorization -
N220, N210, N150, NB30
Samsung
Confidential
Samsung
Confidential
Samsung
Confidential
10 1-2-3
REVISION STEP
N.C.
1-2
2-3
3-1
2-3
NO CONNECTION
5
DATE(YY/MM/DD)
4
3
2
1
6
7
8
9
N.C.
1-2
PCB REVISION CONTROL ( ICT )
3-1
1-2-3
ELECTRONICS
A
B
B
3
A
BOTTOM SIDE EMI CLIP
Top + Bottom
+
3
Bottom
2
2
For EMI
PROPRIETARY INFORMATION THAT IS
THIS DOCUMENT CONTAINS CONFIDENTIAL
1
Top + Bottom
(Topside)
(Bottom side)
DO NOT DISCLOSE TO OR DUPLICATE FOR OTHERS
1
SAMSUNG PROPRIETARY
M/B
FOR EMI (09/25)
EXCEPT AS AUTHORIZED BY SAMSUNG.
KBD
SAMSUNG
SAMSUNG ELECTRONICS CO’S PROPERTY.
C C
D D
4
4
1nF 50V
C593C719
50V1nF
1nF 50V
C796
50V
C657
P5.0V_ALW
C803
10V
100nF
1nF
P5.0V
100nF 10V
C804
MT12
RMNT-25-70-1P
P5.0V_ALW
P3.3V_MICOM_SW
RMNT-25-70-1P
MT6
MT5
RMNT-25-70-1P
P3.3V
MT10
MT3
RMNT-25-70-1P RMNT-25-70-1P
MT7
RMNT-25-70-1P
P5.0V
G_AUD
1nF
50V
C746
1nF
50V
C778
G_AUD
nostuff
EMI
EMI1
CONTACT-EMI_FINGER
MT14
RMNT-25-70-1P
MT8
RMNT-25-70-1P
MT9
RMNT-25-70-1P
0
R678
C170
50V
1nF
C797
50V
1nF
1nF 50V
C758
RMNT-25-70-1P
MT13
P3.3V
G_AUD
P3.3V_AUX
RMNT-25-70-1P
MT4
SHORT554
INSTPAR
P3.3V
SHORT552
INSTPAR
INSTPAR
SHORT553
P3.3V
1nF 50V
C24
C160
50V
C61
1nF 50V
C777
50V
1nF
P5.0V_ALW
1nF
1nF
P5.0V
2 3
G_AUD
P1.05V
P1.2V
C768
50V
REV500
1
MT11
RMNT-25-70-1P
