Samsung Canterbury Springfield Schematics. Www.s Manuals.com. R1.0 Schematics
User Manual: Motherboard Samsung Canterbury Springfield - Schematics. Free.
Open the PDF directly: View PDF
.
Page Count: 45

8-1
- 이 문서는 삼성전자의 기술 자산으로 승인자만이 사용할 수 있습니다 -
- This Document can not be used without Samsung's authorization -
N130
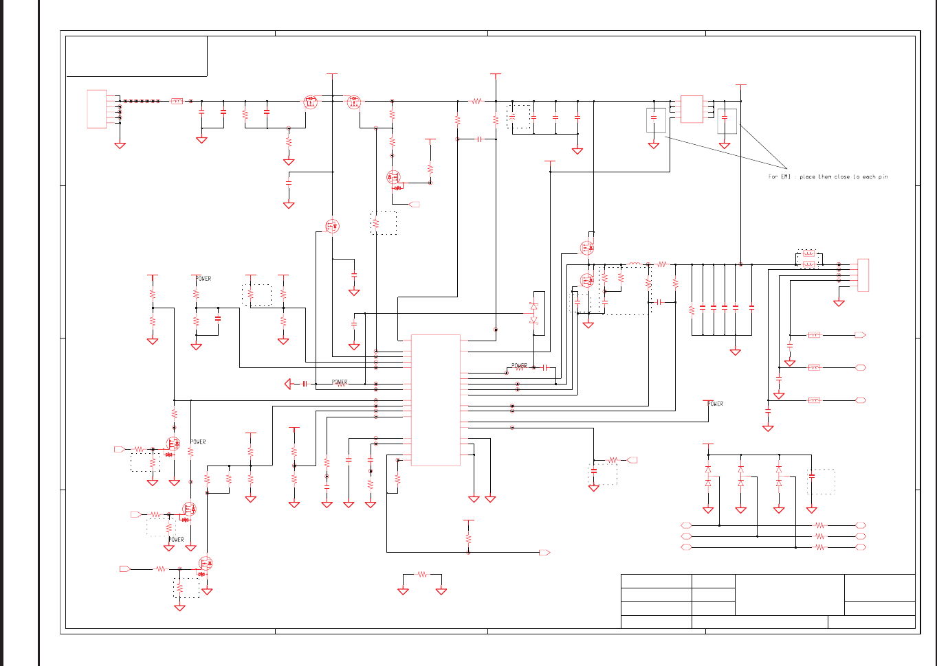
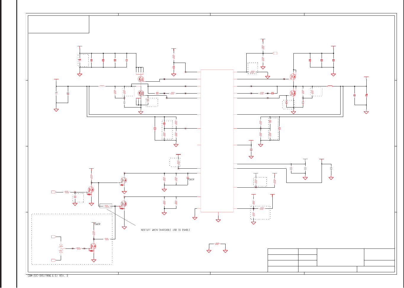
8. Block Diagram and Schematic
Samsung
Confidential
BA41-01125A (TRI)
25
T.R. Date :
BA41-01122A (GCE)
Page.
DO NOT DISCLOSE TO OR DUPLICATE FOR OTHERS
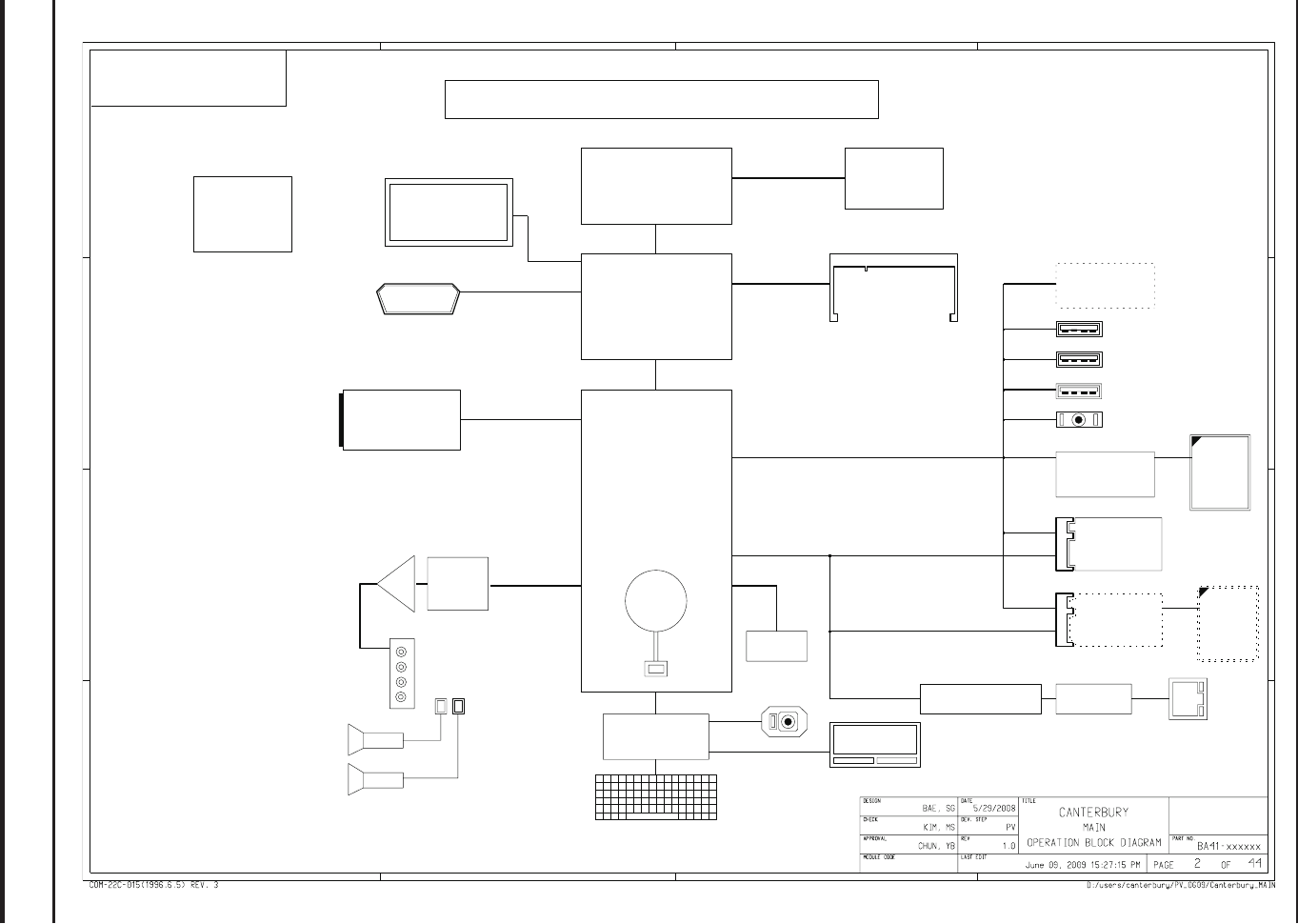
OPERATION BLOCK DIAGRAM
3
Page.
Page.
1
1
MICOM
Page.
3IN1 SUB
4
Page.
SAMSUNG PROPRIETARY
ICH7-M
TEST POINTS
Page.
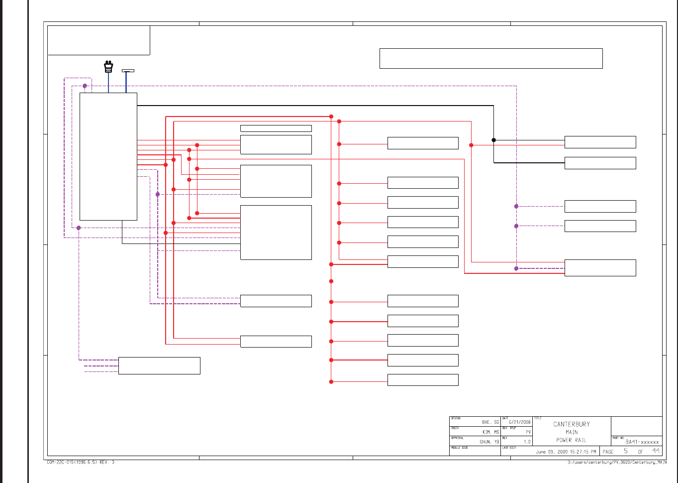
CHIPSET POWER (P 1.05V & P 1.5V)
D
46
2009.07.13
BIOS CODE
22
Page.
Remarks :
39
SPRINGFIELD
CHECK
2
3
EXCEPT AS AUTHORIZED BY SAMSUNG.
A
34
INTEL 945GSE
BA41-01123A (NY)
USB
SAMSUNG ELECTRONICS CO’S PROPERTY.
SAMSUNG PROPRIETARY
C
B
Page.
EXCEPT AS AUTHORIZED BY SAMSUNG.
A
SAMSUNG ELECTRONICS CO’S PROPERTY.
4
40
Page.
DDR2 POWER
1
41
MINI-CARD (Wireless)
Page.
Page.
Page.
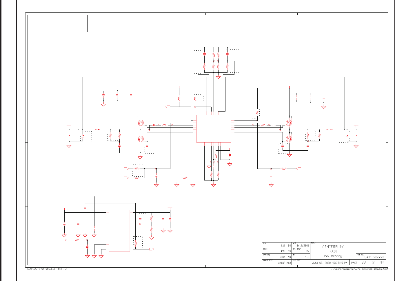
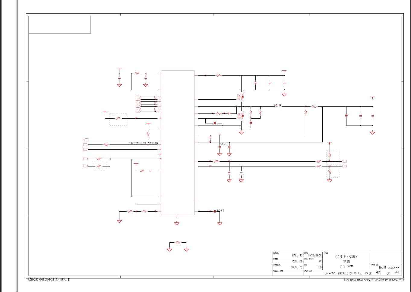
CANTERBURY
3
D
CANTERBURY
Page.
LAN (GIGABIT)
INTEL DIAMONDVILLE
Page. CHARGER
CPU :
D
9
1
SWITCHED POWER
P3.3V_AUX & P5V_AUX
Page.
PROPRIETARY INFORMATION THAT IS
THIS DOCUMENT CONTAINS CONFIDENTIAL
C
Page.
SAMSUNG
6
26
4
Page.
BOARD INFORMATION
DRAW
4
CALISTOGA (INTEL945GSE)
SAMSUNG PROPRIETARY
5
SPRINGFIELD
C
Page.
4
35
DDR2 ON BOARD
Page.
Page.
C
2
31
THERMAL MONITOR
BA41-01124A (HST)
Page.
PR1
7~8
4
AUDIO CODEC (ALC262-GR)
32~33
1
PCB Part No :
A
AMP & SPEAKER & MIC
THIS DOCUMENT CONTAINS CONFIDENTIAL
LCD(LVDS) CONN.
Page.
CRT CONN.
DO NOT DISCLOSE TO OR DUPLICATE FOR OTHERS
Page.
23
42 CPU VRM POWER (VCC_CORE)
DDR2 TERMINATION
2
Page.
Page.
CLOCK DISTRIBUTION
17
Page.
Page.
HDD CONNECTOR (SATA)
C
B
47
Model Name :
CLOCK GENERATOR (CK-505M)
2
3
43
DIAMONDVILLE (N270)
2
B
POWER SEQUENCE
1
36
A
Table of Contents
4
49~50
EXCEPT AS AUTHORIZED BY SAMSUNG.
D
38
24
B
PROPRIETARY INFORMATION THAT IS
DO NOT DISCLOSE TO OR DUPLICATE FOR OTHERS
KBD CONN & DEBUG PORT
B
Page.
B
Page.
2
14~15
Page.
Page.
CARDBUS CONTROLLER (AU6371)
MOUNT HOLE
POWER DISCHARGER
C
A
APPROVAL
18~21
27~29
Revision :
THIS DOCUMENT CONTAINS CONFIDENTIAL
TRANSMITTER
3
Page.
D
Dev. Step :
45
SAMSUNG ELECTRONICS CO’S PROPERTY.
1.0
3
3
Page.
Page.
16
PROPRIETARY INFORMATION THAT IS
30
Chip Set :
LED FPC CONNECTOR POWER S/W
Page.
A
DDR2 SODIMM
1
44
ELECTRONICS
D
37
Page.
10~13
COVER
Page.
2

8-2
8. Block Diagram and Schematic
- 이 문서는 삼성전자의 기술 자산으로 승인자만이 사용할 수 있습니다 -
- This Document can not be used without Samsung's authorization -
N130
Samsung
Confidential
Samsung
Confidential
Samsung
Confidential
HDD
CPU
LAN
PCI_ EXP1
RJ45
D
200P
MICOM
Page
Power S/W
3
GMCH
P0
TFT_LCD
SPI ROM
DDR2-SODIMM
D
KEYBOARD
VGA
P7
2P
OPERATION BLOCK DIAGRAM
CPU2_THERMDA/DC
Space bar
Page 21
P5
P6
USB (1):debug port
MINI CARD2
A
Page8(block)
B
THIS DOCUMENT CONTAINS CONFIDENTIAL
C
option
SAMSUNG PROPRIETARY
998 uFCBGA Type
EXCEPT AS AUTHORIZED BY SAMSUNG.
SAMSUNG ELECTRONICS CO’S PROPERTY.
SAMSUNG
ELECTRONICS
C
MINI CARD1
Page8(block)
Page11~12
H8S-2110B
B
DO NOT DISCLOSE TO OR DUPLICATE FOR OTHERS
THERMAL
4
Page9(block)
2P
P/S2
3
Page26
LAN CONTROLLER
Page 22~25
Wireless LAN
Page9(block)
DIAMONDVILLE
Page9(block)
CK-505
533MHz FSB
Audio
RTC
High Definition Audio
MIC-IN
HP
88E8040
A
TOUCHPAD
P4
Aud.
Bluetooth
P1
USB2.0
945GSE
AMP
HSDPA/Wibro
2P
SIMM Card
P2
SPI
Module
option
82801 GBM
MONITOR
CRT
652 FCBGA Type
SPKR R
P3
ICH7-M
LVDS
ALC272
EMC2102
HDAUDIO
Page 17~20
PCI_ EXP2
AU6371
ICH
4
Page 13~16
SYNAPTICS
533 MHz
2.5inch
Transformer
CardBus
GENERATOR
10.1" WIDE
1.3M Camera
1
437 uFCBGA Type
Page8(block)
LPC
1
3in1 B’d
Batt.
PCI_ EXP3
USB (2)
2
2
PCI_ EXP
CLOCK
PROPRIETARY INFORMATION THAT IS
MAX 1 GB
SPKR L
USB (3)
SATA

8-3
8. Block Diagram and Schematic
- 이 문서는 삼성전자의 기술 자산으로 승인자만이 사용할 수 있습니다 -
- This Document can not be used without Samsung's authorization -
N130
Samsung
Confidential
Samsung
Confidential
Samsung
Confidential
USB PORT
USB PORT
1010 000X
5
4
BOARD INFORMATION
Bus
2
D
SODIMM0
SCHEMATIC ANNOTATIONS AND BOARD INFORMATION
PCI Devices Voltage Rails
3-IN-1
PROPRIETARY INFORMATION THAT IS
Hex
21
A
B
1101 001X
B
1
A0h -
THIS DOCUMENT CONTAINS CONFIDENTIAL
P1.5V 1.5V switched power rail (off in S3-S5)
ASSIGNED TO
ELECTRONICS
SAMSUNG ELECTRONICS CO’S PROPERTY.
A
2
EXCEPT AS AUTHORIZED BY SAMSUNG.
1
2
3
Mini Card 2 (HSDPA/Wibro)
Programable
Address
3.3V always power rail(for Micom)P3.3V_MICOM
P1.8V_AUX
4
C
USB PORT
BLUETOOTH
HSDPA
AD24(internal)
SAMSUNG PROPRIETARY
0
0.9V power rail for DDR (off in S4-S5)
2
USB PORT Assign
1
Port Number
3
3.3V power rail (off in S4-S5)
Core voltage for Atom CPU
P3.3V
CPU_CORE
4
5.0V switched power rail (off in S3-S5)P5V
PRTC_BAT
UHCI_1
#T
N
G/QER
#
LESDIseciveD
CPU Thermal Sensor
I C / SMB Address
Devices
6
USB
Hub to PCI P1.05V(VCCP)
7
SAMSUNG
elbasiD tuptuO kcolC desunU ,kcolCh2D)rotareneG kcolC( M505-KC
SMBUS Master
Master
Wireless LAN
ICH7M
3
Internal MAC
AD29(internal)
AD30(internal)
AD31(internal)
ASSIGNED TO
Port Number ASSIGNED TO
Mini Card 1(Wireless LAN)
LOM
Thermal Sensor
7Ah
0111 101X
DO NOT DISCLOSE TO OR DUPLICATE FOR OTHERS
3
D
PCI Express Assign
UHCI_3
UHCI_2
Descriptions
C
1.8V power rail for DDR (off in S4-S5)
Primary DC system power supply (9 to 19V)
P3.3V_AUX
P0.9V
3.3V switched power rail (off in S3-S5)
VTT for CPU, Calistoga & ICH7-M
3.3V (can drop to 2.0V min. in G3 state) supply for the RTC well.
P5V_AUX
Port Number
Power Rail
Interrupts
CAMERA
UHCI_0
VDC
5.0V power rail (off in S4-S5)
LPC Bridge/IDE/AC97/SMBUS

8-4
8. Block Diagram and Schematic
- 이 문서는 삼성전자의 기술 자산으로 승인자만이 사용할 수 있습니다 -
- This Document can not be used without Samsung's authorization -
N130
Samsung
Confidential
Samsung
Confidential
Samsung
Confidential
C
AC Adapter
ON
P2.5V
SAMSUNG ELECTRONICS CO’S PROPERTY.
A
Battery DC
+1.8V_AUX
+V*AUX
+V
USB
LAN
ON
1
ICH7-M
+0.9V
P1.8V_LAN
Thermal Sensor
LCD
P5.0V
ICH7-M
CPU_CORE
SODIMM
P3.3V_MICOM
S0
ELECTRONICS
3
SPI
C
LAN
State
CRESTLINE
BT
DIAMONDVILLE
HDD
P0.9V
P3.3V_AUX
4
MICOM
DIAMONDVILLE
POWER DIAGRAM
P3.3V
S5
M_PCI
KBC3_SUSPWR
S4
Rev 0.1
ON
D
FAN CIRCUIT
S0
CRT
LEDs
VCCP3_PWRGD
+V* (CORE)
ON
P2.5V_LAN
ON
(CHP3_S4_STATE*)
P5.0V_ALW
EXCEPT AS AUTHORIZED BY SAMSUNG.
KBC3_PWRON
MDC
2
P1.2V_LAN
D
P1.05V
VDC
P1.5V
ON
4
MICOM
P12.0V_ALW
Rail
ICH7-M
DO NOT DISCLOSE TO OR DUPLICATE FOR OTHERS
ON
S3
S5-S4
SAMSUNG
AUX DISPLAY
ICH7-M
S3
ICH7-M
PROPRIETARY INFORMATION THAT IS
ON
B
2
ON
LAN
PCMCIA
3
ICH8-M
(CHP3_SLPS3*)
+V*LAN
THIS DOCUMENT CONTAINS CONFIDENTIAL
MICOM
ON
Power On/Off Table by S-state
DDR II-Termination
B
P1.8V_AUX
SODIMM (DDR III)
M_PCI
ON
1
CALISTOGA
ON
A
+V*A(LWS)
P5V_AUX
SAMSUNG PROPRIETARY
CALISTOGA

8-5
8. Block Diagram and Schematic
- 이 문서는 삼성전자의 기술 자산으로 승인자만이 사용할 수 있습니다 -
- This Document can not be used without Samsung's authorization -
N130
Samsung
Confidential
Samsung
Confidential
Samsung
Confidential
3.3V
5V
POWER RAILS ANALYSIS
3.3V
0.1 A (TBD)
3
Adapter Battery
0.2 A (TBD)
Touch Pad
(4 W )
( 1.5 W )
0.001 A (TBD)
2.2 A
A
B
0.13 A
CPU CORE
PEX IO (TBD A)
VDC INV ( TBD A )
0.08 A (TBD)
0.6 A
P1.8V/2.5V_LAN
0.08 A (TBD)
0.9V
RTC_Battery
2
2
SPI
3.3V
D
C
3.3V_AUX
0.75 A (TBD)
0.1 A (TBD)
3.3V_AUX
P5.0V_LED (VDC INV) 0.35 A
C
5V_AUX
1.05V (MCH CORE)
MICOM 3V
KBC
0.01 A (TBD)
KBD LED
SATA HDD
0.16 A (TBD)
SAMSUNG PROPRIETARY
THIS DOCUMENT CONTAINS CONFIDENTIAL
1.5V
3.3V
DO NOT DISCLOSE TO OR DUPLICATE FOR OTHERS
EXCEPT AS AUTHORIZED BY SAMSUNG.
5V
3.3V
1.05V ( TBD A )
1.5V ( TBD A )
1.6A
0.421 A
0.9V( TBD A )
MICOM 3V ( TBD A )
1.5V
3.1 A (TBD)
5.0V ( TBD A )
3.3V_AUX ( TBD A )
PROPRIETARY INFORMATION THAT IS
SAMSUNG ELECTRONICS CO’S PROPERTY.
1.5V
0.08 A (TBD)
3.3V (LCD 3V)
LCD
SAMSUNG
3.3V
0.1 A (TBD)
1
FAN
5V
CPU CORE ( TBD A )
0.25 A (TBD)
Audio AMP
0.06 A (TBD)
5.0V_AUX ( TBD A )
5V
0.29 A (TBD)
0.15 A (TBD)
1.5 A (TBD)
5V
GMCH
5V
0.2 A (TBD)
0.78 A 3.3V
CLOCK
1.5V
ITP
MICOM 3V
PWR LED
1.05V
Thermal
3.3V
3.3V_AUX
( ~ 5.0 W )
LAN (88E8057)
0.006 A (TBD) 0.015 A (TBD)
RTC_Battery
VGA CORE (TBD A)
0.6 A (TBD)
LAN
1.05V (VCCP)
3.3V
3.3V_AUX
DDR-2
HD Audio
0.07 A (TBD)
USB (x 3)
SD Card
2 A (TBD)
3.3V
KeyBoard
D
3.3V ( TBD A )
1.8V_AUX ( TBD A )
B
0.5 A (TBD)
0.75A (TBD)
Sensor
31
3.72 A
Calistoga
220V
( 2.5 W )
1 A (TBD)
1.8V_AUX
Rev. 0.6 (060920)
0.22 A (TBD)
5V
ELECTRONICS
0.209 A (TBD)
0.16 A
P3.3V_AUX
P1.2V_LAN
ICH7-M
0.001 A (TBD)
4
4
1.8V_AUX
0.95 A
A
Mini Card X 2
1.5 A (TBD)
Diamondville
2.5 A
1.05V
2.5V ( TBD A )
2.5V 0.14 A
1.8V_AUX 1.5A

8-6
8. Block Diagram and Schematic
- 이 문서는 삼성전자의 기술 자산으로 승인자만이 사용할 수 있습니다 -
- This Document can not be used without Samsung's authorization -
N130
Samsung
Confidential
Samsung
Confidential
Samsung
Confidential
PAGE 6
SC454
DO NOT DISCLOSE TO OR DUPLICATE FOR OTHERS
15-2) 1.5V_PWRGD
1
VRMPWRGD
ELECTRONICS
4-1) P3.3V_LAN
THIS DOCUMENT CONTAINS CONFIDENTIAL
HDD
8-2) P1.8V_AUX
2
15-0) KBC3_VRON
C
23-0) PLT3_RST*
15-0) KBC3_PWRON
POWER SEQUENCE BLOCK DIAGRAM
4
14-2) P1.5V
Thermal
B
18-0) VRM3_CPU_PWRGD
8-1) P3.3V_AUX
4-0) KBC3_SUSPWR
EXCEPT AS AUTHORIZED BY SAMSUNG.
4-2) P3.3_AUX
14-0) KBC3_PWRON
4-1) P3.3V_AUX
8-2) P1.8V_AUX
14-2) P3.3V
8-3) P1.5V
14-3) P0.9V
15-2) VCCP
D
23-0) CPU1_CPURST*
(1)
22-0) PLT3_RST*
PAGE 44
POWER
14-2) P1.5V
21-0) CPU1_PWRGDCPU
14-1) P3.3V
DDR2
18-0) VRM3_CPU_PWRGD
Devices
4-0) KBC3_SUSPWR
PAGE 44
CHIP
P5V_AUX & P3V_AUX
C
PAGE 29
11.1V
PAGE 40
14-2) P3.3V
VRM
KBC
4-3) P1.2V_LAN
14-1)P5V
1-1) CHP3_RTCRST
Battery
13-1) MEM_VREF
15-1) P2.5V
3-0) KBC3_CHKPWRSW*
GMCH
25-0) INIT#
Monitor
12-0) KBC3_PWRBTN*
TPS51120
PAGE 18
24-0) A20M#/IGNNE#/INTR/NMI
13-1) P0.9V
PAGE 39
GIGABIT TRANSFORMER
5-1) P3.3V_AUX
24-0) A20M#/IGNNE#/INTR/NMI
SC415
19-0) VRM3_CPU_PWRGD
15-2) VCCP
26-0) CPU BIST
(2)
14-0) KBC3_PWRON
15-1) P2.5V
MINI PCIE
PAGE 44
20-0) KBC3_CPUPWRGD_D
14-2) P1.5V
CLOCK
88E8057
SI3433
25-0) INIT#
LFE9261
AMP
PAGE 27
4
6-1) P5V_AUX
PAGE 44
PAGE 9
B
14-1)P5V
PAGE 40
PAGE 26
LAN_RESET*
DDR2 POWER
19-0) VRM3_CPU_PWRGD
SAMSUNG PROPRIETARY
23-0) KBC3_CPURST*
BCP69-16
13-1) MEM_VREF
PROPRIETARY INFORMATION THAT IS
16-0) VCCP_PWRGD
5-1) P3.3V_AUX
RCIN*
1
14-2) P5.0V
5-0) AUX5_PWRGD
SI3433
2
A
3
15-0) KBC3_PWRON
A
SAMSUNG
14-2) P1.5V
22-0) PLT3_RST*
Battery Mode
TPS51120
2-0) VDC
22-0) PLT3_RST#
SC486
ICH7-M
14-3) P0.9V
4-2) P1.8V_P2.5V_LAN
RTC
3
15-2) VCCP
CPU
CPU
D
21-0) CPU1_PWRGDCPU
SAMSUNG ELECTRONICS CO’S PROPERTY.
VDC
MIC5219
PAGE 28
1-0) PRTC_BAT
15-1) P2.5V
5-1)P5V_AUX
PAGE 43
P5V_AUX & P3V_AUX
12-1) CHP3_SLPS5*/S3*
AUDIO
15-0) KBC3_VRON
PAGE 41
16-0) VCCP_PWRGD
2-1) MICOM_P3V
17-1) VCC_CORE
2-1) P5.0V_ALW
S/W
P1.5V_AUX & VCCP
Memory

8-7
8. Block Diagram and Schematic
- 이 문서는 삼성전자의 기술 자산으로 승인자만이 사용할 수 있습니다 -
- This Document can not be used without Samsung's authorization -
N130
Samsung
Confidential
Samsung
Confidential
Samsung
Confidential
MINI PCIE(WLAN)
133 MHz
CLK1_SATA#
2
33 MHz CLK3_PCLKICH
SAMSUNG ELECTRONICS CO’S PROPERTY.
12 MHz
ICH
CARDBUS
CLK1_MINIPCIE
CLK0_HCLK0#
3
B
CONTROLLER
88E8057
CLK1_MIN3PCIE
CLK1_DREFCLK
AUDIO CODEC
KBC3_SMCLK
SAMSUNG PROPRIETARY
PROPRIETARY INFORMATION THAT IS
C
CLK1_PCIEICH#
32.768KHz
1
CLK1_DREFCLK#
4
CLK3_PCLKMICOM
IDTCV179BNLG
CLK3_ICH14
33 MHz
1
100 MHz
100 MHz
100 MHz
RTC Clock
KBC5_TCLK
CLK3_SMBCLK
CLK1_PCIELOM
1205-002574
B
MINIPCI
CLK1_PCIELOM#
CLK1_SATA
CLK1_MCH3GPLL#
MINI PCIE(HSDPA)
D
533 MHz
C
CLK3_USB48
100 MHz
100 MHz
CLK1_MCLK1/1#
SAMSUNG
RTC Clock
CLK1_MINIPCIE#
D
133 MHz
DO NOT DISCLOSE TO OR DUPLICATE FOR OTHERS
CLK1_DREFSSCLK#
CLK1_MCLK0/0#
14.318 MHz
133 MHz
CLK1_DREFSSCLK GMCH
3
CK-505M
CLK0_HCLK1#
CLK1_MIN3PCIE#
CLK1_MCH3GPLL
EXCEPT AS AUTHORIZED BY SAMSUNG.
4
96 MHz
CLK1_PCIEICH
CLK3_PCLKCB
33 MHz
32.786KHz
12.288 MHz
HDA3_AUD_BCLK
THIS DOCUMENT CONTAINS CONFIDENTIAL
133 MHz
SMB3_CLK
CPU
KBC
TOUCHPAD
133 MHz
ELECTRONICS
33 MHz
CLK3_PCLKMIN
BATTERY
AA
AU6371
2
CLOCK DISTRIBUTION
CLK0_HCLK0
SODIMM
CLOCK GENERATOR
CLK0_HCLK1

8-8
8. Block Diagram and Schematic
- 이 문서는 삼성전자의 기술 자산으로 승인자만이 사용할 수 있습니다 -
- This Document can not be used without Samsung's authorization -
N130
Samsung
Confidential
Samsung
Confidential
Samsung
Confidential
To support heatsink
D
0101 110xb
SMBUS Address 7Ah
SAMSUNG
SHDN_SEL MODE
1
2
Opposite side of CPU.
Check if PU is doubled to Micom Side.
Line Width = 20 mil
C
1
4
PROPRIETARY INFORMATION THAT IS
1
B
4
B
HIGH Z
0
ELECTRONICS
ADDRESSS_SEL MODE
1
HIGH Z
0
C
SAMSUNG PROPRIETARY
A
SAMSUNG ELECTRONICS CO’S PROPERTY.
10mil width and 10mil spacing.
2
D
DO NOT DISCLOSE TO OR DUPLICATE FOR OTHERS
A
INTEL TR MODE
EXT.DIODE 2 MODE
3
0101 111xb
THERMAL SENSOR & FAN CONTROL
THIS DOCUMENT CONTAINS CONFIDENTIAL
For Intel 45nm(From penryn)
AMD CPU/DIODE MODE
EXCEPT AS AUTHORIZED BY SAMSUNG.
0111 101xb (7A)
TRIP_SET 1500 : 95 degree
3
1%
R79
10K
49.9
R80
1%
P5.0V
100nF
C53
P3.3V_AUX
10V
6.3V
C74
10000nF-X5R
C56
100nF
10V
Q8
MMBT3904
1
3
2
2.2nF
C55
50V
50V
2.2nF
C54
10K
R75
1%
R74
10K 1%
14
SMDATA
SYS_SHDN# 8
TACH
20
21
THERMAL_PAD
TRIP_SET
7
VDD_3V
1
VDD_5V_1
16
VDD_5V_2
19
CLK
DN1 2
DN3_DP2 5
DP1 3
DP3_DN2 4
FAN_1
17
FAN_2
18
13
GND
RESET#
9
SHDN_SEL
6
SMCLK 15
1209-001887
EMC2112-BP-TR
U8
10 ADDR_SEL
ALERT# 12
11
LENGTH
HEAD
DIA
BA61-01090A
M2
M1
BA61-01090A
DIA
HEAD
LENGTH
8-C3
8-C3
R72
10K
1%
1%
P3.3V
10K
R73
2.49K
R76
1%
R78
10K
1%
1
2
3
4
5MNT1
MNT2
6
P3.3V_AUX
R77
3711-000456
J505
HDR-4P-1R-SMD
P3.3V_AUX
nostuff
0
P3.3V
6.3V
C73
10000nF-X5R
FAN3_FDBACK#
THM3_ALERT#
CPU2_THERMDC
CPU2_THERMDA
THM3_SHDN_SEL_MN
KBC3_THERM_SMCLK
KBC3_THERM_SMDATA
THM3_STP#
FAN3_FDBACK#
THM3_VDD_3V_MN
THM3_TRIP_SET_MN
FAN5_VDD
FAN5_VDD
THM3_THERMDP_MN
THM3_THERMDN_MN

8-9
8. Block Diagram and Schematic
- 이 문서는 삼성전자의 기술 자산으로 승인자만이 사용할 수 있습니다 -
- This Document can not be used without Samsung's authorization -
N130
Samsung
Confidential
Samsung
Confidential
Samsung
Confidential
2 / 4
DATA GRP0DATA GRP1
DATA GRP2DATA GRP3
MISC
HCLK
1 / 4
ADDR GROUP0ADDR GROUP1
NC
CONTROLXDP/ITP SIGNALSTHERM
ELECTRONICS
4
B
4 3
B
THIS DOCUMENT CONTAINS CONFIDENTIAL
A
trace shorter than 0.5" to their
connected with Zo=27.4ohm(55ohm)
of the First GTLREF0 with Z0= 55 ohm trace
COMP1/3 : Stripline=4mils / Microstrip=5mils
C
DO NOT DISCLOSE TO OR DUPLICATE FOR OTHERS
of the First EXTBGREF with Z0= 55 ohm trace
GTLREF : Keep the Voltage divider within 0.5"
D D
EXCEPT AS AUTHORIZED BY SAMSUNG.
C
Near the CPU
32
COMP0/2 (COMP1/3) should be
B
D
Minimize coupling of any switching signals to this net
3
56ohm --> 68ohm
SAMSUNG
EXCEPT AS AUTHORIZED BY SAMSUNG.
4
of the First CMREF with Z0= 55 ohm trace
SAMSUNG PROPRIETARY
Minimize coupling of any switching signals to this net
B
1
DIAMONDVILLE (N270)
21
SAMSUNG PROPRIETARY
USE PROCHOT*
DO NOT DISCLOSE TO OR DUPLICATE FOR OTHERS
2
A
C
GTLREF : Keep the Voltage divider within 0.5"
1
respective Banias socket pins.
COMP0/2 : Stripline=14mils / Microstrip=18mils
C
3
D
THIS DOCUMENT CONTAINS CONFIDENTIAL
SAMSUNG ELECTRONICS CO’S PROPERTY.
PROPRIETARY INFORMATION THAT IS
4
PROPRIETARY INFORMATION THAT IS
2
A
GTLREF : Keep the Voltage divider within 0.5"
A
1
Minimize coupling of any switching signals to this net
SAMSUNG ELECTRONICS CO’S PROPERTY.
P1.05V
C157
100nF
10V
R158
1% 27.4
nostuff
R150
1K
2
P1.05V
P1.05V
R170
1K
1%
TP18106
2K
R167
1%
54.9
R132
1%
nostuff
1%
R134
1K
1%
R136
1K
nostuff
TP18104
P1.05V
R173
0
R154
54.9
45
1%
R156
54.9
43
1%
1%
R151
54.9
V17
RSP#
T6 SLP# N18
1%
1K
R148
E2
DSTBP0#
Y15
DSTBP1#
Y5
DSTBP2# K3
DSTBP3# F3
EDM
R6
EXTBGREF
M6
FORCEPR#
N15
GTLREF
A7
HPPLL
N6
MCERR#
P17 PWRGOOD
DP#0
V9
DP#1
R4
DP#2 M4
DP#3 D4
DPRSTP# R18
DPSLP# R17
DPWR# U4
DSTBN0#
Y14
DSTBN1#
Y4
DSTBN2# K2
DSTBN3#
C4
D62# C7
D63# D2
D7#
Y10
D8#
Y9
D9#
Y13
DCLKPH
V5
DINV0#
W16
DINV1#
Y6
DINV2# L1
DINV3# C5
D3
D52# B4
D53# E1
D54# A5
D55# C3
D56# A6
D57# F2
D58# C6
D59# B6
D6#
AA16
D60# B3
D61#
D42# N2
D43# L2
D44# M3
D45# J2
D46# H1
D47# J1
D48# C2
D49# G2
D5#
W12
D50# F1
D51#
R3
D33# R2
D34# P1
D35# N1
D36# M2
D37# P2
D38# J3
D39# N3
D4#
AA11
D40# G3
D41# H2
Y7
D23#
AA6
D24#
Y3
D25#
W2
D26#
V3
D27#
U2
D28#
T3
D29#
AA8
D3#
AA14
D30#
V2
D31#
W4
D32#
D13#
W13
D14#
AA9
D15#
W9
D16#
AA5
D17#
Y8
D18#
W3
D19#
U1
D2#
Y12
D20#
W7
D21#
W6
D22#
B7
COMP0 T1
COMP1 T2
COMP2 F20
COMP3 F21
CORE_DET A13
D0#
Y11
D1#
W10
D10#
W15
D11#
AA13
D12#
Y16
ACLKPH
U5
BINIT#
T17
BSEL0
J6
BSEL1
H5
BSEL2
G5 CMREF
1K
R176
U505-2
N270
0902-002366
35
1K
R174
33
1K
R175
P1.05V
R137
330
10V
100nF
C127
1%
R133
1K
nostuff
57
P1.05V
P1.05V
4
55
1%
R169
2K
1%
R157
54.9
1%
R153
56.2
nostuff
P1.05V
41
1%
R159
54.9
TP18068
nostuff
R138
1K 1K
R177
10
12
8
1%
R155
56.2
0
63
3
2
2K
R149
1%
27.4
1%
R130
0
54.9
R152
1%
30
53
47
1K
R168
1%
C154
100nF
10V
18
42
20
44
37
39
14
32
16
34
14
59
TP18105
61
54
6
56
4
TP18103
51
4
26
49
22
46
10
W19
TRST# K16
RSVD3 C21
SMI#
U17
STPCLK#
R16
TCK M17
TDI N16
TDO M16
THERMTRIP# H17
THRMDA E4
THRMDC E5
TMS L17
TRDY#
N21
REQ1#
J21
REQ2#
G19
REQ3#
P20
REQ4#
R19
RESET# D15
RS0# W18
RS1# Y17
RS2# U20
RSVD1 A3
RSVD2 C1
W20
NC1
D6
NC2
G6
NC3
H6
NC4
K4
NC5
K5
NC6
M15
NC7
L16
PRDY# K18
PREQ# J16
PROCHOT# G17
REQ0#
DEFER# T21
DRDY# T19
FERR#
T16
HIT# AA17
HITM# V20
IERR# F16
IGNNE#
J4
INIT# V16
LINT0
T15
LINT1
R15
LOCK#
V11
BCLK1 V12
BNR# Y19
BPM0# K17
BPM1# J18
BPM2# H15
BPM3# J15
BPRI# U21
BR0# T20
BR1# V15
DBSY# Y18
H20
A5#
N20
A6#
R20
A7#
J19
A8#
N19
A9#
G20
ADS# V19
ADSTB0#
K20
ADSTB1#
B19
AP#0
D17
AP#1
M18
BCLK0
A27#
B18
A28#
C15
A29#
B16
A3#
P21
A30#
B17
A31#
C16
A32#
A17
A33#
B14
A34#
B15
A35#
A14
A4#
C19
A18#
F19
A19#
E21
A20#
A16
A20M#
U18
A21#
D19
A22#
C14
A23#
C18
A24#
C20
A25#
E20
A26#
D20
A10#
M19
A11#
H21
A12#
L20
A13#
M20
A14#
K19
A15#
J20
A16#
L21
A17#
36
30
P1.05V
16
0902-002366
N270
U505-1
9
1
12
6
31
8
58
25
28
18
48
20
3
38
27
40
11
24
25
15
60
22
62
5
17
52
1
27
50
21
17
23
11
13
7
31
7
3
9
29
26
28
29
19
21
13
23
24
15
ITP3_DBRRESET#
19
5
CPU1_PWRGDCPU
CPU1_DPSLP#
CPU1_SLP#
CPU1_DPWR#
CPU1_BSEL1
CPU1_BSEL0
CPU1_BSEL2
CPU2_THERMDA
CPU2_THERMDC
CPU1_THRMTRIP#
CPU1_DPRSTP#
CLK0_HCLK0
CLK0_HCLK0#
CPU1_SMI#
CPU1_DBI3#
CPU1_DSTBN2#
CPU1_DSTBN3#
CPU1_DSTBP2#
CPU1_DSTBP3#
CPU1_D#(63:48)
CPU1_D#(47:32)
CPU1_NMI
CPU1_INTR
CPU1_IGNNE#
CPU1_A20M#
CPU1_FERR#
CPU1_STPCLK#
CPU1_DBI2#CPU1_DBI0#
CPU1_ADS#
CPU1_RS2#
CPU1_RS1#
CPU1_RS0#
CPU1_D#(31:16)
CPU1_D#(15:0)
CPU1_REQ#(4:0)
CPU1_ADSTB0#
CPU1_ADSTB1#
CPU1_A#(16:3)
CPU1_HIT#
CPU1_BNR#
CPU1_BREQ#
CPU1_LOCK#
CPU1_TRDY#
CPU1_DRDY#
CPU1_DBSY#
CPU1_A#(31:17)
CPU1_DSTBP1#
CPU1_DSTBN1#
CPU1_DSTBP0#
CPU1_DBI1#
CPU1_DSTBN0#
CPU1_INIT#
CPU1_CPURST#
CPU1_DEFER#
CPU1_BPRI#
CPU1_HITM#

8-10
8. Block Diagram and Schematic
- 이 문서는 삼성전자의 기술 자산으로 승인자만이 사용할 수 있습니다 -
- This Document can not be used without Samsung's authorization -
N130
Samsung
Confidential
Samsung
Confidential
Samsung
Confidential
4 / 4
3 / 4
SAMSUNG PROPRIETARY
3
SAMSUNG PROPRIETARY
D
SAMSUNG
4
B
1
4
PROPRIETARY INFORMATION THAT IS
EXCEPT AS AUTHORIZED BY SAMSUNG.
D
1
31
3
CC
THIS DOCUMENT CONTAINS CONFIDENTIAL
Placed as close as
possible to VCCA pins.
DIAMONDVILLE (N270)
EXCEPT AS AUTHORIZED BY SAMSUNG.
B
D
B
A A
DO NOT DISCLOSE TO OR DUPLICATE FOR OTHERS
2
1
D
C
2
4
B
THIS DOCUMENT CONTAINS CONFIDENTIAL
ELECTRONICS
C
2
SAMSUNG ELECTRONICS CO’S PROPERTY.
DO NOT DISCLOSE TO OR DUPLICATE FOR OTHERS
A
2
4
SAMSUNG ELECTRONICS CO’S PROPERTY.
A
3
PROPRIETARY INFORMATION THAT IS
VSS91
P16
VSS92
P18
VSS93
P19
VSS94
R1
VSS95
R5
VSS96
R7
VSS97
R9
VSS98
R13
VSS99
N13
VSS82
N17
VSS83
P3
VSS84
P4
VSS85
P5
VSS86
P6
VSS87
P7
VSS88
P9
VSS89
B2 VSS9
P13
VSS90
P15
VSS72
M5 VSS73
M7
VSS74
M9
VSS75
M13
VSS76
M21
VSS77
N4
VSS78
N5
VSS79
B1 VSS8
N7
VSS80
N9
VSS81
VSS62
L4 VSS63
L5 VSS64
L6 VSS65
L7 VSS66
L9 VSS67
L13 VSS68
L15 VSS69
A20 VSS7
L18 VSS70
L19 VSS71
M1
J13 VSS53
J17 VSS54
K1 VSS55
K6 VSS56
K7 VSS57
K9 VSS58
K13 VSS59
A19 VSS6
K15 VSS60
K21 VSS61
L3
VSS43
H7 VSS44
H9 VSS45
H13 VSS46
H16 VSS47
H18 VSS48
H19 VSS49
A18 VSS5
J5 VSS50
J7 VSS51
J9 VSS52
VSS33
F17 VSS34
F18 VSS35
G1 VSS36
G4 VSS37
G7 VSS38
G9 VSS39
A15 VSS4
G13 VSS40
G21 VSS41
H3 VSS42
H4
E6 VSS24
E7 VSS25
E8 VSS26
E15 VSS27
E16 VSS28
E19 VSS29
A8 VSS3
F4 VSS30
F5 VSS31
F6 VSS32
F7
VSS145
C8 VSS15
C17 VSS16
D1 VSS17
D5 VSS18
D8 VSS19
A4 VSS2
D14 VSS20
D18 VSS21
D21 VSS22
E3 VSS23
VSS135
AA2
VSS136
AA3
VSS137
AA4
VSS138
AA7
VSS139
B21 VSS14
AA10
VSS140
AA12
VSS141
AA15
VSS142
AA18
VSS143
AA19
VSS144
AA20
W5
VSS126
W8
VSS127
W11
VSS128
W14
VSS129
B20 VSS13
W17
VSS130
W21
VSS131
Y1
VSS132
Y2
VSS133
Y20
VSS134
Y21
VSS116
V4
VSS117
V6
VSS118
V7
VSS119
B13 VSS12
V8
VSS120
V13
VSS121
V14
VSS122
V18
VSS123
V21
VSS124
W1
VSS125
VSS106
T12
VSS107
T13
VSS108
T18
VSS109
B8 VSS11
U3
VSS110
U6
VSS111
U7
VSS112
U15
VSS113
U16
VSS114
U19
VSS115
V1
N270
U505-4
A2 VSS1
B5 VSS10
R21
VSS100
T4
VSS101
T5
VSS102
T7
VSS103
T9
VSS104
T10
VSS105
T11
0902-002366
R171
100 1%
1%
100
R172
10V
100nF
C144
P1.05V
CPU_CORE
P1.5V
10000nF-X5R
C153
10V
CPU_CORE
10V
C155
100nF
nostuff
10V
C165
10000nF-X5R
nostuff
10000nF-X5R
C164
10V
10V
C110
10000nF-X5R 10000nF-X5R
C143
10V
nostuff
10V
C166
10000nF-X5R
nostuff
10000nF-X5R
C169
10V
nostuff
10V
C170
10000nF-X5R
10000nF-X5R
C168
10V
10V
C167
10000nF-X5R10000nF-X5R
C141
10V
10V
C140
10000nF-X5R
10000nF-X5R
C142
10V
nostuff
C135
1000nF
6.3V
nostuff
6.3V
1000nF
C136
nostuff
C138
1000nF
6.3V
nostuff
6.3V
1000nF
C134
C131
1000nF
6.3V
6.3V
1000nF
C158
nostuff
C133
1000nF
6.3V
nostuff
1000nF
C137
nostuff
1000nF
C159
nostuff
6.3V
C160
1000nF
6.3V 6.3V
1000nF
C162
C163
1000nF
6.3V 6.3V
1000nF
C161C132
1000nF
6.3V 6.3V
1000nF
C130C139
1000nF
6.3V 6.3V
C145
1000nF
6.3V
1000nF
C129
C128
100nF
10V 6.3V
100nF
10V VTT4 F9
VTT5 G8
VTT6 G14
VTT7 H8
VTT8 H14
VTT9
P1.05V
C109
T8
VTT24 T14
VTT25 U8
VTT26 U9
VTT27 U10
VTT28 U11
VTT29
E9
VTT3
U12
VTT30 U13
VTT31 U14
VTT32
F8
VTT14 L14
VTT15 M8
VTT16 M14
VTT17 N8
VTT18 N14
VTT19
D9
VTT2
P8
VTT20 P14
VTT21 R8
VTT22 R14
VTT23
VID2 G15
VID3 G16
VID4 E17
VID5 G18
VID6
D13
VSSSENSE
C9
VTT1
J8
VTT10 J14
VTT11 K8
VTT12 K14
VTT13 L8C12 VCCP9
E13
VCCP_C6_1
E14
VCCP_C6_2
F13
VCCP_C6_3
F14
VCCP_C6_4
A9 VCCQ1
B9 VCCQ2
C13
VCCSENSE
F15
VID0 D16
VID1 E18
VCCP4
P10 VCCP40
P11 VCCP41
P12 VCCP42
R10 VCCP43
R11 VCCP44
R12 VCCP45
B11 VCCP5
B12 VCCP6
C10 VCCP7
C11 VCCP8
VCCP3
K12 VCCP30
L10 VCCP31
L11 VCCP32
L12 VCCP33
M10 VCCP34
M11 VCCP35
M12 VCCP36
N10 VCCP37
N11 VCCP38
N12 VCCP39
B10
G11 VCCP20
G12 VCCP21
H10 VCCP22
H11 VCCP23
H12 VCCP24
J10 VCCP25
J11 VCCP26
J12 VCCP27
K10 VCCP28
K11 VCCP29
A12
VCCP10
D11 VCCP11
D12 VCCP12
E10 VCCP13
E11 VCCP14
E12 VCCP15
F10 VCCP16
F11 VCCP17
F12 VCCP18
G10 VCCP19
A11 VCCP2
U505-3
N270
0902-002366
D7
VCCA
V10 VCCF
A10 VCCP1
D10
20mils
CPU1_VID(6:0)
CPU1_VCCSENSE
CPU1_VSSSENSE
CPU1_VCCSENSE
CPU1_VSSSENSE

8-11
8. Block Diagram and Schematic
- 이 문서는 삼성전자의 기술 자산으로 승인자만이 사용할 수 있습니다 -
- This Document can not be used without Samsung's authorization -
N130
Samsung
Confidential
Samsung
Confidential
Samsung
Confidential
VDD_PCI VDD_SRC
1
1
Pin 20/21
3
Place 14.318MHz within
500mils of CK-505
This part is 64pin QFN package.
0
PROPRIETARY INFORMATION THAT IS
1
HOST CLK
RSVD
1
GMCH
VDD_CPU_IO VDD_PLL3_IO
Pin 24/25
SAMSUNG
0
DOT_96/DOT_96#
FSC
400 MHz
LOW
C
4
200 MHz
DEVICE
BSEL1
1 166 MHz
VDD_SRC_IO
A
THIS DOCUMENT CONTAINS CONFIDENTIAL
0
4
CLK REQ F HSDPA SRC8
FSB
B
EXCEPT AS AUTHORIZED BY SAMSUNG.
333 MHz
SAMSUNG ELECTRONICS CO’S PROPERTY.
1
ELECTRONICS
1
0
A
VDD_PLL3 VDD_CPU
CLK REQ B
BSEL0
D
B
C
VDD_IO
CLK REQ A
1
0
1
100 MHz
WIRELESS LAN
CLK REQ
0
0
FSA
VDD_REF
SATA
HIGH
SAMSUNG PROPRIETARY
SRC PORT
SRC_0/SRC_0#
SEL_LCDCLK*
SRC4
0
1
PEG_CLK/PEG_CLK#
27M & 27M_SS
133 MHz
1
2
266 MHz
D
SRC2
2
BSEL2
0
SRC6
01
0
1
3
For EMI
For EMI
1
0
VDD_48
CLK REQ E
DO NOT DISCLOSE TO OR DUPLICATE FOR OTHERS
R524
1K
0.018nF
C532
50V
10K
R523
5%
50V
C520
0.012nF
R518
22 5%
nostuff
R549
10K 1%
C521
100nF 10V
P1.5V
B502
BLM18PG181SN1
nostuff
1%
R31
56
nostuff
R29
0
nostuff
R509
0
1%
0.018nF
C531
50V
P1.05V
R511
56
2801-004667
14.31818MHz
Y500
1
2
nostuff
56
R551
1%
50V
50V
C505
0.1nF
0.1nF
C504
B504
BLM18PG181SN1
0.033nF
C565
50V
50V
C527
0.033nF
1%
R506
475
22
R520
10V
C529
100nF
0
BLM18PG181SN1
B501
nostuff
nostuff
R552
5%
R525
33
C530
100nF 10V
100nF
C524
10V
10V
100nF
C528
100nF
C526
10V
nostuff
C19
100nF 10V
nostuff
C18
10000nF
6.3V
5%22
R519
0
R550
10K
R548
5%
P3.3V
1%
R521
475
50V
4700nF-X7R
C523
C502
0.1nF
6.3V
R514
2.2K
C503
0.1nF 50V
5%33
R516
R30
1K
R513
1K
0
R32
1% nostuff
475
R504
nostuff
10000nF-X5R
C517
6.3V
nostuff
10000nF-X5R
1%10K
R547
6.3V
C519
C522
100nF 10V
nostuff
10000nF-X5R
C501
6.3V
1%
0.012nF
C525
50V
475
R522
P3.3V
nostuff
5%
10K
R517
50V0.033nF
C566
nostuff
5%
R512
0
P3.3V
R515
33
475
R505
1%
XTAL_OUT
C506
4700nF-X7R
6.3V
18 VSS_48
VSS_CPU
59
VSS_IO
22
VSS_PCI
15
VSS_PLL3
26
VSS_REF
1
VSS_SRC1
30
VSS_SRC2
36
VSS_SRC3
49
XTAL_IN
3
2
VDD_CPU 62
VDD_CPU_IO
56
VDD_IO
19
VDD_PCI 9
VDD_PLL3 23
27 VDD_PLL3_IO
VDD_REF 4
VDD_SRC 46
VDD_SRC_IO1
33
VDD_SRC_IO2
43
VDD_SRC_IO3
52
48
SRC6# 47
SRC7#_CLKREQE# 50
SRC7_CLKREQF# 51
SRC8#_ITP# 53
SRC8_ITP 54
SRC9 37
SRC9# 38
THERM_GND
65
USB_FS_A
17
VDD_48 16
SRC10 41
SRC10# 42
SRC11#_CLKREQG# 39
SRC11_CLKREQH# 40
SRC2 28
SRC2# 29
SRC3#_CLKREQD# 32
SRC3_CLKREQC# 31
34
SRC4 35
SRC4#
SRC6
PCISTOP#
45
PCI_0_CLKREQ_A#
8
PCI_1_CLKREQ_B#
10
PCI_2
11
PCI_3
12
PCI_4_SEL_LCDCLK#
13
REF_FS_C_TEST_SEL
5
SCL
7
SDA
6
SRC0#_DOT96# 21
SRC0_DOT96 20
CLKPWRGD_PWRDN#
63
CPU0 61
CPU0# 60
CPU1_MCH 58
CPU1_MCH# 57
CPUSTOP#
44
FSB_TESTMODE
64
LCDCLK#_27M_SS 25
LCDCLK_27M 24
NC
55
PCIF_5_ITP_EN
14
VOLTAGE
IDTCV179BNLG
1205-003159
U501
EXP3_CLKREQ#
MIN3_CLKREQ#
LOM3_CLKREQ#
CLK3_PCI2_R
CLK3_PCLKMICOM
CLK3_PCI4_R
CLK3_DBGLPC
CLK3_PCIF_R
CLK3_PCLKICH
CLK3_USB48
CLK1_DREFCLK
CLK1_MINI3PCIE
CLK1_MINI3PCIE#
CLK3_CLKREQF#_R_MN
CLK1_PCIEICH#
CLK1_PCIEICH
CLK1_BSEL0
CLK1_BSEL1
CLK1_BSEL2
CPU1_BSEL0
CPU1_BSEL1
CPU1_BSEL2
CLK1_BSEL0
CLK1_BSEL1
CLK1_BSEL2
MCH1_BSEL0
MCH1_BSEL1
MCH1_BSEL2
CLK1_MCH3GPLL#
CLK1_MCH3GPLL
CHP3_SATACLKREQ#
CLK3_PCI0_R_MN
CLK3_PCI1_R_MN
MCH3_CLKREQ#
CLK3_CLKREQE#_R_MN
CLK1_PCIELOM
CLK1_PCIELOM#
CLK1_DREFCLK#
CLK1_DREFSSCLK#
SMB3_CLK_S
SMB3_DATA_S
VRM3_CPU_PWRGD
CHP3_CPUSTP#
CHP3_PCISTP#
CLK1_BSEL2
CLK1_BSEL0
CLK3_ICH14
CLK3_FM48
CLK1_MINIPCIE
CLK1_MINIPCIE#
CLK1_SATA#
CLK3_14MHZ_R
CLK1_BSEL1
CLK0_HCLK1#
CLK0_HCLK1
CLK0_HCLK0#
CLK0_HCLK0
CLK1_DREFSSCLK
CLK3_48MHZ_R
CLK1_SATA

8-12
8. Block Diagram and Schematic
- 이 문서는 삼성전자의 기술 자산으로 승인자만이 사용할 수 있습니다 -
- This Document can not be used without Samsung's authorization -
N130
Samsung
Confidential
Samsung
Confidential
Samsung
Confidential
1 / 5
within 20mil
SAMSUNG ELECTRONICS CO’S PROPERTY.
D
1
Place 100nF
near HVREF pin
within 100mils
0.327V
0.327V
0.7V
HSLPCPU* - GMCH : Enhanced mode (def.)
HSLPCPU* - ICH : Legacy mode
3
nearby Pin J13
within 20mil
width: 10mil, within 20mil
CALISTOGA (945GSE)
B
B
2
Layout Note
SAMSUNG PROPRIETARY
PROPRIETARY INFORMATION THAT IS
C
THIS DOCUMENT CONTAINS CONFIDENTIAL
A
D
DO NOT DISCLOSE TO OR DUPLICATE FOR OTHERS
HVREF0
2
EXCEPT AS AUTHORIZED BY SAMSUNG.
3
ELECTRONICS
A
C
1
4
4
SAMSUNG
1%
1%
R135
24.9
24.9
R127
1%
1%
R131
54.9
54.9
R124
P1.05V
30
31
24
25
26
27
28
29
J1 HYRCOMP
K1 HYSCOMP
H1 HYSWING
C5
HLOCK*
G9
HREQ0* E9
HREQ1* G12
HREQ2* B8
HREQ3* F12
HREQ4*
A5 HRS0*
B6 HRS1*
G10 HRS2* E8
HSLPCPU*
E10
HTRDY*
E1
HVREF1 E2
HVREF2
A10 HXRCOMP
A6 HXSCOMP
C15 HXSWING
H5
HDINV0* J6
HDINV1* T9
HDINV2* U6
HDINV3*
G7
HDPWR*
E6
HDRDY*
F3
HDSTBN0* M8
HDSTBN1* T1
HDSTBN2* AA3
HDSTBN3* F4
HDSTBP0* M7
HDSTBP1* T2
HDSTBP2* AB3
HDSTBP3*
C8
HHIT* B4
HHITM*
V5 HD54*
AB4 HD55*
AB8 HD56*
W8 HD57*
AA9 HD58*
AA8 HD59*
C2 HD6*
AB1 HD60*
AB7 HD61*
AA2 HD62*
AB5 HD63*
C3 HD7*
K9 HD8*
F5 HD9*
C10
HDBSY* C6
HDEFER*
F7 HD4*
U7 HD40*
R8 HD41*
T4 HD42*
T7 HD43*
R3 HD44*
T5 HD45*
V6 HD46*
V3 HD47*
W2 HD48*
W1 HD49*
E3 HD5*
V2 HD50*
W4 HD51*
W7 HD52*
W5 HD53*
M4 HD25*
M3 HD26*
N8 HD27*
N6 HD28*
K3 HD29*
H6 HD3*
N9 HD30*
M1 HD31*
V8 HD32*
V9 HD33*
R6 HD34*
T8 HD35*
R2 HD36*
N5 HD37*
N2 HD38*
R5 HD39*
J7 HD10*
K7 HD11*
H8 HD12*
E5 HD13*
K8 HD14*
J8 HD15*
J2 HD16*
J3 HD17*
N1 HD18*
M5 HD19*
H9 HD2*
K5 HD20*
J5 HD21*
H3 HD22*
J4 HD23*
N3 HD24*
C13
HA5* A8
HA6* E13
HA7* E12
HA8* J12
HA9*
F10
HADS*
C12
HADSTB0* H16
HADSTB1*
B9
HBNR* C7
HBPRI* G8
HBREQ0*
AA6
HCLKN AA5
HCLKP
B10
HCPURST*
C4 HD0*
F6 HD1*
H15
HA18* G15
HA19* G14
HA20* A15
HA21* B18
HA22* B15
HA23* E14
HA24* H13
HA25* C14
HA26* A17
HA27* E15
HA28* H17
HA29*
F8
HA3*
D17
HA30* G17
HA31*
D12
HA4*
U504-1
945GSE
0904-002420
B13
HA10* A13
HA11* G13
HA12* A12
HA13* D14
HA14* F14
HA15* J13
HA16* E17
HA17*
13
14
15
8
9
10
11
12
59
60
61
54
55
56
57
58
2
3
4
43
44
45
0
1
38
39
40
41
42
27
28
29 7-C4
23
22
23
24
25
26
17
18
19
20
21
22
8
9
10
11
12
13 16
4
5
6
7
6
7
62
63
3
1%
R129
100
10V
100nF
C83
100nF
10V
C107
52
53
P1.05V
5
46
47
48
49
50
51
0
1
2
3
4
C106
100nF
10V
35
36
37
200
R125
1%
30
31
32
33
34
1%
100
R126
1%
P1.05V
221
R128
1%
R123
100
20
21
P1.05V
1%
R122
221
14
15
16
17
18
19
MCH1_HXSWING
MCH1_HVREF
CLK0_HCLK1#
CLK0_HCLK1
CPU1_ADS#
CPU1_BNR#
CPU1_BPRI#
CPU1_BREQ#
CPU1_DBSY#
CPU1_DEFER#
CPU1_DRDY#
CPU1_LOCK#
CPU1_RS0#
CPU1_RS1#
CPU1_RS2#
CPU1_TRDY#
CPU1_DPWR#
CPU1_SLP#
CPU1_HIT#
CPU1_HITM#
CPU1_CPURST#
CPU1_A#(31:3)
CPU1_REQ#(4:0)
MCH1_HYSWING
CPU1_DSTBP0#
CPU1_DSTBN0#
CPU1_DBI0#
CPU1_DSTBP1#
CPU1_DSTBN1#
CPU1_DBI1#
CPU1_DSTBP2#
CPU1_DSTBN2#
CPU1_DBI2#
CPU1_DSTBP3#
CPU1_DSTBN3#
CPU1_DBI3#
CPU1_ADSTB0#
CPU1_ADSTB1#
MCH1_HXSWING
MCH1_HYSWING
MCH1_HVREF
CPU1_D#(63:0)

8-13
8. Block Diagram and Schematic
- 이 문서는 삼성전자의 기술 자산으로 승인자만이 사용할 수 있습니다 -
- This Document can not be used without Samsung's authorization -
N130
Samsung
Confidential
Samsung
Confidential
Samsung
Confidential
2 / 5 3 / 5
4
2
C
CFG(5)
C
2
EXCEPT AS AUTHORIZED BY SAMSUNG.
SAMSUNG
CFG[0:2] = BSEL[0:2] = "100"
High
DO NOT DISCLOSE TO OR DUPLICATE FOR OTHERS
DMI Lane Reversal
Page 6
ELECTRONICS
SAMSUNG ELECTRONICS CO’S PROPERTY.
PROPRIETARY INFORMATION THAT IS
4
(def. : default Option)
CFG(6) Reserved
Current Setting
DMI Lane Normal
MCH_CFG5 : LOW=DIMX2
HIGH=DIMX4
D D
CALISTOGA (945GSE)
Internal P.U.
CFG(19)
DMIx2 (default) DMIx4
CFG#
VSS_NCTF
B
SAMSUNG PROPRIETARY
A
1
31
3
Low
THIS DOCUMENT CONTAINS CONFIDENTIAL
A
B
nostuff
2.2K
R119
6
7
3
4
1%
R115
24.9
3
1%
100
R147
10K
11
34
35
3
4
R118
5%
0.022nF
C619
7
0
50V
50V
R114
1.5K
P3.3V
C620
0.022nF
5%
1%
R625
150 1%
0
40
41
13
20
21
16
17
12
R112
40.2
R113
40.2
1%
38
1%
2.2K
R120
R121
2.2K
nostuff
0
P3.3V
8
9
R110
10K
56
1%
10K
R165
1%
55
1%
80.6
R163
5%
0.022nF
C621
51
52
80.6
R164
nostuff
50V
R108
0
R117
10K
nostuff
100nF
C116
10V
nostuff
10K
R109
3
4
R111
10K
P1.5V
J26
TV_IREF_REFSET
G23
TV_IRTNA
B21
TV_IRTNB
C21
TV_IRTNC
D21
AJ1
SM_CLK2* AK1
SM_CLK3 AM30
SM_CLK3* AN30
SM_CS0* AG14
SM_CS1* AF12
SM_CS2* AK14
SM_CS3* AH12
SM_ODT0 AE12
SM_ODT1 AF14
SM_ODT2 AJ14
SM_ODT3 AJ12
TVDACA_OUT
A21
TVDACB_OUT
C20
TVDACC_OUT
E20
TV_DCONSEL0
G26
TV_DCONSEL1
M30
SDVO_TVCLKIN*
N30
SMOCDCOMP0 AJ21
SMOCDCOMP1 AF11
SMRCOMPN AN12
SMRCOMPP AN14
SMVREF0 AA33
SMVREF1 AE1
SM_CKE0 AN21
SM_CKE1 AN22
SM_CKE2 AF26
SM_CKE3 AF25
SM_CLK0 AF33
SM_CLK0* AG33
SM_CLK1 AG1
SM_CLK1* AF1
SM_CLK2
A18
RSVD_9 AB10
SDVOB_BLUE
P33
SDVOB_BLUE*
P32
SDVOB_CLKN
T32
SDVOB_CLKP
R32
SDVOB_GREEN
M32
SDVOB_GREEN*
N32
SDVOB_INT
P30
SDVOB_INT*
R30
SDVOB_RED
N28
SDVOB_RED*
P28
SDVO_CTRLCLK
J27
SDVO_CTRLDATA
H27
SDVO_FLDSTALL
T30
SDVO_FLDSTALL*
T29
SDVO_TVCLKIN
AA10
RSVD_11 C17
RSVD_12 A33
RSVD_13 K22
RSVD_14 J17
RSVD_15 K23
RSVD_16 K17
RSVD_17 K12
RSVD_18 K13
RSVD_19 K16
RSVD_2 K26
RSVD_3 K32
RSVD_4 K31
RSVD_5 R24
RSVD_6 T24
RSVD_7 M10
RSVD_8
H30
L_BKLTEN
G29
L_CTLA_CLK
F28
L_CTLB_DATA
E28
L_IBG
K27
L_VBG
J29
L_VDDEN
K30
L_VREFH
J30
L_VREFL
K29
PM_BMBUSY* G21
PM_EXTTS*_0 F26
PM_EXTTS*_1 H26
PM_THRMTRIP* J15
PWROK AB29
RSTIN* W27
RSVD_1 K25
RSVD_10
G31
LA_DATAN1
F32
LA_DATAN2
D31
LA_DATAP0
H31
LA_DATAP1
G32
LA_DATAP2
C31
LB_CLKN
A30
LB_CLKP
A29
LB_DATAN_0
F33
LB_DATAN_1
D33
LB_DATAN_2
F30
LB_DATAP_0
E33
LB_DATAP_1
D32
LB_DATAP_2
F29
LDDC_CLK
G28
LDDC_DATA
H28
L_BKLTCRTL
Y31
DMI_TXN0 V28
DMI_TXN1 V31
DMI_TXP0 V29
DMI_TXP1 V32
DREF_CLKN
A27
DREF_CLKP
A26
DREF_SSCLKN
J33
DREF_SSCLKP
H33
EXP_ACOMPI R28
EXP_AICOMPO M28
GCLKN
Y26
GCLKP
AA26
ICHSYNC* E31
LA_CLKN
D30
LA_CLKP
C30
LA_DATAN0 J18
CLKREQ* J22
CRT_BLUE
A24
CRT_BLUE*
A23
CRT_DDCCLK
H20
CRT_DDCDATA
H22
CRT_GREEN
E25
CRT_GREEN*
F25
CRT_HSYNC
D27
CRT_IREF
H25
CRT_RED
C25
CRT_RED*
D25
CRT_VSYNC
F27
DMI_RXN0 Y29
DMI_RXN1 Y32
DMI_RXP0 Y28
DMI_RXP1
0904-002420
945GSE
U504-2
CFG0 C18
CFG1 E18
CFG19 K28
CFG2 G20
CFG3 G18
CFG5 J20
CFG6
24
25
44
7
1
5
31
48
P1.5V
36
37
7
8
32
33
1%
150
R107
249 1%
P1.8V_AUX
12
R624
1%
10K
R166
3
413
14
28
45
5
6
46
47
1
2
SB_MA1
AL21
SB_MA10
AL20
SB_MA11
AE22
SB_MA12
AE26
SB_MA13
AE20
SB_MA2
AK21
SB_MA3
AK22
SB_MA4
AL22
SB_MA5
AH22
SB_MA6
AG22
SB_MA7
AF21
SB_MA8
AM21
SB_MA9
AE21
SB_RAS*
AG21
SB_WE*
AG20
SA_MA3
AH15
SA_MA4
AK15
SA_MA5
AN15
SA_MA6
AJ18
SA_MA7
AF19
SA_MA8
AN17
SA_MA9
AL17
SA_RAS*
AK18
SA_RCVENIN*
AN28
SA_RCVENOUT*
AM28
SA_WE*
AH17
SB_BS0
AH21
SB_BS1
AJ20
SB_BS2
AE27
SB_CAS*
AG19
SB_MA0
AN20
SA_DQS3*
AM25
SA_DQS4
AN9
SA_DQS4*
AN8
SA_DQS5
AH8
SA_DQS5*
AJ8
SA_DQS6
AM2
SA_DQS6*
AM3
SA_DQS7
AE3
SA_DQS7*
AE2
SA_MA0
AJ15
SA_MA1
AM17
SA_MA10
AG16
SA_MA11
AL18
SA_MA12
AG18
SA_MA13
AL14
SA_MA2
AM15
SA_DQ59 AF6
SA_DQ6 AB31
SA_DQ60 AH5
SA_DQ61 AG3
SA_DQ62 AG5
SA_DQ63 AF5
SA_DQ7 AE31
SA_DQ8 AH31
SA_DQ9 AK31
SA_DQS0
AC28
SA_DQS0*
AC29
SA_DQS1
AJ30
SA_DQS1*
AK30
SA_DQS2
AK33
SA_DQS2*
AJ33
SA_DQS3
AL25
SA_DQ44 AF7
SA_DQ45 AG11
SA_DQ46 AJ6
SA_DQ47 AH6
SA_DQ48 AN6
SA_DQ49 AM6
SA_DQ5 AB32
SA_DQ50 AK3
SA_DQ51 AL2
SA_DQ52 AM5
SA_DQ53 AL5
SA_DQ54 AJ3
SA_DQ55 AJ2
SA_DQ56 AG2
SA_DQ57 AF3
SA_DQ58 AE7
SA_DQ3 AF32
SA_DQ30 AH25
SA_DQ31 AG26
SA_DQ32 AM12
SA_DQ33 AL11
SA_DQ34 AH9
SA_DQ35 AK9
SA_DQ36 AM11
SA_DQ37 AK11
SA_DQ38 AM8
SA_DQ39 AK8
SA_DQ4 AC33
SA_DQ40 AG9
SA_DQ41 AF9
SA_DQ42 AF8
SA_DQ43 AK6
SA_DQ15 AJ27
SA_DQ16 AH32
SA_DQ17 AF31
SA_DQ18 AH27
SA_DQ19 AF28
SA_DQ2 AE33
SA_DQ20 AJ32
SA_DQ21 AG31
SA_DQ22 AG28
SA_DQ23 AG27
SA_DQ24 AN27
SA_DQ25 AM26
SA_DQ26 AJ26
SA_DQ27 AJ25
SA_DQ28 AL27
SA_DQ29 AN26
SA_CAS*
AJ17
SA_DM0
AB30
SA_DM1
AL31
SA_DM2
AF30
SA_DM3
AK26
SA_DM4
AL9
SA_DM5
AG7
SA_DM6
AK5
SA_DM7
AH3
SA_DQ0 AC31
SA_DQ1 AB28
SA_DQ10 AL28
SA_DQ11 AK27
SA_DQ12 AH30
SA_DQ13 AL32
SA_DQ14 AJ28
RSVD_30 AB16
RSVD_31 AB14
RSVD_32 AA12
RSVD_33 W24
RSVD_34 AA24
RSVD_35 AB24
RSVD_36 AB20
RSVD_37
AB18
RSVD_38
AB15
RSVD_39
AB13
RSVD_40
AB12
RSVD_41
AB17
RSVD_42
F18
SA_BS0
AK12
SA_BS1
AH11
SA_BS2
AG17
0904-002420
945GSE
U504-3
RSVD_20 K15
RSVD_21 K21
K19
RSVD_22
RSVD_23 K20
RSVD_24 K24
RSVD_25 Y25
RSVD_26 Y24
RSVD_27 AB22
RSVD_28 AB21
RSVD_29 AB19
60
61
63
P1.8V_AUX
150
R626
1%
26
27
4
0
62
2
23
2
15
0
58
59
1
49
50
nostuff
1K
R116
1%
1
2
18
19
5
6
22
39
9
10
5
6
29
30
42
43
100nF
C126
10V
10
11
7
1
2
6
53
54
P3.3V
57
LCD1_ADATA0#
LCD1_ADATA0
LCD1_ADATA1#
LCD1_ADATA1
LCD1_ADATA2#
LCD1_ADATA2
5
MCH3_EXTTS1#
MCH3_EXTTS0#
MCH3_EXTTS1#
MCH3_CLKREQ#
MCH3_EXTTS1# CHP3_DPRSLPVR
MEM1_CKE1
MEM1_CS1#
MEM1_ODT1
KBC3_PWRGD
MCH3_BMBUSY#
CPU1_THRMTRIP#
MCH3_EXTTS0#
MCH1_BSEL0
MCH1_BSEL1
MCH1_BSEL2
MCH3_ICHSYNC#
MCH3_CLKREQ#
MCH3_LCD_BKLTEN
LCD1_ACLK#
LCD1_ACLK
LCD3_BRIT
MCH1_SMRCOMPN_R_MN
MCH1_SMRCOMPP_R_MN
LCD3_EDID_CLK
LCD3_EDID_DATA
CRT3_HSYNC
MCH1_VSYNC_R_MN
CRT3_VSYNC
MCH1_RSTIN_R_MN
PLT3_RST#
CRT3_RED
CRT3_BLUE
CRT3_GREEN
MCH3_LCD_VDDEN
CLK1_MCLK0#
CLK1_MCLK1
CLK1_MCLK1#
MEM1_CKE0
MEM1_CS0#
MEM1_ODT0
CRT3_DDCCLK
CRT3_DDCDATA
MCH1_HSYNC_R_MN
DMI1_RXP0
DMI1_RXP1
CLK1_DREFCLK#
CLK1_DREFCLK
CLK1_DREFSSCLK#
CLK1_DREFSSCLK
CLK1_MCH3GPLL#
CLK1_MCH3GPLL
CLK1_MCLK0
DMI1_TXN0
DMI1_TXN1
DMI1_TXP0
DMI1_TXP1
DMI1_RXN0
DMI1_RXN1
MEM1_AMA(13:0)
MEM1_ADQS(7:0)
MEM1_ADM(7:0)
MEM1_ABS0
MEM1_ABS1
MEM1_ABS2
MEM1_ACAS#
MEM1_ARAS#
MEM1_AWE#
MEM1_ADQS#(7:0)
MEM1_ADQ(63:0)

8-14
8. Block Diagram and Schematic
- 이 문서는 삼성전자의 기술 자산으로 승인자만이 사용할 수 있습니다 -
- This Document can not be used without Samsung's authorization -
N130
Samsung
Confidential
Samsung
Confidential
Samsung
Confidential
4 / 5
DO NOT DISCLOSE TO OR DUPLICATE FOR OTHERS
270uF * 2ea
2
THIS DOCUMENT CONTAINS CONFIDENTIAL
A
4
A
C
SAMSUNG ELECTRONICS CO’S PROPERTY.
CALISTOGA (945GSE)
1
ELECTRONICS
D
SAMSUNG
3
1
2
4
PROPRIETARY INFORMATION THAT IS
3
C
B
SAMSUNG PROPRIETARY
EXCEPT AS AUTHORIZED BY SAMSUNG.
D
B
100nF
C105
10V
P1.5V
P1.5V
P2.5V
50V
10V
100nF
C81
22nF
C103
B509
BLM18PG181SN1
1 3
P1.5V
10V
C84
100nF
VOLTAGE
BAT54
D8
nostuff
P3.3V
P2.5V
6.3V
C643
10000nF
C96
10000nF
C648
6.3V
10000nF
6.3V
P2.5V
6.3V
C647
10000nF
P1.5V
P1.8V_AUX
EC1
47uF
6.3V AD
10V
C122
P1.5V
P1.8V_AUX
100nF
10000nF
C633
6.3V
C117
100nF
C646
10V
6.3V
1000nF-X5R
10000nF
C634
6.3V
10V
100nF
C118
B510
10V
C632
100nF
10V
BLM18PG181SN1
1000nF-X5R
C152
C99
100nF
220uF
2.5V
AD
6.3V
C175
1000nF-X5R
6.3V
EC2
C77
4700nF
nostuff
6.3V
100nF
C97
10V
R101
10
B507
BLM18PG181SN1
1%
C174
1000nF-X7R
6.3V
6.3V
C250
10000nF
10000nF-X5R
C149
6.3V
6.3V
1000nF-X5R
C151
P1.5V
SHORT4
INSTPAR
10V
P1.05V
C104
100nF
F1
VTT_5
D9
VTT_6
P8
VTT_7
L8
VTT_8
D8
P7 VTT_9
AD
2.5V
220uF
EC504
L3
VTT_32
G3
VTT_33
D3
VTT_34
Y2
VTT_35
U2
P2 VTT_36
VTT_37
L2
VTT_38
G2
VTT_39
D2
VTT_4
L9
VTT_40
AA1
VTT_41
Y1
VTT_42
U1
VTT_43
P1
VTT_44
L1
VTT_45
G1
VTT_46
U5
VTT_18
P5
VTT_19
L5
VTT_2
D10
VTT_20
G5
D5 VTT_21
VTT_22
Y4
VTT_23
U4
VTT_24
P4
VTT_25
L4
VTT_26
G4
VTT_27
D4
VTT_28
Y3
VTT_29
U3
VTT_3
P9
VTT_30
P3
VTT_31 AA25
VSS_NCTF_3
V25
VSS_NCTF_4
U25
VSS_NCTF_5
AA22
VSS_NCTF_6
AA21
AA20 VSS_NCTF_7
VSS_NCTF_8
AA19
VSS_NCTF_9
AA18
VTT_1
A14
VTT_10
L7
VTT_11
D7
VTT_12
A7
VTT_13
P6
VTT_14
L6
VTT_15
G6
VTT_16
D6
VTT_17
J23 VSSA_3GBG M33
VSSA_CRTDAC
B25
VSSA_LVDS B32
VSSA_TVBG E23
AN33 VSS_NCTF_1
VSS_NCTF_10
AA17
VSS_NCTF_11 AA16
VSS_NCTF_12 AA15
VSS_NCTF_13 AA14
VSS_NCTF_14 AA13
VSS_NCTF_15 A4
VSS_NCTF_16 A3
VSS_NCTF_17 B2
VSS_NCTF_18 AN1
VSS_NCTF_19 C1
VSS_NCTF_2
VCC_15
W16 VCC_16
V16 VCC_17
T16 VCC_18
R16 VCC_19
VCC_2
R26
V15 VCC_20
U15 VCC_21
T15 VCC_22
P26 VCC_3
N26 VCC_4
M26 VCC_5
V19 VCC_6
U19 VCC_7
T19 VCC_8
W18 VCC_9
VCC_SYNC
AL29
VCCSM_50 AH7
VCCSM_51 AN4
VCCSM_52 AH1
VCCSM_6 AK29
AJ29
VCCSM_7
VCCSM_8 AH29
VCCSM_9 AG29
VCCTX_LVDS_1 D29
VCCTX_LVDS_2 C29
T26 VCC_1
V18 VCC_10
T18 VCC_11
R18 VCC_12
W17 VCC_13
U17 VCC_14
R17
AE13
VCCSM_36 AN10
VCCSM_37 AM10
VCCSM_38 AL10
VCCSM_39 AK10
VCCSM_4 AM29
AJ10
VCCSM_40
VCCSM_41 AH10
VCCSM_42 AG10
VCCSM_43 AF10
VCCSM_44 AE10
VCCSM_45 AN7
VCCSM_46 AM7
VCCSM_47 AL7
VCCSM_48 AK7
VCCSM_49 AJ7
VCCSM_5
AE24
VCCSM_21 AN18
VCCSM_22 AN16
VCCSM_23 AM16
VCCSM_24 AL16
VCCSM_25 AK16
AJ16
VCCSM_26
VCCSM_27 AN13
VCCSM_28 AM13
VCCSM_29 AL13
VCCSM_3 AN29
VCCSM_30 AK13
VCCSM_31 AJ13
VCCSM_32 AH13
VCCSM_33 AG13
VCCSM_34 AF13
VCCSM_35
AD5
VCCHV_1 E26
VCCHV_2 D26
VCCHV_3 C26
VCCSM_1 AB33
VCCSM_10 AF29
AE29
VCCSM_11
VCCSM_12 AN24
VCCSM_13 AM24
VCCSM_14 AL24
VCCSM_15 AK24
VCCSM_16 AJ24
VCCSM_17 AH24
VCCSM_18 AG24
VCCSM_19 AF24
VCCSM_2 AM32
VCCSM_20
AD2
VCCA_LVDS B31
VCCA_MPLL
AD1
VCCA_TVBG D23
VCCA_TVDACA_1 B20
VCCA_TVDACA_2 A20
B22
VCCA_TVDACB_1
VCCA_TVDACB_2 A22
VCCA_TVDACC_1 D22
VCCA_TVDACC_2 C22
VCCDLVDS_1 C28
VCCDLVDS_2 B28
VCCDLVDS_3 A28
VCCDQTVDAC F22
VCCDTVDAC F20
VCCD_HMPLL_1
AE5
VCCD_HMPLL_2
AM1
NC_69 W30
NC_7
AN32
NC_70 Y6
NC_71 AL1
NC_72 Y5
NC_8
A32
W10 NC_9
VCC3G_1 U33
VCC3G_2 T33
VCCA_3GBG N33
VCCA_3GPLL
V26
VCCA_CRTDAC_1
C24
VCCA_CRTDAC_2
B24
VCCA_DPLLA
B26
VCCA_DPLLB
J32
VCCA_HPLL
C16
NC_54 B16
NC_55 AN2
NC_56 A16
NC_57 Y7
NC_58 AM4
NC_59 AF4
B33 NC_6
NC_60 AD4
NC_61 AL4
NC_62 AK4
NC_63 W31
NC_64 AJ4
NC_65 AH4
NC_66 AG4
AE4
NC_67
NC_68
H19
NC_4
AL33 NC_40 G19
NC_41 F19
NC_42 E19
NC_43 D19
NC_44 C19
B19
NC_45
NC_46 A19
NC_47 Y8
NC_48 K18
NC_49 G16
NC_5
C33
NC_50 F16
NC_51 E16
D16
NC_52
NC_53
D24
NC_25
K33
NC_26
U10
NC_27
A31
NC_28
E21
NC_29
C23
NC_3
AM33
AN19 NC_30
NC_31
AM19
NC_32
AL19
NC_33
AK19
NC_34
AJ19
NC_35
AH19
NC_36
AN3
NC_37 Y9
J19
NC_38
NC_39
Y10
NC_10
AN31
NC_11
W28
NC_12
V27
NC_13
W25
NC_14
V24
NC_15
U24
W29 NC_16
NC_17
V10
NC_18
J24
NC_19
H24
NC_2
W33
NC_20
W32
NC_21
G24
NC_22
F24
E24 NC_23
NC_24
U504-4
945GSE
0904-002420
NC_1
6.3V
C78
10000nF
B506
BLM18PG181SN1
P1.5V
nostuff
10000nF
C124
6.3V
10000nF
C644
6.3V
10V
C631
100nF
P1.05V
10V
C79
100nF
10V
100nF
C123
AD2.5V
220uF
EC503
100nF
C102
10V
6.3V
C82
10000nF
B8 BLM18PG181SN1
6.3V
C125
10000nF
P1.05V
P1.5V
100nF
C121
nostuff
10V
C148
1000nF-X5R
6.3V
6.3V
C649
10000nF
100nF
C108
10V
EC502
220uF
2.5V AD
C98
10nF
25V
4700nF
C150
6.3V
nostuff
10V
100nF
C80
100nF
C120
10V
P2.5V
100nF
C100
BLM18PG181SN1
B508
10V
C101
100nF
10V

8-15
8. Block Diagram and Schematic
- 이 문서는 삼성전자의 기술 자산으로 승인자만이 사용할 수 있습니다 -
- This Document can not be used without Samsung's authorization -
N130
Samsung
Confidential
Samsung
Confidential
Samsung
Confidential
5 / 5
BB
C C
D D
4
4
3
3
CALISTOGA (945GSE)
2
2
1
1
SAMSUNG PROPRIETARY
PROPRIETARY INFORMATION THAT IS
THIS DOCUMENT CONTAINS CONFIDENTIAL
SAMSUNG ELECTRONICS CO’S PROPERTY.
EXCEPT AS AUTHORIZED BY SAMSUNG.
SAMSUNG
ELECTRONICS
A
DO NOT DISCLOSE TO OR DUPLICATE FOR OTHERS
A
10V
10%
P1.05V
P1.5V
P1.5V
P1.05V
C119
100nF
VSS_92 AK20
VSS_93 AH20
VSS_94 AF20
D20
VSS_95
VSS_96 W19
VSS_97 R19
VSS_98 AM18
VSS_99 AH18
VTT_NCTF_1 T10
VTT_NCTF_2 R10
VTT_NCTF_3 P10
VTT_NCTF_4 N10
VTT_NCTF_5 L10
VTT_NCTF_6 D1
VSS_78 G25
VSS_79 A25
VSS_8
AE32
H23
VSS_80
VSS_81 F23
VSS_82 B23
VSS_83 AM22
VSS_84 AJ22
VSS_85 AF22
VSS_86 G22
VSS_87 E22
VSS_88 J21
VSS_89 H21
VSS_9
AC32
VSS_90 F21
VSS_91 AM20
VSS_63
N27
VSS_64
M27
VSS_65
G27
E27 VSS_66
VSS_67
C27
VSS_68
B27
VSS_69
AL26
VSS_7
AG32
VSS_70
AH26
VSS_71
W26
VSS_72
U26
VSS_73
AN25
VSS_74
AK25
VSS_75
AG25
VSS_76
AE25
VSS_77
J25
VSS_49
AA28
VSS_5
G33
VSS_50
U28
T28 VSS_51
VSS_52
J28
VSS_53
D28
VSS_54
AM27
VSS_55
AF27
VSS_56
AB27
VSS_57
AA27
VSS_58
Y27
VSS_59
U27
VSS_6
AK32
VSS_60
T27
VSS_61
R27
VSS_62
P27
VSS_34
G30
VSS_35
E30
VSS_36
B30
AA29 VSS_37
VSS_38
U29
VSS_39
R29
VSS_4
R33
VSS_40
P29
VSS_41
N29
VSS_42
M29
VSS_43
H29
VSS_44
E29
VSS_45
B29
VSS_46
AK28
VSS_47
AH28
VSS_48
AE28
VSS_2
Y33
VSS_20
R31
VSS_21
P31
N31 VSS_22
VSS_23
M31
VSS_24
J31
VSS_25
F31
VSS_26
AL30
VSS_27
AG30
VSS_28
AE30
VSS_29
AC30
VSS_3
V33
VSS_30
AA30
VSS_31
Y30
VSS_32
V30
VSS_33
U30
VSS_172 AD3
VSS_173 W3
VSS_174 T3
B3
VSS_175
VSS_176 AK2
VSS_177 AH2
VSS_178 AF2
VSS_179 AB2
VSS_18
U31
VSS_180 M2
VSS_181 K2
VSS_182 H2
VSS_183 F2
VSS_184 V1
VSS_185 R1
VSS_19
T31
VSS_158
T6
VSS_159
M6
VSS_16
AJ31
K6 VSS_160
VSS_161
AN5
VSS_162
AJ5
VSS_163
B5
VSS_164
AA4
VSS_165
V4
VSS_166
R4
VSS_167
N4
VSS_168
K4
VSS_169
H4
VSS_17
AA31
VSS_170
E4
VSS_171
AL3
VSS_143 AG8
VSS_144 AE8
VSS_145 U8
AA7
VSS_146
VSS_147 V7
VSS_148 R7
VSS_149 N7
VSS_15
AM31
VSS_150 H7
VSS_151 E7
VSS_152 B7
VSS_153 AL6
VSS_154 AG6
VSS_155
AE6
VSS_156
AB6
VSS_157
W6
VSS_129 AN11
VSS_13
E32
VSS_130 AJ11
AE11
VSS_131
VSS_132 AM9
VSS_133 AJ9
VSS_134 AB9
VSS_135 W9
VSS_136 R9
VSS_137 M9
VSS_138 J9
VSS_139 F9
VSS_14
C32
VSS_140 C9
VSS_141 A9
VSS_142 AL8
VSS_114 W15
VSS_115 R15
VSS_116 F15
D15
VSS_117
VSS_118 AM14
VSS_119 AH14
VSS_12
H32
VSS_120 AE14
VSS_121 H14
VSS_122 B14
VSS_123 F13
VSS_124 D13
VSS_125 AL12
VSS_126 AG12
VSS_127 H12
VSS_128 B12
VSS_10
AA32
VSS_100 AF18
VSS_101 U18
H18
VSS_102
VSS_103 D18
VSS_104 AK17
VSS_105 V17
VSS_106 T17
VSS_107 F17
VSS_108 B17
VSS_109 AH16
VSS_11
U32
VSS_110 U16
VSS_111 J16
VSS_112 AL15
VSS_113 AG15
VCC_NCTF_54 N15
VCC_NCTF_55 M15
VCC_NCTF_56 Y14
W14
VCC_NCTF_57
VCC_NCTF_58 V14
VCC_NCTF_59 U14
VCC_NCTF_6 P24
VCC_NCTF_60 T14
VCC_NCTF_61 R14
VCC_NCTF_62 P14
VCC_NCTF_63 N14
VCC_NCTF_64 M14
VCC_NCTF_7 N24
VCC_NCTF_8 M24
VCC_NCTF_9 Y22
VSS_1
AH33 VCC_NCTF_4 N25
VCC_NCTF_40 Y18
VCC_NCTF_41 P18
N18
VCC_NCTF_42
VCC_NCTF_43 M18
VCC_NCTF_44 Y17
VCC_NCTF_45 P17
VCC_NCTF_46 N17
VCC_NCTF_47 M17
VCC_NCTF_48 Y16
VCC_NCTF_49 P16
VCC_NCTF_5 M25
VCC_NCTF_50 N16
VCC_NCTF_51 M16
VCC_NCTF_52 Y15
VCC_NCTF_53 P15
VCC_NCTF_25 N21
VCC_NCTF_26 M21
VCC_NCTF_27 Y20
W20
VCC_NCTF_28
VCC_NCTF_29 V20
VCC_NCTF_3 P25
VCC_NCTF_30 U20
VCC_NCTF_31 T20
VCC_NCTF_32 R20
VCC_NCTF_33 P20
VCC_NCTF_34 N20
VCC_NCTF_35 M20
VCC_NCTF_36 Y19
VCC_NCTF_37 P19
VCC_NCTF_38 N19
VCC_NCTF_39 M19
VCC_NCTF_10 W22
VCC_NCTF_11 V22
VCC_NCTF_12 U22
T22
VCC_NCTF_13
VCC_NCTF_14 R22
VCC_NCTF_15 P22
VCC_NCTF_16 N22
VCC_NCTF_17 M22
VCC_NCTF_18 Y21
VCC_NCTF_19 W21
VCC_NCTF_2 R25
VCC_NCTF_20 V21
VCC_NCTF_21 U21
VCC_NCTF_22 T21
VCC_NCTF_23 R21
VCC_NCTF_24 P21
VCCAUX_NCTF_30
U12
VCCAUX_NCTF_31
T12
VCCAUX_NCTF_32
R12
P12 VCCAUX_NCTF_33
VCCAUX_NCTF_34
N12
VCCAUX_NCTF_35
M12
VCCAUX_NCTF_36
AD11
VCCAUX_NCTF_37
AD10
VCCAUX_NCTF_38
K10
VCCAUX_NCTF_4
AD24
VCCAUX_NCTF_5
AC24
VCCAUX_NCTF_6
AD22
VCCAUX_NCTF_7
AD21
VCCAUX_NCTF_8
AD20
VCCAUX_NCTF_9
AD19
VCC_NCTF_1 T25
VCCAUX_NCTF_16
AD13
VCCAUX_NCTF_17
Y13
VCCAUX_NCTF_18
W13
V13 VCCAUX_NCTF_19
VCCAUX_NCTF_2
AC25
VCCAUX_NCTF_20
U13
VCCAUX_NCTF_21
T13
VCCAUX_NCTF_22
R13
VCCAUX_NCTF_23
P13
VCCAUX_NCTF_24
N13
VCCAUX_NCTF_25
M13
VCCAUX_NCTF_26
AD12
VCCAUX_NCTF_27
Y12
VCCAUX_NCTF_28
W12
VCCAUX_NCTF_29
V12
VCCAUX_NCTF_3
AB25
VCCAUX_27
AD7
VCCAUX_28
AD6
VCCAUX_3
AD31
AD30 VCCAUX_4
VCCAUX_5
AD29
VCCAUX_6
AD28
VCCAUX_7
AD27
VCCAUX_8
AC27
VCCAUX_9
AD26
VCCAUX_NCTF_1
AD25
VCCAUX_NCTF_10
AD18
VCCAUX_NCTF_11
AD17
VCCAUX_NCTF_12
AD16
VCCAUX_NCTF_13
AD15
VCCAUX_NCTF_14
AD14
VCCAUX_NCTF_15
K14
VCCAUX_12
AE19
VCCAUX_13
AE18
VCCAUX_14
AF17
AE17 VCCAUX_15
VCCAUX_16
AF16
VCCAUX_17
AE16
VCCAUX_18
AF15
VCCAUX_19
AE15
VCCAUX_2
AD32
VCCAUX_20
J14
VCCAUX_21
J10
VCCAUX_22
H10
VCCAUX_23
AE9
VCCAUX_24
AD9
VCCAUX_25
U9
VCCAUX_26
AD8
U504-5
945GSE
0904-002420
VCCAUX_1
AD33
VCCAUX_10
AC26
VCCAUX_11
AB26

8-16
8. Block Diagram and Schematic
- 이 문서는 삼성전자의 기술 자산으로 승인자만이 사용할 수 있습니다 -
- This Document can not be used without Samsung's authorization -
N130
Samsung
Confidential
Samsung
Confidential
Samsung
Confidential
1/2 2/2
P3.3V_M for AMT
A
**NOTE AMT MODEL
SMB3_CLK/DATA_M
1
THIS DOCUMENT CONTAINS CONFIDENTIAL
2
PROPRIETARY INFORMATION THAT IS
4
D
3
B
EXCEPT AS AUTHORIZED BY SAMSUNG.
ELECTRONICS
D
3
SAMSUNG ELECTRONICS CO’S PROPERTY.
DO NOT DISCLOSE TO OR DUPLICATE FOR OTHERS
C
4
SAMSUNG
B
1
C
2
DDR SO-DIMM #0
Place near SO-DIMM0
A
SAMSUNG PROPRIETARY
ME POWER RAIL UNDER ME ENABLE
ME POWER RAIL UNDER ME ENABLE
1
43
7
11
30
13
1
5
18
1
5
DQS2
51
DQS3
70
DQS4
131
DQS5
148
DQS6
169
DQS7
188
ODT0
114
ODT1
119
RAS*
108
S0*
110
S1*
115
SA0
198
SA1
200
197 SCL
195 SDA
WE*
109
DQ61 182
DQ62 192
DQ63 194
DQ7 16
DQ8 23
DQ9 25
DQS*0
11
DQS*1
29
DQS*2
49
DQS*3
68
DQS*4
129
DQS*5
146
DQS*6
167
186 DQS*7
DQS0
13
DQS1
31
DQ47 154
DQ48 157
DQ49 159
DQ5 6
DQ50 173
DQ51 175
DQ52 158
DQ53 160
DQ54 174
DQ55 176
DQ56 179
DQ57 181
DQ58 189
191
DQ59
DQ6 14
DQ60 180
DQ32 123
DQ33 125
DQ34 135
DQ35 137
DQ36 124
DQ37 126
DQ38 134
DQ39 136
DQ4 4
DQ40 141
DQ41 143
DQ42 151
DQ43 153
140
DQ44
DQ45 142
DQ46 152
DQ18 55
DQ19 57
DQ2 17
DQ20 44
DQ21 46
DQ22 56
DQ23 58
DQ24 61
DQ25 63
DQ26 73
DQ27 75
DQ28 62
DQ29 64
19
DQ3
DQ30 74
DQ31 76
DM2
52
DM3
67
DM4
130
DM5
147
DM6
170
DM7
185
DQ0 5
DQ1 7
DQ10 35
DQ11 37
DQ12 20
DQ13 22
DQ14 36
38
DQ15
DQ16 43
DQ17 45
A5
97
A6
94
A7
92
A8
93
A9
91
BA0
107
BA1
106
CAS*
113
CK0
30
CK0*
32
CK1
164
CK1*
166
CKE0
79
80 CKE1
DM0
10
DM1
26
DDR2-SODIMM-200P-RVS
A0
102
A1
101
A10_AP
105
A11
90
A12
89
A13
116
A14
86
A15
84
A16_BA2
85
100 A2
A3
99
A4
98
3
7
DDR500-1
3709-001327
1
61
58
nostuff
2200nF
C225
10V
56
53
P1.8V_AUX
1%
10K
R242
10000nF-X5R
C222
6.3V
C674
10V
2200nF
10000nF-X5R
nostuff
49
16
6.3V
C223
2200nF
0
nostuff
10V
C224
4
36
41
28
35
2
12
24
10
nostuff
2200nF
C221
10V
48
23
0
100nF
C684
10V
10V
2200nF
C218
nostuff
10V
C683
100nF
C675
nostuff
10V
100nF
2
AD
2.5V
EC6
220uF
14
42
0
34
45
12
100nF
C217
10V
39
6
8
29
47
6
22
32
6
2
100nF
C682
10V
2
P3.3V
VSS54 138
VSS55 150
VSS56 162
VSS57
48 VSS6
184 VSS7
78 VSS8
71 VSS9
26
0
VSS4
155
VSS40 34
VSS41 132
VSS42 144
VSS43 156
VSS44 168
VSS45 2
VSS46 3
VSS47 15
VSS48
VSS49 27
12 VSS5
39
VSS50 149
VSS51 161
VSS52 28
VSS53 40
VSS25 127
VSS26 139
VSS27 128
VSS28 145
VSS29
183 VSS3
165
VSS30 171
VSS31 172
VSS32 177
VSS33
VSS34 187
178
VSS35 190
VSS36 9
VSS37 21
VSS38 33
VSS39
77
VSS10
121 VSS11
122 VSS12
196 VSS13
193 VSS14
8VSS15
18
VSS16 24
VSS17 41
VSS18 53
VSS19
VSS2
133
42
VSS20 54
VSS21 59
VSS22 65
VSS23 60
VSS24 66
NCTEST
112 VDD1
103 VDD10
88 VDD11
104 VDD12
111 VDD2
117 VDD3
96 VDD4
95 VDD5
118 VDD6
VDD7
81
82 VDD8
87 VDD9
199 VDDSPD
1VREF
47 VSS1
72
3709-001327
DDR2-SODIMM-200P-RVS
DDR500-2
201 GND0
202 GND1
83 NC1
NC2
120
50 NC3
69 NC4
163
4
63
0
62
20
2
60
59
P1.8V_AUX
17
44
15
57
8
1%
R692
38
10
55
10K
54
4
37
9
3
52
51
4
31
25
3
4
6
10K
R243
10V
C685
100nF
1%
46
19
5
7
40
50
5
33
7
1
P1.8V_AUX
27
13
21
9
7
3
6
11
5
MCH3_EXTTS0#
3
MEM1_ABS2
MEM1_ADQS(7:0)
MEM1_CKE0
MEM1_CKE1
CLK1_MCLK0
CLK1_MCLK0#
CLK1_MCLK1
CLK1_MCLK1#
MEM1_ADM(7:0)
MEM1_ACAS#
MEM1_ARAS#
SMB3_CLK_S
SMB3_DATA_S
MEM1_ADQ(63:0)
MEM1_AMA(13:0)
MEM1_ADQS#(7:0)
MEM1_ODT0
MEM1_ODT1
MEM1_CS0#
MEM1_CS1#
MEM1_ABS0
MEM1_ABS1
MEM1_AWE#

8-17
8. Block Diagram and Schematic
- 이 문서는 삼성전자의 기술 자산으로 승인자만이 사용할 수 있습니다 -
- This Document can not be used without Samsung's authorization -
N130
Samsung
Confidential
Samsung
Confidential
Samsung
Confidential
1 / 5
to placed within 2" of 27.4ohm w/o stub
ACZ_SYNC PORT X Line
(VccSus1_05 : NC)
56.2ohm must be placed
1
STUFF1
2
A
B0 Stepping :
RESET
NO_STUFF
2
DO NOT DISCLOSE TO OR DUPLICATE FOR OTHERS
Pull up
Place near to the ICH7
RTC Battery
B
PLACE TO BOTTOM
3
STUFF
BA39-00598A (New)
NO_STUFF
PROPRIETARY INFORMATION THAT IS
4
C
QK65
ARROUND WIBRO DOOR
*Layout Note
CMOS
SAMSUNG
27.4ohm resistor needs
SAMSUNG ELECTRONICS CO’S PROPERTY.
EXCEPT AS AUTHORIZED BY SAMSUNG.
D
to placed within 2" of ICH7-M
BA39-00534A
FOR EMI
SAMSUNG PROPRIETARY
B
PU
ICH7-M
PD
THIS DOCUMENT CONTAINS CONFIDENTIAL
C
0
3
x1 / x2 Docking
RIGHT ANGLE
4x1
Disable
1x2 / 2x1
41
Pull down
Internal VR Strap
ELECTRONICS
A
D
Enable
R562
nostuff
1
3
10K
VOLTAGE
12
3
5%
33
R13
49-C3
BAT54C
D9
5%
33
R535
7-B3
PRTC_BAT
C8
0.022nF
50V
C514
0.007nF
R533
1M
1%
nostuff
2
C542
10nF 25V
C219
1000nF-X5R
25V
P1.05V
SATA2RXN
AE7 SATA2RXP
AG6 SATA2TXN
AH6 SATA2TXP
AF18 SATALED*
SATARBIASN
AH10
SATARBIASP
AG10
AF1 SATA_CLKN
AE1 SATA_CLKP
AF23
SMI*
AH22
STPCLK*
THERMTRIP* AF26
TP1_DPRSTP* AF24
TP2_DPSLP* AH25
T5
LAN_TXD0
U7
LAN_TXD1
V6
LAN_TXD2
V7
AC3
LDRQ0*
LDRQ1*_GPIO23 AA5
LFRAME* AB3
AH24
NMI
AG23
RCIN*
AA3 RTCRST*
AB2 RTCX2
RTXC1
AB1
AF3 SATA0RXN
AE3 SATA0RXP
AG2 SATA0TXN
AH2 SATA0TXP
AF7
IDEIRQ
AG22
IGNNE*
AF22
INIT*
AG21
INIT3_3V*
AF25
INTR
Y5 INTRUDER*
W4 INTVRMEN
AG16 IORDY
LAD0 AA6
LAD1 AB5
LAD2 AC4
LAD3 Y6
V3 LAN_CLK
U3 LAN_RSTSYNC
LAN_RXD0
U5
LAN_RXD1
V4
LAN_RXD2
DD4 AC13
DD5 AD12
DD6 AC12
DD7 AE12
DD8 AF12
DD9
AF16 DDACK*
AE15 DDREQ
AF15 DIOR*
AH15 DIOW*
W1 EE_CS
W3 EE_DIN
Y2 EE_DOUT
Y1 EE_SHCLK
AG26
FERR*
GPIO49_CPUPWRGD AG24
AH16
CPUSLP*
AH17
DA0 AE17
DA1 AF17
DA2
AE16
DCS1* AD16
DCS3*
AB15
DD0 AE14
DD1
AB13
DD10 AC14
DD11 AF14
DD12 AH13
DD13 AH14
DD14 AC15
DD15
AG13
DD2 AF13
DD3 AD14
0904-002053
82801GBM
ICH1-1
AE22
A20GATE AH28
A20M*
U1 ACZ_BIT_CLK
R5 ACZ_RST*
T2 ACZ_SDIN0
T3 ACZ_SDIN1
T1 ACZ_SDIN2
ACZ_SDOUT
T4
R6 ACZ_SYNC
AG27
R87
1%
56.2
1%
R214
20K
3711-000541
J2
HDR-2P-SMD
1
23
MNT1
MNT2 4
C512
10nF 25V
P3.3V
nostuff
1M
R671
P1.05V
1%
R85
27.4
PRTC_BAT
25V10nF
C511
0
P3.3V_MICOM
0.032768MHz
Y502
1 4
2 3
R56
4.7K 1%
56.2
R86
0
1%
R81
R11
5%
33
nostuff
24.9
R58
1%
P3.3V
1K
R215
1%
C220
1000nF
R534
680K
1%
R536
0.007nF
C513
5%
33
10nF
C541
R55
10K
25V
10M
R507
SAT1_RXN0_C_MN
SAT1_RXN0
SAT1_TXN0
SAT1_TXP0
SAT1_RXP0
SAT1_RXP0_C_MN
SAT1_TXP0_C_MN
SAT1_TXN0_C_MN
CHP3_SATALED#
ICH_CPUSLP_R_MN
HDA3_AUD_SYNC_R_MN
HDA3_AUD_SDO_R_MN
HDA3_AUD_SDI0
HDA3_AUD_RST#_R_MN
HDA3_AUD_BCLK_R_MN
CPU1_A20M#
KBC3_A20G
CLK1_SATA
CLK1_SATA#
CPU1_INTR
CPU1_INIT#
CPU1_IGNNE#
CPU1_PWRGDCPU
CPU1_FERR#
CPU1_STPCLK#
CPU1_SMI#
CHP3_RTCRST#
KBC3_CPURST#
CPU1_NMI
LPC3_LFRAME#
LPC3_LAD(3:0)
CPU1_THRMTRIP#
CHP3_RTCRST#
CPU1_SLP#
HDA3_AUD_SDO
HDA3_AUD_RST#
HDA3_AUD_BCLK
HDA3_AUD_SYNC
CPU1_DPSLP#
CPU1_DPRSTP#
ICH_THERMTRIP_R_MN

8-18
8. Block Diagram and Schematic
- 이 문서는 삼성전자의 기술 자산으로 승인자만이 사용할 수 있습니다 -
- This Document can not be used without Samsung's authorization -
N130
Samsung
Confidential
Samsung
Confidential
Samsung
Confidential
3 / 5
2 / 5
THIS DOCUMENT CONTAINS CONFIDENTIAL
B
USB 0 : PORT#1
BIOS RESET
WIRELESS LAN
B
1
USB PORT-3
1
PROPRIETARY INFORMATION THAT IS
A
Resistor for Test : Place Stuffing Option to minimize stubs
3
1GNT4*
LPC
USB PORT-2
Wireless LAN
ELECTRONICS
1
DO NOT DISCLOSE TO OR DUPLICATE FOR OTHERS
SAMSUNG
4
(0 : Pull Down / 1 : Default)
SPI BOOT
USB 2 : PORT#2
C
USB 6 : PORT#3
1
USB 7 : CAMERA
A
D
BLUETOOTH
USB CONFIG.
AC caps : PCIE need to be within 250mils of the driver
CAMERA
2
USB 1 : WIRELESS LAN
HSDPA
ICH7 BOOT BIOS SELECT
USB 5 : BLUETOOTH
GIGABIT LAN
2
1
ICH7-M
0
USB 3 : WIMAX
SPI
EXCEPT AS AUTHORIZED BY SAMSUNG.
Internallly ANDed with the PWROK input
WIMAX
C
USB PORT-1
4
SAMSUNG PROPRIETARY
MMC
PCI
D
GNT5*
SAMSUNG ELECTRONICS CO’S PROPERTY.
Default : LPC Boot
0
USB 4 : MMC
3
P3.3V
1%
22.6
100nF
R508
10V
C599
R568
1K
C598
100nF 10V
P3.3V_AUX
R545
10K
P3.3V_AUX
5%
R546
1K
1K
R601
R52
10K
C602
100nF 10V
nostuff
P3.3V
5%
10K
R605
nostuff
10K
R561
nostuff
10K
R57
10K
R574
1%
10K
R576
10K
R564
P3.3V
R510
1K 5%
P3.3V_AUX
REQ1*
C17
REQ2*
E13
REQ3*
AE5 SATA1RXN
AD5 SATA1RXP
AG4 SATA1TXN
AH4 SATA1TXP
AD9 SATA3RXN
AE9 SATA3RXP
AG8 SATA3TXN
AH8 SATA3TXP
B10
SERR* F15
STOP*
F21
TP3
F14
TRDY*
GPIO4_PIRQG* G7
GPIO5_PIRQH*
A7
IRDY*
AH20
MCH_SYNC*
E10
PAR
A9
PCICLK
B18
PCIRST*
C9
PERR*
A3 PIRQA*
B4 PIRQB*
C5 PIRQC*
B5 PIRQD*
E11
PLOCK*
C26
PLTRST*
B19
PME*
D7
REQ0*
C16
C_BE0* C12
C_BE1* D12
C_BE2* C15
C_BE3*
A12
DEVSEL*
F16
FRAME*
E7
GNT0*
D16
GNT1*
D17
GNT2*
F13
GNT3*
D8
GPIO17_GNT5*
C8
GPIO1_REQ5*
A13
GPIO22_REQ4*
G8
GPIO2_PIRQE* F7
GPIO3_PIRQF*
A14
GPIO48_GNT4*
F8
AD23
D9 AD24
B9 AD25
A8 AD26
A6 AD27
C7 AD28
B6 AD29
F18 AD3
E6 AD30
D6 AD31
E16 AD4
A18 AD5
E17 AD6
A17 AD7
A15 AD8
C14 AD9
B15
AD0
C18 AD1
E14 AD10
D14 AD11
B12 AD12
C13 AD13
G15 AD14
G13 AD15
E12 AD16
C11 AD17
D11 AD18
A11 AD19
A16 AD2
A10 AD20
F11 AD21
F10 AD22
E9
ICH1-2
82801GBM
0904-002053
E18
0
R602
0
R578
S
R579
2.2K
VOLTAGE
RHU002N06
Q502
D
3
1
G
2
P3.3V
R9
10K
USBP5P M1
USBP6N M2
USBP6P N4
USBP7N N3
USBP7P
D1
USBRBIAS
D2
USBRBIAS*
VRMPWRGD
AD22
WAKE*
F20
P3.3V_AUX
SUSCLK
SUS_STAT*
A27
SYS_RST*
A22
AF20 THRM*
TP0_BATLOW*
C21
F1
USBP0N F2
USBP0P G4
USBP1N G3
USBP1P H1
USBP2N H2
USBP2P J4
USBP3N J3
USBP3P K1
USBP4N K2
USBP4P L4
USBP5N L5
RSMRST*
AH21 SERIRQ
B24 SLP_S3*
D23 SLP_S4*
F22 SLP_S5*
SMBALERT*_GPIO11
B23
C22 SMBCLK
B22 SMBDATA
B25 SMLINK0
A25 SMLINK1
SPI_ARB
P1
SPI_CLK
R2
SPI_CS*
P6
SPI_MISO
P2
SPI_MOSI
P5
A19 SPKR
C20
T24
E28
PETN1
G28
PETN2
J28
PETN3
L28
PETN4
PETN5 N28
PETN6 R28
E27
PETP1
G27
PETP2
J27
PETP3
L27
PETP4
PETP5 N27
PETP6 R27
C23 PWRBTN*
AA4 PWROK
A28 RI*
Y4
OC0* C4
OC1* D5
OC2* D4
OC3*
OC4* E5
F26
PERN1
H26
PERN2
K26
PERN3
M26
PERN4
PERN5 P26
PERN6 T25
F25
PERP1
H25
PERP2
K25
PERP3
M25
PERP4
PERP5 P25
PERP6
A2
GPIO31_OC7* B3
GPIO32_CLKRUN*
AG18
GPIO33_AZ_DOCK_EN*
AC19
GPIO34_AZ_DOCK_RST*
U2
GPIO35_SATACLKREQ*
AD21
GPIO36_SATA2GP
AH19
GPIO37_SATA3GP
AE19
GPIO38
AD20
GPIO39
AE20
GPIO6
AC21
GPIO7
AC18
GPIO8
E21
GPIO9
E20
C19 LAN_RST*
A26 LINKALERT*
D3
A20
GPIO12
F19
GPIO13
E19
GPIO14
R4
GPIO15
E22
GPIO16_DPRSLPVR
AC22
GPIO18_STPPCI*
AC20
GPIO19_SATA1GP
AH18
GPIO20_STPCPU*
AF21
GPIO21_SATA0GP
AF19
R3 GPIO24
D20 GPIO25
GPIO26
A21
B21 GPIO27
E23 GPIO28
GPIO29_OC5* C3
GPIO30_OC6*
DMI1RXP W28
DMI1TXN W27
DMI1TXP
AB26
DMI2RXN AB25
DMI2RXP AA28
DMI2TXN AA27
DMI2TXP
AD25
DMI3RXN AD24
DMI3RXP AC28
DMI3TXN AC27
DMI3TXP
AE28
DMI_CLKN AE27
DMI_CLKP
D25
DMI_IRCOMP
C25
DMI_ZCOMP
GPIO0_BM_BUSY*
AB18
GPIO10
ICH1-3
82801GBM
0904-002053
AC1 CLK14
B2 CLK48
V26
DMI0RXN V25
DMI0RXP U28
DMI0TXN U27
DMI0TXP
Y26
DMI1RXN Y25
P3.3V_AUX
10V
100nF
C600
100nF
C597
10V
G
2S
VOLTAGE
RHU002N06
Q507
D
3
1
5%
1K
R572
nostuff
R573
10K
P3.3V
5%
1K
R543
nostuff
10K
R560
R10
100K 1%
P1.5V_PCIE
R606
2.2K
R563
10K
10K
R565
100nF
C601
10V
P3.3V_AUX
P3.3V
R603
0
1%
R600
24.9
CHP3_3GOFF#
CHP3_RFOFF#
HST3_SPI3_DO
KBC3_RSMRST#
PLT3_RST#
CHP3_PCISTP#
CHP3_CPUSTP#
MCH3_BMBUSY#
SMB3_CLK
SMB3_DATA
USB3_P2-
USB3_P2+
ICH_PWRBTN_R_MN
ITP3_DBRRESET#
CHP3_SATACLKREQ#
SMB3_CLK_S
SMB3_DATA_S
PEX1_MINITXN1
ICH_PETP1_C_MN
PEX1_MINITXP1
PEX1_MINIRXN1
PEX1_MINIRXP1
KBC3_WAKESCI#
HST3_SPI3_CLK
HST3_SPI3_CS#
HST3_SPI3_DI
PEX1_LAN_TXN3
ICH_PETP3_C_MN
PEX1_LAN_TXP3
PEX1_LAN_RXN3
PEX1_LAN_RXP3
ICH_PETN1_C_MN
ICH_PETN2_C_MN
PEX1_MINTXN2
ICH_PETP2_C_MN
PEX1_MINTXP2
PEX1_MINRXN2
PEX1_MINRXP2
ICH_PETN3_C_MN
PCI3_CLKRUN#
CHP3_SERIRQ
USB3_MINIPCIE2+
USB3_P6+
USB3_MINIPCIE2-
PCI3_SERR#
PCI3_PLOCK#
PCI3_PERR#
PCI3_DEVSEL#
PLT3_RST#
SMB3_DATA
SMB3_CLK
MCH3_ICHSYNC#
KBC3_RUNSCI#
PCI3_IRDY#
PCI3_TRDY#
PCI3_STOP#
SMB3_LINKALERT#
CHP3_SMLINK0
CHP3_SMLINK1
KBC3_PWRBTN#
CHP3_SUSSTAT#
CHP3_BIOSWP#
THM3_ALERT#
KBC3_PWRGD
USB3_MMC-
USB3_MMC+
USB3_BLUETOOTH-
USB3_BLUETOOTH+
DMI1_RXN0
DMI1_RXP0
DMI1_RXN1
DMI1_RXP1
DMI1_TXN0
DMI1_TXP0
DMI1_TXN1
DMI1_TXP1
CLK1_PCIEICH#
CLK1_PCIEICH
CHP3_SLPS4#
CHP3_DPRSLPVR
VRM3_CPU_PWRGD
CHP3_CPUSTP#
CHP3_PCISTP#
KBC3_EXTSMI#
USB3_P0-
USB3_P0+
USB3_MINIPCIE1-
USB3_MINIPCIE1+
PCI3_INTG#
PCI3_INTE#
FFS3_INT
AUD3_SPKR
SMB3_ALERT#
CLK3_USB48
CLK3_ICH14
CHP3_SLPS3#
CHP3_SLPS5#
PCI3_REQ1#
PCI3_REQ2#
PCI3_REQ3#
CLK3_PCLKICH
PCI3_INTA#
PCI3_INTB#
PCI3_INTC#
PCI3_INTD# PCI3_INTF#
PCI3_GNT3#
USB3_P6-
USB3_CAMERA-
USB3_CAMERA+
PCI3_FRAME#
PCI3_REQ0#

8-19
8. Block Diagram and Schematic
- 이 문서는 삼성전자의 기술 자산으로 승인자만이 사용할 수 있습니다 -
- This Document can not be used without Samsung's authorization -
N130
Samsung
Confidential
Samsung
Confidential
Samsung
Confidential
4 / 5
B
nearby Pin AG9, F17
nearby F6
Distribute in PCI section
C
within 100mils
nearby AC10
3
nearby Pin C24, G19, K5, M6
B
DO NOT DISCLOSE TO OR DUPLICATE FOR OTHERS
nearby Pin J7
1
3
nearby AG28
within 100 mils
nearby Pin M18, U18
nearby G10
A
nearby Pin V5
SAMSUNG ELECTRONICS CO’S PROPERTY.
PROPRIETARY INFORMATION THAT IS
within 100 mils
A
EXCEPT AS AUTHORIZED BY SAMSUNG.
within 100 mils
SAMSUNG
THIS DOCUMENT CONTAINS CONFIDENTIAL
D
D
2
4
SAMSUNG PROPRIETARY
within 100 mils
4
2
within 100 mils
within 100 mils
within 100 mils
within 100 mils
nearby D28, T28, AD28
ELECTRONICS
ICH7-M
C
nearby Pin AE23, AH26
1
within 100 mils
within 100 mils
within 100 mils
within 100 mils within 100 mils
100nF
C554
10
1%
P3.3V
10V
R27
10V
P1.5V
P3.3V_AUX
P1.5V
P3.3V
C584
100nF
10V
100nF
C7
C516
10V
100nF
C556
100nF
10V
10V
100nF
C547
100nF
C58
10V
C553
100nF
10V
C515
100nF
10V
C583
100nF
10V
C548
100nF
10V 10V
P1.5V
1
3
BLM18PG181SN1
B7
C549
100nF
P1.5V
VOLTAGE
BAT54
D501
C76
10000nF
6.3V
10V
100nF
C551
P1.05V
2.2
R83
10V
100nF
C604
10V
P3.3V_AUX
100nF
C561
100nF
C543
AD
10V
VCCSUS3_3_7
VCCSUS3_3_8 K4
VCCSUS3_3_9 K5
VCCSUS3_3_VCCLAN3_3_1 V1
VCCSUS3_3_VCCLAN3_3_2 V5
VCCSUS3_3_VCCLAN3_3_3 W2
VCCSUS3_3_VCCLAN3_3_4 W7
VCCSUS3_3_VCCSUSHDA R7
VCCUSBPLL
C1
V_CPU_IO_1 AE23
V_CPU_IO_2 AE26
V_CPU_IO_3 AH26
EC500
220uF
2.5V
A24
K6
VCCSUS3_3_10
VCCSUS3_3_11 L1
VCCSUS3_3_12 L2
VCCSUS3_3_13 L3
VCCSUS3_3_14 L6
VCCSUS3_3_15 L7
VCCSUS3_3_16 M6
VCCSUS3_3_17 M7
VCCSUS3_3_18 N7
VCCSUS3_3_19
P7
VCCSUS3_3_2 C24
VCCSUS3_3_3 D19
VCCSUS3_3_4 D22
VCCSUS3_3_5 E3
VCCSUS3_3_6 G19
K3
AB12
VCC3_3_4 AB20
VCC3_3_5 AC16
VCC3_3_6 AD13
AD18
VCC3_3_7
VCC3_3_8 AG12
VCC3_3_9 AG15
VCC3_3_VCCHDA U6
VCCDMIPLL
AG28
VCCRTC W5
VCCSATAPLL
AD2
VCCSUS1_05_1 C28
VCCSUS1_05_2 G20
VCCSUS1_05_3 K7
VCCSUS1_05_VCCLAN1_05_1
AA2
VCCSUS1_05_VCCLAN1_05_2
Y7
VCCSUS3_3_1
AC26
VCC1_5_B_9
AD26
VCC3_3_1
A5
VCC3_3_10 AG19
VCC3_3_11 AH11
B13
VCC3_3_12
VCC3_3_13 B16
VCC3_3_14 B27
VCC3_3_15 B7
VCC3_3_16 C10
VCC3_3_17 D15
VCC3_3_18 F9
VCC3_3_19 G11
VCC3_3_2
AA7
VCC3_3_20 G12
VCC3_3_21 G16
VCC3_3_3
T22
VCC1_5_B_42
T23
VCC1_5_B_43
T26
VCC1_5_B_44
T27
VCC1_5_B_45
T28
VCC1_5_B_46
U22
VCC1_5_B_47
U23
VCC1_5_B_48
V22
VCC1_5_B_49
V23
VCC1_5_B_5
AC23
VCC1_5_B_50
W22
VCC1_5_B_51
W23
VCC1_5_B_52
Y22
VCC1_5_B_53
Y23
VCC1_5_B_6
AC24
VCC1_5_B_7
AC25
VCC1_5_B_8
K23
VCC1_5_B_28
L22
VCC1_5_B_29
L23
VCC1_5_B_3
AB22
VCC1_5_B_30
M22
VCC1_5_B_31
M23
VCC1_5_B_32
N22
VCC1_5_B_33
N23
VCC1_5_B_34
P22
VCC1_5_B_35
P23
VCC1_5_B_36
R22
VCC1_5_B_37
R23
VCC1_5_B_38
R24
VCC1_5_B_39
R25
VCC1_5_B_4
AB23
VCC1_5_B_40
R26
VCC1_5_B_41
D26
VCC1_5_B_13
D27
VCC1_5_B_14
D28
VCC1_5_B_15
E24
VCC1_5_B_16
E25
VCC1_5_B_17
E26
VCC1_5_B_18
F23
VCC1_5_B_19
F24
VCC1_5_B_2
AA23
VCC1_5_B_20
G22
VCC1_5_B_21
G23
VCC1_5_B_22
H22
VCC1_5_B_23
H23
VCC1_5_B_24
J22
VCC1_5_B_25
J23
VCC1_5_B_26
K22
VCC1_5_B_27
G17
VCC1_5_A_26 H6
VCC1_5_A_27 H7
VCC1_5_A_28 J6
VCC1_5_A_29 J7
VCC1_5_A_3
AB17
VCC1_5_A_30 T7
VCC1_5_A_4
AB7
VCC1_5_A_5
AB8
VCC1_5_A_6
AB9
VCC1_5_A_7
AC10
VCC1_5_A_8
AC17
VCC1_5_A_9
AC6
VCC1_5_B_1
AA22
VCC1_5_B_10
AD27
VCC1_5_B_11
AD28
VCC1_5_B_12
AC7
VCC1_5_A_11
AC8
VCC1_5_A_12
AD10
VCC1_5_A_13
AD6
VCC1_5_A_14
AE10
VCC1_5_A_15
AE6
VCC1_5_A_16
AF10
VCC1_5_A_17
AF5
VCC1_5_A_18
AF6
VCC1_5_A_19 AF9
VCC1_5_A_2
AB10
VCC1_5_A_20 AG5
VCC1_5_A_21 AG9
VCC1_5_A_22 AH5
VCC1_5_A_23 AH9
VCC1_5_A_24 F17
VCC1_5_A_25
U18
VCC1_05_15 V11
VCC1_05_16 V12
VCC1_05_17 V14
VCC1_05_18 V16
VCC1_05_19 V17
VCC1_05_2 L12
VCC1_05_20 V18
VCC1_05_3 L14
VCC1_05_4 L16
VCC1_05_5 L17
VCC1_05_6 L18
VCC1_05_7 M11
VCC1_05_8 M18
VCC1_05_9 P11
VCC1_5_A_1
A1
VCC1_5_A_10
82801GBM
0904-002053
V5REF_1
AD17
V5REF_2
G10
V5REF_SUS
F6
VCC1_05_1 L11
VCC1_05_10 P18
VCC1_05_11 T11
VCC1_05_12 T18
VCC1_05_13 U11
VCC1_05_14
10V
ICH1-4
C560
nostuff
C544
100nF
nostuff
P5.0V_AUX
10V
100nF
nostuff
P3.3V
C603
100nF
10V
C585
100nF
10V
C550
100nF
10V
100nF
C562
10V
100nF
C577
100nF
C557
10V
25V
C75
10nF
P3.3V
10V
100nF
10V
P1.5V
P3.3V_AUX
BLM18PG181SN1
B505
C558
P1.5V_PCIE
VOLTAGE
D1
BAT54
1
3
P3.3V
P1.5V
P1.05V
P1.5V
C578
100nF
10V
P3.3V
1000nF
C582
100nF
C579
6.3V
PRTC_BAT
P5.0V
10V
C546
100nF
10V
C545
1000nF-X7R
6.3V
C552
100nF
10V
4700nF
C57
6.3V
10V
100nF
C555
10V
C574
100nF
C575
100nF
10V
P3.3V_AUX
2.2
R82
1%
100
R537
C580
10000nF-X5R
6.3V

8-20
8. Block Diagram and Schematic
- 이 문서는 삼성전자의 기술 자산으로 승인자만이 사용할 수 있습니다 -
- This Document can not be used without Samsung's authorization -
N130
Samsung
Confidential
Samsung
Confidential
Samsung
Confidential
5 / 5
No Reboot
DO NOT DISCLOSE TO OR DUPLICATE FOR OTHERS
B
CHP3_SPKR No Stuff
1
3
D D
ICH7-M
3
Function Default
ICH7-M Options
4
A
2
PROPRIETARY INFORMATION THAT IS
AC97_SDOUT
THIS DOCUMENT CONTAINS CONFIDENTIAL
Safe Mode
2
Wake on PCI-E, OD, Pull-up to ALWAYS power
A
1
C
TBD
ELECTRONICS
EXCEPT AS AUTHORIZED BY SAMSUNG.
SAMSUNG ELECTRONICS CO’S PROPERTY.
SAMSUNG
C
B
4
SAMSUNG PROPRIETARY
P3.3V_AUX
R59
10K
R48
10K
10K
R53
R90
10K
10K
R44
P3.3V_AUX
1K
R566
10K
R47
10K
R539
nostuff
1%
R60
1K
VSS_98 H28
VSS_99
10K
R84
VSS_83
F4 VSS_84
F5 VSS_85
G1 VSS_86
G14 VSS_87
G18 VSS_88
G2 VSS_89
AB16 VSS_9
G21 VSS_90
G24 VSS_91
G25 VSS_92
G26 VSS_93
G5 VSS_94
G6 VSS_95
G9 VSS_96
H24 VSS_97
H27
VSS_69
AB11 VSS_7
D10 VSS_70
D13 VSS_71
D18 VSS_72
D21 VSS_73
D24 VSS_74
E1 VSS_75
E15 VSS_76
E2 VSS_77
E4 VSS_78
E8 VSS_79
AB14 VSS_8
F12 VSS_80
F27 VSS_81
F28 VSS_82
F3
VSS_54
AH23 VSS_55
AH27 VSS_56
AH3 VSS_57
AH7 VSS_58
B1 VSS_59
AA26 VSS_6
B11 VSS_60
B14 VSS_61
B17 VSS_62
B20 VSS_63
B26 VSS_64
B28 VSS_65
B8 VSS_66
C2 VSS_67
C27 VSS_68
C6
VSS_4
AF2 VSS_40
AF27 VSS_41
AF28 VSS_42
AF4 VSS_43
AF8 VSS_44
AG1 VSS_45
AG11 VSS_46
AG14 VSS_47
AG17 VSS_48
AG20 VSS_49
AA25 VSS_5
AG25 VSS_50
AG3 VSS_51
AG7 VSS_52
AH1 VSS_53
AH12
VSS_25
AD3 VSS_26
AD4 VSS_27
AD7 VSS_28
AD8 VSS_29
AA1 VSS_3
AE11 VSS_30
AE13 VSS_31
AE18 VSS_32
AE2 VSS_33
AE21 VSS_34
AE24 VSS_35
AE25 VSS_36
AE4 VSS_37
AE8 VSS_38
AF11 VSS_39
AA24
VSS_186
VSS_187 W24
W25
VSS_188 W26
VSS_189
AC5 VSS_19
W6
VSS_190 Y24
VSS_191 Y27
VSS_192 Y28
VSS_193
VSS_194 Y3
A4 VSS_2
AC9 VSS_20
AD1 VSS_21
AD11 VSS_22
AD15 VSS_23
AD19 VSS_24
AD23
VSS_171
VSS_172 U13
U14
VSS_173 U15
VSS_174 U16
VSS_175 U17
VSS_176 U24
VSS_177 U25
VSS_178 U26
VSS_179
VSS_18
AC2
U4
VSS_180 V13
VSS_181 V15
VSS_182 V2
VSS_183 V24
VSS_184 V27
VSS_185 V28
VSS_157
VSS_158 R13
R14
VSS_159
AB6 VSS_16
R15
VSS_160 R16
VSS_161 R17
VSS_162 R18
VSS_163 T12
VSS_164
VSS_165 T13
T14
VSS_166 T15
VSS_167 T16
VSS_168 T17
VSS_169
AC11 VSS_17
T6
VSS_170 U12
VSS_142
VSS_143 N6
P12
VSS_144 P13
VSS_145 P14
VSS_146 P15
VSS_147 P16
VSS_148 P17
VSS_149
AB4 VSS_15
VSS_150 P24
P27
VSS_151 P28
VSS_152 P3
VSS_153 P4
VSS_154 R1
VSS_155 R11
VSS_156 R12
VSS_128
VSS_129 N1
AB27 VSS_13
N11
VSS_130 N12
VSS_131 N13
VSS_132 N14
VSS_133 N15
VSS_134 N16
VSS_135
VSS_136 N17
N18
VSS_137 N2
VSS_138 N24
VSS_139
AB28 VSS_14
N25
VSS_140 N26
VSS_141 N5
VSS_113
VSS_114 L24
L25
VSS_115 L26
VSS_116 M12
VSS_117 M13
VSS_118 M14
VSS_119
AB24 VSS_12
M15
VSS_120
VSS_121 M16
M17
VSS_122 M24
VSS_123
M27
VSS_124 M28
VSS_125 M3
VSS_126 M4
VSS_127 M5
VSS_1
VSS_10
AB19
H3
VSS_100 H4
VSS_101 H5
VSS_102 J1
VSS_103 J2
VSS_104 J24
VSS_105 J25
VSS_106
VSS_107 J26
J5
VSS_108 K24
VSS_109
AB21 VSS_11
K27
VSS_110 K28
VSS_111 L13
VSS_112 L15
0904-002053
82801GBM
ICH1-5
A23
R45
10K
R46
2.2K
R575
10K
10K
R542
10K
R571
R272
10K
10K
R540
P3.3V
10K
R61
R567
10K
R54
10K
R88
10K
R42
10K
R89
10K
R43
10K
10K
R570
R538
10K
R541
10K
R604
2.2K
nostuff
P3.3V
10K
R12
10K
R544
10K
R569
1%
R611
1K
10K
R91
KBC3_A20G
FFS3_INT
SMB3_LINKALERT#
PCI3_GNT3#
R28
10K
PCI3_PLOCK#
PCI3_DEVSEL#
PCI3_PERR#
PCI3_CLKRUN#
KBC3_CPURST#
AUD3_SPKR
HDA3_AUD_SDO
SMB3_DATA
SMB3_CLK
PEX3_WAKE#
PCI3_INTF#
PCI3_INTG#
PCI3_INTE#
CHP3_SMLINK0
CHP3_SMLINK1
SMB3_ALERT#
PCI3_STOP#
PCI3_SERR#
PCI3_IRDY#
PCI3_TRDY#
PCI3_INTB#
PCI3_INTC#
PCI3_INTD#
PCI3_REQ0#
PCI3_REQ1#
PCI3_REQ2#
PCI3_REQ3#
PCI3_INTA#
PCI3_FRAME#
CHP3_SERIRQ

8-21
8. Block Diagram and Schematic
- 이 문서는 삼성전자의 기술 자산으로 승인자만이 사용할 수 있습니다 -
- This Document can not be used without Samsung's authorization -
N130
Samsung
Confidential
Samsung
Confidential
Samsung
Confidential
D2 UNKNOWN INTERRUPT ERROR
2
4C SHADOW VIDEO BIOS ROM
EXCEPT AS AUTHORIZED BY SAMSUNG.
02 VERIFY REAL MODE
04 GET CPU TYPE
90 INIT. HDD CONTROLLER
91 INIT. LOCAL BUS HDD CONTROLLER
16 CHECK CHECKSUM
16MBit
54 SET KEYCLICK IF ENABLED
22 TEST 8742 KEYBOARD CONTROLLER
24 SET ES SEGMENT REG. TO 4GB
28 AUTO SIZING DRAM
49 INIT. PCI BUS AND DEVICE
AA SCAN FOR F2 KEY STROKE
AC ENTER SETUP
B0 CHECK FOR ERRORS
86 RE-INIT. ON-BOARD I/O PORT
8C INIT. FDD CONTROLLER
1
B
A
94 DISABLE A20 ADDRESS LINE
0B CPU CACHE ON
52 TEST KEYBOARD
64 JUMP TO USER PATCH 1
58 TEST FOR UNEXPECTED INTERRUPTS
3
92 JUMP TO USER PATCH 2
D0 INTERRUPT HANDLER ERROR
B6 CHECK PASSWORD (OPTION)
A4 INIT. TYPEMATIC RATE
SPI_BIOS_ROM
D8 SHUTDOWN ERROR
4
C
WITH INITIAL POST VALUE
96 CLEAR HUGE ES SEGMENT REG.
BE CLEAR SCREEN
74 TEST REAL-TIME CLOCK
A8 ERASE F2 PROMPT
18 8254 TIMER INIT.
56 ENABLE KEYBOARD
5C TEST RAM GETWEEN 512K AND 640K
20 TEST DRAM REFRESH
1C RESET INTERRUP CONTROLLER
DA EXTENDED BLOCK MOVE
11 LOAD ALTERNATE REG.
B4 ONE BEEP
0F ENABLE THE L-BUS IDE
10 INIT. POWER MANAGER
44 INIT. BIOS INTERRUPT
D4 PENDING INTERRUPT ERROR
1A 8237 DMA CONTROLLER INIT.
6A DISPLAY EXTERNAL CACHE SIZE
6C DISPLAY SHADOW MESSAGE
B2 POST DONE-PREPARE TO BOOT O/S
2
38 SHADOW SYSTEM BIOS ROM
3A AUTO SIZING CACHE
4A INIT. ALL VIDEO BIOS ROM
SAMSUNG ELECTRONICS CO’S PROPERTY.
A
D
D
3
C
47 INIT. I20 SUPPORT IF INSTALLED
60 TEST EXTENDED MEMORY
62 TEST EXTENDED MEMORY ADDRESS LINE
50 DISPLAY CPU TYPE AND SPEED
AE CLEAR IN POST FLAG
SAMSUNG
0C INIT.CACHE TO POST
70 DISPLAY ERROR MESSAGE
32 COMPUTE THE CPU SPEED
82 DETECT AND INSTALL EXT.RS232C
84 DETECT AND INSTALL EXT.PARALLEL
DC SHUTDOWN 10
5A DISPLAY " PRESS ...... SETUP"
48 CHECK VIDEO CONFIGURE AGAINST CMOS
B7 ACPI INIT
06 INIT. SYSTEM H/W
88 INIT. BIOS DATA ROM
7C SETUP HARDWARE INTERRUPT VECTOR
7E TEST COPROCESSER IF PRESENT
8A INIT.EXTENDED BIOS DATA AREA
9E ENABLE H/W INTERRUPT
A0 SET TIME OF DAY
98 SEARCH FOR OPTION ROMS
76 CHECK FOR KEYBOARD EERROR
34 TESET CMOS RAM
D6 SHUTDOWN 5
SAMSUNG PROPRIETARY
6E DISPLAY NON-DISPOSABLE SEGMENT
1
ELECTRONICS
80H DECODER CONNECTOR
72 CHECK FOR CONFIGURATION ERROR
0A INIT CPU.REG
C0 TRY BOOT WITH INT19
14 INIT. KEYBOARD CONTROLLER
9A SHADOW OPTION ROMS
3D LOAD ALTER REG. WITH CMOS VALUE
DO NOT DISCLOSE TO OR DUPLICATE FOR OTHERS
THIS DOCUMENT CONTAINS CONFIDENTIAL
9C SETUP POWER MANAGEMENT
66 CONFIGURE ADVANCE CACHE REG.
03 DISABLE NMI
26 ENABLE A20
89 ENABLE NMI
PROPRIETARY INFORMATION THAT IS
13 PCI BUS MASTER RESET
46 CHECK ROM COPYRIGHT NOTICE
BA DMI INIT
08 INIT. CHIPSET REG.
09 SET IN POST FLAG
80 DISABLE ON-BOARD I/O PORT
B
3C CONFIGURE ADVANCED CHIPSET REG.
42 INIT. INTERRUPT VECTOR
OE INIT. I/O VALUE
4
10V
100nF
C44
2
3
4
5
6
7
8
9
MNT1
11
MNT2
12
3711-000386
J510
HDR-10P-1R-SMD
1
10
R49
10K
1%
R51
10K
D5
BAT54C
12
3
22-B3
10K
34-B3
P3.3V_MICOM_SW
P3.3V_MICOM_SW
nostuff
R50
34-A4
34-B4
34-B4
1107-001709
1CE* 7
HOLD* 6
SCK
SI 5
SO
2VDD 8
4VSS
WP*
334-B4
U5
MX25L1605D
PLT3_RST#
LPC3_LAD(1)
LPC3_LAD(0)
CLK3_DBGLPC
LPC3_LFRAME#
LPC3_LAD(3)
LPC3_LAD(2)
KBC3_SPI_CS#
KBC3_SPI_DI
SPI3_WP#_MN
KBC3_SPI_WP#
CHP3_BIOSWP#
SPI3_HOLD#_MN
KBC3_SPI_CLK
KBC3_SPI_DO
P3.3V

8-22
8. Block Diagram and Schematic
- 이 문서는 삼성전자의 기술 자산으로 승인자만이 사용할 수 있습니다 -
- This Document can not be used without Samsung's authorization -
N130
Samsung
Confidential
Samsung
Confidential
Samsung
Confidential
DO NOT DISCLOSE TO OR DUPLICATE FOR OTHERS
EXCEPT AS AUTHORIZED BY SAMSUNG.
For EBL.
SAMSUNG
C
A
B
ELECTRONICS
A
Must be changed to AO3409
C
DD
4
4
3 2
2
1
1
SAMSUNG PROPRIETARY
3
THIS DOCUMENT CONTAINS CONFIDENTIAL
PROPRIETARY INFORMATION THAT IS
SAMSUNG ELECTRONICS CO’S PROPERTY.
B
C5
100nF
100nF
C15
25V
C14
100nF
10V
LCD_VDD3.3V
1%
R17
100K
10K
R4
1%
BLM18PG181SN1
B18
R5
2.2K
P3.3V
R15
10K 1%
10V
C4
100nF
LCD_VDD3.3V
U1
7SZ08
+
5
-
3
1
24
1%
43.2K
R14
2.2K
R6
R16
100K
1%
1%
200K
R2
Q3
RHU002N06
3
D
G
1
S2
SI2315BDS-T1
Q2
D3
1
G
2
S
VDC_LED
R25
51.1K 1%
P5.0V
VDC_LED
R26
150K
10V
C6
100nF
10V
C1
330nF
1%
P3.3V
1%
51.1K
R1
2
4
3
R8
0
nostuff
ACM2012-900-2P-T
B500
1
10V
100nF
C13
3
30
4
5 6
7 8
9
31
MNT1
MNT2 32
P3.3V_AUX
15 16
17 18
19
2
20
21 22
23 24
25 26
27 28
29
3710-002498
J500
SOCK-30P-2R-SMD-MNT
1
10
11 12
13 14
R3
VDC
100K
1%
P3.3V
100nF
C17
25V 25V
C16
100nF
P3.3V
P5.0V_ALW
0
R7
1S2
Q6
SI2307BDS-T1-E3
3
D
G
RHU002N06
Q1
D3
1
G
2
S
USB3_CAMERA-_B_MN
LCD1_ADATA1# LCD1_ADATA0#
LCD3_EDID_CLK
LCD3_BKLTON
USB3_CAMERA-
USB3_CAMERA+
LCD3_BKLTON
KBC3_BKLTON
MCH3_LCD_BKLTEN
MCH3_LCD_VDDEN
LCD1_ACLK#
LCD1_ADATA1
LCD1_ACLK
LCD3_BRIT
LCD1_ADATA2
LCD1_ADATA2#
LCD1_ADATA0
LCD3_EDID_DATA
USB3_CAMERA+_B_MN

8-23
8. Block Diagram and Schematic
- 이 문서는 삼성전자의 기술 자산으로 승인자만이 사용할 수 있습니다 -
- This Document can not be used without Samsung's authorization -
N130
Samsung
Confidential
Samsung
Confidential
Samsung
Confidential
3
ELECTRONICS
A
4
D D
2
3
1
2
1
THIS DOCUMENT CONTAINS CONFIDENTIAL
PROPRIETARY INFORMATION THAT IS
SAMSUNG PROPRIETARY
SAMSUNG ELECTRONICS CO’S PROPERTY.
DO NOT DISCLOSE TO OR DUPLICATE FOR OTHERS
EXCEPT AS AUTHORIZED BY SAMSUNG.
SAMSUNG
A
B
C
B
CRT CONNECTOR
C
4
50V
0.022nF
C572
5
+
-
3
2 4
OE*
1
U4
SN74AHCT1G125DCKR
R557
150 1%
D505
PGB1010603NR
VOLTAGE
2 1
0.1nF
50V
C31
nostuff
L503 82nH
82nH
L502
82nH
L501
0.022nF
C573
50V
0.1nF
50V
C32
50V
B503
BLM18PG181SN1
C568
0.022nF
50V
0.022nF
C569
P3.3V
R40
2.2K
2.2K
R24
P3.3V
R23
2.2K
VCC_CRT
VCC_CRT
P3.3V
2.2K
R38
VOLTAGE
3D
G
1
S
2
VCC_CRT
1%150
R556
Q7
RHU002N06
P5.0VVCC_CRT
R39
VOLTAGE
1
3
5%40.2
P3.3V
P5.0V
MMBD4148
D500
10V
C534
100nF
R555
150
RHU002N06
Q5
VOLTAGE
D
3
1
G
2S
1%
3
MMBD4148
D4
VOLTAGE
1
100nF
10V
C34
U3
SN74AHCT1G125DCKR
+
5
3
-
2 4
1
OE*
15
16
17
2
3
4
5
6
7
8
9
3701-001403
J504
DSUB-15-3R-F
1
10
11
12
13
14
100nF
10V
C571
0.022nF
50V
C35
5%
R37
40.2
C570
0.022nF
50V
270pF
270pF
50V
C30
50V
C33
nostuff
PGB1010603NR
D506
VOLTAGE
2 1
nostuff
D507
PGB1010603NR
VOLTAGE
2 1
CRT3_RED_L_MN
CRT3_BLUE
CRT5_DDCDATA
CRT5_DDCCLK
CRT5_HSYNC
CRT3_VSYNC CRT5_VSYNC
CRT3_HSYNC CRT5_HSYNC
CRT5_DDCCLK
CRT5_DDCDATA
CRT3_DDCCLK
CRT3_DDCDATA
CRT5_VSYNC
CRT3_BLUE_L_MN
CRT3_RED
CRT3_GREEN
CRT3_GREEN_L_MN

8-24
8. Block Diagram and Schematic
- 이 문서는 삼성전자의 기술 자산으로 승인자만이 사용할 수 있습니다 -
- This Document can not be used without Samsung's authorization -
N130
Samsung
Confidential
Samsung
Confidential
Samsung
Confidential
SAMSUNG ELECTRONICS CO’S PROPERTY.
THIS DOCUMENT CONTAINS CONFIDENTIAL
Pin9 : 3.3V
AUdio Codec (ALC269)
ELECTRONICS
C
3
SAMSUNG PROPRIETARY
4
4
SAMSUNG
S/B without Low Voltage IO
A
S/B with Low Voltage IO
3
2nd Vendor : 1203-003344
(MIC5252-4.75BM)
Do not make a testpoint in these nets
Do not make a testpoint in these nets
A
PROPRIETARY INFORMATION THAT IS
2
D
1
B
SMD_A : 3711-000922
2
B
EXCEPT AS AUTHORIZED BY SAMSUNG.
C
Pin9 : 1.5V
Codec Pin9 Setting
DO NOT DISCLOSE TO OR DUPLICATE FOR OTHERS
D
1
SMD_S : 3711-000456
G_AUD
29-C3
1nF
C256
50V
CANTERBURY
1%
R711
20K
1nF
C255
50V
P4.75V_AUD
10V
C725
10000nF-X5R
P3.3V
10V
C716
4700nF-X5R
6.3V
SHORT2
RGND-SHORT
P3.3V
2203-006399|n_c1005-h0055
1000nF-X5R
C51
CANTERBURY
4.7nF
C70
2203-006399|n_c1005-h0055
6.3V
nostuff
25V
R69
15K
C714
1000nF-X5R
R66
10K
1%
1%
6.3V
C52
1000nF-X5R
29-D3
29-D3
2200nF-X5R
C722
10V
P5.0V_AUD
100nF
10V
C721
C253
50V
CANTERBURY
10V
100nF
C91
1nF
10000nF-X5R
10V
C723
10V
10000nF-X5R
C724
MMBD4148
D6
75V
1 3
1203-005579
G916-475T1UF
U510
nostuff
4
BYPASS
3EN
GND
2IN
1 5
OUT
G_AUD
P5.0V_AUD
100nF
C720
10V
0
R282
R281
0
C715
6.3V
2203-006399|n_c1005-h0055
1000nF-X5R
nostuff
6.3V
C87
1000nF-X5R
10V
C719
100nF
G_AUD
G_AUD
R1608-SHORT
SHORT6
INSTPAR
SHORT506
6.3V
CANTERBURY
29-B4
C50
1000nF-X5R 2203-006399|n_c1005-h0055
P4.75V_AUD
29-C2
SHORT5
R1608-SHORT
R702
1K
29-D2
1K
R703
C93
100nF
10V
BLM18PG181SN1
B17
CANTERBURY
40
SPK_OUT_L+
41
SPK_OUT_L-
45
SPK_OUT_R+
44
SPK_OUT_R-
10 SYNC
49
THERMAL
27
VREF
PD#
39 PVDD1
46 PVDD2
42 PVSS1
43 PVSS2
11 RESET#
8SDATA_IN
5SDATA_OUT
13 SENSE_A
18 SENSE_B
48 SPDIF01
LINE1_R_C
14
LINE2_L_E
15
LINE2_R_E
21
MIC1_L_B
22
MIC1_R_B
28
MIC1_VREFO_L
30
MIC1_VREFO_R
16
MIC2_L_F
17
MIC2_R_F
29
MIC2_VREFO
20
MONO_OUT
4
1DVDD
9DVDD_IO
7DVSS
47 EAPD_SPDIF02
2GPIO0_DMIC_DATA
3GPIO1_DMIC_CLK
32
HPOUT_L_I 33
HPOUT_R_I
19 JDREF
23
LINE1_L_C
24
25 AVDD1
38 AVDD2
26 AVSS1
37 AVSS2
6BCLK
12 BEEP
35
CBN 36
CBP
34
CPVEE
31
CPVREF
1205-003769
ALC269Q-GR
U511
G_AUD
B16 BLM18PG181SN1
10V
100nF
C717
10V
C90
100nF
R712
22
C94
100nF
10V
G_AUD
G_AUD
100nF
C718
50V
C254
1nF
10V
39.2K
R67
1%
HDR-4P-SMD
J513
3711-000922
1
2
3
4
5MNT1
MNT2
6
29-C2
R710
4.7K 1%
G_AUD
29-C2
1%
20K
R98
2.2K
R705
22-B3
B14 BLM18PG181SN1
CANTERBURY
G_AUD
BLM18PG181SN1B15
10V2200nF-X5R
BLM18PG181SN1
B9
4.7K
R709
C68
1%
6.3V
C69
1000nF-X5R
RGND-SHORT
SHORT3
INSTPAR
SHORT507
1%
R68
4.7K
SPK5_L_P_MN
SPK5_L_M_MN
SPK5_R_P_MN
SPK5_R_M_MN
AUD5_MIC1_LEFT
AUD5_MIC1_RIGHT
G_AUD
SPK5_L_P_B_MN
AUD5_LDO_BYPASS_MN
AUD5_MIC2_INT
AUD5_SENS_HP#
AUD5_SENS_MIC#
AUD5_CBP_MN
KBC3_SPKMUTE#
AUD3_SPKR_C_MN
AUD3_SPKR
AUD3_SPKR_R_MN
AUD3_SPKR_D_MN
KBC3_SPKMUTE_R_MN
AUD3_SPKR_RC_MN
AUD5_MIC2_LEFT_C_MN
AUD5_MIC2_RIGHT_C_MN
AUD5_MIC2_VREF
HDA3_AUD_RST#
HDA3_AUD_SDI0_R_MN
HDA3_AUD_SDO
AUD5_SENS_A_MN
HDA3_AUD_SYNC
AUD5_VREF_MN
HDA3_AUD_SDI0
SPK5_R_M_B_MN
SPK5_R_P_B_MN
SPK5_L_M_B_MN
HDA3_AUD_BCLK
AUD5_CBN_MN
AUD5_CPVEE_MN
AUD5_HP_O_LEFT
AUD5_HP_O_RIGHT
AUD5_JDREF_R_MN
AUD5_MIC1_LEFT_C_MN
AUD5_MIC1_RIGHT_C_MN
AUD5_MIC1_VREFO_L_MN
AUD5_MIC1_VREFO_R_MN

8-25
8. Block Diagram and Schematic
- 이 문서는 삼성전자의 기술 자산으로 승인자만이 사용할 수 있습니다 -
- This Document can not be used without Samsung's authorization -
N130
Samsung
Confidential
Samsung
Confidential
Samsung
Confidential
L
R
L
R
D
D
4
ELECTRONICS
THIS DOCUMENT CONTAINS CONFIDENTIAL
2
2
CC
MIC JACK
B
Connect to Mount-hole.
SAMSUNG
Mono Mic Ass’y : Place inside Audio Analog Plane
HEADPHONE
A
Connect to Mount-hole.
3
4
SAMSUNG PROPRIETARY
3
A
PROPRIETARY INFORMATION THAT IS
DO NOT DISCLOSE TO OR DUPLICATE FOR OTHERS
SAMSUNG ELECTRONICS CO’S PROPERTY.
B
1
EXCEPT AS AUTHORIZED BY SAMSUNG.
1
C248
0.1nF 50V
50V
0.1nF
C249
C654
nostuff
50V
0.1nF
25V10nF
C712
25V
G_AUD
C146
10nF
25V
10nF
C711
C639
0.1nF 50V
nostuff
B519 BLM18PG181SN1
B520 BLM18PG181SN1
C699
0.1nF
50V
G_AUD
G_AUD
G_AUD
C700
10nF 25V
B518
BLM18PG181SN1
28-C1
R707 56
56
R706
5
6
G1
G2
G3
G4
J509
JACK-PHONE-6P
1
2
3
4
3722-002903
J507
JACK-PHONE-6P
1
2
3
4
5
6
G1
G2
G3
G4
3722-002903
28-C2
50V
C681
47nF
nostuff
50V
0.1nF
C251
C252
0.1nF
BLM18PG181SN1
B521
50V
B522 BLM18PG181SN1
GND
2MIC_SIG
1
28-C3
28-C2
MIC1
SOM4013SL-G443-C1033
3003-001158|mic-2p-2side-1a
G_AUD
28-C1
1K
R682
1%
4.7K
R681
G_AUD
AUD5_MIC1_RIGHT AUD5_MIC1_RIGHT_J_MN
AUD5_MIC2_INT_J_MN
AUD5_MIC2_INT
AUD5_HP_RIGHT_R_MN
AUD5_HP_LEFT_B_MN
AUD5_HP_RIGHT_B_MN
AUD5_SENS_HP#
AUD5_HP_LEFT_R_MN
AUD5_HP_O_RIGHT
AUD5_HP_O_LEFT
AUD5_SENS_MIC#
AUD5_MIC2_VREF
AUD5_MIC2_INT_B_MN
AUD5_MIC1_LEFT_J_MN
AUD5_MIC1_LEFT
AUD5_MIC1_LEFT
AUD5_MIC1_RIGHT

8-26
8. Block Diagram and Schematic
- 이 문서는 삼성전자의 기술 자산으로 승인자만이 사용할 수 있습니다 -
- This Document can not be used without Samsung's authorization -
N130
Samsung
Confidential
Samsung
Confidential
Samsung
Confidential
LAN Controller (RTL8103EL)
21
B
ELECTRONICS
C C
3
3
A
SAMSUNG
D
A
SAMSUNG PROPRIETARY
THIS DOCUMENT CONTAINS CONFIDENTIAL
1
DO NOT DISCLOSE TO OR DUPLICATE FOR OTHERS
SAMSUNG ELECTRONICS CO’S PROPERTY.
EXCEPT AS AUTHORIZED BY SAMSUNG.
2
B
PROPRIETARY INFORMATION THAT IS
Place crystal within 0.75inches from LAN chip.
D
4
4
close to LAN chip.
Place close to pin19.
Place AC coupling capacitors
100nF
C535
10V
30-C2 1%
1K
R531
10K 1%
nostuff
P3.3V
100nF
C10
R558
1%
10V
1K
R529
R501
75
1%
75
R503
21-A4
1%
6.3V
22-C4,32-D4
34-C3
C538
1000nF-X5R
30-B4
30-B4
30-B4
1%
30-B4
100nF
C38
15K
R530
REFCLK_P
46
RSET 45
VCTR12
48
VCTRL12A
29
VDD33_1
37
VDD33_2
19 VDDTX
10V
8NC_2
9NC_3
11 NC_4
12 NC_5
23 NC_6
24 NC_7
39
NC_8
40
NC_9
27
PERST#
18 REFCLK_N
17
38
LED0
35
LED1_EESK 34
LED2_EEDI_AUX 33
LED3_EEDO
3MDIN0
6MDIN1
2MDIP0
5MDIP1
4NC_1
43
NC_10
44
NC_11
GNDTX
7GND_1
14 GND_2
31
GND_3
47
GND_4
16 HSIN
15 HSIP
21 HSON
20 HSOP
28
ISOLATE#
26
LANWAKE#
1AVDD33
41
CKTAL1
42
CKTAL2
25
CLKREQ#
10 DVDD12_1
13 DVDD12_2
30
DVDD12_3
36
DVDD12_4
32
EECS
22
12-B1
U502
RTL8103EL-GR
1205-003798
C2
10V
100nF
0.015nF
C37
100nF
C540
10V
50V
34-B3
0.015nF
C36
50V
RD+
1
2RD-
RDCT
3RX+ 16
15
RX-
RXCT 14
TD+
7
8TD-
6TDCT
TX+ 10
9
TX-
11
TXCT
14-B1,21-C1
25-A4,32-C3
10V
LFE8423
LT1
2603-000099
P3.3V_AUX
C3
100nF
P3.3V
30-C2
P3.3V_AUX
25MHz
1
2
Y501
C12
100nF
10V
P1.2V_LAN
5
TRD4+
7
8TRD4-
P3.3V_AUX
3722-002914
J518
JACK-LAN-8P
9MNT1
MNT2
10
TRD1+
1
2TRD1-
TRD2+
3
6TRD2-
4TRD3+
TRD3-
100nF
10V
C39
C9
100nF
10V
C536
100nF
P1.2V_LAN
21-B4
10V
21-B4
12-B1
P1.2V_LAN
21-A4
2.49K
R41
1%
30-C2
30-C2
10K
R528
1%
10V
100nF
C510
6.3V
1000nF-X5R
C537
0
R532
nostuff
100nF
C539
10V
P3.3V_AUX
1%
75
R502
10V
R500
75 1%
3KV
C500
C41
100nF
12-B1
1nF
LOM3_CLKREQ#
LAN1_MDI1P
LAN1_MDI0N
LAN1_MDI1N
LAN1_MDI0P
LAN1_TXCT_MN
LAN1_RXCT_MN
LAN1_RXN_MN
LAN1_TXN_MN
LAN1_TXP_MN
LAN1_RXP_MN
PEX1_LAN_TXN3
PEX1_LAN_TXP3
PEX1_LAN_RXN3_C_MN
PEX1_LAN_RXP3_C_MN
LAN1_MDI0N
LAN1_MDI0P
LAN1_MDI1P
CLK1_PCIELOM#
CLK1_PCIELOM
LAN1_MDI1N
PEX3_WAKE#
PLT3_RST#
PEX1_LAN_RXN3
PEX1_LAN_RXP3

8-27
8. Block Diagram and Schematic
- 이 문서는 삼성전자의 기술 자산으로 승인자만이 사용할 수 있습니다 -
- This Document can not be used without Samsung's authorization -
N130
Samsung
Confidential
Samsung
Confidential
Samsung
Confidential
AA
MMC
BB
PU / PD : No Stuff
PU : Stuff, PD : No Stuff
24 MHz (default)
15 MHz
14
SAMSUNG
PU : Stuff, PD : No Stuff
C
DO NOT DISCLOSE TO OR DUPLICATE FOR OTHERS
UPDATE AS EMI/SI REQUEST
PU : No Stuff, PD : Stuff
Support : SD/MMC/SDHC
EXCEPT AS AUTHORIZED BY SAMSUNG.
THIS DOCUMENT CONTAINS CONFIDENTIAL
SAMSUNG ELECTRONICS CO’S PROPERTY.
C
Remote Wake Up Enable
PU : Stuff, PD : No Stuff
40mil pattern
3-in-1 Socket
1
3
2
ELECTRONICS
12MHz, no S/N
2
48MHz
Power Down Mode
Power Saving Mode Enable
MCD3_CLK_IN 827S Clock Source option
D
D
4
12MHz, fixed S/N
SD v1.0 Clock OptionMCD3_SD_SPD
SAMSUNG PROPRIETARY
3
PU : X, PD : X
PU : No Stuff, PD : Stuff
PROPRIETARY INFORMATION THAT IS
827S-05 and later
R685
10K
31-C3
31-C3
0
R693
10K
R687
1%
49.9
R661
31-C3
10K
R690
P3.3V_MCD
0.5pF
50V
C704
0.01nF
C676
2200nF
10V
0.01nF
C686
0.5pF
50V
nostuff
10V
C690
100nF
5% 33
R683
100nF
C688
10V
P3.3V
6.3V
10000nF-X5R
C689
nostuff
C703
10000nF-X5R
6.3V
P3.3V_MCD
P3.3V
R688
0
R691
10K
C687
0.022nF
P3.3V
50V
P3.3V
1%
R686
715
P3.3V
10V
C677
100nF
31-C3
31-C3
31-C3
49.9 1%
R667
31-B3
2CMD
DAT0
7
DAT1
8
DAT2
9
12 MNT1
13 MNT2
4VDD
3VSS1
6VSS2
WRITE_PROTECT
11
10V
C691
100nF
3709-001492
J515
EDGE-SD-9P
10 CARD_DETECT
CD_DAT3
1
5CLK
100nF
C701
10V
1%
49.9
R668
49.9 1%
R660
nostuff
10K
R684
2200nF-X5R
C692
10V
10V
C702
100nF
31-C3
100nF
C694
10V
R689
10K
10V
C693
100nF
TESTMOD
17
VDD180 4
VDD5V
25
X1
13
X2
14
XD_CDZ 1
XD_CE 31
XD_RBZ 44
XD_WEZ 42
XD_WPZ 45
47
GPIO3
46
MS_BS 33
MS_INS 24
PDMOD
2
PMOSO 36
RREF 10
SD_CDZ 23
SD_CMD 41
SD_WP 3
SK
19
15
DVDD_2
26
DVDD_3
35
EXTRSRZ 18
GND_1
5
GND_2
9
GND_3
12
GND_4
16
GND_5
27
GND_6
34
GPIO1
48
GPIO2
D2 37
D3 29
D4 28
D5 30
D6 32
D7 38
DI
22
7DM
DO
21
8DP
DVDD_1 AVDD_1 6
AVDD_2 11
CLK
39
CS
20
D0 40
D1 43
MCD3_CLK_IN
MMC3_PDMOD_MN
MMC_RREF_MN
MMC_VDD180_C_MN
MCD3_SD_SPD
MCD3_CLK_IN
PLT3_RST#
CLK3_FM48
P5.0V
U16
GL827S
0233665400
MCD3_SDDAT3
MCD3_SDCMD
MCD3_SDCLK
MCD3_SDDAT0
MCD3_SDDAT1
MCD3_SDDAT2
MCD3_SDCD#
MCD3_SDWP
MCD3_SDDATA0_MN
MCD3_SDDATA2_MN
MCD3_SDDATA3_MN
MCD3_SDDATA1_MN
USB3_MMC-
USB3_MMC+
MMC_TESTMOD_MN
MCD3_SDCLK_R_MN
MCD3_SD_SPD
MCD3_SDDAT0
MCD3_SDDAT1
MCD3_SDDAT2
MCD3_SDDAT3
MCD3_SDCMD
MCD3_SDCLK MCD3_SDWP
MCD3_SDCD#

8-28
8. Block Diagram and Schematic
- 이 문서는 삼성전자의 기술 자산으로 승인자만이 사용할 수 있습니다 -
- This Document can not be used without Samsung's authorization -
N130
Samsung
Confidential
Samsung
Confidential
Samsung
Confidential
AA
Top
1
C
DO NOT DISCLOSE TO OR DUPLICATE FOR OTHERS
SAMSUNG ELECTRONICS CO’S PROPERTY.
2
2
31
B
WLAN, 5.2mm
EXCEPT AS AUTHORIZED BY SAMSUNG.
3
Mini PCI Express Card
SAMSUNG
C
D
4
4
Pin 1
50.95 mm
Odd Pins : Top side
B
30.00 mm
48.05 mm
ELECTRONICS
D
SAMSUNG PROPRIETARY
THIS DOCUMENT CONTAINS CONFIDENTIAL
PROPRIETARY INFORMATION THAT IS
Even Pins : Bottom Side
100nF
C609
6.3V
C247
10000nF
6.3V
C624
10000nF
P3.3V
C608
100nF
nostuff
100nF
C611
10K1%
nostuff
DIA
HEAD
LENGTH
R613
P3.3V
M500
BA61-01102A|screw-118-1_b
S2
Q508
RHU002N06
VOLTAGE
3
D
G
1
P3.3V
P3.3V
P3.3V
R714
0
R627
10K
1%
RSVD_17
49
RSVD_18
51
RSVD_2
5
SIM_CLK_C3 12
SIM_DATAIO_C7 10
SIM_RESET_C2 14
SIM_RSVD_C4
19 SIM_RSVD_C8
17
SIM_VCC_C1 8
SIM_VPP_C6 16
SMB_CLK 30
32
SMB_DATA
USB_D+ 38
USB_D- 36
WAKE*
1
20
W_DISABLE*
52
P3.3V_2
24
P3.3V_AUX
PERN0
23
PERP0
25
PERST* 22
PETN0
31
PETP0
33
REFCLK+
13 REFCLK-
11
RSVD_1
3
37 RSVD_11
RSVD_12
39
RSVD_13
41
RSVD_14
43
RSVD_15
45
RSVD_16
47
GND_3
15
GND_4 18
GND_5
21
GND_6 26
GND_7
27
GND_8
29
GND_9 34
LED_WLAN* 44
LED_WPAN* 46
LED_WWAN* 42
53
MNT1
MNT2 54
6
P1.5V_1
28
P1.5V_2
48
P1.5V_3
2
P3.3V_1
MINICARD-52P
J506
3709-001470
7CLKREQ*
4
GND_1
GND_10
35
GND_11 40
GND_12 50
GND_2
9
USB3_MINIPCIE1-
USB3_MINIPCIE1+
MIN3_CLKREQ#
PLT3_RST#
P3.3V
PEX1_MINIRXN1
PEX1_MINIRXP1
PEX1_MINITXN1
PEX1_MINITXP1
CLK1_MINIPCIE
CLK1_MINIPCIE#
CHP3_RFOFF#
WLON_LED#
CHP3_RFOFF#

8-29
8. Block Diagram and Schematic
- 이 문서는 삼성전자의 기술 자산으로 승인자만이 사용할 수 있습니다 -
- This Document can not be used without Samsung's authorization -
N130
Samsung
Confidential
Samsung
Confidential
Samsung
Confidential
BB
EXCEPT AS AUTHORIZED BY SAMSUNG.
SAMSUNG ELECTRONICS CO’S PROPERTY.
50.95 mm
30.00 mm
48.05 mm
Odd Pins : Top side
Even Pins : Bottom Side
1
Top
4
Pin 1
D
C C
3
3
D
HSDPA / WIBRO, 5.2mm
SAMSUNG
ELECTRONICS
AA
THIS DOCUMENT CONTAINS CONFIDENTIAL
SAMSUNG PROPRIETARY
DO NOT DISCLOSE TO OR DUPLICATE FOR OTHERS
1
4
PROPRIETARY INFORMATION THAT IS
2
Mini PCI Express Card
2
6.3V
C189
10000nF
HSDPA
HSDPA
R241
0
P3.3V
P3.3V
0
R239
HSDPA
HSDPA
0.01nF
C564
0.5pF 50V
D503
PGB1010603NR
VOLTAGE
nostuff
2 1
P3.3V
nostuff
D502
VOLTAGE
PGB1010603NR
2 1
D508
PGB1010603NR
nostuff
VOLTAGE
2 1
P1.5V
EDGE-SIM-8P-MNT
J501
3709-001478
C1
C1
C2 C2
C3 C3
C5
C5
C6 C6
C7 C7
C8 CD_L
CD_U
C4 MNT1 1
MNT2 2
20
HSDPA
SIM_RESET_C2 14
SIM_RSVD_C4
19 SIM_RSVD_C8
17
SIM_VCC_C1 8
SIM_VPP_C6 16
SMB_CLK 30
SMB_DATA 32
USB_D+ 38
USB_D- 36
WAKE*
1
W_DISABLE*
37
RSVD_12
39
RSVD_13
41
RSVD_14
43
RSVD_15
45
RSVD_16
47
RSVD_17
49
RSVD_18
51
RSVD_2
5
SIM_CLK_C3 12
SIM_DATAIO_C7 10
2
P3.3V_2 52
P3.3V_AUX 24
PERN0
23
PERP0
25
PERST* 22
PETN0
31
PETP0
33
REFCLK+
13 REFCLK-
11
RSVD_1
3
RSVD_11
27
GND_8
29
GND_9 34
LED_WLAN* 44
LED_WPAN* 46
LED_WWAN* 42
53
MNT1 54
MNT2
P1.5V_1 6
P1.5V_2 28
P1.5V_3 48
P3.3V_1
J511
CLKREQ*
7
GND_1 4
GND_10
35
GND_11 40
GND_12 50
GND_2
9
GND_3
15
GND_4 18
GND_5
21
GND_6 26
GND_7
HSDPA
EDGE-MINIPCI-E-52P
3709-001401
HSDPA
C240
100nF
6.3V
C559
1000nF-X5R
R672
10K
P3.3V
HSDPA
10K
0.01nF
C586
0.5pF
50V
P3.3V
HSDPA
R577
nostuff
50V
0.5pF
C563
0.01nF
1
PGB1010603NR
D509
VOLTAGE
nostuff
2 1
HSDPA
D504
PGB1010603NR
VOLTAGE
nostuff
2
HSDPA
R240
10K
LENGTH
HSDPA
M501
BA61-01090A
DIA
HEAD
nostuff
P3.3V
100nF
C660
SIM3_C4DET
SIM3_C6VPP
SIM3_C1VCC
SIM3_C2RST
SIM3_C4DET
SIM3_C7DATA
SIM3_C3CLK
SIM3_C1VCC
SIM3_C7DATA
SIM3_C3CLK
SIM3_C2RST
SIM3_C6VPP
PLT3_RST#
SMB3_CLK
SMB3_DATA
CHP3_3GOFF#
USB3_MINIPCIE2-
USB3_MINIPCIE2+
CLK1_MINI3PCIE
CLK1_MINI3PCIE#
EXP3_CLKREQ#
PEX1_MINRXN2
PEX1_MINRXP2
PEX1_MINTXN2
PEX1_MINTXP2

8-30
8. Block Diagram and Schematic
- 이 문서는 삼성전자의 기술 자산으로 승인자만이 사용할 수 있습니다 -
- This Document can not be used without Samsung's authorization -
N130
Samsung
Confidential
Samsung
Confidential
Samsung
Confidential
POWER SIGNAL
A
1
3
C
SAMSUNG
ELECTRONICS
A
D D
4
43
2
SAMSUNG PROPRIETARY
12
B
SATA HDD CONN
SATA I/F CONN
THIS DOCUMENT CONTAINS CONFIDENTIAL
PROPRIETARY INFORMATION THAT IS
SAMSUNG ELECTRONICS CO’S PROPERTY.
DO NOT DISCLOSE TO OR DUPLICATE FOR OTHERS
EXCEPT AS AUTHORIZED BY SAMSUNG.
C
B
10000nF
10000nF
C594
6.3V
nostuff
6.3V
C593
nostuff
100nF
C592
10V10V
C595
100nF
100nF
C596
10V
P5.0V
nostuff
6.3V
C616
10000nF
C617
100nF
10V
50V
1nF
C618
nostuff nostuff
P3.3V
RX-
S5
S2 TX+
TX-
S3
S4 GND2
GND3
S7
GND4
P4
P5 GND5
GND6
P6
P10 GND7
P12 GND8
MNT1
M1
M2 MNT2
RESERVE
P11
S6 RX+
12V_1
P13
P14 12V_2
12V_3
P15
P1 3.3V_1
P2 3.3V_2
3.3V_3
P3
P7 5V_1
P8 5V_2
5V_3
P9
GND1
S1
SAT1_TXN0
SAT1_RXN0
SAT1_RXP0
SAT1_TXP0
HDD-22P-SMD
JHDD500
3710-002736

8-31
8. Block Diagram and Schematic
- 이 문서는 삼성전자의 기술 자산으로 승인자만이 사용할 수 있습니다 -
- This Document can not be used without Samsung's authorization -
N130
Samsung
Confidential
Samsung
Confidential
Samsung
Confidential
(MOSI)
(MISO)
3
2
A
THIS DOCUMENT CONTAINS CONFIDENTIAL
Serial Port: P84 & P85
MD0=MD1=Low(0V)
should be at the thermal sensor side.
MICOM Crisis Update
4
DO NOT DISCLOSE TO OR DUPLICATE FOR OTHERS
A
Condition: P90=P91=P92=High(MICOM_P3V)
SAMSUNG PROPRIETARY
MICOM_MEC1308
1
EXCEPT AS AUTHORIZED BY SAMSUNG.
3
D
C
4
ELECTRONICS
B
PROPRIETARY INFORMATION THAT IS
D
C
SAMSUNG
2
B
MICOM RESET
10kohm pull-up to P3.3V_AUX
SAMSUNG ELECTRONICS CO’S PROPERTY.
1
0
R102
0
R588
1%
10K
R608
P5.0V_STB
C567
100nF
1%
10V
R609
10K
C587
100nF
C60
100nF
C43
nostuff
10V 10V
100nF
1%
10K
R607
300K
R95
1%
6
P3.3V_MICOM_SW
4.7K 1%
R593
RHU002N06
VOLTAGE
D3
1
G
2
S
R596
1%
4.7K
Q501
VOLTAGE
D3
1
G
2
S
nostuff
Q505
nostuff
SI2315BDS-T1
P3.3V_MICOM
1%
4.7K
R582
nostuff
R592
10K
12
13
100nF
10V
C588
11
34-B2,40-D2
10
9
10K
R595
1%
P3.3V_MICOM_SW
50V
0.022nF
C623
1
2
2
3
R591
22
10K
R93
P3.3V_MICOM_SW
14
1%
1
2
R580
10K
0.022nF
1 4
2 3
P5.0V
50V
C622
P3.3V_MICOM_SW
3
0.032768MHz
Y503
15
0
1%
1M
R92
10K
R597
nostuff
R589
22
10V
100nF
P3.3V_MICOM
C85
C42
10V
4700nF-X5R
R610
10K 1%
0
7
22
R590
56
VSS_5
82
VSS_6
104
VSS_7
117
XTAL1
70
XTAL2
71
VCC1_2 39
VCC1_3 58
VCC1_4 84
VCC1_5 106
VCC1_6 119
77
VCC1_RST#
VCC2 49
11 VSS_1
VSS_2
37
VSS_3
47
VSS_4
120
OUT7_NSMI 123
OUT8_KBRST 122
OUT9_PWM2 121
PCI_CLK
54
PWM1_OUT11 118
PWRGD 78
SER_IRQ
57
TEST_PIN 69
VCC0 68
VCC1_1 14
51
LFRAME#
52
LRESET#
53
NBAT_LED 113
NC_TEST_CLK
59
NEC_SCI
76
114
NFDD_LED_8051RX
NPWR_LED_8051TX 115
60
NRESET_OUT_GPIO06
OUT0_SCI 124
OUT1 125
OUT10_PWM0
KSO3
18
KSO4
17
KSO5
16
KSO6
13
KSO7
12
10 KSO8
KSO9
9
46 LAD0
LAD1
48
LAD2
50
LAD3
25
KSI5
24
KSI6
23
KSI7
22
KSO0
21
KSO1
20
KSO10
8
KSO11
7
KSO12_GPIO00_KBRST
6
KSO13_GPIO18
5
KSO2
19
31
HSTDATAIN_GPIO43
94
HSTDATAOUT_GPIO45
127
IMCLK
35
IMDAT
36
KCLK
61
62 KDAT
KSI0
29
28 KSI1
KSI2
27
KSI3
26
KSI4
GPIO32 126
GPIO33 65
GPIO34 64
GPIO35 63
GPIO36 1
34
GPIO37_CIR_LED
GPIO38_CIR_IN 33
30
GPIO39
HSTCLK_GPIO41
2
HSTCS0#_GPIO44
96
HSTCS1#_GPIO42
38
GPIO20_PS2CLK 103
GPIO21_PS2DAT 105
GPIO24_KSO16
4
GPIO25 73
GPIO26_KSO17
108
GPIO27_WK_SE05 74
GPIO28 93
GPIO29_BC_CLK 98
GPIO30_BC_DAT 99
GPIO31_BC_INT# 100
85
GPIO08_RXD 86
GPIO09_TXD 87
GPIO10 116
GPIO11_AB2A_DATA 88
GPIO12_AB2A_CLK 89
90
GPIO13_AB2B_DATA
GPIO14_AB2B_CLK 91
92
GPIO15_FAN_TACH1
GPIO16_FAN_TACH2 101
GPIO17_A20M 102
GPIO19
FLCLK
3
FLCS0#
97
FLCS1#
32
FLDATAIN
95
FLDATAOUT
128
GPIO01 107
79
GPIO02
GPIO03 80
GPIO04_KSO14
81
GPIO05_KSO15
83
GPIO07_PWM3
44 ADC1_GPIO46
43 ADC2_GPIO40
42 ADC3_GPIO23
41
AGND
72
AVCC 40
45 AVSS
CAP
15
55 CLKRUN#
EMCLK
66
EMDAT
67
MEC1308-NU
BA09-00021A
U6
32KHZ_OUT_GPIO22_WK_SE01 75
AB1A_CLK 112
AB1A_DATA 111
AB1B_CLK 110
AB1B_DATA 109
ADC0_GPIO47
5
R581
10K 1%
RHU002N06
Q504
D3
1
G
2
S
D
3
G1
2
S
Q503
BSS84
10K
8-C2
nostuff
R587
P3.3V
100K
R583
1%
TP2000
GND
4
1MODE0
RX
3
2TX
C61
10V
nostuff
25V
10nF
10K
C610
100nF
7
8
R585
6
P3.3V_MICOM_SW
22
R594
R584
10K
4
0
1
P3.3V P3.3V_AUX
nostuff
R553
1%
200K
10K
R586
P3.3V_AUX
3
4
5
P3.3V
R94
10K
KBC3_RUNSCI#
KBC3_EXTSMI#
KBC3_WAKESCI#
KBC3_USBCHG
0
R554
KBC3_USBPWRON#
KBC3_SPKMUTE#
KBC3_RSMRST#
KBC3_PWRBTN#
LID3_SWITCH#
KBC3_SPI_WP#
KBC3_LED_CHARGE#
KBC3_RX
KBC3_TX
THM3_ALERT#
KBC3_EXTSMI#
KBC3_CPURST#
KBC3_WAKESCI#
KBC3_RST#
KBC3_TX
KBC3_RX
THM3_STP#_Q_MN
THM3_STP#_R_MN
KBC5_KCLK
KBC5_KDATA
KBC5_MCLK
KBC5_MDATA
KBC3_LED_ACIN#
KBC3_LED_CHARGE#
KBC3_SPI_CLK
KBC3_SPI_DI
KBC3_SPI_CS#
KBC3_PWRON
KBC3_SMCLK#
KBC3_SMDATA#
KBC3_THERM_SMCLK
KBC3_THERM_SMDATA
KBC3_CHGEN
KBC3_PRECHG
KBC3_CHG4.2V
KBC3_LED_POWER#
KBC3_LED_ACIN#
KBC3_PWRSW#
ADT3_SEL#
KBC3_VRON
PEX3_WAKE#
CHP3_SLPS3#
KBC3_DETECT#
KBC3_CHG2000
KBC3_A20G
KBC3_CAPSLED#
PLT3_RST#
HST3_SPI3_CS#
HST3_SPI3_DO
HST3_SPI3_DI
KBC5_TCLK
KBC5_TDATA
KBC5_KCLK
KBC5_KDATA
LPC3_LFRAME#
PLT3_RST#
KBC3_RUNSCI#
CLK3_PCLKMICOM
CHP3_SERIRQ
CLK3_MICOM_XTAL1_MN
CLK3_MICOM_XTAL2_MN
KBC5_KSO(0:15)
KBC5_KSI(0:7)
LPC3_LAD(0:3)
KBC3_SPI_DO
KBC3_RX
KBC3_TX
KBC3_RST#
THM3_STP#
KBC3_SMDATA#
KBC3_SMCLK#
KBC5_TCLK
KBC5_TDATA
KBC3_BKLTON
CHP3_SUSSTAT#
CHP3_SLPS4#
CHP3_SLPS5#
VRM3_CPU_PWRGD
PCI3_CLKRUN#
KBC5_MCLK
KBC5_MDATA
KBC3_SUSPWR
KBC3_PWRGD
HST3_SPI3_CLK

8-32
8. Block Diagram and Schematic
- 이 문서는 삼성전자의 기술 자산으로 승인자만이 사용할 수 있습니다 -
- This Document can not be used without Samsung's authorization -
N130
Samsung
Confidential
Samsung
Confidential
Samsung
Confidential
Micom Glue Logic
ELECTRONICS
TOUCHPAD
SAMSUNG
Power Switch Button
PU TO P3.3V_MICOM IS at micom logic side.
B
C
B
A
LID_SWITCH
C
4
3
D
4
A
D
3
2
EXCEPT AS AUTHORIZED BY SAMSUNG.
SAMSUNG PROPRIETARY
KEYBOARD
1
1
THIS DOCUMENT CONTAINS CONFIDENTIAL
PROPRIETARY INFORMATION THAT IS
2
SAMSUNG ELECTRONICS CO’S PROPERTY.
DO NOT DISCLOSE TO OR DUPLICATE FOR OTHERS
P5.0V
nostuff
1%
R701
10K
1%
R699
10K
0.1nF
C680
50V
nostuff
nostuff
P5.0V
P5.0V
1%
nostuff
10K
R700
nostuff
10K
R698
1%
3404-001311
SW-TACT-4P
SW1
1
2
3
4
GND
3
2
OUTPUT
SUPPLY
1
U7
A3212ELH/HED55XXU12
1009-001010
0.1nF
C695
50V
nostuff
SW2
SW-TACT-4P
3404-001311
1
2
3
4
7MNT1
MNT2
8
20K
R63
1%
CONN-6P-FPC
J516
3708-002402
1
2
3
4
5
6
SSS-12LG-V-T/R
SW3
12345
MNT1
MNT2
67
MNT3
MNT4
8
P3.3V_MICOM
nostuff
1
3
2
50V
C678
0.1nF
D12
BAV99LT1
nostuff
VOLTAGE
MNT2
23
24
25
3
4
5
6
7
8
9
MNT1
26
27
13
14
15
16
17
18
19
2
20
21
22
FPC-KBD-25P
J1
3708-002166
1
10
11
12
6.3V
3
2
P3.3V_MICOM
C47
1000nF-X5R
D510
BAV99LT1
nostuff
VOLTAGE
1
100nF
C679
10V
50V
0.5pF
C696
0.01nF
nostuff
R697
10K
nostuff
1%
R695
10K
nostuff
10K
R696
1%
P3.3V_MICOM
nostuff
1%
BAV99LT1
D11
nostuff
VOLTAGE
1
3
2
P3.3V_MICOM
1%
KBC3_PWRSW#
nostuff
10K
R694
KBC5_KSI(0:7)
KBC5_KSO(0:15)
T_R_BUTTON#
T_L_BUTTON#
LID3_SWITCH#
T_L_BUTTON#
T_R_BUTTON#
KBC5_TDATA
KBC5_TCLK
KBC3_TX

8-33
8. Block Diagram and Schematic
- 이 문서는 삼성전자의 기술 자산으로 승인자만이 사용할 수 있습니다 -
- This Document can not be used without Samsung's authorization -
N130
Samsung
Confidential
Samsung
Confidential
Samsung
Confidential
G
R
THIS DOCUMENT CONTAINS CONFIDENTIAL
C
DO NOT DISCLOSE TO OR DUPLICATE FOR OTHERS
2
ADAPTERIN/CHARGING LED
FUNCTION KEY LED
LEDs
B
4
AA
ELECTRONICS
C
EXCEPT AS AUTHORIZED BY SAMSUNG.
1
1
4
D
PROPRIETARY INFORMATION THAT IS
SAMSUNG
B
3
D
SAMSUNG PROPRIETARY
2
3
SAMSUNG ELECTRONICS CO’S PROPERTY.
P3.3V_AUX
LTST-C193TBKT-AC
LED5
1
2
1%
R280
475
R279
475
P3.3V_MICOM
4
1%
R679
475
1%
LTST-C195KGJRKT
LED4
1
2
3
1
2
LTST-C193TBKT-AC
LED2
1
2
LED3
LTST-C193TBKT-AC
R677
475
1%
1
2
475
R676
1%
LED1
LTST-C193TBKT-AC
475
R675
1%
20-B3
32-D1
KBC3_CAPSLED#
CHP3_SATALED#
WLON_LED#
KBC3_LED_ACIN#
KBC3_LED_CHARGE#
KBC3_LED_POWER#
KBC3_CAPSLED#_LED_MN
CHP3_SATALED#_LED_MN
WLON_LED#_LED_MN
KBC3_LED_ACIN#_R_MN
KBC3_LED_CHARGE#_R_MN
KBC3_LED_POWER#_R_MN
P3.3V
34-C3

8-34
8. Block Diagram and Schematic
- 이 문서는 삼성전자의 기술 자산으로 승인자만이 사용할 수 있습니다 -
- This Document can not be used without Samsung's authorization -
N130
Samsung
Confidential
Samsung
Confidential
Samsung
Confidential
A
3
A
B
C C
D
4
THIS DOCUMENT CONTAINS CONFIDENTIAL
3
B
DO NOT DISCLOSE TO OR DUPLICATE FOR OTHERS
EXCEPT AS AUTHORIZED BY SAMSUNG.
2
PROPRIETARY INFORMATION THAT IS
SAMSUNG ELECTRONICS CO’S PROPERTY.
21
1
Need 4A Routing
CHARGABLE USB IN CANTERBURY
4
D
Need 2A Routing
SAMSUNG PROPRIETARY
1 PORT USB CONNECTOR
SAMSUNG
ELECTRONICS
G
2
S
P3.3V_MICOM
RHU002N06
Q18
VOLTAGE
D3
1
200K
R212
1%
4
R275
0
ACM2012-900-2P-T
B517
nostuff
2
1
3
10V
100nF
C713
3722-002002
D+
D-
GND
5MNT1
MNT2
6
MNT3
7
8MNT4
PWR
nostuff
2
1
3
4
JACK-USB-4P
J512
B511
ACM2012-900-2P-T
nostuff
nostuff
50V
C671
0.033nF
50V
C216
0.033nF
0
0
R277
R278
EN1#
3
4EN2#
GND 1
IN
2
OC1#
8
OC2#
5
OUT1 7
6
OUT2
T_GND 9
0
R276
1205-003683
TPS2062ADRBR
U17
ACM2012-900-2P-T
B516
2
1
3
4
nostuff
10V
C257
100nF
AS
16V
100uF
EC509
OC2#
5
OUT1 7
6
OUT2
T_GND 9
10V
100nF
C214
nostuff
1205-003683
TPS2062ADRBR
U509
EN1#
3
4EN2#
GND 1
IN
2
OC1#
8
3722-002002
J508
JACK-USB-4P
D+
D-
GND
5MNT1
MNT2
6
7MNT3
MNT4
8
PWR
MNT3
MNT4
8
PWR
P5.0V_AUX
10V
100nF
C215
3722-002002
J514
JACK-USB-4P
D+
D-
GND
5MNT1
MNT2
6
7
P5.0V_ALW
10V
C213
100nF
AS
16V
100uF
EC506
100nF
C672
nostuff
10V
R669
0
0
R670
CANTERBURY
0
R708
R213
0
SPRINGFIELD
USB3_P6+_R_MN
P5.0V_AUX_USBPWR_P2_MN
P5.OV_AUX_USBPWR_P0_MN
KBC3_USBCHG
KBC3_USBCHG#
KBC3_USBCHG#
KBC3_USBPWRON#
KBC3_USBPWRON#
USB3_P2+
USB3_P2+_R_MN
USB3_P2-
USB3_P0+
USB3_P0+_B_MN
USB3_P0-
USB3_P0-_B_MN
USB3_P2-_R_MN
USB3_P6+
USB3_P6-
USB3_P6-_R_MN

8-35
8. Block Diagram and Schematic
- 이 문서는 삼성전자의 기술 자산으로 승인자만이 사용할 수 있습니다 -
- This Document can not be used without Samsung's authorization -
N130
Samsung
Confidential
Samsung
Confidential
Samsung
Confidential
DO NOT DISCLOSE TO OR DUPLICATE FOR OTHERS
1
1
THIS DOCUMENT CONTAINS CONFIDENTIAL
EXCEPT AS AUTHORIZED BY SAMSUNG.
Bluetooth Interface
USB I/F Devices
SAMSUNG
ELECTRONICS
D
AA
BB
C C
D
4
SAMSUNG PROPRIETARY
4 2
3
3
2
PROPRIETARY INFORMATION THAT IS
SAMSUNG ELECTRONICS CO’S PROPERTY.
SOCK-4P-1R-SMD
J519
0245201200
1
2
3
4
MNT1
5
6MNT2
1
2
3
4
5MNT1
MNT2
6
nostuff
CANTERBURY
3711-000922
J517
HDR-4P-SMD
CANTERBURY
C697
100nF
10V
CANTERBURY
10V
100nF
C698
USB3_BLUETOOTH-
USB3_BLUETOOTH+
P3.3V

8-36
8. Block Diagram and Schematic
- 이 문서는 삼성전자의 기술 자산으로 승인자만이 사용할 수 있습니다 -
- This Document can not be used without Samsung's authorization -
N130
Samsung
Confidential
Samsung
Confidential
Samsung
Confidential
PART NO.
15.15V@1.264V
DO NOT DISCLOSE TO OR DUPLICATE FOR OTHERS
A
EXCEPT AS AUTHORIZED BY SAMSUNG.
C
LAST EDIT
DRAW
4
2
REV
THIS DOCUMENT CONTAINS CONFIDENTIAL
B
DATE
2.5A@1.024V
VCHG=12.597V@2200Cell
High : VCELL to 4.200V
(ACTIVE LOW)
APPROVAL
DEV. STEP
EMI
To enhance
DMB performance (060310)
CHECK
PAGE
MODULE CODE
PROPRIETARY INFORMATION THAT IS
3
OF
3
A
12.594V@1.188V
ICHG=2.56A FOR 5200mAh & 5900mAh
(1.26V)
IPRECHG=0.27A
1
2
CHUN, YB
undefined
03/11/2009
PV
1.0
June 09, 2009 15:27:15 PM
BA41-xxxxxx
37 44
CANTERBURY
MAIN
CHARGER (ISL6256A)
D:/users/canterbur
y
/PV_0609/Canterbur
y
_MAIN
4
DD
ELECTRONICS
0.268A@0.107V
13.05V@2.058V
VCHG=13.05V@2950Cell
C
SAMSUNG PROPRIETARY
COM-22C-015
(
1996.6.5
)
REV. 3
Low : VCELL to 4.350V
SAMSUNG
TITLE
ICHG=1.38A FOR 2200mAh
SAMSUNG ELECTRONICS CO’S PROPERTY.
B
1
CHARGER & POWER MANAGEMENT
C26
BAE, SG
KIM, MS
G_CHG
50V
0.1nF
R22
470K 1%
1%
150K
R633
100nF
C20
25V
R642
1%
300K
G_CHG
25V
C630
10nF
1W
1%
R526
0.033
10uH
L500
SIQ1048-R100
2703-003654
50V
C509
1nF
100nF
C614
25V
nostuff
7 8
D2
2
G
1
S
100nF
C726
25V
30V
AO4807L
Q29-1
D1
1%
R635
10K
G_CHG
0
R97
2.2
R618
C28 4700nF-X5R
25V
1nF
C533
50V
nostuff
470K
R644
R645
10K
VDC
25V
C21
10nF
0.1nF
50V
C25
P3.3V_MICOM
25V
C22
1000nF-X5R
C628
6.8nF
50V
R527
0.02
1W
1%
G_CHG
G_CHG
25V
100nF
C23
25V
C627
10nF
G_CHG
100
R36
1%
R615
300K
G_CHG
30K
R638
1%
1%
B2
HU-1M2012-121JT
1%
100
R35
50V
nostuff
1K
R636
1%
1%
C629
1nF
24.3K
R629
R623
5.1
1%
HU-1M2012-121JT
SHORT1
INSTPAR
B3
1nF
C590
nostuff
50V
R34
100K
1%
R33
100K
R18
10K
1%
Q512
BSS84
D
3
1
G
2
S
RHU002N06
Q509
D
3
1
G
2
S
nostuff
0
R19
29
THERM
15
UGATE
9VADJ
4VCOMP
VDD
26
13 VDDP
6
VREF
DCIN
24 DCPRN
28 DCSET
1
EN
10
GND
5ICM
ICOMP
3
12
LGATE 11
PGND
16
PHASE
18 SGATE
ACLIM
23 ACPRN
27 ACSET
17
BGATE
14
BOOT
2
CELLS
7CHLIM
CSIN 2019 CSIP
22
CSON
21
CSOP
25
U503
ISL6255AHRZ-T
1203-005849
8
22
R619
1%
43.2K
R20
3711-006037
1
2
3
4
5
2
S
G_CHG
G_CHG
G_CHG
BATT-CONN-5P
J502
RHU002N06
Q511
D
3
1
G
RHU002N06
Q4
3
D
G
1
S
2
G_CHG
1%
R630
47K
25V
C615
1000nF
20K
R621
1%
P2.39V_VREF
G_CHG
4700nF-X5R
C46
25V
P2.39V_VREF
B1
HU-1M2012-121JT
B6
BLM18PG181SN1
C29
100nF 25V
BGATE
BAT54A
D7
3
1 2
VDC_CHG
7 8
D2
2
G
1
S
VDC_ADPT
S
3
AP4232GM
Q506-1
D1
Q506-2
AP4232GM
5
D1
D2
6
G
4
G_CHG
4700nF-X5R
C45
25V
C589
1nF
50V
nostuff
100nF
C612
25V
nostuff
EC501
68uF
25V
AL
C27 4700nF-X5R
25V
25V
4700nF-X5R
C508
8
D1
D2 7
D3 6
5
D4
4G
1S1
S2
2
S3
3
AP4435GM
Q500
30V
5
D1 D2
6
G
4
S
3
G_CHG G_CHG
Q29-2
AO4807L
25V
C62
100nF
R641
27.4K
1%
C24
50V
0.1nF
R639
300K
1%
G_CHG
1%
BGATE
10K
R637
2
3
4
MNT1 5
6
MNT2
HDR-4P-1R
J503
3711-007003
1
1%
C63
1000nF
25V
30K
R616
200K
R617
1%
R643
R640
100K
G_CHG
nostuff
300K
1%
nostuff
1%
R646
470K
R632
200K
10K
R647
25V
C626
100nF
1%
1%
1%
100
R634
nostuff
470K
R628
10K
R614
10
R598
nostuff
70V
BAV99LT1
D511
1
3
2
100
R704
1%
1%
10
R620
3.3
R96
VDC
G_CHG G_CHG
C591
100nF
25V
VDC_ADPT
R21
300K
1%
P3.3V_MICOM
Q510
RHU002N06
3
D
G
1
S
2
25V
4700nF-X5R
C507
1%
150K
R631
G_CHG
1
3
2
BAV99LT1
D3
1
3
2
D2
BAV99LT1
P2.39V_VREF
P2.39V_VREF
P3.3V_MICOM
R622
10
1%
nostuff
10
R599
10V
C613
100nF
BLM18PG181SN1
B5
B4
BLM18PG181SN1
CHGVR_CHLIM_RQ_MN
CHGVR_KBC3_PRECHG_RQ_MN
KBC3_PRECHG
CHGVR_CSON_MN
CHGVR_DCPRN_MN
CHGVR_DCSET_MN
ANS_CHGVR_BG_MN
CHGVR_SGATE_MN
PNS_CHGVR_TG_MN
CHGVR_P3.3V_MICOM_RQ_MN
ADT3_SEL#
CHGVR_SGATE_RRQ_MN
CHGVR_KBC3_CHG4.2V_RQ_MN
KBC3_CHG4.2V
CHGVR_CHLIM_RQ2_MN
CHGVR_KBC3_CHG2000_RQ_MN
KBC3_CHG2000
KBC3_DETECT#
BAT3_DETECT#
BAT3_SMCLK#
CHGVR_BAT3_SMDATA#_CBJ_MN
BAT3_SMDATA#
PNS_CHGVR_PHASE_RC_MN
CHGVR_VDDP_MN
PNS_CHGVR_BST_RC_MN
ADT3_SEL#
CHGVR_CSIP_MN
CHGVR_CSIN_MN
PNS_CHGVR_BST_MN
CHGVR_CSOP_MN
CHGVR_DCIN_MN
CHGVR_ACSET_MN
CHGVR_VDD_MN
CHGVR_VCOMP_MN
CHGVR_VCOMP_RC_MN
CHGVR_ICOMP_MN
CHGVR_ICM_MN
CHGVR_ICM_RC_MN
CHGVR_CHLIM_MN
CHGVR_VADJ_MN
CHGVR_ACLIM_MN
KBC3_CHGEN
CHGVR_EN_MN
BAT3_SMDATA# KBC3_SMDATA#
BAT3_SMCLK# KBC3_SMCLK#
PNS_CHGVR_DCJACK_MN
CHGVR_BAT3_SMCLK#_CBJ_MN
CHGVR_PHASE_RL_MN
ANS_CHGVR_VDC_ADPT_RQ_MN
PNS_CHGVR_PHASE_MN
PNS_CHGVR_DCJACK_QB_MN
CHGVR_SGATE_RQ_MN
CHGVR_DCJACK_RCQ_MN
BAT3_DETECT#
CHGVR_BAT3_DETECT#_CBJ_MN

8-37
8. Block Diagram and Schematic
- 이 문서는 삼성전자의 기술 자산으로 승인자만이 사용할 수 있습니다 -
- This Document can not be used without Samsung's authorization -
N130
Samsung
Confidential
Samsung
Confidential
Samsung
Confidential
PART NO.
15.15V@1.264V
DO NOT DISCLOSE TO OR DUPLICATE FOR OTHERS
A
EXCEPT AS AUTHORIZED BY SAMSUNG.
C
LAST EDIT
DRAW
4
2
REV
THIS DOCUMENT CONTAINS CONFIDENTIAL
B
DATE
2.5A@1.024V
VCHG=12.597V@2200Cell
High : VCELL to 4.200V
(ACTIVE LOW)
APPROVAL
DEV. STEP
EMI
To enhance
DMB performance (060310)
CHECK
PAGE
MODULE CODE
PROPRIETARY INFORMATION THAT IS
3
OF
3
A
12.594V@1.188V
ICHG=2.56A FOR 5200mAh & 5900mAh
(1.26V)
IPRECHG=0.27A
1
2
CHUN, YB
undefined
03/11/2009
PV
1.0
June 09, 2009 15:27:15 PM
BA41-xxxxxx
37 44
CANTERBURY
MAIN
CHARGER (ISL6256A)
D:/users/canterbur
y
/PV_0609/Canterbur
y
_MAIN
4
DD
ELECTRONICS
0.268A@0.107V
13.05V@2.058V
VCHG=13.05V@2950Cell
C
SAMSUNG PROPRIETARY
COM-22C-015
(
1996.6.5
)
REV. 3
Low : VCELL to 4.350V
SAMSUNG
TITLE
ICHG=1.38A FOR 2200mAh
SAMSUNG ELECTRONICS CO’S PROPERTY.
B
1
CHARGER & POWER MANAGEMENT
C26
BAE, SG
KIM, MS
G_CHG
50V
0.1nF
R22
470K 1%
1%
150K
R633
100nF
C20
25V
R642
1%
300K
G_CHG
25V
C630
10nF
1W
1%
R526
0.033
10uH
L500
SIQ1048-R100
2703-003654
50V
C509
1nF
100nF
C614
25V
nostuff
7 8
D2
2
G
1
S
100nF
C726
25V
30V
AO4807L
Q29-1
D1
1%
R635
10K
G_CHG
0
R97
2.2
R618
C28 4700nF-X5R
25V
1nF
C533
50V
nostuff
470K
R644
R645
10K
VDC
25V
C21
10nF
0.1nF
50V
C25
P3.3V_MICOM
25V
C22
1000nF-X5R
C628
6.8nF
50V
R527
0.02
1W
1%
G_CHG
G_CHG
25V
100nF
C23
25V
C627
10nF
G_CHG
100
R36
1%
R615
300K
G_CHG
30K
R638
1%
1%
B2
HU-1M2012-121JT
1%
100
R35
50V
nostuff
1K
R636
1%
1%
C629
1nF
24.3K
R629
R623
5.1
1%
HU-1M2012-121JT
SHORT1
INSTPAR
B3
1nF
C590
nostuff
50V
R34
100K
1%
R33
100K
R18
10K
1%
Q512
BSS84
D
3
1
G
2
S
RHU002N06
Q509
D
3
1
G
2
S
nostuff
0
R19
29
THERM
15
UGATE
9VADJ
4VCOMP
VDD
26
13 VDDP
6
VREF
DCIN
24 DCPRN
28 DCSET
1
EN
10
GND
5ICM
ICOMP
3
12
LGATE 11
PGND
16
PHASE
18 SGATE
ACLIM
23 ACPRN
27 ACSET
17
BGATE
14
BOOT
2
CELLS
7CHLIM
CSIN 2019 CSIP
22
CSON
21
CSOP
25
U503
ISL6255AHRZ-T
1203-005849
8
22
R619
1%
43.2K
R20
3711-006037
1
2
3
4
5
2
S
G_CHG
G_CHG
G_CHG
BATT-CONN-5P
J502
RHU002N06
Q511
D
3
1
G
RHU002N06
Q4
3
D
G
1
S
2
G_CHG
1%
R630
47K
25V
C615
1000nF
20K
R621
1%
P2.39V_VREF
G_CHG
4700nF-X5R
C46
25V
P2.39V_VREF
B1
HU-1M2012-121JT
B6
BLM18PG181SN1
C29
100nF 25V
BGATE
BAT54A
D7
3
1 2
VDC_CHG
7 8
D2
2
G
1
S
VDC_ADPT
S
3
AP4232GM
Q506-1
D1
Q506-2
AP4232GM
5
D1
D2
6
G
4
G_CHG
4700nF-X5R
C45
25V
C589
1nF
50V
nostuff
100nF
C612
25V
nostuff
EC501
68uF
25V
AL
C27 4700nF-X5R
25V
25V
4700nF-X5R
C508
8
D1
D2 7
D3 6
5
D4
4G
1S1
S2
2
S3
3
AP4435GM
Q500
30V
5
D1 D2
6
G
4
S
3
G_CHG G_CHG
Q29-2
AO4807L
25V
C62
100nF
R641
27.4K
1%
C24
50V
0.1nF
R639
300K
1%
G_CHG
1%
BGATE
10K
R637
2
3
4
MNT1 5
6
MNT2
HDR-4P-1R
J503
3711-007003
1
1%
C63
1000nF
25V
30K
R616
200K
R617
1%
R643
R640
100K
G_CHG
nostuff
300K
1%
nostuff
1%
R646
470K
R632
200K
10K
R647
25V
C626
100nF
1%
1%
1%
100
R634
nostuff
470K
R628
10K
R614
10
R598
nostuff
70V
BAV99LT1
D511
1
3
2
100
R704
1%
1%
10
R620
3.3
R96
VDC
G_CHG G_CHG
C591
100nF
25V
VDC_ADPT
R21
300K
1%
P3.3V_MICOM
Q510
RHU002N06
3
D
G
1
S
2
25V
4700nF-X5R
C507
1%
150K
R631
G_CHG
1
3
2
BAV99LT1
D3
1
3
2
D2
BAV99LT1
P2.39V_VREF
P2.39V_VREF
P3.3V_MICOM
R622
10
1%
nostuff
10
R599
10V
C613
100nF
BLM18PG181SN1
B5
B4
BLM18PG181SN1
CHGVR_CHLIM_RQ_MN
CHGVR_KBC3_PRECHG_RQ_MN
KBC3_PRECHG
CHGVR_CSON_MN
CHGVR_DCPRN_MN
CHGVR_DCSET_MN
ANS_CHGVR_BG_MN
CHGVR_SGATE_MN
PNS_CHGVR_TG_MN
CHGVR_P3.3V_MICOM_RQ_MN
ADT3_SEL#
CHGVR_SGATE_RRQ_MN
CHGVR_KBC3_CHG4.2V_RQ_MN
KBC3_CHG4.2V
CHGVR_CHLIM_RQ2_MN
CHGVR_KBC3_CHG2000_RQ_MN
KBC3_CHG2000
KBC3_DETECT#
BAT3_DETECT#
BAT3_SMCLK#
CHGVR_BAT3_SMDATA#_CBJ_MN
BAT3_SMDATA#
PNS_CHGVR_PHASE_RC_MN
CHGVR_VDDP_MN
PNS_CHGVR_BST_RC_MN
ADT3_SEL#
CHGVR_CSIP_MN
CHGVR_CSIN_MN
PNS_CHGVR_BST_MN
CHGVR_CSOP_MN
CHGVR_DCIN_MN
CHGVR_ACSET_MN
CHGVR_VDD_MN
CHGVR_VCOMP_MN
CHGVR_VCOMP_RC_MN
CHGVR_ICOMP_MN
CHGVR_ICM_MN
CHGVR_ICM_RC_MN
CHGVR_CHLIM_MN
CHGVR_VADJ_MN
CHGVR_ACLIM_MN
KBC3_CHGEN
CHGVR_EN_MN
BAT3_SMDATA# KBC3_SMDATA#
BAT3_SMCLK# KBC3_SMCLK#
PNS_CHGVR_DCJACK_MN
CHGVR_BAT3_SMCLK#_CBJ_MN
CHGVR_PHASE_RL_MN
ANS_CHGVR_VDC_ADPT_RQ_MN
PNS_CHGVR_PHASE_MN
PNS_CHGVR_DCJACK_QB_MN
CHGVR_SGATE_RQ_MN
CHGVR_DCJACK_RCQ_MN
BAT3_DETECT#
CHGVR_BAT3_DETECT#_CBJ_MN

8-38
8. Block Diagram and Schematic
- 이 문서는 삼성전자의 기술 자산으로 승인자만이 사용할 수 있습니다 -
- This Document can not be used without Samsung's authorization -
N130
Samsung
Confidential
Samsung
Confidential
Samsung
Confidential
9V@1.75V , 19V@3.7V
LAST EDIT
B
P3.3V_MICOM : 400KHZ/500KHZ
1.19V ~ 1.7V
P2.0V_REF : 300KHz / 375KHz
DO NOT DISCLOSE TO OR DUPLICATE FOR OTHERS
EXCEPT AS AUTHORIZED BY SAMSUNG.
P5.0V_ALW & P3.3V_AUX
DEV. STEP
D
4
4
MODULE CODE
CHECK
APPROVAL
(4.5A)
OF
REV
REF : DEM Mode
(3.5A)
SAMSUNG PROPRIETARY
RdsOn(Typ 19.5mohm / 26mohm)
(PWM Only)
PROPRIETARY INFORMATION THAT IS
SAMSUNG ELECTRONICS CO’S PROPERTY.
D
ELECTRONICS
OCP Valley : 8.8A@17mohm (150mV)
Set : 3.356V
(Separate Routing)
STUFF@TPS51125
3
A
A
(Vout Fix / Discharge / Switcher over)
Ch1 / Ch2 Fsw
(OOA-Skip)
P3.3V : Usonic Mode
GND : Fixed Mode
THIS DOCUMENT CONTAINS CONFIDENTIAL
B
SAMSUNG
1
RdsOn(Typ 14mohm / 17mohm)
OCP Valley : 5A@26mohm (130mV)
3
Stuff@TPS51125
BAE, SG
KIM, MS
CHUN, YB
undefined
04/01/2009
PV
1.0
June 09, 2009 15:27:15 PM
BA41-xxxxxx
38 44
CANTERBURY
MAIN
P3.3V_AUX / P5.0V_AUX
D:/users/canterbury/PV_0609/Canterbury_MAIN
2
DATE
1
PAGE
2
DRAW
PART NO.
TITLE
C
C
D10
BAT54C
VOLTAGE
1 2
3
P5.0V_STB
CANTERBURY
15K
R249
1%
R259
3.3
3
D
G
1
S2
G_P3.3V
25V
C239
100nF
G_P3.3V
Q20
RHU002N06
220nF
C233
10V
G_P3.3V
G_P3.3V
P3.3V_MICOM
nostuff
0
R258
P3.3V_MICOM
100nF
C231
25V
G_P3.3V
R229
100K
1%
G_P3.3V
CANTERBURY
0.1nF
C232
50V
25V
4700nF-X5R
C210
D2
6
G
4S3
nostuff
Q25-2
AP4232GM
D1 5
25V
C246
100nF
1
G
2
S
P5.0V_STB
VDC
CANTERBURY
RHU002N06
Q24
VOLTAGE
D3
25V
C670
100nF
R231
0
CANTERBURY
nostuff
1%
R252
100K
100nF
C242
25V
R247
0
25V
C234
100nF
P2.0V_REF
VDC
0.1nF
C243
50V
G_P3.3V
nostuff
VDC
6.3V
10000nF-X5R
C236
2409-001175
6.3V
330uF
EC508
0.017OHM
17
nostuff
EC505
68uF
25V
AL
PHASE1 11
PHASE2
3
REF
14
SKIPSEL
TONSEL 4
21 UGATE1 10
UGATE2
VIN
16
24 VOUT1 7
VOUT2
VREG3 8
VREG5
ENTRIP1
1
ENTRIP2
6
2FB1 5
FB2
19 LGATE1 12
LGATE2
18 NC
25 PAD
PGND
15
PGOOD
23
20
1203-005735
RT8205AGQW
U15
22 BOOT1 9
BOOT2
13
EN
R232
0
SPRINGFIELD
10K
R263
1nF
C241
50V
nostuff
P3.3V_AUX
2703-003232
SIQ1048-2R2
L508
2.2uH
50V
C238
0.47nF
1%
nostuff
1%
R264
100K
R269
680K
25V
C206
100nF
100nF
C207
25V
nostuff
332K
R251
1%
11.8K
R265
1%
Q25-1
AP4232GM
7
D1
D2
8
G
2S1
nostuff
10
R262
4.7
R261
R267
200K
R266
470K 1%
1nF
C186
50V
1%
G_P3.3V
nostuff
Q26
RHU002N06
3
D
G
1
S2
10K
R253
1%
25V 25V
C211
4700nF-X5R
VDC
C212
4700nF-X5R
22000nF-X5R
C235
6.3V
20%
1%
nostuff
100K
R256
3.3
R257
2409-001175
6.3V
330uF
EC507
0.017OHM
10nF
C244
25V
1nF
C237
50V
P5.0V_STB
nostuff
4700nF-X5R
25V
3
D2
D3
49
D4
1
G1
8
G2
5
S1
S1_D2
10
S2
67
S3
C209
G_P3.3V
30V
AON6912L
Q22
D1
2
6.3V
10000nF-X5R
C245
G_P3.3V
25V
C659
100nF
P2.0V_REF
R248
0
3.3
G_P3.3V
nostuff
R268
3.9uH
L506
SIQ1048-3R9
2703-003233
0
R270
1%
nostuff
R260
300K
4.7
R209
SHORT505
INSTPAR
G_P3.3V
0.47nF
C188
50V
nostuff
R210
10
C208
4700nF-X5R
25V
G_P3.3V
Q27
RHU002N06
3
D
G
1
S2
CANTERBURY
R246
10K
1%
P5.0V_ALW
150K
R254
17.4K
R250
1%
R255
100K
P3.3V_MICOM
P2.0V_REF
P5.0V_STB
1% 0
R713
100K
R271
1%
SYSVR_KBC3_ALWS_ON_RCQ_MN
KBC3_SUSPWR
SYSVR_PGOOD_MN
SYSVR_P5.0V_STB_ENTRIP2_RQ_MN
KBC3_SUSPWR
KBC3_USBCHG
PNS_SYSVR_PHASE_P5.0V_ALW_MN
PNS_SYSVR_TG_P5.0V_ALW_MN
PNS_SYSVR_BST_P5.0V_ALW_MN
PNS_SYSVR_BST_P5.0V_ALW_RC_MN
PNS_SYSVR_PHASE_P5.0V_ALW_RC_MN
SYSVR_SKIPSEL_MN
PNS_SYSVR_TG_P3.3V_AUX_MN
ANS_SYSVR_BG_P3.3V_AUX_MN
KBC3_RST#
SYSVR_ENTRIP1_MN
SYSVR_ENTRIP2_MN
PNS_SYSVR_PHASE_P3.3V_AUX_MN
SYSVR_TONSEL_MN
PNS_SYSVR_BST_P3.3V_AUX_MN
SYSVR_NC_MN
SYSVR_VFB1_P5.0V_ALW_MN SYSVR_VFB2_P3.3V_AUX_MN
SYSVR_VIN_MN
PNS_SYSVR_BST_P3.3V_AUX_RC_MN
PNS_SYSVR_PHASE_P3.3V_AUX_RC_MN
ANS_SYSVR_BG_P5.0V_ALW_MN

8-39
8. Block Diagram and Schematic
- 이 문서는 삼성전자의 기술 자산으로 승인자만이 사용할 수 있습니다 -
- This Document can not be used without Samsung's authorization -
N130
Samsung
Confidential
Samsung
Confidential
Samsung
Confidential
1
SAMSUNG PROPRIETARY
P1.8V_AUX / P1.5V / P1.05V
VSET:1.0546V VSET:1.8166V
Discharging Path Discharging Path
TONSEL CH1 CH2
V5FILT 360Khz 420Khz
FLOAT 300Khz 360Khz
THIS DOCUMENT CONTAINS CONFIDENTIAL
C
EXCEPT AS AUTHORIZED BY SAMSUNG.
1
A
B
D
SAMSUNG
2
4
ELECTRONICS
4
B
3
C
A
32
D
DO NOT DISCLOSE TO OR DUPLICATE FOR OTHERS
PROPRIETARY INFORMATION THAT IS
SAMSUNG ELECTRONICS CO’S PROPERTY.
nostuff
1nF
C196
50V
56.2K
R273
1%
C176
1000nF-X7R
6.3V
6.3V
C192
4700nF-X7R
U507
7
ADJ
EN
2
GND
8
NC 5
9PAD PGOOD 1
4VDD
VIN 63 VOUT
1203-005953
RT9018B-15GSP
50V
C729
1nF
1nF
50V
C728
50V
C727
1nF
C228
1nF
C198
50V
VDC
50V
1nF
R224
10
nostuff
INSTPAR
SHORT504
R245
4.7
P1.8V_AUX
AP4232GM
Q19-2
D1
5
6
D2
4
G
3S
100K
1%
P1.8V_AUX
-30V
R181
0.035OHM
3.9uH
L507
VO1 1
VO2 6
EC7
220uF
2.5V
AD
13 PGND2
THM
25
4
TONSEL
TRIP1
17
14 TRIP2
15 V5FILT
V5IN
16
VBST1 22
9VBST2
VFB1 2
5
VFB2
10 DRVH2
DRVL1 19
DRVL2
12
23
EN1
8EN2
3
GND
LL1 20
LL2
11
24
PGD1
7PGD2
PGND1
18
nostuff
1203-004708
TPS51124RGER
U14
DRVH1 21
6.3V
100K
1%
R220
1%
nostuff
C641
10000nF-X5R
5
D1
D2
6
G
4S3
100K
R186
7
D1 8
D2
G
2S1
Q23-2
AP4232GM
nostuff
Q23-1
AP4232GM
1nF
C195
50V
1%
R650
51.1K
1%
nostuff
P5.0V_AUX
R184
3.3
1M
R187
R219
1%
10K
nostuff
100K
R162
1%
25V
P5.0V_AUX
C229
4700nF-X5R
4.7
R225
1%
51.1K
R189
VDC
20K
R188
1%
EC5
220uF
2.5V
nostuff
EC510
220uF
2.5V
nostuff
1%
nostuff
G_DDR
G
1S
470K
R222
-30V
AP4232GM
Q19-1
D1
78
D2
2
10nF
C642
25V
P1.5V
10000nF-X5R
C655
1%
15K
R217
6.3V
nostuff
50V
C226
1nF
R216
3.3
nostuff
50V
C640
1nF
4700nF-X5R
C200
C230
4700nF-X5R
25V
25V
0.47nF
C197
50V
C199
4700nF-X5R
25V
10
R244
nostuff
P5.0V_AUX
10V
100nF
1000nF-X5R
C656
C194
17.4K
R221
6.3V
1%
24.3K
R223
1%
nostuff
1%
R185
50V
C180
1nF
nostuff
1K
0.035OHM
L505
3.9uH
AD
2.5V
220uF
EC4
1%
150K
R274
50V
C227
0.47nF
P1.05V
20K
R183
1%
R182
15K
1%
G_DDR
100nF
C193
25V
P5.0V_AUX
25V
C177
100nF
G_DDR
G_DDR G_DDR
C178
100nF
10V
CHSETVR_FB1_RC_MN
CHSETVR_FB2_RC_MN
PNS_CHSETVR_BST2_RC_MN
PNS_CHSETVR_PHASE1_RC_MNPNS_CHSETVR_PHASE2_RC_MN
KBC3_PWRON
PNS_CHSETVR_TG2_MN
3.3
R218
KBC3_PWRON
P1.5V_PWRGD
CHSETVR_EN2_MN CHSETVR_EN1_MN
CHP3_SLPS4#
P1.5V_PWRGD
CHSETVR_PG1_MN
VCCP5_PWRGD
PNS_CHSETVR_PHASE1_MN
PNS_CHSETVR_TG1_MN
ANS_CHSETVR_BG1_MN
PNS_CHSETVR_BST1_RC_MN
PNS_CHSETVR_BST1_MN
ANS_CHSETVR_BG2_MN
PNS_CHSETVR_PHASE2_MN
CHSETVR_TONSEL_MN
CHSETVR_TRIP1_MN
CHSETVR_TRIP2_MN
CHSETVR_5VFILT_MN
PNS_CHSETVR_BST2_MN

8-40
8. Block Diagram and Schematic
- 이 문서는 삼성전자의 기술 자산으로 승인자만이 사용할 수 있습니다 -
- This Document can not be used without Samsung's authorization -
N130
Samsung
Confidential
Samsung
Confidential
Samsung
Confidential
DO NOT DISCLOSE TO OR DUPLICATE FOR OTHERS
C
4
4
3
SAMSUNG
B
Fsw = 300kHz / 200Kohm
32
1
1
A
D
SLEW RATE : 12.14mV / uS
PROPRIETARY INFORMATION THAT IS
EXCEPT AS AUTHORIZED BY SAMSUNG.
B
SAMSUNG PROPRIETARY
ELECTRONICS
D
THIS DOCUMENT CONTAINS CONFIDENTIAL
CPU VRM POWER
A
SAMSUNG ELECTRONICS CO’S PROPERTY.
2
I LIMIT : 4.729A
C
RSENSE = RTIME : 17.4K / RLIM : 56.2K
( 6mV / A )
VDC
C172
1nF
50V
1nF
C203
50V
7
D1
D2
8
G
2S1
CPU_CORE
R237
10
nostuff
Q12-1
AP4232GM
6
D2
4
G
3
S
AP4232GM
Q12-2
D1 5
10
R236
50V
C205
1nF
R233
1K 1%
200K
R198
1%
G_CPU
1%
G_CPU
P5.0V
10K
R199
56.2K
R228
1%
G_CPU
R193
10
1% 1%
10
R192
G_CPU
25V
4700nF-X5R
C171
G_CPU
0.006ohm
2402-001306
AL
2V
330uF
EC3
50V
C179
1nF
R234
10
nostuff
R235
10
nostuff
R194
0
R662
3.3
P3.3V
G_CPU
499
R106
1%
G_CPU
50V
C204
1nF
1.8uH
L504
SIQ1045-1R8PF
nostuff
P1.05V
68
R226
5%
SHORT500
INSTPAR
0.01
R190
1%
1/2W
CPU_CORE
R230
10
1%
6.3V
1000nF-X5R
C665 C201
1000nF-X5R
50V
6.3V
1nF
C260
0.047nF
C202
50V
P5.0V
G_CPU G_CPU
10V
C156
100nF
50V
C182
0.22nF
25V
C666
100nF
R191
0
25V
4700nF-X5R
C173
1nF
C181
50V
17.4K
R227
1%
50V
C183
1nF
V3P3
13
VCC
31
23 VDD
28 VRHOT#
R195
0
30
25
LX
33 PAD
27 PGDIN
21
PGND
1
PWR
10 PWRGD
11 SHDN#
THRM
8
29 TIME
9
TON
D3
17
18 D4
D5
19
20 D6
26
DH
DL 22
DPRSLPVR
7
6DPRSTP#
FB 3
GNDS 2
ILIM
1.5V
BST 24
CCV 32
CLKEN#
12
4
CSN
CSP 5
14 D0
D1
15
16 D2
U13
MAX8796GTJ+
1203-005832
2K
R197
1%
KBC3_VRON
CHP3_DPRSLPVR
CPUVR_TON_MN
CPU1_DPRSTP#
CPUVR_ILIM_MN
CPUVR_TIME_MN
CPUVR_THRM_MN
CPUVR_VRHOT#_MN
CPUVR_CCV_MN
CPUVR_CLKEN#_MN
CPUVR_SHDN#_MN
CPUVR_PWR_MN
VCCP5_PWRGD
PNS_CPUVR_PHASE_RC_MN
ANS_CPUVR_BG_MN
PNS_CPUVR_PHASE_RL_MN
PNS_CPUVR_PHASE_MN
PNS_CPUVR_BST_MN PNS_CPUVR_BST_RC_MN
CPU1_VCCSENSE
PNS_CPUVR_TG_MN
CPUVR_VCC_MN
CPUVR_CSP_MN
CPUVR_FB_MN CPUVR_FB_RR_MN
CPUVR_GNDS_MN
CPU1_VSSSENSE
CPU1_VID(5)
CPU1_VID(4)
CPU1_VID(3)
CPU1_VID(2)
CPU1_VID(1)
CPU1_VID(0)
CPU1_VID(6)
VRM3_CPU_PWRGD

8-41
8. Block Diagram and Schematic
- 이 문서는 삼성전자의 기술 자산으로 승인자만이 사용할 수 있습니다 -
- This Document can not be used without Samsung's authorization -
N130
Samsung
Confidential
Samsung
Confidential
Samsung
Confidential
DO NOT DISCLOSE TO OR DUPLICATE FOR OTHERS
4
3
D
EXCEPT AS AUTHORIZED BY SAMSUNG.
Load Switch Control(P5.0V)
1
B
LDO Power (P2.5V)
Load Switch Control(P3.3V)
2
1
ELECTRONICS
SAMSUNG PROPRIETARY
PROPRIETARY INFORMATION THAT IS
2
B
SAMSUNG
THIS DOCUMENT CONTAINS CONFIDENTIAL
SAMSUNG ELECTRONICS CO’S PROPERTY.
A
C C
3
Load Switch Control(P5.0V_AUX)
D
4
A
2
D2
5
D3 D4
6
3
G
4
S
S2
-20V
AO6409L
Q518
D1
1
VOLTAGE
Q514
RHU002N06
3
D
G
1
AO6409L
Q15
CANTERBURY
D1
1 2
D2
5
D3 D4
6
3
G
4
S
P5.0V_ALW
VOLTAGE
100nF
C658
10V
C657
2200nF
P5.0V_ALW
10V
INSTPAR
SHORT503
CANTERBURY
1%
R208
10K
3
D
G
1
S2
1%
R666
100K
VOLTAGE
CANTERBURY
Q17
RHU002N06
RHU002N06
Q517
D3
1
G
2
S
VOLTAGE
C669
100nF
10V
25V
P5.0V_AUX
10K
R145
1%
10nF
C651
P3.3V
25V
C667
10nF
6.3V
C114
4700nF
R144
150K
1%
150K
R142
1%
20K
R143
1%
SHORT502
INSTPAR
P5.0V_AUD
10nF
C187
16V
nostuff
1%
R654
10K
1%
1%
10K
R656
100K
R657
100nF
C185
CANTERBURY
6.3V
C184
10000nF-X5R
P3.3V_AUX
CANTERBURY
10V
P5.0V
40-A4
40-A4
10K
R664
1%
ADJ 4
EN
3
2GND
1IN 5
OUT
1%
U12
RT9179GB
1203-005591
1%
CANTERBURY
10K
R203
R665
10K
P3.3V_AUX
CANTERBURY
100K
R205
4C-04
1% 2200nF
C668
10V
C147
100nF
10V
10000nF-X5R
C113
6.3V
nostuff
C115
-20V
1
D1 D2
2
D3
5 6
D4
G
3S4
1nF
50V
P2.5V
Q515
AO6409L
SPRINGFIELD
0
R201
SPRINGFIELD
0
R202
1%
R146
10K
SHORT501
INSTPAR
nostuff
KBC3_PWRON
KBC3_PWRON
VCCP5_PWRGD
KBC3_SUSPWR
KBC3_PWRON

8-42
8. Block Diagram and Schematic
- 이 문서는 삼성전자의 기술 자산으로 승인자만이 사용할 수 있습니다 -
- This Document can not be used without Samsung's authorization -
N130
Samsung
Confidential
Samsung
Confidential
Samsung
Confidential
ELECTRONICS
4
AA
B
C
D D
4
C
1
3
3 2
2
1
SAMSUNG PROPRIETARY
THIS DOCUMENT CONTAINS CONFIDENTIAL
SAMSUNG ELECTRONICS CO’S PROPERTY.
DO NOT DISCLOSE TO OR DUPLICATE FOR OTHERS
EXCEPT AS AUTHORIZED BY SAMSUNG.
SAMSUNG
PROPRIETARY INFORMATION THAT IS
POWER DISCHARGER
B
Q11
nostuff
D3
G
1
2
S
3
D
1
G
S2
VOLTAGE
RHU002N06
D3
1
G
2
S
VOLTAGE
nostuff
Q516
RHU002N06
3
D
G
1
S2
VOLTAGE
nostuff
RHU002N06
Q513
VOLTAGE
nostuff
Q13
RHU002N06
1%
10
R238
1%
R200
1K
nostuff
1%
R206
100K
nostuff
R207
10K
nostuff
nostuff
1%
X
UA
_V
3.
3PX
UA
_V0
.
5P
B
TS
_V
0.
5P
nostuff
3
D
1
G
S2
Q14
RHU002N06
nostuff
3
D
G
1
S2
VOLTAGE
Q21
RHU002N06
RHU002N06
Q16
nostuff
D3
1
G
2
S
VOLTAGE
VOLTAGE
R180
10
1%
nostuff
10
R663
1%
nostuff
1%
nostuff
1%
nostuff
1K
R655
nostuff
100K
R204
10K
R196
1%
V
5
.1PV3.
3
PV0
.
5P
KBC3_SUSPWR
KBC3_PWRON
P5.0V_STB

8-43
8. Block Diagram and Schematic
- 이 문서는 삼성전자의 기술 자산으로 승인자만이 사용할 수 있습니다 -
- This Document can not be used without Samsung's authorization -
N130
Samsung
Confidential
Samsung
Confidential
Samsung
Confidential
10 1-2-3
REVISION STEP
N.C.
1-2
2-3
3-1
2-3
NO CONNECTION
5
DATE(YY/MM/DD)
4
3
2
1
6
7
8
9
N.C.
1-2
PCB REVISION CONTROL ( ICT )
3-1
1-2-3
B
D
SAMSUNG
CAPs FOR EMI
3
3
A
B
DO NOT DISCLOSE TO OR DUPLICATE FOR OTHERS
C
2
THIS DOCUMENT CONTAINS CONFIDENTIAL
1
ELECTRONICS
4
BOTTOM SIDE EMI CLIP
SAMSUNG PROPRIETARY
D
A
4
SAMSUNG ELECTRONICS CO’S PROPERTY.
2
EXCEPT AS AUTHORIZED BY SAMSUNG.
PROPRIETARY INFORMATION THAT IS
1
C
P1.05V
EMI1
CONTACT-PLATE-EMI
nostuff
EMI
EMI2
CONTACT-PLATE-EMI
10nF
U512
VDC
EMI
25V
C263
0.1nF
50V
50V
0.1nF
C262
P1.05V P3.3V_AUX
C261
0.1nF
50V
C606
1nF
P1.5V
V
0
5
V0
5
C581
1nF
1nF
C605
V
0
5V
0
5
P5.0V
1nF
C576 C650
100nF
10V
10V
100nF
C11
P3.3V_AUX
C40
100nF
10V10V
100nF
C518
C64
P5.0V
P3.3V
10V
100nF
C111
100nF
10V
MT2
RMNT-54-80-1P
MT1
RMNT-54-80-1P
MT6
RMNT-25-90-1P
MT5
RMNT-25-80-1P
P3.3V
C59
100nF
10V
P3.3V
10V
100nF
C607
MT7
RMNT-25-80-1P
MT9
RMNT-25-80-1P
MT4
RMNT-25-90-1P
MT3
RMNT-25-80-1P
REV1
1
2 3
MT10
RMNT-25-80-1P
P1.5V
MT8
RMNT-25-60-1P
P3.3V_AUX P1.5V P3.3V

8-44
8. Block Diagram and Schematic
- 이 문서는 삼성전자의 기술 자산으로 승인자만이 사용할 수 있습니다 -
- This Document can not be used without Samsung's authorization -
N130
Samsung
Confidential
Samsung
Confidential
Samsung
Confidential
4
3
3
2
2
1
1
SAMSUNG PROPRIETARY
THIS DOCUMENT CONTAINS CONFIDENTIAL
PROPRIETARY INFORMATION THAT IS
SAMSUNG ELECTRONICS CO’S PROPERTY.
DO NOT DISCLOSE TO OR DUPLICATE FOR OTHERS
EXCEPT AS AUTHORIZED BY SAMSUNG.
AA
BB
C C
D D
4
P5.0V_AUX
P5.0V_AUX
P5.0V_STB
P1.5V_PCIE
P4.75V_AUD
P2.39V_VREF
P3.3V_MICOM_SW
VCC_CRT
VDC_ADPT
VDC_ADPT
VDC_ADPT
VDC_ADPT
G_CHG
G_CPU
G_DDR
G_P3.3V
LCD_VDD3.3V
P3.3V
P3.3V
P3.3V
P3.3V
P5.0V
P5.0V
P5.0V
P5.0V
P1.05V
P1.05V
P1.05V
P1.05V
PRTC_BAT
P1.8V_AUX
P1.8V_AUX
P1.8V_AUX
P1.8V_AUX
P2.0V_REF
P3.3V_AUX
P3.3V_AUX
P3.3V_AUX
P3.3V_AUX
P3.3V_MCD
P5.0V_ALW
P5.0V_AUD
P5.0V_AUX
P5.0V_AUX
KBC3_SMDATA#
KBC3_SPI_CLK
KBC3_SPI_CS#
KBC3_SPI_WP#
KBC5_KSO(10)
KBC5_KSO(11)
KBC5_KSO(12)
KBC5_KSO(13)
KBC5_KSO(14)
KBC5_KSO(15)
LID3_SWITCH#
CPU1_PWRGDCPU
HST3_SPI3_CLK
HST3_SPI3_CS#
KBC3_CAPSLED#
KBC3_SPKMUTE#
KBC3_WAKESCI#
MCH3_ICHSYNC#
SIM3_C6VPP
SIM3_C3CLK
SIM3_C2RST
SIM3_C1VCC
KBC3_LED_ACIN#
KBC3_USBPWRON#
MCH3_LCD_VDDEN
VRM3_CPU_PWRGD
KBC3_LED_POWER#
KBC3_LED_CHARGE#
KBC3_THERM_SMCLK
KBC3_THERM_SMDATA
BGATE
G_AUD
KBC5_KSO(6)
KBC5_KSO(7)
KBC5_KSO(8)
KBC5_KSO(9)
LCD3_BKLTON
LPC3_LAD(0)
LPC3_LAD(1)
LPC3_LAD(2)
LPC3_LAD(3)
P1.5V_PWRGD
SIM3_C7DATA
SMB3_ALERT#
SMB3_DATA_S
THM3_ALERT#
T_L_BUTTON#
T_R_BUTTON#
VCCP5_PWRGD
BAT3_DETECT#
BAT3_SMDATA#
CHP3_BIOSWP#
CHP3_RTCRST#
CRT3_DDCDATA
CRT5_DDCDATA
HST3_SPI3_DI
HST3_SPI3_DO
KBC3_CHG2000
KBC3_CHG4.2V
KBC3_CPURST#
KBC3_EXTSMI#
KBC3_PWRBTN#
KBC3_RSMRST#
KBC3_RUNSCI#
PEX3_WAKE#
SMB3_CLK_S
BAT3_SMCLK#
CHP3_3GOFF#
CHP3_RFOFF#
CHP3_SLPS3#
CHP3_SLPS4#
CHP3_SLPS5#
CRT3_DDCCLK
CRT5_DDCCLK
KBC3_BKLTON
KBC3_PRECHG
KBC3_PWRSW#
KBC3_SMCLK#
KBC3_SPI_DI
KBC3_SPI_DO
KBC3_SUSPWR
KBC3_USBCHG
KBC5_KSI(0)
KBC5_KSI(1)
KBC5_KSI(2)
KBC5_KSI(3)
KBC5_KSI(4)
KBC5_KSI(5)
KBC5_KSI(6)
KBC5_KSI(7)
KBC5_KSO(0)
KBC5_KSO(1)
KBC5_KSO(2)
KBC5_KSO(3)
KBC5_KSO(4)
KBC5_KSO(5)
