Samsung SGH D600 Schematics. Www.s Manuals.com. Schematics R2.6
User Manual: Phone Samsung SGH-D600 - Service manuals and Schematics, Disassembly / Assembly. Free.
Open the PDF directly: View PDF
.
Page Count: 11



VC1 VC2
Tx(GSM850/900)
RX(GSM850/900) LL
L
Tx(DCS1800/1900)
Rx(DCS1800)
Rx(PCS1900)
VC3
H
L
H
L
LL
L
L
L
H
L
L
1 of 8Date:
Rev
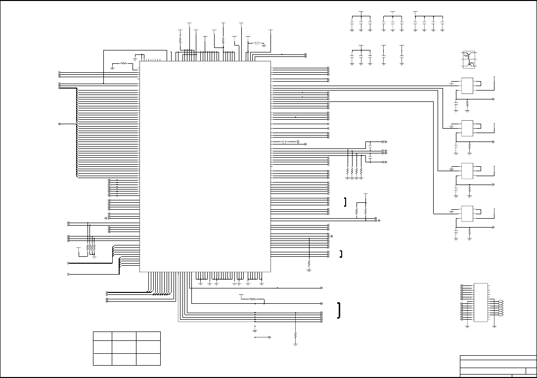
Rev 2.6SAMSUNG/SGH-PREGIO/RF
RF Schematic
2.8V 2.8V 2.9V 2.8V
Title
2.8V
2005.06.17
Document Number
Sheet
CN100
KMS-512
2
AC
3
G
1
G
4
1.2NHL110
+VCC_SYN
NC
L101
C127
10NF
16V
L103
100nH
50V
8.2PF
C102
R104
0
NC
C123
50V
270PF
C116
220NF
10V
C144
NC
R113
33PF
50V
C143
+VCC_SYN
10NF
C114
16V
GND5
GSMIN 7
8
GSMOUT
3 TXEN
VBATT4
6 VRAMP
U103
RF3166-E6
BAND
2DCS/PCSIN 1
DCS/PCSOUT 9
10
GND
C136
1NF
50V
L107
100nH
5.6nH
L114
L106
100UF
6.3V
C145
15nH
C135
8PF
R111
0
50V
C109
50V
51PF
R106
0
9
GG
11 15
G
7
PCSRX1
PCSRX2 8
16 VC1
VC213
12 VC3
850GSMRX
2
17 850GSM|EGSMTX
ANT
10
5
DCSRX
DCSRX 6DCS|PCSTX14
3
EGSMRX
EGSMRX 4
C133
F100
LMG004W-5122A
1850GSMRX
C112
10PF
50V
50V
8PF
NC
50V
R102
NC
1NF
C120
R121
C139
100nH
L105
0
100nH
L104
J2 VCCOPLL
J3 VCCTXVCO
J4 TXOUTD
J5 TXOUTG J6
GNDTXVCOG2
J7 IOUT/IIN
J8 QOUT/QIN J9
GNDMASH
H3
GNDTXVCOD H4
GNDTXVCOB
H5
GNDTXVCOG1
H6 VCCTXVCOG
H7 IOUTB/IINB
H8 QOUTB/QINB
H9 LE
J1
GNDLNA
F8
CLK
F9 SDATA
G1 GSM0LNAI
G2 GSM0GND
G8 VCCMASH
G9
CLKOUT1
H1 GSM0LNAIB
H2
GNDOPLL
D8
DIVON
D9
CLKOUT2
E1 GSM1LNAI
E2
GND
E8
GNDCLK
E9 VCCCLK
F1 GSM1LNAIB
F2 GSM1GSM0GND
B9 TCXOIN
C1
DCSLNAI
C2 PCSDCSGND
C3
GND
C8
CLK2CONT
C9
GNDBUF2
D1
DCSLNAIB
D2
DCSGSM1GND
B1 PCSLNAIB
B2 PCSGND
B3 VCCMIX
B4
CAPIB
B5
CAPQB
B6 VCCRFVCO
B7
GNDRFSYN
B8
GNDBUF1 A2
GND
A3 VCCLNA
A4
CAPI
A5
CAPQ
A6 VCCRFLO
A7 VCCBB
A8 VCCRFSYN
A9 VCCBUF
HD155165BPEB
U100
1
NC 2
NC
A1 PCSLNAI
L112
5.6nH
R117
NC
C113
22PF
50V
16V
10UF
C108
50V
0
R122
C128
10PF
+VDD_SLEEP
C105
8.2PF
50V
33PF
C106
22PF
50V
C118
50V
50V
100PF
C115
ANT102
C121
10UF
16V
C104
50V
10PF
6.8K,1%
R123
50V
C126
1NF
R108
0
R103
2GND OUT 3
4
VCC
VCON
1
1.5nH
U102
TCO-5888T
R110
0
C130
1PF
50V
15nH
C140
NC
L102
NC
L113
TP100
50V
50V
C131
1PF
R101
0
22PF
C101
NC
50V
0.5PF
C129
R120
1.2NH
1.2NHL109
10NF
L108
16V
C103
C137
1PF
50V
+VDD_RX_TX +VCC_SYN
R112
0
16V
10NF
C111
C107
10NF
16V
0
R114
C134
NC
NC
R119
0.75PF
50V
8PF
C124
50V
C141
50V
C122
8PF
ANT101
100
R107
33PF
50V
C119
50V
22PF
C110
C146
1.5nH
L115
270PF
50V
22
NC
R116
100
R115
C132
R118
C125
50V
0.5PF 1.2NH
50V
100PF
L111
R105
0
100NF
10V
C117
50V
0.5PF
C138
R109
0
PA_DPCS
50V
C142
1NF
VBAT
TXON
BAND_SEL
PA_GSM
EGSM_TX
DCS/PCS_TX
RAMP
EGSM_RX_N
VC1
VC2
DCS_RX_P
DCS_RX_N
PCS_RX_P
PCS_RX_N
PA_DPCS
PA_GSM
VC3
RX_TX_IN
RX_TX_IP
EGSM_RX_P
GSM850_RX_P
EGSM_RX_N
GSM850_RX_N
DCS_RX_N
DCS_RX_P
GSM850_RX_P
GSM850_RX_N
EGSM_RX_P DCS/PCS_TX
AFC
RX_TX_QN
RX_TX_QP
PCS_RX_P
PCS_RX_N
RF_CLK
RF_DATA
RF_EN
D_REF_CLK
J_ANT
EGSM_TX

NORMAL
2.6V
J-TAG 32 PINS
1.8V
1.8V
1.8V
2.9V
2.9V
J_SEL
2.9V
1.8V
ARM9
Rev 2.6
2.6V
3.3V
DSP
H
2 of 8
1.8V
4
1
Baseband IC(PCF5213) Schematic
2.9V
6
2.9V
TRST
3
2.9V
JTAG
G
3.3V
2.9V
USB Interface
2.6V
DAI & Bluetooth data Interface
2
Date: Sheet
SAMSUNG/SGH-PREGIO/B.B/Baseband IC(PCF5213EL1)
L
1.8V
2.6V
5
2.9V
TRACE
Rev
1.8V
2005.06.17
Title
JIG_REC
1.8V
2.6V
R206 1M
+VDD_IO_HIGH
33PF
50V
C222
5678
TP217
R214
YC12-100K-J
1234
100NF
TP222
10V
C207
TP210
+VDD_IO_LOW
TP204
TP214
TP202
TP209
+AVDD
+AVDD_HFA
10NF
C202
16V
+VDD_GSM_CORE_P
10V
C213
TDO
18
TMS
20
17 TRST
27 TXD
23 V_BATT 8
V_BUS
100NF
HP/POWER
MIC+ 13
14
MOT+
RXD
26
SPK+ 11
12
SPK-
21 TCK
19 TDI
55
6
6
ANT
32
D+ 9
10
D-
F-WE
22
GND 7
GND
24
25
16
2
2
28
28
29 29
33
30
30
31 31
4
4
CN200
JTAG-32PIN
11
15 15
16
C205
10V
100NF
TP213
TP218
TP208
2B1 5
B2
C1 6
3C2
E1
1
4
E2
U203
PEMD10
E1
1
E2 4
50V
33PF
C223
U202
PEMD10
2B1 5
B2
C1 6
3C2
B1
2B2 5
6
C1
C2
3
1E1
E2 4
TP219
PEMD10
U204
+VDD_IO_LOW
C212
10V
100NF
TP205
+VDD_IO_HIGH
+VDD_IO_LOW
TP215
R203
+AVDD_HFA
10K
+AVDD
+VDD_IO_HIGH
50V
C215
33PF
+VDD_GSM_CORE_P
10VC218 100NF
V6 VSSBB
V7
QP
V8
QN
V9 VSSA4
V15 HDP10
V16 CLK32O
V17 HDP2
V18
RFEN0
V2
GPIOA17 V3
GPIOA29 V4
GPIOA31
V5
GPIOA3
U8
IN
U9 VSSCLK
V1 GPIOB10
V10
MCLK
V11
AUXDAC3
V12
MICBIAS
V13
VDDVB
V14 HDP11
U17
SCL
U18
RFCLK1
U2
VDDE2
U3 GNDE
U4 GPIOA6
U5 GNDC
U6
VDDBB
U7
IP
U1 GPIOA13
U10
VDDCLK
U11
VDDE2
U12 GNDE
U13 VSSREF
U14
VREF
U15 HDP0
U16 RSTEXT
R6
GPIOA28
R7
VDDC
R8
AUXDAC2
R9
AUXDAC1
T1
GPIOA25
T17
VDDE2 T18
VDDE2
T2
GPIOA21
R13
RFSIG0
R14 HDP7
R15 HDP8
R17
RFDO1
R18 GNDE
R2
GPIOA22
R4 GPIOB9
R5
GPIOA23
P6
GPIOA27
P7 GPIOB8
P8
GPIOA30
P9
GPIOA4
R1 GPIOB5
R10
VDDREF
R11
RFSIG6
R12 GNDC
P13 VSSA5
P14 HDP9
P15 HDP1
P17 GNDE
P18 HDP5
P2 GNDE
P4 GNDE
P5 GPIOA19
N18
MICP
N2
VDDE2 N4
VDDE2
N5
TXD1
P1 GPIOA16
P10
GPIOA2
P11
RFSIG7
P12
VDDC
M5 GPIOA0
M7
GPIOA1
M8
GPIOA11
M9
VDDE1
N1
GPIOA24
N14
SIMPWR
N15 HDP12
N17 HDP3
M11
RFSIG2
M12
RFSIG1
M14
SDA
M15
VDDC
M17
AUXMICP
M18
MICN
M2 GNDC
M4
VDDC
L2
AUXADC5
L4 TCK
L5 TDO
L7 GPIOA18
L8 GPIOA15
L9
GPIOA26
M1
GPON1
M10 GNDE
L1
AUXADC4
L10
GPIOA10
L11
GPIOA5
L12 HDP4
L14 GPIOB11
L15 MCLKSEL
L17
AUXMICN
L18
ANR
K15
EAR1
K17 VSSVBO
K18
ANL
K2
AUXADC3
K4 CS3
K5 TMS
K7 GPIOA14
K8
NC
J4 GPIOA7
J5 BE1
J7 ADD0_BE0
J8 ADD1_BE2
K1
AUXADC2
K11 GPIOA20
K12 JSEL
K14 GNDC
J1
AUXADC1
J11 GPIOA12
J12
VDDE1
J14 HDP6
J15
EAR2
J17
HFR1
J18
NC
J2 GNDE
H17
BBPWR
H18
HFR2
H2
VDDE1
H4 GPIOA8
H5 CS1
H7 ADV
H8
GPON0
H9
VDDE1
G8 IO8
G9 GNDE
H1
RESET
H10 GNDE
H11
USBDP
H12
VDDE4
H14 VSSVB
H15
VDDE3
G14
USBDM
G15
VDDE1
G17
SIMCLK
G18
VDDVBO
G2 CS0
G4 WE_E
G5
BE3
G7 IO9
F18 RTCK
F2 GPIOB2
F4 ADD21
F5 ADD23
G1
GPIOA9
G10 TDI
G11 TRST
G12 RSTBB
E6 IO31
E7 IO4
E8 IO7
E9
VDDE1
F1 ADD20
F14
USBCN
F15 GNDE
F17
SIMRST
E13
RSTRTC
E14
VDDE1
E15 GNDE
E17 KCOL3
E18
NC
E2 OE_R_W
E4 IO28
E5 IO29
D6
VDDE1
D7 GNDE
D8 IO11
D9 IO3
E1 ADD21
E10
NC
E11
DCL
E12
NC
D13
FSC
D14
NC
D15
SIMIO
D17 KCOL2
D18 KCOL0
D2 GNDE
D4 IO24
D5 IO25
C1 IO27
C17 KROW2
C18 KCOL1
C2
VDDE1
D1 IO19
D10 IO5
D11 GNDE
D12 GNDE
B2 IO21
B3 IO30
B4 IO26
B5 IO23
B6 IO15
B7 IO6
B8 IO2
B9 IO13
B11
VDDC
B12 GNDC
B13
DD B14
DU
B15 XOUT32K
B16 XIN32K
B17 KROW3
B18 KCOL4
A4 IO22
A5 ADD18
A6 IO14
A7 IO12
A8 IO10
A9 IO16
B1 ADD19
B10
NC
A13
VDDA2
A14 CKI
A15
VDDRTC
A16 KROW0
A17 KROW4
A18 KROW1
A2 IO18
A3 IO17
PCF5212EL1/065/3I
U200
NC 1
NC 2
A1 IO20
A10 IO0
A11 IO1
A12 GNDE
33PF
C219
+VDD_IO_HIGH
100K
R205
50V
+VDD_GSM_CORE
TP211
100K
+VDD_USB
R215
1M
1M
R208
R209
100NF
10V
C203
R213
100K
+VDD_IO_LOW
TP207
TP223
+VDD_IO_HIGH_P
+VDD_IO_HIGH_P
TP216
100NF
100K
R204
100K
10V
C216
10K
R210
R217
R207 1M
TP221
TP212
R202
0
+VDD_IO_HIGH
TP220
C206
10V
100NF
100NF
10V
C214
100NF
10V
C210
+VDD_IO_LOW
+VDD_USB
+AVDD
33PF
C204
50V
+VDD_IO_HIGH
TP201
R201
0
R211
1.2K R212
1.2K
C209
C217
33PF
50V
C1
3C2
1E1
E2 4
100NF
10V
PEMD10
U201
B1
2B2 5
6
10V
C208
100NF
6.3V
1000NF
C211
C221
NC
16V
C201
10NF
TP203
NC
C220
R216
4.7K
REF_ON
HA(24)
END_OF_CHG
VDD_SD_EN
LCD_RESET
MIC_MAIN
IMAGE_INT
RSTEXTn
RX_TX_QP
RX_TX_IP
DCL
FSC
SIMIO
SIMRST
TXD2
RXD2
RX_TX_QN
RX_TX_IN
EXT2
BU_RST
VC3
SCL
SDA
MIC_N
ANR
VIB
TXON
VC2
VC1
CODEC_EN
IMAGE_RST
BT_HOST_WAKE
SD_DATA
SD_CLK
ADVn
IT_PMU
CTS2
CS4n_NAND
FLASH_LED_EN
CS2n_FLASH
DU
J_SPK+
USB_D-
USB_D+
+VBUS
VIB
AUX_ON
RSTON
AUDIO_SEL
SLIDE_KEY_ON
BACKLIGHT
MIC_SEL
TRSTn
TRSTn
TDO
TDI
TMS
TCK
WEN
VBAT
RXD1
TXD1
CTS1n
RTS1n
J_ANT
MIC_IN_P
J_SPK-
TRCCLK
TEMP_PRODUCT
SD_DETECT
EAR_SWITCH
RSTON
SD_CMD
AMP_EN
BT_EN
RTS2
RF_EN
EAR_ADC
MES_BATT
DD
ANL
AUXMICN
MIC_P
EAR2
EAR1
EXT1
SIMCLK
CHG_ON
CLKBURST
HFR_N
RF_DATA
RF_CLK
BAND_SEL
PON_TX
RAMP
AFC
D_REF_CLK
HFR_P
USBCN
USBDM
USBDP
M_HOLD
VF
VDD_CAM_EN
EXT2
JACK_IN
USB_CHG_ON
HA(18)
HA(19)
HA(20)
HA(23)
HA(22)
HA(21)
HA(0)
EDGE1_PA
AUXMICP
KEY_LED_ON
HA(7)
HA(8)
HA(9)
HA(10)
HA(11)
HA(12)
HA(13)
HA(14)
HA(15)
HA(16)
HA(17)
TRCPKT(0:7)
KEY_ROW(0:4)
KEY_ROW(4)
KEY_ROW(3)
KEY_ROW(2)
KEY_ROW(1)
KEY_ROW(0)
HA(0:23)
HA(1)
HA(2)
HA(3)
HA(4)
HA(5)
HA(6)
TRCPKT(4)
TRCPKT(3)
TRCPKT(2)
TRCPKT(1)
J_SEL
RTCK
TCK
TDI
TDO
TMS
PIPESTAT(0:2)
RXD1
WAITn
OEN
RSTEXTn
TXD1
WEN
32KHz_DIGIT
PIPESTAT(2)
PIPESTAT(1)
TRCPKT(0)
TRCSYNC
PIPESTAT(0)
TRCPKT(7)
TRCPKT(6)
TRCPKT(5)
HD(10)
HD(11)
HD(12)
HD(13)
HD(14)
HD(15)
BE1n
CS0n_FLASH
CS1n_RAM
CS3n_IMAGE
USB_IN
FLIP
KEY_COL(4)
HD(0:15) HD(0)
HD(1)
HD(2)
HD(3)
HD(4)
HD(5)
HD(6)
HD(7)
HD(8)
HD(9)
KEY_COL(0:4)
KEY_COL(0)
KEY_COL(1)
KEY_COL(2)
KEY_COL(3)

2.9V
1.8V1.8V
1.8V
1.8V
MULTIMEDIA CHIP (CL851S64)
2.8V3.3V
Title
Sheet
(256M NOR x 1G NAND x 256M UtRAM)
G
Memory & Melody Schematic
Rev2.6
Date:
2005.06.17
MEMORY
BLUE TOOTH
SAMSUNG/SGH-PREGIO/B.B/Memory& Melody
1.8V
1.8V
1.8V
+VDD_CAM
Typical 3.7V
3 of 8
Rev
1.8V
Typical 3.7V
1.8V
3.3V
1.8V 2.8V
2.8V
2.9V
100K
R315
GND 5
GND
NC 4
VDD
1
3VOUT
U304
R1114D331D-TR-F
CE 6
2
VBAT
TP310
TP302
VBATBT_1V8
+VDD_IO_LOW
100K
+VDD_IO_LOW
TP316
R308
BT_1V8
1000nF
C304
C322
2.2UF
10V
10V 6.3V
C301
10V
C305
1000NF
2.2nH
L301
100NF
L302
NC
TP308
C315
1.8PF
50V
BT_1V8
C324
1000nF
10V
6
CE
GND
2GND 5
4
NC
1VDD
VOUT
3
R1114D181D-TR-F
U307
VDD_IO
8
GND
9
UART_TXD
34
VDD_CORE
35
GND
36
37 GND
USB_DP
4
UART_RXD
5
REQ_CTRL
6
EEPROM_CLK|COEX_3
7
GND 27
ANT
28
GND
29
USB_DN
3
UART_CTS_N
30
PCM_OUT
31
UART_RTS_N
32
PCM_IN
33
VDD_USB
2
TM3_LOW 20
VDD_RF 21
RESET_N 22
TX_PU_TDD_N 23
GND 24
PCM_SYNC 25
GND 26
LPO_IN 12
EEPROM_DATA|GPIO_6 13
HOST_WAKE 14
BT_WAKE 15
TM0_HIGH 16
GND 17
GND 18
TM1|2_HIGH 19
BTEM84B2SA
U302
PCM_BCLK
1
XTAL_PD|COEX_1 10
USB_DETACH|GPIO_7 11
TP317
VBAT+VDD_TV
OUT
4
5VCC
+VDD_IO_LOW
100K
R301
U303
TC7SH04FU-TE85L
GND 3
IN 2
1
NC
R302
0
TP313
R2 DNU
R3 DNU 16V
10NF
C307
P6
VCCQU
P7
VCCU
P8
VSS
P9 NC
R1 DNU
R10 DNU
R11 DNU
R12 DNU
P1 NC
P10
VSS
P11
VCCQU
P12 NC
P2 NC
P3
_OEU
P4
VSS
P5
VCCQU
N2
VSS
N3
VCCU
N4
_OER
N5
VCCQR N6
VCCQR
N7 DQ3ROU
N8 NC
N9
VCCQR
M6 DQ2ROU
M7 DQ10ROU
M8 DQ5ROU
M9 DQ14ROU
N1
VCCR
N10
VCCQU
N11
VCCU
N12
VCCR
M1 NC
M10 DQ7ROU
M11 DQ15ROU
M12 NC
M2
VSS
M3 NC
M4
_CER
M5 DQ0ROU
L2
VCCO
L3 NC
L4
_OEO
L5 NC
L6 DQ1ROU
L7 DQ11ROU
L8 DQ12ROU
L9 DQ6ROU
K6 A0ROU
K7 DQ4ROU
K8 NC
K9 NC
L1 NC
L10 NC
L11 NC
L12 NC
K1 NC
K10 NC
K11 NC
K12 NC
K2
VSS
K3 NC
K4 NC
K5 NC
J2 NC
J3 NC
J4 NC
J5 NC
J6 NC
J7 DQ8ROU
J8 DQ9ROU
J9
_RESETO
H6
NC H7
NC
H8 DQ13ROU
H9
NC
J1 NC
J10 NC
J11 NC
J12
VSS
H1
NC
H10
_AVDO
H11
_WEO
H12
NC
H2
NC H3
NC H4
NC H5
NC
G2
NC G3
NC G4
NC G5
NC
G6
_CSU
G7 A16RU
G8
NC G9
NC
F6
_AVDRU
F7
NC
F8 A8ROU
F9
NC
G1
NC
G10
NC
G11 INTO
G12
VCCO
F1
NC
F10
NC F11
NC F12
NC
F2
VSS
F3
VCCC
F4
NC
F5 RDYO
E2 A3ROU
E3 A6ROU
E4
_CEO
E5 CLKO
E6 CLKRU
E7
_MRSU
E8 A19RU
E9 A12ROU
D6 A21RU
D7
_RESETR
D8 A20RU
D9 A10ROU
E1
NC
E10 A13ROU
E11
NC
E12
VSS
D1
NC
D10 A11ROU
D11 A14ROU
D12 A23RU
D2 A2ROU
D3 A5ROU
D4 A18RU
D5 RDYR_WAITU
C2 A1ROU
C3 A4ROU
C4 A7ROU
C5
VPPR
C6
_UBU
C7
_LBU
C8
VSS
C9 A9ROU
B6
NC
B7
VCCU
B8
_WER B9
_WEU C1
_WPR
C10 A15ROU
C11 A22RU
C12
NC
B1
NC
B10
VSS
B11
VCCU
B12
NC
B2
VSS
B3
VCCU
B4 A17RU
B5
VCCR
1NC
2NC
A10 DNU
A11 DNU
A12 DNU
A2 DNU
A3 DNU
1000NF
6.3V
C308
U300
KBH10PD00M-D414 +VDD_IO_LOW
C302
1000nF
10V
1000NF
6.3V
C323
TP307
23
34
45
56
6
77
8
8
TP311
2OUT
ANT302
ANTCON-D600
11
2
LFB212G45SG8A166
F300
1
GNDGND
3
4
IN
C316
2.2UF
10V
R304
10K
+VDD_IO_LOW
+VDD_IO_LOW
R314
TP314
+VDD_IO_LOW
150
R306
1M
100NF
C306
10V
+VDD_IO_LOW
+VDD_IO_LOW
6.3V
1000NF
+VDD_IO_HIGH+VDD_IMAGE
C303
6
CE
GND
2GND 5
4
NC
1VDD
VOUT
3
+VDD_TV
+VDD_TV
R1114D281D-TR
U305
75
R313
NC
R317
GPIO1_D0 P6
GPIO1_D1 P7
GPIO1_D4 P8
GPIO1_D7 P9
+VDD_IO_HIGH
GPIO2_D9 P11
TESTMODE P12
VDDAC P13
D_SDATAIN
P14
L_DA2 P2
L_WR_N P3
LS_CS_N P4
L_DA0 P5
L_DA1 N4
L_RD_N N5
L_PCLK N6
GPIO1_D2 N7
GPIO1_D3 N8
GPIO1_D5 N9
L_DA3 P1
VDDG1 P10
L_DA6 N1
GPIO1_D6 N10
GPIO2_D8 N11
D_BCK
N12 D_MSCK
N13
D_SDATAOUT
N14
L_DA4 N2
L_DA5 N3
VSS
L5
VDDI L6
D_SDA
L7
S_SCK L8
D_LRCK
L9
L_DA8 M1
S_SSN M13
S_MISO M14
L_DA7 M2
L_DA11 L1
VDDSPI L10
S_MOSI L11
VSS
L13
GPIO2_D10 L14
L_DA10 L2
L_DA9 L4
TCK K14
L_DA17 K2
L_DA14 K4
L_DA13 K5
VDDC K6
D_SCK
K7
TMS K8
TRST K9
TDO J14
L_ADS J2
L_DA16 J4
L_DA15 J5
L_DA12 K1
GPIO2_D11 K10
TDI K11
RTCK K13
T_VREF H14
USB_DM H2
VDDUSB H4
VDDLCD H5
L_CS_N J1
AVSSTV
J10 AVDDTV
J11
T_OUT J13
M_SD2
G14
GPIO2_D14 G2
VDDC G4
VSS
G5
USB_DP H1
M_SD0
H10
M_SD1
H11
T_VRO H13
M_SD4
F14
C_PWDN F2
C_D7
F4
VDDI F5
GPIO2_D15 G1
M_SD5
G10
M_SD7
G11
M_SD3
G13
SD_D5_SD_3
E6
M_INTR
E7
M_SD13
E8
M_SA1
E9
VSS
F1
M_SD8
F10
M_SD9
F11
M_SD6
F13
C_D6
E1
M_SD12
E10
M_SD14
E11
M_SD10
E13
M_SD11
E14
C_D5
E2
C_D1
E4
C_D4
E5
M_SA0
D14
C_D2
D2
C_PCLK
D4
VDDS D5
SD_D2_SD_0
D6
M_ADS
D7
VDDC D8
XRTS0
D9
C_D0
C1
XOUT
C13 XIN
C14
C_MCLK
C2
C_D3
D1
M_HOLD
D10
MS_CS_N
D11
M_SD15
D13
C_SDA
B2
VSS
B3
STROBE B4
SD_D3_SD_1
B5
VDDSD B6
SD_D0_SCLK
B7
GPIO2_D12 B8
VSS
B9
GPIO2_D13 A8
VDDI A9
C_SCK
B1
M_SA2
B10
SOUT0
B11
B12
M_RESET_N
VDDPLL B13
VSSPLL
B14
M_WR_N
A13 M_RD_N
A14
C_HS
A2
C_RST
A3
VDDC A4
SD_D4_SD_2
A5
VSSQ
A6
SD_D1_SCMD
A7
CL8522S5
NC
1
NC
2
C_VS
A1
M_CS_N
A10
XCTS0
A11
SIN0
A12
U301
+VDD_IMAGE_H
TP315
R303
0
R309
47K
TP305
TP312
C310
100NF
10V
+VDD_CAM
100NF
C309
10V C311
100NF
10V
+VDD_IMAGE_H
100NF
C312
10V
+VDD_CAM+VDD_IO_HIGH+VDD_IO_LOW
TP303
R305
100K
+IN
1
ENABLE 52 GND
4
OUUSAG
3
6
V+
2
GND1
4
GND2
1
HOT
HOT
3
OPA360AIDCKR
U306
OSC300
CX-101F(27MHz)
50V 12PF
50V
C314
12PF
C313
10V
C318
100NF
R307
1.8K,1%
R310
10K,1%
R311
20K,1%
LD(10)
LD(1)
LD(0)
IMAGE_RST
WEN
RESET_BT
+VDD_TV
C320
6.3V
10UF
HD(1)
HD(0)
HD(0:15)
LD(0:15)
LD(9)
LD(8)
LD(7)
LD(6)
LD(5)
LD(4)
LD(3)
LD(2)
LD(15)
LD(14)
LD(13)
LD(12)
LD(11)
Y(7)
Y(0:7)
HD(9)
HD(8)
HD(7)
HD(6)
HD(5)
HD(4)
HD(3)
HD(2)
HD(15)
HD(14)
HD(13)
HD(12)
HD(11)
HD(10)
M_CLK
HSYNC
I2S_SDATAIN
I2S_MCKI
I2S_SDATAOUT
I2S_LRCK
I2S_BCK
L_WRB
RS
Y(0)
Y(1)
Y(2)
Y(3)
Y(4)
Y(5)
Y(6)
TCK_H
RTCK_H
TDI_H
TRST_H
TMS_H
LCD_MAIN_CS
HA(20)
HA(1)
HA(2)
M_HOLD
CS3n_IMAGE
OEN
IMAGE_INT
VSYNC
M_SDA
M_SCL
CAM_RESET
PCLK
HA(0)
CS4n_NAND
CS1n_RAM
ADVn
WEN
RSTEXTn
OEN
CS0n_FLASH
EARSPK_COM VDD_TV_EN
C_PWDN
T_OUT
TV_OUT
TDO_H
BT_EN
CTS2
DD
FSC
RTS2
TXD2
DU
BE1n
RSTON
T_OUT
DCL
RXD2 32KHz_DIGIT
BT_HOST_WAKE
VDD_TV_EN
HA(1)
HA(18)
HA(17)
HA(17:24)
HD(0:15)
HD(0)
HD(1)
HD(2)
HD(3)
HD(4)
HD(5)
HD(6)
HD(7)
HD(8)
HD(9)
HD(10)
HD(11)
HD(12)
HD(13)
HD(14)
HD(15)
CS2n_FLASH
HA(7)
HA(8)
HA(9)
HA(10)
HA(11)
HA(12)
HA(13)
HA(14)
HA(15)
HA(16)
HA(24)
HA(23)
HA(22)
HA(21)
HA(20)
HA(19)
VDD_CAM_EN
CLKBURST
WAITn
HA(1:16)
HA(2)
HA(3)
HA(4)
HA(5)
HA(6)

Rev
LDO
SAMSUNG/SGH-PREGIO/B.B/PMU
1.9V
1.8V
2.15V
Typical 3.7V
Rev 2.6
2.8V
VDD_IMAGE
2005.06.17
Typical 3.7V
2.8V
2.9V
1.8V
VDD_4V
3.3V
5.0V
SIM_CLK
1.8V
Sheet
VDD_VIB_2.9
VDD_IO_LOW
AVDD
1.8V
Title
4V
VDD_VIB
SIM_RST
2.9V
PCB_HOLE
Document Number
4 of 8
2.6V
2.9V
VCC_RX_TX
2.9V
1.8V
2.8V
2.6V
DC/DC Down Conveter(1.875Volt)
1.8V
1.9V
2.6V
2.6V
2.9V
SIM_IO
Date:
2.8V
G
AVDD_HFA
VDD_GSM_CORE
VDD_CORE_BT
VCC_SYN
1.8V
VDD_IO_HIGH
SIM_VCC
PMU Schematic
CC7V-T1A
OSC400
10V
1000nF
C404
10V
C411
10UF
6.3V
4.7UF
C415
6.3V
C418
4.7UF
C426
4.7UF
6.3V
C412
33PF
50V
2
GND
5
4NC
1
VDD
VOUT
3
R405
0
R1114D331D-TR-F
U401
6CE
GND
V400
VC040205X150R
BOSS3
R408
1K
BOSS4
6.3V
470nF
C417
10V
C422
C419
100NF 50V
220PF
C406
100NF
10V
0
R406
4.7UF
6.3V
L402
3.3uH
C402
50V
100PF
C410
ML-414RM/F9HE
NEG
POS
BOSS1
BAT400
R401
215K 1%
100K
R402
+VDD_IO_LOW
10M
R404
C424
470nF
6.3V
R403
100K,1%
R407
6.3V
470nF
C425
6.3V
100K
9
GG
10
C413
4.7UF
1
2
34
5
6
7
GG
8
1
4E2
SIM400
2-292292-7
Q401
PEMD10
2
B1
5B2
C1
6
3
C2
E1
C407
15PF
50V
50V
15PF
C409
50V
150PF
C401
10V
2.2UF
C403
6.3V
470nF
C408
6.3V
4.7UF
C423
C416
470nF
6.3V
C414
470nF
6.3V
13 _REC2
11
_RSTHC
_SIMRSCD 44
7
_SIMRSHC
41
SIMVCC
31
VBAT
32
VCHG
29
VINT
30
VSAVE
10
_IRQ
27
_ONKEY
1
_REC1
37
SCP
3
SDA
43
SIMCKCD
8
SIMCKHC
40
SIMD3VBAT
45
SIMEN
42
SIMIOCD
9
SIMIOHC
6
PWREN1
5
PWREN2
28
REFC
23 RF12VBAT
RF1VDD
22
24 RF2VDD
2
SCL
38
SCN
14
LPD1VBAT
20
19 LPVDD
12
MICBIAS
53
NC
NC 54
26
OSCI
25
OSCO
51
GND
GND 52
48
GPO1
47
GPO2
GPO3 46
HCVBAT
18
17 HCVDD
15 IOD2VBAT
IOVDD
4
CLK32K
36
CPVBAT
35
CPVDD
21
D1VDD
D2VDD
16
39
D3VDD
49
GND
GND 50
PCF50603HN/11
U400
34
CHGCUR/BATMAX
33
CHGDRV
L401
4
FB
2GND
IN
1LX 5
_SHDN
3
BLM21P300SPT
BOSS2
MAX8560EZK-T
U402
10V
1000nF
C405
+VDD_IO_HIGH
AUX_ON
+VBUS
USB_IN+VDD_IO_HIGH
+VDD_USB
+VBUS
USB_IN
RESET_BT
RSTON
+VDD_SLEEP
BU_RST
VBAT
MIC_BIAS
VBAT +VDD_GSM_CORE
SIMIO
SIMCLK
SDA
SCL
PON_TX
REF_ON
+VDD_IO_LOW
+AVDD_HFA
32KHz_DIGIT
+VDD_IMAGE
+VDD_RX_TX
+VCC_SYN
+AVDD
+VDD_IO_HIGH
SIMRST
ONKEYN
IT_PMU

Typical 1.4V
Typical 3.7V
3.0V
3.0V
Typical 3.7V 5.0V
+VDD_SD
2.9V
2.8V
2.8V
Document Number
THERMISTER
Title
Size
Date:
SAMSUNG/SGH-PREGIO/B.B/IF & CHARGING
10V
Sheet
T-FLASH
Rev 2.6
Digital External Interface
BATTERY CHARGING
2005.06.17
A3
IF Connector & Charging Schematic
5 of 8
Rev
2.9V
5.0V
Typical 3.7V
NC
19
20 NC
R511
100K
2
3
3
44
5
5
6
6
7
7
88
9
9
11
11
12 12
13 13
14
14
15 15
16 16
17
17
18 18
2
IFC500
1004-0018-399
1
1
10 10
ZD501
UDZS8.2B
TC7SH04FU-TE85L
GND
3
IN
2
1NC
OUT 4
5
VCC
50V
39PF
C504
U504
B2 B2
C1
C1 C2 C2
D1 D1 D2
D2
1
NC NC
2
F500
IP4058CX8
A1 A1 A2
A2
B1
B1
33K,1%
ZD500
TDZ5.6
R518
R507
56K
+VCC_SYN
+VDD_IO_HIGH
VBAT
+VDD_IO_HIGH
10UF
10V
C506
C503
100NF
C501
1000NF
6.3V
+VCC_SYN
R512
330K,1%
CE
6
2
GND
5GND
NC
4
VDD 1
3
VOUT
R513
2K
U503
R1114D301DTR
R510
300K
4
100K
R508
6
2
1
5
3
R503
330K
RCLAMP0504F
U502
NC
12
NC
VBAT
FILTER4 C4
A5 FILTER5 C5FILTER5
FILTER6A6 FILTER6 C6
B1
GND GND
B2 B3
GND
FILTER1A1 C1FILTER1
FILTER2A2 FILTER2 C2
A3 FILTER3 C3FILTER3
FILTER4A4
TP500
U500
CM1400-03CS
+VDD_SD
R504
1K
1M
R516
200K,1%
R514
C507
1000nF
10V
100K
R506
330K
R501 R502
10K
100K
8
8
9NC
10 NC
NC
11
12 NC
R509
0-1827034-1
11
2
2
33
4
4
55
6
6
77
CN500
NCP15WB473J04RC
V500
10V
C505
100NF
R517
150K,1%
20K
R519
100K
C502
180PF
25V
1
2
2
33
44
R505
1M
KQ02X3-3R
BTC500
1
3_PPR
R515
11
GND
GND 8
9
ICDL
6
IMIN
USB
2
USBON 7
_CHG
4
_EN
5
V_EXT_CHARGE
U501
ISL6299CRZ-R5162-T
BAT 10
CRDL
1
TP501
TP502
VBAT
SD_CMD
SD_DETECT
VDD_SD_EN
USBCN
SD_CLK
BU_RST
VF
SD_DATA
+VBUS
USB_D-
AUX_ON
+VBUS
USB_D-
USBDM
USB_D+
USBDP
END_OF_CHG
MES_BATT
TEMP_PRODUCT
V_EXT_CHARGE
AUX_ON
EXT2
EXT1
TXD1
RXD1
USB_CHG_ON
+VBUS
CHG_ON
USB_D+

6 of 8
SLIDE DOWN
Sheet
H
L
SLIDE UP
18V
KEY_LED
2.6V
2.15V
2.15V
2.9V
2.9V
2.9V
Typical 3.7V
2005.06.17
Audio & KEY Schematic
FLIP
Title
50V
Document Number
SAMSUNG/SGH-PREGIO/B.B/Audio & KEY
EARPIECE
Date:
MIC_BIAS
Rev
H
L
EARPHONE MIC
MAIN MIC
MICROPHONE
FLIP
Rev 2.6
MIC_SEL
BLM15BB750PN1D
L602
EM-1681-FT
U600
3
NC
2
OUT
VDD
1
VSS
4
R607
0
100
R612 100
R617
47PF
ZD601
ESDA6V1-5W6
123
45
6
C611
123
45
6
78
LED602
GMF05C-HS3
ZD600
OSEF213-42D
MIC600
C610
1000NF
6.3V
L603
BLM15AG121SN1D
1213
GG
14
L601
BLM15BB750PN1D
44
55
66
77
88
99
11
GG
CN600
0-1827353-1
11
10 10
22
33
V602
AVLC 18S 02 003
50V
10PF
LED606
47PF
+AVDD_HFA
C605
C606
50V
LED605
C612
1000nF
10V
22NF
C613
10NF
5COM
3
GND
1
IN
NC
4
NO
6
V+ 2
C615
25V
DG2011
U603
R616
100
R601
100K,1%
R618
1.2K
50V
10PF
+VDD_IO_HIGH
10V
100NF
C603
33UF
6.3V
C602
R614
C601
R613 100100
10K,1%
R621
200K,1%
R620
VBAT
LED601
R605
2.2K
R608
100K
10V
100NF
AVLC 18S 02 003
V601
C604
50V
10PF
C609
50V
330PF
50V
C608
MIC_BIAS
C607
1.8PF
SLSNNWH113TS
LED604
+VDD_IO_HIGH
LED603
NC 4
VDD
1
3VOUT
R1114D331D-TR-F
U602
CE 6
GND
25
GND
+VDD_IO_HIGH
180K
R619
10NF
R602
100K
C614
6
GND
4IN1
8
IN2
NC1
5
NC2 7
2NO1
10
NO2
1VCC
NLAS4684MNR2
U601
COM1
3
COM2 9
11
GND
R604
10K
AUDIO_SEL
100
R615
EARSPK_L
EARSPK_R
MIC_N
MIC_P
EAR2
EARSPK_COM
MIC_SEL
KEY_LED_ON
EAR_ADC
AUXM_N
EAR_SWITCH
AUXM_P
JACK_IN
MIC_SEL_N
MIC_IN_N
AUXM_N
MIC_SEL_P
MIC_IN_P
AUXM_P
MIC_SEL_N
MIC_IN_P
MIC_IN_P
MIC_SEL_P
TV_OUT
FLIP
MIC_IN_N

Typical 3.7V
VOLUME_KEY
Rev 2.6
Rev
CAM FLASH
Sheet
2005.06.17 7 of 8
IF & LCD Connector Schematic
G
CAMERA
KEY_MAP
CAMERA_KEY
Date:
Title
B’D CONNECTOR
18V
SAMSUNG/SGH-PREGIO/B.B/KEY & LCD Connector
C718
18V
18V
Typical 3.7V
2.8V 2.8V
2.9V
2.9V
Typical 3.7V
IN
OUT
7
8OUT
9OUT
OUT
10
10V
1000nF
F702
NFA21SL307X1A45L
1
GG
2
IN 3
IN 4
5
IN
6
DIGIT0
12
27PF
C702
+VDD_CAM
0
C705
27PF
OUT
OUT 8
OUT 9
10
OUT
R705
F701
G
12
G
3IN
4IN
IN
5
IN
6
7
5
56
6
7788
9
9
25
NCNC
26
NFA21SL307X1A45L
20 20
21
21 22
22
23 23 24 24
3344
12 12
13
13 14
14
15 15 16 16
17
17 18
18
19 19
2
2
CN701
AXK8L24125SJ
1
1
10
10
11 11
C712
27PF
50V
V711
R706
4.7K
4
IN
IN 5
IN 6
7OUT
OUT
8
OUT
9
10 OUT
NFA21SL307X1A45L
F705
G
12
G
3
IN
V717
VC040205X150R
AVLC 18S 02 003 V704
C716
100NF
10V
12
C710
DIGIT1
ZD703
uClamp0505A
123
45
6
10V
100NF
778
8
99
NC 46
47
NC
4040 41
4142
42
43 4344 44
45 45
5566
33 3334 34 35353636
37 3738 38 3939
4
4
26 26 27272828
29 29
33
30 30 31313232
19
19
22
20
20
21 2122 22 23
2324
24
25 25
111112
12
13 1314 14
151516
16
17 1718 18
FH26-45S-0.3SHBW
CN700
11
10 10
DIGIT4
12
C731
NC
V702
C706
100NF
10V
VC040205X150R
V721
IN
4
5IN
6IN
OUT 7
8
OUT
9
OUT
OUT 10
F703
NFA21SL307X1A45L
1
GG
2
IN
3
STAR
12
6IN
OUT 7
8
OUT
9
OUT
OUT 10
V706
F704
NFA21SL307X1A45L
1
GG
2
IN
3
IN
4
5IN
50V
L701
BLM15AG102SN1D
C715
100PF NC
C722
C701
27PF
V718
VC040205X150R
12
VC040205X150R
V714
R708
DIGIT3
5.76K,1%
0
10V
1000nF
C719
100NF
10V
R704
V701
AVLC 18S 02 003
C721
NEW_VOLUM_KEY
VOL701
4GND
3V_COMMON
V_DOWN
2
1V_UP
V705
10V
100NF
C720
220NF
C708
6.3V
V713
AVLC 18S 02 003 V710
4.7K
R707
V709V708 V712
V703
12
DIGIT5
12
VBAT
DIGIT6
V707
DIGIT2
12
2
DIGIT9
1
50V
27PF
C713
2
V715
VC040205X150R
VC040205X150R
V716
2
34
5
6
SHARP
1
ZD701
uClamp0505A
1
C711
NC
11
GND
IN
1
LED1 8
LED2 7
6
LED3
OUT 10
SET
5
U700
MAX1574ETB
CN
4
3CP
EN
29
GND
34
5
6
+VDD_CAM
uClamp0505A
ZD702
1
2
C723
NC
2
C709
NC
DIGIT8
1
10V
4.7UF
C707
C703
27PF
VOL700
NEW_VOLUM_KEY_1
GND
3
IN
1
OUT
2
DIGIT7
12
TP701
TP702
C730
NC
C729
NCNC
C728C726 C727
NC
C725
NCNC
C724
NC
C717
C704
50V
100PFNC
27PF
M_SDA
HSYNC
VSYNC
CAM_RESET
M_SCL
M_CLK
PCLK
C714
Y(0)
Y(1)
Y(2)
Y(3)
Y(4)
Y(5)
Y(6)
Y(7)
KEY_ROW(4)
L_WRB
RS
LCD_RESET
SLIDE_KEY_ON
HFR_N
BACKLIGHT
VIB
HFR_P
+VDD_IO_HIGH
VBAT
KEY_COL(2)
+VDD_IO_HIGH
VBAT
KEY_COL(4)
ONKEYN
LCD_MAIN_CS
KEY_COL(3)
KEY_ROW(2)
KEY_ROW(3)
KEY_ROW(4)
FLASH_LED_EN
KEY_ROW(1)
KEY_ROW(2)
KEY_COL(0)
KEY_COL(1)
KEY_COL(2)
KEY_COL(3)
KEY_COL(4)
FLASH_N
LED_OUT
LED_OUT
FLASH_N
LD(0)
LD(2)
LD(4)
LD(6)
LD(10)
LD(14)
LD(12)
LD(8)
KEY_ROW(0:2)
KEY_COL(0:4)
KEY_ROW(0) KEY_ROW(3)
KEY_COL(0)
KEY_ROW(3)
KEY_COL(1)
LD(9)
LD(13)
LD(15)
LD(11)
LD(1)
LD(3)
LD(5)
LD(7)

MAIN - LOUD SPK
Slider Schematic
A3
8 of 8Sheet
Size
CODEC_EN
H
L
CODEC ON
CODEC OFF
G
AMP_EN
H
L
AMP ON
Typical 3.7V
AMP OFF
Rev2.6
SAMSUNG/SGH-PREGIO/B.B/SLIDER
Document Number Rev
2005.06.17
Date:
2.9V
2.9V
Typical 3.7V 3.3V
3.3V
2.6V
AUDIO_SEL
H
L
MAIN - EARPHONE
Title
CODEC - LOUD SPK
Same Routing to SPK_L / SPK_R
CODEC - EARPHONE
STEREO SPEAKER
L801
BLM15AG102SN1D
L813
L81033nH
33nH33nH
L809
L812
+VDD_CODEC
33nH
10V
100NF
C824
1000nF
VBAT
10V
C835
VSS 8
VDD
9
NC
C837
25
GND
NC 26
27
NC
VDD
3VOMR 4
VSS 5
VOPR 6
VDD
7
VOPL
18
VDD
19
VSS 2
VSS 20
VDD
21
VIML
22
VREFL
23
VIPL
24
VIMR 10
VREFR 11
VIPR 12
EN_R 13
VSS 14
VDD
15
VOML
16
VSS 17
SAPA1D2-24ELP
U804
EN_L
1
10K
R807
1UF
6.3V
C806
100NF
10V
C826
SPK2
C830
NC
1.2K,1%
R812
6.3V
1000NF
C803
+VDD_IO_HIGH
R810
SPK1
C817
1.2K,1%
10V
100NF
C807
6.3V1000NF
C810 1000NF 6.3V
2VCOM
C833
47UF
16V
38
7PDN
32
RIN1/IN1+
29
RIN2/IN2-
ROUT
26
SDTI
11 12
SDTO
19
SPN
20
SPP
30
LOUT
27
13
LRCK
17
MCKI
18
MCKO
1MPWR
25
MUTET
37 NC
NC
GND
36
24
HPL
23
HPR
21
HVDD
22
HVSS
I2C
6
LIN1/IN1-
31
LIN2/IN2+
149
CCLK/SCL
CDTI/SDA
10
CSN/CAD0
8
DVDD
15 16
DVSS
33
GND
GND
3435
GND
U801
5ACOC
4AVDD
3AVSS
28
BEEP BICK
3
NO2
7NO3
NO4
11
V+ 14
AK4642VN-L
IN3/IN4
NC1
1
NC2
5
9
NC3
NC4 13
22
NC
NC
21
15
NO1
COM1 16
COM2
4
8COM3
12
COM4
6GND
17
GND
IN1/IN2
2
10
DG2799
U803
C802
100NF
10V
10V
100NF
C804
33nH
L806 33nH
L803 L80433nH
C834
10V
1000nF
R804
5.6K,1%
R803 5.6K,1%
47PF
50V 50V
47PF
C816C815
10V
C820
100NF
10V
1UF
C819
2.2UF
100K
C813
VBAT
R808
2.2NF
C827
33nHL807
C822
47NF
C831
100NF
C825
100NF
47PF
50V
C812
C836
47NF
GND
5
4NC
1
VDD
VOUT 3
L814
BLM15AG102SN1D
R1114D331D-TR-F
U802
6CE
GND 2
C811
50V
47PF
C821
47NF
C823
4.7NF
25V
R805
6.8K,1%
R806
10V
100NF
C818
C829
47NF
6.8K,1%
47UF
C828
16V
1UF
C814
R809
4.3K,1%
R811
+VDD_CODEC
+AVDD_HFA
+VDD_IO_HIGH
4.3K,1%
C805
4.7UF
6.3V
C832
2.2NF
AMP_EN
10V
100NF
C801
J_SPK+
J_SPK-
SPK_L SPK_R
AMP_EN
CODEC_LOUT
CODEC_HPR
CODEC_HPL
SPK_R
CODEC_LOUT
SPK_L
EAR1
EARSPK_L
EARSPK_R
EAR2
CODEC_ROUT
CODEC_ROUT
MIC_P
MIC_N
CODEC_EN
AUDIO_SEL
EAR1EAR1
I2S_BCK
SCL
I2S_MCKI
CODEC_EN
I2S_SDATAOUT
I2S_SDATAIN
CODEC_HPR
I2S_LRCK
SDA
CODEC_HPL
