Discovery Kit With STM32F407VG MCU Stm32f407 User Manual
Discovery_User_manual(UM1472%20)
User Manual:
Open the PDF directly: View PDF
.
Page Count: 39
- Figure 1. STM32F4DISCOVERY
- 1 Features
- 2 Product marking
- 3 Ordering information
- 4 Conventions
- 5 Quick start
- 6 Hardware and layout
- Figure 2. Hardware block diagram
- Figure 3. Top layout
- Figure 4. Bottom layout
- 6.1 Embedded ST-LINK/V2 (or V2-A)
- 6.2 Power supply and power selection
- 6.3 LEDs
- 6.4 Pushbuttons
- 6.5 On board audio capability
- 6.6 USB OTG supported
- 6.7 Motion sensor (ST MEMS LIS302DL or LIS3DSH)
- 6.8 JP1 (Idd)
- 6.9 OSC clock
- 6.10 Solder bridges
- 6.11 Extension connectors
- 7 Electrical schematics
- 8 Mechanical drawing
- 9 Revision history

February 2016 DocID022256 Rev 5 1/39
1
UM1472
User manual
Discovery kit with STM32F407VG MCU
Introduction
The STM32F4DISCOVERY Discovery kit allows users to easily develop applications with
the STM32F407 high performance microcontroller with ARM® Cortex®-M4 32-bit core. It
includes everything required either for beginners or for experienced users to get quickly
started.
Based on the STM32F407VGT6, it includes an ST-LINK/V2 or ST-LINK/V2-A embedded
debug tool, two ST MEMS digital accelerometers, a digital microphone, one audio DAC with
integrated class D speaker driver, LEDs and push buttons and an USB OTG micro-AB
connector. To expand the functionality of the STM32F4DISCOVERY Discovery kit with the
Ethernet connectivity, LCD display and more, visit the www.st.com/stm32f4dis-expansion
webpage. The STM32F4DISCOVERY Discovery kit comes with the STM32 comprehensive
software HAL library, together with various packaged software examples, as well as a direct
access to the ARM® mbed™ on-line resources at http://mbed.org.
Figure 1. STM32F4DISCOVERY
1. Picture not contractual
www.st.com

Contents UM1472
2/39 DocID022256 Rev 5
Contents
1 Features . . . . . . . . . . . . . . . . . . . . . . . . . . . . . . . . . . . . . . . . . . . . . . . . . . . 6
2 Product marking . . . . . . . . . . . . . . . . . . . . . . . . . . . . . . . . . . . . . . . . . . . . 7
3 Ordering information . . . . . . . . . . . . . . . . . . . . . . . . . . . . . . . . . . . . . . . . 7
4 Conventions . . . . . . . . . . . . . . . . . . . . . . . . . . . . . . . . . . . . . . . . . . . . . . . . 7
5 Quick start . . . . . . . . . . . . . . . . . . . . . . . . . . . . . . . . . . . . . . . . . . . . . . . . . 8
5.1 Getting started . . . . . . . . . . . . . . . . . . . . . . . . . . . . . . . . . . . . . . . . . . . . . . 8
5.2 System requirements . . . . . . . . . . . . . . . . . . . . . . . . . . . . . . . . . . . . . . . . . 8
5.3 Development toolchains supported . . . . . . . . . . . . . . . . . . . . . . . . . . . . . . 8
6 Hardware and layout . . . . . . . . . . . . . . . . . . . . . . . . . . . . . . . . . . . . . . . . . 9
6.1 Embedded ST-LINK/V2 (or V2-A) . . . . . . . . . . . . . . . . . . . . . . . . . . . . . . .11
6.1.1 Drivers . . . . . . . . . . . . . . . . . . . . . . . . . . . . . . . . . . . . . . . . . . . . . . . . . . 12
6.1.2 ST-LINK/V2 (or V2-A) firmware upgrade . . . . . . . . . . . . . . . . . . . . . . . . 13
6.1.3 ST-LINK/V2-A VCP configuration . . . . . . . . . . . . . . . . . . . . . . . . . . . . . 13
6.1.4 Using ST-LINK/V2 (or V2-A) to program/debug the STM32F4 on board 14
6.1.5 Using ST-LINK/V2 (or V2-A) to program/debug an external STM32
application . . . . . . . . . . . . . . . . . . . . . . . . . . . . . . . . . . . . . . . . . . . . . . . 15
6.2 Power supply and power selection . . . . . . . . . . . . . . . . . . . . . . . . . . . . . . 16
6.3 LEDs . . . . . . . . . . . . . . . . . . . . . . . . . . . . . . . . . . . . . . . . . . . . . . . . . . . . 16
6.4 Pushbuttons . . . . . . . . . . . . . . . . . . . . . . . . . . . . . . . . . . . . . . . . . . . . . . . 16
6.5 On board audio capability . . . . . . . . . . . . . . . . . . . . . . . . . . . . . . . . . . . . . 17
6.6 USB OTG supported . . . . . . . . . . . . . . . . . . . . . . . . . . . . . . . . . . . . . . . . 17
6.7 Motion sensor (ST MEMS LIS302DL or LIS3DSH) . . . . . . . . . . . . . . . . . 17
6.8 JP1 (Idd) . . . . . . . . . . . . . . . . . . . . . . . . . . . . . . . . . . . . . . . . . . . . . . . . . . 18
6.9 OSC clock . . . . . . . . . . . . . . . . . . . . . . . . . . . . . . . . . . . . . . . . . . . . . . . . 18
6.9.1 OSC clock supply . . . . . . . . . . . . . . . . . . . . . . . . . . . . . . . . . . . . . . . . . 18
6.9.2 OSC 32 KHz clock supply . . . . . . . . . . . . . . . . . . . . . . . . . . . . . . . . . . . 19
6.10 Solder bridges . . . . . . . . . . . . . . . . . . . . . . . . . . . . . . . . . . . . . . . . . . . . . 19
6.11 Extension connectors . . . . . . . . . . . . . . . . . . . . . . . . . . . . . . . . . . . . . . . . 20

DocID022256 Rev 5 3/39
UM1472 Contents
3
7 Electrical schematics . . . . . . . . . . . . . . . . . . . . . . . . . . . . . . . . . . . . . . . 31
8 Mechanical drawing . . . . . . . . . . . . . . . . . . . . . . . . . . . . . . . . . . . . . . . . 37
9 Revision history . . . . . . . . . . . . . . . . . . . . . . . . . . . . . . . . . . . . . . . . . . . 38

List of tables UM1472
4/39 DocID022256 Rev 5
List of tables
Table 1. List of the order codes . . . . . . . . . . . . . . . . . . . . . . . . . . . . . . . . . . . . . . . . . . . . . . . . . . . . . 7
Table 2. ON/OFF conventions . . . . . . . . . . . . . . . . . . . . . . . . . . . . . . . . . . . . . . . . . . . . . . . . . . . . . . 7
Table 3. Jumper states . . . . . . . . . . . . . . . . . . . . . . . . . . . . . . . . . . . . . . . . . . . . . . . . . . . . . . . . . . . 12
Table 4. Debug connector CN2 (SWD) . . . . . . . . . . . . . . . . . . . . . . . . . . . . . . . . . . . . . . . . . . . . . . 15
Table 5. Solder bridges. . . . . . . . . . . . . . . . . . . . . . . . . . . . . . . . . . . . . . . . . . . . . . . . . . . . . . . . . . . 19
Table 6. STM32 pin description versus board functions . . . . . . . . . . . . . . . . . . . . . . . . . . . . . . . . . . 20
Table 7. Document revision history . . . . . . . . . . . . . . . . . . . . . . . . . . . . . . . . . . . . . . . . . . . . . . . . . 38

DocID022256 Rev 5 5/39
UM1472 List of figures
5
List of figures
Figure 1. STM32F4DISCOVERY . . . . . . . . . . . . . . . . . . . . . . . . . . . . . . . . . . . . . . . . . . . . . . . . . . . . . 1
Figure 2. Hardware block diagram . . . . . . . . . . . . . . . . . . . . . . . . . . . . . . . . . . . . . . . . . . . . . . . . . . . 9
Figure 3. Top layout . . . . . . . . . . . . . . . . . . . . . . . . . . . . . . . . . . . . . . . . . . . . . . . . . . . . . . . . . . . . . 10
Figure 4. Bottom layout . . . . . . . . . . . . . . . . . . . . . . . . . . . . . . . . . . . . . . . . . . . . . . . . . . . . . . . . . . . 11
Figure 5. Updating the list of drivers in Device Manager . . . . . . . . . . . . . . . . . . . . . . . . . . . . . . . . . . 12
Figure 6. ST-LINK VCP connection to USART2 . . . . . . . . . . . . . . . . . . . . . . . . . . . . . . . . . . . . . . . . 13
Figure 7. STM32F4DISCOVERY connections . . . . . . . . . . . . . . . . . . . . . . . . . . . . . . . . . . . . . . . . . 14
Figure 8. ST-LINK connections . . . . . . . . . . . . . . . . . . . . . . . . . . . . . . . . . . . . . . . . . . . . . . . . . . . . . 15
Figure 9. STM32F407G-DISC1 . . . . . . . . . . . . . . . . . . . . . . . . . . . . . . . . . . . . . . . . . . . . . . . . . . . . . 31
Figure 10. ST-LINK/V2 (SWD only) . . . . . . . . . . . . . . . . . . . . . . . . . . . . . . . . . . . . . . . . . . . . . . . . . . . 32
Figure 11. MCU . . . . . . . . . . . . . . . . . . . . . . . . . . . . . . . . . . . . . . . . . . . . . . . . . . . . . . . . . . . . . . . . . . 33
Figure 12. Audio. . . . . . . . . . . . . . . . . . . . . . . . . . . . . . . . . . . . . . . . . . . . . . . . . . . . . . . . . . . . . . . . . . 34
Figure 13. USB_OTG_FS . . . . . . . . . . . . . . . . . . . . . . . . . . . . . . . . . . . . . . . . . . . . . . . . . . . . . . . . . . 35
Figure 14. Peripherals . . . . . . . . . . . . . . . . . . . . . . . . . . . . . . . . . . . . . . . . . . . . . . . . . . . . . . . . . . . . . 36
Figure 15. STM32F4DISCOVERY mechanical drawing . . . . . . . . . . . . . . . . . . . . . . . . . . . . . . . . . . . 37

Features UM1472
6/39 DocID022256 Rev 5
1 Features
The STM32F4DISCOVERY offers the following features:
•STM32F407VGT6 microcontroller featuring 32-bit ARM Cortex® -M4 with FPU core,
1-Mbyte Flash memory, 192-Kbyte RAM in an LQFP100 package
•On-board ST-LINK/V2 on STM32F4DISCOVERY or ST-LINK/V2-A on
STM32F407G-DISC1
•ARM® mbed™ -enabled (http://mbed.org) with ST-LINK/V2-A only
•USB ST-LINK with re-enumeration capability and three different interfaces:
– virtual com port (with ST-LINK/V2-A only)
– mass storage (with ST-LINK/V2-A only)
– debug port
•Board power supply:
– Through USB bus
– External power sources:
3 V and 5 V
•LIS302DL or LIS3DSH ST MEMS 3-axis accelerometer
•MP45DT02 ST MEMS audio sensor omni-directional digital microphone
•CS43L22 audio DAC with integrated class D speaker driver
•Eight LEDs:
– LD1 (red/green) for USB communication
– LD2 (red) for 3.3 V power on
– Four user LEDs, LD3 (orange), LD4 (green), LD5 (red) and LD6 (blue)
– 2 USB OTG LEDs LD7 (green) VBUS and LD8 (red) over-current
•Two push buttons (user and reset)
•USB OTG FS with micro-AB connector
•Extension header for all LQFP100 I/Os for quick connection to prototyping board and easy
probing
•Comprehensive free software including a variety of examples, part of STM32CubeF4
package or STSW-STM32068 for legacy standard libraries usage

DocID022256 Rev 5 7/39
UM1472 Product marking
38
2 Product marking
Tools marked as "ES" or "E" are not yet qualified and as such, they may be used only for
evaluation purposes. ST shall not be liable for any consequences related with other ways of
use of such non-qualified tools, for example, as reference design or for production.
Examples of location of "E" or "ES" marking:
•on target STM32 microcontroller part mounted on the board (for illustration, refer to
section “Package information” of a STM32 datasheet at www.st.com).
•next to the evaluation tool ordering part number, as a label stuck or a silk-screen
printed on the board.
3 Ordering information
To order the Discovery kit for the STM32F407 line of microcontrollers, refer to Table 1.
4 Conventions
Table 2 provides the definition of some conventions used in the present document.
Table 1. List of the order codes
Order code ST-LINK version
STM32F4DISCOVERY ST-LINK/V2
STM32F407G-DISC1 ST-LINK/V2-A (mbed-enabled)
Table 2. ON/OFF conventions
Convention Definition
Jumper JP1 ON Jumper fitted
Jumper JP1 OFF Jumper not fitted
Solder bridge SBx ON SBx connections closed by solder
Solder bridge SBx OFF SBx connections left open

Quick start UM1472
8/39 DocID022256 Rev 5
5 Quick start
The STM32F4DISCOVERY is a low-cost and easy-to-use development kit to quickly
evaluate and start a development with an STM32F4 high-performance microcontroller.
Before installing and using the product, accept the Evaluation Product License Agreement
from the www.st.com/stm32f4-discovery webpage.
For more information on the STM32F4DISCOVERY and for demonstration software, visit
the www.st.com/stm32f4-discovery webpage.
5.1 Getting started
Follow the sequence below to configure the STM32F4DISCOVERY board and launch the
DISCOVER application:
1. Check jumper position on the board, JP1 on, CN3 on (DISCOVERY selected).
2. Connect the STM32F4DISCOVERY board to a PC with a USB cable ‘type A to mini-B’
through USB connector CN1 to power the board. Red LED LD2 (PWR) then lights up.
3. Four LEDs between B1 and B2 buttons are blinking.
4. Press user button B1 to enable the ST MEMS sensor, move the board and observe the
four LEDs blinking according to the motion direction and speed. (If a second USB cable
‘type A to micro-B’ is connected between PC and CN5 connector, then the board is
recognized as standard mouse and its motion will also control the PC cursor).
5. To study or modify the DISCOVER project related to this demo, visit the
www.st.com/stm32f4-discovery webpage and follow the tutorial.
6. Discover the STM32F4 features, download and execute programs proposed in the list
of projects.
7. Develop the application using available examples.
5.2 System requirements
•Windows® OS (XP, 7, 8)
•USB type A to Mini-B cable.
5.3 Development toolchains supported
•IAR® EWARM (IAR Embedded Workbench®)
•Keil® MDK-ARM™
•GCC-based IDEs (free AC6: SW4STM32, Atollic® TrueSTUDIO®,...)
•ARM® mbed™ on line

DocID022256 Rev 5 9/39
UM1472 Hardware and layout
38
6 Hardware and layout
The STM32F4DISCOVERY is designed around the STM32F407VGT6 microcontroller in a
100-pin LQFP package.
Figure 2 illustrates the connections between the STM32F407VGT6 and its peripherals (ST-
LINK/V2 or ST-LINK/V2-A, pushbutton, LED, Audio DAC, USB, ST MEMS accelerometer,
ST MEMS microphone, and connectors).
Figure 3 and Figure 4 help users to locate these features on the STM32F4DISCOVERY.
Figure 2. Hardware block diagram
06Y9
&6/
%
86(5
,2
0LQL
86%
/'WR/'
%
567
5(6(7
,2,2
+HDGHU 6:'
/,6'6+RU
/,6'6+
(PEHGGHG
67/,1.9RU67/,1.9$
670)9*7
0LFUR86%
03'7
/('
0LQL-DFN
+HDGHU

Hardware and layout UM1472
10/39 DocID022256 Rev 5
Figure 3. Top layout
Note: Pin 1 of CN2, CN3, JP1, P1 and P2 connectors are identified by a red square.
3
5
5
5
/'
&1
%
5
&
&
&
5
&
&
/
5
8
&
5
5
5
&1
&
5
/'
&
5
5
5
5
/'
5
& &
8
&1
5
5
&
&
8
&
/'
5
5
5
5 &
5
5
8
5
5
5
8
5
&
5
;
'
& &
&
&
5
5
-3
5
5
&
& &
;
&
5
&
5
5
&
5
5
;
&
&
&
5
&
5
/'
5 &
5
&
3:5
&
&
'
5
5
5
&
&
5
8
&
67/,1.
3'
3'
3%
3%
3(
*1'
3$
3&
&1
1&
3'
3(
3%
3$
3&
8
5
'
&
&
&
5 5
5
5
&
/'
&
5
8
5
&
8
&
7
&
5
/'
5
5
5
/'
5
%
&
5
3&
&
3'
3%
&
3(
5
3+
5
&1
3
*1'
3'
3'
3%
3(
3(
3(
3%
3&
3$
3$
3&
3$
9''
*1'
3'
*1'
3'
3'
3%
3%
3(
3(
3%
3&
3$
3$
3$
3&
*1'
9''
&
&
8VHU
,GG
&
5
&20
5
&
&
&
&
5
5
&
&
55
5
6%
&
&
&
*1'
3&
3$
3'
3'
3'
3%
3(
3(
3(
9
*1'
9
3(
*1'
6:'
3(
3%
1567
3%
9
',6&29(5<
9
&
3$
5HVHW
3&
3$
3'
3%
3(
3+
3$
3&
%227
3&
*1'
3&
3$
3$
3'
3'
3'
3%
9''
3%
3(
3(
3&
3&
*1'
3&
3%
3&
ZZZVWFRPVWPIGLVFRYHU\
0%
069
/'UHGJUHHQ/('
&20
&1
6:'FRQQHFWRU
-3
,''PHDVXUHPHQW
67/,1.9
9SRZHU
VXSSO\RXWSXW
9SRZHU
VXSSO\LQSXWRXWSXW
6%%5(6(7
670)9*7
%XVHUEXWWRQ
%UHVHWEXWWRQ
/'
RUDQJH/('
JUHHQ/('/'
/'UHG/('
3:5
&1
67/,1.',6&29(5<
VHOHFWRU
EOXH/('/'
/'UHG/('
JUHHQ/('/' /'UHG/('
'
670)*',6&

DocID022256 Rev 5 11/39
UM1472 Hardware and layout
38
Figure 4. Bottom layout
6.1 Embedded ST-LINK/V2 (or V2-A)
ST-LINK/V2 on STM32F4DISCOVERY or ST-LINK/V2-A on STM32F407G-DISC1 is
embedded as programming and debugging tool.
The embedded ST-LINK/V2 (or V2-A) supports only SWD for STM32 devices. For
information about debugging and programming features refer to ST-LINK/V2 in-circuit
debugger/programmer for STM8 and STM32, UM1075 User manual, which describes in
details all the ST-LINK/V2 features.
The changes on ST-LINK/V2-A versus ST-LINK/V2 version are listed below.
New features supported on ST-LINK/V2-A:
•Virtual com port interface on USB (see Section 6.1.3: ST-LINK/V2-A VCP
configuration)
•Mass storage interface on USB
3"3"3"3"
-36
3"3"3"3"
2%3%26%$
$%&!5,4
3""53%2
3"6$$FROM6
3""//4
3".234
3""//4
3"34-?234
3"8CRYSTAL
3"8CRYSTAL
3"8CRYSTAL
3"8CRYSTAL
3"37/

Hardware and layout UM1472
12/39 DocID022256 Rev 5
Features not supported on ST-LINK/V2-A:
•SWIM interface
•Minimum supported application voltage limited to 3 V
•USB power management request for more than 100 mA power on USB
Known limitation:
•Activating the readout protection on ST-LINK/V2-A target, prevents the target
application from running afterwards. The target readout protection must be kept
disabled on ST-LINK/V2-A boards.
There are two different ways to use the embedded ST-LINK/V2 (or V2-A) depending on the
jumper states (see Table 3):
•Program/debug the STM32 on board (refer to Section 6.1.4: Using ST-LINK/V2 (or V2-
A) to program/debug the STM32F4 on board)
•Program/debug the STM32 in an external application board, using a cable connected
to SWD connector CN2 (refer to Section 6.1.5: Using ST-LINK/V2 (or V2-A) to
program/debug an external STM32 application)
6.1.1 Drivers
The ST-LINK/V2 (or V2-A) requires a dedicated USB driver, which, for Windows® XP, 7 and
8, can be found on the www.st.com website. In case the STM32 Discovery is connected to
the PC before the driver is installed, some Discovery interfaces may be declared as
“Unknown” in the PC device manager. In this case the user must install the driver files
(Figure 6), and from the device manager he must update the driver of the connected device.
Note: Prefer using the “USB Composite Device” handle for a full recovery.
Figure 5. Updating the list of drivers in Device Manager
Table 3. Jumper states
Jumper state Description
Both CN3 jumpers ON ST-LINK/V2 (or V2-A) functions enabled for on board programming
(default)
Both CN3 jumpers OFF ST-LINK/V2 (or V2-A) functions enabled for application through external
CN2 connector (SWD supported)

DocID022256 Rev 5 13/39
UM1472 Hardware and layout
38
6.1.2 ST-LINK/V2 (or V2-A) firmware upgrade
The ST-LINK/V2 (or V2-A) embeds a firmware upgrade mechanism for in-situ upgrade
through the USB port. As the firmware may evolve during the life time of the ST-LINK/V2 (or
V2-A) product (for example new functionalities, bug fixes, support for new microcontroller
families), it is recommended to visit the www.st.com website before starting to use the
Discovery board and periodically, in order to stay up-to-date with the latest firmware version.
6.1.3 ST-LINK/V2-A VCP configuration
The ST-LINK/V2-A supports Virtual Com Port (VCP) on U2 pin 12 (ST-LINK_TX) and U2 pin
13 (ST-LINK_RX) but these pins are not connected to an USART of the STM32F407 target
STM32 for mbed support.
Two solutions are possible to connect an STM32F407 USART to the VCP on the PC:
•Using an USART to USB dongle from the market connected for instance to
STM32F407 USART2 available on connector P1 pin 14 (PA2: USART2_TX) and P1
pin 13 (PA3: USART2_RX).
•Using flying wires to connect ST-LINK/V2-A Virtual com port (ST-LINK VCP on U2 pin
12 and 13) to STM32F407 USART2 (PA2 and PA3: P1 pin 14 and 13) as shown in the
Figure 6 below.
Figure 6. ST-LINK VCP connection to USART2

Hardware and layout UM1472
14/39 DocID022256 Rev 5
6.1.4 Using ST-LINK/V2 (or V2-A) to program/debug the STM32F4 on board
To program the STM32F4 on board, simply plug in the two jumpers on CN3, as shown in
Figure 7 in red, but do not use the CN2 connector as that could disturb communication with
the STM32F407VGT6 of the STM32F4DISCOVERY.
Figure 7. STM32F4DISCOVERY connections
06Y9
&1
6:'FRQQHFWRU
&1
-XPSHUV21

DocID022256 Rev 5 15/39
UM1472 Hardware and layout
38
6.1.5 Using ST-LINK/V2 (or V2-A) to program/debug an external STM32
application
It is very easy to use the ST-LINK/V2 (or V2-A) to program the STM32 on an external
application. Simply remove the two jumpers from CN3, as shown in Figure 8, and connect
the application to the CN2 debug connector according to Table 4.
Note: SB11 must be OFF if CN2 pin 5 is used in the external application.
Figure 8. ST-LINK connections
Table 4. Debug connector CN2 (SWD)
Pin CN2 Designation
1 VDD_TARGET VDD from application
2 SWCLK SWD clock
3 GND Ground
4 SWDIO SWD data input/output
5 NRST RESET of target STM32
6 SWO Reserved
06Y9
&1
6:'FRQQHFWRU
&1
-XPSHUV2))

Hardware and layout UM1472
16/39 DocID022256 Rev 5
6.2 Power supply and power selection
The power supply is provided either by the host PC through the USB cable, or by an
external 5V power supply.
The D1 and D2 diodes protect the 5V and 3V pins from external power supplies:
•5V and 3V can be used as output power supplies when another application board is
connected to pins P1 and P2.
In this case, the 5V and 3V pins deliver a 5V or 3V power supply and power
consumption must be lower than 100 mA.
•5V can also be used as input power supplies e.g. when the USB connector is not
connected to the PC.
In this case, the STM32F4DISCOVERY board must be powered by a power supply unit
or by auxiliary equipment complying with standard EN-60950-1: 2006+A11/2009, and
must be Safety Extra Low Voltage (SELV) with limited power capability.
6.3 LEDs
•LD1 COM: LD1 default status is red. LD1 turns to green to indicate that
communications are in progress between the PC and the ST-LINK/V2.
•LD2 PWR: red LED indicates that the board is powered.
•User LD3: orange LED is a user LED connected to the I/O PD13 of the
STM32F407VGT6.
•User LD4: green LED is a user LED connected to the I/O PD12 of the
STM32F407VGT6.
•User LD5: red LED is a user LED connected to the I/O PD14 of the STM32F407VGT6.
•User LD6: blue LED is a user LED connected to the I/O PD15 of the STM32F407VGT6.
•USB LD7: green LED indicates when VBUS is present on CN5 and is connected to
PA9 of the STM32F407VGT6.
•USB LD8: red LED indicates an overcurrent from VBUS of CN5 and is connected to the
I/O PD5 of the STM32F407VGT6.
6.4 Pushbuttons
•B1 USER: User and Wake-Up buttons are connected to the I/O PA0 of the
STM32F407VGT6.
•B2 RESET: Pushbutton connected to NRST is used to RESET the STM32F407VGT6.

DocID022256 Rev 5 17/39
UM1472 Hardware and layout
38
6.5 On board audio capability
The STM32F4 uses an audio DAC (CS43L22) to output sounds through the audio mini jack
connector.
The STM32F4 controls the audio DAC through the I2C interface and processes digital
signals through an I2S connection or an analog input signal.
•The sound can come independently from different inputs:
– ST MEMS microphone (MP45DT02): digital using PDM protocol or analog when
using the low pass filter
– USB connector: from external mass storage such as a USB key, USB HDD, and
so on
– Internal memory of the STM32F4
•The sound can be output in different ways through audio DAC:
– Using I2S protocol
– Using the STM32F4 DAC to analog input AIN1x of the CS43L22
– Using the microphone output directly via a low pass filter to analog input AIN4x of
the CS43L22
6.6 USB OTG supported
The STM32F4 is used on this board to only drive the USB OTG full speed. The USB micro-
AB connector (CN5) allows the user to connect a host or device component, such as a USB
key, mouse, and so on.
Two LEDs are dedicated to this module:
•LD7 (green LED) indicates when VBUS is active
•LD8 (red LED) indicates an overcurrent from connected device
6.7 Motion sensor (ST MEMS LIS302DL or LIS3DSH)
Two different versions of motion sensors (U5 in schematic) are available on the board
depending on the PCB version. The LIS302DL is present on board MB997B (PCB revision
B) and the LIS3DSH is present on board MB997C (PCB rev C).
The LIS302DL and LIS3DSH are both ultra-compact low-power three-axis linear
accelerometers.
The motion sensor includes a sensing element and an IC interface able to provide the
measured acceleration to the external world through the I2C/SPI serial interfaces.
The LIS302DL has dynamically user selectable full scales of +-2g/+-8g and it is capable of
measuring acceleration with an output rate of 100Hz to 400Hz.
The LIS3DSH has ±2g/±4g/±6g/±8g/±16g dynamically selectable full-scale and it is capable
of measuring acceleration with an output data rate of 3.125 Hz to 1.6 kHz.
The STM32F4 controls this motion sensor through the SPI interface.

Hardware and layout UM1472
18/39 DocID022256 Rev 5
6.8 JP1 (Idd)
Jumper JP1, labeled Idd, allows the consumption of STM32F407VGT6 to be measured by
removing the jumper and connecting an ammeter.
•Jumper on: STM32F407VGT6 is powered (default).
•Jumper off: an ammeter must be connected to measure the STM32F407VGT6 current,
(if there is no ammeter, the STM32F407VGT6 is not powered).
6.9 OSC clock
6.9.1 OSC clock supply
If PH0 and PH1 are used as GPIOs instead of being used as a clock, then SB13 and SB14
are closed and R24, R25 and R68 are removed.
•MCO from ST-LINK. From MCO of the STM32F103. This frequency cannot be
changed, it is fixed at 8 MHz and connected to PH0-OSC_IN of the STM32F407VGT6.
Configuration needed:
– SB13, SB14 OPEN
–R25
(a) removed
–R68
(a) soldered
•Oscillator on board. From X2 crystal. For typical frequencies and its capacitors and
resistors, refer to the STM32F407VGT6 Datasheet at www.st.com. Configuration
needed:
– SB13, SB14 OPEN
–R25
(a) soldered
–R68
(a) removed
•Oscillator from external PH0. From external oscillator through pin 7 of the P2
connector. Configuration needed:
– SB13 closed
– SB14 closed
– R25 and R68 removed
a. As the frequency supplied by X2 is the same as MCO (8 MHz), R25 and R68 are soldered.

DocID022256 Rev 5 19/39
UM1472 Hardware and layout
38
6.9.2 OSC 32 KHz clock supply
If PC14 and PC15 are only used as GPIOs instead of as a clock, then SB15 and SB16 are
closed, and R21 and R22 are removed.
•Oscillator on board. From X1 crystal (not provided). Configuration needed:
– SB15, SB16 OPEN
– C16, C27, R21 and R22 soldered.
•Oscillator from external PC14. From external oscillator trough the pin 9 of P2
connector. Configuration needed:
– SB16 closed
– SB15 closed
– R21 and R22 removed
6.10 Solder bridges
Table 5. Solder bridges
Bridge State(1) Description
SB13,14 (X2 crystal)(2) OFF X2, C14, C15, R24 and R25 provide a clock.
PH0, PH1 are disconnected from P2.
ON PH0, PH1 are connected to P2 (R24, R25 and R68 must not be fitted).
SB3, 5, 7, 9 (Default) ON Reserved, do not modify.
SB2, 4, 6, 8 (Reserved) OFF Reserved, do not modify.
SB15,16
(X3 crystal)
OFF X3, C16, C27, R21 and R22 deliver a 32 KHz clock.
PC14, PC15 are not connected to P2.
ON PC14, PC15 are only connected to P2. Remove only R21, R22
SB1
(B2-RESET)
ON B2 pushbutton is connected to the NRST pin of the STM32F407VGT6 STM32.
OFF B2 pushbutton is not connected the NRST pin of the STM32F407VGT6 STM32.
SB20
(B1-USER)
ON B1 pushbutton is connected to PA0.
OFF B1 pushbutton is not connected to PA0.
SB17
(VDD powered from 3V)
OFF VDD is not powered from 3V, depends on JP1 jumper.
ON VDD is permanently powered from 3V, JP1 jumper has no effect.
SB11 (NRST)
ON NRST signal of the CN2 connector is connected to the NRST pin of the
STM32F407VGT6 STM32.
OFF NRST signal of the CN2 connector is not connected to the NRST pin of the
STM32F407VGT6 STM32.
SB12 (SWO)
ON SWO signal of the CN2 connector is connected to PB3.
OFF SWO signal is not connected.
SB10 (STM_RST)
OFF No incidence on STM32F103C8T6 (ST-LINK/V2) NRST signal.
ON STM32F103C8T6 (ST-LINK/V2) NRST signal is connected to GND.

Hardware and layout UM1472
20/39 DocID022256 Rev 5
6.11 Extension connectors
The male headers P1 and P2 can connect the STM32F4DISCOVERY to a standard
prototyping/wrapping board. STM32F407VGT6 GPIOs are available on these connectors.
P1 and P2 can also be probed by an oscilloscope, logical analyzer or voltmeter.
SB18 (BOOT0)
ON BOOT0 signal of the STM32F407VGT6 STM32 is held low through a 510 ohm
pull-down resistor.
OFF BOOT0 signal of the STM32F407VGT6 STM32 is held high through a 10 Kohm
pull-up resistor.
SB19 (BOOT1)
OFF The BOOT1 signal of the STM32F407VGT6 STM32 is held high through a
10 Kohm pull-up resistor.
ON The BOOT1 signal of the STM32F407VGT6 STM32 is held low through a
510 ohm pull-down resistor.
1. Default SBx state is shown in bold.
2. SB13 and SB14 are OFF to allow the user to choose between MCO and X2 crystal for clock source.
Table 5. Solder bridges (continued)
Bridge State(1) Description
Table 6. STM32 pin description versus board functions
STM32 pin Board function
Main function
Alternate functions
LQFP100
CS43L22
MP45DT02
LIS302DL or LIS3DSH
Pushbutton
LED
SWD
USB
OSC
Free I/O
Power supply
CN5
CN2
P1
P2
BOOT0 VPP 94 - - - - - - - - - - - - - 21
NRST - 14 - - -
RESET
-
NRST
- - - - - 5 6 -
PA0-
WKUP
USART2_CTS/
USART4_TX/
ETH_MII_CRS/
TIM2_CH1_ETR/
TIM5_CH1/
TIM8_ETR/
ADC123_IN0/
WKUP
23 - - -
USER
- - - - - - - - 12 -
PA1
USART2_RTS/
USART4_RX/
ETH_RMII_REF_CLK/
ETH_MII_RX_CLK/
TIM5_CH2/
TIMM2_CH2/
ADC123_IN1
24 - - - - - - - - - - - - 11 -

DocID022256 Rev 5 21/39
UM1472 Hardware and layout
38
PA2
USART2_TX/
TIM5_CH3/
TIM9_CH1/
TIM2_CH3/
ETH_MDIO/
ADC123_IN2
25 - - - - - - - - - - - - 14 -
PA3
USART2_RX/
TIM5_CH4/
TIM9_CH2/
TIM2_CH4/
OTG_HS_ULPI_D0/
ETH_MII_COL/
ADC123_IN3
26 - - - - - - - - - - - - 13 -
PA4
SPI1_NSS/
SPI3_NSS/
USART2_CK/
DCMI_HSYNC/
OTG_HS_SOF/
I2S3_WS/
ADC12_IN4/
DAC1_OUT
29
LRCK/AIN1x
- - - - - - - - - - - 16 -
PA5
SPI1_SCK/
OTG_HS_ULPI_CK/
TIM2_CH1_ETR/
TIM8_CHIN/
ADC12_IN5/
DAC2_OUT
30 - -
SCL/SPC
- - - - - - - - - 15 -
PA6
SPI1_MISO/
TIM8_BKIN/
TIM13_CH1/
DCMI_PIXCLK/
TIM3_CH1/
TIM1_BKIN/
ADC12_IN6
31 - -
SDO
- - - - - - - - - 18 -
PA7
SPI1_MOSI/
TIM8_CH1N/
TIM14_CH1TIM3_CH2/
ETH_MII_RX_DV/
TIM1_CH1N/
RMII_CRS_DV/
ADC12_IN7
32 - -
SDA/SDI/SDO
- - - - - - - - - 17 -
Table 6. STM32 pin description versus board functions (continued)
STM32 pin Board function
Main function
Alternate functions
LQFP100
CS43L22
MP45DT02
LIS302DL or LIS3DSH
Pushbutton
LED
SWD
USB
OSC
Free I/O
Power supply
CN5
CN2
P1
P2

Hardware and layout UM1472
22/39 DocID022256 Rev 5
PA8
MCO1/
USART1_CK/
TIM1_CH1/
I2C3_SCL/
OTG_FS_SOF
67 - - - - - - - - - - - - - 43
PA9
USART1_TX/
TIM1_CH2/
I2C3_SMBA/
DCMI_D0/
OTG_FS_VBUS
68 - - - -
GREEN
-
VBUS
- - - 1 - - 44
PA10
USART1_RX/
TIM1_CH3/
OTG_FS_ID/
DCMI_D1
69 - - - - - -
ID
- - - 4 - - 41
PA11
USART1_CTS/
CAN1_RX/
TIM1_CH4/
OTG_FS_DM
70 - - - - - -
DM
- - - 2 - - -
PA12
USART1_RTS/
CAN1_TX/
TIM1_ETR/
OTG_FS_DP
71 - - - - - -
DP
- - - 3 - - -
PA13 JTMS-SWDIO 72 - - - - -
SWDIO
- - - - - 4 - 42
PA14 JTCK-SWCLK 76 - - - - -
SWCLK
- - - - - 2 - 39
PA15
JTDI/
SPI3_NSS/
I2S3_WS/
TIM2_CH1_ETR/
SPI1_NSS
77 - - - - - - - - - - - - - 40
PB0
TIM3_CH3/
TIM8_CH2N/
OTG_HS_ULPI_D1/
ETH_MII_RXD2/
TIM1_CH2N/
ADC12_IN8
35 - - - - - - - - - - - - 22 -
Table 6. STM32 pin description versus board functions (continued)
STM32 pin Board function
Main function
Alternate functions
LQFP100
CS43L22
MP45DT02
LIS302DL or LIS3DSH
Pushbutton
LED
SWD
USB
OSC
Free I/O
Power supply
CN5
CN2
P1
P2

DocID022256 Rev 5 23/39
UM1472 Hardware and layout
38
PB1
TIM3_CH4/
TIM8_CH3N/
OTG_HS_ULPI_D2/
ETH_MII_RXD3/
OTG_HS_INTN/
TIM1_CH3N/
ADC12_IN9
36 - - - - - - - - - - - - 21 -
PB2 - 37 - - - - - - - - - - - - 24 -
PB3
JTDO/
TRACESWO/
SPI3_SCK/
I2S3_CK/
TIM2_CH2/
SPI1_SCK
89 - - - - -
SWO
- - - - - 6 28
PB4
NJTRST/
SPI3_MISO/
TIM3_CH1/
SPI1_MISO/
I2S3ext_SD
90 - - - - - - - - - - - - - 25
PB5
I2C1_SMBA/
CAN2_RX/
OTG_HS_ULPI_D7/
ETH_PPS_OUT/
TIM3_CH2/
SPI1_MOSI/
SPI3_MOSI/
DCMI_D10/
I2S3_SD
91 - - - - - - - - - - - - - 26
PB6
I2C1_SCL/
TIM4_CH1/
CAN2_TX/
OTG_FS_INTN/
DCMI_D5/
USART1_TX
92
SCL
- - - - - - - - - - - - 23
PB7
I2C1_SDA/
FSMC_NL/
DCMI_VSYNC/
USART1_RX/
TIM4_CH2
93 - - - - - - - - - - - - 24
Table 6. STM32 pin description versus board functions (continued)
STM32 pin Board function
Main function
Alternate functions
LQFP100
CS43L22
MP45DT02
LIS302DL or LIS3DSH
Pushbutton
LED
SWD
USB
OSC
Free I/O
Power supply
CN5
CN2
P1
P2

Hardware and layout UM1472
24/39 DocID022256 Rev 5
PB8
TIM4_CH3/
SDIO_D4/
TIM10_CH1/
DCMI_D6/
OTG_FS_SCL/
ETH_MII_TXD3/
I2C1_SCL/
CAN1_RX
95 - - - - - - - - - - - - - 19
PB9
SPI2_NSS/
I2S2_WS/
TIM4_CH4/
TIM11_CH1/
OTG_FS_SDA/
SDIO_D5/
DCMI_D7/
I2C1_SDA/
CAN1_TX
96
SDA
- - - - - - - - - - - - 20
PB10
SPI2_SCK/
I2S2_CK/
I2C2_SCL/
USART3_TX/
OTG_HS_ULPI_D3/
ETH_MII_RX_ER/
OTG_HS_SCL/
TIM2_CH3
47 -
CLK
- - - - - - - - - - 34 -
PB11
I2C2_SDA/
USART3_RX/
OTG_HS_ULPI_D4/
ETH_RMII_TX_EN/
ETH_MII_TX_EN/
OTG_HS_SDA/
TIM2_CH4
48 - - - - - - - - - - - - 35 -
PB12
SPI2_NSS/
I2S2_WS/
I2C2_SMBA/
USART3_CK/
TIM1_BKIN/
CAN2_RX/
OTG_HS_ULPI_D5/
ETH_RMII_TXD0/
ETH_MII_TXD0/
OTG_HS_ID
51 - - - - - - - - - - - - 36 -
Table 6. STM32 pin description versus board functions (continued)
STM32 pin Board function
Main function
Alternate functions
LQFP100
CS43L22
MP45DT02
LIS302DL or LIS3DSH
Pushbutton
LED
SWD
USB
OSC
Free I/O
Power supply
CN5
CN2
P1
P2

DocID022256 Rev 5 25/39
UM1472 Hardware and layout
38
PB13
SPI2_SCK/
I2S2_CK/
USART3_CTS/
TIM1_CH1N/
CAN2_TX/
OTG_HS_ULPI_D6/
ETH_RMII_TXD1/
ETH_MII_TXD1/
OTG_HS_VBUS
52 - - - - - - - - - - - - 37 -
PB14
SPI2_MISO/
TIM1_CH2N/
TIM12_CH1/
OTG_HS_DMUSART3
_RTS/
TIM8_CH2N/
I2S2ext_SD
53 - - - - - - - - - - - - 38 -
PB15
SPI2_MOSI/
I2S2_SD/
TIM1_CH3N/
TIM8_CH3N/
TIM12_CH2/
OTG_HS_DP
54 - - - - - - - - - - - - 39 -
PC0 OTG_HS_ULPI_STP/
ADC123_IN10 15 - - - - - -
PowerOn
- - - - - 8 -
PC1 ETH_MDC/
ADC123_IN11 16 - - - - - - - - - - - - 7 -
PC2
SPI2_MISO/
OTG_HS_ULPI_DIR/
TH_MII_TXD2/
I2S2ext_SD/
ADC123_IN12
17 - - - - - - - - - - - - 10 -
PC3
SPI2_MOSI/
I2S2_SD/
OTG_HS_ULPI_NXT/
ETH_MII_TX_CLK/
ADC123_IN13
18 -
DOUT/AIN4x
- - - - - - - - - - 9 -
PC4
ETH_RMII_RX_D0/
ETH_MII_RX_D0/
ADC12_IN14
33 - - - - - - - - - - - - 20 -
Table 6. STM32 pin description versus board functions (continued)
STM32 pin Board function
Main function
Alternate functions
LQFP100
CS43L22
MP45DT02
LIS302DL or LIS3DSH
Pushbutton
LED
SWD
USB
OSC
Free I/O
Power supply
CN5
CN2
P1
P2

Hardware and layout UM1472
26/39 DocID022256 Rev 5
PC5
ETH_RMII_RX_D1/
ETH_MII_RX_D1/
ADC12_IN15
34 - - - - - - - - - - - - 19 -
PC6
I2S2_MCK/
TIM8_CH1/
SDIO_D6/
USART6_TX/
DCMI_D0/
TIM3_CH1
63 - - - - - - - - - - - - - 47
PC7
I2S3_MCK/
TIM8_CH2/
SDIO_D7/
USART6_RX/
DCMI_D1/
TIM3_CH2
64
MCLK
- - - - - - - - - - - - 48
PC8
TIM8_CH3/
SDIO_D0/
TIM3_CH3/
USART6_CK/
DCMI_D2
65 - - - - - - - - - - - - - 45
PC9
I2S_CKIN/
MCO2/
TIM8_CH4/
SDIO_D1/
I2C3_SDA/
DCMI_D3/
TIM3_CH4
66 - - - - - - - - - - - - - 46
PC10
SPI3_SCK/
I2S3_CK/
UART4_TX/
SDIO_D2/
DCMI_D8/
USART3_TX
78
SCLK
- - - - - - - - - - - - 37
PC11
UART4_RX/
SPI3_MISO/
SDIO_D3/
DCMI_D4/
USART3_RX/
I2S3ext_SD
79 - - - - - - - - - - - - - 38
Table 6. STM32 pin description versus board functions (continued)
STM32 pin Board function
Main function
Alternate functions
LQFP100
CS43L22
MP45DT02
LIS302DL or LIS3DSH
Pushbutton
LED
SWD
USB
OSC
Free I/O
Power supply
CN5
CN2
P1
P2

DocID022256 Rev 5 27/39
UM1472 Hardware and layout
38
PC12
UART5_TX/
SDIO_CK/
DCMI_D9/
SPI3_MOSI/
I2S3_SD/
USART3_CK
80
SDIN
- - - - - - - - - - - - 35
PC13 RTC_AF1 7 - - - - - - - - - - - - - 12
PC14 OSC32_IN 8 - - - - - - -
OSC32_IN
- - - - - 9
PC15 OSC32_OUT 9 - - - - - - -
OSC32_OUT
- - - - - 10
PD0 FSMC_D2/
CAN1_RX 81 - - - - - - - -
- - - - 36
PD1 FSMC_D3/
CAN1_TX 82 - - - - - - - - - - - - - 33
PD2
TIM3_ETR/
UART5_RXSDIO_CMD
/
DCMI_D11
83 - - - - - - - - - - - - - 34
PD3 FSMC_CLK/
USART2_CTS 84 - - - - - - - - - - - - - 31
PD4 FSMC_NOE/
USART2_RTS 85
RESET
- - - - - - - - - - - - 32
PD5 FSMC_NWE/
USART2_TX 86 - - - -
RED
-
Overcurrent
- - - - - - 29
PD6 FSMC_NWAIT/
USART2_RX 87 - - - - - - - - - - - - - 30
PD7
USART2_CK/
FSMC_NE1/
FSMC_NCE2
88 - - - - - - - - - - - - - 27
Table 6. STM32 pin description versus board functions (continued)
STM32 pin Board function
Main function
Alternate functions
LQFP100
CS43L22
MP45DT02
LIS302DL or LIS3DSH
Pushbutton
LED
SWD
USB
OSC
Free I/O
Power supply
CN5
CN2
P1
P2

Hardware and layout UM1472
28/39 DocID022256 Rev 5
PD8 FSMC_D13/
USART3_TX 55 - - - - - - - - - - - - 40 -
PD9 FSMC_D14/
USART3_RX 56 - - - - - - - - - - - - 41 -
PD10 FSMC_D15/
USART3_CK 57 - - - - - - - - - - - - 42 -
PD11 FSMC_A16/
USART3_CTS 58 - - - - - - - - - - - - 43 -
PD12
FSMC_A17/
TIM4_CH1/
USART3_RTS
59 - - - -
GREEN
- - - - - - - 44 -
PD13 FSMC_A18/
TIM4_CH2 60 - - - -
ORANGE
- - - - - - - 45 -
PD14 FSMC_D0/
TIM4_CH3 61 - - - -
RED
- - - - - - - 46 -
PD15 FSMC_D1/
TIM4_CH4 62 - - - -
BLUE
- - - - - - - 47 -
PE0
TIM4_ETR/
FSMC_NBL0/
DCMI_D2
97 - -
INT1
- - - - - - - - - - 17
PE1 FSMC_NBL1/
DCMI_D3 98 - -
INT2
- - - - - - - - - - 18
PE2
TRACECLK/
FSMC_A23/
ETH_MII_TXD3
1 - - - - - - - - - - - - - 15
PE3 TRACED0/
FSMC_A19 2- -
CS_I2C/SPI
- - - - - - - - - - 16
PE4
TRACED1/
FSMC_A20/
DCMI_D4
3 - - - - - - - - - - - - - 13
Table 6. STM32 pin description versus board functions (continued)
STM32 pin Board function
Main function
Alternate functions
LQFP100
CS43L22
MP45DT02
LIS302DL or LIS3DSH
Pushbutton
LED
SWD
USB
OSC
Free I/O
Power supply
CN5
CN2
P1
P2

DocID022256 Rev 5 29/39
UM1472 Hardware and layout
38
PE5
TRACED2/
FSMC_A21/
TIM9_CH1/
DCMI_D6
4 - - - - - - - - - - - - - 14
PE6
TRACED3/
FSMC_A22/
TIM9_CH2/
DCMI_D7
5 - - - - - - - - - - - - - 11
PE7 FSMC_D4/
TIM1_ETR 38 - - - - - - - - - - - - 25 -
PE8 FSMC_D5/
TIM1_CH1N 39 - - - - - - - - - - - - 26 -
PE9 FSMC_D6/
TIM1_CH1 40 - - - - - - - - - - - - 27 -
PE10 FSMC_D7/
TIM1_CH2N 41 - - - - - - - - - - - - 28 -
PE11 FSMC_D8/
TIM1_CH2 42 - - - - - - - - - - - - 29 -
PE12 FSMC_D9/
TIM1_CH3N 43 - - - - - - - - - - - - 30 -
PE13 FSMC_D10/
TIM1_CH3 44 - - - - - - - - - - - - 31 -
PE14 FSMC_D11/
TIM1_CH4 45 - - - - - - - - - - - - 32 -
PE15 FSMC_D12/
TIM1_BKIN 46 - - - - - - - - - - - - 33 -
PH0 OSC_IN 12 - - - - - - -
OSC_IN
- - - - - 7
PH1 OSC_OUT 13 - - - - - - -
OSC_OUT
- - - - - 8
- - - - - - - - - - - -
5V
- - - 3
- - - - - - - - - - - -
5V
- - - 4
- - - - - - - - - - - -
3V
- - - 5
Table 6. STM32 pin description versus board functions (continued)
STM32 pin Board function
Main function
Alternate functions
LQFP100
CS43L22
MP45DT02
LIS302DL or LIS3DSH
Pushbutton
LED
SWD
USB
OSC
Free I/O
Power supply
CN5
CN2
P1
P2

Hardware and layout UM1472
30/39 DocID022256 Rev 5
- - - - - - - - - - - -
3V
- - - 6
- - - - - - - - - - - -
VDD
- - 3 -
- - - - - - - - - - - -
VDD
- - 4 -
- - - - - - - - - - - -
VDD
- - - 22
- - - - - - - -
GND
GND
- -
GND
531-
- - - - - - - - - - - -
GND
- - 2 -
- - - - - - - - - - - -
GND
- - 5 -
- - - - - - - - - - - -
GND
- - 23 -
- - - - - - - - - - - -
GND
- - 49 -
- - - - - - - - - - - -
GND
- - 50 -
- - - - - - - - - - - -
GND
- - - 1
- - - - - - - - - - - -
GND
- - - 2
- - - - - - - - - - - -
GND
- - - 49
- - - - - - - - - - - -
GND
- - - 50
Table 6. STM32 pin description versus board functions (continued)
STM32 pin Board function
Main function
Alternate functions
LQFP100
CS43L22
MP45DT02
LIS302DL or LIS3DSH
Pushbutton
LED
SWD
USB
OSC
Free I/O
Power supply
CN5
CN2
P1
P2

UM1472 Electrical schematics
DocID022256 Rev 5 31/39
7 Electrical schematics
Figure 9. STM32F407G-DISC1
1
1
2
2
3
3
4
4
D D
C C
B B
A A
STMicroelectronics
Title:
Number: Rev: Sheet of
D.1(PCB.SCH) Date:8/9/2013
MB997 1 6
STM32F407G-DISC1
PA13
PA14
NRST
PB3
MCO
U_ST_LINK
ST_LINK_V2.SCHDOC
PA13
PA14
BOOT0
NRST VDD
TCK/SWCLK
TMS/SWDIO
MCO
NRST
PB3 T_SWO
T_NRST
1 2
3 4
5 6
7 8
9 10
11 12
13 14
15 16
17 18
19 20
21 22
23 24
25 26
27 28
29 30
31 32
33 34
35 36
37 38
39 40
41 42
43 44
45 46
47 48
49 50
P1
Header 25X2
1 2
3 4
5 6
7 8
9 10
11 12
13 14
15 16
17 18
19 20
21 22
23 24
25 26
27 28
29 30
31 32
33 34
35 36
37 38
39 40
41 42
43 44
45 46
47 48
49 50
P2
Header 25X2
PA4
PC12
PC10
PB6
PB9
PD4
PC7
PC3
PB10
PC4
U_Audio
Audio.SchDoc
PA0
NRST
PD12
PE0
PD13
PD14
PD15
PE1
PA5
PA7PE3
PA6
U_IO Peripherals
IO Peripherals.SchDoc
PA13
PA14
PA15
PA12
PA0
PA1
PA2
PA3
PA4
PA5
PA6
PA7
PA8
PA9
PA10
PA11
PB12
PB0
PB1
PB2
PB3
PB4
PB5
PB6
PB7
PB8
PB9
PB10
PB11
PB13
PB14
PB15
PC3
PC15
PC14
PC13
PC12
PC11
PC10
PC9
PC8
PC7
PC6
PC5
PC4
PC2
PC1
PC0
PD2
BOOT0
PH1
PH0
NRST
MCO
PE0
PE1
PE2
PE3
PE4
PE5
PE6
PE7
PE8
PE9
PE10
PE11
PE12
PE13
PE14
PE15
PD0
PD1
PD3
PD4
PD5
PD6
PD7
PD8
PD9
PD10
PD11
PD12
PD13
PD14
PD15
U_STM32Fx
STM32Fx.SchDoc
PD5
PA11
PA12
PC0PA10
PA9
U_USB_OTG_FS
USB_OTG_FS.SchDoc
MCO
PA0
PA1
PA2
PA3
PA4
PA5
PA6
PA7
PA8
PA9
PA10
PA11
PA12
PA13
PA14
PA15
PB0
PB1
PB2
PB3
PB4
PB5
PB6
PB7
PB8
PB9
PB10
PB11
PB12
PB13
PB14
PB15
PC0
PC1
PC2
PC3
PC4
PC5
PC6
PC7
PC8
PC9
PC10
PC11
PC12
PC13
PC14
PC15
PH0
PH1
BOOT0
NRST
PE0
PE1
PE2
PE3
PE4
PE5
PE6
PE7
PE8
PE9
PE10
PE11
PE12
PE13
PE14
PE15
PD0
PD1
PD2
PD3
PD4
PD5
PD6
PD7
PD8
PD9
PD10
PD11
PD12
PD13
PD14
PD15
PD5
PC0PA10
PA11
PA12
PA4
PC12
PC10
PD4
PC7
PB6
PB9
PB10
PC3
PA0
NRST
PD12
PA5
PE3
PE0
PE1
PE1
PE2 PE3
PE4 PE5
PE6
PE7 PE8
PE9 PE10
PE11 PE12
PE13 PE14
PE15
PE0
PA1
PA2PA3
PA4PA5
PA6PA7
PA8 PA9
PA13
PA14 PA15
PA0
PB1
PB2
PB3
PB4 PB5
PB6 PB7
PB8 PB9
PB10
PB11 PB12
PB13 PB14
PB15
PB0
PC1
PC2PC3
PC4PC5
PC6 PC7
PC8 PC9
PC10 PC11
PC12
PC14 PC15
PC0
PD1 PD2
PD3 PD4
PD6
PD7
PD8
PD9 PD10
PD11 PD12
PD13 PD14
PD15
PD0
PH1PH0
VDD
PC4
PD13
PD14
PD15
VDD
BOOT1 / PB2
PA10
PD5
PC13
PA9
PA6
PA7
NC
3V
5V
5V
3V
5V
3V 3V
5V
Rev D.1 --> PCB label MB997 D-01, silkscreen modified for mbed-enabled,
STM32F103C8T6 replaced by STM32F103CBT6
Rev C.1 --> PCB label MB997 C-01, R31 not Fitted, PDR_ON of STM32F4 replaced by VSS
Replace LIS302DL by LIS3DSH (U5)
Rev B.2 --> PCB label MB997 B-02, R27 Not Fitted, R28 Fitted
Rev B.1 --> PCB label MB997 B-01

Electrical schematics UM1472
32/39 DocID022256 Rev 5
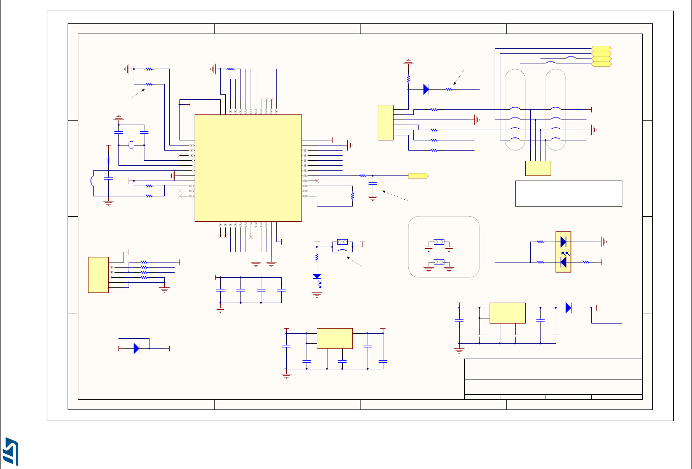
Figure 10. ST-LINK/V2 (SWD only)
1
1
2
2
3
3
4
4
D D
C C
B B
A A
STMicroelectronics
Title:
Number: Rev: Sheet of
D.1(PCB.SCH) Date:8/9/2013
C6
20pF
C9
20pF
1 2
X1
8MHz
3V
USB_DM
USB_DP
STM_RST
T_JTCK
T_JTCK
T_JTDO
T_JTDI
T_JTMS
STM_JTMS
STM_JTCK
OSC_IN
OSC_OUT
T_NRST
R19 4K7
R20 4K7
AIN_1
C11
100nF
R18
100K
R7
100K
3V
3V
3V
SWIM_IN
SWIM_IN
SWIM_IN
SWIM
SWIM
SWIM_RST_IN
SWIM_RST
MB997 2 6
STM32F407G-DISC1 ST-LINK/V2-A (SWD only)
USB_DM
USB_DP
3V
R9 1K5
R10 0
USB
R8 100K
VCC 1
D- 2
D+ 3
ID 4
GND 5
SHELL 0
CN1
5075BMR-05-SM
U5V
COM
5VU5V
3V
R14
1K
PWR
LD2
RED
5V
JP3
Wired on Solder Side
JP2
C8
100nF
C12
100nF
C10
100nF
C7
100nF
3V
Jumpers ON --> DISCOVERY Selected
Jumpers OFF --> ST-LINK Selected
Board Ident: PC13=0
T_JTCK
T_JTMS
SWD
3V
1
2
3
4
CN3
SB3 SB2
SB5 SB4
SB7 SB6
SB9 SB8
STM_JTMS
STM_JTCK SWCLK
SWDIO
SWD
RESERVED
DEFAULT
3V
T_SWDIO_IN
T_SWO
LED_STLINK
LED_STLINK 3V
R4
100
R3
100
R1
0
Red
_Green
2 1
3 4
LD1
LD_BICOLOR_CMS
R12
22
R15
22
R5 10K
R6 10K
PA13
PA14
TCK/SWCLK
TMS/SWDIO
VDD
SB17
3V
R13
10K
R11 0
Not Fitted
MCO
C1
1μF_X5R_0603
C5
10nF_X7R_0603
C3
1μF_X5R_0603
C2
100nF
C4
100nF
MCO
Not Fitted
T_JRST
R69
100
1
2
3
4
5
6
CN2
Header 6
R2
100
AIN_1
T_NRST
T_SWO
NRST
PB3
R16
22
R17
22
SB11
SB12
T_NRST
T_SWO
Not Fitted
SB10
RC Must be very close to STM32F103 pin 29
2V5
C20
1μF_X5R_0603
C13
10nF_X7R_0603
C17
1μF_X5R_0603
C19
100nF
C18
100nF
51
2
GND
3
4
BYPASS
INH
Vin Vout
U3 LD3985M25R
JP1
51
2
GND
3
4
BYPASS
INH
Vin Vout
U1 LD3985M33R
D1
BAT60JFILM
D3
BAT60JFILM
D2
BAT60JFILM
R68
100 C61
20pF
SB on Solder Side under JP
Idd
5V
EXT_5V, Input or Output OUT_3V, Only Output
VBAT
1
PA7
17
PC13
2
PA12 33
PC14
3
PB0
18
PC15
4JTMS/SWDIO 34
OSCIN
5
PB1
19
OSCOUT
6
VSS_2 35
NRST
7
PB2/BOOT1
20
VSSA
8
VDD_2 36
VDDA
9
PB10
21
PA0
10
JTCK/SWCLK 37
PA1
11
PB11
22
PA2
12
PA15/JTDI 38
PA3
13
VSS_1
23
PA4
14
PB3/JTDO 39
PA5
15
VDD_1
24
PA6
16
PB4/JNTRST 40
PB12 25
PB5 41
PB13 26
PB6 42
PB14 27
PB7 43
PB15 28
BOOT0 44
PA8 29
PB8 45
PA9 30
PB9 46
PA10 31
VSS_3 47
PA11 32
VDD_3 48
U2
STM32F103CBT6

UM1472 Electrical schematics
DocID022256 Rev 5 33/39
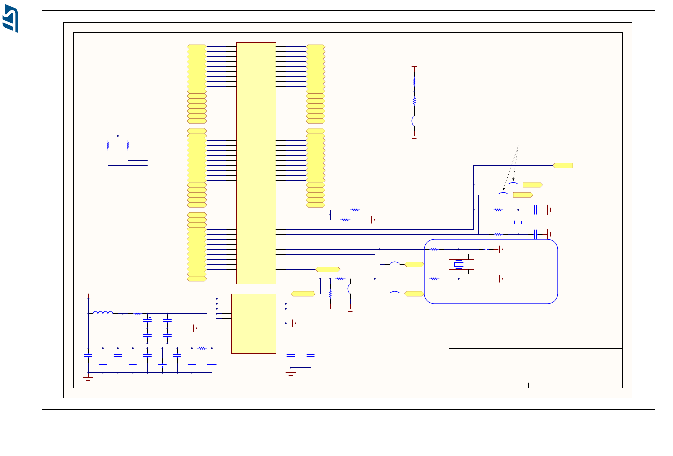
Figure 11. MCU
1
1
2
2
3
3
4
4
D D
C C
B B
A A
STMicroelectronics
Title:
Number: Rev: Sheet of
D.1(PCB.SCH) Date:8/9/2013
C14
20pF
C15
20pF
R24 220
41
32
X3
MC306-G-06Q-32.768 (manufacturer JFVNY)
C16
6.8pF
C27
6.8pF
MB997 3 6
STM32F407G-DISC1 MCU
PB5
PB6
PB7
PA4
PA5
PA6
PA7
R31
[N/A]
VDD
PA11
PA12
PA9
PA10
PB12
PB13
PB14
PB15
PB10
PB11
PB8
PA0
PB9
R22
0
PA1
PB1
PB2
PA15
PB3
PB0
PA3
PA13
PA14
PB4
PA2
PA8
BOOT0
MCO
PH1-OSC_OUT
PA13
PA14
PA15
PA12
PA0
PA1
PA2
PA3
PA4
PA5
PA6
PA7
PA8
PA9
PA10
PA11
NRST
PB12
PB0
PB1
PB2
PB3
PB4
PB5
PB6
PB7
PB8
PB9
PB10
PB11
PB13
PB14
PB15
R30 510
PC15
PC14
BOOT0
PH1
PH0
Must be close to the Crystal
R34
10K
VDD
PB2
BOOT1
SB19
SB18
SB14
SB13
C26
100nF
C24
100nF
C31
100nF
C30
100nF
C28
1uF
R32
510
R26 [N/A]
NRST
C21
100nF
MCO
1 2
X2
8MHz
Not Fitted
L1
fcm1608-0603 C23
1uF
VDD
R23
47
C25
100nF
C22
1uF
C34
100nF
C35
100nF
C29
100nF
C32
100nF
PE2 1
PE3 2
PE4 3
PE5 4
PE6 5
PC13
7
PC14 8
PC15 9
PH0 12
PH1 13
NRST 14
PC0
15
PC1
16
PC2
17
PC3
18
PA0
23
PA1
24
PA2
25
PA3
26
PA4
29
PA5
30
PA6
31
PA7
32
PC4
33
PC5
34
PB0
35
PB1
36
PB2
37
PE7 38
PE8 39
PE9 40
PE10 41
PE11 42
PE12 43
PE13 44
PE14 45
PE15 46
PB10
47
PB11
48
PB12
51
PB13
52
PB14
53
PB15
54
PD8 55
PD9 56
PD10 57
PD11 58
PD12 59
PD13 60
PD14 61
PD15 62
PC6
63
PC7
64
PC8
65
PC9
66
PA8
67
PA9
68
PA10
69
PA11
70
PA12
71
PA13
72
PA14
76
PA15
77
PC10
78
PC11
79
PC12
80
PD0 81
PD1 82
PD2 83
PD3 84
PD4 85
PD5 86
PD6 87
PD7 88
PB3
89
PB4
90
PB5
91
PB6
92
PB7
93
BOOT0 94
PB8
95
PB9
96
PE0 97
PE1 98
VSS 99
U4A
STM32F407VGT6
VBAT
6
VSS4 27
VSS2 74
VSSA 20
VREF+
21
VDDA
22
VSS5 10
VCAP2 73
VDD3
100
VCAP1 49
VDD2
75 VDD1
50 VDD4
28 VDD12
19 VDD5
11
U4B
STM32F407VGT6
PC0
PC0 PC1
PC2
PC3
PC4
PC5
PC6
PC7
PC8
PC9
PC10
PC11
PC12
PC13
PC1
PC2
PC3
PC4
PC5
PC6
PC7
PC8
PC9
PC10
PC11
PC12
PC13
PE0 PE0
PE1 PE1
PE2
PE2
PE3
PE4
PE5
PE6
PE7
PE8
PE9
PE10
PE11
PE12
PE13
PE14
PE15
PE3
PE4
PE5
PE6
PE7
PE8
PE9
PE10
PE11
PE12
PE13
PE14
PE15
PD0
PD0
PD1
PD2
PD3
PD4
PD5
PD6
PD7
PD8
PD9
PD10
PD11
PD12
PD13
PD14
PD15
PD1
PD2
PD3
PD4
PD5
PD6
PD7
PD8
PD9
PD10
PD11
PD12
PD13
PD14
PD15
PC14-OSC32_IN
PC15-OSC32_OUT
R21
0
R27
[N/A]
R28
0
VDD
SB15
SB16
R25
0
PH0-OSC_IN
R33
4.7K
VDD
R29
4.7K
PB6
PB9
C36
2.2uF
C33
2.2uF

Electrical schematics UM1472
34/39 DocID022256 Rev 5
Figure 12. Audio
1
1
2
2
3
3
4
4
D D
C C
B B
A A
STMicroelectronics
Title:
Number: Rev: Sheet of
D.1(PCB.SCH) Date:8/9/2013
MB997 46
STM32F407G-DISC1 Audio
PA4
PC12
PC10
R43
10K
PB6
PB9
R61
51
PD4
PC7
3V
I2C address 0x94
C50
1uF (X7R)
C59
1uF
C53
0.1uF
C47
1uF(X7R)
C41
0.1uF
C40
0.1uF
2V5
C42
0.1uF
3V
C56
1uF(X5R)
C57
1uF(X5R)
C48
150pF(COG)
C46
150pF(COG)
C45
0.1uF
C54
0.022uF
R62
51
C55
0.022uF
C43
0.1uF
Audio_RST
R47
100
C44
1uF(X7R)
Audio_SDA
Audio_SCL
I2S3_MCK
I2S3_WS
I2S3_SCK
I2S3_SD
Audio_DAC_OUT
C51
1uF(X7R)
PDM_OUT
R53
100
R52
100K
R44
100K
C52
10nF R54
1.2K
3V
CLK_IN
PDM_OUT
C60
100nF
C58
10uF
R63
0
R64
0
3V
1
3
2CN4
ST-225-02
PC3
PA4
PC3
PB10 PC3
PB10
PB6
PB9
PC7
PC10
PC12
PA4
PD4
PC4
PC4
R48
0
R55
0
R49
0
R65
0
Not Fitted
Not Fitted
SDA
1
SCL
2
A0
3
SPKR_OUTA+ 4
VP 5
SPKR_OUTA- 6
SPKR_OUTB+ 7
VP 8
SPKR_OUTB- 9
-VHPFILT
10
FLYN
11
FLYP
12
+VHP
13
HP/LINE_OUTB 14
HP/LINE_OUTA 15
VA
16
AGND 17
FILT+ 18
VQ 19
TSTO
20
AIN4A 21
AIN4B 22
AIN3A 23
AIN3B 24
AIN2A 25
AIN2B 26
AFILTA 27
AFILTB 28
AIN1A 29
AIN1B 30
SPKR/HP 31
RESET
32
VL
33
VD
34
DGND
35
TSTO
36
MCLK
37
SCLK
38
SDIN
39
LRCK
40
GND/Thermal Pad
41
U7
CS43L22
GND
1
GND
3LR
2
CLK 4
VDD 6
DOUT 5
U9
MP45DT02

UM1472 Electrical schematics
DocID022256 Rev 5 35/39
Figure 13. USB_OTG_FS
1
1
2
2
3
3
4
4
D D
C C
B B
A A
STMicroelectronics
Title:
Number: Rev: Sheet of
D.1(PCB.SCH) Date:8/9/2013
MB997 56
STM32F407G-DISC1 USB_OTG_FS
5V
R45
10K
PC0
PD5
R51
47K
3V
12
LD8
Red
R67
620
PA11
PA12
PA10
C49
4.7uF
R46 0
R59 0
R50 0
VBUS
1
DM
2
DP
3
ID
4
GND
5
Shield
0
USB_Micro-AB receptacle
CN5
475900001
OTG_FS_PowerSwitchOn
OTG_FS_OverCurrent
VBUS_FS
OTG_FS_ID
OTG_FS_DM
OTG_FS_DP
R58 22
R60 22
R66
330
12
LD7
Green
3
2
1
T1
9013
R56
47K
3V
R57
[N/A]
3V
Dz
A2
ID A3
Pd1 B1
Pup
B2
Vbus
B3
D+in C1
Pd2 C2
D+out
C3
D-in D1
GND D2
D-out
D3
U8
EMIF02-USB03F2
GND
2
IN
5
EN
4OUT 1
FAULT 3
U6
STMPS2141STR
PA9
PA10
PA11
PA12
PC0
PD5
Not Fitted
PA9

Electrical schematics UM1472
36/39 DocID022256 Rev 5
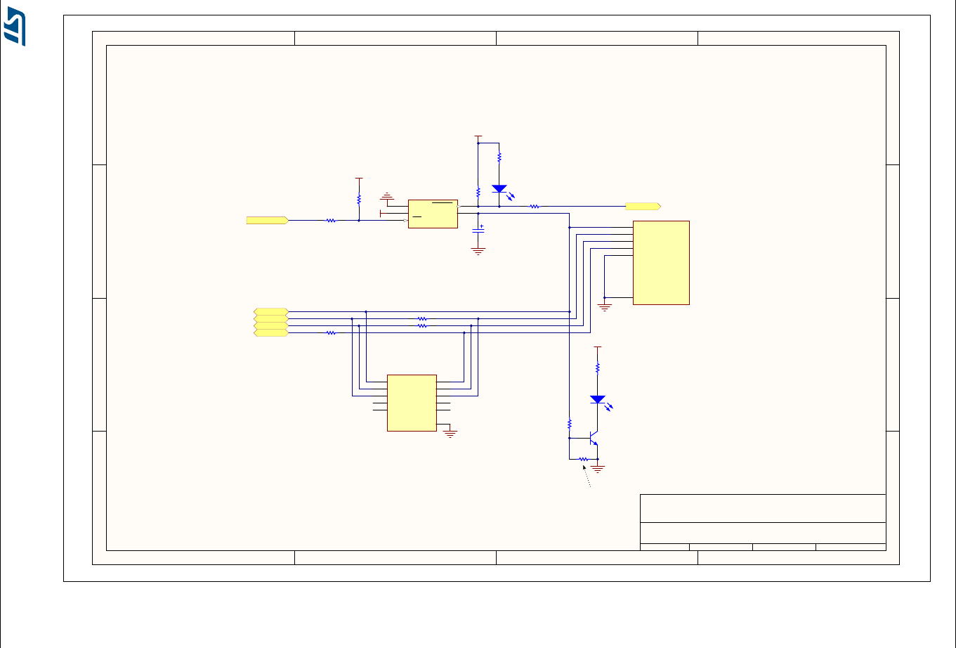
Figure 14. Peripherals
1
1
2
2
3
3
4
4
D D
C C
B B
A A
STMicroelectronics
Title:
Number: Rev: Sheet of
D.1(PCB.SCH) Date:8/9/2013
1 2
LD5
Red
1 2
LD3
Orange
1 2
LD6
Blue
1 2
LD4
Green
R40
510
R36
680
R41
680
R42
680
PD12
MB997 66
STM32F407G-DISC1 Peripherals
LEDsMEMS
LED4
C38
100nF
R39
220K
VDD
12
3 4
B1
SW-PUSH-CMS
SB20
PA0 R35
330
R38
100
USER & WAKE-UP Button
NRST
NRST
RESET Button
C37
100nF
R37
100K
VDD
12
3 4
B2
SW-PUSH-CMS
SB1
Not Fitted
PA0
PD12
LED3
LED5
LED6
PD13
PD14
PD15
PD13
PD14
PD15
3VC39
100nF SPI1_MOSI
SPI1_SCK
PA7
PE0
PE1
MEMS_INT1
MEMS_INT2
PA6
PE3 PE3
PA6 SPI1_MISO
CS_I2C/SPI
Not Fitted
VDD_IO
1
NC
2NC
3
SCL/SPC 4
GND
5
SDA/SDI/SDO 6
SEL/SDO 7
CS 8
INT2 9
Reserved
10 INT1/DRDY 11
GND
12
GND
13
VDD
14
Reserved
15
GND
16
U5
LIS3DSH
PA7
PA5
PA5
PE0
PE1

Revision history UM1472
38/39 DocID022256 Rev 5
9 Revision history
Table 7. Document revision history
Date Revision Changes
27-Sept-2011 1 Initial release.
30-Jan-2012 2
Added Section 5.1: STM32F407VGT6 microcontroller corrected
Figure 3 MCU name, modified Figure 2 and Chapter 7: Electrical
schematics. Modified Table 6 PE2 and PE3 entries.
28-Nov-2013 3
Updated for board rev. C. Modified title.
Modified Section 6.7: Motion sensor (ST MEMS LIS302DL or
LIS3DSH)
Updated Chapter 7: Electrical schematics
29-Jan-2014 4
Modified Chapter 6: Hardware and layout, Figure 2, Chapter 6.7:
Motion sensor (ST MEMS LIS302DL or LIS3DSH) , Table 6 adding
ST MEMS LIS302DL reference.
04-Feb-2016 5
New revision to introduce STM32F407G-DISC1 additional CPN that
corresponds to mbed-enabled Discovery Kit.
Updated Introduction, Features, Section 5: Quick start, Section 6:
Hardware and layout, Section 6.1: Embedded ST-LINK/V2 (or V2-
A),Section 7: Electrical schematics.
Removed Section 4.1 STM32F407VGT6 microcontroller.

DocID022256 Rev 5 39/39
UM1472
39
IMPORTANT NOTICE – PLEASE READ CAREFULLY
STMicroelectronics NV and its subsidiaries (“ST”) reserve the right to make changes, corrections, enhancements, modifications, and
improvements to ST products and/or to this document at any time without notice. Purchasers should obtain the latest relevant information on
ST products before placing orders. ST products are sold pursuant to ST’s terms and conditions of sale in place at the time of order
acknowledgement.
Purchasers are solely responsible for the choice, selection, and use of ST products and ST assumes no liability for application assistance or
the design of Purchasers’ products.
No license, express or implied, to any intellectual property right is granted by ST herein.
Resale of ST products with provisions different from the information set forth herein shall void any warranty granted by ST for such product.
ST and the ST logo are trademarks of ST. All other product or service names are the property of their respective owners.
Information in this document supersedes and replaces information previously supplied in any prior versions of this document.
© 2016 STMicroelectronics – All rights reserved
