Manual De Implementacao Do Web Service SIGEPWEB E Logistica Reversa_042013 V2 Reversa
User Manual:
Open the PDF directly: View PDF
.
Page Count: 74

EMPRESA BRASILEIRA DE CORREIOS E TELÉGRAFOS – ECT
SIGEP Web - Manual de Implementação do Web Service
1/74
SIGEP WEB
Manual de Implementação de
Web Service Correios

EMPRESA BRASILEIRA DE CORREIOS E TELÉGRAFOS – ECT
SIGEP Web - Manual de Implementação do Web Service
2/74
Sumário
SIGEP WEB – Implementação e acesso ao Web Service...............................................4
Pré-Requisitos .....................................................................................................................5
Interface do Web Service SIGEP WEB................................................................................6
Métodos do Web Service do SIGEP WEB...........................................................................6
Exemplo de tabelas para armazenamento em banco de dados..........................................6
Visão Geral do Processo .....................................................................................................7
Método verificaDisponibilidadeServico()............................................................................12
Método buscaCliente().......................................................................................................13
Método consultaCEP().......................................................................................................14
Método getStatusCartaoPostagem() .................................................................................14
Método solicitaEtiquetas()..................................................................................................15
Método geraDigitoVerificadorEtiquetas() ...........................................................................17
Método fechaPlp() .............................................................................................................17
Método fechaPlpVariosServicos()......................................................................................19
Especificação do Leiaute do XML......................................................................................23
Método solicitaXmlPLP()....................................................................................................29
Web Service de Logística Reversa.................................................................................31
Interface do Web Service de Logística Reversa................................................................31
Visão Geral do Processo – Logística Reversa...................................................................32
Métodos do Web Service Logística Reversa .....................................................................35
Confecção de Etiquetas e Relatórios para Impressão.......................................................46
Lista de Postagem (Voucher): ...........................................................................................46
Chancelas:.........................................................................................................................48
Aviso de Recebimento (AR):..............................................................................................48
01 - Rótulo de Postagem (Etiqueta):..................................................................................50
02 - Algoritimo Geração do dígito verificador.....................................................................51
03 – Layout 2D – Data Matrix ............................................................................................51
04 - Leiaute do arquivo XSD – WS Sigep..........................................................................54
05 - Código da Diretoria Regional (tag <numero_diretoria>) ............................................61
06 - Código do Serviço Adicional......................................................................................62
07 - Algoritmo e-ticket (Autorização de Postagem)...........................................................62

EMPRESA BRASILEIRA DE CORREIOS E TELÉGRAFOS – ECT
SIGEP Web - Manual de Implementação do Web Service
3/74
08 – Rastreamento Correios..............................................................................................63
09 – Código Forma de Pagamento (tag <forma_pagamento>) .........................................63
10 - Código País Bandeira.................................................................................................63
11 - Código do Tipo de Exportador....................................................................................63
12 - Código da Natureza da Operação ..............................................................................64
13 - Código do Porte da Empresa ....................................................................................64
14 - Código da Unidade de Comercialização.....................................................................64
15 - Código da Moeda de Negociação...............................................................................65
16 - Tabela de Mensagem de Erro Logística Reversa.......................................................65
17 - Tabela de Produtos ....................................................................................................67
18 - Leiaute de chancelas..................................................................................................69
18.1 - Chancela PAC.................................................................................................69
18.2 - Chancela SEDEX............................................................................................70
18.3 - Chancela SEDEX 10.......................................................................................71
18.4 - Chancela SEDEX Hoje....................................................................................72
18.5 - Chancela e-SEDEX.........................................................................................73
18.6 - Chancela Carta ...............................................................................................74

EMPRESA BRASILEIRA DE CORREIOS E TELÉGRAFOS – ECT
SIGEP Web - Manual de Implementação do Web Service
4/74
SIGEP WEB – Implementação e acesso ao Web Service
Os Correios disponibilizam gratuitamente, para clientes com contrato, um conjunto
de operações acessíveis via Web Service que possibilitam a integração do Gerenciador
de Postagem dos Correios – SIGEP WEB com sistemas proprietários de cliente,
automatizando de forma personalizada o processo de organização das postagens da sua
empresa ou órgão.
Esse serviço de TI engloba um conjunto de métodos que permitem automatizar a
prestação de serviços qualificados como: SEDEX, Encomenda PAC, e-SEDEX entre
outros.
Na integração é utilizado os padrões SOAP (Simple Object Access Protocol) e XML
(eXtended Markup Language), usados para troca de informações entre sistemas
heterogênios. Com a integração dos sistemas, o processo obtem agilidade e eficiência na
comunicação entre cadeias de produção e ou logística, pois passa a ser dinâmica e
principalmente segura, levando em consideração que não haverá intervenção humana.
Os principais benefícios alcançados com esta integração são listados a seguir:
Organização e registro dos objetos em uma única interface integrada aos
Correios;
Pesquisa de serviços disponíveis no cartão de postagem;
Verificação do status do contrato e cartão de postagem;
Antecipação do número de registro dos objetos antes mesmo da carga ser
encaminhada;
Maior celeridade no tratamento de objetos confiados aos Correios;
Geração de Pré Lista de Postagem (PLP) que ficará aguardando a carga de
encomendas ser entregue na unidade de captação dos Correios;
Gestão unificada no sistema proprietário do cliente de todos os processos
destinados a postagem: rastreamento ativo, consulta de CEP da base oficial,
pesquisa de abrangência dos serviços, prévia de faturamento em D+1 por
objeto postado, entre outras funcionalidades.
Além disso, há outros serviços também disponibilizados pelos Correios, que
poderão ser agregados ao sistema do cliente:

EMPRESA BRASILEIRA DE CORREIOS E TELÉGRAFOS – ECT
SIGEP Web - Manual de Implementação do Web Service
5/74
Web Service de Cálculo de Preços e Prazos de Encomendas – proporciona
a simulação de preço e prazo de entrega de múltiplos serviços. Os detalhes
bem como o manual de implementação, podem ser obtidos no endereço
www.correios.com.br/webservices.
WSDL: http://ws.correios.com.br/calculador/CalcPrecoPrazo.asmx?WSDL
Web Service de Rastreamento de Objetos – os clientes podem obter
detalhes (rastros) dos objetos postados. Um exemplo de utilização do Web
Service está no Anexo 8 deste documento.
WSDL: http://webservice.correios.com.br/service/rastro/Rastro.wsdl
Pré-Requisitos
Para ter acesso a este serviço, o cliente necessitará:
Possuir contrato com os Correios;
Solicitar ao representante comercial da ECT permissão de acesso para
utilização do Web Service através de login e senha;
Implementar em seu sistema proprietário as funcionalidades necessárias
para integração com os métodos descritos neste documento a exemplo
da seqüência lógica aqui descrita.

EMPRESA BRASILEIRA DE CORREIOS E TELÉGRAFOS – ECT
SIGEP Web - Manual de Implementação do Web Service
6/74
Interface do Web Service SIGEP WEB
A interface poderá ser consultada e configurada no ambiente de desenvolvimento
(sistema proprietário) no seguinte endereço:
Desenvolvimento:
https://apphom.correios.com.br/SigepMasterJPA/AtendeClienteService/AtendeCliente?wsdl
Para o acesso ao ambiente de desenvolvimento, poderão ser utilizados os seguintes
dados para autenticação e testes de implementação:
Usuário Senha Código Administrativo Contrato Código Serviço Cartão
sigep n5f9t8 08082650 9912208555 ... 0057018901
Obs: Para desenvolvimento, os códigos de serviços podem ser obtidos através do método
buscaCliente(), exemplificado em tópico específico neste manual.
Produção:
https://apps.correios.com.br/SigepMasterJPA/AtendeClienteService/AtendeCliente?wsdl
Obs: Para produção, deverão ser utilizados os parâmetros do contrato com os Correios.
Métodos do Web Service do SIGEP WEB
Os métodos e elementos necessários para utilização do Web Service serão
descritos e exemplificados logo abaixo.
Antes, porém, segue sugestão de esquema de tabelas que o cliente poderá criar
para armazenar os dados a serem enviados e depois recebidos do Sistema de
Gerenciamento de Postagens dos Correios – SIGEP WEB. Isso facilitará a gestão da
informação dos pedidos e serviços de Correios utilizados.
Exemplo de tabelas para armazenamento em banco de dados

EMPRESA BRASILEIRA DE CORREIOS E TELÉGRAFOS – ECT
SIGEP Web - Manual de Implementação do Web Service
7/74
Exemplo de dados do modelo proposto:
Tb_Pedido
Tb_Pedido_Servico
idPedido idServicosECT codigoObjetoECT
1 109819 DL611459289BR
1 109819 DL611459292BR
Tb_Servicos_ECT
idServicosECT codigoServicoECT descricaoServicoECT
104625 40096 SEDEX - Contrato
109819 41068 PAC
Tb_Servicos_Cliente
idServicosECT idCliente
109819 1
Tb_Cliente
idCliente cartaoPostagem contrato cnpj
1 0066000000 991220000 70111999000101
2 0066000001 991220000 70111999000101
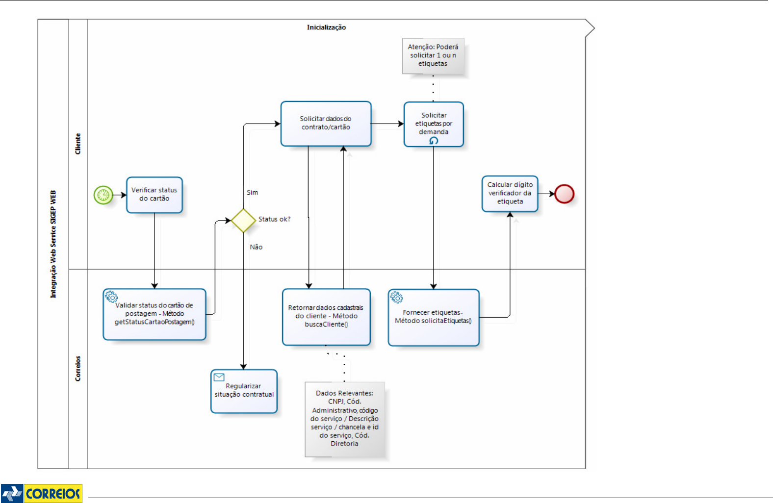
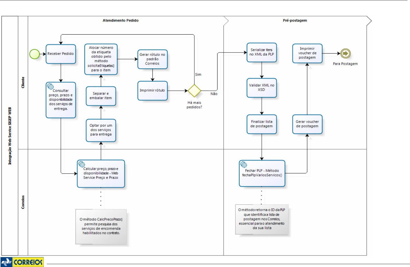
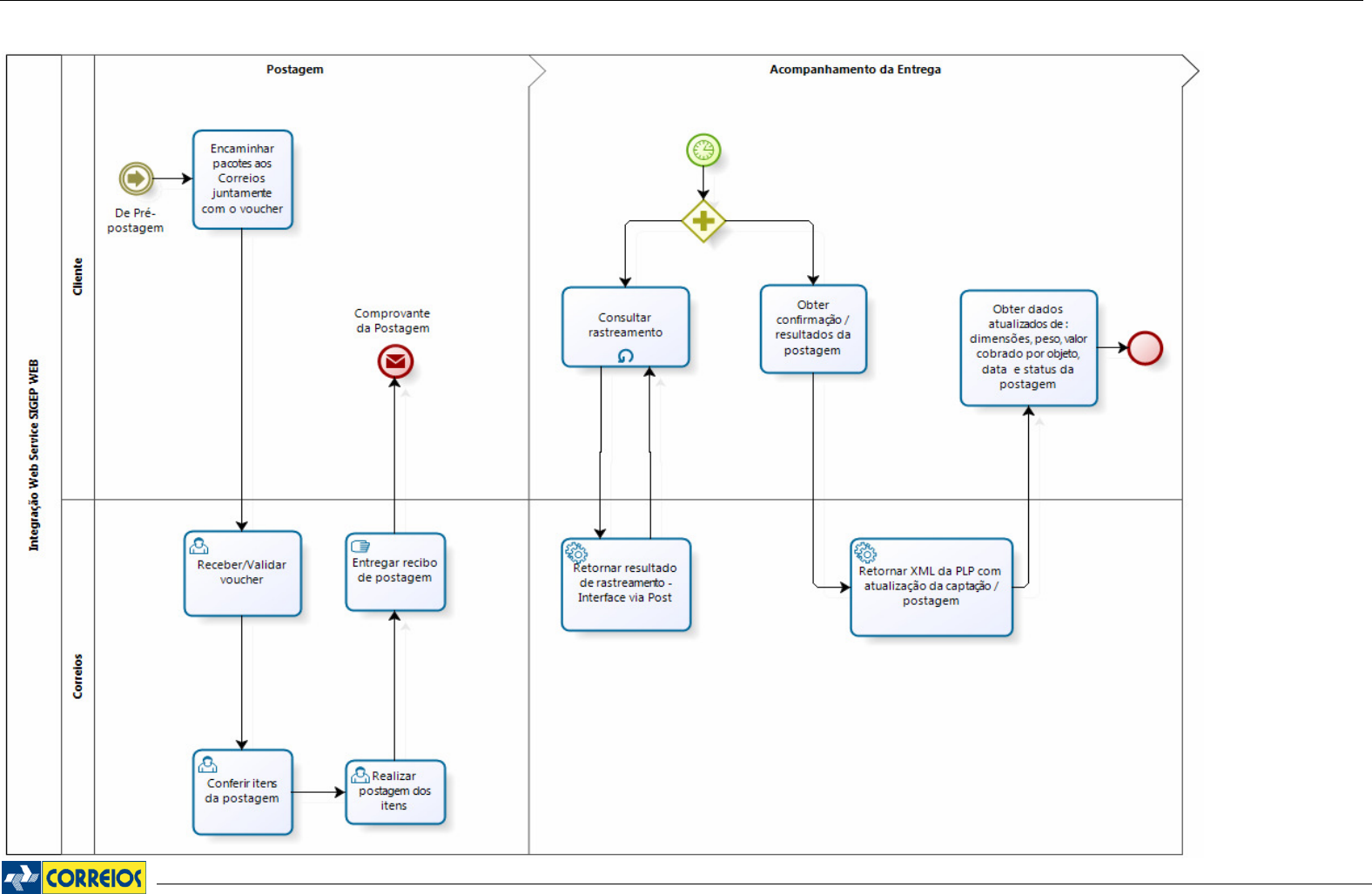
Visão Geral do Processo
idPedido notaFiscal
1 123456789

EMPRESA BRASILEIRA DE CORREIOS E TELÉGRAFOS – ECT
SIGEP Web - Manual de Implementação do Web Service
8/74
Na visão aqui proposta, o processo de integração envolve Correios e Cliente em
cinco etapas:
1. Inicialização: Nesta etapa o cliente consulta os Correios para verificar/validar a
situação do contrato/cartão, seus serviços disponíveis e para reservar faixas de
números de registro das encomendas, que serão consumidas pelo cliente ao longo
de um período pré-definido, gerenciando localmente os números válidos. O sistema
do cliente poderá controlar o estoque desta numeração de forma automatizada.
Estes números de registro identificam os objetos que serão postados nos Correios
e são chave para o rastreamento;
2. Atendimento Pedido: Contempla os passos mínimos para preparação física das
encomendas por parte do cliente. Permite a validação de preço, prazo,
disponibilidade do serviço para o CEP destino, além de selecionar a melhor forma
de entrega de acordo com a necessidade. O rótulo a ser impresso deve seguir o
padrão proposto neste documento – Anexo 01;
3. Pré-postagem: Fechamento da Pré-lista de Postagem – PLP, dos pedidos
anteriormente atendidos. Estes pedidos serão consolidados diariamente em uma
única lista a ser enviada de forma eletrônica aos Correios. O retorno será um
número que identificará a PLP. Este número é a chave para o recebimento das
encomendas nos Correios a ser disposto no voucher. O controle de expedição será
através do voucher a ser gerado pelo sistema proprietário – modelo constante
neste documento;
4. Postagem: Apresenta os passos para a postagem das encomendas nos Correios;
5. Acompanhamento da Entrega: Nesta etapa, demonstra o gerenciamento das
encomendas encaminhadas/postadas nos Correios. Além de obter o rastreamento
da encomenda no fluxo postal até o momento da sua entrega, será também
possível obter os dados atualizados da aferição/captação do atendimento e o valor
precificado no sistema de atendimento dos Correios, para cada encomenda.

EMPRESA BRASILEIRA DE CORREIOS E TELÉGRAFOS – ECT
SIGEP Web - Manual de Implementação do Web Service
9/74

EMPRESA BRASILEIRA DE CORREIOS E TELÉGRAFOS – ECT
SIGEP Web - Manual de Implementação do Web Service
10/74

EMPRESA BRASILEIRA DE CORREIOS E TELÉGRAFOS – ECT
SIGEP Web - Manual de Implementação do Web Service
11/74

EMPRESA BRASILEIRA DE CORREIOS E TELÉGRAFOS – ECT
SIGEP Web - Manual de Implementação do Web Service
12/74
Método verificaDisponibilidadeServico()
Este método será responsável por verificar a disponibilidade de serviços em
especifico que não possuem abrangência nacional (SEDEX 10, SEDEX 12, e-SEDEX).
Assinatura do método:
verificaDisponibilidadeServico(codAdministrativo, numeroServico, cepOrigem, cepDestino, usuario,
senha)
Campo Tipo Descrição Obrigatório
codAdministrativo String(8) Código Administrativo do contrato do Cliente com
a ECT. Sim
numeroServico String Códigos dos serviços contratados, podendo ser
separados por vírgulas., Ex:
40215,81019...
Sim
cepOrigem String (8) CEP de Origem sem hífen.Exemplo: 70002900 Sim
cepDestino String (8) CEP de Destino sem hífen Sim
usuario String Usuário autenticador. (Fornecido pelo
Representante Comercial dos Correios) Sim
senha String Senha de autenticação. (Fornecida pelo
Representante Comercial dos Correios) Sim
Retorno do método:
Campo Tipo
return Boolean (true / false)
Exemplo:
Consulta:
<soapenv:Envelope xmlns:soapenv="http://schemas.xmlsoap.org/soap/envelope/"
xmlns:cli="http://cliente.bean.master.sigep.bsb.correios.com.br/">
<soapenv:Header/>
<soapenv:Body>
<cli:verificaDisponibilidadeServico>
<codAdministrativo>00000000</codAdministrativo>
<numeroServico>40215</numeroServico>
<cepOrigem>70002900</cepOrigem>
<cepDestino>81350120</cepDestino>
<usuario>*******</usuario>
<senha>*******</senha>
</cli:verificaDisponibilidadeServico>
</soapenv:Body>
</soapenv:Envelope>
Retorno:
<S:Envelope xmlns:S="http://schemas.xmlsoap.org/soap/envelope/">
<S:Body>
<ns2:verificaDisponibilidadeServicoResponse
xmlns:ns2="http://cliente.bean.master.sigep.bsb.correios.com.br/">
<return>true</return>
</ns2:verificaDisponibilidadeServicoResponse>
</S:Body>
</S:Envelope>

EMPRESA BRASILEIRA DE CORREIOS E TELÉGRAFOS – ECT
SIGEP Web - Manual de Implementação do Web Service
13/74
Método buscaCliente()
Este método retorna os serviços disponíveis no contrato para um determinado
cartão de postagem. Este método pode ser utilizado periodicamente para atualizar a
tabela Tb_Servicos_ECT acima descrita.
Assinatura do método:
buscaCliente (idContrato, idCartaoPostagem, usuario, senha)
Campo Tipo Descrição Obrigatório
idContrato String(10) Número do contrato Sim
idCartaoPostagem String (10) Cartão de postagem vinculado ao contrato Sim
usuario String Usuário autenticador. (Fornecido pelo
Representante Comercial dos Correios) Sim
senha String Senha de autenticação. (Fornecida pelo
Representante Comercial dos Correios) Sim
Exemplo:
Consulta:
<soapenv:Envelope xmlns:soapenv="http://schemas.xmlsoap.org/soap/envelope/"
xmlns:cli="http://cliente.bean.master.sigep.bsb.correios.com.br/">
<soapenv:Header/>
<soapenv:Body>
<cli:buscaCliente>
<idContrato>0000000000</idContrato>
<idCartaoPostagem>0000000000</idCartaoPostagem>
<usuario>*******</usuario>
<senha>*******</senha>
</cli:buscaCliente>
</soapenv:Body>
</soapenv:Envelope>
Retorno:
<S:Envelope xmlns:S="http://schemas.xmlsoap.org/soap/envelope/">
<S:Body>
<ns2:buscaClienteResponse xmlns:ns2="http://cliente.bean.master.sigep.bsb.correios.com.br/">
<return>
<cnpj>********</cnpj>
<contratos>
<cartoesPostagem>
<codigoAdministrativo>********</codigoAdministrativo>
<numero>********</numero>
<servicos>
<codigo>40096</codigo>
<descricao>SEDEX - CONTRATO</descricao>
<id>104625</id>
...
</cartoesPostagem>
<codigoDiretoria>10</codigoDiretoria>
</contratos>
</return>
</ns2:buscaClienteResponse>
</S:Body>
</S:Envelope>

EMPRESA BRASILEIRA DE CORREIOS E TELÉGRAFOS – ECT
SIGEP Web - Manual de Implementação do Web Service
14/74
Método consultaCEP()
Este método retorna o endereço atualizado da base dos Correios.
Assinatura do método:
consultaCEP(cep)
Campo Tipo Descrição Obrigatório
cep String(8) Número do cep sem hífen. Sim
Exemplo:
Consulta:
<soapenv:Envelope xmlns:soapenv="http://schemas.xmlsoap.org/soap/envelope/"
xmlns:cli="http://cliente.bean.master.sigep.bsb.correios.com.br/">
<soapenv:Header/>
<soapenv:Body>
<cli:consultaCEP>
<cep>70002900</cep>
</cli:consultaCEP>
</soapenv:Body>
</soapenv:Envelope>
Retorno:
<S:Envelope xmlns:S="http://schemas.xmlsoap.org/soap/envelope/">
<S:Body>
<ns2:consultaCEPResponse xmlns:ns2="http://cliente.bean.master.sigep.bsb.correios.com.br/">
<return>
<bairro>Asa Norte</bairro>
<cep>70002900</cep>
<cidade>Brasília</cidade>
<complemento/>
<complemento2/>
<end>SBN Quadra 1 Bloco A</end>
<id>0</id>
<uf>DF</uf>
</return>
</ns2:consultaCEPResponse>
</S:Body>
</S:Envelope>
Método getStatusCartaoPostagem()
Este método retorna o status do cartão de postagem. É recomendada a pesquisa
periódica para evitar tentativa de postagens com cartão cancelando, ocasionando a não
aceitação nos Correios ou atrasando o seu encaminhamento.
Assinatura do método:
getStatusCartaoPostagem (numeroCartaoPostagem, usuario, senha)

EMPRESA BRASILEIRA DE CORREIOS E TELÉGRAFOS – ECT
SIGEP Web - Manual de Implementação do Web Service
15/74
Campo Tipo Descrição Obrigatório
numeroCartaoPostagem String (10) Cartão de Postagem vinculado ao contrato Sim
usuario String Usuário autenticador. (Fornecido pelo
Representante Comercial dos Correios) Sim
senha String Senha de autenticação. (Fornecida pelo
Representante Comercial dos Correios) Sim
Retorno do método:
Campo Tipo
return Normal / Cancelado
Exemplo:
Consulta:
<soapenv:Envelope xmlns:soapenv="http://schemas.xmlsoap.org/soap/envelope/"
xmlns:cli="http://cliente.bean.master.sigep.bsb.correios.com.br/">
<soapenv:Header/>
<soapenv:Body>
<cli:getStatusCartaoPostagem>
<numeroCartaoPostagem>0000000000</numeroCartaoPostagem>
<usuario>*******</usuario>
<senha>*******</senha>
</cli:getStatusCartaoPostagem>
</soapenv:Body>
</soapenv:Envelope>
Retorno:
<S:Envelope xmlns:S="http://schemas.xmlsoap.org/soap/envelope/">
<S:Body>
<ns2:getStatusCartaoPostagemResponse
xmlns:ns2="http://cliente.bean.master.sigep.bsb.correios.com.br/">
<return>Normal</return>
</ns2:getStatusCartaoPostagemResponse>
</S:Body>
</S:Envelope>
Método solicitaEtiquetas()
Este método retorna numeração de registro(s) dos Correios para futura postagem
de objeto(s). O número de registro é o identificador do objeto no fluxo postal da ECT,
sendo utilizado como chave para rastreamento.
Com o atendimento da solicitação, o número de registro fica reservada para o
CNPJ informado. Quando da preparação do objeto para postagem, cada número poderá
ser usado para geração do rótulo de postagem no padrão descrito no Anexo 01.
O método contempla o pedido de um ou mais números, por exemplo:
Situação 1: Após a finalização de um processo (Ex: Compra de um produto na loja
online), obter o número do registro da encomenda a ser postada.
Situação 2: Aguardar a finalização de uma lista com “n” objetos a ser postada,

EMPRESA BRASILEIRA DE CORREIOS E TELÉGRAFOS – ECT
SIGEP Web - Manual de Implementação do Web Service
16/74
solicitando em seguida, uma faixa de numeração.
Para cada tipo de serviço deverá ser solicitada uma faixa de numeração.
Este método pode ser utilizado sob demanda, quantas vezes o cliente precisar.
Importante: O número retornado não contém o dígito verificador. Para obtenção
desse dígito, consuma o método geraDigitoVerificadorEtiquetas ou implemente sua
própria geração do dígito verificador, conforme especificação e exemplo constantes do
Anexo 02.
Assinatura do método:
solicitaEtiquetas(tipoDestinatario, identificador, idServico, qtdEtiquetas, usuario,
senha)
Campo Tipo Descrição Obrigatório
tipoDestinatario String (1) Identificação com a letra “C”, de cliente. Sim
identificador String (14) CNPJ da empresa. Ex: 00000000000000 Sim
idServico Long (6) Id do serviço obtido no método buscaCliente(). Sim
qtdEtiquetas Int Quantidade de etiquetas a serem solicitadas limitadas em
1000 objetos por PLP. Sim
usuario String Usuário autenticador. (Fornecido pelo Representante
Comercial dos Correios) Sim
senha String Senha de autenticação. (Fornecida pelo Representante
Comercial dos Correios) Sim
Retorno do método:
Campo Tipo
return String (Faixa de Numeração de Etiquetas)
Exemplo:
Consulta:
<soapenv:Envelope xmlns:soapenv="http://schemas.xmlsoap.org/soap/envelope/"
xmlns:cli="http://cliente.bean.master.sigep.bsb.correios.com.br/">
<soapenv:Header/>
<soapenv:Body>
<cli:solicitaEtiquetas>
<tipoDestinatario>C</tipoDestinatario>
<identificador>*******</identificador>
<idServico>104625</idServico>
<qtdEtiquetas>1</qtdEtiquetas>
<usuario>*******</usuario>
<senha>*******</senha>
</cli:solicitaEtiquetas>
</soapenv:Body>
</soapenv:Envelope>
Retorno:
<S:Envelope xmlns:S="http://schemas.xmlsoap.org/soap/envelope/">
<S:Body>
<ns2:solicitaEtiquetasResponse
xmlns:ns2="http://cliente.bean.master.sigep.bsb.correios.com.br/">
<return>DL76023727 BR,DL76023727 BR</return>
</ns2:solicitaEtiquetasResponse>
</S:Body>
</S:Envelope>

EMPRESA BRASILEIRA DE CORREIOS E TELÉGRAFOS – ECT
SIGEP Web - Manual de Implementação do Web Service
17/74
Método geraDigitoVerificadorEtiquetas()
Este método retorna o dígito verificador de uma etiqueta ou um array.
Assinatura do método:
geraDigitoVerificadorEtiquetas(etiquetas, usuario, senha)
Campo Tipo Descrição Obrigatório
etiquetas String(13) Deverá ser uma String contendo o espaço vazio
que será gravado o digito verificador.
Ex: “DL61145929 BR”
Poderá ser enviado individualmente ou um array.
Sim
usuario String Usuário autenticador. (Fornecido pelo
Representante Comercial dos Correios) Sim
senha String Senha de autenticação. (Fornecida pelo
Representante Comercial dos Correios) Sim
Retorno do método:
Campo Tipo
return Int(digitoVerificador), Sendo um array o retorno será indexado na sequência
enviada.
Exemplo:
Consulta:
<soapenv:Envelope xmlns:soapenv="http://schemas.xmlsoap.org/soap/envelope/"
xmlns:cli="http://cliente.bean.master.sigep.bsb.correios.com.br/">
<soapenv:Header/>
<soapenv:Body>
<cli:geraDigitoVerificadorEtiquetas>
<etiquetas>DL74668653 BR</etiquetas>
<etiquetas>DL76023727 BR</etiquetas>
<usuario>*******</usuario>
<senha>*******</senha>
</cli:geraDigitoVerificadorEtiquetas>
</soapenv:Body>
</soapenv:Envelope>
Retorno:
<S:Envelope xmlns:S="http://schemas.xmlsoap.org/soap/envelope/">
<S:Body>
<ns2:geraDigitoVerificadorEtiquetasResponse
xmlns:ns2="http://cliente.bean.master.sigep.bsb.correios.com.br/">
<return>6</return>
<return>2</return>
</ns2:geraDigitoVerificadorEtiquetasResponse>
</S:Body>
</S:Envelope>
Método fechaPlp()
Este método, assim como o método fechaPlpVariosServicos(), é responsável por
enviar a lista contendo os objetos que serão postados nos Correios, chamada de Pré-
Lista de Postagem – PLP. Entretanto, ao contrário do fechaPlpVariosServicos(), o método

EMPRESA BRASILEIRA DE CORREIOS E TELÉGRAFOS – ECT
SIGEP Web - Manual de Implementação do Web Service
18/74
fechaPlp() só permite o envio de uma lista com objetos que utilizem o mesmo serviço (ou
só SEDEX, ou só PAC, etc).
Os códigos de objetos dentro da lista deverão estar sequenciados dentro de um
range de números de objeto previamente obtido pelo método solicitaEtiquetas().
Preferencialmente, essa PLP deverá ser enviada na finalização do processo de postagem
do dia, contemplando todos os objetos a serem expedidos. No entanto, é possível que
seja fechada mais de uma PLP por dia, caso haja esta necessidade no processo do
cliente.
Assinatura do método:
fechaPlp(xml, idPlpCliente, cartaoPostagem, faixaEtiquetas, usuario, senha)
Campo Tipo Descrição Obrigatório
xml String PLP (pré-lista de postagem) em formato XML
conforme exemplo abaixo (Exemplo de XML de
PLP).
Sim
idPlpCliente Long Código identificador para uso de controle do
cliente. Sim
cartaoPostagem String (10) Código que autoriza a postagem dos serviços no
contrato. Sim
faixaEtiquetas String Informar o range de etiquetas (número inicial e
número final) de postagem dos objetos contidos
no XML. Este método permite envio de PLP
contemplando somente um único tipo de serviço
(ou Sedex, ou PAC, etc), em que tenha sido
associada uma faixa sequenciada de números
de objeto. Na assinatura do método deverá
constar apenas a faixa sem o digito verificador,
no xml deverá constar o número + o digíto.
Exemplo constante na assinatura do método:
"DL12345678BR,DL12345679BR"
Sim
usuario String Usuário autenticador. (Fornecido pelo
Representante Comercial dos Correios) Sim
senha String Senha de autenticação. (Fornecida pelo
Representante Comercial dos Correios) Sim
Retorno do método:
Campo Tipo
return Long (idPlp)
Exemplo:
Consulta:
<soapenv:Envelope xmlns:soapenv="http://schemas.xmlsoap.org/soap/envelope/"
xmlns:cli="http://cliente.bean.master.sigep.bsb.correios.com.br/">
<soapenv:Header/>
<soapenv:Body>
<cli:fechaPlp>
<xml></xml><!-- Vide mais abaixo: Exemplo de XML de PLP -->
<idPlpCliente>123</idPlpCliente>
<cartaoPostagem>*******</cartaoPostagem>
<faixaEtiquetas>DL76023727BR,DL76023727BR</faixaEtiquetas>
<usuario>*******</usuario>
<senha>*******</senha>
</cli:fechaPlp>
</soapenv:Body>
</soapenv:Envelope>

EMPRESA BRASILEIRA DE CORREIOS E TELÉGRAFOS – ECT
SIGEP Web - Manual de Implementação do Web Service
19/74
Retorno:
<S:Envelope xmlns:S="http://schemas.xmlsoap.org/soap/envelope/">
<S:Body>
<ns2:fechaPlpResponse xmlns:ns2="http://cliente.bean.master.sigep.bsb.correios.com.br/">
<return>1545168</return>
</ns2:fechaPlpResponse>
</S:Body>
</S:Envelope>
Método fechaPlpVariosServicos()
Este método também é responsável por enviar a lista contendo os objetos que
serão postados nos Correios. Esta lista é chamada de Pré Llista de Postagem – PLP.
Entretanto, ao contrário do fechaPlp(), o método fechaPlpVariosServicos() permite o envio
de uma lista com vários objetos de serviços distintos e sem obrigatoriedade de serem
sequenciados, pois o campo listaEtiquetas é um array dos objetos constantes do XML.
Os números de objeto deverão ser obtidos previamente pelo método
solicitaEtiquetas(). Preferencialmente, essa PLP deverá ser enviada na finalização do
processo de postagem do dia, contemplando todos os objetos a serem expedidos. No
entanto, é possível que seja fechada mais de uma PLP por dia, caso haja esta
necessidade dentro do processo do cliente. A seguir, informaremos o detalhamento do
método.
Assinatura do método:
fechaPlpVariosServicos(xml, idPlpCliente, cartaoPostagem, listaEtiquetas, usuario,
senha)
Campo Tipo Descrição Obrigatório
xml String PLP (pré-lista de postagem) em formato XML conforme
exemplo abaixo (Exemplo de XML de PLP). Sim
idPlpCliente Long Código identificador para uso de controle do cliente da
PLP enviada aos Correios. Sim
cartaoPostagem String (10) Código que autoriza a postagem dos serviços no
contrato. Sim
listaEtiquetas List<String> Lista de objetos enviados via parâmetro sem o digito
verificador, por exemplo:
List<String> listaEtiquetas = new ArrayList<String>();
listaEtiquetas.add("DL12345677BR");
listaEtiquetas.add("DF12345678BR");
Sim
usuario String Usuário autenticador. (Fornecido pelo Representante
Comercial dos Correios) Sim
senha String Senha de autenticação. (Fornecida pelo Representante
Comercial dos Correios) Sim
Retorno do método:
Campo Tipo
return Long (idPlpCliente)

EMPRESA BRASILEIRA DE CORREIOS E TELÉGRAFOS – ECT
SIGEP Web - Manual de Implementação do Web Service
20/74
Exemplo:
Consulta:
<soapenv:Envelope xmlns:soapenv="http://schemas.xmlsoap.org/soap/envelope/"
xmlns:cli="http://cliente.bean.master.sigep.bsb.correios.com.br/">
<soapenv:Header/>
<soapenv:Body>
<cli:fechaPlpVariosServicos>
<xml></xml><!-- Vide mais abaixo: Exemplo de XML de PLP -->
<idPlpCliente>123</idPlpCliente>
<cartaoPostagem>******</cartaoPostagem>
<listaEtiquetas>DL76023727BR</listaEtiquetas>
<listaEtiquetas>PH76023727BR</listaEtiquetas>
<usuario>******</usuario>
<senha>******</senha>
</cli:fechaPlpVariosServicos>
</soapenv:Body>
</soapenv:Envelope>
Retorno:
<S:Envelope xmlns:S="http://schemas.xmlsoap.org/soap/envelope/">
<S:Body>
<ns2:fechaPlpResponse xmlns:ns2="http://cliente.bean.master.sigep.bsb.correios.com.br/">
<return>1545168</return>
</ns2:fechaPlpResponse>
</S:Body>
</S:Envelope>
Exemplo de XML de PLP
<?xml version="1.0" encoding="ISO-8859-1" ?>
<correioslog>
<tipo_arquivo>Postagem</tipo_arquivo>
<versao_arquivo>2.3</versao_arquivo>
<plp>
<id_plp />
<valor_global />
<mcu_unidade_postagem />
<nome_unidade_postagem />
<cartao_postagem>********</cartao_postagem>
</plp>
<remetente>
<numero_contrato>********</numero_contrato>
<numero_diretoria>36</numero_diretoria>
<codigo_administrativo>********</codigo_administrativo>
<nome_remetente>
<![CDATA[Empresa Ltda]]>
</nome_remetente>
<logradouro_remetente>
<![CDATA[Avenida Central]]>
</logradouro_remetente>
<numero_remetente>2370</numero_remetente>
<complemento_remetente>
<![CDATA[sala 1205,12° andar]]>
</complemento_remetente>
<bairro_remetente>
<![CDATA[Centro]]>
</bairro_remetente>
<cep_remetente>
<![CDATA[70002900]]>
</cep_remetente>
<cidade_remetente>
<![CDATA[Brasília]]>
</cidade_remetente>
<uf_remetente>PR</uf_remetente>
<telefone_remetente>
<![CDATA[6112345008]]>
</telefone_remetente>
<fax_remetente>
<![CDATA[]]>
</fax_remetente>

EMPRESA BRASILEIRA DE CORREIOS E TELÉGRAFOS – ECT
SIGEP Web - Manual de Implementação do Web Service
21/74
<email_remetente>
<![CDATA[cli@mail.com.br]]>
</email_remetente>
</remetente>
<forma_pagamento />
<!-- Se a lista contem mais de um objeto, a tag <objeto_postal> deverá ser repetida -->
<objeto_postal>
<numero_etiqueta>PH185560916BR</numero_etiqueta>
<codigo_objeto_cliente />
<codigo_servico_postagem>41068</codigo_servico_postagem>
<cubagem>0,0000</cubagem>
<peso>200</peso>
<rt1 />
<rt2 />
<destinatario>
<nome_destinatario>
<![CDATA[Destino Ltda]]>
</nome_destinatario>
<telefone_destinatario>
<![CDATA[6212349644]]>
</telefone_destinatario>
<celular_destinatario>
<![CDATA[]]>
</celular_destinatario>
<email_destinatario>
<![CDATA[]]>
</email_destinatario>
<logradouro_destinatario>
<![CDATA[Avenida Central]]>
</logradouro_destinatario>
<complemento_destinatario>
<![CDATA[Qd: 102 A Lt: 04]]>
</complemento_destinatario>
<numero_end_destinatario>1065</numero_end_destinatario>
</destinatario>
<nacional>
<bairro_destinatario>
<![CDATA[Setor Industrial]]>
</bairro_destinatario>
<cidade_destinatario>
<![CDATA[Goiânia]]>
</cidade_destinatario>
<uf_destinatario>GO</uf_destinatario>
<cep_destinatario>
<![CDATA[74000100]]>
</cep_destinatario>
<codigo_usuario_postal />
<centro_custo_cliente />
<numero_nota_fiscal>102030</numero_nota_fiscal>
<serie_nota_fiscal />
<valor_nota_fiscal />
<natureza_nota_fiscal />
<descricao_objeto> <![CDATA[]]></descricao_objeto>
<valor_a_cobrar>0,0</valor_a_cobrar>
</nacional>
<servico_adicional>
<!-- O serviço adicional 025 sempre deverá ser informado.-->
<codigo_servico_adicional>025</codigo_servico_adicional>
<codigo_servico_adicional>001</codigo_servico_adicional>
<codigo_servico_adicional>019</codigo_servico_adicional>
<valor_declarado>99,00</valor_declarado>
</servico_adicional>
<dimensao_objeto>
<tipo_objeto>002</tipo_objeto>
<dimensao_altura>20</dimensao_altura>
<dimensao_largura>30</dimensao_largura>
<dimensao_comprimento>38</dimensao_comprimento>
<dimensao_diametro>0</dimensao_diametro>
</dimensao_objeto>
<data_postagem_sara />
<status_processamento>0</status_processamento>
<numero_comprovante_postagem />
<valor_cobrado />
</objeto_postal>
</correioslog>

EMPRESA BRASILEIRA DE CORREIOS E TELÉGRAFOS – ECT
SIGEP Web - Manual de Implementação do Web Service
22/74
Considerações importantes para a construção do XML:
1. O XSD que efetua a validação deste XML, poderá ser consultado no Anexo
04 deste documento e deverá, necessariamente, validar o XML, antes de
fechar a PLP .
2. Utilizar o <![CDATA[ ]]> nos campos texto, para evitar problemas com
caracteres especiais que poderiam corromper o xml (&, %, etc).
3. Ao incluir o arquivo XML no método (fechaPlp ou fechaPlpVariosServicos),
excluir os terminadores de linha, para que o arquivo seja transportado de
forma linear.
4. Para enviar o XML no método fechaPlpVariosServicos ou fechaPlp, retirar o
dígito verificador do código da etiqueta na assinatura do método.
5. Os dados de contrato, código administrativo e cartão de postagem, devem
estar previamente cadastrados e dentro da vigência. É possível consultar o
status do cartão de postagem através do método
getStatusCartãoPostagem() e obter todos os serviços disponíveis no
cartão através do método buscaCliente(). Essa consulta é importante para
evitar erros ao enviar uma lista de postagem num cartão com data de
vencimento já expirada.
6. O serviço postado deve estar associado ao cartão de postagem, informação
obtida através do método buscaCliente().
7. O número da etiqueta é obrigatório. Apenas objetos registrados podem ser
postados. Desta forma, o código adicional de número “025”, referente ao
serviço adicional “Registro”, deve sempre ser declarado na tag
<codigo_servico_adicional> para cada objeto postado.
8. As etiquetas utilizadas no arquivo devem pertencer ao cliente e a sigla deve
estar associada ao serviço a ser postado, informação obtida através do
método solicitaEtiquetas(). Ou seja, se no XML a etiqueta informada for do
serviço SEDEX, o código do serviço deve ser também relacionado a este
mesmo serviço SEDEX. Esse relacionamento de serviço/código poderá ser
consultado através do método buscaCliente().
9. Todas as TAGS devem ser declaradas no XML, mesmo as não obrigatórias.
Caso não tenham conteúdo, devem ser declaradas vazias.
10. A homologação da comunicação entre sistema proprietário e Correios
ocorrerá da seguinte forma: Através de um número de PLP retornado pelo

EMPRESA BRASILEIRA DE CORREIOS E TELÉGRAFOS – ECT
SIGEP Web - Manual de Implementação do Web Service
23/74
método fechaPLP deverá ser enviado ao representante comercial. O teste
será efetuado captando esta PLP na unidade de atendimento/operacional
dos Correios, se não houver nenhum erro no sistema de atendimento dos
Correios, a comunicação/homologação estará válida. Recomendamos antes
de chamar o método fechaPLP, validar o XML no XSD constante do Anexo
04 deste documento.
11. Haverá necessidade da homologação dos rótulos de postagem, será
efetuado leitura das máquinas dos Correios na unidade de atendimento ou
operacional. Para o teste do rótulo será necessária a impressão física do
cliente e encaminhando ao representante comercial que irá homologar junto
a unidade de atendimento dos Correios. O padrão a ser utilizado consta
neste documento no anexo 01.
12. O rótulo dos Correios contempla a etiqueta 2D (DataMatrix). O layout do 2D
consta do Anexo 03.
Especificação do Leiaute do XML
O leiaute é dividido nas seguintes tags:
<?xml version="1.0" encoding="ISO-8859-1" ?>
Encoding padrão dos Correios para o xml.
<correioslog>
É a tag principal. Identifica o arquivo como pertencente ao sistema CorreiosLOG.
<tipo_arquivo>
Identifica qual o tipo do arquivo dentro do sistema CorreiosLOG. Permite a
distinção entre os diversos tipos de arquivos que o sistema CorreiosLOG processa. Para
este leiaute, deverá ser preenchido: Postagem
Observação: campo obrigatório
<versao_arquivo>
Identifica a versão do leiaute do arquivo XML. A versão deste leiaute é a: 2.3
Observação: campo obrigatório
Tag <plp>

EMPRESA BRASILEIRA DE CORREIOS E TELÉGRAFOS – ECT
SIGEP Web - Manual de Implementação do Web Service
24/74
Tags Descrição Tipo de dados Observações
<id_plp> Identifica o registro da PLP – Pré
Lista de Postagem que será
retornada através do método
fechaPLP e sendo chave para o
atendimento nos Correios dos
objetos a serem postados.
Deverá obrigatoriamente ser
enviada vazia, por exemplo:
<id_plp />
Numérico(10) Preenchimento não
obrigatório.
<valor_global> Valor em reais do total da
tarificação dos objetos da PLP,
que será retornada através do
método solicitaXmlPlp quando
postada.
Numérico(10,2) Preenchimento não
obrigatório.
<mcu_unidade_postagem> Identifica a unidade de postagem
dos Correios.
Caractere(12) Preenchimento não
obrigatório.
<nome_unidade_postagem> Nome da unidade de postagem
dos Correios.
Caractere(30) Preenchimento não
obrigatório.
<cartao_postagem> Numero do cartão do cliente
associado à PLP. Ex:
0087654321 (sempre com 10
caracteres – inserir zeros à
esquerda).
Caractere(10) Preenchimento
Obrigatório
Tag <remetente>
Identifica o remetente da postagem. Esta Tag deverá aparecer somente uma vez
no arquivo. Os dados necessários para o remetente são:
Tags Descrição Tipo de dados Observações
<numero_contrato> Número do contrato do cliente Caractere(10) Preenchimento
Obrigatório.
Não pode existir o
caractere “-“ entre os
números.
<numero_diretoria> Número da Diretoria Regional do
contrato do cliente, conforme
Anexo 05.
Numerico(2) Preenchimento
Obrigatório.
<codigo_administrativo> Código administrativo do cliente Caractere(8) Preenchimento
Obrigatório
Não pode existir o
caractere “-“ entre os
números.
<nome_remetente> Nome do remetente Caractere(50) Preenchimento
Obrigatório

EMPRESA BRASILEIRA DE CORREIOS E TELÉGRAFOS – ECT
SIGEP Web - Manual de Implementação do Web Service
25/74
<logradouro_remetente> Logradouro do remetente.
Recomendado utilizar o método
buscaCEP()
Caractere(40) Preenchimento
Obrigatório
<numero_remetente> Parte do endereço Caractere(5) Preenchimento
Obrigatório
<complemento_remetente> Complemento do endereço Caractere(20) Preenchimento não
obrigatório.
<bairro_remetente> Bairro do remetente Caractere(20) Preenchimento
Obrigatório
<cep_remetente> CEP do remetente Numérico(8) Preenchimento
Obrigatório
99999999
Não pode existir o
caractere “-“ entre os
números.
<cidade_remetente> Cidade do remetente Caractere(30) Preenchimento
Obrigatório
<uf_remetente> Unidade de Federação Caractere(2) Preenchimento
Obrigatório
<telefone_remetente> Telefone do remetente Numérico (12) Preenchimento não
obrigatório.
99999999999
Não pode existir o
caractere “-“ entre os
números
<fax_remetente> Fax do remetente Numérico (12) Preenchimento não
obrigatório.
99999999999
Não pode existir o
caractere “-“ entre os
números
<email_remetente> Email do remetente Caractere (50) Preenchimento não
obrigatório.
Tag <forma_pagamento>
Valor numérico indicando a forma de pagamento utilizada pelo cliente para realizar
a postagem.
Observação: campo não obrigatório.
Para postagens a faturar enviar a tag vazia, por exemplo: <forma_pagamento />
Tag <objeto_postal >
Tag delimitadora do objeto que será postado. Esta tag contém as características do
objeto postado. Para postagens de “n” objetos, esta tag deverá ser repetida conforme a

EMPRESA BRASILEIRA DE CORREIOS E TELÉGRAFOS – ECT
SIGEP Web - Manual de Implementação do Web Service
26/74
quantidade de objetos desejados.
Tags Descrição Tipo de dados Observações
<numero_etiqueta> Número do Objeto na ECT.
Importante: aqui deverá
constar: número do objeto +
digito verificador. Exemplo:
DF123456789BR
Caractere(13) Preenchimento
Obrigatório
<codigo_objeto_cliente> Código de controle do objeto no
cliente
Caractere(20) Preenchimento
não obrigatório.
<codigo_servico_postagem> Código do serviço da postagem,
por exemplo: 40215, 40096, etc.
Caractere(5) Preenchimento
obrigatório
<cubagem> Cubagem do Objeto Numérico(9,2) Preenchimento
não obrigatório.
<peso> Peso do objeto (em gramas) Numérico(5) Preenchimento
Obrigatório.
<rt1> Reservado para observação do
cliente
Caractere(255) Preenchimento
não obrigatório.
<rt2> Reservado para observação do
cliente
Caractere(255) Preenchimento
não obrigatório.
+ <destinatario> Dados do destinatário Preenchimento
Obrigatório
+ <nacional> Dados relevantes a postagem
nacional
Preenchimento
Obrigatório
+ <servico_adicional> Identifica os serviços adicionais
do objeto postado
Preenchimento
Obrigatório
+ <dimensao_objeto> Contém as dimensões do objeto
(altura, largura, comprimento e
diâmetro) e o tipo do objeto
(embalagem)
Preenchimento
Obrigatório.
<data_postagem_sara> Contém a data de efetivação da
postagem.
Preenchimento
não obrigatório.
<status_processamento>
Contém o STATUS do
processamento do objeto,
deverá ser enviado a informação
com valor igual a “0”.
Caractere(1) Preenchimento
Obrigatório.
<numero_comprovante_postagem> Contém o numero de
comprovante de postagem.
Numérico(10) Preenchimento
não obrigatório.
<valor_cobrado> Valor que foi tarifado no Sistema
de Atendimento da Agência dos
Correios.
Numérico(10,2) Preenchimento
não obrigatório.
Tag <destinatario>
Esta tag contém os dados do destino da encomenda.

EMPRESA BRASILEIRA DE CORREIOS E TELÉGRAFOS – ECT
SIGEP Web - Manual de Implementação do Web Service
27/74
Tags Descrição Tipo de dados Observações
<nome_destinatario> Nome do destinatário Caractere(50) Preenchimento
Obrigatório.
<telefone_destinatario > Telefone do Destinatário Numérico (12) Preenchimento não
obrigatório.
99999999999
Não pode existir o
caractere “-“ entre os
números
<celular_destinatario> Celular do Destinatário Numérico (12) Preenchimento não
obrigatório.
99999999999
Não pode existir o
caractere “-“ entre os
números
<email_destinatario> Email do Destinatário Caractere(50) Preenchimento não
obrigatório.
<logradouro_destinatario> Logradouro do destinatário.
Recomendado utilizar o método
buscaCEP()
Caractere(50) Preenchimento
Obrigatório.
<complemento_destinatario> Complemento do endereço Caractere(30) Preenchimento não
obrigatório.
<numero_end_destinatario> Parte do endereço Caractere(5) Preenchimento
Obrigatório.
Tag <nacional>
A tag <nacional> deverá estar dentro da tag <objeto_postal> e conterá os atributos
específicos de uma postagem de objetos nacionais.
Tags Descrição Tipo de dados Observações
<bairro_destinatario> Bairro do destinatário Caractere(30) Preenchimento Obrigatório.
<cidade_destinatario> Cidade do destinatário Caractere(30) Preenchimento Obrigatório.
<uf_destinatario> Sigla da UF do destinatário Caractere(2) Preenchimento Obrigatório
<cep_destinatario> CEP do destinatário Numérico(8) Preenchimento
Obrigatório 99999999
Não pode existir o caractere “-“

EMPRESA BRASILEIRA DE CORREIOS E TELÉGRAFOS – ECT
SIGEP Web - Manual de Implementação do Web Service
28/74
entre os números.
<codigo_usuario_postal> Código do usuário postal Caractere(20) Preenchimento não obrigatório.
<centro_custo_cliente> Centro de custo do cliente Caractere(20) Preenchimento não obrigatório.
<numero_nota_fiscal> Número da nota fiscal. Se torna
obrigatório se o serviço for
Encomenda PAC - 41068
Numérico(7) Preenchimento Obrigatório para
encomenda PAC.
<serie_nota_fiscal> Série da nota fiscal. Se torna
obrigatório se o serviço for
Encomenda PAC - 41068
Caractere(20) Preenchimento Obrigatório para
encomenda PAC.
<valor_nota_fiscal> Valor da nota fiscal Numérico(9,2) Preenchimento não obrigatório.
<natureza_nota_fiscal> Natureza da nota fiscal Caractere(0) Deverá ser enviada sem
preenchimento nenhum.
<descricao_objeto> Descrição do objeto Caractere(20) Preenchimento não obrigatório.
<valor a cobrar > Valor a cobrar do destinatário Numérico(9,2) Obrigatório para o serviço na
modalidade a cobrar.
Tag <servico_adicional>
A tag <servico_adicional> deverá estar dentro da tag <objeto_postal> e conterá os
seguintes atributos do objeto:
Tags Descrição Tipo de dados Observações
<codigo_servico_adicional> Código do serviço adicional Caractere (3) Preenchimento Obrigatório.
O serviço adicional “025”,
referente ao registro, deve
sempre ser informado.
Casos os serviços postados
pelo cliente possuam outros
serviços adicionais, estes
devem também ser
informados conforme Anexo
06.
<valor_declarado> Valor do seguro adicional
declarado pelo cliente.
Numérico (9,2) Se o código do serviço
adicional for igual a “019” o
campo é obrigatório
Tag <dimensão_objeto>
A tag <dimensao_objeto> deverá estar dentro da tag <objeto_postal> e conterá os
seguintes atributos:

EMPRESA BRASILEIRA DE CORREIOS E TELÉGRAFOS – ECT
SIGEP Web - Manual de Implementação do Web Service
29/74
Tags Descrição Tipo de dados Observação
<tipo_objeto> Contém o código do tipo de objeto
que foi postado (embalagem)
001 - Envelope
002 - Pacote / Caixa
003 - Rolo / Cilindro
Caractere (3) Preenchimento Obrigatório.
Para 001 – Não prencher as tags de
dimensões.
Para 002 – Preencher as tags: altura,
largura e comprimento.
Para 003 – Preencher as tags: comprimento
e diâmetro.
<dimensao_altura> Altura do objeto (em cm) Inteiro (5) Para:
<tipo_objeto> = 001, preencher com “0”
<tipo_objeto> = 002, obrigatório
<tipo_objeto> = 003, preencher com “0”
<dimensao_largura> Largura do objeto (em cm) Inteiro (5) Para:
<tipo_objeto> = 001, preencher com “0”
<tipo_objeto> = 002, obrigatório
<tipo_objeto> = 003, preencher com “0”
<dimensao_comprimento> Comprimento do objeto (em cm) Inteiro (5) Para:
<tipo_objeto> = 001, preencher com “0”
<tipo_objeto> = 002, obrigatório
<tipo_objeto> = 003, obrigatório
<dimensao_diametro> Diâmetro do objeto (em cm) Inteiro (5) Para:
<tipo_objeto> = 001, preencher com “0”
<tipo_objeto> = 002, preencher com “0”
<tipo_objeto> = 003, obrigatório
* Referência:
http://www.correios.com.br/produtosaz/produto.cfm?id=8560360B-5056-9163-895DA62922306ECA
Método solicitaXmlPLP()
Este método retorna o mesmo xml da PLP que foi anteriormente enviada pelo
cliente no fechamento da PLP, sendo atualizado no ato da postagem dos objetos nos
Correios, com informações aferidas nas seguintes tags:
Tags Descrição Tipo de dados Observação
<valor_global> Valor da tarifação total da PLP. Numérico(10,2)
<mcu_unidade_postagem> Código da unidade de postagem
dos Correios
Caractere(12)
<nome_unidade_postagem> Nome da unidade de postagem
dos Correios.
Caractere(30)
<cubagem> Cubagem do Objeto Numérico(9,2)
<peso> Peso do objeto (em gramas) Numérico(5)
<dimensao_altura> Altura do objeto (em cm) Inteiro (5)
<dimensao_largura> Largura do objeto (em cm) Inteiro (5)
<dimensao_comprimento> Comprimento do objeto (em cm) Inteiro (5)
<dimensao_diametro> Diâmetro do objeto (em cm) Inteiro (5)
<data_postagem_sara> Contém a data de efetivação da

EMPRESA BRASILEIRA DE CORREIOS E TELÉGRAFOS – ECT
SIGEP Web - Manual de Implementação do Web Service
30/74
postagem.
<status_processamento>
Contém o STATUS do
processamento do objeto, quando
postado igual a “1”.
Caractere(1)
<numero_comprovante_postagem> Contém o numero de comprovante
de postagem do sistema de
Atendimento dos Correios.
Numérico(10)
<valor_cobrado> Valor que foi precificado no
Sistema de Atendimento da
Unidade dos Correios para o
objeto.
Numérico(10,2)
Assinatura do método:
solicitaXmlPlp (idPlpMaster, usuario, senha)
Campo Tipo Descrição Obrigatório
idPlpMaster Inteiro Número da PLP (pré-lista de postagem). Sim
usuario String Usuário autenticador. (Fornecido pelo Representante
Comercial dos Correios) Sim
senha String Senha de autenticação. (Fornecida pelo Representante
Comercial dos Correios) Sim
Retorno do método:
Campo Tipo
return xml
Exemplo:
Consulta:
<soapenv:Envelope xmlns:soapenv="http://schemas.xmlsoap.org/soap/envelope/"
xmlns:cli="http://cliente.bean.master.sigep.bsb.correios.com.br/">
<soapenv:Header/>
<soapenv:Body>
<cli:
solicitaXmlPlp>
<idPlpMaster>1234567</idPlpMaster>
<usuario>******</usuario>
<senha>******</senha>
</cli: solicitaXmlPlp>
</soapenv:Body>
</soapenv:Envelope>

EMPRESA BRASILEIRA DE CORREIOS E TELÉGRAFOS – ECT
SIGEP Web - Manual de Implementação do Web Service
31/74
Web Service de Logística Reversa
Esse Web Service é especifico para Logística Reversa que possui métodos
necessários para integração entre o sistema proprietário e os Correios.
Interface do Web Service de Logística Reversa
A interface do Web Service de Logística Reversa poderá ser consultada e
configurada nos seguintes endereços:
Desenvolvimento:
http://webservicescolhomologacao.correios.com.br/ScolWeb/WebServiceScol?wsdl
Para o acesso ao ambiente de desenvolvimento, poderão ser utilizados os
seguintes dados para autenticação e testes de implementação:
Usuário Senha Cód Administrativo Contrato Cód Serv Cartão
60618043 8o8otn 08082650 9912208555 41076 0057018901
Produção:
http://webservicescol.correios.com.br/ScolWeb/WebServiceScol?wsdl
É necessário, para acesso ao ambiente em produção, solicitar login e senha,
enviando os seguintes dados abaixo para o gestor do seu contrato com os Correios. O e-
mail informado será definido como login de acesso ao ambiente, ao que recomendamos
que seja um e-mail corporativo.
Número Contrato Cartão de Postagem Código Administrativo Razão Social E-mail
Obs: O ambiente estará sujeito a evoluções. Os clientes integrados serão avisados por e-
mail com antecedência de no mínimo 30 dias, através do método sobreWebService().
Já estarão disponíveis no ambiente de desenvolvimento, as manutenções com data
programada para entrar em produção.

EMPRESA BRASILEIRA DE CORREIOS E TELÉGRAFOS – ECT
SIGEP Web - Manual de Implementação do Web Service
32/74
Visão Geral do Processo – Logística Reversa
Na visão aqui proposta, o processo de integração envolve Correios, Cliente e
Consumidor em três etapas:
1. Inicialização: Nesta etapa o cliente consulta os Correios para verificar se há novas
informações sobre o serviço ou ambiente do Web Service, sendo mais um canal de
comunicação de forma automatizada, podendo ser parametrizado como um pré-
alerta no sistema proprietário. Por meio deste canal serão postadas informações
sobre versionamento da aplicação, novas funcionalidades ou manutenções
programadas;
2. Postagem do Pedido: Contempla a interação do consumidor com o cliente que
solicita uma autorização de postagem/coleta. O sistema proprietário irá processar a
solicitação do consumidor junto aos Correios, que retornará uma autorização de
postagem/coleta a este consumidor via email e/ou SMS. Neste momento, o
consumidor estará apto para encaminhar sua encomenda de acordo com o serviço
autorizado pelo nosso cliente com contrato;
3. Acompanhamento do Pedido: Nesta etapa será possível ao cliente
acompanhar/gerenciar as autorizações de postagem/coleta disponibilizadas ao seu
consumidor. Quando o consumidor efetuar a postagem/coleta, o sistema
proprietário do cliente poderá obter a informação do número da etiqueta de registro
e efetuar o rastreamento da encomenda no fluxo postal até o momento de sua
entrega.

EMPRESA BRASILEIRA DE CORREIOS E TELÉGRAFOS – ECT
SIGEP Web - Manual de Implementação do Web Service
33/74

EMPRESA BRASILEIRA DE CORREIOS E TELÉGRAFOS – ECT
SIGEP Web - Manual de Implementação do Web Service
34/74

EMPRESA BRASILEIRA DE CORREIOS E TELÉGRAFOS – ECT
SIGEP Web - Manual de Implementação do Web Service
35/74
Métodos do Web Service Logística Reversa
Método solicitarRange()
Este método retorna uma faixa de numeração de autorização de postagem (e-
ticket) a ser gerenciada no sistema proprietário para o serviço de logística reversa. Para
cada número se faz necessário calcular o dígito verificador, podendo ser consumido o
método calcularDigitoVerificador() ou ainda a sua implementação local, conforme exemplo
do Anexo 07. Recomendado utilizar este método apenas de forma contigencial.
Exemplo:
Consulta:
<soapenv:Envelope xmlns:soapenv="http://schemas.xmlsoap.org/soap/envelope/"
xmlns:web="http://webservice.scol.correios.com.br/">
<soapenv:Header/>
<soapenv:Body>
<web:solicitarRange>
<usuario>60618043</usuario>
<senha>8o8otn</senha>
<codAdministrativo>
08082650</codAdministrativo>
<contrato>9912208555</contrato>
<!--
AP = Autorização Postagem
LR = Logistica Reversa
LE - Logistica Reversa PAC
LS - Logistiva Reversa Sedex
LV - Logistiva Reversa e-Sedex
-->
<tipo>AP</tipo>
<!-- Só informar <servico> quando for LR -->
<servico></servico>
<quantidade>1</quantidade>
</web:solicitarRange>
</soapenv:Body>
</soapenv:Envelope>
Retorno:
<S:Envelope xmlns:S="http://schemas.xmlsoap.org/soap/envelope/">
<S:Body>
<ns2:solicitarRangeResponse xmlns:ns2="http://webservice.scol.correios.com.br/">
<return>
<cod_erro>0</cod_erro>
<data>01/05/2013</data>
<faixa_final>17084003</faixa_final>
<faixa_inicial>17084003</faixa_inicial>
<hora>15:57</hora>
</return>
</ns2:solicitarRangeResponse>
</S:Body>
</S:Envelope>

EMPRESA BRASILEIRA DE CORREIOS E TELÉGRAFOS – ECT
SIGEP Web - Manual de Implementação do Web Service
36/74
Método calcularDigitoVerificador()
Este método calcula o dígito verificador da numeração da faixa retornada do
método solicitarRange(). Com o dígito verificador calculado, o número (Autorização de
Postagem / e-ticket) está apto a ser disponibilizado ao cliente para efetuar a postagem
em uma unidade/agência dos Correios. Recomendado antes da disponibilização ao
cliente efetuar o processamento através do método solicitarPostagemReversa().
Exemplo:
Consulta:
<soapenv:Envelope xmlns:soapenv="http://schemas.xmlsoap.org/soap/envelope/"
xmlns:web="http://webservice.scol.correios.com.br/">
<soapenv:Header/>
<soapenv:Body>
<web:calcularDigitoVerificador>
<usuario>60618043</usuario>
<senha>8o8otn</senha>
<codAdministrativo>
08082650</codAdministrativo>
<numero>15733879</numero>
</web:calcularDigitoVerificador>
</soapenv:Body>
</soapenv:Envelope>
Retorno:
<S:Envelope xmlns:S="http://schemas.xmlsoap.org/soap/envelope/">
<S:Body>
<ns2:calcularDigitoVerificadorResponse xmlns:ns2="http://webservice.scol.correios.com.br/">
<return>
<cod_erro>0</cod_erro>
<data>01/05/2013</data>
<digito>6</digito>
<hora>16:07</hora>
<numero>157338796</numero>
</return>
</ns2:calcularDigitoVerificadorResponse>
</S:Body>
</S:Envelope>
Método solicitarPostagemReversa()
Este método processa o pedido de autorização de postagem ou coleta de forma
online nos Correios. Poderá ser efetuado até 50 solicitações simultâneas em uma única
chamada, sendo uma lista de coletas_solicitadas.
Obs:
Para o tipo C = Coleta, não poderá ser utilizado a númeração obtida pelo
método solicitarRange(), deverá ser consumido o método solicitarPostagemReversa(),
sem informar a tag número. O serviço de coleta domiciliária requer validação da área de

EMPRESA BRASILEIRA DE CORREIOS E TELÉGRAFOS – ECT
SIGEP Web - Manual de Implementação do Web Service
37/74
abrangência conforme o parâmetro CEP.
Exemplo:
Consulta:
<soapenv:Envelope xmlns:soapenv="http://schemas.xmlsoap.org/soap/envelope/"
xmlns:web="http://webservice.scol.correios.com.br/">
<soapenv:Header/>
<soapenv:Body>
<web:solicitarPostagemReversa>
<usuario>60618043</usuario>
<senha>8o8otn</senha>
<codAdministrativo>
08082650</codAdministrativo>
<contrato>
9912208555</contrato>
<codigo_servico>41076</codigo_servico>
<cartao>
0057018901</cartao>
<destinatario>
<bairro>Centro</bairro>
<cep>70002900</cep>
<cidade>Brasília</cidade>
<complemento>Residencial Central</complemento>
<ddd>61</ddd>
<email>cli@email.com.br</email>
<logradouro>Qd 301</logradouro>
<nome>Fulano</nome>
<numero>10</numero>
<referencia></referencia>
<telefone>6133331234</telefone>
<uf>DF</uf>
</destinatario>
<coletas_solicitadas>
<!--
2:Solicitação de Checklist Celular
4: Solicitação de Checklist Eletrônico
-->
<cklist>2</cklist>
<descricao></descricao>
<id_cliente>102030</id_cliente>
<produto>
<!-- Anexo 17 -->
<codigo></codigo>
<qtd></qtd>
<tipo></tipo>
</produto>
<remetente>
<bairro>Centro</bairro>
<cep>80002900</cep>
<cidade>Curitiba</cidade>
<complemento>Bloco II</complemento>
<ddd>41</ddd>
<!-- Email que o consumidor recebe o número da Autorização de Postagem -->
<email>cli@email.com.br</email>
<logradouro>Rua João Negrão</logradouro>
<nome>Ciclano</nome>
<numero>1251</numero>
<referencia></referencia>
<telefone>4132321234</telefone>
<uf>PR</uf>
<celular></celular>
<ddd_celular></ddd_celular>
<sms>N</sms>
<identificacao></identificacao>
</remetente>
<!--
C - Coleta
A - Autorização Postagem
CA – Caso não exista coleta, a solicitação poderá ser uma Autorização de Postagem
-->
<tipo>A</tipo>
<!—Valor declarado do objeto -->
<valor_declarado>1000.00</valor_declarado>

EMPRESA BRASILEIRA DE CORREIOS E TELÉGRAFOS – ECT
SIGEP Web - Manual de Implementação do Web Service
38/74
<ag>5</ag>
<ar>1</ar>
<cartao></cartao>
<!--
Número da Autorização de Postagem.
Usado quando o cliente já possui uma faixa
numérica reservada desse tipo de solicitação.
-->
<numero></numero>
<obj_col>
<desc></desc>
<entrega></entrega>
<id>12344321</id>
<!-- Valor Fixo = 1 -->
<item>1</item>
<num></num>
</obj_col>
<servico_adicional></servico_adicional>
</coletas_solicitadas>
</web:solicitarPostagemReversa>
</soapenv:Body>
</soapenv:Envelope>
Retorno:
<S:Envelope xmlns:S="http://schemas.xmlsoap.org/soap/envelope/">
<S:Body>
<ns2:solicitarPostagemReversaResponse xmlns:ns2="http://webservice.scol.correios.com.br/">
<return>
<cod_erro>00</cod_erro>
<data_processamento>01/05/2013</data_processamento>
<hora_processamento>16:42</hora_processamento>
<msg_erro/>
<resultado_solicitacao>
<codigo_erro>0</codigo_erro>
<data_solicitacao>01/05/2013</data_solicitacao>
<descricao_erro/>
<hora_solicitacao>16:42</hora_solicitacao>
<id_cliente>102030</id_cliente>
<id_obj>12344321</id_obj>
<numero_coleta>170840044</numero_coleta>
<numero_etiqueta/>
<prazo>06/05/2013</prazo>
<status_objeto>01</status_objeto>
<tipo>A</tipo>
</resultado_solicitacao>
<status_processamento>01</status_processamento>
</return>
</ns2:solicitarPostagemReversaResponse>
</S:Body>
</S:Envelope>
Método cancelarPedido()
Com este método será possível efetuar o cancelamento / desistência de um pedido
de autorização de postagem e solicitação de coleta disponibilizado ao cliente. O
cancelamento do pedido somente será possível se a tag de retorno descricao_status
(método acompanharPedido()) estiver como “A Coletar” para o serviço de coleta ou
“Aguardando Objeto na Agência” para pedidos de Autorização de Postagem, neste caso
ainda não houve nenhum evento de atendimento desta solicitação.
Exemplo:

EMPRESA BRASILEIRA DE CORREIOS E TELÉGRAFOS – ECT
SIGEP Web - Manual de Implementação do Web Service
39/74
Consulta:
<soapenv:Envelope xmlns:soapenv="http://schemas.xmlsoap.org/soap/envelope/"
xmlns:web="http://webservice.scol.correios.com.br/">
<soapenv:Header/>
<soapenv:Body>
<web:cancelarPedido>
<usuario>60618043</usuario>
<senha>8o8otn</senha>
<codAdministrativo>08082650</codAdministrativo>
<numeroPedido>170840044</numeroPedido>
<tipo>A</tipo>
</web:cancelarPedido>
</soapenv:Body>
</soapenv:Envelope>
Retorno:
<S:Envelope xmlns:S="http://schemas.xmlsoap.org/soap/envelope/">
<S:Body>
<ns2:cancelarPedidoResponse xmlns:ns2="http://webservice.scol.correios.com.br/">
<return>
<codigo_administrativo>5122864</codigo_administrativo>
<objeto_postal>
<datahora_cancelamento>01/05/2013 16:49</datahora_cancelamento>
<numero_pedido>170840044</numero_pedido>
<status_pedido>Desistência do Cliente ECT</status_pedido>
</objeto_postal>
</return>
</ns2:cancelarPedidoResponse>
</S:Body>
</S:Envelope>
Método acompanharPedido()
Com esta funcionalidade poderá acompanhar o pedido de autorização de
postagem, quando houver a postagem em uma unidade dos Correios o método retorna o
número da etiqueta de registro através da tag <numero_etiqueta>. Através desse número
será possível acompanhar o rastreamento do objeto, exemplificado no Anexo 08.
Exemplo:
Consulta:
<soapenv:Envelope xmlns:soapenv="http://schemas.xmlsoap.org/soap/envelope/"
xmlns:web="http://webservice.scol.correios.com.br/">
<soapenv:Header/>
<soapenv:Body>
<web:acompanharPedido>
<usuario>60618043</usuario>
<senha>8o8otn</senha>
<codAdministrativo>08082650</codAdministrativo>
<!-- H (Todos) - U (Último) -->
<tipoBusca>H</tipoBusca>
<!-- L (Domiciliar) - A (Autorização) C (Coleta) -->
<tipoSolicitacao>C</tipoSolicitacao>
<numeroPedido>010092315</numeroPedido>
</web:acompanharPedido>
</soapenv:Body>
</soapenv:Envelope>

EMPRESA BRASILEIRA DE CORREIOS E TELÉGRAFOS – ECT
SIGEP Web - Manual de Implementação do Web Service
40/74
Retorno:
<S:Envelope xmlns:S="http://schemas.xmlsoap.org/soap/envelope/">
<S:Body>
<ns2:acompanharPedidoResponse xmlns:ns2="http://webservice.scol.correios.com.br/">
<return>
<codigo_administrativo>5122864</codigo_administrativo>
<coleta>
<controle_cliente>102030</controle_cliente>
<historico>
<data_atualizacao>08-03-2013</data_atualizacao>
<descricao_status>Aguardando Objeto de Entrega</descricao_status>
<hora_atualizacao>14:43:35</hora_atualizacao>
<observacao/>
<status>0</status>
</historico>
<numero_pedido>10092315</numero_pedido>
<objeto>
<controle_objeto_cliente/>
<data_ultima_atualizacao>08-03-2013</data_ultima_atualizacao>
<descricao_status>A Coletar</descricao_status>
<hora_ultima_atualizacao>14:43:35</hora_ultima_atualizacao>
<numero_etiqueta>LE201904855BR</numero_etiqueta>
<ultimo_status>1</ultimo_status>
</objeto>
</coleta>
<tipo_solicitacao>C</tipo_solicitacao>
</return>
</ns2:acompanharPedidoResponse>
</S:Body>
</S:Envelope>
Descrição das tags de Logística Reversa
Descrição das Tags do Cabeçalho

EMPRESA BRASILEIRA DE CORREIOS E TELÉGRAFOS – ECT
SIGEP Web - Manual de Implementação do Web Service
41/74
Nome da Tag Descrição / Observações Tipo Dados Obrigatório
<versao_arquivo> Identifica a versão do arquivo XML.
Para esta versão deverá ser preenchido: 4.0 Fixo Sim
<data_processamento> Data para agendar o processamento do arquivo.
Se informada o sistema processa o arquivo
apenas na data indicada.
Data
(DD/MM/YYY
Y)
Não
<agendamento> Data de agendamento de coleta de todos os
pedidos do arquivo. O sistema aceita apenas
datas com mais de cinco dias corridos a partir da
data de processamento do arquivo. Caso
contrário o processamento do arquivo inteiro será
cancelado.
Data
(DD/MM/YYY
Y)
Não
<codigo_administrativo>
Código Administrativo do cliente. Numérico (8) Sim
<contrato> Número do contrato do cliente. Numérico (10) Sim
<codigo_servico> Código do serviço que será utilizado. O código
será fornecido pela ECT. Numérico(5) Sim
<cartão> Número do cartão de postagem do cliente que
será usado para a cobrança das taxas do serviço
realizado.
Numérico(10) Não
Tag <destinatario> Sub-tags que armazenam dados do
destinatário.
Sub-Tags Sim
+ <nome> Nome do Cliente ou Razão Social Caractere(60) Sim
+ <logradouro> Logradouro do cliente Caractere(72) Sim
+ <numero> Número do endereço do cliente. Caso não
possua preencher com “S/N” Caractere(8) Sim
+ <complemento> Complemento do endereço do cliente Caractere(30) Não
+ <bairro> Bairro Caractere(50) Não
+ <referencia> Uma referência do local de entrega Caractere(60) Não
+ <cidade> Cidade Caractere(36) Sim
+ <uf> Sigla do Estado. Caractere(2) Sim
+ <cep> CEP sempre com oito posições.
Exemplo: 01000999 Caractere(8) Sim
+ <ddd> Código de área do telefone. Caractere(3) Não
+ <telefone> Telefone do cliente Caractere(12) Não
+ <email> Este campo não é obrigatório, mas é importante
para que o cliente receba informações sobre
seus pedidos.
Caractere(72) Não

EMPRESA BRASILEIRA DE CORREIOS E TELÉGRAFOS – ECT
SIGEP Web - Manual de Implementação do Web Service
42/74
<coletas_solicitadas>
Tag onde são colocados os blocos de tags que armazenam os dados das
solicitações.
Cada solicitação de coleta ou autorização de postagem está contida nesta tag.
Descrição das Tags dos Dados da Solicitação.
Sub-tags de <coleta> Descrição / Observações Tipo Dados Obrigatório
<tipo> Indica se a solicitação é de coleta domiciliária
ou uma autorização de postagem.
CA = Coleta domiciliar. Caso não exista coleta
domiciliar na localidade o sistema transforma
automaticamente o pedido em uma autorização
de postagem.
C = Coleta domiciliária. Caso não exista a
coleta no local indicado, o sistema ignora a
solicitação
A = Autorização de Postagem
Caso nenhum valor seja passado nessa tag, o
sistema entende que é uma solicitação de
coleta domiciliária.
Caractere(2) Sim
<numero> Número da Autorização de Postagem. Usado
quando o cliente já possui uma faixa numérica
desse tipo de solicitação. Esse número será
encaminhado no arquivo de retorno.
Numérico (9) Não
<id_cliente> Campo para preenchimento livre. É um valor
para identificação da solicitação junto ao cliente.
Este valor é enviado no arquivo de retorno
gerado após o processamento.
Caractere (30)
Não
<ag> Coleta domiciliar: Data para agendamento da
coleta. Se informado o pedido fica retido no
sistema e a primeira tentativa de coleta é feita
apenas na data informada.
O sistema aceita apenas datas com mais de
cinco dias corridos a partir da data de
processamento do pedido.
Autorização de Postagem: Indica a quantidade
de dias de validade da autorização.
A validade deve ser de no mínimo 5 e no
máximo 60 dias. Se não for informada, a
validade da autorização será de 10 (dez) dias
corridos a partir da data do processamento do
pedido.
Data
DD/MM/YYYY
Numérico(2)
Entre 5 e 60
dias.
Não
<cartão> Número do cartão de postagem para ser usado
no faturamento dos valores do serviço realizado.
Caso seja informado para essa solicitação, a tag
<cartao> do cabeçalho será ignorada.
Numérico(10) Não

EMPRESA BRASILEIRA DE CORREIOS E TELÉGRAFOS – ECT
SIGEP Web - Manual de Implementação do Web Service
43/74
<valor_declarado> Somatório de todos os valores declarados dos
objetos da coleta. Exemplo: 1020.70 Numérico(9.2) Não
<servico_adicional> Códigos de serviços adicionais separados por
vírgula. Caractere(20) Não
<descricao> Descrição / instruções para coleta. Caractere(255) Não
<ar> Indica se é para solicitar Aviso de
Recebimento para as encomendas
cadastradas. Usado apenas para pedidos de
Autorização de Postagem.
Booleano
Colocar 1 ou 0 Não
<cklist> Indica que serão impressas vias de checklist.
Apenas clientes previamente habilitados
podem utilizar essa opção. Código fornecido
pela ECT.
Valor fixo
Não
Tag <remetente> Sub-tags que armazenam dados do
remetente da coleta ou autorização de
postagem.
- Sim
+ <nome> Nome do remetente Caractere(60) Sim
+ <logradouro> Logradouro do remetente Caractere(72) Sim
+ <numero> Número do endereço do remetente. Caso não
possua, preencher com “S/N” Caractere(8) Sim
+ <complemento> Complemento do endereço Caractere(30) Não
+ <bairro> Bairro do remetente Caractere(80) Não
+ <cidade> Cidade do remetente Caractere(40) Sim
+ <uf> UF do remetente Caractere(2) Sim
+ <cep> Cep do remetente sempre com 8 posições.
Exemplo 01200999. Caractere(8) Sim
+ <referencia> Uma referência do endereço do remetente Caractere(60) Não
+ <ddd> Código do DDD do remetente Caractere(3) Não
+ <telefone> Número do telefone do remetente. Este campo
não é obrigatório mas é importante para que a
ECT entre em contato com o remetente em
casos de insucesso na coleta.
Caractere(18) Não
+ <email> E-mail do remetente. Caso seja preenchido o
remetente receberá um e-mail informando
sobre a coleta ou a autorização de postagem.
Caractere(72) Não
+ <celular> Número do telefone celular do rementente Caractere(9) Não
+ <ddd_celular> Código do DDD do celular do remetente Caractere(3) Não
+ <sms> Caso deseja receber SMS dos status do
objeto (S = Sim, N = Não) Caractere(1) Não
+ <identificação> Número do CNPJ ou CPF do remetente. Caractere(14) Não
Tag <obj_col> Contém os blocos de tags que cadastram
os objetos que serão coletados (coleta
domiciliar) ou postados (autorização de
postagem).
Vide observações no item “4.b”.
- Sim
+ <obj> Cada objeto cadastrado é caracterizado por um
bloco que se inicia nesta tag. Vide leiaute no
item “2 - Demonstração das tags do arquivo
XML”. Caso esta tag não seja encontrada o
sistema assume que existe apenas um objeto a
ser coletado ou postado.
Sub-tags Sim
+ + <item> Tag obrigatória. Apenas confirma o cadastro do
objeto dentro da solicitação. Valor fixo
“1”
Sim
+ + <id> Campo para preenchimento livre. É um valor
para identificação do objeto junto ao cliente.
Este valor é enviado no arquivo de retorno
gerado após o processamento. Exemplo:
Número da nota fiscal.
Caractere(30) Não
+ + <desc> Descrição do objeto que será coletado Caractere(255)
Não

EMPRESA BRASILEIRA DE CORREIOS E TELÉGRAFOS – ECT
SIGEP Web - Manual de Implementação do Web Service
44/74
+ + <entrega> Número do objeto para os pedidos de coleta
simultânea. O contrato deve aceitar pedidos de
coleta simultânea.
Caractere(13) Não
+ + <num> Número do objeto quando existe uma faixa
numérica reservada para o cliente. Esta opção
ainda não é utilizada.
Caractere(13) Não
Tag <produto> Contém os blocos de tags que são utilizadas
para solicitação de produtos junto com a
coleta. O contrato do cliente deve ser
habilitado previamente para usar essa tag.
- Não
+ <desc> Cada tipo de produto a ser solicitado é
caracterizado por um bloco que se inicia nesta
tag. Vide leiaute no item “2 - Demonstração das
tags do arquivo XML”. É obrigatório caso o
produto seja solicitado para esta coleta.
Sub-tags -
+ + <codigo> Código do produto. Fornecido pela ECT Numérico -
+ + <tipo> Código do tipo de produto. Fornecido pela ECT Numérico -
+ + <qtd> Quantidade de produtos do tipo fornecido. Numérico -
Observações Importantes
a) Valor Declarado: Caso seja informado, assegura ao cliente o ressarcimento do
valor declarado da mercadoria mais os preços postais pagos, nos casos de
extravio ou danos à encomenda, mediante o pagamento de taxa de Seguro
Complementar (Ad Valorem) sobre o valor que exceder o valor do seguro
automático.
Tags:
<valor_declarado>: Valor declarado do objeto da solicitação.
b) Cadastro dos Objetos (tag <obj_col>): É muito importante que os objetos que
serão coletados ou postados sejam bem discriminados.
Caso a tag <id> não seja utilizada, o sistema obtém o valor da tag <id_cliente>.
Havendo divergência entre a quantidade de objetos informada na solicitação e a
quantidade real no local da coleta ou postagem, a ECT irá tratar o pedido da
seguinte forma:
I) Quantidade de objetos cadastrados MAIOR que a quantidade real:
São coletados todos os objetos e cancelados os demais no sistema.

EMPRESA BRASILEIRA DE CORREIOS E TELÉGRAFOS – ECT
SIGEP Web - Manual de Implementação do Web Service
45/74
II) Quantidade de objetos cadastrados MENOR que a quantidade real:
É coletada a quantidade de objetos informada, deixando no local da coleta
os demais.
Método solicitarPostagemSimultanea()
Este método é responsável pela postagem do objeto de ida e pela autorização de
postagem/coleta do objeto de retorno, ocorrendo a troca simultânea dos objetos.
Esta modalidade de serviço permite o envio de um objeto novo para substituir, por
exemplo, um defeituoso.
Será necessário na chamada enviar uma etiqueta válida obtida através do Web
Service do SIGEP WEB no método solicitaEtiquetas() e já calculado o digito verificador
através do método geraDigitoVerificadorEtiquetas(). Será necessário fechar a PLP deste
objeto reverso através do método fechaPLP() no ambiente SIGEP WEB da postagem de
ida. Na Tag <obj> será informado a etiqueta como este exemplo, sendo o registro
(etiqueta) o mesmo correspondente ao serviço que está sendo utilizado:
<obj>DL123456789BR</obj>
A postagem de ida ocorrerá por meio de uma PLP – Pré lista de postagem, e o
retorno do método informará o número da autorização de postagem ou coleta através da
tag <numero_coleta> podendo solicitar das seguintes maneiras na tag <tipo>:
• C = Coleta Domiciliar A troca do objeto será efetuada no endereço do
consumidor (remetente do objeto de retorno), para isso será iniciado uma
entrega x coleta no endereço do mesmo. A tag <numero_coleta> contem o
número de coleta que poderá ser acompanhada através do método
acompanharPedido(). A tag <numero_etiqueta> poderá ser acompanhada
através do método rastreamento dos Correios quando for efetuado o evento
coleta.
• A = Autorização de Postagem na Agência A troca do objeto será efetuada
em uma Agência Própria dos Correios mais próxima do endereço do
destinatário da encomenda de ida (remetente da encomenda de retorno). A
tag <numero_coleta> contem o número da autorização de postagem, e
poderá ser acompanhada pelo método acompanharPedido(). Quando o

EMPRESA BRASILEIRA DE CORREIOS E TELÉGRAFOS – ECT
SIGEP Web - Manual de Implementação do Web Service
46/74
evento postagem ocorrer, poderá ser consultado o status e a etiqueta
através do método acompanharPedido(). Para a postagem de ida, poderá
obter a o número da etiqueta através do Web Service do SIGEP WEB com
base no serviço utilizado.
Obs: Antes de postar o objeto de ida, é necessário consumir o método
solicitarPostagemSimultanea().
Exemplo:
Consulta:
<soapenv:Envelope xmlns:soapenv="http://schemas.xmlsoap.org/soap/envelope/"
xmlns:web="http://webservice.scol.correios.com.br/">
<soapenv:Header/>
<soapenv:Body>
<web:solicitarPostagemSimultanea>
<!-- Autenticação ambiente de teste -->
<usuario>60618043</usuario>
<senha>8o8otn</senha>
<codAdministrativo>08082650</codAdministrativo>
<contrato>9912208555</contrato>
<codigo_servico>41076</codigo_servico>
<cartao>0057018901</cartao>
<destinatario>
<bairro>Centro</bairro>
<cep>71901010</cep>
<cidade>Brasília</cidade>
<complemento>AP 100</complemento>
<ddd>61</ddd>
<email></email>
<logradouro>Quadra 301</logradouro>
<nome>Fulano</nome>
<numero>9</numero>
<referencia>Residencial XXX</referencia>
<telefone>6112341369</telefone>
<uf>DF</uf>
</destinatario>
<coletas_solicitadas>
<!--
2:Solicitação de Checklist Celular
4: Solicitação de Checklist Eletrônico
-->
<cklist>2</cklist>
<descricao></descricao>
<id_cliente>102030</id_cliente>
<produto>
<codigo></codigo>
<qtd></qtd>
<tipo></tipo>
</produto>
<remetente>
<bairro>Centro</bairro>
<cep>80002900</cep>
<cidade>Curitiba</cidade>
<complemento>Bl II</complemento>
<ddd>41</ddd>
<email>ciclano@email.com</email>
<logradouro>Rua João Negrão</logradouro>
<nome>Ciclano</nome>
<numero>1251</numero>
<referencia>Ed Sede</referencia>
<telefone>4112342158</telefone>
<uf>PR</uf>

EMPRESA BRASILEIRA DE CORREIOS E TELÉGRAFOS – ECT
SIGEP Web - Manual de Implementação do Web Service
47/74
<celular></celular>
<ddd_celular></ddd_celular>
<sms></sms>
<identificacao></identificacao>
</remetente>
<!--
C - Coleta Domiciliar
A - Autorização Postagem
CA – Caso não tenha coleta, o sistema gera uma Autorização de Postagem
-->
<tipo>C</tipo>
<!-- Separador é ponto -->
<valor_declarado>1000.00</valor_declarado>
<!-- Registro da encomenda a ser postada / Objeto de ida -->
<obj>DL619955496BR</obj>
<obs></obs>
</coletas_solicitadas>
</web:solicitarPostagemSimultanea>
</soapenv:Body>
</soapenv:Envelope>
Retorno:
<S:Envelope xmlns:S="http://schemas.xmlsoap.org/soap/envelope/">
<S:Body>
<ns2:solicitarPostagemSimultaneaResponse xmlns:ns2="http://webservice.scol.correios.com.br/">
<return>
<cod_erro>00</cod_erro>
<data_processamento>31/05/2013</data_processamento>
<hora_processamento>08:54</hora_processamento>
<msg_erro/>
<resultado_solicitacao>
<codigo_erro>0</codigo_erro>
<data_solicitacao>31/05/2013</data_solicitacao>
<descricao_erro/>
<hora_solicitacao>08:54</hora_solicitacao>
<id_cliente>102030</id_cliente>
<id_obj/>
<numero_coleta>010092664</numero_coleta>
<numero_etiqueta>LE201914606BR</numero_etiqueta>
<prazo>03/06/2013</prazo>
<status_objeto>01</status_objeto>
<tipo>C</tipo>
</resultado_solicitacao>
<status_processamento>01</status_processamento>
</return>
</ns2:solicitarPostagemSimultaneaResponse>
</S:Body>
</S:Envelope>
Confecção de Etiquetas e Relatórios para Impressão
Será necessário implementar a impressão de alguns relatórios conforme segue
abaixo:
Lista de Postagem (Voucher):
Relatório que agrupa o quantitativo dos objetos da PLP (que encapsula o xml de
objetos) transmitida aos Correios, devendo uma via acompanhar a carga física.

EMPRESA BRASILEIRA DE CORREIOS E TELÉGRAFOS – ECT
SIGEP Web - Manual de Implementação do Web Service
48/74
Exemplo de voucher padrão dos Correios:
Chancelas:
São elementos gráficos dos rótulos de postagem que identificam o tipo de serviço
que está sendo utilizado na encomenda e contêm o nome do serviço e a marca Correios.
São de uso obrigatório a serem implementadas nos rótulos de postagem. Poderão ser
obtidas por meio do Consultor Comercial informando os serviços que serão utilizados.
Alguns dos modelos estão no Anexo 18.
Aviso de Recebimento (AR):
Serviço adicional que lhe permite ter em mão o comprovante escrito com a
assinatura de destinatário. O padrão do leiaute a ser desenvolvido pode ser obtido nesse
link:
http://www.correios.com.br/voce/enderecamento/enderecamentoEncomendas.cfm
.

EMPRESA BRASILEIRA DE CORREIOS E TELÉGRAFOS – ECT
SIGEP Web - Manual de Implementação do Web Service
49/74
Exemplo:

EMPRESA BRASILEIRA DE CORREIOS E TELÉGRAFOS – ECT
SIGEP Web - Manual de Implementação do Web Service
50/74
Anexos
01 - Rótulo de Postagem (Etiqueta):
É a etiqueta que contêm todas as informações do objeto, remetente e destinatário e
que deverá ser afixada no próprio objeto. Esse padrão se faz necessário para a triagem
automatizada na ECT. A documentação de referência pode ser obtida
http://www.correios.com.br/voce/enderecamento/enderecamentoEncomendas.cfm,
baixando o Guia Técnico para Impressão de Etiquetas.
http://www.correios.com.br/voce/enderecamento/Arquivos/guia_tecnico_encomendas.pdf
Exemplo:

EMPRESA BRASILEIRA DE CORREIOS E TELÉGRAFOS – ECT
SIGEP Web - Manual de Implementação do Web Service
51/74
02 - Algoritimo Geração do dígito verificador
Exemplo de Algoritmo em Java:
/* Exemplo de cálculo do digito verificador em Java – Ex: numeroEtiqueta = "DL07798661BR" */
public static String geraEtiquetaComDigitoVerificador(String numeroEtiqueta) {
String prefixo = numeroEtiqueta.substring(0, 2);
String numero = numeroEtiqueta.substring(2, 10);
String sufixo = numeroEtiqueta.substring(10).trim();
String retorno = numero;
String dv;
Integer[] multiplicadores = {8, 6, 4, 2, 3, 5, 9, 7};
Integer soma = 0;
// Preenche número com 0 à esquerda
if(numeroEtiqueta.length() < 12){
retorno = "Error…";
}else if(numero.length() < 8 && numeroEtiqueta.length() == 12){
String zeros = "";
int diferenca = 8 - numero.length();
for(int i=0; i<diferenca; i++){
zeros += "0";
}
retorno = zeros + numero;
}else{
retorno = numero.substring(0, 8);
}
for(int i=0; i<8; i++){
soma += new Integer(retorno.substring(i, (i+1))) * multiplicadores[i];
}
Integer resto = soma % 11;
if(resto == 0){
dv = "5";
}else if(resto == 1){
dv = "0";
}else{
dv = new Integer(11 - resto).toString();
}
retorno += dv;
retorno = prefixo + retorno + sufixo;
return retorno;
}
03 – Layout 2D – Data Matrix
Tamanho: 32 x 32
ITEM CARACTERES
CEP destino 8
Complemento do CEP 5
CEP Origem 8
Complemento do CEP 5
Validador do CEP Destino 1

EMPRESA BRASILEIRA DE CORREIOS E TELÉGRAFOS – ECT
SIGEP Web - Manual de Implementação do Web Service
52/74
IDV 2
Etiqueta 13
Serviços Adicionais (25, 01, 02, 19, 49, 57) 12
Cartão de Postagem 10
Código do Serviço 5
Informação de Agrupamento 2
Número do Logradouro 5
Complemento do Logradouro 20
Valor Declarado 5
DDD + Telefone Destinatário 12
Latitude 10
Longitude 10
Pipe “|” 1
Reserva para cliente 30
Complemento do CEP:
Número do logradouro.
Ex1: 00100
Ex2: 01200
Ex3: 00000 (Quando a informação for “S/N”, “BR 101”, “KM 5”)
Validador do CEP Destino:
Soma dos 8 dígitos do CEP de destino:
Subtrai-se o resultado da soma do múltiplo de 10, imediatamente superior ao resultado.
Ex: CEP: 71010050 7+1+0+1+0+0+5+0 = 14
Subtrai-se 14 e 20.
O validador do CEP do exemplo é 6.
IDV – Identificador de Dados Variáveis:
Identificador do serviço que está sendo utilizado.
IDV Identificação da Aplicação Uso do Campo Variável
51 Encomenda Registro com serviço adicional
81 Malotes Registro com serviço adicional
Serviços Adicionais (AR, MP, DD, VD): Quando não possui o serviço adicional deverá
ser preenchido com 00.
Ex1: 250102194957
Ex2: 250102190000
Ex3: 250000000000 -- Quando não possuir nenhum serviço adicional
Cód. Serviço Adicional Descrição
01 Aviso de Recebimento
02 Mão Própria Nacional

EMPRESA BRASILEIRA DE CORREIOS E TELÉGRAFOS – ECT
SIGEP Web - Manual de Implementação do Web Service
53/74
19 Valor Declarado Nacional (Encomendas)
25 Registro Nacional
37 Aviso de Recebimento Digital
49 Devolução de Nota Fiscal - SEDEX
57 Taxa de Entrega de Encomenda Despadronizada
67 Logística Reversa Simultânea Domiciliária
69 Logística Reversa Simultânea em Agência
Informação de Agrupamento: (Número identificador do agrupamento da PLP)
Ex1. PLP: 101515 (Nesta PLP temos sete objetos, sendo: Três objetos do agrupamento
com identificador 01, Dois objetos sem agrupamentos e dois objetos do agrupamento com
identificador 02).
Etiqueta PH297898690BR – Agrupamento 01
Etiqueta PH297898709BR – Agrupamento 01
Etiqueta PH297898712BR – Agrupamento 01
Etiqueta PH297898712BR
Etiqueta PH297898726BR
Etiqueta PH297898730BR – Agrupamento 02
Etiqueta PH297898743BR – Agrupamento 02
OBS.: A postagem agrupada deverá ocorrer quando existir mais de um volume para o
mesmo destinatário / logradouro no serviço de PAC e a numeração dos objetos
agrupados terá etiquetas seqüências.
Número do Logradouro: Número do endereço.
Complemento do Endereço: Informação adicional do endereço
Ex1: Casa 100 Bl 2
Ex2: Ap 1000
Ex3: BL II AP 1000
Valor Declarado: Número inteiro.
Ex: 00100
Ex: 01000
Ex: 10000
DDD + Telefone Destinatário: Número do telefone do destinatário
Ex1: 011999253224 – Para o estado de SP são 9 posições no campo telefone + DDD
Ex2: 006199253224 – Para os demais estados conforme exemplo 2
Ex3: 000000000000 – Quando não existe a informação
Latitude: Informação da latitude, será fornecido pelos Correios via Web Service.
Ex: -15.836518
Obs.: Caso não possui a informação preencher com -00.000000
Longitude: Informação da longitude, será fornecido pelos Correios via Web Service.
Ex: -48.033981
Obs.: Caso não possui a informação preencher com -00.000000

EMPRESA BRASILEIRA DE CORREIOS E TELÉGRAFOS – ECT
SIGEP Web - Manual de Implementação do Web Service
54/74
04 - Leiaute do arquivo XSD – WS Sigep
A seguir demonstramos o leiaute do schema XSD utilizado para validação do XML
que é enviado nos métodos fechaPlp() ou fechaPlpVariosServicos(). Essa validação do
xml poderá ser efetuada localmente, já validando o arquivo xml antes mesmo de ser
enviado via parâmetro.
<?xml version="1.0" encoding="UTF-8"?>
<xs:schema xmlns:xs="http://www.w3.org/2001/XMLSchema" elementFormDefault="qualified">
<xs:element name="versao_arquivo">
<xs:simpleType>
<xs:restriction base="xs:decimal">
<xs:enumeration value="2.3"/>
</xs:restriction>
</xs:simpleType>
</xs:element>
<xs:element name="valor_nota_fiscal" type="xs:string"/>
<xs:element name="valor_global" type="xs:string"/>
<xs:element name="valor_declarado">
<xs:simpleType>
<xs:restriction base="xs:string"/>
</xs:simpleType>
</xs:element>
<xs:element name="valor_cobrado" type="xs:string"/>
<xs:element name="valor_a_cobrar">
<xs:simpleType>
<xs:restriction base="xs:string"/>
</xs:simpleType>
</xs:element>
<xs:element name="uf_remetente">
<xs:simpleType>
<xs:restriction base="xs:string">
<xs:maxLength value="2"/>
<xs:enumeration value="AC"/>
<xs:enumeration value="AL"/>
<xs:enumeration value="AP"/>
<xs:enumeration value="AM"/>
<xs:enumeration value="BA"/>
<xs:enumeration value="CE"/>
<xs:enumeration value="DF"/>
<xs:enumeration value="ES"/>
<xs:enumeration value="GO"/>
<xs:enumeration value="MA"/>
<xs:enumeration value="MT"/>
<xs:enumeration value="MS"/>
<xs:enumeration value="MG"/>
<xs:enumeration value="PA"/>
<xs:enumeration value="PB"/>
<xs:enumeration value="PR"/>
<xs:enumeration value="PE"/>
<xs:enumeration value="PI"/>
<xs:enumeration value="RJ"/>
<xs:enumeration value="RN"/>
<xs:enumeration value="RS"/>
<xs:enumeration value="RO"/>
<xs:enumeration value="RR"/>
<xs:enumeration value="SC"/>
<xs:enumeration value="SP"/>
<xs:enumeration value="SE"/>
<xs:enumeration value="TO"/>
</xs:restriction>
</xs:simpleType>
</xs:element>
<xs:element name="uf_destinatario">
<xs:simpleType>
<xs:restriction base="xs:string">
<xs:maxLength value="2"/>
<xs:enumeration value="AC"/>

EMPRESA BRASILEIRA DE CORREIOS E TELÉGRAFOS – ECT
SIGEP Web - Manual de Implementação do Web Service
55/74
<xs:enumeration value="AL"/>
<xs:enumeration value="AP"/>
<xs:enumeration value="AM"/>
<xs:enumeration value="BA"/>
<xs:enumeration value="CE"/>
<xs:enumeration value="DF"/>
<xs:enumeration value="ES"/>
<xs:enumeration value="GO"/>
<xs:enumeration value="MA"/>
<xs:enumeration value="MT"/>
<xs:enumeration value="MS"/>
<xs:enumeration value="MG"/>
<xs:enumeration value="PA"/>
<xs:enumeration value="PB"/>
<xs:enumeration value="PR"/>
<xs:enumeration value="PE"/>
<xs:enumeration value="PI"/>
<xs:enumeration value="RJ"/>
<xs:enumeration value="RN"/>
<xs:enumeration value="RS"/>
<xs:enumeration value="RO"/>
<xs:enumeration value="RR"/>
<xs:enumeration value="SC"/>
<xs:enumeration value="SP"/>
<xs:enumeration value="SE"/>
<xs:enumeration value="TO"/>
</xs:restriction>
</xs:simpleType>
</xs:element>
<xs:element name="tipo_arquivo">
<xs:simpleType>
<xs:restriction base="xs:string">
<xs:enumeration value="Postagem"/>
</xs:restriction>
</xs:simpleType>
</xs:element>
<xs:element name="telefone_remetente">
<xs:simpleType>
<xs:restriction base="xs:string">
<xs:maxLength value="20"/>
</xs:restriction>
</xs:simpleType>
</xs:element>
<xs:element name="telefone_destinatario">
<xs:simpleType>
<xs:restriction base="xs:string">
<xs:maxLength value="24"/>
</xs:restriction>
</xs:simpleType>
</xs:element>
<xs:element name="status_processamento">
<xs:simpleType>
<xs:restriction base="xs:byte">
<xs:enumeration value="0"/>
<xs:enumeration value="1"/>
<xs:enumeration value="2"/>
</xs:restriction>
</xs:simpleType>
</xs:element>
<xs:element name="servico_adicional">
<xs:complexType>
<xs:sequence>
<xs:element ref="codigo_servico_adicional" maxOccurs="4"/>
<xs:element ref="valor_declarado"/>
</xs:sequence>
</xs:complexType>
</xs:element>
<xs:element name="serie_nota_fiscal">
<xs:simpleType>
<xs:restriction base="xs:string">
<xs:maxLength value="20"/>
</xs:restriction>
</xs:simpleType>
</xs:element>
<xs:element name="rt2">
<xs:simpleType>
<xs:restriction base="xs:string">
<xs:maxLength value="255"/>

EMPRESA BRASILEIRA DE CORREIOS E TELÉGRAFOS – ECT
SIGEP Web - Manual de Implementação do Web Service
56/74
</xs:restriction>
</xs:simpleType>
</xs:element>
<xs:element name="rt1">
<xs:simpleType>
<xs:restriction base="xs:string">
<xs:maxLength value="255"/>
</xs:restriction>
</xs:simpleType>
</xs:element>
<xs:element name="remetente">
<xs:complexType>
<xs:sequence>
<xs:element ref="numero_contrato"/>
<xs:element ref="numero_diretoria"/>
<xs:element ref="codigo_administrativo"/>
<xs:element ref="nome_remetente"/>
<xs:element ref="logradouro_remetente"/>
<xs:element ref="numero_remetente"/>
<xs:element ref="complemento_remetente"/>
<xs:element ref="bairro_remetente"/>
<xs:element ref="cep_remetente"/>
<xs:element ref="cidade_remetente"/>
<xs:element ref="uf_remetente"/>
<xs:element ref="telefone_remetente"/>
<xs:element ref="fax_remetente"/>
<xs:element ref="email_remetente"/>
</xs:sequence>
</xs:complexType>
</xs:element>
<xs:element name="plp">
<xs:complexType>
<xs:sequence>
<xs:element ref="id_plp"/>
<xs:element ref="valor_global"/>
<xs:element ref="mcu_unidade_postagem"/>
<xs:element ref="nome_unidade_postagem"/>
<xs:element ref="cartao_postagem"/>
</xs:sequence>
</xs:complexType>
</xs:element>
<xs:element name="peso">
<xs:simpleType>
<xs:restriction base="xs:integer">
<xs:maxInclusive value="30000"/>
</xs:restriction>
</xs:simpleType>
</xs:element>
<xs:element name="objeto_postal">
<xs:complexType>
<xs:sequence>
<xs:element ref="numero_etiqueta"/>
<xs:element ref="codigo_objeto_cliente"/>
<xs:element ref="codigo_servico_postagem"/>
<xs:element ref="cubagem"/>
<xs:element ref="peso"/>
<xs:element ref="rt1"/>
<xs:element ref="rt2"/>
<xs:element ref="destinatario"/>
<xs:element ref="nacional"/>
<xs:element ref="servico_adicional"/>
<xs:element ref="dimensao_objeto"/>
<xs:element ref="data_postagem_sara"/>
<xs:element ref="status_processamento"/>
<xs:element ref="numero_comprovante_postagem"/>
<xs:element ref="valor_cobrado"/>
</xs:sequence>
</xs:complexType>
</xs:element>
<xs:element name="numero_remetente">
<xs:simpleType>
<xs:restriction base="xs:string">
<xs:maxLength value="18"/>
</xs:restriction>
</xs:simpleType>
</xs:element>
<xs:element name="numero_nota_fiscal">

EMPRESA BRASILEIRA DE CORREIOS E TELÉGRAFOS – ECT
SIGEP Web - Manual de Implementação do Web Service
57/74
<xs:simpleType>
<xs:restriction base="xs:string">
<xs:maxLength value="8"/>
</xs:restriction>
</xs:simpleType>
</xs:element>
<xs:element name="numero_etiqueta">
<xs:simpleType>
<xs:restriction base="xs:string">
<xs:minLength value="13"/>
<xs:maxLength value="13"/>
</xs:restriction>
</xs:simpleType>
</xs:element>
<xs:element name="numero_end_destinatario">
<xs:simpleType>
<xs:restriction base="xs:string">
<xs:maxLength value="18"/>
</xs:restriction>
</xs:simpleType>
</xs:element>
<xs:element name="numero_diretoria">
<xs:simpleType>
<xs:restriction base="xs:byte">
<xs:enumeration value="75"/>
<xs:enumeration value="72"/>
<xs:enumeration value="74"/>
<xs:enumeration value="70"/>
<xs:enumeration value="68"/>
<xs:enumeration value="64"/>
<xs:enumeration value="65"/>
<xs:enumeration value="26"/>
<xs:enumeration value="60"/>
<xs:enumeration value="50"/>
<xs:enumeration value="36"/>
<xs:enumeration value="34"/>
<xs:enumeration value="32"/>
<xs:enumeration value="30"/>
<xs:enumeration value="28"/>
<xs:enumeration value="24"/>
<xs:enumeration value="22"/>
<xs:enumeration value="20"/>
<xs:enumeration value="18"/>
<xs:enumeration value="16"/>
<xs:enumeration value="14"/>
<xs:enumeration value="12"/>
<xs:enumeration value="10"/>
<xs:enumeration value="08"/>
<xs:enumeration value="05"/>
<xs:enumeration value="06"/>
<xs:enumeration value="04"/>
<xs:enumeration value="03"/>
<xs:enumeration value="01"/>
</xs:restriction>
</xs:simpleType>
</xs:element>
<xs:element name="numero_contrato">
<xs:simpleType>
<xs:restriction base="xs:string">
<xs:maxLength value="20"/>
</xs:restriction>
</xs:simpleType>
</xs:element>
<xs:element name="numero_comprovante_postagem" type="xs:string"/>
<xs:element name="nome_unidade_postagem">
<xs:simpleType>
<xs:restriction base="xs:string">
<xs:maxLength value="30"/>
</xs:restriction>
</xs:simpleType>
</xs:element>
<xs:element name="nome_remetente">
<xs:simpleType>
<xs:restriction base="xs:string">
<xs:maxLength value="50"/>
</xs:restriction>
</xs:simpleType>
</xs:element>

EMPRESA BRASILEIRA DE CORREIOS E TELÉGRAFOS – ECT
SIGEP Web - Manual de Implementação do Web Service
58/74
<xs:element name="nome_destinatario">
<xs:simpleType>
<xs:restriction base="xs:string">
<xs:maxLength value="50"/>
</xs:restriction>
</xs:simpleType>
</xs:element>
<xs:element name="natureza_nota_fiscal">
<xs:simpleType>
<xs:restriction base="xs:string">
<xs:maxLength value="20"/>
</xs:restriction>
</xs:simpleType>
</xs:element>
<xs:element name="nacional">
<xs:complexType>
<xs:sequence>
<xs:element ref="bairro_destinatario"/>
<xs:element ref="cidade_destinatario"/>
<xs:element ref="uf_destinatario"/>
<xs:element ref="cep_destinatario"/>
<xs:element ref="codigo_usuario_postal"/>
<xs:element ref="centro_custo_cliente"/>
<xs:element ref="numero_nota_fiscal"/>
<xs:element ref="serie_nota_fiscal"/>
<xs:element ref="valor_nota_fiscal"/>
<xs:element ref="natureza_nota_fiscal"/>
<xs:element ref="descricao_objeto"/>
<xs:element ref="valor_a_cobrar"/>
</xs:sequence>
</xs:complexType>
</xs:element>
<xs:element name="mcu_unidade_postagem">
<xs:simpleType>
<xs:restriction base="xs:string">
<xs:maxLength value="8"/>
</xs:restriction>
</xs:simpleType>
</xs:element>
<xs:element name="logradouro_remetente">
<xs:simpleType>
<xs:restriction base="xs:string">
<xs:maxLength value="50"/>
</xs:restriction>
</xs:simpleType>
</xs:element>
<xs:element name="logradouro_destinatario">
<xs:simpleType>
<xs:restriction base="xs:string">
<xs:maxLength value="50"/>
</xs:restriction>
</xs:simpleType>
</xs:element>
<xs:element name="id_plp">
<xs:simpleType>
<xs:restriction base="xs:string"/>
</xs:simpleType>
</xs:element>
<xs:element name="forma_pagamento">
<xs:simpleType>
<xs:restriction base="xs:string">
</xs:restriction>
</xs:simpleType>
</xs:element>
<xs:element name="fax_remetente">
<xs:simpleType>
<xs:restriction base="xs:string">
<xs:maxLength value="12"/>
</xs:restriction>
</xs:simpleType>
</xs:element>
<xs:element name="email_remetente">
<xs:simpleType>
<xs:restriction base="xs:string">
<xs:maxLength value="50"/>
</xs:restriction>
</xs:simpleType>
</xs:element>

EMPRESA BRASILEIRA DE CORREIOS E TELÉGRAFOS – ECT
SIGEP Web - Manual de Implementação do Web Service
59/74
<xs:element name="email_destinatario">
<xs:simpleType>
<xs:restriction base="xs:string">
<xs:maxLength value="50"/>
</xs:restriction>
</xs:simpleType>
</xs:element>
<xs:element name="dimensao_objeto">
<xs:complexType>
<xs:sequence>
<xs:element name="tipo_objeto">
<xs:simpleType>
<xs:restriction base="xs:short">
<xs:enumeration value="001"/>
<xs:enumeration value="002"/>
<xs:enumeration value="003"/>
</xs:restriction>
</xs:simpleType>
</xs:element>
<xs:element ref="dimensao_altura"/>
<xs:element ref="dimensao_largura"/>
<xs:element ref="dimensao_comprimento"/>
<xs:element ref="dimensao_diametro"/>
</xs:sequence>
</xs:complexType>
</xs:element>
<xs:element name="dimensao_altura">
<xs:simpleType>
<xs:restriction base="xs:int">
<xs:minInclusive value="2"/>
<xs:maxInclusive value="105"/>
</xs:restriction>
</xs:simpleType>
</xs:element>
<xs:element name="dimensao_largura">
<xs:simpleType>
<xs:restriction base="xs:int">
<xs:minInclusive value="11"/>
<xs:maxInclusive value="105"/>
</xs:restriction>
</xs:simpleType>
</xs:element>
<xs:element name="dimensao_comprimento">
<xs:simpleType>
<xs:restriction base="xs:int">
<xs:minInclusive value="16"/>
<xs:maxInclusive value="105"/>
</xs:restriction>
</xs:simpleType>
</xs:element>
<xs:element name="dimensao_diametro">
<xs:simpleType>
<xs:restriction base="xs:int">
<xs:minInclusive value="0"/>
<xs:maxInclusive value="105"/>
</xs:restriction>
</xs:simpleType>
</xs:element>
<xs:element name="destinatario">
<xs:complexType>
<xs:sequence>
<xs:element ref="nome_destinatario"/>
<xs:element ref="telefone_destinatario"/>
<xs:element ref="celular_destinatario"/>
<xs:element ref="email_destinatario"/>
<xs:element ref="logradouro_destinatario"/>
<xs:element ref="complemento_destinatario"/>
<xs:element ref="numero_end_destinatario"/>
</xs:sequence>
</xs:complexType>
</xs:element>
<xs:element name="descricao_objeto">
<xs:simpleType>

EMPRESA BRASILEIRA DE CORREIOS E TELÉGRAFOS – ECT
SIGEP Web - Manual de Implementação do Web Service
60/74
<xs:restriction base="xs:string">
<xs:maxLength value="20"/>
</xs:restriction>
</xs:simpleType>
</xs:element>
<xs:element name="data_postagem_sara">
<xs:simpleType>
<xs:restriction base="xs:string">
<xs:maxLength value="8"/>
</xs:restriction>
</xs:simpleType>
</xs:element>
<xs:element name="cubagem">
<xs:simpleType>
<xs:restriction base="xs:string"/>
</xs:simpleType>
</xs:element>
<xs:element name="correioslog">
<xs:complexType>
<xs:sequence>
<xs:element ref="tipo_arquivo"/>
<xs:element ref="versao_arquivo"/>
<xs:element ref="plp" maxOccurs="1"/>
<xs:element ref="remetente"/>
<xs:element ref="forma_pagamento"/>
<xs:element ref="objeto_postal" maxOccurs="1000"/>
</xs:sequence>
</xs:complexType>
</xs:element>
<xs:element name="complemento_remetente">
<xs:simpleType>
<xs:restriction base="xs:string">
<xs:maxLength value="30"/>
</xs:restriction>
</xs:simpleType>
</xs:element>
<xs:element name="complemento_destinatario">
<xs:simpleType>
<xs:restriction base="xs:string">
<xs:maxLength value="30"/>
</xs:restriction>
</xs:simpleType>
</xs:element>
<xs:element name="codigo_usuario_postal">
<xs:simpleType>
<xs:restriction base="xs:string">
<xs:maxLength value="20"/>
</xs:restriction>
</xs:simpleType>
</xs:element>
<xs:element name="codigo_servico_postagem">
<xs:simpleType>
<xs:restriction base="xs:string">
<xs:maxLength value="5"/>
</xs:restriction>
</xs:simpleType>
</xs:element>
<xs:element name="codigo_servico_adicional" type="xs:short"/>
<xs:element name="codigo_objeto_cliente">
<xs:simpleType>
<xs:restriction base="xs:string">
<xs:maxLength value="20"/>
</xs:restriction>
</xs:simpleType>
</xs:element>
<xs:element name="codigo_administrativo">
<xs:simpleType>
<xs:restriction base="xs:string">
<xs:maxLength value="9"/>
</xs:restriction>
</xs:simpleType>
</xs:element>
<xs:element name="cidade_remetente">
<xs:simpleType>
<xs:restriction base="xs:string">
<xs:maxLength value="30"/>
</xs:restriction>
</xs:simpleType>

EMPRESA BRASILEIRA DE CORREIOS E TELÉGRAFOS – ECT
SIGEP Web - Manual de Implementação do Web Service
61/74
</xs:element>
<xs:element name="cidade_destinatario">
<xs:simpleType>
<xs:restriction base="xs:string">
<xs:maxLength value="30"/>
</xs:restriction>
</xs:simpleType>
</xs:element>
<xs:element name="cep_remetente">
<xs:simpleType>
<xs:restriction base="xs:string">
<xs:maxLength value="20"/>
</xs:restriction>
</xs:simpleType>
</xs:element>
<xs:element name="cep_destinatario">
<xs:simpleType>
<xs:restriction base="xs:string">
<xs:maxLength value="20"/>
</xs:restriction>
</xs:simpleType>
</xs:element>
<xs:element name="centro_custo_cliente">
<xs:simpleType>
<xs:restriction base="xs:string">
<xs:maxLength value="20"/>
</xs:restriction>
</xs:simpleType>
</xs:element>
<xs:element name="celular_destinatario">
<xs:simpleType>
<xs:restriction base="xs:string">
<xs:maxLength value="12"/>
</xs:restriction>
</xs:simpleType>
</xs:element>
<xs:element name="cartao_postagem">
<xs:simpleType>
<xs:restriction base="xs:string">
<xs:maxLength value="10"/>
</xs:restriction>
</xs:simpleType>
</xs:element>
<xs:element name="bairro_remetente">
<xs:simpleType>
<xs:restriction base="xs:string">
<xs:maxLength value="30"/>
</xs:restriction>
</xs:simpleType>
</xs:element>
<xs:element name="bairro_destinatario">
<xs:simpleType>
<xs:restriction base="xs:string">
<xs:maxLength value="30"/>
</xs:restriction>
</xs:simpleType>
</xs:element>
</xs:schema>
05 - Código da Diretoria Regional (tag <numero_diretoria>)
Código Descrição Sigla
00001 AC ADMINISTRAÇAO CENTRAL AC
00003 DR – ACRE ACR
00004 DR – ALAGOAS AL
00006 DR – AMAZONAS AM
00005 DR – AMAPÁ AP
00008 DR – BAHIA BA

EMPRESA BRASILEIRA DE CORREIOS E TELÉGRAFOS – ECT
SIGEP Web - Manual de Implementação do Web Service
62/74
00010 DR – BRASÍLIA BSB
00012 DR – CEARÁ CE
00014 DR - ESPIRITO SANTO ES
00016 DR – GOIÁS GO
00018 DR – MARANHÃO MA
00020 DR - MINAS GERAIS MG
00022 DR - MATO GROSSO DO SUL MS
00024 DR - MATO GROSSO MT
00028 DR – PARÁ PA
00030 DR – PARAÍBA PB
00032 DR – PERNAMBUCO PE
00034 DR – PIAUÍ PI
00036 DR – PARANÁ PR
00050 DR - RIO DE JANEIRO RJ
00060 DR - RIO GRANDE DO NORTE RN
00026 DR – RONDONIA RO
00065 DR – RORAIMA RR
00064 DR - RIO GRANDE DO SUL RS
00068 DR - SANTA CATARINA SC
00070 DR – SERGIPE SE
00074 DR - SÃO PAULO INTERIOR SPI
00072 DR - SÃO PAULO SPM
00075 DR- TOCANTINS TO
06 - Código do Serviço Adicional
Código Descrição Do Serviço Adicional
001 Aviso de Recebimento
002 Mão Própria
019 Valor Declarado (Ad Valorem)
025 Registro
07 - Algoritmo e-ticket (Autorização de Postagem)
Exemplo de Algoritmo em Java:
public class DvVerificador {
public static void main(String[] args) {
System.out.println(geraEtiquetaComDigitoVerificador("15653850"));
}
// Exemplo e-ticket 15653829 (dv=7)
public static String geraEtiquetaComDigitoVerificador(String numeroEtiqueta) {
Integer[] multiplicadores = {8, 6, 4, 2, 3, 5, 9, 7};
Integer soma = 0;
String dv;

EMPRESA BRASILEIRA DE CORREIOS E TELÉGRAFOS – ECT
SIGEP Web - Manual de Implementação do Web Service
63/74
if (numeroEtiqueta.length() != 8) {
numeroEtiqueta = "Error";
} else {
for (int i = 0; i < 8; i++) {
soma += new Integer(numeroEtiqueta.substring(i, (i + 1))) * multiplicadores[i];
}
Integer resto = soma % 11;
if (resto == 0) {
dv = "5";
} else if (resto == 1) {
dv = "0";
} else {
dv = new Integer(11 - resto).toString();
}
numeroEtiqueta += dv;
}
return numeroEtiqueta;
}
}
08 – Rastreamento Correios
Rastreamento – Método eventos()
<soapenv:Envelope xmlns:soapenv="http://schemas.xmlsoap.org/soap/envelope/"
xmlns:res="http://resource.webservice.correios.com.br/">
<soapenv:Header/>
<soapenv:Body>
<res:eventos>
<usuario>ECT</usuario>
<senha>SRO</senha>
<tipo>L</tipo>
<resultado>T</resultado>
<lingua>001</lingua>
<objetos>SF387248817BRPG928677136BR</objetos> /* Exemplo com dois objetos */
</res:eventos>
</soapenv:Body>
</soapenv:Envelope>
09 – Código Forma de Pagamento (tag <forma_pagamento>)
Codigo Forma_Pagamento
1 Vale Postal
2 Reembolso Postal
3 Contrato de Câmbio
4 Cartão de Crédito
5 Outros
10 - Código País Bandeira
Codigo_pais_bandeira Descricao_pais Codigo_pais_ECT
1058 Brasil BR
11 - Código do Tipo de Exportador

EMPRESA BRASILEIRA DE CORREIOS E TELÉGRAFOS – ECT
SIGEP Web - Manual de Implementação do Web Service
64/74
Código
Exportador
1 Pessoa Jurídica
11 Pessoa Física
12 Pessoa Física domiciliada no exterior sem CPF
13 Pessoa Física residente no país sem CPF
12 - Código da Natureza da Operação
Código
Natureza_Operação
1 Pessoa física com cobertura cambial
2 Pessoa física sem cobertura cambial
3 Pessoa jurídica com cobertura cambial
4 Pessoa física sem cobertura cambial
30 Doação em caráter de ajuda humanitária
31 Bagagem desacompanhada
41 Bens de caráter cultural- Exportação temporária
42 Exportação temporária de material para emprego militar
43 Feiras e exposições
44 Conserto, reparo ou restauração
45 Outras exportações temporárias
61 Bens submetidos a regime de admissão temporária
71 Erro de expedição
72 Não atendimento de exigência de controle extrafiscal
73 Indeferimento de regime aduaneiro especial
74 Outros motivos: Portaria MF 306/95
13 - Código do Porte da Empresa
Códi
go
Porte_Empresa
1 Micro Empresa
2 Pequena Empresa
3 Outros
14 - Código da Unidade de Comercialização
Código Unidade_Comercialização
8 Centímetro
2 Grama
9 Milímetro
5 Minuto
6 Não Significativo
4 Pagina

EMPRESA BRASILEIRA DE CORREIOS E TELÉGRAFOS – ECT
SIGEP Web - Manual de Implementação do Web Service
65/74
3 Palavra
10 Quantidade
1 Quilograma
7 R$-Valor
15 - Código da Moeda de Negociação
Código Moeda
0 Real
16 - Tabela de Mensagem de Erro Logística Reversa

EMPRESA BRASILEIRA DE CORREIOS E TELÉGRAFOS – ECT
SIGEP Web - Manual de Implementação do Web Service
66/74
Código Descrição do Erro
3 NÃO É PERMITIDO AGENDAR PROCESSAMENTO DE ARQUIVO VIA WEBSERVICE
10 O ARQUIVO JÁ FOI PROCESSADO
103 ARQUIVO COM ERRO DE ESTRUTURA
104 DADOS DE VALIDAÇÃO DA COLETA INCOMPLETOS
105 CLIENTE NÃO CONFIGURADO PARA USAR O SISTEMA
107 VERSÃO INVÁLIDA DO ARQUIVO XML
108 VALOR DECLARADO NÃO PODE SER SUPERIOR A R$ 10.000,00
109 DADOS DO CONTRATO INVÁLIDOS
111 COLETA DOMICILIAR NÃO DISPONÍVEL PARA O SERVIÇO SEDEX 10
1111 COLETA DOMICILIAR NÃO DISPONÍVEL PARA ESSA LOCALIDADE
112 SERVIÇO NÃO ATENDE O CEP DE DESTINO
113 CEP DO DESTINATÁRIO INEXISTENTE
114 CEP DE DESTINO COM FORMATO INVÁLIDO
115 CEP DE ORIGEM COM FORMATO INVÁLIDO
117 CEP DO REMETENTE INEXISTENTE
120 SERVIÇO ESPECIAL (e-SEDEX) NÃO ABRANGE O CEP DE ORIGEM INFORMADO
122 DADOS DE DESTINATÁRIO INCOMPLETO
125 DADOS DE REMETENTE INCOMPLETOS
134 DATA DE AGENDAMENTO INVÁLIDA. VERIFICAR TAG -AGENDAMENTO
136 NÚMERO DE ENTREGA INVÁLIDO
1366 SERVIÇO DE SIMULTÂNEA EM AGÊNCIA NÃO ATENDIDO NA REGIÃO DO CEP DO REMETENTE
138 O ARQUIVO NÃO CONTÉM PEDIDOS DE COLETA. VERIFICAR TAG -coletas_solicitadas
140 CARTÃO INVÁLIDO PARA O CONTRATO INFORMADO
142 VALOR INVÁLIDO PARA O TIPO DE SOLICITAÇÃO.VERIFICAR TAG -AG
195 NÚMERO DE E-TICKET JÁ UTILIZADO
1955 NÚMERO DE OBJETO JÁ UTILIZADO NESSE ARQUIVO
198 NÚMERO DE OBJETO INVÁLIDO OU DÍGITO VERIFICADOR INCORRETO
1988 FAIXA NUMÉRICA NÃO RESERVADA PARA ESSE CLIENTE
19888 NÚMERO DE OBJETO JÁ UTILIZADO
198888 TIPO DE ETIQUETA INVÁLIDO
199 O SERVIÇO ADICIONAL 'AVISO DE RECEBIMENTO' SOMENTE ESTÁ DISPONÍVEL PARA OS PEDIDOS DE
AUTORIZAÇÃO DE POSTAGEM
200 CÓDIGO DE CHECKLIST INVÁLIDO
201 CÓDIGO DO PRODUTO INVÁLIDO
202 SERVIÇO ESPECIAL SEDEX 10 NÃO É ATENDIDO POR LOGÍSTICA REVERSA DOMICILIÁRIA
203 VALOR TAG -AR- INVÁLIDO

EMPRESA BRASILEIRA DE CORREIOS E TELÉGRAFOS – ECT
SIGEP Web - Manual de Implementação do Web Service
67/74
17 - Tabela de Produtos
Código Tipo Descrição da Embalagem
116600403 0 Caixa de Encomenda "B" (16x11x6 cm)
116600055 0 Caixa Encomenda 01 (18x13,5x9 cm)
116600063 0 Caixa Encomenda 02 (27x18x9 cm)
116600071 2 Caixa Encomenda 03 (27x22,5x13,5 cm)
116600080 0 Caixa Encomenda 04 (36x27x18 cm)
116600160 2 Caixa Encomenda 05 (54x36x27 cm)
116600179 0 Caixa Encomenda 06 (36x27x27 cm)
Código Descrição do Erro
204 TAGS -ENTREGA- INCONSISTENTES
206 VALOR DECLARADO INVÁLIDO
206 TAG -ENVIO.OBJ- INVÁLIDA.
207 DATA DE PROCESSAMENTO INVÁLIDA. VERIFICAR TAG -DATA_PROCESSAMENTO-
208 ARQUIVO VAZIO.
209 ARQUIVO COM MAIS DE 300 COLETA
210 SERVIÇO INDISPONÍVEL NO MOMENTO
211 VALOR DECLARADO NÃO PODE SER INFERIOR A R$ 11,00
212 ID DE POSTAGEM INVÁLIDO
213 VALOR INVÁLIDO PARA A TAG - QTD_CAIXA -
214 TAG - numero - DEVE SER UTILIZADO SOMENTE NO SERVIÇO DE AUTORIZAÇÃO DE POSTAGEM
215 TAG - identificacao - CPF OU CNPJ INVÁLIDO.
216 UF INVÁLIDA.
217 TAG - numero – INVÁLIDA
218 TAG - cartao – INVÁLIDA
219 TAG - PRODUTO.CODIGO – INVÁLIDA
220 TAG - PRODUTO.TIPO – INVÁLIDA
221 TAG - PRODUTO.QTD – INVÁLIDA
222 O CEP INFORMADO NÃO PERTENCE A FAIXA DE ABRANGÊNCIA DO SERVIÇO E-SEDEX GRUPO I
223 O CEP INFORMADO NÃO PERTENCE A FAIXA DE ABRANGÊNCIA DO SERVIÇO E-SEDEX GRUPO II
224 TIPO DA SOLICITAÇÃO INVÁLIDA
225 SERVIÇO INVÁLIDO
226 QUANTIDADE INVÁLIDA
227 O NÚMERO DEVE POSSUIR 8 DÍGITOS
-1 Código do identificador de acesso ao web service não autorizado.
-3 Tipo de solicitação inválida.
-4 Tipo de busca inválido.
-5 Número do pedido inválido ou não localizado na base de dados para o tipo de solicitação informado.
-7 Dados obrigatórios não informados.
-8 Não existe informação para o solicitado.
-9 Pedido não pode ser cancelado, pois encontra-se no status
-10 O limite de pedidos deve ser no máximo de 30.
-11 Serviço indisponível no momento.

EMPRESA BRASILEIRA DE CORREIOS E TELÉGRAFOS – ECT
SIGEP Web - Manual de Implementação do Web Service
68/74
116600187 0 Caixa Encomenda 07 (36x28x4 cm)
765000660 0 Envelope Bolha Grande (20x28 cm)
765000652 2 Envelope Bolha Médio (21x18 cm)
765000644 2 Envelope SEDEX Plástico Grande (40x28 cm)
765000636 0 Envelope SEDEX Plástico Médio (35,3x25 cm)

EMPRESA BRASILEIRA DE CORREIOS E TELÉGRAFOS – ECT
SIGEP Web - Manual de Implementação do Web Service
69/74
18 - Leiaute de chancelas
18.1 - Chancela PAC
Siglas ou nomes por extenso dos serviços
Nº do contrato; ano de assinatura; DR/origem/postagem
Cliente
.
Estarão sempre dispostas no parte superior dos símbolos.
Fonte: Arial normal (caixa alta), corpo 7pt, espaçamentos
entre-letra e entre-linha=100%
Fonte: Arial negrito (caixa alta e baixa), corpo 9 a 11pt,
espaçamentos entre-letra e entre-linha=100%
.
Estarão sempre dispostas no parte inferior dos símbolos.
Identificação dos Correios
A
diagramação é pré-definida.
Obs: Quando a DR de origem e postagem for a mesma,
utilizar a sigla somente uma vez.
Obs: Utilizar duas linhas (centralizadas) quando necessário.
A diagramação é pré-definida.
Padronização visual dos símbolos de Contratos Chancelas
Instruções para arte-finalização -
- ENTREGA NÃO URGENTE
Serviço: ENCOMENDA PAC
1. Para diagramar a Chancela siga as instruções abaixo:
Atenção:
Não é permitida alterações na forma da chancela,
assim como nas especificações acima.
Nº do contrato; ano de
assinatura; DR/origem/postagem
Cliente
Fonte: Arial normal (caixa alta),
corpo 4pt, espaçamentos entre-
letra e entre-linha=100%
Fonte: Arial normal (caixa alta e
baixa), corpo 5pt, espaçamentos
entre-letra e entre-linha=100%
Obs: Quando a DR de origem e
postagem for a mesma, utilizar a
sigla somente uma vez.
Obs: Utilizar duas linhas
(centralizadas) quando necessário.
Negativo:
Atenção:
2. Para arte-finalização em negativo seguir a mesma
diagramação como no exemplo abaixo:
3. Utilizar a chancela reduzida somente quando
necessário.
0000/2002-DR/XX/YY
Cliente
Redução (15X20mm):
(Dimensões 25 x 35mm)
PAC
0000/2002-DR/XX/YY
Cliente
PAC
0 0 0 0 /2 0 0 2 - DR/X X/YY
Cliente
PAC

EMPRESA BRASILEIRA DE CORREIOS E TELÉGRAFOS – ECT
SIGEP Web - Manual de Implementação do Web Service
70/74
18.2 - Chancela SEDEX
Siglas ou nomes por extenso dos serviços
Nº do contrato; ano de assinatura; DR/origem/postagem
Cliente
.
Estarão sempre dispostas no parte superior dos símbolos.
Fonte: Arial normal (caixa alta), corpo 7pt, espaçamentos
entre-letra e entre-linha=100%
Fonte: Arial negrito (caixa alta e baixa), corpo 9 a 11pt,
espaçamentos entre-letra e entre-linha=100%
.
Estarão sempre dispostas no parte inferior dos símbolos.
Identificação dos Correios
A
diagramação é pré-definida.
Obs: Quando a DR de origem e postagem for a mesma,
utilizar a sigla somente uma vez.
Obs: Utilizar duas linhas (centralizadas) quando necessário.
A diagramação é pré-definida.
Padronização visual dos símbolos de Contratos Chancelas
Instruções para arte-finalização -
Serviço Expresso: SEDEX
1. Para diagramar a Chancela siga as instruções abaixo:
Atenção:
Não é permitida alterações na forma da chancela,
assim como nas especificações acima.
Nº do contrato; ano de
assinatura; DR/origem/postagem
Cliente
Fonte: Arial normal (caixa alta),
corpo 4pt, espaçamentos entre-
letra e entre-linha=100%
Fonte: Arial normal (caixa alta e
baixa), corpo 5pt, espaçamentos
entre-letra e entre-linha=100%
Obs: Quando a DR de origem e
postagem for a mesma, utilizar a
sigla somente uma vez.
Obs: Utilizar duas linhas
(centralizadas) quando necessário.
Negativo:
Redução (eixo maior 20mm; eixo menor 13,2mm):
Atenção:
2. Para arte-finalização em negativo seguir a mesma
diagramação como no exemplo abaixo:
(Eixo maior 35mm)
(Eixo menor 23mm)
3. Utilizar a chancela reduzida somente quando
necessário.
0000/2002-DR/XX/YY
Cliente
0000/2002-DR/XX/YY
Cliente
0 0 0 0 /20 0 2 - DR/X X/YY
Cliente

EMPRESA BRASILEIRA DE CORREIOS E TELÉGRAFOS – ECT
SIGEP Web - Manual de Implementação do Web Service
71/74
18.3 - Chancela SEDEX 10
Siglas ou nomes por extenso dos serviços
Nº do contrato; ano de assinatura; DR/origem/postagem
Cliente
.
Estarão sempre dispostas no parte superior dos símbolos.
Fonte: Arial normal (caixa alta), corpo 7pt, espaçamentos
entre-letra e entre-linha=100%
Fonte: Arial negrito (caixa alta e baixa), corpo 9 a 11pt,
espaçamentos entre-letra e entre-linha=100%
.
Estarão sempre dispostas no parte inferior dos símbolos.
Identificação dos Correios
A
diagramação é pré-definida.
Obs: Quando a DR de origem e postagem for a mesma,
utilizar a sigla somente uma vez.
Obs: Utilizar duas linhas (centralizadas) quando necessário.
A diagramação é pré-definida.
Padronização visual dos símbolos de Contratos Chancelas
Instruções para arte-finalização -
Serviço Expresso: SEDEX 10
1. Para diagramar a Chancela siga as instruções abaixo:
Atenção:
Não é permitida alterações na forma da chancela,
assim como nas especificações acima.
Nº do contrato; ano de
assinatura; DR/origem/postagem
Cliente
Fonte: Arial normal (caixa alta),
corpo 4pt, espaçamentos entre-
letra e entre-linha=100%
Fonte: Arial normal (caixa alta e
baixa), corpo 5pt, espaçamentos
entre-letra e entre-linha=100%
Obs: Quando a DR de origem e
postagem for a mesma, utilizar a
sigla somente uma vez.
Obs: Utilizar duas linhas
(centralizadas) quando necessário.
Negativo:
Redução (eixo maior 20mm; eixo menor 13,2mm):
Atenção:
2. Para arte-finalização em negativo seguir a mesma
diagramação como no exemplo abaixo:
(Eixo maior 35mm)
(Eixo menor 23mm)
3. Utilizar a chancela reduzida somente quando
necessário.
0000/2002-DR/XX/YY
Cliente
0000/2002-DR/XX/YY
Cliente
0000/2002-DR/XX/YY
Cliente

EMPRESA BRASILEIRA DE CORREIOS E TELÉGRAFOS – ECT
SIGEP Web - Manual de Implementação do Web Service
72/74
18.4 - Chancela SEDEX Hoje
Siglas ou nomes por extenso dos serviços
Nº do contrato; ano de assinatura; DR/origem/postagem
Cliente
.
Estarão sempre dispostas no parte superior dos símbolos.
Fonte: Arial normal (caixa alta), corpo 7pt, espaçamentos
entre-letra e entre-linha=100%
Fonte: Arial negrito (caixa alta e baixa), corpo 9 a 11pt,
espaçamentos entre-letra e entre-linha=100%
.
Estarão sempre dispostas no parte inferior dos símbolos.
Identificação dos Correios
A
diagramação é pré-definida.
Obs: Quando a DR de origem e postagem for a mesma,
utilizar a sigla somente uma vez.
Obs: Utilizar duas linhas (centralizadas) quando necessário.
A diagramação é pré-definida.
Padronização visual dos símbolos de Contratos Chancelas
Instruções para arte-finalização -
Serviço Expresso: SEDEX Hoje
1. Para diagramar a Chancela siga as instruções abaixo:
Atenção:
Não é permitida alterações na forma da chancela,
assim como nas especificações acima.
Nº do contrato; ano de
assinatura; DR/origem/postagem
Cliente
Fonte: Arial normal (caixa alta),
corpo 4pt, espaçamentos entre-
letra e entre-linha=100%
Fonte: Arial normal (caixa alta e
baixa), corpo 5pt, espaçamentos
entre-letra e entre-linha=100%
Obs: Quando a DR de origem e
postagem for a mesma, utilizar a
sigla somente uma vez.
Obs: Utilizar duas linhas
(centralizadas) quando necessário.
Negativo:
Redução (eixo maior 20mm; eixo menor 13,2mm):
Atenção:
2. Para arte-finalização em negativo seguir a mesma
diagramação como no exemplo abaixo:
(Eixo maior 35mm)
(Eixo menor 23mm)
3. Utilizar a chancela reduzida somente quando
necessário.
0000/2002-DR/XX/YY
Cliente
0000/2002-DR/XX/YY
Cliente
0000/2002-DR/XX/YY
Cliente

EMPRESA BRASILEIRA DE CORREIOS E TELÉGRAFOS – ECT
SIGEP Web - Manual de Implementação do Web Service
73/74
18.5 - Chancela e-SEDEX
Siglas ou nomes por extenso dos serviços
Nº do contrato; ano de assinatura; DR/origem/postagem
Cliente
.
Estarão sempre dispostas no parte superior dos símbolos.
Fonte: Arial normal (caixa alta), corpo 7pt, espaçamentos
entre-letra e entre-linha=100%
Fonte: Arial negrito (caixa alta e baixa), corpo 9 a 11pt,
espaçamentos entre-letra e entre-linha=100%
.
Estarão sempre dispostas no parte inferior dos símbolos.
Identificação dos Correios
A
diagramação é pré-definida.
Obs: Quando a DR de origem e postagem for a mesma,
utilizar a sigla somente uma vez.
Obs: Utilizar duas linhas (centralizadas) quando necessário.
A diagramação é pré-definida.
Padronização visual dos símbolos de Contratos Chancelas
Instruções para arte-finalização -
Serviço Expresso: e-SEDEX
1. Para diagramar a Chancela siga as instruções abaixo:
Atenção:
Não é permitida alterações na forma da chancela,
assim como nas especificações acima.
Nº do contrato; ano de
assinatura; DR/origem/postagem
Cliente
Fonte: Arial normal (caixa alta),
corpo 4pt, espaçamentos entre-
letra e entre-linha=100%
Fonte: Arial normal (caixa alta e
baixa), corpo 5pt, espaçamentos
entre-letra e entre-linha=100%
Obs: Quando a DR de origem e
postagem for a mesma, utilizar a
sigla somente uma vez.
Obs: Utilizar duas linhas
(centralizadas) quando necessário.
Negativo:
Redução (eixo maior 20mm; eixo menor 13,2mm):
Atenção:
2. Para arte-finalização em negativo seguir a mesma
diagramação como no exemplo abaixo:
(Eixo maior 35mm)
(Eixo menor 23mm)
3. Utilizar a chancela reduzida somente quando
necessário.
0000/2002-DR/XX/YY
Cliente
0000/2002-DR/XX/YY
Cliente
0000/2002-DR/XX/YY
Cliente

EMPRESA BRASILEIRA DE CORREIOS E TELÉGRAFOS – ECT
SIGEP Web - Manual de Implementação do Web Service
74/74
18.6 - Chancela Carta
Siglas ou nomes por extenso dos serviços
Nº do contrato; ano de assinatura; DR/origem/postagem
Cliente
.
Estarão sempre dispostas no parte superior dos símbolos.
Fonte: Arial normal (caixa alta), corpo 7pt, espaçamentos
entre-letra e entre-linha=100%
Fonte: Arial negrito (caixa alta e baixa), corpo 9 a 11pt,
espaçamentos entre-letra e entre-linha=100%
.
Estará sempre disposta na parte inferior dos símbolos.
Identificação dos Correios
A diagramação é pré-definida.
Obs: Quando a DR de origem e postagem for a mesma,
utilizar a sigla somente uma vez.
Obs: Utilizar duas linhas (centralizadas) quando necessário.
A diagramação é pré-definida.
Padronização visual dos símbolos de Contratos Chancelas
Instruções para arte-finalização -
- ENTREGA URGENTE
Serviço: CARTA
1. Para diagramar a Chancela, siga as instruções abaixo:
Atenção:
Nº do contrato; ano de assinatura;
DR/origem/postagem
Cliente
Fonte: Arial normal (caixa alta), corpo
4pt, espaçamentos entre-letra e
entre-linha=100%
Fonte: Arial negrito (caixa alta e
baixa), corpo 5pt, espaçamentos
entre-letra e entre-linha=100%
Obs: Quando a DR de origem e
postagem for a mesma, utilizar a
sigla somente uma vez.
Obs: Utilizar duas linhas
(centralizadas) quando necessário.
Negativo:
Redução (diâmetro 20mm):
2. Para arte-finalização em negativo, siga a mesma
diagramação do item 1, conforme exemplo abaixo:
(diâmetro 35mm)
3. Utilizar a chancela reduzida somente quando
necessário.
0000/2002-DR/XX/YY
Cliente
0000/2002-DR/XX/YY
Cliente
0 0 0 0 /2 0 0 2 - D R /X X/YY
Cliente
Atenção:
Não é permitido alterações na forma da chancela, assim
como nas especificações deste documento, salvo o
disposto abaixo.
A critério do Cliente e para que a chancela fique
proporcional ao tamanho do objeto, suas dimensões
poderão variar no intervalo entre os valores máximos e
mínimos mencionados neste documento.