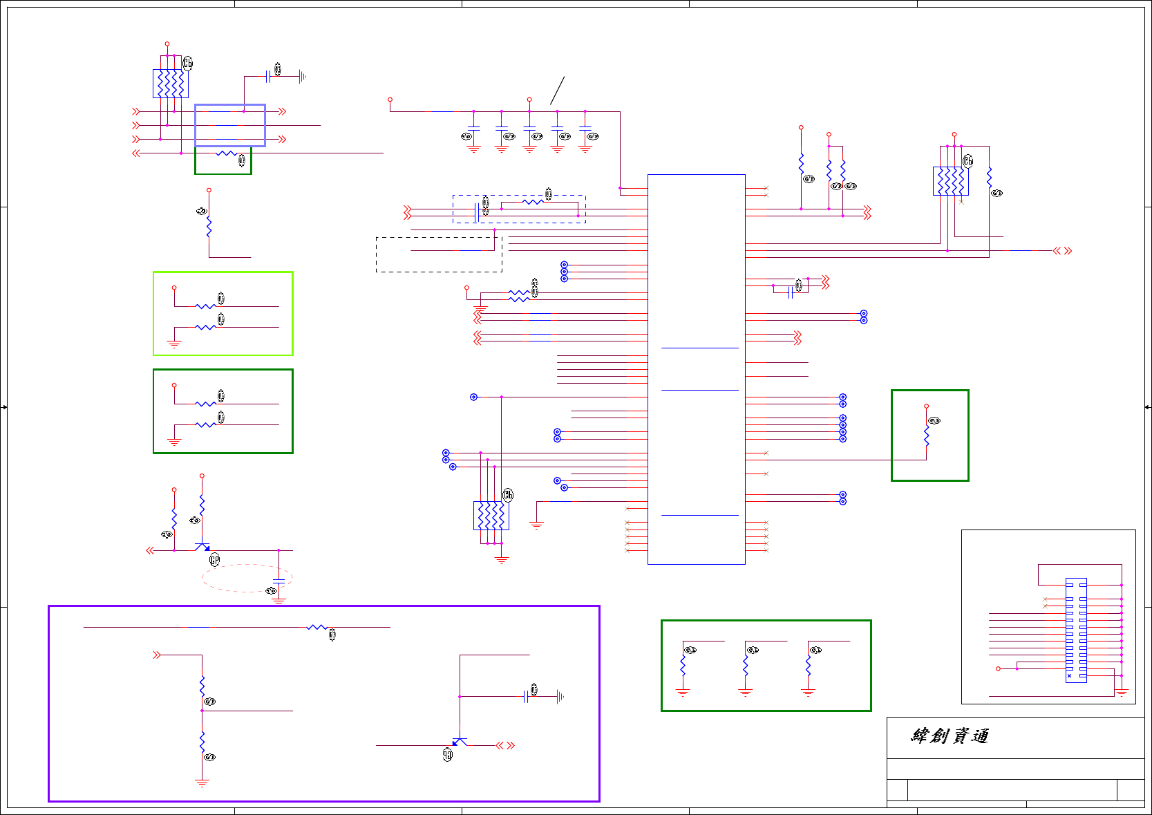
Wistron JV50 TR8 Schematics. Www.s Manuals.com. R1 Schematics
User Manual: Motherboard Wistron JV50-TR8 - Schematics. Free.
Open the PDF directly: View PDF
.
Page Count: 64

5
5
4
4
3
3
2
2
1
1
D D
C C
B B
A A
Title
Size Document Number Rev
Date: Sheet of
Wistron Corporation
21F, 88, Sec.1, Hsin Tai Wu Rd., Hsichih,
Taipei Hsien 221, Taiwan, R.O.C.
JV50-TR8
-1
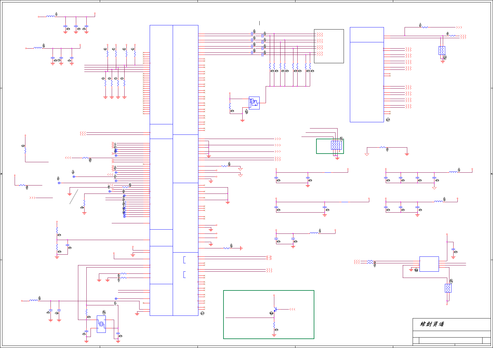
BLOCK DIAGRAM
A3
1 63Monday, October 05, 2009
JV50-TR8
Title
Size Document Number Rev
Date: Sheet of
Wistron Corporation
21F, 88, Sec.1, Hsin Tai Wu Rd., Hsichih,
Taipei Hsien 221, Taiwan, R.O.C.
JV50-TR8
-1
BLOCK DIAGRAM
A3
1 63Monday, October 05, 2009
JV50-TR8
Title
Size Document Number Rev
Date: Sheet of
Wistron Corporation
21F, 88, Sec.1, Hsin Tai Wu Rd., Hsichih,
Taipei Hsien 221, Taiwan, R.O.C.
JV50-TR8
-1
BLOCK DIAGRAM
A3
1 63Monday, October 05, 2009
JV50-TR8
0~1.55V 18A
VCC_CORE_S0_1
VDDNB
0~1.55V 18A
DDR2
667/800 MHz
DDR2
667/800MHz
667/800MHz
ODD SATA
HDD SATA
SATA
Mini USB
Blue Tooth
Camera
USB
2 Port
USB
KBC
WPC773
Winbond
INT.
KB
Touch
Pad
MXIC
MX25L1605
BIOS
DEBUG
CONN.
LPC
LPC BUS
Mini Card
PCIex1
WLAN
BCM5784
LAN
Giga LAN
TXFM RJ45
New card
PWR SW
W83L351YG
CRT
LCD
CLK GEN.
ICS9LPRS480BKLFT 71.09480.A03
RTM880N-796-VB-GRT 71.00880.A03
G792
Codec
ALC888S
INT MIC
MIC In
MDC Card
AZALIA
MODEM
Line Out
(SPDIF)
RJ11
667/800 MHz
3
16,17
16,17
19
20
35
23
22
24
31
25
26 27 27
34 28
33
28
30
30
30
36
38 36
37 37
JV50-TR_8VRAM Block Diagram
MAX9789
OP AMP
INT.SPKR
29
30
Project code: 91.4FN01.001
PCB P/N : 48.4FN02.001
REVISION : 09927-1
TOP
VCC
S
S
GND
BOTTOM
PCB STACKUP
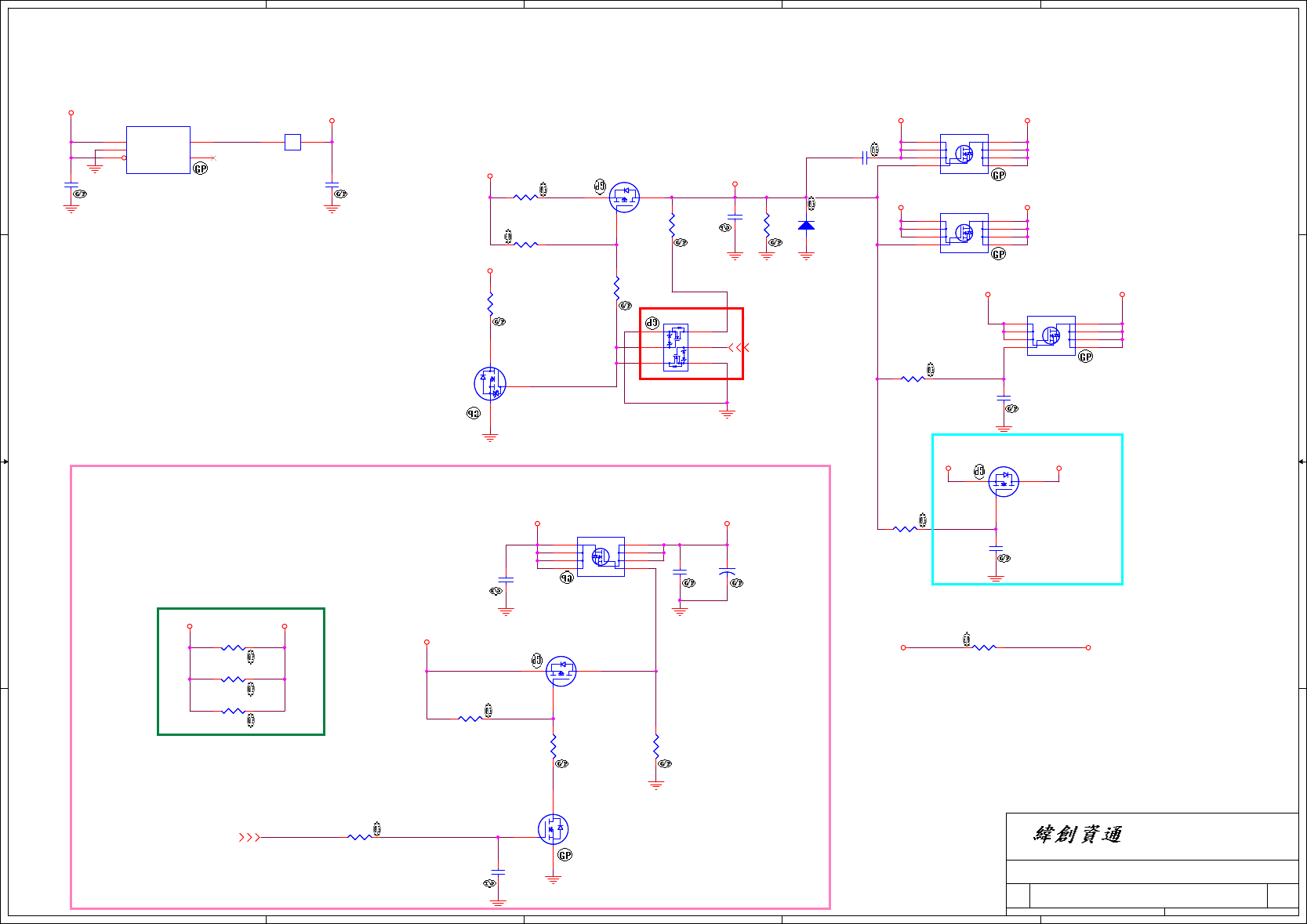
DCBATOUT
SYSTEM DC/DC
5V_S5
INPUTS
SYSTEM DC/DC
RT8205A
5V_S5(6A)
46
OUTPUTS
G9661
1D1V_M92
49
3D3V_S5(6A)
1D2V_S0(4A)
47
DCBATOUT 1D1V_S0(7.5A)
INPUTS OUTPUTS
TPS51124
RT9161
3D3V_S0 2D5V_S0
(200mA)
50
45
VCC_CORE_S0_0
0~1.55V 18A
OUTPUTS
CPU DC/DC
INPUTS
DCBATOUT
CHARGER
OUTPUTSINPUTS
CHG_PWR
DCBATOUT
UP+5V
5V 100mA
18V 6.0A
MAX8731
ISL6265AHR
MS/MS Pro/xD
/MMC/SD
5 in 1
CardReader
Realtek
RTS5159
3232
A-Link
AMD Caspian CPU
S1G3 (35W)
638-Pin uFCPGA638
AMD RS880M
CPU I/F
INTEGRATED GRAHPICS
LVDS, CRT I/F
AMD SB710
USB 2.0/1.1 ports
(10/100/1000Mb)ETHERNET
ATA 66/100
High Definition Audio
ACPI 1.1
LPC I/F
South Bridge
PCI/PCI BRIDGE
OUT
IN
16X16
North Bridge
4X4
11,12,13,14,15
8,9,10
4,5,6,7
SYSTEM DC/DC
RT8209B
DCBATOUT 1D8V_S3(11A)
INPUTS OUTPUTS
48
49
G957
49
49
G9161
3D3V_S0
3D3V_S5
1D5V_S0
(1A)
1D2V_S5
(400mA)
Daughter Board
USB Board
Madison
HDMI
21
Mini Card
Finger
Printer 31
Line In
30
55,56,57,58,59
08649-1
Daughter Board
Mini sensor Board
08696-1
Daughter Board
Finger Printer Board
08650-1
16X
DY
DY
VRAM
DDR3
60,61,62,63
33
Daughter Board
LED Board
08651-1
DY

5
5
4
4
3
3
2
2
1
1
D D
C C
B B
A A
Title
Size Document Number Rev
Date: Sheet of
Wistron Corporation
21F, 88, Sec.1, Hsin Tai Wu Rd., Hsichih,
Taipei Hsien 221, Taiwan, R.O.C.
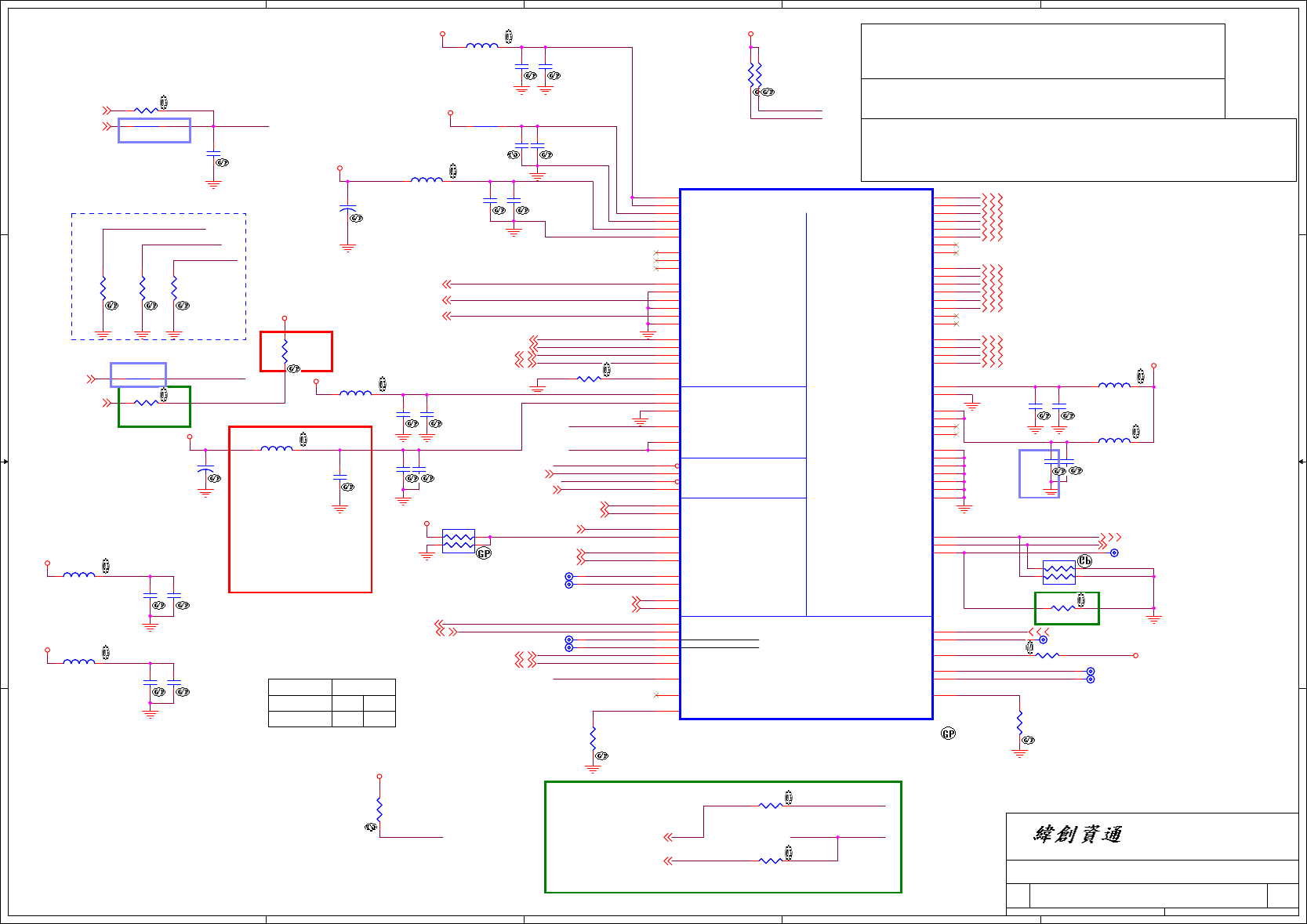
JV50-TR8
-1
USB/PCIE Routing
A3
2 63Monday, October 05, 2009
JV50-TR8
Title
Size Document Number Rev
Date: Sheet of
Wistron Corporation
21F, 88, Sec.1, Hsin Tai Wu Rd., Hsichih,
Taipei Hsien 221, Taiwan, R.O.C.
JV50-TR8
-1
USB/PCIE Routing
A3
2 63Monday, October 05, 2009
JV50-TR8
Title
Size Document Number Rev
Date: Sheet of
Wistron Corporation
21F, 88, Sec.1, Hsin Tai Wu Rd., Hsichih,
Taipei Hsien 221, Taiwan, R.O.C.
JV50-TR8
-1
USB/PCIE Routing
A3
2 63Monday, October 05, 2009
JV50-TR8

5
5
4
4
3
3
2
2
1
1
D D
C C
B B
A A
3D3V_48MPWR_S0
GEN_XTAL_IN
GEN_XTAL_OUT
3D3V_48MPWR_S0
REF2
REF0
REF1
PD#
CLKREQ0#
CLKREQ2#
CLK_SMBDAT
VDD_REF
CLK_SRC0C_LPRS
PD#
REF0
REF2
REF1
REF0
CLK_48
CLK_NB_GPPSB_1
CLK_NB_GPPSB#_1
CLK_PCIE_LAN_1
CLK_PCIE_LAN#_1
CLK_PCIE_SB_1
CLK_PCIE_SB#_1
CLK_PCIE_MINI1_1
CLK_PCIE_MINI1#_1
CLK_PCIE_MINI2_1
CLK_PCIE_MINI2#_1
CLK_NBHT_CLK_1
CLK_NBHT_CLK#_1
CPU_CLK_1
CPU_CLK#_1
RUNPWROK_D
CLK_NB_GFX_1
CLK_NB_GFX#_1
CLK_PCIE_PEG_1
CLK_PCIE_PEG#_1
REF1
CLK_PCIE_NEW_1
CLK_PCIE_NEW#_1
CLK_SMBCLK
WLAN_CLKREQ#
WLAN2_CLKREQ#
CLK_SRC0T_LPRS
3D3V_S0 3D3V_CLK_VDD 3D3V_S0
3D3V_CLK_VDD
3D3V_S0
3D3V_S0
1D1V_CLK_VDDIO
3D3V_CLK_VDD
1D1V_CLK_VDDIO
3D3V_S0
3D3V_S5
CLK48_USB 12
SMBD0_SB 12,16,17
CPU_CLK 6
CPU_CLK# 6
CLK_NBHT_CLK9 CLK_NBHT_CLK#9
CLK_PCIE_MINI2#33 CLK_PCIE_MINI233
CLK_PCIE_SB#11 CLK_PCIE_SB11
CLK_PCIE_MINI133CLK_PCIE_MINI1#33
CLK_NB_GPPSB#9 CLK_NB_GPPSB9
CLK_PCIE_LAN#26 CLK_PCIE_LAN26
CLK_NB_14M 9
CLK48_5158E 32
RUNPWROK_D 42
CLK_NB_GFX 9
CLK_NB_GFX# 9
CLK_PCIE_PEG 55
CLK_PCIE_PEG# 55
SMBC0_SB 12,16,17
JTAG_TCK56
CLK_SB_14M 11
CLK_PCIE_NEW34CLK_PCIE_NEW#34
LAN_CLKREQ# 26
WLAN_CLKREQ# 33
WLAN2_CLKREQ# 33
Title
Size Document Number Rev
Date: Sheet of
Wistron Corporation
21F, 88, Sec.1, Hsin Tai Wu Rd., Hsichih,
Taipei Hsien 221, Taiwan, R.O.C.
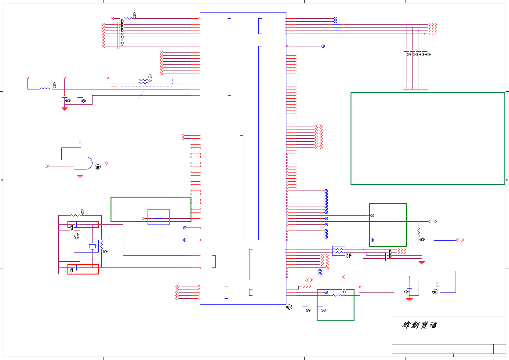
JV50-TR8
-1
CLKGEN_ICS9LPRS480
A3
3 63Wednesday, November 04, 2009
JV50-TR8
Title
Size Document Number Rev
Date: Sheet of
Wistron Corporation
21F, 88, Sec.1, Hsin Tai Wu Rd., Hsichih,
Taipei Hsien 221, Taiwan, R.O.C.
JV50-TR8
-1
CLKGEN_ICS9LPRS480
A3
3 63Wednesday, November 04, 2009
JV50-TR8
Title
Size Document Number Rev
Date: Sheet of
Wistron Corporation
21F, 88, Sec.1, Hsin Tai Wu Rd., Hsichih,
Taipei Hsien 221, Taiwan, R.O.C.
JV50-TR8
-1
CLKGEN_ICS9LPRS480
A3
3 63Wednesday, November 04, 2009
JV50-TR8
3000mA.80ohm
CPU_CLK(200MHz)
CL=20pF±0.2pF
Due to PLL issue on current clock chip, the SBlink clock
need to come from SRC clocks for RS740 and RS780.
Future clock chip revision will fix this.
Clock chip has internal serial terminations
for differencial pairs, external resistors are
reserved for debug purpose.
100M DIFF
GPPSB_REFCLK 100M DIFF 100M DIFF
100M DIFF(IN/OUT)*
HT_REFCLKP
RS740 RX780 RS780
NB CLOCK INPUT TABLE
NC or 100M DIFF OUTPUT
* RS780 can be used as clock buffer to output two PCIE referecence clocks
By deault, chip will configured as input mode, BIOS can program it to output mode.
66M SE(SINGLE END)
NC 100M DIFF
100M DIFF 100M DIFF
100M DIFF
14M SE (3.3V) 14M SE (1.8V) 14M SE (1.1V)
NB CLOCKS
NC NC vref
HT_REFCLKN
100M DIFF
REFCLK_P
100M DIFF
REFCLK_N
NC
GFX_REFCLK
GPP_REFCLK
100M DIFF
CLKREQ# Internal
pull Low
1.1V 158R/90.9RRS780M
OSC_14M_NB
66MHz 3.3V single ended HTT clock
SEL_SATA
REF1
SEL_HTT66
REF0
100MHz differential spreading SRC clock
1
*0
1
0 * 100MHz differential HTT clock
100MHz non-spreading differential SATA clock
SEL_27
REF2 0 100MHz differential spreading SRC clock
27MHz non-spreading singled clock on pin 5
and 27MHz spread clock on pin 6
*
1
NB HT
NB A-Link
MINI1
NEW
LAN
SB A-Link
For SB710
MINI2
for TR
SB
SB
-1
-1
1 2
R187 0R0402-PADR187 0R0402-PAD
1 2
R225
10KR2J-3-GP
R225
10KR2J-3-GP
1 2
R206 0R0402-PADR206 0R0402-PAD
1 2
R229
33R2F-3-GP
R229
33R2F-3-GP
TP153 TPAD14-GPTP153 TPAD14-GP
1 2
R224
10KR2J-3-GP
R224
10KR2J-3-GP
1 2
R217 0R0402-PADR217 0R0402-PAD
12
R234
75R2F-2-GP
DY
R234
75R2F-2-GP
DY
1
2
3
45
6
7
8
RN70
SRN10KJ-6-GP
RN70
SRN10KJ-6-GP
12
C495
SCD1U10V2KX-4GP
C495
SCD1U10V2KX-4GP
1 2
C509
SC39P50V2JN-1GP
C509
SC39P50V2JN-1GP
1 2
R192 0R0402-PADR192 0R0402-PAD
12
C476
SCD1U10V2KX-4GP
DY
C476
SCD1U10V2KX-4GP
DY
12
C505
SC1U10V2KX-1GP
C505
SC1U10V2KX-1GP
1 2
R170 33R2J-2-GPR170 33R2J-2-GP
1 2
R189 0R0402-PADR189 0R0402-PAD
1 2
R231
10KR2J-3-GP
DY
R231
10KR2J-3-GP
DY
1 2
R193 0R0402-PADR193 0R0402-PAD
1 2
R220 0R0402-PADR220 0R0402-PAD
1 2
R214 0R0402-PADR214 0R0402-PAD
12
R353
0R2J-2-GP
DY
R353
0R2J-2-GP
DY
12
C504
SCD1U10V2KX-4GP
C504
SCD1U10V2KX-4GP
1 2
R200 0R0402-PADR200 0R0402-PAD
12
X5
X-14D31818M-35GP
82.30005.891
2ND = 82.30005.951
X5
X-14D31818M-35GP
82.30005.891
2ND = 82.30005.951
12
C464
SCD1U10V2KX-4GP
C464
SCD1U10V2KX-4GP
1 2
R223
10KR2J-3-GP
DY
R223
10KR2J-3-GP
DY
12
EC50
SC22P50V2JN-4GP
DY
EC50
SC22P50V2JN-4GP
DY
12
C500
SC10U10V5ZY-1GP
C500
SC10U10V5ZY-1GP
12
C502
SCD1U10V2KX-4GP
DY
C502
SCD1U10V2KX-4GP
DY
GND48 1
SMBCLK 2
SMBDAT 3
VDD
4
SRC7C_LPRS/27MHZ_NS
5SRC7T_LPRS/27MHZ_SS
6GND 7
SRC4C_LPRS
8SRC4T_LPRS
9
GNDSRC 10
VDDSRC_IO
11
SRC3C_LPRS
12 SRC3T_LPRS
13 SRC2C_LPRS
14 SRC2T_LPRS
15
VDDSRC
16
VDDSRC_IO
17
GNDSRC 18
SRC1C_LPRS
19 SRC1T_LPRS
20 SRC0C_LPRS
21 SRC0T_LPRS
22
CLKREQ0# 23
GNDATIG 24
VDDATIG_IO
25 VDDATIG
26
ATIG1C_LPRS 27
ATIG1T_LPRS 28
ATIG0C_LPRS 29
ATIG0T_LPRS 30
SB_SRC1C_LPRS
31 SB_SRC1T_LPRS
32
GNDSB_SRC 33
VDDSB_SRC_IO
34 VDDSB_SRC
35
SB_SRC0C_LPRS
36 SB_SRC0T_LPRS
37
CLKREQ4# 38
CLKREQ3# 39
VDDSATA
40
SRC6C/SATAC_LPRS
41 SRC6T/SATAT_LPRS
42 GNDSATA 43
CLKREQ2# 44
CLKREQ1# 45
GNDCPU 46
VDDCPU_IO
47 VDDCPU
48
CPUKG0C_LPRS 49
CPUKG0T_LPRS 50
PD#
51
GNDHTT 52
HTT0C_LPRS/66M
53 HTT0T_LPRS/66M
54
VDDHTT
55
VDDREF
56
REF2/SEL_27 57
REF1/SEL_SATA 58
REF0/SEL_HTT66 59
GNDREF 60
X1 61
X2 62
VDD48
63
48MHZ_0 64
GND 65
U20
ICS9LPRS480BKLFT-GP
71.09480.A03
2ND = 71.00880.A03
U20
ICS9LPRS480BKLFT-GP
71.09480.A03
2ND = 71.00880.A03
1 2
R194 0R0402-PADR194 0R0402-PAD
12
C460
SC10U6D3V3MX-GP
C460
SC10U6D3V3MX-GP
1 2
R211 0R0402-PADR211 0R0402-PAD
1 2
R228
10KR2J-3-GP
R228
10KR2J-3-GP
1 2
R197
0R0603-PAD
R197
0R0603-PAD
1 2
R208 0R0402-PADR208 0R0402-PAD
1 2
R230
10KR2J-3-GP
DY
R230
10KR2J-3-GP
DY
1 2
R238
0R0603-PAD
R238
0R0603-PAD
12
C511
SC4D7U6D3V3KX-GP
DY
C511
SC4D7U6D3V3KX-GP
DY
12
EC49
SC22P50V2JN-4GP
DY
EC49
SC22P50V2JN-4GP
DY
1 2
R216 0R0402-PADR216 0R0402-PAD
1 2
R169 10R2J-2-GPR169 10R2J-2-GP
12
C462
SCD1U10V2KX-4GP
C462
SCD1U10V2KX-4GP
1 2
R205 0R0402-PADR205 0R0402-PAD
TP159 TPAD14-GPTP159 TPAD14-GP
12
C501
SC10U10V5ZY-1GP
C501
SC10U10V5ZY-1GP
12
C453
SCD1U10V2KX-4GP
C453
SCD1U10V2KX-4GP
12
C492
SCD1U10V2KX-4GP
C492
SCD1U10V2KX-4GP
1 2
R188 0R0402-PADR188 0R0402-PAD
1 2
R190 0R0402-PADR190 0R0402-PAD
12
C461
SCD1U10V2KX-4GP
C461
SCD1U10V2KX-4GP
1 2
R218
10MR2J-L-GP
DY
R218
10MR2J-L-GP
DY
1
TP247TPAD14-GP TP247TPAD14-GP
12
C506
SC1U10V2KX-1GP
C506
SC1U10V2KX-1GP
1 2
R204 0R0402-PADR204 0R0402-PAD
1 2
R191 0R0402-PADR191 0R0402-PAD
1 2
R198 0R0402-PADR198 0R0402-PAD
1 2
C508
SC39P50V2JN-1GP
C508
SC39P50V2JN-1GP
12
C472
SCD1U10V2KX-4GP
C472
SCD1U10V2KX-4GP
1 2
R215
0R0603-PAD
R215
0R0603-PAD
1 2
R222 0R0402-PADR222 0R0402-PAD
12
C459
SC10U6D3V3MX-GP
C459
SC10U6D3V3MX-GP
12
C454
SCD1U10V2KX-4GP
C454
SCD1U10V2KX-4GP
12
R232
150R2F-1-GP
R232
150R2F-1-GP
1 2
R199 0R0402-PADR199 0R0402-PAD
1 2
R213 0R0402-PADR213 0R0402-PAD
1 2
R221
2R3J-GP
R221
2R3J-GP
12
C467
SCD1U10V2KX-4GP
C467
SCD1U10V2KX-4GP
12
R235
75R2F-2-GP
R235
75R2F-2-GP

5
5
4
4
3
3
2
2
1
1
D D
C C
B B
A A
1D2V_S0
HT_NB_CPU_CTL_L18
HT_NB_CPU_CLK_H08
HT_NB_CPU_CAD_H08
HT_NB_CPU_CLK_L08
HT_NB_CPU_CTL_H18
HT_NB_CPU_CAD_H28 HT_NB_CPU_CAD_L18 HT_NB_CPU_CAD_H18 HT_NB_CPU_CAD_L08
HT_NB_CPU_CAD_L38 HT_NB_CPU_CAD_H38 HT_NB_CPU_CAD_L28
HT_NB_CPU_CAD_H58 HT_NB_CPU_CAD_L48 HT_NB_CPU_CAD_H48
HT_NB_CPU_CAD_L68 HT_NB_CPU_CAD_H68 HT_NB_CPU_CAD_L58
HT_NB_CPU_CAD_H88 HT_NB_CPU_CAD_L78 HT_NB_CPU_CAD_H78
HT_NB_CPU_CAD_H108 HT_NB_CPU_CAD_L98 HT_NB_CPU_CAD_H98 HT_NB_CPU_CAD_L88
HT_NB_CPU_CAD_L118 HT_NB_CPU_CAD_H118 HT_NB_CPU_CAD_L108
HT_NB_CPU_CAD_H138 HT_NB_CPU_CAD_L128 HT_NB_CPU_CAD_H128
HT_NB_CPU_CAD_L148 HT_NB_CPU_CAD_H148 HT_NB_CPU_CAD_L138
HT_NB_CPU_CLK_H18
HT_NB_CPU_CAD_L158 HT_NB_CPU_CAD_H158
HT_NB_CPU_CTL_H08 HT_NB_CPU_CTL_L08
HT_NB_CPU_CLK_L18
HT_CPU_NB_CAD_H3 8
HT_CPU_NB_CAD_H2 8
HT_CPU_NB_CAD_H7 8
HT_CPU_NB_CAD_H6 8
HT_CPU_NB_CAD_H5 8
HT_CPU_NB_CAD_H4 8
HT_CPU_NB_CAD_H12 8
HT_CPU_NB_CAD_H11 8
HT_CPU_NB_CAD_H10 8
HT_CPU_NB_CAD_H15 8
HT_CPU_NB_CAD_H14 8
HT_CPU_NB_CAD_H13 8
HT_CPU_NB_CAD_L9 8
HT_CPU_NB_CAD_L13 8
HT_CPU_NB_CAD_L8 8
HT_CPU_NB_CAD_H8 8
HT_CPU_NB_CAD_L10 8
HT_CPU_NB_CAD_L14 8
HT_CPU_NB_CAD_H9 8
HT_CPU_NB_CAD_L12 8
HT_CPU_NB_CAD_L11 8
HT_CPU_NB_CAD_L15 8
HT_CPU_NB_CAD_L1 8
HT_CPU_NB_CAD_L5 8
HT_CPU_NB_CAD_L0 8
HT_CPU_NB_CAD_H0 8
HT_CPU_NB_CAD_L2 8
HT_CPU_NB_CAD_L6 8
HT_CPU_NB_CAD_L4 8
HT_CPU_NB_CAD_L3 8
HT_CPU_NB_CAD_L7 8
HT_CPU_NB_CLK_H0 8
HT_CPU_NB_CTL_H0 8
HT_CPU_NB_CAD_H1 8
HT_CPU_NB_CTL_L0 8
HT_CPU_NB_CLK_L1 8
HT_CPU_NB_CLK_H1 8
HT_CPU_NB_CLK_L0 8
HT_CPU_NB_CTL_H1 8
HT_CPU_NB_CTL_L1 8
Title
Size Document Number Rev
Date: Sheet of
Wistron Corporation
21F, 88, Sec.1, Hsin Tai Wu Rd., Hsichih,
Taipei Hsien 221, Taiwan, R.O.C.
JV50-TR8
-1
CPU_HT_LINK I/F_(1/4)
A3
4 63Monday, October 26, 2009
JV50-TR8
Title
Size Document Number Rev
Date: Sheet of
Wistron Corporation
21F, 88, Sec.1, Hsin Tai Wu Rd., Hsichih,
Taipei Hsien 221, Taiwan, R.O.C.
JV50-TR8
-1
CPU_HT_LINK I/F_(1/4)
A3
4 63Monday, October 26, 2009
JV50-TR8
Title
Size Document Number Rev
Date: Sheet of
Wistron Corporation
21F, 88, Sec.1, Hsin Tai Wu Rd., Hsichih,
Taipei Hsien 221, Taiwan, R.O.C.
JV50-TR8
-1
CPU_HT_LINK I/F_(1/4)
A3
4 63Monday, October 26, 2009
JV50-TR8
Place close to socket
SKT-BGA638H176
1.5Amp
12
C705
SC4D7U6D3V3MX-2GP
C705
SC4D7U6D3V3MX-2GP
12
C704
SC4D7U6D3V3MX-2GP
C704
SC4D7U6D3V3MX-2GP
12
C174
SC180P50V2JN-1GP
DY
C174
SC180P50V2JN-1GP
DY
12
C707
SCD22U6D3V2KX-1GP
C707
SCD22U6D3V2KX-1GP
12
C177
SC180P50V2JN-1GP
DY
C177
SC180P50V2JN-1GP
DY
12
C706
SC4D7U6D3V3MX-2GP
DY
C706
SC4D7U6D3V3MX-2GP
DY
VLDT_A3
D4 VLDT_A2
D3 VLDT_A1
D2 VLDT_A0
D1
VLDT_B3 AE5
VLDT_B2 AE4
VLDT_B1 AE3
VLDT_B0 AE2
L0_CADIN_H15
N5
L0_CADIN_L15
P5
L0_CADIN_H14
M3
L0_CADIN_L14
M4
L0_CADIN_H13
L5
L0_CADIN_L13
M5
L0_CADIN_H12
K3
L0_CADIN_L12
K4
L0_CADIN_H11
H3
L0_CADIN_L11
H4
L0_CADIN_H10
G5
L0_CADIN_L10
H5
L0_CADIN_H9
F3
L0_CADIN_L9
F4
L0_CADIN_H8
E5
L0_CADIN_L8
F5
L0_CADIN_H7
N3
L0_CADIN_L7
N2
L0_CADIN_H6
L1
L0_CADIN_L6
M1
L0_CADIN_H5
L3
L0_CADIN_L5
L2
L0_CADIN_H4
J1
L0_CADIN_L4
K1
L0_CADIN_H3
G1
L0_CADIN_L3
H1
L0_CADIN_H2
G3
L0_CADIN_L2
G2
L0_CADIN_H1
E1
L0_CADIN_L1
F1
L0_CADIN_H0
E3
L0_CADIN_L0
E2
L0_CADOUT_H15 T4
L0_CADOUT_L15 T3
L0_CADOUT_H14 V5
L0_CADOUT_L14 U5
L0_CADOUT_H13 V4
L0_CADOUT_L13 V3
L0_CADOUT_H12 Y5
L0_CADOUT_L12 W5
L0_CADOUT_H11 AB5
L0_CADOUT_L11 AA5
L0_CADOUT_H10 AB4
L0_CADOUT_L10 AB3
L0_CADOUT_H9 AD5
L0_CADOUT_L9 AC5
L0_CADOUT_H8 AD4
L0_CADOUT_L8 AD3
L0_CADOUT_H7 T1
L0_CADOUT_L7 R1
L0_CADOUT_H6 U2
L0_CADOUT_L6 U3
L0_CADOUT_H5 V1
L0_CADOUT_L5 U1
L0_CADOUT_H4 W2
L0_CADOUT_L4 W3
L0_CADOUT_H3 AA2
L0_CADOUT_L3 AA3
L0_CADOUT_H2 AB1
L0_CADOUT_L2 AA1
L0_CADOUT_H1 AC2
L0_CADOUT_L1 AC3
L0_CADOUT_H0 AD1
L0_CADOUT_L0 AC1
L0_CLKIN_H1
J5
L0_CLKIN_L1
K5
L0_CLKIN_H0
J3
L0_CLKIN_L0
J2
L0_CTLIN_H1
P3
L0_CTLIN_L1
P4
L0_CTLIN_H0
N1
L0_CTLIN_L0
P1
L0_CLKOUT_H1 Y4
L0_CLKOUT_L1 Y3
L0_CLKOUT_H0 Y1
L0_CLKOUT_L0 W1
L0_CTLOUT_H1 T5
L0_CTLOUT_L1 R5
L0_CTLOUT_H0 R2
L0_CTLOUT_L0 R3
HT LINK
ACPU1A
SKT-CPU638P,DANUB
62.10055.111
2ND = 62.10055.251
HT LINK
ACPU1A
SKT-CPU638P,DANUB
62.10055.111
2ND = 62.10055.251
12
C703
SCD22U6D3V2KX-1GP
DY
C703
SCD22U6D3V2KX-1GP
DY

5
5
4
4
3
3
2
2
1
1
D D
C C
B B
A A
MEMZP
MEMZN
MEM_RSVD_M1
MEM_RSVD_M2
VTT_SENSE
0D9V_S3
VREF_DDR_CLAW
1D8V_S3
1D8V_S3
MEM_MB_DATA24 17
MEM_MA_DATA1216
MEM_MA_DATA5216
MEM_MB_DATA25 17
MEM_MA_DATA1316
MEM_MB_DATA26 17
MEM_MA_DATA1416
MEM_MA_DATA5316
MEM_MB_DATA27 17
MEM_MA_DATA1516
MEM_MA_DATA5416
MEM_MB_DATA28 17
MEM_MA_DATA1616
MEM_MA_DATA5516
MEM_MB_DATA29 17
MEM_MA_DATA1716
MEM_MA_DATA5616
MEM_MB_DATA30 17
MEM_MB_DM1 17
MEM_MA_DATA1816
MEM_MA_DATA5716
MEM_MB_DATA31 17
MEM_MB_DM2 17
MEM_MA_DQS7_P16
MEM_MA_DQS0_N16 MEM_MA_DQS0_P16
MEM_MA_DQS3_N16 MEM_MA_DQS3_P16
MEM_MA_DQS7_N16
MEM_MA_DQS2_P16
MEM_MA_DQS6_N16 MEM_MA_DQS6_P16 MEM_MA_DQS5_N16 MEM_MA_DQS5_P16
MEM_MA_DQS2_N16
MEM_MA_DQS4_P16
MEM_MA_DQS1_N16 MEM_MA_DQS1_P16
MEM_MA_DQS4_N16
MEM_MA_DATA1916
MEM_MB_DATA32 17
MEM_MB_DM3 17
MEM_MA_DATA2016
MEM_MB_DATA33 17
MEM_MB_DM4 17
MEM_MA_DATA2116
MEM_MB_DATA34 17
MEM_MB_DM5 17
MEM_MA_DATA2216
MEM_MB_DATA35 17
MEM_MB_DM6 17
MEM_MA_DATA2316
MEM_MB_DATA36 17
MEM_MB_DM7 17
MEM_MA_DATA2416
MEM_MB_DATA37 17
MEM_MB_DATA0 17
MEM_MA_DATA2516
MEM_MB_DATA38 17
MEM_MA_DATA2616
MEM_MB_DATA39 17
MEM_MA_DATA2716
MEM_MB_DATA40 17
MEM_MA_DATA2816
MEM_MB_DATA41 17
MEM_MA_DATA2916
MEM_MB_DATA42 17
MEM_MA_DATA5816
MEM_MA_DATA3016
MEM_MB_DATA43 17
MEM_MA_DATA3116
MEM_MA_DATA5916
MEM_MB_DATA1 17
MEM_MB_DATA44 17
MEM_MA_DATA6016
MEM_MA_DATA3216
MEM_MB_DATA45 17
MEM_MB_DATA2 17
MEM_MA_DATA6116
MEM_MA_DATA3316
MEM_MA_DM016
MEM_MB_DATA46 17
MEM_MB_DATA3 17
MEM_MA_DATA3416
MEM_MA_DATA6216
MEM_MB_DATA4 17
MEM_MB_DATA47 17
MEM_MA_DATA6316
MEM_MA_DATA3516
MEM_MB_DATA48 17
MEM_MB_DATA5 17
MEM_MA_DATA3616
MEM_MB_DATA49 17
MEM_MB_DATA6 17
MEM_MA_DATA3716
MEM_MA_DATA016
MEM_MB_DATA50 17
MEM_MB_DATA7 17
MEM_MA_DATA3816
MEM_MB_DATA51 17
MEM_MB_DATA8 17
MEM_MA_DATA3916
MEM_MA_DM116
MEM_MB_DATA9 17
MEM_MB_DATA52 17
MEM_MA_DATA4016
MEM_MA_DM216
MEM_MB_DATA53 17
MEM_MB_DATA10 17
MEM_MA_DATA4116
MEM_MA_DM316
MEM_MB_DATA54 17
MEM_MB_DATA11 17
MEM_MA_DATA4216
MEM_MA_DM416
MEM_MB_DATA12 17
MEM_MB_DATA55 17
MEM_MA_DATA4316
MEM_MA_DM516
MEM_MB_DATA56 17
MEM_MB_DATA13 17
MEM_MA_DATA4416
MEM_MA_DATA116
MEM_MA_DM616
MEM_MB_DATA57 17
MEM_MB_DATA14 17
MEM_MA_DATA4516
MEM_MA_DATA216
MEM_MA_DM716
MEM_MB_DATA58 17
MEM_MB_DATA15 17
MEM_MA_DATA4616
MEM_MA_DATA316
MEM_MB_DATA59 17
MEM_MB_DATA16 17
MEM_MA_DATA4716
MEM_MB_DATA17 17
MEM_MB_DATA60 17
MEM_MA_DATA416
MEM_MA_DATA4816
MEM_MB_DQS6_P 17
MEM_MB_DQS6_N 17
MEM_MB_DQS2_P 17
MEM_MB_DQS2_N 17
MEM_MB_DQS5_P 17
MEM_MB_DQS5_N 17
MEM_MB_DQS1_P 17
MEM_MB_DQS1_N 17
MEM_MB_DQS4_P 17
MEM_MB_DQS4_N 17
MEM_MB_DQS0_P 17
MEM_MB_DQS0_N 17
MEM_MB_DATA61 17
MEM_MB_DQS7_P 17
MEM_MB_DQS7_N 17
MEM_MB_DQS3_P 17
MEM_MB_DATA18 17
MEM_MB_DQS3_N 17
MEM_MA_DATA516
MEM_MB_DATA62 17
MEM_MB_DATA19 17
MEM_MA_DATA616
MEM_MB_DATA20 17
MEM_MB_DATA63 17
MEM_MA_DATA716
MEM_MB_DATA21 17
MEM_MA_DATA816
MEM_MB_DATA22 17
MEM_MA_DATA916
MEM_MA_DATA4916
MEM_MB_DATA23 17
MEM_MB_DM0 17
MEM_MA_DATA1016
MEM_MA_DATA5016
MEM_MA_DATA1116
MEM_MA_DATA5116
MEM_MA_ADD516,18 MEM_MA_ADD616,18 MEM_MA_ADD716,18 MEM_MA_ADD816,18 MEM_MA_ADD916,18 MEM_MA_ADD1016,18 MEM_MA_ADD1116,18 MEM_MA_ADD1216,18 MEM_MA_ADD1316,18 MEM_MA_ADD1416,18 MEM_MA_ADD1516,18
MEM_MA_BANK216,18
MEM_MA_CAS#16,18 MEM_MA_RAS#16,18
MEM_MA_WE#16,18
MEM_MA_BANK116,18 MEM_MA_BANK016,18
MEM_MA_CKE116,18 MEM_MA_CKE016,18
MEM_MA0_CS#016,18 MEM_MA0_CS#116,18
MEM_MB0_ODT1 17,18
MEM_MB0_ODT0 17,18
MEM_MB_CLK1_P 17
MEM_MB_CLK1_N 17
MEM_MB_CLK0_N 17
MEM_MB_CLK0_P 17
MEM_MA0_ODT016,18 MEM_MA0_ODT116,18
MEM_MA_CLK1_P16 MEM_MA_CLK1_N16
MEM_MA_CLK0_N16 MEM_MA_CLK0_P16
MEM_MB0_CS#0 17,18
MEM_MB0_CS#1 17,18
MEM_MB_BANK0 17,18
MEM_MB_BANK1 17,18
MEM_MB_BANK2 17,18
MEM_MB_RAS# 17,18
MEM_MB_CAS# 17,18
MEM_MB_WE# 17,18
MEM_MB_ADD0 17,18
MEM_MB_ADD1 17,18
MEM_MB_ADD2 17,18
MEM_MB_ADD3 17,18
MEM_MB_ADD4 17,18
MEM_MB_ADD5 17,18
MEM_MB_ADD6 17,18
MEM_MB_ADD7 17,18
MEM_MB_ADD8 17,18
MEM_MB_ADD9 17,18
MEM_MB_ADD10 17,18
MEM_MB_ADD11 17,18
MEM_MB_ADD12 17,18
MEM_MB_ADD13 17,18
MEM_MB_ADD14 17,18
MEM_MB_ADD15 17,18
MEM_MB_CKE0 17,18
MEM_MB_CKE1 17,18
MEM_MA_ADD016,18 MEM_MA_ADD116,18 MEM_MA_ADD216,18 MEM_MA_ADD316,18 MEM_MA_ADD416,18
Title
Size Document Number Rev
Date: Sheet of
Wistron Corporation
21F, 88, Sec.1, Hsin Tai Wu Rd., Hsichih,
Taipei Hsien 221, Taiwan, R.O.C.
JV50-TR8
-1
CPU_DDR_(2/4)
A3
5 63Monday, October 26, 2009
JV50-TR8
Title
Size Document Number Rev
Date: Sheet of
Wistron Corporation
21F, 88, Sec.1, Hsin Tai Wu Rd., Hsichih,
Taipei Hsien 221, Taiwan, R.O.C.
JV50-TR8
-1
CPU_DDR_(2/4)
A3
5 63Monday, October 26, 2009
JV50-TR8
Title
Size Document Number Rev
Date: Sheet of
Wistron Corporation
21F, 88, Sec.1, Hsin Tai Wu Rd., Hsichih,
Taipei Hsien 221, Taiwan, R.O.C.
JV50-TR8
-1
CPU_DDR_(2/4)
A3
5 63Monday, October 26, 2009
JV50-TR8
Place near to CPU
CLOSE TO CPU
4.7u x 4 0.22u X 2 180P x 6
750 mA
12
C254
SCD22U6D3V2KX-1GP
DY
C254
SCD22U6D3V2KX-1GP
DY
12
C262
SC4D7U6D3V3MX-2GP
DY
C262
SC4D7U6D3V3MX-2GP
DY
12
C255
SC180P50V2JN-1GP
C255
SC180P50V2JN-1GP
12
C256
SC180P50V2JN-1GP
C256
SC180P50V2JN-1GP
VTT1
D10
VTT2
C10
VTT3
B10
VTT4
AD10
VTT5 W10
VTT6 AC10
VTT7 AB10
VTT8 AA10
VTT9 A10
MA1_ODT1
V19 MA1_ODT0
U21 MA0_ODT1
V22 MA0_ODT0
T19
MB1_ODT0 Y26
MB0_ODT1 W23
MB0_ODT0 W26
RSVD_M2 B18
MB1_CS_L0 U22
MB0_CS_L1 W25
MB0_CS_L0 V26
MA0_CS_L1
U19
MA1_CS_L1
V20 MA1_CS_L0
U20
MA0_CS_L0
T20
MA_ADD15
K19 MA_ADD14
K24 MA_ADD13
V24 MA_ADD12
K20 MA_ADD11
L22 MA_ADD10
R21 MA_ADD9
K22 MA_ADD8
L19 MA_ADD7
L21 MA_ADD6
M24 MA_ADD5
L20 MA_ADD4
M22 MA_ADD3
M19 MA_ADD2
N22 MA_ADD1
M20 MA_ADD0
N21
MA_BANK2
J21 MA_BANK1
R23 MA_BANK0
R20
MA_RAS_L
R19
MA_CAS_L
T22
MA_WE_L
T24
MEMZP
AF10
MEMZN
AE10 VTT_SENSE Y10
MEMVREF W17
MA_CLK_H4
P19
MA_CLK_L4
P20
MA_CLK_H7
Y16
MA_CLK_L7
AA16
MA_CLK_H1
E16
MA_CLK_L1
F16
MA_CLK_H5
N19
MA_CLK_L5
N20
MB_CLK_H4 R26
MB_CLK_L4 R25
MB_CLK_H7 AF18
MB_CLK_L7 AF17
MB_CLK_H1 A17
MB_CLK_L1 A18
MB_CLK_H5 P22
MB_CLK_L5 R22
MA_CKE0
J22
MA_CKE1
J20 MB_CKE0 J25
MB_CKE1 H26
MB_ADD15 J24
MB_ADD14 J23
MB_ADD13 W24
MB_ADD12 L25
MB_ADD11 L26
MB_ADD10 T26
MB_ADD9 K26
MB_ADD8 M26
MB_ADD7 L24
MB_ADD6 N25
MB_ADD5 L23
MB_ADD4 N26
MB_ADD3 N23
MB_ADD2 P26
MB_ADD1 N24
MB_ADD0 P24
MB_BANK2 J26
MB_BANK1 U26
MB_BANK0 R24
MB_RAS_L U25
MB_CAS_L U24
MB_WE_L U23
RSVD_M1
H16
MEM:CMD/CTRL/CLK
ACPU1B
SKT-CPU638P,DANUB
62.10055.111
MEM:CMD/CTRL/CLK
ACPU1B
SKT-CPU638P,DANUB
62.10055.111
1
2 3
4
RN48
SRN1KJ-7-GP
RN48
SRN1KJ-7-GP
1 2
R381
39D2R2F-L-GP
R381
39D2R2F-L-GP
12
C391
SC1KP50V2KX-1GP
C391
SC1KP50V2KX-1GP
1
TP112TP112
12
C258
SCD22U6D3V2KX-1GP
DY
C258
SCD22U6D3V2KX-1GP
DY
12
C388
SCD1U10V2KX-4GP
C388
SCD1U10V2KX-4GP
12
C397
SCD1U10V2KX-4GP
C397
SCD1U10V2KX-4GP
MB_DATA63 AD11
MB_DATA62 AF11
MB_DATA61 AF14
MB_DATA60 AE14
MB_DATA59 Y11
MB_DATA58 AB11
MB_DATA57 AC12
MB_DATA56 AF13
MB_DATA55 AF15
MB_DATA54 AF16
MB_DATA53 AC18
MB_DATA52 AF19
MB_DATA51 AD14
MB_DATA50 AC14
MB_DATA49 AE18
MB_DATA48 AD18
MB_DATA47 AD20
MB_DATA46 AC20
MB_DATA45 AF23
MB_DATA44 AF24
MB_DATA43 AF20
MB_DATA42 AE20
MB_DATA41 AD22
MB_DATA40 AC22
MB_DATA39 AE25
MB_DATA38 AD26
MB_DATA37 AA25
MB_DATA36 AA26
MB_DATA35 AE24
MB_DATA34 AD24
MB_DATA33 AA23
MB_DATA32 AA24
MB_DATA31 G24
MB_DATA30 G23
MB_DATA29 D26
MB_DATA28 C26
MB_DATA27 G26
MB_DATA26 G25
MB_DATA25 E24
MB_DATA24 E23
MB_DATA23 C24
MB_DATA22 B24
MB_DATA21 C20
MB_DATA20 B20
MB_DATA19 C25
MB_DATA18 D24
MB_DATA17 A21
MB_DATA16 D20
MB_DATA15 D18
MB_DATA14 C18
MB_DATA13 D14
MB_DATA12 C14
MB_DATA11 A20
MB_DATA10 A19
MB_DATA9 A16
MB_DATA8 A15
MB_DATA7 A13
MB_DATA6 D12
MB_DATA5 E11
MB_DATA4 G11
MB_DATA3 B14
MB_DATA2 A14
MB_DATA1 A11
MB_DATA0 C11
MA_DATA63
AA12 MA_DATA62
AB12 MA_DATA61
AA14 MA_DATA60
AB14 MA_DATA59
W11 MA_DATA58
Y12 MA_DATA57
AD13 MA_DATA56
AB13 MA_DATA55
AD15 MA_DATA54
AB15 MA_DATA53
AB17 MA_DATA52
Y17 MA_DATA51
Y14 MA_DATA50
W14 MA_DATA49
W16 MA_DATA48
AD17 MA_DATA47
Y18 MA_DATA46
AD19 MA_DATA45
AD21 MA_DATA44
AB21 MA_DATA43
AB18 MA_DATA42
AA18 MA_DATA41
AA20 MA_DATA40
Y20 MA_DATA39
AA22 MA_DATA38
Y22 MA_DATA37
W21 MA_DATA36
W22 MA_DATA35
AA21 MA_DATA34
AB22 MA_DATA33
AB24 MA_DATA32
Y24 MA_DATA31
H22 MA_DATA30
H20 MA_DATA29
E22 MA_DATA28
E21 MA_DATA27
J19 MA_DATA26
H24 MA_DATA25
F22 MA_DATA24
F20 MA_DATA23
C23 MA_DATA22
B22 MA_DATA21
F18 MA_DATA20
E18 MA_DATA19
E20 MA_DATA18
D22 MA_DATA17
C19 MA_DATA16
G18 MA_DATA15
G17 MA_DATA14
C17 MA_DATA13
F14 MA_DATA12
E14 MA_DATA11
H17 MA_DATA10
E17 MA_DATA9
E15 MA_DATA8
H15 MA_DATA7
E13 MA_DATA6
C13 MA_DATA5
H12 MA_DATA4
H11 MA_DATA3
G14 MA_DATA2
H14 MA_DATA1
F12 MA_DATA0
G12
MB_DM7 AD12
MB_DM6 AC16
MB_DM5 AE22
MB_DM4 AB26
MB_DM3 E25
MB_DM2 A22
MB_DM1 B16
MB_DM0 A12
MB_DQS_H7 AF12
MB_DQS_L7 AE12
MB_DQS_H6 AE16
MB_DQS_L6 AD16
MB_DQS_H5 AF21
MB_DQS_L5 AF22
MB_DQS_H4 AC25
MB_DQS_L4 AC26
MB_DQS_H3 F26
MB_DQS_L3 E26
MB_DQS_H2 A24
MB_DQS_L2 A23
MB_DQS_H1 D16
MB_DQS_L1 C16
MB_DQS_H0 C12
MB_DQS_L0 B12
MA_DM7
Y13 MA_DM6
AB16 MA_DM5
Y19 MA_DM4
AC24 MA_DM3
F24 MA_DM2
E19 MA_DM1
C15 MA_DM0
E12
MA_DQS_H7
W12
MA_DQS_L7
W13
MA_DQS_H6
Y15
MA_DQS_L6
W15
MA_DQS_H5
AB19
MA_DQS_L5
AB20
MA_DQS_H4
AD23
MA_DQS_L4
AC23
MA_DQS_H3
G22
MA_DQS_L3
G21
MA_DQS_H2
C22
MA_DQS_L2
C21
MA_DQS_H1
G16
MA_DQS_L1
G15
MA_DQS_H0
G13
MA_DQS_L0
H13
MEM:DATA
ACPU1C
SKT-CPU638P,DANUB
MEM:DATA
ACPU1C
SKT-CPU638P,DANUB
12
C736
SC4D7U6D3V3MX-2GP
DY
C736
SC4D7U6D3V3MX-2GP
DY
12
C249
SC180P50V2JN-1GP
C249
SC180P50V2JN-1GP
12
C737
SC4D7U6D3V3MX-2GP
C737
SC4D7U6D3V3MX-2GP
1 2
R383
39D2R2F-L-GP
R383
39D2R2F-L-GP
1
TP106TPAD14-GPTP106TPAD14-GP
12
C251
SC180P50V2JN-1GP
C251
SC180P50V2JN-1GP
12
C263
SC4D7U6D3V3MX-2GP
C263
SC4D7U6D3V3MX-2GP
12
C252
SC180P50V2JN-1GP
DY
C252
SC180P50V2JN-1GP
DY
1
TP111TP111
12
C250
SC180P50V2JN-1GP
DY
C250
SC180P50V2JN-1GP
DY

5
5
4
4
3
3
2
2
1
1
D D
C C
B B
A A
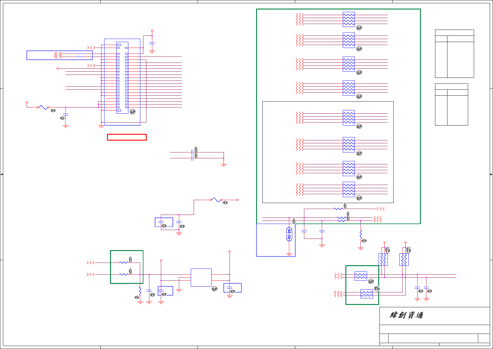
CPU_TEST22
CPU_HTREF0
CPU_TEST18
CPU_HTREF1
CPU_TEST12
CPU_TEST14
CPU_TEST15
CPU_TEST16
CPU_TEST17
CPU_LDT_REQ#_CPU
CPU_TDO
CPU_DBREQ#
CPU_TEST28_L
CPU_TEST28_H
CPU_TEST9
CPU_TEST27
CPU_TRST#
CPU_TDI
CPU_DBRDY
CPU_TMS
CPU_TCK
CPU_TEST20
CPU_MEMHOT#
CPU_SIC
CPU_SID
CLKCPU_IN
CPU_TEST25_H
CPU_TEST25_L
CPU_TEST19
LDT_PWROK
LDT_STP#_CPU
CPU_TEST29H
CPU_TEST29L
CPU_ALERT#
LDT_PWROK
CPU_TRST#
HDT_RST#
CPU_DBRDY
CPU_TCK
CPU_TMS
CPU_DBREQ#
CPU_TDI
CLKCPU#_IN
CPU_TDO
CPU_VDDIO_SUS_FB_L
CPU_VDDIO_SUS_FB_H
HDT_RST#
LDT_RST#_CPU
LDT_PWROK_R
THERMTRIP#
THERMTRIP#
LDT_PWROK
LDT_PWROK_G
PROCHOT#
CPU_TEST21
LDT_PWROKCPU_PWRGD_SVID_REG
CPU_TEST24
CPU_TEST21
CPU_TEST20
CPU_SIC
CPU_DBREQ#
CPU_VDD0_RUN_FB_H_R
CPU_VDD0_RUN_FB_L_R
CPU_VDD1_RUN_FB_H_R
CPU_VDD1_RUN_FB_L_R
CPU_LDT_REQ#_CPU
CPU_TEST10
CPU_TEST19CPU_TEST18 CPU_TEST22
CPU_TEST25_L
CPU_TEST25_H
CPU_TEST25_L
CPU_TEST25_H
CPU_TEST23
LDT_PWROK_R
LDT_PWROK_R
1D2V_S0
1D8V_S3
1D8V_S0
2D5V_VDDA_S02D5V_S0
1D8V_S3
3D3V_S0
1D8V_S3
1D8V_S3
1D8V_S3
1D8V_S3
1D8V_S3
1D2V_S0
1D8V_S0
CPU_VDDNB_RUN_FB_H 45
CPU_VDDNB_RUN_FB_L 45
CPU_LDT_RST#11,52
CPU_LDT_STOP#11
CPU_PWRGD11,52
ALLOW_LDTSTOP9
CPU_SVC 45
CPU_SVD 45
H_THERMDC 35
H_THERMDA 35
CPU_CLK#3 CPU_CLK3
LDT_STP#_CPU 9
LDT_RST#_CPU 9
CPU_PWRGD_SVID_REG45
RSMRST# 35,36
PROCHOT#_SB 11
CPU_VDD0_RUN_FB_H45 CPU_VDD0_RUN_FB_L45
CPU_VDD1_RUN_FB_H45 CPU_VDD1_RUN_FB_L45
PLT_RST1#9,11,26,33,36,55
Title
Size Document Number Rev
Date: Sheet of
Wistron Corporation
21F, 88, Sec.1, Hsin Tai Wu Rd., Hsichih,
Taipei Hsien 221, Taiwan, R.O.C.
JV50-TR8
-1
CPU_Control&Debug_(3/4)
A3
6 63Monday, October 26, 2009
JV50-TR8
Title
Size Document Number Rev
Date: Sheet of
Wistron Corporation
21F, 88, Sec.1, Hsin Tai Wu Rd., Hsichih,
Taipei Hsien 221, Taiwan, R.O.C.
JV50-TR8
-1
CPU_Control&Debug_(3/4)
A3
6 63Monday, October 26, 2009
JV50-TR8
Title
Size Document Number Rev
Date: Sheet of
Wistron Corporation
21F, 88, Sec.1, Hsin Tai Wu Rd., Hsichih,
Taipei Hsien 221, Taiwan, R.O.C.
JV50-TR8
-1
CPU_Control&Debug_(3/4)
A3
6 63Monday, October 26, 2009
JV50-TR8
LYAOUT:ROUTE VDDA TRACE APPROX.
50mils WIDE(USE 2X25 mil TRACES TO
EXIT BALL FIELD) AND 500 mils LONG.
Cloce To CPU
LAYOUT: Route FBCLKOUT_H/L
differentially impedance 80
HDT Connectors
For HDT DBG
The Processor has
reached a preset
maximum operating
temperature. 100
I=Active HTC
O=FAN
CPU exceeds to 125
IF 0 ohm IS NOT GOOD ENOUGH, TRY 68.00082.491
internal pull high 300 ohm
Near CPU PIN
for TR
for TR
-1
-1_20091021
12
R101
10KR2J-3-GP
DY
R101
10KR2J-3-GP
DY
1
TP186
TPAD14-GP TP186
TPAD14-GP
12
C205
SCD1U16V2ZY-2GP
DY
C205
SCD1U16V2ZY-2GP
DY
1 2
R74
0R0402-PAD
R74
0R0402-PAD
1 2
R611
300R2J-4-GP
DY
R611
300R2J-4-GP
DY
1
TP93TP93
1
TP185
TPAD14-GP TP185
TPAD14-GP
1 2
R401
0R0603-PAD
R401
0R0603-PAD
1 2
R104 0R0402-PADR104 0R0402-PAD
1 2
R84 44D2R2F-GPR84 44D2R2F-GP
1 2
R83 44D2R2F-GPR83 44D2R2F-GP
1
2
3
4 5
6
7
8
RN84
SRN300J-1-GP
RN84
SRN300J-1-GP
1
TP101TP101
1 2
R612
300R2J-4-GP
DY
R612
300R2J-4-GP
DY
1 2
R364
390R2J-1-GP
R364
390R2J-1-GP
12
R1313
20KR2F-L-GP
R1313
20KR2F-L-GP
1 2
R110 0R0402-PADR110 0R0402-PAD
1
TP89TP89
1
TP102TP102
12
R81
2K2R2J-2-GP
DY
R81
2K2R2J-2-GP
DY
1
TP90TP90
1 2
R386 169R2F-GPR386 169R2F-GP
12
R1204
1KR2J-1-GP
R1204
1KR2J-1-GP
1 2
R78
0R0402-PAD
R78
0R0402-PAD
1 2
R86
0R0402-PAD
R86
0R0402-PAD
1
TP95TP95
12
C264
SCD22U16V3ZY-GP
DY
C264
SCD22U16V3ZY-GP
DY
VDDA1
F8
VDDA2
F9
RESET_L
B7
PWROK
A7
LDTSTOP_L
F10
SIC
AF4
SID
AF5
HT_REF1
P6 HT_REF0
R6
VDD0_FB_H
F6
VDD0_FB_L
E6 VDDIO_FB_H W9
VDDIO_FB_L Y9
THERMTRIP_L AF6
PROCHOT_L AC7
RSVD2
A5
LDTREQ_L
C6
SVC A6
SVD A4
RSVD6 C5
RSVD4
B5
RSVD1
A3
CLKIN_H
A9
CLKIN_L
A8
DBRDY
G10
TMS
AA9
TCK
AC9
TRST_L
AD9
TDI
AF9
DBREQ_L E10
TDO AE9
TEST25_H
E9
TEST25_L
E8
TEST19
G9 TEST18
H10
RSVD8 AA7
TEST9
C2
TEST17 D7
TEST16 E7
TEST15 F7
TEST14 C7
TEST12
AC8
TEST7 C3
TEST6
AA6
THERMDC W7
THERMDA W8
VDD1_FB_H
Y6
VDD1_FB_L
AB6
TEST29_H C9
TEST29_L C8
TEST24
AE7
TEST23
AD7
TEST22
AE8
TEST21
AB8
TEST20
AF7
TEST28_H J7
TEST28_L H8
TEST27
AF8
ALERT_L
AE6
TEST10 K8
TEST8 C4
RSVD3
B3
RSVD5
C1
VDDNB_FB_H H6
VDDNB_FB_L G6
RSVD7 D5
KEY2 W18
MEMHOT_L AA8
RSVD10 H18
RSVD9 H19
KEY1 M11
ACPU1D
SKT-CPU638P,DANUB
ACPU1D
SKT-CPU638P,DANUB
1 2
R617
510R2J-1-GP
DY
R617
510R2J-1-GP
DY
1
TP87
TPAD14-GP TP87
TPAD14-GP
1
TP91TP91
1 2
R610
300R2J-4-GP
DY
R610
300R2J-4-GP
DY
C
B
E
Q8
MMBT3904-4-GP
DY
Q8
MMBT3904-4-GP
DY
1 2
C732 SC3900P50V2KX-2GPC732 SC3900P50V2KX-2GP
1
TP92TP92
1 2
R613
300R2J-4-GP
DY
R613
300R2J-4-GP
DY
1 2
R616
510R2J-1-GP
DY
R616
510R2J-1-GP
DY
1
TP88TP88
1
TP187TP187
1
TP94TP94
1
TP98TP98
12
C752
SC10U10V5ZY-1GP
DY
C752
SC10U10V5ZY-1GP
DY
1 2
R67
0R0402-PAD
R67
0R0402-PAD
1 2
R375
0R0402-PAD
R375
0R0402-PAD
12
R1203
1KR2J-1-GP
R1203
1KR2J-1-GP
1 2
C196
SC100P50V2JN-3GP
DY
C196
SC100P50V2JN-3GP
DY
1
TP104TP104
1 2
R108 0R0402-PADR108 0R0402-PAD
12
C227
SC3300P50V2KX-1GP
C227
SC3300P50V2KX-1GP
12
R1205
1KR2J-1-GP
DY
R1205
1KR2J-1-GP
DY
1 2
R614
510R2J-1-GP
R614
510R2J-1-GP
1 2
R105 0R0402-PADR105 0R0402-PAD
1
TP97TP97
1 2
R72 0R2J-2-GP
DY
R72 0R2J-2-GP
DY
1 2
R79
0R0402-PAD
R79
0R0402-PAD
12
C745
SC4D7U10V5ZY-3GP
DY
C745
SC4D7U10V5ZY-3GP
DY
1
2
3
4 5
6
7
8
RN42
SRN300J-1-GP
RN42
SRN300J-1-GP
1
2
3
4 5
6
7
8
RN40
SRN300J-1-GP
RN40
SRN300J-1-GP
1
TP105TP105
12
C739
SC10U10V5ZY-1GP
C739
SC10U10V5ZY-1GP
12
R1312
17K8R2F-GP
R1312
17K8R2F-GP
1
3
5
7
9
11
13
15
17
19
21
23
2
4
6
8
10
12
14
16
18
20
22
24
26
HDT1
SMC-CONN26A-FP
DY
HDT1
SMC-CONN26A-FP
DY
1 2
R77
0R0402-PAD
R77
0R0402-PAD
1
TP103TP103
C
B
E
Q24
MMBT3904-4-GP
84.T3904.C11
2ND = 84.03904.L06
Q24
MMBT3904-4-GP
84.T3904.C11
2ND = 84.03904.L06
1
TP99TP99
12
R366
300R2J-4-GP
DY
R366
300R2J-4-GP
DY
1 2
C723
SC1U10V3KX-3GP
DY
C723
SC1U10V3KX-3GP
DY
1
TP100TP100
1 2
R1314 0R2J-2-GP
DY
R1314 0R2J-2-GP
DY
1 2
R615 510R2J-1-GP
R615 510R2J-1-GP
1 2
C734 SC3900P50V2KX-2GPC734 SC3900P50V2KX-2GP
1 2
C213SC3300P50V2KX-1GP
DY
C213SC3300P50V2KX-1GP
DY

5
5
4
4
3
3
2
2
1
1
D D
C C
B B
A A
1D8V_S3
VCC_CORE_S0_1
VCC_CORE_S0_0
1D8V_S3
VDDNB
Title
Size Document Number Rev
Date: Sheet of
Wistron Corporation
21F, 88, Sec.1, Hsin Tai Wu Rd., Hsichih,
Taipei Hsien 221, Taiwan, R.O.C.
JV50-TR8
-1
CPU_Power_(4/4)
A3
7 63Monday, October 05, 2009
JV50-TR8
Title
Size Document Number Rev
Date: Sheet of
Wistron Corporation
21F, 88, Sec.1, Hsin Tai Wu Rd., Hsichih,
Taipei Hsien 221, Taiwan, R.O.C.
JV50-TR8
-1
CPU_Power_(4/4)
A3
7 63Monday, October 05, 2009
JV50-TR8
Title
Size Document Number Rev
Date: Sheet of
Wistron Corporation
21F, 88, Sec.1, Hsin Tai Wu Rd., Hsichih,
Taipei Hsien 221, Taiwan, R.O.C.
JV50-TR8
-1
CPU_Power_(4/4)
A3
7 63Monday, October 05, 2009
JV50-TR8
Bottom Side Decoupling Bottom Side Decoupling
Bottom Side Decoupling
Place near to CPU
36A for VDD0&VDD1
3A for VDDIO
3A for VDDNB
3A for VDDIO
add 0.1U
-1
12
C154
SCD01U50V2KX-1GP
C154
SCD01U50V2KX-1GP
12
C385
SCD01U50V2KX-1GP
DY
C385
SCD01U50V2KX-1GP
DY
VDD1_25 AC4
VDD1_26 AD2
VDD0_1
G4
VDD0_2
H2
VDD0_3
J9
VDD0_4
J11
VDD0_5
J13
VDD0_7
K6
VDD0_8
K10
VDD0_9
K12
VDD0_10
K14
VDD0_11
L4
VDD0_12
L7
VDD0_13
L9
VDD0_14
L11
VDD0_15
L13
VDD0_17
M2
VDD0_18
M6
VDD0_19
M8
VDD0_20
M10
VDD0_21
N7
VDD0_22
N9
VDD0_23
N11
VDD1_1 P8
VDD1_2 P10
VDD1_3 R4
VDD1_4 R7
VDD1_5 R9
VDD1_6 R11
VDD1_7 T2
VDD1_8 T6
VDD1_9 T8
VDD1_10 T10
VDD1_11 T12
VDD1_12 T14
VDD1_13 U7
VDD1_14 U9
VDD1_15 U11
VDD1_16 U13
VDD1_18 V6
VDD1_19 V8
VDD1_20 V10
VDD1_21 V12
VDD1_22 V14
VDD1_23 W4
VDD1_24 Y2
VDD0_6
J15
VDDNB_1
K16
VDD0_16
L15
VDDNB_2
M16
VDDNB_3
P16
VDDNB_4
T16
VDD1_17 U15
VDDNB_5
V16
VDDIO1
H25
VDDIO2
J17
VDDIO3
K18
VDDIO4
K21
VDDIO5
K23
VDDIO6
K25
VDDIO7
L17
VDDIO8
M18
VDDIO9
M21
VDDIO10
M23
VDDIO11
M25
VDDIO12
N17 VDDIO13 P18
VDDIO14 P21
VDDIO15 P23
VDDIO16 P25
VDDIO17 R17
VDDIO18 T18
VDDIO19 T21
VDDIO20 T23
VDDIO21 T25
VDDIO22 U17
VDDIO23 V18
VDDIO24 V21
VDDIO25 V23
VDDIO26 V25
VDDIO27 Y25
ACPU1E
SKT-CPU638P,DANUB
ACPU1E
SKT-CPU638P,DANUB
12
C365
SCD22U6D3V2KX-1GP
DY
C365
SCD22U6D3V2KX-1GP
DY
12
C239
SC10U6D3V5KX-1GP
C239
SC10U6D3V5KX-1GP
12
C295
SC10U6D3V5KX-1GP
DY
C295
SC10U6D3V5KX-1GP
DY
12
C281
SC10U6D3V5KX-1GP
DY
C281
SC10U6D3V5KX-1GP
DY
12
C358
SCD22U6D3V2KX-1GP
DY
C358
SCD22U6D3V2KX-1GP
DY
12
C316
SC10U6D3V5KX-1GP
C316
SC10U6D3V5KX-1GP
12
C286
SC10U6D3V5KX-1GP
C286
SC10U6D3V5KX-1GP
12
C312
SC10U6D3V5KX-1GP
DY
C312
SC10U6D3V5KX-1GP
DY
12
C308
SCD22U6D3V2KX-1GP
C308
SCD22U6D3V2KX-1GP
VSS1
AA4
VSS2
AA11
VSS3
AA13
VSS4
AA15
VSS5
AA17
VSS6
AA19
VSS7
AB2
VSS8
AB7
VSS9
AB9
VSS10
AB23
VSS11
AB25
VSS12
AC11
VSS13
AC13
VSS14
AC15
VSS15
AC17
VSS16
AC19
VSS17
AC21
VSS18
AD6
VSS19
AD8
VSS20
AD25
VSS21
AE11
VSS22
AE13
VSS23
AE15
VSS24
AE17
VSS25
AE19
VSS26
AE21
VSS27
AE23
VSS28
B4
VSS29
B6
VSS30
B8
VSS31
B9
VSS32
B11
VSS33
B13
VSS34
B15
VSS35
B17
VSS36
B19
VSS37
B21
VSS38
B23
VSS39
B25
VSS40
D6
VSS41
D8
VSS42
D9
VSS43
D11
VSS44
D13
VSS45
D15
VSS46
D17
VSS47
D19
VSS48
D21
VSS49
D23
VSS50
D25
VSS51
E4
VSS52
F2
VSS53
F11
VSS54
F13
VSS55
F15
VSS56
F17
VSS57
F19
VSS58
F21
VSS59
F23
VSS60
F25
VSS61
H7
VSS62
H9
VSS63
H21
VSS64
H23
VSS65
J4
VSS66 J6
VSS67 J8
VSS68 J10
VSS69 J12
VSS70 J14
VSS71 J16
VSS72 J18
VSS73 K2
VSS74 K7
VSS75 K9
VSS76 K11
VSS77 K13
VSS78 K15
VSS79 K17
VSS80 L6
VSS81 L8
VSS82 L10
VSS83 L12
VSS84 L14
VSS85 L16
VSS86 L18
VSS87 M7
VSS88 M9
VSS89 AC6
VSS90 M17
VSS91 N4
VSS92 N8
VSS93 N10
VSS94 N16
VSS95 N18
VSS96 P2
VSS97 P7
VSS98 P9
VSS99 P11
VSS100 P17
VSS101 R8
VSS102 R10
VSS103 R16
VSS104 R18
VSS105 T7
VSS106 T9
VSS107 T11
VSS108 T13
VSS109 T15
VSS110 T17
VSS111 U4
VSS112 U6
VSS113 U8
VSS114 U10
VSS115 U12
VSS116 U14
VSS117 U16
VSS118 U18
VSS119 V2
VSS120 V7
VSS121 V9
VSS122 V11
VSS123 V13
VSS124 V15
VSS125 V17
VSS126 W6
VSS127 Y21
VSS128 Y23
VSS129 N6
ACPU1F
SKT-CPU638P,DANUB
ACPU1F
SKT-CPU638P,DANUB
12
C253
SC10U6D3V5KX-1GP
C253
SC10U6D3V5KX-1GP
12
C324
SC10U6D3V5KX-1GP
C324
SC10U6D3V5KX-1GP
12
C356
SCD22U6D3V2KX-1GP
DY
C356
SCD22U6D3V2KX-1GP
DY
12
C280
SC10U6D3V5KX-1GP
DY
C280
SC10U6D3V5KX-1GP
DY
12
C244
SCD01U50V2KX-1GP
C244
SCD01U50V2KX-1GP
12
C808
SC10U6D3V5KX-1GP
DY
C808
SC10U6D3V5KX-1GP
DY
12
C375
SCD22U6D3V2KX-1GP
C375
SCD22U6D3V2KX-1GP
12
C293
SC10U6D3V5KX-1GP
C293
SC10U6D3V5KX-1GP
12
C392
SC10U6D3V5KX-1GP
C392
SC10U6D3V5KX-1GP
12
C398
SC10U6D3V5KX-1GP
DY
C398
SC10U6D3V5KX-1GP
DY
12
C193
SC180P50V2JN-1GP
C193
SC180P50V2JN-1GP
12
C351
SC180P50V2JN-1GP
C351
SC180P50V2JN-1GP
12
C206
SCD22U6D3V2KX-1GP
C206
SCD22U6D3V2KX-1GP
12
C349
SC180P50V2JN-1GP
DY
C349
SC180P50V2JN-1GP
DY
12
C361
SC4D7U6D3V3MX-2GP
C361
SC4D7U6D3V3MX-2GP
12
C381
SCD22U6D3V2KX-1GP
C381
SCD22U6D3V2KX-1GP
12
C315
SC180P50V2JN-1GP
C315
SC180P50V2JN-1GP
12
C372
SC180P50V2JN-1GP
DY
C372
SC180P50V2JN-1GP
DY
12
C378
SC4D7U6D3V3KX-GP
DY
C378
SC4D7U6D3V3KX-GP
DY
12
C379
SCD22U6D3V2KX-1GP
C379
SCD22U6D3V2KX-1GP
12
C347
SC4D7U6D3V3KX-GP
DY
C347
SC4D7U6D3V3KX-GP
DY
12
C362
SCD01U50V2KX-1GP
DY
C362
SCD01U50V2KX-1GP
DY
12
C363
SC4D7U6D3V3KX-GP
DY
C363
SC4D7U6D3V3KX-GP
DY

5
5
4
4
3
3
2
2
1
1
D D
C C
B B
A A
HT_RXCALN
HT_RXCALP HT_TXCALP
HT_TXCALN
PCE_NCAL
PCE_PCAL
ALINK_NBTX_SBRX_N2
ALINK_NBTX_SBRX_P2
ALINK_NBTX_SBRX_N1
ALINK_NBTX_SBRX_P1
ALINK_NBTX_SBRX_N0
ALINK_NBTX_SBRX_P0
ALINK_NBTX_SBRX_N3
ALINK_NBTX_SBRX_P3
TXP1
TXN1
TXP5
TXN5
GPP_RX5N
GPP_RX5P GPP_TX5N
GPP_TX5P
PEG_RXP8
PEG_RXN8
PEG_RXP9
PEG_RXN9
PEG_RXP10
PEG_RXN10
PEG_RXP11
PEG_RXN11
PEG_RXP12
PEG_RXN12
PEG_RXN13
PEG_RXP13
PEG_RXP1
PEG_RXN1
PEG_RXN14
PEG_RXP14
PEG_RXN0
PEG_RXP0
PEG_RXN15
PEG_RXP15
PEG_RXP2
PEG_RXN2
PEG_RXP3
PEG_RXN3
PEG_RXP4
PEG_RXN4
PEG_RXP5
PEG_RXN5
PEG_RXP6
PEG_RXN6
PEG_RXP7
PEG_RXN7
PEG_TXN1
PEG_TXN0
PEG_TXP10
GTXP7
GTXP15
PEG_TXP7
GTXP4
PEG_TXP15
GTXP12
GTXP1
PEG_TXP12
GTXP9
PEG_TXP1
PEG_TXP9
GTXP6
GTXP14
PEG_TXP6
GTXP3
PEG_TXP14
GTXP11
PEG_TXP3
GTXP0
PEG_TXP11
GTXP8
PEG_TXP0
PEG_TXP8
GTXP5
GTXP13
PEG_TXP5
GTXP2
PEG_TXP13
GTXP10
PEG_TXP2
PEG_TXN14
PEG_TXN3
GTXN6
PEG_TXN11
GTXN9
PEG_TXN8
GTXN3
GTXN12
PEG_TXN5
GTXN15
PEG_TXN13
PEG_TXN2
GTXN7
PEG_TXN10
GTXN1
GTXN10
PEG_TXN7
GTXN4
GTXN13
PEG_TXN15
PEG_TXN4
GTXN5
PEG_TXN12
GTXN8
PEG_TXN9
GTXN2
GTXN11
PEG_TXN6
GTXN0
GTXN14
PEG_TXP4
GTXN3
GTXN1
GTXN2
GTXN0
GTXP1
GTXP3
GTXP0
GTXP2
TXP0
TXN0
TXP3
TXN3
1D1V_S0
HT_NB_CPU_CLK_L1 4
HT_NB_CPU_CLK_H0 4
HT_NB_CPU_CAD_H0 4
HT_NB_CPU_CLK_H1 4
HT_NB_CPU_CTL_L0 4
HT_NB_CPU_CTL_H0 4
HT_NB_CPU_CLK_L0 4
HT_NB_CPU_CAD_L0 4
HT_NB_CPU_CTL_L1 4
HT_NB_CPU_CTL_H1 4
HT_NB_CPU_CAD_L2 4
HT_NB_CPU_CAD_H2 4
HT_NB_CPU_CAD_L1 4
HT_NB_CPU_CAD_H1 4
HT_NB_CPU_CAD_H4 4
HT_NB_CPU_CAD_L3 4
HT_NB_CPU_CAD_H3 4
HT_NB_CPU_CAD_L5 4
HT_NB_CPU_CAD_H5 4
HT_NB_CPU_CAD_L4 4
HT_NB_CPU_CAD_H7 4
HT_NB_CPU_CAD_L6 4
HT_NB_CPU_CAD_H6 4
HT_NB_CPU_CAD_L8 4
HT_NB_CPU_CAD_H8 4
HT_NB_CPU_CAD_L7 4
HT_NB_CPU_CAD_L10 4
HT_NB_CPU_CAD_H10 4
HT_NB_CPU_CAD_L9 4
HT_NB_CPU_CAD_H9 4
HT_NB_CPU_CAD_H14 4
HT_NB_CPU_CAD_L13 4
HT_NB_CPU_CAD_H13 4
HT_NB_CPU_CAD_L15 4
HT_NB_CPU_CAD_H15 4
HT_NB_CPU_CAD_L14 4
HT_NB_CPU_CAD_H12 4
HT_NB_CPU_CAD_L11 4
HT_NB_CPU_CAD_H11 4
HT_NB_CPU_CAD_L12 4
HT_CPU_NB_CLK_L04 HT_CPU_NB_CLK_H14 HT_CPU_NB_CLK_L14
HT_CPU_NB_CTL_H04 HT_CPU_NB_CTL_L04
HT_CPU_NB_CLK_H04
HT_CPU_NB_CAD_H04
HT_CPU_NB_CTL_H14 HT_CPU_NB_CTL_L14
HT_CPU_NB_CAD_L14 HT_CPU_NB_CAD_H14 HT_CPU_NB_CAD_L04
HT_CPU_NB_CAD_L34 HT_CPU_NB_CAD_H34 HT_CPU_NB_CAD_L24 HT_CPU_NB_CAD_H24
HT_CPU_NB_CAD_H54 HT_CPU_NB_CAD_L44 HT_CPU_NB_CAD_H44
HT_CPU_NB_CAD_L64 HT_CPU_NB_CAD_H64 HT_CPU_NB_CAD_L54
HT_CPU_NB_CAD_H84
HT_CPU_NB_CAD_L74 HT_CPU_NB_CAD_H74
HT_CPU_NB_CAD_L94 HT_CPU_NB_CAD_H94 HT_CPU_NB_CAD_L84
HT_CPU_NB_CAD_L114 HT_CPU_NB_CAD_H114 HT_CPU_NB_CAD_L104 HT_CPU_NB_CAD_H104
HT_CPU_NB_CAD_H134 HT_CPU_NB_CAD_L124 HT_CPU_NB_CAD_H124
HT_CPU_NB_CAD_L144 HT_CPU_NB_CAD_H144 HT_CPU_NB_CAD_L134
HT_CPU_NB_CAD_L154 HT_CPU_NB_CAD_H154
ALINK_NBRX_SBTX_N011 ALINK_NBRX_SBTX_P011
ALINK_NBRX_SBTX_P111 ALINK_NBRX_SBTX_N111 ALINK_NBRX_SBTX_P211 ALINK_NBRX_SBTX_N211 ALINK_NBRX_SBTX_P311 ALINK_NBRX_SBTX_N311
ALINK_NBTX_C_SBRX_P0 11
ALINK_NBTX_C_SBRX_N0 11
ALINK_NBTX_C_SBRX_P1 11
ALINK_NBTX_C_SBRX_N1 11
ALINK_NBTX_C_SBRX_P2 11
ALINK_NBTX_C_SBRX_N2 11
ALINK_NBTX_C_SBRX_P3 11
ALINK_NBTX_C_SBRX_N3 11
PCIE_RXN534 PCIE_RXP534 PCIE_TXN5 34
PCIE_TXP5 34
PEG_RXN[15..0]55
PEG_RXP[15..0]55
PEG_TXP[15..0] 55
PEG_TXN[15..0] 55
HDMI_CLK+ 21
HDMI_DATA2+ 21
HDMI_DATA1+ 21
HDMI_DATA0+ 21
HDMI_CLK- 21
HDMI_DATA2- 21
HDMI_DATA1- 21
HDMI_DATA0- 21
PCIE_TXN3 33
PCIE_TXP3 33
PCIE_RXN333 PCIE_RXP333 PCIE_TXN2 33
PCIE_TXP2 33
PCIE_TXN1 26
PCIE_TXP1 26
PCIE_RXN233 PCIE_RXP233 PCIE_RXN126 PCIE_RXP126
Title
Size Document Number Rev
Date: Sheet of
Wistron Corporation
21F, 88, Sec.1, Hsin Tai Wu Rd., Hsichih,
Taipei Hsien 221, Taiwan, R.O.C.
JV50-TR8
-1
ATi-RS880M_HT LINK&PCIe(1/3)
A3
8 63Monday, October 26, 2009
JV50-TR8
Title
Size Document Number Rev
Date: Sheet of
Wistron Corporation
21F, 88, Sec.1, Hsin Tai Wu Rd., Hsichih,
Taipei Hsien 221, Taiwan, R.O.C.
JV50-TR8
-1
ATi-RS880M_HT LINK&PCIe(1/3)
A3
8 63Monday, October 26, 2009
JV50-TR8
Title
Size Document Number Rev
Date: Sheet of
Wistron Corporation
21F, 88, Sec.1, Hsin Tai Wu Rd., Hsichih,
Taipei Hsien 221, Taiwan, R.O.C.
JV50-TR8
-1
ATi-RS880M_HT LINK&PCIe(1/3)
A3
8 63Monday, October 26, 2009
JV50-TR8
DP0
GFX_TX4,TX5,TX6,TX7,AUX1,HPD1DP1
RS780M Display Port Support(muxed on GFX)
GFX_TX0,TX1,TX2,TX3,AUX0,HPD0
A-LINK
NEW CARD
LAN
NEW CARD
Place < 100mils from pin C23 and A24 Place < 100mils from pin B25 and B24
Placement: close RS780
Place < 100mils from pin AC8 and AB8
LAN
MINICARD1 MINICARD1
Placement: close RS780
MINICARD2
MINICARD2
for TR
1 2
C27 SCD1U16V2KX-3GP
UMA
C27 SCD1U16V2KX-3GP
UMA
SB_TX3P AD5
SB_TX3N AE5
GPP_TX2P AA2
GPP_TX2N AA1
GPP_TX3P Y1
GPP_TX3N Y2
SB_RX3P
W5
SB_RX3N
Y5
GPP_RX2P
AD1
GPP_RX2N
AD2
GPP_RX3P
V5
GPP_RX3N
W6
SB_TX0P AD7
SB_TX0N AE7
SB_TX1P AE6
SB_TX1N AD6
SB_RX0P
AA8
SB_RX0N
Y8
SB_RX1P
AA7
SB_RX1N
Y7
PCE_CALRP AC8
PCE_CALRN AB8
SB_TX2N AC6
SB_RX2P
AA5
SB_RX2N
AA6 SB_TX2P AB6
GPP_RX0P
AE3
GPP_RX0N
AD4
GPP_RX1P
AE2
GPP_RX1N
AD3
GPP_TX0P AC1
GPP_TX0N AC2
GPP_TX1P AB4
GPP_TX1N AB3
GFX_RX0P
D4
GFX_RX0N
C4
GFX_RX1P
A3
GFX_RX1N
B3
GFX_RX2P
C2
GFX_RX2N
C1
GFX_RX3P
E5
GFX_RX3N
F5
GFX_RX4P
G5
GFX_RX4N
G6
GFX_RX5P
H5
GFX_RX5N
H6
GFX_RX6P
J6
GFX_RX6N
J5
GFX_RX7P
J7
GFX_RX7N
J8
GFX_RX8P
L5
GFX_RX8N
L6
GFX_RX9P
M8
GFX_RX9N
L8
GFX_RX10P
P7
GFX_RX10N
M7
GFX_RX11P
P5
GFX_RX11N
M5
GFX_RX12P
R8
GFX_RX12N
P8
GFX_RX13P
R6
GFX_RX13N
R5
GFX_RX14P
P4
GFX_RX14N
P3
GFX_RX15P
T4
GFX_RX15N
T3
GFX_TX0P A5
GFX_TX0N B5
GFX_TX1P A4
GFX_TX1N B4
GFX_TX2P C3
GFX_TX2N B2
GFX_TX3P D1
GFX_TX3N D2
GFX_TX4P E2
GFX_TX4N E1
GFX_TX5P F4
GFX_TX5N F3
GFX_TX6P F1
GFX_TX6N F2
GFX_TX7P H4
GFX_TX7N H3
GFX_TX8P H1
GFX_TX8N H2
GFX_TX9P J2
GFX_TX9N J1
GFX_TX10P K4
GFX_TX10N K3
GFX_TX11P K1
GFX_TX11N K2
GFX_TX12P M4
GFX_TX12N M3
GFX_TX13P M1
GFX_TX13N M2
GFX_TX14P N2
GFX_TX14N N1
GFX_TX15P P1
GFX_TX15N P2
GPP_TX4P Y4
GPP_TX4N Y3
GPP_TX5P V1
GPP_TX5N V2
GPP_RX4P
U5
GPP_RX4N
U6
GPP_RX5P
U8
GPP_RX5N
U7
PART 2 OF 6
PCIE I/F GFX
PCIE I/F GPP
PCIE I/F SB
ANB1B
RS780M-GP-U2
PART 2 OF 6
PCIE I/F GFX
PCIE I/F GPP
PCIE I/F SB
ANB1B
RS780M-GP-U2
1 2
C600 SCD1U16V2KX-3GPC600 SCD1U16V2KX-3GP
1 2
C21 SCD1U16V2KX-3GP
UMA
C21 SCD1U16V2KX-3GP
UMA
1 2
C19 SCD1U16V2KX-3GP
UMA
C19 SCD1U16V2KX-3GP
UMA
1 2
C611 SCD1U16V2KX-3GP
DIS
C611 SCD1U16V2KX-3GP
DIS
HT_RXCAD15P
U19
HT_RXCAD15N
U18
HT_RXCAD14P
U20
HT_RXCAD14N
U21
HT_RXCAD13P
V21
HT_RXCAD13N
V20
HT_RXCAD12P
W21
HT_RXCAD12N
W20
HT_RXCAD11P
Y22
HT_RXCAD11N
Y23
HT_RXCAD10P
AA24
HT_RXCAD10N
AA25
HT_RXCAD9P
AB25
HT_RXCAD9N
AB24
HT_RXCAD8P
AC24
HT_RXCAD8N
AC25
HT_RXCAD7P
N24
HT_RXCAD7N
N25
HT_RXCAD6P
P25
HT_RXCAD6N
P24
HT_RXCAD5P
P22
HT_RXCAD5N
P23
HT_RXCAD4P
T25
HT_RXCAD4N
T24
HT_RXCAD3P
U24
HT_RXCAD3N
U25
HT_RXCAD2P
V25
HT_RXCAD2N
V24
HT_RXCAD1P
V22
HT_RXCAD1N
V23
HT_RXCAD0P
Y25
HT_RXCAD0N
Y24
HT_RXCLK1P
AB23
HT_RXCLK1N
AA22
HT_RXCLK0P
T22
HT_RXCLK0N
T23
HT_RXCTL0P
M22
HT_RXCTL0N
M23
HT_RXCTL1P
R21
HT_RXCTL1N
R20
HT_RXCALP
C23
HT_RXCALN
A24
HT_TXCAD15P P18
HT_TXCAD15N M18
HT_TXCAD14P M21
HT_TXCAD14N P21
HT_TXCAD13P M19
HT_TXCAD13N L18
HT_TXCAD12P L19
HT_TXCAD12N J19
HT_TXCAD11P J18
HT_TXCAD11N K17
HT_TXCAD10P J20
HT_TXCAD10N J21
HT_TXCAD9P G20
HT_TXCAD9N H21
HT_TXCAD8P F21
HT_TXCAD8N G21
HT_TXCAD7P K23
HT_TXCAD7N K22
HT_TXCAD6P K24
HT_TXCAD6N K25
HT_TXCAD5P J25
HT_TXCAD5N J24
HT_TXCAD4P H23
HT_TXCAD4N H22
HT_TXCAD3P F23
HT_TXCAD3N F22
HT_TXCAD2P F24
HT_TXCAD2N F25
HT_TXCAD1P E24
HT_TXCAD1N E25
HT_TXCAD0P D24
HT_TXCAD0N D25
HT_TXCLK1P L21
HT_TXCLK1N L20
HT_TXCLK0P H24
HT_TXCLK0N H25
HT_TXCTL0P M24
HT_TXCTL0N M25
HT_TXCTL1P P19
HT_TXCTL1N R18
HT_TXCALP B24
HT_TXCALN B25
PART 1 OF 6
HYPER TRANSPORT CPU I/F
ANB1A
RS780M-GP-U2
PART 1 OF 6
HYPER TRANSPORT CPU I/F
ANB1A
RS780M-GP-U2
1 2
C587 SCD1U16V2KX-3GP
DIS
C587 SCD1U16V2KX-3GP
DIS
1 2
C610 SCD1U16V2KX-3GP
DIS
C610 SCD1U16V2KX-3GP
DIS
1 2
C30 SCD1U16V2KX-3GP
UMA
C30 SCD1U16V2KX-3GP
UMA
1 2
C602 SCD1U16V2KX-3GP
DIS
C602 SCD1U16V2KX-3GP
DIS
1 2
C25 SCD1U16V2KX-3GP
UMA
C25 SCD1U16V2KX-3GP
UMA
1 2
R16 2KR2F-3-GPR16 2KR2F-3-GP
1 2
C629 SCD1U16V2KX-3GPC629 SCD1U16V2KX-3GP
1 2
C637 SCD1U16V2KX-3GPC637 SCD1U16V2KX-3GP
1 2
C625 SCD1U16V2KX-3GPC625 SCD1U16V2KX-3GP
1 2
C632 SCD1U16V2KX-3GPC632 SCD1U16V2KX-3GP
1 2
C612 SCD1U16V2KX-3GP
DIS
C612 SCD1U16V2KX-3GP
DIS
TP17 TPAD14-GPTP17 TPAD14-GP
1 2
C588 SCD1U16V2KX-3GP
DIS
C588 SCD1U16V2KX-3GP
DIS
1 2
C589 SCD1U16V2KX-3GP
DIS
C589 SCD1U16V2KX-3GP
DIS
1 2
C642 SCD1U16V2KX-3GPC642 SCD1U16V2KX-3GP
1 2
C616 SCD1U16V2KX-3GP
DIS
C616 SCD1U16V2KX-3GP
DIS
TP16 TPAD14-GPTP16 TPAD14-GP
1 2
C617 SCD1U16V2KX-3GP
DIS
C617 SCD1U16V2KX-3GP
DIS
1 2
C592 SCD1U16V2KX-3GP
DIS
C592 SCD1U16V2KX-3GP
DIS
1 2
C26 SCD1U16V2KX-3GP
UMA
C26 SCD1U16V2KX-3GP
UMA
1 2
C601 SCD1U16V2KX-3GPC601 SCD1U16V2KX-3GP
1 2
C29 SCD1U16V2KX-3GP
UMA
C29 SCD1U16V2KX-3GP
UMA
1 2
R343
301R2F-GP
R343
301R2F-GP
1 2
C22 SCD1U16V2KX-3GP
UMA
C22 SCD1U16V2KX-3GP
UMA
1 2
C597 SCD1U16V2KX-3GPC597 SCD1U16V2KX-3GP
1 2
C596 SCD1U16V2KX-3GPC596 SCD1U16V2KX-3GP
1 2
C624 SCD1U16V2KX-3GPC624 SCD1U16V2KX-3GP
1 2
C622 SCD1U16V2KX-3GPC622 SCD1U16V2KX-3GP
1 2
C621 SCD1U16V2KX-3GPC621 SCD1U16V2KX-3GP
1 2
C598 SCD1U16V2KX-3GPC598 SCD1U16V2KX-3GP
1 2
C579 SCD1U16V2KX-3GP
DIS
C579 SCD1U16V2KX-3GP
DIS
1 2
C627 SCD1U16V2KX-3GPC627 SCD1U16V2KX-3GP
1 2
C603 SCD1U16V2KX-3GP
DIS
C603 SCD1U16V2KX-3GP
DIS
1 2
C582 SCD1U16V2KX-3GP
DIS
C582 SCD1U16V2KX-3GP
DIS
1 2
C583 SCD1U16V2KX-3GP
DIS
C583 SCD1U16V2KX-3GP
DIS
TP21
TPAD14-GP TP21
TPAD14-GP
1 2
C578 SCD1U16V2KX-3GP
DIS
C578 SCD1U16V2KX-3GP
DIS
1 2
R315 1K27R2F-L-GPR315 1K27R2F-L-GP
1 2
C599 SCD1U16V2KX-3GPC599 SCD1U16V2KX-3GP
1 2
C608 SCD1U16V2KX-3GP
DIS
C608 SCD1U16V2KX-3GP
DIS
1 2
C609 SCD1U16V2KX-3GP
DIS
C609 SCD1U16V2KX-3GP
DIS
1 2
C586 SCD1U16V2KX-3GP
DIS
C586 SCD1U16V2KX-3GP
DIS
1 2
C604 SCD1U16V2KX-3GP
DIS
C604 SCD1U16V2KX-3GP
DIS
1 2
C605 SCD1U16V2KX-3GP
DIS
C605 SCD1U16V2KX-3GP
DIS
1 2
C584 SCD1U16V2KX-3GP
DIS
C584 SCD1U16V2KX-3GP
DIS
1 2
C585 SCD1U16V2KX-3GP
DIS
C585 SCD1U16V2KX-3GP
DIS
1 2
C580 SCD1U16V2KX-3GP
DIS
C580 SCD1U16V2KX-3GP
DIS
1 2
C581 SCD1U16V2KX-3GP
DIS
C581 SCD1U16V2KX-3GP
DIS
TP20
TPAD14-GP TP20
TPAD14-GP
1 2
C591 SCD1U16V2KX-3GP
DIS
C591 SCD1U16V2KX-3GP
DIS
1 2
C640 SCD1U16V2KX-3GPC640 SCD1U16V2KX-3GP
1 2
C613 SCD1U16V2KX-3GP
DIS
C613 SCD1U16V2KX-3GP
DIS
1 2
C590 SCD1U16V2KX-3GP
DIS
C590 SCD1U16V2KX-3GP
DIS
1 2
C606 SCD1U16V2KX-3GP
DIS
C606 SCD1U16V2KX-3GP
DIS
1 2
C607 SCD1U16V2KX-3GP
DIS
C607 SCD1U16V2KX-3GP
DIS
1 2
R344
301R2F-GP
R344
301R2F-GP
1 2
C614 SCD1U16V2KX-3GP
DIS
C614 SCD1U16V2KX-3GP
DIS
1 2
C593 SCD1U16V2KX-3GP
DIS
C593 SCD1U16V2KX-3GP
DIS
1 2
C615 SCD1U16V2KX-3GP
DIS
C615 SCD1U16V2KX-3GP
DIS

5
5
4
4
3
3
2
2
1
1
D D
C C
B B
A A
STRP_DATA
NB_ALLOW_LDTSTOP
SYSREST#
NB_LDT_STOP#
1D8V_S0_PLVDD18
1D8V_S0_VDDLP18
3D3V_S0_AVDD
1D8V_S0_AVDDDI
1D8V_S0_AVDDQ
VDDA18HTPLL
DAC_RSET
TESTMODE_NB
1D1V_S0_PLLVDD
GMCH_BL_ON
RS780_AUX_CAL
VDDA18HTPLL
VDDA18PCIEPLL
VDDA18PCIEPLL
NB_REFCLK_N
NB_ALLOW_LDTSTOP
LVDS_ENA_BL
NB_DVI_HPD
GMCH_HSYNC
GMCH_VSYNC
NB_LDT_STOP#
SYSREST#
GMCH_HDMI_DATA
GMCH_HDMI_CLK
CLK_NBGPP_CLK#
CLK_NBGPP_CLK
1D1V_S0_PLLVDD
1D8V_S0_VDDLT18
SUS_STAT#
STRP_DATA
CLK_NB_GFX
CLK_NB_GFX#
GMCH_GREEN
GMCH_BLUE
RS780_DXP3_1
RS780_DXN3_1
GMCH_RED
GMCH_BL_ON
LVDS_ENA_BL
DDC_DATA0/AUX0N
DDC_CLK0/AUX0P
1D1V_S0
1D8V_S0
3D3V_S0
1D8V_S0
1D8V_S0
1D8V_S0
1D8V_S0
1D8V_S0
1D1V_S0
3D3V_S0
3D3V_S0
3D3V_S0
1D8V_S0
DAT_DDC_EDID19
GMCH_DDCDATA20
CLK_NB_GPPSB#3 CLK_NB_GPPSB3
NB_PWRGD12,42
CLK_DDC_EDID19
CLK_NBHT_CLK3 CLK_NBHT_CLK#3
CLK_NB_14M3
LDT_STP#_CPU6
GMCH_BLUE20
GMCH_GREEN20
GMCH_RED20
GMCH_VSYNC20 GMCH_HSYNC20
GMCH_DDCCLK20
PLT_RST1#
6,11,26,33,36,55
LDT_RST#_CPU6
ALLOW_LDTSTOP6
GMCH_TXBOUT0+ 19
GMCH_TXBOUT1+ 19
GMCH_TXBOUT2+ 19
GMCH_TXBOUT0- 19
GMCH_TXBOUT1- 19
GMCH_TXBOUT2- 19
GMCH_TXBCLK- 19
GMCH_TXBCLK+ 19
GMCH_TXAOUT0+ 19
GMCH_TXAOUT1+ 19
GMCH_TXAOUT2+ 19
GMCH_TXAOUT0- 19
GMCH_TXAOUT1- 19
GMCH_TXAOUT2- 19
GMCH_TXACLK- 19
GMCH_TXACLK+ 19
GMCH_BL_ON 36
GMCH_LCDVDD_ON 19
CLK_NB_GFX#3 CLK_NB_GFX3
GMCH_HDMI_CLK21GMCH_HDMI_DATA21
HDMI_DETECT# 21
NB_ALLOW_LDTSTOP11
BRIGHTNESS_AMD19,56
BLON_IN36,56
Title
Size Document Number Rev
Date: Sheet of
Wistron Corporation
21F, 88, Sec.1, Hsin Tai Wu Rd., Hsichih,
Taipei Hsien 221, Taiwan, R.O.C.
JV50-TR8
-1
ATi-RS880M_LVDS&CRT_(2/3)
A3
9 63Monday, October 26, 2009
JV50-TR8
Title
Size Document Number Rev
Date: Sheet of
Wistron Corporation
21F, 88, Sec.1, Hsin Tai Wu Rd., Hsichih,
Taipei Hsien 221, Taiwan, R.O.C.
JV50-TR8
-1
ATi-RS880M_LVDS&CRT_(2/3)
A3
9 63Monday, October 26, 2009
JV50-TR8
Title
Size Document Number Rev
Date: Sheet of
Wistron Corporation
21F, 88, Sec.1, Hsin Tai Wu Rd., Hsichih,
Taipei Hsien 221, Taiwan, R.O.C.
JV50-TR8
-1
ATi-RS880M_LVDS&CRT_(2/3)
A3
9 63Monday, October 26, 2009
JV50-TR8
Close to NB ball
220ohm 200mA
RS780: Enables Side port memory ( RS780 use HSYNC#)
Enables the Test Debug Bus using GPIO.(PIN: RS780M--> VSYNC#)
1 :Disable 0 : Enable
STRAP_DEBUG_BUS_GPIO_ENABLEb
DDC_CLK0/AUX0P
DDC_DATA0/AUX0N
STRP_DATA 0 1
1.0V1.1V
GPIO MODE
VCC_NB
ENABLE External CLK GEN
Selects Loading of STRAPS From EEPROM
1 : Bypass the loading of EEPROM straps and use Hardware Default Values
0 : I2C Master can load strap values from EEPROM if connected,
or use default values if not connected
1 :Disable 0 : Enable
*
*
*
*
SUS_STAT#
220ohm 200mA
220ohm 200mA
220ohm 200mA
220ohm 200mA
220ohm 200mA
R69 BOM Option
for TR
for TR
for TR
1ST 68.00217.711
1ST 68.00217.711
1ST 68.00217.711
1ST 68.00217.711
1ST 68.00217.711
1ST 68.00217.711
1ST 68.00217.711
SB
UMA-->L4-->2R 0603
C82-->47U/6.3V
DIS-->L4-->Bead
C82-->DY SB
-1
-1
-1
TP188
TPAD14-GP TP188
TPAD14-GP
12
C37
SC220P50V2KX-3GP
C37
SC220P50V2KX-3GP
12
C644
SC1U10V2KX-1GP
C644
SC1U10V2KX-1GP
VDDA18HTPLL
H17
SYSRESET#
D8
POWERGOOD
A10
LDTSTOP#
C10
ALLOW_LDTSTOP
C12
REFCLK_P/OSCIN
E11
PLLVDD
A12
HPD D10
DDC_DATA0/AUX0N
A8 DDC_CLK0/AUX0P
B8
THERMALDIODE_P AE8
THERMALDIODE_N AD8
I2C_CLK
B9
STRP_DATA
B10
GFX_REFCLKP
T2
GFX_REFCLKN
T1
GPP_REFCLKP
U1
GPP_REFCLKN
U2
PLLVDD18
D14
PLLVSS
B12
TXOUT_L0P A22
TXOUT_L0N B22
TXOUT_L1P A21
TXOUT_L1N B21
TXOUT_L2P B20
TXOUT_L2N A20
TXOUT_L3P A19
TXOUT_U0P B18
TXOUT_L3N B19
TXOUT_U0N A18
TXOUT_U1P A17
TXOUT_U1N B17
TXOUT_U2P D20
TXOUT_U2N D21
TXOUT_U3P D18
TXOUT_U3N D19
TXCLK_LP B16
TXCLK_LN A16
TXCLK_UP D16
TXCLK_UN D17
VDDLTP18 A13
VSSLTP18 B13
C_Pr
E17
Y
F17
COMP_Pb
F15
RED
G18
TMDS_HPD D9
I2C_DATA
A9
TESTMODE D13
HT_REFCLKN
C24 HT_REFCLKP
C25
SUS_STAT# D12
GREEN
E18
BLUE
E19
DAC_VSYNC
B11 DAC_HSYNC
A11
DAC_RSET
G14
AVDD1
F12
AVDD2
E12
REDb
G17
GREENb
F18
AVDDDI
F14
AVSSDI
G15
AVDDQ
H15
AVSSQ
H14
VDDLT18_2 B15
VDDLT33_1 A14
VDDLT33_2 B14
VSSLT1 C14
VSSLT2 D15
VDDLT18_1 A15
VSSLT3 C16
VSSLT4 C18
VSSLT5 C20
LVDS_DIGON E9
LVDS_BLON F7
LVDS_ENA_BL G12
VSSLT6 E20
VDDA18PCIEPLL1
D7
VDDA18PCIEPLL2
E7
BLUEb
F19
AUX_CAL
C8
GPPSB_REFCLKP
V4
GPPSB_REFCLKN
V3
DDC_DATA1/AUX1N
A7 DDC_CLK1/AUX1P
B7
DAC_SCL
F8
DAC_SDA
E8
REFCLK_N
F11
VSSLT7 C22
RESERVED
G11
PART 3 OF 6
PM
CLOCKs PLL PWR
MIS.
CRT/TVOUT
LVTM
ANB1C
RS780M-GP-U2
PART 3 OF 6
PM
CLOCKs PLL PWR
MIS.
CRT/TVOUT
LVTM
ANB1C
RS780M-GP-U2
TP22 TPAD14-GPTP22 TPAD14-GP
12
TC1
ST100U6D3VBML1GP
80.10715.L04
2ND = 77.C1071.081
TC1
ST100U6D3VBML1GP
80.10715.L04
2ND = 77.C1071.081
1 2
L34
SBK160808T-221Y-N-GP
2ND = 68.00119.111
L34
SBK160808T-221Y-N-GP
2ND = 68.00119.111
12
C88
SC1U10V2KX-1GP
C88
SC1U10V2KX-1GP
TP26 TPAD14-GPTP26 TPAD14-GP
12
C643
SCD1U10V2KX-4GP
DY
C643
SCD1U10V2KX-4GP
DY
1 2
R14
0R0402-PAD
R14
0R0402-PAD
12
R563
3K3R3J-L-GP
R563
3K3R3J-L-GP
12
TC2
ST100U6D3VBM-5GP
DY
TC2
ST100U6D3VBM-5GP
DY
12
C648
SCD1U10V2KX-4GP
C648
SCD1U10V2KX-4GP
12
R37
150R2F-1-GP
R37
150R2F-1-GP
12
C77
SCD1U10V2KX-4GP
C77
SCD1U10V2KX-4GP
1 2
R578 0R2J-2-GP
UMA
R578 0R2J-2-GP
UMA
12
C42
SCD1U10V2KX-4GP
DY
C42
SCD1U10V2KX-4GP
DY
12
C89
SCD1U10V2KX-4GP
C89
SCD1U10V2KX-4GP
12
R609
1KR2F-3-GP
R609
1KR2F-3-GP
12
C41
SC1U10V2KX-1GP
C41
SC1U10V2KX-1GP
12
R19
2K2R2J-2-GP
DY
R19
2K2R2J-2-GP
DY
12
C71
SC1U10V2KX-1GP
C71
SC1U10V2KX-1GP
1 2
R17
0R0402-PAD
R17
0R0402-PAD
TP23 TPAD14-GPTP23 TPAD14-GP
1 2
R41
0R0603-PAD
R41
0R0603-PAD
12
R38
140R2F-GP
R38
140R2F-GP
12
R29 10KR2J-3-GPR29 10KR2J-3-GP
TP24 TPAD14-GPTP24 TPAD14-GP
TP239
TPAD14-GP TP239
TPAD14-GP
1 2
R576 0R2J-2-GP
UMA
R576 0R2J-2-GP
UMA
12
R36
150R2F-1-GP
R36
150R2F-1-GP
1 2
L5
SBK160808T-221Y-N-GP
2ND = 68.00119.111
L5
SBK160808T-221Y-N-GP
2ND = 68.00119.111
1 2
L1
SBK160808T-221Y-N-GP
2ND = 68.00119.111
L1
SBK160808T-221Y-N-GP
2ND = 68.00119.111
12
C86
SC1U10V2KX-1GP
DY
C86
SC1U10V2KX-1GP
DY
1 2
L33
SBK160808T-221Y-N-GP
2ND = 68.00119.111
L33
SBK160808T-221Y-N-GP
2ND = 68.00119.111
1
2 3
4
RN11
SRN1KJ-7-GP
RN11
SRN1KJ-7-GP
1 2
R24
0R2J-2-GP
DY
R24
0R2J-2-GP
DY
12
C653
SCD1U10V2KX-4GP
DY
C653
SCD1U10V2KX-4GP
DY
12
R562
3K3R3J-L-GP
R562
3K3R3J-L-GP
1 2
L3
SBK160808T-221Y-N-GP
2ND = 68.00119.111
L3
SBK160808T-221Y-N-GP
2ND = 68.00119.111
1
2 3
4
RN10
SRN4K7J-8-GP
RN10
SRN4K7J-8-GP
12
R347
1K8R2F-GP
R347
1K8R2F-GP
1 2
R33
715R2F-GP
R33
715R2F-GP
1 2
R43
SBK160808T-221Y-N-GP
2ND = 68.00119.111
R43
SBK160808T-221Y-N-GP
2ND = 68.00119.111
12
C97
SCD1U10V2KX-4GP
C97
SCD1U10V2KX-4GP
12
C649
SC1U10V2KX-1GP
DY
C649
SC1U10V2KX-1GP
DY
1 2
R21 0R2J-2-GP
DY
R21 0R2J-2-GP
DY
12
C78
SC1U10V2KX-1GP
DY
C78
SC1U10V2KX-1GP
DY
1 2
L4
SBK160808T-221Y-N-GP
2ND = 68.00119.111
CRT
L4
SBK160808T-221Y-N-GP
2ND = 68.00119.111
CRT
1 2
L35
PBY201209T-221Y-N-GP
68.00206.121
2ND = 68.00216.161
L35
PBY201209T-221Y-N-GP
68.00206.121
2ND = 68.00216.161
12
C70
SCD1U10V2KX-4GP
DY
C70
SCD1U10V2KX-4GP
DY
12
C80
SC1U10V2KX-1GP
C80
SC1U10V2KX-1GP
12
C99
SCD1U10V2KX-4GP
C99
SCD1U10V2KX-4GP
12
C82
SC47U6D3V5MX-1-GP
CRT
C82
SC47U6D3V5MX-1-GP
CRT
TP180
TPAD14-GP TP180
TPAD14-GP
12
C652
SC4D7U6D3V3MX-2GP
C652
SC4D7U6D3V3MX-2GP
1 2
R31
4K7R2J-2-GP
UMA
R31
4K7R2J-2-GP
UMA
12
R294
150R2F-1-GP
R294
150R2F-1-GP
TP181
TPAD14-GP TP181
TPAD14-GP

5
5
4
4
3
3
2
2
1
1
D D
C C
B B
A A
+1.1V_RUN_VDDHTRX
+1.2V_RUN_VDDHTTX
+1.8V_RUN_VDDA18PCIE
+1.1V_RUN_VDDHT
+1.8V_RUN_VDD18_MEM +3.3V_RUN_VDD33
VDD_MEM
+1.1V_IOPLLVDD
+1.8V_IOPLLVDD18
1D8V_S0
1D8V_S0
1D1V_S0
1D2V_S0
1D1V_S0
1D1V_S0
3D3V_S0
1D1V_S0
1D8V_S0
1D1V_S0
Title
Size Document Number Rev
Date: Sheet of
Wistron Corporation
21F, 88, Sec.1, Hsin Tai Wu Rd., Hsichih,
Taipei Hsien 221, Taiwan, R.O.C.
JV50-TR8
-1
ATi-RS880M_Side Port&PWR&GND(3/3)
A3
10 63Monday, October 05, 2009
JV50-TR8
Title
Size Document Number Rev
Date: Sheet of
Wistron Corporation
21F, 88, Sec.1, Hsin Tai Wu Rd., Hsichih,
Taipei Hsien 221, Taiwan, R.O.C.
JV50-TR8
-1
ATi-RS880M_Side Port&PWR&GND(3/3)
A3
10 63Monday, October 05, 2009
JV50-TR8
Title
Size Document Number Rev
Date: Sheet of
Wistron Corporation
21F, 88, Sec.1, Hsin Tai Wu Rd., Hsichih,
Taipei Hsien 221, Taiwan, R.O.C.
JV50-TR8
-1
ATi-RS880M_Side Port&PWR&GND(3/3)
A3
10 63Monday, October 05, 2009
JV50-TR8
0.6A per ANT Rev1.1, Page3
0.45A per ANT Rev1.1, Page3
220 ohm @ 100MHz,2A
220 ohm @ 100MHz,2A
220 ohm @ 100MHz,2A
80mil Width
Per check list (Rev 0.02)
RS780M: 1V ~ 1.1V, check PWR team
10A per ANT Rev1.1, Page3
300mil Width
+NB_VCORE
220 ohm @ 100MHz,2A
MEM_COMP_P and MEM_COMP_N trace
width >=10mils and 10mils spacing from
other Signals in X,Y,Z directions
1103
-1
-1
-1
-1
-1
12
C83
SCD1U10V2KX-4GP
DY
C83
SCD1U10V2KX-4GP
DY
12
C52
SCD1U10V2KX-4GP
DY
C52
SCD1U10V2KX-4GP
DY
12
C677
SC4D7U6D3V3MX-2GP
C677
SC4D7U6D3V3MX-2GP
12
C79
SCD1U10V2KX-4GP
DY
C79
SCD1U10V2KX-4GP
DY
1 2
R30
0R0603-PAD
R30
0R0603-PAD
12
C106
SCD1U10V2KX-4GP
DY
C106
SCD1U10V2KX-4GP
DY
1 2
L38
PBY201209T-221Y-N-GP
68.00206.121
2ND = 68.00216.161
L38
PBY201209T-221Y-N-GP
68.00206.121
2ND = 68.00216.161
1 2
R320
0R0603-PAD
R320
0R0603-PAD
12
C659
SCD1U10V2KX-4GP
DY
C659
SCD1U10V2KX-4GP
DY
12
C61
SCD1U10V2KX-4GP
C61
SCD1U10V2KX-4GP
12
C40
SC4D7U6D3V3MX-2GP
C40
SC4D7U6D3V3MX-2GP
12
C68
SC1U10V2KX-1GP
C68
SC1U10V2KX-1GP
VSSAHT1
A25
VSSAHT2
D23
VSSAHT3
E22
VSSAHT4
G22
VSSAHT5
G24
VSSAHT6
G25
VSSAHT7
H19
VSSAHT8
J22
VSSAHT9
L17
VSSAHT10
L22
VSSAHT11
L24
VSSAHT12
L25
VSSAHT13
M20
VSSAHT14
N22
VSSAHT15
P20
VSSAHT16
R19
VSSAHT17
R22
VSSAHT18
R24
VSSAHT19
R25
VSSAHT21
U22
VSSAHT22
V19
VSSAHT23
W22
VSSAHT24
W24
VSSAHT25
W25
VSSAHT26
Y21
VSSAHT27
AD25
VSS2 D11
VSS3 G8
VSS4 E14
VSS5 E15
VSS7 J12
VSS8 K14
VSS9 M11
VSS10 L15
VSS11
L12
VSS12
M14
VSS13
N13
VSS14
P12
VSS15
P15
VSS16
R11
VSS17
R14
VSS18
T12
VSS19
U14
VSS20
U11
VSS21
U15
VSS22
V12
VSS23
W11
VSS24
W15
VSS25
AC12
VSS26
AA14
VSS27
Y18
VSS28
AB11
VSS29
AB15
VSS30
AB17
VSS31
AB19
VSS32
AE20
VSSAPCIE1 A2
VSSAPCIE2 B1
VSSAPCIE3 D3
VSSAPCIE4 D5
VSSAPCIE5 E4
VSSAPCIE6 G1
VSSAPCIE7 G2
VSSAPCIE8 G4
VSSAPCIE9 H7
VSSAPCIE10 J4
VSSAPCIE11 R7
VSSAPCIE12 L1
VSSAPCIE13 L2
VSSAPCIE14 L4
VSSAPCIE15 L7
VSS34
K11
VSSAPCIE16 M6
VSSAPCIE17 N4
VSSAPCIE18 P6
VSSAPCIE19 R1
VSSAPCIE20 R2
VSSAPCIE21 R4
VSSAPCIE22 V7
VSSAPCIE23 U4
VSSAPCIE24 V8
VSSAPCIE25 V6
VSSAPCIE26 W1
VSSAPCIE27 W2
VSSAPCIE28 W4
VSSAPCIE29 W7
VSSAPCIE30 W8
VSSAPCIE31 Y6
VSSAPCIE32 AA4
VSSAPCIE33 AB5
VSSAPCIE34 AB1
VSSAPCIE35 AB7
VSSAPCIE36 AC3
VSSAPCIE37 AC4
VSSAPCIE38 AE1
VSSAPCIE39 AE4
VSSAPCIE40 AB2
VSS1 AE14
VSSAHT20
H20
VSS33
AB21
VSS6 J15
PART 6/6
GROUND
ANB1F
RS780M-GP-U2
PART 6/6
GROUND
ANB1F
RS780M-GP-U2
1 2
R316
0R0603-PAD
R316
0R0603-PAD
12
C85
SC10U6D3V3MX-GP
C85
SC10U6D3V3MX-GP
1 2
L40
PBY201209T-221Y-N-GP
68.00206.121
2ND = 68.00216.161
L40
PBY201209T-221Y-N-GP
68.00206.121
2ND = 68.00216.161
12
C59
SC1U10V2KX-1GP
C59
SC1U10V2KX-1GP
12
C60
SCD1U10V2KX-4GP
DY
C60
SCD1U10V2KX-4GP
DY
12
C673
SC4D7U6D3V3MX-2GP
C673
SC4D7U6D3V3MX-2GP
12
C62
SC4D7U6D3V3MX-2GP
C62
SC4D7U6D3V3MX-2GP
12
C63
SC4D7U6D3V3KX-GP
DY
C63
SC4D7U6D3V3KX-GP
DY
12
C102
SCD1U10V2KX-4GP
DY
C102
SCD1U10V2KX-4GP
DY
1 2
L2
PBY201209T-221Y-N-GP
2ND = 68.00216.161
68.00206.121
L2
PBY201209T-221Y-N-GP
2ND = 68.00216.161
68.00206.121
MEM_A0
AB12
MEM_A1
AE16
MEM_A2
V11
MEM_A3
AE15
MEM_A4
AA12
MEM_A5
AB16
MEM_A6
AB14
MEM_A7
AD14
MEM_A8
AD13
MEM_A9
AD15
MEM_A10
AC16
MEM_A11
AE13
MEM_A12
AC14
MEM_A13
Y14
MEM_BA0
AD16
MEM_BA1
AE17
MEM_BA2
AD17
MEM_RAS#
W12
MEM_CAS#
Y12
MEM_WE#
AD18
MEM_CS#
AB13
MEM_CKE
AB18
MEM_ODT
V14
MEM_CKP
V15
MEM_CKN
W14
MEM_DM0 W17
MEM_DM1/DVO_D8 AE19
MEM_DQS0P/DVO_IDCKP Y17
MEM_DQS0N/DVO_IDCKN W18
MEM_DQS1P AD20
MEM_DQS1N AE21
MEM_DQ0/DVO_VSYNC AA18
MEM_DQ1/DVO_HSYNC AA20
MEM_DQ2/DVO_DE AA19
MEM_DQ3/DVO_D0 Y19
MEM_DQ4 V17
MEM_DQ5/DVO_D1 AA17
MEM_DQ6/DVO_D2 AA15
MEM_DQ7/DVO_D4 Y15
MEM_DQ8/DVO_D3 AC20
MEM_DQ9/DVO_D5 AD19
MEM_DQ10/DVO_D6 AE22
MEM_DQ11/DVO_D7 AC18
MEM_DQ12 AB20
MEM_DQ13/DVO_D9 AD22
MEM_DQ14/DVO_D10 AC22
MEM_DQ15/DVO_D11 AD21
MEM_COMPP
AE12
MEM_COMPN
AD12 MEM_VREF AE18
IOPLLVDD18 AE23
IOPLLVSS AD23
IOPLLVDD AE24
SBD_MEM/DVO_I/F
PAR 4 OF 6
ANB1D
RS780M-GP-U2
SBD_MEM/DVO_I/F
PAR 4 OF 6
ANB1D
RS780M-GP-U2
1 2
R341
0R0402-PAD
R341
0R0402-PAD
12
C57
SCD1U10V2KX-4GP
DY
C57
SCD1U10V2KX-4GP
DY
VDDHT_1
J17
VDDHT_2
K16
VDDHT_3
L16
VDDHT_4
M16
VDDHT_5
P16
VDDHT_6
R16
VDDHT_7
T16
VDDHTTX_1
AE25
VDDHTTX_2
AD24
VDDHTTX_3
AC23
VDDHTTX_4
AB22
VDDHTTX_5
AA21
VDDHTTX_6
Y20
VDDHTTX_7
W19
VDDHTTX_8
V18
VDDHTRX_1
H18
VDDHTRX_2
G19
VDDHTRX_3
F20
VDDHTRX_4
E21
VDDHTRX_5
D22
VDD18_1
F9
VDD18_2
G9
VDD18_MEM1
AE11
VDD18_MEM2
AD11
VDDA18PCIE_1
J10
VDDA18PCIE_2
P10
VDDA18PCIE_3
K10
VDDA18PCIE_10
Y9
VDDA18PCIE_11
AA9
VDDA18PCIE_12
AB9
VDDA18PCIE_13
AD9
VDDA18PCIE_14
AE9
VDDA18PCIE_6
W9
VDDA18PCIE_7
H9
VDDPCIE_1 A6
VDDPCIE_2 B6
VDDPCIE_3 C6
VDDPCIE_4 D6
VDDPCIE_5 E6
VDDPCIE_6 F6
VDDPCIE_7 G7
VDDPCIE_8 H8
VDDPCIE_9 J9
VDDA18PCIE_4
M10
VDDA18PCIE_5
L10
VDDC_1 K12
VDDC_2 J14
VDDC_3 U16
VDDPCIE_11 M9
VDDC_4 J11
VDDC_5 K15
VDDPCIE_10 K9
VDDC_6 M12
VDDC_7 L14
VDDC_8 L11
VDDC_9 M13
VDDC_10 M15
VDDC_11 N12
VDDC_12 N14
VDDC_13 P11
VDDC_14 P13
VDDC_15 P14
VDDC_16 R12
VDDC_17 R15
VDDC_18 T11
VDDC_19 T15
VDDC_20 U12
VDDC_21 T14
VDD33_1 H11
VDD33_2 H12
VDD_MEM1 AE10
VDD_MEM2 AA11
VDD_MEM3 Y11
VDD_MEM4 AD10
VDD_MEM6 AC10
VDD_MEM5 AB10
VDDA18PCIE_8
T10
VDDC_22 J16
VDDPCIE_12 L9
VDDA18PCIE_9
R10
VDDPCIE_13 P9
VDDPCIE_14 R9
VDDPCIE_15 T9
VDDPCIE_16 V9
VDDPCIE_17 U9
VDDA18PCIE_15
U10
VDDHTRX_6
B23
VDDHTRX_7
A23
VDDHTTX_9
U17
VDDHTTX_10
T17
VDDHTTX_11
R17
VDDHTTX_12
P17
VDDHTTX_13
M17
PART 5/6
POWER
ANB1E
RS780M-GP-U2
PART 5/6
POWER
ANB1E
RS780M-GP-U2
12
C49
SCD1U10V2KX-4GP
C49
SCD1U10V2KX-4GP
12
C90
SCD1U10V2KX-4GP
C90
SCD1U10V2KX-4GP
12
C95
SCD1U10V2KX-4GP
C95
SCD1U10V2KX-4GP
12
C674
SCD1U10V2KX-4GP
C674
SCD1U10V2KX-4GP
12
C36
SCD1U10V2KX-4GP
C36
SCD1U10V2KX-4GP
12
C101
SCD1U10V2KX-4GP
DY
C101
SCD1U10V2KX-4GP
DY
12
C55
SC1U10V2KX-1GP
DY
C55
SC1U10V2KX-1GP
DY
12
C94
SCD1U10V2KX-4GP
C94
SCD1U10V2KX-4GP
12
C53
SCD1U10V2KX-4GP
C53
SCD1U10V2KX-4GP
12
C65
SCD1U10V2KX-4GP
C65
SCD1U10V2KX-4GP
12
C91
SCD1U10V2KX-4GP
DY
C91
SCD1U10V2KX-4GP
DY
12
C74
SCD1U10V2KX-4GP
DY
C74
SCD1U10V2KX-4GP
DY
12
C111
SCD1U10V2KX-4GP
C111
SCD1U10V2KX-4GP
12
C104
SCD1U10V2KX-4GP
DY
C104
SCD1U10V2KX-4GP
DY
12
C46
SCD1U10V2KX-4GP
C46
SCD1U10V2KX-4GP
12
C651
SC1U10V2KX-1GP
C651
SC1U10V2KX-1GP
12
C76
SC10U6D3V3MX-GP
C76
SC10U6D3V3MX-GP
1 2
L36
PBY201209T-221Y-N-GP
68.00206.121
2ND = 68.00216.161
L36
PBY201209T-221Y-N-GP
68.00206.121
2ND = 68.00216.161
12
C66
SCD1U10V2KX-4GP
DY
C66
SCD1U10V2KX-4GP
DY
1 2
R339
0R0402-PAD
R339
0R0402-PAD
12
C655
SC4D7U6D3V3MX-2GP
C655
SC4D7U6D3V3MX-2GP
12
C47
SCD1U10V2KX-4GP
DY
C47
SCD1U10V2KX-4GP
DY

5
5
4
4
3
3
2
2
1
1
D D
C C
B B
A A
INTRUDER#
PCIE_CALRN
PCIE_CALRP
PCI_CLK0_R
PCI_CLK1_R
PCIRST#_SB
PCI_LOCK#32K_X1
PCI_REQ#5
LPCCLK0_R
LPCCLK1_R
NB_RST#
32K_X2
ALINK_NBRX_C_SBTX_N3
ALINK_NBRX_C_SBTX_P3
ALINK_NBRX_C_SBTX_P2
ALINK_NBRX_C_SBTX_N2
ALINK_NBRX_C_SBTX_P1
ALINK_NBRX_C_SBTX_N1
ALINK_NBRX_C_SBTX_N0
ALINK_NBRX_C_SBTX_P0
RTC_AUX_S5_R
PCI_GNT#0
PCI_REQ#2
PCI_REQ#1
PCI_GNT#1
PCI_GNT#2
PCI_REQ#3
PE_GPIO1
PCI_REQ#0
PCI_REQ#4
PCI_GNT#4
INT_PIRQE#
INT_PIRQF#
INT_PIRQG#
LDRQ0#
LDRQ1#
PCI_CLK5_R
PCI_CLK4_R
LPC_LAD[0..3]
PCI_CLK3_R
PCI_CLK2_R
CLK_SB_14M_1
PE_GPIO
1D2V_S0 +1.2V_RUN_PCIE_PVDD PCIE_VDDR
RTC_AUX_S5
3D3V_S5
PCI_AD23 15
PCI_AD24 15
PCI_AD25 15
PCI_AD26 15
PCI_AD27 15
PCI_AD28 15
PCI_AD29 15
PCI_AD30 15
CPU_LDT_STOP#6 CPU_LDT_RST#6,52
CPU_PWRGD6,52
LPC_LAD0 36,37
LPC_LAD1 36,37
LPC_LAD2 36,37
LPC_LAD3 36,37
PM_CLKRUN# 36
INT_SERIRQ 36
LPC_LFRAME# 36,37
CLK_PCIE_SB3 CLK_PCIE_SB#3
PROCHOT#_SB6
PLT_RST1#6,9,26,33,36,55
ALINK_NBRX_SBTX_N08 ALINK_NBRX_SBTX_P08
ALINK_NBRX_SBTX_P18 ALINK_NBRX_SBTX_N18 ALINK_NBRX_SBTX_P28 ALINK_NBRX_SBTX_N28 ALINK_NBRX_SBTX_P38 ALINK_NBRX_SBTX_N38
ALINK_NBTX_C_SBRX_P28 ALINK_NBTX_C_SBRX_N28 ALINK_NBTX_C_SBRX_P38 ALINK_NBTX_C_SBRX_N38
ALINK_NBTX_C_SBRX_P08 ALINK_NBTX_C_SBRX_N08 ALINK_NBTX_C_SBRX_P18 ALINK_NBTX_C_SBRX_N18
NB_ALLOW_LDTSTOP9 RTC_CLK 15,35
CLK_PCI_LOM 15
CLK_PCI4 15
LPC_LAD[0..3] 36,37
PLT_RST1#6,9,26,33,36,55 PLT_RST1#_B 32,33,34,37
PCLK_KBC 15,36
PCLK_FWH 15,37
PCI_CLK2 15
PCI_CLK3 15
PCI_REQ#5 12
CLK_SB_14M3
Title
Size Document Number Rev
Date: Sheet of
Wistron Corporation
21F, 88, Sec.1, Hsin Tai Wu Rd., Hsichih,
Taipei Hsien 221, Taiwan, R.O.C.
JV50-TR8
-1
ATi-SB710_PCIE&PCI_(1/5)
A3
11 63Monday, October 26, 2009
JV50-TR8
Title
Size Document Number Rev
Date: Sheet of
Wistron Corporation
21F, 88, Sec.1, Hsin Tai Wu Rd., Hsichih,
Taipei Hsien 221, Taiwan, R.O.C.
JV50-TR8
-1
ATi-SB710_PCIE&PCI_(1/5)
A3
11 63Monday, October 26, 2009
JV50-TR8
Title
Size Document Number Rev
Date: Sheet of
Wistron Corporation
21F, 88, Sec.1, Hsin Tai Wu Rd., Hsichih,
Taipei Hsien 221, Taiwan, R.O.C.
JV50-TR8
-1
ATi-SB710_PCIE&PCI_(1/5)
A3
11 63Monday, October 26, 2009
JV50-TR8
>15mil Width
220 ohm 2A
Place R <100mils form pins T25,T24
43 mA
For SB710
090917-remove Muxless circuit
for TR
SB
-1
1 2
EC47 SC22P50V2JN-4GP
DY
EC47 SC22P50V2JN-4GP
DY
1 2
C777 SCD1U16V2KX-3GPC777 SCD1U16V2KX-3GP
12
C811
SC1U10V2KX-1GP
C811
SC1U10V2KX-1GP
TP209
TPAD14-GP
TP209
TPAD14-GP
A_RST#
N2
PCIE_RX2P
R20
PCIE_RX2N
R21
PCIE_RX3P
R18
PCIE_TX3N
T22 PCIE_TX3P
T23 PCIE_TX2N
U24 PCIE_TX2P
U25
PCIE_RX1P
U19
PCIE_RX1N
V19
PCIE_RX0P
U22
PCIE_RX0N
U21
PCIE_TX1N
V25 PCIE_TX1P
V24 PCIE_TX0N
V22 PCIE_TX0P
V23
PCIE_RCLKP/NB_LNK_CLKP
N25
PCIE_RCLKN/NB_LNK_CLKN
N24
PCIE_CALRP
T25
PCIE_CALRN
T24
PCIE_PVDD
P24
GPP_CLK1N
L19
X1
A3
X2
B3
VBAT B2
GPP_CLK0N
J18
GPP_CLK2P
M19
ALLOW_LDTSTP
F23
CPU_HT_CLKN
M18
GPP_CLK2N
M20
SLT_GFX_CLKP
M23
CPU_HT_CLKP
P17
LDT_RST#
G24
PCICLK0 P4
PCICLK1 P3
PCICLK2 P1
PCICLK3 P2
PCIRST# N1
CBE0# W2
CBE1# U7
CBE2# AA7
CBE3# Y1
FRAME# AA6
DEVSEL# W5
IRDY# AA5
TRDY# Y5
PAR U6
STOP# W6
PERR# W4
REQ0# AC3
REQ1# AD4
REQ2# AB7
REQ3#/GPIO70 AE6
GNT0# AD2
GNT1# AE4
GNT2# AD5
GNT3#/GPIO72 AC6
SERR# V7
CLKRUN# AD6
LAD0 H24
LAD1 H23
LAD2 J25
LAD3 J24
LFRAME# H25
LDRQ0# H22
SERIRQ V15
PCICLK4 T4
LPCCLK0 G22
LPCCLK1 E22
AD0 U2
AD1 P7
AD2 V4
AD3 T1
AD4 V3
AD5 U1
AD6 V1
AD7 V2
AD8 T2
AD9 W1
AD10 T9
AD12 R7
AD13 R5
AD14 U8
AD15 U5
AD16 Y7
AD17 W8
AD18 V9
AD19 Y8
AD20 AA8
AD21 Y4
AD22 Y3
AD23 Y2
AD24 AA2
AD25 AB4
AD26 AA1
AD27 AB3
AD28 AB2
AD29 AC1
AD30 AC2
AD31 AD1
AD11 R6
REQ4#/GPIO71 AB6
GNT4#/GPIO73 AE5
LDRQ1#/GNT5#/GPIO68 AB8
GPP_CLK1P
L20
RTCCLK C3
PCIE_RX3N
R17
INTE#/GPIO33 AD3
INTF#/GPIO34 AC4
INTG#/GPIO35 AE2
INTH#/GPIO36 AE3
LOCK# V5
PCIE_PVSS
P25
PCICLK5/GPIO41 T3
BMREQ#/REQ5#/GPIO65 AD7
NB_HT_CLKP
M24
LDT_PG
F22
LDT_STP#
G25
GPP_CLK3N
P22
INTRUDER_ALERT# C2
NB_DISP_CLKP
K23
25M_48M_66M_OSC
L18
GPP_CLK0P
J19
NB_HT_CLKN
M25
SLT_GFX_CLKN
M22
GPP_CLK3P
N22
25M_X1
J21
25M_X2
J20
NB_DISP_CLKN
K22
PROCHOT#
F24
PCI EXPRESS INTERFACE
Part 1 of 5
SB700
PCI INTERFACE
LPC
RTC
CPU
RTC XTAL
PCI CLKS
CLOCK GENERATOR
ASB1A
SB700-1-GP-U1
PCI EXPRESS INTERFACE
Part 1 of 5
SB700
PCI INTERFACE
LPC
RTC
CPU
RTC XTAL
PCI CLKS
CLOCK GENERATOR
ASB1A
SB700-1-GP-U1
1 2
C802 SCD1U16V2KX-3GPC802 SCD1U16V2KX-3GP
PWR
1
GND
2
NP1
NP1
NP2
NP2
ARTC1
BAT-CON2-1-GP-U
62.70001.011
ARTC1
BAT-CON2-1-GP-U
62.70001.011
1 2
R162 10MR2J-L-GP
DY
R162 10MR2J-L-GP
DY
1 2
R147 2K05R2F-GPR147 2K05R2F-GP
1 2
C779 SCD1U16V2KX-3GPC779 SCD1U16V2KX-3GP
12
C424
SC18P50V2JN-1-GP
C424
SC18P50V2JN-1-GP
TP120 TPAD14-GPTP120 TPAD14-GP
12
EC41 SC22P50V2JN-4GP
DY
EC41 SC22P50V2JN-4GP
DY
1 2
C801 SCD1U16V2KX-3GPC801 SCD1U16V2KX-3GP
12
C409
SCD1U16V2ZY-2GP
DY
C409
SCD1U16V2ZY-2GP
DY
TP148 TPAD14-GP
TP148 TPAD14-GP
1 2
C787 SCD1U16V2KX-3GPC787 SCD1U16V2KX-3GP
12
EC42 SC22P50V2JN-4GP
DY
EC42 SC22P50V2JN-4GP
DY
TP204 TPAD14-GPTP204 TPAD14-GP
1 2
R144 0R0402-PADR144 0R0402-PAD
1 2
R143 562R2F-GPR143 562R2F-GP
TP203 TPAD14-GPTP203 TPAD14-GP
TP138 TPAD14-GPTP138 TPAD14-GP
1
2 3
4
X4X-32D768KHZ-38GPU
82.30001.691
2ND = 82.30001.A81
X4X-32D768KHZ-38GPU
82.30001.691
2ND = 82.30001.A81
12
R126
10KR2J-3-GP
DY
R126
10KR2J-3-GP
DY
TP201 TPAD14-GPTP201 TPAD14-GP
12
EC39 SC22P50V2JN-4GP
DY
EC39 SC22P50V2JN-4GP
DY
1 2
R141 0R0402-PADR141 0R0402-PAD
TP197 TPAD14-GPTP197 TPAD14-GP
1 2
C794 SCD1U16V2KX-3GPC794 SCD1U16V2KX-3GP
12
C408
SCD1U16V2ZY-2GP
C408
SCD1U16V2ZY-2GP
TP117 TPAD14-GPTP117 TPAD14-GP
1
23
147
U16A
TSLVC08APW-1-GP
73.07408.L16
2ND = 73.07408.L15
3RD = 73.07408.02B
U16A
TSLVC08APW-1-GP
73.07408.L16
2ND = 73.07408.L15
3RD = 73.07408.02B
1 2
R158
510R2J-1-GP
R158
510R2J-1-GP
1
2 3
4
RN51
SRN22-3-GP
RN51
SRN22-3-GP
TP115 TPAD14-GPTP115 TPAD14-GP
1 2
R137 0R0402-PADR137 0R0402-PAD
12
EC40 SC22P50V2JN-4GP
DY
EC40 SC22P50V2JN-4GP
DY
TP124 TPAD14-GPTP124 TPAD14-GP
1 2
L24
PBY201209T-221Y-N-GP
68.00206.121
2ND = 68.00216.161
L24
PBY201209T-221Y-N-GP
68.00206.121
2ND = 68.00216.161
TP213 TPAD14-GPTP213 TPAD14-GP
1 2
C791 SCD1U16V2KX-3GPC791 SCD1U16V2KX-3GP
TP116 TPAD14-GPTP116 TPAD14-GP
TP118 TPAD14-GPTP118 TPAD14-GP
1 2
R138 0R0402-PADR138 0R0402-PAD
TP193 TPAD14-GPTP193 TPAD14-GP
1 2
R146
33R2J-2-GP
R146
33R2J-2-GP
1 2
R440
0R0402-PAD
R440
0R0402-PAD
12
R164
10MR2J-L-GP
R164
10MR2J-L-GP
TP191 TPAD14-GPTP191 TPAD14-GP
TP121 TPAD14-GPTP121 TPAD14-GP
TP198 TPAD14-GPTP198 TPAD14-GP
TP123 TPAD14-GPTP123 TPAD14-GP
12
C433 SC18P50V2JN-1-GPC433 SC18P50V2JN-1-GP
TP262 TPAD14-GPTP262 TPAD14-GP
12
C407
SC1U10V2KX-1GP
C407
SC1U10V2KX-1GP
TP119 TPAD14-GPTP119 TPAD14-GP
12
C810
SC1U10V2KX-1GP
C810
SC1U10V2KX-1GP
1 2
EC48 SC22P50V2JN-4GP
DY
EC48 SC22P50V2JN-4GP
DY
1 2
C774 SCD1U16V2KX-3GPC774 SCD1U16V2KX-3GP
TP263 TPAD14-GPTP263 TPAD14-GP
TP210
TPAD14-GP
TP210
TPAD14-GP

5
5
4
4
3
3
2
2
1
1
D D
C C
B B
A A
ICH_PME#
PM_SUS_STAT#
USB_PCOMP
SB_TEST2
SB_TEST0
SB_TEST1
CLK48_USB_R2
CLK48_USB
IDE_RST#
SATA_DET#
S2#
GPM8#
ACZ_RST#_R
NB_PWRGD_R
ICH_PME#
PCIE_WAKE#
SMB_ALERT#
NB_PWRGD
IMC_GPIO1
IMC_GPIO2
IMC_GPIO4
IMC_GPIO7
IMC_GPIO5
IMC_GPIO6
IMC_GPIO0
SB_TEST1
SB_TEST0
SB_TEST2
RI#
ECSMI#_KBC
SYS_RST#
EC_TMR
SMB_ALERT#
RSMRST#_KBC_SB
GPIO6
SMB_CLK
SMB_DATA
SMBC0_SB
SMBD0_SB
DDC1_SDA
DDC1_SCL
USB_OC#1
USB_OC#2
USB_OC#4
USB_OC#5
ACZ_BIT_CLK
ACZ_SDATAOUT_R
ACZ_SDIN2
ACZ_SDIN3
ACZ_SYNC_R
FP_ID
GPIO4
GPIO5
GEVENT5#
GEVENT7#
FP_ID
NB_PWRGD_R
PM_SLP_S3#
ECSWI#
ECSCI#_1
PM_SLP_S5#
RSMRST#_KBC_SB
ECSMI#_KBC
PCI_REQ#5
GPIO0/HDMI GPIO39
3D3V_S0
3D3V_S0
3D3V_S5
3D3V_S03D3V_S5
1D8V_S0
3D3V_S5
3D3V_S0
3D3V_S0
CLK48_USB 3
SB_GPO17 15
SB_GPO16 15
PCIE_WAKE#26,34
ACZ_RST#_R 15
PM_SLP_S3#34,35,36,42,44,49,53,54 PM_SLP_S5#34,36,48 PM_PWRBTN#36,52
KA20GATE36
KBRCIN#36
ACZ_SPKR28
SMB_DATA26,33,34 SMB_CLK26,33,34
SMBC0_SB3,16,17 SMBD0_SB3,16,17
USB_OC#025
ACZ_SDATAOUT28 ACZ_SDATAIN028 ACZ_SDATAIN131
ACZ_SYNC28,31 ACZ_RST#28,31
USBPN5 24
USBPP5 24
USBPN0 25
USBPP0 25
ECSWI#36
CPPE#34
ECSCI#_136
ACZ_SDATAOUT_MDC31
ACZ_BTCLK_MDC31 ACZ_BITCLK28
USBPN8 19
USBPP8 19
SB_PWRGD42
NB_PWRGD9,42
EC_TMR36
RSMRST#_KBC_SB42
PCI_REQ#5 11
FP_ID38
USBPN4 33
USBPP4 33
USBPN10 32
USBPP10 32
USBPN7 33
USBPP7 33
USBPN1 25
USBPP1 25
USBPN3 25
USBPP3 25
USBPP2 25
USBPN2 25
USBPN6 38
USBPP6 38
USBPP9 34
USBPN9 34
USB_OC#425
Title
Size Document Number Rev
Date: Sheet of
Wistron Corporation
21F, 88, Sec.1, Hsin Tai Wu Rd., Hsichih,
Taipei Hsien 221, Taiwan, R.O.C.
JV50-TR8
-1
ATi-SB710_USB&GPIO_(2/5)
A3
12 63Wednesday, November 11, 2009
JV50-TR8
Title
Size Document Number Rev
Date: Sheet of
Wistron Corporation
21F, 88, Sec.1, Hsin Tai Wu Rd., Hsichih,
Taipei Hsien 221, Taiwan, R.O.C.
JV50-TR8
-1
ATi-SB710_USB&GPIO_(2/5)
A3
12 63Wednesday, November 11, 2009
JV50-TR8
Title
Size Document Number Rev
Date: Sheet of
Wistron Corporation
21F, 88, Sec.1, Hsin Tai Wu Rd., Hsichih,
Taipei Hsien 221, Taiwan, R.O.C.
JV50-TR8
-1
ATi-SB710_USB&GPIO_(2/5)
A3
12 63Wednesday, November 11, 2009
JV50-TR8
Strap Pin / define to use LPC or SPI ROM
Place R near pin14. Route it with 10mils
Trace width and 25mils spacing to any
signals in X, Y, Z directions.
Place these close SB700
Close to SB710
TO STRAPS
1%
NEWCARD /GLAN
USB3
USB4
Pair
USB2
USB10
5
USB
MINIC1
4
6
Device
1
3
2 NEW1
9
8
7
Bluetooth
10
11 CardReader
WEBCAM
NC
OCP0#
OCP1#
MINIC2
Fringer print
for TR
SB
SB
1 2
C432
SC10P50V2JN-4GP
DY
C432
SC10P50V2JN-4GP
DY
TP194
TPAD14-GP TP194
TPAD14-GP
1 2
R151
10KR2J-3-GP
DY
R151
10KR2J-3-GP
DY
TP206
TPAD14-GP TP206
TPAD14-GP
1 2
R444 10KR2J-3-GP
DY
R444 10KR2J-3-GP
DY
TP190
TPAD14-GP TP190
TPAD14-GP
1 2
R439
10KR2J-3-GP
DY
R439
10KR2J-3-GP
DY
1
2
3
4 5
6
7
8
RN53
SRN4K7J-10-GP
RN53
SRN4K7J-10-GP
1 2
R441 10KR2J-3-GP
DY
R441 10KR2J-3-GP
DY
12
C857
SC100P50V2JN-3GP
C857
SC100P50V2JN-3GP
1 2
R173 33R2J-2-GPR173 33R2J-2-GP
1 2
EC80
SC12P50V2JN-3GP
DY
EC80
SC12P50V2JN-3GP
DY
1 2
R411 10KR2J-3-GP
DY
R411 10KR2J-3-GP
DY
1 2
R571 10KR2J-3-GP
R571 10KR2J-3-GP
12
C859
SC100P50V2JN-3GP
C859
SC100P50V2JN-3GP
1 2
R152
10KR2J-3-GP
DY
R152
10KR2J-3-GP
DY
12
R422 0R2J-2-GP
DY
R422 0R2J-2-GP
DY
1
TP221TP221
TP150
TPAD14-GP TP150
TPAD14-GP
1
2
3
45
6
7
8
RN97
SRN10KJ-6-GP
RN97
SRN10KJ-6-GP
1 2
R154 10KR2J-3-GP
DY
R154 10KR2J-3-GP
DY
1 2
R448
10KR2J-3-GP
DY
R448
10KR2J-3-GP
DY
TP141
TPAD14-GPTP141
TPAD14-GP
1 2
R570 10KR2J-3-GP
R570 10KR2J-3-GP
1
TP147TP147
1 2
EC45
SC12P50V2JN-3GP
DY
EC45
SC12P50V2JN-3GP
DY
TP139
TPAD14-GPTP139
TPAD14-GP
1
TP207TP207
1 2
R445 2K2R2F-GP
DY
R445 2K2R2F-GP
DY
TP205
TPAD14-GP TP205
TPAD14-GP
1
2 3
4
RN49
SRN33J-5-GP-U
RN49
SRN33J-5-GP-U
1
TP145TP145
1 2
EC43
SC12P50V2JN-3GP
DY
EC43
SC12P50V2JN-3GP
DY
1 2
R167
11K8R2F-GP
R167
11K8R2F-GP
1 2
R572 10KR2J-3-GP
R572 10KR2J-3-GP
TP200
TPAD14-GP TP200
TPAD14-GP
1
TP222TP222
TP199
TPAD14-GP TP199
TPAD14-GP
1 2
R442 2K2R2F-GP
DY
R442 2K2R2F-GP
DY
TP218
TPAD14-GP TP218
TPAD14-GP
TP208
TPAD14-GPTP208
TPAD14-GP
1
TP214TP214
TP192
TPAD14-GP TP192
TPAD14-GP
1 2
R419 300R2J-4-GPR419 300R2J-4-GP
1 2
R443 2K2R2F-GP
DY
R443 2K2R2F-GP
DY
1
TP216TP216
TP196
TPAD14-GP TP196
TPAD14-GP
1 2
R410
1KR2F-3-GP
R410
1KR2F-3-GP
1
TP142TP142
1
2 3
4
RN96
SRN33J-5-GP-U
RN96
SRN33J-5-GP-U
TP220
TPAD14-GP TP220
TPAD14-GP
1 2
EC82
SC12P50V2JN-3GP
DY
EC82
SC12P50V2JN-3GP
DY
TP149
TPAD14-GP TP149
TPAD14-GP
USBCLK/14M_25M_48M_OSC C8
USB_RCOMP G8
USB_OC6#/IR_TX1/GEVENT6#
B9
USB_HSD5P C12
USB_HSD5N D12
USB_HSD4P B12
USB_HSD4N A12
USB_HSD3P G12
USB_HSD3N G14
USB_HSD2P H14
USB_HSD2N H15
USB_HSD1P A13
USB_HSD1N B13
USB_HSD0P B14
USB_HSD0N A14
USB_OC4#/IR_RX0/GPM4#
A8
USB_OC3#/IR_RX1/GPM3#
A9
USB_OC1#/GPM1#
F8 USB_OC2#/GPM2#
E5
USB_HSD7P G11
USB_HSD7N H12
USB_HSD6P E12
USB_HSD6N E14
USB_OC0#/GPM0#
E4
DDR3_RST#/GEVENT7#
G5
SATA_IS0#/GPIO10
AE18
AZ_SDIN3/GPIO46
M3
PCI_PME#/GEVENT4#
E1
RI#/EXTEVNT0#
E2
SLP_S3#
F5
SLP_S5#
G1
PWR_BTN#
H2
PWR_GOOD
H1
SUS_STAT#
K3
TEST1
H4
TEST0
H3
GA20IN/GEVENT0#
Y15
KBRST#/GEVENT1#
W15
SMBALERT#/THRMTRIP#/GEVENT2#
J6
LPC_PME#/GEVENT3#
K4
LPC_SMI#/EXTEVNT1#
K24
S3_STATE/GEVENT5#
F1
SYS_RESET#/GPM7#
J2
WAKE#/GEVENT8#
H6
RSMRST#
D3
CLK_REQ3#/SATA_IS1#/GPIO6
AD18
NB_PWRGD
W14
SMARTVOLT/SATA_IS2#/GPIO4
AA19
SHUTDOWN#/GPIO5
Y19
SPKR/GPIO2
W21
SCL0/GPOC0#
AA18
SDA0/GPOC1#
W18
DDC1_SCL/GPIO9
AA20
DDC1_SDA/GPIO8
Y18
AZ_BITCLK
M1
AZ_SDOUT
M2
AZ_SYNC
L6
AZ_RST#
M4
USB_HSD9P A11
USB_HSD9N B11
USB_HSD8P C10
USB_HSD8N D10
LLB#/GPIO66
C1
AZ_DOCK_RST#/GPM8#
L5
SLP_S2/GPM9#
H7
USB_OC5#/IR_TX0/GPM5#
B8
BLINK/GPM6#
F2
SCL1/GPOC2#
K1
SDA1/GPOC3#
K2
TEST2
H5
CLK_REQ0#/SATA_IS3#/GPIO0
W17
AZ_SDIN2/GPIO44
L8 AZ_SDIN1/GPIO43
J8 AZ_SDIN0/GPIO42
J7
CLK_REQ1#/SATA_IS4#/FANOUT3/GPIO39
V17
CLK_REQ2#/SATA_IS5#/FANIN3/GPIO40
W20
USB_FSD13P E6
USB_FSD13N E7
USB_FSD12P F7
USB_FSD12N E8
USB_HSD11P H11
USB_HSD11N J10
USB_HSD10P E11
USB_HSD10N F11
IMC_GPIO9 B18
IMC_PWM0/IMC_GPIO10 F21
SCL2/IMC_GPIO11 D21
SDA2/IMC_GPIO12 F19
SCL3_LV/IMC_GPIO13 E20
SDA3_LV/IMC_GPIO14 E21
IMC_PWM1/IMC_GPIO15 E19
IMC_PWM2/IMC_GPO16 D19
IMC_PWM3/IMC_GPO17 E18
IMC_GPIO18 G20
IMC_GPIO19 G21
IMC_GPIO20 D25
IMC_GPIO21 D24
IMC_GPIO22 C25
IMC_GPIO23 C24
IMC_GPIO24 B25
IMC_GPIO25 C23
IMC_GPIO0
H19
IMC_GPIO1
H20
SPI_CS2#/IMC_GPIO2
H21
IDE_RST#/F_RST#/IMC_GPO3
F25
IMC_GPIO4
D22
IMC_GPIO5
E24
IMC_GPIO6
E25
IMC_GPIO7
D23
IMC_GPIO8 A18
IMC_GPIO26 B24
IMC_GPIO27 B23
IMC_GPIO28 A23
IMC_GPIO29 C22
IMC_GPIO30 A22
IMC_GPIO31 B22
IMC_GPIO32 B21
IMC_GPIO33 A21
IMC_GPIO34 D20
IMC_GPIO35 C20
IMC_GPIO36 A20
IMC_GPIO37 B20
IMC_GPIO38 B19
IMC_GPIO39 A19
IMC_GPIO40 D18
IMC_GPIO41 C18
USB 2.0
Part 4 of 5
SB700
ACPI / WAKE UP EVENTS
GPIO
HD AUDIO
USB OC
USB 1.1
USB MISC
INTEGRATED uC
INTEGRATED uC
ASB1D
SB700-1-GP-U1
USB 2.0
Part 4 of 5
SB700
ACPI / WAKE UP EVENTS
GPIO
HD AUDIO
USB OC
USB 1.1
USB MISC
INTEGRATED uC
INTEGRATED uC
ASB1D
SB700-1-GP-U1
TP151
TPAD14-GP TP151
TPAD14-GP
1
TP211TP211
1 2
R172 33R2J-2-GP
R172 33R2J-2-GP
1
TP143TP143
1 2
EC44
SC12P50V2JN-3GP
DY
EC44
SC12P50V2JN-3GP
DY
1 2
R161
10KR2J-3-GP
DY
R161
10KR2J-3-GP
DY
1
TP212TP212

5
5
4
4
3
3
2
2
1
1
D D
C C
B B
A A
SATA_CAL
SATA_X1
SATA_X2_R ROM_RST#
LAN_RST#
CLK_ID_0
CLK_ID_1
SATA_TXN1_C
PSW_CLR#
PSW_CLR#
ICH_SPICS0#
SPI_MOSI_R
SB_SPI_HOLD
SB_SPI_MISO
ICH_SPICLK
CLK_ID_1
CLK_ID_0
SATA_X2
MEDIA_LED#
PSW_CLR#
ALERT#
SATA_TXP1_C
SATA_RXN1_C
SATA_RXP1_CSATA_RXP1_C
SATA_RXP0_C
SATA_RXN0_C
SATA_TXN0_C
SATA_TXP0_CSATA_TXP0_C
XTLVDD_SATA
3D3V_S0
PLLVDD_SATA1D2V_S0
AVDD_HWM 3D3V_S5
3D3V_S0
3D3V_S0
SATA_TXN123 SATA_TXP123
SATA_RXN123 SATA_RXP123
SATA_TXN022 SATA_TXP022
SATA_RXN022 SATA_RXP022
MEDIA_LED#39
ALERT# 35
Title
Size Document Number Rev
Date: Sheet of
Wistron Corporation
21F, 88, Sec.1, Hsin Tai Wu Rd., Hsichih,
Taipei Hsien 221, Taiwan, R.O.C.
ATi-SB710_SATA-IDE_(3/5)
A3
13 63Monday, October 26, 2009
JV50-TR8
-1
JV50-TR8
Title
Size Document Number Rev
Date: Sheet of
Wistron Corporation
21F, 88, Sec.1, Hsin Tai Wu Rd., Hsichih,
Taipei Hsien 221, Taiwan, R.O.C.
ATi-SB710_SATA-IDE_(3/5)
A3
13 63Monday, October 26, 2009
JV50-TR8
-1
JV50-TR8
Title
Size Document Number Rev
Date: Sheet of
Wistron Corporation
21F, 88, Sec.1, Hsin Tai Wu Rd., Hsichih,
Taipei Hsien 221, Taiwan, R.O.C.
ATi-SB710_SATA-IDE_(3/5)
A3
13 63Monday, October 26, 2009
JV50-TR8
-1
JV50-TR8
PLACE SATA AC DECOUPLING
CAPS CLOSE TO SB710
>15mil Width
>15mil Width
SATA HDD
SATA ODD
Very Close to SB710
Layout connect to Cap then GND
CLK_ID
(1,0)
ICS: 0,0
SEG: 0,1
RTM: 1,0
93 mA
>15mil Width
Dummy CKG select
1ST 82.30020.851
SB
12
R407
10KR2J-3-GP
RTM
R407
10KR2J-3-GP
RTM
12
C778
SC1U10V2KX-1GP
C778
SC1U10V2KX-1GP
12
R127
10MR2J-L-GP
R127
10MR2J-L-GP
21
G106
GAP-OPEN
G106
GAP-OPEN
12
R416
10KR2J-3-GP
ICS+SEG
R416
10KR2J-3-GP
ICS+SEG
1 2
R163
0R0603-PAD
R163
0R0603-PAD
TP219 TPAD14-GPTP219 TPAD14-GP
1 2
C446 SCD01U50V2KX-1GPC446 SCD01U50V2KX-1GP
TP215 TPAD14-GPTP215 TPAD14-GP
1 2
C686 SCD01U50V2KX-1GPC686 SCD01U50V2KX-1GP
TP144 TPAD14-GPTP144 TPAD14-GP
1 2
C449 SCD01U50V2KX-1GPC449 SCD01U50V2KX-1GP
1 2
R426
0R0603-PAD
R426
0R0603-PAD
1 2
C687 SCD01U50V2KX-1GPC687 SCD01U50V2KX-1GP
12
R413
10KR2J-3-GP
ICS+RTM
R413
10KR2J-3-GP
ICS+RTM
TP146 TPAD14-GPTP146 TPAD14-GP
12
C367
SC15P50V2JN-2-GP
C367
SC15P50V2JN-2-GP
12
R412
10KR2J-3-GP
SEG
R412
10KR2J-3-GP
SEG
1 2
C371 SCD01U50V2KX-1GPC371 SCD01U50V2KX-1GP
TP217 TPAD14-GPTP217 TPAD14-GP
12
X3XTAL-25MHZ-120-GP-U
2ND = 82.30020.791
X3XTAL-25MHZ-120-GP-U
2ND = 82.30020.791
1 2
C370 SCD01U50V2KX-1GPC370 SCD01U50V2KX-1GP
TP140 TPAD14-GPTP140 TPAD14-GP
TP202 TPAD14-GPTP202 TPAD14-GP
1 2
R128 300R2J-4-GPR128 300R2J-4-GP
1 2
C368 SCD01U50V2KX-1GPC368 SCD01U50V2KX-1GP
12
C784
SC1U10V2KX-1GP
C784
SC1U10V2KX-1GP
12
C785
SCD1U10V2KX-4GP
DY
C785
SCD1U10V2KX-4GP
DY
IDE_IORDY AA24
IDE_IRQ AA25
IDE_A0 Y22
IDE_A1 AB23
IDE_A2 Y23
IDE_DACK# AB24
IDE_DRQ AD25
IDE_IOR# AC25
IDE_IOW# AC24
IDE_CS1# Y25
IDE_CS3# Y24
IDE_D0/GPIO15 AD24
IDE_D1/GPIO16 AD23
IDE_D2/GPIO17 AE22
IDE_D3/GPIO18 AC22
IDE_D4/GPIO19 AD21
IDE_D5/GPIO20 AE20
IDE_D6/GPIO21 AB20
IDE_D7/GPIO22 AD19
IDE_D8/GPIO23 AE19
IDE_D9/GPIO24 AC20
IDE_D10/GPIO25 AD20
IDE_D11/GPIO26 AE21
IDE_D12/GPIO27 AB22
IDE_D13/GPIO28 AD22
IDE_D14/GPIO29 AE23
IDE_D15/GPIO30 AC23
XTLVDD_SATA
W12
PLLVDD_SATA
AA11
SATA_TX2P
AB12
SATA_TX2N
AC12
SATA_RX2P
AD12 SATA_RX2N
AE12
SATA_TX3P
AD13
SATA_TX3N
AE13
SATA_RX3P
AC14 SATA_RX3N
AB14
SATA_TX0P
AD9
SATA_TX0N
AE9
SATA_RX0N
AB10
SATA_RX0P
AC10
SATA_TX1P
AE10
SATA_TX1N
AD10
SATA_RX1N
AD11
SATA_RX1P
AE11
SATA_CAL
V12
SATA_X1
Y12
SATA_X2
AA12
SATA_ACT#/GPIO67
W11
SPI_DI/GPIO12 G6
SPI_DO/GPIO11 D2
SPI_CLK/GPIO47 D1
SPI_HOLD#/GPIO31 F4
SPI_CS#/GPIO32 F3
FANOUT1/GPIO48 M5
FANOUT2/GPIO49 M7
FANIN0/GPIO50 P5
FANIN1/GPIO51 P8
FANIN2/GPIO52 R8
LAN_RST#/GPIO13 U15
ROM_RST#/GPIO14 J1
VIN0/GPIO53 A4
VIN1/GPIO54 B4
VIN2/GPIO55 C4
VIN3/GPIO56 D4
VIN4/GPIO57 D5
VIN5/GPIO58 D6
VIN6/GPIO59 A7
VIN7/GPIO60 B7
TEMPIN0/GPIO61 B6
TEMPIN1/GPIO62 A6
TEMPIN2/GPIO63 A5
TEMPIN3/TALERT#/GPIO64 B5
FANOUT0/GPIO3 M8
AVDD F6
AVSS G7
TEMP_COMM C6
SATA_TX4P
AE14
SATA_TX4N
AD14
SATA_RX4N
AD15
SATA_RX4P
AE15
SATA_TX5P
AB16
SATA_TX5N
AC16
SATA_RX5N
AE16
SATA_RX5P
AD16
ATA 66/100/133
Part 2 of 5
SB700
SATA PWR SERIAL ATA
SPI ROM
HW MONITOR
ASB1B
SB700-1-GP-U1
ATA 66/100/133
Part 2 of 5
SB700
SATA PWR SERIAL ATA
SPI ROM
HW MONITOR
ASB1B
SB700-1-GP-U1
12
C418
SCD1U10V2KX-4GP
C418
SCD1U10V2KX-4GP
1 2
C369 SCD01U50V2KX-1GPC369 SCD01U50V2KX-1GP
12
C373
SC15P50V2JN-2-GP
C373
SC15P50V2JN-2-GP
1 2
R434
1KR2F-3-GP
R434
1KR2F-3-GP
1 2
R575 10KR2J-3-GPR575 10KR2J-3-GP
1 2
R428
0R0603-PAD
R428
0R0603-PAD
1 2
R573 10KR2J-3-GPR573 10KR2J-3-GP
1 2
R574 10KR2J-3-GPR574 10KR2J-3-GP
12
C423
SC2D2U6D3V3KX-GP
DY
C423
SC2D2U6D3V3KX-GP
DY

5
5
4
4
3
3
2
2
1
1
D D
C C
B B
A A
3D3V_AVDDC
AVDDCK_3D3V
AVDDK_1D2V
V5_VREF
AVDDCK_3D3V
AVDDK_1D2V
1D2V_S0
3D3V_S5
CKVDD
3D3V_S0
3D3V_S0
1D2V_S0 PCIE_VDDR
AVDD_SATA1D2V_S0
1D2V_S0
3D3V_S5
1D2V_S5
3D3V_S0
5V_S0
3D3V_S0
1D2V_S0
AVDD_USB
3D3V_S5
Title
Size Document Number Rev
Date: Sheet of
Wistron Corporation
21F, 88, Sec.1, Hsin Tai Wu Rd., Hsichih,
Taipei Hsien 221, Taiwan, R.O.C.
ATi-SB710_POWER&GND_(4/5)
A3
14 63Monday, October 05, 2009
JV50-TR8
-1
JV50-TR8
Title
Size Document Number Rev
Date: Sheet of
Wistron Corporation
21F, 88, Sec.1, Hsin Tai Wu Rd., Hsichih,
Taipei Hsien 221, Taiwan, R.O.C.
ATi-SB710_POWER&GND_(4/5)
A3
14 63Monday, October 05, 2009
JV50-TR8
-1
JV50-TR8
Title
Size Document Number Rev
Date: Sheet of
Wistron Corporation
21F, 88, Sec.1, Hsin Tai Wu Rd., Hsichih,
Taipei Hsien 221, Taiwan, R.O.C.
ATi-SB710_POWER&GND_(4/5)
A3
14 63Monday, October 05, 2009
JV50-TR8
-1
JV50-TR8
>15mil Width
>15mil Width
Use Plane Shape for +3.3V_AVDD_USB
>100mil Width
220 ohm 2A
>50mil Width
>20mil Width
>50mil Width
510 mA
113 mA
197 mA
62 mA
567 mA
600 mA
131 mA
71 mA
>100mil Width
>50mil Width
32 mA
>30mil Width
658 mA
17mA
>15mil Width
47 mA
>10mil Width
-1
-1
12
C429
SC10U6D3V3MX-GP
DY
C429
SC10U6D3V3MX-GP
DY
12
C394
SC4D7U6D3V3MX-2GP
C394
SC4D7U6D3V3MX-2GP
12
C396
SCD1U10V2KX-4GP
DY
C396
SCD1U10V2KX-4GP
DY
12
C404
SC1U10V2KX-1GP
DY
C404
SC1U10V2KX-1GP
DY
12
C815
SCD1U10V2KX-4GP
C815
SCD1U10V2KX-4GP
12
C403
SC2D2U6D3V3KX-GP
DY
C403
SC2D2U6D3V3KX-GP
DY
12
C805
SC1U10V2KX-1GP
DY
C805
SC1U10V2KX-1GP
DY
1 2
L28
PBY201209T-221Y-N-GP
2ND = 68.00216.161
68.00206.121
L28
PBY201209T-221Y-N-GP
2ND = 68.00216.161
68.00206.121
12
C405
SC4D7U6D3V3MX-2GP
C405
SC4D7U6D3V3MX-2GP
12
C807
SCD1U10V2KX-4GP
C807
SCD1U10V2KX-4GP
12
C386
SC10U6D3V3MX-GP
DY
C386
SC10U6D3V3MX-GP
DY
12
C354
SC10U6D3V3MX-GP
C354
SC10U6D3V3MX-GP
12
C770
SCD1U10V2KX-4GP
C770
SCD1U10V2KX-4GP
VDDQ_2
M9
VDDQ_6
U17
VDDQ_3
T15
VDDQ_11
AB5
VDDQ_1
L9
VDDQ_4
U9
VDDQ_5
U16
VDDQ_12
AB21
VDDQ_10
AA4
VDDQ_7
V8
VDDQ_8
W7
VDDQ_9
Y6
S5_3.3V_1 A17
S5_3.3V_2 A24
S5_3.3V_3 B17
S5_3.3V_4 J4
S5_3.3V_5 J5
S5_1.2V_2 G4
S5_1.2V_1 G2
USB_PHY_1.2V_1 A10
USB_PHY_1.2V_2 B10
V5_VREF AE7
AVDDCK_3.3V J16
AVDDCK_1.2V K17
AVDDC E9
AVDDTX_0
A16
AVDDTX_1
B16
AVDDTX_2
C16
AVDDTX_3
D16
AVDDTX_5
E17 AVDDTX_4
D17
AVDDRX_2
F18
AVDDRX_0
F15
AVDDRX_5
G18 AVDDRX_4
G17
PCIE_VDDR_4
P21 PCIE_VDDR_3
P20
PCIE_VDDR_7
R25
PCIE_VDDR_2
P19
PCIE_VDDR_5
R22
PCIE_VDDR_1
P18
PCIE_VDDR_6
R24
AVDD_SATA_1
AA14
AVDD_SATA_4
AB18
AVDD_SATA_2
AA15
AVDD_SATA_3
AA17
AVDD_SATA_5
AC18
AVDD_SATA_6
AD17
AVDD_SATA_7
AE17
VDD_1 L15
VDD_2 M12
VDD_3 M14
VDD_4 N13
VDD_5 P12
VDD_6 P14
VDD_7 R11
VDD_9 T16
VDD_8 R15
AVDDRX_1
F17
AVDDRX_3
G15
VDD33_18_2
AA21
VDD33_18_4
AE25 VDD33_18_3
AA22
VDD33_18_1
Y20
CKVDD_1.2V_2 L22
CKVDD_1.2V_1 L21
CKVDD_1.2V_4 L25
CKVDD_1.2V_3 L24
S5_3.3V_7 L2
S5_3.3V_6 L1
Part 3 of 5
SB700
POWER
PCI/GPIO I/O
CORE S0
3.3V_S5 I/OCORE S5
A-LINK I/O
SATA I/O
USB I/O
PLL CLKGEN I/O
IDE/FLSH I/O
ASB1C
SB700-1-GP-U1
Part 3 of 5
SB700
POWER
PCI/GPIO I/O
CORE S0
3.3V_S5 I/OCORE S5
A-LINK I/O
SATA I/O
USB I/O
PLL CLKGEN I/O
IDE/FLSH I/O
ASB1C
SB700-1-GP-U1
1 2
L23
PBY201209T-221Y-N-GP
2ND = 68.00216.161
68.00206.121
L23
PBY201209T-221Y-N-GP
2ND = 68.00216.161
68.00206.121
1 2
L25
PBY201209T-221Y-N-GP
68.00206.121
2ND = 68.00216.161
L25
PBY201209T-221Y-N-GP
68.00206.121
2ND = 68.00216.161
12
C769
SCD1U10V2KX-4GP
DY
C769
SCD1U10V2KX-4GP
DY
12
C428
SC10U6D3V3MX-GP
C428
SC10U6D3V3MX-GP
K A
D26
RB751V-40-2-GP
83.R2004.B8F
2ND = 83.R0304.A8F
D26
RB751V-40-2-GP
83.R2004.B8F
2ND = 83.R0304.A8F
12
C389
SC1U10V2KX-1GP
DY
C389
SC1U10V2KX-1GP
DY
12
C419
SCD1U10V2KX-4GP
DY
C419
SCD1U10V2KX-4GP
DY
1 2
R148
0R0402-PAD
R148
0R0402-PAD
12
EC81
SCD1U16V2ZY-2GP
DY
EC81
SCD1U16V2ZY-2GP
DY
12
C422
SCD1U10V2KX-4GP
DY
C422
SCD1U10V2KX-4GP
DY
12
C766
SC1U10V2KX-1GP
C766
SC1U10V2KX-1GP
12
C809
SC1U10V2KX-1GP
C809
SC1U10V2KX-1GP
12
C814
SCD1U10V2KX-4GP
DY
C814
SCD1U10V2KX-4GP
DY
12
C420
SCD1U10V2KX-4GP
C420
SCD1U10V2KX-4GP
12
C414
SCD1U10V2KX-4GP
C414
SCD1U10V2KX-4GP
12
C799
SCD1U10V2KX-4GP
C799
SCD1U10V2KX-4GP
12
C402
SC2D2U6D3V3KX-GP
DY
C402
SC2D2U6D3V3KX-GP
DY
12
C417
SCD1U10V2KX-4GP
DY
C417
SCD1U10V2KX-4GP
DY
12
C817
SC1U10V2KX-1GP
C817
SC1U10V2KX-1GP
12
R406
1KR2J-1-GP
R406
1KR2J-1-GP
12
C415
SC1U10V2KX-1GP
C415
SC1U10V2KX-1GP
12
C772
SCD1U10V2KX-4GP
DY
C772
SCD1U10V2KX-4GP
DY
1 2
L52
0R0603-PAD
L52
0R0603-PAD
12
C816
SCD1U10V2KX-4GP
DY
C816
SCD1U10V2KX-4GP
DY
12
C800
SC1U10V2KX-1GP
DY
C800
SC1U10V2KX-1GP
DY
12
C437
SCD1U10V2KX-4GP
DY
C437
SCD1U10V2KX-4GP
DY
12
C781
SC4D7U6D3V3KX-GP
DY
C781
SC4D7U6D3V3KX-GP
DY
12
C427
SC1U10V2KX-1GP
DY
C427
SC1U10V2KX-1GP
DY
12
C434
SC10U6D3V3MX-GP
C434
SC10U6D3V3MX-GP
12
C431
SC1U10V2KX-1GP
DY
C431
SC1U10V2KX-1GP
DY
12
C416
SC1U10V2KX-1GP
DY
C416
SC1U10V2KX-1GP
DY
12
C426
SC1U10V2KX-1GP
DY
C426
SC1U10V2KX-1GP
DY
12
C436
SC1U10V2KX-1GP
C436
SC1U10V2KX-1GP
VSS_4 D7
VSS_2 A25
VSS_21 M13
VSS_10 K16
VSS_11 L4
VSS_1 A2
VSS_17 L16
VSS_8 K9
VSS_9 K11
VSS_46 AB1
VSS_13 L10
VSS_14 L11
VSS_15 L12
VSS_16 L14
VSS_18 M6
VSS_19 M10
VSS_20 M11
VSS_22 M15
VSS_23 N4
VSS_26 P6
VSS_27 P9
VSS_28 P10
VSS_29 P11
VSS_32 R1
VSS_33 R2
VSS_34 R4
VSS_36 R10
VSS_37 R12
VSS_3 B1
VSS_35 R9
VSS_30 P13
AVSS_SATA_15
AB13
AVSS_SATA_18
AC8
AVSS_SATA_5
V11
AVSS_SATA_11
Y17
AVSS_SATA_19
AD8
VSS_31 P15
VSS_24 N12
AVSS_SATA_14
AB11
AVSS_SATA_2
U10
AVSS_SATA_3
U11
AVSS_SATA_1
T10
AVSS_SATA_17
AB17
AVSS_SATA_4
U12
AVSS_SATA_12
AA9
AVSS_SATA_6
V14
AVSS_SATA_10
Y14
AVSS_SATA_7
W9
AVSS_SATA_8
Y9
AVSS_SATA_16
AB15
AVSS_SATA_20
AE8
AVSS_SATA_13
AB9
AVSS_USB_5
D9
AVSS_USB_8
D14
AVSS_USB_4
D8 AVSS_USB_3
C14
AVSS_USB_6
D11
AVSS_USB_7
D13
AVSS_USB_2
B15
AVSS_USB_21
K10
AVSS_USB_10
E15
AVSS_USB_20
J15
AVSS_USB_22
K12
AVSS_USB_11
F12
AVSS_USB_12
F14
AVSS_USB_23
K14
AVSS_USB_16
J9 AVSS_USB_15
H17
AVSS_USB_19
J14
AVSS_USB_14
H9
AVSS_USB_1
A15
AVSS_USB_24
K15
VSS_12 L7
AVSS_USB_17
J11
AVSS_USB_18
J12
VSS_7 H8
VSS_25 N14
VSS_6 G19
AVSS_USB_13
G9
AVSS_USB_9
D15
AVSSCK L17
PCIE_CK_VSS_3
J22
PCIE_CK_VSS_14 U20
PCIE_CK_VSS_13 U18
PCIE_CK_VSS_12 T17
PCIE_CK_VSS_18 W19
PCIE_CK_VSS_6
M17
PCIE_CK_VSS_11 R19
PCIE_CK_VSS_8
P16 PCIE_CK_VSS_7
M21
PCIE_CK_VSS_17 V21
PCIE_CK_VSS_16 V20
PCIE_CK_VSS_15 V18
VSS_50 AE24
PCIE_CK_VSS_21 W25
PCIE_CK_VSS_19 W22
PCIE_CK_VSS_20 W24
AVSSC
F9
PCIE_CK_VSS_2
J17 PCIE_CK_VSS_1
H18
PCIE_CK_VSS_4
K25
VSS_5 F20
PCIE_CK_VSS_5
M16
PCIE_CK_VSS_9 P23
PCIE_CK_VSS_10 R16
VSS_49 AE1
VSS_44 V6
VSS_45 Y21
VSS_42 U4
VSS_48 AB25
VSS_47 AB19
VSS_41 T14
VSS_43 U14
VSS_38 R14
VSS_39 T11
VSS_40 T12
AVSS_SATA_9
Y11
SB700
GROUND
Part 5 of 5
SB700-1-GP-U1
ASB1E
SB700
GROUND
Part 5 of 5
SB700-1-GP-U1
ASB1E
12
C773
SCD1U10V2KX-4GP
C773
SCD1U10V2KX-4GP
12
C421
SCD1U10V2KX-4GP
DY
C421
SCD1U10V2KX-4GP
DY
12
L26
0R0603-PAD
L26
0R0603-PAD
12
C806
SC1U10V2KX-1GP
C806
SC1U10V2KX-1GP
12
C425
SCD1U10V2KX-4GP
C425
SCD1U10V2KX-4GP
12
C435
SC10U6D3V3MX-GP
C435
SC10U6D3V3MX-GP
12
C366
SC10U6D3V3MX-GP
DY
C366
SC10U6D3V3MX-GP
DY
1 2
L27
PBY201209T-221Y-N-GP
68.00206.121
2ND = 68.00216.161
L27
PBY201209T-221Y-N-GP
68.00206.121
2ND = 68.00216.161
12
C401
SC2D2U6D3V3KX-GP
DY
C401
SC2D2U6D3V3KX-GP
DY
12
C786
SC1U10V2KX-1GP
C786
SC1U10V2KX-1GP
12
C395
SCD1U10V2KX-4GP
C395
SCD1U10V2KX-4GP
12
C400
SC2D2U6D3V3KX-GP
DY
C400
SC2D2U6D3V3KX-GP
DY

5
5
4
4
3
3
2
2
1
1
D D
C C
B B
A A
3D3V_S0 3D3V_S5
ACZ_RST#_R 12
RTC_CLK 11,35
PCLK_FWH 11,37
CLK_PCI_LOM 11
PCLK_KBC 11,36
SB_GPO16 12
SB_GPO17 12
CLK_PCI4 11
PCI_AD24 11
PCI_AD25 11
PCI_AD26 11
PCI_AD27 11
PCI_AD28 11
PCI_AD29 11
PCI_AD30 11
PCI_AD23 11
PCI_CLK3 11
PCI_CLK2 11
Title
Size Document Number Rev
Date: Sheet of
Wistron Corporation
21F, 88, Sec.1, Hsin Tai Wu Rd., Hsichih,
Taipei Hsien 221, Taiwan, R.O.C.
ATi-SB710_STRAPPING_(5/5)
A3
15 63Monday, October 26, 2009
JV50-TR8
-1
JV50-TR8
Title
Size Document Number Rev
Date: Sheet of
Wistron Corporation
21F, 88, Sec.1, Hsin Tai Wu Rd., Hsichih,
Taipei Hsien 221, Taiwan, R.O.C.
ATi-SB710_STRAPPING_(5/5)
A3
15 63Monday, October 26, 2009
JV50-TR8
-1
JV50-TR8
Title
Size Document Number Rev
Date: Sheet of
Wistron Corporation
21F, 88, Sec.1, Hsin Tai Wu Rd., Hsichih,
Taipei Hsien 221, Taiwan, R.O.C.
ATi-SB710_STRAPPING_(5/5)
A3
15 63Monday, October 26, 2009
JV50-TR8
-1
JV50-TR8
REQUIRED SYSTEM STRAPS
PCLK_FWH
ENABLE PCI
ROM BOOT
EXT. RTC
(PD on X1,
apply
32KHz to
RTC_CLK)
DEFAULT
SB_GPO17 , SB_GPO16
H, H = Reserved
ROM TYPE:
H, L = SPI ROM
L, H = LPC ROM
DEFAULT
L, L = FWH ROM
DISABLE PCI
ROM BOOT
PULL
LOW
PULL
HIGH
INTERNAL
RTC
DEFAULT
RTCCLKPCLK_KBC
CLKGEN
ENABLED
DEFAULT
CLKGEN
DISABLED
AZ_RST#
IMC
ENABLED
IMC
DISABLED
DEFAULT
PCI_CLK2
WatchDOG
(NB_PWRGD)
ENABLED
WatchDog
(NB_PWRGD)
DISABLED
DEFAULT
IGNORE
DEBUG
STRAPS
USE
DEBUG
STRAPS
CLK_PCI_LOM
CLK_PCI4
RESERVED
PCI_CLK3
(Use External)
(Use Internal)
NOTE: SB700 HAS INTERNAL 15K PULL UP RESISTOR FOR RTCCLK
REQUIRED STRAPS
Reserved
PCI_AD30
PCI_AD29
DEBUG STRAPS
PCI_AD25 PCI_AD23
Note: SB700 has 15K internal PU FOR PCI_AD[30:23]
BYPASS
ACPI
BCLK
USE DEFAULT
PCIE STRAPS
USE EEPROM
PCIE STRAPS
PCI_AD24
BYPASS IDE
PLL
USE PCI
PLL
USE
SHORT
RESET
USE
LONG
RESET
USE IDE
PLL
USE ACPI
BCLK
PCI_AD26PCI_AD27
BYPASS
PCI PLL
PULL
HIGH
PCI_AD28
PULL
LOW
(DEFAULT) (DEFAULT)(DEFAULT)(DEFAULT)(DEFAULT)(DEFAULT)
Reserved
Reserved
DEFAULT
12
R171
2K2R2F-GP
DY
R171
2K2R2F-GP
DY
12
R159
10KR2J-3-GP
DY
R159
10KR2J-3-GP
DY
12
R140
10KR2J-3-GP
DY
R140
10KR2J-3-GP
DY
12
R135
10KR2J-3-GP
DY
R135
10KR2J-3-GP
DY
TP133
TPAD14-GP TP133
TPAD14-GP
TP195
TPAD14-GP TP195
TPAD14-GP
1
23
4
RN52
SRN2K2J-1-GP
RN52
SRN2K2J-1-GP
TP129
TPAD14-GP TP129
TPAD14-GP
1
23
4
RN50
SRN10KJ-5-GP
RN50
SRN10KJ-5-GP
12
R166
2K2R2F-GP
DY
R166
2K2R2F-GP
DY
TP130
TPAD14-GP TP130
TPAD14-GP
TP135
TPAD14-GP TP135
TPAD14-GP
12
R136
10KR2J-3-GP
DY
R136
10KR2J-3-GP
DY
12
R160
10KR2J-3-GP
DY
R160
10KR2J-3-GP
DY
1
23
4
RN46
SRN10KJ-5-GP
RN46
SRN10KJ-5-GP
12
R153
10KR2J-3-GP
DY
R153
10KR2J-3-GP
DY
12
R145
10KR2J-3-GP
DY
R145
10KR2J-3-GP
DY
TP137
TPAD14-GP TP137
TPAD14-GP
12
R155
10KR2J-3-GP
DY
R155
10KR2J-3-GP
DY
12
R430
10KR2J-3-GP
DY
R430
10KR2J-3-GP
DY
12
R429
10KR2J-3-GP
R429
10KR2J-3-GP
TP134
TPAD14-GP TP134
TPAD14-GP
TP136
TPAD14-GP TP136
TPAD14-GP
12
R142
10KR2J-3-GP
DY
R142
10KR2J-3-GP
DY
12
R139
10KR2J-3-GP
DY
R139
10KR2J-3-GP
DY

5
5
4
4
3
3
2
2
1
1
D D
C C
B B
A A
MEM_MA_CLK1_P
MEM_MA_CLK0_P
MEM_MA_CLK1_N
MEM_MA_CLK0_N
1D8V_S3 VREF_DDR_MEM
1D8V_S3
3D3V_S0
VREF_DDR_MEM
MEM_MA0_CS#0 5,18
MEM_MA_DATA125
MEM_MA_DATA525
MEM_MA_DATA135 MEM_MA_DATA145
MEM_MA_DATA535
MEM_MA_DATA155
MEM_MA_DATA545
MEM_MA_DATA165
MEM_MA_DATA555
MEM_MA_DATA175
MEM_MA_DATA565
MEM_MA_DATA185
MEM_MA_DATA575
MEM_MA_DATA195 MEM_MA_DATA205 MEM_MA_DATA215 MEM_MA_DATA225 MEM_MA_DATA235 MEM_MA_DATA245 MEM_MA_DATA255 MEM_MA_DATA265 MEM_MA_DATA275 MEM_MA_DATA285 MEM_MA_DATA295
MEM_MA_DATA585
MEM_MA_DATA305 MEM_MA_DATA315
MEM_MA_DATA595 MEM_MA_DATA605
MEM_MA_DATA325
MEM_MA_DATA615
MEM_MA_DATA335 MEM_MA_DATA345
MEM_MA_DATA625 MEM_MA_DATA635
MEM_MA_DATA355 MEM_MA_DATA365 MEM_MA_DATA375
MEM_MA_DATA05
MEM_MA_DATA385 MEM_MA_DATA395 MEM_MA_DATA405 MEM_MA_DATA415 MEM_MA_DATA425 MEM_MA_DATA435 MEM_MA_DATA445
MEM_MA_DATA15 MEM_MA_DATA25
MEM_MA_DATA465
MEM_MA_DATA35
MEM_MA_DATA475
MEM_MA_DATA45
MEM_MA_DATA455
MEM_MA_DATA485
MEM_MA_DATA55 MEM_MA_DATA65 MEM_MA_DATA75 MEM_MA_DATA85 MEM_MA_DATA95
MEM_MA_DATA495
MEM_MA_DATA105
MEM_MA_DATA505
MEM_MA_DATA115
MEM_MA_DATA515
MEM_MA_BANK15,18
MEM_MA_DM0 5
MEM_MA_DM1 5
MEM_MA_DM2 5
MEM_MA_DM3 5
MEM_MA_DM4 5
MEM_MA_DM5 5
MEM_MA_DM6 5
MEM_MA_DM7 5
MEM_MA0_CS#1 5,18
MEM_MA_CKE0 5,18
MEM_MA_RAS# 5,18
MEM_MA_CLK0_P 5
MEM_MA_CLK0_N 5
MEM_MA_CLK1_P 5
MEM_MA_CLK1_N 5
MEM_MA_DQS7_P5
MEM_MA_DQS0_N5
MEM_MA_DQS0_P5
MEM_MA_DQS3_N5
MEM_MA_DQS3_P5
MEM_MA_DQS7_N5
MEM_MA_DQS2_P5
MEM_MA_DQS6_N5
MEM_MA_DQS6_P5
MEM_MA_DQS5_N5
MEM_MA_DQS5_P5
MEM_MA_DQS2_N5
MEM_MA_DQS4_P5
MEM_MA_DQS1_N5
MEM_MA_DQS1_P5
MEM_MA_DQS4_N5
MEM_MA_WE# 5,18
MEM_MA_BANK05,18 MEM_MA_BANK25,18
MEM_MA_CAS# 5,18
MEM_MA0_ODT05,18 MEM_MA0_ODT15,18
MEM_MA_CKE1 5,18
MEM_MA_ADD95,18 MEM_MA_ADD105,18 MEM_MA_ADD115,18 MEM_MA_ADD125,18 MEM_MA_ADD135,18 MEM_MA_ADD145,18 MEM_MA_ADD155,18
MEM_MA_ADD05,18 MEM_MA_ADD15,18 MEM_MA_ADD25,18 MEM_MA_ADD35,18 MEM_MA_ADD45,18 MEM_MA_ADD55,18 MEM_MA_ADD65,18 MEM_MA_ADD75,18 MEM_MA_ADD85,18
SMBD0_SB 3,12,17
SMBC0_SB 3,12,17
Title
Size Document Number Rev
Date: Sheet of
Wistron Corporation
21F, 88, Sec.1, Hsin Tai Wu Rd., Hsichih,
Taipei Hsien 221, Taiwan, R.O.C.
JV50-TR8
-1
DDR_SO-DIMM SKT_1
Custom
16 63Monday, October 26, 2009
JV50-TR8
Title
Size Document Number Rev
Date: Sheet of
Wistron Corporation
21F, 88, Sec.1, Hsin Tai Wu Rd., Hsichih,
Taipei Hsien 221, Taiwan, R.O.C.
JV50-TR8
-1
DDR_SO-DIMM SKT_1
Custom
16 63Monday, October 26, 2009
JV50-TR8
Title
Size Document Number Rev
Date: Sheet of
Wistron Corporation
21F, 88, Sec.1, Hsin Tai Wu Rd., Hsichih,
Taipei Hsien 221, Taiwan, R.O.C.
JV50-TR8
-1
DDR_SO-DIMM SKT_1
Custom
16 63Monday, October 26, 2009
JV50-TR8
DDR_VREF
LAYOUT: Locate close to DIMM
PLACE CLOSE TO PROCESSOR
WITHIN 1.5 INCH
Place C2.2uF and 0.1uF <
500mils from DDR connector
(A0)
NORMAL TYPE
LOW 5.2 mm
12
C338
SC1D5P50V2CN-1GP
C338
SC1D5P50V2CN-1GP
12
C456
SCD1U10V2KX-4GP
DY
C456
SCD1U10V2KX-4GP
DY
12
C844
SCD1U10V2KX-4GP
C844
SCD1U10V2KX-4GP
1
2 3
4
RN100
SRN1KJ-7-GP
RN100
SRN1KJ-7-GP
12
C834
SCD1U10V2KX-4GP
C834
SCD1U10V2KX-4GP
12
C331
SC1D5P50V2CN-1GP
C331
SC1D5P50V2CN-1GP
12
C847
SCD1U10V2KX-4GP
C847
SCD1U10V2KX-4GP
12
C845
SC2D2U6D3V3KX-GP
C845
SC2D2U6D3V3KX-GP
12
C458
SC2D2U6D3V3KX-GP
DY
C458
SC2D2U6D3V3KX-GP
DY
12
C832
SC1KP50V2KX-1GP
C832
SC1KP50V2KX-1GP
A0
102
A1
101
A2
100
A3
99
A4
98
A5
97
A6
94
A7
92
A8
93
A9
91
A10/AP
105
A11
90
A12
89
A13
116
A14
86
A15
84
A16/BA2
85
BA0
107
BA1
106
DQ0
5
DQ1
7
DQ2
17
DQ3
19
DQ4
4
DQ5
6
DQ6
14
DQ7
16
DQ8
23
DQ9
25
DQ10
35
DQ11
37
DQ12
20
DQ13
22
DQ14
36
DQ15
38
DQ16
43
DQ17
45
DQ18
55
DQ19
57
DQ20
44
DQ21
46
DQ22
56
DQ23
58
DQ24
61
DQ25
63
DQ26
73
DQ27
75
DQ28
62
DQ29
64
DQ30
74
DQ31
76
DQ32
123
DQ33
125
DQ34
135
DQ35
137
DQ36
124
DQ37
126
DQ38
134
DQ39
136
DQ40
141
DQ41
143
DQ42
151
DQ43
153
DQ44
140
DQ45
142
DQ46
152
DQ47
154
DQ48
157
DQ49
159
DQ50
173
DQ51
175
DQ52
158
DQ53
160
DQ54
174
DQ55
176
DQ56
179
DQ57
181
DQ58
189
DQ59
191
DQ60
180
DQ61
182
DQ62
192
DQ63
194
DQS0#
11
DQS1#
29
DQS2#
49
DQS3#
68
DQS4#
129
DQS5#
146
DQS6#
167
DQS7#
186
DQS0
13
DQS1
31
DQS2
51
DQS3
70
DQS4
131
DQS5
148
DQS6
169
DQS7
188
OTD0
114
OTD1
119
VREF
1
VSS
2
GND
202
RAS# 108
WE# 109
CAS# 113
CS0# 110
CS1# 115
CKE0 79
CKE1 80
CK0 30
CK0# 32
CK1 164
CK1# 166
DM0 10
DM1 26
DM2 52
DM3 67
DM4 130
DM5 147
DM6 170
DM7 185
SDA 195
SCL 197
VDDSPD 199
SA0 198
SA1 200
NC#50 50
NC#69 69
NC#83 83
NC#120 120
NC#163/TEST 163
VDD 81
VDD 82
VDD 87
VDD 88
VDD 95
VDD 96
VDD 103
VDD 104
VDD 111
VDD 112
VDD 117
VDD 118
VSS 3
VSS 8
VSS 9
VSS 12
VSS 15
VSS 18
VSS 21
VSS 24
VSS 27
VSS 28
VSS 33
VSS 34
VSS 39
VSS 40
VSS 41
VSS 42
VSS 47
VSS 48
VSS 53
VSS 54
VSS 59
VSS 60
VSS 65
VSS 66
VSS 71
VSS 72
VSS 77
VSS 78
VSS 121
VSS 122
VSS 127
VSS 128
VSS 132
VSS 133
VSS 138
VSS 139
VSS 144
VSS 145
VSS 149
VSS 150
VSS 155
VSS 156
VSS 161
VSS 162
VSS 165
VSS 168
VSS 171
VSS 172
VSS 177
VSS 178
VSS 183
VSS 184
VSS 187
VSS 190
VSS 193
VSS 196
GND 201
MH1
MH1 MH2 MH2
ADIMM2
SKT-SODIMM20020U4GP
62.10017.661
2ND = 62.10017.A41
3RD = 62.10017.G81
ADIMM2
SKT-SODIMM20020U4GP
62.10017.661
2ND = 62.10017.A41
3RD = 62.10017.G81

5
5
4
4
3
3
2
2
1
1
D D
C C
B B
A A
MEM_MB_CLK0_N
MEM_MB_CLK0_P
MEM_MB_CLK1_N
MEM_MB_CLK1_P
DIMM2_SA1
1D8V_S3
3D3V_S0
VREF_DDR_MEM
MEM_MB_DATA475 MEM_MB_DATA485
MEM_MB_DATA55
MEM_MB_DATA495
MEM_MB_DATA65
MEM_MB_DATA505
MEM_MB_DATA75
MEM_MB_DATA515
MEM_MB_DATA85 MEM_MB_DATA95
MEM_MB_DATA525 MEM_MB_DATA535
MEM_MB_DATA105
MEM_MB_DATA545
MEM_MB_DATA115 MEM_MB_DATA125
MEM_MB_DATA555 MEM_MB_DATA565
MEM_MB_DATA135
MEM_MB_DATA575
MEM_MB_DATA145
MEM_MB_DATA585
MEM_MB_DATA155
MEM_MB_DATA595
MEM_MB_DATA165 MEM_MB_DATA175
MEM_MB_DATA605 MEM_MB_DATA615
MEM_MB_DATA185
MEM_MB_DATA625
MEM_MB_DATA195 MEM_MB_DATA205
MEM_MB_DATA635
MEM_MB_DATA215 MEM_MB_DATA225 MEM_MB_DATA235
MEM_MB_ADD85,18 MEM_MB_ADD95,18 MEM_MB_ADD105,18 MEM_MB_ADD115,18 MEM_MB_ADD125,18 MEM_MB_ADD135,18 MEM_MB_ADD145,18 MEM_MB_ADD155,18
MEM_MB_ADD05,18 MEM_MB_ADD15,18 MEM_MB_ADD25,18 MEM_MB_ADD35,18 MEM_MB_ADD45,18 MEM_MB_ADD55,18 MEM_MB_ADD65,18 MEM_MB_ADD75,18
MEM_MB_DQS6_P5
MEM_MB_DQS6_N5
MEM_MB_DQS2_P5
MEM_MB_DQS2_N5
MEM_MB_DQS5_P5
MEM_MB_DQS5_N5
MEM_MB_DQS1_P5
MEM_MB_DQS1_N5
MEM_MB_DQS4_P5
MEM_MB_DQS4_N5
MEM_MB_DQS0_P5
MEM_MB_DQS7_P5
MEM_MB_DQS7_N5
MEM_MB_DQS3_P5
MEM_MB_DQS3_N5
MEM_MB_DM1 5
MEM_MB_DM2 5
MEM_MB_DM3 5
MEM_MB_DM4 5
MEM_MB_DM5 5
MEM_MB_DM6 5
MEM_MB_DM7 5
MEM_MB_DM0 5
MEM_MB_DQS0_N5
MEM_MB_CLK0_P 5
MEM_MB0_ODT05,18 MEM_MB0_ODT15,18
MEM_MB0_CS#0 5,18
MEM_MB0_CS#1 5,18
MEM_MB_CKE0 5,18
MEM_MB_CKE1 5,18
MEM_MB_BANK15,18 MEM_MB_BANK05,18 MEM_MB_BANK25,18
MEM_MB_RAS# 5,18
MEM_MB_CLK0_N 5
MEM_MB_WE# 5,18
MEM_MB_CLK1_P 5
MEM_MB_CAS# 5,18
MEM_MB_CLK1_N 5
MEM_MB_DATA245 MEM_MB_DATA255 MEM_MB_DATA265 MEM_MB_DATA275 MEM_MB_DATA285 MEM_MB_DATA295 MEM_MB_DATA305 MEM_MB_DATA315 MEM_MB_DATA325 MEM_MB_DATA335 MEM_MB_DATA345 MEM_MB_DATA355 MEM_MB_DATA365 MEM_MB_DATA375
MEM_MB_DATA05
MEM_MB_DATA385 MEM_MB_DATA395 MEM_MB_DATA405 MEM_MB_DATA415 MEM_MB_DATA425 MEM_MB_DATA435
MEM_MB_DATA15
MEM_MB_DATA445 MEM_MB_DATA455
MEM_MB_DATA25
MEM_MB_DATA465
MEM_MB_DATA35 MEM_MB_DATA45 SMBD0_SB 3,12,16
SMBC0_SB 3,12,16
Title
Size Document Number Rev
Date: Sheet of
Wistron Corporation
21F, 88, Sec.1, Hsin Tai Wu Rd., Hsichih,
Taipei Hsien 221, Taiwan, R.O.C.
JV50-TR8
-1
DDR_SO-DIMM SKT_2
Custom
17 63Monday, October 26, 2009
JV50-TR8
Title
Size Document Number Rev
Date: Sheet of
Wistron Corporation
21F, 88, Sec.1, Hsin Tai Wu Rd., Hsichih,
Taipei Hsien 221, Taiwan, R.O.C.
JV50-TR8
-1
DDR_SO-DIMM SKT_2
Custom
17 63Monday, October 26, 2009
JV50-TR8
Title
Size Document Number Rev
Date: Sheet of
Wistron Corporation
21F, 88, Sec.1, Hsin Tai Wu Rd., Hsichih,
Taipei Hsien 221, Taiwan, R.O.C.
JV50-TR8
-1
DDR_SO-DIMM SKT_2
Custom
17 63Monday, October 26, 2009
JV50-TR8
PLACE CLOSE TO PROCESSOR
WITHIN 1.5 INCH
NORMAL TYPE
Place C2.2uF and 0.1uF <
500mils from DDR connector
(A2)
HI 9.2mm 1ST change to 62.10017.E21
12
C340
SC1D5P50V2CN-1GP
C340
SC1D5P50V2CN-1GP
12
C499
SCD1U10V2KX-4GP
DY
C499
SCD1U10V2KX-4GP
DY
12
C855
SCD1U10V2KX-4GP
C855
SCD1U10V2KX-4GP
12
C854
SC2D2U6D3V3KX-GP
C854
SC2D2U6D3V3KX-GP
1 2
R203 10KR2J-3-GPR203 10KR2J-3-GP
12
C348
SC1D5P50V2CN-1GP
C348
SC1D5P50V2CN-1GP
12
C507
SC2D2U6D3V3KX-GP
DY
C507
SC2D2U6D3V3KX-GP
DY
A0
102
A1
101
A2
100
A3
99
A4
98
A5
97
A6
94
A7
92
A8
93
A9
91
A10/AP
105
A11
90
A12
89
A13
116
A14
86
A15
84
A16/BA2
85
BA0
107
BA1
106
DQ0
5
DQ1
7
DQ2
17
DQ3
19
DQ4
4
DQ5
6
DQ6
14
DQ7
16
DQ8
23
DQ9
25
DQ10
35
DQ11
37
DQ12
20
DQ13
22
DQ14
36
DQ15
38
DQ16
43
DQ17
45
DQ18
55
DQ19
57
DQ20
44
DQ21
46
DQ22
56
DQ23
58
DQ24
61
DQ25
63
DQ26
73
DQ27
75
DQ28
62
DQ29
64
DQ30
74
DQ31
76
DQ32
123
DQ33
125
DQ34
135
DQ35
137
DQ36
124
DQ37
126
DQ38
134
DQ39
136
DQ40
141
DQ41
143
DQ42
151
DQ43
153
DQ44
140
DQ45
142
DQ46
152
DQ47
154
DQ48
157
DQ49
159
DQ50
173
DQ51
175
DQ52
158
DQ53
160
DQ54
174
DQ55
176
DQ56
179
DQ57
181
DQ58
189
DQ59
191
DQ60
180
DQ61
182
DQ62
192
DQ63
194
DQS0#
11
DQS1#
29
DQS2#
49
DQS3#
68
DQS4#
129
DQS5#
146
DQS6#
167
DQS7#
186
DQS0
13
DQS1
31
DQS2
51
DQS3
70
DQS4
131
DQS5
148
DQS6
169
DQS7
188
OTD0
114
OTD1
119
VREF
1
VSS
2
GND
202
RAS# 108
WE# 109
CAS# 113
CS0# 110
CS1# 115
CKE0 79
CKE1 80
CK0 30
CK0# 32
CK1 164
CK1# 166
DM0 10
DM1 26
DM2 52
DM3 67
DM4 130
DM5 147
DM6 170
DM7 185
SDA 195
SCL 197
VDDSPD 199
SA0 198
SA1 200
NC#50 50
NC#69 69
NC#83 83
NC#120 120
NC#163/TEST 163
VDD 81
VDD 82
VDD 87
VDD 88
VDD 95
VDD 96
VDD 103
VDD 104
VDD 111
VDD 112
VDD 117
VDD 118
VSS 3
VSS 8
VSS 9
VSS 12
VSS 15
VSS 18
VSS 21
VSS 24
VSS 27
VSS 28
VSS 33
VSS 34
VSS 39
VSS 40
VSS 41
VSS 42
VSS 47
VSS 48
VSS 53
VSS 54
VSS 59
VSS 60
VSS 65
VSS 66
VSS 71
VSS 72
VSS 77
VSS 78
VSS 121
VSS 122
VSS 127
VSS 128
VSS 132
VSS 133
VSS 138
VSS 139
VSS 144
VSS 145
VSS 149
VSS 150
VSS 155
VSS 156
VSS 161
VSS 162
VSS 165
VSS 168
VSS 171
VSS 172
VSS 177
VSS 178
VSS 183
VSS 184
VSS 187
VSS 190
VSS 193
VSS 196
GND 201
MH1
MH1 MH2 MH2
ADIMM1
DDR2-200P-22-GP-U3
62.10017.A61
2ND = 62.10017.A51 3RD = 62.10017.G71
ADIMM1
DDR2-200P-22-GP-U3
62.10017.A61
2ND = 62.10017.A51 3RD = 62.10017.G71

5
5
4
4
3
3
2
2
1
1
D D
C C
B B
A A
0D9V_S30D9V_S3
0D9V_S3
1D8V_S3
1D8V_S3
1D8V_S3
0D9V_S3
MEM_MA_WE# 5,16
MEM_MB_ADD1 5,17
MEM_MB_WE# 5,17
MEM_MB0_CS#0 5,17
MEM_MB_ADD0 5,17
MEM_MB_ADD13 5,17
MEM_MB_ADD10 5,17
MEM_MB_CAS# 5,17
MEM_MB_ADD2 5,17
MEM_MB_ADD12 5,17
MEM_MB_ADD6 5,17
MEM_MB0_ODT0 5,17
MEM_MB_BANK0 5,17
MEM_MB_ADD8 5,17
MEM_MB_CKE0 5,17
MEM_MB_ADD14 5,17
MEM_MB_ADD15 5,17
MEM_MB_CKE1 5,17
MEM_MB_ADD7 5,17
MEM_MB_ADD11 5,17
MEM_MB_ADD5 5,17
MEM_MB_ADD3 5,17
MEM_MB_ADD4 5,17
MEM_MB_BANK1 5,17
MEM_MB_RAS# 5,17
MEM_MA_ADD9 5,16
MEM_MA_BANK2 5,16
MEM_MA_ADD12 5,16
MEM_MA_CKE0 5,16
MEM_MA_CAS# 5,16
MEM_MA_ADD10 5,16
MEM_MA_BANK0 5,16
MEM_MA_ADD0 5,16
MEM_MA_BANK1 5,16
MEM_MA_ADD1 5,16
MEM_MA_ADD3 5,16
MEM_MA0_CS#1 5,16
MEM_MA0_ODT1 5,16
MEM_MA_RAS# 5,16
MEM_MA0_CS#0 5,16
MEM_MA0_ODT0 5,16
MEM_MA_ADD13 5,16
MEM_MA_ADD2 5,16
MEM_MA_ADD4 5,16
MEM_MB_ADD9 5,17
MEM_MB_BANK2 5,17
MEM_MB0_CS#1 5,17
MEM_MB0_ODT1 5,17
MEM_MA_ADD6 5,16
MEM_MA_CKE1 5,16
MEM_MA_ADD5 5,16
MEM_MA_ADD8 5,16
MEM_MA_ADD11 5,16
MEM_MA_ADD14 5,16
MEM_MA_ADD15 5,16
MEM_MA_ADD7 5,16
Title
Size Document Number Rev
Date: Sheet of
Wistron Corporation
21F, 88, Sec.1, Hsin Tai Wu Rd., Hsichih,
Taipei Hsien 221, Taiwan, R.O.C.
JV50-TR8
-1
DDR_DAMPING & TERMINATION
A3
18 63Monday, October 26, 2009
JV50-TR8
Title
Size Document Number Rev
Date: Sheet of
Wistron Corporation
21F, 88, Sec.1, Hsin Tai Wu Rd., Hsichih,
Taipei Hsien 221, Taiwan, R.O.C.
JV50-TR8
-1
DDR_DAMPING & TERMINATION
A3
18 63Monday, October 26, 2009
JV50-TR8
Title
Size Document Number Rev
Date: Sheet of
Wistron Corporation
21F, 88, Sec.1, Hsin Tai Wu Rd., Hsichih,
Taipei Hsien 221, Taiwan, R.O.C.
JV50-TR8
-1
DDR_DAMPING & TERMINATION
A3
18 63Monday, October 26, 2009
JV50-TR8
Decoupling Capacitor
Place these Caps near DM1
Put decap near power(0.9V) and pull-up resistor
Place these Caps near DM2
PARALLEL TERMINATION
Layout Note:
Place one cap close to every 2 pullup
resistors terminated to 0D9V_S3
Layout Note:
Place one cap close to every 2 pullup
resistors terminated to 0D9V_S3
Do not share the Term resistor between
the DDR addess and Control Signals.
Put decap near power(0.9V) and pull-up resistor
Place these Caps near PARALLEL TERMINATION
12
C469
SCD1U16V2ZY-2GP
DY
C469
SCD1U16V2ZY-2GP
DY
1
2
3
4 5
6
7
8
RN69
SRN47J-4-GP
RN69
SRN47J-4-GP
12
C526
SCD1U16V2ZY-2GP
DY
C526
SCD1U16V2ZY-2GP
DY
12
C841
SC2D2U6D3V3KX-GP
C841
SC2D2U6D3V3KX-GP
1
2
3
4 5
6
7
8
RN55
SRN47J-4-GP
RN55
SRN47J-4-GP
12
C442
SCD1U16V2ZY-2GP
C442
SCD1U16V2ZY-2GP
12
C497
SC1KP50V2KX-1GP
DY
C497
SC1KP50V2KX-1GP
DY
1
2
3
4 5
6
7
8
RN57
SRN47J-4-GP
RN57
SRN47J-4-GP
12
C483
SC180P50V2JN-1GP
DY
C483
SC180P50V2JN-1GP
DY
12
C496
SC1KP50V2KX-1GP
C496
SC1KP50V2KX-1GP
1
2
3
4 5
6
7
8
RN61
SRN47J-4-GP
RN61
SRN47J-4-GP
12
C484
SCD1U16V2ZY-2GP
C484
SCD1U16V2ZY-2GP
12
C489
SCD1U16V2ZY-2GP
DY
C489
SCD1U16V2ZY-2GP
DY
12
C527
SCD1U16V2ZY-2GP
C527
SCD1U16V2ZY-2GP
12
C525
SCD1U16V2ZY-2GP
C525
SCD1U16V2ZY-2GP
12
C885
SCD01U50V2KX-1GP
C885
SCD01U50V2KX-1GP
1
2
3
4 5
6
7
8
RN59
SRN47J-4-GP
RN59
SRN47J-4-GP
12
C440
SCD1U16V2ZY-2GP
DY
C440
SCD1U16V2ZY-2GP
DY
12
C481
SC2D2U6D3V3KX-GP
C481
SC2D2U6D3V3KX-GP
12
C451
SCD1U16V2ZY-2GP
DY
C451
SCD1U16V2ZY-2GP
DY
12
C480
SC2D2U6D3V3KX-GP
C480
SC2D2U6D3V3KX-GP
12
C886
SCD1U16V2ZY-2GP
DY
C886
SCD1U16V2ZY-2GP
DY
12
C479
SCD1U16V2ZY-2GP
C479
SCD1U16V2ZY-2GP
12
C491
SCD1U16V2ZY-2GP
DY
C491
SCD1U16V2ZY-2GP
DY
1
2
3
4 5
6
7
8
RN56
SRN47J-4-GP
RN56
SRN47J-4-GP
12
C487
SC2D2U6D3V3KX-GP
DY
C487
SC2D2U6D3V3KX-GP
DY
12
C470
SCD1U16V2ZY-2GP
C470
SCD1U16V2ZY-2GP
12
C840
SC2D2U6D3V3KX-GP
C840
SC2D2U6D3V3KX-GP
12
C516
SC10P50V2JN-4GP
DY
C516
SC10P50V2JN-4GP
DY
12
C444
SCD1U16V2ZY-2GP
DY
C444
SCD1U16V2ZY-2GP
DY
12
C482
SC2D2U6D3V3KX-GP
C482
SC2D2U6D3V3KX-GP
1
2
3
4 5
6
7
8
RN67
SRN47J-4-GP
RN67
SRN47J-4-GP
12
C887
SCD01U50V2KX-1GP
C887
SCD01U50V2KX-1GP
1
2
3
4 5
6
7
8
RN58
SRN47J-4-GP
RN58
SRN47J-4-GP
12
C450
SCD1U16V2ZY-2GP
C450
SCD1U16V2ZY-2GP
12
C443
SCD1U16V2ZY-2GP
DY
C443
SCD1U16V2ZY-2GP
DY
12
C513
SC10P50V2JN-4GP
C513
SC10P50V2JN-4GP
12
C888
SC180P50V2JN-1GP
C888
SC180P50V2JN-1GP
12
C524
SCD1U16V2ZY-2GP
C524
SCD1U16V2ZY-2GP
12
C515
SC1KP50V2KX-1GP
DY
C515
SC1KP50V2KX-1GP
DY
12
C441
SCD1U16V2ZY-2GP
C441
SCD1U16V2ZY-2GP
12
C468
SCD1U16V2ZY-2GP
C468
SCD1U16V2ZY-2GP
1
2
3
4 5
6
7
8
RN66
SRN47J-4-GP
RN66
SRN47J-4-GP
12
C514
SC1KP50V2KX-1GP
C514
SC1KP50V2KX-1GP
1
2
3
4 5
6
7
8
RN54
SRN47J-4-GP
RN54
SRN47J-4-GP
1
2
3
4 5
6
7
8
RN68
SRN47J-4-GP
RN68
SRN47J-4-GP
12
C488
SCD1U16V2ZY-2GP
DY
C488
SCD1U16V2ZY-2GP
DY
12
C477
SCD1U16V2ZY-2GP
C477
SCD1U16V2ZY-2GP
12
C478
SCD1U16V2ZY-2GP
DY
C478
SCD1U16V2ZY-2GP
DY
12
C452
SCD1U16V2ZY-2GP
C452
SCD1U16V2ZY-2GP
12
C523
SCD1U16V2ZY-2GP
DY
C523
SCD1U16V2ZY-2GP
DY
1
2
3
4 5
6
7
8
RN60
SRN47J-4-GP
RN60
SRN47J-4-GP
12
C498
SCD1U16V2ZY-2GP
C498
SCD1U16V2ZY-2GP
12
C884
SCD1U16V2ZY-2GP
C884
SCD1U16V2ZY-2GP
12
C475
SCD1U16V2ZY-2GP
DY
C475
SCD1U16V2ZY-2GP
DY
12
C490
SCD1U16V2ZY-2GP
DY
C490
SCD1U16V2ZY-2GP
DY
12
C839
SC2D2U6D3V3KX-GP
C839
SC2D2U6D3V3KX-GP
1
2
3
4 5
6
7
8
RN63
SRN47J-4-GP
RN63
SRN47J-4-GP
12
C838
SC2D2U6D3V3KX-GP
C838
SC2D2U6D3V3KX-GP
1
2
3
4 5
6
7
8
RN62
SRN47J-4-GP
RN62
SRN47J-4-GP

5
5
4
4
3
3
2
2
1
1
D D
C C
B B
A A
CCD_PWR
USBPN8_R
USBPP8_R
LCD_EDID_DAT_1
LCD_EDID_CLK_1
LVDS_TXBOUT0+
LVDS_TXBOUT1+
LCD_TXBOUT0+
LCD_TXBOUT1-
LCD_TXBOUT1+
LCD_TXBOUT0-
LCD_TXACLK+
LCD_TXAOUT2-
LCD_TXAOUT2+
LCD_TXACLK-
LVDS_TXAOUT2+
LVDS_TXACLK-
LVDS_TXBOUT0-
LVDS_TXAOUT0+
LVDS_TXAOUT1+
LCD_TXAOUT0+
LCD_TXAOUT1-
LCD_TXAOUT1+
LCD_TXAOUT0-
LCD_TXBCLK+
LCD_TXBOUT2-
LCD_TXBOUT2+
LCD_TXBCLK-
LVDS_TXBOUT2+
LVDS_TXBCLK-
LVDS_TXAOUT0-
LVDS_TXACLK+
LVDS_TXBCLK+
LVDS_TXAOUT1-
LVDS_TXBOUT2-
LVDS_TXBOUT1-
LVDS_TXAOUT2-
LCDVDD_ON_1
BLON_OUT_1
LCD_EDID_DAT_1
LCD_EDID_CLK_1
BRIGHTNESS_CN
BLON_OUT_1
DCBATOUT_LCD1
LCD_TXBOUT1-
LCD_TXBOUT1+
LCD_TXBOUT0+
LCD_TXBOUT0-
LCD_TXAOUT0+
LCD_TXAOUT1-
LCD_TXAOUT1+
LCD_TXAOUT2-
LCD_TXAOUT2+
LCD_TXACLK-
LCD_TXACLK+
LCD_TXAOUT0-
LCD_TXBCLK+
LCD_TXBCLK-
LCD_TXBOUT2-
LCD_TXBOUT2+
LCD_TXACLK+
LCD_TXAOUT2-
LCD_TXAOUT2+
LCD_TXACLK-
LCD_TXBCLK+
LCD_TXBOUT2-
LCD_TXBOUT2+
LCD_TXBCLK-
GMCH_TXBOUT0+
GMCH_TXBOUT1+
GMCH_TXBOUT0-
GMCH_TXBOUT1-
GMCH_TXACLK-
GMCH_TXACLK+
GMCH_TXAOUT2+
GMCH_TXAOUT2-
GMCH_TXBOUT2+
GMCH_TXBCLK-
GMCH_TXBCLK+
GMCH_TXBOUT2-
LCD_TXBOUT0+
LCD_TXBOUT1-
LCD_TXBOUT1+
LCD_TXBOUT0-
LCD_TXAOUT0+
LCD_TXAOUT1-
LCD_TXAOUT1+
LCD_TXAOUT0-
GMCH_TXAOUT0+
GMCH_TXAOUT1+
GMCH_TXAOUT0-
GMCH_TXAOUT1-
USBPP8_R
USBPN8_R CCD_PWR
BRIGHTNESS_CN
3D3V_S0
3D3V_S0
LCDVDD
3D3V_S0
3D3V_S0
LCDVDD
DCBATOUT
3D3V_M92
BRIGHTNESS 36
BLON_OUT 36
LCD_EDID_CLK56 LCD_EDID_DAT56
CLK_DDC_EDID9 DAT_DDC_EDID9
GMCH_LCDVDD_ON9
LCD_CB_SEL36
LVDS_TXAOUT2+56
LVDS_TXAOUT0+56
LVDS_TXACLK+56 LVDS_TXAOUT2-56
LVDS_TXAOUT1+56 LVDS_TXAOUT1-56
LVDS_TXBOUT2+56
LVDS_TXBOUT0+56
LVDS_TXBOUT1+56
LVDS_TXBOUT2-56
LVDS_TXBCLK-56
LVDS_TXBOUT1-56
LVDS_TXBOUT0-56
LVDS_TXAOUT0-56
LVDS_TXACLK-56
LVDS_TXBCLK+56
GMCH_TXBOUT0+9
GMCH_TXBOUT1+9 GMCH_TXBOUT1-9
GMCH_TXBOUT0-9
GMCH_TXACLK+9 GMCH_TXACLK-9
GMCH_TXAOUT2+9 GMCH_TXAOUT2-9
GMCH_TXBOUT2+9 GMCH_TXBOUT2-9
GMCH_TXBCLK-9 GMCH_TXBCLK+9
GMCH_TXAOUT0+9
GMCH_TXAOUT1+9 GMCH_TXAOUT1-9
GMCH_TXAOUT0-9
DBC_EN36
USBPN812 USBPP812
BRIGHTNESS_AMD 9,56
LCDVDD_ON56
Title
Size Document Number Rev
Date: Sheet of
Wistron Corporation
21F, 88, Sec.1, Hsin Tai Wu Rd., Hsichih,
Taipei Hsien 221, Taiwan, R.O.C.
JV50-TR8
-1
LCD CONN
19 63Monday, October 26, 2009
A3
JV50-TR8
Title
Size Document Number Rev
Date: Sheet of
Wistron Corporation
21F, 88, Sec.1, Hsin Tai Wu Rd., Hsichih,
Taipei Hsien 221, Taiwan, R.O.C.
JV50-TR8
-1
LCD CONN
19 63Monday, October 26, 2009
A3
JV50-TR8
Title
Size Document Number Rev
Date: Sheet of
Wistron Corporation
21F, 88, Sec.1, Hsin Tai Wu Rd., Hsichih,
Taipei Hsien 221, Taiwan, R.O.C.
JV50-TR8
-1
LCD CONN
19 63Monday, October 26, 2009
A3
JV50-TR8
LCD/INVERTER/CCD CONN
Brightness
6
1
3
4
2
GND
Symbol
BLON
Vin
Pin
5
CCD Pin
CCD_PWR
USB+
1
3
4
2
GND
Symbol
GND
USB-
Pin
5
GND
Inverter Pin
Vin
Layout 40 mil
for TR
for TR
for TR
SB
-1
-1
-1
-1
-1
-1
Close to connector LCD1
1
2
3
4 5
6
7
8
RN17
SRN0J-7-GP
UMA
RN17
SRN0J-7-GP
UMA
12
C554
SCD1U16V2ZY-2GP
DY
C554
SCD1U16V2ZY-2GP
DY
1
2
3
4 5
6
7
8
RN19
SRN0J-7-GP
UMA
RN19
SRN0J-7-GP
UMA
12
C2
SC4D7U6D3V5KX-3GP
C2
SC4D7U6D3V5KX-3GP
12
R1
100KR2J-1-GP
DY
R1
100KR2J-1-GP
DY
1 2
R508 33R2J-2-GPR508 33R2J-2-GP
1
2
3
4 5
6
7
8
RN16
SRN0J-7-GP
UMA
RN16
SRN0J-7-GP
UMA
1 2
EC56
SC22P50V2JN-4GP
DY
EC56
SC22P50V2JN-4GP
DY
1
2
3
4 5
6
7
8
RN22
SRN0J-7-GP
DIS
RN22
SRN0J-7-GP
DIS
1 2
R2 0R2J-2-GP
UMA
R2 0R2J-2-GP
UMA
12
C6
SCD1U16V2ZY-2GP
DY
C6
SCD1U16V2ZY-2GP
DY
12
C7
SC4D7U6D3V5KX-3GP
C7
SC4D7U6D3V5KX-3GP
12
C701
SC220P50V2KX-3GP
C701
SC220P50V2KX-3GP
EN
1
GND
2
OUT
3IN#4 4
IN#5 5
U1
G5285T11U-GP
74.05285.07F
U1
G5285T11U-GP
74.05285.07F
1 2
F2
FUSE-1D1A6V-4GP-U
69.50007.691
2ND = 69.50007.771
F2
FUSE-1D1A6V-4GP-U
69.50007.691
2ND = 69.50007.771
1
2 3
4
RN13
SRN0J-10-GP-U
UMA
RN13
SRN0J-10-GP-U
UMA
1
2
3
4 5
6
7
8
RN24
SRN0J-7-GP
DIS
RN24
SRN0J-7-GP
DIS
1 2
R588 33R2J-2-GP
DY
R588 33R2J-2-GP
DY
12
R3
10KR2J-3-GP
R3
10KR2J-3-GP
1 2
F1
POLYSW-1D1A24V-GP
69.50007.A31
2ND = 69.50007.A41
F1
POLYSW-1D1A24V-GP
69.50007.A31
2ND = 69.50007.A41
12
C1
SC10U10V5ZY-1GP
C1
SC10U10V5ZY-1GP
12
C856
SC220P50V2KX-3GP
C856
SC220P50V2KX-3GP
12
C555
SC4D7U6D3V5KX-3GP
C555
SC4D7U6D3V5KX-3GP
1 2
R589 33R2J-2-GPR589 33R2J-2-GP
12
C5
SC10U35V0ZY-GP
C5
SC10U35V0ZY-GP
1
2 3
4
RN14
SRN0J-10-GP-U
DIS
RN14
SRN0J-10-GP-U
DIS
1 2
R25 0R2J-2-GP
DIS
R25 0R2J-2-GP
DIS
1 2
D35
PESD5V0S1BB-GP-U
DY
D35
PESD5V0S1BB-GP-U
DY
12
C4
SC100P50V2JN-3GP
DY
C4
SC100P50V2JN-3GP
DY
1 2
R254 0R0402-PADR254 0R0402-PAD
1
2 3
4
RN111
SRN4K7J-8-GP
DY
RN111
SRN4K7J-8-GP
DY
1 2
EC57
SC22P50V2JN-4GP
DY
EC57
SC22P50V2JN-4GP
DY
1
3
5
7
9
11
13
15
17
19
21
23
25
27
29
31
33
35
37
39
42
2
4
6
8
10
12
14
16
18
20
22
24
26
28
30
32
34
36
38
40
41
LCD1
ACES-CONN40C-4-GP
2ND = 20.F1557.040
20.F1296.040
LCD1
ACES-CONN40C-4-GP
2ND = 20.F1557.040
20.F1296.040
1
2 3
4
RN2
SRN4K7J-8-GP
RN2
SRN4K7J-8-GP
1
2
3
4 5
6
7
8
RN25
SRN0J-7-GP
DIS
RN25
SRN0J-7-GP
DIS
1 2
R253 0R0402-PADR253 0R0402-PAD
12
C3
SC100P50V2JN-3GP
DY
C3
SC100P50V2JN-3GP
DY
1
2
3
4 5
6
7
8
RN18
SRN0J-7-GP
UMA
RN18
SRN0J-7-GP
UMA
1
2
3
4 5
6
7
8
RN23
SRN0J-7-GP
DIS
RN23
SRN0J-7-GP
DIS

5
5
4
4
3
3
2
2
1
1
D D
C C
B B
A A
CRT_G_1
CRT_R_1
CRT_B_1
CRT_G
CRT_R
CRT_B
DAT_DDC1_5
CLK_DDC1_5
CRT_VSYNC1 CRT_HSYNC1
CRT_B
CRT_G
CRT_R
CRT_IN#_R
HSYNC_1
VSYNC_1
CRT_HSYNC1_1
CRT_VSYNC1_1
CRT_HSYNC1
CRT_VSYNC1
DAT_DDC1_5_Q
5V_CRT_DDC
DAT_DDC1_5
CLK_DDC1_5CLK_DDC1
CRT_IN#_R
DAT_DDC1
CLK_DDC1_5_Q
CRT_R
CRT_G
CRT_B
CRT_IN#_R
DAT_DDC1_5
CRT_HSYNC1
CRT_VSYNC1
CLK_DDC1_5
5V_S0
3D3V_S0
3D3V_S0
3D3V_S0
5V_CRT_S0
5V_S0
3D3V_M92
5V_CRT_S0
GMCH_BLUE9
GMCH_RED9 GMCH_GREEN9
CRT_DEC#36
CRT_HSYNC56,59 CRT_VSYNC56,59
CRT_DDCDATA56 CRT_DDCCLK56
GMCH_DDCDATA9 GMCH_DDCCLK9
GMCH_VSYNC9 GMCH_HSYNC9
CRT_BLUE56CRT_GREEN56 CRT_RED56
Title
Size Document Number Rev
Date: Sheet of
Wistron Corporation
21F, 88, Sec.1, Hsin Tai Wu Rd., Hsichih,
Taipei Hsien 221, Taiwan, R.O.C.
JV50-TR8
-1
CRT Connector
20 63Monday, October 26, 2009
JV50-TR8
Title
Size Document Number Rev
Date: Sheet of
Wistron Corporation
21F, 88, Sec.1, Hsin Tai Wu Rd., Hsichih,
Taipei Hsien 221, Taiwan, R.O.C.
JV50-TR8
-1
CRT Connector
20 63Monday, October 26, 2009
JV50-TR8
Title
Size Document Number Rev
Date: Sheet of
Wistron Corporation
21F, 88, Sec.1, Hsin Tai Wu Rd., Hsichih,
Taipei Hsien 221, Taiwan, R.O.C.
JV50-TR8
-1
CRT Connector
20 63Monday, October 26, 2009
JV50-TR8
Ferrite bead impedance: 10 ohm@100MHz
Layout Note:
* Must be a ground return path between this ground and the ground on
the VGA connector.
Pi-filter & 150 Ohm pull-down resistors should be as close as to CRT
CONN. RGB will hit 75 Ohm first, pi-filter, then CRT CONN.
Layout Note:
close to the CRT-out
connector
Place these resistors
CRT I/F & CONNECTOR
For System CRT
Hsync & Vsync level shift
500mA
DDC_CLK & DATA level shift
for TR
for TR
for TR
for TR
R489 PU & TR-DIS-->150R
TR-UMA & TR-MUX-->140R
2009/04/28 For 2KV ESD protect
UMA-->33R for flicker
UMA-->C150, C161 DY for flicker
SB
-1
SB
-1
-1
1
2
34
5
6
U69
2N7002KDW-GP
84.2N702.A3F
2ND = 84.DM601.03F
U69
2N7002KDW-GP
84.2N702.A3F
2ND = 84.DM601.03F
1
2 3
4
RN34
SRN0J-10-GP-U
DIS
RN34
SRN0J-10-GP-U
DIS
12
C150
SC15P50V2JN-2-GP
C150
SC15P50V2JN-2-GP
C722
SCD01U16V2KX-3GP
C722
SCD01U16V2KX-3GP
12
C142
SC100P50V2JN-3GP
DY
C142
SC100P50V2JN-3GP
DY
1 2
MLVG04023R0QV05-GP
EC28
DY
MLVG04023R0QV05-GP
EC28
DY
1 2
L16
FCB1608CF-GP
68.00230.021
2ND = 68.00119.081
L16
FCB1608CF-GP
68.00230.021
2ND = 68.00119.081
12
F3
FUSE-1D1A6V-4GP-U
69.50007.691
2ND = 69.50007.771
F3
FUSE-1D1A6V-4GP-U
69.50007.691
2ND = 69.50007.771
1
2 3
4
RN112
SRN2K2J-1-GP
DY
RN112
SRN2K2J-1-GP
DY
12
C203
SC15P50V2JN-2-GP
C203
SC15P50V2JN-2-GP
12
C700
SCD1U16V2ZY-2GP
C700
SCD1U16V2ZY-2GP
1
2 3
4
RN20
SRN0J-10-GP-U
UMA
RN20
SRN0J-10-GP-U
UMA
1
2 3
4
RN36
SRN22-3-GP
CRT
RN36
SRN22-3-GP
CRT
1 2
R50
0R0402-PAD
R50
0R0402-PAD
1 2
L15
FCB1608CF-GP
68.00230.021
2ND = 68.00119.081
L15
FCB1608CF-GP
68.00230.021
2ND = 68.00119.081
1 2
MLVG04023R0QV05-GP
EC31
DY
MLVG04023R0QV05-GP
EC31
DY
12
C129
SC100P50V2JN-3GP
DY
C129
SC100P50V2JN-3GP
DY
12
EC30
SC3P50V2CN-1-GP
DY
EC30
SC3P50V2CN-1-GP
DY
12
R489
150R2F-1-GP
Change
R489
150R2F-1-GP
Change
1
2 3
4
RN31
SRN0J-10-GP-U
UMA
RN31
SRN0J-10-GP-U
UMA
1 2
MLVG04023R0QV05-GP
EC29
DY
MLVG04023R0QV05-GP
EC29
DY
12
C176
SC15P50V2JN-2-GP
C176
SC15P50V2JN-2-GP
1 2
MLVG04023R0QV05-GP
EC24
DY
MLVG04023R0QV05-GP
EC24
DY
12
EC27
SC3P50V2CN-1-GP
DY
EC27
SC3P50V2CN-1-GP
DY
1
2
3
45
6
7
8
RN114
SRN0J-7-GP
DIS
RN114
SRN0J-7-GP
DIS
12
R490
150R2F-1-GP
R490
150R2F-1-GP
1
2
3
4
5
6
7
8
9
10
11
12
13
14
15
16
17
CRT1
D-SUB-15-37-GP
20.20378.015
2ND = 20.20813.015
CRT1
D-SUB-15-37-GP
20.20378.015
2ND = 20.20813.015
12
R64
470R2J-2-GP
R64
470R2J-2-GP
1
2 3
4
RN37
SRN2K2J-1-GP
DY
RN37
SRN2K2J-1-GP
DY
1
2
3
D25
BAS16PT-GP
83.00016.F11
2ND = 83.00016.B11
D25
BAS16PT-GP
83.00016.F11
2ND = 83.00016.B11
1 2
R49
0R0402-PAD
R49
0R0402-PAD
1
2 3
4
RN33
SRN0J-10-GP-U
DIS
RN33
SRN0J-10-GP-U
DIS
12
C215
SC15P50V2JN-2-GP
C215
SC15P50V2JN-2-GP
1
2
3
4 5
6
7
8
RN35
SRN10KJ-6-GP
RN35
SRN10KJ-6-GP
12
EC32
SC3P50V2CN-1-GP
DY
EC32
SC3P50V2CN-1-GP
DY
2 3
14
1
7
U46A
TSAHCT125PW-GP
73.74125.L13
2ND = 73.74125.L12
U46A
TSAHCT125PW-GP
73.74125.L13
2ND = 73.74125.L12
1
2 3
4
RN26
SRN2K2J-1-GP
RN26
SRN2K2J-1-GP
1 2
L18
FCB1608CF-GP
68.00230.021
2ND = 68.00119.081
L18
FCB1608CF-GP
68.00230.021
2ND = 68.00119.081
1
2
3
45
6
7
8
RN21
SRN0J-7-GP
UMA
RN21
SRN0J-7-GP
UMA
5 6
14
4
7
U46B
TSAHCT125PW-GP
73.74125.L13
2ND = 73.74125.L12
U46B
TSAHCT125PW-GP
73.74125.L13
2ND = 73.74125.L12
12
C161
SC15P50V2JN-2-GP
C161
SC15P50V2JN-2-GP
12
R488
150R2F-1-GP
R488
150R2F-1-GP
12
C148
SC100P50V2JN-3GP
DY
C148
SC100P50V2JN-3GP
DY

5
5
4
4
3
3
2
2
1
1
D D
C C
B B
A A
HDMI_A_HPD_CN
TDMS_A_CLK
TDMS_A_DAT
HDMI_A_DAT_1
HDMI_A_CLK_1
HPD
TDMS_A_CLK
HDMI_TX2+
HDMI_DETECT# HPD
HDMI_TXC-
HDMI_TXC+
HDMI_TX0-
HDMI_TX0+
HDMI_TX2-
HDMI_TX1-
HDMI_TX1+
PC0
HDMI_A_CEC
DDC_EN_PS8101
HDMI_A_HPD_CN
TDMS_A_DAT
PC1
RT_EN#_8101
REXT_HDMI
OE#_8101
OE#_8101
RT_EN#_8101
HDMI_TX2+
HDMI_TXC-
HDMI_TXC+
HDMI_TX0-
HDMI_TX0+
HDMI_TX2-
HDMI_TX1-
HDMI_TX1+
TMDS_A_TX2+
TMDS_A_TXC-
TMDS_A_TXC+
TMDS_A_TX0-
TMDS_A_TX0+
TMDS_A_TX2-
TMDS_A_TX1-
TMDS_A_TX1+
HDMI_TX2+
HDMI_TXC-
HDMI_TXC+
HDMI_TX0-
HDMI_TX0+
HDMI_TX2-
HDMI_TX1-
HDMI_TX1+
HDMI_A_HPD_CNHDMI_A_HPD_CN
HDMI_A_CLK_1
HDMI_A_DAT_1
HDMI_A_CLK_1
HDMI_A_DAT_1
TDMS_A_CLK
TDMS_A_DAT
DDC_OE
HDMI_A_HPD_CN
5V_S0
3D3V_S0
5V_S0
3D3V_S0
3D3V_S0
3D3V_S0
3D3V_S0
3D3V_S0 3D3V_S0
3D3V_M92
5V_S0
3D3V_S0
TMDS_A_TX1+56 TMDS_A_TX1-56
TMDS_A_TX2-56 TMDS_A_TX2+56
TMDS_A_TXC+56 TMDS_A_TXC-56
TMDS_A_TX0-56 TMDS_A_TX0+56
GMCH_HDMI_CLK9GMCH_HDMI_DATA9
HDMI_DETECT#9
HDMI_A_HPD56
HDMI_CLK+8
HDMI_DATA2+8
HDMI_DATA1+8
HDMI_DATA0+8
HDMI_CLK-8
HDMI_DATA2-8
HDMI_DATA1-8
HDMI_DATA0-8
HDMI_A_DAT 56
HDMI_A_CLK 56
Title
Size Document Number Rev
Date: Sheet of
Wistron Corporation
21F, 88, Sec.1, Hsin Tai Wu Rd., Hsichih,
Taipei Hsien 221, Taiwan, R.O.C.
JV50-TR8
-1
HDMI Connector
21 63Monday, October 26, 2009
JV50-TR8
Title
Size Document Number Rev
Date: Sheet of
Wistron Corporation
21F, 88, Sec.1, Hsin Tai Wu Rd., Hsichih,
Taipei Hsien 221, Taiwan, R.O.C.
JV50-TR8
-1
HDMI Connector
21 63Monday, October 26, 2009
JV50-TR8
Title
Size Document Number Rev
Date: Sheet of
Wistron Corporation
21F, 88, Sec.1, Hsin Tai Wu Rd., Hsichih,
Taipei Hsien 221, Taiwan, R.O.C.
JV50-TR8
-1
HDMI Connector
21 63Monday, October 26, 2009
JV50-TR8
From VGA
From NB Recommended Equalization: [PC1,PC0]=01, 4dB
for TR
for TR
for TR R306 : PU & TR-DIS-->100K
PU & TR-UMA & MUXLESS-->10K
R477 : PU & TR-DIS-->0R
PU & TR-UMA & MUXLESS-->5.1K
1
TP14 TPAD14-GPTP14 TPAD14-GP
12
R295
4K7R2J-2-GP
DY
R295
4K7R2J-2-GP
DY
1 2
C28
SCD1U10V2KX-4GP
DY
C28
SCD1U10V2KX-4GP
DY
1
2 3
4
RN113
SRN1K5J-GP
66.15236.04L
DY
RN113
SRN1K5J-GP
66.15236.04L
DY
1 2
R281
4K7R2J-2-GP
DY
R281
4K7R2J-2-GP
DY
12
EC66
SC220P50V2JN-3GP
DY
EC66
SC220P50V2JN-3GP
DY
1
2 3
4
RN8
SRN0J-10-GP-U
RN8
SRN0J-10-GP-U
1
2 3
4
RN9
SRN0J-10-GP-U
RN9
SRN0J-10-GP-U
GND
1VCC 2
PC0
3
PC1
4
GND
5
REXT
6
HPD 7
SDA 8
SCL 9
RT_EN#
10
VCC 11
GND
12
OUT_D4+ 13
OUT_D4- 14
VCC 15
OUT_D3+ 16
OUT_D3- 17
GND
18
OUT_D2+ 19
OUT_D2- 20
VCC 21
OUT_D1+ 22
OUT_D1- 23
GND
24
OE#
25
VCC 26
GND
27
SCL_SINK 28
SDA_SINK 29
HPD_SINK 30
GND
31
DDC_EN
32
VCC 33
NC#34 34
NC#35 35
GND
36
GND
37
IN_D1-
38
IN_D1+
39
VCC 40
IN_D2-
41
IN_D2+
42
GND
43
IN_D3-
44
IN_D3+
45
VCC 46
IN_D4-
47
IN_D4+
48
GND
49
U35
PS8101-GP
71.P8101.003
DY
U35
PS8101-GP
71.P8101.003
DY
12
R306
100KR2J-1-GP
HDMI
R306
100KR2J-1-GP
HDMI
TMDS_DATA2+
1
TMDS_DATA2-
3
TMDS_DATA0+
7
TMDS_DATA0-
9
TMDS_CLOCK_SHIELD
11
SCL 15
TMDS_DATA1+
4
TMDS_DATA1-
6
TMDS_CLOCK+
10
TMDS_CLOCK-
12
RESERVED#14 14
SDA 16
+5V_POWER
18
TMDS_DATA0_SHIELD
8
TMDS_DATA1_SHIELD
5
TMDS_DATA2_SHIELD
2
DDC/CEC_GROUNG 17
HOT_PLUG_DETECT 19
CEC 13
GND 20
GND 21
GND 22
GND 23
HDMI1
SKT-HDMI19P-11-GP-U2
62.10078.171
2ND = 62.10078.121
HDMI1
SKT-HDMI19P-11-GP-U2
62.10078.171
2ND = 62.10078.121
1
2 3
4
RN30
SRN0J-10-GP-U
UMA
RN30
SRN0J-10-GP-U
UMA
1
2 3
4
RN12
SRN0J-10-GP-U
RN12
SRN0J-10-GP-U
12
R301 4K7R2J-2-GP
DY
R301 4K7R2J-2-GP
DY
1
2 3
4
RN29
SRN0J-10-GP-U
UMA
RN29
SRN0J-10-GP-U
UMA
1
2 3
4
RN7
SRN0J-10-GP-U
RN7
SRN0J-10-GP-U
1
2 3
4
RN79
SRN1K5J-GP
66.15236.04L
RN79
SRN1K5J-GP
66.15236.04L
1 2
C638
SCD1U10V2KX-4GP
DY
C638
SCD1U10V2KX-4GP
DY
1
2 3
4
RN28
SRN0J-10-GP-U
UMA
RN28
SRN0J-10-GP-U
UMA
12
R302 4K7R2J-2-GP
DY
R302 4K7R2J-2-GP
DY
12
MLVG04023R0QV05-GP
EC64
DY
MLVG04023R0QV05-GP
EC64
DY
1 2
C34
SCD1U10V2KX-4GP
DY
C34
SCD1U10V2KX-4GP
DY
1
2 3
4
RN43
SRN0J-6-GP
DIS
RN43
SRN0J-6-GP
DIS
1
2 3
4
RN27
SRN0J-10-GP-U
UMA
RN27
SRN0J-10-GP-U
UMA
BE1 1
A1
2
B1
3
GND 4
A2
5
B2
6
BE2 7
VCC 8
U72
PI5C3305L-GP
73.53305.A0B
U72
PI5C3305L-GP
73.53305.A0B
G
DS
Q19
2N7002EW-1-GP
DY
Q19
2N7002EW-1-GP
DY
1 2
R303
499R2F-2-GP
DY
R303
499R2F-2-GP
DY
1
2 3
4
RN32
SRN0J-6-GP
UMA
RN32
SRN0J-6-GP
UMA
1 2
R288
20KR2F-L-GP
DY
R288
20KR2F-L-GP
DY
1 2
R304 10KR2J-3-GP
DIS
R304 10KR2J-3-GP
DIS
1 2
C32
SCD1U10V2KX-4GP
DY
C32
SCD1U10V2KX-4GP
DY
1 2
R282
4K7R2J-2-GP
DY
R282
4K7R2J-2-GP
DY
12
EC65
SC220P50V2JN-3GP
DY
EC65
SC220P50V2JN-3GP
DY
1 2
R492
2K2R2F-GP
R492
2K2R2F-GP
1 2
R305
0R2J-2-GP
UMA
R305
0R2J-2-GP
UMA
1 2
R477
0R2J-2-GP
HDMI
R477
0R2J-2-GP
HDMI
12
R283
4K7R2J-2-GP
DY
R283
4K7R2J-2-GP
DY
1
23
4
RN6
SRN1K5J-GP
66.15236.04L
RN6
SRN1K5J-GP
66.15236.04L

5
5
4
4
3
3
2
2
1
1
D D
C C
B B
A A
SATA_RXN0
SATA_TXP0
SATA_TXN0
SATA_RXP0
5V_S0
3D3V_S03D3V_S0 3D3V_S0 3D3V_S0
SATA_RXP0 13
SATA_TXP0 13
SATA_RXN0 13
SATA_TXN0 13
Title
Size Document Number Rev
Date: Sheet of
Wistron Corporation
21F, 88, Sec.1, Hsin Tai Wu Rd., Hsichih,
Taipei Hsien 221, Taiwan, R.O.C.
JV50-TR8
-1
HDD
22 63Monday, October 26, 2009
JV50-TR8
Title
Size Document Number Rev
Date: Sheet of
Wistron Corporation
21F, 88, Sec.1, Hsin Tai Wu Rd., Hsichih,
Taipei Hsien 221, Taiwan, R.O.C.
JV50-TR8
-1
HDD
22 63Monday, October 26, 2009
JV50-TR8
Title
Size Document Number Rev
Date: Sheet of
Wistron Corporation
21F, 88, Sec.1, Hsin Tai Wu Rd., Hsichih,
Taipei Hsien 221, Taiwan, R.O.C.
JV50-TR8
-1
HDD
22 63Monday, October 26, 2009
JV50-TR8
SATA Connector
MP
MP
1
2
3
D19
BAV99PT-GP-U
83.00099.K11
DY
D19
BAV99PT-GP-U
83.00099.K11
DY
1
2
3
D24
BAV99PT-GP-U
83.00099.K11
DY
D24
BAV99PT-GP-U
83.00099.K11
DY
1
2
3
D22
BAV99PT-GP-U
83.00099.K11
DY
D22
BAV99PT-GP-U
83.00099.K11
DY
12
C685
SCD1U16V2ZY-2GP
DY
C685
SCD1U16V2ZY-2GP
DY
NP1
NP2
23
24
1
2
3
4
5
6
7
8
9
10
11
12
13
14
15
16
17
18
19
20
21
22
SATA1
SKT-SATA22P-27-GP-U1
62.10065.471
2ND = 62.10065.551
3RD = 62.10065.661
SATA1
SKT-SATA22P-27-GP-U1
62.10065.471
2ND = 62.10065.551
3RD = 62.10065.661
12
TC22
SC10U10V5ZY-1GP
TC22
SC10U10V5ZY-1GP
1
2
3
D21
BAV99PT-GP-U
83.00099.K11
DY
D21
BAV99PT-GP-U
83.00099.K11
DY
A K
D23
SS24-GP
83.2R004.08G
2ND = 83.2R004.J8M
3RD = 83.2R004.H8M
D23
SS24-GP
83.2R004.08G
2ND = 83.2R004.J8M
3RD = 83.2R004.H8M

5
5
4
4
3
3
2
2
1
1
D D
C C
B B
A A
SATA_RXN1
SATA_TXN1
SATA_RXP1
SATA_TXP1
ODD_MD
ODD_DP
3D3V_S03D3V_S0 3D3V_S0 3D3V_S0
5V_S0
SATA_TXN113
SATA_TXP113
SATA_RXP113 SATA_RXN113
Title
Size Document Number Rev
Date: Sheet of
Wistron Corporation
21F, 88, Sec.1, Hsin Tai Wu Rd., Hsichih,
Taipei Hsien 221, Taiwan, R.O.C.
JV50-TR8
-1
ODD
23 63Monday, October 26, 2009
JV50-TR8
Title
Size Document Number Rev
Date: Sheet of
Wistron Corporation
21F, 88, Sec.1, Hsin Tai Wu Rd., Hsichih,
Taipei Hsien 221, Taiwan, R.O.C.
JV50-TR8
-1
ODD
23 63Monday, October 26, 2009
JV50-TR8
Title
Size Document Number Rev
Date: Sheet of
Wistron Corporation
21F, 88, Sec.1, Hsin Tai Wu Rd., Hsichih,
Taipei Hsien 221, Taiwan, R.O.C.
JV50-TR8
-1
ODD
23 63Monday, October 26, 2009
JV50-TR8
SATA ODD Connector
MPMP
-1
1
2
3
D8
BAV99PT-GP-U
83.00099.K11
DY
D8
BAV99PT-GP-U
83.00099.K11
DY
1
TP152
TPAD14-GP
TP152
TPAD14-GP
1
2
3
D7
BAV99PT-GP-U
83.00099.K11
DY
D7
BAV99PT-GP-U
83.00099.K11
DY
1 2
R165
10KR2J-3-GP
DY
R165
10KR2J-3-GP
DY
1
2
3
D5
BAV99PT-GP-U
83.00099.K11
DY
D5
BAV99PT-GP-U
83.00099.K11
DY
12
TC9
SC10U10V5ZY-1GP
TC9
SC10U10V5ZY-1GP
12
C430
SCD1U16V2ZY-2GP
C430
SCD1U16V2ZY-2GP
S1
S2
S3
S4
S5
S6
S7
P1
P2
P3
P4
P5
13
14
P6
ODD1
SKT-SATA7P+6P-59-GP
62.10065.751
2ND = 62.10065.851
3RD = 62.10065.B01
ODD1
SKT-SATA7P+6P-59-GP
62.10065.751
2ND = 62.10065.851
3RD = 62.10065.B01
KA
D4
SSM24PT-GP
DY
83.2R004.H8M
D4
SSM24PT-GP
DY
83.2R004.H8M
1
2
3
D6
BAV99PT-GP-U
83.00099.K11
DY
D6
BAV99PT-GP-U
83.00099.K11
DY

5
5
4
4
3
3
2
2
1
1
D D
C C
B B
A A
USB_5+
USB_5-
3D3V_BT_S0
3D3V_BT_S0
USB_5-
USB_5+
3D3V_BT_S0
3D3V_S0
3D3V_BT_S0
BLUETOOTH_EN 36
USBPN5 12
USBPP5 12
Title
Size Document Number Rev
Date: Sheet of
Wistron Corporation
21F, 88, Sec.1, Hsin Tai Wu Rd., Hsichih,
Taipei Hsien 221, Taiwan, R.O.C.
BLUETOOTH
24 63Thursday, November 12, 2009
JV50-TR8
-1
JV50-TR8
Title
Size Document Number Rev
Date: Sheet of
Wistron Corporation
21F, 88, Sec.1, Hsin Tai Wu Rd., Hsichih,
Taipei Hsien 221, Taiwan, R.O.C.
BLUETOOTH
24 63Thursday, November 12, 2009
JV50-TR8
-1
JV50-TR8
Title
Size Document Number Rev
Date: Sheet of
Wistron Corporation
21F, 88, Sec.1, Hsin Tai Wu Rd., Hsichih,
Taipei Hsien 221, Taiwan, R.O.C.
BLUETOOTH
24 63Thursday, November 12, 2009
JV50-TR8
-1
JV50-TR8
BLUETOOTH MODULE
EC21 put near
BLUE1 / all
USB put one
choke near
connector by
EMI request
1.5A / High Active Voltage 2V
1
TP236AFTE14P-GP TP236AFTE14P-GP
12
EC98
SCD1U16V2ZY-2GP
DY
EC98
SCD1U16V2ZY-2GP
DY
4
3
2
1
5 6
BT1
ACES-CON4-1-GP-U2
20.D0197.104
2ND = 20.F0984.004
BT1
ACES-CON4-1-GP-U2
20.D0197.104
2ND = 20.F0984.004
12
R527
0R0402-PAD
R527
0R0402-PAD
1 2
C920
SC4D7U10V5ZY-3GP
DY
C920
SC4D7U10V5ZY-3GP
DY
12
R528
0R0402-PAD
R528
0R0402-PAD
1
TP237AFTE14P-GP TP237AFTE14P-GP
1
TP235AFTE14P-GP TP235AFTE14P-GP
OUT
1
GND
2
NC#3
3EN 4
IN 5
U68
G5240B1T1U-GP
74.05240.A7F
2ND = 74.09711.A7F
U68
G5240B1T1U-GP
74.05240.A7F
2ND = 74.09711.A7F

5
5
4
4
3
3
2
2
1
1
D D
C C
B B
A A
USBPN0 USBPP0
USBPN2 USBPP2
USB_OC#4
USBPN1
USBPP1
USB_PWR_EN#
USB_0+
USB_0-
USB_2+
USB_2-
5V_USB1_S0
5V_USB1_S0
5V_S5
5V_USB1_S0
5V_S5
5V_USB1_S0
5V_USB1_S0
5V_USB1_S0
USB_OC#0 12
USB_OC#412
USB_PWR_EN#36
USBPN312 USBPP312
USBPN112 USBPP112
USBPN012 USBPP012
USBPN212 USBPP212
Title
Size Document Number Rev
Date: Sheet of
Wistron Corporation
21F, 88, Sec.1, Hsin Tai Wu Rd., Hsichih,
Taipei Hsien 221, Taiwan, R.O.C.
USB
25 63Monday, October 26, 2009
JV50-TR8
-1
JV50-TR8
Title
Size Document Number Rev
Date: Sheet of
Wistron Corporation
21F, 88, Sec.1, Hsin Tai Wu Rd., Hsichih,
Taipei Hsien 221, Taiwan, R.O.C.
USB
25 63Monday, October 26, 2009
JV50-TR8
-1
JV50-TR8
Title
Size Document Number Rev
Date: Sheet of
Wistron Corporation
21F, 88, Sec.1, Hsin Tai Wu Rd., Hsichih,
Taipei Hsien 221, Taiwan, R.O.C.
USB
25 63Monday, October 26, 2009
JV50-TR8
-1
JV50-TR8
100 mil
USB1
USB2
1.U75 as close to the USB2 as possible
2.U76 as close to the USB1 as possible
2008/11/06
-1
-1_20091019
12
R133
0R0402-PAD
R133
0R0402-PAD
12
EC79
SCD1U16V2ZY-2GP
EC79
SCD1U16V2ZY-2GP
12
TC24
SE220U6D3VM-7GP
DY
TC24
SE220U6D3VM-7GP
DY
12
R156
0R0402-PAD
R156
0R0402-PAD
12
EC84
SCD1U16V2ZY-2GP
DY
EC84
SCD1U16V2ZY-2GP
DY
12
R157
0R0402-PAD
R157
0R0402-PAD
5
1
2
3
4
6
USB1
SKT-USB-268-GP
22.10321.111
3RD = 22.10218.P01
2ND = 22.10218.W51
USB1
SKT-USB-268-GP
22.10321.111
3RD = 22.10218.P01
2ND = 22.10218.W51
5
1
2
3
4
6
USB3
SKT-USB-268-GP
22.10321.111
3RD = 22.10218.P01
2ND = 22.10218.W51
USB3
SKT-USB-268-GP
22.10321.111
3RD = 22.10218.P01
2ND = 22.10218.W51
1
2 3
4
U17
AOZ8001J-GP-U1
83.08000.AAE
DY
U17
AOZ8001J-GP-U1
83.08000.AAE
DY
12
C836
SC4D7U6D3V3MX-2GP
C836
SC4D7U6D3V3MX-2GP
12
EC85
SCD1U16V2ZY-2GP
DY
EC85
SCD1U16V2ZY-2GP
DY
1
TP173 AFTE14P-GPTP173 AFTE14P-GP
1
TP174 AFTE14P-GPTP174 AFTE14P-GP
GND
1
VIN
2
VIN
3
EN#
4FLG# 5
VOUT 6
VOUT 7
VOUT 8
U54
RT9715DGF-GP
74.09715.079
2ND = 74.00547.A79
U54
RT9715DGF-GP
74.09715.079
2ND = 74.00547.A79
4
3
2
1
5
6
7
8
9
10
11
12
13
14
15
16
17
USBCN1
ACES-CON15-8-GP-U1
20.F1290.015
2ND = 20.F1035.015
3RD = 21.D0214.115
USBCN1
ACES-CON15-8-GP-U1
20.F1290.015
2ND = 20.F1035.015
3RD = 21.D0214.115
1
2 3
4
U14
AOZ8001J-GP-U1
83.08000.AAE
DY
U14
AOZ8001J-GP-U1
83.08000.AAE
DY
12
EC83
SC1000P50V3JN-GP-U
DY
EC83
SC1000P50V3JN-GP-U
DY
12
C837
SC1U10V3ZY-6GP
C837
SC1U10V3ZY-6GP
12
TC29
SE220U6D3VM-7GP
79.22710.6AL
2ND = 77.92271.021
TC29
SE220U6D3VM-7GP
79.22710.6AL
2ND = 77.92271.021
1
TP176 AFTE14P-GPTP176 AFTE14P-GP
12
R134
0R0402-PAD
R134
0R0402-PAD

5
5
4
4
3
3
2
2
1
1
D D
C C
B B
A A
SI
ENERGY_DET
PCIE_SDSVDD
LAN_SMB_CLK
LAN_SMB_DATA
LAN_AVDD
BIASVDD_G
XTALVDD_G
LAN_AVDD
UART_MODE
GPIO0
GPIO2
AVDDL_G
LAN_AVDD
LAN_X0
RDAC
LAN_XO_R
LAN_XI
LAN_CLKREQ#
PCIE_PLLVDD
LAN_AVDD
GPHY_PLLVDD
LAN_RST
PCIE_PLLVDD
GPHY_PLLVDD
PCIE_SDSVDD
AVDDL_G
AVDDL_G
XTALVDD_G
SCLK
BIASVDD_G
SO
CS#
REGCTL12
PCIE_RXDN
PCIE_RXDP
LOW_PWR
VMAINPRSNT
VAUX_PRESENT
AVDDL_G
VMAINPRSNT
EE_WP
SO
SCLK
EE_WP
LAN_CLKREQ#
VAUX_PRESENT
1D2V_LAN_S5
1D2V_LAN_S5
3D3V_LAN_S5
3D3V_LAN_S0
3D3V_S0
3D3V_AUX_S5
3D3V_LAN_S5
2D5V_1D2V_LAN
2D5V_1D2V_LAN
3D3V_S5 3D3V_LAN_S5
1D2V_LAN_S5
3D3V_LAN_S5
1D2V_LAN_S5
2D5V_1D2V_LAN
3D3V_LAN_S5
3D3V_LAN_S0
3D3V_LAN_S5
3D3V_LAN_S5
MDI1- 27
MDI0- 27
MDI0+ 27
MDI1+ 27
MDI3- 27
MDI2- 27
MDI2+ 27
MDI3+ 27
SMB_DATA12,33,34 SMB_CLK12,33,34
CLK_PCIE_LAN3 CLK_PCIE_LAN#3
PLT_RST1#6,9,11,33,36,55 PCIE_WAKE#12,34
ENERGY_DET 36
PCIE_TXN18 PCIE_TXP18 PCIE_RXN18 PCIE_RXP18
LAN_ACT_LED# 27
10M/100M/1G_LED# 27
LOW_PWR36
LAN_CLKREQ#3
Title
Size Document Number Rev
Date: Sheet of
Wistron Corporation
21F, 88, Sec.1, Hsin Tai Wu Rd., Hsichih,
Taipei Hsien 221, Taiwan, R.O.C.
JV50-TR8
-1
BCM5784MKMLG
Custom
26 63Monday, October 26, 2009
JV50-TR8
Title
Size Document Number Rev
Date: Sheet of
Wistron Corporation
21F, 88, Sec.1, Hsin Tai Wu Rd., Hsichih,
Taipei Hsien 221, Taiwan, R.O.C.
JV50-TR8
-1
BCM5784MKMLG
Custom
26 63Monday, October 26, 2009
JV50-TR8
Title
Size Document Number Rev
Date: Sheet of
Wistron Corporation
21F, 88, Sec.1, Hsin Tai Wu Rd., Hsichih,
Taipei Hsien 221, Taiwan, R.O.C.
JV50-TR8
-1
BCM5784MKMLG
Custom
26 63Monday, October 26, 2009
JV50-TR8
Place PLLVDD/AVDDL
CKT as close to chip as
possible
CO-Layout BCM5764 and BCM5784
modify BOM :71.05784.M03
1ST 84.DCP69.01B
12
C114
SCD1U10V2KX-4GP
C114
SCD1U10V2KX-4GP
1 2 C96SCD1U16V2KX-3GP C96SCD1U16V2KX-3GP
12 R47
0R2J-2-GP
DY
R47
0R2J-2-GP
DY
1 2
R48
0R0402-PAD
R48
0R0402-PAD
TP59 TPAD14-GPTP59 TPAD14-GP
12
C107
SCD1U10V2KX-4GP
C107
SCD1U10V2KX-4GP
1 2
R44
FCM1608K-601T03GP
68.00217.241
R44
FCM1608K-601T03GP
68.00217.241
12
C43
SCD1U10V2KX-4GP
C43
SCD1U10V2KX-4GP
1 2
R27
FCM1608K-601T03GP
68.00217.241
R27
FCM1608K-601T03GP
68.00217.241
12
C115
SCD1U10V2KX-4GP
C115
SCD1U10V2KX-4GP
12
R35
10KR2J-3-GP
DY
R35
10KR2J-3-GP
DY
1 2
R22
1K24R2F-GP
R22
1K24R2F-GP
12
C939
SCD1U10V2KX-4GP
C939
SCD1U10V2KX-4GP
12
C105
SC15P50V2JN-2-GP
C105
SC15P50V2JN-2-GP
12
C110
SC4D7U6D3V3MX-2GP
C110
SC4D7U6D3V3MX-2GP
12
C73
SCD1U10V2KX-4GP
C73
SCD1U10V2KX-4GP
12
C51
SC4D7U6D3V3MX-2GP
C51
SC4D7U6D3V3MX-2GP
12
C81
SCD1U10V2KX-4GP
C81
SCD1U10V2KX-4GP
12
C45
SCD1U10V2KX-4GP
C45
SCD1U10V2KX-4GP
1
2
3
4 5
6
7
8
RN15
SRN1KJ-10-GP-U
RN15
SRN1KJ-10-GP-U
12
R42
1D5R3F-GP
R42
1D5R3F-GP
12
C98
SCD1U10V2KX-4GP
C98
SCD1U10V2KX-4GP
12
C100
SCD1U10V2KX-4GP
C100
SCD1U10V2KX-4GP
1 2
X1 XTAL-25MHZ-102-GP
82.30020.851
2ND = 82.30020.791
X1 XTAL-25MHZ-102-GP
82.30020.851
2ND = 82.30020.791
12
C50
SC4D7U6D3V3MX-2GP C50
SC4D7U6D3V3MX-2GP
12
C75
SC4D7U6D3V3MX-2GP
C75
SC4D7U6D3V3MX-2GP
12
C69
SCD1U10V2KX-4GP
C69
SCD1U10V2KX-4GP
1 2
R20
FCM1608K-601T03GP
68.00217.241
R20
FCM1608K-601T03GP
68.00217.241
12
C72
SCD1U10V2KX-4GP
C72
SCD1U10V2KX-4GP
12
C113
SCD1U10V2KX-4GP
C113
SCD1U10V2KX-4GP
12
C109
SC4D7U6D3V3MX-2GP
DY
C109
SC4D7U6D3V3MX-2GP
DY
1 2
R32
0R0603-PAD
R32
0R0603-PAD
1 2 C87SCD1U16V2KX-3GP C87SCD1U16V2KX-3GP
A0
1
A1
2
A2
3
GND
4SDA 5
SCL 6
WP 7
VCC 8
U3
AT24C02BN-SH-T-GP
72.24C02.R01
2ND = 72.24C02.M01
U3
AT24C02BN-SH-T-GP
72.24C02.R01
2ND = 72.24C02.M01
SPD100LED# 1
LINKLED# 2
LOW_PWR
3
GPIO_0/SERIAL_DO 4
VDDC_IO
5
VDDIO 6
GPIO_1/SERIAL_DI 7
GPIO_2 8
UART_MODE 9
PERST#
10
CLKREQ#
11
WAKE#
12
VDDC
13
REGCTL12 14
VDDIO 15
SUPER_IDDQ 16
VDDC_IO 17
REGOUT12_IO 18
VDDIO 19
VDDC
20
XTALI
21 XTALO
22
XTALVDDH 23
PCIE_VDDL
24
PCIE_TXD_N
25 PCIE_TXD_P
26
PCIE_PLLVDDL
27
PCIE_REFCLK_N
28 PCIE_REFCLK_P
29
PCIE_PLLVDDL
30
PCIE_RXD_P
31
PCIE_RXD_N
32
PCIE_VDDL
33
VDDC
34
GPHY_PLLVDDL
35
BIASVDDH 36
RDAC
37
DC#38 38
AVDDL
39
TRD0_P 40
TRD0_N 41
AVDDH 42
TRD1_N 43
TRD1_P 44
AVDDL
45
TRD2_P 46
TRD2_N 47
AVDDH 48
TRD3_N 49
TRD3_P 50
AVDDL
51
DC#52 52
VMAIN_PRSNT
53 VAUX_PRSNT
54
VDDC_IO
55
VDDIO 56
TEST2
57 TEST1
58
ENERGY_DET 59
VDDC
60
VDDIO 61
CS# 62
SI 63
SO/EEDATA 64
SCLK/EECLK 65
TRAFFICLED# 66
SPD1000LED# 67
NC#68 68
GND
69
U4
BCM5784MKMLG-GP
71.05784.M03
U4
BCM5784MKMLG-GP
71.05784.M03
1 2
R46
0R0603-PAD
R46
0R0603-PAD
12
C38
SC4D7U6D3V3MX-2GP C38
SC4D7U6D3V3MX-2GP
1 2
R34 0R0402-PAD
R34 0R0402-PAD
12
C84
SCD1U10V2KX-4GP
C84
SCD1U10V2KX-4GP
1 2
R23
FCM1608K-601T03GP
68.00217.241
R23
FCM1608K-601T03GP
68.00217.241
12
C103
SCD1U10V2KX-4GP
C103
SCD1U10V2KX-4GP
12
C48
SCD1U10V2KX-4GP
C48
SCD1U10V2KX-4GP
12
C108
SC4D7U6D3V3MX-2GP
C108
SC4D7U6D3V3MX-2GP
TP61 TPAD14-GPTP61 TPAD14-GP
12
C58
SC10U10V5ZY-1GP
C58
SC10U10V5ZY-1GP
12
R45 200R2J-L1-GPR45 200R2J-L1-GP
12
R40
10KR2J-3-GP
DY
R40
10KR2J-3-GP
DY
TP183TPAD14-GPTP183TPAD14-GP
2
1
3
Q5
BCP69-GP
2ND = 84.00069.B1B
Q5
BCP69-GP
2ND = 84.00069.B1B
12
C64
SCD1U10V2KX-4GP
C64
SCD1U10V2KX-4GP
12
C67
SCD1U10V2KX-4GP
C67
SCD1U10V2KX-4GP
12
C112
SCD1U10V2KX-4GP
C112
SCD1U10V2KX-4GP
1 2
R18
FCM1608K-601T03GP
68.00217.241
R18
FCM1608K-601T03GP
68.00217.241
1
2
3
45
6
7
8
RN104
SRN4K7J-10-GP
RN104
SRN4K7J-10-GP
12
C54
SCD1U10V2KX-4GP
DY
C54
SCD1U10V2KX-4GP
DY
12
C56
SCD1U10V2KX-4GP
C56
SCD1U10V2KX-4GP
12
C44
SCD1U10V2KX-4GP
C44
SCD1U10V2KX-4GP
12
C116
SCD1U10V2KX-4GP
C116
SCD1U10V2KX-4GP
12
R549
10KR2J-3-GP
R549
10KR2J-3-GP
1 2
R28
0R0603-PAD
R28
0R0603-PAD
1 2
R39 0R0402-PAD
R39 0R0402-PAD
1 2
R26
0R0603-PAD
R26
0R0603-PAD
12
C93
SCD1U10V2KX-4GP
C93
SCD1U10V2KX-4GP
12
C92
SC15P50V2JN-2-GP
C92
SC15P50V2JN-2-GP
12
C117
SC47P50V2JN-3GP
DY
C117
SC47P50V2JN-3GP
DY

A
A
B
B
C
C
D
D
E
E
4 4
3 3
2 2
1 1
CONN_PWR2
CONN_PWR
10M/100M/1G_LED#
LAN_ACT_LED#
MCT4
MCT_R
MCT3
MCT2
MCT1
RJ45_1
RJ45_8
RJ45_6
RJ45_3
RJ45_2
RJ45_7
RJ45_5
RJ45_4
CONN_PWR
XRF_TDC RJ45_6
RJ45_2
RJ45_3
RJ45_1
MCT1
MCT2
RJ45_4
RJ45_5
RJ45_7
RJ45_8
MCT4
MCT3
CONN_PWR2
3D3V_LAN_S5
2D5V_1D2V_LAN
10M/100M/1G_LED#26
MDI1-26
MDI1+26
MDI0-26
MDI0+26
MDI3+26
MDI3-26
MDI2+26
MDI2-26
LAN_ACT_LED#26
Title
Size Document Number Rev
Date: Sheet of
Wistron Corporation
21F, 88, Sec.1, Hsin Tai Wu Rd., Hsichih,
Taipei Hsien 221, Taiwan, R.O.C.
-1
LAN CONN
A3
27 63Monday, October 26, 2009
JV50-TR8
JV50-TR8
Title
Size Document Number Rev
Date: Sheet of
Wistron Corporation
21F, 88, Sec.1, Hsin Tai Wu Rd., Hsichih,
Taipei Hsien 221, Taiwan, R.O.C.
-1
LAN CONN
A3
27 63Monday, October 26, 2009
JV50-TR8
JV50-TR8
Title
Size Document Number Rev
Date: Sheet of
Wistron Corporation
21F, 88, Sec.1, Hsin Tai Wu Rd., Hsichih,
Taipei Hsien 221, Taiwan, R.O.C.
-1
LAN CONN
A3
27 63Monday, October 26, 2009
JV50-TR8
JV50-TR8
DOC_TIP,DOC_RING,TIP,RING:
W/S : 10/100 @ Surface layers
10/20 @ Inner layers
LAN Connector
1.route on bottom as differential pairs.
2.Tx+/Tx- are pairs. Rx+/Rx- are pairs.
3.No vias, No 90 degree bends.
4.pairs must be equal lengths.
5.6mil trace width,12mil separation.
6.36mil between pairs and any other trace.
7.Must not cross ground moat,except
RJ-45 moat.
LAN Connector
GIGA Lan Transformer
A2(+) A1(-)::GREEN
A2(+) A3(-):ORANGE
B1(+) B2(-):YELLOW
1ST 68.HD081.30B
1ST 68.HD081.30B
12
C31
SCD1U16V2ZY-2GP
C31
SCD1U16V2ZY-2GP
1 2
EC11
SC100P50V2JN-3GP
DY
EC11
SC100P50V2JN-3GP
DY
C11
SC1KP50V2KX-1GP
DY
C11
SC1KP50V2KX-1GP
DY
A1
A2
A3
1
2
3
4
5
6
7
8
B1
B2
9
10
RJ45
RJ45-125-GP-U1
22.10277.021
2ND = 22.10277.231
RJ45
RJ45-125-GP-U1
22.10277.021
2ND = 22.10277.231
1 2
R15 0R2J-2-GP
DY
R15 0R2J-2-GP
DY
12
C570
SC1KP2KV6KX-GP
C570
SC1KP2KV6KX-GP
1
2
3
4 5
6
7
8
RN5
SRN470J-3-GP
RN5
SRN470J-3-GP
1
2
3 10
9
11
7
8
6
12
4
5
XF2
XFORM-271-GP
2ND = 68.68160.30B
XF2
XFORM-271-GP
2ND = 68.68160.30B
1 2
EC60
SC100P50V2JN-3GP
DY
EC60
SC100P50V2JN-3GP
DY
C558
SC1KP50V2KX-1GP
DY
C558
SC1KP50V2KX-1GP
DY
12
C16
SCD1U16V2ZY-2GP
C16
SCD1U16V2ZY-2GP
1
2
3
4 5
6
7
8
RN77
SRN75J-1-GP
RN77
SRN75J-1-GP
12
C39
SCD1U16V2ZY-2GP
C39
SCD1U16V2ZY-2GP
1
2
3 10
9
11
7
8
6
12
4
5
XF1
XFORM-271-GP
2ND = 68.68160.30B
XF1
XFORM-271-GP
2ND = 68.68160.30B
12
C14
SCD1U16V2ZY-2GP
C14
SCD1U16V2ZY-2GP

5
5
4
4
3
3
2
2
1
1
D D
C C
B B
A A
DMIC_DAT
DMIC_CLK
AC97_DATIN
AUD_SPDIF_OUT
MIC1-R_PORT-B_1
MIC1V_R
MIC1-L_PORT-BMIC1-L_PORT-B_1 MIC1-R_PORT-B
JDREF
RESET#
AUDIP_PC_BEEP
BCLK
ALC861_LINE_IN_L
KBC_BEEP_1 AUDIO_BEEP
SPKR_SB_1
ALC861_LINE_IN_R
VREF MONO-OUT
ALC268_SENSE
ALC_EAPD
MXM_SPDIF
IMT_MIC1-L
IMT_MIC1-R
MIC2-VREFO MIC1V_L
INT_MIC_2
3D3V_S0
5VA_S0
3D3V_S0
AUD_SPDIF_OUT 30
ACZ_RST# 12,31
ACZ_SYNC 12,31
ACZ_BITCLK 12
ACZ_SDATAIN0 12
ACZ_SDATAOUT 12
LINE_IN_L30 LINE_IN_R30
ACZ_SPKR12
KBC_BEEP36
LINEIN_JD# 30
MIC_JD# 30
LINEOUT_JD# 30
SOUNDL 29
SOUNDR 29
FRONTL 29
FRONTR 29
ALC_EAPD 29
AUD_MICIN_L30 AUD_MICIN_R30
INT_MIC30
Title
Size Document Number Rev
Date: Sheet of
Wistron Corporation
21F, 88, Sec.1, Hsin Tai Wu Rd., Hsichih,
Taipei Hsien 221, Taiwan, R.O.C.
Azalia codec ALC888
A3
28 63Monday, October 26, 2009
JV50-TR8
-1
JV50-TR8
Title
Size Document Number Rev
Date: Sheet of
Wistron Corporation
21F, 88, Sec.1, Hsin Tai Wu Rd., Hsichih,
Taipei Hsien 221, Taiwan, R.O.C.
Azalia codec ALC888
A3
28 63Monday, October 26, 2009
JV50-TR8
-1
JV50-TR8
Title
Size Document Number Rev
Date: Sheet of
Wistron Corporation
21F, 88, Sec.1, Hsin Tai Wu Rd., Hsichih,
Taipei Hsien 221, Taiwan, R.O.C.
Azalia codec ALC888
A3
28 63Monday, October 26, 2009
JV50-TR8
-1
JV50-TR8
"VAUX" Pull high to enable standby mode
ALC888S
Sense resistors need close codec
-1
-1
-1
-1
1 2
C911SC4D7U6D3V3MX-2GP C911SC4D7U6D3V3MX-2GP
1
TP224TPAD14-GP TP224TPAD14-GP
12
C909
SC10U10V5ZY-1GP
C909
SC10U10V5ZY-1GP
1
2
3
4 5
6
7
8
RN103
SRN75J-1-GP
RN103
SRN75J-1-GP
12
C897 SC33P50V2JN-3GP
C897 SC33P50V2JN-3GP
1 2
C906SC4D7U6D3V3MX-2GP C906SC4D7U6D3V3MX-2GP
1 2
R517 39R2J-L-GPR517 39R2J-L-GP
1 2
C901
SC1U10V3KX-3GP
C901
SC1U10V3KX-3GP
1 2
R518
20KR2F-L-GP
R518
20KR2F-L-GP
12
C917
SCD47U16V3ZY-3GP
C917
SCD47U16V3ZY-3GP
12
C915
SC4D7U6D3V5KX-3GP
C915
SC4D7U6D3V5KX-3GP
12
C912
SCD1U10V2KX-4GP
C912
SCD1U10V2KX-4GP
DVDD 1
DVDD_IO 9
AVDD1 25
AVDD2 38
BEEP 12
RESET# 11
SYNC 10
BCLK 6
AGPIO 33
LFE 44
CENTER 43
SENSE_B 34
SENSE_A 13
LINE1_L
23
LINE1_R
24
LINE2_L
14
LINE2_R
15
LINE1_VREFO
29
LINE2_VREFO
31
MIC1_L
21
MIC1_R
22
MIC2_L
16
MIC2_R
17
MIC1_VREFO_R
32
MIC1_VREFO_L
28
MIC2_VREFO
30
AVSS1
26
AVSS2
42
DVSS
4
DVSS
7
VREF
27
JDREF
40
PIN37_VREFO
37
GPIO0/DMIC_CLK/SPDIFO2
2
GPIO1/DMIC_DATA
3
CD_L
18
CD_R
20
CD_GND
19
SDATA_OUT 5
SDATA_IN 8
SPDIFO1 48
SPDIFI/EAPD 47
SIDESURR_L 45
SIDESURR_R 46
SURR_L 39
SURR_R 41
FRONT_L 35
FRONT_R 36
U64
ALC888S-VC2-GR-GP
71.00888.D0G
U64
ALC888S-VC2-GR-GP
71.00888.D0G
1 2
C893SCD47U16V3ZY-3GP C893SCD47U16V3ZY-3GP
1 2
C899
SC22P50V2JN-4GP
DY
C899
SC22P50V2JN-4GP
DY
12
R515
1K91R2F-1-GP
R515
1K91R2F-1-GP
1 2
C904SC1U10V3ZY-6GP C904SC1U10V3ZY-6GP
1
TP223 TPAD14-GPTP223 TPAD14-GP
1
TP234 TPAD14-GPTP234 TPAD14-GP
12
R521
20KR2F-L-GP
R521
20KR2F-L-GP
1 2
C902SC1U10V3ZY-6GP C902SC1U10V3ZY-6GP
1
2 3
4
RN108
SRN47K-2-GP-U
RN108
SRN47K-2-GP-U
1
TP225 TPAD14-GPTP225 TPAD14-GP
1 2
R519
10KR2F-2-GP
R519
10KR2F-2-GP
1 2
R516
0R0402-PAD
R516
0R0402-PAD
12
C898
SC10U10V5ZY-1GP
C898
SC10U10V5ZY-1GP
12
C914
SC4D7U6D3V5KX-3GP
C914
SC4D7U6D3V5KX-3GP
12
C919
SC10U10V5ZY-1GP
DY
C919
SC10U10V5ZY-1GP
DY
1 2
C894SCD47U16V3ZY-3GP C894SCD47U16V3ZY-3GP
1 2
R520
39K2R2F-L-GP
R520
39K2R2F-L-GP
12
C896
SC100P50V2JN-3GP
C896
SC100P50V2JN-3GP
1 2
C895
SC22P50V2JN-4GP
DY
C895
SC22P50V2JN-4GP
DY
1 2
C905SC4D7U6D3V3MX-2GP C905SC4D7U6D3V3MX-2GP
1 2
R514
0R0402-PAD
R514
0R0402-PAD
1 2
C907SC4D7U6D3V3MX-2GP C907SC4D7U6D3V3MX-2GP
12
C900
SCD1U10V2KX-4GP
C900
SCD1U10V2KX-4GP
12
C916
SC4D7U6D3V5KX-3GP
C916
SC4D7U6D3V5KX-3GP
1
2
3
4 5
6
7
8
RN109
SRN2K2J-2-GP
RN109
SRN2K2J-2-GP

A
A
B
B
C
C
D
D
E
E
4 4
3 3
2 2
1 1
AUD_AMP_GAIN2AUD_AMP_GAIN1
AMP_MUTE#_R
MAX9789A_SHDN#
AUD_SPK_ENABLE#
AUD_CPVSS
AUD_SET
AUD_BIAS
AMP_C1P
AMP_C1N
AUD_SPK_ENABLE#
AMP_MUTE#_R
AMP_REGEN
MAX9789A_SHDN#
AUD_LIN_L
AUD_LIN_R AUD_LIN_R_1
AUD_LIN_L_1
SPKR_L-
SPKR_R-
SPKR_R+
SPKR_L+
SPKR_R+1
SPKR_L+1
AUD_AMP_GAIN1
AUD_AMP_GAIN2
AUD_HP1_OUT_R2
AUD_HP1_OUT_L2AUD_HP1_OUT_L1
AUD_HP1_OUT_R1
5V_S0 +5V_SPK_AMP
+5V_SPK_AMP
+5V_SPK_AMP
3D3V_S0
+5V_SPK_AMP
5VA_S0 5V_S0
+5V_SPK_AMP
+5V_SPK_AMP +5V_SPK_AMP
ALC_EAPD28
AMP_SHUTDOWN# 36
AMP_SHUTDOWN# 36
SOUNDR 28
SOUNDL 28
SPKR_L+30 SPKR_L-30 SPKR_R-30 SPKR_R+30
SPKR_R+130 SPKR_L+130
FRONTR28 FRONTL28
Title
Size Document Number Rev
Date: Sheet of
Wistron Corporation
21F, 88, Sec.1, Hsin Tai Wu Rd., Hsichih,
Taipei Hsien 221, Taiwan, R.O.C.
JV50-TR8
-1
AUDIO AMP
29 63Monday, October 26, 2009
JV50-TR8
Title
Size Document Number Rev
Date: Sheet of
Wistron Corporation
21F, 88, Sec.1, Hsin Tai Wu Rd., Hsichih,
Taipei Hsien 221, Taiwan, R.O.C.
JV50-TR8
-1
AUDIO AMP
29 63Monday, October 26, 2009
JV50-TR8
Title
Size Document Number Rev
Date: Sheet of
Wistron Corporation
21F, 88, Sec.1, Hsin Tai Wu Rd., Hsichih,
Taipei Hsien 221, Taiwan, R.O.C.
JV50-TR8
-1
AUDIO AMP
29 63Monday, October 26, 2009
JV50-TR8
60ohm 100MHz
3000mA 0.05ohm DC
Close to Pin9
Close to U70.8 Close to U70.18
Signal inverter for speaker shutdown
1 1 21.6dB
0 0 6dB
GAIN1 GAIN2 GAIN
1 0 15.6dB
0 1 10dB
GAIN SETTING
12
C930
SC1U6D3V2KX-GP
C930
SC1U6D3V2KX-GP
12
R548
100KR2J-1-GP
DY
R548
100KR2J-1-GP
DY
1
2
3
D32
BAW56-3-GP
DY
D32
BAW56-3-GP
DY
12
C924
SC1U10V3KX-3GP
C924
SC1U10V3KX-3GP
1 2
C931 SC1U10V3KX-3GPC931 SC1U10V3KX-3GP
G
S
D
.
.
.
. .
U71
2N7002E-1-GP
84.2N702.D31
2ND = 84.2N702.E31
.
.
.
. .
U71
2N7002E-1-GP
84.2N702.D31
2ND = 84.2N702.E31
12
C923
SCD1U10V2KX-4GP
DY
C923
SCD1U10V2KX-4GP
DY
PGND
5PVDD 8
CPVDD 9
CPGND
11
CPVSS
13
PVSS
14
HPVDD 17
PVDD 18
PGND
21
HP_EN 22
GND
28
VDD 30
GND
33
LDO_SET 1
LDO_EN 4
BIAS 24
C1P 10
C1N 12
HPR
15
HPL
16
HP_INR
26
HP_INL
27
MUTE# 25
LDO_OUT 29
GAIN1
31
GAIN2
32
OUTL+
6
OUTL-
7
OUTR-
19
OUTR+
20 SPKR_INR 2
SPKR_INL 3
SPKR_EN# 23
U70
MAX9789CETJ-GP
74.09789.B13
U70
MAX9789CETJ-GP
74.09789.B13
1 2
C932 SC1U10V3KX-3GPC932 SC1U10V3KX-3GP
1 2
R544
10KR2J-3-GP
DY
R544
10KR2J-3-GP
DY
12
R542
100KR2J-1-GP
R542
100KR2J-1-GP
12
R533 8K2R2F-1-GPR533 8K2R2F-1-GP
1 2
R540
0R0402-PAD
R540
0R0402-PAD
12
C927
SCD1U10V2KX-4GP
C927
SCD1U10V2KX-4GP
1 2
C933 SC1U10V3KX-3GPC933 SC1U10V3KX-3GP
1 2
R537 0R0402-PADR537 0R0402-PAD
12
R534 8K2R2F-1-GP
R534 8K2R2F-1-GP
12
C937
SC4D7U6D3V3MX-2GP
C937
SC4D7U6D3V3MX-2GP
12
C925
SC1U6D3V2KX-GP
C925
SC1U6D3V2KX-GP
1 2
C935
SC1U25V3KX-1-GP
C935
SC1U25V3KX-1-GP
12
R545
100KR2J-1-GP
DY
R545
100KR2J-1-GP
DY
12
R546
100KR2J-1-GP
R546
100KR2J-1-GP
12
R543
0R0402-PAD
R543
0R0402-PAD
1 2
R539
2K2R2J-2-GP
R539
2K2R2J-2-GP
12
C929
SC1U6D3V2KX-GP
DY
C929
SC1U6D3V2KX-GP
DY
12
R532
0R0603-PAD
R532
0R0603-PAD
1 2
R541
2K2R2J-2-GP
R541
2K2R2J-2-GP
12
C926
SC1U6D3V2KX-GP
DY
C926
SC1U6D3V2KX-GP
DY
12
C928
SC10U6D3V5KX-1GP
C928
SC10U6D3V5KX-1GP
1 2
C934
SC1U25V3KX-1-GP
C934
SC1U25V3KX-1-GP
12
R536 0R2J-2-GP
DY
R536 0R2J-2-GP
DY
12
C936
SC1U10V3KX-3GP
C936
SC1U10V3KX-3GP
12
C922
SC10U6D3V5KX-1GP
C922
SC10U6D3V5KX-1GP
12
R547
100KR2J-1-GP
R547
100KR2J-1-GP
12
R538
100KR2J-1-GP
R538
100KR2J-1-GP
12
R535 100KR2J-1-GP
DY
R535 100KR2J-1-GP
DY
12
C938
SC1U10V3KX-3GP
C938
SC1U10V3KX-3GP

5
5
4
4
3
3
2
2
1
1
D D
C C
B B
A A
AUD_MICIN_R_2
AUD_MICIN_L_2
SPKR_L+
SPKR_R-
SPKR_R+
SPKR_L-
MIC_JD#
LINEOUT_JD#
LOUT_L+1
LOUT_R+1
LINE_IN_L_CONN
LINE_IN_R_CONN
AUD_MICIN_L_2
5V_SPDIF_S0
LINEOUT_JD#
SPKR_L-
SPKR_L+
SPKR_R+
SPKR_R-
INT_MIC_1
LINEIN_JD#
LINE_IN_R_CONN
LINE_IN_L_CONN
AUD_SPDIF_OUT
5V_SPDIF_S0
AUD_MICIN_R_2
5V_SPDIF_S0
LOUT_L+1
LOUT_R+1
INT_MIC_1
5V_S0
LINEIN_JD#28
MIC_JD#28
LINEOUT_JD#28
AUD_SPDIF_OUT28
SPKR_L+29 SPKR_R-29 SPKR_R+29
SPKR_L-29
INT_MIC 28
AUD_MICIN_L28 AUD_MICIN_R28
LINE_IN_R28 LINE_IN_L28
SPKR_R+129 SPKR_L+129
Title
Size Document Number Rev
Date: Sheet of
Wistron Corporation
21F, 88, Sec.1, Hsin Tai Wu Rd., Hsichih,
Taipei Hsien 221, Taiwan, R.O.C.
JV50-TR8
-1
AUDIO JACK
30 63Monday, October 26, 2009
JV50-TR8
Title
Size Document Number Rev
Date: Sheet of
Wistron Corporation
21F, 88, Sec.1, Hsin Tai Wu Rd., Hsichih,
Taipei Hsien 221, Taiwan, R.O.C.
JV50-TR8
-1
AUDIO JACK
30 63Monday, October 26, 2009
JV50-TR8
Title
Size Document Number Rev
Date: Sheet of
Wistron Corporation
21F, 88, Sec.1, Hsin Tai Wu Rd., Hsichih,
Taipei Hsien 221, Taiwan, R.O.C.
JV50-TR8
-1
AUDIO JACK
30 63Monday, October 26, 2009
JV50-TR8
Internal Speaker
LINE IN
MIC IN
LINE OUT
INT MIC
1ST 22.10133.H91
1ST 22.10133.I61
1ST 22.10133.I51
-1
-1
-1
-1
12
R51210KR2J-3-GP
DY
R51210KR2J-3-GP
DY
12
MLVG04023R0QV05-GP
EC105
DY
MLVG04023R0QV05-GP
EC105
DY
1 2
ER1
0R0402-PAD
ER1
0R0402-PAD
1
TP155AFTE14P-GP TP155AFTE14P-GP
12
EC1
SC100P50V2JN-3GP
DY
EC1
SC100P50V2JN-3GP
DY
12
R49810KR2J-3-GP
DY
R49810KR2J-3-GP
DY
1
2
3
4
5
6
NP1
NP2
METAL
MICIN1
PHONE-JK330-GP
2ND = 22.10088.H11
3RD = 22.10133.I21
METAL
MICIN1
PHONE-JK330-GP
2ND = 22.10088.H11
3RD = 22.10133.I21
1
2
3
4
AMIC1
ACES-CON2-12-GP-U
20.F1240.002
2ND = 20.F1561.002
AMIC1
ACES-CON2-12-GP-U
20.F1240.002
2ND = 20.F1561.002
1
TP168AFTE14P-GP TP168AFTE14P-GP
12
R51310KR2J-3-GP
DY
R51310KR2J-3-GP
DY
1
2 3
4
RN107
SRN75J-2-GP-U
RN107
SRN75J-2-GP-U
12
MLVG04023R0QV05-GP
EC104
DY
MLVG04023R0QV05-GP
EC104
DY
A
B
C
NP1
NP2
1
2
3
4
5
6
7
METAL
LED
DRIVE
IC
TX
LOUT1
PHONE-JK332-GP
2ND = 22.10257.091
3RD = 22.10133.I31
METAL
LED
DRIVE
IC
TX
LOUT1
PHONE-JK332-GP
2ND = 22.10257.091
3RD = 22.10133.I31
12
EC68
SC100P50V2JN-3GP
DY
EC68
SC100P50V2JN-3GP
DY
1
TP166AFTE14P-GP TP166AFTE14P-GP
12
EC58
MLVG0402220NV05BP-GP-U
69.80024.011
EC58
MLVG0402220NV05BP-GP-U
69.80024.011
1
TP164AFTE14P-GP TP164AFTE14P-GP
1
TP165AFTE14P-GP TP165AFTE14P-GP
1
TP4AFTE14P-GP TP4AFTE14P-GP
1
TP158AFTE14P-GP TP158AFTE14P-GP
1
2
3
4
5
6
NP1
NP2
METAL
LIN1
PHONE-JK329-GP-U
2ND = 22.10088.H21
3RD = 22.10133.I41
METAL
LIN1
PHONE-JK329-GP-U
2ND = 22.10088.H21
3RD = 22.10133.I41
12
EC67
SC100P50V2JN-3GP
DY
EC67
SC100P50V2JN-3GP
DY
1
2
3
4
SPKR_R1
ACES-CON2-12-GP-U
2ND = 20.F1561.002
20.F1240.002
SPKR_R1
ACES-CON2-12-GP-U
2ND = 20.F1561.002
20.F1240.002
12
C851
SCD1U16V2ZY-2GP
DY
C851
SCD1U16V2ZY-2GP
DY
12
EC2
SC100P50V2JN-3GP
DY
EC2
SC100P50V2JN-3GP
DY
12
MLVG04023R0QV05-GP
EC97
DY
MLVG04023R0QV05-GP
EC97
DY
1 2
R550
76D8R3F-2-GP
R550
76D8R3F-2-GP
OUT 1
GND 2
NC#3 3
EN#
4
IN
5
U56
G5240B2T1U-GP-U
74.05240.B7F
2ND = 74.09711.07F
U56
G5240B2T1U-GP-U
74.05240.B7F
2ND = 74.09711.07F
1
2
3
4
SPKR_L1
ACES-CON2-12-GP-U
2ND = 20.F1561.002
20.F1240.002
SPKR_L1
ACES-CON2-12-GP-U
2ND = 20.F1561.002
20.F1240.002
1
TP172AFTE14P-GP TP172AFTE14P-GP
12
R472 0R2J-2-GP
DY
R472 0R2J-2-GP
DY
1
2 3
4
RN41
SRN0J-10-GP-U
RN41
SRN0J-10-GP-U
12
MLVG04023R0QV05-GP
EC95
DY
MLVG04023R0QV05-GP
EC95
DY
1
TP171AFTE14P-GP TP171AFTE14P-GP
1
TP154AFTE14P-GP TP154AFTE14P-GP
12
C853
SCD1U16V2ZY-2GP
DY
C853
SCD1U16V2ZY-2GP
DY
12
MLVG04023R0QV05-GP
EC94
DY
MLVG04023R0QV05-GP
EC94
DY
12
MLVG04023R0QV05-GP
EC96
DY
MLVG04023R0QV05-GP
EC96
DY
12
R50010KR2J-3-GP
DY
R50010KR2J-3-GP
DY
1 2
R551
76D8R3F-2-GP
R551
76D8R3F-2-GP
1
TP163AFTE14P-GP TP163AFTE14P-GP
1
TP170AFTE14P-GP TP170AFTE14P-GP

5
5
4
4
3
3
2
2
1
1
D D
C C
B B
A A
ACZ_SYNC_A
ACZ_SDATAIN1_A ACZ_BTCLK_MDC_1
ACZ_SDATAOUT_MDC
ACZ_RST#_MDC
3D3V_S5
3D3V_S5
ACZ_SDATAOUT_MDC12
ACZ_SYNC12,28
ACZ_RST#12,28
ACZ_SDATAIN112
ACZ_BTCLK_MDC 12
Title
Size Document Number Rev
Date: Sheet of
Wistron Corporation
21F, 88, Sec.1, Hsin Tai Wu Rd., Hsichih,
Taipei Hsien 221, Taiwan, R.O.C.
MDC
31 63Monday, October 26, 2009
JV50-TR8
-1
JV50-TR8
Title
Size Document Number Rev
Date: Sheet of
Wistron Corporation
21F, 88, Sec.1, Hsin Tai Wu Rd., Hsichih,
Taipei Hsien 221, Taiwan, R.O.C.
MDC
31 63Monday, October 26, 2009
JV50-TR8
-1
JV50-TR8
Title
Size Document Number Rev
Date: Sheet of
Wistron Corporation
21F, 88, Sec.1, Hsin Tai Wu Rd., Hsichih,
Taipei Hsien 221, Taiwan, R.O.C.
MDC
31 63Monday, October 26, 2009
JV50-TR8
-1
JV50-TR8
13
14
15
16
17
18
MDC 1.5 CONN
1 11
2 12
-1
-1
-1
-1
12
C539
SC4D7U6D3V5KX-3GP
C539
SC4D7U6D3V5KX-3GP
12
C536
SC100P50V2JN-3GP
C536
SC100P50V2JN-3GP
1 2
R437 0R0402-PAD
R437 0R0402-PAD
1 2
R245 33R2J-2-GP
R245 33R2J-2-GP
1 2
3 4
5 6
7 8
9 10
11 12
13 14
15
16 17
18
NP1
NP2
MDC1
TYCO-CONN12A-2-GP-U1
20.F0917.012
2ND = 20.F0604.012
MDC1
TYCO-CONN12A-2-GP-U1
20.F0917.012
2ND = 20.F0604.012
1 2
R244
0R0402-PAD
R244
0R0402-PAD
1 2
R438
0R0402-PAD
R438
0R0402-PAD
12
C540
SC4D7U6D3V5KX-3GP
C540
SC4D7U6D3V5KX-3GP
12
C534
SC22P50V2JN-4GP
DY
C534
SC22P50V2JN-4GP
DY
12
R243
100KR2J-1-GP
R243
100KR2J-1-GP
12
C541
DUMMY-C2
C541
DUMMY-C2

5
5
4
4
3
3
2
2
1
1
D D
C C
B B
A A
XD_CE#
XD_CLE
XD_CD#
SD_DAT1/XD_D4
SD_DAT5/XD_D0
SD_DAT4/XD_WP#
XD_R/B#
XD_D3/MS_D1
SD_DAT7/XD_D2/MS_D2
SD_DAT6/XD_D7/MS_D3
MS_INS#
SD_WP
SD_CD#
SD_DAT2/XD_RE#
SD_DAT3/XD_WE#
SD_CLK/XD_D1/MS_CLK
XD_ALE
SD_DAT0/XD_D6/MS_D0
XD_D5/MS_BS
RST#
MODE_SEL
SD_CMD
USB_10-
USB_10+
VREG
RREF
MODE_SEL
VREG
AV_PLL
VBUS_LEDVBUS_R
RST#
12M_XO
12M_XO
XDAL_CTR
3V_VBUS_S0
SD_CLK/XD_D1/MS_CLK
SD_DAT1/XD_D4_1
SD_DAT2/XD_RE#_1
SD_DAT0/XD_D6/MS_D0_1
SD_DAT3/XD_WE#_1
SD_CLK/XD_D1/MS_CLK
SD_CD#
XD_D5/MS_BS_1
XD_D3/MS_D1_1
SD_DAT6/XD_D7/MS_D3_1
SD_DAT7/XD_D2/MS_D2_1
SD_DAT0/XD_D6/MS_D0_1
SD_CMD_1
SD_DAT4/XD_WP#
XD_D3/MS_D1
SD_DAT5/XD_D0
SD_CMD_1
SD_CLK/XD_D1/MS_CLK
SD_WP
SD_CD#
SD_DAT1/XD_D4_1
SD_DAT2/XD_RE#_1
SD_DAT3/XD_WE#_1
SD_DAT0/XD_D6/MS_D0_1
XD_CD#
XD_CLE
XD_ALE
XD_R/B#
SD_DAT3/XD_WE#_1
SD_DAT4/XD_WP#_1
SD_DAT2/XD_RE#_1
XD_CE#
SD_DAT5/XD_D0_1
SD_DAT7/XD_D2/MS_D2_1
XD_D3/MS_D1_1
SD_CLK/XD_D1/MS_CLK
SD_DAT0/XD_D6/MS_D0_1
SD_DAT1/XD_D4_1
XD_D5/MS_BS_1
SD_DAT6/XD_D7/MS_D3_1
SD_WP
SD_DAT3/XD_WE#
SD_DAT2/XD_RE#
SD_DAT0/XD_D6/MS_D0
XD_D5/MS_BS
MS_INS#
SD_DAT7/XD_D2/MS_D2
SD_DAT6/XD_D7/MS_D3
SD_CMD
SD_DAT1/XD_D4
3D3V_D_S03D3V_S0
3D3V_S0
3D3V_D_S0
3D3V_S0
3D3V_D_S0
CARD_3D3V_S0
3D3V_D_S0
CARD_3D3V_S0
CARD_3D3V_S0
USBPP1012
USBPN1012
CLK48_5158E3
PLT_RST1#_B11,33,34,37
Title
Size Document Number Rev
Date: Sheet of
Wistron Corporation
21F, 88, Sec.1, Hsin Tai Wu Rd., Hsichih,
Taipei Hsien 221, Taiwan, R.O.C.
CARDREADER- RTS5159
32 63Monday, October 26, 2009
JV50-TR8
-1
JV50-TR8
Title
Size Document Number Rev
Date: Sheet of
Wistron Corporation
21F, 88, Sec.1, Hsin Tai Wu Rd., Hsichih,
Taipei Hsien 221, Taiwan, R.O.C.
CARDREADER- RTS5159
32 63Monday, October 26, 2009
JV50-TR8
-1
JV50-TR8
Title
Size Document Number Rev
Date: Sheet of
Wistron Corporation
21F, 88, Sec.1, Hsin Tai Wu Rd., Hsichih,
Taipei Hsien 221, Taiwan, R.O.C.
CARDREADER- RTS5159
32 63Monday, October 26, 2009
JV50-TR8
-1
JV50-TR8
5 IN1 CARD-READER (SD/MMC/MS/MS PRO/XD)
-1
SB
-1
-1
-1
-1
-1
-1
-1
-1
-1
1 2
C872
SC1U10V3KX-3GP
C872
SC1U10V3KX-3GP
1 2
R495
0R0402-PAD
R495
0R0402-PAD
1 2
C873
SCD1U16V2ZY-2GP
C873
SCD1U16V2ZY-2GP
12
C852
SCD1U16V2ZY-2GP
DY
C852
SCD1U16V2ZY-2GP
DY
12
R502
0R0402-PAD R502
0R0402-PAD
1 2
EC91 SCD1U25V2ZY-1GP
DY
EC91 SCD1U25V2ZY-1GP
DY
1 2
R485
0R0402-PAD
R485
0R0402-PAD
1 2
R484
68R2F-GP
DY
R484
68R2F-GP
DY
XD_R/B
1
XD_RE
2
XD_CE
3
XD_CLE
4
XD_ALE
5
XD_WE
6
XD_WP
7
XD_D0
8
XD_D1
9
SD_DAT2 10
SD_DAT3 11
SD_CMD 12
MS_VCC
14
MS_SCLK 15
MS_DATA3 16
MS_INS 17
MS_DATA2 18
MS_DATA0 19
MS_DATA1 20
MS_BS 21
SD_VCC
23
SD_CLK 24
SD_DAT0 25
XD_D2
26
XD_D3
27
XD_D4
28
SD_DAT1 29
XD_D5
30
XD_D6
31
XD_D7
32
XD_VCC
33
XD_CD_SW
34
SD_WP_SW 35
SD_CD_SW 36
4IN1_GND 37
4IN1_GND 38
4IN1_GND 13
4IN1_GND 22
NP2
NP2 NP1
NP1
CARD1
CARD-PUSH-36P-5-GP-U
20.I0081.011
2ND = 20.I0109.001
CARD1
CARD-PUSH-36P-5-GP-U
20.I0081.011
2ND = 20.I0109.001
1 2
R491
0R0603-PAD
R491
0R0603-PAD
12
R474
100KR2J-1-GP
DY
R474
100KR2J-1-GP
DY
12
C858
SC33P50V2JN-3GP
C858
SC33P50V2JN-3GP
12
C864
SC47P50V2JN-3GP
DY
C864
SC47P50V2JN-3GP
DY
12
C881
SCD1U16V2ZY-2GP
DY
C881
SCD1U16V2ZY-2GP
DY
1 2
R479
0R0402-PAD
R479
0R0402-PAD
12
C880
SC4D7U6D3V5KX-3GP
C880
SC4D7U6D3V5KX-3GP
12
R471 0R0402-PAD
R471 0R0402-PAD
A K
LED1
LED-W-23-GP
DY
LED1
LED-W-23-GP
DY
1 2
R496
0R0402-PAD
R496
0R0402-PAD
12
R470 0R0402-PAD
R470 0R0402-PAD
1 2
EC88 SCD1U25V2ZY-1GP
DY
EC88 SCD1U25V2ZY-1GP
DY
1 2
C874
SCD1U16V2ZY-2GP
C874
SCD1U16V2ZY-2GP
12
C871
SC4D7U6D3V5KX-3GP
C871
SC4D7U6D3V5KX-3GP
1 2
EC86 SCD1U25V2ZY-1GP
DY
EC86 SCD1U25V2ZY-1GP
DY
1 2
C875
SCD1U16V2ZY-2GP
DY
C875
SCD1U16V2ZY-2GP
DY
12
R476 0R0402-PAD
R476 0R0402-PAD
12
R501 0R0402-PADR501 0R0402-PAD
1 2
EC87 SCD1U25V2ZY-1GP
DY
EC87 SCD1U25V2ZY-1GP
DY
1 2
R480
0R0402-PAD
R480
0R0402-PAD
1 2
R494
6K19R2F-GP
R494
6K19R2F-GP
1 2
EC90 SCD1U25V2ZY-1GP
DY
EC90 SCD1U25V2ZY-1GP
DY
1 2
R486
0R0402-PAD
R486
0R0402-PAD
1 2
R487
0R0603-PAD
R487
0R0603-PAD
12
R505
0R0402-PAD R505
0R0402-PAD
12
R507 0R0402-PADR507 0R0402-PAD
AV_PLL
1
RREF
2
NC#3 3
DM
4DP
5
GND 6
NC#7 7
3V3_IN
8
CARD_3V3
9
VREG
10
D3V3
11
GND 12
XTAL_CTR
13
GPIO0
14
EEDO
15
EECS
16 EESK
17
EEDI
18
SP1 19
SP2 20
SP3 21
MS_D4 22
SP4 23
MS_D5 24
SP5 25
SP6 26
SP7 27
SP8 28
SP9 29
NC#30 30
SP10 31
GND 32
D3V3
33
SP11 34
SP12 35
SD_CMD
36
SP13 37
SP14 38
SP15 39
SP16 40
SP17 41
SP18 42
SP19 43
RST#
44
MODE_SEL
45
GND 46
XTLO
47
XTLI
48
U58
RTS5159-GR-GP
71.05159.00G
U58
RTS5159-GR-GP
71.05159.00G
1 2
EC92 SCD1U25V2ZY-1GP
DY
EC92 SCD1U25V2ZY-1GP
DY
12
R503 0R0402-PADR503 0R0402-PAD
1 2
C876
SC1U10V3KX-3GP
DY
C876
SC1U10V3KX-3GP
DY
12
R475 0R0402-PAD
R475 0R0402-PAD
1 2
EC89 SCD1U25V2ZY-1GP
DY
EC89 SCD1U25V2ZY-1GP
DY
12
R506
0R0402-PAD R506
0R0402-PAD
1 2
R482
0R0402-PAD
R482
0R0402-PAD
12
R473 0R0402-PAD
R473 0R0402-PAD
1 2
R493
0R0402-PAD
R493
0R0402-PAD
1 2
EC93 SCD1U25V2ZY-1GP
DY
EC93 SCD1U25V2ZY-1GP
DY

A
A
B
B
C
C
D
D
E
E
4 4
3 3
2 2
1 1
3D3V_MINI
3D3V_MINI
USBPN4_1
USBPP4_1
3D3V_S0_MIN1_1
E51_TxD_1
5V_S5_MIN1
E51_RxD_1
MINI2_PW R
MINI3_PW R
SMB_DATA_MINI2
SMB_CLK_MINI2
MINI2_PW R
RXP3
RXN3 PLT_RST1#_MINI2
LED_WWAN2#
RXP2
RXN2
5V_S5_MIN2
PLT_RST1#_MINI1
LED_WWAN#
USBPP7_1
USBPN7_1
SMB_DATA_MINI1
SMB_CLK_MINI1
WLAN_CLKREQ#_1
WLAN2_CLKREQ#_1
3D3V_S0 1D5V_S0
3D3V_S0
3D3V_S5
3D3V_S5
1D5V_S03D3V_S0
3D3V_S5
1D5V_S0
3D3V_S0 3D3V_S0
5V_S5
3D3V_S5
3D3V_S0
5V_S5
3D3V_MINI
3D3V_MINI
3D3V_MINI
1D5V_S0
USBPN4 12
USBPP4 12
SMB_DATA 12,26,34
SMB_CLK 12,26,34
E51_TxD36 E51_RxD36
PCIE_TXN38 PCIE_TXP38
PCIE_RXP38 PCIE_RXN38
WLAN2_LED#_MC 41
WIRELESS2_EN 36
PCIE_RXP28 PCIE_RXN28
SMB_CLK 12,26,34
SMB_DATA 12,26,34
CLK_PCIE_MINI1#3 CLK_PCIE_MINI13
WLAN_LED#_MC 41
PLT_RST1#_B 11,32,34,37
PCIE_TXN28 PCIE_TXP28
E51_RxD36 E51_TxD36
USBPP7 12
USBPN7 12
WIRELESS_EN 36
CLK_PCIE_MINI2#3 CLK_PCIE_MINI23
WLAN_CLKREQ#3 PLT_RST1# 6,9,11,26,36,55
WLAN2_CLKREQ#3
Title
Size Document Number Rev
Date: Sheet of
Wistron Corporation
21F, 88, Sec.1, Hsin Tai Wu Rd., Hsichih,
Taipei Hsien 221, Taiwan, R.O.C.
MINI CARD
33 63Monday, October 26, 2009
JV50-TR8
-1
JV50-TR8
Title
Size Document Number Rev
Date: Sheet of
Wistron Corporation
21F, 88, Sec.1, Hsin Tai Wu Rd., Hsichih,
Taipei Hsien 221, Taiwan, R.O.C.
MINI CARD
33 63Monday, October 26, 2009
JV50-TR8
-1
JV50-TR8
Title
Size Document Number Rev
Date: Sheet of
Wistron Corporation
21F, 88, Sec.1, Hsin Tai Wu Rd., Hsichih,
Taipei Hsien 221, Taiwan, R.O.C.
MINI CARD
33 63Monday, October 26, 2009
JV50-TR8
-1
JV50-TR8
Place near MINI2
Mini Card Connector(WLAN) Mini Card Connector(Robson2 and 3G)
H=6.0/8.0mm
7.3/9.2mm
Place near MINI1
1ST 20.F1517.052
SB
-1
-1_20091022
1 2
C552
SC100P50V2JN-3GP
DY
C552
SC100P50V2JN-3GP
DY
12
C522
SCD1U16V2ZY-2GP
DY
C522
SCD1U16V2ZY-2GP
DY
1 2
R239 0R2J-2-GP
DY
R239 0R2J-2-GP
DY
12
C658
SC1U10V3ZY-6GP
C658
SC1U10V3ZY-6GP
1
3
5
7
9
11
13
15
17
19
21
23
25
27
29
31
33
35
37
39
41
43
45
47
49
51
2
4
6
8
10
12
14
16
18
20
22
24
26
28
30
32
34
36
38
40
42
44
46
48
50
52
NP1
NP2
53
54
MINI2
SKT-MINI52P-13-GP
2ND = 62.10043.511
DY
MINI2
SKT-MINI52P-13-GP
2ND = 62.10043.511
DY
1 2
R252
10KR2J-3-GP
DY
R252
10KR2J-3-GP
DY
12
C521
SCD1U16V2ZY-2GP
DY
C521
SCD1U16V2ZY-2GP
DY
12
C630
SCD1U16V2ZY-2GP
C630
SCD1U16V2ZY-2GP
1 2
R312
10KR2J-3-GP
DY
R312
10KR2J-3-GP
DY
1 2
R240 0R2J-2-GP
DY
R240 0R2J-2-GP
DY
1
2 3
4
RN78 SRN33J-5-GP-U
DY
RN78 SRN33J-5-GP-U
DY
1
TP169 TPAD14-GPTP169 TPAD14-GP
1 2
R291 0R0402-PADR291 0R0402-PAD
12
C538
SCD1U16V2ZY-2GP
DY
C538
SCD1U16V2ZY-2GP
DY
12
C667
SCD1U16V2ZY-2GP
C667
SCD1U16V2ZY-2GP
12
C618
SC10U6D3V5KX-1GP
C618
SC10U6D3V5KX-1GP
1 2
R300 100R2J-2-GPR300 100R2J-2-GP
12
R241
0R0402-PAD
R241
0R0402-PAD
1 2
R307 0R0402-PAD
R307 0R0402-PAD
1 2
R280
0R0402-PAD
R280
0R0402-PAD
1 2
R2890R2J-2-GP
R2890R2J-2-GP
12
C519
SC1U10V3ZY-6GP
DY
C519
SC1U10V3ZY-6GP
DY
12
R331
DY
0R2J-2-GP
R331
DY
0R2J-2-GP
12
R296
0R2J-2-GP
R296
0R2J-2-GP
1 2
3 4
5 6
7 8
9 10
11 12
13 14
15 16
17 18
19 20
21 22
23 24
25 26
27 28
29 30
31 32
33 34
35 36
37 38
39 40
41 42
43 44
45 46
47 48
49 50
51 52
53
54
NP1
NP2
MINI1
SKT-MINI52P-20-GP
2ND = 62.10043.391
20.F1117.052
MINI1
SKT-MINI52P-20-GP
2ND = 62.10043.391
20.F1117.052
1 2
R629
0R2J-2-GP
R629
0R2J-2-GP
12
C553
SC1U10V3ZY-6GP
DY
C553
SC1U10V3ZY-6GP
DY
1 2
C550
SCD1U16V2KX-3GP
DY
C550
SCD1U16V2KX-3GP
DY
1 2
C631 SCD1U16V2KX-3GP
C631 SCD1U16V2KX-3GP
1 2
R250
0R0603-PAD
R250
0R0603-PAD
12
C530
SCD1U16V2ZY-2GP
DY
C530
SCD1U16V2ZY-2GP
DY
1 2
C549
SCD1U16V2KX-3GP
DY
C549
SCD1U16V2KX-3GP
DY
1 2
C628 SCD1U16V2KX-3GP
C628 SCD1U16V2KX-3GP
1 2
R292 0R0402-PADR292 0R0402-PAD
12
R336
0R2J-2-GP
R336
0R2J-2-GP
1 2
R246 0R2J-2-GP
DY
R246 0R2J-2-GP
DY
12
TC20
ST100U6D3VBM-8GP
DY
TC20
ST100U6D3VBM-8GP
DY
1 2
R251 0R2J-2-GP
DY
R251 0R2J-2-GP
DY
12
TC13
ST100U6D3VBM-8GP
DY
TC13
ST100U6D3VBM-8GP
DY
1 2
R248 0R2J-2-GP
DY
R248 0R2J-2-GP
DY
1
2 3
4
RN72 SRN33J-5-GP-U
DY
RN72 SRN33J-5-GP-U
DY
12
R297
DY
0R2J-2-GP
R297
DY
0R2J-2-GP
1 2
R310 0R0402-PAD
R310 0R0402-PAD
1 2
C639
SC100P50V2JN-3GP
C639
SC100P50V2JN-3GP
1
TP15 TPAD14-GPTP15 TPAD14-GP
12
C594
SCD1U16V2ZY-2GP
C594
SCD1U16V2ZY-2GP
1 2
R290
DY
0R2J-2-GPR290
DY
0R2J-2-GP
1 2
R620
0R2J-2-GP
DY
R620
0R2J-2-GP
DY

5
5
4
4
3
3
2
2
1
1
D D
C C
B B
A A
PCIE_WAKE#_NEW
NEW_PIN16
CPUTSB#
CPPE#
USBPP9_1
USBPN9_1
CONN_TP2
CONN_TP1
RXP5
TPS2231_PERST#
RXN5
SMB_DATA_NEW
SMB_CLK_NEW
TPS2231_PERST# CPUTSB#
CPPE#
PLT_RST1#_NEWCARDPLT_RST1#_NEWCARD
3D3V_NEW_S0
3D3V_NEW_LAN_S5
1D5V_NEW_S0
3D3V_NEW_S0 1D5V_NEW_S03D3V_S0 3D3V_NEW_LAN_S5
3D3V_NEW_LAN_S5
3D3V_S5
1D5V_NEW_S0
1D5V_S0
3D3V_NEW_S0
3D3V_S0
3D3V_S0
3D3V_NEW_S0
1D5V_NEW_S0
1D5V_S0
3D3V_S5
CLK_PCIE_NEW3 CLK_PCIE_NEW#3
PCIE_TXP58 PCIE_TXN58
PCIE_WAKE#12,26
SMB_DATA12,26,33 SMB_CLK12,26,33
CPPE#12
PCIE_RXP58 PCIE_RXN58
USBPN912
USBPP912
PM_SLP_S3#12,35,36,42,44,49,53,54
PM_SLP_S5#12,36,48
PLT_RST1#_B11,32,33,37
Title
Size Document Number Rev
Date: Sheet of
Wistron Corporation
21F, 88, Sec.1, Hsin Tai Wu Rd., Hsichih,
Taipei Hsien 221, Taiwan, R.O.C.
NEW CARD
34 63Monday, October 26, 2009
JV50-TR8
-1
JV50-TR8
Title
Size Document Number Rev
Date: Sheet of
Wistron Corporation
21F, 88, Sec.1, Hsin Tai Wu Rd., Hsichih,
Taipei Hsien 221, Taiwan, R.O.C.
NEW CARD
34 63Monday, October 26, 2009
JV50-TR8
-1
JV50-TR8
Title
Size Document Number Rev
Date: Sheet of
Wistron Corporation
21F, 88, Sec.1, Hsin Tai Wu Rd., Hsichih,
Taipei Hsien 221, Taiwan, R.O.C.
NEW CARD
34 63Monday, October 26, 2009
JV50-TR8
-1
JV50-TR8
NEWCARD Connector
Place them Near to ConnectorPlace them Near to Chip
TP167TP167
1 2
R226 0R2J-2-GP
DY
R226 0R2J-2-GP
DY
12
C512
SCD1U16V2ZY-2GP
DY
C512
SCD1U16V2ZY-2GP
DY
TP161TP161
12
C510
SC1U10V3ZY-6GP
DY
C510
SC1U10V3ZY-6GP
DY
12
C533
SC100P50V2JN-3GP
DY
C533
SC100P50V2JN-3GP
DY
NP1
1
2
3
4
5
6
7
8
9
10
11
12
13
14
15
16
17
18
19
20
21
22
23
24
25
26
NP2
NEW1
CARDBUS26P-20GP-U
62.10081.131
DY
NEW1
CARDBUS26P-20GP-U
62.10081.131
DY
1 2
C532 SCD1U16V2KX-3GP
DY
C532 SCD1U16V2KX-3GP
DY
1
2 3
4
RN64
SRN33J-5-GP-U
DY
RN64
SRN33J-5-GP-U
DY
12
C503
SCD1U16V2ZY-2GP
DY
C503
SCD1U16V2ZY-2GP
DY
1 2
NEW2
CARDBUS2P-21-GP-U
21.H0182.001
DY
NEW2
CARDBUS2P-21-GP-U
21.H0182.001
DY
12
C518
SCD1U16V2ZY-2GP
DY
C518
SCD1U16V2ZY-2GP
DY
1 2
C531 SCD1U16V2KX-3GP
DY
C531 SCD1U16V2KX-3GP
DY
1 2
R210 0R2J-2-GP
DY
R210 0R2J-2-GP
DY
12
R242
0R2J-2-GP
DY
R242
0R2J-2-GP
DY
TP162TP162
12
C520
SC1U10V3ZY-6GP
DY
C520
SC1U10V3ZY-6GP
DY
1
2 3
4
RN71
SRN100KJ-6-GP
DY
RN71
SRN100KJ-6-GP
DY
12
C543
SCD1U16V2ZY-2GP
DY
C543
SCD1U16V2ZY-2GP
DY
1 2
R207 0R2J-2-GP
DY
R207 0R2J-2-GP
DY
GND
7GND 21
NC#4
4
NC#5
5
NC#13 13
NC#14 14
NC#16 16
1_5VIN 12
1_5VOUT 11
3_3VIN
2
3_3VOUT
3
STBY#
1
SYSRST#
6
PERST#
8
CPUSB#
9
CPPE#
10 RCLKEN 18
OC# 19
SHDN# 20
AUXIN 17
AUXOUT 15
U26
W83L351YG-GP
74.83351.073
DY
U26
W83L351YG-GP
74.83351.073
DY

5
5
4
4
3
3
2
2
1
1
D D
C C
B B
A A
HTH
LTH
HTH
G792_32K
LOW3_OFF
G792_DXN3
G792_DXP2
G792_DXN2
G792_DXP3
FAN1_FG1
G792_32K
V_DEGREE
5V_G792_S0
T8_HW_SHUT#
SB_TH_HYST
SB_THSET
T8_HW_SHUT#
T8_HW_SHUT#
G709_VCC
32KHZ
5V_AUX_S5 DCBATOUT
3D3V_AUX_S5
3D3V_AUX_S5
FAN1_VCC 5V_S0
5V_S0
5V_S0
FAN1_VCC
5V_AUX_S5
5V_AUX_S5
3D3V_S5
S5_ENABLE36,52
RSMRST# 6,36
ALERT#13
H_THERMDC 6
H_THERMDA 6
RUNPWROK42
SMBD_Therm 36,56
SMBC_Therm 36,56
S5PWR_ENABLE 46
PM_SLP_S3#12,34,36,42,44,49,53,54
RTC_CLK11,15
RSMRST#6,36
3V5V_ENABLE 46
KBC_THERMTRIP# 36 Title
Size Document Number Rev
Date: Sheet of
Wistron Corporation
21F, 88, Sec.1, Hsin Tai Wu Rd., Hsichih,
Taipei Hsien 221, Taiwan, R.O.C.
JV50-TR8
-1
G792
A3
35 63Monday, October 26, 2009
JV50-TR8
Title
Size Document Number Rev
Date: Sheet of
Wistron Corporation
21F, 88, Sec.1, Hsin Tai Wu Rd., Hsichih,
Taipei Hsien 221, Taiwan, R.O.C.
JV50-TR8
-1
G792
A3
35 63Monday, October 26, 2009
JV50-TR8
Title
Size Document Number Rev
Date: Sheet of
Wistron Corporation
21F, 88, Sec.1, Hsin Tai Wu Rd., Hsichih,
Taipei Hsien 221, Taiwan, R.O.C.
JV50-TR8
-1
G792
A3
35 63Monday, October 26, 2009
JV50-TR8
BL3#
32K suspend clock output
Place near chip as close
as possible
3.System Sensor, Put Plamrest.
2.H/W Shutdown
1.For CPU Sensor
*Layout* 15 mil
*Layout* 30 mil
HW Thermal Throttling
*Layout* 15 mil
DXP1:108 Degree
DXP2:H/W Setting
DXP3:88 Degree
HW thermal shut down tempature
setting 95 degree . Put Near SB.
OUT#: Hi active / mount R1110
Low active / mount R1108
T8=90
1ST 83.R2003.E81
-1
1 2
R7
10R2J-2-GP
R7
10R2J-2-GP
1 2
R12
10R2J-2-GP
R12
10R2J-2-GP
12
R309
0R2J-2-GP
DY
R309
0R2J-2-GP
DY
1 2
R322
0R0402-PAD
R322
0R0402-PAD
C
B
E
Q23
MMBT3904-4-GP
84.T3904.C11
2ND = 84.03904.L06
Q23
MMBT3904-4-GP
84.T3904.C11
2ND = 84.03904.L06
FAN1 1
RESET#
2THERM_SET
3
FG1 4
DGND 5
VCC
6
DXP1
7
SGND1 8
DXP2
9
SGND2 10
DXP3
11
SGND3 12
THERM#
13
CLK 14
ALERT#
15
SDA 16
DGND 17
SCL 18
NC#19 19
DVCC
20
U2
G792SFUF-GP
74.00792.A79
U2
G792SFUF-GP
74.00792.A79
12
R311
10KR2J-3-GP
R311
10KR2J-3-GP
12
C679
SC4D7U6D3V5KX-3GP
C679
SC4D7U6D3V5KX-3GP
12
R308
150R2J-L1-GP-U
DY
R308
150R2J-L1-GP-U
DY
12
C12
SC4D7U6D3V3MX-2GP
C12
SC4D7U6D3V3MX-2GP
12
R338
6K04R2F-GP
DY
R338
6K04R2F-GP
DY
1
2
35
4
AFAN1
ACES-CON3-GP-U1
20.F0714.003
2ND = 20.D0246.103
AFAN1
ACES-CON3-GP-U1
20.F0714.003
2ND = 20.D0246.103
12
C18
SC1KP50V2KX-1GP
C18
SC1KP50V2KX-1GP
12
C670
SC2200P50V2KX-2GP
DY
C670
SC2200P50V2KX-2GP
DY
12
R330
1MR2F-GP
DY
R330
1MR2F-GP
DY
C551
SC470P50V3JN-2GP
C551
SC470P50V3JN-2GP
12
C8
SC2200P50V2KX-2GP
C8
SC2200P50V2KX-2GP
HTH 1
GND 2
LTH 3
RESET#/RESET
4
VCC
5
U43
G680LT1UF-GP
DY
U43
G680LT1UF-GP
DY
12
C656
SCD1U16V2ZY-2GP
DY
C656
SCD1U16V2ZY-2GP
DY
1 2
G2
GAP-CLOSE
G2
GAP-CLOSE
1 2
R298 1KR2J-1-GPR298 1KR2J-1-GP
A
1
B
2
GND
3Y4
VCC 5
U39
NC7S08M5X-NL-GP
DY
U39
NC7S08M5X-NL-GP
DY
12
C10
SCD1U16V2ZY-2GP
C10
SCD1U16V2ZY-2GP
12
C17
SC2200P50V2KX-2GP
C17
SC2200P50V2KX-2GP
12
C646
SCD1U16V2ZY-2GP
C646
SCD1U16V2ZY-2GP
1
2
3
D17
BAT54-4-GP
DY
D17
BAT54-4-GP
DY
12
R11
21KR2F-GP
R11
21KR2F-GP
12
C24
SC1U10V3ZY-6GP
C24
SC1U10V3ZY-6GP
SET
1
GND
2
OUT#
3HYST 4
VCC 5
U38
G709T1UF-GP
DY
U38
G709T1UF-GP
DY
12
C9
SCD1U16V2ZY-2GP
DY
C9
SCD1U16V2ZY-2GP
DY
12
R10
49K9R2F-L-GP
R10
49K9R2F-L-GP
12
C20
SC2200P50V2KX-2GP
C20
SC2200P50V2KX-2GP
1 2
R321
18KR2F-GP
DY
R321
18KR2F-GP
DY
4
56
147
U16B
TSLVC08APW-1-GP
73.07408.L16
2ND = 73.07408.L15
3RD = 73.07408.02B
U16B
TSLVC08APW-1-GP
73.07408.L16
2ND = 73.07408.L15
3RD = 73.07408.02B
12
C669
SCD1U16V2ZY-2GP
DY
C669
SCD1U16V2ZY-2GP
DY
12
R337
174KR2F-GP
DY
R337
174KR2F-GP
DY
1
2
3
D18
BAW56-7-F-GP
DY
D18
BAW56-7-F-GP
DY
C702
SC470P50V3JN-2GP
C702
SC470P50V3JN-2GP
12
R9
10KR2J-3-GP
R9
10KR2J-3-GP
12
C645
SCD01U16V2KX-3GP
DY
C645
SCD01U16V2KX-3GP
DY
1
2
3
D34
BAT54C-7-F-GP
2ND = 83.BAT54.081
3RD = 83.00054.X81
D34
BAT54C-7-F-GP
2ND = 83.BAT54.081
3RD = 83.00054.X81
1 2
G1
GAP-CLOSE
G1
GAP-CLOSE
1
2
3
D20
BAS16PT-GP
83.00016.F11
2ND = 83.00016.B11
D20
BAS16PT-GP
83.00016.F11
2ND = 83.00016.B11
12
R314
0R2J-2-GP
DY
R314
0R2J-2-GP
DY
C
B
E
Q11
MMBT3904-4-GP
84.T3904.C11
2ND = 84.03904.L06
Q11
MMBT3904-4-GP
84.T3904.C11
2ND = 84.03904.L06

5
5
4
4
3
3
2
2
1
1
D D
C C
B B
A A
KBC_CIR KCOL8
KCOL9
KCOL11
KCOL14
KCOL10
KCOL15
KCOL13
KCOL12
ECRST#
KCOL16
KBC_XO
PLT_RST1#_1
BAT_SCL
UMA_DISCRETE#
KROW0
KROW3
KROW6
KROW2
KROW5
KROW1
KROW4
ECRST#
VCORF
KCOL6
KCOL5
KCOL2
KCOL3
KCOL7
KCOL4
KCOL1
VBAT
ECSWI#_KBC
KCOL17
TPDATA
TPCLK
ECSCI#_KBC
SMBD_Therm
VBAT
E51_RxD
Volume_down#
E51_TxD
SMBC_Therm
BAT_SDA
PCLK_KBC_RC
CCD_ON
MODEL_ID1
ECSWI#_KBC
KCOL0
DBC_EN
LPC_LAD[0..3]
ECSCI#_KBC
KBC_XO_R
KBC_XI
SPI_WP_R#
MODEL_ID0
KBRCIN#
KA20GATE
S5_ENABLE
KBC_THERMTRIP#
CRT_DEC#
KROW3
KROW5
KROW0
KROW2
KROW1
KROW4
KROW6
KROW7
KCOL0
KCOL9
KCOL7
KCOL5
KCOL8
KCOL4
KCOL6
KCOL11
KCOL12
KCOL3
KCOL1
KCOL2
KCOL10
KCOL16
KCOL14
KCOL13
KCOL15
KCOL17
KROW7
BAT_IN#
PCB_VER0
PCB_VER1
DC_BATFULL
LOW_PWR
BECKUP#
E51_TxD
DBC_EN
Volume_up#
LCD_CB_SEL
LOW_PWR
BLON_IN
SB_ID
SPI_WP_R#
ENERGY_DET
MODEL_ID0 UMA_DISCRETE#
ENERGY_DET
PCB_VER1
PCB_VER0
RSMRST#
RSMRST#_R
5V_AUX_S5
3D3V_S0
3D3V_S0
3D3V_AUX_S5
3D3V_S0
3D3V_AUX_S5
3D3V_AUX_S5
3D3V_AUX_S5 3D3V_S0
3D3V_S0
3D3V_AUX_S5
3D3V_S0
3D3V_AUX_S5
3D3V_S5
3D3V_S5
3D3V_S0
3D3V_AUX_S5
LPC_LAD011,37 LPC_LAD111,37 LPC_LAD211,37 LPC_LAD311,37
LPC_LFRAME#11,37
PLT_RST1#6,9,11,26,33,55
INT_SERIRQ11 PM_CLKRUN#11
PCLK_KBC11,15
BAT_SCL50,51 BAT_SDA50,51
S5_ENABLE35,52
BLON_OUT 19
BRIGHTNESS19
AC_IN# 50 SPICS#37
SPICLK37
PM_SLP_S3# 12,34,35,42,44,49,53,54
FRONT_PWRLED 41
SPIDI37 SPIDO37
WIRELESS_EN33
KBC_PWRBTN# 40
CRT_DEC# 20
AD_OFF 51
E51_RxD33 E51_TxD33
STDBY_LED 41
RSMRST#6,35
USB_PWR_EN# 25
KBRCIN#12 KA20GATE12
ECSCI#_112
ECSWI#12
KBC_THERMTRIP# 35
KBC_BEEP28
AD_IA 50
PM_SLP_S5# 12,34,48
CHARGE_LED 41
RSMRST#_KBC 42
AMP_SHUTDOWN#29
PM_PWRBTN#12,52
TP_LOCK_LED 41
NUM_LED39
CAP_LED 39
WLAN_TEST_LED41
BLUETOOTH_EN24
BAT_IN#51
BLON_IN9,56
LPC_LAD[0..3]11,37
LID_CLOSE# 40
SPI_WP# 37
TP_LOCK_BTN# 40
WIRELESS_BTN# 40
DC_BATFULL41
BECKUP#40
EC_TMR12
FP_DETECT# 38
TPDATA38 TPCLK38
POWER CONSUMPTION_LED#39
GMCH_BL_ON 9
LCD_CB_SEL19
BT_BTN# 40
POWER CONSUMPTION#39 L-line_LED41
Volume_down#39
Volume_up# 39
BT_LED 41
ENERGY_DET 26
LOW_PWR 26
WIRELESS2_EN 33
DBC_EN19
SMBC_Therm35,56 SMBD_Therm35,56
Title
Size Document Number Rev
Date: Sheet of
Wistron Corporation
21F, 88, Sec.1, Hsin Tai Wu Rd., Hsichih,
Taipei Hsien 221, Taiwan, R.O.C.
JV50-TR8
-1
KBC WPC775
A3
36 63Wednesday, November 11, 2009
JV50-TR8
Title
Size Document Number Rev
Date: Sheet of
Wistron Corporation
21F, 88, Sec.1, Hsin Tai Wu Rd., Hsichih,
Taipei Hsien 221, Taiwan, R.O.C.
JV50-TR8
-1
KBC WPC775
A3
36 63Wednesday, November 11, 2009
JV50-TR8
Title
Size Document Number Rev
Date: Sheet of
Wistron Corporation
21F, 88, Sec.1, Hsin Tai Wu Rd., Hsichih,
Taipei Hsien 221, Taiwan, R.O.C.
JV50-TR8
-1
KBC WPC775
A3
36 63Wednesday, November 11, 2009
JV50-TR8
FOR KBC DEBUG
THERMAL----->
BATTERY----->
Internal KeyBoard Connector
GPIO34 and GPIO46 swap
1105
1105
1105
PlanarID
(1,0)
SA: 0,0
-1: 0,1
-1: 1,0
-2: 1,1
for TR
-1_20091022
-1_20091026
Prevent BIOS data loss solution
For TR8
For TR
C
B
E
Q7
MMBT3906-4-GP
84.T3906.A11
2ND = 84.03906.F11
Q7
MMBT3906-4-GP
84.T3906.A11
2ND = 84.03906.F11
1
TP25 AFTE14P-GPTP25 AFTE14P-GP
1
TP40 AFTE14P-GPTP40 AFTE14P-GP
12
C139
SCD1U16V2ZY-2GP
C139
SCD1U16V2ZY-2GP
TP113TPAD14-GPTP113TPAD14-GP
TP109 TPAD14-GPTP109 TPAD14-GP
TP114TPAD14-GPTP114TPAD14-GP
12
R1315 10KR2J-3-GP
R1315 10KR2J-3-GP
1 2
R109
0R2J-2-GP
DY
R109
0R2J-2-GP
DY
GND
1
RESET#
2VCC 3
U86
G690L293T73UF-GP
74.00690.I7B
DY
U86
G690L293T73UF-GP
74.00690.I7B
DY
12
C733
SC10U6D3V3MX-GP
DY
C733
SC10U6D3V3MX-GP
DY
1
TP41 AFTE14P-GPTP41 AFTE14P-GP
TP63
TPAD14-GP TP63
TPAD14-GP
TP110TPAD14-GP TP110TPAD14-GP
1 2
R393
10KR2J-3-GP
R393
10KR2J-3-GP
1
TP31 AFTE14P-GPTP31 AFTE14P-GP
1 2
R85 10MR2J-L-GPR85 10MR2J-L-GP
1
TP37 AFTE14P-GPTP37 AFTE14P-GP
1 2
R112
10KR2J-3-GP
DY
R112
10KR2J-3-GP
DY
1 2
R111
10KR2J-3-GP
DY
R111
10KR2J-3-GP
DY
12
R258
10KR2J-3-GP
R258
10KR2J-3-GP
12
C731
SC1U10V3KX-3GP
C731
SC1U10V3KX-3GP
12
R76
0R0402-PAD
R76
0R0402-PAD
1 2
R88 0R2J-2-GP
DY
R88 0R2J-2-GP
DY
1
TP50 AFTE14P-GPTP50 AFTE14P-GP
12
R116
10KR2J-3-GP
R116
10KR2J-3-GP
12
EC36
SCD1U16V2ZY-2GP
DY
EC36
SCD1U16V2ZY-2GP
DY
1
TP42 AFTE14P-GPTP42 AFTE14P-GP
1
TP45 AFTE14P-GPTP45 AFTE14P-GP
1
2
3
4
5
6
7
8
9
10
11
12
13
14
15
16
17
18
19
20
21
22
23
24
25
26
27
28
KB1
PTWO-CON26-4-GP
20.K0382.026
2ND = 20.K0320.026
KB1
PTWO-CON26-4-GP
20.K0382.026
2ND = 20.K0320.026
12
C751
SCD1U16V2ZY-2GP
DY
C751
SCD1U16V2ZY-2GP
DY
12
R113
10KR2J-3-GP
DY
R113
10KR2J-3-GP
DY
12
C232
SC100P50V2JN-3GP
C232
SC100P50V2JN-3GP
12
C725
SCD1U16V2ZY-2GP
C725
SCD1U16V2ZY-2GP
12
R382
100KR2F-L1-GP
R382
100KR2F-L1-GP
1
2
3
45
6
7
8
RN89
SRN10KJ-6-GP
RN89
SRN10KJ-6-GP
1 2
R71 0R2J-2-GP
DY
R71 0R2J-2-GP
DY
1
TP39 AFTE14P-GPTP39 AFTE14P-GP
12
R115
10KR2J-3-GP
DY
R115
10KR2J-3-GP
DY
1
TP48 AFTE14P-GPTP48 AFTE14P-GP
1
TP30 AFTE14P-GPTP30 AFTE14P-GP
1
TP34 AFTE14P-GPTP34 AFTE14P-GP
1
2 3
4
RN88
SRN10KJ-5-GP
RN88
SRN10KJ-5-GP
1
23
4
X2
X-32D768KHZ-38GPU
82.30001.691
2ND = 82.30001.A81
X2
X-32D768KHZ-38GPU
82.30001.691
2ND = 82.30001.A81
32KX1/32KCLKIN
77
32KX2
79
GPIO55/CLKOUT
30
VCC_POR# 85
KBSIN0 54
KBSIN1 55
KBSIN2 56
KBSIN3 57
KBSIN4 58
KBSIN5 59
KBSIN6 60
KBSIN7 61
KBSOUT0/JENK# 53
KBSOUT1/TCK 52
KBSOUT2/TMS 51
KBSOUT3/TDI 50
KBSOUT4/JEN0# 49
KBSOUT5/TDO 48
KBSOUT6/RDY# 47
KBSOUT7 43
KBSOUT8 42
KBSOUT9 41
KBSOUT10 40
KBSOUT11 39
KBSOUT12/GPIO64 38
KBSOUT13/GPIO63 37
KBSOUT14/GPIO62 36
KBSOUT15/GPIO61/XOR_OUT 35
GPIO60/KBSOUT16 34
GPIO57/KBSOUT17 33
GPIO56/TA1
31
GPIO14/TB1
63
GPIO15/A_PWM
32
GPIO13/C_PWM
62
F_SDI
86
F_SDO
87
F_CS0#
90
F_SCK
92
GPIO12/PSDAT3
13
GPIO25/PSCLK3
12
GPIO27/PSDAT2
11
GPIO26/PSCLK2
10
GPIO35/PSDAT1
71
GPIO37/PSCLK1
72
GPIO20/TA2
117
GPIO21/B_PWM
118
KBC
FIU
PS/2
2 OF 2
U6B
WPCE773LA0DG-GP
KBC
FIU
PS/2
2 OF 2
U6B
WPCE773LA0DG-GP
1
TP28 AFTE14P-GPTP28 AFTE14P-GP
GND
5
GND
18
GND
45
GND
78
GND
89
GND
116
AGND
103
VCORF
44
GPIO10/LPCPD#
124
LRESET#
7
LCLK
2
LFRAME#
3
LAD0
126
LAD1
127
LAD2
128
LAD3
1
SERIRQ
125
GPIO11/CLKRUN#
8
KBRST#
122
GA20
121
ECSCI#/GPIO54
29
GPIO65/SMI#
9
GPIO67/PWUREQ#
123
VDD 4
VCC 19
VCC 46
VCC 76
VCC 88
AVCC 102
GPIO41 80
GPIO87/SIN_CR
113 GPO83/SOUT_CR/BADDR1
111
GPIO16
114
GPO84/BADDR0
112
GPIO06 93
GPIO53 28
GPIO36
15
GPIO51 26
GPIO47 24
GPIO24 6
GPIO34
14
GPIO45/E_PWM 22
GPIO70 73
GPIO40/F_PWM 16
GPIO42/TCK 17
GPIO43/TMS 20
GPIO44/TDI 21
GPIO46/TRST# 23
GPIO50/TDO 25
GPIO52/RDY# 27
GPI90/AD0 97
GPI91/AD1 98
GPI92/AD2 99
GPI93/AD3 100
GPI94 101
GPI95 105
GPI96 106
GPI97 107
VREF 104
GPIO77
84
GPIO76/SHBM
83
GPIO75
82
GPIO66/G_PWM
81
GPIO23 119
GPIO03 95
GPIO05 108
GPIO04 96
GPIO31 120
GPIO07 94
GPIO01/TB2 64
GPIO30 109
VCC 115
GPIO32/D_PWM 65
GPIO33/H_PWM 66
GPIO74/SDA2
68
GPIO73/SCL2
67
GPIO22/SDA1
69
GPIO17/SCL1
70
GPO82/TRIS# 110
GPIO81
91
GPIO71 74
GPIO72 75
LPC
SER/IR
SPI GPIO
A/D
D/A
SP
SMB
1 OF 2
U6A
WPCE773LA0DG-GP
71.00773.00G
LPC
SER/IR
SPI GPIO
A/D
D/A
SP
SMB
1 OF 2
U6A
WPCE773LA0DG-GP
71.00773.00G
1
TP43 AFTE14P-GPTP43 AFTE14P-GP
1
TP33 AFTE14P-GPTP33 AFTE14P-GP
1 2
R384 0R2J-2-GP
PU-UMA
R384 0R2J-2-GP
PU-UMA
12
R114
10KR2J-3-GP
R114
10KR2J-3-GP
12
C730
SCD1U16V2ZY-2GP
C730
SCD1U16V2ZY-2GP
1
TP32 AFTE14P-GPTP32 AFTE14P-GP
1
TP36 AFTE14P-GPTP36 AFTE14P-GP
1
TP51 AFTE14P-GPTP51 AFTE14P-GP
1
2
3
4 5
6
7
8
RN39
SRN4K7J-10-GP
RN39
SRN4K7J-10-GP
1
TP35 AFTE14P-GPTP35 AFTE14P-GP
12
C207
SC15P50V2JN-2-GP
C207
SC15P50V2JN-2-GP
1 2
R95
100R2J-2-GP
R95
100R2J-2-GP
1 2
R380
10KR2J-3-GP
DIS
R380
10KR2J-3-GP
DIS
1
TP47 AFTE14P-GPTP47 AFTE14P-GP
12
C271
SCD1U16V2ZY-2GP
DY
C271
SCD1U16V2ZY-2GP
DY
12
C259
SC10U6D3V3MX-GP
C259
SC10U6D3V3MX-GP
1
TP46 AFTE14P-GPTP46 AFTE14P-GP
TP86 TPAD14-GPTP86 TPAD14-GP
12
C753
SC10U6D3V3MX-GP
DY
C753
SC10U6D3V3MX-GP
DY
1
TP52 AFTE14P-GPTP52 AFTE14P-GP
1 2
C285
SC4D7P50V2CN-1GP
DY
C285
SC4D7P50V2CN-1GP
DY
1
2
34
5
6
D2
CH731UAPT-GP
2ND = 83.R2002.B8E
83.R0304.B8H
D2
CH731UAPT-GP
2ND = 83.R2002.B8E
83.R0304.B8H
12
R478 10KR2J-3-GP
R478 10KR2J-3-GP
12
C194
SC15P50V2JN-2-GP
C194
SC15P50V2JN-2-GP
12
C754
SC1U16V3ZY-GP
DY
C754
SC1U16V3ZY-GP
DY
12
R497 10KR2J-3-GP
R497 10KR2J-3-GP
1 2
R394
0R0603-PAD
R394
0R0603-PAD
1
TP49 AFTE14P-GPTP49 AFTE14P-GP
12
R87
30KR2F-GP
R87
30KR2F-GP
1
TP27 AFTE14P-GPTP27 AFTE14P-GP
12
R483 10KR2J-3-GP
R483 10KR2J-3-GP
12
C749
SCD1U16V2ZY-2GP
C749
SCD1U16V2ZY-2GP
12
C750
SCD1U16V2ZY-2GP
C750
SCD1U16V2ZY-2GP
12
C146
SCD1U16V2ZY-2GP
C146
SCD1U16V2ZY-2GP
1
TP29 AFTE14P-GPTP29 AFTE14P-GP
12
R66 10KR2J-3-GP
DY
R66 10KR2J-3-GP
DY
1
TP44 AFTE14P-GPTP44 AFTE14P-GP
TP189 TPAD14-GPTP189 TPAD14-GP

5
5
4
4
3
3
2
2
1
1
D D
C C
B B
A A
BIOS_DO
SPI_HOLD#
LPC_LAD[0..3]
SPI_HOLD#
BIOS_DIO
BIOS_VCC
BIOS_CLKSPI_WP#
3D3V_AUX_S5
3D3V_S0
3D3V_AUX_S5
3D3V_AUX_S5
SPIDI36 SPICS#36
SPI_WP#36
PCLK_FWH11,15
LPC_LAD011,36 LPC_LAD111,36 LPC_LAD211,36 LPC_LAD311,36
LPC_LFRAME#11,36
PLT_RST1#_B11,32,33,34
LPC_LAD[0..3]11,36
SPIDO 36
SPICLK 36
Title
Size Document Number Rev
Date: Sheet of
Wistron Corporation
21F, 88, Sec.1, Hsin Tai Wu Rd., Hsichih,
Taipei Hsien 221, Taiwan, R.O.C.
JV50-TR8
-1
BIOS
A3
37 63Wednesday, November 11, 2009
JV50-TR8
Title
Size Document Number Rev
Date: Sheet of
Wistron Corporation
21F, 88, Sec.1, Hsin Tai Wu Rd., Hsichih,
Taipei Hsien 221, Taiwan, R.O.C.
JV50-TR8
-1
BIOS
A3
37 63Wednesday, November 11, 2009
JV50-TR8
Title
Size Document Number Rev
Date: Sheet of
Wistron Corporation
21F, 88, Sec.1, Hsin Tai Wu Rd., Hsichih,
Taipei Hsien 221, Taiwan, R.O.C.
JV50-TR8
-1
BIOS
A3
37 63Wednesday, November 11, 2009
JV50-TR8
16M Bits
SPI FLASH ROM
GOLDEN FINGER FOR DEBUG BOARD
SB
-1_20091026
Put it near Keyboard connector
12
EC76
SC4D7P50V2CN-1GP
DY
EC76
SC4D7P50V2CN-1GP
DY
12
EC78
SC4D7P50V2CN-1GP
DY
EC78
SC4D7P50V2CN-1GP
DY
12
R1318
10KR2J-3-GP
R1318
10KR2J-3-GP
1 2
R106
0R0603-PAD
R106
0R0603-PAD
12
EC75
SC4D7P50V2CN-1GP
DY
EC75
SC4D7P50V2CN-1GP
DY
12
R1316
10KR2J-3-GP
R1316
10KR2J-3-GP
1 2
ER3 0R0402-PADER3 0R0402-PAD
12
R1317
10KR2J-3-GP
DY
R1317
10KR2J-3-GP
DY
1 2
ER4 33R2J-2-GP
ER4 33R2J-2-GP
12
EC34
SCD1U16V2ZY-2GP
DY
EC34
SCD1U16V2ZY-2GP
DY
1 2
ER2 0R0402-PADER2 0R0402-PAD
CS#
1
SO/SIO1
2
WP#/ACC
3
GND
4
VCC 8
HOLD# 7
SCLK 6
SI/SIO0 5
U9
MX25L1605DM2I-12G-GP
72.25165.A01
2ND = 72.25Q16.001
U9
MX25L1605DM2I-12G-GP
72.25165.A01
2ND = 72.25Q16.001
1
2
3
4
5
6
7
8
9
10
11
12
DB1
MLX-CON10-7-GP
20.D0183.110
DY
DB1
MLX-CON10-7-GP
20.D0183.110
DY
12
R1319
10KR2J-3-GP
R1319
10KR2J-3-GP
12
EC77
SC4D7P50V2CN-1GP
DY
EC77
SC4D7P50V2CN-1GP
DY

5
5
4
4
3
3
2
2
1
1
D D
C C
B B
A A
TP_RIGHT
TP_DATA
TP_CLK
TP_LEFT
5V_S0
3D3V_FP_S0
TP_LEFT
USBPN6_1
USBPP6_1
TP_RIGHT
TP_RIGHT
TP_LEFT
3D3V_FP_S0
USBPN6_1
USBPP6_1
FP_DETECT#
FP_ID
TP_CLK
TP_DATA
TPCLK
TPDATA
3D3V_S0
5V_S0
5V_S0
USBPP612 USBPN612 FP_DETECT#36
FP_ID12
TPDATA36 TPCLK36
Title
Size Document Number Rev
Date: Sheet of
Wistron Corporation
21F, 88, Sec.1, Hsin Tai Wu Rd., Hsichih,
Taipei Hsien 221, Taiwan, R.O.C.
JV50-TR8
-1
Touch PAD/Finger printer
A3
38 63Monday, October 26, 2009
JV50-TR8
Title
Size Document Number Rev
Date: Sheet of
Wistron Corporation
21F, 88, Sec.1, Hsin Tai Wu Rd., Hsichih,
Taipei Hsien 221, Taiwan, R.O.C.
JV50-TR8
-1
Touch PAD/Finger printer
A3
38 63Monday, October 26, 2009
JV50-TR8
Title
Size Document Number Rev
Date: Sheet of
Wistron Corporation
21F, 88, Sec.1, Hsin Tai Wu Rd., Hsichih,
Taipei Hsien 221, Taiwan, R.O.C.
JV50-TR8
-1
Touch PAD/Finger printer
A3
38 63Monday, October 26, 2009
JV50-TR8
TOUCH PAD
Finger printer
-1
4
3
2
1
5
6
7
8
9
10
11
12
13
14
FPCN1
PTWO-CON12-3-GP-U
20.K0370.012
2ND = 20.K0315.012
FPCN1
PTWO-CON12-3-GP-U
20.K0370.012
2ND = 20.K0315.012
1
TP126AFTE14P-GP TP126AFTE14P-GP
1
2 3
4
RN85
SRN33J-5-GP-U
RN85
SRN33J-5-GP-U
1 2
EC23
SC100P50V2JN-3GP
DY
EC23
SC100P50V2JN-3GP
DY
1
23
4
RN83
SRN10KJ-5-GP
RN83
SRN10KJ-5-GP
12
R427
0R0603-PAD
R427
0R0603-PAD
1 2
R149 0R0402-PADR149 0R0402-PAD
1
TP128AFTE14P-GP TP128AFTE14P-GP
1
TP62AFTE14P-GP TP62AFTE14P-GP
1 2
EC73
SC100P50V2JN-3GP
DY
EC73
SC100P50V2JN-3GP
DY
4
3
2
1
5
6
7
8
9
10
11
12
13
14
TPCN1
PTWO-CON12-3-GP-U
20.K0370.012
2ND = 20.K0315.012
TPCN1
PTWO-CON12-3-GP-U
20.K0370.012
2ND = 20.K0315.012
1 2
EC22
SC100P50V2JN-3GP
DY
EC22
SC100P50V2JN-3GP
DY
1
TP131AFTE14P-GP TP131AFTE14P-GP
1 2
EC74
SC100P50V2JN-3GP
DY
EC74
SC100P50V2JN-3GP
DY
1
TP70AFTE14P-GP TP70AFTE14P-GP
1
TP132AFTE14P-GP TP132AFTE14P-GP
1
TP127AFTE14P-GP TP127AFTE14P-GP
12
EC26
SCD1U10V2KX-4GP
DY
EC26
SCD1U10V2KX-4GP
DY
1
TP69AFTE14P-GP TP69AFTE14P-GP
1 2
R150 0R0402-PADR150 0R0402-PAD

5
5
4
4
3
3
2
2
1
1
D D
C C
B B
A A
MEDIA_LED#
Power consumption#
NUM_LED#_R
CAP_LED#_R
CAP_LED#_R
NUM_LED#_R
POWER CONSUMPTION_LED#_R
POWER CONSUMPTION_LED#_R
NUM_LED#
CAP_LED#
POWER CONSUMPTION#
Volume_Up#
Volume_Down# POWER CONSUMPTION#_1
Volume_Up#_1
Volume_Down#_1
POWER CONSUMPTION#
POWER CONSUMPTION_LED#_R
Volume_Up#_2
Volume_Down#_2
3D3V_S0
5V_S0
3D3V_S0
3D3V_S0
5V_S0
5V_S0
5V_S0
NUM_LED36
CAP_LED36
POWER CONSUMPTION_LED#36
MEDIA_LED#13
POWER CONSUMPTION# 36
Volume_Up# 36
Volume_Down# 36
Title
Size Document Number Rev
Date: Sheet of
Wistron Corporation
21F, 88, Sec.1, Hsin Tai Wu Rd., Hsichih,
Taipei Hsien 221, Taiwan, R.O.C.
JV50-TR8
-1
LAUNCH BOARD
39 63Monday, October 26, 2009
A3
Title
Size Document Number Rev
Date: Sheet of
Wistron Corporation
21F, 88, Sec.1, Hsin Tai Wu Rd., Hsichih,
Taipei Hsien 221, Taiwan, R.O.C.
JV50-TR8
-1
LAUNCH BOARD
39 63Monday, October 26, 2009
A3
Title
Size Document Number Rev
Date: Sheet of
Wistron Corporation
21F, 88, Sec.1, Hsin Tai Wu Rd., Hsichih,
Taipei Hsien 221, Taiwan, R.O.C.
JV50-TR8
-1
LAUNCH BOARD
39 63Monday, October 26, 2009
A3
-1
-1
1 2
R569 470R2J-2-GPR569 470R2J-2-GP
1 2
EC61 SC220P50V2JN-3GP
DY
EC61 SC220P50V2JN-3GP
DY
1 2
R567 470R2J-2-GPR567 470R2J-2-GP
1
2
3
4
5
6
7
8
PSCN1
PTWO-CON6-12-GP
20.K0382.006
2ND = 20.K0320.006
PSCN1
PTWO-CON6-12-GP
20.K0382.006
2ND = 20.K0320.006
1 2
EC63 SC220P50V2JN-3GP
DY
EC63 SC220P50V2JN-3GP
DY
12
EC107
MLVG0402220NV05BP-GP-U
69.80024.011
EC107
MLVG0402220NV05BP-GP-U
69.80024.011
12
R564 10KR2J-3-GPR564 10KR2J-3-GP
AK
NUM_LED1
LED-B-68-GP
83.19217.070
2ND = 83.00190.P70
NUM_LED1
LED-B-68-GP
83.19217.070
2ND = 83.00190.P70
12
R566 10KR2J-3-GP
R566 10KR2J-3-GP
1 2
EC62 SC220P50V2JN-3GP
DY
EC62 SC220P50V2JN-3GP
DY
1
TP55AFTE14P-GP TP55AFTE14P-GP
1
TP54AFTE14P-GP TP54AFTE14P-GP
1 2
R265
100R2J-2-GP
R265
100R2J-2-GP
AK
CAP_LED1
LED-B-68-GP
83.19217.070
2ND = 83.00190.P70
CAP_LED1
LED-B-68-GP
83.19217.070
2ND = 83.00190.P70
12
EC106
MLVG0402220NV05BP-GP-U
69.80024.011
EC106
MLVG0402220NV05BP-GP-U
69.80024.011
2
13
R1
R2
Q17
DTC143ZUB-GP
84.00143.G1K
2ND = 84.00143.D1K
R1
R2
Q17
DTC143ZUB-GP
84.00143.G1K
2ND = 84.00143.D1K
1
2 3
4
RN115
SRN33J-5-GP-U
RN115
SRN33J-5-GP-U
1 2
EC71 SC220P50V2JN-3GP
DY
EC71 SC220P50V2JN-3GP
DY
AK
MEDIA_LED1
LED-B-68-GP
83.19217.070
2ND = 83.00190.P70
MEDIA_LED1
LED-B-68-GP
83.19217.070
2ND = 83.00190.P70
1
TP125AFTE14P-GP TP125AFTE14P-GP
1 2
R264
100R2J-2-GP
R264
100R2J-2-GP
1
TP56AFTE14P-GP TP56AFTE14P-GP
2
13
R1
R2
Q20
DTC143ZUB-GP
DY
R1
R2
Q20
DTC143ZUB-GP
DY
1 2
EC72
SC1U10V3ZY-6GP
EC72
SC1U10V3ZY-6GP
2
13
R1
R2
Q16
DTC143ZUB-GP
84.00143.G1K
2ND = 84.00143.D1K
R1
R2
Q16
DTC143ZUB-GP
84.00143.G1K
2ND = 84.00143.D1K
1 2
R568 470R2J-2-GPR568 470R2J-2-GP
1 2
R263
100R2J-2-GP
R263
100R2J-2-GP
12
R565 10KR2J-3-GPR565 10KR2J-3-GP

5
5
4
4
3
3
2
2
1
1
D D
C C
B B
A A
KBC_PWRBTN#
KBC_PWRBTN#_1
Beckup#_1
WIRELESS_BTN#
BT_BTN#
WIRELESS_BTN#_1
BT_BTN#_1
TP_LOCK_BTN#_1
BECKUP#
LID_CLOSE#
KBC_PWRBTN#_1
WIRELESS_BTN#_1
Beckup#_1
BT_BTN#_1 BT_BTN#
Beckup#
KBC_PWRBTN#
WIRELESS_BTN#
LID_CLOSE#_1
3D3V_AUX_S5
3D3V_S0
3D3V_AUX_S5
3D3V_S0
LID_CLOSE# 36
TP_LOCK_BTN# 36
BT_BTN# 36
BECKUP# 36
KBC_PWRBTN# 36
WIRELESS_BTN# 36
Title
Size Document Number Rev
Date: Sheet of
Wistron Corporation
21F, 88, Sec.1, Hsin Tai Wu Rd., Hsichih,
Taipei Hsien 221, Taiwan, R.O.C.
JV50-TR8
-1
SWITCH
40 63Monday, October 26, 2009
A3
Title
Size Document Number Rev
Date: Sheet of
Wistron Corporation
21F, 88, Sec.1, Hsin Tai Wu Rd., Hsichih,
Taipei Hsien 221, Taiwan, R.O.C.
JV50-TR8
-1
SWITCH
40 63Monday, October 26, 2009
A3
Title
Size Document Number Rev
Date: Sheet of
Wistron Corporation
21F, 88, Sec.1, Hsin Tai Wu Rd., Hsichih,
Taipei Hsien 221, Taiwan, R.O.C.
JV50-TR8
-1
SWITCH
40 63Monday, October 26, 2009
A3
Power Button
Beckup Button
Cover Up Switch
WIRELESS Button
BT/3G Button
T/P lock Button
1
2 4
3
5
BK_SW1
SW-TACT-119-GP
62.40009.671
2ND = 62.40012.101
BK_SW1
SW-TACT-119-GP
62.40009.671
2ND = 62.40012.101
12
EC5
SC1KP50V2KX-1GP
DY
EC5
SC1KP50V2KX-1GP
DY
1 2
EC69
SCD1U16V2ZY-2GP
EC69
SCD1U16V2ZY-2GP
1
2 4
3
5
WLAN_SW1
SW-TACT-119-GP
62.40009.671
2ND = 62.40012.101
WLAN_SW1
SW-TACT-119-GP
62.40009.671
2ND = 62.40012.101
12
EC70
SCD22U6D3V2KX-1GP
EC70
SCD22U6D3V2KX-1GP
12
EC4
SC1KP50V2KX-1GP
DY
EC4
SC1KP50V2KX-1GP
DY
1
2 4
3
5
TP_SW1
SW-TACT-119-GP
62.40009.671
2ND = 62.40012.101
TP_SW1
SW-TACT-119-GP
62.40009.671
2ND = 62.40012.101
12
EC6
SC1KP50V2KX-1GP
DY
EC6
SC1KP50V2KX-1GP
DY
12
EC3
SC1KP50V2KX-1GP
DY
EC3
SC1KP50V2KX-1GP
DY
VDD 1
OUT 2
GND
3
LID1
ME268-002-GP
74.00268.07B
LID1
ME268-002-GP
74.00268.07B
1 2
R621
100R2J-2-GP
R621
100R2J-2-GP
1
2 4
3
5
BT_SW1
SW-TACT-119-GP
62.40009.671
2ND = 62.40012.101
BT_SW1
SW-TACT-119-GP
62.40009.671
2ND = 62.40012.101
1
2
3
4 5
6
7
8
RN3
SRN470J-3-GP
RN3
SRN470J-3-GP
1 2
R227
470R2J-2-GP
R227
470R2J-2-GP
12
EC51
SC1KP50V2KX-1GP
DY
EC51
SC1KP50V2KX-1GP
DY
1
2 3
4
RN80
SRN10KJ-5-GP
RN80
SRN10KJ-5-GP
1
2
3
4 5
6
7
8
RN4
SRN10KJ-6-GP
RN4
SRN10KJ-6-GP
1
2 4
3
5
PWR_SW1
SW-TACT-119-GP
62.40009.671
2ND = 62.40012.101
PWR_SW1
SW-TACT-119-GP
62.40009.671
2ND = 62.40012.101
12
R233
10KR2J-3-GP
R233
10KR2J-3-GP

5
5
4
4
3
3
2
2
1
1
D D
C C
B B
A A
BT_LED#
STDBY_LED#_BD STDBY_LED#_R
FRONT_PWRLED#_R
PWRLED#_DB
DC_BATFULL#_R
CHARGE_LED#
DC_BATFULL#
CHARGE_LED#_R
FRONT_PWRLED#_1PWRLED#_DB
PWRLED#_DB
PWRLED#_DB
L-line_LED#
TP_LOCK_LED#_1TP_LOCK_LED#
L-line_LED#
WLAN2_LED#_1
FRONT_PWRLED#_2
L-line_LED#_2
FRONT_PWRLED#_3
WLAN_LED#_3WLAN_LED#_1
L-line_LED#_1
WLAN_LED#_2
WLAN_LED#
BLT_LED#_1
L-line_LED#
L-line_LED#
5V_S5
5V_AUX_S5
3D3V_S5
3D3V_AUX_S5
5V_S5
5V_S5
5V_S5
5V_S5
3D3V_S0
3D3V_S0
5V_S0
5V_S5
5V_S5
5V_S5
BT_LED36
STDBY_LED36
FRONT_PWRLED36
WLAN_LED#_MC33
WLAN_TEST_LED36
CHARGE_LED36
DC_BATFULL36
L-line_LED36
TP_LOCK_LED36
WLAN2_LED#_MC33
Title
Size Document Number Rev
Date: Sheet of
Wistron Corporation
21F, 88, Sec.1, Hsin Tai Wu Rd., Hsichih,
Taipei Hsien 221, Taiwan, R.O.C.
JV50-TR8
-1
LED
41 63Monday, October 26, 2009
A3
Title
Size Document Number Rev
Date: Sheet of
Wistron Corporation
21F, 88, Sec.1, Hsin Tai Wu Rd., Hsichih,
Taipei Hsien 221, Taiwan, R.O.C.
JV50-TR8
-1
LED
41 63Monday, October 26, 2009
A3
Title
Size Document Number Rev
Date: Sheet of
Wistron Corporation
21F, 88, Sec.1, Hsin Tai Wu Rd., Hsichih,
Taipei Hsien 221, Taiwan, R.O.C.
JV50-TR8
-1
LED
41 63Monday, October 26, 2009
A3
SA
Blue-tooth LED
1ST 84.00143.C1K SB
SB
SB
1ST 84.00143.C1K
SB
-1 -1
AK
PWR_LED3
LED-B-77-GP-U2
83.01221.I70
2ND = 83.00320.070
PWR_LED3
LED-B-77-GP-U2
83.01221.I70
2ND = 83.00320.070
2
13
R1
R2
Q31
DTC143ZUB-GP
84.00143.G1K
2ND = 84.00143.D1K
R1
R2
Q31
DTC143ZUB-GP
84.00143.G1K
2ND = 84.00143.D1K
1 2
R219
75R2J-1-GP
R219
75R2J-1-GP
AK
PWR_LED2
LED-B-77-GP-U2
83.01221.I70
2ND = 83.00320.070
PWR_LED2
LED-B-77-GP-U2
83.01221.I70
2ND = 83.00320.070
1 2
R174
0R2J-2-GP
R174
0R2J-2-GP
1 2
R5
0R0402-PAD
R5
0R0402-PAD
AK
WLAN_LED1
LED-Y-57-GP
83.01921.P70
2ND = 83.00191.H70
WLAN_LED1
LED-Y-57-GP
83.01921.P70
2ND = 83.00191.H70
AK
PWR_LED5
LED-B-68-GP
83.19217.070
2ND = 83.00190.P70
PWR_LED5
LED-B-68-GP
83.19217.070
2ND = 83.00190.P70
G
S
D
.
.
.
. .
Q4
2N7002E-1-GP
84.2N702.D31
2ND = 84.2N702.E31
.
.
.
. .
Q4
2N7002E-1-GP
84.2N702.D31
2ND = 84.2N702.E31
2
13
R1
R2
Q1
DTA143ZUB-GP
2ND = 84.00143.F1K
DY
R1
R2
Q1
DTA143ZUB-GP
2ND = 84.00143.F1K
DY
2
13
R1
R2
Q2
DTA143ZUB-GP
2ND = 84.00143.F1K
R1
R2
Q2
DTA143ZUB-GP
2ND = 84.00143.F1K
1 2
R561 180R2J-1-GPR561 180R2J-1-GP
AK
PWR_LED8
LED-B-68-GP
83.19217.070
2ND = 83.00190.P70
PWR_LED8
LED-B-68-GP
83.19217.070
2ND = 83.00190.P70
AK
PWR_LED7
LED-B-98-GP
DY
PWR_LED7
LED-B-98-GP
DY
13
24
CHARGER_LED1
LED-BY-GP
83.00195.J70
CHARGER_LED1
LED-BY-GP
83.00195.J70
2
13
R1
R2
Q3
DTC143ZUB-GP
84.00143.G1K
2ND = 84.00143.D1K
R1
R2
Q3
DTC143ZUB-GP
84.00143.G1K
2ND = 84.00143.D1K
AK
BT_LED1
LED-B-68-GP
83.19217.070
2ND = 83.00190.P70
BT_LED1
LED-B-68-GP
83.19217.070
2ND = 83.00190.P70
AK
PWR_LED6
LED-B-68-GP
83.19217.070
2ND = 83.00190.P70
PWR_LED6
LED-B-68-GP
83.19217.070
2ND = 83.00190.P70
2
13
R1
R2
Q10
DTC143ZUB-GP
84.00143.G1K
2ND = 84.00143.D1K
R1
R2
Q10
DTC143ZUB-GP
84.00143.G1K
2ND = 84.00143.D1K
2
13
R1
R2
Q29
DTC143ZUB-GP
84.00143.G1K
2ND = 84.00143.D1K
R1
R2
Q29
DTC143ZUB-GP
84.00143.G1K
2ND = 84.00143.D1K
1 2
R13
0R2J-2-GP
DY
R13
0R2J-2-GP
DY
13
24
PWR_LED1
LED-BY-GP
83.00195.J70
PWR_LED1
LED-BY-GP
83.00195.J70
1 2
R4
22R2J-2-GP
R4
22R2J-2-GP
2
13
R1
R2
Q32
DTC143ZUB-GP
84.00143.G1K
2ND = 84.00143.D1K
R1
R2
Q32
DTC143ZUB-GP
84.00143.G1K
2ND = 84.00143.D1K
1 2
R6
100R2J-2-GP
R6
100R2J-2-GP
1
2
3
D1
BAW56-5-GP
DY
D1
BAW56-5-GP
DY
1 2
R531
180R2J-1-GP
R531
180R2J-1-GP
1 2
R530
510R2J-1-GP
DY
R530
510R2J-1-GP
DY
1
2
3
4 5
6
7
8
RN110
SRN300J-1-GP
RN110
SRN300J-1-GP
2
13
R1
R2
Q30
DTC143ZUB-GP
84.00143.G1K
2ND = 84.00143.D1K
R1
R2
Q30
DTC143ZUB-GP
84.00143.G1K
2ND = 84.00143.D1K
AK
TP_LED1
LED-Y-57-GP
83.01921.P70
2ND = 83.00191.H70
TP_LED1
LED-Y-57-GP
83.01921.P70
2ND = 83.00191.H70
AK
PWR_LED4
LED-B-77-GP-U2
83.01221.I70
2ND = 83.00320.070
PWR_LED4
LED-B-77-GP-U2
83.01221.I70
2ND = 83.00320.070
1
2
3
4 5
6
7
8
RN74
SRN200J-GP
RN74
SRN200J-GP
2
13
R1
R2
Q14
DTC143ZUB-GP
84.00143.G1K
2ND = 84.00143.D1K
R1
R2
Q14
DTC143ZUB-GP
84.00143.G1K
2ND = 84.00143.D1K
1 2
R560 180R2J-1-GPR560 180R2J-1-GP

5
5
4
4
3
3
2
2
1
1
D D
C C
B B
A A
2D5V_S0_PG
RUNPWROK_D
3D3V_S5
1D8V_S3
3D3V_S02D5V_S0
SB_PWRGD 12
1D8V_S3_PWRGD48
PM_SLP_S3#12,34,35,36,44,49,53,54
RUNPWROK35
1D1V_PWRGD47
VCORE_EN 45,47
3V/5V_POK46
PM_SLP_S3#12,34,35,36,44,49,53,54
1D1V_PWRGD 47VRM_PWRGD45
NB_PWRGD 9,12
RUNPWROK_D 3
3V/5V_POK46 RSMRST#_KBC_SB 12
RSMRST#_KBC36
Title
Size Document Number Rev
Date: Sheet of
Wistron Corporation
21F, 88, Sec.1, Hsin Tai Wu Rd., Hsichih,
Taipei Hsien 221, Taiwan, R.O.C.
JV50-TR8
-1
POWER ON LOGIC
A3
42 63Wednesday, November 11, 2009
JV50-TR8
Title
Size Document Number Rev
Date: Sheet of
Wistron Corporation
21F, 88, Sec.1, Hsin Tai Wu Rd., Hsichih,
Taipei Hsien 221, Taiwan, R.O.C.
JV50-TR8
-1
POWER ON LOGIC
A3
42 63Wednesday, November 11, 2009
JV50-TR8
Title
Size Document Number Rev
Date: Sheet of
Wistron Corporation
21F, 88, Sec.1, Hsin Tai Wu Rd., Hsichih,
Taipei Hsien 221, Taiwan, R.O.C.
JV50-TR8
-1
POWER ON LOGIC
A3
42 63Wednesday, November 11, 2009
JV50-TR8
P/H @ 1D8V_S3 PAGE
PH in page 3
-1_20091026
12
R1320
100KR2J-1-GP
DY
R1320
100KR2J-1-GP
DY
1
2 3
4
RN99
SRN100KJ-6-GP
RN99
SRN100KJ-6-GP
1
2
3
D27
BAW56-5-GP
83.00056.Q11
3RD = 83.00056.K11
2ND = 83.00056.G11
D27
BAW56-5-GP
83.00056.Q11
3RD = 83.00056.K11
2ND = 83.00056.G11
1
2
3
D3
BAW56-5-GP
83.00056.Q11
2ND = 83.00056.G11
3RD = 83.00056.K11
D3
BAW56-5-GP
83.00056.Q11
2ND = 83.00056.G11
3RD = 83.00056.K11
1 2
R457
0R2J-2-GP
DY
R457
0R2J-2-GP
DY
1 2
R456
0R2J-2-GP
DY
R456
0R2J-2-GP
DY
1 2
R1311
1KR2F-3-GP
R1311
1KR2F-3-GP
G
S
D
.
.
...
Q9
2N7002E-1-GP
84.2N702.D31
2ND = 84.2N702.E31
.
.
...
Q9
2N7002E-1-GP
84.2N702.D31
2ND = 84.2N702.E31
1 2
R1310
0R2J-2-GP
R1310
0R2J-2-GP
1 2
R120
0R2J-2-GP
DY
R120
0R2J-2-GP
DY
12
C825
SC1U10V3ZY-6GP
C825
SC1U10V3ZY-6GP
9
10 8
147
U16C
TSLVC08APW-1-GP
73.07408.L16
2ND = 73.07408.L15
3RD = 73.07408.02B
U16C
TSLVC08APW-1-GP
73.07408.L16
2ND = 73.07408.L15
3RD = 73.07408.02B

5
5
4
4
3
3
2
2
1
1
D D
C C
B B
A A
Title
Size Document Number Rev
Date: Sheet of
Wistron Corporation
21F, 88, Sec.1, Hsin Tai Wu Rd., Hsichih,
Taipei Hsien 221, Taiwan, R.O.C.
JV50-TR8
-1
Power Block Diagram
A3
43 63Monday, October 05, 2009
JV50-TR8
Title
Size Document Number Rev
Date: Sheet of
Wistron Corporation
21F, 88, Sec.1, Hsin Tai Wu Rd., Hsichih,
Taipei Hsien 221, Taiwan, R.O.C.
JV50-TR8
-1
Power Block Diagram
A3
43 63Monday, October 05, 2009
JV50-TR8
Title
Size Document Number Rev
Date: Sheet of
Wistron Corporation
21F, 88, Sec.1, Hsin Tai Wu Rd., Hsichih,
Taipei Hsien 221, Taiwan, R.O.C.
JV50-TR8
-1
Power Block Diagram
A3
43 63Monday, October 05, 2009
JV50-TR8
Input Power Output Power
3D3V_S0
2D5V LDO
Input Signal Output Signal
2D5V_S0
R9161
3D3V_S5
5V_S5
V(O) +VCHGR
ACOK
DCIN
AD+
V(I)
V(I)
DCBATOUT
VCC_VORE0
VCC_CORE1
VCC_CORE(O)
VCC_CORE(O)
ENABLE
SVC
SVD
CPU_SVD
CPU_SVC
VCORE_EN
CPU_PWRGD_SVID_REG
VCLK +15V_ALW
ACIN
Input Power
MAX8731A ACIN
Output Power
CHARGER MAX8731
Input Signal Output Signal
SDA
SCL
PBAT_SMBDAT
PBAT_SMBCLK
VDDSMB
3D3V_AUX_S5
MAX8731A ACOK
VTT 1D2V_S0
CPU_CORE
ISL6265HRTZ
VCC
PGOOD
+5V_RUN
PWROK
VRM_PWRGD
DCBATOUT VIN
VDDNB
VCC_CORE(O)
Output Power
Input Signal Output Signal
Input Power
VCC(I)
(I)
Input Power
AD_OFF
Output Power
AD_JK
Adapter
Input Signal
(O)
Output Signal
VCC(O) AD+
AD_IN#
Input Power Output Power
1D5V LDO
Input Signal Output Signal
1D5V_S0
VIN
EN0
Input Power
S5_ENABLE
Output Power
DCBATOUT
DCDC 5V/3D3V(RT8205A)
Input Signal
PGOOD
Output Signal
VREG3 3D3V_AUX_S5
3V/5V OK
VREG5 5V_AUX_S5
Input Power
PM_SLP_S5#
Output Power
DCDC 1D8V(RT8209B)
Input Signal
PGOOD
Output Signal
VTT 1D8V_S3
1D8V_S3_PWRGD
V5IN
5V_S5
V5FILT
EN_PSV
Input Power
VCORE_EN
Output Power
DCDC 1D2V(TPS51124)
Input Signal
PGOOD
Output Signal
1D2V_PWRGD
V5DRV
5V_S5
V5FILT
EN_PSV
Input Power Output Power
DCDC 1D1V(TPS51124)
Input Signal
PGOOD
Output Signal
VTTV5DRV
+5V_SUS
ENTRIP1
ENTRIP2
VOUT
VOUT
1D2V_PWRGD
DCBATOUT
1D1V_PWRGD
1D2V_S0
LDO_OUT
LDO_SHDN#
Input Power Output Power
1D8V_S3
0D9V LDO
Input Signal
LDO_POK
Output Signal
LDO_OUT 0D9V_S3
RT9026
EN_PSV
V(I)
DCBATOUT
VIN
VLDOIN
PM_SLP_S5#
5V_S5
Input Power Output Power
3D3V_S5
1D2V LDO
Input Signal Output Signal
OUT 1D2V_S5
G9161
IN
IN OUT
G9571
3D3V_S0 IN OUT

5
5
4
4
3
3
2
2
1
1
D D
C C
B B
A A
Z_12V_D3
Z_12V_D4
Z_12V
Z_12V_G3
Z_12V_D3
3D3V_AUX_S5_G
3D3V_M92_ON
1D8V_S0_ON
3D3V_runpwr
DGPU_PWROK_R1D1V_M92_POK
RUNON_R
DIS_EN_1D8_RUN_R
DIS_EN_1D8_RUN
5V_AUX_S5
3D3V_AUX_S5
RUN_POWER_ON
3D3V_S0 3D3V_S5
DCBATOUT
5V_S0 5V_S5
3D3V_M92 3D3V_S5
1D8V_S31D8V_S0
3D3V_S0
3D3V_S03D3V_M92
1D8V_S3
RUN_POWER_ON
1D8V_M92
1D8V_M921D8V_S0
PM_SLP_S3# 12,34,35,36,42,49,53,54
1D1V_M92_POK49,54
Title
Size Document Number Rev
Date: Sheet of
Wistron Corporation
21F, 88, Sec.1, Hsin Tai Wu Rd., Hsichih,
Taipei Hsien 221, Taiwan, R.O.C.
JV50-TR8
-1
RUN AND AUX POWER
A3
44 63Wednesday, November 11, 2009
JV50-TR8
Title
Size Document Number Rev
Date: Sheet of
Wistron Corporation
21F, 88, Sec.1, Hsin Tai Wu Rd., Hsichih,
Taipei Hsien 221, Taiwan, R.O.C.
JV50-TR8
-1
RUN AND AUX POWER
A3
44 63Wednesday, November 11, 2009
JV50-TR8
Title
Size Document Number Rev
Date: Sheet of
Wistron Corporation
21F, 88, Sec.1, Hsin Tai Wu Rd., Hsichih,
Taipei Hsien 221, Taiwan, R.O.C.
JV50-TR8
-1
RUN AND AUX POWER
A3
44 63Wednesday, November 11, 2009
JV50-TR8
I min = 150 mA
Aux Power
3D3V_AUX_S5
Run Power
2nd source:74.09198.G7F
SB For 2KV ESD protect
For Madison 1D8V_VGA
AO4468, SO-8
Id=11.6A, Qg=9~12nC
Rdson=17.4~22m ohm
CO-LAYOUT
for TR -1_20091023
1
2
3
4 5
6
7
8
S
S
S
G D
D
D
D
U28
AO4468-GP
84.04468.037
S
S
S
G D
D
D
D
U28
AO4468-GP
84.04468.037
1
2
3
45
6
7
8
S
S
S
GD
D
D
D
U85
AO4468-GP
84.04468.037
Madison-Park
S
S
S
GD
D
D
D
U85
AO4468-GP
84.04468.037
Madison-Park
1
2
3
4 5
6
7
8
S
S
S
G D
D
D
D
U25
AO4468-GP
84.04468.037
S
S
S
G D
D
D
D
U25
AO4468-GP
84.04468.037
1 2
R1305
330KR2J-L1-GP
Madison-Park
R1305
330KR2J-L1-GP
Madison-Park
12
BC2
SC1U16V3ZY-GP
DY
BC2
SC1U16V3ZY-GP
DY
2
1
C921
SCD22U25V3KX-GP
2
1
C921
SCD22U25V3KX-GP
12
BC1
SC1U16V3ZY-GP
DY
BC1
SC1U16V3ZY-GP
DY
G
S D
Q41
NDS0610-NL-GP
2ND = 84.00610.C31
84.S0610.B31
Madison-Park
Q41
NDS0610-NL-GP
2ND = 84.00610.C31
84.S0610.B31
Madison-Park
12
R525
10KR2J-3-GP
R525
10KR2J-3-GP
12
TC40
ST150U6D3VBM-1-GP
2ND = 80.15715.12L
77.C1571.09L
Madison-Park
TC40
ST150U6D3VBM-1-GP
2ND = 80.15715.12L
77.C1571.09L
Madison-Park
1
2
3
4 5
6
7
8
S
S
S
G D
D
D
D
U49
AO4468-GP
84.04468.037
S
S
S
G D
D
D
D
U49
AO4468-GP
84.04468.037
1 2
C546
SCD1U25V3KX-GP
DY
C546
SCD1U25V3KX-GP
DY
G
S D
Q42
2N7002E-1-GP
2ND = 84.2N702.E31
Madison-Park
84.2N702.D31
Q42
2N7002E-1-GP
2ND = 84.2N702.E31
Madison-Park
84.2N702.D31
12
R529
100KR2J-1-GP
R529
100KR2J-1-GP
12
R523
330KR2J-L1-GP
R523
330KR2J-L1-GP
1 2
R585
0R3J-0-U-GP
M9X
R585
0R3J-0-U-GP
M9X
12
R1307
330KR2J-L1-GP
Madison-Park
R1307
330KR2J-L1-GP
Madison-Park
1
2
34
5
6
U67
2N7002KDW-GP
84.2N702.A3F
2ND = 84.DM601.03F
U67
2N7002KDW-GP
84.2N702.A3F
2ND = 84.DM601.03F
12
C795
SC22P50V2JN-4GP
C795
SC22P50V2JN-4GP
1 2
R1308
0R2J-2-GP
Madison-Park
R1308
0R2J-2-GP
Madison-Park
1 2
G9
GAP-CLOSE-PWR
G9
GAP-CLOSE-PWR
12
C675
SC22P50V2JN-4GP
M9X
C675
SC22P50V2JN-4GP
M9X
12
C1055
SCD1U10V2KX-4GP
DY
C1055
SCD1U10V2KX-4GP
DY
1 2
R342
2MR2F-GP
M9X
R342
2MR2F-GP
M9X
G
DS
Q33
2N7002EW-1-GP
DY
Q33
2N7002EW-1-GP
DY
1 2
R431
1MR2F-GP
R431
1MR2F-GP
12
R1306
100KR2J-1-GP
Madison-Park
R1306
100KR2J-1-GP
Madison-Park
1 2
R586
0R3J-0-U-GP
M9X
R586
0R3J-0-U-GP
M9X
A K
D31
PDZ9D1B-GP
83.9R103.C3F
2ND = 83.9R103.F3F
D31
PDZ9D1B-GP
83.9R103.C3F
2ND = 83.9R103.F3F
VIN
1
GND
2
SHDN#
3NC#4 4
VOUT 5
U11
G909-330T1U-GP
74.00909.03F
DY
U11
G909-330T1U-GP
74.00909.03F
DY
12
C1053
SC10U6D3V3MX-GP
Madison-Park
C1053
SC10U6D3V3MX-GP
Madison-Park
1 2
R587
0R3J-0-U-GP
M9X
R587
0R3J-0-U-GP
M9X
1 2
R522 10KR2J-3-GP
R522 10KR2J-3-GP
12
R524
100R5J-3-GP
DY
R524
100R5J-3-GP
DY
12
C1054
SCD1U16V2KX-3GP
Madison-Park
C1054
SCD1U16V2KX-3GP
Madison-Park
12
R526
330KR2J-L1-GP
R526
330KR2J-L1-GP
G
S D
Q28
NDS0610-NL-GP
84.S0610.B31
2ND = 84.00610.C31
Q28
NDS0610-NL-GP
84.S0610.B31
2ND = 84.00610.C31
G
DS
U44
AO3400A-GP
84.03400.B37
M9X
U44
AO3400A-GP
84.03400.B37
M9X
12
R1284
0R5J-5-GP
Madison-Park
R1284
0R5J-5-GP
Madison-Park

5
5
4
4
3
3
2
2
1
1
D D
C C
B B
A A
CPU_VDDNB_RUN_FB_L_R
6265_ENABLE
ISP0_R
ISP1_R
6265_FB1_C
6265_FB0_R
6265_FB0_C
BOOT_NB
6265_VIN
ISP0
ISN0
6265_COMP_NB
6265_FB_NB
UGATE1
6265_FB0
6265_OCSET_NB
6265_VW0
BOOT_NB
6265_SVC
PHASE_NB
6265_OCSET
6265_SVD
LGATE0
LGATE1
PHASE1
CPU_PWRGD_SVID_REG
LGATE0
6265_FB1
6265_COMP1
6265_VW1
BOOT1
BOOT0
PHASE_NB
UGATE_NB
6265_FSET_NB
UGATE1
UGATE0
6265_VSEN_NB
LGATE1
PHASE1
BOOT1
ISP1
6265_RBIAS
ISP0
BOOT0
UGATE0
PHASE0
LGATE_NB
6265_FB1_R
PHASE0
ISP1
ISN1
6265_FB_NB_R
ISN0
ISN1
UGATE_NB PHASE_NB
6265_OFS/VFIXEN
LGATE_NB
6265_COMP0
6265_VDIFF1
6265_VCC6265_VCC6265_VCC6265_VCC6265_VCC6265_VCC6265_VCC6265_VCC6265_VCC6265_VCC
6265_VDIFF0
CPU_VDDNB_RUN_FB_H
CPU_VDDNB_RUN_FB_L
DCBATOUT_6265_1
DCBATOUT DCBATOUT_6265_3
DCBATOUT_6265_3
VDDNB
VCC_CORE_S0_1
1D8V_S3
3D3V_S0
GNDA_VCORE
5V_S0 3D3V_S0
GNDA_VCORE
GNDA_VCORE
5V_S0
GNDA_VCORE
GNDA_VCORE
5V_S0
DCBATOUT_6265_3
GNDA_VCORE
DCBATOUT_6265_1
DCBATOUT_6265_2
GNDA_VCORE
VCC_CORE_S0_0
VCC_CORE_S0_1
VCC_CORE_S0_0
3D3V_S03D3V_S0
DCBATOUT
DCBATOUT_6265_2DCBATOUT
VDDNB
CPU_VDD1_RUN_FB_L6
CPU_VDDNB_RUN_FB_L 6
CPU_VDDNB_RUN_FB_H 6
CPU_VDD0_RUN_FB_H6 CPU_VDD0_RUN_FB_L6
CPU_SVC6 VCORE_EN42,47
CPU_SVD6
VRM_PWRGD42
CPU_VDD1_RUN_FB_H6
CPU_PWRGD_SVID_REG6
Title
Size Document Number Rev
Date: Sheet of
Wistron Corporation
21F, 88, Sec.1, Hsin Tai Wu Rd., Hsichih,
Taipei Hsien 221, Taiwan, R.O.C.
JV50-TR8
-1
CPU Vcore(ISL6265HR)
A3
45 63Monday, October 26, 2009
JV50-TR8
Title
Size Document Number Rev
Date: Sheet of
Wistron Corporation
21F, 88, Sec.1, Hsin Tai Wu Rd., Hsichih,
Taipei Hsien 221, Taiwan, R.O.C.
JV50-TR8
-1
CPU Vcore(ISL6265HR)
A3
45 63Monday, October 26, 2009
JV50-TR8
Title
Size Document Number Rev
Date: Sheet of
Wistron Corporation
21F, 88, Sec.1, Hsin Tai Wu Rd., Hsichih,
Taipei Hsien 221, Taiwan, R.O.C.
JV50-TR8
-1
CPU Vcore(ISL6265HR)
A3
45 63Monday, October 26, 2009
JV50-TR8
VCC_CORE_S0_0
Design Current: 12.6A
Peak current: 18A
OCP_min:24A
VCC_CORE_S0_1
Design Current: 12.6A
Peak current: 18A
OCP_min:24A
Parallel
Parts
close to
PWM IC
VDDNB: Design Current: 2.1A
Peak current: 3A OCP_min:5A
Close to
CPU socket
Close to
CPU socket
ESR=15mohm
Parts
close to
PWM IC
R862 close
to L75
R858 close
to L77
12
R121
0R2J-2-GP
DY
R121
0R2J-2-GP
DY
12
R96
0R2J-2-GP
DY
R96
0R2J-2-GP
DY
12
C382
SC4D7U25V5KX-GP
C382
SC4D7U25V5KX-GP
12
C406
SC10U25V6KX-1GP
C406
SC10U25V6KX-1GP
1 2
C744
SC4700P50V2KX-1GP
C744
SC4700P50V2KX-1GP
12
TC28
SE220U2VDM-8GP
79.22719.20L
2ND = 77.22271.20L
TC28
SE220U2VDM-8GP
79.22719.20L
2ND = 77.22271.20L
1 2
C364
SCD22U10V3KX-2GP
C364
SCD22U10V3KX-2GP
1 2
L49
IND-D36UH-9-GP
68.R3610.20C
2ND = 68.R3610.20A
L49
IND-D36UH-9-GP
68.R3610.20C
2ND = 68.R3610.20A
12
C178
SCD1U25V3KX-GP
C178
SCD1U25V3KX-GP
12
R403
10KR2F-2-GP
R403
10KR2F-2-GP
12
C181
SC10U25V6KX-1GP
DY
C181
SC10U25V6KX-1GP
DY
12
TC23
SE330U2VDM-L-GP
79.33719.L01
2ND = 77.C3371.051
TC23
SE330U2VDM-L-GP
79.33719.L01
2ND = 77.C3371.051
1
2 3
4
RN45
SRN10J-7-GP
RN45
SRN10J-7-GP
1
2
3
4 5
6
7
8
S
S
S
GD
D
D
D
U13
FDMS7672-GP
84.07672.037
S
S
S
GD
D
D
D
U13
FDMS7672-GP
84.07672.037
1 2
C374 SC33P50V2JN-3GPC374 SC33P50V2JN-3GP
1 2
R397
1KR2F-3-GP
R397
1KR2F-3-GP
1 2
R129
0R0402-PAD
R129
0R0402-PAD
12
TC3
SE330U2VDM-L-GP
79.33719.L01
2ND = 77.C3371.051
TC3
SE330U2VDM-L-GP
79.33719.L01
2ND = 77.C3371.051
1 2
R130 0R0402-PADR130 0R0402-PAD
12
C393
SC10U25V6KX-1GP
DY
C393
SC10U25V6KX-1GP
DY
1 2
C237
SC4700P50V2KX-1GP
C237
SC4700P50V2KX-1GP
1
2
3
4 5
6
7
8
S
S
S
G D
D
D
D
U50
SI4800BDY-T1-GP
84.04800.D37
S
S
S
G D
D
D
D
U50
SI4800BDY-T1-GP
84.04800.D37
1 2
R100
10R2F-L-GP
DY
R100
10R2F-L-GP
DY
1 2
C288
SCD22U10V3KX-2GP
C288
SCD22U10V3KX-2GP
1 2
C376 SC1KP50V2KX-1GPC376 SC1KP50V2KX-1GP
1 2
G11
GAP-CLOSE-PWR
G11
GAP-CLOSE-PWR
1 2
C346
SCD22U10V3KX-2GP
C346
SCD22U10V3KX-2GP
12
R388
10R2J-2-GP
R388
10R2J-2-GP
1 2
R98
249R2F-GP
R98
249R2F-GP
1 2
C377 SC180P50V2JN-1GPC377 SC180P50V2JN-1GP
1 2
C740 SC1KP50V2KX-1GPC740 SC1KP50V2KX-1GP
1 2
G14
GAP-CLOSE-PWR
G14
GAP-CLOSE-PWR
1 2
C380 SCD1U10V2KX-4GPC380 SCD1U10V2KX-4GP
1 2
C738
SC180P50V2JN-1GP
C738
SC180P50V2JN-1GP
1 2
C236
SC180P50V2JN-1GP
C236
SC180P50V2JN-1GP
1 2
C742 SC1KP50V2KX-1GPC742 SC1KP50V2KX-1GP
1 2
R400 93K1R2F-L-GPR400 93K1R2F-L-GP
1 2
R131
44K2R2F-1-GP
R131
44K2R2F-1-GP
1 2
L53
IND-3D3UH-116-GP
68.3R31A.10V
2ND = 68.3R310.20A
L53
IND-3D3UH-116-GP
68.3R31A.10V
2ND = 68.3R310.20A
1 2
R93 4K02R2F-GPR93 4K02R2F-GP
12
TC5
SE330U2VDM-L-GP
79.33719.L01
2ND = 77.C3371.051
TC5
SE330U2VDM-L-GP
79.33719.L01
2ND = 77.C3371.051
1 2
R391
54K9R2F-L-GP
R391
54K9R2F-L-GP
1 2
C261 SC180P50V2JN-1GP
DY
C261 SC180P50V2JN-1GP
DY
1
2
3
4 5
6
7
8
S
S
S
GD
D
D
D
U8
FDMS7672-GP
84.07672.037
S
S
S
GD
D
D
D
U8
FDMS7672-GP
84.07672.037
1 2
R119 0R0402-PADR119 0R0402-PAD
1 2
R118 0R0402-PADR118 0R0402-PAD
1 2
R117 0R0402-PADR117 0R0402-PAD
1 2
R107
16K2R2F-GP
R107
16K2R2F-GP
1 2
R402
NTC-10K-9-GP
DY
R402
NTC-10K-9-GP
DY
12
TC7
ST15U25VDM-1-GP
77.21561.00L
TC7
ST15U25VDM-1-GP
77.21561.00L
1 2
R385
4K02R2F-GP
R385
4K02R2F-GP
1
2
3
4 5
6
7
8
D
D G
D
S
D S
S
U5
FDMS8692-GP
84.08692.037
D
D G
D
S
D S
S
U5
FDMS8692-GP
84.08692.037
1 2
R392
6K81R2F-1-GP
R392
6K81R2F-1-GP
12
R396
0R2J-2-GP
DY
R396
0R2J-2-GP
DY
12
C384
SCD1U25V3KX-GP
C384
SCD1U25V3KX-GP
12
C822
SCD1U25V3KX-GP
C822
SCD1U25V3KX-GP
12
R122
0R2J-2-GP
DY
R122
0R2J-2-GP
DY
12
R124
10KR2F-2-GP
DY
R124
10KR2F-2-GP
DY
1
2
3
4 5
6
7
8
D
D G
D
S
D S
S
U15
FDMS8692-GP
84.08692.037
D
D G
D
S
D S
S
U15
FDMS8692-GP
84.08692.037
1 2
G6
GAP-CLOSE-PWR
G6
GAP-CLOSE-PWR
12
R97
10R2F-L-GP
DY
R97
10R2F-L-GP
DY
1 2
L47
IND-D36UH-9-GP
68.R3610.20C
2ND = 68.R3610.20A
L47
IND-D36UH-9-GP
68.R3610.20C
2ND = 68.R3610.20A
12
G8 GAP-CLOSE-PWR-3-GP
G8 GAP-CLOSE-PWR-3-GP
1 2
C741 SC180P50V2JN-1GP
DY
C741 SC180P50V2JN-1GP
DY
1 2
G13
GAP-CLOSE-PWR
G13
GAP-CLOSE-PWR
1 2
C240 SCD1U16V2KX-3GPC240 SCD1U16V2KX-3GP
1 2
G16
GAP-CLOSE-PWR
G16
GAP-CLOSE-PWR
12
R92
316KR2F-GP
DY
R92
316KR2F-GP
DY
12
C320
SC2D2U6D3V3KX-GP
C320
SC2D2U6D3V3KX-GP
12
TC6
SE330U2VDM-L-GP
79.33719.L01
2ND = 77.C3371.051
TC6
SE330U2VDM-L-GP
79.33719.L01
2ND = 77.C3371.051
1 2
G4
GAP-CLOSE-PWR
G4
GAP-CLOSE-PWR
12
C179
SC4D7U25V5KX-GP
C179
SC4D7U25V5KX-GP
12
C180
SC4D7U25V5KX-GP
C180
SC4D7U25V5KX-GP
1 2
R125
11K3R2F-2-GP
R125
11K3R2F-2-GP
1 2
G10
GAP-CLOSE-PWR-3-GP
G10
GAP-CLOSE-PWR-3-GP
1 2
C746
SC180P50V2JN-1GP
C746
SC180P50V2JN-1GP
1 2
R94
6K81R2F-1-GP
R94
6K81R2F-1-GP
1 2
R90
54K9R2F-L-GP
R90
54K9R2F-L-GP
12
C767
SCD1U25V3KX-GP
C767
SCD1U25V3KX-GP
1
2
3
4 5
6
7
8
S
S
S
GD
D
D
D
U12
FDMS7672-GP
84.07672.037
S
S
S
GD
D
D
D
U12
FDMS7672-GP
84.07672.037
1 2
C241
SC1KP50V2KX-1GP
C241
SC1KP50V2KX-1GP
1 2
R399 23K7R2F-GPR399 23K7R2F-GP
12
G7 GAP-CLOSE-PWR-3-GP
G7 GAP-CLOSE-PWR-3-GP
12
R91
0R2J-2-GP
DY
R91
0R2J-2-GP
DY
1 2
R398
249R2F-GP
R398
249R2F-GP
1 2
R415
2R3J-GP
R415
2R3J-GP
OFS/VFIXEN
1
PGOOD
2
PWROK
3
SVD
4
SVC
5
ENABLE
6
RBIAS
7
OCSET
8
VDIFF0
9
FB0
10
COMP0
11
VW0
12
ISP0
13
ISN0
14
VSEN0
15
RTN0
16
RTN1
17
VSEN1
18
VDIFF1
19
FB1
20
COMP1
21
VW1
22
ISP1
23
ISN1
24
VIN 48
VCC 47
FB_NB 46
COMP_NB 45
FSET_NB 44
VSEN_NB 43
RTN_NB 42
OCSET_NB 41
PGND_NB 40
LGATE_NB 39
PHASE_NB 38
UGATE_NB 37
GND 49
BOOT_NB 36
BOOT0 35
UGATE0 34
PHASE0 33
PGND0 32
LGATE0 31
PVCC 30
LGATE1 29
PGND1 28
PHASE1 27
UGATE1 26
BOOT1 25
U10
ISL6265AHRTZ-T-GP
74.06265.B73
U10
ISL6265AHRTZ-T-GP
74.06265.B73
1 2
R132
22KR2F-GP
R132
22KR2F-GP
1
2
3
4 5
6
7
8
S
S
S
G D
D
D
D
U53
SI4800BDY-T1-GP
84.04800.D37
S
S
S
G D
D
D
D
U53
SI4800BDY-T1-GP
84.04800.D37
12
R123
0R0603-PAD
R123
0R0603-PAD
12
C383
SC10U25V6KX-1GP
DY
C383
SC10U25V6KX-1GP
DY
1 2
G5
GAP-CLOSE-PWR
G5
GAP-CLOSE-PWR
12
R395
910KR2J-GP
DY
R395
910KR2J-GP
DY
12
R103
10R2J-2-GP
R103
10R2J-2-GP
1 2
G3
GAP-CLOSE-PWR
G3
GAP-CLOSE-PWR
12
TC25
SE330U2VDM-L-GP
79.33719.L01
2ND = 77.C3371.051
TC25
SE330U2VDM-L-GP
79.33719.L01
2ND = 77.C3371.051
1 2
R390
10R2F-L-GP
DY
R390
10R2F-L-GP
DY
12
TC4
SE330U2VDM-L-GP
79.33719.L01
2ND = 77.C3371.051
TC4
SE330U2VDM-L-GP
79.33719.L01
2ND = 77.C3371.051
1
2
3
4 5
6
7
8
S
S
S
GD
D
D
D
U7
FDMS7672-GP
84.07672.037
S
S
S
GD
D
D
D
U7
FDMS7672-GP
84.07672.037
1 2
G12
GAP-CLOSE-PWR
G12
GAP-CLOSE-PWR
1 2
R102
1KR2F-3-GP
R102
1KR2F-3-GP
1 2
C217 SC180P50V2JN-1GPC217 SC180P50V2JN-1GP
1 2
C218
SC1KP50V2KX-1GP
C218
SC1KP50V2KX-1GP
1 2
C735 SCD1U16V2KX-3GPC735 SCD1U16V2KX-3GP
12
C387
SC4D7U25V5KX-GP
C387
SC4D7U25V5KX-GP
1 2
R414
2R3J-GP
R414
2R3J-GP
1 2
G15
GAP-CLOSE-PWR
G15
GAP-CLOSE-PWR
12
R389
16K2R2F-GP
R389
16K2R2F-GP
12
R387
10R2J-2-GP
R387
10R2J-2-GP
12
C768
SC1U10V3KX-3GP
C768
SC1U10V3KX-3GP
12
TC8
ST15U25VDM-1-GP
77.21561.00L
TC8
ST15U25VDM-1-GP
77.21561.00L
1 2
R379
NTC-10K-9-GP
DY
R379
NTC-10K-9-GP
DY

5
5
4
4
3
3
2
2
1
1
D D
C C
B B
A A
51125_ENTIP1
51125_DRVH1
51125_LL1
51125_DRVL1
51125_DRVH2
51125_LL2
51125_VO151125_VO2
51125_VCLK
51125_FB1_R
51125_SKIPSEL51125_SKIPSEL
51125_EN
51125_ENTIP2
3D3V_AUX_S5_5_51125
51125_FB2_R
51125_FB2
51125_TONSEL
51125_DRVL2
51125_FB1
3V5V_ENABLE
VCC_ENTIP1
51125_ENTIP1
3V5V_ENABLE
VCC_ENTIP2
51125_ENTIP2
51125_EN
5V_AUX_S5_51125
51125_VBST2 51125_VBST1
5V_S55V_PWR
3D3V_S53D3V_PWR
51125_VREF
DCBATOUT_51125
5V_PWR
5V_AUX_S5
3D3V_PWR
3D3V_AUX_S5
3D3V_AUX_S5
51125_VREF
DCBATOUT_51125
DCBATOUT_51125DCBATOUT
DCBATOUT_51125
51125_VREF
3D3V_AUX_S5
5V_AUX_S55V_AUX_S5
DCBATOUT DCBATOUT_51125
DCBATOUT_51125
3V/5V_POK 42
S5PWR_ENABLE35 3V5V_ENABLE 35
S5PWR_ENABLE 35
Title
Size Document Number Rev
Date: Sheet of
Wistron Corporation
21F, 88, Sec.1, Hsin Tai Wu Rd., Hsichih,
Taipei Hsien 221, Taiwan, R.O.C.
JV50-TR8
-1
DCDC 5V/3D3V (RT8205A)
A3
46 63Monday, October 26, 2009
JV50-TR8
Title
Size Document Number Rev
Date: Sheet of
Wistron Corporation
21F, 88, Sec.1, Hsin Tai Wu Rd., Hsichih,
Taipei Hsien 221, Taiwan, R.O.C.
JV50-TR8
-1
DCDC 5V/3D3V (RT8205A)
A3
46 63Monday, October 26, 2009
JV50-TR8
Title
Size Document Number Rev
Date: Sheet of
Wistron Corporation
21F, 88, Sec.1, Hsin Tai Wu Rd., Hsichih,
Taipei Hsien 221, Taiwan, R.O.C.
JV50-TR8
-1
DCDC 5V/3D3V (RT8205A)
A3
46 63Monday, October 26, 2009
JV50-TR8
D
GS
D
GS
Id=7A
Qg=8.7~13nC
Rdson=23~30mohm
Id=7A
Qg=8.7~13nC
Rdson=23~30mohm
Id=7.7A
Qg=8.5~13nC
Rdson=16.5~21mohm
Id=7.7A
Qg=8.5~13nC
Rdson=16.5~21mohm
D
G S
D
G S
Close to VFB Pin (pin5)
Close to VFB Pin (pin2)
Design Current = 6A
Max Current = 7A
OCP min = 10A
Design Current = 6A
Max Current = 7A
OCP min = 10A
2009/03/20 Wayne
SB
2009/03/11 Wayne
2009/03/11 Wayne
TAI-TEC 7*7*3
DCR=17.6mohm, Irating=6A
Isat=13.5A
TAI-TEC 7*7*3
DCR=17.6mohm, Irating=6A
Isat=13.5A
SB
2009/03/20 Wayne
SB
2009/03/27 Wayne
SB For 2KV ESD protect
SB
SB
SB
SB
SB
12
R599
0R2J-2-GP
DY
R599
0R2J-2-GP
DY
12
C943
SC18P50V2JN-1-GP
DY
C943
SC18P50V2JN-1-GP
DY
1 2
G125
GAP-CLOSE-PWR
G125
GAP-CLOSE-PWR
1 2
G120
GAP-CLOSE-PWR
G120
GAP-CLOSE-PWR
12
C954
SCD1U10V2KX-4GP
DY
C954
SCD1U10V2KX-4GP
DY
1 2
G115
GAP-CLOSE-PWR
G115
GAP-CLOSE-PWR
12
G135
GAP-CLOSE-PWR-3-GP
G135
GAP-CLOSE-PWR-3-GP
12
TC35
ST220U6D3VDM-20GP
77.22271.27L
2ND = 77.C2271.00L
TC35
ST220U6D3VDM-20GP
77.22271.27L
2ND = 77.C2271.00L
12
C945
SC4D7U25V5KX-GP
C945
SC4D7U25V5KX-GP
1 2
G112
GAP-CLOSE-PWR
G112
GAP-CLOSE-PWR
12
C942
SC18P50V2JN-1-GP
DY
C942
SC18P50V2JN-1-GP
DY
12
C958
SC18P50V2JN-1-GP
DY
C958
SC18P50V2JN-1-GP
DY
1 2
G130
GAP-CLOSE-PWR
G130
GAP-CLOSE-PWR
1
2
3 4
5
6
Q36
2N7002KDW-GP
84.2N702.A3F
2ND = 84.DM601.03F
Q36
2N7002KDW-GP
84.2N702.A3F
2ND = 84.DM601.03F
1 2
G131
GAP-CLOSE-PWR
G131
GAP-CLOSE-PWR
1 2
L56
IND-3D3UH-116-GP
68.3R31A.10V
2ND = 68.3R310.20A
L56
IND-3D3UH-116-GP
68.3R31A.10V
2ND = 68.3R310.20A
1 2
G117
GAP-CLOSE-PWR
G117
GAP-CLOSE-PWR
1 2
G113
GAP-CLOSE-PWR
G113
GAP-CLOSE-PWR
1
2
3 4
5
6
Q35
2N7002KDW-GP
84.2N702.A3F
2ND = 84.DM601.03F
Q35
2N7002KDW-GP
84.2N702.A3F
2ND = 84.DM601.03F
1
2
3
4 5
6
7
8
S
S
S
G D
D
D
D
U79
SI4812BDY-T1-E3-GP
84.04812.A37
S
S
S
G D
D
D
D
U79
SI4812BDY-T1-E3-GP
84.04812.A37
12
R594
130KR2F-GP
R594
130KR2F-GP
1
2
3
4 5
6
7
8
S
S
S
GD
D
D
D
U78
SI4812BDY-T1-E3-GP
84.04812.A37
S
S
S
GD
D
D
D
U78
SI4812BDY-T1-E3-GP
84.04812.A37
12
C959
SC4D7U6D3V3KX-GP
C959
SC4D7U6D3V3KX-GP
12
C940
SCD1U25V3ZY-1GP
DY
C940
SCD1U25V3ZY-1GP
DY
12
C946
SC4D7U25V5KX-GP
C946
SC4D7U25V5KX-GP
12
C952
SCD01U50V2KX-1GP
C952
SCD01U50V2KX-1GP
12
R591
10KR2J-3-GP
R591
10KR2J-3-GP
12
R597
0R2J-2-GP
DY
R597
0R2J-2-GP
DY
1 2
G126
GAP-CLOSE-PWR
G126
GAP-CLOSE-PWR
1 2
G127
GAP-CLOSE-PWR
G127
GAP-CLOSE-PWR
12
C951
SCD1U25V3KX-GP
C951
SCD1U25V3KX-GP
1 2
G123
GAP-CLOSE-PWR
G123
GAP-CLOSE-PWR
1 2
R237
0R0603-PAD
R237
0R0603-PAD
12
C944
SCD01U50V2KX-1GP
C944
SCD01U50V2KX-1GP
12
C960
SC10U10V5ZY-1GP
C960
SC10U10V5ZY-1GP
1 2
G119
GAP-CLOSE-PWR
G119
GAP-CLOSE-PWR
12
R595
100KR2J-1-GP
DY
R595
100KR2J-1-GP
DY
1 2
C953
SCD1U25V3KX-GP
C953
SCD1U25V3KX-GP
1
2
3
4 5
6
7
8
S
S
S
G D
D
D
D
U76
SI4800BDY-T1-GP
84.04800.D37
S
S
S
G D
D
D
D
U76
SI4800BDY-T1-GP
84.04800.D37
12
C956
SCD22U6D3V2KX-1GP
C956
SCD22U6D3V2KX-1GP
12
R604
0R2J-2-GP
R604
0R2J-2-GP
12
C950
SCD01U50V2KX-1GP
C950
SCD01U50V2KX-1GP
1 2
G132
GAP-CLOSE-PWR
G132
GAP-CLOSE-PWR
12
C955
SCD1U10V2KX-4GP
DY
C955
SCD1U10V2KX-4GP
DY
1 2
G118
GAP-CLOSE-PWR
G118
GAP-CLOSE-PWR
1 2
G121
GAP-CLOSE-PWR
G121
GAP-CLOSE-PWR
12
R598
6K98R2-GP
R598
6K98R2-GP
12
R6080R2J-2-GP
DY
R6080R2J-2-GP
DY
1 2
G116
GAP-CLOSE-PWR
G116
GAP-CLOSE-PWR
1
TP238
TPAD14-GP
TP238
TPAD14-GP
12
R607
0R2J-2-GP
R607
0R2J-2-GP
12
C957
SC18P50V2JN-1-GP
DY
C957
SC18P50V2JN-1-GP
DY
VBST2
9
DRVH2
10
LL2
11
DRVL2
12
VO2
7
VFB2
5
EN0
13
ENTRIP2
6
VREF
3
TONSEL
4
VREG3
8
VIN 16
VBST1 22
DRVH1 21
LL1 20
DRVL1 19
VO1 24
VFB1 2
PGOOD 23
ENTRIP1 1
GND 15
VREG5
17
GND 25
VCLK 18
SKIPSEL
14
U77
TPS51125RGER-GP
74.51125.073
U77
TPS51125RGER-GP
74.51125.073
12
C948
SC4D7U25V5KX-GP
C948
SC4D7U25V5KX-GP
12
R593
130KR2F-GP
R593
130KR2F-GP
1 2
R606
0R2J-2-GP
DY
R606
0R2J-2-GP
DY
1 2
R596 820KR2F-GPR596 820KR2F-GP
12
TC37
ST15U25VDM-1-GP
77.21561.00L
TC37
ST15U25VDM-1-GP
77.21561.00L
12
R602
10KR2F-2-GP
R602
10KR2F-2-GP
1 2
R590
2KR2F-3-GP
R590
2KR2F-3-GP
12
R6050R2J-2-GP
DY
R6050R2J-2-GP
DY
1 2
G128
GAP-CLOSE-PWR
G128
GAP-CLOSE-PWR
1 2
G129
GAP-CLOSE-PWR
G129
GAP-CLOSE-PWR
12
R603
20KR2F-L-GP
R603
20KR2F-L-GP
12
R592
10KR2J-3-GP
R592
10KR2J-3-GP
1 2
G114
GAP-CLOSE-PWR
G114
GAP-CLOSE-PWR
12
TC34
ST15U25VDM-1-GP
77.21561.00L
TC34
ST15U25VDM-1-GP
77.21561.00L
12
C949
SC4D7U25V5KX-GP
C949
SC4D7U25V5KX-GP
1 2
G124
GAP-CLOSE-PWR
G124
GAP-CLOSE-PWR
12
TC36
ST220U6D3VDM-20GP
77.22271.27L
2ND = 77.C2271.00L
TC36
ST220U6D3VDM-20GP
77.22271.27L
2ND = 77.C2271.00L
12
C941
SCD1U25V3ZY-1GP
DY
C941
SCD1U25V3ZY-1GP
DY
12
R600
30KR2F-GP
R600
30KR2F-GP
1
2
3
4 5
6
7
8
S
S
S
GD
D
D
D
U75
SI4800BDY-T1-GP
84.04800.D37
S
S
S
GD
D
D
D
U75
SI4800BDY-T1-GP
84.04800.D37
1 2
L55
IND-3D3UH-116-GP
68.3R31A.10V
2ND = 68.3R310.20A
L55
IND-3D3UH-116-GP
68.3R31A.10V
2ND = 68.3R310.20A
12
R601
0R2J-2-GP
DY
R601
0R2J-2-GP
DY
1 2
R236
0R0603-PAD
R236
0R0603-PAD
12
G134
GAP-CLOSE-PWR-3-GP
G134
GAP-CLOSE-PWR-3-GP
12
C947
SC10U25V6KX-1GP
DY
C947
SC10U25V6KX-1GP
DY
1 2
G133
GAP-CLOSE-PWR
G133
GAP-CLOSE-PWR
1 2
G122
GAP-CLOSE-PWR
G122
GAP-CLOSE-PWR

5
5
4
4
3
3
2
2
1
1
D D
C C
B B
A A
51124_VFB1
51124_TRIP1
51124_VFB2
51124_EN151124_EN151124_EN151124_EN1
51124_LL251124_LL251124_LL251124_LL2
51124_DRVH1
51124_LL1
51124_TONSEL
51124_V5FILT
51124_DRVH2
51124_EN2
51124_VBST1
51124_VBST251124_LL2
51124_LL1
51124_V5FILT
1D1V_PWR
51124_DRVL2
1D2V_PWR
51124_TRIP2
51124_VFB1
51124_VFB2
51124_DRVL1
1D1V_PWRGD
1D2V_PWRGD
DCBATOUT_51124
3D3V_S0
1D1V_PWR
DCBATOUT_51124_1
DCBATOUT
DCBATOUT_51124
1D2V_PWR
1D1V_S0
5V_S5
1D2V_PWR 1D2V_S0
1D1V_PWR
3D3V_S0
DCBATOUT_51124_1DCBATOUT
1D1V_PWRGD 42
VCORE_EN42,45
VCORE_EN42,45
Title
Size Document Number Rev
Date: Sheet of
Wistron Corporation
21F, 88, Sec.1, Hsin Tai Wu Rd., Hsichih,
Taipei Hsien 221, Taiwan, R.O.C.
JV50-TR8
-1
TPS51124_1D1V_1D2V
A3
47 63Monday, October 26, 2009
JV50-TR8
Title
Size Document Number Rev
Date: Sheet of
Wistron Corporation
21F, 88, Sec.1, Hsin Tai Wu Rd., Hsichih,
Taipei Hsien 221, Taiwan, R.O.C.
JV50-TR8
-1
TPS51124_1D1V_1D2V
A3
47 63Monday, October 26, 2009
JV50-TR8
Title
Size Document Number Rev
Date: Sheet of
Wistron Corporation
21F, 88, Sec.1, Hsin Tai Wu Rd., Hsichih,
Taipei Hsien 221, Taiwan, R.O.C.
JV50-TR8
-1
TPS51124_1D1V_1D2V
A3
47 63Monday, October 26, 2009
JV50-TR8
Close to VFB Pin (pin5)
G
D
S
G
D
S
Iomax=8A
300k/CH2
240k/CH1
GND
TONSEL 300k/CH1
OPEN
360k/CH2
360k/CH1
V5FILT
420k/CH2
1D2V Iomax=5A
OCP>10A
Vtrip(mV)=Rtrip(Kohm)*10(uA)
Iocp=(Vtrip/Rdson)+((1/(2*L*f))*((Vin-Vout)*Vout)/Vin))
Vout=0.758V*(R1+R2)/R2 --> PWM mode
Vout=0.764V*(R1+R2)/R2 --> Skip Mode
Vo(cal)=1.1060V
2009/03/27 WAYNE
C682 change to 1u10v for ESL
SB
SB
SB
SB
SB
SB
SB
-1
-1
-1
1 2
G47
GAP-CLOSE-PWR
G47
GAP-CLOSE-PWR
12
C633
SC4D7U25V5KX-GP
C633
SC4D7U25V5KX-GP
1 2
L32
IND-1UH-94-GP
2ND = 68.1R01A.20B
68.1R01B.10K
L32
IND-1UH-94-GP
2ND = 68.1R01A.20B
68.1R01B.10K
2
1
BC4
SCD47U6D3V2KX-GP
DY
2
1
BC4
SCD47U6D3V2KX-GP
DY
1 2
G58
GAP-CLOSE-PWR
G58
GAP-CLOSE-PWR
1
2
3
4 5
6
7
8
S
S
S
GD
D
D
D
U40
SI4172DY-T1-GE3-GP
84.04172.037
S
S
S
GD
D
D
D
U40
SI4172DY-T1-GE3-GP
84.04172.037
1 2
G73
GAP-CLOSE-PWR
G73
GAP-CLOSE-PWR
12
R313
10KR2J-3-GP
R313
10KR2J-3-GP
12
R332
9K1R2F-1-GP
R332
9K1R2F-1-GP
1 2
R326
0R2J-2-GP
DY
R326
0R2J-2-GP
DY
1 2
G66
GAP-CLOSE-PWR
G66
GAP-CLOSE-PWR
12
C665
SC4D7U25V5KX-GP
C665
SC4D7U25V5KX-GP
1 2
G63
GAP-CLOSE-PWR
G63
GAP-CLOSE-PWR
12
C647
SC18P50V2JN-1-GP
DY
C647
SC18P50V2JN-1-GP
DY
12
TC18
SE390U2D5VM-2GP
79.3971V.6AL
2ND = 77.93971.02L
TC18
SE390U2D5VM-2GP
79.3971V.6AL
2ND = 77.93971.02L
12
C634
SC4D7U25V5KX-GP
C634
SC4D7U25V5KX-GP
1 2
G48
GAP-CLOSE-PWR
G48
GAP-CLOSE-PWR
1 2
G59
GAP-CLOSE-PWR
G59
GAP-CLOSE-PWR
12
R328
30KR2F-GP
R328
30KR2F-GP
1 2
R333
0R0402-PAD
R333
0R0402-PAD
12
C636
SC180P50V2JN-1GP
C636
SC180P50V2JN-1GP
1 2
G71
GAP-CLOSE-PWR
G71
GAP-CLOSE-PWR
12
C664
SC4D7U25V5KX-GP
C664
SC4D7U25V5KX-GP
1 2
G67
GAP-CLOSE-PWR
G67
GAP-CLOSE-PWR
2
1
BC3
SC1U10V2KX-1GP
DY
2
1
BC3
SC1U10V2KX-1GP
DY
1 2
G64
GAP-CLOSE-PWR
G64
GAP-CLOSE-PWR
1 2
G53
GAP-CLOSE-PWR
G53
GAP-CLOSE-PWR
12
R334
10KR2J-3-GP
R334
10KR2J-3-GP
1 2
G55
GAP-CLOSE-PWR
G55
GAP-CLOSE-PWR
VO1 1
VFB1 2
TONSEL
4
VFB2 5
VO2 6
PGOOD2 7
EN2
8
VBST2
9
DRVH2 10
LL2 11
TRIP1
17
V5IN
16 V5FILT
15
TRIP2
14
PGOOD1 24
EN1
23
VBST1
22
DRVH1 21
LL1 20
GND
3
PGND1
18 PGND2
13 GND
25
DRVL1 19
DRVL2 12
U41
TPS51124RGER-GPU1
74.51124.073
U41
TPS51124RGER-GPU1
74.51124.073
12
R318
39KR2F-GP
R318
39KR2F-GP
1 2
G72
GAP-CLOSE-PWR
G72
GAP-CLOSE-PWR
12
C623
SC1U10V3KX-3GP
DY
C623
SC1U10V3KX-3GP
DY
1 2
G68
GAP-CLOSE-PWR
G68
GAP-CLOSE-PWR
12
C654
SC1U10V2KX-1GP
C654
SC1U10V2KX-1GP
1 2
G51
GAP-CLOSE-PWR
G51
GAP-CLOSE-PWR
1 2
G65
GAP-CLOSE-PWR
G65
GAP-CLOSE-PWR
12
C635
SCD1U25V3KX-GP
C635
SCD1U25V3KX-GP
12
R327
2R3J-GP
R327
2R3J-GP
1 2
G56
GAP-CLOSE-PWR
G56
GAP-CLOSE-PWR
12
R299
10KR2J-3-GP
DY
R299
10KR2J-3-GP
DY
1 2
G69
GAP-CLOSE-PWR
G69
GAP-CLOSE-PWR
12
C682
SC1U10V3KX-3GP
DY
C682
SC1U10V3KX-3GP
DY
1 2
R323
10KR2J-3-GP
DY
R323
10KR2J-3-GP
DY
1
TP182TPAD14-GPTP182TPAD14-GP
1 2
G49
GAP-CLOSE-PWR
G49
GAP-CLOSE-PWR
1 2
G52
GAP-CLOSE-PWR
G52
GAP-CLOSE-PWR
12
C650
SC4D7U6D3V3MX-2GP
C650
SC4D7U6D3V3MX-2GP
12
TC16
SE390U2D5VM-2GP
79.3971V.6AL
2ND = 77.93971.02L
TC16
SE390U2D5VM-2GP
79.3971V.6AL
2ND = 77.93971.02L
12
R319
16K9R2F-GP
R319
16K9R2F-GP
1
2
3
4 5
6
7
8
S
S
S
G D
D
D
D
U42
SI4812BDY-T1-E3-GP
84.04812.A37
S
S
S
G D
D
D
D
U42
SI4812BDY-T1-E3-GP
84.04812.A37
12
C661
SCD1U16V2KX-3GP
C661
SCD1U16V2KX-3GP
12
R329
17K8R2F-GP
R329
17K8R2F-GP
1 2
G57
GAP-CLOSE-PWR
G57
GAP-CLOSE-PWR
12
C666
SCD1U25V3KX-GP
C666
SCD1U25V3KX-GP
12
C657
SC18P50V2JN-1-GP
DY
C657
SC18P50V2JN-1-GP
DY
1 2
L37
IND-1D5UH-53-GP
68.1R51A.10F
2ND = 68.1R510.10K
L37
IND-1D5UH-53-GP
68.1R51A.10F
2ND = 68.1R510.10K
12
TC21
SE100U25VM-L1-GP
79.10712.L02
2ND = 79.10712.6JL
TC21
SE100U25VM-L1-GP
79.10712.L02
2ND = 79.10712.6JL
1 2
G70
GAP-CLOSE-PWR
G70
GAP-CLOSE-PWR
1
2
3
4 5
6
7
8
S
S
S
GD
D
D
D
U45
SI4800BDY-T1-GP
84.04800.D37
S
S
S
GD
D
D
D
U45
SI4800BDY-T1-GP
84.04800.D37
12
C641
SCD1U16V2KX-3GP
C641
SCD1U16V2KX-3GP
1
2
3
4 5
6
7
8
S
S
S
G D
D
D
D
U37
SI4800BDY-T1-GP
84.04800.D37
S
S
S
G D
D
D
D
U37
SI4800BDY-T1-GP
84.04800.D37
12
R317
11KR2F-L-GP
R317
11KR2F-L-GP
1 2
G54
GAP-CLOSE-PWR
G54
GAP-CLOSE-PWR
1 2
R335
0R0402-PAD
R335
0R0402-PAD
12
TC15
SE100U25VM-L1-GP
79.10712.L02
2ND = 79.10712.6JL
TC15
SE100U25VM-L1-GP
79.10712.L02
2ND = 79.10712.6JL

5
5
4
4
3
3
2
2
1
1
D D
C C
B B
A A
51117A_TRIP
51117A_V5FILT
51117A_TON
51117A_DRVL
51117A_LL
51117A_VBST
51117A_VFB
51117A_EN
51117A_VFB
9026_S5
9026_S3
51117A_VBST_1
5117A_DRVH
0D9V_S3
5V_S5 1D8V_S3
DDR_VREF_S3
DDR_VREF_PWR
DCBATOUT_51117
1D8V_PWR
5V_S5
1D8V_PWR
5V_S5
3D3V_S5
1D8V_PWR
DCBATOUT
1D8V_S3
DCBATOUT_51117DCBATOUT
1D8V_PWR
PM_SLP_S5#12,34,36
1D8V_S3_PWRGD 42
PM_SLP_S5#12,34,36
Title
Size Document Number Rev
Date: Sheet of
Wistron Corporation
21F, 88, Sec.1, Hsin Tai Wu Rd., Hsichih,
Taipei Hsien 221, Taiwan, R.O.C.
JV50-TR8
-1
DCDC_1D8V_RT8209B/LDO 0D9V
A3
48 63Monday, October 26, 2009
JV50-TR8
Title
Size Document Number Rev
Date: Sheet of
Wistron Corporation
21F, 88, Sec.1, Hsin Tai Wu Rd., Hsichih,
Taipei Hsien 221, Taiwan, R.O.C.
JV50-TR8
-1
DCDC_1D8V_RT8209B/LDO 0D9V
A3
48 63Monday, October 26, 2009
JV50-TR8
Title
Size Document Number Rev
Date: Sheet of
Wistron Corporation
21F, 88, Sec.1, Hsin Tai Wu Rd., Hsichih,
Taipei Hsien 221, Taiwan, R.O.C.
JV50-TR8
-1
DCDC_1D8V_RT8209B/LDO 0D9V
A3
48 63Monday, October 26, 2009
JV50-TR8
Iomax=1.5A
OCP>3A
DDR_0.9V
Vout=0.75*(R1+R2)/R2
Vo(cal)=1.8214V
Cyntec 10*10*4
DCR=4.2mohm, Irating=16A
Isat=33A
1D8V Iomax=10A
OCP>15A
2009/04/29 Wayne
SB
SB
SB
-1
-1
-1
-1
-1
1 2
G94
GAP-CLOSE-PWR
G94
GAP-CLOSE-PWR
12
R465
30KR2F-GP
R465
30KR2F-GP
12
C535
SC10U6D3V5KX-1GP
C535
SC10U6D3V5KX-1GP
1 2
C542
SCD1U10V2KX-4GP
C542
SCD1U10V2KX-4GP
12
C544
SC10U6D3V5KX-1GP
C544
SC10U6D3V5KX-1GP
1 2
G108
GAP-CLOSE-PWR
G108
GAP-CLOSE-PWR
1 2
C545
SCD1U10V2KX-4GP
C545
SCD1U10V2KX-4GP
1 2
G33
GAP-CLOSE-PWR
G33
GAP-CLOSE-PWR
12
C863
SC4D7U25V5KX-GP
C863
SC4D7U25V5KX-GP
1 2
G109
GAP-CLOSE-PWR
G109
GAP-CLOSE-PWR
1 2
G99
GAP-CLOSE-PWR
G99
GAP-CLOSE-PWR
VDDQSNS 1
VLDOIN 2
VTT 3
PGND 4
VTTSNS 5
VIN
10
S5
9
GND
8
S3
7
VTTREF
6
GND
11
U27
RT9026PFP-GP
74.09026.079
U27
RT9026PFP-GP
74.09026.079
2 1
D29
CH551H-30PT-GP
83.R5003.C8F
DY
D29
CH551H-30PT-GP
83.R5003.C8F
DY
1
2
3
4 5
6
7
8
S
S
S
GD
D
D
D
U60
SI4172DY-T1-GE3-GP
84.04172.037
S
S
S
GD
D
D
D
U60
SI4172DY-T1-GE3-GP
84.04172.037
12
R481
15K8R2F-GP
R481
15K8R2F-GP
1 2
L54
IND-1D5UH-52-GP
68.1R51A.10E
2ND = 68.1R510.10J
L54
IND-1D5UH-52-GP
68.1R51A.10E
2ND = 68.1R510.10J
12
R468
200KR2F-L-GP
R468
200KR2F-L-GP
12
C861
SCD1U25V3KX-GP
C861
SCD1U25V3KX-GP
EN/DEM
1
TON
2
VOUT 3
VDD
4
FB
5
PGOOD 6
GND 7
PGND 8
LGATE 9
VDDP
10
CS
11
PHASE 12
UGATE 13
BOOT
14
NC#15 15
U57
RT8209BGQW-GP
74.08209.073
U57
RT8209BGQW-GP
74.08209.073
1
2
3
4 5
6
7
8
S
S
S
G D
D
D
D
U61
SI4800BDY-T1-GP
84.04800.D37
S
S
S
G D
D
D
D
U61
SI4800BDY-T1-GP
84.04800.D37
12
C868
SCD1U25V3KX-GP
C868
SCD1U25V3KX-GP
1 2
G107
GAP-CLOSE-PWR
G107
GAP-CLOSE-PWR
1 2
G93
GAP-CLOSE-PWR
G93
GAP-CLOSE-PWR
12
TC32
SE390U2D5VM-2GP
79.3971V.6AL
2ND = 77.93971.02L
TC32
SE390U2D5VM-2GP
79.3971V.6AL
2ND = 77.93971.02L
12
TC31
SE100U25VM-L1-GP
79.10712.L02
2ND = 79.10712.6JL
TC31
SE100U25VM-L1-GP
79.10712.L02
2ND = 79.10712.6JL
12
C903
SC1U10V3KX-3GP
DY
C903
SC1U10V3KX-3GP
DY
1 2
G103
GAP-CLOSE-PWR
G103
GAP-CLOSE-PWR
1 2
G95
GAP-CLOSE-PWR
G95
GAP-CLOSE-PWR
1 2
R467
0R0402-PAD
R467
0R0402-PAD
12
C867
SC4D7U25V5KX-GP
C867
SC4D7U25V5KX-GP
1 2
R247
0R0402-PAD
R247
0R0402-PAD
12
R469
10R2F-L-GP
R469
10R2F-L-GP
1 2
G34
GAP-CLOSE-PWR
G34
GAP-CLOSE-PWR
1 2
G32
GAP-CLOSE-PWR
G32
GAP-CLOSE-PWR
1 2
G101
GAP-CLOSE-PWR
G101
GAP-CLOSE-PWR
12
R464
21K5R2F-GP
R464
21K5R2F-GP
1 2
G92
GAP-CLOSE-PWR
G92
GAP-CLOSE-PWR
12
C548
SC10U6D3V5KX-1GP
C548
SC10U6D3V5KX-1GP
12
C862
SC1U10V2KX-1GP
C862
SC1U10V2KX-1GP
1 2
R618
3D3R3J-L-GP
R618
3D3R3J-L-GP
1 2
G105
GAP-CLOSE-PWR
G105
GAP-CLOSE-PWR
1 2
G100
GAP-CLOSE-PWR
G100
GAP-CLOSE-PWR
12
C547
SC1U10V3KX-3GP
C547
SC1U10V3KX-3GP
1 2
G96
GAP-CLOSE-PWR
G96
GAP-CLOSE-PWR
1 2
R466
249KR2F-GP
R466
249KR2F-GP
1 2
G104
GAP-CLOSE-PWR
G104
GAP-CLOSE-PWR
1 2
G91
GAP-CLOSE-PWR
G91
GAP-CLOSE-PWR
12
C849
SC18P50V2JN-1-GP
DY
C849
SC18P50V2JN-1-GP
DY
12
C850
SC1U10V2KX-1GP
C850
SC1U10V2KX-1GP
1 2
R249
0R0402-PAD
R249
0R0402-PAD
1 2
G102
GAP-CLOSE-PWR
G102
GAP-CLOSE-PWR

5
5
4
4
3
3
2
2
1
1
D D
C C
B B
A A
9025_FB
1D1V_M92_POK
9025_EN
3D3V_S0
1D5V_S01D5V_S0_LDO
2D5V_S0
3D3V_S0
1D2V_S53D3V_S5
2D5V_LDO
5V_S5
1D1V_M92
1D8V_S3
1D1V_M92_PWR
3D3V_S0
PM_SLP_S3#12,34,35,36,42,44,53,54
VGA_CORE_POK53
1D1V_M92_POK44,54
Title
Size Document Number Rev
Date: Sheet of
Wistron Corporation
21F, 88, Sec.1, Hsin Tai Wu Rd., Hsichih,
Taipei Hsien 221, Taiwan, R.O.C.
JV50-TR8
-1
LDO 2D5V/1D5V/1D2V_S5/1V_VGA
A3
49 63Wednesday, November 11, 2009
JV50-TR8
Title
Size Document Number Rev
Date: Sheet of
Wistron Corporation
21F, 88, Sec.1, Hsin Tai Wu Rd., Hsichih,
Taipei Hsien 221, Taiwan, R.O.C.
JV50-TR8
-1
LDO 2D5V/1D5V/1D2V_S5/1V_VGA
A3
49 63Wednesday, November 11, 2009
JV50-TR8
Title
Size Document Number Rev
Date: Sheet of
Wistron Corporation
21F, 88, Sec.1, Hsin Tai Wu Rd., Hsichih,
Taipei Hsien 221, Taiwan, R.O.C.
JV50-TR8
-1
LDO 2D5V/1D5V/1D2V_S5/1V_VGA
A3
49 63Wednesday, November 11, 2009
JV50-TR8
Place near to SB710
1D5V_S0
Iomax=1A
G957
2D5V
Iomax=0.2A
1D2V_S5
Iomax=400mA
Place near to CPU
For MINI Card.NEW Card power SW
Iomax=2A
Vo=0.8*(1+(R1/R2))
Now set to 1V for Madison
Madison / M96
VO R421 P/N
1D1V 11K5 64.11525.6DL
1V 8K2 64.82015.6DL
G9161 RT9161A
-1_20091019
12
C775
SC100P50V2JN-3GP
DIS
C775
SC100P50V2JN-3GP
DIS
VIN 1
GND 2
VOUT 3
U66
G957T65UF-GP
74.95765.03C
DY
U66
G957T65UF-GP
74.95765.03C
DY
12
C412
SC10U6D3V5KX-1GP
C412
SC10U6D3V5KX-1GP
12
R421
8K2R2F-1-GP
DIS
R421
8K2R2F-1-GP
DIS
12
C776
SC10U10V5ZY-1GP
DIS
C776
SC10U10V5ZY-1GP
DIS
12
C803
SC1U10V3ZY-6GP
DIS
C803
SC1U10V3ZY-6GP
DIS
12
C771
SC10U10V5ZY-1GP
DY
C771
SC10U10V5ZY-1GP
DY
1 2
G86
GAP-CLOSE-PWR
G86
GAP-CLOSE-PWR
1 2
R447
0R2J-2-GP
M9X
R447
0R2J-2-GP
M9X
1 2
G74
GAP-CLOSE-PWR-3-GP
G74
GAP-CLOSE-PWR-3-GP
12
C820
SC10U10V5ZY-1GP
DY
C820
SC10U10V5ZY-1GP
DY
IN 1
GND 2
OUT 3
U18
G9161-120U65U-GP
74.09161.E3C
U18
G9161-120U65U-GP
74.09161.E3C
1
2
3
D37
BAS16PT-GP
83.00016.F11
2ND = 83.00016.B11
Madison-Park
D37
BAS16PT-GP
83.00016.F11
2ND = 83.00016.B11
Madison-Park
12
C819
SC10U10V5ZY-1GP
DIS
C819
SC10U10V5ZY-1GP
DIS
12
C918
SC10U6D3V5KX-1GP
DY
C918
SC10U6D3V5KX-1GP
DY
12
C413
SC10U6D3V5KX-1GP
C413
SC10U6D3V5KX-1GP
12
C913
SC1U10V3KX-3GP
DY
C913
SC1U10V3KX-3GP
DY
1 2
G111
GAP-CLOSE-PWR-3-GP
G111
GAP-CLOSE-PWR-3-GP
POK
1VEN
2VIN
3VPP
4NC#5 5
VO 6
ADJ 7
GND 8
GND 9
U48
G9661-25ADJF11U-GP
74.09661.07D
DIS
U48
G9661-25ADJF11U-GP
74.09661.07D
DIS
12
C410
SC1U10V3KX-3GP
DY
C410
SC1U10V3KX-3GP
DY
12
C761
SC22U6D3V5MX-2GP
C761
SC22U6D3V5MX-2GP
12
C782
SC1U10V3ZY-6GP
C782
SC1U10V3ZY-6GP
12
C411
SC10U6D3V5KX-1GP
DY
C411
SC10U6D3V5KX-1GP
DY
1 2
R1285
0R2J-2-GP
Madison-Park
R1285
0R2J-2-GP
Madison-Park
12
C866
SCD1U25V3ZY-1GP
DY
C866
SCD1U25V3ZY-1GP
DY
1 2
G85
GAP-CLOSE-PWR
G85
GAP-CLOSE-PWR
12
R420
30KR2F-GP
DIS
R420
30KR2F-GP
DIS
12
R446
2K2R2J-2-GP
DIS
R446
2K2R2J-2-GP
DIS
GND 1
VIN 2
VOUT 3
U47
RT9161-A-25PG-GP
74.09161.F3C
U47
RT9161-A-25PG-GP
74.09161.F3C
1 2
G110
GAP-CLOSE-PWR-3-GP
G110
GAP-CLOSE-PWR-3-GP

5
5
4
4
3
3
2
2
1
1
D D
C C
B B
A A
PBATT_SENSE_R
ISL88731_LXISL88731_LX
ISL88731_CSIP_R
ISL88731_IINP
ISL88731_CSIN
ISL88731_CCS
ISL88731_ACIN
ISL88731_ACOKISL88731_ACOKISL88731_ACOKISL88731_ACOKISL88731_ACOKISL88731_ACOKISL88731_ACOKISL88731_ACOK
ISL88731_CCV
ISL88731_CSSN
ISL88731_CSIP
ISL88731_CSSP
AD+_G_1
ISL88731_ACOK
CHRG_IN
ISL88731_CSSN_R
ISL88731_VCC
ISL88731_LDO
ISL88731_CCV1
ISL88731_DLO
ISL88731_BST ISL88731_BST1
ISL88731_DHI
AC_IN#AC_IN#AC_IN#AC_IN#AC_IN#AC_IN#AC_IN#AC_IN#AC_IN#AC_IN#
ISL88731_ACOK
CHG_AGND
CHG_AGND
5V_S5
CHG_AGND
CHG_AGND
AD+
CHG_AGND
BT+
AD+
AD+_TO_SYS DCBATOUT
CHG_AGND
CHG_AGND
BT+
3D3V_AUX_S5
ISL88731_LDO
BATT_SENSE 51
AD_IA36
BAT_SDA36,51
BAT_SCL36,51
AC_IN#36
Title
Size Document Number Rev
Date: Sheet of
Wistron Corporation
21F, 88, Sec.1, Hsin Tai Wu Rd., Hsichih,
Taipei Hsien 221, Taiwan, R.O.C.
JV50-TR8
-1
ISL88731A Charger
A3
50 63Thursday, November 12, 2009
JV50-TR8
Title
Size Document Number Rev
Date: Sheet of
Wistron Corporation
21F, 88, Sec.1, Hsin Tai Wu Rd., Hsichih,
Taipei Hsien 221, Taiwan, R.O.C.
JV50-TR8
-1
ISL88731A Charger
A3
50 63Thursday, November 12, 2009
JV50-TR8
Title
Size Document Number Rev
Date: Sheet of
Wistron Corporation
21F, 88, Sec.1, Hsin Tai Wu Rd., Hsichih,
Taipei Hsien 221, Taiwan, R.O.C.
JV50-TR8
-1
ISL88731A Charger
A3
50 63Thursday, November 12, 2009
JV50-TR8
2009/03/23 WAYNE
2009/03/23 WAYNE
SB For 2KV ESD protect
SB SB
-1
-1
12
G60
GAP-CLOSE-PWR-2U-GP
G60
GAP-CLOSE-PWR-2U-GP
12
R293
470KR2J-2-GP
R293
470KR2J-2-GP
1
2
3
4 5
6
7
8
S
S
S
GD
D
D
D
U33
FDS8884-GP
84.08884.037
S
S
S
GD
D
D
D
U33
FDS8884-GP
84.08884.037
12
R287
10R2J-2-GP
R287
10R2J-2-GP
12
C566
SCD015U25V2KX-GP
C566
SCD015U25V2KX-GP
12
C560
SCD01U16V2KX-3GP
C560
SCD01U16V2KX-3GP
12
R267
10KR2J-3-GP
DY
R267
10KR2J-3-GP
DY
1 2
R278
D01R3721F-GP-U
R278
D01R3721F-GP-U
12
R286
10R2J-2-GP
R286
10R2J-2-GP
12
G50
GAP-CLOSE-PWR-2U-GP
G50
GAP-CLOSE-PWR-2U-GP
1
2
3
4 5
6
7
8
S
S
S
GD
D
D
D
U36
FDS8884-GP
84.08884.037
S
S
S
GD
D
D
D
U36
FDS8884-GP
84.08884.037
12
C564
SCD01U50V2KX-1GP
C564
SCD01U50V2KX-1GP
12
C571
SCD01U50V2KX-1GP
C571
SCD01U50V2KX-1GP
1 2
R269 0R0402-PAD
R269 0R0402-PAD
12
R285
4D7R3F-L-GP
R285
4D7R3F-L-GP
12
C626SC4D7U25V5KX-GP C626SC4D7U25V5KX-GP
1 2
G44
GAP-CLOSE-PWR-2U-GP
G44
GAP-CLOSE-PWR-2U-GP
12
R268
10KR2F-2-GP
R268
10KR2F-2-GP
12
C574
SCD1U25V3KX-GP
C574
SCD1U25V3KX-GP
NC#1 1
ACIN
2
VREF
3ICOMP
4NC#5
5VCOMP
6
NC#7
7
ICM
8
SDA
9
SCL
10
VDDSMB
11
GND
12
ACOK
13
NC#14
14
VFB 15
NC#16 16
CSON 17
CSOP 18
PGND 19
LGATE 20
VDDP 21
DCIN
22
PHASE 23
UGATE 24
BOOT 25
VCC 26
CSSN 27
CSSP 28
GND
29
U32
ISL88731AHRZ-T-GP
74.88731.B73
U32
ISL88731AHRZ-T-GP
74.88731.B73
1
2
34
5
6
Q15
2N7002KDW-GP
84.2N702.A3F
2ND = 84.DM601.03F
Q15
2N7002KDW-GP
84.2N702.A3F
2ND = 84.DM601.03F
12
R279
49K9R2F-L-GP
R279
49K9R2F-L-GP
12
C569
SC1U10V3KX-3GP
DY
C569
SC1U10V3KX-3GP
DY
12
R277
215KR3F-1-GP
R277
215KR3F-1-GP
1 2
R275
100R2J-2-GP
R275
100R2J-2-GP
1 2
C595
SC1U10V3KX-3GP
C595
SC1U10V3KX-3GP
12
C15
SC10U25V6KX-1GP
C15
SC10U25V6KX-1GP
1 2
C575
SCD1U50V3KX-GP
C575
SCD1U50V3KX-GP
G
S
D
.
.
...
Q18
2N7002EW-GP
2ND = 84.2N702.C3K
84.2N702.B3K
.
.
...
Q18
2N7002EW-GP
2ND = 84.2N702.C3K
84.2N702.B3K
12
R266
15KR2J-1-GP
R266
15KR2J-1-GP
1 2
G42
GAP-CLOSE-PWR-2U-GP
G42
GAP-CLOSE-PWR-2U-GP
12
C577
SCD1U25V3KX-GP
C577
SCD1U25V3KX-GP
1 2
C573
SCD047U25V3KX-GP
C573
SCD047U25V3KX-GP
12
R270
10KR2F-2-GP
R270
10KR2F-2-GP
12
C563
SC10U25V6KX-1GP
C563
SC10U25V6KX-1GP
12
C619
SCD1U25V3KX-GP
C619
SCD1U25V3KX-GP
1 2
R276 10R2F-L-GP
R276 10R2F-L-GP
1 2
L31
IND-10UH-209-GP
68.1001C.10Y
L31
IND-10UH-209-GP
68.1001C.10Y
1 2
G45
GAP-CLOSE-PWR-2U-GP
G45
GAP-CLOSE-PWR-2U-GP
1
2
3
D15
BAT54PT-GP
DY
D15
BAT54PT-GP
DY
1 2
G43
GAP-CLOSE-PWR-2U-GP
G43
GAP-CLOSE-PWR-2U-GP
12
C565
SCD01U50V2ZY-1GP
DY
C565
SCD01U50V2ZY-1GP
DY
1 2
G46
GAP-CLOSE-PWR-2U-GP
G46
GAP-CLOSE-PWR-2U-GP
12
C13
SC10U25V6KX-1GP
C13
SC10U25V6KX-1GP
12
C620SC4D7U25V5KX-GP C620SC4D7U25V5KX-GP
1 2
R260
10KR2J-3-GP
R260
10KR2J-3-GP
12
G62
GAP-CLOSE-PWR-2U-GP
G62
GAP-CLOSE-PWR-2U-GP
1 2
R259
100KR2J-1-GP
R259
100KR2J-1-GP
1 2
R262
D01R3721F-GP-U
R262
D01R3721F-GP-U
12
C562
SCD1U25V2ZY-1GP
DY
C562
SCD1U25V2ZY-1GP
DY
12
G61
GAP-CLOSE-PWR-2U-GP
G61
GAP-CLOSE-PWR-2U-GP
1 2
R274
10KR2F-2-GP
R274
10KR2F-2-GP
12
C576
SC1U10V3KX-3GP
C576
SC1U10V3KX-3GP
12
C568
SC10U25V6KX-1GP
C568
SC10U25V6KX-1GP
1 2
R272
1KR2F-3-GP
R272
1KR2F-3-GP
12
C572
SC1U25V5KX-1GP
C572
SC1U25V5KX-1GP
12
C561
SCD1U10V2KX-4GP
C561
SCD1U10V2KX-4GP
12
C567
SCD22U50V3ZY-1GP
C567
SCD22U50V3ZY-1GP
KA
D14
CH521S-30PT-GP-U
83.R2003.C8F
2ND = 83.R2003.J8F
3RD = 83.R2003.F8F
D14
CH521S-30PT-GP-U
83.R2003.C8F
2ND = 83.R2003.J8F
3RD = 83.R2003.F8F
1
2
3
45
6
7
8
S
S
S
GD
D
D
D
U30
AO4407A-GP
84.04407.F37
S
S
S
GD
D
D
D
U30
AO4407A-GP
84.04407.F37
12
C23
SCD1U25V3KX-GP
C23
SCD1U25V3KX-GP
1 2
R284
0R0603-PAD
R284
0R0603-PAD
1
2
3
4 5
6
7
8
S
S
S
G D
D
D
D
U34
AO4407A-GP
84.04407.F37
S
S
S
G D
D
D
D
U34
AO4407A-GP
84.04407.F37
12
R261
10KR2F-2-GP
R261
10KR2F-2-GP

A
A
B
B
C
C
D
D
E
E
4 4
3 3
2 2
1 1
BAT_IN#_1
BT+
AD_JK
AD_JK
AD_OFF#_JK
AD+_2
BATA_SCL_1
BATA_SDA_1
BAT_IN#_1
BT+
BATA_SDA_1
BATA_SCL_1
AD+
AD_JK
3D3V_AUX_S5
BT+
AD_JK
AD_OFF36
BAT_IN#36
BATT_SENSE50
BAT_SCL36,50 BAT_SDA36,50
Title
Size Document Number Rev
Date: Sheet of
Wistron Corporation
21F, 88, Sec.1, Hsin Tai Wu Rd., Hsichih,
Taipei Hsien 221, Taiwan, R.O.C.
JV50-TR8
-1
AD/BATT CONN
51 63Monday, October 26, 2009
Title
Size Document Number Rev
Date: Sheet of
Wistron Corporation
21F, 88, Sec.1, Hsin Tai Wu Rd., Hsichih,
Taipei Hsien 221, Taiwan, R.O.C.
JV50-TR8
-1
AD/BATT CONN
51 63Monday, October 26, 2009
Title
Size Document Number Rev
Date: Sheet of
Wistron Corporation
21F, 88, Sec.1, Hsin Tai Wu Rd., Hsichih,
Taipei Hsien 221, Taiwan, R.O.C.
JV50-TR8
-1
AD/BATT CONN
51 63Monday, October 26, 2009
Adaptor in to generate DCBATOUT
BATTERY CONNECTOR
1ST 84.00124.H1K
1ST 84.00124.K1K
90W
65W
-1_20091019
-1_20091023
12
R255
100KR2J-1-GP
R255
100KR2J-1-GP
2
13
R1
R2
Q13
DTA124EUB-GP
2ND = 84.00124.T1K
3RD = 84.00124.N1K
R1
R2
Q13
DTA124EUB-GP
2ND = 84.00124.T1K
3RD = 84.00124.N1K
12
EC16
SC1000P50V3JN-GP-U
DY
EC16
SC1000P50V3JN-GP-U
DY
A K
D9
P6SBMJ24APT-GP
83.P6SBM.AAG
2ND = 83.P6SMB.AAG
D9
P6SBMJ24APT-GP
83.P6SBM.AAG
2ND = 83.P6SMB.AAG
1 2
R256
200KR2F-L-GP
R256
200KR2F-L-GP
1 2
EC59
SCD1U50V3KX-GP
DY
EC59
SCD1U50V3KX-GP
DY
12
EC18
SCD1U50V3ZY-GP
EC18
SCD1U50V3ZY-GP
1
TP11AFTE14P-GP TP11AFTE14P-GP
12
EC13
SC10P50V2JN-4GP
DY
EC13
SC10P50V2JN-4GP
DY
1
TP7 AFTE14P-GPTP7 AFTE14P-GP
1
TP12AFTE14P-GP TP12AFTE14P-GP
1
2
3
D10
BAV99PT-GP-U
83.00099.K11
DY
D10
BAV99PT-GP-U
83.00099.K11
DY
1
TP8 AFTE14P-GPTP8 AFTE14P-GP
1
2
3
4 5
6
7
8
RN76
SRN33J-7-GP
RN76
SRN33J-7-GP
12
C556
SCD1U50V3ZY-GP
C556
SCD1U50V3ZY-GP
A K
D13
MM3Z5V6T1G-GP
83.5R603.E3F
3RD = 83.5R603.M3F
2ND = 83.5R603.P3F
D13
MM3Z5V6T1G-GP
83.5R603.E3F
3RD = 83.5R603.M3F
2ND = 83.5R603.P3F
A K
D40
P6SBMJ24APT-GP
83.P6SBM.AAG
2ND = 83.P6SMB.AAG
D40
P6SBMJ24APT-GP
83.P6SBM.AAG
2ND = 83.P6SMB.AAG
12
EC14
SC10P50V2JN-4GP
DY
EC14
SC10P50V2JN-4GP
DY
1
2
3
D12
BAV99PT-GP-U
83.00099.K11
DY
D12
BAV99PT-GP-U
83.00099.K11
DY
2
13
R1
R2
Q12
DTC124EUB-GP
2ND = 84.00124.S1K
3RD = 84.00124.M1K
R1
R2
Q12
DTC124EUB-GP
2ND = 84.00124.S1K
3RD = 84.00124.M1K
12
EC19
SC1000P50V3JN-GP-U
DY
EC19
SC1000P50V3JN-GP-U
DY
1
2
3
D11
BAV99PT-GP-U
83.00099.K11
DY
D11
BAV99PT-GP-U
83.00099.K11
DY
1
2
3
4 5
6
7
8
S
S
S
G D
D
D
D
U29
AO4407A-GP
84.04407.F37
S
S
S
G D
D
D
D
U29
AO4407A-GP
84.04407.F37
12
C557
SC1U50V5ZY-1-GP
C557
SC1U50V5ZY-1-GP
12
R257
1KR2F-3-GP
R257
1KR2F-3-GP
1
TP10AFTE14P-GP TP10AFTE14P-GP
1 2
R8
0R0402-PAD
R8
0R0402-PAD
1
TP13AFTE14P-GP TP13AFTE14P-GP
1
TP9AFTE14P-GP TP9AFTE14P-GP
GND
1GND
2
DAT
3CLK
4BAT_IN
5
BT+2
6
BT+1
7
GND
8GND
9
BAT1
ALP-CON7-12-GP
20.81156.007
2ND = 20.81166.007
3RD = 20.81238.007
BAT1
ALP-CON7-12-GP
20.81156.007
2ND = 20.81166.007
3RD = 20.81238.007
1
2
3
4
5
6
NP1
DCIN1
DC-JACK177-GP
22.10037.I01
22.10037.I21
DCIN1
DC-JACK177-GP
22.10037.I01
22.10037.I21
12
EC17
SCD1U50V3ZY-GP
DY
EC17
SCD1U50V3ZY-GP
DY

5
5
4
4
3
3
2
2
1
1
D D
C C
B B
A A
DCBATOUT BT+
5V_S5
3D3V_AUX_S5
3D3V_S5
3D3V_S0
3D3V_S5
3D3V_S0 5V_S5
VCC_CORE_S0_0
1D8V_S3
1D5V_M92
1D1V_S0 1D8V_M92
S5_ENABLE35,36
CPU_LDT_RST#6,11
PM_PWRBTN#12,36
CPU_PWRGD6,11
Title
Size Document Number Rev
Date: Sheet of
Wistron Corporation
21F, 88, Sec.1, Hsin Tai Wu Rd., Hsichih,
Taipei Hsien 221, Taiwan, R.O.C.
JV50-TR8
-1
EMI/Spring/Boss
52 63Monday, October 26, 2009
JV50-TR8
Title
Size Document Number Rev
Date: Sheet of
Wistron Corporation
21F, 88, Sec.1, Hsin Tai Wu Rd., Hsichih,
Taipei Hsien 221, Taiwan, R.O.C.
JV50-TR8
-1
EMI/Spring/Boss
52 63Monday, October 26, 2009
JV50-TR8
Title
Size Document Number Rev
Date: Sheet of
Wistron Corporation
21F, 88, Sec.1, Hsin Tai Wu Rd., Hsichih,
Taipei Hsien 221, Taiwan, R.O.C.
JV50-TR8
-1
EMI/Spring/Boss
52 63Monday, October 26, 2009
JV50-TR8
VGA
CPU NB MDC
Test Point
Dimm Door
TOP
Check test point
TOP BOT
MINI1
SB
TOPTOP
12
EC703
SC1KP50V2KX-1GP
DY
EC703
SC1KP50V2KX-1GP
DY
12
EC8
SCD1U25V2ZY-1GP
DY
EC8
SCD1U25V2ZY-1GP
DY
12
EC709
SC1KP50V2KX-1GP
DY
EC709
SC1KP50V2KX-1GP
DY
1
SPRING_GND22
SPRING-7-GP
DY
SPRING_GND22
SPRING-7-GP
DY
12
EC716
SC1KP50V2KX-1GP
DY
EC716
SC1KP50V2KX-1GP
DY
12
EC736
SC1KP50V2KX-1GP
DY
EC736
SC1KP50V2KX-1GP
DY
1
GND3
HOLE355X355R111-S1-GP
GND3
HOLE355X355R111-S1-GP
12
EC727
SC1KP50V2KX-1GP
DY
EC727
SC1KP50V2KX-1GP
DY
12
EC725
SC1KP50V2KX-1GP
DY
EC725
SC1KP50V2KX-1GP
DY
TP233 TPAD14-GPTP233 TPAD14-GP
12
EC15
SCD1U25V2ZY-1GP
DY
EC15
SCD1U25V2ZY-1GP
DY
1
ASPRING_GND18
SPRING-58-GP
DY
34.4B312.002
ASPRING_GND18
SPRING-58-GP
DY
34.4B312.002
1
GND11
SPRING-48-GP
34.43G01.002
DY
GND11
SPRING-48-GP
34.43G01.002
DY
TP226 TPAD14-GPTP226 TPAD14-GP
12
EC729
SC1KP50V2KX-1GP
DY
EC729
SC1KP50V2KX-1GP
DY
12
EC37
SCD1U25V2ZY-1GP
DY
EC37
SCD1U25V2ZY-1GP
DY
1
SPRING_GND24
SPRING-U4-GP
DY
SPRING_GND24
SPRING-U4-GP
DY
12
EC711
SC1KP50V2KX-1GP
DY
EC711
SC1KP50V2KX-1GP
DY
1
AH6
STF237R125H42-GP
DIS
34.4GD01.001
AH6
STF237R125H42-GP
DIS
34.4GD01.001
1
H7
STF256R142H123-GP
34.42Y01.011
2ND = 34.42Y01.021
H7
STF256R142H123-GP
34.42Y01.011
2ND = 34.42Y01.021
12
EC731
SC1KP50V2KX-1GP
DY
EC731
SC1KP50V2KX-1GP
DY
12
EC52
SCD1U25V2ZY-1GP
DY
EC52
SCD1U25V2ZY-1GP
DY
12
EC721
SC1KP50V2KX-1GP
DY
EC721
SC1KP50V2KX-1GP
DY
12
EC101
SCD1U25V2ZY-1GP
DY
EC101
SCD1U25V2ZY-1GP
DY
1
GND9
HOLE355X355R111-S1-GP
GND9
HOLE355X355R111-S1-GP
TP227 TPAD14-GPTP227 TPAD14-GP
1
GND4
HOLE355X355R111-S1-GP
GND4
HOLE355X355R111-S1-GP
12
EC713
SC1KP50V2KX-1GP
DY
EC713
SC1KP50V2KX-1GP
DY
TP232 TPAD14-GPTP232 TPAD14-GP
12
13 11
147
U16D
TSLVC08APW-1-GP
73.07408.L16
2ND = 73.07408.L15
3RD = 73.07408.02B
U16D
TSLVC08APW-1-GP
73.07408.L16
2ND = 73.07408.L15
3RD = 73.07408.02B
1
SPRING_GND14
SPRING-7-GP
DY
34.49U26.001
SPRING_GND14
SPRING-7-GP
DY
34.49U26.001
12
EC733
SC1KP50V2KX-1GP
DY
EC733
SC1KP50V2KX-1GP
DY
12
EC719
SC1KP50V2KX-1GP
DY
EC719
SC1KP50V2KX-1GP
DY
1
H8
HOLE
34.4P901.001
H8
HOLE
34.4P901.001
1
GND6
HOLE355X355R111-S1-GP
GND6
HOLE355X355R111-S1-GP
12
EC21
SCD1U25V2ZY-1GP
DY
EC21
SCD1U25V2ZY-1GP
DY
TP228 TPAD14-GPTP228 TPAD14-GP
1
ASPRING_GND19
SPRING-58-GP
DY
34.4B312.002
ASPRING_GND19
SPRING-58-GP
DY
34.4B312.002
12
EC706
SC1KP50V2KX-1GP
DY
EC706
SC1KP50V2KX-1GP
DY
12
EC704
SC1KP50V2KX-1GP
DY
EC704
SC1KP50V2KX-1GP
DY
1
AH1
STF236R126H101-GP
34.4Z003.001
2ND = 34.4Z003.201
AH1
STF236R126H101-GP
34.4Z003.001
2ND = 34.4Z003.201
1
H10
STF237R146H65-GP
DY
H10
STF237R146H65-GP
DY
12
EC708
SC1KP50V2KX-1GP
DY
EC708
SC1KP50V2KX-1GP
DY
12
EC717
SC1KP50V2KX-1GP
DY
EC717
SC1KP50V2KX-1GP
DY
12
EC735
SC1KP50V2KX-1GP
DY
EC735
SC1KP50V2KX-1GP
DY
12
EC10
SCD1U25V2ZY-1GP
DY
EC10
SCD1U25V2ZY-1GP
DY
TP229 TPAD14-GPTP229 TPAD14-GP
1
AH7
STF237R125H42-GP
DIS
34.4GD01.001
AH7
STF237R125H42-GP
DIS
34.4GD01.001
1
H9
HOLE
DY
H9
HOLE
DY
12
EC102
SCD1U25V2ZY-1GP
DY
EC102
SCD1U25V2ZY-1GP
DY
12
EC53
SCD1U25V2ZY-1GP
DY
EC53
SCD1U25V2ZY-1GP
DY
12
EC702
SC1KP50V2KX-1GP
DY
EC702
SC1KP50V2KX-1GP
DY
1
GND7
HOLE355X355R111-S1-GP
GND7
HOLE355X355R111-S1-GP
12
EC723
SC1KP50V2KX-1GP
DY
EC723
SC1KP50V2KX-1GP
DY
12
EC726
SC1KP50V2KX-1GP
DY
EC726
SC1KP50V2KX-1GP
DY
12
EC715
SC1KP50V2KX-1GP
DY
EC715
SC1KP50V2KX-1GP
DY
12
EC724
SC1KP50V2KX-1GP
DY
EC724
SC1KP50V2KX-1GP
DY
12
EC728
SC1KP50V2KX-1GP
DY
EC728
SC1KP50V2KX-1GP
DY
12
EC710
SC1KP50V2KX-1GP
DY
EC710
SC1KP50V2KX-1GP
DY
12
EC25
SCD1U25V2ZY-1GP
DY
EC25
SCD1U25V2ZY-1GP
DY
12
EC701
SC1KP50V2KX-1GP
DY
EC701
SC1KP50V2KX-1GP
DY
12
EC35
SCD1U25V2ZY-1GP
DY
EC35
SCD1U25V2ZY-1GP
DY
1
ASPRING_GND22
SPRING-58-GP
DY
ASPRING_GND22
SPRING-58-GP
DY
1
SPRING_GND23
SPRING-U4-GP
DY
SPRING_GND23
SPRING-U4-GP
DY
TP230 TPAD14-GPTP230 TPAD14-GP
1
SPRING_GND21
SPRING-7-GP
DY
SPRING_GND21
SPRING-7-GP
DY
12
EC730
SC1KP50V2KX-1GP
DY
EC730
SC1KP50V2KX-1GP
DY
1
AH3
HOLE
34.4H103.001
AH3
HOLE
34.4H103.001
12
EC722
SC1KP50V2KX-1GP
DY
EC722
SC1KP50V2KX-1GP
DY
1
AH4
HOLE
34.4H103.001
AH4
HOLE
34.4H103.001
1
GND1
HOLE355X355R111-S1-GP
GND1
HOLE355X355R111-S1-GP
12
EC12
SCD1U25V2ZY-1GP
DY
EC12
SCD1U25V2ZY-1GP
DY
12
EC100
SCD1U25V2ZY-1GP
DY
EC100
SCD1U25V2ZY-1GP
DY
12
EC103
SCD1U25V2ZY-1GP
DY
EC103
SCD1U25V2ZY-1GP
DY
12
EC712
SC1KP50V2KX-1GP
DY
EC712
SC1KP50V2KX-1GP
DY
12
EC33
SCD1U25V2ZY-1GP
DY
EC33
SCD1U25V2ZY-1GP
DY
12
EC54
SCD1U25V2ZY-1GP
DY
EC54
SCD1U25V2ZY-1GP
DY
1
GND10
SPRING-48-GP
34.43G01.002
DY
GND10
SPRING-48-GP
34.43G01.002
DY
12
EC720
SC1KP50V2KX-1GP
DY
EC720
SC1KP50V2KX-1GP
DY
1
AH5
STF237R125H42-GP
DIS
34.4GD01.001
AH5
STF237R125H42-GP
DIS
34.4GD01.001
12
EC732
SC1KP50V2KX-1GP
DY
EC732
SC1KP50V2KX-1GP
DY
1
GND12
HOLE355X355R111-S1-GP
GND12
HOLE355X355R111-S1-GP
1
ASPRING_GND21
SPRING-62-GP
DY
ASPRING_GND21
SPRING-62-GP
DY
1
ASPRING_GND16
SPRING-62-GP
DY
34.39S07.003
ASPRING_GND16
SPRING-62-GP
DY
34.39S07.003
TP231 TPAD14-GPTP231 TPAD14-GP
12
EC99
SCD1U25V2ZY-1GP
DY
EC99
SCD1U25V2ZY-1GP
DY
12
EC46
SCD1U25V2ZY-1GP
DY
EC46
SCD1U25V2ZY-1GP
DY
1
GND2
HOLE355X355R111-S1-GP
GND2
HOLE355X355R111-S1-GP
12
EC38
SCD1U25V2ZY-1GP
DY
EC38
SCD1U25V2ZY-1GP
DY
12
EC734
SC1KP50V2KX-1GP
DY
EC734
SC1KP50V2KX-1GP
DY
12
EC718
SC1KP50V2KX-1GP
DY
EC718
SC1KP50V2KX-1GP
DY
1
GND5
SPRING-48-GP
34.43G01.002
DY
GND5
SPRING-48-GP
34.43G01.002
DY
12
EC7
SCD1U25V2ZY-1GP
DY
EC7
SCD1U25V2ZY-1GP
DY
12
EC20
SCD1U25V2ZY-1GP
DY
EC20
SCD1U25V2ZY-1GP
DY
1
SPRING_GND15
SPRING-7-GP
DY
34.49U26.001
SPRING_GND15
SPRING-7-GP
DY
34.49U26.001
12
EC705
SC1KP50V2KX-1GP
DY
EC705
SC1KP50V2KX-1GP
DY
1
SPRING_GND17
SPRING-62-GP
DY
34.39S07.003
SPRING_GND17
SPRING-62-GP
DY
34.39S07.003
12
EC707
SC1KP50V2KX-1GP
DY
EC707
SC1KP50V2KX-1GP
DY
12
EC55
SCD1U25V2ZY-1GP
DY
EC55
SCD1U25V2ZY-1GP
DY
1
AH2
STF236R126H101-GP
34.4Z003.001
2ND = 34.4Z003.201
AH2
STF236R126H101-GP
34.4Z003.001
2ND = 34.4Z003.201
1
ASPRING_GND20
SPRING-12-GP-U
34.41Y19.001
DY
ASPRING_GND20
SPRING-12-GP-U
34.41Y19.001
DY
12
EC9
SCD1U25V2ZY-1GP
DY
EC9
SCD1U25V2ZY-1GP
DY
12
EC714
SC1KP50V2KX-1GP
DY
EC714
SC1KP50V2KX-1GP
DY

5
5
4
4
3
3
2
2
1
1
D D
C C
B B
A A
8209A_PGOOD_VGA
8209A_BOOT
RT8209_FB_VGA
8209A_CS_VGA
8209A_LGATE_VGA
8209A_PHASE_VGA
8209A_VDD_VGA 8209A_HGATE_VGA
8209A_R_BOOT_VGA
8209A_TON_VGA
8209A_EN/DEM_VGA
RT8209_FB_VGA
NV_VID1_Q NV_VID0_Q
NV_VID1 NV_VID0
NV_VID0_R
VGA_CORE_PWR
DCBATOUT_8209E_VGA
VCC_GFX_COREVGA_CORE_PWR
3D3V_S0
5V_S5
5V_S5
DCBATOUT_8209E_VGADCBATOUT
VGA_CORE_PWR
3D3V_M92
3D3V_S0
PWRCNTL_0 56
PWRCNTL_1 56
PM_SLP_S3#12,34,35,36,42,44,49,54
VGA_CORE_POK 49
Title
Size Document Number Rev
Date: Sheet of
Wistron Corporation
21F, 88, Sec.1, Hsin Tai Wu Rd., Hsichih,
Taipei Hsien 221, Taiwan, R.O.C.
JV50-TR8
-1
RT8209E_VGA CORE
A3
53 63Thursday, November 12, 2009
Title
Size Document Number Rev
Date: Sheet of
Wistron Corporation
21F, 88, Sec.1, Hsin Tai Wu Rd., Hsichih,
Taipei Hsien 221, Taiwan, R.O.C.
JV50-TR8
-1
RT8209E_VGA CORE
A3
53 63Thursday, November 12, 2009
Title
Size Document Number Rev
Date: Sheet of
Wistron Corporation
21F, 88, Sec.1, Hsin Tai Wu Rd., Hsichih,
Taipei Hsien 221, Taiwan, R.O.C.
JV50-TR8
-1
RT8209E_VGA CORE
A3
53 63Thursday, November 12, 2009
RT8209E for VGA
Iomax=23A, OCP>40A
Vout=0.75*(1+Rh/Rl)
-1_20091019
-1_20091021
-1_20091021
37.4k (64.37425.6DL)
73.2k(64.73225.6DL)
30k(64.30025.6DL)
Madison Pro Park XT M96 Pro M92-XT
PWRCNTL_0
0 1.00V 1.12V 1.15V 1.20V
1 0.90V 0.90V 0.90V 0.95V
Madison Pro Park XT M96 Pro
R1297 73.2K 36.5K 30K
VGA_CORE 1.00V 1.12V 1.15V
M92 XT
R1295 37.4K R1297 30K
VGA_CORE 1.20V
1 2
G149
GAP-CLOSE-PWR
G149
GAP-CLOSE-PWR
1 2
R1299
10KR2J-3-GP
DIS
R1299
10KR2J-3-GP
DIS
1 2
G136
GAP-CLOSE-PWR
G136
GAP-CLOSE-PWR
12
C1043
16KR3F-GP
DIS
C1043
16KR3F-GP
DIS
1 2
G155
GAP-CLOSE-PWR
G155
GAP-CLOSE-PWR
12
C1056
SC10U25V5KX-GP
DIS
C1056
SC10U25V5KX-GP
DIS
1 2
G160
GAP-CLOSE-PWR
G160
GAP-CLOSE-PWR
1 2
G140
GAP-CLOSE-PWR
G140
GAP-CLOSE-PWR
12
C1045
SCD1U10V2KX-4GP
DIS
C1045
SCD1U10V2KX-4GP
DIS
12
C1038
SCD1U16V2KX-3GP
DIS
C1038
SCD1U16V2KX-3GP
DIS
G
S
D
.
.
...
Q39
2N7002EW-GP
2ND = 84.2N702.C3K
84.2N702.B3K
DY
.
.
...
Q39
2N7002EW-GP
2ND = 84.2N702.C3K
84.2N702.B3K
DY
12
C1044
SC47P50V2JN-3GP
DY
C1044
SC47P50V2JN-3GP
DY
1 2
G146
GAP-CLOSE-PWR
G146
GAP-CLOSE-PWR
1 2
G139
GAP-CLOSE-PWR
G139
GAP-CLOSE-PWR
1 2
R1287
3D3R3J-L-GP
DIS
R1287
3D3R3J-L-GP
DIS
12
R1296
110KR2F-L-GP
DY
R1296
110KR2F-L-GP
DY
12
TC38
SE330U2VDM-L-GP
79.33719.L01
DIS
TC38
SE330U2VDM-L-GP
79.33719.L01
DIS
1 2
G152
GAP-CLOSE-PWR
G152
GAP-CLOSE-PWR
1 2
G141
GAP-CLOSE-PWR
G141
GAP-CLOSE-PWR
1 2
G157
GAP-CLOSE-PWR
G157
GAP-CLOSE-PWR
K A
D36
B0530WS-7-F-GP
DY
D36
B0530WS-7-F-GP
DY
1 2
R1293
10KR2J-3-GP
Madison-Park
R1293
10KR2J-3-GP
Madison-Park
G
S
D
.
.
...
Q40
2N7002EW-GP
2ND = 84.2N702.C3K
84.2N702.B3K
DIS
.
.
...
Q40
2N7002EW-GP
2ND = 84.2N702.C3K
84.2N702.B3K
DIS
1 2
G143
GAP-CLOSE-PWR
G143
GAP-CLOSE-PWR
1 2
G148
GAP-CLOSE-PWR
G148
GAP-CLOSE-PWR
12
R1297
73K2R2F-GP
DIS
R1297
73K2R2F-GP
DIS
1 2
R1289
10KR2J-3-GP
M9X
R1289
10KR2J-3-GP
M9X
12
C1041
SC1U10V2KX-1GP
DIS
C1041
SC1U10V2KX-1GP
DIS
1 2
G154
GAP-CLOSE-PWR
G154
GAP-CLOSE-PWR
1 2
G159
GAP-CLOSE-PWR
G159
GAP-CLOSE-PWR
1 2
G138
GAP-CLOSE-PWR
G138
GAP-CLOSE-PWR
12
R1294
10KR2F-2-GP
DIS
R1294
10KR2F-2-GP
DIS
12
C1042
SC100P50V2JN-3GP
DIS
C1042
SC100P50V2JN-3GP
DIS
12
C1046
SCD1U10V2KX-4GP
DY
C1046
SCD1U10V2KX-4GP
DY
1 2
G145
GAP-CLOSE-PWR
G145
GAP-CLOSE-PWR
1 2
G150
GAP-CLOSE-PWR
G150
GAP-CLOSE-PWR
1
2
3
4 5
6
7
8
S
S
S
GD
D
D
D
U80
SIR474DP-T1-GE3-GP
DIS
S
S
S
GD
D
D
D
U80
SIR474DP-T1-GE3-GP
DIS
12
R1295
49K9R2F-L-GP
DIS
R1295
49K9R2F-L-GP
DIS
12
C1040
SC10U25V5KX-GP
DIS
C1040
SC10U25V5KX-GP
DIS
1 2
G151
GAP-CLOSE-PWR
G151
GAP-CLOSE-PWR
1 2
G156
GAP-CLOSE-PWR
G156
GAP-CLOSE-PWR
1 2
L62
IND-D45UH-14-GP
DIS
L62
IND-D45UH-14-GP
DIS
1 2
G161
GAP-CLOSE-PWR
G161
GAP-CLOSE-PWR
1 2
R1298
10KR2J-3-GP
DY
R1298
10KR2J-3-GP
DY
12
TC39
SE330U2VDM-L-GP
79.33719.L01
DIS
TC39
SE330U2VDM-L-GP
79.33719.L01
DIS
1 2
G142
GAP-CLOSE-PWR
G142
GAP-CLOSE-PWR
12
C1039
SC10U25V5KX-GP
DIS
C1039
SC10U25V5KX-GP
DIS
1
2
3
4 5
6
7
8
S
S
S
D
D
D
D
G
U82
SIR460DP-T1-GE3-GP
DIS
S
S
S
D
D
D
D
G
U82
SIR460DP-T1-GE3-GP
DIS
EN/DEM
1
TON
2
VOUT 3
VDD
4
FB
5
PGOOD 6
GND 7
PGND 8
LGATE 9
VDDP
10
CS
11
PHASE 12
UGATE 13
BOOT
14
NC#15 15
U81
RT8209EGQW-GP
DIS
U81
RT8209EGQW-GP
DIS
1 2
G147
GAP-CLOSE-PWR
G147
GAP-CLOSE-PWR
1 2
G137
GAP-CLOSE-PWR
G137
GAP-CLOSE-PWR
12
R1292
0R0402-PAD-1-GP
R1292
0R0402-PAD-1-GP
C
B
E
Q45
MMBT2222A-3-GP
DIS
Q45
MMBT2222A-3-GP
DIS
12
R1291
10KR2J-3-GP
DIS
R1291
10KR2J-3-GP
DIS
1 2
G153
GAP-CLOSE-PWR
G153
GAP-CLOSE-PWR
12
C1037
SC1U10V2KX-1GP
DIS
C1037
SC1U10V2KX-1GP
DIS
1
2
3
4 5
6
7
8
S
S
S
D
D
D
D
G
U83
SIR460DP-T1-GE3-GP
DIS
S
S
S
D
D
D
D
G
U83
SIR460DP-T1-GE3-GP
DIS
1 2
G158
GAP-CLOSE-PWR
G158
GAP-CLOSE-PWR
1
2
3
D38
BAS16PT-GP
83.00016.F11
2ND = 83.00016.B11 Madison-Park
D38
BAS16PT-GP
83.00016.F11
2ND = 83.00016.B11 Madison-Park
12
R1309
100KR2J-1-GP
DIS
R1309
100KR2J-1-GP
DIS
12
R1288
8K2R2F-1-GP
DIS
R1288
8K2R2F-1-GP
DIS
12
R1290
220KR2F-GP
DIS
R1290
220KR2F-GP
DIS
12
R1286
10R2F-L-GP
DIS
R1286
10R2F-L-GP
DIS
1 2
G144
GAP-CLOSE-PWR
G144
GAP-CLOSE-PWR

5
5
4
4
3
3
2
2
1
1
D D
C C
B B
A A
5912_FB5912_EN
9371_1_POK
5912_EN
9731_2_POK 9731_FB
5912_EN
1D8V_S3
5V_S5
1D5V_M92
1D8V_S3
1D5V_M96
5V_S5
3D3V_S0
3D3V_S0
PM_SLP_S3#12,34,35,36,42,44,49,53
1D1V_M92_POK44,49
Title
Size Document Number Rev
Date: Sheet of
Wistron Corporation
21F, 88, Sec.1, Hsin Tai Wu Rd., Hsichih,
Taipei Hsien 221, Taiwan, R.O.C.
JV50-TR8
-1
G9731_1D5V_VRAM POWER
A3
54 63Wednesday, November 11, 2009
JV50-TR8
Title
Size Document Number Rev
Date: Sheet of
Wistron Corporation
21F, 88, Sec.1, Hsin Tai Wu Rd., Hsichih,
Taipei Hsien 221, Taiwan, R.O.C.
JV50-TR8
-1
G9731_1D5V_VRAM POWER
A3
54 63Wednesday, November 11, 2009
JV50-TR8
Title
Size Document Number Rev
Date: Sheet of
Wistron Corporation
21F, 88, Sec.1, Hsin Tai Wu Rd., Hsichih,
Taipei Hsien 221, Taiwan, R.O.C.
JV50-TR8
-1
G9731_1D5V_VRAM POWER
A3
54 63Wednesday, November 11, 2009
JV50-TR8
1D5V_S0
Iomax=4A
OCP>6A
Vo(cal.)=1.5096V
Vo=0.8*(1+(R1/R2))
1D5V_M92 for VRAM B
1D5V_S0
Iomax=4A
OCP>6A
Vo(cal.)=1.5096V
Vo=0.8*(1+(R1/R2))
1D5V_M96 for VRAM A
12
R1301
0R2J-2-GP
DY
R1301
0R2J-2-GP
DY
12
C878
SC10U6D3V5KX-1GP
DIS
C878
SC10U6D3V5KX-1GP
DIS
12
C877
SC1U10V3KX-3GP
DIS
C877
SC1U10V3KX-3GP
DIS
12
R624
0R2J-2-GP
DY
R624
0R2J-2-GP
DY
12
C882
SC47P50V2JN-3GP
DIS
C882
SC47P50V2JN-3GP
DIS
12
C870
SC10U6D3V5KX-1GP
DIS
C870
SC10U6D3V5KX-1GP
DIS
12
C1051
SC10U6D3V5KX-1GP
Madison-M96
C1051
SC10U6D3V5KX-1GP
Madison-M96
1 2
R1300
0R2J-2-GP
Madison-Park
R1300
0R2J-2-GP
Madison-Park
1
2
3
D39
BAS16PT-GP
83.00016.F11
2ND = 83.00016.B11
Madison-Park
D39
BAS16PT-GP
83.00016.F11
2ND = 83.00016.B11
Madison-Park
12
R1302
26K7R3F-GP
Madison-M96
R1302
26K7R3F-GP
Madison-M96
12
R623
30K1R3F-GP
DIS
R623
30K1R3F-GP
DIS
12
C879
SC10U6D3V5KX-1GP
DIS
C879
SC10U6D3V5KX-1GP
DIS
GND 1
VEN
8
VIN
5
VO#4 4
POK
7VO#3 3
ADJ 2
VPP
6
GND
9
U84
G9731F11U-GP
Madison-M96
U84
G9731F11U-GP
Madison-M96
12
C1052
SC10U6D3V5KX-1GP
Madison-M96
C1052
SC10U6D3V5KX-1GP
Madison-M96
12
R625
26K7R3F-GP
DIS
R625
26K7R3F-GP
DIS
GND 1
VEN
8
VIN
5
VO#4 4
POK
7VO#3 3
ADJ 2
VPP
6
GND
9
U62
G9731F11U-GP
DIS
U62
G9731F11U-GP
DIS
12
C1048
SC10U6D3V5KX-1GP
Madison-M96
C1048
SC10U6D3V5KX-1GP
Madison-M96
12
C1049
SC1U10V3KX-3GP
Madison-M96
C1049
SC1U10V3KX-3GP
Madison-M96
12
C869
SCD1U25V3ZY-1GP
DY
C869
SCD1U25V3ZY-1GP
DY
12
C1047
SC10U6D3V5KX-1GP
Madison-M96
C1047
SC10U6D3V5KX-1GP
Madison-M96
12
R1303
30K1R3F-GP
Madison-M96
R1303
30K1R3F-GP
Madison-M96
1 2
R622
0R2J-2-GP
M9X
R622
0R2J-2-GP
M9X
12
C1050
SC47P50V2JN-3GP
Madison-M96
C1050
SC47P50V2JN-3GP
Madison-M96
12
C883
SC10U6D3V5KX-1GP
DIS
C883
SC10U6D3V5KX-1GP
DIS

5
5
4
4
3
3
2
2
1
1
D D
C C
B B
A A
VGA_PCIE_CALRN
PEG_RXP0
PEG_RXN0
PEG_RXP1
PEG_RXN1
PEG_RXP2
PEG_RXN2
PEG_RXP3
PEG_RXN3
PEG_RXP4
PEG_RXN4
PEG_RXP5
PEG_RXN5
PEG_RXP6
PEG_RXN6
PEG_RXP0_1
PEG_RXP7
PEG_RXN7
PEG_RXP8
PEG_RXN8
PEG_RXP9
PEG_RXN9
PEG_RXN0_1
PEG_RXP10
PEG_RXN10
PEG_RXP1_1
PEG_RXN1_1
PEG_RXP11
PEG_RXN11
PEG_RXP2_1
PEG_RXN2_1
PEG_RXP12
PEG_RXN12
PEG_RXP3_1
PEG_RXN3_1
PEG_RXP13
PEG_RXN13
PEG_RXP4_1
PEG_RXN4_1
PEG_RXP14
PEG_RXN14
PEG_RXP5_1
PEG_RXN5_1
PEG_RXP15
PEG_RXN15
PEG_RXP6_1
PEG_RXN6_1
PEG_RXP7_1
PEG_RXN7_1
PEG_RXP8_1
PEG_RXN8_1
PEG_RXP9_1
PEG_RXN9_1
PEG_RXP10_1
PEG_RXN10_1
PEG_RXP11_1
PEG_RXN11_1
PEG_RXP12_1
PEG_RXN12_1
PEG_RXP13_1
PEG_RXN13_1
PEG_RXP14_1
PEG_RXN14_1
PEG_RXP15_1
PEG_RXN15_1
PLT_RST1#_M92_1
PEG_TXP0
PEG_TXN0
PEG_TXP1
PEG_TXN1
PEG_TXP2
PEG_TXN2
PEG_TXP3
PEG_TXN3
PEG_TXP4
PEG_TXN4
PEG_TXP5
PEG_TXN5
PEG_TXP6
PEG_TXN6
PEG_TXP7
PEG_TXN7
PEG_TXP8
PEG_TXN8
PEG_TXP9
PEG_TXN9
PEG_TXP10
PEG_TXN10
PEG_TXP11
PEG_TXN11
PEG_TXP12
PEG_TXN12
PEG_TXP13
PEG_TXN13
PEG_TXP14
PEG_TXN14
PEG_TXP15
PEG_TXN15
PEG_RXP[15..0]
PEG_RXN[15..0]
PEG_TXP[15..0]
PEG_TXN[15..0]
PLT_RST1#
VGA_PWRGOOD
VGA_PCIE_CALRP
1D1V_M92
PLT_RST1#6,9,11,26,33,36
CLK_PCIE_PEG#3 CLK_PCIE_PEG3
PEG_RXN[15..0]8
PEG_RXP[15..0]8
PEG_TXN[15..0]8
PEG_TXP[15..0]8
Title
Size Document Number Rev
Date: Sheet of
Wistron Corporation
21F, 88, Sec.1, Hsin Tai Wu Rd., Hsichih,
Taipei Hsien 221, Taiwan, R.O.C.
JV71-TR
-1
Madison PCIE
A3
55 63Monday, October 26, 2009
DIS / UMA
Title
Size Document Number Rev
Date: Sheet of
Wistron Corporation
21F, 88, Sec.1, Hsin Tai Wu Rd., Hsichih,
Taipei Hsien 221, Taiwan, R.O.C.
JV71-TR
-1
Madison PCIE
A3
55 63Monday, October 26, 2009
DIS / UMA
Title
Size Document Number Rev
Date: Sheet of
Wistron Corporation
21F, 88, Sec.1, Hsin Tai Wu Rd., Hsichih,
Taipei Hsien 221, Taiwan, R.O.C.
JV71-TR
-1
Madison PCIE
A3
55 63Monday, October 26, 2009
DIS / UMA
CO-LAYOUT
1 2
C328 SCD1U16V2KX-3GP
DIS
C328 SCD1U16V2KX-3GP
DIS
1 2
C301SCD1U16V2KX-3GP
DIS
C301SCD1U16V2KX-3GP
DIS
1 2
C319 SCD1U16V2KX-3GP
DIS
C319 SCD1U16V2KX-3GP
DIS
1 2
C352SCD1U16V2KX-3GP
DIS
C352SCD1U16V2KX-3GP
DIS
1 2
C294 SCD1U16V2KX-3GP
DIS
C294 SCD1U16V2KX-3GP
DIS
1 2
C289SCD1U16V2KX-3GP
DIS
C289SCD1U16V2KX-3GP
DIS
1 2
C222 SCD1U16V2KX-3GP
DIS
C222 SCD1U16V2KX-3GP
DIS
1 2
C359 SCD1U16V2KX-3GP
DIS
C359 SCD1U16V2KX-3GP
DIS
1 2
C238 SCD1U16V2KX-3GP
DIS
C238 SCD1U16V2KX-3GP
DIS
1 2
C309 SCD1U16V2KX-3GP
DIS
C309 SCD1U16V2KX-3GP
DIS
1 2
C278SCD1U16V2KX-3GP
DIS
C278SCD1U16V2KX-3GP
DIS
1 2
C299 SCD1U16V2KX-3GP
DIS
C299 SCD1U16V2KX-3GP
DIS
1 2
C344 SCD1U16V2KX-3GP
DIS
C344 SCD1U16V2KX-3GP
DIS
1 2
C248 SCD1U16V2KX-3GP
DIS
C248 SCD1U16V2KX-3GP
DIS
1 2
C231 SCD1U16V2KX-3GP
DIS
C231 SCD1U16V2KX-3GP
DIS
1 2
C307SCD1U16V2KX-3GP
DIS
C307SCD1U16V2KX-3GP
DIS
1 2
C314SCD1U16V2KX-3GP
DIS
C314SCD1U16V2KX-3GP
DIS
12
C780
SC47P50V2JN-3GP
DY
C780
SC47P50V2JN-3GP
DY
1 2
C303 SCD1U16V2KX-3GP
DIS
C303 SCD1U16V2KX-3GP
DIS
1 2
R89 1K27R2F-L-GP
DIS
R89 1K27R2F-L-GP
DIS
1 2
C353SCD1U16V2KX-3GP
DIS
C353SCD1U16V2KX-3GP
DIS
1 2
C268
SCD1U16V2KX-3GP
DIS
C268
SCD1U16V2KX-3GP
DIS
1 2
C333SCD1U16V2KX-3GP
DIS
C333SCD1U16V2KX-3GP
DIS
1 2
C257 SCD1U16V2KX-3GP
DIS
C257 SCD1U16V2KX-3GP
DIS
1 2
C322 SCD1U16V2KX-3GP
DIS
C322 SCD1U16V2KX-3GP
DIS
1 2
C332 SCD1U16V2KX-3GP
DIS
C332 SCD1U16V2KX-3GP
DIS
1 2
R99 2KR2F-3-GP
DIS
R99 2KR2F-3-GP
DIS
1 2
C343SCD1U16V2KX-3GP
DIS
C343SCD1U16V2KX-3GP
DIS
1 2
C360 SCD1U16V2KX-3GP
DIS
C360 SCD1U16V2KX-3GP
DIS
1 2
C273 SCD1U16V2KX-3GP
DIS
C273 SCD1U16V2KX-3GP
DIS
1 2
C226 SCD1U16V2KX-3GP
DIS
C226 SCD1U16V2KX-3GP
DIS
1 2
C287SCD1U16V2KX-3GP
DIS
C287SCD1U16V2KX-3GP
DIS
1 2
C279 SCD1U16V2KX-3GP
DIS
C279 SCD1U16V2KX-3GP
DIS
1 2
C233 SCD1U16V2KX-3GP
DIS
C233 SCD1U16V2KX-3GP
DIS
1 2
R423 0R2J-2-GP
DIS
R423 0R2J-2-GP
DIS
1 2
R1231
10KR2J-3-GP
Madison-Park
R1231
10KR2J-3-GP
Madison-Park
1 2
C292 SCD1U16V2KX-3GP
DIS
C292 SCD1U16V2KX-3GP
DIS
NC#AJ21
AJ21
NC#AK21
AK21
PWRGOOD
AH16 PCIE_CALRN Y29
PCIE_CALRP Y30
PCIE_REFCLKN
AA36 PCIE_REFCLKP
AB35
PCIE_RX0N
Y37 PCIE_RX0P
AA38
PCIE_RX10N
K37 PCIE_RX10P
L38
PCIE_RX11N
J36 PCIE_RX11P
K35
PCIE_RX12N
H37 PCIE_RX12P
J38
PCIE_RX13N
G36 PCIE_RX13P
H35
PCIE_RX14N
F37 PCIE_RX14P
G38
PCIE_RX15N
E37 PCIE_RX15P
F35
PCIE_RX1N
W36 PCIE_RX1P
Y35
PCIE_RX2N
V37 PCIE_RX2P
W38
PCIE_RX3N
U36 PCIE_RX3P
V35
PCIE_RX4N
T37 PCIE_RX4P
U38
PCIE_RX5N
R36 PCIE_RX5P
T35
PCIE_RX6N
P37 PCIE_RX6P
R38
PCIE_RX7N
N36 PCIE_RX7P
P35
PCIE_RX8N
M37 PCIE_RX8P
N38
PCIE_RX9N
L36 PCIE_RX9P
M35
PERST#
AA30
PCIE_TX0N Y32
PCIE_TX0P Y33
PCIE_TX10N L32
PCIE_TX10P L33
PCIE_TX11N L29
PCIE_TX11P L30
PCIE_TX12N K32
PCIE_TX12P K33
PCIE_TX13N J32
PCIE_TX13P J33
PCIE_TX14N K29
PCIE_TX14P K30
PCIE_TX15N H32
PCIE_TX15P H33
PCIE_TX1N W32
PCIE_TX1P W33
PCIE_TX2N U32
PCIE_TX2P U33
PCIE_TX3N U29
PCIE_TX3P U30
PCIE_TX4N T32
PCIE_TX4P T33
PCIE_TX5N T29
PCIE_TX5P T30
PCIE_TX6N P32
PCIE_TX6P P33
PCIE_TX7N P29
PCIE_TX7P P30
PCIE_TX8N N32
PCIE_TX8P N33
PCIE_TX9N N29
PCIE_TX9P N30
PCI EXPRESS INTERFACE
CLOCK
CALIBRATION
1 OF 8
MADISON-PRO-GP
AVGA1A
71.MDSON.M01
DIS
PCI EXPRESS INTERFACE
CLOCK
CALIBRATION
1 OF 8
MADISON-PRO-GP
AVGA1A
71.MDSON.M01
DIS

5
5
4
4
3
3
2
2
1
1
D D
C C
B B
A A
TX2P_DPAP3
TX2P_DPAN3
TX2P_DPAP2
TX2P_DPAN2
TX2P_DPAP1
TX2P_DPAN1
TX2P_DPAP0
TX2P_DPAN0
VGA_RSET
VGA_R2SET
TSVDD FAN_PWM
GPU_DPLUS
GPU_DMINUS
VGA_VREFG
Thermal_int
GPIO_VGA_18_HPD3
THERMTRIP_VGA
VGA_BB_EN
JTAG_TRSTB
JTAG_TCK
JTAG_TDO
JTAG_TMS
JTAG_TDI
GENERICA
HPD1
GENERICE
GPIO_VGA_14_HPD2
GENERICB
GENERICC
GENERICD
GENERICF
GENERICG
GPIO_VGA_06
GPIO_VGA_03
GPIO_VGA_04
GPIO_23_CLKREQ#
XTALIN
GPIO_VGA_16_SSIN
GPU_DPLUS
GPU_DMINUSALERT#_G781
G781_THERM#
SMBC_G781
SMBD_G781
Thermal_int
MEM_ID0
MEM_ID1
MEM_ID2
MEM_ID3
CRT_BLUE
CRT_RED
CRT_GREEN
BLON_IN_R
GPIO_VGA_07_BLON
TMDS_A_TX
XTALOUT
VGA_XO_IN
VGA_XO_IN2
HPD1
JTAG_TCK
JTAG_TMS
DAC1_VDD1DI
DAC1_AVDD
3D3V_M92DAC2_A2VDD
1D8V_M92DAC2_VDD2DI
DAC2_A2VDDQ
DAC2_VDD2DI
DAC2_A2VDD
DAC2_A2VDDQ 1D8V_M92
1D8V_M92
DPLL_VDDC
DPLL_PVDD
DPLL_PVDD
1D8V_M92
DPLL_VDDC
1D1V_M92
1D8V_M92
AVSSQ
AVSSQ
AVSSQ
DAC1_VDD1DI
DAC1_AVDD 1D8V_M92
1D8V_M92
AVSSQ
5V_S0
3D3V_M92
3D3V_M92
1D8V_M92
3D3V_M92
1D8V_M921D8V_M921D8V_M92
3D3V_M92
3D3V_M92
LCD_EDID_DAT19 LCD_EDID_CLK19
CRT_RED 20
CRT_GREEN 20
CRT_BLUE 20
CRT_HSYNC 20,59
CRT_VSYNC 20,59
GPIO_VGA_0159 GPIO_VGA_0259
GPIO_VGA_0059
GPIO_VGA_0559
GPIO_VGA_1159
GPIO_VGA_0959 GPIO_VGA_0859
GPIO_VGA_1259 GPIO_VGA_1359
PWRCNTL_053
PWRCNTL_153
GPIO_VGA_2259
LCDVDD_ON 19
LVDS_TXACLK+ 19
LVDS_TXACLK- 19
LVDS_TXBCLK+ 19
LVDS_TXBCLK- 19
TMDS_A_TXC+ 21
TMDS_A_TXC- 21
TMDS_A_TX1+ 21
TMDS_A_TX1- 21
CRT_DDCDATA 20
CRT_DDCCLK 20
HDMI_A_DAT 21
HDMI_A_CLK 21
LVDS_TXBOUT0+ 19
LVDS_TXBOUT0- 19
LVDS_TXBOUT2+ 19
LVDS_TXBOUT2- 19
LVDS_TXBOUT1+ 19
LVDS_TXBOUT1- 19
LVDS_TXAOUT0+ 19
LVDS_TXAOUT0- 19
LVDS_TXAOUT2+ 19
LVDS_TXAOUT2- 19
LVDS_TXAOUT1+ 19
LVDS_TXAOUT1- 19
SMBD_Therm35,36 SMBC_Therm35,36
BLON_IN 9,36
TMDS_A_TX2+ 21
TMDS_A_TX2- 21
TMDS_A_TX0+ 21
TMDS_A_TX0- 21
BRIGHTNESS_AMD 9,19
BLON_IN9,36
HDMI_A_HPD 21
JTAG_TCK3
Title
Size Document Number Rev
Date: Sheet of
Wistron Corporation
21F, 88, Sec.1, Hsin Tai W u Rd., Hsichih,
Taipei Hsien 221, Taiwan, R.O.C.
JV71-TR
-1
Madison IO
A2
56 63Wednesday, November 11, 2009
DIS / UMA
Title
Size Document Number Rev
Date: Sheet of
Wistron Corporation
21F, 88, Sec.1, Hsin Tai W u Rd., Hsichih,
Taipei Hsien 221, Taiwan, R.O.C.
JV71-TR
-1
Madison IO
A2
56 63Wednesday, November 11, 2009
DIS / UMA
Title
Size Document Number Rev
Date: Sheet of
Wistron Corporation
21F, 88, Sec.1, Hsin Tai W u Rd., Hsichih,
Taipei Hsien 221, Taiwan, R.O.C.
JV71-TR
-1
Madison IO
A2
56 63Wednesday, November 11, 2009
DIS / UMA
Back Bias (body bias) which minimizes
power consumption in battery modes.
PD = Disable
PU = Enable
VREFG VOLTAGE DIVIDER IS
(VREFG = VDDR4,5(1.8V) / 3 = 0.6V)
For Thermal sensor
DVPDATA [3:2:1:0] for VRAM type
selection H/W strap
Should provide VRAM Table for VBios
request
Layout notice:
It should be pleace near HDMI connector
DVPDATA [3:0]
0100 1GB GDDR3 Hynix-H5TQ1G63BFR-12C (800MHz)
1000 1GB GDDR3 Samsung-K4W1G1646E-HC12 (800MHz)
1100 1GB GDDR3 ATI (800MHz)
It's strap for GDDR3-136ball
Need to Clarify
20mA
125mA
75mA
65mA
100mA
100mA
130mA
2mA
for TR
12
C153
SCD1U16V2KX-3GP
DIS
C153
SCD1U16V2KX-3GP
DIS
1 2
R365
10KR2J-3-GP
SAMSUNG
R365
10KR2J-3-GP
SAMSUNG
12
R1232
0R2J-2-GP
M9X
R1232
0R2J-2-GP
M9X
G
S
D
.
.
.
. .
Q22
2N7002EW-GP
2ND = 84.2N702.C3K
84.2N702.B3K
.
.
.
. .
Q22
2N7002EW-GP
2ND = 84.2N702.C3K
84.2N702.B3K
12
C119
SC1U6D3V2KX-GP
DY
C119
SC1U6D3V2KX-GP
DY
1
TP84TP84
1 2
R370
10KR2J-3-GP
DY
R370
10KR2J-3-GP
DY
12
R360
1MR2J-1-GP
DIS
R360
1MR2J-1-GP
DIS
1 2
R271 0R2J-2-GP
DIS
R271 0R2J-2-GP
DIS
C
B
E
Q21
MMBT3904-4-GP
84.T3904.C11
DIS
2ND = 84.03904.L06
Q21
MMBT3904-4-GP
84.T3904.C11
DIS
2ND = 84.03904.L06
12
C559
SCD1U16V2KX-3GP
DIS
C559
SCD1U16V2KX-3GP
DIS
1
TP76TP76
1 2
R369
10KR2J-3-GP
HYNIX-SAMSUNG
R369
10KR2J-3-GP
HYNIX-SAMSUNG
12
R559
499R2F-2-GP R559
499R2F-2-GP
1 2
C692
SCD1U16V2KX-3GP
DIS
C692
SCD1U16V2KX-3GP
DIS
1
TP74TP74
12
C221
SCD1U16V2KX-3GP
DIS
C221
SCD1U16V2KX-3GP
DIS
1 2
R418
715R2F-GP
DIS
R418
715R2F-GP
DIS
1 2
C696
SCD1U16V2KX-3GP
DIS
C696
SCD1U16V2KX-3GP
DIS
12
C120
SC1U10V3KX-3GP
DIS
C120
SC1U10V3KX-3GP
DIS
1
TP64TP64
12
R554
499R2F-2-GP R554
499R2F-2-GP
12
C202
SCD1U16V2KX-3GP
DIS
C202
SCD1U16V2KX-3GP
DIS
12
C183
SCD1U16V2KX-3GP
DIS
C183
SCD1U16V2KX-3GP
DIS
12
C689
SC8P250V2CC-GP
DIS
C689
SC8P250V2CC-GP
DIS
1 2
R368
10KR2J-3-GP
SAMSUNG
R368
10KR2J-3-GP
SAMSUNG
12
C184
SC1U6D3V2KX-GP
DIS
C184
SC1U6D3V2KX-GP
DIS
12
R325
10KR2J-3-GP
DIS
R325
10KR2J-3-GP
DIS
1 2
C695
SCD1U16V2KX-3GP
DIS
C695
SCD1U16V2KX-3GP
DIS
12
C121
SC10U6D3V3MX-GP
DIS
C121
SC10U6D3V3MX-GP
DIS
1
TP83TP83
1
TP75TP75
12
C138
SCD1U16V2KX-3GP
DIS
C138
SCD1U16V2KX-3GP
DIS
1
TP71TP71
12
C201
SC1U6D3V2KX-GP
DY
C201
SC1U6D3V2KX-GP
DY
12
C130
SCD1U16V2KX-3GP
DIS
C130
SCD1U16V2KX-3GP
DIS
12
R73
499R2F-2-GP
DIS
R73
499R2F-2-GP
DIS
1 2
R367
10KR2J-3-GP
HYNIX
R367
10KR2J-3-GP
HYNIX
12
R556
499R2F-2-GP R556
499R2F-2-GP
4 1
23
X6
XTAL-27MHZ-58-GP
DIS
2ND = 82.30034.701
82.30034.461
X6
XTAL-27MHZ-58-GP
DIS
2ND = 82.30034.701
82.30034.461
12
R5040R2J-2-GP
DIS
R5040R2J-2-GP
DIS
1
TP96TP96
12
C122
SC10U6D3V3MX-GP
DY
C122
SC10U6D3V3MX-GP
DY
12
C123
SC10U6D3V3MX-GP
DY
C123
SC10U6D3V3MX-GP
DY
1 2
L19
BLM15BD121SS1D-GP
DIS
2ND = 68.00217.701
68.00084.F81
L19
BLM15BD121SS1D-GP
DIS
2ND = 68.00217.701
68.00084.F81
1
TP82TP82
1 2
C691
SCD1U16V2KX-3GP
DIS
C691
SCD1U16V2KX-3GP
DIS
12
R553
499R2F-2-GP R553
499R2F-2-GP
12
R324
100KR2F-L1-GP
R324
100KR2F-L1-GP
DMINUS
AG29
DPLL_PVDD
AM32
DPLL_PVSS
AN32
DPLL_VDDC
AN31
DPLUS
AF29
DVPCLK
AR1
DVPCNTL_0
AP8
DVPCNTL_1
AW8
DVPCNTL_2
AR3
DVPCNTL_MVP_0
AR8
DVPCNTL_MVP_1
AU8
DVPDATA_0
AU1
DVPDATA_1
AU3
DVPDATA_10
AV7
DVPDATA_11
AN7
DVPDATA_12
AV9
DVPDATA_13
AT9
DVPDATA_14
AR10
DVPDATA_15
AW10
DVPDATA_16
AU10
DVPDATA_17
AP10
DVPDATA_18
AV11
DVPDATA_19
AT11
DVPDATA_2
AW3
DVPDATA_20
AR12
DVPDATA_21
AW12
DVPDATA_22
AU12
DVPDATA_23
AP12
DVPDATA_3
AP6
DVPDATA_4
AW5
DVPDATA_5
AU5
DVPDATA_6
AR6
DVPDATA_7
AW6
DVPDATA_8
AU6
DVPDATA_9
AT7
GENERICA
AJ19
GENERICB
AK19
GENERICC
AJ20
GENERICD
AK20
GENERICE_HPD4
AJ24
GENERICF
AH26
GENERICG
AH24
GPIO_0
AH20
GPIO_1
AH18
GPIO_10_ROMSCK
AJ16
GPIO_11
AK16
GPIO_12
AL16
GPIO_13
AM16
GPIO_14_HPD2
AM14
GPIO_15_PWRCNTL_0
AM13
GPIO_16_SSIN
AK14
GPIO_17_THERMAL_INT
AG30
GPIO_18_HPD3
AN14
GPIO_19_CTF
AM17
GPIO_2
AN16
GPIO_20_PWRCNTL_1
AL13
GPIO_21_BB_EN
AJ14
GPIO_22_ROMCS#
AK13
GPIO_23_CLKREQ#
AN13
GPIO_3_SMBDATA
AH23
GPIO_4_SMBCLK
AJ23
GPIO_5_AC_BATT
AH17
GPIO_6
AJ17
GPIO_7_BLON
AK17
GPIO_8_ROMSO
AJ13
GPIO_9_ROMSI
AH15
H2SYNC AD29
HPD1
AK24
HSYNC AC36
JTAG_TCK
AK23 JTAG_TDI
AN23
JTAG_TDO
AM24 JTAG_TMS
AL24
JTAG_TRST#
AM23
DDCDATA_AUX7N AK29
DDCCLK_AUX7P AK30
TS_FDO
AK32
TSVDD
AJ32
TSVSS
AJ33
VREFG
AH13
VSS1DI AC34
VSS2DI AG32
XTALIN
AV33
XTALOUT
AU34
A2VDD AG33
A2VDDQ AD33
A2VSSQ AF33
AUX1N AL27
AUX1P AM27
AUX2N AM20
AUX2P AN20
AVDD AD34
AVSSQ AE34
BAF37
B2 AF30
B2# AF31
B# AE38
CAC32
COMP AF32
DDC1CLK AM26
DDC1DATA AN26
DDC2CLK AM19
DDC2DATA AL19
DDC6CLK AJ30
DDC6DATA AJ31
DDCDATA_AUX3N AM30
DDCCLK_AUX3P AL30
DDCDATA_AUX4N AM29
DDCCLK_AUX4P AL29
DDCDATA_AUX5N AM21
DDCCLK_AUX5P AN21
GAE36
G2 AD30
G2# AD31
G# AD35
RAD39
R2 AC30
R2# AC31
R2SET AA29
R# AD37
RSET AB34
SCL
AK26
SDA
AJ26
TX0M_DPA2N AR24
TX0M_DPC2N AR14
TX0P_DPA2P AT25
TX0P_DPC2P AT15
TX1M_DPA1N AV25
TX1M_DPC1N AV15
TX1P_DPA1P AU26
TX1P_DPC1P AU16
TX2M_DPA0N AR26
TX2M_DPC0N AR16
TX2P_DPA0P AT27
TX2P_DPC0P AT17
TX3M_DPB2N AU30
TX3M_DPD2N AR20
TX3P_DPB2P AV31
TX3P_DPD2P AT21
TX4M_DPB1N AT31
TX4M_DPD1N AV21
TX4P_DPB1P AR32
TX4P_DPD1P AU22
TX5M_DPB0N AU32
TX5M_DPD0N AR22
TX5P_DPB0P AT33
TX5P_DPD0P AT23
TXCAM_DPA3N AV23
TXCAP_DPA3P AU24
TXCBM_DPB3N AT29
TXCBP_DPB3P AR30
TXCCM_DPC3N AV13
TXCCP_DPC3P AU14
TXCDM_DPD3N AT19
TXCDP_DPD3P AU20
V2SYNC AC29
VDD1DI AC33
VDD2DI AG31
VSYNC AC38
YAD32
TS_A
AL31
XO_IN
AW34
XO_IN2
AW35
DPA
DPB
DPC
DPD
MUTI GFX
I2C
GENERAL PURPOSE I/O
DAC1
DAC2
DDC/AUX
THERMAL
PLL/CLOCK
2 OF 8
MADISON-PRO-GP
AVGA1B
71.MDSON.M01
DIS
DPA
DPB
DPC
DPD
MUTI GFX
I2C
GENERAL PURPOSE I/O
DAC1
DAC2
DDC/AUX
THERMAL
PLL/CLOCK
2 OF 8
MADISON-PRO-GP
AVGA1B
71.MDSON.M01
DIS
1
TP85TP85
1 2
R1304
10KR2J-3-GP
DY
R1304
10KR2J-3-GP
DY
1
TP184TP184
1 2
R75
10KR2J-3-GP
DIS
R75
10KR2J-3-GP
DIS
1 2
L14
BLM15BD121SS1D-GP
DIS
68.00084.F81
2ND = 68.00217.701
L14
BLM15BD121SS1D-GP
DIS
68.00084.F81
2ND = 68.00217.701
1 2
C690
SCD1U16V2KX-3GP
DIS
C690
SCD1U16V2KX-3GP
DIS
VCC 1
DXP 2
DXN 3
THERM# 4
GND
5ALERT#
6SMBDATA
7SMBCLK
8
U31
G781P8F-GP
DIS
U31
G781P8F-GP
DIS
12
C187
SC10U6D3V3MX-GP
DIS
C187
SC10U6D3V3MX-GP
DIS
1
TP77TP77
12
C182
SCD1U16V2KX-3GP
DIS
C182
SCD1U16V2KX-3GP
DIS
1
23
4
RN38
SRN10KJ-5-GP
DIS
RN38
SRN10KJ-5-GP
DIS
1 2
R355 10KR2J-3-GP
DIS
R355 10KR2J-3-GP
DIS
1
2 3
4
RN75
SRN2K2J-1-GP
DIS
RN75
SRN2K2J-1-GP
DIS
12
C125
SC1U10V3KX-3GP
DIS
C125
SC1U10V3KX-3GP
DIS
1
2
3
4 5
6
7
8
RN86
SRN150F-1-GP
DIS
RN86
SRN150F-1-GP
DIS
1
TP66TP66
1 2
C694
SCD1U16V2KX-3GP
DIS
C694
SCD1U16V2KX-3GP
DIS
1 2
R273 0R2J-2-GP
DIS
R273 0R2J-2-GP
DIS
1 2
L7
BLM15BD121SS1D-GP
DIS
68.00084.F81
2ND = 68.00217.701
L7
BLM15BD121SS1D-GP
DIS
68.00084.F81
2ND = 68.00217.701
1 2
R168
0R2J-2-GP
DIS
R168
0R2J-2-GP
DIS
12
R555
499R2F-2-GP R555
499R2F-2-GP
12
C156
SC10U6D3V3MX-GP
DY
C156
SC10U6D3V3MX-GP
DY
1 2
C697
SCD1U16V2KX-3GP
DIS
C697
SCD1U16V2KX-3GP
DIS
1
TP79TP79
1 2
R80 0R2J-2-GP
DIS
R80 0R2J-2-GP
DIS
12
R53
10KR2J-3-GP
DY
R53
10KR2J-3-GP
DY
12
R557
499R2F-2-GP R557
499R2F-2-GP
1 2
L10
BLM15BD121SS1D-GP
DIS
68.00084.F81
2ND = 68.00217.701
L10
BLM15BD121SS1D-GP
DIS
68.00084.F81
2ND = 68.00217.701
12
R552
499R2F-2-GP R552
499R2F-2-GP
1 2
R374
10KR2J-3-GP
HYNIX-SAMSUNG
R374
10KR2J-3-GP
HYNIX-SAMSUNG
12
R52 0R0402-PAD
R52 0R0402-PAD
1
TP78TP78
12
R558
499R2F-2-GP R558
499R2F-2-GP
12
R499
0R2J-2-GP
DY
R499
0R2J-2-GP
DY
1 2
R82 499R2F-2-GP
DIS
R82 499R2F-2-GP
DIS
DIGON AJ27
TXCLK_LN_DPE3N AR34
TXCLK_LP_DPE3P AP34
TXCLK_UN_DPF3N AL36
TXCLK_UP_DPF3P AK35
TXOUT_L0N_DPE2N AU35
TXOUT_L0P_DPE2P AW37
TXOUT_L1N_DPE1N AU39
TXOUT_L1P_DPE1P AR37
TXOUT_L2N_DPE0N AR35
TXOUT_L2P_DPE0P AP35
TXOUT_L3N AP37
TXOUT_L3P AN36
TXOUT_U0N_DPF2N AK37
TXOUT_U0P_DPF2P AJ38
TXOUT_U1N_DPF1N AJ36
TXOUT_U1P_DPF1P AH35
TXOUT_U2N_DPF0N AH37
TXOUT_U2P_DPF0P AG38
TXOUT_U3N AG36
TXOUT_U3P AF35
VARY_BL AK27
LVTMDP
LVDS CONTROL
7 OF 8
MADISON-PRO-GP
AVGA1G
71.MDSON.M01
DIS
LVTMDP
LVDS CONTROL
7 OF 8
MADISON-PRO-GP
AVGA1G
71.MDSON.M01
DIS
1 2
R371
10KR2J-3-GP
DY
R371
10KR2J-3-GP
DY
1 2
L6
BLM15BD121SS1D-GP
DIS
2ND = 68.00217.701
68.00084.F81
L6
BLM15BD121SS1D-GP
DIS
2ND = 68.00217.701
68.00084.F81
12
R70 0R0402-PAD
R70 0R0402-PAD
12
C204
SC10U6D3V3MX-GP
DIS
C204
SC10U6D3V3MX-GP
DIS
1 2
R363
10KR2J-3-GP
HYNIX
R363
10KR2J-3-GP
HYNIX
1
TP65TP65
12
C678
SC8P250V2CC-GP
DIS
C678
SC8P250V2CC-GP
DIS
12
C173
SCD1U16V2KX-3GP
DIS
C173
SCD1U16V2KX-3GP
DIS
1
TP80TP80
12
R1233
0R2J-2-GP
M9X
R1233
0R2J-2-GP
M9X
1
TP81TP81
12
C158
SCD1U16V2KX-3GP
DIS
C158
SCD1U16V2KX-3GP
DIS
12
C220
SCD1U16V2KX-3GP
DIS
C220
SCD1U16V2KX-3GP
DIS
1 2
L17
BLM15BD121SS1D-GP
DIS
2ND = 68.00217.701
68.00084.F81
L17
BLM15BD121SS1D-GP
DIS
2ND = 68.00217.701
68.00084.F81
12
C152
SCD1U16V2KX-3GP
DIS
C152
SCD1U16V2KX-3GP
DIS
1 2
C693
SCD1U16V2KX-3GP
DIS
C693
SCD1U16V2KX-3GP
DIS
12
R69
249R2F-GP
DIS
R69
249R2F-GP
DIS

5
5
4
4
3
3
2
2
1
1
D D
C C
B B
A A
+VSSRHA
+VDDRHA
+VSSRHB
+VDDRHB
VDD_CT
FB_VDDC
FB_VDDCI
FB_GNDFB_GND
VCC_GFX_CORE
1D5V_M92
1D8V_M92
3D3V_M92
1D8V_M92
1D5V_M92
1D5V_M92
PCIE_PVDD
SPV10
1D8V_M92 PCIE_PVDD
1D8V_M92
1D1V_M92
VCC_GFX_CORE
VCC_GFX_CORE
VCC_GFX_CORE
SPV10
VCC_GFX_CORE
1D1V_M92
MPV18
SPV18
1D8V_M92 1D8V_M92
SPV18 MPV18
VCC_GFX_CORE
Title
Size Document Number Rev
Date: Sheet of
Wistron Corporation
21F, 88, Sec.1, Hsin Tai W u Rd., Hsichih,
Taipei Hsien 221, Taiwan, R.O.C.
JV71-TR
-1
Madison POWER
A2
57 63Wednesday, November 11, 2009
DIS / UMA
Title
Size Document Number Rev
Date: Sheet of
Wistron Corporation
21F, 88, Sec.1, Hsin Tai W u Rd., Hsichih,
Taipei Hsien 221, Taiwan, R.O.C.
JV71-TR
-1
Madison POWER
A2
57 63Wednesday, November 11, 2009
DIS / UMA
Title
Size Document Number Rev
Date: Sheet of
Wistron Corporation
21F, 88, Sec.1, Hsin Tai W u Rd., Hsichih,
Taipei Hsien 221, Taiwan, R.O.C.
JV71-TR
-1
Madison POWER
A2
57 63Wednesday, November 11, 2009
DIS / UMA
M9x VRAM CLOCK
400mA
17mA
40mA
40mA
1100mA
60mA
50mA 150mA
-1_20091026
12
C296
SC2D2U6D3V2MX-GP
DIS
C296
SC2D2U6D3V2MX-GP
DIS
12
C260
SC1U6D3V2KX-GP
DIS
C260
SC1U6D3V2KX-GP
DIS
12
C195
SC1U6D3V2KX-GP
DIS
C195
SC1U6D3V2KX-GP
DIS
12
C169
SC1U6D3V2KX-GP
DIS
C169
SC1U6D3V2KX-GP
DIS
12
C198
SC1U6D3V2KX-GP
DIS
C198
SC1U6D3V2KX-GP
DIS
12
C321
SC1U6D3V2KX-GP
DIS
C321
SC1U6D3V2KX-GP
DIS
12
C727
SCD1U16V2KX-3GP
DIS
C727
SCD1U16V2KX-3GP
DIS
12
C133
SC10U6D3V3MX-GP
DIS
C133
SC10U6D3V3MX-GP
DIS
12
C191
SC1U6D3V2KX-GP
DIS
C191
SC1U6D3V2KX-GP
DIS
1 2
L46
BLM15BD121SS1D-GP
DIS
2ND = 68.00217.701
68.00084.F81
L46
BLM15BD121SS1D-GP
DIS
2ND = 68.00217.701
68.00084.F81
12
R1234
0R2J-2-GP
M9X
R1234
0R2J-2-GP
M9X
12
C185
SC2D2U6D3V2MX-GP
DIS
C185
SC2D2U6D3V2MX-GP
DIS
12
C330
SC10U6D3V3MX-GP
DIS
C330
SC10U6D3V3MX-GP
DIS
12
C987
SCD1U16V2KX-3GP
Madison-Park
C987
SCD1U16V2KX-3GP
Madison-Park
12
R1236
0R2J-2-GP
M9X
R1236
0R2J-2-GP
M9X
12
C165
SC2D2U6D3V2MX-GP
DIS
C165
SC2D2U6D3V2MX-GP
DIS
12
C326
SC1U6D3V2KX-GP
DIS
C326
SC1U6D3V2KX-GP
DIS
12
C283
SC1U6D3V2KX-GP
DIS
C283
SC1U6D3V2KX-GP
DIS
12
C1062
SC10U6D3V3MX-GP
DIS
C1062
SC10U6D3V3MX-GP
DIS
12
C1067
SC10U6D3V3MX-GP
DIS
C1067
SC10U6D3V3MX-GP
DIS
12
C329
SC1U6D3V2KX-GP
DIS
C329
SC1U6D3V2KX-GP
DIS
12
C284
SC10U6D3V3MX-GP
DIS
C284
SC10U6D3V3MX-GP
DIS
12
C357
SC10U6D3V3MX-GP
DIS
C357
SC10U6D3V3MX-GP
DIS
12
C276
SC1U6D3V2KX-GP
DIS
C276
SC1U6D3V2KX-GP
DIS
12
C313
SC1U6D3V2KX-GP
DIS
C313
SC1U6D3V2KX-GP
DIS
12
C266
SC1U6D3V2KX-GP
DY
C266
SC1U6D3V2KX-GP
DY
12
C982
SC10U6D3V3MX-GP
Madison-Park
C982
SC10U6D3V3MX-GP
Madison-Park
12
C225
SC10U6D3V3MX-GP
DIS
C225
SC10U6D3V3MX-GP
DIS
12
C298
SC1U6D3V2KX-GP
DIS
C298
SC1U6D3V2KX-GP
DIS
12
C168
SCD1U16V2KX-3GP
DIS
C168
SCD1U16V2KX-3GP
DIS
12
C300
SC10U6D3V3MX-GP
DIS
C300
SC10U6D3V3MX-GP
DIS
12
C242
SC1U6D3V2KX-GP
M9X
C242
SC1U6D3V2KX-GP
M9X
12
C224
SC10U6D3V3MX-GP
DIS
C224
SC10U6D3V3MX-GP
DIS
1 2
L59
BLM15BD121SS1D-GP
Madison-Park
2ND = 68.00217.701
68.00084.F81
L59
BLM15BD121SS1D-GP
Madison-Park
2ND = 68.00217.701
68.00084.F81
12
C190
SC2D2U6D3V2MX-GP
DY
C190
SC2D2U6D3V2MX-GP
DY
12
C1063
SC10U6D3V3MX-GP
DIS
C1063
SC10U6D3V3MX-GP
DIS
12
C1081
SC10U6D3V3MX-GP
DIS
C1081
SC10U6D3V3MX-GP
DIS
12
C1068
SC10U6D3V3MX-GP
DIS
C1068
SC10U6D3V3MX-GP
DIS
12
C983
SC1U6D3V2KX-GP
Madison-Park
C983
SC1U6D3V2KX-GP
Madison-Park
12
C985
SC10U6D3V3MX-GP
Madison-Park
C985
SC10U6D3V3MX-GP
Madison-Park
12
C230
SCD1U16V2KX-3GP
DIS
C230
SCD1U16V2KX-3GP
DIS
12
C984
SC1U6D3V2KX-GP
Madison-Park
C984
SC1U6D3V2KX-GP
Madison-Park
12
R1235
0R2J-2-GP
M9X
R1235
0R2J-2-GP
M9X
12
C986
SCD1U16V2KX-3GP
Madison-Park
C986
SCD1U16V2KX-3GP
Madison-Park
12
C164
SC1U6D3V2KX-GP
DIS
C164
SC1U6D3V2KX-GP
DIS
12
C188
SCD1U16V2KX-3GP
DIS
C188
SCD1U16V2KX-3GP
DIS
12
C171
SCD1U16V2KX-3GP
DIS
C171
SCD1U16V2KX-3GP
DIS
1 2
L22
BLM15BD121SS1D-GP
DIS
2ND = 68.00217.701
68.00084.F81
L22
BLM15BD121SS1D-GP
DIS
2ND = 68.00217.701
68.00084.F81
12
C162
SC1U6D3V2KX-GP
DIS
C162
SC1U6D3V2KX-GP
DIS
12
C134
SC1U6D3V2KX-GP
DIS
C134
SC1U6D3V2KX-GP
DIS
12
C1064
SC10U6D3V3MX-GP
DIS
C1064
SC10U6D3V3MX-GP
DIS
12
C355
SC10U6D3V3MX-GP
DIS
C355
SC10U6D3V3MX-GP
DIS
1 2
L20
BLM15BD121SS1D-GP
M9X
2ND = 68.00217.701
68.00084.F81
L20
BLM15BD121SS1D-GP
M9X
2ND = 68.00217.701
68.00084.F81
12
C274
SC1U6D3V2KX-GP
DIS
C274
SC1U6D3V2KX-GP
DIS
12
C726
SC1U6D3V2KX-GP
DIS
C726
SC1U6D3V2KX-GP
DIS
12
C200
SC2D2U6D3V2MX-GP
DIS
C200
SC2D2U6D3V2MX-GP
DIS
12
C1069
SC10U6D3V3MX-GP
DIS
C1069
SC10U6D3V3MX-GP
DIS
12
C208
SC2D2U6D3V2MX-GP
DIS
C208
SC2D2U6D3V2MX-GP
DIS
1 2
L58
BLM15BD121SS1D-GP
Madison-Park
2ND = 68.00217.701
68.00084.F81
L58
BLM15BD121SS1D-GP
Madison-Park
2ND = 68.00217.701
68.00084.F81
12
C172
SC2D2U6D3V2MX-GP
DIS
C172
SC2D2U6D3V2MX-GP
DIS
12
C197
SC1U6D3V2KX-GP
DIS
C197
SC1U6D3V2KX-GP
DIS
12
C149
SC1U6D3V2KX-GP
DIS
C149
SC1U6D3V2KX-GP
DIS
1
TP244TPAD14-GP TP244TPAD14-GP
12
C668
SC10U6D3V3MX-GP
DIS
C668
SC10U6D3V3MX-GP
DIS
12
C245
SCD1U16V2KX-3GP
DIS
C245
SCD1U16V2KX-3GP
DIS
12
C269
SC1U6D3V2KX-GP
DIS
C269
SC1U6D3V2KX-GP
DIS
1
TP246TPAD14-GP TP246TPAD14-GP
12
C1065
SC10U6D3V3MX-GP
DIS
C1065
SC10U6D3V3MX-GP
DIS
12
C297
SC1U6D3V2KX-GP
DIS
C297
SC1U6D3V2KX-GP
DIS
12
C1070
SC10U6D3V3MX-GP
DIS
C1070
SC10U6D3V3MX-GP
DIS
12
C337
SC1U6D3V2KX-GP
DIS
C337
SC1U6D3V2KX-GP
DIS
12
C302
SC1U6D3V2KX-GP
DIS
C302
SC1U6D3V2KX-GP
DIS
1 2
L11
BLM15BD121SS1D-GP
M9X
2ND = 68.00217.701
68.00084.F81
L11
BLM15BD121SS1D-GP
M9X
2ND = 68.00217.701
68.00084.F81
12
C981
SC1U6D3V2KX-GP
Madison-Park
C981
SC1U6D3V2KX-GP
Madison-Park
12
C246
SC1U6D3V2KX-GP
DIS
C246
SC1U6D3V2KX-GP
DIS
PCIE_PVDD
AB37
MPV18
H7
MPV18
H8
SPV18
AM10
PCIE_VDDC G30
PCIE_VDDC R28
PCIE_VDDC T28
PCIE_VDDC U28
PCIE_VDDC G31
PCIE_VDDC H29
PCIE_VDDC H30
PCIE_VDDC J29
PCIE_VDDC J30
PCIE_VDDC L28
PCIE_VDDC M28
PCIE_VDDC N28
PCIE_VDDR AA31
PCIE_VDDR AA32
PCIE_VDDR AA33
PCIE_VDDR AA34
PCIE_VDDR V28
PCIE_VDDR W29
PCIE_VDDR W30
PCIE_VDDR Y31
SPV10
AN9
SPVSS
AN10
VDDR1
AC7
VDDR1
G17
VDDR1
G20
VDDR1
G23
VDDR1
G26
VDDR1
G29
VDDR1
H10
VDDR1
J7
VDDR1
J9
VDDR1
K11
VDDR1
K13
VDDR1
AD11
VDDR1
K8
VDDR1
L12
VDDR1
L16
VDDR1
L21
VDDR1
L23
VDDR1
L26
VDDR1
L7
VDDR1
M11
VDDR1
N11
VDDR1
P7
VDDR1
AF7
VDDR1
R11
VDDR1
U11
VDDR1
U7
VDDR1
Y11
VDDR1
Y7
VDDR1
AG10
VDDR1
AJ7
VDDR1
AK8
VDDR1
AL9
VDDR1
G11
VDDR1
G14
VDDR3
AF23
VDDR3
AF24
VDDR3
AG23
VDDR3
AG24
VDDR4
AF13
VDDR4
AF15
VDDR4
AG13
VDDR4
AG15
VDDR4
AD12
VDDR4
AF11
VDDR4
AF12
VDDR4
AG11
NC_VDDRHA
M20
NC_VDDRHB
V12
NC_VSSRHA
M21
NC_VSSRHB
U12
VDD_CT
AF26
VDD_CT
AF27
VDD_CT
AG26
VDD_CT
AG27
VDDC AA15
VDDC AB21
VDDC AB23
VDDC AB26
VDDC AB28
VDDCI AC12
VDDCI AC15
VDDC AC17
VDDC AC20
VDDC AC22
VDDC AC24
VDDC AA17
VDDC AC27
VDDCI AD13
VDDCI AD16
VDDC AD18
VDDC AD21
VDDC AD23
VDDC AD26
VDDC AF17
VDDC AF20
VDDC AF22
VDDC AA20
VDDC AG16
VDDC AG18
VDDC AG21
VDDC AH22
VDDCI M16
VDDCI M18
VDDCI M23
VDDC M26
VDDCI N15
VDDCI N17
VDDC AA22
VDDCI N20
VDDCI N22
VDDC N24
VDDC/BIF_VDDC N27
VDDCI R13
VDDCI R16
VDDC R18
VDDC R21
VDDC R23
VDDC R26
VDDC AA24
VDDCI T15
VDDC T17
VDDC T20
VDDC T22
VDDC T24
VDDC/BIF_VDDC T27
VDDC U16
VDDC U18
VDDC U21
VDDC U23
VDDC AA27
VDDC U26
VDDCI V15
VDDC V17
VDDC V20
VDDC V22
VDDC V24
VDDC V27
VDDC Y16
VDDC Y18
VDDC Y21
VDDCI AB13
VDDC Y23
VDDC Y26
VDDC Y28
VDDC AB16
VDDC AB18
VDDCI M15
VDDCI N13
VDDCI R12
VDDCI T12
VDDCI AA13
VDDCI Y13
VDDC AH27
VDDC AH28
FB_VDDC
AF28
FB_VDDCI
AG28
FB_GND
AH29
POWER
PLL
PCIE
CORE
MEM I/O
I/O
LEVEL
TRANSLATION
ISOLATED
CORE I/O
VOLTAGE
SENESE
5 OF 8
MADISON-PRO-GP
AVGA1E
71.MDSON.M01 DIS
POWER
PLL
PCIE
CORE
MEM I/O
I/O
LEVEL
TRANSLATION
ISOLATED
CORE I/O
VOLTAGE
SENESE
5 OF 8
MADISON-PRO-GP
AVGA1E
71.MDSON.M01 DIS
12
C267
SC1U6D3V2KX-GP
DIS
C267
SC1U6D3V2KX-GP
DIS
12
C310
SC1U6D3V2KX-GP
M9X
C310
SC1U6D3V2KX-GP
M9X
12
C980
SC1U6D3V2KX-GP
Madison-Park
C980
SC1U6D3V2KX-GP
Madison-Park
12
C210
SC1U6D3V2KX-GP
DIS
C210
SC1U6D3V2KX-GP
DIS
12
C166
SC1U6D3V2KX-GP
DIS
C166
SC1U6D3V2KX-GP
DIS
12
C235
SC2D2U6D3V2MX-GP
DY
C235
SC2D2U6D3V2MX-GP
DY
12
C327
SC10U6D3V3MX-GP
DIS
C327
SC10U6D3V3MX-GP
DIS
12
C219
SC1U6D3V2KX-GP
DIS
C219
SC1U6D3V2KX-GP
DIS
12
C1066
SC10U6D3V3MX-GP
DIS
C1066
SC10U6D3V3MX-GP
DIS
1
TP245TPAD14-GP TP245TPAD14-GP
12
C290
SC1U6D3V2KX-GP
DIS
C290
SC1U6D3V2KX-GP
DIS
1 2
L60
BLM15BD121SS1D-GP
Madison-Park
2ND = 68.00217.701
68.00084.F81
L60
BLM15BD121SS1D-GP
Madison-Park
2ND = 68.00217.701
68.00084.F81
12
C323
SC1U6D3V2KX-GP
DIS
C323
SC1U6D3V2KX-GP
DIS
12
C234
SC1U6D3V2KX-GP
DIS
C234
SC1U6D3V2KX-GP
DIS
12
C282
SC1U6D3V2KX-GP
DIS
C282
SC1U6D3V2KX-GP
DIS
12
C336
SCD1U16V2KX-3GP
DIS
C336
SCD1U16V2KX-3GP
DIS
1 2
L21
BLM15BD121SS1D-GP
M9X
2ND = 68.00217.701
68.00084.F81
L21
BLM15BD121SS1D-GP
M9X
2ND = 68.00217.701
68.00084.F81
12
C729
SC10U6D3V3MX-GP
DIS
C729
SC10U6D3V3MX-GP
DIS
12
C216
SC1U6D3V2KX-GP
DIS
C216
SC1U6D3V2KX-GP
DIS
12
C350
SC10U6D3V3MX-GP
DIS
C350
SC10U6D3V3MX-GP
DIS
12
C291
SC1U6D3V2KX-GP
DIS
C291
SC1U6D3V2KX-GP
DIS
12
C270
SCD1U16V2KX-3GP
DIS
C270
SCD1U16V2KX-3GP
DIS
12
C265
SC1U6D3V2KX-GP
DIS
C265
SC1U6D3V2KX-GP
DIS
12
C137
SCD1U16V2KX-3GP
DIS
C137
SCD1U16V2KX-3GP
DIS
12
C306
SC1U6D3V2KX-GP
DIS
C306
SC1U6D3V2KX-GP
DIS
12
C199
SC1U6D3V2KX-GP
DIS
C199
SC1U6D3V2KX-GP
DIS
12
C317
SC1U6D3V2KX-GP
DIS
C317
SC1U6D3V2KX-GP
DIS
12
C318
SCD1U16V2KX-3GP
DIS
C318
SCD1U16V2KX-3GP
DIS
12
C228
SC1U6D3V2KX-GP
DIS
C228
SC1U6D3V2KX-GP
DIS
12
C223
SC1U6D3V2KX-GP
DIS
C223
SC1U6D3V2KX-GP
DIS
12
C1061
SC10U6D3V3MX-GP
DIS
C1061
SC10U6D3V3MX-GP
DIS
12
C167
SC1U6D3V2KX-GP
DIS
C167
SC1U6D3V2KX-GP
DIS
12
C272
SC1U6D3V2KX-GP
DIS
C272
SC1U6D3V2KX-GP
DIS

5
5
4
4
3
3
2
2
1
1
D D
C C
B B
A A
DPE_VDD10
DPB_VDD10
DPE_VDD10
DPEF_CALR
DPA_PVDD
DPB_PVDD
DPA_VDD10
DPE_VDD18
DPAB_CALR
DPF_PVDD
DPCD_CALR
DPC_PVDD
DPF_PVSS
DPD_VDD10
DPC_VDD10
DPE_VDD18
VSS_MECH1
VSS_MECH2
VSS_MECH3
DPC_VDD18
DPD_VDD18
DPA_VDD18
DPB_VDD18
1D1V_M92
1D8V_M92
1D1V_M92
DPD_PVDD
DPE_PVDD
DPD_PVDD
DPE_PVDD
1D8V_M92
1D8V_M92
1D8V_M92
1D8V_M92
1D8V_M92
1D1V_M92
1D1V_M92
1D1V_M92
1D8V_M92
1D8V_M92
1D8V_M92
1D8V_M92
Title
Size Document Number Rev
Date: Sheet of
Wistron Corporation
21F, 88, Sec.1, Hsin Tai W u Rd., Hsichih,
Taipei Hsien 221, Taiwan, R.O.C.
JV71-TR
-1
DP POWER_GND
A2
58 63Monday, October 05, 2009
DIS / UMA
Title
Size Document Number Rev
Date: Sheet of
Wistron Corporation
21F, 88, Sec.1, Hsin Tai W u Rd., Hsichih,
Taipei Hsien 221, Taiwan, R.O.C.
JV71-TR
-1
DP POWER_GND
A2
58 63Monday, October 05, 2009
DIS / UMA
Title
Size Document Number Rev
Date: Sheet of
Wistron Corporation
21F, 88, Sec.1, Hsin Tai W u Rd., Hsichih,
Taipei Hsien 221, Taiwan, R.O.C.
JV71-TR
-1
DP POWER_GND
A2
58 63Monday, October 05, 2009
DIS / UMA
400mA
400mA
20mA
20mA
20mA
20mA
20mA
2009/05/16 SB Add
1 2
L13
HCB1608KF-1-GP
DIS
2ND = 68.00206.341
68.00214.091
L13
HCB1608KF-1-GP
DIS
2ND = 68.00206.341
68.00214.091
1 2
R351
0R0603-PAD
R351
0R0603-PAD
12
C990
SC10U6D3V3MX-GP
Madison-Park
C990
SC10U6D3V3MX-GP
Madison-Park
1 2
L41
BLM15BD121SS1D-GP
DIS
2ND = 68.00217.701
68.00084.F81
L41
BLM15BD121SS1D-GP
DIS
2ND = 68.00217.701
68.00084.F81
12
R68
150R2F-1-GP
DIS
R68
150R2F-1-GP
DIS
12
C714
SCD1U16V2KX-3GP
DIS
C714
SCD1U16V2KX-3GP
DIS
1 2
R349
0R0603-PAD
R349
0R0603-PAD
1
TP241TP241
12
C989
SC1U6D3V2KX-GP
Madison-Park
C989
SC1U6D3V2KX-GP
Madison-Park
12
C708
SC1U6D3V2KX-GP
DIS
C708
SC1U6D3V2KX-GP
DIS
1 2
R1238
0R2J-2-GP
Madison-Park
R1238
0R2J-2-GP
Madison-Park
PCIE_VSS
AB39
PCIE_VSS
J31
PCIE_VSS
J34
PCIE_VSS
K31
PCIE_VSS
K34
PCIE_VSS
K39
PCIE_VSS
L31
PCIE_VSS
L34
PCIE_VSS
M34
PCIE_VSS
M39
PCIE_VSS
N31
PCIE_VSS
E39
PCIE_VSS
N34
PCIE_VSS
P31
PCIE_VSS
P34
PCIE_VSS
P39
PCIE_VSS
R34
PCIE_VSS
T31
PCIE_VSS
T34
PCIE_VSS
T39
PCIE_VSS
U31
PCIE_VSS
U34
PCIE_VSS
F34
PCIE_VSS
V34
PCIE_VSS
V39
PCIE_VSS
W31
PCIE_VSS
W34
PCIE_VSS
Y34
PCIE_VSS
Y39
PCIE_VSS
F39
PCIE_VSS
G33
PCIE_VSS
G34
PCIE_VSS
H31
PCIE_VSS
H34
PCIE_VSS
H39
VSS_MECH A39
VSS_MECH AW1
VSS_MECH AW39
GND A3
GND AA6
GND F13
GND
F15
GND
F17
GND
F19
GND
F21
GND
F23
GND
F25
GND
F27
GND
F29
GND
F31
GND AB12
GND
F33
GND
F7
GND
F9
GND
G2
GND
G6
GND
H9
GND
J2
GND
J27
GND
J6
GND
J8
GND AB15
GND
K14
GND
K7
GND
L11
GND
L17
GND
L2
GND
L22
GND
L24
GND
L6
GND
M17
GND
M22
GND AB17
GND
M24
GND
N16
GND
N18
GND
N2
GND
N21
GND
N23
GND
N26
GND
N6
GND
R15
GND
R17
GND AB20
GND
R2
GND
R20
GND
R22
GND
R24
GND
R27
GND
R6
GND
T11
GND
T13
GND
T16
GND
T18
GND AB22
GND
T21
GND
T23
GND
T26
GND
U15
GND
U17
GND
U2
GND
U20
GND
U22
GND
U24
GND
U27
GND AB24
GND
U6
GND
V11
GND
V16
GND
V18
GND
V21
GND
V23
GND
V26
GND
W2
GND
W6
GND
Y15
GND AB27
GND
Y17
GND
Y20
GND
Y22
GND
Y24
GND
Y27
GND AC11
GND AC13
GND A37
GND AC16
GND AC18
GND AC2
GND AC21
GND AC23
GND AC26
GND AC28
GND AC6
GND AD15
GND AD17
GND AA16
GND AD20
GND AD22
GND AD24
GND AD27
GND AD9
GND AE2
GND AE6
GND AF10
GND AF16
GND AF18
GND AA18
GND AF21
GND AG17
GND AG2
GND AG20
GND AG22
GND AG6
GND AG9
GND AH21
GND AJ10
GND AA2
GND AJ11
GND AJ2
GND AJ28
GND AJ6
GND AK11
GND AK31
GND AK7
GND AL11
GND AL14
GND AL17
GND AA21
GND AL2
GND AL20
GND/PX_EN AL21
GND AL23
GND AL26
GND AL32
GND AL6
GND AL8
GND AM11
GND AM31
GND AA23
GND AM9
GND AN11
GND AN2
GND AN30
GND AN6
GND AN8
GND AP11
GND AP7
GND AP9
GND AR5
GND AA26
GND B11
GND B13
GND B15
GND B17
GND B19
GND B21
GND B23
GND B25
GND B27
GND AA28
GND B29
GND B31
GND B33
GND B7
GND B9
GND C1
GND C39
GND E35
GND E5
GND F11
GND
U13
GND
V13
GND
6 OF 8
MADISON-PRO-GP
AVGA1F
71.MDSON.M01
DIS
GND
6 OF 8
MADISON-PRO-GP
AVGA1F
71.MDSON.M01
DIS
12
C127
SC10U6D3V3MX-GP
DIS
C127
SC10U6D3V3MX-GP
DIS
12
R1240 0R2J-2-GP
Madison-Park
R1240 0R2J-2-GP
Madison-Park
12
R359
150R2F-1-GP
DIS
R359
150R2F-1-GP
DIS
1 2
R350
0R0603-PAD
R350
0R0603-PAD
12
C715
SC1U6D3V2KX-GP
DIS
C715
SC1U6D3V2KX-GP
DIS
1 2
L42
BLM15BD121SS1D-GP
DIS
2ND = 68.00217.701
68.00084.F81
L42
BLM15BD121SS1D-GP
DIS
2ND = 68.00217.701
68.00084.F81
1 2
R348
0R0603-PAD
R348
0R0603-PAD
1 2
R65
0R0603-PAD
R65
0R0603-PAD
12
R1270
0R2J-2-GP
Madison-Park
R1270
0R2J-2-GP
Madison-Park
DPA_PVDD AU28
DPA_PVSS AV27
DPA_VDD10 AP31
DPA_VDD10 AP32
DPA_VDD18 AN24
DPA_VDD18 AP24
DPA_VSSR AN27
DPA_VSSR AP27
DPA_VSSR AP28
DPA_VSSR AW24
DPA_VSSR AW26
DPAB_CALR AW28
DPB_PVDD AV29
DPB_PVSS AR28
DPB_VDD10 AN33
DPB_VDD10 AP33
DPB_VDD18 AP25
DPB_VDD18 AP26
DPB_VSSR AN29
DPB_VSSR AP29
DPB_VSSR AP30
DPB_VSSR AW30
DPB_VSSR AW32
DPC_PVDD AU18
DPC_PVSS AV17
DPC_VDD10
AP13
DPC_VDD10
AT13
DPC_VDD18
AP20
DPC_VDD18
AP21
DPC_VSSR
AN17
DPC_VSSR
AP16
DPC_VSSR
AP17
DPC_VSSR
AW14
DPC_VSSR
AW16
DPCD_CALR
AW18
DPD_PVDD AV19
DPD_PVSS AR18
DPD_VDD10
AP14
DPD_VDD10
AP15
DPD_VDD18
AP22
DPD_VDD18
AP23
DPD_VSSR
AN19
DPD_VSSR
AP18
DPD_VSSR
AP19
DPD_VSSR
AW20
DPD_VSSR
AW22
DPE_PVDD AM37
DPE_PVSS AN38
DPE_VDD10
AL33
DPE_VDD10
AM33
DPE_VDD18
AH34
DPE_VDD18
AJ34
DPE_VSSR
AN34
DPE_VSSR
AP39
DPE_VSSR
AR39
DPE_VSSR
AU37
DPEF_CALR
AM39
DPF_PVDD AL38
DPF_PVSS AM35
DPF_VDD10
AK33
DPF_VDD10
AK34
DPF_VDD18
AF34
DPF_VDD18
AG34
DPF_VSSR
AF39
DPF_VSSR
AH39
DPF_VSSR
AK39
DPF_VSSR
AL34
DPF_VSSR
AM34
DP PLL POWER
DP A/B POWERDP C/D POWER
DP E/F POWER
8 OF 8
MADISON-PRO-GP
AVGA1H
71.MDSON.M01
DIS
DP PLL POWER
DP A/B POWERDP C/D POWER
DP E/F POWER
8 OF 8
MADISON-PRO-GP
AVGA1H
71.MDSON.M01
DIS
12
C132
SC1U6D3V2KX-GP
DIS
C132
SC1U6D3V2KX-GP
DIS
12
C713
SC10U6D3V3MX-GP
DIS
C713
SC10U6D3V3MX-GP
DIS
12
C128
SC1U6D3V2KX-GP
DIS
C128
SC1U6D3V2KX-GP
DIS
12
C988
SCD1U16V2KX-3GP
Madison-Park
C988
SCD1U16V2KX-3GP
Madison-Park
1 2
R51
0R0603-PAD
R51
0R0603-PAD
1 2
R358
150R2F-1-GP
DIS
R358
150R2F-1-GP
DIS
1 2
R1237
0R2J-2-GP
Madison-Park
R1237
0R2J-2-GP
Madison-Park
1
TP242TP242
12
C709
SC10U6D3V3MX-GP
DIS
C709
SC10U6D3V3MX-GP
DIS
1 2
L61
BLM15BD121SS1D-GP
Madison-Park
2ND = 68.00217.701
68.00084.F81
L61
BLM15BD121SS1D-GP
Madison-Park
2ND = 68.00217.701
68.00084.F81
12
R1239
0R2J-2-GP
Madison-Park
R1239
0R2J-2-GP
Madison-Park
1 2
L8
HCB1608KF-1-GP
DIS
2ND = 68.00206.341
68.00214.091
L8
HCB1608KF-1-GP
DIS
2ND = 68.00206.341
68.00214.091
12
C141
SC1U6D3V2KX-GP
DIS
C141
SC1U6D3V2KX-GP
DIS
12
C135
SC10U6D3V3MX-GP
DIS
C135
SC10U6D3V3MX-GP
DIS
12
C131
SCD1U16V2KX-3GP
DIS
C131
SCD1U16V2KX-3GP
DIS
12
C140
SCD1U16V2KX-3GP
DIS
C140
SCD1U16V2KX-3GP
DIS
12
C155
SCD1U16V2KX-3GP
DIS
C155
SCD1U16V2KX-3GP
DIS
12
C136
SCD1U16V2KX-3GP
DIS
C136
SCD1U16V2KX-3GP
DIS
12
C124
SC10U6D3V3MX-GP
DIS
C124
SC10U6D3V3MX-GP
DIS
1
TP240TP240
1 2
L9
BLM15BD121SS1D-GP
DIS 2ND = 68.00217.701
68.00084.F81
L9
BLM15BD121SS1D-GP
DIS 2ND = 68.00217.701
68.00084.F81

5
5
4
4
3
3
2
2
1
1
D D
C C
B B
A A
MAB7
MAB8
MAB9
MAB10
MAB0
MAB11
MAB1
MAB2
MAB3
MAB4
MAB5
MAB6
MDB0
MDB1
MDB2
MDB3
MDB4
MDB5
MDB6
MDB7
MDB8
MDB9
MDB10
MDB11
MDB12
MDB13
MDB14
MDB15
MDB16
MDB17
MDB18
MDB19
MDB20
MDB21
MDB22
MDB23
MDB24
MDB25
MDB26
MDB27
MDB28
MDB29
MDB30
MDB31
MDB32
MDB33
MDB34
MDB35
MDB36
MDB37
MDB38
MDB39
MDB40
MDB41
MDB42
MDB43
MDB44
MDB45
MDB46
MDB47
MDB48
MDB49
MDB50
MDB51
MDB52
MDB53
MDB54
MDB55
MDB56
MDB57
MDB58
MDB59
MDB60
MDB61
MDB62
MDB63
MAB12
BB0
BB2
BB1
DQMB#0
DQMB#1
DQMB#2
DQMB#3
DQMB#4
DQMB#5
DQMB#6
DQMB#7
RDQSB0
RDQSB1
RDQSB2
RDQSB3
RDQSB4
RDQSB5
RDQSB6
RDQSB7
WDQSB0
WDQSB1
WDQSB2
WDQSB3
WDQSB4
WDQSB5
WDQSB6
WDQSB7
ODTB1
ODTB0
CLKB0#
CLKB1
CLKB0
CLKB1#
RASB0#
RASB1#
CASB0#
CASB1#
CSB0#_0
CSB1#_0
WEB0#
WEB1#
CKEB0
CKEB1MVREFDB
MVREFSB
TESTEN
CLKTESTA
CLKTESTB
VGA_DRAM_RST#
MAA13_R
BA0
BA2
BA1
DQMA#3
DQMA#2
DQMA#6
DQMA#1
DQMA#7
DQMA#5
DQMA#0
DQMA#4
MAA7
MAA1
MAA6
MAA0
MAA5
MAA9
MAA12
MAA4
MAA2
MAA8
MAA11
MAA3
MAA10
RDQSA1
RDQSA5
RDQSA0
RDQSA4
RDQSA3
RDQSA7
RDQSA2
RDQSA6
WDQSA2
WDQSA6
WDQSA1
WDQSA5
WDQSA0
WDQSA4
WDQSA3
WDQSA7
CLKA0#
ODTA1
CASA0#
CLKA0
ODTA0
CSA1#_0
CSA0#_0
CKEA1
CLKA1#
WEA0#
RASA1#
CKEA0
CLKA1
WEA1#
RASA0#
CASA1#
MDA0
MDA1
MDA2
MDA3
MDA4
MDA5
MDA6
MDA7
MDA8
MDA9
MDA10
MDA11
MDA12
MDA13
MDA14
MDA15
MDA16
MDA17
MDA18
MDA19
MDA20
MDA21
MDA22
MDA23
MDA24
MDA25
MDA26
MDA27
MDA28
MDA29
MDA30
MDA31
MDA32
MDA33
MDA34
MDA35
MDA36
MDA37
MDA38
MDA39
MDA40
MDA41
MDA42
MDA43
MDA44
MDA45
MDA46
MDA47
MDA48
MDA49
MDA50
MDA51
MDA52
MDA53
MDA54
MDA55
MDA56
MDA57
MDA58
MDA59
MDA60
MDA61
MDA62
MDA63
MVREFDA
MVREFSA
MBM_CALRN0
MBM_CALRP1
MBM_CALRP0
MBM_CALRN1
MBM_CALRP2
MBM_CALRN2
MAB13_R
1D5V_M92
1D5V_M92
3D3V_M92
1D5V_M92
1D5V_M92
1D5V_M92
1D5V_M92
3D3V_M92
MAB[0..12] 60,61
MDB[63..0]60,61
BB2 60,61
BB0 60,61
BB1 60,61
DQMB#[0..7] 60,61
RDQSB[0..7] 60,61
WDQSB[0..7] 60,61
ODTB0 60
ODTB1 61
CLKB0 60
CLKB1# 61
CLKB1 61
CLKB0# 60
RASB0# 60
RASB1# 61
CASB0# 60
CASB1# 61
CSB0#_0 60
CSB1#_0 61
WEB0# 60
WEB1# 61
CKEB0 60
CKEB1 61
GPIO_VGA_2256
GPIO_VGA_0256
GPIO_VGA_0956
GPIO_VGA_1156
GPIO_VGA_0056
GPIO_VGA_0156
GPIO_VGA_0856
GPIO_VGA_0556
CRT_HSYNC20,56
CRT_VSYNC20,56
GPIO_VGA_1356
GPIO_VGA_1256
MAA13 62,63
BA2 62,63
BA0 62,63
BA1 62,63
MAA[0..12] 62,63
DQMA#[0..7] 62,63
RDQSA[0..7] 62,63
WDQSA[0..7] 62,63
ODTA0 62
ODTA1 63
CLKA0 62
CLKA1# 63
CLKA1 63
CLKA0# 62
RASA0# 62
RASA1# 63
CASA0# 62
CASA1# 63
CSA0#_0 62
CSA1#_0 63
WEA0# 62
WEA1# 63
CKEA0 62
CKEA1 63
MAB13 60,61
VRAM_RST 60,61,62,63
MDA[63..0]62,63
Title
Size Document Number Rev
Date: Sheet of
Wistron Corporation
21F, 88, Sec.1, Hsin Tai W u Rd., Hsichih,
Taipei Hsien 221, Taiwan, R.O.C.
JV71-TR
-1
Madison Memory / Straps
A2
59 63Wednesday, November 11, 2009
DIS / UMA
Title
Size Document Number Rev
Date: Sheet of
Wistron Corporation
21F, 88, Sec.1, Hsin Tai W u Rd., Hsichih,
Taipei Hsien 221, Taiwan, R.O.C.
JV71-TR
-1
Madison Memory / Straps
A2
59 63Wednesday, November 11, 2009
DIS / UMA
Title
Size Document Number Rev
Date: Sheet of
Wistron Corporation
21F, 88, Sec.1, Hsin Tai W u Rd., Hsichih,
Taipei Hsien 221, Taiwan, R.O.C.
JV71-TR
-1
Madison Memory / Straps
A2
59 63Wednesday, November 11, 2009
DIS / UMA
HDMI must only be enabled on systems that are
legally entitled. It is the responsibility of the system
designer to ensure that the system is entitled to
support this feature.
Tansmitter Power Savings Enable
0= 50% Tx output swing
1= Full Tx output swing
Transmitter De-emphasis Enable
0= Tx de-emphasis disabled
1= Tx de-emphasis enabled
STRAPS PIN DESCRIPTION
TX_PWRS_ENB
TX_DEEMPH_EN
GPIO0
GPIO1
(Internal PD)
(Internal PD)
BIF_GEN2_EN_A GPIO2
0 = Advertises the PCI-E device
as 2.5GT/s
1 = Advertises the PCI-E device
as 5GT/s
SERIAL ROM TYPE OR MEMORY APERTURE SIZE SELECT
Serial ROM Input to ROM
GPIO9ROMSI
(Internal PD)
ROMIDCFG[3:0]
1
1
PCIE FULL TX OUTPUT SW ING
if BIOS_ROM_EN=1,then Config[3:0]
defines the ROM type
if BIOS_ROM_EN=0,then Config[3:0]
defines the primary memory apeture size
1
0
0
GPIO[13,12,11]
PCIE GNE2 ENABLED
RECOMMENDED SETTINGS
0= DO NOT INSTALL RESISTOR
1 = INSTALL 10K RESISTOR
X = DESIGN DEPENDANT
NA = NOT APPLICABLE
X XX
GPIO5AC_BATT
BIF_CLK_PM_EN
VGA ENABLED
AC (Performance mode) = 3.3 V
Battery saving mode = 0.0 V
ROMSO
Serial ROM Output from ROM
GPIO8
GPIO21BB_EN
Back Bias (body bias) which minimizes
power consumption in battery modes.
0V = Disable
3D3V = Enable
0
AUD[1]
AUD[0]
VGA_VSYNC
(Internal PD)
GPIO[15,20]
VGA_HSYNC
AUD[1:0]
00:No audio function
01:Audio for DisplayPort and HDMI
( if adapter is detected)
10:Audio for DisplayPort only
11:Audio for both DisplayPort and HDMI
1
PWRCNTL_[1,0]
GENERICC
0
Power control signals to control the core
voltage regulator
CCBYPASS
STRAPS PIN DESCRIPTION
RECOMMENDED SETTINGS
0= DO NOT INSTALL RESISTOR
1 = INSTALL 10K RESISTOR
X = DESIGN DEPENDANT
NA = NOT APPLICABLE
M25P05A
M25P10A
M25P20
M25P40
M25P80
Pm25LV512A
Pm25LV010A
ST
Microelectronics
Chingis
(formerly PMC)
Size of the primary
memory apertures
128MB
256MB
64MB
32MB
512MB
1GB
2GB
4GB
GPIO[13,12,11]
x000
x001
x010
x
x
x
x
x
AMD RESERVED CONFIGURATION STRAPS
ALLOW FOR PULLUP PADS FOR THESE STRAPS AND IF THESE GPIOS ARE USED,
THEY MUST NOT CONFLICT DURING RESET
H2SYNC, GENERICC
PULLUP PADS ARE NOT REQUIRED FOR THESE STRAPS BUT IF THESE GPIOS ARE USED,
THEY MUST NOT CONFLICT DURING RESET
If BIOS_ROM_EN (GPIO22) = 0 If BIOS_ROM_EN (GPIO22) = 1
Manufacturer Part Number GPIO[13,12,11]
0100
0101
0101
0101
0101
0100
0101
V
GPIO_28_TDO , GPIO21_BB_EN
STRAPS PIN DESCRIPTION
DVPDATA(23:20) Initialization Behavior: This signal is input during
reset (no reference clock is required). After reset,
the default state is output low (0 V).
The signals above can be left unconnected if not
used.
GPIO
(Internal PD)
CO-LAYOUT
MVREF TO GND 100R 100R 100R
MVREF TO PWR 40.2R 40.2R 40.2R
For SSTL-1.8/SSTL-2/DDR1/GDDR1: 0.5 * VDDR1.
For DDR3/GDDR3/GDDR4/GDDR5: 0.7 * VDDR1.
MVREF 1.5V 1.8/1.5V 1.5V
DIVIDER RESISTORS GDDR5 GDDR3 DDR3
C_MEM 1nF 68pF 2200pF
R628
R1230
C961
R_MEM_2 0R 680R 0R
R_MEM_3 4.7K 10K DY
Designator For M96-M2 For Mannhatton M92-XT
R_MEM_1 4.7K DY 4.7K
R1269
For M92-XT R1241, R1243
R435, R436 change to 100R
1 2
R1244 243R2F-2-GP
Madison
R1244 243R2F-2-GP
Madison
12
R1242
100R2F-L1-GP-U
DIS
R1242
100R2F-L1-GP-U
DIS
12
R1241
40D2R2F-GP
DIS
R1241
40D2R2F-GP
DIS
12
C792
SCD1U16V2KX-3GP
DIS
C792
SCD1U16V2KX-3GP
DIS
12
C793
SCD1U16V2KX-3GP
DIS
C793
SCD1U16V2KX-3GP
DIS
12
R433
100R2F-L1-GP-U
DIS
R433
100R2F-L1-GP-U
DIS
DQB0_0/DQB_0
C5
DQB0_1/DQB_1
C3
DQB0_10/DQB_10
J4
DQB0_11/DQB_11
K6
DQB0_12/DQB_12
K5
DQB0_13/DQB_13
L4
DQB0_14/DQB_14
M6
DQB0_15/DQB_15
M1
DQB0_16/DQB_16
M3
DQB0_17/DQB_17
M5
DQB0_18/DQB_18
N4
DQB0_19/DQB_19
P6
DQB0_2/DQB_2
E3
DQB0_20/DQB_20
P5
DQB0_21/DQB_21
R4
DQB0_22/DQB_22
T6
DQB0_23/DQB_23
T1
DQB0_24/DQB_24
U4
DQB0_25/DQB_25
V6
DQB0_26/DQB_26
V1
DQB0_27/DQB_27
V3
DQB0_28/DQB_28
Y6
DQB0_29/DQB_29
Y1
DQB0_3/DQB_3
E1
DQB0_30/DQB_30
Y3
DQB0_31/DQB_31
Y5
DQB1_0/DQB_32
AA4
DQB1_1/DQB_33
AB6
DQB1_2/DQB_34
AB1
DQB1_3/DQB_35
AB3
DQB1_4/DQB_36
AD6
DQB1_5/DQB_37
AD1
DQB1_6/DQB_38
AD3
DQB1_7/DQB_39
AD5
DQB0_4/DQB_4
F1
DQB1_8/DQB_40
AF1
DQB1_9/DQB_41
AF3
DQB1_10/DQB_42
AF6
DQB1_11/DQB_43
AG4
DQB1_12/DQB_44
AH5
DQB1_13/DQB_45
AH6
DQB1_14/DQB_46
AJ4
DQB1_15/DQB_47
AK3
DQB1_16/DQB_48
AF8
DQB1_17/DQB_49
AF9
DQB0_5/DQB_5
F3
DQB1_18/DQB_50
AG8
DQB1_19/DQB_51
AG7
DQB1_20/DQB_52
AK9
DQB1_21/DQB_53
AL7
DQB1_22/DQB_54
AM8
DQB1_23/DQB_55
AM7
DQB1_24/DQB_56
AK1
DQB1_25/DQB_57
AL4
DQB1_26/DQB_58
AM6
DQB1_27/DQB_59
AM1
DQB0_6/DQB_6
F5
DQB1_28/DQB_60
AN4
DQB1_29/DQB_61
AP3
DQB1_30/DQB_62
AP1
DQB1_31/DQB_63
AP5
DQB0_7/DQB_7
G4
DQB0_8/DQB_8
H5
DQB0_9/DQB_9
H6
MVREFDB
Y12
MVREFSB
AA12
TESTEN
AD28
CASB0# W10
CASB1# AA10
CKEB0 U10
CKEB1 AA11
CLKB0 L9
CLKB0# L8
CLKB1 AD8
CLKB1# AD7
CLKTESTA
AK10
CLKTESTB
AL10
CSB0#_0 P10
CSB0#_1 L10
CSB1#_0 AD10
CSB1#_1 AC10
WCKB0_0/DQMB_0 H3
WCKB0#_0/DQMB_1 H1
WCKB0_1/DQMB_2 T3
WCKB0#_1/DQMB_3 T5
WCKB1_0/DQMB_4 AE4
WCKB1#_0/DQMB_5 AF5
WCKB1_1/DQMB_6 AK6
WCKB1#_1/DQMB_7 AK5
DRAM_RST# AH11
MAB0_0/MAB_0 P8
MAB0_1/MAB_1 T9
MAB1_2/MAB_10 AC8
MAB1_3/MAB_11 AC9
MAB1_4/MAB_12 AA7
MAB1_5/BA2 AA8
MAB1_6/BA0 Y8
MAB1_7/BA1 AA9
MAB0_2/MAB_2 P9
MAB0_3/MAB_3 N7
MAB0_4/MAB_4 N8
MAB0_5/MAB_5 N9
MAB0_6/MAB_6 U9
MAB0_7/MAB_7 U8
MAB1_0/MAB_8 Y9
MAB1_1/MAB_9 W9
ADBIB0/ODTB0 T7
ADBIB1/ODTB1 W7
RASB0# T10
RASB1# Y10
EDCB0_0/QSB_0/RDQSB_0 F6
EDCB0_1/QSB_1/RDQSB_1 K3
EDCB0_2/QSB_2/RDQSB_2 P3
EDCB0_3/QSB_3/RDQSB_3 V5
EDCB1_0/QSB_4/RDQSB_4 AB5
EDCB1_1/QSB_5/RDQSB_5 AH1
EDCB1_2/QSB_6/RDQSB_6 AJ9
EDCB1_3/QSB_7/RDQSB_7 AM5
DDBIB0_0/QSB_0#/WDQSB_0 G7
DDBIB0_1/QSB_1#/WDQSB_1 K1
DDBIB0_2/QSB_2#/WDQSB_2 P1
DDBIB0_3/QSB_3#/WDQSB_3 W4
DDBIB1_0/QSB_4#/WDQSB_4 AC4
DDBIB1_1/QSB_5#/WDQSB_5 AH3
DDBIB1_2/QSB_6#/WDQSB_6 AJ8
DDBIB1_3/QSB_7#/WDQSB_7 AM3
WEB0# N10
WEB1# AB11
MAB0_8 T8
MAB1_8 W8
MEMORY INTERFACE B
DDR2
GDDR5/GDDR3
DDR3
DDR2
GDDR3/GDDR5
DDR3
GDDR5
GDDR5/DDR2/GDDR3
4 OF 8
MADISON-PRO-GP
AVGA1D
71.MDSON.M01
DIS
MEMORY INTERFACE B
DDR2
GDDR5/GDDR3
DDR3
DDR2
GDDR3/GDDR5
DDR3
GDDR5
GDDR5/DDR2/GDDR3
4 OF 8
MADISON-PRO-GP
AVGA1D
71.MDSON.M01
DIS
1 2
R54 10KR2J-3-GP
DY
R54 10KR2J-3-GP
DY
12
C994
SCD1U16V2KX-3GP
DIS
C994
SCD1U16V2KX-3GP
DIS
12
R417
1KR2F-3-GP
DIS
R417
1KR2F-3-GP
DIS
12
R435
40D2R2F-GP
DIS
R435
40D2R2F-GP
DIS
1 2
R1250 243R2F-2-GP
Madison
R1250 243R2F-2-GP
Madison
1 2
R1252 243R2F-2-GP
Madison
R1252 243R2F-2-GP
Madison
1 2
R63 10KR2J-3-GP
DIS
R63 10KR2J-3-GP
DIS
12
R436
40D2R2F-GP
DIS
R436
40D2R2F-GP
DIS
1 2
R55 10KR2J-3-GP
DY
R55 10KR2J-3-GP
DY
1 2
R62 10KR2J-3-GP
DIS
R62 10KR2J-3-GP
DIS
12
C961
SC68P50V2JN-1GP
DIS
C961
SC68P50V2JN-1GP
DIS
12
R357
4K7R2F-GP
M9X
R357
4K7R2F-GP
M9X
1 2
R378 10KR2J-3-GP
DIS
R378 10KR2J-3-GP
DIS
1 2
R1249 243R2F-2-GP
Park-M9X
R1249 243R2F-2-GP
Park-M9X
1 2
R1230
680R2F-GP
DIS
R1230
680R2F-GP
DIS
1 2
R56 10KR2J-3-GP
DY
R56 10KR2J-3-GP
DY
1 2
R377 10KR2J-3-GP
DIS
R377 10KR2J-3-GP
DIS
1 2
R57 10KR2J-3-GP
DIS
R57 10KR2J-3-GP
DIS
1 2
R59 10KR2J-3-GP
DY
R59 10KR2J-3-GP
DY
1 2
R1251
0R2J-2-GP
Madison
R1251
0R2J-2-GP
Madison
12
C991
SCD01U16V2KX-3GP
DIS
C991
SCD01U16V2KX-3GP
DIS
1 2
R1245 243R2F-2-GP
Park
R1245 243R2F-2-GP
Park
1 2
R60 10KR2J-3-GP
DY
R60 10KR2J-3-GP
DY
12
C993
SCD01U16V2KX-3GP
DIS
C993
SCD01U16V2KX-3GP
DIS
1 2
R1248
0R2J-2-GP
Madison
R1248
0R2J-2-GP
Madison
12
C790
SCD01U50V2KX-1GP
DIS
C790
SCD01U50V2KX-1GP
DIS
1 2
R1283
10KR2F-2-GP
DY
R1283
10KR2F-2-GP
DY
12
R1243
40D2R2F-GP
DIS
R1243
40D2R2F-GP
DIS
12
R628
4K7R2F-GP
M9X
R628
4K7R2F-GP
M9X
12
C789
SCD01U50V2KX-1GP
DIS
C789
SCD01U50V2KX-1GP
DIS
1 2
R1247 243R2F-2-GP
Madison
R1247 243R2F-2-GP
Madison
1 2
R58 10KR2J-3-GP
DIS
R58 10KR2J-3-GP
DIS
12
C992
SCD1U16V2KX-3GP
DIS
C992
SCD1U16V2KX-3GP
DIS
12
R1246
100R2F-L1-GP-U
DIS
R1246
100R2F-L1-GP-U
DIS
DQA0_0/DQA_0
C37
DQA0_1/DQA_1
C35
DQA0_10/DQA_10
C30
DQA0_11/DQA_11
A30
DQA0_12/DQA_12
F28
DQA0_13/DQA_13
C28
DQA0_14/DQA_14
A28
DQA0_15/DQA_15
E28
DQA0_16/DQA_16
D27
DQA0_17/DQA_17
F26
DQA0_18/DQA_18
C26
DQA0_19/DQA_19
A26
DQA0_2/DQA_2
A35
DQA0_20/DQA_20
F24
DQA0_21/DQA_21
C24
DQA0_22/DQA_22
A24
DQA0_23/DQA_23
E24
DQA0_24/DQA_24
C22
DQA0_25/DQA_25
A22
DQA0_26/DQA_26
F22
DQA0_27/DQA_27
D21
DQA0_28/DQA_28
A20
DQA0_29/DQA_29
F20
DQA0_3/DQA_3
E34
DQA0_30/DQA_30
D19
DQA0_31/DQA_31
E18
DQA1_0/DQA_32
C18
DQA1_1/DQA_33
A18
DQA1_2/DQA_34
F18
DQA1_3/DQA_35
D17
DQA1_4/DQA_36
A16
DQA1_5/DQA_37
F16
DQA1_6/DQA_38
D15
DQA1_7/DQA_39
E14
DQA0_4/DQA_4
G32
DQA1_8/DQA_40
F14
DQA1_9/DQA_41
D13
DQA1_10/DQA_42
F12
DQA1_11/DQA_43
A12
DQA1_12/DQA_44
D11
DQA1_13/DQA_45
F10
DQA1_14/DQA_46
A10
DQA1_15/DQA_47
C10
DQA1_16/DQA_48
G13
DQA1_17/DQA_49
H13
DQA0_5/DQA_5
D33
DQA1_18/DQA_50
J13
DQA1_19/DQA_51
H11
DQA1_20/DQA_52
G10
DQA1_21/DQA_53
G8
DQA1_22/DQA_54
K9
DQA1_23/DQA_55
K10
DQA1_24/DQA_56
G9
DQA1_25/DQA_57
A8
DQA1_26/DQA_58
C8
DQA1_27/DQA_59
E8
DQA0_6/DQA_6
F32
DQA1_28/DQA_60
A6
DQA1_29/DQA_61
C6
DQA1_30/DQA_62
E6
DQA1_31/DQA_63
A5
DQA0_7/DQA_7
E32
DQA0_8/DQA_8
D31
DQA0_9/DQA_9
F30
MEM_CALRP1
M12
MVREFDA
L18
MVREFSA
L20
MEM_CALRN0
L27
MEM_CALRN1
N12
MEM_CALRN2
AG12
MEM_CALRP0
M27
MEM_CALRP2
AH12
CASA0# K20
CASA1# K17
CKEA0 K21
CKEA1 J20
CLKA0 H27
CLKA0# G27
CLKA1 J14
CLKA1# H14
CSA0#_0 K24
CSA0#_1 K27
CSA1#_0 M13
CSA1#_1 K16
WCKA0_0/DQMA_0 A32
WCKA0#_0/DQMA_1 C32
WCKA0_1/DQMA_2 D23
WCKA0#_1/DQMA_3 E22
WCKA1_0/DQMA_4 C14
WCKA1#_0/DQMA_5 A14
WCKA1_1/DQMA_6 E10
WCKA1#_1/DQMA_7 D9
MAA0_0/MAA_0 G24
MAA0_1/MAA_1 J23
MAA1_2/MAA_10 L13
MAA1_3/MAA_11 G16
MAA1_4/MAA_12 J16
MAA1_5/MAA_13_BA2 H16
MAA1_6/MAA_14_BA0 J17
MAA1_7/MAA_A15_BA1 H17
MAA0_2/MAA_2 H24
MAA0_3/MAA_3 J24
MAA0_4/MAA_4 H26
MAA0_5/MAA_5 J26
MAA0_6/MAA_6 H21
MAA0_7/MAA_7 G21
MAA1_0/MAA_8 H19
MAA1_1/MAA_9 H20
ADBIA0/ODTA0 J21
ADBIA1/ODTA1 G19
RASA0# K23
RASA1# K19
EDCA0_0/QSA_0/RDQSA_0 C34
EDCA0_1/QSA_1/RDQSA_1 D29
EDCA0_2/QSA_2/RDQSA_2 D25
EDCA0_3/QSA_3/RDQSA_3 E20
EDCA1_0/QSA_4/RDQSA_4 E16
EDCA1_1/QSA_5/RDQSA_5 E12
EDCA1_2/QSA_6/RDQSA_6 J10
EDCA1_3/QSA_7/RDQSA_7 D7
MAA0_8 H23
MAA1_8 J19
DDBIA0_0/QSA_0#/WDQSA_0 A34
DDBIA0_1/QSA_1#/WDQSA_1 E30
DDBIA0_2/QSA_2#/WDQSA_2 E26
DDBIA0_3/QSA_3#/WDQSA_3 C20
DDBIA1_0/QSA_4#/WDQSA_4 C16
DDBIA1_1/QSA_5#/WDQSA_5 C12
DDBIA1_2/QSA_6#/WDQSA_6 J11
DDBIA1_3/QSA_7#/WDQSA_7 F8
WEA0# K26
WEA1# L15
MEMORY INTERFACE A
DDR2
GDDR3/GDDR5
DDR3
GDDR5/DDR2/GDDR3
DDR2
GDDR5/GDDR3
DDR3
GDDR5
3 OF 8
MADISON-PRO-GP
AVGA1C
71.MDSON.M01
DIS
MEMORY INTERFACE A
DDR2
GDDR3/GDDR5
DDR3
GDDR5/DDR2/GDDR3
DDR2
GDDR5/GDDR3
DDR3
GDDR5
3 OF 8
MADISON-PRO-GP
AVGA1C
71.MDSON.M01
DIS
12
R356
4K7R2F-GP
M9X
R356
4K7R2F-GP
M9X
12
R1269
10KR2F-2-GP
DIS
R1269
10KR2F-2-GP
DIS
1 2
R61 10KR2J-3-GP
DIS
R61 10KR2J-3-GP
DIS
12
R432
100R2F-L1-GP-U
DIS
R432
100R2F-L1-GP-U
DIS

5
5
4
4
3
3
2
2
1
1
D D
C C
B B
A A
MDB[63..0]
MAB[0..12]
CLKB0#
CLKB0
VREFC_U0 VREFD_U0
VREFC_U0
ODTB0
ZQ1
MDB16
MDB21
WDQSB2
MDB5
MDB11
WDQSB3
MDB14
MDB15
MDB7
MDB6
CKEB0
MDB24
MDB29
MDB25
MDB18
MDB22
MDB17
CSB0#_0
WEB0#
RASB0#
CASB0#
MDB0
MDB13
MDB10
DQMB#2
DQMB#3
CLKB0
CLKB0#
MDB4
MDB2
MDB31
MDB26
MDB27
RDQSB2
VREFD_U0
RDQSB3
MDB19
MDB23
MDB20
ZQ3
VREFC_U0
ODTB0
BB2
WDQSB1
WDQSB0
CKEB0
CSB0#_0
WEB0#
RASB0#
CASB0#
DQMB#1
DQMB#0
CLKB0
CLKB0#
RDQSB1
VREFD_U0
RDQSB0
MAB3
MAB8
MAB5
MAB10
MAB2
MAB7
MAB4
MAB9
MAB11
MAB1
MAB0
MAB12
MAB6
BB0
BB1
MDB1
MDB12
MDB9
MDB8
MDB3
MAB3
MAB8
MAB5
MAB10
MAB2
MAB7
MAB4
MAB9
MAB11
MAB1
MAB0
MAB12
MAB6
MDB28
MDB30
MAB13 MAB13
BB2
BB0
BB1 1D5V_M921D5V_M92
1D5V_M92 1D5V_M92
1D5V_M92
MDB[63..0]59,61
MAB[0..12]59,61
CLKB059 CLKB0#59
CKEB059
CSB0#_0 59
WEB0#59
RASB0#59 CASB0#59
ODTB0 59
BB159,61 BB059,61
WDQSB2 59
WDQSB3 59
BB259,61
DQMB#259 DQMB#359
RDQSB2 59
RDQSB3 59
VRAM_RST 59,61,62,63
CLKB059 CLKB0#59
CKEB059
CSB0#_0 59
WEB0#59
RASB0#59 CASB0#59
ODTB0 59
WDQSB1 59
WDQSB0 59
DQMB#159 DQMB#059
RDQSB1 59
RDQSB0 59
VRAM_RST 59,61,62,63
WDQSB[0..7]59,61
RDQSB[0..7]59,61
DQMB#[0..7]59,61
MAB1359,61 MAB1359,61
BB159,61 BB059,61
BB259,61
Title
Size Document Number Rev
Date: Sheet of
Wistron Corporation
21F, 88, Sec.1, Hsin Tai Wu Rd., Hsichih,
Taipei Hsien 221, Taiwan, R.O.C.
JV50-TR8
-1
M92 DDR3 B0
A3
60 63Monday, October 26, 2009
JV50-TR8
Title
Size Document Number Rev
Date: Sheet of
Wistron Corporation
21F, 88, Sec.1, Hsin Tai Wu Rd., Hsichih,
Taipei Hsien 221, Taiwan, R.O.C.
JV50-TR8
-1
M92 DDR3 B0
A3
60 63Monday, October 26, 2009
JV50-TR8
Title
Size Document Number Rev
Date: Sheet of
Wistron Corporation
21F, 88, Sec.1, Hsin Tai Wu Rd., Hsichih,
Taipei Hsien 221, Taiwan, R.O.C.
JV50-TR8
-1
M92 DDR3 B0
A3
60 63Monday, October 26, 2009
JV50-TR8
SAMSUNG 1ST=72.41164.H0U
HYUNIX 2ND=72.51G63.C0U
GDDR3
12
C698
SC10U6D3V3MX-GP
DIS
C698
SC10U6D3V3MX-GP
DIS
12
C192
SCD1U16V2KX-3GP
DIS
C192
SCD1U16V2KX-3GP
DIS
12
C662
SC10U6D3V3MX-GP
DIS
C662
SC10U6D3V3MX-GP
DIS
12
R409
56R2F-1-GP
DIS
R409
56R2F-1-GP
DIS
12
C214
SC1U6D3V2KX-GP
DIS
C214
SC1U6D3V2KX-GP
DIS
12
C710
SC10U6D3V3MX-GP
DIS
C710
SC10U6D3V3MX-GP
DIS
12
R404
4K99R2F-L-GP
DIS
R404
4K99R2F-L-GP
DIS
DMU
D3
DML
E7
DQSU C7
A7
R2
CS# L2
CK#
K7
DQSU# B7
CKE
K9
A8
T8
WE#
L3
VREFDQ
H1
VREFCA
M8
VSSQ G9
DQSL F3
VSS A9
DQSL# G3
VSS E1
VSS B3
VSSQ G1
VSSQ F9
VSSQ B9
VSSQ B1
VSS T9
VSS T1
VSS P9
VSS P1
VSS M9
VSS M1
VSS J8
VSS J2
VSS G8
ODT K1
RAS#
J3
A1
P7 A0
N3
A10/AP
L7
A11
R7
A12/BC#
N7
A13
T3
A2
P3
A5
P2
A6
R8
A9
R3
BA1
N8 BA0
M2
BA2
M3
VSSQ D1
VSSQ D8
VSSQ E2
VSSQ E8
A3
N2
A4
P8
ZQ
L8
VDD
B2
VDD
D9
VDD
G7
VDD
K2 VDD
K8
VDD
N1
VDD
N9 VDD
R1
VDD
R9
VDDQ
A1 VDDQ
A8
VDDQ
C1
VDDQ
C9
VDDQ
D2
VDDQ
E9
VDDQ
F1
VDDQ
H2 VDDQ
H9
CK
J7
RESET# T2
CAS#
K3
DQL0 E3
DQL1 F7
DQL2 F2
DQL3 F8
DQL4 H3
DQL5 H8
DQL6 G2
DQL7 H7
DQU0 D7
DQU1 C3
DQU2 C8
DQU3 C2
DQU4 A7
DQU5 A2
DQU6 B8
DQU7 A3
NC#J1 J1
NC#J9 J9
NC#L1 L1
NC#L9 L9
NC#M7
M7
NC#T7 T7
AFBRAM4
K4W1G1646E-HC12-GP
DIS
72.41164.H0U
2ND = 72.51G63.C0U
AFBRAM4
K4W1G1646E-HC12-GP
DIS
72.41164.H0U
2ND = 72.51G63.C0U
12
C663
SCD1U16V2KX-3GP
DIS
C663
SCD1U16V2KX-3GP
DIS
12
C728
SC10U6D3V3MX-GP
DIS
C728
SC10U6D3V3MX-GP
DIS
12
C788
SCD1U16V2ZY-2GP
DIS
C788
SCD1U16V2ZY-2GP
DIS
2
1
C763
SCD47U6D3V2KX-GP
DIS
2
1
C763
SCD47U6D3V2KX-GP
DIS
12
C724
SC1U6D3V2KX-GP
DIS
C724
SC1U6D3V2KX-GP
DIS
12
R405
4K99R2F-L-GP
DIS
R405
4K99R2F-L-GP
DIS
12
C660
SCD1U16V2KX-3GP
DIS
C660
SCD1U16V2KX-3GP
DIS
12
R424
4K99R2F-L-GP
DIS
R424
4K99R2F-L-GP
DIS
12
C671
SC1U6D3V2KX-GP
DIS
C671
SC1U6D3V2KX-GP
DIS
12
R408
56R2F-1-GP
DIS
R408
56R2F-1-GP
DIS
12
C762
SCD1U16V2ZY-2GP
DIS
C762
SCD1U16V2ZY-2GP
DIS
12
C672
SC1U6D3V2KX-GP
DIS
C672
SC1U6D3V2KX-GP
DIS
12
C676
SC1U6D3V2KX-GP
DIS
C676
SC1U6D3V2KX-GP
DIS
12
R425
4K99R2F-L-GP
DIS
R425
4K99R2F-L-GP
DIS
12
C144
SC1U6D3V2KX-GP
DIS
C144
SC1U6D3V2KX-GP
DIS
12
C212
SC1U6D3V2KX-GP
DIS
C212
SC1U6D3V2KX-GP
DIS
1 2
R1199
243R2F-2-GP
DIS
R1199
243R2F-2-GP
DIS
12
C683
SC1U6D3V2KX-GP
DIS
C683
SC1U6D3V2KX-GP
DIS
12
C170
SCD1U16V2KX-3GP
DIS
C170
SCD1U16V2KX-3GP
DIS
1 2
R1200
243R2F-2-GP
DIS
R1200
243R2F-2-GP
DIS
12
C163
SC1U6D3V2KX-GP
DIS
C163
SC1U6D3V2KX-GP
DIS
DMU
D3
DML
E7
DQSU C7
A7
R2
CS# L2
CK#
K7
DQSU# B7
CKE
K9
A8
T8
WE#
L3
VREFDQ
H1
VREFCA
M8
VSSQ G9
DQSL F3
VSS A9
DQSL# G3
VSS E1
VSS B3
VSSQ G1
VSSQ F9
VSSQ B9
VSSQ B1
VSS T9
VSS T1
VSS P9
VSS P1
VSS M9
VSS M1
VSS J8
VSS J2
VSS G8
ODT K1
RAS#
J3
A1
P7 A0
N3
A10/AP
L7
A11
R7
A12/BC#
N7
A13
T3
A2
P3
A5
P2
A6
R8
A9
R3
BA1
N8 BA0
M2
BA2
M3
VSSQ D1
VSSQ D8
VSSQ E2
VSSQ E8
A3
N2
A4
P8
ZQ
L8
VDD
B2
VDD
D9
VDD
G7
VDD
K2 VDD
K8
VDD
N1
VDD
N9 VDD
R1
VDD
R9
VDDQ
A1 VDDQ
A8
VDDQ
C1
VDDQ
C9
VDDQ
D2
VDDQ
E9
VDDQ
F1
VDDQ
H2 VDDQ
H9
CK
J7
RESET# T2
CAS#
K3
DQL0 E3
DQL1 F7
DQL2 F2
DQL3 F8
DQL4 H3
DQL5 H8
DQL6 G2
DQL7 H7
DQU0 D7
DQU1 C3
DQU2 C8
DQU3 C2
DQU4 A7
DQU5 A2
DQU6 B8
DQU7 A3
NC#J1 J1
NC#J9 J9
NC#L1 L1
NC#L9 L9
NC#M7
M7
NC#T7 T7
AFBRAM3
K4W1G1646E-HC12-GP
DIS
72.41164.H0U
2ND = 72.51G63.C0U
AFBRAM3
K4W1G1646E-HC12-GP
DIS
72.41164.H0U
2ND = 72.51G63.C0U
12
C688
SC1U6D3V2KX-GP
DIS
C688
SC1U6D3V2KX-GP
DIS

5
5
4
4
3
3
2
2
1
1
D D
C C
B B
A A
MDB[63..0]
MAB[0..12]
CLKB1#
CLKB1
VREFC_U2 VREFD_U2
VREFD_U2
VREFC_U2
MDB41
MDB47
MDB40
RDQSB6
MDB58
MDB59
MDB57
MDB38
MDB37
ZQ2
MDB53
MDB50
MDB48
CASB1#
RASB1#
WEB1#
CKEB1
CLKB1#
CLKB1
MDB44
MDB43
MDB46
VREFC_U2
ODTB1
WDQSB5
WDQSB4
CKEB1
CASB1#
RASB1#
WEB1#
CSB1#_0
DQMB#4
DQMB#5
CLKB1#
CLKB1
VREFD_U2 RDQSB5
RDQSB4
MAB8
MAB3
MAB4
MAB7
MAB2
MAB10
MAB5
MAB6
MAB12
MAB0
MAB1
MAB11
MAB9
WDQSB7
MAB3
MAB7
MAB2
MAB10
MAB5
MAB8
DQMB#6
MAB12
MAB0
MAB1
MAB11
MAB9
MAB4
MAB6
MDB61
MDB62MDB36
MDB35
ODTB1
CSB1#_0
MDB55
MDB49
MDB45
MDB42
RDQSB7
WDQSB6
DQMB#7
MDB56
MDB63
MDB60MDB34
MDB32
MDB33
MDB39
MDB52
MDB51
MDB54
ZQ4
VREFC_U2
MAB13 MAB13
BB2
BB0
BB1 BB2
BB0
BB1
1D5V_M921D5V_M92
1D5V_M92 1D5V_M92
1D5V_M92
MAB[0..12]59,60
RDQSB6 59
VRAM_RST 59,60,62,63
CLKB1#59 CLKB159
RASB1#59
WEB1#59
CKEB159
CASB1#59
CKEB159
CLKB1#59 CLKB159
CASB1#59 RASB1#59
WEB1#59
CSB1#_0 59
ODTB1 59
WDQSB5 59
WDQSB4 59
DQMB#559 DQMB#459
RDQSB5 59
RDQSB4 59 WDQSB7 59
DQMB#659
VRAM_RST 59,60,62,63
ODTB1 59
CSB1#_0 59
RDQSB7 59
WDQSB6 59
DQMB#759
DQMB#[0..7]59,60
RDQSB[0..7]59,60
WDQSB[0..7]59,60
MAB1359,60 MAB1359,60
MDB[63..0]59,60
BB159,60 BB059,60
BB259,60 BB159,60 BB059,60
BB259,60
Title
Size Document Number Rev
Date: Sheet of
Wistron Corporation
21F, 88, Sec.1, Hsin Tai Wu Rd., Hsichih,
Taipei Hsien 221, Taiwan, R.O.C.
JV50-TR8
-1
M92 DDR3 B1
A3
61 63Monday, October 26, 2009
JV50-TR8
Title
Size Document Number Rev
Date: Sheet of
Wistron Corporation
21F, 88, Sec.1, Hsin Tai Wu Rd., Hsichih,
Taipei Hsien 221, Taiwan, R.O.C.
JV50-TR8
-1
M92 DDR3 B1
A3
61 63Monday, October 26, 2009
JV50-TR8
Title
Size Document Number Rev
Date: Sheet of
Wistron Corporation
21F, 88, Sec.1, Hsin Tai Wu Rd., Hsichih,
Taipei Hsien 221, Taiwan, R.O.C.
JV50-TR8
-1
M92 DDR3 B1
A3
61 63Monday, October 26, 2009
JV50-TR8
SAMSUNG 1ST=72.41164.H0U
HYUNIX 2ND=72.51G63.C0U
GDDR3
12
C783
SCD1U16V2KX-3GP
DIS
C783
SCD1U16V2KX-3GP
DIS
12
C812
SCD1U16V2KX-3GP
DIS
C812
SCD1U16V2KX-3GP
DIS
DMU
D3
DML
E7
DQSU C7
A7
R2
CS# L2
CK#
K7
DQSU# B7
CKE
K9
A8
T8
WE#
L3
VREFDQ
H1
VREFCA
M8
VSSQ G9
DQSL F3
VSS A9
DQSL# G3
VSS E1
VSS B3
VSSQ G1
VSSQ F9
VSSQ B9
VSSQ B1
VSS T9
VSS T1
VSS P9
VSS P1
VSS M9
VSS M1
VSS J8
VSS J2
VSS G8
ODT K1
RAS#
J3
A1
P7 A0
N3
A10/AP
L7
A11
R7
A12/BC#
N7
A13
T3
A2
P3
A5
P2
A6
R8
A9
R3
BA1
N8 BA0
M2
BA2
M3
VSSQ D1
VSSQ D8
VSSQ E2
VSSQ E8
A3
N2
A4
P8
ZQ
L8
VDD
B2
VDD
D9
VDD
G7
VDD
K2 VDD
K8
VDD
N1
VDD
N9 VDD
R1
VDD
R9
VDDQ
A1 VDDQ
A8
VDDQ
C1
VDDQ
C9
VDDQ
D2
VDDQ
E9
VDDQ
F1
VDDQ
H2 VDDQ
H9
CK
J7
RESET# T2
CAS#
K3
DQL0 E3
DQL1 F7
DQL2 F2
DQL3 F8
DQL4 H3
DQL5 H8
DQL6 G2
DQL7 H7
DQU0 D7
DQU1 C3
DQU2 C8
DQU3 C2
DQU4 A7
DQU5 A2
DQU6 B8
DQU7 A3
NC#J1 J1
NC#J9 J9
NC#L1 L1
NC#L9 L9
NC#M7
M7
NC#T7 T7
AFBRAM1
K4W1G1646E-HC12-GP
DIS
72.41164.H0U
2ND = 72.51G63.C0U
AFBRAM1
K4W1G1646E-HC12-GP
DIS
72.41164.H0U
2ND = 72.51G63.C0U
12
C390
SCD1U16V2KX-3GP
DIS
C390
SCD1U16V2KX-3GP
DIS
12
R362
56R2F-1-GP
DIS
R362
56R2F-1-GP
DIS
12
C765
SC10U6D3V3MX-GP
DIS
C765
SC10U6D3V3MX-GP
DIS
12
R361
56R2F-1-GP
DIS
R361
56R2F-1-GP
DIS
12
C756
SC1U6D3V2KX-GP
DIS
C756
SC1U6D3V2KX-GP
DIS
12
C796
SCD1U16V2KX-3GP
DIS
C796
SCD1U16V2KX-3GP
DIS
1 2
R1202
243R2F-2-GP
DIS
R1202
243R2F-2-GP
DIS
12
C804
SC1U6D3V2KX-GP
DIS
C804
SC1U6D3V2KX-GP
DIS
12
C743
SC10U6D3V3MX-GP
DIS
C743
SC10U6D3V3MX-GP
DIS
12
C716
SCD1U16V2ZY-2GP
DIS
C716
SCD1U16V2ZY-2GP
DIS
12
C684
SCD1U16V2ZY-2GP
DIS
C684
SCD1U16V2ZY-2GP
DIS
12
C755
SC1U6D3V2KX-GP
DIS
C755
SC1U6D3V2KX-GP
DIS
12
C399
SC1U6D3V2KX-GP
DIS
C399
SC1U6D3V2KX-GP
DIS
12
R372
4K99R2F-L-GP
DIS
R372
4K99R2F-L-GP
DIS
2
1
C699
SCD47U6D3V2KX-GP
DIS
2
1
C699
SCD47U6D3V2KX-GP
DIS
12
C758
SC1U6D3V2KX-GP
DIS
C758
SC1U6D3V2KX-GP
DIS
12
R345
4K99R2F-L-GP
DIS
R345
4K99R2F-L-GP
DIS
12
C821
SC10U6D3V3MX-GP
DIS
C821
SC10U6D3V3MX-GP
DIS
DMU
D3
DML
E7
DQSU C7
A7
R2
CS# L2
CK#
K7
DQSU# B7
CKE
K9
A8
T8
WE#
L3
VREFDQ
H1
VREFCA
M8
VSSQ G9
DQSL F3
VSS A9
DQSL# G3
VSS E1
VSS B3
VSSQ G1
VSSQ F9
VSSQ B9
VSSQ B1
VSS T9
VSS T1
VSS P9
VSS P1
VSS M9
VSS M1
VSS J8
VSS J2
VSS G8
ODT K1
RAS#
J3
A1
P7 A0
N3
A10/AP
L7
A11
R7
A12/BC#
N7
A13
T3
A2
P3
A5
P2
A6
R8
A9
R3
BA1
N8 BA0
M2
BA2
M3
VSSQ D1
VSSQ D8
VSSQ E2
VSSQ E8
A3
N2
A4
P8
ZQ
L8
VDD
B2
VDD
D9
VDD
G7
VDD
K2 VDD
K8
VDD
N1
VDD
N9 VDD
R1
VDD
R9
VDDQ
A1 VDDQ
A8
VDDQ
C1
VDDQ
C9
VDDQ
D2
VDDQ
E9
VDDQ
F1
VDDQ
H2 VDDQ
H9
CK
J7
RESET# T2
CAS#
K3
DQL0 E3
DQL1 F7
DQL2 F2
DQL3 F8
DQL4 H3
DQL5 H8
DQL6 G2
DQL7 H7
DQU0 D7
DQU1 C3
DQU2 C8
DQU3 C2
DQU4 A7
DQU5 A2
DQU6 B8
DQU7 A3
NC#J1 J1
NC#J9 J9
NC#L1 L1
NC#L9 L9
NC#M7
M7
NC#T7 T7
AFBRAM2
K4W1G1646E-HC12-GP
DIS
72.41164.H0U
2ND = 72.51G63.C0U
AFBRAM2
K4W1G1646E-HC12-GP
DIS
72.41164.H0U
2ND = 72.51G63.C0U
12
C813
SC1U6D3V2KX-GP
DIS
C813
SC1U6D3V2KX-GP
DIS
12
R373
4K99R2F-L-GP
DIS
R373
4K99R2F-L-GP
DIS
12
C818
SC10U6D3V3MX-GP
DIS
C818
SC10U6D3V3MX-GP
DIS
1 2
R1201
243R2F-2-GP
DIS
R1201
243R2F-2-GP
DIS
12
C747
SC1U6D3V2KX-GP
DIS
C747
SC1U6D3V2KX-GP
DIS
12
C764
SC1U6D3V2KX-GP
DIS
C764
SC1U6D3V2KX-GP
DIS
12
R346
4K99R2F-L-GP
DIS
R346
4K99R2F-L-GP
DIS
12
C757
SC1U6D3V2KX-GP
DIS
C757
SC1U6D3V2KX-GP
DIS
12
C748
SC1U6D3V2KX-GP
DIS
C748
SC1U6D3V2KX-GP
DIS

5
5
4
4
3
3
2
2
1
1
D D
C C
B B
A A
MAA13
CKEA0
WEA0#
RASA0#
CASA0#
DQMA#2
DQMA#3
CLKA0
CLKA0#
BA2
BA0
BA1
MAA3
MAA8
MAA5
MAA10
MAA2
MAA7
MAA4
MAA9
MAA11
MAA1
MAA0
MAA12
MAA6
VREFD_U3
MAA_ZQ0
MDA19
MDA16
MDA21
MDA24
MDA29
MDA25
MDA31
MDA26
MDA27
MDA28
MDA30
MDA23
MDA17
MDA22
MDA20
ODTA0
WDQSA2
WDQSA3
CSA0#_0
RDQSA2
RDQSA3
MDA18
MAA_ZQ1
VREFD_U3
CKEA0
WEA0#
RASA0#
CASA0#
DQMA#1
DQMA#0
CLKA0
CLKA0#
BA2
BA0
BA1
MAA13
MAA3
MAA8
MAA5
MAA10
MAA2
MAA7
MAA4
MAA9
MAA11
MAA1
MAA0
MAA12
MAA6
ODTA0
WDQSA1
WDQSA0
CSA0#_0
RDQSA1
RDQSA0
MDA5
MDA11
MDA14
MDA9
MDA7
MDA6
MDA3
MDA13
MDA12
MDA4
MDA2
MDA1
MDA15
MDA10
MDA8
MDA0
VREFC_U3
MDA[63..0]
CLKA0#
CLKA0
VREFD_U3
MAA[0..12]
VREFC_U3VREFC_U3
1D5V_M96
1D5V_M96
1D5V_M96
1D5V_M96
1D5V_M96 1D5V_M96
1D5V_M96
MAA1359,63
CLKA059 CLKA0#59
CKEA059
WEA0#59
RASA0#59 CASA0#59
BA159,63 BA059,63
BA259,63
DQMA#259 DQMA#359
CSA0#_0 59
ODTA0 59
WDQSA2 59
WDQSA3 59
RDQSA2 59
RDQSA3 59
VRAM_RST 59,60,61,63
CLKA059 CLKA0#59
CKEA059
WEA0#59
RASA0#59 CASA0#59
BA159,63 BA059,63
BA259,63
DQMA#159 DQMA#059
MAA1359,63
CSA0#_0 59
ODTA0 59
WDQSA1 59
WDQSA0 59
RDQSA1 59
RDQSA0 59
VRAM_RST 59,60,61,63
MDA[63..0]59,63
MAA[0..12]59,63
DQMA#[0..7]59,63
RDQSA[0..7]59,63
WDQSA[0..7]59,63
Title
Size Document Number Rev
Date: Sheet of
Wistron Corporation
21F, 88, Sec.1, Hsin Tai Wu Rd., Hsichih,
Taipei Hsien 221, Taiwan, R.O.C.
JV50-TR8
-1
M92 DDR3 A0
A3
62 63Monday, October 26, 2009
JV50-TR8
Title
Size Document Number Rev
Date: Sheet of
Wistron Corporation
21F, 88, Sec.1, Hsin Tai Wu Rd., Hsichih,
Taipei Hsien 221, Taiwan, R.O.C.
JV50-TR8
-1
M92 DDR3 A0
A3
62 63Monday, October 26, 2009
JV50-TR8
Title
Size Document Number Rev
Date: Sheet of
Wistron Corporation
21F, 88, Sec.1, Hsin Tai Wu Rd., Hsichih,
Taipei Hsien 221, Taiwan, R.O.C.
JV50-TR8
-1
M92 DDR3 A0
A3
62 63Monday, October 26, 2009
JV50-TR8
GDDR3
12
C1002
SC1U6D3V2KX-GP
Madison-M96
C1002
SC1U6D3V2KX-GP
Madison-M96
12
R1257
4K99R2F-L-GP
Madison-M96
R1257
4K99R2F-L-GP
Madison-M96
12
C1014
SC10U6D3V3MX-GP
Madison-M96
C1014
SC10U6D3V3MX-GP
Madison-M96
12
C1007
SC1U6D3V2KX-GP
Madison-M96
C1007
SC1U6D3V2KX-GP
Madison-M96
12
R1258
56R2F-1-GP
Madison-M96
R1258
56R2F-1-GP
Madison-M96
12
C1012
SC10U6D3V3MX-GP
Madison-M96
C1012
SC10U6D3V3MX-GP
Madison-M96
12
C999
SCD1U16V2KX-3GP
Madison-M96
C999
SCD1U16V2KX-3GP
Madison-M96
12
C998
SCD1U16V2KX-3GP
Madison-M96
C998
SCD1U16V2KX-3GP
Madison-M96
12
C1003
SC1U6D3V2KX-GP
Madison-M96
C1003
SC1U6D3V2KX-GP
Madison-M96
12
C1008
SC1U6D3V2KX-GP
Madison-M96
C1008
SC1U6D3V2KX-GP
Madison-M96
12
C1000
SCD1U16V2KX-3GP
Madison-M96
C1000
SCD1U16V2KX-3GP
Madison-M96
DMU
D3
DML
E7
DQSU C7
A7
R2
CS# L2
CK#
K7
DQSU# B7
CKE
K9
A8
T8
WE#
L3
VREFDQ
H1
VREFCA
M8
VSSQ G9
DQSL F3
VSS A9
DQSL# G3
VSS E1
VSS B3
VSSQ G1
VSSQ F9
VSSQ B9
VSSQ B1
VSS T9
VSS T1
VSS P9
VSS P1
VSS M9
VSS M1
VSS J8
VSS J2
VSS G8
ODT K1
RAS#
J3
A1
P7 A0
N3
A10/AP
L7
A11
R7
A12/BC#
N7
A13
T3
A2
P3
A5
P2
A6
R8
A9
R3
BA1
N8 BA0
M2
BA2
M3
VSSQ D1
VSSQ D8
VSSQ E2
VSSQ E8
A3
N2
A4
P8
ZQ
L8
VDD
B2
VDD
D9
VDD
G7
VDD
K2 VDD
K8
VDD
N1
VDD
N9 VDD
R1
VDD
R9
VDDQ
A1 VDDQ
A8
VDDQ
C1
VDDQ
C9
VDDQ
D2
VDDQ
E9
VDDQ
F1
VDDQ
H2 VDDQ
H9
CK
J7
RESET# T2
CAS#
K3
DQL0 E3
DQL1 F7
DQL2 F2
DQL3 F8
DQL4 H3
DQL5 H8
DQL6 G2
DQL7 H7
DQU0 D7
DQU1 C3
DQU2 C8
DQU3 C2
DQU4 A7
DQU5 A2
DQU6 B8
DQU7 A3
NC#J1 J1
NC#J9 J9
NC#L1 L1
NC#L9 L9
NC#M7
M7
NC#T7 T7
AFBRAM5
K4W1G1646E-HC12-GP
Madison-M96
72.41164.H0U
2ND = 72.51G63.C0U
AFBRAM5
K4W1G1646E-HC12-GP
Madison-M96
72.41164.H0U
2ND = 72.51G63.C0U
12
C1013
SC10U6D3V3MX-GP
Madison-M96
C1013
SC10U6D3V3MX-GP
Madison-M96
12
C1006
SC1U6D3V2KX-GP
Madison-M96
C1006
SC1U6D3V2KX-GP
Madison-M96
12
C995
SCD1U16V2KX-3GP
Madison-M96
C995
SCD1U16V2KX-3GP
Madison-M96
12
C1009
SC1U6D3V2KX-GP
Madison-M96
C1009
SC1U6D3V2KX-GP
Madison-M96
12
R1256
56R2F-1-GP
Madison-M96
R1256
56R2F-1-GP
Madison-M96
12
C1015
SC10U6D3V3MX-GP
Madison-M96
C1015
SC10U6D3V3MX-GP
Madison-M96
12
R1259
4K99R2F-L-GP
Madison-M96
R1259
4K99R2F-L-GP
Madison-M96
12
R1253
243R2F-2-GP
Madison-M96
R1253
243R2F-2-GP
Madison-M96
12
R1255
4K99R2F-L-GP
Madison-M96
R1255
4K99R2F-L-GP
Madison-M96
12
C1001
SCD1U16V2KX-3GP
Madison-M96
C1001
SCD1U16V2KX-3GP
Madison-M96
12
C1005
SC1U6D3V2KX-GP
Madison-M96
C1005
SC1U6D3V2KX-GP
Madison-M96
12
C1011
SC1U6D3V2KX-GP
Madison-M96
C1011
SC1U6D3V2KX-GP
Madison-M96
DMU
D3
DML
E7
DQSU C7
A7
R2
CS# L2
CK#
K7
DQSU# B7
CKE
K9
A8
T8
WE#
L3
VREFDQ
H1
VREFCA
M8
VSSQ G9
DQSL F3
VSS A9
DQSL# G3
VSS E1
VSS B3
VSSQ G1
VSSQ F9
VSSQ B9
VSSQ B1
VSS T9
VSS T1
VSS P9
VSS P1
VSS M9
VSS M1
VSS J8
VSS J2
VSS G8
ODT K1
RAS#
J3
A1
P7 A0
N3
A10/AP
L7
A11
R7
A12/BC#
N7
A13
T3
A2
P3
A5
P2
A6
R8
A9
R3
BA1
N8 BA0
M2
BA2
M3
VSSQ D1
VSSQ D8
VSSQ E2
VSSQ E8
A3
N2
A4
P8
ZQ
L8
VDD
B2
VDD
D9
VDD
G7
VDD
K2 VDD
K8
VDD
N1
VDD
N9 VDD
R1
VDD
R9
VDDQ
A1 VDDQ
A8
VDDQ
C1
VDDQ
C9
VDDQ
D2
VDDQ
E9
VDDQ
F1
VDDQ
H2 VDDQ
H9
CK
J7
RESET# T2
CAS#
K3
DQL0 E3
DQL1 F7
DQL2 F2
DQL3 F8
DQL4 H3
DQL5 H8
DQL6 G2
DQL7 H7
DQU0 D7
DQU1 C3
DQU2 C8
DQU3 C2
DQU4 A7
DQU5 A2
DQU6 B8
DQU7 A3
NC#J1 J1
NC#J9 J9
NC#L1 L1
NC#L9 L9
NC#M7
M7
NC#T7 T7
AFBRAM6
K4W1G1646E-HC12-GP
Madison-M96
72.41164.H0U
2ND = 72.51G63.C0U
AFBRAM6
K4W1G1646E-HC12-GP
Madison-M96
72.41164.H0U
2ND = 72.51G63.C0U
2
1
C997
SCD47U6D3V2KX-GP
Madison-M96
2
1
C997
SCD47U6D3V2KX-GP
Madison-M96
12
C1010
SC1U6D3V2KX-GP
Madison-M96
C1010
SC1U6D3V2KX-GP
Madison-M96
12
C1004
SC1U6D3V2KX-GP
Madison-M96
C1004
SC1U6D3V2KX-GP
Madison-M96
12
R1260
4K99R2F-L-GP
Madison-M96
R1260
4K99R2F-L-GP
Madison-M96
12
R1254
243R2F-2-GP
Madison-M96
R1254
243R2F-2-GP
Madison-M96
12
C996
SCD1U16V2KX-3GP
Madison-M96
C996
SCD1U16V2KX-3GP
Madison-M96

5
5
4
4
3
3
2
2
1
1
D D
C C
B B
A A
MAA_ZQ2
CKEA1
WEA1#
RASA1#
CASA1#
DQMA#5
DQMA#4
CLKA1
CLKA1#
BA2
BA0
BA1
MAA13
MAA3
MAA8
MAA5
MAA10
MAA2
MAA7
MAA4
MAA9
MAA11
MAA1
MAA0
MAA12
MAA6
MDA42
MDA47
ODTA1
WDQSA5
WDQSA4
CSA1#_0
RDQSA5
RDQSA4
MDA41
MDA46
MDA44
MDA36
MDA39
MDA35
MDA38
MDA32
MDA37
MDA33
MDA34
MDA40
MDA43
MDA45
MAA_ZQ3
CKEA1
WEA1#
RASA1#
CASA1#
CLKA1
CLKA1#
BA2
BA0
BA1
DQMA#6
DQMA#7
MAA13
MAA3
MAA8
MAA5
MAA10
MAA2
MAA7
MAA4
MAA9
MAA11
MAA1
MAA0
MAA12
MAA6
MDA55
MDA48
MDA49
MDA54
RDQSA6
WDQSA7
ODTA1
CSA1#_0
RDQSA7
WDQSA6
MDA52
MDA50
MDA53
MDA63
MDA62
MDA59
MDA57
MDA61
MDA58
MDA56
MDA60
MDA51
VREFC_U4
MDA[63..0]
CLKA1#
CLKA1
VREFD_U4
MAA[0..12]
VREFD_U4
VREFC_U4
VREFD_U4
VREFC_U4
1D5V_M96
1D5V_M96
1D5V_M96
1D5V_M96
1D5V_M96 1D5V_M96
1D5V_M96
CLKA159 CLKA1#59
CKEA159
WEA1#59
RASA1#59 CASA1#59
BA159,62 BA059,62
BA259,62
DQMA#559 DQMA#459
MAA1359,62
CSA1#_0 59
ODTA1 59
WDQSA5 59
WDQSA4 59
RDQSA5 59
RDQSA4 59
VRAM_RST 59,60,61,62
CLKA159 CLKA1#59
CKEA159
WEA1#59
RASA1#59 CASA1#59
BA159,62 BA059,62
BA259,62
DQMA#659 DQMA#759
MAA1359,62
RDQSA6 59
VRAM_RST 59,60,61,62
WDQSA7 59
CSA1#_0 59
ODTA1 59
RDQSA7 59
WDQSA6 59
MDA[63..0]59,62
MAA[0..12]59,62
DQMA#[0..7]59,62
RDQSA[0..7]59,62
WDQSA[0..7]59,62
Title
Size Document Number Rev
Date: Sheet of
Wistron Corporation
21F, 88, Sec.1, Hsin Tai Wu Rd., Hsichih,
Taipei Hsien 221, Taiwan, R.O.C.
JV50-TR8
-1
M92 DDR3 A1
A3
63 63Monday, October 26, 2009
JV50-TR8
Title
Size Document Number Rev
Date: Sheet of
Wistron Corporation
21F, 88, Sec.1, Hsin Tai Wu Rd., Hsichih,
Taipei Hsien 221, Taiwan, R.O.C.
JV50-TR8
-1
M92 DDR3 A1
A3
63 63Monday, October 26, 2009
JV50-TR8
Title
Size Document Number Rev
Date: Sheet of
Wistron Corporation
21F, 88, Sec.1, Hsin Tai Wu Rd., Hsichih,
Taipei Hsien 221, Taiwan, R.O.C.
JV50-TR8
-1
M92 DDR3 A1
A3
63 63Monday, October 26, 2009
JV50-TR8
GDDR3
12
C1027
SC1U6D3V2KX-GP
Madison-M96
C1027
SC1U6D3V2KX-GP
Madison-M96
12
C1021
SCD1U16V2KX-3GP
Madison-M96
C1021
SCD1U16V2KX-3GP
Madison-M96
12
C1016
SCD1U16V2KX-3GP
Madison-M96
C1016
SCD1U16V2KX-3GP
Madison-M96
12
C1024
SC1U6D3V2KX-GP
Madison-M96
C1024
SC1U6D3V2KX-GP
Madison-M96
12
C1035
SC10U6D3V3MX-GP
Madison-M96
C1035
SC10U6D3V3MX-GP
Madison-M96
12
R1263
56R2F-1-GP
Madison-M96
R1263
56R2F-1-GP
Madison-M96
12
C1030
SC1U6D3V2KX-GP
Madison-M96
C1030
SC1U6D3V2KX-GP
Madison-M96
12
C1029
SC1U6D3V2KX-GP
Madison-M96
C1029
SC1U6D3V2KX-GP
Madison-M96
12
C1022
SCD1U16V2KX-3GP
Madison-M96
C1022
SCD1U16V2KX-3GP
Madison-M96
DMU
D3
DML
E7
DQSU C7
A7
R2
CS# L2
CK#
K7
DQSU# B7
CKE
K9
A8
T8
WE#
L3
VREFDQ
H1
VREFCA
M8
VSSQ G9
DQSL F3
VSS A9
DQSL# G3
VSS E1
VSS B3
VSSQ G1
VSSQ F9
VSSQ B9
VSSQ B1
VSS T9
VSS T1
VSS P9
VSS P1
VSS M9
VSS M1
VSS J8
VSS J2
VSS G8
ODT K1
RAS#
J3
A1
P7 A0
N3
A10/AP
L7
A11
R7
A12/BC#
N7
A13
T3
A2
P3
A5
P2
A6
R8
A9
R3
BA1
N8 BA0
M2
BA2
M3
VSSQ D1
VSSQ D8
VSSQ E2
VSSQ E8
A3
N2
A4
P8
ZQ
L8
VDD
B2
VDD
D9
VDD
G7
VDD
K2 VDD
K8
VDD
N1
VDD
N9 VDD
R1
VDD
R9
VDDQ
A1 VDDQ
A8
VDDQ
C1
VDDQ
C9
VDDQ
D2
VDDQ
E9
VDDQ
F1
VDDQ
H2 VDDQ
H9
CK
J7
RESET# T2
CAS#
K3
DQL0 E3
DQL1 F7
DQL2 F2
DQL3 F8
DQL4 H3
DQL5 H8
DQL6 G2
DQL7 H7
DQU0 D7
DQU1 C3
DQU2 C8
DQU3 C2
DQU4 A7
DQU5 A2
DQU6 B8
DQU7 A3
NC#J1 J1
NC#J9 J9
NC#L1 L1
NC#L9 L9
NC#M7
M7
NC#T7 T7
AFBRAM7
K4W1G1646E-HC12-GP
Madison-M96
72.41164.H0U
2ND = 72.51G63.C0U
AFBRAM7
K4W1G1646E-HC12-GP
Madison-M96
72.41164.H0U
2ND = 72.51G63.C0U
12
C1017
SCD1U16V2KX-3GP
Madison-M96
C1017
SCD1U16V2KX-3GP
Madison-M96
2
1
C1018
SCD47U6D3V2KX-GP
Madison-M96
2
1
C1018
SCD47U6D3V2KX-GP
Madison-M96
12
C1036
SC10U6D3V3MX-GP
Madison-M96
C1036
SC10U6D3V3MX-GP
Madison-M96
12
C1019
SCD1U16V2KX-3GP
Madison-M96
C1019
SCD1U16V2KX-3GP
Madison-M96
12
C1028
SC1U6D3V2KX-GP
Madison-M96
C1028
SC1U6D3V2KX-GP
Madison-M96
12
C1034
SC10U6D3V3MX-GP
Madison-M96
C1034
SC10U6D3V3MX-GP
Madison-M96
12
C1020
SCD1U16V2KX-3GP
Madison-M96
C1020
SCD1U16V2KX-3GP
Madison-M96
12
C1026
SC1U6D3V2KX-GP
Madison-M96
C1026
SC1U6D3V2KX-GP
Madison-M96
12
C1025
SC1U6D3V2KX-GP
Madison-M96
C1025
SC1U6D3V2KX-GP
Madison-M96
12
R1261
243R2F-2-GP
Madison-M96
R1261
243R2F-2-GP
Madison-M96
12
R1268
4K99R2F-L-GP
Madison-M96
R1268
4K99R2F-L-GP
Madison-M96
12
R1265
4K99R2F-L-GP
Madison-M96
R1265
4K99R2F-L-GP
Madison-M96
12
C1033
SC10U6D3V3MX-GP
Madison-M96
C1033
SC10U6D3V3MX-GP
Madison-M96
12
C1032
SC1U6D3V2KX-GP
Madison-M96
C1032
SC1U6D3V2KX-GP
Madison-M96
12
R1267
4K99R2F-L-GP
Madison-M96
R1267
4K99R2F-L-GP
Madison-M96
12
R1264
4K99R2F-L-GP
Madison-M96
R1264
4K99R2F-L-GP
Madison-M96
DMU
D3
DML
E7
DQSU C7
A7
R2
CS# L2
CK#
K7
DQSU# B7
CKE
K9
A8
T8
WE#
L3
VREFDQ
H1
VREFCA
M8
VSSQ G9
DQSL F3
VSS A9
DQSL# G3
VSS E1
VSS B3
VSSQ G1
VSSQ F9
VSSQ B9
VSSQ B1
VSS T9
VSS T1
VSS P9
VSS P1
VSS M9
VSS M1
VSS J8
VSS J2
VSS G8
ODT K1
RAS#
J3
A1
P7 A0
N3
A10/AP
L7
A11
R7
A12/BC#
N7
A13
T3
A2
P3
A5
P2
A6
R8
A9
R3
BA1
N8 BA0
M2
BA2
M3
VSSQ D1
VSSQ D8
VSSQ E2
VSSQ E8
A3
N2
A4
P8
ZQ
L8
VDD
B2
VDD
D9
VDD
G7
VDD
K2 VDD
K8
VDD
N1
VDD
N9 VDD
R1
VDD
R9
VDDQ
A1 VDDQ
A8
VDDQ
C1
VDDQ
C9
VDDQ
D2
VDDQ
E9
VDDQ
F1
VDDQ
H2 VDDQ
H9
CK
J7
RESET# T2
CAS#
K3
DQL0 E3
DQL1 F7
DQL2 F2
DQL3 F8
DQL4 H3
DQL5 H8
DQL6 G2
DQL7 H7
DQU0 D7
DQU1 C3
DQU2 C8
DQU3 C2
DQU4 A7
DQU5 A2
DQU6 B8
DQU7 A3
NC#J1 J1
NC#J9 J9
NC#L1 L1
NC#L9 L9
NC#M7
M7
NC#T7 T7
AFBRAM8
K4W1G1646E-HC12-GP
Madison-M96
72.41164.H0U
2ND = 72.51G63.C0U
AFBRAM8
K4W1G1646E-HC12-GP
Madison-M96
72.41164.H0U
2ND = 72.51G63.C0U
12
R1266
56R2F-1-GP
Madison-M96
R1266
56R2F-1-GP
Madison-M96
12
C1023
SC1U6D3V2KX-GP
Madison-M96
C1023
SC1U6D3V2KX-GP
Madison-M96
12
R1262
243R2F-2-GP
Madison-M96
R1262
243R2F-2-GP
Madison-M96
12
C1031
SC1U6D3V2KX-GP
Madison-M96
C1031
SC1U6D3V2KX-GP
Madison-M96
