Wistron LA480s Schematics. Www.s Manuals.com. Rsa Schematics
User Manual: Motherboard Wistron LA480s - Schematics. Free.
Open the PDF directly: View PDF
.
Page Count: 100

w w w . c h i n a f i x . c o m
5
5
4
4
3
3
2
2
1
1
D
D
C
C
B
B
A
A
Title
Size Document Number Rev
Date: Sheet of
LA480s
SA
Cover Page
Wistron Corporation
21F,88,Sec.1,Hsin Tai Wu Rd.,Hsichih,
Taipei Hsien 221, Taiwan, R.O.C
A4
1 103Tuesday, March 06, 2012
<Core Design>
Title
Size Document Number Rev
Date: Sheet of
LA480s
SA
Cover Page
Wistron Corporation
21F,88,Sec.1,Hsin Tai Wu Rd.,Hsichih,
Taipei Hsien 221, Taiwan, R.O.C
A4
1 103Tuesday, March 06, 2012
<Core Design>
Title
Size Document Number Rev
Date: Sheet of
LA480s
SA
Cover Page
Wistron Corporation
21F,88,Sec.1,Hsin Tai Wu Rd.,Hsichih,
Taipei Hsien 221, Taiwan, R.O.C
A4
1 103Tuesday, March 06, 2012
<Core Design>
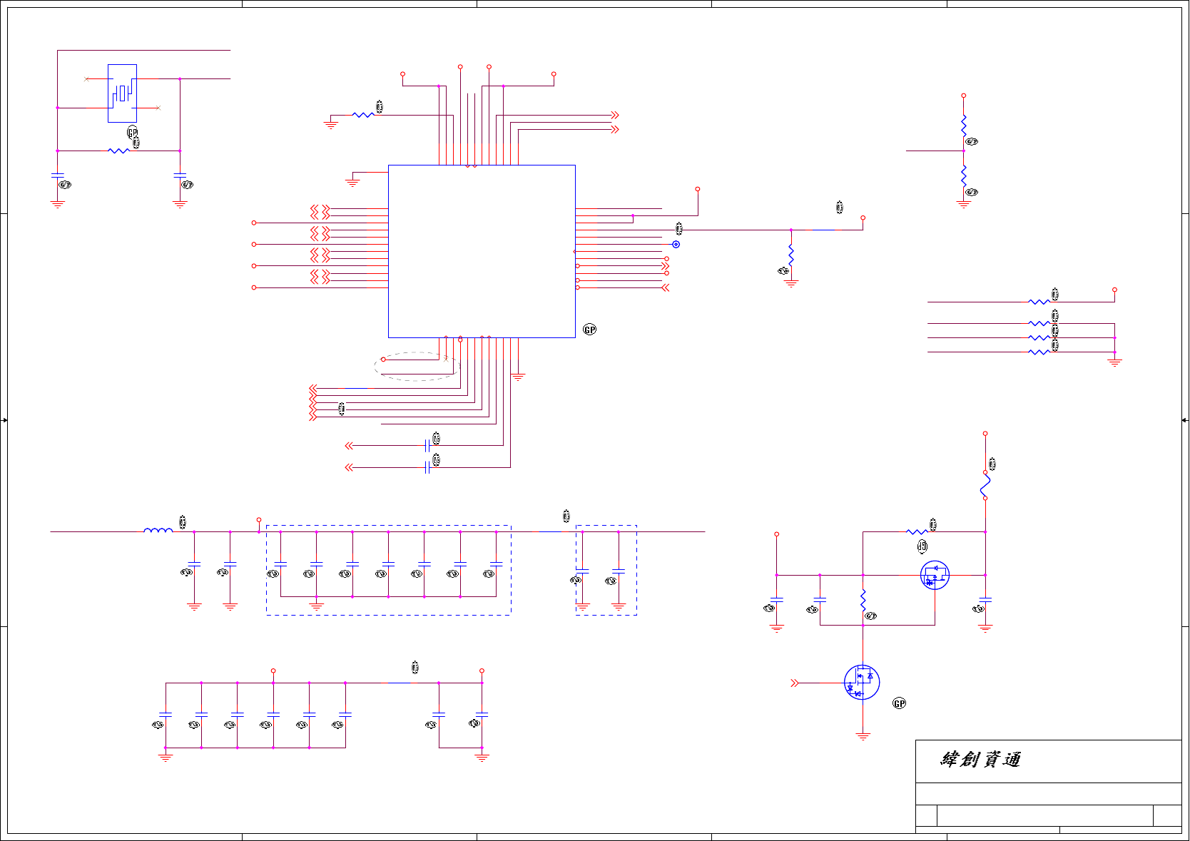
Intel PCH(Panther Point)
UMA & Optimus Schematics Document
IVY Bridge(rPGA989)
DY :NotInstalled
UMA:UMA platform installed
OPS:Optimus
HR:Huron River
CR:Chief River
V: V-Series installed

5
5
4
4
3
3
2
2
1
1
D D
C C
B B
A A
Title
Size Document Number Rev
Date: Sheet of
LA480s
SA
Block Diagram
Wistron Corporation
21F,88,Sec.1,Hsin Tai Wu Rd.,Hsichih,
Taipei Hsien 221, Taiwan, R.O.C
A3
2 103Tuesday, March 06, 2012
<Core Design>
Title
Size Document Number Rev
Date: Sheet of
LA480s
SA
Block Diagram
Wistron Corporation
21F,88,Sec.1,Hsin Tai Wu Rd.,Hsichih,
Taipei Hsien 221, Taiwan, R.O.C
A3
2 103Tuesday, March 06, 2012
<Core Design>
Title
Size Document Number Rev
Date: Sheet of
LA480s
SA
Block Diagram
Wistron Corporation
21F,88,Sec.1,Hsin Tai Wu Rd.,Hsichih,
Taipei Hsien 221, Taiwan, R.O.C
A3
2 103Tuesday, March 06, 2012
<Core Design>
SYSTEM DC/DC
PCB LAYER
L1:Top
L2:GND
L3:Signal
L4:Signal
VCC_GFXCORE
TPS51640
L5:VCC
L6:Signal
L7:GND
L8:Signal
42~43
45
41
46
1D05V_VTT
44
92
40
INPUTS OUTPUTS
INPUTS
VGA
DCBATOUT
OUTPUTS
26
TPS51728
VGA_CORE
0D75V_S0
3D3V_AUX_S5
TPS51640
INPUTS
VCC_CORE
OUTPUTS
SYSTEM DC/DC
RT8207M
DDR_VREF_S3
OUTPUTS
CPU DC/DC
DCBATOUT
1D5V_S3
INPUTS
TPS51225
DCBATOUT 5V_S5
OUTPUTS
3D3V_S5
TPS51219
OUTPUTS
SYSTEM DC/DC
INPUTS
DCBATOUT
INPUTS
SYSTEM DC/DC
DCBATOUT
OUTPUTS
OUTPUTS
SYSTEM DC/DC
INPUTS
BQ24737
INPUTS
TI CHARGER
DCBATOUT+PBATT
+DC_IN_S5
47
INPUTS OUTPUTS
26
RT8068A
3D3V_S5 1D8V_S0
DCBATOUT
LDO
46
RT8207
5V_S5
Finger Print BD
CRT 50
60
71
LPC debug port
NVIDIA
EMC2103-2-AP
ALC269Q-VC2
DMI x 4
GLAN RJ45
CONN
SPI
Flash ROM
8MB
51
HDMI
HDMI
Mini-Card
88,89,90,91
83.84,85,86,87
RTL8111F
KBC
ThermalInt.
KB
LPC Bus
Intel CPU
4,5,6,7,8,9,10
Block Diagram
(UMA/Optimus co-lay)
Bluetooth 63
USB x 2
CAMERA 49
Combo
Jack
Mini-Card
LVDS
LCD
RGB CRT Intel
56
SATA x 2
USB 3.0/2.0 ports (14)
High Definition Audio
SATA ports (6)
HDD
ACPI 1.1
LPC I/F
74
SD/MMC+/MS/
USB2.0 x 3
Azalia
CODEC
29
NPCE885G
ETHERNET (10/100/1000Mb)
NUVOTON
28
PCIE ports (8)
DDR3
800MHz
28
2GB/1GB/512MB
Fan
4
VRAM
27
49
69 25
N13P-GL
N13M-GE1
17,18,19,20,21,22,23,24,25
PCIe x 16
Touch
PAD
69
FDI x 4 x 2
(UMA only)
AZALIA
65
66
31
64
Finger Print
59
(Discrete only)
##OnMainBoard
SMBus
PCIE x 1/USB2.0 x 1
USB 3.0 x 2
SATA x 1/USB2.0 x 1
PCIE x 1
IVY Bridge
PCH
Panther Point
G-Sensor
79
DDRIII: 1066/1333/1600 MHz
DDRIII
1066/1333/1600
DDRIII 1066/1333/1600 Channel A Slot 0
14
15
Slot 1DDRIII
1066/1333/1600
DDRIII 1066/1333/1600 Channel B
REALTEK
Internal DMIC
WLAN
2CH SPEAKER
CardReader USB 2.0 x 1
RTS5209
REALTEK
USB x 2
USB 2.0 x 2
Project Code
PCB P/N
Revision
91.4UG01.001
11283
SA
91.4UH01.001
11284
SA
LA480s LPR-1
0D75V_S0
REALTEK
Internal DMIC

5
5
4
4
3
3
2
2
1
1
D D
C C
B B
A A
Title
Size Document Number Rev
Date: Sheet of
Wistron Corporation
21F, 88, Sec.1, Hsin Tai Wu Rd., Hsichih,
Taipei Hsien 221, Taiwan, R.O.C.
LA480s
SA
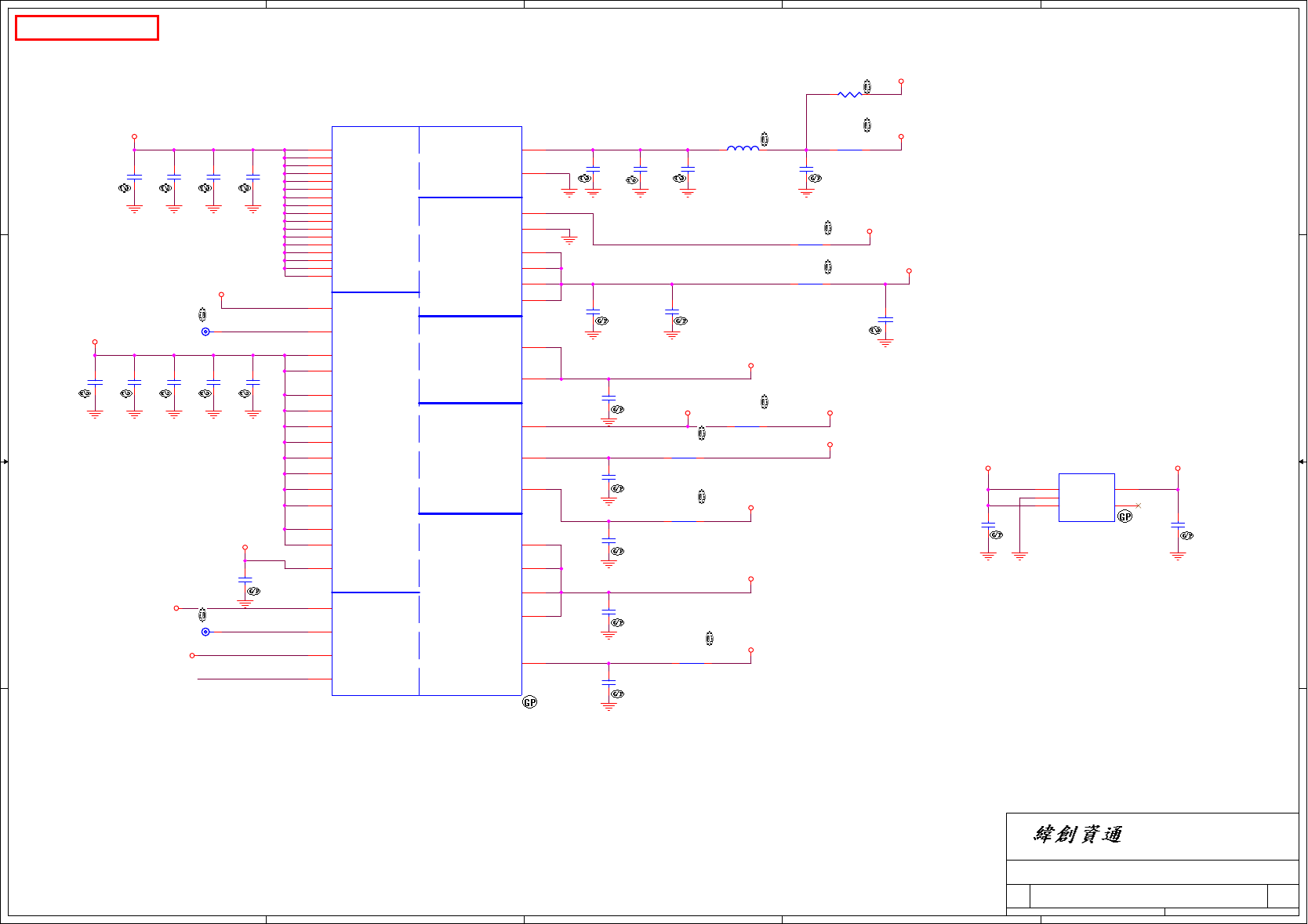
Table of Content
A3
3 103Tuesday, March 06, 2012
<Core Design>
Title
Size Document Number Rev
Date: Sheet of
Wistron Corporation
21F, 88, Sec.1, Hsin Tai Wu Rd., Hsichih,
Taipei Hsien 221, Taiwan, R.O.C.
LA480s
SA
Table of Content
A3
3 103Tuesday, March 06, 2012
<Core Design>
Title
Size Document Number Rev
Date: Sheet of
Wistron Corporation
21F, 88, Sec.1, Hsin Tai Wu Rd., Hsichih,
Taipei Hsien 221, Taiwan, R.O.C.
LA480s
SA
Table of Content
A3
3 103Tuesday, March 06, 2012
<Core Design>
PCIe Routing
LANE2
LANE3 Card Reader
LANE4
CFG[6:5]
CFG[7]
Processor Strapping
CFG[2]
Disabled - No Physical Display Port attached to
Embedded DisplayPort.
CFG[4]
Pin Name Strap Description Configuration (Default value for each bit is
1 unless specified otherwise)
1:
0:
PCI-Express Static
Lane Reversal
Normal Operation.
Lane Numbers Reversed 15 -> 0, 14 -> 1, ...
Default
Value
PCI-Express
Port Bifurcation
Straps
11 : x16 - Device 1 functions 1 and 2 disabled
10 : x8, x8 - Device 1 function 1 enabled ;
function 2 disabled
01 : Reserved - (Device 1 function 1 disabled ;
function 2 enabled)
00 : x8, x4, x4 - Device 1 functions 1 and 2
enabled
PEG DEFER TRAINING
1
0
1
1:
0: Enabled - An external Display Port device is
connectd to the EMBEDDED display Port
11
1:
0:
PEG Train immediately following xxRESETB de assertion
PEG Wait for BIOS for training
SPKR
Name Schematics Notes
HAD_DOCK_EN#
/GPIO[33]
HDA_SDO Weak internal pull-down. Do not pull high. Sampled at rising edge of RSMRST#.
HDA_SYNC
Chief River Schematic Checklist Rev0.72
INIT3_3V# Weak internal pull-up. Leave as "No Connect".
GNT3#/GPIO55
GNT2#/GPIO53
GNT1#/GPIO51
Weak internal pull-down. Do not pull high. Sampled at rising edge of RSMRST#.
GPIO8 on PCH is the Integrated Clock Enable strap and is required to be pulled-down
using a 1k +/- 5% resistor. When this signal is sampled high at the rising edge of
RSMRST#, Integrated Clocking is enabled, When sampled low, Buffer Through Mode is
enabled.
PCH Strapping
SPI_MOSI
Internal weak Pull-down.
Connect to Vcc3_3 with 8.2-kΩ
- 10-kΩ weak pull-up resistor.
NV_ALE
Enable Danbury:
Disable Danbury:
NC_CLE DMI termination voltage. Weak internal pull-up. Do not pull low.
GPIO15
GPIO8
Reboot option at power-up
Default Mode:
No Reboot Mode with TCO Disabled:
Connect to Vcc3_3 with 8.2-k? weak pull-up resistor.
Left floating, no pull-down required.
Connect to +NVRAM_VCCQ with 8.2-kohm
weak pull-up resistor [CRB has it pulled up
with 1-kohm no-stuff resistor]
Leave floating (internal pull-down)
Low (0) - Flash Descriptor Security will be overridden. Also,
when this signals is sampled on the rising edge of PWROK
then it will also disable Intel ME and its features.
High (1) - Security measure defined in the Flash Descriptor will be enabled.
Platform design should provide appropriate pull-up or pull-down depending on
the desired settings. If a jumper option is used to tie this signal to GND as
required by the functional strap, the signal should be pulled low through a weak
pull-down in order to avoid asserting HDA_DOCK_EN# inadvertently.
Note: CRB recommends 1-kohm pull-down for FD Override. There is an internal
pull-up of 20 kohm for DA_DOCK_EN# which is only enabled at boot/reset for
strapping functions.
GPIO27
Default = Do not connect (floating)
High(1) = Enables the internal VccVRM to have a clean supply for
analog rails. No need to use on-board filter circuit.
Low (0) = Disables the VccVRM. Need to use on-board filter
circuits for analog rails.
Voltage Rails
VOLTAGE DESCRIPTION
ACTIVE IN
POWER PLANE
CPU Core Rail
Graphics Core Rail
AC Brick Mode only
ON for iAMTLegacy WOL
Powered by Li Coin Cell in G3
and 3D3V_S5 in Sx
3D3V_M
3.3V
DSW, Sx ON for supporting Deep Sleep states
S0
S3
All S states
G3, Sx
5V_S0
3D3V_S0
1D8V_S0
1D5V_S0
1D05V_VTT
1D0V_S0
VCCSA
0D75V_S0
VCC_CORE
VCC_GFXCORE
1D8V_VGA_S0
3D3V_VGA_S0
1V_VGA_S0
5V
3.3V
1.8V
1.5V
1.05V
1.0V
0.9 - 0.675V
0.75V
0.35V to 1.5V
0.4 to 1.25V
1.8V
3.3V
1V
5V
1.5V
0.75V
5V_USBX_S3
1D5V_S3
DDR_VREF_S3
BT+
DCBATOUT
5V_S5
5V_AUX_S5
3D3V_S5
3D3V_AUX_S5
6V-14.1V
6V-14.1V
5V
5V
3.3V
3.3V
3.3V
3D3V_AUX_S5
GNT[3:0]# functionality is not available on Mobile.
Mobile: Used as GPIO only
Pull-up resistors are not required on these signals.
If pull-ups are used, they should be tied to the Vcc3_3power rail.
Enable Danbury:
Disable Danbury:
Low(0) - Intel ME Crypto Transport Layer Security (TLS) cipher suite with no
confidentiality. High(1) - Intel ME Crypto Transport Layer Security (TLS) cipher
suite with confidentiality.
Note : This is an un-muxed signal.
This signal has a weak internal pull-down of 20 kohm which is enabled when PWROK is low.
Sampled at rising edge of RSMRST#.
CRB has a 1-kohm pull-up on this signal to +3.3VA rail.
SML1_CLK/SML1_DATA
PCH_SMBDATA/PCH_SMBCLK
PCH_SMBDATA/PCH_SMBCLK
PCH_SMBDATA/PCH_SMBCLK
PCH_SMBDATA/PCH_SMBCLK
Device
I C / SMBus Addresses
2
BAT_SCL/BAT_SDA
SMBus ADDRESSES
Chief River CRV
Address Hex Bus
Ref Des
BAT_SCL/BAT_SDA
BAT_SCL/BAT_SDA
LANE1
WLAN
LANE5
LANE6
LANE7
LANE8
SML1_CLK/SML1_DATA
SML1_CLK/SML1_DATA
X
X
PCH_SMBDATA/PCH_SMBCLK
PCH_SMBDATA/PCH_SMBCLK
LAN
SATA Table
Pair
SATA
Device
0
5
4
3
2
1
HDD1
ODD
N/A
mSATA
N/A
X
Chief River Schematic Checklist Rev0.72
3D3V_AUX_KBC 3.3V
PCH SMBus
SO-DIMMA (SPD)
SO-DIMMB (SPD)
Digital Pot
G-Sensor
MINI
EC SMBus 2
PCH
eDP
EC SMBus 1
Battery
CHARGER
1D05V_M 1.05V S0/M0, SX/M3, WOL_EN
ON whenever iAMT is active1D05V_LAN 1.05V S0/M0, SX/M3
USB Table
13
12
X
WLAN
Card Reader
X
USB3.0 ext port 2
10
0
11
USB3.0 ext port 1
Pair
4
5
2
3
1
Device
6
7
8
9
BLUETOOTH (USB1.1)
FingerPrint
CCD
WWAN
USB2.0 ext port 3
port9 is debug port
X
X
X
USB2.0 ext port 4
X
N/A

5
5
4
4
3
3
2
2
1
1
D D
C C
B B
A A
PEG_C_TXN3
PEG_C_TXN15
PEG_C_TXN10
PEG_C_TXN5
PEG_C_TXN0
PEG_C_TXN12
PEG_C_TXN7
PEG_C_TXN2
PEG_C_TXN14
PEG_C_TXN9
PEG_C_TXN4
PEG_C_TXN11
PEG_C_TXN6
PEG_C_TXN1
PEG_C_TXN13
PEG_C_TXN8
PEG_IRCOMP_R
PEG_RXN5
PEG_RXN4
PEG_RXN3
PEG_RXN2
PEG_RXN1
PEG_RXP5
PEG_RXP4
PEG_RXP3
PEG_RXP2
PEG_RXP1
PEG_RXN14
PEG_RXP14
PEG_RXP13
PEG_RXP12
PEG_RXN13
PEG_RXN12
PEG_RXP11
PEG_RXN11
PEG_RXP10
PEG_RXN10
PEG_RXP9
PEG_RXN9
PEG_RXP8
PEG_RXN8
PEG_RXP7
PEG_RXP6
PEG_RXN7
PEG_RXN6
PEG_C_TXP3
PEG_C_TXP15
PEG_C_TXP10
PEG_C_TXP5
PEG_C_TXP0
PEG_C_TXP12
PEG_C_TXP7
PEG_C_TXP2
PEG_C_TXP14
PEG_C_TXP9
PEG_C_TXP4
PEG_C_TXP11
PEG_C_TXP6
PEG_C_TXP1
PEG_C_TXP13
PEG_C_TXP8
PEG_TXN0
PEG_TXN1
PEG_TXN2
PEG_TXN3
PEG_TXN4
PEG_TXN5
PEG_TXN6
PEG_TXN7
PEG_TXN8
PEG_TXN9
PEG_TXN10
PEG_TXN11
PEG_TXN12
PEG_TXN13
PEG_TXN14
PEG_TXN15
PEG_TXP15
PEG_TXP14
PEG_TXP13
PEG_TXP12
PEG_TXP11
PEG_TXP10
PEG_TXP9
PEG_TXP8
PEG_TXP7
PEG_TXP6
PEG_TXP5
PEG_TXP4
PEG_TXP3
PEG_TXP2
PEG_TXP1
PEG_TXP0
DP_COMP
FDI_TXP4
FDI_TXP5
DMI_TXN0
DMI_TXN1
DMI_TXN2
DMI_TXN3
DMI_TXP0
DMI_TXP1
DMI_TXP2
DMI_TXP3
DMI_RXN0
DMI_RXN1
DMI_RXN2
DMI_RXN3
DMI_RXP0
DMI_RXP1
DMI_RXP2
DMI_RXP3
FDI_TXP6
FDI_TXP7
FDI_TXN0
FDI_TXN1
FDI_TXN3
FDI_TXN4
FDI_TXN5
FDI_TXN6
FDI_TXN7
FDI_TXN2
FDI_TXP0
FDI_TXP1
FDI_TXP2
FDI_TXP3 PEG_RXP0
PEG_RXN0
PEG_RXP15
PEG_RXN15
eDP_HPD
1D05V_VTT
1D05V_VTT
DMI_TXN[3:0]19
DMI_TXP[3:0]19
DMI_RXN[3:0]19
DMI_RXP[3:0]19
FDI_TXN[7:0]19
FDI_TXP[7:0]19
FDI_FSYNC019 FDI_FSYNC119
FDI_INT19
FDI_LSYNC019 FDI_LSYNC119
PEG_RXN[0..15] 83
PEG_RXP[0..15] 83
PEG_TXN[0..15] 83
PEG_TXP[0..15] 83
Title
Size Document Number Rev
Date: Sheet of
LA480s
SA
CPU (PCIE/DMI/FDI)
Wistron Corporation
21F,88,Sec.1,Hsin Tai Wu Rd.,Hsichih,
Taipei Hsien 221, Taiwan, R.O.C
A3
4 103Tuesday, March 06, 2012
<Core Design>
Title
Size Document Number Rev
Date: Sheet of
LA480s
SA
CPU (PCIE/DMI/FDI)
Wistron Corporation
21F,88,Sec.1,Hsin Tai Wu Rd.,Hsichih,
Taipei Hsien 221, Taiwan, R.O.C
A3
4 103Tuesday, March 06, 2012
<Core Design>
Title
Size Document Number Rev
Date: Sheet of
LA480s
SA
CPU (PCIE/DMI/FDI)
Wistron Corporation
21F,88,Sec.1,Hsin Tai Wu Rd.,Hsichih,
Taipei Hsien 221, Taiwan, R.O.C
A3
4 103Tuesday, March 06, 2012
<Core Design>
SSID = CPU
1 2
C408 SCD22U10V2KX-1GP
OPS
C408 SCD22U10V2KX-1GP
OPS
1 2
C403 SCD22U10V2KX-1GP
OPS
C403 SCD22U10V2KX-1GP
OPS
1 2
C414 SCD22U10V2KX-1GP
OPS
C414 SCD22U10V2KX-1GP
OPS
1 2
C418 SCD22U10V2KX-1GP
OPS
C418 SCD22U10V2KX-1GP
OPS
1 2
C410 SCD22U10V2KX-1GP
OPS
C410 SCD22U10V2KX-1GP
OPS
1 2
R402 24D9R2F-L-GPR402 24D9R2F-L-GP
1 2
C431 SCD22U10V2KX-1GP
OPS
C431 SCD22U10V2KX-1GP
OPS
1 2
C402 SCD22U10V2KX-1GP
OPS
C402 SCD22U10V2KX-1GP
OPS
1 2
C423 SCD22U10V2KX-1GP
OPS
C423 SCD22U10V2KX-1GP
OPS
1 2
C406 SCD22U10V2KX-1GP
OPS
C406 SCD22U10V2KX-1GP
OPS
1 2
C430 SCD22U10V2KX-1GP
OPS
C430 SCD22U10V2KX-1GP
OPS
1 2
R401
24D9R2F-L-GP
R401
24D9R2F-L-GP
1 2
C429 SCD22U10V2KX-1GP
OPS
C429 SCD22U10V2KX-1GP
OPS
1 2
C420 SCD22U10V2KX-1GP
OPS
C420 SCD22U10V2KX-1GP
OPS
1 2
C427 SCD22U10V2KX-1GP
OPS
C427 SCD22U10V2KX-1GP
OPS
1 2
C432 SCD22U10V2KX-1GP
OPS
C432 SCD22U10V2KX-1GP
OPS
1 2
C421 SCD22U10V2KX-1GP
OPS
C421 SCD22U10V2KX-1GP
OPS
1 2
C411 SCD22U10V2KX-1GP
OPS
C411 SCD22U10V2KX-1GP
OPS
1 2
C416 SCD22U10V2KX-1GP
OPS
C416 SCD22U10V2KX-1GP
OPS
1 2
R403 10KR2J-3-GP
DY
R403 10KR2J-3-GP
DY
1 2
C424 SCD22U10V2KX-1GP
OPS
C424 SCD22U10V2KX-1GP
OPS
1 2
C401 SCD22U10V2KX-1GP
OPS
C401 SCD22U10V2KX-1GP
OPS
1 2
C405 SCD22U10V2KX-1GP
OPS
C405 SCD22U10V2KX-1GP
OPS
1 2
C404 SCD22U10V2KX-1GP
OPS
C404 SCD22U10V2KX-1GP
OPS
1 2
C407 SCD22U10V2KX-1GP
OPS
C407 SCD22U10V2KX-1GP
OPS
1 2
C412 SCD22U10V2KX-1GP
OPS
C412 SCD22U10V2KX-1GP
OPS
1 2
C426 SCD22U10V2KX-1GP
OPS
C426 SCD22U10V2KX-1GP
OPS
1 2
C417 SCD22U10V2KX-1GP
OPS
C417 SCD22U10V2KX-1GP
OPS
1 2
C428 SCD22U10V2KX-1GP
OPS
C428 SCD22U10V2KX-1GP
OPS
1 2
C425 SCD22U10V2KX-1GP
OPS
C425 SCD22U10V2KX-1GP
OPS
DMI_RX#0
B27
DMI_RX#1
B25
DMI_RX#2
A25
DMI_RX#3
B24
DMI_RX0
B28
DMI_RX1
B26
DMI_RX2
A24
DMI_RX3
B23
DMI_TX#0
G21
DMI_TX#1
E22
DMI_TX#2
F21
DMI_TX#3
D21
DMI_TX0
G22
DMI_TX1
D22
DMI_TX3
C21 DMI_TX2
F20
FDI0_TX#0
A21
FDI0_TX#1
H19
FDI0_TX#2
E19
FDI0_TX#3
F18
FDI1_TX#0
B21
FDI1_TX#1
C20
FDI1_TX#2
D18
FDI1_TX#3
E17
FDI0_TX0
A22
FDI0_TX1
G19
FDI0_TX2
E20
FDI0_TX3
G18
FDI1_TX0
B20
FDI1_TX1
C19
FDI1_TX2
D19
FDI1_TX3
F17
FDI0_FSYNC
J18
FDI1_FSYNC
J17
FDI_INT
H20
FDI0_LSYNC
J19
FDI1_LSYNC
H17
PEG_ICOMPI J22
PEG_ICOMPO J21
PEG_RCOMPO H22
PEG_RX#0 K33
PEG_RX#1 M35
PEG_RX#2 L34
PEG_RX#3 J35
PEG_RX#4 J32
PEG_RX#5 H34
PEG_RX#6 H31
PEG_RX#7 G33
PEG_RX#8 G30
PEG_RX#9 F35
PEG_RX#10 E34
PEG_RX#11 E32
PEG_RX#12 D33
PEG_RX#13 D31
PEG_RX#14 B33
PEG_RX#15 C32
PEG_RX0 J33
PEG_RX1 L35
PEG_RX2 K34
PEG_RX3 H35
PEG_RX4 H32
PEG_RX5 G34
PEG_RX6 G31
PEG_RX7 F33
PEG_RX8 F30
PEG_RX9 E35
PEG_RX10 E33
PEG_RX11 F32
PEG_RX12 D34
PEG_RX13 E31
PEG_RX14 C33
PEG_RX15 B32
PEG_TX#0 M29
PEG_TX#1 M32
PEG_TX#2 M31
PEG_TX#3 L32
PEG_TX#4 L29
PEG_TX#5 K31
PEG_TX#6 K28
PEG_TX#7 J30
PEG_TX#8 J28
PEG_TX#9 H29
PEG_TX#10 G27
PEG_TX#11 E29
PEG_TX#12 F27
PEG_TX#13 D28
PEG_TX#14 F26
PEG_TX#15 E25
PEG_TX0 M28
PEG_TX1 M33
PEG_TX2 M30
PEG_TX3 L31
PEG_TX4 L28
PEG_TX5 K30
PEG_TX6 K27
PEG_TX7 J29
PEG_TX8 J27
PEG_TX9 H28
PEG_TX10 G28
PEG_TX11 E28
PEG_TX12 F28
PEG_TX13 D27
PEG_TX14 E26
PEG_TX15 D25
EDP_AUX
C15
EDP_AUX#
D15
EDP_TX0
C17
EDP_TX1
F16
EDP_TX2
C16
EDP_TX3
G15
EDP_TX#0
C18
EDP_TX#1
E16
EDP_TX#2
D16
EDP_TX#3
F15
EDP_COMPIO
A18
EDP_HPD
B16 EDP_ICOMPO
A17
PCI EXPRESS* - GRAPHICS
DMI
Intel(R) FDI
eDP
1 OF 9
SANDY
CPU1A
AUBURNF
SKT-BGA989C468393H184-NF
PCI EXPRESS* - GRAPHICS
DMI
Intel(R) FDI
eDP
1 OF 9
SANDY
CPU1A
AUBURNF
SKT-BGA989C468393H184-NF
1 2
C419 SCD22U10V2KX-1GP
OPS
C419 SCD22U10V2KX-1GP
OPS
1 2
C409 SCD22U10V2KX-1GP
OPS
C409 SCD22U10V2KX-1GP
OPS
1 2
C415 SCD22U10V2KX-1GP
OPS
C415 SCD22U10V2KX-1GP
OPS
1 2
C422 SCD22U10V2KX-1GP
OPS
C422 SCD22U10V2KX-1GP
OPS
1 2
C413 SCD22U10V2KX-1GP
OPS
C413 SCD22U10V2KX-1GP
OPS

5
5
4
4
3
3
2
2
1
1
D D
C C
B B
A A
SKTOCC#_R
H_CATERR#
SM_RCOMP_0
SM_RCOMP_1
SM_RCOMP_2
XDP_TRST#
H_PROCHOT#_R
BUF_CPU_RST#
SM_DRAMRST#
XDP_DBRESET#
CLK_DP_P_R
CLK_DP_N_R
H_PROCHOT#
XDP_TMS
XDP_PREQ#
XDP_TDI
XDP_TCLK
XDP_TDO
XDP_PRDY#
XDP_TRST#
XDP_DBRESET#
CLK_DP_N_R
CLK_DP_P_R
XDP_TDO
XDP_TDI
XDP_TMS
XDP_TCLK
PLT_RST#
BUF_CPU_RST#BUFO_CPU_RST#
1D05V_VTT
3D3V_S0
1D05V_VTT
1D05V_VTT
1D05V_VTT 3D3V_S0
H_PECI22,27
H_PROCHOT#27,42
H_PM_SYNC19
H_SNB_IVB#22
H_THERMTRIP#22,36
H_CPUPWRGD22,97
VDDPWRGOOD37
PLT_RST#18,27,31,32,36,65,66,71,77,80,83,97
SM_DRAMRST# 37
CLK_EXP_P 20
CLK_EXP_N 20
XDP_DBRESET#19
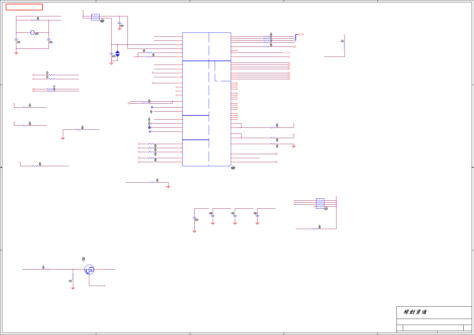
Title
Size Document Number Rev
Date: Sheet of
LA480s
SA
CPU (THERMAL/CLOCK/PM )
Wistron Corporation
21F,88,Sec.1,Hsin Tai Wu Rd.,Hsichih,
Taipei Hsien 221, Taiwan, R.O.C
A3
5 103Tuesday, March 06, 2012
<Core Design>
Title
Size Document Number Rev
Date: Sheet of
LA480s
SA
CPU (THERMAL/CLOCK/PM )
Wistron Corporation
21F,88,Sec.1,Hsin Tai Wu Rd.,Hsichih,
Taipei Hsien 221, Taiwan, R.O.C
A3
5 103Tuesday, March 06, 2012
<Core Design>
Title
Size Document Number Rev
Date: Sheet of
LA480s
SA
CPU (THERMAL/CLOCK/PM )
Wistron Corporation
21F,88,Sec.1,Hsin Tai Wu Rd.,Hsichih,
Taipei Hsien 221, Taiwan, R.O.C
A3
5 103Tuesday, March 06, 2012
<Core Design>
SSID = CPU
C26: PROC_SELECT#
1
TP502TP502
12
R512
75R2J-1-GP
DY
R512
75R2J-1-GP
DY
1 2
R516 1KR2F-3-GPR516 1KR2F-3-GP
1 2
R514 43R2J-GP
DY
R514 43R2J-GP
DY
12
C501
SC220P50V2KX-3GP
DY
C501
SC220P50V2KX-3GP
DY
1 2
R506 140R2F-GPR506 140R2F-GP
1 2
R501
62R2J-GP
R501
62R2J-GP
SM_RCOMP1 A5
SM_RCOMP2 A4
SM_DRAMRST# R8
SM_RCOMP0 AK1
BCLK# A27
BCLK A28
DPLL_REF_SSCLK# A15
DPLL_REF_SSCLK A16
CATERR#
AL33
PECI
AN33
PROCHOT#
AL32
THERMTRIP#
AN32
SM_DRAMPWROK
V8
RESET#
AR33
PRDY# AP29
PREQ# AP27
TCK AR26
TMS AR27
TRST# AP30
TDI AR28
TDO AP26
DBR# AL35
BPM#0 AT28
BPM#1 AR29
BPM#2 AR30
BPM#3 AT30
BPM#4 AP32
BPM#5 AR31
BPM#6 AT31
BPM#7 AR32
PM_SYNC
AM34
SKTOCC#
AN34
SNB_IVB#
C26
UNCOREPWRGOOD
AP33
CLOCKS
MISCTHERMALPWR MANAGEMENT
DDR3
MISC
JTAG & BPM
2 OF 9
SANDY
CPU1B
AUBURNF
SKT-BGA989C468393H184-NF
CLOCKS
MISCTHERMALPWR MANAGEMENT
DDR3
MISC
JTAG & BPM
2 OF 9
SANDY
CPU1B
AUBURNF
SKT-BGA989C468393H184-NF
1 2
R508 200R2F-L-GPR508 200R2F-L-GP
12
C503
SCD1U10V2KX-5GP
DY
C503
SCD1U10V2KX-5GP
DY
1 2
R513 56R2J-4-GPR513 56R2J-4-GP
1 2
R503 10KR2J-3-GPR503 10KR2J-3-GP
1 2
R510
1K5R2F-2-GP
R510
1K5R2F-2-GP
1
2
3
4 5
6
7
8
RN501
SRN51J-1-GP
RN501
SRN51J-1-GP
1 2
R523 51R2J-2-GPR523 51R2J-2-GP
1
TP511TP511
12
R515
0R2J-2-GP
DY
R515
0R2J-2-GP
DY
IN B
1
IN A
2
GND
3OUT Y 4
VCC 5
U501
74VHC1G09DFT2G-GP
DY
U501
74VHC1G09DFT2G-GP
DY
1
TP512TP512
1
TP513TP513
1 2
R507 25D5R2F-GPR507 25D5R2F-GP
1
TP501TP501
1
TP516TP516
12
C502
SC47P50V2JN-3GP
C502
SC47P50V2JN-3GP
12
C504
SC120P50V2JN-1GP
C504
SC120P50V2JN-1GP
12
R502 4K99R2F-L-GPR502 4K99R2F-L-GP
1
2 3
4
RN502
SRN1KJ-11-GP-U
RN502
SRN1KJ-11-GP-U
12
R509
750R2F-GP
R509
750R2F-GP

5
5
4
4
3
3
2
2
1
1
D D
C C
B B
A A
M_A_DQ44
M_A_DQ36
M_A_DQ47
M_A_DQ40
M_A_DQ39
M_A_DQ37
M_A_DQ35
M_A_DQ34
M_A_DQ59
M_A_DQ54
M_A_DQ53
M_A_DQ63
M_A_DQ60
M_A_DQ61
M_A_DQ58
M_A_DQ51
M_A_DQ48
M_A_DQ57
M_A_DQ55
M_A_DQ49
M_A_DQ50
M_A_DQ62
M_A_DQ52
M_A_DQ56
M_A_DQ0
M_A_DQ1
M_A_DQ2
M_A_DQ3
M_A_DQ7
M_A_DQ5
M_A_DQ4
M_A_DQ6
M_A_DQ12
M_A_DQ10
M_A_DQ13
M_A_DQ9
M_A_DQ8
M_A_DQ11
M_A_DQ15
M_A_DQ14
M_A_DQ27
M_A_DQ25
M_A_DQ20
M_A_DQ19
M_A_DQ30
M_A_DQ18
M_A_DQ16
M_A_DQ28
M_A_DQ17
M_A_DQ26
M_A_DQ31
M_A_DQ29
M_A_DQ22
M_A_DQ23
M_A_DQ24
M_A_DQ21
M_A_DQ46
M_A_DQ42
M_A_DQ38
M_A_DQ32
M_A_DQ45
M_A_DQ33
M_A_DQ43
M_A_DQ41
M_B_DQ0
M_B_DQ1
M_B_DQ2
M_B_DQ3
M_B_DQ4
M_B_DQ5
M_B_DQ6
M_B_DQ7
M_B_DQ8
M_B_DQ9
M_B_DQ10
M_B_DQ11
M_B_DQ15
M_B_DQ13
M_B_DQ12
M_B_DQ14
M_B_DQ16
M_B_DQ17
M_B_DQ18
M_B_DQ19
M_B_DQ23
M_B_DQ21
M_B_DQ20
M_B_DQ22
M_B_DQ28
M_B_DQ26
M_B_DQ29
M_B_DQ25
M_B_DQ31
M_B_DQ24
M_B_DQ27
M_B_DQ30
M_B_DQ32
M_B_DQ33
M_B_DQ34
M_B_DQ35
M_B_DQ39
M_B_DQ37
M_B_DQ36
M_B_DQ38
M_B_DQ44
M_B_DQ42
M_B_DQ45
M_B_DQ41
M_B_DQ47
M_B_DQ40
M_B_DQ43
M_B_DQ46
M_B_DQ48
M_B_DQ49
M_B_DQ50
M_B_DQ51
M_B_DQ55
M_B_DQ53
M_B_DQ52
M_B_DQ54
M_B_DQ60
M_B_DQ58
M_B_DQ61
M_B_DQ57
M_B_DQ63
M_B_DQ56
M_B_DQ59
M_B_DQ62
M_A_DQS4
M_A_DQS3
M_A_DQS5
M_A_DQS6
M_A_DQS7
M_A_DQS2
M_A_DQS1
M_A_DQS0
M_A_A7
M_A_A12
M_A_A14
M_A_A13
M_A_A9
M_A_A15
M_A_A10
M_A_A0
M_A_A6
M_A_A8
M_A_A1
M_A_A2
M_A_A3
M_A_A4
M_A_A5
M_A_A11
M_A_DQS#4
M_A_DQS#5
M_A_DQS#6
M_A_DQS#7
M_A_DQS#3
M_A_DQS#2
M_A_DQS#1
M_A_DQS#0
M_B_DQS0
M_B_DQS1
M_B_DQS2
M_B_DQS3
M_B_DQS4
M_B_DQS5
M_B_DQS6
M_B_DQS7
M_B_DQS#3
M_B_DQS#2
M_B_DQS#1
M_B_DQS#0
M_B_DQS#7
M_B_DQS#6
M_B_DQS#5
M_B_DQS#4
M_B_A5
M_B_A6
M_B_A7
M_B_A8
M_B_A9
M_B_A10
M_B_A11
M_B_A12
M_B_A13
M_B_A14
M_B_A15
M_B_A4
M_B_A3
M_B_A2
M_B_A1
M_B_A0
M_A_DQ[63:0]14 M_B_DQ[63:0]15
M_A_DQS#[7:0] 14
M_A_A[15:0] 14
M_A_DQS[7:0] 14
M_A_DIM0_CKE0 14
M_A_DIM0_CKE1 14
M_A_DIM0_CS#0 14
M_A_DIM0_CS#1 14
M_A_DIM0_ODT0 14
M_A_DIM0_ODT1 14
M_A_DIM0_CLK_DDR0 14
M_A_DIM0_CLK_DDR#0 14
M_A_DIM0_CLK_DDR1 14
M_A_DIM0_CLK_DDR#1 14
M_B_A[15:0] 15
M_B_DQS[7:0] 15
M_B_DQS#[7:0] 15
M_B_DIM0_CKE0 15
M_B_DIM0_CKE1 15
M_B_DIM0_CS#0 15
M_B_DIM0_CS#1 15
M_B_DIM0_ODT0 15
M_B_DIM0_ODT1 15
M_B_DIM0_CLK_DDR0 15
M_B_DIM0_CLK_DDR#0 15
M_B_DIM0_CLK_DDR1 15
M_B_DIM0_CLK_DDR#1 15
M_A_BS014 M_A_BS114 M_A_BS214
M_A_CAS#14 M_A_RAS#14 M_A_WE#14
M_B_BS015
M_B_WE#15
M_B_BS115 M_B_BS215
M_B_CAS#15 M_B_RAS#15
Title
Size Document Number Rev
Date: Sheet of
Wistron Corporation
21F, 88, Sec.1, Hsin Tai Wu Rd., Hsichih,
Taipei Hsien 221, Taiwan, R.O.C.
LA480s
SA
CPU (DDR)
A3
6 103Tuesday, March 06, 2012
<Core Design>
Title
Size Document Number Rev
Date: Sheet of
Wistron Corporation
21F, 88, Sec.1, Hsin Tai Wu Rd., Hsichih,
Taipei Hsien 221, Taiwan, R.O.C.
LA480s
SA
CPU (DDR)
A3
6 103Tuesday, March 06, 2012
<Core Design>
Title
Size Document Number Rev
Date: Sheet of
Wistron Corporation
21F, 88, Sec.1, Hsin Tai Wu Rd., Hsichih,
Taipei Hsien 221, Taiwan, R.O.C.
LA480s
SA
CPU (DDR)
A3
6 103Tuesday, March 06, 2012
<Core Design>
SSID = CPU
SA_BS0
AE10
SA_BS1
AF10
SA_BS2
V6
SA_CAS#
AE8
SA_RAS#
AD9
SA_WE#
AF9
SA_CLK0 AB6
SA_CLK1 AA5
SA_CLK#0 AA6
SA_CLK#1 AB5
SA_CKE0 V9
SA_CKE1 V10
SA_CS#0 AK3
SA_CS#1 AL3
SA_ODT0 AH3
SA_ODT1 AG3
SA_DQS0 D4
SA_DQS#0 C4
SA_DQS1 F6
SA_DQS#1 G6
SA_DQS2 K3
SA_DQS#2 J3
SA_DQS3 N6
SA_DQS#3 M6
SA_DQS4 AL5
SA_DQS#4 AL6
SA_DQS5 AM9
SA_DQS#5 AM8
SA_DQS6 AR11
SA_DQS#6 AR12
SA_DQS7 AM14
SA_DQS#7 AM15
SA_MA0 AD10
SA_MA1 W1
SA_MA2 W2
SA_MA3 W7
SA_MA4 V3
SA_MA5 V2
SA_MA6 W3
SA_MA7 W6
SA_MA8 V1
SA_MA9 W5
SA_MA10 AD8
SA_MA11 V4
SA_MA12 W4
SA_MA13 AF8
SA_MA14 V5
SA_MA15 V7
SA_DQ0
C5
SA_DQ1
D5
SA_DQ2
D3
SA_DQ3
D2
SA_DQ4
D6
SA_DQ5
C6
SA_DQ6
C2
SA_DQ7
C3
SA_DQ8
F10
SA_DQ9
F8
SA_DQ10
G10
SA_DQ11
G9
SA_DQ12
F9
SA_DQ13
F7
SA_DQ14
G8
SA_DQ15
G7
SA_DQ16
K4
SA_DQ17
K5
SA_DQ18
K1
SA_DQ19
J1
SA_DQ20
J5
SA_DQ21
J4
SA_DQ22
J2
SA_DQ23
K2
SA_DQ24
M8
SA_DQ25
N10
SA_DQ26
N8
SA_DQ27
N7
SA_DQ28
M10
SA_DQ29
M9
SA_DQ30
N9
SA_DQ31
M7
SA_DQ32
AG6
SA_DQ33
AG5
SA_DQ34
AK6
SA_DQ35
AK5
SA_DQ36
AH5
SA_DQ37
AH6
SA_DQ38
AJ5
SA_DQ39
AJ6
SA_DQ40
AJ8
SA_DQ41
AK8
SA_DQ42
AJ9
SA_DQ43
AK9
SA_DQ44
AH8
SA_DQ45
AH9
SA_DQ46
AL9
SA_DQ47
AL8
SA_DQ48
AP11
SA_DQ49
AN11
SA_DQ50
AL12
SA_DQ51
AM12
SA_DQ52
AM11
SA_DQ53
AL11
SA_DQ54
AP12
SA_DQ55
AN12
SA_DQ56
AJ14
SA_DQ57
AH14
SA_DQ58
AL15
SA_DQ59
AK15
SA_DQ60
AL14
SA_DQ61
AK14
SA_DQ62
AJ15
SA_DQ63
AH15
SA_CLK2 AB4
SA_CLK#2 AA4
SA_CLK3 AB3
SA_CLK#3 AA3
SA_CKE2 W9
SA_CKE3 W10
SA_CS#2 AG1
SA_CS#3 AH1
SA_ODT2 AG2
SA_ODT3 AH2
DDR SYSTEM MEMORY A
3 OF 9
SANDY
CPU1C
AUBURNF
DDR SYSTEM MEMORY A
3 OF 9
SANDY
CPU1C
AUBURNF
SB_BS0
AA9
SB_BS1
AA7
SB_BS2
R6
SB_CAS#
AA10
SB_RAS#
AB8
SB_WE#
AB9
SB_CLK0 AE2
SB_CLK1 AE1
SB_CLK#0 AD2
SB_CLK#1 AD1
SB_CKE0 R9
SB_CKE1 R10
SB_ODT0 AE4
SB_ODT1 AD4
SB_DQS4 AN6
SB_DQS#4 AN5
SB_DQS5 AP8
SB_DQS#5 AP9
SB_DQS6 AK11
SB_DQS#6 AK12
SB_DQS7 AP14
SB_DQS#7 AP15
SB_DQS0 C7
SB_DQS#0 D7
SB_DQS1 G3
SB_DQS#1 F3
SB_DQS2 J6
SB_DQS#2 K6
SB_DQS3 M3
SB_DQS#3 N3
SB_MA0 AA8
SB_MA1 T7
SB_MA2 R7
SB_MA3 T6
SB_MA4 T2
SB_MA5 T4
SB_MA6 T3
SB_MA7 R2
SB_MA8 T5
SB_MA9 R3
SB_MA10 AB7
SB_MA11 R1
SB_MA12 T1
SB_MA13 AB10
SB_MA14 R5
SB_MA15 R4
SB_DQ0
C9
SB_DQ1
A7
SB_DQ2
D10
SB_DQ3
C8
SB_DQ4
A9
SB_DQ5
A8
SB_DQ6
D9
SB_DQ7
D8
SB_DQ8
G4
SB_DQ9
F4
SB_DQ10
F1
SB_DQ11
G1
SB_DQ12
G5
SB_DQ13
F5
SB_DQ14
F2
SB_DQ15
G2
SB_DQ16
J7
SB_DQ17
J8
SB_DQ18
K10
SB_DQ19
K9
SB_DQ20
J9
SB_DQ21
J10
SB_DQ22
K8
SB_DQ23
K7
SB_DQ24
M5
SB_DQ25
N4
SB_DQ26
N2
SB_DQ27
N1
SB_DQ28
M4
SB_DQ29
N5
SB_DQ30
M2
SB_DQ31
M1
SB_DQ32
AM5
SB_DQ33
AM6
SB_DQ34
AR3
SB_DQ35
AP3
SB_DQ36
AN3
SB_DQ37
AN2
SB_DQ38
AN1
SB_DQ39
AP2
SB_DQ40
AP5
SB_DQ41
AN9
SB_DQ42
AT5
SB_DQ43
AT6
SB_DQ44
AP6
SB_DQ45
AN8
SB_DQ46
AR6
SB_DQ47
AR5
SB_DQ48
AR9
SB_DQ49
AJ11
SB_DQ50
AT8
SB_DQ51
AT9
SB_DQ52
AH11
SB_DQ53
AR8
SB_DQ54
AJ12
SB_DQ55
AH12
SB_DQ56
AT11
SB_DQ57
AN14
SB_DQ58
AR14
SB_DQ59
AT14
SB_DQ60
AT12
SB_DQ61
AN15
SB_DQ62
AR15
SB_DQ63
AT15
SB_CLK2 AB2
SB_CLK#2 AA2
SB_CKE2 T9
SB_CLK3 AA1
SB_CLK#3 AB1
SB_CKE3 T10
SB_CS#0 AD3
SB_CS#1 AE3
SB_CS#2 AD6
SB_CS#3 AE6
SB_ODT2 AD5
SB_ODT3 AE5
DDR SYSTEM MEMORY B
4 OF 9
SANDY
CPU1D
AUBURNF
DDR SYSTEM MEMORY B
4 OF 9
SANDY
CPU1D
AUBURNF

5
5
4
4
3
3
2
2
1
1
D D
C C
B B
A A
CFG4
CFG2
CFG5
CFG6
CFG7
H_VCCP_SEL
CLK_XDP_ITP_P
CLK_XDP_ITP_N
CFG0
CFG7
CFG2
CFG6
CFG5
CFG4
TP713
CFG1
CFG3
CFG16
DDR_WR_VREF0112 DDR_WR_VREF0212
H_SNB_IVB#_PWRCTRL45
Title
Size Document Number Rev
Date: Sheet of
Wistron Corporation
21F, 88, Sec.1, Hsin Tai Wu Rd., Hsichih,
Taipei Hsien 221, Taiwan, R.O.C.
LA480s
SA
CPU (RESERVED)
A4
7 103Tuesday, March 06, 2012
<Core Design>
Title
Size Document Number Rev
Date: Sheet of
Wistron Corporation
21F, 88, Sec.1, Hsin Tai Wu Rd., Hsichih,
Taipei Hsien 221, Taiwan, R.O.C.
LA480s
SA
CPU (RESERVED)
A4
7 103Tuesday, March 06, 2012
<Core Design>
Title
Size Document Number Rev
Date: Sheet of
Wistron Corporation
21F, 88, Sec.1, Hsin Tai Wu Rd., Hsichih,
Taipei Hsien 221, Taiwan, R.O.C.
LA480s
SA
CPU (RESERVED)
A4
7 103Tuesday, March 06, 2012
<Core Design>
SSID = CPU
1
TP717TP717
1TP720TP720
1 2
R706 0R2J-2-GP
DY
R706 0R2J-2-GP
DY
12
R702
1KR2J-1-GP
OPS
R702
1KR2J-1-GP
OPS
1TP719TP719
1
TP703TP703
1
TP704TP704
CFG0
AK28
CFG1
AK29
CFG2
AL26
CFG3
AL27
CFG4
AK26
CFG5
AL29
CFG6
AL30
CFG7
AM31
CFG8
AM32
CFG9
AM30
CFG10
AM28
CFG11
AM26
CFG12
AN28
CFG13
AN31
CFG14
AN26
CFG15
AM27
CFG16
AK31
CFG17
AN29
RSVD#AM33 AM33
RSVD#AJ27 AJ27
RSVD#J16 J16
RSVD#AT34 AT34
RSVD#H16 H16
RSVD#G16 G16
RSVD#AR35 AR35
RSVD#AT33 AT33
RSVD#AR34 AR34
RSVD#AT2 AT2
RSVD#AT1 AT1
RSVD#AR1 AR1
RSVD#B34 B34
RSVD#A33 A33
RSVD#A34 A34
RSVD#B35 B35
RSVD#C35 C35
RSVD#AJ32 AJ32
RSVD#AK32 AK32
RSVD#AE7 AE7
RSVD#AK2 AK2
RSVD#L7 L7
RSVD#AG7 AG7
RSVD#J15
J15
RSVD#C30
C30 RSVD#D23
D23
RSVD#A31
A31
RSVD#B30
B30
RSVD#D30
D30 RSVD#B29
B29
RSVD#A30
A30 RSVD#B31
B31
RSVD#C29
C29
RSVD#J20
J20
RSVD#T8 T8
RSVD#B4
B4
RSVD#D1
D1
RSVD#F25
F25
RSVD#F24
F24
RSVD#D24
D24
RSVD#G25
G25
RSVD#G24
G24
RSVD#E23
E23
RSVD#W8 W8
RSVD#AT26 AT26
RSVD#B18
B18
RSVD#AP35 AP35
RSVD#F23
F23
RSVD#AJ26
AJ26
RSVD#AJ31
AJ31
RSVD#AH31
AH31
RSVD#AJ33
AJ33
RSVD#AH33
AH33
RSVD#AH27 AH27
RSVD#A19
A19
RSVD#AN35 AN35
RSVD#AM35 AM35
RESERVED
5 OF 9
SANDY
CPU1E
AUBURNF
SKT-BGA989C468393H184-NF
RESERVED
5 OF 9
SANDY
CPU1E
AUBURNF
SKT-BGA989C468393H184-NF
1TP718TP718
12
R704
1KR2J-1-GP
DY
R704
1KR2J-1-GP
DY
1
TP702TP702
12
R701
1KR2J-1-GP
DY
R701
1KR2J-1-GP
DY
12
R705
1KR2J-1-GP
DY
R705
1KR2J-1-GP
DY
12
R703
1KR2J-1-GP
DY
R703
1KR2J-1-GP
DY

5
5
4
4
3
3
2
2
1
1
D D
C C
B B
A A
H_CPU_SVIDCLK
H_CPU_SVIDALRT#
VCCIO_SENSE
VSSIO_SENSE
H_CPU_SVIDDAT
VCC_CORE
VCC_CORE
1D05V_VTT
1D05V_VTT
1D05V_VTT
1D05V_VTT
1D05V_VTT
VCC_CORE
H_CPU_SVIDDAT 42
VR_SVID_ALERT# 42
H_CPU_SVIDCLK 42
VCCSENSE 42
VSSSENSE 42
VCCIO_SENSE 45
VSSIO_SENSE 45
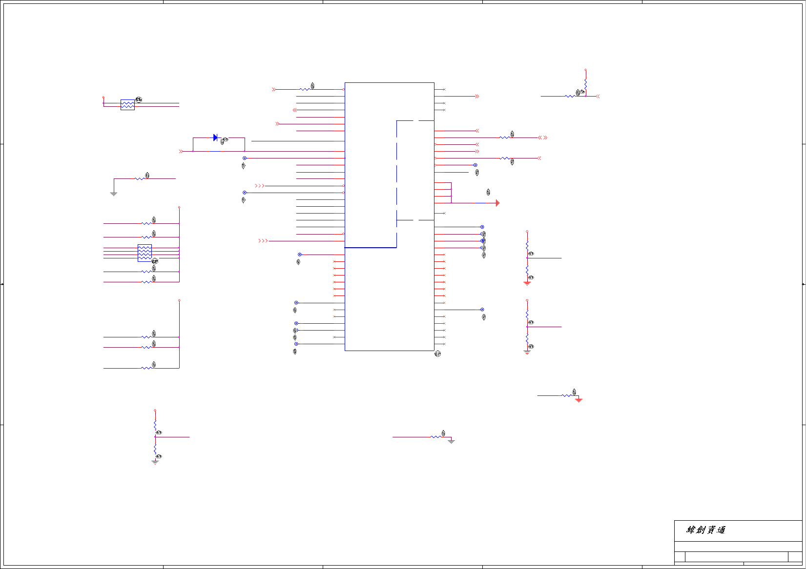
Title
Size Document Number Rev
Date: Sheet of
Wistron Corporation
21F, 88, Sec.1, Hsin Tai Wu Rd., Hsichih,
Taipei Hsien 221, Taiwan, R.O.C.
LA480s
SA
CPU (VCC_CORE)
Custom
8 103Wednesday, March 07, 2012
<Core Design>
Title
Size Document Number Rev
Date: Sheet of
Wistron Corporation
21F, 88, Sec.1, Hsin Tai Wu Rd., Hsichih,
Taipei Hsien 221, Taiwan, R.O.C.
LA480s
SA
CPU (VCC_CORE)
Custom
8 103Wednesday, March 07, 2012
<Core Design>
Title
Size Document Number Rev
Date: Sheet of
Wistron Corporation
21F, 88, Sec.1, Hsin Tai Wu Rd., Hsichih,
Taipei Hsien 221, Taiwan, R.O.C.
LA480s
SA
CPU (VCC_CORE)
Custom
8 103Wednesday, March 07, 2012
<Core Design>
VCC CORE:53A VCCIO:8.5A
12
C818
SC10U6D3V5KX-1GP
C818
SC10U6D3V5KX-1GP
12
C810
SC10U6D3V5KX-1GP
C810
SC10U6D3V5KX-1GP
12
C806
SC10U6D3V5KX-1GP
C806
SC10U6D3V5KX-1GP
12
C817
SC10U6D3V5KX-1GP
C817
SC10U6D3V5KX-1GP
12
C840
SC10U6D3V5KX-1GP
C840
SC10U6D3V5KX-1GP
12
C826
SC10U6D3V5KX-1GP
C826
SC10U6D3V5KX-1GP
12
C809
SC10U6D3V5KX-1GP
C809
SC10U6D3V5KX-1GP
12
C828
SC10U6D3V5KX-1GP
DY
C828
SC10U6D3V5KX-1GP
DY
VCC_SENSE AJ35
VSS_SENSE AJ34
VIDALERT# AJ29
VIDSCLK AJ30
VIDSOUT AJ28
VSSIO_SENSE A10
VCC
AG35
VCC
AG34
VCC
AG33
VCC
AG32
VCC
AG31
VCC
AG30
VCC
AG29
VCC
AG28
VCC
AG27
VCC
AG26
VCC
AF35
VCC
AF34
VCC
AF33
VCC
AF32
VCC
AF31
VCC
AF30
VCC
AF29
VCC
AF28
VCC
AF27
VCC
AF26
VCC
AD35
VCC
AD34
VCC
AD33
VCC
AD32
VCC
AD31
VCC
AD30
VCC
AD29
VCC
AD28
VCC
AD27
VCC
AD26
VCC
AC35
VCC
AC34
VCC
AC33
VCC
AC32
VCC
AC31
VCC
AC30
VCC
AC29
VCC
AC28
VCC
AC27
VCC
AC26
VCC
AA35
VCC
AA34
VCC
AA33
VCC
AA32
VCC
AA31
VCC
AA30
VCC
AA29
VCC
AA28
VCC
AA27
VCC
AA26
VCC
Y35
VCC
Y34
VCC
Y33
VCC
Y32
VCC
Y31
VCC
Y30
VCC
Y29
VCC
Y28
VCC
Y27
VCC
Y26
VCC
V35
VCC
V34
VCC
V33
VCC
V32
VCC
V31
VCC
V30
VCC
V29
VCC
V28
VCC
V27
VCC
V26
VCC
U35
VCC
U34
VCC
U33
VCC
U32
VCC
U31
VCC
U30
VCC
U29
VCC
U28
VCC
U27
VCC
U26
VCC
R35
VCC
R34
VCC
R33
VCC
R32
VCC
R31
VCC
R30
VCC
R29
VCC
R28
VCC
R27
VCC
R26
VCC
P35
VCC
P34
VCC
P33
VCC
P32
VCC
P31
VCC
P30
VCC
P29
VCC
P28
VCC
P27
VCC
P26
VCCIO AH13
VCCIO J11
VCCIO G12
VCCIO F14
VCCIO F13
VCCIO F12
VCCIO F11
VCCIO E14
VCCIO E12
VCCIO AH10
VCCIO AG10
VCCIO AC10
VCCIO Y10
VCCIO U10
VCCIO P10
VCCIO L10
VCCIO J14
VCCIO J13
VCCIO J12
VCCIO H14
VCCIO H12
VCCIO H11
VCCIO G14
VCCIO G13
VCCIO E11
VCCIO C12
VCCIO C11
VCCIO B14
VCCIO B12
VCCIO A14
VCCIO A13
VCCIO A12
VCCIO A11
VCCIO D14
VCCIO D13
VCCIO D12
VCCIO D11
VCCIO C14
VCCIO C13
VCCIO_SENSE B10
VCCIO J23
POWER
CORE SUPPLY
PEG AND DDR
SENSE LINES SVID
6 OF 9
SANDY
CPU1F
AUBURNF
POWER
CORE SUPPLY
PEG AND DDR
SENSE LINES SVID
6 OF 9
SANDY
CPU1F
AUBURNF
12
C822
SC10U6D3V5KX-1GP
C822
SC10U6D3V5KX-1GP
12
C803
SC10U6D3V5KX-1GP
C803
SC10U6D3V5KX-1GP
12
C824
SC10U6D3V5KX-1GP
C824
SC10U6D3V5KX-1GP
12
C814
SC10U6D3V5KX-1GP
C814
SC10U6D3V5KX-1GP
12
C842
SC10U6D3V5KX-1GP
C842
SC10U6D3V5KX-1GP
12
C834
SC10U6D3V5KX-1GP
C834
SC10U6D3V5KX-1GP
12
C816
SC10U6D3V5KX-1GP
C816
SC10U6D3V5KX-1GP
12
R802
100R2F-L1-GP-U
R802
100R2F-L1-GP-U
12
C811
SC10U6D3V5KX-1GP
C811
SC10U6D3V5KX-1GP
12
C805
SC10U6D3V5KX-1GP
C805
SC10U6D3V5KX-1GP
12
C845
SC10U6D3V5KX-1GP
DY
C845
SC10U6D3V5KX-1GP
DY
1 2
R803 43R2J-GPR803 43R2J-GP
1 2
R807 75R2F-2-GPR807 75R2F-2-GP
12
C808
SC10U6D3V5KX-1GP
C808
SC10U6D3V5KX-1GP
12
C813
SC10U6D3V5KX-1GP
C813
SC10U6D3V5KX-1GP
12
C819
SC10U6D3V5KX-1GP
C819
SC10U6D3V5KX-1GP
12
R808
10R2F-L-GP
R808
10R2F-L-GP
12
C831
SC10U6D3V5KX-1GP
DY
C831
SC10U6D3V5KX-1GP
DY
12
C838
SC10U6D3V5KX-1GP
C838
SC10U6D3V5KX-1GP
12
C830
SC10U6D3V5KX-1GP
C830
SC10U6D3V5KX-1GP
12
C839
SC10U6D3V5KX-1GP
C839
SC10U6D3V5KX-1GP
12
C841
SC10U6D3V5KX-1GP
C841
SC10U6D3V5KX-1GP
12
C844
SC10U6D3V5KX-1GP
DY
C844
SC10U6D3V5KX-1GP
DY
12
C823
SC10U6D3V5KX-1GP
C823
SC10U6D3V5KX-1GP
12
C843
SC10U6D3V5KX-1GP
C843
SC10U6D3V5KX-1GP
12
C821
SC10U6D3V5KX-1GP
C821
SC10U6D3V5KX-1GP
12
C812
SC10U6D3V5KX-1GP
C812
SC10U6D3V5KX-1GP
12
C829
SC10U6D3V5KX-1GP
C829
SC10U6D3V5KX-1GP
12
C802
SC10U6D3V5KX-1GP
C802
SC10U6D3V5KX-1GP
1 2
R804 130R2F-1-GPR804 130R2F-1-GP
12
C833
SC10U6D3V5KX-1GP
DY
C833
SC10U6D3V5KX-1GP
DY
12
C837
SC10U6D3V5KX-1GP
C837
SC10U6D3V5KX-1GP
12
C801
SC10U6D3V5KX-1GP
C801
SC10U6D3V5KX-1GP
12
R809
10R2F-L-GP
R809
10R2F-L-GP
12
R801
100R2F-L1-GP-U
R801
100R2F-L1-GP-U
12
C832
SC10U6D3V5KX-1GP
DY
C832
SC10U6D3V5KX-1GP
DY
12
C820
SC10U6D3V5KX-1GP
C820
SC10U6D3V5KX-1GP
12
C815
SC10U6D3V5KX-1GP
C815
SC10U6D3V5KX-1GP
12
C835
SC10U6D3V5KX-1GP
C835
SC10U6D3V5KX-1GP
12
C825
SC10U6D3V5KX-1GP
C825
SC10U6D3V5KX-1GP
12
C804
SC10U6D3V5KX-1GP
C804
SC10U6D3V5KX-1GP
12
C836
SC10U6D3V5KX-1GP
C836
SC10U6D3V5KX-1GP
12
C827
SC10U6D3V5KX-1GP
C827
SC10U6D3V5KX-1GP
12
C807
SC10U6D3V5KX-1GP
C807
SC10U6D3V5KX-1GP

5
5
4
4
3
3
2
2
1
1
D D
C C
B B
A A
VSS_AXG_SENSE
VCC_AXG_SENSE
VCCPLL
1D5V_S0
VCC_GFXCORE
VCCSA
VCC_GFXCORE
1D8V_S0
VCC_AXG_SENSE 42
+V_SM_VREF_CNT 37
VCCSA_SENSE 48
VSS_AXG_SENSE 42
VCCSA_SELECT1 48
VCCSA_SELECT0 48
Title
Size Document Number Rev
Date: Sheet of
Wistron Corporation
21F, 88, Sec.1, Hsin Tai Wu Rd., Hsichih,
Taipei Hsien 221, Taiwan, R.O.C.
LA480s
SA
CPU (VCC_GFXCORE)
A3
9 103Wednesday, March 07, 2012
<Core Design>
Title
Size Document Number Rev
Date: Sheet of
Wistron Corporation
21F, 88, Sec.1, Hsin Tai Wu Rd., Hsichih,
Taipei Hsien 221, Taiwan, R.O.C.
LA480s
SA
CPU (VCC_GFXCORE)
A3
9 103Wednesday, March 07, 2012
<Core Design>
Title
Size Document Number Rev
Date: Sheet of
Wistron Corporation
21F, 88, Sec.1, Hsin Tai Wu Rd., Hsichih,
Taipei Hsien 221, Taiwan, R.O.C.
LA480s
SA
CPU (VCC_GFXCORE)
A3
9 103Wednesday, March 07, 2012
<Core Design>
20110103
BOM Control
RN901
HR
CRV
10K ohm
1K ohm
---------------
66.10236.04L
BOM Control
R906/R907
HR
CRV 100 ohm
10 ohm
PROCESSOR VAXG: 24A
VCCPLL:1.2A
VDDQ:5A
VCCA:6A
12
C922
SC1U10V2KX-1GP
C922
SC1U10V2KX-1GP
12
C909
SC10U6D3V5KX-1GP
C909
SC10U6D3V5KX-1GP
12
C916
SC10U6D3V5KX-1GP
C916
SC10U6D3V5KX-1GP
12
C902
SC10U6D3V5KX-1GP
C902
SC10U6D3V5KX-1GP
12
C904
SC10U6D3V5KX-1GP
C904
SC10U6D3V5KX-1GP
12
R906
100R2J-2-GP
R906
100R2J-2-GP
12
C911
SC10U6D3V5KX-1GP
C911
SC10U6D3V5KX-1GP
12
C917
SC10U6D3V5KX-1GP
C917
SC10U6D3V5KX-1GP
12
C913
SC10U6D3V5KX-1GP
C913
SC10U6D3V5KX-1GP
12
R907
100R2J-2-GP
R907
100R2J-2-GP
12
C903
SC10U6D3V5KX-1GP
C903
SC10U6D3V5KX-1GP
12
C907
SC10U6D3V5KX-1GP
C907
SC10U6D3V5KX-1GP
12
C920
SC10U6D3V5KX-1GP
C920
SC10U6D3V5KX-1GP
12
C926
SC10U6D3V5KX-1GP
C926
SC10U6D3V5KX-1GP
12
C918
SC10U6D3V5KX-1GP
C918
SC10U6D3V5KX-1GP
12
C908
SC10U6D3V5KX-1GP
C908
SC10U6D3V5KX-1GP
12
RC901
SC33P50V2JN-3GP
DY
RC901
SC33P50V2JN-3GP
DY
12
C905
SC10U6D3V5KX-1GP
C905
SC10U6D3V5KX-1GP
12
C924
SC1U10V2KX-1GP
C924
SC1U10V2KX-1GP
12
C912
SC10U6D3V5KX-1GP
C912
SC10U6D3V5KX-1GP
1
2 3
4
RN901
SRN1KJ-7-GP
RN901
SRN1KJ-7-GP
1 2
R901
0R0805-PAD-1-GP
R901
0R0805-PAD-1-GP
12
C919
SC10U6D3V5KX-1GP
C919
SC10U6D3V5KX-1GP
12
C915
SC10U6D3V5KX-1GP
C915
SC10U6D3V5KX-1GP
12
C906
SC10U6D3V5KX-1GP
C906
SC10U6D3V5KX-1GP
12
C901
SC10U6D3V5KX-1GP
C901
SC10U6D3V5KX-1GP
12
C910
SC10U6D3V5KX-1GP
C910
SC10U6D3V5KX-1GP
12
C923
SC10U6D3V5KX-1GP
C923
SC10U6D3V5KX-1GP
12
C914
SC10U6D3V5KX-1GP
DY
C914
SC10U6D3V5KX-1GP
DY
12
TC903
ST330U2VDM-4-GP
DY
TC903
ST330U2VDM-4-GP
DY
12
RC902
SC33P50V2JN-3GP
DY
RC902
SC33P50V2JN-3GP
DY
12
C921
SC10U6D3V5KX-1GP
C921
SC10U6D3V5KX-1GP
SM_VREF AL1
VSSAXG_SENSE AK34
VAXG_SENSE AK35
VAXG
AT24
VAXG
AT23
VAXG
AT21
VAXG
AT20
VAXG
AT18
VAXG
AT17
VAXG
AR24
VAXG
AR23
VAXG
AR21
VAXG
AR20
VAXG
AR18
VAXG
AR17
VAXG
AP24
VAXG
AP23
VAXG
AP21
VAXG
AP20
VAXG
AP18
VAXG
AP17
VAXG
AN24
VAXG
AN23
VAXG
AN21
VAXG
AN20
VAXG
AN18
VAXG
AN17
VAXG
AM24
VAXG
AM23
VAXG
AM21
VAXG
AM20
VAXG
AM18
VAXG
AM17
VAXG
AL24
VAXG
AL23
VAXG
AL21
VAXG
AL20
VAXG
AL18
VAXG
AL17
VAXG
AK24
VAXG
AK23
VAXG
AK21
VAXG
AK20
VAXG
AK18
VAXG
AK17
VAXG
AJ24
VAXG
AJ23
VAXG
AJ21
VAXG
AJ20
VAXG
AJ18
VAXG
AJ17
VAXG
AH24
VAXG
AH23
VAXG
AH21
VAXG
AH20
VAXG
AH18
VAXG
AH17
VDDQ U4
VDDQ U1
VDDQ P7
VDDQ P4
VDDQ P1
VDDQ AF7
VDDQ AF4
VDDQ AF1
VDDQ AC7
VDDQ AC4
VDDQ AC1
VDDQ Y7
VDDQ Y4
VDDQ Y1
VDDQ U7
VCCPLL
B6
VCCPLL
A6
VCCSA M27
VCCSA M26
VCCSA L26
VCCSA J26
VCCSA J25
VCCSA J24
VCCSA H26
VCCSA H25
VCCSA_SENSE H23
VCCSA_VID1 C24
VCCPLL
A2
FC_C22 C22
POWER
GRAPHICS
DDR3 -1.5V RAILS SENSE
LINES
1.8V RAIL
SA RAIL
VREFMISC
7 OF 9
SANDY
CPU1G
AUBURNF
POWER
GRAPHICS
DDR3 -1.5V RAILS SENSE
LINES
1.8V RAIL
SA RAIL
VREFMISC
7 OF 9
SANDY
CPU1G
AUBURNF

5
5
4
4
3
3
2
2
1
1
D D
C C
B B
A A
Title
Size Document Number Rev
Date: Sheet of
Wistron Corporation
21F, 88, Sec.1, Hsin Tai W u Rd., Hsichih,
Taipei Hsien 221, Taiwan, R.O.C.
LA480s
SA
CPU (VSS)
A2
10 103Tuesday, March 06, 2012
<Core Design>
Title
Size Document Number Rev
Date: Sheet of
Wistron Corporation
21F, 88, Sec.1, Hsin Tai W u Rd., Hsichih,
Taipei Hsien 221, Taiwan, R.O.C.
LA480s
SA
CPU (VSS)
A2
10 103Tuesday, March 06, 2012
<Core Design>
Title
Size Document Number Rev
Date: Sheet of
Wistron Corporation
21F, 88, Sec.1, Hsin Tai W u Rd., Hsichih,
Taipei Hsien 221, Taiwan, R.O.C.
LA480s
SA
CPU (VSS)
A2
10 103Tuesday, March 06, 2012
<Core Design>
SSID = CPU
VSS
AT35
VSS
AT32
VSS
AT29
VSS
AT27
VSS
AT25
VSS
AT22
VSS
AT19
VSS
AT16
VSS
AT13
VSS
AT10
VSS
AT7
VSS
AT4
VSS
AT3
VSS
AR25
VSS
AR22
VSS
AR19
VSS
AR16
VSS
AR13
VSS
AR10
VSS
AR7
VSS
AR4
VSS
AR2
VSS
AP34
VSS
AP31
VSS
AP28
VSS
AP25
VSS
AP22
VSS
AP19
VSS
AP16
VSS
AP13
VSS
AP10
VSS
AP7
VSS
AP4
VSS
AP1
VSS
AN30
VSS
AN27
VSS
AN25
VSS
AN22
VSS
AN19
VSS
AN16
VSS
AN13
VSS
AN10
VSS
AN7
VSS
AN4
VSS
AM29
VSS
AM25
VSS
AM22
VSS
AM19
VSS
AM16
VSS
AM13
VSS
AM10
VSS
AM7
VSS
AM4
VSS
AM3
VSS
AM2
VSS
AM1
VSS
AL34
VSS
AL31
VSS
AL28
VSS
AL25
VSS
AL22
VSS
AL19
VSS
AL16
VSS
AL13
VSS
AL10
VSS
AL7
VSS
AL4
VSS
AL2
VSS
AK33
VSS
AK30
VSS
AK27
VSS
AK25
VSS
AK22
VSS
AK19
VSS
AK16
VSS
AK13
VSS
AK10
VSS
AK7
VSS
AK4
VSS
AJ25
VSS AJ22
VSS AJ19
VSS AJ16
VSS AJ13
VSS AJ10
VSS AJ7
VSS AJ4
VSS AJ3
VSS AJ2
VSS AJ1
VSS AH35
VSS AH34
VSS AH32
VSS AH30
VSS AH29
VSS AH28
VSS AH26
VSS AH25
VSS AH22
VSS AH19
VSS AH16
VSS AH7
VSS AH4
VSS AG9
VSS AG8
VSS AG4
VSS AF6
VSS AF5
VSS AF3
VSS AF2
VSS AE35
VSS AE34
VSS AE33
VSS AE32
VSS AE31
VSS AE30
VSS AE29
VSS AE28
VSS AE27
VSS AE26
VSS AE9
VSS AD7
VSS AC9
VSS AC8
VSS AC6
VSS AC5
VSS AC3
VSS AC2
VSS AB35
VSS AB34
VSS AB33
VSS AB32
VSS AB31
VSS AB30
VSS AB29
VSS AB28
VSS AB27
VSS AB26
VSS Y9
VSS Y8
VSS Y6
VSS Y5
VSS Y3
VSS Y2
VSS W35
VSS W34
VSS W33
VSS W32
VSS W31
VSS W30
VSS W29
VSS W28
VSS W27
VSS W26
VSS U9
VSS U8
VSS U6
VSS U5
VSS U3
VSS U2
VSS
8 OF 9
SANDY
CPU1H
AUBURNF
VSS
8 OF 9
SANDY
CPU1H
AUBURNF
VSS
T35
VSS
T34
VSS
T33
VSS
T32
VSS
T31
VSS
T30
VSS
T29
VSS
T28
VSS
T27
VSS
T26
VSS
P9
VSS
P8
VSS
P6
VSS
P5
VSS
P3
VSS
P2
VSS
N35
VSS
N34
VSS
N33
VSS
N32
VSS
N31
VSS
N30
VSS
N29
VSS
N28
VSS
N27
VSS
N26
VSS
M34
VSS
L33
VSS
L30
VSS
L27
VSS
L9
VSS
L8
VSS
L6
VSS
L5
VSS
L4
VSS
L3
VSS
L2
VSS
L1
VSS
K35
VSS
K32
VSS
K29
VSS
K26
VSS
J34
VSS
J31
VSS
H33
VSS
H30
VSS
H27
VSS
H24
VSS
H21
VSS
H18
VSS
H15
VSS
H13
VSS
H10
VSS
H9
VSS
H8
VSS
H7
VSS
H6
VSS
H5
VSS
H4
VSS
H3
VSS
H2
VSS
H1
VSS
G35
VSS
G32
VSS
G29
VSS
G26
VSS
G23
VSS
G20
VSS
G17
VSS
G11
VSS
F34
VSS
F31
VSS
F29
VSS F22
VSS F19
VSS E30
VSS E27
VSS E24
VSS E21
VSS E18
VSS E15
VSS E13
VSS E10
VSS E9
VSS E8
VSS E7
VSS E6
VSS E5
VSS E4
VSS E3
VSS E2
VSS E1
VSS D35
VSS D32
VSS D29
VSS D26
VSS D20
VSS D17
VSS C34
VSS C31
VSS C28
VSS C27
VSS C25
VSS C23
VSS C10
VSS C1
VSS B22
VSS B19
VSS B17
VSS B15
VSS B13
VSS B11
VSS B9
VSS B8
VSS B7
VSS B5
VSS B3
VSS B2
VSS A35
VSS A32
VSS A29
VSS A26
VSS A23
VSS A20
VSS A3
VSS
9 OF 9
SANDY
CPU1I
AUBURNF
VSS
9 OF 9
SANDY
CPU1I
AUBURNF

5
5
4
4
3
3
2
2
1
1
D
D
C
C
B
B
A
A
Title
Size Document Number Rev
Date: Sheet of
LA480s
SA
<Title>
Wistron Corporation
21F,88,Sec.1,Hsin Tai Wu Rd.,Hsichih,
Taipei Hsien 221, Taiwan, R.O.C
A4
11 103Tuesday, March 06, 2012
<Core Design>
Title
Size Document Number Rev
Date: Sheet of
LA480s
SA
<Title>
Wistron Corporation
21F,88,Sec.1,Hsin Tai Wu Rd.,Hsichih,
Taipei Hsien 221, Taiwan, R.O.C
A4
11 103Tuesday, March 06, 2012
<Core Design>
Title
Size Document Number Rev
Date: Sheet of
LA480s
SA
<Title>
Wistron Corporation
21F,88,Sec.1,Hsin Tai Wu Rd.,Hsichih,
Taipei Hsien 221, Taiwan, R.O.C
A4
11 103Tuesday, March 06, 2012
<Core Design>
BLANK

5
5
4
4
3
3
2
2
1
1
D D
C C
B B
A A
+V_VREF_PATH1
+V_VREF_PATH2
DDR_WR_VREF01_D1DDR_WR_VREF01_B4
DDR_WR_VREF01_B4
M3_1D5V_DQ1
M3_1D5V_DQ0
M3_1D5V_DQ1
+V_M_VREF_MCH
DDR_WR_VREF01_D1
+V_VREF_PATH6
+V_VREF_PATH4
+V_VREF_VD2
+V_VREF_PATH5
+V_VREF_PATH3
M_VREF_DQ_DIMM0
M_VREF_DQ_DIMM1
1D5V_S3
1D5V_S3DDR_VREF_S3
DDR_VREF_S3
1D5V_S3
1D5V_S3
M_VREF_CA_DIMM0
M_VREF_CA_DIMM1
DDR_VREF_S3
DDR_VREF_S3
DDR_WR_VREF017
DRAMRST_CNTRL_PCH20,37
DDR_WR_VREF027
DRAMRST_CNTRL_PCH20,37
+V_SM_VREF 37
Title
Size Document Number Rev
Date: Sheet of
Wistron Corporation
21F, 88, Sec.1, Hsin Tai Wu Rd., Hsichih,
Taipei Hsien 221, Taiwan, R.O.C.
LA480s
SA
M3
A3
12 103Tuesday, March 06, 2012
<Core Design>
Title
Size Document Number Rev
Date: Sheet of
Wistron Corporation
21F, 88, Sec.1, Hsin Tai Wu Rd., Hsichih,
Taipei Hsien 221, Taiwan, R.O.C.
LA480s
SA
M3
A3
12 103Tuesday, March 06, 2012
<Core Design>
Title
Size Document Number Rev
Date: Sheet of
Wistron Corporation
21F, 88, Sec.1, Hsin Tai Wu Rd., Hsichih,
Taipei Hsien 221, Taiwan, R.O.C.
LA480s
SA
M3
A3
12 103Tuesday, March 06, 2012
<Core Design>
VREF circuit -M1 (Voltage Driver Network) & M3 (Driven by Processor) Implementation
Driven by process (PIN#B4) Driven by process (PIN#D1)
SA_DIMM_VREFDQ SB_DIMM_VREFDQ
CAD Note: All VREF traces should have 20:20 mil trace geometry. Note that while 20 mil trace width is optimal, short violations is acceptable if
required due to tight routing constraints.
For CRV
HR
HR
HR
HR
SODDIM0
SODDIM1
12
R1209
0R2J-2-GP
DY
R1209
0R2J-2-GP
DY
1 2
R1212
0R0402-PAD-1-GP
R1212
0R0402-PAD-1-GP
1 2
R1214
0R2J-2-GP
DY
R1214
0R2J-2-GP
DY
1 2
R1218
0R0402-PAD-1-GP
R1218
0R0402-PAD-1-GP
12
R1204
0R0402-PAD-1-GP
R1204
0R0402-PAD-1-GP
1 2
R1234
0R2J-2-GP
DY
R1234
0R2J-2-GP
DY
12
C1203
SCD1U10V2KX-4GP
C1203
SCD1U10V2KX-4GP
12
R1222
0R0402-PAD-1-GP
R1222
0R0402-PAD-1-GP
12
R1210
0R0402-PAD-1-GP
R1210
0R0402-PAD-1-GP
G
DS
U1201
2N7002BK-GP
U1201
2N7002BK-GP
1
TP1201TP1201
12
R1217
1KR2F-3-GP
R1217
1KR2F-3-GP
12
R1206
1KR2F-3-GP
R1206
1KR2F-3-GP
12
R1225
0R2J-2-GP
DY
R1225
0R2J-2-GP
DY
1 2
R1229
0R2J-2-GP
DY
R1229
0R2J-2-GP
DY
12
R1215
1KR2F-3-GP
R1215
1KR2F-3-GP
12
C1201
SCD1U10V2KX-4GP
DY
C1201
SCD1U10V2KX-4GP
DY
12
C1205
SCD1U10V2KX-4GP
C1205
SCD1U10V2KX-4GP
12
R1227
1KR2F-3-GP
DY
R1227
1KR2F-3-GP
DY
12
R1216
1KR2F-3-GP
R1216
1KR2F-3-GP
1 2
R1226 0R2J-2-GP
DY
R1226 0R2J-2-GP
DY
12
R1223
1KR2F-3-GP
R1223
1KR2F-3-GP
12
R1233
0R0402-PAD-1-GP
R1233
0R0402-PAD-1-GP
1 2
R1211
0R0402-PAD-1-GP
R1211
0R0402-PAD-1-GP
1 2
R1219
0R0402-PAD-1-GP
R1219
0R0402-PAD-1-GP
1 2
R1220
0R2J-2-GP
DY
R1220
0R2J-2-GP
DY
1 2
R1207
0R0402-PAD-1-GP
R1207
0R0402-PAD-1-GP
1 2
R1213
0R0402-PAD-1-GP
R1213
0R0402-PAD-1-GP
12
R1230
1KR2F-3-GP
R1230
1KR2F-3-GP
12
R1231
1KR2F-3-GP
DY
R1231
1KR2F-3-GP
DY
1 2
R1205
0R2J-2-GP
DY
R1205
0R2J-2-GP
DY
G
DS
U1202
2N7002BK-GP
U1202
2N7002BK-GP
1 2
R1221
0R2J-2-GP
DY
R1221
0R2J-2-GP
DY
1 2
R1208 0R2J-2-GP
DY
R1208 0R2J-2-GP
DY
12
C1206
SCD1U10V2KX-4GP
C1206
SCD1U10V2KX-4GP
1 2
R1203
0R0402-PAD-1-GP
R1203
0R0402-PAD-1-GP
12
R1228
1KR2F-3-GP
DY
R1228
1KR2F-3-GP
DY
12
R1232
1KR2F-3-GP
DY
R1232
1KR2F-3-GP
DY
1 2
R1224
0R2J-2-GP
DY
R1224
0R2J-2-GP
DY

5
5
4
4
3
3
2
2
1
1
D
D
C
C
B
B
A
A
Title
Size Document Number Rev
Date: Sheet of
LA480s
SA
<Title>
Wistron Corporation
21F,88,Sec.1,Hsin Tai Wu Rd.,Hsichih,
Taipei Hsien 221, Taiwan, R.O.C
A4
13 103Tuesday, March 06, 2012
<Core Design>
Title
Size Document Number Rev
Date: Sheet of
LA480s
SA
<Title>
Wistron Corporation
21F,88,Sec.1,Hsin Tai Wu Rd.,Hsichih,
Taipei Hsien 221, Taiwan, R.O.C
A4
13 103Tuesday, March 06, 2012
<Core Design>
Title
Size Document Number Rev
Date: Sheet of
LA480s
SA
<Title>
Wistron Corporation
21F,88,Sec.1,Hsin Tai Wu Rd.,Hsichih,
Taipei Hsien 221, Taiwan, R.O.C
A4
13 103Tuesday, March 06, 2012
<Core Design>
BLANK

5
5
4
4
3
3
2
2
1
1
D D
C C
B B
A A
M_A_A1
M_A_DQS#0
M_A_DQ40
M_A_DQ41
M_A_DQ42
M_A_DQ43
M_A_DQ12
M_A_DQ13
M_A_DQ14
M_A_DQ15
M_A_DQS3
M_A_DQ0
M_A_DQS#5
M_A_A2
SA0_DIM0
SA0_DIM0
M_A_DQ44
M_A_DQ45
M_A_DQ46
M_A_DQ47
M_A_DQ16
M_A_DQ17
M_A_DQ18
M_A_DQ19
M_A_DQS4
M_A_A3
M_A_DQS#6
M_A_DQ48
M_A_DQ49
M_A_DQ50
M_A_DQ51
M_A_DQ20
M_A_DQ21
M_A_DQ22
M_A_DQ23
SA1_DIM0
M_A_DQ1
M_A_A4
M_A_DQS5
M_A_DQS#7
M_A_DQ52
M_A_DQ53
M_A_DQ54
M_A_DQ55
M_A_DQ24
M_A_DQ25
M_A_DQ26
M_A_DQ27
M_A_DQS#1
M_A_A5
M_A_DQ2
SA1_DIM0
M_A_DQS6
M_A_DQ56
M_A_DQ57
M_A_DQ58
M_A_DQ59
M_A_DQS0
M_A_DQ28
M_A_DQ29
M_A_DQ30
M_A_DQ31
M_A_A7
M_A_A8
M_A_A9
M_A_A10
M_A_A11
M_A_A6
M_A_DQ3
M_A_DQS#2
M_A_DQS7
M_A_DQ60
M_A_DQ61
M_A_DQ62
M_A_DQ63
M_A_DQ32
M_A_DQ33
M_A_DQ34
M_A_DQ35
M_A_DQS1
M_A_A13
M_A_A14
M_A_A15
M_A_A12
M_A_DQ4
M_A_DQ5
M_A_DQ6
M_A_DQ7
M_A_DQS#3
M_A_A0
M_A_DQ36
M_A_DQ37
M_A_DQ38
M_A_DQ39
M_A_DQ8
TS#_DIMM0_1
M_A_DQ9
M_A_DQ10
M_A_DQ11
M_A_DQS2
M_A_DQS#4
1D5V_S3
1D5V_S3
3D3V_S0
0D75V_S0
0D75V_S0
3D3V_S0
M_VREF_CA_DIMM0
M_VREF_DQ_DIMM0
M_A_RAS# 6
M_A_WE# 6
M_A_CAS# 6
M_A_DIM0_CS#0 6
M_A_DIM0_CS#1 6
M_A_DIM0_CKE0 6
M_A_DIM0_CKE1 6
M_A_DIM0_CLK_DDR0 6
M_A_DIM0_CLK_DDR#0 6
M_A_DIM0_CLK_DDR1 6
M_A_DIM0_CLK_DDR#1 6
PCH_SMBDATA 15,20,65,66,69
PCH_SMBCLK 15,20,65,66,69
TS#_DIMM0_1 15
M_A_DQ[63:0]6
M_A_BS26
M_A_BS06 M_A_BS16
M_A_DQS#[7:0] 6
M_A_DQS[7:0] 6
M_A_DIM0_ODT06 M_A_DIM0_ODT16
DDR3_DRAMRST#15,37
M_A_A[15:0] 6
Title
Size Document Number Rev
Date: Sheet of
Wistron Corporation
21F, 88, Sec.1, Hsin Tai W u Rd., Hsichih,
Taipei Hsien 221, Taiwan, R.O.C.
LA480s
SA
DDR3-SODIMM1
A2
14 103
Tuesday, March 06, 2012
<Core Design>
Title
Size Document Number Rev
Date: Sheet of
Wistron Corporation
21F, 88, Sec.1, Hsin Tai W u Rd., Hsichih,
Taipei Hsien 221, Taiwan, R.O.C.
LA480s
SA
DDR3-SODIMM1
A2
14 103
Tuesday, March 06, 2012
<Core Design>
Title
Size Document Number Rev
Date: Sheet of
Wistron Corporation
21F, 88, Sec.1, Hsin Tai W u Rd., Hsichih,
Taipei Hsien 221, Taiwan, R.O.C.
LA480s
SA
DDR3-SODIMM1
A2
14 103
Tuesday, March 06, 2012
<Core Design>
SSID = MEMORY
Thermal EVENT
0511-CHECK
12
C1419
SC1U6D3V2KX-GP
C1419
SC1U6D3V2KX-GP
12
C1405
SC10U10V5ZY-1GP
DY
C1405
SC10U10V5ZY-1GP
DY
12
C1408
SC10U10V5ZY-1GP
DY
C1408
SC10U10V5ZY-1GP
DY
NP1 NP1
NP2 NP2
RAS# 110
WE# 113
CAS# 115
CS0# 114
CS1# 121
CKE0 73
CKE1 74
CK0 101
CK0# 103
CK1 102
CK1# 104
DM0 11
DM1 28
DM2 46
DM3 63
DM4 136
DM5 153
DM6 170
DM7 187
SDA 200
SCL 202
EVENT# 198
VDDSPD 199
SA0 197
SA1 201
NC#77 77
NC#122 122
NC#125/TEST 125
VDD 75
VDD 76
VDD 81
VDD 82
VDD 87
VDD 88
VDD 93
VDD 94
VDD 99
VDD 100
VDD 105
VDD 106
VDD 111
VDD 112
VDD 117
VDD 118
VDD 123
VDD 124
VSS 2
VSS 3
VSS 8
VSS 9
VSS 13
VSS 14
VSS 19
VSS 20
VSS 25
VSS 26
VSS 31
VSS 32
VSS 37
VSS 38
VSS 43
VSS 44
VSS 48
VSS 49
VSS 54
VSS 55
VSS 60
VSS 61
VSS 65
VSS 66
VSS 71
VSS 72
VSS 127
VSS 128
VSS 133
VSS 134
VSS 138
VSS 139
VSS 144
VSS 145
VSS 150
VSS 151
VSS 155
VSS 156
VSS 161
VSS 162
VSS 167
VSS 168
VSS 172
VSS 173
VSS 178
VSS 179
VSS 184
VSS 185
VSS 189
VSS 190
VSS 195
VSS 196
VSS 205
VSS 206
A0
98
A1
97
A2
96
A3
95
A4
92
A5
91
A6
90
A7
86
A8
89
A9
85
A10/AP
107
A11
84
A12
83
A13
119
A14
80
A15
78
A16/BA2
79
BA0
109
BA1
108
DQ0
5
DQ1
7
DQ2
15
DQ3
17
DQ4
4
DQ5
6
DQ6
16
DQ7
18
DQ8
21
DQ9
23
DQ10
33
DQ11
35
DQ12
22
DQ13
24
DQ14
34
DQ15
36
DQ16
39
DQ17
41
DQ18
51
DQ19
53
DQ20
40
DQ21
42
DQ22
50
DQ23
52
DQ24
57
DQ25
59
DQ26
67
DQ27
69
DQ28
56
DQ29
58
DQ30
68
DQ31
70
DQ32
129
DQ33
131
DQ34
141
DQ35
143
DQ36
130
DQ37
132
DQ38
140
DQ39
142
DQ40
147
DQ41
149
DQ42
157
DQ43
159
DQ44
146
DQ45
148
DQ46
158
DQ47
160
DQ48
163
DQ49
165
DQ50
175
DQ51
177
DQ52
164
DQ53
166
DQ54
174
DQ55
176
DQ56
181
DQ57
183
DQ58
191
DQ59
193
DQ60
180
DQ61
182
DQ62
192
DQ63
194
DQS0#
10
DQS1#
27
DQS2#
45
DQS3#
62
DQS4#
135
DQS5#
152
DQS6#
169
DQS7#
186
DQS0
12
DQS1
29
DQS2
47
DQS3
64
DQS4
137
DQS5
154
DQS6
171
DQS7
188
ODT0
116
ODT1
120
VREF_CA
126
VREF_DQ
1
RESET#
30
VTT1
203
VTT2
204
DIMM1
DDR3-204P-96-GP-U1
DIMM1
DDR3-204P-96-GP-U1
12
C1422
SC1U6D3V2KX-GP
DY
C1422
SC1U6D3V2KX-GP
DY
12
C1417
SCD1U10V2KX-5GP
C1417
SCD1U10V2KX-5GP
12
C1409
SC10U6D3V5KX-1GP
DY
C1409
SC10U6D3V5KX-1GP
DY
12
C1416
SCD1U10V2KX-5GP
C1416
SCD1U10V2KX-5GP
12
TC1401
ST330U2VDM-4-GP
DY
TC1401
ST330U2VDM-4-GP
DY
12
C1415
SCD1U10V2KX-5GP
C1415
SCD1U10V2KX-5GP
12
C1404
SC10U6D3V5KX-1GP
C1404
SC10U6D3V5KX-1GP
12
C1410
SC10U6D3V5KX-1GP
DY
C1410
SC10U6D3V5KX-1GP
DY
12
C1401
SCD1U10V2KX-5GP
C1401
SCD1U10V2KX-5GP
1 2
R1401
0R0402-PAD-1-GP
R1401
0R0402-PAD-1-GP
1 2
R1403
10KR2J-3-GP
R1403
10KR2J-3-GP
12
C1421
SC1U6D3V2KX-GP
C1421
SC1U6D3V2KX-GP
1 2
R1402
0R0402-PAD-1-GP
R1402
0R0402-PAD-1-GP
12
C1407
SC10U6D3V5KX-1GP
C1407
SC10U6D3V5KX-1GP
12
C1418
SC10U6D3V5KX-1GP
DY
C1418
SC10U6D3V5KX-1GP
DY
12
C1414
SCD1U10V2KX-5GP
C1414
SCD1U10V2KX-5GP
12
C1402
SC2D2U10V3KX-1GP
DY
C1402
SC2D2U10V3KX-1GP
DY
12
C1420
SC1U6D3V2KX-GP
DY
C1420
SC1U6D3V2KX-GP
DY
12
C1406
SC10U6D3V5KX-1GP
C1406
SC10U6D3V5KX-1GP
12
C1403
SC10U6D3V5KX-1GP
C1403
SC10U6D3V5KX-1GP

5
5
4
4
3
3
2
2
1
1
D D
C C
B B
A A
M_B_A1
M_B_DQ42
M_B_DQ41
M_B_DQ40
M_B_DQS#0
M_B_DQ43
M_B_DQ14
M_B_DQ13
M_B_DQ12
M_B_DQ15
M_B_DQS3
M_B_DQ0
M_B_A2
M_B_DQS#5
SA0_DIM1
SA1_DIM1
M_B_DQ46
M_B_DQ45
M_B_DQ44
M_B_DQ47
M_B_DQ19
M_B_DQ18
M_B_DQ17
M_B_DQ16
M_B_DQS4
M_B_A3
M_B_DQS#6
M_B_DQ51
M_B_DQ50
M_B_DQ49
M_B_DQ48
M_B_DQ23
M_B_DQ22
M_B_DQ21
M_B_DQ20
SA1_DIM1
M_B_DQ1
M_B_A4
M_B_DQS5
M_B_DQS#7
M_B_DQ53
M_B_DQ52
M_B_DQ24
M_B_DQ55
M_B_DQ54
M_B_DQ27
M_B_DQ26
M_B_DQ25
M_B_DQS#1
SA0_DIM1
M_B_DQ2
M_B_A5
M_B_DQS6
M_B_DQ57
M_B_DQ56
M_B_DQS0
M_B_DQ59
M_B_DQ58
M_B_DQ31
M_B_DQ30
M_B_DQ29
M_B_DQ28
M_B_A7
M_B_A6
M_B_A11
M_B_A10
M_B_A9
M_B_A8
M_B_DQ3
M_B_DQS#2
M_B_DQS7
M_B_DQ63
M_B_DQ62
M_B_DQ61
M_B_DQ60
M_B_DQ33
M_B_DQ32
M_B_DQ35
M_B_DQ34
M_B_DQS1
M_B_A12
M_B_A15
M_B_A14
M_B_A13
M_B_DQ5
M_B_DQ4
M_B_DQ7
M_B_DQ6
M_B_DQS#3
M_B_A0
M_B_DQ39
M_B_DQ38
M_B_DQ37
M_B_DQ36
M_B_DQ8
M_B_DQ11
M_B_DQ10
M_B_DQ9
M_B_DQS2
M_B_DQS#4
0D75V_S0
M_VREF_CA_DIMM1
M_VREF_DQ_DIMM1
3D3V_S0
1D5V_S3
3D3V_S0
1D5V_S3
0D75V_S0
M_B_A[15:0] 6
M_B_BS26
M_B_BS06 M_B_BS16
M_B_DQ[63:0]6
M_B_DQS#[7:0] 6
M_B_DQS[7:0] 6
M_B_DIM0_ODT06 M_B_DIM0_ODT16
DDR3_DRAMRST#14,37
M_B_CAS# 6
M_B_DIM0_CS#0 6
M_B_DIM0_CS#1 6
M_B_DIM0_CKE0 6
M_B_DIM0_CKE1 6
M_B_DIM0_CLK_DDR0 6
M_B_DIM0_CLK_DDR#0 6
M_B_DIM0_CLK_DDR1 6
M_B_DIM0_CLK_DDR#1 6
M_B_RAS# 6
M_B_WE# 6
PCH_SMBDATA 14,20,65,66,69
PCH_SMBCLK 14,20,65,66,69
TS#_DIMM0_1 14
Title
Size Document Number Rev
Date: Sheet of
Wistron Corporation
21F, 88, Sec.1, Hsin Tai W u Rd., Hsichih,
Taipei Hsien 221, Taiwan, R.O.C.
LA480s
SA
DDR3-SODIMM2
A2
15 103
Tuesday, March 06, 2012
<Core Design>
Title
Size Document Number Rev
Date: Sheet of
Wistron Corporation
21F, 88, Sec.1, Hsin Tai W u Rd., Hsichih,
Taipei Hsien 221, Taiwan, R.O.C.
LA480s
SA
DDR3-SODIMM2
A2
15 103
Tuesday, March 06, 2012
<Core Design>
Title
Size Document Number Rev
Date: Sheet of
Wistron Corporation
21F, 88, Sec.1, Hsin Tai W u Rd., Hsichih,
Taipei Hsien 221, Taiwan, R.O.C.
LA480s
SA
DDR3-SODIMM2
A2
15 103
Tuesday, March 06, 2012
<Core Design>
SSID = MEMORY
A0
98
A1
97
A2
96
A3
95
A4
92
A5
91
A6
90
A7
86
A8
89
A9
85
A10/AP
107
A11
84
A12
83
A13
119
A14
80
A15
78
A16/BA2
79
BA0
109
BA1
108
DQ0
5
DQ1
7
DQ2
15
DQ3
17
DQ4
4
DQ5
6
DQ6
16
DQ7
18
DQ8
21
DQ9
23
DQ10
33
DQ11
35
DQ12
22
DQ13
24
DQ14
34
DQ15
36
DQ16
39
DQ17
41
DQ18
51
DQ19
53
DQ20
40
DQ21
42
DQ22
50
DQ23
52
DQ24
57
DQ25
59
DQ26
67
DQ27
69
DQ28
56
DQ29
58
DQ30
68
DQ31
70
DQ32
129
DQ33
131
DQ34
141
DQ35
143
DQ36
130
DQ37
132
DQ38
140
DQ39
142
DQ40
147
DQ41
149
DQ42
157
DQ43
159
DQ44
146
DQ45
148
DQ46
158
DQ47
160
DQ48
163
DQ49
165
DQ50
175
DQ51
177
DQ52
164
DQ53
166
DQ54
174
DQ55
176
DQ56
181
DQ57
183
DQ58
191
DQ59
193
DQ60
180
DQ61
182
DQ62
192
DQ63
194
DQS0#
10
DQS1#
27
DQS2#
45
DQS3#
62
DQS4#
135
DQS5#
152
DQS6#
169
DQS7#
186
DQS0
12
DQS1
29
DQS2
47
DQS3
64
DQS4
137
DQS5
154
DQS6
171
DQS7
188
ODT0
116
ODT1
120
VREF_DQ
1
VSS 2
NP1 NP1
NP2 NP2
RAS# 110
WE# 113
CAS# 115
CS0# 114
CS1# 121
CKE0 73
CKE1 74
CK0 101
CK0# 103
CK1 102
CK1# 104
DM0 11
DM1 28
DM2 46
DM3 63
DM4 136
DM5 153
DM6 170
DM7 187
SDA 200
SCL 202
VDDSPD 199
SA0 197
SA1 201
VREF_CA
126
VDD18 124
NC#1 77
NC#2 122
NC#/TEST 125
VDD3 81
VDD4 82
VDD5 87
VDD6 88
VDD7 93
VDD8 94
VDD9 99
VDD10 100
VDD13 111
VDD14 112
VDD15 117
VDD16 118
VSS 3
VSS 8
VSS 9
VSS 13
VSS 14
VSS 19
VSS 20
VSS 25
VSS 26
VSS 31
VSS 32
VSS 37
VSS 38
VSS 43
VSS 44
VSS 48
VSS 49
VSS 54
VSS 55
VSS 60
VSS 61
VDD1 75
VSS 65
VSS 66
VSS 71
VSS 72
VDD2 76
VDD11 105
VDD12 106
VDD17 123
VSS 127
VSS 128
VSS 134
VSS 133
VSS 138
VSS 139
VSS 144
VSS 145
VSS 151
VSS 150
VSS 155
VSS 156
VSS 161
VSS 162
VSS 167
VSS 168
VSS 173
VSS 172
VSS 179
VSS 178
VSS 185
VSS 184
VSS 189
VSS 190
VSS 195
VSS 196
RESET#
30
EVENT# 198
VSS 205
VSS 206
VTT1
203
VTT2
204
DIMM2
DDR3-204P-144-GP-U1
DIMM2
DDR3-204P-144-GP-U1
12
C1512
SCD1U10V2KX-5GP
C1512
SCD1U10V2KX-5GP
12
C1514
SCD1U10V2KX-5GP
C1514
SCD1U10V2KX-5GP
12
C1504
SC10U10V5ZY-1GP
DY
C1504
SC10U10V5ZY-1GP
DY
12
C1520
SC1U6D3V2KX-GP
DY
C1520
SC1U6D3V2KX-GP
DY
12
C1505
SC10U6D3V5KX-1GP
C1505
SC10U6D3V5KX-1GP
12
C1508
SC10U10V5ZY-1GP
DY
C1508
SC10U10V5ZY-1GP
DY
12
C1506
SC10U6D3V5KX-1GP
C1506
SC10U6D3V5KX-1GP
12
C1511
SCD1U10V2KX-5GP
C1511
SCD1U10V2KX-5GP
12
C1518
SC1U6D3V2KX-GP
DY
C1518
SC1U6D3V2KX-GP
DY
12
C1507
SC10U6D3V5KX-1GP
C1507
SC10U6D3V5KX-1GP
12
C1519
SC1U6D3V2KX-GP
C1519
SC1U6D3V2KX-GP
12
C1501
SCD1U10V2KX-5GP
C1501
SCD1U10V2KX-5GP
12
C1513
SCD1U10V2KX-5GP
C1513
SCD1U10V2KX-5GP
12
C1510
SC10U6D3V5KX-1GP
DY
C1510
SC10U6D3V5KX-1GP
DY
12
C1503
SC10U10V5ZY-1GP
DY
C1503
SC10U10V5ZY-1GP
DY
12
R1501
10KR2J-3-GP
R1501
10KR2J-3-GP
12
C1502
SC2D2U10V3KX-1GP
DY
C1502
SC2D2U10V3KX-1GP
DY
1 2
R1502
0R0402-PAD-1-GP
R1502
0R0402-PAD-1-GP
12
C1521
SC1U6D3V2KX-GP
C1521
SC1U6D3V2KX-GP
12
C1509
SC10U6D3V5KX-1GP
C1509
SC10U6D3V5KX-1GP

5
5
4
4
3
3
2
2
1
1
D D
C C
B B
A A
Title
Size Document Number Rev
Date: Sheet of
Wistron Corporation
21F, 88, Sec.1, Hsin Tai Wu Rd., Hsichih,
Taipei Hsien 221, Taiwan, R.O.C.
LA480s
SA
DDR3-SODIMM2
A4
16 103
Tuesday, March 06, 2012
<Core Design>
Title
Size Document Number Rev
Date: Sheet of
Wistron Corporation
21F, 88, Sec.1, Hsin Tai Wu Rd., Hsichih,
Taipei Hsien 221, Taiwan, R.O.C.
LA480s
SA
DDR3-SODIMM2
A4
16 103
Tuesday, March 06, 2012
<Core Design>
Title
Size Document Number Rev
Date: Sheet of
Wistron Corporation
21F, 88, Sec.1, Hsin Tai Wu Rd., Hsichih,
Taipei Hsien 221, Taiwan, R.O.C.
LA480s
SA
DDR3-SODIMM2
A4
16 103
Tuesday, March 06, 2012
<Core Design>
BLANK

A
A
B
B
C
C
D
D
E
E
4 4
3 3
2 2
1 1
CRT_BLUE
CRT_RED
CRT_GREEN
CRT_GREEN
CRT_RED
L_BKLT_EN
LVDS_IBG
DAC_IREF_R
LVDS_VDD_EN LVDS_VREFH
LVDS_VREFL
L_CTRL_DATA
L_CTRL_DATA
L_CTRL_CLK
L_BKLT_EN
L_CTRL_CLK
CRT_BLUE
HDMI_DATA2_R#
HDMI_DATA2_R
HDMI_DATA1_R#
HDMI_DATA1_R
HDMI_DATA0_R#
HDMI_DATA0_R
HDMI_CLK_R#
HDMI_CLK_R
3D3V_S0
3D3V_S0
PCH_HDMI_CLK 82
PCH_HDMI_DATA 82
CRT_DDC_CLK82 CRT_DDC_DATA82
LVDS_VDD_EN49
L_BKLT_CTRL49
LVDS_DDC_CLK_R49 LVDS_DDC_DATA_R49
LVDSA_CLK#49 LVDSA_CLK49
LVDSA_DATA0#49 LVDSA_DATA1#49 LVDSA_DATA2#49
LVDSA_DATA049 LVDSA_DATA149 LVDSA_DATA249
CRT_BLUE82 CRT_GREEN82 CRT_RED82
CRT_HSYNC82 CRT_VSYNC82
HDMI_PCH_DET 82
PANEL_BLEN27
HDMI_DATA2_R#_C1 82
HDMI_DATA2_R_C1 82
HDMI_DATA1_R#_C1 82
HDMI_DATA1_R_C1 82
HDMI_DATA0_R#_C1 82
HDMI_DATA0_R_C1 82
HDMI_CLK_R#_C1 82
HDMI_CLK_R_C1 82
Title
Size Document Number Rev
Date: Sheet of
Wistron Corporation
21F, 88, Sec.1, Hsin Tai Wu Rd., Hsichih,
Taipei Hsien 221, Taiwan, R.O.C.
LA480s
SA
PCH : LVDS/CRT/DDI
A3
17 103Tuesday, March 06, 2012
<Core Design>
Title
Size Document Number Rev
Date: Sheet of
Wistron Corporation
21F, 88, Sec.1, Hsin Tai Wu Rd., Hsichih,
Taipei Hsien 221, Taiwan, R.O.C.
LA480s
SA
PCH : LVDS/CRT/DDI
A3
17 103Tuesday, March 06, 2012
<Core Design>
Title
Size Document Number Rev
Date: Sheet of
Wistron Corporation
21F, 88, Sec.1, Hsin Tai Wu Rd., Hsichih,
Taipei Hsien 221, Taiwan, R.O.C.
LA480s
SA
PCH : LVDS/CRT/DDI
A3
17 103Tuesday, March 06, 2012
<Core Design>
12
EC1702
SCD1U50V3KX-GP
DY
EC1702
SCD1U50V3KX-GP
DY
1
2 3
4
RN1706
SRN2K2J-1-GP
RN1706
SRN2K2J-1-GP
1
2 3
4
RN1704
SRN0J-6-GP
RN1704
SRN0J-6-GP
1 2
C1701 SCD1U10V2KX-5GPC1701 SCD1U10V2KX-5GP
12
R1701
2K37R2F-GP
R1701
2K37R2F-GP
1
2
3
4 5
6
7
8
RN1705
SRN150F-1-GP
RN1705
SRN150F-1-GP
1 2
C1708 SCD1U10V2KX-5GPC1708 SCD1U10V2KX-5GP
1 2
C1707 SCD1U10V2KX-5GPC1707 SCD1U10V2KX-5GP
L_BKLTCTL
P45
L_BKLTEN
J47
L_CTRL_CLK
T45
L_CTRL_DATA
P39
L_DDC_CLK
T40
L_DDC_DATA
K47
L_VDD_EN
M45
LVDSA_CLK#
AK39
LVDSA_CLK
AK40
LVDSA_DATA#0
AN48
LVDSA_DATA#1
AM47
LVDSA_DATA#2
AK47
LVDSA_DATA#3
AJ48
LVDSA_DATA0
AN47
LVDSA_DATA1
AM49
LVDSA_DATA2
AK49
LVDSA_DATA3
AJ47
LVDSB_CLK#
AF40
LVDSB_CLK
AF39
LVDSB_DATA#0
AH45
LVDSB_DATA#1
AH47
LVDSB_DATA#2
AF49
LVDSB_DATA#3
AF45
LVDSB_DATA0
AH43
DDPB_0N AV42
DDPB_1N AV45
LVD_VREFH
AE48
LVD_VREFL
AE47
DDPD_2N BF42
DDPD_3N BJ42
DDPB_2N AU48
DDPB_3N AV47
DDPC_0N AY47
DDPC_1N AY43
DDPC_2N BA47
DDPC_3N BB47
DDPD_0N BB43
DDPD_1N BF44
DDPB_0P AV40
DDPB_1P AV46
DDPD_2P BE42
DDPD_3P BG42
DDPB_2P AU47
DDPB_3P AV49
LVDSB_DATA1
AH49
LVDSB_DATA2
AF47
LVDSB_DATA3
AF43
LVD_IBG
AF37
LVD_VBG
AF36
DDPC_1P AY45
DDPC_0P AY49
DDPC_2P BA48
DDPC_3P BB49
DDPD_0P BB45
DDPD_1P BE44
CRT_BLUE
N48
CRT_DDC_CLK
T39
CRT_DDC_DATA
M40
CRT_GREEN
P49
CRT_HSYNC
M47
CRT_IRTN
T42
CRT_RED
T49
CRT_VSYNC
M49
DAC_IREF
T43
SDVO_CTRLCLK P38
SDVO_CTRLDATA M39
DDPC_CTRLCLK P46
DDPC_CTRLDATA P42
DDPD_CTRLCLK M43
DDPD_CTRLDATA M36
DDPB_AUXN AT49
DDPC_AUXN AP47
DDPD_AUXN AT45
DDPB_AUXP AT47
DDPC_AUXP AP49
DDPD_AUXP AT43
DDPB_HPD AT40
DDPC_HPD AT38
DDPD_HPD BH41
SDVO_TVCLKINP AP45
SDVO_TVCLKINN AP43
SDVO_STALLP AM40
SDVO_STALLN AM42
SDVO_INTP AP40
SDVO_INTN AP39
LVDS
Digital Display Interface
CRT
4 OF 10
PCH1D
PANTHER-GP-NF
LVDS
Digital Display Interface
CRT
4 OF 10
PCH1D
PANTHER-GP-NF
1 2
C1706 SCD1U10V2KX-5GPC1706 SCD1U10V2KX-5GP
1 2
C1705 SCD1U10V2KX-5GPC1705 SCD1U10V2KX-5GP
1 2
C1704 SCD1U10V2KX-5GPC1704 SCD1U10V2KX-5GP
1 2
C1703 SCD1U10V2KX-5GPC1703 SCD1U10V2KX-5GP
12
R1702
1KR2D-1-GP
R1702
1KR2D-1-GP
1 2
C1702 SCD1U10V2KX-5GPC1702 SCD1U10V2KX-5GP
1
2 3
4
RN1702
SRN100KJ-6-GP
RN1702
SRN100KJ-6-GP
12
EC1701
SCD1U50V3KX-GP
DY
EC1701
SCD1U50V3KX-GP
DY
1
2 3
4
RN1701
SRN2K2J-1-GP
RN1701
SRN2K2J-1-GP
1 2
R1703
0R2-PT5-LILY-GP
R1703
0R2-PT5-LILY-GP
12
EC1703
SCD1U50V3KX-GP
DY
EC1703
SCD1U50V3KX-GP
DY

A
A
B
B
C
C
D
D
E
E
4 4
3 3
2 2
1 1
DGPU_HOLD_RST#
INT_PIRQB#
BBS_BIT1
CLK_PCI_LPC_R
CLK_PCI_FB_R
CLK_PCI_KBC_R
BBS_BIT1
INT_PIRQB#
INT_PIRQC#
INT_PIRQD#
INT_PIRQA#
DGPU_PWM_SELECT#
PCI_PLTRST#
PCI_GNT3#
PCI_PME#
DGPU_PWR_EN#
USB_OC#8_9USB_OC#6_7
USB_RBIAS
USB_OC#12_13
USB_PP0
USB_PN0
USB_OC#4_5USB_OC#0_1PCI_PLTRST#
DGPU_HOLD_RST#
NV_ALE
PCI_GNT3#
USB_OC#10_11
USB_OC#2_3
INT_PIRQG#
INT_PIRQD#
INT_PIRQC#INT_PIRQA#
LCD_PRESENCE#
USB_OC#0_1
USB_OC#2_3
USB_OC#4_5
USB_OC#6_7
USB_OC#8_9
USB_OC#10_11
USB_OC#12_13
PCH_GPIO14
DGPU_SELECT#
WWAN_IN
DGPU_PWR_EN#
PCH_GPIO14
NV_RCOMP
DGPU_PWM_SELECT#
INT_PIRQG#
INT_PIRQF#
INT_PIRQF#
3D3V_S5
3D3V_S5
3D3V_S0
3D3V_S0
3D3V_S0
3D3V_S0
3D3V_S0
USB_PP8 66
USB_PN12 49
USB_PP12 49
USB_PN8 66
USB_PP1 62
USB_PN1 62
USB_PP10 64
USB_PN10 64
USB_PP9 82
USB_PN9 82
USB_PN2 82
USB_PP2 82
USB3_RX1_N62
USB3_RX1_P62
DGPU_HOLD_RST#83
DGPU_PWR_EN#93
CLK_PCI_LPC65,71,77 CLK_PCI_FB20 CLK_PCI_KBC27
PLT_RST#5,27,31,32,36,65,66,71,77,80,83,97
USB3_TX1_N62
USB3_TX1_P62
USB_OC#0_1 62
USB_OC#2_3 82
BBS_BIT0 21
USB_OC#4_5 62
USB_PN3 62
USB_PP3 62
USB3_RX3_N62
USB3_RX3_P62
USB3_TX3_N62
USB3_TX3_P62
LCD_PRESENCE#49
WWAN_IN66
USB_PN4 63
USB_PP4 63
USB_PN11 65
USB_PP11 65
USB_OC#8_9 82
Title
Size Document Number Rev
Date: Sheet of
Wistron Corporation
21F, 88, Sec.1, Hsin Tai W u Rd., Hsichih,
Taipei Hsien 221, Taiwan, R.O.C.
LA480s
SA
PCH : PCI/USB/NVRAM/RSVD
A2
18 103Tuesday, March 06, 2012
<Core Design>
Title
Size Document Number Rev
Date: Sheet of
Wistron Corporation
21F, 88, Sec.1, Hsin Tai W u Rd., Hsichih,
Taipei Hsien 221, Taiwan, R.O.C.
LA480s
SA
PCH : PCI/USB/NVRAM/RSVD
A2
18 103Tuesday, March 06, 2012
<Core Design>
Title
Size Document Number Rev
Date: Sheet of
Wistron Corporation
21F, 88, Sec.1, Hsin Tai W u Rd., Hsichih,
Taipei Hsien 221, Taiwan, R.O.C.
LA480s
SA
PCH : PCI/USB/NVRAM/RSVD
A2
18 103Tuesday, March 06, 2012
<Core Design>
Reserved 01
11
BOOT BIOS Strap
GNT1#/GPIO51 BOOT BIOS LocationSATA1GP/GPIO19
0 1 Reserved
SPI(Default)
SSID = PCH
0 0 LPC
Utilize Port 9 for USB debug Gx8 USB Table
13
12
X
Mini Card1 (WLAN)
USB2.0, ext port4
X
X
USB2.0, ext. port 3
10
0
11
USB3.0, ext port1
Pair
4
5
2
3
1
Device
6
7
8
9
USB3.0, ext port2
Finger Print
CAMERA
Bluetooth
X
3G
USB3.0 ext port 2
USB3.0 ext port 1
USB2.0 ext port 4
CAMERA
Mini Card1 (WLAN)
USB2.0 ext port 3
Fingerprint
BLUETOOTH
WWAN
X
1
TP1819TP1819
1
TP1814TP1814
1
TP1818TP1818
1
2
3
4
5 6
7
8
9
10
RN1801
SRN8K2J-2-GP-U
RN1801
SRN8K2J-2-GP-U
12
R1801
4K7R2J-2-GP
DY
R1801
4K7R2J-2-GP
DY
1
TP1815TP1815
1 2
R1818
8K2R2J-3-GP
DY
R1818
8K2R2J-3-GP
DY
1 2
R1811
22D6R2F-L1-GP
R1811
22D6R2F-L1-GP
1
TP1820TP1820
12
R1816
100KR2J-1-GP
DY
R1816
100KR2J-1-GP
DY
1 2
R1807
0R2-PT5-LILY-GP
R1807
0R2-PT5-LILY-GP
1
TP1813TP1813
1
TP1805TPAD14-GP TP1805TPAD14-GP
1
TP1816TP1816
1 2
R1814
10KR2F-2-GP
DY
R1814
10KR2F-2-GP
DY
RSVD23 AV5
RSVD1 AY7
RSVD2 AV7
RSVD3 AU3
RSVD4 BG4
RSVD5 AT10
RSVD6 BC8
RSVD7 AU2
RSVD8 AT4
RSVD17 BB5
RSVD18 BB3
RSVD19 BB7
RSVD20 BE8
RSVD21 BD4
RSVD22 BF6
RSVD9 AT3
RSVD10 AT1
RSVD11 AY3
RSVD12 AT5
RSVD13 AV3
RSVD14 AV1
RSVD15 BB1
RSVD16 BA3
RSVD25 AT8
RSVD24 AV10
RSVD26 AY5
RSVD27 BA2
RSVD28 AT12
RSVD29 BF3
PIRQA#
K40
PIRQB#
K38
PIRQC#
H38
PIRQD#
G38
REQ1#/GPIO50
C46
REQ2#/GPIO52
C44
REQ3#/GPIO54
E40
GNT1#/GPIO51
D47
GNT2#/GPIO53
E42
GNT3#/GPIO55
F46
PIRQE#/GPIO2
G42
PIRQF#/GPIO3
G40
PIRQG#/GPIO4
C42
PIRQH#/GPIO5
D44
USBP0N C24
USBP0P A24
USBP1N C25
USBP1P B25
USBP2N C26
USBP2P A26
USBP3N K28
USBP3P H28
USBP4N E28
USBP4P D28
USBP5N C28
USBP5P A28
USBP6N C29
USBP6P B29
USBP7N N28
USBP7P M28
USBP8N L30
USBP8P K30
USBP9N G30
USBP9P E30
USBP10N C30
USBP10P A30
USBP11N L32
USBP11P K32
USBP12N G32
USBP12P E32
USBP13N C32
USBP13P A32
PME#
K10
CLKOUT_PCI0
H49
CLKOUT_PCI1
H43
CLKOUT_PCI2
J48
USBRBIAS# C33
USBRBIAS B33
OC0#/GPIO59 A14
OC1#/GPIO40 K20
OC2#/GPIO41 B17
OC3#/GPIO42 C16
OC4#/GPIO43 L16
OC5#/GPIO9 A16
OC6#/GPIO10 D14
OC7#/GPIO14 C14
CLKOUT_PCI4
H40 CLKOUT_PCI3
K42
PLTRST#
C6
TP1
BG26
TP2
BJ26
TP3
BH25
TP6
AH38
TP7
AH37
TP8
AK43
TP9
AK45
TP16
Y13
TP17
K24
TP18
L24
TP19
AB46
TP20
AB45
TP21
B21
TP22
M20
TP23
AY16
USB3RN1
BE28
USB3RN2
BC30
USB3RN3
BE32
USB3RN4
BJ32
USB3RP1
BC28
USB3RP2
BE30
USB3RP3
BF32
USB3RP4
BG32
USB3TN1
AV26
USB3TN2
BB26
USB3TN3
AU28
USB3TN4
AY30
USB3TP1
AU26
USB3TP2
AY26
USB3TP3
AV28
USB3TP4
AW30
TP4
BJ16
TP5
BG16
TP15
AM5 TP14
AM4 TP13
AH12 TP12
H3 TP11
N30 TP10
C18
TP24
BG46
RSVD
PCI
USB
5 OF 10
PCH1E
PANTHER-GP-NF
RSVD
PCI
USB
5 OF 10
PCH1E
PANTHER-GP-NF
12
C1801
SC220P50V2KX-3GP
DY
C1801
SC220P50V2KX-3GP
DY
1 2
R1815
10KR2F-2-GP
R1815
10KR2F-2-GP
1 2
R1806 22R2J-2-GPR1806 22R2J-2-GP
1 2
R1803
1KR2J-1-GP
DY
R1803
1KR2J-1-GP
DY
1 2
R1802
1KR2J-1-GP
DY
R1802
1KR2J-1-GP
DY
1
TP1817TP1817
1 2
R1805 22R2J-2-GPR1805 22R2J-2-GP
1
TP1812TP1812
1 2
R1810
10KR2J-L-GP
R1810
10KR2J-L-GP
1 2
R1817
8K2R2J-3-GP
DY
R1817
8K2R2J-3-GP
DY
1 2
R1804 22R2J-2-GPR1804 22R2J-2-GP
1
2
3
4
5 6
7
8
9
10
RN1802
SRN8K2J-2-GP-U
RN1802
SRN8K2J-2-GP-U

A
A
B
B
C
C
D
D
E
E
4 4
3 3
2 2
1 1
BATLOW#
PM_CLKRUN#
PM_PWRBTN#
SUS_PWR_ACK
DSW ODVREN
PM_SUS_STAT#
SUS_CLK
DSW ODVREN PM_RSMRST#
PCH_DPW ROK
PM_RI#
PM_PWRBTN#
RBIAS_CPY
SUSACK#SUS_PWR_ACK
PWROK
DMI_COMP_R
PWROK
SYS_PWROK
PCIE_WAKE#
PM_RI#
AC_PRESENT
PM_RSMRST#
BATLOW#
SYS_RESET#
PM_RSMRST#
3V_5V_POK_#
DMI_RXN0
DMI_RXN1
DMI_RXN2
DMI_RXP1
DMI_RXP2
DMI_RXP0
DMI_TXN1
DMI_TXN0
DMI_TXN3
DMI_TXN2
DMI_TXP1
DMI_TXP0
DMI_TXP3
DMI_TXP2
FDI_TXN0
FDI_TXN1
FDI_TXN2
FDI_TXN3
FDI_TXN4
FDI_TXN5
FDI_TXN6
FDI_TXP3
FDI_TXP0
FDI_TXP5
FDI_TXP4
FDI_TXP6
FDI_TXP1
FDI_TXP2
PM_RSMRST#
DMI_RXN3
DMI_RXP3
FDI_TXP7
FDI_TXN7
PM_SLP_LAN#
PM_SLP_SUS#
PM_SLP_S5#
SUS_PWR_ACK
SYS_RESET#
MEPWROK_C
RTC_AUX_S5
3D3V_S5
3D3V_S0
RTC_AUX_S5
1D05V_VTT
3D3V_AUX_S5
3D3V_S0
H_PM_SYNC 5
PM_CLKRUN# 27,77
DMI_RXN[3:0]4
DMI_RXP[3:0]4
DMI_TXN[3:0]4
DMI_TXP[3:0]4
XDP_DBRESET#5
SYS_PWROK36
S0_PWR_GOOD27
PM_PWRBTN#27,97
AC_PRESENT27
PM_DRAM_PW RGD37
FDI_TXN[7:0] 4
FDI_TXP[7:0] 4
FDI_INT 4
FDI_FSYNC0 4
FDI_FSYNC1 4
FDI_LSYNC0 4
FDI_LSYNC1 4
PCH_SUSCLK_KBC 27
PM_SLP_S3# 27,36,37,47
PM_SLP_S4# 27,46,97
PCIE_WAKE# 31,65
RSMRST#_KBC 27
3V_5V_POK 41
SUS_PWR_ACK27
PM_SLP_A# 27,45
MEPWROK45
D85V_PWRGD42,48
Title
Size Document Number Rev
Date: Sheet of
Wistron Corporation
21F, 88, Sec.1, Hsin Tai W u Rd., Hsichih,
Taipei Hsien 221, Taiwan, R.O.C.
LA480s
SA
PCH : DMI/FDI/PM
A2
19 103Tuesday, March 06, 2012
<Core Design>
Title
Size Document Number Rev
Date: Sheet of
Wistron Corporation
21F, 88, Sec.1, Hsin Tai W u Rd., Hsichih,
Taipei Hsien 221, Taiwan, R.O.C.
LA480s
SA
PCH : DMI/FDI/PM
A2
19 103Tuesday, March 06, 2012
<Core Design>
Title
Size Document Number Rev
Date: Sheet of
Wistron Corporation
21F, 88, Sec.1, Hsin Tai W u Rd., Hsichih,
Taipei Hsien 221, Taiwan, R.O.C.
LA480s
SA
PCH : DMI/FDI/PM
A2
19 103Tuesday, March 06, 2012
<Core Design>
SSID = PCH
1 2
R1930 0R2J-2-GP
SBA
R1930 0R2J-2-GP
SBA
1 2
R1905
10KR2J-3-GP
DY
R1905
10KR2J-3-GP
DY
12
R1909 10KR2J-3-GPR1909 10KR2J-3-GP
1 2
R1923 0R2J-2-GP
DY
R1923 0R2J-2-GP
DY
1
2
34
5
6
Q1901
DMN66D0LDW-7-GP
Q1901
DMN66D0LDW-7-GP
1 2
R1992
0R2-PT5-LILY-GP
R1992
0R2-PT5-LILY-GP
1 2
R1920
0R2-PT5-LILY-GP
R1920
0R2-PT5-LILY-GP
1 2
R1921
1KR2J-1-GP
R1921
1KR2J-1-GP
1
TP1902TP1902
12
R1925 100KR2J-1-GPR1925 100KR2J-1-GP
12
R1922 10KR2J-3-GP
DY
R1922 10KR2J-3-GP
DY
1
2
3
45
6
7
8
RN1901
SRN10KJ-6-GP
RN1901
SRN10KJ-6-GP
12
R1908
10KR2J-3-GP
R1908
10KR2J-3-GP
1 2
R1901
49D9R2F-GP
R1901
49D9R2F-GP
1 2
R1911
10KR2J-3-GP
DY
R1911
10KR2J-3-GP
DY
1 2
R1927 0R2J-2-GP
NonSBA
R1927 0R2J-2-GP
NonSBA
1 2
R1918 330KR2J-L1-GP
DY
R1918 330KR2J-L1-GP
DY
1
TP1901TP1901
1 2
R1904 100KR2J-1-GPR1904 100KR2J-1-GP
1 2
R1916
0R2-PT5-LILY-GP
R1916
0R2-PT5-LILY-GP
1 2
R1919 8K2R2J-3-GPR1919 8K2R2J-3-GP
1 2
R1926 10KR2J-3-GP
DY
R1926 10KR2J-3-GP
DY
1 2
R1917 330KR2J-L1-GPR1917 330KR2J-L1-GP
1 2
R1924
10KR2J-3-GP
R1924
10KR2J-3-GP
1 2
R1913
0R2-PT5-LILY-GP
R1913
0R2-PT5-LILY-GP
DMI0RXN
BC24
DMI1RXN
BE20
DMI2RXN
BG18
DMI3RXN
BG20
DMI0RXP
BE24
DMI1RXP
BC20
DMI2RXP
BJ18
DMI3RXP
BJ20
DMI0TXN
AW24
DMI1TXN
AW20
DMI2TXN
BB18
DMI3TXN
AV18
DMI0TXP
AY24
DMI1TXP
AY20
DMI2TXP
AY18
DMI3TXP
AU18
DMI_ZCOMP
BJ24
DMI_IRCOMP
BG25
FDI_RXN0 BJ14
FDI_RXN1 AY14
FDI_RXN2 BE14
FDI_RXN3 BH13
FDI_RXN4 BC12
FDI_RXN5 BJ12
FDI_RXN6 BG10
FDI_RXN7 BG9
FDI_RXP0 BG14
FDI_RXP1 BB14
FDI_RXP2 BF14
FDI_RXP3 BG13
FDI_RXP4 BE12
FDI_RXP5 BG12
FDI_RXP6 BJ10
FDI_RXP7 BH9
FDI_FSYNC0 AV12
FDI_FSYNC1 BC10
FDI_LSYNC0 AV14
FDI_LSYNC1 BB10
FDI_INT AW16
PMSYNCH AP14
SLP_SUS# G16
SLP_S3# F4
SLP_S4# H4
SLP_S5#/GPIO63 D10
SYS_RESET#
K3
SYS_PWROK
P12
PWRBTN#
E20
RI#
A10
WAKE# B9
SUS_STAT#/GPIO61 G8
SUSCLK/GPIO62 N14
ACPRESENT/GPIO31
H20
BATLOW#/GPIO72
E10
PWROK
L22
CLKRUN#/GPIO32 N3
SUSWARN#/SUSPWRDNACK/GPIO30
K16
RSMRST#
C21
DRAMPWROK
B13
SLP_LAN#/GPIO29 K14
APWROK
L10
DPWROK E22
DMI2RBIAS
BH21
SLP_A# G10
DSWVRMEN A18
SUSACK#
C12
DMI
FDI
System Power Management
3 OF 10
PCH1C
PANTHER-GP-NF
DMI
FDI
System Power Management
3 OF 10
PCH1C
PANTHER-GP-NF
1 2
R1914
0R2-PT5-LILY-GP
R1914
0R2-PT5-LILY-GP
1
TP1905TP1905
1
TP1904TP1904
1 2
R1902
750R2F-GP
R1902
750R2F-GP
1 2
R1915
0R2-PT5-LILY-GP
R1915
0R2-PT5-LILY-GP

A
A
B
B
C
C
D
D
E
E
4 4
3 3
2 2
1 1
CLK_BUF_EXP_N
CLK_BUF_EXP_P
PCIE_CLK_RQ0#
DGPU_PRSNT#
SBA_SUPPORT#
JTAG_TCK
CLK_BUF_DOT96_N
CLK_BUF_DOT96_P
XTAL25_IN
PCIE_CLK_RQ6#
CLK_BUF_EXP_N
CLK_BUF_EXP_P
SMB_CLK
XTAL25_OUT
CLK_BUF_CKSSCD_P
XTAL25_IN
XTAL25_OUT
CLK_PCI_FB
EC_SW I#
PCH_GPIO74
EC_SW I#
PCIE_CLK_RQ5#
PEG_B_CLKRQ#
PCIE_CLK_CR_REQ#
DRAMRST_CNTRL_PCH
PCIE_CLK_RQ6#
PEG_B_CLKRQ#
CLK_27M_VGA_R
PCIE_CLK_XDP_P
PCIE_CLK_XDP_N
CLK_BUF_REF14
SML1_CLK
PEG_CLKREQ#_R
SML1_DATA
PCH_GPIO74
DRAMRST_CNTRL_PCH
SMB_DATA
XCLK_RCOMP
CLK_BUF_REF14
SML0_DATA
SML0_CLK
CL_CLK
CL_DATA
CL_RST#
SMB_DATA
SML0_CLK
PCIE_TXP4_C
PCIE_TXN4_C
SML1_DATA
SML1_CLK
CLK_BUF_DOT96_P
CLK_BUF_DOT96_N
CLK_BUF_CKSSCD_N
SMB_CLK
PEG_CLKREQ#_R
SML0_DATA
CLK_PCIE_NEW _REQ#
SMB_CLK
SMB_DATA
CLK_BUF_CPYCLK_N
CLK_BUF_CPYCLK_P
CLK_BUF_CKSSCD_N
CLK_BUF_CKSSCD_P
DGPU_PRSNT#
PCIE_CLK_LAN_REQ#
CLK_DP_N
CLK_DP_P
PCIE_CLK_RQ4#
PCIE_TXN2_C
PCIE_TXP2_C
PCIE_CLK_RQ5#
PCIE_CLK_LAN_REQ#
PCIE_CLK_WLAN_REQ#
PCIE_CLK_RQ0#
CLK_PCH_SRC1_P
CLK_PCH_SRC1_N
CLK_PCH_SRC3_P
CLK_PCH_SRC3_N
PCIE_CLK_WLAN_REQ#
PCIE_CLK_RQ4#
CLK_PCIE_NEW _REQ#
PCIE_CLK_WLAN_REQ#PCIE_CLK_LAN_REQ#
PCIE_TXN3_C
PCIE_TXP3_C
CLK_PCH_SRC2_P
CLK_PCH_SRC2_N
PCIE_CLK_CR_REQ#
CLK_PCH_48M_L
3D3V_S0
3D3V_S5
3D3V_S0 3D3V_S0
3D3V_S5
3D3V_S0
3D3V_S5
+VCCDIFFCLKN
PCH_SMBDATA 14,15,65,66,69
PCH_SMBCLK 14,15,65,66,69
SML1_DATA 27,62
SML1_CLK 27,62
PCIE_TXN265 PCIE_TXP265
PCIE_RXN265 PCIE_RXP265
DRAMRST_CNTRL_PCH 12,37
CLK_PCIE_VGA# 83
CLK_PCIE_VGA 83
CLK_EXP_N 5
CLK_EXP_P 5
SBA_SUPPORT# 22
PEG_CLKREQ# 83
CLK_PCI_FB 18
CLK_PCIE_WLAN#65 CLK_PCIE_WLAN65
CLK_PCIE_LAN#31 CLK_PCIE_LAN31
PCIE_CLK_WLAN_REQ#65
PCIE_CLK_LAN_REQ#31
PCIE_TXN431 PCIE_TXP431
PCIE_RXN431 PCIE_RXP431
SMB_CLK 80
SMB_DATA 80
PCIE_TXN332 PCIE_TXP332
PCIE_RXN332 PCIE_RXP332
PCIE_CLK_CR_REQ#32
CLK_PCIE_CR#32 CLK_PCIE_CR32
Title
Size Document Number Rev
Date: Sheet of
Wistron Corporation
21F, 88, Sec.1, Hsin Tai W u Rd., Hsichih,
Taipei Hsien 221, Taiwan, R.O.C.
LA480s
SA
PCH : PCIE/SMBUS/CLK
A2
20 103Tuesday, March 06, 2012
<Core Design>
Title
Size Document Number Rev
Date: Sheet of
Wistron Corporation
21F, 88, Sec.1, Hsin Tai W u Rd., Hsichih,
Taipei Hsien 221, Taiwan, R.O.C.
LA480s
SA
PCH : PCIE/SMBUS/CLK
A2
20 103Tuesday, March 06, 2012
<Core Design>
Title
Size Document Number Rev
Date: Sheet of
Wistron Corporation
21F, 88, Sec.1, Hsin Tai W u Rd., Hsichih,
Taipei Hsien 221, Taiwan, R.O.C.
LA480s
SA
PCH : PCIE/SMBUS/CLK
A2
20 103Tuesday, March 06, 2012
<Core Design>
LAN CLK
SSID = PCH
WLAN CLK
Card Reader
WWAN
WLAN
LAN
Card Reader CLK
1
2 3
4
RN2009 SRN0J-6-GPRN2009 SRN0J-6-GP
1 2
C2016 SCD1U10V2KX-5GPC2016 SCD1U10V2KX-5GP
12
C2008
SC15P50V2JN-2-GP
C2008
SC15P50V2JN-2-GP
1
2 3
4
RN2012 SRN0J-6-GPRN2012 SRN0J-6-GP
12
R2013
10KR2J-3-GP
UMA
R2013
10KR2J-3-GP
UMA
41
2 3
X2001
XTAL-25MHZ-155-GP
X2001
XTAL-25MHZ-155-GP
PERN1
BG34
PERP1
BJ34
PERN2
BE34
PERP2
BF34
PERN3
BG36
PERP3
BJ36
PERN4
BF36
PERP4
BE36
PERN5
BG37
PERP5
BH37
PERN6
BJ38
PERP6
BG38
PERN7
BG40
PERP7
BJ40
PERN8
BE38
PERP8
BC38
PETN1
AV32
PETP1
AU32
PETN2
BB32
PETP2
AY32
PETN3
AV34
PETP3
AU34
PETN4
AY34
PETP4
BB34
PETN5
AY36
PETP5
BB36
PETN6
AU36
PETP6
AV36
PETN7
AY40
PETP7
BB40
PETN8
AW38
PETP8
AY38
CLKOUT_PCIE0N
Y40
CLKOUT_PCIE0P
Y39
CLKOUT_PCIE1N
AB49
CLKOUT_PCIE1P
AB47
CLKOUT_PCIE2N
AA48
CLKOUT_PCIE2P
AA47
CLKOUT_PCIE3N
Y37
CLKOUT_PCIE3P
Y36
CLKOUT_PCIE4N
Y43
CLKOUT_PCIE4P
Y45
CLKOUT_PCIE5N
V45
CLKOUT_PCIE5P
V46
CLKIN_GND1_N BJ30
CLKIN_GND1_P BG30
CLKIN_DMI_N BF18
CLKIN_DMI_P BE18
CLKIN_DOT_96N G24
CLKIN_DOT_96P E24
CLKIN_SATA_N AK7
CLKIN_SATA_P AK5
XTAL25_IN V47
XTAL25_OUT V49
REFCLK14IN K45
CLKIN_PCILOOPBACK H45
CLKOUT_PEG_A_N AB37
CLKOUT_PEG_A_P AB38
PEG_A_CLKRQ#/GPIO47 M10
PCIECLKRQ0#/GPIO73
J2
PCIECLKRQ1#/GPIO18
M1
PCIECLKRQ2#/GPIO20
V10
PCIECLKRQ3#/GPIO25
A8
PCIECLKRQ4#/GPIO26
L12
PCIECLKRQ5#/GPIO44
L14
CLKOUTFLEX0/GPIO64 K43
CLKOUTFLEX1/GPIO65 F47
CLKOUTFLEX2/GPIO66 H47
CLKOUTFLEX3/GPIO67 K49
CLKOUT_DMI_N AV22
CLKOUT_DMI_P AU22
PEG_B_CLKRQ#/GPIO56
E6
CLKOUT_PEG_B_P
AB40 CLKOUT_PEG_B_N
AB42
XCLK_RCOMP Y47
CLKOUT_DP_P AM13
CLKOUT_DP_N AM12
CLKOUT_PCIE6N
V40
CLKOUT_PCIE6P
V42
PCIECLKRQ7#/GPIO46
K12
CLKOUT_PCIE7N
V38
CLKOUT_PCIE7P
V37
CLKOUT_ITPXDP_N
AK14
CLKOUT_ITPXDP_P
AK13
SMBALERT#/GPIO11 E12
SMBCLK H14
SMBDATA C9
SML0ALERT#/GPIO60 A12
SML0CLK C8
SML0DATA G12
SML1ALERT#/PCHHOT#/GPIO74 C13
SML1CLK/GPIO58 E14
SML1DATA/GPIO75 M16
CL_CLK1 M7
CL_DATA1 T11
CL_RST1# P10
PCIECLKRQ6#/GPIO45
T13
PCI-E*
CLOCKS
FLEX CLOCKS
SMBUSController
Link
2 OF 10
PCH1B
PANTHER-GP-NF
PCI-E*
CLOCKS
FLEX CLOCKS
SMBUSController
Link
2 OF 10
PCH1B
PANTHER-GP-NF
1
2 3
4
RN2016 SRN0J-6-GPRN2016 SRN0J-6-GP
1 2
C2015 SCD1U10V2KX-5GPC2015 SCD1U10V2KX-5GP
12
R2004
10KR2J-3-GP
R2004
10KR2J-3-GP
1
TP2008TP2008
1 2
R2006
1M1R2J-GP
R2006
1M1R2J-GP
12
R2011
10KR2J-3-GP
OPS
R2011
10KR2J-3-GP
OPS
1
TP2010TP2010
1 2
R2007
90D9R2F-1-GP
R2007
90D9R2F-1-GP
1
TP2007TP2007
1 2
R2003
0R2-PT5-LILY-GP
R2003
0R2-PT5-LILY-GP
1
TP2011TP2011
1 2
C2006 SCD1U10V2KX-5GPC2006 SCD1U10V2KX-5GP
1
2
3
4 5
6
7
8
RN2002
SRN10KJ-6-GP
RN2002
SRN10KJ-6-GP
12
R2005
10KR2J-3-GP
DY
R2005
10KR2J-3-GP
DY
1
TP2001TP2001
1
2 3
4
RN2018
SRN10KJ-5-GP
RN2018
SRN10KJ-5-GP
1
TP2004TP2004
12
EC2002
SCD1U16V2KX-L-GP
DY
EC2002
SCD1U16V2KX-L-GP
DY
1
TP2003TP2003
1 2
C2003 SCD1U10V2KX-5GPC2003 SCD1U10V2KX-5GP
1
2 3
4
RN2005
SRN2K2J-1-GP
RN2005
SRN2K2J-1-GP
1
2 3
4
RN2006
SRN10KJ-5-GP
RN2006
SRN10KJ-5-GP
1 2
C2005 SCD1U10V2KX-5GPC2005 SCD1U10V2KX-5GP
1
TP2002TP2002
12
R2010
10KR2J-3-GP
SBA
R2010
10KR2J-3-GP
SBA
1 2
R2009
1KR2J-1-GP
R2009
1KR2J-1-GP
1 2
C2004 SCD1U10V2KX-5GPC2004 SCD1U10V2KX-5GP
12
R2012
10KR2J-3-GP
NonSBA
R2012
10KR2J-3-GP
NonSBA
1
2 3
4
RN2019 SRN10KJ-5-GPRN2019 SRN10KJ-5-GP
12
EC2001
SCD1U16V2KX-L-GP
DY
EC2001
SCD1U16V2KX-L-GP
DY
1
TP2005TP2005
1
TP2006TP2006
1
2 3
4
RN2020 SRN10KJ-5-GPRN2020 SRN10KJ-5-GP
1
23
4
RN2003
SRN2K2J-1-GP
RN2003
SRN2K2J-1-GP
1
23
4
RN2004
SRN2K2J-1-GP
RN2004
SRN2K2J-1-GP
1
2 3
4
RN2008
SRN10KJ-5-GP
RN2008
SRN10KJ-5-GP
1
2 3
4
RN2021 SRN10KJ-5-GPRN2021 SRN10KJ-5-GP
1
2
34
5
6
Q2001
DMN66D0LDW-7-GP
Q2001
DMN66D0LDW-7-GP
1 2
R2008
10KR2J-3-GP
R2008
10KR2J-3-GP
1
2
3
4 5
6
7
8
RN2001
SRN10KJ-6-GP
RN2001
SRN10KJ-6-GP
12
C2007
SC15P50V2JN-2-GP
C2007
SC15P50V2JN-2-GP
1
2 3
4
RN2007
SRN2K2J-1-GP
RN2007
SRN2K2J-1-GP

A
A
B
B
C
C
D
D
E
E
4 4
3 3
2 2
1 1
HDA_SYNC
PCH_SPI_CLK
PCH_SPI_SI
PCH_SPI_CS0#
SPI_CS0#_RHDA_CODEC_BITCLK
HDA_SPKR
PCH_GPIO33
HDA_SDOUT
PCH_JTAG_TMS
HDA_BITCLK
HDA_RST#
HDA_SYNC
PCH_JTAG_TDI
SATA_LED#
LPC_AD0_TPM
LPC_AD1_TPM
LPC_AD2_TPM
LPC_AD3_TPM
PCH_JTAG_TDO
HDA_RST#
HDA_SDOUT
HDA_BITCLK
RBIAS_SATA3
SATA_COMP
HDA_SDOUT
PCH_JTAG_TCK_BUF
RTC_X2
SM_INTRUDER#
RTC_X2
RTC_X1
SRTC_RST#
PCH_INTVRMEN
RTC_X1
RTC_RST#
SATA3_COMP
HDA_CODEC_SDOUT
LPC_AD3
LPC_FRAME#_L
INT_SERIRQ
PCH_JTAG_TCK_BUF
PCH_GPIO21
HDA_SYNC
LPC_AD0
LPC_AD1
LPC_AD2
SATA_LED#
HDA_SYNCHDA_CODEC_SYNC HDA_CODEC_SYNC_L
APS_LED
PCH_SPI_CLK
APS_LED
PCH_SPI_CS1#
PCH_GPIO21
PCH_GPIO13
PCH_GPIO13
RTC_AUX_S5
RTC_AUX_S5
1D05V_VTT
3D3V_S0
1D05V_VTT
3D3V_S0
+3VS_+1.5VS_HDA_IO
+3VS_+1.5VS_HDA_IO
5V_S0
3D3V_S0
LPC_AD[0..3] 27,65,71,77
HDA_CODEC_SDOUT82
HDA_CODEC_SYNC82
HDA_CODEC_RST#82 HDA_CODEC_BITCLK82
HDA_SPKR82
ME_UNLOCK27
SPI_CLK_R27,60
SPI_CS0#_R27,60
HDA_SDIN082
SPI_SO_R27,60
LPC_FRAME# 27,65,71,77
INT_SERIRQ 27,77
SATA_TXN0 66
SATA_TXP0 66
SATA_RXP0 66
SATA_RXN0 66
SATA_LED# 68
BBS_BIT0 18
SPI_SI_R27,60
SATA_TXN1 56
SATA_TXP1 56
SATA_RXP1 56
SATA_RXN1 56
APS_LED 68
SPI_CS1#_R27,60
S_GPIO22
Title
Size Document Number Rev
Date: Sheet of
Wistron Corporation
21F, 88, Sec.1, Hsin Tai W u Rd., Hsichih,
Taipei Hsien 221, Taiwan, R.O.C.
LA480s
SA
PCH : HDA/JTAG/SATA
A2
21 103Tuesday, March 06, 2012
<Core Design>
Title
Size Document Number Rev
Date: Sheet of
Wistron Corporation
21F, 88, Sec.1, Hsin Tai W u Rd., Hsichih,
Taipei Hsien 221, Taiwan, R.O.C.
LA480s
SA
PCH : HDA/JTAG/SATA
A2
21 103Tuesday, March 06, 2012
<Core Design>
Title
Size Document Number Rev
Date: Sheet of
Wistron Corporation
21F, 88, Sec.1, Hsin Tai W u Rd., Hsichih,
Taipei Hsien 221, Taiwan, R.O.C.
LA480s
SA
PCH : HDA/JTAG/SATA
A2
21 103Tuesday, March 06, 2012
<Core Design>
HDD1
SSID = PCH
m-SATA
1 2
R2117 33R2J-2-GP
SBA
R2117 33R2J-2-GP
SBA
1 2
R2103 1KR2J-1-GPR2103 1KR2J-1-GP
1 2
EC2102
SC4D7P50V2CN-1GP
DY
EC2102
SC4D7P50V2CN-1GP
DY
1 2
R2102 1KR2J-1-GP
DY
R2102 1KR2J-1-GP
DY
1 2
R2134 51R2J-2-GPR2134 51R2J-2-GP
1 2
R2118 22R2F-1-GPR2118 22R2F-1-GP
1
2 3
4
RN2104
SRN20KJ-GP-U
RN2104
SRN20KJ-GP-U
1 2
R2115 33R2J-2-GPR2115 33R2J-2-GP
12
C2103
SC1U6D3V2KX-GP
C2103
SC1U6D3V2KX-GP
1 2
EC2103
SC4D7P50V2CN-1GP
DY
EC2103
SC4D7P50V2CN-1GP
DY
1 2
R2108 33R2J-2-GPR2108 33R2J-2-GP
12
R212333R2J-2-GP R212333R2J-2-GP
1 2
R2113 49D9R2F-GPR2113 49D9R2F-GP
1 2
X2101
XTAL-32D768KHZ-15-GP
X2101
XTAL-32D768KHZ-15-GP
12
R2124
33R2J-2-GP
R2124
33R2J-2-GP
12
C2104
SC1U6D3V2KX-GP
C2104
SC1U6D3V2KX-GP
1
2
3
4 5
6
7
8
RN2103
SRN10KJ-6-GP
RN2103
SRN10KJ-6-GP
1
TP2105TP2105
1 2
R2119 22R2F-1-GPR2119 22R2F-1-GP
1 2
R2112 37D4R2F-GPR2112 37D4R2F-GP
21
G2101
GAP-OPEN
G2101
GAP-OPEN
1 2
R2116 33R2J-2-GPR2116 33R2J-2-GP
12
C2101
SC10P50V2JN-4GP
C2101
SC10P50V2JN-4GP
12
EC2104
SCD1U16V2KX-L-GP
DY
EC2104
SCD1U16V2KX-L-GP
DY
1 2
R2129
10KR2J-3-GP
DY
R2129
10KR2J-3-GP
DY
1 2
R2106 1KR2J-1-GP
DY
R2106 1KR2J-1-GP
DY
12
R2104 1M1R2J-GPR2104 1M1R2J-GP
1 2
R2105 330KR2F-L-GPR2105 330KR2F-L-GP
G
DS
Q2101
2N7002BK-GP
Q2101
2N7002BK-GP
1 2
EC2101
SC4D7P50V2CN-1GP
DY
EC2101
SC4D7P50V2CN-1GP
DY
1 2
R2121 22R2F-1-GPR2121 22R2F-1-GP
1 2
R2114 750R2F-GPR2114 750R2F-GP
1
TP2104TP2104
1 2
R2107 1KR2J-1-GPR2107 1KR2J-1-GP
RTCX1
A20
RTCX2
C20
INTVRMEN
C17
INTRUDER#
K22
HDA_BCLK
N34
HDA_SYNC
L34
HDA_RST#
K34
HDA_SDIN0
E34
HDA_SDIN1
G34
HDA_SDIN2
C34
HDA_SDO
A36
SATALED# P3
FWH0/LAD0 C38
FWH1/LAD1 A38
FWH2/LAD2 B37
FWH3/LAD3 C37
LDRQ1#/GPIO23 K36
FWH4/LFRAME# D36
LDRQ0# E36
RTCRST#
D20
HDA_SDIN3
A34
HDA_DOCK_EN#/GPIO33
C36
HDA_DOCK_RST#/GPIO13
N32
SRTCRST#
G22
SATA0RXN AM3
SATA0RXP AM1
SATA0TXN AP7
SATA0TXP AP5
SATA1RXN AM10
SATA1RXP AM8
SATA1TXN AP11
SATA1TXP AP10
SATA2RXN AD7
SATA2RXP AD5
SATA2TXN AH5
SATA2TXP AH4
SATA3RXN AB8
SATA3RXP AB10
SATA3TXN AF3
SATA3TXP AF1
SATA4RXN Y7
SATA4RXP Y5
SATA4TXN AD3
SATA4TXP AD1
SATA5RXN Y3
SATA5RXP Y1
SATA5TXN AB3
SATA5TXP AB1
SATAICOMPI Y10
SPI_CLK
T3
SPI_CS0#
Y14
SPI_CS1#
T1
SPI_MOSI
V4
SPI_MISO
U3
SATA0GP/GPIO21 V14
SATA1GP/GPIO19 P1
JTAG_TCK
J3
JTAG_TMS
H7
JTAG_TDI
K5
JTAG_TDO
H1
SERIRQ V5
SPKR
T10
SATAICOMPO Y11
SATA3COMPI AB13
SATA3RCOMPO AB12
SATA3RBIAS AH1
RTCIHDA
SATA
LPC
SPI JTAG
SATA 6G
1 OF 10
PCH1A
PANTHER-GP-NF
RTCIHDA
SATA
LPC
SPI JTAG
SATA 6G
1 OF 10
PCH1A
PANTHER-GP-NF
1 2
R2125
8K2R2F-1-GP
R2125
8K2R2F-1-GP
1
TP2102TP2102
1 2
R2109 33R2J-2-GPR2109 33R2J-2-GP
1 2
R2110 33R2J-2-GPR2110 33R2J-2-GP
12
R2127
1MR2F-GP
R2127
1MR2F-GP
1
TP2103TP2103
1 2
R2128
10KR2J-3-GP
DY
R2128
10KR2J-3-GP
DY
1 2
R2111 22R2F-1-GPR2111 22R2F-1-GP
12
R212233R2J-2-GP
DY
R212233R2J-2-GP
DY
12
C2102
SC10P50V2JN-4GP
C2102
SC10P50V2JN-4GP
1 2
R2120 22R2F-1-GPR2120 22R2F-1-GP
1 2
R2101 10MR2J-L-GPR2101 10MR2J-L-GP

A
A
B
B
C
C
D
D
E
E
4 4
3 3
2 2
1 1
TS_VSS
GPIO38
PCH_NCTF_2
PCH_NCTF_4
PCH_NCTF_3
PCH_NCTF_1
DGPU_PWROK_C
PCH_GPIO48
PCH_GPIO15
H_RCIN#
H_A20GATE
GPIO0
PCH_GPIO22
EC_SMI#
DGPU_HPD_INTR#
EC_SCI#
ICC_EN#
PLL_ODVR_EN
DMI_OVRVLTG
FDI_OVRVLTG
ICC_EN#
PCH_THERMTRIP_R
INIT3_3V#
FDI_OVRVLTG
H_PECI_R
PLL_ODVR_EN
EC_SMI#
DGPU_HPD_INTR#
PCH_TEMP_ALERT#
PCH_GPIO48
EC_SCI#
PCH_TEMP_ALERT#
PCH_GPIO15
PCH_GPIO16
DMI_OVRVLTG
NV_CLE
NV_CLE
GFX_CRB_DET
GFX_CRB_DET
PCH_GPIO24
PCH_GPIO24
PCH_GPIO22
PLL_ODVR_EN
PCH_GPIO27
PCH_GPIO35
GPIO38
PCH_GPIO27
PCH_GPIO16
PCH_NCTF_27
PCH_NCTF_8
PCH_NCTF_15
PCH_NCTF_18
PCH_NCTF_16
PCH_NCTF_17
3D3V_S0
3D3V_S0
3D3V_S5
3D3V_S0
3D3V_S0
1D8V_S0
3D3V_S0
H_PECI 5,27
S_GPIO21
DGPU_PWROK92,93
EC_SCI#27
SBA_SUPPORT# 20
H_CPUPW RGD 5,97
H_SNB_IVB# 5
H_A20GATE 27
H_THERMTRIP# 5,36
H_RCIN# 27
-BT_DET63
-DTPM_PRESENCE77
RTC_DET#60
Title
Size Document Number Rev
Date: Sheet of
Wistron Corporation
21F, 88, Sec.1, Hsin Tai W u Rd., Hsichih,
Taipei Hsien 221, Taiwan, R.O.C.
LA480s
SA
PCH : GPIO/NTCF/MISC
A2
22 103Tuesday, March 06, 2012
<Core Design>
Title
Size Document Number Rev
Date: Sheet of
Wistron Corporation
21F, 88, Sec.1, Hsin Tai W u Rd., Hsichih,
Taipei Hsien 221, Taiwan, R.O.C.
LA480s
SA
PCH : GPIO/NTCF/MISC
A2
22 103Tuesday, March 06, 2012
<Core Design>
Title
Size Document Number Rev
Date: Sheet of
Wistron Corporation
21F, 88, Sec.1, Hsin Tai W u Rd., Hsichih,
Taipei Hsien 221, Taiwan, R.O.C.
LA480s
SA
PCH : GPIO/NTCF/MISC
A2
22 103Tuesday, March 06, 2012
<Core Design>
1 2
R2218
100R2J-2-GP
R2218
100R2J-2-GP
1 2
R2223
0R2-PT5-LILY-GP
R2223
0R2-PT5-LILY-GP
1 2
R2203 0R2J-2-GP
DY
R2203 0R2J-2-GP
DY
1
2 3
4
RN2203
SRN10KJ-5-GP
RN2203
SRN10KJ-5-GP
1 2
R2222 10KR2J-3-GPR2222 10KR2J-3-GP
1
TP2210TP2210
1
TP2216TP2216
1
TP2209TP2209
12
R2210
10KR2J-3-GP
R2210
10KR2J-3-GP
1 2
R2219
0R0402-PAD-1-GP
R2219
0R0402-PAD-1-GP
12
R2208
10KR2J-3-GP
R2208
10KR2J-3-GP
1 2
R2204
390R2J-1-GP
R2204
390R2J-1-GP
1
TP2215TP2215
12
R1808
2K2R2J-2-GP
R1808
2K2R2J-2-GP
GPIO27
E16
GPIO28
P8
GPIO24
E8
GPIO57
D6
LAN_PHY_PWR_CTRL/GPIO12
C4
VSS_NCTF_1#A4
A4
VSS_NCTF_2#A44
A44
VSS_NCTF_3#A45
A45
VSS_NCTF_4#A46
A46
VSS_NCTF_5#A5
A5
VSS_NCTF_6#A6
A6
VSS_NCTF_7#B3
B3
VSS_NCTF_8#B47
B47
VSS_NCTF_9#BD1
BD1
VSS_NCTF_10#BD49
BD49
VSS_NCTF_11#BE1
BE1
VSS_NCTF_12#BE49
BE49
TACH2/GPIO6
H36
TACH0/GPIO17
D40
TACH3/GPIO7
E38
SATA3GP/GPIO37
M5
SATA5GP/GPIO49/TEMP_ALERT#
V3
SCLOCK/GPIO22
T5
SLOAD/GPIO38
N2
SDATAOUT0/GPIO39
M3
SDATAOUT1/GPIO48
V13
PROCPWRGD AY11
RCIN# P5
PECI AU16
THRMTRIP# AY10
GPIO8
C10
BMBUSY#/GPIO0
T7
GPIO15
G2
TACH1/GPIO1
A42
SATA2GP/GPIO36
V8
INIT3_3V# T14
STP_PCI#/GPIO34
K1
GPIO35
K4
SATA4GP/GPIO16
U2
VSS_NCTF_32#F49 F49
A20GATE P4
TACH4/GPIO68 C40
TACH6/GPIO70 C41
TACH7/GPIO71 A40
TACH5/GPIO69 B41
VSS_NCTF_17#BH3 BH3
VSS_NCTF_18#BH47 BH47
VSS_NCTF_19#BJ4 BJ4
VSS_NCTF_20#BJ44 BJ44
VSS_NCTF_21#BJ45 BJ45
VSS_NCTF_22#BJ46 BJ46
VSS_NCTF_23#BJ5 BJ5
VSS_NCTF_24#BJ6 BJ6
VSS_NCTF_25#C2 C2
VSS_NCTF_26#C48 C48
VSS_NCTF_27#D1 D1
VSS_NCTF_28#D49 D49
VSS_NCTF_29#E1 E1
VSS_NCTF_30#E49 E49
VSS_NCTF_31#F1 F1
TS_VSS4 AK10
TS_VSS3 AH10
TS_VSS2 AK11
TS_VSS1 AH8
NC_1 P37
VSS_NCTF_13#BF1
BF1
VSS_NCTF_14#BF49
BF49
VSS_NCTF_15#BG2 BG2
VSS_NCTF_16#BG48 BG48
DF_TVS AY1
CPU/MISC
NCTF
GPIO
6 OF 10
NCTF TEST PIN:
A4,A44,A45,A46,A5,A6,B3,B47,
BD1,BD49,BE1,BE49,BF1,BF49,
BG2,BG48,BH3,BH47,BJ4,BJ44,
BJ45,BJ46,BJ5,BJ6,C2,C48,D1,
D49,E1,E49,F1,F49
PCH1F
PANTHER-GP-NF
CPU/MISC
NCTF
GPIO
6 OF 10
NCTF TEST PIN:
A4,A44,A45,A46,A5,A6,B3,B47,
BD1,BD49,BE1,BE49,BF1,BF49,
BG2,BG48,BH3,BH47,BJ4,BJ44,
BJ45,BJ46,BJ5,BJ6,C2,C48,D1,
D49,E1,E49,F1,F49
PCH1F
PANTHER-GP-NF
1 2
R2231
10KR2J-3-GP
DY
R2231
10KR2J-3-GP
DY
1 2
R1809 1KR2J-1-GPR1809 1KR2J-1-GP
12
R2205
10KR2J-3-GP
DY
R2205
10KR2J-3-GP
DY
1 2
R2230 10KR2J-3-GPR2230 10KR2J-3-GP
1
TP2201TP2201
1 2
R2220 10KR2J-3-GPR2220 10KR2J-3-GP
1
TP2214TP2214
1
TP2208TP2208
1 2
R2229 10KR2J-3-GPR2229 10KR2J-3-GP
12
R2207
10KR2J-3-GP
DY
R2207
10KR2J-3-GP
DY
12
R2206
100KR2J-1-GP
R2206
100KR2J-1-GP
1 2
R2201 1KR2J-1-GPR2201 1KR2J-1-GP
A K
D2403 CH751H-40-1-GP
DY
D2403 CH751H-40-1-GP
DY
1 2
R2212
1KR2J-1-GP
DY
R2212
1KR2J-1-GP
DY
12
R2209
10KR2J-3-GP
DY
R2209
10KR2J-3-GP
DY
1
TP2212TP2212
1 2
R2234 10KR2J-3-GP
DY
R2234 10KR2J-3-GP
DY
1
TP2217TP2217
1
TP2207TP2207
1
TP2211TP2211
1
TP2213TP2213
1 2
R2211
1KR2J-1-GP
DY
R2211
1KR2J-1-GP
DY
1
2
3
4 5
6
7
8
RN2201
SRN10KJ-6-GP
RN2201
SRN10KJ-6-GP
1 2
R2221 10KR2J-3-GPR2221 10KR2J-3-GP
1
TP2206TP2206

5
5
4
4
3
3
2
2
1
1
D D
C C
B B
A A
+1.8VS_VCCTX_LVDS
+1.05VS_VCC_DMI_CCI
+1.05VS_VCC_DMI
VCCSPI_3D3V
+VCCA_DAC_1_2
+1.05VS_VCC_DMI
+3VS_VCCA_LVDS
VCCAPLLEXP
VCCFDIPLL
+VCCA_DAC_3V
1D05V_VTT
1D05V_VTT
1D05V_VTT
1D05V_VTT
3D3V_S0
1D05V_VTT
3D3V_S0
1D8V_S0
3D3V_S5
3D3V_S0
3D3V_S0
1D8V_S0
+VCCAFDI_VRM
1D5V_S0+VCCAFDI_VRM
1D05V_VTT
5V_S0 3D3V_DAC_S0
3D3V_DAC_S0
Title
Size Document Number Rev
Date: Sheet of
Wistron Corporation
21F, 88, Sec.1, Hsin Tai Wu Rd., Hsichih,
Taipei Hsien 221, Taiwan, R.O.C.
LA480s
SB
PCH : POWER1
A3
23 103Wednesday, March 07, 2012
<Core Design>
Title
Size Document Number Rev
Date: Sheet of
Wistron Corporation
21F, 88, Sec.1, Hsin Tai Wu Rd., Hsichih,
Taipei Hsien 221, Taiwan, R.O.C.
LA480s
SB
PCH : POWER1
A3
23 103Wednesday, March 07, 2012
<Core Design>
Title
Size Document Number Rev
Date: Sheet of
Wistron Corporation
21F, 88, Sec.1, Hsin Tai Wu Rd., Hsichih,
Taipei Hsien 221, Taiwan, R.O.C.
LA480s
SB
PCH : POWER1
A3
23 103Wednesday, March 07, 2012
<Core Design>
SSID = PCH
3.3V CRT LDO
1.3A(Total current of VCCCORE)
2.925A(Total current of VCCIO)
0.266A (Totally VCC3_3 current)
0.159A(Totally current of VCCVRM)
0.042A (Totally current of VCCDMI)
0.001A
0.266A
0.16A
0.042A
0.02A
0.06A
0.001A
0.19A
0.02A
12
C2307
SCD1U10V2KX-5GP
C2307
SCD1U10V2KX-5GP
12
C2323
SC1U6D3V2KX-GP
C2323
SC1U6D3V2KX-GP
1
TP2302TP2302
1
TP2301TP2301
12
C2308
SCD1U10V2KX-5GP
C2308
SCD1U10V2KX-5GP
12
C2303
SCD1U10V2KX-5GP
C2303
SCD1U10V2KX-5GP
12
C2326
SC10U6D3V5KX-1GP
C2326
SC10U6D3V5KX-1GP
12
C2320
SC1U6D3V2KX-GP
C2320
SC1U6D3V2KX-GP
1 2
R2309
0R0402-PAD-1-GP
R2309
0R0402-PAD-1-GP
1 2
R2301 0R2J-2-GP
DY
R2301 0R2J-2-GP
DY
12
C2301
SC10U6D3V3MX-GP
C2301
SC10U6D3V3MX-GP
12
C2321
SC1U6D3V2KX-GP
C2321
SC1U6D3V2KX-GP
12
C2305
SC10U6D3V3MX-GP
C2305
SC10U6D3V3MX-GP
12
C2317
SCD01U16V2KX-L1-GP
C2317
SCD01U16V2KX-L1-GP
12
C2304
SC1U6D3V2KX-GP
C2304
SC1U6D3V2KX-GP
12
C2315
SC10U6D3V5KX-1GP
C2315
SC10U6D3V5KX-1GP
1 2
L2301
BLM18PG181SN1D-GP
L2301
BLM18PG181SN1D-GP
1 2
R2302
0R0402-PAD-1-GP
R2302
0R0402-PAD-1-GP
VCCCORE1
AA23
VCCCORE2
AC23
VCCCORE3
AD21
VCCCORE4
AD23
VCCCORE5
AF21
VCCCORE6
AF23
VCCCORE7
AG21
VCCCORE8
AG23
VCCCORE9
AG24
VCCCORE10
AG26
VCCCORE11
AG27
VCCCORE12
AG29
VCCCORE13
AJ23
VCCCORE14
AJ26
VCCCORE15
AJ27
VCCDFTERM4 AJ17
VCCDFTERM3 AJ16
VCCIO17
AN21
VCCIO18
AN26
VCCIO19
AN27
VCCIO20
AP21
VCCIO23
AP26
VCCIO24
AT24
VCCIO15
AN16
VCCIO16
AN17
VCCIO21
AP23
VCCIO22
AP24
VCCADAC U48
VCCTX_LVDS1 AM37
VCCTX_LVDS2 AM38
VCCALVDS AK36
VCCVRM3 AT16
VCCVRM2
AP16
VCCAPLLEXP
BJ22
VCCAFDIPLL
BG6
VCCIO28
AN19 VCCTX_LVDS4 AP37
VCCTX_LVDS3 AP36
VSSADAC U47
VSSALVDS AK37
VCCIO27
AP17
VCC3_3_6 V33
VCC3_3_7 V34
VCC3_3_3
BH29 VCCDFTERM2 AG17
VCCDFTERM1 AG16
VCCDMI1 AT20
VCCIO25
AN33
VCCIO26
AN34
VCCCORE16
AJ29
VCCCORE17
AJ31
VCCSPI V1
VCCCLKDMI AB36
VCCDMI2
AU20
POWER
VCC CORE
DMI
VCCIO
CRTLVDS
FDI
DFT / SPI HVCMOS
7 OF 10
PCH1G
PANTHER-GP-NF
POWER
VCC CORE
DMI
VCCIO
CRTLVDS
FDI
DFT / SPI HVCMOS
7 OF 10
PCH1G
PANTHER-GP-NF
12
C2316
SCD01U16V2KX-L1-GP
C2316
SCD01U16V2KX-L1-GP
12
C2302
SC1U6D3V2KX-GP
C2302
SC1U6D3V2KX-GP
1 2
R2306
0R0402-PAD-1-GP
R2306
0R0402-PAD-1-GP
12
C2322
SCD1U10V2KX-5GP
C2322
SCD1U10V2KX-5GP
1 2
R2307
0R0402-PAD-1-GP
R2307
0R0402-PAD-1-GP
IN
1
GND
2
EN
3NC#4 4
OUT 5
U2302
AME8818BEEV330Z-GP
DY
U2302
AME8818BEEV330Z-GP
DY
12
C2310
SCD1U10V2KX-5GP
C2310
SCD1U10V2KX-5GP
12
C2309
SC1U6D3V2KX-GP
C2309
SC1U6D3V2KX-GP
12
C2319
SCD1U10V2KX-5GP
C2319
SCD1U10V2KX-5GP
12
C2324
SC1U6D3V2KX-GP
DY
C2324
SC1U6D3V2KX-GP
DY
12
C2314
SCD1U10V2KX-5GP
C2314
SCD1U10V2KX-5GP
1 2
R2304
0R0603-PAD-1-GP
R2304
0R0603-PAD-1-GP
1 2
R2305
0R0603-PAD-1-GP
R2305
0R0603-PAD-1-GP
12
C2325
SC1U10V2KX-1GP
DY
C2325
SC1U10V2KX-1GP
DY
1 2
R2308
0R0402-PAD-1-GP
R2308
0R0402-PAD-1-GP
12
C2313
SCD01U16V2KX-L1-GP
C2313
SCD01U16V2KX-L1-GP
12
C2306
SC1U6D3V2KX-GP
C2306
SC1U6D3V2KX-GP
12
C2318
SC10U6D3V3MX-GP
C2318
SC10U6D3V3MX-GP

A
A
B
B
C
C
D
D
E
E
4 4
3 3
2 2
1 1
+V1.05S_SSCVCC
+VCCSUS1
+V1.05S_VCCAPLL_SATA3
+V3.3S_VCC_CLKF33
+V1.05S_SSCVCC
+V3.3S_VCC_CLKF33
+1.05VS_VCCA_A_DPL
+VCCRTCEXT
DCPSUSBYP
VCCACLK
+VCCSST
1D05V_AMT_PCH
+VCCDIFFCLK
+1.05VS_VCCA_B_DPL
+5VA_PCH_VCC5REFSUS
+VCCAPLL_CPY_PCH
+5VS_PCH_VCC5REF
+VCCPDSW
+VCCDIFFCLK
+VCCA_USBSUS
V_PROC_IO_R
+1.05VS_VCCA_A_DPL
+1.05VS_VCCA_B_DPL
DCPSUS
1D05V_VTT
3D3V_S5
3D3V_S5
3D3V_S5
3D3V_S0
3D3V_S5
1D05V_M
1D05V_VTT
3D3V_S0
1D05V_VTT
3D3V_S0
1D05V_VTT
1D05V_VTT
1D05V_VTT
RTC_AUX_S5
1D05V_VTT
3D3V_S0
+VCCAFDI_VRM
1D05V_VTT
1D05V_VTT
+VCCDIFFCLKN
1D05V_VTT
3D3V_S5
1D05V_VTT
5V_S0
5V_S5
+VCCAFDI_VRM
+3VS_+1.5VS_HDA_IO
+3VS_+1.5VS_HDA_IO
3D3V_S5
3D3V_S5
1D05V_M
Title
Size Document Number Rev
Date: Sheet of
Wistron Corporation
21F, 88, Sec.1, Hsin Tai Wu Rd., Hsichih,
Taipei Hsien 221, Taiwan, R.O.C.
LA480s
SA
PCH : POWER2
A3
24 103Wednesday, March 07, 2012
<Core Design>
Title
Size Document Number Rev
Date: Sheet of
Wistron Corporation
21F, 88, Sec.1, Hsin Tai Wu Rd., Hsichih,
Taipei Hsien 221, Taiwan, R.O.C.
LA480s
SA
PCH : POWER2
A3
24 103Wednesday, March 07, 2012
<Core Design>
Title
Size Document Number Rev
Date: Sheet of
Wistron Corporation
21F, 88, Sec.1, Hsin Tai Wu Rd., Hsichih,
Taipei Hsien 221, Taiwan, R.O.C.
LA480s
SA
PCH : POWER2
A3
24 103Wednesday, March 07, 2012
<Core Design>
SSID = PCH
0.08A
0.08A
0.002A
1.01A (Total current of VCCASW)
0.16A (Totally current of VCCVRM
0.055A
0.095A
0.001A
6uA
0.097A (Totally current of VCCSUS3_3)
0.001A
0.001A
0.01A
12
C2407
SC1U6D3V2KX-GP
C2407
SC1U6D3V2KX-GP
1
TP2406TP2406
12
C2415
SCD1U10V2KX-5GP
C2415
SCD1U10V2KX-5GP
1 2
R2406
0R0603-PAD-1-GP
R2406
0R0603-PAD-1-GP
12
R2413
0R0402-PAD-1-GP
R2413
0R0402-PAD-1-GP
1 2
R2403
0R0603-PAD-1-GP
R2403
0R0603-PAD-1-GP
12
C2421
SCD1U10V2KX-5GP
C2421
SCD1U10V2KX-5GP
12
C2444
SC10U6D3V3MX-GP
DY
C2444
SC10U6D3V3MX-GP
DY
DCPSUSBYP
V12
VCCASW1
AA19
VCCASW2
AA21
VCCASW3
AA24
VCCASW5
AA27
VCCASW6
AA29
VCCSUSHDA P32
VCCSUS3_3_6 P24
VCCIO34 T26
VCCIO4 AD17
VCCASW7
AA31
VCCASW8
AC26
VCCASW9
AC27
VCCASW10
AC29
VCCASW11
AC31
VCCASW12
AD29
V5REF P34
VCC3_3_4 T34
VCCRTC
A22
VCCSUS3_3_10 V24
VCCSUS3_3_9 V23
VCCSUS3_3_8 T24
VCCSUS3_3_7 T23
VCCIO2 AC16
VCCADPLLB
BF47
VCCDIFFCLKN1
AF33
V5REF_SUS M26
VCCIO3 AC17
DCPSUS1
T17
VCCSSC
AG33
VCCADPLLA
BD47
VCCVRM4
Y49
VCCACLK
AD49
DCPRTC
N16
VCCASW4
AA26
VCCDIFFCLKN2
AF34
VCCIO7
AF17
DCPSST
V16
VCCIO5 AF13
VCCASW22 T21
VCCASW23 V21
VCCASW21 T19
VCC3_3_1 AA16
VCC3_3_8 W16
VCCSUS3_3_2 N20
VCCSUS3_3_3 N22
VCCSUS3_3_4 P20
VCCSUS3_3_5 P22
VCCIO29 N26
VCCIO30 P26
VCCIO31 P28
VCCIO32 T27
V_PROC_IO
BJ8
VCCIO33 T29
VCCDIFFCLKN3
AG34
VCCASW13
AD31
VCCASW14
W21
VCCASW15
W23
VCCASW16
W24
VCCASW17
W26
VCCASW18
W29
VCCASW19
W31
VCCASW20
W33
VCCIO6 AF14
VCCVRM1 AF11
VCCIO12 AH13
VCCIO13 AH14
VCC3_3_2 AJ2
VCCAPLLSATA AK1
DCPSUS3
AL24
VCCIO14
AL29
DCPSUS4 AN23
VCCSUS3_3_1 AN24
VCCAPLLDMI2
BH23
DCPSUS2
V19
VCCDSW3_3
T16
VCC3_3_5
T38
POWER
SATA USB
Clock and Miscellaneous
HDA
CPURTC
PCI/GPIO/LPCMISC
10 OF 10
PCH1J
PANTHER-GP-NF
POWER
SATA USB
Clock and Miscellaneous
HDA
CPURTC
PCI/GPIO/LPCMISC
10 OF 10
PCH1J
PANTHER-GP-NF
12
C2426
SCD1U10V2KX-5GP
C2426
SCD1U10V2KX-5GP
1 2
L2403
IND-10UH-269-GP
L2403
IND-10UH-269-GP
12
C2430
SCD1U10V2KX-5GP
C2430
SCD1U10V2KX-5GP
1
TP2402TP2402
12
C2411
SCD1U10V2KX-5GP
C2411
SCD1U10V2KX-5GP
12
C2418
SCD1U10V2KX-5GP
C2418
SCD1U10V2KX-5GP
1
TP2405TP2405
12
C2423
SCD1U10V2KX-5GP
C2423
SCD1U10V2KX-5GP
12
C2424
SCD1U10V2KX-5GP
C2424
SCD1U10V2KX-5GP
12
C2413
SC1U6D3V2KX-GP
C2413
SC1U6D3V2KX-GP
12
R2405
0R0402-PAD-1-GP
R2405
0R0402-PAD-1-GP
12
C2434
SC10U6D3V5KX-1GP
DY
C2434
SC10U6D3V5KX-1GP
DY
12
C2431
SCD1U10V2KX-5GP
C2431
SCD1U10V2KX-5GP
12
C2443
SC10U6D3V3MX-GP
DY
C2443
SC10U6D3V3MX-GP
DY
1 2
R2407
10R2J-2-GP
R2407
10R2J-2-GP
1
TP2404TP2404
1 2
R2408
10R2J-2-GP
R2408
10R2J-2-GP
12
C2416
SC1U6D3V2KX-GP
C2416
SC1U6D3V2KX-GP
12
C2419
SCD1U10V2KX-5GP
C2419
SCD1U10V2KX-5GP
12
C2422
SCD1U10V2KX-5GP
C2422
SCD1U10V2KX-5GP
12
C2432
SC1U6D3V2KX-GP
C2432
SC1U6D3V2KX-GP
12
C2425
SCD1U10V2KX-5GP
C2425
SCD1U10V2KX-5GP
1 2
R2410
0R0603-PAD-1-GP
R2410
0R0603-PAD-1-GP
12
C2404
SC10U6D3V3MX-GP
C2404
SC10U6D3V3MX-GP
12
C2414
SC1U6D3V2KX-GP
C2414
SC1U6D3V2KX-GP
1 2
L2402
IND-10UH-269-GP
L2402
IND-10UH-269-GP
12
C2403
SC10U6D3V3MX-GP
C2403
SC10U6D3V3MX-GP
12
C2429
SCD1U10V2KX-5GP
C2429
SCD1U10V2KX-5GP
12
C2406
SC1U6D3V2KX-GP
C2406
SC1U6D3V2KX-GP
12
C2401
SC10U6D3V5KX-1GP
C2401
SC10U6D3V5KX-1GP
12
C2427
SC1U10V2KX-1GP
C2427
SC1U10V2KX-1GP
1 2
R2411
0R3J-0-U-GP
DY
R2411
0R3J-0-U-GP
DY
12
C2410
SC1U6D3V2KX-GP
C2410
SC1U6D3V2KX-GP
AK
D2402
CH751H-40-1-GP
D2402
CH751H-40-1-GP
12
C2412
SC1U6D3V2KX-GP
C2412
SC1U6D3V2KX-GP
12
C2409
SC1U6D3V2KX-GP
C2409
SC1U6D3V2KX-GP
12
R2404
0R0402-PAD-1-GP
R2404
0R0402-PAD-1-GP
12
C2435
SCD1U10V2KX-5GP
C2435
SCD1U10V2KX-5GP
1
TP2403TP2403
12
C2417
SC4D7U6D3V3KX-GP
C2417
SC4D7U6D3V3KX-GP
1 2
R2409 0R0603-PAD-1-GPR2409 0R0603-PAD-1-GP
12
C2402
SC1U10V2KX-1GP
C2402
SC1U10V2KX-1GP
12
C2433
SCD1U10V2KX-5GP
C2433
SCD1U10V2KX-5GP
1 2
L2401
IND-10UH-269-GP
L2401
IND-10UH-269-GP
1
TP2401TP2401
12
C2428
SC1U6D3V2KX-GP
C2428
SC1U6D3V2KX-GP
AK
D2401
CH751H-40-1-GP
D2401
CH751H-40-1-GP
12
C2408
SC1U6D3V2KX-GP
C2408
SC1U6D3V2KX-GP

A
A
B
B
C
C
D
D
E
E
4 4
3 3
2 2
1 1
Title
Size Document Number Rev
Date: Sheet of
Wistron Corporation
21F, 88, Sec.1, Hsin Tai Wu Rd., Hsichih,
Taipei Hsien 221, Taiwan, R.O.C.
LA480s
SA
PCH : VSS
A3
25 103Tuesday, March 06, 2012
<Core Design>
Title
Size Document Number Rev
Date: Sheet of
Wistron Corporation
21F, 88, Sec.1, Hsin Tai Wu Rd., Hsichih,
Taipei Hsien 221, Taiwan, R.O.C.
LA480s
SA
PCH : VSS
A3
25 103Tuesday, March 06, 2012
<Core Design>
Title
Size Document Number Rev
Date: Sheet of
Wistron Corporation
21F, 88, Sec.1, Hsin Tai Wu Rd., Hsichih,
Taipei Hsien 221, Taiwan, R.O.C.
LA480s
SA
PCH : VSS
A3
25 103Tuesday, March 06, 2012
<Core Design>
SSID = PCH
VSS159
AY4
VSS160
AY42
VSS161
AY46
VSS162
AY8
VSS163
B11
VSS164
B15
VSS165
B19
VSS166
B23
VSS167
B27
VSS168
B31
VSS169
B35
VSS170
B39
VSS171
B7
VSS173
BB12
VSS174
BB16
VSS175
BB20
VSS176
BB22
VSS177
BB24
VSS178
BB28
VSS179
BB30
VSS180
BB38
VSS181
BB4
VSS182
BB46
VSS183
BC14
VSS184
BC18
VSS185
BC2
VSS186
BC22
VSS187
BC26
VSS188
BC32
VSS189
BC34
VSS190
BC36
VSS191
BC40
VSS192
BC42
VSS193
BC48
VSS194
BD46
VSS195
BD5
VSS196
BE22
VSS197
BE26
VSS198
BE40
VSS199
BF10
VSS200
BF12
VSS201
BF16
VSS202
BF20
VSS203
BF22
VSS204
BF24
VSS205
BF26
VSS206
BF28
VSS207
BD3
VSS208
BF30
VSS209
BF38
VSS210
BF40
VSS211
BF8
VSS212
BG17
VSS213
BG21
VSS214
BG33
VSS215
BG44
VSS216
BG8
VSS217
BH11
VSS218
BH15
VSS219
BH17
VSS220
BH19
VSS222
BH27
VSS223
BH31
VSS224
BH33
VSS225
BH35
VSS226
BH39
VSS227
BH43
VSS228
BH7
VSS229
D3
VSS230
D12
VSS231
D16
VSS232
D18
VSS233
D22
VSS234
D24
VSS235
D26
VSS236
D30
VSS237
D32
VSS264 K7
VSS265 L18
VSS266 L2
VSS267 L20
VSS268 L26
VSS269 L28
VSS270 L36
VSS271 L48
VSS272 M12
VSS273 P16
VSS274 M18
VSS275 M22
VSS276 M24
VSS277 M30
VSS278 M32
VSS279 M34
VSS280 M38
VSS281 M4
VSS282 M42
VSS283 M46
VSS284 M8
VSS285 N18
VSS286 P30
VSS288 P11
VSS289 P18
VSS290 T33
VSS291 P40
VSS292 P43
VSS293 P47
VSS294 P7
VSS295 R2
VSS296 R48
VSS297 T12
VSS298 T31
VSS299 T37
VSS300 T4
VSS301 W34
VSS302 T46
VSS303 T47
VSS304 T8
VSS305 V11
VSS306 V17
VSS307 V26
VSS308 V27
VSS309 V29
VSS310 V31
VSS311 V36
VSS312 V39
VSS313 V43
VSS314 V7
VSS315 W17
VSS316 W19
VSS238
D34
VSS239
D38
VSS240
D42
VSS241
D8
VSS242
E18
VSS243
E26
VSS244
G18
VSS245
G20
VSS246
G26
VSS247
G28
VSS248
G36
VSS249
G48
VSS250
H12
VSS251
H18
VSS317 W2
VSS318 W27
VSS319 W48
VSS320 Y12
VSS321 Y38
VSS322 Y4
VSS323 Y42
VSS324 Y46
VSS325 Y8
VSS328 BG29
VSS329 N24
VSS330 AJ3
VSS287 N47
VSS252
H22
VSS253
H24
VSS254
H26
VSS255
H30
VSS256
H32
VSS257
H34
VSS258
F3
VSS262 K39
VSS263 K46
VSS259 H46
VSS260 K18
VSS261 K26
VSS331 AD47
VSS333 B43
VSS334 BE10
VSS335 BG41
VSS337 G14
VSS338 H16
VSS340 T36
VSS342 BG22
VSS343 BG24
VSS344 C22
VSS345 AP13
VSS172
F45
VSS221
H10
VSS346 M14
VSS347 AP3
VSS348 AP1
VSS349 BE16
VSS350 BC16
VSS351 BG28
VSS352 BJ28
9 OF 10
PCH1I
PANTHER-GP-NF
9 OF 10
PCH1I
PANTHER-GP-NF
VSS1
AA17
VSS2
AA2
VSS3
AA3
VSS5
AA34
VSS6
AB11
VSS7
AB14
VSS8
AB39
VSS9
AB4
VSS10
AB43
VSS11
AB5
VSS12
AB7
VSS13
AC19
VSS14
AC2
VSS15
AC21
VSS16
AC24
VSS17
AC33
VSS18
AC34
VSS19
AC48
VSS20
AD10
VSS21
AD11
VSS22
AD12
VSS23
AD13
VSS24
AD19
VSS25
AD24
VSS26
AD26
VSS27
AD27
VSS28
AD33
VSS29
AD34
VSS30
AD36
VSS31
AD37
VSS33
AD39
VSS34
AD4
VSS35
AD40
VSS36
AD42
VSS37
AD43
VSS38
AD45
VSS39
AD46
VSS43
AF10
VSS44
AF12
VSS46
AD16
VSS47
AF16
VSS48
AF19
VSS49
AF24
VSS50
AF26
VSS51
AF27
VSS52
AF29
VSS53
AF31
VSS54
AF38
VSS55
AF4
VSS56
AF42
VSS57
AF46
VSS59
AF7
VSS60
AF8
VSS61
AG19
VSS62
AG2
VSS63
AG31
VSS64
AG48
VSS65
AH11
VSS66
AH3
VSS67
AH36
VSS68
AH39
VSS69
AH40
VSS70
AH42
VSS71
AH46
VSS72
AH7
VSS73
AJ19
VSS76
AJ33
VSS77
AJ34
VSS78
AK12
VSS79
AK3
VSS80 AK38
VSS81 AK4
VSS82 AK42
VSS83 AK46
VSS84 AK8
VSS85 AL16
VSS86 AL17
VSS87 AL19
VSS88 AL2
VSS89 AL21
VSS90 AL23
VSS91 AL26
VSS92 AL27
VSS93 AL31
VSS96 AL48
VSS97 AM11
VSS98 AM14
VSS99 AM36
VSS100 AM39
VSS102 AM45
VSS103 AM46
VSS104 AM7
VSS105 AN2
VSS106 AN29
VSS107 AN3
VSS108 AN31
VSS109 AP12
VSS110 AP19
VSS111 AP28
VSS112 AP30
VSS113 AP32
VSS114 AP38
VSS116 AP42
VSS117 AP46
VSS118 AP8
VSS119 AR2
VSS120 AR48
VSS121 AT11
VSS122 AT13
VSS123 AT18
VSS124 AT22
VSS125 AT26
VSS126 AT28
VSS127 AT30
VSS128 AT32
VSS131 AT42
VSS132 AT46
VSS133 AT7
VSS134 AU24
VSS135 AU30
VSS136 AV16
VSS137 AV20
VSS138 AV24
VSS139 AV30
VSS140 AV38
VSS141 AV4
VSS142 AV43
VSS143 AV8
VSS144 AW14
VSS145 AW18
VSS146 AW2
VSS147 AW22
VSS148 AW26
VSS149 AW28
VSS150 AW32
VSS151 AW34
VSS152 AW36
VSS153 AW40
VSS154 AW48
VSS155 AV11
VSS156 AY12
VSS157 AY22
VSS158 AY28
VSS40
AD8
VSS42
AE3
VSS45
AD14
VSS115 AP4
VSS0
H5
VSS58
AF5
VSS32
AD38
VSS4
AA33
VSS74
AJ21
VSS75
AJ24
VSS41
AE2
VSS129 AT34
VSS130 AT39
VSS101 AM43
VSS95 AL34
VSS94 AL33
8 OF 10
PCH1H
PANTHER-GP-NF
8 OF 10
PCH1H
PANTHER-GP-NF

5
5
4
4
3
3
2
2
1
1
D D
C C
B B
A A
Title
Size Document Number Rev
Date: Sheet of
Wistron Corporation
21F, 88, Sec.1, Hsin Tai Wu Rd., Hsichih,
Taipei Hsien 221, Taiwan, R.O.C.
LA480s
SA
Reserved
A4
26 103
Tuesday, March 06, 2012
<Core Design>
Title
Size Document Number Rev
Date: Sheet of
Wistron Corporation
21F, 88, Sec.1, Hsin Tai Wu Rd., Hsichih,
Taipei Hsien 221, Taiwan, R.O.C.
LA480s
SA
Reserved
A4
26 103
Tuesday, March 06, 2012
<Core Design>
Title
Size Document Number Rev
Date: Sheet of
Wistron Corporation
21F, 88, Sec.1, Hsin Tai Wu Rd., Hsichih,
Taipei Hsien 221, Taiwan, R.O.C.
LA480s
SA
Reserved
A4
26 103
Tuesday, March 06, 2012
<Core Design>
BLANK

5
5
4
4
3
3
2
2
1
1
D D
C C
B B
A A
SML1_DATA
SML1_CLK BAT_SDA
BAT_SCL
ECSCI#_KBC
BLUETOOTH_EN
PURE_HW_SHUTDOWN#
PROCHOT_EC
H_PROCHOT#_EC
LID_CLOSE#
BAT_IN#
ECRST#_B
AC_IN_KBC#
ECRST#
EC_SPI_DI_C
S5_ENABLE
KBC_NOVO_BTN#
KBC_PWRBTN_EC#
AD_OFF
PM_SLP_A#
MODEL_ID_AD
PCB_VER_AD
SMBC_THERM
SMBD_THERM
ECRST#
KCOL0
KCOL10
KCOL9
KCOL13
KCOL12
KCOL11
KCOL1
KCOL15
KCOL14
KCOL2
KCOL5
KCOL4
KCOL3
KCOL8
KCOL7
KCOL6
KROW1
KROW0
KROW3
KROW2
KROW5
KROW4
KROW7
KROW6PECI
EC_VTT
ECRST#
VBAT
PLT_RST#_EC
LPC_FRAME#_R
LPC_AD3_R
LPC_AD2_R
LPC_AD1_R LPC_AD0LPC_AD0_R
ECSCI#_KBC
PROCHOT_EC
EC_SPI_DI_C
EC_SPI_CS#_C
EC_SPI_DO_C
EC_SPI_CLK_C
EC_AGND
KBC_VCORF
NC_EC_ENABLE
AC_IN_KBC#
KBC_PWRBTN_EC#
MODEL_ID_AD
ADT_TYPE
PCB_VER_AD LPC_AD3
LPC_AD2
LPC_AD1
PALM_LED
TP4_RESET
PAD_RESET#
PAD_DETECT#
KBD_ID
SUS_PWR_ACK
3D3V_S0
3D3V_S0
3D3V_AUX_KBC
3D3V_AUX_S5
3D3V_AUX_KBC
3D3V_AUX_S53D3V_AUX_KBC
3D3V_AUX_S5
3D3V_AUX_KBC
3D3V_AUX_KBC
3D3V_AUX_S5
3D3V_AUX_KBC
1D05V_VTT
3D3V_S0_KBC3D3V_AUX_KBC
3D3V_AUX_KBC
3D3V_AUX_KBC
3D3V_S0
RTC_AUX_S5
3D3V_S5
SMBC_THERM 28,86
SMBD_THERM 28,86
EC_SCI#22
PURE_HW_SHUTDOWN#28,36,86H_PROCHOT# 5,42
AC_IN# 40
KBC_PWRBTN#68
KCOL[0..15] 69
KROW[0..7] 69
H_PECI5,22
PM_SLP_S3#19,36,37,47
KBC_BEEP82
STOP_CHG#40
KBC_NOVO_BTN#68
3G_POWERON66 E51_TxD65
AMP_MUTE#82
PCH_SUSCLK_KBC19
ME_UNLOCK21
PM_PWRBTN#19,97
PLT_RST# 5,18,31,32,36,65,66,71,77,80,83,97
CLK_PCI_KBC 18
LPC_FRAME# 21,65,71,77
INT_SERIRQ 21,77
PM_CLKRUN# 19,77
LPC_AD[0..3] 21,65,71,77
PANEL_BLEN 17
H_A20GATE 22
H_RCIN# 22
TPDATA 69
TPCLK 69
BLON_OUT 49
CHG_USB_OC# 82
GSENSE_ON# 79
BAT_SDA 39,40
BAT_SCL 39,40
SML1_CLK 20,62
SML1_DATA 20,62
CHG_ON# 40
LAN_PWR_ON 31
SPI_SO_R21,60
SPI_CS1#_R21,60 SPI_CLK_R21,60
SPI_SI_R21,60
USB_PWR_EN62,82 AC_PRESENT19
S0_PWR_GOOD19 BLUETOOTH_EN63,65 WIFI_RF_EN65
PM_SLP_S4#19,46,97 RSMRST#_KBC19 LID_CLOSE#49 BAT_IN#39
S5_ENABLE36,97
AD_OFF38
GSENSE_Y79 GSENSE_X79
CAMERA_EN49
AD_IA40
CAP_LED68
USB_CHG_EN82
CPU_CURRENT42 VGA_CURRENT42 NUM_LED68
DCIN_LED82
USB_AO_SEL082ADT_TYPE38
ECRST#41
AOAC_EN65
PALM_LED68
TP4_RESET 69
PAD_RESET# 69
PAD_DETECT#69
KBD_ID 69
3G_EN 66
SUS_PWR_ACK19
PCIE_WLAN_WAKE#65
SPEED_100#31,59
PM_SLP_A# 19,45
CHARGE_LED68
PWRLED49,68
SPI_CS0#_R21,60
GSENSE_TST79
-MSATA_DET66
-HDD_DTCT56
GPS_DISABLE#66
Title
Size Document Number Rev
Date: Sheet of
LA480s
SA
<Title>
Wistron Corporation
21F,88,Sec.1,Hsin Tai Wu Rd.,Hsichih,
Taipei Hsien 221, Taiwan, R.O.C
A1
27 103Tuesday, March 06, 2012
<Core Design>
Title
Size Document Number Rev
Date: Sheet of
LA480s
SA
<Title>
Wistron Corporation
21F,88,Sec.1,Hsin Tai Wu Rd.,Hsichih,
Taipei Hsien 221, Taiwan, R.O.C
A1
27 103Tuesday, March 06, 2012
<Core Design>
Title
Size Document Number Rev
Date: Sheet of
LA480s
SA
<Title>
Wistron Corporation
21F,88,Sec.1,Hsin Tai Wu Rd.,Hsichih,
Taipei Hsien 221, Taiwan, R.O.C
A1
27 103Tuesday, March 06, 2012
<Core Design>
EC GPIO standard PH/PL
EC_GPIO47 High Active
PCB Version A/D
(Pin98) Pull-Low Resistor Pull-High Resistor
(3D3V_AUX_S5) Voltage
SA
SB
SC
-1
Reserved
Reserved
Reserved
100.0K
100.0K
100.0K
100.0K
100.0K
100.0K
100.0K
10.0K
20.0K
33.0K
47.0K
64.9K
76.8K
100.0K
3.0V
1.87V
1.65V
2.75V
2.48V
2.24V
2.0V
R2720 and C2716
Need very close to EC
SSID = KBC
<------ TP
<------ BATTERY / CHARGER
<------PCH / eDP / THERMER / GPU
65W_90W#
90W Adaptor --> ADT_TYPE = 3.3V
65W Adaptor --> ADT_TYPE = 1.7V
100.0 K
MODEL_ID_AD(Pin100) Pull-Low Register VoltagePull-High Register
V480s UMA 100.0 K 1.336 V147 K 64.14735.6DL
V480s PX 1.048 V215 K 64.21535.6DL
0.868 V280 K 64.28035.6DL
0.671 V392 K 64.39235.6DL
LPR-1 UMA
LPR-1 PX
100.0 K
100.0 K
12
R272233R2J-2-GP R272233R2J-2-GP
KBSOUT0/GPOB0/JENK# 53
KBSOUT1/GPIOB1/TCK 52
KBSOUT2/GPIOB2/TMS 51
KBSOUT3/GPIOB3/TDI 50
KBSOUT4/GPOB4/JEN0# 49
KBSOUT5/GPIOB5/TDO 48
KBSOUT6/GPIOB6/RDY# 47
KBSOUT7/GPIOB7 43
KBSOUT8/GPIOC0 42
KBSOUT9/GPOC1/SDP_VIS# 41
KBSOUT10&P80_CL K/GPIOC2 40
KBSOUT11&P80_DA T/GPIOC3 39
KBSOUT12/GPIO64 38
KBSOUT13/GPIO63 37
KBSOUT14/GPIO62 36
KBSOUT15/GPIO61/XOR_OUT 35
GPIO60/KBSOUT16 34
GPIO57/KBSOUT17 33
KBSIN0/GPIOA0/N2TCK 54
KBSIN1/GPIOA1/N2TMS 55
KBSIN2/GPIOA2 56
KBSIN3/GPIOA3 57
KBSIN4/GPIOA4 58
KBSIN5/GPIOA5 59
KBSIN6/GPIOA6 60
KBSIN7/GPIOA7 61
GPIO56/TA1
31
GPIO14/TB1
63
GPIO1/TB2
64
GPIO15/A_PWM
32
GPIO21/B_PWM
118
GPIO13/C_PWM
62
GPIO32/D_PWM
65
GPIO66/G_PWM
81
GPIO33/H_PWM
66
GPIO45/E_PWM
22
GPIO40/F_PWM
16
VCC_POR#
85
GPIO0/EXTCLK
77
PECI
13
VTT
12
GPIO87/CIRRXM/SIN_CR
113 GPIO46/CIRRXM/TRIST#
23
GP/I/O83/SOUT_CR/TRIST#
111
GPIO55/CLKOUT/IOX_DIN_DIO
30
2 0F 2
U2701B
NPCE885GA0DX-GP
2 0F 2
U2701B
NPCE885GA0DX-GP
12
R27370R2-PT5-LILY-GP R27370R2-PT5-LILY-GP
12
C2701
SC2D2U10V3KX-1GP
C2701
SC2D2U10V3KX-1GP
1 2
C2711
SC220P50V2KX-3GP
DY
C2711
SC220P50V2KX-3GP
DY
1
2
3
D2704
BAS16GP-GP
D2704
BAS16GP-GP
1
23
4
RN48
SRN10KJ-5-GP
RN48
SRN10KJ-5-GP
12
R27440R2-PT5-LILY-GP R27440R2-PT5-LILY-GP
GND
1
RESET#
2VCC 3
U2702
G690L293T73UF-GP
DY
U2702
G690L293T73UF-GP
DY
12
C2708
SCD1U10V2KX-5GP
C2708
SCD1U10V2KX-5GP
1 2
R2743 0R0402-PAD-1-GPR2743 0R0402-PAD-1-GP
1 2
R2711
0R0402-PAD-1-GP
R2711
0R0402-PAD-1-GP
B
EC
Q2701
CH3906GP-GP-U
Q2701
CH3906GP-GP-U
12
C2717
SC220P50V2KX-3GP
DY
C2717
SC220P50V2KX-3GP
DY
1 2
R2730 33R2J-2-GPR2730 33R2J-2-GP
12
R2732
100KR2J-1-GP
R2732
100KR2J-1-GP
1 2
R2720 0R0402-PAD-1-GPR2720 0R0402-PAD-1-GP
12
R2706
100KR2J-1-GP
DY
R2706
100KR2J-1-GP
DY
12
RC2701
SC33P50V2JN-3GP
DY RC2701
SC33P50V2JN-3GP
DY
12
R2710
10KR2J-3-GP
DY
R2710
10KR2J-3-GP
DY
1 2
R2735 0R2-PT5-LILY-GPR2735 0R2-PT 5-LILY-GP
12
R2707
10KR2F-L1-GP
R2707
10KR2F-L1-GP
1
2
3
45
6
7
8
RN2705
SRN10KJ-6-GP
RN2705
SRN10KJ-6-GP
1 2
R2721 43R2J-GPR2721 43R2J-GP
1 2
R2740 0R2-PT5-LILY-GPR2740 0R2-PT 5-LILY-GP
12
R2770
1KR2J-1-GP
R2770
1KR2J-1-GP
12
R2717
10KR2J-3-GP
DY
R2717
10KR2J-3-GP
DY
12
RC2702
SC33P50V2JN-3GP
DY
RC2702
SC33P50V2JN-3GP
DY
12
R2714
10KR2J-3-GP
R2714
10KR2J-3-GP
12
R2723
10KR2J-3-GP
R2723
10KR2J-3-GP
1 2
C2714
SCD1U10V2KX-5GP
DY
C2714
SCD1U10V2KX-5GP
DY
1
2
34
5
6
Q2703
DMN66D0LDW-7-GP
Q2703
DMN66D0LDW-7-GP
12
C2709
SC2D2U10V3KX-1GP
C2709
SC2D2U10V3KX-1GP
G
DS
Q2702
2N7002BK-GP
Q2702
2N7002BK-GP
1 2
R2716 0R2J-2-GP
DY
R2716 0R2J-2-GP
DY
12
33R2J-2-GP R2738
NonSBA
33R2J-2-GP R2738
NonSBA
12
R2728
100KR2F-L1-GP
R2728
100KR2F-L1-GP
12
C2704
SCD1U10V2KX-5GP
C2704
SCD1U10V2KX-5GP
12
R2704
10KR2J-3-GP
R2704
10KR2J-3-GP
1 2
R2712
0R2-PT5-LILY-GP
R2712
0R2-PT5-LILY-GP
1 2
R2733
0R2-PT5-LILY-GP
R2733
0R2-PT5-LILY-GP
1
23
4
RN2703
SRN100KJ-6-GP
RN2703
SRN100KJ-6-GP
VCC1 19
VCC2 46
VCC3 76
VCC4 88
VCC5 115
AVCC 102
VDD 4
GND1
18
GND2
45
GND3
78
GND4
89
GND5
116
GND6
5
AGND
103
GPIO11/CLKRUN# 8
LAD3/GPIOF4 1
LAD2/GPIOF3 128
LAD1/GPIOF2 127
LAD0/GPIOF1 126
LFRAME#/GPIOF6 3
LCLK/GPIOF5 2
LRESET#/GPIOF7 7
SERIRQ/GPIOF0 125
GPIO85/GA20 121
KBRST#/GPIO86 122
ECSCI#/GPIO54 29
GPIO65/SMI# 9
GPIO10/LPCPD# 124
GPIO67N2TMS
123
GPIO17/SCL1/N2TCK 70
GPIO73/SCL2 67
GPIO23/SCL3 119
GPIO22/SDA1/N2TMS 69
GPIO74/SDA2 68
GPIO31/SDA3 120
F_SDI&F_SDIO1
86
F_SDIO&F_SDIO0
87
F_SCK
92 F_CS0#
90
VREF
104
GPIO90/AD0
97
GPIO91/AD1
98
GPIO92/AD2
99
GPIO93/AD3
100
GPIO94/DA0
101
GPIO95/DA1
105
GPIO96/DA2
106
GPIO37/PSCLK1 72
GPIO26/PSCLK2 10
GPIO35/PSDAT1 71
GPIO27/PSDAT2 11
GPIO24
6
GPIO42/TCK
17
GPIO43/TMS
20
GPIO44/TDI
21
GPIO34/CIRRXL
14
GPIO47/SCL4 24
GPIO50/PSCLK3/TD O 25
GPIO52/PSDAT3/RD Y# 27
GPIO53/SDA4 28
PSL_IN1_GPI70# 73
PSL_OUT_GPIO71# 7 4
VSBY 75
GPIO41/F_WP#
80
GPIO75
82
GPIO76
83
GPIO77
84
GPIO81/F_WP#
91 PSL_IN2_GPI06# 93
GPIO7/AD7
94 GPIO3/AD6
95 GPIO4/AD5
96
GPIO97/DA3
107
GPIO5/AD4
108
GPIO30/F_WP#
109
GPO82/IOX_LDSH/TEST#
110 GP/I/O84/IOX_SC LK/XORTR#
112
VBKUP 114
VCORF 44
GPIO02
79
GPIO20/TA2/IOX_D IN_DIO
117
GPIO36
15
GPIO51/N2TCK
26
1 0F 2
U2701A
NPCE885GA0DX-GP
1 0F 2
U2701A
NPCE885GA0DX-GP
12
33R2J-2-GP R2736
SBA
33R2J-2-GP R2736
SBA
12
C2716
SCD1U16V2KX-L-GP
C2716
SCD1U16V2KX-L-GP
1
23
4
RN2701
SRN4K7J-8-GP
RN2701
SRN4K7J-8-GP
12
C2710
SCD1U10V2KX-5GP
C2710
SCD1U10V2KX-5GP
12
C2706
SCD1U10V2KX-5GP
C2706
SCD1U10V2KX-5GP
1
TP2705TP2705
1 2
R2729 33R2J-2-GPR2729 33R2J-2-GP
12
R2705
10KR2J-3-GP
R2705
10KR2J-3-GP
1 2
R2702
0R0603-PAD-1-GP
R2702
0R0603-PAD-1-GP
12
C2702
SCD1U10V2KX-5GP
C2702
SCD1U10V2KX-5GP
12
C2703
SC2D2U10V3KX-1GP
DY
C2703
SC2D2U10V3KX-1GP
DY
12
R2727
47KR2F-GP
BOM Ctrl
R2727
47KR2F-GP
BOM Ctrl
12
R2701
100KR2F-L1-GP
DY
R2701
100KR2F-L1-GP
DY
1 2
R2713
10KR2J-3-GP
DY
R2713
10KR2J-3-GP
DY
12
R2703
470R2J-2-GP
R2703
470R2J-2-GP
12
R2773
100KR2J-1-GP
R2773
100KR2J-1-GP
12
C2705
SCD1U10V2KX-5GP
DY
C2705
SCD1U10V2KX-5GP
DY
12
C2707
SCD1U10V2KX-5GP
C2707
SCD1U10V2KX-5GP
1 2
R2741 0R2-PT5-LILY-GPR2741 0R2-PT 5-LILY-GP
1 2
R2739 0R0402-PAD-1-GPR2739 0R0402-PAD-1-GP
12
R2726
100KR2F-L1-GP
R2726
100KR2F-L1-GP
12
R2724
10KR2F-2-GP
BOM Ctrl
R2724
10KR2F-2-GP
BOM Ctrl
1 2
R2709
0R0805-PAD-1-GP
R2709
0R0805-PAD-1-GP
12
33R2J-2-GP R271933R2J-2-GP R2719
2 1
G2701
GAP-OPEN
G2701
GAP-OPEN
12
R2774
100KR2J-1-GP
R2774
100KR2J-1-GP
1 2
R2725
0R0805-PAD-1-GP
R2725
0R0805-PAD-1-GP
12
C2712
SC1U10V3ZY-6GP
C2712
SC1U10V3ZY-6GP
1 2
R2742 0R2-PT5-LILY-GPR2742 0R2-PT 5-LILY-GP
12
C2713
SCD1U10V2KX-5GP
C2713
SCD1U10V2KX-5GP
12
C2715
SC1U6D3V2KX-GP
DY
C2715
SC1U6D3V2KX-GP
DY

5
5
4
4
3
3
2
2
1
1
D D
C C
B B
A A
FAN_PWM_C
IMVP_PWRGD_T
FAN_TACH
H_THERMDC
H_THERMDA
SHDN_SEL
REMOTE2-
THERM_SCI#
THERM_SYS_SHDN# SHDN_SEL
TRIP_SET
FAN_TACH_1
2103_VDD
REMOTE2+
FAN_PWM_CFAN_PWM
2103_5
FAN_TACH
FAN_TACH
2103_4
H_THERMDC
H_THERMDA
REMOTE2+
REMOTE2-
5V_S0_FAN
FAN_PWM
5V_S0_FAN
THERM_SYS_SHDN#
THERM_SCI#
3D3V_AUX_S5
3D3V_S0
3D3V_S0
3D3V_S0
5V_S0
3D3V_S0 3D3V_S0
3D3V_S0
SMBC_THERM27,86 SMBD_THERM27,86
PURE_HW_SHUTDOWN#27,36,86
IMVP_PWRGD 36,42
Title
Size Document Number Rev
Date: Sheet of
Wistron Corporation
21F, 88, Sec.1, Hsin Tai Wu Rd., Hsichih,
Taipei Hsien 221, Taiwan, R.O.C.
LA480s
SA
THERMAL SENSOR SMSC EMC2103
A3
28 103
Tuesday, March 06, 2012
<Core Design>
Title
Size Document Number Rev
Date: Sheet of
Wistron Corporation
21F, 88, Sec.1, Hsin Tai Wu Rd., Hsichih,
Taipei Hsien 221, Taiwan, R.O.C.
LA480s
SA
THERMAL SENSOR SMSC EMC2103
A3
28 103
Tuesday, March 06, 2012
<Core Design>
Title
Size Document Number Rev
Date: Sheet of
Wistron Corporation
21F, 88, Sec.1, Hsin Tai Wu Rd., Hsichih,
Taipei Hsien 221, Taiwan, R.O.C.
LA480s
SA
THERMAL SENSOR SMSC EMC2103
A3
28 103
Tuesday, March 06, 2012
<Core Design>
20100707_EMI
TRIP_SET: 649 ohm => 87 dgree C
SA 0905 change to 390p
T8
SHDN --> 2N3904 ON External diode
T8 = 98
between CPU, VGA and DIMM on bottom side
1
CPU backside or inside the socket
Close to SO-DIMM on top side.
2200p close to smsc2103 chip
2200p close to smsc2103 chip
2
3
Thermal sensor
SSID = Thermal
12
R2812
10KR2J-3-GP
DY
R2812
10KR2J-3-GP
DY
1
TP2804TP2804
1 2
C2806 SCD1U10V2KX-4GPC2806 SCD1U10V2KX-4GP
12
R2803
10KR2J-3-GP
R2803
10KR2J-3-GP
1
TP2803TP2803
1 2
R2806 649R2F-GPR2806 649R2F-GP
12
R2808
100KR2J-1-GP
R2808
100KR2J-1-GP
C
B
E
Q2804
MMBT3904WT1G-GP
Q2804
MMBT3904WT1G-GP
12
C2808
SC390P50V2KX-GP
C2808
SC390P50V2KX-GP
1
TP2802TP2802
C
B
E
Q2803
MMBT3904WT1G-GP
Q2803
MMBT3904WT1G-GP
12
C2807
SCD1U10V2KX-5GP
DY
C2807
SCD1U10V2KX-5GP
DY
1 2
R2809
10KR2J-3-GP
R2809
10KR2J-3-GP
1
AFTP2801AFTP2801
1
2 3
4
RN2801
SRN10KJ-5-GP
RN2801
SRN10KJ-5-GP
12
C2805
SC2200P50V2KX-2GP
C2805
SC2200P50V2KX-2GP
4
3
2
1
5 6
FAN1
ACES-CON4-41-GP
FAN1
ACES-CON4-41-GP
1 2
R2811
0R2-PT5-LILY-GP
R2811
0R2-PT5-LILY-GP
12
R2801
6K8R2J-GP
R2801
6K8R2J-GP
1
AFTP2805AFTP2805
12
R2805
68R2-GP
R2805
68R2-GP
C
B
E
Q2802
MMBT3904WT1G-GP
Q2802
MMBT3904WT1G-GP
12
R2802
0R0805-PAD-1-GP
R2802
0R0805-PAD-1-GP
1
2
3
D2802
BAT54PT-GP
DY
D2802
BAT54PT-GP
DY
G
D S
Q2801
2N7002BK-GP
Q2801
2N7002BK-GP
12
EC2802
SC470P50V2KX-3GP
EC2802
SC470P50V2KX-3GP
12
EC2801
SC470P50V2KX-3GP
EC2801
SC470P50V2KX-3GP
12
C2803
SC390P50V2KX-GP
C2803
SC390P50V2KX-GP
12
R2810
10KR2J-3-GP
DY
R2810
10KR2J-3-GP
DY
12
C2801
SC4D7U6D3V3KX-GP
C2801
SC4D7U6D3V3KX-GP
1
AFTP2806AFTP2806
1 2
R2804
0R2-PT5-LILY-GP
R2804
0R2-PT5-LILY-GP
12
C2804
SC390P50V2KX-GP
DY
C2804
SC390P50V2KX-GP
DY
1
AFTP2807AFTP2807
KA
D2801
CH551H-30GP-GP
D2801
CH551H-30GP-GP
12
C2802
SC2200P50V2KX-2GP
C2802
SC2200P50V2KX-2GP
VDD
3
GND 12
SMCLK
9
TACH 10
GPIO2 5
ND2/DP3
15 DP2/DN3
16 DN1
1DP1
2
ALERT#
6SYS_SHDN#
7
PWM 11
SHDN_SEL 13
TRIP_SET 14
GPIO1 4
SMDATA
8GND 17
U2801
EMC2103-2-AP-GP
U2801
EMC2103-2-AP-GP

5
5
4
4
3
3
2
2
1
1
D D
C C
B B
A A
Title
Size Document Number Rev
Date: Sheet of
Wistron Corporation
21F, 88, Sec.1, Hsin Tai Wu Rd., Hsichih,
Taipei Hsien 221, Taiwan, R.O.C.
LA480s
SA
AUDIO CODEC
A4
29 103
Tuesday, March 06, 2012
<Core Design>
Title
Size Document Number Rev
Date: Sheet of
Wistron Corporation
21F, 88, Sec.1, Hsin Tai Wu Rd., Hsichih,
Taipei Hsien 221, Taiwan, R.O.C.
LA480s
SA
AUDIO CODEC
A4
29 103
Tuesday, March 06, 2012
<Core Design>
Title
Size Document Number Rev
Date: Sheet of
Wistron Corporation
21F, 88, Sec.1, Hsin Tai Wu Rd., Hsichih,
Taipei Hsien 221, Taiwan, R.O.C.
LA480s
SA
AUDIO CODEC
A4
29 103
Tuesday, March 06, 2012
<Core Design>

5
5
4
4
3
3
2
2
1
1
D D
C C
B B
A A
Title
Size Document Number Rev
Date: Sheet of
Wistron Corporation
21F, 88, Sec.1, Hsin Tai Wu Rd., Hsichih,
Taipei Hsien 221, Taiwan, R.O.C.
LA480s
SA
Reserved
A4
30 103Tuesday, March 06, 2012
<Core Design>
Title
Size Document Number Rev
Date: Sheet of
Wistron Corporation
21F, 88, Sec.1, Hsin Tai Wu Rd., Hsichih,
Taipei Hsien 221, Taiwan, R.O.C.
LA480s
SA
Reserved
A4
30 103Tuesday, March 06, 2012
<Core Design>
Title
Size Document Number Rev
Date: Sheet of
Wistron Corporation
21F, 88, Sec.1, Hsin Tai Wu Rd., Hsichih,
Taipei Hsien 221, Taiwan, R.O.C.
LA480s
SA
Reserved
A4
30 103Tuesday, March 06, 2012
<Core Design>
BLANK

5
5
4
4
3
3
2
2
1
1
D D
C C
B B
A A
LAN_RSET
LAN_XTAL0
1D05V_LAN_EVDD10
LAN_XTAL1
GPO
1D05V_LAN_REGOUT
LAN_EEDI
LAN_EEDO
LAN_EECS
RTL_ISOLATE#
LAN_EECS
LAN_EEDI
SMB_LAN_DATA
RTL_ISOLATE#
LAN_PWR_ON_T
1D05V_LAN_REGOUT
GPO
LAN_ENSWREG
1D05V_LAN_EVDD10
PCIE_RXP4_C
PCIE_RXN4_C
SMB_LAN_DATA
LAN_CLKREQ#
LAN_XTAL1
LAN_XTAL0
1D05V_LAN_S5
3D3V_S0
3D3V_LAN_S5 3D3V_LAN_S5
1D05V_LAN_S5 1D05V_LAN_S5
3D3V_LAN_S5
3D3V_LAN_VDDSREG
1D05V_LAN_S5
3D3V_LAN_S5
3D3V_LAN_VDDSREG
1D05V_LAN_S5
1D05V_LAN_S5
1D05V_LAN_S5
3D3V_LAN_S5
3D3V_LAN_S5
3D3V_S5
3D3V_LAN_S5
3D3V_LAN_S5
1D05V_LAN_S5
MDI2+59 MDI2-59
MDI3+59 MDI3-59
PLT_RST# 5,18,27,32,36,65,66,71,77,80,83,97
PCIE_WAKE# 19,65
MDI0+59 MDI0-59
MDI1+59 MDI1-59
LAN_PWR_ON27
LAN_ACT_LED# 59
SPEED_100# 27,59
CLK_PCIE_LAN20CLK_PCIE_LAN#20
PCIE_RXP420
PCIE_RXN420
PCIE_TXN420 PCIE_TXP420
PCIE_CLK_LAN_REQ#20
Title
Size Document Number Rev
Date: Sheet of
Wistron Corporation
21F, 88, Sec.1, Hsin Tai Wu Rd., Hsichih,
Taipei Hsien 221, Taiwan, R.O.C.
LA480s
SA
LAN RTL8111F
A3
31 103
Tuesday, March 06, 2012
<Core Design>
Title
Size Document Number Rev
Date: Sheet of
Wistron Corporation
21F, 88, Sec.1, Hsin Tai Wu Rd., Hsichih,
Taipei Hsien 221, Taiwan, R.O.C.
LA480s
SA
LAN RTL8111F
A3
31 103
Tuesday, March 06, 2012
<Core Design>
Title
Size Document Number Rev
Date: Sheet of
Wistron Corporation
21F, 88, Sec.1, Hsin Tai Wu Rd., Hsichih,
Taipei Hsien 221, Taiwan, R.O.C.
LA480s
SA
LAN RTL8111F
A3
31 103
Tuesday, March 06, 2012
<Core Design>
25MHz XTAL
4 1
23
X3101
XTAL-25MHZ-155-GP
X3101
XTAL-25MHZ-155-GP
12
C3136
SCD1U16V2ZY-2GP
C3136
SCD1U16V2ZY-2GP
12
C3139
SCD1U16V2ZY-2GP
C3139
SCD1U16V2ZY-2GP
1 2
R3125
0R0402-PAD-1-GP
R3125
0R0402-PAD-1-GP
1 2
R3126 10KR2J-3-GPR3126 10KR2J-3-GP
1 2
R3123 2K49R2F-GPR3123 2K49R2F-GP
12
C3151
SCD1U10V2KX-4GP
C3151
SCD1U10V2KX-4GP
12
C3146
SC4D7U6D3V3KX-GP
C3146
SC4D7U6D3V3KX-GP
1 2
R3128 10KR2J-3-GPR3128 10KR2J-3-GP
1 2
R3120 1KR2J-1-GPR3120 1KR2J-1-GP
1 2
C3147
SCD1U10V2KX-4GP
C3147
SCD1U10V2KX-4GP
1 2
R3135 0R5J-5-GP
DY
R3135 0R5J-5-GP
DY
12
C3142
SCD1U16V2ZY-2GP
C3142
SCD1U16V2ZY-2GP
12
C3138
SCD1U16V2ZY-2GP
C3138
SCD1U16V2ZY-2GP
12
C3149
SCD1U16V2ZY-2GP
C3149
SCD1U16V2ZY-2GP
1 2
R3130 1M1R2J-GPR3130 1M1R2J-GP
1
TP3102TP3102
1 2
R3122 10KR2J-3-GPR3122 10KR2J-3-GP
12
C3148
SC15P50V2JN-2-GP
C3148
SC15P50V2JN-2-GP
12
C3140
SCD1U16V2ZY-2GP
C3140
SCD1U16V2ZY-2GP
12
R3121 0R2-PT5-LILY-GPR3121 0R2-PT5-LILY-GP
12
C3132
SCD1U16V2ZY-2GP
C3132
SCD1U16V2ZY-2GP
G
DS
Q3104
2N7002BK-GP
Q3104
2N7002BK-GP
1 2
L3102
IND-4D7UH-300-GP
L3102
IND-4D7UH-300-GP
12
R3133
100KR2J-1-GP
R3133
100KR2J-1-GP
12
C3103
SC15P50V2JN-2-GP
C3103
SC15P50V2JN-2-GP
12
C3134
SCD1U16V2ZY-2GP
C3134
SCD1U16V2ZY-2GP
12
R3136
1KR2J-1-GP
R3136
1KR2J-1-GP
12
C3143
SCD1U16V2ZY-2GP
C3143
SCD1U16V2ZY-2GP
12
C3128
SC1U10V2KX-1GP
C3128
SC1U10V2KX-1GP
12
C3144
SCD1U16V2ZY-2GP
C3144
SCD1U16V2ZY-2GP
12
C3150
SC1U10V2KX-1GP
C3150
SC1U10V2KX-1GP
1 2
R3134
0R0603-PAD-1-GP
R3134
0R0603-PAD-1-GP
DVDD10
13
GND
24
HSIP
17
HSIN
18
REFCLK_P
19
REFCLK_N
20
EVDD10
21
HSOP
22
HSON
23
SMBCLK
14
SMBDATA
15
CLKREQ#
16
AVDD10
3
MDIP0
1
MDIN0
2
AVDD10
6
MDIP1
4
MDIN1
5
AVDD10
9
MDIP2
7
MDIN2
8
AVDD33
12
MDIP3
10
MDIN3
11
REGOUT 36
VDDREG 35
VDDREG 34
ENSWREG 33
EEDI/SDA 32
LED3/EEDO 31
EECS/SCL 30
DVDD10 29
DVDD33 27
ISOLATE# 26
PERST# 25
LANWAKE# 28
AVDD33 48
AVDD33 47
RSET 46
AVDD10 45
CKXTAL2 44
CKXTAL1 43
AVDD33 42
DVDD10 41
LED0 40
DVDD3 39
GPO/SMBALERT 38
LED1/EESK 37
GND
49
U3101
RTL8111F-CGT-GP
U3101
RTL8111F-CGT-GP
12
C3135
SCD1U16V2ZY-2GP
C3135
SCD1U16V2ZY-2GP
D
G
S
Q3103
AO3419L-GP
Q3103
AO3419L-GP
12
R3124
0R2J-2-GP
DY
R3124
0R2J-2-GP
DY
1 2
F3101
FUSE-1A32V-3-GP
F3101
FUSE-1A32V-3-GP
12
C3129
SCD1U10V2KX-4GP
C3129
SCD1U10V2KX-4GP
1 2
C3145
SCD1U10V2KX-4GP
C3145
SCD1U10V2KX-4GP
12
C3137
SC4D7U6D3V3KX-GP
C3137
SC4D7U6D3V3KX-GP
12
C3130
SCD1U16V2ZY-2GP
C3130
SCD1U16V2ZY-2GP
12
C3133
SCD1U16V2ZY-2GP
C3133
SCD1U16V2ZY-2GP
12
C3141
SCD1U16V2ZY-2GP
C3141
SCD1U16V2ZY-2GP
1 2
R3131
0R0603-PAD-1-GP
R3131
0R0603-PAD-1-GP
12
C3131
SCD1U16V2ZY-2GP
C3131
SCD1U16V2ZY-2GP
12
C3152
SCD1U16V2ZY-2GP
C3152
SCD1U16V2ZY-2GP
12
R3119
15KR2J-1-GP
R3119
15KR2J-1-GP

5
5
4
4
3
3
2
2
1
1
D D
C C
B B
A A
PCIE_RXP3_R
SD_D3
SD_CD#_C
PCIE_RXN3
DV33_18
SD_D0
CLK_PCIE_CR
SD_D2_R
SD_CLK_R
PCIE_RXN3_R
SD_WP#_C
3V3_IN
RREF
GND
SD_D2
AV12
3V3_IN
SD_CLK
CLK_PCIE_CR#
SD_CMD_R
DV12
SD_D1_R
SD_CMD
AV12
GND
PCIE_RXP3
SD_D3_R
DV12
SD_D1 SD_D0_R
SD_D0
SD_D3
SD_D1
SD_D2
PCIE_TXP3
PCIE_TXN3
3V3_IN
PCIE_CLK_CR_REQ#
DV12_SDV12_S_C
PLT_RST#
SD_W P#
SD_CD#
SD_CMD
SD_CLK
SD_D3
SD_D2
SD_D1
SD_D0
SD_CMD
SD_CD#_C
SD_CD#
SD_W P#
SD_W P#_C
3D3V_S0
CARD1_3D3V
CARD1_3D3V
3D3V_S5
3D3V_S5
CLK_PCIE_CR20
CLK_PCIE_CR#20
PCIE_CLK_CR_REQ#20
PCIE_TXN320
PCIE_TXP320
PCIE_RXN320
PCIE_RXP320
PLT_RST#5,18,27,31,36,65,66,71,77,80,83,97
Title
Size Document Number Rev
Date: Sheet of
Wistron Corporation
21F, 88, Sec.1, Hsin Tai W u Rd., Hsichih,
Taipei Hsien 221, Taiwan, R.O.C.
LA480s
SA
RTS5209/5139
A2
32 103
Tuesday, March 06, 2012
<Core Design>
Title
Size Document Number Rev
Date: Sheet of
Wistron Corporation
21F, 88, Sec.1, Hsin Tai W u Rd., Hsichih,
Taipei Hsien 221, Taiwan, R.O.C.
LA480s
SA
RTS5209/5139
A2
32 103
Tuesday, March 06, 2012
<Core Design>
Title
Size Document Number Rev
Date: Sheet of
Wistron Corporation
21F, 88, Sec.1, Hsin Tai W u Rd., Hsichih,
Taipei Hsien 221, Taiwan, R.O.C.
LA480s
SA
RTS5209/5139
A2
32 103
Tuesday, March 06, 2012
<Core Design>
From System's PCIE interface
Reserved
Reserved
Close to chip pin
Reserved
Common Net
MS_D5
MS_D1
MS_D4
MS_D0
MS_D2
MS_D7
SD_WP
MS_D6
MS_D3
SP1
SP2
SP3
SP4
SP5
XD_RDY
SP6
XD_D0
SP7
XD_D1
SP8
XD_D2
SP9
XD_D3
SP10
XD_D4
XD_D5
XD_D6
SP13
XD_D7
SP11
SP12
SP14
SP15
XD_RE#
XD_CE#
XD_WE#
XD_CLE
XD_ALE
XD_WP#
SD_D7
SD_D6
SD_D5
SD_D4
MS_BS
Zdiff = 100 ohm
1 2
C3214
SC100P50V2JN-3GP
DY
C3214
SC100P50V2JN-3GP
DY
1 2
EMC3202 SC5P50V2CN-2GP
DY
EMC3202 SC5P50V2CN-2GP
DY
1 2
C3206 SCD1U10V2KX-L-GPC3206 SCD1U10V2KX-L-GP
1 2
R3245
0R2-PT5-LILY-GP
R3245
0R2-PT5-LILY-GP
1 2
C3215
SC10U10V5KX-2GP
C3215
SC10U10V5KX-2GP
1 2
C3208
SC4D7U6D3V2MX-GP
C3208
SC4D7U6D3V2MX-GP
12
C3212
SCD1U10V2KX-L-GP
C3212
SCD1U10V2KX-L-GP
1 2
C3217
SCD1U10V2KX-L-GP
C3217
SCD1U10V2KX-L-GP
1 2
C3205 SCD1U10V2KX-L-GPC3205 SCD1U10V2KX-L-GP
1 2
EMC3204 SC5P50V2CN-2GP
DY
EMC3204 SC5P50V2CN-2GP
DY
1 2
R3213
0R0402-PAD-1-GP
R3213
0R0402-PAD-1-GP
1 2
C3209
SC100P50V2JN-3GP
DY
C3209
SC100P50V2JN-3GP
DY
1 2
EMC3212 SC5P50V2CN-2GP
DY
EMC3212 SC5P50V2CN-2GP
DY
DAT2
1
CD/DAT3
2
CMD 3
VSS 4
VDD
5
CLK 6
VSS 7
DAT0
8
DAT1
9
WP_SW
10
CD_SW
11
GND_SW 12
GND_SW 13
NP1 NP1
NP2 NP2
CDR1
SDCARD-11P-GP
CDR1
SDCARD-11P-GP
12
R3253 0R2-PT5-LILY-GPR3253 0R2-PT5-LILY-GP
12
R3251 0R2-PT5-LILY-GPR3251 0R2-PT5-LILY-GP
1 2
L3201
MLVS0402M04-GP
DY
L3201
MLVS0402M04-GP
DY
G
DS
Q3202
2N7002BK-GP
Q3202
2N7002BK-GP
12
R3255 0R2-PT5-LILY-GPR3255 0R2-PT5-LILY-GP
12
C3201
SCD1U10V2KX-L-GP
C3201
SCD1U10V2KX-L-GP
12
R3205
10KR2J-3-GP
R3205
10KR2J-3-GP
12
R3254 0R2-PT5-LILY-GPR3254 0R2-PT5-LILY-GP
12
R3206
10KR2J-3-GP
R3206
10KR2J-3-GP
12
C3211
SC4D7U6D3V2MX-GP
DY
C3211
SC4D7U6D3V2MX-GP
DY
1 2
C3203
SCD1U10V2KX-L-GP
C3203
SCD1U10V2KX-L-GP
12
R3250 0R2-PT5-LILY-GPR3250 0R2-PT5-LILY-GP
12
C3210
SC10U10V5KX-2GP
C3210
SC10U10V5KX-2GP
1 2
R3218
6K2R2F-GP
R3218
6K2R2F-GP
G
DS
Q3201
2N7002BK-GP
Q3201
2N7002BK-GP
HSIP
1
HSIN
2
REFCLKP
3
REFCLKN
4
AV12
5
HSOP
6
HSON
7
GND
8
DV12
9
CARD1_3V3
10
3V3_IN
11
CARD2_3V3
12
SP14 37
SP15 38
SD_CD# 39
MS_INS# 40
GPIO/EEDI 41
EESK 42
EECS 43
EEDO 44
PERST# 45
CLK_REQ# 46
3V3_IN 47
RREF 48
SD_D2 25
GND 26
DV12_S 27
SP5 28
SP6 29
SP7 30
SP8 31
SP9 32
SP10 33
SP11 34
SP12 35
SP13 36
XD_CD#
13
DV33_18
14
GND
15
SP1
16
SP2
17
SP3
18
SP4
19
SD_D1
20
SD_D0
21
SD_CLK
22
SD_CMD
23
SD_D3
24
U3201
RTS5209-GR-GP
U3201
RTS5209-GR-GP
1 2
C3204 SC4D7U6D3V2MX-GPC3204 SC4D7U6D3V2MX-GP
1 2
EMC3203 SC5P50V2CN-2GP
DY
EMC3203 SC5P50V2CN-2GP
DY
1 2
C3202
SCD1U10V2KX-L-GP
C3202
SCD1U10V2KX-L-GP
1 2
C3207 SCD1U10V2KX-L-GPC3207 SCD1U10V2KX-L-GP
1 2
EMC3201 SC5P50V2CN-2GP
DY
EMC3201 SC5P50V2CN-2GP
DY
1 2
R3210
0R0402-PAD-1-GP
R3210
0R0402-PAD-1-GP
12
C3213
SC5P50V2CN-2GP
DY
C3213
SC5P50V2CN-2GP
DY

A
A
B
B
C
C
D
D
E
E
4 4
3 3
2 2
1 1
Title
Size Document Number Rev
Date: Sheet of
Wistron Corporation
21F, 88, Sec.1, Hsin Tai Wu Rd., Hsichih,
Taipei Hsien 221, Taiwan, R.O.C.
LA480s
SA
Reserved
A4
33 103
Tuesday, March 06, 2012
<Core Design>
Title
Size Document Number Rev
Date: Sheet of
Wistron Corporation
21F, 88, Sec.1, Hsin Tai Wu Rd., Hsichih,
Taipei Hsien 221, Taiwan, R.O.C.
LA480s
SA
Reserved
A4
33 103
Tuesday, March 06, 2012
<Core Design>
Title
Size Document Number Rev
Date: Sheet of
Wistron Corporation
21F, 88, Sec.1, Hsin Tai Wu Rd., Hsichih,
Taipei Hsien 221, Taiwan, R.O.C.
LA480s
SA
Reserved
A4
33 103
Tuesday, March 06, 2012
<Core Design>
BLANK

5
5
4
4
3
3
2
2
1
1
D D
C C
B B
A A
Title
Size Document Number Rev
Date: Sheet of
Wistron Corporation
21F, 88, Sec.1, Hsin Tai Wu Rd., Hsichih,
Taipei Hsien 221, Taiwan, R.O.C.
LA480s
SA
Reserved
A4
34 103
Tuesday, March 06, 2012
<Core Design>
Title
Size Document Number Rev
Date: Sheet of
Wistron Corporation
21F, 88, Sec.1, Hsin Tai Wu Rd., Hsichih,
Taipei Hsien 221, Taiwan, R.O.C.
LA480s
SA
Reserved
A4
34 103
Tuesday, March 06, 2012
<Core Design>
Title
Size Document Number Rev
Date: Sheet of
Wistron Corporation
21F, 88, Sec.1, Hsin Tai Wu Rd., Hsichih,
Taipei Hsien 221, Taiwan, R.O.C.
LA480s
SA
Reserved
A4
34 103
Tuesday, March 06, 2012
<Core Design>
BLANK

5
5
4
4
3
3
2
2
1
1
D D
C C
B B
A A
Title
Size Document Number Rev
Date: Sheet of
Wistron Corporation
21F, 88, Sec.1, Hsin Tai Wu Rd., Hsichih,
Taipei Hsien 221, Taiwan, R.O.C.
LA480s
SA
USB 3.0 Controller
A4
35 103
Tuesday, March 06, 2012
<Core Design>
Title
Size Document Number Rev
Date: Sheet of
Wistron Corporation
21F, 88, Sec.1, Hsin Tai Wu Rd., Hsichih,
Taipei Hsien 221, Taiwan, R.O.C.
LA480s
SA
USB 3.0 Controller
A4
35 103
Tuesday, March 06, 2012
<Core Design>
Title
Size Document Number Rev
Date: Sheet of
Wistron Corporation
21F, 88, Sec.1, Hsin Tai Wu Rd., Hsichih,
Taipei Hsien 221, Taiwan, R.O.C.
LA480s
SA
USB 3.0 Controller
A4
35 103
Tuesday, March 06, 2012
<Core Design>
BLANK

5
5
4
4
3
3
2
2
1
1
D D
C C
B B
A A
RUN_ENABLE_ALL_G
Z_12V
PM_SLP_S3 PM_SLP_S3#
Z_12V_D4
Z_12V_G3
1D05V_VTT
3D3V_S5
RUN_ENABLE
1D5V_S0 1D5V_S3
3D3V_S0 3D3V_S5
5V_S0 5V_S5
DCBATOUT
3D3V_AUX_S5
PLT_RST#5,18,27,31,32,65,66,71,77,80,83,97
H_THERMTRIP# 5,22
PURE_HW_SHUTDOWN# 27,28,86
S5_ENABLE 27,97
3V_5V_EN41
PM_SLP_S3#19,27,37,47
PS_S3CNTRL 37,97
IMVP_PWRGD28,42
PM_SLP_S3#19,27,37,47
SYS_PWROK 19
PM_SLP_S3#19,27,37,47
Title
Size Document Number Rev
Date: Sheet of
Wistron Corporation
21F, 88, Sec.1, Hsin Tai Wu Rd., Hsichih,
Taipei Hsien 221, Taiwan, R.O.C.
LA480s
SA
Power Plane Enable
A3
36 103Tuesday, March 06, 2012
<Core Design>
Title
Size Document Number Rev
Date: Sheet of
Wistron Corporation
21F, 88, Sec.1, Hsin Tai Wu Rd., Hsichih,
Taipei Hsien 221, Taiwan, R.O.C.
LA480s
SA
Power Plane Enable
A3
36 103Tuesday, March 06, 2012
<Core Design>
Title
Size Document Number Rev
Date: Sheet of
Wistron Corporation
21F, 88, Sec.1, Hsin Tai Wu Rd., Hsichih,
Taipei Hsien 221, Taiwan, R.O.C.
LA480s
SA
Power Plane Enable
A3
36 103Tuesday, March 06, 2012
<Core Design>
R3614
CRB : 1K
Power Sequence
Run Power
12
C3602
SCD1U10V2KX-5GP
C3602
SCD1U10V2KX-5GP
1 2
R3626
0R0603-PAD-1-GP
R3626
0R0603-PAD-1-GP
12
C3612
SCD01U50V2KX-L-GP
DY
C3612
SCD01U50V2KX-L-GP
DY
1 2
R3603 2KR2F-3-GPR3603 2KR2F-3-GP
12
R3621
330KR2J-L1-GP
R3621
330KR2J-L1-GP
12
R3602
200KR2J-L1-GP
DY
R3602
200KR2J-L1-GP
DY
12
R3617
100KR2J-1-GP
R3617
100KR2J-1-GP
1 2
R3614
1KR2F-3-GP
R3614
1KR2F-3-GP
G
DS
Q3603
2N7002BK-GP
Q3603
2N7002BK-GP
12
R3632
2K2R2J-2-GP
R3632
2K2R2J-2-GP
1 2
R3618 330KR2J-L1-GPR3618 330KR2J-L1-GP
1
2
3
D3601
BAS16GP-GP
D3601
BAS16GP-GP
1 2
C3607 SCD1U25V3KX-GP
DY
C3607 SCD1U25V3KX-GP
DY
12
R3620
10KR2J-3-GP
R3620
10KR2J-3-GP
1
2
3
D3603
BAS16GP-GP
D3603
BAS16GP-GP
12
C3606
SCD22U25V3KX-GP
C3606
SCD22U25V3KX-GP
1
2
3
4 5
6
7
8
S
S
S
G D
D
D
D
U3601
AO4468-GP
S
S
S
G D
D
D
D
U3601
AO4468-GP
1
2
3
4 5
6
7
8
S
S
S
G D
D
D
D
U3602
AO4468-GP
S
S
S
G D
D
D
D
U3602
AO4468-GP
G
DS
Q3604
NDS0610-G-GP
Q3604
NDS0610-G-GP
1
2
34
5
6
Q3605
DMN66D0LDW-7-GP
Q3605
DMN66D0LDW-7-GP
1 2
R3619 10KR2J-3-GPR3619 10KR2J-3-GP
1 2
R3608 100KR2J-1-GPR3608 100KR2J-1-GP
1 2
R3616
4K7R2J-2-GP
R3616
4K7R2J-2-GP
1
2
3
4 5
6
7
8
S
S
S
G D
D
D
D
U3606
AO4468-GP
S
S
S
G D
D
D
D
U3606
AO4468-GP
1
TP3601TP3601
1 2
R3622
56R2J-4-GP
DY
R3622
56R2J-4-GP
DY
1 2
R3612 10KR2J-3-GPR3612 10KR2J-3-GP
G
DS
Q3606
2N7002BK-GP
Q3606
2N7002BK-GP
C
B
E
Q3601
PMBT2222A-1GP
Q3601
PMBT2222A-1GP
KA
D3602
MMPZ5239BGP-GP
D3602
MMPZ5239BGP-GP
12
C3611
SCD01U50V2KX-L-GP
C3611
SCD01U50V2KX-L-GP

5
5
4
4
3
3
2
2
1
1
D D
C C
B B
A A
PS_S3CNTRL
Q3702_D
Q3701_D
SM_DRAMRST#_D
VDDPWRGOOD_R
VDDPWRGOOD_D
PM_DRAM_PWRGD_R
0D75V_EN
0D75V_EN
SM_DRAMRST#_R
1D5V_S00D75V_S0
1D5V_S3
3D3V_S5
1D5V_S0
PS_S3CNTRL36,97
+V_SM_VREF_CNT 9
DDR3_DRAMRST# 14,15
DRAMRST_CNTRL_PCH 12,20
SM_DRAMRST#5
PM_DRAM_PWRGD19
VDDPWRGOOD 5
PS_S3CNTRL36,97
0D75V_EN 46
PS_S3CNTRL36,97
1.05VTT_PWRGD 45,48
PM_SLP_S3#19,27,36,47
PM_SLP_S3# 19,27,36,47
+V_SM_VREF12
Title
Size Document Number Rev
Date: Sheet of
Wistron Corporation
21F, 88, Sec.1, Hsin Tai Wu Rd., Hsichih,
Taipei Hsien 221, Taiwan, R.O.C.
LA480s
SA
ADAPTER
A3
37 103Tuesday, March 06, 2012
<Core Design>
Title
Size Document Number Rev
Date: Sheet of
Wistron Corporation
21F, 88, Sec.1, Hsin Tai Wu Rd., Hsichih,
Taipei Hsien 221, Taiwan, R.O.C.
LA480s
SA
ADAPTER
A3
37 103Tuesday, March 06, 2012
<Core Design>
Title
Size Document Number Rev
Date: Sheet of
Wistron Corporation
21F, 88, Sec.1, Hsin Tai Wu Rd., Hsichih,
Taipei Hsien 221, Taiwan, R.O.C.
LA480s
SA
ADAPTER
A3
37 103Tuesday, March 06, 2012
<Core Design>
Close to CPU
S3 Power Reduction Circuit Processor VREF_DQ Implementation
Close to DIMM
S3 Power Reduction Circuit SM_DRAMPWROK
Close to CPU
S3 Power Reduction Circuit SM_DRAMPWROK
S3 Power Reduction Circuit
SM_DRAMRST#
Close to CPU
S3 Power Reduction Circuit SM_DRAMPWROK
OD AND gate required
SM_DRAMPWROK must have a maximum of 15ns rise or fall time
over VDDQ * 0.55± 200mV and the edge must be monotonic
5S3 Power Reduction
add 0.1uF
FROM M1/M3
12
R3720
0R2J-2-GP
DY
R3720
0R2J-2-GP
DY
1 2
R3715
0R2-PT5-LILY-GP
R3715
0R2-PT5-LILY-GP
12
R3713
200R2F-L-GP
R3713
200R2F-L-GP
12
C3705
SCD1U10V2KX-5GP
DY
C3705
SCD1U10V2KX-5GP
DY
G
DS
Q3707
2N7002BK-GP
DY
Q3707
2N7002BK-GP
DY
1 2
R3716 22R2J-2-GP
DY
R3716 22R2J-2-GP
DY
12
R3704
220R2J-L2-GP
DY
R3704
220R2J-L2-GP
DY
1 2
R3709 0R2J-2-GP
DY
R3709 0R2J-2-GP
DY
12
R3710
0R2-PT5-LILY-GP
R3710
0R2-PT5-LILY-GP
1 2
R3719
130R2F-1-GP
R3719
130R2F-1-GP
12
C3701
SCD1U10V2KX-4GP
DY
C3701
SCD1U10V2KX-4GP
DY
G
DS
Q3701
2N7002BK-GP
Q3701
2N7002BK-GP
12
R3705
100KR2J-1-GP
R3705
100KR2J-1-GP
12
R3706
1KR2F-3-GP
R3706
1KR2F-3-GP
G
DS
Q3703
2N7002BK-GP
Q3703
2N7002BK-GP
12
C3704
SCD1U10V2KX-5GP
DY
C3704
SCD1U10V2KX-5GP
DY
12
C3702
SC100P50V2JN-L-GP
DY
C3702
SC100P50V2JN-L-GP
DY
1 2
R3711
0R2-PT5-LILY-GP
R3711
0R2-PT5-LILY-GP
G
DS
Q3704
2N7002BK-GP
Q3704
2N7002BK-GP
1 2
R3707 0R2J-2-GP
DY
R3707 0R2J-2-GP
DY
12
C3703
SCD047U16V2KX-1-GP
C3703
SCD047U16V2KX-1-GP
G
DS
Q3702
2N7002BK-GP
DY
Q3702
2N7002BK-GP
DY
12
R3703
22R2J-2-GP
R3703
22R2J-2-GP
1 2
R3712
1KR2F-3-GP
R3712
1KR2F-3-GP
12
R3708
200R2F-L-GP
R3708
200R2F-L-GP
G
D S
Q3708
2N7002BK-GP
Q3708
2N7002BK-GP
12
R3722
39R2J-L-GP
DY
R3722
39R2J-L-GP
DY
IN B
1
IN A
2
GND
3OUT Y 4
VCC 5
U3701
74VHC1G09DFT2G-GP
U3701
74VHC1G09DFT2G-GP

5
5
4
4
3
3
2
2
1
1
D D
C C
B B
A A
AD+_2
ADT_TYPE_R1
ADT_TYPE_R
AD_JK_F
AD_OFF#_1
ADT_TYPE_R
AD_JK_F
GND
AD+
AD_JK
AD_OFF27
ADT_TYPE 27
Title
Size Document Number Rev
Date: Sheet of
Wistron Corporation
21F, 88, Sec.1, Hsin Tai Wu Rd., Hsichih,
Taipei Hsien 221, Taiwan, R.O.C.
SA
DCIN_JACK
A3
38 103Tuesday, March 06, 2012
LA480s
<Core Design>
Title
Size Document Number Rev
Date: Sheet of
Wistron Corporation
21F, 88, Sec.1, Hsin Tai Wu Rd., Hsichih,
Taipei Hsien 221, Taiwan, R.O.C.
SA
DCIN_JACK
A3
38 103Tuesday, March 06, 2012
LA480s
<Core Design>
Title
Size Document Number Rev
Date: Sheet of
Wistron Corporation
21F, 88, Sec.1, Hsin Tai Wu Rd., Hsichih,
Taipei Hsien 221, Taiwan, R.O.C.
SA
DCIN_JACK
A3
38 103Tuesday, March 06, 2012
LA480s
<Core Design>
Adaptor in to generate DCBATOUT
12
C3802
SC1KP50V2KX-1GP
C3802
SC1KP50V2KX-1GP
1 2
F3801
FUSE-7A24V-5-GP
F3801
FUSE-7A24V-5-GP
1A
2A
3A
4A
5A
1B
2B
3B
4B
5B
DC1
MLX-CONN10G-1-GP-U
DC1
MLX-CONN10G-1-GP-U
12
PC3807
SCD1U50V3ZY-1-GP
PC3807
SCD1U50V3ZY-1-GP
1
2
3
4 5
6
7
8
S
S
S
G D
D
D
D
PU3801
AO4407AL-GP
S
S
S
G D
D
D
D
PU3801
AO4407AL-GP
12
PR3805
100KR2J-1-GP
DY
PR3805
100KR2J-1-GP
DY
12
PR3801
200KR2F-L-GP
PR3801
200KR2F-L-GP
1
AFTP3805AFTP3805
1
AFTP3801AFTP3801
E
BC
R1
R2
PQ3802
PDTA124EU-1-GP
R1
R2
PQ3802
PDTA124EU-1-GP
E
BC
R1
R2
PQ3801
PDTC124EU-1-GP
R1
R2
PQ3801
PDTC124EU-1-GP
12
PC3806
SCD1U50V3ZY-1-GP
PC3806
SCD1U50V3ZY-1-GP
1
AFTP3803AFTP3803
1
AFTP3802AFTP3802
12
PC3801
SCD1U50V3ZY-1-GP
PC3801
SCD1U50V3ZY-1-GP
12
C3801
SC100P50V2JN-L-GP
C3801
SC100P50V2JN-L-GP
1
AFTP3804AFTP3804
A K
PD3801
P6SBMJ27APT-GP
PD3801
P6SBMJ27APT-GP
12
PR3802
100KR2J-1-GP
PR3802
100KR2J-1-GP
KA
PD3802
KDZGTR24B-GP
PD3802
KDZGTR24B-GP
1 2
PR3806
0R2-PT5-LILY-GP
PR3806
0R2-PT5-LILY-GP
12
PC3802
SC1U50V5ZY-1-GP
PC3802
SC1U50V5ZY-1-GP
12
R3801
270R2J-L-GP
R3801
270R2J-L-GP

5
5
4
4
3
3
2
2
1
1
D D
C C
B B
A A
BT+
BATA_SCL_1
BATA_SDA_1
BAT_IN#_1
BATT_SENSE
BAT_SCL
BAT_SDA
BAT_IN#
BATA_SCL_1
BAT_IN#_1
BATA_SDA_1
BT+
BATA_SCL_1
BATA_SDA_1
BAT_IN#_1
BT+
3D3V_AUX_KBC
BT+
BAT_IN#27
BAT_SCL27,40 BAT_SDA27,40
Title
Size Document Number Rev
Date: Sheet of
Wistron Corporation
21F, 88, Sec.1, Hsin Tai Wu Rd., Hsichih,
Taipei Hsien 221, Taiwan, R.O.C.
SA
BATT_CONN
39 103Tuesday, March 06, 2012
LA480s
<Core Design>
Title
Size Document Number Rev
Date: Sheet of
Wistron Corporation
21F, 88, Sec.1, Hsin Tai Wu Rd., Hsichih,
Taipei Hsien 221, Taiwan, R.O.C.
SA
BATT_CONN
39 103Tuesday, March 06, 2012
LA480s
<Core Design>
Title
Size Document Number Rev
Date: Sheet of
Wistron Corporation
21F, 88, Sec.1, Hsin Tai Wu Rd., Hsichih,
Taipei Hsien 221, Taiwan, R.O.C.
SA
BATT_CONN
39 103Tuesday, March 06, 2012
LA480s
<Core Design>
BATTERY CONNECTOR
1 2
PR3901
0R2J-2-GP
DY
PR3901
0R2J-2-GP
DY
12
PL3902
MLVS0402M04-GP
DY
PL3902
MLVS0402M04-GP
DY
1AFTP3906AFTP3906
1
AFTP3908AFTP3908
1 2
3
D3903
BAV99-8-GP
DY
D3903
BAV99-8-GP
DY
12
PC3904
SC10P50V2JN-4GP
PC3904
SC10P50V2JN-4GP
12
PL3901
MLVS0402M04-GP
DY
PL3901
MLVS0402M04-GP
DY
1AFTP3905AFTP3905
1AFTP3907AFTP3907
1 2
3
D3901
BAV99-8-GP
DY
D3901
BAV99-8-GP
DY
1
AFTP3901AFTP3901
12
PC3901
SCD1U50V3KX-GP
PC3901
SCD1U50V3KX-GP
1AFTP3904AFTP3904
1AFTP3902AFTP3902
1
2
3
4 5
6
7
8
RN3901
SRN33J-7-GP
RN3901
SRN33J-7-GP
1
2
3
4
5
6
7
8
9
10
11
BAT2
ALP-CON7-32-GP
BAT2
ALP-CON7-32-GP
KA
PD3901
MMPZ5232BPT-GP-U
PD3901
MMPZ5232BPT-GP-U
12
PC3902
SC2200P50V2KX-2GP
PC3902
SC2200P50V2KX-2GP
1 2
3
D3902
BAV99-8-GP
DY
D3902
BAV99-8-GP
DY
1
2
3
4
5
6
7
8
9
10
11
BAT1
ALP-CON7-31-GP
BAT1
ALP-CON7-31-GP
12
PC3905
SC470P50V2KX-3GP
PC3905
SC470P50V2KX-3GP
12
EC3906
SCD1U50V3KX-GP
EC3906
SCD1U50V3KX-GP
1AFTP3903AFTP3903
12
PL3903
MLVS0402M04-GP
DY
PL3903
MLVS0402M04-GP
DY
12
PC3903
SC10P50V2JN-4GP
PC3903
SC10P50V2JN-4GP

5
5
4
4
3
3
2
2
1
1
D D
C C
B B
A A
BQ24737_CMPIN
PWR_CHG_IOUT
BQ24737_REGN_R
BQ24737_CMPOUT
BQ24737_ILIM
BQ24737_HIDRV
BQ24737_PHASE
BQ24737_CMPOUT
BQ24737_CSOP_1
AC_IN#
PWR_CHG_ACN
PWR_CHG_ACP
BQ24737_BTSTBQ24737_ACDET
AD+_G_2
PWR_CHG_IOUT
AD+_G_1
DC_IN_D
BQ24737_CSON_1
BQ24737_LODRV
BQ24737_VCC
BQ24737_SRP
BQ24737_SRN
AC_IN#
AC_IN
BT+_R
AC_IN
BT+_FUSE
DCBATOUT
DCBATOUTAD+_TO_SYS
AD+
CHG_AGND
CHG_AGND
CHG_AGND
CHG_AGND
BT+
AD+
BT+
CHG_AGND
AD_JK
CHG_AGND
3D3V_AUX_S5
CHG_AGND
BQ24737_REGN
3D3V_AUX_S5
3D3V_AUX_S5
3D3V_AUX_S5
3D3V_AUX_S5
CHG_AGND
CHG_AGND
BQ24737_REGN
CHG_AGND
BQ24737_REGN
CHG_AGND
BAT_SDA27,39
BAT_SCL27,39
AD_IA 27
STOP_CHG#27
CHG_ON# 27
AC_IN#27
Title
Size Document Number Rev
Date: Sheet of
Wistron Corporation
21F, 88, Sec.1, Hsin Tai W u Rd., Hsichih,
Taipei Hsien 221, Taiwan, R.O.C.
LA480s
SA
CHARGER_BQ24737
A2
40 103
Tuesday, March 06, 2012
<Core Design>
Title
Size Document Number Rev
Date: Sheet of
Wistron Corporation
21F, 88, Sec.1, Hsin Tai W u Rd., Hsichih,
Taipei Hsien 221, Taiwan, R.O.C.
LA480s
SA
CHARGER_BQ24737
A2
40 103
Tuesday, March 06, 2012
<Core Design>
Title
Size Document Number Rev
Date: Sheet of
Wistron Corporation
21F, 88, Sec.1, Hsin Tai W u Rd., Hsichih,
Taipei Hsien 221, Taiwan, R.O.C.
LA480s
SA
CHARGER_BQ24737
A2
40 103
Tuesday, March 06, 2012
<Core Design>
100K90w
120w
AD+ total power
118k
60.4k
100K
R2R1
12.4K
100K
100K
80w
65w
PR4007,PR4008
41.2k
STOP_CHG#
connects to KBC R1
R2
SSID = Charger
12
PR4003
49K9R2F-L-GP
PR4003
49K9R2F-L-GP
12
PC4002
SCD1U50V3KX-GP
PC4002
SCD1U50V3KX-GP
1 2
PG4004
GAP-CLOSE-PWR-3-GP
PG4004
GAP-CLOSE-PWR-3-GP
12
PC4024
SC10U25V6KX-L3-GP
PC4024
SC10U25V6KX-L3-GP
1
2
3
4
5
6
7
8
S
S
S
G
D
D
D
D
PU4004
P2003BEA-GP
S
S
S
G
D
D
D
D
PU4004
P2003BEA-GP
12
PR4032
100KR2J-1-GP
PR4032
100KR2J-1-GP
12
PG4001
GAP-CLOSE-PWR-3-GP
PG4001
GAP-CLOSE-PWR-3-GP
1 2
PR4025
10R2F-L-GP
PR4025
10R2F-L-GP
12
PR4007
12K4R2F-GP
PR4007
12K4R2F-GP
12
PC4003
SCD1U50V3KX-GP
PC4003
SCD1U50V3KX-GP
1
2
3
45
6
7
8
S
S
S
GD
D
D
D
PU4001
AO4407AL-GP
S
S
S
GD
D
D
D
PU4001
AO4407AL-GP
12
PR4005
470KR2J-2-GP
PR4005
470KR2J-2-GP
12
EC4001
SCD1U50V3KX-GP
EC4001
SCD1U50V3KX-GP
12
PC4004
SCD1U25V3KX-GP
PC4004
SCD1U25V3KX-GP
12
PC4011
SC220P50V2KX-3GP
PC4011
SC220P50V2KX-3GP
12
PC4020
SC10U25V5KX-GP
PC4020
SC10U25V5KX-GP
1 2
PR4015
20R5F-1GP
PR4015
20R5F-1GP
12
PC4007
SCD01U50V2KX-L-GP
PC4007
SCD01U50V2KX-L-GP
12
PR4030
100KR2J-1-GP
PR4030
100KR2J-1-GP
12
PR4014
120KR2F-L-GP
PR4014
120KR2F-L-GP
1 2
PR4024
7D5R2F-GP
PR4024
7D5R2F-GP
G
DS
PQ4008
2N7002BK-GP
PQ4008
2N7002BK-GP
G
DS
PQ4005
2N7002BK-GP
PQ4005
2N7002BK-GP
1
2
3 4
5
6
PQ4001
DMN66D0LDW-7-GP
PQ4001
DMN66D0LDW-7-GP
1 2
PR4009
10KR2F-2-GP
PR4009
10KR2F-2-GP
12
PR4002
100KR2J-1-GP
PR4002
100KR2J-1-GP
12
PR4026
33KR2F-GP
DY
PR4026
33KR2F-GP
DY
1 2
PR4017
D01R3721F-GP-U
PR4017
D01R3721F-GP-U
12
PR4020
100KR2J-1-GP
PR4020
100KR2J-1-GP
1 2
PR4004
D01R3721F-GP-U
PR4004
D01R3721F-GP-U
12
PC4006
SCD1U25V2ZY-1GP
PC4006
SCD1U25V2ZY-1GP
12
PC4017
SCD047U50V3KX-GP
PC4017
SCD047U50V3KX-GP
1 2
PR4019
0R0402-PAD-1-GP
PR4019
0R0402-PAD-1-GP
12
PR4029
100KR2J-1-GP
PR4029
100KR2J-1-GP
12
PR4001
10KR2F-2-GP
PR4001
10KR2F-2-GP
12
PR4011
100KR2J-1-GP
PR4011
100KR2J-1-GP
1
2
3
4
5
6
7
8
S
S
S
G
D
D
D
D
PU4005
P2003BEA-GP
S
S
S
G
D
D
D
D
PU4005
P2003BEA-GP
ILIM
10
VCC
20
GND
14
SCL
9
SDA
8
ACDET
6
IOUT 7
ACOK#
5
ACP 2
ACN 1
BTST 17
REGN 16
HIDRV 18
PHASE 19
LODRV 15
CMPIN
4
SRN 12
CMPOUT
3
SRP 13
GND
21
BM#
11
PU4003
BQ24737RGRR-GP
PU4003
BQ24737RGRR-GP
12
PC4001
SC1U25V5KX-1GP
PC4001
SC1U25V5KX-1GP
1 2
PL4001
IND-5D6UH-48-GP-U1
PL4001
IND-5D6UH-48-GP-U1
12
PG4002
GAP-CLOSE-PWR-3-GP
PG4002
GAP-CLOSE-PWR-3-GP
12
PR4022
10KR2F-2-GP
DY
PR4022
10KR2F-2-GP
DY
12
PR4006
316KR3F-2-GP
PR4006
316KR3F-2-GP
1 2
F4001
FUSE-10A24V-GP
F4001
FUSE-10A24V-GP
12
PC4005
SC10U25V6KX-L3-GP
PC4005
SC10U25V6KX-L3-GP
K A
PD4003
CH520S-30GP-GP-U
PD4003
CH520S-30GP-GP-U
12
PR4010
49K9R2F-L-GP
PR4010
49K9R2F-L-GP
1 2
PR4013
0R2J-2-GP
PR4013
0R2J-2-GP
G
DS
PQ4007
2N7002BK-GP
PQ4007
2N7002BK-GP
1
2
3
4 5
6
7
8
S
S
S
G D
D
D
D
PU4002
AO4407AL-GP
S
S
S
G D
D
D
D
PU4002
AO4407AL-GP
1 2
PC4009
SC1U10V3KX-3GP
PC4009
SC1U10V3KX-3GP
12
PR4008
100KR2F-L1-GP
PR4008
100KR2F-L1-GP
12
PC4021
SC10U25V5KX-GP
DY
PC4021
SC10U25V5KX-GP
DY
12
PC4016
SCD1U50V3KX-GP
PC4016
SCD1U50V3KX-GP
1 2
PG4003
GAP-CLOSE-PWR-3-GP
PG4003
GAP-CLOSE-PWR-3-GP
1 2
PR4018
0R0402-PAD-1-GP
PR4018
0R0402-PAD-1-GP
12
PC4023
SCD1U25V2KX-GP
PC4023
SCD1U25V2KX-GP
12
PC4022
SCD1U50V3KX-GP
PC4022
SCD1U50V3KX-GP
12
PC4019
SC10U25V5KX-GP
PC4019
SC10U25V5KX-GP
12
PR4016
3D3MR2J-GP
PR4016
3D3MR2J-GP

5
5
4
4
3
3
2
2
1
1
D D
C C
B B
A A
PWR_3D3V_FB2
PWR_5V3D3V_VREG3
PWR_3D3V_DRVL2
PWR_5V_FB1
PWR_5V_LL1
PWR_3D3V_VBST2
PWR_5V_SNUB
PWR_5V_DRVH1
PWR_5V_DRVL1
PWR_3D3V_DRVH2
PWR_5V_VO1
PWR_3D3V_LL2
PWR_5V_VBST1
PWR_5V_FB1_RPWR_3D3V_FB2_R
PWR_3D3V_CS2
PWR_3D3V_VBST2_1
PWR_3D3V_EN2
PWR_5V_EN1
PWR_3D3V_SNUB
PWR_5V_VBST1_1
PWR_5V_EN1
PWR_5V_CS1
PWR_3D3V_EN2
HTH
LTH
3D3V_PWR_2
3D3V_PWR
DCBATOUT DCBATOUT
3D3V_PWR
3D3V_PWR_2
3D3V_S5
DCBATOUT
5V_PWR_2
3D3V_AUX_S5
5V_PWR 5V_S5
5V_PWR
3D3V_S5
5V_AUX_S5 DCBATOUT
5V_PWR_2 5V_AUX_S5
3V_5V_EN 36
3V_5V_POK19
ECRST#27
Title
Size Document Number Rev
Date: Sheet of
Wistron Corporation
21F, 88, Sec.1, Hsin Tai W u Rd., Hsichih,
Taipei Hsien 221, Taiwan, R.O.C.
LA480s
SA
TPS51225_5V_3D3V
A2
41 103
Tuesday, March 06, 2012
<Core Design>
Title
Size Document Number Rev
Date: Sheet of
Wistron Corporation
21F, 88, Sec.1, Hsin Tai W u Rd., Hsichih,
Taipei Hsien 221, Taiwan, R.O.C.
LA480s
SA
TPS51225_5V_3D3V
A2
41 103
Tuesday, March 06, 2012
<Core Design>
Title
Size Document Number Rev
Date: Sheet of
Wistron Corporation
21F, 88, Sec.1, Hsin Tai W u Rd., Hsichih,
Taipei Hsien 221, Taiwan, R.O.C.
LA480s
SA
TPS51225_5V_3D3V
A2
41 103
Tuesday, March 06, 2012
<Core Design>
Close to VFB Pin (pin5)
Close to VFB Pin (pin2)
D
S G
G
D
S
G
D
D
SG
S
SSID = PWR.Plane.Regulator_5v3p3v
Design Current = 6.2A
9.2A< OCP< 11A
Design Current = 4.2A
6.3A< OCP< 7.5A
12
R4103
165KR2F-GP
DY
R4103
165KR2F-GP
DY
12
PC4121
SC330P50V3KX-GP
DY
PC4121
SC330P50V3KX-GP
DY
1 2
PC4126
SC1U10V3KX-3GP
PC4126
SC1U10V3KX-3GP
12
PC4120
SCD1U10V2KX-4GP
PC4120
SCD1U10V2KX-4GP
12
PT4102
ST220U6D3VDM-22-GP
PT4102
ST220U6D3VDM-22-GP
12
PC4119
SCD1U10V2KX-4GP
PC4119
SCD1U10V2KX-4GP
1
2
3
4 5
6
7
8
S
S
S
GD
D
D
D
PU4102
SI7716ADN-T1-GE3-GP
S
S
S
GD
D
D
D
PU4102
SI7716ADN-T1-GE3-GP
1 2
PR4108
1D5R2F-GP
PR4108
1D5R2F-GP
1 2
PG4110
GAP-CLOSE-PWR
PG4110
GAP-CLOSE-PWR
1 2
PC4127
SC1U10V3KX-3GP
PC4127
SC1U10V3KX-3GP
1 2
PG4121
GAP-CLOSE-PWR
PG4121
GAP-CLOSE-PWR
12
PC4113
SCD01U50V2KX-L-GP
PC4113
SCD01U50V2KX-L-GP
1 2
PL4102
IND-2D2UH-46-GP-U
PL4102
IND-2D2UH-46-GP-U
1 2
PC4118
SCD1U25V3KX-GP
PC4118
SCD1U25V3KX-GP
1 2
PR4109
1D5R2F-GP
PR4109
1D5R2F-GP
1 2
PG4101
GAP-CLOSE-PWR-3-GP
PG4101
GAP-CLOSE-PWR-3-GP
12
PR4102
86K6R2F-GP
PR4102
86K6R2F-GP
12
PG4117
GAP-CLOSE-PWR-3-GP
PG4117
GAP-CLOSE-PWR-3-GP
VBST2
9
DRVH2
10
SW2
8
DRVL2
11
VFB2
4
EN2
6
CS2
5
VREG3
3
VIN 12
VBST1 17
DRVH1 16
SW1 18
DRVL1 15
VO1 14
VFB1 2
EN1 20
CS1 1
VREG5
13
GND 21
VCLK 19
PGOOD
7
PU4103
TPS51225CRUKR-GP
PU4103
TPS51225CRUKR-GP
12
PR4121
0R2-PT5-LILY-GP
PR4121
0R2-PT5-LILY-GP
12
PR4119
100KR2J-1-GP
DY
PR4119
100KR2J-1-GP
DY
1 2
PG4111
GAP-CLOSE-PWR
PG4111
GAP-CLOSE-PWR
12
PC4124
SC18P50V2JN-1-GP
DY
PC4124
SC18P50V2JN-1-GP
DY
12
PR4114
0R2J-2-GP
DY
PR4114
0R2J-2-GP
DY
12
PR4112
6K65R2F-GP
PR4112
6K65R2F-GP
1
2
3
4 5
6
7
8
S
S
S
G D
D
D
D
PU4105
SIS412DN-T1-GE3-GP
S
S
S
G D
D
D
D
PU4105
SIS412DN-T1-GE3-GP
12
C4102
SCD1U10V2KX-4GP
DY
C4102
SCD1U10V2KX-4GP
DY
12
PC4112
SC10U25V5KX-GP
DY
PC4112
SC10U25V5KX-GP
DY
12
PR4120
10KR2F-2-GP
PR4120
10KR2F-2-GP
12
PC4114
SC10U25V6KX-L3-GP
PC4114
SC10U25V6KX-L3-GP
12
PR4111
2D2R5F-2-GP
DY
PR4111
2D2R5F-2-GP
DY
12
R4101
820KR2F-GP
DY
R4101
820KR2F-GP
DY
1 2
PG4123
GAP-CLOSE-PWR
PG4123
GAP-CLOSE-PWR
1 2
PG4113
GAP-CLOSE-PWR
PG4113
GAP-CLOSE-PWR
12
PR4101
105KR2F-1-GP
PR4101
105KR2F-1-GP
1 2
PG4119
GAP-CLOSE-PWR
PG4119
GAP-CLOSE-PWR
12
PC4116
SC10U25V6KX-L3-GP
PC4116
SC10U25V6KX-L3-GP
12
PC4109
SC10U25V5KX-GP
PC4109
SC10U25V5KX-GP
1 2
PG4124
GAP-CLOSE-PWR
PG4124
GAP-CLOSE-PWR
1 2
PG4109
GAP-CLOSE-PWR
PG4109
GAP-CLOSE-PWR
12
PC4117
SCD1U25V3KX-GP
PC4117
SCD1U25V3KX-GP
1 2
PG4120
GAP-CLOSE-PWR
PG4120
GAP-CLOSE-PWR
1 2
PL4101
IND-3D3UH-57GP
PL4101
IND-3D3UH-57GP
12
PG4116
GAP-CLOSE-PWR-3-GP
PG4116
GAP-CLOSE-PWR-3-GP
12
PC4125
SC18P50V2JN-1-GP
DY
PC4125
SC18P50V2JN-1-GP
DY
12
PR4110
2D2R5F-2-GP
DY
PR4110
2D2R5F-2-GP
DY
12
PC4115
SCD1U50V3KX-GP
PC4115
SCD1U50V3KX-GP
1
2
3
4 5
6
7
8
S
S
S
G D
D
D
D
PU4104
SIS412DN-T1-GE3-GP
S
S
S
G D
D
D
D
PU4104
SIS412DN-T1-GE3-GP
1 2
PG4108
GAP-CLOSE-PWR
PG4108
GAP-CLOSE-PWR
12
PR4113
0R2J-2-GP
DY
PR4113
0R2J-2-GP
DY
1
2
3
4 5
6
7
8
S
S
S
GD
D
D
D
PU4101
SIS412DN-T1-GE3-GP
S
S
S
GD
D
D
D
PU4101
SIS412DN-T1-GE3-GP
1 2
PG4122
GAP-CLOSE-PWR
PG4122
GAP-CLOSE-PWR
12
PR4117
10KR2F-2-GP
PR4117
10KR2F-2-GP
HTH 1
GND 2
LTH 3
RESET#/RESET
4
VCC
5
U9303
G680LT1UF-GP
DY
U9303
G680LT1UF-GP
DY
12
PR4116
0R0402-PAD-1-GP
PR4116
0R0402-PAD-1-GP
12
R4102
15KR2F-GP
DY
R4102
15KR2F-GP
DY
12
PT4101
ST220U6D3VDM-22-GP
PT4101
ST220U6D3VDM-22-GP
12
PR4115
15K4R2F-GP
PR4115
15K4R2F-GP
12
PC4110
SCD1U50V3KX-GP
PC4110
SCD1U50V3KX-GP
12
PR4127
0R2-PT5-LILY-GP
PR4127
0R2-PT5-LILY-GP
12
PC4123
SC560P50V-GP
DY
PC4123
SC560P50V-GP
DY
12
PC4111
SC10U25V5KX-GP
PC4111
SC10U25V5KX-GP
12
PR4118
0R0402-PAD-1-GP
PR4118
0R0402-PAD-1-GP
1 2
PG4112
GAP-CLOSE-PWR
PG4112
GAP-CLOSE-PWR

5
5
4
4
3
3
2
2
1
1
D D
C C
B B
A A
PWR_CPU_CORE_CF-IMAX
PWR_CPU_CORE_VDIO
PWR_CPU_CORE_ALERT#
PWR_CPU_CORE_CCOMP
PWR_CPU_CORE_SLEWAPWR_CPU_CORE_GF-IMAX
PWR_CPU_CORE_GIMON
PWR_CPU_CORE_GTHERM
PWR_CPU_CORE_VREF
PWR_CPU_CORE_GOCP-I
PWR_CPU_CORE_VREF
PWR_CPU_CORE_VREF
PWR_CPU_CORE_GF-IMAX
PWR_CPU_CORE_VCLK
PWR_CPU_CORE_VREF
PWR_CPU_CORE_GCOMP
H_CPU_SVIDDAT
H_CPU_SVIDCLK
PWR_CPU_CORE_VREF
PWR_CPU_CORE_CTHERM
PWR_CPU_CORE_VREF
PWR_CPU_CORE_CSKIP#
PWR_CPU_CORE_CIMON
PWR_CPU_CORE_COCP-I
PWR_GFX_PWRGD PWR_CPU_CORE_SLEWA
PWR_CPU_CORE_VR_HOT#
PWR_CPU_CORE_VREF
PWR_CPU_CORE_VRON
3D3V_S0
DCBATOUT
3D3V_S5
VCORE_AGND
VCORE_AGND VCORE_AGND
5V_S5
VCORE_AGND
VCORE_AGND
1D05V_VTT
VCORE_AGND
3D3V_S5
VCORE_AGND
VCORE_AGND
VCORE_AGND
VCORE_AGND
5V_S5
PWR_GFX_GSKIP# 44
PWR_CPU_CORE_CBST2 43
IMVP_PWRGD28,36
VSS_AXG_SENSE9
PWR_GFX_CORE_GSCN44
PWR_GFX_GPWM 44
VCC_AXG_SENSE9
PWR_CPU_CORE_CDL1 43
PWR_CPU_CORE_CDL2 43
H_CPU_SVIDDAT8 VR_SVID_ALERT#8
H_PROCHOT#5,27
D85V_PWRGD19,48
H_CPU_SVIDCLK8
PWR_CPU_CORE_CCSP2 43
VSSSENSE8
VCCSENSE8
PWR_CPU_CORE_CCSN2 43
PWR_CPU_CORE_CCSN1 43
PWR_CPU_CORE_CCSP1 43
PWR_CPU_CORE_CBST1 43
PWR_GFX_CORE_GSCP44
PWR_CPU_CORE_CDH1 43
PWR_CPU_CORE_CSW2 43
PWR_CPU_CORE_CDH2 43
PWR_CPU_CORE_CSW1 43
VGA_CURRENT 27
CPU_CURRENT 27
Title
Size Document Number Rev
Date: Sheet of
Wistron Corporation
21F, 88, Sec.1, Hsin Tai Wu Rd., Hsichih,
Taipei Hsien 221, Taiwan, R.O.C.
SA
TPS51640_CPU_CORE(1/3)
42 103Tuesday, March 06, 2012
LA480s
<Core Design>
Title
Size Document Number Rev
Date: Sheet of
Wistron Corporation
21F, 88, Sec.1, Hsin Tai Wu Rd., Hsichih,
Taipei Hsien 221, Taiwan, R.O.C.
SA
TPS51640_CPU_CORE(1/3)
42 103Tuesday, March 06, 2012
LA480s
<Core Design>
Title
Size Document Number Rev
Date: Sheet of
Wistron Corporation
21F, 88, Sec.1, Hsin Tai Wu Rd., Hsichih,
Taipei Hsien 221, Taiwan, R.O.C.
SA
TPS51640_CPU_CORE(1/3)
42 103Tuesday, March 06, 2012
LA480s
<Core Design>
Close to PWR IC
Open
12
PR4224
30KR2F-GP
PR4224
30KR2F-GP
1 2
PR4216 10KR2F-2-GPPR4216 10KR2F-2-GP
1 2
PC4206
SCD33U6D3V2KX-1-GP
PC4206
SCD33U6D3V2KX-1-GP
1 2
PR4229 75KR2F-GPPR4229 75KR2F-GP
12
PC4207
SC2D2U10V3KX-1GP
PC4207
SC2D2U10V3KX-1GP
1 2
PR4227 NTC-100K-1-GPPR4227 NTC-100K-1-GP
1 2
PR4222 100KR2F-L1-GP
DY
PR4222 100KR2F-L1-GP
DY
1 2
PC4201
SCD22U6D3V2KX-1GP
PC4201
SCD22U6D3V2KX-1GP
12
PR4232 0R2-PT5-LILY-GPPR4232 0R2-PT5-LILY-GP
CTHERM 1
COCP_I 2
CIMON 3
CCSP1 4
CCSN1 5
CCSN2 6
CCSP2 7
CCSP3 8
CCSN3 9
CCOMP 10
CVFB 11
CGFB 12
V5 48
CDH1 47
CBST1 46
CSW1 45
CDL1 44
V5DRV 43
PGND 42
CDL2 41
CSW2 40
CBST2 39
CDH2 38
VBAT 37
GND 49
CPWM3
36 CSKIP#
35 GPWM
34 GSKIP#
33 GTHERM
32 GOCP_I
31 GIMON
30 GCSP
29 GCSN
28 GCOMP
27 GVFB
26 GGFB
25
CF_IMAX
13
VREF
14
V3R3
15
VR_ON
16
CPGOOD
17
VCLK
18
ALERT#
19
VDIO
20
VR_HOT#
21
SLEWA
22
GPGOOD
23
GF_IMAX
24
PU4201
TPS51640ARSLR-GP
PU4201
TPS51640ARSLR-GP
12
PR4220
200KR2F-L-GP
PR4220
200KR2F-L-GP
1 2
PC4210
SCD22U6D3V2KX-1GP
PC4210
SCD22U6D3V2KX-1GP
1 2
PR4208
24KR2F-GP
PR4208
24KR2F-GP
1 2
PR4204
121KR2F-L-GP
PR4204
121KR2F-L-GP
12
PR4221
169KR2F-1-GP
PR4221
169KR2F-1-GP
1 2
PR4226 15K8R2F-GPPR4226 15K8R2F-GP
1 2
PR4218 5K6R2F-2-GPPR4218 5K6R2F-2-GP
12
PC4208
SC4D7U10V3KX-GP
PC4208
SC4D7U10V3KX-GP
1 2
PR4228
309KR2F-GP
PR4228
309KR2F-GP
1 2
PR4209
90K9R2F-GP
PR4209
90K9R2F-GP
1 2
PC4204
SCD1U6D3V1KX-GP
DY
PC4204
SCD1U6D3V1KX-GP
DY
12
PC4205
SC1U6D3V2KX-GP
PC4205
SC1U6D3V2KX-GP
1 2
PR4217100KR2F-L1-GP
DY
PR4217100KR2F-L1-GP
DY
1 2
PR4202
130R2F-1-GP
PR4202
130R2F-1-GP
1 2
PR4223 20KR2F-L-GP
DY
PR4223 20KR2F-L-GP
DY
12
PR4213 0R2-PT5-LILY-GPPR4213 0R2-PT5-LILY-GP
1 2
PR4206
NTC-100K-1-GP
PR4206
NTC-100K-1-GP
1 2
PR4219 56KR2F-GPPR4219 56KR2F-GP
1 2
PR4205 12KR2F-L-GPPR4205 12KR2F-L-GP
1 2
PR4201 75KR2F-GPPR4201 75KR2F-GP
1 2
PR4239
0R0402-PAD-1-GP
PR4239
0R0402-PAD-1-GP
1 2
PR4203
54D9R2F-L1-GP
PR4203
54D9R2F-L1-GP
1 2
PC4209 SC33P50V2JN-3GPPC4209 SC33P50V2JN-3GP
1 2
PC4202
SCD22U10V2KX-1GP
DY
PC4202
SCD22U10V2KX-1GP
DY
12
PR4234 0R2-PT5-LILY-GPPR4234 0R2-PT5-LILY-GP
1 2
PR4207
15K8R2F-GP
PR4207
15K8R2F-GP
12
PR4211
10KR2J-3-GP
PR4211
10KR2J-3-GP
12
PR4210
10R2F-L-GP
PR4210
10R2F-L-GP
1 2
PC4203
SC33P50V2JN-3GP
PC4203
SC33P50V2JN-3GP
12
PR4233 0R2-PT5-LILY-GPPR4233 0R2-PT5-LILY-GP
1 2
PR4230
0R0402-PAD-1-GP
PR4230
0R0402-PAD-1-GP
12
PR4231 0R2-PT5-LILY-GPPR4231 0R2-PT5-LILY-GP
12
PR4225
150KR2F-L-GP
PR4225
150KR2F-L-GP

5
5
4
4
3
3
2
2
1
1
D D
C C
B B
A A
PWR_GFX_CORE_DRVL
PWR_GFX_CORE_BST
PWR_GFX_CORE_SW
PWR_GFX_CORE_DRVH
PWR_GFX_CBST1_1
PWR_GFX_CORE_DRVL
PWR_GFX_CORE_BST
PWR_GFX_CORE_SW
PWR_GFX_CORE_DRVH
VCC_GFXCORE
DCBATOUT
5V_S5
PWR_GFX_CORE_GSCP 42
PWR_GFX_CORE_GSCN 42
PWR_GFX_GSKIP#42 PWR_GFX_GPWM42
Title
Size Document Number Rev
Date: Sheet of
Wistron Corporation
21F, 88, Sec.1, Hsin Tai Wu Rd., Hsichih,
Taipei Hsien 221, Taiwan, R.O.C.
SA
TPS51640_CPU_CORE(3/3)
44 103Tuesday, March 06, 2012
LA480s
<Core Design>
Title
Size Document Number Rev
Date: Sheet of
Wistron Corporation
21F, 88, Sec.1, Hsin Tai Wu Rd., Hsichih,
Taipei Hsien 221, Taiwan, R.O.C.
SA
TPS51640_CPU_CORE(3/3)
44 103Tuesday, March 06, 2012
LA480s
<Core Design>
Title
Size Document Number Rev
Date: Sheet of
Wistron Corporation
21F, 88, Sec.1, Hsin Tai Wu Rd., Hsichih,
Taipei Hsien 221, Taiwan, R.O.C.
SA
TPS51640_CPU_CORE(3/3)
44 103Tuesday, March 06, 2012
LA480s
<Core Design>
2nd source
PU4402
PU4403
Main source
84.03668.037
FDMS3668S
BOM control
Countinue current=21.5A
36A<OCP<39A
84.03668.037
FDMS3668S
84.00031.037
RJK03P1DPA
84.00031.037
RJK03P1DPA
12
PC4407
SC2D2U10V3KX-1GP
PC4407
SC2D2U10V3KX-1GP
1 2
PR4401 0R3J-L-GPPR4401 0R3J-L-GP
12
PC4404
SC10U25V5KX-GP
DY
PC4404
SC10U25V5KX-GP
DY
12
PT4403
ST330U2VDM-4-GP
PT4403
ST330U2VDM-4-GP
12
PR4410
18KR2F-GP
PR4410
18KR2F-GP
12
PT4401
ST330U2VDM-4-GP
PT4401
ST330U2VDM-4-GP
1 2
PC4401 SC1U25V3KX-1-GPPC4401 SC1U25V3KX-1-GP
1 2
PG4303
GAP-CLOSE-PWR-3-GP
PG4303
GAP-CLOSE-PWR-3-GP
1 2
PR4407
121KR2F-L-GP
PR4407
121KR2F-L-GP
1 2
PC4408 SCD027U25V2KX-GPPC4408 SCD027U25V2KX-GP
12
PT4402
ST330U2VDM-4-GP
PT4402
ST330U2VDM-4-GP
1
2
3
4
5
6
7
8
910
PU4403
FDMS3600-02-RJK0215-COLAY-GP
84.07608.037
PU4403
FDMS3600-02-RJK0215-COLAY-GP
84.07608.037
1 2
PR4409
NTC-100K-1-GP
PR4409
NTC-100K-1-GP
1 2
PL4401
L-D36UH-1-GP
PL4401
L-D36UH-1-GP
1 2
PR4405
28KR2F-GP
PR4405
28KR2F-GP
12
PC4402
SC10U25V6KX-L3-GP
PC4402
SC10U25V6KX-L3-GP
1
2
3
4
5
6
7
8
910
PU4402
FDMS3600-02-RJK0215-COLAY-GP
84.07608.037
PU4402
FDMS3600-02-RJK0215-COLAY-GP
84.07608.037
12
PC4403
SC10U25V6KX-L3-GP
PC4403
SC10U25V6KX-L3-GP
BST
1
SKIP#
2
PWM
3
GND
4
DRVL 5
VDD 6
SW 7
DRVH 8
GND 9
PU4401
TPS51601DRBR-GP
PU4401
TPS51601DRBR-GP

A
A
B
B
C
C
D
D
E
E
4 4
3 3
2 2
1 1
PWR_1D5V_TON
PWR_1D5V_VCC5
PWR_1D5V_VDDQ
PWR_1D5V_FB
PWR_1D5V_PHASE
PWR_1D5V_UGATE
PWR_1D5V_VBST PWR_1D5V_VBST_1
PWR_1D5V_EN
PWR_1D5V_EN
PWR_1D5V_CS
PWR_1D5V_PVCC5
PWR_1D5V_VTTREF
PWR_1D5V_SW_1
PWR_1D5V_LGATE
DCBATOUT_1D5V
1D5V_PWR
5V_S5
5V_S5
DDR_VREF_S3
+0D75V_DDR_P
3D3V_S0
1D5V_PWR
DCBATOUT_1D5V
DCBATOUT_1D5VDCBATOUT 1D5V_S31D5V_PWR
+0D75V_DDR_P0D75V_S0
0D75V_EN37
RUNPWROK45,47
PM_SLP_S4#19,27,97
Title
Size Document Number Rev
Date: Sheet of
Wistron Corporation
21F, 88, Sec.1, Hsin Tai Wu Rd., Hsichih,
Taipei Hsien 221, Taiwan, R.O.C.
SA
RT8207M_1D5V_0D75V
46 103Tuesday, March 06, 2012
LA480s
<Core Design>
Title
Size Document Number Rev
Date: Sheet of
Wistron Corporation
21F, 88, Sec.1, Hsin Tai Wu Rd., Hsichih,
Taipei Hsien 221, Taiwan, R.O.C.
SA
RT8207M_1D5V_0D75V
46 103Tuesday, March 06, 2012
LA480s
<Core Design>
Title
Size Document Number Rev
Date: Sheet of
Wistron Corporation
21F, 88, Sec.1, Hsin Tai Wu Rd., Hsichih,
Taipei Hsien 221, Taiwan, R.O.C.
SA
RT8207M_1D5V_0D75V
46 103Tuesday, March 06, 2012
LA480s
<Core Design>
SSID = PWR.Plane.Regulator_1p5v0p75v
SG
D
SG
D
R1
R2
Vout=0.75*(1+R1/R2)
Design Current=16A
22A<OCP<24A
Design Current=1.2A
1 2
PC4608
SCD1U25V3KX-GP
PC4608
SCD1U25V3KX-GP
12
PC4618
SC10U6D3V5MX-3GP
PC4618
SC10U6D3V5MX-3GP
12
PC4607
SC1U10V2KX-1GP
PC4607
SC1U10V2KX-1GP
12
PC4616
SC18P50V2JN-1-GP
DY
PC4616
SC18P50V2JN-1-GP
DY
12
PR4608
30K9R2F-GP
PR4608
30K9R2F-GP
12
PC4610
SC10U6D3V5MX-3GP
PC4610
SC10U6D3V5MX-3GP
1 2
PG4626
GAP-CLOSE-PWR-3-GP
PG4626
GAP-CLOSE-PWR-3-GP
1 2
PR4602
11K3R2F-2-GP
PR4602
11K3R2F-2-GP
1 2
PG4620
GAP-CLOSE-PWR-3-GP
PG4620
GAP-CLOSE-PWR-3-GP
1 2
PR4605
2D2R3-1-U-GP
PR4605
2D2R3-1-U-GP
1 2
PG4617
GAP-CLOSE-PWR-3-GP
PG4617
GAP-CLOSE-PWR-3-GP
1 2
PC4612
SC10U25V6KX-L3-GP
PC4612
SC10U25V6KX-L3-GP
12
PR4604
10KR2F-2-GP
PR4604
10KR2F-2-GP
1 2
PG4601
GAP-CLOSE-PWR-3-GP
PG4601
GAP-CLOSE-PWR-3-GP
1 2
PG4616
GAP-CLOSE-PWR-3-GP
PG4616
GAP-CLOSE-PWR-3-GP
1 2
PG4603
GAP-CLOSE-PWR-3-GP
PG4603
GAP-CLOSE-PWR-3-GP
1 2
PG4608
GAP-CLOSE-PWR-3-GP
PG4608
GAP-CLOSE-PWR-3-GP
12
PC4601
SC1KP50V2KX-1GP
PC4601
SC1KP50V2KX-1GP
1 2
PG4611
GAP-CLOSE-PWR-3-GP
PG4611
GAP-CLOSE-PWR-3-GP
12
PR4607
2D2R5F-2-GP
DY
PR4607
2D2R5F-2-GP
DY
12
PC4621
SCD1U10V2KX-4GP
PC4621
SCD1U10V2KX-4GP
12
PC4602
SC1U10V2KX-1GP
PC4602
SC1U10V2KX-1GP
1
2
3
4 5
6
7
8
S
S
S
GD
D
D
D
PU4602
SIR172DP-T1-GE3-GP
S
S
S
GD
D
D
D
PU4602
SIR172DP-T1-GE3-GP
12
PC4620
SC4D7U6D3V5KX-3GP
PC4620
SC4D7U6D3V5KX-3GP
1 2
PR4610
0R0402-PAD-1-GP
PR4610
0R0402-PAD-1-GP
12
PR4609
30KR2F-GP
PR4609
30KR2F-GP
12
PC4623
SC10U6D3V5MX-3GP
PC4623
SC10U6D3V5MX-3GP
1 2
PG4625
GAP-CLOSE-PWR-3-GP
PG4625
GAP-CLOSE-PWR-3-GP
12
EC4601
SCD1U50V3KX-GP
DY
EC4601
SCD1U50V3KX-GP
DY
12
PT4602
SE330U2VDM-L-GP
PT4602
SE330U2VDM-L-GP
1 2
PG4615
GAP-CLOSE-PWR-3-GP
PG4615
GAP-CLOSE-PWR-3-GP
1 2
PG4606
GAP-CLOSE-PWR-3-GP
PG4606
GAP-CLOSE-PWR-3-GP
1 2
PG4602
GAP-CLOSE-PWR-3-GP
PG4602
GAP-CLOSE-PWR-3-GP
VTT
20
VTTREF
4
FB 6
VTTSNS
2
VDDP 12
VLDOIN
19
PHASE 16
UGATE 17
CS 13
S5
8
VTTGND
1
PGOOD
10
VDDQ 5
BOOT 18
LGATE 15
GND
3
PGND 14
S3
7
VDD 11
TON
9
GND
21
PU4601
RT8207MZQW-GP-U
PU4601
RT8207MZQW-GP-U
1 2
PG4613
GAP-CLOSE-PWR-3-GP
PG4613
GAP-CLOSE-PWR-3-GP
1 2
PG4618
GAP-CLOSE-PWR-3-GP
PG4618
GAP-CLOSE-PWR-3-GP
1 2
PC4613
SCD1U50V3KX-GP
PC4613
SCD1U50V3KX-GP
1 2
PG4604
GAP-CLOSE-PWR-3-GP
PG4604
GAP-CLOSE-PWR-3-GP
1 2
PG4612
GAP-CLOSE-PWR-3-GP
PG4612
GAP-CLOSE-PWR-3-GP
12
PC4615
SC330P50V2KX-3GP
DY
PC4615
SC330P50V2KX-3GP
DY
1 2
PC4611
SC10U25V6KX-L3-GP
PC4611
SC10U25V6KX-L3-GP
12
PC4619
SCD033U16V2KX-GP
PC4619
SCD033U16V2KX-GP
1 2
PG4614
GAP-CLOSE-PWR-3-GP
PG4614
GAP-CLOSE-PWR-3-GP
1 2
PG4610
GAP-CLOSE-PWR-3-GP
PG4610
GAP-CLOSE-PWR-3-GP
1
2
3
4 5
6
7
8
S
S
S
D
D
D
D
G
PU4603
SIR460DP-T1-GE3-GP
S
S
S
D
D
D
D
G
PU4603
SIR460DP-T1-GE3-GP
12
PC4622
SCD1U10V2KX-5GP
DY
PC4622
SCD1U10V2KX-5GP
DY
1 2
PR4603
0R0603-PAD-1-GP
PR4603
0R0603-PAD-1-GP
12
PC4617
SC10U6D3V5MX-3GP
DY
PC4617
SC10U6D3V5MX-3GP
DY
1 2
PR4611
0R2-PT5-LILY-GP
PR4611
0R2-PT5-LILY-GP
1 2
PG4624
GAP-CLOSE-PWR-3-GP
PG4624
GAP-CLOSE-PWR-3-GP
1 2
PR4606
620KR3J-GP
PR4606
620KR3J-GP
1 2
PG4619
GAP-CLOSE-PWR-3-GP
PG4619
GAP-CLOSE-PWR-3-GP
12
PR4601
5D1R2F-GP
PR4601
5D1R2F-GP
1 2
PG4609
GAP-CLOSE-PWR-3-GP
PG4609
GAP-CLOSE-PWR-3-GP
1 2
PL4601
COIL-1UH-34-GP-U
PL4601
COIL-1UH-34-GP-U
1 2
PG4605
GAP-CLOSE-PWR-3-GP
PG4605
GAP-CLOSE-PWR-3-GP

5
5
4
4
3
3
2
2
1
1
D D
C C
B B
A A
PWR_1D8V_SVIN
PWR_1D8V_EN
PWR_1D8V_PHASE
PWR_1D8V_PVDD
1D8V_FB_GAP
PWR_1D8V_FB
1D8V_S0
1D8V_PWR
3D3V_S5
3D3V_S0
PM_SLP_S3#19,27,36,37 RUNPWROK45,46
Title
Size Document Number Rev
Date: Sheet of
Wistron Corporation
21F, 88, Sec.1, Hsin Tai Wu Rd., Hsichih,
Taipei Hsien 221, Taiwan, R.O.C.
SA
PWM_1D8V_RT8068
47 103Tuesday, March 06, 2012
LA480s
<Core Design>
Title
Size Document Number Rev
Date: Sheet of
Wistron Corporation
21F, 88, Sec.1, Hsin Tai Wu Rd., Hsichih,
Taipei Hsien 221, Taiwan, R.O.C.
SA
PWM_1D8V_RT8068
47 103Tuesday, March 06, 2012
LA480s
<Core Design>
Title
Size Document Number Rev
Date: Sheet of
Wistron Corporation
21F, 88, Sec.1, Hsin Tai Wu Rd., Hsichih,
Taipei Hsien 221, Taiwan, R.O.C.
SA
PWM_1D8V_RT8068
47 103Tuesday, March 06, 2012
LA480s
<Core Design>
R1
R2
SSID = PWR.Plane.Regulator_1p8v
RT8068A for 1D8V_S0
Vo=0.6*(1+(R1/R2))
Design Current=2A
3A<OCP
1 2
PG4712
GAP-CLOSE-PWR
PG4712
GAP-CLOSE-PWR
12
PC4707
SC10U6D3V3MX-GP
PC4707
SC10U6D3V3MX-GP
1 2
PG4705
GAP-CLOSE-PWR
PG4705
GAP-CLOSE-PWR
PVIN
10
PGOOD
4
SVIN
8
FB 6
NC#7 7
LX#1 1
EN
5
PVIN
9
GND 11
LX#2 2
LX#3 3
PU4701
RT8068AZQWID-GP-U
PU4701
RT8068AZQWID-GP-U
1 2
PG4704
GAP-CLOSE-PWR
PG4704
GAP-CLOSE-PWR
12
PC4705
SC22P50V2JN-4GP
PC4705
SC22P50V2JN-4GP
1 2
PR4703
2D2R2F-GP
PR4703
2D2R2F-GP
12
PC4708
SC10U6D3V3MX-GP
PC4708
SC10U6D3V3MX-GP
1 2
PR4702
0R2-PT5-LILY-GP
PR4702
0R2-PT5-LILY-GP
12
PR4704
102KR2F-GP
PR4704
102KR2F-GP
1 2
PG4711
GAP-CLOSE-PWR
PG4711
GAP-CLOSE-PWR
12
PC4706
SC10U6D3V3MX-GP
PC4706
SC10U6D3V3MX-GP
12
PC4703
SC1U6D3V2KX-GP
PC4703
SC1U6D3V2KX-GP
12
PR4706
51KR2F-L-GP
PR4706
51KR2F-L-GP
1 2
PG4714
GAP-CLOSE-PWR-3-GP
PG4714
GAP-CLOSE-PWR-3-GP
1 2
PG4713
GAP-CLOSE-PWR
PG4713
GAP-CLOSE-PWR
12
PC4702
SC10U6D3V3MX-GP
DY
PC4702
SC10U6D3V3MX-GP
DY
1 2
PL4702
COIL-2D2UH-26-GP
PL4702
COIL-2D2UH-26-GP
1 2
PG4701
GAP-CLOSE-PWR
PG4701
GAP-CLOSE-PWR
12
PR4705
100KR2F-L1-GP
PR4705
100KR2F-L1-GP
1 2
PG4703
GAP-CLOSE-PWR
PG4703
GAP-CLOSE-PWR
12
PC4704
SC22P50V2GN-GP
DY
PC4704
SC22P50V2GN-GP
DY

5
5
4
4
3
3
2
2
1
1
D D
C C
B B
A A
PWR_VCCSA_SLEW
PWR_VCCSA_BST_RPWR_VCCSA_BST
PWR_VCCSA_V5DRV
PWR_VCCSA_EN
PWR_VCCSA_VOUT
PWR_VCCSA_SW
PWR_VCCSA_COMP_1
PWR_VCCSA_VIN
PWR_VCCSA_COMPPWR_VCCSA_PGOOD
PWR_VCCSA_VID1
PWR_VCCSA_VREF
PWR_VCCSA_VID0
PWR_VCCSA_VIN 0D85V_S0
5V_S5 3D3V_S0
VCCSA
0D85V_S0
5V_S5 PWR_VCCSA_VIN D85V_PWRGD 19,42
1.05VTT_PWRGD 37,45
VCCSA_SENSE 9
VCCSA_SELECT1 9
VCCSA_SELECT0 9
Title
Size Document Number Rev
Date: Sheet of
Wistron Corporation
21F, 88, Sec.1, Hsin Tai Wu Rd., Hsichih,
Taipei Hsien 221, Taiwan, R.O.C.
SA
VCCSA_TPS51461
48 103Tuesday, March 06, 2012
LA480s
<Core Design>
Title
Size Document Number Rev
Date: Sheet of
Wistron Corporation
21F, 88, Sec.1, Hsin Tai Wu Rd., Hsichih,
Taipei Hsien 221, Taiwan, R.O.C.
SA
VCCSA_TPS51461
48 103Tuesday, March 06, 2012
LA480s
<Core Design>
Title
Size Document Number Rev
Date: Sheet of
Wistron Corporation
21F, 88, Sec.1, Hsin Tai Wu Rd., Hsichih,
Taipei Hsien 221, Taiwan, R.O.C.
SA
VCCSA_TPS51461
48 103Tuesday, March 06, 2012
LA480s
<Core Design>
TPS51461 for VCCSA
VCCSAVID0
L
L 0.725V
0.675V
L 0.8V
H
VID1
H
H
L
H
0.9V
Design Current = 4.8A
5.76A<OCP< 7.2A
12
PC4815
SC4D7U25V5KX-GP
DY
PC4815
SC4D7U25V5KX-GP
DY
12
PC4807
SC22U6D3V5MX-2GP
PC4807
SC22U6D3V5MX-2GP
12
PR4809
4K7R2J-2-GP
PR4809
4K7R2J-2-GP
1 2
PC4805
SCD1U25V3KX-GP
PC4805
SCD1U25V3KX-GP
1 2
PG4804
GAP-CLOSE-PWR
PG4804
GAP-CLOSE-PWR
1 2
PR4807
0R0402-PAD-1-GP
PR4807
0R0402-PAD-1-GP
12
PC4801
SC22U6D3V5MX-2GP
PC4801
SC22U6D3V5MX-2GP
1 2
PG4802
GAP-CLOSE-PWR
PG4802
GAP-CLOSE-PWR
12
PC4812
SCD1U25V3KX-GP
DY
PC4812
SCD1U25V3KX-GP
DY
1 2
PG4808
GAP-CLOSE-PWR
PG4808
GAP-CLOSE-PWR
GND
1
VREF
2
COMP
3
SLEW
4
VOUT
5
MODE
6
SW#7 7
SW#8 8
SW#9 9
SW#10 10
SW#11 11
BST 12
EN 13
VID0 14
VID1 15
PGOOD 16
V5FILT 17
V5DRV 18
PGND
19
PGND
20
PGND
21
VIN
22
VIN
23
VIN
24
GND
25
PU4801
TPS51461RGER-GP
PU4801
TPS51461RGER-GP
12
PR4806
1R2F-GP
PR4806
1R2F-GP
12
PC4817
SC3300P50V3KX-1GP
PC4817
SC3300P50V3KX-1GP
1 2
PR4808
0R2-PT5-LILY-GP
PR4808
0R2-PT5-LILY-GP
12
PC4808
SCD033U16V2KX-GP
DY
PC4808
SCD033U16V2KX-GP
DY
1 2
PG4805
GAP-CLOSE-PWR
PG4805
GAP-CLOSE-PWR
12
PC4813
SC10U25V5KX-GP
PC4813
SC10U25V5KX-GP
12
PR4802
4K99R2F-L-GP
PR4802
4K99R2F-L-GP
1 2
PR4801 0R2-PT5-LILY-GPPR4801 0R2-PT5-LILY-GP
1 2
PC4802
SCD22U10V2KX-1GP
PC4802
SCD22U10V2KX-1GP
1 2
PR4812 1KR2F-3-GP
DY
PR4812 1KR2F-3-GP
DY
12
PC4816
SC2D2U10V3KX-1GP
PC4816
SC2D2U10V3KX-1GP
1 2
PR4805 0R0402-PAD-1-GPPR4805 0R0402-PAD-1-GP
1 2
PL4801
IND-D35UH-GP
PL4801
IND-D35UH-GP
12
PC4810
SC22U6D3V5MX-2GP
PC4810
SC22U6D3V5MX-2GP
12
PC4803
SCD1U25V3KX-GP
PC4803
SCD1U25V3KX-GP
1 2
PG4807
GAP-CLOSE-PWR
PG4807
GAP-CLOSE-PWR
12
PC4804
SC1U6D3V2KX-GP
DY
PC4804
SC1U6D3V2KX-GP
DY
1 2
PG4801
GAP-CLOSE-PWR
PG4801
GAP-CLOSE-PWR
12
PC4809
SC22U6D3V5MX-2GP
DY
PC4809
SC22U6D3V5MX-2GP
DY
1 2
PR4810
0R0402-PAD-1-GP
PR4810
0R0402-PAD-1-GP
1 2
PG4803
GAP-CLOSE-PWR
PG4803
GAP-CLOSE-PWR
1 2
PG4806
GAP-CLOSE-PWR
PG4806
GAP-CLOSE-PWR
1 2
PC4806
SCD01U50V2KX-L-GP
PC4806
SCD01U50V2KX-L-GP
1 2
PG4809
GAP-CLOSE-PWR
PG4809
GAP-CLOSE-PWR
12
PC4811
SC22U6D3V5MX-2GP
PC4811
SC22U6D3V5MX-2GP
1 2
PR4804 0R0402-PAD-1-GPPR4804 0R0402-PAD-1-GP
12
PC4819
SC10U25V5KX-GP
PC4819
SC10U25V5KX-GP
12
PC4814
SC1U10V2KX-1GP
PC4814
SC1U10V2KX-1GP
1 2
PR4811
100R2F-L1-GP-U
PR4811
100R2F-L1-GP-U

5
5
4
4
3
3
2
2
1
1
D D
C C
B B
A A
Title
Size Document Number Rev
Date: Sheet of
Wistron Corporation
21F, 88, Sec.1, Hsin Tai Wu Rd., Hsichih,
Taipei Hsien 221, Taiwan, R.O.C.
LA480s
SA
CRT Connector
A4
50 103
Tuesday, March 06, 2012
<Core Design>
Title
Size Document Number Rev
Date: Sheet of
Wistron Corporation
21F, 88, Sec.1, Hsin Tai Wu Rd., Hsichih,
Taipei Hsien 221, Taiwan, R.O.C.
LA480s
SA
CRT Connector
A4
50 103
Tuesday, March 06, 2012
<Core Design>
Title
Size Document Number Rev
Date: Sheet of
Wistron Corporation
21F, 88, Sec.1, Hsin Tai Wu Rd., Hsichih,
Taipei Hsien 221, Taiwan, R.O.C.
LA480s
SA
CRT Connector
A4
50 103
Tuesday, March 06, 2012
<Core Design>

5
5
4
4
3
3
2
2
1
1
D D
C C
B B
A A
Title
Size Document Number Rev
Date: Sheet of
Wistron Corporation
21F, 88, Sec.1, Hsin Tai Wu Rd., Hsichih,
Taipei Hsien 221, Taiwan, R.O.C.
LA480s
SA
HDMI
A4
51 103
Tuesday, March 06, 2012
<Core Design>
Title
Size Document Number Rev
Date: Sheet of
Wistron Corporation
21F, 88, Sec.1, Hsin Tai Wu Rd., Hsichih,
Taipei Hsien 221, Taiwan, R.O.C.
LA480s
SA
HDMI
A4
51 103
Tuesday, March 06, 2012
<Core Design>
Title
Size Document Number Rev
Date: Sheet of
Wistron Corporation
21F, 88, Sec.1, Hsin Tai Wu Rd., Hsichih,
Taipei Hsien 221, Taiwan, R.O.C.
LA480s
SA
HDMI
A4
51 103
Tuesday, March 06, 2012
<Core Design>

5
5
4
4
3
3
2
2
1
1
D D
C C
B B
A A
Title
Size Document Number Rev
Date: Sheet of
Wistron Corporation
21F, 88, Sec.1, Hsin Tai Wu Rd., Hsichih,
Taipei Hsien 221, Taiwan, R.O.C.
LA480s
SA
eDP
A4
52 103
Tuesday, March 06, 2012
<Core Design>
Title
Size Document Number Rev
Date: Sheet of
Wistron Corporation
21F, 88, Sec.1, Hsin Tai Wu Rd., Hsichih,
Taipei Hsien 221, Taiwan, R.O.C.
LA480s
SA
eDP
A4
52 103
Tuesday, March 06, 2012
<Core Design>
Title
Size Document Number Rev
Date: Sheet of
Wistron Corporation
21F, 88, Sec.1, Hsin Tai Wu Rd., Hsichih,
Taipei Hsien 221, Taiwan, R.O.C.
LA480s
SA
eDP
A4
52 103
Tuesday, March 06, 2012
<Core Design>
BLANK

5
5
4
4
3
3
2
2
1
1
D D
C C
B B
A A
Title
Size Document Number Rev
Date: Sheet of
Wistron Corporation
21F, 88, Sec.1, Hsin Tai Wu Rd., Hsichih,
Taipei Hsien 221, Taiwan, R.O.C.
LA480s
SA
S-VIDEO
A4
53 103
Tuesday, March 06, 2012
<Core Design>
Title
Size Document Number Rev
Date: Sheet of
Wistron Corporation
21F, 88, Sec.1, Hsin Tai Wu Rd., Hsichih,
Taipei Hsien 221, Taiwan, R.O.C.
LA480s
SA
S-VIDEO
A4
53 103
Tuesday, March 06, 2012
<Core Design>
Title
Size Document Number Rev
Date: Sheet of
Wistron Corporation
21F, 88, Sec.1, Hsin Tai Wu Rd., Hsichih,
Taipei Hsien 221, Taiwan, R.O.C.
LA480s
SA
S-VIDEO
A4
53 103
Tuesday, March 06, 2012
<Core Design>
BLANK

5
5
4
4
3
3
2
2
1
1
D D
C C
B B
A A
Title
Size Document Number Rev
Date: Sheet of
Wistron Corporation
21F, 88, Sec.1, Hsin Tai Wu Rd., Hsichih,
Taipei Hsien 221, Taiwan, R.O.C.
LA480s
SA
Reserved
A4
54 103
Tuesday, March 06, 2012
<Core Design>
Title
Size Document Number Rev
Date: Sheet of
Wistron Corporation
21F, 88, Sec.1, Hsin Tai Wu Rd., Hsichih,
Taipei Hsien 221, Taiwan, R.O.C.
LA480s
SA
Reserved
A4
54 103
Tuesday, March 06, 2012
<Core Design>
Title
Size Document Number Rev
Date: Sheet of
Wistron Corporation
21F, 88, Sec.1, Hsin Tai Wu Rd., Hsichih,
Taipei Hsien 221, Taiwan, R.O.C.
LA480s
SA
Reserved
A4
54 103
Tuesday, March 06, 2012
<Core Design>
BLANK

5
5
4
4
3
3
2
2
1
1
D D
C C
B B
A A
Title
Size Document Number Rev
Date: Sheet of
Wistron Corporation
21F, 88, Sec.1, Hsin Tai Wu Rd., Hsichih,
Taipei Hsien 221, Taiwan, R.O.C.
LA480s
SA
ITP
A4
55 103
Tuesday, March 06, 2012
<Core Design>
Title
Size Document Number Rev
Date: Sheet of
Wistron Corporation
21F, 88, Sec.1, Hsin Tai Wu Rd., Hsichih,
Taipei Hsien 221, Taiwan, R.O.C.
LA480s
SA
ITP
A4
55 103
Tuesday, March 06, 2012
<Core Design>
Title
Size Document Number Rev
Date: Sheet of
Wistron Corporation
21F, 88, Sec.1, Hsin Tai Wu Rd., Hsichih,
Taipei Hsien 221, Taiwan, R.O.C.
LA480s
SA
ITP
A4
55 103
Tuesday, March 06, 2012
<Core Design>
SSID = User.Interface

5
5
4
4
3
3
2
2
1
1
D
D
C
C
B
B
A
A
SATA_TXN1_C
SATA_TXP1_C
SATA_RXP1_C
SATA_RXN1_C
3D3V_S0_HDD
5V_S0_HDD
3D3V_S0
5V_S0
SATA_TXN121 SATA_TXP121
SATA_RXP121 SATA_RXN121
-HDD_DTCT 27
Title
Size Document Number Rev
Date: Sheet of
Wistron Corporation
21F, 88, Sec.1, Hsin Tai Wu Rd., Hsichih,
Taipei Hsien 221, Taiwan, R.O.C.
LA480s
SA
HDD/ODD
A4
56 103Tuesday, March 06, 2012
<Core Design>
Title
Size Document Number Rev
Date: Sheet of
Wistron Corporation
21F, 88, Sec.1, Hsin Tai Wu Rd., Hsichih,
Taipei Hsien 221, Taiwan, R.O.C.
LA480s
SA
HDD/ODD
A4
56 103Tuesday, March 06, 2012
<Core Design>
Title
Size Document Number Rev
Date: Sheet of
Wistron Corporation
21F, 88, Sec.1, Hsin Tai Wu Rd., Hsichih,
Taipei Hsien 221, Taiwan, R.O.C.
LA480s
SA
HDD/ODD
A4
56 103Tuesday, March 06, 2012
<Core Design>
SATA HDD Connector
1 2
R5603
0R0805-PAD-1-GP
R5603
0R0805-PAD-1-GP
12 C5613SCD01U16V2KX-L1-GP C5613SCD01U16V2KX-L1-GP 12 C5614SCD01U16V2KX-L1-GP C5614SCD01U16V2KX-L1-GP
GND S1
GND S4
GND S7
V33
P1
V33
P2
V33
P3
GND P4
GND P5
GND P6
V5
P7
V5
P8
V5
P9
GND P10
DAS/DSS P11
GND P12
V12
P13
V12
P14
V12
P15
NP1 NP1
NP2 NP2
A+
S2
A-
S3
B+
S6
B-
S5
23 23
24 24
HDD1
SKT-SATA7P-15P-101-GP
HDD1
SKT-SATA7P-15P-101-GP
1TP5607TP5607
1 2
C5615 SCD01U16V2KX-L1-GPC5615 SCD01U16V2KX-L1-GP
1 2
C5616 SCD01U16V2KX-L1-GPC5616 SCD01U16V2KX-L1-GP
12
C5605
SC10U10V5KX-2GP
C5605
SC10U10V5KX-2GP
12
C5606
SCD1U10V2KX-5GP
C5606
SCD1U10V2KX-5GP
12
C5601
SCD1U10V2KX-5GP
DY
C5601
SCD1U10V2KX-5GP
DY
12
C5604
SC10U6D3V5KX-1GP
DY
C5604
SC10U6D3V5KX-1GP
DY
1 2
R5606
0R0805-PAD-1-GP
R5606
0R0805-PAD-1-GP

5
5
4
4
3
3
2
2
1
1
D D
C C
B B
A A
Title
Size Document Number Rev
Date: Sheet of
Wistron Corporation
21F, 88, Sec.1, Hsin Tai Wu Rd., Hsichih,
Taipei Hsien 221, Taiwan, R.O.C.
LA480s
SA
E-SATA+USB
A4
57 103
Tuesday, March 06, 2012
<Core Design>
Title
Size Document Number Rev
Date: Sheet of
Wistron Corporation
21F, 88, Sec.1, Hsin Tai Wu Rd., Hsichih,
Taipei Hsien 221, Taiwan, R.O.C.
LA480s
SA
E-SATA+USB
A4
57 103
Tuesday, March 06, 2012
<Core Design>
Title
Size Document Number Rev
Date: Sheet of
Wistron Corporation
21F, 88, Sec.1, Hsin Tai Wu Rd., Hsichih,
Taipei Hsien 221, Taiwan, R.O.C.
LA480s
SA
E-SATA+USB
A4
57 103
Tuesday, March 06, 2012
<Core Design>
BLANK

5
5
4
4
3
3
2
2
1
1
D D
C C
B B
A A
Title
Size Document Number Rev
Date: Sheet of
Wistron Corporation
21F, 88, Sec.1, Hsin Tai Wu Rd., Hsichih,
Taipei Hsien 221, Taiwan, R.O.C.
LA480s
SA
Audio Jack
A4
58 103
Tuesday, March 06, 2012
<Core Design>
Title
Size Document Number Rev
Date: Sheet of
Wistron Corporation
21F, 88, Sec.1, Hsin Tai Wu Rd., Hsichih,
Taipei Hsien 221, Taiwan, R.O.C.
LA480s
SA
Audio Jack
A4
58 103
Tuesday, March 06, 2012
<Core Design>
Title
Size Document Number Rev
Date: Sheet of
Wistron Corporation
21F, 88, Sec.1, Hsin Tai Wu Rd., Hsichih,
Taipei Hsien 221, Taiwan, R.O.C.
LA480s
SA
Audio Jack
A4
58 103
Tuesday, March 06, 2012
<Core Design>

5
5
4
4
3
3
2
2
1
1
D D
C C
B B
A A
RJ45_7
RJ45_4
MCT3
MCT_R
MCT1
MCT4
RJ45_1
MCT3
MCT2XRF_TDC
RJ45_5
MCT2
MCT4
RJ45_3
RJ45_6
MCT1
RJ45_8
RJ45_2
LAN_ACT_LED#_1
SPEED_100#_1
RJ45_1
RJ45_2
RJ45_3
RJ45_4
RJ45_6
RJ45_5
RJ45_8
RJ45_7
3D3V_LAN_S5
LAN_ACT_LED#_1
RJ45_8
RJ45_7
RJ45_6
RJ45_5
RJ45_4
RJ45_2
RJ45_1
RJ45_3
SPEED_100#_1
GND
RJ45_6
RJ45_1
RJ45_2
RJ45_4
RJ45_3
RJ45_5 RJ45_8
RJ45_7
3D3V_LAN_S5
MDI3+31
MDI3-31
MDI2-31
MDI1+31
MDI1-31
MDI0+31
MDI0-31
MDI2+31
LAN_ACT_LED#31
SPEED_100#27,31
Title
Size Document Number Rev
Date: Sheet of
Wistron Corporation
21F, 88, Sec.1, Hsin Tai Wu Rd., Hsichih,
Taipei Hsien 221, Taiwan, R.O.C.
LA480s
SA
RJ45 / Transformer
A3
59 103
Tuesday, March 06, 2012
<Core Design>
Title
Size Document Number Rev
Date: Sheet of
Wistron Corporation
21F, 88, Sec.1, Hsin Tai Wu Rd., Hsichih,
Taipei Hsien 221, Taiwan, R.O.C.
LA480s
SA
RJ45 / Transformer
A3
59 103
Tuesday, March 06, 2012
<Core Design>
Title
Size Document Number Rev
Date: Sheet of
Wistron Corporation
21F, 88, Sec.1, Hsin Tai Wu Rd., Hsichih,
Taipei Hsien 221, Taiwan, R.O.C.
LA480s
SA
RJ45 / Transformer
A3
59 103
Tuesday, March 06, 2012
<Core Design>
C5901 value modify to 0.01uF ~
0.4uF capacitor
GIGA Lan Transformer
LAN Connector
close to RJ45
1
AFTP5901AFTP5901
12
R5906
75R2J-1-GP
R5906
75R2J-1-GP
1
AFTP5908AFTP5908
1
AFTP5909AFTP5909
1
AFTP5912AFTP5912
1
AFTP5904AFTP5904
12
EC5901
SCD1U50V3KX-GP
EC5901
SCD1U50V3KX-GP
1
AFTP5907AFTP5907
1
9
10
2
3
4
5
6
7
8
11
12 1314
1516
CHASSIS
CHASSIS
CHASSIS CHASSIS
GREEN
YELLOW
RJ45
RJ45-8P-106-GP
CHASSIS
CHASSIS
CHASSIS CHASSIS
GREEN
YELLOW
RJ45
RJ45-8P-106-GP
1
2
34
5
6
D5901
SRV05-4-2-GP
D5901
SRV05-4-2-GP
12
R5901
75R2J-1-GP
R5901
75R2J-1-GP
1
2
3
4
5
6
7
8
9
11
12 13
14
15
16
17
18
19
20
21
22
23
24
10
1CT:1CT
1CT:1CT
1CT:1CT
1CT:1CT
XF5901
XFORM-24P-19-GP
1CT:1CT
1CT:1CT
1CT:1CT
1CT:1CT
XF5901
XFORM-24P-19-GP
1 2
330R2J-3-GPR5904 330R2J-3-GPR5904
1
AFTP5903AFTP5903
1
2
34
5
6
D5902
SRV05-4-2-GP
D5902
SRV05-4-2-GP
1
AFTP5911AFTP5911
1
AFTP5906AFTP5906
1 2
R5903 330R2J-3-GPR5903 330R2J-3-GP
12
C5903
SCD01U16V2KX-L1-GP
C5903
SCD01U16V2KX-L1-GP
12
R5902
75R2J-1-GP
R5902
75R2J-1-GP
1
AFTP5902AFTP5902
12
R5905
75R2J-1-GP
R5905
75R2J-1-GP
1
AFTP5910AFTP5910
1 2
C5904
SC1KP2KV6KX-GP
C5904
SC1KP2KV6KX-GP
1
AFTP5905AFTP5905

5
5
4
4
3
3
2
2
1
1
D D
C C
B B
A A
SPI_SO0
SPI_WP#
SPI_HOLD_0#
+RTC_VCC+RTC_VCC GND
SPI_SO1
SPI_WP# SPI_HOLD_0#
RTC_PWR
3D3V_SPI
3D3V_SPI
3D3V_SPI 3D3V_S5
RTC_AUX_S5 3D3V_AUX_S5 +RTC_VCC
3D3V_SPI
3D3V_SPI
3D3V_SPI
SPI_CLK_R 21,27
SPI_SO_R21,27
SPI_SI_R 21,27
SPI_CS0#_R21,27
SPI_CS1#_R21,27 SPI_SO_R21,27
SPI_CLK_R 21,27
SPI_SI_R 21,27
RTC_DET# 22
Title
Size Document Number Rev
Date: Sheet of
Wistron Corporation
21F, 88, Sec.1, Hsin Tai Wu Rd., Hsichih,
Taipei Hsien 221, Taiwan, R.O.C.
LA480s
SA
Flash/RTC
A3
60 103
Tuesday, March 06, 2012
<Core Design>
Title
Size Document Number Rev
Date: Sheet of
Wistron Corporation
21F, 88, Sec.1, Hsin Tai Wu Rd., Hsichih,
Taipei Hsien 221, Taiwan, R.O.C.
LA480s
SA
Flash/RTC
A3
60 103
Tuesday, March 06, 2012
<Core Design>
Title
Size Document Number Rev
Date: Sheet of
Wistron Corporation
21F, 88, Sec.1, Hsin Tai Wu Rd., Hsichih,
Taipei Hsien 221, Taiwan, R.O.C.
LA480s
SA
Flash/RTC
A3
60 103
Tuesday, March 06, 2012
<Core Design>
SSID = Flash.ROM
SSID = RBATT
the same page 23 VCCSPI power
8 MB
4 MB
1 2
C6003
SC1U6D3V2KX-GP
C6003
SC1U6D3V2KX-GP
1 2
R6002 1KR2J-1-GPR6002 1KR2J-1-GP
1
AFTP6002AFTP6002
12
C6002
SCD1U10V2KX-5GP
C6002
SCD1U10V2KX-5GP
12
C6001
SC10U6D3V5KX-1GP
DY
C6001
SC10U6D3V5KX-1GP
DY
S#
1
DQ1
2
W#/VPP
3
VSS
4
DQ0 5
C6
HOLD# 7
VCC 8
GND 9
SPI1
LILY-BIOS-COLAY-GP-U
SPI1
LILY-BIOS-COLAY-GP-U
12
R6005
4K7R2J-2-GP
SBA
R6005
4K7R2J-2-GP
SBA
1 2
R6006 33R2J-2-GPR6006 33R2J-2-GP
1 2
R6009 33R2J-2-GP
SBA
R6009 33R2J-2-GP
SBA
1 2
R6003
33R2J-2-GP
SBA
R6003
33R2J-2-GP
SBA
1 2
R6012
0R2J-2-GP
DY
R6012
0R2J-2-GP
DY
1
2
3
Q6001
BAS40WCGP-GP-U
Q6001
BAS40WCGP-GP-U
12
EC6001
SC4D7P50V2CN-1GP
DY
EC6001
SC4D7P50V2CN-1GP
DY
1 2
R6001
33R2J-2-GP
R6001
33R2J-2-GP
12
EC6002
SC4D7P50V2CN-1GP
DY
EC6002
SC4D7P50V2CN-1GP
DY
G
DS
Q6002
2N7002BK-GP
Q6002
2N7002BK-GP
S#
1
DQ1
2
W#/VPP
3
VSS
4
DQ0 5
C6
HOLD# 7
VCC 8
GND 9
SPI2
LILY-BIOS-COLAY-GP-U
SPI2
LILY-BIOS-COLAY-GP-U
12
EC6006
SC4D7P50V2CN-1GP
DY
EC6006
SC4D7P50V2CN-1GP
DY
1
2
3
4
RTC1
ACES-CON2-31-GP
RTC1
ACES-CON2-31-GP
1 2
R6011
10MR2J-L-GP
R6011
10MR2J-L-GP
1 2
R6010
0R0402-PAD-1-GP
R6010
0R0402-PAD-1-GP
12
EC6003
SC4D7P50V2CN-1GP
DY
EC6003
SC4D7P50V2CN-1GP
DY
1 2
R6008 33R2J-2-GP
SBA
R6008 33R2J-2-GP
SBA
12
EC6004
SC4D7P50V2CN-1GP
DY
EC6004
SC4D7P50V2CN-1GP
DY
1
AFTP6001AFTP6001
12
R6004
4K7R2J-2-GP
R6004
4K7R2J-2-GP
1
23
4
RN6001
SRN4K7J-8-GP
RN6001
SRN4K7J-8-GP
1 2
R6007 33R2J-2-GPR6007 33R2J-2-GP
12
EC6005
SC4D7P50V2CN-1GP
DY
EC6005
SC4D7P50V2CN-1GP
DY

5
5
4
4
3
3
2
2
1
1
D D
C C
B B
A A
Title
Size Document Number Rev
Date: Sheet of
Wistron Corporation
21F, 88, Sec.1, Hsin Tai Wu Rd., Hsichih,
Taipei Hsien 221, Taiwan, R.O.C.
LA480s
SA
USB Connector
A4
61 103Tuesday, March 06, 2012
<Core Design>
Title
Size Document Number Rev
Date: Sheet of
Wistron Corporation
21F, 88, Sec.1, Hsin Tai Wu Rd., Hsichih,
Taipei Hsien 221, Taiwan, R.O.C.
LA480s
SA
USB Connector
A4
61 103Tuesday, March 06, 2012
<Core Design>
Title
Size Document Number Rev
Date: Sheet of
Wistron Corporation
21F, 88, Sec.1, Hsin Tai Wu Rd., Hsichih,
Taipei Hsien 221, Taiwan, R.O.C.
LA480s
SA
USB Connector
A4
61 103Tuesday, March 06, 2012
<Core Design>

5
5
4
4
3
3
2
2
1
1
D D
C C
B B
A A
USB3_TX3_N_R
USB3_RX3_P_C USB3_RX3_P_R
USB3_RX3_N_C
USB3_TX3_P_R
USB3_RX3_N_R
USB_PN1_R
USB_PN3_R
USB_PP3_R
USB_PP3_R USB_PN3_R
USB_PN1_R
USB_PP1_R
USB3_TX1_N_R
USB3_RX1_P_C USB3_RX1_P_R
USB3_RX1_N_C USB3_RX1_N_R
USB3_TX1_P_RUSB3_TX1_P_C
USB3_TX1_N_C USB3_TX3_N_C
USB3_TX3_P_C
USB_PP1_R
USB_PP1_R
USB_PN1_R
USB3_TX3_N_R_C
USB3_TX3_P_R_C
USB3_RX3_N_R_C
USB3_RX3_P_R_C
USB3_TX3_P_R_C
USB3_TX3_N_R_C
USB3_RX3_P_R_C
USB3_RX3_N_R_C
USB3_TX1_N_R_C
USB3_TX1_P_R_C
USB3_RX1_N_R_C
USB3_RX1_P_R_C
USB3_TX1_P_R_C
USB3_TX1_N_R_C
USB3_RX1_P_R_C
USB3_RX1_N_R_C
5V_USB1_S3
USB_PN1_R
USB_PP1_R
USB3_RX1_N_R_C
USB3_RX1_P_R_C
USB3_TX1_N_R_C
USB3_TX1_P_R_C USB3_RX3_P_R_C
USB_PN3_R
USB3_TX3_N_R_C
USB_PP3_R
USB3_TX3_P_R_C
5V_USB2_S3
USB3_RX3_N_R_C
USB3_RX1_P_R_C
USB3_RX1_N_R_C
USB3_TX1_P_R_C
USB3_TX1_N_R_C
USB3_RX3_P_R_C
USB3_TX3_P_R_C
USB3_TX3_N_R_C
USB3_RX3_N_R_C
USB_PP3_R
USB_PN3_R
U6202_DE1
USB3_TX1_P_R
USB3_TX1_N_R USB3_TX1_P_R_C
USB3_TX1_N_R_C
USB3_RX1_P_R_C
USB3_RX1_N_R_C
USB3_RX1_P_R
USB3_RX1_N_R
USB3_TX3_P_R_C
USB3_TX3_N_R_C
USB3_TX3_P_R
USB3_TX3_N_R
USB3_RX3_P_R_C
USB3_RX3_N_R_C
USB3_RX3_P_R
USB3_RX3_N_R
USB3_TX1_N_R_C
USB3_TX1_P_R_C
USB3_RX1_P_R_C
USB3_RX1_N_R_C
USB3_RX1_P_R
USB3_RX1_N_R
USB3_TX1_N_R
USB3_TX1_P_R
USB3_RX3_P_R
USB3_RX3_N_R
USB3_TX3_N_R
USB3_TX3_P_R
USB3_TX3_N_R_C
USB3_TX3_P_R_C
USB3_RX3_P_R_C
USB3_RX3_N_R_C
SML1_DATA
U6203_DE1
SML1_CLK
5V_USB1_S3
5V_USB1_S3
5V_USB2_S3
5V_S5
5V_USB2_S3
3D3V_S5
3D3V_S5
3D3V_S5
3D3V_S5
3D3V_S5
3D3V_S5
5V_USB1_S3
5V_USB2_S3
USB_PN318
USB_PP318
USB_PN118
USB_PP118
USB3_TX1_P18
USB3_TX1_N18 USB3_TX3_N18
USB3_TX3_P18
USB_PWR_EN27,82
USB3_RX1_P18
USB3_RX1_N18
USB3_RX3_P18
USB3_RX3_N18
SML1_CLK20,27
SML1_DATA20,27
USB_OC#4_5 18
USB_OC#0_1 18
Title
Size Document Number Rev
Date: Sheet of
Wistron Corporation
21F, 88, Sec.1, Hsin Tai W u Rd., Hsichih,
Taipei Hsien 221, Taiwan, R.O.C.
LA480s
SA
USB 3.0 Port*2
A2
62 103
Tuesday, March 06, 2012
<Core Design>
Title
Size Document Number Rev
Date: Sheet of
Wistron Corporation
21F, 88, Sec.1, Hsin Tai W u Rd., Hsichih,
Taipei Hsien 221, Taiwan, R.O.C.
LA480s
SA
USB 3.0 Port*2
A2
62 103
Tuesday, March 06, 2012
<Core Design>
Title
Size Document Number Rev
Date: Sheet of
Wistron Corporation
21F, 88, Sec.1, Hsin Tai W u Rd., Hsichih,
Taipei Hsien 221, Taiwan, R.O.C.
LA480s
SA
USB 3.0 Port*2
A2
62 103
Tuesday, March 06, 2012
<Core Design>
2A
USB3.0 Port1 USB3.0 Port2
at least 80 mil
1 2
R6212
0R2-PT5-LILY-GP
R6212
0R2-PT5-LILY-GP
1
2 3
4
D6202
PRTR5V0U2X-GP
D6202
PRTR5V0U2X-GP
1
AFTP6210AFTP6210
1 2
C6206 SCD1U16V2KX-L-GPC6206 SCD1U16V2KX-L-GP
12
C6202
SCD1U10V2KX-5GP
DY
C6202
SCD1U10V2KX-5GP
DY
1 2
C6210 SCD1U16V2KX-L-GPC6210 SCD1U16V2KX-L-GP
1
3 4
2
TR6204
FILTER-130-GP
DY
TR6204
FILTER-130-GP
DY
1 2
R6205
0R2-PT5-LILY-GP
R6205
0R2-PT5-LILY-GP
1
2 3
4
RN6204
SRN0J-6-GP
RN6204
SRN0J-6-GP
12
R6217
10KR2J-3-GP
DY
R6217
10KR2J-3-GP
DY
1 2
C6209 SCD1U16V2KX-L-GPC6209 SCD1U16V2KX-L-GP
12
C6201
SCD1U10V2KX-5GP
DY
C6201
SCD1U10V2KX-5GP
DY
1
AFTP6214AFTP6214
1 2
R6211
0R2-PT5-LILY-GP
R6211
0R2-PT5-LILY-GP
EQ1
2
DE1
3
OS1
4
EN_RXD
5
NC#7
7
RX1- 8
RX1+ 9
TX2- 11
TX2+ 12
CM
14
OS2
15
DE2
16
EQ2
17
RX2+ 19
RX2- 20
TX1+ 22
TX1- 23
NC#24
24
GND 6
GND 10
GND 18
GND 21
GND 25
VCC
1
VCC
13
U6203
SN65LVPE502CPRGER-GP
DY
U6203
SN65LVPE502CPRGER-GP
DY
12
TC6201
ST150U6D3VBM-1-GP
TC6201
ST150U6D3VBM-1-GP
1
AFTP6211AFTP6211
1
3 4
2
TR6203
FILTER-130-GP
DY
TR6203
FILTER-130-GP
DY
1 2
R6204
0R2-PT5-LILY-GP
R6204
0R2-PT5-LILY-GP
12
R6218
10KR2J-3-GP
DY
R6218
10KR2J-3-GP
DY
1 2
R6210
0R2-PT5-LILY-GP
R6210
0R2-PT5-LILY-GP
1
AFTP6215AFTP6215
1
AFTP6216AFTP6216
1
AFTP6202AFTP6202
1
AFTP6203AFTP6203
12
TC6202
ST150U6D3VBM-1-GP
TC6202
ST150U6D3VBM-1-GP
1
AFTP6204AFTP6204
L1#1
1
L2#2
2
GND
G1
L3#3
3
L4#4
4L4#5 5
L3#6 6
L2#7 7
L1#8 8
GND G2
D6201
RCLAMP0524P-GP
D6201
RCLAMP0524P-GP
1
AFTP6209AFTP6209
L1#1
1
L2#2
2
GND
G1
L3#3
3
L4#4
4L4#5 5
L3#6 6
L2#7 7
L1#8 8
GND G2
D6204
RCLAMP0524P-GP
D6204
RCLAMP0524P-GP
VBUS
1
GND 4
GND 11
GND 10
GND_DRAIN 7
D- 2
D+ 3
STDA_SSRX+
6STDA_SSRX-
5
STDA_SSTX+
9STDA_SSTX-
8
CHASSIS#13
13 CHASSIS#12
12
USB1
SKT-USB13-65-GP
USB1
SKT-USB13-65-GP
1
AFTP6205AFTP6205
1 2
R6209
0R2-PT5-LILY-GP
R6209
0R2-PT5-LILY-GP
1 2
R6203
0R2-PT5-LILY-GP
R6203
0R2-PT5-LILY-GP
12
EC6201
SCD1U10V2KX-5GP
DY
EC6201
SCD1U10V2KX-5GP
DY
1
AFTP6212AFTP6212
1
AFTP6206AFTP6206
1
2 3
4
RN6203
SRN0J-6-GP
RN6203
SRN0J-6-GP
GND
1
IN
2
EN1#
3
EN2#
4
OC1# 8
OUT1 7
OUT2 6
OC2# 5
GND 9
U6201
TPS2064DGNR-GP-U
U6201
TPS2064DGNR-GP-U
1
AFTP6201AFTP6201
1
AFTP6207AFTP6207
12
R6224
10KR2J-3-GP
DY
R6224
10KR2J-3-GP
DY
1 2
R6208
0R2-PT5-LILY-GP
R6208
0R2-PT5-LILY-GP
1
3 4
2
TR6202
FILTER-130-GP
DY
TR6202
FILTER-130-GP
DY
1 2
R6202
0R2-PT5-LILY-GP
R6202
0R2-PT5-LILY-GP
12
C6203
SCD1U10V2KX-5GP
DY
C6203
SCD1U10V2KX-5GP
DY
1
3 4
2
TR6206
FILTER-130-GP
DY
TR6206
FILTER-130-GP
DY
1 2
C6208 SCD1U16V2KX-L-GPC6208 SCD1U16V2KX-L-GP
EQ1
2
DE1
3
OS1
4
EN_RXD
5
NC#7
7
RX1- 8
RX1+ 9
TX2- 11
TX2+ 12
CM
14
OS2
15
DE2
16
EQ2
17
RX2+ 19
RX2- 20
TX1+ 22
TX1- 23
NC#24
24
GND 6
GND 10
GND 18
GND 21
GND 25
VCC
1
VCC
13
U6202
SN65LVPE502CPRGER-GP
DY
U6202
SN65LVPE502CPRGER-GP
DY
12
C6205
SCD1U10V2KX-5GP
C6205
SCD1U10V2KX-5GP
12
C6204
SCD1U10V2KX-5GP
DY
C6204
SCD1U10V2KX-5GP
DY
1 2
C6212 SCD1U16V2KX-L-GPC6212 SCD1U16V2KX-L-GP
1 2
R6201
0R2-PT5-LILY-GP
R6201
0R2-PT5-LILY-GP
1
AFTP6208AFTP6208
1 2
R6207
0R2-PT5-LILY-GP
R6207
0R2-PT5-LILY-GP
1
3 4
2
TR6205
FILTER-130-GP
DY
TR6205
FILTER-130-GP
DY
12
R6223
10KR2J-3-GP
DY
R6223
10KR2J-3-GP
DY
1 2
C6213 SCD1U16V2KX-L-GPC6213 SCD1U16V2KX-L-GP
12
EC6202
SCD1U10V2KX-5GP
DY
EC6202
SCD1U10V2KX-5GP
DY
1
3 4
2
TR6207
FILTER-130-GP
DY
TR6207
FILTER-130-GP
DY
1
2 3
4
D6203
PRTR5V0U2X-GP
D6203
PRTR5V0U2X-GP
1
2 3
4
RN6201
SRN0J-6-GP
RN6201
SRN0J-6-GP
1 2
C6211 SCD1U16V2KX-L-GPC6211 SCD1U16V2KX-L-GP
1 2
R6206
0R2-PT5-LILY-GP
R6206
0R2-PT5-LILY-GP
1
2 3
4
RN6202
SRN0J-6-GP
RN6202
SRN0J-6-GP
VBUS
1
GND 4
GND 11
GND 10
GND_DRAIN 7
D- 2
D+ 3
STDA_SSRX+
6STDA_SSRX-
5
STDA_SSTX+
9STDA_SSTX-
8
CHASSIS#13
13 CHASSIS#12
12
USB2
SKT-USB13-65-GP
USB2
SKT-USB13-65-GP
1 2
C6207 SCD1U16V2KX-L-GPC6207 SCD1U16V2KX-L-GP
1
AFTP6213AFTP6213

5
5
4
4
3
3
2
2
1
1
D D
C C
B B
A A
3D3V_BT_S0
BLUETOOTH_EN
USB_PP4
USB_PN4
GND
3D3V_BT_S0
3D3V_BT_OUT
-BT_DET
3D3V_BT_S0 3D3V_S0
USB_PP4 18
USB_PN4 18
-BT_DET 22
BLUETOOTH_EN 27,65
Title
Size Document Number Rev
Date: Sheet of
Wistron Corporation
21F, 88, Sec.1, Hsin Tai Wu Rd., Hsichih,
Taipei Hsien 221, Taiwan, R.O.C.
LA480s
SA
Bluetooth
A4
63 103
Tuesday, March 06, 2012
<Core Design>
Title
Size Document Number Rev
Date: Sheet of
Wistron Corporation
21F, 88, Sec.1, Hsin Tai Wu Rd., Hsichih,
Taipei Hsien 221, Taiwan, R.O.C.
LA480s
SA
Bluetooth
A4
63 103
Tuesday, March 06, 2012
<Core Design>
Title
Size Document Number Rev
Date: Sheet of
Wistron Corporation
21F, 88, Sec.1, Hsin Tai Wu Rd., Hsichih,
Taipei Hsien 221, Taiwan, R.O.C.
LA480s
SA
Bluetooth
A4
63 103
Tuesday, March 06, 2012
<Core Design>
SSID = User.Interface
R6301
U6301
C6301
BT1
BT CONN. WLAN CONN.
ASM
ASM
ASM
ASM DY
DY
DY
DY
Bluetooth conn.
12
EC6301
SCD1U16V2KX-3GP
DY
EC6301
SCD1U16V2KX-3GP
DY
1
AFTP6306AFTP6306
OUT
1
GND
2
OC#
3EN/EN# 4
IN 5
U6301
SY6288CAAC-GP
DY
U6301
SY6288CAAC-GP
DY
1
AFTP6304AFTP6304 1
AFTP6303AFTP6303
12
C6301
SC4D7U6D3V3KX-GP
DY
C6301
SC4D7U6D3V3KX-GP
DY
1 2
R6301 0R3J-0-U-GP
DY
R6301 0R3J-0-U-GP
DY
1
2
3
4
5
6
7
8
BT1
ACES-CON6-49-GP
DY
BT1
ACES-CON6-49-GP
DY
1
AFTP6301AFTP6301
1
AFTP6302AFTP6302
1
AFTP6305AFTP6305

5
5
4
4
3
3
2
2
1
1
D D
C C
B B
A A
Biometric_USBPN
Biometric_USBPP
3V_FP_S0
Biometric_USBPP
Biometric_USBPN
3V_FP_S0
3D3V_S0
USB_PP1018 USB_PN1018
Title
Size Document Number Rev
Date: Sheet of
Wistron Corporation
21F, 88, Sec.1, Hsin Tai Wu Rd., Hsichih,
Taipei Hsien 221, Taiwan, R.O.C.
LA480s
SA
Finger Printer Connector
A4
64 103
Tuesday, March 06, 2012
<Core Design>
Title
Size Document Number Rev
Date: Sheet of
Wistron Corporation
21F, 88, Sec.1, Hsin Tai Wu Rd., Hsichih,
Taipei Hsien 221, Taiwan, R.O.C.
LA480s
SA
Finger Printer Connector
A4
64 103
Tuesday, March 06, 2012
<Core Design>
Title
Size Document Number Rev
Date: Sheet of
Wistron Corporation
21F, 88, Sec.1, Hsin Tai Wu Rd., Hsichih,
Taipei Hsien 221, Taiwan, R.O.C.
LA480s
SA
Finger Printer Connector
A4
64 103
Tuesday, March 06, 2012
<Core Design>
LA480s
12
C6401
SCD1U10V2KX-4GP
C6401
SCD1U10V2KX-4GP
1
AFTP6401AFTP6401
1
AFTP6402AFTP6402
1
AFTP6403AFTP6403
1 2
R6401 0R2J-2-GPR6401 0R2J-2-GP
1
AFTP6404AFTP6404
1 2
R6402 0R2J-2-GPR6402 0R2J-2-GP
1 2
R6403 0R5J-5-GPR6403 0R5J-5-GP
1
2
3
4
5
6
7
8
FP1
ACES-CON6-37-GP
FP1
ACES-CON6-37-GP

5
5
4
4
3
3
2
2
1
1
D D
C C
B B
A A
PCIE_WAKE#_1
CLK_PCI_LPC_C
WLAN_LED#
PLT_RST#_WLAN
E51_TXD_R
USB_PN11_C
USB_PP11_C
+3V_MINI_WLAN
LPC_FRAME#_C
LPC_AD2_C
LPC_AD0_C
LPC_AD3_C
LPC_AD1_C
LPC_FRAME#_C
CLK_PCI_LPC_C
LPC_AD2_C
LPC_AD0_C
LPC_AD3_C
LPC_AD1_C
+3V_MINI_WLAN
+1D5V_MINI_WLAN
AOAC_EN_2
AOAC_EN_1
BLUETOOTH_EN_C
+5V_MINI_DEBUG
1D5V_S0 3D3V_S0
5V_S5
5V_S5
+3V_MINI_WLAN
+1D5V_MINI_WLAN
+3V_MINI_WLAN+1D5V_MINI_WLAN
+3V_MINI_WLAN
3D3V_S5 +3V_MINI_WLAN
3D3V_S5
CLK_PCIE_WLAN#20 CLK_PCIE_WLAN20
PCH_SMBCLK 14,15,20,66,69
WIFI_RF_EN 27
PCIE_CLK_WLAN_REQ#20
E51_TXD27
PCIE_TXN220 PCIE_TXP220
PCIE_RXP220 PCIE_RXN220
PLT_RST# 5,18,27,31,32,36,66,71,77,80,83,97
PCIE_WAKE#19,31
LPC_AD2 21,27,71,77
LPC_AD0 21,27,71,77
LPC_AD3 21,27,71,77
LPC_AD1 21,27,71,77
LPC_FRAME# 21,27,71,77
CLK_PCI_LPC 18,71,77
PCH_SMBDATA 14,15,20,66,69
AOAC_EN27
BLUETOOTH_EN27,63
BLUETOOTH_EN27,63
USB_PP11 18
USB_PN11 18
PCIE_WLAN_WAKE#27
Title
Size Document Number Rev
Date: Sheet of
Wistron Corporation
21F, 88, Sec.1, Hsin Tai Wu Rd., Hsichih,
Taipei Hsien 221, Taiwan, R.O.C.
LA480s
SA
MINICARD(WLAN)/ITP CONN
A3
65 103
Tuesday, March 06, 2012
<Core Design>
Title
Size Document Number Rev
Date: Sheet of
Wistron Corporation
21F, 88, Sec.1, Hsin Tai Wu Rd., Hsichih,
Taipei Hsien 221, Taiwan, R.O.C.
LA480s
SA
MINICARD(WLAN)/ITP CONN
A3
65 103
Tuesday, March 06, 2012
<Core Design>
Title
Size Document Number Rev
Date: Sheet of
Wistron Corporation
21F, 88, Sec.1, Hsin Tai Wu Rd., Hsichih,
Taipei Hsien 221, Taiwan, R.O.C.
LA480s
SA
MINICARD(WLAN)/ITP CONN
A3
65 103
Tuesday, March 06, 2012
<Core Design>
SSID = Wireless
Mini Card Connector(802.11a/b/g/n)
G6506~G6511
placememt close close WLAN1
in bottom side
Place near MINI Card CONN
Reserve for AOAC
E
BC
R1
R2
Q6502
PDTC115EE-1-GP
R1
R2
Q6502
PDTC115EE-1-GP
1 2
R6510 0R2-PT5-LILY-GPR6510 0R2-PT5-LILY-GP
21
G6502 GAP-OPEN
G6502 GAP-OPEN
21
G6505 GAP-OPEN
G6505 GAP-OPEN
1 2
R6504 10R2J-2-GP
DY
R6504 10R2J-2-GP
DY
12
C6507
SCD1U16V2KX-L-GP
C6507
SCD1U16V2KX-L-GP
12
R6515
100KR2J-1-GP
R6515
100KR2J-1-GP
12
C6502
SCD1U16V2KX-L-GP
C6502
SCD1U16V2KX-L-GP
21
G6504 GAP-OPEN
G6504 GAP-OPEN
12
R6512
0R5J-5-GP
DY
R6512
0R5J-5-GP
DY
12
R6517
10KR2J-3-GP
R6517
10KR2J-3-GP
12
C6505
SC10U6D3V5KX-1GP
C6505
SC10U6D3V5KX-1GP
21
G6503 GAP-OPEN
G6503 GAP-OPEN
1 2
R6513
0R2J-2-GP
R6513
0R2J-2-GP
12
C6501
SCD1U16V2KX-L-GP
C6501
SCD1U16V2KX-L-GP
1 2
R6501 0R2J-2-GPR6501 0R2J-2-GP
12
C6508
SCD1U10V2KX-5GP
C6508
SCD1U10V2KX-5GP
12
C6504
SCD1U16V2KX-L-GP
C6504
SCD1U16V2KX-L-GP
12
R6518
10KR2J-3-GP
R6518
10KR2J-3-GP
1 2
R6511 0R2J-2-GP
DY
R6511 0R2J-2-GP
DY
1 2
R6529 0R2-PT5-LILY-GPR6529 0R2-PT5-LILY-GP
12
R6519
10KR2J-3-GP
R6519
10KR2J-3-GP
1 2
R6502 0R2-PT5-LILY-GPR6502 0R2-PT5-LILY-GP
21
G6511 GAP-OPEN
G6511 GAP-OPEN
1
TP6501TP6501
1 2
R6514
0R2-PT5-LILY-GP
R6514
0R2-PT5-LILY-GP
12
C6503
SC10U6D3V5KX-1GP
C6503
SC10U6D3V5KX-1GP
6
54
3
2
1
7
8
U6501
TPCF8105-GP
U6501
TPCF8105-GP
1
3
5
7
9
11
13
15
17
19
21
23
25
27
29
31
33
35
37
39
41
43
45
47
49
51
2
4
6
8
10
12
14
16
18
20
22
24
26
28
30
32
34
36
38
40
42
44
46
48
50
52
53
54
NP1
NP2
WLAN1
SKT-MINI52P-57-GP
WLAN1
SKT-MINI52P-57-GP
12
R6516
0R0805-PAD-1-GP
R6516
0R0805-PAD-1-GP
21
G6501 GAP-OPEN
G6501 GAP-OPEN
1 2
R6505 0R2J-2-GPR6505 0R2J-2-GP
12
C6506
SCD1U16V2KX-L-GP
C6506
SCD1U16V2KX-L-GP
1 2
R6503 0R3J-0-U-GP
DY
R6503 0R3J-0-U-GP
DY

5
5
4
4
3
3
2
2
1
1
D D
C C
B B
A A
PCH_SMBCLK
PCH_SMBDATA
USB_PN8_C
USB_PP8_C
PLT_RST#_WAN
3G_LED#
+3V_MINI_WWAN
SATA_RXP0_C
SATA_RXN0_C
SATA_TXN0_C
SATA_TXP0_C
+3V_MINI_WWAN
+1D5V_MINI_WWAN
UIM_PWR
UIM_VPP
UIM_DATA
UIM_CLK
UIM_CLK_R
UIM_RESET
UIM_RESET
UIM_DATA UIM_PWR
UIM_CLK_R
UIM_PWR
UIM_DATA
UIM_CLK_R
UIM_RESET
UIM_VPP
+1D5V_MINI_WWAN
+3V_MINI_WWAN+1D5V_MINI_WWAN
1D5V_S0
+3V_MINI_WWAN
+3V_MINI_WWAN+1D5V_MINI_WWAN
+3V_MINI_WWAN
3D3V_S5 +3V_MINI_WWAN
3D3V_S0
PLT_RST# 5,18,27,31,32,36,65,71,77,80,83,97
PCH_SMBCLK 14,15,20,65,69
USB_PN8 18
USB_PP8 18
SATA_RXP021
SATA_TXN021
SATA_RXN021
SATA_TXP021 PCH_SMBDATA 14,15,20,65,69
3G_EN 27
WWAN_IN18
-MSATA_DET27
GPS_DISABLE#27
3G_POWERON27
Title
Size Document Number Rev
Date: Sheet of
Wistron Corporation
21F, 88, Sec.1, Hsin Tai Wu Rd., Hsichih,
Taipei Hsien 221, Taiwan, R.O.C.
LA480s
SA
WWAN Connector
A3
66 103
Tuesday, March 06, 2012
<Core Design>
Title
Size Document Number Rev
Date: Sheet of
Wistron Corporation
21F, 88, Sec.1, Hsin Tai Wu Rd., Hsichih,
Taipei Hsien 221, Taiwan, R.O.C.
LA480s
SA
WWAN Connector
A3
66 103
Tuesday, March 06, 2012
<Core Design>
Title
Size Document Number Rev
Date: Sheet of
Wistron Corporation
21F, 88, Sec.1, Hsin Tai Wu Rd., Hsichih,
Taipei Hsien 221, Taiwan, R.O.C.
LA480s
SA
WWAN Connector
A3
66 103
Tuesday, March 06, 2012
<Core Design>
Place near MINI Card CONN
Place near Pin 24
SSID = Wireless
Mini Card Connector(Full Card)
Near SIM1
2.7A
12
C6608
SCD1U16V2KX-L-GP
C6608
SCD1U16V2KX-L-GP
12
C6619
SC4D7U6D3V3KX-GP
C6619
SC4D7U6D3V3KX-GP
1
23
4
5
D35
FTZ6D8EGT148-GP
D35
FTZ6D8EGT148-GP
12
C6609
SCD047U16V2KX-1-GP
C6609
SCD047U16V2KX-1-GP
1 2
C6620 SCD01U16V2KX-L1-GPC6620 SCD01U16V2KX-L1-GP
6
54
3
2
1
7
8
U6601
TPCF8105-GP
DY
U6601
TPCF8105-GP
DY
E
BC
R1
R2
Q6602
PDTC115EE-1-GP
DY
R1
R2
Q6602
PDTC115EE-1-GP
DY
12
R6607
0R0805-PAD-1-GP
R6607
0R0805-PAD-1-GP
TP6601TPAD28 TP6601TPAD28
1
AFTP6601 AFTE14P-GPAFTP6601 AFTE14P-GP
12
C6606
SCD047U16V2KX-1-GP
C6606
SCD047U16V2KX-1-GP
12
R6608
100KR2J-1-GP
DY
R6608
100KR2J-1-GP
DY
1
AFTP6602 AFTE14P-GPAFTP6602 AFTE14P-GP
12
R6609
10KR2J-3-GP
DY
R6609
10KR2J-3-GP
DY
1
AFTP6603 AFTE14P-GPAFTP6603 AFTE14P-GP
12
C6605
SC4D7U10V5KX-1GP
C6605
SC4D7U10V5KX-1GP
12
C6603
SC33P50V2JN-3GP
C6603
SC33P50V2JN-3GP
VCC
1
RST
2
CLK
3
GND
5
VPP
6
I/O
7
GND
8
GND
9
CD
10
NP1
NP1
NP2
NP2
SIM1
CARD-PUSH-7P-3-GP
SIM1
CARD-PUSH-7P-3-GP
1
AFTP6604 AFTE14P-GPAFTP6604 AFTE14P-GP
12
C6613
SCD1U10V2KX-5GP
DY
C6613
SCD1U10V2KX-5GP
DY
1
AFTP6605 AFTE14P-GPAFTP6605 AFTE14P-GP
1
TP6602TP6602
12
R6610
10KR2J-3-GP
DY
R6610
10KR2J-3-GP
DY
12
R6606
0R0805-PAD-1-GP
R6606
0R0805-PAD-1-GP
12
C6601
SCD047U16V2KX-1-GP
C6601
SCD047U16V2KX-1-GP
1 2
C6611 SCD01U16V2KX-L1-GPC6611 SCD01U16V2KX-L1-GP
1 2
R6601 0R2J-2-GPR6601 0R2J-2-GP
1
3
5
7
9
11
13
15
17
19
21
23
25
27
29
31
33
35
37
39
41
43
45
47
49
51
2
4
6
8
10
12
14
16
18
20
22
24
26
28
30
32
34
36
38
40
42
44
46
48
50
52
53
54
NP1
NP2
WWAN1
SKT-MINI52P-57-GP
WWAN1
SKT-MINI52P-57-GP
1 2
R6603
33KR2J-3-GP
DY
R6603
33KR2J-3-GP
DY
1 2
C6612 SCD01U16V2KX-L1-GPC6612 SCD01U16V2KX-L1-GP
12
C6604
SC33P50V2JN-3GP
DY
C6604
SC33P50V2JN-3GP
DY
12
C6607
SC33P50V2JN-3GP
C6607
SC33P50V2JN-3GP
12
C6618
SC4D7U6D3V3KX-GP
C6618
SC4D7U6D3V3KX-GP
1 2
R6604 0R2J-2-GPR6604 0R2J-2-GP
12
C6610
SC33P50V2JN-3GP
C6610
SC33P50V2JN-3GP
1 2
R6605 0R2-PT5-LILY-GPR6605 0R2-PT5-LILY-GP
1 2
C6614 SCD01U16V2KX-L1-GPC6614 SCD01U16V2KX-L1-GP
1 2
R6602 200R2F-L-GPR6602 200R2F-L-GP
12
C6602
SCD047U16V2KX-1-GP
C6602
SCD047U16V2KX-1-GP

5
5
4
4
3
3
2
2
1
1
D D
C C
B B
A A
Title
Size Document Number Rev
Date: Sheet of
Wistron Corporation
21F, 88, Sec.1, Hsin Tai Wu Rd., Hsichih,
Taipei Hsien 221, Taiwan, R.O.C.
LA480s
SA
Reserved
A4
67 103
Tuesday, March 06, 2012
<Core Design>
Title
Size Document Number Rev
Date: Sheet of
Wistron Corporation
21F, 88, Sec.1, Hsin Tai Wu Rd., Hsichih,
Taipei Hsien 221, Taiwan, R.O.C.
LA480s
SA
Reserved
A4
67 103
Tuesday, March 06, 2012
<Core Design>
Title
Size Document Number Rev
Date: Sheet of
Wistron Corporation
21F, 88, Sec.1, Hsin Tai Wu Rd., Hsichih,
Taipei Hsien 221, Taiwan, R.O.C.
LA480s
SA
Reserved
A4
67 103
Tuesday, March 06, 2012
<Core Design>
BLANK

5
5
4
4
3
3
2
2
1
1
D D
C C
B B
A A
CAP_LED_Q
CHARGE_LED#_Q
NUM_LED_Q
NUM_LED_R
CAP_LED_R
SATA_LED#_R
SATA_LED#_Q
5V_S0
NUM_LED_R
SATA_LED#_R
CAP_LED_R
SATA_LED#_Q
NUM_LED_Q
CAP_LED_Q
PWR_LED#_Q PWR_LED#_R
APS_LED#_RAPS_LED#_Q
APS_LED#_R
APS_LED#_Q
CHARGE_LED#_Q CHARGE_LED#_R
KBC_PWRBTN#
KBC_NOVO_BTN#_R
KBC_PWRBTN#_R
KBC_PWRBTN#
KBC_NOVO_BTN#_R
KBC_PWRBTN#_R
PWRLED
GND
GND
PALM_LED
PWR_LED#_R
CHARGE_LED#_R
5V_S5
5V_S0
3D3V_S5
5V_S5
CAP_LED 27NUM_LED27
SATA_LED#21
PWRLED 27,49APS_LED21
KBC_PWRBTN#27
KBC_NOVO_BTN#27
CHARGE_LED27
PALM_LED27
Title
Size Document Number Rev
Date: Sheet of
Wistron Corporation
21F, 88, Sec.1, Hsin Tai Wu Rd., Hsichih,
Taipei Hsien 221, Taiwan, R.O.C.
LA480s
SA
LED Bard/Power Button
A3
68 103
Wednesday, March 07, 2012
<Core Design>
Title
Size Document Number Rev
Date: Sheet of
Wistron Corporation
21F, 88, Sec.1, Hsin Tai Wu Rd., Hsichih,
Taipei Hsien 221, Taiwan, R.O.C.
LA480s
SA
LED Bard/Power Button
A3
68 103
Wednesday, March 07, 2012
<Core Design>
Title
Size Document Number Rev
Date: Sheet of
Wistron Corporation
21F, 88, Sec.1, Hsin Tai Wu Rd., Hsichih,
Taipei Hsien 221, Taiwan, R.O.C.
LA480s
SA
LED Bard/Power Button
A3
68 103
Wednesday, March 07, 2012
<Core Design>
SSID = User.Interface
Yellow
POWER LED
Power button Board for V480s
Power button Board for LPR-1
Charger LED
AK
ORANGE
LED1
LED-O-36-GP-U
ORANGE
LED1
LED-O-36-GP-U
12
EC6808
SC1KP50V2KX-1GP
EC6808
SC1KP50V2KX-1GP
1
2
3
4
5
6
7
8
9
10
PB2
ACES-CON8-15-GP
PB2
ACES-CON8-15-GP
1 2
R6809 100R2J-L-GPR6809 100R2J-L-GP
21
G6802
GAP-OPEN
G6802
GAP-OPEN
1
AFTP6803AFTP6803
1
2
34
5
6
Q6802
DMN66D0LDW-7-GP
Q6802
DMN66D0LDW-7-GP
1 2
R6812 0R2-PT5-LILY-GPR6812 0R2-PT5-LILY-GP
1 2
R6810 0R2-PT5-LILY-GPR6810 0R2-PT5-LILY-GP
12
EC6806
SC1KP50V2KX-1GP
EC6806
SC1KP50V2KX-1GP
21
G6801
GAP-OPEN
G6801
GAP-OPEN
1
AFTP6813AFTP6813
12
EC6804
SC1KP50V2KX-1GP
DY
EC6804
SC1KP50V2KX-1GP
DY
1
AFTP6801AFTP6801
1
2
3
4
5
6
PB1
ACES-CON4-39-GP
PB1
ACES-CON4-39-GP
1
AFTP6814AFTP6814
1
AFTP6808AFTP6808
1
AFTP6812AFTP6812
1
AFTP6806AFTP6806
1
AFTP6802AFTP6802
12
EC6807
SC1KP50V2KX-1GP
EC6807
SC1KP50V2KX-1GP
1
AFTP6815AFTP6815
12
EC6801
SCD1U10V2KX-5GP
DY
EC6801
SCD1U10V2KX-5GP
DY
12
EC6805
SCD1U10V2KX-5GP
DY
EC6805
SCD1U10V2KX-5GP
DY
12
EC6811
SC1KP50V2KX-1GP
EC6811
SC1KP50V2KX-1GP
12
EC6803
SC1KP50V2KX-1GP
DY
EC6803
SC1KP50V2KX-1GP
DY
1
2
34
5
6
Q6803
DMN66D0LDW-7-GP
Q6803
DMN66D0LDW-7-GP
12
EC6812
SC1KP50V2KX-1GP
EC6812
SC1KP50V2KX-1GP
1 2
R6811 0R2-PT5-LILY-GPR6811 0R2-PT5-LILY-GP
AK
LED2
LED-G-107-GP-U
LED2
LED-G-107-GP-U
12
EC6809
SC1KP50V2KX-1GP
EC6809
SC1KP50V2KX-1GP
1 2
R6807 100R2J-L-GPR6807 100R2J-L-GP
1
AFTP6816AFTP6816
1 2
R6801 100R2J-L-GPR6801 100R2J-L-GP
1 2
R6824
0R2J-2-GP
DY
R6824
0R2J-2-GP
DY
12
EC6802
SCD1U10V2KX-5GP
DY
EC6802
SCD1U10V2KX-5GP
DY
1
2
3
4
5
6
7
8
9
10
LED3
ACES-CON8-15-GP
LED3
ACES-CON8-15-GP
1 2
R6803
100R2J-L-GP
R6803
100R2J-L-GP
1
AFTP6809AFTP6809
1
AFTP6810AFTP6810
1 2
R6813 0R2-PT5-LILY-GPR6813 0R2-PT5-LILY-GP
E
BC
R1
R2
Q6810
PDTA143ET-GP
R1
R2
Q6810
PDTA143ET-GP
1
AFTP6805AFTP6805
1
AFTP6804AFTP6804
2
13
R1
R2
Q6804
LTC043ZUB-FS8-GP
R1
R2
Q6804
LTC043ZUB-FS8-GP
1
AFTP6807AFTP6807

A
A
B
B
C
C
D
D
E
E
4 4
3 3
2 2
1 1
TP4LEFT
KCOL4
KROW7
KCOL3
KROW5
KCOL12
KCOL5
KCOL8
KROW2
KCOL0
KROW0
KCOL9
KCOL6
KROW4
KCOL2
KROW3
KCOL7
KROW6
KCOL1
KROW1
TP4MIDDLE
KBD_ID
KCOL13
KCOL4
KROW7
KCOL3
KROW5
KCOL12
KCOL5
KCOL8
KROW2
KCOL0
KROW0
KCOL9
KCOL6
KROW4
KCOL2
KROW3
KCOL15
KCOL10
KCOL14
KCOL7
KROW6
KCOL1
KROW1
KCOL11
TP4RIGHT
TP4MIDDLE
KBD_ID#
TP4LEFT
KBD_ID
TP4RIGHT
KCOL11
KCOL14
KCOL15
KCOL13
KCOL10
KBD_ID#
TP4RIGHT
TRP1_PWR
TP4RIGHTTP4LEFT
TP4DATAPAD
TP4_RESET
TP4_RESET
TP4MIDDLE
TP4CLKPAD
TP4DATAPAD
TP4LEFT
TP4CLKPAD
TP4MIDDLE
TRP1_PWR
TPDATA_R
5V_TP_FUSE
TP4CLKPAD_R
TPCLK_R
PAD_DETECT#
TP4DATAPAD_R
PAD_RESET#
KBD_ID
KBD_ID#
5V_TP_FUSE
TP4DATAPAD
TP4CLKPAD
PALM_LED_N
TPDATA_R
GND
TPCLK_R
TP4CLKPAD_R
TP4DATAPAD_R
TPCLK_R
TPDATA_R
PALM_LED_P
PALM_LED_N
GND
PCH_SMBCLK
PCH_SMBDATA
KROW1
KROW7
KROW6
KCOL9
KROW2
KROW4
KROW5
KCOL0
KROW3
KCOL1
KCOL5
KROW0
KCOL8
KCOL2
KCOL12
KCOL3
KCOL6
KCOL13
KCOL4
KCOL14
KCOL15
KCOL11
KCOL10
KCOL7
KBD_ID
TP4LEFT
TP4RIGHT
TP4MIDDLE
KBD_ID#
PALM_LED_P
PCH_SMBCLK
PCH_SMBDATA
5V_S0
5V_S0
3D3V_S0
5V_S05V_S0
3D3V_S0
3D3V_S5
KROW[0..7] 27
KCOL[0..15] 27
TP4_RESET 27
KBD_ID 27
TPDATA 27
PAD_DETECT# 27
PAD_RESET# 27
TPCLK 27
PALM_LED27,68
PCH_SMBDATA 14,15,20,65,66
PCH_SMBCLK 14,15,20,65,66
Title
Size Document Number Rev
Date: Sheet of
Wistron Corporation
21F, 88, Sec.1, Hsin Tai Wu Rd., Hsichih,
Taipei Hsien 221, Taiwan, R.O.C.
LA480s
SA
TOUCH PAD CONNECTOR
A3
69 103Tuesday, March 06, 2012
<Core Design>
Title
Size Document Number Rev
Date: Sheet of
Wistron Corporation
21F, 88, Sec.1, Hsin Tai Wu Rd., Hsichih,
Taipei Hsien 221, Taiwan, R.O.C.
LA480s
SA
TOUCH PAD CONNECTOR
A3
69 103Tuesday, March 06, 2012
<Core Design>
Title
Size Document Number Rev
Date: Sheet of
Wistron Corporation
21F, 88, Sec.1, Hsin Tai Wu Rd., Hsichih,
Taipei Hsien 221, Taiwan, R.O.C.
LA480s
SA
TOUCH PAD CONNECTOR
A3
69 103Tuesday, March 06, 2012
<Core Design>
SSID = Touch.Pad
SSID = KBC
Track Point Connector
KeyBoard Connector LPR-1
LA480s
1
AFTP6936 AFTE14P-GPAFTP6936 AFTE14P-GP
1
AFTP6916AFTE14P-GP AFTP6916AFTE14P-GP
1
AFTP6913 AFTE14P-GPAFTP6913 AFTE14P-GP
1 2
C6910 SC220P50V2KX-3GP
DY
C6910 SC220P50V2KX-3GP
DY
1 2
C6922 SC220P50V2KX-3GPC6922 SC220P50V2KX-3GP
1
AFTP6948 AFTE14P-GPAFTP6948 AFTE14P-GP
1
TP6903 AFTE14P-GPTP6903 AFTE14P-GP
1
AFTP6918 AFTE14P-GPAFTP6918 AFTE14P-GP
1 2
R6905
100KR2J-1-GP
R6905
100KR2J-1-GP
1
AFTP6944 AFTE14P-GPAFTP6944 AFTE14P-GP
1
AFTP6925 AFTE14P-GPAFTP6925 AFTE14P-GP
1
AFTP6908 AFTE14P-GPAFTP6908 AFTE14P-GP
1
AFTP6923 AFTE14P-GPAFTP6923 AFTE14P-GP
1
TP6906 AFTE14P-GPTP6906 AFTE14P-GP
1
AFTP6927 AFTE14P-GPAFTP6927 AFTE14P-GP
1 2
R6901
100KR2J-1-GP
R6901
100KR2J-1-GP
1
AFTP6950 AFTE14P-GPAFTP6950 AFTE14P-GP
1 2
C6906 SC220P50V2KX-3GPC6906 SC220P50V2KX-3GP
1
AFTP6934 AFTE14P-GPAFTP6934 AFTE14P-GP
1 2
C6927 SC220P50V2KX-3GP
DY
C6927 SC220P50V2KX-3GP
DY
1
AFTP6939 AFTE14P-GPAFTP6939 AFTE14P-GP
12
EC6904
SCD1U10V2KX-5GP
DY
EC6904
SCD1U10V2KX-5GP
DY
1
AFTP6942 AFTE14P-GPAFTP6942 AFTE14P-GP
1
AFTP6952 AFTE14P-GPAFTP6952 AFTE14P-GP
1
TP6902 AFTE14P-GPTP6902 AFTE14P-GP
1
AFTP6955AFTE14P-GP AFTP6955AFTE14P-GP
1 2
C6903 SC220P50V2KX-3GPC6903 SC220P50V2KX-3GP
1 2
C6915 SC220P50V2KX-3GP
DY
C6915 SC220P50V2KX-3GP
DY
1 2
C6918 SC220P50V2KX-3GPC6918 SC220P50V2KX-3GP
1
AFTP6911 AFTE14P-GPAFTP6911 AFTE14P-GP
1 2
EL6901
MLVS0402M04-GP
EL6901
MLVS0402M04-GP
1
AFTP6947 AFTE14P-GPAFTP6947 AFTE14P-GP
1 2
R6907
0R0402-PAD
R6907
0R0402-PAD
1
AFTP6919 AFTE14P-GPAFTP6919 AFTE14P-GP
1
AFTP6937 AFTE14P-GPAFTP6937 AFTE14P-GP
1 2
R6903
100KR2J-1-GP
R6903
100KR2J-1-GP
1 2
C6919 SC220P50V2KX-3GP
DY
C6919 SC220P50V2KX-3GP
DY
2
13
R1
R2
Q6901
LTC043ZUB-FS8-GP
R1
R2
Q6901
LTC043ZUB-FS8-GP
1 2
C6911 SC220P50V2KX-3GP
DY
C6911 SC220P50V2KX-3GP
DY
1 2
R6902
100KR2J-1-GP
R6902
100KR2J-1-GP
1 2
C6923 SC220P50V2KX-3GPC6923 SC220P50V2KX-3GP
1
AFTP6949 AFTE14P-GPAFTP6949 AFTE14P-GP
1
TP6904 AFTE14P-GPTP6904 AFTE14P-GP
1 2
C6928 SC220P50V2KX-3GP
DY
C6928 SC220P50V2KX-3GP
DY
1
AFTP6933 AFTE14P-GPAFTP6933 AFTE14P-GP
1
AFTP6945 AFTE14P-GPAFTP6945 AFTE14P-GP
1
AFTP6926 AFTE14P-GPAFTP6926 AFTE14P-GP
1
AFTP6930 AFTE14P-GPAFTP6930 AFTE14P-GP
1
AFTP6924 AFTE14P-GPAFTP6924 AFTE14P-GP
1
AFTP6928 AFTE14P-GPAFTP6928 AFTE14P-GP
1
AFTP6922 AFTE14P-GPAFTP6922 AFTE14P-GP
1 2
C6907 SC220P50V2KX-3GP
DY
C6907 SC220P50V2KX-3GP
DY
1 2
R6910 1KR2J-1-GPR6910 1KR2J-1-GP
1 2
C6917 SC220P50V2KX-3GP
DY
C6917 SC220P50V2KX-3GP
DY
1 2
C6904 SC220P50V2KX-3GP
DY
C6904 SC220P50V2KX-3GP
DY
12
EC6901
SCD1U10V2KX-5GP
DY
EC6901
SCD1U10V2KX-5GP
DY
1
AFTP6935 AFTE14P-GPAFTP6935 AFTE14P-GP
1 2
C6916 SC220P50V2KX-3GP
DY
C6916 SC220P50V2KX-3GP
DY
12
F6903
FUSE-D5A32V-12-GP
F6903
FUSE-D5A32V-12-GP
1
AFTP6912 AFTE14P-GPAFTP6912 AFTE14P-GP
1 2
C6901 SC220P50V2KX-3GP
DY
C6901 SC220P50V2KX-3GP
DY
1
AFTP6951 AFTE14P-GPAFTP6951 AFTE14P-GP
1
AFTP6954AFTE14P-GP AFTP6954AFTE14P-GP
1
TP6907 AFTE14P-GPTP6907 AFTE14P-GP
12
EC6902
SCD1U10V2KX-5GP
DY
EC6902
SCD1U10V2KX-5GP
DY
1
TP6901 AFTE14P-GPTP6901 AFTE14P-GP
1 2
C6902 SC220P50V2KX-3GPC6902 SC220P50V2KX-3GP
1
2
3
4
5
6
7
8
9
10
11
12
13
14
15
16
17
18
19
20
21
22
23
24
25
26
27
28
29
30
31
32
KB1
ACES-CON30-8-GP-U
KB1
ACES-CON30-8-GP-U
1
AFTP6943 AFTE14P-GPAFTP6943 AFTE14P-GP
1
TP6905 AFTE14P-GPTP6905 AFTE14P-GP
1 2
C6920 SC220P50V2KX-3GP
DY
C6920 SC220P50V2KX-3GP
DY
1
2
3
4
5
6
7
8
CP2
ACES-CON6-37-GP
CP2
ACES-CON6-37-GP
12
R6908
10KR2F-2-GP
R6908
10KR2F-2-GP
1 2
C6913 SC220P50V2KX-3GP
DY
C6913 SC220P50V2KX-3GP
DY
1
AFTP6940 AFTE14P-GPAFTP6940 AFTE14P-GP
1 2
C6925 SC220P50V2KX-3GP
DY
C6925 SC220P50V2KX-3GP
DY
1
AFTP6938 AFTE14P-GPAFTP6938 AFTE14P-GP
12
F6902
FUSE-D5A32V-12-GP
F6902
FUSE-D5A32V-12-GP
1 2
C6912 SC220P50V2KX-3GP
DY
C6912 SC220P50V2KX-3GP
DY
1 2
C6924 SC220P50V2KX-3GPC6924 SC220P50V2KX-3GP
1
2 3
4
RN6902 SRN0J-6-GPRN6902 SRN0J-6-GP
1 2
C6909 SC220P50V2KX-3GPC6909 SC220P50V2KX-3GP
1 2
C6921 SC220P50V2KX-3GPC6921 SC220P50V2KX-3GP
1
2 3
4
RN6901 SRN0J-6-GPRN6901 SRN0J-6-GP
1
AFTP6941 AFTE14P-GPAFTP6941 AFTE14P-GP
1
AFTP6917 AFTE14P-GPAFTP6917 AFTE14P-GP
1 2
R6906
1KR2F-3-GP
R6906
1KR2F-3-GP
1
AFTP6915 AFTE14P-GPAFTP6915 AFTE14P-GP
1 2
C6905 SC220P50V2KX-3GP
DY
C6905 SC220P50V2KX-3GP
DY
1 2
C6926 SC220P50V2KX-3GP
DY
C6926 SC220P50V2KX-3GP
DY
12
EC6903
SCD1U10V2KX-5GP
DY
EC6903
SCD1U10V2KX-5GP
DY
1
AFTE14P-GPAFTE14P-GP
1
AFTP6910 AFTE14P-GPAFTP6910 AFTE14P-GP
1 2
C6908 SC220P50V2KX-3GP
DY
C6908 SC220P50V2KX-3GP
DY
1 2
C6914 SC220P50V2KX-3GP
DY
C6914 SC220P50V2KX-3GP
DY
1
2
3
4
5
6
7
8
9
10
11
12
TRP1
ACES-CON10-26-GP
TRP1
ACES-CON10-26-GP
1 2
R6904
100KR2J-1-GP
R6904
100KR2J-1-GP
1 2
C6929 SC220P50V2KX-3GP
DY
C6929 SC220P50V2KX-3GP
DY
4
1
2
3
TPLED1
ACES-CON2-17-GP
TPLED1
ACES-CON2-17-GP
1 2
R6909 100KR2J-1-GPR6909 100KR2J-1-GP
1
2
3
4
5
6
7
8
9
10
11
12
CP1
ACES-CON10-28-GP
CP1
ACES-CON10-28-GP
1
TP6909AFTE14P-GP TP6909AFTE14P-GP
1
AFTP6946 AFTE14P-GPAFTP6946 AFTE14P-GP
1
AFTP6932 AFTE14P-GPAFTP6932 AFTE14P-GP
1
AFTP6914 AFTE14P-GPAFTP6914 AFTE14P-GP
1
AFTP6931 AFTE14P-GPAFTP6931 AFTE14P-GP
1
AFTP6929 AFTE14P-GPAFTP6929 AFTE14P-GP
LENOVO CONFIDENTIAL Wistron to Leno

5
5
4
4
3
3
2
2
1
1
D D
C C
B B
A A
Title
Size Document Number Rev
Date: Sheet of
Wistron Corporation
21F, 88, Sec.1, Hsin Tai Wu Rd., Hsichih,
Taipei Hsien 221, Taiwan, R.O.C.
LA480s
SA
Hall Sensor
A4
70 103
Tuesday, March 06, 2012
<Core Design>
Title
Size Document Number Rev
Date: Sheet of
Wistron Corporation
21F, 88, Sec.1, Hsin Tai Wu Rd., Hsichih,
Taipei Hsien 221, Taiwan, R.O.C.
LA480s
SA
Hall Sensor
A4
70 103
Tuesday, March 06, 2012
<Core Design>
Title
Size Document Number Rev
Date: Sheet of
Wistron Corporation
21F, 88, Sec.1, Hsin Tai Wu Rd., Hsichih,
Taipei Hsien 221, Taiwan, R.O.C.
LA480s
SA
Hall Sensor
A4
70 103
Tuesday, March 06, 2012
<Core Design>

5
5
4
4
3
3
2
2
1
1
D D
C C
B B
A A
3D3V_S0
PLT_RST#5,18,27,31,32,36,65,66,77,80,83,97
CLK_PCI_LPC18,65,77
LPC_FRAME#21,27,65,77
LPC_AD021,27,65,77 LPC_AD121,27,65,77 LPC_AD221,27,65,77 LPC_AD321,27,65,77
Title
Size Document Number Rev
Date: Sheet of
Wistron Corporation
21F, 88, Sec.1, Hsin Tai Wu Rd., Hsichih,
Taipei Hsien 221, Taiwan, R.O.C.
LA480s
SA
Dubug connector
A4
71 103
Tuesday, March 06, 2012
<Core Design>
Title
Size Document Number Rev
Date: Sheet of
Wistron Corporation
21F, 88, Sec.1, Hsin Tai Wu Rd., Hsichih,
Taipei Hsien 221, Taiwan, R.O.C.
LA480s
SA
Dubug connector
A4
71 103
Tuesday, March 06, 2012
<Core Design>
Title
Size Document Number Rev
Date: Sheet of
Wistron Corporation
21F, 88, Sec.1, Hsin Tai Wu Rd., Hsichih,
Taipei Hsien 221, Taiwan, R.O.C.
LA480s
SA
Dubug connector
A4
71 103
Tuesday, March 06, 2012
<Core Design>
1
2
3
4
5
6
7
8
9
10
11
12
DB1
MLX-CON10-7-GP
DY
DB1
MLX-CON10-7-GP
DY

5
5
4
4
3
3
2
2
1
1
D D
C C
B B
A A
Title
Size Document Number Rev
Date: Sheet of
Wistron Corporation
21F, 88, Sec.1, Hsin Tai Wu Rd., Hsichih,
Taipei Hsien 221, Taiwan, R.O.C.
LA480s
SA
Reserved
A4
72 103
Tuesday, March 06, 2012
<Core Design>
Title
Size Document Number Rev
Date: Sheet of
Wistron Corporation
21F, 88, Sec.1, Hsin Tai Wu Rd., Hsichih,
Taipei Hsien 221, Taiwan, R.O.C.
LA480s
SA
Reserved
A4
72 103
Tuesday, March 06, 2012
<Core Design>
Title
Size Document Number Rev
Date: Sheet of
Wistron Corporation
21F, 88, Sec.1, Hsin Tai Wu Rd., Hsichih,
Taipei Hsien 221, Taiwan, R.O.C.
LA480s
SA
Reserved
A4
72 103
Tuesday, March 06, 2012
<Core Design>
BLANK

5
5
4
4
3
3
2
2
1
1
D D
C C
B B
A A
Title
Size Document Number Rev
Date: Sheet of
Wistron Corporation
21F, 88, Sec.1, Hsin Tai Wu Rd., Hsichih,
Taipei Hsien 221, Taiwan, R.O.C.
LA480s
SA
Reserved
A4
73 103
Tuesday, March 06, 2012
<Core Design>
Title
Size Document Number Rev
Date: Sheet of
Wistron Corporation
21F, 88, Sec.1, Hsin Tai Wu Rd., Hsichih,
Taipei Hsien 221, Taiwan, R.O.C.
LA480s
SA
Reserved
A4
73 103
Tuesday, March 06, 2012
<Core Design>
Title
Size Document Number Rev
Date: Sheet of
Wistron Corporation
21F, 88, Sec.1, Hsin Tai Wu Rd., Hsichih,
Taipei Hsien 221, Taiwan, R.O.C.
LA480s
SA
Reserved
A4
73 103
Tuesday, March 06, 2012
<Core Design>
BLANK

5
5
4
4
3
3
2
2
1
1
D D
C C
B B
A A
Title
Size Document Number Rev
Date: Sheet of
Wistron Corporation
21F, 88, Sec.1, Hsin Tai Wu Rd., Hsichih,
Taipei Hsien 221, Taiwan, R.O.C.
LA480s
SA
CARD Reader CONN
A4
74 103
Tuesday, March 06, 2012
<Core Design>
Title
Size Document Number Rev
Date: Sheet of
Wistron Corporation
21F, 88, Sec.1, Hsin Tai Wu Rd., Hsichih,
Taipei Hsien 221, Taiwan, R.O.C.
LA480s
SA
CARD Reader CONN
A4
74 103
Tuesday, March 06, 2012
<Core Design>
Title
Size Document Number Rev
Date: Sheet of
Wistron Corporation
21F, 88, Sec.1, Hsin Tai Wu Rd., Hsichih,
Taipei Hsien 221, Taiwan, R.O.C.
LA480s
SA
CARD Reader CONN
A4
74 103
Tuesday, March 06, 2012
<Core Design>

5
5
4
4
3
3
2
2
1
1
D D
C C
B B
A A
Title
Size Document Number Rev
Date: Sheet of
Wistron Corporation
21F, 88, Sec.1, Hsin Tai Wu Rd., Hsichih,
Taipei Hsien 221, Taiwan, R.O.C.
LA480s
SA
New Card
A4
75 103
Tuesday, March 06, 2012
<Core Design>
Title
Size Document Number Rev
Date: Sheet of
Wistron Corporation
21F, 88, Sec.1, Hsin Tai Wu Rd., Hsichih,
Taipei Hsien 221, Taiwan, R.O.C.
LA480s
SA
New Card
A4
75 103
Tuesday, March 06, 2012
<Core Design>
Title
Size Document Number Rev
Date: Sheet of
Wistron Corporation
21F, 88, Sec.1, Hsin Tai Wu Rd., Hsichih,
Taipei Hsien 221, Taiwan, R.O.C.
LA480s
SA
New Card
A4
75 103
Tuesday, March 06, 2012
<Core Design>
BLANK

5
5
4
4
3
3
2
2
1
1
D D
C C
B B
A A
Title
Size Document Number Rev
Date: Sheet of
Wistron Corporation
21F, 88, Sec.1, Hsin Tai Wu Rd., Hsichih,
Taipei Hsien 221, Taiwan, R.O.C.
LA480s
SA
Reserved
A4
76 103
Tuesday, March 06, 2012
<Core Design>
Title
Size Document Number Rev
Date: Sheet of
Wistron Corporation
21F, 88, Sec.1, Hsin Tai Wu Rd., Hsichih,
Taipei Hsien 221, Taiwan, R.O.C.
LA480s
SA
Reserved
A4
76 103
Tuesday, March 06, 2012
<Core Design>
Title
Size Document Number Rev
Date: Sheet of
Wistron Corporation
21F, 88, Sec.1, Hsin Tai Wu Rd., Hsichih,
Taipei Hsien 221, Taiwan, R.O.C.
LA480s
SA
Reserved
A4
76 103
Tuesday, March 06, 2012
<Core Design>
BLANK

5
5
4
4
3
3
2
2
1
1
D D
C C
B B
A A
LPC_AD0
LPC_AD2
LPC_AD3
LPC_AD1
3D3V_S0 3D3V_S0
3D3V_S5
-DTPM_PRESENCE 22
LPC_FRAME# 21,27,65,71
CLK_PCI_LPC 18,65,71PM_CLKRUN#19,27
PLT_RST# 5,18,27,31,32,36,65,66,71,80,83,97
INT_SERIRQ 21,27
LPC_AD[0..3] 21,27,65,71
Title
Size Document Number Rev
Date: Sheet of
Wistron Corporation
21F, 88, Sec.1, Hsin Tai Wu Rd., Hsichih,
Taipei Hsien 221, Taiwan, R.O.C.
LA480s
SA
Reserved
A4
77 103
Tuesday, March 06, 2012
<Core Design>
Title
Size Document Number Rev
Date: Sheet of
Wistron Corporation
21F, 88, Sec.1, Hsin Tai Wu Rd., Hsichih,
Taipei Hsien 221, Taiwan, R.O.C.
LA480s
SA
Reserved
A4
77 103
Tuesday, March 06, 2012
<Core Design>
Title
Size Document Number Rev
Date: Sheet of
Wistron Corporation
21F, 88, Sec.1, Hsin Tai Wu Rd., Hsichih,
Taipei Hsien 221, Taiwan, R.O.C.
LA480s
SA
Reserved
A4
77 103
Tuesday, March 06, 2012
<Core Design>
ASM
ASM
ASMU7701
ASM
R7701
DY
ASM
R7703
C7701
ST Micro
ST33ZP24AR28PVRC
NO TPM
R7702 DY
DY
DY
DY
CRV only
12
R7701
10KR2J-3-GP
DY
R7701
10KR2J-3-GP
DY
12
R7702
10KR2J-3-GP
R7702
10KR2J-3-GP
12
C7701
SCD1U10V2KX-4GP
C7701
SCD1U10V2KX-4GP
GPIO1
1
GPIO2
2
VNC
3
GND 4
NC#5
5
GPIO3
6
PP
7
NC#8
8
GPIO4
9
VPS
10
GND 11
NC#12
12
NC#13
13
NC#14
14
GPIO5
15
LRESET# 16
LAD3 17
GND 18
NC#19
19
LAD2 20
LCLK 21
LFRAME# 22
LAD1 23
VPS
24
NC#25
25
LAD0 26
SERIRQ 27
LPCPD# 28
U7701
ST33ZP24AR28PVRC-GP
U7701
ST33ZP24AR28PVRC-GP
12
R7703
10KR2J-3-GP
R7703
10KR2J-3-GP

5
5
4
4
3
3
2
2
1
1
D D
C C
B B
A A
Title
Size Document Number Rev
Date: Sheet of
Wistron Corporation
21F, 88, Sec.1, Hsin Tai Wu Rd., Hsichih,
Taipei Hsien 221, Taiwan, R.O.C.
LA480s
SA
Reserved
A4
78 103
Tuesday, March 06, 2012
<Core Design>
Title
Size Document Number Rev
Date: Sheet of
Wistron Corporation
21F, 88, Sec.1, Hsin Tai Wu Rd., Hsichih,
Taipei Hsien 221, Taiwan, R.O.C.
LA480s
SA
Reserved
A4
78 103
Tuesday, March 06, 2012
<Core Design>
Title
Size Document Number Rev
Date: Sheet of
Wistron Corporation
21F, 88, Sec.1, Hsin Tai Wu Rd., Hsichih,
Taipei Hsien 221, Taiwan, R.O.C.
LA480s
SA
Reserved
A4
78 103
Tuesday, March 06, 2012
<Core Design>
BLANK

5
5
4
4
3
3
2
2
1
1
D D
C C
B B
A A
GSENSE_Y_R
VCC3M_Q34
GSENSE_Z
VCC3_ACC
GSENSE_X_R
ANALOG_AGND
ANALOG_AGND
3D3V_S5
ANALOG_AGND
ANALOG_AGND
GSENSE_ON#27
GSENSE_Y 27
GSENSE_X 27
GSENSE_TST27
Title
Size Document Number Rev
Date: Sheet of
Wistron Corporation
21F, 88, Sec.1, Hsin Tai Wu Rd., Hsichih,
Taipei Hsien 221, Taiwan, R.O.C.
LA480s
SA
G-Sensor
A4
79 103
Tuesday, March 06, 2012
<Core Design>
Title
Size Document Number Rev
Date: Sheet of
Wistron Corporation
21F, 88, Sec.1, Hsin Tai Wu Rd., Hsichih,
Taipei Hsien 221, Taiwan, R.O.C.
LA480s
SA
G-Sensor
A4
79 103
Tuesday, March 06, 2012
<Core Design>
Title
Size Document Number Rev
Date: Sheet of
Wistron Corporation
21F, 88, Sec.1, Hsin Tai Wu Rd., Hsichih,
Taipei Hsien 221, Taiwan, R.O.C.
LA480s
SA
G-Sensor
A4
79 103
Tuesday, March 06, 2012
<Core Design>
12
C7901
SC10U6D3V5KX-1GP
APS
C7901
SC10U6D3V5KX-1GP
APS
12
C7904
SCD1U10V2KX-4GP
APS
C7904
SCD1U10V2KX-4GP
APS
12
C7908
SCD1U10V2KX-4GP
APS
C7908
SCD1U10V2KX-4GP
APS
1 2
R7907 56KR2J-L1-GP
APS
R7907 56KR2J-L1-GP
APS
12
R7903
100KR2J-1-GP
APS
R7903
100KR2J-1-GP
APS
1TP7901
TPAD14-GP
TP7901
TPAD14-GP
12
R7904
0R0402-PAD-1-GP
R7904
0R0402-PAD-1-GP
12
C7907
SCD1U10V2KX-4GP
APS
C7907
SCD1U10V2KX-4GP
APS
ST
2
GND
3
GND
5
GND
6
GND
7
NC#1
1
NC#4
4
NC#9
9NC#16 16
NC#13 13
RES 15
VDD 14
VOUTZ 8
VOUTY 10
VOUTX 12
NC#11 11
U7901
LIS34ALTR-GP
APS
U7901
LIS34ALTR-GP
APS
12
C7902
SCD1U10V2KX-4GP
APS
C7902
SCD1U10V2KX-4GP
APS
12
C7905
SCD1U10V2KX-4GP
APS
C7905
SCD1U10V2KX-4GP
APS
1 2
R7901 10R3F-GP
APS
R7901 10R3F-GP
APS
12
R7902
100KR2J-1-GP
DY
R7902
100KR2J-1-GP
DY
1 2
R7906 56KR2J-L1-GP
APS
R7906 56KR2J-L1-GP
APS
E
BC
R1
R2
Q7901
PDTA114EE-3-GP-U
APS
R1
R2
Q7901
PDTA114EE-3-GP-U
APS

5
5
4
4
3
3
2
2
1
1
D D
C C
B B
A A
PROT_EEPROM
3D3V_S5
3D3V_S5
3D3V_S0
PLT_RST# 5,18,27,31,32,36,65,66,71,77,83,97
SMB_CLK 20
SMB_DATA 20
Title
Size Document Number Rev
Date: Sheet of
Wistron Corporation
21F, 88, Sec.1, Hsin Tai Wu Rd., Hsichih,
Taipei Hsien 221, Taiwan, R.O.C.
LA480s
SA
Reserved
A4
80 103
Tuesday, March 06, 2012
<Core Design>
Title
Size Document Number Rev
Date: Sheet of
Wistron Corporation
21F, 88, Sec.1, Hsin Tai Wu Rd., Hsichih,
Taipei Hsien 221, Taiwan, R.O.C.
LA480s
SA
Reserved
A4
80 103
Tuesday, March 06, 2012
<Core Design>
Title
Size Document Number Rev
Date: Sheet of
Wistron Corporation
21F, 88, Sec.1, Hsin Tai Wu Rd., Hsichih,
Taipei Hsien 221, Taiwan, R.O.C.
LA480s
SA
Reserved
A4
80 103
Tuesday, March 06, 2012
<Core Design>
RFID
E
BC
R1
Q8001
PDTC115TE-GP
R1
Q8001
PDTC115TE-GP
NC#1
1
NC#2
2
PROT#
3
GND
4SDA 5
SCL 6
WP 7
VCC 8
U8001
BUL08-1FVJ-WGE2-GP
U8001
BUL08-1FVJ-WGE2-GP
12
C8001
SCD01U16V2KX-L1-GP
C8001
SCD01U16V2KX-L1-GP
12
R8001
4K7R2J-2-GP
R8001
4K7R2J-2-GP

5
5
4
4
3
3
2
2
1
1
D D
C C
B B
A A
Title
Size Document Number Rev
Date: Sheet of
Wistron Corporation
21F, 88, Sec.1, Hsin Tai Wu Rd., Hsichih,
Taipei Hsien 221, Taiwan, R.O.C.
LA480s
SA
Reserved
A4
81 103
Tuesday, March 06, 2012
<Core Design>
Title
Size Document Number Rev
Date: Sheet of
Wistron Corporation
21F, 88, Sec.1, Hsin Tai Wu Rd., Hsichih,
Taipei Hsien 221, Taiwan, R.O.C.
LA480s
SA
Reserved
A4
81 103
Tuesday, March 06, 2012
<Core Design>
Title
Size Document Number Rev
Date: Sheet of
Wistron Corporation
21F, 88, Sec.1, Hsin Tai Wu Rd., Hsichih,
Taipei Hsien 221, Taiwan, R.O.C.
LA480s
SA
Reserved
A4
81 103
Tuesday, March 06, 2012
<Core Design>
BLANK

5
5
4
4
3
3
2
2
1
1
D D
C C
B B
A A
HDA_CODEC_BITCLK_C
CRT_RED
CRT_GREEN
CRT_BLUE
5V_AUX_S5
GND
3D3V_S0
5V_S0
5V_S5
3D3V_S0 5V_S0 5V_S5
5V_AUX_S5
HDMI_DATA2_R#_C117 HDMI_DATA2_R_C117 HDMI_PCH_DET17
PCH_HDMI_CLK17PCH_HDMI_DATA17
CRT_DDC_DATA 17
CRT_VSYNC 17
CRT_HSYNC 17
CRT_RED 17
CRT_GREEN 17
CRT_BLUE 17
CRT_DDC_CLK 17
USB_PN2 18
USB_PP2 18
HDA_SPKR21 AMP_MUTE#27
HDA_CODEC_SDOUT21
HDA_CODEC_SYNC21 HDA_SDIN021
HDA_CODEC_RST#21
HDA_CODEC_BITCLK21
DCIN_LED27
KBC_BEEP27
AUD_DMIC_DATA 49
AUD_DMIC_CLK 49
USB_PWR_EN 27,62
USB_OC#2_3 18
USB_OC#8_9 18
USB_PN9 18
USB_PP9 18
USB_CHG_EN 27
USB_AO_SEL0 27
CHG_USB_OC# 27
HDMI_DATA1_R_C117
HDMI_CLK_R_C117
HDMI_DATA1_R#_C117
HDMI_CLK_R#_C117
HDMI_DATA0_R_C117 HDMI_DATA0_R#_C117
Title
Size Document Number Rev
Date: Sheet of
Wistron Corporation
21F, 88, Sec.1, Hsin Tai Wu Rd., Hsichih,
Taipei Hsien 221, Taiwan, R.O.C.
LA480s
SA
IO Board Connector
A4
82 103
Tuesday, March 06, 2012
<Core Design>
Title
Size Document Number Rev
Date: Sheet of
Wistron Corporation
21F, 88, Sec.1, Hsin Tai Wu Rd., Hsichih,
Taipei Hsien 221, Taiwan, R.O.C.
LA480s
SA
IO Board Connector
A4
82 103
Tuesday, March 06, 2012
<Core Design>
Title
Size Document Number Rev
Date: Sheet of
Wistron Corporation
21F, 88, Sec.1, Hsin Tai Wu Rd., Hsichih,
Taipei Hsien 221, Taiwan, R.O.C.
LA480s
SA
IO Board Connector
A4
82 103
Tuesday, March 06, 2012
<Core Design>
1 2
R8201 0R2-PT5-LILY-GPR8201 0R2-PT5-LILY-GP
12
EC8202
SCD1U10V2KX-5GP
EC8202
SCD1U10V2KX-5GP
12
EC8203
SCD1U10V2KX-5GP
EC8203
SCD1U10V2KX-5GP
1
AFTP8203AFTP8203
1
AFTP8204AFTP8204
1
3
5
7
9
11
13
15
17
19
21
23
25
27
29
31
33
35
37
39
41
43
45
47
49
51
53
55
57
59
61 62
63
64 65
66
NP1
NP2
2
4
6
8
10
12
14
16
18
20
22
24
26
28
30
32
34
36
38
40
42
44
46
48
50
52
54
56
58
60
BTB1
ACES-CONN60A-3-GP
BTB1
ACES-CONN60A-3-GP
1
AFTP8202AFTP8202
1
AFTP8205AFTP8205
12
EC8201
SCD1U10V2KX-5GP
EC8201
SCD1U10V2KX-5GP
12
EC8204
SCD1U10V2KX-5GP
EC8204
SCD1U10V2KX-5GP
1
AFTP8201AFTP8201

5
5
4
4
3
3
2
2
1
1
D D
C C
B B
A A
VGA_RST#
VGA_PEG_CLKREQ#
TESTMODE
PEX_TERMP
VCC1R05VIDEO_PEX_PLLVDD
VGA_RST#
PLT_RST#
PEG_RXN4
PEG_RXN5
PEG_RXP5
PEG_RXN6
PEG_RXN7
PEG_RXP7
PEG_RXP6
PEG_RXP4
PEG_C_RXP5
PEG_C_RXN5
PEG_C_RXP7
PEG_C_RXN7
PEG_C_RXP6
PEG_C_RXN6
PEG_C_RXP4
PEG_C_RXN4
PEG_RXN12
PEG_RXN13
PEG_RXP13
PEG_RXN14
PEG_RXN15
PEG_RXP15
PEG_RXP14
PEG_RXP12
PEG_RXN8
PEG_RXN9
PEG_RXP9
PEG_RXN10
PEG_RXN11
PEG_RXP11
PEG_RXP10
PEG_RXP8
PEG_RXN2
PEG_RXP3
PEG_C_RXP13
PEG_C_RXN15
PEG_RXN1
PEG_RXP1
PEG_C_RXP9
PEG_C_RXN9
PEG_C_RXP11
PEG_C_RXN11
PEG_C_RXP10
PEG_C_RXN10
PEG_C_RXP8
PEG_C_RXN8
PEG_RXN3
PEG_RXP2
PEG_C_RXN13
PEG_C_RXP15
PEG_C_RXP14
PEG_C_RXN14
PEG_C_RXP12
PEG_C_RXN12
PEG_C_RXP1
PEG_C_RXN1
PEG_C_RXP3
PEG_C_RXN3
PEG_C_RXP2
PEG_C_RXN2
PEG_TXP1
PEG_TXN1
PEG_TXP13
PEG_TXN13
PEG_TXP15
PEG_TXN15
PEG_TXN14
PEG_TXP12
PEG_TXN12
PEG_TXP14
PEG_TXN0
PEG_TXP11
PEG_TXN8
PEG_TXP0
PEG_TXP5
PEG_TXN5
PEG_TXP7
PEG_TXN7
PEG_TXP6
PEG_TXN6
PEG_TXP4
PEG_TXN4
PEG_TXP9
PEG_TXN9
PEG_TXN11
PEG_TXP10
PEG_TXN10
PEG_TXP8
PEG_TXP3
PEG_TXN3
PEG_TXP2
PEG_TXN2
PEG_RXN0
PEG_RXP0 PEG_C_RXP0
PEG_C_RXN0
PEX_TSTCLK_OUT
PEX_TSTCLK_OUT#
VGA_RST#
3D3V_VGA_S0
3D3V_VGA_S0
1D05V_VGA_S0
VGA_CORE
3D3V_VGA_S0
3D3V_S0
3D3V_VGA_S0
1D05V_VGA_S0
PEG_TXN[0..15]4
PEG_TXP[0..15]4
PEG_RXN[0..15] 4
PEG_RXP[0..15] 4
PEG_CLKREQ#20
NVGND_SENSE 92
NVVDD_SENSE 92
CLK_PCIE_VGA20 CLK_PCIE_VGA#20
PLT_RST#5,18,27,31,32,36,65,66,71,77,80,97
DGPU_HOLD_RST#18
Title
Size Document Number Rev
Date: Sheet of
LA480s SA
N13P_GPU (1/5): PEG
Wistron Corporation
21F,88,Sec.1,Hsin Tai Wu Rd.,Hsichih,
Taipei Hsien 221, Taiwan, R.O.C
A2
83 103Wednesday, March 07, 2012
<Core Design>
Title
Size Document Number Rev
Date: Sheet of
LA480s SA
N13P_GPU (1/5): PEG
Wistron Corporation
21F,88,Sec.1,Hsin Tai Wu Rd.,Hsichih,
Taipei Hsien 221, Taiwan, R.O.C
A2
83 103Wednesday, March 07, 2012
<Core Design>
Title
Size Document Number Rev
Date: Sheet of
LA480s SA
N13P_GPU (1/5): PEG
Wistron Corporation
21F,88,Sec.1,Hsin Tai Wu Rd.,Hsichih,
Taipei Hsien 221, Taiwan, R.O.C
A2
83 103Wednesday, March 07, 2012
<Core Design>
dGPU reset
Under GPU Midway Between GPU and Power Supply
Near GPU
Under GPU Near GPU
Near GPU
1.05V ±30mV 3300mA total
3.3V ±10% 210mA total
1.05V ±30mV 150mA total
1 2
C8330SCD22U6D3V2KX-1GP
OPS
C8330SCD22U6D3V2KX-1GP
OPS
1 2
C8316SCD22U6D3V2KX-1GP
OPS
C8316SCD22U6D3V2KX-1GP
OPS
1 2
C8315SCD22U6D3V2KX-1GP
OPS
C8315SCD22U6D3V2KX-1GP
OPS
12
C8339
SC22U6D3V5MX-2GP
OPS
C8339
SC22U6D3V5MX-2GP
OPS
12
R8306 200R2F-L-GP
OPS
R8306 200R2F-L-GP
OPS
12
C8344
SC10U6D3V5MX-3GP
OPS
C8344
SC10U6D3V5MX-3GP
OPS
12
C8338
SC22U6D3V5MX-2GP
OPS
C8338
SC22U6D3V5MX-2GP
OPS
1 2
C8301SCD22U6D3V2KX-1GP
OPS
C8301SCD22U6D3V2KX-1GP
OPS
12
C8349
SC4D7U6D3V3KX-GP
OPS
C8349
SC4D7U6D3V3KX-GP
OPS
12
C8334
SC1U6D3V2KX-GP
OPS
C8334
SC1U6D3V2KX-GP
OPS
12
C8346
SC22U6D3V5MX-2GP
OPS
C8346
SC22U6D3V5MX-2GP
OPS
12
C8335
SC4D7U6D3V3KX-GP
OPS
C8335
SC4D7U6D3V3KX-GP
OPS
1 2
C8319SCD22U6D3V2KX-1GP
OPS
C8319SCD22U6D3V2KX-1GP
OPS
1 2
C8327SCD22U6D3V2KX-1GP
OPS
C8327SCD22U6D3V2KX-1GP
OPS
1 2
C8320SCD22U6D3V2KX-1GP
OPS
C8320SCD22U6D3V2KX-1GP
OPS
12
C8350
SCD1U10V2KX-4GP
OPS
C8350
SCD1U10V2KX-4GP
OPS
1 2
C8328SCD22U6D3V2KX-1GP
OPS
C8328SCD22U6D3V2KX-1GP
OPS
1 2
C8323SCD22U6D3V2KX-1GP
OPS
C8323SCD22U6D3V2KX-1GP
OPS
1 2
C8306SCD22U6D3V2KX-1GP
OPS
C8306SCD22U6D3V2KX-1GP
OPS
1 2
C8305SCD22U6D3V2KX-1GP
OPS
C8305SCD22U6D3V2KX-1GP
OPS
1 2
R8304 0R2J-2-GP
DY
R8304 0R2J-2-GP
DY
12
R8305
0R2J-2-GP
DY
R8305
0R2J-2-GP
DY
1 2
R8309 2K49R2F-GP
OPS
R8309 2K49R2F-GP
OPS
1 2
C8310SCD22U6D3V2KX-1GP
OPS
C8310SCD22U6D3V2KX-1GP
OPS
1 2
C8309SCD22U6D3V2KX-1GP
OPS
C8309SCD22U6D3V2KX-1GP
OPS
12
R8302
10KR2J-3-GP
OPS
R8302
10KR2J-3-GP
OPS
G
D S
Q8301
2N7002BK-GP
OPS
Q8301
2N7002BK-GP
OPS
12
C8347
SCD1U10V2KX-4GP
OPS
C8347
SCD1U10V2KX-4GP
OPS
1 2
C8314SCD22U6D3V2KX-1GP
OPS
C8314SCD22U6D3V2KX-1GP
OPS
1 2
C8313SCD22U6D3V2KX-1GP
OPS
C8313SCD22U6D3V2KX-1GP
OPS
1 2
R8308 10KR2J-3-GP
DY
R8308 10KR2J-3-GP
DY
12
C8336
SC10U6D3V5MX-3GP
OPS
C8336
SC10U6D3V5MX-3GP
OPS
1 2
C8324SCD22U6D3V2KX-1GP
OPS
C8324SCD22U6D3V2KX-1GP
OPS
12
C8340
SC1U6D3V2KX-GP
OPS
C8340
SC1U6D3V2KX-GP
OPS
1 2
C8317SCD22U6D3V2KX-1GP
OPS
C8317SCD22U6D3V2KX-1GP
OPS
12
C8348
SC4D7U6D3V3KX-GP
OPS
C8348
SC4D7U6D3V3KX-GP
OPS
1 2
R8310 0R2J-2-GP
DY
R8310 0R2J-2-GP
DY
1 2
C8318SCD22U6D3V2KX-1GP
OPS
C8318SCD22U6D3V2KX-1GP
OPS
12
R8303
10KR2J-3-GP
DY
R8303
10KR2J-3-GP
DY
1 2
C8326SCD22U6D3V2KX-1GP
OPS
C8326SCD22U6D3V2KX-1GP
OPS
1 2
C8325SCD22U6D3V2KX-1GP
OPS
C8325SCD22U6D3V2KX-1GP
OPS
12
C8337
SC10U6D3V5MX-3GP
OPS
C8337
SC10U6D3V5MX-3GP
OPS
12
C8342
SC4D7U6D3V3KX-GP
OPS
C8342
SC4D7U6D3V3KX-GP
OPS
1 2
C8302SCD22U6D3V2KX-1GP
OPS
C8302SCD22U6D3V2KX-1GP
OPS
12
C8341
SC1U6D3V2KX-GP
OPS
C8341
SC1U6D3V2KX-GP
OPS
1 2
R8319
10KR2J-3-GP
OPS
R8319
10KR2J-3-GP
OPS
1 2
C8321SCD22U6D3V2KX-1GP
OPS
C8321SCD22U6D3V2KX-1GP
OPS
B
1
A
2
GND
3Y4
VCC 5
U8301
74LVC1G08GW-1-GP
OPS
U8301
74LVC1G08GW-1-GP
OPS
1 2
C8332SCD22U6D3V2KX-1GP
OPS
C8332SCD22U6D3V2KX-1GP
OPS
1 2
C8329SCD22U6D3V2KX-1GP
OPS
C8329SCD22U6D3V2KX-1GP
OPS
1 2
C8331SCD22U6D3V2KX-1GP
OPS
C8331SCD22U6D3V2KX-1GP
OPS
1 2
C8304SCD22U6D3V2KX-1GP
OPS
C8304SCD22U6D3V2KX-1GP
OPS
1 2
C8303SCD22U6D3V2KX-1GP
OPS
C8303SCD22U6D3V2KX-1GP
OPS
12
C8351
SC1U10V3KX-3GP
OPS
C8351
SC1U10V3KX-3GP
OPS
1 2
C8322SCD22U6D3V2KX-1GP
OPS
C8322SCD22U6D3V2KX-1GP
OPS
1 2
C8308SCD22U6D3V2KX-1GP
OPS
C8308SCD22U6D3V2KX-1GP
OPS
1 2
C8307SCD22U6D3V2KX-1GP
OPS
C8307SCD22U6D3V2KX-1GP
OPS
12
C8343
SC10U6D3V5MX-3GP
OPS
C8343
SC10U6D3V5MX-3GP
OPS
12
L8302
BLM11A121S-GP
CHIP BEAD BLM18AG121SN1D
OPS
L8302
BLM11A121S-GP
CHIP BEAD BLM18AG121SN1D
OPS
1 2
C8312SCD22U6D3V2KX-1GP
OPS
C8312SCD22U6D3V2KX-1GP
OPS
12
C8352
SC4D7U6D3V5KX-3GP
OPS
C8352
SC4D7U6D3V5KX-3GP
OPS
1 2
C8311SCD22U6D3V2KX-1GP
OPS
C8311SCD22U6D3V2KX-1GP
OPS
PEX_RX15#
AM27 PEX_RX15
AN27
PEX_TX15#
AK25 PEX_TX15
AL25
PEX_RX14#
AP27 PEX_RX14
AP26
PEX_TX14#
AJ24 PEX_TX14
AK24
PEX_RX13#
AM26 PEX_RX13
AN26
PEX_TX13#
AG23 PEX_TX13
AH23
PEX_RX12#
AM24 PEX_RX12
AN24
PEX_TX12#
AJ23 PEX_TX12
AK23
PEX_RX11#
AP24 PEX_RX11
AP23
PEX_TX11#
AK22 PEX_TX11
AL22
PEX_RX10#
AM23 PEX_RX10
AN23
PEX_TX10#
AJ21 PEX_TX10
AK21
PEX_RX9#
AM21 PEX_RX9
AN21
PEX_TX9#
AG20 PEX_TX9
AH20
PEX_RX8#
AP21 PEX_RX8
AP20
PEX_TX8#
AJ20 PEX_TX8
AK20
PEX_RX7#
AM20 PEX_RX7
AN20
PEX_TX7#
AK19 PEX_TX7
AL19
PEX_RX6#
AM18 PEX_RX6
AN18
PEX_TX6#
AJ18 PEX_TX6
AK18
PEX_RX5#
AP18 PEX_RX5
AP17
PEX_TX5#
AG17 PEX_TX5
AH17
PEX_RX4#
AM17 PEX_RX4
AN17
PEX_TX4#
AJ17 PEX_TX4
AK17
PEX_RX3#
AM15 PEX_RX3
AN15
PEX_TX3#
AK16 PEX_TX3
AL16
PEX_RX2#
AP15 PEX_RX2
AP14
PEX_TX2#
AJ15 PEX_TX2
AK15
PEX_RX1#
AM14 PEX_RX1
AN14
PEX_TX1#
AG14 PEX_TX1
AH14
PEX_RX0#
AM12 PEX_RX0
AN12
PEX_TX0#
AJ14 PEX_TX0
AK14
PEX_REFCLK#
AK13 PEX_REFCLK
AL13
PEX_CLKREQ#
AK12
PEX_RST#
AJ12
PEX_WAKE#
AJ11
PEX_TERMP AP29
TESTMODE AK11
PEX_PLLVDD AG26
PEX_TSTCLK_OUT# AK26
PEX_TSTCLK_OUT AJ26
NC_3V3AUX P8
GND_SENSE L5
VDD_SENSE L4
PEX_SVDD_3V3 AG12
PEX_PLL_HVDD AH12
PEX_IOVDDQ_14 AN28
PEX_IOVDDQ_13 AM28
PEX_IOVDDQ_12 AL27
PEX_IOVDDQ_11 AK27
PEX_IOVDDQ_10 AJ27
PEX_IOVDDQ_9 AH27
PEX_IOVDDQ_8 AH26
PEX_IOVDDQ_7 AH18
PEX_IOVDDQ_6 AH15
PEX_IOVDDQ_5 AG25
PEX_IOVDDQ_4 AG18
PEX_IOVDDQ_3 AG16
PEX_IOVDDQ_2 AG15
PEX_IOVDDQ_1 AG13
PEX_IOVDD_6 AH25
PEX_IOVDD_5 AH21
PEX_IOVDD_4 AG24
PEX_IOVDD_3 AG22
PEX_IOVDD_2 AG21
PEX_IOVDD_1 AG19
1/17 PCI_EXPRESS
1 OF 17
VGA1A
N13P-GS-A1-GP
OPS
1/17 PCI_EXPRESS
1 OF 17
VGA1A
N13P-GS-A1-GP
OPS
1 2
R8307 10KR2J-3-GP
OPS
R8307 10KR2J-3-GP
OPS
12
C8345
SC22U6D3V5MX-2GP
OPS
C8345
SC22U6D3V5MX-2GP
OPS
12
C8333
SC1U6D3V2KX-GP
OPS
C8333
SC1U6D3V2KX-GP
OPS

A
A
B
B
C
C
D
D
E
E
4 4
3 3
2 2
1 1
IFPAB_RSET
IFPAB_PLLVDD
IFPAB_IOVDD
IFPC_IOVDD
IFPC_PLLVDD
IFPC_RSET
IFPD_IOVDD
IFPD_RSET
IFPD_PLLVDD
IFPEF_IOVDD
IFPF_REST
IFPEF_PLLVDD
Title
Size Document Number Rev
Date: Sheet of
Wistron Corporation
21F, 88, Sec.1, Hsin Tai Wu Rd., Hsichih,
Taipei Hsien 221, Taiwan, R.O.C.
LA480s
SA
N13P_GPU (2/5): DIGITALOUT
A3
84 103Tuesday, March 06, 2012
<Core Design>
Title
Size Document Number Rev
Date: Sheet of
Wistron Corporation
21F, 88, Sec.1, Hsin Tai Wu Rd., Hsichih,
Taipei Hsien 221, Taiwan, R.O.C.
LA480s
SA
N13P_GPU (2/5): DIGITALOUT
A3
84 103Tuesday, March 06, 2012
<Core Design>
Title
Size Document Number Rev
Date: Sheet of
Wistron Corporation
21F, 88, Sec.1, Hsin Tai Wu Rd., Hsichih,
Taipei Hsien 221, Taiwan, R.O.C.
LA480s
SA
N13P_GPU (2/5): DIGITALOUT
A3
84 103Tuesday, March 06, 2012
<Core Design>
LVDS Interface
HDMI Interface
12
R8401
10KR2J-3-GP
OPS
R8401
10KR2J-3-GP
OPS
1
TP8404TP8404
12
R8408
10KR2J-3-GP
OPS
R8408
10KR2J-3-GP
OPS
1
TP8401TP8401
IFPD_IOVDD
AG6
IFPD_PLLVDD
AG7
IFPD_RSET
AN2
GPIO17 M6
IFPD_L0 AM1
IFPD_L0# AM2
IFPD_L1 AM3
IFPD_L1# AM4
IFPD_L2 AL3
IFPD_L2# AL4
IFPD_L3 AK4
IFPD_L3# AK5
IFPD_AUX_I2CX_SCL AK3
IFPD_AUX_I2CX_SDA# AK2
ALL PINS NC FOR GF117
IFPD
DP
TXD0
TXD0
TXD1
TXD1
TXD2
TXD2
DVI/HDMI
TXC
TXC
I2CX_SDA
I2CX_SCL
7/17 IFPD
12 OF 17
VGA1L
N13P-GS-A1-GP
OPS
ALL PINS NC FOR GF117
IFPD
DP
TXD0
TXD0
TXD1
TXD1
TXD2
TXD2
DVI/HDMI
TXC
TXC
I2CX_SDA
I2CX_SCL
7/17 IFPD
12 OF 17
VGA1L
N13P-GS-A1-GP
OPS
12
R8406
10KR2J-3-GP
OPS
R8406
10KR2J-3-GP
OPS
12
R8404
10KR2J-3-GP
OPS
R8404
10KR2J-3-GP
OPS
IFPC_IOVDD
AF6
IFPC_PLLVDD
AF7
IFPC_RSET
AF8
GPIO15 P2
IFPC_L0 AK1
IFPC_L0# AJ1
IFPC_L1 AJ3
IFPC_L1# AJ2
IFPC_L2 AH3
IFPC_L2# AH4
IFPC_L3 AG5
IFPC_L3# AG4
IFPC_AUX_I2CW_SCL AG3
IFPC_AUX_I2CW_SDA# AG2
ALL PINS NC FOR GF117
IFPC
TXD2
TXD2
TXD1
TXD1
TXD0
TXD0
TXC
TXC
I2CW_SDA
I2CW_SCL
DVI/HDMI DP
6/17 IFPC
11 OF 17
VGA1K
N13P-GS-A1-GP
OPS
ALL PINS NC FOR GF117
IFPC
TXD2
TXD2
TXD1
TXD1
TXD0
TXD0
TXC
TXC
I2CW_SDA
I2CW_SCL
DVI/HDMI DP
6/17 IFPC
11 OF 17
VGA1K
N13P-GS-A1-GP
OPS
IFPB_IOVDD
AG9
IFPA_IOVDD
AG8
IFPAB_PLLVDD
AH8
IFPAB_RSET
AJ8
GPIO14 N4
IFPB_TXD7 AK8
IFPB_TXD7# AL8
IFPB_TXD6 AN8
IFPB_TXD6# AM8
IFPB_TXD5 AM7
IFPB_TXD5# AL7
IFPB_TXD4 AP6
IFPB_TXD4# AP5
IFPB_TXC AJ9
IFPB_TXC# AH9
IFPA_TXD3 AJ6
IFPA_TXD3# AH6
IFPA_TXD2 AL6
IFPA_TXD2# AK6
IFPA_TXD1 AN5
IFPA_TXD1# AM5
IFPA_TXD0 AP3
IFPA_TXD0# AN3
IFPA_TXC AM6
IFPA_TXC# AN6
IFPAB
ALL PINS NC FOR GF117
5/17 IFPAB
10 OF 17
VGA1J
N13P-GS-A1-GP
OPS
IFPAB
ALL PINS NC FOR GF117
5/17 IFPAB
10 OF 17
VGA1J
N13P-GS-A1-GP
OPS
12
R8402
10KR2J-3-GP
OPS
R8402
10KR2J-3-GP
OPS
12
R8405
10KR2J-3-GP
OPS
R8405
10KR2J-3-GP
OPS
IFPF_IOVDD
AC8
IFPE_IOVDD
AC7
IFPEF_RSET
AD6
IFPEF_PLLVDD
AB8
GPIO19 P3
IFPF_L0 AE3
IFPF_L0# AE4
IFPF_L1 AF4
IFPF_L1# AF5
IFPF_L2 AD4
IFPF_L2# AD5
IFPF_L3 AG1
IFPF_L3# AF1
IFPF_AUX_I2CZ_SCL AF3
IFPF_AUX_I2CZ_SDA# AF2
GPIO18 R1
IFPE_L0 AD2
IFPE_L0# AD3
IFPE_L1 AD1
IFPE_L1# AC1
IFPE_L2 AC2
IFPE_L2# AC3
IFPE_L3 AC4
IFPE_L3# AC5
IFPE_AUX_I2CY_SCL AB3
IFPE_AUX_I2CY_SDA# AB4
ALL PINS NC FOR GF117
IFPF
IFPE
TXD5
TXD5
TXD4
TXD4
TXD3
TXD3
HPD_E
TXD1
TXD1
TXC
TXC
TXD0
TXD0
TXD2
TXD2
I2CY_SDA
I2CY_SCL I2CY_SCL
I2CY_SDA
TXD2
TXD1
TXD1
TXD0
TXD0
TXC
TXC
HPD_E
HPD_F
TXC
TXC
I2CZ_SDA
I2CZ_SCL
TXD1
TXD0
TXD0
TXD1
TXD2
TXD2
TXD2
DVI-DL DVI-SL/HDMI DP
8/17 IFPEF
13 OF 17
VGA1M
N13P-GS-A1-GP
OPS
ALL PINS NC FOR GF117
IFPF
IFPE
TXD5
TXD5
TXD4
TXD4
TXD3
TXD3
HPD_E
TXD1
TXD1
TXC
TXC
TXD0
TXD0
TXD2
TXD2
I2CY_SDA
I2CY_SCL I2CY_SCL
I2CY_SDA
TXD2
TXD1
TXD1
TXD0
TXD0
TXC
TXC
HPD_E
HPD_F
TXC
TXC
I2CZ_SDA
I2CZ_SCL
TXD1
TXD0
TXD0
TXD1
TXD2
TXD2
TXD2
DVI-DL DVI-SL/HDMI DP
8/17 IFPEF
13 OF 17
VGA1M
N13P-GS-A1-GP
OPS
12
R8403
10KR2J-3-GP
OPS
R8403
10KR2J-3-GP
OPS
12
R8407
10KR2J-3-GP
OPS
R8407
10KR2J-3-GP
OPS
1
TP8402TP8402
1
TP8403TP8403

5
5
4
4
3
3
2
2
1
1
D D
C C
B B
A A
FBA_D35
FBA_D38
FBA_D37
FBA_D36
FBA_D39
FBA_D0
FBA_D40
FBA_D42
FBA_D41
FBA_D44
FBA_D43
FBA_D47
FBA_D46
FBA_D45
FBA_D50
FBA_D49
FBA_D48
FBA_D51
FBA_D54
FBA_D53
FBA_D52
FBA_D1
FBA_D56
FBA_D55
FBA_D58
FBA_D57
FBA_D59
FBA_D3
FBA_D2
FBA_D5
FBA_D60
FBA_D4
FBA_D6
FBA_D61
FBA_D8
FBA_D7
FBA_D62
FBA_D9
FBA_D63
FBA_D12
FBA_D11
FBA_D10
FBA_D15
FBA_D14
FBA_D13
FBA_D17
FBA_D16
FBA_D20
FBA_D19
FBA_D18
FBA_D23
FBA_D22
FBA_D21
FBA_D25
FBA_D24
FBA_D28
FBA_D27
FBA_D26
FBA_D31
FBA_D30
FBA_D29
FBA_D33
FBA_D32
FBA_D34
FBB_D17
FBB_D23
FBB_D22
FBB_D20
FBB_D21
FBB_D16
FBB_D18
FBB_D29
FBB_D25
FBB_D27
FBB_D26
FBB_D24
FBB_D31
FBB_D30
FBB_D28
FBB_D19
FBB_D1
FBB_D5
FBB_D4
FBB_D6
FBB_D7
FBB_D0
FBB_D33
FBB_D39
FBB_D38
FBB_D36
FBB_D37
FBB_D32
FBB_D34
FBB_D45
FBB_D41
FBB_D43
FBB_D42
FBB_D40
FBB_D47
FBB_D46
FBB_D44
FBB_D35
FBB_D2
FBB_D9
FBB_D13
FBB_D12
FBB_D14
FBB_D15
FBB_D8
FBB_D10
FBB_D11
FBB_D49
FBB_D55
FBB_D54
FBB_D52
FBB_D53
FBB_D48
FBB_D50
FBB_D61
FBB_D57
FBB_D59
FBB_D58
FBB_D56
FBB_D63
FBB_D62
FBB_D60
FBB_D51
FBB_D3
FBA_CLK0
FBA_CLK0#
FBA_CLK1
FBA_CLK1#
FBB_CLK0
FBB_CLK0#FBB_CLK1#
FBB_CLK1
FBB_ODT0FBA_ODT0 FBB_RST
FBA_ODT1
FBA_CKE0 FBB_CKE1FBA_CKE1 FBB_CKE0
FBB_ODT1
FBA_RST
FB_CAL_PD_VDDQ
FB_CAL_PU_GND
FB_CAL_TERM_GND
FB_VREF FB_PLLVDD
FB_PLLVDD
FB_PLLVDD
PS_FB_CLAMP
1D5V_VGA_S0 1D5V_VGA_S0 1D5V_VGA_S0
1D5V_VGA_S0
1D05V_VGA_S0
FBA_CS0# 88
FBA_CLK1 89
FBA_CLK1# 89
FBA_CLK0 88
FBA_CLK0# 88
FBA_DQM088 FBA_DQM188 FBA_DQM288 FBA_DQM388 FBA_DQM489 FBA_DQM589 FBA_DQM689 FBA_DQM789
FBB_CLK0# 90
FBB_CLK0 90
FBB_CLK1 91
FBB_CLK1# 91
FBB_DQM090 FBB_DQM190 FBB_DQM290 FBB_DQM390 FBB_DQM491 FBB_DQM591 FBB_DQM691 FBB_DQM791
FBA_D[63..0]
88,89
FBB_D[63..0]90,91
FBA_DQS_WP088 FBA_DQS_W P188 FBA_DQS_W P288 FBA_DQS_W P388 FBA_DQS_WP489 FBA_DQS_WP589 FBA_DQS_WP689 FBA_DQS_WP789
FBA_DQS_RN388 FBA_DQS_RN489 FBA_DQS_RN589 FBA_DQS_RN689
FBA_DQS_RN088
FBA_DQS_RN789
FBA_DQS_RN188 FBA_DQS_RN288
FBB_DQS_WP390 FBB_DQS_W P491
FBB_DQS_RN390 FBB_DQS_RN491 FBB_DQS_RN591 FBB_DQS_RN691
FBB_DQS_RN090
FBB_DQS_RN791
FBB_DQS_RN190 FBB_DQS_RN290
FBB_DQS_WP591 FBB_DQS_W P691
FBB_DQS_WP090
FBB_DQS_WP791
FBB_DQS_WP190 FBB_DQS_W P290
FBA_ODT0 88
FBA_CKE0 88
FBA_A7 88,89
FBA_A2 88,89
FBA_A0 88,89
FBA_A9 88,89
FBA_RST 88,89
FBA_BA0 88,89
FBA_W E# 88,89
FBA_A15 88,89
FBA_A1 88,89
FBA_A4 88,89
FBA_A6 88,89
FBA_A11 88,89
FBA_A5 88,89
FBA_A8 88,89
FBA_A13 88,89
FBA_BA1 88,89
FBA_A12 88,89
FBA_A10 88,89
FBA_BA2 88,89
FBA_A3 88,89
FBA_CAS# 88,89
FBA_RAS# 88,89
FBB_A7 90,91
FBB_A2 90,91
FBB_A0 90,91
FBB_A9 90,91
FBB_RST 90,91
FBB_RAS# 90,91
FBB_ODT0 90
FBB_BA0 90,91
FBB_W E# 90,91
FBB_A15 90,91
FBB_A1 90,91
FBB_A4 90,91
FBB_CKE0 90
FBB_A6 90,91
FBB_A11 90,91
FBB_A5 90,91
FBB_A8 90,91
FBB_A13 90,91
FBB_BA1 90,91
FBB_A12 90,91
FBB_A10 90,91
FBB_BA2 90,91
FBB_A3 90,91
FBB_CAS# 90,91
FBB_CS0# 90
FBA_CS1# 89
FBA_ODT1 89
FBA_CKE1 89
FBB_CS1# 91
FBB_ODT1 91
FBB_CKE1 91
Title
Size Document Number Rev
Date: Sheet of
LA480s SA
N13P_GPU (3/5): VRAM I/F
Wistron Corporation
21F,88,Sec.1,Hsin Tai Wu Rd.,Hsichih,
Taipei Hsien 221, Taiwan, R.O.C
A2
85 103Wednesday, March 07, 2012
<Core Design>
Title
Size Document Number Rev
Date: Sheet of
LA480s SA
N13P_GPU (3/5): VRAM I/F
Wistron Corporation
21F,88,Sec.1,Hsin Tai Wu Rd.,Hsichih,
Taipei Hsien 221, Taiwan, R.O.C
A2
85 103Wednesday, March 07, 2012
<Core Design>
Title
Size Document Number Rev
Date: Sheet of
LA480s SA
N13P_GPU (3/5): VRAM I/F
Wistron Corporation
21F,88,Sec.1,Hsin Tai Wu Rd.,Hsichih,
Taipei Hsien 221, Taiwan, R.O.C
A2
85 103Wednesday, March 07, 2012
<Core Design>
FBCLK Termination placed at each VRAM
N13x DDR3
mode D Data Bits
[31:0] Data Bits
[63:32]
FBx_CMD0
FBx_CMD1
FBx_CMD2
FBx_CMD3
FBx_CMD4
FBx_CMD5
FBx_CMD6
FBx_CMD7
FBx_CMD8
FBx_CMD9
FBx_CMD10
FBx_CMD11
FBx_CMD12
FBx_CMD13
FBx_CMD14
FBx_CMD15
FBx_CMD16
FBx_CMD17
FBx_CMD18
FBx_CMD19
FBx_CMD20
FBx_CMD21
FBx_CMD22
FBx_CMD23
FBx_CMD24
FBx_CMD25
FBx_CMD26
FBx_CMD27
FBx_CMD28
FBx_CMD29
FBx_CMD30
FBx_CMD31
CS0#
ODT
CKE
A14
RST
A9
A7
A2
A0
A4
A1
BA0
WE#
A15
CAS#
A13
A8
A6
A11
A5
A3
BA2
BA1
A12
A10
RAS#
A14
RST
A9
A7
A2
A0
A4
A1
BA0
WE#
A15
CAS#
CS0#
ODT
CKE
A13
A8
A6
A11
A5
A3
BA2
BA1
A12
A10
RAS#
Under GPU
Near GPU
Under GPU Near GPU
Mode D Command Mapping
(DG-05587-001_v03_p.78_Table 16)
FB CMD mapping
Mode D-N13x FB CMD mapping
Mode D-N13x
Memory/PKG FBVDDQ FBCAL_PU_GND FBCAL_PU_VDDQ
Default GPU Drive Calibration for DDR3 (DG-05587-001_v03_p.82_Table 17)
FBCAL_TERM_GND
DDR3 42.2Ω40.2Ω51.1Ω1.5V
*Use only 1% resistors for driver calibration.
Memory ODTx, CKEx and RST Termination
35mA
1.05V ±30mV 167mA total
66mA 66mA
12
C8519
SCD1U10V2KX-5GP
OPS
C8519
SCD1U10V2KX-5GP
OPS
12
C8507
SCD1U10V2KX-5GP
OPS
C8507
SCD1U10V2KX-5GP
OPS
1 2
R8519 10KR2J-3-GP
DY
R8519 10KR2J-3-GP
DY
12
R8509
10KR2J-3-GP
OPS
R8509
10KR2J-3-GP
OPS
12
C8511
SC4D7U6D3V3KX-GP
OPS
C8511
SC4D7U6D3V3KX-GP
OPS
12
R8515
10KR2J-3-GP
OPS
R8515
10KR2J-3-GP
OPS
12
R8508
10KR2J-3-GP
OPS
R8508
10KR2J-3-GP
OPS
12
R8502
51D1R2F-GP
OPS
R8502
51D1R2F-GP
OPS
12
R8503
42D2R2F-GP
OPS
R8503
42D2R2F-GP
OPS
12
R8510
10KR2J-3-GP
OPS
R8510
10KR2J-3-GP
OPS
FB_VREF
H26
FBA_DQS_RN7
AF32 FBA_DQS_RN6
AM34 FBA_DQS_RN5
AK31 FBA_DQS_RN4
AF30 FBA_DQS_RN3
M34 FBA_DQS_RN2
E34 FBA_DQS_RN1
H30 FBA_DQS_RN0
M30
FBA_DQS_WP7
AF33 FBA_DQS_WP6
AN33 FBA_DQS_WP5
AK30 FBA_DQS_WP4
AE31 FBA_DQS_WP3
M33 FBA_DQS_WP2
E33 FBA_DQS_WP1
G31 FBA_DQS_WP0
M31
FBA_DQM7
AF34 FBA_DQM6
AM32 FBA_DQM5
AL29 FBA_DQM4
AD31 FBA_DQM3
M32 FBA_DQM2
F34 FBA_DQM1
F31 FBA_DQM0
P30
FBA_D63
AG33 FBA_D62
AG32 FBA_D61
AG34 FBA_D60
AF31 FBA_D59
AD33 FBA_D58
AC30 FBA_D57
AD32 FBA_D56
AD34 FBA_D55
AK32 FBA_D54
AK33 FBA_D53
AL31 FBA_D52
AM33 FBA_D51
AP32 FBA_D50
AP30 FBA_D49
AN32 FBA_D48
AN31 FBA_D47
AM30 FBA_D46
AN29 FBA_D45
AM31 FBA_D44
AM29 FBA_D43
AK28 FBA_D42
AJ30 FBA_D41
AK29 FBA_D40
AJ29 FBA_D39
AD28 FBA_D38
AC29 FBA_D37
AD29 FBA_D36
AD30 FBA_D35
AF28 FBA_D34
AG29 FBA_D33
AF29 FBA_D32
AG28 FBA_D31
L33 FBA_D30
L32 FBA_D29
L34 FBA_D28
L31 FBA_D27
P33 FBA_D26
P31 FBA_D25
P32 FBA_D24
P34 FBA_D23
H32 FBA_D22
H33 FBA_D21
F32 FBA_D20
F33 FBA_D19
C33 FBA_D18
B33 FBA_D17
D32 FBA_D16
C34 FBA_D15
F30 FBA_D14
E32 FBA_D13
E31 FBA_D12
G29 FBA_D11
H28 FBA_D10
J29 FBA_D9
H29 FBA_D8
J28 FBA_D7
P28 FBA_D6
R29 FBA_D5
P29 FBA_D4
N31 FBA_D3
M28 FBA_D2
L29 FBA_D1
M29 FBA_D0
L28
FBA_PLL_AVDD U27
FBA_WCKB67# AJ33
FBA_WCKB67 AJ32
FBA_WCKB45# AJ31
FBA_WCKB45 AH31
FBA_WCKB23# J33
FBA_WCKB23 J32
FBA_WCKB1# J31
FBA_WCKB1 J30
FBA_WCK67# AK34
FBA_WCK67 AJ34
FBA_WCK45# AG31
FBA_WCK45 AG30
FBA_WCK23# J34
FBA_WCK23 H34
FBA_WCK1# L30
FBA_WCK1 K31
FBA_CLK1# AC31
FBA_CLK1 AB31
FBA_CLK0# R31
FBA_CLK0 R30
FBA_DEBUG1 AC28
FBA_DEBUG0 R28
FBA_CMD_RFU1 AC32
FBA_CMD_RFU0 R32
FBA_CMD31 V31
FBA_CMD30 Y33
FBA_CMD29 Y34
FBA_CMD28 Y31
FBA_CMD27 AA34
FBA_CMD26 Y30
FBA_CMD25 W31
FBA_CMD24 Y29
FBA_CMD23 Y28
FBA_CMD22 AA33
FBA_CMD21 AA32
FBA_CMD20 AC33
FBA_CMD19 AC34
FBA_CMD18 AA28
FBA_CMD17 AA29
FBA_CMD16 AA31
FBA_CMD15 Y32
FBA_CMD14 V33
FBA_CMD13 V34
FBA_CMD12 U31
FBA_CMD11 U34
FBA_CMD10 V30
FBA_CMD9 V29
FBA_CMD8 V28
FBA_CMD7 U28
FBA_CMD6 U33
FBA_CMD5 U32
FBA_CMD4 R33
FBA_CMD3 R34
FBA_CMD2 U29
FBA_CMD1 T31
FBA_CMD0 U30
FB_DLL_AVDD K27
FB_CLAMP E1
AND FOR GF117
ONLY ON GK107
PINS ARE USED
THE FBA_WCKBxx
FOR GF108
THEY ARE NC
2/17 FBA
2 OF 17
VGA1B
N13P-GS-A1-GP
OPS
AND FOR GF117
ONLY ON GK107
PINS ARE USED
THE FBA_WCKBxx
FOR GF108
THEY ARE NC
2/17 FBA
2 OF 17
VGA1B
N13P-GS-A1-GP
OPS
21
(
(
L8501
BLM18KG300TN1D-GP
OPS
(
(
L8501
BLM18KG300TN1D-GP
OPS
12
C8501
SCD1U10V2KX-5GP
OPS
C8501
SCD1U10V2KX-5GP
OPS
1 2
R8521 10KR2J-3-GP
DY
R8521 10KR2J-3-GP
DY
1
TP8507TP8507
1 2
R8518 60D4R2F-GP
DY
R8518 60D4R2F-GP
DY
FBVDDQ_44
Y27 FBVDDQ_43
W33 FBVDDQ_42
W30 FBVDDQ_41
W27 FBVDDQ_40
V27 FBVDDQ_39
T33 FBVDDQ_38
T30 FBVDDQ_37
T27 FBVDDQ_36
R27 FBVDDQ_35
P27 FBVDDQ_34
N27 FBVDDQ_33
M27 FBVDDQ_32
L27 FBVDDQ_31
H9 FBVDDQ_30
H8 FBVDDQ_29
H24 FBVDDQ_28
H23 FBVDDQ_27
H22 FBVDDQ_26
H21 FBVDDQ_25
H20 FBVDDQ_24
H19 FBVDDQ_23
H18 FBVDDQ_22
H16 FBVDDQ_21
H15 FBVDDQ_20
H14 FBVDDQ_19
H13 FBVDDQ_18
H12 FBVDDQ_17
H11 FBVDDQ_16
H10 FBVDDQ_15
E19 FBVDDQ_14
E16 FBVDDQ_13
E13 FBVDDQ_12
B19 FBVDDQ_11
B16 FBVDDQ_10
B13 FBVDDQ_9
AG27 FBVDDQ_8
AF27 FBVDDQ_7
AE27 FBVDDQ_6
AD27 FBVDDQ_5
AC27 FBVDDQ_4
AB33 FBVDDQ_3
AB27 FBVDDQ_2
AA30 FBVDDQ_1
AA27
FB_CAL_TERM_GND H25
FB_CAL_PU_GND H27
FB_CAL_PD_VDDQ J27
FB_GND_SENSE F2
FB_VDDQ_SENSE F1
14/17 FBVDDQ
4 OF 17
VGA1D
N13P-GS-A1-GP
14/17 FBVDDQ
4 OF 17
VGA1D
N13P-GS-A1-GP
12
R8505
162R2F-GP
OPS
R8505
162R2F-GP
OPS
12
C8502
SCD1U10V2KX-5GP
OPS
C8502
SCD1U10V2KX-5GP
OPS
12
R8513
10KR2J-3-GP
OPS
R8513
10KR2J-3-GP
OPS
12
C8516
SC10U6D3V5MX-3GP
OPS
C8516
SC10U6D3V5MX-3GP
OPS
12
R8514
10KR2J-3-GP
OPS
R8514
10KR2J-3-GP
OPS
12
C8505
SCD1U10V2KX-5GP
OPS
C8505
SCD1U10V2KX-5GP
OPS
12
R8511
10KR2J-3-GP
OPS
R8511
10KR2J-3-GP
OPS
12
C8506
SCD1U10V2KX-5GP
OPS
C8506
SCD1U10V2KX-5GP
OPS
1 2
R8501 40D2R2F-GP
OPS
R8501 40D2R2F-GP
OPS
12
R8512
10KR2J-3-GP
OPS
R8512
10KR2J-3-GP
OPS
1 2
R8522 10KR2J-3-GP
DY
R8522 10KR2J-3-GP
DY
12
C8508
SCD1U10V2KX-5GP
OPS
C8508
SCD1U10V2KX-5GP
OPS
12
C8520
SC22U6D3V5MX-2GP
OPS
C8520
SC22U6D3V5MX-2GP
OPS
12
C8513
SC4D7U6D3V3KX-GP
OPS
C8513
SC4D7U6D3V3KX-GP
OPS
12
R8507
162R2F-GP
OPS
R8507
162R2F-GP
OPS
FBB_DQS_RN7
B23 FBB_DQS_RN6
A30 FBB_DQS_RN5
D28 FBB_DQS_RN4
D22 FBB_DQS_RN3
A9 FBB_DQS_RN2
B2 FBB_DQS_RN1
E4 FBB_DQS_RN0
D9
FBB_DQS_WP7
A23 FBB_DQS_WP6
B30 FBB_DQS_WP5
E28 FBB_DQS_WP4
E23 FBB_DQS_WP3
B9 FBB_DQS_WP2
C3 FBB_DQS_WP1
D5 FBB_DQS_WP0
D10
FBB_DQM7
A24 FBB_DQM6
C30 FBB_DQM5
F27 FBB_DQM4
F23 FBB_DQM3
C9 FBB_DQM2
A3 FBB_DQM1
E3 FBB_DQM0
E11
FBB_D63
C26 FBB_D62
B26 FBB_D61
C24 FBB_D60
B24 FBB_D59
C21 FBB_D58
A21 FBB_D57
C23 FBB_D56
B21 FBB_D55
B29 FBB_D54
C29 FBB_D53
A29 FBB_D52
D29 FBB_D51
B32 FBB_D50
C32 FBB_D49
C31 FBB_D48
A32 FBB_D47
D30 FBB_D46
E30 FBB_D45
F29 FBB_D44
E29 FBB_D43
E27 FBB_D42
G26 FBB_D41
D27 FBB_D40
G27 FBB_D39
F21 FBB_D38
G21 FBB_D37
E21 FBB_D36
D21 FBB_D35
G24 FBB_D34
E24 FBB_D33
G23 FBB_D32
F24 FBB_D31
B8 FBB_D30
C8 FBB_D29
A8 FBB_D28
D8 FBB_D27
B11 FBB_D26
D11 FBB_D25
C11 FBB_D24
A11 FBB_D23
C5 FBB_D22
B5 FBB_D21
C4 FBB_D20
B3 FBB_D19
C1 FBB_D18
D3 FBB_D17
D4 FBB_D16
C2 FBB_D15
F3 FBB_D14
E2 FBB_D13
G4 FBB_D12
F4 FBB_D11
F6 FBB_D10
E6 FBB_D9
F5 FBB_D8
G6 FBB_D7
G12 FBB_D6
F12 FBB_D5
G11 FBB_D4
F11 FBB_D3
F9 FBB_D2
G8 FBB_D1
E9 FBB_D0
G9
FBB_PLL_AVDD H17
FBB_WCKB67# A27
FBB_WCKB67 A26
FBB_WCKB45# E26
FBB_WCKB45 F26
FBB_WCKB23# B6
FBB_WCKB23 C6
FBB_WCKB1# D7
FBB_WCKB1 D6
FBB_WCK67# C27
FBB_WCK67 B27
FBB_WCK45# D25
FBB_WCK45 D24
FBB_WCK23# A6
FBB_WCK23 A5
FBB_WCK1# E8
FBB_WCK1 F8
FBB_CLK1# F20
FBB_CLK1 E20
FBB_CLK0# E12
FBB_CLK0 D12
FBB_DEBUG1 G20
FBB_DEBUG0 G14
FBB_CMD_RFU1 C20
FBB_CMD_RFU0 C12
FBB_CMD31 E17
FBB_CMD30 B17
FBB_CMD29 A17
FBB_CMD28 D17
FBB_CMD27 A18
FBB_CMD26 D16
FBB_CMD25 F17
FBB_CMD24 G17
FBB_CMD23 G18
FBB_CMD22 B18
FBB_CMD21 C18
FBB_CMD20 B20
FBB_CMD19 A20
FBB_CMD18 F18
FBB_CMD17 E18
FBB_CMD16 D18
FBB_CMD15 C17
FBB_CMD14 B15
FBB_CMD13 A15
FBB_CMD12 D14
FBB_CMD11 A14
FBB_CMD10 D15
FBB_CMD9 E15
FBB_CMD8 F15
FBB_CMD7 G15
FBB_CMD6 B14
FBB_CMD5 C14
FBB_CMD4 B12
FBB_CMD3 A12
FBB_CMD2 F14
FBB_CMD1 E14
FBB_CMD0 D13
THE FBB_WCKBxx
AND FOR GF117
ONLY ON GK107
PINS ARE USED
FOR GF108
THEY ARE NC
3/17 FBB
3 OF 17
VGA1C
N13P-GS-A1-GP
OPS
THE FBB_WCKBxx
AND FOR GF117
ONLY ON GK107
PINS ARE USED
FOR GF108
THEY ARE NC
3/17 FBB
3 OF 17
VGA1C
N13P-GS-A1-GP
OPS
12
R8504
162R2F-GP
OPS
R8504
162R2F-GP
OPS
12
R8516
10KR2J-3-GP
OPS
R8516
10KR2J-3-GP
OPS
12
C8503
SCD1U10V2KX-5GP
OPS
C8503
SCD1U10V2KX-5GP
OPS
12
C8509
SC1U6D3V3KX-2GP
OPS
C8509
SC1U6D3V3KX-2GP
OPS
12
C8514
SC4D7U6D3V3KX-GP
OPS
C8514
SC4D7U6D3V3KX-GP
OPS
1 2
R8520 60D4R2F-GP
DY
R8520 60D4R2F-GP
DY
12
C8512
SC4D7U6D3V3KX-GP
OPS
C8512
SC4D7U6D3V3KX-GP
OPS
12
C8517
SCD1U10V2KX-5GP
OPS
C8517
SCD1U10V2KX-5GP
OPS
12
C8518
SCD1U10V2KX-5GP
OPS
C8518
SCD1U10V2KX-5GP
OPS
12
R8517
10KR2J-3-GP
OPS
R8517
10KR2J-3-GP
OPS
12
C8515
SC10U6D3V5MX-3GP
OPS
C8515
SC10U6D3V5MX-3GP
OPS
12
C8504
SCD1U10V2KX-5GP
OPS
C8504
SCD1U10V2KX-5GP
OPS
12
C8510
SC1U6D3V3KX-2GP
OPS
C8510
SC1U6D3V3KX-2GP
OPS
12
R8506
162R2F-GP
OPS
R8506
162R2F-GP
OPS

5
5
4
4
3
3
2
2
1
1
D D
C C
B B
A A
STRAP3
STRAP4
MULTI_STRAP_REF2_GND
SMBD_Therm_NV
SMBC_Therm_NV
STRAP3
STRAP4
I2CB_SDA_G2
I2CB_SCL_G3
GPU_LVDS_DATA
N13P_TCK
N13P_TDI
N13P_TDO
N13P_TMS
N13P_TRST
STRAP0
STRAP1
STRAP2
CEC_L3
VGA_LBKLT_CTL
VGA_LCDVDD_EN
-VIDEO_THERM_ALERT
-VIDEO_THERM_OVERT
3V_VGA_S0_R
-VIDEO_THERM_OVERT
SMBC_Therm_NV
SMBD_Therm_NV
DACA_VREF
DACA_RSET
DACA_VDD
VGA_CRT_BLUE
VGA_CRT_HSYNC
VGA_CRT_VSYNC
VGA_CRT_GREEN
VGA_CRT_BLUE
VGA_CRT_RED
VGA_CRT_DDCDATA
VGA_CRT_DDCCLK
N12P_XTAL_OUTBUFF
PLLVDD_PWR
27MHZ_IN
VIDEO_CLK_XTAL_SS
27MHZ_OUT_R
ROM_SI_H5
GPU_LVDS_CLK
STRAP0
STRAP2
STRAP1
ROM_SO_H7
PLLVDD
N13P_GPIO12_H7
VGA_BLEN
ROM_SLK_H4
VGA_CRT_GREEN
VGA_CRT_RED
X8601_GND
X8601_GND
3D3V_VGA_S0
3D3V_VGA_S0
3D3V_VGA_S0
3D3V_VGA_S0
3D3V_VGA_S0
3D3V_VGA_S0
3D3V_VGA_S0
3D3V_VGA_S0
1D05V_VGA_S0
3D3V_VGA_S0
3D3V_VGA_S0
SMBD_THERM 27,28
SMBC_THERM 27,28
PURE_HW_SHUTDOWN# 27,28,36
NV_VID4 92
NV_VID3 92
NV_VID0 92
NV_VID1 92
NV_VID2 92
NV_VID5 92
Title
Size Document Number Rev
Date: Sheet of
LA480s
SA
N13P_GPU (4/5): GPIO/STRAP
Wistron Corporation
21F,88,Sec.1,Hsin Tai Wu Rd.,Hsichih,
Taipei Hsien 221, Taiwan, R.O.C
A1
86 103Wednesday, March 07, 2012
<Core Design>
Title
Size Document Number Rev
Date: Sheet of
LA480s
SA
N13P_GPU (4/5): GPIO/STRAP
Wistron Corporation
21F,88,Sec.1,Hsin Tai Wu Rd.,Hsichih,
Taipei Hsien 221, Taiwan, R.O.C
A1
86 103Wednesday, March 07, 2012
<Core Design>
Title
Size Document Number Rev
Date: Sheet of
LA480s
SA
N13P_GPU (4/5): GPIO/STRAP
Wistron Corporation
21F,88,Sec.1,Hsin Tai Wu Rd.,Hsichih,
Taipei Hsien 221, Taiwan, R.O.C
A1
86 103Wednesday, March 07, 2012
<Core Design>
I2CA=>CRT, I2CC=>LVDS.
HARMORY 27MHz
12P 30PPM
HSX530G
20PF 5% 50V +/-0.25PF 0402
72.42164.D0U72.52G63.A0U
64.15025.6DL 64.20025.6DL
HYNIX
64Mx16
0010
Samsung
64Mx16
0011
34.8Kohm 15Kohm 20Kohm
64.34825.6DL
TABLE VIDEO MEMORY
ROM_SI
PD
R8627
SAMSUNG
128Mx16
0111
HYNIX
128Mx16
0110
45.3Kohm
64.45325.6DL
72.51G63.H0U900MHz 72.41646.Q0U
DY
5Kohm
R8632
R8633
64.51015.6DL
STRAP2
35Kohm
64.34825.6DL
R8635
TABLE
NVIDIA N12P-GL
DEV ID:
0x0DE9
N12M-GE1
DEV ID:
0x1058
45Kohm
STRAP1
64.45325.6DL
R8634
DYDY
GPIO pin
Name
GPIO0
GPIO1
GPIO2
GPIO3
GPIO4
GPIO5
GPIO6
GPIO7
GPIO8
GPIO9
GPIO10
GPIO11
GPIO12
GPIO13
GPIO14
GPIO15
GPIO16
GPIO17
GPIO18
GPIO19
GPIO20
GPIO21
Normal
Function
GPU_VID4
GPU_VID3
LCD_BL_PWM
LCD_VCC
LCD_BLEN
GPU_VID1
GPU_VID2
3D Vision
OVERT
ALERT
MEM_VREF_CTL
GPU_VID0
PWR_LEVEL
GPU_VID5
HPD_AB
HPD_C
MEM_VDD_CTL
HPD_D
HPD_E
HPD_F
Reserved
Reserved
I/O Function
Description
O
O
O
O
O
O
O
O
I/O
I/O
O
O
I
O
I
I
O
I
I
I
GPU Core VDD VID4
GPU Core VDD VID3
Panel Backlught PWM Brightness Control
Panel Power Enable
panel Backlight Enale
GPU Core VDD VID1
GPU Core VDD VID2
3D Vision Left/Right signal
Active Low Thermal Catastrophic Over Temperature
Active Low Thermal Alert
Memory VREF Control
GPU Core VDD VID0
AC Power Detect Input. High = AC, Low = Battery
GPU Core VDD VID5
Hot Plog Detect for IFPAB
Hot Plog Detect for IFPC
Memory VDD VID
Hot Plog Detect for IFPD
Hot Plog Detect for IFPE
Hot Plog Detect for IFPF
Under GPUNear GPU
GPIO Description (DG-05587-001_v03_p.82_Tale 98)
DY
10Kohm
64.10025.6DL
R8617
TABLE
NVIDIA N12P-GL
DEV ID:
0x0DE9
N12M-GE1
DEV ID:
0x1058
ROM_SO 64.30025.6DL64.10025.6DL 30Kohm10Kohm
R8626
TABLE
NVIDIA N12P-GL
DEV ID:
0x0DE9
N12M-GE1
DEV ID:
0x1058
ROM_SCLK 64.51015.6DL
64.15025.6DL
5Kohm
15KohmR8618
DY
DY
STRAP3
STRAP4
R8315 DY 5Kohm
64.51015.6DL
R8317 DY 10Kohm
64.10025.6DL
R8316 DY DY
R8314 DY DY
1.05V ±30mV 90mA total
1.05V ±30mV 60mA
12
C8602
SCD1U10V2KX-5GP
OPS
C8602
SCD1U10V2KX-5GP
OPS
1
TP8621TP8621
12
R8633
45K3R2F-L-GP
OPS
R8633
45K3R2F-L-GP
OPS
12
R8634
10KR2F-2-GP
OPS
R8634
10KR2F-2-GP
OPS
1
2 3
4
RN8603
SRN10KJ-5-GP
OPS
RN8603
SRN10KJ-5-GP
OPS
12
C8606
SCD1U10V2KX-5GP
OPS
C8606
SCD1U10V2KX-5GP
OPS
1
TP8607TP8607
12
C8604
SC4D7U6D3V3KX-GP
OPS
C8604
SC4D7U6D3V3KX-GP
OPS
12
C8608
SC12P50V2JN-3GP
OPS
C8608
SC12P50V2JN-3GP
OPS
12
R8602
10KR2J-3-GP
OPS
R8602
10KR2J-3-GP
OPS
1
TP8604TP8604
MULTI_STRAP_REF0 _GND
J1
STRAP4
J3 STRAP3
J5 STRAP2
J6 STRAP1
J7 STRAP0
J2
CEC L3
BUFRST# L2
ROM_SCLK H4
ROM_SO H7
ROM_SI H5
ROM_CS# H6
12/17 MISC2
16 OF 17
VGA1P
N13P-GS-A1-GP
OPS
12/17 MISC2
16 OF 17
VGA1P
N13P-GS-A1-GP
OPS
JTAG_TRST#
AN11 JTAG_TDO
AP12 JTAG_TDI
AM11 JTAG_TMS
AP11 JTAG_TCK
AM10
THERMDP
K3
THERMDN
K4
GPIO21 P1
GPIO20 P4
GPIO16 R8
GPIO13 M4
GPIO12 N3
GPIO11 M5
GPIO10 L1
GPIO9 M2
GPIO8 M1
GPIO7 N8
GPIO6 M7
GPIO5 L7
GPIO4 P7
GPIO3 P5
GPIO2 L6
GPIO1 M3
GPIO0 P6
I2C B_SDA R6
I2C B_SCL R7
I2C C_SDA R3
I2C C_SCL R2
I2C S_SDA T3
I2C S_SCL T4
10/19 MISC1
17 OF 17
VGA1Q
N13P-GS-A1-GP
OPS
10/19 MISC1
17 OF 17
VGA1Q
N13P-GS-A1-GP
OPS
12
R8632
34K8R2F-1-GP
DY
R8632
34K8R2F-1-GP
DY
1
TP8620TP8620
12
C8607
SC12P50V2JN-3GP
OPS
C8607
SC12P50V2JN-3GP
OPS
1
2
3
4 5
6
7
8
RN8602
SRN75J-1-GP
OPS
RN8602
SRN75J-1-GP
OPS
1
TP8606TP8606
1
TP8613TP8613
21
(
(
L8601
BLM18KG300TN1D-GP
OPS
(
(
L8601
BLM18KG300TN1D-GP
OPS
4
1 2
3
X8601
XTAL-27MHZ-46-GP
OPS
X8601
XTAL-27MHZ-46-GP
OPS
1
2 3
4
RN8601
SRN2K2J-1-GP
OPS
RN8601
SRN2K2J-1-GP
OPS
1
TP8610TP8610
12
R8631
2KR2J-1-GP
DY
R8631
2KR2J-1-GP
DY
1 2
R8611 10KR2J-3-GP
OPS
R8611 10KR2J-3-GP
OPS
1
TP8615TP8615
1
2 3
4
RN8604
SRN2K2J-1-GP
OPS
RN8604
SRN2K2J-1-GP
OPS
1 2
L8602
BLM18PG181SN1D-GP
OPS
L8602
BLM18PG181SN1D-GP
OPS
1
2 3
4
RN8605
SRN4K7J-8-GP
OPS
RN8605
SRN4K7J-8-GP
OPS
DACA_RSET
AP8
DACA_VREF
AP9
DACA_VDD
AG10
DACA_BLUE AL9
DACA_GREEN AL10
DACA_RED AK9
DACA_VSYNC AN9
DACA_HSYNC AM9
I2C A_SDA R5
I2C A_SCL R4
GF108/GKxGF117
NC
NC
NC
NC
NC
NC
NCNC
GF108/GKx GF117
NC
TSEN_VREF
4/17 DACA
14 OF 17
VGA1N
N13P-GS-A1-GP
OPS
GF108/GKxGF117
NC
NC
NC
NC
NC
NC
NCNC
GF108/GKx GF117
NC
TSEN_VREF
4/17 DACA
14 OF 17
VGA1N
N13P-GS-A1-GP
OPS
1 2
R8620
10KR2J-3-GP
OPS
R8620
10KR2J-3-GP
OPS
1
TP8608TP8608
1
TP8614TP8614
1
2
3 4
5
6
Q8601
DMN66D0LDW-7-GP
OPS
Q8601
DMN66D0LDW-7-GP
OPS
1
TP8611TP8611
12
C8601
SC22U6D3V5MX-2GP
OPS
C8601
SC22U6D3V5MX-2GP
OPS
1
TP8612TP8612
1
2 3
4
RN8606
SRN2K2J-1-GP
OPS
RN8606
SRN2K2J-1-GP
OPS
1
TP8617TP8617
1
TP8616TP8616
12
R8624
2KR2F-3-GP
DY
R8624
2KR2F-3-GP
DY
1 2
R8603 1MR2J-1-GP
DY
R8603 1MR2J-1-GP
DY
G
DS
Q8602
2N7002BK-GP
OPS
Q8602
2N7002BK-GP
OPS
1 2
R8604
0R2-PT5-LILY-GP
R8604
0R2-PT5-LILY-GP
1 2
R8628 10KR2F-2-GP
N13P-GL
R8628 10KR2F-2-GP
N13P-GL
12
C8603
SC22U6D3V5MX-2GP
OPS
C8603
SC22U6D3V5MX-2GP
OPS
1
TP8605TP8605
12
R8635
30KR2F-GP
DY
R8635
30KR2F-GP
DY
12
R8314
45K3R2F-L-GP
DY
R8314
45K3R2F-L-GP
DY
12
R8618
15KR2F-GP
N13P-GL
R8618
15KR2F-GP
N13P-GL
1
TP8609TP8609
1 2
R2813 0R2J-2-GP
OPS
R2813 0R2J-2-GP
OPS
12
R8617
30KR2F-GP
OPS
R8617
30KR2F-GP
OPS
12
R8315
5K1R2F-2-GP
N13M-GE1
R8315
5K1R2F-2-GP
N13M-GE1
1
2 3
4
RN8607
SRN10KJ-5-GP
OPS
RN8607
SRN10KJ-5-GP
OPS
12
R8627
15KR2F-GP
OPS
R8627
15KR2F-GP
OPS
12
R8625
10KR2F-2-GP
DY
R8625
10KR2F-2-GP
DY
1 2
R8623 10KR2J-3-GP
DY
R8623 10KR2J-3-GP
DY
1 2
R8629
10KR2J-3-GP
OPS
R8629
10KR2J-3-GP
OPS
12
R8626
5K1R2F-2-GP
N13M-GE1
R8626
5K1R2F-2-GP
N13M-GE1
12
R8317
10KR2F-2-GP
N13M-GE1
R8317
10KR2F-2-GP
N13M-GE1
12
R8601
10KR2J-3-GP
OPS
R8601
10KR2J-3-GP
OPS
1
TP8601TP8601
12
C8605
SCD1U10V2KX-5GP
OPS
C8605
SCD1U10V2KX-5GP
OPS
1
TP8603TP8603
1 2
R8636
0R2J-2-GP
DY
R8636
0R2J-2-GP
DY
12
R8313
40K2R2F-GP
OPS
R8313
40K2R2F-GP
OPS
XTAL_SSIN
H1
VID_PLLVDD
AD7
SP_PLLVDD
AE8 PLLVDD
AD8
XTAL_OUT H2
XTAL_OUTBUFF J4
XTAL_IN
H3
NC
GF108/GKx GF117
11/17 XTAL_PLL
15 OF 17
VGA1O
N13P-GS-A1-GP
OPS
NC
GF108/GKx GF117
11/17 XTAL_PLL
15 OF 17
VGA1O
N13P-GS-A1-GP
OPS
12
R8316
34K8R2F-1-GP
DY
R8316
34K8R2F-1-GP
DY
12
R8630
45K3R2F-L-GP
OPS
R8630
45K3R2F-L-GP
OPS
1 2
R8619
10KR2J-3-GP
DY
R8619
10KR2J-3-GP
DY

A
A
B
B
C
C
D
D
E
E
4 4
3 3
2 2
1 1
VRAM_CH_A_ZQ_2VRAM_CH_A_ZQ_1
FBA_VREF_0FBA_VREF_0
FBA_VREF_0
FBA_D25
FBA_D21
FBA_D7
FBA_D22
FBA_D6
FBA_D23
FBA_D5
FBA_D18
FBA_D0
FBA_D1
FBA_D19
FBA_D3
FBA_D16
FBA_D4
FBA_D29
FBA_D12
FBA_D30
FBA_D11
FBA_D31
FBA_D15
FBA_D26
FBA_D9
FBA_D27
FBA_D8
FBA_D2
FBA_D20
FBA_D13
FBA_D28
FBA_D14
FBA_D24
FBA_D10
FBA_D17
1D5V_VGA_S01D5V_VGA_S0
1D5V_VGA_S0
1D5V_VGA_S0
FBA_CLK0#85 FBA_CLK085
FBA_CLK0#85 FBA_CLK085
FBA_D[63..0] 85,89 FBA_D[63..0] 85,89
FBA_A285,89
FBA_CKE085
FBA_A385,89 FBA_A485,89
FBA_A785,89 FBA_A885,89 FBA_A985,89
FBA_A585,89 FBA_A685,89
FBA_A1285,89 FBA_A1385,89 FBA_A1585,89
FBA_A1085,89 FBA_A1185,89
FBA_A085,89
FBA_BA085,89 FBA_BA185,89 FBA_BA285,89
FBA_WE#85,89 FBA_CAS#85,89 FBA_RAS#85,89
FBA_A185,89
FBA_A285,89
FBA_CKE085
FBA_A385,89 FBA_A485,89
FBA_A785,89 FBA_A885,89 FBA_A985,89
FBA_A585,89 FBA_A685,89
FBA_A1285,89 FBA_A1385,89 FBA_A1585,89
FBA_A1085,89 FBA_A1185,89
FBA_A085,89
FBA_BA085,89 FBA_BA185,89 FBA_BA285,89
FBA_WE#85,89 FBA_CAS#85,89 FBA_RAS#85,89
FBA_A185,89
FBA_ODT0 85
FBA_CS0# 85
FBA_RST 85,89
FBA_ODT0 85
FBA_CS0# 85
FBA_RST 85,89
FBA_DQS_WP2 85
FBA_DQS_RN2 85
FBA_DQS_WP0 85
FBA_DQS_RN0 85
FBA_DQS_WP3 85
FBA_DQS_RN3 85
FBA_DQS_WP1 85
FBA_DQS_RN1 85
FBA_DQM385 FBA_DQM085 FBA_DQM185FBA_DQM285
Title
Size Document Number Rev
Date: Sheet of
Wistron Corporation
21F, 88, Sec.1, Hsin Tai Wu Rd., Hsichih,
Taipei Hsien 221, Taiwan, R.O.C.
LA480s
SA
CHANNEL-A_VRAM1,2 (1/4)
A3
88 103Tuesday, March 06, 2012
<Core Design>
Title
Size Document Number Rev
Date: Sheet of
Wistron Corporation
21F, 88, Sec.1, Hsin Tai Wu Rd., Hsichih,
Taipei Hsien 221, Taiwan, R.O.C.
LA480s
SA
CHANNEL-A_VRAM1,2 (1/4)
A3
88 103Tuesday, March 06, 2012
<Core Design>
Title
Size Document Number Rev
Date: Sheet of
Wistron Corporation
21F, 88, Sec.1, Hsin Tai Wu Rd., Hsichih,
Taipei Hsien 221, Taiwan, R.O.C.
LA480s
SA
CHANNEL-A_VRAM1,2 (1/4)
A3
88 103Tuesday, March 06, 2012
<Core Design>
VIDEO FRAME BUFFER PORT A
Close to VRAM(For VRAM1 & VRAM2)
FB CMD mapping
Mode D-N13x
FB CMD mapping
Mode D-N13x
12
C8807
SC1U6D3V3KX-2GP
OPS
C8807
SC1U6D3V3KX-2GP
OPS
VDDQ
A1
DQU5 A2
DQU7 A3
DQU4 A7
VDDQ
A8
VSS A9
VSSQ B1
VDD
B2
VSS B3
DQSU# B7
DQU6 B8
VSSQ B9
VDDQ
C1 DQU3 C2
DQU1 C3
DQSU C7
DQU2 C8
VDDQ
C9
VSSQ D1
VDDQ
D2
DMU
D3
DQU0 D7
VSSQ D8
VDD
D9
VSS E1
VSSQ E2
DQL0 E3
DML
E7 VSSQ E8
VDDQ
E9
VDDQ
F1
DQL2 F2
DQSL F3
DQL1 F7
DQL3 F8
VSSQ F9
VSSQ G1
DQL6 G2
DQSL# G3
VDD
G7
VSS G8
VSSQ G9
VREFDQ
H1
VDDQ
H2
DQL4 H3
DQL7 H7
DQL5 H8
VDDQ
H9
NC#J1 J1
VSS J2
RAS#
J3
CK
J7
VSS J8
NC#J9 J9
ODT K1
VDD
K2
CAS#
K3
CK#
K7
VDD
K8
CKE
K9
NC#L1 L1
CS# L2
WE#
L3
A10/AP
L7
ZQ
L8
NC#L9 L9
VSS M1
BA0
M2
BA2
M3
A15
M7
VREFCA
M8
VSS M9
VDD
N1
A3
N2
A0
N3
A12/BC#
N7
BA1
N8
VDD
N9
VSS P1
A5
P2
A2
P3 A1
P7
A4
P8
VSS P9
VDD
R1
A7
R2
A9
R3
A11
R7
A6
R8
VDD
R9
VSS T1
RESET# T2
A13
T3
NC#T7 T7
A8
T8
VSS T9
VRAM1
H5TQ1G63BFR-12C-GP
OPS
VRAM1
H5TQ1G63BFR-12C-GP
OPS
12
R8803
1K33R2F-GP
OPS
R8803
1K33R2F-GP
OPS
12
C8803
SCD1U10V2KX-5GP
OPS
C8803
SCD1U10V2KX-5GP
OPS
12
R8801
243R2F-2-GP
OPS
R8801
243R2F-2-GP
OPS
12
R8804
1K33R2F-GP
OPS
R8804
1K33R2F-GP
OPS
12
C8810
SC1U6D3V3KX-2GP
OPS
C8810
SC1U6D3V3KX-2GP
OPS
12
C8811
SC1U6D3V3KX-2GP
OPS
C8811
SC1U6D3V3KX-2GP
OPS
12
C8813
SCD01U50V2KX-L-GP
OPS
C8813
SCD01U50V2KX-L-GP
OPS
12
C8805
SC1U6D3V3KX-2GP
OPS
C8805
SC1U6D3V3KX-2GP
OPS
12
C8808
SC1U6D3V3KX-2GP
OPS
C8808
SC1U6D3V3KX-2GP
OPS
12
C8802
SCD1U10V2KX-5GP
OPS
C8802
SCD1U10V2KX-5GP
OPS
12
C8801
SCD1U10V2KX-5GP
OPS
C8801
SCD1U10V2KX-5GP
OPS
12
C8804
SCD1U10V2KX-5GP
OPS
C8804
SCD1U10V2KX-5GP
OPS
VDDQ
A1
DQU5 A2
DQU7 A3
DQU4 A7
VDDQ
A8
VSS A9
VSSQ B1
VDD
B2
VSS B3
DQSU# B7
DQU6 B8
VSSQ B9
VDDQ
C1 DQU3 C2
DQU1 C3
DQSU C7
DQU2 C8
VDDQ
C9
VSSQ D1
VDDQ
D2
DMU
D3
DQU0 D7
VSSQ D8
VDD
D9
VSS E1
VSSQ E2
DQL0 E3
DML
E7 VSSQ E8
VDDQ
E9
VDDQ
F1
DQL2 F2
DQSL F3
DQL1 F7
DQL3 F8
VSSQ F9
VSSQ G1
DQL6 G2
DQSL# G3
VDD
G7
VSS G8
VSSQ G9
VREFDQ
H1
VDDQ
H2
DQL4 H3
DQL7 H7
DQL5 H8
VDDQ
H9
NC#J1 J1
VSS J2
RAS#
J3
CK
J7
VSS J8
NC#J9 J9
ODT K1
VDD
K2
CAS#
K3
CK#
K7
VDD
K8
CKE
K9
NC#L1 L1
CS# L2
WE#
L3
A10/AP
L7
ZQ
L8
NC#L9 L9
VSS M1
BA0
M2
BA2
M3
A15
M7
VREFCA
M8
VSS M9
VDD
N1
A3
N2
A0
N3
A12/BC#
N7
BA1
N8
VDD
N9
VSS P1
A5
P2
A2
P3 A1
P7
A4
P8
VSS P9
VDD
R1
A7
R2
A9
R3
A11
R7
A6
R8
VDD
R9
VSS T1
RESET# T2
A13
T3
NC#T7 T7
A8
T8
VSS T9
VRAM2
H5TQ1G63BFR-12C-GP
OPS
VRAM2
H5TQ1G63BFR-12C-GP
OPS
12
C8809
SC1U6D3V3KX-2GP
OPS
C8809
SC1U6D3V3KX-2GP
OPS
12
R8802
243R2F-2-GP
OPS
R8802
243R2F-2-GP
OPS
12
C8812
SC1U6D3V3KX-2GP
OPS
C8812
SC1U6D3V3KX-2GP
OPS
12
C8806
SC1U6D3V3KX-2GP
OPS
C8806
SC1U6D3V3KX-2GP
OPS

A
A
B
B
C
C
D
D
E
E
4 4
3 3
2 2
1 1
VRAM_CH_A_ZQ_4VRAM_CH_A_ZQ_3
FBA_D43
FBA_D35
FBA_D37
FBA_VREF_1 FBA_VREF_1
FBA_VREF_1
FBA_D58
FBA_D59
FBA_D55
FBA_D49
FBA_D56
FBA_D60
FBA_D52
FBA_D51
FBA_D53
FBA_D50
FBA_D34
FBA_D36
FBA_D61
FBA_D32
FBA_D33
FBA_D39
FBA_D38
FBA_D47
FBA_D44
FBA_D40
FBA_D41
FBA_D46
FBA_D63
FBA_D42
FBA_D62
FBA_D57
FBA_D54
FBA_D48
FBA_D45
1D5V_VGA_S01D5V_VGA_S0
1D5V_VGA_S0
1D5V_VGA_S0
FBA_CLK1#85 FBA_CLK185
FBA_DQM485 FBA_DQM685
FBA_DQS_RN5 85
FBA_DQS_WP6 85
FBA_CLK185 FBA_CLK1#85
FBA_DQS_WP7 85
FBA_DQS_RN4 85 FBA_DQS_WP5 85FBA_DQS_WP4 85
FBA_DQS_RN7 85
FBA_DQM785 FBA_DQM585
FBA_DQS_RN6 85
FBA_D[63..0] 85,88 FBA_D[63..0] 85,88
FBA_A085,88 FBA_A185,88 FBA_A285,88 FBA_A385,88 FBA_A485,88
FBA_A785,88 FBA_A885,88 FBA_A985,88
FBA_A585,88 FBA_A685,88
FBA_A1285,88 FBA_A1385,88 FBA_A1585,88
FBA_A1085,88 FBA_A1185,88
FBA_BA085,88 FBA_BA185,88 FBA_BA285,88
FBA_CKE185
FBA_WE#85,88 FBA_CAS#85,88 FBA_RAS#85,88
FBA_ODT1 85
FBA_CS1# 85
FBA_RST 85,88 FBA_A285,88
FBA_CKE185
FBA_A385,88 FBA_A485,88
FBA_A785,88 FBA_A885,88 FBA_A985,88
FBA_A585,88 FBA_A685,88
FBA_A1285,88 FBA_A1385,88 FBA_A1585,88
FBA_A1085,88 FBA_A1185,88
FBA_A085,88
FBA_BA085,88 FBA_BA185,88 FBA_BA285,88
FBA_WE#85,88 FBA_CAS#85,88 FBA_RAS#85,88
FBA_A185,88
FBA_ODT1 85
FBA_CS1# 85
FBA_RST 85,88
Title
Size Document Number Rev
Date: Sheet of
Wistron Corporation
21F, 88, Sec.1, Hsin Tai Wu Rd., Hsichih,
Taipei Hsien 221, Taiwan, R.O.C.
LA480s
SA
CHANNEL-A_VRAM3,4 (2/4)
A3
89 103Tuesday, March 06, 2012
<Core Design>
Title
Size Document Number Rev
Date: Sheet of
Wistron Corporation
21F, 88, Sec.1, Hsin Tai Wu Rd., Hsichih,
Taipei Hsien 221, Taiwan, R.O.C.
LA480s
SA
CHANNEL-A_VRAM3,4 (2/4)
A3
89 103Tuesday, March 06, 2012
<Core Design>
Title
Size Document Number Rev
Date: Sheet of
Wistron Corporation
21F, 88, Sec.1, Hsin Tai Wu Rd., Hsichih,
Taipei Hsien 221, Taiwan, R.O.C.
LA480s
SA
CHANNEL-A_VRAM3,4 (2/4)
A3
89 103Tuesday, March 06, 2012
<Core Design>
VIDEO FRAME BUFFER PORT A
FB CMD mapping
Mode D-N13x
FB CMD mapping
Mode D-N13x
Close to VRAM(For VRAM3 & VRAM4)
12
C8913
SCD01U50V2KX-L-GP
OPS
C8913
SCD01U50V2KX-L-GP
OPS
VDDQ
A1
DQU5 A2
DQU7 A3
DQU4 A7
VDDQ
A8
VSS A9
VSSQ B1
VDD
B2
VSS B3
DQSU# B7
DQU6 B8
VSSQ B9
VDDQ
C1 DQU3 C2
DQU1 C3
DQSU C7
DQU2 C8
VDDQ
C9
VSSQ D1
VDDQ
D2
DMU
D3
DQU0 D7
VSSQ D8
VDD
D9
VSS E1
VSSQ E2
DQL0 E3
DML
E7 VSSQ E8
VDDQ
E9
VDDQ
F1
DQL2 F2
DQSL F3
DQL1 F7
DQL3 F8
VSSQ F9
VSSQ G1
DQL6 G2
DQSL# G3
VDD
G7
VSS G8
VSSQ G9
VREFDQ
H1
VDDQ
H2
DQL4 H3
DQL7 H7
DQL5 H8
VDDQ
H9
NC#J1 J1
VSS J2
RAS#
J3
CK
J7
VSS J8
NC#J9 J9
ODT K1
VDD
K2
CAS#
K3
CK#
K7
VDD
K8
CKE
K9
NC#L1 L1
CS# L2
WE#
L3
A10/AP
L7
ZQ
L8
NC#L9 L9
VSS M1
BA0
M2
BA2
M3
A15
M7
VREFCA
M8
VSS M9
VDD
N1
A3
N2
A0
N3
A12/BC#
N7
BA1
N8
VDD
N9
VSS P1
A5
P2
A2
P3 A1
P7
A4
P8
VSS P9
VDD
R1
A7
R2
A9
R3
A11
R7
A6
R8
VDD
R9
VSS T1
RESET# T2
A13
T3
NC#T7 T7
A8
T8
VSS T9
VRAM3
H5TQ1G63BFR-12C-GP
OPS
VRAM3
H5TQ1G63BFR-12C-GP
OPS
12
C8907
SC1U6D3V3KX-2GP
OPS
C8907
SC1U6D3V3KX-2GP
OPS
12
C8908
SC1U6D3V3KX-2GP
OPS
C8908
SC1U6D3V3KX-2GP
OPS
12
C8905
SC1U6D3V3KX-2GP
OPS
C8905
SC1U6D3V3KX-2GP
OPS
12
C8909
SC1U6D3V3KX-2GP
OPS
C8909
SC1U6D3V3KX-2GP
OPS
12
C8910
SC1U6D3V3KX-2GP
OPS
C8910
SC1U6D3V3KX-2GP
OPS
12
R8903
1K33R2F-GP
OPS
R8903
1K33R2F-GP
OPS
12
C8902
SCD1U10V2KX-5GP
OPS
C8902
SCD1U10V2KX-5GP
OPS
12
R8902
243R2F-2-GP
OPS
R8902
243R2F-2-GP
OPS
12
C8901
SCD1U10V2KX-5GP
OPS
C8901
SCD1U10V2KX-5GP
OPS
12
C8911
SC1U6D3V3KX-2GP
OPS
C8911
SC1U6D3V3KX-2GP
OPS
VDDQ
A1
DQU5 A2
DQU7 A3
DQU4 A7
VDDQ
A8
VSS A9
VSSQ B1
VDD
B2
VSS B3
DQSU# B7
DQU6 B8
VSSQ B9
VDDQ
C1 DQU3 C2
DQU1 C3
DQSU C7
DQU2 C8
VDDQ
C9
VSSQ D1
VDDQ
D2
DMU
D3
DQU0 D7
VSSQ D8
VDD
D9
VSS E1
VSSQ E2
DQL0 E3
DML
E7 VSSQ E8
VDDQ
E9
VDDQ
F1
DQL2 F2
DQSL F3
DQL1 F7
DQL3 F8
VSSQ F9
VSSQ G1
DQL6 G2
DQSL# G3
VDD
G7
VSS G8
VSSQ G9
VREFDQ
H1
VDDQ
H2
DQL4 H3
DQL7 H7
DQL5 H8
VDDQ
H9
NC#J1 J1
VSS J2
RAS#
J3
CK
J7
VSS J8
NC#J9 J9
ODT K1
VDD
K2
CAS#
K3
CK#
K7
VDD
K8
CKE
K9
NC#L1 L1
CS# L2
WE#
L3
A10/AP
L7
ZQ
L8
NC#L9 L9
VSS M1
BA0
M2
BA2
M3
A15
M7
VREFCA
M8
VSS M9
VDD
N1
A3
N2
A0
N3
A12/BC#
N7
BA1
N8
VDD
N9
VSS P1
A5
P2
A2
P3 A1
P7
A4
P8
VSS P9
VDD
R1
A7
R2
A9
R3
A11
R7
A6
R8
VDD
R9
VSS T1
RESET# T2
A13
T3
NC#T7 T7
A8
T8
VSS T9
VRAM4
H5TQ1G63BFR-12C-GP
OPS
VRAM4
H5TQ1G63BFR-12C-GP
OPS
12
C8912
SC1U6D3V3KX-2GP
OPS
C8912
SC1U6D3V3KX-2GP
OPS
12
R8901
243R2F-2-GP
OPS
R8901
243R2F-2-GP
OPS
12
C8906
SC1U6D3V3KX-2GP
OPS
C8906
SC1U6D3V3KX-2GP
OPS
12
R8904
1K33R2F-GP
OPS
R8904
1K33R2F-GP
OPS
12
C8904
SCD1U10V2KX-5GP
OPS
C8904
SCD1U10V2KX-5GP
OPS
12
C8903
SCD1U10V2KX-5GP
OPS
C8903
SCD1U10V2KX-5GP
OPS

A
A
B
B
C
C
D
D
E
E
4 4
3 3
2 2
1 1
FBB_D19
FBB_D23
VRAM_CH_C_ZQ_2
FBB_D7
FBB_D13
FBB_D11
FBB_D14
FBB_D10
FBB_D12
FBB_D8
FBB_D15
FBB_D9
VRAM_CH_C_ZQ_1
FBB_VREF_0 FBB_VREF_0
FBB_VREF_0
FBB_D0
FBB_D6
FBB_D4
FBB_D5
FBB_D17
FBB_D22
FBB_D25
FBB_D28
FBB_D29
FBB_D31
FBB_D18
FBB_D16
FBB_D21
FBB_D20
FBB_D1
FBB_D3
FBB_D24
FBB_D30
FBB_D26
FBB_D27
FBB_D2
1D5V_VGA_S0
1D5V_VGA_S0
1D5V_VGA_S0
1D5V_VGA_S0
FBB_CLK085 FBB_CLK0#85FBB_CLK085 FBB_CLK0#85
FBB_DQM185
FBB_DQS_WP1 85
FBB_DQS_RN1 85
FBB_DQS_RN0 85
FBB_DQS_WP0 85
FBB_DQM085
FBB_DQS_WP3 85
FBB_DQS_RN3 85
FBB_DQS_WP2 85
FBB_DQS_RN2 85
FBB_DQM285 FBB_DQM385
FBB_D[63..0] 85,91 FBB_D[63..0] 85,91
FBB_ODT0 85
FBB_CS0# 85
FBB_RST 85,91
FBB_A285,91
FBB_CKE085
FBB_A385,91 FBB_A485,91
FBB_A785,91 FBB_A885,91 FBB_A985,91
FBB_A585,91 FBB_A685,91
FBB_A1285,91 FBB_A1385,91 FBB_A1585,91
FBB_A1085,91 FBB_A1185,91
FBB_A085,91
FBB_BA085,91 FBB_BA185,91 FBB_BA285,91
FBB_WE#85,91 FBB_CAS#85,91 FBB_RAS#85,91
FBB_A185,91 FBB_A285,91
FBB_CKE085
FBB_A385,91 FBB_A485,91
FBB_A785,91 FBB_A885,91 FBB_A985,91
FBB_A585,91 FBB_A685,91
FBB_A1285,91 FBB_A1385,91 FBB_A1585,91
FBB_A1085,91 FBB_A1185,91
FBB_A085,91
FBB_BA085,91 FBB_BA185,91 FBB_BA285,91
FBB_WE#85,91 FBB_CAS#85,91 FBB_RAS#85,91
FBB_A185,91
FBB_ODT0 85
FBB_CS0# 85
FBB_RST 85,91
Title
Size Document Number Rev
Date: Sheet of
Wistron Corporation
21F, 88, Sec.1, Hsin Tai Wu Rd., Hsichih,
Taipei Hsien 221, Taiwan, R.O.C.
LA480s
SA
CHANNEL-C_VRAM5,6 (3/4)
A3
90 103Tuesday, March 06, 2012
<Core Design>
Title
Size Document Number Rev
Date: Sheet of
Wistron Corporation
21F, 88, Sec.1, Hsin Tai Wu Rd., Hsichih,
Taipei Hsien 221, Taiwan, R.O.C.
LA480s
SA
CHANNEL-C_VRAM5,6 (3/4)
A3
90 103Tuesday, March 06, 2012
<Core Design>
Title
Size Document Number Rev
Date: Sheet of
Wistron Corporation
21F, 88, Sec.1, Hsin Tai Wu Rd., Hsichih,
Taipei Hsien 221, Taiwan, R.O.C.
LA480s
SA
CHANNEL-C_VRAM5,6 (3/4)
A3
90 103Tuesday, March 06, 2012
<Core Design>
VIDEO FRAME BUFFER PORT C
FB CMD mapping
Mode D-N13x
FB CMD mapping
Mode D-N13x
Close to VRAM(For VRAM5 & VRAM6)
12
C9008
SC1U6D3V3KX-2GP
OPS
C9008
SC1U6D3V3KX-2GP
OPS
12
C9006
SC1U6D3V3KX-2GP
OPS
C9006
SC1U6D3V3KX-2GP
OPS
12
C9010
SC1U6D3V3KX-2GP
OPS
C9010
SC1U6D3V3KX-2GP
OPS
12
C9011
SC1U6D3V3KX-2GP
OPS
C9011
SC1U6D3V3KX-2GP
OPS
12
R9001
243R2F-2-GP
OPS
R9001
243R2F-2-GP
OPS
12
R9002
243R2F-2-GP
OPS
R9002
243R2F-2-GP
OPS
12
C9003
SCD1U10V2KX-5GP
OPS
C9003
SCD1U10V2KX-5GP
OPS
VDDQ
A1
DQU5 A2
DQU7 A3
DQU4 A7
VDDQ
A8
VSS A9
VSSQ B1
VDD
B2
VSS B3
DQSU# B7
DQU6 B8
VSSQ B9
VDDQ
C1 DQU3 C2
DQU1 C3
DQSU C7
DQU2 C8
VDDQ
C9
VSSQ D1
VDDQ
D2
DMU
D3
DQU0 D7
VSSQ D8
VDD
D9
VSS E1
VSSQ E2
DQL0 E3
DML
E7 VSSQ E8
VDDQ
E9
VDDQ
F1
DQL2 F2
DQSL F3
DQL1 F7
DQL3 F8
VSSQ F9
VSSQ G1
DQL6 G2
DQSL# G3
VDD
G7
VSS G8
VSSQ G9
VREFDQ
H1
VDDQ
H2
DQL4 H3
DQL7 H7
DQL5 H8
VDDQ
H9
NC#J1 J1
VSS J2
RAS#
J3
CK
J7
VSS J8
NC#J9 J9
ODT K1
VDD
K2
CAS#
K3
CK#
K7
VDD
K8
CKE
K9
NC#L1 L1
CS# L2
WE#
L3
A10/AP
L7
ZQ
L8
NC#L9 L9
VSS M1
BA0
M2
BA2
M3
A15
M7
VREFCA
M8
VSS M9
VDD
N1
A3
N2
A0
N3
A12/BC#
N7
BA1
N8
VDD
N9
VSS P1
A5
P2
A2
P3 A1
P7
A4
P8
VSS P9
VDD
R1
A7
R2
A9
R3
A11
R7
A6
R8
VDD
R9
VSS T1
RESET# T2
A13
T3
NC#T7 T7
A8
T8
VSS T9
VRAM6
H5TQ1G63BFR-12C-GP
OPS
VRAM6
H5TQ1G63BFR-12C-GP
OPS
12
C9001
SCD1U10V2KX-5GP
OPS
C9001
SCD1U10V2KX-5GP
OPS
12
C9013
SCD01U50V2KX-L-GP
OPS
C9013
SCD01U50V2KX-L-GP
OPS
VDDQ
A1
DQU5 A2
DQU7 A3
DQU4 A7
VDDQ
A8
VSS A9
VSSQ B1
VDD
B2
VSS B3
DQSU# B7
DQU6 B8
VSSQ B9
VDDQ
C1 DQU3 C2
DQU1 C3
DQSU C7
DQU2 C8
VDDQ
C9
VSSQ D1
VDDQ
D2
DMU
D3
DQU0 D7
VSSQ D8
VDD
D9
VSS E1
VSSQ E2
DQL0 E3
DML
E7 VSSQ E8
VDDQ
E9
VDDQ
F1
DQL2 F2
DQSL F3
DQL1 F7
DQL3 F8
VSSQ F9
VSSQ G1
DQL6 G2
DQSL# G3
VDD
G7
VSS G8
VSSQ G9
VREFDQ
H1
VDDQ
H2
DQL4 H3
DQL7 H7
DQL5 H8
VDDQ
H9
NC#J1 J1
VSS J2
RAS#
J3
CK
J7
VSS J8
NC#J9 J9
ODT K1
VDD
K2
CAS#
K3
CK#
K7
VDD
K8
CKE
K9
NC#L1 L1
CS# L2
WE#
L3
A10/AP
L7
ZQ
L8
NC#L9 L9
VSS M1
BA0
M2
BA2
M3
A15
M7
VREFCA
M8
VSS M9
VDD
N1
A3
N2
A0
N3
A12/BC#
N7
BA1
N8
VDD
N9
VSS P1
A5
P2
A2
P3 A1
P7
A4
P8
VSS P9
VDD
R1
A7
R2
A9
R3
A11
R7
A6
R8
VDD
R9
VSS T1
RESET# T2
A13
T3
NC#T7 T7
A8
T8
VSS T9
VRAM5
H5TQ1G63BFR-12C-GP
OPS
VRAM5
H5TQ1G63BFR-12C-GP
OPS
12
C9009
SC1U6D3V3KX-2GP
OPS
C9009
SC1U6D3V3KX-2GP
OPS
12
C9007
SC1U6D3V3KX-2GP
OPS
C9007
SC1U6D3V3KX-2GP
OPS
12
C9005
SC1U6D3V3KX-2GP
OPS
C9005
SC1U6D3V3KX-2GP
OPS
12
C9004
SCD1U10V2KX-5GP
OPS
C9004
SCD1U10V2KX-5GP
OPS
12
C9012
SC1U6D3V3KX-2GP
OPS
C9012
SC1U6D3V3KX-2GP
OPS
12
C9002
SCD1U10V2KX-5GP
OPS
C9002
SCD1U10V2KX-5GP
OPS
12
R9004
1K33R2F-GP
OPS
R9004
1K33R2F-GP
OPS
12
R9003
1K33R2F-GP
OPS
R9003
1K33R2F-GP
OPS

A
A
B
B
C
C
D
D
E
E
4 4
3 3
2 2
1 1
FBB_D59
VRAM_CH_C_ZQ_4
FBB_D32
FBB_D39
VRAM_CH_C_ZQ_3
FBB_VREF_1 FBB_VREF_1
FBB_VREF_1
FBB_D33
FBB_D63
FBB_D56
FBB_D34
FBB_D54
FBB_D37
FBB_D38
FBB_D55
FBB_D50
FBB_D36
FBB_D35
FBB_D49
FBB_D53
FBB_D44
FBB_D43
FBB_D46
FBB_D41
FBB_D47
FBB_D40
FBB_D58
FBB_D61
FBB_D42
FBB_D45
FBB_D57
FBB_D60
FBB_D48
FBB_D52
FBB_D51
FBB_D62
1D5V_VGA_S0
1D5V_VGA_S0
1D5V_VGA_S0
1D5V_VGA_S0
FBB_CLK185 FBB_CLK1#85
FBB_DQM585
FBB_DQS_WP5 85
FBB_DQS_RN5 85
FBB_CLK185 FBB_CLK1#85
FBB_DQM485
FBB_DQS_RN4 85
FBB_DQS_WP4 85
FBB_DQM785
FBB_DQS_RN7 85
FBB_DQS_WP7 85
FBB_DQM685
FBB_DQS_WP6 85
FBB_DQS_RN6 85
FBB_D[63..0] 85,90 FBB_D[63..0] 85,90
FBB_ODT1 85
FBB_CS1# 85
FBB_RST 85,90
FBB_ODT1 85
FBB_CS1# 85
FBB_RST 85,90 FBB_A285,90
FBB_CKE185
FBB_A385,90 FBB_A485,90
FBB_A785,90 FBB_A885,90 FBB_A985,90
FBB_A585,90 FBB_A685,90
FBB_A1285,90 FBB_A1385,90 FBB_A1585,90
FBB_A1085,90 FBB_A1185,90
FBB_A085,90
FBB_BA085,90 FBB_BA185,90 FBB_BA285,90
FBB_WE#85,90 FBB_CAS#85,90 FBB_RAS#85,90
FBB_A185,90FBB_A285,90
FBB_CKE185
FBB_A385,90 FBB_A485,90
FBB_A785,90 FBB_A885,90 FBB_A985,90
FBB_A585,90 FBB_A685,90
FBB_A1285,90 FBB_A1385,90 FBB_A1585,90
FBB_A1085,90 FBB_A1185,90
FBB_A085,90
FBB_BA085,90 FBB_BA185,90 FBB_BA285,90
FBB_WE#85,90 FBB_CAS#85,90 FBB_RAS#85,90
FBB_A185,90
Title
Size Document Number Rev
Date: Sheet of
Wistron Corporation
21F, 88, Sec.1, Hsin Tai Wu Rd., Hsichih,
Taipei Hsien 221, Taiwan, R.O.C.
LA480s
SA
CHANNEL-C_VRAM7,8 (4/4)
A3
91 103Tuesday, March 06, 2012
<Core Design>
Title
Size Document Number Rev
Date: Sheet of
Wistron Corporation
21F, 88, Sec.1, Hsin Tai Wu Rd., Hsichih,
Taipei Hsien 221, Taiwan, R.O.C.
LA480s
SA
CHANNEL-C_VRAM7,8 (4/4)
A3
91 103Tuesday, March 06, 2012
<Core Design>
Title
Size Document Number Rev
Date: Sheet of
Wistron Corporation
21F, 88, Sec.1, Hsin Tai Wu Rd., Hsichih,
Taipei Hsien 221, Taiwan, R.O.C.
LA480s
SA
CHANNEL-C_VRAM7,8 (4/4)
A3
91 103Tuesday, March 06, 2012
<Core Design>
VIDEO FRAME BUFFER PORT C
FB CMD mapping
Mode D-N13x
FB CMD mapping
Mode D-N13x
Close to VRAM(For VRAM7 & VRAM8)
12
C9106
SC1U6D3V3KX-2GP
OPS
C9106
SC1U6D3V3KX-2GP
OPS
12
C9108
SC1U6D3V3KX-2GP
OPS
C9108
SC1U6D3V3KX-2GP
OPS
12
C9110
SC1U6D3V3KX-2GP
OPS
C9110
SC1U6D3V3KX-2GP
OPS
12
C9101
SCD1U10V2KX-5GP
OPS
C9101
SCD1U10V2KX-5GP
OPS
12
C9105
SC1U6D3V3KX-2GP
OPS
C9105
SC1U6D3V3KX-2GP
OPS
12
C9102
SCD1U10V2KX-5GP
OPS
C9102
SCD1U10V2KX-5GP
OPS
12
C9104
SCD1U10V2KX-5GP
OPS
C9104
SCD1U10V2KX-5GP
OPS
12
R9103
1K33R2F-GP
OPS
R9103
1K33R2F-GP
OPS
12
R9101
243R2F-2-GP
OPS
R9101
243R2F-2-GP
OPS
VDDQ
A1
DQU5 A2
DQU7 A3
DQU4 A7
VDDQ
A8
VSS A9
VSSQ B1
VDD
B2
VSS B3
DQSU# B7
DQU6 B8
VSSQ B9
VDDQ
C1 DQU3 C2
DQU1 C3
DQSU C7
DQU2 C8
VDDQ
C9
VSSQ D1
VDDQ
D2
DMU
D3
DQU0 D7
VSSQ D8
VDD
D9
VSS E1
VSSQ E2
DQL0 E3
DML
E7 VSSQ E8
VDDQ
E9
VDDQ
F1
DQL2 F2
DQSL F3
DQL1 F7
DQL3 F8
VSSQ F9
VSSQ G1
DQL6 G2
DQSL# G3
VDD
G7
VSS G8
VSSQ G9
VREFDQ
H1
VDDQ
H2
DQL4 H3
DQL7 H7
DQL5 H8
VDDQ
H9
NC#J1 J1
VSS J2
RAS#
J3
CK
J7
VSS J8
NC#J9 J9
ODT K1
VDD
K2
CAS#
K3
CK#
K7
VDD
K8
CKE
K9
NC#L1 L1
CS# L2
WE#
L3
A10/AP
L7
ZQ
L8
NC#L9 L9
VSS M1
BA0
M2
BA2
M3
A15
M7
VREFCA
M8
VSS M9
VDD
N1
A3
N2
A0
N3
A12/BC#
N7
BA1
N8
VDD
N9
VSS P1
A5
P2
A2
P3 A1
P7
A4
P8
VSS P9
VDD
R1
A7
R2
A9
R3
A11
R7
A6
R8
VDD
R9
VSS T1
RESET# T2
A13
T3
NC#T7 T7
A8
T8
VSS T9
VRAM7
H5TQ1G63BFR-12C-GP
OPS
VRAM7
H5TQ1G63BFR-12C-GP
OPS
12
C9107
SC1U6D3V3KX-2GP
OPS
C9107
SC1U6D3V3KX-2GP
OPS
12
C9109
SC1U6D3V3KX-2GP
OPS
C9109
SC1U6D3V3KX-2GP
OPS
12
C9111
SC1U6D3V3KX-2GP
OPS
C9111
SC1U6D3V3KX-2GP
OPS
12
C9112
SC1U6D3V3KX-2GP
OPS
C9112
SC1U6D3V3KX-2GP
OPS
12
C9103
SCD1U10V2KX-5GP
OPS
C9103
SCD1U10V2KX-5GP
OPS
12
R9104
1K33R2F-GP
OPS
R9104
1K33R2F-GP
OPS
12
C9113
SCD01U50V2KX-L-GP
OPS
C9113
SCD01U50V2KX-L-GP
OPS
12
R9102
243R2F-2-GP
OPS
R9102
243R2F-2-GP
OPS
VDDQ
A1
DQU5 A2
DQU7 A3
DQU4 A7
VDDQ
A8
VSS A9
VSSQ B1
VDD
B2
VSS B3
DQSU# B7
DQU6 B8
VSSQ B9
VDDQ
C1 DQU3 C2
DQU1 C3
DQSU C7
DQU2 C8
VDDQ
C9
VSSQ D1
VDDQ
D2
DMU
D3
DQU0 D7
VSSQ D8
VDD
D9
VSS E1
VSSQ E2
DQL0 E3
DML
E7 VSSQ E8
VDDQ
E9
VDDQ
F1
DQL2 F2
DQSL F3
DQL1 F7
DQL3 F8
VSSQ F9
VSSQ G1
DQL6 G2
DQSL# G3
VDD
G7
VSS G8
VSSQ G9
VREFDQ
H1
VDDQ
H2
DQL4 H3
DQL7 H7
DQL5 H8
VDDQ
H9
NC#J1 J1
VSS J2
RAS#
J3
CK
J7
VSS J8
NC#J9 J9
ODT K1
VDD
K2
CAS#
K3
CK#
K7
VDD
K8
CKE
K9
NC#L1 L1
CS# L2
WE#
L3
A10/AP
L7
ZQ
L8
NC#L9 L9
VSS M1
BA0
M2
BA2
M3
A15
M7
VREFCA
M8
VSS M9
VDD
N1
A3
N2
A0
N3
A12/BC#
N7
BA1
N8
VDD
N9
VSS P1
A5
P2
A2
P3 A1
P7
A4
P8
VSS P9
VDD
R1
A7
R2
A9
R3
A11
R7
A6
R8
VDD
R9
VSS T1
RESET# T2
A13
T3
NC#T7 T7
A8
T8
VSS T9
VRAM8
H5TQ1G63BFR-12C-GP
OPS
VRAM8
H5TQ1G63BFR-12C-GP
OPS

5
5
4
4
3
3
2
2
1
1
D D
C C
B B
A A
PWR_VGA_CORE_LGATE1
PWR_VGA_CORE_LGATE2
VGA_CSP1_R
PWR_VGA_CORE_THRM
PWR_VGA_CORE_IMON
VGA_CSN2_R
PWR_VGA_CORE_PN2
VGA_CSP2_R
PWR_VGA_CORE_CSP2
PWR_VGA_CORE_SLEW
PWR_VGA_CORE_IMON
PWR_VGA_CORE_PCNT
PWR_VGA_CORE_VBST2
PWR_VGA_CORE_OSRSEL
PWR_VGA_CORE_CSP1
PWR_VGA_CORE_CSN1
PWR_VGA_CORE_VID1
VGA_VREF_L
PWR_VGA_CORE_PN1
PWR_VGA_CORE_VREF
PWR_VGA_CORE_VR_ON
PWR_VGA_CORE_VID2
PWR_VGA_CORE_VID6
PWR_VGA_CORE_CSP1
PWR_VGA_CORE_VID3
PWR_VGA_CORE_VID5
PWR_VGA_CORE_VID4
PWR_VGA_CORE_VID0
PWR_VGA_CORE_VBST1
PWR_VGA_CORE_SLP
PWR_VGA_CORE_VREF
PWR_VGA_CORE_CSN2
PWR_VGA_CORE_CSP2
PWR_VGA_CORE_THRM_R
PWR_VGA_CORE_LL1
PWR_VGA_CORE_VBST1
PWR_VGA_CORE_V5FILT
PWR_VGA_CORE_THAL#
PWR_VGA_CORE_TER2
VGA_VBST1_R
VGA_VBST2_R
PWR_VGA_CORE_TRIPSEL
PWR_VGA_CORE_CSN1
PWR_VGA_CORE_DROOP
PWR_VGA_CORE_VREF
PWR_VGA_CORE_V5FILT
PWR_VGA_CORE_GFB
PWR_VGA_CORE_VFB
PWR_VGA_CORE_TER1
PWR_VGA_CORE_CSN2
VGA_CSN1_R
PWR_VGA_CORE_VREFPWR_VGA_CORE_V5FILT
PWR_VGA_CORE_VBST2
PWR_VGA_CORE_UGATE1
PWR_VGA_CORE_UGATE2
DGPU_PWROK
PWR_VGA_CORE_LL2
VGA_CSP1_R
VGA_CSN1_R
VGA_CSP2_R
VGA_CSN2_R
PWR_VGA_CORE_AGND
PWR_VGA_CORE_AGND
PWR_VGA_CORE_AGND
PWR_VGA_CORE_AGND
PWR_VGA_CORE_AGND
DCBATOUT
PWR_VGA_CORE_AGND
5V_S0
PWR_VGA_CORE_AGND
PWR_VGA_CORE_AGND
DCBATOUT
VGA_CORE
VGA_CORE
3D3V_VGA_S0
3D3V_VGA_S0
3D3V_VGA_S0
3D3V_VGA_S0
3D3V_VGA_S0
NVGND_SENSE83
DGPU_PWROK 22,93
NVVDD_SENSE83
NV_VID586 NV_VID486
NV_VID186 NV_VID286 NV_VID386
NV_VID086
Title
Size Document Number Rev
Date: Sheet of
Wistron Corporation
21F, 88, Sec.1, Hsin Tai W u Rd., Hsichih,
Taipei Hsien 221, Taiwan, R.O.C.
SA
TPS51728_VGA_CORE
92 103Tuesday, March 06, 2012
LA480s
<Core Design>
Title
Size Document Number Rev
Date: Sheet of
Wistron Corporation
21F, 88, Sec.1, Hsin Tai W u Rd., Hsichih,
Taipei Hsien 221, Taiwan, R.O.C.
SA
TPS51728_VGA_CORE
92 103Tuesday, March 06, 2012
LA480s
<Core Design>
Title
Size Document Number Rev
Date: Sheet of
Wistron Corporation
21F, 88, Sec.1, Hsin Tai W u Rd., Hsichih,
Taipei Hsien 221, Taiwan, R.O.C.
SA
TPS51728_VGA_CORE
92 103Tuesday, March 06, 2012
LA480s
<Core Design>
SSID = PWR.Plane.Regulator_GFX
VID[6..0] N13P-GL
0101100 = 0.95
2nd source
PU9202
PU9206
Main source
BOM control
Design Current = 30A
45A< OCP< 54A
84.03660.037
FDMS3660S 84.00038.A37
RJK03P8DPA
84.00038.A37
RJK03P8DPA
84.03660.037
FDMS3660S
VID[6..0] N13M-GE1
0110000 = 0.9
12
PR9234
10KR2J-3-GP
DY
PR9234
10KR2J-3-GP
DY
1 2
PR9258 0R0402-PAD-1-GPPR9258 0R0402-PAD-1-GP
1 2
PR9243 11K8R2F-GP
OPS
PR9243 11K8R2F-GP
OPS
1 2
PR9256 10KR2J-3-GP
OPS
PR9256 10KR2J-3-GP
OPS
1 2
PR9237 0R0402-PAD-1-GPPR9237 0R0402-PAD-1-GP
12
PR9217
10KR2J-3-GP
N13P-GL
PR9217
10KR2J-3-GP
N13P-GL
1 2
PC9208 SC2D2U10V3KX-1GP
OPS
PC9208 SC2D2U10V3KX-1GP
OPS
12
PR9214
10KR2J-3-GP
DY
PR9214
10KR2J-3-GP
DY
12
PC9201
SCD012U25V2KX-GP
OPS
PC9201
SCD012U25V2KX-GP
OPS
1 2
PR9239 0R0402-PAD-1-GPPR9239 0R0402-PAD-1-GP
1 2
PR9210
0R2J-2-GP
DY
PR9210
0R2J-2-GP
DY
12
PC9218
SCD012U25V2KX-GP
OPS
PC9218
SCD012U25V2KX-GP
OPS
12
PR9212
2D2R3J-2-GP
DY
PR9212
2D2R3J-2-GP
DY
12
PC9203
SC10U25V5KX-GP
DY
PC9203
SC10U25V5KX-GP
DY
1 2
PC9207
SC470P50V2KX-3GP
DY
PC9207
SC470P50V2KX-3GP
DY
12
PC9210
SCD01U50V2KX-L-GP
OPS
PC9210
SCD01U50V2KX-L-GP
OPS
1 2
PR9225
2D2R2J-GP
OPS
PR9225
2D2R2J-GP
OPS
1 2
PR9238
NTC-150K-GP
OPS
PR9238
NTC-150K-GP
OPS
12
PC9221
SC330P50V2KX-3GP
DY
PC9221
SC330P50V2KX-3GP
DY
1 2
PR9211
0R0402-PAD-1-GP
PR9211
0R0402-PAD-1-GP
12
PR9213
56R2F-1-GP
OPS
PR9213
56R2F-1-GP
OPS
1 2
PR9241 0R0402-PAD-1-GPPR9241 0R0402-PAD-1-GP
12
PR9255
0R0402-PAD-1-GP
PR9255
0R0402-PAD-1-GP
1 2
PC9214 SCD22U10V2KX-1GP
OPS
PC9214 SCD22U10V2KX-1GP
OPS
12
PR9231
10KR2J-3-GP
N13M-GE1
PR9231
10KR2J-3-GP
N13M-GE1
12
PC9204
SC10U25V6KX-L3-GP
OPS
PC9204
SC10U25V6KX-L3-GP
OPS
1 2
PR9249
0R0402-PAD-1-GP
PR9249
0R0402-PAD-1-GP
12
PR9204
NTC-150K-GP
OPS
PR9204
NTC-150K-GP
OPS
12
PC9211
SC10U25V6KX-L3-GP
OPS
PC9211
SC10U25V6KX-L3-GP
OPS
1 2
PR9247
42K2R2F-L-GP
OPS
PR9247
42K2R2F-L-GP
OPS
12
PC9205
SC10U25V6KX-L3-GP
OPS
PC9205
SC10U25V6KX-L3-GP
OPS
12
PR9233
10KR2J-3-GP
N13P-GL
PR9233
10KR2J-3-GP
N13P-GL
12
PR9246
76K8R2F-GP
OPS
PR9246
76K8R2F-GP
OPS
12
PR9248
9K09R2F-GP
OPS
PR9248
9K09R2F-GP
OPS
12
PR9229
10KR2J-3-GP
OPS
PR9229
10KR2J-3-GP
OPS
12
PC9212
SC10U25V5KX-GP
DY
PC9212
SC10U25V5KX-GP
DY
1 2
PG9211
GAP-CLOSE-PWR-3-GP
PG9211
GAP-CLOSE-PWR-3-GP
1 2
PR9209
2D2R2J-GP
OPS
PR9209
2D2R2J-GP
OPS
1 2
PR9201
30K9R2F-GP
OPS
PR9201
30K9R2F-GP
OPS
PU 1
GND 2
GFB
7
VFB
8
THRM 9
THAL# 10
IMON 11
SLP
12
PCNT
13
VID6
14 VID5
15 VID4
16 VID3
17 VID2
18 VID1
19 VID0
20
VBST2
29
LL2 28
V5IN
26
PGND 25
LL1 23
VBST1
22
VREF
40
V5FILT
38
SLEW
37
TONSEL 36
EN
35
PG# 34
PGD 33
OSRSEL 32
TRIPSEL 31
GND 41
DROOP 39
DRVH1 21
DRVH2 30
DRVL1 24
DRVL2 27
CSP1
6
CSN1
5
CSP2
3
CSN2
4
PU9201
TPS51728RHAR-GP
OPS
PU9201
TPS51728RHAR-GP
OPS
1 2
PC9215
SC1U10V3KX-4GP-U
OPS
PC9215
SC1U10V3KX-4GP-U
OPS
1 2
PR9223 0R0402-PAD-1-GPPR9223 0R0402-PAD-1-GP
1 2
PR9207
0R0402-PAD-1-GP
PR9207
0R0402-PAD-1-GP
12
PC9222
SC330P50V2KX-3GP
DY
PC9222
SC330P50V2KX-3GP
DY
12
PC9220
SC3300P50V2KX-1GP
OPS
PC9220
SC3300P50V2KX-1GP
OPS
12
PR9220
10KR2J-3-GP
DY
PR9220
10KR2J-3-GP
DY
1 2
PR9208
0R2J-2-GP
DY
PR9208
0R2J-2-GP
DY
1
2
3
4
5
6
7
8
910
PU9206
FDMS3600-02-RJK0215-COLAY-GP
84.03606.037
PU9206
FDMS3600-02-RJK0215-COLAY-GP
84.03606.037
1 2
PL9201
COIL-D36UH-5-GP
OPS
PL9201
COIL-D36UH-5-GP
OPS
1
2
3
4
5
6
7
8
910
PU9202
FDMS3600-02-RJK0215-COLAY-GP
84.03606.037
PU9202
FDMS3600-02-RJK0215-COLAY-GP
84.03606.037
1 2
PG9213
GAP-CLOSE-PWR-3-GP
PG9213
GAP-CLOSE-PWR-3-GP
12
PR9253
124KR2F-GP
OPS
PR9253
124KR2F-GP
OPS
12
PC9223
SC330P50V2KX-3GP
DY
PC9223
SC330P50V2KX-3GP
DY
1 2
PC9216
SC470P50V2KX-3GP
DY
PC9216
SC470P50V2KX-3GP
DY
12
PR9216
10KR2J-3-GP
N13P-GL
PR9216
10KR2J-3-GP
N13P-GL
1 2
PR9226 0R0402-PAD-1-GPPR9226 0R0402-PAD-1-GP
12
PR9242
2D2R3J-2-GP
DY
PR9242
2D2R3J-2-GP
DY
12
PC9213
SC10U25V6KX-L3-GP
OPS
PC9213
SC10U25V6KX-L3-GP
OPS
1 2
PR9250
30K9R2F-GP
OPS
PR9250
30K9R2F-GP
OPS
12
PR9202
42K2R2F-L-GP
OPS
PR9202
42K2R2F-L-GP
OPS
1 2
PR9252
0R2J-2-GP
DY
PR9252
0R2J-2-GP
DY
1 2
PL9202
COIL-D36UH-5-GP
OPS
PL9202
COIL-D36UH-5-GP
OPS
12
PC9219
SC220P50V2KX-3GP
OPS
PC9219
SC220P50V2KX-3GP
OPS
12
PR9228
10KR2J-3-GP
OPS
PR9228
10KR2J-3-GP
OPS
1 2
PR9257 0R0402-PAD-1-GPPR9257 0R0402-PAD-1-GP
1 2
PR9222 0R0402-PAD-1-GPPR9222 0R0402-PAD-1-GP
1 2
PC9206
SC1U10V3KX-4GP-U
OPS
PC9206
SC1U10V3KX-4GP-U
OPS
1 2
PC9217 SC3300P50V2KX-1GP
OPS
PC9217 SC3300P50V2KX-1GP
OPS
1 2
PR9203
76K8R2F-GP
OPS
PR9203
76K8R2F-GP
OPS
1 2
PR9221 0R0402-PAD-1-GPPR9221 0R0402-PAD-1-GP
1 2
PR9236 0R0402-PAD-1-GPPR9236 0R0402-PAD-1-GP
1 2
PR9224 0R0402-PAD-1-GPPR9224 0R0402-PAD-1-GP
1 2
PC9209 SC2D2U10V3KX-1GP
OPS
PC9209 SC2D2U10V3KX-1GP
OPS
12
PR9240
NTC-150K-GP
OPS
PR9240
NTC-150K-GP
OPS
12
PC9224
SC330P50V2KX-3GP
DY
PC9224
SC330P50V2KX-3GP
DY
1 2
PR9254
0R0402-PAD-1-GP
PR9254
0R0402-PAD-1-GP
12
PC9225
SCD1U25V3KX-GP
OPS
PC9225
SCD1U25V3KX-GP
OPS
1 2
PR9227 0R0402-PAD-1-GPPR9227 0R0402-PAD-1-GP
1 2
PR9244
2KR2F-3-GP
OPS
PR9244
2KR2F-3-GP
OPS
12
PR9232
10KR2J-3-GP
N13M-GE1
PR9232
10KR2J-3-GP
N13M-GE1
12
PR9215
10KR2J-3-GP
DY
PR9215
10KR2J-3-GP
DY
12
PR9230
10KR2J-3-GP
OPS
PR9230
10KR2J-3-GP
OPS
12
PT9202
SE470U2VDM-6-GP
OPS
PT9202
SE470U2VDM-6-GP
OPS
1 2
PR9251
0R2J-2-GP
DY
PR9251
0R2J-2-GP
DY
12
PR9218
10KR2J-3-GP
N13M-GE1
PR9218
10KR2J-3-GP
N13M-GE1
12
PR9219
10KR2J-3-GP
OPS
PR9219
10KR2J-3-GP
OPS
12
PR9235
10KR2J-3-GP
OPS
PR9235
10KR2J-3-GP
OPS
12
PC9202
SCD01U50V2KX-L-GP
OPS
PC9202
SCD01U50V2KX-L-GP
OPS
12
PT9203
SE470U2VDM-6-GP
OPS
PT9203
SE470U2VDM-6-GP
OPS

5
5
4
4
3
3
2
2
1
1
D D
C C
B B
A A
3.3V_RUN_VGA_1
DGPU_PWR_EN
RUNON_R_1
DIS_EN_1D5_RUN_R
DGPU_PWROK_R
DIS_EN_1D5_RUN
DIS_EN_1D5_RUNDIS_EN_1D5_RUN
DIS_FBVDD_L
DIS_1D05V_NV_L
RUNON_R_2RUNON_R
3.3V_ALW_1
DIS_EN_1D5 RUNON_R
3D3V_S0
3D3V_VGA_S0 1D5V_S3 1D5V_VGA_S0
DCBATOUT
3D3V_S0
1D05V_VTT 1D05V_VGA_S0
1D5V_VGA_S0
1D05V_VGA_S0
VGA_CORE
3D3V_VGA_S0
DGPU_PWR_EN#18
DGPU_PWROK22,92
Title
Size Document Number Rev
Date: Sheet of
Wistron Corporation
21F, 88, Sec.1, Hsin Tai Wu Rd., Hsichih,
Taipei Hsien 221, Taiwan, R.O.C.
SA
DISCRETE VGA POWER
A3
93 103Tuesday, March 06, 2012
LA480s
<Core Design>
Title
Size Document Number Rev
Date: Sheet of
Wistron Corporation
21F, 88, Sec.1, Hsin Tai Wu Rd., Hsichih,
Taipei Hsien 221, Taiwan, R.O.C.
SA
DISCRETE VGA POWER
A3
93 103Tuesday, March 06, 2012
LA480s
<Core Design>
Title
Size Document Number Rev
Date: Sheet of
Wistron Corporation
21F, 88, Sec.1, Hsin Tai Wu Rd., Hsichih,
Taipei Hsien 221, Taiwan, R.O.C.
SA
DISCRETE VGA POWER
A3
93 103Tuesday, March 06, 2012
LA480s
<Core Design>
+3VS to 3.3V_DELAY Transfer 1D5V_VGA_S0
3.6A
check layout
1.05V to 1.05V_VGA_S0 Transfer
1 2
R9308
20KR2F-L-GP
OPS
R9308
20KR2F-L-GP
OPS
12
R9307
5K1R2F-2-GP
OPS
R9307
5K1R2F-2-GP
OPS
G
DS
Q9307
2N7002BK-GP
OPS
Q9307
2N7002BK-GP
OPS
1
2
3
45
6
7
8
S
S
S
GD
D
D
D
U9301
AO4494L-GP
OPS
S
S
S
GD
D
D
D
U9301
AO4494L-GP
OPS
1 2
R9301 0R5J-5-GP
DY
R9301 0R5J-5-GP
DY
12
TC9301
SE330U2VDM-L-GP
OPS
TC9301
SE330U2VDM-L-GP
OPS
G
DS
Q9304
2N7002BK-GP
OPS
Q9304
2N7002BK-GP
OPS
12
C9308
SCD1U16V2KX-L-GP
OPS
C9308
SCD1U16V2KX-L-GP
OPS
1
2
3
45
6
7
8
S
S
S
GD
D
D
D
U9302
AO4468-GP
OPS
S
S
S
GD
D
D
D
U9302
AO4468-GP
OPS
D
G
S
Q9302
AO3419L-GP
OPS
Q9302
AO3419L-GP
OPS
1
2
3 4
5
6
Q9301
DMN66D0LDW-7-GP
OPS
Q9301
DMN66D0LDW-7-GP
OPS
12
R9312
110R2F-GP
OPS
R9312
110R2F-GP
OPS
12
R9712
100KR2J-1-GP
OPS
R9712
100KR2J-1-GP
OPS
12
R9302
100KR2J-1-GP
OPS
R9302
100KR2J-1-GP
OPS
12
R9306
100KR2J-1-GP
OPS
R9306
100KR2J-1-GP
OPS
12
R9311
110R2F-GP
OPS
R9311
110R2F-GP
OPS
1 2
R9310
0R2-PT5-LILY-GP
R9310
0R2-PT5-LILY-GP
1 2
R9314 10KR2J-3-GP
OPS
R9314 10KR2J-3-GP
OPS
12
C9304
SCD1U10V2KX-4GP
DY
C9304
SCD1U10V2KX-4GP
DY
1 2
R9313
0R2J-2-GP
DY
R9313
0R2J-2-GP
DY
1 2
R9305 330KR2J-L1-GP
OPS
R9305 330KR2J-L1-GP
OPS
12
C9305
SCD1U25V3KX-GP
OPS
C9305
SCD1U25V3KX-GP
OPS
12
C9302
SCD1U16V2KX-L-GP
OPS
C9302
SCD1U16V2KX-L-GP
OPS
G
DS
Q9305
2N7002BK-GP
OPS
Q9305
2N7002BK-GP
OPS
G
DS
Q9712
2N7002BK-GP
OPS
Q9712
2N7002BK-GP
OPS
12
R9304
100R2J-2-GP
OPS
R9304
100R2J-2-GP
OPS
1 2
R9309
29K4R2F-GP
OPS
R9309
29K4R2F-GP
OPS
1 2
R9303
5K1R2F-2-GP
OPS
R9303
5K1R2F-2-GP
OPS
KA
D9301
MMPZ5239BGP-GP
OPS
D9301
MMPZ5239BGP-GP
OPS
12
C9303
SCD1U25V3KX-GP
OPS
C9303
SCD1U25V3KX-GP
OPS
12
C9301
SC10U6D3V3MX-GP
OPS
C9301
SC10U6D3V3MX-GP
OPS
G
DS
Q9303
NDS0610-G-GP
OPS
Q9303
NDS0610-G-GP
OPS
1
2
3 4
5
6
Q9308
DMN66D0LDW-7-GP
OPS
Q9308
DMN66D0LDW-7-GP
OPS

5
5
4
4
3
3
2
2
1
1
D
D
C
C
B
B
A
A
Title
Size Document Number Rev
Date: Sheet of
LA480s
SA
<Title>
Wistron Corporation
21F,88,Sec.1,Hsin Tai Wu Rd.,Hsichih,
Taipei Hsien 221, Taiwan, R.O.C
A4
94 103Tuesday, March 06, 2012
<Core Design>
Title
Size Document Number Rev
Date: Sheet of
LA480s
SA
<Title>
Wistron Corporation
21F,88,Sec.1,Hsin Tai Wu Rd.,Hsichih,
Taipei Hsien 221, Taiwan, R.O.C
A4
94 103Tuesday, March 06, 2012
<Core Design>
Title
Size Document Number Rev
Date: Sheet of
LA480s
SA
<Title>
Wistron Corporation
21F,88,Sec.1,Hsin Tai Wu Rd.,Hsichih,
Taipei Hsien 221, Taiwan, R.O.C
A4
94 103Tuesday, March 06, 2012
<Core Design>
BLANK

5
5
4
4
3
3
2
2
1
1
D D
C C
B B
A A
Title
Size Document Number Rev
Date: Sheet of
Wistron Corporation
21F, 88, Sec.1, Hsin Tai Wu Rd., Hsichih,
Taipei Hsien 221, Taiwan, R.O.C.
LA480s
SA
Reserved
A4
95 103
Tuesday, March 06, 2012
<Core Design>
Title
Size Document Number Rev
Date: Sheet of
Wistron Corporation
21F, 88, Sec.1, Hsin Tai Wu Rd., Hsichih,
Taipei Hsien 221, Taiwan, R.O.C.
LA480s
SA
Reserved
A4
95 103
Tuesday, March 06, 2012
<Core Design>
Title
Size Document Number Rev
Date: Sheet of
Wistron Corporation
21F, 88, Sec.1, Hsin Tai Wu Rd., Hsichih,
Taipei Hsien 221, Taiwan, R.O.C.
LA480s
SA
Reserved
A4
95 103
Tuesday, March 06, 2012
<Core Design>
BLANK

5
5
4
4
3
3
2
2
1
1
D D
C C
B B
A A
Title
Size Document Number Rev
Date: Sheet of
Wistron Corporation
21F, 88, Sec.1, Hsin Tai Wu Rd., Hsichih,
Taipei Hsien 221, Taiwan, R.O.C.
LA480s
SA
TOUCH PANEL
A4
96 103
Tuesday, March 06, 2012
<Core Design>
Title
Size Document Number Rev
Date: Sheet of
Wistron Corporation
21F, 88, Sec.1, Hsin Tai Wu Rd., Hsichih,
Taipei Hsien 221, Taiwan, R.O.C.
LA480s
SA
TOUCH PANEL
A4
96 103
Tuesday, March 06, 2012
<Core Design>
Title
Size Document Number Rev
Date: Sheet of
Wistron Corporation
21F, 88, Sec.1, Hsin Tai Wu Rd., Hsichih,
Taipei Hsien 221, Taiwan, R.O.C.
LA480s
SA
TOUCH PANEL
A4
96 103
Tuesday, March 06, 2012
<Core Design>
BLANK

5
5
4
4
3
3
2
2
1
1
D D
C C
B B
A A
PS_S3CNTRL
CORE_RUNPWR
PS_S3CNTRL
GFX_RUNPWR
PS_S3CNTRL
1D8V_RUNPWR
PS_S3CNTRL
VTT_RUNPWR
PS_S3CNTRL
3D3V_RUNPWR
PS_S3CNTRL
5V_RUNPWR
PS_S3CNTRL
1D05V_RUNPWR
1D5V_S3_RUNPWR
PM_SLP_S4
5V_S5
3D3V_AUX_S5
3D3V_S5
3D3V_S0
AD+
VCC_CORE
1D05V_VTT
1D8V_S0
VCC_GFXCORE
3D3V_S0 5V_S0
VCCSA 1D5V_S3
3D3V_S5
DCBATOUT
1D05V_VTT 3D3V_S0 5V_S5
5V_S5
DCBATOUT
PLT_RST#5,18,27,31,32,36,65,66,71,77,80,83
S5_ENABLE27,36
PM_PWRBTN#19,27
H_CPUPWRGD5,22
PM_SLP_S4#19,27,46
PS_S3CNTRL36,37
Title
Size Document Number Rev
Date: Sheet of
Wistron Corporation
21F, 88, Sec.1, Hsin Tai Wu Rd., Hsichih,
Taipei Hsien 221, Taiwan, R.O.C.
LA480s
SA
UNUSED PARTS/EMI Capacitors
A3
97 103
Tuesday, March 06, 2012
<Core Design>
Title
Size Document Number Rev
Date: Sheet of
Wistron Corporation
21F, 88, Sec.1, Hsin Tai Wu Rd., Hsichih,
Taipei Hsien 221, Taiwan, R.O.C.
LA480s
SA
UNUSED PARTS/EMI Capacitors
A3
97 103
Tuesday, March 06, 2012
<Core Design>
Title
Size Document Number Rev
Date: Sheet of
Wistron Corporation
21F, 88, Sec.1, Hsin Tai Wu Rd., Hsichih,
Taipei Hsien 221, Taiwan, R.O.C.
LA480s
SA
UNUSED PARTS/EMI Capacitors
A3
97 103
Tuesday, March 06, 2012
<Core Design>
Test Point
Dimm Door
Check test point
CPU Plate
For Discharge
MINI PCIE
For RF Team
For EMI Team
12
R9710
100KR2J-1-GP
DY
R9710
100KR2J-1-GP
DY
1
H22
HOLE315R95-GP
CM.PAD.2
H22
HOLE315R95-GP
CM.PAD.2
1
AFTP9708AFTP9708
12
RFC6
SCD1U10V2KX-5GP
DY
RFC6
SCD1U10V2KX-5GP
DY
1
H3
HOLET157B276R134-GP
ZZ.SCREW.091
H3
HOLET157B276R134-GP
ZZ.SCREW.091
G
DS
Q9704
2N7002BK-GP
DY
Q9704
2N7002BK-GP
DY
G
DS
Q9707
2N7002BK-GP
DY
Q9707
2N7002BK-GP
DY
1
H25
HOLE315R95-GP
CM.PAD.2
H25
HOLE315R95-GP
CM.PAD.2
G
DS
Q9702
2N7002BK-GP
DY
Q9702
2N7002BK-GP
DY
12
EC9702
SCD1U25V2KX-GP
EC9702
SCD1U25V2KX-GP
12
RFC9
SCD1U10V2KX-5GP
DY
RFC9
SCD1U10V2KX-5GP
DY
1
H18
HOLE315R95-GP
ZZ.00PAD.911
H18
HOLE315R95-GP
ZZ.00PAD.911
1
H17
HOLE315R95-GP
ZZ.00PAD.911
H17
HOLE315R95-GP
ZZ.00PAD.911
12
EC9704
SCD1U25V2KX-GP
DY
EC9704
SCD1U25V2KX-GP
DY
12
RFC1
SCD1U10V2KX-5GP
DY
RFC1
SCD1U10V2KX-5GP
DY
1
H13
HOLE315R95-GP
ZZ.00PAD.911
H13
HOLE315R95-GP
ZZ.00PAD.911
1
AFTP9701AFTP9701
12
R9702
100R2J-2-GP
DY
R9702
100R2J-2-GP
DY
1
H7
HOLET157B276R134-GP
ZZ.SCREW.091
H7
HOLET157B276R134-GP
ZZ.SCREW.091
1
H5
HOLET157B276R134-GP
ZZ.SCREW.091
H5
HOLET157B276R134-GP
ZZ.SCREW.091
12
RFC4
SCD1U10V2KX-5GP
DY
RFC4
SCD1U10V2KX-5GP
DY
G
DS
Q9701
2N7002BK-GP
DY
Q9701
2N7002BK-GP
DY
1
H6
HOLET157B276R134-GP
ZZ.SCREW.091
H6
HOLET157B276R134-GP
ZZ.SCREW.091
1
H12
HOLE315R95-GP
ZZ.00PAD.911
H12
HOLE315R95-GP
ZZ.00PAD.911
12
RFC3
SCD1U10V2KX-5GP
DY
RFC3
SCD1U10V2KX-5GP
DY
12
EC2
SCD1U10V2KX-5GP
DY
EC2
SCD1U10V2KX-5GP
DY
12
EC4
SCD1U10V2KX-5GP
DY
EC4
SCD1U10V2KX-5GP
DY
G
DS
Q9710
2N7002BK-GP
DY
Q9710
2N7002BK-GP
DY
12
EC9
SCD1U10V2KX-5GP
DY
EC9
SCD1U10V2KX-5GP
DY
12
RFC7
SCD1U10V2KX-5GP
DY
RFC7
SCD1U10V2KX-5GP
DY
1
H11
HOLE315R95-GP
ZZ.00PAD.911
H11
HOLE315R95-GP
ZZ.00PAD.911
12
R9711
100R2J-2-GP
DY
R9711
100R2J-2-GP
DY
1
H19
HOLE315R95-GP
EDGE13.SCREW.001
H19
HOLE315R95-GP
EDGE13.SCREW.001
1
AFTP9705AFTP9705
1
H9
HOLE315R95-GP
ZZ.00PAD.911
H9
HOLE315R95-GP
ZZ.00PAD.911
1
HS1
STF256R89H178-GP
34.4B417.001
HS1
STF256R89H178-GP
34.4B417.001
12
EC10
SCD1U10V2KX-5GP
DY
EC10
SCD1U10V2KX-5GP
DY
1
AFTP9702AFTP9702
1
H23
HOLE315R95-GP
CM.PAD.2
H23
HOLE315R95-GP
CM.PAD.2
12
EC9703
SCD1U25V2KX-GP
EC9703
SCD1U25V2KX-GP
1
H20
HOLE315R95-GP
EDGE13.SCREW.002
H20
HOLE315R95-GP
EDGE13.SCREW.002
1
H24
HOLE315R95-GP
CM.PAD.2
H24
HOLE315R95-GP
CM.PAD.2
12
RFC8
SCD1U10V2KX-5GP
DY
RFC8
SCD1U10V2KX-5GP
DY
12
R9705
100R2J-2-GP
DY
R9705
100R2J-2-GP
DY
1
H2
HOLET157B276R134-GP
ZZ.SCREW.091
H2
HOLET157B276R134-GP
ZZ.SCREW.091
12
R9704
100R2J-2-GP
DY
R9704
100R2J-2-GP
DY
12
RFC2
SCD1U10V2KX-5GP
DY
RFC2
SCD1U10V2KX-5GP
DY
G
DS
Q9705
2N7002BK-GP
DY
Q9705
2N7002BK-GP
DY
1
HS2
STF256R89H178-GP
34.4B417.001
HS2
STF256R89H178-GP
34.4B417.001
12
EC1
SCD1U10V2KX-5GP
DY
EC1
SCD1U10V2KX-5GP
DY
12
EC3
SCD1U10V2KX-5GP
DY
EC3
SCD1U10V2KX-5GP
DY
12
EC5
SCD1U10V2KX-5GP
DY
EC5
SCD1U10V2KX-5GP
DY
12
R9707
100R2J-2-GP
DY
R9707
100R2J-2-GP
DY
1
H10
HOLE315R95-GP
ZZ.00PAD.911
H10
HOLE315R95-GP
ZZ.00PAD.911
G
DS
Q9711
2N7002BK-GP
DY
Q9711
2N7002BK-GP
DY
12
EC6
SCD1U10V2KX-5GP
DY
EC6
SCD1U10V2KX-5GP
DY
12
R9706
100R2J-2-GP
DY
R9706
100R2J-2-GP
DY
1
H14
HOLE315R95-GP
ZZ.00PAD.911
H14
HOLE315R95-GP
ZZ.00PAD.911
1
H8
HOLE315R95-GP
ZZ.00PAD.911
H8
HOLE315R95-GP
ZZ.00PAD.911
12
R9701
100R2J-2-GP
DY
R9701
100R2J-2-GP
DY
12
EC9705
SCD1U25V2KX-GP
EC9705
SCD1U25V2KX-GP
1
H15
HOLE315R95-GP
KN1.PAD.01
H15
HOLE315R95-GP
KN1.PAD.01
G
DS
Q9706
2N7002BK-GP
DY
Q9706
2N7002BK-GP
DY
12
EC7
SCD1U10V2KX-5GP
DY
EC7
SCD1U10V2KX-5GP
DY
1
AFTP9704AFTP9704
1
AFTP9706AFTP9706
1
H1
HOLET157B276R134-GP
ZZ.SCREW.091
H1
HOLET157B276R134-GP
ZZ.SCREW.091
1
H16
HOLE315R95-GP
KN1.PAD.01
H16
HOLE315R95-GP
KN1.PAD.01
G
DS
Q9709
2N7002BK-GP
DY
Q9709
2N7002BK-GP
DY
1
AFTP9703AFTP9703
12
RFC5
SCD1U10V2KX-5GP
DY
RFC5
SCD1U10V2KX-5GP
DY
12
EC8
SCD1U10V2KX-5GP
DY
EC8
SCD1U10V2KX-5GP
DY
1
H4
HOLET157B276R134-GP
ZZ.SCREW.091
H4
HOLET157B276R134-GP
ZZ.SCREW.091
1
H21
HOLE315R95-GP
CM.PAD.2
H21
HOLE315R95-GP
CM.PAD.2
12
R9709
100R2J-2-GP
DY
R9709
100R2J-2-GP
DY
1
AFTP9707AFTP9707

5
5
4
4
3
3
2
2
1
1
D D
C C
B B
A A
Title
Size Document Number Rev
Date: Sheet of
Wistron Corporation
21F, 88, Sec.1, Hsin Tai Wu Rd., Hsichih,
Taipei Hsien 221, Taiwan, R.O.C.
LA480s
SA
Change History
A4
98 103
Tuesday, March 06, 2012
<Core Design>
Title
Size Document Number Rev
Date: Sheet of
Wistron Corporation
21F, 88, Sec.1, Hsin Tai Wu Rd., Hsichih,
Taipei Hsien 221, Taiwan, R.O.C.
LA480s
SA
Change History
A4
98 103
Tuesday, March 06, 2012
<Core Design>
Title
Size Document Number Rev
Date: Sheet of
Wistron Corporation
21F, 88, Sec.1, Hsin Tai Wu Rd., Hsichih,
Taipei Hsien 221, Taiwan, R.O.C.
LA480s
SA
Change History
A4
98 103
Tuesday, March 06, 2012
<Core Design>
(Blanking)

5
5
4
4
3
3
2
2
1
1
D D
C C
B B
A A
Title
Size Document Number Rev
Date: Sheet of
LA480s
SA
<Title>
Wistron Corporation
21F,88,Sec.1,Hsin Tai Wu Rd.,Hsichih,
Taipei Hsien 221, Taiwan, R.O.C
A2
99 103Tuesday, March 06, 2012
<Core Design>
Title
Size Document Number Rev
Date: Sheet of
LA480s
SA
<Title>
Wistron Corporation
21F,88,Sec.1,Hsin Tai Wu Rd.,Hsichih,
Taipei Hsien 221, Taiwan, R.O.C
A2
99 103Tuesday, March 06, 2012
<Core Design>
Title
Size Document Number Rev
Date: Sheet of
LA480s
SA
<Title>
Wistron Corporation
21F,88,Sec.1,Hsin Tai Wu Rd.,Hsichih,
Taipei Hsien 221, Taiwan, R.O.C
A2
99 103Tuesday, March 06, 2012
<Core Design>
(AC mode)
RTC_AUX_S5 t01
red word: KBC GPIO
>9ms
RTC_RST#
DCBATOUT (AC IN)
3D3V_AUX_S5
S5_ENABLE
3D3V_S5 / 5V_S5
3V_5V_POK
red word: PCH / CPU
RSMRST#_KBC t05 >10ms
SUS_PWR_ACK (SUSPWRDNACK) t06 <200ms
PCH_SUSCLK_KBC (SUSCLK) t07 >5ms
AC_PRESENT (ACPRESENT) t08 <90ms
PM_PWRBTN# (PWRBTN #) >16ms
PM_SLP_S4# (SLP_S4#)
PM_SLP_S3# (SLP_S3#) t10 >30us
1D5V_S3 *
DDR_VREF_S3
KBC GPIO34
KBC GPIO43
5V_S0
3D3V_S0
1D8V_S0 *
1D5V_S0
USE PM_SLP_S4# TO ENABLE
USE PM_SLP_S3# TO ENABLE
USE RUNPWROK TO ENABLE
1D05V_VTT
USE 1.05VTT_PWRGD TO ENABLE
0D85V_S0 (VCCSA)
KBC GPIO77
S0_PWR_GOOD (PWROK) t14 >99ms
When asserted, it indicates to PCH that its CORE well power is stable. It
is asserted by EC when all non-CORE power rails are stable and wait >99ms.
PM_DRAM_PWRGD (DRAMPWROK)
H_CPUPWRGD (UNCOREPWRGOOD) t20 >2ms
VCC_CORE (CPU)
USE D85V_PWRGD TO ENABLE
IMVP_PWRGD
PLT_RST# (PLTRST # )
t14 <650ms
t25 <100ms

5
5
4
4
3
3
2
2
1
1
D D
C C
B B
A A
Title
Size Document Number Rev
Date: Sheet of
Wistron Corporation
21F, 88, Sec.1, Hsin Tai Wu Rd., Hsichih,
Taipei Hsien 221, Taiwan, R.O.C.
LA480s
SA
Power Block Diagram
A3
100 103
Tuesday, March 06, 2012
<Core Design>
Title
Size Document Number Rev
Date: Sheet of
Wistron Corporation
21F, 88, Sec.1, Hsin Tai Wu Rd., Hsichih,
Taipei Hsien 221, Taiwan, R.O.C.
LA480s
SA
Power Block Diagram
A3
100 103
Tuesday, March 06, 2012
<Core Design>
Title
Size Document Number Rev
Date: Sheet of
Wistron Corporation
21F, 88, Sec.1, Hsin Tai Wu Rd., Hsichih,
Taipei Hsien 221, Taiwan, R.O.C.
LA480s
SA
Power Block Diagram
A3
100 103
Tuesday, March 06, 2012
<Core Design>
42,43,44 2
PU4801
TPS51461RGER
Charger
PU4003
BQ24737RGRR
Adapter
0D85V_S0
92
Battery
PU4103
TPS51225RUKR
PU4201
TPS51640RSLR
VCC_CORE
PU4501
TPS51219RTER
DCBATOUT
PU4601
RT8207M
0D75V_S0DDR_VREF_S3
AO4407A
+PBATT
VCC_GFXCORE 1D5V_S31D05V_S0
U9305
AO4494L(MOS)
1D5V_S0
5V_S5 3D3V_S53D3V_AUX_S5 5V_AUX_S5
R6010
3D3V_SPI3D3V_AUX_KBC
R2725 U5703
G5461A2P1UF
1D8V_S0
PU4701
RT8068AZQW
U3606
AO4468-GP(MOS)
1D5V_VGA_S0
U4901
RT9724GB
LCDVDD
PU9201
TPS51728RHAR
VGA_CORE
PQ9302
DMP2130L-7(MOS)
3D3V_VGA_S0
93
92
0
2 2 3
39
36
93 593
933627
-4
U3601
AO4468(MOS)
5V_S0
49
-3
46
41
U3602
AO4468(MOS)
3D3V_S0
57
40
-2
-2 -1
7
38
45
36
1
F4902
POLY 24V/3A
DCBATOUT_LCD
92
U6102
UP7534BRA8-15
5V_USB4_S3
U2
TPS2541RTER
5V_USB3_S3
5V_USB1_S3 5V_USB2_S3

A
A
B
B
C
C
D
D
E
E
1 1
2 2
3 3
4 4
Title
Size Document Number Rev
Date: Sheet of
Wistron Corporation
21F, 88, Sec.1, Hsin Tai W u Rd., Hsichih,
Taipei Hsien 221, Taiwan, R.O.C.
LA480s
SA
SMBUS Block Diagram
A2
101 103
Tuesday, March 06, 2012
<Core Design>
Title
Size Document Number Rev
Date: Sheet of
Wistron Corporation
21F, 88, Sec.1, Hsin Tai W u Rd., Hsichih,
Taipei Hsien 221, Taiwan, R.O.C.
LA480s
SA
SMBUS Block Diagram
A2
101 103
Tuesday, March 06, 2012
<Core Design>
Title
Size Document Number Rev
Date: Sheet of
Wistron Corporation
21F, 88, Sec.1, Hsin Tai W u Rd., Hsichih,
Taipei Hsien 221, Taiwan, R.O.C.
LA480s
SA
SMBUS Block Diagram
A2
101 103
Tuesday, March 06, 2012
<Core Design>
SRN2K2J-1-GP
3D3V_VGA_S0
DIS
IO Board
Connector
3D3V_S0
DMN66D0LDW-7-GP
LCD
Connector
IO Board
Connector
SRN100J-3-GP
SML0CLK
SML0DATA
SML0_CLK
SML0_DATA
BQ24737
SCL
SDA
VGA_CRT_DDCDATA
VGA_CRT_DDCCLK
UMA
CRT_DDC_DATA
CRT_DDC_CLK
3D3V_S0
SRN2K2J-1-GP
LVDS_DDC_CLK_R
LVDS_DDC_DATA_R
SMBC_THERM
SRN10KJ-5-GP
SRN4K7J-8-GP
SRN10KJ-5-GP
SRN2K2J-1-GP
3D3V_VGA_S0
SMBD_THERM
TPDATA
TPCLK
5V_S0
3D3V_S0
TouchPad Conn.
TPDATA
TPCLKGPIO37/PSCLK1
GPIO35/PSDAT1
VGA
PCH SMBus Block Diagram
PCH
SMBCLK
SMBDATA
GPIO74/SDA2
GPIO73/SCL2
KBC
CLK_SMB
Thermal IC
SMCLK
SMDATA
3D3V_S0
SRN2K2J-1-GP
3D3V_S5
SRN2K2J-1-GP
3D3V_S0
2N7002SPT
DAT_SMB
SML1_CLK
SML1_DATA To KBC & eDP
SML1DATA/GPIO75
SML1CLK/GPIO58
BAT_SCL
BAT_SDA
PCH_SMBCLK
PCH_SMBDATA
TPDATA
TPCLK
I2CC_SDA
I2CC_SCL
CRT_DDC_CLK
CRT_DDC_DATA
I2CA_SCL
I2CA_SDA
Minicard
WLAN
SMB_DATA
SMB_CLK
GPIO17/SCL1/N2TCK
GPIO22/SDA1/N2TMS
SML1_CLK
SML1_DATA
SMBus Address:A0
SMBus Address:A4
DIMM 1
SCL
SDA
3D3V_AUX_KBC
DIMM 2
SCL
SDA
SMBus address:16
SMB_CLK
SMB_DATA
PCH_SMBCLK
PCH_SMBDATA
BATA_SCL_1
BATA_SDA_1
KBC SMBus Block Diagram
Battery Conn.
PCH_SMBDATA
PCH_SMBCLK
UMA
3D3V_S0
SRN2K2J-1-GP
SDVO_CTRLDATA
SDVO_CTRLCLK
PCH_HDMI_DATA
PCH_HDMI_CLK
SRN2K2J-8-GP
3D3V_S5
SMBus address:XX
NPCE855
SRN33J-7-GP
L_DDC_DATA
L_DDC_CLK
Minicard
W-WAN
SMB_DATA
SMB_CLK
PCH_SMBDATA
PCH_SMBCLK
GPU_LVDS_CLK
GPU_LVDS_DATA
PCH
SCL
SDA
DIS
3D3V_S5
SRN2K2J-1-GP
SMBus address:12

A
A
B
B
C
C
D
D
E
E
1 1
2 2
3 3
4 4
Title
Size Document Number Rev
Date: Sheet of
Wistron Corporation
21F, 88, Sec.1, Hsin Tai Wu Rd., Hsichih,
Taipei Hsien 221, Taiwan, R.O.C.
LA480s
SA
Thermal/Audio Block Diagram
Custom
102 103
Tuesday, March 06, 2012
<Core Design>
Title
Size Document Number Rev
Date: Sheet of
Wistron Corporation
21F, 88, Sec.1, Hsin Tai Wu Rd., Hsichih,
Taipei Hsien 221, Taiwan, R.O.C.
LA480s
SA
Thermal/Audio Block Diagram
Custom
102 103
Tuesday, March 06, 2012
<Core Design>
Title
Size Document Number Rev
Date: Sheet of
Wistron Corporation
21F, 88, Sec.1, Hsin Tai Wu Rd., Hsichih,
Taipei Hsien 221, Taiwan, R.O.C.
LA480s
SA
Thermal/Audio Block Diagram
Custom
102 103
Tuesday, March 06, 2012
<Core Design>
OTZ 2N7002
THERM_SYS_SHDN#
SD
G
IMVP_PWRGD
PURE_HW_SHUTDOWN#
VR
3V/5V
EN
PGOD
OTZ
T8
PH
FAN CONTROL
PAGE28
VIN
VSET
FAN1_DAC
GPIO94
5V
VOUT
FAN
VIN
TACH
GPIO56
FAN_TACH1
P2793
Digital
MIC
Put under CPU(T8 HW shutdown)
P2800_DXP
P2800_DXN
DMIC_CLK/GPIO1
DMIC0/GPIO2
THRMDC
THRMDA
VGA
MMBT3904-3-GP
Place near CPU
PWM CORE
Audio Block Diagram
Codec
92HD79B1 HP
OUT
MIC
IN
SPEAKER
HP0_PORT_A_L
HP0_PORT_A_R
VREFOUT_A_OR_F
MMBT3904-3-GP
TDR
TDL
KBC
NPCE795P
GPIO5
GPIO92
SYS_THRM
CPU_THRM
GPIO4 TDR
VGA_THRM
PAGE28
PAGE28
PAGE27
Place near GPU(DISCRETE only).
HP1_PORT_B_L
HP1_PORT_B_R
Analog
MIC
PORTC_L
PORTC_R
VREFOUT_C
SPKR_PORT_D_L-
SPKR_PORT_D_R+
Thermal Block Diagram
UMA
Thermal
P2800
DXP
DXN
MMBT3904-3-GP
VGA
Thermal
P2800
DXP
DXN
P2800_VGA_DXP
P2800_VGA_DXN
SC2200P50V2KX-2GPSC2200P50V2KX-2GP
SC2200P50V2KX-2GP

5
5
4
4
3
3
2
2
1
1
D D
C C
B B
A A
Title
Size Document Number Rev
Date: Sheet of
Wistron Corporation
21F, 88, Sec.1, Hsin Tai Wu Rd., Hsichih,
Taipei Hsien 221, Taiwan, R.O.C.
LA480s
SA
Change History
A4
103 103
Tuesday, March 06, 2012
<Core Design>
Title
Size Document Number Rev
Date: Sheet of
Wistron Corporation
21F, 88, Sec.1, Hsin Tai Wu Rd., Hsichih,
Taipei Hsien 221, Taiwan, R.O.C.
LA480s
SA
Change History
A4
103 103
Tuesday, March 06, 2012
<Core Design>
Title
Size Document Number Rev
Date: Sheet of
Wistron Corporation
21F, 88, Sec.1, Hsin Tai Wu Rd., Hsichih,
Taipei Hsien 221, Taiwan, R.O.C.
LA480s
SA
Change History
A4
103 103
Tuesday, March 06, 2012
<Core Design>
(Blanking)
