ELPRO Technologies S2900 Wireless Modem Module User Manual 945U E

ELPRO Technologies Pty Ltd Wireless Modem Module 945U E

User Manual

      Version 1.2   S2900 Radio Module Integrator Installation Manual  Read and Retain for Future Reference
Elpro Technologies E2-450 Radio Transceiver Module Instruction Manual 2        www.cooperbussmann.com/wirelessresources         Rev Version 1.0 ATTENTION!  Incorrect termination of the supply wires may cause internal damage. Before turning the power on double-check ALL connections by referring to this User Manual.  CAUTION  To comply with FCC RF Exposure requirements in section 1.1310 of the FCC Rules, antennas used with this device must be installed to provide a separation distance of at least 90 cm from all persons to satisfy RF exposure compliance.  DO NOT    Operate the transmitter when anyone is within 90 cm of the antenna.    Operate the transmitter unless all RF connectors are secure and any open connectors are properly terminated.    Operate the equipment near electrical blasting caps or in an explosive atmosphere.  All equipment must be properly grounded for safe operations. All equipment should be serviced only by a qualified ELPRO staff only.  FCC Notice:  Part 90 – This device has been type accepted for operation by the FCC in accordance with Part90 of the FCC rules (47CFR Part 90). See the label on the unit for the specific FCC ID and any other certification designations.  Note: This device should only be connected to Devices that are covered by either a FCC DoC or are FCC certified.  Antenna Models: Manufacturer Model Number Net ELPRO CFD940 2 dBi Gain ELPRO SG900EL 5 dBiGain ELPRO SG940-6 8 dBi Gain ELPRO YU6-940  11 dBi Gain
Elpro Technologies E2-450 Radio Module Instruction Manual Rev Version 1.0      www.cooperbussmann.com/wirelessresources        3  Safety Notices:  Exposure to RF energy is an important safety consideration. The FCC has adopted a safety standard for human exposure to radio frequency electromagnetic energy emitted by FCC regulated equipment as a result of its actions in Docket 93-62 and OET Bulletin 65 Edition 97-01.  User Notification THIS DEVICE COMPLIES WITH PART 15 OF THE FCC RULES. OPERATIONIS SUBJECT TO THE FOLLOWING TWO CONDITIONS: (1) THIS DEVICE MAY NOT CAUSE HARMFUL INTERFERENCE, AND (2) THIS DEVICE MUST ACCEPT ANY INTERFERENCE RECEIVED, INCLUDING INTERFERENCE THAT MAY CAUSE UNDESIRED OPERATION. NOTE:   THE GRANTEE IS NOT RESPONSIBLE FOR ANY CHANGES OR MODIFICATIONS NOT EXPRESSLY APPROVED BY THE PARTY RESPONSIBLE FOR COMPLIANCE. SUCH MODIFICATIONS COULD VOID THE USER’S AUTHORITY TO OPERATE THE EQUIPMENT This device complies with Industry Canada’s licence-exempt RSSs. Operation is subject to the following two conditions: (1) This device may not cause interference; and (2) This device must accept any interference, including interference that may cause undesired operation of the device. Le présent appareil est conforme aux CNR d'Industrie Canada applicables aux appareils radio exempts de licence. L'exploitation est autorisée aux deux conditions suivantes : (1) l'appareil ne doit pas produire de brouillage, et (2) l'utilisateur de l'appareil doit accepter tout brouillage radioélectrique subi, même si le brouillage est susceptible d'en compromettre le fonctionnement.  Modular Limitations and Condition of Use ELPRO S2900 radio module is designed as a reusable module for use with future development of ELPRO products. The module is limited for use by ELPRO only. This module is not to be made available for third party use or in any OEM arrangements. The integrator is responsible for ensuring that the end-user has no manual instruction to remove or install module. The separate approval is required for all other operation configurations, including portable configuration with respect to Part 2.1093 and different antenna configuration. The module is limited to installation in mobile or fixed applications, according to Part 2.1091 (b).
Elpro Technologies E2-450 Radio Transceiver Module Instruction Manual 4        www.cooperbussmann.com/wirelessresources         Rev Version 1.0 CONTENTS     CHAPTER 1 - INTRODUCTION ...................................... 5 CHAPTER 2 - Module Description ................................... 5 CHAPTER 3 - Main Host Interface .................................. 5 Alternate Host Interface ................................................... 6 Production Interfaces ....................................................... 6 CHAPTER 4 - OPERATION ............................................. 6 CHAPTER 5 - Locale ..................................................... 12 CHAPTER 6 - Interface Pin Description ........................ 12 Main Host Interface Pin Description ............................... 12 CHAPTER 7 - Protective Earthing Point ........................ 13 CHAPTER 8 - SPECIFICATIONS .................................. 13
Elpro Technologies E2-450 Radio Module Instruction Manual Rev Version 1.0      www.cooperbussmann.com/wirelessresources        5 CHAPTER 1 -   INTRODUCTION The S2900 is a radio modem module that will be used as a base radio for a number of Elpro wireless products in the future.  It will be primarily used to act as a wireless network adapter for transfer of 802.11 data frames over lower speed wireless links. The S2900 consists of a host microcontroller, an RF transceiver section, and a power supply section.      CHAPTER 2 - Module Description                           CHAPTER 3 -   Main Host Interface The interface between the radio and the controlling equipment is specified by the electrical and timing information (Physical Layer) and by the method for transferring data between the controlling equipment and the radio (Link Layer).  The physical interface consists of the following electrical signals:  •  BYTE_READY  Indication from radio that data has been received Alternate Host Interface Production Interface Radio Module - Main  Radio Module - Regulators  On Board Host
Elpro Technologies E2-450 Radio Module Instruction Manual 6        www.cooperbussmann.com/wirelessresources         Rev Version 1.0 •  SELECT    Controller selects radio for data transfer •  MISO    Synchronous serial data from radio to controller •  MOSI    Synchronous serial data from controller to radio •  SCK    Serial clock for data transfer between controller and radio •  CMD_ENA  Enable Commands after startup is complete. •  CMD_ACK  Indicate Radio is ready to receive commands (Rx disabled).  The SELECT, MISO, MOSI, and SCK operate according to the Motorola SPI (Serial Peripheral Interface) standard. The controller is the SPI master, and the radio is the SPI slave. The BYTE_READY signal allows the slave to indicate an event to the master. SPI operation is configured for CPOL (Polarity) = 1, and CPHA (Phase) = 1. Data transfer is most significant bit first. SCK Idles high. Data changes on the falling edge of SCK, and is sampled on the rising edge of SCK. Eight data bits are transferred. The CMD_ENA/CMD_ACK lines enable the use of commands usually disabled after the startup phase is complete – refer to the section below – “Start Up”.     Alternate Host Interface The alternate host interface port provides similar signals to the main host interface. This port may be used for future development.     Production Interfaces The production interfaces consists of JTAG ports and serial interfaces directly to microcontrollers. These interfaces are used in production and development only.     CHAPTER 4 - OPERATION  The host system communicates with the S2900 module via the serial peripheral interface. The controller is the SPI master, and the radio is the SPI slave. The BYTE_READY signal allows the slave to indicate an event to the master. SPI operation is configured for CPOL (Polarity) = 1, and CPHA (Phase) = 1. Data transfer is most significant bit first.  Data Transfer Data is transferred from the radio to the controller when receiving a radio transmission and from the controller to the radio when transmitting on the radio. Other messages may be transferred from the controller to the radio to select options or to change configuration of the radio. Data from Controller to Radio A data transfer from the controller to the radio begins with the controller asserting (lowering) the SELECT signal. The SPI transfer then proceeds, transferring a command byte as follows:  0xFF Unused 0xFE Placeholder Data, Sent when no data to send to radio. 0xFD Request Country Code (Returns 0,1,2, or 3 for UZ, OZ, NZ, EU) 0xF0 – 0xFA Configuration Options for Transmit
Elpro Technologies E2-450 Radio Module Instruction Manual Rev Version 1.0      www.cooperbussmann.com/wirelessresources        7  0xF0 Select Hop Set S1 (Default)  0xF1 Select Hop Set S2  0xF2 Select Hop Set S3  0xF3 Select Hop Set S4  0xF4 Select Hop Set S5  0xF5 Select Hop Set S6  0xF6 Select Hop Set S7  0xF7 Select Hop Set S8  0xF8 Set lead-in to 350 mSec (To wake sleeping slave)  0xF9 Set lead-in to 30 mSec (Default)  0xFA Set lead-in to 3 mSec (controlled frequency  operation)    0xEF Start Transmission with next hopping sequence frequency 0xEE Request Signal Strength on current channel   0x80 – 0xE3 Start Transmission with frequency sequence number 0 - 100 0x70 – 0x7F Configuration Options for Receive  0x70 Unused  0x71 Unused  0x72 Unused  0x73 Set 19,200 baud rate (14,400 for EU Country Code) (Default)  0x74 Unused  0x75 Set 57,600 baud rate (38,400 for EU Country Code)  0x76 Set 115,200 baud rate (76,800 for EU Country Code)     0x78 Set receiver operation to low power slow mode  0x79 Set receiver to normal receive mode (Default)  0x7A Set Lead-In Frequency to 11 uSec (45.45 kHz)  0x7B Set Lead-In Frequency to 11.5 uSec (43.48 kHz)  0x7C Set Lead-In Frequency to 12 uSec (41.67 kHz)  0x7D Set Lead-In Frequency to 12.5 uSec (40.00 kHz) 0x6F Set Receiver to scan all channels for incoming signals (Default) 0x00 – 0x63 Set Receiver to frequency sequence number 0 – 100  Note: After Start-Up, all commands except the “Start Transmission” commands must be qualified by holding the CMD_ENA line low for a until the CMD_ACK line is raised by the radio. The SPI transfer may then proceed. The CMD_ACK line remains high until a “receive” command comes from the controller.  On reception of a Start Transmission command from the controller, the radio begins transmitting a lead-in signal on the specified frequency. Once the lead-in transmission is complete, the radio begins transmission of the frame synchronization (SYNC) byte, and simultaneously raises the BYTE_READY line. When the BYTE_READY line is raised, the controller lowers the SELECT line, and transfers the first byte of data to be sent via the SPI. The radio lowers the BYTE_READY line when the controller lowers the SELECT line. As the radio completes transmission of the SYNC byte, it retrieves the first byte of data from the SPI, and again raises the BYTE_READY line. This repeats until all data is sent. At this time, the controller does not lower the SELECT line, and the radio leaves the BYTE_READY line high until transmission of the data frame is complete.
Elpro Technologies E2-450 Radio Module Instruction Manual 8        www.cooperbussmann.com/wirelessresources         Rev Version 1.0           Data from Radio to Controller Data from the radio to the controller always consists of received radio data. Data transfer is initiated by the radio raising the BYTE_READY signal. The Controller then lowers the SELECT line, and transfers the data from the radio. The radio raises the BYTE_READY signal as soon as a radio lead-in is detected. A byte containing the value 0xFF (Lead-in Found) is transferred to indicate that the radio channel is busy. When the SYNC byte is received over the radio channel, the radio again lowers the BYTE_READY line. The next byte transferred contains the measured signal strength (RSSI) of the incoming radio signal. If the lead-in signal is lost, or if the SYNC byte is not detected, the next byte contains the value 0xFE (Lead-in Lost). Subsequent bytes are the data received over the radio.     SELECT  MOSI  Start    Byte 0  Byte 1  BYTE_READY  Radio TX data  Lead-in  SYNC  Byte 0  Byte 1  End of Frame
Elpro Technologies E2-450 Radio Module Instruction Manual Rev Version 1.0      www.cooperbussmann.com/wirelessresources        9 Frame reception – valid data frame.                 If the radio loses lead-in lock before the sync word is received, then an RSSI value of 0xFE is transferred to indicate no more data to follow. The Lead-in Found code is 0xFF.  Features to support slow host devices Host devices which are unable to transfer data to the radio at the 115,200 baud rate must select a slower rate. Several adaptations are provided to assist in the case of slower host devices. In the case of 19,200 baud rate, during data transmission, the time between the start of the SYNC word and the start of the first data byte is shorter than the time between subsequent data bytes. For this reason, the Sync word is extended to 44 bits when the baud rate is 19,200. This allows the host to respond with the first data byte within the same time required for subsequent data bytes. (486 uSec). When the radio detects lead-in, it is possible that “Lead In Lost” may be detected within 110 uSec of the “Lead In Found” message. Slower host devices may not have completed the transfer of “Lead In Found” indication by this time, resulting in an overrun condition. If the baud rate is 19,200 baud then the radio delays (up to) an additional 376 uSec before sending the “Lead In Lost” message. This delay is shorter if the previous SPI transfer has completed.  Contention Resolution It may occur that the radio begins receiving a data frame at the same time as the controller begins to transfer a command to the radio. In this case, the controller will transfer a code other than the “Placeholder Data” code 0xFE. If the radio receives a “Placeholder Data” code when it is transferring the “lead-in-found” code, then it continues receiving the data. If another code is received, the radio will obey that command, and abort the current receive data operation. For example, if the controller begins transmitting at the same time as the radio locks the lead-in. In this case, the controller will transfer a “Start Transmit” code (0xEF) at the same time as the radio transfers the “lead-in-found” code (0xFF). In this case, the radio will abort the radio reception, and begin performing the requested transmission. Once the transfer of the “lead-in-found” code is complete, the radio will ignore subsequent requests from the controller until the frame reception is complete, or the lead-in is lost (RSSI byte = 0xFE).  Received Signal Strength Indication (RSSI) The Received signal strength is transferred from the radio at the beginning of the incoming data frame. It is also possible for the Controller to request the current signal strength when the radio is not receiving data. To do this, the controller sends the code 0xEE (Request received signal strength). The radio measures the signal strength on the  RX Data  Lead-in  SYNC  Byte 0  Byte 1  End of Frame  B_RDY  SELECT  MISO   Lead-in Found  RSSI  Byte 0  Byte 1  End Of Frame Timer (Controller) Controller Detects End of Frame
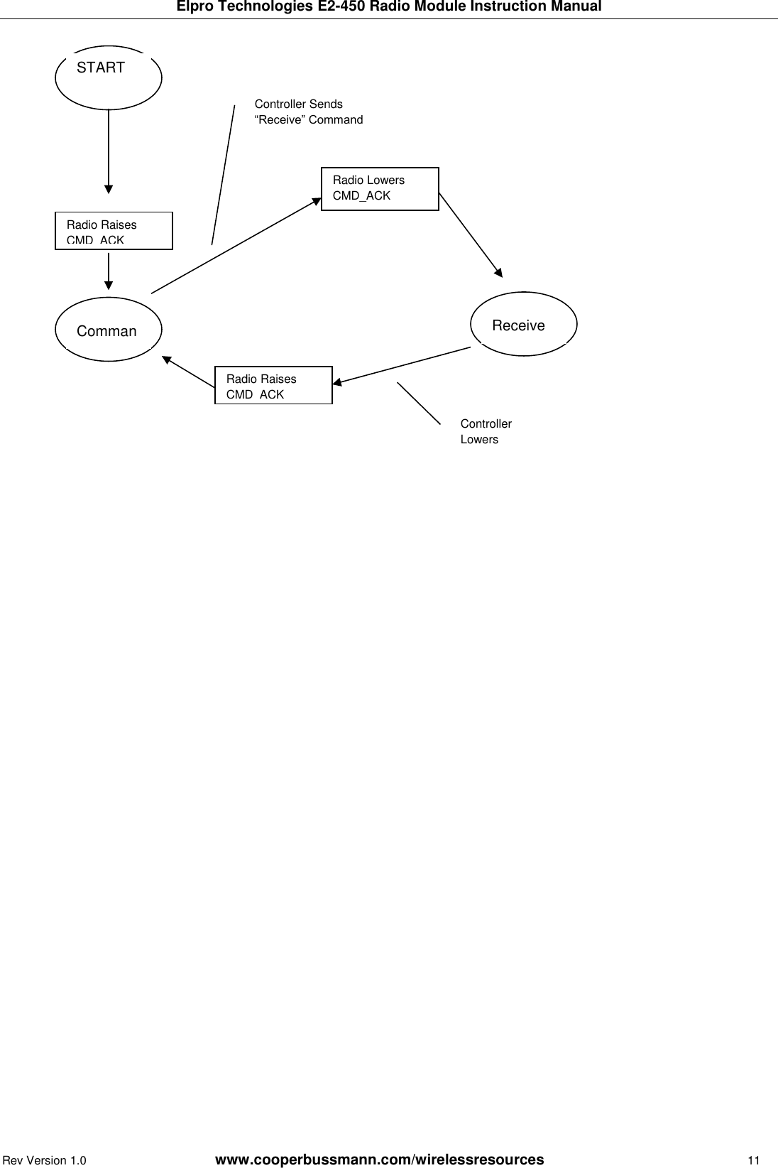
Elpro Technologies E2-450 Radio Module Instruction Manual 10        www.cooperbussmann.com/wirelessresources         Rev Version 1.0 current channel then raises the BYTE_READY line to indicate to the controller that the RSSI data is ready. The controller then transfers the RSSI data from the radio with a second SPI transfer.  Country Code Request If the Host Controller supports operation in multiple countries, the country code may be requested from the radio. The host controller sends the code 0xED (Request Country Code). The radio raises the BYTE_READY signal, and makes the country code value available for SPI transfer. The Host Controller may then read the Country Code by performing a second SPI Transfer. Currently defined Country Codes are:  Code Bit Time Lead In Character Time  SYNC Word Time   0xF9 0xFA 0x73 0x75 0x76 0x73 0x75 0x76 0 – US 8.75 uS 30 mS 3 mS 490 uS 175 uS 88 uS 490 uS 220 uS 220 uS 1 – OZ 8.75 uS 30 mS 3 mS 490 uS 175 uS 88 uS 490 uS 220 uS 220 uS 2 – NZ 8.75 uS 30 mS 3 mS 490 uS 175 uS 88 uS 490 uS 220 uS 220 uS 3 – EU 13 uS 5 mS 3 mS 728 uS 260 uS 130 uS 490 uS 220 uS 220 uS   Start-Up After start-up, the radio ignores all received messages, until the controller sends a “receive” command. This ensures that any initialisation commands from the controller may be sent without the risk of an incoming radio message corrupting the commands from the controller. Once the controller sends a receive command, all commands except the “Start Transmission” commands are disabled. The CMD_ENA and CMD_ACK lines allow commands to be transferred to the radio after start-up. The controller lowers the CMD_ENA until the CMD_ACK is raised by the radio. The radio will then stop receiving and accept any commands from the controller until the controller sends a receive command. At this time, the radio lowers the CMD_ACK line, and begins receiving again.
Elpro Technologies E2-450 Radio Module Instruction Manual Rev Version 1.0      www.cooperbussmann.com/wirelessresources        11                      Radio Lowers CMD_ACK Radio Raises CMD_ACK Radio Raises CMD_ACK START Command Receive Controller Lowers CMD_REQ Controller Sends “Receive” Command
Elpro Technologies E2-450 Radio Module Instruction Manual 12        www.cooperbussmann.com/wirelessresources         Rev Version 1.0 CHAPTER 5 -  Locale  The S2900 radio is designed to operate in frequency bands 902 MHz to 928 MHz. These bands are fully supported for North America.    CHAPTER 6 -  Interface Pin Description    Main Host Interface Pin Description  The physical interface consists of the following electrical signals:  •  BYTE_READY  Indication from radio that data has been received •  SELECT  Controller selects radio for data transfer •  MISO    Synchronous serial data from radio to controller •  MOSI    Synchronous serial data from controller to radio •  SCK    Serial clock for data transfer between controller and radio •  CMD_ENA  Enable Commands after startup is complete. •  CMD_ACK  Indicate Radio is ready to receive commands (Rx disabled).
Elpro Technologies E2-450 Radio Module Instruction Manual Rev Version 1.0      www.cooperbussmann.com/wirelessresources        13  CHAPTER 7 - Protective Earthing Point  There are five mounting screw points around the cage, 4 of which are connected to the ground plane of the module. These should be screwed on with metallic screws to the metallic casing or ground points on the host system.       CHAPTER 8 - SPECIFICATIONS Transmitter/Receiver Frequency  902-928MHz   Transmit Power  Unlicensed - 1 Watt  Data Encoding 2-FSK   Receiver Sensitivity  -111 dBm  Channel Bandwidths  160 KHz channel  Data Rate  19,200 bps Range, Line of Site (LoS) 15+ Km (10mi.)   Antenna Connector  Female SMA Standard Polarity  Supply Voltage 15-30V (VSUP_CON)   Operating Temperature -40 to +60 C   Humidity 0-99% RH Non-Condensing
Elpro Technologies E2-450 Radio Module Instruction Manual 14        www.cooperbussmann.com/wirelessresources         Rev Version 1.0  CHAPTER 9 - LABELLING Sample Label

Navigation menu