EULUM DESIGN EUCSBM Casambi BLE Module User Manual PowerPoint Presentation
EULUM DESIGN, LLC Casambi BLE Module PowerPoint Presentation
Users Manual

EULUM DESIGN LLC
6131 Kell ers Church Road
Pipersville PA 18947
Email: info@eulum.com
www.eulum.com
3300-00063/64
EULUM DESIGN LTD
Unit 4 Zone D Chelmsford Rd Ind. Est.
Dunmow, Essex. CM6 1XG
Table of Contents
1. Operation………………………………………………………………3
2. Block Diagram………………………………………………………...3
3. Peripheral Blocks.…………………………………………………….4
4. Zero Cross Detection………………………………………………...6
5. Specifications………………………………………………………….7
6. Dimensions…………………………………………………………..10
7. Regulatory Statements……………………………………………...11
2

EULUM DESIGN LLC
6131 Kell ers Church Road
Pipersville PA 18947
Email: info@eulum.com
www.eulum.com
3300-00063/64
EULUM DESIGN LTD
Unit 4 Zone D Chelmsford Rd Ind. Est.
Dunmow, Essex. CM6 1XG
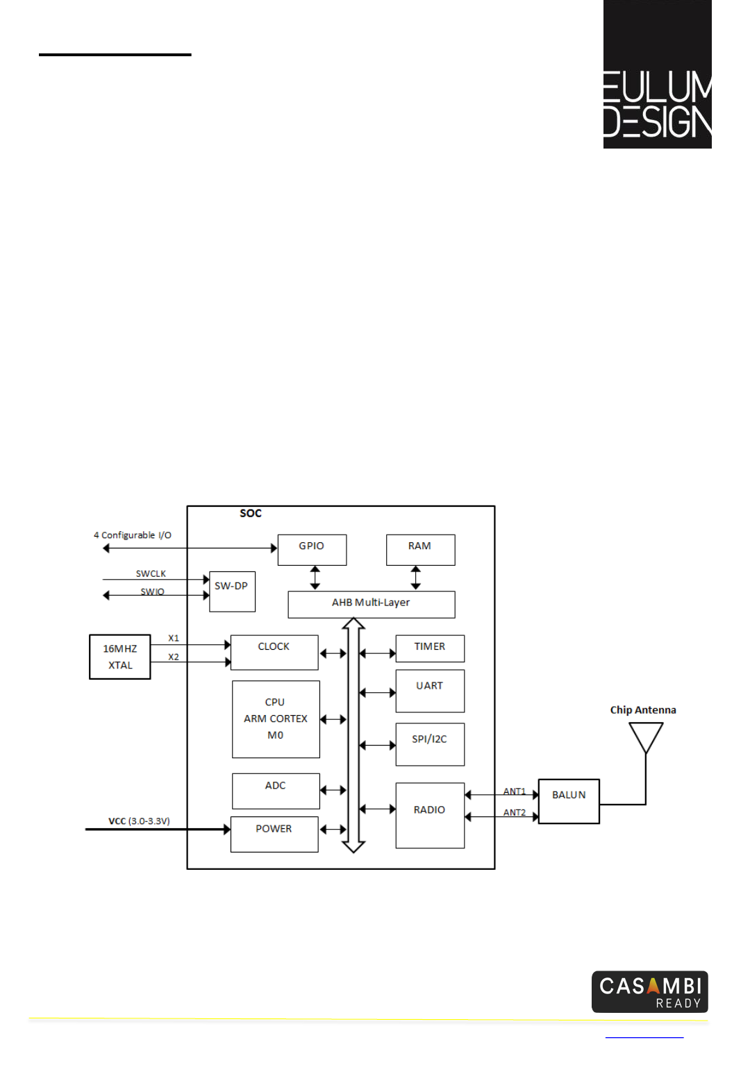
1. Operation
The 3300-00063 and 3300-00064 are embedded wireless modules intended to operate in
conjunction with the Casambi Lighting control app. Four configurable I/O lines interface to
the host device for control of up to 4 independent lighting channels.
A highly integrate SOC(system on chip) contains a 32 bit ARM® Cortex™ microcontroller,
2.4GHz transceiver and several peripheral blocks. These blocks include PWM, SPI, I2C,
UART and GPIO (i.e. pushbutton, relay control). These can be configured in Casambi
Admin webpages and taken into use without a need to re-program the module.
2. Block Diagram
3

EULUM DESIGN LLC
6131 Kell ers Church Road
Pipersville PA 18947
Email: info@eulum.com
www.eulum.com
3300-00063/64
EULUM DESIGN LTD
Unit 4 Zone D Chelmsford Rd Ind. Est.
Dunmow, Essex. CM6 1XG
3. Peripheral Blocks
a. PWM
Any GPIO pin can be configured to output a PWM signal. Up to 4 PWM channels
can be used simultaneously. PWM frequency can be determined freely up to 40
kHz. By default the PWM frequency is the same for all PWM channels. The
maximum resolution is 400-1600 steps and it depends on the PWM frequency.
The PWM signal is logic level (max. VCC) and it has driving capacity from 0,5 mA
(standard) up to 15 mA (high-drive).
b. SPI
The modules support a 3-wire (SCK, MISO, MOSI) bidirectional SPI bus with fast
data transfers to and from multiple slaves. RFM-CSB-2 acts as a master and it
provides a simple CPU interface which includes a TXD register for sending data
and an RXD register for receiving data. These registers are double buffered to
enable some degree of uninterrupted data flow in and out of the SPI master.
Each of the slave devices requires an individual chip select signal which can be
connected to any available GPIO pin. The SPI master does not implement support
for chip select directly. Therefore the correct slave must be selected independently
of the SPI master.
The GPIOs used for each SPI interface line can be chosen from any GPIO on the
module and are independently configurable. This enables great flexibility in module
pinout and enables efficient use of printed circuit board space and signal routing.
The SPI peripheral supports SPI modes 0, 1, 2, and 3.
c. I2C
This two-wire interface uses clock (SCL) and bidirectional data (SDA). The
protocol makes it possible to interconnect up to 128 individually addressable
devices. The interface is capable of clock stretching and data rates of 100 kbps
and 400 kbps are supported.
The GPIOs used for each Two-Wire Interface line can be chosen from any GPIO
on the module and are independently configurable.
c. UART
The Universal Asynchronous Receiver/Transmitter offers fast, full-duplex,
asynchronous serial communication with built-in flow control (CTS, RTS) support
in HW up to 1 Mbps baud. Parity checking and generation for the 9th data bit are
supported.
4

EULUM DESIGN LLC
6131 Kell ers Church Road
Pipersville PA 18947
Email: info@eulum.com
www.eulum.com
3300-00063/64
EULUM DESIGN LTD
Unit 4 Zone D Chelmsford Rd Ind. Est.
Dunmow, Essex. CM6 1XG
The GPIOs used for each UART interface line can be chosen from any GPIO on
the module and are independently configurable.
d. GPIO
Each of the four I/O can also be configured for alternate input/output functions.
Casambi supported functions include:
•Pushbutton input
•Relay control output
•Zero Detect Input
•Fixed “idle” state output
The I/O can be further tailored using options such as:
• Input/output polarity
• Output drive strength
• Internal pull-up and pull-down resistors
5

EULUM DESIGN LLC
6131 Kell ers Church Road
Pipersville PA 18947
Email: info@eulum.com
www.eulum.com
3300-00063/64
EULUM DESIGN LTD
Unit 4 Zone D Chelmsford Rd Ind. Est.
Dunmow, Essex. CM6 1XG
4. Zero Cross Detection (ZD)
The modules can be configured to detect the zero crossing point of an AC signal.
This is necessary to take advantage of Casambi’s “Smart Switching” feature. This
looks for a pattern of on-off cycles (quickly switching AC source on & off) in order
to implement specific modes or settings.
It is the responsibility of the host system designer to create the zero detection
circuit and it’s output needs to be compatible with logic level inputs of the RFM-
CSB-1 (see specifications section). ZD polarity and phase are adjustable in the
Casambi admin webpages.
For proper Smart Switch operation, local VCC of the module must be kept alive
during loss of AC for 1.5 seconds. A 1200uf cap on VCC is typically recommended.
If Smart switching is not required, it is suggested to configure the ZD input for
online/offline detection. This allows the module to notify the network when it goes
offline. This reduces network bandwidth as it will not be repeatedly polling for a
device that is no longer responding. Local VCC must be kept alive for at least
500ms to support this feature.
Zero Detect Characteristics Min Typical
Max Units
Zero Detect frequency,
fMAINS
60 Hz
Zero Detect High time,
tZD_H 1 20 ms
Zero Detect Low time,
tZD_L 1 20 ms
6

3300-00063/64
Radio Specifications Min Typical
Max Units
Operating frequencies, fop, 1MHZ
Channel spacing
2400 2483 MHz
PLL programming resolution,
PLLres
1 MHz
Frequency deviation, ∆f
BLE ±225 ±250 ±275 kHz
On
-air data rate, bpsFSK 250 2000 kbps
Maximum output power, P
RF 4 dBm
5. Specifications
EULUM DESIGN LLC
6131 Kell ers Church Road
Pipersville PA 18947
Email: info@eulum.com
www.eulum.com
EULUM DESIGN LTD
Unit 4 Zone D Chelmsford Rd Ind. Est.
Dunmow, Essex. CM6 1XG
Maximum ratings Min Max Units
Supply
voltage:
3300
-00063
3300
-00064
5.5
26
V
I/O Pin voltage
-0.3 3.6 V
Storage Temperature
-25 +70 ⁰ C
Operating
Temperature
0 +50 ⁰ C
Power Supply
Specifications
Min Typical
Max Units
Supply
voltage:
3300
-00063
3300
-00064
+4.75
+23
+5
+24
+5.25
+25
V
Supply Current,
Icc
TX/RX Active 15 21 mA
Idle 1.5 2 mA
GPIO Specifications Min Typical
Max Units
Input high voltage, V
IH 0.7 Vcc
Vcc V
Input low voltage, V
IL 0 0.3 Vcc
V
Output high voltage, V
OH Vcc-0.3
Vcc V
Output low voltage, V
OL 0 0.3 Vcc
V
Source current, I
GPIO_OUT 0.5 5* mA
Sink current, I
GPIO_IN 0.5 5* mA
Pull
-up resistance, RPU 11 13 16 kΩ
Pull
-down resistance, RPD 11 13 16 kΩ
*Total source/sink current of all GPIO pins combined is 15mA. If required source/sink current for any GPIO pin
exceeds 0.5mA, that GPIO pin must be configured for high-drive
7

3300-00063/64
EULUM DESIGN LLC
6131-B Kellers Church Road
Pipersville PA 18947
EULUM DESIGN LTD
Unit 4 Zone D Chelmsford Rd Ind. Est.
Dunmow, Essex. CM6 1XG
Email: info@eulum.com
www.eulum.com
PWM Specifications Min Typical
Max Units
PWM frequency, f
PWM 40 kHz
PWM resolution @ f
PWM
10kHz
1600 steps
PWM resolution @ f
PWM
20kHz
800 steps
PWM resolution @ f
PWM
40kHz
400 steps
SPI Timing Parameters Min Typical
Max Units
Bit rates for SPI,
fSPI 0.125
8 MBPS
Data to SCK setup,
tDC 10 ns
SCK to Data hold,
tDH 10 ns
SCK to Data valid,
tCD 60 80 ns
SCK High time,
tCH 40 ns
SCK Low time,
tCL 40 ns
SCK Frequency,
fSCK .125 8 MHZ
SCK Rise and Fall time,
tR, tF 100 ns
SPI timing Diagram, one byte transmission, SPI Mode 0
8

3300-00063/64
EULUM DESIGN LLC
6131-B Kellers Church Road
Pipersville PA 18947
EULUM DESIGN LTD
Unit 4 Zone D Chelmsford Rd Ind. Est.
Dunmow, Essex. CM6 1XG
Email: info@eulum.com
www.eulum.com
UART Specifications Min Typical
Max Units
Run current @ max baud rate
230 uA
Run current @ 115200 bps
220 uA
Run current @ 1200 bps
210 uA
Baud rate for UART
1.2 1000 kbps
I2C Timing Parameters Standard Fast
Min Max Min Max Units
SCL clock frequency,
fSCL 100 400 kHz
Hold time for START and
repeated START condition,
tHD_STA
5200 1300 ns
Data setup time before positive
edge on SCL,
tSU_DAT
300 300 ns
Data hold time after negative
edge on SCL,
tHD_DAT
300 300 ns
Setup time from SCL goes high
to STOP condition,
tSU_STO
5200 1300 ns
Bus free time between STOP
andSTART
conditions, tBUF
4700 1300 ns
I2C timing Diagram
9

3300-00063/64
EULUM DESIGN LLC
6131-B Kellers Church Road
Pipersville PA 18947
EULUM DESIGN LTD
Unit 4 Zone D Chelmsford Rd Ind. Est.
Dunmow, Essex. CM6 1XG
Email: info@eulum.com
www.eulum.com
3300-00064 Pinout (J3)
Pin Label Description
1 GND Ground
2 Vin +24V
3 CRXD/CCT
P0.07
4 PG P0.05
5 SELECT P0.04
6 CTXD/DIM
P0.06
6. Dimensions
10
3300-00063 Pinout (J1)
Pin Label Description
1 SELECT P0.04
2 RESET RESET
3 PG P0.05
4,11,12
GND Ground
5 CTXD/DIM
P0.06
6 SWDCLK SWDCLK
7 CRXD/CCT
P0.07
8,9 N.C.
10 PVIN +5V

3300-00063/64
7. Regulatory Statements
EULUM DESIGN LLC
6131-B Kellers Church Road
Pipersville PA 18947
EULUM DESIGN LTD
Unit 4 Zone D Chelmsford Rd Ind. Est.
Dunmow, Essex. CM6 1XG
Email: info@eulum.com
www.eulum.com
FCC Statement
Changes or modifications not expressly approved by the party responsible for
compliance could void the user’s authority to operate the equipment.
This device complies with Part 15 of the FCC Rules. Operation is subject to the
following two conditions:
(1) this device may not cause harmful interference, and
(2) this device must accept any interference received, including interference that
may cause undesired operation.
Note: This equipment has been tested and found to comply with the limits for a
Class B digital device, pursuant to Part 15 of the FCC Rules. These limits are
designed to provide reasonable protection against harmful interference in a
residential installation. This equipment generates, uses, and can radiate radio
frequency energy, and if not installed and used in accordance with the
instructions, may cause harmful interference to radio communications. However,
there is no guarantee that interference will not occur in a particular installation. If
this equipment does cause harmful interference to radio or television reception,
which can be determined by turning the equipment off and on, the user is
encouraged to try to correct the interference by one or more of the following
measures:
– Reorient or relocate the receiving antenna.
– Increase the separation between the equipment and receiver.
– Connect the equipment into an outlet on a circuit different from that to which
the receiver is connected.
– Consult the dealer or an experienced radio/TV technician for help.
7KHPRGXOHLVOLPLWHGWR2(0LQVWDOODWLRQ21/<
7KHPRGXOHLVOLPLWHGWRLQVWDOODWLRQLQPRELOHRUIL[HGDSSOLFDWLRQV
FCC Important Notes
1. Radiation exposure statement
This equipment complies with FCC radiation exposure limits set forth for an
uncontrolled environment. This equipment should be installed and operated with
a minimum distance of 20cm between the radiator & your body. This transmitter
must not be co-located or operating in conjunction with any other antenna or
transmitter.
11

3300-00063/64
Regulatory Statements (cont.)
EULUM DESIGN LLC
6131-B Kellers Church Road
Pipersville PA 18947
EULUM DESIGN LTD
Unit 4 Zone D Chelmsford Rd Ind. Est.
Dunmow, Essex. CM6 1XG
Email: info@eulum.com
www.eulum.com
2. OEM integration instructions
This device is intended only for OEM integrators under the following conditions:
The antenna and transmitter must not be co-located with any other transmitter
or antenna. The module shall be only used with the integral antenna(s) that has
been originally tested and certified with this module.
As long as the two (2) conditions above are met, further transmitter testing will
not be required. However, the OEM integrator is still responsible for testing their
end-product for any additional compliance requirements with this module
installed (for example, digital device emission, PC peripheral requirements, etc.)
In the event that these conditions cannot be met (for example certain laptop
configuration or co-location with another transmitter), then the FCC
authorization for this module in combination with the host equipment is no
longer considered valid and the FCC ID of the module cannot be used on the
final product. In these and circumstance, the OEM integrator will be responsible
for re-evaluating. The end product (including the transmitter) and obtaining a
separate FCC authorization.
The OEM is still responsible for verifying compliance with FCC Part 15, subpart
B limits for unintentional radiators through an accredited test facility.
3. End product labeling
The final end product must be labeled in a visible area with the following:
3300-00063-00r1/3300-00064-00r1: “Contains FCC ID: 2AJML- EUCSBM”
Any similar wording that expresses the same meaning may be used.
The FCC Statement below should also be included on the label. When not
possible, the FCC Statement should be included in the User Manual of the host
device.
“This device complies with part 15 of the FCC rules.
Operation is subject to the following two conditions. (1) This device may not cause
harmful interference. (2) This device must accept any interference received, including
interference that may cause undesired operation.”
12

3300-00063/64
Regulatory Statements (cont.)
EULUM DESIGN LLC
6131-B Kellers Church Road
Pipersville PA 18947
EULUM DESIGN LTD
Unit 4 Zone D Chelmsford Rd Ind. Est.
Dunmow, Essex. CM6 1XG
Email: info@eulum.com
www.eulum.com
4 Information regarding the end user manual
The OEM integrator has to be aware not to provide information to the end user
regarding how to install or remove this RF module in the user’s manual of the
end product which integrates this module. The end user manual shall include all
required regulatory information/warning as show in this manual.
CE Regulatory
This device is tested and compliant against the following standards. OEM
integrators should consult with qualified test house to verify all regulatory
requirements have been met for their complete device.
From R&TTE Directive 1999/5/EC:
• ETSI EN 300328
• ETSI EN 62479
From Directive 2004/108/EC:
• ETSI EN 301489-1
• ETSI EN 301489-17
13

EULUM DESIGN LLC
6131 Kell ers Church Road
Pipersville PA 18947
Email: info@eulum.com
www.eulum.com
RFM-CSB-2
EULUM DESIGN LTD
Unit 4 Zone D Chelmsford Rd Ind. Est.
Dunmow, Essex. CM6 1XG
The RFM-CSB-2 is a class 2 Bluetooth 4.0 module for integration
into lighting fixtures, LED drivers or other lighting controls. The
module contains a powerful 32 bit ARM® Cortex™ microcontroller
and 2.4GHz transceiver with on-board antenna. Four logic level
control signals are available on the 6-pin card edge connector. The
module operates exclusively through the Casambi app (free on IOS
and Android).
The Bluetooth 4.0 mesh network operates without the need for
additional controllers or gateway units. The 200ft (60m) open air
functioning distance enables a wide range of lighting arrangements
while the exclusive Casambi-Bluetooth connection prevents the
lighting system from interfering with other Bluetooth networks.
Features of the Module include:
•Wireless Bluetooth 4.0 Mesh Network
•Free Casambi lighting control app
•Four programmable control lines
•Easy integration with card-edge SMT
connector interface
•FCC & CE certified
1

EULUM DESIGN LLC
6131 Kell ers Church Road
Pipersville PA 18947
Email: info@eulum.com
www.eulum.com
RFM-CSB-2
EULUM DESIGN LTD
Unit 4 Zone D Chelmsford Rd Ind. Est.
Dunmow, Essex. CM6 1XG
Table of Contents
1. Operation………………………………………………………………3
2. Block Diagram………………………………………………………...3
3. Peripheral Blocks.…………………………………………………….4
4. Zero Cross Detection………………………………………………...6
5. Specifications………………………………………………………….7
6. Dimensions…………………………………………………………..10
7. Regulatory Statements……………………………………………...11
2

EULUM DESIGN LLC
6131 Kell ers Church Road
Pipersville PA 18947
Email: info@eulum.com
www.eulum.com
RFM-CSB-2
EULUM DESIGN LTD
Unit 4 Zone D Chelmsford Rd Ind. Est.
Dunmow, Essex. CM6 1XG
1. Operation
The RFM-CSB-2 is an embedded wireless module intended to operate in conjunction with
the Casambi Lighting control app. Four configurable I/O lines interface to the host device
for control of up to 4 independent lighting channels.
A highly integrate SOC(system on chip) contains a 32 bit ARM® Cortex™ microcontroller,
2.4GHz transceiver and several peripheral blocks. These blocks include PWM, SPI, I2C,
UART and GPIO (i.e. pushbutton, relay control). These can be configured in Casambi
Admin webpages and taken into use without a need to re-program the module.
The default factory configuration for the I/O is four PWM outputs @ 1.2kHz
2. Block Diagram
3

EULUM DESIGN LLC
6131 Kell ers Church Road
Pipersville PA 18947
Email: info@eulum.com
www.eulum.com
RFM-CSB-2
EULUM DESIGN LTD
Unit 4 Zone D Chelmsford Rd Ind. Est.
Dunmow, Essex. CM6 1XG
3. Peripheral Blocks
a. PWM
Any GPIO pin can be configured to output a PWM signal. Up to 4 PWM channels
can be used simultaneously. PWM frequency can be determined freely up to 40
kHz. By default the PWM frequency is the same for all PWM channels. The
maximum resolution is 400-1600 steps and it depends on the PWM frequency.
The PWM signal is logic level (max. VCC) and it has driving capacity from 0,5 mA
(standard) up to 15 mA (high-drive).
b. SPI
RFM-CSB-2 supports a 3-wire (SCK, MISO, MOSI) bidirectional SPI bus with fast
data transfers to and from multiple slaves. RFM-CSB-2 acts as a master and it
provides a simple CPU interface which includes a TXD register for sending data
and an RXD register for receiving data. These registers are double buffered to
enable some degree of uninterrupted data flow in and out of the SPI master.
Each of the slave devices requires an individual chip select signal which can be
connected to any available GPIO pin. The SPI master does not implement support
for chip select directly. Therefore the correct slave must be selected independently
of the SPI master.
The GPIOs used for each SPI interface line can be chosen from any GPIO on the
module and are independently configurable. This enables great flexibility in module
pinout and enables efficient use of printed circuit board space and signal routing.
The SPI peripheral supports SPI modes 0, 1, 2, and 3.
c. I2C
This two-wire interface uses clock (SCL) and bidirectional data (SDA). The
protocol makes it possible to interconnect up to 128 individually addressable
devices. The interface is capable of clock stretching and data rates of 100 kbps
and 400 kbps are supported.
The GPIOs used for each Two-Wire Interface line can be chosen from any GPIO
on the module and are independently configurable.
c. UART
The Universal Asynchronous Receiver/Transmitter offers fast, full-duplex,
asynchronous serial communication with built-in flow control (CTS, RTS) support
in HW up to 1 Mbps baud. Parity checking and generation for the 9th data bit are
supported.
4

EULUM DESIGN LLC
6131 Kell ers Church Road
Pipersville PA 18947
Email: info@eulum.com
www.eulum.com
RFM-CSB-2
EULUM DESIGN LTD
Unit 4 Zone D Chelmsford Rd Ind. Est.
Dunmow, Essex. CM6 1XG
The GPIOs used for each UART interface line can be chosen from any GPIO on
the module and are independently configurable.
d. GPIO
Each of the four I/O can also be configured for alternate input/output functions.
Casambi supported functions include:
•Pushbutton input
•Relay control output
•Zero Detect Input
•Fixed “idle” state output
The I/O can be further tailored using options such as:
• Input/output polarity
• Output drive strength
• Internal pull-up and pull-down resistors
5

EULUM DESIGN LLC
6131 Kell ers Church Road
Pipersville PA 18947
Email: info@eulum.com
www.eulum.com
RFM-CSB-2
EULUM DESIGN LTD
Unit 4 Zone D Chelmsford Rd Ind. Est.
Dunmow, Essex. CM6 1XG
4. Zero Cross Detection (ZD)
The RFM-CSB-2 can be configured to detect the zero crossing point of an AC
signal. This is necessary to take advantage of Casambi’s “Smart Switching”
feature. This looks for a pattern of on-off cycles (quickly switching AC source on &
off) in order to implement specific modes or settings.
It is the responsibility of the host system designer to create the zero detection
circuit and it’s output needs to be compatible with logic level inputs of the RFM-
CSB-1 (see specifications section). ZD polarity and phase are adjustable in the
Casambi admin webpages.
For proper Smart Switch operation, local VCC of the module must be kept alive
during loss of AC for 1.5 seconds. A 1200uf cap on VCC is typically recommended.
If Smart switching is not required, it is suggested to configure the ZD input for
online/offline detection. This allows the module to notify the network when it goes
offline. This reduces network bandwidth as it will not be repeatedly polling for a
device that is no longer responding. Local VCC must be kept alive for at least
500ms to support this feature.
Zero Detect Characteristics Min Typical
Max Units
Zero Detect frequency,
fMAINS
60 Hz
Zero Detect High time,
tZD_H 1 20 ms
Zero Detect Low time,
tZD_L 1 20 ms
6

RFM-CSB-2
Radio Specifications Min Typical
Max Units
Operating frequencies, fop, 1MHZ
Channel spacing
2400 2483 MHz
PLL programming resolution,
PLLres
1 MHz
Frequency deviation, ∆f
BLE ±225 ±250 ±275 kHz
On
-air data rate, bpsFSK 250 2000 kbps
Maximum output power, P
RF 4 dBm
5. Specifications
EULUM DESIGN LLC
6131 Kell ers Church Road
Pipersville PA 18947
Email: info@eulum.com
www.eulum.com
EULUM DESIGN LTD
Unit 4 Zone D Chelmsford Rd Ind. Est.
Dunmow, Essex. CM6 1XG
Maximum ratings Min Max Units
Supply voltage, Vcc
-0.3 +3.6 V
I/O Pin voltage
-0.3 Vcc + 0.3 V
Storage Temperature
-25 +70 ⁰ C
Operating
Temperature
0 +50 ⁰ C
Power Supply
Specifications
Min Typical
Max Units
Supply voltage, Vcc
+2.5 +3.0 +3.3 V
Supply Current,
Icc
TX/RX Active 15 21 mA
Idle 1.5 2 mA
GPIO Specifications Min Typical
Max Units
Input high voltage, V
IH 0.7 Vcc
Vcc V
Input low voltage, V
IL 0 0.3 Vcc
V
Output high voltage, V
OH Vcc-0.3
Vcc V
Output low voltage, V
OL 0 0.3 Vcc
V
Source current, I
GPIO_OUT 0.5 5* mA
Sink current, I
GPIO_IN 0.5 5* mA
Pull
-up resistance, RPU 11 13 16 kΩ
Pull
-down resistance, RPD 11 13 16 kΩ
*Total source/sink current of all GPIO pins combined is 15mA. If required source/sink current for any GPIO pin
exceeds 0.5mA, that GPIO pin must be configured for high-drive
7

RFM-CSB-2
EULUM DESIGN LLC
6131-B Kellers Church Road
Pipersville PA 18947
EULUM DESIGN LTD
Unit 4 Zone D Chelmsford Rd Ind. Est.
Dunmow, Essex. CM6 1XG
Email: info@eulum.com
www.eulum.com
PWM Specifications Min Typical
Max Units
PWM frequency, f
PWM 40 kHz
PWM resolution @ f
PWM
10kHz
1600 steps
PWM resolution @ f
PWM
20kHz
800 steps
PWM resolution @ f
PWM
40kHz
400 steps
SPI Timing Parameters Min Typical
Max Units
Bit rates for SPI,
fSPI 0.125
8 MBPS
Data to SCK setup,
tDC 10 ns
SCK to Data hold,
tDH 10 ns
SCK to Data valid,
tCD 60 80 ns
SCK High time,
tCH 40 ns
SCK Low time,
tCL 40 ns
SCK Frequency,
fSCK .125 8 MHZ
SCK Rise and Fall time,
tR, tF 100 ns
SPI timing Diagram, one byte transmission, SPI Mode 0
8

RFM-CSB-2
EULUM DESIGN LLC
6131-B Kellers Church Road
Pipersville PA 18947
EULUM DESIGN LTD
Unit 4 Zone D Chelmsford Rd Ind. Est.
Dunmow, Essex. CM6 1XG
Email: info@eulum.com
www.eulum.com
UART Specifications Min Typical
Max Units
Run current @ max baud rate
230 uA
Run current @ 115200 bps
220 uA
Run current @ 1200 bps
210 uA
Baud rate for UART
1.2 1000 kbps
I2C Timing Parameters Standard Fast
Min Max Min Max Units
SCL clock frequency,
fSCL 100 400 kHz
Hold time for START and
repeated START condition,
tHD_STA
5200 1300 ns
Data setup time before positive
edge on SCL,
tSU_DAT
300 300 ns
Data hold time after negative
edge on SCL,
tHD_DAT
300 300 ns
Setup time from SCL goes high
to STOP condition,
tSU_STO
5200 1300 ns
Bus free time between STOP
andSTART
conditions, tBUF
4700 1300 ns
I2C timing Diagram
9

RFM-CSB-2
EULUM DESIGN LLC
6131-B Kellers Church Road
Pipersville PA 18947
EULUM DESIGN LTD
Unit 4 Zone D Chelmsford Rd Ind. Est.
Dunmow, Essex. CM6 1XG
Email: info@eulum.com
www.eulum.com
1 2 3 4 5 6
Side shown faces contacts of mating connector.
Mating Connector: AVX p/n 009159006551906
Pinout
Pin Label Description
1 VCC Power
2 GND Ground
3 P0.05 PWM1*
4 P0.06 PWM2*
5 P0.09 PWM3*
6 P0.10 PWM4*
*Factory Default. GPIO can be configured for alternate
input/output functionality.
Please contact Eulum Design for more information.
6. Dimensions
10

RFM-CSB-2
7. Regulatory Statements
EULUM DESIGN LLC
6131-B Kellers Church Road
Pipersville PA 18947
EULUM DESIGN LTD
Unit 4 Zone D Chelmsford Rd Ind. Est.
Dunmow, Essex. CM6 1XG
Email: info@eulum.com
www.eulum.com
FCC Statement
Changes or modifications not expressly approved by the party responsible for
compliance could void the user’s authority to operate the equipment.
This device complies with Part 15 of the FCC Rules. Operation is subject to the
following two conditions:
(1) this device may not cause harmful interference, and
(2) this device must accept any interference received, including interference that
may cause undesired operation.
Note: This equipment has been tested and found to comply with the limits for a
Class B digital device, pursuant to Part 15 of the FCC Rules. These limits are
designed to provide reasonable protection against harmful interference in a
residential installation. This equipment generates, uses, and can radiate radio
frequency energy, and if not installed and used in accordance with the
instructions, may cause harmful interference to radio communications. However,
there is no guarantee that interference will not occur in a particular installation. If
this equipment does cause harmful interference to radio or television reception,
which can be determined by turning the equipment off and on, the user is
encouraged to try to correct the interference by one or more of the following
measures:
– Reorient or relocate the receiving antenna.
– Increase the separation between the equipment and receiver.
– Connect the equipment into an outlet on a circuit different from that to which
the receiver is connected.
– Consult the dealer or an experienced radio/TV technician for help.
FCC Important Notes
1. Radiation exposure statement
This equipment complies with FCC radiation exposure limits set forth for an
uncontrolled environment. This equipment should be installed and operated with
a minimum distance of 20cm between the radiator & your body. This transmitter
must not be co-located or operating in conjunction with any other antenna or
transmitter.
11
7KHPRGXOHLVOLPLWHGWR2(0LQVWDOODWLRQ21/<
7KHPRGXOHLVOLPLWHGWRLQVWDOODWLRQLQPRELOHRUIL[HGDSSOLFDWLRQV

RFM-CSB-2
Regulatory Statements (cont.)
EULUM DESIGN LLC
6131-B Kellers Church Road
Pipersville PA 18947
EULUM DESIGN LTD
Unit 4 Zone D Chelmsford Rd Ind. Est.
Dunmow, Essex. CM6 1XG
Email: info@eulum.com
www.eulum.com
2. OEM integration instructions
This device is intended only for OEM integrators under the following conditions:
The antenna and transmitter must not be co-located with any other transmitter
or antenna. The module shall be only used with the integral antenna(s) that has
been originally tested and certified with this module.
As long as the two (2) conditions above are met, further transmitter testing will
not be required. However, the OEM integrator is still responsible for testing their
end-product for any additional compliance requirements with this module
installed (for example, digital device emission, PC peripheral requirements, etc.)
In the event that these conditions cannot be met (for example certain laptop
configuration or co-location with another transmitter), then the FCC
authorization for this module in combination with the host equipment is no
longer considered valid and the FCC ID of the module cannot be used on the
final product. In these and circumstance, the OEM integrator will be responsible
for re-evaluating. The end product (including the transmitter) and obtaining a
separate FCC authorization.
The OEM is still responsible for verifying compliance with FCC Part 15, subpart
B limits for unintentional radiators through an accredited test facility.
3. End product labeling
The final end product must be labeled in a visible area with the following:
RFM-CSB-2: “Contains FCC ID: 2AJML- EUCSBM”
Any similar wording that expresses the same meaning may be used.
The FCC Statement below should also be included on the label. When not
possible, the FCC Statement should be included in the User Manual of the host
device.
“This device complies with part 15 of the FCC rules.
Operation is subject to the following two conditions. (1) This device may not cause
harmful interference. (2) This device must accept any interference received, including
interference that may cause undesired operation.”
12

RFM-CSB-2
Regulatory Statements (cont.)
EULUM DESIGN LLC
6131-B Kellers Church Road
Pipersville PA 18947
EULUM DESIGN LTD
Unit 4 Zone D Chelmsford Rd Ind. Est.
Dunmow, Essex. CM6 1XG
Email: info@eulum.com
www.eulum.com
4 Information regarding the end user manual
The OEM integrator has to be aware not to provide information to the end user
regarding how to install or remove this RF module in the user’s manual of the
end product which integrates this module. The end user manual shall include all
required regulatory information/warning as show in this manual.
CE Regulatory
This device is tested and compliant against the following standards. OEM
integrators should consult with qualified test house to verify all regulatory
requirements have been met for their complete device.
From R&TTE Directive 1999/5/EC:
• ETSI EN 300328
• ETSI EN 62479
From Directive 2004/108/EC:
• ETSI EN 301489-1
• ETSI EN 301489-17
13

EULUM DESIGN LLC
6131 Kell ers Church Road
Pipersville PA 18947
Email: info@eulum.com
www.eulum.com
XEN-CSBM-1
EULUM DESIGN LTD
Unit 4 Zone D Chelmsford Rd Ind. Est.
Dunmow, Essex. CM6 1XG
Table of Contents
1. Operation ..……………………………………………………………3
2. Block Diagram………………………………………………………...3
3. I2C Interface…….…………………………………………………….4
4. Specifications ..……………………………………………………….5
5. Dimensions…………………………………………………………....6
6. Regulatory Statements……………………………………………....7
2

EULUM DESIGN LLC
6131 Kell ers Church Road
Pipersville PA 18947
Email: info@eulum.com
www.eulum.com
XEN-CSBM-1
EULUM DESIGN LTD
Unit 4 Zone D Chelmsford Rd Ind. Est.
Dunmow, Essex. CM6 1XG
1. Operation
The XEN-CSBM-1 is an embedded wireless module intended to operate in conjunction
with the Casambi Lighting control app. Two I2C lines (SCL,SDA) interface to the host
device for communication.
A highly integrate SOC(system on chip) contains a 32 bit ARM® Cortex™ microcontroller,
2.4GHz transceiver and several peripheral blocks. These blocks include PWM, SPI, I2C,
UART and GPIO. While various blocks are available, this module is designed to
specifically use the I2C interface.
2. Block Diagram
3

EULUM DESIGN LLC
6131 Kell ers Church Road
Pipersville PA 18947
Email: info@eulum.com
www.eulum.com
XEN-CSBM-1
EULUM DESIGN LTD
Unit 4 Zone D Chelmsford Rd Ind. Est.
Dunmow, Essex. CM6 1XG
3. I2C Interface
This two-wire interface uses clock (SCL) and bidirectional data (SDA). The
protocol makes it possible to interconnect up to 128 individually addressable
devices. The interface is capable of clock stretching and data rates of 100 kbps
and 400 kbps are supported.
Reference specifications section for timing requirements.
4
4. Specifications
Maximum ratings Min Max Units
Supply voltage, Vcc
-0.3 +3.6 V
I/O Pin voltage
-0.3 Vcc + 0.3 V
Storage Temperature
-25 +70 ⁰ C
Operating
Temperature
0 +50 ⁰ C
Power Supply
Specifications
Min Typical
Max Units
Supply voltage, Vcc
+2.5 +3.3 +3.4 V
Supply Current,
Icc
TX/RX Active 15 21 mA
Idle 1.5 2 mA
Radio Specifications Min Typical
Max Units
Operating frequencies, fop, 1MHZ
Channel spacing
2400 2483 MHz
PLL programming resolution,
PLLres
1 MHz
Frequency deviation, ∆f
BLE ±225 ±250 ±275 kHz
On
-air data rate, bpsFSK 250 2000 kbps
Maximum output power, P
RF 4 dBm

XEN-CSBM-1
EULUM DESIGN LLC
6131 Kell ers Church Road
Pipersville PA 18947
Email: info@eulum.com
www.eulum.com
EULUM DESIGN LTD
Unit 4 Zone D Chelmsford Rd Ind. Est.
Dunmow, Essex. CM6 1XG
GPIO Specifications Min Typical
Max Units
Input high voltage, V
IH 0.7 Vcc
Vcc V
Input low voltage, V
IL 0 0.3 Vcc
V
Output high voltage, V
OH Vcc-0.3
Vcc V
Output low voltage, V
OL 0 0.3 Vcc
V
Source current, I
GPIO_OUT 0.5 5* mA
Sink current, I
GPIO_IN 0.5 5* mA
Pull
-up resistance, RPU 11 13 16 kΩ
Pull
-down resistance, RPD 11 13 16 kΩ
*Total source/sink current of all GPIO pins combined is 15mA. If required source/sink current for any GPIO pin
exceeds 0.5mA, that GPIO pin must be configured for high-drive
5
I2C Timing Parameters Standard Fast
Min Max Min Max Units
SCL clock frequency,
fSCL 100 400 kHz
Hold time for START and
repeated START condition,
tHD_STA
5200 1300 ns
Data setup time before positive
edge on SCL,
tSU_DAT
300 300 ns
Data hold time after negative
edge on SCL,
tHD_DAT
300 300 ns
Setup time from SCL goes high
to STOP condition,
tSU_STO
5200 1300 ns
Bus free time between STOP
andSTART
conditions, tBUF
4700 1300 ns
I2C timing Diagram

XEN-CSBM-1
EULUM DESIGN LLC
6131-B Kellers Church Road
Pipersville PA 18947
EULUM DESIGN LTD
Unit 4 Zone D Chelmsford Rd Ind. Est.
Dunmow, Essex. CM6 1XG
Email: info@eulum.com
www.eulum.com
Mating Connector: Molex p/n 0510210400
J1 Pinout
Pin Label Description
1 GND Ground
2 SCL I2C clock
3 SDA I2C data
4 +3.3V Power
5. Dimensions
6

XEN-CSBM-1
6. Regulatory Statements
EULUM DESIGN LLC
6131-B Kellers Church Road
Pipersville PA 18947
EULUM DESIGN LTD
Unit 4 Zone D Chelmsford Rd Ind. Est.
Dunmow, Essex. CM6 1XG
Email: info@eulum.com
www.eulum.com
FCC Statement
Changes or modifications not expressly approved by the party responsible for
compliance could void the user’s authority to operate the equipment.
This device complies with Part 15 of the FCC Rules. Operation is subject to the
following two conditions:
(1) this device may not cause harmful interference, and
(2) this device must accept any interference received, including interference that
may cause undesired operation.
Note: This equipment has been tested and found to comply with the limits for a
Class B digital device, pursuant to Part 15 of the FCC Rules. These limits are
designed to provide reasonable protection against harmful interference in a
residential installation. This equipment generates, uses, and can radiate radio
frequency energy, and if not installed and used in accordance with the
instructions, may cause harmful interference to radio communications. However,
there is no guarantee that interference will not occur in a particular installation. If
this equipment does cause harmful interference to radio or television reception,
which can be determined by turning the equipment off and on, the user is
encouraged to try to correct the interference by one or more of the following
measures:
– Reorient or relocate the receiving antenna.
– Increase the separation between the equipment and receiver.
– Connect the equipment into an outlet on a circuit different from that to which
the receiver is connected.
– Consult the dealer or an experienced radio/TV technician for help.
FCC Important Notes
1. Radiation exposure statement
This equipment complies with FCC radiation exposure limits set forth for an
uncontrolled environment. This equipment should be installed and operated with
a minimum distance of 20cm between the radiator & your body. This transmitter
must not be co-located or operating in conjunction with any other antenna or
transmitter.
7
7KHPRGXOHLVOLPLWHGWR2(0LQVWDOODWLRQ21/<
7KHPRGXOHLVOLPLWHGWRLQVWDOODWLRQLQPRELOHRUIL[HGDSSOLFDWLRQV

XEN-CSBM-1
Regulatory Statements (cont.)
EULUM DESIGN LLC
6131-B Kellers Church Road
Pipersville PA 18947
EULUM DESIGN LTD
Unit 4 Zone D Chelmsford Rd Ind. Est.
Dunmow, Essex. CM6 1XG
Email: info@eulum.com
www.eulum.com
2. OEM integration instructions
This device is intended only for OEM integrators under the following conditions:
The antenna and transmitter must not be co-located with any other transmitter
or antenna. The module shall be only used with the integral antenna(s) that has
been originally tested and certified with this module.
As long as the two (2) conditions above are met, further transmitter testing will
not be required. However, the OEM integrator is still responsible for testing their
end-product for any additional compliance requirements with this module
installed (for example, digital device emission, PC peripheral requirements, etc.)
In the event that these conditions cannot be met (for example certain laptop
configuration or co-location with another transmitter), then the FCC
authorization for this module in combination with the host equipment is no
longer considered valid and the FCC ID of the module cannot be used on the
final product. In these and circumstance, the OEM integrator will be responsible
for re-evaluating. The end product (including the transmitter) and obtaining a
separate FCC authorization.
The OEM is still responsible for verifying compliance with FCC Part 15, subpart
B limits for unintentional radiators through an accredited test facility.
3. End product labeling
The final end product must be labeled in a visible area with the following:
XEN-CSBM-1: “Contains FCC ID: 2AJML- EUCSBM”
Any similar wording that expresses the same meaning may be used.
The FCC Statement below should also be included on the label. When not
possible, the FCC Statement should be included in the User Manual of the host
device.
“This device complies with part 15 of the FCC rules.
Operation is subject to the following two conditions. (1) This device may not cause
harmful interference. (2) This device must accept any interference received, including
interference that may cause undesired operation.”
8

XEN-CSBM-1
Regulatory Statements (cont.)
EULUM DESIGN LLC
6131-B Kellers Church Road
Pipersville PA 18947
EULUM DESIGN LTD
Unit 4 Zone D Chelmsford Rd Ind. Est.
Dunmow, Essex. CM6 1XG
Email: info@eulum.com
www.eulum.com
4 Information regarding the end user manual
The OEM integrator has to be aware not to provide information to the end user
regarding how to install or remove this RF module in the user’s manual of the
end product which integrates this module. The end user manual shall include all
required regulatory information/warning as show in this manual.
CE Regulatory
This device is tested and compliant against the following standards. OEM
integrators should consult with qualified test house to verify all regulatory
requirements have been met for their complete device.
From R&TTE Directive 1999/5/EC:
• ETSI EN 300328
• ETSI EN 62479
From Directive 2004/108/EC:
• ETSI EN 301489-1
• ETSI EN 301489-17
9

