Ehong Technology MC10 Bluetooth Module User Manual Datasheet
ShangHai Ehong Technology Co.,Ltd. Bluetooth Module Datasheet
User Manual

Shanghai Ehong Technologies Inc
EH-MC10
Bluetooth® technology low energy
module
•
Bluetooth® radio
- Fully embedded Bluetooth® v4.0 single mode
- TX power +6 dbm,-92.5dbm RX sensitivity
- 128-bit encryption security
- Range up to 100m
- Integrated chip antenna or U.FL port
- Multipoint capability(2devices at master)
•
Support profiles
- BLE (Master and slave)
- The generic attribute profile (GATT)
- Health care, Sports and fitness, Proximity
sensing profiles
- Alerts and timer profiles
•
User interface
- Send AT command over UART
- Firmware upgrade over the air (OTA)
- Transmit data: 300kbps transmission speed
(UART)
- I2C interface(Master )
- SPI
- PWM(4 channel)
•
General
I/O
-
10 general purpose I/Os
-
3 analogue I/O
(10bit ADC)
•
FCC and Bluetooth® qualified
•
Single voltage supply: 3.3V typical
•
Small form factor: 17.70 x 11.95x 2.2mm
•
Operating temperature range: -30 °C to 80 °C
Version 2.0
July 21 2014

Bluetooth Low Energy Module
Shanghai Ehong Technologies Co., Ltd
1. Contents
1. Description .................................................................................................................................................. 3
2. Applications ................................................................................................................................................ 4
3. EH-MC10 Product numbering .................................................................................................................. 4
4. Electrical Characteristics ......................................................................................................................... 4
4.1. Recommended Operation Conditions ................................................................................................. 4
4.2. Absolute Maximum Rating ................................................................................................................... 5
4.3. Input/Output Terminal Characteristics ................................................................................................ 5
4.4. Power Consumption ............................................................................................................................. 6
5. Pinout and Terminal Description ............................................................................................................. 7
5.1. Pin Configuration .................................................................................................................................. 7
6. Physical Interfaces .................................................................................................................................... 9
6.1. Power Supply ........................................................................................................................................ 9
6.2. PIO......................................................................................................................................................... 9
6.3. AIO......................................................................................................................................................... 9
6.4. PWM ...................................................................................................................................................... 9
6.5. UART ................................................................................................................................................... 10
6.6. I2C Master........................................................................................................................................... 10
6.7. SPI Master .......................................................................................................................................... 10
6.8. SPI Debug ........................................................................................................................................... 11
7. Reference Design ..................................................................................................................................... 11
8. Layout and Soldering Considerations ................................................................................................. 11
8.1. Soldering Recommendations ............................................................................................................ 11
8.2. Layout Guidelines ............................................................................................................................... 12
9. Mechanical and PCB Footprint Characteristics ................................................................................. 13
10. Reflow Profile ........................................................................................................................................ 14
11. Contact Information ............................................................................................................................. 15

Bluetooth Low Energy Module
Shanghai Ehong Technologies Co., Ltd
2. Table of Tables
TABLE 1: RECOMMENDED OPERATION CONDITIONS ............................................................................................... 4
TABLE 2:ABSOLUTE MAXIMUM RATING ................................................................................................................ 5
TABLE 3: DIGITAL I/O CHARACTERISTICS ............................................................................................................... 5
TABLE 4: AIO CHARACTERISTICS ........................................................................................................................... 5
TABLE 5 ESD PROTECTION ................................................................................................................................... 6
TABLE 6: CURRENT CONSUMPTION ........................................................................................................................ 6
TABLE 7:PIN TERMINAL DESCRIPTION ................................................................................................................. 8
TABLE 8: POSSIBLE UART SETTINGS .................................................................................................................. 10
3. Table of Figures
FIGURE 1: PINOUT OF EH-MC10 ........................................................................................................................ 7
- FIGURE 2: POWER SUPPLY PCB DESIGN .................................................................................................... 9
FIGURE 3: CONNECTION TO HOST DEVICE ........................................................................................................ 10
FIGURE 4: REFERENCE DESIGN......................................................................................................................... 11
FIGURE 5: CLEARANCE AREA OF ANTENNA ........................................................................................................... 12
FIGURE 6 :PHYSICAL DIMENSIONS AND RECOMMENDED FOOTPRINT (UNIT: MM, DEVIATION:0.02MM) ............... 13
FIGURE 7: RECOMMENDED REFLOW PROFILE ..................................................................................................... 14
1. Description
EH-MC10 Bluetooth® low energy single mode module is a single mode device targeted for
low power sensors and accessories.

Bluetooth Low Energy Module
Shanghai Ehong Technologies Co., Ltd
The module offers all Bluetooth® low energy features: radio, stack, profiles and application
space for customer applications, so no external processor is needed. The module also provides
flexible hardware interfaces to connect sensors, simple user interfaces or even
displays directly to the module.
The module can be powered directly with a standard 3V coin cell batteries or pair of AAA
batteries. In lowest power sleep mode it consumes only 600nA and will wake up in few hundred
microseconds.
After buying Bluetooth® module, we provide free technical support APP of iOS system or APP
Android system.
2. Applications
Sports and fitness
Healthcare
Home entertainment
Office and mobile accessories
Automotive
Commercial
Watches
Human interface devices
3. EH-MC10 Product numbering
EH-MC10X
A. EH ------------- Company Name(EHong)
B. MC10 ------------ Module Name
C. X ------------ A = Antenna B =U.FL
4. Electrical Characteristics
4.1. Recommended Operation Conditions
Table 1: Recommended Operation Conditions
Operating Condition
Min
Typical
Max
Unit
Operating Temperature Range -30 -- +80 °C

Bluetooth Low Energy Module
Shanghai Ehong Technologies Co., Ltd
Battery (VDD_BAT) operation 1.8 -- +3.6 V
I/O Supply Voltage (VDD_PIO) 1.2 -- +3.6 V
AIO input 0 - +1.3 V
Frequency range 2402 2480 MHz
Table 2:Absolute Maximum Rating
4.2. Absolute Maximum Rating
* Short-term operation up to a maximum of 10% of product lifetime is permissible without damage, but output
regulation and other specifications are not guaranteed in excess of 4.2V.
4.3. Input/Output Terminal Characteristics
Table 3: Digital I/O Characteristics
Input Voltage Levels
Min
Typical
Max
Unit
V
IL
input logic level low
-0.4
-
0.4
V
VIH input logic level high 0.7 x VDD - VDD + 0.4 V
Tr/Tf - - 25 ns
Output Voltage Levels
Min
Typical
Max
Unit
V
OL
output logic level low, l
OL
= 4.0mA
-
-
0.4
V
V
OH
output logic level high, l
OH
= -4.0mA
0.75 x VDD
-
--
V
T
r
/T
f
-
-
5
ns
Input and Tri-state Current
Min
Typical
Max
Unit
With strong pull-up
-150
-40
-10
μA
With strong pull-down
10
40
150
μA
With weak pull-up
-5.0
-1.0
-0.33
μA
With weak pull-down
0.33
+1.0
5.0
μA
C
I
Input Capacitance
1.0
-
5.0
pF
Table 4: AIO Characteristics
Rating Min Max Unit
Storage Temperature -40 +85 °C
Battery (VBAT) operation* 1.8 3.6 V
I/O supply voltage
-0.4
+3.6
V
Other Terminal Voltages except RF Vss-0.4
VBAT+0
.4 V

Bluetooth Low Energy Module
Shanghai Ehong Technologies Co., Ltd
Input Voltage Levels
Min
Typical
Max
Unit
AIO 0 - 1.3 V
Table 5 ESD Protection
Condition
Class
Max Rating
Human Body Model Contact Discharge per JEDEC
EIA/JESD22-A114
2
2000V (all
pins)
Machine Model Contact Discharge per JEDEC EIA/JESD22-
A115
200V
200V (all
pins)
Charged Device Model Contact Discharge per JEDEC
EIA/JESD22-C101
III
500V (all
pins)
4.4. Power Consumption
The current consumption are measured at the VBAT
Table 6: Current Consumption
Mode Description
Total typical current
at 3.3V (average)
Dormant
All functions are shutdown. To wake up toggle
the WAKE pin
<600nA
Hibernate
All functions are shutdown except for the sleep
clock. The module can wake up on a timer on
the sleep clock.
<1.5uA
Deep sleep
VDD=3.3V 1ms wake up time
<5uA
Idea
VDD=3.3V <1us wake up time
1mA
RF RX /TX active
(0dBm)
VDD=3.3V VDD_PIO=3.3V
~16mA @3V peak

Bluetooth Low Energy Module
Shanghai Ehong Technologies Co., Ltd
5. Pinout and Terminal Description
5.1. Pin Configuration
Figure 1: Pinout of EH-MC10
Symbol
Pin
PAD Type Description
GND
1
Ground Ground
AIO2
2
Bidirectional analogue
10bit Analogue
programmable I/O line
AIO1
3
Bidirectional analogue
10bit Analogue
programmable I/O line
AIO0
4
Bidirectional analogue
10bit Analogue
programmable I/O line
UART_TX
5
CMOS output, tristate, with weak
internal pull-up
UART data output
UART_RX
6
CMOS input with weak internal pull-
down
UART data input
PIO3
7
Bi-directional with programmable
strength internal pull-up/down
Programmable
input/output line
PWM or LED Controls
PIO4
8
Bi-directional with programmable
strength internal pull-up/down
Programmable
input/output line
PWM or LED Controls
PIO5/SPI_CLK
9
Bi-directional with programmable
strength internal pull-up/down
Programmable
input/output line
Or debug SPI_CLK select
by SPI_PIO_SEL
GND
10
Ground
Ground

Bluetooth Low Energy Module
Shanghai Ehong Technologies Co., Ltd
I2C_SDA
11
Bi-directional tristate with weak
internal pull-up
I2C data input/output or
SPI serial flash data
output(SF_OUT)
I2C_SCL
12
Input with weak internal pull-up
I2C clock or SPI serial
flash clock output
(SF_CLK)
PIO2
13
Bi-directional with programmable
strength internal pull-up/down
Programmable
input/output line
PIO6/SPI_CSB
14 Bi-directional with programmable
strength internal pull-up/down
Programmable
input/output line
Or debug chip select,
selected by SPI_PIO_SEL
PIO7/SPI_MOSI
15 Bi-directional with programmable
strength internal pull-up/down
Programmable
input/output line
Or debug SPI_MOSI,
selected by SPI_PIO_SEL
VCC_PIO
16
Powered PIO power supply
PIO8/SPI_MISO
17 Bi-directional with programmable
strength internal pull-up/down
Programmable
input/output line
Or debug SPI_MISO,
selected by SPI_PIO_SEL
PIO9
18 Bi-directional with programmable
strength internal pull-up/down
Programmable
input/output line
PWM or LED Controls
GND
19
Ground Ground
PIO10
20 Bi-directional with programmable
strength internal pull-up/down
Programmable
input/output line
PWM or LED Controls
PIO11
21
Bi-directional with programmable
strength internal pull-up/down
Programmable
input/output line
SPI_PIO_S
22
Input with strong internal pull-down Selects SPI debug on (8:5)
NP
23
NP NP
VBAT
24
Power supply
Button cell battery or DC
1.8V to 3.6V
GND
25
Ground Ground
NP
26
NP NP
WAKE_UP
27 Input has no internal pull-up or pull-
down use external pull-down
Set high to wake the
module from hibernate.
Use an external pull-down
for this pin.
GND
28
Ground Ground
Table 7:PIN Terminal Description

Bluetooth Low Energy Module
Shanghai Ehong Technologies Co., Ltd
6. Physical Interfaces
6.1. Power Supply
- The module power supply 3v coin cell batteries or DC 3.3v
- Power supply pin connection capacitor to chip and pin as far as possible close
- Capacitor decouples power to the chip
- Capacitor prevents noise coupling back to power plane.
-
Figure 2: Power Supply PCB Design
6.2. PIO
10 PIOs are provided (4 are multiplexed with SPI debug interface). They are powered
from VDD_PIO.
PIO lines are software-configurable as weak pull-up, weak pull-down, strong pull-up or
strong pull-down.
Note:
At reset all PIO lines are inputs with weak pull-downs.
Any of the PIO lines can be configured as interrupt request lines or as wake-up lines from sleep
modes.
6.3. AIO
3 AIOs are provided. They can be connected to internal 10 bits ADC. Their functions
depend on software. They can be used to read or output a voltage between 0V to 1.3V.
Each of them can be used as a digital output with special firmware.
6.4. PWM
4 PIOs (PIO3, PIO4, PIO9, and PIO10) can be driven by internal PWM module. The
PWM module also works while the module is sleep. So it can be used as a LED flasher.
These functions are controlled by special firmware.

Bluetooth Low Energy Module
Shanghai Ehong Technologies Co., Ltd
6.5. UART
This is a standard UART interface for communicating with other serial devices. The
UART interface provides a simple mechanism for communicating with other serial
devices using the RS232 protocol.
Table 8: Possible UART Settings
Figure 3: Connection To Host device
6.6. I2C Master
The module can act as an I2C master when configured by software. Any two PIOs can
be configured as I2C_SCL and I2C_SDA.
6.7. SPI Master
The module can act as an SPI master (mode 0) when configured by software. Any four
PIOs can be configured as SPI_CLK, SPI_CS#, SPI_DIN and SPI_DOUT. The clock
rate of the software SPI is around 470kHz.
Parameter
Possible Values
Baud Rate Minimum
1200 baud (≤2%Error)
9600 baud (≤1%Error)
Maximum
2M baud (≤1%Error)
Flow Control
RTS/CTS or None
Parity
None, Odd or Even
Number of Stop Bits
1 or 2
Bits per Byte 8

Bluetooth Low Energy Module
Shanghai Ehong Technologies Co., Ltd
6.8. SPI Debug
The SPI Debug interface is chosen when SPI_PIO_S is high. The interface is used to
program and debug the module. So always place test points or header on PCB for this
interface and SPI_PIO_SEL.
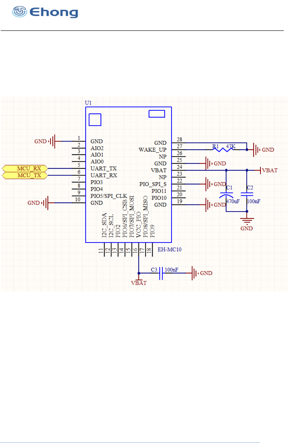
7. Reference Design
Figure 4: Reference Design
8. Layout and Soldering Considerations
8.1. Soldering Recommendations
EH-MC10 is compatible with industrial standard reflow profile for Pb-free solders. The
reflow profile used is dependent on the thermal mass of the entire populated PCB, heat
transfer efficiency of the oven and particular type of solder paste used. Consult the
datasheet of particular solder paste for profile configurations.
Comply will give following recommendations for soldering the module to ensure reliable
solder joint and operation of the module after soldering. Since the profile used is

Bluetooth Low Energy Module
Shanghai Ehong Technologies Co., Ltd
process and layout dependent, the optimum profile should be studied case by case.
Thus following recommendation should be taken as a starting point guide.
Refer to technical documentations of particular solder paste for profile
configurations
Avoid using more than one flow.
Reliability of the solder joint and self-alignment of the component are dependent on
the solder volume. Minimum of 150um stencil thickness is recommended.
Aperture size of the stencil should be 1:1 with the pad size.
A low residue, “no clean” solder paste should be used due to low mounted height of
the component.
8.2. Layout Guidelines
For optimal performance of the antenna place the module at the corner of the PCB as shown in the figure
3. Do not place any metal (traces, components, battery etc.) within the clearance area of the antenna.
Connect all the GND pins directly to a solid GND plane. Place the GND vias as close to the GND pins as
possible. Use good layout practices to avoid any excessive noise coupling to signal lines or supply
voltage lines. Avoid placing plastic or any other dielectric material closer than 6 mm from the antenna.
Any dielectric closer than 6 mm from the antenna will detune the antenna to lower frequencies.
Figure 5: Clearance area of antenna

Bluetooth Low Energy Module
Shanghai Ehong Technologies Co., Ltd
9. Mechanical and PCB Footprint Characteristics
Figure 6 :Physical Dimensions and Recommended Footprint (Unit: mm, Deviation:0.02mm)

Bluetooth Low Energy Module
Shanghai Ehong Technologies Co., Ltd
10. Reflow Profile
The soldering profile depends on various parameters necessitating a set up for each application.
The data here is given only for guidance on solder reflow.
210
217
℃
250
A
B
C
D
1
2
0
25
3
4
5
6
min
E
Figure 7: Recommended Reflow Profile
Pre-heat zone (A) — This zone raises the temperature at a controlled rate, typically 0.5 – 2
°C/s. The purpose of this zone is to preheat the PCB board and components to 120 ~ 150 °C.
This stage is required to distribute the heat uniformly to the PCB board and completely remove
solvent to reduce the heat shock to components.
Equilibrium Zone 1 (B) — In this stage the flux becomes soft and uniformly encapsulates
solder particles and spread over PCB board, preventing them from being re-oxidized. Also with
elevation of temperature and liquefaction of flux, each activator and rosin get activated and start
eliminating oxide film formed on the surface of each solder particle and PCB board. The
temperature is recommended to be 150° to 210° for 60 to 120 second for this zone.
Equilibrium Zone 2 (c) (optional) — In order to resolve the upright component issue, it is
recommended to keep the temperature in 210 – 217 ° for about 20 to 30 second.
Reflow Zone (D) — The profile in the figure is designed for Sn/Ag3.0/Cu0.5. It can be a
reference for other lead-free solder. The peak temperature should be high enough to achieve
good wetting but not so high as to cause component discoloration or damage. Excessive
soldering time can lead to intermetallic growth which can result in a brittle joint. The
recommended peak temperature (Tp) is 230 ~ 250 °C. The soldering time should be 30 to 90
second when the temperature is above 217 °C.
Cooling Zone (E) — The cooling ate should be fast, to keep the solder grains small which will
give a longerlasting joint. Typical cooling rate should be 4 °C.
FCC Statement:
This equipment has been tested and found to comply with the limits for Part 15 of the FCC rules.
These limits are designed to provide reasonable protection against harmful interference in a
residential installation. This equipment generates, uses and can radiate radio frequency energy
and, if not installed and used in accordance with the instructions, may cause harmful interference
to radio communications.
However, there is no guarantee that interference will not occur in a particular installation. If this
equipment does cause harmful interference to radio or television reception, which can be
determined by turning the equipment off and on, the user is encouraged to try to correct the
interference by one or more of the following measures:
• Reorient or relocate the receiving antenna.
• Increase the separation between the equipment and receiver.
• Connect the equipment to an outlet on a circuit different from that to which the receiver is
connected.
This device complies with part 15 of the FCC rules. Operation is subject to the following two
conditions: (1) This device may not cause harmful interference, and (2) this device must accept
any interference received, including interference that may cause undesired operation.
Note: Modifications to this product will void the user’s authority to operate this equipment.
RF Radiation Exposure Statement:
1.This Transmitter must not be co located or operating in conjunction with any other antenna or ‐
transmitter.
2.This equipment complies with FCC RF radiation exposure limits set forth for an uncontrolled
environment. This equipment should be installed and operated with a minimum distance of 20
centimeters between the radiator and your body.
FCC Information to OEM integrator
The OEM integrator has to be aware not to provide information to the end user regarding how to
install or remove this RF module in the user manual of the end product.
The user manual which is provided by OEM integrators for end users must include the following
information in a prominent location.
1.To comply with FCC RF exposure compliance requirements, the antenna used for this
transmitter must be installed to provide a separation distance of at least 20 cm from all persons
and must not be co located or operating in conjunction with any other antenna or transmitter, ‐
except in accordance with FCC multi transmitter product procedures.‐
2. Only those antennas with same type and lesser gain filed under this FCC ID number can be
used with this device.
3. The regulatory label on the final system must include the statement: “Contains FCC ID: xxxx or
using electronic labeling method as documented in KDB 784748.
4. The final system integrator must ensure there is no instruction provided in the user manual or
customer documentation indicating how to install or remove the transmitter module except such
device has implemented two ways authentication between module and the host system‐
