Contents
- 1. User Manual 1
- 2. User Manual 2
- 3. User Manual 3
- 4. USER MANUAL 1
- 5. USER MANUAL 2
USER MANUAL 1

USER MANUAL
EnOcean GmbH
Kolpingring 18a
82041 Oberhaching
Germany
Phone +49.89.67 34 689-0
Fax +49.89.67 34 689-50
info@enocean.com
www.enocean.com
Subject to modifications
STM 300 / STM 300C / STM 300U User Manual
V1.35 June 7, 2013
Page 1/42
Patent protected:
WO98/36395, DE 100 25 561, DE 101 50 128,
WO 2004/051591, DE 103 01 678 A1, DE 10309334,
WO 04/109236, WO 05/096482, WO 02/095707,
US 6,747,573, US 7,019,241
Observe precautions! Electrostatic sensitive devices!
Scavenger Transceiver Module
STM 300 / STM 300C / STM 300U
June 7th, 2013

USER MANUAL 1.34
© 2013 EnOcean | www.enocean.com STM 300 / STM 300C / STM 300U User Manual | Page 2/42
STM 300 / STM 300C / STM 300U
REVISION HISTORY
The following major modifications and improvements have been made to the first version of
this document:
No
Major Changes
1.01
Tape running direction added in 3.8
1.10
Application note for multiple digital inputs with WAKE functionality added.
1.20
Error corrected in 3.5.1. and 4.1: Maximum gain of external antenna at 50 Ohm
output RF_50 is 0 dBi!
1.25
Charging circuit in 3.1 corrected; remarks added regarding use of IOVDD in 2.3.
Parameters of A/D converter corrected and specified in more detail in 2.3.2
1.26
Optional resolution at ADIO0, ADIO1, ADIO2 corrected in 2.3. Detailed description
in 2.9.1 was correct!
1.30
New improved application note in 3.1, which avoids deep discharge of the long
term storage.
1.31
Updated data on conducted output power in 1.2; improved layout recommenda-
tions in 3.6
1.32
Antenna recommendations removed and referred to external application note
AN102, and AN105; Maximum Rating for IOVDD modified (IOVDD may now exceed
VDD); Chapter “Related Documents” added. Figure added in 3.3.1; parameters for
antenna requirements relaxed in 4.5.1.
1.33
Added STM 300U (902.875 MHz), new product image
1.34
Updated Agency certifications according to FCC / IC requirements
1.35
Mitsubishi Materials Chip Antenna added to limited modular approval
Published by EnOcean GmbH, Kolpingring 18a, 82041 Oberhaching, Germany
www.enocean.com, info@enocean.com, phone +49 (89) 6734 6890
© EnOcean GmbH
All Rights Reserved
Important!
This information describes the type of component and shall not be considered as assured characteris-
tics. No responsibility is assumed for possible omissions or inaccuracies. Circuitry and specifications
are subject to change without notice. For the latest product specifications, refer to the EnOcean web-
site: http://www.enocean.com.
As far as patents or other rights of third parties are concerned, liability is only assumed for modules,
not for the described applications, processes and circuits.
EnOcean does not assume responsibility for use of modules described and limits its liability to the
replacement of modules determined to be defective due to workmanship. Devices or systems contain-
ing RF components must meet the essential requirements of the local legal authorities.
The modules must not be used in any relation with equipment that supports, directly or indirectly,
human health or life or with applications that can result in danger for people, animals or real value.
Components of the modules are considered and should be disposed of as hazardous waste. Local
government regulations are to be observed.
Packing: Please use the recycling operators known to you.

USER MANUAL 1.34
© 2013 EnOcean | www.enocean.com STM 300 / STM 300C / STM 300U User Manual | Page 3/42
STM 300 / STM 300C / STM 300U
TABLE OF CONTENT
1 MODULE VARIANTS AND RELATED DOCUMENTS ............................................... 4
2 GENERAL DESCRIPTION ................................................................................. 4
2.1 Basic functionality ......................................................................................... 4
2.2 Technical data ............................................................................................... 5
2.3 Physical dimensions ....................................................................................... 6
2.4 Environmental conditions ............................................................................... 6
2.5 Ordering Information ..................................................................................... 6
3 FUNCTIONAL DESCRIPTION ............................................................................ 8
3.1 Simplified firmware flow chart and block diagram .............................................. 8
3.2 Hardware pin out ........................................................................................... 9
3.3 Pin description and operational characteristics ................................................. 10
3.3.1 GPIO supply voltage ................................................................................ 12
3.3.2 Analog and digital inputs .......................................................................... 13
3.4 Absolute maximum ratings (non operating) .................................................... 14
3.5 Maximum ratings (operating) ........................................................................ 14
3.6 Power management and voltage regulators .................................................... 14
3.7 Charge control output (CCO) ......................................................................... 15
3.8 Configuration .............................................................................................. 16
3.8.1 Configuration via pins .............................................................................. 16
3.8.2 Configuration via programming interface .................................................... 17
3.9 Radio telegram ............................................................................................ 18
3.9.1 Normal operation ..................................................................................... 18
3.9.2 Teach-in telegram ................................................................................... 19
3.10 Transmit timing ...................................................................................... 19
3.11 Energy consumption ............................................................................... 20
4 APPLICATIONS INFORMATION ....................................................................... 21
4.1 How to connect an energy harvester and energy storage .................................. 21
4.2 Using the SCO pin ....................................................................................... 23
4.3 Using the WAKE pins .................................................................................... 23
4.4 Using RVDD ................................................................................................ 24
4.5 Antenna options STM 300x ........................................................................... 25
4.5.1 Overview ................................................................................................ 25
4.5.2 Whip antenna .......................................................................................... 25
4.5.3 Helical antenna (Supplier: EnOcean) .......................................................... 26
4.5.4 Chip antenna (supplier: Mitsubishi Material, Type AM11DG-ST01) ................. 27
4.6 Positioning of the whip antenna ..................................................................... 28
4.7 Recommendations for laying a whip antenna................................................... 29
4.8 Layout recommendations for foot pattern ....................................................... 30
4.9 Soldering information ................................................................................... 34
4.10 Tape & Reel specification ......................................................................... 35
4.11 Transmission range ................................................................................. 36
5 AGENCY CERTIFICATIONS ............................................................................ 37
5.1 CE approval ................................................................................................ 37
5.2 FCC (United States) Certification ................................................................... 38
5.3 IC (Industry Canada) Certification ................................................................. 40
5.4 FCC Regulatory Statements ............................................................................... 41
5.5 Industry Canada Regulatory Statements ................................................................ 42

USER MANUAL 1.34
© 2013 EnOcean | www.enocean.com STM 300 / STM 300C / STM 300U User Manual | Page 4/42
STM 300 / STM 300C / STM 300U
1 MODULE VARIANTS AND RELATED DOCUMENTS
The STM300 Scavenger Transceiver Module is available in several operating frequency vari-
ations:
STM 300: 868.350 MHz
STM 300C: 315.000 MHz
STM 300U: 902.875 MHz
Inside this manual the term STM 300x can be used interchangeably for any of the above
frequency.
This document describes operation of STM 300x modules with their built-in firmware. If you
want to write own firmware running on the integrated micro controller or need more de-
tailed information on the Dolphin core please also refer to:
Dolphin Core Description
Dolphin API Documentation
In addition we recommend following our application notes, in particular:
AN102: Antenna Basics – Basic Antenna Design Considerations for EnOcean based
Products
AN105: 315 MHZ Internal Antenna Design – Considerations for EnOcean based Products
AN207: ECS 300/310 Solar Panel - Design Considerations
AN208: Energy Storage – Design Considerations
AN209: STM 300 THERMO OR BATTERY POWERED – Power Supply Alternatives to Solar
Panel
2 GENERAL DESCRIPTION
2.1 Basic functionality
The extremely power saving RF transmitter
module STM 300 of EnOcean enables the
realization of wireless and maintenance
free sensors and actuators such as room
operating panels, motion sensors or valve
actuators for heating control.
Power supply is provided by an external
energy harvester, e.g. a small solar cell
(e.g. EnOcean ECS 3x0) or a thermal har-
vester. An energy storage device can be
connected externally to bridge periods with
no supply from the energy harvester. A
voltage limiter avoids damaging of the
module when the supply from the energy harvester gets too high. The module provides a
user configurable cyclic wake up. After wake up a radio telegram (input data, unique 32 bit
sensor ID, checksum) will be transmitted in case of a change of any digital input value

USER MANUAL 1.34
© 2013 EnOcean | www.enocean.com STM 300 / STM 300C / STM 300U User Manual | Page 5/42
STM 300 / STM 300C / STM 300U
compared to the last sending or in case of a significant change of measured analogue val-
ues (different input sensitivities can be selected). In case of no relevant input change a
redundant retransmission signal is sent after a user configurable number of wake-ups to
announce all current values. In addition a wake up can be triggered externally.
Features with built-in firmware
3 A/D converter inputs
4 digital inputs
Configurable wake-up and transmission cycle
Wake-up via Wake pins
Voltage limiter
Threshold detector
Application notes for calculation of energy budgets and management of external energy
storages
Product variants
STM 300 / STM 300C / STM 300U
Features accessible via API
Using the Dolphin API library it is possible to write custom firmware for the module.
STM 300/C/U is in-system programmable. The API provides:
Integrated 16 MHz 8051 CPU with 32 KB FLASH and 2 kB SRAM
Receiver functionality
Various power down and sleep modes down to typ. 0.2 µA current consumption
Up to 16 configurable I/Os
10 bit ADC, 8 bit DAC
2.2 Technical data
Antenna
External whip or 50 Ω antenna mountable
Frequency
STM 300: 868.300MHz (ASK)1)
STM 300C: 315.000MHz (ASK)1)
STM 300U: 902.875 MHz (FSK)
Data rate
125 kbps
Receiver Sensitivity (at 25 °C)
only via API
typ. –96 dBm2) (868.300 MHz)
typ. -98 dBm2) (315.000 MHz)
typ. -98 dBm2) (902.875 MHz)
Conducted Output Power
@50 min / typ /max
STM 300: 3.0 dBm / 5.7 dBm / 7.0 dBm
STM 300C: 5.5 dBm / 7.5 dBm / 9.5 dBm
STM 300U: -1 dBm / 1 dBm / 3dBm 3)
Power Supply
2.1 V–4.5 V, 2.6 V needed for start-up
Current Consumption
Deep Sleep mode : typ. 0.2 µA
Transmit mode: typ. 24 mA, max. 33 mA
Receive mode (via API only): typ. 33 mA, max. 43 mA
Input Channels
4x digital input, 2x WAKE input , 3x analog input
Resolution: 3x 8 bit or 1x 10 bit, 1x 8 bit, 1x 6 bit

USER MANUAL 1.34
© 2013 EnOcean | www.enocean.com STM 300 / STM 300C / STM 300U User Manual | Page 6/42
STM 300 / STM 300C / STM 300U
Radio Regulations
R&TTE EN 300 220 (STM 300)
FCC CFR-47 Part 15 (STM 300C / STM 300U)
1) according to ISO/IEC 14543-3-10
2) @ 0.1% telegram error rate (based on transmitted sub-telegrams)
3) using +1dBm (V 1.13) power settings which comply to limited modular approval
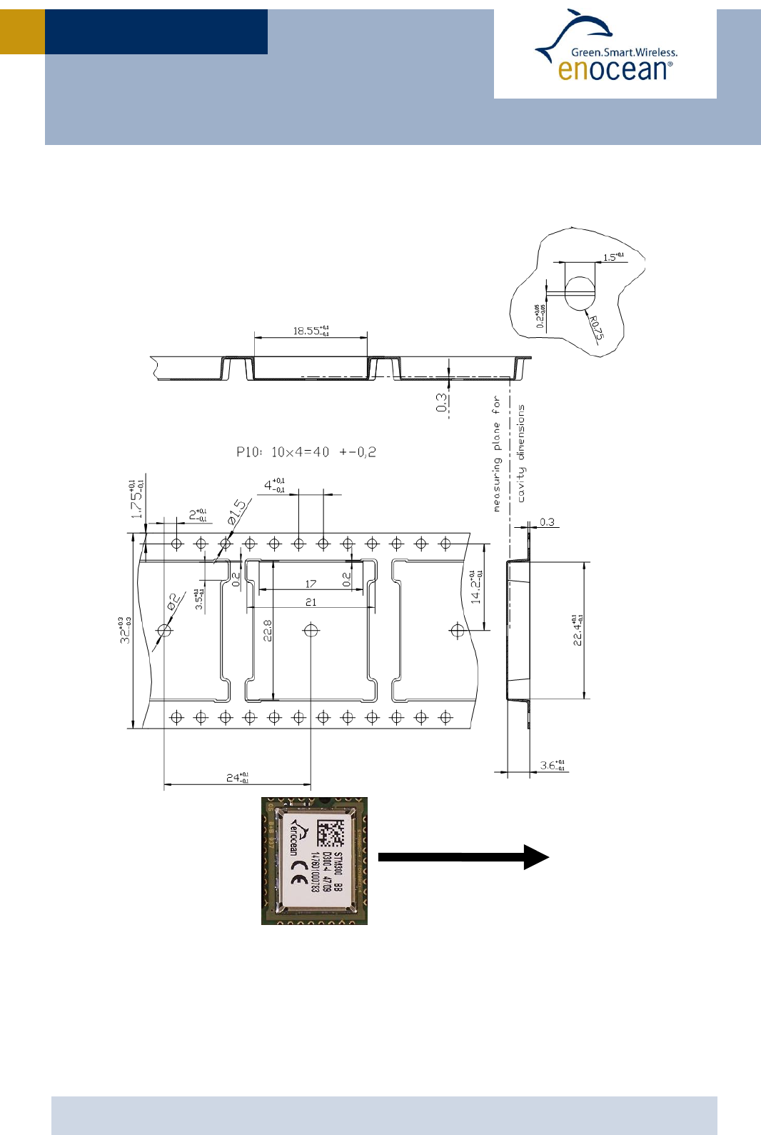
2.3 Physical dimensions
STM 300/C/U (pads on bottom side of PCB!)
2.4 Environmental conditions
Operating temperature -25 °C … +85 °C
Storage temperature -40 °C … +85 °C
Storage temperature in tape & reel package -20 °C … +50 °C
Humidity 0% … 93% r.h., non-condensing
2.5 Ordering Information
PCB dimensions STM 300/C/U: 22 x 19 x 3.1 mm
Weight 1.9 g
Unless otherwise specified dimensions are in mm.
Tolerances:
PCB outline dimensions 0.2 mm
All other tolerances 0.1 mm

USER MANUAL 1.34
© 2013 EnOcean | www.enocean.com STM 300 / STM 300C / STM 300U User Manual | Page 7/42
STM 300 / STM 300C / STM 300U
Type
Ordering Code
Frequency
STM 300
S3001-D300
868.300 MHz
STM 300C
S3031-D300
315.000 MHz
STM 300U
S3051-D300
902.875 MHz
Suited solar cells (for technical details please refer to the ECS3x0 data sheet):
Type
Ordering Code
Size
ECS 300
S3005-D305
35.0 × 12.8 × 1.1 mm
ECS 310
S3005-D310
50.0 × 20.0 × 1.1 mm

USER MANUAL 1.34
© 2013 EnOcean | www.enocean.com STM 300 / STM 300C / STM 300U User Manual | Page 8/42
STM 300 / STM 300C / STM 300U
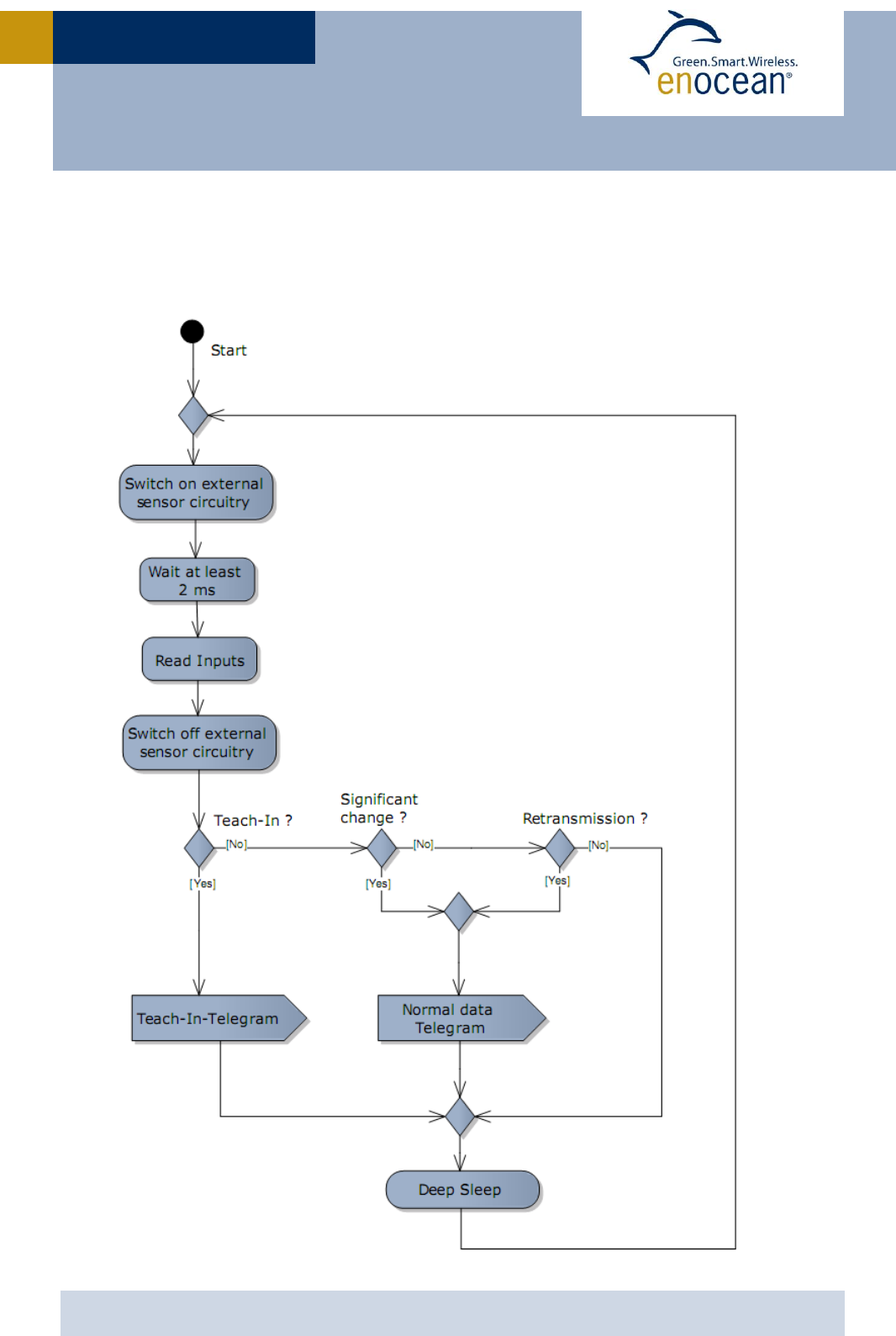
3 FUNCTIONAL DESCRIPTION
3.1 Simplified firmware flow chart and block diagram

USER MANUAL 1.34
© 2013 EnOcean | www.enocean.com STM 300 / STM 300C / STM 300U User Manual | Page 9/42
STM 300 / STM 300C / STM 300U
3.2 Hardware pin out
The figure above shows the pin out of the STM 300 hardware. The pins are named accord-
ing to the naming of the EO3000I chip to simplify usage of the DOLPHIN API.
The table in section 3.3 shows the translation of hardware pins to a naming that fits the
functionality of the built-in firmware. When writing own firmware based on the DOLPHIN
API please refer to the Dolphin Core Description and use this manual only for information
EO3000I
Antenna
balun
XTAL
16MHz
STM300 –TOP VIEW
DVDD
IOVDD
SCSEDIO0
PROG_EN
SCLKDIO1
WSDADIO2
RSDADIO3
GND
UVDD
WXIDIO
WXODIO
WAKE1
RESET
WAKE0
GND
GND
GND
ADIO0
ADIO1
ADIO2
ADIO3
ADIO4
ADIO5
ADIO6
ADIO7
GND
RVDD
GND
GND
RF_50
RF_WHIP
VDDLIM
VDD
GND 1
9
18
26
V_OUT
AD_2
AD_1
AD_0
DI_3
DI_2
DI_1
DI_0
GND
CW_1
CW_0
WAKE0
CP_1
CP_0
LED
LRN
VDD
RF_WHIP
VDDLIM
UVDD
IOVDD
RESET
CCO
µController
RF Transceiver
DVDD
SCO
Ultra Low Power Unit
Power
Management
Mixed I/O
Interface
RF_50
PROG_EN

USER MANUAL 1.34
© 2013 EnOcean | www.enocean.com STM 300 / STM 300C / STM 300U User Manual | Page 10/42
STM 300 / STM 300C / STM 300U
regarding the module hardware, such as pin out, layout recommendations, charging cir-
cuitry, antenna options, and approvals.
3.3 Pin description and operational characteristics
STM 300
Hardware
Symbol
STM 300
pin #
STM 300
Firmware
Symbol
Function
Characteristics
GND
1, 5, 7,
17, 24,
26, 28,
31
GND
Ground connec-
tion
Must be connected to GND
VDD
2
VDD
Supply voltage
2.1 V – 4.5 V;
Start-up voltage: 2.6 V
Maximum ripple: see 3.6
RVDD
8
V_OUT
RF supply voltage
regulator output
1.8 V. Output current: max. 10 mA.
See 4.4!
Supply for external circuitry, avail-
able while not in deep sleep mode.
DVDD
25
DVDD
Digital supply
voltage regulator
output
1.8 V. Output current: max. 5 mA
Supply for external circuitry, avail-
able
while not in deep sleep mode.
UVDD
32
UVDD
Ultra low power
supply voltage
regulator output
Not for supply of external circuitry!
For use with WAKE pins, see section
4.3.
Max. 1 µA output current!
VDDLIM
3
VDDLIM
Supply voltage
limiter input
Limitation voltage: 4.5 V
Maximum shunting current: 50 mA
IOVDD
23
IOVDD
GPIO supply volt-
age
Must be connected to desired inter-
face supply voltage as specified in
3.5, e.g. to DVDD. See also 3.3.1
RESET
27
RESET
Reset input
Programming I/F
Active high reset (1.8 V)
Connect external 10 kΩ pull-down.
PROG_EN
18
PROG_EN
Programming I/F
HIGH: programming mode active
LOW: operating mode
Digital input, connect external 10 kΩ
pull-down.
ADIO0
9
AD_0
Analog input
Input read ~2 ms after wake-up.
Resolution 8 bit (default) or 10 bit.
See also 3.3.2.
ADIO1
10
AD_1
Analog input
Input read ~2 ms after wake-up.
Resolution 8 bit (default) or 6 bit.
See also 3.3.2.
ADIO2
11
AD_2
Analog input
Input read ~2 ms after wake-up.
Resolution 8 bit.
See also 3.3.2.

USER MANUAL 1.34
© 2013 EnOcean | www.enocean.com STM 300 / STM 300C / STM 300U User Manual | Page 11/42
STM 300 / STM 300C / STM 300U
ADIO3
12
DI_0
Digital input
Input read ~2 ms after wake-up.
See also 3.3.2.
ADIO4
13
DI_1
Digital input
Input read ~2 ms after wake-up.
See also 3.3.2.
ADIO5
14
DI_2
Digital input
Input read ~2 ms after wake-up.
See also 3.3.2.
ADIO6
15
DI_3
Digital input
Input read ~2 ms after wake-up.
See also 3.3.2.
ADIO7
16
LED
Transmission
indicator LED
Max. output current:
2 mA @ IOVDD=3.3 V
0.65 mA @ IOVDD=1.8 V
Programming I/F
SCSEDIO0
19
CW_1
Encoding input for
wake-up cycle
Leave open or connect to GND
Programming I/F
SCLKDIO1
20
CW_0
Encoding input for
wake-up cycle
Leave open or connect to GND
Programming I/F
WSDADIO2
21
CP_1
Encoding input for
retransmission
Leave open or connect to GND
Programming I/F
RSDADIO3
22
CP_0
Encoding input for
retransmission
Leave open or connect to GND
Programming I/F
WXIDIO
29
SCO
Sensor control
Digital output, max. current 15 µA
HIGH ~x ms before analog inputs
are read
(x=0…508 ms; default 2 ms.)
LOW at wake-up and after reading
of analog inputs
Polarity can be inverted, delay time
can be programmed, see 3.8.2.
WXODIO
30
CCO
Charge control
Max output current 15 µA
See 3.7 for description of behaviour.
WAKE0
33
WAKE0
Wake input
Change of logic state leads to wake-
up and transmission of a telegram.
See also 4.3.
WAKE1
34
LRN
LRN input
Change of logic state to LOW leads
to wake-up and transmission of
teach-in telegram if a manufacturer
code is programmed. See also 3.9.2
and 4.3.
RF_WHIP
4
RF_WHIP
RF output
Output for whip antenna
RF_50
6
RF_50
RF output
50 Ohm output for external antenna

USER MANUAL 1.34
© 2013 EnOcean | www.enocean.com STM 300 / STM 300C / STM 300U User Manual | Page 12/42
STM 300 / STM 300C / STM 300U
3.3.1 GPIO supply voltage
For digital communication with other circuitry (peripherals) the digital I/O configured pins
of the mixed signal sensor interface (ADIO0 to ADIO7) and the pins of the programming
interface (SCSEDIO0, SCLKDIO1, WSDADIO2, RSDADIO3) may be operated from supply
voltages different from DVDD. Therefore an interface supply voltage pin IOVDD is available
which can be connected either to DVDD or to an external supply within the tolerated volt-
age range of IOVDD. Please note that the wristwatch XTAL I/Os WXIDIO and WXODIO are
always supplied from UVDD.
If DVDD=0 V (e.g. in any sleep mode or if VDD<VOFF) and IOVDD is supplied,
there may be unpredictable and varying current from IOVDD caused by internal
floating nodes. It must be taken care that the current into IOVDD does not exceed
10 mA while DVDD=0 V.
If DVDD=0 V and IOVDD is not supplied, do not apply voltage to any above men-
tioned pin. This may lead to unpredictable malfunction of the device.
For I/O pins configured as analog pins the IOVDD voltage level is not relevant!
However it is important to connect IOVDD to a supply voltage as specified in 3.5.
IOVDD
ADIO0
ADIO1
ADIO2
ADIO3
ADIO4
ADIO5
ADIO6
ADIO7
SCSEDIO0
SCLKDIO1
WSDADIO2
RSDADIO3
If configured as digital I/O

USER MANUAL 1.34
© 2013 EnOcean | www.enocean.com STM 300 / STM 300C / STM 300U User Manual | Page 13/42
STM 300 / STM 300C / STM 300U
10
0x00
0xFF
ideal
real
Offset Error
Gain Error
CodeADC
UADC
URVDD
3.3.2 Analog and digital inputs
Parameter
Conditions / Notes
Min
Typ
Max
Units
Analog Input Mode
Measurement range
Single ended
Internal reference RVDD/2
0.067
RVDD-
0.12
V
Input coupling
DC
Measurement bandwidth1
62.5
kHz
Input impedance
Single ended against
GND @ 1 kHz
10
M
Input capacitance
Single ended against
GND @ 1 kHz
10
pF
Effective measurement resolution
10
Bit
10 bit measurement
Offset error
23
36
LSB
Gain error
32
62
LSB
INL
Code <=200
+3
-14
+6
-23
LSB
Code >200
+3
-4
+6
-10
LSB
DNL
<±0.5
LSB
8 bit measurement
Offset error
6
9
LSB
Gain error
8
16
LSB
INL
Code <=50
+1
-4
+2
-6
LSB
Code >50
+1
-1
+2
-3
LSB
DNL
<±0.125
LSB
Offset Error: Describes the offset between the minimal possible code and
code 0x00.
Gain Error: Describes the offset between maximum possible code and full
scale (e.g. 0x3FF for 10 bit measurements).
Integral Non-Linearity (INL): Describes the difference between the ideal
characteristics and the real characteristics. Only values between minimum and
maximum possible code are considered (excluding offset error and gain error).
Differential Non-Linearity (DNL): Measures the maximum deviation from
the ideal step size of 1 LSB (least significant bit).
Effective resolution: Results from the signal-noise ratio of the ADC and is
given in Bit. The number describes how many bits can be measured stable. The
criterion selected here is that the noise of DNL is <±0.5 LSB.
Measurement Bandwidth: The measurement bandwitdh is internally
limited by filters. A quasi static signal must be applied as long as the filter
needs to settle. SettlingTime= 1/(MeasurementBandwidth)*ln(2^resolution[Bit])
For further details please refer to the Dolphin Core Description.
1 3 dB input bandwidth, resulting in 111 µs settling time to achieve a deviation of an input
signal <1 LSB (<0.098% @ 10 bit resolution).

USER MANUAL 1.34
© 2013 EnOcean | www.enocean.com STM 300 / STM 300C / STM 300U User Manual | Page 14/42
STM 300 / STM 300C / STM 300U
Parameter
Conditions / Notes
Min
Typ
Max
Units
Digital Input Mode
Input HIGH voltage
2/3
IOVDD
V
Input LOW voltage
1/3
IOVDD
V
Pull up resistor
@IOVDD=1.7 … 1.9 V
90
132
200
k
@IOVDD=3.0 … 3.6 V
38
54
85
k
3.4 Absolute maximum ratings (non operating)
Symbol
Parameter
Min
Max
Units
VDD
VDDLIM
Supply voltage at VDD and VDDLIM
-0.5
5.5
V
IOVDD
GPIO supply voltage
-0.5
3.6
V
GND
Ground connection
0
0
V
VINA
Voltage at every analog input pin
-0.5
2
V
VIND1
Voltage at RESET, WAKE0/1, and every digital input
pin except WXIDIO/WXODIO
-0.5
3.6
V
VIND2
Voltage at WXIDIO / WXODIO input pin
-0.5
2
V
3.5 Maximum ratings (operating)
Symbol
Parameter
Min
Max
Units
VDD
VDDLIM
Supply voltage at VDD and VDDLIM
VOFF
4.5
V
IOVDD
GPIO supply voltage (see also 3.3.1)
1.7
3.6
V
GND
Ground connection
0
0
V
VINA
Voltage at every analog input pin
0
2.0
V
VIND1
Voltage at RESET, WAKE0/1, and every digital input
pin except WXIDIO / WXODIO
0
3.6
V
VIND2
Voltage at WXIDIO / WXODIO input pin
0
2.0
V
3.6 Power management and voltage regulators
Symbol
Parameter
Conditions / Notes
Min
Typ
Max
Units
Voltage Regulators
VDDR
Ripple on VDD, where
Min(VDD) > VON
50
mVpp
UVDD
Ultra Low Power supply
1.8
V
RVDD
RF supply
1.7
1.8
1.9
V
DVDD
Digital supply
1.7
1.8
1.9
V
Voltage Limiter
VLIM
Limitation voltage
4.5
V
ILIM
Shunting current
50
mA

USER MANUAL 1.34
© 2013 EnOcean | www.enocean.com STM 300 / STM 300C / STM 300U User Manual | Page 15/42
STM 300 / STM 300C / STM 300U
Threshold Detector
VON
Turn on threshold
2.3
2.45
2.6
V
VOFF
Turn off threshold
Automatic shutdown if
VDD drops below VOFF
1.85
1.9
2.1
V
Voltage Limiter
STM 300 provides a voltage limiter which limits the supply voltage VDD of STM 300 to a
value VDDLIM which is slightly below the maximum VDD ratings by shunting of sufficient
current.
Threshold detector
STM 300 provides an ultra low power ON/OFF threshold detector. If VDD > VON, it turns on
the ultra low power regulator (UVDD), the watchdog timer and the WAKE# pins circuitry. If
VDD ≤ VOFF it initiates the automatic shut down of STM 300.
3.7 Charge control output (CCO)
After start-up STM 300 provides the output signal of the threshold detector at CCO.
CCO is supplied by UVDD. The output value remains stable also when STM 300 is in deep
sleep mode.
Behaviour of CCO
- At power up: TRISTATE until VDD>VON then HIGH
- if VDD>VON then HIGH
- if VDD<VON then LOW
- if VDD< VOFF then LOW or TRISTATE
For definition of VON and VOFF please refer to 3.6.
VDD
t
TRISTATE
VOFF
VON
VDD > VON VDD < VON
VDD < VOFF
TRISTATE
or LOW
CCO
VDD
1.8V
0V
~0.9V
VDD
t
TRISTATE
VOFF
VON
VDD > VON VDD < VON
VDD < VOFF
TRISTATE
or LOW
CCO
VDD
1.8V
0V
~0.9V

USER MANUAL 1.34
© 2013 EnOcean | www.enocean.com STM 300 / STM 300C / STM 300U User Manual | Page 16/42
STM 300 / STM 300C / STM 300U
3.8 Configuration
3.8.1 Configuration via pins
The encoding input pins have to be left open or connected to GND in correspondence with
the following connection schemes. These settings are checked at every wake-up.
Wake-up cycle time
CW_0
CW_1
Wake-up cycle time
NC
NC
1 s ±20%
GND
NC
10 s ±20%
NC
GND
100 s ±20%
GND
GND
No cyclic wake-up
Redundant retransmission
Via CP_0 and CP_1 an internal counter is set which is decreased at every wake-up signal.
Once the counter reaches zero the redundant retransmission signal is sent.
CP_0
CP_1
Number of wake-ups that
trigger a redundant retransmission
NC
NC
Every timer wake-up signal
GND
NC
Every 7th - 14th timer wake-up signal, affected at random
NC
GND
Every 70th - 140th timer wake-up signal, affected at random
GND
GND
No redundant retransmission
A radio telegram is always transmitted after wake-up via WAKE pins!
After transmission the counter is reset to a random value within the specified in-
terval.
According to FCC 15.231a) a redundant retransmission at every timer wake-up to
determine the system integrity is only allowed in safety and security applications!
In this case the total transmission time must not exceed two seconds per hour,
which means that a combination with a 1 s wake-up cycle time is not allowed!
If applied in other (non-safety, non-security) applications a minimum of 10 s be-
tween periodic transmissions is required. In addition the device has to comply with
the lower field strength limits of 15.231e). The limited modular approval of STM
300C is not valid in this case.

USER MANUAL 1.34
© 2013 EnOcean | www.enocean.com STM 300 / STM 300C / STM 300U User Manual | Page 17/42
STM 300 / STM 300C / STM 300U
3.8.2 Configuration via programming interface
Via the programming interface the configuration area can be modified. This provides a lot
more configuration options. Values set via programming interface override hardware set-
tings! These settings are read after RESET or power-on reset only and not at every wake-
up of the module!
The interface is shown in the figure below:
EnOcean provides EOPX (EnOcean Programmer, a command line program) and Dolphin
Studio (Windows application for chip configuration, programming, and testing) and the
USB/SPI programmer device as part of the EDK 350 developer´s kit.
Parameter
Configuration
via pins
Configuration
via programming interface
Wake up cycle
See section 3.8.1
Value can be set from 1 s to 65534 s
Redundant
Retransmission cycle
See section 3.8.1
Min…Max values for random interval
If Min=Max -> random switched off
Threshold values for
analog inputs
No
The default values are: 5 LSB at AD_1 input, 6
LSB at AD_0 and 14 LSB at AD_2.
The threshold value can be set between 0 and
full scale for every input individually.
Resolution of the analog
inputs
No
Default: AD_0: 8 bit, AD_1: 8 bit, AD_2: 8 bit
Option: AD_0: 10 bit, AD_1: 6 bit, AD_2: 8 bit
Input mask
No
A digital input mask for ignoring changes on
digital input pins. At default all input bits are
checked.
Delay time between SCO on
and sampling moment
No
Value can be set from 0 ms to 508 ms in steps
of 2 ms. Default delay time is 2 ms.
Source of AD_2
No
Select if AD_2 contains measurement value of
external ADIO2 pin or from internal VDD/4
Polarity of SCO signal
No
Polarity can be inversed.
Edge of wake pin change
causing a telegram trans-
mission
No
Every change of a wake pin triggers a wake-up.
For both wake pins it can be configured indi-
vidually if a telegram shall be sent on rising,
falling or both edges.
Manufacturer ID and EEP
(EnOcean Equipment Profile)
No
Information about manufacturer and type of
device. This feature is needed for “automatic”
interoperability of sensors and actuators or bus
systems. Information how to set these parame-
ters requires an agreement with EnOcean.
Unique manufacturer IDs are distributed by the
EnOcean Alliance.
USB <=> SPI
interface SPI
USB
Dolphin Studio, or EOP
Reset
PROG_EN
ADIO7
SCSEDIO0
SCLKDIO1
WSDADIO2
RSDADIO3
STM
300

USER MANUAL 1.34
© 2013 EnOcean | www.enocean.com STM 300 / STM 300C / STM 300U User Manual | Page 18/42
STM 300 / STM 300C / STM 300U
3.9 Radio telegram
3.9.1 Normal operation
Telegram content seen at programming interface of STM 300x or at DOLPHIN API:
ORG = 0x07 (Telegram type “4BS”)
Data_Byte1..3
3x8bit mode:
DATA_BYTE3 = Value of AD_2 analog input
DATA_BYTE2 = Value of AD_1 analog input
DATA_BYTE1 = Value of AD_0 analog input
1x8bit, 1x6it, 1x10bit mode:
DATA_BYTE3 = Value of AD_2
DATA_BYTE2 = Upper 2 bits of AD_0 and value of AD_1
DATA_BYTE1 = Lower 8 bits Value of AD_0 analog input
DATA_BYTE0 = Digital sensor inputs as follows:
Bit 7 Bit 0
Reserved, set to 0
DI_3
DI_2
DI_1
DI_0
ID_BYTE3 = module identifier (Byte3)
ID_BYTE2 = module identifier (Byte2)
ID_BYTE1 = module identifier (Byte1)
ID_BYTE0 = module identifier (Byte0)
DATA_BYTE3
DATA_BYTE2
DATA_BYTE1
AD_2
AD_1
AD_0
7
6
5
4
3
2
1
0
5
4
3
2
1
0
9
8
7
6
5
4
3
2
1
0
The voltages measured at the analog inputs can be calculated from these values as follows:
U=(Value of AD_x)/(2n)x1.8 V n=resolution of channel in bit

USER MANUAL 1.34
© 2013 EnOcean | www.enocean.com STM 300 / STM 300C / STM 300U User Manual | Page 19/42
STM 300 / STM 300C / STM 300U
3.9.2 Teach-in telegram
In case a manufacturer code is programmed into the module the module transmits – in-
stead of transmitting a normal telegram – a dedicated teach-in telegram if
digital input DI_3=0 at wake-up or
wake-up via WAKE1 pin (LRN input)
With this special teach-in telegram it is possible to identify the manufacturer of a device
and the function and type of a device. There is a list available from the EnOcean Alliance
describing the functionalities of the respective products.
If no manufacturer code is programmed the module does not react to signal
changes on WAKE1 (LRN input)!
ORG = 0x07 (Telegram type “4BS”)
DATA_BYTE0..3 see below
LRN Type = 1
LRN = 0
DI0..DI2: current status of digital inputs
Profile, Type, Manufacturer-ID defined by manufacturer
RE0..2: set to 0
ID_BYTE3 = module identifier (Byte3)
ID_BYTE2 = module identifier (Byte2)
ID_BYTE1 = module identifier (Byte1)
ID_BYTE0 = module identifier (Byte0)
ORG
Data_Byte3
Data_Byte2
Data_Byte1
Data_Byte0
ID
Function
6 Bit
Type
7 Bit
Manufacturer-
ID 11 Bit
LRN Type
1Bit
RE2
1Bit
RE1
1Bit
RE0
1Bit
LRN
1Bit
DI2
1Bit
DI1
1Bit
DI0
1Bit
3.10 Transmit timing
The setup of the transmission timing allows avoiding possible collisions with data packages
of other EnOcean transmitters as well as disturbances from the environment. With each
transmission cycle, 3 identical subtelegrams are transmitted within 40 ms. Transmission of
a subtelegram lasts approximately 1.2 ms. The delay time between the three transmission
bursts is affected at random.
If a new wake-up occurs before all sub-telegrams have been sent, the series of
transmissions is stopped and a new series of telegrams with new valid measure-
ment values is transmitted.

USER MANUAL 1.34
© 2013 EnOcean | www.enocean.com STM 300 / STM 300C / STM 300U User Manual | Page 20/42
STM 300 / STM 300C / STM 300U
3.11 Energy consumption
Current Consumption of STM 300
Charge needed for one measurement and transmit cycle: ~130 µC
Charge needed for one measurement cycle without transmit: ~30 µC
(current for external sensor circuits not included)
Calculations are performed on the basis of electric charges because of the internal linear
voltage regulator of the module. Energy consumption varies with voltage of the energy
storage while consumption of electric charge is constant.
From these values the following performance parameters have been calculated:
Wake
cycle
[s]
Transmit
interval
Operation Time
in darkness [h]
when storage
fully charged
Required reload
time [h] at 200
lux within 24 h
for continuous
operation
24 h operation
after 6 h
illumination
at x lux
Illumina-
tion level
in lux for
continuous
operation
Current
in µA
required
for con-
tinuous
operation
1
1
0.5
storage too small
storage too small
5220
130.5
1
10
1.7
storage too small
storage too small
1620
40.5
1
100
2.1
storage too small
storage too small
1250
31.3
10
1
5.1
storage too small
storage too small
540
13.5
10
10
16
21
storage too small
175
4.4
10
100
20
16.8
storage too small
140
3.5
100
1
43
7.8
260
65
1.6
100
10
98
3.6
120
30
0.8
100
100
112
3
100
25
0.6
Assumptions:
Storage PAS614L-VL3 with 0.25 F, Umax=3.2 V, Umin=2.2 V, T=25°C
Consumption: Transmit cycle 100 µC, measurement cycle 30 µC
Indoor solar cell, operating values 3 V and 5 µA @ 200 lux fluorescent light
(e.g. ECS 300 solar cell)
Current proportional to illumination level (not true at very low levels!)
These values are calculated values, the accuracy is about +/-20%!
0.00001
0.0001
0.001
0.01
0.1
1
10
100
010 20 30 40 50 60 70 80 90 100
Time [ms]
Current [mA]

USER MANUAL 1.34
© 2013 EnOcean | www.enocean.com STM 300 / STM 300C / STM 300U User Manual | Page 21/42
STM 300 / STM 300C / STM 300U
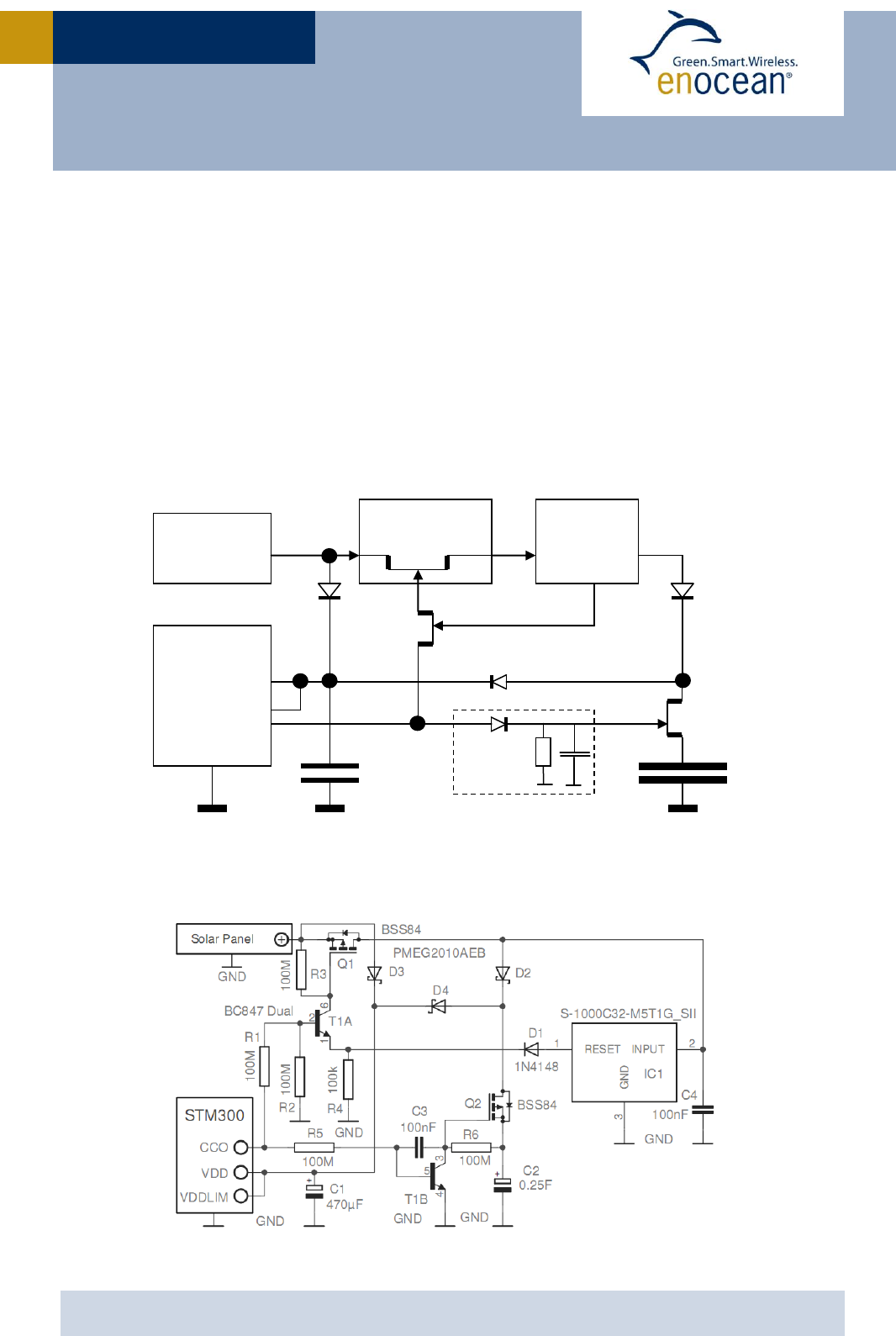
Energy source
e.g. solar panel
Charge switcher
Overvoltage
protection
STM 300
Vdd
VDDLIM
CCO
Undervoltage
protection
RC delay
Short term storage
Long term storage
4 APPLICATIONS INFORMATION
4.1 How to connect an energy harvester and energy storage
STM 300 is designed for use with an external energy harvester and energy storage.
In order to support a fast start-up and long term operation with no energy supply available
usually two different storages are used. The small storage fills quickly and allows a fast
start-up. The large storage fills slowly but once it is filled up it provides a large buffer for
times where no energy is available, e.g. at night in a solar powered sensor.
STM 300 provides a digital output CCO (see also 3.7) which allows controlling the charging
of these two storages. At the beginning, as long as the voltage is below the VON voltage
only the small storage is filled. Once the threshold is reached the CCO signal changes and
the large storage is filled. The short term storage capacitor (C1) is usually in the range of
470 to 1000 µF. For the long term storage we suggest a capacitor (C2) with a capacity of
0.25 F. Below an overview and the schematics of a charging circuitry is shown:
This circuit is designed for an energy storage capacitor specified for 3.3 V (e.g. PAS614L-
VL3. Please pay great attention to manufacturers handling and soldering procedures!)
C1
C2

USER MANUAL 1.34
© 2013 EnOcean | www.enocean.com STM 300 / STM 300C / STM 300U User Manual | Page 22/42
STM 300 / STM 300C / STM 300U
Charge switcher
The charge switcher connects both short term storage and long term storage parallel to the
energy source as soon as the STM 300 supply voltage reaches the typical VON threshold of
2.45 V. Supposing VDD then falls below VON, the energy source will be switched back to
short term storage alone, for faster recharging. As long as the voltage on long term storage
remains below VON, the charge switcher will continuously switch the energy source be-
tween short term and long term storage, trying to ensure continuous device operation. That
is because of the higher resistance and capacitance of long term storage, which would lead
to much too long charging (i.e. non-operative time). In addition short term storage cannot
be charged over this threshold until the voltage on long term storage exceeds VON. Charge
switcher is the PMOS transistor Q1, driven from the STM 300 charge control output CCO
over T1A. To start with, as long as the STM 300 VDD voltage is below the VON threshold,
only the small storage (C1) is filled over D3. Once the threshold is reached, the CCO control
signal goes High, T1B and Q2 are turned on and the long term storage (C2) will be filled
over Q2.
Overvoltage protection
All of these long term storage solutions have a rated operating voltage that must be not
exceeded. After reaching this limit the energy source is automatically separated from stor-
age to avoid any damage. Overvoltage protection is implemented by the S-1000C32-M5T1x
voltage detector from Seiko (SII) or the NCP300LSN30T1G series (ON Semiconductor),
which limits the maximum charging voltage to 3.3 V to avoid damaging long term energy
storage. In case a different voltage limit is required, this device has to be replaced by a
suitable voltage variant. As soon as the voltage on D2 anode or the voltage detector input
exceeds the selected threshold, the voltage detector delivers a High level on its output con-
nected to the T1A emitter. The T1A base is consequently lower polarized than its emitter
and the transistor is turned off. That means Q1 is turned off too — the energy source is
switched off and long term storage is protected.
The selected voltage detector must have a very low quiescent current in the operating
range, and an appropriate threshold voltage, corresponding to the selected long term ener-
gy storage voltage (e.g. threshold nominally 3.2 V for a 3.3 V capacitor). If the selected
threshold is too low, e.g. 3.0 V, a relatively high amount of energy corresponding to a use-
ful voltage difference of 0.3 V would be wasted. If the nominal threshold is too high, e.g.
exactly 3.3 V (not forgetting that this could reach 3.4 V as a result of additional manufac-
turer tolerances), it could be critical for energy storage life expectation. The S-1000C32-
M5T1x voltage detector consequently looks like the best compromise here (rated 3.2 V)
Undervoltage protection
PAS capacitors should not be deep discharged to voltages below 1.5 V. To avoid long term
degradation of their capacity and lifetime, an undervoltage protection block is added.
Undervoltage protection is also implemented through Q2. In normal operation, when VDD
reaches the VON threshold, the STM 300 charge control CCO goes high, T1B rapidly dis-
charges C3 to GND and Q2 turns on long term storage. The C3 charge recovers very slowly
over R6, so Q2 cannot turn off long term storage immediately. Only if VDD falls below VOFF
for a longer time does C3 have time to recover and finally to turn off Q2 and thus the long
term storage path (over D4) from the STM 300, avoiding deep discharge.
For more details and alternative circuits please refer to application note AN208.

USER MANUAL 1.34
© 2013 EnOcean | www.enocean.com STM 300 / STM 300C / STM 300U User Manual | Page 23/42
STM 300 / STM 300C / STM 300U
4.2 Using the SCO pin
STM 300 provides an output signal at SCO which is suited to control the supply of the sen-
sor circuitry. This helps saving energy as the sensor circuitry is only powered as long as
necessary. In the default configuration SCO provides a HIGH signal 2 ms (delay time) be-
fore the analog inputs are read. Via the programming interface (see 3.8.2) it is possible to
adjust the delay time and also the polarity of the signal.
The figure above shows, how the SCO pin (with default polarity) can be used to control an
external sensor circuit.
Do not supply sensors directly from SCO as this output can only provide maximum
15 µA!
4.3 Using the WAKE pins
The logic input circuits of the WAKE0 and WAKE1 pins are supplied by UVDD and therefore
also usable in “Deep Sleep Mode” or “Flywheel Sleep Mode” (via API only). Due to current
minimization there is no internal pull-up or pull-down at the WAKE pins.
When STM 300 is in “Deep Sleep Mode” or “Flywheel Sleep Mode” (via API only) and the
logic levels of WAKE0 and / or WAKE1 is changed, STM 300 starts up.
As the there is no internal pull-up or pull-down at the WAKE pins, it has to be en-
sured by external circuitry, that the WAKE pins are at a defined logic level at any
time.
When using the UVDD regulator output as source for the logic HIGH of the WAKE
pins, it is strongly recommended to protect the ultra low power UVDD voltage
regulator against (accidental) excessive loading by connection of an external
1.8 MΩ series resistor.

USER MANUAL 1.34
© 2013 EnOcean | www.enocean.com STM 300 / STM 300C / STM 300U User Manual | Page 24/42
STM 300 / STM 300C / STM 300U
The figure above shows two examples how the WAKE inputs may be used. When the LRN
button is pressed WAKE1 is pulled to GND and a teach-in telegram is transmitted.
As long as the button is pressed a small current is flowing from UVDD to GND.
WAKE0 is connected to a toggle switch. There is no continuous flow of current in either po-
sition of the switch.
If more digital inputs with WAKE functionality are needed in an application, WAKE0 can be
combined with some of the digital inputs as shown below:
4.4 Using RVDD
If RVDD is used in an application circuit a serial ferrite bead shall be used and wire length
should be as short as possible (<3 cm). The following ferrite beads have been tested:
74279266 (0603), 74279205 (0805) from Würth Elektronik. During radio transmission and
reception only small currents may be drawn (I<100 µA).
Pulsed current drawn from RVDD has to be avoided. If pulsed currents are necessary, suffi-
cient blocking has to be provided.

USER MANUAL 1.34
© 2013 EnOcean | www.enocean.com STM 300 / STM 300C / STM 300U User Manual | Page 25/42
STM 300 / STM 300C / STM 300U
4.5 Antenna options STM 300x
4.5.1 Overview
Several antenna types have been investigated by EnOcean. Please refer to our application
notes AN102, and AN105 which give an overview on our recommendations.
All STM300x modules have been approved with whip antenna, and STM 300U with helical
and chip antenna in addition.
868.300 MHz modules used in Europe do not need additional approval if the external an-
tenna fulfils the following requirements:
Frequency
band
868.300 MHz
ISM
Antenna must be suited for this band
Antenna type
Passive
Mandatory for radio approval
Impedance
~50 Ohm
Mandatory for radio approval
Maximum gain
≤ 0 dBd
Mandatory for radio approval
In addition it is important to fulfill the following requirements in order to achieve compati-
bility with other EnOcean products and to ensure excellent EMI robustness:
VSWR
≤ 3:1
Important for compatibility with EnOcean protocol
Return Loss
> 6 dB
Important for compatibility with EnOcean protocol
Bandwidth
≤ 20 MHz
Important if 10 V/m EMI robustness required for device
For 315 MHz / 902.875 MHz modules (STM 300C / STM 300U) please note
that a full approval is needed if modules are used with antennas other than
the specified antennas.
4.5.2 Whip antenna
315 MHz
Antenna: 150 mm wire, connect to RF_WHIP
Minimum GND plane: 50 mm x 50 mm
Minimum distance space: 10 mm
868.3 MHz
Antenna: 86 mm wire, connect to RF_WHIP
Minimum GND plane: 38 mm x 18 mm
Minimum distance space: 10 mm
902.875 MHz
Antenna: 64 mm wire, connect to RF_WHIP
Minimum GND plane: 50 mm x 50 mm
Minimum distance space: 10 mm

USER MANUAL 1.34
© 2013 EnOcean | www.enocean.com STM 300 / STM 300C / STM 300U User Manual | Page 26/42
STM 300 / STM 300C / STM 300U
4.5.3 Helical antenna (supplier: EnOcean)
315 MHz
EnOcean Type: ANT 300C
Dimensions differ from drawing below. No limited modular approval available.
Please contact EnOcean for MOQ.
868.3 MHz
EnOcean Type: ANT 300
Dimensions according to drawing below
Connect to RF_WHIP
Please contact EnOcean for MOQ.
Minimum GND plane: 35 mm x 30 mm
Minimum distance space: 10 mm
902.875 MHz
Limited modular approval available
Please contact EnOcean for MOQ and necessary limited modular approval user agreement.
Dimensions according to drawing below.
Connect to RF_WHIP.
Minimum GND plane: 35 mm x 30 mm
Minimum distance space: 10 mm

USER MANUAL 1.34
© 2013 EnOcean | www.enocean.com STM 300 / STM 300C / STM 300U User Manual | Page 27/42
STM 300 / STM 300C / STM 300U
4.5.4 Chip antenna (supplier: Mitsubishi Material, Type AM11DG-ST01)
315 MHz
Modular approval not available. Range and gain significantly reduced because of antenna
size vs. the wavelength. Small chip antennas at this frequency may be suited for space-
constrained applications. Check with supplier for matching circuit and board design
guidelines. Supplier can make recommendations or do testing to optimize individual PCB
design.
868.3 MHz
Additional matching circuit and proper board design is required.
Check with supplier for matching circuit and board design guidelines.
Connect matching circuit to RF_50 using 50 Ohm strip lines. Please follow 902 MHz
board design recommendations and dimensions. Be aware that matching values differ!
902.875 MHz
Limited modular approval is available. Please contact EnOcean to sign the mandatory
limited modular approval user agreement. Dimensions may not be shortened. Matching
circuit is part of the limited modular approval and may not be changed. Minimum top
and bottom side ground plane required as shown below. Connect ground planes using
multiple via as shown. Connect matching circuit to RF_50. Use High Q wire wound in-
ductors, e.g. 0603 Murata LQW18A series. Matching circuits values: L1 = 3.9nH; L2 =
33nH, L3 = 12nH. This antenna evaluation board is available upon request for use with
EnOcean EDK 350 developer kit.
For any further questions or chip antenna quotes, please refer to Mitsubishi Materials
website at www.mmea.com or email to electroniccomponents@mmus.com.

USER MANUAL 1.34
© 2013 EnOcean | www.enocean.com STM 300 / STM 300C / STM 300U User Manual | Page 28/42
STM 300 / STM 300C / STM 300U
4.6 Positioning of the whip antenna
Positioning and choice of receiver and transmitter antennas are the most important factors
in determining system transmission range.
For good receiver performance, great care must be taken about the space immediately
around the antenna since this has a strong influence on screening and detuning the an-
tenna. The antenna should be drawn out as far as possible and must never be cut off.
Mainly the far end of the wire should be mounted as far away as possible (at least 15 mm)
from all metal parts, ground planes, PCB strip lines and fast logic components (e.g. micro-
processors).
Do not roll up or twist the whip antenna!
Radio frequency hash from the motherboard desensitizes the receiver. Therefore:
PCB strip lines on the user board should be designed as short as possible
A PCB ground plane layer with sufficient ground via is strongly recommended
Keep antenna away from noise generating parts of the circuit. Problems may especially
occur with switching power supplies!

USER MANUAL 1.34
© 2013 EnOcean | www.enocean.com STM 300 / STM 300C / STM 300U User Manual | Page 29/42
STM 300 / STM 300C / STM 300U
4.7 Recommendations for laying a whip antenna
Antenna too close
to GND area
Antenna end led
back to foot point
PCB
with
GND
PCB
without
GND
Antenna
too
close
to GND
area

USER MANUAL 1.34
© 2013 EnOcean | www.enocean.com STM 300 / STM 300C / STM 300U User Manual | Page 30/42
STM 300 / STM 300C / STM 300U
4.8 Layout recommendations for foot pattern
The length of lines connected to I/Os should not exceed 5 cm.
It is recommended to have a complete GND layer in the application PCB, at least
in the area below the module and directly connected components (e.g. mid-layer
of your application PCB).
Due to unisolated test points there are live signals accessible on the bottom side
of the module.
Please regard the following advices to prevent interference with your application
circuit:
Avoid any copper structure in the area directly underneath the module
(top-layer layout of your application PCB). If this is not possible in your de-
sign, please provide coating on top of your PCB to prevent short circuits to
the module test pads. All bare metal surfaces including via have to be cov-
ered (e.g. adequate layout of solder resist).
It is mandatory that the area marked by the circle in the figure below is
kept clear of any conductive structures in the top layer and 0.3 mm below.
Otherwise RF performance will be degraded!
Furthermore, any distortive signals (e.g. bus signals or power lines) should not be
routed underneath the module. If such signals are present in your design, we sug-
gest separating them by using a ground plane between module and these signal
lines.
The RVDD line should be kept as short as possible. Please consider recommenda-
tions in section 4.4.

USER MANUAL 1.34
© 2013 EnOcean | www.enocean.com STM 300 / STM 300C / STM 300U User Manual | Page 31/42
STM 300 / STM 300C / STM 300U
Top layer

USER MANUAL 1.34
© 2013 EnOcean | www.enocean.com STM 300 / STM 300C / STM 300U User Manual | Page 32/42
STM 300 / STM 300C / STM 300U
Solder resist top layer

USER MANUAL 1.34
© 2013 EnOcean | www.enocean.com STM 300 / STM 300C / STM 300U User Manual | Page 33/42
STM 300 / STM 300C / STM 300U
Solder paste top layer
The data above is also available as EAGLE library.
In order to ensure good solder quality a solder mask thickness of 150 µm is recommended.
In case a 120 µm solder mask is used, it is recommended to enlarge the solder print. The
pads on the solder print should then be 0.1 mm larger than the pad dimensions of the
module as specified in chapter 2.3. (not relative to the above drawing).
Nevertheless an application and production specific test regarding the amount of soldering
paste should be performed to find optimum parameters.

USER MANUAL 1.34
© 2013 EnOcean | www.enocean.com STM 300 / STM 300C / STM 300U User Manual | Page 34/42
STM 300 / STM 300C / STM 300U
4.9 Soldering information
STM 300 has to be soldered according to IPC/JEDEC J-STD-020C standard.
STM 300 shall be handled according to Moisture Sensitivity Level MSL4 which means a floor
time of 72 h. STM 300 may be soldered only once, since one time is already consumed at
production of the module itself.
Once the dry pack bag is opened, the desired quantity of units should be removed and the
bag resealed within two hours. If the bag is left open longer than 30 minutes the desiccant
should be replaced with dry desiccant. If devices have exceeded the specified floor life time
of 72 h, they may be baked according IPC/JEDEC J-STD-033B at max. 90°C for less than
60 h.
Devices packaged in moisture-proof packaging should be stored in ambient conditions not
exceeding temperatures of 40 °C or humidity levels of 90% r.h.
STM 300 modules have to be soldered within 6 months after delivery!

USER MANUAL 1.34
© 2013 EnOcean | www.enocean.com STM 300 / STM 300C / STM 300U User Manual | Page 35/42
STM 300 / STM 300C / STM 300U
4.10 Tape & Reel specification
Tape running direction

USER MANUAL 1.34
© 2013 EnOcean | www.enocean.com STM 300 / STM 300C / STM 300U User Manual | Page 36/42
STM 300 / STM 300C / STM 300U
4.11 Transmission range
The main factors that influence the system transmission range are type and location of the
antennas of the receiver and the transmitter, type of terrain and degree of obstruction of
the link path, sources of interference affecting the receiver, and “Dead” spots caused by
signal reflections from nearby conductive objects. Since the expected transmission range
strongly depends on this system conditions, range tests should categorically be performed
before notification of a particular range that will be attainable by a certain application.
The following figures for expected transmission range are considered by using a PTM, a
STM or a TCM radio transmitter device and the TCM radio receiver device with preinstalled
whip antenna and may be used as a rough guide only:
Line-of-sight connections: Typically 30 m range in corridors, up to 100 m in halls
Plasterboard walls / dry wood: Typically 30 m range, through max. 5 walls
Line-of-sight connections: Typically 30 m range in corridors, up to 100 m in halls
Ferroconcrete walls / ceilings: Typically 10 m range, through max. 1 ceiling
Fire-safety walls, elevator shafts, staircases and supply areas should be considered as
screening.
The angle at which the transmitted signal hits the wall is very important. The effective wall
thickness – and with it the signal attenuation – varies according to this angle. Signals
should be transmitted as directly as possible through the wall. Wall niches should be avoid-
ed. Other factors restricting transmission range:
Switch mounted on metal surfaces (up to 30% loss of transmission range)
Hollow lightweight walls filled with insulating wool on metal foil
False ceilings with panels of metal or carbon fiber
Lead glass or glass with metal coating, steel furniture
The distance between EnOcean receivers and other transmitting devices such as comput-
ers, audio and video equipment that also emit high-frequency signals should be at least 0.5
m
A summarized application note to determine the transmission range within buildings is
available as download from www.enocean.com.

USER MANUAL 1.34
© 2013 EnOcean | www.enocean.com STM 300 / STM 300C / STM 300U User Manual | Page 37/42
STM 300 / STM 300C / STM 300U
5 AGENCY CERTIFICATIONS
The modules have been tested to fulfil the approval requirements for CE (STM 300) and
FCC/IC (STM 300C / STM 300U) based on the built-in firmware.
When developing customer specific firmware based on the API for this
module, special care must be taken not to exceed the specified regulatory
limits, e.g. the duty cycle limitations!
5.1 CE approval
The modules bear the EC conformity marking CE and conform to the R&TTE EU-directive on
radio equipment. The assembly conforms to the European and national requirements of
electromagnetic compatibility. The conformity has been proven and the according docu-
mentation has been deposited at EnOcean. The modules can be operated without notifica-
tion and free of charge in the area of the European Union, and in Switzerland. The following
provisos apply:
EnOcean RF modules must not be modified or used outside their specification
limits.
EnOcean RF modules may only be used to transfer digital or digitized data.
Analog speech and/or music are not permitted.
The final product incorporating EnOcean RF modules must itself meet the es-
sential requirement of the R&TTE Directive and a CE marking must be affixed
on the final product and on the sales packaging each. Operating instructions
containing a Declaration of Conformity has to be attached.
If the transmitter is used according to the regulations of the 868.3.3 MHz
band, a so-called “Duty Cycle” of 1% per hour must not be exceeded. Perma-
nent transmitters such as radio earphones are not allowed.
The module must be used with only the following approved antenna(s).
Type
Parameter
Value
Wire/Monopole at RF_WHIP
Maximum gain
1.0 dBi
External antenna at RF_50
Antenna type
Passive
Impedance
~50 Ohm
Maximum gain
≤ 0 dBd

USER MANUAL 1.34
© 2013 EnOcean | www.enocean.com STM 300 / STM 300C / STM 300U User Manual | Page 38/42
STM 300 / STM 300C / STM 300U
5.2 FCC (United States) Certification
STM 300C / STM 300U LIMITED MODULAR APPROVAL
This is an RF module approved for Limited Modular use operating as an intentional trans-
mitting device with respect to 47 CFR 15.231(a-c) and is limited to OEM installation. The
module is optimized to operate using small amounts of energy, and may be powered by a
battery. The module transmits short radio packets comprised of control signals, (in some
cases the control signal may be accompanied with data) such as those used with alarm sys-
tems, door openers, remote switches, and the like. The module does not support continu-
ous streaming of voice, video, or any other forms of streaming data; it sends only short
packets containing control signals and possibly data. The module is designed to comply
with, has been tested according to 15.231(a-c), and has been found to comply with each
requirement. Thus, a finished device containing the STM 300C or the STM 300U radio mod-
ule can be operated in the United States without additional Part 15 FCC approval (ap-
proval(s) for unintentional radiators may be required for the OEM’s finished product), under
EnOcean’s FCC ID number. This greatly simplifies and shortens the design cycle and devel-
opment costs for OEM integrators. The module can be triggered manually or automatically,
which cases are described below.
Manual Activation
The radio module can be configured to transmit a short packetized control signal if trig-
gered manually. The module can be triggered, by pressing a switch, for example.
The packet contains one (or more) control signals that is(are) intended to control some-
thing at the receiving end. The packet may also contain data. Depending on how much en-
ergy is available from the energy source, subsequent manual triggers can initiate the
transmission of additional control signals. This may be necessary if prior packet(s)
was(were) lost to fading or interference. Subsequent triggers can also be initiated as a pre-
caution if any doubt exists that the first packet didn’t arrive at the receiver. Each packet
that is transmitted, regardless of whether it was the first one or a subsequent one, will only
be transmitted if enough energy is available from the energy source.
Automatic Activation
The radio module also can be configured to transmit a short packetized control signal
if triggered automatically, by a relevant change of its inputs or in response to receiving a
signal from another transmitter, for example. Again, the packet contains a control signal
that is intended to control something at the receiving end and may also contain data. As
above, it is possible for the packet to get lost and never reach the receiver. However, if
enough energy is available from the energy source, and the module has been configured to
do so, then another packet or packets containing the control signal may be transmitted at a
later time.
The device is capable to operate as a repeater, which can receive signals from the following
list of FCC/IC approved transmitters, and retransmit the signals.
STM 300C (315 MHz):
PTM 200C FCC ID:SZV-PTM200C IC:5713A-PTM200C
STM 110C FCC ID:SZV-STM110C IC:5713A-STM110C
TCM 200C FCC ID:SZV-TCM2XXC IC:5713A-TCM2XXC
TCM 220C FCC ID:SZV-TCM2XXC IC:5713A-TCM2XXC
TCM 300C FCC ID:SZV-STM300C IC:5713A-STM300C
TCM 310C FCC ID:SZV-STM300C IC:5713A-STM300C

USER MANUAL 1.34
© 2013 EnOcean | www.enocean.com STM 300 / STM 300C / STM 300U User Manual | Page 39/42
STM 300 / STM 300C / STM 300U
STM 300C FCC ID:SZV-STM300C IC:5713A-STM300C
TCM 320C FCC ID:SZV-TCM320C IC:5713A-TCM320C
STM 300U: (902.875 MHz)
PTM 210U FCC ID:SZV-PTM210U IC:5713A-PTM210U
STM 300U FCC ID:SZV-STM300U IC:5713A-STM300U
TCM 300U FCC ID:SZV-STM300U IC:5713A-STM300U
TCM 310U FCC ID:SZV-STM300U IC:5713A-STM300U
TCM 320U FCC ID:SZV-TCM320U IC:5713A-TCM320U
OEM Requirements
In order to use EnOcean’s FCC ID number, the OEM must ensure that the following condi-
tions are met:
End users of products, which contain the module, must not have the ability to alter the
firmware that governs the operation of the module. The agency grant is valid only when
the module is incorporated into a final product by OEM integrators.
The end-user must not be provided with instructions to remove, adjust or install the
module.
The Original Equipment Manufacturer (OEM) must ensure that FCC labeling require-
ments are met. This includes a clearly visible label on the outside of the final product.
Attaching a label to a removable portion of the final product, such as a battery cover, is
not permitted. The label must include the following text:
STM 300C:
Contains FCC ID: SZV-STM300C
The enclosed device complies with Part 15 of the FCC Rules. Operation is subject to
the following two conditions: (i.) this device may not cause harmful interference and
(ii.) this device must accept any interference received, including interference that
may cause undesired operation.
STM 300U:
Contains FCC ID: SZV-STM300U
The enclosed device complies with Part 15 of the FCC Rules. Operation is subject to
the following two conditions: (i.) this device may not cause harmful interference and
(ii.) this device must accept any interference received, including interference that
may cause undesired operation.
When the device is so small or for such use that it is not practicable to place the state-
ment above on it, the information required by this paragraph shall be placed in a promi-
nent location in the instruction manual or pamphlet supplied to the user or, alternative-
ly, shall be placed on the container in which the device is marketed. However, the FCC
identifier or the unique identifier, as appropriate, must be displayed on the device.

USER MANUAL 1.34
© 2013 EnOcean | www.enocean.com STM 300 / STM 300C / STM 300U User Manual | Page 40/42
STM 300 / STM 300C / STM 300U
The user manual for the end product must also contain the text given above.
Changes or modifications not expressly approved by EnOcean could void the user's au-
thority to operate the equipment.
The module must be used with only the following approved antenna(s).
The OEM must ensure that timing requirements according to 47 CFR 15.231(a-c) are
met.
The OEM must sign the OEM Limited Modular Approval Agreement with EnOcean
5.3 IC (Industry Canada) Certification
In order to use EnOcean’s IC number, the OEM must ensure that the following conditions
are met:
Labeling requirements for Industry Canada are similar to those required by the FCC.
The Original Equipment Manufacturer (OEM) must ensure that IC labeling requirements
are met. A clearly visible label on the outside of a non-removable part of the final prod-
uct must include the following text:
STM 300C:
Contains IC: 5713A-STM300C
Contient le module d'émission IC: 5713A-STM300C
STM 300U:
Contains IC: 5713A-STM300U
Contient le module d'émission IC: 5713A-STM300U
The OEM must sign the OEM Limited Modular Approval Agreement with EnOcean
Pour utiliser le numéro IC EnOcean, le OEM doit s'assurer que les conditions suivantes sont
remplies:
Les exigences d'étiquetage pour Industrie Canada sont similaires à ceux exigés par la
FCC. Le fabricant d'équipement d'origine (OEM) doit s'assurer que les exigences en
matière d'étiquetage IC sont réunies. Une étiquette clairement visible à l'extérieur d'une
partie non amovible du produit final doit contenir le texte suivant:
Part Number
Type
Gain
N.A.
Wire/Monopole
1.0 dBi
N.A.
Helical (for STM300U only)
1.0 dBi

USER MANUAL 1.34
© 2013 EnOcean | www.enocean.com STM 300 / STM 300C / STM 300U User Manual | Page 41/42
STM 300 / STM 300C / STM 300U
STM 300C:
Contains IC: 5713A-STM300C
Contient le module d'émission IC: 5713A-STM300C
STM 300U:
Contains IC: 5713A-STM300U
Contient le module d'émission IC: 5713A-STM300U
L'OEM doit signer l'accord OEM limitée Approbation modulaire avec EnOcean
5.4 FCC Regulatory Statements
This device complies with part 15 of the FCC rules. Operation is subject to the following two
conditions: (1) This device may not cause harmful interference, and (2) this device must accept
any interference received, including interference that may cause undesired operation. Any
changes or modifications not expressly approved by manufacturer could void the user’s authori-
ty to operate the equipment.
IMPORTANT! Any changes or modifications not expressly approved by the party responsible
for compliance could void the user’s authority to operate this equipment.
NOTE: This equipment has been tested and found to comply with the limits for a Class B digital
device, pursuant to part 15 of the FCC Rules. These limits are designed to provide reasonable
protection against harmful interference in a residential installation. This equipment generates,
uses and can radiate radio frequency energy and, if not installed and used in accordance with the
instructions, may cause harmful interference to radio communications. However, there is no
guarantee that interference will not occur in a particular installation. If this equipment does
cause harmful interference to radio or television reception, which can be determined by turning
the equipment off and on, the user is encouraged to try to correct the interference by one or more
of the following measures:
Reorient or relocate the receiving antenna.
Increase the separation between the equipment and receiver.
Connect the equipment into an outlet on a circuit different from that to which the receiver is
connected.
Consult the dealer or an experienced radio/ TV technician for help.

USER MANUAL 1.34
© 2013 EnOcean | www.enocean.com STM 300 / STM 300C / STM 300U User Manual | Page 42/42
STM 300 / STM 300C / STM 300U
5.5 Industry Canada Regulatory Statements
This device complies with Industry Canada licence-exempt RSS standard(s). Operation is sub-
ject to the following two conditions: (1) this device may not cause interference, and (2) this de-
vice must accept any interference, including interference that may cause undesired operation of
the device.
Le présent appareil est conforme aux CNR d’Industrie Canada applicables aux appareils radio
exempts de licence. L’exploitation est autorisée aux deux conditions suivantes: (1) l’appareil ne
doit pas produire de brouillage, et (2) l’utilisateur de l’appareil doit accepter tout brouillage
radioélectrique subi, meme si le brouillage est susceptible d’en compromettre le fonctionnement.
IMPORTANT! Tous les changements ou modifications pas expressément approuvés par la
partie responsable de la conformité ont pu vider l’autorité de l’utilisateur pour actioner cet
équipment.
This Class B digital apparatus complies with Canadian ICES-003.
Cet appareil numérique de la classe B est conforme à la norme NMB-003 du Canada