EnOcean STM332U 902.875MHz transmitter User Manual unsers manual
EnOcean GmbH 902.875MHz transmitter unsers manual
EnOcean >
unsers manual

USER MANUAL V1.10
EnOcean GmbH
Kolpingring 18a
82041 Oberhaching
Germany
Phone +49.89.67 34 689-0
Fax +49.89.67 34 689-50
info@enocean.com
www.enocean.com
Subject to modifications
STM 330 / STM 331 / STM 330C / STM 332U / STM 333U
User Manual V1.10
May 15, 2013 10:16 AM
Page 1/33
Patent protected:
WO98/36395, DE 100 25 561, DE 101 50 128,
WO 2004/051591, DE 103 01 678 A1, DE 10309334,
WO 04/109236, WO 05/096482, WO 02/095707,
US 6,747,573, US 7,019,241
Observe precautions! Electrostatic sensitive devices!
Scavenger Transmitter Module
STM 330 / STM 331 / STM 330C / STM 332U / STM 333U
May 15, 2013

USER MANUAL V1.05
© 2013 EnOcean | www.enocean.com STM 330 / STM 331 / STM 330C / STM 332U / STM 333U User Manual V1.10 | Page 2/33
STM 330 / STM 331 / STM 330C / STM 332U / STM 333U
REVISION HISTORY
The following major modifications and improvements have been made to the first version of
this document:
No
Major Changes
0.55
Initial version
0.90
New drawings added; Agency certifications added; Charging circuitry modified;
editorial changes
0.91
Drawings updated
0.95
Parameters of A/D converter corrected and specified in more detail; Charging cir-
cuitry modified.
0.99
Pin for connection of backup battery changed; ICHAR modified in 2.4 and 2.5; sec-
tion 3.5 inserted; drawings updated
1.00
Block diagram and pin description modified.
1.01
Table in 2.11 modified
1.02
Remark added in 3.5; additional remarks in 2.11; label information modified in
chapter 5; Shelf life added in 1.4; supply voltage for programming added in 2.2;
Conducted output power replaced by radiated output power in 1.2; programming
interface added in 2.3.2; other editorial changes
1.03
Support for HSM 100 humidity sensor module added
1.04
Specification of shelf life improved; figure added in 3.3.1; Chapter Related Docu-
ments added.
1.05
STM 331 with helix antenna added (naming + helix antenna description), hints to
update module via STMSEN
1.10
Product variants STM 332U and STM 333U added
Published by EnOcean GmbH, Kolpingring 18a, 82041 Oberhaching, Germany
www.enocean.com, info@enocean.com, phone ++49 (89) 6734 6890
© EnOcean GmbH
All Rights Reserved
Important!
This information describes the type of component and shall not be considered as assured characteris-
tics. No responsibility is assumed for possible omissions or inaccuracies. Circuitry and specifications
are subject to change without notice. For the latest product specifications, refer to the EnOcean web-
site: http://www.enocean.com.
As far as patents or other rights of third parties are concerned, liability is only assumed for modules,
not for the described applications, processes and circuits.
EnOcean does not assume responsibility for use of modules described and limits its liability to the
replacement of modules determined to be defective due to workmanship. Devices or systems contain-
ing RF components must meet the essential requirements of the local legal authorities.
The modules must not be used in any relation with equipment that supports, directly or indirectly,
human health or life or with applications that can result in danger for people, animals or real value.
Components of the modules are considered and should be disposed of as hazardous waste. Local
government regulations are to be observed.
Packing: Please use the recycling operators known to you.

USER MANUAL V1.05
© 2013 EnOcean | www.enocean.com STM 330 / STM 331 / STM 330C / STM 332U / STM 333U User Manual V1.10 | Page 3/33
STM 330 / STM 331 / STM 330C / STM 332U / STM 333U
TABLE OF CONTENT
1 RELATED DOCUMENTS ................................................................................... 4
2 GENERAL DESCRIPTION ................................................................................. 5
2.1 Basic functionality ......................................................................................... 5
2.2 Technical data ............................................................................................... 6
2.3 Physical dimensions ....................................................................................... 6
2.4 Environmental conditions ............................................................................... 8
2.5 Ordering Information ..................................................................................... 8
3 FUNCTIONAL DESCRIPTION ............................................................................ 9
3.1 Simplified firmware flow chart and block diagram .............................................. 9
3.2 Pin out ....................................................................................................... 10
3.3 Pin description and operational characteristics ................................................. 11
3.3.1 GPIO supply voltage ................................................................................ 12
3.3.2 Analog and digital inputs .......................................................................... 13
3.3.3 Temperature sensor ................................................................................. 13
3.3.4 Programming Interface............................................................................. 14
3.4 Absolute maximum ratings (non operating) .................................................... 15
3.5 Maximum ratings (operating) ........................................................................ 15
3.6 Power management and voltage regulators .................................................... 15
3.7 Configuration .............................................................................................. 16
3.7.1 Configuration via pins .............................................................................. 16
3.7.2 Configuration via serial interface ............................................................... 17
3.8 Radio telegram ............................................................................................ 19
3.8.1 Normal operation ..................................................................................... 19
3.8.2 Teach-in telegram ................................................................................... 19
3.9 Transmit timing ........................................................................................... 19
3.10 Charging circuitry ................................................................................... 20
3.11 Energy consumption ............................................................................... 20
4 APPLICATIONS INFORMATION ....................................................................... 22
4.1 Using the WAKE pins .................................................................................... 22
4.2 Temperature sensor ..................................................................................... 23
4.3 Set point control and occupancy button .......................................................... 23
4.4 Combination with humidity sensor module HSM 100 ........................................ 23
4.5 Antenna layout ............................................................................................ 24
4.5.1 Whip antenna (STM 330 / STM 330C / STM 332U) ....................................... 24
4.5.2 Helical antenna (STM 331 / STM 333U) ...................................................... 25
4.6 Mounting STM 33x into a housing .................................................................. 26
4.7 Transmission range ..................................................................................... 27
5 AGENCY CERTIFICATIONS ............................................................................ 28
5.1 CE Approval ................................................................................................ 28
5.2 FCC (United States) certification .................................................................... 29
5.3 IC (Industry Canada) certification .................................................................. 31
5.4 FCC Regulatory Statements ......................................................................... 32
5.5 Industry Canada Regulatory Statements ........................................................ 32
6 Label Information ........................................................................................ 33

USER MANUAL V1.05
© 2013 EnOcean | www.enocean.com STM 330 / STM 331 / STM 330C / STM 332U / STM 333U User Manual V1.10 | Page 4/33
STM 330 / STM 331 / STM 330C / STM 332U / STM 333U
1 RELATED DOCUMENTS
STM 330 / 331 is available in several frequency variants and with different antennas:
STM 330 (868.3MHz, whip antenna, vertical button)
STM 331 (868.3MHz, helical antenna, vertical button)
STM 330C (315.0MHz, whip antenna, vertical button)
STM 332U (902.875MHz, whip antenna, side button)
STM 333U (902.875MHz, helical antenna, side button)
This document describes operation of STM 330, STM 331, 330C, STM 332U, STM 333U
modules with their built-in firmware.
If you want to write own firmware running on the integrated micro controller or need more
detailed information on the Dolphin core please also refer to Dolphin Core Description and
Dolphin APi Documentation at: http://www.enocean.com/en/knowledge-base/
If you want to connect other generic sensors to STM 33x (former STM 310 applications),
you can download STEMSEN Software from following link:
http://www.enocean.com/en/download/
Module can be programmed via
EOP 300 programmer & EVA 330 developer board or
EOP 350 programmer
For mechanical integration please refer to our 3D drawings found at
http://www.enocean.com/en/enocean_modules/stm-330/
If you want to add a humidity sensor please refer to the HSM 100 data sheet at
http://www.enocean.com/en/enocean_modules/stm-330/
In addition we recommend following our application notes, in particular
AN102: Antenna Basics – Basic Antenna Design Considerations for EnOcean based
Products

USER MANUAL V1.05
© 2013 EnOcean | www.enocean.com STM 330 / STM 331 / STM 330C / STM 332U / STM 333U User Manual V1.10 | Page 5/33
STM 330 / STM 331 / STM 330C / STM 332U / STM 333U
2 GENERAL DESCRIPTION
2.1 Basic functionality
The extremely power saving RF transmitter module
STM 33x of EnOcean is optimized for realization of
wireless and maintenance free temperature sensors, or
room operating panels including set point dial and oc-
cupancy button. It requires only a minimum number of
external components and provides an integrated and
calibrated temperature sensor.
Power supply is provided by a small solar cell, an ex-
ternal energy harvester, or an external 3 V backup
battery. An energy storage is installed in order to
bridge periods with no supply from the energy har-
vester. The module provides a user configurable cyclic
wake up.
After wake up, the internal microcontroller reads the status of the temperature sensor and
optional set point dial. A radio telegram will be transmitted in case of a significant change
of measured temperature or set point values or if the external occupancy button is pressed.
In case of no relevant input change, a redundant retransmission signal is sent after a user
configurable number of wake-ups to announce all current values.
In addition to the cyclic wake-up, a wake up can be triggered externally using the input for
the occupancy button or the internal LRN button.
The firmware can be configured to use different EEPs according to the availability set point
dial and occupancy button.
Features with built-in firmware
Pre-installed solar cell
On-board energy storage and charging circuit
On-board LRN button
On-board TX indicator LED
Calibrated internal temperature sensor
Input for external occupancy button and set point dial
Configurable wake-up and transmission cycle
Wake-up via Wake pins or LRN button
Support for humidity sensor module HSM 100
Features accessible via API
Using the Dolphin API library it is possible to write custom firmware for the module.
The API provides:
Integrated 16 MHz 8051 CPU with 32 kB FLASH and 2 kB SRAM
Integrated temperature sensor
Various power down and sleep modes down to typ. 0.2 µA current consumption
Up to 13 configurable I/Os
10 bit ADC, 8 bit DAC

USER MANUAL V1.05
© 2013 EnOcean | www.enocean.com STM 330 / STM 331 / STM 330C / STM 332U / STM 333U User Manual V1.10 | Page 6/33
STM 330 / STM 331 / STM 330C / STM 332U / STM 333U
2.2 Technical data
Antenna
whip antenna (STM 330 / STM 330C / STM 332U)
helical antenna (STM 331, STM 333U)
Frequency
315.0 MHz (STM 330C) / 868.3 MHz (STM 330 / STM 331) /
902.875MHz ( STM 332U / STM 333U)
Radio Standard
EnOcean 902 MHz / 868 MHz / 315 MHz
Data rate/Modulation type
125 kbps/ASK(868MHz/315MHz), FSK(902MHz)
Radiated Output Power
STM 330: +8 dBm1 (EIRP) ± 2.5 dB2
STM 331: +5 dBm1 (EIRP) ± 2.5 dB2
STM 330C: +92 dBµV/m1 ± 2 dB2
STM 332U: +101 dBµV/m1 ± 2 dB2
STM 333U: +99 dBµV/m1 ± 2 dB2
Power Supply @ VDD
Pre-installed solar cell
Illumination 50-100000 lux
2.1 V–5.0 V, 2.6 V needed for start-up
Initial operation time in
darkness @ 25°C
typ. 4 days, min. 60 hours
if energy storage fully charged, wake-up every 100 s,
transmission of telegram every 1000 s on average3
Operation start up time with empty
energy store
typ. 2.5 min @ 400 lux / 25 °C
incandescent or fluorescent light
Input Channels
Internal: temperature sensor, LRN button
External: occupancy button, set point dial, HSM 100
Temperature sensor
Measurement range 0-40 °C, resolution 0.16 K
Accuracy typ. ±0.5 K between 17 °C and 27 °C
typ. ±1 K between 0 °C and 40 °C
EnOcean Equipment Profiles
configurable EEPs: A5-02-05 (default), A5-10-05, A5-10-03
and with HSM 100: A5-04-01, A5-10-10, A5-10-12
Connector
20 pins, grid 1.27 mm, □ 0.4 mm
Radio Regulations
R&TTE EN 300 220 (STM 330 / 331)
FCC CFR-47 Part 15 (STM 330C, STM 332U / 333U)
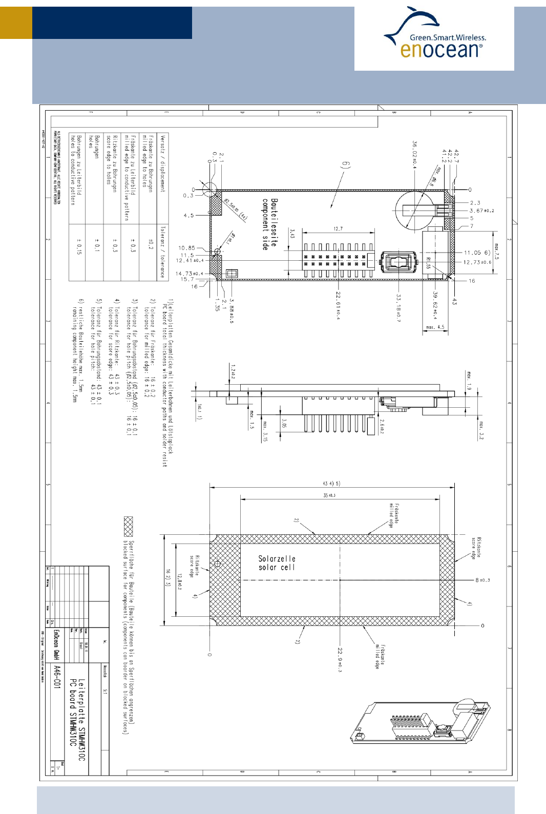
2.3 Physical dimensions
1 Measured in test laboratory, measurement uncertainty 2.7 dB
2 Tolerance of measurement in production at 50 Ω
3 Full performance of the PAS614L energy storage is achieved after several days of operation (up to two weeks) at
good illumination level. Performance degrades over life time, especially if energy storage is exposed to higher
temperatures. Each 10 K drop in temperature doubles the expected life span.
PCB dimensions 43±0.2 x 16±0.3 x 1±0.1 mm
Module height 8 mm
Weight 4.5 g (STM 33x), 4.9 g (STM 330C), 4.5 g (STM 332U), 4.5 g (STM 333U)

USER MANUAL V1.05
© 2013 EnOcean | www.enocean.com STM 330 / STM 331 / STM 330C / STM 332U / STM 333U User Manual V1.10 | Page 7/33
STM 330 / STM 331 / STM 330C / STM 332U / STM 333U

USER MANUAL V1.05
© 2013 EnOcean | www.enocean.com STM 330 / STM 331 / STM 330C / STM 332U / STM 333U User Manual V1.10 | Page 8/33
STM 330 / STM 331 / STM 330C / STM 332U / STM 333U
2.4 Environmental conditions
Operating temperature -20 °C … +60 °C
Storage temperature -20 °C … +60 °C, recommended4: +10 °C…+30 °C, <60%r.h.
Shelf life (in absolute darkness) 36 months after delivery5
Humidity 0% … 93% r.h., non-condensing
2.5 Ordering Information
Type
Ordering Code
Frequency
STM 330
S3001-D330
868.3 MHz
STM 331
S3001-D331
868.3 MHz
STM 330C
S3031-D330
315.0 MHz
STM 332U
S3051-D332
902.875 MHz
STM 333U
S3051-D333
902.875 MHz
4 Recommended for maximum life of energy storage capacitor
5 Deep discharge of the PAS614L energy storage leads to degradation of performance.
Therefore products have to be taken into operation after 36 months. At least the PAS614L
needs to be recharged to 2.1 V.
The module shall not be placed on conductive materials, to prevent discharge of
the internal energy storages5. Even materials such as conductive foam (ESD pro-
tection) may have negative impact.

USER MANUAL V1.05
© 2013 EnOcean | www.enocean.com STM 330 / STM 331 / STM 330C / STM 332U / STM 333U User Manual V1.10 | Page 9/33
STM 330 / STM 331 / STM 330C / STM 332U / STM 333U
3 FUNCTIONAL DESCRIPTION
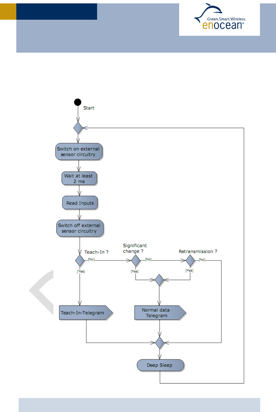
3.1 Simplified firmware flow chart and block diagram

USER MANUAL V1.05
© 2013 EnOcean | www.enocean.com STM 330 / STM 331 / STM 330C / STM 332U / STM 333U User Manual V1.10 | Page 10/33
STM 330 / STM 331 / STM 330C / STM 332U / STM 333U
3.2 Pin out
The figure above shows the pin out of the STM 33x hardware. The pins are named accord-
ing to the naming of the EO3000I chip to simplify usage of the DOLPHIN API.
The table in section 3.3 shows the translation of hardware pins to a naming that fits the
functionality of the built-in firmware.
Energy
Store
LRN
LED
1
SET
GND
CW_1
CW_0
OCC
CP_1CP_0
LRN
VDD Whip or helical
antenna
UVDDext
RESET
BALUN
Presence Signal
(every 100th,
every 10th,
every cyclic wake-up
or SW defined)
Spontaneous
wake-up
Cyclic Wake-up
(every 1 s ,10 s , 100 s,
or SW defined) A/D
Power management Micro
Controller
RF Transmitter
868.3 MHz (STM 33x)
315.0 MHz (STM 330C)
902.875 MHz (STM 33xU)
DOLPHIN
EO3000I
16MHz Oscillator
SWPWR
Energy
Storage
VCHAR
VGC
Solar Cell
LRN button
Transmit
Indicator
HSM

USER MANUAL V1.05
© 2013 EnOcean | www.enocean.com STM 330 / STM 331 / STM 330C / STM 332U / STM 333U User Manual V1.10 | Page 11/33
STM 330 / STM 331 / STM 330C / STM 332U / STM 333U
3.3 Pin description and operational characteristics
STM 33x
Hardware
Symbol
STM 33x
Firmware
Symbol
Function
Characteristics
GND
GND
Ground connection
VDD
VDD
Supply voltage
2.1 V – 5.0 V; Start-up voltage: 2.6 V
Maximum ripple: see 3.6
Not available at pin header.
Supply for pro-
gramming I/F
Recommended supply voltage for
programming 3V
VCHAR
VCHAR
Charging input
Input for an external energy harvester or a
battery. See 3.10.
Supply for pro-
gramming I/F if
VDD cannot be
used.6
Recommended supply voltage for
programming 3.3V – 3.6 V
VGC
VGC
Voltage Gold Cap
Connection of additional external energy
storage possible. See 3.10.
SWPWR
(= switched
DVDD of
EO3000I)
SWPWR
DVDD supply volt-
age regulator out-
put switched via
transistor con-
trolled by EO3000I
ADIO5 pin.
1.8 V. Output current: max. 5 mA.
Supply for external circuitry, available
while not in deep sleep mode. SWPWR is
switched on 0.25 ms before sampling of
inputs and is switched off afterwards.
UVDDext
(=UVDD of
EO3000I
with 1.8MΩ
in series)
UVDDext
Ultra low power
supply voltage
regulator output
Not for supply of external circuitry!
For use with WAKE pins only, see section
4.1. Limited to max. 1 µA output current
by internal 1.8 MΩ resistor!
IOVDD (not
available at
pin connec-
tor)
IOVDD
GPIO supply volt-
age
Internal connection to EO3000I DVDD
(typ. 1.8 V)
See 3.3.1
RESET
RESET
Reset input
Programming I/F
Active high reset (1.8 V)
Fixed internal 10 kΩ pull-down.
PROG_EN
PROG_EN
Programming I/F
HIGH: programming mode active
LOW: operating mode
Digital input, fixed internal 10 kΩ pull-
down.
ADIO0
SET
Analog input
For connection of an external set point
dial. See 4.3
ADIO1
Not used
Internal pull-up; do not connect
ADIO2
Not used
Internal pull-up; do not connect
6 E.g. if module shall be programmed or configured via pin connector.
If a bed of nails fixture for programming is available VDD should be used instead of VCHAR.

USER MANUAL V1.05
© 2013 EnOcean | www.enocean.com STM 330 / STM 331 / STM 330C / STM 332U / STM 333U User Manual V1.10 | Page 12/33
STM 330 / STM 331 / STM 330C / STM 332U / STM 333U
ADIO3
HSM
Input for HSM 100
Internal pull-up; leave open or
connect HSM 100
ADIO4
Not used
Internal pull-up; do not connect
ADIO6
Not used
Internal pull-up; do not connect
ADIO7
Programming I/F
Leave open
SCSEDIO0
CW_1
Encoding input for
wake-up cycle
Configuration interface.
Leave open or connect to GND. See 3.7.1.
Internal pull-up
Programming I/F
SCLKDIO1
CW_0
Encoding input for
wake-up cycle
Configuration interface.
Leave open or connect to GND. See 3.7.1.
Internal pull-up
Programming I/F
WSDADIO2
CP_1
Encoding input for
retransmission
Configuration interface.
Leave open or connect to GND. See 3.7.1.
Internal pull-up
Programming I/F
RSDADIO3
CP_0
Encoding input for
retransmission
Configuration interface.
Leave open or connect to GND. See 3.7.1.
Internal pull-up
Programming I/F
WAKE0
OCC
Wake input
Input for external occupancy button.
Change of logic state leads to wake-up and
transmission of a telegram if correct EEP
selected. See 3.7.2.
Must be connected to UVDDext or GND!
At time of delivery WAKE0 is connected to
UVDDext via a jumper at the connector.
See also 4.1.
WAKE1
LRN
LRN input
Change of logic state to LOW leads to
wake-up and transmission of teach-in tele-
gram.
Internal pull-up to UVDD.
See also 3.8.2 and 4.1.
3.3.1 GPIO supply voltage
The IOVDD pin of EO3000I is internally connected to DVDD. For digital communication with
other circuitry therefore a voltage of 1.8 V has to be used. While the module is in deep
sleep mode the microcontroller with all its peripherals is switched off and DVDD, IOVDD,
and SWPWR are not supplied.
If DVDD=0 V and IOVDD is not supplied (e.g. while in sleep mode), do not apply
voltage to ADIO0 to ADIO7 and the pins of the serial interface (SCSEDIO0,
SCLKDIO1, WSDADIO2, RSDADIO3). This may lead to unpredictable malfunction
of the device.

USER MANUAL V1.05
© 2013 EnOcean | www.enocean.com STM 330 / STM 331 / STM 330C / STM 332U / STM 333U User Manual V1.10 | Page 13/33
STM 330 / STM 331 / STM 330C / STM 332U / STM 333U
For I/O pins configured as analog pins the IOVDD voltage level is not relevant! See
also 3.3.2.
3.3.2 Analog and digital inputs
Parameter
Conditions / Notes
Min
Typ
Max
Units
Analog Input Mode
Measurement range
Single ended
Internal reference RVDD/2
0.07
RVDD-
0.07
V
Interpreted as7
0x00
0xFF
Input coupling
DC
Input impedance
Single ended against
GND @ 1 kHz
10
M
Input capacitance
Single ended against
GND @ 1 kHz
10
pF
Parameter
Conditions / Notes
Min
Typ
Max
Units
Digital Input Mode
Input HIGH voltage
2/3
IOVDD
V
Input LOW voltage
1/3
IOVDD
V
Pull up resistor
@IOVDD=1.7 … 1.9 V
90
132
200
k
3.3.3 Temperature sensor
Parameter
Conditions / Notes
Min
Typ
Max
Units
Measurement range
0
40
°C
Accuracy
17 - 27 °C
0 - 40
0.5
1
K
K
7 For measurement of set point with external set point dial
IOVDD
ADIO0
ADIO1
ADIO2
ADIO3
ADIO4
ADIO5
ADIO6
ADIO7
SCSEDIO0
SCLKDIO1
WSDADIO2
RSDADIO3
If configured as digital I/O

USER MANUAL V1.05
© 2013 EnOcean | www.enocean.com STM 330 / STM 331 / STM 330C / STM 332U / STM 333U User Manual V1.10 | Page 14/33
STM 330 / STM 331 / STM 330C / STM 332U / STM 333U
3.3.4 Programming Interface
The positions of the pads needed for programming are shown in the layout below. Data are
available from EnOcean as Gerber files (STM3XY(C)_05.GTL and STM3XY(C)_05.GK0).
Number
Symbol
1
VDD
2
GND
3
PROG_EN
4
RESET
5
SCSEDIO0
6
SCLKDIO1
7
WSDADIO2
8
RSDADIO3
9
ADIO7
10
ADIO6
Only if in addition
to programming
I/F a serial inter-
face is needed
Top layer
If VDD is not accessible, e.g. because the module shall be programmed via the pin connec-
tor, please use VCHAR instead of VDD (see 3.3).

USER MANUAL V1.05
© 2013 EnOcean | www.enocean.com STM 330 / STM 331 / STM 330C / STM 332U / STM 333U User Manual V1.10 | Page 15/33
STM 330 / STM 331 / STM 330C / STM 332U / STM 333U
3.4 Absolute maximum ratings (non operating)
Symbol
Parameter
Min
Max
Units
VDD
Supply voltage at VDD
-0.5
5.5
V
VGC
Voltage gold cap
1.5
3.3
V
VCHAR
Supply voltage from external energy harvester
0
6
V
ICHAR
Supply current from external energy harvester
45
mA
GND
Ground connection
0
0
V
VINA
Voltage at every analog input pin
-0.5
2
V
VIND
Voltage at RESET, WAKE0/1, and every digital input
-0.5
3.6
V
3.5 Maximum ratings (operating)
Symbol
Parameter
Min
Max
Units
VDD
Supply voltage at VDD and VDDLIM
2.1
5.0
V
VGC
Voltage gold cap
1.5
3.3
V
VCHAR
Supply voltage from external energy harvester
0
6
V
ICHAR
Supply current from external energy harvester
VCHAR<4 V
4 V<VCHAR<6 V
Limited
internally
45
mA
GND
Ground connection
0
0
V
VINA
Voltage at every analog input pin
0
2.0
V
VIND
Voltage at RESET, WAKE0/1, and every digital input
0
3.6
V
3.6 Power management and voltage regulators
Symbol
Parameter
Conditions / Notes
Min
Typ
Max
Units
Voltage Regulators
VDDR
Ripple on VDD, where
Min(VDD) > VON
50
mVpp
UVDD
Ultra Low Power supply
1.8
V
RVDD
RF supply
Internal signal only
1.7
1.8
1.9
V
DVDD
Digital supply
Internal signal only
1.7
1.8
1.9
V
Threshold Detector
VON
Turn on threshold
2.3
2.45
2.6
V
VOFF
Turn off threshold
Automatic shutdown if
VDD drops below VOFF
1.85
1.9
2.1
V
Threshold detector
STM 33x provides an internal ultra low power ON/OFF threshold detector. If VDD > VON, it
turns on the ultra low power regulator (UVDD), the watchdog timer and the WAKE# pins
circuitry. If VDD ≤ VOFF it initiates the automatic shut down of STM 33x. For details of this
mechanism please refer to the Dolphin Core Description documentation.

USER MANUAL V1.05
© 2013 EnOcean | www.enocean.com STM 330 / STM 331 / STM 330C / STM 332U / STM 333U User Manual V1.10 | Page 16/33
STM 330 / STM 331 / STM 330C / STM 332U / STM 333U
3.7 Configuration
3.7.1 Configuration via pins
The encoding input pins have to be left open or connected to GND in correspondence with
the following connection schemes. These settings are checked at every wake-up.
Wake-up cycle time
CW_0
CW_1
Wake-up cycle time
NC
GND
1 s ±20%
GND
NC
10 s ±20%
NC
NC
100 s ±20%
GND
GND
No cyclic wake-up
Redundant retransmission
Via CP_0 and CP_1 an internal counter is set which is decreased at every wake-up signal.
Once the counter reaches zero the redundant retransmission signal is sent.
CP_0
CP_1
Number of wake-ups that
trigger a redundant retransmission
GND
NC
Every timer wake-up signal
NC
NC
Every 7th - 14th timer wake-up signal, affected at random
NC
GND
Every 70th - 140th timer wake-up signal, affected at random
GND
GND
No redundant retransmission
A radio telegram is always transmitted after wake-up via WAKE pins!
After transmission the counter is reset to a random value within the specified in-
terval.
According to FCC 15.231a) a redundant retransmission at every timer wake-up to
determine the system integrity is only allowed in safety and security applications!
In this case the total transmission time must not exceed two seconds per hour,
which means that a combination with a 1 s wake-up cycle time is not allowed!
If applied in other (non-safety, non-security) applications a minimum of 10 s be-
tween periodic transmissions is required. In addition the device has to comply with
the lower field strength limits of 15.231e). The limited modular approval of STM
330C / 332U / 333U is not valid in this case.

USER MANUAL V1.05
© 2013 EnOcean | www.enocean.com STM 330 / STM 331 / STM 330C / STM 332U / STM 333U User Manual V1.10 | Page 17/33
STM 330 / STM 331 / STM 330C / STM 332U / STM 333U
3.7.2 Configuration via serial interface
Via the programming interface the configuration area can be modified. This provides a lot
more configuration options. Values set via serial interface override hardware settings!
These settings are read after RESET or power-on reset only and not at every wake-up of
the module!
The interface is shown in the figure below:
EnOcean provides EOPx (EnOcean Programmer, a command line program) and Dolphin
Studio (Windows application for chip configuration, programming, and testing) and the
USB/SPI programmer device as part of the EDK 300 or EDK 350 developer´s kit.
The configuration page of DolphinStudio is shown in the figure below.
Parameter
Configuration
via pins
Configuration
via serial interface
Wake up cycle
See section 3.7.1
Value can be set from 1 s to 65534 s
Redundant
Retransmission cycle
See section 3.7.1
Min…Max values for random interval
If Min=Max -> random switched off
Threshold values for
inputs
(transmission of telegram if
threshold value exceeded)
No
The default values are:
Temperature measurement: ±0.5 K
Set point measurement: ±10 digits
Edge of wake pin change
causing a telegram trans-
mission
No
Every change of a wake pin triggers a wake-up.
For both wake pins it can be configured indi-
vidually if a telegram shall be sent on rising,
falling or both edges.
Manufacturer ID and EEP
(EnOcean Equipment Profile)
No
Information about manufacturer and type of
device. This feature is needed for “automatic”
interoperability of sensors and actuators or bus
systems. Unique manufacturer IDs are distrib-
uted by the EnOcean Alliance.
USB <=
> SPI
interface
SPI
USB
Dolphin Studio, or EOP
Reset
PROG_EN
ADIO7
SCSEDIO0
SCLKDIO1
WSDADIO2
RSDADIO3
STM
330
VDD
GND

USER MANUAL V1.05
© 2013 EnOcean | www.enocean.com STM 330 / STM 331 / STM 330C / STM 332U / STM 333U User Manual V1.10 | Page 18/33
STM 330 / STM 331 / STM 330C / STM 332U / STM 333U
Please select STM 33x and press “Read configuration” button before modifying the
entries!

USER MANUAL V1.05
© 2013 EnOcean | www.enocean.com STM 330 / STM 331 / STM 330C / STM 332U / STM 333U User Manual V1.10 | Page 19/33
STM 330 / STM 331 / STM 330C / STM 332U / STM 333U
3.8 Radio telegram
3.8.1 Normal operation
In normal operation STM 33x transmits telegram data according to the selected EEP
(EnOcean Equipment Profile).
For details please refer to the EnOcean Equipment Profiles 2.1 specification.
http://www.enocean-alliance.org/fileadmin/redaktion/enocean_alliance/pdf/EnOcean_Equipment_Profiles_EEP2.1.pdf
3.8.2 Teach-in telegram
In case of a wake-up via WAKE1 pin (LRN input) the module transmits a teach-in telegram.
If the manufacturer code is not set, the module transmits a normal telegram according to 3.8.1
with the difference that DI_3=0.
If a manufacturer code is set, this teach-in telegram contains special information as described
below.
With this special teach-in telegram it is possible to identify the manufacturer of a device
and the function and type of a device. The following EnOcean Equipment Profiles are sup-
ported by STM 33x. They have to be selected according to the availability of external occu-
pancy button and set point control by the method described in 3.7.2:
A5-02-05 Temperature sensor 0-40 °C (default)
A5-10-03 Temperature sensor 0-40 °C, set point control
A5-10-05 Temperature sensor 0-40 °C, set point, and occupancy control
If a HSM 100 module is plugged onto the connector in addition the following EEPs are sup-
ported:
A5-04-01 Temperature and humidity sensor 0-40 °C and 0-100% r.h.
A5-10-10 Temperature and humidity sensor 0-40 °C and 0-100% r.h.,
set point control, and occupancy control
A5-10-12 Temperature and humidity sensor 0-40 °C and 0-100% r.h., set point control
For details please refer to the EnOcean Equipment Profiles 2.1 specification.
http://www.enocean-alliance.org/fileadmin/redaktion/enocean_alliance/pdf/EnOcean_Equipment_Profiles_EEP2.1.pdf
3.9 Transmit timing
The setup of the transmission timing allows avoiding possible collisions with data packages
of other EnOcean transmitters as well as disturbances from the environment. With each
transmission cycle, 3 identical subtelegrams are transmitted within 40 ms. The transmis-
sion of a subtelegram lasts approximately 1.2 ms. The delay between the three transmis-
sion bursts is affected at random.

USER MANUAL V1.05
© 2013 EnOcean | www.enocean.com STM 330 / STM 331 / STM 330C / STM 332U / STM 333U User Manual V1.10 | Page 20/33
STM 330 / STM 331 / STM 330C / STM 332U / STM 333U
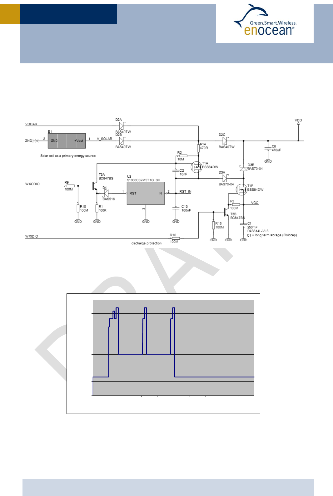
3.10 Charging circuitry
The figure below shows the internal charging circuit. It is controlled via the WXODIO pin of
EO3000I which switches according to the status of the internal threshold detector. For de-
tails please refer to our Dolphin Core Description documentation. The WXIDIO pin is used to
disconnect the goldcap at voltages below VOFF to avoid deep discharge.
An external 3 V backup battery can be connected at VCHAR.
3.11 Energy consumption
Current Consumption of STM 33x
Charge needed for one measurement and transmit cycle: ~130 µC
Charge needed for one measurement cycle without transmit: ~30 µC
(current for external sensor circuits not included)
0.00001
0.0001
0.001
0.01
0.1
1
10
100
010 20 30 40 50 60 70 80 90 100
Time [ms]
Current [mA]

USER MANUAL V1.05
© 2013 EnOcean | www.enocean.com STM 330 / STM 331 / STM 330C / STM 332U / STM 333U User Manual V1.10 | Page 21/33
STM 330 / STM 331 / STM 330C / STM 332U / STM 333U
Calculations are performed on the basis of electric charges because of the internal linear
voltage regulator of the module. Energy consumption varies with voltage of the energy
storage while consumption of electric charge is constant.
From these values the following typical performance parameters at room temperature have
been calculated:
Wake
cycle
[s]
Transmit
interval
Operation Time
in darkness [h]
when storage
fully charged
Required reload
time [h] at 200
lux within 24 h
for continuous
operation
24 h operation
after 6 h
illumination
at x lux
Illumina-
tion level
in lux for
continuous
operation
Current
in µA
required
for con-
tinuous
operation
1
1
0.5
storage too small
storage too small
5220
130.5
1
10
1.7
storage too small
storage too small
1620
40.5
1
100
2.1
storage too small
storage too small
1250
31.3
10
1
5.1
storage too small
storage too small
540
13.5
10
10
16
21
storage too small
175
4.4
10
100
20
16.8
storage too small
140
3.5
100
1
43
7.8
260
65
1.6
100
10
98
3.6
120
30
0.8
100
100
112
3
100
25
0.6
Assumptions:
Internal storage PAS614L-VL3 (after several days of operation at good illumination
level) with 0.25 F, Umax=3.2 V, Umin=2.2 V, T=25 °C
Consumption: Transmit cycle 100 µC, measurement cycle 30 µC
Pre-installed solar cell ECS 300, operating values 3 V and 5 µA @ 200 lux fluorescent
light
Current proportional to illumination level (not true at very low levels!)
These values are calculated, the accuracy is about +/-20%! The performance varies over
temperature and may be strongly reduced at extreme temperatures or short transmit inter-
vals.

USER MANUAL V1.05
© 2013 EnOcean | www.enocean.com STM 330 / STM 331 / STM 330C / STM 332U / STM 333U User Manual V1.10 | Page 22/33
STM 330 / STM 331 / STM 330C / STM 332U / STM 333U
4 APPLICATIONS INFORMATION
4.1 Using the WAKE pins
The logic input circuits of the WAKE0 and WAKE1 pins are supplied by UVDD and therefore
also usable in “Deep Sleep Mode”. Due to current minimization there is no internal pull-up
or pull-down at the WAKE pins. When STM 33x is in “Deep Sleep Mode” and the logic levels
of WAKE0 and / or WAKE1 is changed, STM 33x starts up.
As the there is no internal pull-up or pull-down at the WAKE0 pin, it has to be en-
sured by external circuitry, that the WAKE0 pin is at a defined logic level at any
time. At time of delivery a jumper is connected between WAKE0 and UVDDext.
WAKE1 provides an internal 1.8 MΩ pull-up. See figure below.
EO3000I
WAKE0
WAKE1
UVDD
UVDDext
STM 33x
WAKE1
WAKE0
GND
1M8
1M8
LRN Button
Jum per installed at
time of delivery
When the LRN button is pressed WAKE1 is pulled to GND and a teach-in telegram is trans-
mitted. As long as the button is pressed a small current of approximately 1 µA is flowing. It
is possible to connect an additional external button in parallel between WAKE1 and GND if a
different position of the button in the device is required.
WAKE0 is connected to UVDDext via a jumper at time of delivery. If the module is mounted
onto a host PCB the jumper has to be removed. The circuitry on the host PCB then has to
ensure that WAKE0 is always in a defined position. There are two ways to use WAKE0:
Connect WAKE0 to UVDDext and connect an external button between WAKE0 and GND.
As long as the button is pressed a current of 1 µA will flow.
Connect a 3 terminal switch and switch WAKE0 to either GND or UVDDext. In this case
there is no continuous flow of current in either position of the switch.

USER MANUAL V1.05
© 2013 EnOcean | www.enocean.com STM 330 / STM 331 / STM 330C / STM 332U / STM 333U User Manual V1.10 | Page 23/33
STM 330 / STM 331 / STM 330C / STM 332U / STM 333U
4.2 Temperature sensor
STM 33x provides an internal temperature sensor. The sensor is part of the EO3000I IC and
measures the chip temperature. Therefore it is important to provide a good thermal con-
nection of the IC to the environment by ensuring sufficient ventilation of air inside the
housing. Only then the measurement will represent the ambient temperature. Depending
on the design of the housing a delay between ambient temperature changes and measured
temperature value will be seen.
4.3 Set point control and occupancy button
In order to control the set point, an external potentiometer has to be connected as shown
below. In addition this figure shows how to connect the occupancy button.
4.4 Combination with humidity sensor module HSM 100
The humidity sensor module HSM 100 extends the functionality of STM 330 / STM 331 /
STM 330C temperature sensor modules. HSM 100 contains an internal calibrated humidity
sensor. It can be plugged onto STM 33x modules via the 20 pin connector. For details
please refer to the data sheet of HSM 100.
Heating of the chip due to its current consumption is negligible as the chip only
consumes 200 nA while in sleep mode.
Temperature measurement every second is not recommended as in this case ef-
fects of heating of the chip might become visible and accuracy is reduced.
STM 330
HSM 100
STM 33x
SWPWR
GND
ADIO0
10k
OCC
UVDDext
Set Point Occupancy

USER MANUAL V1.05
© 2013 EnOcean | www.enocean.com STM 330 / STM 331 / STM 330C / STM 332U / STM 333U User Manual V1.10 | Page 24/33
STM 330 / STM 331 / STM 330C / STM 332U / STM 333U
4.5 Antenna layout
4.5.1 Whip antenna (STM 330 / STM 330C / STM 332U)
Specification of the whip antenna; L=150 mm @ 315 MHz, L=86 mm @ 868 MHz,
L=64mm @ 902.875MHz
Antenna layout recommendation:
STM 330 without host PCB STM 330 with host PCB
Glass, wood, concrete, metal
868/902 MHz: > 2 cm
315 MHz: > 4 cm
868/902 MHz: > 1 cm
315 MHz: > 2 cm
868/902 MHz: > 2 cm
315 MHz: > 4 cm
Host PCB
GND plane

USER MANUAL V1.05
© 2013 EnOcean | www.enocean.com STM 330 / STM 331 / STM 330C / STM 332U / STM 333U User Manual V1.10 | Page 25/33
STM 330 / STM 331 / STM 330C / STM 332U / STM 333U
4.5.2 Helical antenna (STM 331 / STM 333U)
868 MHz/902 MHz
Antenna recommendation:
STM 33x without host PCB STM 33x with host PCB
Host PCB
GND plane
Glass, wood, concrete, metal
868/902 MHz: > 2 mm
315 MHz: > 4 mm
868/902 MHz: > 5 mm
315 MHz: > 10 mm
Plastic

USER MANUAL V1.05
© 2013 EnOcean | www.enocean.com STM 330 / STM 331 / STM 330C / STM 332U / STM 333U User Manual V1.10 | Page 26/33
STM 330 / STM 331 / STM 330C / STM 332U / STM 333U
4.6 Mounting STM 33x into a housing
The figure below shows an example of a housing in which the module can be mounted (with
antenna pointing to the left). Design data of the housing and the modules is available in
.igs format.
Please make sure not to exert shear force (side force within the plane of the solar
cell) onto the solar cell! The maximum vertical force onto the solar cell must not
exceed 4 N and should be homogeneously distributed! Bending of the PCB must be
avoided!
Please make sure that the housing covers 0.5 mm at the solar cell edges. Within
0.5 mm off the edge flaking is possible due to the cutting process.

USER MANUAL V1.05
© 2013 EnOcean | www.enocean.com STM 330 / STM 331 / STM 330C / STM 332U / STM 333U User Manual V1.10 | Page 27/33
STM 330 / STM 331 / STM 330C / STM 332U / STM 333U
4.7 Transmission range
The main factors that influence the system transmission range are type and location of the
antennas of the receiver and the transmitter, type of terrain and degree of obstruction of
the link path, sources of interference affecting the receiver, and “Dead” spots caused by
signal reflections from nearby conductive objects. Since the expected transmission range
strongly depends on this system conditions, range tests should categorically be performed
before notification of a particular range that will be attainable by a certain application.
The following figures for expected transmission range are considered by using a PTM, a
STM or a TCM radio transmitter device and the TCM radio receiver device with preinstalled
whip antenna and may be used as a rough guide only:
Line-of-sight connections: Typically 30 m range in corridors, up to 100 m in halls
Plasterboard walls / dry wood: Typically 30 m range, through max. 5 walls
Ferroconcrete walls / ceilings: Typically 10 m range, through max. 1 ceiling
Fire-safety walls, elevator shafts, staircases and supply areas should be considered as
screening.
The angle at which the transmitted signal hits the wall is very important. The effective wall
thickness – and with it the signal attenuation – varies according to this angle. Signals
should be transmitted as directly as possible through the wall. Wall niches should be
avoided. Other factors restricting transmission range:
Switch mounted on metal surfaces (up to 30% loss of transmission range)
Hollow lightweight walls filled with insulating wool on metal foil
False ceilings with panels of metal or carbon fiber
Lead glass or glass with metal coating, steel furniture
The distance between EnOcean receivers and other transmitting devices such as comput-
ers, audio and video equipment that also emit high-frequency signals should be at least
0.5 m.
A summarized application note to determine the transmission range within buildings is
available as download from www.enocean.com.

USER MANUAL V1.05
© 2013 EnOcean | www.enocean.com STM 330 / STM 331 / STM 330C / STM 332U / STM 333U User Manual V1.10 | Page 28/33
STM 330 / STM 331 / STM 330C / STM 332U / STM 333U
5 AGENCY CERTIFICATIONS
The modules have been tested to fulfil the approval requirements for CE (STM 330 / STM
331) and FCC/IC (STM 330C / STM 332U / STM 333U) based on the built-in firmware.
When developing customer specific firmware based on the API for this module,
special care must be taken not to exceed the specified regulatory limits, e.g. the
duty cycle limitations!
5.1 CE Approval
The STM 330 / STM 331 module bears the EC conformity marking CE and conforms to the
R&TTE EU-directive on radio equipment. The assembly conforms to the European and na-
tional requirements of electromagnetic compatibility. The conformity has been proven and
the according documentation has been deposited at EnOcean. The modules can be operated
without notification and free of charge in the area of the European Union and in Switzer-
land.
EnOcean RF modules must not be modified or used outside their specifica-
tion limits.
EnOcean RF modules may only be used to transfer digital or digitized data.
Analog speech and/or music are not permitted.
EnOcean RF modules must not be used with gain antennas, since this may
result in allowed ERP or spurious emission levels being exceeded.
The final product incorporating EnOcean RF modules must itself meet the
essential requirement of the R&TTE Directive and a CE marking must be af-
fixed on the final product and on the sales packaging each. Operating in-
structions containing a Declaration of Conformity has to be attached.
If the STM 33x transmitter is used according to the regulations of the 868.3
MHz band, a so-called “Duty Cycle” of 1% per hour must not be exceeded.
Permanent transmitters such as radio earphones are not allowed.
The module must be used with only the following approved antenna(s).
Model
Type
STM 330
Pre-installed whip antenna
STM 331
Pre-installed helix antenna

USER MANUAL V1.05
© 2013 EnOcean | www.enocean.com STM 330 / STM 331 / STM 330C / STM 332U / STM 333U User Manual V1.10 | Page 29/33
STM 330 / STM 331 / STM 330C / STM 332U / STM 333U
5.2 FCC (United States) certification
STM 330C / 332U / 333U LIMITED MODULAR APPROVAL
This is an RF module approved for Limited Modular use operating as an intentional trans-
mitting device with respect to 47 CFR 15.231(a-c) and is limited to OEM installation. The
module is optimized to operate using small amounts of harvested energy, such as can be
collected by a small solar cell exposed to ambient light. The module transmits short radio
packets comprised of control signals, (in some cases the control signal may be accompa-
nied with data) such as those used with alarm systems, door openers, remote switches,
and the like. The module does not support continuous streaming of voice, video, or any
other forms of streaming data; it sends only short packets containing control signals and
possibly data and is typically powered by a solar cell in ambient light. The module is de-
signed to comply with, has been tested according to 15.231(a-c), and has been found to
comply with each requirement. Thus, a finished device containing the STM 330C / 332U /
333U radio module can be operated in the United States without additional Part 15 FCC
approval (approval(s) for unintentional radiators may be required for the OEM’s finished
product), under EnOcean’s FCC ID number. This greatly simplifies and shortens the design
cycle and development costs for OEM integrators.
The module can be triggered manually or automatically, which cases are described below.
Manual Activation
The radio module can be configured to transmit a short packetized control signal if
triggered manually. The module can be triggered, by pressing a switch, for example.
The packet contains one (or more) control signals that is(are) intended to control
something at the receiving end. The packet may also contain data. Depending on
how much energy is available from the energy source, subsequent manual triggers
can initiate the transmission of additional control signals. This may be necessary if
prior packet(s) was (were) lost to fading or interference. Subsequent triggers can al-
so be initiated as a precaution if any doubt exists that the first packet didn’t arrive at
the receiver. Each packet that is transmitted, regardless of whether it was the first
one or a subsequent one, will only be transmitted if enough energy is available from
the energy source.
Automatic Activation
The radio module also can be configured to transmit a short packetized control sig-
nal if triggered automatically, by a relevant change of its inputs, for example. Again,
the packet contains a control signal that is intended to control something at the re-
ceiving end and may also contain data. As above, it is possible for the packet to get
lost and never reach the receiver. However, if enough energy is available from the
energy source, and the module has been configured to do so, then another packet or
packets containing the control signal may be transmitted at a later, unpredictable
time.

USER MANUAL V1.05
© 2013 EnOcean | www.enocean.com STM 330 / STM 331 / STM 330C / STM 332U / STM 333U User Manual V1.10 | Page 30/33
STM 330 / STM 331 / STM 330C / STM 332U / STM 333U
OEM Requirements
In order to use EnOcean’s FCC ID number, the OEM must ensure that the following condi-
tions are met.
End users of products, which contain the module, must not have the ability to alter the
firmware that governs the operation of the module. The agency grant is valid only when
the module is incorporated into a final product by OEM integrators.
The end-user must not be provided with instructions to remove, adjust or install the
module.
The Original Equipment Manufacturer (OEM) must ensure that FCC labeling requirements
are met. This includes a clearly visible label on the outside of the final product. Attaching
a label to a removable portion of the final product, such as a battery cover, is not per-
mitted. The label must include the following text:
STM 330C:
Contains FCC ID: SZV-STM310C
The enclosed device complies with Part 15 of the FCC Rules. Operation is subject to
the following two conditions: (i.) this device may not cause harmful interference and
(ii.) this device must accept any interference received, including interference that
may cause undesired operation.
STM 332U:
Contains FCC ID: SZV-STM330U
The enclosed device complies with Part 15 of the FCC Rules. Operation is subject to
the following two conditions: (i.) this device may not cause harmful interference and
(ii.) this device must accept any interference received, including interference that
may cause undesired operation.
STM 333U:
Contains FCC ID: SZV-STM320U
The enclosed device complies with Part 15 of the FCC Rules. Operation is subject to
the following two conditions: (i.) this device may not cause harmful interference and
(ii.) this device must accept any interference received, including interference that
may cause undesired operation.
When the device is so small or for such use that it is not practicable to place the state-
ment above on it, the information required by this paragraph shall be placed in a promi-
nent location in the instruction manual or pamphlet supplied to the user or, alternative-
ly, shall be placed on the container in which the device is marketed. However, the FCC
identifier or the unique identifier, as appropriate, must be displayed on the device.
The user manual for the end product must also contain the text given above.
Changes or modifications not expressly approved by EnOcean could void the user's au-
thority to operate the equipment.
The OEM must ensure that timing requirements according to 47 CFR 15.231(a-c) are
met.

USER MANUAL V1.05
© 2013 EnOcean | www.enocean.com STM 330 / STM 331 / STM 330C / STM 332U / STM 333U User Manual V1.10 | Page 31/33
STM 330 / STM 331 / STM 330C / STM 332U / STM 333U
The OEM must sign the OEM Limited Modular Approval Agreement with EnOcean
The module must be used with only the following approved antenna(s).
5.3 IC (Industry Canada) certification
In order to use EnOcean’s IC number, the OEM must ensure that the following conditions
are met:
Labeling requirements for Industry Canada are similar to those required by the FCC. The
Original Equipment Manufacturer (OEM) must ensure that IC labeling requirements are
met. A clearly visible label on the outside of a non-removable part of the final product
must include the following text:
STM 330C:
Contains IC: 5713A-STM310C
STM 332U:
Contains IC: 5713A-STM330U
STM 333U:
Contains IC: 5713A-STM320U
The OEM must sign the OEM Limited Modular Approval Agreement with EnOcean
Pour utiliser le numéro IC EnOcean, le OEM doit s'assurer que les conditions suivantes sont
remplies:
Les exigences d'étiquetage pour Industrie Canada sont similaires à ceux exigés par la
FCC. Le fabricant d'équipement d'origine (OEM) doit s'assurer que les exigences en
matière d'étiquetage IC sont réunies. Une étiquette clairement visible à l'extérieur d'une
partie non amovible du produit final doit contenir le texte suivant:
STM 330C:
Contains IC: 5713A-STM310C
Contient le module d'émission IC: 5713A-STM310C
STM 332U:
Contains IC: 5713A-STM330U
Contient le module d'émission IC: 5713A-STM330U
STM 333U:
Contains IC: 5713A-STM320U
Contient le module d'émission IC: 5713A-STM320U
L'OEM doit signer l'accord OEM limitée Approbation modulaire avec EnOcean
Model
Type
Gain
STM 330C
Pre-installed Wire/Monopole
1.0 dBi
STM 332U
Pre-installed Wire/Monopole
1.0 dBi
STM 333U
Pre-installed Helical Antenna
-1.0 dBi

USER MANUAL V1.05
© 2013 EnOcean | www.enocean.com STM 330 / STM 331 / STM 330C / STM 332U / STM 333U User Manual V1.10 | Page 32/33
STM 330 / STM 331 / STM 330C / STM 332U / STM 333U
5.4 FCC Regulatory Statements
This device complies with part 15 of the FCC rules. Operation is subject to the following two
conditions: (1) This device may not cause harmful interference, and (2) this device must
accept any interference received, including interference that may cause undesired opera-
tion. Any changes or modifications not expressly approved by manufacturer could void the
user’s authority to operate the equipment.
IMPORTANT! Any changes or modifications not expressly approved by the party responsible
for compliance could void the user’s authority to operate this equipment.
NOTE: This equipment has been tested and found to comply with the limits for a Class B
digital device, pursuant to part 15 of the FCC Rules. These limits are designed to provide
reasonable protection against harmful interference in a residential installation. This equip-
ment generates, uses and can radiate radio frequency energy and, if not installed and used
in accordance with the instructions, may cause harmful interference to radio communica-
tions. However, there is no guarantee that interference will not occur in a particular instal-
lation. If this equipment does cause harmful interference to radio or television reception,
which can be determined by turning the equipment off and on, the user is encouraged to
try to correct the interference by one or more of the following measures:
Reorient or relocate the receiving antenna.
Increase the separation between the equipment and receiver.
Connect the equipment into an outlet on a circuit different from that to which the receiver
is connected.
Consult the dealer or an experienced radio/ TV technician for help.
5.5 Industry Canada Regulatory Statements
This device complies with Industry Canada licence-exempt RSS standard(s). Operation is
subject to the following two conditions: (1) this device may not cause interference, and (2)
this device must accept any interference, including interference that may cause undesired
operation of the device.
Le présent appareil est conforme aux CNR d’Industrie Canada applicables aux appareils
radio exempts de licence. L’exploitation est autorisée aux deux conditions suivantes: (1)
l’appareil ne doit pas produire de brouillage, et (2) l’utilisateur de l’appareil doit accepter
tout brouillage radioélectrique subi, meme si le brouillage est susceptible d’en compromet-
tre le fonctionnement.
IMPORTANT! Tous les changements ou modifications pas expressément approuvés par la
partie responsable de la conformité ont pu vider l’autorité de l’utilisateur pour actioner cet
équipment.
This Class B digital apparatus complies with Canadian ICES-003.
Cet appareil numérique de la classe B est conforme à la norme NMB-003 du Canada

USER MANUAL V1.05
© 2013 EnOcean | www.enocean.com STM 330 / STM 331 / STM 330C / STM 332U / STM 333U User Manual V1.10 | Page 33/33
STM 330 / STM 331 / STM 330C / STM 332U / STM 333U
6 Label Information
FCC ID
Product
variant
Revision
Date Code
(ww/YY)
IC ID