EnOcean STM350U Temperature and Humidity Sensor with transmitter User Manual
EnOcean GmbH Temperature and Humidity Sensor with transmitter
EnOcean >
User Manual

USER MANUAL
ETHSU – EASYFIT TEMPERATURE AND HUMIDITY SENSOR
© 2017 EnOcean | www.enocean.com F-710-017, V1.0 ETHSU User Manual | v1.0 | December 2017 | Page 1/14
Patent protected:
WO98/36395, DE 100 25 561, DE 101 50 128,
WO 2004/051591, DE 103 01 678 A1, DE 10309334,
WO 04/109236, WO 05/096482, WO 02/095707,
US 6,747,573, US 7,019,241
Observe precautions! Electrostatic sensitive devices!
ETHSU Easyfit Temperature and Humidity Sensor
21.12.2017

USER MANUAL
ETHSU – EASYFIT TEMPERATURE AND HUMIDITY SENSOR
© 2017 EnOcean | www.enocean.com F-710-017, V1.0 ETHSU User Manual | v1.0 | December 2017 | Page 2/14
REVISION HISTORY
The following major modifications and improvements have been made to this document:
Version
Author
Reviewer
Date
Major Changes
1.0
MKA
MKA
22.12.2017
First release
Published by EnOcean GmbH, Kolpingring 18a, 82041 Oberhaching, Germany
www.enocean.com, info@enocean.com, phone +49 (89) 6734 6890
© EnOcean GmbH, All Rights Reserved
Other trademarks and trade names are those of their respective owners.
Important!
This information describes the type of component and shall not be considered as assured
characteristics. No responsibility is assumed for possible omissions or inaccuracies. Circuitry
and specifications are subject to change without notice. For the latest product specifica-
tions, refer to the EnOcean website: http://www.enocean.com.
As far as patents or other rights of third parties are concerned, liability is only assumed for
modules, not for the described applications, processes and circuits.
EnOcean does not assume responsibility for use of modules described and limits its liability
to the replacement of modules determined to be defective due to workmanship. Devices or
systems containing RF components must meet the essential requirements of the local legal
authorities.
The modules must not be used in any relation with equipment that supports, directly or
indirectly, human health or life or with applications that can result in danger for people,
animals or real value.
Components of the modules are considered and should be disposed of as hazardous waste.
Local government regulations are to be observed. Packing: Please use the recycling opera-
tors known to you.

USER MANUAL
ETHSU – EASYFIT TEMPERATURE AND HUMIDITY SENSOR
© 2017 EnOcean | www.enocean.com F-710-017, V1.0 ETHSU User Manual | v1.0 | December 2017 | Page 3/14
TABLE OF CONTENT
1 RELATED DOCUMENTS ................................................................................... 4
2 GENERAL DESCRIPTION ................................................................................. 5
2.1 Basic functionality ......................................................................................... 5
2.2 Technical Data .............................................................................................. 6
2.3 Environmental conditions ............................................................................... 6
2.4 Ordering Information ..................................................................................... 6
2.5 Physical dimensions ....................................................................................... 7
2.5.1 Mechanical Outline ..................................................................................... 7
3 FUNCTIONAL DESCRIPTION ............................................................................ 8
3.1 Simplified firmware flow chart ......................................................................... 8
3.2 Simplified device block diagram ...................................................................... 9
3.3 Radio telegram format ................................................................................... 9
3.3.1 Teach-in telegram ..................................................................................... 9
3.3.2 Transmit timing ......................................................................................... 9
4 Application Information ................................................................................ 10
4.1 Transmission range ..................................................................................... 10
5 Regulatory information ................................................................................. 11
5.1 FCC (United States) Certificate ...................................................................... 12
5.2 FCC (United States) Regulatory Statement ..................................................... 12
5.3 IC (Industry Canada) Certificate .................................................................... 13
5.4 IC (Industry Canada) Regulatory Statement ................................................... 13

USER MANUAL
ETHSU – EASYFIT TEMPERATURE AND HUMIDITY SENSOR
© 2017 EnOcean | www.enocean.com F-710-017, V1.0 ETHSU User Manual | v1.0 | December 2017 | Page 4/14
1 RELATED DOCUMENTS
This document describes operation of ETHSU modules with their built-in firmware.
We recommend following our application notes, in particular AN001: EnOcean Wireless Sys-
tems – RANGE PLANNING GUIDE, AN002: RANGE EXTENSION WITH ENOCEAN -
Concept design of extending range with EnOcean networks and AN010: Short-Range De-
vices, Indoor Radio Propagation.

USER MANUAL
ETHSU – EASYFIT TEMPERATURE AND HUMIDITY SENSOR
© 2017 EnOcean | www.enocean.com F-710-017, V1.0 ETHSU User Manual | v1.0 | December 2017 | Page 5/14
2 GENERAL DESCRIPTION
2.1 Basic functionality
EnOcean EasyFit ETHSU is a wireless and maintenance
free temperature and humidity sensor. It requires no
external components and provides on-board a calibrat-
ed temperature and humidity sensor.
Power supply is provided by a small pre-installed solar
cell or an external 3 V backup battery.
An energy storage element is installed in order to
bridge periods with no supply from the energy harvest-
er.
The module provides an internal cyclic wake up every
100s. After wake up, the internal microcontroller reads
the status of the temperature and humidity sensor. A
radio telegram will be transmitted in case of a signifi-
cant change of measured temperature or measure hu-
midity.
In case of no relevant input change, a redundant retransmission signal (heartbeat) is sent
randomly within 8 to 15 minutes to announce the current values.
In addition to the cyclic wake-up, a wake up can be triggered externally using the input for
the occupancy button or the internal LRN button.
Key product features
Fully autonomous operation under sufficient lighting with pre-installed solar cell
Factory calibrated on-board temperature and humidity sensor
Integrated energy storage and charging circuit
Integrated LRN button and TX indicator LED

USER MANUAL
ETHSU – EASYFIT TEMPERATURE AND HUMIDITY SENSOR
© 2017 EnOcean | www.enocean.com F-710-017, V1.0 ETHSU User Manual | v1.0 | December 2017 | Page 6/14
2.2 Technical Data
Antenna
Helix antenna
Frequency
902.875 MHz
Data rate/Modulation type
125 kbps / FSK
Radiated Output Power (typ.)
100 dBμV/m
On-board Power Supply
Pre-installed solar cell
Illumination 50-100000 lux
Auxiliary Power Supply
Option for backup battery (CR1225)
Operation time in darkness @ 25°C
typ. 4 days after full charge
Start-up time from empty energy store
typ. < 5 min @ 400 lux / 25 °C
incandescent or fluorescent light
Input parameters
Temperature and humidity sensor
LRN button
Temperature sensor performance
Measurement range: -20°C … +60 °C
Resolution: 0.1 K
Accuracy: ±0.5 K across entire range
Humidity sensor performance
Measurement range: 0 % r.h. … 100 % r.h.
Resolution: 0.4 % r.h.
Accuracy: ±4.5 % r.h. across entire range
±3.0 % r.h. between 20 … 80 % r.h.
EnOcean Equipment Profile
A5-04-03
2.3 Environmental conditions
Operating and Storage temperature Absolute Maximum: -20 °C … +60 °C
Recommended1: +10 °C…+30 °C
Shelf life (in absolute darkness) 36 months after delivery2
Operating and storage humidity Maximum: 0% … 93% r.h., non-condensing
Recommended: < 60% r.h.
2.4 Ordering Information
Type
Ordering Code
Frequency
ETHSU
S3051-D350
902.875MHz
1
Recommended for maximum life of energy storage capacitor
2
Deep discharge of the energy storage leads to degradation of performance. Therefore
products have to be taken into operation after 36 months.
The module shall not be placed on conductive materials, to prevent discharge of
the internal energy storages. Even materials such as conductive foam (ESD pro-
tection) may have negative impact.

USER MANUAL
ETHSU – EASYFIT TEMPERATURE AND HUMIDITY SENSOR
© 2017 EnOcean | www.enocean.com F-710-017, V1.0 ETHSU User Manual | v1.0 | December 2017 | Page 7/14
2.5 Physical dimensions
2.5.1 Mechanical Outline
Detailed drawings are available from EnOcean.
Product dimensions 87±1 x 21±1 x 14±1 mm
Product weight 25 g

USER MANUAL
ETHSU – EASYFIT TEMPERATURE AND HUMIDITY SENSOR
© 2017 EnOcean | www.enocean.com F-710-017, V1.0 ETHSU User Manual | v1.0 | December 2017 | Page 8/14
3 FUNCTIONAL DESCRIPTION
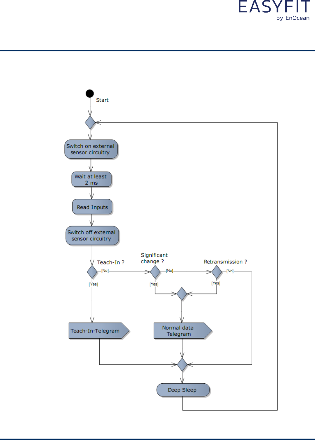
3.1 Simplified firmware flow chart

USER MANUAL
ETHSU – EASYFIT TEMPERATURE AND HUMIDITY SENSOR
© 2017 EnOcean | www.enocean.com F-710-017, V1.0 ETHSU User Manual | v1.0 | December 2017 | Page 9/14
3.2 Simplified device block diagram
3.3 Radio telegram format
ETHSU transmits telegram data according to EEP (EnOcean Equipment Profile) A5-04-03
which encodes a temperature range of Temperature -20 ... 60°C with 10 Bit and a Humidity
range of 0 ... 100 % r.h. with 8 Bit.
3.3.1 Teach-in telegram
If the user presses the LRN button then the module transmits a teach-in telegram.
With this special teach-in telegram it is possible to identify the manufacturer of a device
and the function and type of a device via the EEP or GP used.
By default EnOcean Manufacturer ID is set. Customers should configure the module to use
their own Manufacturer ID.
3.3.2 Transmit timing
The setup of the transmission timing allows avoiding possible collisions with data packages
of other EnOcean transmitters as well as disturbances from the environment.
With each default transmission cycle, 3 identical sub-telegrams are transmitted within
40ms. Transmission of a sub-telegram lasts approximately 1.2ms. The delay between the
three transmission bursts is affected at random.

USER MANUAL
ETHSU – EASYFIT TEMPERATURE AND HUMIDITY SENSOR
© 2017 EnOcean | www.enocean.com F-710-017, V1.0 ETHSU User Manual | v1.0 | December 2017 | Page 10/14
4 Application Information
4.1 Transmission range
The main factors that influence the system transmission range are type and location of the
antennas of the receiver and the transmitter, type of terrain and degree of obstruction of
the link path, sources of interference affecting the receiver, and “Dead” spots caused by
signal reflections from nearby conductive objects. Since the expected transmission range
strongly depends on this system conditions, range tests should categorically be performed
before notification of a particular range that will be attainable by a certain application.
The following figures for expected transmission range may be used as a rough guide only:
Line-of-sight connections: Typically 30 m range in corridors, up to 100 m in halls
Plasterboard walls / dry wood: Typically 30 m range, through max. 5 walls
Ferroconcrete walls / ceilings: Typically 10 m range, through max. 1 ceiling
Fire-safety walls, elevator shafts, staircases and supply areas should be considered as
screening.
The angle at which the transmitted signal hits the wall is very important. The effective wall
thickness – and with it the signal attenuation – varies according to this angle. Signals
should be transmitted as directly as possible through the wall. Wall niches should be avoid-
ed. Other factors restricting transmission range:
Switch mounted on metal surfaces (up to 30% loss of transmission range)
Hollow lightweight walls filled with insulating wool on metal foil
False ceilings with panels of metal or carbon fiber
Lead glass or glass with metal coating, steel furniture
The distance between EnOcean receivers and other transmitting devices such as comput-
ers, audio and video equipment that also emit high-frequency signals should be at least
0.5 m.
A summarized application note to determine the transmission range within buildings is
available as download from www.enocean.com.

USER MANUAL
ETHSU – EASYFIT TEMPERATURE AND HUMIDITY SENSOR
© 2017 EnOcean | www.enocean.com F-710-017, V1.0 ETHSU User Manual | v1.0 | December 2017 | Page 11/14
5 Regulatory information
ETHSU has been certified according to FCC (US) and ISED (CA) regulations.
Changes or modifications not expressly approved by EnOcean could void the user's authori-
ty to operate the equipment.

USER MANUAL
ETHSU – EASYFIT TEMPERATURE AND HUMIDITY SENSOR
© 2017 EnOcean | www.enocean.com F-710-017, V1.0 ETHSU User Manual | v1.0 | December 2017 | Page 12/14
5.1 FCC (United States) Certificate
<TO BE INSERTED>
5.2 FCC (United States) Regulatory Statement
This device complies with Part 15 of the FCC Rules. Operation is subject to the following
two conditions:
1. This device may not cause harmful interference, and
2. This device must accept any interference received, including interference that may
cause undesired operation.
To comply with FCC/IC RF exposure limits for general population / uncontrolled exposure,
the antenna(s) used for this transmitter must be installed to provide a separation distance
of at least 20 cm from all persons and must not be co-located or operating in conjunction
with any other antenna or transmitter
Warning
Changes or modifications not expressly approved by the party responsible for compliance
could void the user’s authority to operate the equipment.
Interference
This equipment has been tested and found to comply with the limits for a Class B digital
device, pursuant to Part 15 of the FCC Rules. These limits are designed to provide reasona-
ble protection against harmful interference in a residential installation.
This equipment generates uses and can radiate radio frequency energy and, if not installed
and used in accordance with the instructions, may cause harmful interference to radio
communications. However, there is no guarantee that interference will not occur in a par-
ticular installation.
If this equipment does cause harmful interference to radio or television reception, which
can be determined by turning the equipment off and on, the user is encouraged to try to
correct the interference by one of the following measures:
Reorient or relocate the receiving antenna.
Increase the separation between the equipment and receiver.
Connect the equipment into an outlet on a circuit different from that to which the
receiver is connected.
Consult the dealer or an experienced radio/TV technician for help.

USER MANUAL
ETHSU – EASYFIT TEMPERATURE AND HUMIDITY SENSOR
© 2017 EnOcean | www.enocean.com F-710-017, V1.0 ETHSU User Manual | v1.0 | December 2017 | Page 13/14
5.3 IC (Industry Canada) Certificate
<TO BE INSERTED>
5.4 IC (Industry Canada) Regulatory Statement
5.4.1 English version
This radio transmitter has been approved by Industry Canada to operate with the antenna
types listed with the maximum permissible gain indicated. Antenna types not included in
this list, having a gain greater than the maximum gain indicated for that type, are strictly
prohibited for use with this device.
This device complies with Industry Canada license-exempt RSS standard(s). Operation is
subject to the following two conditions:
1. This device may not cause interference, and
2. This device must accept any interference, including interference that may cause un-
desired operation of the device.
This equipment has been tested and found to comply with the limits for a Class B digital
device, pursuant to ICES-003. These limits are designed to provide reasonable protection
against harmful interference in a residential installation.
This equipment generates uses and can radiate radio frequency energy and, if not installed
and used in accordance with the instructions, may cause harmful interference to radio
communications. However, there is no guarantee that interference will not occur in a par-
ticular installation.
If this equipment does cause harmful interference to radio or television reception, which
can be determined by turning the equipment off and on, the user is encouraged to try to
correct the interference by one of the following measures:
Reorient or relocate the receiving antenna.
Increase the separation between the equipment and receiver.
Connect the equipment into an outlet on a circuit different from that to which the
receiver is connected.
Consult the dealer or an experienced radio/TV technician for help

USER MANUAL
ETHSU – EASYFIT TEMPERATURE AND HUMIDITY SENSOR
© 2017 EnOcean | www.enocean.com F-710-017, V1.0 ETHSU User Manual | v1.0 | December 2017 | Page 14/14
5.4.2 French version
PRUDENCE: Changements ou modifications pourraient annuler le droit de l'utilisateur à uti-
liser l'équipement non autorisées.
Conformément à la réglementation d'Industrie Canada, le présent émetteur radio peut
fonctionner avec une antenne d'un type et d'un gain maximal (ou inférieur) approuvé pour
l'émetteur par Industrie Canada. Dans le but de réduire les risques de brouillage radioélec-
trique à l'intention des autres utilisateurs, il faut choisir le type d'antenne et son gain de
sorte que la puissance isotrope rayonnée équivalente (p.i.r.e.) ne dépasse pas l'intensité
nécessaire à l'établissement d'une communication satisfaisante.
Le présent appareil est conforme aux CNR d’Industrie Canada applicables aux appareils
radio exempts de licence. L’exploitation est autorisée aux deux conditions suivantes:
1. L’appareil ne doit pas produire de brouillage, et
2. L’utilisateur de l’appareil doit accepter tout brouillage radioélectrique subi, même si
le brouillage est susceptible d’en compromettre le fonctionnement.
Ces limites sont conçues pour fournir une protection raisonnable contre les interférences
nuisibles dans une installation résidentielle. Cet équipement génère, utilise et peut émettre
une énergie de radiofréquence et, s'il n'est pas installé et utilisé conformément a ux in-
structions, il peut causer des interférences nuisibles aux communications radio. Cependant,
il n'existe aucune garantie que des interférences no se produiront pas dans une installation
particulière.
Si cet équipement provoque des interférences nuisibles à la réception radio ou télévision, ce
qui peut être déterminé en mettant l'équipement hors et sous tension, l'utilisateur est en-
couragé à essayer de corriger l'interférence par une ou plusieurs des mesures suivantes:
Réorienter ou déplacer l'antenne de réception.
Augmentez la distance entre l'équipement et le récepteur.
Connecter l'équipement à une sortie sur un circuit différent de celui sur lequel le ré-
cepteur est branché.
Consulter le revendeur ou un technicien radio / télévision expérimenté pour de l'aide