Fender Service Manual Passport PD 150 Rev 2
User Manual: Fender Passport PD-150 Rev 2 Service Manual Fender Audio Schematic Archive – Fender
Open the PDF directly: View PDF
.
Page Count: 48

PASSPORT® PD-150
(This is the model name for warranty claims)
Fender Musical Instruments Corporation, 8860 East Chaparral Road Suite 100 Scottsdale, AZ 85250
Issued: June, 2007
p/n 069-2005-003
SERVICE MANUAL
ATTENTION:
WARRANTY SERVICE PROCEDURES
Warranty field service of the Passport PD-150 will be to the Module or PCB Assy. level.
Non-Warranty repairs of course can be to the component level at the Service Center’s
discretion. Please note for non-warranty repairs that all parts marked “REF” in the Parts
List will need to be sourced from suppliers other than FMIC.

PASSPORT® PD-150
(This is the model name for warranty claims)
2
IMPORTANT NOTICE
Copyright © 2007 FMIC. All rights reserved. All
information contained herein is CONFIDENTIAL
and PROPRIETARY and is the property of Fend-
er® Musical Instruments Corporation. It is not to
be sold or assigned to another party and is dis-
closed solely for use by Fender Authorized
Service Centers for purposes of product service
and maintenance. All information is not to be dis-
closed to others without the expressed permission
of Fender® Musical Instruments Corporation. All
specifications are subject to change without no-
tice. This information and any copies produced
electronically or otherwise must be surrendered
upon demand of Fender® Musical Instruments
Corporation.
Parts marked with two asterisks (**) indicate the
required use of that specific part. This is neces-
sary for RELIABILITY and SAFETY requirements.
DO NOT USE A SUBSTITUTE!
PARTS LIST CODES
The description codes used in the itemized Parts Lists are defined below:
CAPACITOR CODES
CAP AE = Aluminum Electrolytic
CAP CA = Ceramic Axial
CAP CD = Ceramic Disk
CAP CR = Ceramic Radial
CAP MPF = Metalized Polyester Film
CAP MY = Mylar
CAP PFF = Polyester Film/Foil
RESISTOR CODES
RES CC = Carbon Comp
RES CF = Carbon Film
RES FP = Flame Proof
RES MF = Metal Film
RES MOX = Metal Oxide
RES WW = Wire Wound
HARDWARE CODES
BLX = Black Oxide
CR = Chrome Plated
HWH = Hex Washer Head
M = Machine Screw
NI = Nickel Plated
OHP = Oval Head Phillips
PB = Particle Board
PHP = Pan Head Phillips
PHPS = Pan Head Phillips Sems
SMA = Sheet Metal "A" Point
SMB = Sheet Metal "B" Point
SS = Stainless Steel
TF = Thread Forming
ZI = Zinc Plated

PASSPORT® PD-150
(This is the model name for warranty claims)
3
SPECIFICATIONS
Model Name: PASSPORT PD-150
Release Number: PR483
Part Number: (120V, 60Hz) US: 069-2005-003
(120V, 60 Hz) DS: 069-2005-903
(240V, 50 Hz) AUS: 069-2005-033
(230V, 50 Hz) UK: 069-2005-043
(230V, 50 Hz) EUR: 069-2005-063
(100V, 50 Hz) JPN: 069-2005-073
Frequency Response: 30 Hz to 20 kHz ± 1 dB (at speaker output)
30 Hz to 20 kHz ± 1 dB (at send output)
Distortion: < 0.1%, 20 Hz to 20 kHz, 1dB below rated output
Signal to Noise Ratio: > 80 dB @ 1W, “A” WTD
Power Output: 75W/ch continuous average power, 8Ω, both channels driven with
THD <1%
Input Impedance:
(Channels 1, 2, 3 XLR and 1/4”) “Mic” switch position: 2 kΩ
“Line” switch position: 66 kΩ
(Phono and Stereo Channel 1/4”) 78 kΩ
Max. Input Level: Mic: -7 dBu
Line: 30 dBu
Stereo: 26 dBu
Return Input Impedance: 47kΩ
Fuse type: T4AH, 250V
Passport System: Width: 610 mm (24 in.)
Height: 541 mm (18 in.)
Depth: 254 mm (10 in.)
Weight: 15.91 kgs (35 lbs)
Speakers: Width: 245 mm (9.65 in.)
Height: 439 mm (17.5 in.)
Depth: 241 mm (9.5 in.)
Weight: 4.08 kgs (9.0 lbs)
Power Tower: Width: 254 mm (10 in.)
Height: 451 mm (18 in.)
Depth: 178 mm (7 in.)
Weight: 6.80 kgs (15.00 lbs)
Tower Footprint: 241 x 298 mm (9.5 x 11.75 in.)
Microphone: Dynamic Cardioid, balanced
Microphone Cable: XL -Male to XL-Female, 6 m (20 feet)
Speaker Cables: 1/4 in. to 1/4 in., 9 m (30 feet)
0 dBu is referenced to 0.775 volts rms

PASSPORT® PD-150
(This is the model name for warranty claims)
4
Product specifications are subject to change without notice
SERVICE NOTES
The following describes the procedure to dismantle
the PD-150 Cabinets.
STEP A: PD-150 CABINET
A1. Unscrew two M4 machine screws on each of
the left and right hatches on either side of the
unit (8 total).
A2. Unscrew two M3 pan-head machine screws
on the handle cover and detach it.
A3. Place the unit upside down. Unscrew eight M4
self-tapping screws off the foot standers.
A4. Detach the foot standers. There are six M3
self-tapping screws in the middle portion.
A5. Unscrew three M3 self-tapping screws located
on the right-hand-side.
A6. Place the unit in the normal position.
A7. Locate the four M3 and two M4 self-tapping
screws on the top and unscrew them.
A8. Separate the left and right cabinets.
A9. Locate the UHF and VHF antennas on the
right and left cabinets respectively.
A10. De-solder both antennas.
A11. Unscrew three M3 self-tapping screws on left
and right side panels (6 total) of the tower
metal assembly.
A12. Unscrew eight M2.6 and eight M3 self-tapping
screws (three on top of front panel, three on
top of rear panel, and two on metal cover).
A13. Detach the left and right metal side panels.
A14. Detach the top metal cover.
A16. Unscrew seven outer M3 self-tapping screws
on the rear panel.
A17. Detach all connectors.
A18. The procedure is completed.
STEP B: PD150 MIXER PCB
B1. Detach 24 knobs and their nuts.
B2. Detach the Reverb PCB assembly.
B3. Unscrew nine M3 machine screws from the
mixer PCB assembly.
B4. Detach all connectors.
B5. The procedure is completed.
STEP C: PD150 DSP REVERB PCB
C1. Detach all connectors.
C2. The procedure is completed.
STEP D: PD150 INPUT PCB
D1. Unscrew six screws and nuts from the front
panel.
D2. Detach all connectors.
D3. The procedure is completed.
STEP E: PD150 POWER AMP PCB
E1. Unscrew four screws connecting the heat sink
to the side brackets (two on either side of
tower).
E2. Detach all connectors.
E3. The procedure is completed.
STEP F: PD150 SMPS PCB
F1. Unscrew three screws from the front panel.
F2. Detach all wiring and connectors.
F3. Unscrew six screws from the top cabinet of
the SMPS.
F4. Unscrew three screws from the bottom cabi-
nets of the SMPS.
F5. Detach the spacer from the wiring of the
SMPS.
F6. Unscrew the earthing M4 nut.
F7. Detach the mains connector from the AC inlet.
F8. Unscrew five screws from the SMPS PCB as-
sembly
F9. The procedure is completed.

PASSPORT® PD-150
(This is the model name for warranty claims)
5
PCB EXCHANGE POLICY
Parts marked with a single asterisk (*) in the Part
Lists are not field replaceable. If a failure due to
one of these components is detected, please
contact the FMIC Customer Service Department to
order the complete PCB Assembly.
CIRCUIT DESCRIPTION
This section provides concise information about new
or unusual circuitry designs incorporated into this
amplifier model. The purpose is to aid the service
technician by providing insight into the design areas
most likely to become obstacles in troubleshooting.
Information is focused for its effective use while
maintaining the security of Fender® proprietary
information wherever possible.
The PD-150 consists of the following modules.
1. Mixer Section
2. Digital Reverb Section
3. Signal Processor Circuit and System EQ Circuit
4. Power Amplifier
5. Switch Mode Power Supply Unit (SMPSU)
The Mixer PCB module
The mixer section is mainly made up of operational
amplifiers as gain stages and therefore a technical
description will not be used here. Following is a ba-
sic circuit description to familiarize you with the
layout of the circuit.
The Mic/Line section is made up of 3 microphone /
line inputs each with a first stage preamplifier for
balanced or unbalanced inputs (locate on the mixer
board). Line inputs can operate as either balanced
or unbalanced if TRS or TR 1/4" jacks are used re-
spectively. Gain selection of 1dB/+30dB is made by
switching a different value resistor in the input
stage. At this point on channel one, the signal is
picked off for the VIP control ducking circuit made
up of U1B.
After the input stage there is one knob for contour
control, followed by an auto-pad level control where
the signal splits off into the rev/aux bus and main
signals. The main signals are then routed to a pan
circuit. Here the main signal is split between the left
and right channel signal bus. Channel three also
has an additional input via a pair of RCA connectors
where the signals are summed into mono which
may be used as an auxiliary audio signal input.
The stereo mixer section consists of a stereo pair
inputs with RCA and 1/4" stereo phone jack con-
nections. This circuit consists of an auto-pad level
control, low frequency and high frequency tone con-
trols, Rev/Aux send control and balance control with
signals feeding the left and right audio bus. The
audio bus is connected to three FETs that perform
ducking of the signals on the bus with the exception
of channel one which is the drive circuit for the VIP
ducking circuit. This function is provided by U1B.
Bus signals are buffered by U8A/B and drive the
tape output connections and drive the main left and
right master level control circuitry made up of
U9A/B. The Rev/Aux signals are buffered by U12B
and feed the mono aux send output. Main left and
right level controls are auto-pad configuration and
drive the speaker EQ circuitry made up of U10A/B.
Note: Channel 1 Mic/Line reverb function will be af-
fected by VIP control making announcements on
Channel 1 dry.
The mixer board also contains part of the signal
processor circuit and the system EQ circuit for the
power amplifier. These circuits are an integral part
of the power amplifier and appear after the return
signal path.
These circuits will all be discussed later in this doc-
ument.

PASSPORT® PD-150
(This is the model name for warranty claims)
6
The DSP Reverb PCB Module
The DSP Reverb PCB module receives the input
REV/AUX signals at pin 4 of connector CN401. The
DSP Reverb’s IC’s consist of U404 (AL1101 ADC),
U405 (AL1201 DAC), and U406 (AL3201B). The
outputs from U405 are fed to U402B and then buf-
fered by U402A before feeding back to pin 6 of CN
401.
Signal Processor & System EQ Circuit
The signal processor is partially located on the mix-
er board but is an integral part of the power
amplifier section. The operation of this circuit is per-
formed by filtering the signal from U11A/B which
drives the bases of Q5 and Q7 to control the vol-
tage level at FETs Q4 and Q6 respectively. This in
turn changes the filter characteristics of circuits
which at low levels boosts the low and high fre-
quencies of the signal. At high signal levels with the
gate voltages approaching or at 0v, the circuit low-
ers the boost of the low frequencies in response.
This circuit is post aux return and therefore does
not modify the response of the signal at the aux
send outputs.
Power Amplifier PCB module
Note: In cases where the amplifier circuits are iden-
tical between the left and right channel, only
components related to the left channel will be dis-
cussed for simplicity.
The first stage of the power amplifier is made up of
op amp U201A that acts as the input buffer and
muting circuit for minimization of turn on/off pops.
Q202 in balance with the input resistors of this cir-
cuit are designed to provide a deep muting effect.
This circuit will be called into action if the tempera-
ture of the heat sink also rises above 80 degrees
Centigrade. (Typical HS temperature is around 50
for normal operation). The output of the first stage
feed trimmer resistor TP201 which are part of the
balanced input section of low noise op-amp U202A
which sets the amplifier gain (factory set at approx-
imately 30.5dB). The output of the second stage
directly drives the biased gates of lateral power
FETs Q204 and Q205.
Speaker short circuit protection is provided by
U203B. This is accomplished when the output is
shorted to ground, the normal differential signal ap-
plied to U203B is absent at the negative terminal
while at the same time, the second stage is now
forced into open loop gain. The drive signal is inte-
grated into C207 forcing a positive voltage at the
output of U203 that pulls the gate of FET Q203 into
conduction from its previous negative bias off point,
nulling the output of U202A. With the output of
U202A minimized the output current of the amplifier
is minimized until the short is removed. At this time,
C207 will discharge allowing normal operation of
the amplifier. Note: Some small DC offset will be
present when the amplifier is in the short circuit pro-
tect mode.
The power amplifier board also provides the ±15v
for the Mixer and DSP reverb boards as well as the
supply for the SMPSU FAN and the LED PCB
which indicated power and thermal protection mod-
es. The power amplifier board is also connected to
the GM type fuse holder and aux DC power input
connector.
The SMPS PCB Module
This unit is not recommended to be serviced in
the field except by replacing the complete mod-
ule as a total assembly. The following information
is provided to assist in the trouble shooting of the
unit. Please note that the mains fuse must be re-
placed with exactly the same grade of fuse for
safety regulations and to avoid risk of damage and
potential fire hazard.
The mains input to the SMPSU allows for operation
from 90-130V in 115V setting and 190-250V in the
230V setting. The output of the SMPSU is ±42V
DC for the main power supply rails of the power
amplifier. The unit also has connectors for mains
power input, mains power switch and chassis, earth
and signal grounds.
Service Tip: You can connect to the aux DC input
(with GM fuses installed) to test the output voltage

PASSPORT® PD-150
(This is the model name for warranty claims)
7
to the rails before you open the set for service to
get an indication of a possible power supply fault as
it is connected to the rail output. Do not short these
terminals!
The SMPSU incorporates protection circuits other
than the fuses including over current protection. All
parts contained in the SMPSU should be consi-
dered to be safety parts and should be replaced
with only exact where service can be provided by
properly licensed and trained repair technicians.
This includes the dust filter as well as it has a fire
hazard rating. Please be aware that voltages con-
tained in this module are deadly!!
Service Notes on Changes and Upgrades
A 0.01uF mylar film capacitor has been added to
the VIP ducking circuit to prevent a slight hum that
may be heard as an artifact at the tail of the ducking
action. This was mainly detected on UL voltage set-
tings. This capacitor is added at the junction of R18
(1Mega ohm) and D16 and the Source (Ground) of
FET Q3 (J112). This modification should be per-
formed on individual units that are listed below by
S/N. All other UL units have been modified by the
factory.

PASSPORT® PD-150
(This is the model name for warranty claims)
* Non-serviceable part. Replace complete parent assembly. See PCB EXCHANGE POLICY section above.
shaded Unique Fender® part. Order directly from the FMIC Parts Department.
shaded + * Access to this part or assembly is controlled. Please contact the FMIC Customer Service Department.
** Safety Requirement part. Replacement must match Safety Agency…–Value, if specified –Type, if specified –Approval Mark(s) if on part.
shaded + ** Both a unique Fender® part and a Safety Requirement part as defined above.
8
.PARTS LIST: MIXER - PCB ASSEMBLY
QTY
PART #
DESCRIPTION
REFERENCE DESIGNATION
1
0070378000
*MIXER REPAIR MODULE
1
REF
PCB ASSY MIXER
6
REF
CC 50V 100P 10% RL 5X3
C3-4 C15-16 C26-27
18
REF
CC 50V 27P 10% RL 5X3
C9 C11 C21 C23 C32 C34 C37-38 C43 C46
C52 C57 C62 C69 C78-81
6
REF
CM 100V 0.001UF 10% RL 5x7.5
C20 C31 C41 C45 C83-84
1
REF
CM 100V 0.01UF 10% RL 6x7.5
C87
2
REF
CM 100V 0.1UF 10% RL 9x11 CENTRALAB
C85-86
3
REF
CM 100V 0.0015UF 10% RL 5X7.5
C7 C18 C29
3
REF
CM 100V 0.015UF 10% RL 6x9.5
C8 C19 C30
4
REF
CM 100V 0.0022U 10% 5x7.5
C63 C67 C70 C74
2
REF
CM 100V 0.022UF 10% RL
C42 C44
4
REF
CM 100V 0.0047UF 10% RL 5.3X7.5
C54-55 C59-60
2
REF
CE 25V 47U 20% RLR 5X11 ELNA
C47-48
11
REF
CE 50V 1U 20% RLR 5x11 ELNA
C6 C10 C22 C33 C35-36 C39-40 C65 C72
C82
6
REF
CE 50V 2.2uF 20% RL 5x11
C1-2 C13-14 C24-25
12
REF
CE 50V 0.47uF 20% RL 5x11
C5 C17 C28 C49-51 C53 C56 C58 C61 C68
C75
2
REF
CE 50V 4.7uF 20% RL 5x11
C66 C73
1
REF
CE 50V 4.7U 20% RLR 5x11 EL-
NA/NCC/MATSUSHITA
C12
2
REF
CE 50V 47uF 20% RL 8x12
C76-77
2
REF
CE 50V 0.56U 20% RLR 5X11
C64 C71
1
REF
PCB MIX S/S CEM-1 PD150
1
REF
WAFER JM24182-3P
CN8
5
0070067000
PJ6-09-5STEREO JACK W/O NUT 5P
PJ1-4 PJ6
2
0070068000
MONO JACK PJ6-09-3 W/O NUT DIAMOND
PJ5 PJ7
10
REF
IC TL072CP DUAL FET OP AMP TI
U2 U4-9 U10-12
2
REF
IC LM833N NS
U1 U3
1
REF
IC TL072CDR DUAL J-FET INPUT OP-AMP (SMD)
U13
4
REF
CS-0813 PCB SUPPORT
12
REF
RCF 1/8W 10K 5% AT
R11 R63-66 R75 R80 R90-91 R129 R137-
138
17
REF
RCF 1/8W 100K 5% AT
R20-21 R38-39 R58-59 R76 R79 R86-87
R92 R95 R97 R99 R122 R139 R145
9
REF
RCF 1/8W 1M 5% AT
R17-19 R108 R118 R132-135
3
REF
RCF 1/8W 110K 5% AT
R82 R84 R120
5
REF
RCF 1/8W 2.2M 5% AT
R16 R107 R109 R117 R119

PASSPORT® PD-150
(This is the model name for warranty claims)
* Non-serviceable part. Replace complete parent assembly. See PCB EXCHANGE POLICY section above.
shaded Unique Fender® part. Order directly from the FMIC Parts Department.
shaded + * Access to this part or assembly is controlled. Please contact the FMIC Customer Service Department.
** Safety Requirement part. Replacement must match Safety Agency…–Value, if specified –Type, if specified –Approval Mark(s) if on part.
shaded + ** Both a unique Fender® part and a Safety Requirement part as defined above.
9
.PARTS LIST: MIXER - PCB ASSEMBLY
QTY
PART #
DESCRIPTION
REFERENCE DESIGNATION
17
REF
RCF 1/4W 1K 5% ATS
R1-3 R6 R15 R25-27 R30 R43-46 R88-89
R147-148
2
REF
RCF 1/4W 11K 5% ATS
R131 R146
10
REF
RCF 1/4W 12K 5% ATS
R9 R14 R33 R37 R53 R57 R102 R105 R112
R116
8
REF
RCF 1/4W 27K 5% ATS
R67-74
2
REF
RCF 1/4W 3.3K 5% ATS
R104 R114
18.
REF
RCF 1/4W 33K 5% ATS
R4-5 R7-8 R28-29 R31-32 R49-52 R93-94
R96 R98 R143-144
14
REF
RCF 1/4W 39K 5% ATS
R10 R13 R34 R36 R54 R56 R100-101
R110-111 R123 R130 R141-142
4
REF
RCF 1/4W 470R 5% ATS
R22-24 R136
1
REF
RCF 1/4W 56K 5% ATS
R124
7
REF
RCF 1/4W 6.8K 5% ATS
R83 R85 R103 R106 R113 R115 R121
18
REF
RCF 1/4W 82K 5% ATS
R12 R35 R40-42 R47-48 R55 R60-62 R77-
78 R81 R125-128
1
REF
RMF 2W 3.3R 5% ATS METAL OXIDE
R140
12
0070083000
VR RK14K1240 100KBx2 W/C.C (ALPS)
VR1 VR5-6 VR9-10 VR13 VR15-20
10
0070082000
VR RK14K1240 (100KBx2) ALPS
VR2-4 VR7-8 VR11-12 VR14 VR21-22
16
REF
DIODE 1N4148TA NS
D1-16
2
REF
TR FET J112
Q4 Q6
6
REF
TR FET J112-TR1-E3 RLT
Q1-3 Q8-10
2
REF
TR MPS A56 VCE 80V NS
Q5 Q7
1
REF
TR MPS A56 VCE 80V NS RL T
Q11
4
0070443000
SW-SLIDE 2P2T SS2214RG9 Y.S.C.
SW1-4
1
REF
CN ASSY UL1007 #26 L=80 15P F/M P2.5
CN1
1
REF
CN ASSY UL2547 #26 L=170 3P M/M P2.5
CN3
1
REF
CN ASSY UL2547 #26 L=210 3P M/M P2.5
CN4
1
REF
CN ASSY UL2547 #26 L=250 3P F/M P2.5
CN5
.PARTS LIST: RCA/XLR INPUT - PCB ASSEMBLY
QTY
PART #
DESCRIPTION
REFERENCE DESIGNATION
1
0070450000
*PCB ASSY RCA
1
REF
PCB RCA 2751-2 REV:E
1
REF
WAFER 15P ST. P=2.5 COULOMB
CN1
1
0074657000
6P RCA JACK AU HSP-206V-03
RJ1
3
0070078000
MIC JACK SVP561P-R
MJ1-3

PASSPORT® PD-150
(This is the model name for warranty claims)
* Non-serviceable part. Replace complete parent assembly. See PCB EXCHANGE POLICY section above.
shaded Unique Fender® part. Order directly from the FMIC Parts Department.
shaded + * Access to this part or assembly is controlled. Please contact the FMIC Customer Service Department.
** Safety Requirement part. Replacement must match Safety Agency…–Value, if specified –Type, if specified –Approval Mark(s) if on part.
shaded + ** Both a unique Fender® part and a Safety Requirement part as defined above.
10
.PARTS LIST: DSP REVERB - PCB ASSEMBLY
QTY
PART #
DESCRIPTION
REFERENCE DESIGNATION
1
0070104000
*PCB ASSY DSP REVERB
1
REF
*2P ST.WAFER P=2.5 COULOMB
CN403
19
REF
*CC 50V 0.1uF 10% 0805 1.2X2.0
C405-406 C412-419 C422-427 C431-432
C434
2
REF
*CC 50V 220pF 10% 0805 1. 2x2.0
C407 C409
1
REF
*CC 50V 4700pF 10% 0805 1 .2x2.0
C404
1
REF
*CC 50V 470pF 10% 0805 1.2X2.0
C408
7
REF
*CE 50V 10UF 20% RLT 5X11 SHOEI
C401-403 C410-411 C430 C433
1
REF
*CE 50V 1UF 20% RLT 5X11 SHOEI
C420
2
REF
*CE 50V 47UF 20% RLT 6.3X11 SHOEI
C428-429
1
REF
*CN ASSY UL1007 #26 L=180 2P F/M P2.5
CN402
1
REF
*IC AL1101G WAVEFRONT ADC
U404
1
REF
*IC AL1201G WAVEFRONT DAC
U405
1
REF
*IC AL3201BG WAVEFRONT DIGITAL REVERB
U406
1
REF
*IC L78L05ACZ ST
U407
3
REF
*IC NJM2068M-#ZZZB DUAL OP AMP
U401-403
1
REF
*JM24182-2P WAFER
CN402, C403
1
REF
*JM24182-6P WAFER
CN401
1
REF
*PCB DSP REVE D/S FR4 10Z REV: D EF-
PAP150D+05CS21
1
REF
*RMG 1/10W 100K 5% 0805
R401
8
REF
*RMG 1/10W 10K 5% 0805
R408 R410-411 R416 R418-421
1
REF
*RMG 1/10W 1K 5% 0805
R417
4
REF
*RMG 1/10W 2.2K 5% 0805
R402-405
3
REF
*RMG 1/10W 220R 5% 0805
R406-407 R413
2
REF
*RMG 1/10W 4.7K 5% 0805
R409 R412
1
REF
*RMG 1/10W 47K 5% 0805
R415
1
REF
*RMG 1/8W 10R 5% 1206
R414
1
REF
*X'TAL 12.288MHZ +/- 30PPM 49U
XL401
.PARTS LIST: LED INDICATORS - PCB ASSEMBLY
QTY
PART #
DESCRIPTION
REFERENCE DESIGNATION
1 1
0074656000
*PCB ASSY LED
1
REF
*PCB POWER AMP 2751-3/-6 REV:D
1
REF
*LED RED/GREEN L-937EGW 3MM
LED201
1
REF
*CN ASSY UL1007 #26 L=220 2P F/M P2.5
CN205

PASSPORT® PD-150
(This is the model name for warranty claims)
* Non-serviceable part. Replace complete parent assembly. See PCB EXCHANGE POLICY section above.
shaded Unique Fender® part. Order directly from the FMIC Parts Department.
shaded + * Access to this part or assembly is controlled. Please contact the FMIC Customer Service Department.
** Safety Requirement part. Replacement must match Safety Agency…–Value, if specified –Type, if specified –Approval Mark(s) if on part.
shaded + ** Both a unique Fender® part and a Safety Requirement part as defined above.
11
.PARTS LIST:
SMPS- PCB ASSEMBLY
QTY
PART #
DESCRIPTION
REFERENCE DESIGNATION
1
0070504000
*SMPSU REPAIR MODULE
1
REF
PCB ASSY SMPS
3
REF
CC 50V 0.1U 20% RLF
C310-311 C316
1
REF
CC 50V 470P 10% RL 5x3
C308
1
REF
CC 1KV 100PF 10% RL 7x4.5
C317
2
REF
CC 1KV 470PF 10% RL 7x4.5
C318-319
4
REF
**CC 400V 1000P 20% RL Y5 U 9.5X8
AH09E102MLO
C303-304 C326-327
1
REF
CM 100V 0.01UF 10% RL 6x7.5
C312
1
REF
CM 100V 0.0022U 10% 5x7.5
C314
2
REF
CM 100V 0.0047UF 10% RL 5.3X7.5
C313 C315
2
REF
**CM 280V 0.22UF 20% RL 26.5X16.5 METAL-
LIZED
C301-302
1
REF
CE 25V 10uF 20% RL 5x11
C309
1
REF
CE 50V 1U 20% RL 5x11 ELNA
C323
1
REF
CE 50V 100uF 20% RL 8x12
C307
1
REF
PCB SMPS S/S CEM-1 PD150
1
REF
**PWR TXFR ETD-39 KSF-1689 -00
T303
2
REF
**CHOKE-COMMON MODE 15MH 4A 180MOHM
DIP
T305 T307
1
REF
TRB 12X6X4 TOROIDAL KS-8 51N-1
T302
1
REF
KS-1554-03 TOROIDAL T131 -26
L302
2
REF
FERRITE BEAD INDUCTOR BL01RN1A1F1J
FB301-302
1
REF
**ARRESTER 230V DC 5KA M2P -230L
G301
1
REF
**WAFER 2P P7.92 STRAIGHT
CN301
2
REF
WASHER SPRING M3X0.9X5.5 BZ
IRF840
2
REF
M3 NUT NI
IRF840
2
REF
SCREW BH M3X 14 MM BZ CROSS
IRF840
2
REF
SCREW B-TITE PH M3X 8 MM YZ CROSS W/
WASHER
FEP16GT
4
REF
MICA T-400 T03P 25X20M TO-3P
1
REF
IC REGULATOR SMPS CONTROL KA3842B
DIP-8
U301
2
REF
2688-15-0 TH/SW BKT
IRF840
2
REF
INSULATION BUSHING (115DEG.C.)
FEP16GT
3
REF
RCF 1/4W 1K 5% AT
R308 R313 R315
1
REF
RCF 1/4W 100K 5% AT
R304
1
REF
RCF 1/4W 1M 5% AT
R305
1
REF
RCF 1/4W 22K 5% AT
R307

PASSPORT® PD-150
(This is the model name for warranty claims)
* Non-serviceable part. Replace complete parent assembly. See PCB EXCHANGE POLICY section above.
shaded Unique Fender® part. Order directly from the FMIC Parts Department.
shaded + * Access to this part or assembly is controlled. Please contact the FMIC Customer Service Department.
** Safety Requirement part. Replacement must match Safety Agency…–Value, if specified –Type, if specified –Approval Mark(s) if on part.
shaded + ** Both a unique Fender® part and a Safety Requirement part as defined above.
12
.PARTS LIST:
SMPS- PCB ASSEMBLY
QTY
PART #
DESCRIPTION
REFERENCE DESIGNATION
1
REF
RCF 1/4W 2.7K 5% AT
R325
1
REF
RCF 1/4W 3.9K 5% AT
R309
1
REF
RCF 1/4W 39K 5% AT
R321
2
REF
RCF 1/4W 470R 5% AT
R310 R322
2
REF
RCF 1/4W 47K 5% AT
R323-324
2
REF
RCF 1/4W 51R 5% AT
R312 R314
1
REF
RCF 1/4W 680R 5% AT
R306
2
REF
RCF 1/2W 100K 5% AT
R302-303
1
REF
RCF 1/2W 470K 5% AT
R301
1
REF
RMF 1/4W 220R 1% AT
R311
1
REF
RMF 1W 2K 5% ATS METAL OXIDE
R320
1
REF
RMF 2W 100R 5% ATS METAL OXIDE
R317
2
REF
RMF 2W 47R 5% ATS METAL OXIDE
R318-319
1
REF
RMF 3W 0.22R 5% ATS METAL OXIDE
R316
1
REF
SVR B1K H3 VZ067TL7B 6.3X 6.8 HDK
TP301
2
REF
DIODE FEP16GT-E3/45 (GI)
D308-309
1
REF
**DIODE KBU6J-E3/1 600V (GI)
D301
1
REF
DZ 1/2W 12V 5% TEMIC AT
Z305
4
REF
DZ 1/2W 18V TEMIC AT
Z301-304
3
REF
DIODE 1N4148TA NS
D303-305
1
REF
RECTIFIER UF4003-T GI AT
D302
2
REF
RECTIFIER UF4006-T GI AT
D306-307
1
REF
TR TL431CLP TI
U303
2
REF
**TR FET IRF840PBF IR
Q301-302
1
REF
**SW CB-SL1412 AM1BCEI AC SELECTOR
SW302
1
REF
**NTC THERMISTER SCK055 THINKING
NTC301
2
REF
TRA HEAT SINK 2751-8-0
1
REF
CN ASSY UL1007 #20 L=120 BROWN W/T'ANL
JPW1
1
REF
CN ASSY UL1007 #20 L=120 RED W/T'NAL
JPW2
1
REF
**OPTOCOUPLER CNY17G-2 (TEMIC)
U302
2
REF
**E.CAP 330UF+-20% 200V 22x30 (ELNA)
C305-306
2
REF
CE 63V 20% 1000U RL16x30 NICHICON/16x25
PANASONIC
C320-321

PASSPORT® PD-150
(This is the model name for warranty claims)
* Non-serviceable part. Replace complete parent assembly. See PCB EXCHANGE POLICY section above.
shaded Unique Fender® part. Order directly from the FMIC Parts Department.
shaded + * Access to this part or assembly is controlled. Please contact the FMIC Customer Service Department.
** Safety Requirement part. Replacement must match Safety Agency…–Value, if specified –Type, if specified –Approval Mark(s) if on part.
shaded + ** Both a unique Fender® part and a Safety Requirement part as defined above.
13
.PARTS LIST: POWER AMPLIFIER - PCB ASSEMBLY
QTY
PART #
DESCRIPTION
REFERENCE DESIGNATION
1
0070526000
*PCB ASSY POWER AMP
2
REF
CC 50V 0.1U 20% RLF
C224-225
2
REF
CC 50V 0.22UF 20% RLF MO NO
C206 C216
4
REF
CC 50V 47P 10% RL 5X3
C203 C205 C213 C215
2
REF
CM 100V 0.022UF 10% RL
C208 C218
2
REF
CM 100V 0.22UF 10% RL 11.5x13
C209 C219
2
REF
CE 16V 22uF 20% RL 5x11
C204 C214
7
REF
CE 25V 47U 20% RL 5X11 E LNA
C210-211 C220-223 C228
4
REF
CE 50V 1U 20% RL 5x11 EL NA
C202 C207 C212 C217
1
REF
CE 50V 2.2uF 20% RL 5x11
C201
2
REF
CE 100V 10uF 20% RL 6.5x11
C226-227
1
REF
**PCB POWER AMP 2751-3/-6 REV:D
1
REF
JM2422-2M WAFER
CN201
2
REF
JM2422-4M WAFER
CN202-203
3
REF
JM24182-2P WAFER
CN6 CN204-205
1
REF
WAFER JM24182-3P
CN5
2
0070311000
MONO JACK PJ6-09-3 W/O NUT DIAMOND
PJ201-202
1
REF
IC TL072CP DUAL FET OP AMP TI
U201
2
REF
IC BA4560 ROHM
U202-203
2
REF
RCF 1/8W 10K 5% AT
R205 R227
4
REF
RCF 1/8W 100K 5% AT
R206 R219 R228 R242
4
REF
RCF 1/8W 1M 5% AT
R220-221 R243-244
1
REF
RCF 1/8W 2.2M 5% AT
R202
4
REF
RCF 1/8W 3.3M 5% AT
R222 R225 R245 R248
6
REF
RCF 1/8W 390R 5% AT
R207 R215-216 R229 R238-239
1
REF
RCF 1/4W 1K 5% ATS
R250
1
REF
RCF 1/4W 1.5K 5% ATS
R210 R212 R232 R234
4
REF
RCF 1/4W 15K 5% ATS
R214 R217 R237 R240
1
REF
RCF 1/4W 2K 5% ATS
R251
5
REF
RCF 1/4W 39K 5% ATS
R201 R203-204 R208 R230
2
REF
RCF 1/4W 390K 5% ATS
R223 R246
2
REF
RCF 1/4W 4.7K 5% ATS
R211 R233
2
REF
RCF 1/4W 56K 5% ATS
R218 R241
2
REF
RMF 1/8W 5.1K 1% AT
R209 R231
4
REF
RMF 2W 3.3K 5% ATS METAL OXIDE
R224 R226 R247 R249
3
REF
RMF 2W 3.3R 5% ATS METAL OXIDE
R213 R235-236
3
REF
RWR 5W 270R 5% AL
R252-254

PASSPORT® PD-150
(This is the model name for warranty claims)
* Non-serviceable part. Replace complete parent assembly. See PCB EXCHANGE POLICY section above.
shaded Unique Fender® part. Order directly from the FMIC Parts Department.
shaded + * Access to this part or assembly is controlled. Please contact the FMIC Customer Service Department.
** Safety Requirement part. Replacement must match Safety Agency…–Value, if specified –Type, if specified –Approval Mark(s) if on part.
shaded + ** Both a unique Fender® part and a Safety Requirement part as defined above.
14
.PARTS LIST: POWER AMPLIFIER - PCB ASSEMBLY
QTY
PART #
DESCRIPTION
REFERENCE DESIGNATION
2
REF
SVR B1K H3 VZ067TL7B 6.3X 6.8 HDK
TP201-202
4
REF
DZ 1/2W 15V 5% TEMIC AT
Z202-205
1
REF
DZ 1/2W 33V TEMIC AT
Z201
1
REF
DZ 1W 12V AT TEMIC
Z208
2
REF
DZ 1W 15V AT TEMIC
Z206-207
11
REF
DIODE 1N4148TA NS
D201-211
4
REF
TR FET J112
Q202-203 Q206-207
1
REF
TR MPSA06 VCE 80V NS
Q201
1
REF
**THERMAL SW 17AM203A5-4
TH201
1
REF
CN ASSY UL1007 #26 L=100 2P M P2.5
CN206
.PARTS LIST: WIRELESS REG - PCB ASSEMBLY
QTY
PART #
DESCRIPTION
REFERENCE DESIGNATION
1
0070376000
*PCB ASSY REG
1
REF
CC 50V 0.1U 20% RLF
C601
1
REF
CE 50V 1U 20% RL 5x11 ELNA
C602
1
REF
PCB REG 2751-6
PCB-6
2
REF
JM24182-2P WAFER
CN601-602
1
REF
IC LM317HVT/NOPB REGULATOR
U601
1
REF
RMF 1/4W 1.3K 1% AT
R601
1
REF
RMF 1/4W 240R 1% AT
R602
1
REF
WIRE-CONN 2P P2.5 #26 UL1007 L=200 BK/RD F
.PARTS LIST: PACKING MATERIALS
QTY
PART #
DESCRIPTION
REFERENCE DESIGNATION
1
REF
GIFT BOX PD150
PACKING
2
REF
CARTON BOARD 2751-P7-0
2
REF
INNER PAD 2751-P1-B
4
REF
INNER PAD 2751-P14-0
1
REF
CARTON-OUTER 700X520X285 B-B EF-
PAPD150+05CS17
1
REF
CARTON SHEET 1100x2200MM 1-PLY
PACKING
2
REF
INNER PAD 480X230X3 A-A EF-
PAPD150+05CS17
1
REF
PE FOAM 2751-P5-0
2
REF
PE FOAM 2751-P4-0
1
REF
PE FOAM 2751-P6-0

PASSPORT® PD-150
(This is the model name for warranty claims)
* Non-serviceable part. Replace complete parent assembly. See PCB EXCHANGE POLICY section above.
shaded Unique Fender® part. Order directly from the FMIC Parts Department.
shaded + * Access to this part or assembly is controlled. Please contact the FMIC Customer Service Department.
** Safety Requirement part. Replacement must match Safety Agency…–Value, if specified –Type, if specified –Approval Mark(s) if on part.
shaded + ** Both a unique Fender® part and a Safety Requirement part as defined above.
15
.PARTS LIST: PACKING MATERIALS
QTY
PART #
DESCRIPTION
REFERENCE DESIGNATION
2
REF
PE FOAM-SIDE EFPAPD150+05CS17
1
0699000000
MICROPHONE P51 FENDER
1
REF
CLIP-MIC 2617A
1
REF
LEATHER BAG 2617A
2
0070587000
SPK CABLE MONO 90 ANGLE PLUG L=30FT
1
REF
CABLE-RCA STEREO 2P L=610
1
REF
**SJT #18 /3C 2M BLK POWER CORD 1-51-438
PACKING (UL)
1
REF
H05VV-F 0.75MM/3C 2M BLK VDE W 1-51-439
(CE)
1
0074365014
PASSPORT MICROPHONE CABLE
.PARTS LIST: CASING MATERIALS
QTY
PART #
DESCRIPTION
REFERENCE DESIGNATION
1
REF
HALO BUSHING 0813C
4
REF
METAL WASHER M3X0.5X8MM BZ
PANEL/MTG.BK
3
REF
METAL WASHER M3X0.5X8MM BZ
PANEL/PARTIT
3
REF
METAL WASHER M3X0.5X8MM BZ
PANEL/SMPS
2
REF
WASHER SPRING M3X0.9X5.5 BZ
FUSE COVER
6
REF
WASHER SPRING M3X0.9X5.5 BZ
REAR PANEL
2
REF
SCREW FLAT-CS M3X 5 MM B Z CROSS
HANDLE COVER
2
REF
ME 4*16 6.8MM BK/RH JH1303-01
HANDLE/CONSO
2
REF
SCREW TAP-BT BH M2.6X 6 MM BZ CROSS
DOOR
8
REF
TTS SCREW M2.6x8 BH BZ
2
REF
SCREW D3X6 S-TITE BH,BK
FUSE COVER
3
REF
SCREW D3X6 S-TITE BH,BK
PANEL/SMPS
6
REF
SCREW D3X6 S-TITE BH,BK
REAR PANEL
3
REF
SCREW D3X6 S-TITE BH,BK
SIDE PLATE-A
3
REF
SCREW D3X6 S-TITE BH,BK
SIDE PLATE-B
2
REF
S-TITE 3X8 (BLK)
HINGE
4
REF
S-TITE 3X8 (BLK)
PANEL/MTG.BK
3
REF
S-TITE 3X8 (BLK)
PANEL/PARTIT
2
REF
SCREW B-TITE BIND HEAD M3X8 CROSS-
RECESS BZ
PANEL/PARTIT
4
REF
B-TITE 3X10MM (BLK.ZN)
HANDLE BKT
8
REF
SCREW TAP-C2 BH M4X 10 M M BZ CROSS
FOOT STAND
6
REF
SCREW B-TITE BIND M4X14 CS-RECESS BZ
SUPPORT RIB
1
REF
COVER-TOP EFPAPD150+05CS17

PASSPORT® PD-150
(This is the model name for warranty claims)
* Non-serviceable part. Replace complete parent assembly. See PCB EXCHANGE POLICY section above.
shaded Unique Fender® part. Order directly from the FMIC Parts Department.
shaded + * Access to this part or assembly is controlled. Please contact the FMIC Customer Service Department.
** Safety Requirement part. Replacement must match Safety Agency…–Value, if specified –Type, if specified –Approval Mark(s) if on part.
shaded + ** Both a unique Fender® part and a Safety Requirement part as defined above.
16
.PARTS LIST: CASING MATERIALS
QTY
PART #
DESCRIPTION
REFERENCE DESIGNATION
1
REF
PANEL-REAR SECC EFPAP150D+05CS11
1
REF
PLATE-SIDE EFPAPD150+05CS17
1
REF
SIDE PLATE-B 4132-4881-1
1
REF
BKT-SOCKET 4132-4891-0 P150
2
REF
HANDLE BKT 4132-4901-1 P150
1
REF
COMPRESSION SPRING 2751-6-0
1
REF
COVER-10P SK 4132-5131-0
CN606
1
0070568000
COVER-HANDLE TOP EF010C
2
REF
CONSOLE MAIN EF010C
2
REF
FOOT STAND BOTTOM EF010C
1
REF
SUPPORT RIB BOTTOM EF010C
1
0070570000
DOOR 1464-3700-1 P150
1
0070571000
LOCKER-DOOR 1464-3800-0 P150
2
REF
HINGE 1464-4200-0 P150
2
REF
BADGE-SPRUE CAP EFPAPD150+05CS17
1
REF
GASKET HANDLE PD150
1
REF
GASKET TOP PD150
1
REF
GASKET BOTTOM PD150
1
REF
BADGE EFPAP150D+05CS11
CONSOLE
1
REF
WIRE-CONN 2P #20 UL1007 L=70 RING-
TERMINAL
.PARTS LIST: LATCH LOCKER CASING MATERIALS
QTY
PART #
DESCRIPTION
REFERENCE DESIGNATION
8
REF
WASHER METAL M4X0.8X10 BZ
8
REF
SPRING WASHER M4X0.8X6.5 MM BZ
8
REF
SCREW S-TITE 4X16 PH BLK ZINC
8
REF
C-PIN 4132-4691-0 P-150
4
REF
LATCH BKT 4132-4681-0 P-150
4
REF
TORSION SPRING-LATCH 2751-5-0
4
0070564000
LATCH 1464-3500-0 P150
4
REF
LOCKER-LATCH 1464-3600-1 P150
.PARTS LIST: MIXER CASING MATERIALS
QTY
PART #
DESCRIPTION
REFERENCE DESIGNATION
8
REF
WASHER METAL M3X0.3X4 WZ
MIX/RCA

PASSPORT® PD-150
(This is the model name for warranty claims)
* Non-serviceable part. Replace complete parent assembly. See PCB EXCHANGE POLICY section above.
shaded Unique Fender® part. Order directly from the FMIC Parts Department.
shaded + * Access to this part or assembly is controlled. Please contact the FMIC Customer Service Department.
** Safety Requirement part. Replacement must match Safety Agency…–Value, if specified –Type, if specified –Approval Mark(s) if on part.
shaded + ** Both a unique Fender® part and a Safety Requirement part as defined above.
17
.PARTS LIST: MIXER CASING MATERIALS
QTY
PART #
DESCRIPTION
REFERENCE DESIGNATION
2
REF
FIBRE WASHER M3X0.8X8MM
MIXER PCB
6
REF
S-TITE 3X8 (BLK)
MIC JACK
1
REF
SCREW B-TITE BIND HEAD M3X8 CROSS-
RECESS BZ
LED PCB
8
REF
SCREW B-TITE BIND HEAD M3X8 CROSS-
RECESS BZ
MIXER PCB
2
REF
SCREW B-TITE BIND HEAD M3X8 CROSS-
RECESS BZ
RCA JACK
4
REF
SCREW B-TITE BIND HEAD M3X8 CROSS-
RECESS BZ
U-BAR
4
REF
SW COVER 2751-11-0
SW-SLIDE
1
REF
SHIELD PLATE 4132-4741-0 P150
1
REF
MIC JACK BKT 2751-9-0
7
REF
WASHER M13 4132-5041-0
PHONE JACK
7
REF
T-NUT M12 4132-5031-0
PHONE JACK
1
REF
FRONT PANEL
2
0070536000
KNOB A 1463-8301-1 P150
KNOB MASTER
20
0070537000
KNOB B 1463-8401-1 P150
KNOB SMALL
2
REF
U-BAR
1
REF
SHEET FRONT PD150
FRONT PANEL
.PARTS LIST: POWER AMP CASING MATERIALS
QTY
PART #
DESCRIPTION
REFERENCE DESIGNATION
1
REF
SHIELD COVER CONNECTOR 26.4X49.3 SECC
1
REF
CC 1KV 1000PF 10% RL Y5P 5X5
C229
1
REF
CC 1KV 1000PF 10% RL Y5P 5X5
C230
4
REF
METAL WASHER M3X0.5X8MM BZ
2SK1058/J162
1
REF
WASHER SPRING M3X0.9X5.5 BZ
HEAT SINK
6
REF
WASHER SPRING M3X0.9X5.5 BZ
REAR PANEL
2
REF
SCREW MACHINE PAN M3X10 CROSS-
RECESS BZ
H.S/BRASS
2
REF
SCREW BH M3X 5 MM BZ CRO SS
PCB/BRASS
2
REF
SCREW BH M3X 14 MM BZ CR OSS
fuse cover
4
REF
SCREW TAP-BT BH M2.6X 6 MM BZ CROSS
FUSE HOLDER
6
REF
SCREW D3X6 S-TITE BH,BK
REAR PANEL
4
REF
SCREW B-TITE PH M3X 12 M M YZ CROSS W/
WASHER
2SK1058/J162
4
REF
SCREW B-TITE PH M3X 12 M M YZ CROSS W/
WASHER
MTG. BKT
1
REF
SCREW B-TITE PH M3X 12 M M YZ CROSS W/
WASHER
TH/SW BKT

PASSPORT® PD-150
(This is the model name for warranty claims)
* Non-serviceable part. Replace complete parent assembly. See PCB EXCHANGE POLICY section above.
shaded Unique Fender® part. Order directly from the FMIC Parts Department.
shaded + * Access to this part or assembly is controlled. Please contact the FMIC Customer Service Department.
** Safety Requirement part. Replacement must match Safety Agency…–Value, if specified –Type, if specified –Approval Mark(s) if on part.
shaded + ** Both a unique Fender® part and a Safety Requirement part as defined above.
18
.PARTS LIST: POWER AMP CASING MATERIALS
QTY
PART #
DESCRIPTION
REFERENCE DESIGNATION
11
REF
SCREW B-TITE BIND HEAD M3X8 CROSS-
RECESS BZ
HEAT SINK
4
REF
MICA T-400 T03P 25X20M TO-3P
2SK1058/J162
2
REF
ANTENNA WASHER
HEAT SINK
2
REF
2666-12 METAL WASHER M12 X0.5X16MM NI
PHONE JACK
2
REF
2666-11 HEXAGON NUT M12
PHONE JACK
1
REF
2688-15-0 TH/SW BKT
HEAT SINK
2
REF
MTG. BKT 4312-4711-0 P150
HEAT SINK
2
REF
BRASS TUBE 2751-10-0 L=9mm
PCB/H.S
2
REF
1800-FI GM FUSE HOLDER
1
REF
TR FET 2SK1058-E HITACH IDS=7A
Q204
1
REF
TR FET 2SK1058-E HITACH IDS=7A
Q208
1
REF
TR FET 2SJ162-E HITACH IDS=7A
Q205
1
REF
TR FET 2SJ162-E HITACH IDS=7A
Q209
1
REF
HEAT SINK PD150 ROK
2SK1058/J16
1
REF
CN ASSY UL1007 PCE98-033 3 #18
L=90/150/170 4P
CN202
.PARTS LIST: REG CASING MATERIALS
QTY
PART #
DESCRIPTION
REFERENCE DESIGNATION
1
REF
2617-12 REV:A WIRELESS PCB
1
REF
T'NAL 2225A-20D 2x10 PIN NELTRON 3.96mm
CARD EDGE
CN606
3
REF
METAL WASHER M3X0.5X8MM BZ
U601 PCB
3
REF
WASHER SPRING M3X0.9X5.5 YZ
U601 PCB
1
REF
M3 NUT NI
U601
2
REF
SCREW MACHINE PAN M3X12 CROSS-RECESS
BZ
CN606
3
REF
SCREW M3X10 (BLK)
REG PCB
1
REF
MICA T-400 T03P 25X20M TO-3P
U601
2
REF
ANT WIRE 2751-13-0
CN603
1
REF
BUSHING TO-220A
U601
1
REF
SPONGE BAR 2751-12-0
CONSOLE
2
REF
RUBBER CABLE BUSHING BLK 6MM
SIDE PLATE-
1
REF
UL1533#26 G/B PCE99-0228 L=253MM 8 POS
HOUSING
CN607A
1
REF
UL1533#26 G/B PCE99-0229 L=60MM 8 POS
HOUSING
CN607B
1
REF
UL1007#26 R/B PCE99-0200 L=280MM 2 POS
HOUSING
CN601

PASSPORT® PD-150
(This is the model name for warranty claims)
* Non-serviceable part. Replace complete parent assembly. See PCB EXCHANGE POLICY section above.
shaded Unique Fender® part. Order directly from the FMIC Parts Department.
shaded + * Access to this part or assembly is controlled. Please contact the FMIC Customer Service Department.
** Safety Requirement part. Replacement must match Safety Agency…–Value, if specified –Type, if specified –Approval Mark(s) if on part.
shaded + ** Both a unique Fender® part and a Safety Requirement part as defined above.
19
.PARTS LIST: SMPS CASING MATERIALS
QTY
PART #
DESCRIPTION
REFERENCE DESIGNATION
1
REF
CHOKE EARTH 85UH 300V #16 WIRE GRE/YEL
L304
1
REF
FERRITE BEAD 26430000101 (FAIR-RITE)
FB303/Q301
1
REF
FERRITE BEAD 26430000101 (FAIR-RITE)
FB304/Q301
1
REF
FERRITE BEAD 26430000101 (FAIR-RITE)
FB305/Q302
1
REF
FERRITE BEAD 26430000101 (FAIR-RITE)
FB306/Q302
1
REF
FERRITE BEAD 26430000101 (FAIR-RITE)
FB307/D308
1
REF
FERRITE BEAD 26430000101 (FAIR-RITE)
FB308/D308
1
REF
FERRITE BEAD 26430000101 (FAIR-RITE)
FB309/D309
1
REF
FERRITE BEAD 26430000101 (FAIR-RITE)
FB310/D309
4
REF
METAL WASHER M3X0.5X8MM BZ
FAN
1
REF
WASHER METAL M4X0.8X10 BZ
SPACER
1
REF
WASHER INT-TOOTH M4X0.8X8.5 BZ
KS-966N-1
1
REF
WASHER INT-TOOTH M4X0.8X8.5 BZ
RING T'NAL
4
REF
WASHER SPRING M3X0.9X5.5 BZ
FAN
2
REF
WASHER SPRING M3X0.9X5.5 BZ
POWER INLET
1
REF
WASHER SPRING M4X1X7 NI
KS-966N-1
1
REF
WASHER SPRING M4X1X7 NI
RING T'NAL
2
REF
M3 NUT NI
POWER INLET
1
REF
NUT HEX M4
KS-966N-1
1
REF
NUT HEX M4
RING T'NAL
2
REF
SCREW MACHINE PAN M3X8 CROSS-RECESS
BZ
AC SELECTO
2
REF
SCREW MACHINE PAN M3X8 CROSS-RECESS
BZ
POWER INLET
5
REF
SCREW M3X10 W/S&F WASHER (BLK)
PCB
4
REF
SCREW M3X10 (BLK)
FAN
4
REF
SCREW D3X6 S-TITE BH,BK
TOP COVER
3
REF
SCREW B-TITE BIND M4X8 CROSS-RECESS
BZ
SPACER
1
REF
ANTENNA WASHER
PCB/GND
1
REF
RING T'NAL 04RNB14-5
1
REF
COVER-TOP POWER SUPPLY PD150 PLUS
1
REF
BOTTOM COVER 4132-4732-0 P150
1
REF
BUSHING OSB-10
1
REF
SPACER SSRS4-5-01 P150
BOTTOM COVER
1
REF
**POWER INLET SOCKET SC9F-21
2
0070483000
**FUSE S505-4A TIME DELAY 250V 5x20mm
UL/CSA/SEMKO
POWER INLET
1
0070267000
**SWITCH ROCKER 2PIT
SW301
1
REF
CN ASSY UL1007 #18 L=280 2P F P3.96 11T
CN201

PASSPORT® PD-150
(This is the model name for warranty claims)
* Non-serviceable part. Replace complete parent assembly. See PCB EXCHANGE POLICY section above.
shaded Unique Fender® part. Order directly from the FMIC Parts Department.
shaded + * Access to this part or assembly is controlled. Please contact the FMIC Customer Service Department.
** Safety Requirement part. Replacement must match Safety Agency…–Value, if specified –Type, if specified –Approval Mark(s) if on part.
shaded + ** Both a unique Fender® part and a Safety Requirement part as defined above.
20
.PARTS LIST: SMPS CASING MATERIALS
QTY
PART #
DESCRIPTION
REFERENCE DESIGNATION
1
REF
CN ASSY UL1007 #18 L=300 4P F P3.96 11T
CN203
1
REF
CN ASSY UL1007 #18 L=180 2P M P3.68 11T
CN7
1
REF
WIRE-CONN 3P P3.96 #18 UL1015 L=45 F/M
CN301
1
0070261000
**DC FAN CHA8012BS
.PARTS LIST: SPEAKER ASSY
QTY
PART #
DESCRIPTION
REFERENCE DESIGNATION
2
0070376000
SPEAKER BOX QUICK REPAIR MODULE
2
REF
CE 100V 33u 20% AL 16X42 BI-POLAR
BO3A(AXIAL)
2
0070067000
REAR PHONE JACK 5 PIN
2
REF
WASHER METAL M9X0.5X14 BZ
PHONE JACK
8
REF
SCREW BH M6X 25 MM BZ CROSS
4
REF
SCREW B-TITE FLAT-CS M3X 10 CS-RECESS
BZ
24
REF
SCREW TAP-C2 BH M4X 10 MM BZ CROSS
2
REF
SCREW B-TITE BIND M4X14 CS-RECESS BZ
2
REF
QC ACC LABEL
SPK
2
0070552000
GRILLE 4132-4781-0 P150
1
REF
O RING 4152-2091-0 NK110C
2
REF
BADGE-SPRUE CAP EFPAPD150+05CS17
2
REF
GASKET SPEAKER 2751-7-A L=1080mm
2
REF
SPRUE CAP(RED)
2
REF
SPEAKER BOX MAIN EF010C
SPK BOX
2
0070301000
STAND PLUG BOTTOM EF010C
BACK
2
REF
PLASTIC CABLE TIE 97MM
WIRE
2
REF
SPEAKER WIRE 200MM BLK-B LK-RED 1-50-
276
SPK
4
0070370000
PD150 2.75 INCH TWEETER
2
0070371000
PD150 WOOFER

PASSPORT® PD-150
(This is the model name for warranty claims)
* Non-serviceable part. Replace complete parent assembly. See PCB EXCHANGE POLICY section above.
shaded Unique Fender® part. Order directly from the FMIC Parts Department.
shaded + * Access to this part or assembly is controlled. Please contact the FMIC Customer Service Department.
** Safety Requirement part. Replacement must match Safety Agency…–Value, if specified –Type, if specified –Approval Mark(s) if on part.
shaded + ** Both a unique Fender® part and a Safety Requirement part as defined above.
21
.PARTS LIST: MISCELLANEOUS MATERIALS
QTY
PART #
DESCRIPTION
REFERENCE DESIGNATION
1
0070377000
TOWER SIDE CABINETS A, PD150
1
0070377000
TOWER SIDE CABINETS B, PD150
1
0070315000
GP UL/IEC POWER CORD (UL/CSA VER)
NORTH AMERICA,TAIWAN
1
0070316000
GP CE/IEC POWER CORD (EURO VER)
CONT.EUR/ASIA EXPT HK,CHINA, AUSTRALIA,
JAPAN
1
0070317000
GP BS/IEC POWER CORD (UK/HK) UK,HK
1
0070318000
GP CCEE POWER CORD (CHINA) GREAT
WALL STD.
1
0070319000
GP SAA/IEC POWER CORD (AUST/NZ) AUS-
TRALIA/NEW ZEALAND
1
0070320000
GP JIS/IEC POWER CORD W/ GND PIN JAPAN

PASSPORT® PD-150
(This is the model name for warranty claims)
22
Service Diagram List
Service Diagram (Schematic) ............ MIXER
Service Diagram (PCB Assembly) ............ MIXER PCB
Service Diagram (Schematic) ............ RCA/XLR INPUT
Service Diagram (PCB Assembly) ............ RCA/XLR INPUT PCB
Service Diagram (Schematic) ............ DSP REVERB
Service Diagram (PCB Assembly) ............ DSP REVERB/ LED PCB
Service Diagram (Schematic) ............ SMPS
Service Diagram (PCB Assembly) ............ SMPS PCB
Service Diagram (Schematic) ............ POWER AMPLIFIER
Service Diagram (PCB Assembly) ............ POWER AMPLIFIER PCB
Service Diagram (Test Point Information) ........... TP1-TP24
Service Diagram (Block Diagram) ............ WIRING DIAGRAM
Service Diagram (Exploded View) ............ MAIN UNIT ASSY
Service Diagram (Exploded View) ............ MIXER ASSY
Service Diagram (Exploded View) ............ LATCH ASSY
Service Diagram (Exploded View) ............ SPEAKER ASSY
Service Diagram (Exploded View) ............ TOWER HOUSING ASSY
Service Diagram (Exploded View) ............ PACKING ASSY

1
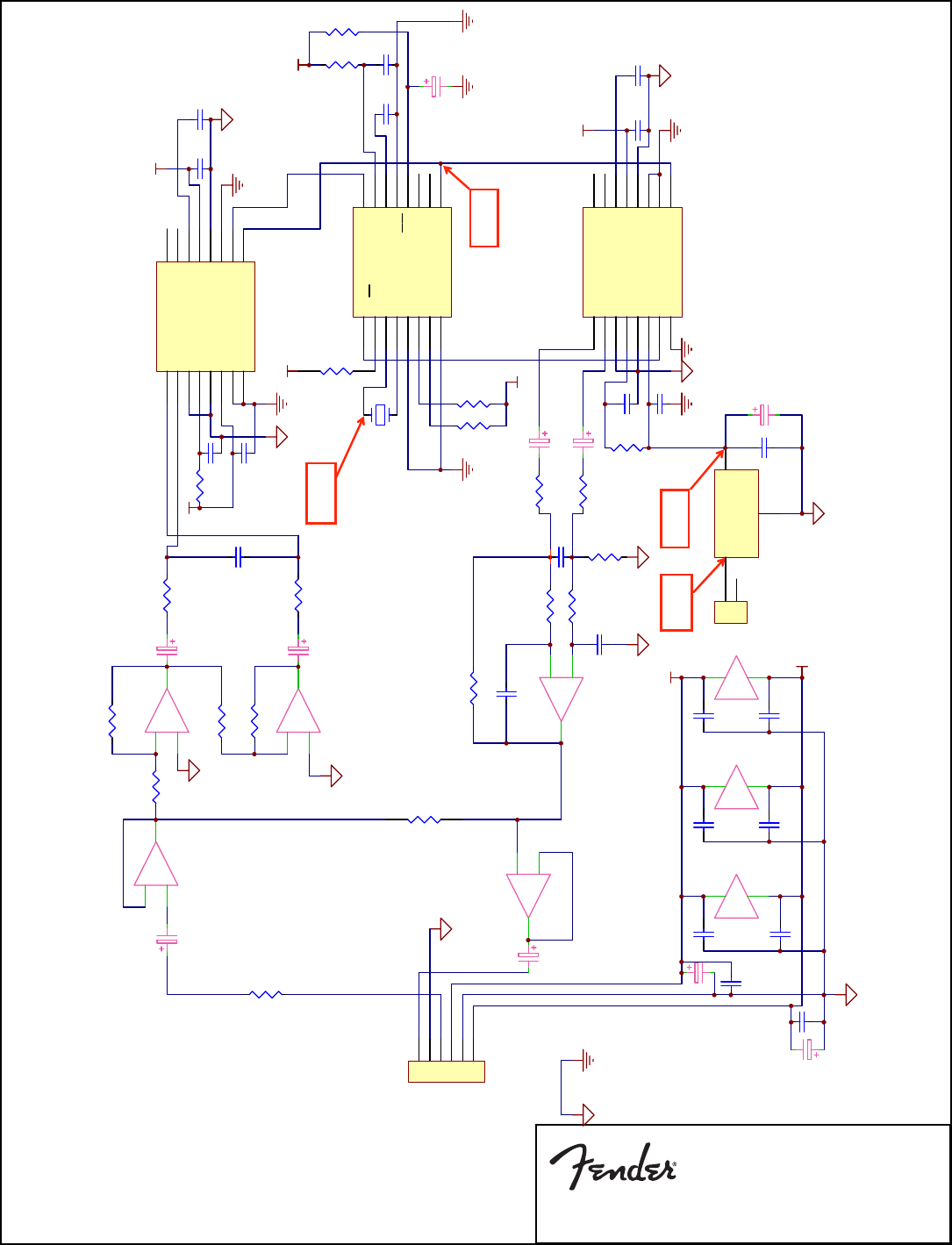
PASSPORT
Mixer Schematic Diagram
5
6
7
U2B
TL072
3
2
1
8 4
U8A
TL072
3
2
1
8 4
U2A
TL072
3
2
1
84
U1A
LM833
5
6
7
U1B
LM833
SW1A
SS2214RG9
R5
33k
R4
33k
C3
100p
C1
2u2/50V
C2
2u2/50V R8
33k
SW1B
SS2214RG9
D4
1N4148
D3
1N4148
R3
1k
R6
1k
C5
0.47u/50V R10
39k
R9
12k
R13
39k
C7
152
C8
153
VR1A
100KB W/CC
R12
82k C83 102
C9 27p
C10
1u/50V VR2A
100KB
R14
12k
C11
27p
VR4A
100KB
VR5A
100KB W/CC
VR5B
100KB W/CC
VR3A
100KB
R11
10K
C6
1u/50V
R15
1k
R17
1M
R18
1M
R19
1M
R22
470
R23
470
R24
470
-15V +15V
C4
100p
D16
1N4148
-15V
-15V
+15V
R1
1k
R2
1k
R7
33k
R16
2M2
C12
4u7/50V
-15V
Q3
J112
Q2
J112
Q1
J112
R82
110k
R83
6k8
R21 100k
R20
100k
R84 110k
C49
0.47u/50V
R86
100k
R88
1k
R90
1k
R91
1k
R143
33k
3
2
1
8 4
U10A
TL072
5
6
7
U8B
TL072
R92
100k
R94
33k
R95
100k
VR20A
100KB W/CC
R93
33k
C54
472
C55
472
C80
27p
C52
27p
C51
0.47u/50V
C50
0.47u/50V
R85
6k8
R89
1k
C53
0.47u/50V
-15V
+15V
-15V
+15V
+15V
-15V
5
6
7
U4B
TL072
3
2
1
8 4
U4A
TL072
3
2
1
84
U3A
LM833
SW2A
SS2214RG9
D5
1N4148
D6
1N4148
R29
33k
R28
33k
C15
100p
C13
2u2/50V
C14
2u2/50V R32
33k
SW2B
SS2214RG9
D8
1N4148
D7
1N4148
R27
1k
R30
1k
C17
0.47u/50V
R34
39k
R33
12k
R36
39k
C18
152
C19
153
VR6A
100KB W/CC
R35
82k C20 102
C21 27p
C22
1u/50V
VR7A
100KB
R37
12k
C23
27p
VR8A
100KB
VR9A
100KB W/CC
VR9B
100KB W/CC
+15V -15V
+15V
C16
100p
+15V
-15V
-15V
+15V
R25
1k
R26
1k
R31
33k R39
100k
R38
100k
5
6
7
U5B
TL072
3
2
1
8 4
U5A
TL072
SW3A
SS2214RG9
R50
33k
R49
33k
C27
100p
C24
2u2/50V
C25
2u2/50V R51
33k
SW3B
SS2214RG9
D12
1N4148
D11
1N4148
R45
1k
R46
1k
C28
0.47u/50V R54
39k
R53
12k
R56
39k
C29
152
C30
153
VR10A
100KB W/CC
R55
82k C31 102
C32 27p
C33
1u/50V
VR11A
100KB
R57
12k
C34
27p
VR12A
100KB
VR13A
100KB W/CC
VR13B
100KB W/CC
-15V +15V
C26
100p
-15V
+15V
R43
1k
R44
1k
R52
33k
R59
100k
R58
100k
PJ4 PJ6-09-5
PJ3 PJ6-09-5
PJ2 PJ6-09-5
3
2
1
8 4
U6A
TL072
5
6
7
U6B
TL072
R63
10k
R64
10k
C35
1u/50V R69
27k
R73
27k
R141
39k
R71
27k
R76
100k
R79
100k
R78
82k
R77
82k
D13
1N4148
C39
1u/50V
VR14A
100KB
VR16A
100KB W/CC
VR17A
100KB W/CC
VR17B
100KB W/CC
C37
27p
VR15A
100KB W/CC
C41
102
C43
27p
-15V
R67
27k
-15V
+15V
C42
223
3
2
1
8 4
U7A
TL072
5
6
7
U7B
TL072
R65
10k
R66
10k
C36
1u/50V R70
27k
R74
27k
R142
39k
R72
27k
R81
82k
D14
1N4148
C40
1u/50V
VR14B
100KB
VR16B
100KB W/CC
VR22A
100KB
C38
27p
VR15B
100KB W/CC
C45
102
C46 27p
-15V
R68
27k
-15V
+15V
C44
223
3
2
1
8 4
U11A
TL072
5
6
7
U11B
TL072
3
2
1
8 4
U12A
TL072
Q8
J112
Q9
J112
Q10
J112
R101
39k
R102
12k
R104
3k3
R100
39k
R103
6k8
R106
6k8
R108
1M
R109
2M2
R107
2M2
R105
12k
C62
27p
C63
222
C61
0.47u/50V
C64
0.56u/50V
C65
1u/50V
Q5
MPSA56
C67
222
Q4
J112
-15V
-15V
+15V
-15V
+15V
R144
33k R97
100k
R98
33k
R99
100k
VR20B
100KB W/CC
R96
33k
C59
472
C60
472
C81
27p
VR19A
100KB W/CC
C57
27p
C56
0.47u/50V
C58
0.47u/50V
VR18A
100KB W/CC
5
6
7
U9B
TL072
5
6
7
U10B
TL072
C66
4u7/50V
R111
39k
R112
12k
R114
3k3
R110
39k
R113
6k8
R115
6k8
R118
1M
R119
2M2
R117
2M2
R116
12k
C69
27p
C70
222
C68
0.47u/50V
C71
0.56u/50V
C72
1u/50V
Q7
MPSA56
C74
222
Q6
J112
-15V
C73
4u7/50V
PJ6
PJ6-09-5
PJ5 PJ6-09-3
PJ7
PJ6-09-3
5
6
7
U12B
TL072
C78
27p
C79
27p
R122
100k
R124
56k
R123
39k
C75
0.47u/50V
VR21A
100KB
R80
10k
R75
10k
R130
39k
R129
10k
R128
82k
R125
82k
R126
82k
R127
82k
R120
110k
R121
6k8
R132
1M R133
1M
R134
1M
R136
470
R137
10k
R138
10k
R145
100k
R139
100k
R135
1M
C76
47u/50V
C77
47u/50V
+15V
AUDIO OUT
TO LEFT PA
TO RIGHT PA
GND
-15V
AUX SEND
MONO
AUX RET
STEREO
FOOT
SWITCH
POWER IN
-15V
+15V
3
2
1
8 4
U9A
TL072
SW4
SS2214RG9
MONO STEREO
R140
3R3 2W
TO START GROUND
C47
47u/25V
C48
47u/25V
-15V +15V
R40
82k
R41
82k
G
D
S
G
D
S
G
D
S
G
D
S
G
D
S
G
D
S
G
D
S
G
D
S
5
6
7
U3B
LM833
R60
82k
R61
82k
R62
82k
-15V
+15V
VR ROTATION CONFIGURATION
REV IN
REV OUT
GND
REVERB
LINE 3
LINE 2
STEREO
1
23
5
4
6
D1
1N4148
D2
1N4148
+15V -15V
D9
1N4148
D10
1N4148
+15V -15V
2
1
3
5
4
6
2
1
3
5
4
6
1
5
4
7
8
11
5
4
7
8
8
7
4
5
1
5
4
1
8
7
4
5
1
5
4
1
INPUT GROUND OUTPUT GROUND
+15V
MIN(CCW) PINS 2/5 SHORTED TO 1/4
MAX(CW) PINS 2/5 SHORTED TO 3/6
CENTER PINS 2/5 AT CENTER
C START = C1
C END = C87
R START = R1
R END = R145
U START = U1
U END = U12
VR START = VR1
VR END = VR22
D START = D1
D END = D16
13 2
31
2
321
321
31
2
3
2
1
1
2
3
4
5
6
46 5
6
5
4
3
1
2
4
6
5
3
1
2
1
3
2
31
2
1
2
3
4
5
6
1
2
3
4
5
6
3
1
2
6
4
5
2
3
1
31
2
13
2
13
2
46
5
13
2
TP2
TP1
+15V -15V
3
1
2
R42
82k
-15V
3
1
2
31
2
LEFT CHANNEL BUS
RIGHT CHANNEL BUS
AUX CHANNEL BUS
2
13
R87
100k
C82
1u/50V
Q END = Q11
Q START = Q1
+15V
LINE 1
PJ1 PJ6-09-5 1
5
4
7
8
14
8
7
6
4
5
2
3
1
13
12
9
11
10
1
2
3
CN4
CON3
1
2
3
CN4
CON3
1
2
3
CN3
CON3
1
2
3
CN3
CON3
1
2
3
CN5
CON3
1
2
CN6
CON2
+15V
1
2
3
4
5
CN2
CON5
1
2
3
4
5
CN2
WF5
NC
FS
TO
RCA
PRE
AMP
1
2
3
CN8
WF8
1
2
CN7
CON2
NC
PCB
R47
82K
R48
82K
1
2
3
4
5
6
7
8
9
10
11
12
13
14
15
CN1
CON15
LEVEL MIC/LINE1
LEVEL MIC/LINE2
LEVEL MIC/LINE3
VIP
EQ
EQ
EQ
REV/AUX
REV/AUX
REV/AUX
REV/AUX
PAN
PAN
PAN
PAN
PAN
PAN
LEVEL/STEREO
LEVEL/STEREO
EQ/LOW
EQ/LOW
EQ/HI
EQ/HI
BAL
BAL
LEFT
RIGHT
MASTER REV
SYSTEM EQSYSTEM EQ
SYSTEM EQ
0dB
+30dB
+30dB
+30dB
+30dB
+30dB
+30dB
0dB
0dB
0dB
0dB
0dB
1n
1n
1n
1n
1n
C84
102
D15
1N4148
Q11
MPSA56
C86
104
C85
104
C87
103
1
2
CN604B
WE2
1
2
CN605B
WF2
TO WIRE DOCKING
TO WIRE DOCKING
TP15
TP16
TP17
TP18
TP11
TP12
TP14
TP13
TP19 TP20

2
PASSPORT
Mixer Section PCB
Mixer Section PCB Component Side

3
PASSPORT
Mixer PCB Copper Side
Mixer Section PCB

4
PASSPORT
RCA Pre Amp Schematic Diagram
RJ1E
RCA HSP-206V-03
RJ1F
RCA HSP-206V-03
L
R
RJ1C
RCA HSP-206V-03
RJ1D
RCA HSP-206V-03
MJ2
SVP561P-R
MJ3
SVP561P-R
MIC 1
MIC 2
MIC 3
2
3
1
2
3
1
2
1
3
EXTRA MUSIC
G
G
G
+
+
+
-
-
-
1
2
3
4
5
6
7
9
10
11
RJ1A
RCA HSP-206V-03
RJ1B
RCA HSP-206V-03
14
13
8
15TAPE OUT
L
R
TO
MIX
AMP
MJ1
SVP561P-R
9
12
1
2
3
4
5
6
7
8
9
10
11
12
13
14
15
CN1
WF15

5
PASSPORT
PWR/IN
ADJ
LM317HV
PWR/OUT
O
IN
LM317HV
ADJ
IN
O
PWR/OUT
PWR/IN
1u
1000u/63V
100n
50V
240
1k5
100n
1k5
240
1u
50V
1000u/63V
CN601
C603
C601
C602
U601
CN602
R602
R601
C602
C601
R601
R602
U601
CN602
C603
CN601
REG PCB Copper Side
RCA/XLR/REG PCB
RCA/XLR Input PCB Component Side
RCA/XLR Input PCB Copper Side
REG PCB Component Side

6
PASSPORT
Reverb Schematic Diagram
1
-
2
+
3
U401A
NJM2068
4 8
U401C
NJM2068
4 8
U402C
NJM2068
1
-
2
+
3
U403A
NJM2068
+
5
-
67
U403B
NJM2068
4 8
U403C
NJM2068
INL+
1
INL-
2
AGND
3
REF+
4
REF-
5
VD
6
DGND
7
FORMAT
8WDCLK 9
DOUT 10
INR+ 16
INR- 15
MID 14
VA 13
AGND 12
DGND 11
U404
AL1101 ADC
OUTL-
1
OUTL+
2
AGND
3
REF+
4
REF-
5
VD
6
DIN
7
FORMAT
8WDCLK 9
DEM 10
OUTR- 16
OUTR+ 15
MID 14
VA 13
AGND 12
DGND 11
U405
AL1201 DAC
Dig Out
1
Int/Ext
2
Xtal In
3
Xtal Out
4
Prog0/SData
5
Prog1/SClk
6
Prog2
7
Prog3
8WordClk 9
BitClk 10
DigIn 16
Vdd 15
Bypass 14
Gnd 13
Reset 12
SysClk 11
U406
AL3201B
AUDIO IN
AGND
AUDIO OUT
+15V
-15V
C401
10uF/25V
R401
100K
R402
2.2K
R403
2.2K
R404
2.2K
R405
2.2K
R406
220R
R407
220R
C403
10uF/25V
C402
10uF/25V
C405
0.1uF
C406
0.1uF
+5V
R408
1K
C414
0.1uF C415
0.1uF
+5V
R414
10R
+15V
C416
0.1uF C417
0.1uF
R415
10K
+5V
C420
1uF/50V
XL401
12.288MHz
C412
0.1uF
R413
220
C413
0.1uF
C418
0.1uF C419
0.1uF
C404
4700pF
C409
220pF
R411
10K
R410
10K
R412
4.7K
C408 470pF
C410
10uF/25V
C411
10uF/25V
C407 220pF
R409
4.7K
C424
0.1uF
C423
0.1uF
C425
0.1uF
C422
0.1uF
C427
0.1uF
C426
0.1uF
-15V
+5V
+5V
+5
-6
7
U402B
NJM2068
C428
47uF/25V
C429
47uF/25V
R416
10K
1
-2
+3
U402A
NJM2068
R418
10K R419
10K
+5V
AGND
C430
10uF/25V
C431
0.1uF
C432
0.1uF C433
10uF/25V
C434
0.1uF
R421
10K
R420
10K
R417
1K
Vin
3
GND
2
Vout 1
U407
78L05
1
2
3
4
5
6
CN401
6PIN
1
2
CN402
CON2
TP22
TP21
TP24
TP23

7
PASSPORT
Reverb PCB Component Side
Reverb Section / LED PCB
Reverb PCB Copper Side
CN205
LED201
CN205
LED201
2751-6 LED REV:D
04/98
2751-6 LED
DUAL LED
GR/RED
DUAL LED
REV:D
04/98
GR/RED
LED PCB Component Side LED PCB Copper Side

8
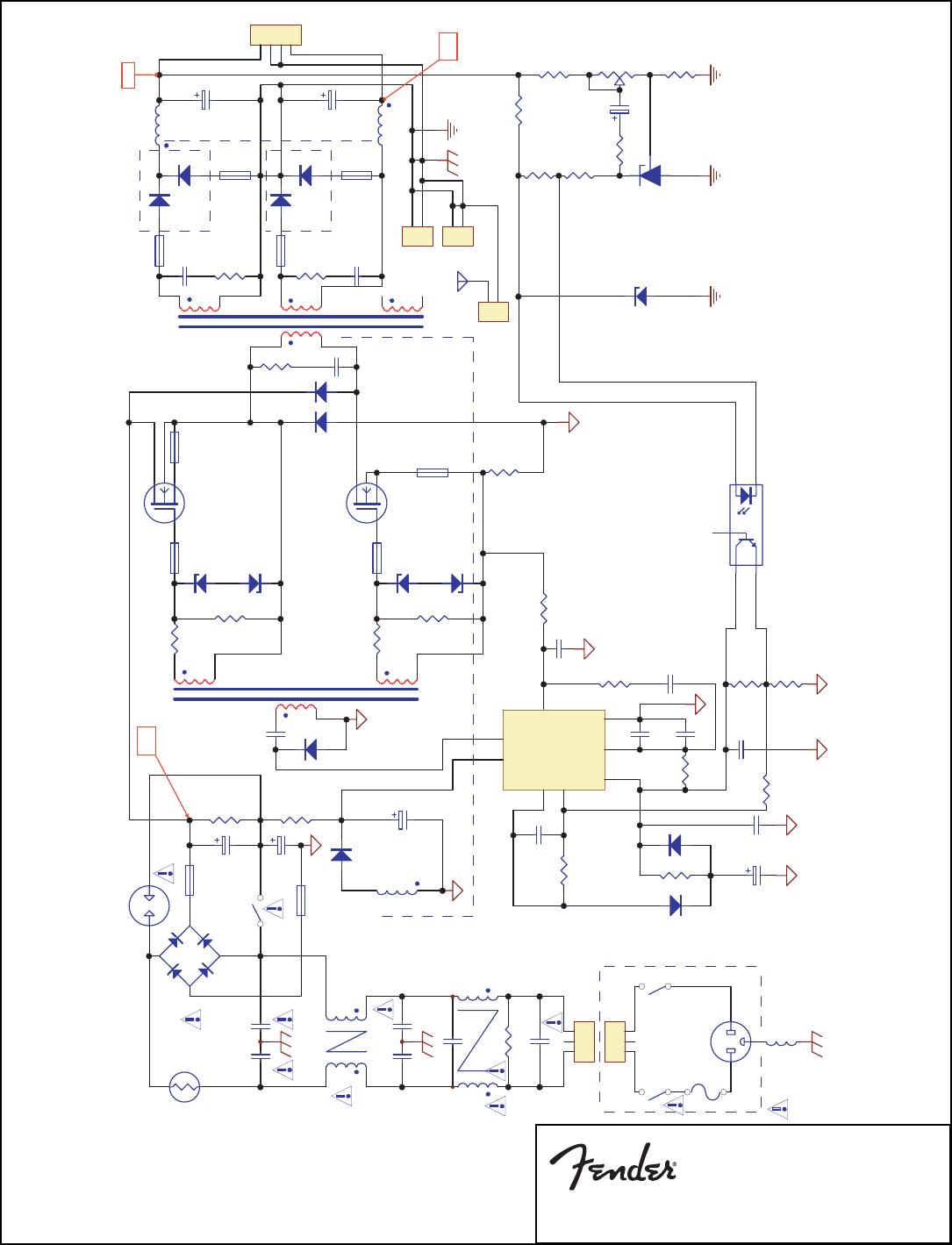
PASSPORT
SMPS Schematic Diagram
D301
KBU6J
SW302
AC SELECTOR SW
G301 GAS ARRESTER
NTC301
SCK055
C324
1000P 400V
C325
1000P 400V
1
43
6
T307
EPCOS 2X15mH
C326
1000P 400V
C327
1000P 400V
220V 110V
FB302
FB
FB301
FB
C302 220n 275V ac
T305
EPCOS 2X15mH
R301 470K 1/2W
C301220n 275V ac
1
2
3
CN301A
WF3
1
2
3
CN301B
CON3
SW301
SW 2P2T
L N
E
J301
PLUG AC MALE
F301
T4A 250V
L303
TP START END=TP301
G START END=G301
NTC START END=NTC301
C305
330u/200V R302
100K 1/2W
C306
330u/200V R303
100K 1/2W
D302
UF 4003
C307
100u/50V
1
4
8
6
5
7
T302
KS-851N
15 16
KSF1689
C316
100n
D305
1N4148
COMP
1
VFB
2
ISEN 3
RT/CT
4
GND
5
O/P 6
VCC 7
VREF
8
U301
3842
C308
470p
R304
100K
D303
1N4148 D304
1N4148
R305
1M
C309
10u/50V
C310
100n
R307
22K
R306
680
C313
472
C312
103
C311
100n
R309
3K9
R308
1K
1
2
5
4
U302
CNY17-2
C314
222
R310
470
C315
472
R311
220
R314
51
R315
1K
Z302
18V
Z301
18V
FB305
FB G
D
S
Q302
IRF840
FB306
FB
R312
51
R313
1K
Z304
18V
Z303
18V
FB303
FB G
D
S
Q301
IRF840
FB304
FB
D306
UF 4006
D307
UF 4006
R316
0.22 3W
R317
100 2W
C317
100p 1KV
9
12
2
1
4
3
7
8
T303
KSF1689
NC
NC
R START = R301
R END = R325
C START = C301
D START = D301
Z START = Z301
L START = L301
T START = T301
FB START = FB301
U START = U301
C END = C327
D END = D309
Z END = Z305
L END = L303
T END = T306
FB END = FB302
U END = U303
C318
470p 1KV
R318
47 2W
FB307
FB
D308
FEP 16GT
FB308
FB
C319
470p 1KV
R319
47 2W
FB309
FB
D309
FEP 16GT
FB310
FB
L302
360uH
KS-1554
360uH
C320
10000u/63V
KS-1554
C321
10000u/63V
1
2
3
4
CN203
TO
POWER
AMP
CON4
1
2CN201
CON2
1
2CN7
CON2
1
2
CN603B
CON2
START
GROUNDGROUND
CHASSIS
RF1
ANTENNA
TO WIRE DOCKING
R324
47K
R320
2K 1W
R321
39K
R322
470
TP301
TP1K
R325
2K7
C323
1u/50V
R323
47K
Z305
12V R
A K
U303
TL431
TP1
TP2
TP3

9
PASSPORT
SMPS PCB Component Side
SMPS PCB
SMPS PCB Copper Side

10
PASSPORT
Power Amp Schematic Diagram
R205
10K
R206
100K
R207
390
R208
39K
R201
39K
R202
2M2
TP201
NV26TLI 1K
R209
5K1 1%
R211
4K7
C205
47p
R213
3R3 2W
C206
220n
Q203
J112
R218
56K
D202
1N4148
D203
1N4148
C208
223
R221
1M
R222
3M3
D204
1N4148
C209
224
R223
390K
R226
3K3 2W
R215
390
R216
390
D205
1N4148
Q204
2SK1058
Q205
2SJ162
R204
39K
R220
1M
R219
100K
C224
100n
C225
100n
R225
3M3
R227
10K
R228
100K
R229
390
C213
47p
R230
39K
Q206
J112
TP202
NV26TLI 1K
R233
4K7
C215
47p
Q207
J112
D207
1N4148
D208
1N4148
C218
223
R244
1M
R245
3M3
D209
1N4148
C219
224
R246
390K
D210
1N4148 Q208
2SK1058
Q209
2SJ162
D211
1N4148
R249
3K3 2W
R235
3R3 2W
R236
3R3 2W
R237
15K
R239
390
R240
15K
R238
390
R253
330 5W
R248
3M3
R251
2K
R252
270 5W
R214
15K
D201
1N4148
-15V
+15V
R250
1K
R242
100K
C201
2u2/50V
C210
47u/25V
C214
22u/16V
R241
56K
C220
47u/25V
C221
47u/25V
C226
10u/100V
C222
47u/25V
C223
47u/25V
-15V
+15V
+15V -15V
LO-PA GND
-15V
R
G
+15V
START GROUND
START GROUND
+15V BOOTSTRAP
+15V BOOTSTRAP
-15V BOOTSTRAP
-15V BOOTSTRAP
-42V
+42V
-36V
+36V
R
L
D
D
S
G
G
S
SD
G
G
D
S
C204
22u/16V
Q START = Q201
Q END = Q209
C START = C201
C END = C603
R START = R201
R END = R603
U START = U201
U END = U601
D START = D201
D END = D211
Z START = Z201
Z END = Z208
TP START = TP201
TP END = TP202
LED START END = LED201
F START = F201
F END = F202
TH START END = TH201
D
G
S
S
D
G
R210
1K5
R243
1M
Q202
J112
3
2
1
U201A
TL072
5
6
7
U201B
TL072
Q201
MPSA06
R203
39K
R212
1K5
R224
3K3 2W
_
+
5
6
7
8
4
U203B
LM833
R247
3K3 2W
TH201
17AM203A5-4
_
+
5
6
7
8
4
U202B
LM833
1
2
3+
_
U202A
LM833
D206
1N4148
C211
47u/25V
Z201
33V
Z202
15V
Z203
15V
Z204
15V
Z205
15V
Z206
15V 1W
Z207
15V 1W
1
2
3+
_
U203A
LM833
R231
5K1 1%
R232
1K5
R234
1K5
C228
47u/25V
R254
270 5W
R217
15K
Z208
12V 1W
HI-PA GND
EXIT/DC
PJ201 PJ6-09-3
PJ202 PJ6-09-3
1
4
5
1
4
5
START GROUND
LED PCB
LED201
209EGW
2751-6
1
2
CN6
WF2
START GROUND
1
2
3
CN5
WF3
AUDIO IN
1
2
CN206
CON2
1
2
CN201
WF2
1
2
3
4
CN203
WF4
1
2
3
4
CN202
WF4
TO MIXER AMP
1
2
CN204A
WF2
1
2
CN205A
WF2
C203
47p
C216
220n
C227
10u/100V
L SPKR OUT
R SPKR OUT
85C
LED
C207
1u/50V
C217
1u/50V
C212
1u/50V
C202
1u/50V
(OPTION)
D
D
G
G
S
S
F201
10A
F202
10A
1
2
3
1
2
CN205B
CON2
1
2
CN204B
CON2(FAN)
THERMAL SWITCH
2
3
1
TO WIRE DOCKING
R603
1K5
R602
240
Vin
3
ADJ
1
Vout 2
U601
LM317HV
C602
100n
1
2
CN602B
WF2
C601
1u/50V
1
2
CN601B
CON2
1
2
CN601A
WF2
2751-6
REG PCB
R601
50
C603
1000u/63V
TP4
TP5
TP7
TP6 TP9
TP8
TP10

11
PASSPORT
Amplifier PCB Component Side
Power Amp Section PCB
Amplifier PCB Copper Side

12
PASSPORT
TP1 DC 300V
TP2 DC 42V
TP3 DC -42V
TP4
TP5
Test Point Information

13
PASSPORT
TP6
TP7
TP8 DC 42V
TP9 DC 8V
TP10 DC 15V
Test Point Information

14
PASSPORT
TP11
TP12
TP13
Test Point Information

15
PASSPORT
TP14
TP15
TP16
Test Point Information

16
PASSPORT
TP17
TP18
TP19 DC 15V
TP20 DC -15V
TP21 DC 15V
TP22 DC 5V
Test Point Information

17
PASSPORT
TP23
TP24
Test Point Information

18
PASSPORT
AUT_CH2
GND
AUT_CH1
AF_CH1
AF_CH2
GND
GND
GND
GND
VCC
white
black
balck
red
CN205
LED201
2751-6 LED REV:D
04/98
GR/RED
DUAL LED
ADJ
LM317HV
PWR/OUT
O
IN PWR/IN
1u
100n
50V
240
1k5
1000u/63V
C601
C602
U601
CN602
R602
R601
C603
CN601
CN602
CN601
CN6
CN204
CN203 CN201
CN205
CN5
CN205
CN401
CN402
CN5
CN2
CN1
CN1
CN7
CN604BCN605B
CN6
FAN
LED PCB
SMPS PCB
Reverb
PCB
RCA/XLR
Input PCB
REG
PCB
MIXER PCB
AMP PCB
Wiring Diagram

19
PASSPORT
Wiring Diagram
The following is the legend of the mating connections
PCB-P150D11+MIXE PCB-P150D11+RCA
1 GND 1 GND
2 MIC1+ 2 MIC1+
3 MIC1- 3 MIC1-
4 MIC2+ 4 MIC2+
5 MIC2- 5 MIC2-
6 MIC3+ 6 MIC3+
7 MIC3- 7 MIC3-
CN1 8 GND CN1 8 GND
9 RCA IN1 9 RCA IN1
10 RCA IN2 10 RCA IN2
11 STEREO R 11 STEREO R
12 STEREO L 12 STEREO L
13 TAPE OUT R 13 TAPE OUT R
14 TAPE OUT L 14 TAPE OUT L
15 GND 15 GND
PCB-P150D11+MIXE PCB-P150D21+DSPR
1 GND 1 GND
2 +15V 2 +15V
CN2 3 REV OUT CN401 3 REV OUT
4 REV IN 4 REV IN
5FS 5FS
PCB-P150D11+MIXE PCB-P150D11+PWRM
1 AUDIO OUT L 1 AUDIO IN L
CN5 2 GND CN5 2 GND
3 AUDIO OUT R 3 AUDIO IN R
PCB-P150D11+MIXE PCB-P150D11+PWRM
CN6 1 -15V CN6 1 -15V
2 +15V 2 +15V
PCB-P150D11+MIXE PCB-P150D11+SMPS
CN7 1 GND CN7 1 GND
2 GND 2 GND
PCB-P150D11+MIXE WIRELESS PCB
CN604B 1 AF_CH1 3 AF_CH1
2 GND 4 GND
PCB-P150D11+MIXE WIRELESS PCB
CN605B 1 AF_CH2 8 AF_CH2
2 GND 7 GND
PCB-P150D11+PWAM PCB-P150D11+LED
CN205 1 GND CN205 1 GND
2 +15V 2 +15V
PCB-P150D11+PWAM PCB-P150D11+REG
CN601 1 +42V CN601 1 +42V
2 GND 2 GND
PCB-P150D11+SMPS PCB-P150D11+PWRM
CN201 1 GND CN201 1 GND
2 GND 2 GND
PCB-P150D11+SMPS PCB-P150D21+PWRM
1 +42V 1 +42V
2GND 2GND
CN203 3 GND CN203 3 GND
4 -42V 4 -42V
PCB-P150D11+REG WIRELESS PCB
CN602 1 GND 5 GND
2 +8V 6 +8V

20
PASSPORT
Block Diagram
CH1
CH2
CH3
Input Board
RCA/XLR
L/R Sum
L/R ST
Input
L/R Tape
Output
GND
+15V
-15V
OUT IN +15V GND
Reverb Board
GND -42V GND +42V
Mains
Input
SMPSU
Power
Switch
GND+15V-15V
Short
Protect
Stereo
Power Amp
Fan
Power
Effects
Control
Switch
ST/Mono
Mixer Board
LED
PCB
+36V
GND
-36V
Power
Aux
DC--DC
Reverb
Master
Foot Switch
Mono Aux Send
Stereo Aux Return
Stereo In
Line3
Line2
Line1
Right
Master
Left
Master
EQ
Speaker
Level
Response
Auto
EQ LOW EQ HI Rev/Aux
PAN
Contour Level
Rev/Aux
VIP Ducking
Gain Switch
Gain Switch
Gain Switch Contour Level
Rev/Aux
Contour Level
Rev/Aux
PAN
PAN
Balance
R Speaker
Out
L Speaker
Out

21
Main Unit Ass’y Exploded View
Main Unit Ass’y Exploded View
NO. DESCRIPTION PART NO. QTY
1 SPEAKER ASSEMBLY SS-EF010C-SPK 2
2 TOWER HOUSING ASSEMBLY 1
3 GIG BAG 1497-2132+0 1
4 MICROPHONE 1525-1120+0 1
5 MIC CABLE 7010-8290+0 1
6 MIC CLIP 4133-9100+0 1
7 DSUT FILTER 9500-0900+0 1

22
Mixer Exploded View
2021
16
18
14
13
19
10
1
2
15
10
10
17
C
10
17
A
11
6
7
8
3
D
11
10
9
B
9
10
10
10
10
10
12
12
10
45
Mixer Ass’y Exploded View
NO. DESCRIPTION PART NO. QTY
1 FRONT SHEET 8900-1651+0 1
2 FRONT PANEL 4153-2770+1 1
3 SHIELD PLATE 4133-9550+0 1
4 MIXER PCB ASSEMBLY 1723-073A+0000 1
5 REVERB PCB ASSEMBLY 1723-075A+0000 1
6 RCA/XLR PCB ASSEMBLY 1723-080A+0000 1
7 XLR MIC JACK (RCA/XLR ASSY) 2113-1223+0 3
8 MIC JACK BRACKET (RCA/XLR) 4133-9570+0 1
9 SWITCH COVER 3100-9080+0 4
10 3x8MM SCREW TF 2954-3008+3000 15
11 M3 FIBER WASHER 2601-3008+0801 2
12 PCB STANDOFF 4153-1220+0 4
13 MIXER CONTROL KNOB 4153-2830+0 20
14 MASTER CONTROL KONB 4153-2820+0 2
15 LED PCB ASSEMBLY 1723-074A+0 1
16 3x8MM SCREW PHPS 2944-3008+3000 6
17 “U” BAR 4153-2980+0 2
18/19 M3 METAL WASHER 2600-3003+0402 8
20 M12 HEX T-NUT 4133-9660+0 7
21 M13 METAL WAHSRE 4133-9650+0 7

23
3
3
5
2
4
1
Latch Ass’y Exploded View
Latch Exploded View
13
A
8
18
9
15
12
10
14
18 10
8
17
11
18
7
12 1
12
6
3
4
12
2
5
16 16
16
16
16
Power Module Ass’y Exploded View
NO. DESCRIPTION PART NO. QTY
1 LATCH ARM 4153-2730+0 1
2 LATCH BRACKET 4133-9540+0 1
3 LATCH “C” PINS 4133-9430+0 2
4 LATCH SPRING 4133-9550+0 1
5 LATCH SAFETY CATCH 4153-2740+1 1
Remark:
Each unit contains 4 latch assemblies.
NO. DESCRIPTION PART NO. QTY
1 REAR PANEL 4133-946G+0 1
2 AUX POWER CON BRACKET 4133-9510+0 1
3 GM FUSE HOLDER HOUSING 4153-1160+0 1
4 AUX POWER CONNECTOR 7010-0140+0 1
5 2.6x6MM SCREW TF 2934-2606+3000 2
6 FUSE COVER 1454-2590+0 1
7 POWER AMP HEAT SINK 5400-1881+1 1
8 MOUNTING BRACKET 4133-9490+0 2
9 POWER AMP PCB ASSEMBLY
PCB-P150D11+PWRM
1
10 BRASS TUBE STANDOFF 4133-9580+0 2
11
THERMAL MOUNTING BRACKET
4133-9090+0 1
12 3x12MM SCREW PHPS 2944-3012+3000 9
13 SMPSU MODULE SS-P150D11+SMOS 1
14 DC FAN (SMPSU MODULE) 8900-9520+0 1
15 M3 METAL WASHER 2606-3005+0803 4
16 3x6MM SCREW PHPS 2904-3014+3000 11
17 M3 METAL SPRING WASHER 2607-3009+0553 12
18 3x8MM SCREW PHPS 2954-3008+3000 4

24
7
12
12
1
6
2
11
15
14
13
5
16
10
9
8
4
3
Speaker Ass’y Exploded View
NO. DESCRIPTION PART NUMBER QTY
1 PD150 8 OHM WOOFER 8900-5870+0 1
2 PD150 4 OHM TWEETER 8900-3500+0 2
3 SPEAKER BOX PD150 1464-4302+1 1
4 BAFFLE PD150 4154-3801+0 1
5 STAND PLOG 4154-3841+0 1
6 SPEAKER GRILLE 4133-9440+0 1
7 BAFFLE GASKET 4153-2880+0 1
8 SPRUE CAP (BLK) PD150 4153-2812+0 1
9 RED SPRUE CAP 4153-2900+0 1
10 M4x14mm SCREW PHPS 2954-4014+3000 1
11 M4x14mm SCREW TF 2954-4010+3000 8
12 3x10MM SCREW FLAT HEAD 2951-3010+3000 2
13 M12 WAHSRE 4133-2810+0 1
14 12MM HEX NUT 4133-2820+0 1
15 SPEAKER STAND “O” RING 4152-2091+0 1
16 6x25MM SCREW TF 2904-6025+3000 4
Speaker Ass’y Exploded View

25
Tower Housing Ass’y Exploded View
Tower Housing Exploded View
NO. DESCRIPTION PART NO. QTY
1
CONSOLE PD 150
4153-2701+0 2
2
FRONT PANEL EXPLODER
1
3
POWER EXPLODER
1
4
SIDE PALTE-B
4133-9480+0 1
5
HANDLE COVER
4153-2690+0 1
6
PARTITION
4133-9450+0 1
7
DOOR
4153-2750+0 1
8
LOCKER DOOE
4153-2760+0 1
9
F3X8MM SELF TAPPING
2954-3008+3000 4
10
HINGE
4153-2780+0 2
11
COMPRESSION SPRING
4133-9560+0 1
12
FOOT STAND PD150
4153-2712+0 2
13
SUPPORT RIB
4153-2720+0 1
14
HANDLE BKT
4132-4901+0 2
15
GASKET – TOP PD150
4153-2862+1 1
16
GASKET - HANDLE PD150
4153-2852+1 1
17
GASKET – BOTTOM PD150
4153-2872+1 1
18
LATCH LOCKER EXPLODER
4
19
TTS SCREW M2.6X8 BH
2944-2608+0000 8
20
SCREW TAP-C2 BH M4X10 BZ CROSS
2954-4010+3000 8
NO. DESCRIPTION PART NO. QTY
21
SCREW B-TITE BH M4X14MM BZ CROSS
2954-4014+3000 6
22
SCREW FLAT-CS M3X5MM BZ CROSS
2901-3005+3000 2
23
SCREW TAP-BT BH M2.6X6MM BZ CROSS
2934-2606+3000 2
24
S-TITE 3X8 (BLK)
2944-3008+3000 9
25
SCREW TAP-BT BH M3X6MM BZ CROSS
2944-3006+3000 12
26
SIDE PLATE-A
4133-9470+0 1
27
METAL WASHER M3X0.5X8MM BZ
2600-3005+0803 10
28
FENDER BADGE PD150
4154-3831+0 2
29
SPRUE CAP (BLK)
4153-2812+0 2
30
4X16MM PA
2910-4016+3000 2
31
SCREW S-TITE 4X16MM PH BLK ZINC
2940-4016+3000 8
32
SPRING WASHER M4X0.8X6.5MM BZ
2607-4008+0653 8
33
METAL WASHER M4X0.8X10MM BZ
2600-4008+1003 8
34
SPRING WASHER M3X0.9X5.5MM BZ
2670-3009+0553 3
35
HALO BUSHING 0813C
2113-9535+0 1

26
Packing Ass’y Exploded View
Packing Exploded View
NO. DESCRIPTION PART NO. QTY
1 GIFT BOX PD150 1434-2104+0-3 1
2 2751-P12-0 PLOY BAG 1497-2540+0 1
3 2751-P1-0 INNER PAD 1434-2300+0-2 2
4 2751-P2-0 INNER PAD 1434-2400+0-1 2
5 2751-P3-0 INNER PAD 1434-2500+0-1 2
6 2751-P4-0 P.E. FOAM 9500-8700+0 2
7 POLYGAB P.E. 04X10X10 1497-2092+0 2
8 PD150 UNIT 1
9 2751-P7-0 CARTON BOARD 1434-2200+0-1 2
10 2751-P6-0 P.E. FOAM 9500-0890+0 1
11 2751-P5-0 P.E. FOAM 9500-0880+0 1
12 SPK CABLE MONO 90 ANGLE PLUG
L=30FT
7010-0000+0 2
13 SJT #18/3C 2M BLK POWER CORD 7011-6210+0 1
14 OWNER’S MANUAL PD150 4301-7217+0 1
15 INNER PAD 480X230X3 A-A 1450-9450+0 2
16 PE FOAM-SIDE 1493-1701+0 2
17 RCA CABLE 7011-3271+0 1
18 OUTER CARTON 1437-9901+0-1 1